AUDIO PRECISION/AUDIO PRECISION System Two
User Manual: AUDIO PRECISION/AUDIO PRECISION System Two
Open the PDF directly: View PDF
.
Page Count: 720 [warning: Documents this large are best viewed by clicking the View PDF Link!]

APWIN User’sManual
For System Two Cascade

APWIN
System Two Cascade
User’s Manual
For APWIN Version 2
August, 1999

Copyright 1999 Audio Precision, Inc.
All rights reserved
Revision 0
Version 2 August 1999
No part of this manual may be reproduced or transmitted in any form or by any
means, electronic or mechanical, including photocopying, recording, or by any
information storage and retrieval system, without permission in writing from the
publisher
Audio Precision®, System One®, System Two™, System Two Cascade™, System
One + DSP™, System Two + DSP™, Dual Domain®, FASTTEST®, and APWIN™
are trademarks of Audio Precision, Inc. Windows is a trademark of Microsoft
Corporation.
Audio Precision, Inc.
PO Box 2209
Beaverton, Oregon 97075-2209
U.S. Toll Free: 1-800-231-7350
Tel: (503) 627-0832 Fax: (503) 641-8906
Email: techsupport@audioprecision.com
Web: www.audioprecision.com
®
Published by:
Printed in the United States of America
Audio Precision Part Number 8211.0079

CONTENTS
1. Capabilities . . . . . . . . . . . . . . . . . . . 1-1
APWIN Software . . . . . . . . . . . . . . . . . . . 1-2
APWIN Tutorial . . . . . . . . . . . . . . . . . . . . 1-3
Standard Test Files . . . . . . . . . . . . . . . . . 1-3
Connections to Device Under Test . . . . . . . . 1-4
Upper-Left Connector Panel . . . . . . . . . . . 1-4
Upper-Right Connector Panel . . . . . . . . . . 1-5
Lower-Left Connector Panel . . . . . . . . . . . 1-5
Lower Right Connector Panel . . . . . . . . . . 1-6
2. System Two Cascade—APWIN Overview . . . . 2-1
Screen Overview . . . . . . . . . . . . . . . . . . 2-1
MenuBar....................... 2-2
Main Workspace . . . . . . . . . . . . . . . . . . . 2-2
Status Bar/Tabs . . . . . . . . . . . . . . . . . . . 2-2
Toolbar Overview . . . . . . . . . . . . . . . . . . 2-3
Standard Toolbar . . . . . . . . . . . . . . . . . . 2-4
Panels Toolbar . . . . . . . . . . . . . . . . . . . . 2-6
Procedure Toolbar . . . . . . . . . . . . . . . . . 2-8
Learn Mode Toolbar . . . . . . . . . . . . . . . . 2-9
Quick Launch Toolbar . . . . . . . . . . . . . . . . 2-9
Browser . . . . . . . . . . . . . . . . . . . . . . . 2-10
Control and Entry Conventions . . . . . . . . . . 2-10
Function Keys . . . . . . . . . . . . . . . . . . . . 2-12
Contents
System Two Cascade User’s Manual for APWIN version 2 Page 1

3. APWINMenus .................. 3-1
File Menu . . . . . . . . . . . . . . . . . . . . . . . 3-1
File New . . . . . . . . . . . . . . . . . . . . . . . 3-1
File Open . . . . . . . . . . . . . . . . . . . . . . 3-2
File Open Intervu Waveforms . . . . . . . . . . 3-6
File Save Test . . . . . . . . . . . . . . . . . . . . 3-6
File Save Procedure . . . . . . . . . . . . . . . . 3-7
File Save As . . . . . . . . . . . . . . . . . . . . . 3-7
File Set Working Directory . . . . . . . . . . . 3-11
File Quick Launch . . . . . . . . . . . . . . . . 3-12
Customize Quick Launch . . . . . . . . . . . . 3-13
File Append . . . . . . . . . . . . . . . . . . . 3-15
File Export . . . . . . . . . . . . . . . . . . . . 3-16
File Import . . . . . . . . . . . . . . . . . . . . 3-18
File Print . . . . . . . . . . . . . . . . . . . . . 3-19
File Print Preview . . . . . . . . . . . . . . . . 3-19
File Print Setup . . . . . . . . . . . . . . . . . . 3-19
File Page Setup . . . . . . . . . . . . . . . . . . 3-19
File Recent File . . . . . . . . . . . . . . . . . . 3-19
File Exit . . . . . . . . . . . . . . . . . . . . . . 3-19
APWIN File Types . . . . . . . . . . . . . . . . . 3-20
Edit Menu . . . . . . . . . . . . . . . . . . . . . . 3-21
Undo . . . . . . . . . . . . . . . . . . . . . . . 3-21
Cut . . . . . . . . . . . . . . . . . . . . . . . . . 3-21
Copy . . . . . . . . . . . . . . . . . . . . . . . . 3-21
Paste from clipboard . . . . . . . . . . . . . . 3-22
Copy Panel to Clipboard . . . . . . . . . . . . 3-22
Set Analyzer dBr Ref . . . . . . . . . . . . . . . 3-23
Set Analyzer Freq Ref . . . . . . . . . . . . . . 3-23
Set Generator dBr Ref . . . . . . . . . . . . . . 3-23
Set Generator Freq Ref . . . . . . . . . . . . . 3-23
Reset Bar Graph Max/Min . . . . . . . . . . . . 3-24
Insert Row Before . . . . . . . . . . . . . . . . 3-24
Insert Row After . . . . . . . . . . . . . . . . . 3-24
Add Row to the End . . . . . . . . . . . . . . . 3-24
Delete Row . . . . . . . . . . . . . . . . . . . . 3-24
View Menu . . . . . . . . . . . . . . . . . . . . . 3-25
Standard Toolbar . . . . . . . . . . . . . . . . 3-25
Panel Toolbar . . . . . . . . . . . . . . . . . . 3-25
Procedure Toolbar . . . . . . . . . . . . . . . . 3-26
Learn Mode Toolbar . . . . . . . . . . . . . . . 3-26
Quick Launch Toolbar . . . . . . . . . . . . . . 3-26
Status Bar . . . . . . . . . . . . . . . . . . . . . 3-26
Contents
Page 2 System Two Cascade User’s Manual for APWIN version 2

Page 1 through Page 5 . . . . . . . . . . . . . . 3-27
Panels Menu . . . . . . . . . . . . . . . . . . . . . 3-27
Headphone/Speaker Panel . . . . . . . . . . . . . 3-28
Procedure Editor . . . . . . . . . . . . . . . . . . 3-30
Diagnostic Panel . . . . . . . . . . . . . . . . . . . 3-30
Regulation Function . . . . . . . . . . . . . . . . 3-31
Sweep Menu . . . . . . . . . . . . . . . . . . . . . 3-36
Show Panel . . . . . . . . . . . . . . . . . . . . 3-36
Show Settling Panel . . . . . . . . . . . . . . . . 3-36
Start . . . . . . . . . . . . . . . . . . . . . . . . 3-36
Stop . . . . . . . . . . . . . . . . . . . . . . . . 3-36
Start with Append . . . . . . . . . . . . . . . . 3-37
Start with Repeat . . . . . . . . . . . . . . . . . 3-37
Transform Data without Acquire . . . . . . . . 3-38
Reprocess Data . . . . . . . . . . . . . . . . . . 3-38
Compare Data to Limits . . . . . . . . . . . . . 3-39
Copy Data 1 Settings to Data 2 Settings and
Vice-Versa . . . . . . . . . . . . . . . . . . . . . 3-39
Compute Menu . . . . . . . . . . . . . . . . . . . 3-40
Procedure Menu . . . . . . . . . . . . . . . . . . 3-40
Utilities Menu . . . . . . . . . . . . . . . . . . . . 3-40
Restore Hardware . . . . . . . . . . . . . . . . . 3-41
Hardware Status . . . . . . . . . . . . . . . . . 3-41
Utilities Configuration . . . . . . . . . . . . . . 3-41
Utilities Filters . . . . . . . . . . . . . . . . . . . 3-52
Turn All Outputs Off . . . . . . . . . . . . . . . 3-53
Turn Outputs Back On . . . . . . . . . . . . . . 3-53
Clear Log File . . . . . . . . . . . . . . . . . . . 3-54
View Log File . . . . . . . . . . . . . . . . . . . . 3-54
Multitone Creation . . . . . . . . . . . . . . . . 3-54
Window Menu . . . . . . . . . . . . . . . . . . . . 3-54
Tile . . . . . . . . . . . . . . . . . . . . . . . . . 3-54
Arrange Icons . . . . . . . . . . . . . . . . . . . 3-54
Close All . . . . . . . . . . . . . . . . . . . . . . 3-55
Close on All Pages . . . . . . . . . . . . . . . . . 3-55
Help Menu . . . . . . . . . . . . . . . . . . . . . . 3-55
Tip of the Day . . . . . . . . . . . . . . . . . . . 3-55
Index . . . . . . . . . . . . . . . . . . . . . . . . 3-55
Using Help . . . . . . . . . . . . . . . . . . . . . 3-56
APWIN Basic Language . . . . . . . . . . . . . . 3-56
APWIN Basic Extensions . . . . . . . . . . . . . . 3-56
APWIN Basic Editor . . . . . . . . . . . . . . . . 3-56
Contents
System Two Cascade User’s Manual for APWIN version 2 Page 3

About APWIN . . . . . . . . . . . . . . . . . . . 3-57
Release Notes . . . . . . . . . . . . . . . . . . 3-57
4. Analog Generator . . . . . . . . . . . . . . . . 4-1
Analog Generator Panel . . . . . . . . . . . . . . . 4-1
Waveform Selection . . . . . . . . . . . . . . . . 4-2
Sine Waveforms . . . . . . . . . . . . . . . . . . 4-6
Sine (D/A) . . . . . . . . . . . . . . . . . . . . . 4-14
IMD . . . . . . . . . . . . . . . . . . . . . . . . 4-16
IMD (D/A) Waveforms . . . . . . . . . . . . . . 4-18
Squarewave . . . . . . . . . . . . . . . . . . . 4-20
Noise . . . . . . . . . . . . . . . . . . . . . . . 4-20
Arbitrary Waveforms . . . . . . . . . . . . . . 4-23
MLS (Maximum Length Sequence)
Waveforms . . . . . . . . . . . . . . . . . . . . 4-24
Special Polarity . . . . . . . . . . . . . . . . . . 4-24
Special Pass Thru . . . . . . . . . . . . . . . . . 4-25
Waveform Parameter Interactions . . . . . . 4-25
Frequency Control and Units . . . . . . . . . . 4-26
Fast-High Accuracy Modes . . . . . . . . . . . 4-26
Output On/Off and Channel Selection . . . . . 4-27
Channel Invert . . . . . . . . . . . . . . . . . . 4-27
Amplitude Control and Units . . . . . . . . . . 4-27
Track A . . . . . . . . . . . . . . . . . . . . . . 4-28
Output Configuration . . . . . . . . . . . . . . 4-28
dBm Reference . . . . . . . . . . . . . . . . . 4-31
dBr Reference . . . . . . . . . . . . . . . . . . 4-31
Frequency Reference . . . . . . . . . . . . . . 4-32
Watts Reference . . . . . . . . . . . . . . . . . 4-32
Analog Generator Hardware Overview . . . . . 4-32
System Two Cascade Oscillator Section . . . . 4-33
Analog Generator Output Stage . . . . . . . . 4-35
5. Analog Analyzer . . . . . . . . . . . . . . . . . 5-1
Analog Analyzer Panel . . . . . . . . . . . . . . . . 5-1
Input Source Selection . . . . . . . . . . . . . . 5-3
Balanced Input Termination . . . . . . . . . . . 5-3
DC Coupling . . . . . . . . . . . . . . . . . . . . 5-3
Level Meters . . . . . . . . . . . . . . . . . . . . 5-4
Frequency Counters . . . . . . . . . . . . . . . . 5-4
Input Ranging Control and Manual Selection . . 5-4
Phase Meter Ranges . . . . . . . . . . . . . . . . 5-5
Input Channel Selection . . . . . . . . . . . . . . 5-6
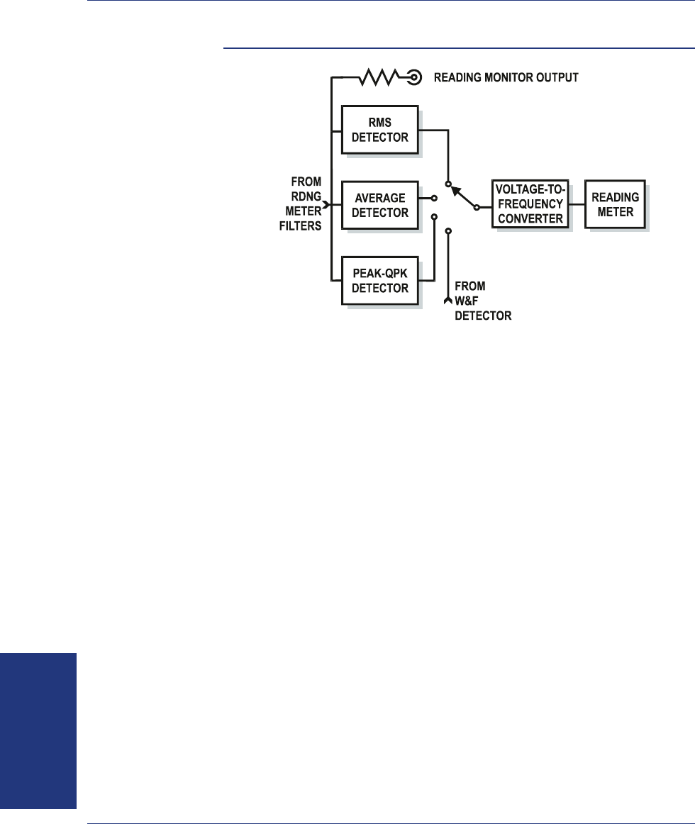
Reading Meter Function Selection . . . . . . . . 5-6
Contents
Page 4 System Two Cascade User’s Manual for APWIN version 2

Measurement Standards . . . . . . . . . . . . . 5-15
Scrape flutter theory of operation . . . . . . . 5-15
Spectrum analysis of wow and flutter . . . . . 5-16
Reading Meter Ranging Control and Manual
Selection . . . . . . . . . . . . . . . . . . . . . . 5-17
Detector Reading Rate Control . . . . . . . . . 5-19
Detector Control . . . . . . . . . . . . . . . . . 5-20
High Pass Filter Control . . . . . . . . . . . . . . 5-20
Low Pass Filter Control . . . . . . . . . . . . . . 5-20
Optional Filter Control . . . . . . . . . . . . . . 5-21
Bandpass-Bandreject Filter Steering Control
and Manual Frequency Entry Field . . . . . . . 5-22
dBr References . . . . . . . . . . . . . . . . . . 5-22
dBm Reference . . . . . . . . . . . . . . . . . . 5-23
Watts Reference . . . . . . . . . . . . . . . . . 5-23
Frequency Reference . . . . . . . . . . . . . . . 5-24
Analog Analyzer Hardware Overview . . . . . . . 5-24
Analog analyzer input configuration . . . . . . 5-25
Balanced Inputs . . . . . . . . . . . . . . . . . . 5-27
Unbalanced Inputs . . . . . . . . . . . . . . . . 5-27
Level Meter Hardware . . . . . . . . . . . . . . 5-28
Phase Meter Hardware . . . . . . . . . . . . . . 5-28
Frequency Meter Hardware . . . . . . . . . . . 5-28
Function Reading Meter Hardware Overview . 5-29
Analog Bandpass/Bandreject Filter Hardware . 5-30
Function Reading Meter Detector Hardware . 5-32
Autorange vs. Fixed Range Concepts . . . . . . 5-33
6. DSP Overview . . . . . . . . . . . . . . . . . . 6-1
A/D and D/A Converters . . . . . . . . . . . . . . . 6-3
AES/EBU & Consumer interfaces . . . . . . . . . . 6-4
7. Digital Domain Testing . . . . . . . . . . . . . 7-1
Digital Formats . . . . . . . . . . . . . . . . . . . 7-1
Digital I/O Panel in Digital Domain Testing . . . . 7-2
Digital Domain Input Signal Selection and
Measurement . . . . . . . . . . . . . . . . . . . 7-2
Peak Monitors . . . . . . . . . . . . . . . . . . . 7-6
Imbedded Audio Output Features, DIO Panel . 7-8
Digital Analyzer Panel . . . . . . . . . . . . . . . . 7-10
8. Serial Digital Interface Testing . . . . . . . . 8-1
Digital I/O Panel . . . . . . . . . . . . . . . . . . . 8-3
Digital Input Connector/Format . . . . . . . . . 8-7
Connector I—Connector II . . . . . . . . . . . . 8-8
Contents
System Two Cascade User’s Manual for APWIN version 2 Page 5

Rate Reference . . . . . . . . . . . . . . . . . . . 8-9
Error Flag Displays . . . . . . . . . . . . . . . . 8-10
AES/EBU/EIAJ Input Termination Resistance . . 8-11
Input Sample Rate . . . . . . . . . . . . . . . . 8-12
Input Voltage . . . . . . . . . . . . . . . . . . . 8-12
Input Delay from Generator Output . . . . . . 8-12
Jitter Measurement . . . . . . . . . . . . . . . 8-13
Output Parameters . . . . . . . . . . . . . . . 8-13
Output Format . . . . . . . . . . . . . . . . . . 8-14
Output Cable Simulation . . . . . . . . . . . . 8-17
Output Common Mode Signal . . . . . . . . . 8-17
Output Jitter . . . . . . . . . . . . . . . . . . . 8-18
AES/EBU Preambles . . . . . . . . . . . . . . . . 8-19
Digital Interface Analyzer . . . . . . . . . . . . . 8-20
Getting Started Quickly . . . . . . . . . . . . . . 8-21
Panel Controls . . . . . . . . . . . . . . . . . . . 8-25
Amplitude vs. Time display processing . . . . 8-25
Jitter Detection . . . . . . . . . . . . . . . . . 8-27
Trigger . . . . . . . . . . . . . . . . . . . . . . 8-32
Audible Monitoring of Jitter or Imbedded
Audio . . . . . . . . . . . . . . . . . . . . . . . 8-34
Windows for FFT Analysis . . . . . . . . . . . . 8-35
Averages . . . . . . . . . . . . . . . . . . . . . 8-36
Digital References . . . . . . . . . . . . . . . . 8-36
Example INTERVU Tests . . . . . . . . . . . . . 8-36
Saving and Loading Interface Waveforms . . 8-49
Status Bits Panel . . . . . . . . . . . . . . . . . . 8-50
Dual Connectors and Status Bits . . . . . . . . 8-52
Transmitted Status Bits Channel Selection . . 8-52
Received Status Bytes . . . . . . . . . . . . . . 8-53
Hexadecimal Transmit and Receive . . . . . . 8-54
9. Parallel and Serial Interfaces . . . . . . . . . . 9-1
Parallel Digital Interface . . . . . . . . . . . . . . . 9-1
Parallel Port General Information . . . . . . . . 9-1
Parallel Input . . . . . . . . . . . . . . . . . . . . 9-2
Parallel Output . . . . . . . . . . . . . . . . . . . 9-4
Parallel Interface Connector Pin
Assignments . . . . . . . . . . . . . . . . . . . . 9-7
Receive Frame Sync BNC . . . . . . . . . . . . . 9-8
Transmit Frame Sync BNC . . . . . . . . . . . . . 9-8
Master Clock Output BNC . . . . . . . . . . . . . 9-8
Trigger Out BNC . . . . . . . . . . . . . . . . . . 9-9
Contents
Page 6 System Two Cascade User’s Manual for APWIN version 2

SIA-2322 Serial Interface Adaptor . . . . . . . . . 9-9
10. Digital Generator . . . . . . . . . . . . . . . . 10-1
Digital Generator Waveform Selection . . . . . . 10-3
Sine Waveforms . . . . . . . . . . . . . . . . . . 10-4
Burst Control . . . . . . . . . . . . . . . . . . . 10-5
Sine Shaped Burst . . . . . . . . . . . . . . . . . 10-5
Sine Var Phase . . . . . . . . . . . . . . . . . . . 10-6
Sine Stereo . . . . . . . . . . . . . . . . . . . . 10-6
Sine Dual . . . . . . . . . . . . . . . . . . . . . . 10-6
Sine + Offset . . . . . . . . . . . . . . . . . . . 10-7
Sine EQ Sine—Generator Equalization . . . . . 10-7
Squarewave . . . . . . . . . . . . . . . . . . . 10-10
IMD Test Signals . . . . . . . . . . . . . . . . . 10-10
Noise Waveforms . . . . . . . . . . . . . . . . 10-12
Special Waveforms . . . . . . . . . . . . . . . 10-13
MLS (Maximum Length Sequence)
Waveforms . . . . . . . . . . . . . . . . . . . . 10-17
Arbitrary Waveforms . . . . . . . . . . . . . . 10-17
Frequency Control and Units . . . . . . . . . . 10-19
Channel Selection . . . . . . . . . . . . . . . . . 10-19
Channel Invert . . . . . . . . . . . . . . . . . . . 10-19
Track A . . . . . . . . . . . . . . . . . . . . . . . 10-20
Output On/Off . . . . . . . . . . . . . . . . . . . 10-20
Amplitude Control and Units . . . . . . . . . . 10-20
Dither . . . . . . . . . . . . . . . . . . . . . . . 10-21
Dither Type . . . . . . . . . . . . . . . . . . . 10-21
Volts/FS Reference (Digital Generator) . . . . . 10-22
Frequency Reference . . . . . . . . . . . . . . . 10-22
dBr Reference . . . . . . . . . . . . . . . . . . . 10-23
11. DSP Audio Analyzer . . . . . . . . . . . . . . . 11-1
DSP Audio Analyzer vs. Hardware Analog
Analyzer . . . . . . . . . . . . . . . . . . . . . . . 11-1
DC/AC Coupling and DC Measurements . . . . . . 11-2
Input Source Selection . . . . . . . . . . . . . . . 11-3
Level Meters . . . . . . . . . . . . . . . . . . . . 11-4
Frequency . . . . . . . . . . . . . . . . . . . . . 11-6
Input Range . . . . . . . . . . . . . . . . . . . . 11-6
Function Reading Meter Function Selection,
Display, and Units Selection . . . . . . . . . . . 11-6
Function Reading Meter Measurement
Functions . . . . . . . . . . . . . . . . . . . . . 11-7
Function Reading Meter Ranging . . . . . . . 11-10
Contents
System Two Cascade User’s Manual for APWIN version 2 Page 7

Bandpass/Bandreject Filter Tuning . . . . . . 11-10
Highpass Filter . . . . . . . . . . . . . . . . . . 11-12
Lowpass Filter . . . . . . . . . . . . . . . . . . 11-12
Detector Reading Rate . . . . . . . . . . . . . 11-13
Detector Type . . . . . . . . . . . . . . . . . . 11-14
Weighting Filters (Fltr Field) . . . . . . . . . . 11-15
Digital References (ANALYZER) . . . . . . . . . 11-17
Sweep settings and readings (ANALYZER) . . . 11-17
12. Harmonic Distortion Analyzer . . . . . . . . 12-1
Introduction . . . . . . . . . . . . . . . . . . . . 12-1
Panel . . . . . . . . . . . . . . . . . . . . . . . . 12-2
Input Selection . . . . . . . . . . . . . . . . . . 12-2
Source Selection . . . . . . . . . . . . . . . . . 12-3
Fundamental Signal Amplitude . . . . . . . . 12-4
Fundamental Signal Frequency . . . . . . . . 12-4
Harmonic Distortion Product Amplitude . . . 12-4
Amplitude Units . . . . . . . . . . . . . . . . . 12-7
Selectivity Steering Control . . . . . . . . . . 12-8
High Speed-High Accuracy Control . . . . . . 12-9
THD vs THD+N . . . . . . . . . . . . . . . . . . 12-10
Sweep settings and readings . . . . . . . . . . 12-11
13. Digital Data Analyzer (BITTEST) . . . . . . . . 13-1
Signal Compatibility for BITTEST . . . . . . . . 13-2
Signal Analysis (BITTEST) . . . . . . . . . . . . . 13-5
14. FFT-Based DSP Programs . . . . . . . . . . . 14-1
System Two FFT Function . . . . . . . . . . . . . 14-1
Time Domain Basics . . . . . . . . . . . . . . . . 14-3
Time Domain Display Changes . . . . . . . . . 14-3
Graphic Resolution vs. Samples . . . . . . . . 14-3
Graphic Aliasing . . . . . . . . . . . . . . . . . 14-4
Frequency Domain (Spectrum Analysis) . . . . 14-5
FFT Fundamental Relationships . . . . . . . . . 14-5
Frequency Domain Basics . . . . . . . . . . . . . 14-7
Frequency Domain Display Changes . . . . . . 14-7
Post-FFT Processing . . . . . . . . . . . . . . . 14-9
Displayed Points Do Not Equal FFT Bins . . . . 14-9
Transform Data without Acquire . . . . . . . . 14-10
Reprocess Data . . . . . . . . . . . . . . . . . . 14-11
Re-Process FFT Data on Zoom . . . . . . . . . 14-11
Saving and Loading Waveforms . . . . . . . . 14-11
DSP Memory vs. PC Memory . . . . . . . . . . 14-12
Contents
Page 8 System Two Cascade User’s Manual for APWIN version 2

Easy FFT Program Setup and
Time/Frequency Domain Switching . . . . . . 14-13
15. FFT Spectrum Analyzer . . . . . . . . . . . . . 15-1
General Purpose FFT spectrum analyzer (FFT) . . 15-1
Input Source Selection . . . . . . . . . . . . . . . 15-2
Source . . . . . . . . . . . . . . . . . . . . . . . . 15-3
Peak Level Monitors . . . . . . . . . . . . . . . . . 15-5
Transform Length . . . . . . . . . . . . . . . . . . 15-5
Acquisition Buffer Length . . . . . . . . . . . . . 15-6
Window Selection . . . . . . . . . . . . . . . . . . 15-6
Hann Window . . . . . . . . . . . . . . . . . . . 15-7
Blackman Harris Window . . . . . . . . . . . . . 15-9
Flat-Top Window . . . . . . . . . . . . . . . . . 15-9
Equiripple Window . . . . . . . . . . . . . . . . 15-9
Hamming Window . . . . . . . . . . . . . . . . 15-9
Gaussian Window . . . . . . . . . . . . . . . . 15-10
Rife-Vincent Windows . . . . . . . . . . . . . 15-10
None (No Window, Rectangular) . . . . . . . . 15-10
None, move to bin center (Synchronous
FFT of Non-Synchronous Sinewave) . . . . . . 15-10
Dynamic Range . . . . . . . . . . . . . . . . . 15-12
Quasi AC Coupling . . . . . . . . . . . . . . . . 15-13
Averaging . . . . . . . . . . . . . . . . . . . . . 15-14
Spectrum (Power) Averaging . . . . . . . . . 15-14
Synchronous Averaging . . . . . . . . . . . . 15-15
Waveform Display Processing . . . . . . . . . . 15-20
Start Time . . . . . . . . . . . . . . . . . . . . . 15-23
Delay (Pre-Trigger) Time . . . . . . . . . . . . . 15-23
Acquisition Triggering Section . . . . . . . . . 15-24
Fixed Sensitivity . . . . . . . . . . . . . . . . . 15-25
Fixed Level . . . . . . . . . . . . . . . . . . . . 15-25
Digital References . . . . . . . . . . . . . . . . . 15-27
Sweep Settings, Readings, and Units . . . . . . 15-27
Easy Setup and Time/Frequency Switching . . . 15-29
Saving and Loading Waveforms . . . . . . . . . 15-30
Saving Waveforms . . . . . . . . . . . . . . . 15-31
Loading (Opening) Waveforms . . . . . . . . . 15-33
16. Multitone Audio Analyzer . . . . . . . . . . . 16-1
Multitone and Synchronous FFT Concepts . . . . 16-1
Multitone Signals . . . . . . . . . . . . . . . . . 16-2
Contents
System Two Cascade User’s Manual for APWIN version 2 Page 9

Multitone Analysis . . . . . . . . . . . . . . . . 16-3
Multitone Audio Analyzer . . . . . . . . . . . . . 16-4
Input Selection . . . . . . . . . . . . . . . . . . . 16-4
Source Selection . . . . . . . . . . . . . . . . . . 16-6
Peak Level Monitors . . . . . . . . . . . . . . . . 16-8
Measurement . . . . . . . . . . . . . . . . . . . 16-8
Frequency Resolution . . . . . . . . . . . . . . . 16-12
FFT Length . . . . . . . . . . . . . . . . . . . . . 16-13
Processing . . . . . . . . . . . . . . . . . . . . . 16-13
Triggering . . . . . . . . . . . . . . . . . . . . . 16-14
Trigger Delay . . . . . . . . . . . . . . . . . . . . 16-16
Signal Duration Requirements . . . . . . . . . 16-16
Channel 2 Phase Display . . . . . . . . . . . . . . 16-18
Sample Rate . . . . . . . . . . . . . . . . . . . . 16-18
Digital References . . . . . . . . . . . . . . . . . 16-19
Sweep Browser Settings and Readings . . . . . 16-19
Phase Display . . . . . . . . . . . . . . . . . . . 16-21
Saving and Loading Waveforms . . . . . . . . . 16-21
Saving Waveforms . . . . . . . . . . . . . . . . 16-22
Loading Waveforms . . . . . . . . . . . . . . . 16-25
Creating Multitone Waveform Files . . . . . . . 16-26
Main Menu, Multitone Waveform Creation . . 16-27
Frequency List Creation . . . . . . . . . . . . . 16-29
Use of Existing File for Frequency List . . . . . 16-30
Modification of Data . . . . . . . . . . . . . . 16-30
Sweep Table Definition . . . . . . . . . . . . . 16-32
Microsoft WAV File Creation . . . . . . . . . . 16-32
Statistics . . . . . . . . . . . . . . . . . . . . . 16-33
Waveform Files, Stereo Separation . . . . . . 16-33
Waveforms for FASTTEST . . . . . . . . . . . . 16-34
17. Quasi-Anechoic Acoustical Tester (MLS) . . . 17-1
MLS Overview . . . . . . . . . . . . . . . . . . . . 17-1
Waveform Display vs. Frequency Response . . 17-2
Analog/Digital Signal Acquisition and
Analysis . . . . . . . . . . . . . . . . . . . . . . 17-3
Setting Time Spans . . . . . . . . . . . . . . . 17-3
Time Span vs. Lowest Usable Frequency . . . 17-4
Resolution vs. Time Span . . . . . . . . . . . . 17-4
Analyzer Panel Fields . . . . . . . . . . . . . . . 17-5
Input Selection . . . . . . . . . . . . . . . . . . . 17-5
Source Selection . . . . . . . . . . . . . . . . . . 17-6
Contents
Page 10 System Two Cascade User’s Manual for APWIN version 2

Peak Level Monitors . . . . . . . . . . . . . . . 17-8
Time Delay . . . . . . . . . . . . . . . . . . . . . 17-9
Time Domain Display—Impulse Response vs.
Energy-Time . . . . . . . . . . . . . . . . . . . . 17-9
Energy-Time Window . . . . . . . . . . . . . . 17-11
Time Windows . . . . . . . . . . . . . . . . . . 17-12
Wave Display . . . . . . . . . . . . . . . . . . . 17-13
Trigger Source . . . . . . . . . . . . . . . . . . 17-14
Easier MLS Sweep Panel Setup and
Time/Frequency Switching . . . . . . . . . . . 17-14
Save and Load MLS Waveforms . . . . . . . . 17-16
Dual Channel Operation . . . . . . . . . . . . 17-19
Generator Sequence Length . . . . . . . . . . 17-20
Matching Generator and Analyzer
Sequences . . . . . . . . . . . . . . . . . . . . 17-20
Speed . . . . . . . . . . . . . . . . . . . . . . 17-21
Advanced MLS Theory . . . . . . . . . . . . . . 17-21
Impulse Response of Linear Systems . . . . . 17-21
Impulse Response from Pseudo-Random
Noise . . . . . . . . . . . . . . . . . . . . . . . 17-22
Hadamard Transforms . . . . . . . . . . . . . 17-23
Frequency Response From Impulse
Response . . . . . . . . . . . . . . . . . . . . . 17-23
Time Windows for Time-to-Frequency
Transforms . . . . . . . . . . . . . . . . . . . . 17-24
Frequency Windows for Energy-Time
Displays . . . . . . . . . . . . . . . . . . . . . . 17-26
18. Sync/Ref Input Panel . . . . . . . . . . . . . . 18-1
Sync/Ref Panel . . . . . . . . . . . . . . . . . . . . 18-3
Sync/Ref Input Source and ON/OFF Control . . . 18-3
Frame Lock . . . . . . . . . . . . . . . . . . . . 18-4
Sync/Ref Input Termination . . . . . . . . . . . 18-4
Sync Input Frequency Entry . . . . . . . . . . . 18-4
Sync Input Frequency Measurement . . . . . . 18-5
Delay, In from Ref In . . . . . . . . . . . . . . . 18-5
Sync Unlocked Indicator . . . . . . . . . . . . . 18-5
Sync Out of Range Indicator . . . . . . . . . . . 18-6
AES/EBU Reference Output . . . . . . . . . . . . 18-6
Delay, Out from Ref Out . . . . . . . . . . . . . 18-6
Invert Frame Sync . . . . . . . . . . . . . . . . . 18-7
Jitter Clock Outputs . . . . . . . . . . . . . . . . 18-7
Contents
System Two Cascade User’s Manual for APWIN version 2 Page 11

19. Measurement Units . . . . . . . . . . . . . . 19-1
AC Amplitude units . . . . . . . . . . . . . . . . 19-1
dBm vs. dBu Concepts . . . . . . . . . . . . . 19-4
Ratio Units . . . . . . . . . . . . . . . . . . . . . 19-5
Frequency Units . . . . . . . . . . . . . . . . . . 19-6
Phase Units . . . . . . . . . . . . . . . . . . . . . 19-7
Digital Domain Amplitude Units . . . . . . . . . 19-7
Hexadecimal and Decimal Values . . . . . . . . 19-8
Time Units . . . . . . . . . . . . . . . . . . . . . 19-8
DCX-127 Amplitude Units . . . . . . . . . . . . . 19-8
Resistance Units . . . . . . . . . . . . . . . . . . 19-8
DCX-127 Digital Input and Output Units . . . . . 19-9
20. Sweeps and Sweep Settling . . . . . . . . . 20-1
Source 1 . . . . . . . . . . . . . . . . . . . . . . . 20-3
Sweep Range, Log/Lin . . . . . . . . . . . . . . 20-4
Start-Stop . . . . . . . . . . . . . . . . . . . . . 20-4
Log-Lin . . . . . . . . . . . . . . . . . . . . . . 20-5
Sweep Resolution . . . . . . . . . . . . . . . . 20-5
Easy FFT Setup and Time/Frequency
Switching . . . . . . . . . . . . . . . . . . . . . 20-5
X-Axis Divisions (Vertical Grid Lines) . . . . . . 20-6
Single-Point “Sweeps” . . . . . . . . . . . . . . . 20-6
External Single-Point Sweeps . . . . . . . . . . 20-7
Go button . . . . . . . . . . . . . . . . . . . . . 20-8
Single vs. Repeated Sweeps . . . . . . . . . . . 20-8
Appended Sweeps . . . . . . . . . . . . . . . . . 20-8
External Sweeps . . . . . . . . . . . . . . . . . . 20-9
Start, Stop, and Sweep Direction . . . . . . . 20-10
Min Level . . . . . . . . . . . . . . . . . . . . . 20-10
Spacing . . . . . . . . . . . . . . . . . . . . . . 20-11
End On . . . . . . . . . . . . . . . . . . . . . . 20-12
Time Sweeps . . . . . . . . . . . . . . . . . . . . 20-12
Table Sweeps . . . . . . . . . . . . . . . . . . . . 20-14
Data 1 and 2 Selection . . . . . . . . . . . . . . . 20-16
Top and Bottom . . . . . . . . . . . . . . . . . 20-16
Log-Lin . . . . . . . . . . . . . . . . . . . . . . 20-17
Number of Divisions (Grid Lines) . . . . . . . . 20-17
Autoscale . . . . . . . . . . . . . . . . . . . . 20-18
Limits . . . . . . . . . . . . . . . . . . . . . . . . 20-18
Data 3 Through Data 6 . . . . . . . . . . . . . . . 20-18
Plotting Data 3-Data 6 . . . . . . . . . . . . . . 20-18
Contents
Page 12 System Two Cascade User’s Manual for APWIN version 2

Stereo Sweeps . . . . . . . . . . . . . . . . . . . 20-19
Setting Up a Stereo Sweep . . . . . . . . . . . 20-20
Stereo FFTs Following the Analog
Bandreject Filter . . . . . . . . . . . . . . . . 20-21
Stereo Sweeps and Limits . . . . . . . . . . . 20-21
External Stereo Sweep . . . . . . . . . . . . . 20-22
Pre-Sweep Delay . . . . . . . . . . . . . . . . . . 20-23
Plotting Measured Values X-Y . . . . . . . . . . 20-23
Data Display Mode . . . . . . . . . . . . . . . . . 20-24
Source 2 and Nested Sweeps . . . . . . . . . . 20-24
Timeout . . . . . . . . . . . . . . . . . . . . . . 20-25
Settling Panel . . . . . . . . . . . . . . . . . . . 20-26
Settling Concepts and Algorithms . . . . . . 20-27
Algorithm Selection . . . . . . . . . . . . . . 20-30
Tolerance and Floor . . . . . . . . . . . . . . 20-30
Delay . . . . . . . . . . . . . . . . . . . . . . . 20-31
Settling Parameter Independence Among
Instruments . . . . . . . . . . . . . . . . . . . 20-31
DSP Measurement Settling . . . . . . . . . . . 20-31
21. Graphs and Printing . . . . . . . . . . . . . . 21-1
Zooming . . . . . . . . . . . . . . . . . . . . . . . 21-2
Right Mouse Button Features . . . . . . . . . . . 21-3
Zoomout . . . . . . . . . . . . . . . . . . . . . . 21-3
Zoomout to Original . . . . . . . . . . . . . . . 21-4
Optimize Features, General . . . . . . . . . . . 21-5
Copy to Sweep Panel . . . . . . . . . . . . . . . 21-6
Display Cursors . . . . . . . . . . . . . . . . . . 21-7
Scroll Bars . . . . . . . . . . . . . . . . . . . . . 21-9
Title and Labels . . . . . . . . . . . . . . . . . . 21-9
Comment . . . . . . . . . . . . . . . . . . . . 21-10
New Data . . . . . . . . . . . . . . . . . . . . . 21-11
Graph Buffer . . . . . . . . . . . . . . . . . . . 21-11
Reference Traces . . . . . . . . . . . . . . . . . 21-11
Graph Legend . . . . . . . . . . . . . . . . . . . 21-12
Color (Screen Display) . . . . . . . . . . . . . . 21-13
Nested and Appended Sweeps . . . . . . . . 21-14
Reset Colors Cycle Checkbox . . . . . . . . . . 21-14
Use Test Colors Only Checkbox . . . . . . . . 21-15
Cycle Trace Colors Checkbox . . . . . . . . . . 21-15
Line Style (Screen Display) . . . . . . . . . . . 21-15
Line Thickness (Screen Display) . . . . . . . . 21-16
Legend Data Column . . . . . . . . . . . . . . 21-16
Contents
System Two Cascade User’s Manual for APWIN version 2 Page 13

Legend Axis Column . . . . . . . . . . . . . . . 21-16
Legend Source 2 Column . . . . . . . . . . . . 21-16
Legend Cursor Columns . . . . . . . . . . . . . 21-17
Trace Selection . . . . . . . . . . . . . . . . . . 21-17
Rows, Legend Size, Column Width . . . . . . . 21-17
Graph Legend and Data Editor Interaction . . 21-18
Keyboard Control of Graph . . . . . . . . . . . . 21-20
Keyboard Access to “Right Button” Features . 21-20
Keyboard Control of Legend . . . . . . . . . . 21-20
Bar Graphs . . . . . . . . . . . . . . . . . . . . . 21-21
Readings Bargraphs . . . . . . . . . . . . . . . 21-22
Settings Bargraphs . . . . . . . . . . . . . . . 21-23
Printing . . . . . . . . . . . . . . . . . . . . . . . 21-26
File Print . . . . . . . . . . . . . . . . . . . . . 21-27
File Print Setup . . . . . . . . . . . . . . . . . . 21-28
File Page Setup . . . . . . . . . . . . . . . . . . 21-28
File Print Preview . . . . . . . . . . . . . . . . 21-35
Printing to a File . . . . . . . . . . . . . . . . . 21-37
22. Limits, Data Editor, and Attached File Editor 22-1
Using Data Editor . . . . . . . . . . . . . . . . . 22-1
Legend—Data Editor Interaction . . . . . . . . . 22-2
Selecting Rows . . . . . . . . . . . . . . . . . . 22-4
Clearing Data, Adding and Deleting Rows . . . 22-4
Entering and Modifying Values . . . . . . . . . 22-6
Tabular Printout From Data Editor . . . . . . . 22-6
Exporting ASCII Data . . . . . . . . . . . . . . . 22-6
Viewing Data Graphically . . . . . . . . . . . . 22-6
Saving Data, Sweep, and Limit Data Files . . . 22-6
Creating Limits . . . . . . . . . . . . . . . . . . . 22-7
Create Data File Columns . . . . . . . . . . . . 22-8
Create Data File Rows . . . . . . . . . . . . . . 22-9
Attaching Limit Data Files to Tests . . . . . . . . 22-10
Attached File Editor . . . . . . . . . . . . . . . . 22-11
Actions Upon Failure . . . . . . . . . . . . . . 22-11
23. Compute Menu . . . . . . . . . . . . . . . . 23-1
General Operation, Computational Utilities . . . 23-1
Compute Status . . . . . . . . . . . . . . . . . . 23-3
Compute Normalize . . . . . . . . . . . . . . . . 23-3
Compute Invert . . . . . . . . . . . . . . . . . . 23-4
Compute Smooth . . . . . . . . . . . . . . . . . 23-5
Compute Linearity . . . . . . . . . . . . . . . . . 23-6
Contents
Page 14 System Two Cascade User’s Manual for APWIN version 2

Compute Center . . . . . . . . . . . . . . . . . . 23-7
Compute Delta . . . . . . . . . . . . . . . . . . . 23-8
Compute 2-Sigma . . . . . . . . . . . . . . . . . . 23-9
Compute Average . . . . . . . . . . . . . . . . . 23-10
Compute Minimum and Compute Maximum . . 23-10
Compute Equalize . . . . . . . . . . . . . . . . . 23-11
Compute Clear All . . . . . . . . . . . . . . . . . 23-12
24. Automating Tests . . . . . . . . . . . . . . . . 24-1
LEARN Mode . . . . . . . . . . . . . . . . . . . . . 24-2
Optimizing Automation Speed . . . . . . . . . . 24-4
Computer Characteristics . . . . . . . . . . . . 24-4
Other Programs Running . . . . . . . . . . . . . 24-4
Number of Sweep Points . . . . . . . . . . . . . 24-4
Type of Measurement . . . . . . . . . . . . . . 24-4
Single vs. dual channel (stereo) . . . . . . . . . 24-5
Autoranging in analog analyzer vs. fixed
range selections . . . . . . . . . . . . . . . . . 24-5
“Keep all readings active” feature . . . . . . . . 24-5
Sweep Settling . . . . . . . . . . . . . . . . . . 24-6
Multitone vs conventional swept sinewave
testing . . . . . . . . . . . . . . . . . . . . . . . 24-6
Analog hardware analyzer vs. DSP audio
analyzer . . . . . . . . . . . . . . . . . . . . . . 24-7
Bandpass/Bandreject Filter Tracking
Methods . . . . . . . . . . . . . . . . . . . . . . 24-8
Mouse activity during a sweep . . . . . . . . . 24-8
Analog vs. DSP-D/A Generator . . . . . . . . . . 24-8
Loading set-ups as tests vs. changing
parameters from a procedure. . . . . . . . . . 24-9
Time taken by the PC and Windows to draw
the various panels and graphs on screen . . . 24-9
25. Switchers . . . . . . . . . . . . . . . . . . . . 25-1
APWIN Panel . . . . . . . . . . . . . . . . . . . . . 25-1
Input Channel . . . . . . . . . . . . . . . . . . . 25-2
Output Channel . . . . . . . . . . . . . . . . . . 25-3
Output Modes (Switcher) . . . . . . . . . . . . . 25-3
Switcher Sweep Offsets . . . . . . . . . . . . . 25-4
Switcher Control During Sweeps . . . . . . . . . 25-5
Frequency or Amplitude Sweeps on Many
Switcher Channels . . . . . . . . . . . . . . . . 25-7
Switcher with Multi-Track Recorder . . . . . . . 25-8
Switcher Hardware . . . . . . . . . . . . . . . . . 25-9
Contents
System Two Cascade User’s Manual for APWIN version 2 Page 15

Switcher Descriptions . . . . . . . . . . . . . . 25-9
26. DCX-127 Multifunction Module . . . . . . . . 26-1
Panel . . . . . . . . . . . . . . . . . . . . . . . . 26-1
DMM Units . . . . . . . . . . . . . . . . . . . . 26-2
Auto/Fixed Range Checkbox . . . . . . . . . . 26-2
Fixed Range Selection Field . . . . . . . . . . 26-2
Offset and Scale Values for f(V), f(O) . . . . . . 26-3
DCV/Ohms/Off Selection . . . . . . . . . . . . 26-3
Reading Rate . . . . . . . . . . . . . . . . . . . 26-3
DC Output 1 and 2 On/Off . . . . . . . . . . . . 26-3
DC Output 1 and 2 Value . . . . . . . . . . . . 26-4
Digital Input Display and Units . . . . . . . . . 26-4
Digital Input Data Format Selection . . . . . . 26-4
Scale Factor, Digital Input . . . . . . . . . . . . 26-4
Digital Output and Units . . . . . . . . . . . . 26-4
Digital Output Data Format . . . . . . . . . . . 26-5
Scale Factor for Digital Output . . . . . . . . . 26-5
Binary Control for Ports A, B, C . . . . . . . . . 26-5
Program Control, Gate Delay . . . . . . . . . . . 26-6
Gate Delay Control for Delayed Trigger . . . . 26-6
Hardware Discussion . . . . . . . . . . . . . . . 26-6
DC Voltage Measurements . . . . . . . . . . . 26-7
Resistance Measurements . . . . . . . . . . . 26-8
DC Voltage Outputs . . . . . . . . . . . . . . . 26-9
Digital Input . . . . . . . . . . . . . . . . . . . 26-10
Digital Output . . . . . . . . . . . . . . . . . . 26-11
Program Control Outputs . . . . . . . . . . . . 26-13
Digital Control Output Ports . . . . . . . . . . 26-15
27. Furnished Files . . . . . . . . . . . . . . . . 27-1
Analog-to-Analog Tests . . . . . . . . . . . . . . 27-1
General Information . . . . . . . . . . . . . . . 27-1
Frequency response . . . . . . . . . . . . . . 27-2
Fast Frequency response . . . . . . . . . . . . 27-3
Noise (single point) . . . . . . . . . . . . . . . 27-4
THD+N vs. frequency . . . . . . . . . . . . . . 27-5
THD+N vs. frequency, Simultaneous Two
Channels . . . . . . . . . . . . . . . . . . . . . 27-6
THD+N vs. amplitude . . . . . . . . . . . . . . 27-7
Spectrum Analysis of Distortion Products
After THD+N Notch Filter . . . . . . . . . . . . 27-8
SMPTE IMD vs. amplitude . . . . . . . . . . . . 27-9
CCIF IMD vs. amplitude . . . . . . . . . . . . . 27-10
Contents
Page 16 System Two Cascade User’s Manual for APWIN version 2

DIM IMD vs. amplitude . . . . . . . . . . . . . 27-12
Interchannel phase vs. frequency . . . . . . 27-13
Input/Output phase . . . . . . . . . . . . . . . 27-13
Linearity . . . . . . . . . . . . . . . . . . . . . 27-14
Crosstalk vs. frequency . . . . . . . . . . . . . 27-16
FFT spectrum analysis . . . . . . . . . . . . . 27-17
Waveform display . . . . . . . . . . . . . . . . 27-18
External frequency response . . . . . . . . . 27-19
External THD+N vs. frequency . . . . . . . . 27-21
Wow & flutter vs. time . . . . . . . . . . . . . 27-23
Locating -3 dB Point . . . . . . . . . . . . . . 27-24
Measuring Power Bandwidth of a Power
Amplifier . . . . . . . . . . . . . . . . . . . . . 27-25
Equalized Response of a Phonograph
Preamplifier . . . . . . . . . . . . . . . . . . . 27-26
Multitone Test Suite . . . . . . . . . . . . . . 27-27
Analog-to-Digital . . . . . . . . . . . . . . . . . 27-30
General Information . . . . . . . . . . . . . . 27-30
Frequency response . . . . . . . . . . . . . . 27-32
Fast frequency response . . . . . . . . . . . . 27-32
Noise (single point) . . . . . . . . . . . . . . . 27-33
THD+N vs. frequency . . . . . . . . . . . . . . 27-34
THD+N vs. amplitude . . . . . . . . . . . . . 27-35
SMPTE IMD (FFT) . . . . . . . . . . . . . . . . . 27-36
SMPTE IMD vs Amplitude . . . . . . . . . . . . 27-37
CCIF IMD (FFT) . . . . . . . . . . . . . . . . . . 27-38
DIM IMD (FFT) . . . . . . . . . . . . . . . . . . . 27-39
Interchannel phase vs. frequency: . . . . . . 27-40
Linearity . . . . . . . . . . . . . . . . . . . . . 27-41
Crosstalk vs. frequency . . . . . . . . . . . . . 27-42
FFT spectrum analysis . . . . . . . . . . . . . 27-44
Waveform display . . . . . . . . . . . . . . . . 27-45
Multitone Test Suite . . . . . . . . . . . . . . 27-46
Digital-to-Analog . . . . . . . . . . . . . . . . . 27-49
General Information . . . . . . . . . . . . . . 27-49
Frequency response . . . . . . . . . . . . . . 27-51
Fast Frequency response . . . . . . . . . . . . 27-52
Noise (single point) . . . . . . . . . . . . . . . 27-53
THD+N vs. frequency . . . . . . . . . . . . . . 27-55
THD+N vs. frequency, Simultaneous Two
Channels . . . . . . . . . . . . . . . . . . . . . 27-56
THD+N vs. amplitude . . . . . . . . . . . . . 27-57
Contents
System Two Cascade User’s Manual for APWIN version 2 Page 17

Spectrum Analysis of Distortion Products
After THD+N Notch Filter . . . . . . . . . . . . 27-58
SMPTE IMD vs. amplitude . . . . . . . . . . . . 27-59
CCIF IMD vs. amplitude . . . . . . . . . . . . . 27-60
DIM IMD vs. amplitude . . . . . . . . . . . . . 27-61
Interchannel phase vs. frequency . . . . . . . 27-63
Linearity . . . . . . . . . . . . . . . . . . . . . 27-63
Crosstalk vs. frequency . . . . . . . . . . . . . 27-65
FFT spectrum analysis . . . . . . . . . . . . . . 27-66
Waveform display . . . . . . . . . . . . . . . . 27-67
Multitone Test Suite . . . . . . . . . . . . . . . 27-69
Digital-to-Digital . . . . . . . . . . . . . . . . . . 27-72
General Information . . . . . . . . . . . . . . . 27-72
Fast Frequency response . . . . . . . . . . . . 27-75
Dual Connector Device, Frequency Response . 27-75
Noise (single point) . . . . . . . . . . . . . . . 27-76
THD+N vs. frequency . . . . . . . . . . . . . . 27-77
THD+N vs. amplitude . . . . . . . . . . . . . . 27-78
SMPTE IMD vs Amplitude . . . . . . . . . . . . 27-79
CCIF IMD . . . . . . . . . . . . . . . . . . . . . . 27-80
DIM IMD . . . . . . . . . . . . . . . . . . . . . . 27-81
Interchannel phase vs. frequency . . . . . . . 27-82
Linearity . . . . . . . . . . . . . . . . . . . . . 27-83
Crosstalk vs. frequency . . . . . . . . . . . . . 27-84
FFT spectrum analysis . . . . . . . . . . . . . . 27-85
Waveform display . . . . . . . . . . . . . . . . 27-86
Bit Errors with Random Audio Signal . . . . . 27-88
Bit Errors and Hex Amplitudes vs Generator
Amplitude, Constant Waveform . . . . . . . . 27-88
Multitone Test Suite . . . . . . . . . . . . . . . 27-89
Digital Interface Tests . . . . . . . . . . . . . . . 27-92
Total jitter vs. time . . . . . . . . . . . . . . . 27-94
FFT of jitter . . . . . . . . . . . . . . . . . . . 27-95
Waveform of jitter . . . . . . . . . . . . . . . 27-96
Interface waveform & jitter . . . . . . . . . . 27-97
Jitter histogram . . . . . . . . . . . . . . . . . 27-98
Eye pattern . . . . . . . . . . . . . . . . . . . 27-99
Testing Jitter Tolerance of a Digital Device . 27-101
Contents
Page 18 System Two Cascade User’s Manual for APWIN version 2

Capabilities
System Two and System Two Cascade comprise a comprehensive
high-performance audio testing system. The basic analog System Two
(SYS-2022) tests the amplitude, noise, phase, frequency, and total
harmonic distortion plus noise characteristics of analog input/output
audio devices. Options may be added for intermodulation distortion
(IMD), wow and flutter (W&F), and generation of sinewave bursts,
squarewaves, and white and pink noise (BUR).
ANALOG (HARDWARE) GENERATOR
ANALOG
WAVE-
FORMS
AOUT
BOUT
D/A D/A
ANALOG (HARDWARE) ANALYZER
AIN
BIN
INPUT
RANGING
BP/BR,
LP, HP,
WTG
FILTERS
DSP-
IMPLEMENTED
GENERATOR
A/D
A/D
A
D
A
D
DIGITAL
DOMAIN
GENERATOR
STATUS
BITS
GENERATOR
SIMULATED
INTERFACE
IMPAIRMENTS
GENERATOR DIGITAL
OUTPUT
DIGITAL
INPUT
INTERFACE
MEASUREMENTS
(JITTER, SAMPLE
RATE, AMPLITUDE
DELAY, ETC.)
STATUS
BITS
DISPLAY
EMBEDDED
AUDIO
DE-MUX
80 MHz
A/D
SELECTABLE
DSP-IMPLEMENTED
ANALYSIS FUNCTIONS
DSP AUDIO ANALYZER
(ANALOG/DIGITAL)
SPECTRUM ANALYZER
(ANALOG/DIGITAL)
MULTITONE ANALYZER
(ANALOG/DIGITAL)
MLS QUASI-ANECHOIC
ANALYZER
(ANALOG/DIGITAL)
INTERVU INTERFACE
ANALYZER
(80 MHz A/D FROM
INTERFACE SIGNAL)
BIT ERROR ANALYZER
(DIGITAL ONLY)
HARMONIC DISTORTION
ANALYZER
(ANALOG/DIGITAL)
!
!
!
!
!
!
!
ADD FOR SYS-2422
ADD FOR SYS-2522
TO INTERVU
DSP ANALYZER
DSP-
IMPLEMENTED
ANALYZER
SYS-2022
Figure 1-1 Conceptual Block Diagram, System Two
1capabilities
System Two Cascade User’s Manual for APWIN version 2 Page 1-1

See the Analog Generator and Analog Analyzer chapters of this
manual for operational details. System Two Cascade + DSP
(SYS-2422) adds a DSP module for enhanced testing of analog
devices including very rapid sinewave sweeps (see the DSP Audio
Analyzer chapter), FFT spectrum analysis and digital storage
oscilloscope operation (FFT Spectrum Analyzer chapter), multitone
testing (Multitone Audio Analyzer chapter), acoustical device testing via
MLS (Quasi-Anechoic Acoustical Tester chapter), and individual
harmonics and THD without noise (Harmonic Distortion Analyzer
chapter). System Two Cascade Dual Domain (SYS-2522) adds digital
input and output capability in the AES/EBU, consumer (SPDIF), and
serial and parallel formats for driving and measuring digital inputs and
outputs (see the Digital Domain Testing, Digital Generator, DSP Audio
Analyzer, and Bit Error chapters), plus extensive measurement of the
characteristics of the physical serial input signal (pulse train) and the
ability to simulate many types of impairment of the serial pulse train at
its digital output (Serial Digital Interface Testing chapter). A digital
domain only unit (SYS-2500) has no analog generator or analyzer.
System Two Cascade has no controls or displays on the instrument
chassis itself. Instead, System Two Cascade connects to a
Windows-compatible personal computer for user interface functions
including control, display, sweeps and graphing, results storage,
automatic test procedures with Pass/Fail limits, and interface to printers
and plotters. The interconnection between System Two Cascade and
the computer is via the APIB (Audio Precision Interface Bus) and an
ISA-WIN or PCM-WIN interface card for standard ISA slots or PCMCIA
slots, respectively. All signal generation and analysis is done in the
System Two Cascade chassis, including storage in the DSP module of
signals acquired for waveform display or FFT analysis.
APWIN Software
APWIN software operating under Windows 95, Windows 98, or
Windows NT supplies all user interface functions. Panels (small
Windows) on the APWIN screens are provided for each instrument
function such as analog generator, DSP analyzer, accessory signal
switchers, and for major functions such as sweep setup, sweep settling
control, and data display by X-Y graph or bargraph. APWIN also
1capabilities
Chapter 1 Capabilities APWIN Software
Page 1-2 System Two Cascade User’s Manual for APWIN version 2

provides flexible units conversion, translating the basic measured
values from the System Two Cascade chassis into a wide range of units
such as dBu, dBV, octaves, decades, and dB below digital full scale.
APWIN is graphically-oriented, normally plotting data in real time as a
sweep progresses. Instrument setups and acquired data may be saved
to disk as test files. Multiple test files may be linked into complete test
procedures by use of a Learn Mode which records keystrokes and
mouse operations as lines of code. User-created limits may be applied
to test results for automatic Pass/Fail decisions by the computer.
APWIN is operated by a combination of techniques which will be
familiar to those who have used other Windows applications. APWIN
is most-easily operated with a mouse, but keyboard alternatives are
available for almost every function. There are typically several
alternatives for the most common operations, including toolbar icons
for the mouse and keyboard shortcuts. Toolbars permit rapid display
of all instrument control and display panels. A menu provides access
to all major features. The menu is operable by the mouse or from the
keyboard.
APWIN Tutorial
This User’s Manual is written primarily as a reference manual
containing full details of the operation of System Two Cascade via
APWIN software. Thus, it is not organized optimally for initially
learning APWIN operation. We strongly urged that first-time or
relatively-inexperienced users of APWIN go through the System Two
Tutorial booklet. That Tutorial is specifically designed for teaching the
usage of System Two and APWIN, starting with basic concepts and
building up to more sophisticated techniques. The Tutorial also
includes dozens of exercises, most of which use example tests set up
expressly for learning purposes.
Standard Test Files
A large number of sample tests are supplied with APWIN and are
automatically installed. These tests are intended to provide a quick
start into testing typical audio devices. The tests are located under the
C:\APWIN\S2CASCADE directory. They are further organized into
1capabilities
APWIN Tutorial Chapter 1 Capabilities
System Two Cascade User’s Manual for APWIN version 2 Page 1-3

five subdirectories. These directories are “A-A”, for testing analog
in-analog out devices, “A-D” for analog input-digital output equipment,
“D-A” for digital in-analog out devices, “D-D” for digital I/O devices,
and “DIOAnalyzer” which contains tests for the digital interface signal
itself. Sample procedures are also furnished, including some which
perform a quick performance check and more complete diagnostics of
the System Two Cascade hardware.
Connections to Device Under Test
Upper-Left Connector Panel
The upper-left connector panel contains all of System Two
Cascade’s analog generator output connectors, with Channel A at the
left and Channel B at the right. APWIN software panels, described
later, permit driving A only, B only, or both simultaneously with both in
phase or one inverted with respect to the other. The XLR and
double-banana connectors are hard-wired in parallel and thus both are
driven in balanced mode. In unbalanced mode, the BNC connector is
also driven.
Figure 1-2 Analog Generator (Upper Left) Output Connector Panel
1capabilities
Chapter 1 Capabilities Connections to Device Under Test
Page 1-4 System Two Cascade User’s Manual for APWIN version 2

Upper-Right Connector Panel
The upper-right connector panel contains all of System Two
Cascade’s analog analyzer input connectors, with Channel A at the left
and Channel B at the right. APWIN software panels permit selection
of either the BNC or the parallel-wired XLR and banana jacks
independently on each channel. The selected Channel A connector
always drives the Level A and Frequency A meters and one input of
the Phase meter. The selected Channel B connector always drives the
Level B and Frequency B meters and the other input of the Phase
meter. APWIN software panels permit selection of whether the
Channel A or Channel B input connector drives the Reading meter.
Lower-Left Connector Panel
Alower-left connector panel is provided with Dual Domain
(SYS-2522) units. Five output connectors are grouped at the left and
five input connectors at the right. Pairs of XLR balanced and BNC
Figure 1-4 Analog Analyzer (Upper Right) Input Connector Panel
Figure 1-3 Digital Input/Output (Lower Left) Connector Panel
1capabilities
Connections to Device Under Test Chapter 1 Capabilities
System Two Cascade User’s Manual for APWIN version 2 Page 1-5

unbalanced and a single optical (Toslink) connector make up each
group. All five digital output connectors are driven if any one of them
is selected in the Output section of the DIO (Digital Input Output)
software panel. The XLR and BNC input connectors may be selected
as individual connectors or in pairs for testing Dual Connector devices
(typically at 96 kHz or 192 kHz sample rates). Selection is made in the
Input section of the DIO panel. General-purpose serial and parallel
input and output connectors are located on the rear panel of digital i/o
versions of System Two Cascade.
Lower Right Connector Panel
The lower-right connector panel provides a number of BNC
connectors which permit monitoring of key generator and analyzer
signal points on an external oscilloscope or spectrum analyzer, plus a
BNC input for control of the sine burst option. The four BNCs at the
left are connected to the analog generator. The three BNCs at the
upper right connect to the analog analyzer. The four at the lower right
connect to the DSP analyzer, with their functions depending on which
DSP analyzer program is currently operating.
Figure 1-5 Signal Monitor (Lower Right) Connector Panel
1capabilities
Chapter 1 Capabilities Connections to Device Under Test
Page 1-6 System Two Cascade User’s Manual for APWIN version 2

System Two Cascade—APWIN Overview
Screen Overview
The APWIN Screen consists of the Menu Bar, up to five Toolbars
(Standard Toolbar, Panels Toolbar, Procedures Toolbar, Learn Mode
Toolbar, and Quick Launch Toolbar), a main Workspace, and the
Status Bar with Page Tabs.
WORKSPACE
TITLE BAR
MENU BAR
STANDARD
TOOLBAR
PANELS
TOOLBAR
PROCEDURE
TOOLBAR
"KILL"
ICON
MINIMIZE
ICON
INSTRUMENT
PANELS
BARGRAPH GRAPH
GRAPH
LEGEND
STATUS
BAR
PAGE TABS
DATA
EDITOR
Figure 2-1 APWIN Screen
2Overview
System Two Cascade User’s Manual for APWIN version 2 Page 2-1

Menu Bar
The Menu bar is immediately below the APWIN Title Bar. It has ten
top-level Menu categories—File, Edit, View, Panels, Sweep, Compute,
Procedure, Utilities, Window, and Help. Each category has
sub-categories, and in many cases there are further levels below
sub-categories. Menu categories are displayed in a drop-down list by
clicking on the category name with the left mouse button, or from the
keyboard by pressing the Akey simultaneously with the key
corresponding to the underlined character in the Menu name. For
example, pressing Ap selects the Panels category. To select a
sub-category, click on the sub-category name with the mouse or press
the key corresponding to the underlined character of the sub-category
name. To leave a category without making a selection, use the Xkey
or click anywhere outside the drop-down list box.
The Menu categories and sub-categories are described in individual
sections.
Main Workspace
The main workspace occupies all the screen except for Menu bar,
Toolbar, and Status bar. Instrument control panels, graphs, and
bargraphs may be freely located in the main workspace. There are five
pages of main workspace available, selectable by the CO and
CN keys, by the C1 through C5 key combinations, from
the View menu, or by clicking on the Page tabs in the Status Bar/Tabs.
Status Bar/Tabs
The Status Bar and page tabs are located across the bottom of the
APWIN screen. The most common message in the Status area is “For
Help, press F1”. When the mouse cursor is located on a Toolbar icon
for approximately one second (without pressing a mouse button), the
Status Bar displays a short message explaining the function of that
particular icon.
2overview
Chapter 2 System Two Cascade—APWIN Overview Menu Bar
Page 2-2 System Two Cascade User’s Manual for APWIN version 2

The Page tabs are displayed at the right center of the bar. Clicking
on a page tab will cause the contents of that page of the main
workspace to be immediately displayed. If one or more panels are
displayed on a page, the label on the page tab is displayed in bold
characters. The CO and CN keys may also be used to step
sequentially from page to page, or the C1 through C5 key
combinations used to jump directly to a page.
Toolbar Overview
Five toolbars are primary features of the APWIN screen. These are
the Standard Toolbar, the Panels Toolbar, the Procedure Toolbar, the
Learn Mode Toolbar, and the Quick Launch Toolbar. Each toolbar
consists of a number of icons that can be clicked to quickly initiate an
action or jump to a commonly-used function or panel of APWIN
software. When the mouse cursor is held on a Toolbar icon for
approximately one second (without pressing a mouse button), a small
yellow box (“Tool Tip”) appears at the mouse cursor with the name of
the icon, while the Status Bar at the bottom left of the screen also
describes the function of the icon.
Each toolbar is “floating” and can be dragged to any desired
location on the panel. When the toolbar is dragged to either side of the
screen until the mouse cursor touches the screen boundary, the toolbar
becomes vertical. It can later be re-oriented as horizontal by dragging it
until the mouse cursor touches a top or bottom screen boundary. On
screens with sufficient resolution, it is normally most desirable to drag
the toolbars to an end-to-end orientation on the same horizontal row.
On lower resolution screens, it may be more desirable to orient them in
two rows so that scrolling is not necessary to reach any icon. Each
toolbar may be displayed or hidden by use of the View Toolbar menu
Page being viewed has dark background
Pages with panels show bold text
Figure 2-3 Page Tabs on Status Bar
Figure 2-2 Tool Tip
When Mouse Cursor
Rests Over Icon
2Overview
Toolbar Overview Chapter 2 System Two Cascade—APWIN Overview
System Two Cascade User’s Manual for APWIN version 2 Page 2-3

command. If a toolbar is pushed completely off screen by dragging
another toolbar, the “lost” toolbar may be returned to the screen by
first unchecking its name in the View menu, then re-opening the View
menu and re-checking the toolbar name.
Standard Toolbar
The Standard Toolbar icons are briefly described below:
New: click on this icon to remove all present panel settings and
measurement data and restore the normal APWIN start-up panel
settings and panel locations on pages, exactly equivalent to the menu
command File New Test
Open: click on this icon to display a dialog for navigating
through directories (folders) and selecting test file names, exactly
equivalent to the menu command File Open Test
Save: click on this icon to immediately save the current test
(.AT2C) if a name has already been established (equivalent to File
Save Test command). If a name has not been established, the Save As
dialog will be displayed which permits navigating through directories
(folders) and supplying a test file name, exactly equivalent to the menu
command File Save As Test
Save All: click on this icon to immediately save the current test
(.AT2C) and all open procedures (.APB)
Print: click on this icon to produce a print-out of the current
graph according to the settings of the Print Setup and Page Setup
dialogs
2overview
Chapter 2 System Two Cascade—APWIN Overview Standard Toolbar
Page 2-4 System Two Cascade User’s Manual for APWIN version 2

Print Preview: click on this icon to display the Print Preview
screen. If you wish to change attributes of the print-out, use the menu
File Page Setup or File Print Setup commands first
Undo: click on this icon to un-do the last text editing action,
equivalent to the Edit Undo (Cz) menu command
Cut: click on this icon to remove the presently selected text to
the Windows clipboard, exactly equivalent to the menu command Edit
Cut (Cx)
Copy: click on this icon to copy the presently selected text to
the Windows clipboard without removing it from its present location,
exactly equivalent to the menu command Edit Copy (Cc)
Paste: click on this icon to copy any text presently on the
Windows clipboard to the present mouse cursor location, exactly
equivalent to the menu command Edit Paste (Cv)
Run Sweep (Go): click on this “green light” icon to start a new
sweep, exactly equivalent to the menu command Sweep Start, the (
function key, or clicking on the GO button at the bottom of the Sweep
Panel
Stop Sweep: click on this “red light” icon to stop the present
sweep, exactly equivalent to the menu command Sweep Stop, the X
key, or clicking on the STOP button at the bottom of the Sweep Panel.
The toolbar Stop icon and the STOP button on the Sweep panel are
available only when a sweep is in progress.
Sweep Spectrum/Waveform: click on this icon to
automatically set up the sweep panel for an FFT-based test, or to
toggle back and forth between time domain and frequency domain
views when an FFT-based test has already been set up. See the “Easy
FFT Setup and Time/Frequency Switching” section at the end of the
FFT-Based Analyzer Programs chapter for more details.
2Overview
Standard Toolbar Chapter 2 System Two Cascade—APWIN Overview
System Two Cascade User’s Manual for APWIN version 2 Page 2-5

Panels Toolbar
The Panels Toolbar provides a fast route to displaying any
instrument panel and other test-related panels such as Sweep and
Sweep Settling. Many of the panels are available in both small and
large size versions. Simply clicking on an icon causes it to be displayed
in the small version. Holding down the Skey while clicking on the
icon produces a display of the large version (if there are two versions).
The Panels icons are:
Analog Generator: click on this icon to display the Analog
Generator panel, exactly equivalent to the menu command Panels
Analog Generator or the Cg keystrokes.
Analog Analyzer: click on this icon to display the Analog
Analyzer panel, exactly equivalent to the menu command Panels
Analog Analyzer or the Ca keystrokes.
Digital Generator: click on this icon to display the Digital
Generator panel, exactly equivalent to the menu command Panels
Digital Generator or the Cd keystrokes.
Digital Analyzer: click on this icon to display the Digital
Analyzer panel, exactly equivalent to the menu command Panels
Digital Analyzer or the Cy keystrokes. Digital features are available
only on DSP-based units (System Two Cascade+ DSP and System
Two Cascade Dual Domain)
Digital I/O.: click on this icon to display the Digital
Input/Output panel, exactly equivalent to the menu command Panels
Digital I/O or the Ci keystrokes. Digital features are available only
on DSP-based units
2overview
Chapter 2 System Two Cascade—APWIN Overview Panels Toolbar
Page 2-6 System Two Cascade User’s Manual for APWIN version 2

Sync/Ref Input: click on this icon to display the Sync/Ref Input
panel, exactly equivalent to the menu command Panels Sync/Ref
Input. This panel is functional only on System Two Cascade Dual
Domain units
Status Bits: click on this icon to display the Status Bits panel,
exactly equivalent to the menu command Panels Status Bits or the
Cb keystrokes. The Status Bits panel is functional only with a
System Two Cascade Dual Domain unit and AES/EBU or consumer
interfaced digital devices under test
Headphone/Speaker: click on this icon to display the
Headphone/Speaker panel, exactly equivalent to the menu command
Panels Headphone/Speaker
DCX: click on this icon to display the DCX-127 panel, exactly
equivalent to the menu command Panels DCX
Switcher: click on this icon to display the switcher control
panel, exactly equivalent to the menu command Panels Switcher
Sweep: click on this icon to display the Sweep Panel, exactly
equivalent to the menu command Panels Sweep or the Cs
keystrokes.
Sweep Settling: click on this icon to display the Sweep Settling
panel, exactly equivalent to the menu command Panels Sweep Settling
Graph: click on this icon to display a graph window, exactly
equivalent to the menu command Panels Graph
Data Editor: click on this icon to display the Data Editor,
exactly equivalent to the menu command Panels Data Editor
2Overview
Panels Toolbar Chapter 2 System Two Cascade—APWIN Overview
System Two Cascade User’s Manual for APWIN version 2 Page 2-7

New Bar Graph: click on this icon to create a new bar graph,
exactly equivalent to the menu command Panels Bar Graph
Procedure Editor: click on this icon to display the Procedure
Editor, exactly equivalent to the menu command Panels Procedure
Editor or the menu command Procedure Show Panel
Procedure Toolbar
The Procedure Toolbar icons are:
OLE Automation Browser: click on this icon to display the
OLE Automation Browser, equivalent to the menu command
Procedure Browse. This Browser provides an organized list of all
APWIN Basic commands for controlling System Two Cascade
Run Procedure: click on this icon to start the procedure
presently loaded, exactly equivalent to the menu command Procedure
Run
Pause Procedure: click on this icon to cause the procedure
presently running to halt, exactly equivalent to the menu command
Procedure Pause
End Procedure: click on this icon to stop the procedure
presently running, exactly equivalent to the menu command Procedure
End
Toggle Break Points: click on this icon to toggle procedure
break points on or off, equivalent to the menu command Procedure
Toggle Break Points
2overview
Chapter 2 System Two Cascade—APWIN Overview Procedure Toolbar
Page 2-8 System Two Cascade User’s Manual for APWIN version 2

Quick Watch: click on this icon , exactly equivalent to the menu
command Procedure Quick Watch
Step Into: click on this icon , exactly equivalent to the menu
command Procedure Step Into
Step Over: click on this icon , exactly equivalent to the menu
command Procedure Step Over
Step Out: click on this icon , exactly equivalent to the menu
command Procedure Step Out
Learn Mode Toolbar
Start Learn Mode: click on this icon , exactly equivalent to the
menu commands Procedure Learn Mode or Utilities Learn Mode, to
put APWIN into the mode of writing lines of APWIN Basic in the
Procedure editor for each user mouse click or panel field entry
Stop Learn Mode: click on this icon , exactly equivalent to
un-checking the menu commands Procedure Learn Mode or Utilities
Learn Mode, to stop APWIN from writing APWIN Basic code based on
user actions.
Quick Launch Toolbar
The Quick Launch Toolbar may contain up to eight icons, each
capable of loading an APWIN test or procedure or launching another
Windows application. The icons may be selected by the user from a
library furnished by Audio Precision. See the Quick Launch section on
page 3-12 for more details.
2Overview
Learn Mode Toolbar Chapter 2 System Two Cascade—APWIN Overview
System Two Cascade User’s Manual for APWIN version 2 Page 2-9

Browser
A “Browser” (see Figure 2-4) is a Windows dialog box designed to
permit the user to make selections from some organized structure or
hierarchy. Browsers at the Sweep panel Source and Data areas permit
the user to browse among different “Instrument” and “Parameter” to
find the desired entity to be swept or graphed. File-related browsers
permit the user to move up and down among directories and
sub-directories (called Folders in Windows 95) and among disk drives
to locate the desired file name. File browsers are displayed in response
to many common file-related commands including File Open and File
Save As.
Control and Entry Conventions
APWIN uses standard Windows control and data entry
conventions. Changes can be made to panel settings only by placing
Figure 2-4 Browser
for Selecting
Instrument
Parameter to be
Graphed
Figure 2-5 Analog Generator Panel Has the Focus, Analyzer Panel Does Not
2overview
Chapter 2 System Two Cascade—APWIN Overview Browser
Page 2-10 System Two Cascade User’s Manual for APWIN version 2

the “focus” on that panel. The “focus” is put on any panel (window)
simply by clicking the mouse anywhere on the panel, or by using the
CT key combination to move the focus through all the panels
(windows) displayed on the present Workspace page. The title bar of
the panel with the focus will be blue while the others are gray if the
standard Windows default color scheme is used.
Many panels may be displayed in either small or large versions. To
change between small and large versions, double click anywhere in the
title bar (control bar) of the panel. Or, click the mouse on the center of
the three upper right icons . Or from the keyboard, use the
CZ or CY keys to change between small and large versions.
Multiple-choice fields are indicated by a down arrow at the right
end of the field. Clicking the mouse on the down arrow displays the list
of available selections. Clicking the mouse on the desired selection
makes the change and closes the list. From the keyboard, the Tkey
moves from field to field on a panel, generally in a sequence from
upper left to lower right. ST moves back upwards on the panel.
A selected multiple choice field is indicated by the present entry
displayed with inverse video. The Ykey causes the selection list to
display when on a multiple choice field. Operations of the Zand Y
keys then highlight selections, and pressing Enter chooses the
highlighted selection.
Check boxes may be checked or un-checked by clicking on them
with the mouse, or by moving to them with the Tor ST keys
and pressing the Space bar to check or un-check them. Selection of a
check box is indicated by a rectangular outline around the label of the
checkbox.
“Radio buttons” are groups of two or more buttons where only one
may be selected at any one time. Use the mouse to click directly on the
desired radio button. From the keyboard, use the Tor ST
keys to move to a group of radio buttons. Selection is indicated by a
rectangular outline around the label of the presently-selected radio
button. Use the Zor Yto change between the buttons in the group.
Figure 2-6 Multiple
Choice Control
Figure 2-7
Checkbox Controls.
Lower is Selected
Figure 2-8 Radio
Buttons
2Overview
Control and Entry Conventions Chapter 2 System Two Cascade—APWIN Overview
System Two Cascade User’s Manual for APWIN version 2 Page 2-11

Numeric entry fields require that new values be typed in from the
keyboard, followed by either the E(which leaves the field selected
for further entries) or the Tor ST keys (which move to the
following or preceding field).
Function Keys
!Help (context-sensitive if a specific Help topic exists for the panel
feature presently selected by the mouse cursor)
@
When focus is on a bargraph: re-set the maximum and minimum
value storage feature of the presently-selected bargraph
When focus is on the Data Editor: permit character-by-character
editing of Data Editor cell
#Set the analog generator dBr reference value to the present
analog generator amplitude setting
C# Set the analog generator frequency reference value to the
present analog generator frequency setting
$Set the analog analyzer dBr reference value
C$ Set the analog analyzer frequency reference value to the value
presently displayed by the analog analyzer frequency counter
^Perform a new transform on the data presently in the DSP
acquisition buffer and graph the results according to the present
settings of the Sweep and Digital Analyzer panels
C^ Graph the present data in DSP memory according to the present
settings of the Sweep and Digital Analyzer panels without
performing a new transform
&Graph the data presently computer memory
A* Store the present graph trace(s) to the Graphic Buffer memory
*Display the graph traces previously saved to Graphic Buffer
memory
C* Delete any graph traces presently saved in Graphic Buffer
memory
(Start a new sweep; equivalent to clicking on the Go icon in the
toolbar or on the Sweep panel
2overview
Chapter 2 System Two Cascade—APWIN Overview Function Keys
Page 2-12 System Two Cascade User’s Manual for APWIN version 2

C( Start a new sweep while retaining previous data, appending the
new to the old
A( Start a new repeating sweep
)If a sweep is in progress, pause. If a sweep is paused, start it
again (toggle)
+Turn off all generator outputs (“panic button”)
C+ Turn back on the generator outputs turned off by +
2Overview
Function Keys Chapter 2 System Two Cascade—APWIN Overview
System Two Cascade User’s Manual for APWIN version 2 Page 2-13

2overview
Chapter 2 System Two Cascade—APWIN Overview Function Keys
Page 2-14 System Two Cascade User’s Manual for APWIN version 2

APWIN Menus
File Menu
The File Menu consists of the following commands: New, Open,
Save, Save As, Save All, Set Working Directory, Quick Launch,
Append, Export, Import, Print, Print Preview, Print Setup, Page Setup,
a list of recently-used test files, Exit
File New
The File New command allows the user to create a new Test or
Procedure file, or to erase data from the test file presently loaded.
A Test (.AT2C) file is the fundamental APWIN file that contains
complete setup instructions for all fields of all panels, graphs, and
bargraphs. The Test file also contains any test data that was present
when the file was saved. A new test file is always presented with the
small versions of the Analog Generator and Analog Analyzer on page
1, the small version of the Sweep panel plus a graph on page 2, and
the small version of the DIO panel on page 3. The File New Test
command may also be issued by clicking on the blank sheet icon
on the Standard toolbar.
A Procedure (.APB) file contains a set of instructions in a visual
Basic language, which can initiate and control a sequence of actions
including loading test files from disk and executing them, comparing
data to limits, taking conditional actions, directly changing instrument
settings, and a variety of other tasks.
The File New Data command erases all data presently in memory
without altering the test setup. An alternative way of erasing data is by
clicking the right mouse button while the mouse cursor is over the
graph, then selecting the New Data item from the dialog that is
displayed.
3menus
System Two Cascade User’s Manual for APWIN version 2 Page 3-1

File Open
The File Open command displays a subsidiary command menu
which allows the user to load from disk into computer memory any
existing file of the Test, Procedure, Data, Limit Data, EQ Curve, Sweep
Tables, and Stereo and Mono Waveform types.
The File Open command can be issued by:
clicking on the File menu entry, then clicking on Open in the list box
which descends
or
from the keyboard by Afo (File Open).
Issuing the File Open command displays a “fly-out” command list
that permits selection of the file type to be opened. Selecting the
desired file type from this list displays the Open dialog box with the
desired tile type selected, permitting navigation between directories
(and disk drives, if necessary) and selection of the specific file name
either by typing the name or clicking on a displayed file name.
File Open Test
The File Open Test command displays a list of the Test files in the
current directory. The dialog displayed also permits navigation to
other directories or disk drives. A file is opened by selecting the file
name and clicking the Open button or by double-clicking the file
name. The File Open Test command is identical to clicking on the
open folder icon on the Standard toolbar. The keystrokes Co
will also display a File Open dialog for Test files, equivalent to File
Open Test.
ATest (.AT1 for System One, .AT2 for standard System Two,
.AT2C for System Two Cascade) file is the fundamental APWIN file
that contains complete setup instructions for all fields of all panels,
graphs, and bargraphs. The Test file also contains any test data
present when the file was saved. A user commonly saves tests
whenever a setup or the data resulting from a sweep may be desired at
a later time. Audio Precision furnishes a large number of standard,
3menus
Chapter 3 APWIN Menus File Menu
Page 3-2 System Two Cascade User’s Manual for APWIN version 2

typical tests already set up; see the list of furnished standard test files in
the final chapter.
“Importing” System One Tests
With APWIN operating with System One, only System One (.AT1)
files may be opened. When operating with System Two, it is also
possible to open System One (.AT1) files in addition to the normal
opening of System Two (.AT2) files. Thus, System One files may be
imported and then saved as System Two files. Since DOS files (.TST,
.LIM, .EQ, etc.) may be imported into APWIN when operating in
System One mode by the File Import S1.EXE Test command and
saved as .AT1 files, this provides a path from old DOS tests to System
Two tests. In a few instances it may be necessary to make
modifications to an imported .AT1 file before it will operate System
Two hardware correctly, since the architectures of the two instruments
are slightly different. To load .AT1 files, click the down arrow at the
right of the “Files of Type” field to select whether .AT2 or both .AT1
and .AT2 files will be loaded. Standard System Two cannot load
.AT2C files saved from Cascade.
File Open Procedure
The File Open Procedure command displays a list of the Procedure
files (.APB file type) in the current directory. The dialog displayed also
permits navigation to other directories or disk drives. A file is opened
by selecting the file name and clicking the Open button or by
double-clicking the file name.
AProcedure (.APB) file contains a set of instructions in a visual
Basic language, which can initiate and control a sequence of actions
including loading test files from disk and executing them, comparing
data to limits, taking conditional actions, directly changing instrument
settings, and a variety of other tasks.
File Open Data
The File Open Data command displays a list of the Data files
(.ADA file type) in the current directory. The dialog displayed also
permits navigation to other directories or disk drives. A file is opened
3menus
File Menu Chapter 3 APWIN Menus
System Two Cascade User’s Manual for APWIN version 2 Page 3-3

by selecting the file name and clicking the Open button or by
double-clicking the file name.
AData (.ADA) file contains test data only, with no information on
panel setup and no definition of display format. To view the
newly-loaded data graphically, press the &function key or use the
Sweep Compare Data to Limits (Asl) command. To view the new
data in a tabular presentation, click on the Data Editor icon or use
the Panels Data Editor menu commands.
File Open Limit Data
The File Open Limit Data command displays a list of the Limit files
(.ADL file type) in the current directory. The dialog displayed also
permits navigation to other directories or disk drives. A file is opened
by selecting the file name and clicking the Open button or by
double-clicking the file name.
A Limit Data file is a form of a data file used to define upper or
lower limits of acceptable performance, so that automatic pass/fail
decisions may be made by the software. See the Limits chapter
starting on page 22-1 for more information on Limits.
File Open Sweep Tables
The File Open Sweep Tables command displays a list of the Sweep
Table files (.ADS file type) in the current directory. The dialog
displayed also permits navigation to other directories or disk drives. A
file is opened by selecting the file name and clicking the Open button
or by double-clicking the file name.
A Sweep Table is a form of a data file used to define a list of
specific Source 1 values that will be used during a sweep. This
contrasts with the software computing Source 1 values based on the
Start and Stop values, Log/Lin selection, and number of steps or step
size. See the Table Sweeps section in the Sweeps chapter for more
information.
3menus
Chapter 3 APWIN Menus File Menu
Page 3-4 System Two Cascade User’s Manual for APWIN version 2

File Open EQ Curve
The File Open EQ Curve command displays a list of the EQ Curve
files (.ADQ file type) in the current directory. The dialog displayed also
permits navigation to other directories or disk drives. A file is opened
by selecting the file name and clicking the Open button or by
double-clicking the file name.
An EQ (equalization) Curve is a form of a data file used to define a
relationship between amplitude and frequency. It may be used to
automatically control a generator amplitude during a sweep so as to
follow the equalization curve. See the equalization sections of the
Analog Generator chapter and Digital Generator chapter for more
information. The EQ Curve may also be used by the Compute
Equalize function to modify data following a sweep to the values it
would have had if the equalization curve had been in use. See the
Compute Equalize section in the Compute chapter for more
information. EQ Curves furnished by Audio Precision are located in
the C:\APWIN\EQ directory.
File Open Stereo Waveforms
The File Open Stereo Waveforms command displays a list of
previously-acquired and saved Stereo Waveform files (.AAS file type)
in the current directory. The dialog displayed also permits navigation
to other directories or disk drives. A file is opened by selecting the file
name and clicking the Open button or by double-clicking the file name.
Stereo waveforms files are files containing two channels of
previously-acquired signal which had been saved to disk for later use.
The Open Stereo Waveform command loads such a file into both
channels of the DSP analyzer where it may be further viewed in time
or frequency domain representations. For more information on saving
and loading waveforms, see the chapter for the specific FFT-based
analyzer program in use.
File Open Mono Waveforms
The File Open Mono Waveform command displays a list of the
Mono Waveform files (.AAM) in the current directory. The dialog
3menus
File Menu Chapter 3 APWIN Menus
System Two Cascade User’s Manual for APWIN version 2 Page 3-5

displayed also permits navigation to other directories or disk drives. A
file is opened by selecting the file name and clicking the Open button
or by double-clicking the file name.
Mono waveforms files are files containing one channel of
previously-acquired signal which had been saved to disk for later use.
The Open Mono Waveform command loads such a file into either
channel (as selected by the user) of the DSP analyzer where it may be
further viewed in time or frequency domain representations. For more
information on saving and loading waveforms, see the chapter for the
specific FFT-based analyzer program in use.
File Open Intervu Waveforms
The File Open Intervu Waveforms command displays a list of
previously-acquired and saved Intervu Waveform files (.AAI file type)
in the current directory. The dialog displayed also permits navigation
to other directories or disk drives. A file is opened by selecting the file
name and clicking the Open button or by double-clicking the file name.
Intervu waveforms files contain a previously-acquired digital
interface signal which had been saved to disk for later use. For more
information on saving and loading Intervu waveforms, see the Serial
Digital Interface chapter.
File Save Test
The File Save command displays a subsidiary “fly-out” menu with
the further choices of Test and Procedure. The File Save Test
command allows the user to save to disk the test setup information and
data currently in memory. The File Save Test command may also be
issued by clicking on the diskette icon on the Standard toolbar
or
from the keyboard by pressing Afst (for File Save Test).
If the test in memory was previously loaded from disk (via File
Open) or previously saved and thus already has a name, the current
information will be saved under that existing name, over-writing the
previous version of the same named test.
3menus
Chapter 3 APWIN Menus File Menu
Page 3-6 System Two Cascade User’s Manual for APWIN version 2

If no test name has been assigned, the Save As dialog box appears.
The Save As dialog box is similar to the File Open dialog box. Normal
operation of System Two Cascade results in saving test files with the
.AT2C extension. If APWIN was started in the special System Two
Compatibility mode, the files will be saved with an .AT2 extension.
File Save Procedure
The File Save command displays a subsidiary “fly-out” menu listing
the choices Test and Procedure. Selecting the Procedure command
saves the procedure presently in the Procedure Editor to disk. The File
Save Procedure command may also be issued by the keystrokes
Afsp or by clicking on the diskette icon on the Procedure Editor
panel.
File Save As
Issuing the File Save As command displays a “fly-out” command
list which permits selection of the file type to be saved from the choices
Test (.AT2C), Procedure (.APB), Data (.ADA), Limit Data (.ADL),
Sweep Tables (.ADS), EQ Curve (.ADQ), Stereo Waveform (.AAS),
Mono Waveform (.AAM), or Intervu Waveform (.AAI). Selecting the
desired file type from this list displays the Save As dialog box,
permitting navigation between directories (and disk drives, if
necessary) and displaying existing file names of the type being saved.
If the file presently in memory was previously loaded from disk (via
File Open) or previously saved and thus already has a name, that
name will be suggested. If accepted by the user, current data will be
saved under that existing name, over-writing the previous version of
the same named test.
A test file includes all instrument setups, Sweep panel and Sweep
Settling settings, Graph settings, Page Setup settings for graph
print-out, etc., etc., plus measurement data from the last (operation
before saving. Data, Limits, Sweep, and EQ files save only the
measurement data and certain Sweep panel information. The
Procedure file saved consists of the contents of the Procedure Editor.
The Waveform selections (except Intervu) save the contents of one or
both FFT Acquisition Buffers as selected in the dialog box displayed
after the file name is entered or selected. Stereo Waveform files have
3menus
File Menu Chapter 3 APWIN Menus
System Two Cascade User’s Manual for APWIN version 2 Page 3-7

two waveforms and Monaural Waveforms contain only one. Intervu
Waveforms have only one signal, the acquired interface waveform.
File Save As Test
The File Save As Test command permits saving present instrument
and sweep setup information, plus any test data present if a test has
already been run, as a Test file (.AT2C). If APWIN was started in the
special System Two Compatibility mode, the files will be saved with an
.AT2 extension. The file will be saved in the current directory or the
dialog permits navigation to other directories or disk drives.
File Save As Procedure
The File Save As Procedure command permits saving the contents
of the Procedure Editor as a Procedure file (.APB file type) in the
current directory. The dialog displayed also permits navigation to
other directories or disk drives.
A Procedure (.APB) file contains a set of instructions in APWIN
Basic language, which can initiate and control a sequence of actions
including loading test files from disk and executing them, comparing
data to limits, taking conditional actions, directly changing instrument
settings, and a variety of other tasks.
File Save As Data
The File Save As Data command permits saving the present test
results data as a Data file (.ADA file type) in the current directory. The
dialog displayed also permits navigation to other directories or disk
drives.
A Data (.ADA) file contains test data only, with no information on
panel setup and no definition of display format. To view the
newly-loaded data graphically, press the &function key or use the
Sweep Compare Data to Limits (Asl) command. To view the
new data in a tabular presentation, click on the Data Editor icon
or use the Panels Data Editor menu commands.
3menus
Chapter 3 APWIN Menus File Menu
Page 3-8 System Two Cascade User’s Manual for APWIN version 2

File Save As Limit Data
The File Save As Limit Data command permits saving the data
points presently in the Data Editor as a Limit file (.ADL file type) in the
current directory. The dialog displayed also permits navigation to
other directories or disk drives.
A Limit Data file is a form of a data file used to define upper or
lower limits of acceptable performance, so that automatic pass/fail
decisions may be made by the software. For more information on
Limits, see the Limits chapter beginning on page 22-1.
File Save As Sweep Tables
The File Save As Sweep Tables command permits saving the data
points presently in the Data Editor as a Sweep Table file (.ADS file
type) in the current directory. The dialog displayed also permits
navigation to other directories or disk drives.
A Sweep Table is a form of a data file used to define a list of
specific Source 1 values which will be used during a sweep, as
opposed to the software computing Source 1 values based on the Start
and Stop values, Log/Lin selection, and number of steps or step size.
See the Table Sweeps section of the Sweep chapter for more
information.
File Save As EQ Curve
The File Save As EQ Curve command permits saving the data
points presently in the Data Editor as an EQ Curve file (.ADQ file type)
in the current directory. The dialog displayed also permits navigation
to other directories or disk drives.
An EQ (equalization) Curve is a form of a data file used to define a
relationship between amplitude and frequency. It may be used to
automatically control a generator amplitude during a sweep so as to
follow the equalization curve. See the equalization sections of the
Analog Generator chapter and Digital Generator chapter for more
information. The EQ Curve may also be used by the Compute
Equalize function to modify data following a sweep to the values it
3menus
File Menu Chapter 3 APWIN Menus
System Two Cascade User’s Manual for APWIN version 2 Page 3-9

would have had if the equalization curve had been in use. See the
Compute Equalize section in the Compute chapter for more
information. EQ Curves furnished by Audio Precision are located in
the C:\APWIN\EQ directory.
File Save As Stereo Waveform
The File Save As Stereo Waveform command permits saving to
disk the sampled signal presently in both channels of the DSP
acquisition buffers. The resulting disk file may later be downloaded to
the DSP via the Open Stereo Waveform command so that it may be
further viewed in time or frequency domain representations. For more
information on saving and loading waveforms, see the chapter on the
FFT-based analyzer program in use.
File Save As Mono Waveform
The File Save As Mono Waveform command permits saving to disk
the sampled signal presently in one channel of the DSP acquisition
buffers. The resulting disk file may later be downloaded to either
channel of the DSP via the Open Mono Waveform command so that it
may be further viewed in time or frequency domain representations.
For more information on saving and loading waveforms, see the
chapter on the FFT-based analyzer program in use.
File Save As Intervu Waveform
The File Save As Intervu Waveform command permits saving to
disk the sampled digital interface signal acquired by Intervu. The
resulting disk file may later be downloaded to Intervu via the Open
Intervu Waveform command so that it may be further viewed in time
or frequency domain representations. For more information on saving
and loading Intervu waveforms, see the Serial Digital Interface chapter.
File Save All
The File Save All command saves to disk both the current test and
all currently-open procedures. The File Save All command may be
issued by:
Selecting File menu and the Save All command
3menus
Chapter 3 APWIN Menus File Menu
Page 3-10 System Two Cascade User’s Manual for APWIN version 2

or
Typing Afl (File save aLl) from the keyboard
or
Clicking on the multi-diskette icon on the Standard Toolbar
File Set Working Directory
APWIN tests often include a number of linked files, including
Sweep Tables, Limit files, and (for DSP versions) generator waveform
files. The “Current Working Directory” is the directory where APWIN
expects to find files that do not have an explicit path name supplied.
The Set Working Directory command displays a disk and sub-directory
navigation dialog that permits the user to specify the current working
directory. This supports one possible disk organization philosophy of
grouping the test files, limit files, sweep tables, etc. for different testing
activities into different directories, such as a power amplifier directory
or a directory for a specific product model number.
If an explicit path name is furnished for a linked file when a test is
set up, APWIN expects to find the file in that specific directory instead
of the current working directory. If, for example, different directories
have been set up for different products or models but all use the same
generator arbitrary waveform file, the waveform file name and explicit
path may be specified as each test is set up so that it is not necessary to
store duplicate copies of the waveform file in many directories.
By default, all File Open commands initially display the current
working directory contents. The user may navigate to other directories
if desired. Opening a test file in a different directory will re-set the
current working directory. The File Save As command is independent
from the current working directory and will display the contents of the
last directory used by this command.
The current working directory is stored when exiting from APWIN
and will automatically be used the next time APWIN is started. Note
that the current working directory established for APWIN is
3menus
File Menu Chapter 3 APWIN Menus
System Two Cascade User’s Manual for APWIN version 2 Page 3-11

independent of the current working directory of all other Windows
applications.
File Quick Launch
Quick Launch feature permits assigning up to eight
user-customized shortcut buttons to the Quick Launch Toolbar. The
Quick Launch Toolbar is displayed or hidden via the View Quick
Launch Bar menu item. Clicking on any of these eight buttons will
initiate an action pre-defined by the user. The action can be loading
any specific test, loading any specific procedure, or even running a
batch file or another Windows application such as a spreadsheet or
word processor with a specific file loaded. For experienced operators,
Quick Launch can be a fast route to frequently used test setups.
Development engineers may define their most common tests or
procedures or launch development software like circuit simulation
programs. A standard setup might have the user’s company name
substituted for “Audio Precision” in the title bar of graphs, the user’s
choice of units on graphs rather than standard APWIN defaults, and all
the desired FFT time and frequency domain units defined via the
Sweep Spectrum/Waveform button and memory. Note that opening a
test via Quick Launch changes the current Working Directory to the
directory (folder) where the test file is stored, just as when opening a
test via the File Open Test technique.
A production test application might allow selection of any of eight
test suites (procedures) associated with specific products to be tested.
For such applications with inexperienced operators, Quick Launch
makes it possible to display only a very simple screen to the operator.
All standard toolbars could be hidden if desired, leaving the operator
only the choices defined by the Quick Launch buttons.
Quick Launch actions are set up by the user via the Customize
Quick Launch command dialog that is reached via File Quick Launch.
3menus
Chapter 3 APWIN Menus File Menu
Page 3-12 System Two Cascade User’s Manual for APWIN version 2

Customize Quick Launch
The File/Quick Launch/Customize Quick Launch menu command
opens a dialog box (illustrated here) that lets the user define the
functions for each Quick Launch button, and assign the icons (button
designs) that graphically identify each shortcut. The Command field of
this dialog defines the action to be taken. Clicking the ellipsis button at
the right end of the Command field permits browsing to the directory
containing the APWIN test, APWIN BASIC procedure, or other
program or document (such as a spreadsheet file) desired. The Menu
Text field defines the “ToolTip” that will be displayed when the mouse
cursor rests on the corresponding icon (button) and the text that
appears in the File Quick Launch “fly out.” The ellipsis button at the
extreme right end of the dialog on the Menu Text line permits browsing
to and selecting a specific icon design from those furnished by Audio
Precision or from any .ico or .bmp icon file or any .exe application that
imbeds an icon file. Users with bitmap editing capabilities could create
their own custom 16 x 16 bit-mapped icons if desired. If the
“Automatically run when loaded?” box is checked, a test or procedure
loaded by clicking on a Quick Launch icon will run immediately, not
requiring an F9 or Procedure Run command.
If it is desired to use Quick Launch to load a standard test template
that will then be saved under a new name and/or in a new directory, it
may be convenient to save the original test setup with the letter “x”.
replacing the usual “t” in the file extension. For example, a System Two
Cascade test could be saved as “filename.ax2c” instead of the normal
“filename.at2c”. When this test is tied to a Quick Launch button and
opened, the test title will display as “Untitled” rather than the actual
test name you assigned, and attempting to save the test will produce
the File Save As dialog rather than simply saving the test under its
original name in its original folder.
3menus
File Menu Chapter 3 APWIN Menus
System Two Cascade User’s Manual for APWIN version 2 Page 3-13

A default Quick Launch set up with a suite of common tests is
supplied with APWIN. If the “Quick Launch” toolbar is turned on, this
default setup should be displayed as shown under the Quick Launch
section heading on page 3-12. The eight tests or procedures represent
a cross section of frequently used tests including Frequency Response,
THD+N vs Frequency, Signal-to-noise-ratio (actually a procedure to
generate this number), an FFT spectrum analyzer, a FASTTEST
multitone instrument setup, a Maximum Length Sequence (MLS)
acoustic analyzer, a digital audio interface test selection menu (using
INTERVU), and a “Quick Start” procedure that displays a menu of
several additional standard tests. A custom icon has been created for
each of these tests (and this icon is also included with the library of
supplied icons). (Note that some the tests or procedures supplied with
this default Quick Launch set up assume the presense of DSP and/or
Dual Domain capability as found in SYS-2222 and SYS-2322
respectively).
Figure 3-1 Customize Quick Launch Dialog
3menus
Chapter 3 APWIN Menus File Menu
Page 3-14 System Two Cascade User’s Manual for APWIN version 2

Whenever a user changes the Quick Launch setup (via the
“customize” dialog), the Quick Launch file is modified. Therefore the
default Quick Launch setup and associated custom tool bar illustrated
here will be overwritten. There is a specific file that contains the Quick
launch setup for each specific platform. The one for System Two
Cascade is called Quick Launch2c.dat and is located in
C:\Program Files\Audio Precision\Apwin200 folder. If you wish to
preserve your own customized Quick Launch setups (or the default
setup supplied with APWIN), just rename this file. APWIN will create a
new “empty” Quick Launch" setup the next time it is loaded that can
then be modified at will. When you want to return to a different
previously designed Quick Launch set up, make a copy of your
previously saved “My Quick Launch xxx.dat” file called Quick
Launch2c.dat and place this in the proper folder overwriting the
existing Quick Launch2c.dat file.
File Append
The data in existing disk files may be appended to the data
presently in memory so that old and new traces may be viewed
simultaneously. Data in test files (.AT1, .AT2, or .AT2C) and data files
(.ADA, .ADQ, .ADS, and .ADL) may be appended. The File Append
menu command displays a dialog with a Browser, permitting
navigation to any directory and bringing in the data from files of any of
those six types. APWIN will not permit appending of data unless the
file on disk and the file presently in memory:
§have compatible Source 1 selections (for example, both
frequency or both amplitude but not one frequency and the
other amplitude)
§have the same structure of Data 1 and Data 2 selections. For
example, a disk file with data plotted at both Data 1 and Data 1
may not be appended to data in memory which is graphed only
as Data 1 with Data 2 set to “None”
§have compatible measurement “domains”. For example,
measurements of distortion in percent units may not be
appended to measurements of level in amplitude units, but
3menus
File Menu Chapter 3 APWIN Menus
System Two Cascade User’s Manual for APWIN version 2 Page 3-15

distortion data in absolute units (Volts, dBu, etc.) may be
appended to amplitude data
The appended data will be graphed in the same trace color used
in the original test or data file from which it was extracted, but the color
may then be changed by use of the Graph Legend. Original and
appended data may be viewed in the Data Editor.
File Export
The File Export menu command displays a “fly-out” dialog with
two additional choices—ASCII Data and Graphics.
File Export ASCII Data
This command saves the test data presently in memory in the
Export Data File format (.ADX file type) in order to easily import it into
other software programs. The .ADX file consists of ASCII characters
with commas as delimiters. The basic structure is similar to the format
displayed in the Data Editor. For standard (not nested) sweeps, the
columns from left to right are Source 1 followed by the Data columns.
For a nested sweep, the columns are Source 1, the Data columns, and
Source 2. Examples of both standard and nested sweep .ADX files are
shown below for cases of two Data parameters, Anlr Level A at Data 1
and Anlr THD at Data 2. Use of Data 3 through Data 6 would add
additional columns. Unused data columns are represented by commas.
Normal Sweep
C:\APWIN\SAMPLES\EXAMPLE.AT1, 08/22/95 11:09:55
Gen.Freq, Anlr.Level A, Anlr.THD Ratio, ,,,,,
Source 1, Data 1, Data 2, ,,,,,
Hz, dBV, %, ,,,,,
20000, 0.038598, 0.000387, ,,,,,
5025, 0.031718, 0.000426, ,,,,,
1262, 0.024833, 0.000348, ,,,,,
317, 0.028276, 0.000348, ,,,,,
79.625, 0.024833, 0.00031, ,,,,,
20, 0.020526, 0.000378, ,,,,,
3menus
Chapter 3 APWIN Menus File Menu
Page 3-16 System Two Cascade User’s Manual for APWIN version 2

Nested Sweep
C:\APWIN\SAMPLES\EXAMPLE2.AT1, 08/22/95 11:13:23
Gen.Freq, Anlr.Level A, Anlr.THD Ratio ,,,,, Gen.Ampl
Source 1, Data 1, Data 2, ,,,,, Source 2
Hz , dBV, %, ,,,,, Vrms
20000, 0.031718 , 0.000387, ,,,,, 1
5025, 0.024833 , 0.000426, ,,,,, 1
1262, 0.021388, 0.000349, ,,,,, 1
317, 0.024833 , 0.000348, ,,,,, 1
79.625, 0.017942 , 0.000349, ,,,,, 1
20, 0.018803 , 0.00032, ,,,,, 1
20000, 7.990518 , 0.00034, ,,,,, 2.5
5025, 7.990518 , 0.000341, ,,,,, 2.5
1262, 7.98501, 0.000279, ,,,,, 2.5
317, 7.98501, 0.000279, ,,,,, 2.5
79.625, 7.97674 , 0.000372, ,,,,, 2.5
20, 7.979499, 0.000287, ,,,,, 2.5
File Export Graphics
The File Export Graphics command creates a Windows Metafile or
Enhanced Metafile copy of the present graph as a disk file. A dialog
permits navigation to any desired directory and supplying a file name
for the Metafile. A Metafile is a standard graphics format of the vector
type, as opposed to bitmaps. Metafiles can be imported into most
drawing, desktop publishing, and word processing programs.
Resolution of a Metafile depends only on the output device, as
opposed to a bitmap whose resolution in pixels is fixed at the moment
of capture. The Enhanced Metafile (.EMF file type) contains more
information than the original Windows Metafile (.WMF file type) and is
preferred when the program into which it will be imported will accept
it. Older Windows programs may accept only the original (.wmf)
format. The parameters of the Metafile graph (trace line styles, trace
color, trace thickness, whether comments and legend are part of the
metafile, etc.) are controlled from the File Page Setup screen.
3menus
File Menu Chapter 3 APWIN Menus
System Two Cascade User’s Manual for APWIN version 2 Page 3-17

As an alternate to the Metafile file for graph export, metafiles or
bitmap copies of graphs (and bitmap copies of other panels) may be
copied to the Windows clipboard by the Edit Copy to Clipboard
command.
File Import
The File Import command produces a menu of three subsidiary
selections: ASCII data, S1.EXE test, and S1.EXE procedure. The two
S1.EXE choices will be gray and unavailable when APWIN has been
started for System Two Cascade, but are available when started for
System One.
Importing ASCII Data
Popular spreadsheet software, text editors, and the Audio Precision
MAKEWAV3 utility (for generating multitone waveform files) can
generate ASCII data files. The S1.EXE files may be imported only if
APWIN has been started in its System One mode.
The File Export ASCII Data description above shows examples of
the format of the comma-delimited file format. Spreadsheet software
can create such comma-delimited files, with the first four lines of text
typed in manually or pasted in from an .ADX file via the Windows
clipboard.
The File Import dialog box permits the user to specify whether
.ADX or .ADF files are shown in the browser. The format of these two
file types is identical. The .ADX file type is automatically created when
the File Export command is used from APWIN. The .ADF file type is
automatically created when MAKEWAV3 generates its list of exact
fundamental frequencies in a multitone file.
Importing S1.EXE Files
Importing S1.EXE files makes it possible to transfer test setups
originally prepared with DOS software to the Windows environment
with APWIN. They may then be saved as .AT1 files. Importing a DOS
procedure will also automatically import the test. limit, sweep, etc. files,
resulting in a complete operating procedure for System One under
APWIN.
3menus
Chapter 3 APWIN Menus File Menu
Page 3-18 System Two Cascade User’s Manual for APWIN version 2

File Print
See the Graphs and Printing chapter.
File Print Preview
See the Printing Graphs section of the Graphs and Printing chapter.
File Print Setup
The File Print Setup command permits selection of the printer to be
used, the paper orientation (landscape versus portrait), and the paper
size and source on printers which have multiple paper trays. To
display the Print Setup dialog box:
select Print Setup under the File menu
or
from the keyboard, press the Afr keys (for File pRint setup).
Note that Print Setup sets the configuration for APWIN only, and does
not affect other Windows programs.
File Page Setup
See the Page Setup section of the Graphs and Printing chapter.
File Recent File
The names of the eight most-recently-used test files (.AT1, .AT2, or
.AT2C) are listed in the lower section of the File menu. Any files of
those files (of the type corresponding to the instrument in use) may be
opened by a single click of the left mouse button on the file name.
This is particularly convenient when working repetitively with a small
number of test files, particularly if some of them are located in different
directories (folders) from others.
File Exit
The File Exit command terminates an APWIN session. To execute
this command:
click on Exit under the File menu
3menus
File Menu Chapter 3 APWIN Menus
System Two Cascade User’s Manual for APWIN version 2 Page 3-19

or
from the keyboard, press Afx (for File eXit).
Another alternative method for ending an APWIN session is by
clicking the icon at the upper right of the screen.
APWIN File Types
APWIN uses a number of different types of files, distinguished both
by their internal structure and by the file extension (three characters
following the “.”). All extensions use the letter “A” (for Audio
Precision) as the first character. They are:
Test Files
Test File, System One .AT1
Test File Template, System One .AX1
Test File, System Two .AT2
Test File Template, System Two .AX2
Test File, System Two Cascade .AT2C
Test File Template, System Two Cascade .AX2C
(See the Quick Launch discussion for information on test file
templates)
Data Files
Test Results Data .ADA
Limits Data .ADL
Sweep (Step) Table .ADS
EQ Curves .ADQ
Exported (delimited ASCII) Data .ADX
MAKEWAV2 Exact Fundamental Frequency List .ADF
DSP Files
DSP Program, System One .AZ1
DSP Program, System Two .AZ2
Acquired Waveform, 1 channel .AAM
Acquired Waveform, 2 channels .AAS
Acquired Digital Interface Waveform, 1 channel .AAI
Generator Waveform, 1 channel .AGM
Generator Waveform, 2 channels .AGS
3menus
Chapter 3 APWIN Menus File Menu
Page 3-20 System Two Cascade User’s Manual for APWIN version 2

Miscellaneous Files
APWIN Basic Procedure .APB
Log File .ALG
Waveform Statistics File from Multitone Creation .WFS
Sweep Table Statistics File from Multitone Creation .STS
Note that Data, Limit, Sweep, and EQ Curve files all have identical
formats and may be used interchangeably.
Edit Menu
The Edit Menu consists of the following commands: Undo, Cut,
Copy, Paste, Copy Panel to Clipboard, Set Analyzer dBr Reference,
Set Analyzer Frequency Reference, Set Generator dBr Reference, Set
Generator Frequency Reference, Reset Bargraph Max/Min, Insert Row
Before, Insert Row After, Insert Row at End, and Delete Row.
Undo
The Edit Undo command (equivalent to the icon on the
Standard Toolbar or the Cz keystrokes) will undo the last deletion
or typing action in the various text editors such as the Comments
Editor or Procedure editor. A second operation will undo the undo.
Cut
The Cut command (equivalent to the icon on the Standard
Toolbar or the Cx keystrokes) removes selected text from an editor
such as the Comments or Procedure editors, or from a numeric entry
field, to the Windows clipboard. Selected text is indicated by inverse
video. The text may then be pasted into another location or another
Windows program.
Copy
The Copy command (equivalent to icon on the Standard
Toolbar or the Cc keystrokes) copies selected text (inverse video
highlighted) from an editor such as the Data Editor, Comments Editor,
or Procedure Editor, or from a numeric entry field on a panel, to the
3menus
Edit Menu Chapter 3 APWIN Menus
System Two Cascade User’s Manual for APWIN version 2 Page 3-21

Windows clipboard. The text may then be pasted into another
location or into another Windows program. To copy a selected graph
or panel to the clipboard, use the Edit Copy Panel to Clipboard
command instead.
Paste from clipboard
The Paste command (equivalent to icon on the Standard
Toolbar or the Cv keystrokes) duplicates at the current cursor
location the text presently on the Windows clipboard. That clipboard
text would have been placed there by using the Cut or Copy command
to bring the text from another location within APWIN, or from another
Windows program. When pasting into a numeric entry field such as
generator Amplitude or Sweep Start, the Enter key must be pressed to
cause actual data entry if the “Auto Enter for Numeric Fields”
checkbox of the Utilities Configuration General tab is not checked.
Note that pasting numeric data with “illegal” units into a numeric entry
field will result in an error message and retention of the previous entry.
For example, it is not possible to paste a frequency value in Hz units
into an Amplitude field.
Copy Panel to Clipboard
The Copy Panel to Clipboard command in the Edit menu will copy
to the Windows clipboard the APWIN panel, graph, bargraph, or
editor (Window) that presently has the focus. The focus is placed on a
panel, graph, etc. by clicking on the panel or, if no mouse is available,
using the CTkeystroke. The panel with the focus has a blue title
bar at the top. From the clipboard, it may then be copied into any
Windows-compliant application by the Paste command of that
application (or Cv). Thus, a copy of a graph, bargraph, editor, or
instrument panel may be easily placed into a word processing
document or paint or graphics program for further processing or
printing. Note that the Cc keystroke will not copy a panel or graph
since that keystroke is defined for text copy among APWIN’s editors;
the Edit Copy to Clipboard command must be used.
All panels except for the graph are always copied as bitmaps. The
graph may be copied, at the user’s choice, as a bitmap or metafile. A
bitmap is a fixed-resolution format, with the pixel relationship
3menus
Chapter 3 APWIN Menus Edit Menu
Page 3-22 System Two Cascade User’s Manual for APWIN version 2

determined when the panel or graph is captured. The bitmap graph
background will be black, duplicating the on-screen version. A metafile
is a vector format. The resolution is determined by the final output or
display device, independent of what the size or screen resolution was
then the graph was captured. The choice between copying to the
clipboard as a black-background bitmap or a white-background
metafile is determined on the Graph tab of the Utilities Configuration
dialog.
Note that a metafile copy of the APWIN graph can also be
obtained as a separate file, rather than temporarily copied to the
Windows clipboard, by the File Export Graphic command.
Set Analyzer dBr Ref
The Set Analyzer dBr Reference command (equivalent to the $
key) causes the presently-measured analog amplitude value to be
written into the dBr reference field near the bottom of the large form of
the Analog Analyzer panel. This is often referred to as “setting zero
dBr”.
Set Analyzer Freq Ref
The Set Analyzer Frequency Reference command (equivalent to
the C$ keystrokes) causes the presently-measured frequency value
to be written into the Frequency Reference field near the bottom of the
large form of the Analog Analyzer panel.
Set Generator dBr Ref
The Set Generator dBr Reference command (equivalent to the #
key) causes the presently-set analog generator output amplitude to be
written into the dBr Reference field near the bottom of the large form
of the Analog Generator panel.
Set Generator Freq Ref
The Set Generator Frequency Reference command (equivalent to
the C# keystrokes) causes the presently-set analog generator
frequency to be written into the Frequency Reference field near the
bottom of the large form of the Analog Generator
3menus
Edit Menu Chapter 3 APWIN Menus
System Two Cascade User’s Manual for APWIN version 2 Page 3-23

Reset Bar Graph Max/Min
The Reset Bar Graph Max/Min command (equivalent to the @
function key) causes the maximum and minimum hold feature of the
Bargraph which has the Windows focus to reset to the
currently-measured value. Windows focus is indicated by the title bar
across the top of the bargraph being blue rather than gray. Clicking
anywhere on a bargraph brings the Windows focus to it.
Insert Row Before
When the Data Editor has the focus (Data Editor Title Bar is blue),
the Insert Row Before command will insert a new row into the Data
Editor, immediately before the presently-selected row. The same
function is also available as a right mouse button selection when the
mouse cursor is in the Data Editor.
Insert Row After
When the Data Editor has the focus (Data Editor Title Bar is blue),
the Insert Row After command will add a new row into the Data
Editor, immediately after the currently-selected row of data. The same
function is also available as a right mouse button selection when the
mouse cursor is in the Data Editor.
Add Row to the End
When the Data Editor has the focus (Data Editor Title Bar is blue),
the Add Row to the End command will add a new row of data at the
end of the Data Editor. The same function is also available as a right
mouse button selection when the mouse cursor is in the Data Editor.
Delete Row
When the Data Editor has the focus (Data Editor Title Bar is blue),
the Delete Row command will delete the currently-selected row of
data. The same function is also available as a right mouse button
selection when the mouse cursor is in the Data Editor.
3menus
Chapter 3 APWIN Menus Edit Menu
Page 3-24 System Two Cascade User’s Manual for APWIN version 2

View Menu
The View Menu consists of the following commands: Standard
Toolbar, Panel Toolbar, Procedure Toolbar, Learn Mode Toolbar, Quick
Launch Toolbar, Status Bar, Page 1, Page 2, Page 3, Page 4, Page 5.
Standard Toolbar
The Standard Toolbar (illustrated in chapter 2) contains icons for
common activities such as opening and saving files, printing graphs,
and copying text to and pasting from the Windows Clipboard.
Checking or un-checking the View Standard Toolbar command will
display or hide the Standard Toolbar. It is normally most convenient to
have toolbars visible, but it may be a worthwhile compromise to hide
some or all to get more workspace on lower resolution displays such as
640 x 480 pixels. Toolbars may be dragged to another location by
clicking and holding the left mouse button on any toolbar area that is
not part of an icon. With higher resolution screens, it is normally
desirable to drag all toolbars onto the same line rather than having
them one above another. Toolbars may also be re-oriented to vertical
orientation by dragging them to the left or right margin of the screen,
until the outline visible while dragging changes to a vertical box. If a
toolbar is pushed completely off screen by dragging another toolbar,
the “lost” toolbar may be returned to the screen by first un-checking its
name in the View menu, then re-opening the View menu and
re-checking the toolbar name.
Panel Toolbar
The Panel Toolbar (shown in chapter 2) contains icons for every
instrument panel plus general panels such as Sweep Settling.
Checking or un-checking the View Panel Toolbar command will turn
the Panel Toolbar on or off. It may be dragged as described above
under Standard Toolbar.
Many of the panels are available in both small and large size
versions. Simply clicking on an icon causes it to be displayed in the
small version. Holding down the Skey while clicking on the icon
produces a display of the large version (if there are two versions).
3menus
View Menu Chapter 3 APWIN Menus
System Two Cascade User’s Manual for APWIN version 2 Page 3-25

Procedure Toolbar
The Procedure Toolbar (illustrated in chapter 2) contains icons for
activities including OLE Automation Browser, Run Procedure, Pause
Procedure, End Procedure, Toggle Break Points, Quick Watch, Step
Into, Step Over, and Step Out. Checking or un-checking the View
Procedure Toolbar command will turn the Procedure Toolbar on or off.
It may be dragged as described above under Standard Toolbar.
Learn Mode Toolbar
The Learn Mode Toolbar (illustrated in chapter 2) contains icons to
start or stop Learn Mode. When Learn Mode is activated, operator
actions including the result of mouse clicks, menu selections, and text
or numeric entries into panel fields, will result in lines of APWIN Basic
language code being automatically written into the Procedure Editor.
The resulting procedure can then be run to re-create the series of
actions. Checking or un-checking the View Learn Mode Toolbar
command will turn the Learn Mode Toolbar on or off. It may be
dragged as described above under Standard Toolbar.
Quick Launch Toolbar
The Quick Launch Toolbar, illustrated in chapter 2, provides access
to user-selected APWIN tests and procedures or other Windows
applications. See the discussion of the Quick Launch feature earlier in
this chapter.
Status Bar
The Status Bar at the bottom of the APWIN screen displays at the
left short messages about the present activity or the icon under the
present mouse cursor location. At the right center, the Status Bar
displays the five page tabs. If one or more panels are displayed on a
page, the label on the page tab will be in bold characters. Checking or
un-checking the View Status Bar command will turn the Status Bar on
or off. It is normally most convenient to have the Status Bar visible,
Figure 3-2 Status Bar and Page Tabs
3menus
Chapter 3 APWIN Menus View Menu
Page 3-26 System Two Cascade User’s Manual for APWIN version 2

but to get more workspace on lower resolution displays such as 640 x
480 pixels, it may be a worthwhile compromise to hide the Status Bar.
Page 1 through Page 5
The View Page 1 through View Page 5 commands display the
specified page of the workspace. They have the same effect as clicking
on the Page 1 through Page 5 tabs in the Status Bar or using the
C1 through C5 keystrokes.
Panels Menu
The System Two Cascade Panels Menu consists of the following
commands: Analog Generator (Cg), Digital Generator (Cd),
Analog Analyzer (Ca), Digital Analyzer, (Cy), Sweep (Cs),
Graph, Sweep Settling, DCX, Switcher, Bar Graphs, Data Editor,
Digital I/O (Ci), Sync/Ref Input, Status Bits (Cb),
Headphone/Speaker (Ch), Procedure Editor, Diagnostic, and
Regulation.
Detailed information on the panels may be found in the chapters
indicated:
Analog Generator Analog Generator chapter, page 4-1
Analog Analyzer Analog Analyzer chapter, page 5-1
Digital Generator Digital Generator chapter, page 10-1
Digital Analyzer
DSP Audio Analyzer chapter, page 11-1
Harmonic Distortion Analyzer chapter, page 12-1
FFT Spectrum Analyzer chapter, page 15-1
FASTTEST Multitone Analyzer chapter, page 16-4
MLS Quasi-Anechoic Analyzer chapter, page 17-1
INTERVU Interface Analyzer section of Interface chapter,
page 8-21
BITTEST Digital Data Analyzer chapter, page 13-1
Sweep Sweep chapter, page 20-1
Graph and Bar
Graphs Graph and Printing chapter, page 21-1
Sweep Settling Sweep chapter, page 20-28
DCX DCX-127 chapter, page 26-1
3menus
Panels Menu Chapter 3 APWIN Menus
System Two Cascade User’s Manual for APWIN version 2 Page 3-27

Switcher Switchers chapter, page 25-1
Data Editor Limits chapter, page 22-1
Digital I/O in Digital Domain chapter, page 7-2; in Digital Interface
chapter, page 8-3
Status Bits Status Bits section of Digital Interface chapter, page 8-50
All panels not listed above are described in this chapter.
Headphone/Speaker Panel
The System Two Cascade Headphone/Speaker control panel can
be brought to the screen by:
clicking on the Headphone/Speaker icon on the Panels
Toolbar
or
selecting Panels Headphone/Speaker from the menu bar
or
from the keyboard, pressing Aph (for Panels Headphone) or
Ch.
When Stereo is selected, different signals are fed to the left and
right headphones (in most cases). Both these signals are summed into
Figure 3-3
Headphone/Speaker Panel
3menus
Chapter 3 APWIN Menus Headphone/Speaker Panel
Page 3-28 System Two Cascade User’s Manual for APWIN version 2

the internal monaural loudspeaker located in the bottom of the
instrument. The possible Stereo selections are Off, Analog Analyzer
Reading, Analog Generator, DSP Monitor A&B, Analog Input, DSP
Monitor A&C, and DSP Monitor B&D. Off disables the audible
monitoring function. Analog Analyzer Reading connects the final
signal of the analog analyzer, following all filtering, to both headphone
channels. Analog Generator connects the channel A analog generator
signal to the left headphone and the channel B analog generator signal
to the right headphone. Analog Input connects the analog analyzer
Channel A input signal to the left headphone and the Channel B signal
to the right headphone.
The DSP Monitor A&C selection feeds the left channel embedded
digital audio signal to the left headphone and right channel to the right
headphone, unless the left and right channels have been swapped by
Ch 1 and Ch 2 Source selections present on some of the Digital
Analyzer panel. When the DSP Audio Analyzer program (ANALYZER)
is in use, the DSP B & D points monitor the signals of the two channels
following all Reading meter filtering. Thus, the DSP B & D selection
will monitor distortion products on both channels after the
DSP-implemented notch filters if THD+N measurements are being
made on an embedded digital audio signal. The DSPA&Bselection
will monitor the left channel signal before the notch on the left
headphone and the left channel signal after the notch on the right
headphone.
When Mono is selected, a single signal is fed to both left and right
headphones and to the internal loudspeaker. The possible Mono
selections are Off, Analog Analyzer Reading, Analog Generator A,
Analog Generator B, DSP Monitor A, DSP Monitor B, Analog Input A,
Analog Input B, DSP Monitor C, and DSP Monitor D. Off disables
audible monitoring. Analog Analyzer Reading is the final analog signal
in the analog analyzer, following all filtering (and following the wow
and flutter discriminator or IMD detectors if the reading meter is in
W&F or IMD modes). Analog Generator A and B are the A and B
channels of the analog generator. Analog Input A and B are the
analog analyzer input signals at channels A and B. DSP A and C
normally monitor the left and right channel signals fed to the DSP
Analyzer program in use. The only exceptions are if the DSP Analyzer
3menus
Headphone/Speaker Panel Chapter 3 APWIN Menus
System Two Cascade User’s Manual for APWIN version 2 Page 3-29

program Source selections result in swapping the two channels, for
example by selecting digital channel B at FFT Ch 1 and A at Ch 2.
When the DSP Audio Analyzer program (ANALYZER) is in use, DSP B
and DSP D monitor the signals following the processing (notch or
bandpass filter, highpass, lowpass, and weighting filters) of Function
Reading meter channels A and B. For example, these would be the
distortion products after the DSP-implemented notch filters of the two
channels if THD+N measurements were being made on an embedded
digital audio signal.
Procedure Editor
The Procedure Editor can be brought to the screen by:
clicking on the Procedure Editor icon on the Panels Toolbar
or
selecting Panels Procedure Editor from the menu bar
or
from the keyboard, pressing App (for Panels Procedure)
or
from the keyboard, pressing Aro (for pRocedure shOw panel)
Procedure files (.APB file type) are APWIN Basic files which define
and control automatic processes. Procedure files can load test files
from disk and can also directly control the settings of all instruments.
Creation and operation of procedures and details of the APWIN Basic
language are covered in the APWIN Basic Programmers Manual and
in the Help menu under Help Procedure Language and Help
Procedure Topic.
Diagnostic Panel
The diagnostic panel is used for instrument service, diagnosis and
calibration at Audio Precision and Audio Precision authorized Service
Centers. It is not intended for use in normal operation.
3menus
Chapter 3 APWIN Menus Procedure Editor
Page 3-30 System Two Cascade User’s Manual for APWIN version 2

Regulation Function
Regulation is a software servo-mechanism which forces a measured
parameter to a user-specified target value by automatically adjusting a
user-specified setting parameter. Examples include automatically
adjusting the generator frequency until measured response is exactly
3.0 dB below the midband reference level or automatically adjusting
the generator amplitude until measured distortion at the output of a
power amplifier is exactly 1.0%. Regulation can be manually triggered
while viewing instrument panels, or may be automatically invoked at
each step of a Source-1 sweep.
Regulation setup and manual triggering of regulation cycles is
accomplished with the Regulation panel. This is displayed from the
Menu command Panels Regulation.
The Regulation field permits selection of the measurement which
will be brought to a target value (regulated) by the function. Clicking
the ellipsis (. . .) button at the right of this field displays a browser
which may be used to select any measurement parameter of the
instrument. The next field to the right (labeled “To”) permits entry of
the target value to which the measurement is to be forced. The down
arrow at the right of this field allows selections of all available units for
the parameter being regulated. The field at the end of this row
provides entry capability for the tolerance range around the target
value that is deemed acceptable. Tolerance may be set in any of three
fashions—%, dB, or Absolute (Abs) as selected by the “radio buttons”
above this field. With % selected, the measurement must be within the
Figure 3-4 Regulation Panel, Typical Setup for Power Bandwidth Sweep
3menus
Regulation Function Chapter 3 APWIN Menus
System Two Cascade User’s Manual for APWIN version 2 Page 3-31

entered numeric percentage of the target for regulation to be judged
complete. For example, with a 1.00 Volt target and a 5% tolerance,
regulation is judged complete when the reading falls within the band of
0.95 Volts to 1.05 Volts (1.00 ±5%). With the dB mode selected, the
reading must be brought within the specified decibel deviation. With a
1.00 Volt target (0.0 dBV) and a 0.5 dB tolerance, successful regulation
would be a result between -0.5 dBV and +0.5 dBV (0.944 Volts to
1.059 Volts). With the Abs mode, the target must be within the
specified variation from the target in absolute units. For example, if the
regulated parameter is THD+N in % units and the target is 1.0% THD,
an Abs tolerance of 0.5% would cause any measurement between
0.5% and 1.5% (1.0% ±0.5%) to be accepted.
The “by varying” field is for selection of the setting or controlling
parameter which will be automatically varied in an effort to reach the
target measurement described above. Care must be taken to select a
“by varying” parameter which controls or influences the measurement.
For example, one would not normally expect to affect the interchannel
Phase measurement of a two-channel device by varying the generator
amplitude driving that device, but you could expect to affect the
distortion of a power amplifier by varying either amplitude or
frequency of the generator driving it and may affect the distortion of a
D/A converter by varying the amplitude or frequency of injected jitter
on the digital output from System Two Cascade. The ellipsis button at
the right of the field permits selecting any setting in the instrument.
The High Bound and Low Bound fields at the right permit setting
upper and lower limits beyond which the Regulation function will not
attempt to set the “by varying” parameter. Any available unit for these
Bounds fields may be selected via the down arrow at the right.
The “Operation” field selects the mathematical algorithm which
relates the “by varying” parameter and the “Regulate” parameter.
There are five choices: Linear, +Normal, -Normal, Maximum, and
Minimum.
Linear initially assumes that any change in the “by varying”
parameter should cause the exact same change in the measured
“Regulate” parameter. This is the normal relationship between input
and output signal level of an amplifier over its normal operating range.
If the initial measured output level from a device is 4.96 dB below the
3menus
Chapter 3 APWIN Menus Regulation Function
Page 3-32 System Two Cascade User’s Manual for APWIN version 2

“To” (target) value, the generator amplitude selected in the “by
varying” field is increased by 4.96 dB. If this single change in “by
varying” value does not bring the “Regulate” value to the target,
additional attempts will be made until the target is finally achieved.
The “Stepsize” field is gray when Linear is selected, since the actual
step change in the “by varying” parameter will be exactly the amount
that the measurement of the “Regulate” parameter differs from the
target “To” value. The Linear Operation is the fastest and best
selection to use when setting device outputs to a reference level or
making frequency response measurements at constant output level or
constant modulation percentage.
The “+Normal” selection assumes that the “By varying” parameter
and the “Regulate” parameter are proportional, but not necessarily in
a linear fashion. This is typical of the relationship between generator
amplitude and measured distortion of an amplifier near the maximum
power point, or between generator frequency and measured amplitude
from a high-pass filter on its attenuation skirt. In “+Normal”
operation, the “by varying” parameter starts from its present setting. If
the measured “Regulate” value is below the target, the “by varying”
parameter is increased by the “Stepsize” amount and the “Regulate”
parameter is measured again. When the first increase by the
“Stepsize” amount causes the measured “Regulate” parameter to go
above the target value, the “by varying” parameter will then be
decreased by half the “Stepsize” amount. Each time the “Regulate”
parameter measurement crosses through the target, the direction of
change of the “by varying” parameter is reversed and the step size is
again cut in half. Successful regulation is finally achieved when
Regulate is brought within the specified tolerance of the target. The
Regulation process will halt earlier if the specified number of
“Iterations” is reached.
The “-Normal” algorithm assumes an inverse proportional
relationship between “by varying” and “Regulate”. This is typical of
the relationship between generator frequency and low-pass filter output
amplitude on the attenuation skirt, or between generator amplitude
and measured THD+N in relative units (dB or %) in the lower,
noise-limited area of operation of a device. “-Normal” works exactly
3menus
Regulation Function Chapter 3 APWIN Menus
System Two Cascade User’s Manual for APWIN version 2 Page 3-33

like “+Normal” except that the direction of change of the “by varying”
parameter is reversed.
The “Maximum” algorithm controls the “By varying” parameter so
as to locate a peak response point. The “by varying” parameter is
always started from the present value and is increased in “Stepsize”
amounts as long as the “Regulate” parameter is increasing. When the
“Regulate” parameter makes a decrease, the direction of change is
reversed and the step size is cut in half. The “Maximum” operation
continues until the “by varying” parameter has been reversed in
direction the number of times entered in the “Iterations” field. The
“Minimum” operation is conceptually similar but expects the
“Regulate” parameter to decrease initially and reverses direction each
time the “Regulate” parameter goes through a null and starts
increasing.
The input information to the Regulation process is a stream of
settled readings from an instrument, processed through the Sweep
Settling algorithm. If the variability of readings from the instrument is
larger than the values set for that parameter on the Sweep Settling
panel, the Settling algorithm may not be able to obtain a settled value
to pass on to the Regulation algorithm. The Timeout field on the
Regulation panel sets a time interval beyond which the Regulation
process will not wait for a settled input. Anytime that the Settling
algorithm cannot deliver a properly-settled reading to the Regulation
process within the Timeout period, the most recent stream of up to 32
unsettled readings from the instrument will be averaged and used as
input to Regulation.
A Regulation cycle may be manually triggered by clicking the
“Regulate” button on the Regulation panel. If the “Enable during
every step of the sweep” checkbox is checked, a Regulation cycle will
automatically be triggered at each step, including the Start value, of a
Source-1 sweep. The Sweep panel will set the Source 1 parameter to
the Start value, a complete Regulation cycle will take place until either
success or an exit from Regulation with an Unregulated message,
Source 1 steps to the next value, Regulation is triggered again, etc.
During a Regulation cycle, whether manually trigger or as part of a
sweep, the panel fields displaying the “Regulate” measurement
3menus
Chapter 3 APWIN Menus Regulation Function
Page 3-34 System Two Cascade User’s Manual for APWIN version 2

parameter and the “by varying” settings parameter will change to a
yellow background.
When making a sweep test with Regulation enabled, it is not
typically useful to plot the parameter being regulated, since it will plot
as an essentially-flat horizontal line. Plotting the parameter may be
desirable during setup to be sure that Regulation is working properly.
Here are several examples of Regulated sweeps:
§Using Regulation to hold a power amplifier output distortion
constant (perhaps at 1.0%) by varying generator amplitude, but
plotting amplifier output Level in Watts versus generator
frequency to produce a graph of power bandwidth.
§Using Regulation to find a minus three dB point on a device,
then making a single-point “sweep” to display the measured
frequency of that point.
§Using Regulation to hold the modulation percentage (deviation)
of a preemphasized broadcast transmitter constant (BNC
connector fed from precision demodulator composite or
baseband output) while measuring and plotting THD+N versus
frequency (XLR connectors fed from de-emphasized outputs of
demodulator).
§Using Regulation to hold the modulation percentage (deviation)
of a preemphasized broadcast transmitter constant (BNC
connector fed from precision demodulator composite or
baseband output) while measuring and plotting the generator
amplitude vs. frequency required to obtain that constant
modulation value. To plot generator amplitude or any other
setting value requires checking the “Show Settings” box in the
Data 1 through Data 6 browser on the Sweep Panel. This curve
is essentially a modulation sensitivity test. Plotting the generator
amplitude using normal units will result in a curve that is
inverted from the actual preemphasis curve shape of the
transmitter. Less generator amplitude is required at high
frequencies where the preemphasis curve rises, producing higher
modulation sensitivity. Therefore, the dBrInv unit (relative
decibels, inverted) may be selected. The dBrInv unit exchanges
3menus
Regulation Function Chapter 3 APWIN Menus
System Two Cascade User’s Manual for APWIN version 2 Page 3-35

plus and minus signs to rotate dBr values around the dBr zero
value and will produce a preemphasis curve of the expected
shape.
Sweep Menu
The Sweep Menu consists of the following commands: Show
Panel, Show Settling Panel, Start ((), Stop (X), Start with Append
(C(), Start with Repeat (A(), Transform Data without Acquire
(^), Reprocess Data (C^), Compare Data to Limits (&), Copy
Data 1 Settings to Data 2 Settings, Copy Data 2 Settings to Data 1
Settings.
Show Panel
The Show Panel selection on the Sweep menu causes the Sweep
panel to be displayed. This menu command is equivalent to clicking
on the Sweep icon , selecting Sweep on the Panels menu, or using
the Cs keystrokes from the keyboard.
Show Settling Panel
The Show Settling Panel selection causes the Sweep Settling panel
to be displayed. This is equivalent to clicking on the Sweep Settling
icon , selecting Sweep Settling on the Panels menu, or using the
Apl (for Panels settLing) keystrokes.
Start
The Start selection on the Sweep menu starts a new sweep test
according to the definitions presently set up on the Sweep panel. This
menu command is equivalent to pressing the (function key, clicking
on the Go button at the bottom of the Sweep panel, or clicking on the
icon with the green “light” on the Standard Toolbar.
Stop
The Stop selection on the Sweep menu stops any sweep currently
in progress. This menu command is equivalent to pressing the X
3menus
Chapter 3 APWIN Menus Sweep Menu
Page 3-36 System Two Cascade User’s Manual for APWIN version 2

key, clicking on the button at the bottom of the Sweep panel while the
button label is “Stop”, or clicking on the icon with the red “light”
on the Standard Toolbar.
Start with Append
The Start with Append selection on the Sweep menu starts a new
sweep test and retains any sweep data already in computer memory.
This menu command is equivalent to the C( keystroke or to
checking the “Append” box on the Sweep panel, then pressing (or
clicking on the Go button or green icon. Note that the “Append”
checkbox is not automatically un-checked at the end of a sweep
initiated with the Start with Append menu command or the C(
keystrokes. Future sweeps made with the current setup will continue to
be appended to all accumulated sweep data unless the user specifically
un-checks the Append checkbox.
Repeating sweeps and appended sweeps may be combined to
produce a continuously-repeating sweep that accumulates all the
sweep data, by checking both the Append and Repeat checkboxes.
Start with Repeat
The Start with Repeat selection on the Sweep menu starts a new
sweep test which will continue with repeated sweeps indefinitely until
manually halted with the Xkey or Stop icon. This menu command
is equivalent to the A( keystroke or to checking the “Repeat” box
on the Sweep panel, then pressing (or clicking on the Go button or
green icon. Note that the “Repeat” checkbox is not automatically
un-checked when a repeating sweep is interrupted with the Xkey or
Stop button or icon. Future sweeps started by any method ((key,
Go button, green light icon, etc.) will repeat continuously unless the
user specifically un-checks the Repeat checkbox.
Repeating sweeps and appended sweeps may be combined to
produce a continuously-repeating sweep that accumulates all the
sweep data, by checking both the Append and Repeat checkboxes.
3menus
Sweep Menu Chapter 3 APWIN Menus
System Two Cascade User’s Manual for APWIN version 2 Page 3-37

Transform Data without Acquire
FFT-based (batch mode) DSP programs have three distinct,
sequential phases to their operation when the (key is pressed or Go
button or green light icon is clicked. First, data is accumulated into the
acquisition buffer until the buffer is filled to the specified acquisition
length. Second, a Fast Fourier Transform (FFT) is performed to obtain
amplitude (and sometimes phase) versus frequency data which is
stored in a different memory buffer from the acquired signal (amplitude
versus time). Third, a post-processed version of the amplitude versus
time or amplitude versus frequency data (depending upon Sweep
panel settings at Source 1 and Data 1 or 2) is transmitted from the DSP
module in the test system to the computer for graphing by APWIN
software.
It is often desirable to re-transform the data already present in the
acquisition buffer, rather than acquiring new data. This will be the
case when a previously-acquired waveform is downloaded from
computer disk to the DSP module for further analysis. It will also be
the case if it is desired to re-transform the existing contents of the
acquisition buffer while using a different window function.
The Transform Data without Acquire command on the Sweep
menu, or the equivalent ^keystrokes, cause the second and third
phases described above to take place (FFT transformation and
transmission of results to computer). See the FFT functional
description in the FFT-Based DSP Programs chapter.
Reprocess Data
FFT-based (batch mode) DSP programs have three distinct,
sequential phases to their operation when the (key is pressed or Go
button or green light icon is clicked. First, data is accumulated into the
acquisition buffer until the buffer is filled to the specified acquisition
length. Second, a Fast Fourier Transform (FFT) is performed to obtain
amplitude (and sometimes phase) versus frequency data which is
stored in a different memory buffer from the acquired signal (amplitude
versus time). Third, a post-processed version of the amplitude versus
time or amplitude versus frequency data (depending upon Sweep
panel settings at Source 1 and Data 1 or 2) is transmitted from the DSP
3menus
Chapter 3 APWIN Menus Sweep Menu
Page 3-38 System Two Cascade User’s Manual for APWIN version 2

module in the test system to the computer for graphing by APWIN
software.
It is sometimes desirable to perform a new post-processing of the
FFT results and transmission of the post-processed data to the
computer for display, without acquiring new data and without
re-transforming the data already present in the acquisition buffer. This
is faster than re-transforming followed by new post-processing. It is
automatically done (unless turned off on the General tab of the Utilities
Configuration menu) when zooming in on a section of an FFT display
and wishing to obtain optimum resolution of the new sub-set of the
original data, or when changing multitone post-processing methods
between the normal (response and level), distortion, or noise functions.
The Reprocess command on the Sweep menu, or the equivalent
C^ keystrokes, cause the third phase described above to take
place (post-processing of FFT results and transmission of results to
computer). See the FFT functional description in the FFT Based DSP
Programs chapter.
Compare Data to Limits
The Compare Data to Limits command in the Sweep menu causes
any sweep results data presently in computer memory to be
re-graphed and compared to limits if limits files (.ADL) are “connected
to” the test via the Limits button for each Data variable on the Sweep
panel. This menu command is equivalent to the &keystroke.
Copy Data 1 Settings to Data 2 Settings and
Vice-Versa
The “Copy Data 1 Settings to Data 2 Settings”, and “Copy Data 2
Settings to Data 1 Settings” assist Sweep panel setup for certain types
of two-channel and stereo device testing. If Data 2 is set to None
when the “Copy Data 1 Settings to Data 2 Settings” command is
selected, an exact copy of every Data 1 field on the Sweep panel is
written into the corresponding Data 2 field. If Data 2 has already been
selected to an Instrument and Parameter before the command is
selected, and if the Data 1 and Data 2 parameters are compatible
(both amplitude values or both frequency values, for example), the
Data 2 Instrument and Parameter will be left as they were but the Data
3menus
Sweep Menu Chapter 3 APWIN Menus
System Two Cascade User’s Manual for APWIN version 2 Page 3-39

1 units, graph top and bottom values, log/lin selection, and divisions
settings will all be copied into the corresponding Data 2 fields. If Data
2 has already been selected and the Data 1 and Data 2 parameters are
not compatible (dBV at one and Hz or degrees at the other, for
example), an error message is displayed and no changes are made.
The “Copy Data 2 Settings to Data 1 Settings” works in exactly the
same manner but from Data 2 to Data 1.
Note that the Stereo Sweep checkbox at the bottom of the Sweep
panel is also an aid in setting up two-channel and stereo device tests,
with each technique having its own advantages and disadvantages.
The Stereo Sweep checkbox automatically writes Data 1 settings into
Data 3 (and Data 2 settings into Data 4). Data 3 and Data 4 do not
have their own selectable units since the graph has only two vertical
axes (left and right) for calibration. In the Stereo Sweep mode, Data 3
plots onto the Data 1 axis using Data 1 units.
Compute Menu
The Compute Menu contains a number of powerful mathematical
computations that may be applied to the data set in memory following
a sweep. The Compute Menu capabilities are described in the
Compute chapter.
Procedure Menu
The Procedure Menu consists of the following commands: Show
Panel, Open Uses, Learn Mode, Close, Close All, Save All, Run, Pause,
End, Step Into, Step Over, Step Out, Step to Cursor, Toggle
Breakpoint, Quick Watch, Add Watch, Browse, Set Next Statement,
Show Next Statement, and a list of the most recently used Procedures.
The functions and operations of these commands is described in detail
in the APWIN Basic User’s Guide and Programmer’s Reference.
Utilities Menu
The following commands make up the Utilities menu: Restore
hardware, Hardware status, Configuration, Filters, Turn all outputs off
3menus
Chapter 3 APWIN Menus Compute Menu
Page 3-40 System Two Cascade User’s Manual for APWIN version 2

(+), Turn outputs back on (C+), Clear log file, View log file,
Learn Mode, Multitone Creation.
Restore Hardware
If APWIN software is started with the measurement instrument not
connected to the Audio Precision Interface Bus (APIB), or connected
but power not turned on, the Utilities Restore Hardware menu
command must be used to set the instrument to the present settings of
the software. Utilities Restore Hardware may also sometimes be
effectively used as a general reset when the instrument does not
appear to be responding normally.
Hardware Status
The Utilities Hardware Status menu command displays key
information about hardware found connected to the Audio Precision
Interface Bus (APIB) by APWIN software. This includes the type and
address of the interface card and detection of the presence of major
instrument modules.
Utilities Configuration
The Utilities Configuration command permits custom-tailoring of a
number of APWIN functions to the user’s preference, described in the
following sections. When any changes have been made to the Utilities
Configuration dialog box, click the OK button if you wish the changes
to become effective. Click the Cancel button if you do not wish the
Figure 3-5 Utilities
Hardware Status
Information
3menus
Utilities Menu Chapter 3 APWIN Menus
System Two Cascade User’s Manual for APWIN version 2 Page 3-41

changes to take effect. The Utilities Configuration dialog is organized
into five tabs—General, Hardware, Configure Filters, Log, and Graph.
General Tab
The General tab provides control of the following features.
Prompt to Save Test
When the “Prompt to Save Test when a test is closed” checkbox on
the Utilities Configuration dialog is checked, APWIN will prompt the
user to save the test currently in memory whenever an action is
initiated which would destroy the test in memory. Examples of actions
which destroy the test in memory include clicking on the new test icon
Figure 3-6 Utilities Configuration Dialog Box
3menus
Chapter 3 APWIN Menus Utilities Menu
Page 3-42 System Two Cascade User’s Manual for APWIN version 2

or selecting the File Open Test or Open Data or File New Test
menu commands. If the box is not checked, no reminder is given that
the test presently in memory will be replaced by the action initiated.
Last test save and load
The Utilities Configuration dialog box contains two check boxes to
manage LAST.AT* activities.
Load LAST.AT* on startup: when this box is checked, APWIN will
automatically load a test named LAST.AT* (see below for actual file
extension) located in the “home” directory. The “home” directory is
the directory specified by the user or is automatically selected as
C:\APWIN by the installation procedure when APWIN is initially
installed.
Save LAST.AT* on exit: when this box is checked, APWIN
automatically saves LAST.AT*, in the home directory, the test in
memory at the time that APWIN is closed.
These LAST.AT* files are saved for each respective System
platform. When APWIN is started for System One, the LAST.AT* will
be named LAST.AT1, LAST.AT2 for System Two, and LAST.AT2C for
System Two Cascade, when APWIN is closed.
Readings active during sweeps
When the “Keep all readings active during sweeps” checkbox on
the Utilities Configuration dialog is checked, all meters on all panels
will actively update their readings even during sweeps. If this box is
not checked, only the meters whose measurements are selected for
plotting at Data 1 through 6 or Source 1 through 2 will be active
during a sweep, with all other meters “frozen” during the sweep.
Keeping the readings active during a sweep permits other parameters
to be observed while a sweep is in progress, but it will slow down the
sweep itself since the computer processor must service those additional
meters.
3menus
Utilities Menu Chapter 3 APWIN Menus
System Two Cascade User’s Manual for APWIN version 2 Page 3-43

Graph Data When Test Opened
When the “Display data in graph on test open” box is checked, any
data stored with a test will be automatically graphed (and compared to
limits, if any) when the test is opened. If the box is not checked, data
loads into data memory but will not be graphed until the &key is
pressed or the Sweep Compare Data to Limits menu command is
issued.
Re-Process FFT Data on Zoom
When this box is checked, each graph zoom in action (by dragging
the mouse) or Zoomout or Zoomout to Original action (right mouse
button menu on graph) will be accompanied by a “Sweep Re-Process
Data” (C^) command. If the acquired signal is still in DSP
memory, this assures that the resolution is always the maximum
supported by either the number of points graphed or the FFT
transform length. See the FFT functional description in the FFT Based
DSP Programs chapter.
European Broadcast Option Installed
A hardware option is available for System Two Cascade which
changes output termination (source) resistance values in the analog
generator. The European option analog generator balanced output
impedances are 40, 200, or 600 Ohms instead of the standard 40,
150, or 600 Ohms. In order for APWIN software to properly show
these selections on the panel and use the correct generator source
value in calculating output power with generator dBm and Watts units,
the “European Broadcast Option Installed” checkbox must be checked.
Do not check this box if the hardware option has not been installed.
Do Not Load Panels On Open Test
When this box is not checked and a test file is loaded from disk, all
instrument panels, bargraphs, and graphs are loaded on each page at
the location and size that they were when the test was saved. If this
box is checked, loading a test will load all the instrument control
settings (waveform, amplitude, frequency, analysis function, etc.),
3menus
Chapter 3 APWIN Menus Utilities Menu
Page 3-44 System Two Cascade User’s Manual for APWIN version 2

sweep settings, etc., but will leave panels and graphs as they were
immediately before test loading.
Numeric Field Auto Enter
The Auto “Enter” for Numeric Fields checkbox controls the style of
operation on the many numeric data entry fields such as generator
Amplitude or Sweep Panel Source 1 Start Frequency. When Auto
“Enter” for Numeric Fields is not checked, APWIN operates in its
original style that requires the user to follow a numeric entry by
pressing the Enter or Tab keys before the entry will take effect. If Auto
“Enter” for Numeric Fields is checked, a number can be typed into a
field and will automatically take effect when the cursor leaves the field,
such as by clicking on another field.
Set Sample Rate When Loading Generator
Waveforms
Arbitrary waveforms (.AGM or .AGS file types), usually multitones,
may be loaded into the analog or digital generators. Most applications
for such waveforms require that they be generated with the exact
sample rate for which they were created by MAKEWAV3 and the
Utilities Create Multitone menu command. Each .AGM or .AGS file
contains information on the design value of sample rate. If the “Set
Sample Rate . . ” box is checked, APWIN will automatically set the
correct sample rate to correspond to that encoded in the generator file.
If the box is not checked, the user is responsible for setting the desired
rate. Setting the correct sample rate may involve changing the
selection in the D/A Sample Rate field on the Analog Generator panel
between 65536, 131072, or OSR and, if OSR is the selection, may
also involve changing the value of OSR (Output Sample Rate) on the
DIO panel.
Company Name
The Company Name box permits entry of a name (or other
information) up to 32 characters that will appear in the Title Bar of the
Graph. The default Company Name is Audio Precision, but it may be
replaced with text of the user’s choice. Note that even though a
Company Name is in use, the user has the choice via the Title and
3menus
Utilities Menu Chapter 3 APWIN Menus
System Two Cascade User’s Manual for APWIN version 2 Page 3-45

Labels dialog box of whether it displays on screen in the Graph Title
Bar. The Titles and Tables dialog is obtained by a right mouse click on
the graph. The user has control via the Page Setup screen of whether
the Company Name prints as part of a graph hard copy.
Hardware Tab
The Hardware tab carries the choices of hardware platform
(System One versus System Two vs System Two Cascade) that APWIN
should assume when it is started. One and only one of these “radio
buttons” may be selected.
If System One is selected, APWIN will always configure itself for
System One hardware when started. It will not operate properly with
System Two or Cascade instruments.
If System Two is selected, APWIN configures itself for System Two
hardware when started. It will not operate properly with System One
or Cascade instruments.
If System Two Cascade is selected, APWIN configures itself for
Cascade hardware. It will not operate properly with System One or
standard System Two instruments.
If System Two Cascade Operating in System Two Compatibility
Mode is selected, APWIN will operate properly only with a Cascade
instrument connected. However, all features of Cascade that are not
also present in standard System Two are disabled. Thus, tests can be
set up and verified on a Cascade instrument and saved with assurance
that they will operate identically on a standard System Two instrument.
If Prompt for Choice is selected, APWIN will display a dialog box at
start-up and wait for the user to select the desired instrument button.
If Auto Select is selected, APWIN looks for coding unique to
System Two and System Two Cascade modules and configures itself
accordingly if they are found, otherwise configures itself for System
One. The System One or System Two instrument must have power
applied at the time APWIN is started for this selection to be effective; if
no instrument is detected (which can be due to power not being
applied), the “Prompt for Choice” dialog will be displayed. If the
3menus
Chapter 3 APWIN Menus Utilities Menu
Page 3-46 System Two Cascade User’s Manual for APWIN version 2

incorrect instrument is manually selected, you must quit APWIN and
re-start the software.
Configure Filters
The Configure Filters tab is an alternate route to the same analog
analyzer plug-in option filter setup utility that can also be viewed by the
Utilities Filters menu command described below. Both operate
identically.
Log Tab
The Log tab carries all the instructions for logging files.
Log Files
The Log File (.ALG file type) can serve as a record of many
important APWIN operations such as limits failures, test names, date
and time each test ran, file loading and saving activity, and error
messages. The Log File can be viewed on screen or printed to paper.
Unless manually cleared by the Utilities Clear Log File menu
command, all new information (of the categories defined by the user)
is added to the bottom of the Log File so that it becomes a growing
record of the specified activities of the software. Thus, a Log File can
become a complete record of an entire audio testing procedure.
Establishing the Log File Name
Type the name to be created for a Log File into the Filename box.
The .ALG extension will be automatically furnished. If no information
other than the file name is furnished, the log file will be saved in the
“Log” subdirectory under the “Home” directory. With the default
installation procedure, the log file will thus be saved into the
C:\APWIN\LOG directory. If the user supplies an explicit path with the
log file name, it will be saved into the specific directory specified. If the
user types “ .\filename”, the log file will be saved into the Current
Working Directory. See the discussion of Current Working Directory in
the File Menus section on page 3-11.
3menus
Utilities Menu Chapter 3 APWIN Menus
System Two Cascade User’s Manual for APWIN version 2 Page 3-47

Turning Logging On and Off
The “Log Errors” checkbox controls whether logging actually takes
place. With the box checked, information of the types specified by the
checkboxes and radio buttons below will be logged into the file name
established. If the box is un-checked, no logging takes place.
Information to Include in Log File
The Log File can contain a number of different types of
information, at the user’s option. The selectable information types
include:
Error messages: when this box is checked, any APWIN or
Windows error messages which occur during the period that logging is
turned on will be written into the Log File.
File I/O Activity: when this box is checked, a text message will be
written into the Log File for every disk file opened or every file saved
to disk. The message includes the name and full path name of the file
and the date and time at which it was opened or saved.
The Log Sweep Activity section permits inclusion or exclusion from
the Log File of several pieces of information relating to the running of
tests. The selections are:
Test Name: the name, including path name, of the test that was
executed
Graph Title, Time and Date: the Graph Title and Time and Date at
which the test was executed, exactly as they are displayed in the title
bar of the graph.
Pass/Fail Message: when this box is checked, an error summary
message will be written into the Log File each time a test is run. The
first word of the message will be PASSED or FAILED. Following a
colon (:), the error message will include the number of measurements
which were below the lower limit, the number of measurements which
were above the upper limit, and the number of Timeouts which
occurred. If the box is not checked, no error summary message is
written into the file.
3menus
Chapter 3 APWIN Menus Utilities Menu
Page 3-48 System Two Cascade User’s Manual for APWIN version 2

Log Sweep Data; None, All, Failed Only: these three radio buttons
permit control of whether no test point values (None), all test point
values (All), or only those test points which were outside limits (Failed
Only) are written into the Log File. Any values written into the Log
File which were outside limits will have parenthesis at the end with the
(less than) or (greater than) symbol and the value of the limit which
they failed.
Example Log File
The Log File is an ASCII file that can be viewed in or printed from
almost any text editor, such as Windows Notepad. An example is
shown:
C:\Program Files\APWIN\SAMPLES\sample.at1
Sample Response Test w/Limits 07/09/95 11:10:13
FAILED : Lower Limit 3, Upper Limit 4, Timeouts 0
Gen.Freq(Hz) Anlr.Level A(dBr)
20000 5.000000(>2)
10022.5 4.200000(>2)
5025 2.100000(>1)
2517.5 1.800000(>1)
79.625 -1.8000000(<.5)
39.9 -2.100000(<.5)
20 -2.700000(<.5)
The first line is the test file name and path. The second line is the
Graph Title, date, and time. The third line is the “Pass/Fail Message”
which summarizes failures. The “Failed Only” option was in use, so
the remaining lines consist of the points which were outside limits. The
points below 2517.5 Hz and above 79.625 Hz were within limits and
thus are not shown. The “greater than” (<) and “less than” (>)
symbols and numbers at the end of each row show where the value
was above the upper limit or below the lower limit, and the value of
the limit itself.
Graph Tab
The Graph tab provides control over several modes of trace color
selection and over whether the “Edit Copy Panel to Clipboard” copies
3menus
Utilities Menu Chapter 3 APWIN Menus
System Two Cascade User’s Manual for APWIN version 2 Page 3-49

a black-background bitmap or a white-background metafile graph to
the Windows clipboard.
Copy To Clipboard
APWIN can copy the graph (if the graph has the Windows focus) to
the Windows clipboard as a bitmap image or metafile. From the
clipboard, the graph can then be pasted into almost any Windows
program supporting graphics. The bitmap, as an exact pixel-for-pixel
copy of the graph on screen, has a black background. It is also
possible to copy a white-background metafile to the clipboard and
then paste it into another application. A metafile is a vector rendition
of the graph. It will print at the resolution of the output device,
unrelated to the graph size, shape, and resolution on screen at the time
of capture.
The Graph tab of the Utilities Configuration dialog controls which
type of copy will be made. Under “Copy to Clipboard, Background
Color”, click the Black “As Bitmap” button for a black-background
bitmap to be copied to the clipboard. Click the White ”As Metafile”
button for a white-background Windows Metafile. The text content of
the metafile, colors, trace line styles, etc. are determined by the File
Page Setup dialog. This permits the Title, Legend, Comments, etc. to
be individually turned on and off. The margins, centering, and Fill
Page controls of Page Setup have no effect on the metafile.
Graph Trace Color
Controls on the Graph tab provide functions on how colors are
assigned to traces on the graph. Six colors (plus gray) are available for
graph trace colors. There is a defined sequence of these six trace
colors: cyan, green, yellow, red, magenta, and blue. This is the order
in which the colors appear in the drop-down list in the Color column of
the Graph Legend
Nested and Appended Sweeps
When appended or nested sweeps are made, each trace cycles
down through this color sequence, starting with whatever color the
trace was on the previous sweep. An appended or nested sweep
3menus
Chapter 3 APWIN Menus Utilities Menu
Page 3-50 System Two Cascade User’s Manual for APWIN version 2

following a green trace thus always produces yellow, appending to a
red trace always produces magenta, appending to a blue trace always
goes “around the corner” to cyan, etc.
Reset Colors Cycle Checkbox
If the “Reset colors cycle” box is checked and a normal sweep is
made (not appended or nested), each trace color is directly associated
with the Sweep panel Data parameter number that produces the trace.
The color of the Data-1 trace is always cyan, the Data-2 trace is always
green, Data-3 is always yellow, Data-4 is always red, Data-5 is always
magenta, and Data-6 is always blue. If the user should manually
change the color of any trace to another color following a sweep, then
makes another sweep, the trace color will revert to the defined color
per this paragraph. Appending and nesting sweeps will cause each
trace color to cycle down through the sequence defined at the
beginning of this section.
If the “Reset colors cycle” box is not checked, the user can
manually change trace colors using the Legend and those user-selected
colors will then be used for each successive normal (not appended or
nested) sweep. These user-selected colors will also serve as the starting
point for the automatic color cycling of appended or nested sweeps,
with the cycling for any trace always being in the defined sequence
described above. This mode of operation can allow three dual-trace
sweeps or two triple-trace sweeps to be made with no duplication of
colors. For example, a sweep is made using Data 1 and Data 2. The
default colors assigned will be cyan for Data 1 and green for Data 2. If
the “Reset colors cycle” box is not checked, the green Data 2 trace can
be manually changed to red (the fourth color in the sequence). Now
three sweeps can be made via Append or nested sweep. Colors for the
first sweep will be cyan and red (1st and 4th colors), for the second
sweep green and magenta (2nd and 5th colors), and for the third
sweep yellow and blue (3rd and 6th colors), as each trace progresses
through the color sequence list.
Use Test Colors Only Checkbox
If a test is loaded, the Append box checked, and additional sweeps
are made (F9 or Go), the colors of the newly measured and appended
3menus
Utilities Menu Chapter 3 APWIN Menus
System Two Cascade User’s Manual for APWIN version 2 Page 3-51

traces depend on the “Use test colors only” box. If this box is checked,
each newly appended set of traces will be the same color as the traces
in the test that was loaded. If this box is not checked, the newly
appended trace colors will cycle through the defined sequence, starting
with the color of each trace in the test loaded.
Cycle Trace Colors Checkbox
When the File Append command is used, the color of the
appended traces depends on the status of the “Cycle trace colors” box.
If this box is not checked, the trace colors of the appended file will
come in exactly as they were in the file on disk being appended. If this
box is checked, the colors of the traces appended from disk file will
cycle through the defined sequence, using as the starting point the last
set of traces currently in memory.
Utilities Filters
The Utilities Filters menu command permits the System Two
Cascade user to use automatic detection of the type of plug-in option
filter plugged into each of the seven sockets (slots). Automatic
detection requires filters of recent manufacture (filter circuit board
Figure 3-7 Utilities
Filters Dialog Box
3menus
Chapter 3 APWIN Menus Utilities Menu
Page 3-52 System Two Cascade User’s Manual for APWIN version 2

copyright date 1995 or later). To trigger the automatic detection of
filters and automatic writing of those filter types into the Analog
Analyzer Filter selection list, click on the Utilities Filter command. On
the Configure Filters dialog which is displayed, verify that the Auto
Detect checkbox is checked for all slots which contain filters of 1995 or
later date. The filters which are found in each slot will be displayed,
but gray, in the Name column. Then, click on the OK button to cause
those selections to write to the analyzer panel.
If older filters are used, they must be manually identified as being
in a specific slot. Once the filter-to-slot relationship has been defined,
filters may be selected by name rather than only by slot number in the
Filters list box on the Analog Analyzer panel. To manually identify a
filter after plugging it into any of the slots, un-check the Auto Detect
box corresponding to that slot. Designate the filter name by clicking on
the down arrow at the right end of the box to display a list of names.
Use the scroll bars if necessary to locate the particular filter type, and
click on the filter name (or use up and down arrows and the E
key). Click on the OK button to write the selections to the analyzer
panel.
Turn All Outputs Off
The Utilities Turn All Outputs Off command, or the +function
key, turns off the outputs of all analog and digital generators. It is thus
equivalent to the !function key of the earlier S1.EXE DOS software.
The intent of this function is for a “panic button” or emergency button
if it is determined that the device under test is potentially being
damaged or people are being disturbed by the application of signal.
All outputs which are turned off by this command may be turned back
on by the Utilities Turn Outputs Back On command or the C+
function key.
Turn Outputs Back On
This menu command and the C+ keystroke alternative serves
as the “restore” for the Utilities Turn All Outputs Off command. It will
turn back on all outputs which were turned off by an +function key
operation or the Utilities Turn All Outputs Off command, but will not
3menus
Utilities Menu Chapter 3 APWIN Menus
System Two Cascade User’s Manual for APWIN version 2 Page 3-53

turn on any outputs which were not on when that command was
issued.
Clear Log File
The Utilities Clear Log File command erases all contents from the
log file. It does not change any selections for what will be written into
the new log file when the next test is run.
View Log File
The Utilities View Log File launches the Windows Notepad editor
with the Log File loaded. Windows Notepad then supports printing
the Log File, saving it to another directory or under another name, etc.
Multitone Creation
The Utilities Multitone Creation command starts an interactive
process for the creation of multitone waveforms for use with
FASTTEST analysis. See the section on creating multitone waveforms
on page 16-26 for a complete description on use of this utility.
Window Menu
The Window Menu consists of these commands: Tile, Arrange
Icons, Close All, Close on All Pages.
Tile
The Windows Tile command arranges all open panels (windows)
on the current page to be visible and non-overlapping if possible. If
there is insufficient open space, the Tile command may place windows
on top of other windows.
Arrange Icons
The Window Arrange Icons command organizes all minimized
panel icons at the bottom of the workspace so that they are visible.
Panels may be minimized by clicking on the icon near the upper
right corner of a panel or window.
3menus
Chapter 3 APWIN Menus Window Menu
Page 3-54 System Two Cascade User’s Manual for APWIN version 2

Close All
The Windows Close All command closes all windows (panels) on
the current page. It is thus equivalent to clicking on the icon at the
upper right of each individual panel on the current page. Closed
panels still exercise the same control settings over the hardware or
software functions that they did when visible.
Close on All Pages
The Windows Close on All Pages command closes all windows
(panels) on all five pages.
Help Menu
The Help Menu consists of the following topics: Tip of the Day,
Index, Using Help, APWIN Basic Language, APWIN Basic Extensions,
APWIN Basic Editor, About APWIN, Release Notes.
Context-sensitive Help is implemented for most panel fields of
APWIN. Select the panel control you desire information on, using the
mouse cursor or Tand ST keys, and press !.If
context-sensitive Help is not available for a specific panel control
selected, the Contents topic of Help will be displayed when the !key
is pressed.
Tip of the Day
Each time APWIN is launched, a “tip of the day” suggestion on
operation will be displayed. This automatic feature may be defeated
by un-checking the “Show Tips on Startup” box. More than one tip
may be viewed by clicking the Next button. The dialog may be killed
by clicking the Close box. If it is desired to see tips at any time other
than startup, the Help Tip of the Day menu command will bring up the
dialog with the next tip.
Index
The Help Index command launches the Windows Help Viewer with
the APWIN Help file loaded. The Contents section, equivalent to a
Table of Contents in a printed book, will be initially displayed. The
3menus
Help Menu Chapter 3 APWIN Menus
System Two Cascade User’s Manual for APWIN version 2 Page 3-55

user can click on the green underlined text of a listed topic to jump
directly to that topic. Alternately, the Search button may be clicked to
bring up a key word location feature similar to the index in a printed
book.
Using Help
The Help Using Help command launches the Windows Help
Viewer with the Help file loaded that describes how to use the
Windows Help feature. It describes how to navigate among Help
topics, how to annotate Help topics with your own personal notes,
how to create “bookmarks” to make it easy to find frequently-used
topics, how to copy a Help topic to the Windows clipboard or to print
a Help topic, how to display the history of your navigation through
Help topics, and provides specific information on each command of
the Help Viewer. Under Windows 95, the Help on Help explains how
to use new features such as changing font size and performing searches
for individual words or phrases.
APWIN Basic Language
The APWIN Basic Language is compatible with Microsoft Visual
Basic for Applications. It is a full-featured programming language with
special features for creation of user dialogs containing various controls.
Basic Language Help describes the general programming features of
this language. See the separate APWIN Basic User’s Guide and
Programmers Reference.
APWIN Basic Extensions
A large number of Audio Precision specific extensions have been
added to the general programming features of the language. These
extensions provide complete control over every stimulus and
measurement function, sweeps, graphs, etc. Basic Extensions Help
describes these specific additions for the instrument. See the separate
APWIN Basic User’s Guide and Programmers Reference.
APWIN Basic Editor
The APWIN Basic Editor (Procedure Editor) is provided to create
and modify procedures. Features of this editor are described in Basic
3menus
Chapter 3 APWIN Menus Help Menu
Page 3-56 System Two Cascade User’s Manual for APWIN version 2

Editor Help. See the separate APWIN Basic User’s Guide and
Programmers Reference.
About APWIN
The Help About APWIN menu command displays information on
the version numbers of key elements of APWIN software. This
information may be requested by Audio Precision Applications
Engineers if you call for technical support.
Release Notes
The Help Release Notes menu command launches the Windows
Notepad editor with the APREADME.TXT file loaded. This file
contains last-minute information on the particular software release and
may include information not present in the User’s Manual or on-line
Help.
3menus
Help Menu Chapter 3 APWIN Menus
System Two Cascade User’s Manual for APWIN version 2 Page 3-57

3menus
Chapter 3 APWIN Menus Help Menu
Page 3-58 System Two Cascade User’s Manual for APWIN version 2

Analog Generator
Analog Generator Panel
To bring the Analog Generator panel to the screen:
Mouse: Click on the Analog Generator icon on the toolbar or
select Panels Analog Generator via the menu bar
Keyboard: Type Cg or Apg (for Panels analog
Generator).
The normal default start-up mode of APWIN software has the
Analog Generator panel on page one.
The System Two Cascade Analog Generator panel may be
displayed in two sizes. The smaller version (displayed at start-up)
shows only the most important controls—waveform selection,
frequency, secondary parameters for certain waveforms, the channel
select and invert controls, output on/mute button, and amplitude
controls. The larger version shows these same controls plus output
configuration controls (impedance, balanced-unbalanced, common
mode test mode) and reference values for the dBm, Watts, dBr, and
relative frequency units. Clicking on the panel icon on the Panels
Toolbar brings up the small version panel. Holding down the Skey
while clicking on the toolbar icon brings up the large version. To
switch between the small and large panels:
Figure 4-1 System Two Analog
Generator Control Panel, Small
Version
4generator
System Two Cascade User’s Manual for APWIN version 2 Page 4-1

Mouse: Double-click anywhere in the title bar, or click on the
middle of the three icons at the top right of the panel , in
the control bar.
Keyboard: Press the CY or CZ keys.
Waveform Selection
The waveform field settings determines the type of signal waveform
which will be generated. The two waveform fields permit selection of
the general category (Sine, IMD, etc.) in the left-hand field, followed by
selection of the specific waveform within that category in the
right-hand field. Availability of waveforms other than sine and EQ sine
requires that specific hardware modules be present. These include
analog-generated IMD (Intermodulation Distortion) test waveforms
(require IMD generator option), burst-triggered-gated sine,
squarewaves, and white-pink-selective random or pseudorandom
noise waveforms (require BUR option), and all D/A-generated
waveforms (require DSP module).
To change waveforms:
Figure 4-2 Analog Generator Panel,
Large Version
4generator
Chapter 4 Analog Generator Analog Generator Panel
Page 4-2 System Two Cascade User’s Manual for APWIN version 2

Mouse: Click on the down arrow at the right of the box to display
a list of available waveforms. Click on the name of the desired
waveform to select it.
Keyboard: Shift the focus to the Analog Generator panel, if
necessary, with the CT keys. Select the Waveform field with the
Tkey (moves selection downwards) or ST keys (moves
selection upwards). Press the Ykey to display the list. Use the YZ
keys to move the waveform selection indication up or down the list.
When the desired waveform is selected, press E.
Secondary fields then permit selections of various forms of the
waveform. Figure 4-3 shows the primary analog generator waveform
field selections and the secondary selections for each primary
waveform.
4generator
Analog Generator Panel Chapter 4 Analog Generator
System Two Cascade User’s Manual for APWIN version 2 Page 4-3

Analog Generator Primary
Waveform Selections
Secondary Waveform
Selections for each
Primary Waveform
Figure 4-3 Analog Generator Waveform Selection
4generator
Chapter 4 Analog Generator Analog Generator Panel
Page 4-4 System Two Cascade User’s Manual for APWIN version 2

The waveforms are briefly described below.
With a System Two Cascade (SYS-2422 or SYS-2522 models),
many DSP-generated waveforms (all those with “D/A” in the first
Waveform field) may be routed through stereo D/A converters to the
analog generator output stage. With one exception, these
DSP-generated waveforms fed through the analog output are
completely independent from DSP-generated waveforms fed to the
digital output. For example, Sine (D/A) Stereo may be selected on the
analog generator while IMD is selected on the digital generator, with
the analog and digital output signals completely independent of one
another. The single exception is the Arbitrary Waveform “Arb Wfm
(D/A)”. Only one pair of stereo generator waveform memory locations
is available, so if an arbitrary waveform is being generated at both
analog and digital outputs, it must be from the same waveform file.
For all “D/A” waveforms except Arbitrary Waveforms and MLS
signals, the DSP generator and D/A converters operate at one of two
fixed sample rates selected by the D/A Bandwidth field in the lower
section of the large form of the panel. Selecting the “30k” choice uses
the D/A converters at their sample rate of highest performance (65536
Hz) to minimize residual distortion and noise, but the upper frequency
limit is 30 kHz. The “60k” choice (131072 Hz D/A sample rate) permits
operation to higher frequencies at some cost in residual distortion and
noise. For Arbitrary Waveforms and MLS signals, it is critical that
generator and analyzer sample rates exactly match. The “D/A Sample
Rate” field near the bottom of the large form of the Analog Generator
panel controls the generator and D/A sample rate when either of these
waveforms is generated. The four available selections are 65536 (Hz),
131072 (Hz), OSR, and ISR.
The “65536” selection is the identical rate to the “A/D @65536”
selections on the several DSP analyzer programs. The “131072”
selection is identical to the “A/D @131072” selections on the
analyzers. The reason for the 65,536 and 131,072 Hz sample rate
selections is to produce generator frequency resolution values and
analyzer FFT bin width values that are exact even integer numbers of
Hz. For example, with the FFT analyzer FFT length of 32,768 samples
and a 65,536 Hz sample rate, the resulting FFT bin widths are exactly
2.00 Hz.
4generator
Analog Generator Panel Chapter 4 Analog Generator
System Two Cascade User’s Manual for APWIN version 2 Page 4-5

OSR is the digital Output Sample Rate, settable on the DIO panel.
This selection is used when it is desired to have analog domain and
digital domain multitone signals generated at exactly the same sample
rate, or when some arbitrary sample rate is desired for analog domain
signals. ISR is the digital input signal sample rate, measured and
displayed on the DIO panel. This selection is typically used when
testing A/D converters, in order to produce multitone signals
synchronous with the converter sample rate.
Sine Waveforms
The secondary selections available with Sine waveform are
Normal, Normal Burst, Gated Burst, Trig. Burst, and EQ Sine.
Sine Normal
The Sine Normal waveform is the standard waveform produced by
the low-distortion analog hardware generator. Frequency coverage is
from 10 Hz to approximately 204 kHz.
Sine Burst Waveforms Overview
The tone burst capability of the BUR-GEN module provides
sinewave bursts which switch between normal, calibrated generator
sinewave amplitude and a lower amplitude. Switching between the
higher and lower levels always occurs at a positive-going zero crossing,
thus there will always be an integer number of complete cycles in the
burst. The duration and repetition rate of the burst are controllable, as
is the lower amplitude. The sinewave is produced by the main
sinewave oscillator. Thus, its frequency and the higher amplitude are
determined by the normal frequency and amplitude settings on the
analog generator panel. In addition to the free-running, repetitive
mode of Burst Normal waveform, bursts may be either externally
triggered (Burst Triggered) or the signal may be gated on and off (Burst
Gated) by an external signal. The tone burst parameters may be
swept.
4generator
Chapter 4 Analog Generator Analog Generator Panel
Page 4-6 System Two Cascade User’s Manual for APWIN version 2

Burst Control
The burst control area of the Analog Generator panel consists of up
to three additional fields labeled Burst On, Interval, and Low Level.
All three of these fields will be visible only when Sine Normal Burst
mode is selected in the Waveform fields. Only the Burst On and Low
Level lines will be displayed when Sine Trig Burst waveform is
selected, and only the Low Level line will be displayed when Sine
Burst Gated waveform is selected.
Figure 4-4 Tone Burst Control Fields
INTERVAL
BURST ON
LOW LEVEL
GENERATOR
AMPLITUDE
Figure 4-5 Tone Burst Definitions, Burst Normal Waveform
4generator
Analog Generator Panel Chapter 4 Analog Generator
System Two Cascade User’s Manual for APWIN version 2 Page 4-7

Burst On (Duration)
The maximum Burst length is 65,535 cycles of sinewave. The
burst “on” time may be set in cycles or in seconds.
Burst Interval
Interval is the time from the beginning of one burst to the
beginning of the next burst, not the time between the end of one burst
and the beginning of the next. The maximum burst Interval is 65,536
cycles of sinewave. Interval may be set in cycles or seconds.
Low Level
The amplitude of signal between bursts is controlled by the Low
Level parameter. The Low Level value is relative to the Burst “on”
level, which is the calibrated steady-state level controlled by the
Amplitude field. The Low Level (low level) line controls the amplitude
of the generator output between bursts. In triggered and gated mode,
the generator output will be at the Low Level amplitude between
triggered bursts or gated-on portions. The Low Level amplitude may
be set in any of four units.
%lower level expressed as a percentage of calibrated level
dB lower level in decibels relative to calibrated level
X/Y ratio of lower level (X) to calibrated level (Y)
PPM lower level in Parts Per Million of calibrated level value
The lower level amplitude may equal the upper level amplitude, in
which case no burst, gated, or triggered effect will be visible. At large
amplitude ratios, the amplitude resolution of the lower level becomes
poorer. The display will show the actual available resolution steps,
rather than the entered value. The lower level is limited to -80 dB
(0.01%).
The Interval line is blanked in Burst Triggered waveform, since the
burst interval will be determined by the external trigger source.
4generator
Chapter 4 Analog Generator Analog Generator Panel
Page 4-8 System Two Cascade User’s Manual for APWIN version 2

Both the Burst (duration) and the Interval lines are blanked in
Burst Gated waveform, since both these parameters are determined by
the external gating signal.
Triggered Bursts
In triggered operation (Burst Triggered waveform mode), one burst
of the specified Burst duration will be generated for each trigger
presented to the TRIG/GATE input. This input is a BNC connector in
the GENERATOR AUX SIGNALS section of the lower right front
panel. The input is LSTTL compatible. In Burst Triggered mode, it is
intended to be driven by a signal that is at a logic high level but pulses
low for at least one microsecond to trigger a burst. The figure shows
the relationships between the trigger signal and the generator output
for an example burst of four cycles. The burst will be triggered by the
positive-going (trailing) edge of such a signal. The burst will begin at
the first positive-going zero crossing of the sinewave signal which
follows the positive-going edge of the trigger signal. If the TRIG/GATE
input signal remains at the logic high level after triggering the burst and
between bursts, the burst duration will be as set on the panel and the
generator output amplitude will remain at the Low Level value until
the next trigger. If the TRIG/GATE input drops to the low logic level
during a burst, it will gate the signal off (terminate the burst
prematurely) at the next positive-going zero crossing of the sinewave.
BURST ON
Figure 4-6 Burst Triggered Mode, Definitions
4generator
Analog Generator Panel Chapter 4 Analog Generator
System Two Cascade User’s Manual for APWIN version 2 Page 4-9

Bursts will always consist of an integral number of cycles, beginning
and ending at positive-going zero crossings. Thus, there may be a
delay of up to one sinewave period between the positive-going trigger
pulse at the external connector and the beginning of the burst.
Gated Bursts
Gated operation (Burst Gated mode) allows an external signal at
the TRIG/GATE connector to control whether the generator output
amplitude is at the upper value (Analog Generator panel Amplitude
setting) or the Low Level value. Positive, LSTTL-compatible logic
conventions are used. Thus, the sinewave amplitude will be at the
upper level when the trigger/gate input is high and at the Low Level
when the input is low. When no external control device is connected
to the TRIG/GATE input, it is pulled high by an internal resistor and
the generator output will be at the high level. The actual output gating
always takes place at positive-going zero crossings, so there can be up
to a one-period delay at both the gate-on and gate-off transitions. The
figure shows the timing and logic relationships in Burst Gated mode.
Note that the TRIG/GATE input connector is functional in the Burst
Normal, Burst Gated, and Burst Triggered modes. If this control input
is pulled to a logic low condition, it will gate the signal to the Low
Level amplitude even during internally-controlled burst mode or during
an externally-triggered burst.
Figure 4-7 Burst Gated Mode, Definitions
4generator
Chapter 4 Analog Generator Analog Generator Panel
Page 4-10 System Two Cascade User’s Manual for APWIN version 2

Sine EQ Sine—Generator Equalization
Real-time generator equalization of sinewave amplitude can be
applied to the analog and digital generator and the jitter signal
generator of System Two Cascade’s DIO section. Equalization works
by specifying an amplitude vs. frequency curve in the form of a specific
filename and data column within the file. Sine EQ Sine must be
selected as the waveform. Equalization function starts with the
user-specified amplitude value, looks up (interpolating when
necessary) the correction factor in the equalization file for the generator
frequency presently in use, and sends the corrected amplitude
command (post-EQ amplitude) to the instrument. The Post-EQ field
shows the actual output level from the generator circuitry delivered to
the external load, after adjusting the user-requested (pre-EQ) value by
the value from the EQ file for the generator frequency currently in use.
User entries may be made into either normal (pre-EQ) or post-EQ
fields and the other field will be adjusted automatically. If a frequency
value outside the frequency range span of the EQ file is entered on the
generator panel or occurs during a sweep, the post-EQ amplitude will
go to zero.
Specifying the EQ Curve
Equalization will not occur until a file and column have been
specified and the Sine EQ Sine waveform has been selected. The
equalization file may be selected before or after selecting the EQ sine
waveform. It is typically faster to first select the Sine EQ Sine
waveform, since that results in a message that no file has been selected
and the opportunity (by clicking the Yes button in the dialog) to select
one. A browser appears which permits navigating to any desired
directory and selecting a .ADQ file name. More than a dozen .ADQ
files are furnished with APWIN, all located in the C:\APWIN\EQ
directory. It is also possible to create your own custom EQ files as
described later. After selecting the file, you must select a column that
contains amplitude data. The furnished .ADQ files are all two-column
files with frequency in column 1 and amplitude in column 2. The
“Edit” button on the browser may be clicked to display, and edit if
desired, the EQ curve data in the Data Editor.
4generator
Analog Generator Panel Chapter 4 Analog Generator
System Two Cascade User’s Manual for APWIN version 2 Page 4-11

If you prefer to select the file and column before selecting EQ sine
waveform, click on the “EQ Curve” button on the generator panel.
This displays the same browser just described. Actual equalization will
not take place until the Sine EQ Sine waveform is also selected. When
the Sine EQ Sine waveform is selected, the generator amplitude field
or fields will display the setting in blue characters rather than the
normal black. If Sine EQ Sine waveform is selected without an
equalization file and column having been specified, APWIN software
considers the equalization factor to be unity at all frequencies, so no
equalization takes place.
When the analog generator is swept in Sine EQ Sine waveform
with a .ADQ file attached, the generator amplitude is momentarily
reduced to zero before either the frequency or amplitude is changed.
After both the new frequency and new amplitude commands have
been sent to the hardware, the generator output is then brought back
to the new level. This technique prevents over-voltage transients that
Figure 4-8 EQ Curve Selection Dialog and Browser
4generator
Chapter 4 Analog Generator Analog Generator Panel
Page 4-12 System Two Cascade User’s Manual for APWIN version 2

could damage sensitive devices such as loudspeakers or high-power
amplitude-modulated transmitters.
Typical EQ Applications
The most common applications of generator equalization are to
produce a nominally-flat output from a device that contains a known
equalization function. Typical examples include fm and TV aural
broadcast transmitters with 50 and 75 microsecond preemphasis
curves, rf signal generators driving broadcast receivers with 50 and 75
microsecond deemphasis characteristics, phonograph preamplifiers
with RIAA deemphasis networks, and the recording or playback
section (individually) of a tape recorder with its equalization circuits.
By connecting an equalization curve to the System Two Cascade
generator which is the inverse of the nominal curve used in the device
under test, the resulting measured output should be nominally flat.
Small variations from flatness will be a measurement of the accuracy of
equalization in the device, since the .ADQ curves furnished are
accurate to better than 0.01 dB and the specified generator flatness is
of the same order.
Another application of generator EQ plus the Compute utilities is
correcting for the small, intrinsic non-flatness of the System Two
Cascade generator and analyzer and the cables which connect the
instrument to the device under test. This is particularly important
when long cables are used. The process is to first run a frequency
response measurement on the instrument with the cables that normally
will go to the device under test connected together. Use the Compute
Invert utility to turn this measurement upside down. Use Compute
Normalize, if necessary, to push the curve up or down so that it goes
through zero gain at the frequency which you wish to use as a
reference (often 1 kHz). Use the Save As menu command to save this
curve as an EQ file (.ADQ). Select this file as the generator EQ Curve
and select Sine EQ Sine as the waveform. A response curve should
now show almost perfectly flat response, with the generator
equalization compensating for the total measured non-flatness of the
system (including cables) at each frequency. Most exact equalization
will result if the Sweep Settling tolerance for the measured parameter is
tightened beyond normal and if the reading rate is forced to 4/sec to
get the best possible resolution.
4generator
Analog Generator Panel Chapter 4 Analog Generator
System Two Cascade User’s Manual for APWIN version 2 Page 4-13

User-made EQ files may be viewed in tabular format and edited by
use of the Edit button in the “EQ Curve” dialog, as discussed above.
To view an EQ file graphically, use the File Open EQ command. Note
that opening an EQ file does not change the Sweep panel settings, so it
may be necessary to change Data 1 units and Optimize the graph for
the desired display.
Sine (D/A)
All these waveforms are DSP-generated signals routed through
stereo D/A converters to the analog output and thus require that a DSP
module be present. Generally speaking, they will have superior
frequency resolution and stability to the analog-generated sinewave,
but distortion will be slightly higher due to the D/A converter
limitations.
Sine (D/A) Normal
This is a standard DSP-generated continuous sinewave of the
frequency specified in the control fields.
Sine (D/A) Var Phase
This selection produces the specified frequency at both Channel A
and B outputs, but the phase of the Channel B output is variable from
-180 to +179.9 degrees with respect to the Channel A output as
controlled by the Phase field.
Sine (D/A) Stereo
This waveform selection produces independent sinewaves on
Channel A and Channel B. The Frequency field sets the frequency of
the Channel A signal and the Frequency 2 field sets the frequency of
the Channel B signal. Their amplitudes are independently set by the
two Amplitude fields unless the Track A box is checked, in which case
the amplitudes are equal and controlled by the Channel A Amplitude
field.
4generator
Chapter 4 Analog Generator Analog Generator Panel
Page 4-14 System Two Cascade User’s Manual for APWIN version 2

Sine (D/A) Dual
This selection produces two independent sinewave which are sent
to both output channels. The Frequency and Frequency 2 fields permit
each sinewave to be set independently. The Dual Ampl Ratio field
allows the user to set the amplitude by which the Frequency 2 field
signal will be attenuated with respect to the amplitude of the Frequency
field signal. The Sine Dual signal is particularly useful as a calibration
signal for harmonic distortion analyzers, where the Frequency signal at
reference amplitude represents the fundamental signal. The Frequency
2 field sinewave is set to any desired harmonic of the Frequency
“fundamental”, at an amplitude to represent any desired distortion
level. For example, Frequency at 1 kHz and Frequency 2 at 3 kHz with
a Dual Amp ratio of -40.0 dB (1%) furnishes a 1 kHz signal with third
harmonic distortion of 1.0%.
Sine (D/A) Shaped Burst
A shaped burst, like a normal burst, consists of the sinewave
frequency selected in the Frequency field, duration set in the Burst On
field, and interval between the start of consecutive bursts as selected in
the Interval field. The shaped burst differs in that the envelope of its
amplitude follows a raised cosine shape rather than the rectangular
shape of the normal burst. The shaped burst energy is contained
within a narrower spectrum around the sinewave frequency than the
normal, rectangular burst.
4generator
Analog Generator Panel Chapter 4 Analog Generator
System Two Cascade User’s Manual for APWIN version 2 Page 4-15

Sine (D/A) EQ Sine
The equalized sine function of the D/A generator works exactly the
same as for the hardware-generated sinewave signal described above.
IMD
The analog hardware generated IMD waveforms require the
optional intermodulation distortion (IMD) generator circuit board that
mounts in the upper left compartment with the other analog generator
modules. It generates one of several selected signals which is
combined with the sinewave from the main analog oscillator and fed to
the output stage.
Figure 4-10 Shaped Burst Example
Figure 4-9 IMD Control Fields
4generator
Chapter 4 Analog Generator Analog Generator Panel
Page 4-16 System Two Cascade User’s Manual for APWIN version 2

Intermodulation Distortion test waveforms are selected from the
Waveform fields, similarly to all other waveforms. Clicking the down
arrow at the right of the first Waveform field will display a list of
waveforms including IMD. When IMD is selected, the second
waveform field shows selections of SMPTE 1:1, SMPTE 4:1, CCIF,
DIM30, DIM B, and DIM 100. Click the desired signal choice.
Amplitude of IMD test signals is controlled from the Analog
Generator Amplitude field. All the IMD waveforms are calibrated to
produce the same peak-to-peak signal amplitude that would be
produced by a sinewave of the entered value. Thus, the Vp and Vpp
units will exactly describe the IMD waveform peak or peak-to-peak
amplitude. With all other units, the IMD signal peaks will be 1.414
times the indicated amplitude (peak-to-peak, 2.828 times the indicated
amplitude). The measured RMS value of all IMD waveforms will be
different from the RMS value of a sinewave of the same peak
amplitude. The applications advantage is that a device under test will
not go into clipping when the signal is changed from a sinewave to an
IMD signal at the same generator panel Amplitude value, but could clip
if the true RMS value were constant between all waveforms.
IMD SMPTE/DIN
In the SMPTE/DIN waveform modes, the IMD generator board
generates a sinewave at one of eight frequencies—40, 50, 60, 70, 100,
125, 250, or 500 Hz. This low-frequency sinewave is linearly
combined in either a 4:1 amplitude ratio (IMD SMPTE/DIN 4:1) or 1:1
amplitude ratio (IMD SMPTE/DIN 1:1) with the variable-frequency
sinewave from the main oscillator. For compatibility with the IMD
analyzer module, the main oscillator frequency must be 2.0 kHz or
higher. The amplitude of the combined IMD test signal is calibrated at
the same peak-to-peak value as a sinewave of the value set in the
Generator Amplitude field.
IMD CCIF/DFD
In the CCIF/DFD (difference tone) mode, the signal from the main
sinewave oscillator is fed to one input of a balanced modulator and the
selectable low-frequency signal generated on the IMD generator board
is fed to the other input of the balanced modulator. The output from
4generator
Analog Generator Panel Chapter 4 Analog Generator
System Two Cascade User’s Manual for APWIN version 2 Page 4-17

the balanced modulator is a double sideband suppressed carrier signal,
where the main oscillator is the suppressed carrier, with
equal-amplitude sidebands spaced above and below the suppressed
carrier frequency. The spacing between the upper and lower
sidebands is selected by the IM-Freq field. The main generator
Frequency field determines the frequency of the suppressed carrier,
which is thus the center frequency between the two IMD signals. The
amplitude of the combined IMD test signal is calibrated at the same
peak-to-peak value as a sinewave of the value set in the Generator
Amplitude field.
IMD DIM (TIM)
DIM stands for Dynamic Intermodulation. An alternate
frequently-used term is TIM, for Transient Intermodulation. In all DIM
waveforms (DIM 30, DIM 100, and DIM B), a squarewave at a
frequency near 3 kHz is generated on the IMD generator board and is
linearly combined with the sinewave from the main generator. The
peak-to-peak amplitude ratio of the squarewave to the sinewave is 4:1.
The amplitude of the combined IMD test signal is calibrated at the
same peak-to-peak value as a sinewave of the value set in the
Generator Amplitude field.
For the DIM 30 and DIM 100 waveforms, the squarewave
frequency is 3.15 kHz and the main oscillator must be set to a
frequency of 15 kHz in order for analysis to be made by the IMD
analyzer board. The squarewave is passed through a single pole 30
kHz low pass filter in the DIM 30 waveform and through a single pole
100 kHz low pass filter in the DIM 100 waveform. For the DIM B
waveform (B standing for broadcast), the 30 kHz low pass filter is also
used, the squarewave frequency is set to 2.96 kHz, and the main
oscillator sinewave frequency must be set to 14 kHz for proper analysis
by the IMD analyzer.
IMD (D/A) Waveforms
Like all other waveforms of the (D/A) category, a DSP module
must be present for these waveforms to be available. The six
secondary choices are SMPTE/DIN 4:1, CCIF/DFD, SMPTE/DIN 1:1,
DIM 30, DIM B, and DIM 100.
4generator
Chapter 4 Analog Generator Analog Generator Panel
Page 4-18 System Two Cascade User’s Manual for APWIN version 2

IMD (D/A) SMPTE/DIN 4:1 AND 1:1
These selections generate two sinewaves. The frequency of the
reference amplitude signal is controlled by the IM-Freq field and may
be freely set in the range from 40 to 500 Hz. The frequency of the
high-frequency sinewave is controlled by the High Freq field and may
be freely set in the range from 2 kHz to 30.3 kHz when the D/A
Bandwidth field is set to 30k, or up to 60.6 kHz when D/A Bandwidth
is set to 60k. The amplitude ratio of the IM-Freq sinewave to the High
Freq sinewave is either 4:1 or 1:1, controlled by the waveform
selection field. The amplitude of the combined IMD test signal is
calibrated at the same peak-to-peak value as a sinewave of the value
set in the Generator Amplitude field.
IMD (D/A) CCIF/DFD
The CCIF/DFD mode produces two equal-amplitude sinewaves.
The spacing between the two sinewaves is controlled by the IM-Freq
field. The acceptable range for spacing is from 80 Hz to 2 kHz. The
two signals are spaced by this amount around a center frequency value
controlled by the Center Freq. field, but no signal is generated at the
Center Freq value. The acceptable range for the Center Freq value is
from 3 kHz up to approximately the D/A Bandwidth value, minus one
half the IM-Freq value. The amplitude of the combined IMD test signal
is calibrated at the same peak-to-peak value as a sinewave of the value
set in the Generator Amplitude field.
IMD (D/A) DIM
The three DIM selections all produce a combined squarewave and
sinewave test signal for dynamic intermodulation distortion testing.
The squarewave signal is at 3.15 kHz for DIM 30 and DIM 100, and
2.96 kHz for DIM B. The squarewave is hardware-generated and thus
not limited by sample rate considerations. The squarewave is
band-limited at 30 kHz in the DIM 30 and DIM B selections, and at
100 kHz in the DIM 100 selection. The sinewave signal peak
amplitude is one-fourth the squarewave peak amplitude. The
sinewave is at 15 kHz in the DIM 30 and DIM 100 selections and 14
kHz in DIM B. These signals are compatible with the analog hardware
IMD analyzer option.
4generator
Analog Generator Panel Chapter 4 Analog Generator
System Two Cascade User’s Manual for APWIN version 2 Page 4-19

Squarewave
Square is the only waveform selection that does not require a
subsidiary waveform field. Selecting Square will produce squarewaves
from the generator output when the BUR-GEN module is installed.
The squarewave is calibrated in peak equivalent sinewave terms.
Thus, selecting a squarewave with an Amplitude value of 1.000 Vrms
on the analog generator panel will produce a 2.828 V peak-to-peak
signal. The maximum available amplitude of the squarewave is limited
to half the amplitude selectable in Sine waveform. The frequency
range for squarewaves is from 20 Hz to 20 kHz. Note that the
generator configuration balanced-unbalanced selection must match the
external load. Connecting to an unbalanced load from the balanced
output configuration will produce distorted squarewaves.
Noise
Several varieties of noise waveforms are available from the
BUR-GEN option. Both the Noise and Pseudo Noise selections
produce noise waveforms. Pseudo Noise synchronizes with the
4/second reading rate of the analog analyzer to produce stable,
repeatable measurements. Noise (true random) waveforms have a
continuous spectrum and produce measurements that do not repeat
from reading to reading. Spectral distribution in either mode may be
chosen between pink noise, white noise, or 1/3 octave bandpass
filtered noise. The white noise selections are bandwidth-limited to 23
kHz.
Noise Waveforms
Selecting Noise as waveform displays a subsidiary list of
combinations of Pseudorandom or true random waveforms with
several frequency distributions. The BUR option must be installed in
order to obtain any of these waveforms. The Noise Pseudo waveforms
produce noise which is random during a 262 millisecond period, but
which then repeats every 262 milliseconds. This repetition cycle
synchronizes with the nominal 4/sec reading rate of the analyzer,
producing stable displays. The Noise Random waveforms are truly
random and never repeat. Readings made using Noise Random
waveforms will not be stable at any reading rate. The noise spectrum
4generator
Chapter 4 Analog Generator Analog Generator Panel
Page 4-20 System Two Cascade User’s Manual for APWIN version 2

in the Noise waveforms will have energy at all frequencies within its
specified bandwidth; that is, the spectral lines will be infinitesimally
closely spaced. In Noise Pseudo waveforms, the spectral lines will be
spaced at the repetition rate of the pseudorandom cycle, or
approximately every 3.8 Hz to the upper bandwidth limit. This signal
may not be acceptable for certain applications, particularly at very low
frequencies. However, if the measurement interval is limited, it does
no good to have a noise signal which repeats less often.
Amplitude calibration in the Noise Pseudo waveforms is in terms of
equivalent sinewave peak, as with other complex waveforms such as
intermodulation test signals and squarewaves. The Noise Pseudo
waveforms of the BUR-GEN have a crest factor (ratio of peak to RMS)
of 4:1 (12 dB). Since a sinewave has a crest factor of 1.414:1 (3 dB),
the RMS value of the Noise Pseudo waveforms at any given Amplitude
setting will be 9 dB less than that of a sinewave at the same Amplitude.
In the Noise Random waveforms, amplitude calibration is
approximately the same RMS value as in Pseudo Noise waveforms.
The result is that in Noise Random waveforms, occasional noise peaks
may exceed the peak-to-peak value of a sinewave of the same
Amplitude. While the theoretical crest factor in Noise Random
waveforms is infinite, a 4:1 crest factor will be exceeded only 0.01% of
the time. The maximum available Amplitude setting in the noise
modes is half that of the sinewave modes.
In either Noise Pseudo or Noise Random waveforms, additional
selections of the noise spectral distribution may be made among Pink,
White, or BP (Bandpassed).
White Noise
The Noise White and Pseudo Noise White waveforms select white
noise mode. This waveform is bandwidth limited to 23 kHz to
maximize the noise energy falling within the audio band. The spectral
distribution of white noise is characterized by equal noise energy per
Hz of bandwidth. The spectral range between 100 Hz and 200 Hz will
thus have the same energy as the range between 10,000 Hz and
10,100 Hz. If analyzed by a constant bandwidth spectrum analyzer
such as a superheterodyne or FFT analyzer, white noise will show a flat
energy characteristic versus frequency (up to the bandwidth limitation).
4generator
Analog Generator Panel Chapter 4 Analog Generator
System Two Cascade User’s Manual for APWIN version 2 Page 4-21

Analysis with a constant-percentage-bandwidth (constant Q) filter such
as in bandpass mode (or most real-time analyzers) will show a rising
characteristic versus frequency, at the rate of 3 dB per octave.
Pink Noise
The Noise Pink and Pseudo Noise Pink waveforms select pink
noise mode. Pink noise is characterized by equal noise energy per
fractional octave, fractional decade, or equal percentage bandwidth.
Thus, the octave of pink noise between 5 kHz and 10 kHz will contain
the same energy as the octave between 300 Hz and 600 Hz. A
constant-percentage-bandwidth analyzer such as bandpass mode and
most real-time audio analyzers will show a flat characteristic with
frequency. A constant bandwidth spectrum analyzer such as a
superheterodyne or FFT analyzer will display pink noise as having a
fall-off with increasing frequency, at the rate of 3 dB per octave. The
BUR-GEN’s pink noise is generated by filtering the basic white noise
source through a 3 dB per octave filter. Pink noise will sound
subjectively flat to the ear because the sounds are perceived on a
constant bandwidth basis. When checking response of devices such as
multiway loudspeaker systems, pink noise will supply more equal levels
to low, midrange, and high frequency drivers than will white noise.
Noise Bandpassed Waveform
Noise BP (Bandpassed) and Pseudo Noise BP (Bandpassed)
waveforms select the pink noise waveform, but further process the
noise by passing it through a two pole 1/3 octave tunable bandpass
filter whose center frequency is controlled by the Frequency field of the
Analog Generator panel. This filter is, in fact, the basic state-variable
oscillator circuit of generator, used as a bandpass filter. The filter
center frequency can thus be tuned from 10 Hz to 204 kHz. The
center frequency is controlled from the Generator Frequency field and
can be swept at either Source-1 or Source-2 on the Sweep panel.
Units may be Hz and kHz or any of the generator relative frequency
units.
4generator
Chapter 4 Analog Generator Analog Generator Panel
Page 4-22 System Two Cascade User’s Manual for APWIN version 2

Arbitrary Waveforms
The Arb Wfm (D/A) waveform selection (Arbitrary Waveform)
permits DSP-based generation of waveforms which have been stored
as binary files on computer disk. These are typically multitone
waveform files used for rapid measurements of response, distortion,
noise, phase, and crosstalk/separation. When Arb Wfm (D/A) is
selected, a second field labeled Waveform appears, with an ellipsis
button at the right to permit browsing among directories (folders) to
select the desired waveform file. A number of useful waveform files
are furnished by Audio Precision in the C:\APWIN\WAVEFORM
directory. The user may create his own multitone waveform files by
use of the Utilities Multitone Creation feature of the Utilities menu.
Operation of this capability is described the FFT-Based DSP Programs
chapter, beginning on page 16-26.
Files displayed are of both the .AGM (generator, monaural) and
.AGS (generator, stereo) file types. A .AGM monaural file consists of a
single waveform, which will be loaded into both the left and right
channel generator buffers for signal generation. A .AGS stereo file
consists of two waveforms concatenated into one file. The first
waveform in the file loads into the left channel generator buffer and
the second file into the right buffer.
The D/A converter sample rate for Arbitrary Waveform files is
controlled by the D/A Sample Rate field in the lower section of the
large form of the Analog Generator panel. If the “Set Sample Rate
When Loading Generator Waveforms” box on the General tab of the
Utilities Configuration dialog is checked, loading a waveform file will
also force the D/A Sample Rate field to the proper selection and, if
necessary, enter the correct numeric value into the Output Sample
Rate (OSR) field on the DIO panel to produce the intended frequencies
in the multitone signal. For example, loading a file created for use at a
48 kHz sample rate will cause the D/A Sample Rate field to change to
OSR (Output Sample Rate) and the OSR field on the DIO panel will
have 48.000 kHz entered into it. If this box on Utilities Configuration
is not checked, the user is responsible for determining what sample
rate the waveform file requires and manually setting the rate properly.
If the actual sample rate does not correspond to that used when the file
was created, all frequencies will be shifted up or down by the ratio of
4generator
Analog Generator Panel Chapter 4 Analog Generator
System Two Cascade User’s Manual for APWIN version 2 Page 4-23

the two sample rates. If the analyzer (FASTTEST or FFT) sample rate
is not identical to the D/A Sample Rate, the signal will not be
synchronous in the analyzer buffer and window functions must be used.
MLS (Maximum Length Sequence) Waveforms
The analog generator can generate sixteen variations of a
Maximum Length Sequence. A Maximum Length Sequence (MLS) is
a pseudo random noise signal with the property that, when passed
through a device and cross-correlated with the input signal to the
device, the result is the impulse response of the device. An FFT can
then be performed on the impulse response to yield the frequency and
phase response of the device. See the Quasi-Anechoic Acoustical
Tester (MLS) section of the FFT-Based DSP Program Chapter for a
more complete description.
Special Polarity
Special (D/A) Polarity is a signal consisting of two sinewaves, a
fundamental and second harmonic, phased so peaks reinforce each
other in the positive direction and oppose in the negative direction.
The polarity waveform at the output of the device under test, displayed
in the time domain by the FFT program as illustrated, will then show
whether a phase inversion has taken place in the device or cable under
test.
4generator
Chapter 4 Analog Generator Analog Generator Panel
Page 4-24 System Two Cascade User’s Manual for APWIN version 2

Special Pass Thru
The Special (D/A) Pass Thru “waveform” takes the embedded
digital audio signal present on the rear panel AES/EBU Ref In XLR
connector, converts it to the analog domain, and furnishes it to the
analog output stages. The Ref In signal sample rate must be between
approximately 27 kHz and 54 kHz. If the Ref In signal is stereo, the
output signal will also be stereo. A digital full-scale (1.000 FFS or 0
dBFS) sinewave signal at the AES/EBU Ref In connector results in
correct calibration of the analog generator output amplitude (peaks
equal to those of a sinewave of the stated RMS value).
Waveform Parameter Interactions
Note that there are interactions between maximum available
amplitude and waveform, frequency, and output configuration.
Maximum available sinewave amplitude at the frequency extremes
(below 20 Hz, above 50 kHz) is half that at standard audio
frequencies. Maximum amplitude with noise and square waveforms is
half that with sinewaves. Squarewaves are not available across the full
10 Hz-204 kHz frequency range of sinewaves.
Figure 4-11 Polarity Waveform, No Inversion
4generator
Analog Generator Panel Chapter 4 Analog Generator
System Two Cascade User’s Manual for APWIN version 2 Page 4-25

Frequency Control and Units
The frequency of most waveforms is controlled by the Frequency
field. Except for the Noise-BP selections, noise waveforms have no
controllable frequency parameter so the Frequency field disappears. In
the SMPTE-DIN and CCIF IMD waveforms, a second frequency
parameter may be selected so an IM Frequency field will be displayed
just below the main frequency field.
Note that there are interactions between maximum available
amplitude, waveform, and frequency. Maximum available sinewave
amplitude at the frequency extremes (below 20 Hz, above 50 kHz) is
half that at standard audio frequencies. The available frequency range
in squarewave is from 20 Hz to 20 kHz.
Frequency may be expressed in absolute units (Hz) and in a variety
of units relative to the Reference Frequency value near the bottom of
the Analog Generator panel. The Frequency box is a numeric entry
field.
To change the Frequency units (for example, from Hz to octaves),
click on the down arrow at the right end of the Frequency box. Select
the desired new unit by clicking on one of those available in the list
that appears.
Note that changing units does not change the frequency of the
generator. The existing frequency will simply be re-stated in the new
units. Note also that the value displayed after pressing Emay
differ slightly from the value entered, since APWIN software will display
the nearest frequency which the instrument can actually generate.
The IM Frequency field is selected in the same manner as the main
frequency field. However, the IM generator option has only eight fixed
choices for IM frequency. If a value is entered into this field from the
keyboard, APWIN software will select the nearest IM frequency from
the available choices.
Fast-High Accuracy Modes
These modes pertain only to the analog hardware sinewave
generator. Fast mode produces the most rapid frequency settling along
4generator
Chapter 4 Analog Generator Analog Generator Panel
Page 4-26 System Two Cascade User’s Manual for APWIN version 2

with frequency accuracy and resolution suitable for nearly all audio
tests. High accuracy mode provides greater accuracy and resolution,
but requires from 150 milliseconds (above 50 Hz) to 750 milliseconds
(at 10 Hz) for complete settling each time the frequency is changed.
Output On/Off and Channel Selection
The Outputs On-Off button turns on or off the output channels
whose individual channel output control buttons are ON. The Outputs
On-Off button is a “toggle” function, reversing output conditions each
time it is pressed. When off, outputs are reverse-terminated in the
selected source impedance.
The CH A and CH B channel selection buttons determine whether
output channel A, B, both, or neither will have signal present when the
Outputs On-Off button is On. The lowest noise and signal feed-through
condition is obtained by turning the Outputs On-Off button off rather
than turning an individual channel off. The System Two Cascade
Analog Generator has two power amplifiers and output transformers,
so different signals can be present at each output when they are both
selected and the Sine (D/A) Stereo waveform is selected.
Channel Invert
Either channel may be phase-inverted (180 degrees) by checking
the Invert box near the Outputs On-Off button. Phase inversion of one
channel with respect to the other is used to create subcarrier rather
than main carrier output is stereo multiplex systems. When neither box
is checked or both boxes are checked, the two outputs are in phase.
Amplitude Control and Units
The output amplitude of each channel is determined by the setting
in that channel’s Amplitude field unless the Track box is checked, in
which case the Channel A Amplitude field controls both channels.
Amplitude may be stated in a variety of practical units. A new
amplitude value may be entered or the existing value edited from the
keyboard, followed by E. Note that there are interactions between
Figure 4-12 Outputs On-Off and
Channel Select Buttons
4generator
Analog Generator Panel Chapter 4 Analog Generator
System Two Cascade User’s Manual for APWIN version 2 Page 4-27

maximum available amplitude and waveform, frequency, and output
configuration. Maximum available amplitude at the frequency
extremes (below 20 Hz, above 50 kHz) is half that at standard audio
frequencies. Maximum amplitude in unbalanced configurations is half
that in balanced mode. Maximum amplitude with noise and square
waveforms is half that with sinewaves.
Note that the actual output amplitude does not change when units
selections are changed, but the existing amplitude is simply re-stated in
the new unit. Note also that the value displayed after pressing E
may differ slightly from the value entered, since APWIN software will
display the nearest amplitude which the instrument can actually
generate.
Track A
System Two Cascade analog generator output channels A and B
have separate amplitude control circuitry and can be independently
set. For most audio applications, the same amplitude will be desired at
both. In these cases, it is more convenient to make only one
Amplitude setting that will be furnished at both channels. Check the
Track A box for this mode. The B channel Amplitude field will become
gray and entries in the A Amplitude field will control both channels.
Output Configuration
The generator outputs may be configured as balanced or
unbalanced and floating or grounded. Additionally, a common mode
rejection ratio test configuration is available to simplify measurement of
CMRR of a device input. Configurations of both channels A and B are
slaved together.
Note the interaction between Configuration and Z-Out (output
impedance). The output impedance buttons that are not available in
any configuration will be gray and non-functional.
4generator
Chapter 4 Analog Generator Analog Generator Panel
Page 4-28 System Two Cascade User’s Manual for APWIN version 2

In the balanced output configuration, the two ends of the output
transformer drive pins 2 and 3 or the XLR connector and the + and -
UNBAL
12
3
UNBAL
1
2
3
Unbalanced Grounded
Common Mode Test
UNBAL
12
3
Balanced Grounded
12
3
UNBAL
12
3
Balanced Floating
Unbalanced Floating
5
Ω
5
Ω
5
Ω
Figure 4-13 System Two Analog Generator Output Configurations. Only One
Channel Shown; Both Channels Identical
4generator
Analog Generator Panel Chapter 4 Analog Generator
System Two Cascade User’s Manual for APWIN version 2 Page 4-29

banana jacks. Half of the selected output impedance is connected in
series with each leg. The center conductor of the BNC connector
connects to the transformer center tap and may be used to inject a
common mode signal or to provide an AC-coupled ground reference
by connecting an external capacitor to ground. This common
connection is grounded or floating, depending upon the selected
configuration. When grounded, a PTC (positive temperature
coefficient resistor) is connected between center tap and ground as a
protective device. Only one channel is shown in the diagram, but both
channels are identical.
In the unbalanced output configuration, only half the transformer
secondary is used. Pin 2 of the XLR, the center conductor of the BNC,
and the + banana jack connect to the top end of the output
transformer through the selected output impedance. The center tap of
the transformer connects directly to pin 3 of the XLR, the shell of the
BNC, and to the minus banana jack. If the output configuration is
selected as ground, that common conductor is also connected to
ground through the PTC protection device (see above). Since only
half the transformer secondary is used in unbalanced configuration,
the maximum available amplitude is half that (6.02 dB less) of
balanced configuration. Only one channel is shown in the diagram,
but both channels are identical.
In the CMTST (common mode test) configuration, only half the
transformer secondary is used so maximum available amplitude is half
that of the balanced configuration. The top of the transformer
secondary connects to two resistors, each half of the selected output
impedance value. One of those resistors drives pin 2 of the XLR and
the + banana jack and the other resistor drives pin 3 of the XLR and
the minus banana jack. The transformer center tap connects to ground
through the PTC protection device (see above) and to the center
conductor of the BNC. Thus, XLR pins 2 and 3 (or the + and -
banana jacks) are driven with equal amplitude, in-phase signals with
respect to ground. This type of signal will be largely rejected by
well-designed balanced (differential) inputs. Only one channel is
shown in the diagram, but both channels are identical.
4generator
Chapter 4 Analog Generator Analog Generator Panel
Page 4-30 System Two Cascade User’s Manual for APWIN version 2

Impedance Selection
Generator output impedance may be selected as 40, 150, or 600
Ohms in balanced configurations (40, 200, or 600 Ohms with option
EURZ hardware installed and selected via the Utilities Configuration
menu command). In unbalanced configurations, the available choices
are 20 and 600 Ohms. The output impedance control of channels A
and B are slaved together.
Except when dBm or Watts units are selected for generator
amplitude, changing the output impedance does not change the
open-circuit voltage (emf) behind that output impedance. With a finite
load impedance, the actual terminal voltage will change as output
impedance changes since the effective voltage divider ratio between
source and load also changes. When dBm or Watts units are selected,
APWIN computes the required open circuit voltage necessary to
produce the specified power (Amplitude field) across the specified
external load value (Reference dBm or Reference Watts fields). Since
this open circuit voltage value also depends on generator output
impedance, open-circuit voltage will change when source impedance is
changed since power in the load is held constant.
dBm Reference
When dBm units are selected in the generator Amplitude field,
APWIN software computes the necessary emf (open-circuit voltage)
which will cause the specified power (Amplitude field) to be delivered
to the specified load impedance (dBm Reference field). Thus, the user
must enter the actual value of device input impedance into the dBm
Reference field for output power to be properly calibrated.
dBr Reference
When dBr units are selected in the generator Amplitude field, the
actual output amplitude is computed based on the decibel value
entered in the Amplitude field and the dBr reference value. The
present value of generator amplitude may be automatically written into
the dBr Reference field by pressing the #function key or selecting the
Edit Set Gen dBr Ref menu item. A new value may be entered or the
existing dBr Reference value edited from the keyboard, followed by
4generator
Analog Generator Panel Chapter 4 Analog Generator
System Two Cascade User’s Manual for APWIN version 2 Page 4-31

E. The dBr Reference value may be stated in any of a number of
amplitude units.
Frequency Reference
The Analog Generator has a number of relative frequency units in
addition to absolute frequency in Hz. When any relative frequency
unit is selected, APWIN computes and sets the actual frequency based
on the relative value in the generator Frequency field and the
Frequency Reference value. The present value of Analog Generator
frequency may be written into the Frequency Reference field by
pressing the C# keys or selecting Edit Set Generator Freq Ref
menu item. A new value may be entered or the existing value edited
from the keyboard, followed by E.
Watts Reference
When Watts units are selected in the generator Amplitude field,
APWIN software computes the necessary emf (open-circuit voltage)
which will cause the specified power (Amplitude field) to be delivered
to the specified load impedance (Watts Reference field). Thus, the user
must enter the actual value of load impedance into the Watts
Reference field for output power to be properly calibrated. A new
value may be entered or the existing value edited from the keyboard,
followed by E. To select the Watts Reference field for entry:
Mouse: Click on the Watts Reference field.
Keyboard: Shift the focus to the Analog Generator panel, if
necessary, with the CT keys. Select the Watts Reference field with
the Tkey (moves selection downwards) or ST keys (moves
selection upwards).
Analog Generator Hardware Overview
The System Two Cascade analog generator consists of an oscillator
section and a dual output stage section. The block diagram shows a
simplified overview. The oscillator section always includes a variable
frequency low-distortion sinewave oscillator and a signal multiplexer in
case other waveforms are added. The IMD option adds generation of
4generator
Chapter 4 Analog Generator Analog Generator Hardware Overview
Page 4-32 System Two Cascade User’s Manual for APWIN version 2

three standard intermodulation distortion (IMD) test signals. The BUR
option adds a squarewave-sine burst-noise generator. If DSP modules
are present, DSP-generated signals including independent signals for
the two channels may be routed from D/A converters in the DSP
module through the multiplexer to the generator output stages.
System Two Cascade Oscillator Section
The Analog Oscillator Block Diagram shows the several signal
sources available in the System Two Cascade Analog Generator. The
sinewave oscillator uses state-variable topology to optimize low
distortion and fast settling time. Capacitors are switched to select one
of four frequency ranges: 10-204 Hz, 204 Hz-2.04 kHz, 2.04 kHz-20.4
kHz, or 20.4 kHz-204 kHz. Within each range, a 13-bit MDAC serves
as a variable resistor to set the oscillation frequency anywhere across
the 10:1 range (20:1 on the lowest range). A Leveling circuit (not
shown) operates continuously to provide output amplitude that is
independent of frequency. The sinewave output feeds a multiplexer
that selects among the various waveforms that may be present. The
multiplexer output goes to a high-resolution (fine) amplitude control
block shown in the output stage block diagram.
Figure 4-14 System Two Analog Generator, Simplified Block Diagram
4generator
Analog Generator Hardware Overview Chapter 4 Analog Generator
System Two Cascade User’s Manual for APWIN version 2 Page 4-33

When the BUR (squarewave-sine burst-noise) option is present, the
main sinewave oscillator output may be fed through the BUR circuit
block where it can be synchronously gated or triggered. The sinewave
from the main oscillator also serves as the frequency-determining
source for the squarewave signal generated on the BUR circuit board.
The BUR board can also generate pseudorandom or random noise of
white or pink frequency distribution. In Noise-BP function, the pink
noise output may be fed through the sinewave oscillator
frequency-determining circuitry functioning as a 1/3-octave bandpass
filter to produce narrowband noise at any center frequency from 10 Hz
to 204 kHz.
When the IMD option is present, the main sinewave oscillator
provides one of the two IMD test signals in the case of the SMPTE/DIN
or DIM/TIM standards. The main sinewave is combined in the IMD
module in the proper amplitude relationship with either a
low-frequency sinewave selected among several frequencies
(SMPTE/DIN) or with a fixed-frequency squarewave (DIM/TIM), and
sent to the multiplexer. For the “CCIF” (difference tone) IMD standard,
Figure 4-15 Oscillator Section, System Two Analog Generator
4generator
Chapter 4 Analog Generator Analog Generator Hardware Overview
Page 4-34 System Two Cascade User’s Manual for APWIN version 2

the main sinewave oscillator provides the “carrier frequency” into a
balanced modulator. The modulating frequency to the balanced
modulator is supplied by the low-frequency oscillator in the IMD
module. The resulting output from the balanced modulator is a
double-sideband suppressed-carrier signal, consisting of the two
equal-amplitude test tones (“sidebands”) equally spaced in frequency
above and below the main oscillator frequency.
When DSP modules are present, a number of digitally-generated
waveforms can be converted to the analog domain via dual D/A
converters on the DSP module and routed through the analog
generator amplitude control and output stage via the DGen waveform
selection. System Two Cascade’s ability to furnish independent signals
at outputs A and B is fully implemented only from the DGen source,
by selecting either the Stereo Sine waveform or Arbitrary Waveform
with a stereo waveform file downloaded.
Analog Generator Output Stage
System Two Cascade contains two independent analog output
stages that are driven from the low distortion sinewave oscillator or
optional IMD or BUR-GEN modules, or dual D/A converters in the
DSP module in SYS-2422 and SYS-2522 configurations. Each output
Figure 4-16 System Two Analog Generator Output Stage (Channels A and B
Indentical)
4generator
Analog Generator Hardware Overview Chapter 4 Analog Generator
System Two Cascade User’s Manual for APWIN version 2 Page 4-35

stage consists of an amplitude control section, transformer-coupled
power amplifier, output attenuators, and output impedance switching.
The amplitude control section uses a custom 13-bit multiplying
digital-to-analog converter (MDAC) as the variable element in
combination with +6, 0, and -6 dB gain switching. The
transformer-coupled power amplifier provides a balanced or
unbalanced output that is followed bya0to-84dBattenuator in 12
dB steps. The overall amplitude resolution or “settability” is <0.003
dB worst case from maximum output down to approximately 180
µVrms. For amplitude settings below 180 µV, resolution is limited to
step sizes of approximately 50 nV (0.05 µV). Selectable “build-out”
resistors follow the attenuator section to determine the final output
impedance.
Control of these various sections is managed by APWIN software
and is transparent to the user. When the value of desired output
amplitude is entered by the user or during a sweep, the software
automatically selects the optimum attenuator and MDAC settings to
provide the highest quality output signal.
4generator
Chapter 4 Analog Generator Analog Generator Hardware Overview
Page 4-36 System Two Cascade User’s Manual for APWIN version 2

Analog Analyzer
Analog Analyzer Panel
The System Two Cascade Analog Analyzer contains six measuring
instruments—Level Meters on each input channel, a Phase Meter,
Frequency Counters on each input channel, and the Function Reading
Meter. The first five meters are single-function instruments, while the
Function Reading Meter is flexible with many different measurement
functions. All selectable or tunable filtering and the selectable detector
types are in the Function Reading Meter section.
Note that this analog hardware-implemented analyzer is one of two
alternative measurement capabilities in System Two Cascade. A
DSP-implemented analyzer program may also be selected on the
Digital Analyzer panel and its input signal obtained via A/D converters
from System Two Cascade’s analog inputs. The DSP-implemented
analyzer program provides many of the same measurement categories
as the analog hardware analyzer, but with a different set of trade-offs.
Generally speaking, the analog hardware analyzer discussed in this
chapter will provide the best performance—flattest frequency response,
lowest noise, lowest distortion, widest bandwidth. The
DSP-implemented analyzer is capable of significantly faster operating
speeds if its slightly-lower specifications are acceptable. For full
information on the DSP-implemented analyzer, see the DSP Audio
Analyzer chapter.
To bring the Analog Analyzer panel to the screen:
Mouse: Click on the Analog Analyzer icon on the toolbar or
select Panels Analog Analyzer via the menu bar
Keyboard: Type Ca or Apa (for Panels analog Analyzer).
The normal default start-up mode of APWIN software has the
Analog Analyzer panel on page one.
5analyzer
System Two Cascade User’s Manual for APWIN version 2 Page 5-1

The Analog Analyzer panel may be displayed in two sizes. The
smaller version (displayed at start-up) shows only the most important
controls and displays. Displays on the small panel are the Level,
Frequency, Phase, and Function Reading meters with unit selections.
Controls on the small version include input connector selection, the
A-B channel selection for the Function Reading meter, and the Phase
meter range selection.
The large version adds input termination impedance selection
controls, DC/AC coupling controls, auto-fixed range check boxes and
manual range selection controls for the input ranging sections, the
auto-fixed range check box and manual range selection controls for the
Function Reading meter range amplifier, and controls for meter reading
Figure 5-1 System Two Analog
Analyzer Panel, Small Version
Figure 5-2 System Two Analog
Analyzer Panel, Large Version
5analyzer
Chapter 5 Analog Analyzer Analog Analyzer Panel
Page 5-2 System Two Cascade User’s Manual for APWIN version 2

rate, detector type, high pass filters, low pass filters, plug-in option
filters, bandpass-bandreject filter steering mode and frequency control
field when fixed, and reference value fields for dBm, dBr (each
channel independent), Watts, and frequency. Clicking on the panel
icon on the Panels Toolbar brings up the small version panel. Holding
down the Skey while clicking on the toolbar icon brings up the
large version. To switch between the small and large panels:
Mouse: Double-click anywhere in the title bar, or click on the
middle of the three icons at the top right of the panel ,
in the control bar.
Keyboard: Press the CY or CZ Arrow keys.
Input Source Selection
The System Two Cascade Analog Analyzer input panel contains
XLR, double banana, and BNC connectors for both channels. The
double banana jacks are hard-wired to pins 2 and 3 on the XLR
connectors on each channel. System Two Cascade also has internal
cables installed from each analog generator output channel to selector
relays at the corresponding analyzer input channel. The source
selection field on the Source line at the top of the analyzer panel selects
between the XLR/banana jack inputs in balanced configuration, the
BNC jacks (unbalanced), and the generator monitor facility.
Balanced Input Termination
The balanced inputs (XLR and banana jacks) may be terminated in
600 or 300 Ohms, or operated with a 100 kilohm bridging input
resistance. Terminations for the balanced inputs are selected in the
field to the left of the input source selection. The unbalanced BNC
inputs are always 100 kilohms input. A 300 or 600 Ohm termination
selected at a balanced input still remains connected to the XLR and
banana jack input connectors even when BNC Unbal or Gen Mon is
selected as the signal source of the analyzer.
DC Coupling
System Two Cascade’s analyzer circuitry is intrinsically DC-coupled
from the front-panel input connectors to the connection point for the
5analyzer
Analog Analyzer Panel Chapter 5 Analog Analyzer
System Two Cascade User’s Manual for APWIN version 2 Page 5-3

DSP A/D converters (when Anlr A or Anlr B is selected). DC coupling
thus extends DSP acquisition of analog signals down to DC. DC
coupling also provides superior CMRR (common mode rejection ratio)
at low frequencies, which is normally limited by mis-match in value of
coupling (DC blocking) capacitors. DC blocking capacitors may be
independently switched into either input channel when DC coupling is
not desired.
Level Meters
The two Level Meters measure amplitude of Channel A and
Channel B. Amplitude measurements made by the two Level Meters
may be independently expressed in a number of different units. Note
that the dBr (relative dB) units for the A and B Level Meters have
separate reference values at the bottom of the panel. To select among
Level Meter units:
Mouse: Click on the down arrow at the right of either Level Meter
display field to show a list of available units. Click on the desired unit.
Frequency Counters
The two Frequency Counters measure frequency of Channel A and
Channel B. Frequency measurements made by the Frequency
Counters may be independently expressed in absolute units (Hz) and a
number of different relative units referred to the Reference Frequency
field near the bottom of the panel.
Input Ranging Control and Manual Selection
Each input channel (A and B) includes attenuators and selectable
gain amplifiers designed to bring input signals across a wide amplitude
range to the optimum level for System Two Cascade’s detectors. The
two channels are independent. For most applications, it is most
convenient (and least error-prone) to allow the Autoranging circuitry to
select the proper range. For certain applications where measurements
must be made on signals whose amplitude constantly changes, such as
tone burst signals or program material, it may be necessary to disable
autoranging and manually select a range which will handle the
expected peak signal amplitude.
5analyzer
Chapter 5 Analog Analyzer Analog Analyzer Panel
Page 5-4 System Two Cascade User’s Manual for APWIN version 2

When Autoranging is selected on either channel (Auto box is
checked), the manual range selection field is gray and non-functional.
When the box is un-checked to disable autoranging, the range field will
display the full-scale value of the range which had been automatically
selected. The range may be expressed in a number of different units,
selectable via the down arrow at the right of the field. A different
range may be manually selected.
To select a new manual range, enter the value of the largest
expected signal amplitude into the range field and press E. A new
value may be entered or the present range setting edited from the
keyboard after selecting the range field of the desired channel. APWIN
software will choose the most sensitive range which will not be
overloaded by a signal of the specified amplitude, and will display the
full-scale value of the selected range when Eis pressed after
making or editing an entry.
Phase Meter Ranges
The field at the right of the Phase meter display permits selection
among four phase ranges: Auto, -180+180, 0+360, or -90+270.
When Auto is selected, the Phase meter ranges automatically.
When phase is graphed versus frequency in a sweep and the phase
shift or delay through the device under test is large enough to go
through more than one complete revolution, the plotted phase will be
“unwrapped”. That is, phase will plot continuously through thousands
of degrees if necessary, assuming that the size of the frequency steps is
small enough that measured phase does not change by too large an
amount from point to point.
When -180+180 is selected, the panel display and graph plots are
constrained to a range between minus 180 degrees and plus 180
degrees. Plots of phase will jump abruptly from minus 180 to plus 180
Figure 5-3 Analyzer Input Ranges
Fixed at User-Entered Values
Figure 5-4 Analyzer Input Ranges
Automatically Controlled
5analyzer
Analog Analyzer Panel Chapter 5 Analog Analyzer
System Two Cascade User’s Manual for APWIN version 2 Page 5-5

(or vice-versa) on adjacent frequency steps if the measured phase
crosses the end of the range.
When 0+360 is selected, the panel display and graph plots are
constrained to a range between 0 degrees and plus 360 degrees. Plots
of phase will jump abruptly from 0 to plus 360 (or vice-versa) on
adjacent frequency steps if the measured phase crosses the end of the
range.
When -90+270 is selected, the panel display and graph plots are
constrained to a range between minus 90 degrees and plus 270
degrees. Plots of phase will jump abruptly from minus 90 to plus 270
(or vice-versa) on adjacent frequency steps if the measured phase
crosses the end of the range. This range is particularly useful when
measuring devices with low values of phase shift for polarity. In this
case the readings are likely to be within a few degrees of zero or within
a few degrees of 180 and it is simple to put limits on the results of a
measurement for Pass/Fail testing.
Input Channel Selection
The radio buttons above the Function Reading Meter display
determine whether Channel A or B is measured by the System Two
Cascade Function Reading Meter.
Reading Meter Function Selection
The flexible Function Reading Meter can measure a number of
different audio functions by virtue of its tunable bandpass-bandreject
filter, selectable bandwidth-limiting and weighting filters, and selectable
detectors. The IMD analyzer option and wow and flutter option also
feed their processed signals to the Function Reading Meter for final
display. The complete list of measurement functions available, if the
IMD analyzer and wow and flutter options are present, is shown in the
figure.
Figure 5-5 Function Reading Meter
Channel A/B Selector
5analyzer
Chapter 5 Analog Analyzer Analog Analyzer Panel
Page 5-6 System Two Cascade User’s Manual for APWIN version 2

Reading Meter Function Amplitude
In the Amplitude function, the amplitude of the selected channel
signal is measured and displayed. Detector type, reading rate,
high-pass filter, low-pass filter, and plug-in option filter may be selected.
Reading Meter Function Bandpass
In the Bandpass function, the selected channel signal is passed
through a four-pole 1/3 octave tunable filter before its amplitude is
measured and displayed in order to accomplish a frequency-selective
amplitude measurement. The center frequency of the filter may be set
anywhere in the range from 10 Hz to approximately 204 kHz. The
filter center frequency may be made to automatically track the Source
1 or Source 2 sweeping parameter (Sweep Track), the measurement of
the Frequency counter on the same channel (Counter Tuned), the
analog generator (AGen Track), the digital generator (DGen Track), or
to be fixed at a user-entered frequency value (Fixed) by the selection of
the BP/BR Filter Freq field. Detector type, reading rate, high-pass filter,
low-pass filter, and plug-in option filter may be selected.
Figure 5-6 Function Reading Meter Function
Selection List
Figure 5-7
Function Reading
Meter BP/BR
Steering Controls
5analyzer
Analog Analyzer Panel Chapter 5 Analog Analyzer
System Two Cascade User’s Manual for APWIN version 2 Page 5-7

Reading Meter Function Bandreject
In the Bandreject function, the selected channel signal is passed
through a tunable bandreject (notch) filter before its amplitude is
measured and displayed. The center frequency of the filter may be set
anywhere in the range from 10 Hz to approximately 204 kHz. The
filter center frequency may be made to automatically track the Source
1 or Source 2 sweeping parameter (Sweep Track), the measurement of
the Frequency counter on the same channel (Counter Tuned), the
analog generator (AGen Track), the digital generator (DGen Track), or
to be fixed at a user-entered frequency value (Fixed) by the selection of
the BP/BR Filter Freq field. Detector type, reading rate, high-pass filter,
low-pass filter, and plug-in option filter may be selected.
Reading Meter Function THD+N Amplitude
In the THD+N Amplitude function, the selected channel signal is
passed through a tunable bandreject (notch) filter in order to reject the
fundamental component of an applied single sinewave test signal
before amplitude of the remaining distortion and noise components is
measured and displayed. An electronic servo continuously adjusts the
filter frequency for maximum rejection of the highest-amplitude
frequency component of the signal. The center frequency of the filter
may be set anywhere in the range from 10 Hz to approximately 204
kHz. The filter center frequency may be made to automatically track
the Source 1 or Source 2 sweeping parameter (Sweep Track), the
measurement of the Frequency counter on the same channel (Counter
Tuned), the analog generator (AGen Track), the digital generator
(DGen Track), or to be fixed at a user-entered frequency value (Fixed)
by the selection of the BP/BR Filter Freq field.
The resulting harmonic distortion and noise amplitude
measurement is displayed in a selection of absolute units (Volts, dBV,
dBu, etc.). This THD+N Amplitude function is particularly useful for
measuring distortion during amplitude sweeps. Detector type, reading
rate, high-pass filter, low-pass filter, and plug-in option filter may be
selected.
5analyzer
Chapter 5 Analog Analyzer Analog Analyzer Panel
Page 5-8 System Two Cascade User’s Manual for APWIN version 2

Reading Meter Function THD+N Ratio
In the THD+N Ratio function, the selected channel signal is passed
through a tunable bandreject (notch) filter in order to reject the
fundamental component of an applied single sinewave test signal
before the amplitude of the remaining distortion and noise
components is measured and displayed. An electronic servo
continuously adjusts the filter frequency for maximum rejection of the
highest-amplitude frequency component of the signal. The center
frequency of the filter may be set anywhere in the range from 10 Hz to
approximately 204 kHz. The filter center frequency may be made to
automatically track the Source 1 or Source 2 sweeping parameter
(Sweep Track), the measurement of the Frequency counter on the
same channel (Counter Tuned), the analog generator (AGen Track),
the digital generator (DGen Track), or to be fixed at a user-entered
frequency value (Fixed) by the selection of the BP/BR Filter Freq field.
The resulting harmonic distortion and noise amplitude
measurement is displayed in a selection of relative or ratio units (%,
dB, parts per million, X/Y, etc.). The THD+N Ratio function is the
most commonly used distortion measurement function, particularly
when the signal amplitude is constant as during a frequency sweep.
Detector type, reading rate, high-pass filter, low-pass filter, and plug-in
option filter may be selected.
Reading Meter Function SMPTE/DIN
(Intermodulation Distortion)
The IMD analyzer option must be installed for this function to
operate. In the SMPTE IMD analysis mode (which also analyzes DIN
IMD signals), the expected test signal consists of two sinewaves plus
intermodulation distortion products. The lower-frequency sinewave
may be anywhere in the range from 40 Hz to 250 Hz. The
higher-frequency sinewave may be anywhere in the range from 2 kHz
to 100 kHz. The signal is fed through a 2 kHz high-pass filter which
strips off the low-frequency tone component of the signal. An
amplitude modulation demodulator follows, providing an output
amplitude proportional to the sidebands (IMD products) located near
the high-frequency “carrier” signal. This signal is further low-pass
filtered to remove the “carrier” and is fed on to the
5analyzer
Analog Analyzer Panel Chapter 5 Analog Analyzer
System Two Cascade User’s Manual for APWIN version 2 Page 5-9

bandpass/bandreject (BP/BR) filter block which is not used during
SMPTE IMD analysis. The final result is measured and displayed in
the Function Meter display field below the channel selection buttons.
Only relative units (dB, %, PPM, X/Y) are available in the IMD
functions since all IMD standards refer the distortion measurement to
the amplitude of one of the signal components. The BW fields (high
pass and low pass filter selection) are gray and unavailable in IMD
modes since selection of these filters could cause erroneous readings.
Reading Meter Functions CCIF/DFD
The IMD analyzer option must be installed for this function to
operate. In the CCIF and DFD (difference frequency distortion)
modes, the expected signal consists of two equal-amplitude sinewaves,
relatively closely-spaced about a relatively high-frequency center value,
plus intermodulation distortion products. Only the low-frequency
difference product (f2 - f1) amplitude is measured by the analyzer.
Spacing between the two sinewaves may be anywhere between 80 Hz
and 1 kHz. The center frequency value may be anywhere from 3 kHz
to 100 kHz. The selected channel signal is fed directly to the 2.45 kHz
low-pass filter and 30 Hz high-pass filter and on to the BP/BR filter.
The BP filter, in bandpass mode, is automatically tuned to the
difference frequency product (f2 - f1) in CCIF and DFD modes. Thus,
other IMD products and wide-band noise are rejected. The result is
measured and displayed by the Function Reading meter. Only relative
units (dB, %, PPM, X/Y) are available in the IMD functions since all
IMD standards refer the distortion measurement to the amplitude of
the test signal components. The BW fields (high pass and low pass
filter selection) are gray and unavailable in IMD modes since selection
of these filters could cause erroneous readings. CCIF and DFD
functions differ by a 6.02 dB calibration difference, with the DFD
function providing the lower values according to the most recent
revision of the IEC-268 specification.
Reading Meter Function DIM/TIM
The IMD analyzer option must be installed for this function to
operate. In the DIM/TIM (dynamic intermodulation/transient
intermodulation) mode, the expected signal consists of a squarewave
at approximately 3 kHz combined with a sinewave at approximately
5analyzer
Chapter 5 Analog Analyzer Analog Analyzer Panel
Page 5-10 System Two Cascade User’s Manual for APWIN version 2

15 kHz, plus intermodulation distortion products. The selected
channel signal is fed directly to the 2.45 kHz low-pass and 400 Hz
high-pass filters. The DIM/TIM test signal is constructed so that a fifth
order and a sixth order IMD product fall into the spectrum below 2.45
kHz. These are designated u4 and u5 according to IEC 268-3. The
16-pole 2.45 kHz filter rejects the squarewave fundamental but passes
the fifth and sixth order products on to the detector. Only relative units
(dB, %, PPM, X/Y) are available in the IMD functions since all IMD
standards refer the distortion measurement to the amplitude of one of
the signal components. The BW fields (high pass and low pass filter
selection) are gray and unavailable in IMD modes since selection of
these filters could cause erroneous readings.
Reading Meter Function Wow & Flutter Overview
The optional wow and flutter (W&F) analyzer is a circuit board
mounted in the lower analog analyzer compartment. Its input signal
comes from either channel A or channel B as selected on the Analyzer
panel buttons just below the Phase meter. Various standards define
test frequency, detector characteristics, and measurement bandwidth.
The wow and flutter analyzer meets these standards. See page 5-15
for additional information on standards. For measurements of normal
(rotationally-caused) wow and flutter, the signal is passed through a
2-4 kHz bandpass filter that accommodates the standard 3.0 and 3.15
Figure 5-8 Wow and Flutter Analyzer Option, Simplified Diagram
5analyzer
Analog Analyzer Panel Chapter 5 Analog Analyzer
System Two Cascade User’s Manual for APWIN version 2 Page 5-11

kHz test signals. For measurements of “high band” or “scrape” flutter,
a test tone of 12.5 kHz is recommended and the signal is fed through a
4 kHz to 20 kHz bandpass filter. Signal from the selected bandpass
filter is fed to a frequency modulation (FM) discriminator. The
instantaneous output voltage of the FM discriminator is proportional to
the instantaneous peak frequency deviation of the test signal. For
weighted wow and flutter measurements, the signal passes through a
W&F weighting filter; the filter is bypassed for unweighted
measurements. The final AC wow and flutter signal is fed to the W&F
detector and the measured value displayed on the Analyzer panel. A
quasi-peak detector is used in IEC (DIN) specified W&F
measurements. An average-responding detector is used in NAB and
JIS specified W&F measurements, with a longer time constant selected
for JIS than for NAB.
Wow and flutter control
The wow and flutter measurement function is selected as “Wow &
Flutter” in the field which selects functions of the Function Reading
meter on the Analog Analyzer panel. Two other fields change and two
additional fields are “grayed out” when the Wow & Flutter function is
selected. The field that normally offers detector choices of RMS, AVG,
Q-PK, etc., is replaced with a field offering selection of the three
rotational wow and flutter standards IEC, NAB, and JIS. Selecting IEC
enables a quasi-peak detector with dynamics (“ballistics”) conforming
to the IEC and DIN standards. Selecting NAB or JIS enables an
average detector with approximate VU ballistics; JIS also enables a
software algorithm that imparts a 4-5 second integration time constant
Figure 5-9 Selection Among W&F Standards
5analyzer
Chapter 5 Analog Analyzer Analog Analyzer Panel
Page 5-12 System Two Cascade User’s Manual for APWIN version 2

to measurements for a heavily damped response. Measurements may
take up to 20 seconds to settle in JIS mode.
The field which normally offers selection among plug-in option
filters is replaced with a field which permits selection among weighted
or unweighted rotational wow and flutter (3 or 3.15 kHz test tones),
weighted or unweighted-high band flutter, wide-high band, or
scrape-high band flutter. The latter four choices are normally used
with a 12.5 kHz test tone. When Weighted is selected, the weighting
filter is inserted between the discriminator and detector stages. When
Unweighted selection is made, the measurement bandwidth is flat,
extending from approximately 0.5 Hz to 200 Hz.
The four selections ending with “High Band” instruct the analyzer
to assume a nominal test tone or “carrier” frequency of 12.5 kHz.
Wide-High Band selects the full bandwidth of the analyzer, extending
from 0.5 Hz to approximately 5 kHz (typically -3 dB at 4.5 kHz). The
exact response is significantly influenced by the test tone frequency and
has been optimized for 12.5 kHz tones. Lower frequency test tones
will exhibit degraded bandwidth and aliasing for FM products above
half frequency. The Scrape-High Band selection chooses a 200 Hz
to 5 kHz analysis bandwidth. Unweighted-High Band selects a 0.5
Hz to 200 Hz bandwidth allowing relative comparisons between the
scrape flutter and/or servo harmonic products versus rotational
products. Weighted-High Band selects the same weighting filter
used with 3 kHz-3.15 kHz test tones, permitting both weighted wow
and flutter and scrape flutter measurements with the same test
frequency.
When making wow and flutter measurements, the normal input
autoranging feature of the instrument should be disabled. Tapes can
exhibit momentary dropouts that might trigger ranging, causing a
severe transient in the wow and flutter measurement. Fixing the input
range is done with the large version of the Analog Analyzer panel
displayed, by un-checking the Auto Range checkbox which
corresponds to the input channel in use. Then, enter the maximum
expected input level into the field next to the checkbox. The analyzer
has been designed to handle signals over a 30 dB window, giving
ample margin with a fixed input range.
5analyzer
Analog Analyzer Panel Chapter 5 Analog Analyzer
System Two Cascade User’s Manual for APWIN version 2 Page 5-13

Wow and flutter measurements are typically observed in real time
via a bargraph display or on the Function Reading meter numeric
display on the Analog Analyzer panel, or by making a
chart-recorder-style “sweep” of wow and flutter versus time. For the
time sweep, select Time as the chassis and instrument in the Source-1
Browser. Check the “Show Readings” checkbox, since Time is a
reading, and click OK to close the browser. Typical start and stop times
might be 5 seconds Start and 25 or 35 seconds Stop. The first five
seconds of data is generally not useful since the long time constant
detector required for accurate wow measurements will take about five
seconds to recover from the initial transient when the wow and flutter
option is first enabled by opening a test or changing the Function
Reading meter from another function. For this reason, limits for
Pass/Fail testing are not normally applied to the first several seconds.
Sweep settling should be turned off (Algorithm None on the Sweep
Settling panel) for wow and flutter measurements. The Compute
2-Sigma utility is sometimes used following a wow and flutter versus
time measurement to produce the 2-sigma value. See the Compute
chapter for more information.
Wow and flutter theory of operation
Wow and flutter is the undesirable frequency modulation of an
audio signal due to instantaneous speed variations caused by
mechanical imperfections in a recording and playback mechanism
such as a tape recorder or turntable. Wow and flutter measurements
are usually made with a test tape or disk having a pre-recorded tone
that is assumed to contain very little residual FM. The reproduced tone
is bandpass filtered to limit potential wideband interference and is fed
into an FM discriminator. The output of the discriminator is an ac
signal whose amplitude is proportional to the instantaneous frequency
deviation of the test tone. For most measurements this signal is
passed, before detection, through a selectable weighting filter whose
peak response is centered at about 4 Hz. The purpose of the
weighting filter is to produce numerical results that parallel the human
ear’s sensitivity to different frequency components of wow and flutter.
Unweighted measurements simply bypass the weighting filter.
5analyzer
Chapter 5 Analog Analyzer Analog Analyzer Panel
Page 5-14 System Two Cascade User’s Manual for APWIN version 2

Measurement Standards
Four major standards exist for the measurement of wow and flutter:
IEC, DIN, NAB, and JIS. All recommend the measurement of
weighted frequency modulation of a test tone, but differ in specific test
tone frequency, detector type, and/or “ballistics” (the dynamic
response of the detector). The IEC and DIN standards are identical
and recommend a 3.15 kHz test tone with a quasi-peak detection
characteristic. Both NAB and JIS recommend a 3.0 kHz test tone but
differ in detector type: NAB specifies an average response (RMS
calibrated), JIS specifies “effective” response which is similar to NAB
detection but with a much longer integration time constant.
The flat or unweighted bandwidth of the NAB and JIS
recommendations extends from 0.5 Hz to 200 Hz, covering the portion
of the spectrum where frequency modulation is normally caused by
imperfect rotating components such as idlers, wheels, capstans,
pulleys, or motors. IEC/DIN recommends a 0.2 Hz lower cutoff;
however, little energy is normally present below 0.5 Hz. Because the
settling time of a practical 0.2 Hz system cutoff would be 5 to 10
seconds, the low frequency cutoff of the wow and flutter measurement
option is designed to be 0.5 Hz regardless of the standard selection.
Weighted measurements are not compromised because the weighting
filter response includes the effects of the 0.5 Hz low frequency rolloff.
Scrape flutter theory of operation
Frequency modulation in tape recorders can also be caused by
frictional effects of the tape sliding over guides or the tape heads
themselves. This form of imperfection is called “scrape” flutter and is
characterized by FM products extending to 5 kHz, but often peaking
near 3 kHz. Motors with servo speed regulation can also exhibit FM
products substantially above the 200 Hz cutoff of normal unweighted
wow and flutter measurements. Higher frequency FM products are
perceived more as added noise, “grit”, or “harshness” instead of as
frequency modulation.
To measure this form of flutter, it is necessary to use a higher test
tone or “carrier” frequency to permit FM discrimination of products to
5 kHz without aliasing. To achieve this extended performance, the
5analyzer
Analog Analyzer Panel Chapter 5 Analog Analyzer
System Two Cascade User’s Manual for APWIN version 2 Page 5-15

wow and flutter analyzer utilizes the HIGH BAND flutter measurement
technique developed by Dale Manquen of Altair Electronics, Inc. The
recommended HIGH BAND test tone frequency of 12.5 kHz yields the
desired measurement bandwidth of 5 kHz on recorders that have
frequency response to 18 kHz. The wow and flutter option also
permits operation at test tone frequencies down to 10 kHz with some
increase in alias errors, for recorders such as consumer VCRs that have
more limited high-frequency response.
Scrape flutter is normally measured with average detection-RMS
calibrated (NAB) characteristics. Measurement bandwidth in HIGH
BAND mode is selectable over four bandwidths: 4 Hz bandpass
(WTD), 0.5-200 Hz, 200 Hz-5 kHz, and 0.5 Hz-5 kHz. For a typical
professional recorder which incorporates a scrape flutter idler, the
below-200 Hz and above-200 Hz contributions will be approximately
equal.
Despite the difference in test tone frequencies, the conventional
and HIGH BAND modes yield near-identical readings if both are
weighted or both are unweighted. The only change with the HIGH
BAND mode is the extended measurement capability. The HIGH
BAND mode can therefore be used for all measurements unless either
a pre-recorded 3 or 3.15 kHz test tape is being used, or if the recorder
has such limited frequency response that only the lower frequency test
tone will pass through the machine.
Spectrum analysis of wow and flutter
With a DSP-based System, FFT spectrum analysis can be
performed directly on the 3 kHz or 3.15 kHz tone, or on the wow and
flutter discriminator output. Select the FFT spectrum analyzer (fft) DSP
program in the Analyzer field at the top of the Digital Analyzer panel.
Select HiRes A/D @OSR as Input and Anlr Rdg Ratio as Source
on the Digital Analyzer panel, to view the discriminator output. Set the
DIO Output Sample Rate (OSR) to its lowest available rate of 8 kHz.
Choose 32,768 as the FFT Length. This provides FFT resolution of
approximately 0.25 Hz for separation of flutter-frequency components.
Note that it takes approximately four seconds to fill the acquisition
buffer with these settings. If the flutter is being caused by defective
rotating components, the circumference and diameter of the faulty
5analyzer
Chapter 5 Analog Analyzer Analog Analyzer Panel
Page 5-16 System Two Cascade User’s Manual for APWIN version 2

component may be calculated from the measured flutter frequency and
knowledge of the tape speed. For example, a dominant flutter
frequency of 7.5 Hz at a tape speed of 7.5 inches per second means
that the flutter could be caused by a defective idler or capstan with a
circumference of 1.00 inches (diameter of 0.318 inches). This is a
powerful diagnostic technique for locating defective rotating
components. A sample test as described is furnished as
C:\APWIN\S2Cascade\A-A\X-A FFT of W&F.AT2C.
Reading Meter Function 2-Channel Ratio
In the 2-channel ratio function, the reading meter displays the
calculated ratio of the Function Reading meter on the selected channel
signal to the Level meter on the opposite meter. The Function Reading
meter measurement is influenced by the specific selection of detector,
high and low pass filters, and plug-in option filters but the
bandpass-bandreject filter is not used. If the two analyzer channels are
connected to the input and output of the device under test, this
measurement becomes the voltage gain through the device under test.
Reading Meter Function Crosstalk
In the Crosstalk function, the reading meter displays the calculated
ratio of a frequency-selective Function Reading meter measurement on
the selected channel signal to the Level meter on the opposite meter.
The bandpass filter is engaged in the Function Reading meter in
Crosstalk mode, permitting accurate measurements of signals ten to
twenty dB below the wide-band noise level. Automatic steering
selections of the bandpass filter are as described above in the
Bandpass function section. The Function Reading meter measurement
is also influenced by the specific selection of detector, high and low
pass filters, and plug-in option filters.
Reading Meter Ranging Control and Manual
Selection
The Function Reading Meter functional block contains
switchable-gain amplifiers with up to 1024x gain, depending upon
function and signal level.
5analyzer
Analog Analyzer Panel Chapter 5 Analog Analyzer
System Two Cascade User’s Manual for APWIN version 2 Page 5-17

For most applications, it is most convenient (and least error-prone)
to allow the Function Reading Meter Autoranging circuitry to select the
proper range. Note that Function Reading Meter Autoranging is
separate and independent from Input Autoranging. For certain
applications where measurements must be made on signals whose
amplitude constantly changes, such as tone burst signals or program
material, it may be necessary to disable autoranging and manually
select a range which will handle the expected peak signal amplitude.
When Function Reading Meter Autoranging is selected (Auto box
above and to the right of the Function Reading Meter display is
checked), the manual range selection field is gray and non-functional.
When the Auto box is un-checked to disable autoranging, the range
field will display the gain of the range which had been automatically
selected. The gain may be expressed in decibels or as a multiplication
factor, selectable via the down arrow at the right of the field. A
different gain range may be manually selected. The ranges are in 4x
(12.04 dB) steps from 1x to 1024x (0.0 dB to 60.21 dB).
To select a new manual gain range, enter the value of gain desired
into the range field. A new value may be entered or the present range
setting edited from the keyboard after selecting the gain range field.
APWIN software will choose the next lowest gain range to avoid
overload, and will display the gain range selected when Eis
pressed after making or editing an entry.
Figure 5-10 Function Reading Meter
Auto-ranged
Figure 5-11 Function Reading Meter
Range Fixed at User-Entered Gain
Value
5analyzer
Chapter 5 Analog Analyzer Analog Analyzer Panel
Page 5-18 System Two Cascade User’s Manual for APWIN version 2

Detector Reading Rate Control
All six Analog Analyzer meters may make readings at the
approximate rates of 4, 8, 16, or 32 readings per second with all
versions of analyzer microprocessor (6811) firmware. With the latest
revisions of microprocessor code, rates of 64 and 128 readings per
second have also been added. Contact Audio Precision or your Audio
Precision International Distributor to learn how to obtain revised
microprocessor code. Slower reading rates provide more integration of
noise and other variations and better resolution, while faster rates
provide shorter test times.
Reading rate is normally managed as a function of signal frequency
by one of the “Auto” selections in the Reading Rate field. These
selections use an APWIN software algorithm to select optimum reading
rates as a function of signal frequency. “Auto-Precise” makes reading
rate selections more conservatively than the normal “Auto” rate
selection, to produce better precision at some cost in sweep speed.
“Auto-Fast” (which requires the revised 6811 microprocessor code)
makes more aggressive reading rate selections in favor of faster
sweeps, at some cost in precision. It may be sometimes desirable to
force a faster reading rate to obtain greater testing speed at some cost
in accuracy, or to force a slower rate to obtain greater resolution at a
cost in speed. Generally speaking the 32/second rate will provide full
specified accuracy for signal frequencies above 150 Hz, with 16/second
valid above 30 Hz, 8/second valid above 20 Hz, and 4/second valid
down to 10 Hz. With complex signals, the frequency to be concerned
with is the smallest spacing between individual frequency components
if that is less than the lowest absolute frequency.
Figure 5-12 Meter Reading Rate (Integration Time) Control.
Level, Frequency, Phase Meters are Controlled Simultaneously
by this Field
5analyzer
Analog Analyzer Panel Chapter 5 Analog Analyzer
System Two Cascade User’s Manual for APWIN version 2 Page 5-19

Detector Control
Five different detector responses are available in the Function
Reading Meter: RMS, Average, Peak, Quasi-Peak (Q-Peak), and Sine
Scaled Peak (S-Peak). The Level Meter is always RMS responding.
High Pass Filter Control
The Function Reading Meter includes selectable three-pole (18
dB/octave) high-pass filters at turnover frequencies of 22 Hz, 100 Hz,
and 400 Hz in addition to flat condition. These filters do not affect any
of the other meters.
Low Pass Filter Control
The Function Reading Meter includes selectable three-pole (18
dB/octave) low-pass filters at turnover frequencies of 80 kHz and 30
kHz and a five-pole (30 dB/octave) low-pass at 22 kHz. A flat
condition is also available. These filters do not affect the Level Meters.
Figure 5-13 Function Reading Meter
Detector Response Selection List
Figure 5-14 Function Reading Meter High Pass Filter
Selections
Figure 5-15 Function Reading Meter Low
Pass Filter Selections
5analyzer
Chapter 5 Analog Analyzer Analog Analyzer Panel
Page 5-20 System Two Cascade User’s Manual for APWIN version 2

Optional Filter Control
The Function Reading Meter includes seven sockets for optional
plug-in filters. A kit is available to convert one of these sockets to
external BNC connectors for use with an external, user-supplied filter.
These filters do not affect the Level Meters or Frequency Counters.
A wide range of weighting, bandwidth-limiting, and bandpass filters
are available from Audio Precision to be plugged into those sockets. A
filter slot (socket) number may be selected in the list displayed when
the down arrow at the right end of the “Filter” control is clicked. If the
Auto Detect feature of the Utilities Filter menu command is in use and
option filters carrying a 1995 or later copyright date on the circuit
board are plugged in, the filter will be automatically detected and its
name will be displayed. The Utilities Filter command may also be used
to manually specify what filter is plugged into which socket, in case
older (pre-1995 copyright) optional filters (which cannot be
automatically detected) are used. Filters may then be selected by
name instead of slot (socket) number.
If a CCIR weighting filter (FIL-CCR) is used and if it is a 1995 or
later filter, it should be automatically detected and its name installed. If
not, the Utilities Filters (Auf) menu command should be used to
designate the “CCIR-468 (33)” selection for whichever socket it is
located in. Selecting the “CCIR 468” selection of the Filter control
then enables that socket with the proper gain to produce unity gain at
1 kHz as specified in CCIR recommendation 468. The “CCIR-2k”
selection of the Filter control also enables the same socket, but with
appropriate gain for unity gain at 2 kHz as specified by Dolby for
CCIR-ARM measurements (with Average-responding detector).
Figure 5-16 Function Reading Meter Plug-in
Option Filter Selection List (Typical, Varies
with Filters Installed)
5analyzer
Analog Analyzer Panel Chapter 5 Analog Analyzer
System Two Cascade User’s Manual for APWIN version 2 Page 5-21

Bandpass-Bandreject Filter Steering Control and
Manual Frequency Entry Field
The Function Reading Meter includes a four-pole bandpass or
bandreject filter tunable from 10 Hz to 204 kHz. The filter is not used
in Amplitude function, 2-Channel functions, and Wow and Flutter
function. In the three IMD functions, the filter is configured to improve
measurement performance and is not independently steerable. In
Bandpass, Bandreject, THD+N, and Crosstalk functions, the filter
frequency may be steered in one of five fashions. The filter center
frequency is normally automatically steered (Counter Tuned) to the
correct frequency for the particular Function Reading Meter
measurement function and signal frequency in use, but in some cases
may need to be Fixed at a specific value, forced to track the analog
generator frequency (AGen Track), forced to track the digital generator
frequency (DGen Track), or forced to track the frequency of the device
selected at Source 1 or Source 2 on the Sweep panel (Sweep Track).
The bandpass filter may also be swept to perform spectrum analysis.
The fixed mode frequency entry field will be gray and
non-functional in all steering modes except Fixed. Fixed mode must
be selected if it is desired to sweep the bandpass filter; the
filter tuning will not show up in the Source Browser selections unless
“Fixed” has been selected on the analyzer panel. In Fixed steering
mode, this field is active and new entries may be made or existing
entries edited from the keyboard, in absolute Hz or a variety of relative
frequency units referred to the Reference Frequency value at the
bottom of the Analog Analyzer panel.
dBr References
The System Two Cascade analyzer Level and Function Reading
Meters have both dBrA and dBrB units available. When dBr units are
selected, APWIN software computes the displayed value by use of the
dBr Reference values. There are two separate dBr Reference fields
labeled dBr A and dBr B and normally used as Channel A and
Channel B references. The present signal amplitude on both channels
will be automatically entered into the corresponding reference fields
when the $function key is pressed. Unless the Function Reading
Meter has either the dBrA or dBrB unit selected and one of the Level
5analyzer
Chapter 5 Analog Analyzer Analog Analyzer Panel
Page 5-22 System Two Cascade User’s Manual for APWIN version 2

meters does not have either dBr unit selected, the measurement from
the Channel A Level meter will be written into the dBrA Reference field
and the Channel B Level meter reading will be written into the dBrB
Reference field when $is pressed. If a dBr unit is selected at the
Function Reading Meter and not at the Level Meter monitoring the
channel corresponding to the unit selected at the Function Reading
Meter, the Function Reading Meter measurement will be written into
the dBr Reference field corresponding to the selected unit when $is
pressed. The opposite dBr Reference value will be written with the
measurement from its corresponding Level meter.
A new dBr Reference value may be entered or the present value
edited from the keyboard, followed by pressing the Ekey.
dBm Reference
When dBm units are selected at the Analog Analyzer Level and/or
Function Reading Meters, APWIN software converts the actual
measured value in Volts to dBm by use of the and
relationships. The value used for R is the circuit
resistance or impedance across which the analyzer input is connected.
This is the net parallel value of the analyzer’s input impedance with the
external circuit impedance. This value must be entered in the dBm
Reference field by the user. A new value may be entered or the
present value edited from the keyboard, followed by pressing the E
key.
Watts Reference
When Watts units are selected at the Analog Analyzer Level and/or
Function Reading Meters, APWIN software converts the actual
measured value in Volts to Watts by use of the relationship.
The value used for R is the circuit resistance across which the analyzer
input is connected. This is the net parallel value of the analyzer’s input
impedance with the external circuit resistance. This value must be
entered in the Watts Reference field by the user. A new value may be
PV
R
=
2
dB P
P
output
input
=10log
PV
R
=
2
5analyzer
Analog Analyzer Panel Chapter 5 Analog Analyzer
System Two Cascade User’s Manual for APWIN version 2 Page 5-23

entered or the present value edited from the keyboard, followed by
pressing the Ekey.
Frequency Reference
When any relative frequency units (anything other than Hz) are
selected at the Analog Analyzer Frequency Counter, APWIN software
computes the displayed value by use of the Frequency Reference
value. A new Frequency Reference value may be entered or the
present value edited from the keyboard, followed by pressing the E
key.
Analog Analyzer Hardware Overview
The analog analyzer consists primarily of two identical input
channels and six meters. Each input channel (A and B) has
independent peak-sensitive autoranging circuitry and independent
control of input impedance. Identical RMS-responding Level meters
(Level A and Level B) continuously measure signal amplitudes on the
two channels. Identical Frequency meters (A and B) continuously
measure signal frequency on each channel. The Phase meter
compares the phase of the two input channels, immediately following
the input ranging circuitry. The Level meters, Frequency meters, and
Phase meter are all single-function meters with relatively little flexibility.
5analyzer
Chapter 5 Analog Analyzer Analog Analyzer Hardware Overview
Page 5-24 System Two Cascade User’s Manual for APWIN version 2

A signal multiplexer routes the channel A or B signal to the
Function Reading (Rdng) meter. The Function Reading meter is highly
flexible, with a selection of high-pass, low-pass, and optional filters
selectable, a tunable bandpass/bandreject filter, and additional
autoranging gain stages. The Function Reading meter also has a
selection of detector responses available. Optional intermodulation
distortion (IMD) and wow and flutter (W&F) circuit boards may be
added to the analog analyzer. When present, their measurements may
be selected as alternate functions of the Function Reading meter.
Analog analyzer input configuration
Each analog analyzer input channel functionally consists of a
balanced high-impedance input, selectable termination resistances,
autoranging attenuators and/or gain stages, and
balanced-to-unbalanced conversion circuitry. The signal is first
presented to AC coupling capacitors (if DC coupling is turned off) and
selectable termination impedances. Input termination resistances of
either 600 or 300 Ohms may be independently switched across either
balanced input, or either input may be operated terminated only by
the 100 kilohm input impedance of the first stage. Balanced
Figure 5-17 System Two Analog Analyzer, Simplified Block Diagram
5analyzer
Analog Analyzer Hardware Overview Chapter 5 Analog Analyzer
System Two Cascade User’s Manual for APWIN version 2 Page 5-25

(differential) switched attenuators and amplifiers follow. The
attenuators and amplifiers may be fixed on a specific range but
typically operate under control of peak-sensitive autoranging circuits.
The autoranging detectors are peak-sensitive and independent
between channels. Each channel will select the most sensitive range
that will not clip the input signal. The autoranging function (or a fixed
range properly selected by the user) assures that the signal amplitude
from the conditioning section is optimum for accuracy, resolution, and
noise performance of the remainder of the analyzer. Each channel has
a generator monitor facility consisting of an internal cable connecting
directly to pins 2 and 3 of the corresponding analog generator output
connector (A to A, B to B).
Figure 5-18 System TwoAnalog Analyzer, Simplified Diagram of Input Channel.
Channels A & B Are Identical and Independent
5analyzer
Chapter 5 Analog Analyzer Analog Analyzer Hardware Overview
Page 5-26 System Two Cascade User’s Manual for APWIN version 2

Balanced Inputs
Balanced input is selected by XLR-Bal on the Analog Analyzer
panel. Channels A and B are identical as shown. External signals
may be furnished to XLR connectors or banana jacks. The XLR
connectors and banana jacks on each channel are hard-wired in
parallel. The plus banana jack connects to pin 2 of the XLR and the
minus jack to pin 3. If a 600 or 300 Ohm terminating resistance is
selected at the XLR connector and banana jacks, it continues to load
any cable connected to the XLR or banana jacks even if the BNC
connector is selected.
Unbalanced Inputs
Figure 5-19 System Two Analyzer Equivalent Input Circuit, Balanced XLR
Figure 5-20 System Two Analyzer Equivalent Input Circuit, Unbalanced BNC
5analyzer
Analog Analyzer Hardware Overview Chapter 5 Analog Analyzer
System Two Cascade User’s Manual for APWIN version 2 Page 5-27

The BNC connectors are always unbalanced (BNC-Unbal Source
selection). The shells of the BNC connectors are insulated at the front
panel but connect through a 500 Ohm PTC (positive temperature
coefficient) resistor to chassis ground. The BNC connector input
impedance is always 100 kilohms.
Level Meter Hardware
The Level A and Level B meters are single-function, precise true
RMS amplitude-measuring instruments. Unlike the Function Reading
meter, the Level meters have no selectable filters. The Level meters
have a smaller dynamic range than the Function Reading meter, with
full specified accuracy and resolution extending down only to five
millivolts. The Level meters are useful far below five millivolts, but with
deteriorating accuracy and resolution. Bandwidth and frequency
response flatness of the Level meters are somewhat superior to those
of the Function Reading meter.
Phase Meter Hardware
The Phase meter is connected across the two input channels of the
analog analyzer, immediately following the input autoranging circuitry.
The phase meter functions by measuring both the period of the
reference channel and the time delay between the signal zero crossing
on the selected channel versus the reference channel. Time delay to
both positive-going and negative-going zero crossings are measured
and averaged to avoid errors when measuring non-time-symmetric
signals.
Full specified accuracy for the phase meter requires the signal
amplitude on both channels to be above five millivolts.
Frequency Meter Hardware
The System Two Cascade Frequency meters or counters are a
reciprocating, period-averaging design for maximum accuracy and
resolution in a minimum measurement interval at audio frequencies. A
period-measuring counter uses the input signal to control a gate into
counter registers, with the counter clock (time base) signal flowing
through the gate into the registers to be counted when the gate is
open. Since quartz crystal clock frequencies are much higher than any
5analyzer
Chapter 5 Analog Analyzer Analog Analyzer Hardware Overview
Page 5-28 System Two Cascade User’s Manual for APWIN version 2

audio frequency, a period-measuring architecture always provides
better resolution in any given measurement interval than a traditional
frequency counter architecture. The final count in the registers
represents time per cycle rather than cycles per time, however, so the
reciprocal (F = 1/T) must be computed in order to display the signal
frequency rather than its period. A period-averaging counter adds the
feature of automatically maximizing resolution for any permissible
measurement interval. The first zero crossing of the signal opens the
gate and clock pulses begin to be accumulated in the registers. The
gate remains open if the permissible measurement time has not been
exceeded at the next zero crossing of the signal. A second counter
keeps track of the number of signal cycles during which clock pulses
are being accumulated. When the permissible measurement interval is
finally reached, the gate is then closed at the next signal zero crossing.
The number of pulses in the counter register is then divided by the
number of signal cycles for which the gate was open and the reciprocal
is calculated.
The minimum signal amplitude for fully-specified operation is five
millivolts.
Function Reading Meter Hardware Overview
Figure 5-21 System Two Analog Analzyer, Simplified Block Diagram of Function
5analyzer
Analog Analyzer Hardware Overview Chapter 5 Analog Analyzer
System Two Cascade User’s Manual for APWIN version 2 Page 5-29

The Function Reading meter is the flexible meter in the analog
analyzer. In its basic (no options) configuration, it consists of a tunable
bandpass/bandreject (BP/BR) filter followed by three selectable fixed
low-pass filters, seven sockets for plug-in option filters (or, via adapter
kit, six plus an external filter), and three selectable fixed high-pass
filters. The filter section output feeds the inputs of the reading meter
detectors and the ANALYZER SIGNAL MONITORS READING BNC
connector. When the intermodulation distortion (IMD) option is
present and an IMD function is selected, the signal is processed
through the IMD circuit board before being presented to the BP/BR
section input. When the wow and flutter (W&F) option is present, the
signal is processed by the W&F circuitry including an extended
low-frequency detector on the W&F board, then presented directly to
the voltage-to-frequency converter of the Function Reading meter.
Analog Bandpass/Bandreject Filter Hardware
The Function Reading meter filter section consists of a tunable
bandpass/bandreject filter, an autoranging gain stage, and a selection
of three each fixed built-in high-pass and low-pass filters plus sockets
for optional plug-in filters and provisions for connections to an
external, user-furnished filter. The four pole bandreject filter has
excellent ability to attenuate a band of frequencies, including close-in
Figure 5-22 System Two Analog Analyzer, Simplified Block Diagram of Fixed Filter
5analyzer
Chapter 5 Analog Analyzer Analog Analyzer Hardware Overview
Page 5-30 System Two Cascade User’s Manual for APWIN version 2

sidebands as are caused by flutter, while still attenuating the second
harmonic by very small amounts. Maximum performance is obtained
in THD+N function rather than Bandreject function of the Function
Reading meter, since this engages a servo system that continuously
re-tunes the filter for maximum rejection. In Bandreject function, both
sections of the filter are nominally tuned to the same frequency but
typically attenuate the signal less than in THD+N function due to filter
component tolerances. Signal to the fixed filter section passes through
the bandpass-bandreject (BP/BR) filter block, whether or not the
BP/BR filter is actually selected at the time.
Signal amplitude from the BP/BR filter block is adjusted by a
switchable gain amplifier before being applied to the fixed filters. The
gain of this amplifier is normally controlled by a peak-sensitive
autoranging circuit which operates to assure that the signal amplitude
is as high as possible for best signal-to-noise ratio while still not
overloading the filters and detectors. The autoranging function may be
disabled and a fixed gain range selected by the user. The gain range
selected when autoranging is determined by signal amplitude before
filtering. A high-amplitude signal component at an extreme frequency
can cause a low gain range to be selected even though that signal
component is then filtered off by one of the following filters. Only one
of the high-pass, one of the low-pass, and one of the option filter
sockets (or external) may be selected at the same time. The output of
the filter section connects to the detector section of the Function
Reading meter.
5analyzer
Analog Analyzer Hardware Overview Chapter 5 Analog Analyzer
System Two Cascade User’s Manual for APWIN version 2 Page 5-31

Function Reading Meter Detector Hardware
The signal output from the reading meter filter section is presented
to the inputs of three detectors—true root-mean-square (RMS),
average-reading RMS-calibrated (AVG), and the peak/quasi-peak
detector (PK /QPK). Each detector produces a DC output amplitude
proportional to that parameter of the input AC signal. The DC signal
from the selected detector is connected to a voltage-to-frequency (V/F)
converter, whose output is a pulse train at a rate proportional to the
DC input voltage. The pulse train from the V/F converter feeds a
counter. There are three selections of gate time into the counter,
nominally 1/32, 1/16, or 1/8 second. At any given pulse rate
(corresponding to a DC voltage from the detector), doubling the gate
time doubles the number of pulses accumulated into the counter and
therefore doubles the resolution of the reading. The value sent from
the counter to computer for display or graphing is corrected for the
gate time used. Thus, the final value is accurate regardless of gate
time, but the resolution of the reading and integration of short-term
variations in the signal increase with longer gate times.
Since the W&F option requires response below 1 Hz, a separate
detector is incorporated into the W&F circuit board. The output of this
Figure 5-23 System Two Analog Analyzer, Simplified Diagram of Detector Section
5analyzer
Chapter 5 Analog Analyzer Analog Analyzer Hardware Overview
Page 5-32 System Two Cascade User’s Manual for APWIN version 2

W&F detector connects to the V/F (voltage to frequency) converter
input for W&F function.
The input signal to the three detectors is the final AC signal in the
Function Reading meter. For analog analyzer measurements, this
comes from the output of the Function Reading Meter Filters section. It
is also fed to the BNC connector labeled ANALYZER SIGNAL
MONITORS, READING for oscilloscope monitoring. If DSP modules
are present, this same signal is the circuit point available as input to the
A/D converters of the DSP module. In W&F function, the READING
connector and Function Reading meter selection to the DSP A/D
converters are fed from the same signal which drives the W&F detector.
Autorange vs. Fixed Range Concepts
A competent audio analyzer must measure signals across a wide
dynamic range. Modern high-powered audio amplifiers produce
output voltages on the order of 100 Volts, while output Levels from
microphones during acoustic measurements may be hundreds of
microvolts or less. No precision Level detector can function accurately
across such a high dynamic range. Therefore, an analyzer must
contain circuitry to attenuate high Level signals or amplify low Level
signals to bring them to the optimum Level for precision detection and
indication.
Older audio analyzers and lower-cost instruments use manual
range switching. The operator is responsible for selecting an input
range that brings the signal into the proper range. Such instruments
normally used analog meters, with the proper range selection indicated
by the meter pointer being above 1/3 full scale but not beyond full
scale. Sophisticated modern analyzers normally manage range
selection automatically for maximum accuracy and resolution without
operator intervention.
System Two Cascade analyzers have automatic range selection
near the inputs and again in the “Function Reading” meter circuitry.
Since there are two input channels, the input range selection is
duplicated in both channels. See the Analyzer input signal conditioning
topic for a block diagram of the analyzer including input ranging; see
5analyzer
Analog Analyzer Hardware Overview Chapter 5 Analog Analyzer
System Two Cascade User’s Manual for APWIN version 2 Page 5-33

the Function Reading meter filters topic for a diagram of the Function
Reading meter, showing the location of the ranging circuitry there.
In all three locations, the autoranging function is controlled by
peak-sensitive detectors so that high crest factor signals will cause the
proper range to be chosen. Instruments with RMS or average
responding detectors controlling autoranging will select an
excessively-sensitive range with high crest factor signals, causing
clipping within the instrument with resulting errors.
For certain applications, it is desirable or necessary to fix ranges.
Low duty cycle signals, such as a tone burst repeated at the rate of a
few bursts per second, will not be reliably measured by autoranging
circuits and require the operator to set a fixed range based on a steady
sinewave of the same amplitude. Program material such as music and
voice cannot be successfully handled by autoranging, so the user must
make an independent determination of the expected peak amplitudes
and select a fixed range that will handle them. Random noise and
certain other signals may have extremely high crest factors which
exceed the maximum crest factor rating of the detectors in the
autorange circuits, so it may be prudent to fix the analyzer range on
the next less-sensitive range above the one chosen automatically. Note
that for measurements with the Level meter, Phase meter, Frequency
counter, or DSP-based measurements where the signal is obtained
immediately following the input ranging circuits, only those input
ranges must be fixed. For all measurements made by the Function
Reading meter, it may also be necessary to fix the range in the
Function Reading meter circuitry.
When a fixed range is selected, it represents an engineering
compromise between two problems. If too sensitive a range is chosen,
signal peaks may exceed the linear signal-handling capability of the
analyzer and clipping with measurement errors will result. If the fixed
range is selected too conservatively and the signal varies downwards,
increasing measurement errors will result due to the limited dynamic
range of the precision detectors in the Level and Function Reading
meters. The full dynamic range of these detectors is on the order of 50
dB, with signals more than 50 dB below full scale not being measured
at all. The full specified accuracy of the detectors is met over a much
5analyzer
Chapter 5 Analog Analyzer Analog Analyzer Hardware Overview
Page 5-34 System Two Cascade User’s Manual for APWIN version 2

narrower dynamic range, with increasing errors resulting from signal
Levels more than about 12 dB below full scale.
5analyzer
Analog Analyzer Hardware Overview Chapter 5 Analog Analyzer
System Two Cascade User’s Manual for APWIN version 2 Page 5-35

5analyzer
Chapter 5 Analog Analyzer Analog Analyzer Hardware Overview
Page 5-36 System Two Cascade User’s Manual for APWIN version 2

DSP Overview
System Two Cascade + DSP versions (SYS-2422) include:
§a main DSP module with multiple processors for analysis and
generation of signals
§dual A/D converters to convert analog signals into the digital
domain for DSP-implemented analysis
§dual D/A converters that permit DSP-generated signals to be
furnished via the analog generator output stage to drive analog
devices under test.
§a flexible digital analyzer function, controlled from the Digital
Analyzer panel and defined by DSP programs which are
automatically downloaded to the DSP module when the analysis
program is selected at the top of the Digital Analyzer panel. The
useful analysis functions for analog signals include:
§a DSP-implemented audio analyzer that measures level,
frequency, noise, phase, IMD, THD+N, crosstalk, gain, loss,
etc, on both channels simultaneously. While slightly limited
in performance and bandwidth relative to the hardware
Analog Analyzer, this DSP-implemented program features a
number of standard weighting filters, a more-selective
tunable bandpass filter, a Fast RMS detector for very rapid
sweeps and the ability to simultaneously measure THD+N
or IMD on both channels. This analyzer is described in the
DSP Audio Analyzer chapter.
§a DSP-implemented harmonic distortion analyzer that
measures individual harmonics or THD (total harmonic
distortion) without noise. See the Harmonic Distortion
Analyzer chapter for full details.
6dsp intro
System Two Cascade User’s Manual for APWIN version 2 Page 6-1

§three FFT-based digital analysis DSP programs. These programs
are described in the Spectrum Analyzer, Multitone Analyzer, and
Quasi-Anechoic Acoustical Tester chapters.
In addition, System Two Cascade Dual Domain versions
(SYS-2522) include:
§a digital input/output (DIO) module with parallel,
general-purpose serial, both single and dual connector AES/EBU
and Consumer (SPDIF/EIAJ) ports at balanced XLR and
unbalanced BNC connectors, and optical connectors. Via the
external SIA-2322 Serial Interface Adaptor (optional accessory),
the parallel i/o can be converted to a wide variety of serial
formats for connection to digital devices at the component and
circuit board level.
§digital input selections on the DSP Audio Analyzer and the
FFT-based Digital Analyzer programs to permit direct digital
domain analysis of incoming digital signals.
§a digital generator that can send a wide variety of waveforms to
any of the digital outputs, described in the Digital Generator
chapter.
§a digital data analyzer, BITTEST, than can measure bit errors in
the digital audio data when using certain compatible signals.
See the BITTEST chapter.
§a large selection of measurement capabilities for the
AES/EBU/SPDIF/EIAJ serial digital interface signal (pulse train)
itself. Some of these measurements are controlled and displayed
on the DIO (Digital Input/Output) panel and others are
controlled via the INTERVU Digital Analyzer program and
displayed as APWIN graphs. These capabilities are primarily
described in the Serial Digital Interface chapter.
§a wide variety of simulated impairments which may be added to
the AES/EBU/SPDIF/EIAJ serial digital output signal. These
impairments are all controlled from the DIO panel and are
described in the Serial Digital Interface chapter.
6dsp intro
Chapter 6 DSP Overview
Page 6-2 System Two Cascade User’s Manual for APWIN version 2

§the ability to synchronize the digital output sample rate to
AES/EBU/SPDIF/EIAJ, video, or sinewave/squarewave reference
signals, as controlled from the Sync/Ref panel and described
primarily in the Sync/Ref chapter.
§display capability for the received status bytes of
AES/EBU/SPDIF/EIAJ input signals, independently for the two
channels (subframes), in both the high-level English terminology
of the standards and as hexadecimal values, and displayed on
the Status Bits panel. This capability is described in the Status
Bits section (Serial Interface chapter) starting on page 10-50.
§transmission capability for status bytes of those same standards,
independently for the two channels, in both high-level English
and hexadecimal, controlled from the Status Bits panel and
described in the Serial Interface chapter.
A/D and D/A Converters
All System Two Cascade units except the digital domain-only
SYS-2500 include two pairs of A/D converters. Dual 24-bit A/D
converters (“HiRes A/D”) provide superior dynamic range at sample
rates up to 65 kHz (signal bandwidth about 30 kHz). The HiRes A/Ds
may also operate at the OSR (digital Output Sample Rate) set in the
Rate field in the Output section of the DIO (Digital Input/Output)
panel. Dual 16-bit A/D converters (“HiBW A/D") operate at faster
sample rates to permit analog signals up to about 120 kHz to be
measured. These HiBW A/Ds operate at 131.072 kHz, 262.144 kHz,
or at twice the OSR. Analog signals to be analyzed are first connected
to System Two Cascade’s front panel balanced inputs and
gain/attenuator stages before connection to these A/D converters, for
convenient operation across a wide dynamic range. The analog
analyzer Function Reading meter signal (following all analog hardware
processing such as the bandreject filter, wow and flutter discriminator,
or IMD detection and filtering) or the recovered jitter signal may also
be fed to the A/D converters in some analysis programs.
All DSP versions include dual 24-bit D/A converters to provide
analog domain output from DSP-generated signals. These D/A output
6dsp intro
A/D and D/A Converters Chapter 6 DSP Overview
System Two Cascade User’s Manual for APWIN version 2 Page 6-3

signals are routed through the analog generator amplitude control
circuitry, power amplifiers, and output transformers when any of the
waveforms containing “(D/A)” are selected on the Analog Generator
panel. Generally, the DSP-implemented signals will have slightly
higher noise and distortion than analog hardware generated
waveforms, but frequency resolution and stability will be superior and
the ability to generate complex signals is much broader via the DSP
and D/A converters.
AES/EBU & Consumer interfaces
The most popular format for digital audio is commonly called the
AES/EBU format and is defined in the AES3 standard published by the
Audio Engineering Society. Consumer digital audio equipment
commonly is encoded according to standards often called SPDIF (for
Sony-Philips Digital Interface) or simply the “Consumer” standard.
Defining documents include IEC958 and a document from the EIAJ.
The principal differences between the Professional AES/EBU standard
and the Consumer standard are in the definitions of the Channel
Status Bytes and in the fact that the Consumer standard is often
implemented as an unbalanced (coaxial) signal of about one Volt
amplitude, where the AES/EBU format is typically a balanced signal on
XLR connectors, with about five Volts pk-pk amplitude.
Sample rates of 96 kHz and 88.2 kHz may be implemented as
stereo signals on a single connector running at twice normal sample
and frame rates. For compatibility with older equipment whose
AES/EBU receivers are limited to 48 kHz frame rates, these higher
sample rates may also be implemented at the traditional 48 kHz and
44.1 kHz frame rates. This is accomplished by the two sub-frames
within each frame carrying successive samples of the same signal, thus
providing a sub-frame (sample) rate double the frame rate. Each cable
thus carries a monaural signal. Dual connectors are therefore required
for stereo signals. System Two Cascade supports both single and dual
connector operation at rates to 96 kHz, and dual connector operation
only at rates to 176.4 and 192 kHz.
6dsp intro
Chapter 6 DSP Overview AES/EBU & Consumer interfaces
Page 6-4 System Two Cascade User’s Manual for APWIN version 2

Digital Domain Testing
System Two Cascade performs testing of digital and mixed domain
devices without passing signals through A/D or D/A converters. This
chapter gives an overview of features related to digital device testing.
It describes Digital Input/Output panel features typically involved in
testing A/D, D/A, and digital-to-digital devices.
The System Two Cascade Digital Generator generates a wide
variety of waveforms directly in the digital domain, to 24-bit
performance levels. It is thus suitable for driving digital device inputs
and D/A converters up to 24 bits of resolution. The Digital Generator
is described in the Digital Generator chapter (10-1).
Direct digital domain analysis of digital signals is performed by one
of several DSP-implemented analyzer programs as summarized later in
this chapter and described in detail in individual chapters.
Testing of the serial digital interface signal (pulse train), as opposed
to the imbedded audio signal, is described in the Digital Interface
Testing chapter (8-3).
Digital Formats
A variety of digital audio formats are in use in various applications
and devices. System Two Cascade Dual Domain offers parallel,
general-purpose serial, and the AES/EBU and Consumer (EIAJ/SPDIF)
formats at balanced (XLR), unbalanced (BNC), and optical (Toslink)
connectors. Sample rates of 96 kHz and 88.2 kHz may be
implemented as stereo signals on a single connector running at twice
normal sample and frame rates. For compatibility with older
equipment whose AES/EBU receivers are limited to 48 kHz frame
rates, these higher sample rates may also be implemented at the
traditional 48 kHz and 44.1 kHz frame rates. This is accomplished by
the two sub-frames within each frame carrying successive samples of
the same signal, thus providing a sub-frame (sample) rate double the
7dig domain
System Two Cascade User’s Manual for APWIN version 2 Page 7-1

frame rate. Each cable then carries a monaural signal. Dual
connectors are therefore required for stereo signals. System Two
Cascade supports both single and dual connector operation at rates to
96 kHz, and dual connector operation only at rates to 176.4 and 192
kHz.
Audio Precision also offers a flexible Serial Interface Adapter
(SIA-2322) which converts System Two Cascade’s parallel inputs and
outputs to a wide variety of proprietary serial formats including Philips
I2S.
The parallel ports are described in the Parallel/Serial interface
chapter, beginning on page 9-1.
Digital I/O Panel in Digital Domain Testing
Some of the controls and indicators on the Digital Input-Output
(DIO) panel relate to both the digital interface pulse train and to its
imbedded digital audio signal. Examples are input connector
selection. Others are involved only with testing of the Serial Digital
Interface pulse train and are described in the Serial Digital Interface
Testing chapter that follows. Still others are directly involved in testing
the imbedded digital audio signal. The DIO panel fields related to
imbedded digital audio testing are described in the following sections.
Digital Domain Input Signal Selection and
Measurement
Digital Input Connector and Format Selection
System Two Cascade can measure digital input signals from any of
several sources including front-panel XLR, BNC, and optical
connectors, rear-panel general purpose serial and parallel connectors,
Figure 7-1 Input Controls on Large
Version of Digital Input-Output Panel
7dig domain
Chapter 7 Digital Domain Testing Digital I/O Panel in Digital Domain Testing
Page 7-2 System Two Cascade User’s Manual for APWIN version 2

and a monitoring path from the internal digital generator. Hardware
equalization of the input path may be selected (XLR or BNC
connectors only) to compensate for the high-frequency roll-off typical
of a long digital interface cable. Selection among these various sources
is made in the Input Format field of the DIO (Digital Input Output)
panel.
Label Meaning
XLR (bal) Front panel XLR digital input connector, balanced
BNC (unbal) Front panel BNC digital input connector, unbalanced
Optical Front panel Toslink optical input connector
Gen Mon Digital generator XLR or BNC output connector
XLR w/Eq Front panel XLR with equalization for 1000 meter
cable roll-off
BNC w/Eq Front panel BNC with equalization for 1000 meter
cable roll-off
XLR Common Center tap of digital input transformer vs. ground
Serial Rear-panel general-purpose serial input connector
Parallel Rear-panel parallel input connector
Dual XLR (bal)
Pair of front panel XLR input connectors with each
connector carrying a monaural signal whose
sub-frame rate is double the frame rate. Left channel
is on Connector I and right channel on Connector II
Dual BNC (unbal)
Pair of front panel BNC input connectors with each
connector carrying a monaural signal whose
sub-frame rate is double the frame rate. Left channel
is on Connector I and right channel on Connector II
Dual XLR w/Eq Same as dual XLR but with equalization for long
cables
Dual BNC w/Eq Same as dual BNC but with equalization for long
cables
Note that the digital Gen Mon connection is electrically made to the
center conductor of the BNC connector or across pins 2 and 3 or the
XLR connector, whichever is selected as the digital output connector
on the DIO panel. This point is therefore subject to loading by the
XLR
BNC
Optical
7dig domain
Digital I/O Panel in Digital Domain Testing Chapter 7 Digital Domain Testing
System Two Cascade User’s Manual for APWIN version 2 Page 7-3

input impedance of the device under test. This permits estimates to be
made of device digital input impedance by computations from the
difference in voltage from an unterminated output connector to the
device-terminated condition, using the digital generator output
impedance (75 Ohms BNC, 110 Ohms XLR) in the computation. If
the front panel XLR or BNC digital output connector is not connected
to a load, DIO panel Voltage measurements via the Gen Mon path will
give readings approximately double the value set in the Output section
since the generator amplitude calibration assumes a matched load.
Input Resolution (Word Width)
The digital input signal can be truncated at the LSB (least
significant bit) of any desired word width (resolution) from 8 to 24 bits
before being fed to Digital Analyzer programs for analysis of the
imbedded audio. The Active Bits/Data Bits displays on the DIO panel
monitor the digital input signal before truncation by the Input
Resolution field, so they will indicate the full word width of the external
input signal. The value of quantization noise and distortion of the
imbedded audio of digital input signals measured by the DSP Audio
Analyzer, Spectrum Analyzer, Multitone Audio Analyzer, or
Quasi-Anechoic Audio Analyzer programs will be affected by the Input
Resolution setting. If the AES/EBU signal being measured uses the Aux
bits for another signal, the Input Resolution field must be set to 20 bits
(or less) to strip off these Aux bits.
A new input resolution value may be entered or the existing value
edited from the keyboard. The Input Resolution may be swept as part
of a test by selecting Dio as the instrument and Input Resolution at
Source 1 or Source 2 on the Sweep panel.
Deemphasis
A digital audio signal to be measured may have preemphasis
applied. The complementary deemphasis function may be selected in
the System Two Cascade digital input to produce overall flat audio
frequency response. CD type (50/15 us) or CCITT J17 deemphasis
may be selected as desired. Either deemphasis characteristic may be
selected with zero dB insertion loss at low frequencies (0 dB selections
in each case) or with a gain factor (+10 dB for 50/15us, +20 dB for
7dig domain
Chapter 7 Digital Domain Testing Digital I/O Panel in Digital Domain Testing
Page 7-4 System Two Cascade User’s Manual for APWIN version 2

J17) to compensate for the matching headroom allowances of the
System Two Cascade digital generator preemphasis capability. Note
that deemphasis, if selected, follows the circuit point where the Peak
Monitors are connected. The Peak Monitor display of digital audio
signal peak levels is thus unaffected by selection of deemphasis with or
without gain.
Scale Frequency By
The frequency of imbedded digital audio signals must be
normalized by a digital sample rate before display, either as a numeric
frequency counter display (digital analyzer DSP program) or as a
frequency component on an FFT display. Depending on the
application, there are several sources of the digital sample rate which
may be appropriate to use in the normalization. The “Scale Frequency
By” control permits selection of Output Rate, Measured Rate, Status
Bits A, or DIO Rate Ref as the sample rate source. Output Rate is the
digital generator output sample rate (OSR) set by the Rate field near
the top of the Output section of the DIO panel. Measured Rate is the
value displayed in the Sample Rate-ISR (input sample rate) field near
the top of the Input section of the DIO panel. Status Bits A is the value
of sample frequency encoded into the received channel A status bits.
DIO Rate Ref is the value entered in Rate Ref field just to the right of
the Scale Frequency By field.
Generally, Measured Rate will be used as the scaling source so that
imbedded audio signal frequency measurements automatically follow
any changes in sample rate from the source. The Output Rate
selection can be used to measure the frequency-shifting effects
(“Vari-Speed”) of digital processors and sample rate converters. The
Status Bits selection refers frequency measurements to the nominal,
standard sample rate (if encoded by the sending device) and will be
independent of any moment-to-moment noise and variations in the
actual received sample rate. The DIO Rate Ref selection may be used
if the measured sample rate is unstable due to high jitter levels or
noise.
7dig domain
Digital I/O Panel in Digital Domain Testing Chapter 7 Digital Domain Testing
System Two Cascade User’s Manual for APWIN version 2 Page 7-5

Rate Ref
The Rate Ref entry field has two uses, one interface-related and
one digital audio-related. For digital audio measurements, this field
serves as an absolutely stable value for the nominal input sample rate
when DIO Rate Ref is selected in the Scale Freq By field, as described
just above. For serial digital interface parameter measurements, the
Rate Ref value is the reference for all relative frequency units selectable
in the Sample Rate-ISR display field. Thus, if it is desired to display
measured sample rate in terms of PPM deviation from the nominal
rate, enter the nominal rate into the Rate Ref field and select PPM units
for the Sample Rate-ISR display.
Peak Monitors
The Channel A and Channel B imbedded audio signal peak level
may be monitored by the two numeric display fields in the centert of
the DIO panel. Units may be selected from the usual digital domain
unit choices by clicking on the down arrow at the right of either display
field and selecting the desired choice. Note that these meters measure
the input signal level before application of the selectable deemphasis or
deemphasis-with-gain features.
The “Mode” control field to the right of the numeric display fields
permits selection among Pos. Peak, Neg. Peak, Abs. Peak, and 1/2
Pk-Pk responses.
The Pos. Peak selection causes the Peak Monitors to display the
most positive value during each measurement interval, which is
approximately 1/4 second.
The Neg. Peak selection causes the monitors to display the most
negative value during each measurement interval.
Figure 7-2 DIO Panel
Peak Monitors and
Mode Selection
7dig domain
Chapter 7 Digital Domain Testing Digital I/O Panel in Digital Domain Testing
Page 7-6 System Two Cascade User’s Manual for APWIN version 2

The Abs Peak selection causes display of the absolute value of the
largest positive-going or negative-going value during each
measurement interval.
The 1/2 Pk-Pk selection causes display of the value which is
one-half the peak-to-peak range measured during the measurement
interval.
Active Bits Displays
The 24 simulated LED indicators for the received Channel A and
Channel B signals indicate bit activity or logic level of the imbedded
audio signal. If the Active Bits mode is selected by the “radio buttons”
beside these displays, each “LED” will light if the corresponding bit is
changing between logical one and zero. Thus, the Active Bits mode
indicates that normal data is being transmitted and any indicator that is
unlighted indicates either a “stuck bit” or that no signal is being
transmitted in that bit. If the Data Bits mode is selected, each “LED”
will light if the corresponding bit is a logical one and will not light if the
bit is at logical zero. If a stuck bit is indicated in the Active Bits mode,
the Data Bits mode can be used to determine whether the bit is stuck
high or low.
The left-most indicators (bit 24) correspond to the Most Significant
Bit (MSB) of the digital input signal. The professional and consumer
standards allow for up to 24-bit wide signals. When less than 24 bits
are transmitted, the standards call for the digital audio data to be
MSB-justified. Thus, a 20-bit input signal (for example) will light the
20 indicators from 24 through 5, but indicators 4 through 1 will not
light since they do not contain changing data.
Figure 7-3 Active Bits/Data Bits Indicators. 16-Bit Imbedded Audio Signal Shown.
7dig domain
Digital I/O Panel in Digital Domain Testing Chapter 7 Digital Domain Testing
System Two Cascade User’s Manual for APWIN version 2 Page 7-7

Imbedded Audio Output Features, DIO Panel
Digital Output Format
System Two Cascade can generate digital domain signals at any of
several outputs including front-panel XLR, BNC, and optical
connectors, and rear-panel general purpose serial and parallel
connectors. Selection among these various outputs is made in the
Output Format field.
The available output formats, and their descriptions, are:
Label Meaning
XLR (bal) Front panel XLR digital output connector, balanced
BNC (unbal) Front panel BNC digital output connector, unbalanced
Optical Front panel Toslink optical output connector
Serial Rear-panel general-purpose serial output connector
Parallel Rear-panel parallel output connector
Dual XLR (bal)
Pair of front panel XLR output connectors with each
connector carrying a monaural signal whose
sub-frame rate is double the frame rate. Left channel
is on Connector I and right channel on Connector II
Dual BNC (unbal)
Pair of front panel BNC output connectors with each
connector carrying a monaural signal whose
sub-frame rate is double the frame rate. Left channel
is on Connector I and right channel on Connector II
Figure 7-4 Output Control Section, Digital
Input-Output Panel
7dig domain
Chapter 7 Digital Domain Testing Digital I/O Panel in Digital Domain Testing
Page 7-8 System Two Cascade User’s Manual for APWIN version 2

Output Resolution (Word Width)
The width or resolution of the digital output may be set to any
value from 8 to 24 bits. Internally, the digital signal is always
generated at 24 bits. When any smaller value is selected in the
Resolution field, the 24-bit word is rounded (not truncated) to the
specified value, lower bits are set to zero, and dither (if enabled) is
added at the proper amplitude relative to the least significant bit. The
output resolution is independent from the input resolution. The output
resolution may be swept as part of a test by selecting Dio as the
instrument and Output Resolution at Source 1 or Source 2 on the
Sweep panel.
Preemphasis
The digital audio content of the output signal may be
preemphasized according to one of two different functions or
transmitted without preemphasis. Note that only 50/15 microsecond
(CD) preemphasis or no preemphasis are defined conditions under the
consumer standard, while the AES/EBU standard additionally defines
CCITT J17 preemphasis.
Either preemphasis function may be selected at normal gain or with
a headroom allowance. When program material is put through a
preemphasis function, the natural high-frequency roll-off of most music
and voice signals plus typical practices of headroom allowance for
peaks are sufficient to assure that high-frequency signals will not clip
(exceed digital full scale). However, full-scale test signals such as
sinewave sweeps or multitone signals with equal amplitude at all
frequencies will clip at high frequencies. To prevent this clipping due to
the high-frequency boost of preemphasis, additional selections are
available which attenuate the signal level sufficiently to provide
headroom at the highest frequencies. These headroom allowances are
selected by the 50/15 us -10 dB and J17 -20 dB choices. Each will
attenuate across the spectrum by the specified amount, which is slightly
greater than the boost at 1/2 the sample rate for the chosen
preemphasis characteristic. If desired, a matching deemphasis and
gain selection is available in the Deemphasis field of the Input section
of the DIO panel to provide an overall unity gain and flat response.
7dig domain
Digital I/O Panel in Digital Domain Testing Chapter 7 Digital Domain Testing
System Two Cascade User’s Manual for APWIN version 2 Page 7-9

Digital Analyzer Panel
System Two Cascade has a dedicated digital analyzer. Several
types of analyzers usable with digital domain input signals are
furnished with System Two Cascade. Selection among these programs
is made in the Analyzer field at the top of the Digital Analyzer panel.
The remainder of the Digital Analyzer panel will be blank until a
program is selected. The remainder of the panel fields are created
when the specific DSP analyzer function is selected. These analyzer
functions are separate and independent from the digital generator,
status byte transmission and display, and digital interface stimulus
capabililty of System Two Cascade.
To bring the Digital Analyzer panel to the screen:
Mouse: click on the Digital Analyzer icon on the Panels
Toolbar, or select Panels Digital Analyzer via the menu bar
or
from the keyboard, press Apz (for Panels digital analyZer)
or
Press Cy.
The DSP analysis programs useful for digital domain imbedded
audio signals are:
§DSP audio analyzer (ANALYZER). Measures (on both
stereo channels simultaneously) frequency, amplitude , the ratio
of amplitudes on the two stereo channels, phase, selective
amplitude, crosstalk between channels, THD+N with either ratio
units (% and dB) or absolute units, SMPTE/DIN IMD, and noise
weighted or unweighted. This program is described in the DSP
Audio Analyzer chapter.
§Spectrum Analyzer (FFT): Provides general-purpose time
domain (oscilloscope) display of waveforms or frequency
domain (spectrum analyzer) display of signals. Features include
7dig domain
Chapter 7 Digital Domain Testing Digital Analyzer Panel
Page 7-10 System Two Cascade User’s Manual for APWIN version 2

pre-trigger, a variety of selectable transform lengths, the ability to
position the start of the transformed section anywhere in the
acquired record, synchronous and spectrum averaging, eight
windowing functions, and several types of waveform processing
for display. This analyzer is described in the Spectrum Analyzer
chapter.
§Multitone Audio Analyzer (FASTTEST): With multitone test
signals, performs post-FFT processing to measure frequency
response, total distortion and noise, noise in the presence of test
signal, crosstalk, phase, and generates psychoacoustic masking
curves. Trigger modes include external and free-running, or it
can be made to trigger only upon receipt of the specific
multitone signal stored in the digital generator as a reference.
Variable trigger delay may be set to allow audio processors to
settle. Frequency error correction compensates for multitone
signals coming from other Audio Precision test instruments,
played back from digital reproducers with different clock rates, or
recorded and reproduced from analog recorders with speed
errors up to ±3%. Multitone Audio Analyzer tests low-bit-rate
perceptual coders with multitone signals by summing
quantization noise and distortion in critical bands and
comparing to an imbedded psychoacoustic model of the
frequency masking effect in humans. The Multitone Audio
Analyzer is described in a chapter of that name.
§Quasi-Anechoic Acoustical Tester (MLS): while normally
thought of as an acoustical tester, this program also provides the
ability to measure time delay and phase shift through A/D and
D/A converters and digital-digital devices in addition to
frequency response. It is discussed in the Quasi-Anechoic Tester
chapter.
§Digital Data Analyzer (BITTEST): in conjunction with
certain specific signals created by the digital generator, this
program measures the returned digital audio signals for bit
errors. This analyzer is described in the Digital Data Analyzer
(BITTEST) chapter.
7dig domain
Digital Analyzer Panel Chapter 7 Digital Domain Testing
System Two Cascade User’s Manual for APWIN version 2 Page 7-11

§Harmonic Distortion Analyzer (HARMONIC): this
program makes real-time measurements of user-specified
harmonic distortion products from the 2nd through 15th
harmonic, including arbitrary combinations of harmonics. It can
thus measure individual harmonics or Total Harmonic Distortion
(THD) without noise. This analyzer is described in the
Harmonic Distortion Analyzer chapter.
7dig domain
Chapter 7 Digital Domain Testing Digital Analyzer Panel
Page 7-12 System Two Cascade User’s Manual for APWIN version 2

Serial Digital Interface Testing
System Two Cascade Dual Domain (SYS-2522) and digital-only
(SYS-2500) units feature extensive testing of the characteristics of the
AES/EBU and Consumer physical interface signal itself—the pulse
train which carries the imbedded digital audio signals plus additional
synchronization and administrative data. Figure 8-1 is a schematic
representation of the measurement capabilities of System Two Cascade
for the interface signal. Interface characteristics may be measured and
displayed in three different functional areas of the instrument:
§the Digital I/O panel provides selection among five inputs (XLR I
and II, BNC I and II, and optical), including selectable
termination resistances and selectable input equalization for the
XLR and BNC inputs. The DIO panel provides displays for the
input signal sample rate, pulse amplitude, jitter, active bits, error
flags, and delay of digital input signal from digital output.
§the DSP program INTERVU, selectable as one of the analysis
functions of the Digital Analyzer panel, operates with a 80 MHz
8-bit A/D converter connected across the selected serial digital
input. INTERVU can provide eye patterns, waveform display
and FFT spectrum analysis of the interface signal to a 30 MHz
bandwidth, waveform display and FFT spectrum analysis of the
recovered jitter signal to a 1.5 MHz bandwidth, provides
selectable triggering on both transmitted and received
preambles, channel status block preambles, cell edges, interface
error flags, can measure jitter cell by cell, and displays
probability histograms of interface signal amplitude, pulse width,
and jitter.
§the Spectrum Analyzer (FFT), selectable as an analysis function
of the Digital Analyzer panel, can provide waveform display or
spectrum analysis to an 120 kHz bandwidth of the recovered
jitter signal
8interface
System Two Cascade User’s Manual for APWIN version 2 Page 8-1

EQ
EQ
TOSLINK
OPTICAL
BNC
I
75
OHMS
BNC
II
75
OHMS
OPTICAL
TO ELEC.
CONVERTER
ERROR
FLAGS,
DIO PANEL
SAMPLE
RATE
DISPLAY,
DIO PANEL
INTERFACE
SIGNAL
VOLTAGE
DISPLAY,
DIO PANEL
ACTIVE/DATA
BITS DISPLAY,
DIO PANEL
JITTER
DISCRIMINATOR
50/120/
700/1200
Hz HP FILTER
PK/AVG
DETECTOR
INTERFACE
JITTER
DISPLAY,
DIO PANEL
JITTER SIGNAL INPUT OF FFT
FOR WAVEFORM DISPLAY OR
FFT OF JITTER SIGNAL
8 BIT 80 MHz
A/D CONV.
INTERVU
DSP PROGRAM
IMBEDDED AUDIO
SIGNAL ANALYSIS
BY ANALYZER,
DIGITAL INPUTS OF
FFT, FASTTEST,
BITTEST, MLS,
HARMONIC
INPUT RES.
TRUNCATION
CONTROL,
DIO PANEL
XLR I 23XLR II
110
OHMS
110
OHMS
23
COMMON
MODE
FROM
GENERATOR
OUTPUT
GEN MON
CONN
I
CONN
II
CONN
I
CONN
II
CONN
I
CONN
II
Figure 8-1 Functional Diagram, System Two Cascade Serial Digital Interface Measurement Capabilities
8interface
Chapter 8 Serial Digital Interface Testing
Page 8-2 System Two Cascade User’s Manual for APWIN version 2

In addition to these measurement functions for the serial input
signal, System Two Cascade can also simulate impaired interface
signals at its digital output including variable sample rate, variable
output amplitude, variable rise and fall times, simulation of the
insertion of a long cable, addition of interfering normal mode noise,
addition of common mode sinewaves, and injection of jitter of
controllable amplitude with sinewave, squarewave, band-limited noise,
and wideband noise waveform. System Two Cascade can also invert
the output AES/EBU waveform, can send Invalid flags, and can create
deliberate parity errors. All these signal impairment capabilities are
controlled from the DIO panel.
System Two Cascade Dual Domain also has extensive
synchronization capabilities. The digital output sample rate can be
synchronized to the sample rate or frame rate of an AES/EBU or
Consumer reference signal connected to the rear panel Ref In XLR
connector. The front panel digital output sample, frame, and channel
status block may be synchronized with the rear-panel AES/EBU
Reference Output signal and may be offset in time up to one-half
frame from that reference output signal. The output sample rate can
be synchronized, at arbitrary rates between 8 kHz and 108 kHz, to the
horizontal rate of an NTSC, PAL, or SECAM video signal or to a
sinewave or squarewave reference signal between 8 kHz and 10 MHz.
The output synchronization capabilities are all controlled from the
Sync/Ref panel and described in the Sync/Ref chapter.
Digital I/O Panel
The AES/EBU and consumer standards are serial data transmission
techniques. In normal single connector mode, two audio channels are
imbedded as sub-frames into a self-clocking bit stream. In dual
connector mode, the two sub-frames carry successive samples of the
same signal with Channel A at Connector I and Channel B at
Connector II. Measurement of the imbedded audio signals is
summarized in the Digital Domain chapter preceding, with details on
signal generation and analysis in individual chapters.
In addition to imbedded audio measurements, it is frequently
necessary to measure characteristics of the serial bit stream itself. The
8interface
Digital I/O Panel Chapter 8 Serial Digital Interface Testing
System Two Cascade User’s Manual for APWIN version 2 Page 8-3

SYS-2522 and SYS-2500 include the ability to measure the sample
rate, pulse amplitude, pulse rise and fall times, jitter amplitude and
spectrum, common mode noise amplitude, delay time from digital
generator output to digital analyzer input, delay relative to a reference
signal, and to display eye patterns of the digital signal. Some of these
measurement functions are displayed on the Digital I/O panel and are
thus available at all times, independently of which Digital Analyzer
program is in use. Rise and fall time measurements, eye patterns,
spectral analysis of the interface signal, and several types of statistical
measurements are accomplished with the Digital Interface Analyzer
(INTERVU) Digital Analyzer program. Jitter spectrum analysis and
waveform display are performed both with the Spectrum Analyzer
(FFT) Digital Analyzer program and with INTERVU, with INTERVU
providing the wider bandwidth and FFT providing the better frequency
resolution. Delay from reference is displayed on the Sync/Ref panel.
To test the tolerance of AES/EBU and consumer digital device
inputs, impaired digital output data may be simulated via controlled
variation of a number of parameters of the output pulse train including
pulse amplitude, rise/fall time, normal mode noise, a long cable
simulation, common mode interference, injected jitter amplitude,
inversion of the output waveform, setting the Invalid flag, and
deliberately creating parity errors, all controlled from the DIO panel.
These functions are all available at all times, independent of Digital
Analyzer program.
The Digital I/O panel can be brought to the screen by:
clicking on the Digital I/O icon on the toolbar
or
selecting Panels Digital I/O from the menu bar
or
from the keyboard, pressing Apt (for Panels digiTal i/o)
or
8interface
Chapter 8 Serial Digital Interface Testing Digital I/O Panel
Page 8-4 System Two Cascade User’s Manual for APWIN version 2

from the keyboard, typing Ci
The System Two Cascade DIO Panel may be displayed in small
and large sizes. To switch back and forth between large and small
sizes, double-click anywhere in the title bar, click on the icon near
the top right corner of the panel, or press the CY or CZ keys.
Small Form
The small form of the DIO panel contains only the Input and
Output Format, the Output Rate (OSR), and the Input and Output
Resolution (word width) control fields plus display fields for the input
signal sample rate (ISR), imbedded audio level on both channels A
and B, and the invalid, parity, coding, lock, and confidence error flag
indicators.
Input Section, Large Form
The Input section of the large DIO panel includes control fields for
these serial interface-related features:
§format (connector type, cable equalization off/on, transformer
center tap for common mode measurements, digital generator
monitor)
§input termination resistance
§Connector I vs Connector II input selection
Figure 8-2 Digital I/O Panel, Small
Version
8interface
Digital I/O Panel Chapter 8 Serial Digital Interface Testing
System Two Cascade User’s Manual for APWIN version 2 Page 8-5

§Rate Ref field, the frequency reference for the relative frequency
units (PPM, etc.) of the sample rate measurement field
§units selection (UI vs. seconds) for jitter
§peak vs. average response and bandwidth control for the jitter
meter
§bandwidth selection for the jitter meter
§a button to display the Status Bits panel.
The Input section includes display fields for these interface
parameters:
§input sample rate
Figure 8-3 System Two Cascade Digital I/O Panel, Large Version
8interface
Chapter 8 Serial Digital Interface Testing Digital I/O Panel
Page 8-6 System Two Cascade User’s Manual for APWIN version 2

§input pulse amplitude
§input signal time delay from digital generator output
(propagation delay through digital-to-digital device under test)
§input signal jitter
§interface signal error flags for the invalid bit, parity, coding, lock,
and confidence on both channels A and B.
Digital Input Connector/Format
System Two Cascade can measure the interface characteristics of a
serial signal at front-panel XLR, BNC, and optical connectors plus a
monitoring path from the internal digital generator. Configurations are
available for normal single-connector applications with both stereo
channels imbedded into one bitstream, and for dual-connector
applications that provide doubled-rate operation with older technology
recorders by using one connector for the left channel and the other for
the right channel. In this case, the subframes within each frame carry
successive samples of the same channel signal rather than alternating
stereo channel samples. Hardware equalization of the input path may
be selected (XLR or BNC connectors only) to compensate for the
high-frequency roll-off typical of a long digital interface cable. The
common mode signal between ground and XLR pins 2 and 3 (digital
signal input transformer center tap) can be selected in order to
measure common mode noise or assess cable imbalance. Selection
among these various sources is made in the Input Format field. The
table below lists the available selections and their meanings.
Label Meaning
XLR (bal) Front panel XLR digital input connector, balanced
BNC (unbal) Front panel BNC digital input connector, unbalanced
Optical Front panel Toslink optical input connector
Gen Mon Digital generator XLR or BNC output connector
XLR w/Eq Front panel XLR with equalization for 1000 meter
cable roll-off
BNC w/Eq Front panel BNC with equalization for 1000 meter
cable roll-off
XLR
BNC
Optical
8interface
Digital I/O Panel Chapter 8 Serial Digital Interface Testing
System Two Cascade User’s Manual for APWIN version 2 Page 8-7

Label Meaning
XLR Common Center tap of digital input transformer vs. ground
Serial Rear-panel general-purpose serial input connector
Parallel Rear-panel parallel input connector
Dual XLR (bal)
Pair of front panel XLR input connectors with each
connector carrying a monaural signal whose
sub-frame rate is double the frame rate. Left channel
is on Connector I and right channel on Connector II
Dual BNC (unbal)
Pair of front panel BNC input connectors with each
connector carrying a monaural signal whose
sub-frame rate is double the frame rate. Left channel
is on Connector I and right channel on Connector II
Dual XLR w/Eq Same as dual XLR but with equalization for long
cables
Dual BNC w/Eq Same as dual BNC but with equalization for long
cables
Note that the digital Gen Mon connection is electrically made to the
center conductor of the BNC or across pins 2 and 3 of the XLR,
whichever is selected by the output format control and the connector I
or Connector II radio buttons as the digital output connector on the
DIO panel. This point is therefore subject to loading by the input
impedance of the device under test, and estimates may be made of
device digital input impedance by computations from the difference in
voltage from an unterminated output connector to the
device-terminated condition, using the digital generator output
impedance (75 Ohms BNC, 110 Ohms XLR) in the computation. If no
load is connected to the front panel XLR or BNC output and voltage is
measured via the Gen Mon path, the measured voltage will be
approximately twice the programmed output voltage since the
generator output amplitude calibration assumes a matched load.
Connector I—Connector II
The System Two Cascade lower-left front panel contains dual XLR
and dual BNC input connectors. These may be used in two ways; for
connection to devices that operate at double sample rate (96 kHz, 88.2
kHz, etc.) by carrying a monaural signal at half the frame rate on each
8interface
Chapter 8 Serial Digital Interface Testing Digital I/O Panel
Page 8-8 System Two Cascade User’s Manual for APWIN version 2

of two cables, or as built-in two-cable digital switchers during normal
digital operation when a single cable carries a multiplexed stereo signal.
Normal Digital Operation—2 Cable Switcher
During normal digital operation with a stereo multiplexed signal on
one cable, one device may be connected to Connector I and a second
device to Connector II input connectors. The Connector I vs
Connector II “radio buttons” at the upper right of the DIO panel then
control which device is connected to the System Two Cascade
analyzers. The Sample Rate—ISR and Voltage and jitter meters
measure only the selected connector. The selected digital audio
analyzer program (DSP Audio Analyzer, FFT, FASTTEST, MLS, or
BITTEST.) measures only the two channels of audio multiplexed into
the selected connector. The digital interface analyzer (INTERVU)
program analyzes the characteristics only of the signal at the selected
connector.
Dual Connector Operation
During Dual Connector operation, as selected by the input Format
field selections containing the word “Dual”, the Connector I vs
Connector II buttons have no effect on the imbedded audio signal.
The selected digital audio analyzer program (DSP Audio Analyzer,
Multitone Audio Analyzer, FFT Spectrum Analyzer, Quasi-Anechoic
Tester, and Bit Error Rate Tester) always analyzes left channel audio
from Connector I and right channel audio from Connector II.
However, the Input Sample Rate and Voltage displays, the DIO panel
jitter display, and all INTERVU measurements of the digital interface
characteristics are of the signal as selected by the Connector I vs
Connector II buttons.
Rate Reference
The entry in this field is the reference for Input Sample Rate
measurements in relative units such as PPM (parts per million). Note
that this field is also the reference for one of the selections of the Scale
Frequency By field and therefore can affect measurements of
imbedded digital audio frequency.
8interface
Digital I/O Panel Chapter 8 Serial Digital Interface Testing
System Two Cascade User’s Manual for APWIN version 2 Page 8-9

Error Flag Displays
The System Two Cascade DIO panel contains four error flag
displays for characteristics of the serial digital signal. The flags are
labeled Confidence, Lock, Coding, and Parity. Proper operation is
indicated when none of the indicators is lighted. When an indicator
lights, it is an indication that some characteristics of the digital input
signal are marginal or unacceptable.
The Parity indicators indicate a parity error in a subframe. Correct
parity is determined by comparing the P (parity) bit with the sum of the
remaining 31 bits in each subframe. Any single bit error or odd
number of bit errors within a subframe that was introduced in
transmission will cause a Parity error indication, but even numbers of
bit errors cannot be caught by this technique. A deliberate parity bit
error can be transmitted from the Output section.
The Coding indicators indicate a deviation from proper biphase
coding in the input serial stream (ignoring preambles). Proper biphase
signals can never remain at a logic high or logic low level for more than
two consecutive Unit Intervals (UI) except in the preamble. The
preamble deliberately deviates from biphase coding in order to provide
a unique frame synchronization signal, and preambles are excluded
from the function of the Coding indicators.
The Lock indicators light when the digital input phase-locked loop
is unable to lock to the incoming signal.
The Confidence indicators light when the ratio between the
amplitude of the three UI long pulse and the following one UI-long
pulse in a preamble becomes large enough to cause an increasing
probability of errors when “slicing” the input signal into logic high and
low values. This large ratio occurs when the transmission bandwidth
has been reduced to marginal or unacceptable values. Under these
conditions, selection of hardware input equalization (“XLR with EQ” or
“BNC with EQ” rather than “XLR” or “BNC” selections of the Input
Format field) will often compensate for the cable bandwidth reduction,
cause the Confidence indicator to not light, and provide reliable
measurements.
8interface
Chapter 8 Serial Digital Interface Testing Digital I/O Panel
Page 8-10 System Two Cascade User’s Manual for APWIN version 2

Two additional indicators show whether the Channel A and B “V”
bits (data invalid bit) are asserted or not. One Validity bit is sent in
each subframe. Exactly how (or if) the Validity bit is set depends upon
the design of the particular digital device being measured. For
example, a DAT machine may set its V bit to invalid when the tape is
not playing and to valid when the tape is moving. Note that it is also
possible to control (simultaneously for both subframes) the state of the
V bit transmitted by System Two Cascade, via the Send Invalid
checkbox in the Output section of the DIO panel.
The INTERVU serial digital interface analysis program can be
caused to trigger when any one (or more) of the Parity, Coding, Lock,
or Confidence flags is set. INTERVU will then retain in memory
approximately 19.66 milliseconds of the digital interface signal
preceding the flag if Pre-Trigger mode had been selected. This
pre-trigger signal may be analyzed in time or frequency domains to
determine what caused the error. For more details, see the INTERVU
discussion later in this chapter.
AES/EBU/EIAJ Input Termination Resistance
The front panel XLR and BNC digital input connectors for
AES/EBU and consumer input signals may be operated as high
impedance bridging inputs (approximately 10 kilohms) or resistively
terminated. The available termination value for the XLR is 110 Ohms
as specified in the AES3 standard; the BNC may be terminated in 75
Ohms. There are no choices for the optical input. The termination
condition may be independently selected for the XLR and BNC
connectors. The termination selection buttons are displayed only for
the connector presently selected, but the termination condition for the
unselected connector is also retained.
Note that when Gen Mon is selected in the Format field, no
Termination field is displayed. The previously selected terminator
remains connected at both XLR and BNC input connectors to avoid
changing conditions for the device under test while the Gen Mon path
is in use.
8interface
Digital I/O Panel Chapter 8 Serial Digital Interface Testing
System Two Cascade User’s Manual for APWIN version 2 Page 8-11

Input Sample Rate
The digital audio signal sample rate at the digital input connector
selected in the Format field is displayed by the Sample Rate display.
For single connector AES/EBU and SPDIF/EIAJ operation, the sample
rate and frame rate are the same. For dual connector operation, the
sample rate (displayed) is actually twice the frame rate since each
frame contains two successive samples of the same signal as
sub-frames. This sample rate display is also functional when the rear
panel general purpose serial or parallel ports are selected. Sample rate
may be displayed in Hz, or in relative frequency units where the Rate
Ref field is the reference. Sample rate may be plotted on a graph as a
function of some swept parameter. On the desired Data browser on
the Sweep panel, select Dio as the instrument and “Input Sample
Rate” as the parameter to be plotted.
Input Voltage
The peak-to-peak signal amplitude of the serial pulse train at the
front panel XLR or BNC connector selected in the Format field is
shown in the Voltage display. The display is not operational when
optical or the rear panel general-purpose serial or parallel connectors
are selected. If XLR Common is selected in the Format field, the
Voltage display shows common mode noise or signal amplitude. Input
voltage may also be plotted on a graph as a function of some swept
parameter. On the desired Data browser on the Sweep panel, select
Dio as the instrument and “Receive Ampl” as the parameter to be
plotted.
Input Delay from Generator Output
The time (phase) delay of the selected front panel XLR, BNC, or
optical connector with reference to the internal Digital Generator
output will be shown in the Delay from Output display. The
measurement is thus the propagation delay through a digital device
under test. This feature is not relevant with general purpose serial or
parallel formats. Delay from generator output may also be plotted on
a graph as a function of some swept parameter. On the desired Data
browser on the Sweep panel, select Dio as the instrument and “Out to
In Delay” as the parameter to be plotted.
8interface
Chapter 8 Serial Digital Interface Testing Digital I/O Panel
Page 8-12 System Two Cascade User’s Manual for APWIN version 2

Jitter Measurement
The jitter of the selected front panel XLR, BNC, or optical input
connector signal is shown in the DIO Panel Interface Jitter display.
This measurement is made from the error signal of the AES receiver
input phase lock loop and is sensitive to jitter of the total signal,
including transitions in the preambles and data sections of the frames.
Jitter measurements may be displayed in units of seconds (typically
nanoseconds) or UI (Unit Intervals). (Note that jitter may also be
measured according to an entirely different technique by the INTERVU
digital analyzer program, described later in this chapter.)
Two detector responses, peak and average, are selectable. Since
v1.50a of APWIN software, both detectors are calibrated in
terms of the peak value of a sinewave. Note that this is a
change; calibration with v1.40 and earlier software versions
was peak-to-peak, so the same jitter signal will now display
with half the magnitude that it previously did. The average
detector is typically used for making frequency response plots of the
jitter signal, while the peak detector should be used for characterizing
actual interface jitter. Four bandwidth selections (50 Hz-100 kHz, 120
Hz-100 kHz, 700 Hz-100 kHz, and 1200 Hz-100 kHz) may be selected
for jitter measurements. Jitter is often dominated by low-frequency
noise, so the value of jitter measured is likely to be a strong function of
the bandwidth selected. Peak jitter measurements will almost always
give a higher number than average, depending upon the crest factor of
the jitter waveform.
Jitter may be plotted on a graph as a function of some swept
parameter such as time or transmitted jitter amplitude. The FFT Digital
Analyzer program may select the Jitter signal and display either jitter
waveform or an FFT spectrum analysis of the jitter signal.
Output Parameters
The Output section, occupying the left portion of the DIO panel,
selects the interface-related parameters of digital output format and
connector and sample rate. Additionally, many types of data
impairment may be simulated at the AES/EBU and consumer outputs
8interface
Digital I/O Panel Chapter 8 Serial Digital Interface Testing
System Two Cascade User’s Manual for APWIN version 2 Page 8-13

to test the tolerance and interference rejection capability of digital
device inputs.
The output control fields for interface testing are:
§Digital output format
§Output sample rate
§Output voltage
§Phase inversion
§Parity error
§Output cable simulation
§Send invalid
§Output rise/fall time
§Output interfering noise
§Output common mode signal
§Output jitter
Output Format
System Two Cascade can generate digital signals at any of several
outputs including front-panel XLR, BNC, and optical connectors, and
rear-panel general purpose serial and parallel connectors. Selection
among these various sources is made in the Output Format field.
The available output formats, and their descriptions, are:
Label Meaning
XLR (bal) Front panel XLR digital output connector, balanced
BNC (unbal) Front panel BNC digital output connector, unbalanced
Optical Front panel Toslink optical output connector
Serial Rear-panel general-purpose serial output connector
8interface
Chapter 8 Serial Digital Interface Testing Digital I/O Panel
Page 8-14 System Two Cascade User’s Manual for APWIN version 2

Label Meaning
Parallel Rear-panel parallel output connector
Dual XLR (bal)
Pair of front panel XLR output connectors with each
connector carrying a monaural signal whose
sub-frame rate is double the frame rate. Left channel
is on Connector I and right channel on Connector II
Dual BNC (unbal)
Pair of front panel BNC output connectors with each
connector carrying a monaural signal whose
sub-frame rate is double the frame rate. Left channel
is on Connector I and right channel on Connector II
Output Sample Rate
The digital output sample rate (OSR) of System Two Cascade may
be freely set across a wide range by keyboard entry of a new value or
by editing the present value in the Output Rate field (more fully labeled
as Sample Rate-OSR on the large form of the DIO panel) of the DIO
Output section. Note that this rate, labeled OSR, is also available as a
sampling rate selection for the A/D converters. The Output Sample
Rate may be swept as part of a test by selecting S2 Dio as the
instrument and Output Sample Rate at Source 1 or Source 2 on the
Sweep panel.
Output Voltage
The amplitude of the serial pulse train at the XLR and BNC outputs
may be varied to simulate cable attenuation. The light intensity at the
optical output is also variable. This feature is not available at the
general purpose serial or parallel outputs. The output signal amplitude
may be swept as part of a test by selecting Dio as the instrument and
Output Voltage at Source 1 or Source 2 on the Sweep panel. The
XLR, BNC, and optical connectors are all functional whenever any one
of these three is selected in the Format field. The actual output
voltage/light intensity will correspond to the setting in the Voltage field
only at the connector selected in the Format field, with the voltage/light
intensity at the other connectors being in error. The amplitude ratio of
the XLR connector to the BNC connector is always 5:1. Thus, with the
XLR connector selected in Format and 10 Volts set in the Voltage field,
8interface
Digital I/O Panel Chapter 8 Serial Digital Interface Testing
System Two Cascade User’s Manual for APWIN version 2 Page 8-15

the XLR connector will have a 10 Volt pulse amplitude and the BNC
will have 2 Volts. If the BNC connector is selected in Format and
Voltage is set to 1 Volt, the XLR will have 5 Volts of pulse amplitude.
When Optical is selected, the standard light intensity corresponds to a
5 Volt value in the Voltage field.
Inversion
The polarity of the output AES/EBU bitstream may be inverted by
checking the Invert checkbox. Properly-designed AES/EBU receivers
should work identically with either polarity of input bitstream.
Parity Error
The transmitted parity bit for both subframes may be deliberately
set to indicate parity errors by checking the Parity Error checkbox.
Output Rise/Fall Time
The rise and fall times of the pulse train at the XLR and BNC
outputs may be varied from 16 to 400 nanoseconds to simulate the
bandwidth reduction typical with increasing cable length. This
capability is not available at the optical, general purpose serial, or
parallel outputs. When the Fix button to the left of the Rise/Fall field is
depressed, the numeric entry field is gray and not functional and rise
and fall times are at their fastest, about 16 nanoseconds. When the Fix
button is not depressed, new values may be entered into the Rise/Fall
field from the keyboard or existing values edited, followed by pressing
E. The rise/fall time may be swept as part of a test (if the
Rise/Fall Time control on the DIO panel is in the VARiable
position) by selecting Dio as the instrument and Rise/Fall Time at
Source 1 or Source 2 on the Sweep panel. If the Rise/Fall Time button
is set to FIX, the Rise/Fall selection will not appear on the Parameter list
in the Browser.
Output Interfering Noise
To test the noise rejection capability of a digital device’s input,
interfering random white noise of variable amplitude may be added to
the serial pulse train at the BNC connector and added as a Normal
8interface
Chapter 8 Serial Digital Interface Testing Digital I/O Panel
Page 8-16 System Two Cascade User’s Manual for APWIN version 2

Mode signal (between pins 2 and 3) at the XLR connector. This
feature is not available at the optical, general purpose serial, or parallel
outputs. The maximum amplitude available is 25% of the maximum
pulse amplitude at either connector. The Interfering Noise may be
turned on and off by the button to the right of the numeric entry field.
The Interfering Noise signal amplitude may be swept as part of a test
by selecting Dio as the instrument and Noise Amp at Source 1 or
Source 2 on the Sweep panel.
Output Cable Simulation
A fixed hardware filter may be switched into the path to the XLR or
BNC output connectors to simulate the effect of a long cable
(approximately 1,000 meters) to test the ability of an AES/EBU device
input to function with impaired signals. The filter is connected in the
circuit when a check mark shows in the Cable Simulation box. This
feature is not available at the optical, general purpose serial, or parallel
outputs. This cable simulation is approximately the inverse of the
hardware cable equalization function (XLR w/EQ, BNC w/EQ)
selectable in the Digital Input Format field, so the two should
approximately compensate for one another when a short external
cable is connected from Digital Output to Digital Input. However,
there will still be an attenuation of the signal introduced by the cable
simulation hardware.
Output Common Mode Signal
A sinewave of selectable amplitude and frequency may be added
as a Common Mode signal to the XLR output only. The common
mode signal amplitude or frequency may be swept as part of a test by
selecting DIO as the instrument and Common Mode Ampl or Common
Mode Freq at Source 1 or Source 2 on the Sweep panel. The
Common Mode Sine button in the Output section of the DIO panel
must be ON (lighted green) in order for these Common Mode
selections to appear in the Source Browser list. Common Mode
signifies that the signal appears between ground and both pins 2 and
3, in-phase at the two pins (injected between center tap and ground of
the digital output transformer secondary). The common mode
concept is relevant only on balanced transmission lines, so this feature
is not available at the BNC, optical, general purpose serial, or parallel
8interface
Digital I/O Panel Chapter 8 Serial Digital Interface Testing
System Two Cascade User’s Manual for APWIN version 2 Page 8-17

outputs. This signal may be used to determine the ability of a digital
device’s input to reject common mode signals and noise. The
Common Mode signal may be turned on and off with the button at the
left of the Amplitude field. Amplitude and Frequency of the sinewave
are controlled by the Amplitude and Frequency fields.
Output Jitter
Wideband or band-limited random noise jitter, variable-frequency
sinewave jitter, or variable-frequency squarewave jitter (all of
controllable amplitude) may be added to the digital output signal at the
XLR, BNC, and optical outputs to test the ability of a digital device
under test to reject input jitter. Controllable output jitter can also be
added at the rear-panel MASTER CLK OUT BNC connector, if the
“Jitter Clock Outputs” box at the bottom of the Sync/Ref panel is
checked. The jitter amplitude may be swept as part of a test (if the
Jitter Type field on the DIO panel is set to any choice other
than OFF). If the Jitter selection is “Off”, the Jitter Ampl parameter
will not appear in the Browser list. Select Dio as the Instrument and
Jitter Ampl as the Source 1 or Source 2 setting parameter. Jitter
frequency may be swept as part of a test by selecting Dio as the
Instrument and Jitter Freq at Source 1 or Source 2 on the Sweep panel.
Amplitude: A new jitter amplitude value may be entered or the
existing value edited from the keyboard, followed by pressing E.
Starting with v1.50a of APWIN software, both transmitted and
received jitter are now calibrated in terms of the peak value of
a sinewave. Note that this is a change; calibration with v1.40
and earlier software versions was peak-to-peak, so the same
jitter signal will now display with half the magnitude that it
previously did. Jitter amplitude units available are UI, dBUI
(decibels below 1.00 UI), and seconds.
Frequency: A new jitter sinewave or squarewave frequency value
or the -3 dB point of the low-pass filter (Lopass Random selection)
may be entered or the existing value edited from the keyboard,
followed by pressing E.
8interface
Chapter 8 Serial Digital Interface Testing Digital I/O Panel
Page 8-18 System Two Cascade User’s Manual for APWIN version 2

Equalization of Injected Jitter Amplitude
The sine waveform may be equalized by selecting the EQ Sine
setting. Selecting the EQ sine jitter waveform and specifying an
equalization curve will cause output jitter amplitude to vary as a
function of jitter frequency. A jitter equalization file JITTOL.ADQ is
furnished in the directory C:\APWIN\EQ. This file, along with a value
of 1.0 UI entered in the Jitter Generation Amplitude field at the bottom
left of the DIO panel, will cause jitter amplitude versus jitter frequency
to follow a template which is defined in a forthcoming revision of the
AES3 specification. A good quality AES/EBU receiving device should
function normally at all combinations of jitter frequency and amplitude
defined by (below) this template.
AES/EBU Preambles
The first eight Unit Intervals (UI) of each AES/EBU or SPDIF/EIAJ
subframe are called the preamble. Their purpose is for synchronization
of a receiver to the incoming signal. Each preamble starts with a
3-UI-wide pulse. This wide pulse violates the bi-phase coding scheme
and thus serves as a unique indicator of sync data, impossible to occur
anywhere else in the data stream. The AES/EBU standard refers to X,
Y, and Z preambles. The SPDIF/EIAJ standards use the terminology
M, W, and B for the same three preambles. The X (M) preamble
indicates the start of the channel A (left) subframe on 191 of 192
consecutive occurrences. The Z (B) preamble indicates the start of the
channel A (left) subframe on the 1 of 192 occurrences which marks the
start of the Channel Status block. The Y (W) preamble always marks
the start of the channel B (right) subframe. The figure shows the three
preambles in the case of the first pulse being positive-going. Since
these serial transmission standards are not polarity sensitive, the
preambles could just as well start with a negative-going pulse.
8interface
AES/EBU Preambles Chapter 8 Serial Digital Interface Testing
System Two Cascade User’s Manual for APWIN version 2 Page 8-19

Digital Interface Analyzer
Audio Precision supplies a sophisticated digital signal processing
program for System Two Cascade called INTERVU. It supplements the
full-time, real-time interface signal measurement capability displayed
on the DIO panel with a number of more detailed, sophisticated types
of analysis. It operates by digitizing the serial digital interface signal
with a dedicated high speed digital sampling oscilloscope inside
System Two Cascade. Using complex, proprietary algorithms the
software can determine all critical parameters of the interface. This
section begins by describing the basics of making measurements on a
digital interface with INTERVU. Later material describes the panel
settings and some of the technology involved in the measurements.
INTERVU digitizes the AES/EBU or consumer serial digital
interface input signal via an 8-bit A/D converter with an 80.00 MHz
sample rate, providing an analysis capability with approximately 30
MHz bandwidth. INTERVU acquires 1,572,864 (1.5M) samples of the
interface signal into a buffer, resulting in 19.667 milliseconds of data.
Signal acquisition can be triggered by one of many different events on
the interface. Once the signal is in memory, any or all of the
measurements described below can be obtained. These measurements
include oscilloscope and spectrum analyzer type displays of the
interface signal or of the jitter on the interface. They may also include
Figure 8-4 Preambles
8interface
Chapter 8 Serial Digital Interface Testing Digital Interface Analyzer
Page 8-20 System Two Cascade User’s Manual for APWIN version 2

histograms of virtually any interface parameter including the interface
jitter, and eye patterns of the interface signal.
Acquired interface waveforms may be saved to computer disk for
later analysis. Previously-saved interface waveforms may be
downloaded to the INTERVU acquisition buffer for further analysis
using any of the techniques described in the following sections.
Getting Started Quickly
Begin by loading the INTERVU program into the Digital Analyzer
panel. This panel may be obtained using the “Panels, Digital
Analyzer” menu selection or the Digital Analyzer Icon. Next, load the
INTERVU program by selecting “Digital Interface Analyzer (intervu)
using the Analyzer field on the Digital Analyzer panel.
Most of the important interaction with the INTERVU program
actually takes place on the Sweep panel. This is because its
measurements are very graphically oriented. There are no real time
readings on the INTERVU panel. The DSP inside System Two
Cascade hardware automatically selects the measurement to be
performed based on the choice of Sweep Source and Data on the
Sweep Panel. If you want to see an oscilloscope type display of the
interface waveform select Intervu.Time as the Sweep Source and
Intervu.Amplitude as the Sweep Data 1. Pressing (will then acquire
data and display a graph of the interface signal. If you want to see a
spectrum analysis of the jitter, select Intervu.Jitter for the Data 1 and
Intervu.Freq (Frequency) for the Source. Pressing (will acquire a
new set of data and display a graph of the jitter spectrum. If you want
to use the same set of data which made the previous graph, simply
Figure 8-5 Digital Analyzer Panel,
Small Version, with INTERVU Loaded
8interface
Getting Started Quickly Chapter 8 Serial Digital Interface Testing
System Two Cascade User’s Manual for APWIN version 2 Page 8-21

press ^. The DSP will skip the data acquisition and only perform the
newly requested measurement on the last acquired data. With the
notable exception of Eye Patterns, most INTERVU measurements use
only one Data on the Sweep panel.
After making a measurement it may be necessary to change the
Data Top and Data Bottom values to better display the data. This can
be done with the “Optimize” function, obtained by clicking the right
mouse button inside the graph window, or the values may be manually
changed on the sweep panel. Alternatively, activating the “Autoscale”
check box on the Sweep panel will force the graph axes to expand to
prevent any data from plotting off the graph. The horizontal axis may
need adjustment to optimally display the data. For example, a sweep
from 0 to 20 MHz is quite appropriate for displaying the spectrum of
the interface signal. However a jitter spectrum on this same scale
would occupy only a fraction of the left side of the graph.
Not all combinations of Data readings and Source settings provide
useful measurements. The following table shows which combinations
are useful and which are not valid. If an invalid combination of Data
readings and Source Setting is selected, the software will respond with
an error message. However, to avoid receiving an error during setup
of the sweep panel, the settings are only checked for conflicts when a
Figure 8-6 Large Version of Digital
Analyzer Panel with INTERVU Loaded
8interface
Chapter 8 Serial Digital Interface Testing Getting Started Quickly
Page 8-22 System Two Cascade User’s Manual for APWIN version 2

sweep is initiated (by pressing one of the ^or (key variants). If
you receive an error message, select a different combination of
readings and settings and repeat the sweep.
8interface
Getting Started Quickly Chapter 8 Serial Digital Interface Testing
System Two Cascade User’s Manual for APWIN version 2 Page 8-23

Source
Selection
Data Reading Section
Jitter Probability Amplitude Upper Eye
Lower Eye
Amplitude Not Valid
Interface
Amplitude
Histogram
Not Valid Not Valid
Frequency
Jitter Spectrum
Interface Rate
Histogram
Interface
Spectrum
Not Valid
Time
Jitter Waveform
Interface Bit
Width
Histogram
Interface
Waveform Eye Pattern
Jitter Not Valid
Jitter Histogram
Not Valid Not Valid
NOTE: The Eye Opening selections will not be available in the
Browser unless Eye Pattern is selected in the Amplitude vs. Time field
on the Digital Analyzer panel. Conversely, if Eye Pattern is selected in
the Amplitude vs. Time field, conventional amplitude vs. time displays
will not be available.
8interface
Chapter 8 Serial Digital Interface Testing Getting Started Quickly
Page 8-24 System Two Cascade User’s Manual for APWIN version 2

Panel Controls
Several fields appear on the Digital Analyzer panel when the
Intervu program is loaded.
These control secondary functions such as the choice of windows
for FFT processing, the trigger event and slope that will cause an
acquisition of data, whether the data acquired is pre or post trigger
event, the source of audio to drive the internal loudspeaker, etc. The
only setting that might prevent access to some measurements is the
Amplitude vs. Time selection described next below.
Amplitude vs. Time display processing
Since the high speed digital oscilloscope hardware acquires discrete
samples, something must be done to obtain a smooth curve for
plotting on the graph. Four modes are available in INTERVU for
processing the amplitude-versus-time information for display on the
graph. These modes are applicable to “digital storage oscilloscope”
type displays (amplitude versus time graphs), but have no effect on
FFT spectrum displays. The software allows the choices of:
§Interpolate, which draws smooth curves between the acquired
data points when viewing small time spans but displays peak
values to avoid graphic aliasing for long time spans.
§Display Samples, which displays the data exactly as obtained
§Peak Values, which displays the peak value of the original data
points between the last plotted point and the current one. ·
§Eye Pattern, which overlaps one unit interval long pieces of the
acquired data on top of one another
To change modes, click on the down arrow at the end of the
Amplitude vs. Time field and click on the desired selection.
When “Interpolate” is selected and the interface waveform (not the
jitter waveform) is being viewed, the DSP automatically switches
between two processing modes, depending on the relationship of
signal frequency, span between Source 1 Start and Stop times, and
8interface
Panel Controls Chapter 8 Serial Digital Interface Testing
System Two Cascade User’s Manual for APWIN version 2 Page 8-25

number of Steps at Source 1. If these parameters result in a small
number of cycles of interface signal being displayed, the DSP performs
an interpolation calculation based on the assumption that the signal
was band-limited by a low-pass filter before sampling. If the span and
signal frequency result in a large number of cycles to be displayed,
“Interpolate” mode ceases interpolation and instead goes to a special
bipolar peak sensing and display mode to eliminate the potential
graphic aliasing problems. In this peak sensing mode, the signal
waveform is not faithfully represented but is replaced with an
approximation indicating the positive and negative peak excursions of
the signal. As the user zooms in on narrower time spans, the display
automatically switches to Interpolation. The Interpolate selection
produces a much more accurate display of the interface signal
waveform when a small time span is viewed. This is the appropriate
setting for most amplitude vs. time or jitter vs. time plots.
The filter algorithm used for interpolation requires seven samples of
input signal before displaying an output. This may make the jitter vs.
time display show zeros for the first few microseconds. The amount of
data zeroed depends on the Jitter Detection selection. Stable Bits will
result in half a frame (10 µsec at 48 kHz) being zero. All Bits will zero
1/8 of a frame (2.5 µsec at 48 kHz) and Preambles will zero 3 ½
frames (70 µsec at 48 kHz). Since jitter is typically plotted over a time
scale of several milliseconds this is not typically a problem. However, it
may be misleading when initially setting up a jitter vs. time display if
the time scale is inadvertently set too short.
When “Display Samples” is selected, no processing takes place in
the hardware DSP module. At each time value plotted on the X-axis,
the DSP simply sends the amplitude of the nearest-in-time acquired
sample of the digital interface waveform to the computer for plotting.
This allows you to see the raw data acquired by the DSP, and is useful
for understanding how the measurements are made.
When “Peak Values” is selected, the DSP searches all sample
amplitudes in the acquisition buffer between the previous point plotted
and the current point to be plotted (including the current point but not
including the previous point) and sends to the computer for plotting
the largest positive or negative value in that span, preserving the plus
or minus sign. One intended use of the Peak Values mode is when
8interface
Chapter 8 Serial Digital Interface Testing Panel Controls
Page 8-26 System Two Cascade User’s Manual for APWIN version 2

graphing a relatively long time span on the X-axis, where the
combination of Start-to-Stop time span and Steps value on the Sweep
panel results in skipping across many actual acquired samples between
plotted points. Peak Values mode should also be used when graphing
histograms of Probability vs. Time (Pulse Width) or Amplitude. If Peak
Values mode is not used, an unfortunate combination of signal
frequency, X-axis span, and Points value can make it appear that no
waveform, a near-DC signal, or a waveform at a completely different
frequency is present (see the Graphic Aliasing section on page 14-4 of
the FFT Based DSP Programs chapter). Since Peak Values searches
through all sample values within each span between plotted points and
sends the largest value to be plotted, signals cannot be missed.
The “Eye Pattern” selection causes an entirely different sort of
processing to take place in the DSP. Following acquisition of the digital
interface signal and extraction of an average clock signal from it, the
worst-case (nearest to zero Volts) amplitude is determined for each
time increment relative to the beginning of each data cell. These
values are plotted when Intervu.Upper Eye Opening and
Intervu.Lower Eye Opening are selected as Data 1 and Data 2
parameters, resulting in a plot of the worst-case inside of the eye. See
the Eye Patterns section for more information and references to an
example eye pattern test.
Jitter Detection
INTERVU is capable of measuring jitter both on AES/EBU signals
and on simple squarewave clock signals typically used in A/D and D/A
converters. These two modes are described in the following sections
AES/EBU Jitter Detection
The AES/EBU digital interface encodes two channels of digital
audio into a single serial data stream. The serial signal consists of 32
cells (bits) per subframe and two subframes (left and right channels)
per frame. The frame rate is equal to the sample rate of the imbedded
audio. Thus, there are 64 cells (bits) in a complete frame and the cell
rate is 1/64 the audio sample rate. The first four cells of each subframe
are the preamble. The preamble always starts with a three UI (1 1/2
8interface
Panel Controls Chapter 8 Serial Digital Interface Testing
System Two Cascade User’s Manual for APWIN version 2 Page 8-27

cell) wide pulse followed by sequences of one UI, two UI, and three UI
pulses which are different among the three possible preambles.
An ideal pulse train would have regular transitions at exactly equal
intervals corresponding to some “master clock” frequency. Jitter is the
difference in timing of actual transitions of the pulse train from the
instants when the transitions should theoretically have occurred.
Therefore, jitter measurements require a stable, “perfect” clock signal
to use as a reference for comparison of the actual transition times.
INTERVU operates by first acquiring 1.5 Megasamples of the
digital interface signal at a sample rate of 80.00 MHz. The contents of
the acquisition buffer are then processed in a variety of fashions,
depending upon the measurement mode and parameters selected.
One portion of the processing involves reconstruction of a “perfect”
clock for use as the reference for jitter measurements. The Jitter
Detection field on the INTERVU (Digital Analyzer) panel determines at
which transitions the clock timing is compared to the interface signal.
The available selections are Stable Bits, All Bits, and Preambles. The
figure explains the operation of these three selections.
The Preambles selection uses the average rate of the trailing edge
of the first three-UI-wide pulse in each preamble as the stable clock
reference. Each actual transition at a trailing edge of the first
three-UI-wide pulse of each preamble is then compared to that
reference (average value) to obtain jitter values for display as jitter
waveform, histogram of jitter, or FFT spectrum analysis of jitter. The
VUCP
AUDIO DATA 20 MSBs
AUX or
LSBs VUCP
AUDIO DATA 20 MSBs
AUX or
LSBs
XPRE YPRE
DATA
PREAMBLE
JITTER
DETECTION
STABLE BITS
JITTER
DETECTION
ALL BITS
JITTER
DETECTION
Figure 8-7 Jitter Detection Selections, INTERVU
8interface
Chapter 8 Serial Digital Interface Testing Panel Controls
Page 8-28 System Two Cascade User’s Manual for APWIN version 2

three-UI pulse in a preamble is the most robust portion of the digital
interface signal, since it is least affected by reduced bandwidth in the
cable or system. Therefore, jitter measurements made with the
Preambles Jitter Detection selection tend to be measurements of the
intrinsic jitter in the transmitting device clock and are relatively
unaffected by data jitter caused by reduced bandwidth. Since this
derived reference clock rate is low (twice the audio frame rate), the
effective jitter measurement bandwidth equals the audio frame rate
(sample rate) when “Preambles” is selected.
The Stable Bits selection derives the stable reference clock at 1/4
the actual cell (bit) rate (eight times the audio sample rate),
synchronized to the beginning transition of the preamble. As described
earlier, the preambles always start with a three UI (1 1/2 cell) wide
pulse followed by sequences of one UI, two UI, and three UI pulses
that are different among the three possible preambles. There is no cell
transition time within the preamble that is common to all three
preambles. The highest rate at which transitions can be guaranteed to
occur regularly is at 1/4 the cell rate, which includes the beginning and
end of each preamble but no transitions within the preamble. This rate
is 16 times the audio sample rate, so the effective jitter measurement
bandwidth is eight times the audio sample rate (384 kHz at a 48 kHz
sample rate).
The All Bits selection derives the stable reference clock at the actual
cell (bit) rate. Since there are 64 cells per frame and the frame rate is
the audio sample rate, the reference clock is at 64 times the sample
rate and the effective jitter measurement bandwidth is 32 times the
audio sample rate (1.536 MHz at a 48 kHz sample rate). Since the
preamble of each sub-frame will not have transitions at every cell
boundary due to its three-UI-wide pulses (violations of bi-phase
coding), the DSP interpolates four transitions across the width of each
preamble (shown as dashed lines in the diagram).
The filter algorithm used for the Amplitude vs. Time “Interpolate”
setting requires seven samples of input signal before displaying an
output. This may make the jitter vs. time display show zeros for the
first few microseconds. The amount of data zeroed depends on the
Jitter Detection selection. Stable Bits will result in half a frame (10 µsec
at 48 kHz) being zero. All Bits will zero 1/8 of a frame (2.5 µsec at 48
8interface
Panel Controls Chapter 8 Serial Digital Interface Testing
System Two Cascade User’s Manual for APWIN version 2 Page 8-29

kHz) and Preambles will zero 3½ frames (70 µsec at 48 kHz). Since
jitter is typically plotted over a time scale of several milliseconds this is
not typically a problem. However, it may be misleading when initially
setting up a jitter vs. time display if the time scale is inadvertently set
too short.
The All Bits selection in the Jitter Detection field provides the
maximum analysis frequency range of approximately 1.5 MHz. If
Stable Bits is used, the upper frequency limit is reduced by 4:1, to
about 380 kHz. If Preambles is the Jitter Detection setting, the
bandwidth is reduced by 32:1 from the All Bits case, resulting in about
48 kHz bandwidth. Stable bits and Preambles will result in the lowest
residual measurement jitter. Stable bits will be sensitive to all sources
of jitter in a typical system, including jitter induced on an interconnect
cable. Preambles will be relatively immune to cable effects and will be
dominated by jitter in the source.
Squarewave (Converter Clock) Jitter Detection
In addition to measuring jitter on an AES/EBU or SPDIF/EIAJ
serial digital input signal, INTERVU can also measure jitter on any
squarewave up to 13 MHz connected to the BNC or XLR digital input
connector. This feature permits measurement of jitter directly on the
clock signal of A/D and D/A converters. The waveform of the jitter
may be displayed (time domain view) or a spectrum analysis of the
jitter may be performed (frequency domain view).
The “Jitter Detection” field on the INTERVU panel must be set to
either “Squarewave Rising” or “Squarewave Falling” to activate this
feature. The “Rising” selection measures jitter on rising edges of the
signal and the “Falling” selection measures on falling edges. The first
four selections of the “Trigger” field (Ch. A and Ch. B Receive and
Transmit) all are essentially “free run” selections, acquiring signal as
soon as Go is clicked or F9 is pressed. The “Receive Error” selection is
not useful when measuring squarewave jitter. The External selection
operates in conjunction with the “Ext Trigger In” BNC connector on
the rear of the DSP module. If Pre-Trigger was selected as Data
Acquisition mode, approximately 19 milliseconds of signal immediately
preceding this sample will be retained. With Post-Trigger selected, the
19 milliseconds of signal immediately following this sample is retained.
8interface
Chapter 8 Serial Digital Interface Testing Panel Controls
Page 8-30 System Two Cascade User’s Manual for APWIN version 2

The Jitter Generator trigger selection works only when System Two’s
Jitter Generator (large form of DIO panel) is turned on. This trigger
mode can be useful when looking at jitter on a squarewave clock that
is derived from an AES/EBU signal fed from System Two Cascade’s
digital generator output.
Jitter measures time deviation of zero crossings of a waveform
compared to a perfect clock of the same average frequency. For
AES/EBU waveforms, System Two Cascade determines the average
clock frequency by measuring the frame rate of the digital input signal.
This frame frequency extraction circuitry is not functional for a
squarewave signal, so the DIO panel Sample Rate field is not useful
with squarewave input. INTERVU determines average clock frequency
to the best of its ability from its acquired signal. Since the acquired
signal duration is approximately 19 milliseconds, the resulting
frequency measurement is limited in resolution. The result is that a
graph of the jitter waveform of a squarewave input clock, plotted
across the 19 millisecond record, may appear as a ramp. The desired
jitter signal is the deviation from this ramp. The Compute Linearity
function is used to extract variations from an underlying systematic
linear variation such as this ramp.
Two standard test setups, one for time domain (waveform) views
and one for frequency domain views (spectrum analysis) are furnished
in the C:\Apwin\S2Cascade\DIOanlyzr directory. The time domain test
is named CLOCK JITTER.AT2C. The test is stored with Squarewave
Rising as the Jitter Detection choice and can be changed to
Squarewave Falling. The test acquires signal from the Digital Input
BNC connector, extracts the jitter signal, automatically applies the
Compute Linearity function to eliminate the ramp discussed above,
and graphs the jitter waveform. The test is set up as a repeating
sweep.
The frequency domain test is named CLOCK JITTER FFT.AT2C. It
is similar to the time domain test but does not use the Compute
Linearity function. It graphs the spectrum of the jitter signal from low
frequencies to 1/2 sample rate (24 kHz, presuming a 48 kHz
squarewave input signal). At other signal frequencies (clock rates), the
Source 1 Stop frequency must be changed to 1/2 the signal frequency.
8interface
Panel Controls Chapter 8 Serial Digital Interface Testing
System Two Cascade User’s Manual for APWIN version 2 Page 8-31

Trigger
Control of when acquisition of digital interface signal begins into
System Two Cascade’s INTERVU acquisition buffer is determined by
the Trigger source selection, the Trigger Slope buttons, the Data
Acquisition buttons, and (in the case of the Receive Error or Sync
Error Trigger selections only) the four Receive Error Trigger
checkboxes. The various Trigger source choices include several
sections of the input or output serial digital interface pulse train,
reference input or output pulse train, occurrence of an input or sync
signal interface Error Flag, or from the generators providing calibrated
amounts of interface signal impairments.
The selections in the Trigger field are Ch. A Receive Preamble, Ch.
A Transmit Preamble, Ch. B Receive Preamble, Ch. B Transmit
Preamble, Receive Error, Receive Block, Jitter Generator, External,
Common Mode Signal, Interfering Noise, Digital Generator, Transmit
Block, Ch A Sync Preamble, Ch B Sync Preamble, Sync Error, Sync
Block, Input Zero Crossing, Ch A Ref Out Preamble, and Ch B Ref Out
Preamble. Note that the “Receive” selections pertain to the signal at
the “I” or “II” front-panel input connector selected by the Connector
I/Connector II buttons in the upper right corner of the DIO panel.
Most of these alternate triggering sources will not cause any
difference in spectrum analysis of the interface signal waveform or in
spectrum analysis or waveform display of the jitter signal. The primary
difference will be seen only when displaying the interface signal
waveform (time domain) with a narrow span (a few microseconds)
between the Source 1 Start and Stop times so that the 3-UI, 2-UI, and
1-UI pulse widths that make up the preamble can be distinguished.
On the various Preamble trigger sources, the trigger operation is such
that the trailing edge of the first 3-UI pulse of the Preamble occurs
nominally at time zero. The two Receive Preamble selections cause
signal to be acquired at the first Channel A or Channel B Preamble
which occurs after Go is clicked or the (function key is pressed. The
Channel A Preamble is known as the X Preamble in the AES/EBU
standard and the M Preamble in the Consumer standard. Channel B
is known as the Y Preamble (AES/EBU) or W Preamble (consumer).
The first information displayed after time zero in these cases will be the
8interface
Chapter 8 Serial Digital Interface Testing Panel Controls
Page 8-32 System Two Cascade User’s Manual for APWIN version 2

remaining five Unit Intervals of the selected preamble, followed by the
LSB of the audio signal if full 24-bit resolution audio is transmitted, or
the beginning of the 4-bit Auxiliary data if audio is restricted to 20 bits
or less. The Transmit Preamble selections cause signal to be acquired
beginning at the start of the first Channel A or Channel B Preamble
transmitted from System Two after Go is clicked or the (function key
is pressed. This triggering selection permits measurement of time delay
through a digital device or system under test. Sync Error and Sync
Block refer to the rear panel AES/EBU Ref In XLR connector. The Ref
Out selections refer to the rear panel AES/EBU Ref Out XLR connector.
The Receive Error selection causes data to be retained when the
AES/EBU receiver chip of the DIO module detects one or more Parity,
Coding, Lock, or Confidence errors. The checkboxes in the Receive
Error Triggers section of the INTERVU panel permit selection of any or
all these types of error to cause triggering. Depending upon whether
Pre-Trigger or Post-Trigger Data Acquisition was selected, the data in
the buffer will precede or follow the first error detection. Waveform
display, FFT analysis, or statistical analysis (probability) of the interface
waveform itself of the jitter signal may then be used to analyze the data
in the buffer. The Invalid indicator is not considered an interface error
and thus will not result in an acquisition into INTERVU. Sync Error is
identical to Receive Error, but pertains to a signal connected to the rear
panel Ref In connector rather than the front panel input connector.
The Transmit and Receive Block selections cause signal to be
acquired at the first Channel Status Block Preamble transmitted or
received after Go is clicked or the (function key is pressed. This is
known as the Z Preamble in the AES/EBU standard and the B
Preamble in the Consumer standard. Channel Status Blocks are 192
frames long, with the C (Channel Status) bit from each of these 192
frames being assembled into the 24 Channel Status Bytes defined in
the AES/EBU and Consumer standards.
The Jitter Generator, Common Mode Signal, and Interfering Noise
selections all trigger from portions of the respective impairment signals
that may be added to Cascade’s digital generator output. The Jitter
signal triggers at every zero crossing of the sinewave, squarewave, or
noise signal generated by the DIO jitter generator. Common Mode
8interface
Panel Controls Chapter 8 Serial Digital Interface Testing
System Two Cascade User’s Manual for APWIN version 2 Page 8-33

triggers at zero crossings of the common mode sinewave signal, and
Interfering Noise triggers at each repetition of the pseudo-random
noise signal. These selections thus may provides a stable display of
the received jitter waveform when measuring through a digital device.
The Digital Generator selection triggers at each zero crossing of the
waveform being generated by the Digital Generator. The Input Zero
Crossing selection provides a trigger at each crossing (of the selected
Pos/Neg slope) of the input AES/EBU pulse train.
The External selection operates in conjunction with the EXT
TRIGGER IN BNC connector on the rear of the DSP module.
Acquisition is triggered on the next sample after an edge of the selected
Trigger slope (positive or negative) is detected at the EXT TRIGGER
connector.
Audible Monitoring of Jitter or Imbedded Audio
It is often useful to listen to the audio on the digital interface being
measured. This can give a quick confidence check that you are
measuring the signal you think you are measuring. It can also help in
determining if errors being measured correspond to the particular
audible defect detected. If jitter problems are suspected in the interface
being measured, it may be useful to listen to the jitter itself. This can
provide clues to the source of the jitter, and it may help correlate
audible distortions with the underlying jitter interference.
The built-in loudspeaker or stereo headphones (plugged into
System Two Cascade’s front-panel jack) monitor either the imbedded
digital audio signal or the demodulated jitter signal. This selection is
made using the Audio Monitor field on the INTERVU panel. Selecting
Audio Monitor will allow listening to the stereo audio carried on the
interface. Selecting Jitter Signal will allow listening to the jitter signal
that the analysis hardware detects on the interface. The jitter signal
which drives the audio monitor is derived from dedicated hardware
and not from the DSP executing the INTERVU program.
Consequently, the Interface Jitter bandwidth field on the DIO panel
controls the low frequency limit of the audible jitter signal. The upper
bandwidth of the audible jitter is limited to approximately 20 kHz, not
the 100 kHz of the DIO’s real time jitter meter.
8interface
Chapter 8 Serial Digital Interface Testing Panel Controls
Page 8-34 System Two Cascade User’s Manual for APWIN version 2

As with the audible monitor from other DSP programs, the
Headphone/Speaker panel must be set to reproduce audio from the
DSP. On the Headphone/Speaker Panel, select Stereo and the DSP
Monitor selection or Mono and either DSP Monitor A or DSP Monitor
C. When listening to the Audio Signal selection the Stereo Mode will
reproduce the two channel audio signal on the interface. Using DSP
Monitor A or C will allow selection of either channel individually.
When listening to the Jitter Signal either mono or stereo modes may
be used, since the jitter signal is mono.
Whether the Headphone/Speaker output is used or not, the two
DSP Monitor BNC connectors will carry the selected signals. These
may be used to drive external analysis equipment or an external sound
reproduction system.
Windows for FFT Analysis
INTERVU has the several windowing functions available. These
are Blackman-Harris, Hann, Flat-Top, Equiripple, and None. The
Blackman-Harris window provides a good trade-off between the
window’s ability to separate closely spaced spectral peaks and its
ability to discriminate between moderately spaced spectral peaks that
are significantly different in amplitude. There can be as much as 0.8
dB of error in the amplitude measurement, depending on whether the
tone being measured is centered in the window. The Flat-Top window
provides measurements accurate to a few hundredths of a dB for any
spectral peak but sacrifices selectivity for closely spaced tones. Note
that the amplitude calibration for FFT spectrum analysis of jitter is in
terms of the RMS value of the jitter signal. Thus, a 1 kHz sinewave
jitter signal measured at 10 nanoseconds peak on the DIO panel and
displayed as a waveform of 20 nanoseconds peak-to-peak in
waveform display mode will have an FFT peak at 1 kHz of about 7
nanoseconds (RMS = 0.707 *peak).
General purpose spectrum analysis applications, such as displaying
the interface signal spectrum, can use the Blackman-Harris window.
When making fft based amplitude measurements of a discrete
frequency jitter component the Flat-Top window should be used. See
the discussion of FFT windows in the FFT-Based DSP Program
8interface
Panel Controls Chapter 8 Serial Digital Interface Testing
System Two Cascade User’s Manual for APWIN version 2 Page 8-35

Chapter for more information on the window shapes and their
trade-offs.
Averages
INTERVU allows averaging the results of multiple acquisitions and
FFTs in order to reduce the variance of noise and make coherent
signals stand out more clearly. The Averages field of the INTERVU
panel selects the number of data sets to be averaged. Selections from
2 to 128 are available for averaging. A selection of “1” causes no
averaging to take place.
Digital References
The Freq. value serves as the reference for relative frequency units
used in the Intervu program. Relative frequency units are ones for
which the PC computes a new value from the original frequency value
and the reference value. These are useful for displaying the spectra
relative to the interface sample rate or relative to the jitter frequency.
There are several choices of relative frequency units in APWIN
software, including F/R, dHz, %Hz, octs, decs, d% and dPPM. These
are available anytime the Sweep Source parameter is set to
Intervu.Freq or one of the Data displays is set to Intervu.Frequency.
For a complete discussion of these units and their definition see page
19-6 of this Users Manual.
Example INTERVU Tests
The following sections describe the necessary Sweep panel and
Digital Analyzer panel setups for each of the tests that INTERVU can
perform. Each refers to an example test furnished with System Two
Cascade:
§FFT Spectrum Analysis of Interface Signal
§Waveform Display of Interface Signal
§FFT Spectrum Analysis of Jitter Signal
§Waveform Display of Jitter Signal
8interface
Chapter 8 Serial Digital Interface Testing Panel Controls
Page 8-36 System Two Cascade User’s Manual for APWIN version 2

§Eye Patterns
§Interface Signal Probability vs. Pulse Width (Histogram)
§Interface Signal Rate Probability (Histogram)
§Interface Signal Probability vs. Amplitude (Histogram)
§Jitter Probability vs. Amplitude (Histogram)
Unless instructed otherwise, the installation software will place
these examples in the APWIN\S2CASCADE\PROCEDURES\INTERVU
directory. When loading one of these tests, this directory may be
found using the browser. All of these tests use the Gen Mon input
selection since they demonstrate the measurement of signals generated
by the System Two Cascade. To use these samples for actual
measurements on a DUT the Input Format on the Digital I/O panel
must be changed to XLR, BNC or Optical, as appropriate. Tests
similar to many of these designed for actual measurements will be
found in the C:\APWIN\S2CASCADE\DIOANALYZER directory.
FFT Spectrum Analysis of the Interface Signal
INTERVU can display an FFT spectrum analysis of the serial digital
interface signal from DC to approximately 30 MHz.
DIO INTERFACE FFT.AT2C, supplied with System Two Cascade
software, is an example of this capability. Intervu.Freq is selected as
Source 1, typically with a Start value of zero Hz and a Stop value of
about 30 MHz. Intervu.Amplitude is selected as Data 1, typically using
Volts or dBV as the vertical unit. A typical vertical range is from about
100 mV to 100 µV (-20 dBV to -80 dBV). The spectrum is typical of a
pulse train. The first spectral minimum occurs at a frequency that is
the reciprocal of one Unit Interval (UI) at the sample rate in use. For
example, with a 48 kHz sample rate one UI is approximately 163
nanoseconds and the first spectral null is at about 6.13 MHz.
8interface
Panel Controls Chapter 8 Serial Digital Interface Testing
System Two Cascade User’s Manual for APWIN version 2 Page 8-37

The interface signal spectrum is particularly useful in showing
bandwidth reduction through long or poor digital interface cables, by
comparing the spectrum via a short connection with the spectrum
through the long cable. The effect of slowed rise and fall times and the
cable simulation of the Digital Input-Output panel are also quite
evident in a spectrum analysis of the signal. The occupied bandwidth
of an externally-furnished digital interface signal can be measured in
this mode.
Waveform Display of the Interface Signal
INTERVU can display the actual interface signal waveform.
INTFCWAV.AT2, supplied with System Two Cascade software, is an
example of this capability. Intervu.Time is selected as Source 1 while
Intervu.Amplitude is selected as Data 1. The acquisition buffer length
is 19.66 milliseconds, so any portion of the signal between zero and
this value may be viewed except when a Pre-Trigger selection was used
to acquire data. If Pre-Trigger is used, the data all precedes the trigger
point and thus may be viewed with negative values of Start and Stop
time between 19 milliseconds and zero.
Figure 8-8 FFT Spectrum Analysis of Serial Interface Signal (48 kHz Rate)
8interface
Chapter 8 Serial Digital Interface Testing Panel Controls
Page 8-38 System Two Cascade User’s Manual for APWIN version 2

The Trigger source selection on the INTERVU panel is important
when viewing the interface signal waveform. The Received Preamble
and Transmitted Preamble trigger selections cause triggering at the start
of a received or transmitted (respectively) subframe. A span between
Start and Stop on the order of 100 nanoseconds to a few
microseconds permits viewing pulse aberrations and rise and fall times.
A span of about 25 or 35 microseconds displays one frame consisting
of two subframes, each consisting of a preamble, audio data, and
VUCP bits and permits viewing the one UI, two UI, and three UI pulses
of the interface. A frame is 20.8 microseconds long at a 48 kHz
sample rate and 31.2 microseconds at a 32 kHz rate. Use of a
Transmitted Preamble trigger selection permits measurement of time
delay through the digital device or system under test. The Receive
Block trigger selection triggers at the start of each 192-frame block
across which the Channel Status (C) bits are accumulated.
FFT Spectrum Analysis of the Jitter Signal
INTERVU can perform an FFT spectrum analysis of the jitter signal
demodulated from the digital interface input signal. When excessive
jitter has been determined to be a problem, spectrum analysis of the
jitter signal is a powerful tool in locating the probable source. For
Figure 8-9 Interface Waveform. Y Preamble (3 UI-2 UI-1 UI-2 UI) Followed by Six
Data Cells (0,0,1,1,1,0)
8interface
Panel Controls Chapter 8 Serial Digital Interface Testing
System Two Cascade User’s Manual for APWIN version 2 Page 8-39

example, a strong spectral component near 15.7 kHz can be produced
by a video monitor horizontal sweep signal coupling into digital audio
cables and causing jitter.
JITTFFTI.AT2, supplied with System Two Cascade software, is an
example of this capability. Intervu.Freq is selected as Source 1. The
Start and Stop values can be anything between zero and 1.53 MHz.
Intervu.Jitter(sec) is selected as Data 1, so the jitter will be measured in
seconds. For a jitter display in Unit Intervals (UI), select
Intervu.Jitter(UI) as the instrument at Data 1. Either UI or dBUI
(decibels relative to 1.00 UI) may then be selected as units. The graph
Top value selected depends upon the magnitude of jitter being
measured, with values from five to twenty nanoseconds being typical
of many devices. Note that calibration is in terms of RMS values,
contrasting with the peak values shown on the DIO panel jitter meter
and generator.
The All Bits selection in the Jitter Detection field provides the
maximum analysis frequency range of approximately 1.5 MHz. If
Stable Bits is used, the upper frequency limit is reduced by 4:1, to
about 380 kHz. If Preambles is the Jitter Detection setting, the
bandwidth is reduced by 32:1 from the All Bits case, resulting in about
48 kHz bandwidth. Stable bits and Preambles will result in the lowest
residual measurement jitter. Stable bits will be sensitive to all sources
Figure 8-10 FFT Spectrum Analysis of Jitter Signal (100 kHz Lowpass Random
Noise from System Two Jitter Generator)
8interface
Chapter 8 Serial Digital Interface Testing Panel Controls
Page 8-40 System Two Cascade User’s Manual for APWIN version 2

of jitter in a typical system, including jitter induced on an interconnect
cable. Preambles will be relatively immune to cable effects and will be
dominated by jitter in the source.
When jitter signals below 120 kHz are being studied, use of the
FFT digital analyzer program with the Jitter Signal source will provide
superior frequency resolution compared to INTERVU. FFT has an
upper frequency limit of at least 120 kHz with the HiBW A/D and at
least 30 kHz with the HiRes A/D compared to the 1.5 MHz jitter signal
bandwidth of INTERVU with the All Bits jitter detection mode, but far
better frequency resolution. Jitter signal selection with FFT is discussed
in the FFT-Based DSP Program chapter of the users manual. Jitter
frequency components down into picosecond ranges can be resolved
by spectrum analysis.
Waveform Display of the Jitter Signal
INTERVU can display the waveform of the jitter on the digital
interface signal connected to System Two Cascade’s digital input.
When excessive jitter has been determined to be a problem, waveform
display of the jitter signal is a powerful tool in locating the probable
source. JITTWAVI.AT2, supplied with System Two Cascade software,
is an example of this capability. Intervu.Jitter(sec) is selected as Data 1,
so the jitter will be plotted in seconds. For a jitter display in Unit
Intervals (UI), select Intervu.Jitter(UI) as the instrument at Data 1. UI,
rather than dBUI (decibels relative to 1.00 UI) should be selected as
units for waveform display. Intervu.Time is selected as Source 1. The
Start and Stop values may be set to any values between zero and
about 19 milliseconds to best display the jitter signal. If Error Trigger
or External Pre-Trigger selections are used the data will be between
zero and negative 19 ms.
8interface
Panel Controls Chapter 8 Serial Digital Interface Testing
System Two Cascade User’s Manual for APWIN version 2 Page 8-41

The graph Top and Bottom values depend upon the magnitude of
jitter signal being displayed, with values from five to twenty
nanoseconds being typical of many devices. One UI (Unit Interval) of
jitter corresponds to peak values near 200 nanoseconds at the 44.1
kHz and 48 kHz rates. When comparing waveform displays of jitter
signals to the DIO panel jitter meter readings, note that with v1.50a
and later versions of APWIN, the DIO panel meter is calibrated in peak
terms, not peak-to-peak. By selecting a narrow span (a few
microseconds) between start and stop times, it is possible to look at the
jitter magnitude and polarity cell by cell. In this mode, it is also useful
to plot the interface waveform (Intervu.Ampl) as Data 2, in order to
see possible relationships between jitter magnitude and the location in
the subframe (preamble vs. data).
The filter algorithm used for the Amplitude vs. Time “Interpolate”
setting requires seven samples of input signal before displaying an
output. This may make the jitter vs. time display show zeros for the
first few microseconds. The amount of data zeroed depends on the
Jitter Detection selection. Stable Bits will result in half a frame (10
µsec at 48 kHz) being zero. All Bits will zero 1/8 of a frame (2.5 µsec
at 48 kHz) and Preambles will zero 3 ½ frames (70 µsec at 48 kHz).
Since jitter is typically plotted over a time scale of several milliseconds
this is not typically a problem. However, it may be misleading when
Figure 8-11 Jitter Waveform (10 kHz Sinewave from DIO Jitter Generator)
8interface
Chapter 8 Serial Digital Interface Testing Panel Controls
Page 8-42 System Two Cascade User’s Manual for APWIN version 2

initially setting up a jitter vs. time display if the time scale is
inadvertently set too short.
Eye Patterns
A traditional eye pattern is a time domain (oscilloscope view) of a
serial digital signal, usually triggered at the cell rate (every second Unit
Interval) of the signal. Eye patterns were originally viewed with analog
oscilloscopes. The relatively high trigger rate and the persistence of the
oscilloscope CRT resulted in an overlaid view of hundreds or
thousands of data cells. Due to the bi-phase nature of the signal, an
approximately equal number of positive-going and negative-going
transitions are then visible. The appearance of the overlaid patterns is
somewhat like an eye if the horizontal time span is about one Unit
Interval.
The eye pattern gives a quick view of the quality of a serial digital
signal. Normal mode noise on the signal causes vertical expansion of
the area covered by successive cells, reducing the height of the
opening of the “eye”. Jitter on the signal causes horizontal expansion
of the area covered by successive cells, reducing the width of the eye
opening. Smaller eye openings show increased risk that the digital
Figure 8-12 Eye Pattern (48 kHz Rate)
8interface
Panel Controls Chapter 8 Serial Digital Interface Testing
System Two Cascade User’s Manual for APWIN version 2 Page 8-43

interface receiver will mistake a high voltage for low, or vice-versa,
producing errors in the signal. The AES3 specification calls for a
minimum eye opening of 200 millivolts vertically by 1/2 UI horizontally.
The INTERVU analysis program and the DSP process a long
record of consecutive data cells (about 120,000 Unit Intervals at a 48
kHz sample rate) to produce a graphic display equivalent to the inside
of the eye pattern on an analog oscilloscope. EYEPATRN.AT2,
supplied with System Two Cascade software, is an example of this
capability.
In the Amplitude vs. Time field on the Digital Analyzer panel, the
Eye Pattern choice is selected. Intervu.Time is selected at Source 1,
with a Start time of zero and a Stop time of one Unit Interval (about
81 nanoseconds at a 96 kHz sample rate, 162 nanoseconds at 48 kHz,
about 177 nanoseconds at 44.1 kHz, about 244 nanoseconds at 32
kHz sample rate). Intervu.Upper Eye Opening is selected at Data 1
and Intervu.Lower Eye Opening is selected at Data 3. The Eye
Opening selections will not be available in the Browser unless Eye
Pattern is selected in the Amplitude vs. Time field on the Digital
Analyzer panel. Using Data 3 rather than Data 2 causes both upper
and lower opening to be controlled by the Data 1 graph top and
bottom selections and the Optimize feature to work properly. Typically,
the graph legend is used to select the same color for Data 1 and Data
3, since the two traces together form a complete eye pattern.
Acceptance limits may be created for an eye pattern test.
48K-EYE.ADL is furnished as an example limit file for use at the 48
kHz sample rate, using the AES3 specification limits.
Resolution and processing speed for eye patterns are controlled by
the Source 1 Steps parameter on the Sweep panel. Fastest operation
and the poorest time resolution will result from Steps values up to and
including 127. Time resolution is improved 2:1 with Steps values
between 128 and 255, but the software will take longer to compute the
eye pattern. It is improved 2:1 again with Steps values above 256, at
the expense of still slower display updates. Most applications are well
served with Steps values of 255.
8interface
Chapter 8 Serial Digital Interface Testing Panel Controls
Page 8-44 System Two Cascade User’s Manual for APWIN version 2

Interface Signal Pulse Width Histograms
INTERVU is capable of performing statistical analysis of several
characteristics of the digital interface signal and displaying the results in
histogram format. WIDTPROB.AT2, supplied with System Two
Cascade software, displays the probability of various values of
interface signal pulse width. Source 1 is selected as Intervu.Time, with
the Start time at zero and the Stop time at a value corresponding to
four Unit Intervals. Intervu.Probability is selected as Data 1. A
logarithmic vertical scale is useful, with values on the order of 10% for
graph Top and 0.01% for graph bottom. The Peak Values mode of
Amplitude vs. Time Processing should be used.
With no impairment of the interface signal, the resulting histogram
will consist essentially of three vertical spikes at the one UI, two UI, and
three UI points on the horizontal axis. The height of each UI spike
shows the probability of pulse widths of that value occurring. For
typical audio data, the one UI and two UI spikes will be approximately
equal, indicating approximately equal numbers of one and two
UI-wide pulses (logical ones and zeros in the imbedded audio data).
The three UI spike is significantly shorter (lower probability) since
pulses of that width occur only in the preamble. Impaired rise and fall
time and/or interfering noise will cause each spike to become wider, at
correspondingly lower probability for any specific pulse width value.
Figure 8-13 Interface Pulse Width (Interface Timing) Probability, 48 kHz Rate
8interface
Panel Controls Chapter 8 Serial Digital Interface Testing
System Two Cascade User’s Manual for APWIN version 2 Page 8-45

The displayed time resolution of the pulse width histogram
depends upon the span between the Source 1 Start and Stop values
and the Source 1 Steps value. Histograms are computed in the
hardware DSP module and divided into 8,192 bins. The accumulated
counts across adjacent groups of bins corresponding to the Source 1
step size are then added into “sub-totals”, sent to the host computer,
and plotted by APWIN.
Interface Signal Rate Histograms
INTERVU can “invert” the pulse width histogram described above
to obtain a “bit-rate” histogram. RATEPROB.AT2, supplied with
System Two Cascade software, displays the probability of occurrence
of the various instantaneous frequency values of the interface
waveform. The time between each successive pair of zero crossings of
the interface signal is measured and these times are sorted into bins
depending upon their value. RATEPROB.AT2 shows three “spikes”,
corresponding to the frequency equivalents of the three UI, two UI,
and one UI pulses that make up the signal. At a 48 kHz sample rate,
the three UI pulses are equivalent to a frequency of about 2.07 MHz,
the two UI pulses correspond to a frequency of about 3.10 MHz, and
the one UI pulses are equivalent to a frequency of about 6.16 MHz.
Jitter will spread each spike across the nearby spectrum.
Figure 8-14 Interface Rate Probability, 48 kHz Rate
8interface
Chapter 8 Serial Digital Interface Testing Panel Controls
Page 8-46 System Two Cascade User’s Manual for APWIN version 2

Interface Signal Amplitude Histogram
When characterizing the squareness of a digital signal it is often
convenient to view a histogram of the signal amplitude.
AMPLPROB.AT2, supplied with System Two Cascade software, is an
example. Source 1 is selected as Intervu.Ampl, with a negative Start
value somewhat greater than the maximum expected signal negative
peak value and a symmetrical positive value for the Stop amplitude.
Intervu.Probability is selected as Data 1. A graph Top value of about
20% and Bottom value of zero with a linear scale is generally useful.
With no impairment of the interface signal, the resulting histogram
will consist essentially of two vertical spikes. One is located at
approximately the signal negative peak value and the other at the
positive peak value. If the interface signal pulse top and bottom are
clean and level (no tilt or aberrations), the spikes will be narrow and of
high probability values. Slower rise and fall times cause each spike to
broaden in the direction of zero volts. Normal mode noise causes
broadening of each spike to both lower and higher amplitude values.
If these impairments are severe enough, the two spikes will merge into
a low probability “lump” spread across the peak-to-peak voltage range
of the signal.
Figure 8-15 Probability vs Amplitude (5 V p-p Interface Signal)
8interface
Panel Controls Chapter 8 Serial Digital Interface Testing
System Two Cascade User’s Manual for APWIN version 2 Page 8-47

Jitter Histograms
Another of the many statistical analyses performed by INTERVU
are histograms of the Jitter signal. JITTPROB.AT2, supplied with
System Two Cascade software, displays the probability distribution of
the jitter signal. Intervu.Probability is selected as Data 1 and Source 1
is set to Intervu.Jitter. The Start time should be set to a negative value
somewhat greater than the maximum expected peak jitter value and
the Stop time at a symmetrical positive value. Good initial values are
-50 ns for the Sweep Start and +50 ns for the Sweep Stop. If the data
is concentrated in the center of the screen these values can be reduced.
If it extends past the left and right graph edges they can be increased.
When comparing histograms to the DIO panel jitter meter, remember
that the DIO panel meter (and generator) calibration are in terms of
peak values, starting with v1.50a of APWIN software. The graph Top
value may be in the range of a few percent up to 50% and the graph
Bottom value will normally be set at zero for linear displays.
The range of possible jitter values between the peak positive and
peak negative jitter values in the current acquisition is divided into 256
“bins” by INTERVU, with the jitter of each data cell logged into the bin
of corresponding value. The probability axis then displays, for each
acquisition of the interface signal, the percentage of the total jitter
measurements falling into each bin. If the span from Source 1 Start to
Figure 8-16 Jitter Probability
8interface
Chapter 8 Serial Digital Interface Testing Panel Controls
Page 8-48 System Two Cascade User’s Manual for APWIN version 2

Stop and the Source 1 Steps value produce fewer graphed data points
than the 256 bins established by INTERVU, the DSP will sum the
values across ranges of adjacent bins and send the summed values to
APWIN software to be plotted.
The width of the histogram represents the peak to peak jitter. The
breadth of the display near its midsection is indicative of the average
jitter. A jitter signal with low average jitter will be represented by high
probability of near-zero values. Signals with high average jitter are
represented by values falling into bins farther away from zero.
Squarewave jitter will tend to produce a strong pair of peaks in the
display with a low amplitude area between them. These peaks will be
at the positive and negative peak jitter amplitudes. Sinewave jitter will
also produce a graph with two peaks but the curve between them will
follow a gentle arc, much like the shape of a supported at each end by
poles. Random jitter histograms will vary somewhat from acquisition
to acquisition ( for example when using Sweep Repeat mode), while
jitter dominated by a coherent signal will tend to be more consistent.
Saving and Loading Interface Waveforms
When INTERVU is selected as the DSP analyzer, the File Open
Intervu Waveforms and File Save As Intervu Waveforms menu
commands become available.
The File Open Intervu Waveforms command causes a standard
File Open dialog to be displayed, with controls available to navigate to
any folder. Only files with the extension .AAI (Audio Precision
Acquired Interface waveforms) will be displayed. Selecting an .AAI file
and clicking the Open box causes the file to be downloaded from
computer disk to the Intervu acquisition buffer in the DSP module.
Since these are large (1.5 Mb) files, several seconds will be required for
the download. With the sweep panel set up for the desired display
(eye pattern, interface waveform display, FFT of jitter, histograms,
etc.), pressing ^will cause the downloaded data to be transformed,
processed, and displayed.
When an interface signal has been acquired into Intervu’s
acquisition buffer via the (key or GO button, it may then be saved
to computer disk by the File Save As Intervu Waveforms command. A
8interface
Panel Controls Chapter 8 Serial Digital Interface Testing
System Two Cascade User’s Manual for APWIN version 2 Page 8-49

standard File Save dialog will be displayed, permitting navigation to
any folder. The user must furnish a file name; APWIN will
automatically add the .AAI extension.
Status Bits Panel
The AES/EBU professional and the consumer (sometimes known
as SPDIF or EIAJ) standards for serial audio transmission include
“administrative” data bits in addition to the bits representing the audio
signal. One of the most important administrative bits is the Channel
Status bit (C bit). Status bits are organized across blocks of 192 frames
into 24 status bytes. Status bits are independent between Channels A
and B, although typically they are duplicated on the two channels.
The use and meaning of these status bytes is generally different
between professional and consumer standards. Byte 0 defines, among
other things, whether the bytes are to be interpreted according to the
professional or consumer standard. The Status Bits panel permits
setting the desired channel status information to be transmitted along
with the audio data, and displaying the incoming status bit
information. Status information may be set and displayed in both
high-level English and as hexadecimal numbers. The high-level and
hex settings and displays are both continuously functional, regardless
of which format is used for output control.
The Status Bits panel in the digital I/O versions of System Two
Cascade is continuously available and functional, whether or not a
digital analysis DSP program has been loaded.
To bring the Status Bits panel to the screen:
Figure 8-17 Status Bits Panel, Small
Version
8interface
Chapter 8 Serial Digital Interface Testing Status Bits Panel
Page 8-50 System Two Cascade User’s Manual for APWIN version 2

Mouse: Click on the Status Bits icon on the toolbar or select
Panels Status Bits via the menu bar
Keyboard: Type Apu (for Panels statUs bits) or Cb.
The Status Bits Panel may be displayed in small and large sizes.
The small size version of the panel includes the Mode, Copyright,
Emphasis, Sample Rate, and Category setting and reading fields when
Consumer format status bytes are being transmitted. When
Professional status bytes are transmitted, the small version Status Bits
Figure 8-18 Status Bits Panel, Large Version
8interface
Status Bits Panel Chapter 8 Serial Digital Interface Testing
System Two Cascade User’s Manual for APWIN version 2 Page 8-51

panel includes settings and reading fields for Mode, Emphasis, Sample
Freq, Origin, and Destination. The large version of the panel includes
settings and readings fields for all defined features in the Professional
or Consumer standard. Clicking on the panel icon on the Panels
Toolbar brings up the small version panel. Holding down the Skey
while clicking on the toolbar icon brings up the large version.
The large version of the Status Bits panel is organized into four
sections: high level interpreted Transmit commands (at the left), high
level Receive A (center), high level Receive B (right), and hexadecimal
settings and displays (across the bottom).
Dual Connectors and Status Bits
When System Two Cascade is operating in one of its Dual
Connector modes, the channel A labels refer to the signal on
Connector 1 (left) and the B labels refer to Connector II (right). The
received status bits displayed in Dual Connector mode are the first
subframe from each frame; the second subframe status bits are not
displayed in Dual Connector mode. Transmitted status bits in Dual
lConnector mode are identical in both subframes of each frame.
Transmitted Status Bits Channel Selection
The high level Transmit section of the System Two Cascade Status
Bits panel can simultaneously set the status bytes registers for both
Channels A and B, or can individually make different settings to the A
and B status byte transmit registers while the previous selections
continue to be transmitted on the other channel. To select whether the
high level settings in the Transmit section will apply to channel A, B, or
both, click on the A, B, or A&B button at the top of the Transmit
section.
Selections of status bytes to be transmitted are made either via
“radio buttons” or by clicking a down arrow at the right on a list box
and then selecting the desired information from the list that appears.
The Origin and Destination sections of the Professional status bytes
definition each permit a four-character alphanumeric (ASCII) code to
be transmitted. The characters to be transmitted can be typed directly
into the Origin and Dest. fields in the Transmit section.
8interface
Chapter 8 Serial Digital Interface Testing Status Bits Panel
Page 8-52 System Two Cascade User’s Manual for APWIN version 2

The Local Address and Time-of-Day features are both timer
functions defined in the Professional standard only. As implemented
in System Two Cascade, if the Local Address Auto box is checked,
both the Local Address value transmitted (bytes 14-17) and the Time
of Day value transmitted (bytes 18-21) are continuously increasing
counts, in audio samples, of the elapsed time since the Professional
format of status bytes was selected or the Auto box was checked
(whichever happens later). If the Auto box is not checked, an entry
field for Local Address is displayed to the right of the Auto box. An
entry field for Time of Day is always displayed in the next row. A fixed
number may be typed into either or both of these fields and the E
key pressed. The fixed number entered in each field will be
continuously transmitted in the status bytes.
The four status byte Reliability Flags are defined only in the
Professional (AES/EBU) standard. Each flag is to be set if useful
information is not being transmitted in the corresponding status bytes,
so they really are Unreliability Flags. The first flag describes the validity
of information in status bytes 0-5, the second flag covers bytes 6-11,
the third flag bytes 12-17, and the fourth flag bytes 18-23. Note that
these flags are not indications of the quality of the signal, but are
simply a way for the transmitting device to tell the receiving device
whether or not to pay attention to the information received in each
group of six status bytes.
The AES3 standard defines byte 23 as a CRC (cyclic redundancy
code) byte to assist the receiver in detecting errors in the preceding 23
bytes (0-22) of each channel status block. If the CRC Enable checkbox
is checked, System Two Cascade will automatically compute a CRC
byte based on the contents of the first 23 channel status bytes of each
block and transmit it as byte 23. This is the normal mode of
operation. If it is desired to test the error detection capability of a
receiver, the CRC Enable box may be un-checked and arbitrary values
may then be entered into byte 23 in the hexadecimal transmit field,
using the Ekey to complete the entry.
Received Status Bytes
The center and right sections of the Status Bits panel display, in
high-level English terminology, the received status bytes. Channels A
8interface
Status Bits Panel Chapter 8 Serial Digital Interface Testing
System Two Cascade User’s Manual for APWIN version 2 Page 8-53

and B are displayed independently. The displays are up-dated
approximately four times per second. When the received status byte
code changes between Consumer and Professional, the remainder of
the receive section of the panel will be re-drawn since most definitions
are different between the two standards.
The four channel status byte Reliability Flags show whether the
transmitting device is indicating that the corresponding bytes (bytes 0-5
for the first flag, 6-11 for the second flag, etc.) contain meaningful
information. The transmitting device sets the flag if the corresponding
status bytes are not meaningful, so a lighted indicator in the receive
section indicates that the corresponding status bytes are not useful.
The CRC Valid flag for each channel will light if the received CRC
byte (byte 23) indicates an error in any of the first 23 bytes of the
channel status block.
Hexadecimal Transmit and Receive
The bottom section of the System Two Cascade Status Bits panel
consists of hexadecimal transmit and receive registers for both
channels. The values in either transmit register may be changed by
over-typing the existing values and pressing E. The controls in the
high-level Transmit section above will also change to follow changes in
the hex settings. If the Transmit A&B mode has been selected by the
buttons at the top of the panel, changing hex values in either Transmit
A or B register and pressing Ewill cause the same change to be
made to the opposite register. If either Transmit A or Transmit B mode
is selected at the top of the high-level section, independent changes
may be made in the A and B hex registers. Any such changes will be
echoed in the high-level Transmit section above only if it is set to the
channel currently being changed via hex settings. To change the
hexadecimal Transmit A or Transmit B register settings, click on the
desired transmit field. A vertical character cursor will appear. Use the
horizontal arrow keys to move the cursor to the desired location and
overtype the sections of the entry to be changed. Press Eto make
the change.
8interface
Chapter 8 Serial Digital Interface Testing Status Bits Panel
Page 8-54 System Two Cascade User’s Manual for APWIN version 2

Parallel and Serial Interfaces
In addition to the front panel AES/EBU inputs and outputs, System
Two Cascade can test parallel interface and many serial interface
digital devices via rear connectors. This chapter describes
interconnection of the instrument to such devices.
Parallel Digital Interface
The general purpose parallel ports are multiplexed dual channel,
24-bit linear 2s complement format. They are intended for connecting
to parallel-interfaced A/D and D/A converters or for direct connection
to DSP systems under test. They are also used to connect the
SIA-2322 Serial Interface Adapter (optional accessory) to System Two
Cascade Dual Domain.
Parallel Port General Information
The parallel ports are available on the rear panel of the system.
The input and output each consist of a 50 pin dual row shielded
connector. These connectors have ground pins on most contacts on
the pin 26-50 side, adjacent to the 22 most significant bits on the pin
1-25 side, and are intended to be wired with twisted pairs for each
data bit to maintain optimum waveshape and minimize
Figure 9-1 System Two Cascade DSP Rear Panel
9parallel/serial
System Two Cascade User’s Manual for APWIN version 2 Page 9-1

radio-frequency interference. To reduce the risk of damage it is strongly
recommended that all connections to the parallel ports be made with
power to the System Two Cascade turned off.
There are 24 data lines, a channel select line, and a strobe line.
The remaining pins are grounds, plus one +5 V power line (Vcc in the
table). The table below lists the pinout of both input and output
connectors. Figure 9-7 illustrates the physical orientation of the pins
on the connectors when viewed from the rear of the instrument.
Parallel Input
The parallel input accepts 24-bit data on the data lines and latches
it when the strobe line makes a transition from low to high. The data is
latched into the channel A input when the channel select line is held
low and the strobe makes a transition from low to high. The data is
latched into the channel B input when the channel select line is held
high and the strobe makes a transition from low to high. Latching
DO-D23
CHANNEL
SELECT
STROBE
2
135
4
1 CHANNEL SELECT-TO-STROBE SETUP TIME
2 DATA-TO-STROBE SETUP TIME
3 STROBE PULSE WIDTH
4 STROBE-TO-DATA HOLD TIME
5 STROBE-TO-CHANNEL SELECT HOLD TIME
22 nS MINIMUM
33 nS MINIMUM
100 nS MINIMUM
17 nS MINIMUM
8nSMINIMUM
Figure 9-2 Parallel Input Port, Timing Relationships
9parallel/serial
Chapter 9 Parallel and Serial Interfaces Parallel Digital Interface
Page 9-2 System Two Cascade User’s Manual for APWIN version 2

channel B data also generates an interrupt for the System Two
Cascade, causing it to read both channels of data just written to the
latches. The channel select line must be held either high or low during
the entire time the strobe line is low. A transition on the channel select
line while the strobe line is low will cause an incorrect latch operation.
Figure 9-2 illustrates the correct operation of the parallel input port
and identifies the timing specifications for the operations. Note that
data must always be supplied to Channel B since its latch operation
triggers the DSP to read the data. If a single channel interface is
desired, it must therefore be configured as Channel B and the channel
select line connected to +5V.
All data inputs are TTL level-compatible high speed CMOS inputs.
This allows connection to a wide variety of devices without loading
concerns. The capacitance of each data line is approximately 10
picofarads. There are no termination resistors. If less than 24 bits are
applied to the input, the data must be applied to the most significant
bits and the unused LSB input lines should be connected to ground.
The strobe line and channel select line are TTL level high speed CMOS
inputs.
The channel select and strobe inputs are internally pulled high with
resistors. If the pins are not connected, this will suffice to maintain the
signals high. However, if wires are attached to either of these lines and
bundled into cables with the data lines, there may be sufficient
capacitance and mutual inductance to couple transitions into one or
both inputs, causing mis-operation of the interface. To reduce the
magnitude of this coupling, the channel select and strobe lines should
be driven from a low impedance source. Using twisted pair or
ground-plane ribbon cable may reduce the coupling of data-line
transitions into the strobe or channel-select inputs. However, the
added load capacitance on the data lines may increase the noise
created by data transitions. Placing resistors of from 22 Ohms to 100
Ohms in series with the source outputs will reduce the rise time of
signals and reduce coupling into adjacent lines. On bundled cables
there may be significant inductive coupling between the data lines and
the strobe line. If this occurs, the strobe line may be removed from the
bundle and run separately from the remaining lines. Terminating the
strobe and channel select lines with a resistive pull-up/pull-down
9parallel/serial
Parallel Digital Interface Chapter 9 Parallel and Serial Interfaces
System Two Cascade User’s Manual for APWIN version 2 Page 9-3

network at the connector may reduce the coupling and generally
improve signal integrity. For most applications a 390 Ohm pull-up to
+5V and a 220 Ohm pull-down to ground will present an adequate
load for each line. These two networks may be powered by the +5V
pin on the interface connector and should be mounted on the
connector itself. Proportionately lower resistances may be required
when the cable impedance is significantly lower.
Logic noise on the System Two Cascade ground connections may
induce noise in the analog portions of the circuit being measured if
care is not taken in the connections. This has resulted in some low
level spurious noise observed when measuring oversampling A/D
converters with switched capacitor input circuits. Oversampling A/D
converters which use linear circuits for their loop filters have not shown
similar sensitivity to ground noise, nor have conventional successive
approximation converters. If ground noise effects are suspected, the
grounds of the converter board under test and the System Two
Cascade may be isolated with ferrite beads in the ground conductors
or by opto-isolators in the data link.
If some of the bits (especially the sign bit) are allowed to leak into
the analog signal it will result in odd harmonic distortion (3rd, 5th, 7th,
etc.) in the measured results. Excessive distortion is often a clue to
examine the leakage paths in the device under test.
Parallel Output
Note that dither is also fully operational for the parallel digital
output signal. See the dither section on page 10-21 for details. The
output bits below the dither point are truncated by the DSP.
The output port provides data on the data lines at all times. The
channel select line determines which channel’s data appears on these
lines. The output strobe line causes both channels of data to be
updated, and signals the System Two Cascade processor that another
pair of data words are required. The data is buffered with a two stage
FIFO buffer which guarantees that data will be available when needed
rather than after the processor’s service delay. As long as the
maximum sample rate restriction is obeyed the two-stage buffer will
9parallel/serial
Chapter 9 Parallel and Serial Interfaces Parallel Digital Interface
Page 9-4 System Two Cascade User’s Manual for APWIN version 2

never empty. Figure 9-3 illustrates correct operation of the parallel
output port and identifies timing specifications for the operations.
Note that data may be read from one or both channels, as desired.
However, the typical wiring connection to these ports provides an
automatic strobe operation when the channels are read. If a single
channel output is desired, the port should be configured as Channel B
and the channel select line connected to the +5V supplied on the
interface.
The parallel inputs and outputs may be operated at any sample
rate selectable from the DIO panel. The internal sample clock
generator appears on Transmit Frame Sync BNC on the rear panel. A
256x version of the sample clock appears on the Master Clock Output
BNC on the rear panel. This higher frequency signal may be useful for
5
1
2
3
4
D0-D23
CHANNEL
SELECT
STROBE
1 CHANNEL SELECT-TO-STROBE SETUP TIME
2 CHANNEL SELECT-TO-DATA VALID TIME
3 STROBE PULSE WIDTH
4 STROBE-TO-NEW DATA VALID TIME
5 STROBE-TO-CHANNEL SELECT HOLD TIME
0 nS MIMINUM
39 nS MAXIMUM
100 nS MINIMUM
70 nS MAXIMUM
0 nS MINIMUM
Figure 9-3 Parallel Output Port, Timing Relationships
9parallel/serial
Parallel Digital Interface Chapter 9 Parallel and Serial Interfaces
System Two Cascade User’s Manual for APWIN version 2 Page 9-5

clocking oversampling filters, delta-sigma converters, de-glitchers or
similar circuits on the device under test.
There is no limitation that the input and output sample rates be
exactly the same or synchronous. However, it is assumed that the
sample data pairs are read and written at a constant sample rate. The
small FIFO buffers will allow sample jitter in the input and output
operations of as much as 3/4 of a sample period.
The strobe line and channel select line are TTL level high speed
CMOS inputs. All outputs are CMOS with 50 Ohm build-out
resistances and rise time limiting networks in series. This allows
connection to a wide variety of devices without loading concerns. If
less than 24 bits are needed, the most significant bits should be used
and the unused LSB lines must be left unconnected.
The channel select and strobe inputs are internally pulled high with
resistors. If the pins are not connected, this will suffice to maintain the
signals high. However, if wires are attached to either of these lines and
bundled into cables with the data lines, there may be sufficient
capacitance and mutual inductance to couple transitions into one or
both inputs, causing mis-operation of the interface. To reduce the
magnitude of this coupling, the channel select and strobe lines should
be driven from a low impedance source. Using twisted pair or
ground-plane ribbon cable may reduce the coupling of data-line
transitions into the strobe or channel-select inputs. However, the
added load capacitance on the data lines may increase the noise
created by data transitions. On bundled cables there may be
significant inductive coupling between the data lines and the strobe
line. If this occurs, the strobe line may be removed from the bundle
and run separately from the remaining lines. Terminating the strobe
and channel select lines with a resistive pull-up/pull-down network at
25232119171513119753124681012141618202224
33 31 29 27 262830324950 48 47 45 37 36 35 34383944 40414346 42
Figure 9-4 Parallel Input and Output Connectors
9parallel/serial
Chapter 9 Parallel and Serial Interfaces Parallel Digital Interface
Page 9-6 System Two Cascade User’s Manual for APWIN version 2

the connector may reduce the coupling and generally improve signal
integrity. For most applications a 390 Ohm pull-up to +5V and a 220
Ohm pull-down to ground will present an adequate load for each line.
These two networks may be powered by the +5V pin on the interface
connector and should be mounted on the connector itself.
Proportionately lower resistances may be required when the cable
impedance is significantly lower.
Parallel Interface Connector Pin Assignments
Pin # Function Pin # Function
1 Channel 26 Vcc
2 Strobe 27 Ground
3 Bit 1 28 Bit 0
4 Bit 2 29 Ground
5 Bit 3 30 Ground
6 Bit 4 31 Ground
7 Bit 5 32 Ground
8 Bit 6 33 Ground
9 Bit 7 34 Ground
10 Bit8 35 Ground
11 Bit 9 36 Ground
12 Bit 10 37 Ground
13 Bit 11 38 Ground
14 Bit 12 39 Ground
15 Bit 13 40 Ground
16 Bit 14 41 Ground
17 Bit 15 42 Ground
18 Bit 16 43 Ground
19 Bit 17 44 Ground
20 Bit 18 45 Ground
21 Bit 19 46 Ground
22 Bit 20 47 Ground
23 Bit 21 48 Ground
24 Bit 22 49 Ground
25 Bit 23 (MSB) 50 Ground
The +5V power line provided on the connectors is intended only
to be used to tie unused data or control inputs high or to power
9parallel/serial
Parallel Digital Interface Chapter 9 Parallel and Serial Interfaces
System Two Cascade User’s Manual for APWIN version 2 Page 9-7

termination networks if necessary. The power supply of the System
Two Cascade has not been designed to source current to
customer-supplied devices.
Receive Frame Sync BNC
This output connector carries a square wave at the sample rate of
the front panel AES/EBU or Consumer input signal. This allows
triggering an oscilloscope off the received data words to view the
waveform being received. Channel A or channel B of the interface
may be selected by the trigger slope control of the oscilloscope.
Transmit Frame Sync BNC
The internal sample rate clock signal is available at the Transmit
Frame Sync BNC. This allows triggering an oscilloscope off the
transmitted data words to view the waveform being transmitted.
Channel A or channel B of the interface may be selected by the trigger
slope control of the oscilloscope. When System Two Cascade’s output
sample rate is slaved to an external reference, the Transmit Frame Sync
signal will be slaved to the applied reference. This signal is also used
by the SIA-2322 and connects to it with a short BNC cable. This signal
may be inverted via the “Invert Frame Sync” checkbox on the
Sync/Ref panel.
Master Clock Output BNC
The Master Clock Output BNC connector on the rear of System
Two Cascade Dual Domain carries a clock operating at either 256
times, 512 times, or 1024 times the Output Sample Rate (OSR). At
Output Sample Rates below 13.5 kHz, the 1024 times ratio applies. At
sample rates between 13.5 kHz and 27 kHz, the Master Clock Output
signal is at 512 times the OSR. At sample rates above 27 kHz, the
Master Clock signal is at 256 times OSR. Thus, for example, at a 12
kHz, 24 kHz, or 48 kHz sample rate this signal will be a squarewave at
12.288 MHz. The Master Clock signal is at 11.2896 Mhz with a 44.1
kHz sample rate and 24.576 Mhz at a 96 kHz sample rate.
A checkbox on the Sync/Ref panel can be set to determine whether
this signal is jittered or not when jitter injection is selected on the DIO
Panel. Adding jitter to this clock can be a useful test of D/A converters.
9parallel/serial
Chapter 9 Parallel and Serial Interfaces Parallel Digital Interface
Page 9-8 System Two Cascade User’s Manual for APWIN version 2

Connecting this clock signal to the clock input of the SIA-2322 Serial
Interface Adaptor and checking the “Jitter Clock Outputs” box on the
Sync/Ref panel will pass that jitter on to the serial interface device
being driven by the SIA-2322.
Trigger Out BNC
The specific function of this connector will depend on the DSP
program in use. If any function is implemented by a program it will be
described in the particular DSP program chapter. This output is a 5
Volt CMOS/TTL compatible signal with a 50 Ohm source impedance.
SIA-2322 Serial Interface Adaptor
An accessory unit, the SIA-2322, is available to greatly simplify
connection of serial output digital devices other than AES/EBU and
SPDIF/EIAJ to System Two Cascade Dual Domain. The SIA-2322
permits selection of a wide variety of serial formats of both one and
two channels with from 8 to 24 bits to be interfaced simply by setting
front-panel switches on the SIA-2322. MSB-first and LSB-first data
can be used with a variety of word-strobe positions, in either TTL or
CMOS logic families. Contact Audio Precision or your Audio Precision
International Distributor for more information on the SIA-2322.
9parallel/serial
SIA-2322 Serial Interface Adaptor Chapter 9 Parallel and Serial Interfaces
System Two Cascade User’s Manual for APWIN version 2 Page 9-9

9parallel/serial
Chapter 9 Parallel and Serial Interfaces SIA-2322 Serial Interface Adaptor
Page 9-10 System Two Cascade User’s Manual for APWIN version 2

Digital Generator
The digital generator is the only source of signals for the digital
domain outputs of the SYS-2500 and SYS-2522, and provides output
only at the digital output connectors. The digital generator always
operates at the Output Sample Rate (OSR) set on the DIO panel. For
information on DSP-generated signals in the analog domain, see the
“(D/A)” waveform selections of the analog generator in the Analog
Generator chapter. To bring the Digital Generator panel to the screen:
Mouse: click on the Digital Generator icon on the Panels
Toolbar
or
Select Panels Digital Generator via the menu bar
Keyboard: Type Apn (for Panels digital geNerator), or
Cd.
The Digital Generator panel may be displayed in two sizes. The
smaller version (displayed when the panel is first brought to the screen)
shows only the most important controls—waveform selection,
frequency, secondary frequency parameters and amplitude ratio
Figure 10-1 Digital Generator Panel,
Small Version
10 dig gen
System Two Cascade User’s Manual for APWIN version 2 Page 10-1

control for certain waveforms, the channel select and invert controls,
track A (B follows A), output on/off button, and channel amplitude
controls. The larger version shows these same controls plus the
Post-equalization amplitudes, EQ Curve selection button, Dither Type
field, and reference values for scaling digital full scale to analog domain
Volts plus dBr and relative frequency units. Clicking on the panel icon
on the Panels Toolbar brings up the small version panel. Holding
down the Skey while clicking on the toolbar icon brings up the
large version. To switch between the small and large panels:
Mouse: Double-click anywhere in the panel title bar, or click on the
middle of the three icons at the top right of the panel , in the control
bar.
Keyboard: Press the CY or CZ keys.
The System Two Digital Generator is independent from the Digital
Analyzer and operates even if no digital analyzer has been selected. It
is also independent from the status bytes and digital i/o panels. Digital
Generator capability and the DSP-generated analog waveform
capability are independent with the exception of Arbitrary Waveforms.
Figure 10-2 Digital Generator Panel,
Large Version
10 dig gen
Chapter 10 Digital Generator
Page 10-2 System Two Cascade User’s Manual for APWIN version 2

Digital Generator Waveform Selection
The output waveform from the digital generator is determined by
the setting of two waveform fields at the top of the panel. A primary
waveform selection is made in the left-hand (Wfm) field. Depending
upon the primary field selection, a number of subsidiary choices are
then available in the right-hand field. Figure 10-3 shows the
waveforms available from the digital generator.
Note that digital generator waveforms and the DSP-generated analog
generator waveforms (those with “(D/A)” as part of their primary field
description) are totally independent with the exception of the Arbitrary
Waveform selection. For example, the digital generator may be
Digital Generator Primary
Waveform Selections
Secondary Waveform
Selections for each
Primary Waveform
Figure 10-3 Digital Generator Waveform Selections
10 dig gen
Digital Generator Waveform Selection Chapter 10 Digital Generator
System Two Cascade User’s Manual for APWIN version 2 Page 10-3

creating a Stereo Sine waveform at the digital output while a
DSP-generated, D/A-converted Sine, IMD, MLS, or Arbitrary
Waveform is sent to the analog generator outputs.
To change waveforms:
Mouse: Click on the down arrow at the right of the box to display
a list of available waveforms. Click on the name of the desired
waveform to select it.
Keyboard: Shift the focus to the Digital Generator panel, if
necessary, with the CT keys. Select the desired Wfm field with
the Tkey (moves selection downwards) or ST keys (moves
selection upwards). Press the Ykey to display the list. Use the YZ
keys to move the waveform selection indication up or down the list.
When the desired waveform is selected, press E.
Sine Waveforms
The secondary selections available with Sine waveform are
Normal, Burst, Var Phase, Stereo, Dual, Sine + Offset, EQ Sine, and
Shaped Burst.
Sine Normal
The Sine Normal waveform is the standard waveform for most
audio testing. Frequency coverage is from 10 Hz to 47% of the sample
rate (22.56 kHz at a 48 kHz sample rate).
Sine Burst
The sine burst waveform switches periodically between the normal,
calibrated generator sinewave amplitude and a lower amplitude.
Switching between the higher and lower levels always occurs at a
positive-going zero crossing, thus there will always be an integer
number of complete cycles in the burst. The duration and repetition
rate of the burst are controllable, as is the lower amplitude.
10 dig gen
Chapter 10 Digital Generator Digital Generator Waveform Selection
Page 10-4 System Two Cascade User’s Manual for APWIN version 2

Burst Control
The burst control area of the Digital Generator panel consists of
three additional fields labeled Burst On, Interval, and Low Level. The
maximum Burst length is 65,535 cycles of sinewave. The Burst On
time may be set in cycles or seconds. Interval is the time from the
beginning of one burst to the beginning of the next burst, not the time
between the end of one burst and the beginning of the next. The
maximum burst Interval is 65,536 cycles of sinewave. Interval may be
set in cycles or seconds. The amplitude of signal between bursts is
controlled by the Low Level parameter. The Low Level value is
relative to the Burst “on” level, which is the calibrated steady-state level
controlled by the Amplitude field. The Low Level (low level) line
controls the amplitude of the generator output between bursts. The
Low Level amplitude may be set in any of four units:
§%lower level expressed as a percentage of calibrated level
§dB lower level in decibels relative to calibrated level
§X/Y ratio of lower level (X) to calibrated level (Y)
§PPM lower level in Parts Per Million of calibrated level value
The lower level amplitude may equal the upper level amplitude, in
which case no burst effect will be visible. At large amplitude ratios, the
amplitude resolution of the lower level becomes poorer. The display
will show the actual available resolution steps, rather than the entered
value. The lower level is limited to -120 dB.
Sine Shaped Burst
A shaped burst, like a normal burst, consists of the sinewave
frequency selected in the Frequency field, duration set in the Burst On
field, and interval between the start of consecutive bursts as selected in
the Interval field. The shaped burst differs in that the envelope of its
amplitude follows a raised cosine shape rather than the rectangular
shape of the normal burst; see Figure 10-4. The shaped burst energy
is contained within a narrower spectrum around the sinewave
frequency than the normal, rectangular burst. There is no lower level
control with Shaped Burst.
10 dig gen
Digital Generator Waveform Selection Chapter 10 Digital Generator
System Two Cascade User’s Manual for APWIN version 2 Page 10-5

Sine Var Phase
This selection produces the specified frequency at both Channel A
and B outputs, with the phase of the Channel B output variable from
-180 to +179.9 degrees with respect to the Channel A output as
controlled by the Phase field.
Sine Stereo
This waveform selection produces independent sinewaves on
Channel A and Channel B. The Frequency field sets the frequency of
the Channel A signal and the Frequency 2 field sets the frequency of
the Channel B signal. Their amplitudes are independently set by the
two Amplitude fields unless the Track A box is checked, in which case
the amplitudes are equal and controlled by the Channel A Amplitude
field.
Sine Dual
This selection produces two independent sinewaves, both of which
are sent to both output channels. The Frequency and Frequency 2
fields permit each sinewave to be set independently in the range of 10
Hz to 47% of sample rate. The Dual Ampl Ratio field allows the user
Figure 10-4 Shaped Burst of 1 kHz Frequency, 30 Cycles Duration
10 dig gen
Chapter 10 Digital Generator Digital Generator Waveform Selection
Page 10-6 System Two Cascade User’s Manual for APWIN version 2

to set the amplitude by which the Frequency 2 field signal will be
attentuated with respect to the amplitude of the Frequency field signal.
The Sine Dual signal is particularly useful as a calibration signal for
digital domain harmonic distortion and FFT analyzers, where the
Frequency signal at reference amplitude represents the fundamental
signal. The Frequency 2 field sinewave is set to any desired harmonic
of the Frequency field “fundamental”, at an amplitude to represent any
desired distortion level. For example, Frequency at 1 kHz and
Frequency 2 at 3 kHz with a Dual Amp ratio of -40.0 dB (1%)
furnishes a 1 kHz signal with third harmonic distortion of 1.0%.
Sine + Offset
A sinewave from 10 Hz to 47% of the sample rate is combined
with a digital DC signal (same as the Special Constant Value
waveform. The sinewave amplitude is set, as usual, in the Amplitude
field or fields. The DC signal amplitude, with a positive or negative
value, is set in the Offset field. The total of the sinewave and DC
amplitudes may not exceed positive or negative full scale. Thus, if the
sinewave amplitude is zero the Offset value may be set anywhere in
the range between -1.0 and +1.0 FS. If the sinewave amplitude is at
full scale, the Offset must be zero. Warning messages will be displayed
if entries are made into either Amplitude or Offset fields which would
exceed full scale. The sequence of changing values in these fields is
important, since APWIN will refuse to accept “illegal” combinations
even when the user’s mental goal is a “legal” combination.
Sinewave amplitude may be individually set on the two channels.
The Offset value is common to both channels. A low-amplitude
sinewave with an Offset value to position it at a major bit switching
point of ladder-type D/A converters is particularly useful for testing
linearity at various points in their operating range.
Sine EQ Sine—Generator Equalization
Real-time generator equalization of sinewave amplitude can be
applied to the digital generator. Equalization works by specifying an
amplitude vs frequency curve in the form of a specific reference
filename and data column within the file. Sine EQ Sine must be
selected as the waveform. At each frequency, equalization function
modifies the value in the Amplitude field by looking up (interpolating
10 dig gen
Digital Generator Waveform Selection Chapter 10 Digital Generator
System Two Cascade User’s Manual for APWIN version 2 Page 10-7

when necessary) the correction factor from the equalization file for the
present generator frequency. This value is sent as the desired
amplitude command (post-EQ amplitude) to the instrument. The
Post-EQ field shows the actual output level from the generator circuitry,
after adjusting the user-requested (pre-EQ) value.
The Digital Generator will not permit an output amplitude entry
greater than 1.000 FFS (zero dBFS). If the value of the normal
(pre-EQ) Amplitude field as modified by the equalization file would
attempt to produce an amplitude greater than 1.000 FFS, an error
message is displayed and the Amplitude field (pre-EQ) is set to zero.
User entries may be made into either normal (pre-EQ) or post-EQ
fields and the other field will be adjusted automatically. If a frequency
value outside the frequency range span of the EQ file is entered on the
generator panel or occurs during a sweep, the post-EQ amplitude will
go to zero.
Specifying the EQ Curve
Equalization will not occur until a file and column have been
specified and the Sine EQ Sine waveform has been selected. The
equalization file may be selected before or after selecting the EQ sine
waveform. It is typically faster to first select the Sine EQ Sine
waveform, since that results in a message that no file has been selected
and the opportunity (by clicking the Yes button in the dialog) to select
one. A browser appears which permits navigating to any desired
directory and selecting an .ADQ file name. More than a dozen .ADQ
files are furnished with APWIN, all located in the C:\APWIN\EQ
directory. It is also possible to create your own custom EQ files as
described later. After selecting the file, you must select a column which
contains amplitude data. The furnished .ADQ files are all two-column
files with frequency in column 1 and amplitude in column 2. The
“Edit” button on the browser may be clicked to display, and edit if
desired, the EQ curve data in the Data Editor. To view an EQ file
graphically, use the File Open EQ command. Note that opening an
EQ file does not change the Sweep panel settings, so it may be
necessary to change Data 1 units and Optimize the graph for the
desired display.
10 dig gen
Chapter 10 Digital Generator Digital Generator Waveform Selection
Page 10-8 System Two Cascade User’s Manual for APWIN version 2

If you prefer to select the file and column before selecting EQ sine
waveform, click on the “EQ Curve” button on the generator panel
which displays the same browser just described. Actual equalization
will not take place until the Sine EQ Sine waveform is also selected.
When the Sine EQ Sine waveform is selected, the generator amplitude
field or fields (pre-EQ) will display the setting in blue characters rather
than the normal black. If Sine EQ Sine waveform is selected without
an equalization file and column having been specified, APWIN
software considers the equalization factor to be unity at all frequencies,
so no equalization takes place.
Typical EQ Applications
The most common applications of generator equalization are to
produce a nominally-flat output from a device which contains a known
equalization function. Typical examples include fm and TV aural
broadcast transmitters with 50 and 75 microsecond preemphasis
Figure 10-5 EQ Curve Selection Dialog and Browser
10 dig gen
Digital Generator Waveform Selection Chapter 10 Digital Generator
System Two Cascade User’s Manual for APWIN version 2 Page 10-9

curves. By connecting an equalization curve to the System Two
generator that is the inverse of the nominal curve used in the device
under test, the resulting measured output should be flat. Small
variations from flatness will be a measurement of the accuracy of
equalization in the device, since the .ADQ curves furnished are
accurate to better than 0.01 dB and the specified generator flatness is
of the same order.
Squarewave
Square does not require a subsidiary waveform field. The
squarewave is calibrated in peak equivalent sinewave terms. The
frequency range for squarewaves is from 10 Hz to 1/6 of the sample
rate (8 kHz at 48 kHz sample rate, 7.35 kHz at 44.1 kHz rate). In
order for the squarewave to be time symmetric and synchronous with
the sample rate, the available squarewave fundamental frequencies
within that range are limited to the even integer divisors from [sample
rate]/4096 to [sample rate]/6. For example, at a 48 kHz rate, the
highest squarewave frequencies are thus 8 kHz (48/6), 6 kHz (48/8),
4.8 kHz (48/10), 4.0 kHz (48/12), 3.42857 kHz (48/14), etc.
IMD Test Signals
When IMD is selected, the second waveform field shows selections
of SMPTE/DIN 4:1, CCIF/DFD, DIM 100, DIM 30, DIM B, and
SMPTE/DIN 1:1.
Amplitude of the composite IMD test signals is controlled from the
digital generator Amplitude field. All the IMD waveforms are calibrated
to produce the same peak-to-peak signal amplitude that would be
produced by a sinewave of the entered value. Thus, the IMD signal
peaks will be 1.414 times the indicated amplitude (peak-to-peak, 2.828
times the indicated amplitude). The measured RMS value of all IMD
waveforms will be different from the RMS value of a sinewave of the
same peak amplitude. The applications advantage is that a device
under test will not go into clipping when the signal is changed from a
sinewave to an IMD signal at the same generator panel Amplitude
value, but could clip if the true RMS value were constant between all
waveforms.
10 dig gen
Chapter 10 Digital Generator Digital Generator Waveform Selection
Page 10-10 System Two Cascade User’s Manual for APWIN version 2

IMD SMPTE/DIN 4:1 and 1:1
These selections generate two sinewaves. The frequency of the
reference amplitude signal is controlled by the IM-Freq field and may
be freely set in the range from 40 to 500 Hz. The frequency of the
high-frequency sinewave is controlled by the High Freq field and may
be set anywhere from 2 kHz up to 47% of sample rate. The amplitude
ratio of the High Freq sinewave to the low-frequency (IM-Freq)
sinewave is 4:1 or 1:1, as specified in the second waveform selection
field. The amplitude of the combined IMD test signal is calibrated at
the same peak-to-peak value as a sinewave of the value set in the
Generator Amplitude field.
IMD CCIF/DFD
The CCIF/DFD mode produces two equal-amplitude sinewaves.
The spacing between the two sinewaves is controlled by the IM-Freq
field. The acceptable range for spacing is from 80 Hz to 2 kHz. The
two signals are spaced by this amount around a center frequency value
controlled by the Center Freq. field, but no signal is generated at the
Center Freq value. The acceptable range for the Center Freq value is
from 3 kHz up to 47% of sample rate, minus 1/2 the IM frequency
spacing. For example, at a 48 kHz sample rate and a 1 kHz spacing,
the highest acceptable Center Freq value would be 22.06 kHz
(0.47*48000-500). The amplitude of the combined IMD test signal is
calibrated at the same peak-to-peak value as a sinewave of the value
set in the Generator Amplitude field.
IMD DIM (TIM)
DIM stands for Dynamic Intermodulation. An alternate
frequently-used term is TIM, for Transient Intermodulation. A
squarewave at a frequency near 3 kHz is generated and is linearly
combined with the sinewave near 15 kHz. The peak-to-peak
amplitude ratio of the squarewave to the sinewave is 4:1. The
amplitude of the combined IMD test signal is calibrated at the same
peak-to-peak value as a sinewave of the value set in the Generator
Amplitude field. The specific squarewave frequencies are 1/16 the
sample rate for sample rates above 46 kHz (3 kHz at 48 kHz), 1/14 the
sample rate for rates between 42 kHz and 46 kHz (3.15 kHz at 44.1
10 dig gen
Digital Generator Waveform Selection Chapter 10 Digital Generator
System Two Cascade User’s Manual for APWIN version 2 Page 10-11

kHz), 1/12 the sample rate for rates from 35 kHz to 42 kHz, and 1/10
the sample rate for rates below 35 kHz (3.2 kHz at 32 kHz). The
specific sinewave frequency is at (100/21) times the squarewave
frequency, producing a 15 kHz sinewave at the 44.1 kHz rate and
14.2857 kHz at the 48 kHz rate. The DIM 30 selection passes the
squarewave through a 30 kHz low-pass filter if the Output Sample Rate
(OSR) is 60 kHz or higher; otherwise the squarewave is intrinsically
band-limited at OSR/2.
Noise Waveforms
The Noise waveform secondary field selections are Pink, White,
and Burst USASI.
Pink Noise
The Noise Pink waveform is characterized by equal noise energy
per fractional octave, fractional decade, or equal percentage
bandwidth. Thus, the octave of pink noise between 5 kHz and 10 kHz
will contain the same energy as the octave between 300 Hz and 600
Hz or the octave from 20 Hz to 40 Hz. A constant percentage
bandwidth analyzer such as bandpass function of the analog hardware
or DSP audio analyzers, and most real-time audio analyzers, will show
a flat characteristic with frequency when measuring pink noise. A
constant bandwidth spectrum analyzer such as an FFT analyzer will
display pink noise as having a fall-off with increasing frequency, at the
rate of 3 dB per octave. Pink noise will sound subjectively flat to the
ear because the sounds are perceived on a constant bandwidth basis.
When checking response of devices such as multiway loudspeaker
systems, pink noise will supply more equal levels to low, midrange, and
high frequency drivers than will white noise.
White Noise
The Noise White waveform is characterized by equal noise energy
per Hz of bandwidth. The 100 Hz-wide spectral range between 100
Hz and 200 Hz will thus have the same energy as the range between
10,000 Hz and 10,100 Hz. If analyzed by a constant bandwidth
spectrum analyzer such as a superheterodyne or FFT analyzer, white
noise will show a flat energy characteristic versus frequency (up to the
10 dig gen
Chapter 10 Digital Generator Digital Generator Waveform Selection
Page 10-12 System Two Cascade User’s Manual for APWIN version 2

bandwidth limitation). Analysis with a constant-percentage-bandwidth
(constant Q) filter such as in bandpass function or most real-time
analyzers will show a rising characteristic versus frequency, at the rate
of 3 dB per octave.
Burst USASI Noise
The Noise Burst USASI waveform selects a special two-level
modulated waveform with noise spectral distribution similar to voice
and music program material. The Federal Communications
Commission in the U.S.A. specifically calls out this waveform as a
modulation source while using a radio-frequency spectrum analyzer to
measure the occupied bandwidth of amplitude modulated broadcast
transmitters.
There is no frequency field for the Noise Burst USASI waveform.
The Channel A and B Amplitude fields control amplitude at the two
channel outputs. Calibration of the Amplitude field is the RMS value
of a sinewave of the same peak-to-peak value as the waveform
presently being generated.
Special Waveforms
The Special waveforms are Monotonicity, J-Test, Polarity, Walking
Ones, Walking Zeros, and Constant Value.
Special Monotonicity
Monotonicity is a low-amplitude “staircase” waveform. It consists
of five complete cycles of squarewave at each of the ten lowest
non-zero amplitude states plus the same time period at zero. Since this
definition is with reference to the minimum possible amplitude, the
absolute amplitude of the steps depends on the Output Resolution
(word width) value on the DIO panel. The squarewave half-cycle
duration is controlled by the Samples/Step field. For example, with a
Samples/Step value of 10 at a 48 kHz sample rate, the squarewave
half-period is 208.3 microseconds (10/48000 of a second), each
equal-amplitude section is ten half-periods long (2.083 milliseconds),
and the entire eleven-step waveform repeats every 22.92 milliseconds
(11*2.083). The Monotonicity waveform is used principally in testing
low-level linearity of D/A converters and digital domain devices by
10 dig gen
Digital Generator Waveform Selection Chapter 10 Digital Generator
System Two Cascade User’s Manual for APWIN version 2 Page 10-13

viewing their output in the time domain, using the FFT spectrum
analyzer program. Non-linearity is shown by unequal step-to-step
amplitudes. Non-monotonicity is indicated by a reversal in direction of
the expected constant decrease from step to step. Dither is disabled
when the Monotonicity waveform is selected. Select “Digital Gen” as
the Trigger Source on the FFT panel. The Wave Display field on the
FFT panel should be set to either “Display Samples” or “Absolute
Value”, not “Interpolate”. See Figure 10-6 for an example
Monotonicity waveform under the conditions described above, with
24-bit word width.
Special J-Test
J-Test is a waveform which produces a maximum amount of
data-induced jitter on low-bandwidth digital transmission links. J-Test
consists of a squarewave at one-fourth the sample rate combined with
a low frequency low amplitude squarewave with a DC offset. Dither is
disabled for J-Test and no amplitude control is available, since the
signal definition specifies exact data values. The J-Test signal would
normally be transmitted while measuring jitter at the receiving end of a
cable or digital transmission system, to estimate the worst-case
Figure 10-6 Monotonicity Waveform with 24-Bit Word Width, 10 Samples/Step, 48
kHz Sample Rate
10 dig gen
Chapter 10 Digital Generator Digital Generator Waveform Selection
Page 10-14 System Two Cascade User’s Manual for APWIN version 2

magnitude of jitter caused by reduced bandwidth of the transmission
link.
Special Polarity
Polarity is a signal consisting of two sinewaves, a fundamental and
second harmonic, phased so peaks reinforce each other in the positive
direction and oppose in the negative direction. The polarity waveform
at the output of the device under test, displayed in the time domain by
the FFT program as illustrated in Figure 10-7, will then show whether a
phase inversion has taken place in the device or cable under test.
Special Walking Ones and Zeros
Walking Ones is a signal in which only one bit is at logical one at
any moment, with the others all at logical zero. The position of the bit
which is at logical one is stepped continuously through the word from
LSB to MSB to LSB and “around the corner” to MSB again, at a rate
controlled by the Samples/Step field. Walking Zeros is similar except
that only one bit is at logical zero and all others are at logical one.
Walking Ones and Walking Zeros are typically used in troubleshooting
Figure 10-7 Special Polarity Waveform
10 dig gen
Digital Generator Waveform Selection Chapter 10 Digital Generator
System Two Cascade User’s Manual for APWIN version 2 Page 10-15

circuitry where the word appears in parallel format, in order to find
“stuck bits”. Dither is disabled for Walking Ones and Walking Zeros
and the amplitude is fixed. The Walking waveforms can be observed
on the DIO panel with the bit indicators in the “Data Bits” (rather than
“Active Bits”) position if the Samples/Step value is set to about 24,000
(0.5 second per step) or greater. Slower computers may require a
larger value for Samples/Step in order to be viewed on the DIO panel.
Special Constant Value
The Special Constant Value “waveform” simply sends the same
digital code at every sample. This is the digital domain equivalent of
an analog DC signal. There is no frequency control field for the
Constant Value signal. The Channel A and Channel B output
Amplitude fields set the amplitude at which the signal remains.
Special Bittest Random
Bittest Random is a specific, predictable pseudo-random waveform
uniformly distributed between plus and minus full scale. It is intended
for error rate testing of communications links, AES/EBU interfaces, and
digital recorders. It is identical to the Bittest Random waveform of
System One and the RAND waveform of Portable One Dual Domain
and may be used with the bit error analysis capability of either of those
instruments. See the BITTEST chapter of this manual for more details.
Special Pass Thru
The Special Pass Thru waveform passes the digital audio signal
connected to the rear panel AES/EBU Ref In XLR connector (house
sync) to the generator outputs. The Ref In signal sample rate must be
between approximately 27 kHz and 54 kHz. The Ref In signal does
not need to be at the same sample rate as the Output Sample Rate
(OSR), since a sample rate converter is used. If the Ref In signal is
stereo, the output signal will also be stereo. Output status bytes are not
controlled by the Ref In signal, but may be set independently on the
Status Bytes panel as desired. Digital full-scale of the Ref In signal is
the amplitude calibration reference, so a Digital Generator output
amplitude setting of 1.00 FS (0 dBFS) will pass the Ref In signal
10 dig gen
Chapter 10 Digital Generator Digital Generator Waveform Selection
Page 10-16 System Two Cascade User’s Manual for APWIN version 2

unattenuated and lower levels of generator amplitude will attenuate
the audio level. .
MLS (Maximum Length Sequence) Waveforms
The digital generator can generate 16 variations of a Maximum
Length Sequence. A Maximum Length Sequence (MLS) is a pseudo
random noise signal with the property that, when passed through a
device and mathematically cross-correlated with the input signal to the
device, the result is the impulse response of the device. An FFT can
then be performed on that impulse response to yield the frequency and
phase response of the device. See the Quasi-Anechoic Acoustical
Tester (MLS) Chapter for a more complete description.
The Sequence Length buttons select between repetition lengths of
32k and 128k. The 32k repetition length sequences are identical to
System Two and System One MLS sequences. The additional length
of the 128k sequences is useful in large rooms with longer
reverberation times. The 128k sequences are also useful at higher
sample rates, such as 96 kHz, since the higher rates shorten the time
duration of any particular sequence length.
The second field on the Waveform line selects from among four
different MLS sequences (with two different frequency weightings) to
avoid interference when several acoustical test stations are operating
near one another. Each will cross-correlate to approximately -45 dB
against any of the other three. The Pink #1, #2, #3, and #4
sequences are all weighted with a pink noise filter above 80 Hz to
increase their low frequency energy relative to high frequency energy
and provide a constant power per octave across the audio band. This
greatly improves the signal-to-noise ratio at low frequencies, increasing
measurement accuracy in typical room ambient noise conditions. The
same four sequences are also provided without weighting, labeled
White Noise #1, #2, #3, and #4 for unusual applications where the
large high frequency energy level may be desired and signal-to-noise
ratio is not a concern.
Arbitrary Waveforms
The Arb Wfm waveform selection (Arbitrary Waveform) permits
generation of waveforms which have been stored as binary files on
10 dig gen
Digital Generator Waveform Selection Chapter 10 Digital Generator
System Two Cascade User’s Manual for APWIN version 2 Page 10-17

computer disk. These are typically multitone waveform files used for
rapid measurements of response, distortion, noise, phase, and
crosstalk/separation. When Arb Wfm is selected, a second field labeled
Waveform appears, with an ellipsis button at the right to permit
browsing among directories (folders) to select the desired waveform
file. A number of useful waveform files are furnished by Audio
Precision in the C:\APWIN\WAVEFORM directory. The user may
create his own multitone waveform files by use of the furnished Utilities
Multitone Creation menu command. Operation of this multitone
creation utility is described the Multitone Audio Analyzer (FASTTEST)
chapter.
Files displayed are of both the .AGM (generator, monaural) and
.AGS (generator, stereo) file types. An .AGM monaural file consists of
a single waveform, which will be loaded into both the left and right
channel generator buffers for signal generation. An .AGS stereo file
consists of two waveforms concatenated into one file. The first
waveform in the stereo file loads into the left channel generator buffer
and the second file into the right buffer.
If the “Set Sample Rate when loading generator waveforms”
checkbox on the General tab of the Utilities Configuration dialog is
checked, loading a waveform file also results in automatically setting
the Output Sample Rate (OSR) to the value for which the waveform
file was designed. This results in accurate output frequencies. If the
box is not checked, the user is responsible for setting the OSR to the
proper value. If the OSR is not identical to the value used in creation
of the waveform file, all frequency components of the signal will be
scaled up or down in frequency by the ratio of the two sample rates.
Note that the Arbitrary Waveform generation buffers of the analog
generator and digital generator are shared. If both generators have
Arb Wfm selected as the waveform, the same waveform file is used for
both and the same signal will be produced at both analog and digital
generator outputs.
10 dig gen
Chapter 10 Digital Generator Digital Generator Waveform Selection
Page 10-18 System Two Cascade User’s Manual for APWIN version 2

Frequency Control and Units
The frequency of most waveforms is controlled by the Frequency
field. The signal frequencies in arbitrary waveforms are determined by
downloaded waveform files, so the Frequency field disappears when
Arbitrary Wfm is selected. IMD DIM frequencies are automatically
selected as a function of the Internal Sample Rate in use, so no
frequency fields are displayed. Noise waveforms have no frequency
parameter. The Constant Value “waveform” sends the same value
sample after sample, so no frequency field is displayed. The Sine
Stereo and Sine Dual selections produce two sinewaves controlled by
fields are labeled Frequency and Frequency 2. In the IMD
SMPTE/DIN and IMD CCIF/DFD waveforms, a second frequency
parameter labeled is displayed. Several of the Special digital-domain
signals must be synchronized to the sample rate, so a Samples/Step
field is displayed instead of a Frequency field.
Frequency may be expressed in absolute units (Hz) and in a variety
of units relative to the Reference Frequency value near the bottom of
the Digital Generator panel. The Frequency box is a numeric entry
field. New values may be typed or existing values edited from the
keyboard, followed by the Ekey. Note that changing units does
not change the frequency of the generator. The existing frequency will
simply be re-stated in the new units.
Channel Selection
The A and B channel selection buttons determine whether output
channel A, B, both, or neither will have signal present when the On-Off
button is On. To select output channels, click on either button to select
or de-select the corresponding channel.
Channel Invert
Either channel may be phase-inverted (180 degrees) by checking
the Invert box near the On-Off button. Phase inversion of one channel
with respect to the other is used to create subcarrier rather than main
carrier output in some stereo multiplex broadcasting systems. When
neither box is checked or both boxes are checked, the two outputs are
10 dig gen
Frequency Control and Units Chapter 10 Digital Generator
System Two Cascade User’s Manual for APWIN version 2 Page 10-19

in phase. To invert the phase of either output, click on the desired
Invert check box.
Track A
System Two digital generator output channels A and B have
independent amplitude capability and can be independently set. For
most audio applications, the same amplitude will be desired at both.
In these cases, it is more convenient to make only one Amplitude
setting which will be furnished at both channels. Check the Track A
box for this mode. The B channel Amplitude field will disappear and
entries in the A Amplitude field will control both channels.
Output On/Off
The On-Off button turns on or off the output channels whose
individual output control buttons are ON. The On-Off button is a
“toggle” function, reversing output conditions each time it is pressed.
Amplitude Control and Units
The output amplitude of each channel is determined by the setting
in that channel’s Amplitude field unless the Track A box is checked, in
which case the Channel A Amplitude field controls both channels.
Amplitude may be stated in digital and analog domain units. The
analog domain units use the Volts/FS scale factor from the Reference
section of the panel. This capability permits working with analog
output amplitude values from a D/A converter under test when the full
scale analog output amplitude of that D/A converter is known. See the
Digital Amplitude Units topic in the Measurement Units chapter for a
discussion and definition of the various digital domain units. In
addition to the FFS (fraction of full scale), %FS, dBFS, and bits digital
domain units, which are values integrated over an entire signal cycle or
many cycles of an AC waveform, the Digital Generator also has
hexadecimal and decimal values available. These may be used with
the “digital DC” waveform selection of Special Constant Value and the
Offset parameter of the Sine + Offset waveform. When used with the
10 dig gen
Chapter 10 Digital Generator Track A
Page 10-20 System Two Cascade User’s Manual for APWIN version 2

AC waveforms of the Digital Generator, these hex and decimal values
refer to the peak value.
A new amplitude value may be entered or the existing value edited
from the keyboard, followed by E. Note that the actual output
amplitude does not change when units selections are changed, but the
existing amplitude is simply re-stated in the new unit. Note also that
the value displayed after pressing Emay differ slightly from the
value entered (especially at extremely low amplitudes), since APWIN
software will display the nearest amplitude which the instrument can
actually generate.
Dither
Dither is noise combined with the signal to improve linearity,
reduce distortion at low amplitudes, and extend the linear operating
range below the theoretical minimum for undithered PCM signals of
any particular resolution. The additional noise is introduced before
quantizing and serves to randomize the quantization distortion to
produce an undistorted signal with a slightly higher noise floor. If
dither has not been turned off by use of the “None” selection in the
Dither Type field, the Output Resolution field on the DIO panel
controls the amplitude of dither added to the digital generator output.
For example, proper dither for a 16-bit system is obtained by entering
16 in the Output Resolution field.
For more information on dither, see the paper “Digital Dither:
Signal Processing With Resolution Far Below The Least Significant Bit”
by John Vanderkooy and Stanley P. Lipshitz, presented at the AES 7th
International Conference “Audio in Digital Times” in Toronto on May
14-17, 1989.
Dither Type
Dither of the digital output signal may be turned off or selected
from three choices of probability distribution function and frequency
spectrum in the Dither Type field. The selections are:
Triangular probability function dither has no noise modulation
effect but produces a slightly worse output signal to noise ratio.
10 dig gen
Dither Chapter 10 Digital Generator
System Two Cascade User’s Manual for APWIN version 2 Page 10-21

Triangular dither can add or subtract up to one bit peak amplitude at
the selected Resolution. Thus, Triangular dither increases the noise
floor more than Rectangular. Triangular is normally the preferred
choice since it avoids modulation noise effects.
Rectangular probability function dither provides better signal to
noise ratio than Triangular, but suffers from modulation noise effects.
Rectangular dither can add or subtract only 1/2 bit amplitude.
Shaped dither is triangular probability distribution noise with a
rising 6 dB/octave slope with zero dB effect at 1/2 the sample rate, thus
placing most of the dither power at higher frequencies where some falls
out of band of most devices and where the human hearing system is
less sensitive.
The None selection turns dither off.
Volts/FS Reference (Digital Generator)
When driving external D/A converters or more complex devices
which include D/A converters, it is sometimes convenient to think of
amplitude in analog rather than digital units. If the value in the
Volts/FS Reference field is the analog output voltage of the D/A
converter when driven to digital full scale, the various analog domain
units (Volts, dBV, dBu, etc.) of the Digital Generator Amplitude field
may be used. A new amplitude value may be entered into this field, or
the existing value edited from the keyboard, followed by E.
Frequency Reference
The Digital Generator has a number of relative frequency units in
addition to absolute frequency in Hz. When any relative frequency
unit is selected, APWIN computes and sets the actual frequency based
on the relative value in the generator Frequency field and the
Frequency Reference value. A new value may be entered or the
existing value edited from the keyboard.
10 dig gen
Chapter 10 Digital Generator Volts/FS Reference (Digital Generator)
Page 10-22 System Two Cascade User’s Manual for APWIN version 2

dBr Reference
When dBr units are selected in either channel’s Amplitude field, the
actual output amplitude is computed based on the decibel value
entered in that Amplitude field and the dBr reference value. The dBr
Reference value may be stated in any of a number of amplitude units,
including both analog and digital domain units. When analog domain
units are selected for the dBr Reference entry, the V/FS field value will
be used to convert the analog reference value into the digital domain.
10 dig gen
dBr Reference Chapter 10 Digital Generator
System Two Cascade User’s Manual for APWIN version 2 Page 10-23

10 dig gen
Chapter 10 Digital Generator dBr Reference
Page 10-24 System Two Cascade User’s Manual for APWIN version 2

DSP Audio Analyzer
The DSP Audio Analyzer program (ANALYZER) is designed for
both digital and analog domain input signals. It provides a
DSP-implemented set of features similar in many ways to the
hardware-implemented Analog Analyzer. This includes separate level
meters for both channels and separate frequency counters for both
channels. Unlike the hardware Analog Analyzer, DSP Audio Analyzer
includes separate flexible main meters (Function Reading meters) for
both channels. The Function Reading meters have the ability to
measure amplitude selectively or broadband but with a variety of
high-pass, low-pass, and weighting filters, THD+N, SMPTE IMD, the
ratio between the amplitudes on the two channels (with or without
bandpass filtering on one of the channels), and interchannel phase.
Two types of true RMS plus quasi-peak detector responses are
available. One of the RMS detectors is a fast (synchronous) detector
that can produce much more rapid measurements than the hardware
Analog Analyzer. DSP Audio Analyzer can measure DC voltage on
both analog and digital signals.
DSP Audio Analyzer vs. Hardware Analog Analyzer
For digital domain signals, the DSP Audio Analyzer is the only
general purpose real-time analysis instrument. For analog domain
signals, the hardware Analog Analyzer and the DSP Audio Analyzer
each have strengths and limitations.
§The hardware Analog Analyzer measurement bandwidth for
level and frequency extends beyond 500 kHz, with THD+N
measurement capability to 204 kHz. The DSP Audio Analyzer
bandwidth is limited to approximately 100-120 kHz, with best
performance below 30 kHz.
§The hardware Analog Analyzer has lower residual noise, lower
residual distortion, and flatter frequency response than the A/D
converters used with the DSP Audio Analyzer. However, the
11 dsp anlr
System Two Cascade User’s Manual for APWIN version 2 Page 11-1

DSP Audio Analyzer’s specifications are sufficient for a large
majority of audio devices to be tested. DSP Audio Analyzer’s
performance is best below 30 kHz, in the range of the High
Resolution A/D converters.
§DSP Audio Analyzer has two Function Reading meters, one
dedicated to each input channel, and thus can measure
parameters such as THD+N, SMPTE IMD, crosstalk, etc., on
both channels simultaneously during a single sweep. The
hardware analyzer has a single Reading meter and requires two
successive sweeps to measure parameters other than Level or
Frequency on a two-channel device.
§The Fast RMS detector of the DSP Audio Analyzer permits
frequency response sweeps many times faster than the hardware
Analog Analyzer.
§Weighting filters for the hardware Analog Analyzer are an
extra-cost option, while the DSP-implemented filters of the DSP
Audio Analyzer are standard.
§The DSP Audio Analyzer tunable bandpass filter is sharper than
the hardware Analog Analyzer.
§The 400 Hz high-pass filter of the DSP Audio Analyzer is steeper
and has more ultimate rejection than either the standard or
optional plug-in 400 Hz highpass filters of the hardware Analog
Analyzer.
§DSP Audio Analyzer can accurately measure DC on analog or
digital inputs.
The features and operation of the DSP Audio Analyzer are
discussed in the following pages, organized according to the
progression of panel fields from top to bottom.
DC/AC Coupling and DC Measurements
The “Coupling” field near the top of the DSP Audio Analyzer panel
controls AC or DC coupling or a DC-only path from the digital or
11 dsp anlr
Chapter 11 DSP Audio Analyzer DC/AC Coupling and DC Measurements
Page 11-2 System Two Cascade User’s Manual for APWIN version 2

analog input signal to the Level meters. The AC Coupling selection
blocks DC. The DC Coupling selection passes DC and AC, producing
Level meter readings that are the RMS sum of AC and DC signals
combined. The DC Only selection provides DC coupling and a
low-pass filter, giving Level meter readings of only the DC component.
The Function Reading meter path is always AC coupled.
With the DC Only selection and digital input, measurement can be
made of parameters such as DC offset at the output of an A/D
converter. With any of the A/D input selections, DC Only provides
approximately 0.5% accurate measurements of power supply voltages,
offsets, and other analog DC voltages from 160 V down to millivolt
levels. Detection is true RMS.
Input Source Selection
The DSP Audio Analyzer can operate with either digital or analog
domain input signals. The Input field near the top of the panel
provides the following selections: Digital, HiRes A/D @65536,
HiBW A/D @131072, HiBW A/D @262144, HiRes A/D
@OSR, and HiBW A/D @2xOSR.
The “Digital” selection takes digital domain audio from the
connector selected in the Input section (Format and connector
selection radio buttons) of the Digital I/O Panel, truncated to the word
width set in the Resolution field of the Input section of the DIO panel.
All the “A/D” selections choose the output of analog to digital
converters fed from points following the input attenuators and
balanced-to-unbalanced conversion circuitry of the two Analog
Analyzer input channels. The Analog Analyzer’s autoranging circuitry
Figure 11-1 DSP Audio Analyzer
Panel, Small Form
11 dsp anlr
Input Source Selection Chapter 11 DSP Audio Analyzer
System Two Cascade User’s Manual for APWIN version 2 Page 11-3

or a fixed input range selection on the Analog Analyzer panel controls
the audio signal level at this point. DC or AC coupling is controlled as
discussed above.
The two “HiRes A/D” selections use 24-bit high resolution
converters with optimum sample rate ranges up to about 100 kHz.
The “HiBW A/D” selections use 16-bit converters that operate to 262
kHz sample rates, but with 10-15 dB poorer residual distortion.
The “65536, 131072, and 262144” selections provide A/D
sampling rates at exactly 65,536 Hz, 131,072 Hz, and 262,144 Hz.
Corresponding signal bandwidths are approximately 30 kHz, 60 kHz,
and 100 kHz. The two “OSR” selections refer to the value in the
Output “Rate” field of the DIO panel (labeled “Sample Rate-OSR”
on the large version of the DIO panel). With these selections, signal
bandwidth will be approximately 40% of the selected sample rate
value.
Level Meters
Two Level Meters are located near the top of the ANALYZER
panel, one for each input channel. The Level Meters are true RMS
instruments. The Level Meters use the same type of detector that is
selected in the “Det” (Detector) field below the center of the panel.
Figure 11-2 DSP Audio Analyzer
Panel, Large Form
11 dsp anlr
Chapter 11 DSP Audio Analyzer Input Source Selection
Page 11-4 System Two Cascade User’s Manual for APWIN version 2

Normal RMS integrates for a fixed period of time, while Fast
(synchronous) RMS measures over a certain number of cycles of the
waveform. For digital domain signals, the RMS value of a full-scale
signal is defined in terms of a sinewave whose peaks just touch the
maximum positive and negative digital codes. Therefore, digital
full-scale signals with a lower crest factor than a sinewave can display
RMS values greater than 1.000 FFS or 0 dBFS. For example, a
squarewave whose top and bottom are at the maximum digital codes
will have an RMS value of 1.414 FFS (+3.01 dBFS).
Level Monitor Units
Units available depend upon whether Digital or one of the A/D
choices are selected in the Input field.
When Digital is the Input selection, the available units include
digital domain, relative (dBr), and analog domain units. The digital
domain units are FFS, %FS, dBFS, and Bits. Relative units are dBr 1
and dBr 2 and are with respect to the values in the Digital References
section at the bottom of the panel. The analog domain units are V, Vp,
Vpp, dBV, and dBu. These analog domain units when Digital input
is selected all make use of the V/FS scaling factor in the Digital
References section at the bottom of the panel. If an A/D converter is
being measured, the full-scale analog input voltage of the converter
can be entered into the V/FS field and an analog domain unit then
selected if desired.
When any of the A/D selections is made as Input, the available
units are Volts, dBu, dBV, dBr A, dBr B, dBg A, dBg B, dBm, and
Watts. The dBr A and dBr B units are relative to the dBr A and dBr B
Reference values entered at the bottom of the Analog Analyzer panel.
The dBg A and dBg B units refer to the present output amplitude
settings of the A and B channels of the Analog Generator; during an
amplitude sweep or an equalized sweep, this would be the value at
each current step of the sweep. The dBm and Watts units are
computed assuming the measurement is being made across a circuit of
the impedance value entered into the dBm or Watts Reference field at
the bottom of the Analog Analyzer panel.
11 dsp anlr
Input Source Selection Chapter 11 DSP Audio Analyzer
System Two Cascade User’s Manual for APWIN version 2 Page 11-5

Frequency
The frequency of the signals on the two channels is displayed in the
two fields labeled Freq, in the upper center of the DSP Audio Analyzer
panel. Units of measurement include Hz and a wide variety of relative
frequency units (%, octaves, decades, delta %, etc.). All these relative
frequency units are computed with respect to the Digital Reference
Frequency value entered near the bottom right corner of the large
version of the panel. For specific definitions of these relative frequency
units, see the Frequency Units discussion in the Units chapter.
Input Range
The DSP Audio Analyzer is normally operated with automatic
selection of the input ranges. This provides the safest operation with
no possibility of clipping due to high-amplitude signals. For special
applications, it is possible to manually select the full-scale range. When
ranges are selected manually, it is the operator’s responsibility to assure
that the peak signal level never exceeds the value of the selected range.
Manual range selection may be useful when listening to an audio
signal on the built-in loudspeaker or via the headphone jack. When
ranging is automatic, the audible signal level will be almost constant
over a wide dynamic range. This may make it difficult to make
adjustments to a device for minimum distortion or noise, for example.
Function Reading Meter Function Selection,
Display, and Units Selection
Panel features of the main (Function Reading) meters consist of a
multiple-choice measurement function selection field, display fields for
the two channels, and multiple choice selection of units of
measurement for the display.
Function Reading Meter Units
Units available depend upon the function selected and whether the
Input is Digital or Analog (A/D). In the various ratio measurement
functions (2-Channel Ratio, Crosstalk, THD+N Ratio, and SMPTE
IMD), the available units are %, dB, and X/Y, independent of whether
Analog or Digital input is selected. In the various
11 dsp anlr
Chapter 11 DSP Audio Analyzer Input Source Selection
Page 11-6 System Two Cascade User’s Manual for APWIN version 2

amplitude-measurement functions (Amplitude, THD+N Amplitude,
and Bandpass), the analog input and digital input units and their
references are exactly as described above under Level Monitor Units.
In Phase function, the only unit available is degrees.
Function Reading Meter Measurement Functions
The Function Reading meter measurement functions available are
Amplitude, 2-Ch Ratio, Crosstalk, THD+N Ratio, THD+N Ampl
(amplitude), Bandpass, SMPTE IMD, and Phase.
Amplitude
Amplitude function measurements can differ from the Level Meter
measurements due to two factors:
§Amplitude function measurements are affected by the high-pass,
low-pass, and weighting filter selections in the BW and Fltr fields,
while Level meter readings are unfiltered. The Amplitude
function must thus be used for weighted noise and band-limited
noise measurements.
§Amplitude function measurements may be made with the
quasi-peak or one of the RMS detectors, while the Level meters
always use the same type of RMS detector selected in the Det
field of the reading meter.
2 Channel Ratio
2-Ch Ratio function displays the amplitude ratio of the signal in the
channel labeled at the top of each column of meter displays and the
opposite channel. Thus, the Function Reading Meter display in the
column below the “Ch A” heading displays the ratio of Channel A to
Channel B amplitudes, and vice-versa. 2-Ch Ratio may be expressed
in %, dB, or X/Y units. 2-Ch Ratio function is useful while adjusting
stereo channel amplitudes to balance or for measuring gain or loss
when the analyzer inputs are connected at the input and output of a
device. The value displayed on each channel’s meter is the signal
amplitude in that channel (numerator) divided by the amplitude in the
opposite channel (denominator).
11 dsp anlr
Input Source Selection Chapter 11 DSP Audio Analyzer
System Two Cascade User’s Manual for APWIN version 2 Page 11-7

Crosstalk
Crosstalk function is identical to 2-Ch Ratio function except that a
tunable bandpass filter is also engaged in each channel’s Function
Reading meter before the measurement. Crosstalk function will thus
provide more accurate measurements of low-amplitude signals in the
presence of noise, since the filter will reject most wide-band noise. The
filter must be tuned to the frequency of the signal on the driven
channel. See the BP/BR Filter Tuning Source discussion below.
Crosstalk may be expressed in %, dB, or X/Y units. The value
displayed on each channel’s meter is the signal amplitude in that
channel (numerator) divided by the amplitude in the opposite channel
(denominator).
THD+N Amplitude
The two THD+N functions use DSP-implemented bandreject
(notch) filters to remove the fundamental sinewave signal so that the
detector may measure the remaining harmonic distortion products and
noise. The THD+N Ampl (amplitude) function expresses amplitude of
the remaining distortion products and noise in absolute units (FFS,
%FS, dBFS, bits with digital signals: Volts, dBV, dBu, etc. with analog
signals), independent of the amplitude of the fundamental signal.
THD+N Ampl function is particularly useful when performing
amplitude sweeps of audio devices, since it helps make clear that the
noise component is constant amplitude unrelated to the signal
amplitude. THD+N Ratio in an amplitude sweep obscures this fact,
since the measured distortion and noise appears to increase with
decreasing signal amplitude because it is being stated as a ratio to the
decreasing signal.
The bandreject filter center frequencies may be fixed or may track
one of several other parameters. See the BP/BR Filter Tuning Source
section below.
THD+N Ratio
Both THD+N functions use DSP-implemented bandreject (notch)
filters to remove the fundamental sinewave signal so that the detector
may measure the remaining harmonic distortion products and noise.
11 dsp anlr
Chapter 11 DSP Audio Analyzer Input Source Selection
Page 11-8 System Two Cascade User’s Manual for APWIN version 2

The THD+N Ratio function expresses the distortion product and noise
amplitudes relative to the amplitude of the unfiltered signal measured
by the Level Meter. Units of % and dB (below fundamental) are
commonly used in THD+N Ratio function. THD+N Ratio is used
much more commonly than THD+N Amplitude, but in an amplitude
sweep THD+N Ratio appears to show increasing distortion and noise
with decreasing signal amplitude because the distortion and noise is
stated as a ratio to the decreasing signal. THD+N Amplitude may be
more useful for amplitude sweeps.
The bandreject filter center frequencies may be fixed or may track
one of several other parameters. See the BP/BR Filter Tuning Source
section below.
Bandpass
Bandpass function is a selective voltmeter (“wave analyzer”)
implemented by DSP techniques. Each channel includes a narrow
bandpass filter of about 1/13 octave (Q=19, 3 dB bandwidth about
5.2% of center frequency). The bandpass filter center frequency may
be fixed or may track one of several other parameters; see the BP/BR
Filter Tuning Source topic. The filter may be tuned to the steering
source fundamental frequency or to the 2nd, 3rd, 4th, or 5th harmonic
of the tuning source. This harmonic tracking ability permits swept
measurements of individual harmonic distortion, limited to a
maximum value of 42% of the sample rate.
SMPTE/DIN IMD
SMPTE IMD (intermodulation distortion to the SMPTE or DIN
standards) measures the amplitude of sidebands around the
high-frequency component of a two-tone test signal. Appropriate test
signals are generated by the Digital Generator and, if the analog
hardware IMD option is present, by the analog hardware generator.
The combined amplitude of these recovered sidebands is stated as a
ratio to the amplitude of the high-frequency tone, with units of % or
dB being the most common.
11 dsp anlr
Input Source Selection Chapter 11 DSP Audio Analyzer
System Two Cascade User’s Manual for APWIN version 2 Page 11-9

Phase
The Phase function measures phase difference between the signals
(which must be the same frequency) on the two input channels. The
value displayed is Ch B minus Ch A, the same as the analog hardware
analyzer and the calibration of the Sine Var Phase waveform of the
digital and analog generators. The right-hand (Ch B) display is gray
when Phase is selected, since its measurement would be identical
except for sign. Phase is always displayed in degree units.
Function Reading Meter Ranging
The DSP Audio Analyzer is normally operated with automatic
selection of the Function Reading meter ranges. This provides the
safest operation with no possibility of clipping due to high-amplitude
signals. For special applications, it is possible to manually select the
full-scale range. When ranges are selected manually, it is the
operator’s responsibility to assure that the peak signal level never
exceeds the value of the selected range.
Manual range selection may be useful when listening to an audio
signal on the built-in loudspeaker or via the headphone jack. When
ranging is automatic, the audible signal level will be almost constant
over a wide dynamic range. This may make it difficult to make
adjustments to a device for minimum distortion or noise, for example.
Bandpass/Bandreject Filter Tuning
The DSP-implemented Bandpass filter affects only the Function
Reading meters, not the Level Meter or Frequency readings. It is a
highly selective filter of about 1/13 octave bandwidth (Q=19, 3 dB
bandwidth about 5.2% of center frequency). The bandpass filter is
tunable across the audio spectrum from 0.04% to 42% of the sample
rate (20 Hz to 20 kHz at a 48 kHz sample rate). It is used in Bandpass
and Crosstalk functions.
The Bandreject (notch) function of the filter is used in the two
THD+N functions. It is tunable from 0.04% to 42% of the sample rate
(20 Hz to 20 kHz at a 48 kHz rate).
11 dsp anlr
Chapter 11 DSP Audio Analyzer Input Source Selection
Page 11-10 System Two Cascade User’s Manual for APWIN version 2

Either the bandpass or bandreject form of the filter may be fixed in
frequency or may be made to automatically track a parameter during a
sweep test. The BP/BR Tuning field permits selection of the source of
frequency steering information. Selections in this field are Counter
Tuned, Sweep Track, AGen Track, DGen Track, and Fixed. The value
in the “Fltr” field will further modify the Source value in Bandpass
function if it is set to the “Narrow, Freq x2”, “Narrow, Freq
x3”,“Narrow, Freq x4”, or “Narrow, Freq x5” selection instead of
“Narrow”. The bandpass filter may thus be steered to the 2nd through
5th harmonic of the steering source frequency for individual harmonic
distortion measurements.
§With Fixed selected, the filter will be fixed at the frequency
entered in the BP/BR Filter Freq field just below unless the filter
is being deliberately varied as part of a sweep test. To sweep the
filter frequency during a test, select BP/BR Filter Freq as the
Source 1 or Source 2 parameter on the Sweep panel. Fixed
tuning mode must be selected in order to use the BP/BR Filter
Freq parameter as a Source value.
§With DGen Track selected, the filter will automatically track the
frequency of the Digital Generator. This mode would normally
be used when sweeping digital input-digital output devices with
stimulus coming from System Two’s digital generator.
§With Counter Tuned selected, the frequency value measured
by the DSP Audio Analyzer Frequency counter is the filter
steering source. This function would be selected when making
THD+N or Crosstalk measurements from an external signal
such as playback of a Compact Disc or audio tape or reception
of a signal from a distant source.
§With AGen Track selected, the digital bandpass-bandreject filter
tracks the frequency of the Analog Generator, This mode is
useful for testing A/D converters driven from System Two’s
analog output.
§With Sweep Track selected, the filter tracks the frequency of
whichever generator is selected in the Source 1 or Source 2
fields of the Sweep panel.
11 dsp anlr
Input Source Selection Chapter 11 DSP Audio Analyzer
System Two Cascade User’s Manual for APWIN version 2 Page 11-11

Highpass Filter
The Highpass Filter field is the left-most field on the BW line visible
on the large form of the DSP Audio Analyzer panel. It is effective in all
Function Reading meter functions except Bandpass and Crosstalk. It
permits selection between essentially flat response at low frequencies
(the <10 Hz selection) or specific highpass filters at 22 Hz, 100 Hz, or
400 Hz. A highpass filter, when selected, is connected in the Function
Reading meter measurement paths of both channels and does not
affect the Level Meters or Frequency counters.
The 22 Hz and 100 Hz high-pass filter are four-pole (24 dB/octave)
designs in all functions of the Function Reading meter. In the two
THD+N functions, the 400 Hz filter also has four poles. In Amplitude
or 2-Ch Ratio functions, the 400 Hz filter becomes an extremely sharp,
high-rejection ten-pole elliptical high-pass filter. The 400 Hz filter
selection in these functions permits quantization noise and distortion
measurements of A/D converters and digital systems. Quantization
noise and distortion measurements are typically made by driving a
digital system at its full input amplitude range with a low-frequency
sinewave (typically below 50 Hz) whose frequency is not
integrally-related to the sampling rate. This signal exercises the A/D
converter while the filter attenuates the fundamental and harmonics
below approximately 220 Hz by at least 120 dB, but passes wideband
noise above 400 Hz unattenuated.
Performance of the 22 Hz, 100 Hz, and 400 Hz highpass filters is
independent of sample rate. The <10 Hz selection three dB point will
actually vary from about 3 Hz at the very lowest (8 kHz) sample rate to
slightly over 10 Hz at 192 kHz sample rates.
Lowpass Filter
The Lowpass Filter field is the center field on the BW line visible on
the large form of the DSP Audio Analyzer panel. Selected lowpass
filters are effective (in both channels) of all Function Reading meter
functions except Bandpass and Crosstalk. The field permits selection
between essentially flat response at high frequencies (the Fs/2
selection) or specific highpass filters at 20 kHz or 15 kHz. Fs refers to
the currently selected sample rate, as determined in the Input field (and
11 dsp anlr
Chapter 11 DSP Audio Analyzer Input Source Selection
Page 11-12 System Two Cascade User’s Manual for APWIN version 2

DIO panel if an “OSR” selection is made). The 20 kHz and 15 kHz
lowpass filters are six-pole elliptic designs. Any lowpass filter, when
selected, is connected in the main (Reading) meter measurement paths
and does not affect the Level Meters or Frequency counters. Selection
of a 20 kHz lowpass (or 15 kHz if specified) when making THD+N
measurements is particularly important when measuring converters
with large amounts of noise shaping.
Performance of the 15 kHz and 20 kHz lowpass filters is
independent of sample rate at sample rates above approximately 44
kHz. As sample rates decrease toward twice the nominal three dB
point of the selected filter, it essentially becomes the same as the Fs/2
selection.
Detector Reading Rate
The Reading Rate field (left-most field following “Det” label)
controls the rate at which all the DSP Audio Analyzer meters update
(integration time). The selections are Auto, 4/sec, 8/sec, 16/sec, 32/sec,
64/sec, 128/sec, and 256/sec. The actual measurement time for a
given selection is different depending upon the detector response type
selected. For RMS and Quasi-Peak, the measurement time will be
approximately the period of the selected rate (for example, about 125
milliseconds at 8/sec). For the Fast RMS detector, the rate selected will
set the minimum measurement period. The actual period may be
longer, since with Fast RMS the measurement continues until the next
positive-going zero crossing of the signal cycle.
Auto will normally be selected except for noise measurements. The
Auto algorithm takes into account the signal frequency being
measured, whether or not the bandpass filter is in use, and selects the
fastest reading rate which will deliver specified accuracy under these
conditions.
The 4/sec selection is recommended for noise measurements to
provide integration of noise over a longer period. It may sometimes
also be selected for the best accuracy and repeatability at very low
frequencies.
The 8/sec, 16/sec, 32/sec, 64/sec, 128/sec, and 256/sec choices
provide progressively faster measurements, but each has a
11 dsp anlr
Input Source Selection Chapter 11 DSP Audio Analyzer
System Two Cascade User’s Manual for APWIN version 2 Page 11-13

progressively higher low frequency limit of accurate measurements.
For bargraph display while making adjustments to a device under test,
one of the faster rates may give better feedback to the operator.
Detector Type
The second field following the “Det” label permits selection of
detector type for the Function Reading meter of the DSP Audio
Analyzer. The available selections are RMS, Fast RMS, and
Quasi-Peak. When either RMS detector is selected for the Function
Reading meter, the Level meters use the same type of detection.
When Quasi-Peak is selected for the Function Reading meter, the Level
meters use normal RMS detection.
The RMS choice provides conventional true RMS detection with a
measurement time approximately the reciprocal of the selected reading
rate.
The Fast RMS selection provides synchronous RMS detection. The
measurement time is synchronized with zero crossings of the signal
waveform and will always consist of an integer number of signal cycles.
Fast RMS can thus provide accurate measurements on as little as one
cycle of signal. The actual measurement time is the sum of the
reciprocal of the Reading Rate value plus the time necessary for
completion of the cycle of signal in progress when the Reading Rate
period expires. For example, if the Reading Rate is set to 64/sec
(period of 15.6 milliseconds) and a 500 Hz signal (2 millisecond
period) is being measured, the total time of each measurement could
vary between 15.6 milliseconds and almost 17.6 milliseconds
depending on the phase of the signal.
The primary purpose of the Fast RMS detector is for very rapid
frequency response sweeps. For the greatest sweep speeds when
measuring analog output audio devices, the Analog Analyzer input
ranges should be fixed at a range which will handle the highest signal
level anticipated. When measuring analog input devices, it is also
recommended that the “Sine (D/A)” waveform of the Analog
Generator be used rather than the hardware analog generator, to
avoid the range switching which occurs at approximately 20 kHz, 2
kHz, and 200 Hz with the hardware generator. With these conditions,
11 dsp anlr
Chapter 11 DSP Audio Analyzer Input Source Selection
Page 11-14 System Two Cascade User’s Manual for APWIN version 2

30 to 50 point frequency response sweeps across the full audio
spectrum can be made in one to two seconds. Four standard test files
are furnished for fast response sweeps in all combinations of signal
domain: analog-analog, analog-digital, digital-analog, and
digital-digital. These tests are, respectively,
C:\APWIN\S2CASCADE\A-A\A-A FRQ RESP FAST.AT2C,
C:\APWIN\S2CASCADE\A-D\A-D FRQ RESP FAST.AT2C,
C:\APWIN\S2CASCADE\D-A\D-A FRQ RESP FAST.AT2C,
and
C:\APWIN\S2CASCADE\D-D\D-D FRQ RESP FAST.AT2C.
Quasi-Peak provides a response conforming with the CCIR-468
specification for noise measurements. It is normally used in
conjunction with the CCIR weighting filter.
Weighting Filters (Fltr Field)
The field labeled “Fltr”, just above the Digital References section of
the large form of the DSP Audio Analyzer panel, has different
operations in different functions of the Function Reading meter. In
Amplitude, 2-Channel Ratio, and the two THD+N functions, this field
allows selection of Weighting Filters. In the Bandpass function, the
field permits selection of whether the bandpass filter tunes to the
fundamental frequency of the source being tracked or to the 2nd, 3rd,
4th, or 5th harmonics. In Crosstalk function, the selection is fixed at
“Narrow”. In SMPTE IMD and Phase functions, the field disappears.
Weighting Filters
Weighting filters are frequently required for noise measurements
and sometimes for THD+N. Several selections are provided in the
Weighting Filter field—None, “A” Weighting, CCIR Weighting, “F”
Weighting, CCITT Weighting, C-message Weighting, and Harmonic
Weighting. When any of these weighting filters is selected, it affects the
Function Reading meter measurement paths of both channels and
does not affect the Level Meters or Frequency counters.
“None” measures with flat frequency response from approximately
5 Hz to 1/2 the present sample rate, or a narrower range determined
by any Lowpass and Highpass filter selections. “A” Weighting
11 dsp anlr
Input Source Selection Chapter 11 DSP Audio Analyzer
System Two Cascade User’s Manual for APWIN version 2 Page 11-15

processes the signal through a psophometric weighting filter meeting
the ANSI A weighting specification before measuring the resulting
amplitude. An “A” weighting filter in combination with the THD+N
function is frequently used for dynamic range measurements of A/D
converters. CCIR Weighted processes the signal with a CCIR-468
weighting filter before measurement, and is normally used in
conjunction with the 4/sec QPK Reading Rate selection. CCITT and
C-message weighting filters are sometimes required for
telecommunications applications. The F-weighting filter is based on
recent psychoacoustic research and relates to typical human hearing
sensitivity at a sound pressure level of 15 phons.
The CCITT and C-message weighting filters are essentially
voice-band filters and their shape is accurately held at all sample rates
except for the frequency-shifting effect described in the following
paragraph. The A, CCIR, and F weighting filters are specified to 20
kHz; at sample rates below 44 kHz, their response within a few kHz of
1/2 sample rate will deviate from specification.
The HI-2 Harmonic Weighting filter is intended for use only when
the Function Reading meters are in THD+N Ratio or THD+N
Amplitude functions. The primary purpose of the Harmonic Weighting
filter is for rub and buzz measurements on loudspeakers. This filter has
a rising 12 dB/octave response with the unity gain frequency four times
higher than (two octaves above) the frequency of the THD+N notch
filter. It thus emphasizes the effect of signals above the fourth
harmonic and reduces the effect of signals below the fourth harmonic.
Maximum gain of the Harmonic Weighting filter is limited to 28 dB.
Weighting filter responses are perfectly accurate at only the
following sample rates: 8.000 kHz, 11.025 kHz, 12.000 kHz, 16.000
kHz, 22.050 kHz, 24.000 kHz, 32.000 kHz, 44.100 kHz, 48.000 kHz,
65.536 kHz, 86.200 kHz, 96.000 kHz, 131.072 kHz, 176.400 kHz,
and 192.000 kHz. At any other sample rate, the filter shape is
preserved but “slides” up or down in frequency by the ratio of the
actual sample rate in use to the logarithmically-nearest sample rate
from the list above.
11 dsp anlr
Chapter 11 DSP Audio Analyzer Input Source Selection
Page 11-16 System Two Cascade User’s Manual for APWIN version 2

Bandpass Harmonic
In Bandpass function, the “Fltr” field offers the selections of
“Narrow”, “Narrow, Freq x2”, “Narrow, Freq x3”,“Narrow, Freq x4”,
and “Narrow, Freq x5”. The filter bandwidth is fixed at the normal
5.2% bandwidth value under all of these selections, but its center
frequency is steered to different integer multiples of the BP/BR Source
steering frequency.
Digital References (ANALYZER)
The bottom section of the large version of the Digital Analyzer
panel includes four reference values.
The dBr1 and dBr2 values serve as the reference for the dBr1 and
dBr 2 units selectable at the Level Meters and at the Function Reading
meter in absolute functions. The dBr1 and dBr2 zero dB reference
values may be entered in digital or analog domain units. When analog
domain units are used, the V/FS reference value (see below) is used to
convert the analog zero dB reference value into the digital domain.
The Frequency value serves as the reference for the relative
frequency units (octaves, decades, %Hz, etc) of the DSP Audio
Analyzer Frequency counters.
The V/FS value is the analog-to-digital scaling value. When testing
an external Analog to Digital converter (A/D), the value of analog input
voltage that produces digital full scale output may be typed into this
field. The Level Meters or Function Reading meter units may then be
selected as V, Vp, Vpp, dBu, or dBV to express the measured digital
amplitude in terms of the analog input value to the converter.
Sweep settings and readings (ANALYZER)
When DSP Audio Analyzer is selected on the Digital Analyzer panel
and “DSP Audio Anlr” is selected in the Instrument column of the
Source and Data Browsers, the following Parameter selections are
available for sweeps:
Readings (for selection at Data 1 through Data 6 to be plotted as
traces): Freq A or B, Level A or B, and the DSP Audio Analyzer
11 dsp anlr
Input Source Selection Chapter 11 DSP Audio Analyzer
System Two Cascade User’s Manual for APWIN version 2 Page 11-17

Function Reading meter function (2-Ch Ratio, THD+N Ratio,
Crosstalk, etc.) presently selected.
Settings (for selection at Source 1 as the independent, swept
variable or Source 2 for nested sweeps): BP/BR Filter Freq., but only if
the BP/BR Filter Freq field on the DSP Audio Analyzer panel is set to
“Fixed”.
11 dsp anlr
Chapter 11 DSP Audio Analyzer Input Source Selection
Page 11-18 System Two Cascade User’s Manual for APWIN version 2

Harmonic Distortion Analyzer
Introduction
Harmonic Distortion Analyzer is a DSP analyzer program for
System Two Cascade that permits flexible, highly selective
measurement of the amplitude of user-specified harmonic orders. The
user may choose to measure any individual harmonic through the
15th, or the sum of any arbitrary selection of harmonic distortion
products from 2nd through 15th. Harmonic Distortion Analyzer may
be used with either analog or digital domain signals. It is a
two-channel program with four measurement meters per channel: a
selective amplitude meter for the fundamental component of the
signal, a frequency counter for the fundamental component, and two
identical distortion product summing meters. Each of these distortion
summing meters can be set to include any desired combination of
harmonic distortion products (through the 15th) as long as each
product is within the bandwidth limitations determined by the sample
rate. Harmonic Distortion Analyzer can thus measure THD (Total
Harmonic Distortion) without noise for any specified set of harmonic
products. This analyzer effectively operates as a real-time program,
even though it is internally based on FFT technology. Thus, it drives
constantly-updating panel meters, its results can be displayed on
rapidly-updating bargraphs, and results can be plotted as traces on a
graph versus any sweepable parameter.
Both channels of Harmonic Distortion Analyzer may be set to
measure one signal, such as a single-channel signal or one channel of
a stereo signal. This configuration provides four Distortion summing
meters. Each meter sends data to a different trace on the graph. This
permits, for example, simultaneously plotting the fundamental signal
amplitude and the 2nd,3
rd,4
th, and 5th harmonic amplitudes as five
graph traces during a single frequency sweep.
12 harmonic dist
System Two Cascade User’s Manual for APWIN version 2 Page 12-1

Panel
Input Selection
The Harmonic Distortion Analyzer can operate with either digital or
analog domain input signals. The Input field near the top of the panel
provides the following selections: Digital, HiRes A/D @65536,
HiBW A/D @131072, HiBW A/D @262144, HiRes A/D
@OSR, and HiBW A/D @2xOSR.
The “Digital” selection takes digital domain audio directly from
the connector selected in the Input section (Format and connector
selection radio buttons) of the Digital I/O Panel.
All the “A/D” selections choose the output of analog to digital
converters fed from points following the input attenuators and
balanced-to-unbalanced conversion circuitry of the two Analog
Analyzer input channels. The Analog Analyzer’s autoranging circuitry
or a fixed input range selection on the Analog Analyzer panel controls
the audio signal level at this point.
The two “HiRes A/D” selections use 24-bit high resolution
converters with optimum sample rate ranges up to about 100 kHz.
Figure 12-1 Harmonic Distortion
Analyzer Panel, Large Form
12 harmonic dist
Chapter 12 Harmonic Distortion Analyzer Panel
Page 12-2 System Two Cascade User’s Manual for APWIN version 2

The “HiBW A/D” selections use 16-bit converters that operate to 262
kHz sample rates, but with 10-15 dB poorer residual distortion.
The “65536, 131072, and 262144” selections provide A/D
sampling rates at exactly 65,536 Hz, 131,072 Hz, and 262,144 Hz.
Corresponding signal bandwidths are approximately 30 kHz, 60 kHz,
and 120 kHz. The two “OSR” selections refer to the value in the
Output “Rate” field of the DIO panel (labeled “Sample Rate-OSR”
on the large version of the DIO panel). With these selections, signal
bandwidth will be approximately 40% of the selected sample rate
value.
Source Selection
When the Input selection is Digital, the Source fields allow channel
1 and channel 2 to measure digital channel A (normally the left
channel of stereo signals), B (normally the right channel), or None.
Selecting A at both channel 1 and 2 provides four distortion summing
meters connected to the same signal, as described earlier.
When any of the A/D selections are made as Input, the Source
fields allow both channels to measure Anlr A, Anlr B, Anlr Rdg Ampl,
or None. Anlr A and B are circuit points in the analog analyzer,
following all input ranging and balanced-to-unbalanced conversion
circuitry. Anlr Rdg Ampl (Analyzer Reading Amplitude) is a circuit
point in the analog analyzer that follows the notch (bandreject) filter in
the THD+N functions of the Analog Analyzer Function Reading meter.
This selection provides much greater dynamic range and better
accuracy when measuring low values of harmonic distortion
amplitude. Any high-pass, low-pass, and plug-in option filters selected
on the Analog Analyzer panel will also affect the measurements with
this Source selection. The Anlr Rdg Ampl selection is not useful in any
function of the analog analyzer except for THD+N.
Note that when Anlr Rdg Ampl is the input and the Ratio Units
(Relative Units) checkbox is checked in order to use %, dB, X/Y, or
ppm units, the reference for these units is the reading of the Analog
Analyzer Level meter. The Level meter is a wideband meter
responding to the entire input signal including the fundamental,
harmonics, and noise. If the signal has very high distortion (over
12 harmonic dist
Panel Chapter 12 Harmonic Distortion Analyzer
System Two Cascade User’s Manual for APWIN version 2 Page 12-3

10%), this Level meter reading is greater than the amplitude of the
fundamental component of the signal. This will cause a relative
distortion measurement to be lower when Anlr Rdg Ampl is selected
instead of Anlr A or B. The effect is negligible on normal levels of
distortion, but will be quite visible on signals such as a squarewave.
Fundamental Signal Amplitude
Immediately below the Input and Source control fields are the
displays of the two Fundamental signal Amplitude meters, one for each
channel. These meters display the RMS value of the input signal
component at the frequency defined by the selectivity frequency
control (described below). Typically this is the stimulus signal
frequency, generated by System Two Cascade’s analog or digital
generator. This amplitude value is used as the reference for all Ratio
units (%, dB, ppm, X/Y) when the Ratio box is checked for the
Harmonic Distortion Sum meters, except when A/D input with Anlr
Rdg Ampl is selected as the input.
Fundamental Signal Frequency
Immediately below the Fundamental Amplitude meters are
Frequency counters for the two channels. These display the frequency
of the dominant component of the input signal, normally the
fundamental signal. This is the frequency to which the Harmonic
Distortion analyzer’s selective analysis capability will track when
Counter Tuned is selected for the steering mechanism.
Harmonic Distortion Product Amplitude
Below the Frequency counter displays are panel sections labeled
Harmonic Sum 1 and Harmonic Sum 2. Each section contains a
meter display and control fields for input channels 1 and 2, so there
are a total of four Harmonic Sum meters. Each meter consists of the
digital display, a Ratio unit checkbox, and a control for selecting the
harmonic orders that the meter will measure. The meter display has
the usual System Two Cascade selections of analog and digital domain
absolute and relative units described below and in the Units chapter.
When the Ratio units box is checked, the units selection consists of %,
dB, X/Y, and ppm (parts per million). The reference for these Ratio
units is the Fundamental signal amplitude except in the case of A/D
12 harmonic dist
Chapter 12 Harmonic Distortion Analyzer Panel
Page 12-4 System Two Cascade User’s Manual for APWIN version 2

inputs with Anlr Rdg Ampl (the analog Function Reading meter) as the
input source.
When Anlr Rdg Ampl is the input and the Ratio Units (Relative
Units) checkbox is checked, the reference for these units is the reading
of the Analog Analyzer Level meter. The Level meter is a wideband
meter responding to the entire input signal including the fundamental,
harmonics, and noise. If the signal has very high distortion (over
10%), this Level meter reading is greater than the amplitude of the
fundamental component of the signal. This will cause a relative
distortion measurement to be lower when Anlr Rdg Ampl is selected
instead of Anlr A or B. The effect is negligible on normal levels of
distortion, but will be quite visible on signals such as a squarewave.
Distortion Order Control
Each Distortion Order control (illustrated, with the 2nd, 3rd, 9th,
and 12th harmonics summed into the measurement display) consists
of two checkboxes and a row of numbers to the right of each
checkbox. The upper row of numbers selects the even harmonic
orders through the fourteenth—2, 4, 6, 8, 10, 12, and 14. The lower
row selects the odd harmonic orders through the fifteenth—3, 5, 7, 9,
11, 13, and 15. Checking the box at the beginning of a row selects
measurement of all the harmonic orders in that row, unless they were
already all selected. If they were all selected, clicking the box causes it
to be un-checked and all the harmonic order selections in that row are
turned off. Any individual harmonic order may be selected or
de-selected by clicking on the number itself. When only one harmonic
order has been selected for a particular meter, the display in the meter
is the amplitude of the specific harmonic signal selected. For example,
clicking the 3 in the lower row causes the associated display to
continuously measure the amplitude of the third harmonic only.
Clicking the 2, 8, and 10 in the upper row and the 7 and 13 in the
lower row of a meter causes a continuous display of the RMS sum of
Figure 12-2 Distortion Order Control, Harmonic
Sum Meters
12 harmonic dist
Panel Chapter 12 Harmonic Distortion Analyzer
System Two Cascade User’s Manual for APWIN version 2 Page 12-5

the 2nd, 7th, 8th, 10th, and 13th harmonics of the signal. Checking
the boxes at the left end of both rows causes a THD (total harmonic
distortion, but without noise) measurement including the effects of 2nd
through 15th harmonics.
Note that only those harmonic components within the
measurement bandwidth of the analyzer can be measured, even if all
the harmonic orders are selected. For example, assume that an analog
signal is being measured via the HiRes A/D@65536 input selection.
With this A/D converter sample rate of 65.536 kHz, the theoretical
upper bandwidth limit of the analyzer is 32.768 kHz (half the sample
rate). If the fundamental frequency is 10 kHz, only the 2nd and 3rd
harmonics fall within the measurement bandwidth. Selecting any
harmonic orders above the 3rd will have no effect on the
measurement. When the fundamental is below 2.18 kHz, all
harmonics up to and including the 15th will be measured. When the
stimulus signal frequency is swept during a test, higher order
harmonics will be included while the stimulus frequency is low but
excluded by the fixed bandwidth when the stimulus frequency is high.
With analog signals, measurement bandwidth may be increased to as
high as approximately 130 kHz with the HiRes A/D@262144 selection.
With digital signals, bandwidth is intrinsically determined by the
sample rate of the device or system being measured.
The four Harmonic Sum meters are completely independent from
one another. On a given channel, one may be set for even harmonics
and the other for odd harmonics, one may measure a single individual
harmonic while the other measures an arbitrary group of harmonics
that may or may not include the single harmonic selected on the other
meter. When measuring a monaural (single channel) signal, the
Source fields at the top of the panel may both select the same channel,
which then means that all four Harmonic Sum meters are available to
analyze that one signal. In this manner, one meter could display 2nd
harmonic, another the 3rd harmonic, another the 4th, and the last
meter may measure 5th harmonic. All may then be simultaneously
plotted as separate traces on the graph during a single sweep.
12 harmonic dist
Chapter 12 Harmonic Distortion Analyzer Panel
Page 12-6 System Two Cascade User’s Manual for APWIN version 2

Amplitude Units
Units available depend upon whether Digital or one of the A/D
choices is selected in the Input field.
When Digital is the Input selection, the available units include
digital domain, relative (dBr), and analog domain units. The digital
domain units are FFS, %FS, dBFS, and Bits. Relative units are dBr 1
and dBr 2 and are with respect to the values in the Digital References
section at the bottom of the panel. The analog domain units are V, Vp,
Vpp, dBV, and dBu. These analog domain units when Digital input is
selected all make use of the V/FS scaling factor in the Digital
References section at the bottom of the panel. If an A/D converter is
being measured, for example, the full-scale analog input voltage of the
converter can be entered into the V/FS field and an analog domain
unit then selected if desired to refer digitally-measured amplitudes to
their analog domain equivalent values.
When any of the A/D selections are made as Input, the available
units are Volts, dBu, dBV, dBr A, dBr B, dBg A, dBg B, dBm, and
Watts. The dBr A and dBr B units are relative to the dBr A and dBr B
Reference values entered at the bottom of the hardware Analog
Analyzer panel. The dBg A and dBg B units refer to the present output
Figure 12-3 Fundamental (top curve), 2nd harmonic, 3rd harmonic, 4th harmonic,
and 5th harmonic amplitudes of a loudspeaker as a function of power.
12 harmonic dist
Panel Chapter 12 Harmonic Distortion Analyzer
System Two Cascade User’s Manual for APWIN version 2 Page 12-7

amplitude settings of the A and B channels of the Analog Generator;
during an amplitude sweep or an equalized sweep, this would be the
value at each current step of the sweep. The dBm and Watts units are
computed assuming the measurement is being made across a circuit of
the impedance value entered into the dBm or Watts Reference field at
the bottom of the hardware Analog Analyzer panel.
With both Digital and A/D input, if the Ratio checkbox is checked,
the available units are %, dB, X/Y, and ppm (parts per million). The
reference of these ratio units is the Fundamental signal amplitude
except for the case of the Anlr Rdg Ampl selection with A/D. This
selection follows the notch filter in THD+N function of the analog
analyzer, so the fundamental signal is no longer available to be
measured at this point. Instead, the analog analyzer Level meter is
used as the reference. The Level meter is a wideband meter
responding to the entire input signal including the fundamental,
harmonics, and noise. If the signal has very high distortion (over
10%), this Level meter reading is greater than the amplitude of the
fundamental component of the signal. This will cause a relative
distortion measurement to be lower when Anlr Rdg Ampl is selected
instead of Anlr A or B. The effect is negligible on normal levels of
distortion, but will be quite visible on signals such as a squarewave.
Selectivity Steering Control
Three control fields are located in a row near the bottom of the
large version of the Harmonic Distortion Analyzer panel, just above the
Digital References section. The middle one of these three fields
permits selection of the source of frequency steering information.
Selections in this field are Counter Tuned, Sweep Track, AGen Track,
DGen Track, and Fixed.
§With Fixed selected, the fundamental frequency will be fixed as
determined by the fundamental frequency entered in the field at
the right end of these three fields and the harmonic frequencies
will be tuned to exact integer multiples of that frequency.
§With DGen Track selected, the fundamental frequency will
automatically track the frequency of the Digital Generator and
harmonic frequencies will be integer multiples of that frequency.
12 harmonic dist
Chapter 12 Harmonic Distortion Analyzer Panel
Page 12-8 System Two Cascade User’s Manual for APWIN version 2

This mode would normally be used when sweeping digital input
devices with stimulus coming from System Two Cascade’s digital
generator.
§With Counter Tuned selected, the frequency value measured by
the DSP Audio Analyzer Frequency counter is the steering
source for the fundamental and harmonic selectivity. This
function would be selected when making harmonic distortion
measurements from an external signal such as playback of a
Compact Disc or audio tape or reception of a signal from a
distant source. It may also be preferred when stimulus comes
from the Analog Generator, to avoid problems associated with
the potential frequency error of the Analog Generator if not in
High Accuracy mode (see below).
§With AGen Track selected, the fundamental and harmonic
selectivity mechanism tracks the frequency command sent to the
Analog Generator. Note that the component tolerances of the
Analog Generator, when in Fast (rather than High Accuracy)
mode, may result in the actual frequency generated being as
much as 0.5% different from the frequency command value sent
by the computer. Especially at the higher order distortion
products, this amount of frequency error will cause significant
amplitude errors. If the AGen Track method is used, the Analog
Generator panel setup should be changed from Fast to High
Accuracy frequency control. Alternatively, use the Counter
Tuned tracking method, which measures the actual frequency.
§With Sweep Track selected, the filter tracks the frequency of
whichever generator is selected in the Source 1 or Source 2
fields of the Sweep panel. If the Analog Generator is the Source
1 or 2 selection, the same potential problems exist that are
described under AGen Track.
High Speed-High Accuracy Control
The field at the left end of the row containing the Selectivity
Steering controls may be set to High Speed or High Accuracy. The
High Speed selection is recommended when measuring distortion
products no more than 90 to 100 dB down (higher than 0.003% to
12 harmonic dist
Panel Chapter 12 Harmonic Distortion Analyzer
System Two Cascade User’s Manual for APWIN version 2 Page 12-9

0.001%). To obtain the most accurate measurements of distortion
products lower than this (typically occurring only in the digital
domain), the High Accuracy selection is recommended but some loss
of sweep speed and display update rate will result.
THD vs THD+N
Measurements of THD+N (total harmonic distortion plus noise) vs
THD (total harmonic distortion, not including the effects of noise) on
the same signal may differ for two reasons—one theoretical, and the
other due to the architecture of all THD+N analyzers available on the
market today.
The theoretical difference between THD and THD+N lies in the
“+N” term—the noise. If distortion products are significantly higher in
amplitude than the wide-band noise in a signal, the two techniques
should give essentially identical results. In many cases with modern,
well-designed audio equipment, actual distortion is very low across
most of the normal operating dynamic range and wide-band noise
dominates. A THD+N analyzer operates by removing the
fundamental signal with a notch (bandreject) filter, then measuring
everything left over. The “left over” signal in this case is the wide-band
noise. A THD analyzer makes highly selective amplitude
measurements only at each specific harmonic product frequencies.
The bandwidth of these selective measurements is so narrow that noise
has almost no effect. In such a noise-limited case, a THD analyzer
(such as Harmonic Distortion Analyzer) may produce a significantly
lower value than a THD+N analyzer (such as the Analog Analyzer or
DSP Audio Analyzer in THD+N functions).
Another difference comes about only when Ratio units (%, dB, X/Y,
or ppm) are selected. Practical THD+N instruments make a
compromise with the actual definition of distortion ratios in the interest
of circuit economy. The definition of THD and THD+N ratios
computes the amplitude of the distortion or distortion and noise
products with reference to the amplitude of the fundamental signal
component. However, practical THD+N analyzers use the amplitude
of the input signal, including all distortion products, as the reference
instead of the fundamental component alone. At total distortion
values of 10.0% and lower (-20 dB and below), the difference between
12 harmonic dist
Chapter 12 Harmonic Distortion Analyzer Panel
Page 12-10 System Two Cascade User’s Manual for APWIN version 2

these two approaches is negligible. At higher distortion values, the
difference may become significant. When the distortion products are
at 10.0%, the difference in amplitude between the fundamental
component and the complex signal including distortion is less than
0.5%, so distortion values stated as a percentage of either value are
nearly the same. At 30% distortion, there is a 4.4% difference
between the amplitude of the fundamental alone versus the complex,
distorted signal. At 45%, typical of a squarewave, there is about a
9.6% difference between stating distortion ratios relative to the
fundamental rather than to the entire, distorted input signal. Harmonic
Distortion Analyzer makes a selective amplitude measurement of the
fundamental signal and refers all Ratio units to that value, conforming
to definitions, except when the Anlr Rdg Ampl input selection is used.
In the case of Anlr Rdg Ampl input, the analog Level meter
(fundamental and harmonics) is the reference. DSP Audio Analyzer
and the Analog Hardware Analyzer in THD+N Ratio function, like all
other commercially available THD+N analyzers, refer the distortion
product measurements to the “raw” input signal that includes
fundamental and harmonics.
Sweep settings and readings
When the Harmonic Distortion analyzer is selected on the Digital
Analyzer panel and “Distortion” is selected in the Instrument column of
the Data Browsers, the following Parameter selections are available for
sweeps: Ch 1 Fundamental Ampl, Ch 1 Fundamental Freq, Ch 1
Harmonic Sum 1, Ch 1 Harmonic Sum 2, Ch 2 Fundamental Ampl,
Ch 2 Fundamental Freq, Ch 1 Harmonic Sum 1, and Ch 2 Harmonic
Sum 2. The two Fundamental Ampl selections are the
frequency-selective amplitude measurements of the fundamental
component of the signal on each channel. The Fundamental Freq
parameters are the frequency measurement of that same component.
The Harmonic Sum 1 and Harmonic Sum 2 parameters correspond to
the upper and lower meters in a channel that measure the sum of the
selected harmonic distortion products.
12 harmonic dist
Panel Chapter 12 Harmonic Distortion Analyzer
System Two Cascade User’s Manual for APWIN version 2 Page 12-11

12 harmonic dist
Chapter 12 Harmonic Distortion Analyzer Panel
Page 12-12 System Two Cascade User’s Manual for APWIN version 2

Digital Data Analyzer (BITTEST)
The Digital Data Analyzer program (BITTEST), in conjunction with
certain specific signals created by the digital generator, measures the
returned digital audio signals for bit errors. The audio test signal may
be a pseudo-random noise sequence, constant valued samples (“digital
dc”), a sinewave of selectable amplitude and frequency, or walking bit
patterns. Generated word width must generally be equal to or greater
than measurement word width, both controlled from the Digital I/O
panel. The measurement displays both real-time received data and
errors in the received data sequence. Any amount of delay between
transmitted and received signals is permissible, allowing testing of
devices and transmission links with large amounts of delay or even
recorder-reproducers. Dither cannot be used during BITTEST analysis
except with sine waveforms.
BITTEST is useful for investigating the integrity of digital audio
data links, recorders, etc. It is also invaluable for design test of digital
interfaces. Each waveform measured by the program has a specific
Figure 13-1 BITTEST Digital Data
Analyzer Panel, Large Version
13 bittest
System Two Cascade User’s Manual for APWIN version 2 Page 13-1

testing application. BITTEST operates only with digital domain input
and output.
BITTEST is a real time program. Measurements can be
continuously observed in panel or bargraph modes. This is
particularly useful for making adjustments on devices under test. The
Data values and/or Error values may also be graphed versus time in
chart recorder fashion, or against Digital Generator Amplitude (Special
Constant “waveform”).
Signal Compatibility for BITTEST
Signal generation must be coordinated with BITTEST analysis.
BITTEST can analyze five different digital-domain waveforms:
Random, Constant, Walking-1, Walking-0, and Sine. When testing
real-time devices and using System Two’s digital generator, the same
waveform must be selected on both the Digital Generator panel and
the BITTEST analyzer. When analyzing a previously-recorded or
distantly-generated signal, the Waveform field on the BITTEST
analyzer panel must correspond to the waveform being analyzed. In
some cases the System Two Digital Generator panel must also be
properly set, since the BITTEST analyzer looks to the Digital Generator
panel for certain signal parameter information even though the output
of the generator may not be currently supplying the signal actually
used.
Constant
The Constant waveform analysis mode expects a continuous
stream of data samples at the same fixed value. This is the digital
equivalent of a DC voltage source. The “Special Constant” waveform
of System Two’s digital generator and the “Constant” waveform of
System One’s BITTEST generator are both compatible with System
Two’s BITTEST analysis. On the System Two Digital Generator panel,
the data word to be generated is determined by the Amplitude field on
the Digital Generator panel. Hexadecimal and decimal units are
available in the Digital Generator Amplitude field to correspond to the
amplitude displays of BITTEST. NOTE: generator dither must be
turned off (None) for BITTEST analysis to function with the
Constant waveform. Constant mode aids in the investigation of
13 bittest
Chapter 13 Digital Data Analyzer (BITTEST)
Page 13-2 System Two Cascade User’s Manual for APWIN version 2

data-dependent errors in digital systems. If a Constant waveform is
digitally recorded and then reproduced, or is transmitted from a distant
System, the local System Two Digital Generator Waveform must be set
to Special Constant and the Amplitude field must be exactly the same
as was recorded or is being transmitted even though the
locally-generated waveform is not being used. The Output Resolution
(word width) on the Digital I/O panel must at least equal the Input
Resolution for BITTEST analysis to function properly.
Random
The Random waveform analysis mode expects a specific,
predictable pseudo-random waveform uniformly distributed between
plus and minus full scale. The System Two Digital Generator
Waveform “Special—Bittest Random”, System One’s BITTEST
Random waveform, and the RAND waveform of Portable One Dual
Domain are all compatible. This signal is intended for error rate testing
of communications links, AES/EBU interfaces, and digital recorders. It
provides the most thorough error testing of any of the waveforms.
Digital generator dither is automatically turned off in this waveform, so
the Dither panel field setting of the generator used is not important.
The Output Resolution on the Digital I/O panel must at least equal the
Input Resolution for BITTEST analysis to function properly.
Walking Bit
There are two walking bit modes. The Walking-1 mode sets all bits
to 0 except one bit which is set to 1. This single high bit is
continuously incremented from lower to upper bits. When it reaches
the MSB it wraps around to the LSB of the selected word width
(Output Resolution field, Digital I/O panel). The Walking-0 mode sets
all bits to 1 except one bit which is set to 0. This single low bit is
continuously incremented from lower to upper bits. When it reaches
the MSB it wraps around to the LSB of the selected word width.
System Two’s and System One’s Walking-1 and Walking-0 waveforms
are compatible with BITTEST analysis. Digital generator dither is
automatically turned off in this waveform, so the generator Dither
panel field setting is not important. The Output Resolution on the
Digital I/O panel must exactly equal the Input Resolution for BITTEST
analysis to function properly.
13 bittest
Chapter 13 Digital Data Analyzer (BITTEST)
System Two Cascade User’s Manual for APWIN version 2 Page 13-3

The Samples/Step field on the Digital Generator panel determines
the “walking rate”. This field may only be set to integer values. The
time required for one complete cycle of the walking pattern thus
depends upon the Output Resolution, Output Sample Rate, and the
Samples/Step value. For example, with 3 Samples/Step at a 48 kHz
Output Sample Rate, each step will last for 3/48,000 of a second. If
Output Resolution is set to 22 bits, the total cycle from LSB to MSB will
last for 66/48,000 second or 1.375 milliseconds.
BITTEST displays both the Data value and any detected Errors.
The displays are updated at either 4, 8, or 16 readings per second. If
the Special Walking Ones or Zeros waveforms are used with BITTEST,
it is possible to arrive at a generator bit pattern period that is an exact
sub-multiple of BITTEST’s reading rate. The result is that BITTEST
displays the same Data value continuously, making it appear that
something has locked up. This is particularly likely to happen at
sample rates of 96 kHz. Since the Output Sample Rate and Output
Resolution are normally both determined by the requirements of the
Device Under Test, the one remaining “handle” for the user is the
Samples/Step field on the DGen panel. This value is typically not
critical to a testing application, so it can be changed to a value that
displays the normal changing Data values.
Sinewave
The Sine waveform is the only waveform of BITTEST that allows
error checking of digital audio devices with gain or equalization. It is
difficult to test such devices with bit-pattern-based test signals. The
sinewave retains its shape passing through any linear digital device.
Good quality digital domain sinewaves from a wide variety of sources
are compatible with BITTEST analysis—System Two, System One,
Portable One Dual Domain, and even sinewaves recorded on test CDs.
The sinewave analysis technique used by BITTEST will automatically
adapt to normal dither levels, so Dither may be turned on or off.
13 bittest
Chapter 13 Digital Data Analyzer (BITTEST)
Page 13-4 System Two Cascade User’s Manual for APWIN version 2

Signal Analysis (BITTEST)
Data Displays
Received data is displayed on the Ch 1 and Ch 2 Data fields at the
top of the panel, truncated to the word length set in the Input
Resolution field of the Digital I/O panel. Ch 1 refers to digital Channel
1 (subframe A) and Ch 2 refers to digital Channel 2 (subframe B).
BITTEST cannot be used with analog signals. The Data may be
displayed in decimal or hexadecimal units. The Data (and Errors)
readings are updated at the rate selected in the Reading Rate field
(Auto-4/sec-8/sec-16/sec) until an error occurs. When an error occurs
(see below), the data display function depends upon the setting of the
“Freeze Data on Error” checkbox. If the “Freeze” checkbox is checked,
the Data fields will display the value that was received when the first
error occurred. If the “Freeze” checkbox is not checked, the Data fields
will continue updating, independently of any errors detected.
Error Displays
Received data is measured to determine if it matches the data
transmitted. Only the number of bits selected in the Input Resolution
(bits) field of the Digital I/O panel will be analyzed. This comparison is
done with algorithms which are not sensitive to delay between the
send and receive sections. The number of errors in the received data
per measurement interval are counted independently for each channel.
The Error Display field selects the type of analysis to be performed. In
the Normal mode, the number of errors detected during the last
measurement interval (1/4 second, 1/8 second, 1/16 second) are
displayed directly in the Ch 1 and Ch 2 Errors fields of the panel. If
Error Display is selected as Maximum, the largest error count during
any one measurement interval will be held in the display. A running
total of all errors may be accumulated by using the Totalize mode of
the Error Display field. To reset the Totalize or Maximum error
displays, press Enter while the Error Display field is selected.
Waveform
See the Signal Compatibility section above. All modes make error
measurements based on the Waveform selection. The random, sine,
13 bittest
Chapter 13 Digital Data Analyzer (BITTEST)
System Two Cascade User’s Manual for APWIN version 2 Page 13-5

and walking bit modes compare each successively received sample
with the algorithm used to generate the signal. Two samples are
required before the error analysis synchronizes with the signal, so
errors may be indicated during the initial measurement interval even
though no error actually exists. Constant mode requires that dither be
turned off at the digital generator.
The Input Resolution (bits) field on the Digital I/O panel sets the
number of input bits to be analyzed in all modes. It affects both data
and error displays. If the transmitted signal does not have a resolution
(word width) at least as great as the input resolution, errors will be
displayed.
Error Detection Flag
Whenever an error is detected the DSP will pulse the AUX
OUTPUT BNC connector on the rear panel. This allows triggering an
oscilloscope to observe received data errors. Since the error indication
does not occur until after the end of the data word containing the
error, a digital storage oscilloscope or logic analyzer is recommended.
That instrument should be set in pre-trigger mode to acquire data
before the trigger event.
13 bittest
Chapter 13 Digital Data Analyzer (BITTEST)
Page 13-6 System Two Cascade User’s Manual for APWIN version 2

FFT-Based DSP Programs
FFT, FASTTEST, and MLS are FFT-based analysis programs
furnished with System Two Cascade for use with both analog and
digital audio signals. Although INTERVU is also FFT-based, it is
dedicated exclusively to analysis of the serial digital interface pulse
train and is discussed in the Serial Digital Interface Testing chapter.
General and basic FFT concepts are discussed in this chapter.
Individual chapters for FFT, FASTTEST, and MLS follow with
description of specific control fields and operation of each program.
System Two FFT Function
Figure 14-1 shows a functional block diagram of System Two
Cascade DSP FFT programs. Only DSP Channel 1 is shown in detail;
Channel 2 is identical. Not all the processing modes and window
choices shown are available on every program. Operation of all
FFT-based programs consists broadly of three steps:
§acquire signal
§compute
§display
In the “acquire” step, analog (via A/D converters) or digital signal
samples are written into the Acquisition Buffers when the (function
key is pressed (or equivalent action).
The contents of the “compute” step are widely different between
time and frequency domain views, and depend upon the parameters
to be viewed such as a high-resolution spectrum, multitone distortion,
phase, or a masking curve.
The “display” step involves transferring the computed results, or
more likely a summarized version of those results, from the DSP
module to the computer for viewing.
14 fft basics
System Two Cascade User’s Manual for APWIN version 2 Page 14-1

GRAPH
OR TABLE
DISPLAY
PC
APIB
DSP
CH 1
SIGNAL
SAVE WAVEFORM
OPEN WAVEFORM
CH 2
SAME
AS
CH 1
CH 1
AMPL
CH 2
AMPL
CH 2
PHASE
CH 2
PHASE
CH 1
PHASE
SAVE TEST
(OR DATA)
OPEN TEST
(OR DATA)
F7/F6/
CTRL+F6/F9
CTRL+F6/F6/F9
CTRL+F6/F6/F9
F9
CTRL+F6/
F6/F9
F6/F9
F6/F9
PC DATA
MEMORY
ACQUISITION BUFFER PROCESSING
DISPLAY SAMPLES
INTERPOLATE
PEAK VALUES
ABSOLUTE VALUES
FFT TIME
OR
FFT FREQ
WINDOW
FUNCTION
NONE
HANN
FLAT-TOP
BLACKMAN- HARRIS
EQUIRIPPLE
HAMMING
GAUSSIAN
RIFE-VINCENT
FFT PROCESS POST-
PROCESSING
SPECTRUM
PEAK-PICK
RESPONSE
DISTORTION
NOISE
MASKING
RESULTS BUFFER
AMPLITUDE vs FREQ
INDEPENDENT
OR
CH1 MINUS CH2
RESULTS BUFFER
PHASE vs FREQ
DISK
Figure 14-1 Function Block and Process Diagram, System Two FFT Programs
14 fft basics
Chapter 14 FFT-Based DSP Programs System Two FFT Function
Page 14-2 System Two Cascade User’s Manual for APWIN version 2

The acquired signal may be viewed in time or frequency domain
mode, selected by the choices of FFT Time versus FFT Freq at Source
1 on the Sweep panel.
Time Domain Basics
When time domain (oscilloscope) view is selected (FFT Time at
Source 1), the amplitude values of the samples in the Acquisition
Buffers are sent via the Processing block to the computer for display.
The Start to Stop time span at Source 1 on the Sweep panel
determines which section of the Acquisition Buffer is processed and
sent to the PC. The waveform is displayed by selecting Ch 1 Ampl
and/or Ch 2 Ampl at any of the Data 1 through Data 6 browsers on
the Sweep panel. Waveforms are typically displayed using a linear
vertical scale, graph top and bottom values symmetrically located
above and below zero (ground), and a non-decibel unit (Volts or FFS
or %FS) rather than a decibel unit.
Time Domain Display Changes
Changes may be made in the selected units or graph top and
bottom values and displayed most rapidly by the &key which simply
re-graphs the present contents of the computer Data Memory without
involvement of the DSP unit at all. Changes in the time span viewed
(often by zooming with the mouse), changes in displayed resolution
(by changing the number of Steps), and changes in processing mode
are made most rapidly without acquiring or transforming signal again
by use of the C^ keystroke. This causes a re-processing and
transmission of the processed data to the computer for display, but no
new signal acquisition or FFT transform.
Graphic Resolution vs. Samples
In time domain (storage oscilloscope mode), the Start time, Stop
time, and Steps (or Multiply or Stepsize) values on the Sweep panel
may be set independently of the FFT Sample Rate. It is thus possible
to view only a millisecond or two (48 to 96 samples at a 48 kHz
sample rate) spread across the graph, in which case there are typically
many plotted points per sample. It is equally possible to view several
hundred milliseconds of signal (up to 256k samples with FFT or 32k
14 fft basics
Time Domain Basics Chapter 14 FFT-Based DSP Programs
System Two Cascade User’s Manual for APWIN version 2 Page 14-3

samples with FASTTEST) plotted across the graph with typically a few
hundred plotted points, which results in one plotted point representing
from tens to thousands of samples. This flexibility in graphing different
plotted point-to-sample relationships can produce problems in some
situations, with several tools available to produce the best results.
Graphic Aliasing
Graphic aliasing is a phenomenon which may occur in time
domain presentations (oscilloscope view) of signals when there are a
low number of points displayed per cycle of signal waveform. The
result may appear to be a signal of a completely different frequency
than the actual signal—even DC. For example, assume that a 1 kHz
sinewave (1 millisecond period) signal has been acquired at a 48 kHz
sample rate. Each cycle of signal is represented in the DSP acquisition
buffer by 48 samples. If the combination of Start and Stop times and
the Steps values at Source 1 result in many plotted points per cycle of
signal waveform, the representation on the graph will be accurate
(particularly in the Interpolate waveform display option is chosen on
the Digital Analyzer panel). If the time span from Start to Stop covers
many cycles of signal and only a few points are plotted per cycle, the
display can be misleading. For example, if the Start to Stop span is
200 milliseconds and the Steps value is 200, one point will be plotted
per cycle of waveform in the DSP buffer. The result would be an
apparent DC signal rather than a sinewave, since the one point plotted
per cycle would be taken at the same phase angle and thus the same
instantaneous voltage from each cycle.
The Interpolate mode of System Two Cascade’s FFT Spectrum
Analyzer program insures freedom from graphic aliasing since it
automatically switches to a peak processing and display function when
there are many samples per plotted point. This automatic peak display
mode does not faithfully display the signal waveform, but instead
replaces it with an approximation that shows the maximum positive
and negative excursions of the signal. As the user zooms in to narrow
time spans, Cascade’s FFT Spectrum Analyzer automatically switches
to true interpolation to faithfully display the actual signal waveform. To
help insure freedom from graphic aliasing when using the Display
Samples processing mode, start out with small time spans and
relatively large numbers of Steps, or instead use the Interpolate, Peak
14 fft basics
Chapter 14 FFT-Based DSP Programs Time Domain Basics
Page 14-4 System Two Cascade User’s Manual for APWIN version 2

Values or Absolute Values selections of the “Wave Display” field on the
FFT panel. These selections search through the range of samples in
the DSP buffer between plotted points and return the highest value in
that range to the computer for plotting, assuring that signal peaks
cannot be missed. It may also be helpful to use a prime number such
as 177 or 377 as the Steps value at Source 1 to reduce the likelihood
of a synchronous relationship between this value and the signal period.
Frequency Domain (Spectrum Analysis)
For frequency domain analysis, “FFT Freq” must be selected as the
parameter at Source 1 on the Sweep panel.
The first (acquire signal) step of the process is identical for time or
frequency domain viewing of a signal. The second (computation) step
is much more complex for frequency domain than for time domain.
There is typically pre-processing of the acquisition buffer contents
before the FFT is computed and some post-processing of the spectrum
analysis results before they are graphed. Pre-processing with the
Spectrum Analyzer (FFT) program can include a quasi-AC-coupling
computation (which also affects time domain displays) plus application
of a windowing function. With the Multitone Analyzer (FASTTEST),
pre-processing can compare the acquired signal to a digitally-stored
reference copy of the expected multitone waveform for the purposes of
sophisticated triggering and frequency error correction. Post-FFT
processing can include “peak picking” when there are more FFT bins
than plotted points on the graph, plus (with Multitone Analyzer)
specialized multitone signal post-processing for fast measurements of
response, distortion, noise, phase, crosstalk, and computation of
psychoacoustical masking curves.
FFT Fundamental Relationships
A Fast Fourier Transform (FFT) is a mathematical process for
deriving the amplitude and phase spectrum (amplitude versus
frequency and phase versus frequency) from a sampled waveform
(amplitude versus time) of a signal. Certain simple, fundamental
relationships exist between the number of samples (transform length)
making up the acquired waveform, the sample rate, and the frequency
resolution of the resulting amplitude and phase spectra. The
14 fft basics
FFT Fundamental Relationships Chapter 14 FFT-Based DSP Programs
System Two Cascade User’s Manual for APWIN version 2 Page 14-5

fundamental bandwidth-versus-sampling rate relationship of any
sampling process is also relevant.
Bandwidth = 1/2 sample rate; for example, with a 48 kHz
sample rate, the maximum signal frequency is 24 kHz. When analog
signals are sampled and converted by A/D converters, the anti-alias
filters used with the converters may further reduce the effective
bandwidth.
Frequency resolution = Sample rate / record length; for
example, with a 16,384 sample waveform and a 48 kHz sample rate,
the frequency resolution (also called FFT bin width,orline spacing)
is approximately 2.93 Hz.
An FFT produces frequency-linear results; the resolution is constant
across the bandwidth from DC (0 Hz) to 1/2 the sample rate. For
example, with a 48 kHz rate and 16,384 samples, there will be 8,192
bins (lines), each 2.93 Hz wide, extending from 0 Hz to 24 kHz. The
results of an FFT may be graphed on a logarithmic frequency scale if
desired, but the actual FFT resolution is linear and thus equal across
the spectrum.
The signal to be transformed is first acquired into a memory buffer
called the acquisition buffer. The entire available acquisition buffer
length is not necessarily filled each time signal is acquired, depending
on the Transform Length setting.
The amount of signal actually acquired into this buffer is called the
record length. FFT has acquisition buffers for both channels which are
256k (262,144 samples) long, although the user may choose to
acquire shorter records into those buffers. FASTTEST has acquisition
buffers 32,768 samples long for each channel.
Program Acq.buffer length Acq. time at 48 kHz
FFT 262,144 samples 5.46 sec
FASTTEST 32,7668 samples 682.66 ms
14 fft basics
Chapter 14 FFT-Based DSP Programs FFT Fundamental Relationships
Page 14-6 System Two Cascade User’s Manual for APWIN version 2

Frequency Domain Basics
When frequency domain (spectrum analysis) view is selected by
FFT Freq at Source 1, a portion of the Acquisition Buffer will be
Fourier transformed. The portion transformed begins with the first
sample of the Acquisition Buffer for Multitone Analyzer (FASTTEST).
With Spectrum Analyzer (FFT) and Quasi-Anechoic Tester (MLS), a
panel field defines the location of the beginning of the transform. The
length of the Acquisition Buffer to be transformed can be adjusted in
all three programs. The record to be transformed may be multiplied by
a window function or (typically with synchronous signals) no window
may be used. The FFT process results in magnitude (amplitude versus
frequency) and phase (phase versus frequency) sets of results, each of
which is stored in a separate Results Buffer.
The Amplitude vs. Frequency results are displayed by selecting Ch
1 Ampl or Ch 2 Ampl at any of the Data 1 through Data 6 browsers on
the Sweep panel. Spectrum analysis is typically displayed either in a
non-decibel units (Volts, FFS, or %FS) with a logarithmic vertical scale,
or with a decibel unit.
Frequency Domain Display Changes
Changes may be made in the displayed units or graph top and
bottom values and re-graphed most rapidly by the &key. This
simply re-graphs the present contents of the PC Data Memory without
involving the DSP. Changes may be made in the window function,
transform length, and transform starting point (with FFT) and
displayed most rapidly by the ^keystroke rather than acquiring
signal again. The ^key causes a new FFT transform and sends data
to the computer but no new acquisition. Changes may be made in the
post-processing selections of FASTTEST (for example, going from
response to distortion to noise with a multitone signal), frequency span
displayed by Source 1 Start and Stop, graph top and bottom values,
displayed resolution via number of Steps, etc., most rapidly without
either acquiring signal or transforming signal again via the C^
keys. The C^ keys re-process the existing FFT results according to
the present settings on the Digital Analyzer and Sweep panels without
either acquiring signal or performing a new FFT. Zooming in or out on
14 fft basics
Frequency Domain Basics Chapter 14 FFT-Based DSP Programs
System Two Cascade User’s Manual for APWIN version 2 Page 14-7

the graph automatically sends a C^ command to the DSP unit
unless this feature has been disabled by the Utilities Configuration
command (Reprocess FFT Data on Zoom checkbox).
Windowing Function
Unless the signal to be analyzed was deliberately generated in such
a fashion as to be synchronous (to go through an exact integer number
of cycles) with the transform buffer, a window function must be applied
before the FFT is computed. (See the “None, sync to sine” section of
the FFT chapter for an exception to this rule). Each available window
function has a different set of trade-offs in effective close-in selectivity
(signal spillover into nearby FFT bins) and in amplitude measurement
error if the signal does not fall at an exact bin center frequency. The
available window selections for each analyzer program are discussed in
the individual chapters.
FFT Windowing Concepts
The fundamental mathematics behind a Fast Fourier Transform
(FFT) make the assumption that the portion of an acquired signal
being transformed is a perfect, synchronous section of a signal which
continues indefinitely. This is the same as assuming that if the section
of signal in the transform buffer were spliced from the last sample to
the first sample to form a loop and then “played back” continuously
from that loop, the resulting signal would be identical to the acquired
signal. In the real world, this is virtually never the case. Unless a test
signal is deliberately generated in such a fashion that it goes through
exactly some integer number of cycles in the length of the analyzer
acquisition or transform buffer, there will be an amplitude discontinuity
at the “splice”. Such a discontinuity results in energy spread across the
entire spectrum, raising the baseline of the spectrum analysis to such
high values that all but the strongest signals are buried.
The solution to this problem for typical, non-synchronous signals is
to multiply the amplitude of all the samples in the transform buffer
(amplitude versus time) by a “windowing” function before the FFT is
computed. The windowing function has a value of unity (1.000) at the
center of the buffer and drops to zero at the ends. The resulting
“windowed” amplitude versus time signal will always splice smoothly
14 fft basics
Chapter 14 FFT-Based DSP Programs Frequency Domain Basics
Page 14-8 System Two Cascade User’s Manual for APWIN version 2

without discontinuities, since the zero values at both ends match. The
resulting FFT has greatly reduced signal energy across the spectrum.
However, the “windowed” function is clearly not exactly the same as
the original signal. The FFT of the windowed function is different in
two ways from a theoretical synchronous FFT (if that were possible) of
the original signal before windowing. First, some signal spillover
(spreading) into several adjacent and nearby frequency bins above and
below the actual signal frequency will occur, obscuring possible low
amplitude signals at nearby frequencies. Second, the measured
amplitude of any signal component will be somewhat lower than the
true value unless that signal lies exactly in the center of an FFT bin.
Bin centers are at frequencies exactly determined by sample rate and
record length, and signal components being measured may fall at any
point across a bin.
Post-FFT Processing
At the conclusion of the Fast Fourier Transform,
magnitude-vs.-frequency and phase-vs.-frequency data arrays exist in
DSP memory for both signal channels. Generally speaking, the entire
contents of those arrays are not simply sent to the computer for
display. The user-set Start and Stop frequency values on the Sweep
panel may call for only a portion of the data to be sent to the
computer. The number of Steps on the Sweep panel may be greater
or smaller than the number of FFT bins in the Start-Stop frequency
span, with either condition requiring some post-FFT processing. With
FFT, spectrum averaging features are available to improve the signal to
noise ratio of the displayed spectrum. In multitone analysis, different
forms of processing are used in order to extract frequency response,
phase response, total distortion and noise, noise in the presence of
signal, pyschoacoustical masking curves, and crosstalk from the FFT
data.
Displayed Points Do Not Equal FFT Bins
The maximum FFT Length is 32,768 samples, which results in
16,384 FFT bins (spectral lines). Since 1024 pixels is a rather typical
graphic resolution and the portion of the screen dedicated to the graph
is only a fraction of that number, it is typical for the number of Steps at
Source 1 on the Sweep panel to be set to 500 or less. Thus, many
14 fft basics
Frequency Domain Basics Chapter 14 FFT-Based DSP Programs
System Two Cascade User’s Manual for APWIN version 2 Page 14-9

FFT bins are typically represented by one displayed point. In order to
avoid missing significant signals, the DSP employs a form of post-FFT
processing known as “Peak Picking”. When the computer requests
data at two points which span more than one FFT bin, the DSP scans
across all FFT bins between the two requested frequency points, finds
the greatest bin amplitude, and sends that value to the computer to be
graphed as the amplitude of the new point.
When the user has set Start and Stop frequencies to a small span,
or zoomed on the graph into a small frequency span, the opposite
situation may occur—there may be many displayed points per FFT
bin. The computer may thus request data several times within the
same FFT bin. In this case, the DSP simply returns the same bin
amplitude value to each request that falls within the bin boundaries.
With the typical 48 kHz sample rate and maximum 16384 sample FFT,
for example, the width of each FFT bin is about 2.93 Hz. If the graph
has been zoomed in to a 100 Hz (34 bin) linear span with 500 steps,
approximately 15 displayed points fall into each bin. The resulting
graph has the appearance of a city skyline with rectangular flat-topped
sections representing the width and amplitude of each bin.
Transform Data without Acquire
FFT-based (batch mode) DSP programs have three distinct,
sequential phases to their operation when the (key is pressed or Go
button or green light icon is clicked. First, data is accumulated into the
acquisition buffer until the buffer is filled to the specified acquisition
length. Second, a Fast Fourier Transform (FFT) is performed to obtain
amplitude and phase versus frequency data which is stored in a
different memory buffer from the acquired signal (amplitude versus
time). Third, a post-processed version of the amplitude versus time or
amplitude versus frequency data (depending upon Sweep panel
settings at Source 1 and Data 1 or 2) is transmitted from the DSP
module in the test system to the computer for graphing by APWIN
software. See the FFT functional block diagram on page 14-2.
It is often desirable to re-transform the data already present in the
acquisition buffer, rather than acquiring new data. This will be the
case when a previously-acquired waveform is downloaded from
computer disk to the DSP module for further analysis. It will also be
14 fft basics
Chapter 14 FFT-Based DSP Programs Frequency Domain Basics
Page 14-10 System Two Cascade User’s Manual for APWIN version 2

the case if it is desired to re-transform the existing contents of the
acquisition buffer while using a different window function.
The Transform Data without Acquire command on the Sweep
menu, or the equivalent ^keystrokes, cause the second and third
phases described above to take place (FFT transformation and
transmission of results to computer).
Reprocess Data
It is sometimes desirable to perform a new post-processing of the
FFT results and transmission of the post-processed data to the
computer for display, without either acquiring new data or
re-transforming the data already present in the acquisition buffer. This
is faster than re-transforming followed by new post-processing. This
process is automatically done (unless turned off in the Utilities
Configuration menu) when zooming in on a section of an FFT display
and wishing to obtain optimum resolution of the new sub-set of the
original data. It is recommended when changing multitone
post-processing methods between the normal (response and level),
distortion, or noise functions.
The Reprocess command on the Sweep menu, or the equivalent
C^ keystrokes, cause the third phase described earlier to take
place (post-processing of FFT results and transmission of results to
computer).
Re-Process FFT Data on Zoom
When this box is checked, each graph zoom in action (by dragging
the mouse) or Zoomout or Zoomout to Original action (right mouse
button menu on graph) will be accompanied by a “Sweep Re-Process
Data” (C^) command. If the acquired signal is still in DSP
memory, this assures that the resolution is always the maximum
supported by either the number of points graphed or the FFT
transform length.
Saving and Loading Waveforms
The complete stereo contents of the Acquisition Buffers, or smaller
sections of one or both channel buffers, may be saved to computer
14 fft basics
Frequency Domain Basics Chapter 14 FFT-Based DSP Programs
System Two Cascade User’s Manual for APWIN version 2 Page 14-11

disk for a later download to the DSP and continued re-analysis.
“Before and after” results may be viewed by saving a waveform to disk
from one set of conditions, changing the device or configuration and
saving new results, and then downloading one saved waveform into
the Ch 1 DSP Acquisition Buffer and the other into Ch 2. The two
buffers may then be compared in time or frequency domain, using the
^or C^ keystrokes described above as appropriate. See the
Saving and Loading Waveforms sections of the individual chapters for
details.
DSP Memory vs. PC Memory
The full set of original signal samples remain in the Acquisition
Buffer until:
§(is pressed again, or
§a different waveform is downloaded from computer disk, or
§the DSP program is changed (selection in Analyzer field at top of
Digital Analyzer panel is changed), or
§power to System Two Cascade is turned off.
The spectrum analysis results remain in the Results Buffers until
one of those same events, or
§^is pressed again.
Only a processed (and usually very abbreviated) version of the
data is ever in APWIN Data Memory in the computer. For example,
assume a 16384 sample Acquisition Buffer and a 48 kHz Rate.
Following (, the Acquisition Buffer therefore contains over 341
milliseconds of signal represented with 48 samples per millisecond. If
Sweep Source 1 is set to a Start time of zero, a Stop time of 2
milliseconds (typical if viewing a 1 kHz signal), and a Steps value of
200, the computer Data Memory will contain 201 amplitude values at
10 microsecond intervals. Changing the Stop time to 10 milliseconds
and pressing the &key (re-graph contents of computer Data
Memory) will only show signal in the first 2 milliseconds; nothing
beyond that has been sent from DSP to computer since the Sweep
14 fft basics
Chapter 14 FFT-Based DSP Programs Frequency Domain Basics
Page 14-12 System Two Cascade User’s Manual for APWIN version 2

Stop value was 2 milliseconds when (was pressed. Pressing C^
or ^) will then send data from the first 10 milliseconds of DSP
Acquisition Buffer to the PC. If the Steps value was not changed, there
will still be 201 amplitude values but now spaced at 50 microsecond
intervals. If the test is saved (or data is saved) and later re-loaded,
only the representation of the data which was in computer Data
Memory will be available for view. If complete flexibility is desired to
change between time and frequency domain views, zoom to the limits
of the FFT or time sample resolution, perform FFTs of different
portions of the record, etc., then the entire acquired waveform should
be saved to disk by the File Save Waveform command so that it can
later be down-loaded to the DSP via File Open Waveform and analysis
continued.
Easy FFT Program Setup and Time/Frequency
Domain Switching
A button named “Sweep Spectrum/Waveform” is located at
the right end of the Standard Toolbar, to the right of the green and red
icons that start and stop sweeps. This button is gray except when an
FFT-based DSP Analyzer program has been loaded. The FFT-based
programs furnished with System Two Cascade are FFT Spectrum
Analyzer (fft), Digital Interface Analyzer (intervu), Multitone Audio
Analyzer (fasttest), and Quasi-Anechoic Acoustical Tester (mls). With
FFT-based programs, this button becomes active to greatly simplify
initial setup of the sweep panel and toggling back and forth between
frequency domain (spectrum analysis) and time domain (oscilloscope
view) presentations of the data.
When one of the FFT-based programs has been selected on the
Digital Analyzer panel, the Sweep Spectrum/Waveform button
becomes active. Clicking this button causes parameters from the
selected analyzer program to be written into the sweep Source 1 and
one or more of the Data 1 through Data 6 fields. For example, if the
FFT Spectrum Analyzer is active, FFT Frequency will be entered at
Source 1, FFT Channel 1 Amplitude is written into the Data 1 field,
and the Stereo Sweep box is checked that results in FFT Channel 2
Amplitude being written into Data 3. If the input/output cable
connections have been made to the device under test and the
14 fft basics
Frequency Domain Basics Chapter 14 FFT-Based DSP Programs
System Two Cascade User’s Manual for APWIN version 2 Page 14-13

generator is turned on, it is then only necessary to click GO or press F9
to obtain a two-channel spectrum analysis.
After GO or F9 has caused signal to be acquired and displayed, it
is often desired to alternately view the signal in time and frequency
domains. The Sweep Spectrum/Waveform button on the toolbar, or a
button alternately labeled Waveform or Spectrum in the lower section
of the Sweep panel (just above the Table Sweep button) makes this
task easy. Clicking either the toolbar or sweep panel button sends
commands to the DSP module to re-transform or re-process the data
and automatically switches the display to the alternate view. Note that
the button above the Table Sweep button appears only after the Time
or Frequency parameter of an FFT-based program has been selected at
Source 1.
If the New Test button is clicked for a fresh start, a Digital Analyzer
FFT-based program is selected, and the Sweep Spectrum/Waveform
button is clicked, the initial default entries at Source 1 and Data 1 (and
sometimes Data 2 and Data 3) are Audio Precision’s best estimates of
generally useful setups. For example, with the FFT Spectrum Analyzer
and an analog signal path, Source 1 will be set to FFT Frequency with
Start and Stop values of 20 Hz and 20 kHz, logarithmic display, and
511 steps. Data 1 will have FFT Channel 1 Amplitude as the
parameter to be plotted, dBV units with the graph top at +6 dBV,
graph bottom at -180 dBV, and the Auto number of divisions box is
checked. The Stereo Sweep box will be checked, which puts FFT
Channel 2 Amplitude at Data 3. If another Digital Analyzer FFT-based
program was already loaded and the program selection is changed, the
Data trace selections may depend on previous settings of the other
program.
These initial defaults may not be the most appropriate choices for a
specific application. The user may change any of the parameters for
time or frequency domain and click the toolbar Sweep
Spectrum/Waveform button or the Sweep panel Spectrum or
Figure 14-2 Waveform-Spectrum Button
14 fft basics
Chapter 14 FFT-Based DSP Programs Frequency Domain Basics
Page 14-14 System Two Cascade User’s Manual for APWIN version 2

Waveform button. The new values will be remembered within the test
file (.AT1, .AT2, or .AT2C) file. If the file is then saved to disk, it can
later be re-loaded and the user’s preferred time and frequency domain
setup units, log/lin selections, divisions, start/stop and top/bottom
values, etc., will be there. The number of Data traces used and the
parameters assigned to them need not be the same in time and
frequency domain. A good example is the MLS program, where it is
useful to plot response (MLS Amplitude) at Data 1 and phase at Data
2 when in the frequency domain. But, the phase data is meaningless
in the time domain, so Data 2 can be set to None for time domain.
Units and Y-axis scales are almost always different in the two domains.
For most signals, time domain plots use a linear unit (Volts if analog,
FS or %FS if digital) with zero at the vertical center, positive values
above, and negative values below. Frequency domain plots typically
use a dB unit or log-plotted linear units on the vertical scale.
Users may wish to create a standard FFT test by customizing all the
Sweep panel settings for both time and frequency views with a
particular FFT-based program (or several different programs). This test
file can then be saved as a standard starting point. Once this test is
loaded, the toolbar Sweep Spectrum/Waveform button will always
restore the preferred setup and toggle between preferred time and
frequency setups. Defining one of the Quick Launch shortcut buttons
to load this standard FFT test setup makes its use as convenient as
loading a new test.
14 fft basics
Frequency Domain Basics Chapter 14 FFT-Based DSP Programs
System Two Cascade User’s Manual for APWIN version 2 Page 14-15

14 fft basics
Chapter 14 FFT-Based DSP Programs Frequency Domain Basics
Page 14-16 System Two Cascade User’s Manual for APWIN version 2

FFT Spectrum Analyzer
General Purpose FFT spectrum analyzer (FFT)
FFT is a general-purpose waveform display and spectrum analyzer
DSP program for System Two Cascade. It is usable for analog or
digital domain input signals. FFT provides time domain (oscilloscope)
display of waveforms or frequency domain (spectrum analyzer) display
of signals up to 120 kHz. Features include pre-trigger to permit
retention of a specified portion of signal prior to the occurrence of a
trigger event. Signal buffer length for each channel is up to 256k
samples, corresponding to signal duration of over five seconds at a 48
kHz sample rate. Selectable transform lengths from 256 samples to
32,768 samples are available to control the trade-off between
acquisition and processing time versus frequency resolution of the
resulting spectrum analysis. FFT provides the ability to position the
start of the section to be transformed anywhere in the acquired record,
including any pre-trigger section. FFT provides both spectrum
averaging and synchronous (time domain) averaging. Both techniques
Figure 15-1 FFT Spectrum Analyzer
Panel, Large Version
15 fft
System Two Cascade User’s Manual for APWIN version 2 Page 15-1

improve the ability to measure low level or other noisy signals. FFT
has eight windowing functions. Several types of waveform processing
are provided for optimum time domain displays.
Input Source Selection
The General Purpose FFT Spectrum Analyzer can operate with
either digital or analog domain input signals. The Input field near the
top of the panel provides the following selections: Digital, HiRes
A/D @65536, HiBW A/D @131072, HiBW A/D @262144,
HiRes A/D @OSR, and HiBW A/D @2xOSR.
The “Digital” selection takes digital domain audio directly from
the connector selected in the Input section (Format and connector
selection radio buttons) of the Digital I/O Panel.
All the “A/D” selections choose the output of analog to digital
converters fed from points following the input attenuators and
balanced-to-unbalanced conversion circuitry of the two Analog
Analyzer input channels. The Analog Analyzer’s autoranging circuitry
or a fixed input range selection on the Analog Analyzer panel controls
the audio signal level at this point. DC or AC coupling is controlled as
discussed above.
The two “HiRes A/D” selections use 24-bit high resolution
converters with optimum sample rate ranges up to about 100 kHz
(bandwidth greater than 40 kHz). The “HiBW A/D” selections use
16-bit converters that operate to 262 kHz sample rates (bandwidth of
120 kHz), but with 10-15 dB poorer residual distortion.
Figure 15-2 FFT Spectrum Analyzer
Panel, Small Version
15 fft
Chapter 15 FFT Spectrum Analyzer Input Source Selection
Page 15-2 System Two Cascade User’s Manual for APWIN version 2

The “65536, 131072, and 262144” selections provide A/D
sampling rates at exactly 65,536 Hz, 131,072 Hz, and 262,144 Hz.
Corresponding signal bandwidths are approximately 30 kHz, 60 kHz,
and 120 kHz. These three sampling rates produce FFT bins that are
even, integer numbers of Hz in width. For example, with an FFT
(transform) length of 32,768 samples at the 65,536 Hz rate, bin widths
will be exactly 2.000 Hz. The two “OSR” selections refer to the value
in the Output “Rate” field of the DIO panel (labeled “Sample
Rate-OSR” on the large version of the DIO panel). These OSR
selections are furnished primarily for testing D/A converters in order to
provide analog domain spectrum analysis matched to the digital input
stimulus. With these selections, signal bandwidth will be approximately
40% of the selected sample rate value.
Source
The selections available in the Channel 1 (left) and Channel 2
(right) Source fields depend upon the basic Digital/Analog selection in
the Input field above.
When Digital is selected as Input, the Source field selections for
both Channel 1 and Channel 2 are A, B, or None. Aand Brefer to
the A and B channels of the two-channel digital signal. With normal
stereo program material, A carries the left and B carries the right
channel signal. The “None” selection disables acquisition of signal
into the FFT acquisition buffer, thus preserving whatever signal was
there previously. This permits acquisition of signals into the Ch 1 and
Ch 2 buffers at two different times for comparison of different devices
or the same device at different times.
When any of the A/D selections are made at Input, the Source field
selections for both channels of the FFT analyzer are Anlr-A, Anlr-B,
Anlr Reading Ampl, Anlr Reading Ratio, Ch. A Generator, Ch. B
Generator, Jitter Signal, and None.
Anlr A and Bare Analog Analyzer circuit points following all input
ranging and balanced-to-unbalanced conversion, but prior to any
filtering. These are essentially the same circuit points connected to
15 fft
Source Chapter 15 FFT Spectrum Analyzer
System Two Cascade User’s Manual for APWIN version 2 Page 15-3

System Two Cascade’s front-panel BNC connectors labeled Analyzer
Signal Monitors, Channel A and Channel B.
Anlr Rdg Ampl and Anlr Rdg Ratio connect to the Analog
Analyzer Function Reading meter, the final analog-processed signal
before the detectors. This point follows all highpass, lowpass, and
option filtering and follows the bandpass/bandreject filter. If the
Function Reading meter is in either THD+N mode, the bandreject
filter will attenuate the test signal fundamental sinewave to a low level.
Up to 60 dB of additional gain is automatically added in the Function
Reading meter, following the bandreject filter, under these
circumstances. Distortion products and noise signals are thus fed to
the A/D converters at levels typically 60 dB higher than normal,
resulting in virtually no contribution of distortion from the A/D
converters themselves. If the IMD analyzer or W&F analyzer options
are present and selected, this point carries the output signal from those
option boards. This is essentially the same circuit point connected to
the front panel BNC connector labeled Analyzer Signal Monitors,
Reading. The Anlr Reading Ampl selection furnishes absolute units
such as Volts, dBV, and dBu with analog input and dBFS, FFS, and
%FS with digital input. The Anlr Reading Ratio selection furnishes the
%, dB, and X/Y units. The reference for these relative units is the
Analog Analyzer Level meter when the Analog Analyzer Reading meter
is set to THD+N, IMD, Ratio, and Crosstalk functions. If the Reading
meter is set to W&F function, the reference is an internal calibration
factor equal to 100% wow and flutter.
The Ch. A and Ch. B Generator selections connect the A/D
input to the Analog Generator Channel A and B monitors, respectively.
These are fixed-amplitude replica of the Analog Generator output
waveform and are essentially identical to the front-panel BNC
connectors labeled Generator Signal Monitors Channel A and Channel
B.
The Jitter Signal selections connect the A/D input to a Digital
Input/Output board signal proportional to the jitter of the incoming
AES/EBU or Consumer signal. This is the identical signal whose
integrated value is displayed in the Jitter Measurement section at the
bottom of the large version of the DIO panel. This permits spectrum
15 fft
Chapter 15 FFT Spectrum Analyzer Source
Page 15-4 System Two Cascade User’s Manual for APWIN version 2

analysis of the jitter. The two Jitter Signal selections permit displaying
jitter measurements in UI (Unit Intervals) or seconds.
As with Digital Input, the None selection disables acquisition of
signal into the FFT acquisition buffer, thus preserving whatever signal
was there previously. This permits acquisition of signals into the Ch 1
and Ch 2 buffers at two different times for comparison of different
devices or the same device under different conditions.
Peak Level Monitors
The Peak Mon reading fields on the FFT panel continually display
the digital domain peak amplitude. Only digital domain units (FFS,
dBFS, %FS, or bits) available for these meters.
The primary purpose of these Peak Monitors is to avoid overload
of the A/D converters. When signal is being acquired from the Anlr A,
Anlr B, Anlr Reading, or Gen Mon sources and Automatic Ranging is
in use in the System Two Analog Analyzer, converter overrange should
never be a problem. If any of the Analog Analyzer Range controls is
fixed, it is the user’s responsibility to see that the maximum signal
amplitude never exceeds digital full scale.
Transform Length
The transform length and sample rate determine the fundamental
frequency resolution (bin width, or line spacing) of an FFT. Bin width
equals sample rate divided by transform length. For example, with a
sample rate of 131,072 Hz and an FFT length of 16,384 samples the
resulting bin width is 8.000 Hz. Longer transform lengths produce
greater frequency resolution in the FFT, but require longer times to
acquire and to transform the signal. When the ^function key or
“Sweep Transform Data without Acquire” menu command is used to
re-transform any portion of a record previously acquired, only the
number of samples specified in the FFT field will be transformed.
To change the FFT transform length, click the down arrow at the
end of the FFT field and select the desired value. Available selections
are 256, 512, 1024, 2048, 4096, 8192, 16384, and 32768 samples.
15 fft
Peak Level Monitors Chapter 15 FFT Spectrum Analyzer
System Two Cascade User’s Manual for APWIN version 2 Page 15-5

Acquisition Buffer Length
When either (or Go is initiated to acquire and transform, the
FFT analyzer program can acquire either an amount of data required
for the present FFT (transform length) setting, or can acquire specific
longer amounts up to 256k (262,144)samples. The “Track FFT”
selection in the Acquire field causes only the amount of data needed
for the present FFT field setting to be acquired. Acquisitions will thus
be the fastest possible for any given resolution, but there will be no
“surplus” data samples to be analyzed by changing the Start Time or
increasing the FFT length. The remaining selections from 800 samples
through 256k cause the specific stated value to be acquired. When the
signal acquired is longer than the FFT length used, FFTs may then be
performed at different points throughout the record to profile the
spectral content across the entire acquisition time.
After the initial acquisition and transform ((/Go),
re-transformation may be made of another portion of the acquired
signal. Specify a new value for FFT Start Time, change the FFT
Length, and press the ^key or use the Sweep Transform Data
without Acquire command. Transformation begins with the sample at
the time value in the FFT Start Time field and extends through the
number of samples selected in the FFT (length) field. The full acquired
signal remains in memory until the next acquisition ((), a change in
DSP program, or turning off power to System Two Cascade. If a
negative value was entered in the Pre-Trigger Time field before (was
pressed, the portion selected by the FFT Start Time field can extend
back into the pre-trigger portion of the record by entering a negative
value in the FFT Start Time field.
Any portion of the acquired signal may be viewed in the time
domain by selecting the desired Start and Stop values at Source 1 on
the Sweep panel when Source 1 is FFT Time.
Window Selection
See the FFT Windowing Concepts section of the FFT-Based DSP
Programs chapter for basic conceptual information on windows. The
available window selections for FFT are Blackman-Harris, Hann,
15 fft
Chapter 15 FFT Spectrum Analyzer Acquisition Buffer Length
Page 15-6 System Two Cascade User’s Manual for APWIN version 2

Flat-top, Equiripple, None, None, move to bin center, Hamming,
Gaussian, Rife-Vincent 4, and Rife-Vincent 5. Each available window
function has a different set of trade-offs in effective selectivity (signal
spillover into nearby FFT bins) and in amplitude measurement error if
the signal does not fall at an exact bin center frequency. See Figures
15-3 and Figure 15-4 for comparison close-in selectivity curves of the
window selections of FFT. The figures compare the windows using a
digital domain signal, where the lower noise levels permit better
examination of the rejection characteristics and side lobes of the
windows. The Hamming and Hann windows have the best selectivity
near the top but limited rejection of more-distant signals. The
Blackman-Harris, Equiripple, and Rife-Vincent windows have much
better rejection of more distant signals. The Flat-Top window has the
poorest selectivity, but virtually no amplitude error across the center
three bins. Each available window selection is discussed below.
To select a window, click on the down arrow at the end of the
Window box and click on the desired windowing function. Note that
the window function is applied after signal acquisition and before the
actual FFT transform. It is thus simple to change FFT Window
selections and re-transform the data with the ^key, without making
another acquisition. With the Append box on the Sweep panel
checked, FFTs of the same signal with several different window
functions applied can be graphically compared.
Hann Window
The Hann window is a raised cosine window named after its
inventor, Austrian meteorologist Julius von Hann. It provides good
selectivity near the top (about 6 dB down one bin away from center
and about 30 dB down two bins away), with no side lobes. Its skirts
more than 3 bins off center are not as steep as the Blackman-Harris
window. The Hann window causes approximately -1.5 dB maximum
amplitude error due to window attenuation if the signal is at the
extreme edge of the bin.
15 fft
Window Selection Chapter 15 FFT Spectrum Analyzer
System Two Cascade User’s Manual for APWIN version 2 Page 15-7

HANN
WINDOW
FLAT-TOP
WINDOW
EQUIRIPPLE
WINDOW
BLACKMAN
HARRIS
WINDOW
Figure 15-3 Available Window Functions, FFT
GAUSSIAN
WINDOW
RIFE-VINCENT
5 WINDOW
RIFE-VINCENT
4 WINDOW
EQUIRIPPLE
WINDOW
HAMMING
WINDOW
Figure 15-4 Additional Window Functions Available with System Two Cascade,
FFT; Equiripple Shown in Both Figures for Comparison
15 fft
Chapter 15 FFT Spectrum Analyzer Window Selection
Page 15-8 System Two Cascade User’s Manual for APWIN version 2

Blackman Harris Window
The Blackman-Harris 4-term minimum sidelobe window was
developed by R.B. Blackman and F.J. Harris. Compared to the Hann
window, it is not quite as selective across the central several bins (about
3 dB down in the adjacent bins and about 14 dB down two bins off),
but has steeper skirts beyond that point. The Blackman-Harris window
has sidelobes below -92 dB (response fall-off is not monotonic). It has
a reasonably flat top with a maximum amplitude error of about -0.8
dB if the signal is at the extreme edge of the bin.
Flat-Top Window
The Flat-Top window is designed for the greatest amplitude
measurement accuracy. It provides a maximum amplitude error due
to window attenuation of less than 0.02 dB even if the signal is at the
extreme end of the bin. However, its selectivity is poorer than the
other windows furnished. The Flat-Top window is the appropriate
window for accurate amplitude measurements (such as when
measuring individual harmonics) except when signals are so closely
spaced that its selectivity becomes a problem.
Equiripple Window
The Equiripple window, developed at Audio Precision, is an
approximation to the Dolph-Chebyshev window that has the
narrowest main lobe width for a given maximum sidelobe depth. The
main lobe is approximately 12 bins wide; that is, the first null is about
six bins from the main lobe center. The first sidelobe, which is also the
highest sidelobe, is 147 dB down from the main lobe. The maximum
amplitude error with a signal at the bin boundary is about 0.5 dB.
Hamming Window
The Hamming windows has the sharpest “nose” selectivity of all
the furnished windows. Adjacent bins average about 7 dB down and
two bins away the response is about 40 dB down. Amplitude error is
about -1.7 dB for a signal at the extreme edge of a bin. The Hamming
window has side lobes (that is, response fall-off is not monotonic)
starting only 40-50 dB below the center bin, or about 4 bins away
from center.
15 fft
Window Selection Chapter 15 FFT Spectrum Analyzer
System Two Cascade User’s Manual for APWIN version 2 Page 15-9

Gaussian Window
The Gaussian window “nose” selectivity is only slightly wider than
the Blackman Harris window and the near-by rejection is considerably
better than Blackman Harris, reaching an average of 100 dB down in
the fifth bin away from center. The side lobes are down more than
130 dB, compared to about -100 dB for Blackman Harris. Maximum
amplitude error is about -0.7 dB for a signal at bin edge.
Rife-Vincent Windows
Both Rife-Vincent windows have smooth, monotonically-falling
responses with no sidelobes. The Rife-Vincent 4 window has about
-0.6 dB maximum amplitude error, is down about -100 dB 7 bins off
and about -150 dB 15 bins off. The Rife-Vincent 5 is slightly wider at
the “nose”, with about -0.5 dB maximum amplitude error with a signal
at bin edge. It has sharper “skirts” with attenuation reaching about
106 dB 7 bins off and about 150 dB 12 bins off.
None (No Window, Rectangular)
The “None” choice does not apply any window function before the
FFT. It is sometimes called a rectangular window. This mode is
normally used only with synchronous signals. It is not generally useful
for non-synchronous signals since energy will appear to be spread
across the entire spectrum unless the signal is exactly at bin center.
The amplitude error due to window attenuation is about 4 dB when
the signal is at the extreme edge of a bin.
None, move to bin center (Synchronous FFT of
Non-Synchronous Sinewave)
The fundamental mathematics of a Fast Fourier transform assume
that the length of the transform buffer is synchronous with the signal.
A synchronous condition means that every frequency component has
an exact integer number of cycles in the transform buffer, so that if the
buffer were spliced end-to-beginning, a continuous signal without
transients would result. An FFT of a synchronous signal requires no
windowing and thus furnishes the full selectivity and resolution
theoretically available from the FFT. However, signals acquired from
analog sources or “non-cooperating” digital sources are very rarely
15 fft
Chapter 15 FFT Spectrum Analyzer Window Selection
Page 15-10 System Two Cascade User’s Manual for APWIN version 2

synchronous. Thus, most FFTs are performed only after applying a
windowing function to the time domain signal. The windowing
function removes the gross transients but causes signal to spread across
a number of FFT bins centered on the signal center frequency, and
causes gain error. Signals are typically spread across seven to nine
bins by a window function, which greatly reduces the ability of an FFT
of any given length to resolve closely-spaced signals.
The FFT Spectrum Analyzer program FFT provides a selection
“None, move to bin center” (formerly called None, sync to sine) in the
“Window” field. This selection is designed for use with single sinewave
signals. Following F9 or Go and acquisition of a sinewave signal, the
frequency of the acquired signal in DSP memory is measured. A
frequency error correction technique is then applied to shift the
frequency of the signal in the acquisition buffer to the nearest exact
FFT bin center frequency. This may also be thought of as stretching or
compressing the waveform (time) record to the nearest length that
results in an exact integer number of complete waveform cycles in the
buffer. The FFT is then performed, using no window. The result is
excellent selectivity, with signal spreading to the adjacent FFT bin
normally 120 dB down or more. Due to the correction, the signal in
the DSP buffer will now be at an exact bin center and thus no longer
be at the original frequency.
For example, assume that it is desired to test an A/D converter
operating at a 48.00 kHz sample rate, using a test signal frequency of
997 Hz. This frequency is desirable since it is quite non-synchronous
with the sample rate and thus exercises the converter through a large
number of its possible states. Assuming an FFT transform buffer of
16,384 samples, the two nearest synchronous frequencies are
996.09375 Hz (exactly 340 cycles in the buffer) and 999.0234375 Hz
(exactly 341 cycles). The “None, move to bin center” mode of the
FFT program will shift the frequency of the acquired 997 Hz signal in
DSP memory to 996.09375 Hz as the nearest synchronous frequency
and then perform a window-less FFT. The A/D converter under test
was thus exercised at the desired 997 Hz frequency, but the frequency
correction yielded a result as if the signal had been at the synchronous
frequency of 996.09375 Hz.
15 fft
Window Selection Chapter 15 FFT Spectrum Analyzer
System Two Cascade User’s Manual for APWIN version 2 Page 15-11

Note: if a signal is present only on one input channel, the unused
channel Source field should be set to “None”. If this is not done, the
frequency correction mechanism will display an error message when it
fails to find a sinewave signal of significant amplitude in the unused
channel.
The frequency correction technique has a maximum correction
range of about ±3.0%. Assuming a 16,384-sample transform and 48
kHz rate, this sets approximately 50 Hz as the lower limit above which
a sinewave at any arbitrary frequency can be guaranteed to be brought
to a synchronous frequency. The technique will work at still lower
frequencies if the actual signal frequency is within 3.0% of a
synchronous frequency. Assuming a 16,384 sample transform, bin
centers may be computed from the equation f = (N * Sample Rate) /
16384 where N is an integer. For example, with N = 7 (exactly seven
complete cycles in the FFT buffer) and a 48 kHz rate, the synchronous
frequency is 20.5078125 Hz. A ±3.0% range around that frequency
extends from approximately 19.9 Hz to 21.1 Hz and a sinewave
anywhere within that range will be corrected to the synchronous
frequency.
Note that the window function is applied after signal acquisition
and before the actual FFT transform. It is thus simple to change FFT
Window selections and re-transform the data with the ^key, without
making another acquisition. With the Append box on the Sweep panel
checked, FFTs of the same signal with several different window
functions applied can be graphically compared. However, any
frequency error correction accomplished by the “None, move to bin
center” selection of FFT will be performed only once.
Dynamic Range
FFT uses 48-bit (double precision) mathematics, resulting in a
dynamic range greater than 140 dB, except when analyzing the jitter
signal or when using the HiBW A/D converters. 24-bit single precision
mathematics are used for jitter, all sources with the HiBW converters,
and in the other FFT-based programs (FASTTEST, MLS). The 24-bit
math results in an effective dynamic range of about 108 dB between
the strongest signal present and the level where amplitude
measurement errors may approach one decibel on weaker signals.
15 fft
Chapter 15 FFT Spectrum Analyzer Window Selection
Page 15-12 System Two Cascade User’s Manual for APWIN version 2

The inherent noise and distortion in the jitter signal and the High BW
converters do not warrant the use of double precision FFT
computations.
Quasi AC Coupling
FFT can be DC-coupled to the input signal or can operate in one
of two modes of quasi-AC coupling. The field at the right of the
Windows selection field offers three choices: DC Coupled, Subtract
Avg, Subtract 1/2 pk-pk. When “Subtract Avg” is selected, the DSP
computes the average value of all samples in the acquisition buffer and
subtracts that computed value from the value of each sample before an
FFT transform or waveform display. The “Subtract 1/2 pk-pk”
selection computes the maximum difference between positive and
negative peak values in the acquisition buffer and subtracts half that
amount from each sample before transform or wave display. The
general effect of either of these selections is thus similar to having used
AC coupling before acquiring the signal, as long as no signal peaks
exceeded digital full scale. Use of either quasi-AC coupling function
may be valuable when examining low-level signals which contain a
significant amount of DC offset, particularly in time domain
(oscilloscope) presentations where the DC offset might otherwise cause
the signal to be off-screen at the selected vertical span. The “Subtract
1/2 pk-pk” selection generally results in less DC remaining than the
“Subtract Avg” selection. Note that either selection may introduce DC
error, particularly on very low frequency signals.
This quasi-AC coupling occurs before Triggering, so the selection is
also important when attempting to trigger on a low-level portion of a
signal. In the synchronous averaging mode, the DSP must find a zero
crossing in order to align waveforms in time for averaging. If the
waveform contains enough dc there will be no zero crossings. The
user can remove this dc before averaging, thereby producing zero
crossings which will allow alignment. The “Subtract Avg” mode may
introduce error on low frequency signals that would be a significant
problem in the DSP finding zero crossing locations. For well behaved
signals the “Subtract 1/2 pk-pk” function should produce acceptable
results.
15 fft
Quasi AC Coupling Chapter 15 FFT Spectrum Analyzer
System Two Cascade User’s Manual for APWIN version 2 Page 15-13

Averaging
The FFT spectrum analyzer provides two fundamentally different
averaging techniques for better ability to measure program material
and noise, or low-level and other noisy signals. These are power
(spectrum) averaging and synchronous averaging. Both operate by
acquiring a signal, storing that signal (or a processed version) into DSP
memory, acquiring again and adding the new signal (or a processed
version) to the previous acquisitions, etc. Both go through this process
for the number of successive acquisitions specified by the user. Both
ultimately divide the accumulated result by the number of acquisitions
in order to scale it back to the correct amplitude. They differ in that
spectrum averaging operates only on the frequency domain result
(spectrum analysis) after each FFT is performed, while synchronous
averaging operates on the time domain signal and is therefore useful
both for time domain and frequency domain analysis. Averaging
factors from 2 to 4096 are available. A selection of “1” disables
averaging. During an averaging process, the Status Bar at the lower
left of the screen displays in count-down fashion the remaining number
of averages still to be acquired.
Spectrum (Power) Averaging
The primary purpose of spectrum averaging is to provide a more
accurate measurement of the amplitude versus frequency
characteristics of varying signals. Spectrum averaging is selectable in
the field to the right of the “Avgs” label as “Power (spectrum only)”. It
operates only on the frequency domain (amplitude vs. frequency)
results following an FFT. It will not operate if a time domain display
(FFT Time at Source 1) has been selected. If a time domain view is
selected following a spectrum averaging process, the C^ keystroke
(rather than ^) must be used to view the time domain data and only
the last acquisition of the series of averaged acquisitions will be
viewed. Averaging over many seconds or minutes of noise or of
program material such as music or voice is very useful in order to
determine the long-term average amplitude versus frequency
Figure 15-5 FFT Averages Counter on
Status Bar
15 fft
Chapter 15 FFT Spectrum Analyzer Averaging
Page 15-14 System Two Cascade User’s Manual for APWIN version 2

distribution. Power law averaging (root-mean-square) is used by FFT
to correctly average noise signals.
Coherent (steady, continuous) signals will be unaffected by Power
(spectrum) averaging. Variable signals such as noise and program
material will converge to their average values at each frequency as the
averaging factor is increased. The result is that the peak-to-peak
variance in the displayed noise floor or program material is reduced
while coherent signal amplitudes are unchanged. The average level of
the noise floor is not changed. Figure 15-6 shows the fft of a low
amplitude signal without averaging. Figure 15-7 shows the same
signal after 128x Spectrum averaging. Note that the average level of
the noise is about -160 dBV in either case, but the peak-to-peak
variance in the noise has been reduced by the averaging. The slight
rise in noise levels at high frequency due to noise-shaped dither is
visible in the averaged result but not on any single acquisition and FFT.
Coherent signals very near the noise floor, such as the distortion
product at 9 kHz in the figure, may become visible as the noise
converges to its aveage value.
Synchronous Averaging
The primary purpose of synchronous averaging is to reduce noise
levels in order to provide more accurate measurements of signals
which would otherwise be lost in the noise. Synchronous averaging is
performed on the acquired (time domain) signal, before any FFT
Figure 15-6 Low Level Signal, No Averaging
15 fft
Averaging Chapter 15 FFT Spectrum Analyzer
System Two Cascade User’s Manual for APWIN version 2 Page 15-15

transform. Synchronous averaging is useful even when an FFT is not
desired. For most selections in the Window field, synchronous
averaging is selected by either the “Sync” or the “Sync, re-align”
choices in the Avgs field. If the Window selection is “None, move to
bin center”, there are four synchronous averaging choices in the Avgs
field: “Sync, re-align, move center first”, “Sync, re-align, average first”,
“Sync, move center first”, and “Sync, average first”.
In order for the amplitude of coherent signals to be preserved
during synchronous averaging, each new acquisition must be
accurately time-aligned with the previous acquisitions before it is
added to the accumulating signal in DSP memory. This time
alignment may be accomplished by proper triggering at acquisition, or
by a DSP re-alignment process. The “Sync” (synchronous) selections
without the “re-align” assume that the triggering selections on the FFT
panel are sufficient to cause each acquisition to start at the same
relative point on the waveform. The “Sync, re-align” choices select the
second technique. With “re-align”, signal is acquired with any
triggering selection, including Free-running (untriggered). The DSP
then slides the signal forwards or backwards in time until it is aligned
with the sum of already-accumulated signals.
With “None, move to bin center” in the Window field, the two
“average first” selections will provide the fastest operation since the
Figure 15-7 Same Low Level Signal, 128x Power (Spectrum only) Averaging.
Noise Variance is Reduced, No Change in Average Noise Level
15 fft
Chapter 15 FFT Spectrum Analyzer Averaging
Page 15-16 System Two Cascade User’s Manual for APWIN version 2

“sync to sine” operation is only done once, following all acquisitions
and averaging. The “move center first” selections perform the “sync to
sine” operation at each acquisition and thus slow overall measurement
time. However, if the signal frequency changes from acquisition to
acquisition due to flutter or drift, the “move center first” selections may
provide more accurate measurements. Frequency changes during
synchronous averaging will result in amplitude errors since the signals
will not be time-aligned at the end of the buffer even if synchronized at
their initial zero crossing.
The final averaged result will start at the value in the Delay field
and continue from that point for the Length value. Any signal before
and after is erased. For example, if “8192” is selected in the FFT field
and 100 milliseconds is entered in the Delay field (assuming that the
Acquire field value is sufficiently long to contain 100 milliseconds plus
8192 samples), the final averaged result will start at 100 ms and
continue for a bit more than 8192 samples beyond that point (to
approximately 271 milliseconds at a 48 kHz sample rate). Time
domain view or FFT transforms may then be made anywhere within
that 8192 samples.
An FFT of a synchronously-sampled signal will be correct only if
the signal transformed, as determined by FFT Start Time and Length,
lies completely within the occupied portion of the buffer. In the
Figure 15-8 Same Low Level Signal, 128x Synchronous (Time Domain) Averaging.
Average Noise Level is Reduced, No Change in Noise Variance
15 fft
Averaging Chapter 15 FFT Spectrum Analyzer
System Two Cascade User’s Manual for APWIN version 2 Page 15-17

example above, any FFT Start Time less than 100 milliseconds would
produce erroneous data. Any combination of Start Time and Length
extending beyond the 271 millisecond point would also produce bad
data.
With synchronous averaging and time alignment via proper
triggering or the “Sync, re-align” mode, coherent signals will be
unchanged by the averaging process. The average value of noise
signals will be reduced by 3 dB for each doubling of the averaging
factor. Figure 15-8 shows the same signal conditions as the previous
two figures with 128x synchronous averaging. Note that the
peak-to-peak variance of the noise is still approximately as it was with
no averaging, but the average level of the noise is now approximately
-180 dBV. A 128x synchronous averaging factor would theoretically
be expected to produce a 21 dB reduction in the noise floor. In
addition to the 9 kHz distortion product, another is visible at 12 kHz
and the hint of another shows at 6 kHz.
As noted earlier, synchronous averaging is also useful when
viewing noisy signals in the time domain. Figure 15-9 shows a time
domain display of -85 dBFS and -100 dBFS 16-bit sinewave signals
with normal triangular dither and no averaging. All that can really be
seen is that one signal occupies the five lowest-amplitude digital codes
and the other occupies the three lowest codes. Figure 15-10 is the
Figure 15-9 -85 dBFS and -100 dBFS 16-bit sinewave signals, normal dither, no
averaging.
15 fft
Chapter 15 FFT Spectrum Analyzer Averaging
Page 15-18 System Two Cascade User’s Manual for APWIN version 2

same signal with 256x synchronous averaging, triggered from the
digital generator. The sinusoidal waveform is now clearly visible.
Triggering with Synchronous Averaging
If synchronous averaging without re-align mode is used, proper
triggering is absolutely essential. Random, untriggered acquisitions will
not be aligned in time, resulting in cancellation of coherent signals and
large amplitude errors. In stimulus-response testing from System Two
Cascade, either the Analog Gen or Digital Gen (as appropriate) trigger
sources on the FFT panel should be used. If an external signal is
presented from another signal source, one of the Ch 1 or Ch 2
selections should be used as trigger source. If signals are being
acquired on both channels, they must be at the same frequency or
must have harmonically-related frequencies when re-align mode is not
used. Sync without re-align will properly measure only signals
harmonically related to the trigger source. Signals whose frequency is
not related to the trigger source may have large amplitude errors or
may entirely disappear.
Re-alignment
The “re-align” mode first acquires signal according to whatever
triggering selections are in use, interpolates the acquired signal
between the actual sample values, locates the first positive-going zero
Figure 15-10 -85 dBFS and -100 dBFS 16-bit sinewave signals, normal dither,
256x synchronous averaging, DGen triggering
15 fft
Averaging Chapter 15 FFT Spectrum Analyzer
System Two Cascade User’s Manual for APWIN version 2 Page 15-19

crossing in the interpolated data, time-aligns that with the first zero
crossing in the accumulated record, and adds the signal from that point
onwards into the averaging buffer. This process is carried out after
each of the series of acquisitions to be averaged, resulting in precise
time alignment. Triggering is not critically important in this mode if the
signal is not noisy and the signal repetition rate is relatively high, since
the necessary alignment takes place in the DSP buffer after Acquisition.
Noisy signals may not be correctly aligned by this mode, resulting in
amplitude error. The primary disadvantage of the re-align mode is the
additional time taken by the DSP to do the operation after each
acquisition.
The re-align mode works independently on each channel. If the
two channels carry different frequency signals, “re-align” mode thus
must be used.
The re-align mode should be used for accurate amplitude
measurements on all signals above about ten percent of sample rate.
Without realignment, the random time relationship between the signal
itself and System Two Cascade’s sample clock will cause random
misalignment up to one-half clock period, resulting in partial
cancellation that becomes significant at high frequencies. Realignment
works with interpolated versions of the signal and thus aligns
accurately, for accurate amplitude measurements, even at high
frequencies.
Waveform Display Processing
Four modes are available in FFT for processing the
amplitude-versus-time relationship of a sampled signal before
displaying the waveform. These modes are applicable only to “digital
storage oscilloscope” operation (amplitude versus time graphs) and
have no effect on FFT spectrum analysis.
The four modes available in the “Wave Display” (Waveform
Display) field are Interpolate, Display Samples, Peak Values, and
Absolute Values. To change Waveform Display modes, click on the
down arrow at the end of the Wave Display field and click on the
15 fft
Chapter 15 FFT Spectrum Analyzer Waveform Display Processing
Page 15-20 System Two Cascade User’s Manual for APWIN version 2

desired selection. The Wave Display field is visible only on the large
version of the Digital Analyzer panel.
When “Interpolate” is selected, the DSP automatically switches
between two processing modes, depending on the relationship of
signal frequency, span between Source 1 Start and Stop times, and
number of Steps at Source 1. If these parameters result in a small
number of cycles of signal being displayed, the DSP performs an
interpolation calculation based on the assumption that the signal was
band-limited by a low-pass filter before sampling. If the span and
signal frequency result in a large number of cycles to be displayed,
“Interpolate” mode ceases interpolation and instead goes to a special
bipolar peak sensing and display mode to eliminate the potential
graphic aliasing problems. In this peak sensing mode, the signal
waveform is not faithfully represented but is replaced with an
approximation indicating the positive and negative peak excursions of
the signal. As the user zooms in on narrower time spans, the display
automatically switches to Interpolation. The Interpolate selection
produces a much more accurate display of the signal waveform than
the Display Samples mode when the signal frequency is high (such as
sample rate/100 or higher).
When “Display Samples” is selected, no processing takes place in
the DSP module. At each time value plotted on the X-axis, the DSP
simply sends the amplitude of the nearest-in-time acquired sample to
the computer for plotting. When the signal frequency is low compared
to the sample rate, this may produce an acceptable representation of
the original signal waveform. At high signal frequencies, the waveform
may be entirely unrecognizable in the Display Samples mode. For
example, a 16 kHz sinewave acquired at the 48 kHz sample rate will
have each cycle of waveform represented by only three amplitude
samples and the result will look very little like a sinewave.
Interpolation mode should normally be used in this case. The Display
Samples mode is useful when examining the true, quantization-limited
waveforms of very low amplitude digital domain signals. When
graphing a relatively long time span on the X-axis in Display Samples
mode, the combination of Start-to-Stop time span and Steps value on
the Sweep panel results in skipping across many actual acquired
samples between plotted points. This may lead to unexpected displays
15 fft
Waveform Display Processing Chapter 15 FFT Spectrum Analyzer
System Two Cascade User’s Manual for APWIN version 2 Page 15-21

and apparent missing data. For example, assume a signal is acquired
at the 48 kHz sample rate (20.8 microseconds between samples). If
the waveform of that signal is being viewed from 0 to 200 milliseconds
with 400 steps, the time span between plotted points on the graph
X-axis is 0.5 milliseconds (500 microseconds). There are
approximately 24 samples between plotted points. If Peak Values or
Absolute Values modes are not used, an unfortunate combination of
signal frequency, X-axis span, and Points value can make it appear that
no waveform, a near-DC signal, or a waveform at a completely
different frequency is present (see the Graphic Aliasing section on
page 14-4). Since Peak Values searches through all sample values
within each span between plotted points and sends the largest value to
be plotted, signals cannot be missed.
When “Peak Values” is selected, the DSP searches all sample
amplitudes in the acquisition buffer between each pair of X-axis time
values plotted and sends to the computer for plotting the largest
positive or negative value in that span, preserving the plus or minus
sign.
When Absolute Values mode is selected, the DSP searches all
sample amplitudes in each plotted-point-to-plotted-point span as it
does in Peak Values mode, but takes the absolute value of the largest
positive or negative value and thus always sends a positive number to
the computer. The advantage of Absolute Values mode is that
logarithms may be computed when all numbers involved are positive,
so a dB units may be used on the Y axis to display the waveform.
Waveform display with Absolute Values mode thus can create a wide
dynamic range oscilloscope that displays the envelope of an audio
signal, calibrated in familiar dB units such as dBV, dBm, dBu, etc.
Absolute Values mode is most effective when the X-axis span and
Points values are selected to produce approximately two plotted points
per cycle of the waveform being plotted. For example, if an envelope
display of tone burst waveforms of a 1 kHz signal (1 millisecond
period) is being plotted across a 50 millisecond span, the Points value
on the Sweep panel should be set to approximately 100.
15 fft
Chapter 15 FFT Spectrum Analyzer Waveform Display Processing
Page 15-22 System Two Cascade User’s Manual for APWIN version 2

Start Time
FFT permits the user to select any point in the acquired signal
record as the beginning of the portion to be transformed. The FFT
transform is then computed for the contiguous section of samples
starting at that sample and continuing for the number of samples
chosen in the Length field. FFT thus permits selective spectrum
analysis of different sections of a complex signal such as program
material or special test signals such as sinewave bursts.
To change the value of Start Time, click in the field and type in a
new number from the keyboard. The acceptable range of numbers
depends upon the A/D sample rate for analog signals or the Input
Sample Rate (ISR) with digital signals for any particular acquisition
buffer length in samples. At a 48 kHz sample rate with a 16,384
sample acquisition buffer, for example, the Start Time field will accept
numbers up to 341 milliseconds.
If the original signal acquisition (() was made with a negative
value in the Pre-trigger Time field, negative values up to and including
that same value may be used as FFT Start Time values to permit
spectrum analysis of the pre-trigger section of the acquired record. A
common example is when using the Analog Generator’s BUR option
sinewave burst signal as test stimulus to some dynamic processor such
as a compressor or limiter. In this example, signal acquisition into FFT
is triggered from the tone burst signal (see the Trigger Source topic). A
negative value entered in the Pre-Trigger Time field causes the acquired
signal following (to consist of time before and after the trigger event.
Setting FFT Start Time to a negative value will then position the
starting point of the section to be transformed before the trigger at the
burst beginning, permitting spectrum analysis during the attack time of
the processor.
Delay (Pre-Trigger) Time
FFT has the ability to fill the acquisition buffer with signal samples
starting at a user-defined time before or after the trigger occurs, then
continuing until the buffer is full. This permits analysis of signal
conditions both before and after the triggering event. A negative value
15 fft
Start Time Chapter 15 FFT Spectrum Analyzer
System Two Cascade User’s Manual for APWIN version 2 Page 15-23

entered in the Delay field determines how much time (and thus how
many samples) prior to the trigger event are retained. The Delay field
is visible only on the large form of the FFT panel. The total length of
signal acquired will be as defined in the Length field, with the
remainder of the acquisition buffer filled after the trigger. For example,
with the “24k” Acquire field value the length of the acquisition buffer
for each channel is 512 milliseconds at a 48 kHz rate. If the Delay time
value is -50 milliseconds, for example, then 462 additional milliseconds
of signal following the trigger will also be acquired to fill the entire 512
ms buffer.
Pre-trigger data is acquired in this fashion: when the (key is
pressed or Go is clicked, FFT and the DSP module immediately begin
acquiring data samples, even though no trigger event may have yet
occurred. If the acquisition buffer should completely fill before a
trigger event occurs, data continues to be acquired in a FIFO (first in
first out) basis with the oldest data being discarded as new data is
acquired. When the trigger event finally occurs, FFT effectively creates
a marker at that location (time zero) and another marker at the
pre-trigger time before time zero, while continuing to acquire until
every location up to the pre-trigger marker is filled. Any portion
starting from the pre-trigger time through time zero to the end of the
record may then be displayed in oscilloscope fashion or transformed
and viewed as a spectrum analysis.
Acquisition Triggering Section
The Acquisition Triggering section of FFT consists of the Source
field, Sens (sensitivity) or Lev (level) field for certain Source selections,
and the Slope “radio buttons” (Positive/Negative). Acquisition of
signal into the FFT acquisition buffer may start immediately when (
is pressed or Go is clicked, or may wait for a trigger event, depending
upon the setting of the Source field. The Source and Slope buttons are
visible only on the large version of the Digital Analyzer panel. The
Sensitivity or Level field is visible only on the large version of the panel
if a “Fixed Sens” or “Fixed Lev” Trigger Source is selected.
To change triggering source selections, click on the down arrow at
the end of the Source box, then click on the desired selection. The
15 fft
Chapter 15 FFT Spectrum Analyzer Acquisition Triggering Section
Page 15-24 System Two Cascade User’s Manual for APWIN version 2

selections are Free Run, Ch 1 Auto, Ch 1 Fixed Sens, Ch 2 Auto, Ch 2
Fixed Sens, External, Digital Gen, Analog Gen, AC Mains, Jitter Gen,
Ch 1 Fixed Lev, and Ch 2 Fixed Lev.
When Free Run is selected, signal acquisition begins immediately
after (or Go is initiated, regardless of signal amplitude. This is the
typical operating mode with steady-state test signals.
The six Channel 1 and Channel 2 selections are software triggers,
monitoring the signal (which may come from Digital or A/D sources)
on the specified channel.
Fixed Sensitivity
Ch 1 Fixed Sens and Ch 2 Fixed Sens use the value set in the
Sens (sensitivity) field as the triggering threshold. The Sens field
appears only when one of these two selections is made. FFT will
trigger on the first zero crossing of the selected slope (Positive or
Negative “radio button”) that occurs after the signal amplitude is
sufficient to swing both through zero and the “Sens” value. If the
signal contains sufficient DC offset that it does not swing through zero,
no triggering will take place. In this case, use one of the quasi-AC
coupling modes (Subtract Avg or Sub 1/2 pk-pk) which will cause the
processed signal to pass through zero and permit triggering to function.
The Ch 1 Auto and Ch 2 Auto selections will cause triggering at
one-half the peak-to-peak value if the selected channel has a signal
amplitude greater than digital “infinity zero”.
Fixed Level
The Ch 1 Fixed Lev and Ch 2 Fixed Lev fields operate
identically to conventional oscilloscope triggering. A “Lev:” numeric
entry field is displayed when either of these trigger selections is chosen.
Positive or negative values may be entered into this field. An
acquisition will be triggered the first time the signal with the specified
slope (Positive or Negative) passes through this level.
The Digital Generator selection functions only on units with
digital output capability (SYS-2522, SYS-2500). If the digital
generator is generating any of the waveforms selectable in the
Waveform field, a Digital Generator trigger occurs at each zero crossing
15 fft
Acquisition Triggering Section Chapter 15 FFT Spectrum Analyzer
System Two Cascade User’s Manual for APWIN version 2 Page 15-25

of the waveform, positive-going or negative-going as selected by the
Slope buttons. If the Digital Generator is generating a signal from a
waveform file, a Digital Generator trigger occurs as the first sample is
read from the waveform file.
The AC Mains selection is the AC line powering System Two
Cascade.
The Analog Generator selection is the same signal as at the
Generator Aux Signals Sync Output BNC on the front panel of System
Two Cascade. This signal is:
§a squarewave at the analog generator frequency in sinewave
and squarewave waveforms
§the envelope of the burst signal in all Burst waveforms
§a squarewave at the lower IMD frequency in SMPTE/DIN IMD
waveform
§a squarewave at 1/2 the frequency spacing in CCIF/DFD IMD
waveform
§the squarewave IMD signal in DIM IMD waveform
§a pulse at the pseudo-random repetition rate in Pseudo noise
modes
§a pulse whenever the waveform touches the maximum possible
negative value in Random noise modes.
The External selection refers to the EXT TRIGGER IN BNC
connector on the rear of the DSP module. This source is operational
only with SYS-2522 and SYS-2500 units. The trigger circuitry is
edge-sensitive, and FFT will trigger on a positive-going or
negative-going edge on the signal at this connector, depending upon
the setting of the Slope buttons on the FFT panel.
The Jitter Generator selection provides a trigger at each cycle of
the waveform selected in the Jitter Generation section on the large
15 fft
Chapter 15 FFT Spectrum Analyzer Acquisition Triggering Section
Page 15-26 System Two Cascade User’s Manual for APWIN version 2

form of the Digital I/O panel. This provides stable viewing of jitter
waveforms generated by System Two Cascade.
The triggering Slope controls are two “radio buttons” labeled
Positive and Negative. Selecting Positive causes triggering to occur on
a positive-going portion of the signal selected, while Negative causes
triggering on a negative-going waveform.
Digital References
The bottom section of the large version of the Digital Analyzer
panel with the FFT analyzer selected includes four reference values.
The dBr1 and dBr2 values serve as the reference for the dBr1 and
dBr 2 units selectable at the Data 1 through Data 6 areas of the Sweep
panel. The dBr1 and dBr2 references on the FFT panel may be
entered in either analog or digital domain.
The V/FS value is the analog-to-digital scaling value. When testing
an external Analog to Digital converter (A/D), the value of analog input
voltage that produces digital full-scale output may be typed into this
field. The Data 1 through Data 6 units may then be selected as V, Vp,
Vpp, dBu, or dBV to express the measured digital amplitude in terms
of the analog input value to the A/D converter under test.
The Frequency value serves as the reference for the relative
frequency units (octaves, decades, %Hz, etc) selectable at the Source 1
area when FFT is the Instrument and FFT Freq is the selected
Parameter in the Source 1 browser.
Sweep Settings, Readings, and Units
When the FFT is selected on the Digital Analyzer panel and “Fft”
selected in the Instrument column of the Source and Data Browsers,
the following Parameter selections are available for sweeps:
Readings (for selection at Data 1 through Data 6 to be plotted as
traces): Ch. 1 Ampl, Ch. 2 Ampl., Ch 1 Phase, and Ch 2 Phase. If
Jitter Signal is selected for a channel on the Digital Analyzer panel, the
corresponding Data 1 through 6 selection becomes Ch 1 Jitter or Ch 2
15 fft
Digital References Chapter 15 FFT Spectrum Analyzer
System Two Cascade User’s Manual for APWIN version 2 Page 15-27

Jitter. Jitter Signal(UI) must be selected on the Digital Analyzer panel
in order to plot jitter spectra or waveforms in UI (Unit Interval) units,
and Jitter Signal(sec) must be selected to plot jitter in seconds. The
units for Phase are degrees.
Amplitude Reading Units: when Digital input is selected on the
DSP analyzer panel, the available readings units on the Sweep panel
are FFS, %FS, dBFS, Bits, V, Vp, Vpp, dBu, dBV, dBr1, and dBr2.
The FFS, %FS, dBFS, and Bits selections are the normal digital
domain units. The V, Vp, Vpp, dBu, and dBV analog domain units all
use the V/FS conversion factor at the bottom of the FFT analyzer
panel. These analog domain units may be useful when testing A/D
converters, by entering the full-scale analog input value for the
converter under test. The dBr1 and dBr2 units refer to the zero dB
reference values entered into the dBr1 and dBr2 Reference fields at the
bottom of the Digital Analyzer panel. Normal usage is with dBr1
serving as the Channel 1 reference and dBr2 serving as Channel 2
reference, but this relationship is not required. The calibration of the
dBr1 and dBr2 units refers directly to the dBr1 and dBr2 Reference
values entered on the digital analyzer panel when those reference
values are entered in digital domain units (FFS, dBFS, etc). If the
values entered into the dBr1 and dBr2 Reference fields are in analog
domain units (V, dBV, dBu, etc.), those analog domain reference
values are converted to the digital domain via the V/FS Reference
value on the FFT panel before being used as zero dB reference values.
When any A/D selection is made for Input and anything other than
Anlr Reading Ratio or Jitter Signal is selected as the Source, the
available readings units on the Sweep panel are V, dBu, dBV, dBr A,
dBr B, dBg A, dBg B, dBm, and W (Watts). V, dBV, and dBu are
absolute units with the standard definitions. The dBr A and dBr B
units are with reference to the dBr A and dBr B Reference values on
the Analog Analyzer panel. The dBg A and dBg B units are with
reference to the current value of the Analog Generator Channel A and
Channel B output amplitude fields. The dBm and Watts units are with
reference to the dBm and Watts Reference impedance values on the
Analog Analyzer panel.
With any A/D selection is made for Input and Anlr Reading Ratio is
selected as Source, the available units are dB, %, and X/Y. These
15 fft
Chapter 15 FFT Spectrum Analyzer Sweep Settings, Readings, and Units
Page 15-28 System Two Cascade User’s Manual for APWIN version 2

relative units are with respect to the reading of the Level meter of the
Analog Analyzer panel that is measuring the input channel selected on
the Analog Analyzer Reading meter..
With A/D selected as Input and Jitter Signal(UI) is selected as
Source, the available units are UI (Unit Intervals) and dBUI (decibels
relative to 1.000 UI). If Jitter Signal(secO is selected, the only available
units are seconds.
Sweep panel Settings selections for FFT (for use at Source 1 as the
independent, swept variable or Source 2 for nested sweeps) are: FFT
Time, FFT Freq., FFT Pre-Trig Time, and FFT Start Time. When any
of the three Time parameters are selected as the setting, the available
units on the Sweep panel are seconds. When FFT Freq is selected as
the setting, the available units are Hz plus all the variable frequency
units (%Hz, octaves, PPM, etc.). The relative frequency units are all
with respect to the value in the Frequency Reference field at the
bottom of the digital analyzer panel.
Easy Setup and Time/Frequency Switching
A button named “Sweep Spectrum/Waveform” is located at
the right end of the Standard Toolbar, to the right of the green and red
icons that start and stop sweeps. This button is gray except when an
FFT-based DSP Analyzer program has been loaded. With FFT-based
programs, this button becomes active to greatly simplify initial setup of
the sweep panel and toggling back and forth between frequency
domain (spectrum analysis) and time domain (oscilloscope view)
presentations of the data. Clicking this button following a New Test
causes parameters from FFT to be written into the sweep Source 1 and
one or more of the Data 1 through Data 6 fields. For example, FFT
Frequency will be entered at Source 1, FFT Channel 1 Amplitude is
written into the Data 1 field, and the Stereo Sweep box is checked that
results in FFT Channel 2 Amplitude being written into Data 3. If the
input/output cable connections have been made to the device under
test and the generator is turned on, it is then only necessary to click
GO or press F9 to obtain a two-channel spectrum analysis.
15 fft
Easy Setup and Time/Frequency Switching Chapter 15 FFT Spectrum Analyzer
System Two Cascade User’s Manual for APWIN version 2 Page 15-29

After GO or F9 has caused signal to be acquired and displayed, it
is often desired to alternately view the signal in time and frequency
domains. The Sweep Spectrum/Waveform button on the toolbar, or a
button alternately labeled Waveform or Spectrum in the lower section
of the Sweep panel (just above the Table Sweep button) makes this
task easy. Clicking either the toolbar or sweep panel button sends
commands to the DSP module to re-transform or re-process the data
and automatically switches the display to the alternate view. If the user
has changed units, log/lin selection, graph top and bottom, or even
selection of parameters, the new selections will be remembered when
the button is clicked and restored the next time the user returns to the
domain. Note that the button above the Table Sweep button appears
only after the Time or Frequency parameter of an FFT-based program
has been selected at Source 1.
Users may wish to create a standard FFT test by customizing all the
Sweep panel settings for both time and frequency views. This test file
can then be saved as a standard starting point. Once this test is
loaded, the toolbar Sweep Spectrum/Waveform button will always
restore the preferred setup and toggle between preferred time and
frequency setups. Defining one of the Quick Launch shortcut buttons
to load this standard FFT test setup makes its use as convenient as
loading a new test. For more detailed information on the
Time/Frequency switching feature, see the discussion at the end of the
previous chapter.
Saving and Loading Waveforms
Both channels of acquired waveform remain in the DSP
Acquisition buffer until one of the following events:
§((Go, Sweep Start, etc) is pressed to acquire new waveforms
§a different DSP program (or no DSP program) is loaded, by
changing the “Analyzer” field contents on the Digital Analyzer
panel
§power is turned off to System Two Cascade
15 fft
Chapter 15 FFT Spectrum Analyzer Saving and Loading Waveforms
Page 15-30 System Two Cascade User’s Manual for APWIN version 2

§different waveforms are downloaded from disk as described in
this section.
While the waveform is still present in the Acquisition buffer, full
flexibility exists to change back and forth between time and frequency
domain analysis (FFT Time vs. FFT Frequency at Source 1). You may
view different time portions of the record, perform FFTs of different
transform length, position the transform starting point at different
places in the record, change window functions, change FFT post
processing modes, change time domain processing modes, etc. The
results of any and all of these different modes of analysis may be saved
one at a time, as .AT2C test files to disk. However, once the waveform
is gone from DSP memory, no further ability exists to analyze the
signal other than re-loading test files to look at the specific analyses
which were saved. If full flexibility for continued analysis is desired, the
acquired waveform itself may be saved to disk, rather than merely
saving test files each of which represents one particular processed result
of one type of analysis. The saved waveform can then later be
downloaded to the DSP Acquisition buffers for further analysis.
Single-channel waveforms saved at different times can later be
individually loaded into the two channels of Acquisition buffer for
comparison in the time or frequency domains.
Saving Waveforms
Selected sections or the entire contents of the Acquisition buffers
may be saved to a disk file by the File Save As menu command,
selecting either the “Stereo Waveforms (*.AAS)” or “Mono Waveform
(*.AAM) as the Save As file type.
A Stereo Waveform file (.AAS) consists of two waveforms joined
together into a single file. A Mono Waveform file (.AAM) contains a
single waveform. To simultaneously save the waveforms from both
Acquisition buffer channels, select the Stereo choice. To save only one
of the channels, select Mono.
When the waveform file type is selected, a file name is typed in by
the user, and the Save button is clicked, a dialog box as illustrated in
Figure 15-11 will appear. The left half of the dialog box defines what
will be saved into the first section of a waveform file and the right half
15 fft
Saving and Loading Waveforms Chapter 15 FFT Spectrum Analyzer
System Two Cascade User’s Manual for APWIN version 2 Page 15-31

defines what will go into the second section of a stereo waveform. If
the Mono Waveform option was selected, the right half of the dialog
will be gray.
Full Acquisition Buffer vs. Transform Sub-Section
The choices in each section are None, Acquired-Ch 1, Acquired-Ch
2, Transform-Ch 1, and Transform-Ch 2. When saving a Mono file,
the right half of the dialog is not applicable and will be gray. The
“Acquired” choices will result in saving the entire contents of an
Acquisition buffer to disk. The “Transform” choices result in saving
only the sub-section of the Acquisition buffer specified by the
Transform Length selection. If the Transform Length value has been
reduced following acquisition, the “Transform” selection will be the
shorter value presently specified in the transform field while the
“Acquired” selection would save the entire length which had been
acquired. The length of signal acquired is determined by the Acquire
field setting when (/Go is executed. When the “Transform” selection
is chosen and the currently-selected transform length (FFT field) is less
than the full buffer (for example, a 1024 sample transform out of a 72k
sample acquisition buffer), the starting point of the section saved to
disk is the sample corresponding to the FFT Start Time setting. If a
smaller section of the waveform is sufficient for the intended future
analysis purposes, use of the “Transform” selections can result in much
smaller disk files than the “Acquired” selections. DSP memory width is
24 bits and computer disk files are organized around 8-bit bytes, so the
length of a disk file is approximately three times the length of buffer it
was saved from. One channel from a 19k-sample acquisition buffer
will thus result in approximately a 57k file size, while use of the
Figure 15-11 Save
Waveform Dialog
15 fft
Chapter 15 FFT Spectrum Analyzer Saving and Loading Waveforms
Page 15-32 System Two Cascade User’s Manual for APWIN version 2

“Transform” selection with a selected Transform length of 1024
samples would result in about a 3k file size.
One vs. Two Waveforms
The selections in the left half of the dialog box determine which
buffer contents go into a Mono waveform file or into the first section of
a Stereo waveform file. The contents of the second section of Stereo
waveform files are defined by the settings of the right half of the dialog
box. If a Mono waveform is being saved, the right half of the dialog
will be gray. It is normally preferable for the two sections of a Stereo
waveform file to contain records of the same length, so normally one
would not use the “Acquired” selection for one section and the
“Transform” selection for the other.
Combining Mono to Stereo
It is possible to save single channel (Mono) waveforms acquired at
two different times and then combine them into a Stereo waveform so
that simultaneous time or frequency domain analysis may be made for
some “before and after” conditions. Save a Mono waveform from the
first set of conditions, specifying the channel number where the desired
data is presently located. Under different test conditions or with a
different device under test, save another Mono waveform with a
different name. Use the Open Waveform feature described below to
load one of these waveform files into the Ch 1 Acquisition buffer. Use
Open Mono Waveform again to load the other into the Ch 2
Acquisition buffer. Then, use the Save As command, select Stereo
waveform and supply a new file name, and select the Ch 1 waveform
into the first section and Ch 2 into the second.
It is also possible to use the DOS Copy command to concatenate
two Mono waveform files into a new Stereo file. The command (from
the DOS prompt) is:
COPY /B FILENAME1.AAM + FILENAME2.AAM NEWFILE.AAS
Loading (Opening) Waveforms
Existing waveform files may be downloaded from computer disk to
the DSP via the File Open command with its subsidiary selections of
15 fft
Saving and Loading Waveforms Chapter 15 FFT Spectrum Analyzer
System Two Cascade User’s Manual for APWIN version 2 Page 15-33

Stereo Waveforms (.AAS) or Mono Waveforms (.AAM). Selection of
the desired waveform file name (after navigating to the desired
directory, if necessary) and clicking the Open button then displays the
Open Waveform dialog box as illustrated in Figure 15-12.
The left half selections determine which DSP buffer the first section
of the waveform file will be loaded into. The right half of the dialog is
gray when opening a Mono waveform. With a Stereo waveform, the
right half defines which buffer the second section of the waveform file
loads into. The “Acquired” and “Transform” selections work similarly
to the Save Waveform operations described above. Clicking OK then
actually downloads the waveform file contents. After the waveform is
loaded, the ^and C^ keys and settings on the Digital Analyzer
panel and Sweep panel may be used as described earlier for continued
analysis of the waveform.
If the downloaded file length is greater than the length of the
specified buffer, an error warning will be displayed. If the downloaded
file length is greater than the buffer size, the portion which fits in the
buffer can be analyzed normally and the remainder cannot be viewed.
FFT has a longer buffer than FASTTEST and so can completely view
files saved from FASTTEST. FASTTEST will be able to accept only the
first 32,768 samples of a full waveform file saved from FFT. If the
downloaded file length is shorter than the buffer size, erroneous
analysis will result if the selected Transform Length extends beyond the
last data sample in the buffer. The contents may first be displayed in
Time Domain mode to determine exactly where the signal ends.
Figure 15-12 Open
(Load) Waveform
Dialog
15 fft
Chapter 15 FFT Spectrum Analyzer Saving and Loading Waveforms
Page 15-34 System Two Cascade User’s Manual for APWIN version 2

Multitone Audio Analyzer
The Multitone Audio Analyzer (FASTTEST) is an FFT-based
analysis program furnished with System Two Cascade for use with
both analog and digital audio signals.
Multitone and Synchronous FFT Concepts
Multitone testing with synchronous generator and analyzer
waveform buffers provides many advantages:
§Testing speeds with multitone techniques are 10 to 100 times
faster than conventional swept sinewave techniques.
§Multitone testing can provide total distortion and noise
measurements, including both harmonic and intermodulation
distortion products in one test
§Synchronous multitone testing is the only known technique for
measuring noise in the presence of a test signal, providing for
the first time meaningful noise measurements on dynamic
processors such as compressors, modulation processors, and
noise gates
§A multitone signal is much more realistic than a single sinewave,
with both spectral and dynamic characteristics (crest factor)
similar to music and voice
§A brief (fractional second) inserted burst of multitone signal in a
broadcast program or recording can be recognized and captured
by an analyzer for regular, unattended testing of broadcast
transmission facilities
§Multitone signals provide realistic stimulus to low bit rate
encoders and the output can be analyzed according to
psychoacoustic models including frequency masking effects
16 fasttest
System Two Cascade User’s Manual for APWIN version 2 Page 16-1

The major advantages of multitone testing depend on synchronous
signals and window-less FFT analysis. As discussed in the FFT-Based
DSP Program chapter (see page 14-8), windowing functions are
required when analyzing non-synchronous signals by FFT. Application
of a window function, however, causes energy to appear to spread
over 5 to 10 FFT bins above and below the actual signal frequency. A
synchronous signal is one with an exact integer number of signal cycles
in the FFT analysis transform buffer. With a synchronous signal, each
FFT bin represents a perfect rectangular selectivity curve one bin wide
with no spillover to adjacent bins. Synchronous signals are created by:
§having a generator waveform buffer size equal to or an integer
sub-multiple of the analyzer FFT transform length
§using the Utilities Multitone Creation menu command to create
waveform files in which every multitone signal component is
forced to have an exact integer number of cycles in the
generator buffer length. See the Utilities Multitone Creation
description on page 16-26.
Multitone Signals
A typical multitone test signal consists of a number of sinewaves at
frequencies distributed across the audio spectrum. It is usually most
convenient for all the sinewaves to have the same amplitude, but
amplitudes may be set individually to more closely match typical
spectral energy distribution of program material, for example. Also
convenient is for the sinewave frequencies to be logarithmically spaced
across the spectrum, such as at 1/3-octave intervals. However, any
arbitrary spacing scheme may be used which does not violate the
synchronous condition. The practical result of a synchronous
relationship is that all signal frequencies must be an integer multiple of
a basic frequency which is the sample rate divided by the generator
waveform length. For example, with a 48 kHz sample rate and a
System Two Cascade DSP generator buffer length of 8192, the
corresponding basic frequency is 5.859375 Hz. It is normally desirable
not to locate signals at the exact 2nd or 3rd harmonic of lower
frequency signals in order to leave those bins free for measurement of
harmonic distortion products.
16 fasttest
Chapter 16 Multitone Audio Analyzer Multitone and Synchronous FFT Concepts
Page 16-2 System Two Cascade User’s Manual for APWIN version 2

Multitone Analysis
The multitone signal, after passing through the device under test, is
captured into the analyzer and an FFT performed. Rather than
sending a complete FFT analysis to the computer for display,
additional post-processing is done following the FFT to extract the
most relevant audio performance information:
§Frequency response is plotted by the DSP unit sending to the
computer only the amplitudes of the FFT bins containing the
fundamental sinewave products of the test signal.
§Phase is plotted by the DSP sending to the computer the phase
values at the FFT bins containing fundamental sinewave
products.
§Total distortion and noise is plotted by the DSP unit integrating
the amplitudes of all FFT bins except those which contain
fundamental sinewave signals.
§Noise in the presence of signal depends upon the generator
buffer length being exactly half the analyzer transform buffer
length, creating “empty bins” in the analyzer which will contain
noise from the device under test but no generator-related signals.
§For psychoacoustically-based analysis of coders and decoders,
DSP post-processing after the FFT can generate a composite
frequency masking curve for any multitone signal.
§Crosstalk function requires use of a stereo multitone waveform,
with one or more unique frequencies on each channel in
addition to any number of tones common to both channels. It
determines the frequency of every generator waveform signal
which appears in only one channel. Crosstalk then reports to
the computer the amplitudes of all FFT right channel bins at
unique left channel frequencies, and all left channel bins at
unique right channel frequencies.
16 fasttest
Multitone and Synchronous FFT Concepts Chapter 16 Multitone Audio Analyzer
System Two Cascade User’s Manual for APWIN version 2 Page 16-3

Multitone Audio Analyzer
The Multitone Audio Analyzer (FASTTEST) is a specialized and
augmented FFT (Fast Fourier Transform) program usable for analog or
digital domain input signals. It combines the functions of the
FASTTEST, FASTTRIG, and CODEC programs of System One. The
Multitone Audio Analyzer provides time (oscilloscope view) or
frequency domain (spectrum analyzer) views of the signal, but the time
domain views are rarely used. This program cannot be used until an
appropriate multitone arbitrary waveform file is selected on the
generator panel (analog or digital) which is driving the device under
test. With multitone test signals as the generator arbitrary waveform,
the Multitone Audio Analyzer performs post-FFT processing to
measure frequency response, total distortion and noise, noise in the
presence of test signal, crosstalk, and generate psychoacoustic masking
curves in addition to providing conventional spectrum analysis and
waveform display. Trigger modes include external, digital
generator-synchronized and free running. It can also be made to
trigger only upon receipt and recognition of the specific multitone
signal presently stored in the generator as a reference. Variable trigger
delay may be set to allow devices such as audio processors to settle
before measurement. The Multitone Audio Analyzer is normally
operated in a synchronous mode with the test signal so that no
windowing function is required and maximum theoretical FFT
selectivity is achieved. Synchronization is achieved even when the test
signal frequencies have been shifted up to ±3% in passage through the
device under test, by a frequency error correction technique. The
Multitone Audio Analyzer tests low-bit-rate perceptual coders with
multitone signals by summing quantization noise and distortion and
comparing it to an imbedded psychoacoustic model of the frequency
masking effect in humans.
Input Selection
The Multitone Audio Analyzer can operate with either digital or
analog domain input signals. The Input field near the top of the panel
provides the following selections: Digital, HiRes A/D @65536,
HiBW A/D @131072, HiBW A/D @262144, HiRes A/D
@OSR, and HiBW A/D @2xOSR.
16 fasttest
Chapter 16 Multitone Audio Analyzer Multitone Audio Analyzer
Page 16-4 System Two Cascade User’s Manual for APWIN version 2

The “Digital” selection takes digital domain audio directly from
the connector selected in the Input section (Format and connector
selection radio buttons) of the Digital I/O Panel.
All the “A/D” selections choose the output of analog to digital
converters fed from points following the input attenuators and
balanced-to-unbalanced conversion circuitry of the two Analog
Analyzer input channels. The Analog Analyzer’s autoranging circuitry
or a fixed input range selection on the Analog Analyzer panel controls
the audio signal level at this point. DC or AC coupling is controlled as
discussed above.
The two “HiRes A/D” selections use 24-bit high resolution
converters with optimum sample rate ranges up to about 100 kHz
(bandwidth greater than 40 kHz). The “HiBW A/D” selections use
16-bit converters that operate to 262 kHz sample rates (bandwidth of
120 kHz), but with 10-15 dB poorer residual distortion.
The “65536, 131072, and 262144” selections provide A/D
sampling rates at exactly 65,536 Hz, 131,072 Hz, and 262,144 Hz.
Corresponding signal bandwidths are approximately 30 kHz, 60 kHz,
and 120 kHz. These three sampling rates produce FFT bin widths that
are even, integer numbers of Hz in width. For example, with a
transform length of 32,768 samples at the 65,536 Hz rate, bin widths
will be exactly 2.000 Hz. Note that the 120 kHz maximum bandwidth
is an analyzer figure. Multitone test signals in the analog domain can
be generated to a maximum frequency of about 60 kHz, and in the
digital domain to approximately 50 kHz. The two “OSR” selections
refer to the value in the Output “Rate” field of the DIO panel (labeled
“Sample Rate-OSR” on the large version of the DIO panel). These
OSR selections are furnished primarily for testing D/A converters in
order to provide analog domain spectrum analysis matched to the
digital input stimulus. With these selections, signal bandwidth will be
approximately 40% of the selected sample rate value.
16 fasttest
Input Selection Chapter 16 Multitone Audio Analyzer
System Two Cascade User’s Manual for APWIN version 2 Page 16-5

Source Selection
The selections available in the Channel 1 (left) and Channel 2
(right) Source fields depend upon the basic Digital/Analog selection in
the Input field above.
When Digital is selected as Input, the Source field selections for
both Channel 1 and Channel 2 are A, B, or None. Aand Brefer to
the A and B channels of the two-channel digital signal. With normal
stereo program material, A carries the left and B carries the right
channel signal. The “None” selection disables acquisition of signal
into the acquisition buffer, thus preserving whatever signal was there
previously. This permits acquisition of signals into the Ch 1 and Ch 2
buffers at two different times for comparison of different devices or the
same device at different times.
When any of the A/D selections are made at Input, the Source field
selections for both channels of the Multitone Audio Analyzer are
Anlr-A, Anlr-B, Anlr Reading Ampl, Anlr Reading Ratio, Ch. A
Generator, Ch. B Generator, Jitter Signal, and None.
Anlr A and Bare Analog Analyzer circuit points following all input
ranging and balanced-to-unbalanced conversion, but prior to any
filtering. These are essentially the same circuit points connected to
Figure 16-1 Multitone Audio Analyzer
(FASTTEST), large version
16 fasttest
Chapter 16 Multitone Audio Analyzer Source Selection
Page 16-6 System Two Cascade User’s Manual for APWIN version 2

System Two Cascade’s front-panel BNC connectors labeled Analyzer
Signal Monitors, Channel A and Channel B. These are the only two
sources likely to be used in normal applications of Multitone Audio
Analyzer.
Anlr Rdg Ampl and Anlr Rdg Ratio connect to the Analog
Analyzer Function Reading meter, the final analog-processed signal
before the detectors. This point follows all highpass, lowpass, and
option filtering and follows the bandpass/bandreject filter. If the
Function Reading meter is in either THD+N mode, the bandreject
filter will attenuate the test signal fundamental sinewave to a low level.
Up to 60 dB of additional gain is automatically added in the Function
Reading meter, following the bandreject filter, under these
circumstances. Distortion products and noise signals are thus fed to
the A/D converters at levels typically 60 dB higher than normal,
resulting in virtually no contribution of distortion from the A/D
converters themselves. If the IMD analyzer or W&F analyzer options
are present and selected, this point carries the output signal from those
option boards. This is essentially the same circuit point connected to
the front panel BNC connector labeled Analyzer Signal Monitors,
Reading. The Anlr Reading Ampl selection furnishes absolute units
such as Volts, dBV, and dBu with analog input and dBFS, FFS, and
%FS with digital input. The Anlr Reading Ratio selection furnishes the
%, dB, and X/Y units. The reference for these relative units is the
Analog Analyzer Level meter when the Analog Analyzer Reading meter
is set to THD+N, IMD, Ratio, and Crosstalk functions. If the Reading
meter is set to W&F function, the reference is an internal calibration
factor equal to 100% wow and flutter. Neither of these sources is likely
to be used with Multitone Audio Analyzer.
Figure 16-2 Multitone Audio Analyzer
(FASTTEST), small version
16 fasttest
Source Selection Chapter 16 Multitone Audio Analyzer
System Two Cascade User’s Manual for APWIN version 2 Page 16-7

The Ch. A and Ch. B Generator selections connect the A/D
input to the Analog Generator Channel A and B monitors, respectively.
These are fixed-amplitude replica of the Analog Generator output
waveform and are essentially identical to the front-panel BNC
connectors labeled Generator Monitors Channel A and Channel B.
The Jitter Signal selection connects the A/D input to the Digital
Input/Output board signal proportional to the jitter of the incoming
AES/EBU or Consumer signal. This source is not likely to be used with
Multitone Audio Analyzer.
As with Digital Input, the None selection disables acquisition of
signal into the FFT acquisition buffer, thus preserving whatever signal
was there previously. This permits acquisition of signals into the Ch 1
and Ch 2 buffers at two different times for comparison of different
devices or the same device under different conditions.
Peak Level Monitors
The Peak Mon reading fields on the Digital Analyzer panel
continually display the digital domain peak amplitude at the output of
the Ch 1 and Ch 2 A/D converters. Only digital domain units (FFS,
dBFS, %FS, or bits) available for these meters. Clicking the down
arrow at the end of the display field, then clicking the desired unit will
change the selection.
The purpose of these Peak Monitors is to avoid overload of the A/D
converters. When Automatic Ranging is in use in the System Two
Analog Analyzer, converter overrange should never be a problem. If
any of the Analog Analyzer Range controls is fixed, it is the user’s
responsibility to see that the maximum signal amplitude never exceeds
digital full scale.
Measurement
The Measurement field controls the type of post-processing done to
FFT results before they are sent to the computer for display and
possible limits comparison. The six selections are Spectrum, Response,
Distortion, Noise, Masking, and Crosstalk. To change the selection,
16 fasttest
Chapter 16 Multitone Audio Analyzer Peak Level Monitors
Page 16-8 System Two Cascade User’s Manual for APWIN version 2

click on the down arrow at the right of the Measurement field, then
click on the desired selection.
§Spectrum: this selection provides a normal FFT spectrum display
with no processing except for “peak picking”. The Spectrum
selection is typically used without a sweep table (.ADS file), and
with a relative large number of Steps at Source 1 of the Sweep
panel to provide good frequency resolution. Typical Steps
values are from 250 to 500. If the transform length in use results
in more FFT bins in the Start-Stop frequency span being plotted
than the number of Steps, peak-picking takes place. With
peak-picking, the DSP searches all FFT bins between the
previous plotted point and the point presently being plotted and
sends the highest bin amplitude in that range as the amplitude of
the new point to be sure that no signals are missed.
§Response: this selection is always used with a sweep table (.ADS
file) which lists the exact frequencies of the sinewaves in the
multitone signal which are to be used for frequency response
measurements. The DSP sends to the computer to be plotted
only the amplitudes of the FFT bins containing those exact
frequencies, resulting in a frequency response graph. There are
typically from 3 to 30 sinewaves in most multitone signals.
If the value in the Frequency Resolution field is greater than zero,
the DSP performs an RSS (root-sum-square) integration of all
the bin amplitudes within plus or minus the Frequency
Resolution value around each sweep table frequency and sends
the integrated sum value to the computer to be plotted. This
mode is intended for frequency response measurements on
devices such as analog tape recorders that introduce frequency
modulation (flutter) to signals. Flutter spreads each tone’s
energy across a small region of the spectrum. This reduces the
amplitude of the fundamental tone, since the total energy in the
fundamental and all sidebands remains constant during
frequency modulation. The RSS summation of FASTTEST
combines this spread energy back into a single value, much as
the human hearing system responds to signals with small
amounts of FM.
16 fasttest
Measurement Chapter 16 Multitone Audio Analyzer
System Two Cascade User’s Manual for APWIN version 2 Page 16-9

§Distortion: this selection excludes the amplitudes of the FFT bins
known (from the generator waveform) to contain fundamental
signals. All other bin amplitudes are summed (RSS) between
each adjacent pair of frequencies defined by the Source 1settings
or the values in an attached sweep table. It is not necessary to
use a sweep table (.ADS file) listing the exact fundamental
frequencies of the sinewaves in the multitone signal being used.
Distortion and noise can thus be summed across the spans
determined by the Sweep panel Start, Stop, Log/Lin, and
number of Steps, or the spans can be determined by a sweep
table. If it is desired to sum the noise and distortion into critical
bands, a sweep table can be used which defines the edges of the
human hearing system critical bands. The resulting distortion
and noise curve is normally compared to the composite masking
curve generated in Masking function (see below).
If the value in the Frequency Resolution field is greater than zero,
the DSP also excludes all the bin amplitudes within plus or
minus the Frequency Resolution value around each fundamental
tone frequency before sending the integrated sum value to the
computer to be plotted. This mode is intended for distortion
measurements on devices such as analog tape recorders that
introduce frequency modulation (flutter) to signals. Flutter
spreads each tone’s energy across a small region of the
spectrum. If these close-in sidebands that fall outside the bin
containing the fundamental are not to be considered as
distortion, they must be excluded, much as the human hearing
system masks low amplitude signals nearby in frequency to a
stronger signal.
§Noise: this selection may be used with a sweep table (.ADS file)
listing the fundamental frequencies of the multitone signal in use,
but need not be. Noise mode depends on the FASTTEST FFT
Length being set to the value twice the length of the waveform
file that generates the multitone signal; the Auto selection
normally accomplishes this automatically. The analyzer
frequency resolution is thus twice the resolution of the generated
signal. The result is that every alternate analyzer FFT bin falls
between bins at which the generated signal could contain
16 fasttest
Chapter 16 Multitone Audio Analyzer Measurement
Page 16-10 System Two Cascade User’s Manual for APWIN version 2

fundamentals or bins into which harmonic or intermodulation
distortion products could fall (assuming that the device under
test does not shift fundamental frequencies or produce frequency
modulation). The amplitude of these alternate “empty” bins
consists of noise generated in the device under test, largely
unaffected by fundamental signals or distortion. If the same
sweep table is used in Noise mode that is used for response and
distortion measurements, the resulting graph will be a spectrum
analysis of noise in the presence of test signal. If a two-point
sweep is made with Start at 20 Hz and Stop at 20 kHz, for
example, the plotted value at 20 kHz represents the RSS
integration of all “empty bins” across the audio band
§Masking: this selection generates a composite masking curve for
the particular multitone signal in use. The shape of the curves is
based on a model published by psychoacoustician Brian Moore
in the Proceedings of the AES 12th International Conference,
June 1993, pp 22-23. The shape of the curves varies with
frequency. The center frequency of each section of the
composite masking curve is located at the fundamental
frequencies present in the waveform file downloaded to the
generator buffer. The reference amplitude at each frequency is
determined by the measuring the amplitude at each
fundamental frequency. The masking curve is normally used by
saving it as a limit (.ADL) file, then comparing noise and
distortion (Distortion selection) integrated across critical bands to
the limit curve.
§For Crosstalk function to work properly, there must be at least
one unique frequency in each of the generator channel
waveforms in addition to sinewaves common to both channels.
Crosstalk function automatically determines from the two
generator waveform buffers which frequencies are unique to
each channel. Then, Crosstalk measures the amplitude on the
opposite (non-driven) channel at each of those unique
frequencies.
If Crosstalk is used without a Sweep Table, the resulting graph
consists of a series of horizontal plateaus, each centered around the
frequency of a crosstalk tone and scaled vertically to the measured
16 fasttest
Measurement Chapter 16 Multitone Audio Analyzer
System Two Cascade User’s Manual for APWIN version 2 Page 16-11

crosstalk level of that tone. Results are easier to interpret when a
Sweep Table is used. The table consists of a list of the approximate
frequency of each pair of unique tones, assuming that the left-only and
right-only tones in the test signal are fairly closely-spaced pairs.
Sample crosstalk waveforms have been included in the
C:APWIN\WAVEFORM folder. XLTK.AGS is a stereo waveform with 4
frequencies different on each of the channels. The
C:\APWIN\WAVEFORM\CASCADE folder contains 65536 Hz and
96000 Hz sample rate stereo waveforms for Cascade only.
Frequency Resolution
The Frequency Resolution field is a numeric entry field with %
units. The user may enter values up to 13% which are used to control
triggering and error correction and in Response and Distortion
Measurement functions.
For recognition and triggering on short bursts of externally-applied
multitone signal, the Frequency Resolution field must be set to a value
at least as large as the percentage that frequencies may have been
shifted in the device under test. For example, to capture a multitone
burst from an analog tape recorder whose speed may differ by as
much as 2% from the tape machine which recorded the signal, a value
of 2% or greater must be entered into the Frequency Resolution field.
In Response function, the amplitudes of all FFT bins within plus
and minus the Frequency Resolution value of each sweep table value
are combined in RSS (root-sum-square) fashion and furnished to the
computer as the integrated amplitude of the bins within that range.
The purpose of this function is to provide accurate frequency response
measurements of devices with wow and flutter. Wow and flutter
spreads the energy from a single tone across a narrow spectral band.
In Distortion function, the amplitudes of all FFT bins within plus
and minus the Frequency Resolution value of each sweep table value
are excluded from the RSS computation of energy falling between
tones. Distortion function defines all signals other than the
fundamental tones as distortion and noise. Entering a non-zero value
16 fasttest
Chapter 16 Multitone Audio Analyzer Frequency Resolution
Page 16-12 System Two Cascade User’s Manual for APWIN version 2

of Frequency Resolution causes flutter sidebands to not be included in
the distortion measurement.
FFT Length
The FFT Length field value controls the record length used when
signal is acquired or a re-transformation is initiated. Longer transform
lengths produce greater frequency resolution in the resulting FFT, but
require longer times to acquire and to transform the signal.
To change the FFT Length, click the down arrow at the end of the
field and select the desired value. Available selections are Auto, 512,
1024, 2048, 4096, 8192, 16384, and 32768 samples. The Auto
selection automatically sets the acquisition buffer and transform length
to be exactly twice the length of the arbitrary waveform presently
loaded into the analog or digital generator. This condition is necessary
for the Noise function of the Multitone Audio Analyzer to work.
The time required to acquire a waveform of this length may be
computed from knowledge of the sample rate.
Processing
Normal operation of FASTTEST involves acquisition of a multitone
signal which was generated from a multitone waveform file by System
Two Cascade’s generator. The multitone waveform files furnished with
APWIN and System Two Cascade are created so as to be synchronous
with one or another of the analyzer acquisition buffer lengths available
in FASTTEST. Every sinewave in the generated signal goes through
an exact integer number of cycles in the generator buffer and in the
analyzer transform buffer. No windowing function is then required and
maximum theoretical FFT selectivity is achieved with full dynamic
range available in bins adjacent to a bin containing a full-scale signal.
This mode of operation is selected by the “Synchronous” selection in
the Processing field.
A key feature of the Multitone Audio Analyzer is its ability to
compare the tone frequencies in an acquired multitone waveform with
the digital reference copy of the transmitted or pre-recorded waveform
16 fasttest
FFT Length Chapter 16 Multitone Audio Analyzer
System Two Cascade User’s Manual for APWIN version 2 Page 16-13

presently in the generator buffers. If this comparison shows that the
tone frequencies have been shifted up or down due to the signal
originating from a device with a different clock frequency from the
analyzer or due to analog tape player speed errors, FASTTEST corrects
all the tone frequencies to the reference signal values. This re-creates
the original synchronous relationship so that no window function is
required before the FFT, and maximum theoretical FFT selectivity is
obtained. The maximum frequency difference that can be corrected is
±3%. FASTTEST is normally operated with Frequency Error
Correction enabled when analyzing signals generated by another
Audio Precision instrument or previously recorded and now being
reproduced. This mode of operation is selected by the “Freq
Corrected” selection in the Processing field.
For real-time testing of a device that does not shift frequencies by
driving its input and simultaneously measuring its output, Frequency
Error Correction is unnecessary since the input and output signal are
made synchronous by System Two Cascade’s architecture. Testing will
proceed faster without Frequency Error Correction. This mode of
operation is selected by the “Synchronous” selection in the Processing
field.
If for some reason it is desired to measure remotely-generated or
pre-recorded signals without use of the Frequency Error Correction
feature, it will normally be necessary to use a window function to
obtain useful results, as described in the FFT-Based DSP Programs
chapter. The “Windowed” selection of the Processing field enables the
Hann window. The shape of a Hann window is illustrated in Figure
15-3 on page 15-8 in the FFT Spectrum Analyzer chapter.
Triggering
FASTTEST has seven triggering modes selectable in the Triggering
field—Tight, Normal, Loose, DGen, AGen, External, and Off. The first
three of these modes are designed for recognition of a multitone signal
from a distant generator or a multitone signal previously recorded and
then played back. FASTTEST’s multitone signal recognition and
triggering capability in these three modes is based on comparison of a
short sample of received signal with a digital reference copy of the
16 fasttest
Chapter 16 Multitone Audio Analyzer Triggering
Page 16-14 System Two Cascade User’s Manual for APWIN version 2

expected signal, as stored in the generator buffers. To determine
whether or not to trigger, FASTTEST performs two types of
comparisons:
1. Using the tone frequencies represented in the generator buffer
as a reference, FASTTEST looks at the received signal to see if the
amplitude at each of a majority of those frequencies is within an
acceptable relative amplitude range of the corresponding component
of the reference signal. This criterion allows FASTTEST to ignore
simple single-tone test signals, relatively-simple program material such
as may be produced by a solo musical instrument, and conditions of
silence.
2. Across all sections of the spectrum between tones in the
reference signal, FASTTEST looks at the received signal to assure that
its amplitude does not exceed a threshold of acceptability. This
criterion allows FASTTEST to ignore complex voice and music
program material which tends to have energy spread across much of
the spectrum.
To permit user control of the triggering criteria, the allowable
deviation from reference signal amplitude at generator tone
frequencies (1 above) and the amount that energy at all other
frequencies must be attenuated (2 above) are settable at three values.
The Tight, Normal, and Loose selections each represents a different
trade-off between the chance of false response on non-multitone
signals versus the possibility of not triggering on legitimate multitone
signals from a device with large amounts of noise and distortion and/or
large deviations from flat frequency response. Select “Tight” for the
minimum chance of false response. This may be necessary when
using very short generator waveform files (less than 2048 samples)
since the consequent poorer frequency resolution makes it more
difficult to discriminate between multitone signals and program
material. Use “Loose” if FASTTEST will not otherwise trigger on
highly distorted or noisy signals or signals passed through narrow-band
or otherwise non-flat devices.
The Off triggering mode produces untriggered or free-running
operation. Acquisition and processing begins as soon as the (key or
Go button is operated. The Off selection is the recommended
16 fasttest
Triggering Chapter 16 Multitone Audio Analyzer
System Two Cascade User’s Manual for APWIN version 2 Page 16-15

triggering mode when System Two Cascade and FASTTEST are testing
devices by simultaneously driving their input and measuring their
output as opposed to capturing a pre-recorded or remotely-originated
multitone signal.
The External triggering selection is operational only with Dual
Domain units. It is the signal connected to the EXT TRIGGER IN BNC
connector on the rear of the DSP module.
The DGen (Digital Generator) selection functions only on Dual
Domain units. If the Digital Generator is generating a signal from a
waveform file, a Digital Generator trigger is issued each time the first
sample from the file is generated. The AGen (Analog Generator)
selection is functionally similar, but pertains to analog-generated
waveforms. Either DGen or AGen (depending upon which generator
is actually driving the device under test) must be used as the Trigger
source if independent (input-to-output) phase measurements are to be
made with FASTTEST.
Trigger Delay
Audio processors (compressors, limiters, etc.) require time to
stabilize following any change of level, such as between the multitone
burst and the preceding program material. If it is desired to allow
processors in an audio chain to stabilize before measurement, a delay
can be inserted between recognition and acquisition of the signal. The
Trigger Delay field controls the interval between initial recognition of
the incoming multitone signal and capture of the portion of signal
which will finally be analyzed for response, distortion, noise, etc. Use
of any non-zero Trigger Delay requires that the duration of multitone
burst transmitted be increased by the same amount over normal
minimum burst length.
Signal Duration Requirements
The minimum duration of multitone signal which must be present
to guarantee analyzer triggering (assuming zero delay in the “Trigger
Delay” field) depends primarily upon the generator record length used
to create the multitone signal. The required signal duration also varies
inversely with the sample rate at which the signal was generated (and,
16 fasttest
Chapter 16 Multitone Audio Analyzer Trigger Delay
Page 16-16 System Two Cascade User’s Manual for APWIN version 2

in the case of digital inputs, will be received). Small variations in
required duration are also a function of whether the signal is acquired
from an analog or the AES/EBU serial digital source, and whether or
not the frequency error correction function of the Processing field is in
use.
The table below shows the minimum multitone signal duration as a
function of generator record length in samples, assuming a 48 kHz
sample rate, analog input, and use of the Frequency Error Correction
feature. Multiply the values shown by 0.5 at a 96 kHz sample rate,
1.088 with the 44.1 kHz sample rate, and by 1.50 if the 32 kHz sample
rate was used. Multiply the values shown by 1.06 if the AES/EBU
input is used.
Generator Record Length Minimum Signal Duration
16384 2.1 sec
8192 1.05 sec
4096 520 ms
2048 260 ms
1024 135 ms
512 70 ms
256 40 ms
If a delay value greater than zero is selected in the “Trigger Delay”
field, that value must be directly added to the values computed from
the multipliers and table values above. For example, with a
2048-sample generator waveform at 44.1 kHz, 260 ms * 1.088 = 283
ms. With a 200 ms Trigger Delay, the minimum signal duration for
reliable triggering would be 483 ms.
Note that there are performance tradeoffs as the generator record
length is reduced. The poorer frequency resolution inherent in shorter
record lengths results in reduced ability to measure distortion and noise
at the lower audio frequencies while using enough tones in the
multitone signal to provide good resolution for frequency response
measurements. FASTTEST also becomes more prone to false
triggering on program material as resolution is reduced by short record
lengths. The 2048-sample generator record length at 44.1 or 48 kHz
16 fasttest
Trigger Delay Chapter 16 Multitone Audio Analyzer
System Two Cascade User’s Manual for APWIN version 2 Page 16-17

rates should probably be considered the shortest for good rejection of
falsing and excellent distortion and noise measurements across the
entire spectrum down to 20 Hz, with 4096-sample records the shortest
recommended at 88.2 or 96 kHz rates. The shorter record lengths are
useful when testing quiet channels and when testing need not extend
down to the lowest audio frequencies.
Channel 2 Phase Display
The Multitone Analyzer can display phase independently for each
channel or inter-channel phase difference. When “Independent” is
selected in the “Ch 2 Phase Display” field, either or both Channel 1
and Channel 2 phase may be plotted independently as graph traces.
Useful independent phase display requires a real-time, low-delay
device under test and the use of generator triggering. When
“Interchannel” is selected, the Channel 1 phase parameter remains
independent but a plot of Channel 2 phase will show the measured
difference in phase on the two channels at each tone frequency. Either
mode requires a Sweep Table that lists only the exact frequencies of
sinewaves making up the multitone signal.
Sample Rate
When Multitone Analyzer is used with Digital input, it automatically
locks to the sample rate of the incoming signal (ISR). When used with
the A/D converters, the sample rate is explicit in the selections of the
Input field (65k, OSR, ISR, etc.). When testing a real-time analog
device or D/A converter, the A/D converter sample rate must be set by
the user to be identical to the multitone signal generator, resulting in
synchronous signals. If testing an analog multitone signal resulting
from playback of a recording or reception of a distant signal, the A/D
converter sample rate should be selected equal to the known sample
rate of the distant or recorded generator. In either case, frequency
error correction (Freq Corrected selection in the Processing field) must
also be used to achieve an exactly synchronous condition. If the
selected A/D converter sample rate differs by more than approximately
three percent from the actual rate used when the signal was recorded
or transmitted, frequency error correction may not be able to correct
the signal.
16 fasttest
Chapter 16 Multitone Audio Analyzer Channel 2 Phase Display
Page 16-18 System Two Cascade User’s Manual for APWIN version 2

Digital References
The bottom section of the large version of the Digital Analyzer
panel includes four reference values.
The dBr1 and dBr2 values serve as the reference for the dBr1 and
dBr 2 units. These units are selectable at the Data 1 through Data 6
areas of the Sweep panel when Fasttest is the Instrument, Digital
domain input is selected as the Input, and Fasttest FFT Ch 1 or Ch 2
Ampl is the selected Parameter in the Data browser. The dBr1 and
dBr2 references on the FFT panel may be entered in either analog or
digital domain.
The V/FS value is the analog-to-digital scaling value. When testing
an external Analog to Digital converter (A/D), the value of analog input
voltage that produces digital full-scale output may be typed into this
field. The Data 1 through Data 6 units may then be selected as V, Vp,
Vpp, dBu, or dBV to express the measured digital amplitude in terms
of the analog input value to the A/D converter under test.
The Frequency value serves as the reference for the relative
frequency units (octaves, decades, %Hz, etc) selectable at the Source 1
area when Fasttest is the Instrument and FFT Freq is the selected
Parameter in the Source 1 browser.
Sweep Browser Settings and Readings
When Multitone Audio Analyzer is selected on the Digital Analyzer
panel and “Fasttest” is selected in the Instrument column of the Source
and Data Browser, the following Parameter selections are available for
sweeps:
Readings (for selection at Data 1 through Data 6 to be plotted as
traces): Ch. 1 Ampl or Ch. 2 Ampl., Ch. 1 Phase and Ch. 2 Phase.
Reading Units: when Digital input is selected on the DSP analyzer
panel, the available readings units on the Sweep panel are FFS, %FS,
dBFS, Bits, V, Vp, Vpp, dBu, dBV, dBr1, and dBr2. The FFS, %FS,
dBFS, and Bits selections are the normal digital domain units. The V,
Vp, Vpp, dBu, and dBV analog domain units all use the V/FS
16 fasttest
Digital References Chapter 16 Multitone Audio Analyzer
System Two Cascade User’s Manual for APWIN version 2 Page 16-19

conversion factor at the bottom of the FASTTEST digital analyzer
panel. These analog domain units may be useful when testing A/D
converters, by entering the full-scale analog input value for the
converter under test. The dBr1 and dBr2 units are with reference to
the zero dB reference values in the dBr1 and dBr2 Reference fields at
the bottom of the Digital Analyzer panel. Normal usage is with dBr1
serving as the Channel 1 reference and dBr2 serving as Channel 2
reference, but this relationship is not required. The calibration of the
dBr1 and dBr2 units refers directly to the dBr1 and dBr2 Reference
values entered on the digital analyzer panel when those reference
values are entered in digital domain units (FFS, dBFS, etc.). If the
values entered into the dBr1 and dBr2 Reference fields are in analog
domain units (V, dBV, dBu, etc.), those analog domain reference
values are converted to the digital domain via the V/FS Reference
value on the FASTTEST panel before being used as zero dB reference
values.
When any A/D selection is made for Input, the available readings
units on the Sweep panel are V, dBu, dBVu, dBr A, dBr B, dBg A, dBg
B, dBm, and W (Watts). V, dBV, and dBu are absolute units with the
standard definitions. The dBr A and dBr B units are with reference to
the dBr A and dBr B Reference values on the Analog Analyzer panel.
The dBg A and dBg B units refer to the current output amplitude
values of channels A and B of the Analog Generator. The dBm and
Watts units are with reference to the dBm and Watts Reference
impedance value on the Analog Analyzer panel.
Settings for FASTTEST (for selection at Source 1 as the
independent, swept variable or Source 2 for nested sweeps) are: FFT
Time, FFT Freq., Trig Delay and Resolution. When the FFT Time
parameter is selected as the setting, the available units on the Sweep
panel are seconds. When FFT Freq is selected as the setting, the
available units are Hz plus all the variable frequency units (%Hz,
octaves, PPM, etc.). The relative frequency units are all with respect to
the value in the Frequency Reference field at the bottom of the digital
analyzer panel.
16 fasttest
Chapter 16 Multitone Audio Analyzer Sweep Browser Settings and Readings
Page 16-20 System Two Cascade User’s Manual for APWIN version 2

Phase Display
FASTTEST can measure the phase of sinewave components of
either channel of the received multitone signal when testing local,
real-time devices. FASTTEST can also measure interchannel phase of
two-channel devices with remote or pre-recorded signals. Phase
measurements are always made with a sweep table (.ADS file)
attached which lists the exact fundamental frequencies of the test
signal. The Measurements field selection must be in “Spectrum”
function for phase measurements.
Channel 1 and Channel 2 phase measurements may be displayed
independently for each channel. Independent phase measurements
can be made only on local, real-time devices driven from System Two
Cascade’s own generator. They are not possible when measuring
previously recorded and re-played signals, nor from remote-origin
signals, due to lack of a phase reference. The appropriate generator
triggering selection of FASTTEST must be used when making
independent phase measurements.
To display the interchannel phase difference of a stereo device,
FASTTEST can also determine the difference between the phase
measurements on the two channels at each frequency. This
interchannel difference may be plotted instead of actual Channel 2
phase values. When the “Ch. 2 Phase Display:” field is set to
Independent, the “Ch. 2 Phase” parameter selection in a Data browser
will display the phase measurements of the Channel 2 signal. When
Interchannel is selected, the Ch. 2 Phase parameter will plot the phase
difference between Channel 1 and Channel 2 at each frequency of the
sweep table. In either case, the Ch. 1 Phase parameter plots the phase
measurements of the Channel 1 signal.
Saving and Loading Waveforms
Both channels of acquired waveform remain in the DSP
Acquisition buffer until one of the following events:
§((Go, Sweep Start, etc) is pressed to acquire new waveforms
16 fasttest
Saving and Loading Waveforms Chapter 16 Multitone Audio Analyzer
System Two Cascade User’s Manual for APWIN version 2 Page 16-21

§a different DSP program (or no DSP program) is loaded, by
changing the “Analyzer” field contents on the Digital Analyzer
panel
§power is turned off to System Two Cascade
§different waveforms are downloaded from disk as described in
this section.
While the waveform is still present in the Acquisition buffer, full
flexibility exists to change back and forth between time and frequency
domain analysis (FFT Time vs. FFT Frequency at Source 1). Full
flexibility exists to view different time portions of the record, to perform
FFTs of different transform length (and, with FFT to position the
transform starting point at different places in the record). Full ability
exists to change window functions, to change FFT post processing
modes, to change time domain processing modes, etc. The results of
any and all of these different modes of analysis may be saved one at a
time, as test files to disk. Once the waveform is gone from DSP
memory, however, no further ability exists to analyze the signal other
than re-loading test files to look at the specific analyses which were
saved. If full flexibility for continued analysis is desired, the acquired
waveform itself may be saved to disk, rather than merely saving test
files each of which represents one particular processed result of one
type of analysis. The saved waveform can then later be downloaded
to the DSP Acquisition buffers for further analysis. Single-channel
waveforms saved at different times can later be individually loaded
into the two channels of Acquisition buffer for comparison in the time
or frequency domains.
Saving Waveforms
Selected sections or the entire contents of the Acquisition buffers
may be saved to a disk file by the File Save As menu command,
selecting either the “Stereo Waveforms (*.AAS)” or “Mono Waveform
(*.AAM) as the Save As file type.
A Stereo Waveform file (.AAS) consists of two waveforms joined
together into a single file. A Mono Waveform file (.AAM) contains a
single waveform. To simultaneously save the waveforms from both
16 fasttest
Chapter 16 Multitone Audio Analyzer Saving and Loading Waveforms
Page 16-22 System Two Cascade User’s Manual for APWIN version 2

Acquisition buffer channels, select the Stereo choice. To save only one
of the channels, select Mono.
When the waveform file type is selected, a file name is typed in by
the user, and the Save button is clicked, a dialog box as illustrated in
Figure 16-3 will appear. The left half of the dialog box defines what
will be saved into the first section of a waveform file and the right half
defines what will go into the second section.
Full Acquisition Buffer vs Transform Sub-Section
The choices in each section are None, Acquired-Ch 1, Acquired-Ch
2, Transform-Ch 1, and Transform-Ch 2. When saving a Mono file,
the right half will be gray since it is not applicable. The “Acquired”
choices will result in saving the entire contents of an Acquisition buffer
to disk. The “Transform” choices result in saving only the sub-section
of the Acquisition buffer specified by the Transform Length selection or
the value automatically selected as twice the generator waveform
length when Auto is selected. If the Transform Length has not been
changed between the time the waveform was acquired and the time it
is saved, there will be no difference between the “Acquired” and the
“Transform” selections. If the Transform Length value has been
reduced following acquisition, the “Transform” selection will be the
shorter value presently specified in the transform field while the
“Acquired” selection would save the entire length which had been
acquired at the original value of Transform Length. When the
“Transform” selection is chosen and the currently-selected Transform
Length is less than the full buffer (for example, a 1024 sample
transform out of a 16,384 sample acquisition buffer), the starting point
Figure 16-3 Save
Waveform Dialog
16 fasttest
Saving and Loading Waveforms Chapter 16 Multitone Audio Analyzer
System Two Cascade User’s Manual for APWIN version 2 Page 16-23

of the section saved to disk is the first sample in the buffer. If a smaller
section of the waveform is sufficient for the intended future analysis
purposes, use of the “Transform” selections can result in much smaller
disk files than the “Acquired” selections. DSP memory width is 24 bits
and computer disk files are organized around 8-bit bytes, so the length
of a disk file is approximately three times the length of buffer it was
saved from. One channel from a 16,384 sample acquisition buffer will
thus result in approximately a 48k file size, while use of the
“Transform” selection with a selected Transform length of 1024
samples would result in about a 3k file size.
One vs Two Waveforms
The selections in the left half of the dialog box determine which
buffer contents go into a Mono waveform file or into the first section of
a Stereo waveform file. The contents of the second section of Stereo
waveform files are defined by the settings of the right half of the dialog
box. The right half of the dialog box is not applicable and thus is gray
when saving a monaural waveform. It is normally preferable for the
two sections of a Stereo waveform file to contain records of the same
length, so normally one would not use the “Acquired” selection for one
section and the “Transform” selection for the other.
Combining Mono to Stereo
It is possible to save single channel waveforms acquired at two
different times and then combine them into a Stereo waveform so that
simultaneous time or frequency domain analysis may be made for
some “before and after” conditions. Save a Mono waveform from the
first set of conditions, specifying the channel number where the desired
data is presently located. Under different test conditions or with a
different device under test, save another Mono waveform with a
different name. Use the Open Mono Waveform feature described
below to load one of these waveform files into the Ch 1 Acquisition
buffer. Use Open Mono Waveform again to load the other file into the
Ch 2 Acquisition buffer. Then, use the Save As command, select
Stereo waveform and supply a new file name, and select the Ch 1
waveform into the first section and Ch 2 into the second.
16 fasttest
Chapter 16 Multitone Audio Analyzer Saving and Loading Waveforms
Page 16-24 System Two Cascade User’s Manual for APWIN version 2

It is also possible to use the DOS Copy command to concatenate
two Mono waveform files into a new Stereo file. The command (from
the DOS prompt) is:
COPY /B FILENAME1.AAM + FILENAME2.AAM NEWFILE.AAS
Loading Waveforms
Existing waveform files may be downloaded from computer disk to
the DSP via the File Open command with its subsidiary selections of
Stereo Waveforms (.AAS) or Mono Waveforms (.AAM). Selection of
the desired waveform file name (after navigating to the desired
directory, if necessary) and clicking the Open button then displays the
Open Waveform dialog box as illustrated in Figure 16-4. The left half
selections determine which DSP buffer the first section of the
waveform file will be loaded into. The right half of the dialog
(inapplicable and thus gray if opening a monaural waveform) defines
which buffer the second section of the waveform file loads into. The
“Acquired” and “Transform” selections work similarly to the Save
Waveform operations described above. Clicking OK then actually
downloads the waveform file contents. After the waveform is loaded,
the ^and C^ keys and settings on the Digital Analyzer panel and
Sweep panel may be used as described earlier for continued analysis
of the waveform.
If the downloaded file length is greater than the length of the
specified buffer, an error warning will be displayed. If the downloaded
file length is greater than the buffer size, the portion which fits in the
buffer can be analyzed normally and the remainder cannot be viewed.
Since FFT has the longest buffer, it can completely view files saved
Figure 16-4 Open
(Load) Waveform
Dialog
16 fasttest
Saving and Loading Waveforms Chapter 16 Multitone Audio Analyzer
System Two Cascade User’s Manual for APWIN version 2 Page 16-25

from FASTTEST, but FASTTEST will not be able to accept a full
waveform file saved from FFT. If the downloaded file length is shorter
than the buffer size, erroneous analysis will result if the selected
Transform Length extends beyond the last data sample in the buffer.
The contents may first be displayed in Time Domain mode to
determine exactly where the signal ends.
Correcting Downloaded Waveforms
If a previously-acquired and stored waveform file is downloaded to
System Two Cascade by the File Open Mono Waveform or File Open
Stereo Waveform command, frequency error correction may also be
manually invoked by selecting the “Freq Corrected” selection of the
Processing field and pressing the F6 key after the waveform has been
loaded. This pre-supposes that the acquired waveform initially
resulted from stimulus by the multitone waveform presently loaded into
the generator, since frequency error correction operates by referring to
the generator waveform. An application of this feature is when testing
the A/D function of computer sound cards. An analog multitone signal
from System Two Cascade is fed to the sound card analog inputs and
recorded to the computer disk. The resulting sound file is converted
from the computer .WAV file format to Audio Precision’s .AAM or
.AAS format by a software utility available from Audio Precision.
Since the computer’s clock rate would normally be at a slightly
different frequency from System Two Cascade’s clock, the frequencies
in the waveform file will not be exactly synchronous with a resulting
rise in the distortion floor. Applying frequency error correction
following the download will make the signal synchronous.
Creating Multitone Waveform Files
Even though many waveform files are furnished in the
C:\APWIN\WAVEFORM folder, the user may desire to create his own.
The menu command Utilities Multitone Creation leads into a series of
dialogs to create files that will generate multitone signals from the
System Two Cascade generator. It also creates .ADS sweep tables
used by FASTTEST.
16 fasttest
Chapter 16 Multitone Audio Analyzer Creating Multitone Waveform Files
Page 16-26 System Two Cascade User’s Manual for APWIN version 2

The Multitone Creation utility can operate with a standard APWIN
data export file (.ADX) as its input, or the multitone frequencies and
amplitudes may be specified during operation of the Multitone
Creation utility.
This utility provides capabilities previously not available or
available only with difficulty (stereo waveforms of matched amplitude,
Microsoft .WAV file output in addition to Audio Precision waveform
files, automatic creation of sweep tables, simple randomization of
phase values). However, the original DOS interface to MAKEWAV3 is
still available via the Audio Precision program group.
Main Menu, Multitone Waveform Creation
The dialogs are reached via the Utilities Multitone Creation menu
item. When this command is selected, the Main Menu for this utility is
displayed, as illustrated in Figure 16-5. A unique waveform name
should be typed into the Waveform Name field. The new waveform,
carrying this name, will be stored in the current working directory as
established by the File Set Working Directory command. The Sample
Rate at which the waveform will be used should be typed into the
Sample Rate field. The desired Waveform length should be selected in
the Multitone Waveform Length field. Longer waveforms provide
higher frequency resolution but require greater time for generation,
acquisition, and processing. Frequency resolution (the lowest possible
frequency, also the minimum spacing between frequencies) is (Sample
Rate) / (Multi-tone Waveform Length). Thus, with a 48000 Hz Sample
Rate, a Waveform Length of 8192 samples produces a frequency
resolution of about 5.86 Hz and a Waveform Length of 2048 samples
produces a resolution of about 23.44 Hz. The Record Length field is
normally set to the same value as the Multitone Waveform Length
except for some specialized applications. The Margin Headroom field
is normally left at the default 1.0 dB value, but may be decreased to
nearly zero in order to obtain maximum signal-to-noise ratio for the
waveform or may be increased in order to produce digital domain
signal amplitudes of a specific absolute value.
16 fasttest
Creating Multitone Waveform Files Chapter 16 Multitone Audio Analyzer
System Two Cascade User’s Manual for APWIN version 2 Page 16-27

The four checkboxes at the lower left of the panel control
additional actions beyond basic creation of the multitone waveform
file. The Create Sweep Table checkbox causes creation of a sweep
table (.ADS file) typically used for response, distortion, and phase
measurements. The Create MS RIFF (.WAV) checkbox creates a
Microsoft-compatible .WAV file in addition to the Audio Precision
format file. This .WAV file can be played by Microsoft’s Media Player
utility and all sound card software. The Minimize Crest Factor
checkbox and numeric entry field labeled “Tries” will cause a phase
randomization process to take place for the number of attempts
specified, with the results retained that produce the lowest crest factor
(peak-to-RMS ratio). The Create Stereo Waveform checkbox causes
the process to create a stereo (.AGS) waveform containing
independent signals for the left and right channels. When this box is
checked, a subsidiary choice appears that gives the choice of making
the tone amplitudes of the two channels equal or optimizing each
independently for maximum headroom. If the stereo waveform is to
be used for stereo balance (differential gain) measurements, the “Make
both equal” choice must be selected.
Figure 16-5 Utilities Multitone Creation, Main Menu
16 fasttest
Chapter 16 Multitone Audio Analyzer Creating Multitone Waveform Files
Page 16-28 System Two Cascade User’s Manual for APWIN version 2

The Multitone Creation utility can also create as many as four
different types of data files, controlled by the Supporting File Options
dialog (Figure 16-29) that appears when the File Options button is
clicked. These file types will be created if the corresponding box on the
Supporting File Options dialog is checked. An APWIN data file
(.ADA) listing the multitone signal frequencies and amplitudes results
from the first checkbox. An ASCII text file (.ADX) listing of that same
information results from the second checkbox. A waveform statistics
(.WFS) ASCII text file results from the third checkbox. The fourth
checkbox controls creation of a sweep table statistics (.STS) ASCII text
file. See the Statistics section on page 16-33 for more information on
these files.
The decision must be made between use of an existing file
containing a set of frequency-vs-amplitude points as the model for the
multitone, or creating and editing a new set of frequency-amplitude
points. To use an existing file containing this data, click the “Use
Existing File Data” button. To create a new set of frequency-amplitude
points, click the “OK” button. In either case, the Main Menu will
disappear and a message will indicate that the present setup panel
conditions are being saved under a standard test name
(MAKEWAVE.TMP).
Frequency List Creation
If “OK” was clicked rather than using existing data, the Frequencies
Menu dialog will appear, as illustrated in Figure 16-7. This permits
entry of the highest and lowest tone frequencies desired in the Start
Figure 16-6 Supporting
File Options Dialog
16 fasttest
Creating Multitone Waveform Files Chapter 16 Multitone Audio Analyzer
System Two Cascade User’s Manual for APWIN version 2 Page 16-29

Frequency and Stop Frequency fields, selection of the total number of
tones (including Start and Stop) in the “Number of frequencies” field,
and selection of a logarithmic or linear relationship between those
frequencies. If some arbitrary set of frequencies is desired rather than
either equal log or linear spacing, you will be able to edit to the desired
values in a following step. Press the OK button to continue.
Use of Existing File for Frequency List
If the “Use Existing File Data” button is clicked, a dialog will
appear. This dialog prompts you to use the File Open menu command
to open an existing test, data, equalization, or sweep table file. You
may also Import an ASCII data file containing a list of frequencies and
amplitudes that will define the multitone.
Modification of Data
With either a newly generated frequency list or an existing file
loaded, the Data Editor will appear after a few moments of processing.
Three columns may be occupied—frequency, amplitude, and (if
present in the loaded file) phase. The values in the frequency column
(Gen Freq) will be the nearest synchronous frequencies to those
specified by loading an existing file or by your entries in the Start,
Stop, Log/Lin, and Number of Frequencies fields if you used the
Frequencies Menu dialog. A synchronous frequency is one that will
Figure 16-7 Frequencies Menu,
Utilities Multitone Creation
16 fasttest
Chapter 16 Multitone Audio Analyzer Creating Multitone Waveform Files
Page 16-30 System Two Cascade User’s Manual for APWIN version 2

contain an exact integer number of complete cycles in a buffer of the
selected Multitone Waveform Length at the selected Sample Rate. The
Edit Waveform Definition dialog illustrated in Figure 16-8 will appear
on top of the Data Editor.
If you are not satisfied with the frequency values and/or magnitude
values, click the “Edit Data Values” button. A message will appear
indicating that you can then click in any Data Editor cell and change to
the desired values. After editing, click on “Continue Procedure” to
return to the Edit Waveform Definition dialog. Note that any
frequency values that you changed will be automatically changed to
the nearest synchronous frequency (if required) at this point. To
produce a multitone waveform with exactly equal amplitudes at each
frequency, click on the “Set all Magnitude values to 0.0 dBV” button.
All phase values may be set to random values by the “Randomize
Phase values” button, or all set to zero (every tone’s waveform starting
from zero signal level at the beginning of the record) by the “Set Phase
values to 0.0 deg” button. Note that the individual waveforms that
make up a Stereo waveform must not be individually randomized if
they are to be used for the measurement of interchannel phase. When
you are satisfied with the multitone definition shown in the Data
Editor, click on the OK button. The specified waveform will be
generated by the DOS program makewav3.EXE and saved under the
name you specified at the beginning. The test setup you had at the
beginning of the process (saved as MAKEWAVE.TMP) will be
Figure 16-8 Edit
Waveform Definition
Menu, Utilities
Multitone Creation
16 fasttest
Creating Multitone Waveform Files Chapter 16 Multitone Audio Analyzer
System Two Cascade User’s Manual for APWIN version 2 Page 16-31

re-loaded. You will be prompted as to whether you wish the new
waveform to be loaded into the arbitrary waveform generator memory.
Sweep Table Definition
If the Create Sweep Table checkbox on the Main Menu was
checked, a Sweep Table Definition dialog will appear as illustrated in
Figure 16-9.
Check Fundamental Frequencies to create a table to be used for
frequency response, phase, or total distortion measurements. Check
Harmonics and enter the range of harmonic orders to obtain a table to
be used for measurement of harmonic distortion only. Check IM
products and enter the desired upper limit of IMD product order to
obtain a table for measurement of intermodulation distortion products
only. After creation of a sweep table, the user will be asked whether it
should be automatically loaded.
Microsoft WAV File Creation
If the Create MS RIFF (.WAV) file box was checked on the main
menu, the MS RIFF Waveform Creation dialog will appear as
illustrated in Figure 16-10. Here you may specify the duration of the
.WAV file and whether dither will be added (and the type of dither)
during generation of the file. Dither, if added, is based on 16-bit
resolution.
Figure 16-9 Sweep Table
Definition Dialog,
Multitone Creation Utility
16 fasttest
Chapter 16 Multitone Audio Analyzer Creating Multitone Waveform Files
Page 16-32 System Two Cascade User’s Manual for APWIN version 2

Statistics
When MAKEWAV3.EXE operates, it may generate detailed reports
if the appropriate boxes were check in the Supporting File Options
dialog accessible from the Main Menu of the Multitione Creations
utility. The waveform statistics report (.WFS file) includes exact
frequencies of each tone, number of complete cycles of each frequency
in the file, and relative amplitude of each tone. It also lists peak and
rms amplitudes of the composite signal and the computed crest factor,
and the absolute digital domain amplitude corresponding to 1 Volt or 0
dB input file specification. Similarly, a summary report of the contents
of a sweep table is generated if the sweep table option(.STS file) is
chosen. Dialogs will appear asking you whether you wish to view
Waveform Statistics and (if relevant) Sweep Table Statistics. If a stereo
waveform file is generated, two .WFS reports are generated, with the
final character of the channel A filename replaced with “A” and the
channel B filename with “B”. These .WFS and .STS reports are
automatically loaded into the Microsoft Notepad text editor and
minimized. Click on the desired button on the Win95 Taskbar across
the bottom of the screen to view (and print, if desired) the statistical
reports.
Waveform Files, Stereo Separation
Stereo waveform files can support stereo separation testing in
addition to response, noise, distortion, and phase. Such a waveform
normally has identical tone frequencies and amplitudes on both
channels across the audio band, plus a few unique ones inserted on
each channel. Check the Create Stereo Waveform box and select the
Figure 16-10 Microsoft
.WAV File Creation Dialog,
Multitone Creation Utility
16 fasttest
Creating Multitone Waveform Files Chapter 16 Multitone Audio Analyzer
System Two Cascade User’s Manual for APWIN version 2 Page 16-33

Make Both Equal button that appears. Use the Frequencies Menu
dialog to define the tones that will be common to both channels. Click
the Edit Data Values button and insert unique frequencies as desired
for the A (left) waveform. Complete the required responses for the A
waveform. When the utility asks for definition of the B channel
waveform, do not change any settings of the Frequencies Menu.
Then, click the Edit Data Values button and insert unique frequencies
for the B (right) waveform. If the Create Sweep Table option was
used, the resulting sweep table(s) will include the unique crosstalk
frequencies. These are not desired for response, phase, distortion, or
noise testing and should be edited out. Typically, another sweep table
is created just for crosstalk testing. This crosstalk sweep table consists
of a list of frequencies near each pair of unique tones added for
crosstalk testing.
Waveforms for FASTTEST
If “Auto” is selected as FFT Length in FASTTEST, the acquisition
buffer will be automatically set at twice the waveform length presently
loaded as the “Arbitrary Wfm” in the generator. Users can manually
choose analysis record lengths from 32768 to 512. For Noise mode of
FASTTEST to work, the analysis record must be twice the waveform
length (as is selected by Auto). If Noise mode is not used, the analysis
record may be equal to the waveform length. Thus, for example, an
analysis record length selection of 2048 requires a waveform length of
2048 if Noise mode is not used and 1024 if Noise is to be measured.
Longer generator waveforms provide better generator frequency
resolution. For example, with 8192 samples and the 48 kHz sample
rate or 16384 samples and the 96 kHz sample rate, all signals must be
multiples of the 5.859 Hz basic frequency. With 2048 samples and the
48 kHz sample rate, the basic frequency becomes 23.436 Hz. At 512
samples at 48 kHz, the basic frequency is 93.75 Hz. Lower resolution
means signals cannot be spaced as close together. This limits the
ability to gain detailed information about low-frequency response of
the system. Lower resolution becomes even more restrictive when
additional criteria are established. For example, it may be desired that
signals are not generated in the analyzer bins where AC mains hum
signals fall (fundamental, second and third harmonics of AC mains
frequency) so that FASTTEST measurements will be sensitive to hum.
16 fasttest
Chapter 16 Multitone Audio Analyzer Creating Multitone Waveform Files
Page 16-34 System Two Cascade User’s Manual for APWIN version 2

If harmonic distortion produced by low frequency sinewaves is to be
measured, the bins at lower order harmonics of all generated
sinewaves must be kept free from signals. The reduced resolution of
shorter generator records is less likely to be a limitation at high
frequencies where it represents a smaller and smaller percentage
deviation from the desired frequency.
The advantage of shorter record lengths is the shorter required
acquisition time and FFT computation time during measurements. A
16384-sample record takes 341.3 milliseconds to acquire at 48 kHz
sample rate. A 2048-point analysis record length requires only 42.67
milliseconds to acquire. Computation time of the FFT after acquisition
reduces even faster with shorter analysis record lengths. For
applications such as a quick check, using only a few tones across the
audio spectrum, a shorter sample length and consequently faster
acquisition and FFT computation may be appropriate. Required signal
burst length with FASTTEST depends on the generator record length
as shown in the table below. At 96 kHz sample rate, the minimum
burst length will be half the value shown and the lowest frequency and
minimum spacing value will be double that shown.
Generator Record Length vs Attributes (48 kHz
sample rate
Generator
Record Length
Minimum
Burst Length
Lowest Freq. &
Minimum Freq.
Spacing
16384 2.1 sec 2.92 Hz
8192 1.050 sec 5.86 Hz
4096 520 ms 11.7 Hz
2048 260 ms 23.4 Hz
1024 135 ms 46.9 Hz
512 70 ms 93.7 Hz
256 40 ms 187.5 Hz
16 fasttest
Creating Multitone Waveform Files Chapter 16 Multitone Audio Analyzer
System Two Cascade User’s Manual for APWIN version 2 Page 16-35

16 fasttest
Chapter 16 Multitone Audio Analyzer Creating Multitone Waveform Files
Page 16-36 System Two Cascade User’s Manual for APWIN version 2

Quasi-Anechoic Acoustical Tester (MLS)
To load the Quasi-Anechoic Acoustical Tester program (MLS),
display the Digital Analyzer panel. Click on the down arrow at the
right end of the “Analyzer” field, at the top of the panel. In the list that
appears, select “Quasi-anechoic acoustical tester (mls)”. This chapter
will use the terms “MLS” and “Quasi-Anechoic Acoustical Tester”
interchangeably.
MLS Overview
Both analog and digital generators offer waveform selections called
MLS (Maximum Length Sequence. For typical loudspeaker
measurement applications, the MLS (D/A) waveform is selected on the
Analog Generator panel, causing the DSP-generated signal to be
converted to the analog domain in the D/A converters and fed through
the analog generator output stages. The generator output typically
drives a power amplifier that drives the loudspeaker under test. A
measurement microphone is used to pick up the acoustical signal and
return it to the System Two Cascade analog input. System Two
Cascade performs balanced-to-unbalanced conversion, automatic gain
ranging, and drives the DSP’s A/D converters. The DSP module and
MLS software then perform a cross-correlation between the received
and transmitted signals to obtain the impulse response that is stored
into DSP memory. The impulse response (time domain view) may be
displayed on the computer, permitting the user to select the portion of
impulse response of interest. This portion may be transformed into the
frequency domain to study both magnitude and phase response versus
frequency.
These properties are of use when measuring loudspeakers or other
electroacoustic devices. The time-selective capability permits
separating the device-under-test response from that of the room in
which the measurements are made. Alternately the room itself may be
measured, studying the reflection characteristics of each surface in the
room or of the room taken as a whole. One section of the signal, such
17 mls
System Two Cascade User’s Manual for APWIN version 2 Page 17-1

as the direct sound from a loudspeaker, may be separated from
another section, such as a room reflection. The time window may be
adjusted to allow measurement of any arrival in a complex
reverberation pattern. These signals may be examined in the time
domain (showing “energy” as a function of time) or in the frequency
domain (amplitude and phase vs. frequency).
Electronic effects devices such as digital delays and reverberation
units may be measured for both frequency and time domain
characteristics. The noise rejection properties of MLS analysis may be
valuable when dealing with noisy electronic devices such as
communications lines or two-way radio equipment. The analysis
technique depends on repeatable time domain behavior in the device
under test and is therefore not suited to measuring tape recorders,
pitch shifters, time compressors or other devices with wow and flutter
or speed error.
Waveform Display vs. Frequency Response
Use of MLS typically involves both time domain and frequency
domain displays except in repetitive testing with unchanged
dimensions between loudspeaker, measurement microphone, and
reflecting surfaces. It is normally necessary to examine the time
domain impulse response from MLS to determine the exact arrival
time of the signal and the first reflection, designation of that time
section for FFT spectrum analysis, and finally graphing of the anechoic
frequency (and possibly phase) response for examination or
comparison to limits. The Sweep Spectrum/Waveform button on the
general toolbar or the Spectrum/Waveform button in the Source 1 area
of the Sweep panel make it simple to toggle between time and
frequency domain views. This feature is described later in this chapter.
Alternately, waveform display and frequency response tests may be
loaded without destroying the waveform data in DSP memory if both
tests use the Quasi-Anechoic Acoustical Tester analysis function (MLS).
You may acquire a signal (() with any one of these tests and then
easily switch analysis domains by simply loading another of these tests
and pressing ^. This is generally easier than making the necessary
Sweep panel changes to change between time and frequency domain
displays.
17 mls
Chapter 17 Quasi-Anechoic Acoustical Tester (MLS) MLS Overview
Page 17-2 System Two Cascade User’s Manual for APWIN version 2

Analog/Digital Signal Acquisition and Analysis
Digital signals may be acquired directly from the digital domain via
any of System Two Cascade Dual Domain’s digital inputs, or analog
signals may be acquired via System Two Cascade’s built-in A/D
converters. Signal bandwidth extends beyond 40 kHz at the 96 kHz
sample rate, beyond 20 kHz at the 48 kHz sample rate, and
proportionately less at the 44.1 kHz and 32 kHz sample rates. Sample
rate is selected in the Input field described below.
Setting Time Spans
The section of the impulse response (time domain) which is to be
transformed into the frequency domain is selected by the Start and
Stop time values at Source 1 on the Sweep panel when the ^key is
last used for a time domain display before changing Source 1 to MLS
Frequency. Before selecting a frequency domain display it is essential
that a time domain display be selected and plotted. To limit FFT
analysis to only the direct sound, for example, the Source 1 Start and
Stop values must set to the beginning and end of the direct sound
arrival. The ^key must then be pressed to send this time span
information to the DSP. For a series of frequency response
measurements under fixed physical relationships between loudspeaker
under test and measurement microphone (typical of production test),
data for each new speaker can be acquired and transformed in one
operation with Source 1 set to MLS Frequency. The time span used in
each acquisition and transform will be the time span which had been
set at Source 1 the last time that ^was pressed.
If the characteristics of the impulse response are not known in
advance, the Source 1 Start and Stop values can initially be set to a
wide span which includes the whole impulse response. For typical
loudspeaker testing applications this might be 0 and 50 ms
respectively. The direct sound and the first reflections can be
identified, with the beginning of build-up of the first peak in the
response determining Start time. By studying the decay of the
impulse, the onset of the first reflection can be determined. The Stop
value should be set to just before the beginning of the reflected signal.
The graph can be zoomed to those points and the time values copied
to the Sweep panel (Copy to Sweep Panel command of the right
17 mls
MLS Overview Chapter 17 Quasi-Anechoic Acoustical Tester (MLS)
System Two Cascade User’s Manual for APWIN version 2 Page 17-3

mouse button graph menu) to display only the portion of interest
before pressing ^.
Time Span vs. Lowest Usable Frequency
The setting of Source 1 Start and Stop values limits all subsequent
frequency domain analysis to the portion of the time record bounded
by these values. An impulse response will oscillate or be active for a
length of time roughly proportional to the period of its lowest
frequency component. The time record must be long enough to
include this oscillation to obtain meaningful information about the
lowest frequency component. For accurate measurements this
oscillation must be allowed to die down for several cycles, requiring a
time record approximately three times the period of the lowest
frequency of interest. For example, the period of a 200 Hz signal is 5
ms, implying a 15 ms required time span for three cycles. For
loudspeaker measurements this also implies that the first reflection dare
not arrive until 15 ms after the direct signal if the measurement is to be
anechoic. This requires that the path from loudspeaker to nearest
reflecting surface to microphone be at least 5 meters (16 feet) longer
than the direct path from loudspeaker to microphone, which requires
an unusually large space for testing.
Resolution vs. Time Span
The frequency resolution of any FFT spectrum analysis depends
upon the record length (number of samples) upon which the FFT was
performed. There will be half as many FFT bins as there are amplitude
samples in the record transformed. With MLS, actual resolution is
further limited by the fact that for quasi-anechoic analysis, only a short
time span of the acquired signal (before the first reflection arrives) is
normally selected for analysis by the Start and Stop times on the
Sweep panel while the impulse response is viewed in time domain
mode. The remainder of the transform buffer is padded out with
zeros. Actual resolution is determined by the number of non-zero
samples. That actual resolution is then effectively interpolated, with
the interpolation resolution (apparent resolution) being 2.93 Hz .
Typical selected time spans for anechoic measurements in real rooms
are on the order of three to six milliseconds. At the 48 kHz sample
17 mls
Chapter 17 Quasi-Anechoic Acoustical Tester (MLS) MLS Overview
Page 17-4 System Two Cascade User’s Manual for APWIN version 2

rate, these time spans may thus include on the order of 150 to 300
data samples and produce actual resolutions on the order of 320 Hz.
Analyzer Panel Fields
Input Selection
The Quasi-Anechoic Acoustical Analyzer can operate with either
digital or analog domain input signals. The Input field near the top of
the panel provides the following selections: Digital, HiRes A/D @
65536, HiBW A/D @ 131072, HiBW A/D @ 262144, HiRes
A/D @ OSR, and HiBW A/D @2xOSR.
The “Digital” selection takes digital domain audio directly from
the connector selected in the Input section (Format and connector
selection radio buttons) of the Digital I/O Panel.
All the “A/D” selections choose the output of analog to digital
converters fed from points following the input attenuators and
balanced-to-unbalanced conversion circuitry of the two Analog
Analyzer input channels. The Analog Analyzer’s autoranging circuitry
or a fixed input range selection on the Analog Analyzer panel controls
Figure 17-1 MLS Panel, large form
17 mls
Analyzer Panel Fields Chapter 17 Quasi-Anechoic Acoustical Tester (MLS)
System Two Cascade User’s Manual for APWIN version 2 Page 17-5

the audio signal level at this point. DC or AC coupling is controlled as
discussed above.
The two “HiRes A/D” selections use 24-bit high resolution
converters with optimum sample rate ranges up to about 100 kHz
(bandwidth greater than 40 kHz). The “HiBW A/D” selections use
16-bit converters that operate to 262 kHz sample rates (bandwidth of
120 kHz), but with 10-15 dB poorer residual distortion. However,
distortion performance of both converters is more than sufficient for
MLS.
The “655336, 131072, and 262144” selections provide A/D
sampling rates at exactly 65,536 Hz, 131,072 Hz, and 262,144 Hz.
Corresponding signal bandwidths are approximately 30 kHz, 60 kHz,
and 120 kHz. The two “OSR” selections refer to the value in the
Output “Rate” field of the DIO panel (labeled “Sample Rate-OSR”
on the large version of the DIO panel). These OSR selections are
furnished primarily for testing D/A converters in order to provide
analog domain spectrum analysis matched to the digital input stimulus.
With these selections, signal bandwidth will be approximately 40% of
the selected sample rate value.
Source Selection
The selections available in the Channel 1 (left) and Channel 2
(right) Source fields depend upon the basic Digital/Analog selection in
the Input field above.
When Digital is selected as Input, the Source field selections for
both Channel 1 and Channel 2 are A, B, or None. Aand Brefer to
the A and B channels of the two-channel digital signal. With normal
Figure 17-2 MLS Panel, small form
17 mls
Chapter 17 Quasi-Anechoic Acoustical Tester (MLS) Source Selection
Page 17-6 System Two Cascade User’s Manual for APWIN version 2

stereo program material, A carries the left and B carries the right
channel signal. The “None” selection disables acquisition of signal
into the acquisition buffer, thus preserving whatever signal was there
previously. This permits acquisition of signals into the Ch 1 and Ch 2
buffers at two different times for comparison of different devices or the
same device at different times.
When any of the A/D selections are made at Input, the Source field
selections for both channels of the FFT analyzer are Anlr-A, Anlr-B,
Anlr Reading Ampl, Anlr Reading Ratio, Ch. A Generator, Ch. B
Generator, Jitter Signal, and None.
Anlr A and Bare Analog Analyzer circuit points following all input
ranging and balanced-to-unbalanced conversion, but prior to any
filtering. These are essentially the same circuit points connected to
System Two Cascade’s front-panel BNC connectors labeled Analyzer
Signal Monitors, Channel A and Channel B. These are the only
selections likely to be used with the MLS analyzer.
Anlr Rdg Ampl and Anlr Rdg Ratio connect to the Analog
Analyzer Function Reading meter, the final analog-processed signal
before the detectors. This point follows all highpass, lowpass, and
option filtering and follows the bandpass/bandreject filter. If the
Function Reading meter is in either THD+N mode, the bandreject
filter will attenuate the test signal fundamental sinewave to a low level.
Up to 60 dB of additional gain is automatically added in the Function
Reading meter, following the bandreject filter, under these
circumstances. Distortion products and noise signals are thus fed to
the A/D converters at levels typically 60 dB higher than normal,
resulting in virtually no contribution of distortion from the A/D
converters themselves. If the IMD analyzer or W&F analyzer options
are present and selected, this point carries the output signal from those
option boards. This is essentially the same circuit point connected to
the front panel BNC connector labeled Analyzer Signal Monitors,
Reading. The Anlr Reading Ampl selection furnishes absolute units
such as Volts, dBV, and dBu with analog input and dBFS, FFS, and
%FS with digital input. The Anlr Reading Ratio selection furnishes the
%, dB, and X/Y units. The reference for these relative units is the
Analog Analyzer Level meter when the Analog Analyzer Reading meter
is set to THD+N, IMD, Ratio, and Crosstalk functions. If the Reading
17 mls
Source Selection Chapter 17 Quasi-Anechoic Acoustical Tester (MLS)
System Two Cascade User’s Manual for APWIN version 2 Page 17-7

meter is set to W&F function, the reference is an internal calibration
factor equal to 100% wow and flutter. These Source selections are
unlikely to be used with the MLS analyzer.
The Ch. A and Ch. B Generator selections connect the A/D
input to the Analog Generator Channel A and B monitors, respectively.
These are fixed-amplitude replica of the Analog Generator output
waveform and are essentially identical to the front-panel BNC
connectors labeled Generator Signal Monitors Channel A and Channel
B.
The Jitter Signal selection connects the A/D input to the Digital
Input/Output board signal proportional to the jitter of the incoming
AES/EBU or Consumer signal. This permits spectrum analysis of the
jitter. This source is not likely to be used with the MLS analyzer.
As with Digital Input, the None selection disables acquisition of
signal into the FFT acquisition buffer, thus preserving whatever signal
was there previously. This permits acquisition of signals into the Ch 1
and Ch 2 buffers at two different times for comparison of different
devices or the same device under different conditions.
Peak Level Monitors
The Peak Mon reading fields (green digits on a black background)
on the Digital Analyzer panel continually display the digital domain
peak amplitude at the output of the Ch 1 and Ch 2 A/D converters.
Only digital domain units (FFS, dBFS, %FS, or bits) available for these
meters. Units may be changed by clicking the down arrow at the end
of the display field, then clicking the desired unit.
The purpose of these Peak Monitors is to avoid overload of the A/D
converters. When Automatic Ranging is in use in the System Two
Analog Analyzer, converter overrange should never be a problem. If
any of the Analog Analyzer Range controls is fixed, it is the user’s
responsibility to see that the maximum signal amplitude never exceeds
digital full scale.
17 mls
Chapter 17 Quasi-Anechoic Acoustical Tester (MLS) Source Selection
Page 17-8 System Two Cascade User’s Manual for APWIN version 2

Time Delay
The Time Delay field is used to tell the DSP the distance between
the speaker under test and the measurement microphone as a
reference for the phase measurements. This information allows the
DSP to subtract out the transit time delay (propagation time) from the
phase readings. As the Time Delay value is adjusted the phase
response will slope up or down reflecting the constant time delay
component of the data. The initial value of Time Delay may be
estimated from a measurement of the distance between loudspeaker
and microphone. See Figure 17-3 for an impulse response plot of a
loudspeaker test. Cursor 2 is positioned at the peak of the impulse
response and indicates a required delay value of approximately 6.6
milliseconds. The proper final Time Delay value may be determined
experimentally as the peak amplitude on a time domain graph or to
obtain the smallest slope on phase. The Time Delay field is a numeric
entry field that accepts input from the keyboard or by pasting from the
Windows clipboard.
Time Domain Display—Impulse Response vs.
Energy-Time
The Time Domain Display field selects between Impulse Response
and Energy-Time curve displays. To change display modes, click on
the down arrow at the right of the field and click on either Impulse
Response or Energy-Time. The Impulse Response selection will show
the results of the MLS correlation that is the actual impulse response of
the device under test.
The Energy-Time selection will display what is commonly called an
“energy-time curve”. The energy-time curve computation process
involves transforming the impulse response to the frequency domain,
doing further processing in the frequency domain, and transforming
the result back to the time domain. A frequency window may be used
for the conversion from frequency domain back to time domain. The
frequency window is selected in the “Energy-Time Window” field.
Click on the down arrow at the right of the field to display the list of
selections. The choices are No window, half Hann, Hann, <240 Hz
>8kHz, and <120 Hz >16kHz.
17 mls
Source Selection Chapter 17 Quasi-Anechoic Acoustical Tester (MLS)
System Two Cascade User’s Manual for APWIN version 2 Page 17-9

The No Window selection will perform the required
transformations with all frequency components of the signal included
in the computations.
The Hann selection reduces both high and low frequency energy,
concentrating on arrivals at the center of the frequency range. Since
the processing occurs on a linear frequency scale, this will focus
analysis on signals around one quarter of the sample rate. At 48 kHz
this will result in the 12 kHz energy dominating the energy-time
display. This selection is not fundamentally useful for most
applications, but is included for correlation to measurements by other
manufacturer’s equipment where this window is used.
The Half Hann selection reduces the contribution of high
frequencies. The low frequency information remains unchanged.
When operating at the 48 kHz sample rate this window filters out
energy above 12 kHz.
The <240 Hz >8 kHz window filters out energy below 240 Hz and
above 8 kHz, producing equal sensitivity to signals over a 5 octave
range.
Figure 17-3 Loudspeaker Impulse Response, Showing 6.6 Millisecond Delay to
Impulse Peak. This Waveform Furnished as
C:\APWIN\S1\PROCEDUR\DEMO\THREEWAY.AAM
17 mls
Chapter 17 Quasi-Anechoic Acoustical Tester (MLS) Source Selection
Page 17-10 System Two Cascade User’s Manual for APWIN version 2

The <120 Hz >16 kHz window spreads the analysis over a 7
octave range.
Energy-Time Window
The Energy-Time selection causes the DSP to transform the
impulse response into the frequency domain, apply a
frequency-domain window and Hilbert Transform to the complex
frequency response, and then inverse transform the data back to the
time domain to produce a plot of the estimated arrival of energy versus
time. This “energy-time curve” is an approximation to the actual
energy arriving at the microphone, since this energy can never be
known without the simultaneous measurement of both velocity and
pressure of the sound. The term “energy-time response” is actually a
misnomer since a true computation of energy requires knowledge of
both kinetic and potential energy and a microphone signal can only
supply one of these. A more accurate term sometimes used in
technical papers is the analytic signal magnitude. However, the term
energy-time has become common usage and, to avoid confusion, will
be used here. Energy-Time curves may also be considered as similar
to the envelope of the impulse response. The resulting trace will not
show the negative excursions of the impulse response. This display is
useful for determining arrival times and relative energy distribution in
time.
Since the energy-time graph is computed with transforms, a
frequency window must be applied to the data to prevent alias
behavior. The frequency window to be used is selected in the
“Energy-Time curve” field. The choices are No window, half Hann,
Hann, <240 Hz >8kHz, and <120 Hz >16kHz. These windows
operate in the frequency domain. The No window selection will
perform the required transformations with all frequency components of
the signal included in the computations. The deviations from a flat
frequency response create ripples in the time domain energy response.
The Hann selection is the one window found on software from other
manufacturers. This reduces both high and low frequency energy,
concentrating on arrivals at the center of the frequency range. Since
the processing occurs on a linear frequency scale, this will focus
analysis on signals around one quarter of the sample rate. At 48 kHz
17 mls
Source Selection Chapter 17 Quasi-Anechoic Acoustical Tester (MLS)
System Two Cascade User’s Manual for APWIN version 2 Page 17-11

this will result in the 12 kHz energy dominating the energy-time
display. This produces very attractive displays that are very wrong.
The half Hann selection is a window suggested by Lipshitz and
Vanderkooy that only reduces the contribution of high frequencies.
The low frequency information remains unchanged. When operating
at the 48 kHz sample rate this window filters out energy above 12 kHz.
Audio Precision developed the remaining two windows for even more
accurate measurements of typical audio signals. The <240 Hz >8kHz
window filters energy below 240 Hz and above 8 kHz, producing
equal sensitivity to signals over a 5 octave range. The <120 Hz
>16kHz window spreads the analysis over a 7 octave range. Both
windows produce much more accurate results than the Hann window
with only minor increases in alias behavior.
For an excellent technical discussion of the effect of windows on
energy-time-curve computation see Lipshitz and Vanderkooy, “Uses
and Abuses of the Energy-Time Curve”, Journal of the AES, Vol. 38,
No. 11, November 1990, pp. 819-836.
Time Windows
When a section of the impulse response (direct arrival signal before
reflections, for example) is isolated and transformed into the frequency
domain, the impulse amplitude at the beginning and ending of that
section will generally not be exactly the same and thus will not “splice”
smoothly. The sharp edges introduced into the impulse response by
splicing unequal amplitudes will produce ripples in the resulting
frequency response plot. Windowing the time domain data by
attenuating the amplitude at the beginning and end of the section to be
transformed will reduce this rippling, but also reduces the steepness of
transitions in the frequency response plots. The “Time Start Window”
and “Time Stop Window” fields select the window applied to the
impulse response (time domain) when transforming it to the frequency
domain.
The time window is made up of two “half-windows”. The first half
is selected in the “Time Start Window” field and is used to process the
first portion of data, beginning at the Source 1 Start time on the Sweep
panel. The second “half-window” is selected in the “Time Stop
17 mls
Chapter 17 Quasi-Anechoic Acoustical Tester (MLS) Source Selection
Page 17-12 System Two Cascade User’s Manual for APWIN version 2

Window” field and processes the later portion of data, ending at the
selected Stop time on the Sweep panel. Separate selection of the
Source 1 Start and Stop “half-windows” permits creation of
asymmetrical windows, which provide the optimum match to the
asymmetrical shape of the typical impulse response. To change
selections, click on the down arrow at the right of the field and click on
the desired selection in the list which is displayed. The available
selections at both the Time Start Window and Time Stop Window
fields are a family of half-cycle raised cosine functions labeled NONE,
5%, 10%, 20%, and 30%. The numeric value refers to the amount of
the data record (time span multiplied by sample period) taken up by
the window’s transition from zero to full amplitude. The Time Start
Window “half-window” starts with an amplitude of zero at the Sweep
panel Start time and climbs to an amplitude of 1.00 (no attenuation) at
or before the selected percentage of the record. The Time Stop
Window “half-window” starts with an amplitude of 1.00 at or following
a point during the record which is within the selected percentage of the
record end, and falls to zero at the Sweep panel Stop time. The
windows with a steeper transition will alter the data less but will also
have less impact on the frequency response ripples. The more gradual
transitions have greater ripple reduction but alter the data more. See
the Advanced Theory topic for more details and illustrations of the
available choices.
Wave Display
The “Wave Display” field permits selection of the display mode for
all graphing of results in time or frequency domain. To change modes,
click on the down arrow at the right of the field and click on the desired
selection in the list which is displayed. The selections are Interpolate,
Normal, and Peak.
If “Interpolate” is selected the DSP will compute the data value,
interpolated from the nearby measured values. This smoothes out the
“stair-step” appearance of frequency response curves at low
frequencies with a Log horizontal axis, where the bin width (2.93 Hz at
the 48 kHz sample rate) occupies a significant portion of the screen.
If “Normal” is selected the DSP will return the closest actual
measured value without altering the data. Normal is the
17 mls
Source Selection Chapter 17 Quasi-Anechoic Acoustical Tester (MLS)
System Two Cascade User’s Manual for APWIN version 2 Page 17-13

recommended display mode for frequency response data with a Linear
horizontal axis or with a Log axis above 100 to 300 Hz. In these cases,
the jagged lines caused by the FFT bin width are not usually noticeable.
The “Peak” mode will return the largest value between the last
requested sweep point and the current one. Peak is recommended for
time domain MLS displays (Impulse Response and Energy-Time).
Peak mode would not normally be used for frequency response
displays with MLS, since high values are of no more interest than low
values when plotting frequency response.
Trigger Source
The MLS process produces the impulse response of the device
under test by correlating the signal from the device output with the
generator signal into the device. Since MLS may be used on analog,
digital, or mixed-domain devices (A/D and D/A converters, for
example), the analyzer program must be instructed which generator
signal should be used for the correlation. In the Trigger Source field,
select Analog Gen when the analog generator is driving the device
under test. Select Digital Gen when the digital generator is the MLS
signal source.
Easier MLS Sweep Panel Setup and Time/Frequency
Switching
A button named “Sweep Spectrum/Waveform” is located at
the right end of the Standard Toolbar, to the right of the green and red
icons that start and stop sweeps. This button is gray except when an
FFT-based DSP Analyzer program such as MLS has been loaded.
With FFT-based programs, this button becomes active to greatly
simplify initial setup of the sweep panel and toggling back and forth
between frequency domain (spectrum analysis) and time domain
(oscilloscope view) presentations of the data.
Clicking this button causes parameters from the analyzer program
to be written into the sweep Source 1 and one or more of the Data 1
through Data 6 fields. For example, MLS Time will be entered at
Source 1 and MLS Channel 1 Amplitude is written into the Data 1
field. If the input/output cable connections have been made to the
17 mls
Chapter 17 Quasi-Anechoic Acoustical Tester (MLS) Source Selection
Page 17-14 System Two Cascade User’s Manual for APWIN version 2

device under test and the generator and analyzer panels properly set, it
is then only necessary to click GO or press F9 to obtain the impulse
response.
After GO or F9 has caused the impulse response to be acquired
and displayed, it is often necessary to alternately view the signal in
time and frequency domains. The Sweep Spectrum/Waveform button
on the toolbar, or a button alternately labeled Waveform or Spectrum
in the lower section of the Sweep panel (just above the Table Sweep
button) makes this task easy. Clicking either the toolbar or sweep
panel button sends commands to the DSP module to re-transform or
re-process the data and automatically switches the display to the
alternate view. Note that the button above the Table Sweep button
appears only after the Time or Frequency parameter of an FFT-based
program has been selected at Source 1. Any changes made by the
user to parameter selections, units, graph top and bottom values,
log/lin selections, etc., are rembered in the test each time the button is
clicked to toggle between domains. When the user again clicks to
return to the original domain, the latest selections will be shown. The
number of Data traces used and the parameters assigned to them need
not be the same in time and frequency domain. A good example is
the MLS program, where it is useful to plot response (MLS Amplitude)
at Data 1 and phase at Data 2 when in the frequency domain. But,
the phase data is meaningless in the time domain, so Data 2 can be set
to None for time domain.
The new values will be remembered within the test file (.AT1, .AT2,
or .AT2C) file. If the file is then saved to disk, it can later be re-loaded
and the user’s preferred time and frequency domain setup units, log/lin
selections, divisions, start/stop and top/bottom values, etc., will be
there. Users may wish to create a standard MLS test by customizing all
the Sweep panel settings for both time and frequency views. This test
file can then be saved as a standard starting point. Once this test is
loaded, the toolbar Sweep Spectrum/Waveform button will always
restore the preferred setup and toggle between preferred time and
frequency setups. Defining one of the Quick Launch shortcut buttons
to load this standard MLS test setup makes its use as convenient as
loading a new test. For more details on Time/Frequency switching, see
the discussion at the end of the FFT-Based Analyzer chapter.
17 mls
Source Selection Chapter 17 Quasi-Anechoic Acoustical Tester (MLS)
System Two Cascade User’s Manual for APWIN version 2 Page 17-15

Save and Load MLS Waveforms
Saving waveforms from loading waveforms to the DSP and MLS
program is possible, but with some detailed differences from the same
feature with the other FFT-based programs. MLS places the impulse
response resulting from cross-correlation of the transmitted and
received signals into the Acquisition Buffer of the DSP. Therefore, the
waveform that is saved to disk for later use is the impulse response of
the device under test, not the original “raw” unprocessed samples.
The option of saving only a shorter section of the impulse response
does not exist. Only the entire length of the impulse response may be
saved to disk.
While the impulse response is still present in the DSP buffers, full
flexibility exists to change back and forth between time and frequency
domain analysis (MLS Time vs. MLS Frequency at Source 1), to
change start and stop times in order to view different time portions of
the record, and to then perform FFTs of those selected time spans, to
change Time Window selections, etc. The results of any and all of
these different modes of analysis may be saved, one at a time, as
.AT2C test files to disk. However, once the impulse response is gone
from DSP memory, no further ability exists to analyze the signal other
than re-loading test files to look at the specific analyses which were
saved. If full flexibility for continued analysis is desired, the impulse
response may be saved to disk, rather than merely saving .test files
each of which represents one particular processed result of one type of
analysis. The saved impulse response can then later be downloaded to
the DSP Acquisition buffers for further analysis. Single-channel
waveforms saved at different times can later be individually loaded
into the two channels of Acquisition buffer for comparison in the time
or frequency domains.
Saving Waveforms
Selected sections or the entire contents of the Acquisition buffers
may be saved to a disk file by the File Save As menu command,
selecting either the “Stereo Waveforms (*.AAS)” or “Mono Waveform
(*.AAM) as the Save As file type.
17 mls
Chapter 17 Quasi-Anechoic Acoustical Tester (MLS) Source Selection
Page 17-16 System Two Cascade User’s Manual for APWIN version 2

A Stereo Waveform file (.AAS) consists of two waveforms joined
together into a single file. A Mono Waveform file (.AAM) contains a
single waveform. To simultaneously save the waveforms from both
Acquisition buffer channels, select the Stereo choice. To save only one
of the channels, select Mono.
When the waveform file type is selected, a file name is typed in by
the user, and the Save button is clicked, a dialog box as illustrated in
Figure 17-4 will appear. The left half of the dialog box defines what
will be saved into the first section of a waveform file and the right half
defines what will go into the second section. If Mono waveform was
selected, the right half of the dialog is inapplicable and will be gray.
Full Acquisition Buffer vs. Transform Sub-Section
As noted above, only the full buffer length may be saved from MLS.
One vs. Two Waveforms
The selections in the left half of the dialog box determine which
buffer contents go into a Mono waveform file or into the first section of
a Stereo waveform file. The contents of the second section of Stereo
waveform files are defined by the settings of the right half of the dialog
box.I
Combining Mono to Stereo
It is possible to save single channel waveforms acquired at two
different times and then combine them into a Stereo waveform so that
simultaneous time or frequency domain analysis may be made for
Figure 17-4 Save
Waveform Dialog
17 mls
Source Selection Chapter 17 Quasi-Anechoic Acoustical Tester (MLS)
System Two Cascade User’s Manual for APWIN version 2 Page 17-17

some “before and after” conditions. Save a Mono waveform from the
first set of conditions, specifying the channel number where the desired
data is presently located. Under different test conditions or with a
different device under test, save another Mono waveform with a
different name. Use the Open Waveform feature described below to
load one of these waveform files into the Ch 1 Acquisition buffer and
the other into the Ch 2 Acquisition buffer. Then, use the Save As
command, select Stereo waveform and supply a new file name, and
select the Ch 1 waveform into the first section and Ch 2 into the
second.
It is also possible to use the DOS Copy command to concatenate
two Mono waveform files into a new Stereo file. The command (from
the DOS prompt) is:
COPY /B FILENAME1.AAM + FILENAME2.AAM NEWFILE.AAS
Loading (Opening) Waveforms
Existing waveform files may be downloaded from computer disk to
the DSP via the File Open command with its subsidiary selections of
Stereo Waveforms (.AAS) or Mono Waveforms (.AAM). Selection of
the desired waveform file name (after navigating to the desired
directory, if necessary) and clicking the Open button then displays the
Open Waveform dialog box as illustrated in Figure 17-5. The left half
selections determine which DSP buffer the first section of the
waveform file will be loaded into. The right half of the dialog (stereo
waveforms only) defines which buffer the second section of the
waveform file loads into. Clicking OK then actually downloads the
waveform file contents. After the waveform is loaded, the ^and
C^ keys and settings on the MLS panel and Sweep panel may be
used as described earlier for continued analysis of the waveform.
17 mls
Chapter 17 Quasi-Anechoic Acoustical Tester (MLS) Source Selection
Page 17-18 System Two Cascade User’s Manual for APWIN version 2

Dual Channel Operation
The DSP hardware and MLS software are both capable of
two-channel operation. Two independent A/D converters permit
simultaneous acquisition of two analog signals. The digital interfaces
are also of two-channel architecture. The input signal selection
capability of the analog interface permits assigning a signal to one DSP
channel and another related or completely independent signal to the
other channel. The digital interface permits selecting the “A” digital
signal channel as one signal and the “B” signal as the other. Both
channels will be acquired, processed, and displayed when the (key
is pressed or “Go” is clicked. Both will be re-processed and displayed
when the ^key is pressed.
It is also possible to acquire a signal into only one channel and
then later acquire another signal into the other channel. If one of the
two channel input selections is set to NONE, no signal will be acquired
into that channel when (is pressed. Conditions or devices may be
changed to another desired test condition. Then, the originally-used
input channel can be set to NONE and the desired signal source
selected at the second channel, where no signal has yet been acquired.
A second operation of the (key acquires data into that channel but
does not over-write data in the first channel. The data in both
channels will then be processed, transmitted to the computer, and
displayed.
Signal in both channels will be processed according to the present
settings on the MLS panel every time ^or C^ is pressed. It is
thus not possible to use different windows, different display options, or
Figure 17-5 Open
(Load) Waveform
Dialog
17 mls
Source Selection Chapter 17 Quasi-Anechoic Acoustical Tester (MLS)
System Two Cascade User’s Manual for APWIN version 2 Page 17-19

different time spans for the impulse response for the two channels.
Thus, the loudspeaker-to-microphone spacing must be identical for the
two signals if they are to be meaningfully analyzed in dual channel
mode. Both sets of data must be acquired at the same sample rate.
Processing will be done according to the rate selected at the time of
pressing (. If the data in one channel had been acquired at a
different rate, it will be erroneously transformed or displayed with a
resulting frequency error directly proportional to the difference in the
two rates.
Generator Sequence Length
When MLS is selected as Waveform on either the analog or digital
generator of System Two Cascade, a pair of Sequence Length “radio
buttons” are displayed, labeled 32k and 128k. The 32k sequences are
identical to those generated in the System One MLS program and the
System Two generator MLS waveforms. The 128k selection produces
an MLS sequence four times longer. It is thus useful when testing large
acoustical spaces with longer reverberation times.
For example, the sequence length of a 32k sequence at a 48 kHz
sample rate is about 680 milliseconds, and reverberations longer than
that time will reduce the accuracy of MLS measurements. The 128k
sequence at 48 kHz sample rate has a duration of almost 2.8 seconds
and is usable in much larger rooms. The 128k sequence is also useful
in order to maintain reasonable durations in normal-sized rooms as the
sample rate is increased toward 96 kHz, since increasing sample rate
reduces the time duration of a sequence of any given length.
Matching Generator and Analyzer Sequences
The MLS analyzer automatically correlates to the MLS Sequence
presently selected in the Analog Generator waveform field if the Trigger
Source is Analog Gen, or to the MLS Sequence on the Digital
Generator panel if the Trigger Source is Digital Gen. If a sequence is
recorded on RDAT or other digital tape for later measurement, it is
important that the same sequence number be selected on the
Figure 17-6 MLS Sequence Length
Buttons
17 mls
Chapter 17 Quasi-Anechoic Acoustical Tester (MLS) Source Selection
Page 17-20 System Two Cascade User’s Manual for APWIN version 2

generator panel during playback of the tape, even though the
generator is not then actually being used. Otherwise no impulse
response will be obtained.
Speed
The MLS Sequence Analyzer performs typical loudspeaker
production tests very rapidly. Stimulus generation, acquisition,
cross-correlation, and fast Fourier transform operations are all
performed by the DSP module and are thus independent of computer
speed. On the order of two seconds total is typically required for these
functions. Transmission time of the data to the computer for graphing
and/or limits comparison is computer-speed-dependent. The operating
speed of MLS is identical whether evaluating a short section of the
record for anechoic response or longer portions for integrated room
response. The signal need not be re-acquired or re-correlated in order
to evaluate response under both anechoic and wide-bandwidth
conditions. The impulse response remains stored in DSP memory until
a new acquisition is made.
Advanced MLS Theory
Impulse Response of Linear Systems
Any linear device or system may be completely characterized by
knowing its impulse response. The impulse response is the output that
results when the device under test is stimulated with an infinitely
narrow pulse of infinite amplitude. In practice, if the stimulus pulse
width is short compared to the length of the impulse response the
measurements will still be accurate. This duration is typically 10
microseconds for audio frequency work. However, in spite of the short
impulse duration, data must be acquired for the full length of time
occupied by the impulse response of the device under test. This time is
dictated by the lowest frequency desired in the measurement. An
additional limitation which is usually more stringent is that the
reverberation time of the space in which the measurements are
performed must allow the signal to adequately die out before another
impulse may be generated.
17 mls
Advanced MLS Theory Chapter 17 Quasi-Anechoic Acoustical Tester (MLS)
System Two Cascade User’s Manual for APWIN version 2 Page 17-21

The amplitude of the pulse will directly affect the amplitude of the
output response. Since the allowable impulse amplitude is limited by
the peak handling capacity of the device under test, the signal-to-noise
ratio of impulse measurements is quite poor. For measurements on
electronic systems this is typically not a problem. In loudspeaker or
acoustic measurements the poor signal-to-noise of impulse
measurements can be a severe limitation.
The impulse amplitude is limited by the peak signal-handling
capability, but the energy in the test is represented by the RMS signal
value. The energy directly sets the signal-to-noise ratio for any given
background noise level. A single impulse has infinitesimal energy
content, and so has very poor signal-to-noise ratio. Because of this,
most engineers working with impulse test signals average the results of
many impulses to improve signal-to-noise ratio. However, the impulse
repetition rate is limited by the required acquisition time and
reverberation time. If the impulses are coherently averaged and the
noise is not synchronous with the impulse repetition rate, the impulses
will reinforce each other and the interfering noise will tend to zero.
Impulse Response from Pseudo-Random Noise
Pseudo-random noise can be viewed as a random sequence of
impulses, some positive and some negative. This sequence repeats at
a specific rate called the repetition rate of the noise. If the device
under test is linear, the response to the pseudo-random noise will be
the sum of the responses to the individual impulses. When these
impulses arrive to be measured, the DSP effectively shifts each one in
time to align them at the same point and averages them together. As
long as the interfering noise is asynchronous to the signal, the noise
will average out toward zero. The averaging operation creates a single
impulse response that has lower noise than any of the individual
impulse responses. The signal-to-noise ratio improvement is
proportional to the square root of the number of impulse responses
averaged. For the 32767-point pseudo-random sequence (15th order)
used in the DSP, the noise improvement relative to a single impulse is
181 times or 45 dB.
In the frequency domain, pseudo-random white noise has a flat
spectrum, with components spaced at the repetition rate of the noise.
17 mls
Chapter 17 Quasi-Anechoic Acoustical Tester (MLS) Advanced MLS Theory
Page 17-22 System Two Cascade User’s Manual for APWIN version 2

For a 32,767 point sequence operating at a 48 kHz sample rate the
pseudo-random sequence will repeat every 0.68 seconds, or a rate of
1.46 Hz. White noise has equal energy per unit of bandwidth when
analyzed on a linear frequency scale. The ear hears on a logarithmic
scale (in fractions of an octave) and the spectrum of most interfering
noise is also flat on a logarithmic frequency scale. Consequently, white
noise produces more energy than is necessary at high frequencies and,
conversely, less energy at low frequencies than is desirable. For
example, in the octave band from 40 Hz to 80 Hz there will be 27
frequency components of the noise. In the octave band from 10 kHz
to 20 kHz there will be 6849 components, 254 times as many or a
power level about 24 dB higher. To compensate for this effect, the
DSP software filters the test signal (above 80 Hz) with a pinking filter
that attenuates the higher frequency components in direct proportion
to their number. The result is an equal power in each octave band,
providing a more constant signal-to-noise ratio across the
measurement frequency range. An exactly-complementary filter is
used during the analysis stage to produce overall flat response.
Hadamard Transforms
The cross-correlation operation required to shift the individual
impulses in time and average them together is accomplished with a
Fast Hadamard Transform.
For a description of the Fast Hadamard Transform and its
application to MLS testing see Borish and Angell, “An Efficient
Algorithm for Measuring the Impulse Response Using Pseudo-Random
Noise”, Journal of the AES, Vol. 31, No. 7, July/August 1983, pp.
478-488.
For a description of a technique to simplify computation of the
Hadamard Transform see Borish, “Self-Contained Cross correlation
Program for Maximum Length Sequences”, Journal of the AES, Vol.
33, No. 11, November 1985, pp. 888-891.
Frequency Response From Impulse Response
The impulse response is a time domain expression of the device
behavior but most people find a frequency domain expression more
useful. To convert the time domain display to a frequency domain
17 mls
Advanced MLS Theory Chapter 17 Quasi-Anechoic Acoustical Tester (MLS)
System Two Cascade User’s Manual for APWIN version 2 Page 17-23

display it is merely necessary to transform the impulse response into
the frequency domain using a Fourier transform. The result of a
Fourier Transform on a perfect impulse is a flat spectrum in the
frequency domain. If the impulse is modified by the device under test
its Fourier transform will be a display of the frequency response.
Time Windows for Time-to-Frequency Transforms
The FFT algorithm is used to transform a segment of the impulse
response into the frequency domain in order to see the frequency
response. This segment is selected from the original impulse response
by setting to zero all data outside the region of interest. If signal in the
data record being transformed does not naturally decay to zero at the
beginning and end of the segment, there will be sharp discontinuities
introduced by the selection of this segment for transforming. These
discontinuities in the waveform produce large amounts of high
frequency energy in the transformed result. This high frequency
energy results in ripples on the displayed frequency response curve.
To alleviate this problem, a “window” may be applied to the data.
The idea behind a window is to gradually taper the data at both ends
of the record toward zero so that it will always make a smooth
transition with the following and preceding repetitions of the record.
This is accomplished by multiplying each point in the data record by a
mathematical function that is near unity (1.000) in the center of the
data record and small at the ends of the record. The simplest such
function is an inverted cosine wave raised above zero with an added
DC offset so that its negative peaks just reach zero. After multiplication
by the window function the data record goes to zero at the ends and so
smoothly meets each data record on either side of the one being
transformed. Multiplying the data by the window function does alter
the spectrum of the original signal. As might be expected by
visualizing the envelope of the repeating windowed data record, the
frequency response will be smoothed. However, the spurious high
frequency components produced by the sharp discontinuities will have
been eliminated. The raised cosine window described is called the
Hann window after its inventor, Austrian meteorologist Julius von
Hann. (It is often incorrectly called a Hanning window due to
confusion with the “Hamming” window, named after its inventor
Richard Hamming.)
17 mls
Chapter 17 Quasi-Anechoic Acoustical Tester (MLS) Advanced MLS Theory
Page 17-24 System Two Cascade User’s Manual for APWIN version 2

The generic term window comes about because it restricts the view
of the FFT to the central portion of the data record in much the same
way that a window restricts the view of a person looking through it.
There have been an endless variety of windows developed which trade
off the spread in the spectral peak versus the ultimate attenuation of
the spurious energy created by the ends of the data record. The
sharper the roll-off in the skirts, the wider the peak must be in the
passband. The bandwidth of the peak will be a specific number of
bins for any given window. Increasing the length of the data record
will reduce the bin width and therefore reduce the bandwidth in Hertz.
Transformation of impulse responses of loudspeakers is a special
case, since the typical impulse has a fast rise and slow decay. Thus, it
is desirable to use an asymmetrical window function which also has a
fast rise and slow decay in order to taper values at the two ends of the
selected portion to zero with minimal effect on the important
information in the impulse. The window selection of MLS is therefore
made up of two sections, each with its own panel selection field. The
left-hand field on the TIME WINDOW line selects among four raised
half-cosine choices, each corresponding to the first 180 degrees of a
cosine and thus rising from zero at the beginning of the selected
portion of record to a value of 1.00 later in the record. The right-hand
field on the same line selects among four raised half-cosine choices,
each corresponding to the last 180 degrees of a cosine and thus falling
from a value of 1.00 late in the selected portion to zero at the end of
the record. The nominal time selections (<5%,<10%, <20%, and
<30%) refer to the percentage of the selected portion of the impulse
across which the half-window makes its full transition. The “less than”
sign < indicates that the actual percentage may be less than specified,
since the actual number of samples for the transition from zero to unity
(or vice-versa) will always be an exact binary power such as 4, 8, 16,
etc. The DSP therefore rounds down from the selected value to the
largest exact binary power within that value.
For example, assume a START time of 4 ms and a STOP time of 8
ms, resulting ina4mstime span. If the 48 kHz sample rate (20.8
microsecond sample period) is in use, there will be approximately 192
samples in the selected span. A START selection of <5% would
nominally make the transition in the first 5% of the 192 samples, or 9.6
17 mls
Advanced MLS Theory Chapter 17 Quasi-Anechoic Acoustical Tester (MLS)
System Two Cascade User’s Manual for APWIN version 2 Page 17-25

samples; the actual transition time will be rounded down to 8 samples
as an exact binary power. Similarly, if <30% is chosen for the STOP
selection, the nominal transition would take place during the final 30%
of the 192 samples, or 57.6 samples. The actual transition time will be
rounded down to 32 samples, the next lower exact binary power. All
the data between the 8th sample from the beginning and the 32nd
sample from the end will be unattenuated.
For an excellent technical discussion of windows and their
characteristics see F. J. Harris, “On the use of Windows for Harmonic
Analysis with the Discrete Fourier Transform”, Proc. of the IEEE, Vol.
66, No. 1, Jan 1978, pp. 51-83.
Frequency Windows for Energy-Time Displays
The Energy-Time selection causes the DSP to transform the
impulse response into the frequency domain, apply a
frequency-domain window and Hilbert Transform to the complex
frequency response, and then inverse transform the data back to the
time domain to produce a plot of the estimated arrival of energy versus
time. This “energy-time curve” is an approximation to the actual
energy arriving at the microphone, since this energy can never be
known without the simultaneous measurement of the velocity and
pressure of the sound. Since the Energy-Time curve is computed from
the pressure response alone it can never be complete.
The Time Start Window field selects the window function applied
to the frequency-domain data when computing energy-time curves.
The available window choices are No Window, Half Hann, Hann,
<240Hz >8kHz, and <120Hz >16kHz. The Hann window, although
used on other measurement equipment, yields inaccurate results
because it excludes behavior of the majority of most device’s frequency
range. The Half Hann, <240Hz >8kHz, and <120Hz >16kHz are
preferable for most applications.
The first selection turns off windowing, allowing use of all
frequency components of the arriving sound in the energy-time
computation. The Half Hann selection uses a raised half-cycle cosine
window which does not attenuate low frequencies but attenuates high
frequencies above one quarter of the sample rate (approximately 12
17 mls
Chapter 17 Quasi-Anechoic Acoustical Tester (MLS) Advanced MLS Theory
Page 17-26 System Two Cascade User’s Manual for APWIN version 2

kHz). The Hann selection uses a standard raised cosine window as
provided on measurement equipment from other manufacturers. It
centers its analysis on the energy around one quarter of the sample
rate (approximately 12 kHz) attenuating both low and high
frequencies. This yields inaccurate results on most devices because it
excludes the behavior of the vast majority of the device’s frequency
range.
The last two window selections have been developed by Audio
Precision to reduce the inaccuracies of the Hann window at both low
and high frequencies while still reducing the window ripples which
would occur if no window was used. These windows gradually roll off
the spectral data above and below the frequency values specified in
their labels. The <120Hz >8kHz window focuses the analysis
between 240 Hz and 8 kHz by applying asymmetrical half-cycle raised
cosine windows which attenuate below 240 Hz and above 8 kHz. The
<120Hz >16kHz window shifts these frequencies by an additional
octave to improve measurements of wideband devices at the expense
of slightly more window rippling.
For an excellent technical discussion of the effect of windows on
energy-time-curve computation see Lipshitz and Vanderkooy, “Uses
and Abuses of the Energy-Time Curve”, Journal of the AES, Vol. 38,
No. 11, November 1990, pp. 819-836.
17 mls
Advanced MLS Theory Chapter 17 Quasi-Anechoic Acoustical Tester (MLS)
System Two Cascade User’s Manual for APWIN version 2 Page 17-27

17 mls
Chapter 17 Quasi-Anechoic Acoustical Tester (MLS) Advanced MLS Theory
Page 17-28 System Two Cascade User’s Manual for APWIN version 2

Sync/Ref Input Panel
The Sync/Ref Input panel provides the ability to synchronize
System Two Cascade’s master clock with several types of external
reference signals. This capability is often needed when driving a digital
input of an installation where “house sync”is used. System Two
Cascade’s master clock may be synchronized to sample rate or frame
rate of an AES/EBU reference signal, to the horizontal line frequency of
NTSC, PAL, or SECAM video, or to a squarewave or other repetitive
signal. These Sync/Ref panel features are described in the following
sections.
The Sync/Ref Input panel can be brought to the screen by:
§clicking on the Sync/Ref Input icon on the Panels Toolbar
or
§selecting Panels Sync/Ref Input from the menu bar
Figure 18-1 Sync-Ref Panel
18 sync ref
System Two Cascade User’s Manual for APWIN version 2 Page 18-1

or
§from the keyboard, pressing Apf (for Panels sync/reF input)
The Sync/Ref Input Panel includes controls and displays relating to
the rear-panel AES/EBU, video, and sine/squarewave reference inputs
and outputs. They permit selection of:
§the input connector and format
§whether or not System Two is synchronized to the selected input
signal
§whether frame lock or simple sample rate lock is required
§terminated or bridging resistance at the rear-panel reference
input connectors
§specification of the reference frequency value to be used by the
internal phase-locked loops
§setting of delay time of the digital generator with respect to the
rear panel reference output signal
§inverting the polarity of output signal at the rear panel
TRANSMIT FRAME SYNC BNC connector
§adding jitter to the rear panel MASTER CLOCK OUT BNC
connector (if jitter injection is enabled on the DIO panel)
They permit measurement of:
§the sync/reference signal frequency
§the delay between front-panel digital input and the reference
input.
18 sync ref
Chapter 18 Sync/Ref Input Panel
Page 18-2 System Two Cascade User’s Manual for APWIN version 2

Indicators also show whether the reference signal is within the
range of proper phase-locking, and whether lock has been achieved.
Sync/Ref Panel
Sync/Ref Input Source and ON/OFF Control
An AES/EBU “house sync” signal (rear panel “AES/EBU REF IN”
XLR), or the horizontal rate of a video signal in NTSC-PAL-SECAM
format or a repetitive signal between 8 kHz and 10 MHz (rear panel
“Video/TTL” BNC connector) may be used as a synchronizing input
for System Two Cascade’s master clock. The master clock in turn
controls System Two Cascade’s internal sample rate and is the
reference for all System Two Cascade frequency measurements. In the
case of an AES/EBU reference only, System Two Cascade’s digital
generator frame and channel status blocks may also be synchronized
to the reference input. The rear panel AES/EBU Reference Input signal
may also be used as a reference for timing measurements of the front
panel XLR, BNC, or Optical digital inputs. These sync reference
signals are selected at the Source field at the top of the Sync/Ref Input
panel.
When a source is selected and a suitable signal is present, the Input
Frequency field will display the frequency of the input within three
PPM.
The ON/OFF button at the right of the Source selection field
connects the selected source signal to System Two Cascade’s internal
Figure 18-2 System Two Cascade DSP Rear Panel
18 sync ref
Sync/Ref Panel Chapter 18 Sync/Ref Input Panel
System Two Cascade User’s Manual for APWIN version 2 Page 18-3

phase locked loops. The Input Frequency field will be blanked when
the switch is turned on, since the reading will be redundant if lock is
achieved and will be incorrect if lock is not possible.
The proper reference source should be selected and the proper
reference frequency typed into the Frequency field before the Source
button is turned ON. When either of the two video sync functions
(NTSC or PAL/SECAM) is selected, the normal horizontal sync rate for
that video standard is automatically typed into the Frequency field.
This value may be over-ridden by typing in other, non-standard values.
However, values very near the standard value will be automatically
rounded to the exact standard value. Phase noise on the reference
input below one or two Hz may impact the phase noise of the digital
outputs due to the finite bandwidth of the phase lock loops.
Frame Lock
Checking the Frame Lock box (AES Sync Rate selection only)
causes the digital generator output to be synchronized with both
sample rate and frame of the AES Reference input. Frame Lock is
required for the Pass Thru “waveform” selections of the analog and
digital generators to work properly.
Sync/Ref Input Termination
A pair of “radio buttons” are displayed below the Source selection
field. The buttons permit selection of a “Hi-Z” (bridging) or terminated
value. The rear XLR and BNC sync inputs may be independently
selected as bridging (Hi Z) or with the appropriate resistive termination
of 110 Ohms for the XLR and 75 Ohms for the BNC. The termination
value last selected for either input connector is retained across that
connector even when the other connector is selected as the Sync
Source.
Sync Input Frequency Entry
The Frequency field on the Sync/Ref Input panel is a data entry
field used to specify the exact Sync Input rate to be assumed by the
internal phase-locked loop that controls the internal crystal oscillator.
All internal sample rates are derived from the internal crystal oscillator.
Normally, the user will enter the known reference frequency into the
18 sync ref
Chapter 18 Sync/Ref Input Panel Sync/Ref Panel
Page 18-4 System Two Cascade User’s Manual for APWIN version 2

Frequency field. If the value entered here is slightly in error (less than
15 PPM) from the actual reference signal, lock will be achieved but all
System Two Cascade sample rates will be in error by that percentage.
If the value entered is more than 15 PPM away from the actual
reference signal frequency, the internal crystal oscillator may not lock to
the reference. When either of the two video sync functions (NTSC or
PAL/SECAM) is selected, the standard horizontal sync rate for the
selected video standard is automatically typed into the Frequency field.
This value may be over-ridden by typing in other, non-standard values.
However, values very near the standard value will be automatically
rounded to the exact standard value.
Sync Input Frequency Measurement
The Input Frequency field on the Sync/Ref Input panel displays the
measured frequency (within the 3 PPM accuracy specification of
System Two Cascade) of the signal selected in the Sync Source field if
the Source button is OFF. This is intended as a verification of presence
of a proper signal. Normally, the nominal value of the reference
frequency will be known. For example, a display in this field of
47.9999 kHz almost certainly means the presence of a 48 kHz
reference, and the value 48.00000 kHz should be entered into the
Sync Input Frequency entry field before the button is turned ON.
Delay, In from Ref In
The Delay, In from Ref In field on the Sync/Ref Input panel displays
the time (phase) delay of the selected front panel XLR, BNC, or optical
digital input connector with respect to the rear panel AES/EBU
Reference (sync) input signal. This feature is not relevant with general
purpose serial or parallel formats.
The “Delay, In from Ref In” measured value may be plotted on a
graph as a function of some other parameter. To select “Delay, In from
Ref In” in the browser for a Data “n” plot, select “Sync/Ref” as the
instrument, and “In From Ref In Delay” as the parameter.
Sync Unlocked Indicator
The Unlocked indicator on the Sync/Ref Input panel is lighted if the
internal phase-locked loop is not locked to the sync input signal,
18 sync ref
Sync/Ref Panel Chapter 18 Sync/Ref Input Panel
System Two Cascade User’s Manual for APWIN version 2 Page 18-5

indicating that the digital generator sample rate will not be locked to
the reference. The indicator may require as much as several seconds
to indicate an unlocked condition after the Source button is turned on.
Sync Out of Range Indicator
The Out of Range indicator on the Sync/Ref Input panel is lighted if
the actual Sync Input signal frequency is outside ±15 PPM of the value
programmed in the Frequency entry field on the Sync/Ref panel, or
outside the amplitude range required for reliable operation. The
indicator may require as much as several seconds to indicate an out of
range indication.
AES/EBU Reference Output
The rear panel AES/EBU REF OUT XLR connector on System Two
Cascade Cascade Dual Domain provides a signal which may be used
as “house sync” to a device under test. It carries an AES/EBU signal at
nominal amplitude and at the Output Sample Rate (OSR). The
imbedded audio is all zeros (“infinity zero”). Channel status bits
indicate it as a Professional Grade 2 signal. The Local Address and
Time of Day timers are fixed at zero, so the status bits repeat exactly
from block to block and byte 23 (CRCC) remains at a fixed value.
Origin code is set as “SYS2”. If the actual Output Sample Rate is near
one of the three standard sample rates (32 kHz, 44.1 kHz, or 48 kHz),
the status bits will indicate the proper sample rate. Any signal
impairments such as jitter added to the front panel outputs will not
affect this Reference output.
This signal serves as the reference against which the Output Delay
from Ref field on the Sync/Ref panel controls the front panel output
signal timing.
Delay, Out from Ref Out
The Delay, Out from Ref Out field on the Sync/Ref input panel
controls the time (phase) delay of the digital generator output relative
to the rear panel AES/EBU REF OUT XLR connector. The REF OUT
rear XLR connector would normally provide “house sync” to a device
under test while the front panel digital generator output drives the
device input. The Delay, Out from Ref Out value is then varied to
18 sync ref
Chapter 18 Sync/Ref Input Panel Sync/Ref Panel
Page 18-6 System Two Cascade User’s Manual for APWIN version 2

determine the range of acceptability to the device. When delay is not
required, this feature should be turned off via the On/Off button at the
right end of the field rather than set to a zero value with the button On,
since residual jitter is slightly higher when the output delay feature is on.
Invert Frame Sync
The Transmit Frame Sync BNC connector on the rear panel carries
a squarewave at the Output Sample Rate (OSR). In normal single
connector output formats, this squarewave is at its positive value
during the A sub-frame (normally left channel) and at its negative
value during the B sub-frame. Checking the Invert Frame Sync box
inverts this logic to negative during sub-frame A and positive during
sub-frame B. The purpose is for synchronization of oscilloscopes or
other devices to a specific stereo channel.
Jitter Clock Outputs
When jitter is injected into the front panel digital outputs by
selecting anything other than OFF in the Jitter Generation field of the
DIO panel Output section, this checkbox controls whether or not the
rear MASTER CLOCK OUT BNC connector also has jitter added.
Jitter on the MASTER CLOCK OUT connector would be desired in
order to provide jitter via the SIA-2322 Serial Interface Adapter.
18 sync ref
Sync/Ref Panel Chapter 18 Sync/Ref Input Panel
System Two Cascade User’s Manual for APWIN version 2 Page 18-7

18 sync ref
Chapter 18 Sync/Ref Input Panel Sync/Ref Panel
Page 18-8 System Two Cascade User’s Manual for APWIN version 2

Measurement Units
A number of different units of measurement are common in audio
applications. For example, audio signal amplitude is frequently
expressed in Volts, dBu, dBm, dBV, or dB relative to an arbitrary
reference such as amplitude at mid-band or amplitude with normal
signal level. Other units, although not common, can be very
convenient and can reduce the data analysis and reporting tasks.
Examples include amplitude in dBg (dB relative to the present value of
generator output amplitude) or frequency expressed in octaves or
decades with respect to a user-settable reference frequency.
APWIN software provides a wide range of selectable units for most
measurements. Clicking on the down arrow at the right of a numeric
display causes a list of the available units for that meter to appear. The
user can then click on the desired unit. While the list is visible, the
equivalent numeric values for each of the available units is displayed
along with the unit. These values all represent the last measurement
that the meter had displayed before the list was displayed, and the
meter will not update while the list is displayed. The units displayed at
the real-time numeric display of a particular meter on the instrument
panel are independent from the units used to display that same meter
in bargraph form or when the meter measurements are plotted on a
graph. For example, a meter could be set for Volts units on the
analyzer panel, dBm units in a bargraph, and dBu or dBr (relative dB)
on an X-Y graph when sweeping, or several different bargraphs could
all display the same meter measurement but each using a different unit.
AC Amplitude units
The available analog domain ac amplitude units (although not all
are available at all settings and meters) are:
V(Volts, Analyzer only). The analyzer meters that measure level
or amplitude have the Volts unit available. The Level meters always
use true RMS detectors. The main (Reading) meter offers a selection
19 units
System Two Cascade User’s Manual for APWIN version 2 Page 19-1

of detectors including RMS, average, quasi-peak, and peak, so the
value actually displayed depends upon the signal waveform and which
detector is in use.
Vrms (Volts RMS, Generator only). The generator output may be
set in Volts RMS. The calibration will be accurate only when a sine
waveform is being transmitted. Other waveforms will be set to the
amplitude that produces the same peak-to-peak value as a sinewave of
the value set. Vrms is an open-circuit value and the actual terminal
voltage will be less if a finite load resistance is connected.
Vp (Volts peak, Generator only). The generator output may be set
in Volts peak. This calibration assumes a sine waveform is being
transmitted, and is simply scaled to the Vrms value by the square root
of two (1.414 . . .). Since non-sinusoidal waveforms are calibrated to
have the same peak-to-peak value as a sinewave, the Vp unit should
be correct for most non-sinusoidal waveforms. Vp is an open-circuit
value and the actual terminal voltage will be less if a finite load
resistance is connected.
Vpp (Volts peak-to-peak, Generator only). The generator output
may be set in Volts peak-to-peak. This calibration assumes a sine
waveform is being transmitted, and is simply scaled to the Vrms value
by two times the square root of two (2.828 . . .). Since non-sinusoidal
waveforms are calibrated to have the same peak-to-peak value as a
sinewave, the Vpp unit should be correct for most non-sinusoidal
waveforms. Vpp is an open-circuit value and the actual terminal
voltage will be less if a finite load resistance is connected.
W(Watts, Generator or Analyzer). The Watts (power) unit is
calculated based on the “V squared over R” relationship. In the
Generator, the voltage division across the resistive divider made up of
the generator source resistance and the resistance of the load must also
be involved in the computation. Therefore, the resistance of the load
must be accurately known and entered into the Generator Reference
Watts field (on the large form of the generator panel). APWIN
software will use that value and the selected value of generator output
resistance to compute the voltage division ratio, and will then compute
and set the required generator open-circuit voltage (emf) behind the
output impedance to cause the set value of power to be dissipated in
19 units
Chapter 19 Measurement Units AC Amplitude units
Page 19-2 System Two Cascade User’s Manual for APWIN version 2

the load. In the Analyzer, APWIN uses the Analyzer Reference Watts
field value for R, measures V, and computes and displays power in
Watts. The resistance value entered into the Analyzer Reference Watts
field must be the net parallel resistance of all external and internal
terminations. Since Watts is most commonly used in connection with
loudspeaker impedance values that are typically under 16 Ohms, the
analyzer input resistance of 100,000 Ohms may be neglected.
dBm (decibels relative to one milliwatt, Generator or Analyzer).
The dBm is a power unit since its reference is stated in power terms
(one milliwatt). It is calculated based on the V squared over R
relationship in the load impedance. For Generator dBm units, the
voltage division across the resistive divider made up of the Generator
source resistance and the external load must also be known.
Therefore, the resistance of the load must be accurately known and
entered into the Generator Reference dBm field. APWIN software will
use the Generator panel dBm Reference value and the selected value
of generator output resistance to compute the voltage division ratio,
and will then compute and set the required generator open-circuit
voltage (emf) behind the output impedance to cause the set value of
power to be dissipated in the load. As an Analyzer unit, APWIN
measures and squares the voltage, divides it by the Analyzer panel
dBm Reference value, and converts to decibels for display. The dBm
Reference value entered must be the net parallel equivalent of all
resistances involved including external circuitry and internal
terminations selected in the Analyzer.
dBu (decibels relative to 0.7746 Volts, Generator or Analyzer).
The reference value 0.7746 is the voltage across a 600 Ohm resistor
when one milliwatt is being dissipated in that resistor. Thus, a dBu
value will be numerically equal to a dBm value when the circuit or load
resistance is 600 Ohms. When used for generator output, dBu is an
open-circuit value and the actual terminal voltage will be less if a finite
load resistance is connected.
dBg (decibels relative to generator, Analyzer only). The
presently-programmed value of the generator output is the reference
for dBg. This unit is particularly convenient during amplitude sweeps
for detecting the threshold of compression of a processor or the
clipping point of any device under test. dBg is computed with
19 units
AC Amplitude units Chapter 19 Measurement Units
System Two Cascade User’s Manual for APWIN version 2 Page 19-3

reference to the amplitude command value to the generator and
measurements in dBg therefore are subject to generator load resistance
changes by the operator in addition to gain or input impedance
changes in the device under test.
dBr (relative decibels, Generator or Analyzer). The reference
value for dBr may be typed into the Reference dBr field (generators
and analyzers have separate and independent Reference dBr fields), or
the present value of measurement or generator output may be copied
into the Reference dBr field by pressing the $function key (or
selecting the Edit Set Analyzer dBr Reference menu command) for the
analyzer or the #function key (or selecting the Edit Set Generator
dBr Reference menu command) for the generator. As a generator unit,
dBr is an open-circuit value and the actual terminal voltage will be less
if a finite load resistance is connected.
dBV (decibels relative to 1.000 Volt, Generator or Analyzer). As a
generator unit, dBV is an open-circuit value and the actual terminal
voltage will be less if a finite load resistance is connected.
dBm vs. dBu Concepts
The dBm unit (decibels relative to one milliwatt) is one of the oldest
amplitude measurement units in professional audio and broadcast
fields. Since a milliwatt is a unit of power, dBm is also a power unit.
When the dBm unit came into common usage, audio equipment was
normally transformer-coupled at both input and output and circuits
were normally operated in a matched condition (output impedance of
the driving device equals the input impedance of the driven device) for
maximum power transfer.
However, audio measurement instruments today and through all
the history of audio measurements are basically voltmeters, not power
meters. Measuring power requires knowledge of both voltage and
current, or both voltage and resistance, or both resistance and current.
Since audio meters only “know” voltage, their utility in measuring in
dBm units depends on them also “knowing” either the circuit
resistance (impedance) or current. Older audio voltmeters almost
invariably were calibrated based on the assumption that they would be
measuring voltage across a 600 Ohm circuit. One milliwatt dissipated
19 units
Chapter 19 Measurement Units AC Amplitude units
Page 19-4 System Two Cascade User’s Manual for APWIN version 2

in a 600 Ohm resistor produces a voltage drop of 0.774597 Volts.
Thus, older meters with the dBm unit displayed were actually
measuring voltage relative to 0.774597 Volts and were in error if
connected across any impedance value other than 600 Ohms.
Modern professional audio and broadcast equipment is rarely
operated in matched mode for power transfer. Instead, output stages
almost always have very low impedance outputs, ranging from near
zero up through a few tens of Ohms. Inputs of audio devices are
nearly always “bridging”, meaning high impedance relative to the
driving source. Common input impedances are 10 kilohms or more
for most line input stages and perhaps 1500 Ohms for microphone
inputs. Thus, the entire open-circuit voltage developed by the driving
device is applied across the input, which essentially does not load it
down.
The dBu unit has been in common use, especially in Europe, for
more than a decade. dBu is decibels relative to 0.774597 Volts, and
says nothing about power, impedance/resistance, or current. If the
circuit impedance is 600 Ohms, dBu and dBm are numerically equal.
If the impedance is not known, dBu still makes an accurate statement
about the voltage.
System One and Two provide accurate dBm unit calibration for
both generator outputs and analyzer inputs for any arbitrary circuit
impedances, since the user can specify to APWIN software what the
circuit impedance value is. For most modern applications, however,
the dBu unit is to be preferred. In many cases, in fact, equipment
manuals call for level setting in dBm units at values which are
unachievable from that equipment. Clearly the equipment designers
or manual writers were thinking in dBu even though the dBm term was
used.
Ratio Units
%the % (percent) unit expresses the ratio of two numbers,
multiplied by 100. Thus, a ratio of 0.7 is expressed as 70.0%
dB the dB (decibel) unit is computed from the equation dB = 20
log10 V measurement over V reference
19 units
Ratio Units Chapter 19 Measurement Units
System Two Cascade User’s Manual for APWIN version 2 Page 19-5

PPM the PPM (parts per million) expresses the ratio of two
numbers, multiplied by 1,000,000. Thus, a ratio of 0.00005 is
expressed as 50 parts per million
X/Y the X/Y unit is the simple ratio between two numbers
Frequency Units
Hz Hz (Hertz) is the basic frequency unit, expressing the number
of total cycles of signal in one second
F/R F/R is a frequency ratio unit, obtained by dividing the
measured frequency F by the reference frequency R
dHz (delta Hz) dHz is the difference in frequency between the
measured frequency and the reference frequency (F - R)
%Hz %Hz is obtained by dividing the measured frequency by the
reference frequency and multiplying the result by 100 (100 * F/R). For
example, a measured frequency of 950 Hz would be expressed as
95.0% of a reference frequency of 1 kHz
cent the cent unit is 1/100 of a musical half-tone interval, which in
turn is the 12th root of 2
octs (octaves) an octave is a frequency ratio of 2:1. For example,
with a reference frequency of 1 kHz, a 2 kHz tone is expressed as +1.0
octave and a 500 Hz tone is expressed as -1.0 octave
decs (decades) a decade is a frequency ratio of 10:1. For
example, with a reference frequency of 500 Hz, a 5 kHz tone is
expressed as +1.0 decade and a tone of 50 Hz is -1.0 octave
d% (delta %) d% is 100 times the ratio of the difference between
the measured frequency and the reference frequency to the reference
frequency (100 * (F - R)/R). For example, with a reference frequency
of 1 kHz and a measured frequency of 950 Hz, the d% value is -5%.
dPPM the PPM (parts per million) unit is 1,000,000 times the ratio
of the difference between the measured frequency and the reference
frequency to the reference frequency (1000000 * (F - R)/R). For
19 units
Chapter 19 Measurement Units Frequency Units
Page 19-6 System Two Cascade User’s Manual for APWIN version 2

example, a measured frequency of 1001 Hz with a reference frequency
1 kHz is 1,000 PPM.
Phase Units
deg the degree is the basic unit of phase measurement,
representing 1/360 of a complete revolution of phase.
Digital Domain Amplitude Units
All of the digital domain amplitude units refer to digital full scale
(FS), a precisely defined quantity for digital audio signals. For 24-bit
resolution numbers, positive digital full-scale is defined as 7FFFFF Hex,
negative full scale is 800000 Hex, and the zero signal baseline is
000000 Hex
Since digital domain amplitude calibration has been defined by the
Audio Engineering Society in terms of the value of a sinewave whose
peaks just reach those maximum digital codes, it is possible to obtain
RMS readings greater than 100% FS (or 1.000 FFS or 0.00 dBFS or
0.00 bits) when measuring high-level signals whose crest factor is less
than the crest factor of a sinewave. For example, since a sinewave has
a crest factor of 3.01 dB and a squarewave crest factor is 0.0 dB, a
squarewave touching the maximum digital codes will be displayed with
an RMS value of 141.4% FS (1.414 FFS, +3.01 dBFS, or +0.5 bits).
FFS the FFS unit is fraction of full scale. At lower levels common
is digital audio applications, they may be displayed as mFFS (milli
fractions of full scale, or FFS/1000) and µFFS (micro fractions of full
scale, or FFS/1000000)
%FS the %FS (percent of full scale) unit is FFS multiplied by 100.
For example, a signal at 0.8 FFS is 80%FS
dBFS the dBFS unit is defined as 20 log10 * FFS. For example, a
signal at 0.1 FFS is -20 dBFS
bits the bits unit is computed from dBFS and the relationship bits
= 1.76 + (dB/6.02). For example, a signal at 0.0001 FFS (-80 dBFS)
is -12.99 bits.
19 units
Phase Units Chapter 19 Measurement Units
System Two Cascade User’s Manual for APWIN version 2 Page 19-7

Hexadecimal and Decimal Values
In addition to the digital domain units listed above, which are
values integrated over an entire signal cycle or many cycles, the
System Two and Cascade Digital Generator and BITTEST analyzer
also have hexadecimal and decimal values available for use with the
“digital DC” waveform selection of Special Constant Value and the
Offset parameter of the Sine + Offset waveform. These hex and
decimal values refer to the peak value when used with the AC
waveforms of the Digital Generator.
Time Units
sec seconds are the basic time unit. At values common in audio,
the display may be ms (milliseconds) or µs (microseconds)
UI (Unit Interval) the Unit Interval may be used in timing
measurements on the AES/EBU or consumer digital interface signal. A
Unit Interval is 1/128 of the frame length (sample period). Thus, at a
48 kHz sample rate a Unit Interval is 162.760 nanoseconds and at a
44.1 kHz sample rate a Unit Interval is 177.154 nanoseconds.
dBUI (decibels referred to one Unit Interval). This unit provides a
logarithmic unit, primarily used for FFT plots of jitter amplitude.
DCX-127 Amplitude Units
Vdc Volts is the basic unit of DC (direct current) electromotive
force
f(V) f(V) is computed from the basic Volts measurement and a
scaling and an offset value. The equation is f(V) = scale * (V + offset)
Resistance Units
Ohms Ohms is the basic unit of electrical resistance
f(O) f(o) is computed from the basic Ohms measurement, scaling,
and an offset value. The equation is f(O) = scale * (Ohms + offset)
19 units
Chapter 19 Measurement Units Time Units
Page 19-8 System Two Cascade User’s Manual for APWIN version 2

DCX-127 Digital Input and Output Units
dec the dec (decimal) unit converts the DCX-127 digital input and
output between binary and decimal representation
hex the hex (hexadecimal) unit converts the DCX-127 digital
input and output between binary and hexadecimal
octal the octal unit converts the DCX-127 digital input and output
between binary and octal
g(x) (input) the g(x) unit is computed from g(x) = scale * x
h(x) (output) the h(x) unit is computed from h(x) = x/scale
19 units
DCX-127 Digital Input and Output Units Chapter 19 Measurement Units
System Two Cascade User’s Manual for APWIN version 2 Page 19-9

19 units
Chapter 19 Measurement Units DCX-127 Digital Input and Output Units
Page 19-10 System Two Cascade User’s Manual for APWIN version 2

Sweeps and Sweep Settling
The Sweep panel and the Graph are closely related. The small
version of the Sweep panel (which is the same size as the large version
of the generator and analyzer panels) is used to select the parameter to
be swept which is typically an instrument Setting, such as generator
frequency or generator amplitude.
However, the “swept” parameter may be a Reading of some input
parameter from the device under test, such as the frequency of a
sequence of tones from a test tape, test CD, or remotely located
generator. Using a Reading to control the process of measurements is
called an External Sweep. Chart recorder-style measurements where
one or more parameters on the Y axis are plotted versus time on the X
axis are a specific form of External Sweeps called Time Sweeps.
Sweeps of an internal setting are typically established by the user
specifying start and stop values, number of steps, log/lin relationship,
and permitting APWIN software to automatically compute the value of
each intermediate step. It is also possible to use Table Sweep mode,
Figure 20-1 Sweep Panel, Small
Version
20 sweeps
System Two Cascade User’s Manual for APWIN version 2 Page 20-1

in which each sweep setting value is looked up in a user-defined sweep
table.
The small version of the Sweep panel also permits selection of one
or two parameters to be plotted, selection of auto-scaling mode, and
control of characteristics of the graph such as horizontal and vertical
scales, logarithmic vs. linear relationship, and number of divisions.
The sweep panel also permits “attaching” upper and lower limits of
acceptable performance to a sweep test. The large version of the
Sweep panel permits adding up to four more traces, plotting measured
data instead of the swept independent variable on the X axis, and
setting up “nested sweeps”, where two parameters are swept in a
coordinated fashion. The Graph displays all this data and provides
methods of zooming in, returning to previous zoom levels, optimizing
the graph scales to best fit the data, etc.
To bring the Sweep panel to the screen:
Mouse: click on the Sweep icon on the toolbar, or select Panels
Sweep via the menu bar
Keyboard: press Aps (for Panels Sweep).
Figure 20-2 Sweep Panel, Large Version
20 sweeps
Chapter 20 Sweeps and Sweep Settling
Page 20-2 System Two Cascade User’s Manual for APWIN version 2

The Sweep Panel can be displayed in small and large
(double-width) versions. Clicking on the panel icon on the Panels
Toolbar brings up the small version panel. Holding down the Skey
while clicking on the toolbar icon brings up the large version. To
switch between the small and large panels:
Mouse: Double-click anywhere in the title bar.
Mouse: Click on the middle of the three icons at the top right of
the panel , in the control bar.
Keyboard: Press the CZ or CY keys.
The normal default start-up mode of APWIN software shows the
Sweep panel on the page two screen.
The small form of the Sweep panel is organized into three major
sections—Data 1, Data 2, and Source 1. The Data 1 section controls
the graphing of a dependent parameter, typically a measurement
value, on the Y (vertical) axis with calibration at the left side of the
graph. The Data 2 section permits a second dependent parameter to
be plotted, with calibration at the right side of the graph. The Source 1
section controls the independent swept value, typically a stimulus
parameter setting such as generator frequency or amplitude, and the X
(horizontal) axis calibration of the graph.
Source 1
Source 1 is the parameter that is deliberately changed as the
independent variable during a sweep test, and normally provides the
X-axis calibration of a graph.
To select a Source 1 parameter, click on the button with the ellipsis
(three dots) at the right end of the Source 1 field.
20 sweeps
Source 1 Chapter 20 Sweeps and Sweep Settling
System Two Cascade User’s Manual for APWIN version 2 Page 20-3

A “Browser” box will be displayed. In the Instrument column,
click on the instrument module containing the parameter to be swept.
The choices in the Parameter column change with the instrument
module selected. The check boxes below the parameter column
permit only readings, only settings, or both readings and settings to be
displayed in the Parameter column. In the parameter column,
double-click on the desired selection or click on the selection and click
on OK.
Sweep Range, Log/Lin
The range across which the independent variable is swept during a
test and the sweep function (logarithmic versus linear) are controlled
by the Start and Stop fields and the Log/Lin radio buttons.
Start-Stop
Units selection and sweep start and stop value entries are made
from the keyboard, followed by the Ekey.
Figure 20-3 Source 1 Fields of
Sweep Panel
Figure 20-4 Source 1
Browser
20 sweeps
Chapter 20 Sweeps and Sweep Settling Source 1
Page 20-4 System Two Cascade User’s Manual for APWIN version 2

Log-Lin
If neither Start nor Stop value is zero or a negative number, the
Source 1 axis may be calibrated on either a logarithmic or linear scale.
The Log-Lin buttons will be gray with linear selected if either value is
zero or negative.
Sweep Resolution
The span between the Start and Stop values will be stepped
through in either equal size increments (Lin mode) or equal percentage
increments (Log mode). The number of steps, size of each step, log-lin
selection, and span between Start and Stop values are interrelated.
Only integer values are accepted in the Steps field. For any span, if a
value is entered into the Steps, the span will be exactly divided into
that number of equal (Lin) or equal-percentage (Log) steps which
determine all intermediate values of the Source 1 parameter.
The field immediately below the Steps field will display the Step
Size if a linear sweep or the step-to-step Multiplier if the sweep is
logarithmic. It is also possible to specify a Step Size or Multiplier
directly by entering a value into that lower field. If the value entered
does not result in an integer number of equal (lin) or equal-percentage
(log) steps, the sweep will consist of N-1 steps of the exact value
specified (where N = Steps value) plus a final, smaller step to the Stop
value.
Easy FFT Setup and Time/Frequency Switching
The Sweep Spectrum/Waveform button at the right of the general
toolbar and the Spectrum/Waveform button in the Source 1 area of the
Figure 20-5 Log Sweep; Resolution
Value is Constant “Multiply” Value
Figure 20-6 Lin Sweep; Resolution
Value is Constant “Stepsize” Value
20 sweeps
Source 1 Chapter 20 Sweeps and Sweep Settling
System Two Cascade User’s Manual for APWIN version 2 Page 20-5

Sweep panel (visible only when an FFT-based DSP program is loaded)
simplify setup of FFT sweeps and switching between time and
frequency domain. This feature is fully described in both the FFT
Spectrum Analyzer and Quasi-Anechoic Acoustical Tester (MLS)
chapters.
X-Axis Divisions (Vertical Grid Lines)
On logarithmic axes, placement of graph divisions (grid lines) is
pre-determined and the “Divs” field and Auto check box are gray and
not functional. On linear axes, the user may specify a specific number
of graph lines or divisions or may permit APWIN software to
automatically select the number of divisions. To turn Auto division
mode off and on (linear scales only), click on the Source 1 Auto
division checkbox.
When the Auto division mode is off, a new # Divs value may be
entered or the existing value edited from the keyboard, followed by
pressing E.
Single-Point “Sweeps”
It is frequently desired, particularly in manufacturing test and
quality assurance environments, to make single-point measurements
rather than a swept series of measurements across a range.
To accomplish this with APWIN, check the “Single Point” checkbox
near the Go button at the bottom of the Sweep Panel. The Stop and
Log/Lin control will become gray and the Steps and Multiply or
Stepsize controls will disappear since they are irrelevant in a single
point “sweep”. When Go is clicked or (pressed, a single
Figure 20-7 Manual Setting of Number of X-axis Grid Lines
Figure 20-8
20 sweeps
Chapter 20 Sweeps and Sweep Settling Single-Point “Sweeps”
Page 20-6 System Two Cascade User’s Manual for APWIN version 2

measurement will be made at the Start value entered in the Source 1
area of the Sweep panel. Since an X-Y graph cannot be drawn for a
single point measurement, the Data table will automatically be
displayed to show the one row of data when (is pressed.
External Single-Point Sweeps
Single-point sweeps may be made with either a Setting parameter
at Source 1 (such as Generator Frequency) or a Reading parameter
(such as Analyzer Level or Analyzer Frequency). When a Reading
parameter is selected, the Spacing field and the Min Lvl (minimum
level) source and value fields appear, as they do for other sweeps with
Source 1 selected as a Reading parameter (see External Sweeps on
page 20-9). When GO is clicked or F9 is pressed, data will not be
taken until the actual measurement of the Source 1 parameter is within
the “Spacing” percentage of the Source 1 Start field value, and the Min
Lvl parameter satisfies the Min Lvl value. These features may be used
to extract a single reading, or permit a procedure to continue, only
when a measured parameter reaches a particular value. For example,
a test tape or disc or distant-origination signal may include a stepped
or swept frequency track following a track with a 1 kHz reference
signal. The first test in a measurement procedure may be a Single
Point External test with Analyzer Frequency selected as Source 1, 1
kHz entered into the Start field, and the default 5% Spacing retained.
The procedure may be started but data will not be taken, regardless of
the time delay, until the external signal frequency comes within 5% of
1 kHz. The measured level may then be retained and the next test
setup of the procedure loaded to capture the frequency sweep data.
The external single-point feature could also be used to capture the
frequency value when the measured amplitude reaches -3.0 dB relative
to a mid-band value, thus automatically finding the -3.0 dB point of a
filter.
Since an X-Y graph cannot be drawn for a single point
measurement, the Data Editor should be displayed by selecting the
Data Editor icon or expanding the Sweep panel to full size, checking
the “Create Table” box, and un-checking the “Create Graph” box.
20 sweeps
Single-Point “Sweeps” Chapter 20 Sweeps and Sweep Settling
System Two Cascade User’s Manual for APWIN version 2 Page 20-7

Go button
The Go-Stop button starts or stops a sweep. The Go button has
the identical function to the Go icon in the toolbar and the (function
key. When a sweep is in progress, the button displays Stop and will
stop the sweep if pressed. This is the identical function to the Stop
icon in the toolbar.
Single vs. Repeated Sweeps
Pressing the Go button or (function key will result in a single
sweep from Start to Stop values, or a continuing succession of sweeps
until the Stop button is pressed, depending upon the Repeat checkbox.
When Repeat is checked, a continuous series of sweeps will result until
manually halted. If Repeat is not checked, the sweep will automatically
halt when the Stop value is reached.
Repeating real-time sweeps and graphs may be interrupted at any
time by the Stop button or Esc key. Only the data taken since the start
of the sweep will be retained in memory, Data Editor, and on the
graph (unless the Append box was also checked). When DSP-based
units are performing FFTs or multitone tests, repeating sweeps should
be interrupted only by unchecking the Repeat box and letting the
current acquire-transform-process-display cycle complete itself.
Interrupting a repeating FFT sweep by the Esc key or the Stop button
will result in invalid data in the DSP unit and a subsequent zoom,
reprocess, or retransform command will result in meaningless graphs.
Appended Sweeps
Any previous data will be replaced when a new sweep starts, or the
new data will be appended to the existing data, depending upon the
Append checkbox. When Append is checked, old data is retained and
the new data is appended to it. When Append is not checked, old
data is replaced whenever a new sweep starts. Note that data from a
file on disk (test, limit, sweep table, EQ file, or data file) may be
Figure 20-9 Repeat and Append Checkboxes
20 sweeps
Chapter 20 Sweeps and Sweep Settling Go button
Page 20-8 System Two Cascade User’s Manual for APWIN version 2

appended to existing data in memory by use of the File Append
command, discussed in the Menus chapter.
External Sweeps
It is frequently necessary to make and graph a series of
measurements where some external, uncontrollable source is the
independent variable.
Common examples include frequency response measurements or
other swept tests where the sweeping signal is pre-recorded on a test
tape or test CD, or testing of a transmission link where a remote
generator (not under control of APWIN software) is providing the
signal. In these cases, APWIN software cannot control the values,
direction of progression (high to low versus low to high), or dwell times
of the signal. APWIN can, however, measure the changing parameter
of the incoming signal (usually frequency but sometimes level) and use
those measurements as the X-axis calibration. This mode of operation,
where a measurement (Reading) drives the data-taking process and
calibrates the X-axis, is called External Sweep.
Readings are measurements from an instrument. Examples
include measured amplitude from a Level meter, measured Frequency
from a Frequency counter, or measured Time from a clock. Settings
are controllable values to which an instrument parameter can be set.
Examples include generator amplitude, switcher channel number, or
the type of dither sent to a digital output. To set up an External
Sweep, Readings from an instrument suitable for measuring the
parameter must be selected at Source 1, rather than the more
conventional selection of a Settings parameter for an internal
instrument. Thus, in the Sweep Source 1 Browser that appears when
the Ellipsis button at the end of the Source 1 box is clicked, the “Show
Settings” check box should not be checked and the “Show Readings”
box should be checked. For swept-frequency measurements from a
test tape or disc, for example, the Source Instrument selection might be
Figure 20-10 Readings & Settings Selection in Source and
Data Browsers
20 sweeps
External Sweeps Chapter 20 Sweeps and Sweep Settling
System Two Cascade User’s Manual for APWIN version 2 Page 20-9

an Analyzer (analog or digital as appropriate for the domain of the
signal) with the selected measured Parameter as Frequency.
Sweep settling is operative during External Sweeps. Since the
Source 1 parameter is also a measured parameter in External Sweeps,
the Sweep Settling panel values for the Source 1 parameter must be
appropriate for the signal being measured.
When a Reading parameter is selected at Source 1, several of the
Source 1 control fields change. The Start, Stop, and Log/Lin controls
remain, new fields appear for “End On”, “Spacing”, and “Min Level”,
and the “Steps” and “Multiply/Stepsize” fields disappear since those
parameters are determined by the external signal source. The
discussion of External Sweep setup and operation is organized into the
following topics:
Start, Stop, and Sweep Direction
The values entered in the Start and Stop fields at Source 1 on the
Sweep panel not only determine the end values of the X-axis scale on
the graph, but they define the sweep direction which APWIN software
is expecting. If, for example, the Start value is 20 Hz and the Stop
value is 20 kHz, APWIN expects the external signal to move
continuously upwards in frequency. If the actual sweep direction of the
external signal is opposite to the direction implied by the Start and
Stop values, APWIN will not plot the measurements on the graph even
though they are retained in memory and can be viewed in the Data
table. The selection of Log or Lin only affects the X-axis calibration of
the graph, with the actual progression through swept values being
determined by the external signal.
Min Level
The “Min Level” field in the Source 1 section of the Sweep panel
permits the user to specify an input signal amplitude below which data
Figure 20-11 Source 1 Fields in
External Sweep Mode (a Reading as
Source Parameter)
20 sweeps
Chapter 20 Sweeps and Sweep Settling External Sweeps
Page 20-10 System Two Cascade User’s Manual for APWIN version 2

will not be taken. On analog test tapes and analog disks, for example,
there are frequently periods of “silence” between the test tones as the
tape or disk plays through a series of tracks. However, “silence” in an
analog medium may be only 40 to 60 dB below the recorded signal
level. This may be a sufficient amplitude for the measuring instrument
(usually the Frequency counter) to obtain occasional but spurious
measurements that would result in nonsense points on the graph. By
specifying a Min Level value less than the expected test tone level but
above the expected noise level, the measuring and graphing process
will be disabled during the interval between test tones. The measuring
instrument for Min Level determination is selected in the field next to
the Min Level value field. Click on the ellipsis button at the end of the
field and use the Browser that displays to select the instrument and
parameter to supply Min Level readings. Normally, the selection
should be the Instrument and Level meter connected to the same
channel as the Instrument whose Readings are selected at Source 1.
Spacing
The “Spacing” field on the Sweep panel permits user control of
how much the Source 1 parameter must change from its previous
settled value before APWIN software will take another measurement
set. If the Spacing value is set to too small a value, minor variations in
the Source 1 parameter could result in multiple data points being
measured for the same nominal value from the external signal. For
example, momentary speed variations from an analog tape machine or
analog disk player while playing a nominal 1 kHz tone could result in
multiple measurements if the Spacing value were very small, such as
0.1% or less. If the Spacing value is too large, measurements will not
be made from every value in a series of closely-spaced values of the
external signal.
When the external signal continuously varies from its start to stop
values (“glide tone”), the Spacing value determines the resolution of
the measured sweep. Small values of Spacing cause APWIN software
to capture measurements more frequently. Note that Sweep Settling
parameters become more critical when the external signal is a “glide
tone”. Typically the Points value for the Source 1 parameter (usually
Frequency) will need to be reduced to “1” in order to capture
measurements from a continuously-changing source.
20 sweeps
External Sweeps Chapter 20 Sweeps and Sweep Settling
System Two Cascade User’s Manual for APWIN version 2 Page 20-11

End On
The “End On” field in the Source 1 section of the Sweep panel
permits the user who has advance knowledge of the external test signal
to define a condition under which the sweep test will be automatically
terminated at the end of the desired sweep data. This is important if
an External Sweep test is one of a series of tests in a Procedure, since
otherwise an External Sweep test is normally manually terminated by
the user pressing the Xkey or clicking on a Stop icon when it is
apparent that the sequence of test tones has ended.
The use of the “End On” field is based on the fact that many test
tapes and test discs have a mid-band reference signal immediately
following the end of a series of stepped-frequency test tones. Also, in
the case of a remote System One or System Two generator supplying
the signal for transmission testing, the remote generator can be set up
such that the generator dwells at its Generator panel setting (which can
be a mid-band reference frequency) before and after a Source-1
frequency sweep. In either case, the swept parameter proceeds from
some start value (usually a frequency at one extreme of the audio
band) and moves to a stop value (usually at the other extreme), then
reverses in direction to a mid-band reference value. If the value in the
“End On” field equals the value of the swept parameter immediately
following the last value of the sweep, and if that represents a reversal in
the sweep direction, the test will be terminated and control will be
returned to a procedure if a procedure is running. For example, if a
test tape consists of a sequence of tones at 40 Hz, 100 Hz, 200 Hz,
400 Hz, 1 kHz, 2.5 kHz, 5 kHz, 10 kHz, 12 kHz, and 15 kHz, followed
by another track of 1 kHz reference signal, the Sweep Panel should be
set with a low frequency at Start, a high frequency at Stop, and 1 kHz
entered in the “End On” field. As the tape plays through the
increasing-frequency series of tones and then reverses the direction of
frequency change from 15 kHz to 1 kHz, the test will automatically
terminate, equivalent to pressing the Xkey or clicking on Stop.
Time Sweeps
An External Sweep where measurements of time calibrate the X
axis are called Time Sweeps. These produce “chart recorder” style
20 sweeps
Chapter 20 Sweeps and Sweep Settling Time Sweeps
Page 20-12 System Two Cascade User’s Manual for APWIN version 2

measurements and are commonly used to measure instability and drift
of audio parameters or to plot moment-to-moment variations such as
wow and flutter as a tape is played, or phase jitter.
To set up a Time Sweep measurement, click on the ellipsis button
at the right end of the Source 1 box on the Sweep panel. In the
Browser that appears, select Time as the instrument.
As with other External Sweeps, check the “Show Readings”
checkbox. Select “External Sweep Time” as the parameter and click
the OK button.
You may now enter the desired Start and Stop times and either the
number of Steps or Stepsize.
A number of factors determine when, and how close together in
time, readings are actually taken. Sweep Settling introduces
considerable delay and variability in timing. Settling is often set to
None for measurements such as phase jitter of wow and flutter versus
time. The Reading Rate of the instrument plotted sets a minimum
interval between readings. For example, at 8 readings/second, two
consecutive readings cannot be closer than 125 ms. Windows and
APWIN servicing of other panels and the graph or Data table (in
Tabular display) slows down the ability to capture measurements close
together. Thus, it is best to “kill” all panels, the graph, and the Data
table, to be sure that the Utilities Configuration dialog is set for
Figure 20-12 Source
1 Browser with
Settings for time
“sweep” (Chart
Recorder Mode)
20 sweeps
Time Sweeps Chapter 20 Sweeps and Sweep Settling
System Two Cascade User’s Manual for APWIN version 2 Page 20-13

readings not to be active during sweeps, and to be sure that no other
Windows applications are running when the most closely-spaced
measurements are desired.
Table Sweeps
Table Sweeps are sweeps where the Source 1 values are defined by
a user-furnished tabular list of values from a “Sweep Table” or “Step
Table” file (.ADS file type), rather than being internally computed from
the Start, Stop, and number of Steps values on the Sweep Panel. A
Table Sweep permits testing at arbitrary Source 1 values and use of
exact, “round” numbers which is often desirable when converting
older, manual test procedures to automation. The Start, Stop, and
Log/Lin selections serve only to define the X-axis of the graph in Table
Sweeps. Some actual Source 1 values could lie outside the graph
X-axis end points, depending solely on the values in the table used.
The sequence of values in a Table Sweep need not even be monotonic
(progressing continuously in one direction), but can jump back and
forth between any arbitrary values as long as they are within the
operating range of the instrument setting parameter being varied.
Creation of a “Step Table” or “Sweep Table” file is accomplished in
the Data Editor, with further editing (if required) normally
accomplished in the Attached Files Editor. The same basic techniques
are used to create Sweep Table files and Limits files. In a Sweep Table
file, the column of data to be used must be the same parameter as the
Source 1 instrument setting parameter that will be controlled. Thus,
for a generator frequency sweep via Table Sweep, the Sweep Table file
must have a column of frequency values. See the Limits chapter for
information on how to create Sweep Tables.
Set-up of Table Sweep function is starting by clicking on the Table
Sweep button just above the Go button, near the bottom of the Sweep
Figure 20-13 Table
Sweep Dialog Box
20 sweeps
Chapter 20 Sweeps and Sweep Settling Table Sweeps
Page 20-14 System Two Cascade User’s Manual for APWIN version 2

Panel. Note that the Table Sweep button will not be visible if an
External Sweep (an instrument Reading selected instead of a Setting) is
set up at Source 1. The Table Sweep dialog and Browser will appear,
as illustrated in Figure 20-13.
Clicking on the down arrow near the right end of the Files box will
display a list of any Sweep Table files already associated with the
present test, including their entire path names.
If the desired Sweep Table file name cannot be found on the
displayed list, clicking on the Ellipsis button at the very end of the Files
box displays a dialog permitting navigation to the directory (folder)
which contains the desired Sweep Table, and selection of the specific
Sweep Table (.ADS) file.
When the Sweep Table file has been selected, click on the down
arrow at the right end of the Column box. A list will be displayed of
the column numbers and column headings of the selected file. Choose
the column whose data is to be used as the Source 1 values, and click
on OK to make the selection. If you do not remember the exact
column contents of the Sweep Table, click the Edit box in the Sweep
Table dialog to display the entire contents of the Sweep Table file in the
Attached File Editor, in order to properly select the desired column. It
is also possible to change the value of points or add or delete rows to
and from the Sweep Table via the Attached File Editor. If any values
are changed, a warning message will be displayed upon leaving the
Attached File Editor, pointing out that the revised version must be
saved if the changes are to take effect. Displaying the Sweep Table
contents in the Attached File Editor will cancel the Sweep Table dialog,
so it will be necessary to click on the Table Sweep button again to
select the column to be used.
Note that when the Table Sweep selections have been completed,
the Stepsize or Multiply field, number of Steps field, and the Single
Point checkbox all disappear since they are not relevant in Table
Sweep mode. A single point Table Sweep can be created, if desired,
simply by using a Sweep Table file that has only one value. Clicking
Go will now produce a Source 1 sweep using the exact values from the
selected column of the selected file as Source 1 values.
20 sweeps
Table Sweeps Chapter 20 Sweeps and Sweep Settling
System Two Cascade User’s Manual for APWIN version 2 Page 20-15

Data 1 and 2 Selection
The Data 1 parameter is always plotted according to the
calibrations of the left-hand graph vertical axis and Data 2 always plots
against the right-hand axis unless the “X-Y Data2 on X” button on the
large form of the panel is selected (see the “Plotting Measured Values
X-Y” section later in this chapter.
The color of the traces are initially assigned by APWIN defaults, but
the defaults may be over-ridden by user selections in the Graph
Legend; see page 21-13. To select a Data 1 or Data 2 value, click on
the button with the ellipsis (three dots) at the right end of the desired
field. A “Browser” box will be displayed, illustrated in Figure 20-15.
In the Instrument column, click on the instrument module
containing the meter or parameter to be plotted. The choices in the
Parameter column change with the instrument module selected. The
check boxes below the Parameter column permit only readings, only
settings, or both settings and readings to be displayed. In the
Parameter column, double-click on the desired selection or click once
and then click on OK.
Top and Bottom
To select units and the graph top and bottom values, click on the
down arrow at the right end of either the Top or Bottom field. Click on
the desired unit in the list that appears.
Figure 20-14 Data 1 Section of
Sweep Panel
20 sweeps
Chapter 20 Sweeps and Sweep Settling Data 1 and 2 Selection
Page 20-16 System Two Cascade User’s Manual for APWIN version 2

Log-Lin
If neither the graph Top nor graph Bottom value is zero or a
negative number, either Data axis may be calibrated on either a
logarithmic or linear scale. The Log-Lin buttons will be gray with linear
selected if either value is zero or negative. The Log-Lin buttons will
also be gray if a decibel unit is selected.
Number of Divisions (Grid Lines)
On logarithmic axes, placement of graph divisions (grid lines) is
pre-determined and the # Divs field and Auto check box are gray and
not functional. On linear axes, the user may specify a specific number
of graph lines or divisions or may permit APWIN software to
automatically select the number of divisions. When the Auto division
mode is off, a new # Divs value may be entered or the existing value
edited from the keyboard, followed by pressing E.
Figure 20-15
Browser Box for Data
1 Through Data 6
Figure 20-16 Manual Selection of Y-axis Grid Lines
20 sweeps
Data 1 and 2 Selection Chapter 20 Sweeps and Sweep Settling
System Two Cascade User’s Manual for APWIN version 2 Page 20-17

Autoscale
When Autoscale is not enabled, traces may plot off the top or
bottom edge of the graph if the original Top and Bottom values were
not properly chosen. With Autoscale enabled, APWIN software will
automatically increase the graph span as necessary to accommodate
data values that exceed the originally-set graph Top or Bottom values.
Autoscale mode only functions point-by-point as data values are
acquired during a sweep; turning Autoscale on or off has no effect on
data already in memory at the end of a sweep. (To optimize the
graphic resolution for data already in memory following a sweep, use
the Optimize function accessible by clicking the right mouse button on
the Graph.)
Limits
See the Limits chapter for complete information on attaching
acceptance (Pass/Fail ) limits to a test.
Data 3 Through Data 6
The large version of the Sweep panel controls the plotting of data
parameters 3 through 6. Clicking on the panel icon on the Panels
Toolbar brings up the small version panel. Holding down the Skey
while clicking on the toolbar icon brings up the large version.
Plotting Data 3-Data 6
The Data 3 through Data 6 fields select parameters for the plotting
of up to four traces in addition to Data 1 and Data 2 on the main
Sweep panel. The color of the traces are initially assigned by APWIN
defaults, but the defaults may be over-ridden by user selections in the
Graph Legend; see page 21-13. Since the Graph has only two Y axis
calibrations (left and right), Data 3 through Data 6 can be plotted only
if they share a “measurement domain” with either Data 1 or Data 2.
Figure 20-17 Data 1 Autoscaling
Enabled
20 sweeps
Chapter 20 Sweeps and Sweep Settling Limits
Page 20-18 System Two Cascade User’s Manual for APWIN version 2

For example, if Data 1 has been assigned to THD % and Data 2 to
Level, it will not be possible to plot Phase at Data 3, 4, 5, or 6 since
the two vertical axis calibrations are taken up by % and amplitude
(Level) units. If it is desired to simultaneously plot the level on
channels A and B and the phase difference between them, Phase must
be assigned to either Data 1 or Data 2 so that either the left or right
vertical axis displays phase units. If Phase is assigned to Data 1 and
Ampl to Data 2, for example, Level B can then be assigned to Data 3
and will use the Data 2 units, log/lin selection, graph top and bottom,
autoscale, optimize, etc.
If one or more of the Data 3 through Data 6 fields are in use, the
Title Bar at the top of the small version of the Sweep Panel will list the
active Data fields.
To select a parameter to be plotted in any of the Data 3 through
Data 6 fields, click on the ellipsis button at the right of the desired Data
field. The Data Browser box will appear. Click on the desired
Instrument in the first column. The Instrument selection will determine
which Parameters are available in the second column. Click on the
desired Parameter, and clock on OK.
Stereo Sweeps
Stereo and two-channel devices are quite common in the audio
field. System Two can measure certain parameters simultaneously on
both input channels—for example, level on both channels or
acquisition and FFT on both channels. Other parameters, such as
THD+N, can only be measured on one channel at a time. In cases
such as this, the Source 1 parameter must be swept twice with the
Figure 20-18 Sweep Panel Title Bar with Data 3
Active
Figure 20-19 Data 3-6 Parameter and
Limit File Selection Section, Large
Version of Sweep Panel
20 sweeps
Stereo Sweeps Chapter 20 Sweeps and Sweep Settling
System Two Cascade User’s Manual for APWIN version 2 Page 20-19

appropriate analyzer input channel switching between sweeps. Stereo
sweeps of parameters such as separation (crosstalk) require analyzer
input channel switching between the two sweeps and also require
corresponding switching of the generator output channel—drive A
while measuring B, then drive B while measuring A. In any of these
cases, measurement data from both channels will be combined onto a
single graph in a single test file, with simplified sweep panel setup, by
use of Stereo Sweep mode.
Setting Up a Stereo Sweep
A Stereo Sweep is set up by:
§making the appropriate generator, analyzer, Sweep panel Source
1, and Sweep panel Data 1 settings to test one channel of the
stereo device
§then checking the Stereo Sweep checkbox at the bottom of the
Sweep panel (see the figure).
When the Stereo Sweep box is checked, APWIN software
determines which parameter is the “stereo twin” of the selected Data 1
value and writes that parameter into Data 3. Both traces will share the
Data 1 (left axis) selections for units, graph top and bottom values,
log/lin calibration, and number of divisions. The Stereo box cannot be
checked if the Data selection is a parameter with no “stereo twin” (for
example, if Phase or DCX-127 DMM Volts is selected at Data 1). If the
Sweep panel is displayed in its large form when the Stereo Sweep box
is checked, the “stereo twin” parameter in Data 3 will immediately be
visible. If the Sweep panel is displayed in its small form, the title bar at
the top of the panel will show that Data 3 is active, as shown in the
figure.
APWIN also determines whether a single sweep is sufficient (when
both parameters can be measured simultaneously) or whether the
sweep must be repeated after switching input and output channels
when necessary. When successive sweeps are required due to
measuring a parameter which can only be measured on one channel
Figure 20-20 Stereo Sweep Checkbox
20 sweeps
Chapter 20 Sweeps and Sweep Settling Stereo Sweeps
Page 20-20 System Two Cascade User’s Manual for APWIN version 2

at a time, both the digital and analog generator output channels and
digital and analog analyzer input channels are switched if the
instrument is a Dual Domain version.
When the Stereo box is un-checked, the Data 3 parameter is
automatically removed and only a normal, single sweep will result.
Stereo FFTs Following the Analog Bandreject Filter
When the test signal from an analog-output device is a single
sinewave, it is extremely useful to process the signal through the
THD+N function of the Analog Analyzer Function Reading meter
before converting it via the A/D converters for FFT spectrum analysis.
The bandreject filter attenuates the fundamental by typically 120 dB or
more and adds typically 60 dB of calibrated gain before feeding the
A/D converters. In effect, any distortion generated in System Two’s
A/D converters is moved down 60 dB relative to the distortion and
noise products from the device under test. Since System Two
Cascade’s Analog Analyzer has only one bandreject filter, FFT
measurements following the filter must be made sequentially on the
two channels. To set up such a test, select FFT Chan 1 Ampl at Data 1
and FFT Freq at Source 1. On the FFT Spectrum Analyzer panel,
select Anlr Rdg Ratio or Anlr Rdg Ampl as the Channel 1 Source and
“None” as the Channel 2 Source. Then, check the Stereo Sweep
checkbox. When the measurement is initiated, FFT Channel 1 will first
acquire signal from the bandreject output while the bandreject is driven
from the analog analyzer Channel A signal. The Analog Analyzer
input will then automatically be switched to Channel B, the Anlr Rdg
and the “None” selection will be automatically interchanged on the
FFT Spectrum Analyzer panel, and a second acquisition and FFT will
be made. The result is overlaid FFTs of the two channels, each
following the notch filter. See the furnished test file
C:\APWIN\S2CASCADE\A-A\A-A FFT OF THD+N RESIDUAL.AT2C
for an example.
Stereo Sweeps and Limits
If a limit file (.ADL) is selected at Data 1 or 2 before the Stereo box
is checked, the Data 1 limits will automatically be used at Data 3 and
the Data 2 limits will be used at Data 4. If it is desired to use a different
limit file or no limits at Data 3 or 4, the Limits buttons for Data 3 and 4
20 sweeps
Stereo Sweeps Chapter 20 Sweeps and Sweep Settling
System Two Cascade User’s Manual for APWIN version 2 Page 20-21

(large version of the Sweep panel) may be used to change or disable
the automatic selection. For more information on creation and use of
Limits files, see the Limits chapter.
External Stereo Sweep
External sweeps, as discussed earlier in this chapter, are used to
make swept measurements and graphs from an external,
uncontrollable signal source such as a pre-recorded test tape or
compact disc or a remote, sweeping oscillator. To make an External
sweep of a stereo device, set up the Source 1 and Data 1 areas as
described in the External sweeps section. Then, check the Stereo
checkbox. The “stereo twin” of the Data 1 parameter will be written
into Data 3 as described earlier.
If the parameters at Data 1 and 3 can be measured simultaneously,
the External stereo sweep will then proceed exactly like a
single-parameter External sweep. If the parameter to be graphed is
one that can only be measured on one channel at a time (such as
THD+N), a different form of sweep logic is used. The parameter will
first be measured on the channel selected on the analyzer panel and
plotted as Data 1. Then, the analyzer input will be switched to the
opposite channel and the resulting measurement plotted as Data 3.
The analyzer input is then switched back to the original channel and
the Source 1 parameter is monitored, awaiting a change of at least the
Spacing value before measuring another pair of points. This switching
logic is based upon the fact that the measurement system is typically
able to measure both channels in less time than the typical test tape or
disc dwells at each frequency. Thus, a single pass through the
recorded or remotely-originated sweep is sufficient to produce
measurements of both channels even on parameters which must be
measured one channel at a time.
If the rate of change of Source 1 parameter is an External Stereo
sweep is so fast that the analyzer has not completed a settled
measurement on the second channel before the Source 1 parameter
steps to its next value, no Data 3 trace will be plotted. If the Data table
is used to examine the data in tabular form, the symbols “—-B” will be
displayed in the cells that contain bad data. If cursors are used on the
graph trace with missing values due to an excessively-fast sweep, the
20 sweeps
Chapter 20 Sweeps and Sweep Settling Stereo Sweeps
Page 20-22 System Two Cascade User’s Manual for APWIN version 2

cursor readout box will show “—-” and the delta-Y display box will
disappear if the cursor is moved to one of the bad values.
Pre-Sweep Delay
The Pre-Sweep Delay field, on the large form of the Sweep panel,
permits establishment of a minimum stabilization time at the start point
of a sweep before taking the first measurement. This permits possible
transients in the device under test and the Source 1 generator to decay
in order to eliminate “glitches” at the start point of a sweep.
Plotting Measured Values X-Y
The large version of the Sweep panel permits plotting measured
parameters on the Y axis versus another measured parameter on the X
axis. Select the “X-Y Data2 on X” choice rather than “X-Y” which is
the common mode for conventional graphs. With “X-Y Data2 on X”
selected, the Data 1 parameter will be plotted as a Y axis displacement
versus Data 2 measurements on the X axis. Data 2 values will
calibrate the X axis and the Source 1 values and calibration will not be
displayed on the graph at all. Source 1 will still be the independent
variable, stepping through the range defined, and driving the test to
create the changes in Data 1 and Data 2 variables that will be plotted.
Changes between conventional X-Y mode and X-Y Data2 on X
may be made freely before or after a test is run, or even with a test file
re-loaded from disk. Note that limits cannot be graphed nor data
compared to limits when the graph is in X-Y Data 2 on X mode.
Figure 20-21 Pre-Sweep Delay Field
Figure 20-22 Plotting Data 2 on X Axis
20 sweeps
Pre-Sweep Delay Chapter 20 Sweeps and Sweep Settling
System Two Cascade User’s Manual for APWIN version 2 Page 20-23

Data Display Mode
Sweep test results may be displayed in real time either on an X-Y
graph or as numbers in a table (or both). The Create Graph and
Create Table checkboxes determine which forms of display will be used
if neither is already visible on the current Workspace page when (is
pressed.
If Create Graph is checked, APWIN software will automatically
display a graph when (is pressed and will plot onto that graph.
If Create Table is checked, the Data table will automatically be
displayed when (is pressed and the data will be presented in tabular
fashion in the Data table with the data appearing line by line as the
sweep progresses. Since there is no issue of insufficient graph vertical
axes available for calibration with tabular display, it is possible to have
up to six data parameters of any mixture of unit domains (Volts, Hz,
%, dB, etc., etc.) simultaneously displaying during a sweep with
Tabular display.
If both boxes are checked, both forms of display will automatically
be created. If neither checkbox is checked, the data is still taken and, if
limits are in use, compared to limits for Pass/Fail decisions. This “no
display” mode is actually the fastest and may be desirable in
manufacturing test situations.
Source 2 and Nested Sweeps
The large version of the Sweep panel permits “nested sweeps”,
where a second parameter is stepped between repetitions of the
Source 1 sweep. Clicking on the panel icon on the Panels Toolbar
brings up the small version panel. Holding down the Skey while
clicking on the toolbar icon brings up the large version. If the Source 2
field is in use, the Title Bar of the small version of the Sweep Panel will
indicate the fact.
Figure 20-23 Display Mode Controls
20 sweeps
Chapter 20 Sweeps and Sweep Settling Data Display Mode
Page 20-24 System Two Cascade User’s Manual for APWIN version 2

A nested sweep controls two different settings parameters in an
inter-related manner to produce a family of traces on the Graph.
Examples include sweeping generator frequency at Source 1 and
generator amplitude at Source 2 to produce a family of frequency
response measurements at different levels, or sweeping generator
frequency at Source 1 and switcher channels at Source 2 to produce
overlaid frequency responses for many channels of a multi-track tape
recorder or mixing console. The X-axis calibration and labeling of the
graph is determined by the Source 1 parameter. The Source 2
parameter values are not intrinsically visible from the traces, but the
Graph legend will display Source 2 values at the cursor locations along
with the Data and Source 1 values. The sequence of sweeps is as
follows: select the Source 2 Start value, and sweep through the Source
1 range from Start to Stop. Step the Source 2 parameter one step and
sweep Source 1 again. Repeat for each defined step of Source 2,
concluding the test by sweeping the Source 1 range at the Source 2
Stop value.
The Source 2 and Source 1 Browser operate identically. See the
Selection of Parameter to be Swept (Independent Variable, Horizontal
Axis) Topic for set-up instructions.
Timeout
As discussed in the Sweep Settling Panel section starting on page
10-27, settling algorithms are normally used during sweeps to assure
that the data values have settled after any initial transients caused by
the sweep so that measurements are repeatable. However, it is
possible that the instability of the measured parameter is greater than
the Tolerance value present used in the Sweep Settling algorithm. For
example, if a Tolerance of 1% (about 0.1 dB) were in use while
measurements were made of noise or an extremely noisy signal, it
might never be possible to obtain the required number of consecutive
Figure 20-24 Source 2 Section, Large
Version of Sweep Panel
20 sweeps
Timeout Chapter 20 Sweeps and Sweep Settling
System Two Cascade User’s Manual for APWIN version 2 Page 20-25

points within 1% of one another in amplitude. The result could be
complete failure to make a measurement (software hang-up) or, at the
minimum, greatly slowed measurements.
The Timeout parameter is intended as a “safety valve” to avoid
such hang-ups. At any attempted measurement point where settling
has not been achieved within the time value specified in the Timeout
field, APWIN software will compute the numerical value of the last six
measurements, plot that value on the graph or display it in the Data
table, and step on to the next point of the sweep. In a graph display,
each timeout point is indicated by a white “T” at the upper margin of
the graph, directly above the plotted point. In the Data table, each
timeout point is indicated by the letter T following the data. In the Log
File, the Pass/Fail message (if enabled) shows the total number of
timeouts that occurred during a sweep and indicates “FAILED” if there
were one or more timeouts, even though the eventual averaged data
may have been within limits. The Log File (unless “None” is checked
under “Sweep Data”) also includes a line for each measured point that
timed out result in a row showing the measured value and a letter T.
Settling Panel
Measurements by most meters in the instrument are taken
continuously, often at rates as rapid as 32 or 64 readings per second.
The real-time numeric meter displays and bar graphs show “raw”
un-settled data, with every measurement made by the meter being
displayed on the panel. If transients, noise, or other momentary
events affect a reading, the operator may choose to ignore the
transient.
During a sweep, each change in stimulus amplitude or frequency
introduces transients into the device under test, the generator, and the
analyzer. Plotting such un-settled data usually results in jagged,
unrepeatable graphs of doubtful value. Repeatable data is normally
desired, taken after the device under test and the measuring instrument
Figure 20-25 Settling Timeout Field,
Large Version of Sweep Panel
20 sweeps
Chapter 20 Sweeps and Sweep Settling Settling Panel
Page 20-26 System Two Cascade User’s Manual for APWIN version 2

have settled to near-steady-state conditions. To obtain repeatable
results, settled data must be used.
Settled data is normally obtained in APWIN by discarding early
measurement points polluted by transients and plotting only the later,
repeatable values after the device and instrument stabilize. The Sweep
Settling process determines when data has stabilized sufficiently
following a transient so that a point may be plotted and the sweep
permitted to move on to the next step. The key Sweep Settling
parameters are under user control via the Sweep Settling panel.
To bring the Settling panel to the screen, click on the icon,
select Sweep Settling under the Panels menu, or select Show Settling
Panel under the Sweep menu. The Sweep Settling panel is illustrated
in Figure 20-26.
Settling Concepts and Algorithms
The general concept of the Sweep Settling Exponential and Flat
algorithms is to discard all meter readings during the Delay interval,
then to compare the number of successive meter readings equal to the
“Points” value against the Tolerance or Floor values. Only when the
specified (Points) number of consecutive meter readings agree with one
another within the specified Tolerance or Floor values will the data be
considered stabilized. It is then accepted for plotting and the Source
parameter permitted to proceed to the next step.
20 sweeps
Settling Panel Chapter 20 Sweeps and Sweep Settling
System Two Cascade User’s Manual for APWIN version 2 Page 20-27

If the Exponential algorithm is selected, the newest reading (N)
must agree with the immediately preceding reading (N-1) within the
Tolerance value, with the reading before (N-2) that within twice the
Tolerance value, with the reading before that (N-3) within four times
the Tolerance value, etc. Figure 20-27 shows the “envelope” within
which a succession of readings must fit if Tolerance is set to 1%.
Exponential is the recommended settling algorithm for most audio
applications, since typical device transients tend to die away in an
exponential fashion. Exponential thus will usually provide repeatable
results to the Tolerance acceptable to the user in the minimum length
of time.
Figure 20-26 Sweep Settling Panel (DSP Audio Analyzer Loaded as Digital
20 sweeps
Chapter 20 Sweeps and Sweep Settling Settling Panel
Page 20-28 System Two Cascade User’s Manual for APWIN version 2

When the Flat algorithm is selected, the percentage difference
between each set of two consecutive readings (N vs. N-1, N-1 vs. N-2,
etc.) must be equal to or less than the specified Tolerance value,
through the number of readings specified as the Points value.
Illustrating the Flat algorithm for 1% Tolerance would result in an
“envelope” bounded by two horizontal lines at the plus and minus 1%
levels across the full number of Points. The Flat algorithm thus
guarantees that the transients have been settled to the specified
Tolerance for some time, which tends to take longer than the
Exponential algorithm.
When the Average algorithm is selected, points are first discarded
for the duration of the Delay interval, as with Exponential and Flat. At
the conclusion of the Delay period, the number of consecutive
readings specified in the Points field is accumulated and their average
value computed and plotted. Tolerance and Floor values are ignored
+16
%
+8%
+4%
+2%
+1%
-1%
-4%
-8%
-16%
-2%
LATEST
POINT
PRECEDING
POINT
2ND
PRECEDING
POINT
3RD
PRECEDING
POINT
4TH
PRECEDING
POINT
5TH
PRECEDING
POINT
EXPONENTIAL SETTLING "ENVELOPE"
Figure 20-27 Graphic Representation of Exponential Settling Criteria, 1%
Tolerance and 6 Points
20 sweeps
Settling Panel Chapter 20 Sweeps and Sweep Settling
System Two Cascade User’s Manual for APWIN version 2 Page 20-29

when Average is selected. The Average algorithm is particularly useful
when the signal is fundamentally noisy and might never settle within a
practical Tolerance.
When None is selected as the algorithm, no settling process takes
place for that meter. Measurements such as wow and flutter or phase
jitter are examples of cases where no settling should be used, since it is
desired to see the extreme variations in measurements.
Algorithm Selection
To change the algorithm used for any meter, click on the down
arrow at the right of the Algorithm field. Click on the desired selection
in the list that appears.
Tolerance and Floor
The settings of any Tolerance, Floor, Points, or Delay field may be
entered or edited from the keyboard. The Tolerance value that should
be entered is the amount of variability the user is willing to accept from
test to test. A Tolerance value of 0.1% (about 0.01 dB) or even slightly
smaller may be appropriate when making frequency response
measurements on the test system itself or on an external device known
to be very flat and being measured under excellent signal-to-noise
conditions. At the other extreme, Tolerance values of 10% to 25% (1
to 2 dB) may be required to obtain data under noisy conditions, or
when making measurements with a random noise signal as the
stimulus. The default value of 1% (about 0.1 dB) is a good starting
compromise for most level measurements.
The Floor value is used by the algorithms instead of the Tolerance
value whenever the Floor value is larger. When the measurements
values are greater than a few percent of full scale on the instrument
range in use, the Tolerance value is normally the determining
parameter. If the measurements are very near the bottom of the
Figure 20-28 Settling Algorithm Selections
20 sweeps
Chapter 20 Sweeps and Sweep Settling Settling Panel
Page 20-30 System Two Cascade User’s Manual for APWIN version 2

instrument’s dynamic range, use of only a Tolerance parameter could
result in a “hang up” situation, since the percentage difference between
two adjacent values (quantization levels) at the bottom of a meter’s
range is large. The Floor parameter thus serves as a “safety valve”,
avoiding slowing or hang ups in the highly resolution-limited situations
where the signal is near the bottom of a measurable range. The
default values of Floor for each meter are chosen to be approximately
the resolution of that meter on its most sensitive range. Since
resolution varies with reading rate (slower reading rates give more
resolution), it may be appropriate to change the default values when
reading rate is fixed at a given value.
Delay
The Delay value is effective even when the Algorithm selection is
“None”. The Delay time will be taken at the beginning of each nest of
a nested sweep, including nested FFT measurements with the FFT at
Source 1 and another parameter such as generator amplitude at
Source 2. Acquisition of signal into any of the FFT programs will not
begin until the Delay value (or 200 milliseconds, whichever is greater)
has passed. For Time sweeps where it is desired to make as many
measurements per second as possible, the Delay value should be set to
zero in addition to selecting “None” for settling.
Settling Parameter Independence Among
Instruments
The settling for each meter in the System is independently
controlled by its own row of fields on the Sweep Settling panel. All
meters except the Phase Meter have fields for Tolerance, Floor, Points,
Delay, and Algorithm. The Phase Meter does not have a Tolerance
field and the variability acceptable to the user should be entered into
the Floor field. The Reading Meter settling parameters on the top row
are displayed only for the Reading Meter function presently selected on
the Analog Analyzer panel.
DSP Measurement Settling
The Settling concept does not apply to “batch mode”
DSP-implemented measurements where a signal is acquired into
memory, an FFT performed, and results graphed. Settling parameters
20 sweeps
Settling Panel Chapter 20 Sweeps and Sweep Settling
System Two Cascade User’s Manual for APWIN version 2 Page 20-31

for real-time DSP functions are displayed near the bottom of the
Settling panel only for the DSP function presently selected on the
Digital Analyzer panel.
Reading Meter and DSP function settling parameters are stored
independently for each function. If, for example, different settling
parameters are preferred for Amplitude and THD+N, it will not be
necessary to re-enter them as the function is switched back and forth.
20 sweeps
Chapter 20 Sweeps and Sweep Settling Settling Panel
Page 20-32 System Two Cascade User’s Manual for APWIN version 2

Graphs and Printing
The parameters selected on the Sweep panel may be graphed as
X-Y relationships by APWIN. The Graph window may be re-sized by
dragging any corner or edge. The Graph may be displayed on more
than one page and at different sizes on different pages, but the content
is identical in all instances.
The user may zoom in, repeatedly if desired, on areas of the graph
by dragging with the left mouse button. Zooming back to previous
views, optimization of the plot, turning cursors on and off, and several
other graph operations are controlled by a dialog box (see Figure 21-2)
which appears when the right mouse button is clicked anywhere on
the graph.
Figure 21-1 APWIN Graph Showing Cursors, Title and Labels, Legend, Comments
21 graphs
System Two Cascade User’s Manual for APWIN version 2 Page 21-1

Two graph cursors may be dragged with the mouse or positioned
by arrow keys to any points in the data for numeric display of data
points and difference values. The cursors may both be attached to a
single data trace, or each may be attached to a different trace if both
traces are the same “domain” (both amplitude, for example).
The user may instruct APWIN to automatically choose X and Y
coordinates for maximum resolution of the acquired data range
(Optimize).
Scroll bars may be displayed to move up and down or back and
forth on zoomed graphs.
A user-written title may be displayed at the graph top and labels
may be placed in the top, bottom, left, and right margins of the graph.
An alphanumeric legend under the graph permits turning
individual traces on and off, selecting trace colors, increasing trace
thickness, changing line styles, explains which measured parameter is
represented by each trace and which vertical axis calibration (right or
left) is to be used, and provides simultaneous display of the value of all
traces at the cursor positions.
A Comments editor box permits the user to freely type text which
can be displayed on the screen and printed below the graph.
To bring the Graph to the screen:
Mouse: Click on the Graph icon on the toolbar or select
Panels Graph via the menu bar
Keyboard: Type Apr (for Panels gRaph).
Zooming
You may zoom in on any area of the graph by clicking the left
mouse button at one corner of the section to be magnified, then
dragging (holding down the mouse button while moving the mouse) to
the opposite corner of the section. A rectangular outline appears while
dragging. When the mouse button is released, the graph re-draws to
21 graphs
Chapter 21 Graphs and Printing Zooming
Page 21-2 System Two Cascade User’s Manual for APWIN version 2

expand the selected area. You may zoom repeatedly to magnify
smaller and smaller areas.
When the graph is a frequency domain (spectrum analysis) or time
domain (oscilloscope view) signal from one of the FFT programs,
dragging a zoomed view also automatically sends the “Sweep
Re-Process Data” (C^) command to the DSP module so that the
zoomed view will consist of the maximum possible resolution.
Repeated zooms of an FFT spectrum analysis will eventually show the
structure of the individual FFT bins. Zooming out also automatically
sends the C^ command. This automatic C^ with zoom
feature may be disabled in the Utilities Configure menu if it is not
desired. Note that C^ can only be effective if the signal is still in
DSP memory. A test loaded from disk, for example, will contain only
the view of FFT results when the test was saved and increasing
resolution during a zoom is not possible.
Right Mouse Button Features
Clicking the right mouse button anywhere within the graph will
display a selection of commands. The choices in the dialog box are:
Zoomout, Zoom Out to Original, Optimize Individually, Optimize
Together, Optimize Left Only, Optimize Right Only, Copy to Sweep
Panel, Display Cursors, Scroll Bars, Title and Labels, Comment, New
Data, and Graph Buffer.
Zoomout
Clicking the normal (left) mouse button on the Zoomout choice in
the dialog which appears when the right mouse button is clicked on a
graph causes the most recent zoom view to be replaced with the
previous one. If you have zoomed repeatedly, the coordinates of each
zoom have been saved in sequence in a memory stack. You may then
Zoomout repeatedly to work back up through the stack, viewing the
series of zoomed views in reverse order.
21 graphs
Right Mouse Button Features Chapter 21 Graphs and Printing
System Two Cascade User’s Manual for APWIN version 2 Page 21-3

When the graph is a frequency domain (spectrum analysis) or time
domain (oscilloscope view) signal from one of the FFT programs,
zooming in or out automatically sends the “Sweep Re-Process Data”
(C^) command to the DSP module so that the zoomed view will
consist of the maximum possible resolution. Note that C^ can
only be effective if the signal is still in DSP memory. A test loaded
from disk, for example, will contain only the view of FFT results when
the test was saved and zooming in our out with increased resolution is
not possible. This automatic C^ with zoom feature may be
disabled in the Utilities Configuration menu if it is not desired.
Zoomout to Original
Clicking on this command in the dialog which appears when the
right mouse button is clicked on a graph replaces the current
zoomed-in view with the graph coordinates in use when the most
recent sweep was started, or with the default initial graph coordinates if
no sweep has yet been made since APWIN was launched.
When the graph is a frequency domain (spectrum analysis) or time
domain (oscilloscope view) signal from one of the FFT programs,
zooming in or out automatically sends the “Sweep Re-Process Data”
(C^) command to the DSP module so that the zoomed view will
consist of the maximum possible resolution. Note that C^ can
only be effective if the signal is still in DSP memory. A test loaded
Figure 21-2 Mouse Right Button Dialog Box
21 graphs
Chapter 21 Graphs and Printing Right Mouse Button Features
Page 21-4 System Two Cascade User’s Manual for APWIN version 2

from disk, for example, will contain only the view of FFT results when
the test was saved and zooming in our out with increased resolution is
not possible. This automatic C^ with zoom feature may be
disabled in the Utilities Configure menu if it is not desired.
Optimize Features, General
Clicking the left mouse button on one of the Optimize commands
in the dialog which appears when the right mouse button is clicked on
a graph causes the graph to be automatically re-scaled with new top
and bottom boundary lines for a maximum-resolution display of the
actual range of data presently in memory. Optimizing after the
conclusion of a sweep thus sets new coordinates to best display the
entire data set. If an Optimize command is clicked while a sweep is in
progress, the graph will optimally display the partial set of data
acquired up to that time, with new data taken in the remainder of the
sweep then disappearing off the left or right of the graph. Optimize
may be clicked as often as desired during a sweep or after manual
changes in graph coordinates, but is most effective after the conclusion
of a sweep. Four different forms of optimization are provided for
better control of the results: Optimize Individually, Optimize Together,
Optimize Left Only, and Optimize Right Only.
Optimize Individually
The Optimize Individually command will be available only when
both Data 1 and Data 2 are in use. Optimize Individually causes the
Data 1 (left axis) graph top and bottom values to be automatically
selected for best display of the actual values in the Data 1 data set,
including any data in Data 3 through Data 6 which are mapping onto
the Data 1 axis. Simultaneously, Optimize Individually selects new
Data 2 (right axis) top and bottom settings for best display of the Data
2 data set and any Data 3 through Data 6 data which maps into Data
2. Even if both Data 1 and Data 2 axes are in the same units, the top,
bottom, and number of divisions may not match following an Optimize
Individually command, depending upon the actual data range in all
the data sets which are calibrated against a particular axis.
21 graphs
Right Mouse Button Features Chapter 21 Graphs and Printing
System Two Cascade User’s Manual for APWIN version 2 Page 21-5

Optimize Together
The Optimize Together command will be available only when both
Data 1 and Data 2 are in use. Optimize Together examines all the data
in all data sets (Data 1 through Data 6) which map onto either the
Data 1 (left) or Data 2 (right) axis, and then selects identical graph top
and bottom values and division markings for both left and right axes
which will show the entire range of data with maximum resolution and
no data points plotting off the graph. Optimize Together thus preserves
the ability to graphically compare traces plotted against both left and
right Y axes.
Optimize Left Only
The Optimize Left Only command is available whenever Data 1 is
in use. It will optimize only the Data 1 (left) graph top, bottom, and
number of divisions for best display of all data sets (Data 1 and
potentially Data 3 through Data 6) which are plotted against the left Y
axis.
Optimize Right Only
The Optimize Right Only command is available whenever Data 2 is
in use. It will optimize only the Data 2 (right) graph top, bottom, and
number of divisions for best display of all data sets (Data 2 and
potentially Data 3 through Data 6) which are plotted against the right
Y axis.
Copy to Sweep Panel
Zooming and Optimizing cause the displayed graph coordinates
(top, bottom, left, and right values) to be different from the values
specified on the Sweep panel. Clicking on the Copy to Sweep Panel
command in the dialog which appears when the right mouse button is
clicked on a graph writes the values presently in use on the Graph into
the Sweep Panel fields, replacing the user-entered values. This permits
then making a new sweep or acquisition across the zoomed-in data
range.
21 graphs
Chapter 21 Graphs and Printing Right Mouse Button Features
Page 21-6 System Two Cascade User’s Manual for APWIN version 2

Display Cursors
Clicking on the Display Cursors command in the dialog which
appears when the right mouse button is clicked on a graph turns the
graph cursor function of and off. The function is on when a check
mark is displayed alongside Display Cursors in the dialog box.
Cursor function consists of two cursors and up to seven cursor
value numeric display fields on the Graph. The cursors are named
Cursor 1 and Cursor 2. Their initial appearance is as vertical green
cursor bars extending from graph bottom to top, positioned near the
edge from which the sweep started.
When a trace is selected (by clicking on the desired row in the
legend below the graph), the thickness of the selected trace becomes
greater and the vertical cursor is replaced by a large “X” at the point of
intersection with the trace. An asterisk (*) appears in the cells at the
intersection of the Cursor columns and the selected trace row. Either
cursor may be dragged to a new horizontal location with the mouse.
When the mouse cursor is positioned over a graph cursor or on the
cursor value display box on the horizontal axis directly below the
cursor, the mouse cursor changes from its normal arrow shape to
for cursor 1 and for cursor 2. By holding down the left mouse
button while the cursor has this shape and moving the mouse, the
cursor may be dragged to any data point on the selected trace.
Figure 21-3 Cursors 1 and 2
Selected to Same Trace, Floating
Numeric Readout Boxes in Line
with Cursors. Cursor Positions May
Be Dragged by Mouse on Display
Boxes on Horizontal Axis
21 graphs
Right Mouse Button Features Chapter 21 Graphs and Printing
System Two Cascade User’s Manual for APWIN version 2 Page 21-7

When the focus is on the graph, the selected cursor may also be
moved with the horizontal arrow keys. The Swith arrow key
combination toggles arrow key control between Cursor 1 and Cursor
2. When a trace is selected, the cursor “snaps” from one data point to
the next and cannot be positioned between data points.
The X and Y axis values at the intersection of each cursor with the
selected trace are displayed in “floating” display boxes in the margins
of the graph, aligned horizontally (Y value) and vertically (X value)
with each cursor. The difference between the X values of the two
cursors and the Y values of the two cursors are shown in display boxes
at the top of the graph. If a “nested sweep” (via Source 2) has been
plotted, the value of the Source 2 parameter of the selected trace is
also shown at the top of the graph. The Cursor 1 and Cursor 2
columns in the Legend below the graph show the values of cursor
intersection with all traces, whether selected or not. If the Data Editor
is visible, the cursor position is indicated by a gray background in the
particular cell.
The two cursors may be selected to two different traces. To do this,
first select one of the two desired traces by clicking in its row in the
legend under the graph. Asterisks (*) will appear in the cells in both
cursor columns at the intersection with the row which was clicked.
Then, click in the column heading box (Cursor1 or Cursor2) of the
cursor which you wish to move to another trace (Cursor2 in Figure
21-4). The column head will change to **Select** and the entire
column will be displayed in inverse video. Click in the cell at the
intersection of this column and the row of the trace to which the cursor
is to be attached. The asterisk will now appear in that cell and the
cursor will be attached to that data trace.
Note that cursors may be attached to two different traces only if
they display compatible parameters, since the “delta Y” display field
would otherwise be meaningless. For example, the cursors may be
attached to two traces displaying amplitude, but not to two traces if
one displays amplitude and one displays phase.
Figure 21-4 Legend Indication to Select
Cursor to Second Trace
21 graphs
Chapter 21 Graphs and Printing Right Mouse Button Features
Page 21-8 System Two Cascade User’s Manual for APWIN version 2

Scroll Bars
Clicking on the Scroll Bars command in the dialog which appears
when the right mouse button is clicked on a graph turns the check
mark and Scroll Bars on and off. If the user has not zoomed in on the
graph, scroll bars may be turned off for a larger graph. When zoomed,
scroll bars permit looking at other portions of the data at the same
magnification. The graph will scroll dynamically as the scroll button is
dragged.
Title and Labels
Clicking on the Title and Labels command in the dialog which
appears when the right mouse button is clicked on a graph will display
the Graph Title and Labels dialog box. The Title edit box at the top of
this dialog box permits typing in any desired text which will then
appear in the top margin of the graph, following the Company Name
(usually Audio Precision) text and preceding the date and time text.
The text will dynamically appear in the graph title bar on screen as it is
typed. The title bar on screen is limited to displaying one line of text,
so the screen display of long titles will be truncated. However, the full
title text typed in will display in Print Preview and will be part of a
print-out. The “Audio Precision” text display at the left end of the title
bar may be turned on and off by the “Display Company Name” check
box. “Audio Precision” may be replaced by up to 32 characters of the
user’s choice by use of the Utilities Configure menu command (see
page 3-42. The date and time displayed at the right end of the title bar
may be turned on and off by the “Display Time and Date” checkbox.
21 graphs
Right Mouse Button Features Chapter 21 Graphs and Printing
System Two Cascade User’s Manual for APWIN version 2 Page 21-9

The left, bottom, and right labels normally are automatically
supplied with the abbreviation for the measurement units graphed on
each axis. This automatic label may be replaced or supplemented with
additional text. To add custom text, un-check the “Auto” checkbox at
the right end of the edit box to be changed. Then, you may delete or
add to the text in the edit box. The top label has no automatic entry
and may be used for any short text desired by the user.
Comment
When the Comment line in the graph right mouse button dialog is
checked, comments will be displayed below the graph. Comments
may be typed directly into the Comment edit box, which is displayed
under the Graph Legend as shown in Figure 21-6. The height of the
Comment edit box may be adjusted by dragging the boundary line
between the graph legend and the Comment edit box up or down.
When the mouse cursor is positioned over the boundary, the cursor
shape changes from its normal arrow shape to two closely-spaced
horizontal parallel bars . With this cursor shape displayed, hold
down the left mouse button and move the mouse vertically to drag the
Comment edit box height to the desired value, then release the mouse
button.
Figure 21-5 Title and Labels Dialog Box, Obtained by Clicking Right Mouse Button
on Graph, Selecting Title and Labels
21 graphs
Chapter 21 Graphs and Printing Right Mouse Button Features
Page 21-10 System Two Cascade User’s Manual for APWIN version 2

New Data
When the New Data command is executed, all measurement data
will be erased from memory. This command thus clears all traces and
the Data Editor contents, including data resulting from Appended
sweeps, nested sweeps (by use of Source 2), or data that had been
appended from other files on disk. It is identical to the File New Data
command.
Graph Buffer
The Graph Buffer command of the right mouse button menu
causes a second “fly-out” menu to be displayed with the choices Store
Trace (A*), Recall Trace (*), and Delete Trace (C*). See the
Reference Traces section below for a description of these capabilities.
Reference Traces
A copy of the traces presently displayed on the graph may be
stored to a special graphic memory buffer location by pressing the
Figure 21-6 Comments Editor
21 graphs
Reference Traces Chapter 21 Graphs and Printing
System Two Cascade User’s Manual for APWIN version 2 Page 21-11

A* keys or selecting the Graph Buffer Store Trace command of the
mouse right button menu when the mouse cursor is over the graph.
Any traces already stored in graphic memory may be brought back to
the display by pressing the *key or the Graph Buffer Recall Trace
command. The *key also works as a toggle, with successive
operations displaying or removing the stored trace from the graph.
Traces already stored may be deleted from graphic memory by the
C* keystroke or the Graph Buffer Delete Trace command of the
mouse right button dialog.
The reference trace feature permits using the performance
measurement of a specific unit or condition as a visual reference for
comparison or adjustment of other units. Reference traces will be
retained and usable even when units are changed among those in the
same “domain”, for example from Volts to dBm to Watts to dBu.
Reference traces are also retained and properly plotted through
changes in graph top, bottom, left, and right values, including through
zooming and optimization. Reference traces are not retained through
changes in domain (analog vs digital) or when plots are changed from
absolute units (dBV, Volts, etc.) to ratio units (%, dB, etc.).
Graph Legend
The alphanumeric tabular display area underneath the graph is
called the Legend. The column heads are Color, Line Style, Thick,
Data, Axis, Cursor1, and Cursor2. When Source 2 is used (to create a
nested sweep), another column is added to show the Source 2 value of
each trace. When limits are attached to a test and displayed on the
graph, each limit trace will also have a row in the legend and the color,
thickness, etc. of the limit traces may be changed. In addition to these
columns, a check box at the beginning of each row permits displaying
or not displaying each trace.
21 graphs
Chapter 21 Graphs and Printing Graph Legend
Page 21-12 System Two Cascade User’s Manual for APWIN version 2

Color (Screen Display)
The cells in the Color column show the color of each trace. The
down arrow at the right of each cell displays a selection of seven
different colors which may be selected to distinguish one trace from
another.
Six colors (plus gray) are available for graph trace colors. There is
a defined sequence of these six trace colors: cyan, green, yellow, red,
magenta, and blue. This is the order in which the colors appear in the
drop-down list in the Color column of the Graph Legend. Controls on
Figure 21-7 Graph Legend
Figure 21-8 Traces
Automatically Change
Through Color Sequence for
Appended or Nested Sweeps
21 graphs
Graph Legend Chapter 21 Graphs and Printing
System Two Cascade User’s Manual for APWIN version 2 Page 21-13

the Utilities Configuration Graph tab provide control over how colors
are assigned to traces on the graph.
Nested and Appended Sweeps
When appended or nested sweeps are made, each trace cycles
down through this color sequence, starting with whatever color the
trace was on the previous sweep. An appended or nested sweep
following a green trace thus always produces yellow, appending to a
red trace always produces magenta, appending to a blue trace always
goes “around the corner” to cyan, etc.
Reset Colors Cycle Checkbox
If the “Reset colors cycle” box on the Graph tab of Utilities
Configuration is checked and a normal sweep is made (not appended
or nested), each trace color is directly associated with the Sweep panel
Data parameter number that produces the trace. The color of the
Data-1 trace is always cyan, the Data-2 trace is always green, Data-3 is
always yellow, Data-4 is always red, Data-5 is always magenta, and
Data-6 is always blue. If the user should manually change the color of
any trace to another color following a sweep, then makes another
sweep, the trace color will revert to the defined color per this
paragraph. Appending and nesting sweeps will cause each trace color
to cycle down through the sequence defined at the beginning of this
section.
If the “Reset colors cycle” box is not checked, the user can
manually change trace colors using the Legend and those user-selected
colors will then be used for each successive normal (not appended or
nested) sweep. These user-selected colors will also serve as the starting
point for the automatic color cycling of appended or nested sweeps,
with the cycling for any trace always being in the defined sequence
described above. This mode of operation can allow three dual-trace
sweeps or two triple-trace sweeps to be made with no duplication of
colors. For example, a sweep is made using Data 1 and Data 2. The
default colors assigned will be cyan for Data 1 and green for Data 2. If
the “Reset colors cycle” box is not checked, the green Data 2 trace can
be manually changed to red (the fourth color in the sequence). Now
three sweeps can be made via Append or nested sweep. Colors for the
first sweep will be cyan and red (1st and 4th colors), for the second
21 graphs
Chapter 21 Graphs and Printing Graph Legend
Page 21-14 System Two Cascade User’s Manual for APWIN version 2

sweep green and magenta (2nd and 5th colors), and for the third sweep
yellow and blue (3rd and 6th colors), as each trace progresses through
the color sequence list.
Use Test Colors Only Checkbox
If a test is loaded, the Append box checked, and additional sweeps
are made (F9 or Go), the colors of the newly measured and appended
traces depend on the “Use test colors only” box. If this box is checked,
each newly appended set of traces will be the same color as the traces
in the test that was loaded. If this box is not checked, the newly
appended trace colors will cycle through the defined sequence, starting
with the color of each trace in the test loaded.
Cycle Trace Colors Checkbox
When the File Append command is used, the color of the
appended traces depends on the status of the “Cycle trace colors” box.
If this box is not checked, the trace colors of the appended file will
come in exactly as they were in the file on disk being appended. If this
box is checked, the colors of the traces appended from disk file will
cycle through the defined sequence, using as the starting point the last
set of traces currently in memory.
Colors assigned in the legend are retained through saving a test
and subsequently opening the test and re-displaying the data with the
&key. Note that colors for each trace in a hard copy print-out
(assuming that a color printer is used) may be selected independently
from the trace colors on the screen display by use of the File Page
Setup command and dialog box.
Line Style (Screen Display)
The Line Style column permits selecting solid lines or several
combinations of dashes and dots to discriminate between traces. The
selected line style will be displayed only when the trace thickness is one
unit; thicker traces are always plotted with the Solid line style. If a line
style is changed in the legend, new sweeps made after that time will
plot with the new line style, for the current operating session of
APWIN. Quitting from APWIN and re-starting will result in line style
assignments for new tests going back to their original default values.
21 graphs
Graph Legend Chapter 21 Graphs and Printing
System Two Cascade User’s Manual for APWIN version 2 Page 21-15

Line styles assigned in the legend are retained through saving a test
and subsequently opening the test and re-displaying the data with the
&key. Note that line styles for each trace in a hard copy print-out
may be selected independently from the trace line styles on the screen
display by use of the File Page Setup command and dialog box.
Line Thickness (Screen Display)
The Thick column permits selecting the thickness of the displayed
trace from 1 to 30 units. A scroll bar is provided to gain access to this
full range of thickness values. The actual thickness obtained for a
given selection depends upon the resolution of the computer screen, so
some experimentation may be required to obtain the desired
appearance. If a thickness value is changed in the legend, new sweeps
made after that time will plot with the new thickness, for the current
operating session of APWIN. Quitting from APWIN and re-starting will
result in thickness assignments for new tests going back to their original
default values.
Thickness values assigned in the legend are retained through
saving a test and subsequently opening the test and re-displaying the
data with the &key. Note that thickness values for each trace in a
hard copy print-out may be selected independently from the trace
thickness values on the screen display by use of the File Page Setup
command and dialog box.
Legend Data Column
The Data column lists the parameter (instrument and meter)
plotted by that trace.
Legend Axis Column
The Axis column tells whether the trace is calibrated by the left or
right vertical axis and tic marks.
Legend Source 2 Column
The Source 2 column, if displayed, shows which instrument setting
or meter is being varied as Source 2 in a nested sweep, and what the
value of that parameter is for each trace.
21 graphs
Chapter 21 Graphs and Printing Graph Legend
Page 21-16 System Two Cascade User’s Manual for APWIN version 2

Legend Cursor Columns
The two Cursor columns show the values on each trace at their
intersections with the cursors.
Trace Selection
The “selected” trace, which is displayed on the graph with greater
trace thickness than the other traces, is the trace which the cursors will
be attached to and whose values at the cursor positions will be
displayed in the “floating” numeric display boxes at the margins of the
graph. The selected trace is indicated in the Legend by an inverse
video highlight. A different trace may be selected by clicking on its row
in the Legend or using the vertical arrow keys. To de-select a trace,
click again on the Legend row presently selected. If limit traces are
displayed, it is not possible to select them.
Rows, Legend Size, Column Width
When there are more traces on the graph than can be displayed in
the Legend at its present size, vertical scroll bars appear so that all rows
in the Legend may be examined and selected. As traces are added
due to appended sweeps or successive progressions through a nested
sweep, the newest trace information appears at the bottom of the
Legend and older data is pushed up.
Figure 21-9 Graph and
Legend Showing Data
Trace and Upper and
Lower Limits
21 graphs
Graph Legend Chapter 21 Graphs and Printing
System Two Cascade User’s Manual for APWIN version 2 Page 21-17

The proportion of the total Graph window occupied by the Legend
may be adjusted by dragging the boundary line between legend and
graph or legend and Comments Editor up or down. When the mouse
cursor is positioned over the boundary, the cursor shape changes from
its normal arrow shape to two closely-spaced horizontal parallel bars
. With this cursor shape displayed, hold down the left mouse
button and move the mouse vertically to drag the Legend height to the
desired value, then release the mouse button.
Individual column widths in the Legend may also be changed by
positioning the mouse cursor over any column boundary until it
changes from its normal arrow shape to two closely-spaced vertical
parallel bars . Hold the left mouse button down and drag the
column width to the desired value. All columns to the right will
maintain their previous size, so it is best to work from left to right when
planning to re-size several columns.
See the Sweep panel discussion for information on how to assign
parameters to traces, set the graph top and bottom values and number
of divisions and tic marks, etc.
Graph Legend and Data Editor Interaction
“Interconnection” features make it easy to identify which data in
the Data Editor corresponds to which trace on the graph when there
are multiple traces resulting from nested sweeps or the File Append
command.
21 graphs
Chapter 21 Graphs and Printing Graph Legend
Page 21-18 System Two Cascade User’s Manual for APWIN version 2

In the Graph Legend, the first, third, fifth, etc. nested or appended
sweeps are indicated by bold type and a gray background. The
Legend descriptions of the second, fourth, sixth, etc. sweeps are shown
with normal type and a white background.
In the Data Editor, bold type corresponds to bold rows in the
Graph Legend and normal type to normal rows. Furthermore, clicking
in any row in the Graph Legend causes the Data Editor to
automatically scroll vertically such that the first row displayed in the
Data Editor is the first point of the sweep data just clicked in the Graph
Legend.
Figure 21-10 Graph Legend and Data Editor, Showing Bold/Normal Type and
Gray/White Background “Connections”
21 graphs
Graph Legend Chapter 21 Graphs and Printing
System Two Cascade User’s Manual for APWIN version 2 Page 21-19

Keyboard Control of Graph
Zooming by dragging intrinsically requires the use of a mouse.
Nearly all other graph-related features are available from keyboard
alternatives. For all of the control methods described in this section to
function, the Windows focus must be on the Graph window as
indicated by the graph title bar being blue rather than gray. If the focus
is not on the graph, use the CT keystroke to move the focus to
the graph.
To select among the graph itself, the graph legend, and the
comments editor, use the Tab key. When the graph legend is selected,
the top left box (left of “Color” and above the “X” column to turn
traces on and off) will be blue. When the Comments editor is selected,
a blinking text cursor appears in the editor. If neither of these is true,
the graph itself is selected.
Keyboard Access to “Right Button” Features
When the graph itself is selected, the Cr keystrokes will cause
the same dialog to display which is also accessed by the mouse right
button. The up and down arrow keys then move an inverse video
selection bar among the rows. Pressing the Ekey makes the
selection and causes the dialog to disappear.
If cursors are displayed and “attached” by selecting a trace (see
Legend section below), the horizontal arrow keys move the selected
cursor from point to point. To shift keyboard control between Cursor 1
and Cursor 2, press the Shift key while pressing either horizontal arrow
key once.
When the Title and Labels dialog is selected, the Tor ST
keys move among the various fields.
Keyboard Control of Legend
When the graph legend is selected, the horizontal arrow keys move
the selection through the columns of the legend. The vertical arrow
keys move the selection up and down through the legend row. When
the first column is selected, the Space bar toggles between displaying
or hiding the selected trace (row). When the Color, Line Style, or
21 graphs
Chapter 21 Graphs and Printing Keyboard Control of Graph
Page 21-20 System Two Cascade User’s Manual for APWIN version 2

Thickness columns are selected, the Alt Down Arrow keystrokes cause
the list of selections to be displayed. The Up Arrow and Down Arrow
keys then move the selection up and down the list, and the Enter key
makes the selection.
Bar Graphs
A new Bar Graph can be created on the screen by:
clicking on the Bar Graph icon on the toolbar
or
selecting Panels Bar Graphs from the menu bar
or
from the keyboard, pressing Apb (Panels Bar Graphs)
By default, each newly-created bar graph will display the
measurement from the last panel meter field clicked with the mouse
before the Bargraph icon was clicked. If no meter has been clicked,
the Analog Analyzer Function Reading meter measurement will be
displayed. To change to any other measurement or setting, click the
Setup button on the bargraph (not visible if the bargraph has been
dragged to a small size), or click the right mouse button anywhere on
the bar graph. A Bargraph Setup dialog box will appear. A “browser”
Figure 21-11 Readings Bargraph, Showing Max-min Bar, Target Area, and
Prompting Message (Comment) to Operator
21 graphs
Bar Graphs Chapter 21 Graphs and Printing
System Two Cascade User’s Manual for APWIN version 2 Page 21-21

control permits selection of a chassis, an instrument, and a reading or
setting parameter of that instrument. Units to be displayed are chosen
by clicking on the down arrow of either the “Left” or “Right” field, then
selecting the desired unit. The values for bargraph end points are then
free-form numeric entries into the Left and Right fields. Press Eor
the T(or ST) keys to complete the entry. Log calibration may
be selected if both end values are positive numbers.
A bargraph may be set to any size desired by dragging any of the
corners or edges. The size of the digital display scales with the size of
the bargraph.
Readings Bargraphs
The present value of the parameter measured is displayed by a
magenta graph. The Autoscale box may be checked to cause the
bargraph end points to automatically be set to values sufficient to keep
the largest measured data values on the graph.
Figure 21-12 Bargraph Setup Dialog,
Obtained by Mouse Click on Setup
Button or Right Click on Bargraph
21 graphs
Chapter 21 Graphs and Printing Bar Graphs
Page 21-22 System Two Cascade User’s Manual for APWIN version 2

Readings Max/Min
A thin gray stripe in the center of the magenta area shows the
minimum and maximum values which have been reached by the
parameter since the bargraph was created or reset. The min/max
feature may be reset by pressing the @function key when the
Windows focus is on the bargraph (title bar is blue) or by clicking the
right mouse button on the bargraph, then clicking Reset Max-Min,
followed by clicking OK.
Readings Target Range
The Target Range feature of a bargraph may be used to mark a
range as acceptable or to set a target value or range for operator
manual adjustments. Note that this visual Target range on a bargraph
has nothing to do with Acceptance Limits and Pass/Fail testing during a
sweep. To enable the Target feature, check the “Range On” checkbox
on the Bargraph Setup dialog box. Then, enter the desired upper and
lower values for the Target Range and click OK.
Comment
A comment of any length may be displayed at the bottom of the
bar graph. In a test procedure, this provides a convenient way to give
prompting messages to the operator. The Comment area may be
displayed by checking the Comment box in the bargraph setup dialog.
Settings Bargraphs
A settings bargraph is created by selecting a setting rather than
reading in the Bargraph Setup dialog box. End points, units, and
log/lin (if neither end has a zero or negative value) may be selected
exactly as in a Readings bargraph.
21 graphs
Bar Graphs Chapter 21 Graphs and Printing
System Two Cascade User’s Manual for APWIN version 2 Page 21-23

The Increment field of a Settings bargraph permits selection of the
increment size in which a parameter will be varied when the slider on
the settings bar graph is dragged the minimal distance or when the left
or right arrow keys on the keyboard are pressed. Clicking in the “slider
track” to the right or left of the slider control will cause the setting to
increase or decrease, respectively, in larger steps. A dark blue coloring
of the “slider track” shows the minimum and maximum values to
which the parameter has been set.
Figure 21-13 Settings Bargraph Showing Max-Min Range
Figure 21-14 Bargraph Setup Dialog
Box for a Setting Bargraph
21 graphs
Chapter 21 Graphs and Printing Bar Graphs
Page 21-24 System Two Cascade User’s Manual for APWIN version 2

FILE PRINT
POSTSCRIPT
PRINTER
DRIVER
(print to file)
HPGL
PLOTTER
DRIVER
(print to file)
APWIN GRAPH
(BACKGROUND WILL BE
WHITE WHEN PRINTED)
(RESOLUTION DETERMINED
BY OUTPUT DEVICE AT
TIME OF PRINTING)
FILE EXPORT
GRAPHICS
(RESOLUTION DETERMINED
BY IMAGE AT
TIME OF CAPTURE)
EDIT COPY PANEL TO CLIPBOARD
EDIT COPY PANEL
TO CLIPBOARD
WINDOWS CLIPBOARD
WINDOWS
CLIPBOARD
WORD
PROCESSOR DRAWING
PROGRAM PAINT
PROGRAM
DESKTOP
PUBLISHING
PROGRAM
PASTE (CTRL-V)
BARGRAPH
PANEL EDITOR
GRAPH
(BLACK BACKGROUND)
VECTOR GRAPHICS
BITMAP GRAPHICS
.WMF WINDOWS
METAFILE OR
.EMF ENHANCE
D
METAFILE
5
4
3
2
120 200 2k 20k
TO PUBLISHING,
DRAW, WORD
PROCESSING,OR
PAINT PROGRAMS
Figure 21-15 Schematic Representation of Various Hardcopy Techniques
21 graphs
Bar Graphs Chapter 21 Graphs and Printing
System Two Cascade User’s Manual for APWIN version 2 Page 21-25

Printing
Several different techniques are available for making paper copies
of APWIN graphs and, in some cases, other panels. Each has a
different set of advantages and disadvantages. A tabular listing of
measured data can also be printed. The methods are:
§File Print Graph. Prints the current graph in vector format to an
attached Windows-compatible printer. Resolution of a vector file
is dependent only on the eventual output device, not on the
graphics resolution of the computer. This technique is fast and
flexible, supporting any printer (monochrome or color) which is
installed to Windows. Only graphs may be printed by this
method, not bargraphs, instrument panels, etc. Graphs may
also be “printed” to an HPGL or Postscript file by this technique,
with the file then loaded into another program for editing or
printing
§File Print Data. Prints the entire contents of the data editor, as
tabular text, to an attached Windows-compatible printer.
§Edit Copy Panel to Clipboard. Copies any selected APWIN
window (graph, bargraph, instrument panel, dialog, etc.) in
bitmap format to the Windows clipboard; or, optionally, copies
only the graph to the clipboard in metafile (vector) format. The
selection between black-background bitmap or
white-background metafile format is made on the Graph tab of
the Utilities Configuration dialog of the menu. The clipboard
contents may then be pasted into another Windows application
for editing or printing. The parameters of the metafile format on
the clipboard (trace color, which text elements also print, etc.)
are controlled by the File Page Setup dialog.
§File Export Graphics. Creates a Windows Metafile (.wmf) or
Enhanced Metafile (.emf) copy of the graph as a disk file. This
file may then be loaded into another Windows application for
editing or printing. A metafile is a vector format whose
resolution is dependent only on the eventual output device, not
on the graphics resolution of the computer.
21 graphs
Chapter 21 Graphs and Printing Printing
Page 21-26 System Two Cascade User’s Manual for APWIN version 2

§Print Screen. The Print Screen key on the computer keyboard
makes a bitmap copy of the entire screen to the Windows
clipboard. From there, the bitmap may be pasted into many
other Windows applications for printing or editing.
The remainder of this chapter provides details on the the File Print
method. The Edit Copy Panel to Clipboard and File Export Graphics
methods are described in more detail in the Menus chapter.
File Print
Graphs or a tabular listing of measurement data may be printed via
the File Print command. Selecting File Print will display subsidiary
selections of Graph and Data.
Tabular Data Listing
The File Print Data selection will create a text listing, in columns, of
the contents of the data editor. The listing may consist of up to eight
columns—Source 1, Source 2 (if a nested sweep), and Data 1 through
Data 6.
File Print Graph
APWIN graphs may be printed to color or monochrome printers or
to an HPGL or Postscript file. The appearance of the graph may be
previewed by the File Print Preview command before actually making
the print-out. The print-out may be set up by the user to have different
line styles or trace widths and different colors from the graph displayed
on screen, and the various text elements such as comments, title,
legend, and labels may be included or excluded from a print-out
independently from their use on screen. These selections are made in
the File Page Setup dialog. File Print Setup allows the user to change
between different printers.
To print a graph:
select the File Print command under the File Menu
or
21 graphs
Printing Chapter 21 Graphs and Printing
System Two Cascade User’s Manual for APWIN version 2 Page 21-27

click on the Print icon
or
from the keyboard, press the Cp key combination
or
from the key board, press Afpg (for File Print Graph).
Clicking on the Print icon causes an immediate print-out according
to the present settings of the Page Setup screen, without giving the user
the opportunity to make changes. The File Print command (and its
keyboard alternatives) displays the standard Windows Print dialog box.
This dialog permits selection of the number of copies and shows which
printer will be used. The Properties button gives access to additional
features including Landscape versus Portrait orientation of the graph
on the page (which will be overridden if the Portrait/Landscape
selection is changed on the Page Setup screen), and the paper tray to
be used on multiple-tray printers..
When all selections are made, click on the OK button or press the
Enter key. A message will be displayed while APWIN sends the data to
Windows and the printer.
File Print Setup
The File Print Setup command permits selection of the printer to be
used (or of an HPGL or Postscript driver installed for purposes to
“printing” to an HPGL or Postscript file; see the Printing to File section
on page 21-37. Print Setup also controls the paper orientation
(landscape versus portrait) and the paper size and source on printers
that have multiple paper trays. To display the Print Setup dialog box,
select Print Setup under the File menu or press the Afr keys (for
File pRint setup).
File Page Setup
The File Page Setup dialog (see Figures 21-16, 21-17, and 21-18)
permits flexible control of the size, margins, line styles, colors, grid line
appearance, and various modules of text information on graph
21 graphs
Chapter 21 Graphs and Printing Printing
Page 21-28 System Two Cascade User’s Manual for APWIN version 2

print-outs. The settings in the Page Setup dialog can track the
on-screen graph settings, or they can be independent of those in the
Graph Legend, permitting one scheme to be used for screen display
and another scheme for paper print-out. Achieving the desired
appearance of a graph print-out often involves an iterative process of
viewing the preview results, making changes to the Page Setup dialog,
and viewing the results again. Thus it is often desirable to start
preparation of a graph for printing by selecting Page Setup since you
can then jump directly to the Print Preview screen by clicking on the
Preview button on the Page Setup screen and can jump back from
Print Preview to Page Setup by pressing the Esc key on the keyboard.
The actual printing of a hard copy may be initiated by clicking on the
Print button of either the Print Preview screen or the Page Setup screen.
To display the Page Setup dialog, click on the Page Setup
command under the File menu. This dialog is organized into three
tabs—Display, Layout, and Trace.
Figure 21-16 Page Setup Dialog, Display Tab
21 graphs
Printing Chapter 21 Graphs and Printing
System Two Cascade User’s Manual for APWIN version 2 Page 21-29

Landscape vs. Portrait
The Display tab of the Page Setup dialog window shows a graphic
representation of the page in the selected Landscape or Portrait mode,
with the size of the graph and its location on the page also represented.
The selection between Landscape or Portrait is made by clicking on
the appropriate button at the right center of the window.
Displaying Text Elements
The Display tab of the File Page Setup dialog controls whether
eight specific text elements are printed or not. The individually
controllable parts are the Left Axis/Label, Bottom Axis/Label, Right
Axis/Label, and Top Axis/Label (all in the Graph Labels section), Title,
Test Name, Legend, and Comments in the Graph Text section . The
Legend consists of the information displayed below the screen graph,
showing which color and line style or thickness trace plots each data
parameter and which vertical axis is the calibration reference for the
trace. Comments is a free-form text editor and display for additional
information of any type. The Test Name selection causes the name of
the test file to be printed at the bottom of the graph, below the bottom
axis/label.Left Axis/Label refers to the left-hand Y-axis calibration
(Data-1) and any additional label information that may have been
added by the user. Bottom Axis/Label is the X-axis (usually Source 1)
calibration and optional added label. Right Axis/Label is the
right-hand Y-axis (Data-2) calibration and optional label. The Top
Axis/Label is purely optional for user-added information. The Title
appears in the blue Title Bar at the top of the screen-displayed graph
and at the top left of a printed graph. Optional data is entered into
any of these last five areas via the Title and Labels choice of the right
mouse button menu obtained by clicking on the screen display of the
graph.
Graticule Appearance
The Display tab carries the controls that permit turning the graticule
(vertical and horizontal grid lines on the graph) on and off via its
checkbox. Furthermore, the grid lines may be selected as any of five
standard and one custom line styles.
21 graphs
Chapter 21 Graphs and Printing Printing
Page 21-30 System Two Cascade User’s Manual for APWIN version 2

Clicking the down arrow at the right end of the field to the right of
the Graticule check box displays a list of dot and dash line styles to be
used for the grid lines. The last selection, “Dots per inch”, operates in
conjunction with the numeric entry field to its right to permit the user
to specify the dot density of the printout.
Graph Margins and Size
The margins and size of the graph may be set by entering numbers
in the Left, Top, Width, and Height boxes on the Layout tab of the
Page Setup dialog. Units may be selected as inches or millimeters by
clicking on the down arrow at the right of any of these boxes, with the
units for all four fields then changing simultaneously.
Check boxes to the right of the margin and size fields permit
automatically centering the graph on the page (Center checkbox) or
maximizing the size of the graph on the page (Fill Page checkbox).
The graph may also be stretched or compressed in size and
dragged to another location on the page by use of the mouse. When
Figure 21-17 Page Setup Dialog, Layout Tab
21 graphs
Printing Chapter 21 Graphs and Printing
System Two Cascade User’s Manual for APWIN version 2 Page 21-31

the mouse cursor is positioned over the top or bottom margin of the
representation of the graph, the cursor shape changes to a vertical
two-headed arrow and the graph may be stretched or compressed
vertically by holding down the left mouse button while moving the
mouse (dragging). When the cursor is placed over either the left or
right margin, the cursor shape changes to a horizontal two-headed
arrow and the graph may be stretched or compressed horizontally.
When the cursor is placed at any of the four corners of the graph, the
cursor shape changes to a diagonal two-headed arrow whose
direction depends on the corner selected, and both height and
width can be changed simultaneously by dragging with the mouse.
None of these actions can be taken if the Fill Page checkbox has been
checked.
The graph may be dragged to another location on the page with
the mouse. With the cursor anywhere over the central portion of the
graph, the mouse cursor shape changes to an X shape with
arrowheads . Holding down the left mouse button while moving
the mouse will then drag the graph, at its present size, to a new
location. The graph location cannot be changed if either the Center or
Fill Page checkboxes have been checked.
Trace Appearance
The Trace tab provides control over which data traces are to be
printed. It also permits selection of the Color (if a color printer has
been selected via the Print Setup menu command), Line Style (solid,
dash, dot etc.), and trace Thickness of each. All of these settings are
independent from the settings of the same parameters for the computer
screen display, as controlled in the Graph Legend. Thus, the screen
display can be set for trace colors while the print-out on a
monochrome laser or dot matrix printer can use various dash and dot
line styles to distinguish between different graphed parameters.
21 graphs
Chapter 21 Graphs and Printing Printing
Page 21-32 System Two Cascade User’s Manual for APWIN version 2

Trace color and line style or width selections may be made
individually for a large number of traces such as can result from
appended or nested sweeps. If those settings are saved as defaults and
a later test made which only uses one or a few traces, the colors and
styles will be assigned from the saved defaults in sequence. For
example, assume a six-trace page setup is made with the colors in the
sequence (top to bottom in the legend on the Page Setup dialog) blue,
red, yellow, magenta, green, and cyan. Assume the “Save As
Defaults” button is clicked. If another test is now set up or loaded from
disk that uses only two traces, the printed colors of those two traces
would be blue and red (but could be changed if desired). If still
another test is loaded or set up with five traces, the colors
automatically assigned would be blue, red, yellow, magenta, and green.
The “X” box at the left end of each row controls whether that trace
will be printed.
Clicking the down arrow at the right end of the Color field causes a
list of available colors to be displayed, and the desired color can be
Figure 21-18 Page Setup Dialog, Trace Tab
21 graphs
Printing Chapter 21 Graphs and Printing
System Two Cascade User’s Manual for APWIN version 2 Page 21-33

selected. Note that the Gray color selection may result in a black trace
on color printers, since gray does not print reliably on all color printers.
Clicking the down arrow at the right of the Line Style box displays
a list of available line styles (solid, dash, dot, etc.) which are
particularly useful with monochrome printers to distinguish between
traces. Note that line styles other than solid will only print at a trace
Thickness of one unit; thicker traces are always printed as a solid style.
Clicking the down arrow at the right of the Thickness cell produces
a list of available line widths from 1 to 30 units. The vertical scroll bar
in this box must be used to gain access to all values. The actual trace
thickness on the final printed page will depend on the resolution of the
particular printer, so some experimentation may be required to obtain
the desired result. As noted above, Thickness values greater than one
will print as a solid trace even if some other line style has been selected.
Particularly on lower resolution displays, the width of the Page
Setup box may not be sufficient to display the full width of the Data,
Color, Line Style, and Thickness columns including the down arrows at
the end of the Thickness column. In this case, the mouse cursor can
be used at the ends of the column heading cells to drag the columns to
a narrower width.
Independence of Printed from Screen Graph
Certain aspects of the printed graph (including which parameters
are graphed, graph top and bottom and left and right calibrations, etc.)
depend totally on the screen display and cannot be changed from the
Page Setup dialog. Other aspects (including trace color, line style or
thickness, and whether or not each text element is displayed/printed)
can be set independently on the Page Setup dialog from the screen
display, if the “Track Graph Changes" checkbox at the top of the Trace
tab is not checked. Preferred settings for print-out may be saved as
defaults to the APWIN.INI file so that they become the user’s standard
settings. These standard defaults may then optionally be overridden
with either the current Graph Legend settings or with the settings
stored to disk as part of a test file and re-loaded. If the “Track Graph
Changes" box is checked, the color, line style, thickness, etc. controls
21 graphs
Chapter 21 Graphs and Printing Printing
Page 21-34 System Two Cascade User’s Manual for APWIN version 2

disappear from Page Setup and the Graph Legend settings are used
for printing.
Save As Defaults
Clicking the “Save As Defaults” button on the Display or Layout
tabs causes all current settings of the Page Setup dialog to be written
into the APWIN.INI file. These become the Page Setup dialog settings
each time APWIN is started, and may replace any current settings at
the user’s option by clicking the “Restore Defaults” button.
Restore Defaults
Clicking the “Restore Defaults” button on the Display or Layout
tabs replaces all current settings of the Page Setup dialog with the
settings from the APWIN.INI file. These would be the settings in use
the last time the “Save As Defaults” button was clicked.
Load From Test
All information from the Page Setup dialog is saved to disk along
with all instrument panel settings, test data, etc., in a test file. If the
user wishes to print with the Page Setup settings which were in use
when a test file was saved, rather than the current defaults from the
APWIN.INI file, click the “Load From Test” button on the Display or
Layout tabs.
Load From Graph
Many parameters may be set independently for the screen display
of graphs and paper print-out controlled by Page Setup. These
parameters include the trace color, line style or thickness, and whether
or not each trace is displayed. If the user wishes to replace the current
settings of the Page Setup dialog box with the current Graph settings,
click on the “Load From Display” button on the Display or Layout tabs.
File Print Preview
To see the results of a graph print-out before actually printing, click
the Print Preview icon , select the Print Preview command in the
21 graphs
Printing Chapter 21 Graphs and Printing
System Two Cascade User’s Manual for APWIN version 2 Page 21-35

File menu, or from the Page Setup dialog of the File menu, press the
Preview button.
If there is a graph on screen, Print Preview displays on the
computer screen the page very much as it will appear; see Figure
21-19. The Zoom In and Zoom Out buttons at the top of the screen
may be used to look at portions of the page in more detail. When the
mouse cursor is positioned over the graph area, the cursor takes on the
shape of a magnifying glass; in this condition, clicking the left mouse
button once has the same effect as clicking the Zoom In button once.
A third click of the left mouse button, when the preview graph has
been zoomed to the maximum magnification, returns the view to the
original view.
Figure 21-19 Print Preview Screen
21 graphs
Chapter 21 Graphs and Printing Printing
Page 21-36 System Two Cascade User’s Manual for APWIN version 2

Achieving the desired appearance of a graph print-out often
involves an iterative process of viewing the preview results, making
changes to the Page Setup dialog, and viewing the results again. Thus
it is often desirable to first select Page Setup, since you can then jump
directly to the Print Preview screen by clicking on the Preview button
on the Page Setup screen and can jump back from Print Preview to
Page Setup by pressing the Esc key on the keyboard. The actual
printing of a hard copy may be initiated by clicking on the Print key of
either the Print Preview screen or the Page Setup screen.
Printing to a File
APWIN and Windows can print a graph to an HPGL or Postscript
disk file. Many types of word processing, graphics, and desktop
publishing software will import HPGL and Postscript files.
To print a graph to a file, first use the printer installation feature of
the Settings Printers command from the Start button to install a driver
for an HPGL plotter or a Postscript printer, as desired. In the
“Connections” dialog of the installation, select “File” rather than a
real-time output port such as LPT1 or COM2. With this printer
selected under APWIN’s Print Setup command, a disk file will result
from the APWIN Print command or icon.
Note that an alternative method exists for bringing graphs (and
bargraphs, panels, etc.) into other Windows applications. Selecting the
desired APWIN panel or graph followed by use of the Edit Copy Panel
to Clipboard menu command will copy the selected graph or panel to
the Windows clipboard. It may then be pasted into another Windows
program such as a word processor or desktop publishing program by
use of the Paste (Cv) command.
21 graphs
Printing Chapter 21 Graphs and Printing
System Two Cascade User’s Manual for APWIN version 2 Page 21-37

21 graphs
Chapter 21 Graphs and Printing Printing
Page 21-38 System Two Cascade User’s Manual for APWIN version 2

Limits, Data Editor, and Attached File
Editor
Limits are the extreme values of a performance parameter which
are considered by the responsible persons to be acceptable.
Acceptance test limits (often also referred to as Pass/Fail limits or
Go/No Go limits) are commonly used in quality assurance,
manufacturing production test, incoming inspection, and routine
maintenance applications.
In APWIN, one or more limit data files (.ADL files) contain the
numerical values to be used as limits. These files are commonly
created in the APWIN Data Editor and later edited, if necessary, in the
Attached File Editor. A single .ADL file may contain both upper and
lower limits if desired, and may contain limits for several different
parameters if desired. Alternately, a separate .ADL file could be used
for each limit. The Limits buttons on the Sweep panel are used to
establish cross-reference instructions on which .ADL file (and which
column of data within the file) is to be used for each measured
parameter in a sweep test, and to gain access (via the Edit button) to
the Attached File Editor.
When a test is run with limits attached, several courses of action
can be taken if a measurement falls outside limits. The test may be
made to halt at the first out-of-limits condition. Results may log into a
log file. Failure indications will appear in a tabular listing (Data Editor).
If the test is running under control of an APWIN Procedure, the full
flexibility of the Basic programming language can be used on failure.
Using Data Editor
The Data Editor is used to create .ADL files for use as Limit data
files for Pass/Fail testing, or .ADS files for use as Sweep Tables with the
Table Sweep feature. To open the Data Editor:
22 limits
System Two Cascade User’s Manual for APWIN version 2 Page 22-1

click on the Data Editor icon
or
select Panels Data Editor
or
from the keyboard press Apo (for Panels data editOr).
The mouse can be used to drag any edge or corner of the Data
Editor to bring it to any desired size. The Data Editor can be toggled
between a full screen size and the user-dragged size by double-clicking
in the title bar, clicking on the “large/small version” icon or using the
CZ or CY keys. The “large/small version” icon is .
If there is presently data (from a sweep) in memory, you will see a
tabular listing of the data. The first column shows the Source 1 values
and the remaining columns (if the test was not a nested sweep) the
Data 1 through Data 6 values. If the test was a nested sweep, the
second column displays the Source 2 values and the remaining
columns the Data 1 through Data 6 values. If the graph cursors are
displayed and a trace selected in the Graph Legend, the cursor
location appears in the Data Editor as a cell with a gray background.
Legend—Data Editor Interaction
Several features make it easy to identify which data corresponds to
which trace when there are multiple traces resulting from nested
sweeps or the File Append command.
Figure 22-1 Data Editor
22 limits
Chapter 22 Limits, Data Editor, and Attached File Editor Legend—Data Editor Interaction
Page 22-2 System Two Cascade User’s Manual for APWIN version 2

In the Graph Legend, the first, third, fifth, etc. nested or appended
sweeps are indicated by bold type and a gray background. The
Legend descriptions of the second, fourth, sixth, etc. sweeps are shown
with normal type and a white background.
In the Data Editor, bold type corresponds to bold rows in the
Graph Legend and normal type to normal rows. Furthermore, clicking
in any row in the Graph Legend causes the Data Editor to
automatically scroll vertically such that the first row displayed in the
Data Editor is the first point of the sweep data just clicked in the Graph
Legend.
Figure 22-2 Graph Legend and Data Editor, Showing Bold/Normal Type
Correlation Between Sweeps
22 limits
Legend—Data Editor Interaction Chapter 22 Limits, Data Editor, and Attached File Editor
System Two Cascade User’s Manual for APWIN version 2 Page 22-3

Selecting Rows
Individual data rows or groups of rows may be selected for deletion
or inserting new rows. To select an individual row, click the button at
the left end of the desired row or hold down the Shift key while clicking
anywhere in the row. Multiple rows may be selected by individually
clicking the button at the left of each desired row, or clicking and
dragging down across a range of buttons, or holding down the Shift
key while dragging in the cell area across a group of row. The multiple
rows need not be adjacent. Rows must be de-selected by clicking the
row button again, or dragging again across the range of rows to be
de-selected. Exercise caution when more than one row is
selected, since the adding and deleting row commands will
operate on all rows selected.
Clearing Data, Adding and Deleting Rows
Click the right mouse button anywhere within the Data Editor
window. A menu will display the following choices: New Data, Insert
Row Before, Insert Row After, Add Row to the End, Delete Row, Select
all rows, and Unselect all rows. Select the desired action with the left
mouse button.
New Data clears all the data presently in memory. Do not select
this command unless you wish to replace all the data from the last
sweep.
Insert Row Before is effective only if data is visible and a data
row has been selected. In that case, Insert Row Before causes a row to
be inserted immediately before the selected row. The row inserted will
initially contain values in each cell which duplicate the values of the
Figure 22-3 Data Editor Right Button Menu
22 limits
Chapter 22 Limits, Data Editor, and Attached File Editor Legend—Data Editor Interaction
Page 22-4 System Two Cascade User’s Manual for APWIN version 2

row which was selected. If multiple rows are selected when Insert Row
Before is executed, a new row (with duplicate values) will be inserted
before each of the selected rows.
Insert Row After is effective only if data is visible and a data row
has been selected by clicking on it. In that case, Insert Row After
causes a row to be inserted immediately after the selected row. The
row inserted will initially contain values in each cell which duplicate the
values of the row which was selected. If multiple rows are selected
when Insert Row Before is executed, a new row (with duplicate values)
will be inserted after each of the selected rows.
Add Row to the End will cause an additional row to be added at
the bottom of the existing data. The initial contents of each cell will
duplicate the values in the row above. If the Data Editor is empty, the
Add Row to the End selection will add an initial row with values of one
in each cell. The Data Editor will contain a column for each Source
and Data parameter defined on the Sweep panel, and the column
headings and units will correspond to the parameter and units selected
at each set of Source and Data control fields.
A new row can also be added to the end by pressing the down
arrow on the keyboard if the last row is selected. The values in each of
the new rows will duplicate the values in the last row. If the Data
Editor is empty, clicking the left mouse button anywhere within an
empty Data Editor and pressing the down arrow will add new rows.
The values in each row in this case will be a nominal value
“volunteered” by APWIN. To obtain new rows of user-entered data,
edit the cells in the last row to the desired values, then press the down
arrow which will duplicate those values in the new rows. This is
normally the fastest way to create several rows, since the down arrow
can be quickly pressed repeatedly.
Delete Row is effective only if data is visible and one or more
data rows have been selected. The Delete Row selection of the right
mouse button will then delete all selected rows.
Select all rows selects the entire contents of the data editor.
Unselect all rows reverses this action.
22 limits
Legend—Data Editor Interaction Chapter 22 Limits, Data Editor, and Attached File Editor
System Two Cascade User’s Manual for APWIN version 2 Page 22-5

Entering and Modifying Values
A cell may be selected by clicking on the cell with the mouse cursor,
or by using the horizontal and vertical arrow keys to move to the
desired cell. The selected cell is indicated by blue inverse video.
Typing from the keyboard and pressing the Ekey replaces the
present contents of the selected cell. Pressing the @key while a cell is
selected enables a character-by-character editing mode, permitting
replacement of individual digits.
Tabular Printout From Data Editor
The File Print menu command permits a tabular printout of the
contents of the Data Editor (including any comments typed into the
Comments Editor below the Graph Legend) as an alternative to a
graph printout. Select the File Print command and the two subsidiary
choices of Graph or Data will appear. Click Graph for a graph printout
or Data for a tabular printout. Clicking the Print icon on the toolbar
will always cause a graph printout.
Exporting ASCII Data
To save the Data Editor contents in a format compatible with
spreadsheets, word processors, and most other computer programs,
select the File Export menu command. An Export file (.ADX) is an
ASCII, comma-delimited file containing only the Data Editor contents
including column headings.
Viewing Data Graphically
If the Data Editor and the Graph are simultaneously visible on the
same page, the graphic representation of the data points is shown
simultaneously as each data value is entered or changed (see Figure
22-4). This is particularly useful when creating Limits files.
Saving Data, Sweep, and Limit Data Files
When the Data Editor is complete for the intended Sweep Table or
Limit application, use the Save As command, select Limit (.ADL) or
Sweep (.ADS), as appropriate, as the file type, navigate to the
directory (folder) where the file is to be stored, and supply an
22 limits
Chapter 22 Limits, Data Editor, and Attached File Editor Legend—Data Editor Interaction
Page 22-6 System Two Cascade User’s Manual for APWIN version 2

appropriate name for the file. It may then be “attached”
(cross-referenced) to the desired test file or files by Opening the test file
and using the Table Sweep button at Source 1 or the Limits button at
any Data section.
To save a data file, use the File Save As command. Select the
“Sweep Data (.ADA)” choice to save the Data Editor contents and
certain Sweep Panel information, but not all the instrument panel
setups as are saved in a test file. Select the “Limit Data Files (.ADL)”
choice to save the Data Editor contents to be used as acceptance limits
for pass/fail testing. Select the “Sweep Table (.ADS)” choice to create
a file to control the Source 1 parameter when Table Sweep mode is
selected on the Sweep panel.
Creating Limits
A limit file is an APWIN data file (.ADL file type) used as a
standard for comparison of measurements in order to make Pass/Fail
decisions. The Source 1 column of the data file must correspond to
the Source 1 parameter of the test with which it will be used. For
example, a frequency-swept test will have generator or FFT frequency
at Source 1 and any limit files used with this test must also have
Frequency at Source 1.
Figure 22-4 Data Editor
and Graph Viewed
Simultaneously While
Creating Limits File
22 limits
Creating Limits Chapter 22 Limits, Data Editor, and Attached File Editor
System Two Cascade User’s Manual for APWIN version 2 Page 22-7

Create Data File Columns
For each limit, there must be a data file column heading and
numbers corresponding to the type of measurement to which it will be
compared. The limit (data) file need not be created with the exact
same units, but they must be in the same “domain”. For example, a
data file stored with dBV units may be used with a test which plots
amplitude in Volts, dBu, dBr, or any other analog amplitude units, but
a data file stored with % units could not be used with a measurement
in dBV or degrees.
Upper and lower limits, if both are used and are to be stored in the
same data file, must have separate columns in the data file.
Alternately, two different data files could be used as upper and lower
limits.
To create the column structure for a limit data file, set up the Sweep
Panel by selecting as Data 1, Data 2, etc. the parameters and units that
are to have limits. Each Data n selection will produce one column in
the data file, following the first column which contains the Source 1
parameter.
Use two Data parameters for a measurement that will have both
upper and lower limits if it is desired to have both limits in the same
data file. One of these columns may then be used for upper limit
values and the other for lower limit values.
Only one Data parameter needs to be selected for a measurement
that will have only one limit (for example, distortion and noise
measurements normally have only an upper limit).
If two measurements are to have exactly the same limit values
(often the case for the two channels of a stereo device), additional
columns need not be created for each since a single column in the
resulting Data file may be used as a limit for multiple measurements.
When one channel of a stereo device has been selected as Data 1 and
the desired limit files connected via the Data 1 Limits button, checking
the Stereo Sweep checkbox at the bottom of the sweep panel
automatically selects the other stereo channel as Data 3 and
automatically connects the same limits to Data 3 that have been
22 limits
Chapter 22 Limits, Data Editor, and Attached File Editor Creating Limits
Page 22-8 System Two Cascade User’s Manual for APWIN version 2

specified for Data 1. See the Stereo Sweeps section in the Sweeps
chapter for more details.
Create Data File Rows
The data file used as a limit must have a row for each “break
point” in the defined limit. If the limit values are to be constant across
the entire sweep range, a two-row data file is sufficient. If the limit
value is to change values at a single Source-1 value (step up or down
at a specific value), there must be two rows for each segment in the
Limits file. For example, if the limit is to be 0.02% from 20 Hz to 100
Hz, 0.01% from 100 Hz to 10 kHz, and 0.05% from 10 kHz to 20 kHz,
three segments must be defined which will require a six-row data file.
Values would then be typed in to create a Data file as follows:
Gen. Freq Anlr THD Ratio
20 Hz 0.02 %
99.999 Hz 0.02 %
100 Hz 0.01 %
9.9999 kHz 0.01 %
10 kHz 0.05 %
20 kHz 0.05 %
New rows in the Data Editor may be created by pressing the down
arrow when the cursor is in the last data row, or by clicking the right
mouse button on the Data Editor and selecting the “Add Row to the
End” choice.
Limits do not necessarily have to extend across the full Source 1
range swept by the test. For example, it might be desired to sweep
from 20 Hz to 20 kHz but to only apply Pass/Fail limits between 50 Hz
and 10 kHz, with the data outside that range measured and graphed
only for informational purposes.
When editing is complete, use the Save As command, click the
down arrow at the end of the “Save as type” box, and select “Limit
Data files (*.ADL)”. Click in the File Name box and type in the name
you wish to assign to this limit file, and click the Save button.
22 limits
Creating Limits Chapter 22 Limits, Data Editor, and Attached File Editor
System Two Cascade User’s Manual for APWIN version 2 Page 22-9

Attaching Limit Data Files to Tests
A cross-reference must be established in order for a test file to use
the proper limits file or files (.ADL tile type) as limits during a sweep.
This cross-reference is established by use of the “Limits . . .” buttons in
the Data 1 and Data 2 areas of the Sweep Panel and the “Limits
3 . . .”, “Limits4...”,“Limits 5 . . .”, and “Limits 6 . . .” buttons on
the large form of the Sweep Panel for Data 3 through Data 6. The
Sweep Panel may be switched between large and small forms by
clicking on the central of the three icons at the right of the Title Bar of
the Sweep Panel, or press the CZ or CY keys.
Clicking on any of the “Limits” buttons displays a dialog box (see
Figure 22-5) which permits specifying the file and the column of data
within that file to be used for Upper and Lower limits. It is not
necessary to specify both Upper and Lower limits; either may be left as
“None”. Clicking on the ellipsis button at the right of the File box
will display a browser box which permits navigating to the disk
directory (folder) where the .ADL limits file is located. Double-click on
the desired file name, or single-click and then click on the Open
button. If the Upper and Lower limit values are stored in the same
data file, check the “Upper and Lower Limits are from Same File” box
and the file name will be automatically selected in the other File box.
When the file has been selected, clicking on the down arrow at the
right of the Column box produces a list of the column head labels in
that file. The desired column can be selected by clicking on it. If you
need to view the limit file contents in order to know which column to
Figure 22-5 Limits
Dialog, Obtained via
Limits Button for each
Data Parameter.
Note Edit Upper Limit
and Edit Lower Limit
Buttons to Display
Attached File Editor
22 limits
Chapter 22 Limits, Data Editor, and Attached File Editor Attaching Limit Data Files to Tests
Page 22-10 System Two Cascade User’s Manual for APWIN version 2

select, click on the Edit Upper Limit or Edit Lower Limit button to bring
up the Attached File Editor.
Attached File Editor
The Attached File Editor is similar in format to the Data Editor, but
is intended only for viewing and modifying existing Limit files and
Sweep Tables. The Attached File Editor is accessible only by clicking
the “Edit” button in the Table Sweep dialog box or the “Edit Upper
Limit” or “Edit Lower Limit” button in the Limit dialog box. Clicking
the Edit button will automatically load the attached limit file or sweep
table. The column corresponding to the Edit button will be marked
with two asterisks (**) in the column head. For example, if the Edit
button in the Lower Limit section of the Data 2 Limits dialog is clicked,
** will appear in the heading of the Data 2 Lower Limit. Exact
numerical values may be determined from the tabular display and
values may be changed or added exactly as described above in the
Data Editor sections.
If one or more values are changed in the Attached File Editor, a
dialog will be displayed when the Attached File Editor is closed,
warning the user that the modifications will have no effect unless the
file is saved. If the “No” option is chosen, the changes will be lost and
the file will not be modified. If the “Yes” option is chosen, the old
version of the file will be over-written with the new version. There is
no provision for saving an edited file in the Attached File Editor to a
new name.
Actions Upon Failure
Sweep Halt: The user can choose to have a sweep test halt
immediately if a data point is taken outside the acceptable limits by
checking the “Terminate Sweep on Failure” checkbox on the dialog
which appears when the Limits button is clicked. If this box is not
checked, the sweep will continue to its conclusion independently of
whether data points are outside limits.
Tabular Display Codes: When Tabular display is checked on
the large version of the Sweep panel, or when the Data Editor is used
to examine data, measured points above the upper limit are indicated
22 limits
Attached File Editor Chapter 22 Limits, Data Editor, and Attached File Editor
System Two Cascade User’s Manual for APWIN version 2 Page 22-11

with an “L” and measurements below the lower limit are indicated with
a “U”.
Log File: When the Log Errors feature of the Utilities
Configuration menu is enabled, two different actions may be taken
related to measurements failing limits. The “Pass/Fail Message” feature
causes a text message to be written into the log file, telling whether or
not all points passed limits or at least one point failed. The message
also summarizes the number of failures of the upper and lower limits,
and may include the test name and the date and time the test ran.
The “Log Sweep Data” feature, with either “All” or “Failed Only”
options selected, will write the actual measured values into the log file
with an indication of whether the upper or lower limit was failed and
the value of the limit which was failed. An example of a log file is
shown below:
C:\Program Files\APWIN\SAMPLES\sample.at1
Sample Response Test w/Limits 07/09/95 11:10:13
FAILED : Lower Limit 3, Upper Limit 4, Timeouts 0
Gen.Freq(Hz) Anlr.Level A(dBr)
20000 5.000000(>2)
10022.5 4.200000(>2)
5025 2.100000(>1)
2517.5 1.800000(>1)
79.625 -1.8000000(<.5)
39.9 -2.100000(<.5)
20 -2.700000(<.5)
The first line is the test file name and path. The second line is the
Graph Title, date, and time. The third line is the “Pass/Fail Message”
which summarizes failures. The “Failed Only” option was in use, so
the remaining lines consist of the points which were outside limits. The
points below 2517.5 Hz and above 79.625 Hz were within limits and
thus are not shown. The “greater than” (>) and “less than” (<)
symbols and numbers at the end of each row show where the value
was above the upper limit or below the lower limit, and the value of
the limit itself.
For more information on log files, see the Log Files section of the
Menus chapter.
22 limits
Chapter 22 Limits, Data Editor, and Attached File Editor Attached File Editor
Page 22-12 System Two Cascade User’s Manual for APWIN version 2

Compute Menu
The Compute Menu consists of commands to operate a number of
algorithms which perform computations on the data set resulting from
a sweep. These various computational utilities can “push” data curves
up or down the graph so as to go through a specific data value at a
specific horizontal point, invert a curve, fit a straight line to a data set
and subtract all data values from that straight line, compute the
difference between the data in memory and the data in a
user-specified data file on disk, and a number of other useful
operations. The Compute Menu consists of the following commands:
Compute Status, Normalize, Invert, Smooth, Linearity, Center, Delta,
2-Sigma, Average, Minimum, Maximum, Equalize, Clear All and Reset.
General Operation, Computational Utilities
Selecting any Compute command except Compute Status or Clear
All and Reset will display a dialog box generally similar to the example
shown in Figure 23-1. A column of six six check boxes labeled Data 1
through Data 6 is common to all compute utilities. Checking the box
next to any Data trace selects that trace for input to the computational
algorithm. If the error message “No Compute Performed” is received
when a computation is attempted, it often is because no box was
checked to select the data to be computed. The computed results will
replace the original data, in the same trace. Several traces can be
checked if desired and all will be computed in one operation of the
Compute (or Compute and Close) button if the data in all traces is
compatible with the particular computation. Any data traces not
checked will not be computed.
23 computes
System Two Cascade User’s Manual for APWIN version 2 Page 23-1

If it is desired to retain the original data and view both original and
computed data, the test should initially be set up to graph the same
parameter on two traces such as Data 1 and Data 3, for example.
Then, the Compute dialog checkbox for Data 3 can be checked and
the Compute button clicked, resulting in computed results as Data 3
with the original data still in Data 1.
When the box or boxes have been checked to select the Data sets
which are to be computed, the computation can be triggered by
clicking on either the Compute or the Compute and Close button. The
Compute button triggers a computation and leaves the Compute
dialog box visible for additional operations, while the Compute and
Close button triggers the computation and removes the dialog box.
Several different computations may be manually made in sequence by
selecting the same trace in different Compute dialogs and operating
the Compute or Compute and Close button. Different computations
may also be automatically “chained”; see below. The Close button
may be used at any time to remove the Compute dialog from view
while retaining any changes which have been made. The Cancel box
will remove the dialog from view without retaining changes made since
it was opened.
It is also possible to set up an automatic computation or sequence
of computations each time a sweep is run by checking the “Apply After
Sweep” checkbox at the top of a dialog or several dialogs. When this
box is checked and the Close button is clicked, each time a sweep is
run the selected computation will automatically take place following
Figure 23-1 Typical Compute Dialog
23 computes
Chapter 23 Compute Menu General Operation, Computational Utilities
Page 23-2 System Two Cascade User’s Manual for APWIN version 2

the last data point of the sweep. If upper and/or lower limits have
been attached to a test and the “Apply After Sweep” box is checked,
the data will not be compared to limits until after the computation is
made. Computations can be chained in any sequence desired. First,
execute the Compute Clear All and Reset command to clear all
previous settings. Then, set up each desired compute function in the
intended sequence of operation, checking the “Apply After Sweep”
box and clicking the Close button. When the test is operated, it will
perform each compute operation in the sequence in which they were
set up. The sequence of the Compute operations may be checked via
the Compute Status command. The Compute Status dialog also
permits changing this sequence.
Many of the Compute utilities have one or two additional numeric
fields to define which point or range of the input data will be used as a
reference for the computation.
Compute Status
The Compute Status dialog permits determining and editing the
sequence in which two or more Compute operations will take place
following the end of a sweep. It also displays at a glance which Data
traces are selected for each Compute operation and what the
parameters (Target, Horizontal values, etc.) of each Compute
operation will be. If it is desired to change the sequence of multiple
Compute operations, any operation may be selected and the up/down
arrows at the upper right corner of the dialog used to move its position
in the sequence up or down. The Clear List button clears the entire list
by un-checking the Apply After Sweep checkboxes of all Compute
operations.
Compute Normalize
The Compute Normalize command moves a trace (data set) up or
down the graph so that the trace goes through a user-specified Y-axis
value at a user-specified X-axis value. A typical use for Compute
Normalize is to convert actual measured data from a “golden unit”,
such as a reference loudspeaker, into upper and lower limit curves for
use in repetitive production testing. For example, a test result could be
23 computes
Compute Status Chapter 23 Compute Menu
System Two Cascade User’s Manual for APWIN version 2 Page 23-3

pushed upwards by 3 dB and saved as an upper limit, then pushed
downwards 3 dB from the original value and saved as a lower limit.
The Compute Normalize dialog includes two numeric entry fields:
Horizontal Value and Target Value. The Horizontal Value field is used
to specify at which point across the X-axis the Target Value will be
achieved in the computed result. The Target Value field is used to
specify the desired new Y-axis value at the specified Horizontal Value.
Both fields have the full range of units available which apply to the
data set being computed.
If two or more Data boxes are checked in the Compute Normalize
dialog before the Compute button is clicked, all checked traces will be
normalized to the entered Target Value at the entered Horizontal Value
if all are in the same “domain”; for example, if all are amplitude or
level readings. If any of the traces checked contain incompatible data
(for example, level data on the first selected trace and phase data in
degrees on another trace), an error message will be received when the
computation is attempted since a single Target Value cannot work for
two domains.
Compute Invert
Compute Invert turns a curve upside down. A typical application
of Compute Invert is to turn over the result of a frequency response
measurement on the test system itself, including connecting cables with
their response variations, in order to use the result as an Equalization
curve and thus correct for systematic response variations.
Figure 23-2 Compute Normalize
Dialog
23 computes
Chapter 23 Compute Menu Compute Invert
Page 23-4 System Two Cascade User’s Manual for APWIN version 2

The Compute Invert dialog has a single numeric entry field for
Horizontal Value. The data inversion will be performed around the
value at the specified Horizontal Value as a pivot point.
Compute Smooth
The Compute Smooth utility performs a running 3-point
smoothing on the selected data set. Smoothing is sometimes used for
loudspeaker sinewave frequency response measurements, based on
the assumption that sharp peaks and dips are probably the effects of
room reflections and cancellations rather than actual speaker response
variations and are thus better removed.
The Compute Smooth dialog contains a numeric entry field for
“Passes” and an “Auto” checkbox. One pass means going through the
data set once, replacing each measured value with the computed
average of that point and the two adjacent horizontal measurement
Figure 23-3 Compute Invert Dialog
Figure 23-4 Compute Smooth Dialog
23 computes
Compute Smooth Chapter 23 Compute Menu
System Two Cascade User’s Manual for APWIN version 2 Page 23-5

values. If the entry in the “Passes” field is greater than one, the
smoothing process is repeated the specified number of times.
Checking the “Auto” box causes the Passes field to gray and the
software selects a number of passes based upon the number of
measurement points in the data.
Compute Linearity
The Compute Linearity utility performs two mathematical
operations in sequence. First, the best straight line is fitted to the data
values within a user-specified range of data, using the least squares
method. Second, every data value in the set is subtracted from the
straight line just computed. The result is a graph of deviation from
perfect linearity. The Compute Linearity utility is normally used on
measurement data such as an output-amplitude-vs.-input-amplitude
sweep of an A/D or D/A converter, or on the output-input phase shift
through a device under test such as a loudspeaker.
The Compute Linearity dialog has two numeric entry fields, labeled
Start Value and Stop Value. Entries into these fields specify the
horizontal range of data values to which the straight line will be fitted.
Especially in the case of an output amplitude versus input amplitude
sweep across a wide dynamic range, measurements at the higher
amplitudes may be compressed or clipped and measurements at the
lower amplitudes may be noise-limited. The Start and Stop Value
fields permit specifying a reference range where these effects are likely
to be minimal. The Start and Stop Values are used only in the straight
line fitting portion of the process; after the line is derived, every data
Figure 23-5 Compute Linearity Dialog
23 computes
Chapter 23 Compute Menu Compute Linearity
Page 23-6 System Two Cascade User’s Manual for APWIN version 2

point—inside and outside that range—is subtracted from the straight
line.
The results of Compute Linearity, showing only deviations from
perfect linearity, will normally span a much smaller Y-axis range of
values than the original measurement values. The Optimize
commands available by clicking the right mouse button on the graph
will select new graph top and bottom values in order to re-display the
data with the best possible resolution.
Compute Center
The Compute Center utility can only be used with data sets that
have both upper and lower limit files attached. See the Limits chapter
for more information on limits. The purpose of the Compute Center
utility is for cases where the shape of a device’s frequency response
curve is much more important that the exact absolute amplitude of the
measurements. This is commonly a case in microphones, for example,
where small variations in output level (sensitivity) are easily
compensated for in actual usage by adjustment of a gain control. The
Compute Center utility will compare all measurement values within a
specified horizontal range to the upper and lower limits and then push
the data up or down the Y-axis to best center it between the limits.
The Compute Center dialog includes Start Value and Stop Value
numeric entry fields. These are used to enter horizontal axis values
between which the measured data and limits are compared. Data
outside that range will be not be compared to the limits for purposes of
moving the data vertically for best fit within the limits. However, all
Figure 23-6 Compute Center Dialog
23 computes
Compute Center Chapter 23 Compute Menu
System Two Cascade User’s Manual for APWIN version 2 Page 23-7

data within the range defined by the limit files themselves will then be
used by APWIN software for the PASS/FAIL decision making following
a Compute Center if the “Apply After Sweep” box is checked.
Compute Delta
The Compute Delta utility will subtract the data values in a
user-specified data file (.ADA, .ADL, .ADS, or .ADQ) on disk from the
measurement data presently in memory, or will subtract the data in
one column in memory from the data in another column. This feature
can produce after-the-fact equalization when the disk file is an EQ
curve, can subtract out an offset if the disk file is a constant value, or
can subtract one channel of stereo data from another to display
inter-channel difference.
The Delta Source must first be selected in the field near the bottom
of the dialog. If the source is to be a data file previously saved to disk,
click on the ellipsis button at the right end of the field and use the
browser to navigate to the desired directory and file name. Only data
files (.ADA, .ADL, .ADS, or .ADQ) may be selected. If data in a test
file (.AT2C) is to be used as a Delta Source, load the test file, use the
File Save As Data command to save the sweep data contents into a
data file, and select that new data file as the Delta Source.
It is also possible to use the measurement results data presently in
computer memory as the Delta Source. Click on the down arrow (not
the ellipsis button) at the right end of the Delta Source field and select
“Sweep Data” instead of a data file name. This can be useful in order
to subtract (for example) right channel response from left channel
Figure 23-7 Compute
Delta Dialog
23 computes
Chapter 23 Compute Menu Compute Delta
Page 23-8 System Two Cascade User’s Manual for APWIN version 2

response of a stereo device to obtain a graph of the difference in
response of the channels.
When a Delta Source has been selected, it is then necessary to
select a particular column of data in the file or computer memory
which is to be subtracted from the measurement data. The Delta
Source Column field at the right of each checkbox permits selection of
any of the columns in the specified Delta Source. Clicking on the
Compute or Compute and Close buttons will then replace the data of
the selected trace with the difference between the original trace values
and the selected Delta Source Column of data.
Compute 2-Sigma
The Compute 2 Sigma utility is used with a series of wow and
flutter measurements versus time (chart recorder style) when it is
desired to have a single number representing the wow and flutter
performance. The 2-Sigma value for a series of wow and flutter
measurements is defined as the magnitude value that is exceeded
exactly five percent of the time. This is based on the fact that five
percent of the values in a Gaussian distribution will exceed the two
standard deviations (two sigma) value above the center. In fact, there
is no reason to suppose that a series of wow and flutter measurements
will have a Gaussian distribution, but the 2-Sigma standard for wow
and flutter is defined in this fashion.
The Compute 2 Sigma dialog includes numeric entry fields for Start
and Stop values. Entries in these fields specify the horizontal range of
data that will be included in the calculation. Particularly in the case of
Figure 23-8 Compute 2-Sigma Dialog
23 computes
Compute 2-Sigma Chapter 23 Compute Menu
System Two Cascade User’s Manual for APWIN version 2 Page 23-9

wow and flutter measurements, an initial large transient may exist for
several seconds due to the long time constants of wow and flutter
detectors. The Start and Stop fields may be set to exclude such an
initial transient.
Note that the Compute 2-Sigma utility replaces every original
measured value with the computed result, so a horizontal line on the
graph results and the Data Editor view of the data will show every
value to be identical.
Compute Average
The Compute Average utility will compute the average value of all
the points in the data set between the Start Value and the Stop Value
and replace every measured value with that computed average. Data
values outside the range will not be included in the computation of
average value, but all values in the entire data set will be replaced with
the value computed.
Compute Minimum and Compute Maximum
The Compute Minimum and Compute Maximum utilities will find
the minimum or maximum value in a sweep (data set) and replace
every measured value with that value. The Start Value and Stop Value
fields may be used to define a horizontal range of data to be searched.
Data values outside the range will not be included in the search for
minimum or maximum value, but all values in the entire data set will
be replaced with the value found.
Figure 23-9 Compute Average Dialog
23 computes
Chapter 23 Compute Menu Compute Average
Page 23-10 System Two Cascade User’s Manual for APWIN version 2

Compute Equalize
The Compute Equalize function multiplies the value of every
measurement point in the selected data set by the value at the
corresponding horizontal (frequency) point in a specified .ADQ file on
disk. Compute Equalize thus has a similar result, following a sweep, to
the EQ Sine “waveform” available for the analog and digital
generators, except that the EQ Sine functions make real-time changes
in generator output levels while Compute EQ is a one-time
computation normally made following a sweep test. Compute
Equalize interpolates between data points in the specified .ADQ file as
necessary to produce values precisely at the data point horizontal
values.
Figure 23-10 Compute Minimum
Dialog; Compute Maximum is Identical
Figure 23-11
Compute Equalize
Dialog
23 computes
Compute Equalize Chapter 23 Compute Menu
System Two Cascade User’s Manual for APWIN version 2 Page 23-11

Compute Clear All
The Clear All command of the Compute menu clears all settings of
all Compute functions to their normal default settings.
23 computes
Chapter 23 Compute Menu Compute Clear All
Page 23-12 System Two Cascade User’s Manual for APWIN version 2

Automating Tests
Automation speeds up testing activities and reduces or eliminates
the normal boredom when humans perform repetitive actions. There
is a significant degree of automation in simply saving a test file and
later opening it to recreate the same setup. Much greater degrees of
automation are available in APWIN through Procedures (.APB files),
sometimes also referred to as Scripts or Macros.
Procedures are computer programs that define sequences of
operations. A procedure may load test files from disk and may make
changes directly to any field of any panel. Procedures may run linearly
from top to bottom or may branch to different sections or to other
procedures, depending upon measurement results or operator input
from keyboard or mouse. Procedures may display menus and dialogs
to the users, with a variety of methods including buttons, checkboxes,
and text entry areas for the user to enter data or control the program
flow. Procedures may send graphs or tabular data to printers, may
save information to disk, and may communicate with other Windows
programs. Procedures are normally written in APWIN Basic, furnished
as a standard part of APWIN. Microsoft Visual Basic-4 or Visual
Basic-5 may also be used to write programs in the APWIN Basic
language. APWIN Basic is compatible with Microsoft Visual Basic for
Applications. Since APWIN Basic complies with the Microsoft OLE
(Object Linking and Embedding) specification, it is possible to control
System Two or System One from other Windows programs such as a
spreadsheet or word processing program.
An existing procedure may be loaded from disk by the File Open
Procedure command. The resulting dialog box permits navigation
among directories (folders), displaying the procedure (.APB) files in the
selected directory. When an .APB file is opened, the program (listing)
will be shown in the Procedure Editor if the Procedure Editor is visible.
Once loaded, the procedure may be executed by the Run Procedure
icon on the Procedure Toolbar or from the Menu by the Procedure
Run command (Arr).
24 automation
System Two Cascade User’s Manual for APWIN version 2 Page 24-1

Changes may be made to the procedure in the Procedure Editor.
Trouble-shooting of a procedure that is not functioning satisfactorily
may be aided with several de-bugging tools. These include break
points, single-step operation, and evaluation of expressions. User
dialogs may be created which include buttons, prompting messags,
and user input of text and numbers. For more details on de-bugging
and editing procedures, see Getting Started with Procedures, the
APWIN Basic Programmers Manual, or Help APWIN Basic Editor.
New procedures, or additions to existing procedures, may be
generated by two different techniques. One method, suitable for those
with some experience with programming techniques and knowledge of
the specific syntax and commands of APWIN Basic or other forms of
Visual Basic, is by typing and modifying text in the Procedure Editor.
The second method, suitable even for users with little or no experience
in programming or APWIN Basic, is via the LEARN mode (Procedure
Learn Mode menu command). Starting LEARN mode causes each
ensuing user mouse click and keyboard entry to write a line of APWIN
Basic code into the Procedure Editor. Simple procedures may be
completely generated in LEARN mode. More sophisticated procedures
with branching, calling of sub-procedures, processing of data results,
etc., can have their core created in LEARN mode but will typically
require further commands to be added in the Procedure Editor. For
more details on these topics, see Getting Started with Procedures, the
APWIN Basic Programmers Manual, or Help APWIN Basic Editor.
LEARN Mode
LEARN mode is started with by clicking on the Learn icon on
the Learn toolbar , or by the Procedure Learn Mode menu
command (Alt R R) or Utilities Learn Mode. Once Learn mode has
been started, every user action will result in one or more lines of
program code written into the Procedure Editor until Learn mode is
halted. If a procedure has already been loaded into the Procedure
Editor, the commands created by Learn mode will be inserted at the
cursor position in the Procedure Editor. If no procedure has been
loaded, the Procedure Editor will be opened with a new (blank)
procedure ready for recording of the Learn mode commands. To stop
24 automation
Chapter 24 Automating Tests LEARN Mode
Page 24-2 System Two Cascade User’s Manual for APWIN version 2

Learn mode, click on the Stop Learning icon or use the Procedure
Learn Mode or Utilities Learn Mode command again to toggle Learn
Mode off. To temporarily suspend the learning of commands, hold
down the CS keys while clicking the mouse to make changes
which will not be learned.
For a Learn Mode example, assume the following list of user
actions:
§Click on Start Learn mode icon.
§Click on New Test icon.
§Click on analog generator On/Off control.
§Click on analog analyzer Ch A input and select Gen Monitor
instead of XLR Bal.
§Click on page 2 tab.
§Click on GO (or press ().
§Click on Stop Learn mode icon.
Figure 24-1 Learned Procedure Example
24 automation
LEARN Mode Chapter 24 Automating Tests
System Two Cascade User’s Manual for APWIN version 2 Page 24-3

Opening the Procedure Editor should show the program listing as
illustrated in Figure 24-1. This procedure will duplicate all the actions
above if the Run Procedure icon is clicked.
Optimizing Automation Speed
Many considerations affect testing speed. Some of the more
important factors are listed below, with suggestions on alternatives that
may result in faster testing.
Computer Characteristics
The computer processor type, clock rate, amount of memory, type
of graphics card and amount of graphics card memory all have a
strong effect on the speed of most tests. The computer specifications
particularly affect “compute intensive” operations such as the speed of
“painting” panels and graphs on screen when a test is loaded, time
required for the Compute utilities, etc. Use faster computers with
more memory and fast graphics cards with more graphics memory to
speed up operation.
Other Programs Running
The number and complexity of other programs running
simultaneously on the same computer affect testing speed. For the
fastest audio testing speeds, shut down as many other programs as
possible while running APWIN. This is particularly true for programs
which may respond to external stimulus (e-mail, etc.).
Number of Sweep Points
200-point sweeps take longer than 10-point sweeps. For fastest
testing, take data at only the number of points truly required. If the
required point density is greater across some portions of the spectrum
than others, consider use of Table Sweeps via an .ADS file which
contains a list of specific points at which measurements will be made.
Type of Measurement
For example, THD+N sweeps are slower than Level sweeps due to
the necessity of tuning the bandreject filter to each new frequency and
24 automation
Chapter 24 Automating Tests Optimizing Automation Speed
Page 24-4 System Two Cascade User’s Manual for APWIN version 2

waiting for measurements through the filter to stabilize. One cannot
normally substitute a level measurement for a THD+N measurement,
of course, but it may be appropriate to compromise to a small number
of points in a THD+N sweep in recognition that each point is relatively
slow.
Single vs. dual channel (stereo)
The System Two analog and digital analyzers have two Level
meters and so can make level and response measurements of a
two-channel device in the same time as for a single channel. Likewise,
the FFT-based programs are two channel and have almost no speed
penalty for measuring both instead of only one. However, a number
of the real-time measurements made with the main (reading) meter,
such as THD+N, can be made only on one channel at a time. For the
greatest speed with such measurements on a two-channel device, a
stereo sweep automatically sweeps one channel, changes input and
output connections, and sweeps the second channel in less time than
loading and running separate tests for each channel. For
measurements that must be made sequentially on the two channels,
speed is improved by minimizing the number of measurement points.
An alternate technique such as multitone, based on two-channel FFTs,
should be considered for the greatest speed on stereo devices.
Autoranging in analog analyzer vs. fixed range
selections
When signal levels change, autoranging takes time to find the
correct new range. When a test is loaded with ranging set to auto, the
analyzer must adjust itself to the present value. If the test is loaded
before the device under test is connected or stabilized, the analyzer
may first range down to the noise level, then range up again after
signal appears. When the signal level is known within reasonable
limits, fixed range operation is much faster. The risk is that an
unexpected change in signal level may cause clipping or noise-limited
measurements in the analyzer.
“Keep all readings active” feature
When the “Keep all readings active” option is selected in the
Utilities Configuration dialog, APWIN during sweeps must pass
24 automation
Optimizing Automation Speed Chapter 24 Automating Tests
System Two Cascade User’s Manual for APWIN version 2 Page 24-5

readings from every measurement section of the instrument to its
display location on the computer screen, even though that particular
measurement is not being plotted. Sweeps will be slower as a result.
For fastest speed, turn off the “keep all readings active” feature unless
it is important to be able to watch some measurements on an
instrument panel or bargraph while others are being plotted on the
Graph.
Sweep Settling
The values on the Sweep Settling panel for the particular
measuring instruments being graphed may have a strong impact on
sweep speed. If the Delay value is 100 ms instead of 30 ms, an
additional 70 ms is spent at every step of the sweep. If Tolerance is
0.1% instead of 2%, it will take longer at every step of a sweep for the
stream of measurements to stabilize within that narrower range. For
the fastest sweep speeds, use the largest value of Tolerance consistent
with the repeatability desired for the data. Use the smallest number of
Points and the shortest Delay which provide repeatable data.
However, when testing devices with significant time delay such as
satellite links or three-head tape recorders, the Delay value must be at
least as long as the known time delay through the device under test.
Use the Exponential rather than Flat Algorithm if repeatability is
acceptable.
Multitone vs conventional swept sinewave testing
Multitone testing normally provides much faster results than swept
sinewave techniques. For example, a 31-tone multitone signal can
provide response, distortion, noise, and phase measurements on a
stereo or mono device in a few seconds, compared to perhaps 45
seconds or one minute for the same types of measurements at the
same 31 frequencies via conventional swept sinewave techniques.
Response and phase measurement results are normally identical
between swept sine and multitone techniques. Distortion and noise
measurements are made by fundamentally different methods in the
two techniques, so there is no simple answer to the question of
correlating results from the two types of measurements. It is typically
necessary to characterize a known-good device with multitone
techniques in order to determine suitable test limits.
24 automation
Chapter 24 Automating Tests Optimizing Automation Speed
Page 24-6 System Two Cascade User’s Manual for APWIN version 2

Analog hardware analyzer vs. DSP audio analyzer
The digital analyzer with the filter-based DSP Audio Analyzer
program (ANALYZER.AZ2) selected and Low Bandwidth (1x) A/D as
the Input can make many of the same measurements as the analog
hardware analyzer. The DSP-based program has several features that
provide greater speed than the analog analyzer. The Fast RMS
detector is a synchronous detector that measures across a small
number of complete cycles of the signal rather than for a longer, fixed
measurement period. Reading rates up to 128 readings per second are
available. Response measurements with the Fast RMS detector may be
several times faster than response measured with the analog hardware
analyzer. The compromises are in response flatness, repeatability,
residual distortion and noise, and bandwidth.
Analog
Hardware
Analyzer
DSP Audio
Analyzer, HiRes
A/D, RMS
Detector
DSP Audio
Analyzer, HiRes
A/D, Fast RMS
Detector
Frequency
Range 10 Hz-200 kHz 10 Hz-30 kHz
@65536 Hz rate
10 Hz-30 kHz
@65536 Hz rate
Frequency
Response
Flatness 10
Hz-20 kHz
±0.008 dB
(typically ±0.003
dB)
±0.04 dB typical ±0.04 dB typical
Max. Data
Spread, 10
sweeps, 20
Hz-20 kHz
±0.003 dB
typical, settling
tolerance 0.03%
±0.04 dB typical,
settling tolerance
1.0%
±0.04 dB typical,
settling tolerance
1.0%
Stereo
Response
Sweep Speed,
31 Pts 20-20k
7 seconds typical,
analog generator
5.3 seconds
typical, sine (D/A)
generator
1.5 seconds
typical, sine (D/A)
generator
Residual THD+N
1kHz, 2 V, 22/20
kHz BW
Typical 0.00017%
(-115 dB)
Typical 0.00054%
(-105 dB)
Typical 0.00054%
(-105 dB)
24 automation
Optimizing Automation Speed Chapter 24 Automating Tests
System Two Cascade User’s Manual for APWIN version 2 Page 24-7

Bandpass/Bandreject Filter Tracking Methods
DGen tracking, AGen tracking, or Sweep Track will all produce
faster sweeps in THD+N, Bandpass, Bandreject, or Crosstalk
measurement functions than the Counter Tuned alternative. The
various “Track” selections avoid the time necessary to produce a
stabilized frequency reading at each step of a sweep before sending the
frequency value to the BP/BR filter. This is true of both analog
hardware and digital analyzers.
Mouse activity during a sweep
Keeping track of mouse movements on the screen during a sweep
uses part of the PC processor’s capability and consequently slows
down the sweep.
Analog vs. DSP-D/A Generator
The DSP generator and D/A converters are selected by the several
analog generator waveform selections with “(D/A)” as part of the
waveform name. This DSP generator has no frequency range
switching and stabilizes in amplitude faster at each new frequency than
the analog hardware generator, so should be used for the fastest
sweeps when its distortion and flatness are acceptable. The major
performance specifications are compared below.
“Sine” Waveform
Selection
“Sine (D/A”
Waveform Selection
Frequency Range 10 Hz-204 kHz
10 Hz-47% of sample
rate (~31 kHz @
65536 Hz)
Frequency Response
Flatness, 10 Hz-20 kHz
±0.008 dB
(typical ±0.003 dB) ±0.03 dB to 30 kHz
Residual THD+N, 20 kHz
BW (system spec,
including analog analyzer)
0.0004% (-108 dB) 0.0007% (-103 dB)
24 automation
Chapter 24 Automating Tests Optimizing Automation Speed
Page 24-8 System Two Cascade User’s Manual for APWIN version 2

Loading set-ups as tests vs. changing parameters
from a procedure.
In a procedure, changed instrument set-up conditions can be
achieved by loading test files (.AT1/.AT2/.AT2C) from disk for each
new or modified setup. Changes can also be implemented by sending
commands directly to the individual instrument parameters. Where
only a few settings or values must be changed from the previous setup,
it is normally faster to send commands from the procedure since
several lines of a procedure can be executed in less time than it takes
to load a complete test. If many changes must be made, it may be
faster to load a test. Loading a test has the advantage of guaranteeing
a new, fixed set-up. Incremental changes depend upon the instrument
condition at the start of the changes, so modifications to earlier
portions of the procedure or to a test loaded earlier will produce a
different result.
Time taken by the PC and Windows to draw the
various panels and graphs on screen
The PC takes a finite amount of time to draw each window (panel,
graph, etc.) on the currently displayed page of workspace. It is not
necessary for any panels, or even a graph, to be displayed during
completely automated testing if limit files are being used to produce
pass/fail results. The fastest test loading will occur if no windows are
displayed. While this can be achieved by “killing” all panels and
graphs before saving a test, that test is then awkward to modify or use
in an interactive mode. The “AP.Application.Visible” group of
procedure commands may be used as global commands at the
beginning of a procedure to inhibit the display of all panels or of
certain types (panels, graphs, bargraphs, etc.) in all tests of the
procedure. User dialogs will still be displayed.
24 automation
Optimizing Automation Speed Chapter 24 Automating Tests
System Two Cascade User’s Manual for APWIN version 2 Page 24-9

24 automation
Chapter 24 Automating Tests Optimizing Automation Speed
Page 24-10 System Two Cascade User’s Manual for APWIN version 2

Switchers
APWIN Panel
The SWR-122 and SWR-2122 switchers are high-performance 2 x
12 relay switching matrices, stackable up to 16 units (192 channels).
SWR-122 family switchers are no longer available, so only the
SWR-2122 switchers will be described in this manual. SWR-2122
family switchers are available in four versions:
§a balanced Output Switcher (SWR-2122M) with 12 male XLR
connectors, to fan out the analog generator’s two outputs to as
many as 12 device inputs. Complement mode may also be
selected which drives all except one output connector.
§a balanced Input Switcher (SWR-2122F) with 12 female XLR
connectors, to fan into the analog analyzer’s two inputs from as
many as 12 device outputs
§a balanced Patch Point, or insertion, switcher (SWR-2122P) with
12 5-pin XLR connectors carrying both input and output circuits.
Each output pair of pins is “normalled through” to the input pins
on the same connector when the control relay is not operated,
but can break the path when desired to insert a signal
§an unbalanced switcher (SWR-2122U) with female BNC
connectors instead of XLR connectors. Via rear panel switch
settings, it can be made to function as an Input or Output
switcher.
To bring the Switcher panel to the screen:
Mouse: click on the Switcher icon on the Panels Toolbar, or
the Panels Switcher menu command.
or
25 swr
System Two Cascade User's Manual for APWIN version 2 Page 25-1

Keyboard: press the Apw keys (for Panels sWitcher)
The Switcher panel controls from 1 to 32 switcher modules (up to
16 input and 16 output). Each unit is an independently powered
external accessory, connected in “daisy chain” fashion to the same
Audio Precision interface bus as the measurement instrument and
computer.
The Switcher panel permits selecting any desired input and output
connector. The switchers may also be controlled as a swept parameter
in order to scan a measuring instrument across many device outputs,
or to scan a stimulus parameter across many device inputs. The
Sweep panel, not the Switcher panel, determines this type of
operation. The Switcher panel settings will determine the switcher
conditions before a switcher sweep begins and after it ends.
Input Channel
The channel numbers entered in the Input Channel A and Input
Channel B fields determine the Input switcher connections unless a
switcher sweep is in progress. The acceptable range of numbers for
each field is from 1 to 192, since up to 16 Input switchers may be
used. The practical range depends upon how many switchers are
connected and how the rear panel switches are set on each switcher.
Typically, the rear panel switches are set at installation time so that the
first Input switcher responds to control as channels 1-12, a second
Input switcher (if present) is set as channels 13-24, etc. Entering a zero
or a number beyond the range of Input switchers actually present
causes there to be no connection.
Figure 25-1 Switcher Panel
25 swr
Chapter 25 Switchers APWIN Panel
Page 25-2 System Two Cascade User's Manual for APWIN version 2

To sweep across switcher channels during a sweep test, the Sweep
Panel Source 1 or Source 2 Browser must be used to select Swr as the
instrument and the particular channel and sweep mode desired as the
parameter.
Output Channel
The channel numbers entered in the Output Channel A and Input
Channel B fields determine the Output switcher connections unless a
switcher sweep is in progress. The acceptable range of numbers for
each field is from 1 to 192, since up to 16 Output switchers may be
used. The practical range depends upon how many switchers are
connected and how the rear panel switches are set on each switcher.
Typically, the rear panel switches are set at installation time so that the
first Output switcher responds to control as channels 1-12, a second
Output switcher (if present) is set as channels 13-24, etc. Entering a
zero or a number beyond the range of Output switchers actually
present causes there to be no connection.
To sweep across switcher channels during a sweep test, the Sweep
Panel Source 1 or Source 2 Browser must be used to select Swr as the
instrument and the particular channel and sweep mode desired as the
parameter.
Output Modes (Switcher)
Switcher output channels A and B may have certain specific
relationships defined between them, controlled by the three “radio
buttons” at the top of the Output section of the Switcher Panel. These
three relationships are:
§B independent from A
§B = All outputs driven, A = off
§B = All outputs driven except # selected for A
When B independent from A is selected, channels A and B may
be independently set to any channel number within their range. This
is the normal mode for most operation.
25 swr
APWIN Panel Chapter 25 Switchers
System Two Cascade User's Manual for APWIN version 2 Page 25-3

When B = All outputs driven, A = off is selected, the switcher
B common input is connected to all 12 outputs on each Output
switcher module and the A common input is disconnected. Both the A
and B output fields will be gray and unavailable for settings in this
mode since all connections are defined by the mode itself. This mode
enables connection of a single signal to all device inputs, which may be
a requirement of a “burn-in” rack or a life test.
When “B = all outputs driven except # selected for A” is
selected, the A common input connects to the channel number entered
in the A output field. The B common input connects to the remaining
11 channels on that switcher and to all 12 channels of all other Output
switchers connected. The purpose of this mode is for “worst-case
crosstalk” measurements, so that all channels except one of a
multi-track or multi-channel recorder or mixing console are driven
while the output signal from the one undriven channel is measured.
This mode is normally used with a nested sweep with Source 2 on the
Sweep panel set to scan channel A input and output through all
possible device channels while Source 1 is commonly set for a
frequency sweep to measure selective crosstalk across the audio
spectrum.
Switcher Sweep Offsets
When the switchers are selected as the instrument at Source 1 or
Source 2, a number of Parameters are available in which both
Channels A and B, or both Input and Output switchers, may be
simultaneously swept. These complex switcher sweeps often require
that Channel A and Channel B are not connected to the same channel,
or that the Input and Output switchers are not connected to the same
channel. The two offset fields on the Switcher panel set the
relationship between the switcher parameters being swept. Before a
sweep starts or after a sweep is completed, the switcher channel
selection will be determined only by the Output and Input sections of
the Switcher panel.
Out to In Offset: this field determines the channel number
difference between the Output Switcher and the Input Switcher at any
moment during a sweep. For example, if the value “1” is entered in
the Out to in Offset field, the Output switcher will always be connected
25 swr
Chapter 25 Switchers APWIN Panel
Page 25-4 System Two Cascade User's Manual for APWIN version 2

to the next higher channel number than the Input switcher connection
(if Input is at 7, Output is at 8, etc.) An Out-to-In Offset of “1” would
permit crosstalk measurement scans of a multitrack tape recorder,
measuring the adjacent higher channel. A value of “-1” would permit
measurement of the adjacent lower channel during a scan.
B to A Offset: this field determines the channel number
difference between Channel B and Channel A at any moment during a
sweep. An A-to-B Offset of “1” is often used, along with a Step Size of
2, when testing stereo devices which are connected with stereo pairs
going to adjacent switcher channels (device 1 L and R to switcher
channels 1 and 2, device 2 L and R going to switcher channels 3 and
4, etc.).
Switcher Control During Sweeps
The switchers may be controlled in a variety of useful ways during
a sweep, by selecting the parameters at Source 1 or Source 2 in the
Parameter column for the type of sweep desired. The available sweep
control parameters and their functions are as follows.
Ch. A Input: The Channel A connector on the Input Switchers
will be scanned across the range of switcher input connectors specified
by the Start and Stop values at the Source settings of the Sweep panel.
All other switcher connections will remain as set on the Switcher panel.
This is a common selection to check the same audio parameter on a
number of single-channel devices in sequence.
Ch. B Input: The Channel B connector on the Input Switchers
will be scanned across the range of switcher input connectors specified
by the Start and Stop values at the Source settings of the Sweep panel.
All other switcher connections will remain as set on the Switcher panel.
Ch. A Output: The Channel A connector on the Output
Switchers will be scanned across the range of switcher output
connectors specified by the Start and Stop values at the Source settings
of the Sweep panel. All other switcher connections will remain as set
on the Switcher panel. This is a common selection to drive the inputs,
one at a time, of a number of single-channel devices in sequence.
25 swr
Switcher Control During Sweeps Chapter 25 Switchers
System Two Cascade User's Manual for APWIN version 2 Page 25-5

Ch. B Output: The Channel B connector on the Output
Switchers will be scanned across the range of switcher output
connectors specified by the Start and Stop values at the Source settings
of the Sweep panel. All other switcher connections will remain as set
on the Switcher panel.
Ch. A Input/Output: The Channel A connector on the Input
Switchers and the Channel A connector on the Output Switchers will
both be scanned across the range of switcher output connectors
specified by the Start and Stop values at the Source settings of the
Sweep panel. If the Input/Output Offset field on the Switcher panel is
set to a zero value, both input and output switchers will be set to the
same connector number at any given moment. If the Input/Output
Offset value is not zero, the selected Output channel number will be
greater or smaller than the Input channel number by the value of the
I/O Offset field and the Input channel number will correspond to the
present command from the Sweep panel Source section. For example,
if the I/O Offset is set to 1, the Output switcher will be set to the next
higher connector number than the Input switcher at any time during a
sweep, and the Sweep panel effectively “drives” the Input channel
number. All other switcher connections will remain as set on the
Switcher panel. This is a common selection, using an I/O Offset value
of zero, to perform tests across the channels of a multi-track tape
recorder or a number of monaural devices.
Ch. B Input/Output: Identical to Ch. A Input/Output, except that
it is the Channel B connectors which are swept. All other switcher
connections will remain as set on the Switcher panel.
Ch. A + B Input: The Channel A and Channel B connectors on
the Input switchers will both be scanned across a series of input
connectors. If the A/B Offset field on the Switcher panel is set to zero,
both channels A and B will connect to the same input connector. If the
A/B Offset field is not zero, the Channel B connection will always be to
a connector higher or lower in number than the Channel A
connection, by the value in the A/B Offset field. For example, if the
A/B Offset value is set to -2, the Channel B Input connector will always
be connected to the Input connector two steps below where the
Channel A connection is. All other switcher connections will remain as
set on the Switcher panel. This selection could be used to sequentially
25 swr
Chapter 25 Switchers Switcher Control During Sweeps
Page 25-6 System Two Cascade User's Manual for APWIN version 2

monitor the output signals from a group of stereo power amplifiers on
a burn-in rack, all of whose inputs are constantly driven. For that
application, the A/B Offset value would be set to 1 and the Stepsize
parameter would be 2. Thus, at the first sweep step channel A
connects to switcher channel 1 (device number 1 left channel output)
and B connects to switcher channel 2 (device number 1 right channel
output). At the next sweep step, channel A connects to switcher
channel 3 (device number 2 left channel output) and B connects to
switcher channel 4 (device number 2 right channel output), etc.
Ch. A + B Output: Identical to Ch.A+BInput, except for the
Output switchers. All other switcher connections will remain as set on
the Switcher panel.
Ch. A + Ch. B Input/Output: Both the A and B connections of
both Input and Output switchers are swept across the defined
sequence of input and output connections. The difference between
Channel A and Channel B settings and between Input and Output
settings will be as determined by the two Offset fields on the Sweep
panel. This is a common selection to test audio parameters of a
number of stereo devices such as power amplifiers in sequence. For
this application, the Input/Output Offset value would be zero, the A/B
Offset value would be 1, and the Step Size parameter would be 2.
Thus, at the first step of the sweep, A input and output are connected
to switcher channel 1 (device number 1, left channel) and B input and
output are connected to switcher channel 2 (device number 1, right
channel). At the second step of the sweep, A input and output connect
to switcher channel 3 (device number 2, left channel) and B input and
output connect to switcher channel 4 (device number 2, right channel),
etc.
Frequency or Amplitude Sweeps on Many Switcher
Channels
A common application is to measure some characteristic, such as
frequency response or distortion or noise versus frequency, on a
number of nominally identical switcher channels. The results can all
overlay on the same graph for channel-to-channel comparisons. Any
individual channel traces or combinations of traces may be displayed
or printed. This type of test is set up as a “nested sweep” with the
25 swr
Switcher Control During Sweeps Chapter 25 Switchers
System Two Cascade User's Manual for APWIN version 2 Page 25-7

switcher selected at Source 2 (on the large form of the Sweep panel).
To measure frequency response on all 24 tracks of a tape recorder, for
example, select Swr as the instrument and A I/O (Channel A, Input and
Output) as the parameter. Enter 1 for the start, 24 for stop, and 1 as
the step size. For frequency response, Source 1 would be Analog
Generator Frequency and Level A would be plotted at Data 1. When
the sweep is started, Source 2 causes the switcher to connect the
channel A input and output to channel 1 and frequency is swept
between the Source 1 start and stop values. When data at the stop
point is measured, Source 2 steps channel A input and output to
channel 2 and the Source 1 sweep repeats. This process continues
until all 24 tracks have been measured and plotted. The Graph
Legend may be used to turn on and off or highlight by color or trace
width particular traces of interest.
Switcher with Multi-Track Recorder
Multi-track recorders can be quickly tested by use of switchers and
“nested sweeps” using both Source 2 and Source 1 on the Sweep
panel. The diagram shows typical switcher connections to test
multi-track recorders.
GENERATOR
STACKING
CONNECTIONS
STACKING
CONNECTIONS
ANALYZER
A
B
A
BOUTPUT
SWR
ADR
0000
24 TRACK
RECORDER
INPUT
SWR
ADR
0000
INPUT
SWR
ADR
0001
1
2
11
12
13
14
23
24
1
2
11
12
13
14
23
24
TYPICAL SWITCHER CONNECTIONS FOR 24-TRACK RECORDER TESTING
OUTPUT
SWR
ADR
0001
Figure 25-2 Switcher Connection and Address Setting Diagram, Multi-track Recorder
25 swr
Chapter 25 Switchers Switcher Control During Sweeps
Page 25-8 System Two Cascade User's Manual for APWIN version 2

32 and 48 track recorders would require three each and four each,
respectively, of both input and output switchers. The generator drives
the selected recorder input channel via Output switchers and the
analyzer selects the output of the same channel via the Input switchers.
The second switcher and any others necessary to handle all channels
are “stacked” by having their rear panel A and B channels connected
in parallel. The “8-4-2-1” rear panel binary address switches must be
set to the proper code to make the switchers respond to address 1-12,
13-24, etc., as required.
A typical frequency response measurement across all tracks would
be set up with:
§a Level meter connected to analyzer input channel A
§that Level meter then selected at Data 1 on the sweep panel
§a generator frequency sweep set up at Source 1 on the sweep
panel
§a switcher channel A input/output “sweep” set up at Source 2 on
the sweep panel, starting on switcher channel 1 and stopping at
the last channel of the recorder, with a step size of 1
The response curves for all channels would then be overlaid on the
same graph and can be compared for level balance, same response
shape, etc. The Graph Legend can be used to temporarily turn off
unwanted traces or to highlight the trace for a particular channel in a
different color or by making the trace thicker.
Switcher Hardware
Switcher Descriptions
The Audio Precision series SWR-2122 audio switchers can be used
to expand the two-channel input and output of System One® and
System Two™. Switchers are particularly useful to interface to
multi-channel devices or production “bed-of-nails” test fixtures.
Being high-reliability relay-based, they preserve the signal integrity
of the generator and signals from the device under test for transparent
25 swr
Switcher Hardware Chapter 25 Switchers
System Two Cascade User's Manual for APWIN version 2 Page 25-9

operation. Unlike conventional industrial signal routing switchers, the
SWR-2122 series switchers achieve exceptional crosstalk performance,
exceeding 140dB at 20kHz in balanced operation.
The switchers are controlled by an APIB interface and integrate
into either APWIN™ Windows™ or S1.EXE DOS control software.
Convenient channel-in-use LEDs indicate crosspoint activity.
There are four versions of switchers, as described below. The
switchers differ from one another primarily in connector configuration
and in attributes set by internal jumpers or rear-panel switches. These
differences define them as an input switcher (connecting multiple
device-under-test outputs to the analyzer inputs), an output switcher
(connecting generator outputs to multiple inputs of devices under test),
or a patch-point switcher.
Each of the switchers is a balanced 12 x 2 crosspoint matrix. Either
of the two common points can be connected, under software control,
to any of the twelve selectable points. The circuit boards are of
balanced design but may be used with unbalanced circuits with the
BNC connector version (floating shells). Up to 16 modules of the input
and/or output switcher may be stacked and connected in daisy-chain
fashion to permit testing devices with up to 192 inputs and/or outputs
(up to 96 stereo pairs). Rear panel switches permit setting the address
of each module for the desired channel number selections 1 through
12, 13 through 24, etc. Simplified diagrams of the switchers are shown
in the following subsections. The contacts shown as single switches are
actually multiple relay contacts connected in a more complex
arrangement. This is necessary to obtain the isolation and crosstalk
required for practical professional and high-grade consumer
applications.
XLR Connector Pin Assignments
The following XLR connector pin assignments are common
throughout the Audio Precision product line:
§Pin 1 – Chassis ground (not signal ground)
§Pin 2 – Signal high, or +
25 swr
Chapter 25 Switchers Switcher Hardware
Page 25-10 System Two Cascade User's Manual for APWIN version 2

§Pin 3 – Signal low, or -
The pin assignments of the five-pin XLR connectors, used on the
SWR-2122P Patch-Point Switcher, are given on page 25-13.
SWR-2122F Input Switcher
Each input switcher module connects any of 12 channels to the
two analyzer input channels (A & B). Input switcher modules have two
male XLR connectors and 12 female XLR connectors on the front
panel.
SWR-2122
AB123456
7
8 9 10 11 12
CAT II
Figure 25-3 Input Switcher front panel
SWR-2122F
Input Switcher
Manufactured in Beaverton, Oregon, USA
APIB INTERFACE APIB INTERFACE ON
1248
APIB ADDRESS
CC HH AA NN NN EE LL
AB
FROM PREV. SWRFROM PREV. SWR TO ANALYZERTO ANALYZER
CAT II
Maximum relay contact rating is 30 Watts or 1 Amp.
For best reliability, limit switched power to 5 Watts or less.
R
FUSE REPLACEMENT DATA
230/240 VAC 100mA T/SB 250V
100/120 VAC 200mA T/SB 250V
SUPPLY VOLTAGE FUSE
FREQUENCY: 50/60 Hz.
MAXIMUM POWER: 20 VA
SUPPLY VOLTAGE: 100/120/230/240 VAC
Figure 25-4 Input Switcher rear panel
AB123456789101112
TO ANALYZER TO ANALYZER
FROM PREV.
SWITCHER
FROM PREV.
SWITCHER
CHANNEL A CHANNEL B
Figure 25-5 Input Switcher simplified schematic
25 swr
Switcher Hardware Chapter 25 Switchers
System Two Cascade User's Manual for APWIN version 2 Page 25-11

SWR-2122M Output Switcher
Each SWR-2122M module routes two generator output channels
(A & B) to any of 12 channels. They have two female XLR connectors
for and 12 male XLR connectors on the front panel. Complement
mode allows all but one channel to be driven while measuring the
undriven channel for worst-case crosstalk on multichannel devices.
SWR-2122
CAT II
11 12910
7
85 63 41 2A B
Figure 25-6 Output Switcher front panel
SWR-2122M
Output Switcher
APIB INTERFACE APIB INTERFACE ON
1248
APIB ADDRESS
CC HH AA NN NN EE LL
AB
TO NEXT SWR TO NEXT SWRFROM GENERATOR FROM GENERATOR
CAT II
Manufactured in Beaverton, Oregon, USA
Maximum relay contact rating is 30 Watts or 1 Amp.
For best reliability, limit switched power to 5 Watts or less.
R
FUSE REPLACEMENT DATA
230/240 VAC 100mA T/SB 250V
100/120 VAC 200mA T/SB 250V
SUPPLY VOLTAGE FUSE
FREQUENCY: 50/60 Hz.
MAXIMUM POWER: 20 VA
SUPPLY VOLTAGE: 100/120/230/240 VAC
Figure 25-7 Output Switcher rear panel
AB123456789101112
TO ANALYZER TO ANALYZER
FROM PREV.
SWITCHER
FROM PREV.
SWITCHER
CHANNEL A CHANNEL B
Figure 25-8 Output Switcher simplified schematic
25 swr
Chapter 25 Switchers Switcher Hardware
Page 25-12 System Two Cascade User's Manual for APWIN version 2

SWR-2122U Unbalanced Switcher
The SWR-2122U Unbalanced switcher Module can be used as
either an input or output switcher. Floating BNC connectors help
prevent ground loops. When used in the output mode, this module is
also capable of the complement mode described above for the
SWR-2122M.
AB123456
7
8 9 10 11 1211 12910
7
8563412AB
CAT IICAT II
11 12910
7
8563412AB
SWR-2122U
Figure 25-9 Unbalanced switcher front panel
SWR-2122U
Unbalanced Switcher
Manufactured in Beaverton, Oregon, USA
APIB INTERFACE APIB INTERFACE
ON
ADDRESS
APIB
FROM PREVIOUS FROM PREVIOUSTO ANALYZER TO ANALYZER
SWITCHER SWITCHER(OR NEXT SWITCHER) (OR NEXT SWITCHER)
TO NEXT TO NEXT
SWITCHER SWITCHER(OR PREVIOUS SWR.) (OR PREVIOUS SWR.)
FROM GENERATOR FROM GENERATOR
CAT II
Maximum relay contact rating is 30 Watts or 1 Amp.
For best reliability, limit switched power to 5 Watts or less.
R
1248
INPUT MODE
(SWITCH UP)
OUTPUT MODE
(SWITCH DOWN)
AB
FUSE REPLACEMENT DATA
230/240 VAC 100mA T/SB 250V
100/120 VAC 200mA T/SB 250V
SUPPLY VOLTAGE FUSE
FREQUENCY: 50/60 Hz.
MAXIMUM POWER: 20 VA
SUPPLY VOLTAGE: 100/120/230/240 VAC
Figure 25-10 Unbalanced switcher rear panel
AB123456789101112
TO ANALYZER
OR FROM GEN
TO ANALYZER
OR FROM GEN
NEXT/PREV.
SWITCHER
NEXT/PREV.
SWITCHER
CHANNEL A CHANNEL B
Figure 25-11 SWR-2122U Unbalanced Switcher simplified schematic
25 swr
Switcher Hardware Chapter 25 Switchers
System Two Cascade User's Manual for APWIN version 2 Page 25-13

SWR-2122P Patch-Point Switcher
The SWR-2122P Patch Point Switcher module allows a signal path
to be interrupted and a test generator inserted, while a measuring
analyzer accesses the output of a previous device. The patch point
switcher differs considerably from the input and output switchers in
that the twelve connectors of the patch point version are 5-pin XLR
connectors. They are designed for connection at major circuit nodes of
a console, or between series-connected devices in an audio chain in a
studio, transmitter, or sound reinforcement system. Pins 1 (high) and 2
(low) connect from a balanced output of the preceding device. Pin 3 is
ground. Pins 4 (high) and 5 (low) are the signal to a balanced input of
the following stage or device. The two “common” connectors of the
patch point switcher are a female 3-pin XLR (INPUT) connector for
connection to an output of the generator, and a male 3-pin XLR
connector (OUTPUT) for connection to an input of the analyzer.
The patch point switcher is “fail safe” in that in its normal mode
(power off, or no channel selected), the previous stage or device is
directly connected to the input of the following stage or device.
123456
7
8 9 10 11 12
FROM GEN TO ANLR
SWR-2122P
CAT II
SWR-2122P
CAT II
11 129 10
7
85 63 41 2
FROM GEN TO ANLR
Figure 25-12 Patch point switcher front panel
SWR-2122P
Patch Point Switcher
APIB INTERFACE APIB INTERFACE ON
1248AB
APIB ADDRESS
CAT II
Manufactured in Beaverton, Oregon, USA
Maximum relay contact rating is 30 Watts or 1 Amp.
For best reliability, limit switched power to 5 Watts or less.
R
TO ANALYZER TO NEXT SWITCHERFROM PREV. SWITCHER FROM GENERATOR
FUSE REPLACEMENT DATA
230/240 VAC 100mA T/SB 250V
100/120 VAC 200mA T/SB 250V
SUPPLY VOLTAGE FUSE
FREQUENCY: 50/60 Hz.
MAXIMUM POWER: 20 VA
SUPPLY VOLTAGE: 100/120/230/240 VAC
Figure 25-13 Patch point switcher rear panel
25 swr
Chapter 25 Switchers Switcher Hardware
Page 25-14 System Two Cascade User's Manual for APWIN version 2

ISA-WIN APIB Card
APWIN controls the switchers through the APIB (Audio Precision
Interface Bus), connected to an ISA-WIN card installed in the user’s pc
(optionally, the APIB may be connected to a PCM-WIN card in a
laptop computer). Refer to the APWIN documentation for installation
of this card if necessary.
Connecting the APIB Interface
Each SWR-2122 switcher has two APIB connectors on its rear
panel. This is to permit connecting them in a “daisy-chain” fashion
between the computer’s APIB card connector and the System One or
System Two APIB connector. The switcher’s connectors pass the APIB
lines through, and the switchers respond only when specifically
addressed, as described below. Normally, the computer will be
connected to the first switcher with a digital interface cable, the first
switcher connects to the second, etc, and the last switcher connects to
the system digital interface (APIB) connector.
FROM
GEN TO
ANLR
123456789101112
FROM
GENERATOR
TO
ANALYZER
TO NEXT
SWITCHER
FROM PREV.
SWITCHER
Figure 25-14 SWR-2122P Patch-Point Switcher simplified schematic
25 swr
Switcher Hardware Chapter 25 Switchers
System Two Cascade User's Manual for APWIN version 2 Page 25-15

Input/Output/Patch Point Jumpers
Remove the AC power cord from the AC Mains Connector before
removing the cover to inspect or change the jumper settings.
A common circuit board design is used in all models of the
switchers; two jumpers on the circuit board select whether the switcher
functions as an input switcher, output switcher, unbalanced switcher, or
patch point switcher. These jumpers, marked P62 and P63, are shown
in Figure 25-16. The jumper positions are shown for reference only
and will normally not need to be changed.
Figure 25-15 APIB connections block diagram (typical)
25 swr
Chapter 25 Switchers Switcher Hardware
Page 25-16 System Two Cascade User's Manual for APWIN version 2

Setting Switcher Addresses and Modes
A six-switch binary switch bank is located on the rear panel. The
first four switches on this bank select which group of channel numbers
Figure 25-16 P62 and P63 Jumper Locations Inside SWR-2122 Switchers
OUTPUT
SWITCHER
PATCH POINT
SWITCHER
INPUT
SWITCHER
UNBALANCED
SWITCHER
Figure 25-17 P62 and P63 Jumper Placement for Output, Input, Patch Point, and
Unbalanced Switchers
25 swr
Switcher Hardware Chapter 25 Switchers
System Two Cascade User's Manual for APWIN version 2 Page 25-17

the module responds to as described in the following table. The last
two switches function as described in the appropriate subsection below.
Channel
Numbers
Rear Switch Settings Binary
Code
8
(Switch 4)
4
(Switch 3)
2
(Switch 2)
1
(Switch 1)
1 – 12 Up Up Up Up 0000
13 – 24 Up Up Up Down 0001
25 – 36 Up Up Down Up 0010
37 – 48 Up Up Down Down 0011
49 – 60 Up Down Up Up 0100
61 – 72 Up Down Up Down 0101
73 – 84 Up Down Down Up 0110
85 – 96 Up Down Down Down 0111
97 – 108 Down Up Up Up 1000
109 – 120 Down Up Up Down 1001
121 – 132 Down Up Down Up 1010
133 – 144 Down Up Down Down 1011
145 – 156 Down Down Up Up 1100
157 – 168 Down Down Up Down 1101
169 – 180 Down Down Down Up 1110
181 – 196 Down Down Down Down 1111
Table 25-1
These switches are marked 1 through 6 on the switch itself; on the
panel, the first four are labeled 1, 2, 4, and 8, which corresponds to
their bit value in the address word. The up, or ON, position
corresponds to a logic 0 (low).
Input, Output, and patch point switchers may all be combined in
the same system. Input and output switchers may share the same
addresses. A patch point switcher must not have the same addresses as
either an input or output switcher. Two patch point switchers may be
set to the same address if one is set as Channel A and the other as
25 swr
Chapter 25 Switchers Switcher Hardware
Page 25-18 System Two Cascade User's Manual for APWIN version 2

Channel B (see the section “Input, Output, and Path Point Switcher
Mode Switches”).
Switcher Address Settings
Each switcher module consists of 12 channels. Up to 16 modules
may be stacked to provide up to 192 channels. Rear panel address
switches must be set to select to which channel commands from the
software each switcher module should respond. For example, the first
switcher is normally set to channels 1-12, the second module to
channels 13-24, etc.
The following figure shows a typical rear-panel APIB Address
switch. Table 25-1 shows relationships among APIB Address switch
positions, binary codes, and channel numbers on the APWIN software
“panels.”
Figure 25-18 Rear
panel DIP switch
(typical)
25 swr
Switcher Hardware Chapter 25 Switchers
System Two Cascade User's Manual for APWIN version 2 Page 25-19

Input, Output, and Patch Point Switcher Mode
Switches
Switches 5 and 6 of the switch bank set the switcher mode as
described in the following table. The modes are defined below.
Input, Output Mode Rear Switch
Switch 5 Switch 6
Either A or B* Up Up
Channel A Down Up
Channel B Up Down
Off Down Down
Table 25-2
*Either A or B: This mode is valid only for Input and Output
switchers. The switcher’s channel A responds to the A channel
addresses, and channel B responds to B channel addresses. This is the
normal mode.
Channel A: The switcher’s channel A and channel B both respond
to A channel addresses.
Channel B: The switcher’s channel A and channel B both respond
to B channel addresses.
Off: Neither channel responds to any address.
Unbalanced Switcher Mode Switches
The SWR-2122U unbalanced switcher may be used for generator
output or analyzer input switching. Switch 6 of the six-switch binary
switch bank selects between these modes:
Set Switch 6 to the UP position to operate as an input switcher
(switcher will use Input switch channel numbers for Channel A and
Channel B on A Channel and B Channel addresses).
25 swr
Chapter 25 Switchers Switcher Hardware
Page 25-20 System Two Cascade User's Manual for APWIN version 2

Set Switch 6 to the DOWN position to operate as an output
switcher (switcher will use Output switch channel numbers for Channel
A and Channel B on A Channel and B Channel addresses).
Switch 5 disables the switcher; in the DOWN position, the switcher
will not respond to any addresses.
Also note the labeling on the rear panel describing the difference in
cable connections to the four rear-panel BNCs when used as an input
versus output switcher. See the following figure.
Figure 25-19
Unbalanced
switcher
address/mode
switch
25 swr
Switcher Hardware Chapter 25 Switchers
System Two Cascade User's Manual for APWIN version 2 Page 25-21

25 swr
Chapter 25 Switchers Switcher Hardware
Page 25-22 System Two Cascade User's Manual for APWIN version 2

DCX-127 Multifunction Module
Panel
The primary functions of the DCX-127 include an autoranging 4
1/2 digit volt-ohmmeter, two independent dc voltage outputs variable
across the ±10.5 Volts range, 21-bit (plus sign bit) low-speed digital
inputs and outputs, and three 8-bit digital output ports. The DCX-127
also provides pulses and dc levels whose timing depend upon key
software actions such as end of sweep, analyzer channel selection, or
data settling. These may be used for synchronization and sequencing
of external devices or portions of the test system such as the triggered
sine burst generator. See the hardware discussion later in this chapter.
The DCX-127 Multifunction Module is an external accessory which
is connected in “daisy chain” fashion to the Audio Precision Interface
Bus.
To bring the DCX panel to the screen:
Mouse: Click on the DCX-127 icon on the toolbar or select
Panels DCX via the menu bar
Keyboard: Type Apd (for Panels DCX-127).
The DCX-127 Panel can be viewed in both large and small
versions. Clicking on the panel icon on the Panels Toolbar brings up
Figure 26-1 DCX-127 Panel, Small
Version
26 dcx
System Two Cascade User’s Manual for APWIN version 2 Page 26-1

the small version panel. Holding down the Skey while clicking on
the toolbar icon brings up the large version.
DMM Units
In DC Volts function, the reading may be displayed either in
absolute Volts or as f(V), a function of Volts, after modification by
Offset and Scale factors. Similarly, resistance readings may be
displayed in Ohms or as f(O) with Offset and Scale. The “available
units” list includes only units valid for the presently-selected function
(DC or Ohms).
Auto/Fixed Range Checkbox
The Voltmeter/Ohmmeter may operate in autoranging mode or
may be fixed on any one of its full-scale ranges.
Fixed Range Selection Field
Figure 26-2 DCX-127 Panel, Large
Version
Figure 26-3 Autorange Disabled, Manual
Range Entered by User
26 dcx
Chapter 26 DCX-127 Multifunction Module Panel
Page 26-2 System Two Cascade User’s Manual for APWIN version 2

When the DMM Autoranging function is disabled (no check mark
in Auto box), a Range field is displayed and active for manual range
selection. New entries may be typed in or existing entries edited from
the keyboard, and completed by pressing the Ekey. When E
is pressed, APWIN software will select and display the most-sensitive
range which can handle the entered value.
Offset and Scale Values for f(V), f(O)
When f(V) (function of Volts) or f(O) (function of Ohms) units are
selected for the DMM, APWIN software computes the value to display
from the formula
display = (measurement + Offset) * Scale.
The “measurement” term is the value which would be displayed in
Volts or Ohms units. The “Offset” and “Scale” values are the contents
of the fields with those names, at the top right of the DCX panel. New
entries may be typed into either field, or the existing entry edited, from
the keyboard followed by pressing the Ekey.
DCV/Ohms/Off Selection
The DMM (digital multi-meter) can measure DC Volts or Ohms, or
be turned off, by use of the three buttons below the Auto Range check
box.
Reading Rate
The DMM can operate at 6 or 25 readings per second. Resolution
is a full 4 1/2 digits at 6 readings per second. At 25 readings per
second, the number of digits displayed is the same but the least
significant digit is always 5 or 0.
DC Output 1 and 2 On/Off
Either of the DC outputs (front panel double banana jacks) may be
turned on and off individually.
26 dcx
Panel Chapter 26 DCX-127 Multifunction Module
System Two Cascade User’s Manual for APWIN version 2 Page 26-3

DC Output 1 and 2 Value
Either DC output may be independently set to any voltage in the
range ±10.5 Vdc. A new value may be entered or the existing value
may be edited from the keyboard, followed by the Ekey.
Digital Input Display and Units
The 21-bit digital input word connected to the DCX front panel
DB25 Digital Input connector may be displayed in decimal,
hexadecimal, or octal units or as a scaled function g(x) of the decimal
value at the digital input.
Digital Input Data Format Selection
The binary values at the 21 active pints of the Digital Input
connector may be interpreted as 2’s complement or in 8-4-2-1 BCD
(binary coded decimal) format.
Scale Factor, Digital Input
When g(x) units are selected at the Digital In display, APWIN
software computes the displayed value from the relationship
display = measurement * Scale (g)
where “measurement” is the decimal value of the binary data in
the selected format and “Scale (g)” is the value entered in the Scale (g)
field just below the Digital In display. A new Scale value may be
entered or the present value edited from the keyboard, followed by
pressing the Ekey.
Digital Output and Units
The 21-bit digital output word presented to the DCX front panel
DB25 Digital Output connector may be controlled in decimal,
hexadecimal, or octal units or as a scaled function h(x) of the decimal
value entered in the Digital Out field.
The value sent to the Digital Output connector, in the unit selected,
is determined by the value entered into the Digital Out field but may
also be swept from the Sweep Panel.
26 dcx
Chapter 26 DCX-127 Multifunction Module Panel
Page 26-4 System Two Cascade User’s Manual for APWIN version 2

Digital Output Data Format
The value and units entered in the Digital Out field will be
presented to the front panel Digital Output connector in either 2’s
complement or 8-4-2-1 BCD (binary coded decimal) format.
Scale Factor for Digital Output
When h(x) units are selected at the Digital Output control field,
APWIN software computes the actual transmitted value from the
relationship
output value = entry value* Scale (h)
where “entry value” is the decimal value entered into the Digital
Out numeric field and “Scale (h)” is the value entered in the Scale (h)
field just below the Digital Out control field. A new Scale value may be
entered or the present value edited from the keyboard, followed by
pressing the Ekey.
Binary Control for Ports A, B, C
Ports A, B, and C are independent 8-bit digital control ports at
separate DB9 connectors on the rear of the DCX-127. The settings of
the 8 bits may be controlled from the DCX software panel or they may
be swept over a range via the Sweep Panel. Settings from the DCX
software panel may be made as binary (mouse only), octal, decimal, or
hexadecimal numbers. The binary control and display
button-indicators are functionally in parallel with the
octal-decimal-hexadecimal field. Any change made to the binary
buttons is immediately reflected in the octal-decimal-hex field, and
vice-versa. To change a value using octal, decimal, or hex units, the
desired unit must first be selected (or the present unit accepted). A
new value may be entered into the field from the keyboard or the
existing value edited, followed by the Ekey.
Figure 26-4 Output Ports, Showing
Decimal, Hexadecimal, Octal, Binary
Controls
26 dcx
Panel Chapter 26 DCX-127 Multifunction Module
System Two Cascade User’s Manual for APWIN version 2 Page 26-5

Program Control, Gate Delay
The front-panel Program Control Output DB9 connector provides
several pulse or gate signals controlled from APWIN software. Pin 6
on this connector is a sweep gate which goes high at the beginning of
each APWIN sweep and drops low at the end of the sweep. Pin 1 is a
delayed sweep gate, similar to pin 6 but with an additional
user-settable delay time between sweep start and the leading edge of
the gate signal. That delay time is controlled by the Gate Delay field at
the bottom of the DCX panel.
Gate Delay Control for Delayed Trigger
The delayed sweep gate (pin 1) is similar to the sweep gate (pin 6)
in that it goes low during a sweep and returns high at the completion
of the sweep. However, the delayed sweep gate does not go low until
the Gate Delay time has elapsed after the beginning of a sweep.
Hardware Discussion
The DCX-127 multi-function module is a separate unit packaged
in a one-rack-unit high case which may be rack-mounted or used as a
bench instrument. Control of the DCX-127 is via the same APIB
(Audio Precision Interface Bus) which controls System One or System
Two from the computer. The DCX-127 functions include:
§DC voltage measurement (from the millivolt range to 500 Volts)
§DC resistance measurement (from less than one Ohm to 2
Megohms)
§DC voltage outputs (two independent sources) anywhere in the
±10.5 Volt range
§Digital input and display of static or low-speed parallel input,
word width up to 21 bits
§Digital output of a parallel digital word of 21 bits
§Program control input of 8 lines which can trigger execution of
software macros
26 dcx
Chapter 26 DCX-127 Multifunction Module Program Control, Gate Delay
Page 26-6 System Two Cascade User’s Manual for APWIN version 2

§Program control output port which furnishes signals coincident
with a number of different software activities such as sweeping,
selection of channel A versus channel B input, settling of data
during a sweep, etc.
§Digital control outputs (four 8-bit ports) for general-purpose
control of external devices.
All the DCX-127 output functions are controlled from APWIN
software, and all of the inputs are displayed in APWIN software and
may be displayed as bargraphs or plotted values during a sweep when
appropriate.
DC Voltage Measurements
Range Resolution
6/sec Rate
Resolution
25/sec Rate
200 mV 10 uV 50 uV
2 V 100 uV 500 uV
20 V 1 mV 5 mV
200 V 10 mV 50muV
500 V 100 mV 500 mV
Table 26-1 Reading rate for various ranges
The DCX-127 includes a 4 1/2 digit autoranging dc
voltmeter-ohmmeter. In voltage mode, the meter will automatically
select among its 200 mV, 2 V, 20 V, 200 V, or 500 V ranges for best
resolution of the measured signal. It may also be fixed on any of its
ranges. The meter has selectable reading rates of 6 or 25 readings per
second. The 6/second selection provides full 4 1/2 digital resolution
(20000 counts full scale). The 25/second selection still displays 4 1/2
digits, but the last digit will always be either zero or 5. Normal mode
rejection and common mode rejection also degrade by approximately
a factor of four when the 25/second reading rate is selected.
Resolution versus range and reading rate are shown in Table 26-1.
26 dcx
Hardware Discussion Chapter 26 DCX-127 Multifunction Module
System Two Cascade User’s Manual for APWIN version 2 Page 26-7

Resistance Measurements
The resistance mode operates by forcing a calibrated value of
current through the unknown resistance and measuring the consequent
voltage drop. The ohmmeter is autoranging and will select either the
200 Ohm, 2 kOhm, 20 kOhm, 200 kOhm, or 2 megOhm range
depending on the value of the unknown resistance being measured. It
may also be fixed on any range. Reading rates of 6 readings per
second or 25 readings per second may be selected. Software features
also permit displaying a computed value which is a function of
resistance, using user-entered values of offset and scale parameters.
The DCX-127 input configuration permits making these resistance
measurements on either a 2-wire or 4-wire basis.
Two-wire connection
If only one pair of test leads is used, connected from the (+) and
(-) terminals of the DCX-127 to the unknown resistance, a 2-wire
measurement results. Current from the internal current source flows
through an internal resistor, through the test leads and resistance being
measured, and through another internal resistor back to the current
source. The two internal resistors are indicated schematically on the
front panel of the DCX-127. Voltage drop across these internal
resistors, produced by this current, is internally measured at the (+)
and (-) terminals. The resistance of the two test leads is thus included
in the measurement. For moderate and high values of unknown
Vmeas
Rw
(test lead)
Rw
(test lead)
Rx
(unknown)
Iref
Icomp
+INPUT
-INPUT
600
600
-SOURCE
Figure 26-5
Simplified diagram of
2-wire ohmmeter
operation
26 dcx
Chapter 26 DCX-127 Multifunction Module Hardware Discussion
Page 26-8 System Two Cascade User’s Manual for APWIN version 2

resistance, the additional error introduced by resistance of the test
leads is usually negligible.
Four-wire (Kelvin) connection
For the highest accuracy when measuring low values of resistance,
a 4-wire measurement (Kelvin lead connection) is recommended. For
this measurement, one pair of test leads is connected from the two
current source connectors (marked SOURCE) to the unknown
resistance. A second pair of test leads is connected from the voltmeter
input terminals (+ and - jacks) to the unknown. Current from the
current source now does not flow through the voltmeter leads, so the
resistance of the test leads is not included in the measurement.
The resolution of the reading varies with the range and with the
reading rate as shown in Table 26-1.
DC Voltage Outputs
Two independent dc voltage outputs are available at the DCX-127
front panel. Each may be set with 20 microvolt resolution
(approximately 20 bits equivalent) to any voltage in the ±10.5000 Volt
range.
Vmeas
Rw
(test lead)
Rw
Rw
Rw
(test lead)
Rx
(unknown)
Iref
Icomp
+INPUT
-INPUT
600
600
-SOURCE
Figure 26-6
Simplified diagram of
4-wire ohmmeter
operation
26 dcx
Hardware Discussion Chapter 26 DCX-127 Multifunction Module
System Two Cascade User’s Manual for APWIN version 2 Page 26-9

Example applications of the dc outputs include sweep control of
the gain, offset, or both ports of voltage-controlled amplifiers (VCAs)
while measuring their gain, distortion, or noise and plotting those
values versus control voltage. The dc output can also be used to
control the position of a dc-controlled turntable while measuring polar
response patterns of a loudspeaker or microphone. Manually operated
test equipment with a dc control port (such as the VCF input of a
function generator) may be controlled by the dc outputs. Tape
machines with dc-controllable bias oscillators may be connected,
enabling MOL, SOL, sensitivity, and other data to be taken
automatically.
The dc outputs may be floated up to 2 Volts away from ground.
See Figure 26-7 for the equivalent output circuit of both dc outputs.
The maximum current which may be drawn from them is 20
milliamperes. The maximum current which the DC outputs can sink is
10 milliamperes.
Digital Input
A parallel digital word of up to 21 bits plus sign bit, at
LSTTL-compatible levels, may be connected to the digital input
connector on the front panel of the DCX-127. The value of this word
may be displayed in decimal or hexadecimal representations. A
user-entered scale factor may be entered and a function of actual input
+
T
-
Vout
Figure 26-7 Equivalent Circuit, DC
Outputs 1 or 2
26 dcx
Chapter 26 DCX-127 Multifunction Module Hardware Discussion
Page 26-10 System Two Cascade User’s Manual for APWIN version 2

displayed, multiplied by the scale factor. The digital word presented to
the connector may be in either two’s complement (binary plus a sign
bit) or 8-4-2-1 binary coded decimal (BCD) format. The word at the
connector may either be asynchronously sampled at any of four
different selectable reading rates or, in external mode, displayed each
time a “data good” or “conversion completed” pulse is presented at
pin 25. The maximum sampling rate depends largely on computer
speed. A common application of the digital input is in static (DC)
linearity testing of A/D converters. The digital input may also be used
to interface readings from a BCD-display instrument such as a
capacitance meter to the audio test system. The pin connections are
shown in the figure.
Digital Output
An LSTTL-compatible parallel digital output word of up to 21 bits
plus sign may be created at the digital output connector. The value of
the word may be entered into the software in either decimal or
hexadecimal representations or scaled decimal. The format of the
word (bit-to-pin relationship) may be selected as two’s complement or
8-4-2-1 binary coded decimal (BCD). The pin connections are shown
in the Table below. The strobe line (pin 25) will be pulsed low each
time a new value is entered into the software panel or stepped to
during a sweep.
Table 26-2 Digital I/O Connector Pin Assignments
Pin
Number
Function, Two’s
complement mode
Function,
BCD mode
1 Ground Ground
2 Bit 0 (LSB) LS digit, 1
3 Bit 1 LS digit, 2
4 Bit 2 LS digit, 4
5 Bit 3 LS digit, 8
6 Bit 4 5th digit, 1
7 Bit 5 5th digit, 2
8 Bit 6 5th digit, 4
9 Bit 7 5th digit, 8
26 dcx
Hardware Discussion Chapter 26 DCX-127 Multifunction Module
System Two Cascade User’s Manual for APWIN version 2 Page 26-11

Table 26-2 Digital I/O Connector Pin Assignments
Pin
Number
Function, Two’s
complement mode
Function,
BCD mode
10 Bit 8 4th digit, 1
11 Bit 9 4th digit, 2
12 Bit 10 4th digit, 4
13 Ground Ground
14 Bit 11 4th digit, 8
15 Bit 12 3rd digit, 1
16 Bit 13 3rd digit, 2
17 Bit 14 3rd digit, 4
18 Bit 15 3rd digit, 8
19 Bit 16 2nd digit, 1
20 Bit 17 2nd digit, 2
21 Bit 18 2nd digit, 4
22 Bit 19 2nd digit, 8
23 Bit 20 (LSB) MS digit, 1
24 Sign Sign
25 Strobe Strobe
A typical application of digital output is in static (dc) linearity testing
of digital-to-analog converters. The digital output word drives the
converter; the analog output of the converter is measured with the
DCX-127 DVM. For high-resolution converters at output voltages
more than ±200 mV away from zero, it will be desirable to use one of
the DCX-127 dc outputs in conjunction with the DVM input in
differential voltmeter fashion so that the DVM can be set on its highest
resolution range. Another application of the digital output is control of
digitally-controllable turntables during polar response testing of
microphones and loudspeakers. Still another application is in testing
multiplying digital-to-analog converters (MDACs) used as variable
resistors, attenuators, or in other audio applications. Each bit output
has a five milliampere current drive capability and 390 Ohms output
impedance.
26 dcx
Chapter 26 DCX-127 Multifunction Module Hardware Discussion
Page 26-12 System Two Cascade User’s Manual for APWIN version 2

Program Control Outputs
CONNECTOR
PIN FUNCTION
1 Delayed Sweep Gate
2 Reset
3 Data Acquired
4 Trigger
5 Undefined
6 Sweep Gate
7 Channel A/B
8 Ground
9 Ground
Table26 -3 Program Control Output connector pin assignments
The Program Control Output connector provides six pulse or gate
signals controlled by various actions of APWIN software. The pin
assignments are shown in the Table above. All lines are LSTTL
compatible.
The Reset output, pin 2, pulses high when the DCX-127 power is
turned on and whenever a Util Restore menu command is executed.
The Reset output would typically be used to normalize the condition of
external logic devices connected to a System One or System Two test
station at power up. It may also be invoked in a procedure by
inserting a Util Restore command into the procedure.
The Data Acquired output, pin 3, pulses high each time that a set
of data satisfies the settling algorithm. See the Sweep Settling section
for full details on the settling algorithm. This signal could be used, for
example, to cause a Compact Disc player to automatically advance to
the next track whenever a successful set of measurements is completed
on the preceding track. This is useful during an external frequency or
external amplitude test across a series of tracks of a test disc.
The Trigger output, pin 4, pulses high at the end of each delay
portion of the settling process. Settling delay, in a generator-based
26 dcx
Hardware Discussion Chapter 26 DCX-127 Multifunction Module
System Two Cascade User’s Manual for APWIN version 2 Page 26-13

sweep, is the time after the generator steps to a new value before the
software starts examining data samples to see if they are settled. This
signal could be viewed on a dual-trace oscilloscope along with the
signal being measured, to verify that the delay has been optimally set
to discard “left over” data from the previous generator step when
measuring systems such as 3-head tape recorders or satellite paths
which have significant time delays. The Trigger output of the DCX-127
could also be connected to the trigger/gate input of the generator when
the BUR-GEN module is present. This will synchronize tone bursts in
the sine trig mode with the system’s readiness to make a measurement.
The Trigger output could also be used to strobe an external device
being tested, such as an analog-to-digital converter. This will help
insure that the source is stable before the conversion takes place.
The Sweep Gate output, pin 6, drips low at the beginning of a
sweep test and goes high at the completion of a test. In a nested
sweep, it will go high momentarily at the end of each Source-1 sweep
and drop low again for the next Source-1 sweep after the Source-2
parameter is incremented. One example application of the Sweep
Gate output is in testing of the attack characteristics of compressors,
limiters, and similar audio processors. With the Sweep Gate connected
to the trigger/gate input of the generator when the BUR-GEN module
is present and the Burst-gated mode is selected, time zero on a time
sweep graph and the start of the signal will be synchronized.
The Channel A/B output, pin 7, goes low whenever analog
analyzer input channel A is selected and high whenever input channel
B is selected. The level at this pin thus indicates which channel is
being measured during a stereo sweep.
The Delay Gate output, pin 1, is similar to the Sweep Gate signal
but with the addition of a user-settable delay time between the actual
beginning of a sweep test and the leading edge of the gate output
signal. This delay time is entered at the bottom of the DCX software
panel, in the Gate Delay field.
An example application is power amplifier turn-on and turn-off
transient (“thump”) testing. The amplifier power could be turned on
by the sweep gate and off by the delayed gate. The output of the
amplifier may be measured during a time sweep. To allow correct
26 dcx
Chapter 26 DCX-127 Multifunction Module Hardware Discussion
Page 26-14 System Two Cascade User’s Manual for APWIN version 2

capture of transients, the Level meter should be used along with a
fixed input range.
Another example application is to start a tape machine or turntable
for run-up time testing. The basic measurement technique is to
perform a time sweep while measuring frequency from a pre-recorded
tape or disc. Use of the Delayed Sweep Gate to start the recorder or
turntable permits the instrument to draw the graph when (is
pressed, start the time sweep, and then start the machine at a
predetermined time into the sweep when the software is ready to take
continuous, rapid measurements.
Digital Control Output Ports
CONNECTOR PIN FUNCTION
1 bit 7 (msb)
2 bit 6
3 bit 5
4 bit 4
5 bit 3
6 bit 2
7 bit 1
8 bit 0 (lsb)
9 ground
Table 26-4 Output Port connector pin assignments
Three rear-panel 9-pin connectors are provided on the DCX-127
for control of external devices. These output ports are intended for
direct interface to LSTTL circuitry, or via LSTTL-compatible drivers to
relays. Control of power, lights, annunciators, etc., are among the
possible applications. The pin connections of these ports are shown
below. The current drive capability of each bit line is five milliamperes;
the output impedance is 390 Ohms.
26 dcx
Hardware Discussion Chapter 26 DCX-127 Multifunction Module
System Two Cascade User’s Manual for APWIN version 2 Page 26-15

26 dcx
Chapter 26 DCX-127 Multifunction Module Hardware Discussion
Page 26-16 System Two Cascade User’s Manual for APWIN version 2

Furnished Files
Analog-to-Analog Tests
General Information
A standard installation places System Two Cascade
analog-to-analog tests in the
C:\APWIN\S2CASCADE\A-A subdirectory.
Generator Output Configuration: All the tests described in this
analog-to-analog section are set up using System Two Cascade’s
balanced floating output configuration, which drives XLR and
double-banana output connectors in parallel. If devices with
unbalanced inputs are to be tested, the output configuration of each
ANALOG INPUT/OUTPUT
DEVICE UNDER TEST
Left Channel Input
Right Channel Input Left Channel Output
Right Channel Output
OI
POWER
230Vpk MAX 230Vpk MAX
ANALOG INPUT A ANALOG INPUT B
UNBALUNBAL
Pin 1: GROUND (SHIELD)
Pin 2: BAL+ or UNBAL HI
Pin 3: BAL- or UNBAL LO
Pin 1: GROUND (SHIELD)
Pin 2: BAL+ or UNBAL HI
Pin 3: BAL- or UNBAL LO
ANALOG OUTPUT A ANALOG OUTPUT B
UNBALUNBAL
Pin 1: GROUND (SHIELD)
Pin 2: BAL+ or UNBAL HI
Pin 3: BAL- or UNBAL LO
Pin 1: GROUND (SHIELD)
Pin 2: BAL+ or UNBAL HI
Pin 3: BAL- or UNBAL LO
Rs=600ΩRs=600ΩRs=600ΩRs=600ΩRs=600Ω0V
5V
DIGITAL SIGNAL MONITORS
CHANNEL 1 CHANNEL 2 READING 1 READING 2
Rs=600ΩRs=600ΩRs=600ΩRs=600ΩRs=600Ω
TRIG/GATE INPUTSYNC OUTPUT
GENERATOR AUX SIGNALS
CHANNEL ACHANNEL A CHANNEL B CHANNEL B
ANALYZER SIGNAL MONITORSGENERATOR MONITORS
READING
DIGITAL INTERFACE:AES/EBU and CONSUMER
DIGITAL INPUTDIGITAL OUTPUT
BAL BAL
UNBALUNBAL
OPTICAL OPTICAL 10Vpp MAX10Vpp MAX
5Vpp MAX 5Vpp MAX
IIII II
27 files
System Two Cascade User’s Manual for APWIN version 2 Page 27-1

test used should be changed to unbalanced. In unbalanced modes, the
XLR, double banana, or BNC connectors may be used. Floating or
grounded configurations may be selected as required by the
application. All tests are set up with the 40 Ohm source impedance at
Z-Out; one of the other available impedances may be selected as
required. Most tests are set up with the generator amplitude at either
0.0 dBu (0.7746 Volts) or 1.000 Volt open circuit. This may be
changed to a more appropriate value for any particular device under
test in the Amplitude fields for each of the two generator output
channels. Some of the tests have the “Track A” box checked at
Channel B, which means that the Channel A Amplitude setting
controls both channels.
Analyzer Input Configuration: All the tests in this analog-to-analog
section expect signal from the device under test at the XLR or double
banana input connectors. If the BNC connector is to be used, the
Source selection of the test must be changed from XLR-Bal to
BNC-Unbal. Do not change any GenMon selections.
Frequency response
A-A FRQ RESP.AT2C
Purpose: This test is set up to measure and graph frequency
response on an analog input, analog output device. Mono or stereo
devices may be tested, as described below.
Stimulus: The Analog Generator is at default conditions (sinewave,
40 Ohms balanced output impedance, 1.000 Volt open circuit
amplitude, “resting” frequency before and after sweep of 1 kHz).
Measurement: Press the F4 function key to set the dBr A reference
value to the present measurement before pressing F9 or clicking Go to
start the sweep. This will assure that the response curve passes through
zero dBr at the generator resting frequency of 1 kHz. The Level A
meter (no filters, RMS detector) makes the measurement and is
fully-specified for accuracy only with signal amplitudes of 5 mV and
above. Amplitude function of the reading meter should be used if
response measurements are required on signal amplitudes below 5 mV.
27 files
Chapter 27 Furnished Files Analog-to-Analog Tests
Page 27-2 System Two Cascade User’s Manual for APWIN version 2

Sweep and Display: The sweep is 30 steps (31 values)
logarithmically-spaced from 20 kHz to 20 Hz, sweeping from high to
low. The graph Y axis covers the +/-15 dBr A range. If values on the
particular device under test plot off the top or bottom of the graph, use
the Optimize function (click right mouse button on graph for a list of
graph-related commands).
Stereo: Both generator channels are on but only channel A will be
measured and plotted as the test is set up. To test a stereo device, click
the Stereo Sweep checkbox at the bottom of the Sweep panel on Page
2. The Level B meter will then simultaneously plot at Data 3. Since
both Data 1 and Data 3 share the left axis which is calibrated in dBr A
units, the Level B trace will not pass through zero dBr A at 1 kHz if
there is a gain difference between the two channels at 1 kHz. If it is
desired to have both traces pass through zero at 1 kHz, un-check the
Stereo Sweep checkbox, select Level B at Data 2, and select dBr B
units for Data 2. The dBr B Reference will have been set to the
measured Channel B Level when the F4 key was pressed, so any gain
difference between the channels will not be seen and both traces will
pass through zero dBr at the analog generator reference frequency.
Fast Frequency response
A-A FRQ RESP FAST.AT2C
A DSP-equipped unit (SYS-2422 or SYS-2522) is required for this
test.
Purpose: This test is set up to very rapidly (about two seconds)
measure and graph frequency response on an analog input, analog
output device. Mono or stereo devices may be tested, as described
below.
Stimulus: The DSP-generated Sine (D/A) waveform of the Analog
Generator is selected. Configuration is at the default condition of 40
Ohms balanced output impedance. Amplitude is 1 Volt, “resting”
frequency before and after the sweep is 1 kHz.
Measurement: The Analog Analyzer balanced input circuitry is used
with XLR connectors selected. The input ranges are fixed at +40 dBu
full scale for fastest operation. The DSP Audio Analyzer program is
27 files
Analog-to-Analog Tests Chapter 27 Furnished Files
System Two Cascade User’s Manual for APWIN version 2 Page 27-3

selected on the Digital Analyzer panel. The HiRes A/D @65536 input
selection routes signals from the Analog Analyzer front end to the A/D
converters whose digital outputs drive the DSP Audio Analyzer. The
Fast RMS detector and Auto detector reading rate are chosen for
maximum measurement speed. The Channel A and B Level meters
make the measurement. The wide dynamic range of the DSP Audio
Analyzer provides over 80 dB useful dynamic range for response
sweeps, which extends from +40 dBu down to -40 dBu at these
Analog Analyzer input range settings.
Sweep and Display: The sweep is 50 steps (51 values)
logarithmically-spaced from 20 kHz to 20 Hz, sweeping from high to
low. A complete sweep should about two seconds. Raising the lower
frequency limit (Stop) can further increase sweep speed if data down
to 20 Hz is not required. The graph Y-axis covers the +/-15 dBr A
range. If values on the particular device under test plot off the top or
bottom of the graph, use the Optimize function (click right mouse
button on graph for a list of graph-related commands)
Stereo: The test is set up with Level A at Data 1 and the Stereo
Sweep box checked, which puts Level B at Data 3. If only one
channel is connected, un-check the Stereo box.
Noise (single point)
A-A NOISE.AT2C
Purpose: This test is set up to measure noise, integrated across the
audio spectrum, on a mono or stereo analog-to-analog audio device.
The result is a single number (per channel), not a graph.
Stimulus: The Analog Generator output is off, so waveform and
amplitude are irrelevant. However, the generator output impedance
serves as a defined back termination for the device input if the are
connected. The generator output configuration is at default conditions
of 40 Ohms impedance, balanced. Other impedances may be required
by some noise-measurement specifications.
Measurement: The reading meter of the Analog Analyzer is in
Amplitude function using the RMS detector. Other detectors may be
selected instead; for example, the Q-Pk detector would be used for a
27 files
Chapter 27 Furnished Files Analog-to-Analog Tests
Page 27-4 System Two Cascade User’s Manual for APWIN version 2

CCIR 468 weighted noise measurement. The high and low pass filters
are set to the 22 Hz to 22 kHz range. Thus, the measurement will be
limited to noise in the 22 Hz-22 kHz band. Filter selections can be
changed to other bandwidths if desired. An appropriate weighting filter
(if installed) can be selected in the Filter selection field; for example, the
CCIR weighting filter for a CCIR 468 weighted noise measurement.
“Sweep” and Display: A single-point measurement is made (no
sweep) and tabular results are displayed in the Data Editor since a
graph cannot be made of a single point. The measurement is
expressed in dBr A units, which are decibels relative to the value in the
Analog Analyzer dBr A Reference field. This value could have been set
to the measured level with signal if the generator was turned on and
the F4 key pressed, or a known standard reference level can be typed
into the dBr A Reference field. Data 1 Top and Bottom values are
unimportant since there will be no graph. The reason for selecting
Generator Amplitude A as the Source 1 parameter, with 1 nanovolt as
the Start value, is merely to create a Column heading and value in
column one of the Data Editor which helps indicate that this is a noise
measurement (no signal). Since the generator output is turned off on
the generator panel, the actual Source 1 parameter and setting is not
important.
Stereo: To test a stereo device, click the Stereo Sweep checkbox at the
bottom of the Sweep panel. Since the analog analyzer reading meter
can only measure one channel at a time, the two channels will be
automatically be measured in sequence with results displayed in
columns two and three of the Data Editor.
THD+N vs. frequency
A-A THD+N VS FREQ.AT2C
Purpose: This test is set up to measure and graph THD+N (total
harmonic distortion plus noise) as a function of stimulus frequency
across the audio band on an analog-to-analog audio device. Mono or
stereo devices may be tested.
Stimulus: The Analog Generator is at default conditions (sine
waveform, 40 Ohms balanced output impedance, 1.000 Volt open
circuit amplitude, “resting” frequency before and after sweep of 1 kHz).
27 files
Analog-to-Analog Tests Chapter 27 Furnished Files
System Two Cascade User’s Manual for APWIN version 2 Page 27-5

Measurement: The reading meter of the Analog Analyzer is in
THD+N Ratio function with the high and low pass filters set to the 22
Hz to 22 kHz range. Note that the 22 kHz low-pass filter will attenuate
second harmonic products from fundamentals above 11 kHz, third
harmonics of fundamentals above 7 kHz, etc. If the device under test is
not already inherently band-limited in the 20 kHz area, it may be
desirable to change the low-pass filter setting to 80 kHz in order to
measure harmonics up through the fourth at the 20 kHz end of the
sweep range.
Sweep and Display: The sweep is 30 steps (31 values)
logarithmically-spaced from 20 kHz to 20 Hz, sweeping from high to
low. The graph Y axis is logarithmic from 100% at the top to 0.0001%
at the bottom, covering virtually all possible measurements. For better
display of data after measurement of a particular device, use the
Optimize function (click right mouse button on graph for a list of
graph-related commands).
Stereo: Both generator Channels are on but only Channel A will be
swept, measured, and plotted as the test is set up. To test a stereo
device, click the Stereo Sweep checkbox at the bottom of the Sweep
panel. Since the analog analyzer reading meter can only measure one
channel at a time, the stereo sweep will first sweep and plot Channel A,
then switch analyzer channels automatically and sweep and plot
Channel B onto the same graph. If the THD+N of the device to be
measured is not below about -95 dB (0.0014%) and testing speed is
an issue, the DSP Audio Analyzer can be used and both channels
measured simultaneously in a single sweep. This test is described
immediately below as A-a THD+N vs freq 2ch.at2c.
THD+N vs. frequency, Simultaneous Two Channels
A-A THD+N VS FREQ 2CH.AT2C
A DSP-based (SYS-2422 or SYS-2522) System Two Cascade is
required for this test.
Purpose: This test is set up to more rapidly measure and graph
THD+N (total harmonic distortion plus noise) as a function of stimulus
frequency of a stereo (two channel) device. Both channels are
measured simultaneously during a single generator sweep.
27 files
Chapter 27 Furnished Files Analog-to-Analog Tests
Page 27-6 System Two Cascade User’s Manual for APWIN version 2

Stimulus: The Analog Generator is at default conditions (sine
waveform, 40 Ohms balanced output impedance, 1.000 Volt open
circuit amplitude, “resting” frequency before and after sweep of 1 kHz).
Measurement: The DSP Audio Analyzer, with HiRes A/D@65536
input, measures Channel A and Channel B in THD+N Ratio function
on its two Function Reading meters and plots them as Data 1 and Data
2. The 20 kHz low-pass filter of the DSP analyzer is used, which will
attenuate second harmonic products from fundamentals above 10
kHz, third harmonics of fundamentals above 7 kHz, etc. The
quantization noise and distortion of the A/D converters will limit
residual THD+N to about -103 to -104 dB, depending upon signal
amplitude and frequency. Devices whose THD+N is below -95 to
-100 dB should be measured with the analog hardware analyzer test
A-a THD+N vs freq.at2c described just above.
Sweep and Display: The sweep is 30 steps (31 values)
logarithmically-spaced from 20 kHz to 20 Hz, sweeping from high to
low. The graph Y axis is logarithmic from 100% at the top to 0.001%
at the bottom, covering virtually all possible measurements. For better
display of data after measurement of a particular device, use the
Optimize Together function (click right mouse button on graph for a list
of graph-related commands).
Stereo: Both generator Channels are on and are simultaneously
plotted during a single sweep.
THD+N vs. amplitude
A-A THD+N VS AMPL.AT2C
Purpose: This test is set up to measure and graph THD+N (total
harmonic distortion plus noise) as a function of stimulus signal
amplitude across a wide dynamic range on an analog-to-analog audio
device. Mono or stereo devices may be tested.
Stimulus: The Analog Generator is at default conditions of sine
waveform, 40 Ohms balanced output impedance, frequency 1 kHz,
and “resting” open circuit amplitude before and after sweep of 1.000
Volt. The frequency may be changed to any other desired audio
27 files
Analog-to-Analog Tests Chapter 27 Furnished Files
System Two Cascade User’s Manual for APWIN version 2 Page 27-7

frequency, but it should be recognized that the 22 kHz low pass filter
will attenuate higher harmonics.
Measurement: The Function Reading meter of the Analog Analyzer
is in THD+N Ratio function with the high and low pass filters set to the
22 Hz to 22 kHz range. Note that the 22 kHz low-pass filter will
attenuate second harmonic products from fundamentals above 11
kHz, third harmonics of fundamentals above 7 kHz, etc. If the device
under test is not already inherently band-limited in the 20 kHz area
and if the generator frequency is changed to a value above 7 kHz, it
may be desirable to change the low-pass filter setting to 80 kHz in
order to measure harmonics properly.
Sweep and Display: The sweep is 35 2-dB steps (36 values) from
-50 dBV to +20 dBV, sweeping from low to high amplitude. The graph
Y axis is logarithmic from 10% at the top to 0.0001% at the bottom,
covering the range of most measurements except for hard clipping in
the device under test. For better display of data after measurement of a
particular device, use the Optimize function (click right mouse button
on graph for a list of graph-related commands).
Stereo: Both generator Channels are on but only Channel A will be
swept, measured, and plotted as the test is set up. To test a stereo
device, click the Stereo Sweep checkbox at the bottom of the Sweep
panel on Page 2. Since the Track A box is checked on the generator
panel, the Channel B generator amplitude will follow the same values
as Channel A. Since the reading meter can only measure one channel
at a time, the stereo sweep will first sweep and plot Channel A, then
switch analyzer channels automatically and sweep and plot Channel B
onto the same graph.
Spectrum Analysis of Distortion Products After
THD+N Notch Filter
A-A FFT OF THD+N RESIDUAL.AT2C
Purpose: This test makes an FFT spectrum analysis of distortion
products and noise following the analog domain THD+N notch filter.
Removing the fundamental test tone component with the notch filter
guarantees that any distortion products generated in System Two
27 files
Chapter 27 Furnished Files Analog-to-Analog Tests
Page 27-8 System Two Cascade User’s Manual for APWIN version 2

Cascade’s A/D converters are far below noise levels and will not affect
the measurement.
Stimulus: The analog generator is set at typical default conditions
with a 1 kHz sinewave at 1 Volt open circuit from a 40 Ohm balanced
source. These settings may be changed as necessary.
Measurement: FFT Spectrum Analyzer is used for analysis, with it’s
Ch 1 input taken from Anlr Rdng Ratio, the notch filter output of the
analog hardware analyzer. The notch filter attenuates the fundamental
test tone by typically 120 to 140 dB. If THD+N of the device under
test is 0.1% or lower, 60 dB of additional gain is switched into the
analog analyzer before connection to the A/D converter inputs. This
has the effect of pushing the A/D converter distortion products
(typically 110 dB or more below full scale) down to 170 dB or more
below the fundamental signal, totally removing them as measurement
factors. Ch 2 of FFT is set to None. Power (spectrum) averaging of 4
acquisitions and FFTs is selected to reduce the variance of noise in the
display.
Sweep and Display: The spectrum from zero to 32 kHz is
displayed as Data 1.
Stereo: As set up, the test measures analog channel A. For a
stereo device, check the Stereo Sweep checkbox. The test will then
acquire (and average) the Ch 1 (analog analyzer Ch A) signal following
the analog notch filter, then automatically switches to FFT Ch 2
(analog analyzer Ch B) and performs another acquisition, FFT, and
averaging cycle and plots both on the same graph.
SMPTE IMD vs. amplitude
A-A SMPTE VS AMPL.AT2C
The IMD option is required for this test.
Purpose: This test is set up to measure and graph SMPTE or DIN
IMD (intermodulation distortion) as a function of stimulus signal
amplitude on an analog-to-analog audio device. Mono or stereo
devices may be tested.
27 files
Analog-to-Analog Tests Chapter 27 Furnished Files
System Two Cascade User’s Manual for APWIN version 2 Page 27-9

Stimulus: The Analog Generator configuration is at default
conditions (40 Ohms balanced output impedance). The SMPTE 4:1
waveform is selected with frequency set to 7 kHz and IM Freq to 60
Hz. This waveform selection generates two sine waves, with the 60 Hz
(IM Freq) sinewave amplitude being four times the amplitude of the
high frequency sinewave. To test to the German DIN standard, change
the main generator frequency from 7 kHz to 8 kHz and the IM Freq
from 60 Hz to 250 Hz. The “resting” open circuit amplitude (before
and after sweep) is 1.000 Volt sinewave equivalent peak; that is, the
peak-to-peak amplitude of the two-tone signal is equal to the
peak-to-peak amplitude of a sinewave of 1.000 V rms.
Measurement: The Function Reading meter of the Analog Analyzer
is in SMPTE function. This function measures the amplitude of
demodulated sidebands around the high-frequency “carrier”.
Sweep and Display: The sweep is 35 2-dB steps (36 values) from
-50 dBV to +20 dBV, sweeping from low to high amplitude. The graph
Y axis is logarithmic from 10% at the top to 0.0001% at the bottom,
covering most measurements except for hard clipping in the device
under test. For better display of data after measurement of a particular
device, use the Optimize function (click right mouse button on graph
for a list of graph-related commands).
Stereo: Both generator Channels are on but only Channel A will be
swept, measured, and plotted as the test is set up. To test a stereo
device, click the Stereo Sweep checkbox at the bottom of the Sweep
panel on Page 2. Since the Track A box is checked on the generator
panel, the Channel B generator amplitude will follow the same values
as Channel A. Since the reading meter can only measure one channel
at a time, the stereo sweep will first sweep and plot Channel A, then
switch analyzer channels automatically and sweep and plot Channel B
onto the same graph.
CCIF IMD vs. amplitude
A-A CCIF VS AMPL.AT2C
The IMD option is required for this test.
27 files
Chapter 27 Furnished Files Analog-to-Analog Tests
Page 27-10 System Two Cascade User’s Manual for APWIN version 2

Purpose: This test is set up to measure and graph CCIF (also called
twin-tone or difference-tone) IMD (intermodulation distortion) as a
function of stimulus signal amplitude on an analog-to-analog audio
device. Mono or stereo devices may be tested.
Stimulus: The Analog Generator configuration is at default
conditions (40 Ohms balanced output impedance). The CCIF
waveform is selected with frequency set to 13.5 kHz (center frequency
of the two-tone pair) and IM Freq (tone pair spacing) to 1.0 kHz. This
waveform selection generates two equal-amplitude sine waves, spaced
apart in frequency by the IM Freq value and centered at the Frequency
value. Thus, the sinewaves will be located at 13.0 kHz and 14.0 kHz.
The “resting” open circuit amplitude (before and after sweep) is 1.000
Volt sinewave equivalent peak; that is, the peak-to-peak amplitude of
the two-tone signal is equal to the peak-to-peak amplitude of a
sinewave of 1.000 V rms.
Measurement: The Function Reading meter of the Analog Analyzer
is in CCIF function. The System Two Cascade CCIF IM analyzer
measures only the amplitude of the difference product (f2-f
1), which
falls at one kHz in this case.
Sweep and Display: The sweep is 35 2-dB steps (36 values) from
-50 dBV to +20 dBV, sweeping from low to high amplitude. The graph
Y axis is logarithmic from 10% at the top to 0.0001% at the bottom,
covering most measurements except for hard clipping in the device
under test. For better display of data after measurement of a particular
device, use the Optimize function (click right mouse button on graph
for a list of graph-related commands).
Stereo: Both generator Channels are on but only Channel A will be
swept, measured, and plotted as the test is set up. To test a stereo
device, click the Stereo Sweep checkbox at the bottom of the Sweep
panel on Page 2. Since the Track A box is checked on the generator
panel, the Channel B generator amplitude will follow the same values
as Channel A. Since the analog analyzer Function Reading meter can
only measure one channel at a time, the stereo sweep will first sweep
and plot Channel A, then switch analyzer channels automatically and
sweep and plot Channel B onto the same graph.
27 files
Analog-to-Analog Tests Chapter 27 Furnished Files
System Two Cascade User’s Manual for APWIN version 2 Page 27-11

DIM IMD vs. amplitude
A-A DIM VS AMPL.AT2C
The IMD option is required for this test.
Purpose: This test is set up to measure and graph DIM (dynamic)
intermodulation distortion (sometimes also called TIM, or transient
IMD) as a function of stimulus signal amplitude on an analog-to-analog
audio device. Mono or stereo devices may be tested.
Stimulus: The Analog Generator configuration is at default
conditions (40 Ohms balanced output impedance). The DIM 30
waveform is selected which generates a 3.15 kHz squarewave and a
15 kHz sinewave with the peak-to-peak amplitude of the squarewave
four times that of the sinewave. The “30” connotes that the signal is
passed through a 30 kHz low pass filter in the generator. The “resting”
open circuit amplitude (before and after sweep) is 1.000 Volt sinewave
equivalent peak; that is, the peak-to-peak amplitude of the complex
signal is equal to the peak-to-peak amplitude of a sinewave of 1.000 V
rms.
Measurement: The Function Reading meter of the Analog Analyzer
is in DIM function. The System Two Cascade DIM IM analyzer
measures the amplitude of the spectrum between 750 Hz and 2.4 kHz,
which will include fifth and sixth order intermodulation products of the
sinewave and squarewave.
Sweep and Display: The sweep is 35 2-dB steps (36 values) from
-50 dBV to +20 dBV, sweeping from low to high amplitude. The graph
Y axis is logarithmic from 10% at the top to 0.0001% at the bottom,
covering most measurements except for hard clipping in the device
under test. For better display of data after measurement of a particular
device, use the Optimize function (click right mouse button on graph
for a list of graph-related commands).
Stereo: Both generator Channels are on but only Channel A will be
swept, measured, and plotted as the test is set up. To test a stereo
device, click the Stereo Sweep checkbox at the bottom of the Sweep
panel on Page 2. Since the Track A box is checked on the generator
panel, the Channel B generator amplitude will follow the same values
27 files
Chapter 27 Furnished Files Analog-to-Analog Tests
Page 27-12 System Two Cascade User’s Manual for APWIN version 2

as Channel A. Since the analog analyzer Function Reading meter can
only measure one channel at a time, the stereo sweep will first sweep
and plot Channel A, then switch analyzer channels automatically and
sweep and plot Channel B onto the same graph.
Interchannel phase vs. frequency
A-A RELATIVE PHASE.AT2C
Purpose: This test is set up to measure and graph interchannel
phase difference of an analog-to-analog stereo or other two-channel
audio device as a function of frequency.
Stimulus: The Analog Generator is at default conditions (sine
waveform, 40 Ohms balanced output impedance, 1.000 Volt open
circuit amplitude, “resting” frequency before and after sweep of 1 kHz).
Both Channels are on.
Measurement: The Phase meter measures phase difference
between the signals at the two analyzer input connectors. It is
fully-specified for accuracy only with signal amplitudes of 5 mV and
above on both channels.
Sweep and Display: The sweep is 30 steps (31 values)
logarithmically-spaced from 20 kHz to 20 Hz, sweeping from high to
low. The graph Y axis covers the +/-90 degree range. If values on the
particular device under test plot off the top or bottom of the graph, use
the Optimize function (click right mouse button on graph for a list of
graph-related commands).
Stereo: Interchannel phase is intrinsically a measurement made only on
stereo or two-channel devices.
Input/Output phase
A-A IN-OUT PHASE.AT2C
Purpose: This test is set up to measure and graph input-to-output
phase shift of an analog-to-analog audio device.
Stimulus: The Analog Generator is at default conditions (sine
waveform, 40 Ohms balanced output impedance, 1.000 Volt open
27 files
Analog-to-Analog Tests Chapter 27 Furnished Files
System Two Cascade User’s Manual for APWIN version 2 Page 27-13

circuit amplitude, “resting” frequency before and after sweep of 1 kHz).
Both Channels are on.
Measurement: Channel A of the Analog Analyzer is driven by the
front-panel XLR input connector, but Channel B is set to “GenMon”
which is an internal cable connection from the Channel B output of the
Analog Generator. The Phase meter measures phase difference
between the reference signal (generator Channel B output) and the
Channel A XLR input, which is thus phase at the output of the device
under test relative to the device input. The Phase meter is
fully-specified for accuracy only with signal amplitudes of 5 mV and
above on both channels.
Sweep and Display: The sweep is 30 steps (31 values)
logarithmically-spaced from 20 kHz to 20 Hz, sweeping from high to
low. The graph Y axis covers the +/-90 degree range. If values on the
particular device under test plot off the top or bottom of the graph, use
the Optimize function (click right mouse button on graph for a list of
graph-related commands). If the device under test has a large amount
of phase shift (time delay) between input and output, it may be
necessary to increase the number of steps, to sweep from low to high,
and to use a linear rather than logarithmic sweep in order to avoid
phase curve discontinuities due to phase making one or more
complete rotations in the frequency interval between two
measurements.
Stereo: To make a graph of input-output phase of both channels of a
stereo device requires first running this test as set up, then changing the
Analog Analyzer Channel A input selection from XLR-Bal to GenMon
and Channel B from GenMon to XLR-Bal, then clicking the Append
checkbox and running the test again.
Linearity
A-A LINEARITY.AT2C
Purpose: This test is set up to measure and graph deviation from
perfect input-output linearity of an analog-to-analog mono or stereo
audio device.
27 files
Chapter 27 Furnished Files Analog-to-Analog Tests
Page 27-14 System Two Cascade User’s Manual for APWIN version 2

Stimulus: The Analog Generator is at default conditions (sine
waveform, 40 Ohms balanced output impedance, frequency 1 kHz,
and “resting” open circuit amplitude before and after sweep of 1.000
Volt).
Measurement: The reading meter of the Analog Analyzer is in
Bandpass function with the Bandpass filter frequency slaved to the
Analog Generator frequency via the AGen Track selection of the
BP/BR Filter Frequency field. Bandpass function is used to produce a
frequency-selective amplitude measurement that rejects noise across
most of the spectrum in order to measure the generator signal
amplitude accurately even at amplitudes below the wide-band noise
level.
Sweep and Display: The sweep defined by Source 1 on the Sweep
panel consists of 60 steps of two-dB size from -100 dBV to +20 dBV.
The intent is to test a typical audio device from near or below its noise
level to above its clipping level, and Start and Stop values may be
changed as required by a particular device. The reading meter
measurements are plotted at Data 1 (and Data 3 if stereo) in dBg A
units. This unit expresses the measured value in decibels relative to the
present value of generator channel A amplitude. A perfectly linear
device will result in a flat horizontal trace across the entire range. A
trace at zero dBg A indicates a unity (x1) gain device. Linear
performance at any other value of gain or loss is represented by a flat
horizontal trace at the gain value of the device. If the device has more
than ten dB gain or loss, the trace will go off the graph top or bottom
which are set for +/-10 dBg A. Use of the right mouse button Optimize
command following the end of a sweep will result in displaying the full
range of measurements.
Stereo: Both generator Channels are on but only Channel A will be
swept, measured, and plotted as the test is set up. To test a stereo
device, click the Stereo Sweep checkbox at the bottom of the Sweep
panel on Page 2. Since the Track A box is checked on the generator
panel, the Channel B generator amplitude will follow the same values
as Channel A. Since the reading meter can only measure one channel
at a time, the stereo sweep will first sweep and plot Channel A, then
switch analyzer channels automatically and sweep and plot Channel B
onto the same graph.
27 files
Analog-to-Analog Tests Chapter 27 Furnished Files
System Two Cascade User’s Manual for APWIN version 2 Page 27-15

Crosstalk vs. frequency
A-A XTALK VS FREQ.at2c
Purpose: This test measures and graphs crosstalk attenuation or
stereo separation from one channel of an analog-to-analog audio
device into another channel, as a function of frequency.
Stimulus: The Analog Generator is at default conditions (sine
waveform, 40 Ohms balanced output impedance, 1.000 Volt open
circuit amplitude, “resting” frequency before and after sweep of 1 kHz),
but only the Channel A output is on.
Measurement: The Function Reading meter of the Analog Analyzer
is in Crosstalk function, measuring the signal connected to Analyzer
Channel B and expressing it in dB relative to the Level meter reading
on Channel A. The analyzer thus measures the relative signal
feed-through from channel A into channel B. Crosstalk function uses
the reading meter bandpass filter in order to reject wide-band noise
and accurately measure low levels of crosstalk signal. The bandpass
filter frequency is controlled by the Sweep Track selection in the BP/BR
Filter Frequency field. This causes the filter to track the analog
generator frequency since that is the Source 1 instrument and
parameter.
Sweep and Display: The sweep is 30 steps (31 values)
logarithmically-spaced from 20 kHz to 20 Hz, sweeping from high to
low. The graph Y axis is logarithmic from zero dB at the top to -150 dB
at the bottom. For better display of data after measurement of a
particular device, use the Optimize function (click right mouse button
on graph for a list of graph-related commands).
Stereo: This test is set up as a Stereo Sweep by the checkbox at the
bottom of the Sweep panel, since crosstalk testing implies a
two-channel device. Since a conventional crosstalk or separation
measurement requires that only one channel be driven at a time, the
stereo sweep will first sweep while driving Channel A and plotting
Channel B, then will switch generator and analyzer channels
automatically and drive B while plotting A onto the same graph.
27 files
Chapter 27 Furnished Files Analog-to-Analog Tests
Page 27-16 System Two Cascade User’s Manual for APWIN version 2

FFT spectrum analysis
A-A FFT.AT2C
DSP versions required (SYS-2422 or SYS-2522)
Purpose: This test is set up to sample, acquire, and perform an FFT
(Fast Fourier Transform) spectrum analysis on one or two channels of
an analog output audio device. Stimulus signal may be supplied by
System Two Cascade’s generator, but the test may also be used to
acquire any audio signal including playback of recordings, broadcast
signals, real-time speech or music, etc.
Stimulus: There is no intrinsic relation between stimulus and
measurement in this test. Signal may be acquired and an FFT
performed whether signal is coming from System Two Cascade’s
generator or from any other source. If the generator signal is to be
used, it is at default conditions (sine waveform, 40 Ohms balanced
output impedance, 1.000 Volt open circuit amplitude, and 1 kHz
frequency) with both Channel A and B outputs on.
Measurement: The FFT analyzer program is selected on the digital
analyzer panel. Its HiRes A/D converters at a 65.536 kHz sample rate
are fed from the two input channels of the Analog Analyzer, following
the input ranging circuitry and balanced-to-unbalanced conversion. A
16k sample acquisition and FFT is selected. The selected sample rate
of 65.536 kHz produces a measurement bandwidth in excess of
30 kHz.
Sweep and Display: FFT channels 1 and 2, fed from analog input
channels A and B, are set up as Data 1 and Data 3 selections via the
Stereo Sweep checkbox. The +20 to -150 dBV graph top and bottom
selected will cover the range of most signals. The Optimize command
of the right mouse button dialog may be selected to provide better
graphical resolution. Source 1 selects frequency domain (spectrum
analysis) and plots the zero to 32 kHz range on a linear axis. Smaller
portions of this range may be selected by zooming with the mouse or
changing the Source 1 Start and Stop values. A logarithmic horizontal
axis may be selected if both Start and Stop are positive values.
27 files
Analog-to-Analog Tests Chapter 27 Furnished Files
System Two Cascade User’s Manual for APWIN version 2 Page 27-17

Stereo: As set up, the test measures both channels simultaneously. If
signal is present on only channel 1, the Stereo checkbox may be
un-checked or the unused trace may be disabled by clicking the X
button in the first column of the graph legend.
Waveform display
A-A VIEW WAVEFORM.AT2C
DSP versions required (SYS-2422 or SYS-2522)
Purpose: This test is set up to sample, acquire, and display the
waveform of one or two channels of an analog output audio device.
Stimulus signal may be supplied by System Two Cascade’s analog
generator, but the test may also be used to acquire any audio signal
including playback of recordings, broadcast signals, real-time speech or
music, etc.
Stimulus: There is no intrinsic relation between stimulus and
measurement in this test. Signal may be acquired and an FFT
performed whether signal is coming from System Two Cascade’s
analog generator or from any other source. If the generator signal is to
be used, it is at default conditions (sine waveform, 40 Ohms balanced
output impedance, 1.000 Volt open circuit amplitude, and 1 kHz
frequency) with both Channel A and B outputs on.
Measurement: The FFT analyzer program is selected on the digital
analyzer panel. Its HiRes A/D converters are fed from the two input
channels of the Analog Analyzer, following the input ranging circuitry
and balanced-to-unbalanced conversion. The selected sample rate of
65.536 kHz produces a measurement bandwidth in excess of 30 kHz.
Greater bandwidths may be achieved with the 131,072 Hz (about 60
kHz BW) or 262,144 Hz (about 120 kHz BW) sample rate selections
for the A/D converters. A 512 sample acquisition (FFT field) is
selected, resulting in a time duration at the 65,536 Hz rate of
512/65536 or 7.8 milliseconds. Longer acquisitions may be selected in
the FFT and Acquire fields to acquire longer time durations. Free Run
is selected as Trigger Source, so the acquisition will be immediate when
GO is clicked or F9 pressed. Other Trigger conditions may be selected
27 files
Chapter 27 Furnished Files Analog-to-Analog Tests
Page 27-18 System Two Cascade User’s Manual for APWIN version 2

if it is desired to acquire signal only when it reaches a certain amplitude
value.
“Sweep” and Display: FFT channels 1 and 2, fed from analog
input channels A and B, are set up as Data 1 and Data 2 selections.
Presuming a measured signal amplitude around one Volt RMS, the
graph top and bottom are set to +6 and -2 Volts at Data 1 and +2
and -6 Volts at Data 2 to separate the two traces in dual-trace
oscilloscope fashion. If it is desired to put the two channel traces on top
of one another for comparison, Data 1 and Data 2 Top and Bottom
values should be the same. The Optimize Together command of the
graph right mouse button dialog will accomplish this automatically and
will optimize the display for signals of significantly higher or lower
amplitude than one Volt RMS. Source 1 selects time domain
(oscilloscope mode) and plots the zero to five millisecond range on a
linear axis. Smaller portions of this range may be selected by zooming
with the mouse or changing the Source 1 Start and Stop values.
Viewing more than about 7.8 milliseconds (at the 65.536 kHz rate) will
require changing the FFT and/or Acquire length to acquire a longer
record. The maximum record length of FFT is 256k samples per
channel, which is four seconds at the 65.536 kHz sample rate, two
seconds at the 131.072 kHz rate, and one second at the 262.144 kHz
rate. Source 1 Start and Stop values may be set anywhere in the
range of the acquired signal to view the desired portion of the acquired
record. The time span between Start and Stop values may be set as
desired and is typically equal to several periods of the signal when
viewing a sinewave.
Stereo: As set up, the test measures both channels simultaneously. If
signal is present on only one channel, the other trace may be turned
off either by selecting “None” instead of the FFT channel at the Data 1
or Data 2 Browser, or by disabling the trace in the first column of the
graph legend.
External frequency response
X-A FREQ RESP.AT2C
Purpose: This test is set up to measure and graph frequency
response of an analog output device when the test signal is not under
27 files
Analog-to-Analog Tests Chapter 27 Furnished Files
System Two Cascade User’s Manual for APWIN version 2 Page 27-19

APWIN software control, such as during playback of a test tape or disc
containing a series of tones. Mono or stereo devices may be tested.
Stimulus: This test is set up to measure frequency response from a
frequency-stepped series of tones from an external, uncontrollable
source such as playback of a tape or disk recording or reception of
signal from a distant oscillator. All generator settings are thus irrelevant.
The external signal must have a “dwell time” at each frequency step of
about 0.5 seconds or more.
Measurement: The Level A meter (no filters, standard RMS
detector) is the measuring instrument.
Sweep and Display: For an external sweep, Source 1 on the Sweep
panel is selected as a measurement (the Analog Analyzer Channel A
Frequency counter in this case) rather than a setting as is common for
most sweeps.
The Start value of 20 Hz and Stop value of 20 kHz indicate that
the expected sweep direction will be from low to high; they must be
reversed if the actual sweep proceeds from high to low frequency. The
values also determine the graph extremes, but measurements will be
taken even if the value is outside either extreme and the graph end
values may be changed afterwards to display all the data.
The Spacing value of 5% means that a new measurement will be
acquired and plotted each time the incoming frequency changes by at
least 5% from its previous value. If the frequency steps of the external
source are smaller than 5%, the Spacing value should be reduced in
order to make measurements at every value.
The Min Lvl (minimum level) value of -60 dBV (one millivolt)
causes the plotting to pause if the measured signal level drops below
that value, as it may between tracks of a test disk or tape. This value
should be set higher than the noise level from the device under test
when in-between tracks.
The End On value of 1 kHz will cause the test and plot to be
automatically terminated if the external signal goes to a 1 kHz value
following its series of frequency steps across the range. If automatic
27 files
Chapter 27 Furnished Files Analog-to-Analog Tests
Page 27-20 System Two Cascade User’s Manual for APWIN version 2

termination is desired, “End On” it should be set to the frequency
value of the tone that follows the last step of the sweep.
Response is plotted using dBr A units. Before pressing F9 or GO,
play a mid-band signal such as one kHz from the test tape or disc and
press the F4 key to set the dBr reference. The response curve will then
go through zero dBr A at the reference frequency.
Stereo: The Analog Analyzer Channel A Level meter reading is plotted
at Data 1. If a stereo device is to be tested, check the Stereo Sweep
box at the bottom of the Sweep panel. Channel B will then be
measured and plotted at Data 3. At each new frequency step of the
external signal, both Level A and Level B measurements will be made
and plotted simultaneously. Both channels will be plotted in dBr A
units, so any absolute level difference between the two stereo channels
will be visible on the graph. If you prefer that both curves go through
zero dBr at the reference frequency, un-check Stereo Sweep and select
the Level B meter at Data 2, with dBr B units.
External THD+N vs. frequency
X-A THD+N VS FREQ.AT2C
Purpose: This test is set up to measure and graph THD+N (total
harmonic distortion plus noise) of an analog output device when the
test signal is not under APWIN software control, such as during
playback of a test tape or disc containing a series of tones. Mono or
stereo devices may be tested.
Stimulus: This test is set up to measure from a frequency-stepped
series of tones from an external, uncontrollable source such as
playback of a tape or disk recording or reception of signal from a
distant oscillator. All generator settings are thus irrelevant. The external
signal must have a minimum “dwell time” at each frequency step of
about 1 to 1.5 seconds minimum if a monaural signal and 2.5 to 3.0
seconds minimum if a two-channel signal.
Measurement: The reading meter of the Analog Analyzer is in
THD+N Ratio function with the high and low pass filters set to the 22
Hz to 22 kHz range. Note that the 22 kHz low-pass filter will attenuate
second harmonic products from fundamentals above 11 kHz, third
27 files
Analog-to-Analog Tests Chapter 27 Furnished Files
System Two Cascade User’s Manual for APWIN version 2 Page 27-21

harmonics of fundamentals above 7 kHz, etc. If the device under test is
not already inherently band-limited in the 20 kHz area, it may be
desirable to change the low-pass filter setting to 80 kHz in order to
measure harmonics up through the fourth at the 20 kHz end of the
sweep range.
Sweep and Display: For an external sweep, Source 1 on the Sweep
panel is selected as a measurement (the Analog Analyzer Channel A
Frequency counter in this case) rather than a setting.
The Start value of 20 Hz and Stop value of 20 kHz indicate that
the expected sweep direction will be from low to high; they must be
reversed if the actual sweep proceeds from high to low frequency. The
values also determine the graph extremes, but measurements will be
taken even if the value is outside either extreme and the graph end
values may be changed afterwards to display all the data.
The Spacing value of 5% means that a new measurement will be
acquired and plotted each time the incoming frequency changes by at
least 5% from its previous value. If the frequency steps of the external
source are smaller than 5%, the Spacing value should be reduced in
order to make measurements at every value.
The Min Lvl (minimum level) value of -60 dBV (one millivolt)
causes plotting to pause if the signal level drops below that value, as it
may between tracks of a test disk or tape. This value should be set
higher than the noise level from the device under test when in-between
tracks.
The End On value of 1 kHz will cause the test and plot to be
automatically terminated if the external signal goes to a 1 kHz value
following its series of frequency steps across the range. If automatic
termination is desired, “End On” should be set to the frequency value
of the tone that follows the last step of the sweep.
Stereo: The Analog Analyzer THD+N Ratio function is plotted at Data
1. If a stereo device is to be tested, check the Stereo Sweep box.
Channel B will then be plotted at Data 3. Since the reading meter can
only measure one channel at a time, at each new frequency of the
external signal channel A will be measured, input channels switched,
channel B measured, and the input switched back to channel A. This
27 files
Chapter 27 Furnished Files Analog-to-Analog Tests
Page 27-22 System Two Cascade User’s Manual for APWIN version 2

pre-supposes that the dwell time of the external signal at each
frequency is long enough to permit settled distortion measurements on
each channel in sequence.
Wow & flutter vs. time
A-A W&F VS TIME.AT2C
The Wow & Flutter option is required for this test.
Purpose: This test is set up to measure wow and flutter of the signal
from a tape or disk player. The test measures wow and flutter for a
period of time and graphs it in chart recorder style. At the end of the
measurements, the test also computes the “2 sigma” value of all the
measurements in order to provide a single number that may be
compared to a specification.
Stimulus: Wow and flutter measurements should be made while a
tape or disk player is reproducing a previously-recorded reference
signal, normally either 3.15 kHz or 3.00 kHz. This signal is usually
reproduced from a purchased wow and flutter reference tape or disk
which was recorded on a high-quality machine maintained and
adjusted to have as little wow and flutter as possible. Some people with
access to a high-quality recorder prefer to record their own wow and
flutter test tapes. For such a case, this test is set up with the Analog
Generator in high-accuracy mode, generating a 3.15 kHz sinewave.
Actual measurements should not be made while recording, but after
rewinding and while playing the recording. Thus, the generator settings
are irrelevant when measuring and the generator outputs are typically
not connected to the device under test when measuring wow and
flutter.
Measurement: The Analog Analyzer Function Reading meter in
Wow & Flutter function makes the measurement. This test is set up
with the NAB detector selection and Weighted measurement selected,
but depending upon the standard being followed, the IEC/DIN or JIS
detectors may be selected, weighted or unweighted.
Sweep and Display: The test is set up to display wow and flutter
versus time, as a chart recorder would. A ten second period is plotted.
The graph starts at 5 seconds and continues to 15 seconds. Transients
27 files
Analog-to-Analog Tests Chapter 27 Furnished Files
System Two Cascade User’s Manual for APWIN version 2 Page 27-23

occurring during the first 5 seconds are thus ignored; the wow and
flutter detectors have such long time constants that it takes several
seconds for the measured value to settle out following the application
of a new signal. The stream of measurements from the W&F meter is
plotted at both Data 1 and Data 2 in order to use the Compute
2-Sigma function on Data 2 at the end of the test (green trace) without
losing the original measurements at Data 1 (yellow trace). At the end of
15 seconds, the Compute 2-Sigma command (Compute Menu) is
automatically invoked for Data 2 and the Data 2 measurements are
replaced with a single value (horizontal straight line) which is the value
which was exceeded by 5% of the readings.
Stereo: Wow and flutter is normally only measured on one channel
even if the tape or disk player is stereo, since identical measurements
would be expected on either channel.
Locating -3 dB Point
A-A FIND MINUS 3 db.AT2C
Purpose: This test is set up to automatically locate the upper or
lower minus three dB response point of an analog input-analog output
monaural or stereo device, using the Regulation function of APWIN.
Stimulus: The Analog Generator is at default conditions (sinewave,
40 Ohms balanced output impedance, 1.000 Volt open circuit
amplitude, “resting” frequency of 1 kHz.
Measurement: Press the F4 function key to set the dBr A reference
value to the present measured value at 1 kHz. As stored, the
Regulation function has the “-Normal” Operation mode selected. This
mode assumes an inverse relationship between the regulated
parameter (Analog Analyzer Level A meter amplitude) and the “By
Varying” parameter (Analog Generator frequency). An inverse
relationship exists at the upper band limit of a device. Press F9 or click
on the green light icon on the toolbar and the Regulation function will
adjust the generator frequency to the value that produces a -3.0 dBr A
measurement, if such a point exists between 1 kHz and 204 kHz. To
find the minus three dB point at the lower band limit of a device,
change the “Operation” selection to “+Normal” and press F9.
27 files
Chapter 27 Furnished Files Analog-to-Analog Tests
Page 27-24 System Two Cascade User’s Manual for APWIN version 2

“Sweep" and Display: This test is set up for a single-point “sweep”
and therefore produces a tabular display rather than a graph. Column
2 of the Data Editor shows the final amplitude measurement, which
should be -3.00 dBr A +/-0.05 dBr. Column 3 shows the measured
frequency at that amplitude.
Stereo: As stored, the test will determine the minus 3 dB frequency
of the device connected to channel A. To test a stereo device, click on
the Stereo Sweep checkbox at the bottom of the Sweep panel. Note,
however, that the stereo test will be accurate only if the midband (1
kHz) output level of the device on both channels is equal within an
acceptable tolerance, since the dBr A reference value is used for both
channels. If device gain and output level is not equal on both
channels, they should be tested as if they were two monaural devices.
Measuring Power Bandwidth of a Power Amplifier
A-A PWR BANDWIDTH.AT2C
Purpose: This test uses the Regulation function to determine how
much power an amplifier can furnish at various frequencies across the
audio spectrum, at an acceptable amount of distortion.
Stimulus: The Analog Generator is set to resting values of 1.000
volt amplitude and 1 kHz in frequency, but both amplitude and
frequency values will be changed during the course of the test. The
generator output configuration is set to Unbalanced Floating 20 ohms
impedance since the test was set up with a power amplifier with
unbalanced input, but can be changed to Balanced if testing a
balanced input device.
Measurement: The Analog Analyzer measures Level (in Watts) and
THD+N at the output of the device under test. The Regulation
function is set up to vary the generator amplitude as required to
achieve a measured distortion value of 0.5% at each step of the
sweep. This is accomplished with the “+Normal” selection in the
“Operation” field of the Regulation panel. The +Normal selection tells
the Regulation function to expect distortion to increase as the
generator amplitude increases, which is normal behavior near the
clipping point of a device.
27 files
Analog-to-Analog Tests Chapter 27 Furnished Files
System Two Cascade User’s Manual for APWIN version 2 Page 27-25

Sweep and Display: Source 1 sweeps the generator frequency
from 200 kHz down to 20 Hz; these values may be changed if they are
not appropriate for the device under test. Amplifier output power in
watts, measured with the Level A meter, is plotted as Data 1. Note that
the watt unit calibration must “know” the actual value of load
impedance on the device being tested. The Reference Watts field at
the bottom of the Analog Analyzer panel is set to 4.00 ohms as this test
was stored and must be changed if another load impedance value is
used. Distortion (THD+N) is not plotted (but could be) since it will be
a horizontal straight line at 0.5% due to the action of the Regulation
function.
Stereo: This test is set up for a monaural device connected to
Channel A, but could be changed to stereo by clicking the Stereo
Sweep checkbox on the Sweep panel.
Equalized Response of a Phonograph Preamplifier
A-A FREQ RESP RIAA.AT2C
Purpose: This test is set up to measure the deviation from perfect
RIAA equalization of a phonograph preamplifier.
Stimulus: The Analog Generator is set to EQ Sine (equalized
sinewave) waveform. The selected equalization file is
RIAA-PRE.ADQ (located in the C:\APWIN\EQ directory). Resting
frequency is 1 kHz and output amplitude is set to 10 mV, a typical
value for phono preamplifier input sensitivity. The generator output
configuration is set to Unbalanced Float since most phono preamps
have unbalanced inputs. Generator output impedance is 20 ohms and
both channels are turned on.
Measurement: The Level A and Level B meters are plotted at Data
1 and Data 3, in dBr A units. Press the F4 key before starting the
sweep, to set the dBr A reference to the measured Channel A
amplitude value so the curve will go through zero dBr A at 1 kHz.
Sweep and Display: At each step of the sweep, the EQ Sine
function and the attached equalization file will change the actual
generator output amplitude to follow the shape of the standard RIAA
phono preamp preemphasis curve. If the phono preamp under test
27 files
Chapter 27 Furnished Files Analog-to-Analog Tests
Page 27-26 System Two Cascade User’s Manual for APWIN version 2

has perfect equalization (deemphasis) to the RIAA curve, the result will
be a perfectly flat trace. Deviations from flatness of the trace are errors
in the preamplifier’s equalization curve.
Mono: The test is set up as a stereo test since virtually all phono
preamplifiers are stereo devices. If a monaural device is to be tested,
un-check the Stereo Sweep checkbox at the bottom of the Sweep
panel.
Multitone Test Suite
A DSP-equipped unit (SYS-2422 or SYS-2522) is required for all
tests in this procedure.
Purpose: procedure A-A MULTITONE.APB is a complete
multitone test suite for an analog input-analog output device. It uses
the Multitone Analyzer (FASTTEST) as the Digital Analyzer along with
a stereo multitone file selected as the Arbitrary Waveform at the analog
generator. It measures frequency response, total distortion, noise,
crosstalk (separation), and interchannel phase using multitone
technology and saves the results to disk. Unneeded tests may be
removed from the procedure. The test files used by A-A
MULTITONE.APB are as follows:
§A-A MULTI FREQ RESP.AT2C (frequency response, result
saved as RESPONSE.AT2C)
§A-A MULTI DISTORTION.AT2C (total distortion and
noise, result saved as DISTORT.AT2C)
§A-A MULTI NOISE.AT2C (noise, result saved as
NOISE.AT2C)
§A-A MULTI XTALK.AT2C (crosstalk/separation, result
saved as CROSSTALK.AT2C)
§A-A MULTI RELATIVE PHASE.AT2C (interchannel
phase, result saved as PHASE.AT2C)
Stimulus: All five tests are stored with the multitone waveform file
C:\APWIN\WAVEFORM\CASCADE\65kMulTon33-MONO.AGS as
27 files
Analog-to-Analog Tests Chapter 27 Furnished Files
System Two Cascade User’s Manual for APWIN version 2 Page 27-27

the analog generator Arbitrary Waveform. This file consists of 32
equal-amplitude tones at identical frequencies on both channels A and
B, plus six unique tones for crosstalk (separation) measurement on
channel A and six other unique tones on channel B. The 32 tones
common to both channels are at approximate ISO 1/3-octave band
centers from 20 Hz to about 31 kHz. The crosstalk tones, at slightly
different frequencies on channels A and B, are positioned at
approximate octave spacing from about 560 Hz to about 17.8 kHz.
The analog generator output could be turned off on each test file after
the first one, since signal is acquired only during the first test.
Measurement: The HiRes A/D @65536 input selection routes
signals from the Analog Analyzer front end to the A/D converters
whose digital outputs drive the Multitone Analyzer (FASTTEST).
Output signal from the device under test is acquired only once, when
the first test (A-A MULTI FREQ RESP) is loaded. The remaining
measurements are made by loading a test with the new setup
(distortion, noise, etc.) and using the Re-Process command to
re-analyze the signal still in DSP memory.
A-A MULTI FREQ RESP uses the Response function of
FASTTEST. A-A MULTI DISTORTION uses the Distortion
function, A-A MULTI NOISE uses the Noise function,
A-A MULTI XTALK uses the Crosstalk function, and
A-A MULTI RELATIVE PHASE uses the Spectrum function
(required for phase measurements) with the Channel 2 Phase Display
field set to Interchannel. The procedure inserts a one-second delay
after loading A-A MULTI FREQ RESP to allow time for the analog
analyzer autoranging to stabilize on the output level from the device.
For optimum speed during repetitive testing of similar devices, the
input range of both channels of A-A MULTI FREQ RESP should
be fixed on a range that accommodates that signal level; the
one-second delay should then be removed from the procedure. This
presumes that the output level is known in advance and will be
relatively constant from unit to unit.
Sweep and Display: The graph horizontal axis is set for
20 Hz – 32 kHz logarithmic in all five tests, but Sweep Tables are used
to determine the exact frequency values at which data will be
transferred from the DSP to the computer. All the tests except
27 files
Chapter 27 Furnished Files Analog-to-Analog Tests
Page 27-28 System Two Cascade User’s Manual for APWIN version 2

A-A MULTI XTALK use
C:\APWIN\WAVEFORM\CASCADE\65kMulTon33-MONO.AGS
as the Sweep Table. This file lists the exact frequencies of the 32 tones
common to both channels (monaural signal). AAMULXTK uses
C:\APWIN\WAVEFORM\CASCADE\65kMULTON33-XTLK.ADS
for a Sweep Table. This file lists six frequencies that are centered on
each pair of unique A and B channel crosstalk-measurement tones.
With Multitone Analyzer in Crosstalk function, the DSP supplies the
amplitude of the nearest unique tone on each channel in response to a
query from the computer for data at a particular frequency. Thus, the
two curves plotted by A-A MULTI XTALK for A to B and B to A
crosstalk are perfectly accurate in amplitude for the actual signals used,
but misstate the exact frequencies by a few Hertz to bring them to a
central value for plotting.
Stereo: All five tests are set up for stereo devices. To use the four
non-phase tests with monaural devices, load each test, select “None”
as the Instrument at Data 2, and re-save the test. The phase test
requires a two-channel device.
27 files
Analog-to-Analog Tests Chapter 27 Furnished Files
System Two Cascade User’s Manual for APWIN version 2 Page 27-29

Analog-to-Digital
General Information
An SYS-2522 (Dual Domain) unit is required for all tests in this
section. A standard installation places System Two Cascade
analog-to-digital tests in the C:\APWIN\S2CASCADE\A-D
subdirectory.
Generator Output Configuration: All the tests described in this
analog-to-digital section are set up using System Two Cascade’s
balanced floating output configuration, which drives XLR and
double-banana output connectors in parallel. If devices with
unbalanced inputs are to be tested, the output configuration of each
test used should be changed to unbalanced. In unbalanced modes, the
ANALOG INPUT - DIGITAL OUTPUT
DEVICE UNDER TEST
Left Channel Analog Input
Right Channel Analog Input
Digital 2-Channel Output
OI
POWER
230Vpk MAX 230Vpk MAX
ANALOG INPUT A ANALOG INPUT B
UNBALUNBAL
Pin 1: GROUND (SHIELD)
Pin 2: BAL+ or UNBAL HI
Pin 3: BAL- or UNBAL LO
Pin 1: GROUND (SHIELD)
Pin 2: BAL+ or UNBAL HI
Pin 3: BAL- or UNBAL LO
ANALOG OUTPUT A ANALOG OUTPUT B
UNBAL
UNBAL
Pin 1: GROUND (SHIELD)
Pin 2: BAL+ or UNBAL HI
Pin 3: BAL- or UNBAL LO
Pin 1: GROUND (SHIELD)
Pin 2: BAL+ or UNBAL HI
Pin 3: BAL- or UNBAL LO
Rs=600ΩRs=600ΩRs=600ΩRs=600ΩRs=600Ω0V
5V
DIGITAL SIGNAL MONITORS
CHANNEL 1 CHANNEL 2 READING1 READING 2
Rs=600Ω
Rs=600ΩRs=600ΩRs=600ΩRs=600Ω
TRIG/GATE INPUTSYNC OUTPUT
GENERATOR AUX SIGNALS
CHANNEL ACHANNEL A CHANNEL B CHANNEL B
ANALYZER SIGNAL MONITORSGENERATOR MONITORS
READING
DIGITAL INTERFACE:AES/EBU and CONSUMER
DIGITAL INPUTDIGITAL OUTPUT
BAL BAL
UNBALUNBAL
OPTICAL OPTICAL 10Vpp MAX10Vpp MAX
5Vpp MAX 5Vpp MAX
IIII II
27 files
Chapter 27 Furnished Files Analog-to-Digital
Page 27-30 System Two Cascade User’s Manual for APWIN version 2

XLR, double banana, or BNC connectors may be used. Floating or
grounded configurations may be selected as required by the
application. All tests are set up with the 40 Ohm source impedance at
Z-Out; one of the other available impedances may be selected as
required. On most tests, the generator amplitude is set at +20 dBV (10
volts), which was the full-scale amplitude of the particular A/D
converter used as device under test when the setups were made. It
should be changed as necessary to an appropriate value for the device
under test.
Digital Analyzer Input Configuration: All the tests described in this
analog-to-digital section are set up expecting an AES/EBU or SPDIF
format (single cable) digital input signal connected to the XLR Digital
Input connector. If the device output format is coaxial or optical, the
DIO Panel Input Format selection must be changed from XLR (bal) to
BNC (unbal) or Optical. If the device uses dual connectors, they should
be connected to the Connector I and Connector II inputs and the
appropriate Dual input format selection made on the DIO panel. The
DIO Panel Input Res. (bits) field should be set to the known word
width of the digital input signal. If the word width is unknown, the
Active Bits display of the DIO Panel (large form) should be used to
determine the word width.
Audio Frequency Range vs. Sample Rate, Digital Input: All the tests
described in this analog-to-digital section are set up with the
presumption that the device under test has a sample rate of at least 48
kHz. System Two Cascade automatically locks to and measures the
actual digital sample rate. If the device has a lower rate and no
changes have been made to the test, some of the tests as provided will
fail with an error message of the form “Conflict with maximum DSP
setting value while setting XXX (Source 1 parameter) to nnn kHz.” To
adapt a test to any specific sample rate, change the upper frequency
value at Source 1 on the Sweep Panel from its stored value (typically
either 20 kHz or 24 kHz) to a value not greater than ½ the sample rate.
If the device under test operates at a faster sample rate, such as 96
kHz, the upper frequency limit at Source 1 can be changed to a value
approaching 1/2 the actual sample rate.
27 files
Analog-to-Digital Chapter 27 Furnished Files
System Two Cascade User’s Manual for APWIN version 2 Page 27-31

Frequency response
A-D FREQ RESP.AT2C
Purpose: This test is set up to measure and graph frequency
response on an analog input, digital output device such as an A/D
converter. Mono or stereo devices may be tested, as described below
Stimulus: The Analog Generator is at default conditions of
sinewave, 40 Ohms balanced output impedance, and “resting”
frequency before and after sweep of 1 kHz.
Measurement: The digital domain level measurement of the
channel A digital signal is made by the Level A meter of the DSP
Audio Analyzer (ANALYZER). If stereo mode is selected, the channel B
digital signal is simultaneously measured by the Level B meter.
Sweep and Display: The sweep is 60 steps (61 values)
logarithmically-spaced from 22 kHz to 20 Hz, sweeping from high to
low. The graph Y axis covers the +2 to -2 dBFS range (dB relative to
digital full scale). If values on the particular device under test plot off
the bottom of the graph, use the Optimize function (click right mouse
button on graph for a list of graph-related commands).
Stereo: The test is stored as a stereo test. To test a monaural device,
un-check the Stereo Sweep checkbox at the bottom of the Sweep
panel.
Fast frequency response
A-D FREQ RESP FAST.AT2C
Purpose: This test is set up to very rapidly (1-2 seconds) measure
and graph frequency response on an analog input, digital output
device. Mono or stereo devices may be tested, as described below.
Stimulus: The DSP-generated Sine (D/A) waveform of the Analog
Generator is selected. Configuration is at the default condition of 40
Ohms balanced output impedance. Amplitude is 3 dB below the
nominal full-scale value of the converter under test. The “resting”
frequency before and after the sweep is 1 kHz.
27 files
Chapter 27 Furnished Files Analog-to-Digital
Page 27-32 System Two Cascade User’s Manual for APWIN version 2

Measurement: The DSP Audio Analyzer program is selected on the
Digital Analyzer panel. The Digital input selection routes signals from
the digital connector (XLR as stored) selected on the DIO panel to the
DSP Audio Analyzer. The Fast RMS detector is chosen for maximum
measurement speed. The Channel A and B Level meters make the
measurement.
Sweep and Display: The sweep is 50 steps (51 values)
logarithmically-spaced from 20 kHz to 20 Hz, sweeping from high to
low. A complete sweep should take under two seconds. Raising the
Stop frequency can further increase sweep speed if data down to 20
Hz is not required. The graph Y-axis covers the zero to -6 dBFS range.
If values on the particular device under test plot off the top or bottom
of the graph, use the Optimize function (click right mouse button on
graph for a list of graph-related commands)
Stereo: The test is set up with Level A at Data 1 and Level B at
Data 2. If only one channel is connected, the Instrument selection on
the undesired channel should be set to None.
Noise (single point)
A-D NOISE.AT2C
Purpose: This test is set up to measure noise, integrated across the
audio spectrum, on a mono or stereo analog-to-digital audio device
such as an A/D converter. The result is a single number (per channel),
not a graph.
Stimulus: The Analog Generator output is off, so waveform and
amplitude are irrelevant. However, the generator output impedance
serves as a defined back termination for the device input if the are
connected. The generator output configuration is at default conditions
of 40 Ohms impedance, balanced. Other impedances may be required
by some noise-measurement specifications.
Measurement: The Function Reading meters of the Digital Domain
Audio Analyzer DSP program are in Amplitude function using RMS
detectors. The CCIR quasi-peak detector may be used instead for a
CCIR 468 weighted noise measurement, by selecting “4/sec" and
“Q-Pk” in the two fields following the Det: label on the digital analyzer
27 files
Analog-to-Digital Chapter 27 Furnished Files
System Two Cascade User’s Manual for APWIN version 2 Page 27-33

panel. The BW limiting filters are set for 22 Hz and 20 kHz. Thus, the
measurement will be limited to noise in the primary audio band. Filter
selections can be changed to other bandwidths or to a weighting filter if
desired via the BW and Fltr fields.
Sweep and Display: A single-point measurement is made (no
sweep) and tabular results are displayed in the Data Editor since a
graph cannot be made of a single point. The reason for selecting
Generator Amplitude A as the Source 1 parameter, with a very low
value as the Start value, is merely to create a Column heading and
value in column one of the Data Editor that helps indicate that this is a
noise measurement (no signal). Since the generator output is turned
off on the generator panel, the actual Source 1 parameter and setting
is not important.
Stereo: As set up, both stereo channels will be measured
simultaneously. If only a single channel device is to be measured,
change the Data 2 selection to None.
THD+N vs. frequency
A-D THD+N VS FREQ.AT2C
Purpose: This test is set up to measure and graph THD+N (total
harmonic distortion plus noise) as a function of stimulus frequency
across the audio band on an analog-to-digital audio device such as an
A/D converter. Mono or stereo devices may be tested.
Stimulus: The Analog Generator is at default conditions (sine
waveform, 40 Ohms balanced output impedance, “resting” frequency
before and after sweep of 1 kHz). The generator amplitude is set to -3
dBr, three dB below the nominal +20 dBV (10 Volts) full scale value of
the converter tested when the test was set up.
Measurement: The Function Reading meters of the DSP Audio
Analyzer DSP are in THD+N Ratio function with the bandwidth
limiting filters set to the 10 Hz to 20 kHz range. Both channels are
measured simultaneously.
Sweep and Display: The sweep is 30 steps (31 values)
logarithmically-spaced from 20 kHz to 20 Hz, sweeping from high to
27 files
Chapter 27 Furnished Files Analog-to-Digital
Page 27-34 System Two Cascade User’s Manual for APWIN version 2

low. The graph Y axis is calibrated in dB below signal level, from -70 to
-120 dB. For better display of data after measurement of a particular
device, use the Optimize function (click right mouse button on graph
for a list of graph-related commands).
Stereo: The test is set up for stereo devices, measuring both channels
simultaneously in a single sweep. If a monaural device is to be tested,
change the Data 2 selection to None.
THD+N vs. amplitude
A-D THD+N VS AMPL.AT2C
Purpose: This test is set up to measure and graph THD+N (total
harmonic distortion plus noise) as a function of stimulus signal
amplitude across a wide dynamic range on an analog-to-digital audio
device such as an A/D converter. Mono or stereo devices may be
tested.
Stimulus: The Analog Generator is at default conditions of sine
waveform, 40 Ohms balanced output impedance, and frequency 1
kHz. The “resting” open circuit amplitude before and after the sweep is
set to zero dBr with the dBr Reference set to +20 dBV (10.0 Volts).
The frequency may be changed to any other desired audio frequency
but results will not be meaningful at stimulus frequencies above 6-7
kHz since third and higher order harmonics will be attenuated by the
20 kHz low-pass filter selection of the analyzer.
Measurement: The Function Reading meters of the DSP Audio
Analyzer DSP are in THD+N Ampl (absolute amplitude) function with
the high and low pass filters set to the 10 Hz to 20 kHz range. Note
that the 20 kHz low-pass filter will attenuate second harmonic products
from fundamentals above 10 kHz, third harmonics of fundamentals
above 6.7 kHz, etc. THD+N Ampl states distortion and noise in
absolute terms (% of full scale, dBFS, etc.) rather than relative to the
present signal amplitude.
Sweep and Display: The sweep is 60 2-dB steps (61 values) from 0
dBr to -120 dBr, sweeping from high to low amplitude. The graph Y
axis is calibrated in dBFS (decibels below digital full scale) from -70 to
-120 dBFS. An ideal A/D converter will be limited only by the intrinsic
27 files
Analog-to-Digital Chapter 27 Furnished Files
System Two Cascade User’s Manual for APWIN version 2 Page 27-35

quantization distortion and noise due to its resolution (word width),
independently of signal level. Therefore, an absolute distortion vs.
amplitude curve can be expected to be approximately a horizontal
straight line across the graph. For better display of data after
measurement of a particular device, use the Optimize function (click
right mouse button on graph for a list of graph-related commands).
Stereo: The test is set up to measure both stereo channels
simultaneously in a single sweep. If a monaural device is to be tested,
change Data 2 to None.
SMPTE IMD (FFT)
A-D SMPTE FFT.AT2C
Purpose: This test is set up to make an FFT (Fast Fourier
Transform) spectrum analysis graph with a SMPTE or DIN IMD
(intermodulation distortion) test signal on an analog-to-digital audio
device such as an A/D converter. Mono or stereo devices may be
tested.
Stimulus: The Analog Generator configuration is at default
conditions (40 Ohms balanced output impedance). The IMD (D/A)
SMPTE 4:1 waveform is selected with High Freq set to 7 kHz and IM
Freq to 60 Hz. This waveform selection generates two sine waves, with
the 60 Hz (IM Freq) sinewave amplitude being four times the
amplitude of the high frequency sinewave. To test to the German DIN
standard, change the High Freq value from 7 kHz to 8 kHz and the IM
Freq from 60 Hz to 250 Hz. Signal amplitude is calibrated in sinewave
equivalent peak; that is, the peak-to-peak amplitude of the two-tone
signal is equal to the peak-to-peak amplitude of a sinewave of the
stated amplitude.
Measurement: The FFT analyzer program is selected on the digital
analyzer panel. Digital input is selected, with digital channel A selected
as Channel 1 and channel B as Channel 2. A 32k sample acquisition
and FFT is selected. The digital input will lock to a wide range of
sample rates.
“Sweep" and Display: The horizontal axis is set by Source 1 Start
and Stop to the audio spectrum between 6.5 kHz and 7.5 kHz. This
27 files
Chapter 27 Furnished Files Analog-to-Digital
Page 27-36 System Two Cascade User’s Manual for APWIN version 2

spectrum includes the 7 kHz “carrier frequency” and intermodulation
products (sidebands) up to ±500 Hz from the carrier. One graph
cursor can be placed on the “carrier” and the second cursor placed on
any sideband. The “dy” (difference in y coordinate) display at the
graph top will then show the amplitude of each intermodulation
distortion product. The 2nd order IMD products will be seen at ±60
Hz from the 7 kHz signal, 3rd order IMD products at ±120 Hz, etc. If
the generator frequency is changed to the German DIN standard 8
kHz/250 Hz frequencies, the Sweep Source 1 Start and Stop
frequencies should be changed to display the spectrum between 7 kHz
and 9 kHz. In this case, 2nd order sidebands will be at ±250 Hz and
3rd order sidebands at ±500 Hz from the 8 kHz carrier.
Stereo: As set up, the test measures both channels simultaneously. If
signal is present on only one channel, the other trace may be turned
off either by selecting “None” instead of the FFT channel at the Data 1
or Data 2 Browser, or by disabling the trace in the first column of the
graph legend.
SMPTE IMD vs Amplitude
A-D SMPTE VS AMPL.AT2C
Purpose: This test provides a measurement of SMPTE (or DIN)
IMD on an A/D converter across a wide amplitude range.
Stimulus: The Analog Generator, with balanced 40 Ohm output,
uses the IMD (D/A) SMPTE/DIN 4:1 waveform with a 60 Hz low
frequency and 7 kHz high frequency. To measure to the German DIN
standard, change to 250 Hz and 8 kHz. The amplitude is set to 10
Volts peak sinewave equivalent, the nominal full-scale value for the
A/D converter under test.
Measurement: DSP Audio Analyzer’s real-time two-channel
SMPTE/DIN analysis function is used. This measures the amplitude of
the even and odd order IMD products around the high-frequency
“carrier” signal, calibrated relative to the amplitude of the
high-frequency tone.
Sweep and Display: DSP Audio Analyzer SMPTE/DIN Channel A
and B are plotted at Data 1 and Data 3 by checking the Stereo Sweep
27 files
Analog-to-Digital Chapter 27 Furnished Files
System Two Cascade User’s Manual for APWIN version 2 Page 27-37

button. Source 1 is Analog Generator amplitude, swept downwards
from nominal converter full scale to a value 50 dB lower in 25 2-dB
steps. Since Track A is checked on the generator panel, the generator
Channel A and B amplitudes are identical.
Stereo: The test is set up for stereo devices. To measure a
single-channel device, un-check the Stereo Sweep checkbox.
CCIF IMD (FFT)
A-D CCIF FFT.AT2C
Purpose: This test is set up to make an FFT (Fast Fourier
Transform) spectrum analysis graph with a CCIF/DFD (also sometimes
called twin-tone or difference tone) IMD (intermodulation distortion)
test signal on an analog-to-digital audio device such as an A/D
converter. Mono or stereo devices may be tested.
Stimulus: The Analog Generator output configuration is at default
conditions (40 Ohms balanced output impedance). The IMD (D/A)
CCIF waveform selection on the Analog Generator routes a
DSP-generated signal through D/A converters to the analog output
stage. Center frequency is set to 13.5 kHz and Difference Freq (tone
pair spacing) to 1.0 kHz. This waveform selection generates two
equal-amplitude sine waves, spaced apart in frequency by the IM Freq
value and centered at the Center Frequency value. Thus, the
sinewaves will be located at 13.0 kHz and 14.0 kHz with these settings.
Amplitude calibration of the two-tone signal is in terms of sinewave
equivalent peak; that is, the peak-to-peak amplitude of the two-tone
signal is equal to the peak-to-peak amplitude of a sinewave of 10 V
rms.
Measurement: The FFT analyzer program is selected on the digital
analyzer panel. Digital input is selected, with digital channel A selected
as Channel 1 and channel B as Channel 2. A 32k sample acquisition
and FFT is selected. The digital input will lock to a wide range of
sample rates.“
Sweep and Display: The horizontal axis is set by Source 1 Start
and Stop to the full audio spectrum between zero and 24 kHz. This
pre-supposes a 48 kHz or higher sample rate from the A/D unit under
27 files
Chapter 27 Furnished Files Analog-to-Digital
Page 27-38 System Two Cascade User’s Manual for APWIN version 2

test. If the sample rate is lower than 48 kHz, the Source 1 Stop
frequency must be changed to a value no higher than ½ the sample
rate. The spectrum displayed will include the test signal tones at 13
kHz and 14 kHz and all intermodulation distortion products falling
within the range. The second order IMD product (difference tone) will
fall at f2 - f1, or 1 kHz. Third order IMD products fall at 2f2 - f1 (28 -
13 = 15 kHz) and 2f1 - f2 (26 - 14 = 12 kHz). One graph cursor can
be placed on either of the test tones and the second cursor placed on
any IMD product. The “dy” (difference in y coordinate) display at the
graph top will then show the amplitude of each intermodulation
distortion product.
Stereo: As set up, the test measures both channels simultaneously. If
signal is present on only one channel, the other trace may be turned
off either by selecting “None” instead of the FFT channel at the Data 1
or Data 2 Browser, or by disabling the trace in the first column of the
graph legend.
DIM IMD (FFT)
A-D DIM FFT.AT2C
The IMD option is required for this test.
Purpose: This test is set up to make an FFT (Fast Fourier
Transform) spectrum analysis graph with a DIM (dynamic
intermodulation) test signal on an analog-to-digital audio device such
as an A/D converter. Mono or stereo devices may be tested.
Stimulus: The Analog Generator configuration is at default
conditions (40 Ohms balanced output impedance). The DIM 30
waveform is selected which generates a squarewave at approximately
3.15 kHz and a sinewave at about 15 kHz, with the peak-to-peak
amplitude of the squarewave four times that of the sinewave. The “30”
connotes that the signal is passed through a 30 kHz low pass filter in
the generator. Amplitude calibration of this complex test signal is
calibrated in terms of sinewave equivalent peak; that is, the
peak-to-peak amplitude of the complex signal is equal to the
peak-to-peak amplitude of a sinewave of 10 V rms.
27 files
Analog-to-Digital Chapter 27 Furnished Files
System Two Cascade User’s Manual for APWIN version 2 Page 27-39

Measurement: The FFT Spectrum Analyzer DSP program is
selected on the digital analyzer panel. Digital input is selected, with
digital channel A selected as Channel 1 and channel B as Channel 2. A
32k sample acquisition and FFT is selected. The digital input will lock
to a wide range of sample rates.“
Sweep and Display: The horizontal axis is set by Source 1 Start
and Stop to the full audio spectrum between zero and 24 kHz. This
pre-supposes a 48 kHz or higher sample rate from the A/D unit under
test. If the sample rate is lower than 48 kHz, the Source 1 Stop
frequency must be changed to a value no higher than ½ the sample
rate. The spectrum displayed will include the test signal sinewave tone
at 15 kHz plus the squarewave fundamental frequency at about 3.15
kHz, squarewave third harmonic at about 9.45 kHz, squarewave fifth
harmonic at about 15.75 kHz, and squarewave seventh harmonic at
about 22.05 kHz. IMD products may occur at the sum and difference
frequencies of all combinations of squarewave fundamental,
squarewave harmonics, and 15 kHz tone. The particular IMD products
which would be measured on an analog-output device by System Two
Cascade’s analog IMD analyzer are the fifth order product falling at
about 2.4 kHz and the sixth order product falling at about 750 Hz.
One graph cursor can be placed on the 15 kHz “probe” tone and the
second cursor placed on the IMD product of interest. The “dy”
(difference in y coordinate) display at the graph top will then show the
amplitude of that intermodulation distortion product.
Stereo: As set up, the test measures both channels simultaneously.
If signal is present on only one channel, the other trace may be turned
off either by selecting “None” instead of the FFT channel at the Data 1
or Data 2 Browser, or by disabling the trace in the first column of the
graph legend.
Interchannel phase vs. frequency:
A-D RELATIVE PHASE.AT2C
Purpose: This test is set up to measure the interchannel phase
versus frequency characteristic of an analog input digital output device
such as an A/D converter.
27 files
Chapter 27 Furnished Files Analog-to-Digital
Page 27-40 System Two Cascade User’s Manual for APWIN version 2

Stimulus: The Analog Generator provides a sinewave with default
output configuration (40 Ohms balanced output impedance).
Measurement: Phase function of the Function Reading meter of the
DSP Audio Analyzer is selected . Digital input is selected, with digital
channel A selected as Channel 1 and channel B as Channel 2. The
digital input will lock to a wide range of sample rates.“
Sweep and Display: Data 1 selects the DSP Audio Analyzer Phase
meter for plotting. If the measured phase difference exceeds the ±15
degree range at Data 1 Graph Top and Bottom, the Optimize
command of the graph right mouse button menu may be used to fit
the graph top and bottom to the actual measured data. The analog
generator is swept from 20 kHz downwards to 20 Hz in 30 logarithmic
steps.
Stereo: Interchannel phase can only be measured on a stereo or other
two-channel device.
Linearity
A-D LINEARITY.AT2C
Purpose: This test is set up to measure and graph deviation from
perfect input-output linearity of an analog-to-digital mono or stereo
audio device such as an A/D converter.
Stimulus: The Analog Generator is at default conditions of sine
waveform and 40 Ohms balanced output impedance. The frequency is
set to 200 Hz. The “resting” open circuit amplitude before and after the
sweep is zero dBr, with the dBr Reference set to +20 dBV (10 Volts).
Measurement: The DSP Audio Analyzer is selected with the
Function Reading meters in Bandpass mode. Sweep Track in the
BP/BR Tuning field causes the bandpass filter frequencies to track the
frequency of the Sweep Source 1 instrument, which is the analog
generator. Bandpass function is used to produce a frequency-selective
amplitude measurement that rejects noise across most of the spectrum
in order to measure the generator signal amplitude accurately even at
amplitudes below the wide-band noise level.
27 files
Analog-to-Digital Chapter 27 Furnished Files
System Two Cascade User’s Manual for APWIN version 2 Page 27-41

Sweep and Display: The sweep defined by Source 1 on the Sweep
panel consists of 60 steps (61 measurement points) of two-dB size from
0 dBr to -120 dBr. The intent is to test a typical A/D converter from its
maximum input level to below the wideband noise level. Start and
Stop values or the Analog Generator dBr Reference value may be
changed as required by a particular device. The Channel A bandpass
measurements are plotted at both Data 1 and Data 2 in dBFS (decibels
relative to digital full scale) units, with the Channel B bandpass plotted
at Data 3 and Data 4. The purpose of plotting each channel twice is so
that the Compute Linearity function may be used on one trace while
still preserving original data on the other. A perfectly linear device will
result in a straight diagonal trace across the entire range with the
horizontal and vertical coordinates of each point exactly equal. To
make it easier to see small deviations from perfect linearity, the
Compute Linearity function is set up to automatically execute on the
Data 1 trace following the last point of the sweep. Compute Linearity
operates by fitting a best straight line to the data over a range expected
to be perfectly linear (-10 dBr to -40 dBr in this case), then subtracts
every measurement point from the perfect straight line. The result will
be an approximately straight horizontal line near zero dBFS. Use the
right mouse button and select the Optimize Individually command
following the Compute Linearity operation to automatically select a
new right Y-axis graph top and bottom to best displaying the deviation
from linearity graph. Most good A/D converters can be expected to be
very linear from a few dB below full scale down to approximately the
noise level. At some point well below the wideband noise level, the
curve can be expected to swing since the analyzer measurement is
influenced by noise falling within the bandpass filter range.
Stereo: Both channels are measured (and Compute Linearity applied)
in a single sweep. If a single-channel device is being tested, select
None at Data 3 and Data 4 (large form of the Sweep panel).
Crosstalk vs. frequency
A-D XTALK VS FREQ.AT2C
Purpose: This test measures and graphs crosstalk attenuation or
stereo separation from one channel of an analog-to-digital audio
27 files
Chapter 27 Furnished Files Analog-to-Digital
Page 27-42 System Two Cascade User’s Manual for APWIN version 2

device (such as an A/D converter) into another channel, as a function
of frequency.
Stimulus: The Analog Generator is at default conditions of sine
waveform, 40 Ohms balanced output impedance, and “resting”
frequency before and after the sweep of 1 kHz. Only Channel A is
turned on. Note that the proper selection of balanced or unbalanced
output, to correspond to the device under test, is particularly critical in
crosstalk tests.
Measurement: The Digital Domain Audio Analyzer DSP program
(ANALYZER.AZ2) is selected on the Digital Analyzer panel. Digital
Channel B is connected to the reading meter of the Digital Domain
Analyzer, which is in Crosstalk function. Crosstalk function measures
the signal connected to Digital Analyzer Channel B (the non-driven
channel) and expresses it in dB relative to the Digital Analyzer Level
meter reading on Channel A (the driven channel). The analyzer thus
measures the relative signal feed-through between channels. Crosstalk
function uses the bandpass filter in order to reject wide-band noise and
accurately measure low levels of crosstalk signal. The bandpass filter
frequency is slaved to the Analog Generator frequency by the AGen
track selection in the BP/BR Tuning field.
Sweep and Display: The sweep is 30 steps (31 values)
logarithmically-spaced from 20 kHz to 20 Hz, sweeping from high to
low. The graph Y axis extends from -60 dB at the top to -110 dB at the
bottom. For better display of data after measurement of a particular
device, use the Optimize function (click right mouse button on graph
for a list of graph-related commands).
Stereo: This test is set up as a Stereo Sweep by the checkbox at the
bottom of the Sweep panel, since crosstalk testing implies a
two-channel device. Since the reading meter can only measure one
channel at a time, the stereo sweep will first sweep while driving
Channel A and plotting Channel B, then will switch generator and
analyzer channels automatically and drive B while plotting A onto the
same graph.
27 files
Analog-to-Digital Chapter 27 Furnished Files
System Two Cascade User’s Manual for APWIN version 2 Page 27-43

FFT spectrum analysis
A-D FFT.AT2C
Purpose: This test is set up to sample, acquire, and perform an FFT
(Fast Fourier Transform) spectrum analysis on one or two channels of a
digital output audio device. Stimulus signal may be supplied to analog
in-digital out devices such as an A/D converter by System Two
Cascade’s generator, but the test may also be used to acquire any
digital domain audio signal including playback of recordings, broadcast
signals, real-time speech or music, etc.
Stimulus: There is no intrinsic relation between stimulus and
measurement in this test. Signal may be acquired and an FFT
performed whether signal is coming from System Two Cascade’s
generator or from any other source. If the generator signal is to be
used, it is at default conditions of sine waveform, 40 Ohms balanced
output impedance, and 1 kHz frequency. Both Channel A and B
outputs are on.
Measurement: The FFT Spectrum Analyzer is selected on the digital
analyzer panel. Digital input is selected with Digital Channel A
connected to FFT Channel 1 and Digital Channel B connected to
Channel 2. A 32k sample acquisition and FFT is selected. The digital
analyzer will lock to digital input sample rates over a wide range.
“Sweep" and Display: FFT channels 1 and 2, fed from digital input
channels A and B, are set up as Data 1 and Data 2 selections. The zero
to -150 dBFS (dB relative to digital full scale) graph top and bottom
selected will cover the range of most signals. The Optimize command
of the right mouse button dialog may be selected to provide better
graphical resolution following an acquisition. The Source 1 FFT Freq
selection chooses frequency domain (spectrum analysis) mode. The
zero and 24 kHz Source 1 Start and Stop values are based on the
assumption of a 48 kHz or higher sample rate from the device under
test. If the sample rate of the device is lower, the Source 1 Stop value
must be changed to a number no greater than ½ the sample rate. A
linear axis is chosen. Smaller portions of this range may be selected by
zooming with the mouse or changing the Source 1 Start and Stop
27 files
Chapter 27 Furnished Files Analog-to-Digital
Page 27-44 System Two Cascade User’s Manual for APWIN version 2

values following an acquisition. A logarithmic horizontal axis may be
selected if both Start and Stop are positive values.
Stereo: As set up, the test measures both channels simultaneously.
If signal is present on only one channel, the other trace may be turned
off either by selecting “None” instead of the FFT channel at the Data 1
or Data 2 Browser, or by disabling the trace in the first column of the
graph legend.
Waveform display
A-D VIEW WAVEFORM.AT2C
Purpose: This test is set up to sample, acquire, and display the
waveform of one or two channels of a digital output audio device.
Stimulus signal to an analog in-digital out device such as an A/D
converter may be supplied by System Two Cascade’s generator, but
the test may also be used to acquire any digital audio signal including
playback of recordings, broadcast signals, real-time speech or music,
etc.
Stimulus: There is no intrinsic relation between stimulus and
measurement in this test. Signal may be acquired and an FFT
performed whether signal is coming from System Two Cascade’s
generator or from any other source. If the generator signal is to be
used, it is at default conditions of sine waveform, 40 Ohms balanced
output impedance, and 1 kHz frequency. Both Channel A and B
outputs are on.
Measurement: The FFT Spectrum Analyzer is selected on the digital
analyzer panel. Digital input is selected, with digital analyzer Channel 1
fed from Channel A of the digital signal and Channel 2 fed from
Channel B. A 512 sample acquisition is selected, more than sufficient
for the zero to three millisecond viewing span set at Source 1.
“Sweep" and Display: FFT channels 1 and 2, fed from digital input
channels A and B, are set up as Data 1 and Data 2 selections. Note the
definition of digital full scale is the rms value of a sinewave whose
peaks are just touching the most positive and most negative allowable
digital codes. A sinewave has a crest factor (peak-to-rms value) of
1.414. Thus, the peaks of a zero dBFS sinewave signal level will touch
27 files
Analog-to-Digital Chapter 27 Furnished Files
System Two Cascade User’s Manual for APWIN version 2 Page 27-45

±1.414 FFS. The Graph Top and Bottom values of +1.5 FFS and
-4.5 FFS at Data 1 and +4.5 and -1.5 FFS at Data 2 separate the two
traces in dual-trace oscilloscope fashion. If it is desired to put the two
channel traces on top of one another for comparison, Data 1 and Data
2 Top and Bottom values should be the same. The Optimize Together
command of the graph right mouse button dialog will accomplish this
automatically and will optimize the display for signals of significantly
lower amplitude than one FFS. Source 1 selects FFT Time to provide
time domain (oscilloscope mode) display rather than spectrum
analysis. The zero to three millisecond range is selected at Source 1
Start and Stop to display three cycles if the signal is 1.00 kHz. Smaller
portions of this range may be selected by zooming with the mouse or
changing the Source 1 Start and Stop values. The 512 sample record
length chosen at the FFT field (with Track FFT selected in the adjacent
field) is approximately 10.66 milliseconds (512 samples/48,000
samples per second) and the Source 1 Start and Stop values may be
set anywhere in that range to view the desired portion of the acquired
record. Longer acquisition buffers, up to 256k (almost 5.5 seconds at a
48k sample rate) may be selected. The time span between Start and
Stop values may be set as desired and is typically equal to several
periods of the signal when viewing a sinewave.
Mono: As set up, the test measures both channels simultaneously. If
signal is present on only one channel, the other trace may be turned
off either by selecting “None” instead of the FFT channel at the Data 1
or Data 2 Browser, or by disabling the trace in the first column of the
graph legend.
Multitone Test Suite
A-D MULTITONE.APB
A-D MULTI FREQ RESPONSE.AT2C
A-D MULTI DISTORTION.AT2C
A-D MULTI NOISE.AT2C
A-D MULTI XTALK.AT2C
A-D MULTI RELATIVE PHASE.AT2C
Purpose: procedure A-D MULTITONE.APB is a complete
multitone test suite for an analog input-digital output device. It uses
27 files
Chapter 27 Furnished Files Analog-to-Digital
Page 27-46 System Two Cascade User’s Manual for APWIN version 2

the Multitone Analyzer (FASTTEST) as the Digital Analyzer along with
a stereo multitone file selected as the Arbitrary Waveform at the analog
generator. It measures frequency response, total distortion, noise,
crosstalk (separation), and interchannel phase using multitone
technology and saves the results to disk. Unneeded tests may be
removed from the procedure. The test files used by A-D
MULTITONE.APB are as follows:
§A-D MULTI FREQ RESP.AT2C (frequency response, result
saved as RESPONSE.AT2C)
§A-D MULTI DISTORTION.AT2C (total distortion and
noise, result saved as DISTORT.AT2C)
§A-D MULTI NOISE.AT2C (noise, result saved as
NOISE.AT2C)
§A-D MULTI XTALK.AT2C (crosstalk/separation, result
saved as CROSSTALK.AT2C)
§A-D MULTI RELATIVE PHASE.AT2C (interchannel
phase, result saved as PHASE.AT2C)
Stimulus: All five tests are stored with the multitone waveform file
C:\APWIN\WAVEFORM\48KMULTON30+6.AGS as the analog
generator Arbitrary Waveform. This file consists of 30 equal-amplitude
tones at identical frequencies on both channels A and B, plus six
unique tones for crosstalk (separation) measurement on channel A and
six other unique tones on channel B. The 30 tones common to both
channels are at approximate ISO 1/3-octave band centers from 23 Hz
to 20 kHz. The crosstalk tones, at slightly different frequencies on
channels A and B, are approximately positioned at octave spacing
from about 550 Hz to about 17 kHz. The Analog Generator D/A
Sample Rate is selected as ISR, the Input Sample Rate measurement
from the DIO panel. This selection guarantees that the generated
multitone waveform will be exactly synchronous with the incoming
digital signal from the A/D converter. The analog generator output
could be turned off on each test file after the first one, since signal is
acquired only during the first test.
27 files
Analog-to-Digital Chapter 27 Furnished Files
System Two Cascade User’s Manual for APWIN version 2 Page 27-47

Measurement: The Digital input selection routes signal from the
digital input connector (XLR as stored) selected on the DIO panel to
the Multitone Analyzer (FASTTEST). The Synchronous Processing
mode of the Multitone Analyzer is used, since the ISR selection as D/A
converter sample rate guarantees that the generated and received
signals will be synchronous. Output signal from the device under test
is acquired only once, when the first test
(A-D MULTI FREQ RESP) is loaded. The remaining
measurements are made by loading a test with the new setup
(distortion, noise, etc.) and using the Re-Process command (Ctrl-F6) to
re-analyze the signal still in DSP memory.
A-D MULTI FREQ RESP uses the Response function of
FASTTEST. A-D MULTI DISTORTION uses the Distortion
function, A-D MULTI NOISE uses the Noise function,
A-D MULTI XTALK uses the Crosstalk function, and
A-D MULTI RELATIVE PHASE uses the Spectrum function
(required for phase measurements) with the Channel 2 Phase Display
field set to Interchannel.
Sweep and Display: The graph horizontal axis is set for
20 Hz – 20 kHz logarithmic in all five tests, but Sweep Tables are used
to determine the exact frequency values at which data will be
transferred from the DSP to the computer. All the tests except
A-D MULTI XTLK use C:\APWIN\WAVEFORM\8kmono.ads
as the Sweep Table. This file lists the exact frequencies of the 30 tones
common to both channels (monaural signal).
A-D MULTI XTALK uses
C:\APWIN\WAVEFORM\48KMULTON30+6-XTLK.ADS for a
Sweep Table. This file lists six frequencies that are approximately
centered between each pair of unique A and B channel tones. With
Multitone Analyzer in Crosstalk function, the DSP supplies the
amplitude of the nearest unique tone on each channel in response to a
query from the computer for data at a particular frequency. Thus, the
two curves plotted by A-D MULTI XTALK for A to B and B to A
crosstalk are perfectly accurate in amplitude for the actual signals used,
but misstate the exact frequencies by a few percent to bring them to a
central value for plotting.
27 files
Chapter 27 Furnished Files Analog-to-Digital
Page 27-48 System Two Cascade User’s Manual for APWIN version 2

Stereo: All five tests are set up for stereo devices. To use the tests
with monaural devices, load each test, select “None” as the Instrument
at Data 2, and re-save the test.
Digital-to-Analog
General Information
An SYS-2522 (Dual Domain) unit is required for all tests in this
section. A standard installation places System Two Cascade
digital-to-analog tests in the C:\APWIN\S2CASCADE\D-A
subdirectory.
2-Channel Digital Input
Left Channel Analog Output
Right Channel Analog Output
DIGITAL INPUT - ANALOG OUTPUT
DEVICE UNDER TEST
OI
POWER
230Vpk MAX 230Vpk MAX
ANALOG INPUT A ANALOG INPUT B
UNBALUNBAL
Pin 1: GROUND (SHIELD)
Pin 2: BAL+ or UNBAL HI
Pin 3: BAL- or UNBAL LO
Pin 1: GROUND (SHIELD)
Pin 2: BAL+ or UNBAL HI
Pin 3: BAL- or UNBAL LO
ANALOG OUTPUT A ANALOG OUTPUT B
UNBAL
UNBAL
Pin 1: GROUND (SHIELD)
Pin 2: BAL+ or UNBAL HI
Pin 3: BAL- or UNBAL LO
Pin 1: GROUND (SHIELD)
Pin 2: BAL+ or UNBAL HI
Pin 3: BAL- or UNBAL LO
Rs=600ΩRs=600ΩRs=600ΩRs=600ΩRs=600Ω0V
5V
DIGITAL SIGNAL MONITORS
CHANNEL 1 CHANNEL 2 READING 1 READING 2
Rs=600Ω
Rs=600ΩRs=600ΩRs=600ΩRs=600Ω
TRIG/GATE INPUTSYNC OUTPUT
GENERATOR AUX SIGNALS
CHANNEL ACHANNEL A CHANNEL B CHANNEL B
ANALYZER SIGNAL MONITORSGENERATOR MONITORS
READING
DIGITAL INTERFACE:AES/EBU and CONSUMER
DIGITAL INPUTDIGITAL OUTPUT
BAL BAL
UNBALUNBAL
OPTICAL OPTICAL 10Vpp MAX10Vpp MAX
5Vpp MAX 5Vpp MAX
II
II II
27 files
Digital-to-Analog Chapter 27 Furnished Files
System Two Cascade User’s Manual for APWIN version 2 Page 27-49

Generator: All the tests described in this digital-to-analog section
use System Two Cascade’s digital generator. This generator drives the
XLR Bal, BNC Unbal, and Optical digital output connectors
simultaneously. However, the actual interface signal output voltage (or
optical signal amplitude, in the case of optical) at a connector will
correspond to the Output Voltage setting field on the DIO Panel only
for the connector selected in the Output Format field. Thus, Output
Format should be changed from BNC (unbal) to XLR (bal) or Optical if
the device under test is driven from the XLR or Optical connector
instead of the BNC. Most tests in this section are set up with the Output
Resolution field of the DIO Panel set to 18 bits since they were set up
with an 18-bit D/A converter as the device under test. The Output
Resolution field determines at which bit level (word width) the
internally-generated 24-bit signal is rounded, with dither (if enabled)
added at the appropriate amplitude for a signal of that resolution. It is
important to change the Output Resolution value to the known input
resolution of the D/A device under test; this is particularly critical when
tests are made of the low-amplitude performance of the device such as
linearity and noise. All tests are set up with Triangular dither enabled,
but Rectangular or Shaped dither or no dither may be selected on the
Digital Generator panel.
Sample Rate, Digital Output: All the tests described in this
digital-to-analog section are set up with the presumption that the
device under test is to be tested at a 48 kHz sample rate controlled
from System Two Cascade’s internal crystal. To test at a different rate,
enter the desired rate at the Output Rate (OSR) field on the DIO panel.
If a rate lower than 48 kHz is chosen and no changes have been made
to the tests in this section as provided, many of them will fail with an
error message of the form “Conflict with maximum DSP setting value
while setting XXX (Source 1 parameter) to nnn kHz.” To adapt a test to
any specific sample rate, change the upper frequency value at Source
1 on the Sweep Panel from its stored value (typically either 20 kHz or
24 kHz) to a value not greater than ½ the actual sample rate.
Status Bits: All tests in this section are set up to transmit status bits
in the Professional format with sample rate and emphasis not indicated
on both channels (hex code of 01 00 00 00 for bytes 0-3). Many digital
input devices, particularly digital recorders, will not accept a digital
27 files
Chapter 27 Furnished Files Digital-to-Analog
Page 27-50 System Two Cascade User’s Manual for APWIN version 2

input unless the status bits on the digital signal correspond to what the
digital product designer thought was appropriate. If the device under
test requires other status bits in order to function as desired, the Status
Bits panel should be used to set the desired output. This panel may be
displayed by clicking on the Status Bits button at the lower right of the
large form of the DIO panel, by clicking on the STAT BIT icon on the
toolbar, or via the Panels Status Bits menu command. The
Professional/Consumer selection is almost always important, and it
may also be important that the transmitted Sample Frequency
information in the status bits matches the actual Sample Rate being
generated by System Two Cascade. The Sample Frequency
information in the status bits is not automatically set when System Two
Cascade sample rate is changed. When Consumer format is selected,
most digital recorders will not accept digital input signal unless
Non-Copyright is selected.
Analog Analyzer Input Configuration: All the tests described in this
digital-to-analog section are set up with the Analog Analyzer BNC
unbalanced Channel A and B input connectors since the D/A converter
under test at setup time had unbalanced outputs. The XLR or double
banana input connectors (hard-wired in parallel with the XLR
connectors) may be selected and used instead if appropriate. All tests
are set up with a high (100 kilohms) input impedance, but either 600
or 300 Ohms terminating impedance may be selected individually for
Channels A and B by fields at the top of the full-size version of the
Analog Analyzer panel.
Frequency response
D-A FREQ RESP.AT2C
Purpose: This test is set up to measure and graph frequency
response on a digital input, analog output device such as a D/A
converter. Mono or stereo devices may be tested, as described below.
Stimulus: The Digital Generator is set to an Amplitude of 1.000
FFS (fraction of full scale) on both channels A and B, with both turned
on. The “resting” frequency before and after the sweep is 1 kHz.
27 files
Digital-to-Analog Chapter 27 Furnished Files
System Two Cascade User’s Manual for APWIN version 2 Page 27-51

Measurement: The Analog Analyzer Level A meter (no filters, RMS
detector) makes the measurement and is fully-specified for accuracy
only with signal amplitudes of 5 mV and above. Amplitude function of
the reading meter should be used if response measurements are
required on signal amplitudes below 5 mV.
Sweep and Display: The sweep is 50 steps (51 values)
logarithmically-spaced from 22.56 kHz to 10 Hz, sweeping from high
to low. The graph Y axis covers the ±5 dBrA range. The dBr A unit is
a relative unit and the dBr A Reference value will be automatically set
to the presently-measured Channel A Level value when the F4
function key is pressed. Since the “resting” frequency of the digital
generator is 1 kHz, pressing F4 before pressing F9 or clicking Go will
assure that the response curve goes through zero dBr A at 1 kHz. If
values on the particular device under test plot off the top or bottom of
the graph, use the Optimize function (click right mouse button on
graph for a list of graph-related commands).
Stereo: Both generator channels are on but only channel A will be
measured and plotted as the test is set up. To test a stereo device, click
the Stereo Sweep checkbox at the bottom of the Sweep panel. The
Level B meter will then simultaneously plot at Data 3. Since both Data
1 and Data 3 share the left axis which is calibrated in dBr A units, the
Level B trace will not pass through zero dBr A at 1 kHz if there is a
gain difference between the two channels at 1 kHz. If it is desired to
have both traces pass through zero at 1 kHz, un-check the Stereo
Sweep checkbox, select Level B at Data 2, and select dBr B units for
Data 2. The dBr B Reference will have been set to the measured
Channel B Level when the F4 key was pressed, so any gain difference
between the channels will not be seen and both traces will pass
through zero dBr at the digital generator reference frequency.
Fast Frequency response
D-A FREQ RESP FAST.AT2C
Purpose: This test is set up to very rapidly (1-2 seconds) measure
and graph frequency response on a digital input, analog output device.
Mono or stereo devices may be tested, as described below.
27 files
Chapter 27 Furnished Files Digital-to-Analog
Page 27-52 System Two Cascade User’s Manual for APWIN version 2

Stimulus: The Sine waveform of the Digital Generator is selected.
Amplitude is 0.0 dBFS. Resting frequency before and after the sweep
is 1 kHz.
Measurement: The Analog Analyzer unbalanced input circuitry is
used with BNC connectors selected. The DSP Audio Analyzer
program is selected on the Digital Analyzer panel. The HiRes A/D
@65536 input selection routes signals from the Analog Analyzer front
end to the A/D converters whose digital outputs drive the DSP Audio
Analyzer. The Fast RMS detector is chosen for maximum
measurement speed. The Channel A and B Level meters make the
measurement.
Sweep and Display: The sweep is 50 steps (51 values)
logarithmically-spaced from 22.56 kHz to 10 Hz, sweeping from high
to low. A complete sweep should take about two seconds. Raising the
Stop frequency can further increase sweep speed if data down to 10
Hz is not required. The graph Y-axis covers the +5 dBr A to -5 dBr A
range. If values on the particular device under test plot off the top or
bottom of the graph, use the Optimize function (click right mouse
button on graph for a list of graph-related commands)
Stereo: The test is set up as a single channel test. To test a stereo
device, click the Stereo Sweep checkbox. Both channels will be
plotted in a single sweep.
Noise (single point)
D-A NOISE.AT2C
Purpose: This test is set up to measure noise, integrated across the
audio spectrum, on a mono or stereo digital-to-analog audio device
such as a D/A converter. The result is a single number (per channel),
not a graph.
Stimulus: The Digital Generator output is turned off. If it is desired
to establish a reference level before the noise measurement in order to
express the result as signal-to-noise ratio, the generator output should
be turned on and the F4 key pressed to set the Analog Analyzer dBr A
(and dBr B) Reference field to the measured level. In this case, the
27 files
Digital-to-Analog Chapter 27 Furnished Files
System Two Cascade User’s Manual for APWIN version 2 Page 27-53

generator must then be turned off again before pressing F9 or clicking
Go to obtain the noise measurement.
Measurement: : The Function Reading meter of the Analog
Analyzer is in Amplitude function using the RMS detector. Other
detectors may be selected instead; for example, the Q-Pk detector
would be used for a CCIR 468 weighted noise measurement. The high
and low pass filters are set to the 22 Hz to 22 kHz range. Thus, the
measurement will be limited to noise in the 22 Hz-22 kHz band. Filter
selections can be changed to other bandwidths if desired. An
appropriate weighting filter (if installed) can be selected in the Filter
selection field; for example, the CCIR weighting filter for a CCIR 468
weighted noise measurement.
“Sweep" and Display: A single-point measurement is made (no
sweep) and tabular results are displayed in the Data Editor since a
graph cannot be made of a single point. The reason for selecting DGen
Amplitude A as the Source 1 parameter, with -999 dBFS as the Start
value, is merely to create a Column heading and value in column one
of the Data Editor which helps indicate that this is a noise
measurement (no signal). Since the generator output is turned off on
the generator panel, the actual Source 1 parameter and setting is not
important. The measurement is expressed in dBr A units, which are
decibels relative to the value in the Analog Analyzer dBr A Reference
field. This value could have been set to the measured level with signal
if the generator was turned on and the F4 key pressed as described
above, or a known standard reference level can be typed into the dBr
A Reference field.
Stereo: To test a stereo device, click the Stereo Sweep checkbox at
the bottom of the Sweep panel on Page 2. Since the reading meter can
only measure one channel at a time, the two channels will be
automatically be measured in sequence with results displayed in
columns two and three of the Data Editor.
27 files
Chapter 27 Furnished Files Digital-to-Analog
Page 27-54 System Two Cascade User’s Manual for APWIN version 2

THD+N vs. frequency
D-A THD+N VS FREQ.AT2C
Purpose: This test is set up to measure and graph THD+N (total
harmonic distortion plus noise) as a function of stimulus frequency
across the audio band on a digital-to-analog audio device such as a
D/A converter. Mono or stereo devices may be tested.
Stimulus: The Digital Generator is set to an Amplitude of 1.000
FFS (fraction of full scale) on both channels A and B, with both turned
on. The “resting” frequency before and after the sweep is 1 kHz.
Measurement: The reading meter of the Analog Analyzer is in
THD+N Ratio function with the high and low pass filters set to the 22
Hz to 22 kHz range. Note that the 22 kHz low-pass filter will attenuate
second harmonic products from fundamentals above 11 kHz, third
harmonics of fundamentals above 7 kHz, etc. The intrinsic
band-limiting of the digital device at ½ the sample rate also eliminates
higher-frequency harmonics. However, the test is still useful at high
stimulus frequencies since it is sensitive to alias (folding) products.
Sweep and Display: The sweep is 30 steps (31 values)
logarithmically-spaced from 20 kHz to 20 Hz, sweeping from high to
low. The graph Y axis covers from -70 dB to -120 dB. For better
display of data after measurement of a particular device, use the
Optimize function (click right mouse button on graph for a list of
graph-related commands).
Stereo: Both generator Channels are on but only Channel A will be
swept, measured, and plotted as the test is set up. To test a stereo
device, click the Stereo Sweep checkbox at the bottom of the Sweep
panel on Page 2. Since the reading meter can only measure one
channel at a time, the stereo sweep will first sweep and plot Channel A,
then switch analyzer channels automatically and sweep and plot
Channel B onto the same graph.
27 files
Digital-to-Analog Chapter 27 Furnished Files
System Two Cascade User’s Manual for APWIN version 2 Page 27-55

THD+N vs. frequency, Simultaneous Two Channels
D-A THD+N VS FREQ 2CH.AT2C
Purpose: This test is set up to more rapidly measure and graph
THD+N (total harmonic distortion plus noise) as a function of stimulus
frequency of a stereo (two channel) digital input-analog output device.
Both channels are measured simultaneously during a single generator
sweep.
Stimulus: The Digital Generator is set to an Amplitude of 1.000
FFS (fraction of full scale) on both channels A and B, with both turned
on. The “resting” frequency before and after the sweep is 1 kHz.
Measurement: The daul Function Reading meters of DSP Audio
Analyzer are used in this test. DSP Audio Analyzer, via the HiRes A/D
@65536, measures analog signals from the input connectors and
ranging circuitry of the Analog (hardware) Analyzer. The high and
low pass filters of DSP Audio Analyzer are set to the 22 Hz to 20 kHz
range. Note that the quantization noise and distortion of the A/D
converters will limit residual THD+N in this test to about -103 dB,
while the hardware-measured residual THD+N (see previous test) will
be between -108 dB and -115 dB depending upon signal amplitude
and frequency. If distortion of the device under test is approximately
-95 dB (0.0015%) or higher, the difference in residual distortion of the
two analyzers should not be noticeable.
Sweep and Display: The sweep is 30 steps (31 values)
logarithmically-spaced from 20 kHz to 20 Hz, sweeping from high to
low. The graph Y axis is logarithmic from -70 dB at the top to -120 dB
at the bottom, covering the likely range of performance of good
converters. For better display of data after measurement of a particular
device, use the Optimize Together function (click right mouse button
on graph for a list of graph-related commands).
Stereo: The test is set up as a stereo test.
27 files
Chapter 27 Furnished Files Digital-to-Analog
Page 27-56 System Two Cascade User’s Manual for APWIN version 2

THD+N vs. amplitude
D-A THD+N VS AMPL.AT2C
Purpose: This test is set up to measure and graph THD+N (total
harmonic distortion plus noise) as a function of stimulus signal
amplitude across a wide dynamic range on a digital-to-analog audio
device such as a D/A converter. Mono or stereo devices may be tested.
Stimulus: The Digital Generator is set to a “resting” Amplitude of
1.000 FFS (fraction of full scale) before and after the sweep. Both
channels A and B are turned on. The frequency is 1 kHz. The
frequency may be changed to any other desired value, but it should be
recognized that the band-limited nature of the digital device plus the
analyzer 22 kHz low-pass filter will attenuate high-frequency harmonics.
Measurement: The reading meter of the Analog Analyzer is in
THD+N Amplitude function. THD+N Amplitude expresses the
integrated distortion and noise measurement in absolute units rather
than relative to the present amplitude of the fundamental signal. The
high and low pass filters are set to the 22 Hz to 22 kHz range. Note
that the 22 kHz low-pass filter will attenuate second harmonic products
from fundamentals above 11 kHz, third harmonics of fundamentals
above 7 kHz, etc.
Sweep and Display: The sweep is 60 2-dB steps (61 values) from 0
dBFS to -120 dBFS, sweeping from low to high amplitude. The graph
Y axis is calibrated from -70 dBr A to -110 dBr A. The F4 key should
be pressed while the generator output is at 1.000 FFS, before pressing
F9 or clicking Go for the sweep. The F4 key causes the present Level A
reading (full-scale output level of the D/A converter under test) to be
written into the dBr A Reference field. Distortion and noise
measurements are thus expressed in dB below full scale. An ideal D/A
converter would show a flat horizontal line across the graph, with its
quantization distortion and noise level independent of signal level. For
better display of data after measurement of a particular device, use the
Optimize function (click right mouse button on graph for a list of
graph-related commands).
27 files
Digital-to-Analog Chapter 27 Furnished Files
System Two Cascade User’s Manual for APWIN version 2 Page 27-57

Stereo: Both generator Channels are on but only Channel A will be
swept, measured, and plotted as the test is set up. To test a stereo
device, click the Stereo Sweep checkbox at the bottom of the Sweep
panel on Page 2. Since the Track A box is checked on the generator
panel, the Channel B generator amplitude will follow the same values
as Channel A. Since the reading meter can only measure one channel
at a time, the stereo sweep will first sweep and plot Channel A, then
switch analyzer channels automatically and sweep and plot Channel B
onto the same graph.
Spectrum Analysis of Distortion Products After
THD+N Notch Filter
D-A FFT OF THD+N RESIDUAL.AT2C
Purpose: This test makes an FFT spectrum analysis of distortion
products and noise following the analog domain THD+N notch filter.
Removing the fundamental test tone component with the notch filter
guarantees that any distortion products generated in System Two
Cascade’s A/D converters are far below noise levels and will not affect
the measurement.
Stimulus: The digital generator is set at typical default conditions
with a 1 kHz sinewave at 1.00 FFS. These settings may be changed as
necessary.
Measurement: FFT Spectrum Analyzer is used for analysis, with its
Ch 1 input taken from Anlr Rdng Ratio, the notch filter output of the
analog hardware analyzer. The notch filter attenuates the fundamental
test tone by typically 120 to 140 dB. If THD+N of the device under
test is 0.1% or lower, 60 dB of additional gain is switched into the
analog analyzer before connection to the A/D converter inputs. This
has the effect of pushing the A/D converter distortion products
(typically 110 dB or more below full scale) down to 170 dB or more
below the fundamental signal, totally removing them as measurement
factors. Ch 2 of FFT is set to None. Power (spectrum) averaging of 4
acquisitions and FFTs is selected to reduce the variance of noise in the
display.
27 files
Chapter 27 Furnished Files Digital-to-Analog
Page 27-58 System Two Cascade User’s Manual for APWIN version 2

Sweep and Display: The spectrum from zero to 32 kHz is
displayed as Data 1.
Stereo: As set up, the test measures analog channel A. For a
stereo device, check the Stereo Sweep checkbox. The test will then
acquire (and average) the Ch 1 (analog analyzer Ch A) signal following
the analog notch filter, then automatically switches to FFT Ch 2
(analog analyzer Ch B) and performs another acquisition, FFT, and
averaging cycle and plots both on the same graph.
SMPTE IMD vs. amplitude
D-A SMPTE VS AMPL.AT2C
The IMD option is required for this test.
Purpose: This test is set up to measure and graph SMPTE or DIN
IMD (intermodulation distortion) as a function of stimulus signal
amplitude on a digital-to-analog audio device such as a D/A converter.
Mono or stereo devices may be tested.
Stimulus: The Digital Generator is set to a “resting” Amplitude of
1.000 FFS (fraction of full scale) before and after the sweep. Both
channels A and B are turned on. The waveform selected is IMD
SMPTE 4:1 with a high frequency sinewave at 7 kHz and low
frequency sinewave at 60 Hz. To test to the German DIN standard, the
high frequency should be changed to 8 kHz and the low-frequency to
250 Hz. Other test frequencies or the 1:1 Amplitude Ratio may be
used. The Analog SMPTE IMD analyzer will function properly with
high frequency signals from 3 kHz to the upper band limit of the D/A
under test, low-frequency signals from 40 Hz to 500 Hz, and
Amplitude Ratios from 1:1 (both sinewaves the same amplitude) to 8:1
(high frequency sinewave 1/8 the amplitude of the low frequency
sinewave).
Measurement: The Function Reading meter of the Analog Analyzer
is in SMPTE/DIN function. This function measures the amplitude of
demodulated sidebands around the high-frequency “carrier”.
Sweep and Display: The sweep is 30 2-dB steps (31 values) from 0
dBFS to -60 dBFS, sweeping from low to high amplitude. The graph Y
27 files
Digital-to-Analog Chapter 27 Furnished Files
System Two Cascade User’s Manual for APWIN version 2 Page 27-59

axis is from -20 dB to -110 dB. For better display of data after
measurement of a particular device, use the Optimize function (click
right mouse button on graph for a list of graph-related commands).
Stereo: Both generator Channels are on but only Channel A will be
swept, measured, and plotted as the test is set up. To test a stereo
device, click the Stereo Sweep checkbox at the bottom of the Sweep
panel on Page 2. Since the Track A box is checked on the generator
panel, the Channel B generator amplitude will follow the same values
as Channel A. Since the reading meter can only measure one channel
at a time, the stereo sweep will first sweep and plot Channel A, then
switch analyzer channels automatically and sweep and plot Channel B
onto the same graph.
CCIF IMD vs. amplitude
D-A CCIF-DFD VS AMPL.AT2C
The IMD option is required for this test.
Purpose: This test is set up to measure and graph DFD (also
sometimes called CCIF, twin-tone, or difference-tone) IMD
(intermodulation distortion) as a function of stimulus signal amplitude
on a digital-to-analog audio device such as a D/A converter. Mono or
stereo devices may be tested.
Stimulus: The Digital Generator is set to a “resting” Amplitude of
1.000 FFS (fraction of full scale) before and after the sweep. Both
channels A and B are turned on. The waveform selected is IMD
CCIF/DFD. The settings of 13.5 kHz Center Frequency and 1.00 kHz
difference frequency produce two equal-amplitude sinewaves spaced
by the difference frequency value around the center frequency value.
Thus, the sinewaves will be at 13.0 kHz and 14.0 kHz with the settings
stored in the test. Other frequencies may be used. The Analog IMD
Analyzer is compatible with center frequency values from 4 kHz up to
the upper band limit of the device under test and difference frequency
values from 80 Hz to 1 kHz.
Measurement: The reading meter of the Analog Analyzer is in DFD
function. The System Two Cascade DFD and CCIF IM analyzer
measures only the amplitude of the difference product (f2 - f1), which
27 files
Chapter 27 Furnished Files Digital-to-Analog
Page 27-60 System Two Cascade User’s Manual for APWIN version 2

falls at one kHz in this case. The difference between the DFD standard
and the CCIF standard is a 6.02 dB calibration difference; DFD reads
6.02 dB lower than CCIF for any actual level of distortion products
and noise.
Sweep and Display: The sweep is 30 2-dB steps (31 values) from 0
dBFS to -60 dBFS, sweeping from high to low amplitude. At very low
analyzer input levels or with noisy signals, the analyzer frequency
counter will not be able to obtain accurate readings and consequently
the analyzer bandpass filter will not be correctly tuned. Thus, it may be
necessary to raise the Stop value from -60 dBFS to higher amplitudes
if results appear erratic. The graph Y axis is calibrated from -20 dB to
-120 dB. For better display of data after measurement of a particular
device, use the Optimize function (click right mouse button on graph
for a list of graph-related commands).
Stereo: Both generator Channels are on but only Channel A will be
swept, measured, and plotted as the test is set up. To test a stereo
device, click the Stereo Sweep checkbox at the bottom of the Sweep
panel on Page 2. Since the Track A box is checked on the generator
panel, the Channel B generator amplitude will follow the same values
as Channel A. Since the reading meter can only measure one channel
at a time, the stereo sweep will first sweep and plot Channel A, then
switch analyzer channels automatically and sweep and plot Channel B
onto the same graph.
DIM IMD vs. amplitude
D-A DIM VS AMPL.AT2C
The IMD option is required for this test.
Purpose: This test is set up to measure and graph dynamic
intermodulation distortion (DIM, also sometimes called TIM for
transient IM) as a function of stimulus signal amplitude on a
digital-to-analog audio device such as a D/A converter. Mono or stereo
devices may be tested.
Stimulus: The Digital Generator is set to a “resting” Amplitude of
zero dBFS before and after the sweep. Both channels A and B are
turned on. The waveform selected is IMD DIM. No user-settable values
27 files
Digital-to-Analog Chapter 27 Furnished Files
System Two Cascade User’s Manual for APWIN version 2 Page 27-61

are involved. The signal consists of two components: a squarewave at
1/16 sample rate for sample rates of 46.000 kHz and above, or 1/14
sample rate for sample rates below 46.000 kHz, combined with a
sinewave at 100/21 times the squarewave frequency. At the two most
common sample rates, the resulting frequencies are:
Sample Rate Square Frequency Sine Frequency
48 kHz 3 kHz 14.2857 kHz
44.1 kHz 3.15 kHz 15.000 kHz
The sinewave peak-to-peak amplitude is one-fourth that of the
squarewave.
Measurement: The reading meter of the Analog Analyzer is in DIM
function. The System Two Cascade DIM IM analyzer measures the
amplitude of the spectrum between 750 Hz and 2.4 kHz, which will
include fifth and sixth order intermodulation products of the sinewave
and squarewave.
Sweep and Display: The sweep is 30 2-dB steps (31 values) from 0
dBFS to -60 dBFS, sweeping from low to high amplitude. The graph Y
axis is calibrated from -20 dB to -130 dB. For better display of data
after measurement of a particular device, use the Optimize function
(click right mouse button on graph for a list of graph-related
commands).
Stereo: Both generator Channels are on but only Channel A will be
swept, measured, and plotted as the test is set up. To test a stereo
device, click the Stereo Sweep checkbox at the bottom of the Sweep
panel on Page 2. Since the Track A box is checked on the generator
panel, the Channel B generator amplitude will follow the same values
as Channel A. Since the reading meter can only measure one channel
at a time, the stereo sweep will first sweep and plot Channel A, then
switch analyzer channels automatically and sweep and plot Channel B
onto the same graph.
27 files
Chapter 27 Furnished Files Digital-to-Analog
Page 27-62 System Two Cascade User’s Manual for APWIN version 2

Interchannel phase vs. frequency
D-A RELATIVE PHASE.AT2C
Purpose: This test is set up to measure and graph interchannel
phase difference of a digital-to-analog stereo or other two-channel
audio device such as a D/A converter, as a function of frequency.
Stimulus: The Digital Generator is set to an Amplitude of 1.000
FFS (fraction of full scale) on both channels A and B, with both turned
on. The “resting” frequency before and after the sweep is 1 kHz.
Measurement: The Phase meter measures phase difference
between the signals at the two analyzer input connectors. It is
fully-specified for accuracy only with signal amplitudes of 5 mV and
above on both channels.
Sweep and Display: The sweep is 70 steps (71 values)
logarithmically-spaced from 20 Hz to 24 kHz, sweeping from low to
high. The graph Y axis covers the ±10 degree range. If values on the
particular device under test plot off the top or bottom of the graph, use
the Optimize function (click right mouse button on graph for a list of
graph-related commands).
Stereo: Interchannel phase is intrinsically a measurement made
only on stereo or two-channel devices.
Linearity
D-A LINEARITY.AT2C
Purpose: This test is set up to measure and graph deviation from
perfect input-output linearity of a digital-to-analog mono or stereo
audio device such as a D/A converter.
Stimulus: The Digital Generator is set to a “resting” Amplitude 1.00
FFS (fraction of full scale) before and after the sweep. Both channels A
and B are turned on. The waveform is a sinewave with a frequency of
200 Hz.
27 files
Digital-to-Analog Chapter 27 Furnished Files
System Two Cascade User’s Manual for APWIN version 2 Page 27-63

Measurement: The reading meter of the Analog Analyzer is in
Bandpass function with the Bandpass filter frequency steered by the
Sweep Track selection of the BP/BR Filter Frequency field. Sweep
Track causes the filter to track the frequency of whichever instrument is
selected at Source 1 on the Sweep panel, in this case the Digital
Generator. Bandpass function is used to produce a frequency-selective
amplitude measurement which rejects noise across most of the
spectrum in order to measure the generator signal amplitude accurately
even at amplitudes below the wide-band noise level. The F4 key
should be pressed before the start of the test to set the dBr A reference
to the actual output of the D/A converter under test.
Sweep and Display: The sweep defined by Source 1 on the Sweep
panel consists of 60 steps of two-dB size from zero dBFS to -120 dBFS.
The intent is to test a typical D/A converter from full scale to near or
below its noise level, and Start and Stop values may be changed as
required by a particular device. The reading meter measurements are
plotted at both Data 1 and Data 2 in dBr A units. The purpose of
plotting the same data at Data 1 and 2 is to apply the Compute
Linearity function to Data 2 while leaving the original unmodified data
at Data 1. A perfectly linear device will result in a straight diagonal
trace across the entire range with the horizontal and vertical
coordinates of each point exactly equal. To make it easier to see small
deviations from perfect linearity, the Compute Linearity function is set
up to automatically execute following the last point of the sweep.
Compute Linearity operates by fitting a best straight line to the data
over a certain range (-20 dBFS to -40 dBFS in this case), then
subtracts every measurement point from the perfect straight line. The
result will be an approximately straight horizontal line near zero dBr A
on Data 2. Use the right mouse button and select the Optimize
Individually command following the Compute Linearity operation to
automatically select a new graph top and bottom to best display the
deviation from linearity graph. Most good D/A converters can be
expected to be very linear from a few dB below full scale down to
approximately the noise level. At some point well below the wideband
noise level, the curve can be expected to swing upwards since the
analyzer measurement is still influenced by noise falling within the
bandpass filter range.
27 files
Chapter 27 Furnished Files Digital-to-Analog
Page 27-64 System Two Cascade User’s Manual for APWIN version 2

Stereo: Both generator Channels are on but only Channel A will be
swept, measured, and plotted as the test is set up. To test a stereo
device, click the Stereo Sweep checkbox at the bottom of the Sweep
panel. This will place the measurements from Channel B, automatically
taken during a second sweep, into Data 3 and 4. Since the Track A
box is checked on the generator panel, the Channel B generator
amplitude will follow the same values as Channel A. Since the reading
meter can only measure one channel at a time, the stereo sweep will
first sweep and plot Channel A, then switch analyzer channels
automatically and sweep and plot Channel B onto the same graph.
The Compute Linearity function is set up to operate on both Data 2
(Channel A) and Data 4 (Channel B).
Crosstalk vs. frequency
D-A XTALK VS FREQ.AT2C
Purpose: This test measures and graphs crosstalk attenuation or
stereo separation from one channel of a digital-to-analog audio device
such as a D/A converter into another channel, as a function of
frequency.
Stimulus: The Digital Generator is set to an Amplitude of 1.000
FFS (fraction of full scale). The “resting” frequency before and after the
sweep is 1 kHz. Only the Channel A output is turned on, so that
crosstalk/separation into Channel B may be measured.
Measurement: The Function Reading meter of the Analog Analyzer
is in Crosstalk function, measuring the signal connected to Analyzer
Channel B and expressing it in dB relative to the Level meter reading
on Channel A. The analyzer thus measures the relative signal
feed-through between channels. Crosstalk function uses the reading
meter bandpass filter in order to reject wide-band noise and accurately
measure low levels of crosstalk signal. The bandpass filter frequency is
controlled by the Sweep Track selection in the BP/BR Filter Frequency
field. This causes the filter to track the frequency of whatever
instrument is selected at Source 1, in this case the Digital Generator.
Sweep and Display: The sweep is 30 steps (31 values)
logarithmically-spaced from 20 kHz to 20 Hz, sweeping from high to
27 files
Digital-to-Analog Chapter 27 Furnished Files
System Two Cascade User’s Manual for APWIN version 2 Page 27-65

low. The graph Y axis is set for the -70 to -140 dB range. For better
display of data after measurement of a particular device, use the
Optimize function (click right mouse button on graph for a list of
graph-related commands).
Stereo: This test is set up as a Stereo Sweep by the checkbox at the
bottom of the Sweep panel, since crosstalk testing implies a
two-channel device. Since crosstalk measurement requires that only
one channel be driven at a time, the stereo sweep will first sweep while
driving Channel A and plotting Channel B, then will switch generator
and analyzer channels automatically and drive B while plotting A onto
the same graph.
FFT spectrum analysis
D-A FFT.AT2C
Purpose: This test is set up to sample, acquire, and perform an FFT
(Fast Fourier Transform) spectrum analysis on one or two channels of
an analog output audio device. Stimulus signal to a D/A converter may
be supplied by System Two Cascade’s digital generator, but the test
may also be used to acquire any audio signal including playback of
recordings, broadcast signals, real-time speech or music, etc.
Stimulus: There is no intrinsic relation between stimulus and
measurement in this test. Signal may be acquired and an FFT
performed whether signal is coming from System Two Cascade’s
digital generator or from any other source. If the digital generator
signal is to be used, it is set for a 1 kHz sinewave at an Amplitude of
1.000 FFS (fraction of full scale) with both Channel A and B outputs
on.
Measurement: The FFT Spectrum Analyzer is selected on the digital
analyzer panel. Its HiRes A/D converters are fed from the two input
channels of the Analog Analyzer, following the input ranging circuitry
and balanced-to-unbalanced conversion. A 32k sample acquisition
and FFT is selected. The 65536 Hz sample rate is selected for the A/D
converters, but the 131k or 262k rates could be selected for wider
bandwidth spectrum analysis at some cost in residual noise and
distortion.
27 files
Chapter 27 Furnished Files Digital-to-Analog
Page 27-66 System Two Cascade User’s Manual for APWIN version 2

Sweep and Display: FFT channels 1 and 2, fed from analog input
channels A and B, are set up as Data 1 and Data 3 selections by
checking Stereo Sweep. The zero to -150 dBr A graph top and bottom
selected will cover the range of most signals. The F4 function key
should be pressed before F9 or Go is clicked, which will write the
presently-measured Level A and Level B readings into the dBr A and
dBr B Reference fields. The Optimize command of the graph right
mouse button dialog may be selected to provide better graphical
resolution. Source 1 selects frequency domain (spectrum analysis) and
plots the zero to 32 kHz range on a linear axis. Smaller portions of this
range may be selected by zooming with the mouse or changing the
Source 1 Start and Stop values. A logarithmic horizontal axis may be
selected if both Start and Stop are positive values. If the 131k or 262k
A/D sample rates are selected, the plotted bandwidth may be increased
to about 60 kHz or 120 kHz respectively by changing the Source 1
Stop value.
Stereo: As set up, the test measures both channels simultaneously.
If signal is present on only one channel, the other trace may be turned
off by un-checking Stereo Sweep or by disabling the trace in the first
column of the graph legend.
Waveform display
D-A VIEW WAVEFORM.AT2C
Purpose: This test is set up to sample, acquire, and display the
waveform of one or two channels of an analog output audio device.
Stimulus signal may be supplied by System Two Cascade’s digital
generator, but the test may also be used to acquire any audio signal
including playback of recordings, broadcast signals, real-time speech or
music, etc.
Stimulus: There is no intrinsic relation between stimulus and
measurement in this test. Signal may be acquired and displayed
whether signal is coming from System Two Cascade’s digital generator
or from any other source. If the digital generator signal is to be used, it
is set for a 1 kHz sinewave at an Amplitude of 1.000 FFS (fraction of
full scale) with both Channel A and B outputs on.
27 files
Digital-to-Analog Chapter 27 Furnished Files
System Two Cascade User’s Manual for APWIN version 2 Page 27-67

Measurement: The FFT Spectrum Analyzer is selected on the digital
analyzer panel. Its HiRes A/D converters are fed from the two input
channels of the Analog Analyzer, following the input ranging circuitry
and balanced-to-unbalanced conversion. A 512 sample acquisition is
selected. The A/D converters operate at the 65536 Hz sample rate, but
131k or 262k may also be selected for wider bandwidth.
Sweep and Display: FFT channels 1 and 2, fed from analog input
channels A and B, are set up as Data 1 and Data 2 selections.
Presuming a typical D/A converter output amplitude around two volts
RMS (5.6 volts p-p), the graph top and bottom are set to +4 and -12
Volts at Data 1 and +12 and -4 Volts at Data 2. These settings cause
the two channels to display in dual-trace oscilloscope fashion. If it is
desired to put the two channel traces on top of one another for
comparison, the Optimize Together command of the graph right mouse
button dialog will accomplish this automatically and will optimize the
display for signals of significantly higher or lower amplitude. Source 1
selects time domain (oscilloscope mode) and plots the zero to three
millisecond range on a linear axis. Smaller portions of this range may
be selected by zooming with the mouse or changing the Source 1 Start
and Stop values. The record length with 512 samples is approximately
7.8 milliseconds (512 samples/65,536 samples per second) and the
Source 1 Start and Stop values may be set anywhere in this range to
view the desired portion of the acquired record. To acquire longer
durations, change the FFT and Acquire values on the FFT panel. The
time span between Start and Stop values may be set as desired and is
typically equal to several periods of the signal when viewing a
sinewave.
Stereo: As set up, the test measures both channels simultaneously.
If signal is present on only one channel, the other trace may be turned
off either by selecting “None” instead of the FFT channel at the Data 1
or Data 2 Browser, or by disabling the trace in the first column of the
graph legend.
27 files
Chapter 27 Furnished Files Digital-to-Analog
Page 27-68 System Two Cascade User’s Manual for APWIN version 2

Multitone Test Suite
D-A MULTITONE.APB
D-A MULTI FREQ RESP.AT2
D-A MULTI DISTORTION.AT2
D-A MULTI NOISE.AT2
D-A MULTI XTALK.AT2
D-A MULTI PHASE.AT2
Purpose: procedure D-A MULTITONE.APB is a complete
multitone test suite for a digital input-analog output device. It uses the
Multitone Analyzer (FASTTEST) as the Digital Analyzer along with a
stereo multitone file selected as the Arbitrary Waveform at the digital
generator. It measures frequency response, total distortion, noise,
crosstalk (separation), and interchannel phase using multitone
technology and saves the results to disk. Unneeded tests may be
removed from the procedure. The test files used by D-A
MULTITONE.APB are as follows:
§D-A MULTI FREQ RESP.AT2C (frequency response, result
saved as RESPONSE.AT2C)
§D-A MULTI DISTORTION.AT2X (total distortion and
noise, result saved as DISTORT.AT2C)
§D-A MULTI NOISE.AT2C (noise, result saved as
NOISE.AT2C)
§D-A MULTI XTALK.AT2C (crosstalk/separation, result
saved as CROSSTALK.AT2C)
§D-A MULTI RELATIVE PHASE.AT2C (interchannel
phase, result saved as PHASE.AT2C)
Stimulus: All five tests are stored with the multitone waveform file
C:\APWIN\WAVEFORM\48KMULTON30+6.AGS as the digital
generator Arbitrary Waveform. This file consists of 30 equal-amplitude
tones at identical frequencies on both channels A and B, plus six
unique tones for crosstalk (separation) measurement on channel A and
six other unique tones on channel B. The 30 tones common to both
27 files
Digital-to-Analog Chapter 27 Furnished Files
System Two Cascade User’s Manual for APWIN version 2 Page 27-69

channels are at approximate ISO 1/3-octave band centers from 23 Hz
to 20 kHz. The crosstalk tones, at slightly different frequencies on
channels A and B, are approximately positioned at octave spacing
from about 550 Hz to about 17 kHz. The digital generator output
could be turned off on each test file after the first one, since signal is
acquired only during the first test.
Measurement: The HiRes A/D @OSR input selection routes signals
from the Analog Analyzer front end to the A/D converters whose digital
outputs drive the Multitone Analyzer (FASTTEST). The OSR sample
rate selection guarantees that the A/D converter sample rate is exactly
synchronized to the digital generator output sample rate (OSR).
Output signal from the device under test is acquired only once, when
the first test (D-A MULTI FRQ RESP) is loaded. The remaining
measurements are made by loading a test with the new setup
(distortion, noise, etc.) and using the Re-Process command (Ctrl-F6) to
re-analyze the signal still in DSP memory.
D-A MULTI FREQ RESP uses the Response function of
FASTTEST. D-A MULTI DISTORT uses the Distortion function,
D-A MULTI NOISE uses the Noise function,
D-A MULTI XTaLK uses the Crosstalk function, and
D-A MULTI PHASE uses the Spectrum function (required for phase
measurements) with the Channel 2 Phase Display field set to
Interchannel. The procedure inserts a one-second delay after loading
D-A MULTI FREQ RESP to allow time for the analog analyzer
autoranging to stabilize on the output level from the device. For
optimum speed during repetitive testing of similar devices, the input
ranges of D-A MULTI FREQ RESP should be fixed on a range
that accommodates that signal level and the one-second delay should
be removed from the procedure. This presumes that the output level is
known in advance and will be relatively constant from unit to unit.
Sweep and Display: The graph horizontal axis is set for 20 Hz-24
kHz logarithmic in all five tests, but Sweep Tables are used to
determine the exact frequency values at which data will be transferred
from the DSP to the computer. All the tests except
D-A MULTI XTLK uses
C:\APWIN\WAVEFORM\48KMULTON30+6-MONO.ADS as the
Sweep Table. This file lists the exact frequencies of the 30 tones
27 files
Chapter 27 Furnished Files Digital-to-Analog
Page 27-70 System Two Cascade User’s Manual for APWIN version 2

common to both channels (monaural signal). D-A MULTI XTALK
uses C:\APWIN\WAVEFORM\48KMULTON30+6-XTLK.ads for
a Sweep Table. This file lists six frequencies that are approximately
centered between each pair of unique A and B channel tones. With
Multitone Analyzer in Crosstalk function, the DSP supplies the
amplitude of the nearest unique tone on each channel in response to a
query from the computer for data at a particular frequency. Thus, the
two curves plotted by D-A MULTI XTALK for A to B and B to A
crosstalk are perfectly accurate in amplitude for the actual signals used,
but misstate the exact frequencies by a few percent to bring them to a
central value for plotting.
Stereo: All five tests are set up for stereo devices. To use the tests
with monaural devices, load each test, select “None” as the Instrument
at Data 2, and re-save the test.
27 files
Digital-to-Analog Chapter 27 Furnished Files
System Two Cascade User’s Manual for APWIN version 2 Page 27-71

Digital-to-Digital
General Information
An SYS-2522 (Dual Domain) unit is required for all tests in this
section. A standard installation places System Two Cascade
digital-to-digital tests in the C:\APWIN\S2CASCADE\D-D
subdirectory.
Digital Generator: All the tests described in this section use System
Two Cascade’s digital generator. This generator drives the XLR Bal,
BNC Unbal, and Optical digital output connectors simultaneously.
However, the actual interface signal output voltage (or optical signal
2-Channel Digital Input 2-Channel Digital Output
DIGITAL INPUT - DIGITAL OUTPUT
and DIGITAL INTERFACE TESTING
DEVICE UNDER TEST
OI
POWER
230Vpk MAX 230Vpk MAX
ANALOG INPUT A ANALOG INPUT B
UNBAL
UNBAL
Pin 1: GROUND (SHIELD)
Pin 2: BAL+ or UNBAL HI
Pin 3: BAL- or UNBAL LO
Pin 1: GROUND (SHIELD)
Pin 2: BAL+ or UNBAL HI
Pin 3: BAL- or UNBAL LO
ANALOG OUTPUT A ANALOG OUTPUT B
UNBAL
UNBAL
Pin 1: GROUND (SHIELD)
Pin 2: BAL+ or UNBAL HI
Pin 3: BAL- or UNBAL LO
Pin 1: GROUND (SHIELD)
Pin 2: BAL+ or UNBAL HI
Pin 3: BAL- or UNBAL LO
Rs=600ΩRs=600ΩRs=600ΩRs=600ΩRs=600Ω0V
5V
DIGITAL SIGNAL MONITORS
CHANNEL 1 CHANNEL 2 READING 1 READING 2
Rs=600Ω
Rs=600ΩRs=600ΩRs=600ΩRs=600Ω
TRIG/GATE INPUTSYNC OUTPUT
GENERATOR AUX SIGNALS
CHANNEL ACHANNEL A CHANNEL B CHANNEL B
ANALYZER SIGNAL MONITORSGENERATOR MONITORS
READING
DIGITAL INTERFACE:AES/EBU and CONSUMER
DIGITAL INPUTDIGITAL OUTPUT
BAL BAL
UNBALUNBAL
OPTICAL OPTICAL 10Vpp MAX10VppMAX
5Vpp MAX 5Vpp MAX
IIII II
27 files
Chapter 27 Furnished Files Digital-to-Digital
Page 27-72 System Two Cascade User’s Manual for APWIN version 2

amplitude, in the case of optical) at a connector will correspond to the
Output Voltage setting field on the DIO Panel only for the connector
selected in the Output Format field. Thus, Output Format should be
changed from XLR (bal) to BNC (unbal) or Optical if the device under
test is driven from the BNC or Optical connector instead of the XLR.
Most tests in this section are set up with the Output Resolution field of
the DIO Panel set to 24 bits. The Output Resolution field determines at
which bit level (word width) the internally-generated 24-bit signal is
rounded, with dither (if enabled) added at the appropriate amplitude
for a signal of that resolution. It is generally desirable to change the
Output Resolution value to the known input resolution of the device
under test; this is particularly critical when tests are made of the
low-amplitude performance of the device such as linearity and noise.
All tests are set up with Triangular dither enabled, but Rectangular or
Shaped dither or no dither may be selected via the DIO panel.
Sample Rate, Digital Output: All tests described in this section
except for the Dual Connector tests are set up with the presumption
that the device under test is to be tested at a 48 kHz sample rate. The
Dual Connector test is set up with a 96 kHz sample rate. To test at a
different rate, enter the desired rate at the Output Rate field on the DIO
panel. If a rate lower than 48 kHz is chosen and no changes have been
made to the tests in this section as provided, many of them will fail
with an error message of the form “Conflict with maximum DSP setting
value while setting XXX (Source 1 parameter) to nnn kHz.” To adapt a
test to any specific sample rate, change the upper frequency value at
Source 1 on the Sweep Panel from its stored value (typically either 20
kHz or 24 kHz) to a value not greater than ½ the actual sample rate.
Status Bits: All tests in this section are set up to transmit status bits
in the Professional format with sample rate and emphasis not indicated
on both channels (hex code of 01 00 00 00 for bytes 0-3). Many digital
input devices, particularly digital recorders, will not accept a digital
input unless the status bits on the digital signal correspond to what the
digital product designer thought was appropriate. If the device under
test requires other status bits in order to function as desired, the Status
Bits panel should be used to set the desired output. This panel may be
displayed by clicking on the Status Bits button at the lower right of the
large form of the DIO panel, by clicking on the STAT BIT icon on the
27 files
Digital-to-Digital Chapter 27 Furnished Files
System Two Cascade User’s Manual for APWIN version 2 Page 27-73

toolbar, or via the Panels Status Bits menu command. The
Professional/Consumer selection is almost always important, and it
may also be important that the transmitted Sample Frequency
information in the status bits matches the actual Sample Rate being
generated by System Two Cascade. The Sample Frequency
information in the status bits is not automatically set when System Two
Cascade sample rate is changed. When Consumer format is selected,
most digital recorders will not accept digital input signal unless
Non-Copyright is selected.
Digital Analyzer Input Configuration: All tests except the Dual
Connector test described in this section are set up expecting a single
AES/EBU or SPDIF format digital input signal connected to the XLR
Digital Input connector. If the device output format is coaxial or optical,
the DIO Panel Input Format selection must be changed from XLR (bal)
to BNC (unbal) or Optical. The DIO Panel Input Res. (bits) field should
be set to the known word width of the digital input signal. If the word
width is unknown, the Active Bits display of the DIO Panel (large form)
should be used to determine the word width.
Audio Frequency Range vs. Sample Rate, Digital Input: The digital
analyzer always locks to the sample rate of the digital input signal and
is completely independent from the digital generator output sample
rate, so sample rate converters may be tested. All tests described in this
section except the Dual Connector test are set up with the presumption
that the device under test has a sample rate of at least 48 kHz. If the
device has a lower rate and no changes have been made to the test,
many of the tests as provided will fail with an error message of the
form “Conflict with maximum DSP setting value while setting XXX
(Source 1 parameter) to nnn kHz.” To adapt a test to any specific
sample rate, change the upper frequency value at Source 1 on the
Sweep Panel from its stored value (typically either 20 kHz or 24 kHz)
to a value not greater than ½ the sample rate.
27 files
Chapter 27 Furnished Files Digital-to-Digital
Page 27-74 System Two Cascade User’s Manual for APWIN version 2

Fast Frequency response
D-D FREQ RESP.AT2C
Purpose: This test is set up to very rapidly measure and graph
frequency response on a digital input, digital output device. Mono or
stereo devices may be tested, as described below.
Stimulus: The Sine waveform of the Digital Generator is selected.
Amplitude is -0.5 dBFS, “resting” frequency before and after the sweep
is 1 kHz.
Measurement: The DSP Audio Analyzer program is selected on the
Digital Analyzer panel. The Digital input selection routes signals from
the digital-input connector selected on the DIO panel (XLR as stored)
to the DSP Audio Analyzer. The Fast RMS detector is chosen for
maximum measurement speed. The Channel A and B Level meters
make the measurement.
Sweep and Display: The sweep is 50 steps (51 values)
logarithmically-spaced from 24 kHz to 20 Hz, sweeping from high to
low. A complete sweep should take well under two seconds. Raising
the Stop frequency can further increase sweep speed if data down to
20 Hz is not required. The graph Y-axis covers the zero to -1 dBFS
range. If values on the particular device under test plot off the top or
bottom of the graph, use the Optimize function (click right mouse
button on graph for a list of graph-related commands)
Stereo: The test is set up as a stereo test. To test a single channel
digital path, un-check the Stereo Sweep checkbox.
Dual Connector Device, Frequency Response
D-D DUAL CONNECTOR FREQ RESP.AT2C
Purpose: This test is set up as an example for test interfacing to
dual connector devices. These are typically used to connect to older
multi-channel 48 kHz products such as multi-track recorders when the
benefits of higher (96 kHz) sample rates are desired. Two 48 kHz
channels on the recorder are used to carry a single (monaural) 96 kHz
digital signal, permitting the existing recorder AES/EBU interface chips
27 files
Digital-to-Digital Chapter 27 Furnished Files
System Two Cascade User’s Manual for APWIN version 2 Page 27-75

and other circuitry to continue to be used. Dual connectors on the
digital audio test set are then required to provide stereo testing
capabilities. This test is a frequency response test and is intended to be
used as a model for additional tests such as distortion, FFTs, etc. Dual
XLR is selected in both the Output Format and Input Format fields of
the DIO panel. Output Sample Rate is set to 96 kHz.
Stimulus: The digital generator is used in sinewave mode.
Frequency range is extended to twice normal values by the 96 kHz
sample rate. The generator amplitude is set to -0.5 dBFS.
Measurement: DSP Audio Analyzer makes the measurements, with
twice the bandwidth of 48 kHz operation. Fast RMS detector
operation is used for rapid testing speed.
Sweep and Display: Source 1 sweeps the Digital Generator
frequency while the Level A and B meters are plotted at Data 1 and 3,
selected by the Stereo Sweep box. Graph top and bottom values are 0
dBFS and -1.0 dBFS.
Stereo: The test is set up as a stereo test but can be converted to
single-channel use by un-checking the Stereo Sweep box.
Noise (single point)
D-D NOISE.AT2C
Purpose: This test is set up to measure noise, integrated across the
audio spectrum, on a mono or stereo digital-to-digital audio device.
The result is a single number (per channel), not a graph.
Stimulus: The Digital Generator output is turned off. Triangular
dither is selected on the DIO panel and the Output Resolution (word
width) is set to 24 bits. The Output Resolution value should be
changed to correspond to the digital input resolution of the device
under test in order to establish dither amplitude properly.
Measurement: The Function Reading meter of the DSP Audio
Analyzer is in Amplitude function using the RMS detector. The CCIR
quasi-peak (Q-Pk) detector may be used instead for a CCIR 468
weighted noise measurement, by selecting “4/sec" and “QPK” in the
27 files
Chapter 27 Furnished Files Digital-to-Digital
Page 27-76 System Two Cascade User’s Manual for APWIN version 2

Det: fields of the digital analyzer panel. The high and low pass filters
are set to the 22 Hz to 20 kHz range. Thus, the measurement will be
limited to noise in the standard audio band. Filter selections can be
changed to other bandwidths or a weighting filter if desired via the BW
and Fltr fields of the digital analyzer panel.
Sweep and Display: A single-point measurement is made (no
sweep) and tabular results are displayed in the Data Editor since a
graph cannot be made of a single point. The reason for selecting DGen
Amplitude A as the Source 1 parameter, with an extremely low value
as the Start value, is merely to create a Column heading and value in
column one of the Data Editor which helps indicate that this is a noise
measurement (no signal). Since the generator output is turned off on
the generator panel, the actual Source 1 parameter and setting is not
important.
Stereo: The test is set up as a stereo sweep since most digital
devices are stereo. Two simultaneous single-point measurements will
be made by the two Function Reading meters. If a monaural digital
channel is to be tested, un-check the Stereo Sweep checkbox at the
bottom of the Sweep panel and only Channel A will be tested.
THD+N vs. frequency
D-D THD+N VS FREQ.AT2C
Purpose: This test is set up to measure and graph THD+N (total
harmonic distortion plus noise) as a function of stimulus frequency
across the audio band on a digital-to-digital audio device. Mono or
stereo devices may be tested.
Stimulus: The Digital Generator is set to an Amplitude of zero
dBFS. The Track A checkbox at Channel B is checked to assure the
same level on both channels A and B. Both channels are turned on.
The “resting” frequency before and after the sweep is 1 kHz.
Measurement: The Function Reading meters of the DSP Audio
Analyzer are in THD+N Ratio function with the high and low pass
filters set to the 22 Hz to 20 kHz range. A 15 kHz low-pass selection is
also available.
27 files
Digital-to-Digital Chapter 27 Furnished Files
System Two Cascade User’s Manual for APWIN version 2 Page 27-77

Sweep and Display: The sweep is 30 steps (31 values)
logarithmically-spaced from 20 kHz to 20 Hz, sweeping from high to
low. The graph Y axis is calibrated in dB below signal level, from -70 to
-150 dB. For better display of data after measurement of a particular
device, use the Optimize function (click right mouse button on graph
for a list of graph-related commands).
Stereo: Since most digital devices are stereo, the test is set up in
Stereo Sweep mode. Both channels will be measured and plotted
simultaneously by the two Function Reading meters. To test a single
channel device, un-check the Stereo Sweep checkbox and only
Channel A will be tested.
THD+N vs. amplitude
D-D THD+N VS AMPL.AT2C
Purpose: This test is set up to measure and graph THD+N (total
harmonic distortion plus noise) as a function of stimulus signal
amplitude across a wide dynamic range on a digital-to-digital audio
device. Mono or stereo devices may be tested.
Stimulus: The Digital Generator is set to a “resting” Amplitude of
1.000 FFS (fraction of full scale) before and after the sweep. Both
channels A and B are turned on. The frequency is 1 kHz. The
frequency may be changed to any other desired value, but it should be
recognized that the band-limited nature of the digital device plus the
analyzer 20 kHz low-pass filter will attenuate high-frequency
harmonics.
Measurement: The Function Reading meters of the DSP Audio
Analyzer are in THD+N Ammplitude function with the high and low
pass filters set to the 22 Hz to 20 kHz range. Note that the 20 kHz
low-pass filter will attenuate second harmonic products from
fundamentals above 10 kHz, third harmonics of fundamentals above
6.7 kHz, etc. THD+N Amplitude states distortion and noise in
absolute terms (%FSe, dBFS, etc.) rather than relative to the present
signal amplitude.
Sweep and Display: The sweep is 25 2-dB steps (26 values) from
zero dBFS to -50 dBFS, sweeping from high to low amplitude. The
27 files
Chapter 27 Furnished Files Digital-to-Digital
Page 27-78 System Two Cascade User’s Manual for APWIN version 2

graph Y axis is calibrated in dBFS (decibels below digital full scale)
from -80 to -150 dBFS. An ideal digital device would be limited only
by the intrinsic quantization distortion and noise due to its resolution
(word width), independent of signal level. Therefore, an absolute
distortion vs. amplitude curve can be expected to be approximately a
horizontal straight line across the graph. For better display of data after
measurement of a particular device, use the Optimize function (click
right mouse button on graph for a list of graph-related commands).
Stereo: Since most digital devices are stereo, this test is set up with the
Stereo Sweep checkbox checked. Both channels are measured and
plotted simultaneously in a single sweep by the two Function Reading
meters. If a mono device is to be tested, un-check the Stereo Sweep
checkbox and only Channel A will be measured.
SMPTE IMD vs Amplitude
D-D SMPTE VS AMPL.AT2C
Purpose: This test is set up to measure and graph SMPTE or DIN
IMD (intermodulation distortion) as a function of stimulus signal
amplitude on a digital-to-digital audio device. Mono or stereo devices
may be tested.
Stimulus: The Digital Generator is set to an Amplitude of zero
dBFS. Both channels A and B are turned on. The waveform selected is
IMD SMPTE 4:1 with a high frequency sinewave at 7 kHz and low
frequency sinewave at 60 Hz. To test to the German DIN standard, the
high frequency should be changed to 8 kHz and the low-frequency to
250 Hz.
Measurement: The DSP Audio Analyzer is selected on the digital
analyzer panel. Digital input is selected, with the Function Reading
meters in SMPTE/DIN function. Graph top and bottom values of -70
and -130 dB are selected.
Sweep and Display: The horizontal axis is set by Source 1 Start
and Stop for a Digital Generator amplitude sweep from zero dBFS to
-50 dBFS in 25 steps (26 measurements).
27 files
Digital-to-Digital Chapter 27 Furnished Files
System Two Cascade User’s Manual for APWIN version 2 Page 27-79

Stereo: As set up, the test measures both channels simultaneously.
If signal is present on only one channel, the other trace may be turned
off either by un-checking the Stereo Sweep box or by disabling the
trace in the first column of the graph legend.
CCIF IMD
D-D CCIF FFT.AT2C
Purpose: This test is set up to measure and graph CCIF/DFD (also
called twin-tone or difference-tone) intermodulation distortion on a
digital-to-digital audio device. Mono or stereo devices may be tested.
Stimulus: The Digital Generator is set to an Amplitude of zero
dBFS. Both channels A and B are turned on. The waveform selected is
IMD CCIF. The settings of 13.5 kHz Center Frequency and 1.00 kHz
IM Frequency (difference between the tones) produce two
equal-amplitude sinewaves spaced by the difference frequency value
around the center frequency. Thus, the sinewaves will be at 13.0 kHz
and 14.0 kHz with the settings stored in the test. Other frequencies
may be used.
Measurement: The FFT analyzer program is selected on the digital
analyzer panel. Digital input is selected, with digital channel A selected
as Channel 1 and channel B as Channel 2. A 32k sample acquisition
and FFT is selected. The digital input will lock to a wide range of
sample rates.“
Sweep and Display: The horizontal axis is set by Source 1 Start
and Stop to the full audio spectrum between zero and 24 kHz. This
pre-supposes a 48 kHz or higher sample rate from the A/D unit under
test. If the sample rate is lower than 48 kHz, the Source 1 Stop
frequency must be changed to a value no higher than ½ the sample
rate. The spectrum displayed will include the test signal tones at 13
kHz and 14 kHz and all intermodulation distortion products falling
within the range. The second order IMD product (difference tone) will
fall at f2 - f1, or 1 kHz. Third order IMD products fall at 2f2 - f1 (28 -
13 = 15 kHz) and 2f1 - f2 (26 - 14 = 12 kHz). One graph cursor can
be placed on either of the test tones and the second cursor placed on
any IMD product. The “dy” (difference in y coordinate) display at the
27 files
Chapter 27 Furnished Files Digital-to-Digital
Page 27-80 System Two Cascade User’s Manual for APWIN version 2

graph top will then show the amplitude of each intermodulation
distortion product.
Stereo: As set up, the test measures both channels simultaneously.
If signal is present on only one channel, the other trace may be turned
off either by un-checking the Stereo Sweep box or by disabling the
trace in the first column of the graph legend.
DIM IMD
D-D DIM FFT.AT2C
Purpose: This test is set up to measure and graph DIM (dynamic)
or TIM (transient) intermodulation distortion on a digital-to-digital
audio device. Mono or stereo devices may be tested.
Stimulus: The Digital Generator is set to an Amplitude stat of zero
dBFS. Both channels A and B are turned on. The waveform selected is
Digital DIM. No user-settable values are involved. The signal consists of
two components: a squarewave at 1/16 sample rate for sample rates of
46.000 kHz and above, or 1/14 sample rate for sample rates below
46.000 kHz, combined with a sinewave at 100/21 times the
squarewave frequency. At the two most common sample rates, the
resulting frequencies are:
Sample Rate Square Frequency Sine Frequency
48 kHz 3 kHz 14.2857 kHz
44.1 kHz 3.15 kHz 15.000 kHz
Measurement: The FFT Spectrum Analyzer is selected on the digital
analyzer panel. Digital input is selected, with digital channel A selected
as Channel 1 and channel B as Channel 2. A 32k sample acquisition
and FFT is selected. The digital input will lock to a wide range of
sample rates.“
Sweep and Display: The horizontal axis is set by Source 1 Start
and Stop to the full audio spectrum between zero and 24 kHz. This
pre-supposes a 48 kHz or higher sample rate from the unit under test.
If the sample rate is lower than 48 kHz, the Source 1 Stop frequency
must be changed to a value no higher than ½ the sample rate. The
27 files
Digital-to-Digital Chapter 27 Furnished Files
System Two Cascade User’s Manual for APWIN version 2 Page 27-81

spectrum displayed will include the test signal sinewave tone plus the
squarewave fundamental frequency and squarewave third, fifth, and
seventh harmonics. IMD products may occur at the sum and difference
frequencies of all combinations of squarewave fundamental and
harmonics with the sinewave probe tone. One graph cursor can be
placed on the “probe” tone and the second cursor placed on the IMD
product of interest. The “dy” (difference in y coordinate) display at the
graph top will then show the amplitude of that intermodulation
distortion product.
Stereo: As set up, the test measures both channels simultaneously.
If signal is present on only one channel, the other trace may be turned
off either by un-checking the Stereo Sweep box or by disabling the
trace in the first column of the graph legend.
Interchannel phase vs. frequency
D-D RELATIVE PHASE.AT2C
Purpose: This test is set up to measure the interchannel phase
versus frequency characteristic of a digital-to-digital device.
Stimulus: The Digital Generator is in sinewave mode at full-scale
amplitude.
Measurement: The DSP Audio Analyzer is selected with the
Function Reading meter is Phase function.
Sweep and Display: Source 1 is a Digital Generator sweep from 20
Hz to 24 kHz in 70 logarithmic steps. Data 1 plots the Phase function
of the DSP analyzer. If the measured phase difference exceeds the
±10 degree range at Data 1 Graph Top and Bottom, the Optimize
command of the graph right mouse button menu may be used to fit
the graph top and bottom to the actual measured data.
Stereo: Interchannel phase is intrinsically a stereo test.
27 files
Chapter 27 Furnished Files Digital-to-Digital
Page 27-82 System Two Cascade User’s Manual for APWIN version 2

Linearity
D-D LINEARITY.AT2C
Purpose: This test is set up to measure and graph deviation from
perfect input-output linearity of a digital-to-digital mono or stereo
audio.
Stimulus: The Digital Generator is set to a “resting” Amplitude 1.00
FFS (fraction of full scale) before and after the sweep. Both channels A
and B are turned on. The waveform is a sinewave with a frequency of
200 Hz. The Output Resolution on the DIO panel is set to 24 bits; it
should be changed if necessary to match the input resolution of the
device under test.
Measurement: The DSP Audio Analyzer is selected on the Digital
Analyzer panel. The analyzer Function Reading meters are in
Bandpass function with the Bandpass filter frequency controlled by the
Sweep Track selection of the BP/BR Tuning field. Sweep Track steers
the filters to the present frequency of the instrument selected at Source
1, which is the Digital Generator in this case. Bandpass function is
used to produce a frequency-selective amplitude measurement which
rejects noise across most of the spectrum in order to measure the
generator signal amplitude accurately even at amplitudes below the
wide-band noise level. The Input Resolution on the DIO panel is set to
24 bits; it should be changed if necessary to match the output
resolution of the device under test.
Sweep and Display: The sweep defined by Source 1 on the Sweep
panel consists of 70 steps (71 measurement points) of two-dB size from
0 dBFS to -140 dBFS. The intent is to test a device from digital full
scale to below the wideband noise level. Start and Stop values may be
changed as required by a particular device. The Channel A
measurements are plotted at Data 1 and Data 2 in dBFS. Channel B
measurements are plotted at Data 3 and Data 4. The purpose of
plotting each channel twice is so that the Compute Linearity function
may be used on one trace while still preserving the original data. A
perfectly linear device will result in a straight diagonal trace across the
entire range with the horizontal and vertical coordinates of each point
exactly equal. To make it easier to see small deviations from perfect
27 files
Digital-to-Digital Chapter 27 Furnished Files
System Two Cascade User’s Manual for APWIN version 2 Page 27-83

linearity, the Compute Linearity function is set up to automatically
execute on the Data 2 (second instance of Channel A data) and Data 4
(second instance of Channel B data) following the last point of the
sweep. Compute Linearity operates by fitting a best straight line to the
data over a certain range (-20 dBFS to -40 dBFS in this case), then
subtracts every measurement point from the perfect straight line. The
result will be an approximately straight horizontal line near zero dBFS
for the Data 2 and 4 traces. Use the right mouse button and select the
Optimize Individually command following the Compute Linearity
operation to automatically select a new graph top and bottom for the
Data 2/4 (right hand) vertical axis to best display the deviation from
linearity graph. The original diagonal traces will still be plotted,
calibrated against the left-hand vertical axis. Most devices can be
expected to be very linear from a few dB below full scale down to
approximately the noise level. At some point well below the wideband
noise level, the curve can be expected to vary since the analyzer
measurement is still influenced by noise falling within the bandpass
filter range.
Stereo: Most digital devices are stereo, so the test is set up with the
Stereo Sweep checkbox checked. Both channels are measured and
plotted simultaneously. To test a monaural Channel A device, un-check
the Stereo Sweep checkbox.
Crosstalk vs. frequency
D-D XTALK VS FREQ.AT2C
Purpose: This test measures and graphs crosstalk attenuation or
stereo separation from one channel of a digital-to-digital audio device
into another channel, as a function of frequency.
Stimulus: The Digital Generator is set to an Amplitude of zero
dBFS. The “resting” frequency before and after the sweep is 1 kHz.
Only the Channel A output is turned on, so that crosstalk/separation
into Channel B may be measured.
Measurement: The DSP Audio Analyzer (analyzer) program is
selected on the Digital Analyzer panel. Digital Channel B is connected
to the reading meter of the Digital Domain Analyzer, which is in
27 files
Chapter 27 Furnished Files Digital-to-Digital
Page 27-84 System Two Cascade User’s Manual for APWIN version 2

Crosstalk function. Crosstalk function measures the signal connected to
Digital Analyzer Channel B (the non-driven channel) and expresses it
in dB relative to the Digital Analyzer Level meter reading on Channel
A (the driven channel). The analyzer thus measures the relative signal
feed-through between channels. Crosstalk function uses the bandpass
filter in order to reject wide-band noise and accurately measure low
levels of crosstalk signal. The bandpass filter frequency is slaved to the
Digital Generator frequency by the DGen track selection in the BP/BR
Tuning field.
Sweep and Display: Sweep and Display: The sweep is 30 steps (31
values) logarithmically-spaced from 20 kHz to 20 Hz, sweeping from
high to low. The graph Y axis extends from -60 dB at the top to -180
dB at the bottom. For better display of data after measurement of a
particular device, use the Optimize function (click right mouse button
on graph for a list of graph-related commands).
Stereo: This test is set up as a Stereo Sweep by the checkbox at the
bottom of the Sweep panel, since crosstalk testing implies a
two-channel device. Since the reading meter can only measure one
channel at a time, the stereo sweep will first sweep while driving
Channel A and plotting Channel B, then will switch generator and
analyzer channels automatically and drive B while plotting A onto the
same graph.
FFT spectrum analysis
D-D FFT.AT2C
Purpose: This test is set up to sample, acquire, and perform an FFT
(Fast Fourier Transform) spectrum analysis on one or two channels of a
digital output audio device. Stimulus signal may be supplied by System
Two Cascade’s digital generator, but the test may also be used to
acquire any digital domain audio signal including playback of
recordings, broadcast signals, real-time speech or music, etc.
Stimulus: There is no intrinsic relation between stimulus and
measurement in this test. Signal may be acquired and an FFT
performed whether signal is coming from System Two Cascade’s
digital generator or from any other source. If the digital generator
27 files
Digital-to-Digital Chapter 27 Furnished Files
System Two Cascade User’s Manual for APWIN version 2 Page 27-85

signal is to be used, it is set for a 1 kHz sinewave at an Amplitude of
zero dBFS with both Channel A and B outputs on.
Measurement: The FFT Spectrum Analyzer is selected on the digital
analyzer panel. Digital input is selected with Digital Channel A
connected to FFT Channel 1 and Digital Channel B connected to
Channel 2. A 32k sample acquisition and FFT is selected. The digital
analyzer will lock to digital input sample rates over a wide range. “
Sweep and Display: FFT channels 1 and 2, fed from digital input
channels A and B, are set up as Data 1 and Data 3 selections by
checking the Stereo Sweep box. The zero to -180 dBFS (dB relative to
digital full scale) graph top and bottom selected will cover the range of
most signals. The Optimize command of the graph right mouse button
dialog may be selected to provide better graphical resolution following
an acquisition or zoom. The Source 1 FFT Freq selection chooses
frequency domain (spectrum analysis) mode. The zero and 24 kHz
Source 1 Start and Stop values are based on the assumption of a 48
kHz or higher sample rate. If the sample rate of the device is lower, the
Source 1 Stop value must be changed to a number no greater than ½
the sample rate. A linear axis is chosen. Smaller portions of this range
may be selected by zooming with the mouse or changing the Source 1
Start and Stop values following an acquisition. A logarithmic horizontal
axis may be selected if both Start and Stop are positive values.
Stereo: As set up, the test measures both channels simultaneously.
If signal is present on only one channel, the other trace may be turned
off either by un-checking the Stereo Sweep box or by disabling the
trace in the first column of the graph legend.
Waveform display
D-D VIEW WAVEFORM.AT2C
Purpose: This test is set up to sample, acquire, and display the
waveform of one or two channels of a digital output audio device.
Stimulus may be supplied by System Two Cascade’s generator, but the
test may also be used to acquire any digital audio signal including
playback of recordings, broadcast signals, real-time speech or music,
etc.
27 files
Chapter 27 Furnished Files Digital-to-Digital
Page 27-86 System Two Cascade User’s Manual for APWIN version 2

Stimulus: There is no intrinsic relation between stimulus and
measurement in this test. Signal may be acquired and displayed
whether signal is coming from System Two Cascade’s digital generator
or from any other source. If the digital generator signal is to be used, it
is set for a 1 kHz sinewave at an Amplitude of zero dBFS with both
Channel A and B outputs on.
Measurement: The FFT Spectrum Analyzer is selected on the digital
analyzer panel. Digital input is selected, with digital analyzer Channel 1
fed from Channel A of the digital signal and Channel 2 fed from
Channel B. A 512 sample acquisition is selected, providing about 10
milliseconds of signal at a 48 kHz sample rate.
Sweep and Display: FFT channels 1 and 2, fed from digital input
channels A and B, are set up as Data 1 and Data 2 selections.
Presuming a measured signal amplitude of approximately digital full
scale, the graph top and bottom are set to display signals of about 3
FFS peak-to-peak. Note that the definition of digital full scale is the rms
value of a sinewave whose peaks are just touching the most positive
and most negative allowable digital codes. A sinewave has a crest
factor (peak-to-rms value) of 1.414. Thus, the peaks of a zero dBFS
sinewave signal level will touch ±1.414 FFS. The actual Graph Top
and Bottom values of +4 FFS and -2 FFS at Data 2 and +2 and -4
FFS at Data 1 separate the two traces in dual-trace oscilloscope
fashion. If it is desired to put the two channel traces on top of one
another for comparison, Data 1 and Data 2 Top and Bottom values
should be the same. The Optimize Together command of the graph
right mouse button dialog will accomplish this automatically and will
optimize the display for signals of significantly lower amplitude than
one FFS. Source 1 selects FFT Time to provide time domain
(oscilloscope mode) display rather than spectrum analysis. The zero to
three millisecond range is selected at Source 1 Start and Stop to
display five cycles if the signal is 1.00 kHz. Smaller portions of this
range may be selected by zooming with the mouse or changing the
Source 1 Start and Stop values. The 512 sample record length is
approximately 10.66 milliseconds (512 samples/48,000 samples per
second) and the Source 1 Start and Stop values may be set anywhere
in that range to view the desired portion of the acquired record.
Longer acquisition durations and records may be set by the FFT and
27 files
Digital-to-Digital Chapter 27 Furnished Files
System Two Cascade User’s Manual for APWIN version 2 Page 27-87

Acquire fields on the FFT panel, up to 256k samples (over five seconds
at a 48 kHz rate). The time span between Start and Stop values may
be set as desired and is typically equal to several periods of the signal
when viewing a sinewave.
Stereo: As set up, the test measures both channels simultaneously.
If signal is present on only one channel, the other trace may be turned
off either by un-checking the Stereo Sweep box or by disabling the
trace in the first column of the graph legend.
Bit Errors with Random Audio Signal
D-D BIT ERRORS RANDOM.AT2C
Purpose: To test the data integrity of a digital transmission path or
recording-reproduction process.
Stimulus: Special Bittest Random waveform is chosen on the
digital generator. This pseudo-random signal can take on any value
between plus and minus full scale in a predictable fashion so that bit
error measurements may be made by System Two Cascade’s BITTEST
analyzer or the bit error measurement functions of System Two, System
One, and the ATS-1 Dual Domain or Portable One Dual Domain.
Measurement: The BITTEST analyzer is used, with Random
selected as the expected waveform.
Sweep and Display: Bit errors on Channel A is selected at Data 1
and Channel B errors at Data 2. External sweep time is selected at
Source 1, producing a chart recorder graph of errors vs time.
Stereo: The test is set up as a stereo or two-channel test. Either
channel may be disabled by selecting None at the Data browser.
Bit Errors and Hex Amplitudes vs Generator
Amplitude, Constant Waveform
D-D BIT ERRORS CONSTANT SWEEP.AT2C
Purpose: To display bit errors and signal amplitude at a number of
different “digital DC” values across the range.
27 files
Chapter 27 Furnished Files Digital-to-Digital
Page 27-88 System Two Cascade User’s Manual for APWIN version 2

Stimulus: Special Constant “waveform” is selected on the Digital
Generator, with dither turned off. Constant “waveform” is the digital
equivalent of DC, producing a stream of identical sample values at the
value set by the Digital Generator amplitude field.
Measurement: The BITTEST analyzer displays the received
amplitude and also errors from the transmitted signal.
Sweep and Display: Source 1 is the digital generator amplitude in
FFS; during each step of the sweep, the generator continually sends a
stream of identical sample values at the amplitude specified in that
step. The amplitude is stepped from positive full scale to negative full
scale in 16 steps, producing values at the major MSB transition points.
Tabular display is selected, with the generator amplitude displayed in
column zero. Columns 1 and 3 display any bit errors in Channels A
and B. Columns 2 and 4 display the received amplitude on Channels
A and B, in hexadecimal units.
Stereo: The test is set up to drive and measure both channels.
Either channel can be disabled by selecting None in the appropriate
data browser.
Multitone Test Suite
D-D MULTITONE.APB
D-D MULTI FREQ RESP.AT2C
D-D MULTI DISTORTION.AT2C
D-D MULTI NOISE.AT2C
D-D MULTI XTALK.AT2C
D-D MULTI PHASE.AT2C
Purpose: procedure D-D MULTITONE.APB is a complete
multitone test suite for a digital input-digital output device. It uses the
Multitone Analyzer (FASTTEST) as the Digital Analyzer along with a
stereo multitone file selected as the Arbitrary Waveform at the digital
generator. It measures frequency response, total distortion, noise,
crosstalk (separation), and interchannel phase using multitone
technology and saves the results to disk. Unneeded tests may be
removed from the procedure. The test files used by
D-D MULTITONE.APB are as follows:
27 files
Digital-to-Digital Chapter 27 Furnished Files
System Two Cascade User’s Manual for APWIN version 2 Page 27-89

§D-D MULTI FREQ RESP.AT2C (frequency response, result
saved as RESPONSE.AT2C)
§D-D MULTI DISTORTION.AT2C (total distortion and
noise, result saved as DISTORT.AT2C)
§D-D MULTI NOISE.AT2C (noise, result saved as
NOISE.AT2C)
§D-D MULTI XTALK.AT2C (crosstalk/separation, result
saved as CROSSTALK.AT2C)
§D-D MULTI RELATIVE PHASE.AT2C (interchannel
phase, result saved as PHASE.AT2C)
Stimulus: All five tests are stored with the multitone waveform file
C:\APWIN\WAVEFORM\8KMULTON30+6.AGS as the digital
generator Arbitrary Waveform. This file consists of 30 equal-amplitude
tones at identical frequencies on both channels A and B, plus six
unique tones for crosstalk (separation) measurement on channel A and
six other unique tones on channel B. The 30 tones common to both
channels are at approximate ISO 1/3-octave band centers from 23 Hz
to 20 kHz. The crosstalk tones, at slightly different frequencies on
channels A and B, are approximately positioned at octave spacing
from about 550 Hz to about 17 kHz. The generator output could be
turned off on each test file after the first one, since signal is acquired
only during the first test.
Measurement: The Digital input selection routes signal from the
digital input connector selected on the DIO panel (XLR as stored) to
the Multitone Analyzer (FASTTEST). Output signal from the device
under test is acquired only once, when the first test (D-D MULTI
FRQ RESP) is loaded. Loading a test with the new setup (distortion,
noise, etc.) and using the Re-Process command (Ctrl-F6) to re-analyze
the signal still in DSP memory makes the remaining measurements.
D-D MULTI FREQ RESP uses the Response function of
FASTTEST. D-D MULTI DISTORTION uses the Distortion
function, D-D MULTI NOISE uses the Noise function,
D-D MULTI XTALK uses the Crosstalk function, and
D-D MULTI PHASE uses the Spectrum function (required for phase
27 files
Chapter 27 Furnished Files Digital-to-Digital
Page 27-90 System Two Cascade User’s Manual for APWIN version 2

measurements) with the Channel 2 Phase Display field set to
Interchannel.
Sweep and Display: The graph horizontal axis is set for 20 Hz-20
kHz logarithmic in all five tests, but Sweep Tables are used to
determine the exact frequency values at which data will be transferred
from the DSP to the computer.
All the tests except D-D MULTI XTALK use
C:\APWIN\WAVEFORM\48KMULTON30+6-MONO.ADS as the
Sweep Table. This file lists the exact frequencies of the 30 tones
common to both channels (monaural signal). D-D MULTI XTALK
uses C:\APWIN\WAVEFORM\48KMULTON30+6-XTLK.ADS for
a Sweep Table. This file lists six frequencies that are approximately
centered between each pair of unique A and B channel tones. With
Multitone Analyzer in Crosstalk function, the DSP supplies the
amplitude of the nearest unique tone on each channel in response to a
query from the computer for data at a particular frequency. Thus, the
two curves plotted by D-D MULTI XTALK for A to B and B to A
crosstalk are perfectly accurate in amplitude for the actual signals used,
but misstate the exact frequencies by a few percent to bring them to a
central value for plotting.
Stereo: All five tests are set up for stereo devices. To use the tests
with monaural devices, load each test, select “None” as the Instrument
at Data 2, and re-save the test.
27 files
Digital-to-Digital Chapter 27 Furnished Files
System Two Cascade User’s Manual for APWIN version 2 Page 27-91

Digital Interface Tests
A System Two Cascade Dual Domain (SYS-2522) series instrument
is required for these tests. A standard installation places System Two
Cascade digital interface tests in the
C:\APWIN\S2CASCADE\DIOANALYZER subdirectory.
Digital Generator: All the tests described in this section use System
Two Cascade’s digital generator if operated in stimulus-response
mode, although all may operate on a “measure-only” basis without
necessarily supplying stimulus. This generator drives the XLR Bal, BNC
Unbal, and Optical digital output connectors simultaneously. However,
the actual interface signal output voltage (or optical signal amplitude,
2-Channel Digital Input 2-Channel Digital Output
DIGITAL INPUT - DIGITAL OUTPUT
and DIGITAL INTERFACE TESTING
DEVICE UNDER TEST
OI
POWER
230Vpk MAX 230Vpk MAX
ANALOG INPUT A ANALOG INPUT B
UNBAL
UNBAL
Pin 1: GROUND (SHIELD)
Pin 2: BAL+ or UNBAL HI
Pin 3: BAL- or UNBAL LO
Pin 1: GROUND (SHIELD)
Pin 2: BAL+ or UNBAL HI
Pin 3: BAL- or UNBAL LO
ANALOG OUTPUT A ANALOG OUTPUT B
UNBAL
UNBAL
Pin 1: GROUND (SHIELD)
Pin 2: BAL+ or UNBAL HI
Pin 3: BAL- or UNBAL LO
Pin 1: GROUND (SHIELD)
Pin 2: BAL+ or UNBAL HI
Pin 3: BAL- or UNBAL LO
Rs=600ΩRs=600ΩRs=600ΩRs=600ΩRs=600Ω0V
5V
DIGITAL SIGNAL MONITORS
CHANNEL 1 CHANNEL 2 READING 1 READING 2
Rs=600Ω
Rs=600ΩRs=600ΩRs=600ΩRs=600Ω
TRIG/GATE INPUTSYNC OUTPUT
GENERATOR AUX SIGNALS
CHANNEL ACHANNEL A CHANNEL B CHANNEL B
ANALYZER SIGNAL MONITORSGENERATOR MONITORS
READING
DIGITAL INTERFACE:AES/EBU and CONSUMER
DIGITAL INPUTDIGITAL OUTPUT
BAL BAL
UNBALUNBAL
OPTICAL OPTICAL 10Vpp MAX10VppMAX
5Vpp MAX 5Vpp MAX
IIII II
27 files
Chapter 27 Furnished Files Digital Interface Tests
Page 27-92 System Two Cascade User’s Manual for APWIN version 2

in the case of optical) at a connector will correspond to the Output
Voltage setting field on the DIO Panel only for the connector selected
in the Output Format field. Thus, Output Format should be changed
from XLR (bal) to BNC (unbal) or Optical if the device under test is
driven from the BNC or Optical connector instead of the XLR. None of
these tests measure the imbedded audio signal, so output parameters
such as Resolution (word width) and dither are irrelevant.
Sample Rate, Digital Output: All the tests described in this section
are set up with the presumption that the device under test is to be
tested at a 48 kHz sample rate controlled from System Two Cascade’s
internal crystal. To test at a different rate, enter the desired rate at the
Output Rate field on the DIO panel. If a rate lower than 48 kHz is
chosen and no changes have been made to the tests in this section as
provided, the test DIO INTERF FFT.AT2C will fail with an error
message of the form “Conflict with maximum DSP setting value while
setting XXX (Source 1 parameter) to nnn kHz.” To adapt this test to a
specific sample rate, change the upper frequency value at Source 1 on
the Sweep Panel from its stored value of 24 kHz to a value not greater
than ½ the actual sample rate.
Status Bits: If stimulus from System Two Cascade is used, all tests
in this section are set up to transmit status bits in the Professional
format with sample rate and emphasis not indicated on both channels
(hex code of 01 00 00 00 for bytes 0-3). Many digital input devices,
particularly digital recorders, will not accept a digital input unless the
status bits on the digital signal correspond to what the digital product
designer thought was appropriate. If the device under test requires
other status bits in order to function as desired, the Status Bits panel
should be used to set the desired output. This panel may be displayed
by clicking on the Status Bits button at the lower right of the large form
of the DIO panel, by clicking on the STAT BIT icon on the toolbar, or
via the Panels Status Bits menu command. The Professional/Consumer
selection is almost always important, and it may also be important that
the transmitted Sample Frequency information in the status bits
matches the actual Sample Rate being generated by System Two
Cascade. The Sample Frequency information in the status bits is not
automatically set when System Two Cascade sample rate is changed.
27 files
Digital Interface Tests Chapter 27 Furnished Files
System Two Cascade User’s Manual for APWIN version 2 Page 27-93

When Consumer format is selected, most digital recorders will not
accept digital input signal unless Non-Copyright is selected.
Digital Analyzer Input Configuration: All the tests described in this
section are set up expecting an AES/EBU or SPDIF format digital input
signal connected to the XLR Digital Input connector. If the device
output format is coaxial or optical, the DIO Panel Input Format
selection must be changed from XLR (bal) to BNC (unbal) or Optical.
The Input Resolution field setting on the DIO panel is irrelevant since
none of the tests in this section measure the imbedded audio signals.
Audio Frequency Range vs. Sample Rate, Digital Input: The digital
analyzer always locks to the sample rate of the digital input signal and
is completely independent from the digital generator output sample
rate, so sample rate converters may be tested. The test JIT-FFT.AT2
described in this section uses FFT.AZ2 and is set up with the
presumption that the device under test has a sample rate of at least 48
kHz. If the device has a lower rate and no changes have been made to
the test, JIT-FFT.AT2 may fail with an error message of the form
“Conflict with maximum DSP setting value while setting XXX (Source
1 parameter) to nnn kHz.” To adapt the test to any specific sample
rate, change the upper frequency value at Source 1 on the Sweep
Panel from its stored value of 24 kHz to a value not greater than ½ the
sample rate.
Total jitter vs. time
DIO JITTER TIME HISTOGRAM.AT2C
Purpose: This test graphs a “chart recorder” style plot of interface
jitter versus time.
Stimulus: Stimulus from System Two Cascade is not necessary for
this test. It can be used to measure jitter on any AES/EBU or
Consumer interface signal from any source. If a digital device with a
real-time path from digital input to digital output is being tested and it
is desired to drive it while measuring jitter, the Digital Generator output
may be connected.
Measurement: Data 1 plots readings from the DIO panel Interface
Jitter meter. This meter reading is derived from the error voltage of the
27 files
Chapter 27 Furnished Files Digital Interface Tests
Page 27-94 System Two Cascade User’s Manual for APWIN version 2

digital input phase locked loop. The DIO Panel is set to use the Peak
jitter detector, with a jitter measurement bandwidth of 700 Hz to 100
kHz. An Average-responding (Peak-calibrated) detector is also
available, as are three other values of high-pass filter to control the low
frequency bandwidth of the jitter measurement. The built-in
loudspeaker and stereo headphone jack are set to monitor the
imbedded audio of the digital input signal.
Sweep and Display: Source 1 is set to External Sweep Time for
chart recorder mode. Start and Stop times are set for zero to ten
seconds with readings requested every 250 milliseconds. The vertical
scale for jitter measurements is zero to 20 nanoseconds, linear. The
graph right mouse button menu may be used to Optimize the data
following a complete measurement in order to better display the actual
measured range.
FFT of jitter
DIO INTERF FFT.AT2C
Purpose: This test performs an FFT spectrum analysis of the jitter
on the digital input signal. Spectrum analysis helps identify the major
frequency components of the jitter signal, which helps lead to the
source of the jitter.
Stimulus: Stimulus from System Two Cascade is not necessary for
this test. It can be used to measure jitter on any AES/EBU or
Consumer interface signal from any source. If a digital device with a
real-time path from digital input to digital output is being tested and it
is desired to drive it while measuring jitter, the Digital Generator output
may be connected.
Measurement: The FFT Spectrum Analyzer DSP program
(FFT.AZ2) acquires signal and performs the spectrum analysis. The
low-bandwidth A/D converter is used, fed from the Jitter Signal which
is the error voltage from the digital input phase locked loop. The
sample rate of the A/D is set to 1x the internal sample rate (48 kHz as
stored), providing bandwidth out to better than 20 kHz. If spectrum
analysis to 80 kHz is desired, the FFT Input selection should be
changed to High Bandwidth (4x internal sample rate). For still wider
27 files
Digital Interface Tests Chapter 27 Furnished Files
System Two Cascade User’s Manual for APWIN version 2 Page 27-95

jitter measurement bandwidth, INTERVU.AZ2 may be used. The
DIO Panel jitter measurement bandwidth is set to the 50 Hz-100 kHz
range. The built-in loudspeaker and stereo headphone jack are set to
monitor the imbedded audio of the digital input signal.
Sweep and Display: The FFT Freq selection at Source 1 provides a
frequency domain (spectrum analysis) display. Start and Stop values of
zero and 24 kHz display jitter components over that range. Note that
the 24 kHz value will have to be changed to a value no higher than ½
the incoming sample rate when measuring interface signals with
sample rates below 48 kHz. The Data 1 graph top and bottom are set
for 0.1 UI (Unit Interval) and zero UI. The graph right mouse button
menu Optimize command may be used after the spectrum analysis is
graphed to better fit the display coordinates to the actual measured
data.
Waveform of jitter
DIO INTERF JITTER VS TIME.AT2C
Purpose: This test displays the waveform of the jitter on the digital
input signal. Waveform display may help identify the major frequency
components of the jitter signal, which helps lead to the source of the
jitter.
Stimulus: Stimulus from System Two Cascade is not necessary for
this test. It can be used to measure jitter on any AES/EBU or
Consumer interface signal from any source. If a digital device with a
real-time path from digital input to digital output is being tested and it
is desired to drive it while measuring jitter, the Digital Generator output
may be connected.
Measurement: The FFT Spectrum Analyzer DSP program
(FFT.AZ2) acquires signal and performs the waveform display. The
low-bandwidth A/D converter is used, fed from the Jitter Signal which
is the error voltage from the digital input phase locked loop. The
sample rate of the A/D is set to 48 kHz, providing bandwidth out to
better than 20 kHz. If waveform display of jitter signals to 80 kHz is
desired, the FFT Input selection should be changed to High
Bandwidth. For jitter waveform display with still wider jitter
27 files
Chapter 27 Furnished Files Digital Interface Tests
Page 27-96 System Two Cascade User’s Manual for APWIN version 2

measurement bandwidth, INTERVU.AZ2 may be used. The DIO
Panel jitter measurement bandwidth is set to the 50 Hz-100 kHz range.
The built-in loudspeaker and stereo headphone jack are set to monitor
the imbedded audio of the digital input signal.
Sweep and Display: The FFT Time selection at Source 1 provides a
time domain (oscilloscope) display. Start and Stop values of zero and
100 milliseconds display jitter components over that range. The Data 1
graph top and bottom are set for ±0.1 UI (Unit Interval). The graph
right mouse button menu Optimize command may be used after the
spectrum analysis is graphed to better fit the display coordinates to the
actual measured data. The mouse cursor may be used to zoom in on
certain time portions of the waveform, or values may be entered
directly into the Source 1 Start and Stop fields to look at different
portions of the record.
Interface waveform & jitter
DIO INTERF EYE-PATTERN.AT2C
Purpose: This test performs a dual-trace oscilloscope view of both
the AES/EBU or Consumer digital input signal and of the jitter on that
signal.
Stimulus: Stimulus from System Two Cascade is not necessary for
this test. It can be used to display the waveform and jitter of any
AES/EBU or Consumer interface signal from any source. If a digital
device with a real-time path from digital input to digital output is being
tested and it is desired to drive it while observing these signals, the
Digital Generator output may be connected.
Measurement: The Digital Interface Analyzer DSP program
(INTERVU.AZ2) acquires the digital input interface signal and
performs the analysis. INTERVU acquires a long block (nearly four
milliseconds) of interface signal, determines the average clock
frequency over that period, and then compares actual transitions to the
average clock to determine the jitter of each edge. Jitter Detection is
set to All Bits on the INTERVU panel to cause a comparison to the
clock at every data cell. INTERVU is set up to trigger on the first
received Channel A preamble after F9 is pressed. System Two Cascade
27 files
Digital Interface Tests Chapter 27 Furnished Files
System Two Cascade User’s Manual for APWIN version 2 Page 27-97

also recovers the jitter signal from the digital input phase locked loop
error voltage and routes this signal through a D/A converter to the
built-in loudspeaker and headphone jack.
Sweep and Display: Source 1 is set to INTERVU Time, with Start
and Stop values of 10 microseconds and 30 microseconds. This
20-microsecond span corresponds to approximately one frame of
AES/EBU signal at a sample rate of 48 kHz. The portion of the record
before 10 microseconds is not plotted since INTERVU does not
compute and display jitter until the first preamble is found, which may
be up to ½ frame into the record. Portions of the displayed span may
be zoomed with the right mouse button for more detail, clearly
showing the one UI, two UI, and (in preambles only) three UI pulses of
the interface signal. Other portions of the record, out to about 3.9
milliseconds, may be viewed by entering the desired span into the
Source 1 Start and Stop fields and pressing the F6 function key to send
the data on the new span from System Two Cascade to the computer.
The interface signal is plotted at Data 1 with a ±3 volt scale which
handles a typical 5 volt p-p AES/EBU signal amplitude. The jitter
waveform is plotted at Data 2 with a ±10 nanosecond range to handle
up to 20 nanoseconds p-p of jitter. The graph right-hand mouse button
Optimize commands may be used after an F9 or F6 operation to fit the
graph coordinates (left, right, or both) to the actual measured jitter.
Jitter histogram
DIO JITTER SIGNAL FFT fftDsp.AT2C
Purpose: This test plots a histogram (probability graph) of the rate
of occurrence of different values of jitter in the 3.9 millisecond record
acquired by INTERVU.
Stimulus: Stimulus from System Two Cascade is not necessary for
this test. It can be used to display the jitter histogram of any AES/EBU
or Consumer interface signal from any source. If a digital device with a
real-time path from digital input to digital output is being tested and it
is desired to drive it while observing these signals, the Digital
Generator output may be connected.
27 files
Chapter 27 Furnished Files Digital Interface Tests
Page 27-98 System Two Cascade User’s Manual for APWIN version 2

Measurement: The Digital Interface Analyzer DSP program
(INTERVU.AZ2) acquires the digital input interface signal and
performs the analysis. INTERVU acquires a long block (nearly four
milliseconds) of interface signal, determines the average clock
frequency over that period, and then compares actual transitions to the
average clock to determine the jitter of each edge. Jitter Detection is
set to All Bits on the INTERVU panel to cause a comparison to the
clock at every data cell. The measured values of jitter at each
transition, positive and negative, are counted into “bins”. The total
number of counts in all the bins represents 100%. The count in each
bin is then compared to the total and graphed with a Y-axis
displacement calibrated as the probability of occurrence of that
particular bin value during this acquisition. INTERVU is set up to
trigger on the first received Channel A preamble after F9 is pressed.
System Two Cascade also recovers the jitter signal from the digital
input phase locked loop error voltage and routes this signal through a
D/A converter to the built-in loudspeaker and headphone jack.
Sweep and Display: Intervu Jitter is selected at Source 1 and
Intervu Probability at Data 1. The Source 1 Start and Stop values of
±10 nanoseconds handle peak-to-peak jitter values up to 20 ns. The
height and shape of the trace indicate how the various jitter
magnitudes and signs were distributed. It is often desirable to check the
Repeat checkbox near the bottom of the Sweep panel and press F9 or
Go to get a constantly-updating series of histograms over a succession
of acquisitions of the interface signal.
Eye pattern
DIO INTERF AMPL HISTOGRAM.AT2C
Purpose: This test displays an eye pattern of the received AES/EBU
or Consumer digital input signal. An eye pattern gives a quick
indication of the general quality of a serial signal, providing
information on amplitude, rise and fall time, noise, and jitter at a
glance.
Stimulus: Stimulus from System Two Cascade is not necessary for
this test. It can be used to display the eye pattern of any AES/EBU or
Consumer interface signal from any source. If a digital device with a
27 files
Digital Interface Tests Chapter 27 Furnished Files
System Two Cascade User’s Manual for APWIN version 2 Page 27-99

real-time path from digital input to digital output is being tested and it
is desired to drive it while observing the eye pattern, the Digital
Generator output may be connected.
Measurement: The Digital Interface Analyzer DSP program
(INTERVU.AZ2) acquires the digital input interface signal and
performs the analysis. INTERVU acquires a long block (nearly four
milliseconds) of interface signal and also determines the average clock
frequency over that period. At a 48 kHz sample rate, this record length
includes about 24,000 unit intervals of interface signal. In the
Amplitude vs. Time field on the INTERVU panel, Eye Pattern is
selected. Using the clock information, INTERVU divides the time axis
of the entire acquisition into one-Unit-Interval-wide segments. All
Unit-Interval-wide segments are then analyzed in small time increments
across the Unit Interval to determine the nearest-to-zero amplitude of
the worst segment at each time increment. In effect, it is as if each Unit
Interval portion was a trace on a piece of transparent film and all the
films were stacked on top of one another. By looking down through
this stack of film, the innermost “envelope” is the eye pattern. The
graph plotted thus shows the worst-case (nearest to zero amplitude)
signal amplitude at each time slot relative to the start of the Unit
Interval.
System Two Cascade also recovers the jitter signal from the digital
input phase locked loop error voltage and routes this signal through a
D/A converter to the built-in loudspeaker and headphone jack.
Sweep and Display: Source 1 is selected as INTERVU Time, with
Start and Stop times of zero and 163 nanoseconds. This Stop time
value is correct for 48 kHz sample rate signals and must be changed
for other sample rates, in order to graph one Unit Interval (1/128 of a
frame). The formula to compute one Unit Interval in nanoseconds is:
7812.5 / R where R is the sample rate expressed in kHz.
Thus, one Unit Interval at 48 kHz is 7812.5/48 = 162.76
nanoseconds, one Unit Interval at 44.1 kHz is 7812.5/44.1 = 177.15
nanoseconds, and one Unit Interval at 96 kHz is 81.38 nanoseconds.
Data 1 is selected as INTERVU Upper Eye Opening and Data 3 as
INTERVU Lower Eye Opening. The same color is selected for Data 1
27 files
Chapter 27 Furnished Files Digital Interface Tests
Page 27-100 System Two Cascade User’s Manual for APWIN version 2

and Data 3 traces, since together they make up one eye pattern. Using
Data 1 and 3 places both on the left-hand vertical axis so that manual
scale changes or Optimizing will act on both halves of the eye pattern
together. The Graph Top and Bottom values of ±3 volts are set
assuming a typical AES/EBU 5 volts p-p signal. The Optimize
command of the graph right mouse button menu may be used to fit
the graph to signals of other amplitudes, such as the typical one volt
p-p signal of consumer devices.
Testing Jitter Tolerance of a Digital Device
DIO D-D JITTER TOLERANCE.AT2C
Purpose: This test sweeps jitter frequency and amplitude at the
digital output according to a forthcoming revision of the AES3
recommendation, while measuring THD+N on the digital input signal
to verify that the device under test functions properly with this range of
jitter signal.
Stimulus: Two types of stimulus are involved; the imbedded digital
audio signal, and controllable jitter on the digital interface signal. The
imbedded audio signal is a full-scale sinewave of 3.456 kHz on both
channels A and B. Amplitude and/or frequency of the imbedded signal
can be changed as desired. Controlled, calibrated sinewave jitter is
deliberately added to System Two Cascade’s digital interface output
signal. The “EQ Sinusoidal” jitter waveform is used in this test, with the
equalization curve JITTOL.ADQ attached. The Jitter Amplitude is set
to 1.00 Unit Intervals. With that value of jitter amplitude and the
equalization curve, actual jitter amplitude added to the signal will be as
high as 10.0 UI at low jitter frequencies (50-200 Hz) and as little as
0.25 UI at jitter frequencies above 8.0 kHz, varying inversely with
frequency between 200 Hz and 8 kHz. This template of jitter amplitude
versus frequency is specified in a forthcoming revision of the AES3
standard. An AES/EBU digital input device, to be judged of adequate
quality, must accept all values of jitter amplitude and frequency below
this template. The test is set up using the XLR balanced digital output
signal, but the unbalanced BNC or the optical output connectors could
be selected in the DIO Output Format field and used instead. Likewise,
the XLR balanced input connector is selected but BNC or optical could
be selected and used.
27 files
Digital Interface Tests Chapter 27 Furnished Files
System Two Cascade User’s Manual for APWIN version 2 Page 27-101

Measurement: THD+N of Channel A of the imbedded audio signal
is measured by the Digital Analyzer and plotted as Data 1. The notch
filter of the Digital Analyzer is steered by the Digital Generator
frequency (DGen Track). If the device under test loses lock or has its
performance degraded by the jitter, the measured THD+N will
increase. Settling for the THD+N meter is turned off on the Sweep
Settling panel, so even momentary problems should plot as transients.
If the digital device under test has an analog output and no digital
output, the Analog Analyzer in THD+N mode could be used instead.
Data 2 plots the measured total jitter amplitude of the received digital
interface signal. Average detection and the 50 Hz-100 kHz bandwidth
are used.
Sweep and Display: Source 1 sweeps the frequency of sinewave
jitter injected into the digital interface output signal from 50 Hz to 100
kHz. As noted above, jitter amplitude varies from 10 UI to 0.25 UI in
accordance with the equalization curve. The measured distortion is
plotted as Data 1 and ideally would be a flat horizontal line at a value
determined by the dynamic range (word width) of the device,
unaffected by the jitter frequency and amplitude sweep of Source 1. In
fact, a transient just above 800 Hz is likely due to a frequency range
switch in the phase-locked loop circuit of the DIO jitter generator. To
test against limits without this transient, it may be necessary to set up
two similar tests with one sweeping up to approximately 800 Hz jitter
frequency and the other sweeping from about 850 Hz to 100 kHz.
Data 2 plots the DIO panel measured total jitter from the digital input
signal and Data 4 plots the post-EQ jitter amplitude setting of the DIO
jitter generator. If the digital-to-digital device under test has unity jitter
gain, the Data 2 and Data 4 plots will essentially lay on top of one
another. Jitter gain or loss through the device will cause the Data 2
(measured) trace to plot above or below the Data 4 (settings) trace. If a
device with no digital output is being tested, Data 2 should be disabled
in addition to using the analog THD+N meter as described above.
27 files
Chapter 27 Furnished Files Digital Interface Tests
Page 27-102 System Two Cascade User’s Manual for APWIN version 2

27 files
Digital Interface Tests Chapter 27 Furnished Files
System Two Cascade User’s Manual for APWIN version 2 Page 27-103

!
%FS units 19-7
+Normal regulation algorithm 3-33
-Normal regulation algorithm 3-33
.AAM file 3-20, 15-31, 16-22, 17-17
.AAS file 3-20, 15-31, 16-22, 17-17
.ADA file 3-20
.ADL file 3-20
.ADL limit files
Creating 22-1
.ADS file 3-20
.ADS sweep files
Creating 22-1
.ADX (export) files 3-16
.ADX file 3-20
.AGM file 3-20
.AGS file 3-20
.ALG file 3-20
.APB file 3-20
.AT1 file 3-20
.AT2 file 3-20
.AT2 vs .AT2C test file extension 3-7
.AZ1 file 3-20
.AZ2 file 3-20
2-Sigma 23-9
50/15 microsecond deemphasis 7-4
50/15 microsecond preemphasis 7-9
A
A to B offset
Switchers 25-4
A/D converters in System Two 6-3
A/D sample rate, FASTTEST 16-5
A/D sample rate, FFT 15-3
A/D sample rates, analyzer 11-3, 12-2
About APWIN 3-57
Absolute values function, FFT 15-20
AC amplitude units 19-1
AC coupling, analog analyzer 5-3
AC coupling, FFT 15-13
Acceptance limits
Attaching 22-10
Creating 22-7
Acquisition buffer 14-6
Saving 15-32, 16-23
Acquisition buffer length, FFT 15-6
Acquisition Triggering Section (FFT)
15-24
Adding new data to old 3-37
AES/EBU error flags 8-10
AES/EBU input word strobe 9-8
28 Index
! Chapter 28 Index
System Two Cascade User’s Manual for APWIN version 2 Page 28-1

AES/EBU Reference Output 18-6
AES/EBU sample rate clock 9-8
AES/EBU sync 18-3
AES/EBU/EIAJ input termination
resistance 8-11
Algorithm
Settling 20-30
Algorithms, regulation function 3-32
All channels driven
Switcher 25-3
Alt+F6 3-38
Alt+F6 re-process without new FFT
14-11
Alt+F9 3-37
Alt-F8 21-11
Amplitude control and units, digital
generator 10-20
Amplitude error
Blackman-Harris window 15-9
Hann window 15-7
Amplitude error (FFT)
Minimum 15-9
Amplitude function, reading meter 5-7
Amplitude measurement error, FFT vs.
FASTTEST 15-12
Amplitude measurements, DSP analyzer
11-7
Amplitude probability, interface signal
8-47
Amplitude tracking between channels,
analog generator 4-28
Amplitude tracking between digital
generator channels 10-20
Amplitude units 19-1
DCX-127 19-8
Ampstep, APWIN equivalent 21-24
Analog analyzer 3-23
Analog analyzer auto vs. fixed range
concepts 5-33
Analog analyzer bandpass filter
sweeps 5-22
Analog analyzer bandpass/bandreject
filter hardware 5-30
Analog analyzer dBr references 5-22
Analog analyzer detector hardware
5-32
Analog analyzer detector type
selection 5-20
Analog analyzer frequency counters
5-4
Analog analyzer frequency meter
hardware 5-28
Analog analyzer hardware overview
5-24
Analog analyzer input configuration
5-25
Analog analyzer input source selection
5-3
Analog analyzer Level meter hardware
5-28
Analog analyzer option filter control
5-21
Analog analyzer panel 5-1
Analog analyzer phase meter
hardware 5-28
Analog analyzer reading meter
hardware 5-29
Analog analyzer reference frequency
5-24
Analog bandpass/bandreject filter
hardware 5-30
Analog generator accuracy and
resolution 4-26
Analog generator dBr reference 4-31
Analog generator frequency 4-26
Analog generator hardware overview
Chapter 28 Index A
Page 28-2 System Two Cascade User’s Manual for APWIN version 2

4-32
Analog generator output channel
selection 4-27
Analog generator output configuration
4-28
Analog generator output on-mute control
4-27
Analog generator output stage 4-35
Analog Generator panel 4-1
Analog generator reference frequency
4-32
Analog input, DSP Audio Analyzer 11-3
Analog input, Harmonic Distortion
Analyzer 12-2
Analog vs. digital source selection, MLS
17-14
Analog waveforms 4-2
Analog/digital input selection, FASTTEST
16-4
Analog/digital input selection, FFT 15-2
Analog/digital input selection, MLS 17-5
Analyzer (analog) auto vs fixed range
concepts 5-33
Analyzer (analog) bandpass/bandreject
filter hardware 5-30
Analyzer (analog) dBr references 5-22
Analyzer (analog) detector hardware
5-32
Analyzer (analog) detector type selection
5-20
Analyzer (analog) frequency counters 5-4
Analyzer (analog) frequency meter
hardware 5-28
Analyzer (analog) highpass filter control
5-20
Analyzer (analog) input configuration
5-25
Analyzer (analog) input ranging 5-4
Analyzer (analog) input source
selection 5-3
Analyzer (analog) Level meter
hardware 5-28
Analyzer (analog) low pass filter
selection 5-20
Analyzer (analog) overview 5-24
Analyzer (analog) panel 5-1
Analyzer (analog) phase meter
hardware 5-28
Analyzer (analog) reading meter
hardware 5-29
Analyzer (analog) reference frequency
5-24
Analyzer channel selection 5-6
Analyzer dBm reference 5-23
Analyzer option filter control 5-21
Analyzer overview, digital 7-10
Analyzer phase meter ranges 5-5
Analyzer reading rate control 5-19
ANALYZER sweep settings and
readings 11-17
Analyzer Watts reference 5-23
ANALYZER.AZ2 11-1
Append data 3-15
Appending to sweep 3-37
Applications for regulation function
3-35
Apply after sweep 23-2
APWIN file types 3-20
APWIN main workspace 2-2
APWIN menu bar 2-2
APWIN screen 2-1
APWIN status bar and tabs 2-2
APWIN toolbar 2-3
Arbitrary step size, generators 21-24
Arbitrary waveform (analog) sample
rate 4-5
A Chapter 28 Index
System Two Cascade User’s Manual for APWIN version 2 Page 28-3

Arbitrary waveform files
Creating 16-26
Arbitrary waveform sample rate, setting
when loading generator 3-45
Arrange icons 3-54
ASCII data export 22-6
AT1 or AT2 file name, printing 21-30
Attached File Editor 20-15, 22-11
Attaching limit files to tests 22-10
Audible monitoring 3-28
Audio frequency measurements, scaling
7-5
Audio level monitors, digital signals 7-6
Audio Precision in graph title bar 3-45
Auto phase ranges 5-5
Auto smoothing 23-5
Auto/fixed range checkbox
DCX-127 26-2
Automatic Ctrl+F6 on zoom 3-44, 14-11
Automatic F7 on opening test 3-44
Automatic graphing of data when test is
opened 3-44
Automatic instrument detection at
APWIN startup 3-41
Automatic sequence of compute
operations 23-2
Automatic start with last test loaded 3-43
Automatic termination of external sweeps
20-12
Autorange vs. fixed range concepts 5-33
Autorange, DSP analyzer reading meter
11-10
Autoranging of reading meter 5-17
Autoranging, analyzer inputs 5-4
Autoscale
Graph vertical 20-18
Average (Compute 23-10
Average instead of settling 20-30
Averaging, FFT 15-14
Averaging, synchronous (time
domain) 15-15
Avoiding A/D converter overload,
FASTTEST 16-8
Avoiding A/D converter overload, FFT
15-5
B
B to A offset
Switchers 25-4
Back termination selection 4-31
Balanced input termination 5-3
Balanced Inputs 5-27
Balanced-unbalanced selection,
analog generator 4-28
Bandpass filter sweeps, analog 5-22
Bandpass function, DSP analyzer 11-9
Bandpass function, reading meter 5-7
Bandpass-bandreject filter steering
control and manual frequency entry
field 5-22
Bandpass/Bandreject Filter Tuning
(ANALYZER) 11-10
Bandpassed noise waveform 4-22
Bandreject function, reading meter 5-8
Bandwidth control, analog analyzer
5-20
Bandwidth limiting, analog
analyzerThe Reading Meter includes
selectable three-pole (18 dB/octave)
high-pass filters at 5-20
Bandwidth, interface signal 8-37
Bar graph max/min reset 3-24
Bargraph target range 21-23
Bargraph, readings 21-22
Bargraph, settings 21-23
Bargraphs 21-21
Chapter 28 Index B
Page 28-4 System Two Cascade User’s Manual for APWIN version 2

Bargraphs, copying to clipboard 3-22
BH4 (Blackman Harris) FFT window
15-9
Bin width
FFT 14-5
Binary control for ports A, B, C 26-5
Bins (FFT) vs. displayed points 14-9
Bit error rate analyzer 13-1
Bits (units) 19-7
Bits of input word width 7-4
BITTEST 13-1
BITTEST random waveform 10-16
Black trace on color printers 21-33
black vs white background, graph 3-22
Blackman-Harris FFT window 15-9
Bounds for linearity testing 23-6
BP-BR Filter steering 5-22
Browser 2-10
Browser settings and readings,
ANALYZER 11-17
Browser settings and readings, Harmonic
Distortion DSP program 12-11
Buffer, graphic 21-11
Burn-in mode
Switcher 25-3
Burst
Triggered 4-9
Burst length for multitone triggering
16-16
Burst signals, spectrum analysis 15-23
Burst, shaped 4-15, 10-5
Bursts
Gated 4-10
Buzz & rattle testing 11-16
By varying, regulation function 3-32
C
Cable simulation, digital output 8-17
Calibrating digital generator for D/A
testing 10-22
CCIF IMD 4-16, 5-10, 10-10
CCITT J17 deemphasis 7-4
CCITT J17 preemphasis 7-9
CD preemphasis 7-9
Cell edge triggering, INTERVU 8-32
Cent units 19-6
Centering data between limits 23-7
Chaining compute operations 23-2
Changing company name in graph
title bar 3-45
Changing frequency, analog generator
4-26
Changing page views of main
workspace 2-2
Channel 2 Phase Display (FASTTEST)
16-21
Channel amplitude tracking, digital
generator 10-20
Channel invert, analog generator 4-27
Channel level monitors, digital signals
7-6
Channel polarity inversion, digital
generator 10-19
Channel selection, analog generator
outputs 4-27
Channel selection, digital generator
10-19
Channel selection, FASTTEST 16-6
Channel selection, FFT 15-3
Channel selection, MLS 17-6
Channel status byte display 8-53
Channel status byte hexadecimal
display 8-54
C Chapter 28 Index
System Two Cascade User’s Manual for APWIN version 2 Page 28-5

Channel status byte output selection 8-52
Channel status bytes panel 8-50
Channel tracking, analog generator 4-28
Channel-selected signal
DCX-127 26-13
Chart recorder mode 20-12
Checking limits after compute 23-2
Choosing analog waveforms 4-2
Clear All (Compute) 23-12
Clear log file 3-54
Clipboard
Copy to 3-21
Paste from 3-22
Close all windows 3-55
CMRR test mode, analog generator 4-28
CODEC equivalent in System Two 16-4
Coding error flag 8-10
Combining waveform files 15-33, 16-24,
17-17
Comments under graph 21-10
Common mode output signal 8-17
Common mode test mode selection,
analog generator 4-28
Compander settling with multitone testing
16-16
Company name in graph title bar 3-45
Company name replacement 3-41
Compare data to limits 3-39
Compatibility mode and test file
extension 3-7
Compute 2-Sigma 23-9
Compute and Close button 23-2
Compute Average 23-10
Compute before limit check 23-2
Compute button 23-2
Compute center 23-7
Compute Clear All 23-12
Compute Delta 23-8
Compute invert 23-4
Compute linearity 23-6
Compute Maximum/Minimum 23-10
Compute menu 23-1
Compute normalize 23-3
Compute operations in sequence 23-2
Compute smooth 23-5
Computed and original data, viewing
23-2
Concepts
FFT windows 14-8
Confidence flag 8-10
Configuration selection analog
generator 4-28
Configuration utility 3-41
Configuration, analog analyzer input
5-25
Connector
parallel i/o 9-2
Connector selection, analog analyzer
5-3
Connector selection, digital input 7-2,
8-7
Connector selection, digital output
7-8, 8-14
Constant (digital DC) waveform &
BITTEST 13-2
Constant “waveform”, digital 10-16
Continuous sweep 20-8
Continuous sweeps 3-37
Control bargraph 21-23
Control input
Digital (DCX-127) 26-10
Control of devices via DCX-127 26-5
Control of tone bursts 4-7, 10-5
Control of wow & flutter
measurements 5-12
Control voltage output 26-9
Chapter 28 Index C
Page 28-6 System Two Cascade User’s Manual for APWIN version 2

Controlled parameter, regulation function
3-32
Controls, analog analyzer 5-1
Converter overlaod, FASTTEST 16-8
Converter overload, FFT 15-5
Copy graph to clipboard 3-22
Copy panel to clipboard 3-22
Copy to clipboard 3-21
Copy to sweep panel 21-5
Counter (frequency) hardware 5-28
Creating limit and sweep files with data
editor 22-1
Creating limits 22-7
Creating multitone waveform files 16-26
Cross-reference from test to limit file
22-10
Crosstalk function, reading meter 5-17
Crosstalk measurement, multitone
waveforms for 16-33
Crosstalk, DSP analyzer 11-8
Ctrl+F6 on zoom 3-44, 14-11
Ctrl+F9 3-37
Ctrl-F8 21-11
Current directory, setting 3-11
Cursors 21-7
Customize Quick Launch 3-13
Cut 3-21
D
D/A converters in System Two 6-3
D/A sample rate 4-5
D/A sample rate, setting correct value for
waveform file 3-45
Data
Retaining sweep to sweep 20-8
Data 3-6 plotting 20-18
Data bits 7-7
Data editor and legend interaction 21-18
Data editor usage to create files 22-1
Data editor-legend interaction 22-2
Data export 3-16
Data files for limits
Creating 22-7
Data format selection
DCX-127 digital input 26-4
DCX-127 digital output 26-5
Data invalid flag 8-10
Data on X axis
Plotting 20-23
Data parameters, FASTTEST 16-19
Data parameters, FFT 15-27
Data valid bit 8-10
dB units 19-3, 19-5
dBFS units 19-7
dBg units 19-3
dBm reference, analyzer 5-23
dBm reference, generator 4-31
dBm units 19-3
dBm vs. dBu concepts 19-4
dBr Reference
Analog analyzer setting 3-23
Setting generator 3-23
dBr Reference, analog generator 4-31
dBr references, analog analyzer 5-22
dBr units 19-4
dBr1 digital reference 15-27, 16-19
dBr1 reference, ANALYZER 11-17
dBr2 digital reference 15-27, 16-19
dBr2 reference, ANALYZER 11-17
dBu units 19-3
dBu vs. dBm concepts 19-4
dBUI 19-8
dBV units 19-4
DC “waveform”, digital 10-16
DC coupling, analog analyzer 5-3
DC output 1 and 2 on/off controls
D Chapter 28 Index
System Two Cascade User’s Manual for APWIN version 2 Page 28-7

26-3
DC output 1 and 2 value controls 26-4
DC plus sinewave, digital domain 10-7
DC voltage measurement 11-2
DC voltage measurements 26-7
DC voltage outputs 26-6, 26-9
DC Volts measurements 26-6
DC Volts reading rate 26-3
DC Volts units 26-2
DCV/Ohms/off selection 26-3
DCX-127
Autoranging 26-2
Dc output control 26-4
DC voltage outputs 26-9
Delayed sweep gate control 26-6
Digital control output ports 26-15
Digital input 26-10
Digital input format selection 26-4
Digital output 26-11
Digital output and units 26-4
Digital output data format selection 26-5
Digital output scale factor 26-5
Panel 26-1, 26-2, 26-3, 26-4, 26-5
Program control outputs 26-13
Range fixing 26-2
Resistance measurements 26-8
Voltage measurements 26-7
DCX-127 amplitude units 19-8
DCX-127 digital input units 19-9
DCX-127 multi-function module 26-6
De-glitchers, clocking 9-5
Decade units 19-6
Decimal digital domain instantaneous
values 10-20
Deemphasis, digital 7-4
Degree units 19-7
Delay
Settling 20-31
Delay control
DCX-127 sweep gate 26-6
Delay from ref out 18-6
Delay measurement between input
and generator output 8-12
Delay measurement, input to
reference 18-5
Delayed gate output
DCX-127 26-13
Delta 23-8
Delta frequency units 19-6
Delta Source 23-9
Destination code, transmitting 8-52
Detector control, analog analyzer 5-20
Detector hardware, reading meter
5-32
Detector reading rate, DSP analyzer
11-13
Deviation from perfect linearity 23-6
DFD (CCIF) test signals, analog 4-17,
4-19
Diagnostic panel 3-30
Difference between two data sets 23-8
Digital analyzer overview 7-10
Digital control input 26-10
Digital control output ports
DCX-127 26-15
Digital control outputs 26-6, 26-11
Digital DC “waveform” 10-16
Digital domain amplitude units 19-7
Digital domain deemphasis 7-4
Digital domain frequency
measurement 11-6
Digital domain measurement functions
11-6
Digital domain phase measurements
11-10
Digital generator channel amplitude
Chapter 28 Index D
Page 28-8 System Two Cascade User’s Manual for APWIN version 2

tracking 10-20
Digital generator frequency control and
units 10-19
Digital generator output amplitude and
units 10-20
Digital generator output channel selection
10-19
Digital generator output on/off 10-20
Digital generator output polarity 10-19
Digital generator panel 10-1
Digital generator reference frequency
10-22
Digital generator Volts/FS reference
10-22
Digital generator waveform selection
10-3
Digital Hardware Overview 6-1
Digital I/O panel 8-3
Digital input (low speed)
DCX-127 26-10
Digital input connector and format
selection 7-2, 8-7
Digital input data format selection 26-4
Digital input display and units selection
26-4
Digital input error flags 8-10
Digital input scaling
DCX-127 26-4
Digital input, DSP Audio Analyzer 11-3
Digital input, Harmonic Distortion
Analyzer 12-2
Digital interface analyzer (INTERVU)
8-20
Digital interface panel 8-3
Digital level monitors 7-6
Digital multi-meter units 26-2
Digital multimeter function selection 26-3
Digital output (low speed)
DCX-127 26-11
Digital output and units
DCX-127 26-4
Digital output connector/format 7-8,
8-14
Digital output control
DCX-127 26-5
Digital output data format selection
DCX-127 26-5
Digital output pulse amplitude 8-15
Digital output rise/fall time 8-16
Digital output scale factor
DCX-127 26-5
Digital References (FFT) 15-27, 16-19
Digital units
DCX-127 19-9
Digital Volts 10-22
Digital vs. analog source selection,
MLS 17-14
Digital/analog input selection,
FASTTEST 16-4
Digital/analog input selection, FFT
15-2
Digital/analog input selection, MLS
17-5
DIM IMD 4-16, 5-10, 10-10
DIN IMD 4-16, 5-9, 10-10
DIN IMD, DSP Audio Analyzer 11-9
DIO panel 8-3
Disabling meter readings during
sweeps 3-41
Disc player
Sweeping from 20-9
Disk files
Waveform 15-31, 16-22, 17-16
Display samples function, FFT 15-20
Displayed points vs. FFT bins 14-9
D Chapter 28 Index
System Two Cascade User’s Manual for APWIN version 2 Page 28-9

Displaying limit files and sweep tables
22-11
Displaying log files 3-54
Displaying panels 3-27
Displaying up to six parameters 20-24
Displays, analog analyzer 5-1
Distortion (harmonic) measurements
5-8, 5-9
Distortion analyzer, harmonic 12-2
Distortion function, FASTTEST 16-8
Dither 10-21
Dither tutorial 10-21
Dither type 10-21
Divisions
X axis 20-6
Y axis 20-17
DMM function control 26-3
DMM function of Volts, Ohms 26-3
DMM reading rate 26-3
DMM units 26-2
Downloaded waveforms, freq error
correction 16-26
Downloading waveforms 15-33, 16-25,
17-18
Dragging toolbar 2-3
DSP
parallel input 9-2
parallel output 9-4
parallel port 9-1
parallel port pin assignments 9-2
DSP analyzer reading rate 11-13
DSP analyzer weighting filters 11-15
DSP analyzer, THD+N measurements
11-8
DSP Architecture Overview 6-1
DSP audio analyzer 11-1
DSP Audio Analyzer weighting filter
frequencies vs sample rate 11-16
DSP audio analyzer, level monitors
11-4
Dual connector operation 6-4, 7-1
Dynamic range, FFT vs. FASTTEST
15-12
E
Edit menu 3-21, 3-22, 3-23, 3-24
Editing limit files 22-11
Editing sweep tables 20-15, 22-11
Editor
Procedure 3-30
Emergency turn-off of generators 3-53
End On value
External sweeps 20-12
Ending APWIN session 3-19
Equalization via Compute Delta 23-8
Equalized sinewave sweep, digital
10-7
Equiripple window 15-9
Equivalent input circuit, balanced 5-27
Equivalent input circuit, unbalanced
5-27
Erasing log files 3-54
Erasing test data 21-11
Erasure of old data
Sweeps 20-8
Erroneous waveform displays due to
graphic aliasing 14-4
Error (bit) display 13-5
Error files
Clearing 3-54
Displaying 3-54
Error flag displays 8-10
Error logging 3-47
Error, No Compute Performed 23-1
Esc 3-36
etting up Quick Launch 3-13
Chapter 28 Index E
Page 28-10 System Two Cascade User’s Manual for APWIN version 2

EURZ option 3-44
Exiting APWIN 3-19
Exponential settling 20-30
Export (file) 3-16
Export ASCII Data 3-16
Extensions
File 3-20
External single-point sweep 20-7
External stereo sweeps 20-22
External sweeps 20-9
Automatically terminating 20-12
Minimun signal level 20-10
Step spacing 20-11
External time sweeps 20-12
Eye patterns (INTERVU) 8-43
F
F/R units 19-6
F6 3-38
F6 Re-transform 14-10
F7 3-39
F7 automatic on opening test 3-44
F8 21-11
F9 3-36, 20-8
Failure to plot
External sweeps 20-10
False waveform displays due to graphic
aliasing 14-4
Fast RMS detector 11-14
Fast sweeps 11-14
Fast-high accuracy modes 4-26
FASTTRIG equivalent in System Two
16-4
FFS units 19-7
FFT
Re-transforming 3-38, 14-10
FFT after analog notch filter 15-4
FFT Averaging (FFT) 15-14
FFT dynamic range 15-12
FFT fundamental concepts 14-5
FFT Length (FASTTEST) 16-13
FFT of wow & flutter 5-16
FFT selectivity (window concepts)
14-8
FFT spectrum analysis of interface
signal (INTERVU) 8-37
FFT spectrum analysis of jitter signal
(INTERVU) 8-39
FFT spectrum analyzer (FFT) 15-1
FFT window 14-8
FFT window shape selection 15-7
FFT windowing concepts 14-8
File append 3-15
File browser 2-10
File exit 3-19
File export 3-16
File import 3-18
File length
Waveform files 15-32, 16-23
File menu 3-1, 3-2, 3-3, 3-4, 3-5, 3-6,
3-7, 3-8, 3-9, 3-10, 3-11, 3-12, 3-13,
3-14, 3-15, 3-16, 3-17, 3-18, 3-19,
3-20
File new 3-1
File open 3-2
File page setup 3-19
File print 3-19
File print preview 3-19
File print setup 3-19
File Quick Launch 3-12
File recent file 3-19
File save as 3-7
File save procedure 3-7
File save test 3-6
File Set Working Directory 3-11
File types 3-20
F Chapter 28 Index
System Two Cascade User’s Manual for APWIN version 2 Page 28-11

File, print to 21-37
Files
Waveform 15-31, 16-22, 17-16
Filter frequency control, reading meter
5-22
Filter hardware, bandpass/bandreject
5-30
Filter selection, analog analyzer 5-20
Filter steering, DSP analyzer 11-10
Filter sweeps, analog analyzer 5-22
Filters (utilities menu) 3-52
Final production test report (log file) 3-47
Finding -3 dB frequency of a filter 3-31
Finding average value 23-10
Finding maximum/minimum value 23-10
Fitting straight line to data 23-6
Fixed input range, DSP Audio Analyzer
11-6
Fixed range selection field
DCX-127 26-2
Fixed range, reading meter 5-17
Fixed ranges, analyzer inputs 5-4
Fixed ranges, DSP analyzer reading
meter 11-10
Fixed sensitivity vs fixed level trigger, FFT
15-25
Fixed vs. autorange concepts 5-33
Fixing BP-BR filter frequency 5-22
Fixing ranges
DCX-127 26-2
Flags, error 8-10
Flat settling 20-30
Flat-top FFT window 15-9
Floating toolbar 2-3
Floor
Sweep settling 20-30
Flutter measurement control 5-12
Flutter meter overview 5-11
Following channel A amplitude, digital
generator 10-20
Format selection, digital input 7-2, 8-7
Format selection, digital output 7-8,
8-14
Frame lock, AES/EBU 18-4
Freqstep, APWIN equivalent 21-24
Frequency (ANALYZER) 11-6
Frequency accuracy, analog generator
4-26
Frequency change minimum value
External sweeps 20-11
Frequency control and units, analog
generator 4-26
Frequency control and units, digital
generator 10-19
Frequency control, BP-BR Filter 5-22
Frequency counters, analog 5-4
Frequency error correction on
downloaded files for sound cards
16-26
Frequency error correction to nearest
bin center 15-10
Frequency measurement, sync input
18-5
Frequency measurements of
imbedded digital audio signal, scaling
7-5
Frequency meter hardware 5-28
Frequency reference, analog analyzer
5-24
Frequency reference, analog generator
4-32
Frequency reference, ANALYZER
11-17
Frequency reference, digital generator
10-22
Frequency relative units
Chapter 28 Index F
Page 28-12 System Two Cascade User’s Manual for APWIN version 2

Setting analyzer reference 3-23
Frequency Resolution (FASTTEST)
16-12
Frequency resolution vs triggering 16-12
Frequency resolution, analog generator
4-26
Frequency settling speed, analog
generator 4-26
Frequency steering, Harmonic Distortion
Analyzer 12-8
Frequency units 19-6
Frequency, sync input 18-4
Frequency-selective amplitude
measurement 5-7
Full-scale vs. Volts, digital generator
10-22
Function of DC Volts 26-2
Function of Ohms 26-2
Function of Ohms units 19-8
Function of Volts units 19-8
Function of X scale factor
DCX-127 26-4
Function selection, reading meter 5-6
G
Gain measurements on analog devices
5-17
Gain measurements, DSP analyzer 11-7
Gain range control, reading meter 5-17
Gate delay control for delayed trigger
DCX-127 26-6
Gaussian window 15-10
Gen sync trigger, FFT 15-24
Generating random and pseudorandom
noise 4-20
Generating squarewaves 4-20, 10-10
Generation of noise signals 4-20
Generator (analog) channel amplitude
tracking 4-28
Generator (analog) dBr reference 4-31
Generator (analog) frequency 4-26
Generator (analog) output
configuration 4-28
Generator (analog) output on-off 4-27
Generator (analog) output stage 4-35
Generator (analog) overview 4-32
Generator (analog) reference
frequency 4-32
Generator (analog) waveform
selection 4-2
Generator (digital) amplitude control
and units 10-20
Generator (digital) delay from
reference 18-6
Generator (digital) frequency control
and units 10-19
Generator (digital) frequency reference
10-22
Generator (digital) output channel
selection 10-19
Generator (digital) output on/off 10-20
Generator (digital) output polarity
inversion 10-19
Generator (digital) panel 10-1
Generator (digital) Volts/FS Reference
10-22
Generator (digital) waveform selection
10-3
Generator impedance selection 4-31
Generator off 3-53
Generator output channel selection
(analog) 4-27
Generator panel, analog 4-1
Generator to input delay
measurement 8-12
Generator Watts unit reference 4-32
G Chapter 28 Index
System Two Cascade User’s Manual for APWIN version 2 Page 28-13

Go Button 20-8
Graph
Plotting more than 2 lines 20-18
Turning off 20-24
Graph autoscale 20-18
Graph buffer 21-11
Graph comments 21-10
Graph data on test open 3-41
Graph data when test opened 3-44
Graph export, vector 3-17
Graph features
Keyboard control 21-20
Graph legend 21-12
Graph line styles 21-15
Graph print preview 21-35
Graph printing 21-27
Graph printing setup 21-28
Graph printing setups, saving and
loading 21-35
Graph title and labels 21-9
Graph title bar
Company name 3-45
Graph trace colors 21-13
Graph vertical autoscale 20-18
Graph X-axis control 20-3, 20-4, 20-5
Graphic aliasing 14-4
Graphic aliasing, avoiding with FFT
15-20
Graphic buffer 21-11
Graphing existing data 3-39
Graphing swept measurements 20-1,
20-2, 20-3, 20-4, 20-5, 20-6, 20-7, 20-8,
20-9, 20-10, 20-11, 20-12, 20-13, 20-14,
20-15, 20-16, 20-17, 20-18, 20-19,
20-20, 20-21, 20-22, 20-23, 20-24,
20-25, 20-26, 20-27, 20-28, 20-29,
20-30, 20-31, 20-32
Graphs, copying to Windows clipboard
3-22
Gray prints as black 21-33
Grid lines
X axis 20-6
Y axis 20-17
H
Halting sweeps 3-36
Hamming window 15-9
Hann FFT window 15-7
Hardware
DSP 6-1
Hardware restore 3-41
Hardware status utility 3-41
Hardware, analog analyzer input
configuration 5-25
Hardware, analog
bandpass/bandreject filter 5-30
Hardware, analog generator output
stage 4-35
Hardware, auto vs fixed range
concepts 5-33
Hardware, frequency meter 5-28
Hardware, Level meters 5-28
Hardware, phase meter 5-28
Hardware, reading meter detectors
5-32
Hardware, reading meter overview
5-29
Harmonic Analyzer measurements
following analog notch filter 12-3
Harmonic Distortion Analyzer 12-2
Harmonic Distortion DSP program
sweep readings 12-11
Harmonic distortion order number
12-5
Harmonic Sum Meters 12-5
Harmonic tracking filter, DSP analyzer
Chapter 28 Index H
Page 28-14 System Two Cascade User’s Manual for APWIN version 2

11-17
Harmonic weighting filter 11-16
Headphone/speaker panel 3-28
Headroom, preemphasis 7-9
Help
How to use 3-56
Help menu 3-55, 3-56, 3-57, 3-58
Help with procedure language 3-56
Hexadecimal display of digital audio
amplitude 13-5
Hexadecimal transmit and receive 8-54
Hexadecimal units 10-20
High frequency filters, DSP analyzer
11-12
High level setting of output status bytes
8-52
High level status byte display 8-53
High resolution A/D converters 11-4
High resolution A/D converters,
Harmonic Analyzer 12-2
High resolution A/D, FASTTEST 16-5
High resolution A/D, FFT 15-2
High speed vs high accuracy, Harmonic
Distortion Analyzer 12-9
Highpass filters, DSP Audio Analyzer
11-12
Histogram of interface jitter 8-48
Histogram, interface signal amplitude
8-47
Histogram, interface signal pulse width
8-45
Holding constant distortion at device
output 3-31
HOR-AXIS 20-23
Horizontal value, Compute Normalize
23-4
How to use Help 3-56
HPGL file, printing to 21-37
I
Icons, Quick Launch 3-13
Imbedded audio signal level monitors
7-6
IMD measurements 4-16, 5-9, 10-10
IMD product spectrum analysis 15-3
Impedance (European Broadcast)
changes 3-44
Impedance selection, generator 4-31
Impedance, sync input 18-4
Import (file) 3-18
Importing .AT1 test files for use with
System Two 3-3
In to out offset
Switchers 25-4
Independent variable 20-3, 20-4, 20-5
Index
Help 3-55
Individual harmonic distortion
measurements 12-5
Individual harmonic measurements vs
bandwidth 12-6
Input channel
Switcher 25-2
Input channel selection 5-6
Input channel status byte display 8-53
Input configuration, analog analyzer
5-25
Input connector selection, digital 7-2,
8-7
Input delay measurement 18-5
Input delay measurement from
generator output 8-12
Input delay measurement vs. reference
input 18-5
Input frequency measurement, sync
18-5
I Chapter 28 Index
System Two Cascade User’s Manual for APWIN version 2 Page 28-15

Input impedance, sync connector 18-4
Input range selection, DSP Audio
Analyzer 11-6
Input ranging control and manual
selection 5-4
Input resolution 7-4
Input sample rate measurement 8-12
Input selection (FASTTEST) 16-4
Input selection (FFT) 15-2, 17-5
Input source selection, analog analyzer
5-3
Input switcher control 25-1
Input sync frequency 18-4
Input termination 5-3
Input termination impedance, AES/EBU
8-11
Input voltage measurement, digital inputs
8-12
Input voltmeters, analog 5-4
Input word width display 7-7
Input/output digital panel 8-3
Installing filters 3-52
Instrument panels
Displaying 3-27
Instrument selection
Sys One vs. Sys Two 3-41
Interchannel phase, FASTTEST 16-21
Interface error pre-trigger 8-32
Interface jitter probability 8-48
interface rate histograms 8-46
Interface rise and fall time measurement
8-38
Interface signal probability vs. amplitude
(INTERVU) 8-47
Interface signal probability vs. pulse
width (INTERVU) 8-45
Interface spectrum analysis 8-37
Interface waveform display 8-38
Intermodulation distortion
measurements 4-16, 5-9, 10-10
Intermodulation distortion
measurements, digital & analog 11-9
Interpolate function, FFT 15-20
INTERVU, saving and loading
waveforms 8-49
Invalid flag 8-10
Invert AES/EBU polarity 8-16
Invert transmit frame sync 18-7
Inverting analog generator output
polarity 4-27
Inverting data 23-4
Inverting digital generator output
polarity 10-19
J
J-test waveform 10-14
Jitter measurement 8-13
Jitter probability vs. amplitude
(INTERVU) 8-48
Jitter spectrum analysis 8-39
Jitter spectrum analysis, FFT 15-3
Jitter test waveform 10-14
Jitter waveform (INTERVU) 8-41
Jitter, adding to master clock out 18-7
K
K Burst control 4-7, 10-5
K Gated bursts 4-10
K Main workspace 2-2
K Toolbar 2-3
K Triggered bursts 4-9
Keep readings active during sweeps
3-41
Keyboard control of graph features
21-20
Chapter 28 Index J
Page 28-16 System Two Cascade User’s Manual for APWIN version 2

L
L minus R, analog generator 4-27
Last file 3-19
LAST test save and load 3-43
Legend
Keyboard control 21-20
Legend and data editor interaction 21-18
Legend, graph 21-12
Legend-data editor interaction 22-2
Level meter hardware 5-28
Level meters, analog 5-4
Level Monitor (ANALYZER) 11-4
Level monitors 7-6
Level Monitors (FASTTEST) 16-8
Level Monitors (FFT) 15-5
Level units 19-1
Life-test mode
Switcher 25-3
Limit files, editing 22-11
Limiter settling with multitone testing
16-16
Limits
Attaching 22-10
Creating 22-7
Limits comparison after Compute Center
23-7
Limits comparison of existing data 3-39
Limits on phase tests 5-5
Limits, checking after compute 23-2
Line spacing
FFT 14-5
Line styles, graph 21-15
Linear regulation algorithm 3-32
Linearity 23-6
Lipshitz 10-21
Load impedance reference value,
analyzer 5-23
Load impedance value for dBm units
4-31
Load impedance, analyzer 5-23
Load LAST.TST on startup 3-41
Loading interface waveforms 8-49
Loading recently used files 3-19
Loading waveform files 15-33, 16-25,
17-18
Lock flag 8-10
Log data features 3-41
Log file
Viewing 3-54
Log file introduction 3-47
Log files
Clearing 3-54
Log/lin
X axis 20-5
Y axis 20-17
Logic outputs
DCX-127 26-11
Loose triggering, FASTTEST 16-14
Loss measurements on analog devices
5-17
Loss measurements, DSP analyzer
11-7
Loss of sync lock indicator 18-5
Loudspeaker distortion testing 11-16
Loudspeaker monitoring control 3-28
Low frequency filters, DSP Audio
Analyzer 11-12
Low pass filter control, analyzer 5-20
Lowpass filters, DSP analyzer 11-12
M
M,W,B preamble 8-19
Main Meter Function Selection,
Display, and Units Selection
(ANALYZER) 11-6
L Chapter 28 Index
System Two Cascade User’s Manual for APWIN version 2 Page 28-17

MAKEWAV3 16-26
Making limit and sweep files with data
editor 22-1
Manual range selection, reading meter
5-17
Manual range setting
DCX-127 DMM 26-2
Manual range setting, analyzer inputs 5-4
Masking function, FASTTEST 16-8
Master clock out, adding jitter 18-7
Master clock output 9-8
Max-min, readings bargraph 21-23
Max/min reset
Bargraph 3-24
Maximizing FFT resolution on zoom
3-44, 14-11
Maximizing resolution of FFT after zoom
3-38, 14-11
Maximum (Compute) 23-10
Maximum algorithm, regulation 3-34
Measurement (FASTTEST) 16-8
Measurement function selection
DCX-127 26-3
Measurement function selection, reading
meter 5-6
Measurement functions, digital domain
11-6
Measurement of jitter 8-13
Measurement of sync input frequency
18-5
Measurement source selection 5-3
Measurement units 19-1, 19-2, 19-3,
19-4, 19-5, 19-6, 19-7, 19-8, 19-9, 19-10
Measurement, digital input voltage 8-12
Measurement, input sample rate 8-12
Measurements at single points 20-6, 20-7
Measurements vs. time 20-12
Measuring DC voltage 26-7
Measuring delay between input and
reference 18-5
Measuring individual harmonic
distortion 12-5
Menu bar 2-2
Metafile export 3-17
Meter reading rate control 5-19
Meter, Level (hardware) 5-28
Meter, phase (hardware) 5-28
Meters active during sweeps 3-43
Meters function during sweep 3-41
Meters, level (analog) 5-4
Microphone testing, response
matching at different sensitivity 23-7
Microsoft .WAV file creation, multitone
16-32
Minimum (Compute) 23-10
Minimum amplitude error FFT
window 15-9
Minimum frequency step size
External sweeps 20-11
Minimum level
External sweeps 20-10
Minus normal regulation algorithm
3-33
Mono waveform file 15-31, 16-22,
17-17
Monotonicity waveform, digital 10-13
Move to bin center “window” 15-10
Moving data up or down the graph
(Compute Normalize) 23-3
Multi-function interface unit panel
26-1, 26-2, 26-3, 26-4, 26-5
Multi-tone signals
Creating 16-26
Multiple lines on graph 20-18
Multiple sweeps 20-25
Multiplier value
Chapter 28 Index M
Page 28-18 System Two Cascade User’s Manual for APWIN version 2

Log sweep 20-5
Multitone audio analyzer (FASTTEST)
16-4
Multitone phase measurements 16-21
Multitone post-processing and sending
data to computer 3-38, 14-11
Multitone signal burst length 16-16
Multitone signals 16-2
Mute control, analog generator 4-27
Muting digital generator output 10-20
N
Narrow-band noise waveform 4-22
Narrowband filter, DSP analyzer 11-9
Nested sweeps 20-25
New data 21-11
New file 3-1
No Compute Performed error 23-1
No FFT window (rectangular) 15-10
No graph for single point “sweeps” 20-6,
20-7
No graph mode 20-24
Noise
Pink 4-22, 10-12
Random and pseudorandom 4-20
White 4-21
Noise bandpassed waveform 4-22
Noise function, FASTTEST 16-8
Noise generator Overview 4-20
Noise reduction by averaging, FFT 15-15
Noise weighting filters, DSP analyzer
11-15
Noise, normal mode at digital output
8-16
None, move to bin center “window”
15-10
Normal mode noise digital output 8-16
Normal triggering, FASTTEST 16-14
Normalize 23-3
Notched amplitude measurements 5-8
Number of passes, Compute Smooth
23-5
Number of steps
Sweep 20-5
Numeric data export 3-16
O
Occupied bandwidth, interface signal
8-37
Octave units 19-6
Off-on control, analog generator 4-27
Off/on control of DCX-127 DC
outputs 26-3
Offset and scale values for f(V), f(O)
26-3
Ohms measurements 26-6, 26-8
Ohms units 19-8, 26-2
Ohms/Volts selection
DMM 26-3
Open waveform 15-33, 16-25, 17-18
Opening files 3-2
Optimize 21-5
Optional filter control, analyzer 5-21
Optional filters
Slot designation 3-52
Orientation of toolbar 2-3
Origin code, transmitting 8-52
Original and computed data, viewing
23-2
Oscilloscope mode 14-3
Oscilloscope trigger
AES/EBU signal 9-8
Out of range indicator, sync 18-6
Out to in offset
Switchers 25-4
Output cable simulation, digital 8-17
N Chapter 28 Index
System Two Cascade User’s Manual for APWIN version 2 Page 28-19

Output channel
Switcher 25-3
Output channel selection, analog
generator 4-27
Output common mode signal 8-17
Output configuration, analog generator
4-28
Output delay from ref 18-6
Output format, digital 7-8, 8-14
Output frequency, analog generator 4-26
Output impedance selection 4-31
Output interfering noise 8-16
Output jitter
Jitter output 8-18
Output modes
Switcher 25-3
Output on/mute, analog generator 4-27
Output on/off, digital generator 10-20
Output parameters 8-13
Output preemphasis, digital 7-9
Output resolution, digital 7-9
Output rise/fall time 8-16
Output sample rate 8-15
Output stage, analog generator 4-35
Output switcher control 25-1
Output voltage, digital 8-15
Overview
DSP Hardware Architecture 6-1
Noise generator 4-20
Wow & flutter meter 5-11
Overview, analog analyzer 5-24
Overview, analog generator 4-32
Overview, digital analyzer 7-10
Overview, reading meter hardware 5-29
P
Page n View 3-27
Page setup 3-19, 21-28
Page tabs 2-2
Panel
DCX-127 26-1, 26-2, 26-3, 26-4, 26-5
Diagnostic 3-30
Sweep 20-1, 20-2, 20-3, 20-4, 20-5,
20-6, 20-7, 20-8, 20-9, 20-10, 20-11,
20-12, 20-13, 20-14, 20-15, 20-16,
20-17, 20-18, 20-19, 20-20, 20-21,
20-22, 20-23, 20-24, 20-25, 20-26,
20-27, 20-28, 20-29, 20-30, 20-31,
20-32
Switcher 25-1
Panel toolbar
Viewing 3-25
Panel, analog analyzer 5-1
Panel, analog generator 4-1
Panel, digital generator 10-1
Panel, digital I/O 8-3
Panel, status bytes 8-50
Panels menu 3-27
Panels, copying to Windows clipboard
3-22
Panic button 3-53
Parallel input
DSP 9-2
timing 9-3
Parallel output
DSP 9-4
timing 9-5
Parallel port
DSP 9-1
sample rate 9-5
Parallel port pin assignments, DSP 9-2
Parameter to be swept 20-3, 20-4,
20-5
Parity error, transmitting 8-16
Parity flag 8-10
Pass thru function, digital generator
Chapter 28 Index P
Page 28-20 System Two Cascade User’s Manual for APWIN version 2

10-16
Pass-thru waveform 4-25
Pass/fail limits
Attaching 22-10
Passes, Compute Smooth 23-5
Peak level monitors 7-6
Peak level monitors, FASTTEST 16-8
Peak level monitors, FFT 15-5
Peak picking 14-9
Peak values function, FFT 15-20
Percent units 19-5
Perfect linearity, deviation from 23-6
Phase (FASTTEST), interchannel vs
independent 16-18
Phase display, FASTTEST 16-21
Phase measurements, DSP Audio
Analyzer 11-10
Phase meter hardware 5-28
Phase meter ranges 5-5
Phase units 19-7
Pink noise 4-22, 10-12
Plotting two measured values against one
another 20-23
Plug-in filter selection, analyzer 5-21
Plug-in filters
Slot designation 3-52
Plus normal regulation algorithm 3-33
Points vs. FFT bins 14-9
Polarity (triggering), FFT 15-24
Polarity inversion of digital generator
channels 10-19
Polarity inversion, analog generator 4-27
Ports A, B, C control of DCX-127 26-5
Post-FFT processing 3-38, 14-11
Postscript file, printing to 21-37
Power (dBm) unit reference, generator
4-31
Power (Watts) reference value, generator
4-32
Power (Watts) unit reference value
5-23
Power averaging, FFT 15-14
Power units (dBm) reference value,
analyzer 5-23
PPM (frequency) units 19-6
PPM units 19-5
Pre-Trigger Time (FFT) 15-23
Preamble triggering, INTERVU 8-32
Preamble, AES/EBU 8-19
Preferences (utilities configuration)
3-41
Preview, graph printing 21-35
Print file 3-19
Print setup, saving and loading 21-35
Print to file 21-37
Printer setup 3-19
Printing graphs 21-27
Printing setup for graphs 21-28
Printing tabular data 21-26, 22-6
printing test name 21-30
Probability graph, interface rate 8-46
Probability of interface jitter 8-48
Probability vs. pulse width 8-45
Procedure
Saving 3-7
Procedure Editor 3-30
Procedure language help 3-56
Procedure toolbar
Viewing 3-26
Process without new FFT 3-38, 14-11
Processing (FASTTEST) 16-13
Processor settling with multitone
testing 16-16
Production test report (log file) 3-47
Program control outputs
DCX-127 26-13
P Chapter 28 Index
System Two Cascade User’s Manual for APWIN version 2 Page 28-21

Prompt to save test 3-41, 3-42
Pseudo and random noise 4-20
Pseudorandom noise signals 4-20
Pulse amplitude measurement, digital
input 8-12
Pulse rise/fall time variability 8-16
Pulse width probability 8-45
Q
Quasi-AC coupling, FFT 15-13
Quick Launch 3-12
Quick Launch, setup 3-13
Quitting APWIN 3-19
R
Random jitter 8-18
Random noise overview 4-20
Random noise signals 4-20
Random waveform & BITTEST 13-3
Random waveform for BITTEST 10-16
Range control, DSP analyzer reading
meter 11-10
Range selection, DSP Audio Analyzer
11-6
Ranges, phase 5-5
Ranging concepts 5-33
Rate control, analyzer meters 5-19
Rate, digital output 8-15
Ratio function, reading meter 5-17
Ratio units 19-5
Re-align mode, FFT synchronous
averaging 15-19
Re-graph data 3-39
Re-process FFT data on zoom 3-44,
14-11
Re-set 3-41
Re-setting hardware 3-41
Re-transforming FFT 3-38, 14-10
Reading meter amplitude function 5-7
Reading meter bandpass function 5-7
Reading meter bandreject function 5-8
Reading meter channel selection 5-6
Reading meter crosstalk function 5-17
Reading meter detector hardware 5-32
Reading meter function selection 5-6
Reading meter hardware overview
5-29
Reading meter ranging control and
manual selection 5-17
Reading meter ratio function 5-17
Reading meter THD+N function 5-8,
5-9
Reading rate
DCX-127 26-3
Reading rate control, analog meters
5-19
Readings (sweep), ANALYZER 11-17
Readings (sweep), Harmonic
Distortion DSP program 12-11
Readings active during sweeps 3-43
Readings bargraph 21-22
Readings, FASTTEST 16-19
Readings, FFT 15-27
Real-time phase measurements, digital
or analog 11-10
Received status bytes 8-53
Recent file 3-19
Record length 14-6
Record length, FFT 15-6
Rectangular FFT window 15-10
Rectangular probability function dither
Selecting 10-21
Reference dBr
Analog analyzer setting 3-23
Reference for relative units, Harmonic
Chapter 28 Index Q
Page 28-22 System Two Cascade User’s Manual for APWIN version 2

Analyzer following analog notch filter
12-3
Reference frequency, analog generator
4-32
Reference frequency, digital generator
10-22
Reference impedance for Watts,
generator 4-32
Reference input frequency 18-4
Reference input termination 18-4
Reference input, digital 18-3
Reference output, AES/EBU 18-6
Reference sample rate for audio
frequency measurements 7-5
Reference traces 21-11
Reference value for analog generator dBr
units 4-31
Reference value for generator dBm units
4-31
Reference value for generator relative
frequency units 3-23
Reference, delaying generator from 18-6
Reference-to-input delay measurement
18-5
Regulated parameter, regulation function
3-31
Regulation -normal algorithm 3-33
Regulation “by varying” value 3-32
Regulation and sweeps 3-34
Regulation applications 3-35
Regulation function 3-31
Regulation function algorithms 3-32
Regulation function, +normal algorithm
3-33
Regulation function, maximum algorithm
3-34
Regulation linear algorithm 3-32
Regulation minimum algorithm 3-34
Regulation target value 3-31
Regulation timeout parameter 3-34
Regulation tolerance 3-31
Relative dB
Setting generator reference 3-23
Relative dB (dBr) reference value,
analog analyzer 5-22
Relative dB reference setting 3-23
Relative dB unit (dBr) reference,
analog generator 4-31
Relative distortion measurements 5-9
Relative frequency
Setting analyzer reference 3-23
Setting generator reference 3-23
Relative frequency reference value,
analog analyzer 5-24
Relative frequency units 19-6
Relative frequency units reference,
digital generator 10-22
Relocating toolbar 2-3
Reminder to save test 3-42
Remote generator
Sweeping from 20-9
Remove text 3-21
Removing log files 3-54
Repeatability
Sweeps 20-26
Repeated sweeps 20-8
Repeating sweeps 3-37
Replacing Audio Precision in graph
title 3-41
Replacing deleted text 3-21
Reprocess data 3-38, 14-11
Reset bar graph max/min 3-24
Resistance measurements 26-6, 26-8
Resistance units 19-8
Resistance, AES/EBU input 8-11
Resolution
R Chapter 28 Index
System Two Cascade User’s Manual for APWIN version 2 Page 28-23

FFT 14-5
Sweep 20-5
Resolution improvement of FFT after
zoom 3-38, 14-11
Resolution vs speed
DMM 26-3
Resolution, digital input 7-4
Resolution, digital output 7-9
Response function, FASTTEST 16-8
Response, analog analyzer detector 5-20
Restore hardware utility 3-41
Restoring generator outputs 3-53
Restoring saved waveforms 15-33,
16-25, 17-18
Results files
Displaying 3-54
Results summary files
Clearing 3-54
Revision number
APWIN 3-57
Rife-Vincent window 15-10
Rise and fall time measurement of
interface 8-38
Rise/fall time variations, pulse output
8-16
Rounding digital output 7-9
Rratio measurements, DSP analyzer 11-7
Rub & buzz testing 11-16
S
Sample rate
DSP parallel port 9-5
Sample rate for digital domain arbitrary
waveforms 10-18
Sample rate measurement 8-12
Sample rate, digital output 8-15
Sample rate, FASTTEST A/D 16-5
Sample rate, setting for generator
waveforms 3-45
Save file 3-7
Save LAST.TST on exit 3-41
Save procedure 3-7
Save test reminder 3-42
Save waveform 15-31, 16-22, 17-16
Saving interface waveforms 8-49
Saving last test automatically 3-43
Saving tests 3-6
Scale and offset values for f(V), f(O)
26-3
Scale factor for “function of X” 26-5
DCX-127 26-4
Scale frequency by 7-5
Scaling digital generator amplitude to
analog values 10-20
Scrape flutter measurement control
5-12
Scrape flutter theory of operation 5-15
Screen overview 2-1
Selecting analog analyzer detector
types 5-20
Selecting analog analyzer high-pass
filter 5-20
Selecting analog analyzer input source
5-3
Selecting analog analyzer low pass
filter 5-20
Selecting analog generator output
channels 4-27
Selecting analog generator waveforms
4-2
Selecting DCX-127 digital format 26-4
Selecting DCX-127 digital output data
format 26-5
Selecting digital generator output
channels 10-19
Selecting digital generator waveforms
Chapter 28 Index S
Page 28-24 System Two Cascade User’s Manual for APWIN version 2

10-3
Selecting generator impedance 4-31
Selecting measurement function, reading
meter 5-6
Selecting transmitted channel status bytes
8-52
Selection of parameter to be swept
(Source 1) 20-3, 20-4, 20-5
Selective amplitude measurement 5-7
Selective amplitude measurements, DSP
analyzer 11-9
Selectivity
FFT (window concepts) 14-8
Selectivity selection
FFT programs 15-7
Sequence of compute operations 23-2
Serial Interface Adaptor
SIA-322 9-1, 9-9
Set Analyzer dBr Ref 3-23
Set analyzer freq ref 3-23
Set generator dBr ref 3-23
Set generator freq ref 3-23
Set preferences (utilities configuration)
3-41
Set sample rate when loading generator
waveform 4-23, 10-18
Set working directory 3-11
Setting dc output levels
DCX-127 26-4
Setting tone burst parameters 4-7, 10-5
Setting up printer 3-19
Settings (sweep), ANALYZER 11-17
Settings bargraph 21-23
Settings bargraph increment size 21-24
Settings, analog analyzer 5-1
Settings, FASTTEST 16-19
Settings, FFT 15-27
Settling
Sweep 20-26
Settling delay 20-31
Setup for printing graphs 21-28
Shaped burst 4-15, 10-5
Shaped dither
Selecting 10-21
Short cuts to tests and files 3-12
Show panel (sweep) 3-36
Show settling panel 3-36
Showing data when test is opened
3-41
SIA-2322, adding jitter 18-7
SIA-322 Serial Interface Adaptor 9-1,
9-9
Side lobes
Blackman-Harris window 15-9
Signal acquired output
DCX-127 26-13
Signal Duration Requirements
(FASTTEST) 16-16
Signal level changes while monitoring,
DSP audio analyzer 11-6
Signal selection, digital generator 10-3
Signal waveform selection, analog
generator 4-2
Simulated digital output cable
attenuation 8-17
Simulated output common mode
signal 8-17
Simulated output jitter 8-18
Sine plus DC, digital domain 10-7
Sine shaped burst 4-15, 10-5
Sinewave burst control 4-7, 10-5
Sinewave bursts
Gated 4-10
Triggered 4-9
Sinewave jitter 8-18
Sinewaves and BITTEST 13-4
S Chapter 28 Index
System Two Cascade User’s Manual for APWIN version 2 Page 28-25

Single channel parallel i/o 9-5
Single-point “sweeps” 20-6, 20-7
Single-point sweep, external 20-7
Six parameters
Displaying 20-24
Size field, digital generator 10-21
Sliding FFT beginning point 15-23
Slots
Designating filter installed 3-52
Smoothing data 23-5
SMPTE IMD 4-16, 5-9, 10-10
SMPTE IMD, DSP Audio Analyzer 11-9
SMPTE/DIN IMD, digital domain 10-11
Sockets:Designating filter installed 3-52
Software controlled outputs 26-13
Software version number
APWIN 3-57
Sound card A/D converter testing 16-26
Source (FASTTEST) 16-6
Source (FFT) 15-3
Source (MLS) 17-6
Source 1 parameter 20-3, 20-4, 20-5
Source impedance selection 4-31
Source parameters, FASTTEST 16-19
Source parameters, FFT and FASTTEST
15-27
Spacing
External sweeps 20-11
Span
Sweep 20-4
Speaker distortion testing 11-16
Speaker/headphone panel 3-28
Specifying filter-to-socket relationship
3-52
Spectral averaging, FFT 15-14
Spectrum analysis 14-5
Spectrum analysis of jitter 8-39
Spectrum analysis of wow & flutter 5-16
Spectrum analysis, FFT 15-1
Spectrum analysis, interface signal
8-37
Spectrum function, FASTTEST 16-8
Spot measurements 20-6, 20-7
Squarewave generator 4-20, 10-10
Stabilized data 20-26
Staircase waveform, digital 10-13
Standard tests, quick loading 3-12
Standard toolbar
Viewing 3-25
Start 3-36
Start and stop values, Compute
Linearity 23-6
Start sweep 20-8
Start Time (FFT) 15-23
Start value of sweep 20-4
Start with Append 3-37
Start with repeat 3-37
Starting with previous test already
loaded 3-43
Statistics, multitone waveform 16-33
Status
Hardware 3-41
Status bar 3-26
Status bar/tabs 2-2
Status bits panel 8-50
Status block triggering, INTERVU 8-32
Status byte display, hexadecimal 8-54
Status byte display, input 8-53
Status byte output selection 8-52
Steering BP-BR filter frequency 5-22
Steering, DSP analyzer filter 11-10
Steering, Harmonic Distortion
Analyzer 12-8
Step size
Lin sweep 20-5
Step size, changing setting by arbitrary
Chapter 28 Index S
Page 28-26 System Two Cascade User’s Manual for APWIN version 2

value 21-24
Step tables 20-14
Steps value
Sweep 20-5
Stereo separation measurements on
analog-output devices 5-17
Stereo separation measurements, DSP
analyzer 11-8
Stereo separation, multitone waveforms
for 16-33
Stereo sinewave, digital 10-6
Stereo sinewaves, analog 4-14
Stereo sweeps 20-19
Stereo waveform file 15-31, 16-22,
17-17
Stop 3-36
Stop sweep 3-36
Stop value of sweep 20-4
Stopping external sweeps 20-12
Stored traces 21-11
Stuck bits 7-7
Subtract Average Value (FFT) 15-13
Subtracting one data set from another
23-8
Suffix
File 3-20
Sweep data logging 3-47
Sweep direction
External sweeps 20-10
Sweep gate output
DCX-127 26-13
Sweep menu 3-36, 3-37, 3-38, 3-39
Sweep range 20-4
Sweep resolution 20-5
Sweep settings and readings
(ANALYZER) 11-17
Sweep Settings and Readings (FFT)
15-27
Sweep settings and readings
(Harmonic Distortion Analyzer DSP
program) 12-11
Sweep Settings and Readings
(INTERVU) 8-21
Sweep settings and readings,
FASTTEST 16-19
Sweep settling 20-26
Sweep speed
Improving 3-43
Sweep start 3-36
Sweep table creation, multitone 16-32
Sweep tables, editing 20-15, 22-11
Sweep timeout 20-25
Sweeping bandpass filter, analog
analyzer 5-22
Sweeping from zoom results 21-5
Sweeps
Arbitrary step values 20-14
External 20-9
Repeating 20-8
Testing at exact values 20-14
Updating meter readings during 3-41
Sweeps and regulation 3-34
Sweeps, fast 11-14
Sweeps, stereo 20-19
Swept parameter 20-3, 20-4, 20-5
Switcher connections to multi-track
recorder 25-8
Switcher control during sweeps 25-5
Switcher input channel 25-2
Switcher output channel 25-3
Switcher output modes 25-3
Switcher panel 25-1
Sync input frequency 18-4
Sync input frequency measurement
18-5
Sync input termination 18-4
S Chapter 28 Index
System Two Cascade User’s Manual for APWIN version 2 Page 28-27

Sync input, digital 18-3
Sync out of range indicator 18-6
Sync unlocked indicator 18-5
Sync, delaying generator from 18-6
Sync-Ref panel 18-1
Sync-to-input delay measurement 18-5
Synchronization, AES/EBU 8-19
Synchronized tone bursts 4-9
Synchronous averaging 15-15
Synchronous FFTs
Window selection 15-10
Synchronous rms detector 11-14
System Two Compatibility mode 3-7
T
T on graph 20-25
Table sweeps 20-14
Tabs
Page 2-2
Tabular data printing 21-26
Tabular data printout 22-6
Tabular display for single-point “sweeps”
20-6, 20-7
Tape machine playback
Sweeping from 20-9
Target range, bargraph 21-23
Target value, Compute Normalize 23-4
Target value, regulation function 3-31
Termination impedance, sync/reference
input 18-4
Termination resistance, AES/EBU input
8-11
Termination resistance, input 5-3
test file extension 3-7
test name, printing 21-30
Test report (log file) 3-47
Test tapes
Sweeping from 20-9
THD vs THD+N 12-10
THD without noise 12-1
THD+N measurements, reading
meter 5-8, 5-9
THD+N, digital domain signals 11-8
Theory
Scrape flutter 5-15
Wow & flutter 5-14
Tight triggering, FASTTEST 16-14
Tile 3-54
TIM IMD 4-16, 5-10, 10-10
Time domain averaging 15-15
Time domain display 14-3
Time domain view of interface 8-38
Time sweeps 20-12
Time units 19-8
Time-selective FFT analysis 15-23
Timeout
Sweep 20-25
Timeout parameter, regulation
function 3-34
Timing
parallel output 9-5
Timing diagram
parallel input 9-3
Title and labels, graph 21-9
Tolerance
Sweep settling 20-30
Tone burst control 4-7, 10-5
Tone bursts
Gated 4-10
Triggered 4-9
Toolbar viewing
Panel 3-25
Procedure 3-26
Standard 3-25
Total jitter measurement 8-13
Trace colors 21-13
Chapter 28 Index T
Page 28-28 System Two Cascade User’s Manual for APWIN version 2

Trace, stored 21-11
Track channel A, digital generator 10-20
Track control, analog generator channel
amplitude 4-28
Tracking filter for signals 11-10
Transfer APWIN text to other programs
3-21
Transform buffer
Saving 15-32, 16-23
Transform data without acquire 3-38,
14-10
Transform Length (FFT) 15-5
Transform length vs. resolution
FFT 14-5
Transform length, FASTTEST 16-13
Transmit frame sync inversion 18-7
Transmitted status bits channel selection
8-52
Transmitting new FFT data from DSP to
computer 3-38, 14-11
Transmitting origin and destination codes
in status bytes 8-52
Traveler (log file) 3-47
Triangular probability function dither
Selecting 10-21
Trigger (INTERVU) 8-32
Trigger Delay (FASTTEST) 16-16
Trigger output signal
DCX-127 26-13
Trigger output, DSP programs 9-9
Trigger polarity, FFT 15-24
Trigger source, MLS 17-14
Triggering (FASTTEST) 16-14
Triggering on multitone signals 16-12
Truncation, digital input signal 7-4
Turn all outputs off 3-53
Turn outputs back on 3-53
Turning analog generator outputs off
4-27
Turning off graph 20-24
Twin tone IMD 4-16, 5-10, 10-10
Twin tone signal, digital 10-6
Two-tone signals, analog 4-15
U
UI units 19-8
Unbalanced Inputs 5-27
Unbalanced output, analog generator
4-28
Undo 3-21
Unit interval units 19-8
Units
%FS 19-7
Amplitude 19-1
Bits 19-7
dBFS 19-7
DC volts 19-8
DCX-127 amplitude 19-8
DCX-127 digital 19-9
Digital domain amplitude 19-7
FFS 19-7
Function of Ohms 19-8
Function of Volts 19-8
Ohms 19-8
Phase 19-7
Ratio 19-5
Resistance 19-8
Time 19-8
Unit interval 19-8
Units of measure 19-1, 19-2, 19-3,
19-4, 19-5, 19-6, 19-7, 19-8, 19-9,
19-10
Units selection
DCX-127 digital input 26-4
DCX-127 digital output 26-4
U Chapter 28 Index
System Two Cascade User’s Manual for APWIN version 2 Page 28-29

Units, digital generator amplitude 10-20
Units, FASTTEST 16-19
Units, FFT 15-27
Units:Frequency 19-6
Unwrapped phase 5-5
Updating meters during sweeps 3-41
Upside down data 23-4
Using help 3-56
Using the Data Editor to create limit and
sweep files 22-1
Utilities configuration menu 3-41
Utilities filters 3-52
Utilities Menu 3-40, 3-41, 3-42, 3-43,
3-44, 3-45, 3-46, 3-47, 3-48, 3-49, 3-50,
3-51, 3-52, 3-53
V
V/FS digital reference 15-27, 16-19
V/FS scaling factor, ANALYZER 11-17
Validity bit 8-10
Vanderkooy 10-21
Variable amplitude noise at digital output
8-16
Variable DC output 26-9
Variable dc output control 26-4
Variable output pulse amplitude, digital
8-15
Variable phase sinewaves, analog 4-14
Variable phase sinewaves, digital 10-6
Variable rise/fall, digital output 8-16
VCA control 26-9
Vector graph export 3-17
Version number
APWIN 3-57
Vertical toolbar 2-3
Video sync 18-3
View log file 3-54
View menu 3-25, 3-26
View Page n 3-27
Viewing original and computed data
23-2
Viewing waveform statistics, multitone
16-33
Voltage (DC) measurements 26-7
Voltage measurement, digital pulse
input 8-12
Voltage, variable at digital output 8-15
Voltmeters, analog input 5-4
Volts units 19-1
Volts/FS reference, digital generator
10-22
Volts/FS scale factor 10-20
Vp units 19-2
Vpp units 19-2
Vrms units 19-1
W
W&F spectrum analysis 15-3
Walking ones & zeros 10-15
Walking waveforms & BITTEST 13-3
Watts reference, analyzer 5-23
Watts reference, generator 4-32
Watts units 19-2
WAV file creation, multitone 16-32
Wave display, FFT 15-20
Waveform
Save to disk 15-31, 16-22, 17-16
Waveform display 14-3, 15-1
Waveform display of interface signal
(INTERVU) 8-38
Waveform display of jitter signal
(INTERVU) 8-41
Waveform Display Processing (FFT)
15-20
Waveform Display Processing
(INTERVU) 8-25
Chapter 28 Index V
Page 28-30 System Two Cascade User’s Manual for APWIN version 2

Waveform file length 15-32, 16-23
Waveform files
Combining 15-33, 16-24, 17-17
Creating 16-26
Waveform selection, analog generator
4-2
Waveform selection, digital generator
10-3
Weighting filter frequencies vs sample
rate, DSP Audio Analyzer 11-16
Weighting filter selection, analog analyzer
5-21
Weighting filters, DSP analyzer 11-15
White noise 4-21
White noise interference at digital output
8-16
white vs black background, graph 3-22
Width, digital output word 7-9
Window (FFT)
Blackman Harris 15-9
Flat-top 15-9
Hann 15-7
None 15-10
Window (FFT) concepts 14-8
Window menu 3-54
Window selection for synchronous signals
15-10
Window shape selection 15-7
Windowing Function (FFT) 14-8
Windows
Close all 3-55
Word width display, input 7-7
Word width, digital output 7-9
Word width, input 7-4
Worst-case crosstalk
Switcher 25-3
Wow & flutter FFT 5-16
Wow & flutter measurement control 5-12
Wow & flutter meter overview 5-11
Wow & flutter theory of operation
5-14
Wow and flutter, 2-sigma
computation 23-9
Wrapped phase 5-5
Wrong waveform displays due to
graphic aliasing 14-4
X
X,Y,Z preamble 8-19
X-axis parameter 20-3, 20-4, 20-5
X/Y units 19-5
Y
Y axis divisions 20-17
Y axis log vs. lin 20-17
Y-axis autoscale
Graph 20-18
Z
Zoomout 21-3
X Chapter 28 Index
System Two Cascade User’s Manual for APWIN version 2 Page 28-31

Audio Precision
PO Box 2209
Beaverton, Oregon 97075-2209
Tel: (503) 627-0832 Fax: (503) 641-8906
US Toll Free: 1-800-231-7350
email: techsupport@audioprecision.com
Web: www.audioprecision.com