Guide To Modemanagement AUTOSAR EXP Mode Management
AUTOSAR_EXP_ModeManagementGuide
AUTOSAR_EXP_ModeManagementGuide
AUTOSAR_EXP_ModeManagementGuide
User Manual:
Open the PDF directly: View PDF
.
Page Count: 67
- 1 Introduction
- 2 Overall mechanisms and concepts
- 3 Configuration of the Basic Software Modemanager
- 3.1 Process how to configure and integrate a BswM
- 3.2 Semantics of BswM Configuration: Interfaces and behavioral aspects
- 3.3 ECU state management
- 3.4 Communication Management
- 3.5 Diagnostics
- 4 Backward Compatibility
- 5 Acronyms and abbreviations

Guide to Modemanagement
AUTOSAR Release 4.2.2
Document Title Guide to Modemanagement
Document Owner AUTOSAR
Document Responsibility AUTOSAR
Document Identification No 440
Document Classification Auxiliary
Document Status Final
Part of AUTOSAR Release 4.2.2
Document Change History
Release Changed by Description
4.2.2
AUTOSAR
Release
Management
•Description of wakeup handling on multiple cores
•Description of inter-partition mode communication
4.2.1
AUTOSAR
Release
Management
•Incorporation of Concept "EcuMFixedMC"
•Clarified LIN Schedule Table Switching
4.1.3
AUTOSAR
Release
Management
•Clarified Wakeup Handling
•Extended diagnostic related mode management
•Fixed inconsistencies with BswM
4.1.2
AUTOSAR
Release
Management
•Added section about Pretended Networking
4.1.1
AUTOSAR
Release
Management
•Changes regarding J1939 Network Management
•Introduction of J1939 Diagnostic Mode
Management
4.0.3
AUTOSAR
Release
Management
•Initial release
1 of 67
— AUTOSAR CONFIDENTIAL —
Document ID 440: AUTOSAR_EXP_GuideModemanagement

Guide to Modemanagement
AUTOSAR Release 4.2.2
2 of 67
— AUTOSAR CONFIDENTIAL —
Document ID 440: AUTOSAR_EXP_GuideModemanagement

Guide to Modemanagement
AUTOSAR Release 4.2.2
Disclaimer
This specification and the material contained in it, as released by AUTOSAR, is for the
purpose of information only. AUTOSAR and the companies that have contributed to it
shall not be liable for any use of the specification.
The material contained in this specification is protected by copyright and other types of
Intellectual Property Rights. The commercial exploitation of the material contained in
this specification requires a license to such Intellectual Property Rights.
This specification may be utilized or reproduced without any modification, in any form
or by any means, for informational purposes only. For any other purpose, no part of
the specification may be utilized or reproduced, in any form or by any means, without
permission in writing from the publisher.
The AUTOSAR specifications have been developed for automotive applications only.
They have neither been developed, nor tested for non-automotive applications.
The word AUTOSAR and the AUTOSAR logo are registered trademarks.
Advice for users
AUTOSAR specifications may contain exemplary items (exemplary reference models,
"use cases", and/or references to exemplary technical solutions, devices, processes or
software).
Any such exemplary items are contained in the specifications for illustration purposes
only, and they themselves are not part of the AUTOSAR Standard. Neither their pres-
ence in such specifications, nor any later documentation of AUTOSAR conformance of
products actually implementing such exemplary items, imply that intellectual property
rights covering such exemplary items are licensed under the same rules as applicable
to the AUTOSAR Standard.
3 of 67
— AUTOSAR CONFIDENTIAL —
Document ID 440: AUTOSAR_EXP_GuideModemanagement

Guide to Modemanagement
AUTOSAR Release 4.2.2
Table of Contents
1 Introduction 7
1.1 Further Work ................................ 7
2 Overall mechanisms and concepts 8
2.1 Declaration of modes ............................ 8
2.2 Mode managers and mode users ..................... 10
2.3 Modes in the RTE .............................. 10
2.4 Modes in the Basic Software Scheduler ................. 11
2.5 Communication of modes ......................... 11
2.5.1 Mode switch ........................... 12
2.5.2 Mode request .......................... 13
2.5.3 Conformance of mode switches and mode requests ..... 13
2.5.4 Mode proxies ........................... 13
2.5.5 Mode communication on multi core ECUs ........... 14
3 Configuration of the Basic Software Modemanager 17
3.1 Process how to configure and integrate a BswM ............. 17
3.2 Semantics of BswM Configuration: Interfaces and behavioral aspects . 18
3.2.1 Interface of the BswM ...................... 18
3.2.1.1 Mode Requests ..................... 18
3.2.1.2 Available Actions .................... 19
3.2.2 Definition of the interface in pseudo code ........... 20
3.2.2.1 Mode switch and mode request interfaces ...... 20
3.2.2.2 ModeRequestPorts defined by the standardized in-
terface of the BswM .................. 22
3.2.2.3 Configurable ModeRequestPorts ........... 29
3.2.2.4 Configurable ModeSwitchPorts ............ 30
3.2.3 Configuration of the BswM behavior .............. 31
3.3 ECU state management .......................... 32
3.3.1 ECU Mode Handling ....................... 33
3.3.1.1 Startup ......................... 33
3.3.1.2 Running ......................... 34
3.3.1.3 Shutdown and Sleep .................. 34
3.3.2 Startup .............................. 35
3.3.3 Run ................................ 36
3.3.4 Shutdown ............................. 37
3.3.5 Sleep ............................... 38
3.3.6 Wakeup .............................. 38
3.3.7 Reset of partitions ........................ 38
3.4 Communication Management ....................... 39
3.4.1 Startup and Shutdown ...................... 40
3.4.2 I-PDU Group Switching ..................... 40
3.4.3 J1939 Networkmanagement .................. 44
3.4.4 J1939 diagnostic mode management ............. 46
4 of 67
— AUTOSAR CONFIDENTIAL —
Document ID 440: AUTOSAR_EXP_GuideModemanagement

Guide to Modemanagement
AUTOSAR Release 4.2.2
3.4.5 Pretended Networking ...................... 46
3.4.5.1 Activation of Pretended Networking .......... 46
3.4.5.2 Deactivation of Pretended Networking ........ 47
3.4.6 LIN Schedule Table Switch ................... 48
3.5 Diagnostics ................................. 49
3.5.1 Diagnostic Session Control ................... 49
3.5.2 ECU Reset ............................ 50
3.5.3 Rapid Power Shutdown ..................... 52
3.5.4 Communciation Control diagnostic service .......... 53
3.5.5 Control DTC Setting ....................... 56
3.5.6 Roe Status ............................ 56
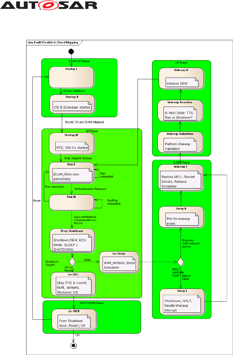
4 Backward Compatibility 58
4.1 Example for BswM Configuration ..................... 60
4.1.1 Startup .............................. 60
4.1.2 Shutdown ............................. 61
4.1.3 Wakeup .............................. 63
5 Acronyms and abbreviations 64
5.1 Technical Terms ............................... 64
5 of 67
— AUTOSAR CONFIDENTIAL —
Document ID 440: AUTOSAR_EXP_GuideModemanagement

Guide to Modemanagement
AUTOSAR Release 4.2.2
Bibliography
[1] Specification of ECU State Manager with fixed state machine
AUTOSAR_SWS_ECUStateManagerFixed
[2] Software Component Template
AUTOSAR_TPS_SoftwareComponentTemplate
[3] Meta Model
AUTOSAR_MMOD_MetaModel
[4] Basic Software Module Description Template
AUTOSAR_TPS_BSWModuleDescriptionTemplate
[5] Specification of Basic Software Mode Manager
AUTOSAR_SWS_BSWModeManager
[6] Specification of Diagnostic Communication Manager
AUTOSAR_SWS_DiagnosticCommunicationManager
[7] Glossary
AUTOSAR_TR_Glossary
6 of 67
— AUTOSAR CONFIDENTIAL —
Document ID 440: AUTOSAR_EXP_GuideModemanagement

Guide to Modemanagement
AUTOSAR Release 4.2.2
1 Introduction
This document is a general introduction to AUTOSAR mode management for the Re-
lease 4.0.3 onwards. Its main purpose is to give users as well as developers of
AUTOSAR an detailed overview of the different aspects of AUTOSAR mode manage-
ment based on examples, which are explained in context. The code listings in this
document together form the configuration of a sample ECU.
Chapter 2explains the basic mode management concepts e.g. modes in general, how
mode switches are implemented, roles of mode managers and mode users etc. It sec-
ondly gives an introduction to Application Mode management and the dependencies to
Basic Software Mode management, which are closely related.
The Basic Software Modemanager is the central mode management module in
AUTOSAR R4.0. It is configurable to a high degree. How this configuration can be
achieved is the topic of chapter 3.
Chapter 4than deals with migration strategies from fixed ECU Management as it was
used in AUTOSAR R3.1 1to the new approach of ECU management of AUTOSAR 4.0
1.1 Further Work
Due to complexity and broad scope of this topic there are still some uses cases which
are not yet described here in full detail. These issues will be enhanced in further
releases.
•ECUs as Gateways
•Communication management for FlexRay
•Communication management for Ethernet
•Communication management for Lin (including schedule table switching)
•DCM Routing path groups
•BSWM configuration for multicore ECUs
1and in R4.0 with the ECU Statemanager with fixed state machine[1]
7 of 67
— AUTOSAR CONFIDENTIAL —
Document ID 440: AUTOSAR_EXP_GuideModemanagement

Guide to Modemanagement
AUTOSAR Release 4.2.2
2 Overall mechanisms and concepts
This chapter gives an overview of the concept of modes and a short definition of states
in AUTOSAR. Defintions of the terms mode and state can be found in chapter 5.1 A
mode can be seen as the current state of an ECU1wide, global variable, which is main-
tained by the RTE respectively the Schedule Manager. The possible assignments of a
mode are defined in ModeDeclarationGroups, which are defined in the AUTOSAR
Software Component Template [2]. Modes can be used for different purposes. First
of all modes are used to synchronize Software Components and Basic Software Mod-
ules. Via modes specified triggers can be enabled and disabled, and consequently the
activation of ExecutableEntitys can be prevented. Also ExecutableEntitys
can be triggered explicitely during a Mode Switch. On the other hand mode switches
can explicitly trigger executable entities during transition from one mode to another.
For example the RTE can activate an OnEntry ExecutableEntity to initialize a
certain resource before entering a specific mode. In this mode the triggers of this Ex-
ecutableEntity are activated. If the mode is left the OnExit ExecutableEntity
is called, which could execute some cleanup code and the triggers would be deacti-
vated.
2.1 Declaration of modes
The Software Component Template [2] defines a generic mechanism for describing
modes in AUTOSAR. Modes are defined via ModeDeclarations. A ModeDeclara-
tion represents a possible assignment of the current state of a global variable. E.g
in ECU state management there may exist the ModeDeclarationsSTARTUP,RUN,
POST_RUN,SLEEP.
AModeDeclarationGroup groups several ModeDeclarations in a similar way as
an enumeration groups literals. In the given example this could be the ModeDeclara-
tionGroup ECUMODE. For each ModeDeclarationGroup an InitialMode has
to be defined, which is assigned to the variable at startup. Figure 2.1 shows an ex-
cerpt of the AUTOSAR Metamodel [3] with the relationships of ModeDeclarations,
ModeDeclarationGroups and ExecutableEntitys.
1In R4.0 this is limited to a single partition
8 of 67
— AUTOSAR CONFIDENTIAL —
Document ID 440: AUTOSAR_EXP_GuideModemanagement

Guide to Modemanagement
AUTOSAR Release 4.2.2
Interface
ModeDeclaration
InternalBehavior and Runnables
Component and Port
AtpStructureElement
Identifiable
ModeDeclaration
ARElement
AtpBlueprint
AtpBlueprintable
AtpType
ModeDeclarationGroup
AtpPrototype
ModeDeclarationGroupPrototype
AtpStructureElement
ExecutableEntity
RunnableEntity
PPortPrototype RPortPrototype AtomicSwComponentType
InternalBehavior
SwcInternalBehavior
ARElement
AtpBlueprint
AtpBlueprintable
AtpType
SwComponentType
AtpBlueprintable
AtpPrototype
PortPrototype
AbstractEvent
AtpStructureElement
RTEEvent
SwcModeSwitchEvent
ModeSwitchInterface
ARElement
AtpBlueprint
AtpBlueprintable
AtpType
PortInterface
«atpVariation» Tags:
vh.latestBindingTime =
preCompileTime
AtpStructureElement
Referrable
ModeTransition
AbstractProvidedPortPrototype AbstractRequiredPortPrototype
PRPortPrototype
ModeSwitchedAckEvent
«atpVariation» Tags:
vh.latestBindingTime =
preCompileTime
+initialMode
1
+port
0..* «atpVariation,atpSplitable»
+component
+modeDeclaration
1..*
«atpVariation»
«atpVariation,atpSplitable»
+internalBehavior 0..1
+modeGroup 1
«isOfType»
+type 1
{redefines atpType}
+startOnEvent
0..1
+event *
«atpVariation,atpSplitable»
«instanceRef»
+disabledMode 0..*
0..*
«instanceRef»
+mode 1..2
{ordered}
+modeTransition 0..*
+runnable 1..*
«atpVariation,atpSplitable»
«isOfType»
+requiredInterface
1
{redefines
atpType}
«isOfType»
+providedInterface
1
{redefines
atpType}
+enteredMode 1 +exitedMode 1
«isOfType»
+providedRequiredInterface
1
{redefines
atpType}
Figure 2.1: Excerpt of Metamodel regarding Modes
9 of 67
— AUTOSAR CONFIDENTIAL —
Document ID 440: AUTOSAR_EXP_GuideModemanagement

Guide to Modemanagement
AUTOSAR Release 4.2.2
2.2 Mode managers and mode users
In mode management there are two parties involved: Mode managers and mode users.
Responsible for switching modes are Mode managers, which are the only instances
able to change the value of the global variable. A mode manager is either a Software
Component, which provides a ModeRequestPort or a Basic Software Module, which
either provides also a ModeRequestPort in its Software Component Descrip-
tion or a ModeDeclarationGroup in its Basic Software Module Descrip-
tion.Mode users are informed of Mode switches via well-defined mechanisms
and have the possibility to read the currently active mode at any time. If a Mode user
wants to change into a different mode it can request a Mode switch from the corre-
sponding Mode manager.
2.3 Modes in the RTE
The AUTOSAR Runtime Environment implements the concept of modes. For this
purposes it creates for each ModeDeclarationGroupPrototype of an Atomic
Software Component a so called ModeMachineInstance. A ModeMachineIn-
stance is a state machine whose states are defined by the ModeDeclarations of
the respective ModeDeclarationGroup.
Figure 2.2 depicts the interaction of ModeDeclarationGroupPrototypes Mode
managers and Mode users. Note that the mode switch ports of the mode users are
not directly connected to the corresponding PPorts of the mode managers but instead
are connected to the mode machine instances of the RTE. This is important to under-
stand the mechanism of mode switching inside the RTE.
basic software mode user
application mode user
application mode manager
Runtime Environment
System Services
basic software mode manager
basic software mode user
mode machine Instance
mode switch
port
mode request
port
mode request
port
mode switch
port
mode switch
port
mode switch
port
mode request
port
mode switch
port
mode request
port
mode request
port
Figure 2.2: The RTE instantiates for each ModeDeclarationGroupPrototype a Modema-
chineInstance
10 of 67
— AUTOSAR CONFIDENTIAL —
Document ID 440: AUTOSAR_EXP_GuideModemanagement

Guide to Modemanagement
AUTOSAR Release 4.2.2
Previous versions of the Basic Software Modules especially the ECU state manager
module have differentiated between ECU states and ECU modes. ECU modes were
longer lasting operational ECU states that were visible to applications i.e. starting
up, shutting down, going to sleep and waking up. The ECU Manager states were
generally continuous sequences of ECU Manager module operations terminated by
waiting until external conditions were fulfilled. Startup1, for example, contained all BSW
initialization before the OS was started and terminated when the OS returned control to
the ECU Manager module. With flexible ECU management the ECU state machine is
implemented as general modes under the control of the BSW Mode Manager module.
To overcame this terminology problem states are used only internally and are not visible
to the application. For interaction with the application the basic software has to use
modes.
2.4 Modes in the Basic Software Scheduler
The Basic Software Scheduler provides for Basic Software Modules a
similar mechanism for mode communication as the RTE provides it for Soft-
ware Components. If a Basic Software Module provides a ModeDecla-
rationGroupPrototype as providedModeGroup in its Basic Software Mod-
ule Description the Basic Software Scheduler instatiates a ModeMachine-
Instance. Consequently for this Basic Software Module aSchM\protect
\T1\textunderscore Switch API is provided, which enables this module to
initiate a Mode switch.Mode users have to reference the ModeDeclara-
tionGroupPrototype as requiredModeGroup and will get a SchM\protect
\T1\textunderscore Mode API to read the mode, which is currently active. Mode
requests between Basic Software Modules can be comunicated directly via
function calls, as Basic Software Modules.
Another possibility for a Basic Software Module acting as a Mode user to get
informed about mode switches, is to register a BSW Module Entry, which is triggered
by a Mode Switch Event (see also [4]).
2.5 Communication of modes
The Software Component Template differs the following distinctive types of mode com-
munication between Mode managers and Mode users.
•Mode Switch: A Mode Switch is the communication of a current mode transition
from one mode to another. Mode Switches are always initiated by Mode Man-
agers.
•Mode Request: A Mode Request is the request of a mode user to the Mode
Manager to enter a certain mode. Note that it is not guaranteed that the Mode
Manager will enter this mode. Moreover he has to arbitrate all requests from the
Mode Users and decide which mode he will enter.
11 of 67
— AUTOSAR CONFIDENTIAL —
Document ID 440: AUTOSAR_EXP_GuideModemanagement

Guide to Modemanagement
AUTOSAR Release 4.2.2
Furthermore, the concept of Mode Proxies and information about communication of
modes on multi core ECUs is given.
2.5.1 Mode switch
As every other communication between Software Components or between Software
Components and Basic Software Modules, Modes are communicated via PortPro-
totypes. Each PortPrototype has to be typed by a PortInterface. In case
of mode communication there exist so called mode switch interfaces, which
are PortInterfaces. These are shown in Figure 2.3. Each ModeSwitchInter-
face has exactly one ModeDeclarationGroupPrototype which consists of multi-
ple ModeDeclarations. Any ModeDeclaration represents one mode of the Mod-
eDeclarationGroup. One of these is defined as the initial mode.
ARElement
AtpBlueprint
AtpBlueprintable
AtpType
ModeDeclarationGroup
+ onTransitionValue :PositiveInteger [0..1]
AtpStructureElement
Identifiable
ModeDeclaration
+ value :PositiveInteger [0..1]
AtpPrototype
ModeDeclarationGroupPrototype
+ swCalibrationAccess :SwCalibrationAccessEnum [0..1]
PortInterface
ModeSwitchInterface
«atpVariation» Tags:
vh.latestBindingTime =
blueprintDerivationTim
e
+initialMode
1
+modeDeclaration
1..*
«atpVariation»
«isOfType»
+type 1
{redefines atpType}
+modeGroup 1
Figure 2.3: mode switch interface
These Mode switches are necessary because Software Components need to be
capable of reacting to state changes initiated by a ModeManager. Depending on the
configuration there are two mechanisms available how a Software Component can
react on a mode change.
1. A ModeSwitchEvent can trigger a OnExtry,OnTransition or OnEntry-
Runnable.
2. An RTEEvent can be disabled in a certain mode and consequently prevent the
execution of accordant ExecutableEntities.
12 of 67
— AUTOSAR CONFIDENTIAL —
Document ID 440: AUTOSAR_EXP_GuideModemanagement

Guide to Modemanagement
AUTOSAR Release 4.2.2
2.5.2 Mode request
Mode requests are distributed on the way from the mode requester (Mode Arbitration
SWC or a generic SWC) to the mode manager. The mode managers on each ECU
then have to decide and initiate the local mode switch. Thus the arbitration result is
communicated only locally on each ECU using RTE mode switch mechanism.
For mode requests, the communication of modes works slightly differently as for
mode switches: without ModeDeclarationGroups.
The request of modes is done via standard SenderReceiverInterfaces. Contrarily
to ModeSwitchInterfaces the requested mode is not given by a ModeDeclara-
tionGroup but by a VariableDataPrototype that has to contain an enumeration.
This enumeration consists of a set which contains the modes that can be requested.
Mode requests can be distributed in the whole system. For application and vehicle
modes, the requests of the mode requester have to be distributed to all affected ECUs.
This implies a 1:n-connection between the mode requester and the mode Managers.
In AUTOSAR this is only possible with Sender-Receiver Communication. The mode
manager only requires the information about the requested mode and not the mode
switch from the mode requester. The mode manager has one Sender-Receiver port
for each mode requester. To actually transmit the signal, COM shall use a periodic
signal with signal timeout notification to RTE. The mode manager will use the data
element outdated event to release a mode request.
2.5.3 Conformance of mode switches and mode requests
As stated above, the ModeSwitchInterfaces work with ModeDeclara-
tionGroups whereas mode request interfaces takes parameters via Vari-
ableDataPrototypes containing enumerations.
The configuration utility is in duty to ensure with respect to consistency the equivalence
of represented data in both representations. That means that the elements of the
enumeration must precisely match the elements of the ModeDeclarationGroup. Or
formulated another way: All modes available in one of the interfaces must also be
available in the other one.
2.5.4 Mode proxies
Currently AUTOSAR has a constraint that only local software components are allowed
to communicate with ServiceComponents. So it is not possible that a SoftwareCom-
ponent can request modes from a remote e.g Basic Software Mode Manager. To
overcome this limitation so called ServiceProxyComponentType were introduced
in AUTOSAR Release 4.0. Figure 2.4 depicts this concept.
13 of 67
— AUTOSAR CONFIDENTIAL —
Document ID 440: AUTOSAR_EXP_GuideModemanagement

Guide to Modemanagement
AUTOSAR Release 4.2.2
For the application software and the RTE a ServiceProxySoftwareComponentType
behaves like a "normal" AtomicSwComponentType, but it is actually a proxy for an
AUTOSAR Service. This means that on the one side it has to communicate over ser-
vice ports with the ECU-local ServiceSwComponentType it represents. On the other
side it has to offer the corresponding PortPrototypes to the ApplicationSwCom-
ponentTypes. In the meta-model, the ServiceProxySwComponentType does not
differ from an ApplicationSwComponentType except by its class. It is up to the im-
plementer to meet the restrictions imposed by the semantics as a proxy. The main
difference between a ServiceProxySwComponentType and an Application-
SwComponentType is on system level: A prototype of a ServiceProxySwCompo-
nentType can be mapped to several ECUs even if it appears only once in the VFB
system, because such a prototype is required on each ECU, where it has to address
a local ServiceSwComponentType. As a result of this, a ServiceProxySwCompo-
nentType can only receive but not send signals over the network. (see also [2]).
System Services
service proxy software
component
SWC1
Runtime Environment
System Services
basic software mode manager
Runtime Environment
SWC3
mode machine Instance
mode request
port
mode switch
port
basic software mode manager
mode request
port
mode switch
port
ECU1 ECU2
SWC2
Figure 2.4: Communication via ServiceProxySwComponents
2.5.5 Mode communication on multi core ECUs
The RTE is able to synchronize ModeMachineInstances over different partitions of an
ECU. This enables configurations where one ModeDeclarationGroupPrototype of a
provide port is connected to ModeDeclarationGroupPrototypes of require ports from
more than one partition. Consequently the ModeUsers of a ModeDeclarationGroup-
Prototype can be distributed on several partitions.
14 of 67
— AUTOSAR CONFIDENTIAL —
Document ID 440: AUTOSAR_EXP_GuideModemanagement

Guide to Modemanagement
AUTOSAR Release 4.2.2
System Services
basic software mode user
Runtime Environment
basic software mode manager
basic software mode user
mode switch
port
mode switch
port
mode request
port
mode switch
port
mode request
port
mode request
port
Core1 Core2
Figure 2.5: Example configuration
According to [SWS_Rte_02665] a ModeMachineInstance executes a sequence of 10
steps during a mode transition:
1. Activation of mode disablings
2. Wait until ExecutableEntities which are impacted by ModeDisablingDependencys
of the next mode are terminated
3. Execution of OnExit ExecutableEntities
4. Wait until all OnExit ExecutableEntities are terminated
5. Execution of OnTransition ExecutableEntities
6. Wait until all OnTransition ExecutableEntities are terminated
7. Execution of OnEntry ExecutableEntities
8. Wait until all OnEntry ExecutableEntities are terminated
9. Deactivation of mode disabling of the previous and activation of the mode dis-
abling of the current mode
10. Triggering of ModeSwitchAckEvents
The steps 1 to 9 can be executed in parallel on each CPU core, respectively for the
mode users distributed on the corresponding core. Step 10 is only executed if the
other steps have been finished for the whole ModeMachineInstance. Nevertheless
some application-specific use cases might require a higher degree of synchronization
w. r. t. steps 1 to 9, e. g. the execution of all OnExit ExecutableEntities before
the OnTransition ExecutableEntities. For this reason the RTE offers the opportunity
to configure synchronization points (see [ECUC_Rte_09127], [ECUC_Rte_09128] and
[ECUC_Rte_09129] for further details).
ModeMachineInstances which has mode users on different partitions cannot be reini-
tialized to default mode in case of a partition restart. This would interfere with other
15 of 67
— AUTOSAR CONFIDENTIAL —
Document ID 440: AUTOSAR_EXP_GuideModemanagement

Guide to Modemanagement
AUTOSAR Release 4.2.2
still running partitions. Therefore the only applicable strategy to handle the restart of
the partition is modeManagerErrorBehavior.errorReactionPolicy set to lastMode, which
specifies that the mode users keep their last known mode.
16 of 67
— AUTOSAR CONFIDENTIAL —
Document ID 440: AUTOSAR_EXP_GuideModemanagement

Guide to Modemanagement
AUTOSAR Release 4.2.2
3 Configuration of the Basic Software Modemanager
The BSW Mode Manager is the module that implements the part of the Vehicle Mode
Management and Application Mode Management concept that resides in the BSW.
Its responsibility is to arbitrate mode requests from application layer Software Compo-
nents or other Basic Software Modules based on rules, and perform actions based on
the arbitration result.
From an functional point view the BswM is responsible to put the Basic Software in a
state so that the Basic Software can run properly and meet the functional requirements.
The configuration of the BswM is very project- and ECU- specific. Therefore it can
not be standardized by AUTOSAR. Nevertheless it is expected that a BswM imple-
mentation behaves in specific situations in a certain way . This chapter starts with an
introduction on the general concept of the BswM, which is more or less a execution en-
vironment for rules described by the user. Afterwards typical scenarios in the lifecycle
of an ECU are described and examples are given how the BswM could be configured.
3.1 Process how to configure and integrate a BswM
The configuration and integration of a BswM into an ECU project consists of the same
steps as for other Basic Software Modules. Nevertheless it is described for a better
understanding of the next steps. In general the following actions have to be taken:
1. Create a ECUC configuration of the module. For the BswM this configuration
contains:
(a) the necessary ModeRequestSources,
(b) the provided ModeSwitchPorts,
(c) a description of the Rules and ActionLists.
2. The configuration is used as input for the module generator, which creates
(a) a SoftwareComponentDescription of the AUTOSAR Interface,
(b) the implementation of the module1.
3. The last step is to integrate the Module into the ECU by connecting the ports of
the Software Components with the corresponding ports of the BswM.
1This documents assumes that the Implementation of the BswM is generated to a large extend.
17 of 67
— AUTOSAR CONFIDENTIAL —
Document ID 440: AUTOSAR_EXP_GuideModemanagement

Guide to Modemanagement
AUTOSAR Release 4.2.2
3.2 Semantics of BswM Configuration: Interfaces and behavioral
aspects
In general the BswM can be seen as a state machine, which is defined by its inter-
face and a behavioral description. The input actions of this state machine are mode
requests. Each mode request is described in the ECU configuration of the BswM as
aBswMModeRequestSource. These mode requests can be of different types (C-API
calls, mode requests via RTE, mode notifications via RTE, etc.) but internally they are
treated in the same way.
If a mode is requested the internal mirror of this BswMModeRequestSource is up-
dated and depending on the configuration a rule evaluation is triggered, which results
in the execution of predefined action lists. Action lists group Actions. Typically an action
is a triggering of a mode switch in the RTE or Schedule Manager, but there are also
predefined actions which change the status of some Basic Software Module.
3.2.1 Interface of the BswM
The interface is defined by the BswMModeRequestSource and the BswMAction-
ListItem containers.
3.2.1.1 Mode Requests
BswMModeRequestSource is a ChoiceContainer, which can be of the following
kinds:
1. C-APIs, which are defined in the specification of the BswM. BasicSoftware-
Modules can directly call C-APIs from the BswM, who will translate them inter-
nally into a ModeRequest. For example a call to the API
BswM_CanSM_CurrentState(
NetworkHandleType Network,
CanSM_BswMCurrentStateType CurrentState
)
is to be mapped to different ModeRequestPorts depending on the parameter
Network, which identifies the channel on which the event occurred. The pa-
rameter CurrentState then contains the mode which is requested. The mode
requests, which are defined by the standardized interface of the BswM are de-
scribed in more detailed in 3.2.2.2
2. RPorts typed by a SenderReceiverInterface.BswMSwcModeRequest:
For each container of this type the BswM has to create a corresponding RPort
in its Service Component Description.
3. RPorts typed by a ModeSwitchInterface.BswMSwcModeNotification:
For each container of this type the BswM has to create a corresponding RPort in
18 of 67
— AUTOSAR CONFIDENTIAL —
Document ID 440: AUTOSAR_EXP_GuideModemanagement

Guide to Modemanagement
AUTOSAR Release 4.2.2
its Service Component Description. As it is typed by a ModeSwitchInterface
the BswM acts as a mode user of this ModeMachineInstance and is informed
if the mode manager performs an rte_switch.
4. RequiredModeDeclarationGroupPrototypesBswMBswModeNotifica-
tion: For each container of this type the BswM has to create a correspond-
ing RequiredModeDeclarationGroupPrototype in the role required-
ModeDeclarationGroup in its Basic Software Module Description. In this case
the BswM also acts as a mode user, but the ModeMachineInstance is main-
tained by the Schedule Manager. The BswM therefore gets informed if the mode
manager e.g. another Basic Software Module performs a SchM_Switch call.
3.2.1.2 Available Actions
BswMActionListItems can be of the following kinds:
1. C-APIs from other BswM Modules, which are called directly during the execution
of an ActionList.
•BswMComMAllowCom
•BswMComMModeLimitation
•BswMComMModeSwitch
•BswMDeadlineMonitoringControl
•BswMEcuMGoDown
•BswMEcuMSelectShutdownTarget
•BswMEcuMStateSwitch
•BswMJ1939Rm
•BswMLinScheduleSwitch
•BswMNMControl
•BswMPduGroupSwitch
•BswMPduRouterControl
•BswMRteSwitch
•BswMSchMSwitch
•BswMSwitchIPduMode
•BswMTriggerIPduSend
•BswMUserCallout
19 of 67
— AUTOSAR CONFIDENTIAL —
Document ID 440: AUTOSAR_EXP_GuideModemanagement

Guide to Modemanagement
AUTOSAR Release 4.2.2
2. PPorts typed by a ModeSwitchInterface:SwitchPort For each container
of this type the BswM has to create a corresponding PPort in its Service Com-
ponent Description if it is referenced by a RteSwitch action.
3. ProvidedModeDeclarationGroupPrototypesSwitchPort: For each
container of this type the BswM has to create a corresponding ProvidedMod-
eDeclarationGroupPrototype in the role providedModeGroup in its Basic
Software Module Description if the SwitchPort is referenced by a SchMSwitch
action. In this case the BswM also acts as a mode manager, but the ModeMa-
chineInstance is maintained by the Schedule Manager.
3.2.2 Definition of the interface in pseudo code
The following paragraphs define the interface of the BswM in pseudo code.
3.2.2.1 Mode switch and mode request interfaces
An example of the BswM configuration of ModeSwitchInterfaces is shown in List-
ing 3.1. There is a ModeDeclarationGroup and a ModeSwitchInterface cre-
ated. The ModeSwitchInterface uses the defined ModeDeclarationGroup as
prototype where exampleModes is the short name of the ModeSwitchInterface.
Listing 3.1: Mode switch interface for the overall mode of a ECU
modeGroup MDG_ApplicationModes {
APP_ACTIVE,
APP_STARTING,
APP_INACTIVE
}
interface modeSwitch MSIF_ApplicationModes {
mode MDG_ApplicationModes appMode
}
A configuration of a mode request interface that corresponds to the Mod-
eSwitchInterface of Listing 3.1 is shown as example in Listing 3.2. Out of this
BswM configuration an Arxml description will be created which includes the mode
declarations and interfaces. An excerpt of that arxml is shown in 3.3.
Listing 3.2: Declaration of a mode request interface
enum ENUM_ApplicationModes{
ModeA,
ModeB,
ModeC
}
interface senderReceiver exampleModeRequestPort {
data ENUM_ApplicationsModes exampleModeRequest
}
20 of 67
— AUTOSAR CONFIDENTIAL —
Document ID 440: AUTOSAR_EXP_GuideModemanagement

Guide to Modemanagement
AUTOSAR Release 4.2.2
Listing 3.3: Excerpt of the mode request interface’s ARXML description
<SENDER-RECEIVER-INTERFACE>
<SHORT-NAME>exampleModeRequestPort</SHORT-NAME>
<IS-SERVICE>false</IS-SERVICE>
<DATA-ELEMENTS>
<VARIABLE-DATA-PROTOTYPE>
<SHORT-NAME>exampleModeRequest</SHORT-NAME>
...
<TYPE-TREF DEST="APPLICATION-PRIMITIVE-DATA-TYPE">ENUM_ApplicationModes
</TYPE-TREF>
</VARIABLE-DATA-PROTOTYPE>
</DATA-ELEMENTS>
</SENDER-RECEIVER-INTERFACE>
...
<APPLICATION-PRIMITIVE-DATA-TYPE>
<SHORT-NAME>ENUM_ApplicationModes</SHORT-NAME>
<CATEGORY>VALUE</CATEGORY>
<SW-DATA-DEF-PROPS>
<SW-DATA-DEF-PROPS-VARIANTS>
<SW-DATA-DEF-PROPS-CONDITIONAL>
<COMPU-METHOD-REF DEST="COMPU-METHOD">ENUM_ApplicationModes_def</
COMPU-METHOD-REF>
</SW-DATA-DEF-PROPS-CONDITIONAL>
</SW-DATA-DEF-PROPS-VARIANTS>
</SW-DATA-DEF-PROPS>
</APPLICATION-PRIMITIVE-DATA-TYPE>
...
<COMPU-METHOD>
<SHORT-NAME>ENUM_ApplicationModes_def</SHORT-NAME>
<CATEGORY>TEXTTABLE</CATEGORY>
<COMPU-INTERNAL-TO-PHYS>
<COMPU-SCALES>
<COMPU-SCALE>
<LOWER-LIMIT INTERVAL-TYPE="CLOSED">0</LOWER-LIMIT>
<UPPER-LIMIT INTERVAL-TYPE="CLOSED">0</UPPER-LIMIT>
<COMPU-CONST>
<VT>ModeA</VT>
</COMPU-CONST>
</COMPU-SCALE>
<COMPU-SCALE>
<LOWER-LIMIT INTERVAL-TYPE="CLOSED">1</LOWER-LIMIT>
<UPPER-LIMIT INTERVAL-TYPE="CLOSED">1</UPPER-LIMIT>
<COMPU-CONST>
<VT>ModeB</VT>
</COMPU-CONST>
</COMPU-SCALE>
<COMPU-SCALE>
<LOWER-LIMIT INTERVAL-TYPE="CLOSED">2</LOWER-LIMIT>
<UPPER-LIMIT INTERVAL-TYPE="CLOSED">2</UPPER-LIMIT>
<COMPU-CONST>
<VT>ModeC</VT>
21 of 67
— AUTOSAR CONFIDENTIAL —
Document ID 440: AUTOSAR_EXP_GuideModemanagement

Guide to Modemanagement
AUTOSAR Release 4.2.2
</COMPU-CONST>
</COMPU-SCALE>
</COMPU-SCALES>
</COMPU-INTERNAL-TO-PHYS>
</COMPU-METHOD>
Every mode request to the BswM has to be mapped to an restricted set of values,
which allows the integrator the define the arbitration rules.
The ECU modes can be set by BswM using the EcuM_SetState API.
Purpose: Via this interface BswM sets the current state of the EcuM.
Signature: EcuM_SetState(EcuM_StateType State)
Modes: modeGroup EcuM_StateType {
ECUM_STATE_STARTUP,
ECUM_STATE_APP_RUN,
ECUM_STATE_APP_POST_RUN,
ECUM_STATE_SHUTDOWN,
ECUM_STATE_SLEEP
}
3.2.2.2 ModeRequestPorts defined by the standardized interface of the BswM
In the BswM configuration, the mode request sources have to be defined. The fol-
lowing ModeRequestPorts are implicitly defined by API of the BswM. This subsection
summarizes the port interface.
The following ModeDeclarationGroups are defined in the particular SWS docu-
ments of the AUTOSAR specification as C-Enums. Nevertheless they are referenced
here in form of BswM configurations which act as a base for the rest of this document.
Refer to the definition of C-Enums in the SWS documents for the definition of modes.
3.2.2.2.1 BswMComMIndication
Purpose: Function called by ComM to indicate its current state.
Signature: void BswM_ComM_CurrentMode(
NetworkHandleType Network,
ComM_ModeType RequestedMode
)
Modes: modeGroup ComM_ModeType
Example: request ComMIndication ComM_Mode_Channel1 {
processing IMMEDIATE
initialValue COMM_NO_COM_NO_PENDING_REQUEST
source MyComM.ComMChannel1
}
22 of 67
— AUTOSAR CONFIDENTIAL —
Document ID 440: AUTOSAR_EXP_GuideModemanagement

Guide to Modemanagement
AUTOSAR Release 4.2.2
Note: This ModeRequestSource has to be created once for each ComM-
Channel identified by the Network parameter.
3.2.2.2.2 BswMComMPncRequest
Purpose: Function called by ComM to indicate the current state of a partial
network.
Signature: void BswM_ComM_CurrentPNCMode(
PNCHandleType PNC,
ComM_PncModeType CurrentPncMode
)
Modes: modeGroup ComM_PncModeType
Example: request ComMPncRequest PNC1 {
processing IMMEDIATE
initialValue PNC_NO_COMMUNICATION
source MyComM.ComMPnc1
}
request ComMPncRequest PNC2 {
processing IMMEDIATE
initialValue PNC_NO_COMMUNICATION
source MyComM.ComMPnc2
}
request ComMPncRequest PNC3 {
processing IMMEDIATE
initialValue PNC_NO_COMMUNICATION
source MyComM.ComMPnc3
}
Note: This ModeRequestSource has to be created once for each partial
network.
3.2.2.2.3 BswMDcmComModeRequest
Purpose: Function called by DCM to indicate the current state of Communica-
tionControl.
Signature: void BswM_Dcm_CommunicationMode_CurrentState(
NetworkHandleType Network,
Dcm_CommunicationModeType RequestedMode
)
Modes: modeGroup Dcm_CommunicationModeType
Example: request DcmComModeRequest
BswM_Dcm_CommunicationMode_CurrentState {
processing IMMEDIATE
initialValue DCM_ENABLE_RX_TX_NORM
network "network1"
23 of 67
— AUTOSAR CONFIDENTIAL —
Document ID 440: AUTOSAR_EXP_GuideModemanagement

Guide to Modemanagement
AUTOSAR Release 4.2.2
}
3.2.2.2.4 BswMCanSMIndication
Purpose: Function called by CanSM to indicate its current state.
Signature: void BswM_CanSM_CurrentState(
NetworkHandleType Network,
CanSM_BswMCurrentStateType CurrentState
)
Modes: modeGroup CanSM_BswMCurrentStateType
Example: request CanSMIndication CanSM_Can1 {
processing IMMEDIATE
initialValue CANSM_BSWM_NO_COMMUNICATION
source MyComM.CanNet1
}
request CanSMIndication CanSM_Can2 {
processing IMMEDIATE
initialValue CANSM_BSWM_NO_COMMUNICATION
source MyComM.CanNet2
}
Note: This ModeRequestSource has to be created once for each CAN
channel.
3.2.2.2.5 BswMEthSMIndication
Purpose: Function called by EthSM to indicate its current state.
Signature: void BswM_EthSM_CurrentState(
NetworkHandleType Network,
EthSM_NetworkModeStateType CurrentState
)
Modes: modeGroup EthSM_NetworkModeStateType
Example: request EthSMIndication EthSM_Network1 {
processing IMMEDIATE
initialValue ETHSM_NO_COMMUNICATION
source MyComM.EthSmNetwork
}
Note: This ModeRequestSource has to be created once for each ethernet
channel.
24 of 67
— AUTOSAR CONFIDENTIAL —
Document ID 440: AUTOSAR_EXP_GuideModemanagement

Guide to Modemanagement
AUTOSAR Release 4.2.2
3.2.2.2.6 BswMFrSMIndication
Purpose: Function called by FrSM to indicate its current state.
Signature: void BswM_FrSM_CurrentState(
NetworkHandleType Network,
FrSM_BswM_StateType CurrentState
)
Modes: modeGroup FrSM_BswM_StateType
Example: request FrSMIndication FrSM_BswM_StateType {
processing IMMEDIATE
initialValue FRSM_BSWM_READY
source MyComM.EthSmNetwork
}
Note: This ModeRequestSource has to be created once for each FlexRay
cluster.
3.2.2.2.7 BswMLinSMIndication
Purpose: Function called by LinSM to indicate its current state.
Signature: void BswM_LinSM_CurrentState(
NetworkHandleType Network,
LinSM_ModeType CurrentState
)
Modes: modeGroup LinSM_ModeType
Example: request LinSMIndication LinSM_CurrentState {
processing IMMEDIATE
initialValue LINSM_NO_COM
source MyComM.LinSMChannel
}
Note: This ModeRequestSource has to be created once for each Lin chan-
nel.
3.2.2.2.8 BswMEcuMRequestedState
Purpose: Via this interface EcuM requests a state from BswM based on the
result of the RUN Request Protocol.
Signature: BswM_EcuM_RequestState(
EcuM_StateType State,
EcuM_RunStatusType CurrentStatus)
Modes: modeGroup EcuM_StateType {
ECUM_STATE_APP_RUN,
25 of 67
— AUTOSAR CONFIDENTIAL —
Document ID 440: AUTOSAR_EXP_GuideModemanagement

Guide to Modemanagement
AUTOSAR Release 4.2.2
ECUM_STATE_APP_POST_RUN
}
Parameter: EcuM_RunStatusType {
ECUM_RUNSTATUS_UNKNOWN,
ECUM_RUNSTATUS_REQUESTED,
ECUM_RUNSTATUS_RELEASED
}
3.2.2.2.9 BswMEcuMCurrentState
Signature: BswM_EcuM_CurrentState(EcuM_StateType CurrentState)
3.2.2.2.10 BswMEcuMIndication
Purpose: Function called by the ECUM with fixed state machine to indicate its
current state.
Signature: void BswM_EcuM_CurrentState(
EcuM_StateType CurrentState
)
Modes: modeGroup EcuM_StateType
Example: request EcuMIndication EcuM_State {
processing IMMEDIATE
initialValue ECUM_STATE_STARTUP
}
3.2.2.2.11 BswMEcuMWakeupSource
Purpose: Function called by the ECUM to indicate the current state of the
wakeup sources.
Signature: void BswM_EcuM_CurrentWakeup(
EcuM_WakeupSourceType source,
EcuM_WakeupStatusType state
)
Modes: modeGroup EcuM_WakeupStatusType
Example: request EcuMWakeupSource EcuM_WakeupSource {
processing IMMEDIATE
initialValue ECUM_WKSTATUS_NONE
source MyEcuM.EcuMWakeupSource1
}
Note: This ModeRequestSource has to be created once for each Wakeup
source.
26 of 67
— AUTOSAR CONFIDENTIAL —
Document ID 440: AUTOSAR_EXP_GuideModemanagement

Guide to Modemanagement
AUTOSAR Release 4.2.2
3.2.2.2.12 BswMLinScheduleIndication
Purpose: Function called by LinSM to indicate the currently active schedule
table for a specific LIN channel.
Signature: void BswM_LinSM_CurrentSchedule(
NetworkHandleType Network,
LinIf_SchHandleType CurrentSchedule
)
Modes: The reported modes depend on the configured schedules in the Lin
Statemanager.
Example: request LinScheduleIndication LinSM1_CurrentSchedule {
processing IMMEDIATE
initialValue TBD
source MyLinSM.LinSMChannel
}
3.2.2.2.13 BswMLinTpModeRequest
Purpose: Function called by LinTP to request a mode for the corresponding
LIN channel. The LinTp_Mode mainly correlates to the LIN schedule
table that should be used.
Signature: void BswM_LinTp_RequestMode(
NetworkHandleType Network,
LinTp_Mode LinTpRequestedMode
)
Modes: modeGroup LinTp_Mode
Example: request LinTpModeRequest LinTp_Mode {
processing IMMEDIATE
initialValue LINTP_APPLICATIVE_SCHEDULE
source MyLinIF.config0.LinIFChannel
}
3.2.2.2.14 BswMNvMJobModeIndication
Purpose: Indicates the current status of the multiblock job. The job is iden-
tified via BswMNvmService, e.g. 0x0c for NvmReadAll, 0x0d for
NvmWriteAll.
Signature: void BswM_NvM_CurrentJobMode(
uint8 ServiceId,
NvM_RequestResultType CurrentJobMode
)
Modes: modeGroup NvM_RequestResultType
27 of 67
— AUTOSAR CONFIDENTIAL —
Document ID 440: AUTOSAR_EXP_GuideModemanagement

Guide to Modemanagement
AUTOSAR Release 4.2.2
Example: request NvMJobModeIndication NvMWriteAllJobMode {
service WriteAll
initialValue NVM_BLK_NOT_OK
processing IMMEDIATE
}
request NvMJobModeIndication NvMReadAllJobMode {
service ReadAll
initialValue NVM_BLK_NOT_OK
processing IMMEDIATE
}
3.2.2.2.15 BswMNvMRequest
Purpose: Via this Mode Request Source the NvM indicates the current status
of the specified block.
Signature: void BswM_NvM_CurrentBlockMode(
NvM_BlockIdType Block,
NvM_RequestResultType CurrentBlockMode
)
Modes: modeGroup NvM_RequestResultType
3.2.2.2.16 BswMJ1939NmIndication
Signature: void BswM_J1939Nm_StateChangeNotification(
NetworkHandleType nmNetworkHandle,
uint8 Node,
Nm_StateType nmCurrentState
)
Modes: modeGroup Nm_StateType
Example: request BswMJ1939NmIndication J1939NmState {
network "Channel1"
node "Node1"
initialValue NM_STATE_UNINIT
processing IMMEDIATE
}
Note: This ModeRequestSource has to be configured for each channel
managed by J1939 network management. This type of Mode Re-
quest Source is currently not supported by ARText.
28 of 67
— AUTOSAR CONFIDENTIAL —
Document ID 440: AUTOSAR_EXP_GuideModemanagement

Guide to Modemanagement
AUTOSAR Release 4.2.2
3.2.2.2.17 BswMWdgMRequestPartitionReset
Signature: void BswM_WdgM_RequestPartitionReset(
ApplicationType Application
)
Modes: modeGroup WdgM_PartitionResetType
Example: request WdgMRequestPartitionReset WdgM_RequestResetPart1 {
processing IMMEDIATE
initialValue WDGM_PARTITION_RESET_NOTREQUESTED
source MyEcuC.eCucPartition
}
Note: This ModeRequestSource has to be created once for each partition
for which a reset can be requested by the Watchdog Manager mod-
ule.
3.2.2.2.18 BswMJ1939DcmBroadcastStatus
Signature: void BswM_J1939DcmBroadcastStatus(
uint16 networkMask
)
Modes: modeGroup J1939DcmBroadcastStatusType
Example: request BswMJ1939DcmBroadcastStatus
J1939BroadcastStatusChannel1 {
processing IMMEDIATE
initialValue NETWORK_DISABLED
source MyComM.CanNet1
}
Note: This is a notification of the desired broadcast status per network, trig-
gered via DM13.
3.2.2.3 Configurable ModeRequestPorts
Besides the interface, which is defined by the standardized interface of the BswM,
additional mode request ports can be defined via the configuration parameters.
E.g it is necessary for the interaction with applications, that an application software
component at least notifies the BswM about it’s current state. This can be achieved by
definition of a ModeRequestPort as shown in Listing 3.4. The BswM will than create
a corresponding RPort typed by a SenderReceiverInterface.
Listing 3.4: Application ModeRequestPort
request SwcModeRequest App1ModeRequest {
source MSIF_ApplicationModes.appMode
29 of 67
— AUTOSAR CONFIDENTIAL —
Document ID 440: AUTOSAR_EXP_GuideModemanagement

Guide to Modemanagement
AUTOSAR Release 4.2.2
processing IMMEDIATE
initialValue ModeA
}
Note that the reference to a ModeDeclarationGroupPrototype can be misleading.
The meaning is that the BswM creates a SenderReceiverInterface containing a
VariableDataPrototype. The SwDataDefProps of this VariableDataProto-
type refer to a CompuMethod, which defines an enumeration corresponding die to the
referred ModeDeclarationGroupPrototype.
Listing 3.5: Application ModeNotification
request SwcModeNotification App1ModeNotification {
source MSIF_ApplicationModes.appMode
processing IMMEDIATE
initialValue ModeA
}
Listing 3.5 shows the declaration of a mode notification port. Note that in contrast to
3.4 the BswM will generate a RPort typed by a ModeSwitchInterface in this case.
The BswM then gets informed via a ModeSwitchNotification if the mode manager
initiates a mode switch.
Listing 3.6: BasicSoftwareModeNotification
request BswModeNotification EcuMode {
source MSIF_EcuMode.ecuMode
processing IMMEDIATE
initialValue ECU_STARTUP_ONE
}
Listing 3.6 shows the declaration of a mode notification port. If such a port is config-
ured, the BswM configuration tool will create a requiredModeGroup ModeDecla-
rationGroupPrototype, so that the BswM gets informed of mode switches via the
Schedule Manager, if the corresponding mode manager initiates a mode switch with a
call to SchM_Switch API.
3.2.2.4 Configurable ModeSwitchPorts
In the configuration of the BswM contains BswMSwitchPorts. These containers con-
tain references to mode switch interfaces. If a BswMSwitchPorts is referenced
by a BswMSchMSwitch action the module generator of the BswM shall create a pro-
videdModeGroup ModeDeclarationGroupPrototype. If a BswMSwitchPorts
is referenced by a BswMRteSwitch action the module generator of the BswM shall
create a PPort typed by the corresponding ModeSwitchInterface.3.7 show an
example for a mode switch port.
Listing 3.7: Example for a configurable mode switch port
switchport EcuMode {
modeSwitchinterface MSIF_EcuMode
}
30 of 67
— AUTOSAR CONFIDENTIAL —
Document ID 440: AUTOSAR_EXP_GuideModemanagement

Guide to Modemanagement
AUTOSAR Release 4.2.2
3.2.3 Configuration of the BswM behavior
The behavior of the BswM is specified via rules and action lists. A rule is a logical ex-
pression, which combines the current values of ModeRequestPorts. The evaluation
of each rule either results in the execution of its true or false action lists.
The ModeControlContainer contains these ActionLists. An ActionList can
consist of a set of atomic actions, other “nested” ActionLists or it can reference
(nested) rules which are then evaluated in the context of this Actionlist.
The following example shows a simple rule, which activates the IPDU Groups
of a dedicated CAN channel. According to this rule, the BswM has to pro-
vide a ModeRequestPort of type CanSMIndication named Can1_Indication.
This is a ModeRequest from a basic software module in this case from the
Can State manager. In code this ModeRequestPorts corresponds to the API
BswM_CanSM_CurrentState as described in [SWS_BswM_00049] in [5]. The
source parameter identifies the network to which this ModeRequestSourcePort
belongs to. It’s up to the configuration tool of the BswM to allocate the right parameters
for the API corresponding to the referenced ECUC Container.
The value of the ModeRequestSourcePort initially is
CAN_SM_BswM_NO_COMMUNICATION.
processing immediate means that every evaluation rule, which refers to this Mod-
eRequestSourcePort shall immediately be processed. Every immediate mode re-
quest will trigger the evaluation of the referring rules. If this parameter would be de-
ferred in case of a mode request, the evaluation of rules would be delayed until the next
run of the main function of the BSWM. The BSWM does not support queued evaluation
of deferred mode requests. As a result, deferred mode requests will have "last-is-best"
semantics. Only the last mode request made before the execution of the BSWM’S
main function will be used.
The following example shows an arbitration rule called canIPDUActivation. The
overall content is rather self explanatory. The initial parameters specifies that the
initial result of the rule evaluation is false.
Listing 3.8: Example for a rule
rule checkApp1Request initially false {
if ( App1ModeRequest == MDG_ApplicationModes.ModeA && EcuMode ==
MDG_EcuMode.ECU_RUN) {
actionlist checkApp1RequestTrueActions
}
}
actions checkApp1RequestTrueActions on condition {
ComMAllowCom MyComM.CanNet1 true
custom "EcuM_SetState(ECU_RUN)"
}
At which point in time a rule is executed, after an event has occurred depends on
the parameter BswMActionListExecution. Either it is executed every time the
31 of 67
— AUTOSAR CONFIDENTIAL —
Document ID 440: AUTOSAR_EXP_GuideModemanagement

Guide to Modemanagement
AUTOSAR Release 4.2.2
rule is evaluated with the corresponding result, or only when the evaluation result has
changed from the previous evaluation. This is called triggered respectively condi-
tional execution.
Table 3.1 gives an overview in which situations an ActionList is executed or not.
Triggered ActionLists are executed (triggered) if the result of the rule evaluation
changes. Conditional ActionLists depend only on the current result (condition) of
the evaluation independent if it has changed or not.
Table 3.1: Execution of Action Lists depending on parameter BswMActionListExecu-
tion
eval. result
(old) -> (new)true -> true true -> false false ->
false false -> true
TrueActionList CONDITION - - TRIGGERED/
CONDITION
FalseActionList - TRIGGERED/
CONDITION CONDITION -
Table 3.1: Execution of Action Lists depending on parameter
3.3 ECU state management
During startup and shutdown the task of the BswM is to initialize all basic software
modules in a similar way as it is done by the ECUM in older AUTOSAR releases. To
achieve this the following ModeDeclarationGroup is defined, which indicates the
overall state of the ECU to application software components and is used for internal
rule arbitration.
The modes of this ModeDeclarationGroup are named similar to the states of the
ECUM with fixed state machine. Nevertheless they have due to several reasons not
exactly the same semantics.
Listing 3.9: ModeDeclarationGroup for overall ECU state management
modeGroup MDG_EcuMode {
ECU_RUN,
ECU_APP_RUN,
ECU_APP_POST_RUN,
ECU_GO_SLEEP,
ECU_GO_OFF_ONE,
ECU_SLEEP,
ECU_GO_OFF_TWO,
ECU_STARTUP_ONE,
ECU_STARTUP_TWO,
ECU_RESET_READY
}
interface modeSwitch MSIF_EcuMode {
mode MDG_EcuMode ecuMode
}
32 of 67
— AUTOSAR CONFIDENTIAL —
Document ID 440: AUTOSAR_EXP_GuideModemanagement

Guide to Modemanagement
AUTOSAR Release 4.2.2
The initial mode of this ModeDeclarationGroup is ECU_STARTUP_ONE.
3.3.1 ECU Mode Handling
ECU Mode Handling is introduced with AUTOSAR 4.2.1 in BSW modules ECU State
Manager with flexible state machine and BSW Mode Manager. ECU State Manager
provides a common interface to SW-Cs to request and release the Modes RUN and
POST_RUN.
The ECU State Manager (EcuM) does not contain an own state machine. It shall
receive state notifications from BswM and propagate these to the RTE.
The following API is provided for ECU Mode Handling:
Purpose: Via this interface EcuM notifies BswM about the current Mode of ECU
Mode.
Modes: modeGroup EcuM_StateType {
ECUM_STATE_STARTUP,
ECUM_STATE_APP_RUN,
ECUM_STATE_APP_POST_RUN,
ECUM_STATE_SHUTDOWN,
ECUM_STATE_SLEEP
}
EcuM_CurrentState: Set by EcuM using the interface
BswM_EcuM_CurrentState(). This state is set by EcuM
when the RTE has given its feedback.
RUNRequested: Set by EcuM using the interface BswM_EcuM_RequestedState()
depending on the result of the RUN Request Protocol.
POSTRUNRequested: Set by EcuM using the interface
BswM_EcuM_RequestedState() depending on the result of
the RUN Request Protocol.
The following BswM rules show an example regarding the interaction between EcuM
and BswM for ECU Mode Handling. Note that the following BswM rules are not suffi-
cient for a complete system. Further BswM rules will be needed to cover NvM, Wakeup
Handling and Diagnostics for example. See chapter 4for a complete example.
3.3.1.1 Startup
The Mode STARTUP is applied during startup of RTE. After all drivers are initialized,
the RUN Mode is set:
rule SwitchToStartup initially false {
if (EcuMode == ECUM_STARTUP) {
actionlist SwitchToStartup
}
33 of 67
— AUTOSAR CONFIDENTIAL —
Document ID 440: AUTOSAR_EXP_GuideModemanagement

Guide to Modemanagement
AUTOSAR Release 4.2.2
}
actions SwitchToStartup on condition {
custom "EcuM_DriverInitListTwo()"
custom "Rte_Start()"
custom "EcuM_DriverInitListThree()"
custom "ComM_CommunicationAllowed(TRUE)"
custom "EcuM_SetState(RUN)"
}
3.3.1.2 Running
When all EcuM users have released the RUN Mode, EcuM sets the RUNRequested
Mode to RELEASED.
Rule SwitchToPostRun initially false {
if (EcuM_CurrentState==RUN && RUNRequested == RELEASED) {
actionlist SwitchToPostRun
}
}
actions SwitchToPostRun on condition {
custom "CommunicationAllowed(FALSE)"
custom "EcuM_SetState(POST_RUN)"
}
SWCs can request RUN Mode during POST_RUN. The following BswM rule switches
back to RUN Mode in case at least one EcuM user has requested the RUN Mode.
rule SwitchBackToRunMode initially false {
if (EcuM_CurrentState==POST_RUN && RUNRequested == REQUESTED &&
POSTRUNRequested == RELEASED) {
actionlist SwitchBackToRunMode
}
actions SwitchBackToRunMode on condition {
custom "ComM_CommunicationAllowed(TRUE)"
custom "EcuM_SetState(RUN)"
}
3.3.1.3 Shutdown and Sleep
The BswM rules below illustrate only the switch to SLEEP Mode.
rule SwitchToShutdownMode initially false {
if (EcuM_CurrentState==POST_RUN && RUNRequested == RELEASED &&
POSTRUNRequested == RELEASED) {
actionlist SwitchToShutdownMode
}
actions SwitchToShutdownMode on condition {
34 of 67
— AUTOSAR CONFIDENTIAL —
Document ID 440: AUTOSAR_EXP_GuideModemanagement

Guide to Modemanagement
AUTOSAR Release 4.2.2
custom "EcuM_SetState(SLEEP)"
}
Note that further BswM rules are needed for a complete running system.
3.3.2 Startup
The ECUM starts the operating system and initializes in its post OS sequence the
Schedule manager and the BswM. The BswM then has to take care, that all necessary
init routines of the basic software modules are called and that the RTE is started.
In this scenario it is expected that the BswM has the following providedModeGroup.
The purpose of this modeGroup is to track the current state/mode of the ECU similar
to the states of the ECU State manager in previous AUTOSAR releases.
Rule InitBlockII specifies the initialization of basic drivers to access the NVRAM
and initiates NvM_ReadAll. As the EcuMode source has the processing attribute set
to DEFERRED this rule will be evaluated every time the main function of the BswM is
called. After the first run it sets the EcuMode to ECU_STARTUP_TWO so that the action
list will never be invoked again.
If the NvMReadAll job is finsihed the NvMReadAllFinished rule is triggered, which
initiates the remaining initialization and switches the EcuMode to ECU_RUN.
Listing 3.10: Rules and ActionLists for Startup
rule InitBlockII initially false {
if ( EcuMode == MDG_EcuMode.ECU_STARTUP_ONE ) {
actionlist InitBlockIIActions
}
}
actions InitBlockIIActions on condition {
custom "Spi_Init(null)"
custom "Eep_Init(null)"
custom "Fls_Init(null)"
custom "NvM_Init(null)"
custom "EcuM_SetState(ECU_STARTUP_TWO)"
custom "NvM_ReadAll()"
}
rule NvMReadAllFinished initially false {
if ( NvMReadAllJobMode == NVM_REQ_OK && EcuMode == MDG_EcuMode.
ECU_STARTUP_TWO) {
actionlist NvMReadAllFinishedActions
}
}
actions NvMReadAllFinishedActions on condition {
custom "Can_Init(null)"
custom "CanIf_Init(null)"
custom "CanSM_Init(null)"
35 of 67
— AUTOSAR CONFIDENTIAL —
Document ID 440: AUTOSAR_EXP_GuideModemanagement

Guide to Modemanagement
AUTOSAR Release 4.2.2
custom "CanTp_Init(null)"
custom "Lin_Init(null)"
custom "LinIf_Init(null)"
custom "LinSM_Init(null)"
custom "LinTp_Init(null)"
custom "Fr_Init(null)"
custom "FrIf_Init(null)"
custom "FrSM_Init(null)"
custom "FrTp_Init(null)"
custom "PduR_Init(null)"
custom "CANNM_Init(null)"
custom "FrNM_Init(null)"
custom "NmIf_Init(null)"
custom "IpduM_Init(null)"
custom "COM_Init(null)"
custom "DCM_Init(null)"
custom "ComM_Init(null)"
custom "DEM_Init(null)"
custom "StartRte()"
custom "EcuM_SetState(ECU_RUN)"
}
When the RTE is started the runnables will be started. Now it is up to the applica-
tion to keep the ECU running. To achieve this the BswM can for example provide a
ModeRequestPort as depicted in example 3.4. For the further reading is is expected,
that the application software requests the mode APP1_ACTIVE from the BswM. If this
mode is requested the BswM shall not shutdown the ECU.
Listing 3.11: Application runs, enable communication
rule checkApp1Request initially false {
if ( App1ModeRequest == MDG_ApplicationModes.ModeA && EcuMode ==
MDG_EcuMode.ECU_RUN) {
actionlist checkApp1RequestTrueActions
}
}
actions checkApp1RequestTrueActions on condition {
ComMAllowCom MyComM.CanNet1 true
custom "EcuM_SetState(ECU_RUN)"
}
3.3.3 Run
As the BswM is a highly flexible module it depends to a high extend to the integrator,
how it is determined if an ECU shall shut down or not. Many different variants are con-
ceivable. This document proposes an approach, which is quite similar to the concept
of the ECUM in AUTOSAR R3.1. The general concept is, that a ECU keeps running as
long as at least one application software component requests the run state.
The information if an application can be shut down in a certain mode has to be pro-
vided by the software component developer. Example 3.12 shows a simplified rule for
36 of 67
— AUTOSAR CONFIDENTIAL —
Document ID 440: AUTOSAR_EXP_GuideModemanagement

Guide to Modemanagement
AUTOSAR Release 4.2.2
an ECU with one software component. If switches its mode to INACTIVE the BswM
initiates the shutdown sequence.
Listing 3.12: Initiate shutdown, if no application wants to run any more
rule checkApp1Request initially false {
if ( App1ModeRequest == MDG_ApplicationModes.APP_INACTIVE && EcuMode ==
MDG_EcuMode.ECU_RUN) {
actionlist checkApp1RequestActions
}
}
actions checkApp1RequestActions on condition {
ComMAllowCom ArMmExample.EcuC.MyComM.ComMChannel1 false
custom "EcuM_SetState(ECU_APP_POST_RUN)"
}
3.3.4 Shutdown
In state ECU_APP_POST_RUN the BswM waits until all channels report, that no requests
are pending any more. The rule in listing 3.12 is triggered every time the mode of a
ComM channel changes. If there are mmultiple ComM channels, they have to be
combined to a single expression.
Listing 3.13: Shutdown sequence
rule InitiateShutdown initially false {
if ( ComM_Mode_Channel1 == COMM_NO_COM_REQUEST_PENDING && EcuMode ==
MDG_EcuMode.ECU_APP_POST_RUN) {
actionlist InitiateShutdownActions
}
}
actions InitiateShutdownActions on condition {
custom "Dem_Shutdown(null)"
custom "Rte_Stop()"
custom "ComM_DeInit()"
custom "EcuM_SetState(ECU_GO_OFF_ONE)"
custom "NvM_WriteAll()"
}
rule NvMWriteAllFinished initially false {
if ( NvMWriteAllJobMode == NVM_BLK_OK && EcuMode == MDG_EcuMode.
ECU_GO_OFF_ONE) {
actionlist NvMWriteAllFinishedTrueActions
}
}
actions NvMWriteAllFinishedTrueActions on condition {
custom "EcuM_SelectShutdownCause(ECUM_CAUSE_ECU_STATE)"
custom "EcuM_GoDown(MODULE_ID)"
}
37 of 67
— AUTOSAR CONFIDENTIAL —
Document ID 440: AUTOSAR_EXP_GuideModemanagement

Guide to Modemanagement
AUTOSAR Release 4.2.2
Note that the in the configuration of the ECUM the module id of the BswM has to be
added as a valid user to EcuMFlexUserConfig.
3.3.5 Sleep
Entering a sleep state is similar to the shutdown sequence 3.12 except that
EcuM_GoHalt resp. EcuM_GoPoll is called instead of EcuM_GoDown.
3.3.6 Wakeup
Example 3.14 shows a rule which starts the ECU only, if a certain wakeup event, iden-
tified by EcuM_WakeupSource has occured. Otherwise the ECU will be immediately
shut down.
Listing 3.14: start sequence with wakeup check
rule InitBlockII initially false {
if ( EcuMode == MDG_EcuMode.ECU_STARTUP_ONE && EcuM_WakeupSource ==
ECUM_WKSTATUS_VALIDATED) {
actionlist InitBlockIITrueActions
}else {
actionlist InitBlockIIFalseActions
}
}
actions InitBlockIITrueActions on condition {
custom "Spi_Init(null)"
custom "Eep_Init(null)"
custom "Fls_Init(null)"
custom "NvM_Init(null)"
custom "EcuM_SetState(ECU_STARTUP_TWO)"
custom "NvM_ReadAll()"
}
actions InitBlockIIFalseActions on condition {
custom "EcuM_GoDown(MODULE_ID)"
}
3.3.7 Reset of partitions
In the case that an error occurred in a particular partition and it has to be restarted,
the BSW Modules which are partitioned to the partition have to be reinitialized. In
order to determine the partition which has been restarted, the Mode Request Source
BswMPartitionRestarted can be utilized.
Listing 3.15: reset sequence of partition
rule InitBlockII initially false {
if ( EcuMode == MDG_EcuMode.ECU_STARTUP_ONE ) {
actionlist InitBlockIIActions
38 of 67
— AUTOSAR CONFIDENTIAL —
Document ID 440: AUTOSAR_EXP_GuideModemanagement

Guide to Modemanagement
AUTOSAR Release 4.2.2
}
}
actions InitBlockIIActions on condition {
custom "Spi_Init(null)"
custom "Eep_Init(null)"
custom "Fls_Init(null)"
custom "NvM_Init(null)"
custom "EcuM_SetState(ECU_STARTUP_TWO)"
custom "NvM_ReadAll()"
}
rule NvMReadAllFinished initially false {
if ( NvMReadAllJobMode == NVM_REQ_OK
&& EcuMode == MDG_EcuMode.ECU_STARTUP_TWO
&& BSWM_BSW_MODE_REQUEST_API_CALLED(BswMPartitionRestarted) ) {
actionlist NvMReadAllFinished4PartitionActions
}
}
actions NvMReadAllFinished4PartitionActions on condition {
// Initialize only the modules partitioned to the corresponding core, e.g
.
custom "Can_Init(null)"
custom "CanIf_Init(null)"
custom "CanSM_Init(null)"
custom "CanTp_Init(null)"
...
}
3.4 Communication Management
Besides parts of the ECU state management, the BswM is also responsible for parts
of the communication management. This section describes the functionality of the
BswM, which is related to the Communication Stack of AUTOSAR. This covers but is
not restricted to the following uses cases.
•Starting and stopping of IPDU Groups in general
•Partial Networking
•Diagnostic use cases which influence the communication of an ECU. e.g. it
might be necessary to set the FlexRay State manager to passive mode via
FrSm_SetEcuPassive() when requested by an application.
To fulfill the requested functionality the BswM has ModeRequestSources to
•the Communication Manager
•the bus state managers
•AUTOSAR COM
39 of 67
— AUTOSAR CONFIDENTIAL —
Document ID 440: AUTOSAR_EXP_GuideModemanagement

Guide to Modemanagement
AUTOSAR Release 4.2.2
3.4.1 Startup and Shutdown
Besides the initialization of the communication stack the BswM can be configured to
initialize further modules or execute customs actions depending on the ECU’s needs.
Due to the flexibility of the BswM it is also possible, that after a wake up event only a
part of the communication stack is started.
Analogue to Startup, it is possible to configure additional actions to be executed on
shutdown.
3.4.2 I-PDU Group Switching
For the I-PDU group switching it is expected that there exists for each channel a dedi-
cated I-PDU group for outgoing and incoming I-PDUs in COM. AUTOSAR COM takes
care that an I-PDU is active(started) if at least one I-PDU group containing this I-PDU
is active.
To illustrate how the I-PDUs of an ECU can be managed the following scenario is
created. The examplary ECU shall have two CAN channels and three partial networks.
The mode request ports for the channels are named CanSM_Can1 and CanSM_Can2,
the request sources for the partial networks are named PNC1,PNC2 and PNC3.
I-PDUs of PNC1 shall be communicated only over Channel1. I-PDUs of PNC3 shall
be communicated over Channel1 and Channel2. I-PDUs of PNC3 shall be commu-
nicated only over Channel2.
In case of an indication by a bus state manager the BswM shall check, which partial
networks are requested.
Listing 3.16: Active wakeup on channel
rule activeWakeupChannel1 initially false {
if ( CanSM_Can1 == CANSM_BSWM_FULL_COMMUNICATION) {
actionlist activeWakeupChannel1Actions
}
}
actions activeWakeupChannel1Actions on condition {
rule pnc1requested
rule pnc2requested
rule pnc3requested
}
rule activeWakeupChannel2 initially false {
if ( CanSM_Can2 == CANSM_BSWM_FULL_COMMUNICATION &&
PNC2 != PNC_REQUESTED &&
PNC3 != PNC_REQUESTED
) {
actionlist activeWakeupChannel2Actions
}
40 of 67
— AUTOSAR CONFIDENTIAL —
Document ID 440: AUTOSAR_EXP_GuideModemanagement

Guide to Modemanagement
AUTOSAR Release 4.2.2
}
actions activeWakeupChannel2Actions on condition {
rule pnc1requested
rule pnc2requested
rule pnc3requested
}
If a bus state manager reports that the bus is going silent the BswM stop the corre-
sponding I-PDU groups. If the channel is part of a partial network the whole partial
network has to be stopped.
Listing 3.17: CanSM reports SILENT_COMMUNICATION or NO_COMMUNICATION
rule stopComChannel1 initially false {
if ( CanSM_Can1 == CANSM_BSWM_SILENT_COMMUNICATION ||
CanSM_Can1 == CANSM_BSWM_NO_COMMUNICATION
) {
actionlist stopComChannel1Actions
}
}
actions stopComChannel1Actions on condition {
PduGroupSwitch {
init true
disable ArMmExample.EcuC.MyCom.CAN1IPDUS, ArMmExample.EcuC.MyCom.
PNC1IPDUS, ArMmExample.EcuC.MyCom.PNC2IPDUS
}
}
rule stopChannel2 initially false {
if ( CanSM_Can2 == CANSM_BSWM_SILENT_COMMUNICATION ||
CanSM_Can2 == CANSM_BSWM_NO_COMMUNICATION
) {
actionlist stopChannel2Actions
}
}
actions stopChannel2Actions on condition {
PduGroupSwitch {
init true
disable ArMmExample.EcuC.MyCom.CAN2IPDUS, ArMmExample.EcuC.MyCom.
PNC2IPDUS, ArMmExample.EcuC.MyCom.PNC3IPDUS
}
}
In case that a single partial network is going down the IPDU group representing this
network has to be switched off.
Listing 3.18: PNC reports NO_COMMUNICATION
rule pnc1nocom initially false {
if ( PNC1 == PNC_NO_COMMUNICATION ) {
actionlist pnc1nocomTrueActions
}
}
41 of 67
— AUTOSAR CONFIDENTIAL —
Document ID 440: AUTOSAR_EXP_GuideModemanagement

Guide to Modemanagement
AUTOSAR Release 4.2.2
actions pnc1nocomActions on condition {
PduGroupSwitch {
init true
disable ArMmExample.EcuC.MyCom.PNC1IPDUS
}
DeadlineMonitoring {
disable ArMmExample.EcuC.MyCom.PNC1IPDUS
}
}
rule pnc2nocom initially false {
if ( PNC2 == PNC_NO_COMMUNICATION ) {
actionlist pnc2nocomTrueActions
}
}
actions pnc2nocomActions on condition {
PduGroupSwitch {
init true
disable ArMmExample.EcuC.MyCom.PNC2IPDUS
}
DeadlineMonitoring {
disable ArMmExample.EcuC.MyCom.PNC2IPDUS
}
}
rule pnc3nocom initially false {
if ( PNC3 == PNC_NO_COMMUNICATION ) {
actionlist pnc3nocomActions
}
}
actions pnc3nocomActions on condition {
PduGroupSwitch {
init true
disable ArMmExample.EcuC.MyCom.PNC3IPDUS
}
DeadlineMonitoring {
disable ArMmExample.EcuC.MyCom.PNC3IPDUS
}
}
If a partial network is requested the IPDU group is turned on.
Listing 3.19: PNC reports PNC_REQUESTED or PNC_READY_SLEEP
rule pnc1requested initially false {
if ( PNC1 == PNC_REQUESTED ||
PNC1 == PNC_READY_SLEEP ) {
actionlist pnc1requestedActions
}
}
actions pnc1requestedActions on condition {
PduGroupSwitch {
42 of 67
— AUTOSAR CONFIDENTIAL —
Document ID 440: AUTOSAR_EXP_GuideModemanagement

Guide to Modemanagement
AUTOSAR Release 4.2.2
init true
enable ArMmExample.EcuC.MyCom.PNC1IPDUS
}
}
rule pnc2requested initially false {
if ( PNC2 == PNC_REQUESTED ||
PNC2 == PNC_READY_SLEEP ) {
actionlist pnc2requestedActions
}
}
actions pnc2requestedActions on condition {
PduGroupSwitch {
init true
enable ArMmExample.EcuC.MyCom.PNC2IPDUS
}
}
rule pnc3requested initially false {
if ( PNC3 == PNC_REQUESTED ||
PNC3 == PNC_READY_SLEEP ) {
actionlist pnc3requestedActions
}
}
actions pnc3requestedActions on condition {
PduGroupSwitch {
init true
enable ArMmExample.EcuC.MyCom.PNC3IPDUS
}
}
In case of an indication that the partial network statemachine has switched to the pre-
pare sleep state only the deadline monitoring of the corresponding IPDU groups shall
be turned off but the IPDUs are still transmitted until the state PNC_OFF is reached.
Listing 3.20: PNC reports PNC_PREPARE_SLEEP
rule pnc1preparesleep initially false {
if (PNC1 == PNC_PREPARE_SLEEP)
{
actionlist pnc1preparesleepActions
}
}
actions pnc1preparesleepActions on condition {
PduGroupSwitch {
init true
enable ArMmExample.EcuC.MyCom.PNC1IPDUS
}
DeadlineMonitoring {
disable ArMmExample.EcuC.MyCom.PNC1IPDUS
}
}
rule pnc2preparesleep initially false {
43 of 67
— AUTOSAR CONFIDENTIAL —
Document ID 440: AUTOSAR_EXP_GuideModemanagement

Guide to Modemanagement
AUTOSAR Release 4.2.2
if (PNC2 == PNC_PREPARE_SLEEP )
{
actionlist pnc2preparesleepActions
}
}
actions pnc2preparesleepActions on condition {
PduGroupSwitch {init true
enable ArMmExample.EcuC.MyCom.PNC2IPDUS
}
DeadlineMonitoring {
disable ArMmExample.EcuC.MyCom.PNC2IPDUS
}
}
rule pnc3preparesleep initially false {
if (PNC3 == PNC_PREPARE_SLEEP )
{
actionlist pnc3preparesleepActions
}
}
actions pnc3preparesleepActions on condition {
PduGroupSwitch {init true
enable ArMmExample.EcuC.MyCom.PNC3IPDUS
}
DeadlineMonitoring {
disable ArMmExample.EcuC.MyCom.PNC3IPDUS
}
}
3.4.3 J1939 Networkmanagement
In contrast to current AUTOSAR network management, the task of J1939 network man-
agement is not to handle sleep and wake-up of ECUs, but to assign unique addresses
to each node represented by an ECU.
This is achieved by sending the AddressClaimed (AC, 0x0EE00) parameter group at
start-up, which announces the desired address. If another node claims the same ad-
dress, and has higher priority, the node has to go silent after sending the Cannot-
ClaimAddress parameter group (AC with null address as SA), or try to use another
address.
To support this use case the BswM is extended to accept state change indications from
the J1939Nm via the API function BswM_J1939Nm_StateChangeNotification()
(see also 3.2.2.2.16).
44 of 67
— AUTOSAR CONFIDENTIAL —
Document ID 440: AUTOSAR_EXP_GuideModemanagement

Guide to Modemanagement
AUTOSAR Release 4.2.2
Depending on the state indicated by the network management the BswM needs to
switch ComIPduGroups of COM, PduRRoutingPathGroups of PduR, and general re-
quest handling of the J1939Rm.
The first two actions are realized via BswMPduGroupSwitch- and
BswMPduRouterControl -actions. The J1939 Request Manager shall be switched
using the BswMJ1939Rm action.
COM is expected to have IPDU groups containing all locally received and transmitted
I-PDUs for each network. The PduR shall be configured in the same way, having
RoutingPathGroups for all locally received and transmitted IPDUs for each channel,
excluding the received I-PDU for the Request message forwarded to the J1939Rm.
The BswM must then be configured to switch on and off the aforementioned IPDU
groups and PduRRoutingPathGroups depending on the reported NM states, as well as
general request handling of the J1939 Request Manager. The following rule shows the
actions of the BswM depending on the NM states.
Listing 3.21: Rule to implement network management according to J19392
rule J1939_nm_normal_operation initially false {
if ( J1939NmState == NM_STATE_NORMAL_OPERATION ) {
actionlist J1939NormalOperationActions
}
}
actions J1939NormalOperationActions on condition {
PduGroupSwitch {
init true
enable ArMmExample.EcuC.MyCom.J1939IPDUS
}
PduRoute enable J1939_RoutingPath
custom "J1939Rm_SetState(J1939RM_STATE_ONLINE)"
custom "Xcp_SetTransmissionMode(CHANNEL1,XCP_TX_ON)"
}
rule J1939_nm_offline initially false {
if ( J1939NmState != NM_STATE_NORMAL_OPERATION ) {
actionlist J1939OfflineActions
}
}
actions J1939OfflineActions on condition {
PduGroupSwitch {
disable ArMmExample.EcuC.MyCom.J1939IPDUS
}
PduRoute disable J1939_RoutingPath
custom " J1939Rm_SetState(J1939RM_STATE_OFFLINE)"
custom "Xcp_SetTransmissionMode(CHANNEL1,XCP_TX_OFF)"
}
2It is recommended to use the BswMJ1939Rm action instead of the custom calls. The custom calls
are only used in this listing as they are not supported in the current ARText version.
45 of 67
— AUTOSAR CONFIDENTIAL —
Document ID 440: AUTOSAR_EXP_GuideModemanagement

Guide to Modemanagement
AUTOSAR Release 4.2.2
3.4.4 J1939 diagnostic mode management
In addition to address assignment the BswM has also to supervise the sending of
broadcast messages in a J1939 environment. Each IPDU group represents the broad-
cast messages (J1939 PGs with PDU2 format PGN or PDU1 format PGN and broad-
cast destination address) of one network.
For this purpose it is also expected that COM contains one IPDU group for each chan-
nel, which contains the broadcast messages of this ECU.
Listing 3.22: Rule to implement broadcast management according to J1939
rule J1939_broadcast_management initially false {
if ( BswMJ1939DcmBroadcastStatus == NETWORK_ENABLED) {
actionlist J1939ActivateBroadcastActions
}else {
actionlist J1939DeactivateBroadcastActions
}
}
actions J1939ActivateBroadcastActions on condition {
PduGroupSwitch {
init true
enable ArMmExample.EcuC.MyCom.J1939BroadcastIPDUS
}
}
actions J1939DeactivateBroadcastActions on condition {
PduGroupSwitch {
disable ArMmExample.EcuC.MyCom.J1939BroadcastIPDUS
}
}
3.4.5 Pretended Networking
When implementing the Pretended Networking concept, the BswM should be user-
configured to support the mode management requirements. The following subchapters
contain recommendations regarding the BswM configuration for Pretended Networking.
3.4.5.1 Activation of Pretended Networking
For the configuration of the activation of Pretended Networking the following aspects
have to be considered:
•The BswM should be configured to arbitrate the Mode Request. If there are
different ICOM Mode Requests received during the same arbitration cycle of the
BswM, the request with the lowest ICOM Configuration ID should be used.
46 of 67
— AUTOSAR CONFIDENTIAL —
Document ID 440: AUTOSAR_EXP_GuideModemanagement

Guide to Modemanagement
AUTOSAR Release 4.2.2
•The BswM should be configured to request FULL_COM in ComM in order to pre-
vent ComM from deactivating the CAN transceiver when switching to Pretended
Networking (transceiver stays in CANTRCV_NORMAL).
•Pretended Networking needs to be supported by the BswM on a per channel
basis. For this, the BswM should be configured with separate sets of Request-
s/Rules/Actions for each channel.
•BswM should switch to Pretended Networking if and only if all SWCs affected by
activation of Pretended Networking have requested a switch to Pretended Net-
working by a ModeRequest for this channel.
•The configured rules in the BswM should only take action on valid requested
ICOM Configuration IDs. Therefore the BSW configurator should setup rules and
actions which only react to valid ICOM IDs, such as in the following pseudo code
sample:
if(IcomConfigId == 0) doActionList1;
if(IcomConfigId == 1) doActionList2;
//ignore all other IcomConfigIds
•BswM should be configured to stop all I-PDU groups for a channel to be switched
to Pretended Networking.
•BswM should be configured to request activation of Pretended Networking in
<bus>SM by calling <bus>SM_SetIcomConfiguration.
•BswM should be configured to handle a notification from <bus>SM (e.g. CanSm
calls Bswm_CanSm_CurrentIComConfiguration) if activation of Pretended Net-
working was successful. This can be performed by means of the ModeRequest-
Source "BswMCanSMIcomIndication".
•The BswM should notify the affected SWCs when an ICOM configuration has
been changed. In order to ensure this, the BswM should be configured to perform
mode switch indications.
•Errors in case of failures in changing the ICOM configuration should be configured
based on a sub state via a BswM action list. The error occured can be accessed
by evaluation of the BswMModeRequestSource "BswMCanSMIcomIndication".
3.4.5.2 Deactivation of Pretended Networking
For the configuration of the deactivation of Pretended Networking the following aspects
have to be considered:
•The BswM should be configured to start the I-PDU groups assigned to a channel
when Pretended Networking is deactivated for this channel.
•The BswM should be configured to call <bus>SM to deactivate Pretended Net-
working after the I-PDU groups have been started.
47 of 67
— AUTOSAR CONFIDENTIAL —
Document ID 440: AUTOSAR_EXP_GuideModemanagement

Guide to Modemanagement
AUTOSAR Release 4.2.2
•The BswM should be configured to report an error to DEM in case a deactivation
of Pretended Networking was not possible.
•The BswM should be configured to request new ICOM configurations from
<bus>SM.
•The BswM should notify the affected SWCs when an ICOM configuration has
been changed. In order to ensure this, the BswM should be configured to perform
mode switch indications.
•Errors in case of failures in changing the ICOM configuration should be configured
based on a sub state via a BswM action list. The error occured can be accessed
by evaluation of the BswMModeRequestSource "BswMCanSMIcomIndication".
3.4.6 LIN Schedule Table Switch
The BswM is able to switch the schedule tables LIN channels based on requests from
Application SWCs.
The SWC requests a LIN schedule table from the BswM in form of an application mode.
After the successful switch the BswM switches to the requested mode.
In the following, an example for this behavior is shown. At first, a ModeDeclara-
tionGroup is needed which is used by the Application SWCs to request a certain
schedule to which the LIN channel shall be switched.
modeGroup MDG_LinScheduleTables {
Schedule1,
Schedule2
}
An enumeration containing the same values is needed for the SenderReceiverIn-
terface between BswM and SWC.
enum ENUM_LinScheduleTables {
Schedule1,
Schedule2
}
AModeSwitchInterface is necessary to switch the application mode after the LIN
schedule table was set.
interface modeSwitch LinScheduleMode {
mode MDG_LinScheduleTables LinScheduleMode
}
Also a SenderReceiverInterface which uses the previously defined enumeration
is needed. It can be used by the application SWC to request a mode that should lead
to a LIN schedule table switch.
interface senderReceiver LinChannel1ScheduleTableRequestPort {
data ENUM_LinScheduleTables LinScheduleMode
}
48 of 67
— AUTOSAR CONFIDENTIAL —
Document ID 440: AUTOSAR_EXP_GuideModemanagement

Guide to Modemanagement
AUTOSAR Release 4.2.2
The following BswM rule switches the schedule table of a LIN channel when the appli-
cation SWC request another application mode.
rule LinChannel1Schedule1Request initially false {
if (LinChannel1ScheduleTableRequestPort == Schedule1)
{
LinScheduleSwitch(LinSchedule1)
}
}
The following BswM rule switches the application mode to the mode which was previ-
ously requested by the application. It is triggered when the LinSM notifies the BswM
that a LIN schedule table switch occurred.
rule LinChannel1Schedule1Switched initially false {
if (LinSM_CurrentState == LinSchedule1)
{
RteSwitch(LinScheduleMode, Schedule1)
}
}
And finally the corresponding rules for the LIN schedule table LinSchedule2:
rule LinChannel1Schedule2Request initially false {
if (LinChannel1ScheduleTableRequestPort == Schedule2)
{
LinScheduleSwitch(LinSchedule2)
}
}
rule LinChannel2Schedule1Switched initially false {
if (LinSM_CurrentState == Schedule2)
{
RteSwitch(LinScheduleMode, LinSchedule2)
}
}
3.5 Diagnostics
In AUTOSAR release 4.0.3 onwards the DCM is the overall mode manager for all di-
agnostic use cases. The BswM is responsible to change the state of the other basic
software modules accordingly.
3.5.1 Diagnostic Session Control
For session control [SWS_Dcm_00777] in SWS_DiagnosticCommunicationManager
[6] defines the following ModeDeclarationGroup as providedModeGroup. Note:
The mode names and values are derived from the Dcm configuration. This guide
shows just an example.
Listing 3.23: ModeGroup for session control service of the DCM
49 of 67
— AUTOSAR CONFIDENTIAL —
Document ID 440: AUTOSAR_EXP_GuideModemanagement

Guide to Modemanagement
AUTOSAR Release 4.2.2
modeGroup DcmDiagnosticSessionControl {
DefaultSession,
ProgrammingSession,
ExtendedDiagnosticSession,
SafetySystemDiagnosticSession,
AllSessionLevel
}
interface modeSwitch MSIF_DcmDiagnosticSessionControl {
mode DcmDiagnosticSessionControl diagnosticSessionControl
}
The DCM acting as a mode manager can inform other BSW modules about the cur-
rent mode of the session control service and if needed set the basic software in the
corresponding mode. Listing 3.24 shows the corresponding mode switch interface.
Note that the same interface can also be used to inform the application software about
the current diagnostic session.
Listing 3.24: ModeRequestPort for session control service of the DCM
request BswModeNotification DiagnosticSessionControl {
source MSIF_DcmDiagnosticSessionControl.diagnosticSessionControl
processing IMMEDIATE
initialValue DefaultSession
}
3.5.2 ECU Reset
In case of ECU Reset, the interaction between DCM and BswM is more complex. The
Specification of the Diagnostic Communication Manager [6] specifies for this purpose
the interface as described in listing 3.25. Via this interface the DCM signals the BswM
to
1. prepare the ECU to execute a specific reset.
2. to explicitly execute this reset.
Listing 3.25: Mode switch interface for ECU reset diagnostic service
modeGroup DcmEcuReset{
NONE,
HARD,
KEYONOFF,
SOFT,
JUMPTOBOOTLOADER,
JUMPTOSYSSUPPLIERBOOTLOADER ,
EXECUTE
}
interface modeSwitch MSIF_DcmEcuReset {
mode DcmEcuReset ecureset
}
50 of 67
— AUTOSAR CONFIDENTIAL —
Document ID 440: AUTOSAR_EXP_GuideModemanagement

Guide to Modemanagement
AUTOSAR Release 4.2.2
[SWS_Dcm_00373] states that on reception of a request for UDS Service with the
sub functions other than enableRapidPowerShutDown (0x04) or disableRapidPower-
ShutDown (0x05), the DCM module shall switch the ModeDeclarationGroupPrototype
DcmEcuReset to the received resetType. After the mode switch is requested the DCM
triggers the start of the positive response message transmission.
According to [SWS_Dcm_00594] on the transmit confirmation (call to
Dcm_TpTxConfirmation) of the positive response, the DCM module shall trig-
ger the mode switch of ModeDeclarationGroupPrototype DcmEcuReset to
EXECUTE. By this final mode switch the DCM request the BswM to finally shutdown
the ECU and to to perform the reset.
Listing 3.26 depicts how the different reset szenarios spezified in the DCM can be
configured in the DCM. Note that in the running example of this document the overall
EcuMode is used to signal to the DCM that the ECU is ready to be reset. Depending
on the diagnostic service the DCM shall wait for this acknowledgment or switch imme-
diately to the EXECUTE mode, which will cause the BswM to invoke EcuM_GoDown.
Listing 3.26: Ruleset to implement different reset szenarios
rule DcmEcuResetHard initially false {
if ( DcmEcuResetMode == DcmEcuReset.HARD) {
actionlist DcmEcuResetHardActions
}
}
actions DcmEcuResetHardActions on condition {
custom "EcuM_SelectShutdownTarget(ECU_RESET, ECUM_RESET_IO)"
custom "EcuM_SelectShutdownCause(ECUM_CAUSE_DCM)"
custom "EcuM_SetState(ECU_RESET_READY)"
}
rule DcmEcuResetKeyOnOff initially false {
if ( DcmEcuResetMode == DcmEcuReset.KEYONOFF) {
actionlist DcmEcuResetKeyOnOffActions
}
}
actions DcmEcuResetKeyOnOffActions on condition {
custom "EcuM_SelectShutdownTarget(ECU_RESET,ECUM_RESET_IO)"
custom "EcuM_SelectShutdownCause(ECUM_CAUSE_DCM)"
custom "EcuM_SetState(ECU_RESET_READY)"
}
rule DcmEcuResetSoft initially false {
if ( DcmEcuResetMode == DcmEcuReset.SOFT) {
actionlist DcmEcuResetSoftActions
}
}
actions DcmEcuResetSoftActions on condition {
custom "EcuM_SelectShutdownTarget(ECU_RESET, ECUM_RESET_MCU)"
custom "EcuM_SelectShutdownCause(ECUM_CAUSE_DCM)"
51 of 67
— AUTOSAR CONFIDENTIAL —
Document ID 440: AUTOSAR_EXP_GuideModemanagement

Guide to Modemanagement
AUTOSAR Release 4.2.2
custom "EcuM_SetState(ECU_RESET_READY)"
}
rule DcmEcuResetBootLoader initially false {
if ( DcmEcuResetMode == DcmEcuReset.JUMPTOBOOTLOADER) {
actionlist DcmEcuResetBootLoaderActions
}
}
actions DcmEcuResetBootLoaderActions on condition {
custom "EcuM_SelectShutdownTarget(ECU_RESET, ECUM_RESET_MCU)"
custom "EcuM_SelectShutdownCause(ECUM_CAUSE_DCM)"
custom "EcuM_SelectBootTarget(ECUM_BOOT_TARGET_OEM_BOOTLOADER)"
custom "EcuM_SetState(ECU_RESET_READY)"
}
rule DcmEcuResetSupplierBootloader initially false {
if ( DcmEcuResetMode == DcmEcuReset.JUMPTOSYSSUPPLIERBOOTLOADER ) {
actionlist DcmEcuResetSupplierBootloaderActions
}
}
actions DcmEcuResetSupplierBootloaderActions on condition {
custom "EcuM_SelectShutdownTarget(ECU_RESET, ECUM_RESET_MCU)"
custom "EcuM_SelectShutdownCause(ECUM_CAUSE_DCM)"
custom "EcuM_SelectBootTarget(ECUM_BOOT_TARGET_SYS_BOOTLOADER)"
custom "EcuM_SetState(ECU_RESET_READY)"
}
rule DcmEcuReset initially false {
if ( DcmEcuResetMode == DcmEcuReset.EXECUTE ) {
actionlist DcmEcuResetActions
}
}
actions DcmEcuResetActions on condition {
custom "EcuM_GoDown(MODULE_ID)"
}
3.5.3 Rapid Power Shutdown
On reception of a request for UDS Service with the sub functions enableRapidPower-
Shutdown (0x04) or disableRapidPowerShutdown (0x05), the DCM module triggers the
mode switch of ModeDeclarationGroupPrototype DcmRapidPowerShutDown
ENABLE_RAPIDPOWERSHUTDOWN or DISABLE_RAPIDPOWERSHUTDOWN.
In most use cases this is information is interpreted by the application to reduce overrun
times. Nevertheless it also can be provided to the BswM (listing 3.27) if different
shutdown sequences shall be realized by the BswM.
Listing 3.27: Mode switch interface for rapid power shutdown
modeGroup DcmRapidPowerShutDown {
ENABLE_RAPIDPOWERSHUTDOWN,
52 of 67
— AUTOSAR CONFIDENTIAL —
Document ID 440: AUTOSAR_EXP_GuideModemanagement

Guide to Modemanagement
AUTOSAR Release 4.2.2
DISABLE_RAPIDPOWERSHUTDOWN
}
interface modeSwitch MSIF_RapidPowerShutdown {
mode DcmRapidPowerShutDown powerShutDown
}
3.5.4 Communciation Control diagnostic service
If the DCM reports to the BswM that a specified communication control mode is en-
tered, the BswM has to enable resp. disable the corresponding IPDU groups as shown
in listing 3.28.
Listing 3.28: Ruleset for diagnostic communication control
rule communicationcontrol1 initially false on condition {
if (Dcm_Communication_Control_CAN1 == DCM_ENABLE_RX_TX_NORM )
{
actionlist communicationcontrol_DCM_ENABLE_RX_TX_NORM
}
}
actions communicationcontrol_DCM_ENABLE_RX_TX_NORM on trigger {
PduGroupSwitch {
init true
enable ArMmExample.EcuC.MyCom.CAN1IPDUS
}
}
//----------------------------------------------------------------
rule communicationcontrol2 initially false on condition {
if (Dcm_Communication_Control_CAN1 == DCM_ENABLE_RX_DISABLE_TX_NORM )
{
actionlist communicationcontrol_DCM_ENABLE_RX_DISABLE_TX_NORM
}
}
actions communicationcontrol_DCM_ENABLE_RX_DISABLE_TX_NORM on trigger {
PduGroupSwitch {
init true
enable ArMmExample.EcuC.MyCom.CAN1RXIPDUS
disable ArMmExample.EcuC.MyCom.CAN1TXIPDUS
}
}
//----------------------------------------------------------------
rule communicationcontrol3 initially false on condition {
if (Dcm_Communication_Control_CAN1 == DCM_DISABLE_RX_ENABLE_TX_NORM )
{
actionlist communicationcontrol_DCM_DISABLE_RX_ENABLE_TX_NORM
}
}
actions communicationcontrol_DCM_DISABLE_RX_ENABLE_TX_NORM on trigger {
PduGroupSwitch {
init true
enable ArMmExample.EcuC.MyCom.CAN1TXIPDUS
53 of 67
— AUTOSAR CONFIDENTIAL —
Document ID 440: AUTOSAR_EXP_GuideModemanagement

Guide to Modemanagement
AUTOSAR Release 4.2.2
disable ArMmExample.EcuC.MyCom.CAN1RXIPDUS
}
}
//----------------------------------------------------------------
rule communicationcontrol5 initially false on condition {
if (Dcm_Communication_Control_CAN1 == DCM_DISABLE_RX_TX_NORMAL )
{
actionlist communicationcontrol_DCM_DISABLE_RX_TX_NORMAL
}
}
actions communicationcontrol_DCM_DISABLE_RX_TX_NORMAL on trigger {
PduGroupSwitch {
init true
disable ArMmExample.EcuC.MyCom.CAN1IPDUS
}
}
//----------------------------------------------------------------
rule communicationcontrol6 initially false on condition {
if (Dcm_Communication_Control_CAN1 == DCM_ENABLE_RX_TX_NM )
{
actionlist communicationcontrol_DCM_ENABLE_RX_TX_NM
}
}
actions communicationcontrol_DCM_ENABLE_RX_TX_NM on trigger {
PduGroupSwitch {
init true
enable ArMmExample.EcuC.MyCom.CAN1NMIPDUS
}
}
//----------------------------------------------------------------
rule communicationcontrol7 initially false on condition {
if (Dcm_Communication_Control_CAN1 == DCM_ENABLE_RX_DISABLE_TX_NM )
{
actionlist communicationcontrol_DCM_ENABLE_RX_DISABLE_TX_NM
}
}
actions communicationcontrol_DCM_ENABLE_RX_DISABLE_TX_NM on trigger {
PduGroupSwitch {
init true
enable ArMmExample.EcuC.MyCom.CAN1NMRXIPDUS
disable ArMmExample.EcuC.MyCom.CAN1NMTXIPDUS
}
}
//----------------------------------------------------------------
rule communicationcontrol8 initially false on condition {
if (Dcm_Communication_Control_CAN1 == DCM_DISABLE_RX_ENABLE_TX_NM )
{
actionlist communicationcontrol_DCM_DISABLE_RX_ENABLE_TX_NM
}
}
actions communicationcontrol_DCM_DISABLE_RX_ENABLE_TX_NM on trigger {
PduGroupSwitch {
54 of 67
— AUTOSAR CONFIDENTIAL —
Document ID 440: AUTOSAR_EXP_GuideModemanagement

Guide to Modemanagement
AUTOSAR Release 4.2.2
init true
enable ArMmExample.EcuC.MyCom.CAN1NMTXIPDUS
disable ArMmExample.EcuC.MyCom.CAN1NMRXIPDUS
}
}
//----------------------------------------------------------------
rule communicationcontrol9 initially false on condition {
if (Dcm_Communication_Control_CAN1 == DCM_DISABLE_RX_TX_NM )
{
actionlist communicationcontrol_DCM_DISABLE_RX_TX_NM
}
}
actions communicationcontrol_DCM_DISABLE_RX_TX_NM on trigger {
PduGroupSwitch {
init true
disable ArMmExample.EcuC.MyCom.CAN1NMRXIPDUS, ArMmExample.EcuC.MyCom.
CAN1NMTXIPDUS
}
}
//----------------------------------------------------------------
rule communicationcontrol10 initially false on condition {
if (Dcm_Communication_Control_CAN1 == DCM_ENABLE_RX_TX_NORM_NM )
{
actionlist communicationcontrol_DCM_ENABLE_RX_TX_NORM_NM
}
}
actions communicationcontrol_DCM_ENABLE_RX_TX_NORM_NM on trigger {
PduGroupSwitch {
init true
enable ArMmExample.EcuC.MyCom.CAN1NMRXIPDUS, ArMmExample.EcuC.MyCom.
CAN1NMTXIPDUS
}
}
//----------------------------------------------------------------
rule communicationcontrol11 initially false on condition {
if (Dcm_Communication_Control_CAN1 == DCM_ENABLE_RX_DISABLE_TX_NORM_NM )
{
actionlist communicationcontrol_DCM_ENABLE_RX_DISABLE_TX_NORM_NM
}
}
actions communicationcontrol_DCM_ENABLE_RX_DISABLE_TX_NORM_NM on trigger {
PduGroupSwitch {
init true
enable ArMmExample.EcuC.MyCom.CAN1NMRXIPDUS, ArMmExample.EcuC.MyCom.
CAN1RXIPDUS
disable ArMmExample.EcuC.MyCom.CAN1NMTXIPDUS, ArMmExample.EcuC.MyCom.
CAN1TXIPDUS
}
}
//----------------------------------------------------------------
rule communicationcontrol12 initially false on condition {
if (Dcm_Communication_Control_CAN1 == DCM_DISABLE_RX_ENABLE_TX_NORM_NM )
55 of 67
— AUTOSAR CONFIDENTIAL —
Document ID 440: AUTOSAR_EXP_GuideModemanagement

Guide to Modemanagement
AUTOSAR Release 4.2.2
{
actionlist communicationcontrol_DCM_DISABLE_RX_ENABLE_TX_NORM_NM
}
}
actions communicationcontrol_DCM_DISABLE_RX_ENABLE_TX_NORM_NM on trigger {
PduGroupSwitch {
init true
enable ArMmExample.EcuC.MyCom.CAN1NMTXIPDUS, ArMmExample.EcuC.MyCom.
CAN1TXIPDUS
disable ArMmExample.EcuC.MyCom.CAN1NMRXIPDUS, ArMmExample.EcuC.MyCom.
CAN1RXIPDUS
}
}
//----------------------------------------------------------------
rule communicationcontrol13 initially false on condition {
if (Dcm_Communication_Control_CAN1 == DCM_DISABLE_RX_TX_NORM_NM )
{
actionlist communicationcontrol_DCM_DISABLE_RX_TX_NORM_NM
}
}
actions communicationcontrol_DCM_DISABLE_RX_TX_NORM_NM on trigger {
PduGroupSwitch {
init true
disable ArMmExample.EcuC.MyCom.CAN1NMTXIPDUS,ArMmExample.EcuC.MyCom.
CAN1TXIPDUS, ArMmExample.EcuC.MyCom.CAN1NMRXIPDUS, ArMmExample.EcuC.
MyCom.CAN1RXIPDUS
}
}
//----------------------------------------------------------------
3.5.5 Control DTC Setting
Listing 3.29: Mode switch interface for Control of DTC setting
modeGroup DcmControlDTCSetting {
ENABLEDTCSETTING,
DISABLEDTCSETTING
}
interface modeSwitch MSIF_DcmControlDtcSetting {
mode DcmControlDTCSetting dtcSetting
}
3.5.6 Roe Status
The Dcm will switch the current status of the Roe per configured Roe Event via a mode
switch of ModeDeclarationGroupPrototype DcmResponseOnEvent_<RoeEventID>
switching the mode to EVENT_STARTED,EVENT_STOPPED and EVENT_CLEARED.
The information is necessary mainly for applications that need to interact with the Dcm
if the events shall be triggered from external.
Listing 3.30: Mode switch interface for Roe Status
56 of 67
— AUTOSAR CONFIDENTIAL —
Document ID 440: AUTOSAR_EXP_GuideModemanagement

Guide to Modemanagement
AUTOSAR Release 4.2.2
ModeGroup DcmResponseOnEvent_<RoeEventID> {
EVENT_STARTED,
EVENT_STOPPED,
EVENT_CLEARED
}
interface modeSwitch MSIF_DcmResponseOnEvent{
mode DcmResponseOnEvent currentMode
}
57 of 67
— AUTOSAR CONFIDENTIAL —
Document ID 440: AUTOSAR_EXP_GuideModemanagement

Guide to Modemanagement
AUTOSAR Release 4.2.2
4 Backward Compatibility
This chapter describes a setup to reuse software components (legacy SWCs), which
are designed to work with the “ECU State Manager (EcuM) with fixed state machine”
[1]. This means that a setup based on EcuM with flexible state machines and the
BswM is described described which emulates the behavior of the EcuM with a fixed
state machine.
An overview of the architectural solution is shown in Figure 4.1. To reuse software
components (legacy SWCs), which are designed to work with the "ECU State Manager
with fixed state machine" the option "ECU Mode Handling" has to be activated. A so
called Compatibility SWC is not necessary to realize this behavior.
EcuM BswM
RTE
RUN
Request
Protocol
SWC 1
EcuM User
SWC 2
State
Machine
BswM_EcuM_RequestedState
EcuM_SetState
EcuM_StateRequest
EcuM Mode
Rte_Switch_currentMode
Figure 4.1: Default States in EcuM Flex make it possible to reuse legacy SWCs
Figure 4.2 depicts the behavioral aspects of the proposal. The small boxes represent
the states of fixed EcuM. The green boxes mark the phases of the EcuM flexible. Ap-
plication software will only notice changes during the UP phase.
58 of 67
— AUTOSAR CONFIDENTIAL —
Document ID 440: AUTOSAR_EXP_GuideModemanagement

Guide to Modemanagement
AUTOSAR Release 4.2.2
Figure 4.2: Mapping: Phases of fixed EcuM to flexible EcuM
The result is that all states of the fixed EcuM in the UP phase have to be emulated using
the BswM and the software component introduced for this scenario. This software
component has to map modes reported by the BswM to modes defined in the interface
of the EcuM with fixed statemachine.
59 of 67
— AUTOSAR CONFIDENTIAL —
Document ID 440: AUTOSAR_EXP_GuideModemanagement

Guide to Modemanagement
AUTOSAR Release 4.2.2
4.1 Example for BswM Configuration
The system designer has to make sure that all pre- and post-conditions are met when
setting a state of the ECU State Manager. As the EcuM shall remain flexible, there is
no validation of the sequence the states are switched by BswM. When the sequence
of states shall be compatible to the sequence of EcuMFixed, the system designer has
to realize this behavior by BswM rules.
4.1.1 Startup
During startup phase the same BSW modules shall be initialized as the fixed EcuM
does. This is implemented via BswM rules which are executed after initialization of
EcuM and initialize these modules. The modules which are already initialized by flexible
EcuM are omitted by BswM.
The changed BswM rules can be seen in Listing 4.1.
Listing 4.1: BswM configuration for fixed EcuM compatible startup
rule InitBlockII initially false {
if ( EcuMode == MDG_EcuMode.ECU_STARTUP_ONE ) {
actionlist InitBlockIITrueActions
}
}
actions InitBlockIITrueActions on condition {
custom "Port_Init(null)"
custom "Dio_Init(null)"
custom "Adc_Init(null)"
custom "Spi_Init(null)"
custom "Eep_Init(null)"
custom "Fls_Init(null)"
custom "NvM_Init(null)"
custom "EcuM_SetState(ECU_STARTUP_TWO)"
custom "NvM_ReadAll()"
}
rule NvMReadAllFinished initially false {
if ( NvMReadAllJobMode != NVM_REQ_PENDING && EcuMode == MDG_EcuMode.
ECU_STARTUP_TWO) {
actionlist NvMReadAllFinishedTrueActions
}
}
actions NvMReadAllFinishedTrueActions on condition {
custom "CanTrcv_Init(null)"
custom "Can_Init(null)"
custom "CanIf_Init(null)"
custom "CanSM_Init(null)"
custom "CanTp_Init(null)"
custom "Lin_Init(null)"
custom "LinIf_Init(null)"
60 of 67
— AUTOSAR CONFIDENTIAL —
Document ID 440: AUTOSAR_EXP_GuideModemanagement

Guide to Modemanagement
AUTOSAR Release 4.2.2
custom "LinSM_Init(null)"
custom "LinTp_Init(null)"
custom "FrTrcv_Init(null)"
custom "Fr_Init(null)"
custom "FrIf_Init(null)"
custom "FrSM_Init(null)"
custom "FrTp_Init(null)"
custom "PduR_Init(null)"
custom "CANNM_Init(null)"
custom "FrNM_Init(null)"
custom "NmIf_Init(null)"
custom "IpduM_Init(null)"
custom "COM_Init(null)"
custom "DCM_Init(null)"
custom "StartRte()"
custom "ComM_Init(null)"
custom "DEM_Init(null)"
custom "FIM_Init(null)"
custom "EcuM_SetState(ECU_RUN)"
}
4.1.2 Shutdown
For that shutdown mechanism the BswM configuration of Listing 4.2 is responsible. The
listed rules coordinate the post-run phase, deinitialize the modules and put the ECU
into shut down or sleep. These rules execute the same callouts EcuM_On<Mode>() as
it would happen with a fixed EcuM.
Listing 4.2: BswM configuration for fixed EcuM compatible shutdown
rule checkEcuMCompatibilityModeRequest initially false {
if ( EcuMode == MDG_EcuMode.ECU_APP_RUN) {
actionlist checkEcuMCompatibilityModeRequestActions
}
}
actions checkEcuMCompatibilityModeRequestActions on condition {
ComMAllowCom MyComM.CanNet1 false
custom "EcuM_SetState(ECU_APP_POST_RUN)"
}
rule GoBackToRun initially false {
if ( EcuMode == MDG_EcuMode.ECU_APP_POST_RUN) {
actionlist GoBackToRunActions
}
}
actions GoBackToRunActions on condition {
custom "EcuM_SetState(ECU_APP_RUN)"
}
rule PrepShutdown initially false {
61 of 67
— AUTOSAR CONFIDENTIAL —
Document ID 440: AUTOSAR_EXP_GuideModemanagement

Guide to Modemanagement
AUTOSAR Release 4.2.2
if ( ComM_Mode_Channel1 == COMM_NO_COM_REQUEST_PENDING && EcuMode ==
MDG_EcuMode.ECU_APP_POST_RUN) {
actionlist PrepShutdownActions
}
}
actions PrepShutdownActions on condition {
custom "Dem_Shutdown(null)"
custom "EcuM_SetState(ECU_GO_SLEEP)"
custom "EcuM_SetState(ECU_GO_OFF_ONE)"
}
rule GoSleep initially false {
if ( ComM_Mode_Channel1 == COMM_NO_COM_REQUEST_PENDING && EcuMode ==
MDG_EcuMode.ECU_GO_SLEEP) {
actionlist GoSleepActions
}
}
actions GoSleepActions on condition {
custom "EcuM_SetState(ECU_STARTUP_TWO)"
custom "NvM_WriteAll()"
}
rule GoOff initially false {
if ( ComM_Mode_Channel1 == COMM_NO_COM_REQUEST_PENDING && EcuMode ==
MDG_EcuMode.ECU_GO_OFF_ONE) {
actionlist GoOffActions
}
}
actions GoOffActions on condition {
custom "Rte_stop(null)"
custom "ComM_DeInit(null)"
custom "EcuM_SetState(ECU_GO_OFF_TWO)"
custom "NvM_WriteAll()"
}
rule GoSleepNvMWriteAllFinished initially false {
if ( NvMWriteAllJobMode != NVM_REQ_PENDING && EcuMode == MDG_EcuMode.
ECU_SLEEP)
{
actionlist GoSleepNvMWriteAllFinishedActions
}
}
actions GoSleepNvMWriteAllFinishedActions on condition {
custom "EcuM_GoHalt()"
}
rule GoOff2 initially false {
if ( NvMWriteAllJobMode == NVM_BLK_OK && EcuMode == MDG_EcuMode.
ECU_GO_OFF_TWO) {
actionlist GoOff2Actions
}
62 of 67
— AUTOSAR CONFIDENTIAL —
Document ID 440: AUTOSAR_EXP_GuideModemanagement

Guide to Modemanagement
AUTOSAR Release 4.2.2
}
actions GoOff2Actions on condition {
custom "EcuM_GoDown()"
}
4.1.3 Wakeup
The functionality for correct wakeup from sleep mode has to be fully configured in the
BswM. But as it does not need any adjustments for backward compatibility, there are
no modifications to be done.
63 of 67
— AUTOSAR CONFIDENTIAL —
Document ID 440: AUTOSAR_EXP_GuideModemanagement

Guide to Modemanagement
AUTOSAR Release 4.2.2
5 Acronyms and abbreviations
5.1 Technical Terms
All technical terms used throughout this document – except the ones listed here – can
be found in the official AUTOSAR glossary [7] or the Software Component Template
Specification [2].
Term Description
mode
A Mode is a certain set of states of the various state machines
(not only of the ECU State Manager) that are running in the ve-
hicle and are relevant to a particular entity, an application or the
whole vehicle
state
States are internal to their respective BSW component and thus
not visible to the application. So they are only used by the BSW’s
internal state machine. The States inside the ECU State Man-
ager build the phases and therefore handle the modes.
phase
A logical or temporal assembly of ECU Manager’s actions and
events, e.g. STARTUP, UP, SHUTDOWN, SLEEP, etc. Phases
can consist of Sub-Phases which are often called Sequences if
they above all exist to group sequences of executed actions into
logical units. Phases in this context are not the phases of the
AUTOSAR Methodology.
mode switch port
The port for receiving (or sending) a mode switch notification.
For this purpose, a mode switch portis typed by a Mod-
eSwitchInterface.
mode request interface A AUTOSAR SenderReceiverInterfaces, which carries the
requested mode in a VariableDataPrototype..
mode user
An AUTOSAR SW-C or AUTOSAR Basic Software Module
that depends on modes by ModeDisablingDependency,
SwcModeSwitchEvent,BswModeSwitchEvent, or simply by
reading the current state of a mode is called a mode user. A
mode user is defined by having a require mode switch port
or a requiredModeGroup ModeDeclarationGroupProto-
type. See also section ˜
refsec:concept.
mode manager
Entering and leaving modes is initiated by a mode manager. A
mode manager is defined by having a provide mode switch
port or a providedModeGroup ModeDeclarationGroup-
Prototype. A mode manager might be either an appli-
cation mode manager or a Basic Software Module that
provides a service including mode switches, like the ECU State
Manager. See also section ˜
refsec:ModeManager.
application mode manager
An application mode manager is a AUTOSAR software-
component that provides the service of switching modes. The
modes of a application mode manager do not have to be
standardized.
mode request
The communication of a mode request from the mode user to
the mode manager using either the SenderReceiverInter-
face is called a mode request.
64 of 67
— AUTOSAR CONFIDENTIAL —
Document ID 440: AUTOSAR_EXP_GuideModemanagement

Guide to Modemanagement
AUTOSAR Release 4.2.2
mode switch notification
The communication of a mode switch from the mode manager
to the mode user using either the ModeSwitchInterface
or providedModeGroup and requiredModeGroup ModeDec-
larationGroupPrototype is called mode switch noti-
fication.
mode machine instance
The instances of mode machines or ModeDeclarationGroups
are defined by the ModeDeclarationGroupPrototypes of
the mode manager
Since a mode switch is not executed instantaneously, the RTE or
Basic Software Scheduler has to maintain it’s own states. For
each mode managers ModeDeclarationGroupPrototype, RTE
or Basic Software Scheduler has one state machine. This
state machine is called mode machine instance. For all
mode users of the same mode managersModeDeclara-
tionGroupPrototype RTE and Basic Software Scheduler
uses the same mode machine instance. See also section
˜
refsec:ModeManager.
common mode machine in-
stance
A “common mode machine instance” is a special “mode machine
instance” shared by BSW Modules and SW-Cs: The RTE Gener-
ator creates only one mode machine instance if a ModeDec-
larationGroupPrototype instantiated in a port of a software-
component is synchronized synchronizedModeGroup of a
Mode Disabling Dependency
An RTEEvent and BswEvent that starts a RunnableEntity
respectively a Basic Software Schedulable Entity can
contain a disabledMode or disabledInMode association
which references a ModeDeclaration. This association is
called ModeDisablingDependency in this document.
mode disabling dependent Exe-
cutableEntity
A mode disabling dependent RunnableEntity or a Ba-
sic Software Schedulable Entity is triggered by an
RTEEvent respectively a BswEvent with a ModeDis-
ablingDependency. RTE and Basic Software Scheduler pre-
vent the start of those RunnableEntity or Basic Software
Schedulable Entity by the RTEEvent /BswEvent, when
the corresponding mode disabling is active. See also section
˜
refsec:ModeManager.
mode disabling
When a ‘mode disabling’ is active, RTE and Basic Software
Scheduler disables the start of mode disabling depen-
dent ExecutableEntitys. The ‘mode disabling’ is active
during the mode that is referenced in the mode disabling depen-
dency and during the transitions that enter and leave this mode.
See also section ˜
refsec:ModeManager.
OnEntry ExecutableEntity
ARunnable Entity or a Basic Software Schedulable
Entity that is triggered by a SwcModeSwitchEvent respec-
tively a BswModeSwitchEvent with ModeActivationKind
‘entry’ is triggered on entering the mode. It is called OnEntry
ExecutableEntity. See also section ˜
refsec:ModeManager.
OnExit ExecutableEntity
ARunnableEntity or a Basic Software Schedulable
Entity that is triggered by a SwcModeSwitchEvent respec-
tively a BswModeSwitchEvent with ModeActivationKind
‘exit’ is triggered on exiting the mode. It is called OnExit Exe-
cutableEntity. See also section ˜
refsec:ModeManager.
65 of 67
— AUTOSAR CONFIDENTIAL —
Document ID 440: AUTOSAR_EXP_GuideModemanagement

Guide to Modemanagement
AUTOSAR Release 4.2.2
OnTransition ExecutableEntity
ARunnableEntity or a Basic Software Schedulable
Entity that is triggered by a SwcModeSwitchEvent respec-
tively a BswModeSwitchEvent with ModeActivationKind
‘transition’ is triggered on a transition between the two specified
modes. It is called OnTransition ExecutableEntity. See
also section ˜
refsec:ModeManager.
mode switch acknowledge Exe-
cutableEntity
ARunnableEntity or a Basic Software Schedulable
Entity that is triggered by a SwcModeSwitchedAckEvent
respectively a BswModeSwitchedAckEvent connected to the
mode manager’s ModeDeclarationGroupPrototype. It
is called mode switch acknowledge ExecutableEntity.
See also section ˜
refsec:ModeManager.
server runnable
A server that is triggered by an OperationInvokedEvent. It
has a mixed behavior between a runnable and a function call. In
certain situations, RTE can implement the client server commu-
nication as a simple function call.
runnable activation
The activation of a runnable is linked to the RTEEvent that leads
to the execution of the runnable. It is defined as the incident that
is referred to by the RTEEvent.
E.g., for a timing event, the corresponding runnable is acti-
vated, when the timer expires, and for a data received event, the
runnable is activated when the data is received by the RTE.
Basic Software Schedulable En-
tity activation
The activation of a Basic Software Schedulable Entity
is defined as the activation of the task that contains the
Basic Software Schedulable Entity and eventually in-
cludes setting a flag that tells the glue code in the task which
Basic Software Schedulable Entity is to be executed.
Runnable start A runnable is started by the calling the C-function that imple-
ments the runnable from within a started task.
Basic Software Schedulable En-
tity start
ABasic Software Schedulable Entity is started by the
calling the C-function that implements the Basic Software
Schedulable Entity from within a started task.
Trigger Source
ATrigger Source administrate the particular Trigger and
informs the RTE or Basic Software Scheduler if the Trig-
ger is raised. A Trigger Source has dedicated provide
trigger ports or / and releasedTrigger Triggers to
communicate to the Trigger Sinks.
Trigger Sink
ATrigger Sink relies on the activation of Runnable Enti-
ties or Basic Software Schedulable Entities if a par-
ticular Trigger is raised. A Trigger Sink has a dedicated re-
quire trigger ports or / and requiredTrigger Triggers
to communicate to the Trigger Sources.
Trigger port A PortPrototype which is typed by an TriggerInterface
triggered ExecutableEntity
ARunnable Entity or a Basic Software Schedulable
Entity that is triggered at least by one ExternalTrigge-
rOccurredEvent /BswExternalTriggerOccurredEvent
or InternalTriggerOccurredEvent /BswInternalTrig-
gerOccurredEvent. In particular cases, the Trigger Event
Communication or the Inter Runnable Triggering is im-
plemented by RTE or Basic Software Scheduler as a di-
rect function call of the triggered ExecutableEntity by the
triggering ExecutableEntity.
66 of 67
— AUTOSAR CONFIDENTIAL —
Document ID 440: AUTOSAR_EXP_GuideModemanagement

Guide to Modemanagement
AUTOSAR Release 4.2.2
triggered runnable
ARunnable Entity that is triggered at least by one Ex-
ternalTriggerOccurredEvent or InternalTriggerOc-
curredEvent. In particular cases, the Trigger Event Commu-
nication or the Inter Runnable Triggering is implemented
by RTE as a direct function call of the triggered runnable
by the triggering runnable.
triggered Basic Software
Schedulable Entity
ABasic Software Schedulable Entity that is triggered
at least by one BswExternalTriggerOccurredEvent or
BswInternalTriggerOccurredEvent. In particular cases,
the Trigger Event Communication or the Inter Ba-
sic Software Schedulable Entity Triggering is im-
plemented by Basic Software Scheduler as a direct func-
tion call of the triggered ExecutableEntity by the trigger-
ing ExecutableEntity.
execution-instance
An execution-instance of a ExecutableEntity is one instance
or call context of an ExecutableEntity with respect to con-
current execution.
inter-ECU communication The communication between ECUs, typically using COM is called
inter-ECUcommunication in this document.
inter-partition communication
The communication within one ECU but between different parti-
tions, represented by different OS applications, is called inter-
partition communication in this document. It typically involves
the use of OS mechanisms like IOC or trusted function calls. The
partitions can be located on different cores or use different mem-
ory sections of the ECU.
intra-partition communication
The communication within one partition of one ECU is called
intra-partition communication. In this case, RTE can make
use of internal buffers and queues for communication.
intra-ECU communication
The communication within one ECU is called intra-ECU com-
munication in this document. It is a super set of inter-
partition communication and intra-partition communi-
cation.
67 of 67
— AUTOSAR CONFIDENTIAL —
Document ID 440: AUTOSAR_EXP_GuideModemanagement