CRT4519 AVHP3200BT
User Manual: AVHP3200BT
Open the PDF directly: View PDF
.
Page Count: 195 [warning: Documents this large are best viewed by clicking the View PDF Link!]
- SAFETY INFORMATION
- CONTENTS
- 1. SERVICE PRECAUTIONS
- 1.1 SERVICE PRECAUTIONS
- 1.2 NOTES ON SOLDERING
- 2. SPECIFICATIONS
- 2.1 SPECIFICATIONS
- 2.2 DISC/CONTENT FORMAT
- 2.3 PANEL FACILITIES
- 2.4 CONNECTION DIAGRAM
- 3. BASIC ITEMS FOR SERVICE
- 3.1 CHECK POINTS AFTER SERVICING
- 3.2 PCB LOCATIONS
- 3.3 JIGS LIST
- 3.4 CLEANING
- 4. BLOCK DIAGRAM
- 5. DIAGNOSIS
- 5.1 OPERATIONAL FLOWCHART
- 5.2 INSPECTION METHOD OF PICKUP UNIT
- 5.3 DIAGNOSIS FLOWCHART
- 5.4 ERROR CODE LIST
- 5.5 CONNECTOR FUNCTION DESCRIPTION
- 6. SERVICE MODE
- 6.1 MONITOR TEST MODE
- 6.2 DVD TEST MODE
- 7. DISASSEMBLY
- 8. EACH SETTING AND ADJUSTMENT
- 8.1 DVD ADJUSTMENT
- 8.2 MOTHER UNIT ADJUSTMENT
- 8.3 MONITOR PCB ADJUSTMENT
- 9. EXPLODED VIEWS AND PARTS LIST
- 9.1 PACKING
- 9.2 EXTERIOR(1)
- 9.3 EXTERIOR(2)
- 9.4 DVD MECHANISM MODULE
- 10. SCHEMATIC DIAGRAM
- 10.1 MOTHER UNIT(AUDIO)
- 10.2 MOTHER UNIT(SYSTEM)(GUIDE PAGE)
- 10.3 MOTHER UNIT(POWER SUPPLY)
- 10.4 MOTHER UNIT(DV5U)(GUIDE PAGE)
- 10.5 MOTHER UNIT(IN/OUT PUT)(GUIDE PAGE)
- 10.6 MOTHER UNIT(TUNER)
- 10.7 INTERFACE PCB
- 10.8 DVD CORE UNIT(GUIDE PAGE)
- 10.9 CONNECT PCB
- 10.10 KEYBOARD PCB
- 10.11 MONITOR PCB(GERDA)(GUIDE PAGE)
- 10.12 MONITOR PCB(BACKLIGHT)
- 10.13 SD PCB AND BT ANT PCB
- 10.14 WAVEFORMS
- 11. PCB CONNECTION DIAGRAM
- 11.1 MOTHER UNIT
- 11.2 INTERFACE PCB
- 11.3 DVD CORE UNIT
- 11.4 CONNECT PCB
- 11.5 KEYBOARD PCB
- 11.6 MONITOR PCB
- 11.7 SD PCB
- 11.8 BT ANT PCB
- 12. ELECTRICAL PARTS LIST

ORDER NO.
PIONEER CORPORATION 1-1, Shin-ogura, Saiwai-ku, Kawasaki-shi, Kanagawa 212-0031, Japan
PIONEER ELECTRONICS (USA) INC. P.O. Box 1760, Long Beach, CA 90801-1760, U.S.A.
PIONEER EUROPE NV Haven 1087, Keetberglaan 1, 9120 Melsele, Belgium
PIONEER ELECTRONICS ASIACENTRE PTE. LTD. 253 Alexandra Road, #04-01, Singapore 159936
PIONEER CORPORATION 2010
AVH-P3200BT/XNUC
CRT4519
DVD AV RECEIVER
AVH-P3200BT
/XNUC
AVH-P3250BT
/XNRD
AVH-P3200DVD
/XNUC
AVH-P3250DVD
/XNRC
AVH-P3250DVD
/XNRD
AVH-P3250DVD
/XNRI
This service manual should be used together with the following manual(s):
Model No. Order No. Mech.Module Remarks
CX-3250 CRT4300 LS1 DVD Mech. Module : Circuit Descriptions, Mech. Descriptions, Disassembly
For details, refer to "Important Check Points for Good Servicing".
K-ZZZ. JAN. 2010 Printed in Japan

AVH-P3200BT/XNUC
2
1234
1234
C
D
F
A
B
E
SAFETY INFORMATION
CAUTION:
USE OF CONTROLS OR ADJUSTMENTS OR PERFORMANCE OF PROCEDURES OTHER THAN THOSE
SPECIFIED HEREIN MAY RESULT IN HAZARDOUS RADIATION EXPOSURE.
- Safety Precautions for those who Service this Unit.
When checking or adjusting the emitting power of the laser diode exercise caution in order to get safe, reliable
results.
Caution:
1. During repair or tests, minimum distance of 13 cm from the focus lens must be kept.
CAUTION
CLASS 1M INVISIBLE LASER RADIATION WHEN OPEN. DO NOT VIEW DIRECTLY WITH OPTICAL INSTRUMENTS
2. During repair or tests, do not view laser beam for 10 seconds or longer.
WARNING!
The AEL (accessible emission level )of the laser power output is less than CLASS 1
but the laser component is capable of emitting radiation exceeding the limit for
CLASS 1.
A specially instructed person should do servicing operation of the apparatus.
Laser diode characteristics
Wave length:
DVD:660 nm to 670 nm
CD:780 nm to 800 nm
Focus lens on Maximum output:
CD:6.26 mW(Emitting period :9 sec.)
DVD:1.27 mW (Emitting period : unlimited)
Additional Laser Caution
Transistors Q1103 and Q1104 in PCB drive the laser diodes for DVD and CD
respectively. When Q1103 or Q1104 is shorted between their terminals,
the laser diodes for DVD or CD will radiate beam. If the top cover is removed
with no disc loaded while such short-circuit is continued, the naked eyes may
be exposed to the laser beam.
CAUTION
Where in a manufacturer’s service documentation, for example in circuit diagrams or lists
of components, a symbol is used to indicate that a specific component shall be replaced only
by the component specified in that documentation for safety reasons, the following symbol shall
be used:
This service manual is intended for qualified service technicians; it is not meant for the casual do-it-yourselfer.
Qualified technicians have the necessary test equipment and tools, and have been trained to properly and safely repair
complex products such as those covered by this manual.
Improperly performed repairs can adversely affect the safety and reliability of the product and may void the warranty.
If you are not qualified to perform the repair of this product properly and safely, you should not risk trying to do so
and refer the repair to a qualified service technician.
WARNING
This product may contain a chemical known to the State of California to cause cancer, or birth defects or
other reproductive harm.
Health & Safety Code Section 25249.6 - Proposition 65

AVH-P3200BT/XNUC 3
5 678
5678
C
D
F
A
B
E
[Important Check Points for Good Servicing]
In this manual, procedures that must be performed during repairs are marked with the below symbol.
Please be sure to confirm and follow these procedures.
1. Product safety
Please conform to product regulations (such as safety and radiation regulations), and maintain a safe servicing environment by
following the safety instructions described in this manual.
1 Use specified parts for repair.
Use genuine parts. Be sure to use important parts for safety.
2 Do not perform modifications without proper instructions.
Please follow the specified safety methods when modification(addition/change of parts) is required due to interferences such as
radio/TV interference and foreign noise.
3 Make sure the soldering of repaired locations is properly performed.
When you solder while repairing, please be sure that there are no cold solder and other debris.
Soldering should be finished with the proper quantity. (Refer to the example)
4 Make sure the screws are tightly fastened.
Please be sure that all screws are fastened, and that there are no loose screws.
5 Make sure each connectors are correctly inserted.
Please be sure that all connectors are inserted, and that there are no imperfect insertion.
6 Make sure the wiring cables are set to their original state.
Please replace the wiring and cables to the original state after repairs.
In addition, be sure that there are no pinched wires, etc.
7 Make sure screws and soldering scraps do not remain inside the product.
Please check that neither solder debris nor screws remain inside the product.
8 There should be no semi-broken wires, scratches, melting, etc. on the coating of the power cord.
Damaged power cords may lead to fire accidents, so please be sure that there are no damages.
If you find a damaged power cord, please exchange it with a suitable one.
9 There should be no spark traces or similar marks on the power plug.
When spark traces or similar marks are found on the power supply plug, please check the connection and advise on secure
connections and suitable usage. Please exchange the power cord if necessary.
a Safe environment should be secured during servicing.
When you perform repairs, please pay attention to static electricity, furniture, household articles, etc. in order to prevent injuries.
Please pay attention to your surroundings and repair safely.
2. Adjustments
To keep the original performance of the products, optimum adjustments and confirmation of characteristics within specification.
Adjustments should be performed in accordance with the procedures/instructions described in this manual.
4. Cleaning
For parts that require cleaning, such as optical pickups, tape deck heads, lenses and mirrors used in projection monitors, proper
cleaning should be performed to restore their performances.
3. Lubricants, Glues, and Replacement parts
Use grease and adhesives that are equal to the specified substance.
Make sure the proper amount is applied.
5. Shipping mode and Shipping screws
To protect products from damages or failures during transit, the shipping mode should be set or the shipping screws should be
installed before shipment. Please be sure to follow this method especially if it is specified in this manual.

AVH-P3200BT/XNUC
4
1234
1234
C
D
F
A
B
E
CONTENTS
SAFETY INFORMATION..................................................................................................................................... 2
1. SERVICE PRECAUTIONS ............................................................................................................................... 5
1.1 SERVICE PRECAUTIONS ........................................................................................................................ 5
1.2 NOTES ON SOLDERING .......................................................................................................................... 6
2. SPECIFICATIONS............................................................................................................................................ 7
2.1 SPECIFICATIONS ..................................................................................................................................... 7
2.2 DISC/CONTENT FORMAT .......................................................................................................................11
2.3 PANEL FACILITIES.................................................................................................................................. 12
2.4 CONNECTION DIAGRAM ....................................................................................................................... 14
3. BASIC ITEMS FOR SERVICE........................................................................................................................ 21
3.1 CHECK POINTS AFTER SERVICING..................................................................................................... 21
3.2 PCB LOCATIONS .................................................................................................................................... 22
3.3 JIGS LIST ................................................................................................................................................ 23
3.4 CLEANING............................................................................................................................................... 23
4. BLOCK DIAGRAM.......................................................................................................................................... 24
5. DIAGNOSIS.................................................................................................................................................... 34
5.1 OPERATIONAL FLOWCHART ................................................................................................................ 34
5.2 INSPECTION METHOD OF PICKUP UNIT............................................................................................. 35
5.3 DIAGNOSIS FLOWCHART ..................................................................................................................... 38
5.4 ERROR CODE LIST ................................................................................................................................ 65
5.5 CONNECTOR FUNCTION DESCRIPTION ............................................................................................. 69
6. SERVICE MODE ............................................................................................................................................ 70
6.1 MONITOR TEST MODE .......................................................................................................................... 70
6.2 DVD TEST MODE ................................................................................................................................... 80
7. DISASSEMBLY .............................................................................................................................................. 84
8. EACH SETTING AND ADJUSTMENT ........................................................................................................... 92
8.1 DVD ADJUSTMENT ................................................................................................................................ 92
8.2 MOTHER UNIT ADJUSTMENT............................................................................................................. 100
8.3 MONITOR PCB ADJUSTMENT............................................................................................................. 102
9. EXPLODED VIEWS AND PARTS LIST........................................................................................................ 104
9.1 PACKING ............................................................................................................................................... 104
9.2 EXTERIOR(1) ........................................................................................................................................ 108
9.3 EXTERIOR(2) .........................................................................................................................................110
9.4 DVD MECHANISM MODULE .................................................................................................................112
10. SCHEMATIC DIAGRAM..............................................................................................................................116
10.1 MOTHER UNIT(AUDIO) .......................................................................................................................116
10.2 MOTHER UNIT(SYSTEM)(GUIDE PAGE) ...........................................................................................118
10.3 MOTHER UNIT(POWER SUPPLY) ..................................................................................................... 124
10.4 MOTHER UNIT(DV5U)(GUIDE PAGE)................................................................................................ 126
10.5 MOTHER UNIT(IN/OUT PUT)(GUIDE PAGE)..................................................................................... 132
10.6 MOTHER UNIT(TUNER) ..................................................................................................................... 138
10.7 INTERFACE PCB ................................................................................................................................ 140
10.8 DVD CORE UNIT(GUIDE PAGE) ........................................................................................................ 142
10.9 CONNECT PCB................................................................................................................................... 148
10.10 KEYBOARD PCB............................................................................................................................... 150
10.11 MONITOR PCB(GERDA)(GUIDE PAGE) .......................................................................................... 152
10.12 MONITOR PCB(BACKLIGHT) ........................................................................................................... 158
10.13 SD PCB AND BT ANT PCB ............................................................................................................... 160
10.14 WAVEFORMS.................................................................................................................................... 162
11. PCB CONNECTION DIAGRAM.................................................................................................................. 164
11.1 MOTHER UNIT .................................................................................................................................... 164
11.2 INTERFACE PCB................................................................................................................................. 168
11.3 DVD CORE UNIT ................................................................................................................................. 170
11.4 CONNECT PCB ................................................................................................................................... 172
11.5 KEYBOARD PCB ................................................................................................................................. 174
11.6 MONITOR PCB.................................................................................................................................... 176
11.7 SD PCB ................................................................................................................................................ 180
11.8 BT ANT PCB ........................................................................................................................................ 181
12. ELECTRICAL PARTS LIST ........................................................................................................................ 182

AVH-P3200BT/XNUC 5
5 678
5678
C
D
F
A
B
E
1. SERVICE PRECAUTIONS
1.1 SERVICE PRECAUTIONS
1. You should conform to the regulations governing the product (safety, radio and noise, and other regulations),
and should keep the safety during servicing by following the safety instructions described in this manual.
2. Be careful in handling ICs. Some ICs such as MOS type are so fragile that they can be damaged by electrostatic
induction.
3. Before disassembling the unit, be sure to turn off the power. Unplugging and plugging the connectors during
power-on mode may damage the ICs inside the unit.
4. To protect the pickup unit from electrostatic discharge during servicing, take an appropriate treatment
(shorting-solder) by referring to "the DISASSEMBLY" .
5. After replacing the pickup unit, be sure to skew adjustment.
6. During disassembly, be sure to turn the power off since an internal IC might be destroyed when a connector
is plugged or unplugged.
7. Countermeasures to user complaints on iPhone/iPod touch lip synchronization
When a video is replayed, the video and audio may be out of synchronization depending on the connected
iPod or iPhone.
If it is annoying, perform the following operation.
However, this operation will slightly deteriorate the sound quality of the iPod source.
Also, it will disable the ASR function when the iPod source is used.
[Default]
Audio digital mode
[Switching procedure]
Press MODE and EJECT and turn on Accessory simultaneously
The above switches the “Audio digital mode” to the “Audio analog mode”.
When the mode is switching, the BEEP1 sound will be heard.
[Supplement]
• The mode switching operation can only switch the “Audio digital mode” to the “Audio analog mode”.
(The BEEP1 sound will be heard every time.)
• No indication of the mode is provided.
[Resetting the mode]
Reset or BackUP OFF
The above resets the mode to the “Audio digital mode”.
8. recautions for AEQ measurement
If the microphone is not connected securely, the microphone input signals may become inaccurate and an
error message “Plug the supplied microphone securely into the jack” may appear due to the measurement failure.
9. EJECT LOCK MODE for DVD mechanism
How to enter : Press RESET while pressing [FORWARD] and [EJECT] keys together.
How to exit : Same procedure to enter this mode.
10. When EEPROM is initialized, eject lock may be enabled. Please cancel eject lock in this case.

AVH-P3200BT/XNUC
6
1234
1234
C
D
F
A
B
E
1.2 NOTES ON SOLDERING
For environmental protection, lead-free solder is used on the printed circuit boards mounted in this unit.
Be sure to use lead-free solder and a soldering iron that can meet specifications for use with lead-free solders for repairs
accompanied by reworking of soldering.
Compared with conventional eutectic solders, lead-free solders have higher melting points, by approximately 40 C.
Therefore, for lead-free soldering, the tip temperature of a soldering iron must be set to around 373 C in general, although
the temperature depends on the heat capacity of the PC board on which reworking is required and the weight of the tip of
the soldering iron.
Compared with eutectic solders, lead-free solders have higher bond strengths but slower wetting times and higher melting
temperatures (hard to melt/easy to harden).
The following lead-free solders are available as service parts:
Parts numbers of lead-free solder:
GYP1006 1.0 in dia.
GYP1007 0.6 in dia.
GYP1008 0.3 in dia.

AVH-P3200BT/XNUC 7
5 678
5678
C
D
F
A
B
E
2. SPECIFICATIONS
2.1 SPECIFICATIONS
Dimensions (W × H × D):
D
Chassis.....................178 mm × 100 mm × 165
mm
(7 in. × 3-7/8 in. × 6-1/2 in.)
Display
Screen size/aspect ratio....... 5.8 inch wide/16:9
(effective display area: 128.4
× 70.9 mm)
Pixels ........................................... 345 600 (1 440 × 240)
Display method ....................... TFT active matrix, driving
type
Color system............................. NTSC
Durable temperature range (power off)
................................................... -20 °C to +80 °C
Audio
Maximum power output ....... 50 W × 4
70 W × 1/2 ohm
(for subwoofer)
Continuous power output ... 22 W × 4 (50 Hz to 15 000
Hz, 5 % THD, 4 ohm load,
both channels driven)
Load impedance ..................... 4 ohm (4 ohm to 8 ohm
(2 ohm for 1 ch) allowable)
Preout maximum output level
................................................... 4.0 V
Equalizer (8-Band Graphic Equalizer):
Frequency......................... 40/80/200/400/1k/2.5k/8k/
10k Hz
Gain .................................... ±12 dB
HPF:
Frequency......................... 50/63/80/100/125 Hz
Slope...................................–12 dB/oct
Subwoofer (mono):
Frequency......................... 50/63/80/100/125 Hz
Slope...................................–18 dB/oct
Gain .....................................+6 dB to –24 dB
Phase .................................Normal/Reverse
Bass boost:
Gain .....................................+12 dB to 0 dB
DVD Player
System ........................................ DVD video, Video CD, CD,
WMA, MP3, AAC, DivX,
JPEG system
Usable discs ............................. DVD video, Video CD, CD,
CD-R/RW, DVD-R/RW/RDL
Region number ....................... 1
Frequency response.............. 5 Hz to 44 000 Hz (with DVD,
at sampling frequency 96
kHz)
Signal-to-noise ratio.............. 96 dB (1 kHz) (IEC-A net-
work) (RCA level)
Output level:
Video...................................1.0 Vp-p/75 ohm (±0.2 V)
Number of channels ............. 2 (stereo)
MP3 decoding format .......... MPEG-1 & 2 Audio Layer 3
WMA decoding format ........ Ver. 7, 7.1, 8, 9, 10, 11 (2ch
audio)
(Windows Media Player)
AAC decoding format........... MPEG-4 AAC (iTunes en-
coded only) (.m4a)
(Ver. 8.2 and earlier)
DivX decoding format........... Home Theater Ver. 3, 4, 5.2,
6 (.avi, .divx)
USB
USB standard specification
................................................... USB 1.1, USB 2.0 full speed
Maximum current supply ....500 mA
USB Class..................................MSC (Mass Storage Class)
File system.................................FAT16, FAT32
MP3 decoding format .......... MPEG-1 & 2 Audio Layer 3
WMA decoding format ........ Ver. 7, 7.1, 8, 9, 10, 11 (2ch
audio)
(Windows Media Player)
AAC decoding format........... MPEG-4 AAC (iTunes en-
coded only)
(Ver. 8.2 and earlier)
General
Power source............................ 14.4 V DC (10.8 V to 15.1 V
allowable)
Grounding system.................. Negative type
Maximum current consumption
....................................................10.0 A
AVH-P3200BT/XNUC, AVH-P3200DVD/XNUC
Nose...........................171 mm × 97 mm × 7 mm
(6-3/4 in. × 3-7/8 in. × 1/4
in.)
Weight .........................................1.8 kg (4.0 lbs)
Backup current.........................5.0 mA or less

AVH-P3200BT/XNUC
8
1234
1234
C
D
F
A
B
E
DivX decoding format............Home Theater Ver. 3, 4, 5.2,
6 (.avi, .divx)
SD
Compatible physical format
....................................................Version 1.10
Maximum memory capacity
................................................... 2 GB
File system.................................FAT12, FAT16, FAT32
MP3 decoding format ...........MPEG-1 & 2 Audio Layer 3
WMA decoding format ......... Ver. 7, 7.1, 8, 9, 10, 11 (2ch
audio)
(Windows Media Player)
AAC decoding format............MPEG-4 AAC (iTunes en-
coded only)
(Ver. 8.2 and earlier)
DivX decoding format............Home Theater Ver. 3, 4, 5.2,
6 (.avi, .divx)
FM tuner
Frequency range..................... 87.9 MHz to 107.9 MHz
Usable sensitivity.................... 9 dBf (0.8 μV/75 ohm,
mono, S/N: 30 dB)
Signal-to-noise ratio...............72 dB (IEC-A network)
AM tuner
Frequency range..................... 530 kHz to 1 710 kHz (10
kHz)
Usable sensitivity.................... 25 μV (S/N: 20 dB)
Signal-to-noise ratio...............62 dB (IEC-A network)
Bluetooth
(AVH-P3200BT)
Version........................................ Bluetooth 2.0 certified
Output power .......................... +4 dBm Max.
(Power class 2)
CEA2006 Specifications
Power output ............................ 14 W RMS × 4 Channels (4
ohm and 1 % THD+N)
S/N ratio ..................................... 91 dBA (reference: 1 W into
4 ohm)
Note
Specifications and the design are subject to mod-
ifications without notice.

AVH-P3200BT/XNUC 9
5 678
5678
C
D
F
A
B
E
Dimensions (W × H × D):
D
Chassis.....................178 mm × 100 mm × 165
mm
Nose...........................171 mm × 97 mm × 7 mm
Weight .........................................1.8 kg
Display
Screen size/aspect ratio....... 5.8 inch wide/16:9
(effective display area: 128.4
× 70.9 mm)
Pixels ........................................... 345 600 (1 440 × 240)
Display method ........................TF T active matrix, driving
type
Color system............................. NTSC/PAL/PAL-M/SECAM
compatible
Durable temperature range (power off)
................................................... -20 °C to +80 °C
Audio
Maximum power output ....... 50 W × 4
70 W × 1/2 ohm
(for subwoofer)
Continuous power output ... 22 W × 4 (50 Hz to 15 000
Hz, 5 % THD, 4 ohm load,
both channels driven)
Load impedance ..................... 4 ohm (4 ohm to 8 ohm
(2 ohm for 1 ch) allowable)
Preout maximum output level
................................................... 4.0 V
Equalizer (8-Band Graphic Equalizer):
Frequency......................... 40/80/200/400/1k/2.5k/8k/
10k Hz
Gain .................................... ±12 dB
AVH-P3250BT/XNRD,
AVH-P3250DVD/XNRC, AVH-P3250DVD/XNRD, AVH-P3250DVD/XNRI
General
Rated power source...............14.4 V DC
(allowable voltage range:
12.0 V to 14.4 V DC)
Grounding system.................. Negative type
Maximum current consumption
....................................................10.0 A
Backup current.........................5.0 mA or less
HPF:
Frequency......................... 50/63/80/100/125 Hz
Slope...................................–12 dB/oct
Subwoofer (mono):
Frequency......................... 50/63/80/100/125 Hz
Slope...................................–18 dB/oct
Gain .....................................+6 dB to – 24 dB
Phase .................................Normal/Reverse
Bass boost:
Gain .....................................+12 dB to 0 dB
DVD Player
System .........................................DVD video, Video CD, CD,
WMA, MP3, AAC, DivX,
JPEG system
Usable discs ............................. DVD video, Video CD, CD,
CD-R/RW, DVD-R/RW/RDL
Region number :
Frequency response...............5 Hz to 44 000 Hz (with DVD,
at sampling frequency 96
kHz)
Signal-to-noise ratio...............96 dB (1 kHz) (IEC-A net-
work) (RCA level)
Output level:
Video....................................1.0 Vp-p/75 ohm (±0.2 V)
Number of channels ..............2 (stereo)
MP3 decoding format ...........MPEG-1 & 2 Audio Layer 3
WMA decoding format ......... Ver. 7, 7.1, 8, 9, 10, 11 (2ch
audio)
(Windows Media Player)
AAC decoding format............MPEG-4 AAC (iTunes en-
coded only) (.m4a)
(Ver. 8.2 and earlier)
DivX decoding format............Home Theater Ver. 3, 4, 5.2,
6 (.avi, .divx)
USB
USB standard specification
................................................... USB 1.1, USB 2.0 full speed
Maximum current supply ....500 mA
USB Class..................................MSC (Mass Storage Class)
File system.................................FAT16, FAT32
MP3 decoding format ...........MPEG-1 & 2 Audio Layer 3
WMA decoding format ......... Ver. 7, 7.1, 8, 9, 10, 11 (2ch
audio)
(Windows Media Player)
AAC decoding format............MPEG-4 AAC (iTunes en-
coded only)
(Ver. 8.2 and earlier)
DivX decoding format............Home Theater Ver. 3, 4, 5.2,
6 (.avi, .divx)
for Middle East Asian and South African models
...................................... 2
for Southeast Asian models
...................................... 3
for South American and Oceanian models
...................................... 4

AVH-P3200BT/XNUC
10
1234
1234
C
D
F
A
B
E
Compatible physical format
....................................................Version 1.10
Maximum memory capacity
................................................... 2 GB
File system.................................FAT12, FAT16, FAT32
MP3 decoding format ...........MPEG-1 & 2 Audio Layer 3
WMA decoding format ......... Ver. 7, 7.1, 8, 9, 10, 11 (2ch
audio)
(Windows Media Player)
AAC decoding format............MPEG-4 AAC (iTunes en-
coded only)
(Ver. 8.2 and earlier)
DivX decoding format............Home Theater Ver. 3, 4, 5.2,
6 (.avi, .divx)
FM tuner
Frequency range..................... 87.5 MHz to 108.0 MHz
Usable sensitivity.................... 9 dBf (0.8 μV/75 ohm,
mono, S/N: 30 dB)
Signal-to-noise ratio...............72 dB (IEC-A network)
AM tuner
Frequency range..................... 531 kHz to 1 602 kHz (9 kHz)
530 kHz to 1 640 kHz (10
kHz)
Usable sensitivity.................... 25 μV (S/N: 20 dB)
Signal-to-noise ratio.............. 62 dB (IEC-A network)
Bluetooth
(AVH-P3250BT)
Version........................................ Bluetooth 2.0 certified
Output power ........................... +4 dBm Max.
(Power class 2)
Infrared remote control
Wavelength............................... 945 nm
Output ......................................... typ; 10 mw/sr per Infrared
LED
Note
Specifications and the design are subject to mod-
ifications without notice.

AVH-P3200BT/XNUC 11
5 678
5678
C
D
F
A
B
E
2.2 DISC/CONTENT FORMAT
is a trademark of DVD Format/Logo Licensing Corporation.
(UC model only)
The Bluetooth word mark and logos are owned by the Bluetooth SIG, Inc.
and any use of such marks by Pioneer Corporation is under license.
Other trademarks and trade names are those of their respective owners.
(BT model only)
(RC, RD, RI models)

AVH-P3200BT/XNUC
12
1234
1234
C
D
F
A
B
E
2.3 PANEL FACILITIES
Head unit
23
4
4
4
5
4
4
4
4
5
5
5
6
9
b
7
7
7
7
7
7
8
8
8
8
a
a
a
a
c
c
c
c
c
d
d
c
c
c
d
1
traPtraP
1RESET 8
MODE
Turning the infor-
mation display off.
2(eject) 9
MENU
Displaying the
menu.
Returning to the
normal display.
3Disc loading slot aSD memory card
slot
4+/– (VOLUME/
VOL)b
USB port
When connecting,
open the USB con-
nector lid.
5/ (TRACK/
SEEK )c
AUX input jack (3.5
mm stereo/video
jack)
Use to connect an
auxiliary device.
6SRC/OFF d
Auto EQ micro-
phone input jack
Use to connect an
auto EQ micro-
phone.
7MUTE
CAUTION
•Use an optional Pioneer USB cable (CD-U50E)
to connect the USB audio player/USB mem-
ory as any device connected directly to the
unit will protrude out from the unit and may
be dangerous.
• Do not use unauthorized products.
• When inserting an SD card into the card slot,
make sure that the label is facing the left.
• For details on how to operate a navigation unit
from this unit, refer to its operation manual.
Note
When the navigation unit is connected, press
MODE to switch to the navigation display. Press
MODE and hold to turn the display off.
PressMODE again to turn the display on.
Optional remote control
The remote control CD-R55 is sold separately.
For details concerning operations, see the re-
mote control manual.
(UC model only)

AVH-P3200BT/XNUC 13
5 678
5678
C
D
F
A
B
E
Remote control
Part Operation
eThumb pad
Click to recall Menu.
Use to select a menu
on the DVD menu.
fRETURN
Press to display the
PBC (playback con-
trol) menu during PBC
playback.
g
Press to pause or re-
sume playback.
Press to return to the
previous track (chap-
ter).
Press to go to the next
track (chapter).
Press to stop play-
back.
h/ (FOLDER/P.CH)
Press to select the
next/previous disc/
folder.
Press to recall radio
station frequencies as-
signed to preset tun-
ing keys.
Part Operation
iBAND/ESC
Press to select the
tuner band when
tuner is selected as a
source. Also used to
cancel the control
mode of functions.
Press to switch be-
tween modes when
playing discs with
compressed audio
and audio data (CD-
DA) such as CD-
EXTRA and MIXED-
MODE CDs.
j
MENU
Press to display the
DVD menu during
DVD playback.
TOP MENU
Press to return to the
top menu during DVD
playback.
k
AUDIO
Press to change the
audio language during
DVD playback.
Press to switch audio
output for Video CD/
DivX.
SUBTITLE
Press to change the
subtitle language dur-
ing DVD playback.
ANGLE
Press to change the
viewing angle during
DVD playback.
lREAR SRC
Press to cycle through
all the available rear
sources.
Press and hold to turn
the rear source off.
AVH-P3250BT/XNRD,
AVH-P3250DVD/XNRC, AVH-P3250DVD/XNRD, AVH-P3250DVD/XNRI

AVH-P3200BT/XNUC
14
1234
1234
C
D
F
A
B
E
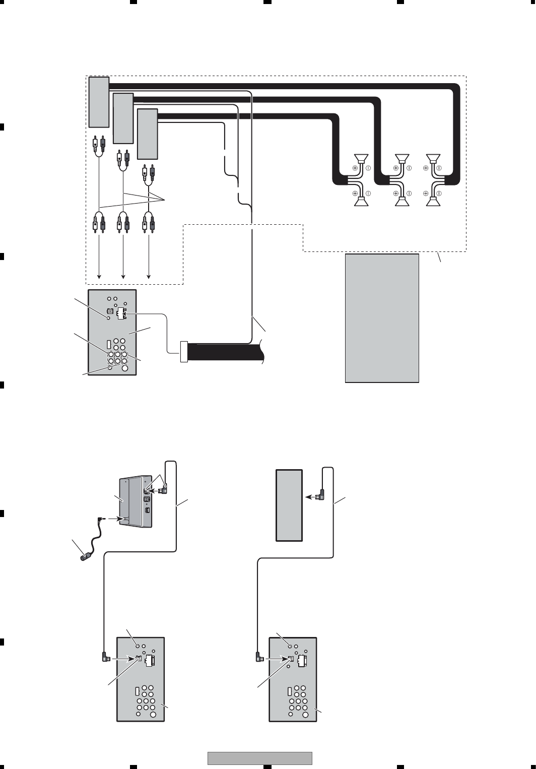
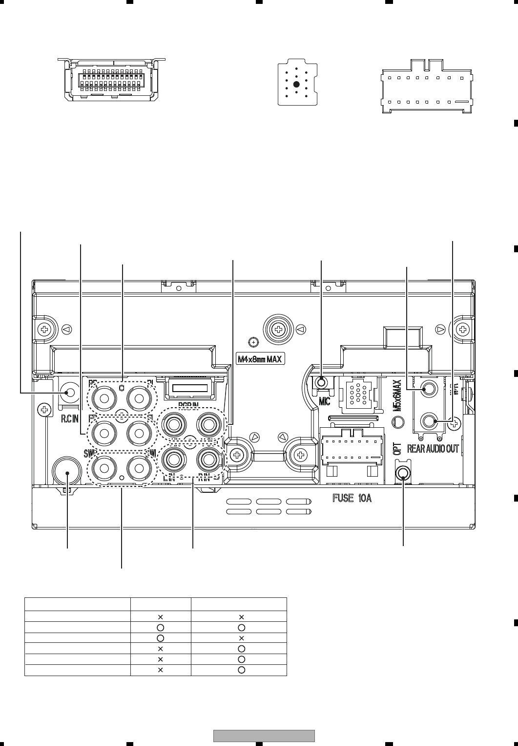
2.4 CONNECTION DIAGRAM
AVH-P3200BT/XNUC, AVH-P3200DVD/XNUC
Connecting the power cord
Yellow
Connect to the constant 12 V supply terminal.
Fuse resistor
Red
Connect to terminal controlled by ignition switch (12 V DC).
Black (chassis ground)
Connect to a clean, paint-free metal location.
Left Right
rekaepstnorFrekaepstnorF
Rear speaker or
Subwoofer (4 )
White Gray
Gray/blackWhite/black
Green Violet
Green/black Violet/black
Violet
Violet/black
Not used.
Green
Green/black
When using a subwoofer of 70 W (2 ), be sure to connect with Violet and Violet/black leads of this unit. Do not
connect anything to Green and Green/black leads.
Subwoofer (4 )
× 2
Rear speaker or
Subwoofer (4 )
Fuse (10 A)
Orange/white
Connect to lighting switch terminal.
Fuse resistor
Microphone input (AVH-P3200BT only)
This product
Antenna input
RGB input
Navigation unit can
be connected
(AVIC-U220(sold
separately)).
Please contact your
dealer to inquire about
the connectable
navigation unit.
Insert the 26 pin cable in the direction
indicated in the figure.
26 pin cable (Supplied with Navigation unit)
Connection method
1. Clamp the lead. 2. Clamp firmly with
needle-nosed pliers.
Note:
· The position of the parking brake switch depends on the vehicle model. For details,
consult the vehicle Owner’s Manual or dealer.
Yellow/black
If you use an equipment with Mute function, wire this lead to
the Audio Mute lead on that equipment. If not, keep the Audio
Mute lead free of any connections.
Light green
Used to detect the ON/OFF status of the parking
brake. This lead must be connected to the power
supply side of the parking brake switch.
Blue/white
Connect to system control terminal of the power amp or
auto-antenna relay control terminal (max. 300 mA 12 V DC).
Ground side
Power supply side
Parking brake
switch
Fuse resistor
With a 2 speaker system, do not connect anything to the speaker leads
that are not connected to speakers.
Note:
· Change the initial setting of this unit (refer
to the Operation Manual). The subwoofer
output of this unit is monaural.
Violet/white
Of the two lead wires connected to the back lamp, connect the one
in which the voltage changes when the gear shift is in the
REVERSE (R) position. This connection enables the unit to
sense whether the car is moving forwards or backwards.
Microphone (AVH-P3200BT only)
4 m (13 ft. 1 in.)
Wired remote input
Hard-wired remote control adaptor can be connected
(sold separately).

AVH-P3200BT/XNUC 15
5 678
5678
C
D
F
A
B
E
(Supplied with Bluetooth adapter)
Connecting the system (AVH-P3200DVD)
Bluetooth adapter
(e.g. CD-BTB200)
(sold separately)
IP-BUS cable
Black
Microphone
for hands-free phoning
(supplied with Bluetooth adapter)
1.5 m (4 ft. 11 in.)
This product
IP-BUS input
Wired remote input
Hard-wired remote control
adaptor can be connected
(sold separately).
Connecting the system (AVH-P3200BT)
HD radio tuner
(sold separately)
This product
Wired remote input
Hard-wired remote control
adaptor can be connected
(sold separately).
IP-BUS cable
(Supplied with HD radio tuner)
IP-BUS input
3 m (9 ft. 10 in.)
When connecting to separately sold power amp
Connect with RCA cables
(sold separately)
Rear speaker
Perform these connections when
using the optional amplifier.
System remote control
rekaepstnorFrekaepstnorF
thgiRtfeL
Rear speaker
Power amp
(sold separately)
Power amp
(sold separately)
Power amp
(sold separately)
Subwoofer Subwoofer
To front output
To rear output
To subwoofer
output
Blue/white
Connect to system control terminal of the
power amp or auto-antenna relay control
terminal. (max. 300 mA 12 V DC).
This product
Rear output (AVH-P3200BT only)
Front output
Subwoofer output

AVH-P3200BT/XNUC
16
1234
1234
C
D
F
A
B
E
When connecting with a rear view camera
When this product is used with a rear view camera, it is possible to automatically switch
from the video to rear view image when the gear shift is moved to REVERSE (R).
WARNING
USE INPUT ONLY FOR REVERSE OR MIRROR IMAGE REAR VIEW CAMERA. OTHER USE MAY
RESULT IN INJURY OR DAMAGE.
CAUTION
• The screen image may appear reversed.
• The rear view camera function is to be used as an aid for backing into a tight parking spot.
Do not use this function for entertainment purposes.
• Objects in the rear view may appear closer or more distant than they actually are.
RCA cable (sold separately)
To video output
Rear view camera
(sold separately)
Violet/white
Of the two lead wires connected to the back lamp, connect the one
in which the voltage changes when the gear shift is in the
REVERSE (R) position. This connection enables the unit to
sense whether the car is moving forwards or backwards.
You must use a camera
which outputs mirror
reversed images.
CAUTION
Fuse resistor
Rear view camera input (R.C IN )
This product
(AVH-P3200BT only)
• It is necessary to set Camera Polarity properly in System when connecting the rear view
camera.
When connecting the external video component and the
display
External video
component (sold
separately)
Audio input
(L IN,R IN )
Display with RCA
input jacks (sold
separately)
To video input
To video output
To audio outputs
To audio input
This product
Mini pin plug cable
(sold separately)
RCA cables
(sold separately)
Rear audio output
(REAR AUDIO OUT )
Rear monitor output ( V OUT )
Video input (V IN)
(AVH-P3200BT only)
• It is necessary to change AV Input in System when connecting the external video component.
When using a display connected to rear video output
This product’s rear video output and rear audio output are for connection of a display to
enable passengers in the rear seats to watch the DVD, etc.
WARNING
Never install the display in a location where it is visible to the driver while driving.

AVH-P3200BT/XNUC 17
5 678
5678
C
D
F
A
B
E
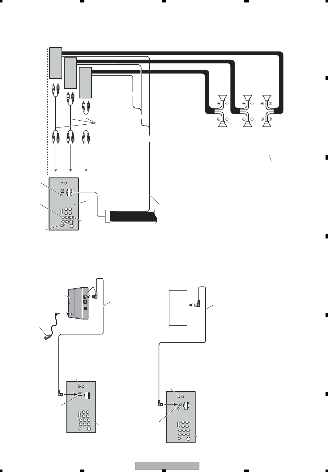
AVH-P3250BT/XNRD, AVH-P3250DVD/XNRC,
AVH-P3250DVD/XNRD, AVH-P3250DVD/XNRI
Connecting the power cord
Yellow
Connect to the constant 12 V supply terminal.
Fuse resistor
Red
Connect to terminal controlled by ignition switch (12 V DC).
Black (chassis ground)
Connect to a clean, paint-free metal location.
Left Right
rekaepstnorFrekaepstnorF
Rear speaker or
Subwoofer (4 )
White Gray
Gray/blackWhite/black
Green Violet
Green/black Violet/black
Violet
Violet/black
Not used.
Green
Green/black
When using a subwoofer of 70 W (2 ), be sure to connect with Violet and Violet/black leads of this unit. Do not
connect anything to Green and Green/black leads.
Subwoofer (4 )
× 2
Rear speaker or
Subwoofer (4 )
Orange/white
Connect to lighting switch terminal.
Fuse resistor
This product
Antenna input Fuse (10 A)
Microphone
(AVH-P3250BT only)
4 m
RGB input
Connection method
1. Clamp the lead. 2. Clamp firmly with
needle-nosed pliers.
Note:
· The position of the parking brake switch depends on the vehicle model. For details,
consult the vehicle Owner’s Manual or dealer.
Yellow/black
If you use an equipment with Mute function, wire this lead to
the Audio Mute lead on that equipment. If not, keep the Audio
Mute lead free of any connections.
Light green
Used to detect the ON/OFF status of the parking
brake. This lead must be connected to the power
supply side of the parking brake switch.
Blue/white
Connect to system control terminal of the power amp or
auto-antenna relay control terminal (max. 300 mA 12 V DC).
Ground side
Power supply side
Parking brake
switch
Fuse resistor
With a 2 speaker system, do not connect anything to the speaker leads
that are not connected to speakers.
Note:
· Change the initial setting of this unit (refer
to the Operation Manual). The subwoofer
output of this unit is monaural.
Violet/white
Of the two lead wires connected to the back lamp, connect the one
in which the voltage changes when the gear shift is in the
REVERSE (R) position. This connection enables the unit to
sense whether the car is moving forwards or backwards.
When you connect the separately sold
multi-channel processor (DEQ-P7650) to this
unit, do not connect anything to the speaker
leads and systemremote control (blue/white).
Microphone input (AVH-P3250BT only)
Wired remote input
Hard-wired remote control adaptor can be connected (sold separately).

AVH-P3200BT/XNUC
18
1234
1234
C
D
F
A
B
E
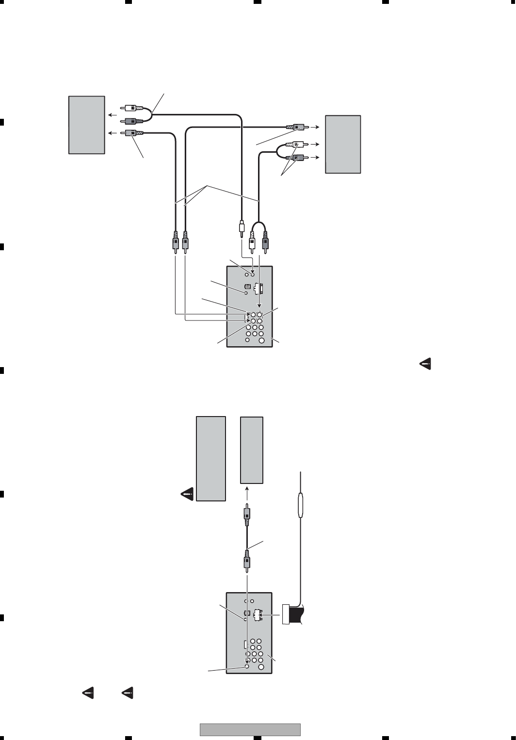
Connecting the system (AVH-P3250DVD)
This product
Wired remote input
Hard-wired remote control
adaptor can be connected
(sold separately).
IP-BUS cable
(Supplied with Bluetooth adapter)
Black
Bluetooth adapter
(e.g. CD-BTB100)
(sold separately)
Microphone
for hands-free phoning
(supplied with Bluetooth adapter)
IP-BUS input
1.5 m
Connecting the system (AVH-P3250BT)
This product
Wired remote input
Hard-wired remote control
adaptor can be connected
(sold separately).
IP-BUS cable
IP-BUS input
DVD changer
(sold separately)
When connecting to separately sold power amp
Blue/white
Connect to system control terminal of the
power amp or auto-antenna relay control
terminal (max. 300 mA 12 V DC).
•When you connect the separately sold
multi-channel processor (DEQ-P7650) to this
unit, do not connect anything to the speaker
leads and system remote control (blue/white).
•When you connect the multi-channel
processor to this unit, refer to multi-channel
processor’s installation manual for the
connection method.
Connect with RCA cables
(sold separately)
Rear speaker
Perform these connections when
using the optional amplifier.
System remote control
rekaepstnorFrekaepstnorF
thgiRtfeL
Rear speaker
Power amp
(sold separately)
Power amp
(sold separately)
Power amp
(sold separately)
Subwoofer Subwoofer
To front output
To rear output
To subwoofer
output
This product
Rear output (AVH-P3250BT only)
Front output
Subwoofer output

AVH-P3200BT/XNUC 19
5 678
5678
C
D
F
A
B
E
When connecting with a rear view camera
When this product is used with a rear view camera, it is possible to automatically switch
from the video to rear view image when the gear shift is moved to REVERSE (R).
WARNING
USE INPUT ONLY FOR REVERSE OR MIRROR IMAGE REAR VIEW CAMERA. OTHER USE MAY
RESULT IN INJURY OR DAMAGE.
CAUTION
• The screen image may appear reversed.
• The rear view camera function is to be used as an aid for backing into a tight parking spot.
Do not use this function for entertainment purposes.
• Objects in the rear view may appear closer or more distant than they actually are.
To video output
Rear view camera
(sold separately)
Rear view camera input ( R.C IN )
Violet/white
Of the two lead wires connected to the back lamp, connect the one
in which the voltage changes when the gear shift is in the
REVERSE (R) position. This connection enables the unit to
sense whether the car is moving forwards or backwards.
You must use a camera
which outputs mirror
reversed images.
CAUTION
Fuse resistor
This product
RCA cable (sold separately)
(AVH-P3250BT only)
• It is necessary to set Camera Polarity properly in System when connecting the rear view
camera.
When connecting with a multi-channel processor
IP-BUS cable (supplied with
multi-channel processor)
RCA cable (supplied with
multi-channel processor)
Optical cable
(supplied with
multi-channel processor)
This product
(AVH-P3250BT only)
Wired remote input
Hard-wired remote
control adaptor
can be connected
(sold separately).
IP-BUS cable
(Supplied with Bluetooth adapter)
Black
Bluetooth adapter
(e.g. CD-BTB100)
(sold separately)
(AVH-P3250DVD only)
Microphone
for hands-free phoning
(supplied with Bluetooth adapter)
Black
Optical cable connection box
(CD-DD25)
(sold separately)
To SWL
To SWR
Blue
Blue
Multi-channel processor
(DEQ-P7650)
(sold separately)
Blue
DVD changer
(sold separately)
IP-BUS cable
Black
IP-BUS input
Optical
output

AVH-P3200BT/XNUC
20
1234
1234
C
D
F
A
B
E
Connecting and installing the optical cable connection box
WARNING
•Avoid installing the optical cable connection
box in locations where the operation of safety
devices such as airbags is prevented by this
unit. Otherwise, there is a danger of a fatal
accident.
•Avoid installing the optical cable connection
box in locations where the operation of the
brake may be prevented. Otherwise, it may
result in a traffic accident.
•Fix the optical cable connection box securely
with the hook and loop fastener or lock tie. If
the unit is loose, it disturbs driving stability,
which may result in a traffic accident.
CAUTION
• Install this unit using only the parts supplied with
this unit. If other parts are used, this unit may be
damaged or could dismount itself, which leads to
an accident or other problems.
• Do not install this unit near the doors where
rainwater is likely to be spilled on the unit.
Incursion of water into the unit may cause smoke
or fire.
Connecting the optical cable
1. Connect the optical cable and ground
lead to the main unit.
Connect the optical cable so that it does not
protrude from the main unit, as shown in the
illustration. Fasten the ground lead to the
protrusion on the back of the main unit.
Screw
2. Connect the optical cable to the
optical cable connection box.
optical cable
Installing the optical cable
connection box
• When installing the optical cable
connection box with the hook and
loop fastener.
Install the optical cable connection box
using the hook and loop fastener in the
ample space of the console box.
Hook fastener
Loop fastener
• When installing the optical cable
connection box with the lock tie.
Wrap the optical cable and connection box
with the protection tape and fasten with the
power code using the lock tie.
Wrap with the protection tape
Fasten with the lock tie
When connecting the external video component and the display
External video
component (sold
separately)
Audio input
(L IN,R IN )
Display with RCA
input jacks (sold
separately)
To video input
To video output
To audio outputs
To audio input
This product
Mini pin plug cable
(sold separately)
RCA cables
(sold separately)
Rear audio output
(REAR AUDIO OUT )
Rear monitor output ( V OUT )
Video input (V IN)
(AVH-P3250BT only)
• It is necessary to change AV Input in System when connecting the external video component.
When using a display connected to rear video output
This product’s rear video output and rear audio output are for connection of a display to
enable passengers in the rear seats to watch the DVD, etc.
WARNING
Never install the display in a location where it is visible to the driver while driving.

AVH-P3200BT/XNUC 21
5 678
5678
C
D
F
A
B
E
3. BASIC ITEMS FOR SERVICE
3.1 CHECK POINTS AFTER SERVICING
To keep the product quality after servicing, please confirm following check points.
No. Procedures Item to be confirmed
1 Confirm whether the customer complain has
been solved.
If the customer complain occurs with the
specific media, use it for the operation check.
The customer complain must not be
reappeared.
Display, video, audio and operations must be
normal.
2 DVD Measure playback error rates at the
innermost and outermost tracks by using the
test mode with the following disc.
DVD test disc (TDV-582)
Deterioration of mecha-drive can be
checked.
The error rate must be less than the
threshold value.
(Refer to the chapter of DIAGNOSIS for the
threshold value.)
3 DVD Play back a DVD.
(Menu operation; Title/chapter search)
Display, video, audio and operations must be
normal.
4 CD Play back a CD.
(Track search)
Display, audio and operations must be
normal.
5 FM/AM tuner Check FM/AM tuner action.
(Seek, Preset)
Switch band to check both FM and AM.
Display, audio and operations must be
normal. * If the reception sensitivity is poorer
than normal, the gasket on the FM/AM tuner
unit may be damaged or lost.
6 Check whether no disc is inside the product. The media used for the operating check must
be ejected.
7 Appearance check No scratches or dirt on its appearance after
receiving it for service.
For check items concerning image and voice, please refer to the followings:
Check items concerning image Check items concerning voice
Block-noise Distortion
Crosscut noise Noise
Dot noise Low volume
Distorted image (Image skip) High volume
Low brightness Changes in level
Too bright Pause of sound
Color fading
Partial discoloration

AVH-P3200BT/XNUC
22
1234
1234
C
D
F
A
B
E
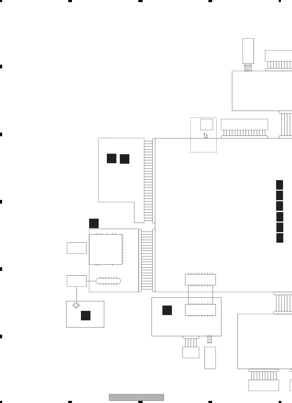
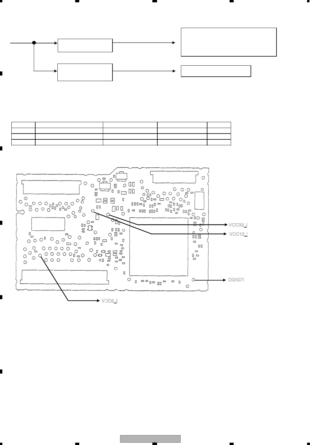
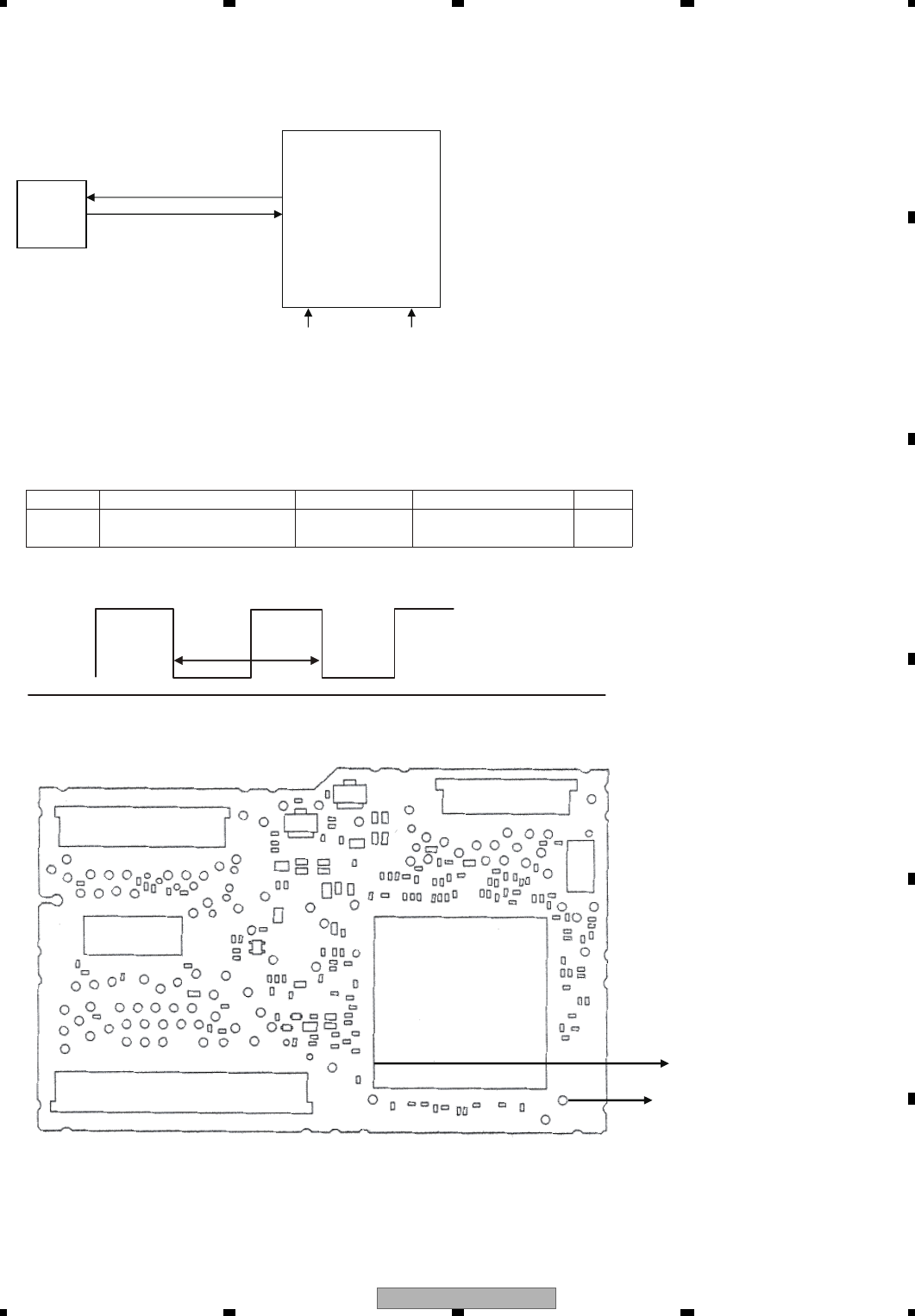
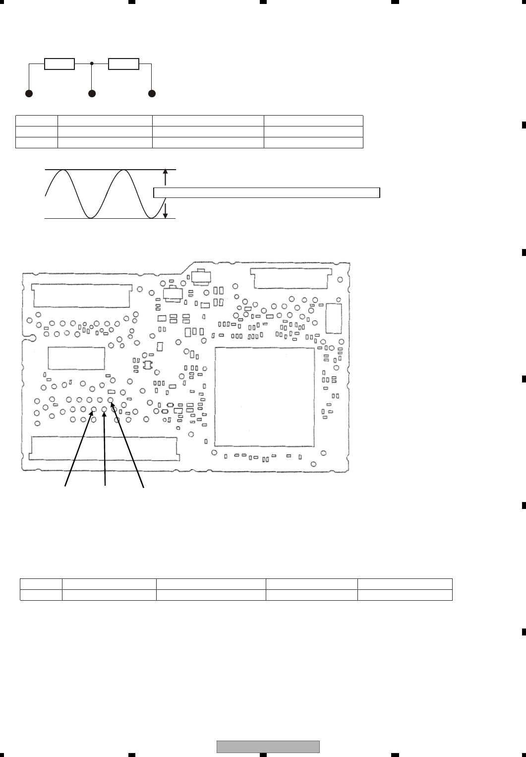
3.2 PCB LOCATIONS
Mother Unit
SD PCB
G
BT ANT PCB
H
A
Interface PCB
B
C
D
Monitor PCB
Keyboard PCB
F
E
DVD Core Unit
Connect PCB
P:AVH-P3200BT/XNUC
Q:AVH-P3250BT/XNRD
J:AVH-P3200DVD/XNUC
K:AVH-P3250DVD/XNRC
L:AVH-P3250DVD/XNRD
M:AVH-P3250DVD/XNRI
Unit Number : (P)
Unit Number : (Q)
Unit Number : (J)
Unit Number : (K)
Unit Number : (L)
Unit Number : (M)
Unit Name : Mother Unit
Monitor I/F Unit
Consists of
Interface PCB
Keyboard PCB
Monitor PCB
SD PCB
BT ANT PCB
Unit Number : (P,Q)
Unit Number : (J,K,L,M)
Unit Name : Monitor I/F Unit
Unit Number : YWX5013
Unit Name : DVD Core Unit
Unit Number :
Unit Name : Connect PCB

AVH-P3200BT/XNUC 23
5 678
5678
C
D
F
A
B
E
3.3 JIGS LIST
3.4 CLEANING
- Grease List
Name
Grease
Grease
Grease
Locking agents
Bond
Bond
Jig No.
GEM1024
GEM1038
GEM1045
1401M
GEM1033
1530
Remarks
DVD Mechanism Module
DVD Mechanism Module
DVD Mechanism Module
Skew adjustment (1401M:produced by THREE BOND)
Skew adjustment
Skew adjustment (1530:produced by THREE BOND)
Disc TDV-582 Skew adjustment, Check points after servicing,
Inspection method of Pickup Unit
Disc TCD-782 Inspection method of Pickup Unit
GGF1539 Disconnect the Cord Assy of the BT ANT PCB
Before shipping out the product, be sure to clean the following portions by using the prescribed cleaning tools:
Portions to be cleaned Cleaning tools
DVD pickup lenses Cleaning liquid : GEM1004
Cleaning paper : GED-008

AVH-P3200BT/XNUC
24
1234
1234
C
D
F
A
B
E
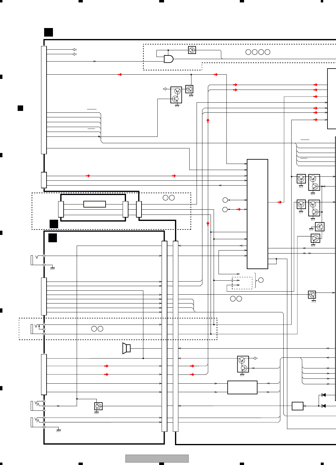
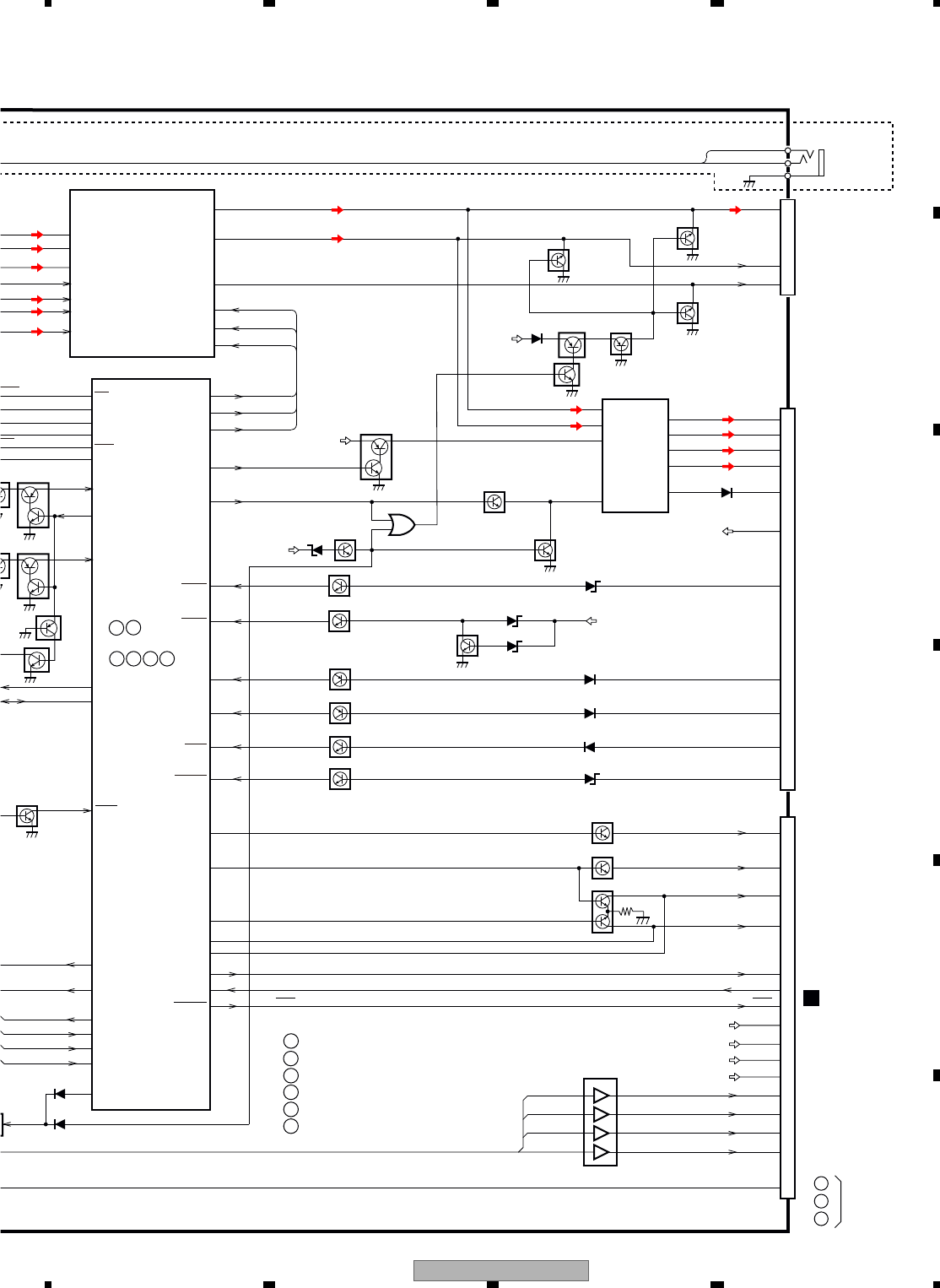
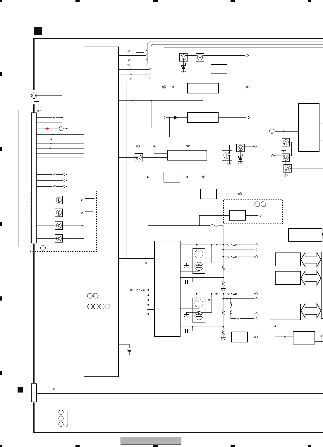
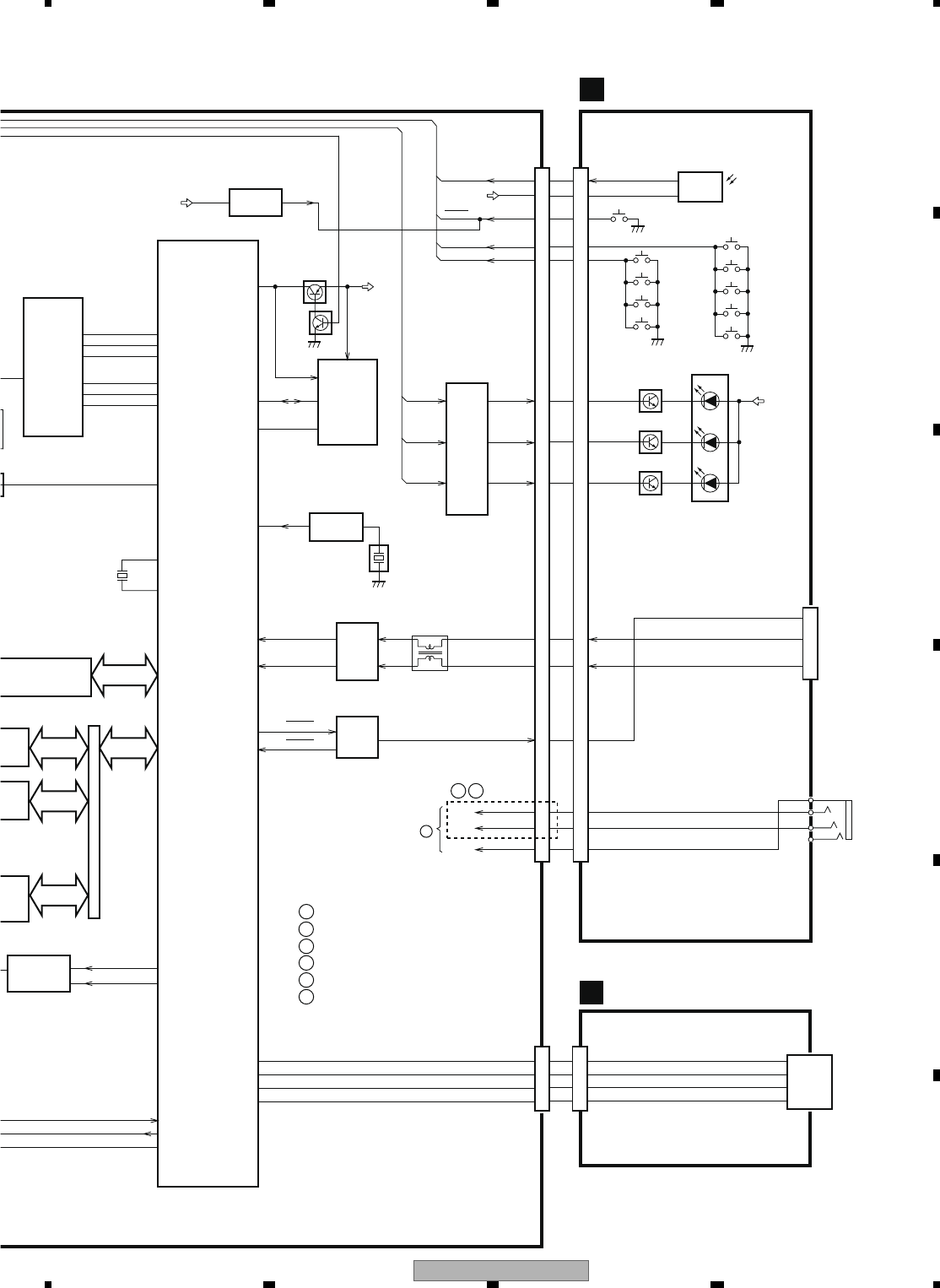
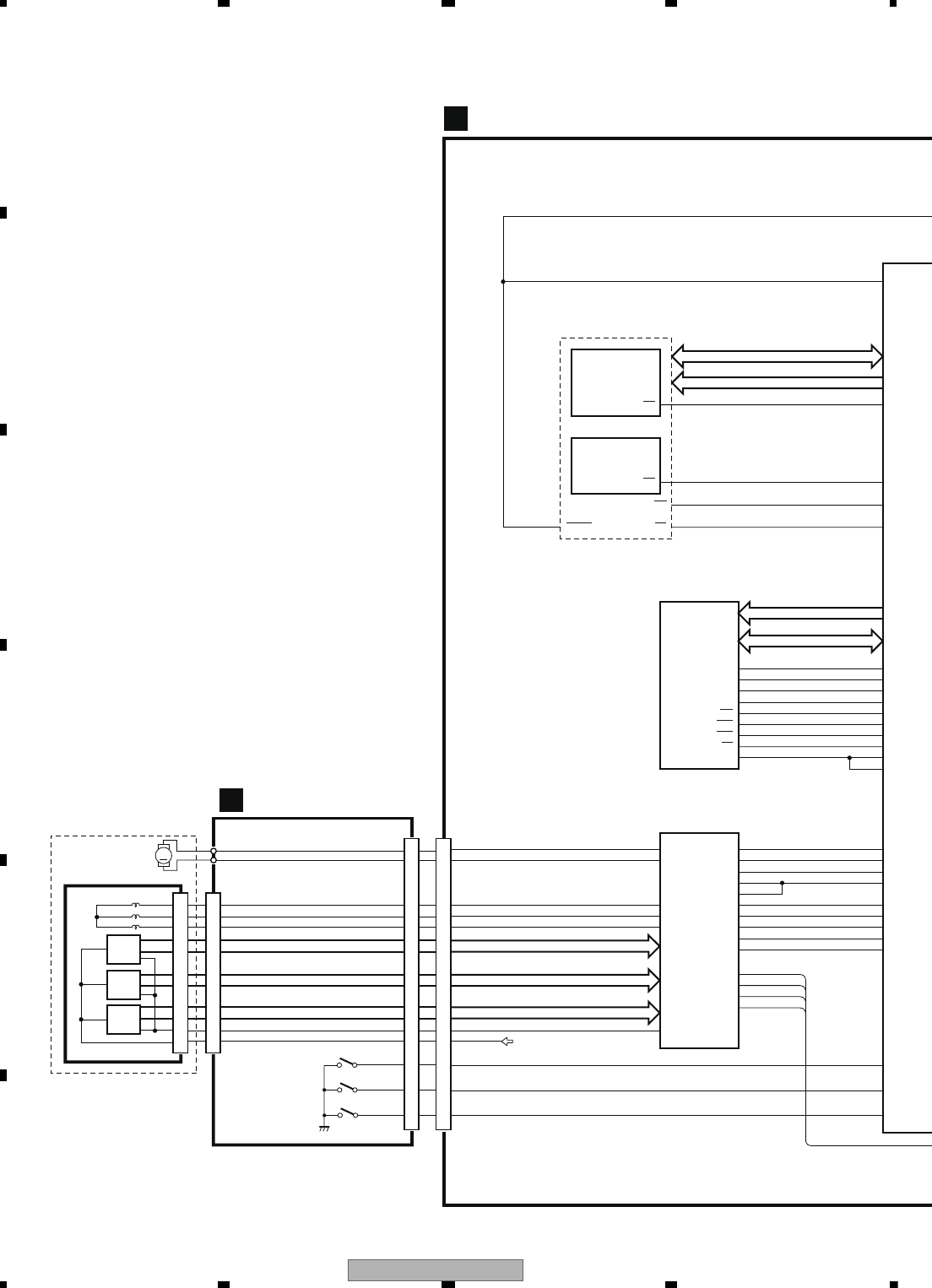
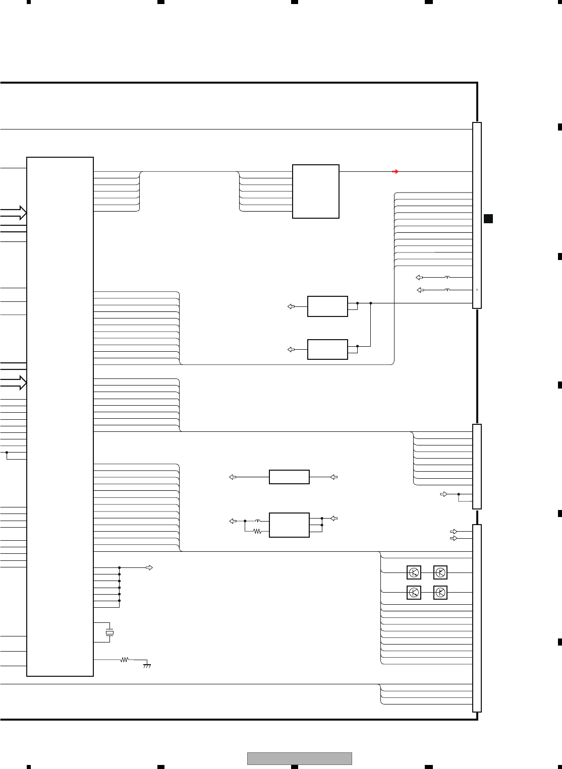
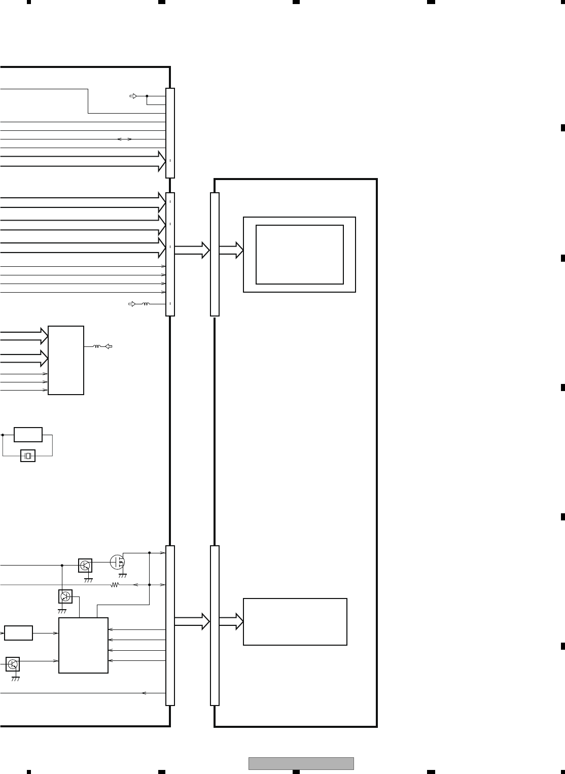
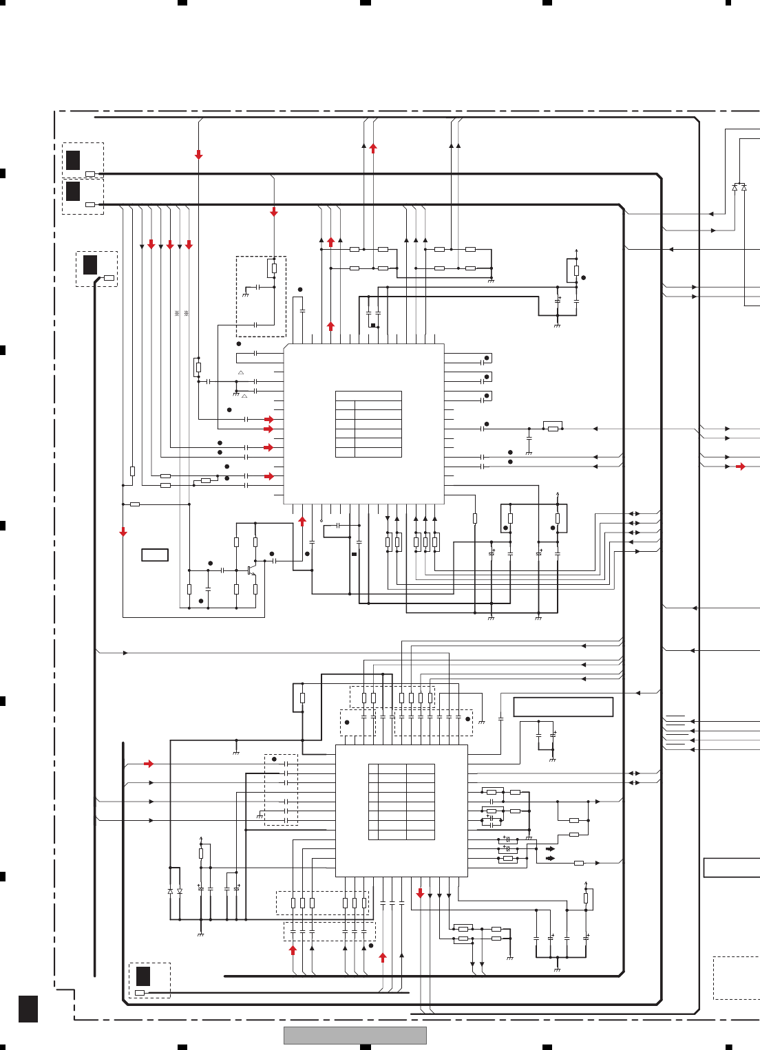
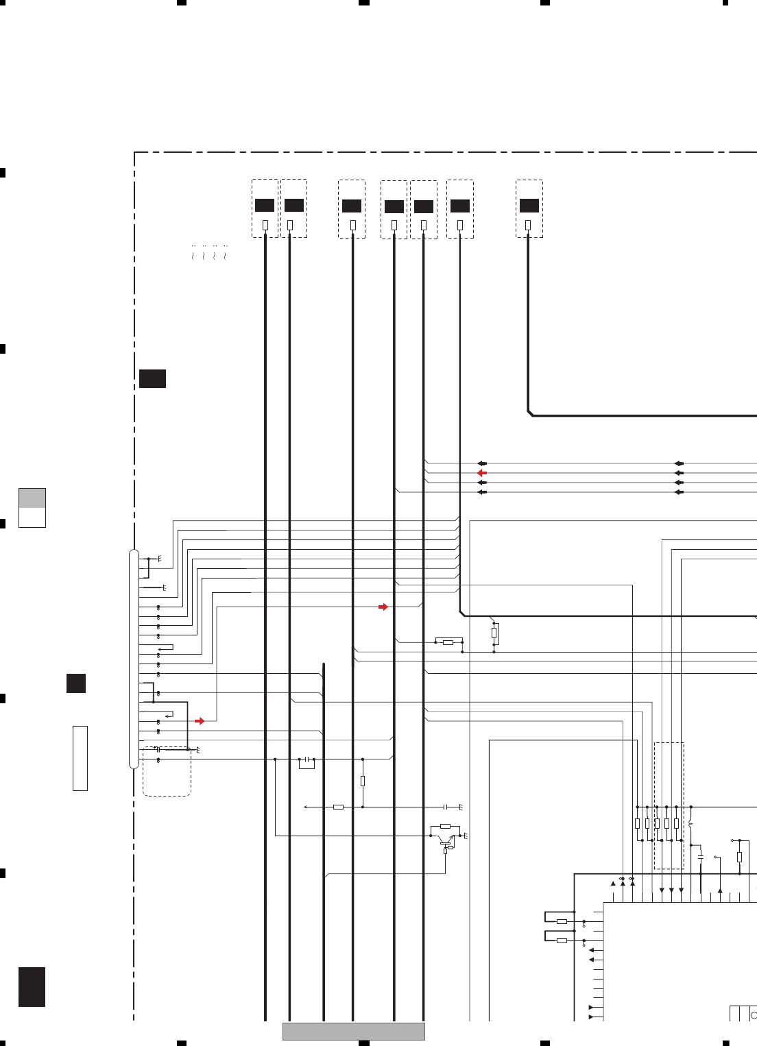
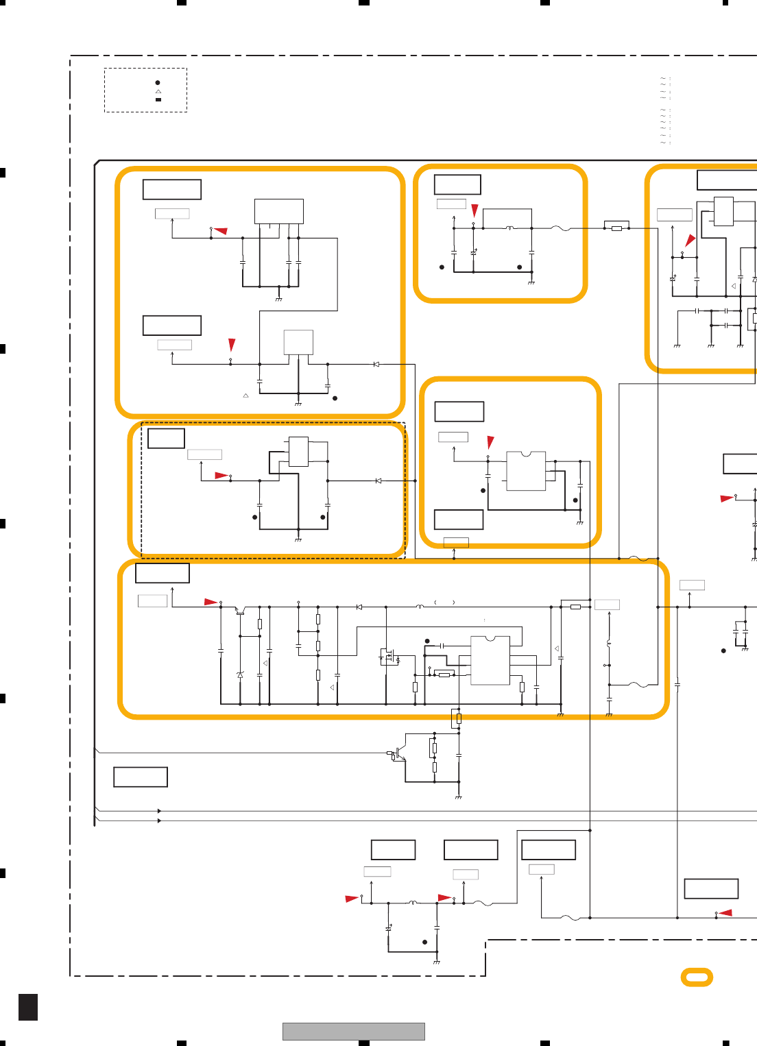
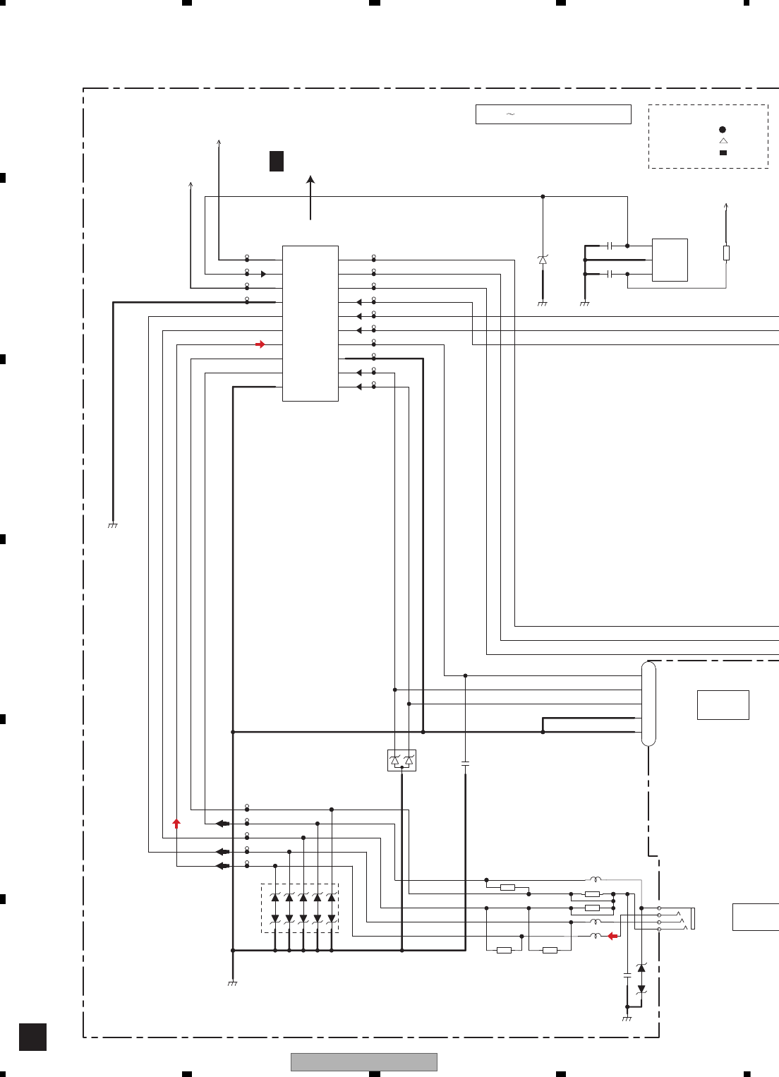
4. BLOCK DIAGRAM
Note: When ordering service parts, be sure to refer to " EXPLODED VIEWS AND PARTS LIST" or
"ELECTRICAL PARTS LIST".
JA581
CKN1042-A
2
3
1
JA2503
YKS5001-E
2
WIREDAD
4
RCAGND
1
GNDD
3
WIRED
5
RCAVL 6
RCAVR
RCAVL
1REARMUTE
2RCAVR
3WIRED
4WIREDAD
5
GND
40
JA101
CKM1376-A
1
FR- 2
RR- 3
FR+ 4
RR+ 5
FL- 6
RL- 7
FL+ 8
RL+ 9
PB 10
MUTE 11
BREM 12
ILM 13
BGSENS 14
ACC 15
GND 16
BUP
1
PWRVI
2
PWRVI
3
PWRVI
4
NC
5
GNDD
6
GNDD
7
GNDD
44
45
46
47
48
49
50
CKS5561-A
CN5101
NC
1
PLYV
2
PLYV
3
PLXV
4
PLXV
5
ADVX
6
ADVX
7
ADVY
8
ADVY
9
NC
10
36
37
38
39
40
JA2504
CKS3414-A
2
3
BUSLG
4
MAINTEST
5
BUS-
6
BUSRG
7
BUSL+
8
ASENBO
9
BUSR+
10
BUSR-
11
BUSL-
CKS3871-A
CN751
1CPRDY
2CPRST
3SDA
4SCL
5GNDD
6IECOUT
7GNDD
8D+
9D-
10 WAKEUP
11 VIDEO_GND
12 COMPOSIT
13 AGND
14 ANALOG_LOUT
15 AGND
16 ANALOG_ROUT
17 AGND
18 STANBY
19 SLVSTS
20 HSTCMD
21 IRQPWR
22 XRESET
23 AMUTE
24 VD5
25 PGND
26 PGND
27 PGND
28 VD8
29 VD8
30 VD8
9850S-22C-TR
CN795
1BT_MIC1P
2SYS+B
3BT_MIC1N
4BT_RST
5BT_SPK1P
6BT33
7BT_SPK1N
8S_BTTX
9GNDBT
10 BT_SRX
11 SDDAT0
12 SDDAT1
13 VCC33
14 SDCMD
15 SDW
16 SDDAT3
17 SDDET
18 SDDAT2
19 GND
20 DGND
21 SDCLK
22 DGND
CKS3861-A
CN541
1
LEDB1
2
LEDG1
3
LEDR1
4
HDRESET
5
KDT1
6
KDT0
7
USB5V
8
USBGND
9
USB-
10
USB-+
11
ILMGND
12
AUXV
13
AUXVGND
14
AUXL
15
AUXAGND
16
AUXR
17
GNDKEY
18
ILMB
19
REM
20
VCC33
CKS3861-A
CN3501
1
VCC33
2
REM
3
ILMB
4
GNDKEY
5
AUXR
6
AUXAGND
7
AUXL
8
AUXVGND
9
AUXV
10
ILMGND
11
USB+
12
USB-
13
USBGND
14
USB5V
15
KDT0
16
KDT1
17
HARDRST
18
LEDR1
19
LEDG1
20
LEDB1
YKS5032-A
CN3502
USBGND
USB5V
USDM
USDP
USBGND
1
2
3
4
5
JA3501
CKN1078-A
AUXV
1SAUXL
2TAUXR
3R1 GND
4R2
CKS4670-A
CN7502
1
2
3
4
5
6
7
8
9
10
11
12
13
14
15
16
17
18
19
20
21
22
CKS6180-A
CN7501
1
CD/DAT3
3
VSS1
5
CLK
7
DAT0
9
DAT2
11
GND2
13
CD/WP
14
WP
12
CD
10
GND1
8
DAT1
6
VSS2
4
VDD
2
CMD
15
NC1
16
NC2
17
GND3
18
GND4
19
GND5
20
GND6
CKS6192-A
CN7503
U1IN
1
BT33
2
SPK1P
3
SPK1N
4
VSS
5
NBOOTS
6
U3IN
7
U3OUT
8
NRST_CPU
9
VCC_MIC
10
MIC1N
11
MIC1P
12
VSS
13
U1OUT
14
SD CARD
BT MODULE
WIRED REMOTE
IP BUS
S/PDIF
TOUCH PANEL
REAR AUDIO OUT
POWER SUPPLY
OUT
For Q,K,L,M,
USB
AUX INPUT
CN3811
CKS5749-A
1
2
3
CN1901
H
BT ANT PCB
GSD PCB
E
KEYBOARD
PCB
1/6
A
2/6
A
3/6
A
4/6
A
5/6
A
6/6
A
C
DVD
MECHANISM
MODULE
D
model
P : AVH-P3200BT/XNUC
Q : AVH-P3250BT/XNRD
J : AVH-P3200DVD/XNUC
K : AVH-P3250DVD/XNRC
L : AVH-P3250DVD/XNRD
M : AVH-P3250DVD/XNRI

AVH-P3200BT/XNUC 25
5 678
5678
C
D
F
A
B
E
CKS6051-A
CN521
RCAVL
1REARMUTE
2RCAVR
3WIRED
4WIREDAD
5BUZZ
6GNDD
7BUS-
8BUS+
9ASENBO
10 BUSR+
11 BUSR-
12 GND
13 BUSL+
14 BUSL-
15 NC
16 BTMICIN
17 BTMICGND
18 NC
19 NC
20 NC
21 NC
22 GNDA
23 NAVITOSYS
24 SYSTONAVI
25 GUIDEON
26 TVON
27 ONSEI-
28 ONSEI+
29 GNDSIG
30 CSYNC
31 GNDSIG
32 ANB
33 GNDSIG
34 ANG
35 GNDSIG
36 ANR
37 GNDD
38 BCAMIN
39 BCAMGND
40
CN2502
CKS4497-A
1
CCR
2
CCG
3
CCB
4
CCSYNC
5
GNDSIG
6
DVDVBS
7
GNDDVD
8
YS
9
NC
10
CCAUL
11
CCAUR
12
GNDAU
14
ONSEI-
15
REAUR
16
REAUL
17
GNDRAU
18
CCREM
19
DSEN
20
TVON
21
GION
22
MONON
23
VSW5
24
SYS_TO_NAVI
25
NAVI_TO_SYS
26
GNDD
13
ONSEI+
CKB1085-A
JA561
VCR_RG 1
VCR_RIN 2
VOUT_G 3
VOUT 4
VCR_LG 5
VCR_LIN 6
VCR_VG 7
VCR_VIN 8
CKS6062-A
CN5601
GND
1
GND
2
GND
3
NC
4
VCC
5
VCC
6
VCC
7
VCC
8
NC
9
TEST
10
TEST
11
TEST
12
VSYNC
13
HSYNC
14
GND
15
SHUT
16
GND
17
R5
18
R4
19
R3
20
R2
21
R1
22
R0
23
GND
24
G5
25
G4
26
G3
27
G2
28
G1
29
G0
30
GND
31
B5
32
B4
33
B3
34
B2
35
B1
36
B0
37
GND
38
DCLK
39
GND
40
XKB7001-B
JA562
REAR_R
REAR_L
SW_R
SW_L
FRONT_R
FRONT_L
GND
GND
GND
GND
1
2
3
4
5
6
7
8
9
10
1
FR- 2
DKN1385-A
CN511
1
PWRVI
2
PWRVI
3
PWRVI
4
NC
5
GNDD
6
GNDD
7
GNDD
8
PWGR
9
ADVY
10
ADVX
11
PLXV
12
PLYV
13
371_ILMR
14
371_ILMG
15
371_ILMB
16
GNDD
17
GNDD
18
VCC33
19
371_REM
20
371_KEY1
21
371_KEY0
22
GNDILM
23
NC
24
ILM+B
25
371_RESET
26
D_to_G
27
G_to_D
28
DGCLK
29
S_to_G
30
G_to_S
31
GRST
32
GNDV
33
N_G
34
N_R
35
N_CSYNC
36
N_B
37
GNDV
38
MONVBS
39
GNDBL
40
GNDBL
41
GNDBL
42
NC
43
PWRBL
44
PWRBL
45
PWRBL
46
BLERR1
47
BLSYNC
48
MBLPW
49
DIMMER
50
TEMPSEN1
DKN1385-A
CN5002
1
2
3
4
5
6
7
8
9
10
11
12
13
14
15
16
17
18
19
20
21
22
23
24
25
26
27
28
29
30
31
32
33
34
35
36
37
38
39
40
41
42
43
44
45
46
47
48
49
50
S5561-A
N5101
PLXV
5
ADVX
6
ADVX
7
ADVY
8
ADVY
9
NC
10
CKS6062-A
CN2501
1
2
3
4
5
6
7
8
9
10
11
12
13
14
15
16
17
18
19
20
21
22
23
24
25
26
27
28
29
30
31
32
33
34
35
36
37
38
39
40
CKS5561-A
CN5701
1LED4
2LED3
3LED2
4LED1
5NC
6BLP
7BLP
8NC
9TEMP1
10 GNDD
JA2501
CKB1065-A
2
B.CAM_IN
1
BCV_GND
JA2504
CKS3414-A
1
BUS+
2
BUSG
3
BUSLG
4
MAINTEST
5
BUS-
6
BUSRG
7
BUSL+
8
ASENBO
9
BUSR+
10
BUSR-
11
BUSL-
JA402
CKX1070-A
12
3
JA2502
CKN1018-A
2
BTMICIN
3
NC
1
BTMICG
LCD MODULE
NAVI INTERFACE
BCAM INPUT
FRONT OUT
BT MIC
FM/AM
IP BUS
REAR OUT
RCA V IN OUT
H PANEL
ANT
BACK LIGHT
BINTERFACE PCB
MONITOR PCB(GERDA)
1/2
F
MONITOR PCB(BACKLIGHT)
2/2
F
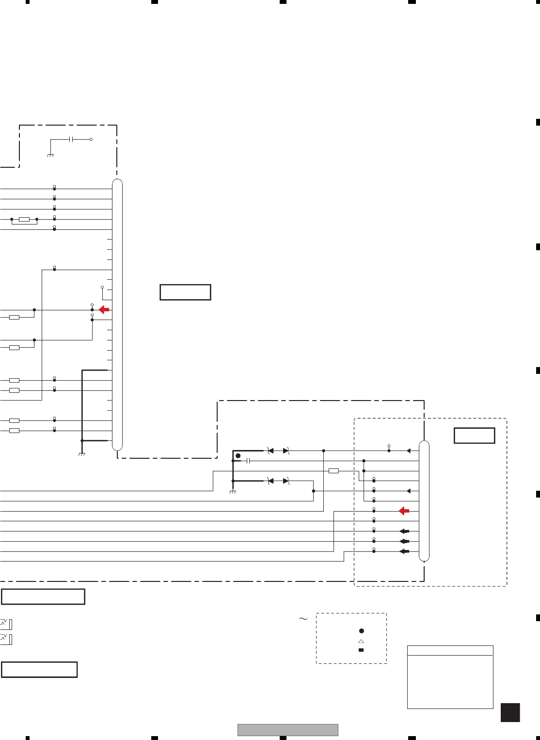
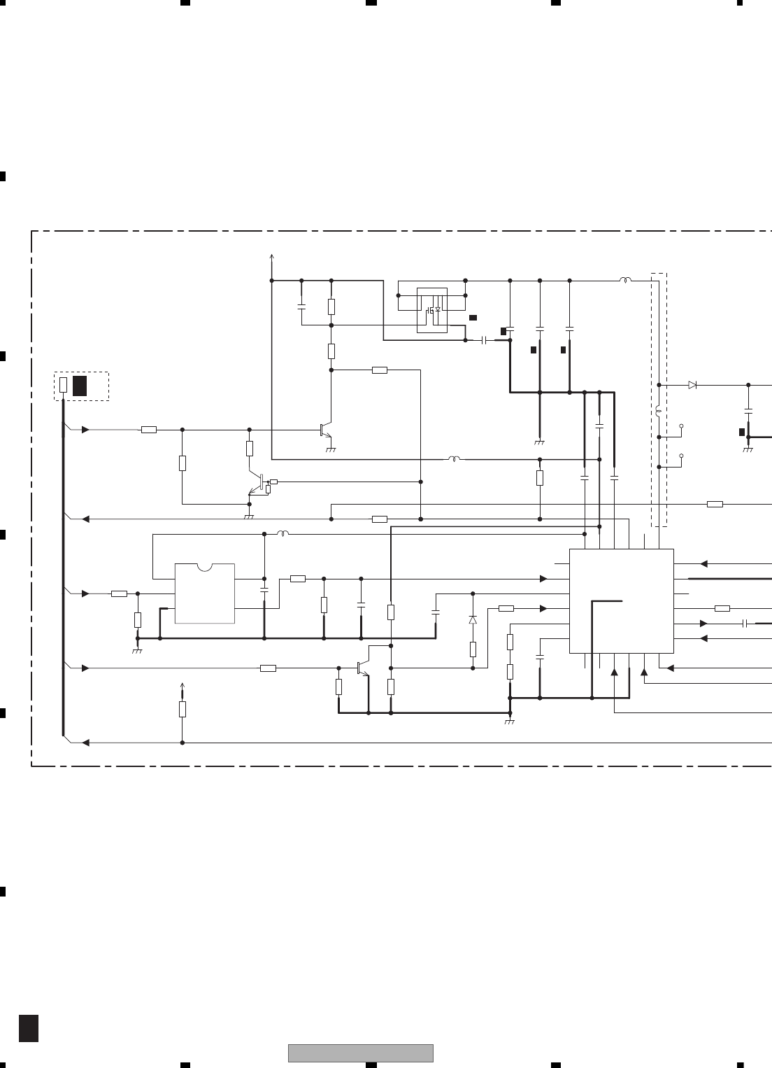
MOTHER UNIT(AUDIO)
1/6
A
MOTHER UNIT(SYSTEM)
2/6
A
MOTHER UNIT(POWER SUPPLY)
3/6
A
MOTHER UNIT(DV5U)
4/6
A
MOTHER UNIT(IN/OUT PUT)
5/6
A
MOTHER UNIT(TUNER)
6/6
A

AVH-P3200BT/XNUC
26
1234
1234
C
D
F
A
B
E
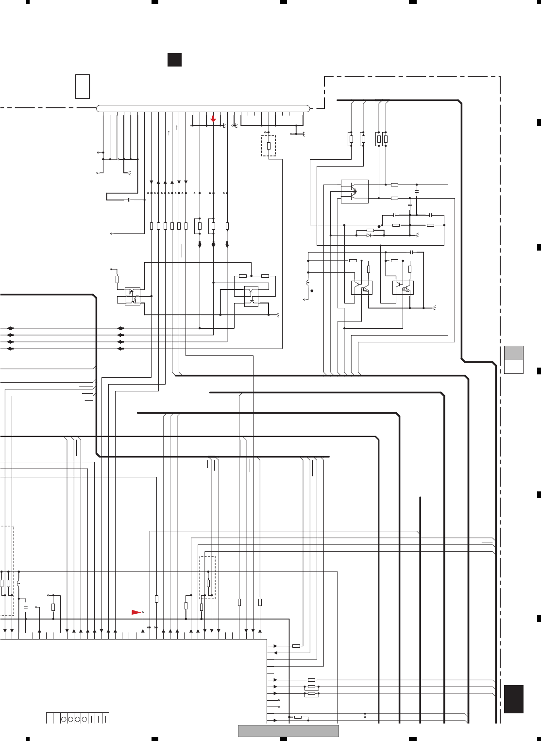
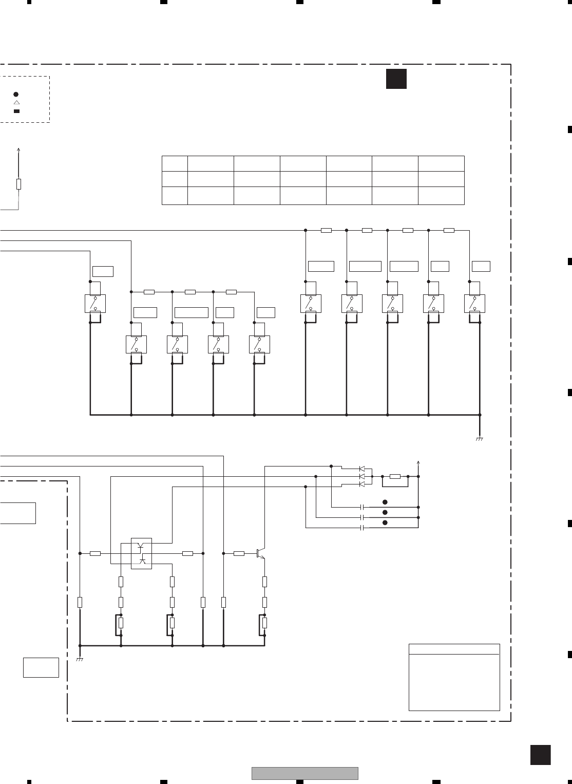
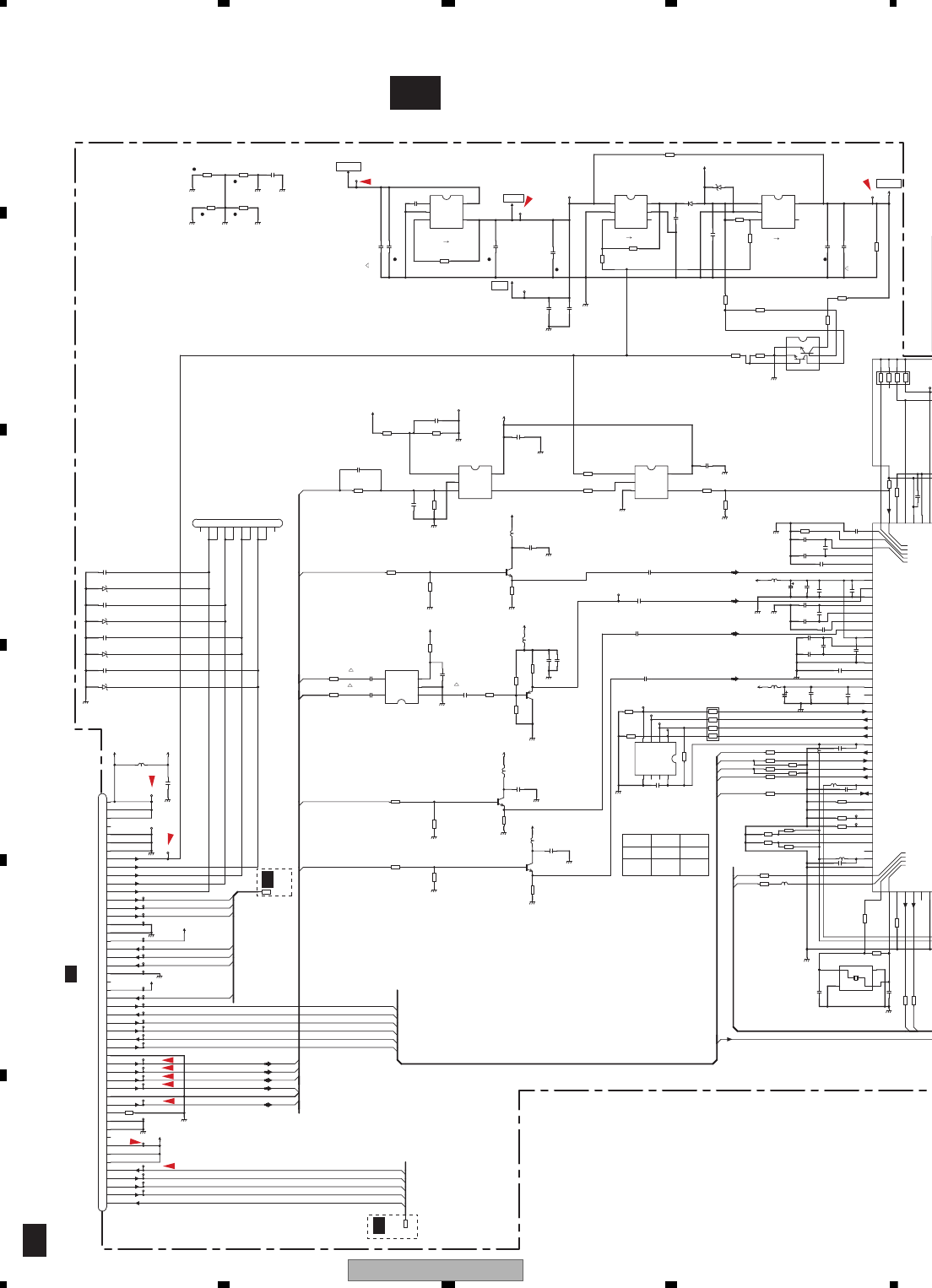
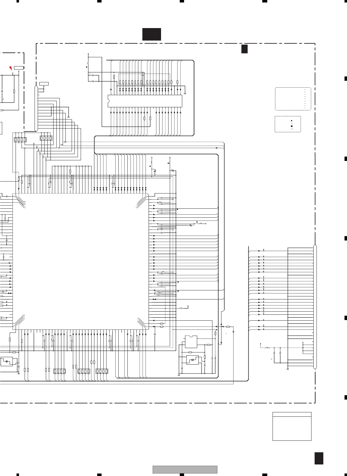
6
8
4
RCA
V IN/OUT
BT
MODULE
NAVI I/F
ANALOG_LOUT
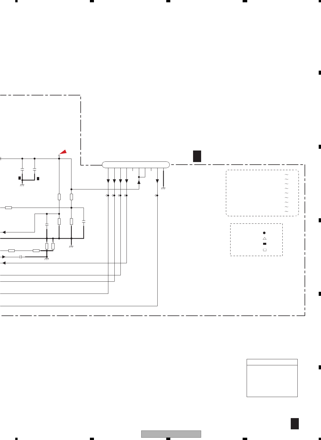
MOTHER UNIT (1/2)
A
CN751
CN795(1/2)
CN7502(1/2)
JA561
AV SELECTOR
IC251
BH7649KS2
6
10 LIN3
LIN2 22
LOUT1
35
VOUT1
34
VDIN1
28
LIN4
LIN5
IN3L
VIN4
VOUT2
1
3
2
6
14
24
18
19
20
12
21
22
23
14
37
SCL 68
36
SDA
AVSCL
AVSDA
MONVBS
67
29
9
45
VD5
VD8
VD5
VD8
STANBY
LS1−>SRX
S−>LS1TX
IRQPWR
XRESET
AMUTE
STNBY
IRQPW
MS_SRX
S_MSTX
XRST
AMUTE
VCR_LIN
5BT_SPKIP
VCR_VIN
1BT_MICIP
3BT_MICIN
1EQ_2BT
BTGND
VOUT
COMPOSIT
TUN_L
IECOUT SPDIF
162
163
105
110
43
112
111
90
44
IRQPW
AMUTE
STNBY
XRST
MS-SRX
S-MSTX
TC7SET08FUS1
IC581
ASENBO
WIREDAD
WIRED
161
36
160
128
37
34
35
LS_L
BUSL+
BUSL-
AV_LOUT
ONSEI+
11
12 IN4L-
IN4L+
IN2L
8
14 IN5L
JA2501
CN2501
CN7503
BUSL+ BUSL+
BUSL-
ASENBO
ASENBO
BUS-
BUS+
BUSL-
BUS+
BUS-
INTERFACE PCB
SD PCB (1/2)
B
B.CAMERA
INPUT
IP BUS
1
5
11
7
8
27
239
140
28
29
12
13
26
31
32
33
37
36
BCAMIN
RCAVL
B.CAMIN
BCV_GND
2
1
JA2504
JA2502
VCR_L
VIN1
LIN1
39
LS-V
2
LS-L
BT_TEL
VCR_V
SPDIFSENS
SPDIFOUT
RCA_V
SOC_L
43 VIN3
AUX_V
AUX_V
AUX_L
AUX_L
AUX_R
24 LOUT2
RCA_VL
GNDD
JA2503
WIRED
REMOTE
WIRED
WIREDAD
WIRED
WIREDAD
BUSL+
BUSL-
ASENBO
BUS+
BUS-
WIRED
WIREDAD
3
2
1
REAR
AUDIO
OUT
6
5
4
BT
MIC
2
3
1
CN1901
C
S_to_IP
S_to_IP
IP_to_S
IP_to_S
ASENBO
1
2
2
3
6DIN1
ROUT
BUS+
5BUS-
IP-BUS DRIVER
15
4
2
Q331
Q164
BUP_1
5
4
8
15
10
14
9
ONSEI- 15 IN5G
18 MICIN
I
30
28
TO 2/2
TO 2/2
TO 2/2
49
18
VIN6
BCAMIN
IC331
HA12241FP
Q581
Q751 Q752
SYS+B
Q363
Q361
Q364
Q365
Q366
Q362
Q2501(1/2)
Q601
CN521
5
1
3
13
CN2502
ONSEI+
14 ONSEI-
ONSEI+
ONSEI-
27
14
9NC
20 TVON TVON
37
31
10
4
4CCSYNC
1CCR
CSYNC
ANR
BZ 35
BZ
6
REARMUTE 39
REARMUTE REARMUTE2
REAR
MUTE1
2
24
BTMICIN BTMICIN
17
23
BTMICGND AUX_AGND
18
33
35
6
8
2CCG
3CCB
ANG
ANB
ONSEI+
ONSEI-
TVON
CSYNC
ANR
ANG
ANB
11
ARET3
AUX_AGND
BZ2501
BUZZER
KLMQ ONLY
P Q ONLY
P Q ONLY
P Q ONLY
G
IC7551 NJM4558V
12

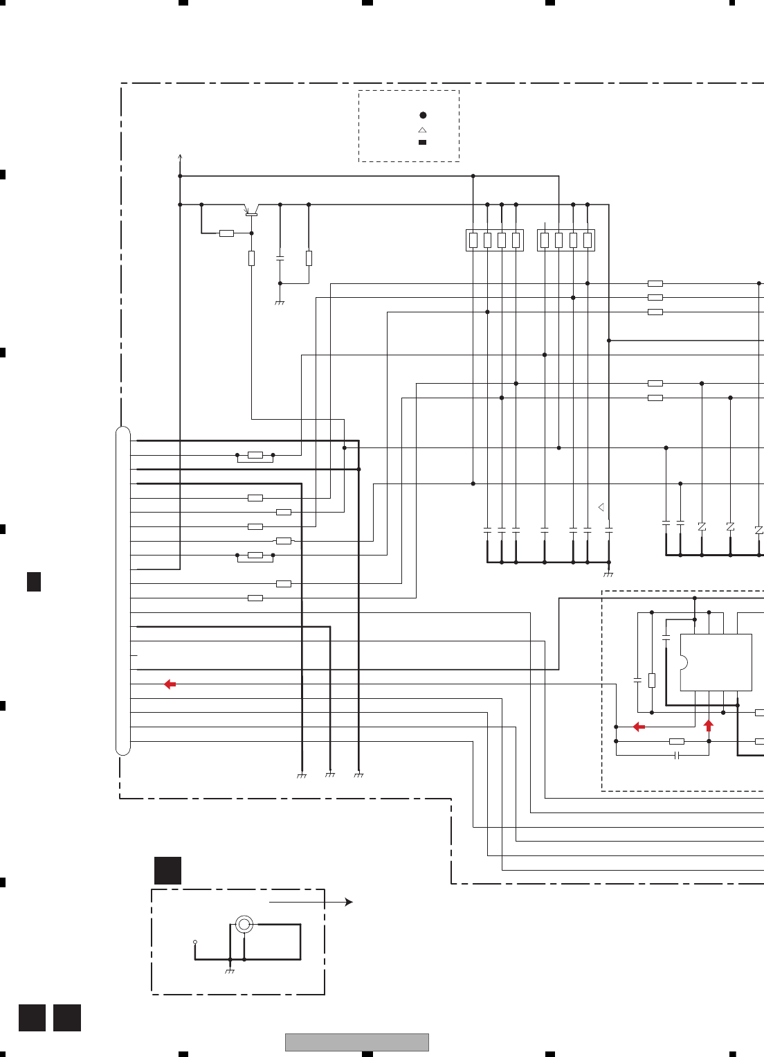
AVH-P3200BT/XNUC 27
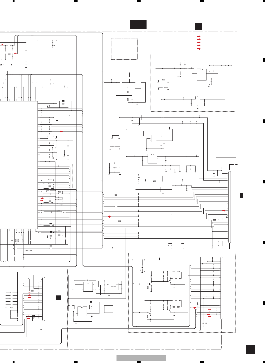
5 678
5678
C
D
F
A
B
E
4
2
6
5
7
6
11
9
14
8
16
38
29
CN5002
F
POWER
CONNECTOR
FRONT OUT
REAR OUT
IN3L
Q162
Q163
17
9
7
AMP
IC151
PA2030A
RGB VIDEO ISOLATOR
IC301
NJM2138V
RL+
FL+
FL-
19
RL-
25
B.REMOTE
4STBY
22 MUTE
11
PA_FL FLIN
15
PA_RL RLIN
Q155
SYS+B
JA101
FL-
FL+
RL-
B.REM
B.UP
P.B.
ACC
RL+
BUP_1
Q123(1/2)
Q125
BUP_1
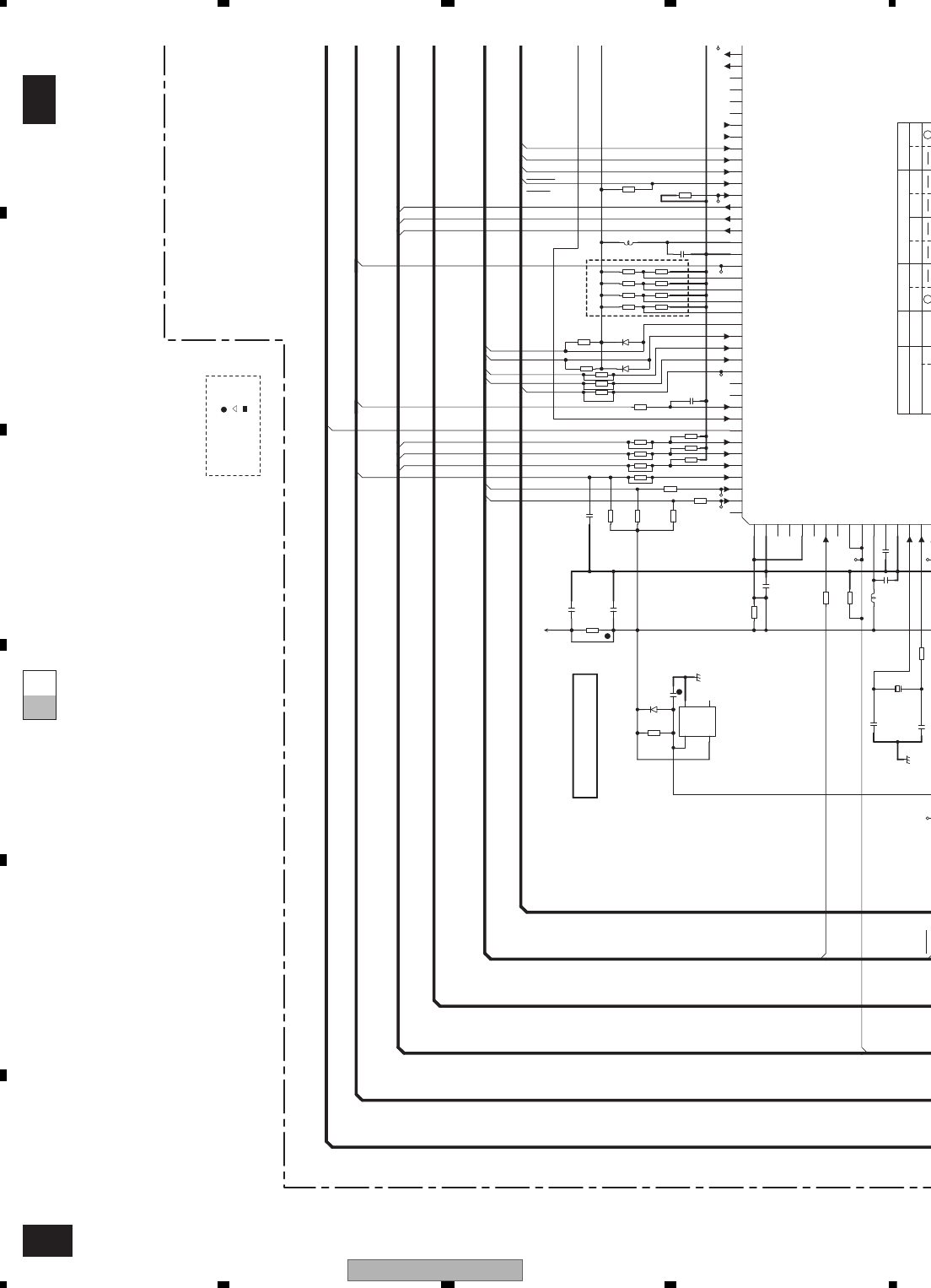
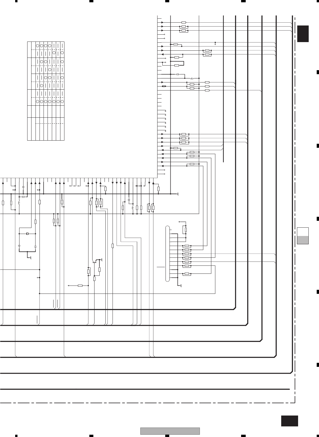
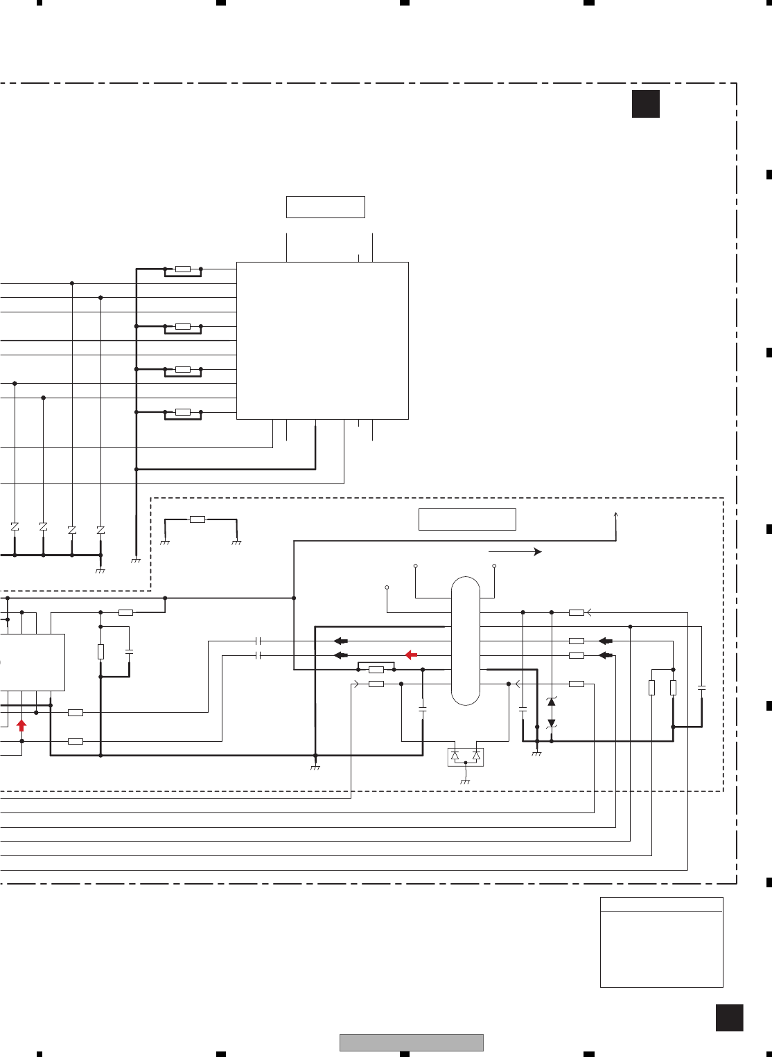
SYSTEM UCOM
AMPMUTE
AMPPW
146
129
131
21
MICSENL
AEQAUXSW
68 AVSCK
RGBRI
67
29
AVSDATA
9
162
MICSENR
163
105
ASENS
20
BSENS
ISENS
BGSENS
12
ILM
PLXVPNLXV
13
11
10
MUTE
BGSENS
Q122(1/2)
Q122(2/2)
Q123(2/2)
Q121
145
148
PBSENS
TELMUTE
98
(1/2)
CN511
MONVBS
PWRVI
PWRBL
ILMB
30
31
24
99
97
ILM+B
VCC33 18
VCC33
PWRVI
N_CSYNC
N_R
N_G
N_B
PWRBL
STB
110
RXLS1
43 TXLS1
IRQPW
112
111
90
44
XRST
AMUTE
TXMON S_to_G
G_to_S
GRST
RXMON
MONIRST
Q153
(1/2)
Q153
(2/2)
Q154
D153
BUP_1
OFFMUTE
AMPMUTE
PBSENS
ASENS
BSENS
ISENS
Q124
147
150
151
152
BGSENS
Q982
Q983
PLYVPNLYV
PNLVD
PNLVD
PNLXV
PNLYV 12
ADVX 10
ADVY 9
172
PNLADX 171
PNLADY
Q981
TELMUTE
IC602(1/2)
RQPW
MUTE
TNBY
RST
MS-SRX
-MSTX
ASENBO
ASENBO
WIREDAD
WIREDAD
WIRED
WIRED
REARMUTE
BEEP
161
36 TXIE
RXIE
160
128
37
34
30
32
31
35
USL+
USL-
AV_LOUT
ONSEI+
Pre/SW_L
DATA
CLK
STB
102
103
101
EVSDA
EVSCK
EVSEL
EVDATA
EVCLK
EVSTB
EVDATA
EVCLK
EVSTB
Front_L
Rear_L
11
12 IN4L-
IN4L+
IN2L
8
14 IN5L
59
61
60
RCA MUTE
JA562
JA581
SW_L
REAR_L
FRONT_L
RCA_SWL
RCA_FL
RCA_RL
BUP_1
BT_TEL
S_to_IP
IP_to_S
2
ONSEI- 15 IN5G
18 MICIN
I
3
8
7
1
14
12
3
5
10
1
I
45
35
34
33
36
43
S/PDIF OUT
SPDIFSENS
SPDIFOUT
GND
2
3
1
E.VOL CAMELEON
IC201
PML020A
Q363
61
Q364
Q365
Q366
62
Q561
(1/2)
Q601
Q561
(2/2)
Q562
(1/2)
TO 2/2
2
3
1
Q161
REAR
MUTE1
P
PE5725A8
PE5727A8
J
KQLM
: AVH-P3200DVD/XNUC
: AVH-P3250DVD/XNRC
: AVH-P3250DVD/XNRD
: AVH-P3250DVD/XNRI
: AVH-P3200BT/XNUC
: AVH-P3250BT/XNRD
J
K
L
M
P
Q
S_to_G
G_to_S
GRST
CSYNC
ANR
ANG
ANB

AVH-P3200BT/XNUC
28
1234
1234
C
D
F
A
B
E
MOTHER UNIT (2/2)
VD5
VCC33
VCC12
BT33
DDCCLK 92
VD6 114
VD5 113
7
Q1623
Q1622
Q403 (1/2)
Q1621
Q1002 Q1001
3
130
SYSPW
66
HIOUTCLK
VCC5 51
7
1
5
4
TUN33V
SOC_L
VOUTL
BCK 2
DATA 3
LRCK
13
MD 14
MC 15
SOAMU
ML
SYS+B
EV12
DD8
SYSPW
BUP_1 12
4
SYS+B
VDD33
SYS+B
VDD33V
IC1201
NJM2388F84
SYSPW
X601
3.93216 MHz
15
14
X2
X1
X
25
DD5
P1711
HIOUT12V
VIN VOUT
CONTROL
TUN3.3V
IC1741
S-1132B33-U5
VIN VOUT
51
IC1221
S-1200B50-M5
VIN VOUT
SW
IC1621
TK11840L
U402
FM/AM TUNER UNIT
Vcc
OSC Out
D/D CONVERTER
IC1501
BD9017KV
ADAC
IC941
PCM1753DBQ
SW1
OUTH1
OUTL1
FB1
COMP1
SW2
7
34
27
26
8
OUTH2
OUTL2
FB2
COMP2
EN1
EN2
SYNC
VCC
VCCCL1
VCCCL2
CL1
CL2
EXTVCC
13
12
15
21
22
Q1501
VD8
DD8
ILMB
PWRBL
AVCC5
31
IC1771
NJM2855DL1-33
VIN VOUT
32
IC1001
S-812C33AUA-C2N
VIN VOUT
31
IC1791
PQ012GN01Z
IC901
K4S641632N-LC75
SDRAM (64M)
IC921
CWW2021
FLASH (16M)
VIN VOUT
15
IC1781
S-1132B33-U5
VIN VOUT
2
4
425
1
IC924
TC7SZ08FU
OUTY
1LE 2LE
INA
INB
P1611
P1651
BUP_1
5
10
3
41
P1501
P1721
PWRVI
P1731
48
1
46
39
38
Q1502
SYS+B
VDD33
TUN33V
1TO 1/2
JA402
AM_ANT
FM_ANT
Lch
SL
TUN_L
1
2,3
1
3
5168
CE2 86
CE1 85
CK 89
DI 88
DO
TUNSL
TUNPCE2
TUNPCE
TUNPCK
TUNPDO
TUNPDI
87
6
8
9
10
14
16
RESET
174
175
53
55
54
KDT1
KDT0
ILMLD
ILMCK
ILMDT
VCC
ROM_VDD
VDD_3.3
RDS_HSLK HSLK
4
13
17
21 126
23
RDS57K
ANTENNA
1
2
3
VDCNT5
VDCNT8
VDCNT5
TO 1/2
Q403 (2/2)
RDS_LOCK RDSLK
20 127 RDSLK
Q404 (1/2)
RDS_DATA RDT
19 125 RDT
Q404 (2/2)
RDS_CK RCK
18 96 RCK
SYSTEM UCOM
IC602 (2/2)
A
P ONLY
2
TO 1/2
Q942
(1/2)
Q941
(1/2)
Q941
(2/2)
A[0-9]
D[0-15]
IC922
CWW2020
FLASH (16M) A[0-9]
D[0-15]
IC923
TC74LCX16373FT
LATCH A[0-9]
D[0-15]
G_to_D
27
D_to_G
26
DGCLK
28
(2/2)
CN511
CN5002
F
7
REMIN
RESET
KDT1
KDT0
ILMLD
ILMCK
ILMDT
REMIN
P Q ONLY
P
PE5725A8
PE5727A8
J
KQLM

AVH-P3200BT/XNUC 29
5 678
5678
C
D
F
A
B
E
7
1 149
VOUTL
BCK SRCK
CPRST
CPDT
CPCK
VCC
nRESET
2 151
DATA ADOUT
3 150
LRCK LRCK
13 63
MD SDODAC
14 64
MC SCKDAC
15 62
61
P14
71
155
156
SDODAC
SCKDAC
LTDAC
SOAMUTE
ML LTDAC
FG
OSCI
OSCO
VCC33
VCC33
X802
2
3
1
X801
25 MHz
ADAC
IC941
PCM1753DBQ
13 10
11
12
1
2
5
4
12
5
I2C_SDA
12
46
47 I2C_SCL
USBPN
USB_CLOCK
CPRST
iPod CP
IC951
341S2162
IC802
TC7SZU04FU
IC341
BH2227AFV
IC3501
GP1UXC14RK
IC901
K4S641632N-LC75
SDRAM (64M)
1
021
16M)
259
53
54
55
CMDCOMN
STSCOMN
12EJ
213
4
1
IC924
TC7SZ08FU
OUTY INA XCSF1
XCSF2
INB
XCSSR
NEXCE
3
TO 1/2
VDCNT5
Q3501 (1/2)
Q3501 (2/2)
Q3502
450 OUT_Y IN_A
IC601
S-80827CNNB-B8M
VDD OUT
SOC
RESET
MN2DS0018MAUB
IC801
KEYBOARD PCB
E
: AVH-P3200DVD/XNUC
: AVH-P3250DVD/XNRC
: AVH-P3250DVD/XNRD
: AVH-P3250DVD/XNRI
: AVH-P3200BT/XNUC
: AVH-P3250BT/XNRD
J
K
L
M
P
USB
AUX
SD
CARD
Q
Q951
(1/2)
Q951
(2/2)
MDQ[0-15]
MA[0-11]
A[0-9]
D[0-15]
A[0-9]
D[0-15]
2
020
16M) A[0-9]
D[0-15]
373FT
A[0-9]
D[0-15]
G_to_D
D_to_G
DGCLK
(2/2)
CN795 (2/2)
CN7502
3
2
1
9
1
2
3
7
10
14
CN541 CN3501
CN3502
RESET HDRESET RST
KDT1
KDT0
KDT1
KDT0
KDT1
KDT0
ILMLD
EXDT9 SDDT0
211
EXDT1 SDDT1
112
EXDT11 SDDT2
818
EXDT3 SDDT3
716
11
12
18
16
LEDR1
LEDG1
LEDB1
LEDR1
LEDG1
LEDB1
CSB
CLK
DI
AO1
AO2
AO3
ILMCK
ILMDT
2
3
IC542
TC7MBL6126SFK
USB_D- USB-
USB+
USB5V
USB5V
USDM
USDP
AUXL
AUXL
LOUT
ROUT
P13
USBLMIT
A1
A2
1
3
5
IC541
R5523N001B
EN
FLG
VOUT
B1
B2
USB_D+
USBCNT
USBFLG
144
146
60
65
16
AUXR
AUXR
12
12
20
19
18
14
11
7
5
9
AUXV
AUXV
417
516
615
19 2
12
11
REMIN REM REM REMOTE
SENSOR
VDD33
20 13
1
VCC33 VCC33
ILMB
L541
S3501
S3502
RESET
EJECT
JA3501
CN7501
S3503
DISP. OFF
S3504
VOL+
S3505
VOL-
S3506
SOURCE
S3507
FORWARD
S3508
REVERSE
S3509
MODE
S3510
D3508
MENU
P Q ONLY
SD PCB (2/2)
G

AVH-P3200BT/XNUC
30
1234
1234
C
D
F
A
B
E
DVD CORE UNIT
C
CONNECT PCB
D
MA0-11
MDQ0-15
D0-15
MN2DS0
IC1
VIDEO+
NRES
A0-19
HWP(HW+),HWM(HW-)
HVP(HV+),HVM(HV-)
HUP(HU+),HUM(HU-)
HWP(HW+),HWM(HW-)
HVP(HV+),HVM(HV-)
HUP(HU+),HUM(HU-)
XRDNRES 28 214 NEXOE
NEXWE
70 NRES
59 XCSSR
213
31
NEXCE
26
12
CE
OE
RESET
K4S641632N-LC75
SDRAM
IC1480
19
38
CS
CLK
XWE16 181 NWE
XCAS
DQM0
DQM1
17 188 NCAS
XRAS18 189 NRAS
XCSM 190 NCSM
20 193 BA0
21 197 BA1
BA0
BA1
15 179 DQM0
39
8
9
12
5
6
7
3
4
1
2
32
31
27
26
28
14
180 DQM1
LDQM
UDQM
MCK
VHALF
TD
FD
CRGDRV
MD
CONT1
CONT2
FOP
FOM
TOP
TOM
183 MCK
185 MCKI
CAS
RAS
WE
BD8231EFV
IC1201
MOTOR DRIVER
CTL1
CTL2
FG
FCO+
FCO-
TKO-
TKO+
FCIN
SLIN
VC
TKIN
LDIN
SPIN
W
HB
SL/LDO-
SL/LDO+
V
U
SLOPOUT
CN1201
CN101
CN701
CRG/LE+
COIL_U
17
18
16
6
3
4
5
9
8
7
HALL_BIAS-
HALL_BIAS+
COIL_V
COIL_W
67
127
126
66
71
64
63
FG
CONT2
CONT1
12EJ
08EJ
HOME
62
MD
LDIN
CRGDRV
FD
TD
34
36
35
33
55
49
65
CRG/LE- 110 VHALF
FLASH 16M
IC1401
CWW2267
XCFS2
XCFS1
26
11 XWR1
CE
WE
IC1402
CWW2268
VCC5
BR
GY
CRG-
CRG+
V COIL V
U COIL U
W COIL W
V
U
W
H- HALL BIAS-
H+
H-
H+ HALL BIAS+
HOME
8SNS
DSCSNS
HOME
8cm
12cm(DSCSNS)
SPINDLE MOTOR
LS1 MECHA UNIT
2
1
3
13
16
15
14
10
11
12
1
2
3
4
10
1
2
3
4
10
M
LOADING/CARRIAGE
MOTOR
HOME
S101
8cm
S102
12cm
S103
H3
H2
H1

AVH-P3200BT/XNUC 31
5 678
5678
C
D
F
A
B
E
MN2DS0018MAUB
IC1501
VIDEO+AUDIO
AVCC5
VOUTL 7
BCK
LRCK
DATA
MD
1
3
2
13
PCM1753DBQ
IC1801
AUDIO 2CH ANALOG OUT
LOUT
ML
MC
SCK
SRCK
LRCK
ADOUT
SDODAC
LTDAC
SCKDAC
DACCK
15
14
16
149
150
151
57
56
58
148
SRCK
ADOUT
SDODAC
LRCK
LTDAC
SCKDAC
DACCK
TRCST
TRCDATA3
TRCDATA2
TRCDATA1
TRCDATA0
TRCCLK
EXTRG0
1
2
3
4
9
7
12
8
13
5
6
Q1104Q1102
VREF
VCC5
CN1101
CN1951
78LD
F+H_G+H
E+G_E+F
F+H/G+H
E+G/E+F
LPCO2
8
2
3
4
14
15
12
18
17
13
20
22
7
5
11
Q1103Q1101
65LD
VCC
Vref
LPCO1
TRCDATA2 79
TRCDATA3
TRCDATA0
TRCST 80
77
81
TRCCLK 76
SDATA
SCLOCK
SDATA 73
SCLOCK 72
EXTRG0
F+H_G+H
E+G_E+F
VIN4RF
VIN2RF
VIN1RF
VIN3RF
VIN8
DVDMPD
TEMP
RFINP
CDMPD
LPCO2
LPCO1
74
112
111
99
98
97
100
116
105
A
C
D
B
FE1
FE2
RF
122
96
103
106
104
51
3
VIN
VOUT ON/OFF
S-1200B50-M5
IC1003
AVCC5 REG.
VCC5
VD8
54
3
VIN
VOUT ON/OFF
S-1133850-U5
IC1002
VCC5 REG.
A10
B
C
D
FE1
FE2
78MDCDMPD
65MDDVDMPD
TEMP
RF
ROUT
LOUT
COMPOSITE
152
146
144
138
STANDBY 191
CMDCOMN 53
STSCOMN 54
IRQPWR 48
EXTRG1 75
D+
D-
AMUTE
24
25
23
26
F-
F+
FOM
FOP
TOP
TOM
T+
T-
TRCDATA1 78
IFCOUT
D+
D-
SCL
SDA
RESET
COMPOSIT
STANBY
SLVSTS
HSTCMD
STSCOMN
CMDCOMN
COMPOSITE
STANDBY
ISC_SCL
I2C_SDA
CP_Reset
IRQPWR
AMUTE
VD8
XRESETNRES
OSCO
OSCI
X1501
27 MHz
156
155
ANALOG LOUT
CN1901
9
3
17
25
27
28
29
23
11
10
13
8
7
12
1
2
22
19
VREF
214 NEXOE
NEXWE
70 NRES
IECOUT
I2C_SDA
CP_Reset
47
46
61
I2C_SCL
59 XCSSR
213
31
NEXCE
181 NWE
188 NCAS
189 NRAS
190 NCSM
193 BA0
197 BA1
179 DQM0
180 DQM1
183 MCK
185
121
MCKI
VDSENS
67
127
126
66
71
64
63
FG
CONT2
CONT1
12EJ
08EJ
HOME
62
MD
LDIN
CRGDRV
FD
TD
120
VIN1
109
VREFH
119
VIN2 118
VIN4 117
VIN3 114
VIN6 113
VIN5
55
49
65
110 VHALF
VIN7 115
13
VCC33 VDD5
VCC33
NJM2885DL1-33
IC1004
3.3V REG.
INOUT
2
8VDD5
VCC12
IC1005
1.2V REG.
R1232D121B
VIN
VDD
CE
LX
5VOUT
VDD5 VD5
PU (DP10)
DEBUG
3
4
CN751
A

AVH-P3200BT/XNUC
32
1234
1234
C
D
F
A
B
E
WENPRWE 11
122
CENPRCS0 26
125
OENPROE 28
123
MONITOR PCB
GD33V
GD12V
PWRVI
Q5806
33 MHz
X5501
3
1OSCXO
OSCXI
45
IC5201
PQ1LA125MSPQ
3.4V to 1.2V
5V to 3.4V
VOUT VIN
V33A 61
IC5202
S-1172B34-E6
VINVOUT
467
442 OUTYINA
RGBVI
PWRVI
CN5101
CN5002
PLYV
PLXV
ADVX
ADVY
39
40
42
CSYNC
GPI015
43
DV0VSY
16
PWRVI
ANA_R AV2IN
48
50
VCC33
VCC33
33
ILMB
ILMB
PWRBL
PWRBL
27
17 63
41
Q5807
ANA_G AV0INA
18 50
Q5805
ANA_B AV1IN
15 57
Q5808
MONVBS AV0INB
13
20
21
22
23
24
25
52
133 NRST
GERDA-L
MN103SH13UB
IC5502
F
TOUCH
PANEL
ADVY
9
ADVY
8
ADVX
7
ADVX
6
PLXV
5
PLXV
4
PLYV
3
PLYV
2
CN511
A
DO
368
GPI014
DI
269
GPI013
SK
170
GPI012
CS
EEPROM
IC5501
S-93C66BD0I-I8
64M F
I
CW
IC5312
TC7SET08FUS1
3OUTIN+
IC5311
TC75S57FU
24
135
INAOUTY
LCDICLK
IC5503
TC7SHU04FUS1
48
10
2
INA OUTY
IC5702
TC7SET08FUS1
14 VOUTVIN
IC5301
NJM2505AF
X5502
9.597 MHz
31
D_to_G
GRST
41
38
142
145
DV0R5
DV0R4
SDATA
SCLOCK
88
87
92
93
LCD0CLK
GPIO9
LCD0C1
LCD0C0
72 GPIO11
G_to_S
73 GPIO10
S_to_G
77 GPIO2
DGCLK
75 GPIO1
74
89
90
GPIO0
G_to_D
D_to_G
GRST
G_to_S
S_to_G
DGCLK
G_to_D
6
8
3
5
4
2
1
TEMP1
DIMPLS
BLCLK
BLERR1
MBLPW
TEMP1
DIMPLS
BLCLK
BLERR1
MBLPW
TRC
LR[0
LG[0
LB[0
FDA[0-21]
FDATA[0-15]
Q5705
LCD0R0-5
LCD0G0-5
LCD0B0-5
114 - 119
108 - 113
99,100,102 - 105
DV0R0-3
34 - 37

AVH-P3200BT/XNUC 33
5 678
5678
C
D
F
A
B
E
WE
11
CE
26
OE
28
LCD PANEL
LCD
LCD BACKLIGHT
GD33V
GD33V
VCC
VCC
GERDA
REWRITE
64M FLASH ROM
IC5703
CWW2019
24 INAOUTY
LED4
LED4
FAULT SW
CLKI
DIM
15
IC5503
TC7SHU04FUS1
IC5701
TK61222CQ6
48
10
2
INA OUTY
IC5702
C7SET08FUS1
X5502
9.597 MHz
3
31
1
CN5501
CN5601
CN5701
1
GD33V
GD33V
2
4
GRST1
5
TRCST
6
TRCCLK
8
SDATA
9
SCLOCK
DCLK
SHUT
HSYNC
VSYNC
11
14
5
8
6
7
1
LED3
LED3
17
2
LED2
LED2
18
3
LED1
LED1
19
4
TEMP1 9
TRCD[0-3]
18
23
LR[0-5]
25
30
LG[0-5]
32
37
39
16
14
13
37
LB[0-5]
DA[0-21]
DATA[0-15]
Q5701
Q5702
Q5705
Q5703

AVH-P3200BT/XNUC
34
1234
1234
C
D
F
A
B
E
5. DIAGNOSIS
5.1 OPERATIONAL FLOWCHART
RESET
VDD = 3.3 V?
/BSENS = L?
/ASENS = L?
ASENBO <- H
VD5 <- H
VD8 <- H
DDCCLK <- Clock Out
Starts
Communication
with Display microcomputor
Source Keys operartive
Source ON
SYSPW <- H
Standby
/BSENS : Pin20
/ASENS : Pin21
ASENBO : Pin35
DDCCLK : Pin92
VD5, 8 : Pin113, 114
SYSPW : Pin130
Y
Y
/STB = H?
/STB : Pin90
Y
(Frequency of 370 kHz)
/SOCSTB = H?
/SOCSTB : Pin91
Y
VDD : Pin11

AVH-P3200BT/XNUC 35
5 678
5678
C
D
F
A
B
E
5.2 INSPECTION METHOD OF PICKUP UNIT
Disc to be used
CD-DA: TCD-782
DVD-Video: TDV-582
Execution method
START
Is it OK?
Is it OK?
Ckeck parts
other than PICK UP
PICK UP
cleaned?
Perform lens
cleaning
SKEW ADJ.
Is it OK?
LD current check
RF level check
RF level check
Yes
Error rate check
Finished
LD turned on? Check parts
No
Is it OK? PICK UP
cleaned?
Perform lens
cleaning
Error rate check
Is it OK?
Replace the PICK UP
Replace the PICK UP
Replace the PICK UP
Replace the PICK UP
Check point:
AS MAX check
Check point:
LD current check
Check point:
Error rate check
Yes
No
Yes
No
Yes
No
Yes
No
Yes
No
Yes
No
Yes
No
Check point:
AS MAX check
Check point:
Error rate check

AVH-P3200BT/XNUC
36
1234
1234
C
D
F
A
B
E
LD current check
Check
Status: [Foucs closed] of TEST MODE
Notes: Please pay attention to the laser diode damage by static electricity.
Threshold
2 TCD-782 CDLD1-VCC5_3 60 - 360 (mV) 10 - 60 (mA)
NO. Disc Check Point
Check Point
DVDLD1-VCC5_3
NO.
1
Disc
GGV1025
Remarks: LD current
10 - 65 (mA)
Threshold
60 - 390 (mV)
Expansion
Expansion
Remarks: LD current

AVH-P3200BT/XNUC 37
5 678
5678
C
D
F
A
B
E
ASMAX check
ASMAX value shows the value of RF level.
Status: [Foucs closed] of TEST MODE
No. Disc Check Point Threshold Remarks:
8 digits value of
ASMAX more than
on display 0000 0B00
8 digits value of
ASMAX more than
on display 0000 0C00
Error rate check
Status: [Tracking Closed] of TEST MODE
No. Disc Check Point Threshold Remarks:
less than
1.000E-03
less than
1.000E-03
less than
2.500E-03
3 TCD-782 ID: HOME Position
2
GGV1025
ID: 200000
1
GGV1025
ID: 40000
1
GGV1025
Only four last digits are
displayed according to
the product.
2 TCD-782
Only four last digits is
displayed according to
the product.
In this case, the value is displayed for a split second.
When you tried to perform [FOCS CLOSE],
the display will charge automatically in the following order.
[1FFF0000]->[FEMAX]->[FE MIN]->[AS MAX]->
[ENV MAX]->[FE normal]->[Spindle gain]->
[TEMAX]->[TEMIN] ->[20000000]
Watch carefully the value of ASMAX.
Test mode display will not appear on the display of this product. Connect the rear monitor output to a monitor.
Test mode display will not appear on the display of this product. Connect the rear monitor output to a monitor.

AVH-P3200BT/XNUC
38
1234
1234
C
D
F
A
B
E
5.3 DIAGNOSIS FLOWCHART
BACK END section flow
Standby
OK?
Execute
check 1.
Can the
playback
start?
NO
YES
YES
YES
YES
YES YES
YESYES
YE
S
YES
YES
YES
NO
NO
NO
NO
NO
YES
YES
YES
NO
YESYES
NO
START
END
END
YES
NO
NO
NO
NO
NO
YES
YES
NO
NO
NO
The product
is normal?(iPod
attestation IC)
YES
Product repair
YES
NO
NO
NO
NO
YES
NO
YES
YES
YES
NO
NO
YES
Does the
operation
take time?
Go to FE
section check.
Go to FE
section check.
Is the life of flash
memory OK?
Conduct check item 12.
Is the image
in error?
Is the video
circuit OK?
Execute check 11.
Is AVCC5
voltage OK?
Execute check 8.
Replace the unit.
Is VDD5(VCC33, VCC12)
power supply voltage OK?
Execute check 2.
Reset OK?
Execute check 3.
Is VSENS
OK?
Execute check 4.
Is 27 MHz
OK?
Execute check 5.
Is 48 MHz OK?
Execute check 13.
Replace the unit.
Replace the unit.
Replace the unit.
Go to FE
section check.
Go to the
product check.
Go to FE
section check.
Is VD8, VCC5
power supply
voltage OK?
Execute check 7.
Is SDRAM
IF OK?
Execute check 6.
Is the sound
in error?
Is the iPod play
in error?
Is the USB play
in error?
Is AVCC5
voltage OK?
Execute check 8.
Is DACCLK
normal?
Execute check 9.
Is the audio
circuit OK?
Execute check 10.
Repair the
defective part.
Normal?
Normal?
Is FE section
normal?
Go to FE related
repair process.
Is the iPod
circuit OK?
Execute check 14.
Is the USB
circuit OK?
Execute check 14.

AVH-P3200BT/XNUC 39
5 678
5678
C
D
F
A
B
E
Check 1: Standby OK?
<Check> Check the voltage at the “STANBY” test point while the power is on.
Use the “DGND1” test point at the reference.
NO. Check point Module No. Specification value Unit
STANBY-DGND1 ALL VCC33 V-
0.6 V or more
V
Side A
1
Fig 1.1: STANBY check point
STANBY
DGND1

AVH-P3200BT/XNUC
40
1234
1234
C
D
F
A
B
E
VCC33 (= 3.3 V)
5DDV
VCC12 (= 1.2 V)
1VDD5_1 - DGND1
2VCC33_1 - DGND1
3VCC12_1 - DGND1
VDD5_1
DGND1
VCC12_1
VCC33_1
Check 2: Is VDD5 (VCC33, VCC12) power supply voltage OK?
Fig 2.1: Power supply configuration
IC1004
3.3 V output regulator
IC1005
DC/DC converter
1.2 V output
IC1501 DV5U power supply
IC1401 FLASH power supply (Data)
IC1402 FLASH power supply (Program)
IC1481 SDRAM power supply
IC1501 DV5U power supply
<Check> Check the voltage at the “VDD5_1, VCC33_1 and VCC12_1” test point while the power is on.
Use the “DGND1” test point at the reference.
Side A
NO. Check point Module No. Specification value Unit
Fig 2.2: VDD5, VCC33, VCC12 voltage check points
ALL
ALL
ALL
5.0 ± 0.4
3.3 ± 0.15
1.2 ± 0.12
V
V
V

AVH-P3200BT/XNUC 41
5 678
5678
C
D
F
A
B
E
NRES
DGND1
Check 3: Reset OK?
NO. Check point Module No. Specification value Unit
1 XRES-DGND1 ALL VCC33 ×
0.7 or more
V
Side A
<Check> Check the voltage at the “XRES” test point while the power is on.
Use the “DGND1” test point at the reference.
Fig 3.1: RESET check point

AVH-P3200BT/XNUC
42
1234
1234
C
D
F
A
B
E
CN1901
HOST I/F
SNESV8DV
33CCV5DDV
VCC12
STANBY
XRES
1 VSENS - DGND1 ALL 0.95 - 1.07 V
VD8 = 8.0 ± 0.4 V
IC1501
DV5U
IC1004
Regulator
IC1005
DC/DC
converter
VSENS
DGND1
Check 4: Is VSENS OK?
Fig 4.1: Power supply configuration and VSENS
<Check> Check the voltage at the “VSENS” test point while the power is on.
Use the “DGND1” test point at the reference.
NO. Check point
Side A
Module No. Specification value Unit
Fig 4.2: VSENS check point
R1004,
R1007

AVH-P3200BT/XNUC 43
5 678
5678
C
D
F
A
B
E
IC1501
DVD-LSI
X1501
27 MHz
crystal
VCC33 VCC12
Check 5: 27 MHz Normal?
<Outline> Each clock is created inside the IC1501 using the 27 MHz master crystal oscillator (X1501).
Fig 5.1: Clock configuration
<Check method> Turn the power on, and check with DGND being the reference.
In case of NG, check the applicable line, periphery of IC1501,
soldering of the peripheral components and defective components.
NO. Check point Module No. Specification value Unit
2 IC1501 169pin ALL 27 MHz
± 50 ppm ppm
GND
Fig 5.2: Clock specification value
Side A
Specification
value
Fig 5.3: 27 MHz check point
IC1501 158pin
DGND1
OSCO
OSCI

AVH-P3200BT/XNUC
44
1234
1234
C
D
F
A
B
E
MA0 - 11
MDQ0 - 15
MCK
XWE(NWE)
XCAS(NCAS)
XRAS(NRAS)
XCSM(NCSM)
DQM0
DQM1
BA0
BA1
IC
1480
SDRAM
IC1501
DV5U
Fig 6.1: SDRAM I/F
Check 6: Is SDRAM I/F OK?
<Outline> In order to secure the MPEG stream data as the buffer,
the capacity of communication I/F SDRAM between the LSI and the memory is 64Mbit.
Be careful as XCSM, XWE, XCAS and XRAS of IC1480 are called differently in IC1501,
namely NCSM, NWE, NCAS, NRAS.

AVH-P3200BT/XNUC 45
5 678
5678
C
D
F
A
B
E
1
2
3
4
5
6
7
8
9
10
11
12
13
14
15
16
17
18
19
20
21
22
23
24
25
26
27
28
29
30
31
32
33
34
35
36
37
MA0
MA1
MA2
MA3
MA4
MA5
MA6
MA7
MA8
MA9
MA10
MA11
MDQ0
MDQ1
MDQ2
MDQ3
MDQ4
MDQ5
MDQ6
MDQ7
MDQ8
MDQ9
MDQ10
MDQ11
MDQ12
MDQ13
MDQ14
MDQ15
MCK
XWE
XCAS
XRAS
XCSM
DQM0
DQM1
BA0
BA1
56 ohm ± 5 %
56 ohm ± 5 %
56 ohm ± 5 %
56 ohm ± 5 %
56 ohm ± 5 %
56 ohm ± 5 %
56 ohm ± 5 %
56 ohm ± 5 %
56 ohm ± 5 %
56 ohm ± 5 %
56 ohm ± 5 %
56 ohm ± 5 %
56 ohm ± 5 %
56 ohm ± 5 %
56 ohm ± 5 %
56 ohm ± 5 %
56 ohm ± 5 %
56 ohm ± 5 %
56 ohm ± 5 %
56 ohm ± 5 %
56 ohm ± 5 %
56 ohm ± 5 %
56 ohm ± 5 %
56 ohm ± 5 %
56 ohm ± 5 %
56 ohm ± 5 %
56 ohm ± 5 %
56 ohm ± 5 %
0.17 ohm or lower
56 ohm ± 5 %
56 ohm ± 5 %
56 ohm ± 5 %
56 ohm ± 5 %
56 ohm ± 5 %
56 ohm ± 5 %
56 ohm ± 5 %
56 ohm ± 5 %
IC1480 23pin
IC1480 24pin
IC1480 25pin
IC1480 29pin
IC1480 30pin
IC1480 31pin
IC1480 32pin
IC1480 33pin
IC1480 34pin
IC1480 33pin
IC1480 22pin
IC1480 35pin
IC1480 2pin
IC1480 4pin
IC1480 5pin
IC1480 7pin
IC1480 8pin
IC1480 10pin
IC1480 11pin
IC1480 13pin
IC1480 42pin
IC1480 44pin
IC1480 45pin
IC1480 47pin
IC1480 48pin
IC1480 50pin
IC1480 51pin
IC1480 53pin
IC1480 38pin
IC1480 16pin
IC1480 17pin
IC1480 18pin
IC1480 19pin
IC1480 15pin
IC1480 39pin
IC1480 20pin
IC1480 21pin
IC1501 201pin
IC1501 203pin
IC1501 207pin
IC1501 209pin
IC1501 208pin
IC1501 206pin
IC1501 202pin
IC1501 200pin
IC1501 198pin
IC1501 194pin
IC1501 199pin
IC1501 192pin
IC1501 160pin
IC1501 162pin
IC1501 164pin
IC1501 168pin
IC1501 170pin
IC1501 172pin
IC1501 176pin
IC1501 178pin
IC1501 177pin
IC1501 175pin
IC1501 171pin
IC1501 169pin
IC1501 167pin
IC1501 163pin
IC1501 161pin
IC1501 159pin
IC1501 183pin
IC1501 181pin
IC1501 188pin
IC1501 189pin
IC1501 190pin
IC1501 179pin
IC1501 180pin
IC1501 193pin
IC1501 197pin
<Check> Check the conductivity at “check point 1” and “check point 2” without power.
In case of NG, check the soldering and defective components throughout the
“output t input” of the applicable section.
NO. Signal name Check point 1 Check point 2 Specification value

AVH-P3200BT/XNUC
46
1234
1234
C
D
F
A
B
E
Side B
Side A
Check point 1 (IC1480)
Check point 2 (IC1501)
Fig 6.2: SDRAM I/F check point

AVH-P3200BT/XNUC 47
5 678
5678
C
D
F
A
B
E
VD8_1
PGND3
VD
VD8_1
PGND1
VCC5_1
AGND3
Check 7: Is VD8, VCC5 power supply voltage OK?
F.E. driver system
IC1002
REG IC
for VCC 5 V.
Fig 7.1: Power supply configuration
Power supply
for PU
NO. Check point Module No. Specification value Unit
1
2
3
VD8_1 - PGND3
VD - PGND3
VCC5_1- AGND1
ALL
ALL
ALL
8.0 ± 0.4
8.0 ± 0.4
5.0 ± 0.1
V
V
V
Side A
<Check> Check the voltage at the “VD8_1, VD and VCC5_1” test point while the power is on.
Use the “PGND3 and AGND1” test point at the reference.
Fig 7.2: VD8, VCC5 voltage check points
VD8_2
VCC5 (= 5.0 V)

AVH-P3200BT/XNUC
48
1234
1234
C
D
F
A
B
E
DV IC1801
Audio-DAC
GNDAU1
PGND3
VD
AVCC5
Fig 8.2: VD8, AVCC5 voltage check points
Side A
Check 8: Is AVCC5 voltage OK?
Fig 8.1: Power supply configuration
IC1003
REG IC
for AVCC 5 V.
<Check> Playback DVD-REF-A1 TITLE 1 and check the voltage at the stylus.
Check with PGND and GNDAU being the reference.
NO. Check point
VD - PGND_3
AVCC5 - GNDAU1
Module No. Specification value Unit
1
2
ALL
ALL
8.0 ± 0.4
5.0 ± 0.1
V
V
AVCC5 (= 5.0 V)

AVH-P3200BT/XNUC 49
5 678
5678
C
D
F
A
B
E
Fig 9.1: Clock configuration
Check 9: Is DACCLK normal?
<Outline> DACCLK for Audio-DAC is created by IC1501 using the 27 MHz master crystal oscillator (X1501).
DACCLK
<Check method>
DVD: DVD-REF-A1 TITLE 1
CD: Playback a normal CDDA.
Common to all DVD-V compatible modules.
Check with DGND being the reference.
In case of NG, check the applicable line, the periphery of IC1501, soldering of the peripheral components and
defective components.
IC1501
DVD-LSIX1501
27 MHz
crystal
IC1801
Audio-DAC
VCC33 VCC12
GND
Fig 9.2: Clock specification value
Specification
value 1
Specification
value 2
Specification
value 3
NO. Check point 1 (stylus) Media Specification value 1 Specification value 2 Specification value 3
1
2
DACCK
DACCK
DVD
CD
2.0 V~VCC33 V
2.0 V~VCC33 V
DGND~0.8 V
DGND~0.8 V
36.864 0 MHz ± 300 ppm
33.868 8 MHz ± 300 ppm

AVH-P3200BT/XNUC
50
1234
1234
C
D
F
A
B
E
DGND2
Side B
Side A
Fig 9.3: 27 MHz, DACCLK check point
Check point 1 (DACCK stylus)
Check point 2 (IC1501 148 pin)

AVH-P3200BT/XNUC 51
5 678
5678
C
D
F
A
B
E
CN1901
HOST I/F
IECOUT
OLKCRL
ADOUT
ORKCRS
GNDAU
IC1801
Audio-DAC
IC1501
DVD-LSI
Fig 10.1: Audio circuit
Check 10: Is the audio circuit OK?
<Outline> The serial 3 lines digital output + DACCLK, output from DVD-LSI (IC1501), are converted to analog audio
signal at Audio-DAC (IC1801) and are output from the HOST I/F (CN1901).
Simultaneously, the analog MUTE signal is also output from DVD-LSI (IC1501) via the HOST I/F.
The digital audio signal (IECOUT), output from DVD-LSI (IC1501).
<Check method> Playback DVD-REF-A1 TITLE 2 CHAPTER 1 (48 k/16 bit 1 kHz 0 dB),
and check with DGND being the reference.
In case of NG, check the applicable line, periphery of major components as described in the above drawing,
soldering of the peripheral components and defective components.
NO. Check point 1 (stylus)
1
2
3
Specification value 1 Specification value 2 Reference waveform
ADOUT3
SRCK
LRCK
VCC33 V-0.6 V or higher
VCC33 V-0.6 V or higher
VCC33 V-0.6 V or higher
0.4 V or lower
0.4 V or lower
0.4 V or lower
Waveform 1
Waveform 2
Waveform 3
GND
Fig 10.2: Serial 3 lines specification value
Specification
value 1
Specification
value 2

AVH-P3200BT/XNUC
52
1234
1234
C
D
F
A
B
E
SRCK
LRCK
ADOUT
DGND2
Fig 10.3: Serial 3 lines check points
Side A
Side B

AVH-P3200BT/XNUC 53
5 678
5678
C
D
F
A
B
E
LO
RO GNDAU1
The following checks shall be conducted using the following measurement circuits with GNDAU1 being the reference.
NO.
4
5
Fig 10.4: Analog audio out (LO, RO) specification value.
Side A
Specification value is the root-mean-square value (rms).
Check point 1 (stylus)
1 400 ± 150 mV
1 400 ± 150 mV
Specification value (rms) Reference waveform
Waveform 4
Waveform 4
LO
RO
LO GNDAU1 RO
47 kohm 47 kohm
Fig 10.5: Analog audio out check point
Check with DGND being the reference.
NO. Check point 1 (stylus) Specification value 1 Specification value 2 Reference waveform
6 IEC VCC33 V-0.6 V or higher 0.4 V or lower Waveform 5

AVH-P3200BT/XNUC
54
1234
1234
C
D
F
A
B
E
IEC DGND2
Fig 10.6: Digital audio signal (IECOUT) check point
Side A

AVH-P3200BT/XNUC 55
5 678
5678
C
D
F
A
B
E
Check 11: Is the video circuit OK?
<Outline> Composite signal and component signal are output from DVD-LSI (IC1501), and are output from the
HOST I/F (CN1901) via a buffer circuit.
CN1901
HOST I/F
Composite COMPOSITE
Fig 11.1: Video circuit
<Checking method> Playback DVD-REF-A1 TITLE2 CHAPTER5 (WHITE 100%), and monitor COMPOSITE signal with
an oscilloscope with GNDV1 (stylus) being the reference. Set the trigger mode to “TV trigger” and
the trigger line to “150 line”.
IC1501
DVD_LSI
Video
DAC
section
NO.
Check point 1 (stylus)
Specification value Reference waveform
1 COMPOSITE 1 000 mVpp ± 5 % Waveform 6
In case of NG, check the applicable line, the periphery of the major components in the drawing above, soldering of the
peripheral components and defective components.
PEAK
COMPOSITE signal Reference
value
Color burst
Pedestal level
BOTTOM
Horizontal sync signal
Fig 11.2: Waveform for the case of composite white 100% output

AVH-P3200BT/XNUC
56
1234
1234
C
D
F
A
B
E
Side A
COMPOSITE GNDV
Fig 11.3: VIDEO signal check point

AVH-P3200BT/XNUC 57
5 678
5678
C
D
F
A
B
E
Check 12:How to judge whether the flash memory has reached its life or not.
If the reaction to user operation is slow or operation is slow in general, there is a possibility that the flash memory
has reached its life.
Make judgment regarding the flash memory life by looking at the display of the LD energizing time.
1.Let the LD energizing time displayed.
(Refer to the FE test mode for the method of displaying the LD energizing time.)
2.If the second digit from the left of the energizing time display is showing E,
such as “ E ”, it means that the flash memory has reached its life.
Example:
0E000BB8

AVH-P3200BT/XNUC
58
1234
1234
C
D
F
A
B
E
USB_CLOCK
IC1501
DVD-LSI
X1950
48 MHz
VCC33 VCC12
Check 13: 48 MHz Normal?
<Outline> Each clock is created inside the IC1501 using the 48 MHz master crystal oscillator (X1501).
Fig 13.1: Clock configuration
crystal
Fig 13.2: Clock specification value
<Check method> Turn the power on, and check with DGND1 being the reference.
In case of NG, check the applicable line, periphery of IC1501,
soldering of the peripheral components and defective components.
NO. Check point Module No. Specification value Unit
2 IC1501 50pin-DGND1 ALL 48 MHz
± 50 ppm ppm
GND
Specification
value

AVH-P3200BT/XNUC 59
5 678
5678
C
D
F
A
B
E
Side A
DGND1
IC1501 50pin
Fig 13.3: 48 MHz check point

AVH-P3200BT/XNUC
60
1234
1234
C
D
F
A
B
E
CN1901
HOST I/F
No.
1 CP_RESET
2 SDATA VCC33*0.7or more VCC33*0.2 or less
VCC33*0.7or more VCC33*0.2 or less
VCC33*0.7or more VCC33*0.3 or less
VCC33*0.7or more VCC33*0.3 or less
3 SCLOCK
4 D+
5 D-
Fig. 14.2: USB Circuit Communication Wave
VCC33*0.7or more
IC1501
DVD-LSI
D-
D+
I2C_SCL
I2C_SDA
CP_RESE
Standard value 1
Standard value 1
Standard value 2
Standard value 2
DGND
Check 14: Is USB Circuit OK?
<Outline>
The data is transmitted through D+, D- and SDA of HOST I/F while playing USB/IPOD.
USB memory uses only D+ and D-, but IPOD uses SDA (DATA) and SCL (CLOCK)
in addition to D+ and D-.
Fig. 14-1: USB Circuit
<Check Method>
1.USB Memory: Play a song from USB memory and check D+ and D- with the DGND standards.
2.iPod: Connect iPod and check CP_RESET, SDA and SCL with the DGND standards until the pioneer log appears.
Play a song from iPod and check D+/D- with the DGND standards.
When it does not conform to the standards, check appropriate line, main parts shown in the above figure,
soldering of peripheral parts and malfunctions in parts.
Checking spot (stylus)
*Until the pioneer log appears after connecting the iPod
*Until the pioneer log appears after connecting the iPod

AVH-P3200BT/XNUC 61
5 678
5678
C
D
F
A
B
E
Side A
SCLOCK
SDATA
D-
CP_RESET
D+ DGND2

AVH-P3200BT/XNUC
62
1234
1234
C
D
F
A
B
E
AUDIO
Reference voltage: DGND2 1 V/div. 5 usec/div Reference voltage: GNDAU2 1 V/div. 500 usec/div
Reference voltage: DGND2 1 V/div. 5 usec/div Reference voltage: DGND2 1 V/div. 500 nsec/div
CH1:LRCK
CH1:SRCK
CH1:ADOUT3
CH1:LO
CH2:RO
CH1:IECOUT
Reference voltage: DGND2 1 V/div. 5 usec/div
G->
G->
->G->G
G->
G->
Waveform 1 Waveform 4
Waveform 2
Waveform 3
Waveform 5

AVH-P3200BT/XNUC 63
5 678
5678
C
D
F
A
B
E
VIDEO
USB memory
USB memory USB memory
[WHITE 100IRE]
CH1:COMPO
Reference voltage: GNDV1 200 mV/div. 10 usec/div
-D-D
DNGDDNGD
+D+D
Waveform 6
Waveform 7 Waveform 8
Reference voltage:DGND 1 ms/div 2 V/div Reference voltage:DGND 200 ns/div 2 V/div

AVH-P3200BT/XNUC
64
1234
1234
C
D
F
A
B
E
iPod
-D-D
DNGDDNGD
+D+D
CP_RESET
DGND
SDA
NRES
iPod
SCL
iPod
iPodiPod
iPod
Waveform 9
Waveform 11
Waveform 13
Waveform 12
Waveform 10
Reference voltage:DGND 1 ms/div 2 V/div
Reference voltage:DGND 20 ms/div 1 V/div
Reference voltage:DGND 500 us/div 1 V/div
Reference voltage:DGND 2 ms/div 1 V/div
Reference voltage:DGND 200 ns/div 2 V/div

AVH-P3200BT/XNUC 65
5 678
5678
C
D
F
A
B
E
5.4 ERROR CODE LIST
Error status OSD *1 Disc
USB
(MSC)
USB
(iPod)
ACC
Off/On
Source
Off/On
Eject Play Key
NON-PLAYABLE DISC
INCOMPATIBLE DEVICE
UNPLAYABLE FILE
Open 10h
X
-- ** * *
Read Error 0h299-20-RORRE
X
--
Focus Error(Focus Error
in mechanism set u p) h1209-20-RORRE X- - XX X X
XX X X
Surface Error h22E9-20-RORRE X- - XX X X
Address no t
found(Invalid Track) ERROR-02-80 23h X- - XX X X
Spindle Lock ERROR-02-91 24h X- - XX X X
Carriage HOME ERROR-02-92 25h X- - XX X X
ID/SUBCODE Read Error ERROR-02-94 26h X- - XX X X
AV CHIP decode Error ERROR-02-9A 2Ah XX - XX X X
AV CHIP Recovery NG ERROR-02-9B 2Bh XXX XX X X
Error of PLAY BAC K
Mode Status ERROR-02-9C 2Ch XX - XX X X
Disc Data Error ERROR-02-9D 2Dh X- - XX X X
THERMAL
PROTECTION IN MOTION
No Disc
(including Disc loading
and e jectin g) 40h X- - ** * *
Loading_Mecha Error 50h XXX X- X -
Communication fault attesting iPod
Communication fault attesting iPodh0606-20-RORRE
X
-
X
h1616-20-RORRE
X
-
X
iPod attestation retrying failure
iPod attestation time out
h2626-20-RORRE iPod attestation retrying failure
X
-
X
h3636-20-RORRE X-X --X-
--X-
--X-
--X-
h4646-20-RORRE --X --X-
--X-
Error setting iPod h5656-20-RORRE --
X
h6666-20-RORRE --X --X-
h7676-20-RORRE --X --X-
h8686-20-RORRE --X --X-
No songs error h96 --X --X-
iPod control forwarding/
Intarapta forwarding error hA6A6-20-RORRE --X --X-
Demand timeout
iPod's reproducing hB6B6-20-RORRE --X --X-
--X-
ERROR-02-6C --
X
Remote switch demand
timeout ERROR-02-6D --X --X-
--X-
--X-
PROTECTED DISC
NO ACCESSIBLE
DATA AVAILABL
DIFFERENT REGION DISC
NON-PLAYABLE DISC
ERROR-02-A0
X
--
XXXX
h1A1A-20-RORRE X- -
ERROR-02-A2 A2h
X
--
XXXX
ERROR-02-A3 A3h
X
--
XXXX
ERROR-02-A4 A4h
X
--
XXXX
ERROR-02-A5 A5h
X
--
XXXX
ERROR-02-A6 A6h
X
--
XXXX
ERROR-02-A7 A7h
X
--
XXXX
ERROR-02-A8 A8h
X
--
XXXX
ERROR-02-A9 A9h
X
--
XXXX
ERROR-02-AA AAh
X
--
XXXX
Focus Error ERROR-02-AB ABh
X
--
XXXX
Error of PLAY BACK
Mode Status h0B0B-20-RORRE X- - XX X X
Error of PLAY BACK
Mode Status h1B
C0h
1B-20-RORRE X- - XX X X
Audio Property Timeou t
Error *9 ERROR-02-C0 Audio property timeout error X- - XX X -
ERROR-02-D0 -X- --X-
CBW and CSW forwarding error
ERROR-02-D1 -
X
---
X
-
Audio class band securing failure
ERROR-02-D8 --
X
--
X
-
Audio class FS setting failure
ERROR-02-D9 --
X
--
X
-
Undefined Error ERROR-FF-FF
X
--
XXXX
--
--
00h USB device of format alone that
cannot be reproduced XX
30h X
70h --
X--
90h --X
Method of reset
Temp Error
(In Case of High
Tem perature )
Region code Error NG
--
--
8*rorrEyeK7*MRPC Key Error for playback X--
X-
--
-- --
X-
Generation source
-
--
XX
h00rorrEaideM XXX X -
00h USB device that doesn't correspond XX-
X-
h07rorrEMRD X
(No display)
(No display)
(No display)
(No display)
A disc containing the unplayable
Format only
Door open error
Transfer start error
Focus error
Focus error during set up
(A focus has never been achieved
with that disc.)
Address not found.
Spindle lock NG
(the disc cannot rotate)
Carriage home NG
(The pick up tries to return to carriage
home, but it cannot go back and stopped.)
ID/SUBCODE Read Error (ID/SUBCODE
cannot be read due to scratch or stain.)
UART
*2 Meaning
AV CHIP decode NG
(AV chip cannot be decoded.)
AV CHIP recovery NG
Playback state error
(An error due to software bug.)
Disc Data NG
Disc has not been inserted.
(Including Load in process or
Eject in process.)
High temperature
(Playback is stopped because the pick up
temperature is 89 C or higher.)
Loading mechanism error
(The disc cannot be clamped.)
6Ch
6Dh
A0h
h39
D0h
FFh
D9h
D8h
D1h
DRM error (All music cannot be played
back due to DRM.)
DRM error (All music cannot be played
back due to DRM.)
Undefined error
iPod authentication data is abnormal
iPod authentication data is abnormal
REQUEST error
Failure in issuing the read command
L0 adjustment is NG.
L1 adjustment is NG
LD system NG
Gain adjustment system NG.
Gain determining system NG.
Servo initial setting related items NG.
Disc is not clamped yet.
Tracking system NG
Media setting system NG
JUMP over layers NG
Navigation command error
Retry over
REQUEST error
Failure in issuing read
command (chip dependent)
Adjustment of L0 is NG.
Adjustment of L1 is NG.
LD system NG
Gain adjustment system NG.
Gain determining system NG.
Servo initial setting related items NG.
Disc is not clamped yet.
Tracking system NG.
Media setting system NG.
XXXX
Error when iPod is connected/
It is generated STALL by the USB
communication
Demand timeout when
initial is communicated
Protocol version
non-correspondence
Timeout when protocol
version is judged
Remote switch error
iPod attestation time out
Error setting iPod
No songs error
iPod control forwarding/
Intarapta forwarding error
Demand timeout
iPod's reproducing
Remote switch demand
timeout
Error when iPod is connected/
It is generated STALL by the USB
communication
Demand timeout when
initial is communicated
Protocol version
non-correspondence
Timeout when protocol
version is judged
Remote switch error
Error when MCS is connected/
It is generated STALL by the USB
communication
CBW and CSW forwarding error
Audio class band securing failure
Audio class FS setting failure
Error when MCS is connected/
It is generated STALL by the USB
communication
Region code NG (Unable to be played back
due to incorrect mechanism region.)

AVH-P3200BT/XNUC
66
1234
1234
C
D
F
A
B
E
X: Cancel the error by operation. -: Error is not cancelled by operation. *: No setting
*1 A content displayed on OSD. As for the items having multiple display patterns, the upper row is for the Japanese version Full GUI, and the lower row is for
the Touch Panel model and Full GUI (English version).
*2 A parameter of UART command, such as “receipt error notice”, that the DVD mechanism transmits.
*3 CPPM(Content Protection for Prerecorded Media) : A copyright protection technique used in DVD-A. The protection is realized by using the keys recorded
on the media and the device key held by the player.
*4 DVD-A compatible model only.
When an error has occurred, only the audio output will be muted but playback operation will continue. Furthermore, acceptance of the user operation will be
the same as usual.
*5 AWM (Audio WaterMark): Electronic watermark. Information on the copyright owner or CCI (copy control information) are recorded so that illegally copied
discs can be identified.
*6 Notice as an error status will not be given
*7 CPRM(Content Protection for Recordable Media) : A copyright protection technique for digital contents used for re-writable DVD or memory card.
(DVD-VR model only)

AVH-P3200BT/XNUC 67
5 678
5678
C
D
F
A
B
E

AVH-P3200BT/XNUC
68
1234
1234
C
D
F
A
B
E

AVH-P3200BT/XNUC 69
5 678
5678
C
D
F
A
B
E
5.5 CONNECTOR FUNCTION DESCRIPTION
AUDIO INPUT
ANTENNA IN
REAR AUDIO
OUTPUT
VIDEO
INPUT/OUTPUT
SUBWOOFER OUTPUT
REAR OUTPUT
FRONT OUTPUT
11
10
9
8
7
6
5
4
3
2
1
IP-BUS INPUT
1. BUS+
2. BUSG
3. BUSLG
4. MAINTEST
5. BUS-
6. BUSRG
7. BUSL+
8. ASENBO
9. BUSR+
10. BUSR-
11. BUSL-
REAR CAMERA IN
WIRED REMOTE
CONTROL
1 : CCR
2 : CCG
3 : CCB
4 : CCSYNC
5 : GNDSIG
6 : DVDVBS
7 : GNDDVD
8 : YS
9 : NC
10 : CCAUL
11 : CCAUR
12 : GNDAU
13 : ONSEI+
14 : ONSEI-
15 : REAUR
16 : REAUL
17 : GNDRAU
18 : CCREM
19 : DSEN
20 : TVON
21 : GION
22 : MONON
23 : VSW5
24 : SYS_TO_NAVI
25 : NAVI_TO SYS
26 : GNDD
RGB IN
1
2
25
26
OPTICAL OUTPUT(*)
AUX IN(*)
1. FR-
2. RR-
3. FR+
4. RR+
5. FL-
6. RL-
7. FL+
8. RL+
13579111315
2 4 6 8 10 12 14 16
9. P. BRAKE
10. MUTE
11. B.REM
12. ILM
13. BGSENS
14. ACC
15. GND
16. B.UP
POWER SUPPLY
AVH-P3200BT/XNUC
AVH-P3250BT/XNRD
AVH-P3200DVD/XNUC
AVH-P3250DVD/XNRC
AVH-P3250DVD/XNRD
AVH-P3250DVD/XNRI
AUX IN OPTICAL OUTPUT

AVH-P3200BT/XNUC
70
1234
1234
C
D
F
A
B
E
6. SERVICE MODE
6.1 MONITOR TEST MODE
[Method for Mode IN]
When the reset start is done while pushing REVERSE and EJECT, it shifts to the monitor test mode.
[Display specifications]
[Method for Mode IN]
Choose "Version Check" among the monitor test mode menu screen.
[Display specifications]
[Operation specification]
Operational description Remote controller key
Selection cursor up movement 2
Selection cursor down movement 8
Menu enter 5
1. Version Check
[Operation specification]
Operational description Remote controller key
Return to test mode mene 1
Page up 9
Page down 7
When 8 digits of read number is strange,
displayed with red.

AVH-P3200BT/XNUC 71
5 678
5678
C
D
F
A
B
E
[How to activate the touch panel test mode]
Choose "Touch Panel Test" among the monitor test mode menu screen.
[Menu types in the mode]
The calibration test mode consists of the following menus.
Top menu
[Description of the top menu]
[Display specification]
Conditions for lighting of the adjustment complete mark “ * ”.
Outermost circumference inspection :
In case the outermost circumference inspection has been completed normally.
Calibration inspection :
In case the calibration has been completed normally.
Conditions for the adjustment complete mark “ * ” to go out.
Outermost circumference inspection :
In case the outermost circumference inspection has never been performed.
In case the EEPROM initialization has been performed.
In case the adjustment value has been initialized.
Calibration inspection :
In case the calibration inspection has never been performed.
In case the EEPROM initialization has been performed.
In case the adjustment value has been initialized.
Data initialization
Outermost circumference inspection
Calibration inspection
Coordinate inspection
Calibration verification
[Operation specification]
Operational description Remote controller key
Selection cursor up movement 2
Selection cursor down movement 8
Return to test mode mene 1
Menu enter 5
2. Touch Panel Test

AVH-P3200BT/XNUC
72
1234
1234
C
D
F
A
B
E
[Outermost circumference inspection]
[Outline]
Outermost circumference value of X and Y is obtained by tracing the outermost circumference of
the touch panel screen.
When exiting the menu screen by pressing 5 key, the captured value is stored in the EEPROM.
Furthermore, when storing the value, checking is made as to whether the value is within the range or not.
When the value is within the range.
Write the following value and adjustment information to the EEPROM, then “OK” is displayed.
1. The outermost value of X and Y(min/max) : 4 byte
2. The reference value for A/D correction of X,Y : 2 byte
3. Adjustment information(Adjustment OK) : 1 byte
When the value is within the range.
Write the following adjustment information to the EEPROM, then “NG” is displayed.
1. Adjustment information(Adjustment NG) : 1 byte
The initial value and the setting value allowable range are as follows.
<Before initial value> <After initial value>
Outermost value Outermost value
Xmin : 39h Xmin : 78h
Ymin : 3Eh Ymin : 78h
Xmax : F7h Xmax : B4h
Ymax : EFh Ymax : B4h
A/D correction value A/D correction value
X : 33h X : 00h
Y : 38h Y : 00h
Setting value allowable range
X direction Minimum value : 00h to 80h
Maximum value : 9Eh to FFh
Maximum value - Minimum value : more then 73h
Y direction Minimum value : 00h to 83h
Maximum value : 9Ah to FFh
Maximum value - Minimum value : more then 6Bh
[Display specifications]
Outermost circumference inspection in process
X/Y information of [MIN] and [MAX] of the outermost circumference are displayed.
[BEFOR] indicates the value stored in the EEPROM.
[AFTER] indicates MIN/MAX of the A/D value currently captured.
[Operation specification]
Operational description Remote controller key
Return to top mene 5

AVH-P3200BT/XNUC 73
5 678
5678
C
D
F
A
B
E
[16 points adjustment]
[Outline]
When correctly touched, the cursor will disappear, and the next cursor will appear. Calibration is conducted
by repeating this process 16 times.
When the 17th point has been finally touched, setting information for the 16 points and the normal ending
information, total of 17 byte data, are written into the EEPROM, and the screen returns to the TOP menu.
[Display specifications]
16 points adjustment in process
Order of display of the locations to be pressed.
This point is intended to end the
calibration inspection, and therefore, the
corrected value of this point is not obtained.
[Operation specification]
Operational description Remote controller key
Return to top mene 5

AVH-P3200BT/XNUC
74
1234
1234
C
D
F
A
B
E
[Coordinate inspection]
[Outline]
The coordinate before correction and after correction at the time of pressing the touch panel are displayed for
coordinate verification.
Furthermore, the red "+" cursor can be moved by the key operaiont mentioned bellow, and the coordinate of
the cursor center is displayed.
[Display specifications] Fixed display
[Operation specification]
Operational description Remote controller key
Return to top mene 1
Each displayed coordinate is as follows.
The values under [Factory] are the corrected values in the Factory region and the values under [User] are
the corrected values in the User region.
• Sampling : A/D value (X direction, Y direction) of the pressed point is displayed.
• AD Value : The coordinate (X direction, Y direction) of the A/D value of the pressed point corrected by
the reference value for A/D correction is displayed.
• Normalization : The coordinate (X direction, Y direction) after normalizing the A/D corrected coordinate
within the effective range is displayed. (0~255)
• Calibration : The coordinate (X direction, Y direction) which is the result of adding the correction
by calibration to the normalized coordinate is displayed.
Movable "+" cursor is displayed in red.
16 calibration points are displayed in white.

AVH-P3200BT/XNUC 75
5 678
5678
C
D
F
A
B
E
[Calibration verification]
[Outline]
Touch the cursor “+” displayed on the screen. The correct touch will delete the cursor and another cursor
will be displayed. The incorrect touch will make the characters of cursor turn red.
Repeat this for 4 points, and “OK” is displayed upon the last press of 4th point.
[Display specifications]
The pushing order
confirming
[Operation specification]
Operational description Remote controller key
Return to top mene 1

AVH-P3200BT/XNUC
76
1234
1234
C
D
F
A
B
E
[Data initialization]
[Outline]
Result of outermost circumference inspection and of calibration inspection (corrected value) are returned to
their initial values.
As for the initialized items, the initial values are written into the EEPROM and the adjustment information
is cleared.
[Display specifications]
Conditions for the adjustment completion mark (*) to be lighted up.
(The mark will be lighted up if one of the multiple conditions is met.)
Outermost circumference inspection
When the outermost circumference inspection of the calibration for line has been completed normally.
Calibration inspection
When the calibration inspection of the calibration for line has been completed normally.
User outermost circumference inspection
When the user outermost circumference inspection of the calibration for line has been completed normally.
User calibration inspection
When the user calibration inspection of the calibration for line has been completed normally.
Conditions for the adjustment completion mark (*) to go out.
Outermost circumference inspection
When the above mentioned lighting conditions are not applicable.
When the adjusted value has been initialized (Data initialize).
When the EEPROM has been initialized.
Calibration inspection
When the above mentioned lighting conditions are not applicable.
When the adjusted value has been initialized (Data initialize).
When the EEPROM has been initialized.
User outermost circumference inspection
When the above mentioned lighting conditions are not applicable.
In case the outermost circumference inspection of the calibration for line or the 16-point adjustment is normally
terminated after normal termination of the outermost circumference inspection for user calibration.
When the adjusted value has been initialized (Data initialize).
When the EEPROM has been initialized.
User calibration inspection
When the above mentioned lighting conditions are not applicable.
In case the outermost circumference inspection of the calibration for line or the 16-point adjustment is normally
terminated after normal termination of the outermost circumference inspection for user calibration.
When the adjusted value has been initialized (Data initialize).
When the EEPROM has been initialized.
[Operation specification]
Operational description Remote controller key
Selection cursor up movement 2
Selection cursor down movement 8
Menu enter 5
Return to test mode mene 1

AVH-P3200BT/XNUC 77
5 678
5678
C
D
F
A
B
E
[Method for Mode IN]
Choose "EEPROM Adjust" among the monitor test mode menu screen.
[Display specifications]
3. EEPROM Adjust
example) Adjustment value
Setting item
[Operation specification]
Operational description Remote controller key
Selection cursor up movement 2
Selection cursor down movement 8
Item content value up 6
Item content value down 4
Next menu page 9
Former menu page 7
Return to test mode mene 1
[Method for Mode IN]
Choose "EEPROM Initialize" among the monitor test mode menu screen.
[Display specifications]
Default of a cursor is the location of "No".
Choose "YES" and decide, initialize a setting value.
When EEPROM is initialized, eject lock may be enabled. Please cancel eject lock in this case.
*) Don't turn off power while initializing.
When normally ends, "success" is displayed.
When will not end in four seconds, judged to be abnormal, "failure" is displayed.
[Operation specification]
Operational description Remote controller key
Selection cursor left movement 4
Selection cursor right movement 6
Return to test mode mene 1
Menu enter 5
4. EEPROM Initialize
The setting items and the adjusted values are displayed on each page.
*The adjusted value section indicates initial values stored in EEPROM.
*If writing a value fails, the indication will not change.

AVH-P3200BT/XNUC
78
1234
1234
C
D
F
A
B
E
[Method for Mode IN]
Choose "Display Test (Test Pattern)" among the monitor test mode menu screen.
[Display specifications]
5. Display Test
[Operation specification]
Operational description Remote controller key
Selection cursor up movement 2
Selection cursor down movement 8
Page up 9
Page down 7
Menu enter 5
Return to test mode mene 1
[RGB]
RGB is plotted in the following pattern:
R100% -> R50% -> G100% -> G50% -> B100% -> B50% -> BLACK -> GRAY -> WHITE -> GREEN and MAGENTA
dot signal
(The display of the screen will be changed in 1 second.)
[Operation specification]
Operational description Remote controller key
Stop/Restart 5
Return to test mode mene 1
[MONOCHROME STRIPE]
Display of monochrome stripe signal (1dot Width)
[Operation specification]
Operational description Remote controller key
Return to test mode mene 1
[COLOR BAR]
Display of color bar signal
[Operation specification]
Operational description Remote controller key
Return to test mode mene 1

AVH-P3200BT/XNUC 79
5 678
5678
C
D
F
A
B
E
[RAMP & 10STEP]
Display of step signal and signal for alpha blend check
[Operation specification]
Operational description Remote controller key
alpha blend rate up 2
alpha blend rate down 8
Next signal 5
Return to test mode mene 1
[RASTER SIGNAL]
Display of signal for step confirmation
[Operation specification]
Operational description Remote controller key
Next signal 5
Return to test mode mene 1
[CONTRAST]
Display of Black/White signal
[Operation specification]
Operational description Remote controller key
Next signal 5
Return to test mode mene 1
[CENTER MARKER]
Display of signal for screen central location setting.
[Operation specification]
Operational description Remote controller key
Return to test mode mene 1

AVH-P3200BT/XNUC
80
1234
1234
C
D
F
A
B
E
6.2 DVD TEST MODE
Image of the test mode.
[Note] Higher level 4 characters only. Lower level 4 characters are spaces.
)2()1(
Start of the test mode.
TEST
FE test selection EDC1 test selection
Hereafter, to FE test
mode image.
Hereafter, to EDC1
test mode image.
[Note] In order to move on to another test after selecting a test (FE/EDC1/EDC2), it is necessary to restart the DVD mechanism in the test mode.
(3)
EDC2 test selection
Hereafter, to EDC2
test mode image.
(4)
LD power on time
mode selection
Hereafter, to LD power on
time mode image.
(5)
Simple FE test mode
Hereafter, to simple
FE test mode.
Legend: … Key operation
… Operation state
… The content displayed on the DVD mechanism (video only)
8 characters data is sent to the product side (HOST) by UART communication.
Image of the front end test mode.
(2)
FE test mode
Disc type DVD1
layer
FE offset coefficient
TE offset coefficient
AS offset coefficient
ENV offset coefficient
TG offset coefficient
DBAL coefficient
VIN1 offset cancel value
VIN2 offset cancel value
VIN3 offset cancel value
VIN4 offset cancel value
VIN5 offset cancel value
Power on
0000 0000
0FFF 0000
0 x 00 0000
Legend: … Key operation
… Operation state
… The content displayed on the DVD mechanism (video only)
8 characters data is sent to the product side (HOST) by UART communication.
)5()4(
Disc type DVD2
layer Disc type CD
0000002000000010
Disc type CD-RW
0300 0000
EJECT
EJECT
[Note] If no action is taken for approximately 10 seconds after LD-ON, it will become LO-OFF automatically.
If F close is selected during LD-OFF, it will become an error.
During focus search (S character measurement mode), too, safety regulation applies if LD_OFF is not selected
within 10 seconds. Therefore, even if focus search is selected after LD-ON, it will become LD-OFF after 9 seconds.
In order to F close after focus search (S character measurement mode), set to Power_OFF first then power on again
before F close.
FEMAX level
FEMIN level
ASMAX level
ENVMAX level
FE normalization coefficient
Spindle gain coefficient
TEMAX level indication
TEMIN level indication
(2)
Focus close state
)2()1(
S curve
measurement
(2)
hcraesFesolcF
1A00 0000
F search
1100 0000
1FFF 0000
(3),(4)
CRG+/-
Activates while the key
is being pressed.
1B00 0000 : CRG+
1C00 0000 : CRG-
(5) (6)
LD-ON/OFF
When LO-ON: 1100 0000
When LD-OFF: 1000 000
CRG_HOME
1D00 0000
(8)
Power_OFF
(1) (3)
a b
1 x 00 0000
(7)
CRG_OUTSIDER
1E00 0000
[MUTE] + [FORWARD] + Reset start
Switch position of the remote control unit.
[AVH mode]
(1)-(8) and EJECT is the key of remote control unit.
Test mode display will not appear on the display of this product. Connect the rear monitor output to a monitor.

AVH-P3200BT/XNUC 81
5 678
5678
C
D
F
A
B
E
(2)
(1) (2)
Tracking balance
TBAL coefficient (layer 0)
TBAL coefficient (layer 1)
TE normalization coefficient (layer 0)
TE normalization coefficient (layer 1)
Off track adjustment result
Focus Jump
When L0 layer: 2000 0000
When L1 layer: 2100 0000
2 x 00 0000
2FFF 0000
(3),(4)
CRG +/-
It operates while the key
is being pressed.
2B00 0000 : CRG+
2C00 0000 : CRG-
3000 0000
(8)
Power_OFF
(8)
Power_OFF
(5)
Performed including the tracking close processing.
FBAL coefficient (layer 0)
FBAL coefficient (layer 1)
Focus gain coefficient (layer 0)
Focus gain coefficient (layer 1)
Tracking gain coefficient (layer 0)
Tracking gain coefficient (layer 1)
AS normalization adjustment value (layer 0)
RF level value
3FFF 0000
Tracking close state
)2()1(
(1)
Error rate
measurement
Error rate
Focus gain coefficient (layer 0)
Focus gain coefficient (layer 1)
Tracking gain coefficient (layer 0)
Tracking gain coefficient (layer 1)
AS normalization adjustment value (layer 0)
RF level value
indication start
5000 0000
RF level is informed
every 500msec.
RF level value
indication end
)8()7(
To (2)
T.OPEN Power_OFF
)4(,)3()1(
Tracking close CRG +/-
It operates while the key
is being pressed.
3B00 0000 : CRG+
3C00 0000 : CRG-
3FFF 0000
a b
)2()1(
Tracking close state
Error rate
measurement
FBAL coefficient (layer 0)
FBAL coefficient (layer 1)
Focus gain coefficient (layer 0)
Focus gain coefficient (layer 1)
Tracking gain coefficient (layer 0)
Tracking gain coefficient (layer 1)
Playback speed
switching
4000 0000
4 x 00 0000
(5)
Error rate
Focus gain coefficient (layer 0)
Focus gain coefficient (layer 1)
Tracking gain coefficient (layer 0)
Tracking gain coefficient (layer 1)
AS normalization adjustment value (layer 0)
Focus Jump
DVDX1.3~
1.6CAV
CDX4CLV:
4x00 0000
When L0 layer: 4x00 0000
When L1 layer: 4x00 0000
(8)
Error display
Power_OFF
Error occurrence
L0 layer DVD X 1.3~1.6CAV, CD X 4CLV :4000 0000
L1 layer DVD X 1.3~1.6CAV :4100 0000
[Note] If an error occurs at Power_OFF, reset cannot be made. In such a case, it is necessary to turn the power off and start the test mode once again.
Error occurrence at Power_OFF
Error display
The number for designation of the track number shall be selected from the track numbers previously prepared.
Switch to cyclic by (3). Fix by (4).
For CD: Tracks 1, 4, 10, 11 and 32
For DVD: Tracks 1, 4, 10, 11, 32, 64 and 100
Change the method for ID address designation.
Designation of digit by command (1) and (2). UP/DOWN of numbers by command (3) and (4). Fix by command (5).
The higher 2 digits of the designated ID are the value showing the test state.
The lower 6 digits show the ID.
Example) If 300000 is desired to be designated as the ID, designated ID: 4A03 0000.
)8()7(
To (2)
T.OPEN Power_OFF
)4(,)3()6(
)3()4(-)1(
)5()5(
ID Search T.Jump+/-
4A00 0000 Jump+ : 4B00 0000
Jump- : 4C00 0000
ID designation
ID display
Track number
designation
Track number
indication
Search start Jump start

AVH-P3200BT/XNUC
82
1234
1234
C
D
F
A
B
E
EDC. Image of the test mode
[Note] Image is the same for both EDC1 and EDC2.
(1) (2)
EDC1/2 test mode
0000 0000
Layer 0 selection Layer 1 selection
0000 0000 0100 0000
1003 0000 1103 0000
(5)
[Note] The display is updated at 0.5 seconds interval until 0/1 layer is selected or Eject is effected.
(1)-(4)
ID designation
EDC1/2 start
Layer 0: 10** ****
Layer 1: 11** ****
[Note] ** **** is the ID designation value
Layer 0: 20** ****
Layer 1: 21** ****
[Note] ** **** is the present ID designation value
**** ****
[Note] **** **** is the present ID designation value
Legend: … Key operation
… Operational state
… The content displayed on the DVD mechanism (video only)
8 characters data is sent to the product side (HOST) by UART communication.
[Note] Eject can be effected any time during the EDC test mode.
Eject
After completion of EJECT operation
EJECT operation
Test mode Eject
Image of the LD power on time mode.
LD power on time mode
0000 0000
CD LD power on
time indication
DVD LD power on
time indication
10** ****
[Note] ** **** is the CD LD
power on time.
20** ****
[Note] ** **** is the DVD LD
power on time.
(1) (2)
CD LD power on
time setting
Setting time
designation
30** ****
[Note] ** **** is the setting time.
Setting time
registration
DVD LD power on
time setting
Setting time
designation
40** ****
[Note] ** **** is the setting time.
(5) (6)
(1)-(4) (1)-(4)
(5) (5)
(8)
10** ****
[Note] ** **** is the CD LD
power on time.
Setting time
registration
(8)
20** ****
[Note] ** **** is the DVD LD
power on time.
[Note] If the power on time is 999999 hours or more, it is always reported as 999999 hours.
[Note] If the power on time is “*E** ****”, the value may not be correct due to the life of the flash memory.
[Method of setting time designation]
Designate the digit by command (1) and (2). UP/DOWN of numbers by command (3) and (4).
Fix by command (5). Cancel by command (8).
Legend: … Key operation
… Operational state
… The content displayed on the DVD mechanism (video only)
8 characters data is sent to the product side (HOST) by UART communication.
Not for service use

AVH-P3200BT/XNUC 83
5 678
5678
C
D
F
A
B
E
The selection of the figure of each screen can be selected by "Key command for the test".
TEST MODE
1: LD ON
2: ASMAX
3: Skew Adjustment
4: Error Rate
5: CRG Move Outer
6: Eject
Please Input Number
NODLNODLNODL
1: DVD Single Layer 1: Power OFF
2: DVD Dual Layer
3: CD
4: CD-RW
5: Return
rebmuNtupnIesaelPgninnuRwoNrebmuNtupnIesaelP
XAMSAXAMSAXAMSA
1: DVD Single Layer 1: Power OFF
2: DVD Dual Layer
3: CD
4: CD-RW
5: Return ASMAX Level : 000000
rebmuNtupnI
esaelPgninnuRwoNrebmuNtupnIesaelP
tnemtsujdAwekStnemtsujdAwekStnemtsujdAwekS
1: DVD Single Layer 1: Power OFF
5: Return RF Level : 000000
rebmuNtupnIesaelPgninnuRwoNrebmuNtupnIesaelP
rennI-etaRrorrErennI-etaRrorrEetaRrorrEetaRrorrE
tnemerusaeMrennI:1reyaLelgniSDVD:1 1: Power OFF
2: Outer Measurement
tneme
rusaeM
elddiM:3DC:3
nruteR:5nruteR:5 Error Rate : 000000
NtupnI
es
aelPgninnuRwoNreb
m
uNtupnIesaelPrebmuNtupnIesaelP umber
*1 : The position in which
select was done is
displayed.
Error Rate
-
CD
DVD Inner
DVD Outer
DVD Middle
CD CD
Now Running
retuOevoMGRCretuOevoMGRCretuOevoMGRC
1: DVD Single Layer 1: Power OFF
2: DVD Dual Layer
3: CD
4: CD-RW
5: Return
rebmuNtupnIesaelPgninnuRwoNrebmuNtupnIesaelP
ERROR
1: Power OFF
Code : 00000000
Please Input Number
ERROR
Code : 00000000
Please Reset
1 select
2 select
3 select
4 select
select LD ON
Completion
select
ASMAX
value set
value set
select
RF Level
DVD select select
Error Rate
set select
select
select
select
select
ASMAX
Level display
Error Rate
display
RF Level
display
Update 500 msec.
*1
CD select
*1
*1
Search ID
0x00100000
Search ID
inner :
0x00040000
outer :
Search CRG
home position
5 Return select
5 Return select
5 Return select
5 Return select
5 Return
select
5 select
select select
CRG moves
to the most
outer
5 Return select
CRG Move
Completion
0 0020000
0
Simple test mode
<Flow chart>
<Error>
<Error : Power OFF>

AVH-P3200BT/XNUC
84
1234
1234
C
D
F
A
B
E
7. DISASSEMBLY
1
1
2
2
3
4
- Removing the Monitor Assy (Fig.1)
Remove the four screws.(Fig.1)
Disconnect the two FFC
and then remove the Monitor Assy.(Fig.2)
Fig.1
Fig.2
- Removing the LCD Assy (Fig.3)
Disconnect the FFC.
Fig.3
Remove the Case.(Fig.1)
Remove the four screws.
Remove the two screws
and then remove the Holder.
Remove the three hooks
and then remove the LCD Assy.
- Removing the Monitor PCB (Fig.4)
- Removing the Keyboard PCB (Fig.5)
Fig.4
Fig.5
1
2
1Remove the screw
and then remove the Keyboard PCB.
Disconnect the two FFC.
Remove the five screws
and then remove the Monitor.
Remove the two hooks.(Fig.1)
3
Monitor Assy
Holder
Keyboard PCB
11
22
11
LCD Assy
1
Case
Monitor PCB
22
22
3
3
1
1
2
2
2
2
2
1
3
3

AVH-P3200BT/XNUC 85
5 678
5678
C
D
F
A
B
E
1
1
2
2
- Removing the DVD Mechanism Module (Fig.6)
Remove the four screws.
Disconnect the FFC
and then remove the DVD Mechanism Module.
Fig.6
- Removing the Heat Sink and Holder (Fig.7)
Fig.7
Remove the two screws.
Remove the three screws
and then remove the Heat Sink
and Holder.
- Removing the the Upper Chassis (Fig.8, 9, 10)
Fig.8
Fig.10
1
2
Remove the screw.(Fig.8)
Remove the four screws
and then remove the Upper Chassis.(Fig.9, 10)
Fig.9
Holder
Upper Chassis
Heat Sink
DVD Mechanism Module
1
1
1
1
2
1 1
2
2
2
1
22
22

AVH-P3200BT/XNUC
86
1234
1234
C
D
F
A
B
E
1
2
Remove the two screws.
Fig.11
- Removing the the BT ANT PCB (Fig.12)
1
2Remove the screw
and then remove the BT ANT PCB.
Fig.12
Straighten the tabs
at two locations indicated.
Remove the two screws
and then remove the Service Unit
(Mother Assy).
3
Disconnect the Cord Assy
using GGF1539.
- Removing the Service Unit (Mother Assy) (Fig.11)
BT ANT PCB
Service Unit (Mother Assy)
1
1
When unplugging the Coaxial Jumper, make sure to use jig GGF1539.
If the antenna cable is directly unplugged without using jig GGF1539, you might damage your fingertip or fingernail.
- How to Remove the Coaxial Jumper
When unplugging Coaxial Jumper, hook the point of jig GGF1539 on the lid of Coaxial Jumper
and vertically draw out along with the engagement axis of connector.
- How to Attach the Coaxial Jumper
For inserting Coaxial Jumper, adjust cord assy with the engagement axis of connector and insert it as vertically
as possible.
Do not insert the Coaxial Jumper in extreme slant, as the connector might suffer damage.
Connector
Coaxial Jumper
GGF1539
2
3
3
2
1
2

AVH-P3200BT/XNUC 87
5 678
5678
C
D
F
A
B
E
1.Have a specified part.
Handling OK
Handling NG
How to have it

AVH-P3200BT/XNUC
88
1234
1234
C
D
F
A
B
E
Connector (relay FFC)
Relay FFC
Fig. 1 Fig. 2
GND the brown line
4V to the gray line
Mecha Module_Bringing into the Clamp State with No Disc Loaded
1. Remove the relay FFC from the connector on the module PCB side (Fig. 1).
(Precaution) When it is difficult to apply 4V to the motor in procedure 2 below, remove the connector on the relay
PCB side, then remove the FFC, and remove the solder of the CRG motor lead and apply voltage to the lead.
2. Push the Disc detection arm while applying 4V to the CRG motor (Fig. 2)
By this action, the mecha moves to the clamp state and the PU moves to the outer periphery.
3. Stop the motor when the PU comes to the vicinity of the intermediate periphery.
(Precaution) If the PU goes to the outer most periphery, it idles.
It is not a problem, but please try not to let it idle as much as possible.

AVH-P3200BT/XNUC 89
5 678
5678
C
D
F
A
B
E
T-case washer
Drive gear
Fig. 1
Fig. 2
b.Open-lock state
There is a
space There is
no space
c.Clamp state with no disc loaded
A
CRG Mecha_Bringing into the Clamp State with No Disc Loaded
1.Remove the T-case washer and then remove the drive gear. (Fig. 1)
2.Lift the clamp arm assy until it is in the state shown in Fig. 2_b (open-lock state).
3.Put your finger on the area A of Fig. 2_c and then slide it to the direction of the arrow (the direction of the playing state).
4.Push down the clamp arm.
(Precaution) When bringing the CRG mecha into the ejecting state again, install the drive gear after sliding the drive
lever and bringing it to the ejecting state, in order to prevent the cog of the pinion in the drive gear from chipping at the
time of its installation.
a.Ejecting state

AVH-P3200BT/XNUC
90
1234
1234
C
D
F
A
B
E
Connector (pick up FPC)
Connector
(Relay FFC)PCB clinch screw
Short-circuit
Fig.1
Fig. 2
Fig.3
Pick up FPC
Relay FFC
Fig. 4
Solder on the lead
Relay PCB clinch screw
Hook A
Hook B
Fig. 5
Hook B
Fig. 6
OK NG
Fig. 7 Fig. 8
A
Removing the Module PCB
1.Short-circuit two spots on the land of the pick up FPC. (Fig. 1)
2.Remove the pick up FPC and the relay FFC from the connector. (Fig. 2)
3.Temporarily attach the pick up FPC to the pick up rack. (Fig. 3)
(in order to prevent the damage to the pick up FPC)
4.Remove the two PCB clinch screws and then remove the module PCB. (Fig. 2)
Removing/Installing the Relay PCB
Removing)
1.Remove the relay FFC from the connector
(remove both sides so that the entire FFC will be removed). (Fig. 2)
2.Remove the solder on the lead for the CRG motor. (Fig. 4)
3.Remove the one relay PCB clinch screw. (Fig. 4)
4.Slide the relay PCB to the direction of the arrow and then remove
the relay PCB from the hook A and the hook B. (Fig. 4)
5.Turn the relay PCB over and then remove the SPDL motor FFC
from the connector.
Installing)
1.Check the mecha is in the ejecting state (disc-load suspended state).
When it is not in the ejecting state, apply 4V to the lead (motor) and then
bring it to the ejecting state (4V to the brown line and GND the gray line).
2.Fit the SPDL motor FFC to the connector (back of the relay PCB).
3.Hold the relay PCB so that it does not touch the SW knob as in Fig. 5.
4.Insert it into the hook B as it is a little off to the clockwise direction.
(Precaution) This is to prevent the SW knob from getting into the NG
position as in Fig. 6.
5.Push down the relay PCB lightly and then rotate it to the
counterclockwise direction.
It sets the relay PCB in the hook A and the positioning dowel.
(Precaution) Pay attention so the SW knob will not get onto the PU rack.
(Fig. 6)
6.As in the Figures, while supporting the location A with your fingers,
screw the relay PCB. (Fig. 7 / Fig. 8)
7.Solder the lead for the CRG motor.
8.Fit the relay FFC to the connector.

AVH-P3200BT/XNUC 91
5 678
5678
C
D
F
A
B
E
Fig. 2a
Permanently hooked position Temporary hooked position
Fig. 2b
A
Slide to the direction of inner periphery
Fig. 1
Fig. 3
B
Fig.4
Regularly installed position Install avoiding the
area with blue broken
line (the connected
metal plate part)
The spring is installed under the resin flange and inside
the bended metal plate.
Outside holder
Back end of
the feed screw
Removing the PU Unit
1.Hook the feed screw biasing spring on the temporary hook (Fig. 2b). Be careful not to get injured by the tip of the spring.
2.Hold the PU at the location A in Fig. 1 and slide and scoot it to the direction of the inner periphery.
3.As in Fig. 3, shift the back end of the feed screw to the side and then to above and remove it from the outside holder.
4.Remove the tucking joint for the chassis at the location B and the PU unit by lifting them up without changing their
position and then remove the PU unit.
(Precaution) When installing the PU again, make sure to tuck the chassis in B and the PU unit (Fig. 4) first.
Moreover, do not forget to permanently hook the feed screw biasing spring (Fig. 2a).
Adjustments to the PU after its installation should be made according to the service manual.
Sending the PU to the outer periphery
1.Bring to the clamp state with no disc loaded according to the “Mecha Module_Bringing into the Clamp State with
No Disc Loaded” manual.
(Precaution) The relay FFC must be removed for certainty in order to prevent the IC damage.
2.Apply 1.5V to the CRG motor and then transfer the PU to the outer periphery.
(Precaution) Do not forget to reinstall the relay FFC after sending the PU to the outer periphery and take the
necessary measures.
[Installation NG]
The chassis is not tucked
between the PU case and the
PU rack.

AVH-P3200BT/XNUC
92
1234
1234
C
D
F
A
B
E
8. EACH SETTING AND ADJUSTMENT
8.1 DVD ADJUSTMENT
1) Precautions
This product uses 5 V and 3.3 V as standard voltages.
The electrical potential that is the reference for signals,
is not GND, but VREF (approximately 2.2 V) and VHALF
(approximately 1.65 V) .
During product adjustments, if the reference voltage is
mistakenly taken as GND, and a grounding contact is
made, not only would it be impossible to measure the
accurate electrical potential, but also the servo motor
would malfunction, resulting in the application of a
strong impact on the pick up. The following precautionary
measures should be strictly adhered to, in order to
avoid such problems.
The reference voltage and GND should not be confused
when using the minus probe of a measurement device.
When an oscilloscope is being used special care should
be taken to make sure that the reference voltage is not
connected to the probe of ch1 (on the minus side),
while the probe of ch2 (on the minus side), is connected
to GND. Further, since the body frame of most measurement
devices have the same electrical potential as
the minus side of the probe, the body frame of the
measurement device should be set to floating ground.
If the reference voltage is connected to GND by
mistake, turn the regulator OFF immediately, or
turn the power OFF.
Remove the filters and wires used for measurements
only after the regulator has been turned OFF.
After the power supply is turned on, regulator ON the
following adjustment and measurement are promptly
done.
Whenever the product is in the test mode, the software
will not take any protective action. For this reason,
special care should be taken to make sure that no
mechanical or electrical shock could be applied to the
product when taking measurements in the test mode.
Whenever the EJECT key is pressed to eject the disk,
no other keys, other than the EJECT key, should be
pressed until the disk eject action has been completed.
Press the EJECT key only after the disk has stopped
completely.
If the product hangs up turn the power OFF immediately.
Laser didoes may be damaged, if the volume switch for
the laser power adjustment of the pick up unit, is turned.

AVH-P3200BT/XNUC 93
5 678
5678
C
D
F
A
B
E
Disc used:GGV1025
Measurement reference: AGND3
Measurement point: RF
Expansion
Oscilloscope
RF
AGND3
- SKEW adjustment
When one of the following replacements has taken place, SKEW adjustment for the pick up will be required.
(1) Replacement of the pick up unit
(2) Replacement of the spindle motor
(3) Replacement of the carriage chassis
(4) Replacement of the main shaft of the pick up unit
Measurement equipment and tools/jigs: Oscilloscope
Driver for SKEW adjustment -> Driver
Bond for fixing the SKEW -> GEM1033
Bond for resonance -> 1530 (1530 : produced by THREE BOND)
Bond for locking the screw -> 1401M (1401M : produced by THREE BOND)
Connection drawing
DVD core unit
Symptom in case the adjustment is not adequate: Worsening of the error rate 10
(Normally 10 or less.)
Large RF jitter
RF waveform distortion
Tracking drawing/Unstable servo
* Caution: Do not look into the laser light during adjustment.
-3
-4
RF
AGND3

AVH-P3200BT/XNUC
94
1234
1234
C
D
F
A
B
E
TEST MODE
1: LD ON
2: ASMAX
3: Skew Adjustment
4: Error Rate
5: CRG Move Outer
6: Eject
Please Input Number
7. Skew Adjustment
Select “1: DVD Single Layer.”
Skew Adjustment
1: DVD Single Layer
5: Return
Please Input Number
There are two methods of making adjustment: a method of making adjustment through monitoring RF waves by the
oscilloscope (method 1) and a method of making adjustment through checking the numerical value of the RF level by
OSD (method 2).
Adjusting procedure is shown below, but regarding how to start the test mode and the operating procedure, please refer
to the clause on the service test mode.
Adjusting Procedure:
1. Install the pickup
(Refer to the removal of the pickup from the mecha unit.)
When handling the pickup, refer to the precautions on how to handle the PU listed below.
2. Method 1:
Connect the oscilloscope according to the AGND3 standards with reference to the connection diagram so that the RF
signals can be monitored.
Method 2:
The device does not need to be set. Proceed to the procedure 3.
3. Turn ON the power of the product.
4. Start the simplified FE test mode.
(Regarding how to start the test mode and the operating procedure, refer to the clause on the service test mode.)
5. Load the disc for adjustment (GGV1025).
6. TEST MODE
Select “3: Skew Adjustment.”
8. Adjust the Skew using a driver while checking the RF value.
Refer to the following pages concerning the locations to make SKEW adjustment.
Method 1:
Slightly turn the skew adjusting screw A while checking the RF wave level by the oscilloscope and make
adjustment so the wave level would reach its maximum.
Next, slightly turn the skew adjusting screw B so the wave level would reach its maximum.
Slightly turn the skew adjusting screw A again so the wave level would reach its maximum.
(Make adjustment in the order of A->B->A and in the end complete adjustment by turning each screw
in the clockwise direction.)
Method 2:
Slightly turn the skew adjusting screw A while checking the value of the RF level through the OSD display so the wave
level would reach its maximum.
Next, slightly turn the skew adjusting screw B so the level would reach its maximum.
Slightly turn the skew adjusting screw A again so the level would reach its maximum.
(Make adjustment in the order of A->B->A and in the end complete adjustment by turning each screw in the
clockwise direction.)

AVH-P3200BT/XNUC 95
5 678
5678
C
D
F
A
B
E
Skew Adjustment
1: Power OFF
RF Level : 000000
Please Input Number
Skew Adjustment
1: Power OFF
RF Level : 000000
Please Input Number
TEST MODE
1: LD ON
2: ASMAX
3: Skew Adjustment
4: Error Rate
5: CRG Move Outer
6: Eject
Please Input Number
TEST MODE
1: LD ON
2: ASMAX
3: Skew Adjustment
4: Error Rate
5: CRG Move Outer
6: Eject
Please Input Number
Switch arms
9. Skew Adjustment
Select “1: Power OFF.”
10. TEST MODE
Select “6: Eject.”
11. TEST MODE
Select “5: CRG Move Outer.”
12. In order to produce the clamping state with no disc loaded, slightly move the disc detection arm in the
counterclockwise direction while moving the switch arms outward.

AVH-P3200BT/XNUC
96
1234
1234
C
D
F
A
B
E
CRG Move Outer
1: DVD Single Layer
2: DVD Dual Layer
3: CD
4: CD-RW
5: Return
Please Input Number
CRG Move Outer
1: Power OFF
Please Input Number
TEST MODE
1: LD ON
2: ASMAX
3: Skew Adjustment
4: Error Rate
5: CRG Move Outer
6: Eject
Please Input Number
Disc Detection Arm
13. CRG Move Outer
Select “1: DVD Single Layer.”
The pickup moves to the outer periphery.
Apply the adhesive to fix the skew, the resonance adhesive and the screw lock.
Refer to the next page regarding the locations of adhesive joining.
14. CRG Move Outer
1: Power OFF
15. TEST MODE
Select “6: Eject.”

AVH-P3200BT/XNUC 97
5 678
5678
C
D
F
A
B
E
A
B
A
B
1
12 3
Locations to make SKEW adjustment
Locations to adhere the SKEW 1,2,3: GEM1033
2
3

AVH-P3200BT/XNUC
98
1234
1234
C
D
F
A
B
E
adhesive
Bond for resonance 4:Three Bond 1530
4
5
6
4
56
Bond for locking the screw 5,6 : Three Bond 1401M
Bond for locking the screw

AVH-P3200BT/XNUC 99
5 678
5678
C
D
F
A
B
E
Hologram (Beware of the static)
Do not touch the optical part
RF level adjusting part
Do not touch the spring
Precautions on handling the PU
*Precaution: Do not touch those shaded areas in the following figures.
.

AVH-P3200BT/XNUC
100
1234
1234
C
D
F
A
B
E
8.2 MOTHER UNIT ADJUSTMENT
- Adjustment Point
MOTHER UNIT(SIDE B)
BUP1
BUP3
BUP2
DD5
DD8
EV12
VDD2
SYS+B
TUN33
PWVI
VCC33
VCC12
BT33
ILMB
PWBL
AVCC5
MOTV
CLKOUT

AVH-P3200BT/XNUC 101
5 678
5678
C
D
F
A
B
E
DC/DC CONVERTER
No Adustment/Check Item Input Point Input signal Measurement point Check/Adjustment Trigger Control/Frequency Note
1 DD5 TP : BUP1,2,3 DC14.4 V ± 0.3 V TP : DD5 5.0 V ± 0.4 V VDCONT5
Internal oscillatory frequency : 300 kHz
External oscillatory frequency
DDCCLK : 365.8 kHz/413.9 kHz
Operational frequency range : 346.5 kHz to 450
kHz
SYNC INPUT DUTY 50%
Internal oscillatory /External frequency can't be
changed, when it is operating.
VDCONT5 and VDCONT8 conforms to the
hardware specifications.
Please give to me as a setting that flows as a load
by 50 mA or more.
2 DD8 TP : BUP1,2,3 DC14.4 V ± 0.3 V TP : DD8 8.0 V ± 0.4 V VDCONT8
3 EV12V TP : BUP1,2,3 DC14.4 V ± 0.3 V TP : EV12 12.1 V ± 0.4 V DD8
Internal oscillatory frequency : 365.1 kHz
External oscillatory frequency
HIOUTCLK : 476.6 kHz/515.7 kHz
Operational frequency range : 467.5 kHz to 530.0
kHz
SYNC INPUT DUTY 10%
Internal oscillatory /External frequency can be
changed, when it is operating.
REGULATOR
No Adustment/Check Item Input Point Input signal Measurement point Check/Adjustment Trigger Note
1 VDD3.3V TP : BUP1,2,3 DC14.4 V ± 0.3 V TP : VDD2 3.3 V ± 0.2 V BUP
2 SYS+B TP : BUP1,2,3 DC14.4 V ± 0.3 V TP : SYS+B 8.4 V ± 0.3 V SYSPW
3 TUN3.3V TP : BUP1,2,3 DC14.4 V ± 0.3 V TP : TUN33 3.3 V ± 0.2 V SYSPW
(DD5 supply)
4 PWRVI TP : BUP1,2,3 DC14.4 V ± 0.3 V TP : PWVI 5.2 V ± 0.3 V DD5
5VCC3.3V TP : BUP1,2,3 DC14.4 V ± 0.3 V TP : VCC33 3.3 V +0.15/-0.3 V DD5
6 VCC1.2V TP : BUP1,2,3 DC14.4 V ± 0.3 V TP : VCC12 1.2 V ± 0.12 V DD5
7 BT3.3V TP : BUP1,2,3 DC14.4 V ± 0.3 V TP : BT33 3.3 V ± 0.1 V DD5 BT model ONLY
8ILMB TP : BUP1,2,3 DC14.4 V ± 0.3 V TP : ILMB 8.1 V ± 0.3 V DD8
9 PWRBL TP : BUP1,2,3 DC14.4 V ± 0.3 V TP : PWBL 8.1 V ± 0.3 V DD8
10 AVCC5V TP : BUP1,2,3 DC14.4 V ± 0.3 V TP : AVCC5 5.0 V ± 0.3 V DD8
SYSTEM u-COM
No Adustment Item Input Point Input signal Measurement point Check/Adjustment Trigger Note
1PCL
FREQUENCY TP : BUP1,2,3 DC14.4 V ± 0.3 V TP : CLKOUT
47.185 92 MHz ±
188 Hz
(± 40 ppm less than)
-After ACC, B.UP ON, Supply 3.3 V with
IC602 : 149pin(TESTIN) and release reset.
Please supply power to each power source basically from BU.
When checking the Multi Media Decoder (SoC) unit using the UART etc., conform to the product movement for the time from the power on to
the reset cancellation/communication start, etc.

AVH-P3200BT/XNUC
102
1234
1234
C
D
F
A
B
E
8.3 MONITOR PCB ADJUSTMENT
- Adjustment Point
MONITOR PCB(SIDE B)
PWRBL
BLP
BLERR1
PWRVI
PNLVI
GD33
GD12V
MONPW
MOVBS
CSYNC
ANAG
ANAB
ANAR

AVH-P3200BT/XNUC 103
5 678
5678
C
D
F
A
B
E
BACKLIGHT DRIVER
No Adustment/Check Item Input Point Input signal Measurement point Check/Adjustment Trigger Control/Frequency Note
1 BACKLIGHT TP : PWRBL DC 8.0 V ± 0.2 V TP : BLP 16.3 V ± 3 V
DIMPLS
Operational frequency
: 200 Hz
DIMMER is adjusted by
the Duty.
Internal oscillatory frequency
: 381.67 kHz
External oscillatory frequency
: 476.6 kHz/515.7 kHz
(Operational frequency range :
430 kHz to 530 kHz)
SYNC INPUT DUTY 90%
Internal oscillatory /External
frequency can be changed, when it
is operating.
PWRBL, MBLPW, BLCLK, DIMPLS
conforms to the hardware
specifications.
2 BLERR - - TP : BLERR1 0.981 V to 2.742 V DIMPLS
(Duty 100%) -An output voltage range in product
normal operation
REGULATOR
No Adustment/Check Item Input Point Input signal Measurement point Check/Adjustment Trigger Note
1 GD33V TP : PWRVI DC8.1 V ± 0.2 V TP : GD33V 3.4 V ± 0.2 V MONPW TP : MONPW +3.0 V to +3.3 V
2 GD12V TP : PWRVI DC8.1 V ± 0.2 V TP : GD12V 1.2 V ± 0.1 V MONPW
(GD33V) TP : MONPW +3.0 V to +3.3 V
COMPOSITE SIGNAL
No Adustment/Check Item Input Point Input signal Measurement point Check/Adjustment Trigger Note
1 composite TP : MOVBS composite signal
1.0 Vp-p ± 1%(at white 100%) - Display confirmation -
Please do not input the signal when
you don't turn on the power supply.
Check signal : Color bar, 10step
ANALOG-RGB SIGNAL
No Adustment/Check Item Input Point Input signal Measurement point Check/Adjustment Trigger Note
TP : CSYNC
csync signal
HI Level 2.5 V more than 3.3 V
less than
LOW Level 1.5 V less than
TP : ANAG
TP : ANAB
TP : ANAR
1.1 Vp-p at +2.4 V offset signal
1
Please do not input the signal when
you don't turn on the power supply.
-analog-RGB - Display confirmation
A timing signal from the GERDA to the LCD module may destroy the built-in driver IC of the LCD module depending on its timing.
Please pay attention if you are going to control the GERDA directly with jigs.
When executing the display test mode with the UART etc., conform to the product movement for the time from the power on to
the reset cancellation/communication start, etc.

AVH-P3200BT/XNUC
104
1234
1234
C
D
F
A
B
E
9. EXPLODED VIEWS AND PARTS LIST
9.1 PACKING
NOTES : Parts marked by " * " are generally unavailable because they are not in our Master Spare Parts List.
The > mark found on some component parts indicates the importance of the safety factor of the part.
Therefore, when replacing, be sure to use parts of identical designation.
Screw adjacent to mark on the product are used for disassembly.
For the applying amount of lubricants or glue, follow the instructions in this manual.
(In the case of no amount instructions,apply as you think it appropriate.)
""
BT/RD
DVD/RC
DVD/RD
DVD/RI
BT/UC
BT/RD
BT/UC
DVD/UC

AVH-P3200BT/XNUC 105
5 678
5678
C
D
F
A
B
E
(1) PACKING SECTION PARTS LIST
(2) CONTRAST TABLE
AVH-P3200BT/XNUC, AVH-P3250BT/XNRD, AVH-P3200DVD/XNUC, AVH-P3250DVD/XNRC, AVH-P3250DVD/
XNRD and AVH-P3250DVD/XNRI are constructed the same except for the following:
Mark No. Description Part No.
1 Cord Assy CDP1301
2 Screw Assy
See Contrast table (2)
* 3 Polyethylene Bag CEG-127
4Screw
See Contrast table (2)
5 Screw TRZ50P080FTC
6 Cover
See Contrast table (2)
7Unit Box
See Contrast table (2)
8 Contain Box
See Contrast table (2)
9 Protector CHP3952
10 Microphone Assy
See Contrast table (2)
11 Clip Holder
See Contrast table (2)
12 Cushion
See Contrast table (2)
13 Remote Control Unit
See Contrast table (2)
14-1 Owner's Manual
See Contrast table (2)
14-2 Owner's Manual
See Contrast table (2)
14-3 Owner's Manual
See Contrast table (2)
14-4 Installation Manual
See Contrast table (2)
* 14-5 Warranty Card
See Contrast table (2)
Mark No. Description Part No.
Mark No. Description AVH-P3200BT/XNUC AVH-P3250BT/XNRD AVH-P3200DVD/XNUC
2 Screw Assy CEA3559 CEC3542 CEA3559
4 Screw CRZ50P090FTC Not used CRZ50P090FTC
6 Cover CEG1359 CEG1356 CEG1359
7 Unit Box CHG7171 CHG7172 CHG7167
8 Contain Box CHL7171 CHL7172 CHL7167
10 Microphone Assy CPM1083 CPM1083 Not used
11 Clip Holder CZN7912 CZN7912 Not used
12 Cushion CZN7913 CZN7913 Not used
13 Remote Control Unit Not used CXE2833 Not used
14-1 Owner's Manual CRB3174 CRB3180 CRB3174
14-2 Owner's Manual CRB3175 CRB3181 CRB3175
14-3 Owner's Manual CRB3176 CRB3276 CRB3176
14-4 Installation Manual CRD4452 CRD4454 CRD4452
* 14-5 Warranty Card CRY1276 Not used CRY1276
Mark No. Description AVH-P3250DVD/XNRC AVH-P3250DVD/XNRD AVH-P3250DVD/XNRI
2 Screw Assy CEC3542 CEC3542 CEC3542
4 Screw Not used Not used Not used
6 Cover CEG1356 CEG1356 CEG1356
7 Unit Box CHG7168 CHG7169 CHG7170
8 Contain Box CHL7168 CHL7169 CHL7170
10 Microphone Assy Not used Not used Not used
11 Clip Holder Not used Not used Not used
12 Cushion Not used Not used Not used
13 Remote Control Unit CXE2833 CXE2833 CXE2833
14-1 Owner's Manual CRB3177 CRB3180 CRB3177
14-2 Owner's Manual CRB3178 CRB3181 CRB3182
14-3 Owner's Manual CRB3179 CRB3276 Not used
14-4 Installation Manual CRD4453 CRD4454 CRD4455
* 14-5 Warranty Card Not used Not used Not used

AVH-P3200BT/XNUC
106
1234
1234
C
D
F
A
B
E
Owner's Manual,Installation Manual
Part No. Language
CRB3174 English
CRB3175 French
CRB3176 Spanish(Espanol)
CRD4452 English, French, Spanish(Espanol)
CRB3177 English
CRB3178 Traditional Chinese
CRB3179 Korean
CRD4453 English, Traditional Chinese, Korean
CRB3276 English
CRB3180 Spanish(Espanol)
CRB3181 Portuguese(B)
CRD4454 English, Spanish(Espanol), Portuguese(B)
CRB3182 Arabic
CRD4455 English, Arabic

AVH-P3200BT/XNUC 107
5 678
5678
C
D
F
A
B
E

AVH-P3200BT/XNUC
108
1234
1234
C
D
F
A
B
E
9.2 EXTERIOR(1)
D
BT/RD
DVD/RC
DVD/RD
DVD/RI
B
D
A
B
A
C
F
E
C

AVH-P3200BT/XNUC 109
5 678
5678
C
D
F
A
B
E
(1) EXTERIOR(1) SECTION PARTS LIST
(2) CONTRAST TABLE
AVH-P3200BT/XNUC, AVH-P3250BT/XNRD, AVH-P3200DVD/XNUC, AVH-P3250DVD/XNRC, AVH-P3250DVD/
XNRD and AVH-P3250DVD/XNRI are constructed the same except for the following:
Mark No. Description Part No.
1 Screw BMZ26P040FTC
2 Screw BSZ26P100FTC
3 Screw BSZ26P160FTC
4FFC CDE9118
5FFC CDE9119
6 Cord Assy CDP1301
7 Cap CNS1472
8 Resistor RS1/2PMF102J
9 Case CNB3544
10 Holder CND4809
11 Heat Sink CNR2052
12 Screw BPZ20P080FTC
13 Button( - + ) CAI2717
14 Button( < > ) CAI2718
15 Button(SRC, MUTE) CAI2719
16 Button(MENU, MODE) CAI2720
17 Button(RESET, EJECT) CAI2721
18 Screw(M2 x 3) CBA1877
19 Cover CNN2628
20 Cushion CNN3208
21 Lighting Conductor CNW1773
22 Holder CNW1775
23 Touch Panel CSX1153
24 Grille Unit
See Contrast table (2)
25 Door(USB) CAT2914
26 Screw AMZ20P030FTC
27 Screw(M2 x 2) CBA1771
28 FFC CDE9139
29 Holder CND5462
30 Holder CND5463
31 Insulator CNN3205
32 Service Unit(Monitor PCB) CXX2763
33 Cushion CNN3049
34 LCD CWX3868
35 Remote Control Unit
See Contrast table (2)
36 Cover
See Contrast table (2)
37 Service Unit(Keyboard PCB) CXX2764
Mark No. Description Part No.
Mark No. Description AVH-P3200BT/XNUC AVH-P3250BT/XNRD AVH-P3200DVD/XNUC
24 Grille Unit CXE2609 CXE2612 CXE2614
35 Remote Control Unit Not used CXE2833 Not used
36 Cover Not used CZN5357 Not used
Mark No. Description AVH-P3250DVD/XNRC AVH-P3250DVD/XNRD AVH-P3250DVD/XNRI
24 Grille Unit CXE2616 CXE2616 CXE2616
35 Remote Control Unit CXE2833 CXE2833 CXE2833
36 Cover CZN5357 CZN5357 CZN5357

AVH-P3200BT/XNUC
110
1234
1234
C
D
F
A
B
E
9.3 EXTERIOR(2)
AB
B
A
A
H
G
B
D
D
E
E
C
C
BT/UC
BT/RD

AVH-P3200BT/XNUC 111
5 678
5678
C
D
F
A
B
E
(1) EXTERIOR(2) SECTION PARTS LIST
(2) CONTRAST TABLE
AVH-P3200BT/XNUC, AVH-P3250BT/XNRD, AVH-P3200DVD/XNUC, AVH-P3250DVD/XNRC, AVH-P3250DVD/
XNRD and AVH-P3250DVD/XNRI are constructed the same except for the following:
Mark No. Description Part No.
1 Screw ASZ26P050FTC
2 Screw BMZ25P040FTB
3 Screw BMZ26P040FTC
4 Screw BSZ26P060FTC
5 FFC CDE9121
6 Chassis CNA3156
7 Chassis CNA3157
8 Bracket CND5470
9 Insulator CNN2764
10 Service Unit(Mother Assy)
See Contrast table (2)
11 Screw
See Contrast table (2)
12 Screw BPZ26P080FTC
13 Screw BSZ26P060FTC
14 FFC CDE8747
15 Cord Assy
See Contrast table (2)
16 Holder CND4811
17 Holder CND4814
18 Holder CND5475
19 Holder
See Contrast table (2)
20 FM/AM Tuner Unit
See Contrast table (2)
21 Holder CND4324
22 Bluetooth Module
See Contrast table (2)
>23 Fuse(10 A) YEK5001
24 DVD Mechanism Module(LS1) CXK6811
25 Gasket CNN3364
26 Holder CND5502
Mark No. Description Part No.
Mark No. Description AVH-P3200BT/XNUC AVH-P3250BT/XNRD AVH-P3200DVD/XNUC
10
Service Unit(Mother Assy)
CXX2760 CXX2759 CXX2757
11 Screw ASZ26P050FTC ASZ26P050FTC Not used
15 Cord Assy CDE9124 CDE9124 Not used
19 Holder CND5572 CND5473 CND5574
20 FM/AM Tuner Unit CWE2097 CWE2098 CWE2097
22 Bluetooth Module CWX3865 CWX3865 Not used
Mark No. Description AVH-P3250DVD/XNRC AVH-P3250DVD/XNRD AVH-P3250DVD/XNRI
10
Service Unit(Mother Assy)
CXX2754 CXX2755 CXX2756
11 Screw Not used Not used Not used
15 Cord Assy Not used Not used Not used
19 Holder CND5517 CND5517 CND5517
20 FM/AM Tuner Unit CWE2098 CWE2098 CWE2098
22 Bluetooth Module Not used Not used Not used

AVH-P3200BT/XNUC
112
1234
1234
C
D
F
A
B
E
9.4 DVD MECHANISM MODULE
A
C
D
D
F
E
C
B
A
B
E
G
F
G
C
D
(A) : GEM1045
(B) : GEM1038
(C) : GEM1024
(C)
(C)
(A)
(A)
(A)
(A)
(C)
(A)
(A)
(C)
(C)
(C)
(C)
(B)
(C)
(C)

AVH-P3200BT/XNUC 113
5 678
5678
C
D
F
A
B
E
DVD MECHANISM MODULE SECTION PARTS LIST
Mark No. Description Part No.
1 Screw BMZ20P020FTC
2 Screw BSZ20P040FTC
3 Screw(M2 x 4) CBA1835
4 Washer CBF1038
5 Spring CBH2860
6 Spring CBH3010
7 Spring CBH3011
8 Spring CBH3012
9 Spring CBH3013
10 Spring CBH3014
11 Spring CBH3015
12 Spring CBH3016
13 Spring CBH3017
14 Spring CBH3018
15 Spring CBH3019
16 Spring CBH3020
17 Spring CBH3030
18 Plate Spring CBL1797
19 Cable CDE8631
20 Pickup Unit(Service) CXX2398
21 Bracket CND4553
22 Arm CND4555
23 Lever CND5398
24 Frame CND4557
25 Frame CND4558
26 Sheet CNN2280
27 Rack CNW1170
28 Guide CNW1171
29 Roller CNW1172
30 Arm CNW1173
31 Arm CNW1174
32 Roller CNW1175
33 Lever CNW1176
34 Arm CNW1177
35 Arm CNW1178
36 Gear CNW1180
37 Gear CNW1181
38 Gear CNW1182
39 Gear CNW1183
40 Rack CNW1184
41 Gear CNW1185
42 Gear CNW1186
43 Gear CNW1187
44 Gear CNW1188
45 Clamper CNW1190
46 Arm CNW1191
47 Arm CNW1192
48 Holder CNW1193
49 Holder CNW1194
50 Holder CNW1195
51 Damper CNW1197
52 Damper CNW1198
* 53 Connect PCB Unit CWX3618
54 •••••
55 •••••
56 Motor(M2)(SPINDLE) EXM1050
57 Screw Unit CXC8894
58 Chassis Unit CXC8895
59 Arm Assy CXC8896
60 Washer CBF1037
61 Washer CBF1038
62 Arm CND4554
63 Collar CNV6906
64 Roller CNW1196
65 Gear Unit CXC8893
66 Screw IMS20P030FTC
67 Motor Unit(M1)(LOAD/CRG) CXC4026
68 Screw JFZ20P025FTC
69 Screw JGZ17P022FTC
70 Washer YE15FTC
71 Screw IMS20P030FTC
72 DVD Core Unit YWX5013
Mark No. Description Part No.

AVH-P3200BT/XNUC
114
1234
1234
C
D
F
A
B
E
(A) : GEM1045
(B) : GEM1038
(C) : GEM1024
(A)
(C)
(C)
(A)
(A)
(C)
(C)
(C)
(C)
(C)
(A)
(A)

AVH-P3200BT/XNUC 115
5 678
5678
C
D
F
A
B
E

AVH-P3200BT/XNUC
116
1234
1234
C
D
F
A
B
E
10. SCHEMATIC DIAGRAM
10.1 MOTHER UNIT(AUDIO)
Note: When ordering service parts, be sure to refer to " EXPLODED VIEWS AND PARTS LIST" or
"ELECTRICAL PARTS LIST".
1/6
A
VGND2
LIN1
ARET1
RIN1
ABIAS
LIN2
ARET2
RIN2
AGND
LIN3
ARET3
RIN3
AVCC
LIN4
ARET4
RIN4
ADR
LIN5
ARET5
RIN5
VBIAS
LOUT1
ROUT1
LOUT2
ROUT2
VVCC
VDOUT1
VDSAG1
VDOUT2
VDSAG2
VGND1
VDIN2
VOUT2
VDIN1
VOUT1
SDA
SCL
VREG
VIN1
VRET1
VIN2
VRET2
VIN3
VRET3
VIN4
VRET4
VIN5
VRET5
VIN6
VRET6
VIN7
VRET7
RCA_V
SOC_V
SOC_L
SOC_R
BUSR+
BUSR-
BUSL+
BUSL-
BCAM_IN
RCA_FL
RCA_RL
RCA_SWL
RCA_SWR
RCA_RR
RCA_FR
AUX_VGND
AUX_V
AUX_R
AUX_L
LS_V
VCR_L
VCR_R
VCR_GND
VCR_V
VCR_VGND
LS_R
LS_L
AUX_AGND
AVSDA
AVSCL
AUX_AGND
AMPPW
SYSMUTE
TELMUTE
PBSENS
BGSENS
ISENS
BC_VGND
TUN_R
GNDBE2
TUN_L
PA_FR
PA_RR
PA_FL
PA_FR
PA_RR
PA_RL
PA_FL
PA_RL
RCAMUTE
AV_ROUT1
AV_LOUT1
REARMUTE2
BSENS
ASENS
EVSTB
EVDATA
EVCLK
EVSACLK
EVSAOUT
RCA_VL
RCA_VR
1EQ_2BT
MIC_BIAS
AUX_L
REARMUTE1
AV_LOUT1
AV_ROUT1
ONSEI-
ONSEI+
BT_TEL
MONVBS
NM
C281
NM
C282
22u/16
C266
NM
C263
NM
C230
47u/16
C232
NM
C286
22u/16
C288 22u/16
C290
NM
C228
C259
1u/10
C272
1u/10
C271
1u/10
C269 NM
C268 NM
C274
C273
C256
C270
C255
C265 0.1u/10
C254
C278
NM
C276 1u/10
C277 1u/10
C280
1u/10
C258
1u/10
C257
C275
C291
0.1u/10
C289
0.1u/10
C264 0.1u/10
C287
0.1u/10
C279
1u/10
C2601u/10
C285 1u/10
C252
C251
1u/10
C284
1u/10
C283
C231
0.1u/16
C253
C267 1u/10
C229
0.1u/10
C207 1u/10
C227
0.1u/10
C225
0.47u/10
C224
NM
C211 1u/10
C223
NM
C222
2.2u/10
C213 1u/10
C221
1u/10
C215 1u/10
C220
1u/10
C216 1u/10
C219
1u/10
C218
1u/10
C214 1u/10
C217 1u/10
C212 1u/10
C208 1u/10
D252 NM
D251 NM
GNDV
GNDA
GNDV
GNDV
GNDV
GNDA
GNDA
BH7649KS2
IC251
1
2
3
4
5
6
7
8
9
10
11
12
13
14
15
16
17
18
19
20
21
22
23
24
25
26
27
28
29
30
31
32
33
34
35
36
37
38
39
40
41
42
43
44
45
46
47
48
49
50
51
52
IC201
PML020A
Svin_RL
1
Tout_RL
2
N.C.1
3
APF_2
4
APF_1
5
N.C.2
6
IN1L
7
IN2L
8
IN3L
9
N.C.3
10
IN4L+
11
IN4L-
12
N.C.4
13
IN5L
14
IN5G
15 IN5R
16
N.C.5
21
N.C.6
22
VCC
23
Cref
24
GND
25
SA_TEST_OUT
26
SA_TEST
27
SACLK
28
DGND
29
CLK
30
DATA
31 STB
32
MUTE
33
DVCC 34
N.C.7 35
IN4R- 36
IN4R+ 37
N.C.8 38
IN3R 39
IN2R 40
IN1R 41
N.C.9 42
Tout_pre 43
Svin_Pre 44
Tout_RR 45
Svin_RR 46
Tout_FR
47
Svin_FR
48
Pre_SWR 52
N.C.11 53
VP 54
Pref 55
N.C.12 56
PGND 57
N.C.13 58
Pre_SWL 59
Rear_L 60
Front_L 61
N.C.14 62
Svin_FL
63
Tout_FL
64
MIC_AMP_Out
20 DC_filter
19 MIC_in
18 TEST_OUT
17
Rear_R 51
Front_R 50
N.C.10
49
Q201
NM
R258
NM
R268 NM
R259
75
R253
R251
NM
R254
R255
R257
R269 NM
R252
NM
R267
NM
R266
R265
R264
470
R210
NM
R211
NM
R212
NM
R213
NM
R214
NM
R256
R263
R262
R215 NM
R216 NM
R217 NM
R218 NM
R219 NM
R220
NM
R261
R260
470
R203
1.8k
R209
2.7k
R221
NM
R207
1.8k
R205
2.7k
R206
1.8k
R208
2.7k
R204
2.7k
R222
NM
R202
1.8k
R223
47k
SYS+B
SYS+B
SYS+B
EV12
ANA-I/F BUS
ANA-TUN BUS
ANA-SOC BUS
ANA-SYS BUS
C234
0.22u/50
C235
0.22u/50
GNDA
R224
NM
C236
NM
GNDA
C293 0.1u/16
C233
10u/16
C226
10u/16
R270 NM R271 NM
R272
NM
R273 NM
C294 0.1u/16
NM
C292
GNDA
R274 NM
R275 NM
R276 NM
R277
NM
C237
10p/50
C238
10p/50
GNDA
GNDA
GNDD
AEQT
R377
NM
R376
0
D161
DAN202U
GNDD
R226
NM
C202
NM
GNDA
R225
NM
C201
NM
R227 2.7k
R228 2.7k
R229
5.6k
C239
1u/10
ANALOG BUS
mini mini
VIDEO
SOC
4
3
SOC
5
AUDIO
2
6
1 LS1
MONITO
2125
3216
1608
CHIP SIZE LEG
B.Cam x
TUNER
VCR
-
AV SELECTOR
VCR
LS1
AEQ
8.3V
8.3V
MICin
MIC GND
7- x
2
4
1
5
3
MIC
NAVI GUIDE
AV SEL.
B.T. TEL.
IP BUS
-
E. VOL IC INPUT
for AEQ
470
P,Q
NM :
2/6
A
5/6
A
4/6
A
6/6
A
3.8V
3.8V
3.8V
3.8V
0V
0V
0V
0V
0V
0V
0V
0V
0V
0V
0V
0V
0V
0V
0V
8.4V
12.3V
3.7V
3.7V
3.7V
3.7V
0V
0V
0V
0V
0V
0V
0V
0V
0V
0V
0V
0V
AV SELECTOR INPUT
FM(100%)UC:-10.0 dBs
FM(100%)ES:-14.0 dBs
AM(30%)UC:-20.0 dBs
AM(30%)ES:-24.0 dBs
AUX: +2.2 dBs
VCR: +8.2 dBs
iPod(AUX): +1.3 dBs
USB/SD: +5.2 dBs
DVD/CD: +5.2 dBs
E-VOL INPUT
FM(100%)UC:-14.0 dBs
FM(100%)ES:-14.0 dBs
AM(30%)UC:-24.0 dBs
AM(30%)ES:-24.0 dBs
IP-BUS: +2.2 dBs
AUX: +2.2 dBs
VCR: +2.2 dBs
iPod(AUX): +1.3 dBs
USB/SD: +5.2 dBs
DVD/CD: +5.2 dBs
NAVI GUIDE: +2.2 dBs
BT: -1.8 dBs
E-VOL OU
FM(100%)UC: +9
FM(100%)ES: +9
AM(30%)UC: -0
AM(30%)ES: -0
IP-BUS:+14
AUX:+14
VCR:+14
iPod(AUX):+13
USB/SD:+14
DVD/CD:+14
NAVI GUIDE:+14
BT:+14

AVH-P3200BT/XNUC 117
5 678
5678
C
D
F
A
B
E
1/6
A
17.FL+
18.PW.GND3
1.TAB
5.RR+
16.ACGND
19.FL-
25.B.REMOTE
11.FLIN
7.RL-
20.VCC3/4
22.MUTE
4.STBY
12.FRIN
21.FR+
9.RL+
8.PW.GND1
15.RLIN
3.RR-
23.FR-
13.S-GND
2.PW.GND2
14.RRIN
10.SVR
6.VCC1/2
24.PW.GND4
P.B.
FL-
MUTE
B.UP
FR+
RR-
FL+
ILM
RL-
FR-
B.REM
RR+
BGSENS
ACC
RL+
GND
RL+
FR-
RL-
FL+
RR+
FL-
RR-
FR+
W
UTE
TE
S
NS
PA_FL
PA_FR
PA_RR
PA_RL
FR-
RR-
FR+
RR+
FL-
RL-
FL+
RL+
MUTE1
UT1
3300u/16
C101
100u/16
C160
C163
0.1u/50
C153
0.47u/16
C151
0.47u/16
C152
0.47u/16
C157
0.47u/16
C161
4.7u/6.3
C155
0.47u/16
C156
0.47u/16
C162
2.2u/10
C165
2.2u/10
C158
0.47u/16
C159
0.1u/50
C122
1u/10
C121
0.1u/50
C166
DCH1201-A
10u
C124
0.1u/50
C164 10u/35
C123
0.1u/50
C126
0.01u/50
C125
0.1u/50
C128
0.1u/50
C127
0.1u/50
C129
NM
C154
0.47u/16
D151
1SR154-400
D154
1SS352
D102
1SR154-400
D101
1SR154-400
D155
1SS352
D152
1SR154-400
D121
1SS352
D124
DAN202U
D153
DAN202U
D125
DAN202U
D122
HZU7L(A1)
D123
HZU7L(C3)
D156
RKZ8.2KG(B2)
D127
RKZ20KG(B2)
D126
RKZ5.6KG(B2)
GNDD
GND
GNDD
GNDD
GNDD
GNDD
GNDD GNDD
GND
GND
GND
GNDA
GNDD
GNDA
GNDA
GNDA
GNDA
GNDA
IC151
PA2030A
TAB
1
PW-GND2
2
OUT2(-)
3
STBY
4
5OUT2(+)
6VCC2
7OUT1(-)
8PW-GND1
9OUT1(+)
10 RIPPLE
11 IN1
12 IN2
15 IN3
16 AC-GND
17 OUT3(+)
18 PW-GND3
19 OUT3(-)
20 VCC1
21 OUT4(+)
22 MUTE
23 OUT4(-)
24 PW-GND4
25 H-SW/VOS-DET
13 PRE-GND
14 IN4
JA101
CKM1376-A
1
2
3
4
5
6
7
8
9
10
11
12
13
14
15
16
L123
CTF1295-A
L121
BTH1101-A
L101
CTH1221-A
L122
BTH1101-A
LTC114EUB
Q121
LTC114EUB
Q124
N1XMU
221Q
E1
1
B1
2
C2
3
E2
4
5
B2
6
C1
UMD3N
Q155 E1
1
B1
2
C2
3
E2 4
5
B2
6
C1
UMH1N
Q153
E1 1
B1 2
C2 3E2
4
5B2
6C1
UMT1N
Q123
E1
1
B1
2
C2
3
E2
4
5
B2
6
C1
Q154
2SC4081(QRS)
Q125
2SC4081(QRS)
R153
68k
R155
68k
R161
47k
R156
100
R158
100k
R159
47k
R157
10k
R128
47k
R160
10k
R124
100k
R121
10k
R139
10k
R152
1k
R122
47k
R125
47k
R136
15k
R127
47k
R130
47k
R126
47k
R123
10k
R133
4.7k
R134
10k
R140
10k
R135
10k
R137
NM
R138
NM
R132
100k
R129
NM
R131
4.7k
R154
1.5k
BGSEN2
BSEN3
ASEN1
ISEN
BSEN2
ASEN2
OFMUTE1OFMUTE2
BSEN1
SYS+B
SYS+B
BUP_1
BUP_1
SYS+B
VCC33
VCC33
BUP2
BUP1
BUP3
GND3 GND1
GND2
MUTE
FL-
ILM
ACC1
RR-
PB
BGSEN
RR+
BREM
RL+
FR-
FL+
RL-
FR+
Q163
2SC4116(GRBL)
R162
4.7k
R163
47k
Q164
UMD2N
2E
1
2B
2
1C
31E 4
5
1B
6
2C
LTA124EUB
Q161
LTA124EUB
Q162
D161
DAN202U
MONITOR VBS ADJUST
2125
3216
1608
CHIP SIZE LEGEND
CEAT332M16-P35
14.4V
AMP
3.3V
TELMUTE
BGSENS
PBSENS
3.3V
BSENS
ISENS
ASENS
AMPMUTE
8.3V14.4V
8.3V
(CCG1236-A)
OFFMUTE
8.3V
371 MONITOR VBS ADJUST
131 SENS
181 IF CONNECTOR
301 AV SELECTER
101 KEY & REM
POWER SUPPLY
MOTHER UNIT (AUDIO)
1/6
A
Symbol indicates a resistor.
No differentiation is made between chip resistors and
discrete resistors.
NOTE :
Symbol indicates a capacitor.
No differentiation is made between chip capacitors and
discrete capacitors.
NM : No Mount
6.4V
6.4V
6.4V
6.4V
7.7V
6V
6.4V
0V
6.4V
6.4V
6.3V
6.4V
6.4V
14.1V
6.4V
4.2V
6.4V
0V
0V
0V
4V
14V
0V
0V
14V
6.4V
6.4V
6.4V
6.4V
6.4V
6.4V
6.4V
6.4V
0V
6.4V
13.8V
0V
0V
11.2V
0V
14.1V
model
P : AVH-P3200BT/XNUC
Q : AVH-P3250BT/XNRD
J : AVH-P3200DVD/XNUC
K : AVH-P3250DVD/XNRC
L : AVH-P3250DVD/XNRD
M : AVH-P3250DVD/XNRI
E-VOL OUTPUT
FM(100%)UC: +9.1 dBs
FM(100%)ES: +9.1 dBs
AM(30%)UC: -0.9 dBs
AM(30%)ES: -0.9 dBs
IP-BUS:+14.3 dBs
AUX:+14.3 dBs
VCR:+14.3 dBs
iPod(AUX):+13.4 dBs
USB/SD:+14.3 dBs
DVD/CD:+14.3 dBs
NAVI GUIDE:+14.3 dBs
BT:+14.3 dBs
FM(100%)UC:+30.7 dBs
FM(100%)ES:+30.7 dBs
AM(30%)UC:+20.7 dBs
AM(30%)ES:+20.7 dBs
IP-BUS:+35.9 dBs
AUX:+35.9 dBs
VCR:+35.9 dBs
iPod(AUX):+35.0 dBs
USB/SD:+35.9 dBs
DVD/CD:+35.9 dBs
NAVI GUIDE:+35.9 dBs
BT:+35.9 dBs

AVH-P3200BT/XNUC
118
1234
1234
C
D
F
A
B
E
10.2 MOTHER UNIT(SYSTEM)(GUIDE PAGE)
A-a A-b
A-a A-b
A-b
A-a
Large size
SCH diagram
Guide page
Detailed page
2/6
A
A-a 2/6
HIOUTCLK
WIREDAD
TEMPSEN1
PNLADCRT
MICSENSR
MICSENSL
BSENS
ASENS
DRST
BGSENS
PBSENS
RGBARI
ASENBO
S_to_IP
IP_to_S
ISENS
KDT0
KDT1
BLERR1
TELMUTE
AVSCL
AVSDA
PNLVD
PNLYV
PNLXV
REMIN
BTRST
PWGR
POS
BTMICMUTE
BZ
FLMD0
StoSO
SOtoS
WIRED
EVSAOUT
RESET
FLMD0
N_to_S
S_to_N
S_MSTX
MS_SRX
PNLADX
PNLADY
GUIDEON
BT_SRX
S_BTTX
ILMLD
ILMDT
ILMCK
CKS5757-A
CN601
1GNDD
2DCK
3GNDD
4RESET
5FLMD0
6DMS
7DRST
8DDI
9DDO
10 VDD33
11 VDD33
12 GNDD
13 NC
C607
0.1u/10
C605
0.1u/10
C606
0.1u/10
C603
4.7u/6.3
C604
0.1u/10
C610
15p/50
C609
15p/50
C611
0.1u/10
C602
0.1u/10
C612
0.01u/16
C601
1u/10
D601
1SS352
GNDD
GNDD
GNDD
GNDD
GNDD
IC601
S-80827CNNB-B8M
OUT
1
VDD
2
NC
3
VSS
4
UPD70F3480
IC602
AVREF0
1
AVSS
2
NC1
3
NC2
4
AVREF1
5
6
7
8
NC3
9
FLMD0
10
VDD
11
REGC
12
VSS
13
X1
14
X2
15
RESET
16
XT1
17
XT2
18
19
/BSENS
20
/ASENS
21
DRST
22
NC4
23
24
25
26
27
GUIDEON
28
/RGBARI
29
TXNAVI
30
RXNAVI
31
32
33
BEEP
34
ASENBO
35
TXIE
36
RXIE
37
EVSS1
38
EVDD1
39
TSI
40
TCK
41
TSO
42 TXLS1
43 RXLS1
44
45
46
DDI
47
DDO
48
DCK
49
DMS
50
RXSOC
51
TXSOC
52
53 ILMLD
54 ILMDT
55 ILMCK
56 NC
57 NC
58 NC
59 NC
60 NC
61 NC
62 NC
63 NC
64 NC
65 NC
66 HIOUTCLK
AVSDATA
67
AVSCK
68
EVDD2
69
EVSS2
70
NC9
71
72 NC
73
BTTESTIN
74
BTTESTMD
BTRX
75
BTTX
76
77 /BTRST
78
BTMICMUTE
NC NC 143
144
145
TELMUTEIN
146
PBSENS
147
/BGSENS
148
/ISENS
149
TESTIN 150
PNLXV
151
PNLYV
152
PNLVD
153
BVDD2
154
BVSS2
155
MVIPW
156
MODEL0 157
MODEL1 158
MODEL2 159
MODEL3 160
WIRED 161
WIREDAD 162
MICSENL 163
MICSENR 164
SAIN 165
NC 166
NC 167
BLERR1 168
TUNSL 169
POS 170
PNLADCRT 171
PNLADY 172
PNLADX 173
TEMPSEN 174KDT1
175
KDT0
176
NC30
Q601
2SC4081(QRS)
R617
NM
R640
47k
R614 100k
R639 100k
R622
NM
R612 100k
R633 1.8k
R613
NM
R630 47k
R615
NM
R632 1.8k
R610 NM
R608 NM
R607 NM
R606 NM
R605 NM
R604 NM
R619
1k
R641
47k
R603 NM
R618
47k
R625
470
R620
47k
R626
470
R624
4.7k
R623
4.7k
R611
1k
R634
NM
R621 NM
R601 NM
R680 220
R679 220
R675 100
R627 47k
R665
47k
R663 NM
R664 NM
R616 NM
R629 47k
R660 47k
R658 NM
R657 NM
R656
NM
R654
NM
R653
NM
R652
NM
R651
R650
R649
R648
R609
100k
R642
47k
R635
100k
R644 NM
R645
4.7k
R647 4.7k
R646 4.7k
R628 47k
RST
GON
TSI
TCK
TSO
NC
TP609
TP610
TP611
KDT11
KDT01
NC2
SAIN
VDD33
VDD33
X601
CSS1790-A
12
R681
100
R694 NM
R695 NM
R696 NM
TP637
TP636
TP638
R702 47k
TP644
R711
47k
TESTIN2
R713
100k
D603
RB501V-40
D602
RB751V-40
R712
10k
R715 NM
R714 NM
R724 470
FLMD0
RESET
R643
10
R670
NM
R731
47k
R735
R736
R737
R734
MVIPW
BTESTIN TESTMD
R716
47k
VCC33
L601
CTF1346-A
L602
CTF1346-A
L603 CTF1346-A
L605
CTF1346-A
R655
NM
C613
NM
C614
NM
W1
W2
W3
SYSTEM MICOM
2125
3216
1608
CHIP SIZE LEGEND
3.93216MHz
SYS-IF_1 BUS
SYS-PWR BUS
SYS-IF_2 BUS
ANA-SYS BUS
SYS-DRV BUS
INNER BUS
SYS-PWR BUS
INNER BUS
SYS-IF_2 BUS
SYS-DRV BUS
SYS-IF_1 BUS
ANA-SYS BUS
*1
NC
REMIN
NC
NC
NC
/H&OSW
NC
MOTPWR2
NC
NC
NC
NC
RC
UC
RI
RD
UC
BR
RD
PE5727A8
PE5727A8
PE5727A8
PE5727A8
PE5725A8
PE5725A8
PE5726A8
R737 R651 R736 R650 R735 R649 R734 R648
MODEL SEL DESTINATION BT H/F
IC602
Sys-uPMODEL Number
*1
3.3V
3.3V
NC
NC
J
K
L
M
P
Q

AVH-P3200BT/XNUC 119
5 678
5678
C
D
F
A
B
E
A-b 2/6
2/6
A
AEQAUXSW
SOCSTBY
VDCNT5
SYS+B VD5
VD8
TUNCE2
TUNCE
BGSENS
PBSENS
VDCNT8
RCK
G_to_S
S_to_G
ISENS
LDET
EVDATA
EVCLK
EVSTB
LS_V
TELMUTE
AVSCL
GRST
PNLADCRT
PNLXV
PNLADY
PNLADX
PNLVD
PNLYV
PNLXV
PNLVD
MS_SRX
S_MSTX
AMPPW
BTRST
T_STUN
S_TTUN
TUNCK
DDCCLK
HSLK
RDT
RDSLK
SYSMUTE
EVSACLK
SPDIF
TUNSL
BTRST
BT_TEL
S_BTTX
BT_SRX
SYSPW
REARMUTE1
SOCRES
SOCIRQ
SOAMUTE
SDCLK
SDDT3
SDW
SDCMD
SDDT1
SDDT0
BTMICMUTE
BTMICMUTE
SDDT2
SDDET
BT_SRX
S_BTTX
DIMMER
MBLPW
BLSYNC
VDCNT5
VDCNT5
LS_L
PLXV
PLYV
PLYV
ADVX
ADVY
1EQ_2BT
BTGND
PNLYV
LS_R
CN795
1BT_MIC1P
2SYS+B
3BT_MIC1N
4BT_RST
5BT_SPK1P
6BT33
7BT_SPK1N
8S_BTTX
9GNDBT
10 BT_SRX
11 SDDAT0
12 SDDAT1
13 VCC33
14 SDCMD
15 SDW
16 SDDAT3
17 SDDET
18 SDDAT2
19 GND
20 DGND
21 SDCLK
22 DGND
CKS3871-A
CN751
1CPRDY
2CPRST
3SDA
4SCL
5DGND
6IECOUT
7DGND
8D+
9D-
10 WAKEUP
11 VIDEO_GND
12 COMPOSIT
13 AGND
14 ANALOG_LOUT
15 AGND
16 ANAROG_ROUT
17 AGND
18 STANBY
19 SLVSTS
20 HSTCMD
21 IRQPWR
22 XRESET
23 AMUTE
24 VD5
25 PGND
26 PGND
27 PGND
28 VD8
29 VD8
30 VD8
C607
0.1u/10
C608 0.1u/10
0.1u/10
C751
0.1u/10
C985
0.1u/10
C983
1000p/50
C981
0.047u/10
C984
1000p/50
C982
0.047u/10
D981
1SS352
GNDA
GNDD
GNDA
GNDV
GNDDDC
GNDD
GND
GNDD
GNDBT
GNDD
67
AVSCK
68
EVDD2
69
EVSS2
70
NC9
71
72 NC
73
BTTESTIN
74
BTTESTMD
BTRX
75
BTTX
76
77 /BTRST
78
BTMICMUTE
79
NC
TELBEEP
80
81
DIMMER
82
MFLPW
83
BLSYNC
84
NC
85
TUNPCE
86
/TUNPCE2
87
TUNPDI
88
TUNPDO
89
TUNPCK
/STB
90
/SOCSTB 91
92
DDCCLK
93
NC
94
NC
/LDET 95
/RCK 96
97
RXMON
98
TXMON
99
/MONIRST
NC10 100
EVSDA 101
EVSCK 102
EVSEL 103
104
SACLK
105
AEQAUXSW
CLKOUT 106
NC12 107
NC13 108
NC14 109
/XRST 110
IRQPW 111
AMUTE 112
VD5 113
VD8 114
/SOCXRST 115
SOCIRQPW 116
SOCAMUTE 117
118
NC
119
NC
120
NC
FLAPILM 121
122
NC
BVSS1 123
BVDD1 124
125
RDT
126
/RDS57K
127
/RDSLK
128
REARMUTE
129
AMPMUTE
130
SYSPW
131
AMPPW
132
NC
133
NC
FLMD1
134
NC26
135
136
/FLAPLESS 137
138
139
NC 140
NC 141
NC 142
NC 143
144
145
TELMUTEIN
146
PBSENS
147
/BGSENS
148
/ISENS
149
TESTIN 150
PNLXV
151
PNLYV
152
PNLVD
153
BVDD2
154
L981
CTF1473-A
Q981
FMG12
1
155
44
2
233
UMD3N
Q751
E1 1
B1 2
C2 3E2
4
5B2
6C1
UMF5N
Q982
E1
1
B1
2
C2
3
E2
4
5
B2
6
C1
UMF5N
Q983
E1
1
B1
2
C2
3
E2
4
5
B2
6
C1
R633 1.8k
R636
100k
R679 220
R730
NM
R754
220
R758
NM
R757
220
R760
0
R729
NM
R667
22k
R665
47k
R663 NM
R664 NM
R638
47k
R660 47k
R992
10k
R637
47k
R751
1k
R990
10k
R986
1k
R755
220
R984 NM
R756
220
R987
1M
R982 NM
R753
1k
R752
470
R761
100
R759
NM
R993
10k
R981
1k
R983 NM
R988
1M
R989
NM
R991
10k
R985 NM
AEQAUXSW
FLPILM
STANBY
VD8
SLVSTS
AMPPW
SYSPW
IRQPW
XRST
AMUTE
LSR
LSL
LSV
S_PDIF
HSTCMD
SACLK
CLKOUT
FLPLES
VCC33
VCC33
SYS-DRV BUS
SYS-SOC BUS
SYS-PWR BUS
SYS-I/F_1 BUS
ANA-SYS BUS
SYS-I/F_2 BUS
SYS-TUN BUS
R699 NM
R700 NM
R701 750
R702 47k
TP644
TP645
TP646
R704
470
R703
470
R706 22k
R705 22k
R707 22k
R708
470
R709 22k
R710
100k
NC26
R711
47k
TESTIN2
R602
0
BTSPK
BTSRX
SDDAT3
SDW
SDDET
BTRST
SDDAT0
BTMIC1P
S_BTTX
SDDAT1
SDCMD
GNDD
GNDV
GNDA
GNDDDC
BT33
BTESTIN TESTMD
R716
47k
R631 22k
R671
100k
SOCTEST
NM
Q795
R795
NM
C797
NM
BT33
C798
NM
R797
NM
R798
NM
GNDBT
L603 CTF1346-A
L604 CTF1346-A
L605
CTF1346-A
GNDBT
RT3C99M
Q752
E1
1
B1
2
C2
3
E2
4
5
B2
6
C1
R762
4.7k
R763
4.7k
470u/10
C795
DGND
8.0V
LS1 SRX
5.1V
PGND
PGND
SLS1TX
LS_ROUT
LS_LOUT
DGND
8.3V
LS1
AMUTE
IRQPW
/XRST
AMUTE
IRQPW
/XRST
STNBY
STNBY
BT + SD
SDWP>SDW
SDCD>SDDET
CKS6184-A-T
SYS-SOC BUS
ANA-SYS BUS
SYS-IF_2 BUS
SYS-PWR BUS
INNER BUS
SYS-IF_1 BUS
SYS-TUN BUS
ANA-SYS BUS
SYS-PWR BUS
INNER BUS
6 R650 R735 R649 R734 R648
ESTINATION BT H/F
P,Q
Q,K,L,M
P,J
P,J
GCN7502
C
CN1901
MOTHER UNIT (SYSTEM)
2/6
A
5/6
A
5/6
A
3/6
A
5/6
A
1/6
A
4/6
A
6/6
A
501 BT
401 TUNER
601 SYSTEM MICOM
451 LS1
0V
0V
0V
0V
0V
3.3V
3.3V
3.3V
3.3V
3.3V
3.3V
3.3V
0V
0V
0V
3.3V
3.3V
3.3V
0V
3.3V
0V
0V
0V
0V
0V
0V
0V
0V
0V
1.6V
0V
0V
0V
0V
3.3V
3.3V
3.3V
3.3V
3.3V
0V
0V
0V
0V
8.0V
8.0V
8.0V
5.1V
NC
NC
NC
NC
model
P : AVH-P3200BT/XNUC
Q : AVH-P3250BT/XNRD
J : AVH-P3200DVD/XNUC
K : AVH-P3250DVD/XNRC
L : AVH-P3250DVD/XNRD
M : AVH-P3250DVD/XNRI
DVD/CD: +5.2 dBs

AVH-P3200BT/XNUC
120
1234
1234
C
D
F
A
B
E
A-a A-b
A-b 2/6
VDCNT5
VDCNT8
LS_V
AMPPW
SYSMUTE
EVSACLK
SPDIF
BTRST
BT_TEL
S_BTTX
BT_SRX
SYSPW
REARMUTE1
SOAMUTE
SDCLK
SDDT3
SDW
SDCMD
SDDT1
SDDT0
BTMICMUTE
SDDT2
SDDET
VDCNT5
VDCNT5
LS_L
1EQ_2BT
BTGND
LS_R
CN795
1BT_MIC1P
2SYS+B
3BT_MIC1N
4BT_RST
5BT_SPK1P
6BT33
7BT_SPK1N
8S_BTTX
9GNDBT
10 BT_SRX
11 SDDAT0
12 SDDAT1
13 VCC33
14 SDCMD
15 SDW
16 SDDAT3
17 SDDET
18 SDDAT2
19 GND
20 DGND
21 SDCLK
22 DGND
C608 0.1u/10
GND
GNDD
GNDBT
117
118
NC
119
NC
120
NC
FLAPILM 121
122
NC
BVSS1 123
BVDD1 124
125
RDT
126
/RDS57K
127
/RDSLK
128
REARMUTE
129
AMPMUTE
130
SYSPW
131
AMPPW
132
NC
133
NC
FLMD1
134
NC26
135
136
/FLAPLESS 137
138
139
NC 140
NC 141
NC 142
NC 143
144
145
R636
100k
R730
NM
R729
NM
FLPILM
AMPPW
SYSPW
FLPLES
VCC33
SYS-DRV BUS
SYS-SOC BUS
SYS-PWR BUS
SYS-I/F_1 BUS
ANA-SYS BUS
SYS-I/F_2 BUS
SYS-TUN BUS
R706 22k
R705 22k
R707 22k
R709 22k
R710
100k
NC26
BTSPK
BTSRX
SDDAT3
SDW
SDDET
BTRST
SDDAT0
BTMIC1P
S_BTTX
SDDAT1
SDCMD
BT33
R631 22k
R671
100k
SOCTEST
NM
Q795
R795
NM
C797
NM
BT33
C798
NM
R797
NM
R798
NM
GNDBT
L604 CTF1346-A
GNDBT
470u/10
C795
BT + SD
SDWP>SDW
SDCD>SDDET
CKS6184-A-T
R648
F
P,Q
P,J
GCN7502
MOTHER UNIT (SYSTEM)
2/6
A
5/6
A
5/6
A
3/6
A
5/6
A
1/6
A
4/6
A
6/6
A
501 BT
401 TUNER
601 SYSTEM MICOM
451 LS1
0V
0V
0V
0V
0V
3.3V
3.3V
3.3V
3.3V
3.3V
3.3V
3.3V
0V
0V
0V
3.3V
3.3V
3.3V
0V
NC
NC
NC
NC
model
P : AVH-P3200BT/XNUC
Q : AVH-P3250BT/XNRD
J : AVH-P3200DVD/XNUC
K : AVH-P3250DVD/XNRC
L : AVH-P3250DVD/XNRD
M : AVH-P3250DVD/XNRI

AVH-P3200BT/XNUC 121
5 678
5678
C
D
F
A
B
E
A-a A-b
A-b 2/6
AEQAUXSW
SOCSTBY
SYS+B VD5
VD8
TUNCE2
TUNCE
RCK
G_to_S
S_to_G
LDET
EVDATA
EVCLK
EVSTB
GRST
PNLADCRT
PNLXV
PNLADY
PNLADX
PNLVD
MS_SRX
S_MSTX
BTRST
T_STUN
S_TTUN
TUNCK
DDCCLK
HSLK
RDT
RDSLK
TUNSL
SOCRES
SOCIRQ
SOAMUTE
BTMICMUTE
DIMMER
MBLPW
BLSYNC
PLXV
PLYV
PLYV
ADVX
ADVY
PNLYV
CKS3871-A
CN751
1CPRDY
2CPRST
3SDA
4SCL
5DGND
6IECOUT
7DGND
8D+
9D-
10 WAKEUP
11 VIDEO_GND
12 COMPOSIT
13 AGND
14 ANALOG_LOUT
15 AGND
16 ANAROG_ROUT
17 AGND
18 STANBY
19 SLVSTS
20 HSTCMD
21 IRQPWR
22 XRESET
23 AMUTE
24 VD5
25 PGND
26 PGND
27 PGND
28 VD8
29 VD8
30 VD8
C608 0.1u/10
C751
0.1u/10
C985
0.1u/10
C983
1000p/50
C981
0.047u/10
C984
1000p/50
C982
0.047u/10
D981
1SS352
GNDA
GNDD
GNDA
GNDV
GNDDDC
GNDD
GNDD
76
77 /BTRST
78
BTMICMUTE
79
NC
TELBEEP
80
81
DIMMER
82
MFLPW
83
BLSYNC
84
NC
85
TUNPCE
86
/TUNPCE2
87
TUNPDI
88
TUNPDO
89
TUNPCK
/STB
90
/SOCSTB 91
92
DDCCLK
93
NC
94
NC
/LDET 95
/RCK 96
97
RXMON
98
TXMON
99
/MONIRST
NC10 100
EVSDA 101
EVSCK 102
EVSEL 103
104
SACLK
105
AEQAUXSW
CLKOUT 106
NC12 107
NC13 108
NC14 109
/XRST 110
IRQPW 111
AMUTE 112
VD5 113
VD8 114
/SOCXRST 115
SOCIRQPW 116
SOCAMUTE 117
118
NC
119
NC
120
NC
FLAPILM 121
122
NC
BVSS1 123
BVDD1 124
125
RDT
126
/RDS57K
L981
CTF1473-A
Q981
FMG12
1
155
44
2
233
UMD3N
Q751
E1 1
B1 2
C2 3E2
4
5B2
6C1
UMF5N
Q982
E1
1
B1
2
C2
3
E2
4
5
B2
6
C1
UMF5N
Q983
E1
1
B1
2
C2
3
E2
4
5
B2
6
C1
R754
220
R758
NM
R757
220
R760
0
R667
22k
R638
47k
R992
10k
R637
47k
R751
1k
R990
10k
R986
1k
R755
220
R984 NM
R756
220
R987
1M
R982 NM
R753
1k
R752
470
R761
100
R759
NM
R993
10k
R981
1k
R983 NM
R988
1M
R989
NM
R991
10k
R985 NM
AEQAUXSW
FLPILM
STANBY
VD8
SLVSTS
IRQPW
XRST
AMUTE
LSR
LSL
LSV
S_PDIF
HSTCMD
SACLK
CLKOUT
VCC33
R699 NM
R700 NM
R701 750
R702 47k
TP644
TP645
TP646
R704
470
R703
470
R705 22k
R707 22k
R708
470
R602
0
GNDD
GNDV
GNDA
GNDDDC
R671
100k
SOCTEST
L604 CTF1346-A
RT3C99M
Q752
E1
1
B1
2
C2
3
E2
4
5
B2
6
C1
R762
4.7k
R763
4.7k
DGND
8.0V
LS1 SRX
5.1V
PGND
PGND
SLS1TX
LS_ROUT
LS_LOUT
DGND
8.3V
LS1
AMUTE
IRQPW
/XRST
AMUTE
IRQPW
/XRST
STNBY
STNBY
SYS-SOC BUS
ANA-SYS BUS
SYS-IF_2 BUS
SYS-PWR BUS
INNER BUS
SYS-IF_1 BUS
SYS-TUN BUS
ANA-SYS BUS
SYS-PWR BUS
INNER BUS
R648
F
Q,K,L,M
P,J
P,J
C
CN1901
3.3V
0V
0V
0V
0V
0V
0V
0V
0V
0V
1.6V
0V
0V
0V
0V
3.3V
3.3V
3.3V
3.3V
3.3V
0V
0V
0V
0V
8.0V
8.0V
8.0V
5.1V
DVD/CD: +5.2 dBs

AVH-P3200BT/XNUC
122
1234
1234
C
D
F
A
B
E
A-b
A-a
A-a 2/6
A-b 2/6
WIREDAD
TEMPSEN1
PNLADCRT
MICSENSR
MICSENSL
BGSENS
PBSENS
ISENS
KDT0
KDT1
BLERR1
TELMUTE
PNLVD
PNLYV
PNLXV
REMIN
PWGR
POS
FLMD0
WIRED
EVSAOUT
RESET
PNLADX
PNLADY
C605
0.1u/10
C606
0.1u/10
C603
4.7u/6.3
C610
15p/50
C609
15p/50
C611
0.1u/10
C602
0.1u/10
C612
0.01u/16
C601
1u/10
D601
1SS352
GNDD
GNDD
IC601
S-80827CNNB-B8M
OUT
1
VDD
2
NC
3
VSS
4
UPD70F3480
IC602
AVREF0
1
AVSS
2
NC1
3
NC2
4
AVREF1
5
6
7
8
NC3
9
FLMD0
10
VDD
11
REGC
12
VSS
13
X1
14
X2
15
16
137
138
139
NC 140
NC 141
NC 142
NC 143
144
145
TELMUTEIN
146
PBSENS
147
/BGSENS
148
/ISENS
149
TESTIN 150
PNLXV
151
PNLYV
152
PNLVD
153
BVDD2
154
BVSS2
155
MVIPW
156
MODEL0 157
MODEL1 158
MODEL2 159
MODEL3 160
WIRED 161
WIREDAD 162
MICSENL 163
MICSENR 164
SAIN 165
NC 166
NC 167
BLERR1 168
TUNSL 169
POS 170
PNLADCRT 171
PNLADY 172
PNLADX 173
TEMPSEN 174KDT1
175
KDT0
176
NC30
R615
NM
R619
R625
470 R626
470
R624
4.7k
R623
4.7k
R634
NM
R601 NM
R675 100
R660 47k
R658 NM
R657 NM
R656
NM
R654
NM
R653
NM
R652
NM
R651
R650
R649
R648
R609
100k
R635
100k
RST
KDT11
KDT01
SAIN
FLPLES
VDD33
X601
CSS1790-A
12
R681
100
R710
R711
47k
TESTIN2
R713
100k
D603
RB501V-40
D602
RB751V-40
R712
10k
R715 NM
R714 NM
FLMD0
RESET
R643
10
R670
NM
R735
R736
R737
R734
MVIPW
L601
CTF1346-A
L605
CTF1346-A
R655
NM
C613
NM
C614
NM
SYSTEM MICOM
2125
3216
1608
CHIP SIZE LEGEND
3.93216MHz
SYS-IF_1 BUS
SYS-PWR BUS
SYS-IF_2 BUS
ANA-SYS BUS
SYS-DRV BUS
INNER BUS
*1
NC
REMIN
NC
UC PE5725A8
R737 R651 R736 R650 R735 R649 R734 R648
MODEL SEL DESTINATION BT H/F
IC602
Sys-uPMODEL Number
*1
3.3V
NC
NC
NC
NC
J

AVH-P3200BT/XNUC 123
5 678
5678
C
D
F
A
B
E
A-bA-a
A-a 2/6
A-b 2/6
HIOUTCLK
BSENS
ASENS
DRST
RGBARI
ASENBO
S_to_IP
IP_to_S
AVSCL
AVSDA
REMIN
BTRST
BTMICMUTE
BZ
FLMD0
StoSO
SOtoS
RESET
FLMD0
N_to_S
S_to_N
S_MSTX
MS_SRX
GUIDEON
BT_SRX
S_BTTX
ILMLD
ILMDT
ILMCK
DIMMER
MBLPW
BLSYNC
CKS5757-A
CN601
1GNDD
2DCK
3GNDD
4RESET
5FLMD0
6DMS
7DRST
8DDI
9DDO
10 VDD33
11 VDD33
12 GNDD
13 NC
C607
0.1u/10
C603
4.7u/6.3
C604
0.1u/10
C610
15p/50
C609
15p/50
C602
0.1u/10
GNDD
GNDD
GNDD
GNDD
UPD70F3480
IC602
7
8
NC3
9
FLMD0
10
VDD
11
REGC
12
VSS
13
X1
14
X2
15
RESET
16
XT1
17
XT2
18
19
/BSENS
20
/ASENS
21
DRST
22
NC4
23
24
25
26
27
GUIDEON
28
/RGBARI
29
TXNAVI
30
RXNAVI
31
32
33
BEEP
34
ASENBO
35
TXIE
36
RXIE
37
EVSS1
38
EVDD1
39
TSI
40
TCK
41
TSO
42 TXLS1
43 RXLS1
44
45
46
DDI
47
DDO
48
DCK
49
DMS
50
RXSOC
51
TXSOC
52
53 ILMLD
54 ILMDT
55 ILMCK
56 NC
57 NC
58 NC
59 NC
60 NC
61 NC
62 NC
63 NC
64 NC
65 NC
66 HIOUTCLK
AVSDATA
67
AVSCK
68
EVDD2
69
EVSS2
70
NC9
71
72 NC
73
BTTESTIN
74
BTTESTMD
BTRX
75
BTTX
76
77 /BTRST
78
BTMICMUTE
79
NC
TELBEEP
80
81
DIMMER
82
MFLPW
83
BLSYNC
84
NC
TUNPCE
Q601
2SC4081(QRS)
R617
NM
R640
47k
R614 100k
R639 100k
R622
NM
R612 100k
R633 1.8k
R613
NM
R630 47k
R632 1.8k
R610 NM
R608 NM
R607 NM
R606 NM
R605 NM
R604 NM
R619
1k
R641
47k
R603 NM
R618
47k
R620
47k
R611
1k
R621 NM
R680 220
R679 220
R627 47k
R665
47k
R663 NM
R664 NM
R616 NM
R629 47k
R642
47k
R635
100k
R644 NM
R645
4.7k
R647 4.7k
R646 4.7k
R628 47k
RST
GON
TSI
TCK
TSO
NC
TP609
TP610
TP611
NC2
VDD33
X601
CSS1790-A
12
R681
100
R694 NM
R695 NM
R696 NM
TP637
TP636
TP638
R699 NM
R700 NM
R701 750
R702 47k
TP644
TP645
TP646
R724 470
FLMD0
RESET
R643
10
R731
47k
BTESTIN TESTMD
R716
47k
VCC33
L601
CTF1346-A
L602
CTF1346-A
L603 CTF1346-A
W1
W2
W3
3.93216MHz
SYS-PWR BUS
INNER BUS
SYS-IF_2 BUS
SYS-DRV BUS
SYS-IF_1 BUS
ANA-SYS BUS
AN
SY
SY
IN
S
REMIN
NC
NC
NC
/H&OSW
NC
MOTPWR2
NC
NC
NC
NC
RC
UC
RI
RD
UC
BR
RD
PE5727A8
PE5727A8
PE5727A8
PE5727A8
PE5725A8
PE5725A8
PE5726A8
R737 R651 R736 R650 R735 R649 R734 R648
MODEL SEL DESTINATION BT H/F
IC602
Sys-uPMODEL Number
*1
3.3V
J
K
L
M
P
Q

AVH-P3200BT/XNUC
124
1234
1234
C
D
F
A
B
E
10.3 MOTHER UNIT(POWER SUPPLY)
3/6
A
(VCC33,VC12)
HIOUTCLK
PWRVI
VDCNT5
VDCNT8
GNDD
C1201
NM
C1745
470u/16
C1662
100u/16
C1732
C1702
NM
C1781
0.1u/16
C1701
NM
C1626
0.1u/16
C1627
0.1u/16
C1621
0.1u/16
C1731
0.1u/10
C1733
0.1u/10
C1661
0.1u/16
C1747
0.1u/10
C1746
0.1u/10
C1782
0.1u/16
C1744
NM
C1742
NM
C1741
NM
C1624
0.01u/16
C1625
CCG1222-A
4.7u 25V
C1771
2.2u/10
C1222
1u/10
C1221
1u/10
C1623
NM
C1622
NM
C1628
CCG1222-A
4.7u
C1629
270p/25
C1772
0.33u/10
D1622
RB551V-30
D1621
HZU13(B1)
GNDD
GNDD
GNDD
GNDRF
GNDDD
GNDBL
GNDHI
GNDBE
IC1221
S-1200B50-M5
VIN 1
VSS 2
ON/OFF 3
NC
4
5VOUT
TK11840L
IC1621
EaIn 1
SCP 2
Vcc 3
BR/CTL 45 Out
6GND
7OSC
8FB
L1731
NM
L1661
CTH1262-A
L1621
ATH7061-A
P1611
CEK1285-A
12
P1731
CEK1283-A
12
P1711
CEK1281-A
12
P1721
CEK1284-A
12
P1651
CEK1282-A
12
LTC143EUB
Q1623
RSF014N03
Q1622
G
D
S
Q1621
2SC4081(QRS)
R1622
NM
R1626
NM
R1621
680
R1731
NM
R1627
620
R1625
5.1k
R1628
NM
R1630
NM
R1629
4.7k
R1623
300k
R1624
11k
R1741
R1631
NM
EV1
VCC33
BT33
SYS+B
ILMB
AVCC5
EV12
DD8
VCC5
BT33
PWRVI
TUN33V
SYS
ILMB
PWRBL VD8
EV12 VD5
AVCC5
VCC33
DD5
VCC12
IC1741
S-1132B33-U5 VOUT
1
VSS
2
NC
3
SW
4
5
VIN
EVV
PWVI
TUN33
NJM2855DL1-33
IC1771
1Vin
2GND
3Vout
IC1781
S-1132B33-U5
VOUT
1
VSS
2
NC
3
SW
4
5
VIN
D1771
1SR154-400
D1781
1SR154-400
PWBL
C1792 1u/10
VCC12
C1793 NM
C1791
10u/6.3
10u
PQ012GN01Z
IC1791
1VIN
2VB
3VOUT
4NC
5GND
GNDD
GNDD
C1531
1000p/50
GNDD
L1712
CTF1629-A
C1712
0.1u/10
GNDD
VD5
GNDHI
BT33
SYS+
CEK1285
CEK1282
CEK1283
0.5A
1.5A
2A
3A
CEK1281 1.25A
CEK1279
2.5A
CEK1286
CEK1280
CEK1278
CEK1287
0.75A
LITTEL SERIES
3.5A
1A
1.75A
CEK1284
4ACEK1288
2125
3216
1608
CHIP SIZE LEGEND
3.3V
5.2V
8.1V
1061 SYS+B,AVCC5
1201 DDC
1301 SWBUP
1151 TUN33
1021 PWBL,PWGR
1001 VDD33V
(2.5A)
(1.25A)
5ACEK1289
(D)
47uH
14.1V
476.6kHz/524.3kHz
(D)
12.2V
(D)
VCC12 TUN3.3V
1401 EV12
1501 MOTV
1601 DISP5,SD33
1101 SOCPW
BT33
AVCC5
(2.0A)
VCC33
EV12
3.3V
ILMB VD8
DD8
VCC5
8.0V
PWRBL
(1.5A)
100uH
5.2V
(1.75A)
5.2V
PWRVI
MOTV
4.4V
4.4V
/
SCR=OFF 365.1kHz
1.2V
P,Q
>
>
>
>>
: The pow
8.0V
5.0V
3.3V
8.1V

AVH-P3200BT/XNUC 125
5 678
5678
C
D
F
A
B
E
3/6
A
(VCC33,VC12)
DDCCLK
SYSPW
47u/4
C1001
4700u/16
C1526
1000u/16
C1004
100u/16
C1201
C1515
CCG1223-A
C1510
CCG1223-A
C1003
0.01u/50
C1516
0.1u/25
C1520
CCG1223-A
C1005
0.1u/50
C1513
0.1u/25
C1517
0.022u/16
C1521
4.7u/10
C1522
0.33u/50
C1511
4.7u/10
C1519
47p/50
C1518
2200p/50
C1524
470p/50
C1508
120p/50
C1509
3300p/50
C1507
560p/50
C1202
1.0u/35
C1702
NM
C1529
CCG1274-A-T 22u
C1528
CCG1274-A-T 22u
C1527 10u/35
C1525 10u/35
C1506 10u/35
CCG1236-A-T
C1530
10u/35
CCG1236-A-T
C1503
CCG1223-A
C1701
NM
C1002
0.01u/16
C1512
0.022u/16
C1747
0.1u/10
C1746
0.1u/10
C1501
1.0u/35
C1744
NM
C1742
NM
C1741
NM
C1523
1.0u/35
C1505
0.1u/16
C1504
0.1u/16
D1502
RB551V-30
D1504
RB050LA-30
D1001
1SR154-400
D1501
RB551V-30
D1741
1SR154-400
D1503
RB050LA-30
D1002
RKZ18KG(B2)
GNDA
GNDDRF
GNDDDC
GNDDDC
GNDD
GNDDDC
GNDBE
S-812C33AUA-C2N
IC1001
1GND
2Vin
3Vout
BD9017KV
IC1501
OUTH2
1
BOOT2
2
CL2 3
N.C.1 4
VCCCL2 5
N.C.2 6
VCC 7
VCCCL1 8
N.C.3 9
CL1 10
BOOT1 11
OUTH1 12
SW1
13
DGND1
14
OUTL1
15
N.C.4
16
VREG5A
17
N.C.5
18
N.C.6
19
N.C.7
20
FB1
21
COMP1
22
SS1
23 N.C.8
24
N.C.9
25
EN1
26 EN2
27 N.C.10
28 N.C.11
29 GND
30 N.C.12
31 N.C.13
32 RT
33 SYNC
34 N.C.14
35 N.C.15
36
SS2 37
COMP2 38
FB2 39
N.C.16 40
EXTVCC 41
N.C.17 42
N.C.18 43
VREG5 44
N.C.19 45
OUTL2 46
DGND2
47
SW2
48
NJM2388F84
IC1201
1VIN
2VOUT
3GND
4CONTROL
L1506
CTF1661-A
L1507
CTH1446-A
10u
L1502
CTH1253-A
15u
L1503
CTF1661-A
L1504
CTF1661-A
L1505
CTF1661-A
L1501
CTH1434-A
6.8u
P1501
CEK1262-A
12
Q1501
HAT2210RJ-TBB
S1
1
G1
2
S2
3
G2
4
D2-2
5
D2-1
6
D1-2
7
D1-1
8
Q1502
HAT2210RJ-TBB
S1
1
G1
2
S2
3
G2
4
D2-2
5
D2-1
6
D1-2
7
D1-1
8
Q1002
2SD1664(PQR)
2SB1184F5(QR)
Q1001
R1518
1k
R1519
330 R1006
910
R1515 2.2
R1508
2.2
R1516
6.8
R1511 NM
R1503
560
R1520
9.1k
R1512
100k
R1510 NM
R1521
NM
R1004
2.2
R1506
10k
R1522
2.2
R1523
2.2
R1514
10k
R1513
1k
R1507
4.3k
R1002
2.2
R1005
2.2
R1505
33k
R1003
2.2
R1502
NM
R1201
68k
R1517
82k
R1504
22k
R1001
390
R1509
6.8
R1741
NM
VDD2
OUTL1
SYS+B
DD5
DD8
VDD33
33V
SYS+B
BUP_1
DD5
SYS-PWR BUS
741
3-U5 VOUT
1
VSS
2
NC
3
SW
4
5
VIN
N33
VDD1
OUTL2
R1743
47k
R1742
68k
R1203
1k
DDCV
C1502
1000p/50
C1514
1000p/50
1000p/50
GNDDDC
R1531
0
GNDD GNDD
R1532
NM
M2R6TP_GND
KN1501
VDD33V
SYS+B
DDC
3.3V
8.3V
S+B,AVCC5
C
WBUP
N33
WBL,PWGR
D33V
(D)
(D)
(D)
(D)
(D)
(D)
5.2V
8.10V
5.20V
365.80kHz/425.1kHz
CEAT102M16-P30
TUN3.3V
12
OTV
SP5,SD33
CPW
33
DD8
(6.3A)
OSC=300kHz
>
The > mark found on some component parts indicates
the importance of the safety factor of the part.
Therefore, when replacing, be sure to use parts of
identical designation.
MOTHER UNIT (POWER SUPPLY)
3/6
A
: The power supply is shown with the marked box.
.3V
8.1V
2.9V
13.8V
1.9V
2/6
A
model
P : AVH-P3200BT/XNUC
Q : AVH-P3250BT/XNRD
J : AVH-P3200DVD/XNUC
K : AVH-P3250DVD/XNRC
L : AVH-P3250DVD/XNRD
M : AVH-P3250DVD/XNRI

AVH-P3200BT/XNUC
126
1234
1234
C
D
F
A
B
E
10.4 MOTHER UNIT(DV5U)(GUIDE PAGE)
4/6
A
A-a 4/6
SYS+B
A9
A4
A10
A5
A11
A6
A12
A7
A13
A8
A14
A15
D1
D2
D3
D4
D5
D6
D7
D8
D9
D10
D11
D12
D13
D14
D15
A3
A2
A1
XRD
A16
A5
A10
A4
A9
A1
A2
A3
A16A15
A14
A8
A13
A7
A12
A6
XRD
A11
A19
XWR1
A18
A17 A17
A19
A18
MDQ7
MDQ6
MDQ5
MDQ15
MDQ14
MA9
MA8
MA7
MA6
MA5
MA4
DQM0
XWE
XCAS
XRAS
XCSM
BA1
MA10
BA0
MA0
MA1
MA2
MA3
MA11
MDQ15
MDQ0
MDQ14
MDQ1
D1
D6
D3
D5
D2
D4
D7
XCSF1
D8
D7
D6
D5
D4
D3
D2
D1
D11
D10
D9
D0
D15
D14
D13
D12
D10
D8
D11
D9
D12
A0A0 XCSF2
MDQ13
D0
MA3
MA4
MA2
MA5
MA1
MA6
MA0
MA7
MA10
MA8
BA1
MA9
BA0
XRAS
XCSM
XWE
DQM1
DQM0
MDQ7
MDQ8
MDQ6
MDQ9
MDQ5
MDQ10
MDQ4
MA11
XCAS
MDQ11
MDQ3
MDQ12
MDQ2
MDQ13
D15
D14
D13
SOC_V
SOCSTBY
D_TRCD1
SOCRES1
D_TRCCLK
XWR1
SOCRES1
DQM1
A11
A13
A15
A12
A9
A2
A5
A6
A14
A10
A8
A3
A1
A7
A4
SOCRES1
MCK
MCK
USB_D+
USB_D-
MDQ4
MDQ3
MDQ2
MDQ1
MDQ0
MDQ12
MDQ11
MDQ10
MDQ9
MDQ8
SDCLK
SDCMD
LTDAC
SDODAC
SCKDAC
D
D
D
D
D
D
D
D
D
D
D1
D1
D1
D1
D1
D1
A18
A17
A19
XWR1
D0
D_TRCST
D_TRCD3
D_TRCD2
D_TRCD0
D_EXTRG0
D_SDATA
D_SCLOCK
A16
XRD
XCSF2
SDDT2
SDDT0
SDDET
SDDT3
SDDT1
SDW
A0
SOC_R
SOC_L
SOAMUTE
C946
DCH1201-A
C808
12p/50
C811
10p/50
C921
0.01u/16
C908
1000p/50
C909
DCH1201-A
C819
0.1u/10
C841
DCH1201-A
C942
NM
C943
0.1u/10
C813
0.1u/10
C816
0.1u/10
C814
0.1u/10
C810
0.1u/10
C809
0.1u/10
C812
0.1u/10
C817
0.1u/10
C902
0.1u/10
C818
0.1u/10
C901
0.1u/10
C903
0.1u/10
C822
0.1u/10
C904
0.1u/10
C807
0.1u/10
C907
0.1u/10
C925
0.1u/10
C840
DCH1201-A
C923
4.7u/6.3 C926
4.7u/6.3
C820
1u/10
C801
0.1u/10
C941
NM
C905
0.1u/10
C802
0.1u/10
C803
0.1u/10
C804
0.1u/10
C805
0.1u/10
C806
0.1u/10
C821
0.1u/10
C922
0.1u/10
C930
0.1u/10
C929
0.1u/10
C928
0.1u/10
C927
0.1u/10
C906
0.1u/10
C924
0.01u/16
C842 NM
GNDD
GNDD
GNDD
GNDD
GNDD
GNDD
GNDD
GNDD
GNDD
GNDD
GNDD
GNDD
GNDD
GNDD
PCM1753DBQ
IC941
BCK
1
DATA
2
LRCK
3
DGND
4
5NC
6VCC
7VOUTL
8VOUTR 9
AGND
10
VCOM
11
ZEROR/ZEROA
12
ZEROL/NA
13
MD
14
MC
15
ML 16
SCK
IC923
TC74LCX16373FT
X10E
1
1Q1
2
1Q2
3
GND1
4
51Q3
61Q4
7Vcc1
81Q5
91Q6
10 GND2
11 1Q7
12 1Q8
13 2Q1
14 2Q2
15 GND3
16 2Q3
17 2Q4
18 Vcc2
19 2Q5
20 2Q6
21 GND4
22 2Q7
23 2Q8
24 X20E 25
2LE
26
2D8
27
2D7
28
GND5
29
2D6
30
2D5
31
Vcc3
32
2D4
33
2D3
34
GND6
35
2D2
36
2D1
37
1D8
38
1D7
39
GND7
40
1D6
41
1D5
42
Vcc4
43
1D4
44
1D3
45
GND8
46
1D2
47
1D1
48
1LE
IC922
A15
1
A14
2
A13
3
A12
4
5A11
6A10
7A9
8A8
9A19
10 NC1
11 /WE
12 /RESET
13 NC2
14 NC3
15 RY_/BY
16 A18
17 A17
18 A7
19 A6
20 A5
21 A4
22 A3
23 A2
24 A1 25
A0
26
/CE
27
Vss1
28
/OE
29
DQ0
30
DQ8
31
DQ1
32
DQ9
33
DQ2
34
DQ10
35
DQ3
36
DQ11
37
Vcc
38
DQ4
39
DQ12
40
DQ5
41
DQ13
42
DQ6
43
DQ14
44
DQ7
45
DQ15_A-1
46
Vss2
47
/BYTE
48
A16
IC921
A15
1
A14
2
A13
3
A12
4
5A11
6A10
7A9
8A8
9A19
10 NC1
11 /WE
12 /RESET
13 NC2
14 NC3
15 RY_/BY
16 A18
17 A17
18 A7
19 A6
20 A5
21 A4
22 A3
23 A2
24 A1 25
A0
26
/CE
27
Vss1
28
/OE
29
DQ0
30
DQ8
31
DQ1
32
DQ9
33
DQ2
34
DQ10
35
DQ3
36
DQ11
37
Vcc
38
DQ4
39
DQ12
40
DQ5
41
DQ13
42
DQ6
43
DQ14
44
DQ7
45
DQ15_A-1
46
Vss2
47
/BYTE
48
A16
IC901
K4S641632N-LC75
VDD1
1
DQ0
2
VDDQ1
3
DQ1
4
5DQ2
6VSSQ1
7DQ3
8DQ4
9VDDQ2
10 DQ5
11 DQ6
12 VSSQ2
13 DQ7
14 VDD2
15 LDQM
16 WE
17 CAS
18 RAS
19 CS
20 BA0
21 BA1
22 A10/AP
23 A0
24 A1
25 A2
26 A3
27 VDD3 28
VSS1
29
A4
30
A5
31
A6
32
A7
33
A8
34
A9
35
A11
36
N.C
37
CKE
38
CLK
39
UDQM
40
N.C/RFU
41
VSS2
42
DQ8
43
VDDQ3
44
DQ9
45
DQ10
46
VSSQ3
47
DQ11
48
DQ12
49
VDDQ4
50
DQ13
51
DQ14
52
VSSQ4
53
DQ15
54
VSS3
MN2DS0018MAUB
IC801
EXDT1
1
EXDT9
2
EXDT2
3
EXDT10
4
VSS_1
5
VDD33_1
6
EXDT3
7
EXDT11
8
EXDT4
9
EXDT12
10
EXDT5
11
EXDT13
12
EXDT6
13
EXDT14
14
VSS_2
15
VDD33_2
16
EXDT7
17
EXDT15
18
VSS_3
19
VDD12_1
20
EXADR16
21
EXADT15
22
EXADT14
23
EXADT13
24
EXADT12
25
EXADT11
26
EXADT10
27
EXADT9
28
EXADT8
29
EXADR19
30
NEXWE
31
VSS_4
32
VDD33_3
33
EXADR18
34
EXADR17
35
EXADT7
36
EXADT6
37
EXADT5
38
EXADT4
39
EXADT3
40
EXADT2
41
EXADT1
42
VSS 5
43 VIN1 120
VDSENS 121
TEMP 122
AD2 123
AD4 124
AVSSH 125
TD 126
FD 127
AVDDH 128
DAC3OUT 129
DAC2OUT 130
DAC1OUT 131
AVDDF 132
COMP1 133
VREF 134
IREF1 135
COMP2 136
AVSSF 137
COMPOSITE 138
DAC5OUT 139
AVSSE 140
AVDDE 141
AVDDG 142
AVSSG 143
LOUT 144
145
AVSSI
146
ROUT
147
AVDDI
148
DACCK
149
SRCK
150
LRCK
151
ADOUT
152
IECOUT
153
VSS_9
154
VDD33_6
155
OSCI
156
OSCO
157
VSS_10
158
VDD12_4
159
MDQ15
160
MDQ0
161
MDQ14
162
MDQ1
163
MDQ13
164
MDQ2
165
VSS_11
166 VDD33_7
167 MDQ12
168 MDQ3
169 MDQ11
170 MDQ4
171 MDQ10
172 MDQ5
173 VSS_12
174 VDD33_8
175 MDQ9
176 MDQ6
177 MDQ8
178 MDQ7
179 DQM0
180 DQM1
181 NWE
182 VSS_13
183 MCK
184 VDD33_9
185 MCKI
186 VSS_14
187 VDD12_5
188 NCAS
189 NRAS
190 NCSM
191
192 DQM3
193 BA0
194 MA9
195 VSS_15
196 VDD33_10
197 BA1
198 MA8
199 MA10
200 MA7
201 MA0
202 MA6
203 MA1
204 VSS_16
205 VDD33_11
206 MA5
207 MA2
208 MA4
209 MA3
210 VSS_17
211 VDD12_6
212 EXADT0
213 NEXCE
214 NEXOE
215 EXDT0
216
EXDT8
L901
NM
L801
CTF1743-A
R905
56
2
1
4
3
6
5
8
7
R903
56
2
1
4
3
6
5
8
7
R908
56
2
1
4
3
6
5
8
7
R904
56
2
1
4
3
6
5
8
7
R901
56
2
1
4
3
6
5
8
7
R909
56
2
1
4
3
6
5
8
7
R906
56
2
1
4
3
6
5
8
7
R805
1.2k
R809 100
R804
100
R811 220
R941
820
R942
820
R819
10k
R818
10k
R813
24
R860
0 ohm
R812
24
R925
100k
R929
4.7k
R820
10k
R823
24k
R806
1M
R849 NM
R853 NM
R850 47
R854 330
R851 NM
R855 NM
R852 NM
R822
30k
R943
100k
R816
10k
R825
10k
R817
10k
R803
100k
R808 100
R824
10k
R944
100k
R810 100
R910 56
R871
NM
R945
NM
R802
0
R911 0
R927
100k
R815
15k
R926
220
R924
220
R868 NM
R814
15k
R928
NM
R821
200
TP802
GNDD5
GNDD3
GNDD4
TP821
TP820
TP819
TP818
TP817
TP816
XWR1
TP803
VCC
VCC12
VCC33
VCC33
VCC33
AVCC5
VCC33
VCC33
SOC-I/F BUS
ANA-SOC BUS
SYS-SOC BUS
R935
150
2
1
4
36
5
8
7
R936
150
2
1
4
36
5
8
7
2
1
4
36
5
8
7
R872 150
R934
150
2
1
4
36
5
8
7
R907
56
2
1
4
3
6
5
8
7
R912 56
CKS4374-A
CN801
1
2
3
4
5
6
7
8
9
10 11
12
13
14
15
16
17
18
19
20
R902 56
R913 56
R914 56
R915 56
R858 100
R859 100
GNDD
GNDD
GNDD
GNDD
GNDD
R937
150
L922
CTF1473-A
L921
CTF1473-A
L923
CTF1473-A
C932
1u/6.3
L802
CTF1778-A
UMD3N
Q941 E1
1
B1
2
C2
3
E2 4
5
B2
6
C1
R946
1k
RT3C99M
Q942
E1
1
B1
2
C2
3
E2
4
5
B2
6
C1
R947
4.7k
R948
4.7k
C944
4.7u
C945
4.7u
X801
CSS1791-A
1
122
4
433
GNDD
GNDD
FLASH 16M
(2125)
(2125)
FLASH 16M
(IEC/IPFLG)
SDRAM
ADAC
STANDBY
SOC BUS
ANALOB BUS
SOC BUS
LATCH
27MHz
(D)
(D)
(D)
(D)
(D)
(D)
CWW2021 CWW2020
8.3V
2/6
A
5/6
A
1/6
A
5.0V
1.2V
3.3V
3.3V
3.3V 3.3V
3.3V
R847
200
GNDD
L821
CTF1528-A
R821
200
R860
0
(D)
(D)
NM

AVH-P3200BT/XNUC 127
5 678
5678
C
D
F
A
B
E
A-b 4/6
4/6
A
D1
D6
D3
D5
D2
D4
D7
SOAMUTE
D_EXTRG0
SOCIRQ
D_TRCD2
D_TRCST
D_TRCD1
D_TRCD0
SOCRES1
D_TRCCLK
CPRST
VDCNT5
USBFLG
SOCRES
DGCLK
CPCK
SDODAC
SCKDAC
LTDAC
D0
D1
D2
D3
D4
D5
D6
D7
D8
D9
D10
D11
D12
D13
D14
D15
A18
A17
XWR1
CPRST
XCSF1
StoSO
SOtoS
CPDT
CPDT
CPCK
G_to_D
D_to_G
XCSF2
XCSF1
USBCNT
C838
10p/50
C839
10p/50
C825
0.1u/10
C836
DCH1201-A
C826 0.01u/16
C834 0.1u/10
C832
0.1u/10
C827 NM
C828 NM
C830 NM
C837
0.1u/10
C835 0.1u/10
C951
0.1u/10
C822
0.1u/10
C821
0.1u/10
C823
0.1u/10
C824
0.1u/10
C829
NM
C831
NM
C833
0.1u/10
C931
0.1u/10
C929
0.1u/10
C927
0.1u/10
GNDD
GNDD
GNDD
341S2162
IC951
1
NC1
2
MODE1
3
NC2
4
nRESET
5
VCC
6NC3
7NC4
8NC5
9NC6
10
NC7
11
VSS
12
I2C_SCL
13
I2C_SDA
14
MODE0
15
NC8
16
NC9 17
NC10
18
NC11
19
NC12
20
NC13
IC802
TC7SZU04FU
NC 1
IN_A 2
GND 3
OUT_Y
4
5VCC
IC924
TC7SZ08FU
INB
1
INA
2
GND
3OUTY 4
5
VCC
MAUB
VSS_4
32
VDD33_3
33
EXADR18
34
EXADR17
35
EXADT7
36
EXADT6
37
EXADT5
38
EXADT4
39
EXADT3
40
EXADT2
41
EXADT1
42
VSS_5
43
VDD12_2
44
45
46
47
48 StoSO
49 SOtoS
USB_CLOCK
50
VSS_6
51
VDD33_4
52
CMDCOMN
53 STSCOMN
54
12EJ
55
LTDAC 56
SDODAC 57
58
IRQPWR
XCSSR 59
P13 60
P14 61
62
LTDAC
63
SDODAC
64
SCKDAC
65
USBLMIT
66
FRAME
67
NC
VSS_7 68
VDD33_5 69
NRES 70
FG 71
SCLOCK 72
SDATA 73
EXTRG0 74
EXTRG1 75
TRCCLK 76
TRCDATA0 77
TRCDATA1 78
TRCDATA2 79
TRCDATA3 80
TRCST 81
VSS_8 82
VDD12_3 83
AVDDD 84
PLFIL1 85
VREFH7 86
AVSSD 87
VREFL7 88
AVSSC 89
CCAPA 90
CDATA 91
AVDDC 92
ANAMONI1 93
ANAMONI2 94
RFINN 95
RFINP 96
VIN1RF 97
VIN2RF 98
VIN4RF 99
VIN3RF 100
VREFH5 101
VREFL5 102
DVDMPD 103
LPCO1 104
CDMPD 105
LPCO2
106
AVDDB
107
AVSSB
108
VREFH
109
VHALF 110
E+G_E+F 111
F+H_G+H 112
VIN5 113
VIN6 114
FE1 115
FE2 116
VIN3 117
VIN4 118
VIN2 119
VIN1 120
VDSENS 121
TEMP 122
AD2 123
AD4 124
AVSSH 125
TD 126
FD 127
AVDDH 128
DAC3OUT 129
DAC2OUT 130
DAC1OUT 131
UMD22N
Q951 E1
1
B1
2
C2
3
E2 4
5
B2
6
C1
R954
100
R953
100
R955
100k
R952
1k
R838 1k
R828
220
R836 100k
R832 NM
R840
NM
R831
0
R848
4.7k
R844 220
R845 100k
R825
10k
R956
100k
R839 1k
R837
100k
R931
NM
R835 4.7k
R824
10k
R841
1M
R930
330
R830
220
R842
470
R932
NM
R801
NM
R870
NM
R869
NM
R957
NM
R829
100k
R867
100k
R833
100k
R846 1k
R826
100k
R827
100
R807
180
R834
180
R959
10k
R843
220
TP802
DVXTL
CPV
CPRST
TP814
TP803
VCC33
VCC33
VCC33
X802
CX3225SB48000D0HPQZ1
1
122
4
433
R933
150
2
1
4
36
5
8
7
R934
150
2
1
4
36
5
8
7
C952 0.1u/10
R958 10k
R856
47k
R857
100
STOSO
SOTOS
GNDD
GNDD
GNDD
GNDD
GNDD
GNDD
R951
10k
L923
CTF1473-A
C932
1u/6.3
CP_READY
USBPW
CPRST VIN8
VIN7
IPOD CP IC
SOC BUS
ROM BUS
SOC BUS
SOC BUS
2251-
2301-
2701- :AUDIO DAC
2601-
:iPod CP
:SOC2401-
:SDRAM
2001-
2201-
:POWER
:SDCARD
2501-
:USB
:FLASH
SOC BUS
3.3V
1608
2125
CHIP SIZE LEGEND
3216
MOTHER UNIT (DV5U)
4/6
A
3.3V
3.3V
model
P : AVH-P3200BT/XNUC
Q : AVH-P3250BT/XNRD
J : AVH-P3200DVD/XNUC
K : AVH-P3250DVD/XNRC
L : AVH-P3250DVD/XNRD
M : AVH-P3250DVD/XNRI

AVH-P3200BT/XNUC
128
1234
1234
C
D
F
A
B
E
A-a A-b
A-b 4/6
SOAMUTE
D_EXTRG0
D_TRCD2
D_TRCST
D_TRCD1
D_TRCD0
SOCRES1
D_TRCCLK
USBFLG
SOCRES
C836
DCH1201-A
C826 0.01u/16
C834 0.1u/10
C832
0.1u/10
C827 NM
C828 NM
C830 NM
C837
0.1u/10
C835 0.1u/10
C822
0.1u/10
C829
NM
C831
NM
C833
0.1u/10
UB
65
USBLMIT
66
FRAME
67
NC
VSS_7 68
VDD33_5 69
NRES 70
FG 71
SCLOCK 72
SDATA 73
EXTRG0 74
EXTRG1 75
TRCCLK 76
TRCDATA0 77
TRCDATA1 78
TRCDATA2 79
TRCDATA3 80
TRCST 81
VSS_8 82
VDD12_3 83
AVDDD 84
PLFIL1 85
VREFH7 86
AVSSD 87
VREFL7 88
AVSSC 89
CCAPA 90
CDATA 91
AVDDC 92
ANAMONI1 93
ANAMONI2 94
RFINN 95
RFINP 96
VIN1RF 97
VIN2RF 98
VIN4RF 99
VIN3RF 100
VREFH5 101
VREFL5 102
DVDMPD 103
LPCO1 104
CDMPD 105
LPCO2
106
AVDDB
107
AVSSB
108
VREFH
109
VHALF 110
E+G_E+F 111
F+H_G+H 112
VIN5 113
VIN6 114
FE1 115
FE2 116
VIN3 117
VIN4 118
VIN2 119
VIN1 120
VDSENS 121
TEMP 122
AD2 123
AD4 124
AVSSH 125
TD 126
FD 127
AVDDH 128
DAC3OUT 129
DAC2OUT 130
R838 1k
R836 100k
R848
4.7k
R844 220
R845 100k
R839 1k
R835 4.7k
R801
NM
R869
NM
TP802
TP814
TP803
VCC33
GNDD
GNDD
GNDD
GNDD
GNDD
GNDD
VIN8
VIN7
SOC BUS
2251-
2301-
2701- :AUDIO DAC
2601-
:iPod CP
:SOC2401-
:SDRAM
2001-
2201-
:POWER
:SDCARD
2501-
:USB
:FLASH
SOC BUS
1608
2125
CHIP SIZE LEGEND
3216
MOTHER UNIT (DV5U)
4/6
A
3.3V
model
P : AVH-P3200BT/XNUC
Q : AVH-P3250BT/XNRD
J : AVH-P3200DVD/XNUC
K : AVH-P3250DVD/XNRC
L : AVH-P3250DVD/XNRD
M : AVH-P3250DVD/XNRI

AVH-P3200BT/XNUC 129
5 678
5678
C
D
F
A
B
E
A-a A-b
A-b 4/6
D1
D6
D3
D5
D2
D4
D7
SOAMUTE
D_EXTRG0
SOCIRQ
SOCRES1
CPRST
VDCNT5
USBFLG
SOCRES
DGCLK
CPCK
SDODAC
SCKDAC
LTDAC
D0
D1
D2
D3
D4
D5
D6
D7
D8
D9
D10
D11
D12
D13
D14
D15
A18
A17
CPRST
XCSF1
StoSO
SOtoS
CPDT
CPDT
CPCK
G_to_D
D_to_G
XCSF2
XCSF1
USBCNT
C838
10p/50
C839
10p/50
C825
0.1u/10
C826 0.01u/16
C834 0.1u/10
C951
0.1u/10
C821
0.1u/10
C823
0.1u/10
C824
0.1u/10
C931
0.1u/10
C929
0.1u/10
C927
0.1u/10
GNDD
GNDD
GNDD
341S2162
IC951
1
NC1
2
MODE1
3
NC2
4
nRESET
5
VCC
6NC3
7NC4
8NC5
9NC6
10
NC7
11
VSS
12
I2C_SCL
13
I2C_SDA
14
MODE0
15
NC8
16
NC9 17
NC10
18
NC11
19
NC12
20
NC13
IC802
TC7SZU04FU
NC 1
IN_A 2
GND 3
OUT_Y
4
5VCC
IC924
TC7SZ08FU
INB
1
INA
2
GND
3OUTY 4
5
VCC
VDD33_3
33
EXADR18
34
EXADR17
35
EXADT7
36
EXADT6
37
EXADT5
38
EXADT4
39
EXADT3
40
EXADT2
41
EXADT1
42
VSS_5
43
VDD12_2
44
45
46
47
48 StoSO
49 SOtoS
USB_CLOCK
50
VSS_6
51
VDD33_4
52
CMDCOMN
53 STSCOMN
54
12EJ
55
LTDAC 56
SDODAC 57
58
IRQPWR
XCSSR 59
P13 60
P14 61
62
LTDAC
63
SDODAC
64
SCKDAC
65
USBLMIT
66
FRAME
67
NC
VSS_7 68
VDD33_5 69
NRES 70
FG 71
SCLOCK 72
SDATA 73
EXTRG0 74
UMD22N
Q951 E1
1
B1
2
C2
3
E2 4
5
B2
6
C1
R954
100
R953
100
R955
100k
R952
1k
R838 1k
R828
220
R836 100k
R832 NM
R840
NM
R831
0
R848
4.7k
R844 220
R845 100k
R825
10k
R956
100k
R839 1k
R837
100k
R931
NM
R835 4.7k
R824
10k
R841
1M
R930
330
R830
220
R842
470
R932
NM
R870
NM
R869
NM
R957
NM
R829
100k
R867
100k
R833
100k
R846 1k
R826
100k
R827
100
R807
180
R834
180
R959
10k
R843
220
DVXTL
CPV
CPRST
TP814
VCC33
VCC33
X802
CX3225SB48000D0HPQZ1
1
122
4
433
R933
150
2
1
4
36
5
8
7
R934
150
2
1
4
36
5
8
7
C952 0.1u/10
R958 10k
R856
47k
R857
100
STOSO
SOTOS
R951
10k
L923
CTF1473-A
C932
1u/6.3
CP_READY
USBPW
CPRST
IPOD CP IC
SOC BUS
ROM BUS
SOC BUS
3.3V
3.3V

AVH-P3200BT/XNUC
130
1234
1234
C
D
F
A
B
E
A-bA-a
A-a 4/6
A-b 4/6
SYS+B
MDQ7
MDQ6
MDQ5
MDQ15
MDQ14
MA9
MA8
MA7
MA6
MA5
MA4
DQM0
XWE
XCAS
XRAS
XCSM
BA1
MA10
BA0
MA0
MA1
MA2
MA3
MA11
MDQ15
MDQ0
MDQ14
MDQ1
MDQ13
MA5
MA1
MA6
MA0
MA7
MA10
MA8
BA1
MA9
BA0
XRAS
XCSM
XWE
DQM1
DQM0
MDQ7
MDQ8
MDQ6
MDQ9
MDQ5
MDQ10
MDQ4
MA11
XCAS
MDQ11
MDQ3
MDQ12
MDQ2
MDQ13
SOC_V
DQM1
MCK
MCK
USB_D+
USB_D-
MDQ4
MDQ3
MDQ2
MDQ1
MDQ0
MDQ12
MDQ11
MDQ10
MDQ9
MDQ8
LTDAC
SDODAC
SCKDAC
SOC_R
SOC_L
SOAMUTE
C946
DCH1201-A
C808
12p/50
C811
10p/50
C908
1000p/50
C909
DCH1201-A
C819
0.1u/10
C841
DCH1201-A
C942
NM
C943
0.1u/10
C813
0.1u/10
C809
0.1u/10
C812
0.1u/10
C817
0.1u/10
C902
0.1u/10
C818
0.1u/10
C901
0.1u/10
C903
0.1u/10
C822
0.1u/10
C904
0.1u/10
C907
0.1u/10
C840
DCH1201-A
C820
1u/10
C801
0.1u/10
C941
NM
C905
0.1u/10
C802
0.1u/10
C803
0.1u/10
C804
0.1u/10
C805
0.1u/10
C806
0.1u/10
C906
0.1u/10
C842 NM
GNDD
GNDD
GNDD
GNDD
GNDD
GNDD
PCM1753DBQ
IC941
BCK
1
DATA
2
LRCK
3
DGND
4
5NC
6VCC
7VOUTL
8VOUTR 9
AGND
10
VCOM
11
ZEROR/ZEROA
12
ZEROL/NA
13
MD
14
MC
15
ML 16
SCK
IC901
K4S641632N-LC75
VDD1
1
DQ0
2
VDDQ1
3
DQ1
4
5DQ2
6VSSQ1
7DQ3
8DQ4
9VDDQ2
10 DQ5
11 DQ6
12 VSSQ2
13 DQ7
14 VDD2
15 LDQM
16 WE
17 CAS
18 RAS
19 CS
20 BA0
21 BA1
22 A10/AP
23 A0
24 A1
25 A2
26 A3
27 VDD3 28
VSS1
29
A4
30
A5
31
A6
32
A7
33
A8
34
A9
35
A11
36
N.C
37
CKE
38
CLK
39
UDQM
40
N.C/RFU
41
VSS2
42
DQ8
43
VDDQ3
44
DQ9
45
DQ10
46
VSSQ3
47
DQ11
48
DQ12
49
VDDQ4
50
DQ13
51
DQ14
52
VSSQ4
53
DQ15
54
VSS3
MN2DS0018MAUB
IC801
TEMP 122
AD2 123
AD4 124
AVSSH 125
TD 126
FD 127
AVDDH 128
DAC3OUT 129
DAC2OUT 130
DAC1OUT 131
AVDDF 132
COMP1 133
VREF 134
IREF1 135
COMP2 136
AVSSF 137
COMPOSITE 138
DAC5OUT 139
AVSSE 140
AVDDE 141
AVDDG 142
AVSSG 143
LOUT 144
145
AVSSI
146
ROUT
147
AVDDI
148
DACCK
149
SRCK
150
LRCK
151
ADOUT
152
IECOUT
153
VSS_9
154
VDD33_6
155
OSCI
156
OSCO
157
VSS_10
158
VDD12_4
159
MDQ15
160
MDQ0
161
MDQ14
162
MDQ1
163
MDQ13
164
MDQ2
165
VSS_11
166 VDD33_7
167 MDQ12
168 MDQ3
169 MDQ11
170 MDQ4
171 MDQ10
172 MDQ5
173 VSS_12
174 VDD33_8
175 MDQ9
176 MDQ6
177 MDQ8
178 MDQ7
179 DQM0
180 DQM1
181 NWE
182 VSS_13
183 MCK
184 VDD33_9
185 MCKI
186 VSS_14
187 VDD12_5
188 NCAS
189 NRAS
190 NCSM
191
192 DQM3
193 BA0
194 MA9
195 VSS_15
196 VDD33_10
197 BA1
198 MA8
199 MA10
200 MA7
201 MA0
202 MA6
203 MA1
204 VSS_16
205 VDD33_11
206 MA5
L901
NM
L801
CTF1743-A
R905
56
2
1
4
3
6
5
8
7
R903
56
2
1
4
3
6
5
8
7
R908
56
2
1
4
3
6
5
8
7
R904
56
2
1
4
3
6
5
8
7
R901
56
2
1
4
3
6
5
8
7
R909
56
2
1
4
3
6
5
8
7
R906
56
2
1
4
3
6
5
8
7
R805
1.2k
R809 100
R804
100
R811 220
R941
820
R942
820
R813
24
R860
0 ohm
R812
24
R820
10k
R823
24k
R806
1M
R822
30k
R943
100k
R803
100k
R808 100
R944
100k
R810 100
R910 56
R871
NM
R945
NM
R802
0
R911 0
R815
15k
R814
15k
R821
200
GNDD5
GNDD4
TP803
VCC12
VCC33
AVCC5
VCC33
SOC-I/F BUS
ANA-SOC BUS
R907
56
2
1
4
3
6
5
8
7
R912 56
R902 56
R913 56
R914 56
R915 56
GNDD
GNDD
GNDD
GNDD
GNDD
UMD3N
Q941 E1
1
B1
2
C2
3
E2 4
5
B2
6
C1
R946
1k
RT3C99M
Q942
E1
1
B1
2
C2
3
E2
4
5
B2
6
C1
R947
4.7k
R948
4.7k
C944
4.7u
C945
4.7u
X801
CSS1791-A
1
122
4
433
GNDD
GNDD
(IEC/IPFLG)
SDRAM
ADAC
STANDBY
ANALOB BUS
SOC BUS
27MHz
(D)
(D)
(D)
(D)
(D)
(D)
8.3V
5/6
A
1/6
A
5.0V
1.2V
3.3V
3.3V
R847
200
GNDD
L821
CTF1528-A
R821
200
R860
0
(D)
(D)
NM

AVH-P3200BT/XNUC 131
5 678
5678
C
D
F
A
B
E
A-bA-a
A-a 4/6
A-b 4/6
A9
A4
A10
A5
A11
A6
A12
A7
A13
A8
A14
A15
D1
D2
D3
D4
D5
D6
D7
D8
D9
D10
D11
D12
D13
D14
D15
A3
A2
A1
XRD
A16
A5
A10
A4
A9
A1
A2
A3
A16A15
A14
A8
A13
A7
A12
A6
XRD
A11
A19
XWR1
A18
A17 A17
A19
A18
MA9
MA8
MA7
MA6
MA5
MA4
BA1
MA10
BA0
MA0
MA1
MA2
MA3
D6
D3
D5
D4
D7
XCSF1
D8
D7
D6
D5
D4
D3
D2
D1
D11
D10
D9
D0
D15
D14
D13
D12
D10
D8
D11
D9
D12
A0A0 XCSF2
D0
MA3
MA4
MA2
MA5
MA1
MA6
MA0
MA7
MA10
MA8
BA1
D15
D14
D13
SOCSTBY
D_TRCD1
SOCRES1
D_TRCCLK
XWR1
SOCRES1
A11
A13
A15
A12
A9
A2
A5
A6
A14
A10
A8
A3
A1
A7
A4
SOCRES1
SDCLK
SDCMD
A18
A17
A19
XWR1
D0
D_TRCST
D_TRCD3
D_TRCD2
D_TRCD0
D_EXTRG0
D_SDATA
D_SCLOCK
A16
XRD
XCSF2
SDDT2
SDDT0
SDDET
SDDT3
SDDT1
SDW
A0
C921
0.01u/16
C816
0.1u/10
C814
0.1u/10
C810
0.1u/10
C807
0.1u/10
C925
0.1u/10
C923
4.7u/6.3 C926
4.7u/6.3
C905
0.1u/10
0.1u/10
C806
0.1u/10
C821
0.1u/10
C922
0.1u/10
C930
0.1u/10
C929
0.1u/10
C928
0.1u/10
C927
0.1u/10
C924
0.01u/16
GNDD
GNDD
GNDD
GNDD
GNDD
GNDD
GNDD
GNDD
IC923
TC74LCX16373FT
X10E
1
1Q1
2
1Q2
3
GND1
4
51Q3
61Q4
7Vcc1
81Q5
91Q6
10 GND2
11 1Q7
12 1Q8
13 2Q1
14 2Q2
15 GND3
16 2Q3
17 2Q4
18 Vcc2
19 2Q5
20 2Q6
21 GND4
22 2Q7
23 2Q8
24 X20E 25
2LE
26
2D8
27
2D7
28
GND5
29
2D6
30
2D5
31
Vcc3
32
2D4
33
2D3
34
GND6
35
2D2
36
2D1
37
1D8
38
1D7
39
GND7
40
1D6
41
1D5
42
Vcc4
43
1D4
44
1D3
45
GND8
46
1D2
47
1D1
48
1LE
IC922
A15
1
A14
2
A13
3
A12
4
5A11
6A10
7A9
8A8
9A19
10 NC1
11 /WE
12 /RESET
13 NC2
14 NC3
15 RY_/BY
16 A18
17 A17
18 A7
19 A6
20 A5
21 A4
22 A3
23 A2
24 A1 25
A0
26
/CE
27
Vss1
28
/OE
29
DQ0
30
DQ8
31
DQ1
32
DQ9
33
DQ2
34
DQ10
35
DQ3
36
DQ11
37
Vcc
38
DQ4
39
DQ12
40
DQ5
41
DQ13
42
DQ6
43
DQ14
44
DQ7
45
DQ15_A-1
46
Vss2
47
/BYTE
48
A16
IC921
A15
1
A14
2
A13
3
A12
4
5A11
6A10
7A9
8A8
9A19
10 NC1
11 /WE
12 /RESET
13 NC2
14 NC3
15 RY_/BY
16 A18
17 A17
18 A7
19 A6
20 A5
21 A4
22 A3
23 A2
24 A1 25
A0
26
/CE
27
Vss1
28
/OE
29
DQ0
30
DQ8
31
DQ1
32
DQ9
33
DQ2
34
DQ10
35
DQ3
36
DQ11
37
Vcc
38
DQ4
39
DQ12
40
DQ5
41
DQ13
42
DQ6
43
DQ14
44
DQ7
45
DQ15_A-1
46
Vss2
47
/BYTE
48
A16
K4S641632N-LC75
BA0
21 BA1
22 A10/AP
23 A0
24 A1
25 A2
26 A3
27 VDD3 28
VSS1
29
A4
30
A5
31
A6
32
A7
33
A8
34
A9
A11
EXDT1
1
EXDT9
2
EXDT2
3
EXDT10
4
VSS_1
5
VDD33_1
6
EXDT3
7
EXDT11
8
EXDT4
9
EXDT12
10
EXDT5
11
EXDT13
12
EXDT6
13
EXDT14
14
VSS_2
15
VDD33_2
16
EXDT7
17
EXDT15
18
VSS_3
19
VDD12_1
20
EXADR16
21
EXADT15
22
EXADT14
23
EXADT13
24
EXADT12
25
EXADT11
26
EXADT10
27
EXADT9
28
EXADT8
29
EXADR19
30
NEXWE
31
VSS_4
32
VDD33_3
33
EXADR18
34
EXADR17
35
EXADT7
36
EXADT6
37
EXADT5
38
EXADT4
39
EXADT3
40
EXADT2
41
197 BA1
198 MA8
199 MA10
200 MA7
201 MA0
202 MA6
203 MA1
204 VSS_16
205 VDD33_11
206 MA5
207 MA2
208 MA4
209 MA3
210 VSS_17
211 VDD12_6
212 EXADT0
213 NEXCE
214 NEXOE
215 EXDT0
216
EXDT8
R905
56
2
1
4
3
6
5
8
7
2
1
3
6
8
7
2
1
4
3
6
5
8
7
R909
56
2
1
4
3
6
5
8
7
R819
10k
R818
10k
R925
100k
R929
4.7k
R849 NM
R853 NM
R850 47
R854 330
R851 NM
R855 NM
R852 NM
R816
10k
R825
10k
R817
10k
R824
10k
R927
100k
R926
220
R924
220
R868 NM
R928
NM
GNDD5
GNDD3
TP821
TP820
TP819
TP818
TP817
TP816
XWR1
VCC33
VCC33 VCC33
SYS-SOC BUS
R935
150
2
1
4
36
5
8
7
R936
150
2
1
4
36
5
8
7
2
18
7
R872 150
R934
150
2
1
4
36
5
8
7
CKS4374-A
CN801
1
2
3
4
5
6
7
8
9
10 11
12
13
14
15
16
17
18
19
20
R858 100
R859 100
R937
150
L922
CTF1473-A
L921
CTF1473-A
L923
CTF1473-A
C932
1u/6.3
L802
CTF1778-A
FLASH 16M
(2125)
(2125)
FLASH 16M
SDRAM
SOC BUS
LATCH
CWW2021 CWW2020
2/6
A
3.3V 3.3V
3.3V

AVH-P3200BT/XNUC
132
1234
1234
C
D
F
A
B
E
10.5 MOTHER UNIT(IN/OUT PUT)(GUIDE PAGE)
5/6
A
A-a 5/6
USB_D+
N_to_S
S_to_N
USBCNT
USB_D-
ONSEI+
ONSEI-
GUIDEON
RGBARI
VDCNT5
CSYNC
ANB
ANG
GNDSIG
ANR
BC_VGND
BCAM_IN
TEMPSEN1
DIMMER
MBLPW
BLSYNC
BLERR1
GRST
G_to_S
S_to_G
G_to_D
ADVY
ADVX
PLXV
PLYV
DGCLK
D_to_G
GNDSIG
CSYNC
ANG
ANR
ANB
MONVBS
PWGR
USBFLG
NAVITOSYS
24
SYSTONAVI
25
GUIDEON
26
TVON
27
ONSEI-
28
ONSEI+
29
GNDSIG
30
CSYNC
31
GNDSIG
32
ANB
33
GNDSIG
34
ANG
35
GNDSIG
36
ANR
37
GNDD
38
BCAMIN
39
BCAMGND
40
DKN1385-A
CN511
1
PWRVI
2
PWRVI
3
PWRVI
4
NC
5
GNDD
6
GNDD
7
GNDD
8
PWGR
9
ADVY
10
ADVX
11
PLXV
12
PLYV
13
371_ILMR
14
371_ILMG
15
371_ILMB
16
GNDD
17
GNDD
18
VCC33
19
371_REM
20
371_KEY1
21
371_KEY0
22
GNDILM
23
NC
24
ILM+B
25
371_RESET
26
D_to_G
27
G_to_D
28
DGCLK
29
S_to_G
30
G_to_S
31
GRST
32
GNDV
33
N_G
34
N_R
35
N_CSYNC
36
N_B
37
GNDV
38
MONVBS
39
GNDBL
40
GNDBL
41
GNDBL
42
NC
43
PWRBL
44
PWRBL
45
PWRBL
46
BLERR1
47
BLSYNC
48
MBLPW
49
DIMMER
50
TEMPSEN1
C314 DCH1256-A
C541
0.1u/10
C542
0.1u/10
C543
1u/10
C305
1u/10
C311 DCH1201-A
C310 DCH1201-A
C306
NM
C301
6p/50
C313 DCH1256-A
C303 6p/50
C315 DCH1201-A
C308 DCH1201-A
C312 DCH1201-A
C547
1u/10
C309 DCH1256-A
C304
6p/50
GNDD
GNDD
G
GNDBL GNDV
GNDD
GNDILM
GNDD
GNDD
IC301
NJM2138V
A_OUT
1
A_-IN
2
A_+IN
3
V+
4
5B_+IN
6B_-IN
7B_OUT
8
C_OUT
9
C_-IN
10
C_+IN
11
V-
12
D_+IN
13
D_-IN
14
D_OUT
IC542
TC7MBL6126SFK
1OE
1
A1
2
A2
3
A3
4
5A4
64OE
7GND 8
3OE
9
B4
10
B3
11
B2
12
B1
13
2OE
14
VCC
33
4
4
miniSMDC075F/24
P521
12
R316
4.7k
R308 4.7k
R554
0
R314
4.7k
R318
4.7k
R548 NM
R522 470
R320
NM
R326 100
R311
150
R303 4.7k
R307
27k
R325 100
R315
4.7k
R549 NM
R322
220
R327 100
R306 4.7k
R555
0
R317 4.7k
R521 470
R323
220
R302 27k
R304
4.7k
R321
220
R319
100
R324
NM
R309 4.7k
R305 4.7k
R301 4.7k
R310
4.7k
R553
0
R328
4.7k
VCC33
AVCC5
PWRVI
PWRBL
ANA-I/F BUS
SYS-I/F BUS_1
SOC-I/F BUS
SYS-I/F BUS_2
ONSEI+
BCGND
GUIDEON
GNDSIG
CSYNC
ONSEI-
STON
TVON
NTOS
ANB
ANG
BCIN
ANR
GNDD2
STOG
ADVX
1RST
GTOS
DGCLK
N_R
PWGR
MBLPW
DIMMER
TEMPSEN
MONVBS
GTOD
N_B
N_G
PLXV
PLYV
GRST
BLERR
DTOG
ADVY
BLSYNC
NCSYNC
VCC33
ILMB
GNDD
C302
6p/50
D301
RKZ2.4KG(B)
IC541
R5523N001B
EN
1
GND
2
FLG
3VIN 4
5
VOUT
DD5
R558 4.7k
R513
NM
R312
0
R313
NM
M2R6TP_GND
KN301
GND
IF
USB buffer
N_B
N_G
N_R
RGB VIDEO ISOLATOR
N_CSYNC
5.2V
MONITOR
>
CN5002
1/2
F
1/6
A
2/6
A
2/6
A
4/6
A
MOTHER UNIT (IN/OUT PUT)
5/6
A
0V
0V
2.2V
3.3V
1.3V
8V
2.1V
2.4V
2.4V
2.4V
2.4V
3.3V
3.3V
3.3V
3.3V
3.4V
0V
8V
3.3V
3.3V
3.3V
3.3V
0V
0V
5.1V
0V
0V
0V
0V
0V
0V
2.1V
0.2V
2V
2V
2V
3.3V
3.3V
0V
model
P : AVH-P3200BT/XNUC
Q : AVH-P3250BT/XNRD
J : AVH-P3200DVD/XNUC
K : AVH-P3250DVD/XNRC
L : AVH-P3250DVD/XNRD
M : AVH-P3250DVD/XNRI

AVH-P3200BT/XNUC 133
5 678
5678
C
D
F
A
B
E
A-b 5/6
5/6
A
VCC5
VCC5
VCR_V
IP_to_S
AUX_L
AUX_R
LEDG1
RCA_SWL
ILMLD
VCR_VGND
N_to_S
AUX_AGND
S_to_N
LEDR1
RCA_RR
RCA_FL
BUSR+
S_to_IP
RCA_SWR
BUSR-
ILMCK
BUSL+
RCA_RL
BUSL-
AUX_AGND
ILMDT
RCA_FR
LEDB1
AUX_V
AUX_VGND
AUX_R
AUX_AGND
AUX_L
ONSEI+
ONSEI-
1EQ_2BT
GUIDEON
RGBARI
RCA_VL
RCA_VR
VDCNT5
CSYNC
ANB
AUX_VGND
REARMUTE2
RCAMUTE
ASENBO
KDT0
KDT0
KDT1
KDT1
REMIN
RESET
MICSENSR
AEQAUXSW
MICSENSL
BZ
WIREDAD
WIRED
MIC_BIAS
VCR_R
VCR_L
VCR_GND
SPDIF
RCA_V
BTGND
CKS6051-A
CN521
RCAVL
1
REARMUTE
2
RCAVR
3
WIRED
4
WIREDAD
5
BUZZ
6
GNDD
7
BUS-
8
BUS+
9
ASENBO
10
BUSR+
11
BUSR-
12
GND
13
BUSL+
14
BUSL-
15
NC
16
17
18
19
20
21
22
GNDA
23
NAVITOSYS
24
SYSTONAVI
25
GUIDEON
26
TVON
27
ONSEI-
28
ONSEI+
29
GNDSIG
30
CSYNC
31
GNDSIG
32
ANB
33
GNDSIG
34
CKS3861-A
CN541
1
LEDB1
2
LEDG1
3
LEDR1
4
HDRESET
5
KDT1
6
KDT0
7
USB5V
8
USBGND
9
USB-
10
USB-+
11
ILMGND
12
AUXV
13
AUXVGND
14
AUXL
15
AUXAGND
16
AUXR
17
GNDKEY
18
ILMB
19
REM
20
VCC33
C545
NM
C544
0.1u/50
C562
4.7u/10
C541
0.1u/10
C542
0.1u/10
C344
2.2u/10
C333
0.1u/10
C543
1u/10
C581
CCG1171-A
C563
4.7u/10
C568
C565
4.7u/10
C341
NM
C332
1000p/50
C331
1000p/50
C361
470p/16
C566
4.7u/10
C342
NM
C582
0.1u/10
C564
4.7u/10
C547
1u/10
C567
0.1u/50
C561
4.7u/10
C546 NM
C343
NM
D563
DZ2S068C
D581
DZ2S068C
D562
DZ2S068C
D561 DZ2S068C
D544
NM
GND
GNDD
GNDV
GNDD
GNDA
GNDD
GNDD
NDD
GNDMP
GNDILM
GNDA
GND
GNDAGNDA
GNDA
IC581
TC7SET08FUS1
INB
1
INA
2
GND
3OUTY 4
5
Vcc
HA12241FP
IC331
DIN1
1
ROUT
2
DIN2
3
GND
45
BUS-
6
BUS+
7
VCC
8
STBY
IC341
BH2227AFV
AO1
1
AO2
2
TESTMONI1
3
TESTMONI2
4
5AO3
6AO4
7NC1 8
NC2
9
VDD
10
CSB
11
CLK
12
DI
13
VFS
14
VSS
IC542
TC7MBL6126SFK
1OE
1
A1
2
A2
3
A3
4
5A4
64OE
7GND 8
3OE
9
B4
10
B3
11
B2
12
B1
13
2OE
14
VCC
JA581
CKN1042-A
2
3
1
CKB1085-A
JA561
VCR_RG
1
VCR_RIN
2
VOUT_G
3
VOUT
4
VCR_LG
5
VCR_LIN
6
VCR_VG
7
VCR_VIN
8
XKB7001-B
JA562
REAR_R
REAR_L
SW_R
SW_L
FRONT_R
FRONT_L
GND
GND
GND
GND
1
2
3
4
5
6
7
8
9
10
L541
CTF1713-A
1
122
33
4
4
L582
CTF1379-A
L581
CTF1389-A
P563
NM
12
P562
NM
12
miniSMDC075F/24
P564
12
LTA114EUB
Q365
UMF23N
Q331
E1
1
B1
2
C2
3
E2
4
5
B2
6
C1
UMF23N
Q363
E1
1
B1
2
C2
3
E2
4
5
B2
6
C1
UMF23N
Q364
E1
1
B1
2
C2
3
E2
4
5
B2
6
C1
Q366
2SD2114K(UVW)
2SA1576A(QRS)
Q581
C2
B3
E1
2SA1576A(QRS)
Q362
2SA1576A(QRS)
Q361
R585
10k
R528
1k
R583
120
R371
1k
R554
0
R566
39
R568
22k
R548 NM
R522 470
R366
100k
R546 0
R573
75
R331
5.6k
R529
1k
R370
4.7k
R545
NM
R525 2.2k
R547 0
R333
15
R526
22k
R336
100
R549 NM
R365
100k
R584
100k
R570
22k
R572
22k
R555
0
R564
39
R332
3.3k
R562
39
R582
47k
R521 470
R347 0
R337
1k
R362
100k R363
47k
R349 0
R569
22k
R565
39
R341
NM
R367
47k
R571
22k
R561
39
R563
39
R346 0
R567
22k
R368
47k
R369
10k
R345 0
R338
NM
R553
0
R361
100k
R348 0
R527
22k
R372
1.5k
R581
NM
R523
180
R334 47
R335
100
R524 180
USB5V2
RCA_G
OPTSEN
VCR_VI
VCR_VOG
VCR_VO
USBGND2
VCR_VIG
RCA_RL
RCA_SWL
RCA_SWR
VCR_L
VCR_LG
VCR_R
D-2
RCA_RR
OPTB
OPT
RCA_FR
MLIDNG
D+2
RCA_FL
VCR_RG
VCC33
VDD33
VCC33
VCC33
BUP_1
R364
47k
BUS-
ONSEI+
WIRED
BUSR+
BUS+
AUAGND
GUIDEON
CSYNC
BUSL-
ONSEI-
STON
REARMUTE
WIREDAD
TVON
ASENBO
NTOS
ANB
AUXL
BUSR-
RCAVR
RCAVL
BUSL+
LEDG1
TP587
LEDB1
KDT_0
LEDR1
HDRST
KDT_1
R531 0
R532 0
GNDD
GNDD
GNDD
GNDD
541
N001B
VIN 4
5
VOUT
ILMB
RT3C99M
Q563
E1
1
B1
2
C2
3
E2
4
5
B2
6
C1
RT3C99M
Q561
E1
1
B1
2
C2
3
E2
4
5
B2
6
C1
RT3C99M
Q562
E1
1
B1
2
C2
3
E2
4
5
B2
6
C1
R575
4.7k
R576
4.7k
R577
4.7k
R578
4.7k
R579
4.7k
R580
4.7k
GND
BUZZ
C569
C570
NM
GNDA
R373
33k
GNDD
R374
100k
R375
1.2k
D361
RKZ3.9KG(B2)
GNDD
SYS+B
C571
1000p/50
GNDRF
DD5
R574
22k
R586
22k
miniSMDC075F/24
P561
12
D564
DZ2S068C
D542
DZ2S068C
RCA V IN OUT
S/PDIF OUT
10/6R3
14.4V
REAROUT
MIC SENS
FRONTOUT
FOR SERVICE
5.1V
MIC GND
5.2V
TO KEYBOARD
RGB DRIVER
5.2V
MIC GND
3216
CHIP SIZE LEGEND
2125
1608
BTMICIN
BTMICGND
NC
NC
NC
NC
(3.9V)
Q,K,L,M
J,K,L,M
P,Q
MICin
>
>
B
CN2501
E
CN3501
0V
0V
0V
0V
0V
0V
2V
2V
3.3V
3.3V
2.5V
2.5V
0V
0V
0V
0V
0V
0V
0V
4.2V
3.3V
3.3V
5.23V
0V
0V
0V
0V
0V
0V
0V
0V
0V
0V
P,Q
J,K,L,M
VCR: +8.2 dBs
FM(100%)EW:+13.1 dBs
FM(100%)UC: +9.1 dBs
FM(100%): +9.1 dBs
AM(30%)EW: +3.1 dBs
AM(30%)UC: -0.9 dBs
AM(30%): -0.9 dBs
IP-BUS:+14.3 dBs
AUX:+14.3 dBs
VCR:+14.3 dBs
iPod(AUX):+13.4 dBs
USB/SD:+14.3 dBs
DVD/CD:+14.3 dBs
NAVI GUIDE:+14.3 dBs
BT:+14.3 dBs

AVH-P3200BT/XNUC
134
1234
1234
C
D
F
A
B
E
A-a A-b
A-b 5/6
VCC5
VCR_V
IP_to_S
AUX_L
RCA_SWL
ILMLD
VCR_VGND
N_to_S
S_to_N
RCA_RR
RCA_FL
BUSR+
S_to_IP
RCA_SWR
BUSR-
ILMCK
BUSL+
RCA_RL
BUSL-
AUX_AGND
ILMDT
RCA_FR
ONSEI+
ONSEI-
1EQ_2BT
GUIDEON
RGBARI
RCA_VL
RCA_VR
VDCNT5
CSYNC
AUX_VGND
REARMUTE2
RCAMUTE
ASENBO
KDT0
KDT1
REMIN
RESET
MICSENSR
AEQAUXSW
MICSENSL
BZ
WIREDAD
WIRED
VCR_R
VCR_L
VCR_GND
SPDIF
RCA_V
BTGND
CKS6051-A
CN521
RCAVL
1
REARMUTE
2
RCAVR
3
WIRED
4
WIREDAD
5
BUZZ
6
GNDD
7
BUS-
8
BUS+
9
ASENBO
10
BUSR+
11
BUSR-
12
GND
13
BUSL+
14
BUSL-
15
NC
16
17
18
19
20
21
22
GNDA
23
NAVITOSYS
24
SYSTONAVI
25
GUIDEON
26
TVON
27
ONSEI-
28
ONSEI+
29
GNDSIG
30
CSYNC
31
GNDSIG
32
C562
4.7u/10
C333
0.1u/10
C563
4.7u/10
C568
C565
4.7u/10
C332
1000p/50
C331
1000p/50
C566
4.7u/10
C564
4.7u/10
C567
0.1u/50
C561
4.7u/10
D563
DZ2S068C
D562
DZ2S068C
D561 DZ2S068C
GND
GNDV
GNDD
GNDA
GNDD
GNDA
GND
GNDAGNDA
GNDA
HA12241FP
IC331
DIN1
1
ROUT
2
DIN2
3
GND
45
BUS-
6
BUS+
7
VCC
8
STBY
CKB1085-A
JA561
VCR_RG
1
VCR_RIN
2
VOUT_G
3
VOUT
4
VCR_LG
5
VCR_LIN
6
VCR_VG
7
VCR_VIN
8
XKB7001-B
JA562
REAR_R
REAR_L
SW_R
SW_L
FRONT_R
FRONT_L
GND
GND
GND
GND
1
2
3
4
5
6
7
8
9
10
P563
NM
12
P562
NM
1 2
miniSMDC075F/24
P564
12
UMF23N
Q331
E1
1
B1
2
C2
3
E2
4
5
B2
6
C1
R528
1k
R566
39
R568
22k
R522 470
R573
75
R331
5.6k
R529
1k
R525 2.2k
R333
15
R526
22k
R336
100
R570
22k
R572
22k
R564
39
R332
3.3k
R562
39
R521 470
R337
1k
R569
22k
R565
39
R571
22k
R561
39
R563
39
R567
22k
R338
NM
R527
22k
72
k
R523
180
R334 47
R335
100
R524 180
RCA_G
VCR_VI
VCR_VOG
VCR_VO
VCR_VIG
RCA_RL
RCA_SWL
RCA_SWR
VCR_L
VCR_LG
VCR_R
RCA_RR
RCA_FR
RCA_FL
VCR_RG
BUP_1
BUS-
ONSEI+
WIRED
BUSR+
BUS+
AUAGND
GUIDEON
CSYNC
BUSL-
ONSEI-
STON
REARMUTE
WIREDAD
TVON
ASENBO
NTOS
AUXL
BUSR-
RCAVR
RCAVL
BUSL+
R531 0
R532 0
RT3C99M
Q563
E1
1
B1
2
C2
3
E2
4
5
B2
6
C1
RT3C99M
Q561
E1
1
B1
2
C2
3
E2
4
5
B2
6
C1
RT3C99M
Q562
E1
1
B1
2
C2
3
E2
4
5
B2
6
C1
R575
4.7k
R576
4.7k
R577
4.7k
R578
4.7k
R579
4.7k
R580
4.7k
BUZZ
C569
C570
NM
GNDA
R375
1.2k
D361
B2)
SYS+B
C571
1000p/50
GNDRF
R574
22k
R586
22k
miniSMDC075F/24
P561
12
D564
DZ2S068C
RCA V IN OUT
14.4V
REAROUT
MIC SENS
FRONTOUT
FOR SERVICE
5.1V
3216
CHIP SIZE LEGEND
2125
1608
BTMICIN
BTMICGND
NC
NC
NC
NC
(3.9V)
J,K,L,M
P,Q
>
>
BCN2501
0V
0V
0V
0V
0V
0V
2V
3.3V
3.3V
2.5V
2.5V
0V
0V
0V
0V
0V
0V
0V
4.2V
3.3V
3.3V
5.23V
0V
0V
0V
0V
0V
0V
0V
0V
0V
0V
P,Q
J,K,L,M
VCR: +8.2 dBs
FM(100%)EW:+13.1 dBs
FM(100%)UC: +9.1 dBs
FM(100%): +9.1 dBs
AM(30%)EW: +3.1 dBs
AM(30%)UC: -0.9 dBs
AM(30%): -0.9 dBs
IP-BUS:+14.3 dBs
AUX:+14.3 dBs
VCR:+14.3 dBs
iPod(AUX):+13.4 dBs
USB/SD:+14.3 dBs
DVD/CD:+14.3 dBs
NAVI GUIDE:+14.3 dBs
BT:+14.3 dBs

AVH-P3200BT/XNUC 135
5 678
5678
C
D
F
A
B
E
A-a A-b
A-b 5/6
VCC5
AUX_R
LEDG1
AUX_AGND
LEDR1
LEDB1
AUX_V
AUX_VGND
AUX_R
AUX_AGND
AUX_L
KDT0
KDT1
MIC_BIAS
CKS3861-A
CN541
1
LEDB1
2
LEDG1
3
LEDR1
4
HDRESET
5
KDT1
6
KDT0
7
USB5V
8
USBGND
9
USB-
10
USB-+
11
ILMGND
12
AUXV
13
AUXVGND
14
AUXL
15
AUXAGND
16
AUXR
17
GNDKEY
18
ILMB
19
REM
20
VCC33
C545
NM
C544
0.1u/50
C541
0.1u/10
C542
0.1u/10
C344
2.2u/10
C543
1u/10
C581
CCG1171-A
C341
NM
C361
470p/16
C342
NM
C582
0.1u/10
C547
1u/10
C546 NM
C343
NM
D581
DZ2S068C
D544
NM
DD
GNDD
GNDMP
GNDILM
IC581
TC7SET08FUS1
INB
1
INA
2
GND
3OUTY 4
5
Vcc
IC341
BH2227AFV
AO1
1
AO2
2
TESTMONI1
3
TESTMONI2
4
5AO3
6AO4
7NC1 8
NC2
9
VDD
10
CSB
11
CLK
12
DI
13
VFS
14
VSS
IC542
TC7MBL6126SFK
1OE
1
A1
2
A2
3
A3
4
5A4
64OE
7GND 8
3OE
9
B4
10
B3
11
B2
12
B1
13
2OE
14
VCC
JA581
CKN1042-A
2
3
1
L541
CTF1713-A
1
122
33
4
4
L582
CTF1379-A
L581
CTF1389-A
LTA114EUB
Q365
UMF23N
Q363
E1
1
B1
2
C2
3
E2
4
5
B2
6
C1
UMF23N
Q364
E1
1
B1
2
C2
3
E2
4
5
B2
6
C1
Q366
2SD2114K(UVW)
2SA1576A(QRS)
Q581
C2
B3
E1
2SA1576A(QRS)
Q362
2SA1576A(QRS)
Q361
R585
10k
R583
120
R371
1k
R554
0
R548 NM
R366
100k
R546 0
R370
4.7k
R545
NM
R547 0
R365
100k
R584
100k
R555
0
R582
47k
R347 0
R362
100k R363
47k
R349 0
R341
NM
R367
47k
R346 0
R368
47k
R369
10k
R345 0
R553
0
R361
100k
R348 0
R372
1.5k
R581
NM
USB5V2
OPTSEN
USBGND2
D-2
OPTB
OPT
MLIDNG
D+2
VCC33
VDD33
VCC33
VCC33
R364
47k
LEDG1
TP587
LEDB1
KDT_0
LEDR1
HDRST
KDT_1
GNDD
GNDD
GNDD
GNDD
N4
5
UT
ILMB
GND
R373
33k
GNDD
R374
100k
R375
1.2k
D361
RKZ3.9KG(B2)
GNDD
SYS+B
DD5
D542
DZ2S068C
S/PDIF OUT
10/6R3
MIC SENS
MIC GND
5.2V
TO KEYBOARD
RGB DRIVER
5.2V
MIC GND
(3.9V)
Q,K,L,M
MICin
ECN3501

AVH-P3200BT/XNUC
136
1234
1234
C
D
F
A
B
E
A-b
A-a
A-a 5/6
A-b 5/6
USB_D+
S_to_N
USBCNT
USB_D-
ONSEI+
ONSEI-
GUIDEON
RGBARI
VDCNT5
CSYNC
ANB
ANG
GNDSIG
ANR
BC_VGND
BCAM_IN
TEMPSEN1
DIMMER
MBLPW
BLSYNC
BLERR1
GRST
G_to_S
S_to_G
G_to_D
ADVY
ADVX
PLXV
PLYV
DGCLK
D_to_G
GNDSIG
CSYNC
ANG
ANR
ANB
MONVBS
PWGR
USBFLG
SYSTONAVI
25
GUIDEON
26
TVON
27
ONSEI-
28
ONSEI+
29
GNDSIG
30
CSYNC
31
GNDSIG
32
ANB
33
GNDSIG
34
ANG
35
GNDSIG
36
ANR
37
GNDD
38
BCAMIN
39
BCAMGND
40
C314 DCH1256-A
C305
1u/10
C311 DCH1201-A
C310 DCH1201-A
C306
NM
C301
6p/50
C313 DCH1256-A
C303 6p/50
C315 DCH1201-A
C308 DCH1201-A
C312 DCH1201-A
C309 DCH1256-A
C304
6p/50
GNDD
IC301
NJM2138V
A_OUT
1
A_-IN
2
A_+IN
3
V+
4
5B_+IN
6B_-IN
7B_OUT
8
C_OUT
9
C_-IN
10
C_+IN
11
V-
12
D_+IN
13
D_-IN
14
D_OUT
miniSMDC075F/24
P521
12
R316
4.7k
R308 4.7k
R314
4.7k
R318
4.7k
R320
NM
R326 100
R311
150
R303 4.7k
R307
27k
R325 100
R315
4.7k
R322
220
R327 100
R306 4.7k
R317 4.7k
R521 470
R323
220
R302 27k
R304
4.7k
R321
220
R319
100
R324
NM
R309 4.7k
R305 4.7k
R301 4.7k
R310
4.7k
R328
4.7k
AVCC5
ANA-I/F BUS
SYS-I/F BUS_1
SOC-I/F BUS
SYS-I/F BUS_2
ONSEI+
BCGND
GUIDEON
GNDSIG
CSYNC
ONSEI-
STON
TVON
NTOS
ANB
ANG
BCIN
ANR
GNDD2
C302
6p/50
D301
RKZ2.4KG(B)
R312
0
R313
NM
M2R6TP_GND
KN301
GND
IF
RGB VIDEO ISOLATOR
>
1/6
A
2/6
A
2/6
A
4/6
A
MOTHER UNIT (IN/OUT PUT)
5/6
A
0V
0V
0V
0V
0V
2.1V
0.2V
2V
2V
2V
3.3V
3.3V
0V
model
P : AVH-P3200BT/XNUC
Q : AVH-P3250BT/XNRD
J : AVH-P3200DVD/XNUC
K : AVH-P3250DVD/XNRC
L : AVH-P3250DVD/XNRD
M : AVH-P3250DVD/XNRI

AVH-P3200BT/XNUC 137
5 678
5678
C
D
F
A
B
E
A-bA-a
A-a 5/6
A-b 5/6
USB_D+
USBCNT
USB_D-
TE
G_to_D
DGCLK
D_to_G
USBFLG
DKN1385-A
CN511
1
PWRVI
2
PWRVI
3
PWRVI
4
NC
5
GNDD
6
GNDD
7
GNDD
8
PWGR
9
ADVY
10
ADVX
11
PLXV
12
PLYV
13
371_ILMR
14
371_ILMG
15
371_ILMB
16
GNDD
17
GNDD
18
VCC33
19
371_REM
20
371_KEY1
21
371_KEY0
22
GNDILM
23
NC
24
ILM+B
25
371_RESET
26
D_to_G
27
G_to_D
28
DGCLK
29
S_to_G
30
G_to_S
31
GRST
32
GNDV
33
N_G
34
N_R
35
N_CSYNC
36
N_B
37
GNDV
38
MONVBS
39
GNDBL
40
GNDBL
41
GNDBL
42
NC
43
PWRBL
44
PWRBL
45
PWRBL
46
BLERR1
47
BLSYNC
48
MBLPW
49
DIMMER
50
TEMPSEN1
C541
0.1u/10
C542
0.1u/10
C543
1u/10
C547
1u/10
GNDD
GNDBL GNDV
GNDD
GNDILM
GNDD
GNDD
IC542
TC7MBL6126SFK
1OE
1
A1
2
A2
3
A3
4
5A4
64OE
7GND 8
3OE
9
B4
10
B3
11
B2
12
B1
13
2OE
14
VCC
R554
0
R548 NM
R549 NM
R555
0
R553
0
VCC33
PWRVI
PWRBL
SOC-I/F BUS
STOG
ADVX
1RST
GTOS
DGCLK
N_R
PWGR
MBLPW
DIMMER
TEMPSEN
MONVBS
GTOD
N_B
N_G
PLXV
PLYV
GRST
BLERR
DTOG
ADVY
BLSYNC
NCSYNC
VCC33
ILMB
GNDD
IC541
R5523N001B
EN
1
GND
2
FLG
3VIN 4
5
VOUT
DD5
R558 4.7k
R513
NM
USB buffer
N_B
N_G
N_R
N_CSYNC
5.2V
MONITOR
CN5002
1/2
F
4/6
A
0V
0V
2.2V
3.3V
1.3V
8V
2.1V
2.4V
2.4V
2.4V
2.4V
3.3V
3.3V
3.3V
3.3V
3.4V
0V
8V
3.3V
3.3V
3.3V
3.3V
0V
0V
5.1V

AVH-P3200BT/XNUC
138
1234
1234
C
D
F
A
B
E
10.6 MOTHER UNIT(TUNER)
6/6
A
8.4V
TUNCE2
TUNCE
TUNCK
S_TTUN
LDET
RDSLK
GNDBE2
HSLK
RCK
RDT
T_STUN
TUN_L
TUNSL
TUN_R
100u/16
C409
C408 0.01u/50 C407
0.01u/16
C404
0.01u/16
DCH1201-A
C406
GNDBE GNDBE
GNDRF
GNDD
GNDRF
GNDBE
L402
BTH1100-A
L401
BTH1100-A
UMH1N
Q404
E1 1
B1 2
C2 3E2
4
5B2
6C1
UMH1N
Q403
E1 1
B1 2
C2 3E2
4
5B2
6C1
R409
68k
R408 1k
R419 680
R418 680
R410 NM
R411 680
R412 680
R413 680
R414 680
R415 680
R417 680
R420 680
TUN_DGND
TUN8V
TUNCK
TUN_33
TUNDI
LDET
TUN_L
TUNCE2
TUNCE1
OSCGND
TUN_R
RFGND2
ANT
TUNSL
RFGND
TUN33V
SYS+B
ANA-TUN BUS
SYS-TUN BUS
JA402
CKX1070-A
1
2
3
P401
IMSA-6802-01Y900
100u/16
C410
U402
1
AM_ANT
2
RF_GND
3
FM_ANT
4
VCC
5
SL
6
CE2
7
WC
8
CE1
9
CK
10
DI
11
LDET
12
OSCGND
13
ROM_VDD
14
DO
15
DGND
16
COMP
17
VDD_3.3
18
RDS_CK
19
RDS_DATA
20
RDS_LOCK
21
RDS_HSLK
22
BEGND
23
Lch
24
Rch
L403
BTH1104-A
VDD33
R423
NM
C412
NM
C413
1200p/50
C414
1200p/50
R421 100k
R422 100k
GNDRF
R416
1.5k
GNDD
M2R6TP_GND
KN401
R401 0
R402 NM
GNDD
C401
NM
2125
3216
1608
CHIP SIZE LEGEND
MAX.200mA 3.3V
(MAX140mA)
TUNER BUS
FM/AM TUNER UNIT
P,J:(RDS) CWE2097-
Q,K,L,M:(W/O RDS) CWE2098-
P,J
P,J
1/6
A
2/6
A
MOTHER UNIT (TUNER)
6/6
A
1.2V
1.3V
0V
0V
0V
0V
0V
3.3V
3.3V
0V
0V
0V
0V
0V
0V
0V
3.3V
0V
8.4V
0V
0V
0V
P,J
P,J
model
P : AVH-P3200BT/XNUC
Q : AVH-P3250BT/XNRD
J : AVH-P3200DVD/XNUC
K : AVH-P3250DVD/XNRC
L : AVH-P3250DVD/XNRD
M : AVH-P3250DVD/XNRI
FM(100%)UC:-10.0 dBs
FM(100%)ES:-14.0 dBs
AM(30%)UC:-20.0 dBs
AM(30%)ES:-24.0 dBs

AVH-P3200BT/XNUC 139
5 678
5678
C
D
F
A
B
E

AVH-P3200BT/XNUC
140
1234
1234
C
D
F
A
B
E
10.7 INTERFACE PCB
B
TVON
NAVITOSYS
SYSTONAVI
GNDA
GND
GNDD
R2501
1k R2510
1k
C2503
0.1u/50
JA2501
CKB1065-A
2B.CAM_IN
1BCV_GND
R2504
75
GND
GNDD
D2505
D2503
DZ2S068C
D2508
DZ2S068C
D2507
D2506
GND
R2517
NM
R2513
NM
R2512
NM
R2511
NM
GND
GNDD
R2507
75
R2514
NM
D2504
CS
S
GND
AN
A
A
N
BCAMVGND
BCAMIN
WIREDAD
R2519 470
R2518 470
R2516 1k
R2515 1k
CKS6062-A
CN2501
1BCAMGND
2
BCAMIN
3
GNDD
4
ANR
5
GNDSIG
6
ANG
7
GNDSIG
8
ANB
9
GNDSIG
10
CSYNC
11
GNDSIG
12
ONSEI+
13
ONSEI-
14
TVON
15
GUIDEON
16
SYSTONAVI
17
NAVITOSYS
18
GNDA
19
NC
20
NC
21
NC
22
NC
23
BTMICGND
24
BTMICIN
25
NC
26
BUSL-
27
BUSL+
28
GND
29
BUSR-
30
BUSR+
31
ASENBO
32
BUS+
33
BUS-
34
GNDD
35
BUZZ
36
WIREDAD
37
WIRED
38
RCAVR
39
REARMUTE
40
RCAVL
R2502
820
C2501
4.7u/10
C2502
4.7u/10
R2505
22k
R2506
22k
R2503
820
JA2503
2
4
1
3
5
6
JA2502
CKN1018-A
2
3
1
miniSMDC075F/24
P2501 12
GNDA
RCAGND
RCAVL
RCAVR
BTMICIN
BTMICG R2509
100
D2502
D2501
DZ2S068C
GND
REARMUTE
RCAVL2
RCAVR2
GNDD
GND
GNDA
NTOS2
STON2
GION2
TVON2
R2521
4.7k
R2522
4.7k
RT3C99M
Q2501
E1
1
B1
2
C2
3
E2
4
5
B2
6
C1
CPV1062-A
BZ2501
1
1
2
2
GNDD
BZ
BTMICG2
BTMICIN2
D2511
NM
D2512
NM
GND
R2523
NM
R2524
NM
GND
D2513
D2514
D2515
NM
R2508
100
C2506
220p/50
C2507
220p/50
WIRED
IP-BUS&WIREDREMOTE&BT-MIC&NAVI I/F
WIRED REM
B.CAMERA INPUT
BT MIC
REAR AUDIO
RCA_VR
RCA_VL
RCA_GND
WIRED
WIREDAD
GNDD
P,Q
BZ
CKN1081-A
>
BINTERFACE PCB
CN521
5/6
A
0V
0V
0V
0V
0V
0V
2.0V
2.0V
2.0V
2.0V
2.0V
2.0V
3.3V
3.3V
0V
0V
0V
0V
0V
0V
0V
0V
0V
0V
0V
13.9V
2.5V
2.5V
0V
3.3V
3.3V
3.8V
9.2V
3.8V
3.3V
3.3V
0V
0V
0V

AVH-P3200BT/XNUC 141
5 678
5678
C
D
F
A
B
E
B
C2504
0.1u/50
GND
GNDD
R2517
NM
TVON
CSYNC
STONAVI
GNDSIG
GNDAU
ONSEI+
ANR
ONSEI-
ANG
ANB
GION
NAVITOS
BUSL+
BUSR-
BUS-
ASENBO
BUS+
BUSRG
BUSR+
BUSL-
JA2504
CKS3414-A
1BUS+
2BUSG
3BUSLG
4MAINTEST
5BUS-
6BUSRG
7BUSL+
8ASENBO
9BUSR+
10 BUSR-
11 BUSL-
R2520
NM
TP2515
9470
8470
61k
51k
D2509
NM
12
D2510
NM
12
CN2502
CKS4497-A
1
CCR
2
CCG
3
CCB
4CCSYNC
5GNDSIG
6DVDVBS
7GNDDVD
8YS
9NC
10 CCAUL
11 CCAUR
12 GNDAU
14 ONSEI-
15 REAUR
16 REAUL
17 GNDRAU
18 CCREM
19 DSEN
20 TVON
21 GION
22 MONON
23 VSW5
24 SYS_TO_NAVI
25 NAVI_TO_SYS
26 GNDD
13 ONSEI+
MAINTEST
C2505
0.1u/50
TP2516
R2523
NM
R2524
NM
GND
2125
CHIP SIZE LEGEND
3216
1608
WIRED REMOTE
IP BUS
REAR AUDIO OUT
RCA_VR
RCA_VL
RCA_GND
WIRED
WIREDAD
GNDD
2501
NAVI I/F
REFERENCE REGEND
J,K,L,M
MONITOR I/F UNIT
Consists of
INTERFACE PCB
KEYBOARD PCB
MONITOR PCB
SD PCB
BT ANT PCB
2.0V
2.0V
2.0V
2.0V
2.0V
13.9V
0V
0V
0V
0V
0V
0V
3.3V
3.3V
2.5V
0V
0V
2.5V
0V
0V
0V
0V
13.9V
model
P : AVH-P3200BT/XNUC
Q : AVH-P3250BT/XNRD
J : AVH-P3200DVD/XNUC
K : AVH-P3250DVD/XNRC
L : AVH-P3250DVD/XNRD
M : AVH-P3250DVD/XNRI
NAVI GUIDE: +2.2 dBs
IP-BUS: +2.2 dBs

AVH-P3200BT/XNUC
142
1234
1234
C
D
F
A
B
E
10.8 DVD CORE UNIT(GUIDE PAGE)
C
C-a
A9
A4
A10
A5
A11
A6
A12
A7
A13
A8
A14
A15
D15
D7
D14
D6
D13
D5
D12
D4
D11
D3
D10
D2
D9
D1
D8
A3
A2
A1
XRD
A16
A5
A10
A4
A9
A1
A2
A3
A16A15
A14
A8
A13
A7
A12
A6
XRD
A11
A19
XWR1
A18
A17 A17
A19
A18
MDQ7
MDQ6
MDQ5
MDQ15
MDQ14
MA9
MA8
MA7
MA6
MA5
MA4
DQM0
XWE
XCAS
XRAS
XCSM
BA1
MA10
BA0
MA0
MA1
MA2
MA3
MCK
MA11
MDQ15
MDQ0
MDQ14
MDQ1
MDQ13
MDQ2
MDQ12
MDQ3
MDQ11
MDQ4
MDQ10
MDQ5
MDQ7
MDQ6
DQM1
DQM0
MDQ9
MDQ8
XWE
MA9
XRAS
BA0
XCAS
XCSM
MA7
MA0
MA1
MA10
MA8
BA1
MA6
MA3
MA5
MA4
MA2
A0
XCSF2
XRD
A16
XWR1
A19
A1
A17
A6
A3
A5
A2
A4
A7
FD
TD
XCSF1
D0
D8
D1
D9
D10
D2
D3
D4
D5
D11
D14
D13
D12
D7
D15
D4
D12
D5
D13
D6
D14
D7
D15
D10
D3
D11
D0
D8
D1
D9
D2
D6
A10
A8
A11
A9
LOUT
ROUT
SDODAC
SCKDAC
LTDAC
A12
IECOUT
A0
MA11
TRCDATA3
SCLOCK
TRCDATA0
TRCCLK
TRCDATA1
TRCST
TRCDATA2
SDATA
A0
COIL
COIL
COILW
HVM
HVP
HWM
HUP
HUM
HBM
MCK
COMPOSITE
XCSF2
FE1
FE2
EXTRG0
A15
A14
A13
A18
TEMP
DQM1
HWP
COILU
COILV
COILW
MD
LDIN TOM
FOP
FOM
TOP
CONT1
CONT2
FG
CRGDRV
HWP
HVM
HVP
HUM
HUP
HWM
HBM
HOM
XWR1
08E
NRES
NRES
TD
FD
STANDBY
MDQ13
MDQ9
MDQ10
MDQ11
MDQ12
MDQ8
MDQ1
MDQ3
MDQ2
MDQ4
MDQ0
A20
A20
D+
D-
D0
DGND3
DGND2
IEC
GNDD
GNDD
GNDA
GNDA
GNDD
GNDD
GND
GNDD
GNDD
GNDD
R1405
100K
R1503
1M
R1406
100K
R1402
100K
C1671
R1
C1672
R1
C1487
R1
C1481 R1
C1674
R1
C1480 R1
C1603
100P
C1482 R1
C1606
C1484 R1
C1509
R1
C1488
R1
C1602
100P
C1408
R1
C1403
R1
C1407
NM
C1402
NM
C1502
10
C1404
4R7
C1409
4R7
C1676
1
C1503 R1
VCC33
VCC12
VCC33
C1485
R1
C1504
R1
C1505
R1
C1506
R1
C1507
R1
C1508
R1
C1518 R1
C1519 R1
C1514
R1
C1511
R1
C1513 R1
C1516 R1
C1517 R1
C1515
R1
C1805
R1
PCM1753DBQ
IC1801
BCK
1
DATA
2
LRCK
3
DGND
4
5
NC
6
VCC
7
VOUTL
8
VOUTR
9
AGND
10
VCOM
11
ZEROR/ZEROA
12
ZEROL/NA
13
MD
14
MC
15
ML
16
SCK
2081C
7R4
GNDAU1
R1804
820
R1803
820
C1801
4R7
R1802
100K
C1804
1800P
R1801
100K
C1803
1800P
GNDAU
C1809
R1
GNDD
AVCC5
GNDAU
VCC33
C1501
10
GNDD
CN1951
1
2
3
4
5
6
7
8
9
1011
12
13
14
15
16
17
18
19
20
GNDD
NM
VCC33
TEMP
PGND
GNDV
GNDD
R1954
NM
R1955
NM
C1601
R01
R1603
10K
R1517
10K
R1518
10K
C1673
R1
C1491 NM
C1492 NM
C1493 NM
C1494 NM
R1528
10K
R1529
10K
R1530
10K
R1531
10K
C1807
NM
R1217
1
R1218
1
R1213
1
R1214
1
R1215
1
R1216
1
PGND
PGND1PGND2
VHALF VHALF
VD8
PGND
100/16
C1201
FG
R1202 220
R1201 220
L1901
NM
11
2
2
3
344
D1902
NM
D1901
NM
GNDD
C1489
10
R1538
100K
R1542
10K
R1602
12K
R1601
12K
C1604
68P
C1605
68P
GNDD
VCC33
C1483 NM
C1486
NM
C1405
NM
R1212
270
AD2
ADOUT
CONT2
CONT1
CRGDRV
DACCK
FD1
LDIN
LRCK
LTDAC
MD1 MD2
SCKDAC
SDODAC
SRCK
TD1
XWR1
C1204
2200P
VC
GNDD5
R1403
NM
R1203
10K
R1204
15K
FOM2
FOP2
TOM2
TOP2
R1539
100K
R1501
1R2K
R1679
NM R1675
NM
R1673
NM
GNDD
R1505 100
R1506 100
R1507 100
L1904
C1490
R001
C1211
4R7
R1401
220
C1401
R01
R1950
NM
R1951
NM
C1512
10P
C1510
12P
C1203
NM
C1205
R1
C1207
R1
C1210
R1
C1209
R1
R1508
220
R1512
100
C1208
R01
C1525
NM
R1483
56
2
1
4
3
6
5
8
7
R1487
56
2
1
4
3
6
5
8
7
R1486
56
2
1
4
3
6
5
8
7
R1488
56
2
1
4
3
6
5
8
7
R1481
56
2
1
4
3
6
5
8
7
R1480
56
2
1
4
3
6
5
8
7
R1484
56
2
1
4
3
6
5
8
7
R1482
56
2
1
4
3
6
5
8
7
R1485
56
2
1
4
3
6
5
8
7
R1490
56
R1489
56
C1806
10
R1527
6R8K
R1546
6R8K
R1956
NM
R1957
NM
R1547
NM
R1409
NM
IC1201
BD8231EFV
1VC
2TKIN
3FCIN
4SLIN
5
SLOPOUT
6LDIN
7SPIN
8CTL1
9CTL2
10 GND1
11 TEST
12 FG
13 SPCNF
14 HB
15 HW-
16 HW+
17 HV-
18 HV+
19 HU-
20 HU+ 21
VM_S
22
BH
23
SPRNF
24
SPVM
25
SPGND
26
U
27
V
28
W
29
SLVM
30
PGND
31
SL/LDO+
32
SL/LDO-
33
FCO+ 34
FCO-
35
TKO+ 36
TKO- 37
AVM 38
PREVcc 39
PREGND 40
SUBGND
41
GND2
MN2DS0018MAUB
IC1501
EXDT1
1
EXDT9
2
EXDT2
3
EXDT10
4
VSS_1
5
VDD33_1
6
EXDT3
7
EXDT11
8
EXDT4
9
EXDT12
10
EXDT5
11
EXDT13
12
EXDT6
13
EXDT14
14
VSS_2
15
VDD33_2
16
EXDT7
17
EXDT15
18
VSS_3
19
VDD12_1
20
EXADR16
21
EXADT15
22
EXADT14
23
EXADT13
24
EXADT12
25
EXADT11
26
EXADT10
27
EXADT9
28
EXADT8
29
EXADR19
30
NEXWE
31
VSS_4
32
VDD33_3
33
EXADR18
34
EXADR17
35
EXADT7
36
EXADT6
37
EXADT5
38
EXADT4
39
EXADT3
40
EXADT2
41
EXADT1
42
VSS_5
43
VDD12_2
44
45
46
47
IRQPWR
48
49
USB CLOCK
50 VIN5 113
VIN6 114
115
116
VIN3 117
VIN4 118
VIN2 119
VIN1 120
VDSENS 121
TEMP 122
AD2 123
AD4 124
AVSSH 125
TD 126
FD 127
AVDDH 128
DAC3OUT 129
DAC2OUT 130
DAC1OUT 131
AVDDF 132
COMP1 133
VREF 134
IREF1 135
COMP2 136
AVSSF 137
COMPOSITE 138
DAC5OUT 139
AVSSE 140
AVDDE 141
AVDDG 142
AVSSG 143
LOUT 144
145
AVSSI
146
ROUT
147
AVDDI
148
DACCK
149
SRCK
150
LRCK
151
ADOUT
152
IECOUT
153
VSS_9
154
VDD33_6
155
OSCI
156
OSCO
157
VSS_10
158
VDD12_4
159
MDQ15
160
MDQ0
161
MDQ14
162
MDQ1
163
MDQ13
164
MDQ2
165
VSS_11
166 VDD33_7
167 MDQ12
168 MDQ3
169 MDQ11
170 MDQ4
171 MDQ10
172 MDQ5
173 VSS_12
174 VDD33_8
175 MDQ9
176 MDQ6
177 MDQ8
178 MDQ7
179 DQM0
180 DQM1
181 NWE
182 VSS_13
183 MCK
184 VDD33_9
185 MCKI
186 VSS_14
187 VDD12_5
188 NCAS
189 NRAS
190 NCSM
191
192 DQM3
193 BA0
194 MA9
195 VSS_15
196 VDD33_10
197 BA1
198 MA8
199 MA10
200 MA7
201 MA0
202 MA6
203 MA1
204 VSS_16
205 VDD33_11
206 MA5
207 MA2
208 MA4
209 MA3
210 VSS_17
211 VDD12_6
212 EXADT0
213 NEXCE
214 NEXOE
215 EXDT0
216
EXDT8
X1501
CSS1768
X1
1GND1 2
GND2
4X2 3
L1512
IC1480
K4S641632N-LC75
VDD1
1
DQ0
2
VDDQ1
3
DQ1
4
5DQ2
6VSSQ1
7DQ3
8DQ4
9VDDQ2
10 DQ5
11 DQ6
12 VSSQ2
13 DQ7
14 VDD2
15 LDQM
16 WE
17 CAS
18 RAS
19 CS
20 BA0
21 BA1
22 A10/AP
23 A0
24 A1
25 A2
26 A3
27 VDD3 28
VSS1
29
A4
30
A5
31
A6
32
A7
33
A8
34
A9
35
A11
36
N.C
37
CKE
38
CLK
39
UDQM
40
N.C/RFU
41
VSS2
42
DQ8
43
VDDQ3
44
DQ9
45
DQ10
46
VSSQ3
47
DQ11
48
DQ12
49
VDDQ4
50
DQ13
51
DQ14
52
VSSQ4
53
DQ15
54
VSS3
R1504
12
C1808
NM
IC1401
CWW2267
A15
1
A14
2
A13
3
A12
4
5A11
6A10
7A9
8A8
9A19
10 NC1
11 /WE
12 /RESET
13 NC2
14 NC3
15 RY_/BY
16 A18
17 A17
18 A7
19 A6
20 A5
21 A4
22 A3
23 A2
24 A1 25
A0
26
/CE
27
Vss1
28
/OE
29
DQ0
30
DQ8
31
DQ1
32
DQ9
33
DQ2
34
DQ10
35
DQ3
36
DQ11
37
Vcc
38
DQ4
39
DQ12
40
DQ5
41
DQ13
42
DQ6
43
DQ14
44
DQ7
45
DQ15_A-1
46
Vss2
47
/BYTE
48
A16
IC1402
CWW2268
A15
1
A14
2
A13
3
A12
4
5A11
6A10
7A9
8A8
9A19
10 NC1
11 /WE
12 /RESET
13 NC2
14 NC3
15 RY_/BY
16 A18
17 A17
18 A7
19 A6
20 A5
21 A4
22 A3
23 A2
24 A1 25
A0
26
/CE
27
Vss1
28
/OE
29
DQ0
30
DQ8
31
DQ1
32
DQ9
33
DQ2
34
DQ10
35
DQ3
36
DQ11
37
Vcc
38
DQ4
39
DQ12
40
DQ5
41
DQ13
42
DQ6
43
DQ14
44
DQ7
45
DQ15_A-1
46
Vss2
47
/BYTE
48
A16
R1511 0R0
R1670
10K
R1672
200
R1671
24K
R1674
30K
FLASH 16M
(2125)
(2125)
(2125)
FLASH 16M
(IEC/IPFLG)
SDRAM
(1608)
(2125)
(2125)
AUDIO 2CH ANALOG OUT
ADAC
(2125)
DEBUG
(2125)
CP_READY
I2C_SDA
I2C_SCL
08EJ
STANDBY
VIN8
VIN7
(3216)
27.000MHz
2
4
T
T
F
F
F
T
T
F
T
F
S
C
C
C
S
S
S

AVH-P3200BT/XNUC 143
5 678
5678
C
D
F
A
B
E
C
C-b
DVDMPD
FE1
A1
A3
A2
A4
SCLOCK
SDATA
TRCCLK
TRCDATA0
TRCDATA1
TRCDATA2
TRCDATA3
B
C
A
D
LPCO1
LPCO2
FD
TD
CDMPD
STANDBY
STSCOMN
SCKDAC
COILV
COILU
COILW
HVM
HVP
HWM
HUP
HUM
HBM
XCSF1
E+G_E+F
F+H_G+H
B
A
FE2
TEMP
RF
F+H_G+H
E+G_E+F
RF
CDMPD
CRGDRV
MD
FG
FE1
FE2
NRES
NRES
LTDAC
SDODAC
TOP
EXTRG0
TEMP
AMUTE
C
D
LDIN
CONT2
CONT1
CMDCOMN
VDSENS
VDSENS
HWP
FOM
FOP
HOME
NRES
IRQPWR
CMDCOMN
STSCOMN
ROUT
D-
D+
IECOUT
LOUT
AMUTE
08EJ
TRCST
TOM
I2C_SCL
I2C_SDA
CP_Reset
I2C_SCL
I2C_SDA
IRQPWR
COMPOSITE
HOME
08EJ
A20
CP_Reset
DVDMPD
DVDLD1
AGND3
VCC5_3
GNDA
GNDD
GNDA
GNDA
GNDA
GNDA
R1103
390
R1104
510
R1101 100K
C1106
R01
C1603
100P
C1606
R1
C1602
100P
VCC33
VCC5
Q1101
2SC4081
C1519 R1
C1520
R1
R1509 1K
R1510 1K
SDATA
SCLOCK
C1521 R1
C1622 R033
GNDA
C1620 R22
GNDA
C1624
R1
C1625
R1
C1621 R22
ANAMONI1
ANAMONI2
C1619 5600P
C1618 100P
C1616 R1
C1617 R1
GNDA
C1612 R1
C1614 R1
C1615 R1
C1613 R1
C1611 R1
C1610 R1
GNDA
C1609 R1
VREF
VREF
C1623
1
C1608
1
VHALF
R1232D121B
IC1005
PGND 1
VIN 2
VDD 3
CE 45 VOUT
6TEST
7AGND
8LX
L1004
FB12A
VCC12
C1010
2R2
C1011
1
R1002
100
VCC33-1
VCC33
VDD5
VCC12-1
FB12B
DDF
VCC33
IC1001
NM
OUT
1
VDD
2
NC
3
VSS
4
VSENS
VD8
GNDA
DGND1
PGND
PGND4
GNDV
NRES
VDD5
VD8_1
C1004
4R7
R1015
NM
AGND4
VCC5_1
EF1002
3
2
1
EF1001
3
2
1
PGND3
AGND1
VDD5_1
GNDAU GNDD
VDD5_2
GNDA
VCC5
GNDD
C1001
1
DGND4
PGND5
GNDD
AVCC5
RO
LO
VD8
AVCC5
C1522 R1
DVDLD0
CDLD0
R1604 1M
TEMP
PGND
GNDD
GNDD
CKS6003
VCC33
U-
HB+
HB-
W-
COM
COILU
V-
COP
U+
W+
V+
COILV
COILW
C1007
NM
C1006
NM
HOME
GNDD
R1017
NM
GND_DD
C1110
R01
VREF
C1108 R01
E+G_E+F
F+H_G+H
R1102 100K
GNDA
C1105 R1
R1106
560
Q1102
2SC4081
R1105
390
C1107
R01
CDLD1
DVDMPD
RF
C1601
R01
603
0K
CDMPD
C1523
R1
R1513 10K
08EJ
12EJ
IRQPWR
CMDCOMN
STSCOMN
STANBY
COMPOSITE
D+
D-
VD
C1526 R01
R1523 220
R1522 100K
R1519 1K
IC1006
NM
G
1
IN
2
GND
3OUT 4
5
VCC
VD8
GNDAU
GNDAU3
GNDV
GNDAU2
GNDD
C1015
R001
PGND
R1536
100K
R1537
100K
R1004
47K
R1007
6R8K
GNDD
VD8_2
R1011
NM
GND_DD
GND_DD
GND_DCON
GND_DCON
B
A
C
D
FE1
FE2
R1217
1
R1218
1
R1213
1
R1214
1
R1215
1
R1216
1
L1003
R1534
220
GNDD
C1016
R001
R1540 220
AGND2
GNDA
C1607
10
C1003 R1
AMUTE
R1525 10K
GNDD
NM
1M
IC1951
NM
NC 1
IN_A 2
GND 3
OUT_Y
4
5VCC
C1950
NM
R1542
10K
R1524 4R7K
48MHz
C1104
R1
R1602
12K
R1601
12K
C1604
68P
C1605
68P
R1514 18K
R1541 220
C1017
NM
R1526 10K
C1005
1
R1222
270
AD2
TRCST
R1026
NM
R1516 10K
R1300
0R0
VCC5
C1524
R047
C1302
NM
R1021
0R0
TOP1
FOP1
R1535
100K
CP_RESET
RESET
SDA
SCL
R1539
100K
NJM2885DL1-33
IC1004
1IN
2GND
3OUT
2SB1132
Q1104
2SB1132
Q1103
C1626
NM
C1627
NM
C1018
R1
L1902
L1903
C1211
4R7
GNDDPGND
C1019
R1
R1953
NM
C1210
R1
C1528
470P
WAKEUP
R1019
100
R1025
100
R1027
100
C1529
NM
GNDAU
C1952
NM
NM
10P
C1525
NM
C1527
NM
R1110
3R3
R1109
3R3
C1111
R22
C1109
R22
R1008
NM
R1001
NM
C1953
NM
C1954
47P
10
C1101
R1527
6R8K
R1546
6R8K
R1301
NM
R1547
NM
CN1901
1
2
3
4
5
6
7
8
9
10
11
12
13
14
15
16
17
18
19
20
21
22
23
24
25
26
27
28
29
30
CN1201
1
2
3
4
5
6
7
8
9
10
11
12
13
14
15
16
17
18
EXADT4
EXADT3
40
EXADT2
41
EXADT1
42
VSS_5
43
VDD12_2
44
45
46
47
IRQPWR
48
49
USB_CLOCK
50
VSS_6
51
VDD33_4
52
CMDCOMN
53 STSCOMN
54
12EJ
55
LTDAC 56
SDODAC 57
SCKDAC 58
XCSSR 59
P13 60
61
62
CONT1 63
CONT2 64
65
MD 66
CRGDRV 67
VSS_7 68
VDD33_5 69
NRES 70
FG 71
SCLOCK 72
SDATA 73
EXTRG0 74
EXTRG1 75
TRCCLK 76
TRCDATA0 77
TRCDATA1 78
TRCDATA2 79
TRCDATA3 80
TRCST 81
VSS_8 82
VDD12_3 83
AVDDD 84
PLFIL1 85
VREFH7 86
AVSSD 87
VREFL7 88
AVSSC 89
CCAPA 90
CDATA 91
AVDDC 92
ANAMONI1 93
ANAMONI2 94
RFINN 95
RFINP 96
VIN1RF 97
VIN2RF 98
VIN4RF 99
VIN3RF 100
VREFH5 101
VREFL5 102
DVDMPD 103
LPCO1 104
CDMPD 105
LPCO2
106
AVDDB
107
AVSSB
108
VREFH
109
VHALF 110
E+G_E+F 111
F+H_G+H 112
VIN5 113
VIN6 114
115
116
VIN3 117
VIN4 118
VIN2 119
VIN1 120
VDSENS 121
TEMP 122
AD2 123
AD4
IC1003
S-1200B50-M5
VIN 1
VSS 2
ON/OFF 3
NC
4
5VOUT
X1950
NM
X1
1GND1 2
GND2
4X2 3
C1301
NM
CN1101
1
2
3
4
5
6
7
8
9
10
11
12
13
14
15
16
17
18
19
20
21
22
23
24
25
26
R1532
NM
C1014
10
C1009
10
C1013
10
C1008
10
C1012
NM
R1543 NM
R1544 NM
R1533
100K
C1112
22
C1113
22
IC1002
S-1133B50-U5
NC
1
VSS
2
ON/OFF
3
VIN
4
5
VOUT
CP_READY
R1114
1R5
R1111
1R5
R1112
1R5
R1115
1R5
R1116
1R5
R1117
1R5
R1113
1R5
R1118
1R5
R1605 1M
GNDDGNDD
LPCO1
LPCO2
PU(DP10)
(1608)
(1608)
(1608*4)
(1608*4)
(1608)
DEBUG
MOTOR DRIVER
12cm(DSCSNS)
8cm
5.0-3.3&1.2 V DC/DC
VOLTAGE DETECT
(1608)
VD5
HOST I/F
AMUTE
ANALOG ROUT
(2125)
STANBY
(1608)
PGND
COMPOSIT
(3216)
HSTCMD
SLVSTS
PGND
XRESET
AGND
VD8
DGND
ANALOG LOUT
IRQPWR
VD8
AGND
VIDEO GND
AGND
D-
D+
DGND
COIL_U
HALL_V+
HALL_V-
HALL_U-
HALL_W+
GNDD
HALL_U+
COIL_V
HALL_W-
HALL_BIAS+
HALL_BIAS-
COIL_W
HOME
CRG/LE+
CRG/LE-
X
L
H
L
Z
GOUT
H
L
<TC7SZ126FU>
H
IN
VD8
F+
T-
LD GND
F-
FE2
B
A
T+
78LD
C
RF
78MDG
SW
65LD
E+G/E+F
GND
D
F+H/G+H
VCC
65MDG
FE1
:PU
1200->1299
1100->1199
:FLASH
:SDRAM
1480->1499
1850->1899
1670->1699 :DVN(BE)
:DVN(SYS)
:VIDEO
1900->1950
1500->1599
:AUDIO (DIGITAL)
1400->1449
1000->1049
1800->1849
1700->1749
:ACT+SPDL
:POWER SUPPLY
:OUTSIDE I/F
:AUDIO (ANALOG)
1600->1669 :DVN(FE)
1950->1999
(2125)
Vref
78MD
65MD
TEMP
TEMP GND
IECOUT
DGND
(1608)
(1608)
H
(1608)
LDIN
HOME
:USB
GNDD
(2125)
CP_Reset
CP_READY
I2C_SDA
I2C_SCL
08EJ
VIN8
VIN7
RESET
SDA
SCL
(3216)
(1608)
(1005)
WAKEUP
DGND
USB
48.000MHz
X:Don’t Care
Z:High Impedance
GNDD
C1021
680P
C1022
680P CKS6025
GNDV
C1934
68P
CD
DVD
CKS5775
CDVD CORE UNIT
CN751
PICKUP UNIT (SERVICE)
D
CN701
2/6
A
1
3
FFOCUS SERVO LINE
TRACKING SERVO LINE
CARRIAGE SERVO LINE
SPINDLE SERVO LINE
RF SIGNAL
T
C
S
F
F
T
T
T
F
C
C
C
S
S
S
S

AVH-P3200BT/XNUC
144
1234
1234
C
D
F
A
B
E
C-a C-b
C-b
SCLOCK
SDATA
TRCCLK
TRCDATA0
TRCDATA1
TRCDATA2
TRCDATA3
B
C
A
D
LPCO1
LPCO2
FD
TD
CDMPD
F+H_G+H
E+G_E+F
RF
CRGDRV
FG
FE1
FE2
NRES
NRES
EXTRG0
TEMP
AMUTE
VDSENS
VDSENS
NRES
AMUTE
TRCST
DVDMPD
GNDA
GNDD
GNDA
C1603
100P
C1606
R1
C1602
100P
VCC33
R1509 1K
R1510 1K
SDATA
SCLOCK
C1521 R1
C1622 R033
GNDA
C1620 R22
GNDA
C1624
R1
C1625
R1
C1621 R22
ANAMONI1
ANAMONI2
C1619 5600P
C1618 100P
C1616 R1
C1617 R1
GNDA
C1612 R1
C1614 R1
C1615 R1
C1613 R1
C1611 R1
C1610 R1
GNDA
C1609 R1
VREF
VREF
C1623
1
C1608
1
VHALF
R1232D121B
IC1005
PGND 1
VIN 2
VDD 3
CE 45 VOUT
6TEST
7AGND
8LX
L1004
FB12A
VCC12
C1010
2R2
C1011
1
R1002
100
VCC33-1
VCC33
VDD5
VCC12-1
FB12B
DDF
VCC33
IC1001
NM
OUT
1
VDD
2
NC
3
VSS
4
VSENS
VD8
GNDA
DGND1
PGND
PGND4
GNDV
NRES
VDD5
VD8_1
C1004
4R7
R1015
NM
AGND4
VCC5_1
EF1002
3
2
1
EF1001
3
2
1
PGND3
AGND1
VDD5_1
GNDAU GNDD
VDD5_2
GNDA
VCC5
GNDD
C1001
1
DGND4
PGND5
GNDD
AVCC5
VD8
AVCC5
C1522 R1
R1604 1M
C1007
NM
C1006
NM
GNDD
R1017
NM
GND_DD
C1601
R01
C1523
R1
R1513 10K
VD
C1526 R01
R1523 220
R1522 100K
VD8
C1015
R001
PGND
R1004
47K
R1007
6R8K
GNDD
VD8_2
R1011
NM
GND_DD
GND_DD
GND_DCON
GND_DCON
L1003
GNDD
C1016
R001
AGND2
GNDA
C1607
10
C1003 R1
AMUTE
R1524 4R7K
R1602
12K
R1601
12K
C1604
68P
C1605
68P
C1017
NM
C1005
1
TRCST
R1516 10K
NJM2885DL1-33
IC1004
1IN
2GND
3OUT
C1626
NM
C1627
NM
C1018
R1
L1902
L1903
GNDDPGND
C1019
R1
R1019
100
GNDAU
R1008
NM
R1001
NM
C1953
NM
C1954
47P
CN1901
1
2
3
4
5
6
7
8
9
10
11
67
VSS_7 68
VDD33_5 69
NRES 70
FG 71
SCLOCK 72
SDATA 73
EXTRG0 74
EXTRG1 75
TRCCLK 76
TRCDATA0 77
TRCDATA1 78
TRCDATA2 79
TRCDATA3 80
TRCST 81
VSS_8 82
VDD12_3 83
AVDDD 84
PLFIL1 85
VREFH7 86
AVSSD 87
VREFL7 88
AVSSC 89
CCAPA 90
CDATA 91
AVDDC 92
ANAMONI1 93
ANAMONI2 94
RFINN 95
RFINP 96
VIN1RF 97
VIN2RF 98
VIN4RF 99
VIN3RF 100
VREFH5 101
VREFL5 102
DVDMPD 103
LPCO1 104
CDMPD 105
LPCO2
106
AVDDB
107
AVSSB
108
VREFH
109
VHALF 110
E+G_E+F 111
F+H_G+H 112
VIN5 113
VIN6 114
115
116
VIN3 117
VIN4 118
VIN2 119
VIN1 120
VDSENS 121
TEMP 122
IC1003
S-1200B50-M5
VIN 1
VSS 2
ON/OFF 3
NC
4
5VOUT
C1014
10
C1009
10
C1013
10
C1008
10
C1012
NM
IC1002
S-1133B50-U5
NC
1
VSS
2
ON/OFF
3
VIN
4
5
VOUT
R1605 1M
GNDDGNDD
(1608)
DEBUG
5.0-3.3&1.2 V DC/DC
VOLTAGE DETECT
(1608)
VD5
HOST I/F
AMUTE
(2125)
(1608)
PGND
(3216)
HSTCMD
PGND
XRESET
VD8
DGND
IRQPWR
VD8
VD8
:PU
1200->1299
1100->1199
:FLASH
:SDRAM
1480->1499
1850->1899
1670->1699 :DVN(BE)
:DVN(SYS)
:VIDEO
1900->1950
1500->1599
:AUDIO (DIGITAL)
1400->1449
1000->1049
1800->1849
1700->1749
:ACT+SPDL
:POWER SUPPLY
:OUTSIDE I/F
:AUDIO (ANALOG)
1600->1669 :DVN(FE)
1950->1999
(2125)
(1608)
(1608)
(1608)
:USB
(2125)
VIN8
VIN7
(1608)
(1005)
USB
GNDD
C1021
680P
C1022
680P CKS6025
C1934
68P
C
DVD CORE UNIT
2/6
A
F
FOCUS SERVO LINE
TRACKING SERVO LINE
CARRIAGE SERVO LINE
SPINDLE SERVO LINE
RF SIGNAL
T
C
S
T
C

AVH-P3200BT/XNUC 145
5 678
5678
C
D
F
A
B
E
C-a C-b
C-b
DVDMPD
FE1
A1
A2
SCLOCK
SDATA
TRCCLK
STANDBY
STSCOMN
SCKDAC
COILV
COILU
COILW
HVM
HVP
HWM
HUP
HUM
HBM
XCSF1
E+G_E+F
F+H_G+H
B
A
FE2
TEMP
RF
CDMPD
CRGDRV
MD
FG
NRES
NRES
LTDAC
SDODAC
TOP
EXTRG0
AMUTE
C
D
LDIN
CONT2
CONT1
CMDCOMN
HWP
FOM
FOP
HOME
NRES
IRQPWR
CMDCOMN
STSCOMN
ROUT
D-
D+
IECOUT
LOUT
AMUTE
08EJ
TOM
I2C_SCL
I2C_SDA
CP_Reset
I2C_SCL
I2C_SDA
IRQPWR
COMPOSITE
HOME
08EJ
A20
CP_Reset
DVDLD1
AGND3
VCC5_3
GNDA
GNDD
GNDA
GNDA
GNDA
R1103
390
R1104
510
R1101 100K
C1106
R01
VCC5
Q1101
2SC4081
C1519 R1
C1520
R1
R1509 1K
R1510 1K
SDATA
SCLOCK
GNDA
NRES
VDD5
R1015
NM
AGND4
EF1002
3
2
1
AGND1
VDD5_1
VDD5_2
GNDD DGND4
GNDD
RO
LO
C1522 R1
DVDLD0
CDLD0
PGND
GNDD
GNDD
CKS6003
VCC33
U-
HB+
HB-
W-
COM
COILU
V-
COP
U+
W+
V+
COILV
COILW
HOME
C1110
R01
VREF
C1108 R01
E+G_E+F
F+H_G+H
R1102 100K
GNDA
C1105 R1
R1106
560
Q1102
2SC4081
R1105
390
C1107
R01
CDLD1
DVDMPD
RF
CDMPD
C1523
R1
R1513 10K
08EJ
12EJ
IRQPWR
CMDCOMN
STSCOMN
STANBY
COMPOSITE
D+
D-
C1526 R01
R1523 220
R1522 100K
R1519 1K
IC1006
NM
G
1
IN
2
GND
3OUT 4
5
VCC
GNDAU
GNDAU3
GNDV
GNDAU2
GNDD
PGND
R1536
100K
R1537
100K
B
A
C
D
FE1
FE2
R1217
1
R1218
1
R1213
1
R1214
1
R1215
1
R1216
1
R1534
220
GNDD
C1016
R001
R1540 220
AMUTE
R1525 10K
GNDD
NM
1M
IC1951
NM
NC 1
IN_A 2
GND 3
OUT_Y
4
5VCC
C1950
NM
R1542
10K
R1524 4R7K
48MHz
C1104
R1
R1514 18K
R1541 220
R1526 10K
R1222
270
R1026
NM
R1516 10K
R1300
0R0
VCC5
C1524
R047
C1302
NM
R1021
0R0
TOP1
FOP1
R1535
100K
CP_RESET
RESET
SDA
SCL
R1539
100K
2SB1132
Q1104
2SB1132
Q1103
L1903
C1211
4R7
R1953
NM
C1210
R1
C1528
470P
WAKEUP
R1019
100
R1025
100
R1027
100
C1529
NM
C1952
NM
NM
10P
C1525
NM
C1527
NM
R1110
3R3
R1109
3R3
C1111
R22
C1109
R22
10
C1101
R1527
6R8K
R1546
6R8K
R1301
NM
R1547
NM
2
3
4
5
6
7
8
9
10
11
12
13
14
15
16
17
18
19
20
21
22
23
24
25
26
27
28
29
30
CN1201
1
2
3
4
5
6
7
8
9
10
11
12
13
14
15
16
17
18
EXADT2
41
EXADT1
42
VSS_5
43
VDD12_2
44
45
46
47
IRQPWR
48
49
USB_CLOCK
50
VSS_6
51
VDD33_4
52
CMDCOMN
53 STSCOMN
54
12EJ
55
LTDAC 56
SDODAC 57
SCKDAC 58
XCSSR 59
P13 60
61
62
CONT1 63
CONT2 64
65
MD 66
CRGDRV 67
VSS_7 68
VDD33_5 69
NRES 70
FG 71
SCLOCK 72
SDATA 73
EXTRG0 74
EXTRG1 75
TRCCLK 76
TRCDATA0
X1950
NM
X1
1GND1 2
GND2
4X2 3
C1301
NM
CN1101
1
2
3
4
5
6
7
8
9
10
11
12
13
14
15
16
17
18
19
20
21
22
23
24
25
26
R1532
NM
R1543 NM
R1544 NM
R1533
100K
C1112
22
C1113
22
CP_READY
R1114
1R5
R1111
1R5
R1112
1R5
R1115
1R5
R1116
1R5
R1117
1R5
R1113
1R5
R1118
1R5
LPCO1
LPCO2
PU(DP10)
(1608)
(1608)
(1608*4)
(1608*4)
MOTOR DRIVER
12cm(DSCSNS)
8cm
VD5
AMUTE
ANALOG ROUT
STANBY
PGND
COMPOSIT
(3216)
HSTCMD
SLVSTS
PGND
XRESET
AGND
VD8
DGND
ANALOG LOUT
IRQPWR
AGND
VIDEO GND
AGND
D-
D+
DGND
COIL_U
HALL_V+
HALL_V-
HALL_U-
HALL_W+
GNDD
HALL_U+
COIL_V
HALL_W-
HALL_BIAS+
HALL_BIAS-
COIL_W
HOME
CRG/LE+
CRG/LE-
X
L
H
L
Z
G OUT
H
L
<TC7SZ126FU>
H
IN
VD8
F+
T-
LD GND
F-
FE2
B
A
T+
78LD
C
RF
78MDG
SW
65LD
E+G/E+F
GND
D
F+H/G+H
VCC
65MDG
FE1
Vref
78MD
65MD
TEMP
TEMP GND
IECOUT
DGND
H
LDIN
HOME
GNDD
CP_Reset
CP_READY
I2C_SDA
I2C_SCL
08EJ
RESET
SDA
SCL
(3216)
WAKEUP
DGND
48.000MHz
X:Don’t Care
Z:High Impedance
GNDV
CD
DVD
CKS5775
CN751
PICKUP UNIT (SERVICE)
D
CN701
2/6
A
1
3
F
F
T
T
C
C
C
S
S
S
S

AVH-P3200BT/XNUC
146
1234
1234
C
D
F
A
B
E
C-bC-a
C-a
C-b
MDQ7
MDQ6
MDQ5
MDQ15
MDQ14
MA9
MA8
MA7
MA6
MA5
MA4
DQM0
XWE
XCAS
XRAS
XCSM
BA1
MA10
BA0
MA0
MA1
MA2
MA3
MCK
MA11
MDQ15
MDQ0
MDQ14
MDQ1
MDQ13
MDQ2
MDQ12
MDQ3
MDQ11
MDQ4
MDQ10
MDQ5
MDQ7
MDQ6
DQM1
DQM0
MDQ9
MDQ8
XWE
MA9
XRAS
BA0
XCAS
XCSM
MA7
MA0
MA1
MA10
MA8
BA1
MA6
FD
TD
LOUT
ROUT
SDODAC
SCKDAC
LTDAC
IECOUT
MA11
MCK
COMPOSITE
FE1
FE2
TEMP
DQM1
STANDBY
MDQ13
MDQ9
MDQ10
MDQ11
MDQ12
MDQ8
MDQ1
MDQ3
MDQ2
MDQ4
MDQ0
D+
D-
IEC
GNDA
GNDA
GNDD
GNDD
R1503
1M
C1671
R1
C1672
R1
C1487
R1
C1481 R1
C1674
R1
C1480 R1
C1603
100P
C1482 R1
C1484 R1
C1488
R1
C1602
100P
C1502
10
C1676
1
C1503 R1
VCC33
VCC12
C1485
R1
C1504
R1
C1505
R1
C1506
R1
C1507
R1
C1514
R1
C1511
R1
C1515
R1
C1805
R1
PCM1753DBQ
IC1801
BCK
1
DATA
2
LRCK
3
DGND
4
5
NC
6
VCC
7
VOUTL
8
VOUTR
9
AGND
10
VCOM
11
ZEROR/ZEROA
12
ZEROL/NA
13
MD
14
MC
15
ML
16
SCK
2081C
7R4
GNDAU1
R1804
820
R1803
820
C1801
4R7
R1802
100K
C1804
1800P
R1801
100K
C1803
1800P
GNDAU
C1809
R1
GNDD
AVCC5
GNDAU
VCC33
C1501
10
GNDD
TEMP
GNDV
GNDD
R1954
NM
R1955
NM
C1601
R01
R1603
10K
C1673
R1
C1491 NM
C1492 NM
C1493 NM
C1494 NM
C1807
NM
L1901
NM
11
2
2
3
344
D1902
NM
D1901
NM
GNDD
C1489
10
R1538
100K
R1602
12K
R1601
12K
C1604
68P
C1605
68P
C1483 NM
AD2
ADOUT
DACCK
LRCK
LTDAC
SCKDAC
SDODAC
SRCK
GNDD5
R1501
1R2K
R1679
NM R1675
NM
R1673
NM
GNDD
R1505 100
R1506 100
R1507 100
L1904
C1490
R001
R1950
NM
R1951
NM
C1512
10P
C1510
12P
R1508
220
R1512
100
R1483
56
2
1
4
3
6
5
8
7
R1487
56
2
1
4
3
6
5
8
7
R1486
56
2
1
4
3
6
5
8
7
R1488
56
2
1
4
3
6
5
8
7
R1481
56
2
1
4
3
6
5
8
7
R1480
56
2
1
4
3
6
5
8
7
R1484
56
2
1
4
3
6
5
8
7
R1482
56
2
1
4
3
6
5
8
7
R1485
56
2
1
4
3
6
5
8
7
R1490
56
R1489
56
C1806
10
R1956
NM
R1957
NM
MN2DS0018MAUB
IC1501
VIN6 114
115
116
VIN3 117
VIN4 118
VIN2 119
VIN1 120
VDSENS 121
TEMP 122
AD2 123
AD4 124
AVSSH 125
TD 126
FD 127
AVDDH 128
DAC3OUT 129
DAC2OUT 130
DAC1OUT 131
AVDDF 132
COMP1 133
VREF 134
IREF1 135
COMP2 136
AVSSF 137
COMPOSITE 138
DAC5OUT 139
AVSSE 140
AVDDE 141
AVDDG 142
AVSSG 143
LOUT 144
145
AVSSI
146
ROUT
147
AVDDI
148
DACCK
149
SRCK
150
LRCK
151
ADOUT
152
IECOUT
153
VSS_9
154
VDD33_6
155
OSCI
156
OSCO
157
VSS_10
158
VDD12_4
159
MDQ15
160
MDQ0
161
MDQ14
162
MDQ1
163
MDQ13
164
MDQ2
165
VSS_11
166 VDD33_7
167 MDQ12
168 MDQ3
169 MDQ11
170 MDQ4
171 MDQ10
172 MDQ5
173 VSS_12
174 VDD33_8
175 MDQ9
176 MDQ6
177 MDQ8
178 MDQ7
179 DQM0
180 DQM1
181 NWE
182 VSS_13
183 MCK
184 VDD33_9
185 MCKI
186 VSS_14
187 VDD12_5
188 NCAS
189 NRAS
190 NCSM
191
192 DQM3
193 BA0
194 MA9
195 VSS_15
196 VDD33_10
197 BA1
198 MA8
199 MA10
200 MA7
201 MA0
202 MA6
203 MA1
204
X1501
CSS1768
X1
1GND1 2
GND2
4X2 3
L1512
IC1480
VDD1
1
DQ0
2
VDDQ1
3
DQ1
4
5DQ2
6VSSQ1
7DQ3
8DQ4
9VDDQ2
10 DQ5
11 DQ6
12 VSSQ2
13 DQ7
14 VDD2
15 LDQM
16 WE
17 CAS
18 RAS
19 CS
20 BA0
21 BA1
22 A10/AP
23 A0
24 A1
25 A2
26 A3
27 VDD3 28
VSS1
29
A4
30
A5
31
A6
32
A7
33
A8
34
A9
35
A11
36
N.C
37
CKE
38
CLK
39
UDQM
40
N.C/RFU
41
VSS2
42
DQ8
43
VDDQ3
44
DQ9
45
DQ10
46
VSSQ3
47
DQ11
48
DQ12
49
VDDQ4
50
DQ13
51
DQ14
52
VSSQ4
53
DQ15
54
VSS3
R1504
12
C1808
NM
R1511 0R0
R1670
10K
R1672
200
R1671
24K
R1674
30K
(2125)
(IEC/IPFLG)
(1608)
(2125)
(2125)
AUDIO 2CH ANALOG OUT
ADAC
(2125)
(2125)
STANDBY
VIN8
VIN7
27.000MHz
T
F
T
F

AVH-P3200BT/XNUC 147
5 678
5678
C
D
F
A
B
E
C-a
C-b
C-bC-a
A9
A4
A10
A5
A11
A6
A12
A7
A13
A8
A14
A15
D15
D7
D14
D6
D13
D5
D12
D4
D11
D3
D10
D2
D9
D1
D8
A3
A2
A1
XRD
A16
A5
A10
A4
A9
A1
A2
A3
A16A15
A14
A8
A13
A7
A12
A6
XRD
A11
A19
XWR1
A18
A17 A17
A19
A18
MA9
MA8
MA7
MA6
MA5
MA4
XCSM
BA1
MA10
BA0
MA0
MA1
MA2
MA3
MA11
MA7
MA0
MA1
MA10
MA8
BA1
MA6
MA3
MA5
MA4
MA2
A0
XCSF2
XRD
A16
XWR1
A19
A1
A17
A6
A3
A5
A2
A4
A7
XCSF1
D0
D8
D1
D9
D10
D2
D3
D4
D5
D11
D14
D13
D12
D7
D15
D4
D12
D5
D13
D6
D14
D7
D15
D10
D3
D11
D0
D8
D1
D9
D2
D6
A10
A8
A11
A9
A12
A0
TRCDATA3
SCLOCK
TRCDATA0
TRCCLK
TRCDATA1
TRCST
TRCDATA2
SDATA
A0
C
C
C
XCSF2
EXTRG0
A15
A14
A13
A18
DQM1
COILU
COILV
COILW
MD
LDIN TOM
FOP
FOM
TOP
CONT1
CONT2
FG
CRGDRV
HWP
HVM
HVP
HUM
HUP
HWM
HBM
XWR1
NRES
NRES
TD
FD
A20
A20
D0
DGND3
DGND2
GNDD
GNDD
GNDD
GNDD
GNDD
R1405
100K
R1406
100K
R1402
100K
C1509
R1
C1408
R1
C1403
R1
C1407
NM
C1402
NM
C1404
4R7
C1409
4R7
VCC33
C1485
R1
C1507
R1
C1508
R1
C1518 R1
C1519 R1
C1513 R1
C1516 R1
C1517 R1
CN1951
1
2
3
4
5
6
7
8
9
1011
12
13
14
15
16
17
18
19
20
GNDD
NM
VCC33
PGND
R1517
10K
R1518
10K
R1528
10K
R1529
10K
R1530
10K
R1531
10K
R1217
1
R1218
1
R1213
1
R1214
1
R1215
1
R1216
1
PGND
PGND1PGND2
VHALF
VHALF
VD8
PGND
100/16
C1201
FG
R1202 220
R1201 220
R1542
GNDD
VCC33
C1486
NM
C1405
NM
R1212
270
CONT2
CONT1
CRGDRV
FD1
LDIN
MD1 MD2
TD1
XWR1
C1204
2200P
R1403
NM
R1203
10K
R1204
15K
FOM2
FOP2
TOM2
TOP2
R1539
100K
C1211
4R7
R1401
220
C1401
R01
C1203
NM
C1205
R1
C1207
R1
C1210
R1
C1209
R1
C1208
R01
C1525
R1483
56
2
1
4
3
6
5
8
7
R1487
56
2
1
4
3
6
5
8
7
R1488
56
2
1
4
3
6
5
8
7
R1484
56
2
1
4
3
6
5
8
7
1
8
R1527
6R8K
R1546
6R8K
R1547
NM
R1409
NM
IC1201
BD8231EFV
1VC
2TKIN
3FCIN
4SLIN
5
SLOPOUT
6LDIN
7SPIN
8CTL1
9CTL2
10 GND1
11 TEST
12 FG
13 SPCNF
14 HB
15 HW-
16 HW+
17 HV-
18 HV+
19 HU-
20 HU+ 21
VM_S
22
BH
23
SPRNF
24
SPVM
25
SPGND
26
U
27
V
28
W
29
SLVM
30
PGND
31
SL/LDO+
32
SL/LDO-
33
FCO+
34
FCO-
35
TKO+
36
TKO- 37
AVM
38
PREVcc 39
PREGND 40
SUBGND
41
GND2
EXDT1
1
EXDT9
2
EXDT2
3
EXDT10
4
VSS_1
5
VDD33_1
6
EXDT3
7
EXDT11
8
EXDT4
9
EXDT12
10
EXDT5
11
EXDT13
12
EXDT6
13
EXDT14
14
VSS_2
15
VDD33_2
16
EXDT7
17
EXDT15
18
VSS_3
19
VDD12_1
20
EXADR16
21
EXADT15
22
EXADT14
23
EXADT13
24
EXADT12
25
EXADT11
26
EXADT10
27
EXADT9
28
EXADT8
29
EXADR19
30
NEXWE
31
VSS_4
32
VDD33_3
33
EXADR18
34
EXADR17
35
EXADT7
36
EXADT6
37
EXADT5
38
EXADT4
39
EXADT3
40
EXADT2
41
EXADT1
42
VSS_5
43
VDD12_2
44
45
46
47
IRQPWR
48
49
MA9
195 VSS_15
196 VDD33_10
197 BA1
198 MA8
199 MA10
200 MA7
201 MA0
202 MA6
203 MA1
204 VSS_16
205 VDD33_11
206 MA5
207 MA2
208 MA4
209 MA3
210 VSS_17
211 VDD12_6
212 EXADT0
213 NEXCE
214 NEXOE
215 EXDT0
216
EXDT8
K4S641632N-LC75
19 CS
20 BA0
21 BA1
22 A10/AP
23 A0
24 A1
25 A2
26 A3
27 VDD3 28
VSS1
29
A4
30
A5
31
A6
32
A7
33
A8
34
A9
35
A11
36
N.C
IC1401
CWW2267
A15
1
A14
2
A13
3
A12
4
5A11
6A10
7A9
8A8
9A19
10 NC1
11 /WE
12 /RESET
13 NC2
14 NC3
15 RY_/BY
16 A18
17 A17
18 A7
19 A6
20 A5
21 A4
22 A3
23 A2
24 A1 25
A0
26
/CE
27
Vss1
28
/OE
29
DQ0
30
DQ8
31
DQ1
32
DQ9
33
DQ2
34
DQ10
35
DQ3
36
DQ11
37
Vcc
38
DQ4
39
DQ12
40
DQ5
41
DQ13
42
DQ6
43
DQ14
44
DQ7
45
DQ15_A-1
46
Vss2
47
/BYTE
48
A16
IC1402
CWW2268
A15
1
A14
2
A13
3
A12
4
5A11
6A10
7A9
8A8
9A19
10 NC1
11 /WE
12 /RESET
13 NC2
14 NC3
15 RY_/BY
16 A18
17 A17
18 A7
19 A6
20 A5
21 A4
22 A3
23 A2
24 A1 25
A0
26
/CE
27
Vss1
28
/OE
29
DQ0
30
DQ8
31
DQ1
32
DQ9
33
DQ2
34
DQ10
35
DQ3
36
DQ11
37
Vcc
38
DQ4
39
DQ12
40
DQ5
41
DQ13
42
DQ6
43
DQ14
44
DQ7
45
DQ15_A-1
46
Vss2
47
/BYTE
48
A16
FLASH 16M
(2125)
(2125)
FLASH 16M
SDRAM
DEBUG
CP_READY
I2C_SDA
I2C_SCL
08EJ
(3216)
2
4
T
T
F
F
F
T
S
C
C
C
S
S
S

AVH-P3200BT/XNUC
148
1234
1234
C
D
F
A
B
E
10.9 CONNECT PCB
D
H+,H-,HU+,HU-,HV+,HV-,HW+,HW-,U,V,W
H+
W
U
V
HW+
HW-
HV+
HV-
HU+
HU-
H-
HV-
H+
HV+
HU-
HU+
HW-
HW+
H-
W
U
V
CN701
1CRG-
2CRG+
3HALL BIAS-
4HALL U-
5HALL U+
6HALL V-
7HALL V+
8HALL W-
9HALL W+
10 COIL V
11 COIL U
12 COIL W
13 HALL BIAS+
14 DSCSNS
15 8SNS
16 HOME
17 GND
18 GND
CSN1068-A
S101
1
2
34
CSN1068-A
S102
1
2
34
12
11
HOME
8SNS0
DSCSNS0
GND3 GND2 GND1
CRGM
CRGP
HM
HUM
HUP
HVM
HVP
HWM
HWP
V
U
W
HP
CKS6003
BR
1
GY
1
DSCSNS0_B
8SNS0_B
HOME_B
C101
0.1u/50
R101
100
R102
100
R103
100
GND_B
HOME1_BHOME1
8SNS1 8SNS1_B
DSCSNS1 DSCSNS1_B
CN101
1
V
2
U
3
W
4
H-
5
HW+
6
HW-
7
HU+
8
HU-
9
HV+
10
H+
11
HV-
1
2
3
4
5
6
7
8
9
10
11
CSN1068-A
S103
1
2
34
H3
H1
H2
M2
SPINDLE MOTOR
EXM1050
M1
LOAD/CRG MOTOR
CXC4026
HOME
8SNS
DSCSNS
CKS6063
DCONNECT PCB
C
CN1201
C
C
C
C
S
S
S
S
S
S

AVH-P3200BT/XNUC 149
5 678
5678
C
D
F
A
B
E

AVH-P3200BT/XNUC
150
1234
1234
C
D
F
A
B
E
10.10 KEYBOARD PCB
E
AUX
USB
YKS5032-A
CN3502
USBGND
USB5V
USDM
USDP
USBGND
1
2
3
4
5
CKS3861-A
CN3501
1
2
3
4
5
6
7
8
9
10 11
12
13
14
15
16
17
18
19
20
C3501
NM
C3506
0.1u/10
C3502
DCH1201-A
D3507
NM
D3503 NM
D3504
D3502
D3501
DZ2S068C
D3505 NM
D3506
EMZC6.8N-TLB
ILMGND GNDKEY
GNDKEY
ILMGND
ILMGND
GP1UXC14RK
IC3501
1REM
2GND
3VCC
JA3501
CKN1084-A
AUXV
1
1AUXL
2
2AUXR
3
3GND
4
4
R3505 NM
R3504 NM
R3503
22k
R3501
22k
R3510
47
R3502 75
US5V
AUVG
KDT1
AUAG
USB-
LEDB
LEDRILMB
USB+
KDT0
REM
GNDKEY
VCC33
AUXL
USG
AUXR
RST
AUXV
LEDG
ILMB
VCC33
VCC33
L3501
CTF1346-A
L3502
CTF1346-A
L3503
CTF1346-A
D3509
NM
C3507
4.7u/10
3501 ; KEYBOARD SECTION
PART REFERENCE LEGEND
CHIP SIZE LEGEND
2125
3216
1608
8.0V
CN541
5/6
A
AUX: +2.2 dBs

AVH-P3200BT/XNUC 151
5 678
5678
C
D
F
A
B
E
E
RESET
AUX
USB
SOURCE REVERSEFORWARDKDT1 x
EJECT
MENU
VOL+ VOL-DISP.OFF
REVERSEFORWARDSOURCE MODE
VOL-
0.0~0.5V
DISP.OFF
0.5~1.2V
x
3.0~3.3V1.8~2.4V
EJECT
1.2~1.8V
KDT0 VOL+
MODE MENU
2.4~3.0V
x
A
02
C3504 0.1u/16
C3503 0.1u/16
C3505 0.1u/16
D3508
NSSM025A-A0886
G3
Common_Anode
1
R2
B4
GNDKEY
ILMGND
01
-A
AUXV
AUXL
AUXR
GND
UMX1N
Q3501
E1
1
B1
2
C2
3
E2
4
5
B2
6
C1
R3511
1.8k
R3516
4.7k
R3515
2.2k
R3512
2.2k
R3514
1.8k
R3527
NM
R3532
NM
R3520
NM
R3522
NM
R3513
4.7k
R3529
220
R3526
10k
R3525
NM
R3518
200
R3530
NM
R3521
10k
R3517
12k
R3528
220
R3524
270
R3510
47
R3509
NM
R3519
150
R3523
270
R3531
10k
CSG1155-A
S3504
1
2
3
4
CSG1155-A
S3502
1
2
3
4
CSG1155-A
S3510
1
2
3
4
CSG1155-A
S3505
1
2
3
4
CSG1155-A
S3507
1
2
3
4
CSG1155-A
S3509
1
2
3
4
CSG1155-A
S3508
1
2
3
4
CSG1155-A
S3503
1
2
3
4
CSG1155-A
S3501
1
2
3
4
CSG1155-A
S3506
1
2
3
4
VCC33
ILMB
Q3502
LSC4081UB
8.0V
GEND
(GREEN)
(RED) (BLUE)
EKEYBOARD PCB
MONITOR I/F UNIT
Consists of
INTERFACE PCB
KEYBOARD PCB
MONITOR PCB
SD PCB
BT ANT PCB
2 dBs

AVH-P3200BT/XNUC
152
1234
1234
C
D
F
A
B
E
10.11 MONITOR PCB(GERDA)(GUIDE PAGE)
1/2
F
F-a 1/2
33MHz
LVSY
LHSY
GtoD
DGCLK
GtoS
LCD0CLK
SHUT
GRST
StoG
DtoG
MONVBS
GNDV
SG001552
ILR
KEY0
KEY1
REM
ILB
ILG
HDRST
DtoG
GtoD
DGCLK
StoG
GtoS
GRST
ANA_G
ANA_R
CSYNC
GNDV
MONVBS
BLERR1
BLCLK
MBLPW
DIMPLS
TEMP1
MONPW
CSYNC
ANA_G
ANA_R
ANA_B
SG001549
SG001549
ANA_B
CKS5561-A
CN5101
NC
1
PLYV
2
PLYV
3
PLXV
4
PLXV
5
ADVX
6
ADVX
7
ADVY
8
ADVY
9
NC
10
DKN1385-A
CN5002
1
2
3
4
5
6
7
8
9
10
11
12
13
14
15
16
17
18
19
20
21
22
23
24
25
26
27
28
29
30
31
32
33
34
35
36
37
38
39
40
41
42
43
44
45
46
47
48
49
50
10u/10_Ta
C5505
10u/10_Ta
C5506
C5517
0.1u/10
C5211
DCH1201-A
10u 10V
C5206
NM
C5205
NM
10u 10V
C5212
1u/10
C5532
0.1u/10
C5208
1u/10
C5522
0.1u/10
C5523
0.1u/10
C5508
0.1u/10
C5513
0.1u/10
C5528
0.1u/10
C5509
0.1u/10
C5525
33p/50
C5303
0.1u/10
C5209
0.1u/10
C5515
NM
C5518
0.1u/10
C5531 12p/50
C5527
0.1u/10
C5302
DCH1201-A
10u 10V
C5201
0.01u/16
C5524
DCH1201-A
C5511
0.1u/10
C5301
DCH1201-A
10u10V C5521
DCH1201-A
10u 10V
C5520 NM
C5529
0.1u/10
C5512
0.1u/10
C5519
470p/10
C5504
DCH1201-A
10u 10V
C5530
9p/50
C5510
0.1u/10
C5507
0.1u/10
C5503 0.1u/10
C5516
0.1u/10
C5514
NM
C5526
DCH1201-A
10u 10V
C5202
1u/10
C5203
DCH1201-A
C5204
NM
C5102
NM
C5101
NM
C5104
NM
C5103
NM
C5307
0.1u/10
C5308
0.1u/10
C5807
0.1u/10
C5805
0.1u/10
C5806
0.1u/10
C5570
1000p/50
C5571
0.1u/10
C5210
4.7u/10
C5808
1000p/50
D5201
1SR154-400
D5102
NM
D5101
NM
D5103
NM
D5104
NM
AVAGND
GNDKEY
GNDBL
AVAGND
GNDV
GNDV
GNDD
GNDD
GNDD
GNDD
GNDILM
AVAGND
AVBGND
AVAGND
GNDD
GNDD
GNDV
GNDD
GNDBL
AVAGND
GNDD
AVAGND
AVBGND
IC5311
TC75S57FU
IN-
1
VSS
2
IN+
3OUT 4
5
VDD
IC5201
PQ1LA125MSPQ
Nr
1
GND
2
Vc
3Vin 4
5
Vo
IC5301
NJM2505AF
Vout 1
GND 2
V+ 3
Vin
4
5VGND
IC5203
NM
VIN
1
VSS
2
ON/OFF
3NC 4
5
VOUT
IC5202
S-1172B34-E6
VOUT
1
VSS1
2
ON/OFF
3NC 4
5
VSS2
6
VIN
S-93C66BD0I-I8
IC5501
CS 1
SK 2
DI 3
DO 45 GND
6TEST
7NC
8VCC
DV0R4
VSS3 39
VDD3 40
DV0R5 41
DV0CLK 42
DV0VSY
43
DV0HSY
44
CMPAOUT
45
AV0IREF
46
AV0VREFH
47
AV0VREFL
48
AV0VCMO
49
AV0INA
50
AVDDA
51
AV0INB
52
AVSSA
53
AV1VREFH
54
AV1VREFL
55
AV1VCMO
56
AV1IN
57
AVDDA2
58
AV2VREFH
59
AV2VREFL
60
AVSSA2
61
AV2VCMO
62
AV2IN
63
AVDDP
64
TSTIO
65
AVSSP
66
GPIO15
67
GPIO14
68
GPIO13
69
GPIO12
70
VDD4
71
GPIO11
72
GPIO10
73 GPIO0
74 GPIO1
75 VDDI2
76 GPIO2
77 GPIO3
78 VSS4
79 GPIO4
80 GPIO5
81 GPIO6
82 GPIO7
83 GPIO8
84 VDD5
85 VSS5
86 GPIO9
87
LCD0CLK
88
OSCXO
89
OSCXI
90
LCDMUTE
91 LCD0C1
92 LCD0C0
93 LCD0C2
94 VSS6
L5502 CTF1545-A
L5501
CTF1473-A
L5002
CTF1469-A
L5523
CTF1545-A
L5528
CTF1545-A
L5522 CTF1545-A
L5512
CTF1748-A
12
Q5805
LSC4081UB
Q5807
LSC4081UB
Q5806
LSC4081UB
R5511
1k
2
1
4
3
6
5
8
7
R5524
10k
2
1
4
3
6
5
8
7
R5518 10k
R5203
NM
R5520
10k
R5517 270
R5556
10k
R5521
47k
R5555
10k
R5515
180
R5553
10k
R5513 470
R5502
10k
R5509
56k
R5313
15k
R5510 NM
R5514
470
R5004
NM
R5003
NM
R5516 270
R5001
NM
R5002
NM
R5324
NM
R5323
NM
R5570
470
R5209
NM
R5835
390
R5834
390
R5833
390
R5207
10k
R5303
750
R5322
6.8k
R5561
10k
R5560
10k
R5559
NM
R5519
NM
R5314
10k
R5501
10k
R5508
NM
R5309
0
R5523
270
R5312
680k
R5311
270
R5512
270
R5534 100
R5522
270
GNDBL
PWRBL
GNDILM
GNDD1
HDRST
ILMB
PWRVI
KEY1
REM
VCC33
GNDKEY
ILB
ILG
ILR
PNLVI
GD33V
StoG
MONPW
GR33
KEY0
TP5503
TP5502
ANAR
MOVBS
GD12V
GNDV
GtoS
MBLPW
ANAG
DtoG
GtoD
DGCLK
T
GRST
EPCK
EPDO
ANAB
CVIDEO
BLERR1
CSYNC
BLCLK
EPDI
EPCE
DIMPLS
V33A
V33A
V33A
RGBVI RGBVI
RGBVI
RGBVI
RGBVI
PWRVI
PWRVI
PNLVI
PWRBL
GD12V
ILMB
GD33V
VCC33
X5501
CSS1792-A
1
122
4
433
L5305
CTF1545-A
R5302
100
AVAGND
RGBVI
R5300
4.7k
R5301
100
C5304
0.1u/10
AVAGND
R5315
4.7k
R5316
470
R5200
0
RGBVI RGBVI
R5321
10k
AVAGND
AVAGND
AVAGND
AVAGND
AVAGND
AVAGND
AVAGND
AVAGND
AVAGND
AVAGND
AVAGND
R5891
NM
R5201
NM
V33A
AVAGND
C5003
1u/6.3
IC5312
TC7SET08FUS1
INB
1
INA
2
GND
3OUTY 4
5
Vcc
R5317
1k
R5318
1k
C5314
0.1u/10
AVAGND
D5202
NM
R5202
1k
R5205
NM
C5311
NM
Q5900
UMX2N
E1
1
E2
2
B2
3
C2
4
5
B1
6
C1
R5901
100
R5903
27
R5904
47k
GNDD
R5900
5.6k
R5905
100k
L5807
CTF1545-A
L5808
CTF1545-A
L5806
CTF1545-A
LSA1576UB
Q5808
C5305
NM
C5809
NM
R5902
68
R5836
1.2k
R5840
2.2k
AVAGND
R5838
1.2k
R5841
2.2k
AVAGND
R5839
1.2k
R5310
2.2k
AVAGND
C5309
DCH1201-A
10u10V
VIDEO BUS
GERDA BUS
(D)
0.8Vp-p(max1.0V)
(from NAVI)
C.VIDEO
3.4V 1.2V 5V 3.4V 5V 3.4V
to TOUCH PANEL
for GERDA-L for LCD
BACKLIGHT BUS
POWER
KEY BUS
3.3V(max)
5V
5V
8V
(max1.0V)
(max1.0V)
(max1.0V)
82PIN
83PIN
Hi Lo
1DIN 2DIN
6.95 5.8
2/2
F
2/2
F
CN511
5/6
A
2.3V
0V
0V
3.3V
1.2V
8.0V
2.1V
2.4V
2.4V
2.4V
2.4V
0V
3.3V
3.3V
3.3V
3.3V
0V
3.3V
0V
8.0V
0V
0V
0V
0V
3.3V
0V
3.3V
3.3V
3.3V
0V
0V
0V
0V
0V
0V
0V
5.1V
1.2V
3.3V
3.4V
5.1V
5.1V

AVH-P3200BT/XNUC 153
5 678
5678
C
D
F
A
B
E
F-b 1/2
1/2
F
(to FlashROM)
(from System -Com)
to LCD MODULE
64M Flash
GERDA-L
9.597MHz
(from Jig)
33MHz
FDATA0
LVSY
FDATA4
FAD12
LHSY
FDATA2
FDATA1
FDATA3
FAD11
FAD12
FAD17
FAD16
FAD19
FAD13
FAD10
FAD15
FAD9
FAD15
LG5
FAD8
FAD20
FAD1
FAD7
LR1
FAD18
FAD2
FAD6
FAD20
FAD3
FAD4
LG1
FAD21
FAD11
FAD5
FAD19
LG3
FDATA12
LG2
LR0
FDATA13
LB3
LB4
GRST1
SCLOCK
FAD8
LB2
FDATA11
LG0
FDATA8
LB1
LB5
LG4
FDATA5
FAD13
LB0
FDATA6 FAD9
FDATA9
NFRCS0 FDATA7
NFR0E
FAD0
NFRWE
FDATA14
LCD0CLK
LR2
LR3
LR4
LR5
LB0
LB1
LB2
LB3
LB4
LB5
LG0
LG1
LG2
LG3
LG4
LG5
LR0
LR1
LR2
LR3
LR4
LR5
SHUT
LVSY
SDATA
GRST
GRST1 LHSY
FAD14
FAD14
SCLOCK
SCLOCK
TRCD2
TRCD1
TRCD0
TRCST
TRCD3
TRCCLK
GRST1
GRST1
SDATA
SDATA
LCDICLK
FDATA15
FAD16
FAD10
NFRWE
FAD21
FAD18
FAD1
FAD2
FAD3
FAD4
FAD5
FAD6
FAD7
FAD17
FDATA10
FDATA15
FDATA7
FDATA14
FDATA6
FDATA13
FDATA5
FDATA12
FDATA4
FDATA11
FDATA3
FDATA10
FDATA2
FDATA9
FDATA1
FDATA8
FDATA0
NFRCS0
FAD0
NFR0E
VKN2040-A
CN5501
1
2
3
4
5
6
7
8
9
10
11
12
13
14
CKS6062-A
CN5601
GND
1
GND
2
GND
3
NC
4
VCC
5
VCC
6
VCC
7
VCC
8
NC
9
TEST
10
TEST
11
TEST
12
VSYNC
13
HSYNC
14
GND
15
SHUT
16
GND
17
R5
18
R4
19
R3
20
R2
21
R1
22
R0
23
GND
24
G5
25
G4
26
G3
27
G2
28
G1
29
G0
30
GND
31
B5
32
B4
33
B3
34
B2
35
B1
36
B0
37
GND
38
DCLK
39
GND
40
47u/10_Ta
C5557
47u/10_Ta
C5542
47u/10_Ta
C5555
C5534
0.1u/10
C5205
NM
10u 10V
C5401
4.7u/6.3
C5541
0.1u/10
C5544
0.1u/10
C5533
0.1u/10
C5532
0.1u/10
C5602
0.1u/10
C5601
DCH1201-A
10u 10V
C5559 NM
C5550
0.1u/10
2
10
C5523
0.1u/10
C5539
0.1u/10
8
0.1u/10
C5560
0.1u/10
C5525
33p/50
C5538
0.1u/10
C5536
0.1u/10
C5543
1000p/50
C5531 12p/50
C5549
0.1u/10
C5537
0.1u/10
C5527
0.1u/10
C5558
18p/50
C5553
0.1u/10
C5402
NM
C5529
1u/10
C5403
0.1u/10
19
0
C5548
0.1u/10
C5547
0.1u/10
C5535
0.1u/10
C5551
0.1u/10
C5552
0.1u/10
C5545
0.01u/16
C5540
0.1u/10
C5502
1u/10
C5546
1u/10
C5556 18p/50
C5501
1u/10
GNDD
GNDD
GNDD
GNDD
GNDD
IC5503
TC7SHU04FUS1
NC
1
INA
2
GND0
3OUTY 4
5
Vcc
IC5703
CWW2019
A15
1
A14
2
A13
3
A12
4
5A11
6A10
7A9
8A8
9A19
10 A20
11 WE
12 RESET
13 A21
14 WP/ACC
15 RY/BY
16 A18
17 A17
18 A7
19 A6
20 A5
21 A4
22 A3
23 A2
24 A1 25
A0
26
CE
27
VSS1
28
OE
29
DQ0
30
DQ8
31
DQ1
32
DQ9
33
DQ2
34
DQ10
35
DQ3
36
DQ11
37
VCC
38
DQ4
39
DQ12
40
DQ5
41
DQ13
42
DQ6
43
DQ14
44
DQ7
45
DQ15/A-1
46
VSS2
47
BYTE
48
A16
MN103SH13UB
IC5502
FDATA0
1
FDATA1
2
FDATA2
3
FDATA3 4
FDATA4 5
FDATA5 6
FDATA6 7
FDATA7 8
FDATA8 9
FDATA9 10
FDATA10 11
VDD1 12
VSS1 13
FDATA11 14
FDATA12 15
FDATA13 16
FDATA14 17
FDATA15 18
DV0B0 19
DV0B1 20
DV0B2 21
DV0B3 22
DV0B4 23
DV0B5 24
VSS2 25
VDD2 26
DV0G0 27
DV0G1 28
DV0G2 29
DV0G3 30
DV0G4 31
DV0G5 32
VDDI1 33
DV0R0 34
DV0R1 35
DV0R2 36
DV0R3 37
DV0R4 38
VSS3 39
VDD3 40
DV0R5 41
DV0CLK 42
DV0VSY
43
DV0HSY
44
CMPAOUT
45
AV0IREF
46
AV0VREFH
47
AV0VREFL
48
AV0VCMO
49
AV0INA
50
AVDDA
51
AV0INB
52
AVSSA
53
AV1VREFH
54
AV1VREFL
55
AV1VCMO
56
AV1IN
57
AVDDA2
58
AV2VREFH
59
AV2VREFL
60
AVSSA2
61
AV2VCMO
62
AV2IN
63
AVDDP
64
TSTIO
65
AVSSP
66
GPIO15
67
GPIO14
68
GPIO13
69
GPIO12
70
VDD4
71
GPIO11
72
GPIO10
73 GPIO0
74 GPIO1
75 VDDI2
76 GPIO2
77 GPIO3
78 VSS4
79 GPIO4
80 GPIO5
81 GPIO6
82 GPIO7
83 GPIO8
84 VDD5
85 VSS5
86 GPIO9
87
LCD0CLK
88
OSCXO
89
OSCXI
90
LCDMUTE
91 LCD0C1
92 LCD0C0
93 LCD0C2
94 VSS6
95 LCD0C3
96 LCD0C4
97 VDD6
98 LCD0B0
99 LCD0B1
100 VDDI3
101 LCD0B2
102 LCD0B3
103 LCD0B4
104 LCD0B5
105 VSS7
106 VDD7
107 LCD0G0
108 LCD0G1
109 LCD0G2
110 LCD0G3
111 LCD0G4
112 LCD0G5
113 LCD0R0
114 LCD0R1
115 LCD0R2
116 LCD0R3
117 LCD0R4
118 LCD0R5
119 VDD8
120 VSS8
121 NFRWE
122 NFROE
123 NFRCS1
124 NFRCS0
125 FAD0
126 VDD9
127 VSS9
128 VDDI4
129 FAD1
130 FAD2
131
FAD3
132
NRST
133
NMI
134
LCDICLK
135
TSTC0 136
TSTCK 137
VSS10 138
PINMD2 139
TSTC1 140
TSTC2 141
SDATA 142
VSS11 143
VDD10 144
145
SCLOCK
146
PINMD0
147
VDDI5
148
FAD4
149
FAD5
150
FAD6
151
VDD11
152
FAD7
153
FAD8
154
FAD9
155
FAD10
156
FAD11 157
VSS12 158
FAD12 159
FAD13 160
FAD14 161
FAD15 162
FAD16 163
FAD17 164
PVPPDRAM 165
VDD12 166
VSS13 167
AVDDR 168
FAD18 169
FAD19 170
FAD20 171
VDDI6 172
FAD21 173
FAD22 174VDDI7
175
VDD13
176
VSS14
L5507
CTF1473-A
L5506
CTF1473-A
L5601
CTF1473-A
L5401
CTF1545-A
L5504
CTF1473-A
L5706
CTF1545-A
L5705
CTF1545-A
L5546
CTF1545-A
L5508
CTF1545-A
L5548
CTF1545-A
L5538
CTF1545-A
L5534
CTF1545-A
L5535
CTF1545-A
L5503
CTF1545-A
5-A
L5543
CTF1545-A
L5551
CTF1545-A
R5552
100
2
1
4
36
5
8
7
R5551
100
2
1
4
36
5
8
7
R5550
100
2
1
4
36
5
8
7
R5524
10k
2
1
4
3
6
5
8
7
R5532
10k
2
1
4
3
6
5
8
7
R5884
18
R5883
18
R5882
18
R5881
18
R5880
18
R5879
18
R5878
18
R5877
18
R5876
18
R5875
18
R5874
18
R5885
18
R5872
18
R5871
18
R5870
18
R5520
10k
R5401
10k
R5540 100
6
10k
R5521
47k
R5547
22
R5546
1M
R5549
0
5
10k
R5539
100
R5536
100
R5533
10k
R5570
470
R5873
18
R5531
100
R5559
NM
R5548
3.3k
R5519
NM
1
10k
R5537
100
R5557
0
R5523
270
R5402
22
R5543 10k
R5544
1k
R5403
1k
R5522
270
R5530
100
PNLVCC
PNLVI
LR0
GRST1
LB0
TP5503
TP5502
TRCD1
LB5
LCK
LR1
LB3
LR3
TRCD0
LG3
TRCCLK
LB1
LVSY
TRCST
LG0
LG5
LB2
LG4
SCLK
TRCD3
LR4
LR2
LB4
LG2
SDATA
SHUT
TRCD2
LG1
LHSY
LR5
GD33V
GD33V
GD33V
GD33V
PNLVI
GD33V
GD12V
PNLVI
X5501
CSS1792-A
122
433X5502
CSS1787-A
1
122
4
433
R5886
68
R5889
39
R5205
NM
5902
68 5801
SYSTEM UNIT PART
5401
CHIP SIZE LEGEND
BACKLIGHT PART
5501
5301
GERDA IC PART
3216
POWER PART
5601
FLASH ROM PART
VIDEO PART
TOUCH PANELPART
KEY BOARD PART
1608
5201
2125
5001
5701
3225
5101
LCD PANEL PART
R*16
RB MOUNT
MONITOR PCB (GERDA)
1/2
F
MONITOR I/F UNIT
Consists of
INTERFACE PCB
KEYBOARD PCB
MONITOR PCB
SD PCB
BT ANT PCB
3.4V
3.3V
3.3V 1.2V
3.3V
3.4V
3.4V
3.4V
0V
0.2V
0.3V
0.5V
0.6V
0.7V
0.2V
0.4V
0.4V
0.6V
0.7V
0.6V
0.8V
0.6V
0.7V
0.9V
1.0V
1.0V
0.6V
1.7V

AVH-P3200BT/XNUC
154
1234
1234
C
D
F
A
B
E
F-a F-b
F-b 1/2
64M Flash
GERDA-L
FDATA0
FDATA4
FAD12
FDATA2
FDATA1
FDATA3
FAD11
FAD12
FAD17
FAD16
FAD19
FAD13
FAD10
FAD15
FAD9
FAD15
FAD8
FAD20
FAD18
FAD20
FAD21
FAD11
FAD19
FDATA12
FDATA13
GRST1
FAD8
FDATA11
FDATA8
FDATA5
FAD13
FDATA6 FAD9
FDATA9
FDATA7
FDATA14
LCD0CLK
LB0
LB1
LB2
LB3
FAD14
FAD14
SCLOCK
SCLOCK
TRCD2
TRCD1
TRCD0
TRCST
TRCD3
TRCCLK
GRST1
GRST1
SDATA
SDATA
FDATA15
FAD16
FAD10
NFRWE
FAD21
FAD18
FAD1
FAD2
FAD3
FAD4
FAD5
FAD6
FAD7
FAD17
FDATA10
FDATA15
FDATA7
FDATA14
FDATA6
FDATA13
FDATA5
FDATA12
FDATA4
FDATA11
FDATA3
FDATA10
FDATA2
FDATA9
FDATA1
FDATA8
FDATA0
NFRCS0
FAD0
NFR0E
VKN2040-A
CN5501
1
2
3
4
5
6
7
8
9
10
11
12
13
14
CKS6062-A
CN5601
B3
34
B2
35
B1
36
B0
37
GND
38
DCLK
39
GND
40
47u/10_Ta
C5557
47u/10_Ta
C5542
47u/10_Ta
C5555
C5534
0.1u/10
C5401
4.7u/6.3
C5544
0.1u/10
C5532
0.1u/10
C5550
0.1u/10
C5539
0.1u/10
5
0
C5536
0.1u/10
C5549
0.1u/10
C5402
C5403
0.1u/10
C5548
0.1u/10
C5547
0.1u/10
C5545
0.01u/16
C5502
1u/10
GNDD
GNDD
IC5703
CWW2019
A15
1
A14
2
A13
3
A12
4
5A11
6A10
7A9
8A8
9A19
10 A20
11 WE
12 RESET
13 A21
14 WP/ACC
15 RY/BY
16 A18
17 A17
18 A7
19 A6
20 A5
21 A4
22 A3
23 A2
24 A1 25
A0
26
CE
27
VSS1
28
OE
29
DQ0
30
DQ8
31
DQ1
32
DQ9
33
DQ2
34
DQ10
35
DQ3
36
DQ11
37
VCC
38
DQ4
39
DQ12
40
DQ5
41
DQ13
42
DQ6
43
DQ14
44
DQ7
45
DQ15/A-1
46
VSS2
47
BYTE
48
A16
IC5502
FDATA0
1
FDATA1
2
FDATA2
3
FDATA3 4
FDATA4 5
FDATA5 6
FDATA6 7
FDATA7 8
FDATA8 9
FDATA9 10
FDATA10 11
VDD1 12
VSS1 13
FDATA11 14
FDATA12 15
FDATA13 16
FDATA14 17
FDATA15 18
DV0B0 19
DV0B1 20
DV0B2 21
DV0B3 22
DV0B4 23
DV0B5 24
VSS2 25
VDD2 26
DV0G0 27
DV0G1 28
DV0G2 29
DV0G3 30
DV0G4 31
DV0G5 32
VDDI1 33
DV0R0 34
DV0R1 35
DV0R2 36
DV0R3 37
DV0R4 38
VSS3 39
VDD3 40
DV0R5 41
DV0CLK 42
DV0VSY
43
DV0HSY
44
CMPAOUT
45
AV0IREF
46
AV0VREFH
47
AV0VREFL
48
AV0VCMO
49
AV0INA
50
AVDDA
51
AV0INB
52
AVSSA
53
AV1VREFH
54
AV1VREFL
55
AV1VCMO
56
AV1IN
57
AVDDA2
58
AV2VREFH
59
AV2VREFL
60
AVSSA2
61
AV2VCMO
62
AV2IN
63
AVDDP
64
TSTIO
65
AVSSP
66
GPIO15
67
GPIO14
68 13
FAD8
154
FAD9
155
FAD10
156
FAD11 157
VSS12 158
FAD12 159
FAD13 160
FAD14 161
FAD15 162
FAD16 163
FAD17 164
PVPPDRAM 165
VDD12 166
VSS13 167
AVDDR 168
FAD18 169
FAD19 170
FAD20 171
VDDI6 172
FAD21 173
FAD22 174VDDI7
175
VDD13
176
VSS14
L5507
CTF1473-A
L5506
CTF1473-A
L5401
CTF1545-A
L5504
CTF1473-A
L5548
CTF1545-A
L5538
CTF1545-A
L5534
CTF1545-A
L5503
CTF1545-A
L5543
CTF1545-A
R5524
10k
2
1
4
3
6
5
8
7
R5532
10k
2
1
4
3
6
5
8
7
R5884
18
R5883
18
R5882
18
R5881
18
R5880
18
R5879
18
R5878
18
R5877
18
R5876
18
R5875
18
R5874
18
R5885
18
R5872
18
R5871
18
R5870
18
R5401
10k
R5521
47k
R5533
10k
R5873
18
R5559
NM
R5402
22
R5403
1k
PNLVI
GRST1
LB0
TRCD1
LCK
LB3
TRCD0
TRCCLK
LB1
TRCST
LB2
SCLK
TRCD3
SDATA
TRCD2
GD33V
GD33V
GD33V
GD33V
PNLVI
GD12V
R5886
68
R5889
39
R5205
NM
5801
SYSTEM UNIT PART
5401
CHIP SIZE LEGEND
BACKLIGHT PART
5501
5301
GERDA IC PART
3216
POWER PART
5601
FLASH ROM PART
VIDEO PART
TOUCH PANELPART
KEY BOARD PART
1608
5201
2125
5001
5701
3225
5101
LCD PANEL PART
R*16
RB MOUNT
MONITOR PCB (GERDA)
1/2
F
3.4V
3.3V
3.3V 1.2V
3.3V
0.9V
1.0V
1.0V
0.6V
1.7V

AVH-P3200BT/XNUC 155
5 678
5678
C
D
F
A
B
E
F-a F-b
F-b 1/2
(to FlashROM)
(from System -Com)
to LCD MODULE
GERDA-L
9.597MHz
(from Jig)
z
LVSY
LHSY
FAD12
FAD16
FAD13
FAD10
FAD15
FAD9
LG5
FAD8
FAD1
FAD7
LR1
FAD2
FAD6
FAD3
FAD4
LG1
FAD11
FAD5
LG3
LG2
LR0
LB3
LB4
SCLOCK
LB2
LG0
LB1
LB5
LG4
LB0
NFRCS0
NFR0E
FAD0
NFRWE
LCD0CLK
LR2
LR3
LR4
LR5
LB0
LB1
LB2
LB3
LB4
LB5
LG0
LG1
LG2
LG3
LG4
LG5
LR0
LR1
LR2
LR3
LR4
LR5
SHUT
LVSY
SDATA
GRST
GRST1 LHSY
FAD14
LCDICLK
CKS6062-A
CN5601
GND
1
GND
2
GND
3
NC
4
VCC
5
VCC
6
VCC
7
VCC
8
NC
9
TEST
10
TEST
11
TEST
12
VSYNC
13
HSYNC
14
GND
15
SHUT
16
GND
17
R5
18
R4
19
R3
20
R2
21
R1
22
R0
23
GND
24
G5
25
G4
26
G3
27
G2
28
G1
29
G0
30
GND
31
B5
32
B4
33
B3
34
B2
35
B1
36
B0
37
GND
38
DCLK
39
GND
40
C5541
0.1u/10
C5533
0.1u/10
C5602
0.1u/10
C5601
DCH1201-A
10u 10V
C5559 NM
C5560
0.1u/10
C5538
0.1u/10
C5543
1000p/50
C5531 12p/50
C5537
0.1u/10
C5558
18p/50
C5553
0.1u/10
C5535
0.1u/10
C5551
0.1u/10
C5552
0.1u/10
0.01u/16
C5540
0.1u/10
C5546
1u/10
C5556 18p/50
C5501
1u/10
GNDD
GNDD
GNDD
IC5503
TC7SHU04FUS1
NC
1
INA
2
GND0
3OUTY 4
5
Vcc
MN103SH13UB
IC5502
58
AV2VREFH
59
AV2VREFL
60
AVSSA2
61
AV2VCMO
62
AV2IN
63
AVDDP
64
TSTIO
65
AVSSP
66
GPIO15
67
GPIO14
68
GPIO13
69
GPIO12
70
VDD4
71
GPIO11
72
GPIO10
73 GPIO0
74 GPIO1
75 VDDI2
76 GPIO2
77 GPIO3
78 VSS4
79 GPIO4
80 GPIO5
81 GPIO6
82 GPIO7
83 GPIO8
84 VDD5
85 VSS5
86 GPIO9
87
LCD0CLK
88
OSCXO
89
OSCXI
90
LCDMUTE
91 LCD0C1
92 LCD0C0
93 LCD0C2
94 VSS6
95 LCD0C3
96 LCD0C4
97 VDD6
98 LCD0B0
99 LCD0B1
100 VDDI3
101 LCD0B2
102 LCD0B3
103 LCD0B4
104 LCD0B5
105 VSS7
106 VDD7
107 LCD0G0
108 LCD0G1
109 LCD0G2
110 LCD0G3
111 LCD0G4
112 LCD0G5
113 LCD0R0
114 LCD0R1
115 LCD0R2
116 LCD0R3
117 LCD0R4
118 LCD0R5
119 VDD8
120 VSS8
121 NFRWE
122 NFROE
123 NFRCS1
124 NFRCS0
125 FAD0
126 VDD9
127 VSS9
128 VDDI4
129 FAD1
130 FAD2
131
FAD3
132
NRST
133
NMI
134
LCDICLK
135
TSTC0 136
TSTCK 137
VSS10 138
PINMD2 139
TSTC1 140
TSTC2 141
SDATA 142
VSS11 143
VDD10 144
145
SCLOCK
146
PINMD0
147
VDDI5
148
FAD4
149
FAD5
150
FAD6
151
VDD11
152
FAD7
153
FAD8
154
FAD9
155
FAD10
156
FAD11 157
VSS12 158
FAD12 159
FAD13 160
FAD14 161
FAD15 162
FAD16 163
L5601
CTF1473-A
L5706
CTF1545-A
L5705
CTF1545-A
L5546
CTF1545-A
L5508
CTF1545-A
L5535
CTF1545-A
L5551
CTF1545-A
R5552
100
2
1
4
36
5
8
7
R5551
100
2
1
4
36
5
8
7
R5550
100
2
1
4
36
5
8
7
R5520
10k
R5540 100
R5547
22
R5546
1M
R5549
0
R5539
100
R5536
100
470
R5531
100
R5548
3.3k
R5519
NM
R5537
100
R5557
0
R5523
270
R5543 10k
R5544
1k
R5522
270
R5530
100
PNLVCC
LR0
LB0
503
502
LB5
LCK
LR1
LB3
LR3
LG3
LB1
LVSY
LG0
LG5
LB2
LG4
LR4
LR2
LB4
LG2
SHUT
LG1
LHSY
LR5
GD33V
PNLVI
2-A
22
33X5502
CSS1787-A
1
122
4
433
MONITOR I/F UNIT
Consists of
INTERFACE PCB
KEYBOARD PCB
MONITOR PCB
SD PCB
BT ANT PCB
3.4V
3.4V
3.4V
0V
0.2V
0.3V
0.5V
0.6V
0.7V
0.2V
0.4V
0.4V
0.6V
0.7V
0.6V
0.8V
0.6V
0.7V
0.9V
1.0V
1.0V
0.6V
1.7V

AVH-P3200BT/XNUC
156
1234
1234
C
D
F
A
B
E
F-b
F-a
F-a 1/2
F-b 1/2
MONVBS
GNDV
SG001552
MONPW
CSYNC
ANA_G
SG001549
SG001549
CKS5561-A
CN5101
NC
1
PLYV
2
PLYV
3
PLXV
4
PLXV
5
ADVX
6
ADVX
7
ADVY
8
ADVY
9
NC
10
10u/10_Ta
C5505
10u/10_Ta
C5506
C5517
0.1u/10
C5211
DCH1201-A
10u 10V
C5206
NM
C5205
NM
10u 10V
C5212
1u/10
C5532
0.1u/10
C5208
1u/10
C5508
0.1u/10
C5513
0.1u/10
C5509
0.1u/10
C5525
33p/50
C5303
0.1u/10
C5209
0.1u/10
C5515
NM
C5518
0.1u/10
C5527
0.1u/10
C5302
DCH1201-A
10u 10V
C5201
0.01u/16
C5524
DCH1201-A
C5511
0.1u/10
C5301
DCH1201-A
10u10V C5521
DCH1201-A
10u 10V
C5520 NM
C5529
0.1u/10
C5512
0.1u/10
C5519
470p/10
C5504
DCH1201-A
10u 10V
C5510
0.1u/10
C5507
0.1u/10
C5516
0.1u/10
C5514
NM
C5526
DCH1201-A
10u 10V
C5202
1u/10
C5203
DCH1201-A
C5204
NM
C5102
NM
C5101
NM
C5104
NM
C5103
NM
C5307
0.1u/10
C5308
0.1u/10
C5807
0.1u/10
C5570
1000p/50
C5571
0.1u/10
C5210
4.7u/10
C5808
1000p/50
D5201
1SR154-400
D5102
NM
D5101
NM
D5103
NM
D5104
NM
AVAGND
AVAGND
GNDV
GNDD
GNDD
AVAGND
AVBGND
AVAGND
GNDD
GNDD
GNDV
GNDBL
AVAGND
AVAGND
AVBGND
IC5311
TC75S57FU
IN-
1
VSS
2
IN+
3OUT 4
5
VDD
IC5201
PQ1LA125MSPQ
Nr
1
GND
2
Vc
3Vin 4
5
Vo
IC5301
NJM2505AF
Vout 1
GND 2
V+ 3
Vin
4
5VGND
IC5203
NM
VIN
1
VSS
2
ON/OFF
3NC 4
5
VOUT
IC5202
S-1172B34-E6
VOUT
1
VSS1
2
ON/OFF
3NC 4
5
VSS2
6
VIN
DV0R4
VSS3 39
VDD3 40
DV0R5 41
DV0CLK 42
DV0VSY
43
DV0HSY
44
CMPAOUT
45
AV0IREF
46
AV0VREFH
47
AV0VREFL
48
AV0VCMO
49
AV0INA
50
AVDDA
51
AV0INB
52
AVSSA
53
AV1VREFH
54
AV1VREFL
55
AV1VCMO
56
AV1IN
57
AVDDA2
58
AV2VREFH
59
AV2VREFL
60
AVSSA2
61
AV2VCMO
62
AV2IN
63
AVDDP
64
TSTIO
65
AVSSP
66
GPIO15
67
GPIO14
68
L5502 CTF1545-A
L5501
CTF1473-A
Q5807
LSC4081UB
R5511
1k
4
3
6
5
R5524
10k
2
1
4
3
6
5
8
7
R5518 10k
R5203
NM
R5521
47k
R5313
15k
R5004
NM
R5003
NM
R5001
NM
R5002
NM
R5209
NM
R5835
390
R5207
10k
R5303
750
R5322
6.8k
R5559
NM
R5314
10k
R5508
NM
R5309
0
R5312
680k
R5311
270
PNLVI
GD33V
GR33
GD12V
GNDV
EPDO
CVIDEO
EPDI
V33A
V33A
V33A
RGBVI
RGBVI
PWRVI
PNLVI
GD12V
GD33V
L5305
CTF1545-A
R5302
100
RGBVI
R5300
4.7k
R5301
100
C5304
0.1u/10
AVAGND
R5315
4.7k
R5316
470
R5200
0
RGBVI RGBVI
R5321
10k
AVAGND
AVAGND
AVAGND
AVAGND
AVAGND
AVAGND
R5201
NM
V33A
AVAGND
IC5312
TC7SET08FUS1
INB
1
INA
2
GND
3OUTY 4
5
Vcc
R5317
1k
R5318
1k
C5314
0.1u/10
AVAGND
D5202
NM
R5202
1k
R5205
NM
C5311
NM
Q5900
UMX2N
E1
1
E2
2
B2
3
C2
4
5
B1
6
C1
R5901
100
R5903
27
R5904
47k
GNDD
R5900
5.6k
R5905
100k
L5807
CTF1545-A
LSA1576UB
Q5808
C5305
NM
C5809
NM
R5902
68
R5836
1.2k
R5840
2.2k
AVAGND
C5309
DCH1201-A
10u10V
(D)
0.8Vp-p(max1.0V)
(from NAVI)
C.VIDEO
3.4V 1.2V 5V 3.4V 5V 3.4V
to TOUCH PANEL
for GERDA-L for LCD
POWER
3.3V(max)
5V
(max1.0V)
(max1.0V)
(max1.0V)
5.1V
1.2V
3.3V
3.4V

AVH-P3200BT/XNUC 157
5 678
5678
C
D
F
A
B
E
F-bF-a
F-a 1/2
F-b 1/2
33MHz
LVSY
LHSY
GtoD
DGCLK
GtoS
LCD0CLK
SHUT
GRST
StoG
DtoG
MONVBS
GNDV
ILR
KEY0
KEY1
REM
ILB
ILG
HDRST
DtoG
GtoD
DGCLK
StoG
GtoS
GRST
ANA_G
ANA_R
CSYNC
GNDV
MONVBS
BLERR1
BLCLK
MBLPW
DIMPLS
TEMP1
ANA_R
ANA_B
ANA_B
DKN1385-A
CN5002
1
2
3
4
5
6
7
8
9
10
11
12
13
14
15
16
17
18
19
20
21
22
23
24
25
26
27
28
29
30
31
32
33
34
35
36
37
38
39
40
41
42
43
44
45
46
47
48
49
50
10u/10_Ta
C5505
C5517
0.1u/10
C5522
0.1u/10
C5523
0.1u/10
C5528
0.1u/10
C5303
0.1u/10
C5531 12p/50
C5302
DCH1201-A
10u 10V
DCH1201 A 0.1u/10
C5301
DCH1201-A
10u10V C5521
DCH1201-A
10u 10V
C5520 NM
C5529
0.1u/10
C5512
0.1u/10
C5519
470p/10
C5530
9p/50
C5503 0.1u/10
C5104
NM
C5805
0.1u/10
C5806
0.1u/10
C5571
0.1u/10
D5103
NM
D5104
NM
AVAGND
GNDKEY
GNDBL
GNDV
GNDD
GNDD
GNDILM
AVBGND
GNDD
GNDD
AVAGND
GNDD
IC5301
NJM2505AF
Vout 1
GND 2
V+ 3
Vin
4
5VGND
S-93C66BD0I-I8
IC5501
CS 1
SK 2
DI 3
DO 45 GND
6TEST
7NC
8VCC
58
AV2VREFH
59
AV2VREFL
60
AVSSA2
61
AV2VCMO
62
AV2IN
63
AVDDP
64
TSTIO
65
AVSSP
66
GPIO15
67
GPIO14
68
GPIO13
69
GPIO12
70
VDD4
71
GPIO11
72
GPIO10
73 GPIO0
74 GPIO1
75 VDDI2
76 GPIO2
77 GPIO3
78 VSS4
79 GPIO4
80 GPIO5
81 GPIO6
82 GPIO7
83 GPIO8
84 VDD5
85 VSS5
86 GPIO9
87
LCD0CLK
88
OSCXO
89
OSCXI
90
LCDMUTE
91 LCD0C1
92 LCD0C0
93 LCD0C2
94 VSS6
L5502 CTF1545-A
L5002
CTF1469-A
L5523
CTF1545-A
L5528
CTF1545-A
L5522 CTF1545-A
L5512
CTF1748-A
12
Q5805
LSC4081UB
Q5806
LSC4081UB
R5511
1k
2
1
4
3
6
5
8
7
R5520
10k
R5517 270
R5556
10k
R5555
10k
R5515
180
R5553
10k
R5513 470
R5502
10k
R5509
56k
R5510 NM
R5514
470
R5516 270
R5324
NM
R5323
NM
R5570
470
R5834
390
R5833
390
R5303
750
R5561
10k
R5560
10k
R5519
NM
R5501
10k
R5508
NM
R5309
0
R5523
270
R5512
270
R5534 100
R5522
270
GNDBL
PWRBL
GNDILM
GNDD1
HDRST
ILMB
PWRVI
KEY1
REM
VCC33
GNDKEY
ILB
ILG
ILR
StoG
MONPW
KEY0
TP5503
TP5502
ANAR
MOVBS
GtoS
MBLPW
ANAG
DtoG
GtoD
DGCLK
GRST
EPCK
EPDO
ANAB
BLERR1
CSYNC
BLCLK
EPDI
EPCE
DIMPLS
V33A
RGBVI RGBVI
RGBVI
PWRVI
PWRBL
ILMB
VCC33
X5501
CSS1792-A
1
122
4
433
R5302
100
AVAGND
R5300
4.7k
R5301
100
C5304
0.1u/10
AVAGND
R5315
4.7k
R5316
470
AVAGND
AVAGND
AVAGND
AVAGND
AVAGND
R5891
NM
C5003
1u/6.3
L5808
CTF1545-A
L5806
CTF1545-A
LSA1576UB
Q5808
C5305
NM
R5838
1.2k
R5841
2.2k
AVAGND
R5839
1.2k
R5310
2.2k
AVAGND
C5309
DCH1201-A
10u10V
VIDEO BUS
GERDA BUS
C.VIDEO
BACKLIGHT BUS
KEY BUS
5V
8V
(max1.0V)
82PIN
83PIN
Hi Lo
1DIN 2DIN
6.95 5.8
2/2
F
2/2
F
CN511
5/6
A
2.3V
0V
0V
3.3V
1.2V
8.0V
2.1V
2.4V
2.4V
2.4V
2.4V
0V
3.3V
3.3V
3.3V
3.3V
0V
3.3V
0V
8.0V
0V
0V
0V
0V
3.3V
0V
3.3V
3.3V
3.3V
0V
0V
0V
0V
0V
0V
0V 5.1V
5.1V

AVH-P3200BT/XNUC
158
1234
1234
C
D
F
A
B
E
10.12 MONITOR PCB(BACKLIGHT)
2/2
F
MBLPW
BLERR1
BLCLK
TEMP1
DIMPLS
C5714
10u/35
C5716
0.1u/10
C5713
10u/35
C5715
10u/35
C5704
0.1u/16
C5707
1u/10 C5701
1u/16
C5708 0.47u/10
C5710
1u/10
C5705
C5706
0.1u/16
C5703
10u/35
C5718
0.1u/10
C5709
NM
C5702
10u/35
D5702
1SS352
D5701
RB160M-60
GNDBL
GNDBL
GNDBLP
GNDBL
GNDBL
GNDBL
TK61222CQ6
IC5701
SW
1
NC1
2
FAULT 3
CSS 4
VIN
5
VREG
6
CLKO
7
CLKI
8
EN
9
DIM
10 RT
11 VREF
12
LED6
13
LED5
14
LED4
15
GND1
16 LED3
17 LED2
18
LED1
19
EAOUT
20
ISET
21
NC2 22
PGND 23
OVP
24
GND2
25
IC5702
TC7SET08FUS1
INB
1
INA
2
GND
3
OUTY
4
5
Vcc
L5702
CTH1435-A
L5701
CTF1545-A
L5704
CTF1748-A
12
LTC114EUB
Q5702
RSQ025P03
Q5703
D1
1
D2
2
G
3
S
4
5
D3
6
D4
Q5701
LSC4081UB
Q5705
LSC4081UB
R5717
5.6k
R5724
0
R5703
100
R571
R5711
62k
R5714
22k
R5715
NM
R5719
1.5k
R5720
220
R5716
5.6k
R5708
1k
R5707
3.3k
R5721
NM
R5725
1.5k
R5722
10k
R5723
120k
R5729
27k
R5726
10k
R5713
4.7k
R5727
4.7k
R5728
3.3k
R5704
100
R5731
0
R5730
47k
BSW2
BSW1
PWRBL
L5703
CTF1558-A
GD33V
8V
DD
D
BACKLIGHT BUS
F
MAX1A
1/2
F

AVH-P3200BT/XNUC 159
5 678
5678
C
D
F
A
B
E
2/2
F
CKS5561-A
CN5701
1
2
3
4
5
6
7
8
9
10
C5715
10u/35
C5708 0.47u/10
C5705
10u/35
C5711
0.1u/10
C5712
NM
1
M-60
GNDD
GNDBL
GNDBLP
GNDBLP
R5701
120k
R5710
8.2k
R5718
470
R5711
62k
R5709
120k
R5702
10K
R5704
100
R5706
0
R5705
0
TEMP1
LED1
LED2
LED3
LED4
BLP
W2
SW1
8-A
to BACK LIGHT
F
DD
F
FLASH ROM PART
5001
5701
3225
VIDEO PART
TOUCH PANELPART
3216
5101
BACKLIGHT PART
5501
5801
5401
CHIP SIZE LEGEND
SYSTEM UNIT PART
GERDA IC PART
5201
2125
LCD PANEL PART
5301
KEY BOARD PART
1608
POWER PART
5601
D
D
MONITOR PCB (BACKLIGHT)
2/2
F
MONITOR I/F UNIT
Consists of
INTERFACE PCB
KEYBOARD PCB
MONITOR PCB
SD PCB
BT ANT PCB
2.9V
0.9V
0.9V
0.9V
15.8V
2.2V

AVH-P3200BT/XNUC
160
1234
1234
C
D
F
A
B
E
10.13 SD PCB AND BT ANT PCB
G H
BT_SRX
BT_RST
BT_MIC1N
BT_MIC1P
SDW
SDDET
SDCLK
SDDAT0
SDDAT1
SDDAT2
SDDAT3
SDCMD
VCCMIC
BT_STX
CKS4670-A
CN7502
BT_MIC1P 1
VCC_MIC 2
BT_MIC1N 3
BT_RST 4
BT_SPK1P 5
BT33 6
BT_SPK1N 7
S_BTTX 8
GNDBT 9
BT_SRX 10
SDDAT0 11
SDDAT1 12
VCC33 13
SDCMD 14
SDW 15
SDDAT3 16
SDDET 17
SDDAT2 18
GND 19
DGND 20
SDCLK 21
DGND 22
C7506
NM
C7507
0.1u/10
C7508 0.1u/10
GNDD
GNDBT
GNDD
GND
R7517
22k
2
1
4
36
5
8
7
R7518
22k
2
1
4
36
5
8
7
R7505
150
R7504
NM
R7503
150
R7502
NM
R7501
150
R7506
150
R7508
150
R7507
150
VA7501
NM
VA7503
VA7502
NM
VCC33
C7502 NM
C7503 18p/50
C7509 18p/50
C7514 18p/50
C7515 18p/50
C7517 18p/50
2SB1689
Q7541
R7541
10k
R7542
680
R7543
1k
C7541
0.1u/10
R7531 47
R7532 47
R7533 47
R7534 47
R7535 47
GNDD
NJM4558V
IC7551
OUT1
1
IN-1
2
IN+1
3
VEE
45
IN+2
6
IN-2
7
OUT2
8
VCC
R755
22k
R755
22k
R7553 22k
R7554
22k
C7551
C7553
0.1u/10
C7554
BT UNIT 7501 - 7550 1608
2125
CHIP SIZE LEGEND
3216
470p/50
470p/50
CN3811
CKS5749-A
1
2
3
GNDANT
M2R6TP_GND
KN3801
CN795
2/6
A
HBT ANT PCB
BT MODULE
0V
0V
0V
0V
0V
3.3V
3.3V
3.3V
3.3V
3.3V
3.3V
3.3V
0V
0V
3.3V
3.3V
0V
3.3V
0V
1.1V

AVH-P3200BT/XNUC 161
5 678
5678
C
D
F
A
B
E
G
BT_SRX
BT_RST
BT_MIC1N
BT_MIC1P
VCCMIC
BT_STX
CKS6192-A
CN7503
U1IN
1
BT33 2
SPK1P 3
SPK1N 4
VSS 5
NBOOTS 6
U3IN 7U3OUT
8
NRST_CPU
9
VCC_MIC
10 MIC1N
11 MIC1P
12
VSS
13
U1OUT
14
0.1u/10
C7504
1u/10
C7505
1u/10
GNDBT
GNDBT
GNDD
GNDD
GNDBT
GND
R7530
NM
R7527
1k
R7529
NM
R7528
NM
R7521 0
R7523
1k
R7524
1k
R7511
NM
R7515 NM
R7516 NM
R7509
NM
NBOOTS
VA7501
NM
VA7503
NM
VA7504
NM
VA7502
NM
BT33
U3IN U3OUT
C7513
10u/6.3
C7512
NM
CKS6180-A
CN7501
1CD/DAT3
3VSS1
5CLK
7DAT0
9DAT2
11 GND2
13 CD/WP
14 WP
12 CD
10 GND1
8DAT1
6VSS2
4VDD
2CMD
15 NC1 16
NC2
17 GND3
18 GND4
19
GND5
20
GND6
R7536 0
R7537 0
C7521
NM
NJM4558V
IC7551
OUT1
1
IN-1
2
IN+1
3
VEE
45
IN+2
6
IN-2
7
OUT2
8
VCC
R7551
22k
R7552
22k
2k
R7555
10k
R7556
10k
C7552
1u/6.3
D7501
NM
A
C1 C2
GNDBT
D7502
NM
BT MODULE
SD CARD
P,Q
GSD PCB
MONITOR I/F UNIT
Consists of
INTERFACE PCB
KEYBOARD PCB
MONITOR PCB
SD PCB
BT ANT PCB
BT MODULE
model
P : AVH-P3200BT/XNUC
Q : AVH-P3250BT/XNRD
J : AVH-P3200DVD/XNUC
K : AVH-P3250DVD/XNRC
L : AVH-P3250DVD/XNRD
M : AVH-P3250DVD/XNRI
BT: -1.8 dBs

AVH-P3200BT/XNUC
162
1234
1234
C
D
F
A
B
E
10.14 WAVEFORMS
RF 0.2 V/div(AC) 100 ns/div
CDRF(x4CLV)
RF 0.2 V/div(AC) 50 ns/div
DVDRF(x1.3ZCAV)
RF 0.5 V/div 100 us/div
DVDRF(BD1mm)
TD1 0.2 V/div 100 us/div
Interval FWD(DVD)
TD1 0.2 V/div 100 us/div
Interval REV(DVD)
VHALF VHALF
2.2 V->
Traverse 1001FWD(short)(DVD)
VHALF
VHALF VHALF
0->
TD1 0.2 V/div 500 us/div
Multi 32FWD(DVD)
TD1 0.2 V/div 500 us/div
Multi 32REV(DVD)
CH1:TD1 0.5 V/div 10 ms/div
CH2:COP-COM 2.0 V/div 10 ms/div
- DVD CORE UNIT
Note:1. The encircled number denote measuring points in the circuit diagram.
2. Reference voltage: 1.65 V(TD1,FD1)(=VHALF)
2.2 V(RF)(=VREF)
In the waveform, it is seeing on the GND standard.
Offset of 1.65 V or 2.2 V is put in.

AVH-P3200BT/XNUC 163
5 678
5678
C
D
F
A
B
E
VHALF VHALF
VHALF
VHALF
VHALF VHALF
VHALF
VHALF
0->
0->
0->
0->
CH1:TD1 0.5 V/div 10 ms/div
CH2:COP-COM 2.0 V/div 10 ms/div
Traverse 1001REV(short)(DVD)
CH2:COP-COM 2.0 V/div 100 ms/div
ID search Inside -> Outside(DVD)
FD1 0.5 V/div 20 ms/div
Play FD(DVD)
FD1 0.5 V/div 500 us/div
Focus Jump L0 -> L1 FD1 0.5 V/div 500 us/div
Focus Jump L1 -> L0
TD1 0.5 V/div 100 ms/div
Play TD (DVD)
FD1 0.5 V/div 1 ms/div
Focus Close (DVD)
CH1:TD1 0.5 V/div 20 ms/div
CH2:COP-COM 2.0 V/div 20 ms/div
Traverse 5001FWD(long)(DVD)
CH1:TD1 0.5 V/div 20 ms/div
CH2:COP-COM 2.0 V/div 20 ms/div
Traverse 5001REV(long)(DVD)

AVH-P3200BT/XNUC
164
1234
1234
C
D
F
A
B
E
11. PCB CONNECTION DIAGRAM
11.1 MOTHER UNIT
A
AMOTHER UNIT
Capacitor
Connector
P.C.Board Chip Part SIDE B
SIDE A
NOTE FOR PCB DIAGRAMS
1.The parts mounted on this PCB
include all necessary parts for
several destination.
For further information for
respective destinations, be sure
to check with the schematic dia-
gram.
2.Viewpoint of PCB diagrams
1
1
1
1 5 15
0201
1
1
1
5
1
1 5
1
1
1
1
1
51
1
1
1
5
E
1
1 5
1
1 5 10 15 20 25 30 35 40 45 50
65 70 75 80 85 90 95 100 105
130 135140 145 150 155160
195 200 205 210 215
6055
125120115110
190185180175170165
525151
5151
2010
1
10
5
15
1
1
1
1 5
10
15
E
1 5
1015
1
5
1
1
5
1
5
1
C1502
C1503
C1504
C1505
Q1501
C1506
Q1502
C1701
P1721
C1702
C1510
C1514
C1515
R802
R803
R804
R805
C1712
R806
R807
C1520
R808
IC941
R809 C1525
C1526
C1527
D1503
C1528
D1504
R810
C1529
D581
R811
C1530
C1531
R820
R822
R823
R824
R828
R829
R830
IC581
R834
R836
C801
C802
C803
C804
R1531
R841
C805
R1532
R842
C806
C807
C808
C809
KN1501
R849
P521
C810
C811
X801
C812
X802
C813
C814
R850
R851
C816
R852
C817
R853
C818
R854
C819
R855
C820
C821
C822
C823
R860
C824
C825
R867
R868
R871
R872
C838
C840
C841
C842
C1791
L101
C1792
C1793
IC1791
IC801
IC802
C1001
C1004
C1005
Q1002
C1201
C1202
P1611
Q363
D1001
D1002
R1002 R1003
R1004 R1005
JA101
R1006
R1201
IC1201
C101
R729
L581
R152
Q795
R541
R542
R543
R544
R545
L1501
L1502
L1503
L1504
L1505
L1506
R933
L1507
C127
R934
R935
R936
R365 R
CN541
CN542
R371
R372
R373
R374
R375
R761
CN
C92
C545
R581
C546
R582
R583
C548
C163
C361
C943 C946
R795
JA581
R796
R797
R798
C581
CN795
CN796
C582
L801
L802
C795
C797
D543
C798
D544
L821
D3
P1711
10 20 30 40 50 60 70
X
120
110
100
90
80
70
60
50
40
30
20
10
0
Y
FRONT
ECN3501
G
CN7502
C
CN1901
BCN2501
S/PDIF OUT
POWER SUPPLY
P 521 (A,78,98) Poly Switch MINISMDC075F/24
P 561 (A,104,111) Poly Switch MINISMDC075F/24
P 564 (A,157,104) Poly Switch MINISMDC075F/24
P 1611 (A,72,60) Fuse 2.5 A CEK1285
P 1651 (A,155,19) Fuse 1.5 A CEK1282
P 1711 (A,71,69) Fuse 1.25 A CEK1281
P 1721 (A,73,55) Fuse 2 A CEK1284
P 1731 (A,144,11) Fuse 1.75 A CEK1283
>
>
>
>
>
>
>
>

AVH-P3200BT/XNUC 165
5 678
5678
C
D
F
A
B
E
A
SIDE A
1
1
1
5
1
1 5 10 15 20 25 30 35 40 45 50
1
1
15
10
15
20
525151
2010
1
1 105
1510
1520
1
1
1 5 10 15 20 25 30 35 40
45 50 55 60 65 70 75 80 85
90 95 100 105 110 115 120 125 130
135 140 145 150 155 160 165 170 175
1
E
E
E
EE
E
E
1
1
1 5 10 15 20 25 30 35 40
1
1
5
1
E
15101520
35 40 45 50
65 70 75 80 85 90 95 100 105
130
6055
125120115110
2010
525151
30
1
1
1
1 5 10
1015
1
5
10
1
1
1
1
1
1
E
1
51
IC151
D561
D562
D563
C1701
R601
P1721
R602
C1702
R603
R604
R605
R606
R607
R608
R220
R221
R222
R224
R801
R610
P1731
C1712
R613
R807
JA401
JA402
D771
CN601
R623
R624
C1531
IC951
R625
R626
CN801
R820
R822
R823
R824
KN301
R631
C1731
R825
R826
C1732
R827
C1733
R828
R634
R829
R636
R637
R638
C409
R251
R830
R831
R832
C602
R833
R834
C410
C604
R835
R259
C605
C606
R643
R837
C607
C1744
R838
C608
R839
C1745
C609
R645
R646
R647
R648
R649
C226
C227
C228
R840
C610
C229
R841
C611
X601
532
R842
R843
R267
R844
R650
R845
R651
R846
C230
R848
501
C231
P521
C232
R656
C233
R657
R658
C234
R659
C235
C236
X802
C818
R661
C819
R856
R662
R857
L1621
R667
C820
21
C822
C823 C824
C825
C826
C827
C828
R670
R671
C829
R867
R869
R675
C830
C831
R679
C832
C833
R870
C834
C835
C836
C837
C838
R680
C839
R681
C263
C264
C265
C266
R694
R695
P561
R696
P562
P563
P564
R699
C281
L1661
C282
C286
C287
C288
C289
C290
C291
C292
IC602
IC802
Q153
Q155
D251
D252
Q161
Q162
Q163
Q164
P1611
Q361
Q362
R303
Q363
Q364
Q365 Q366
R307
R308
R309
Q561
Q562
R503
Q563
R310
R312
R314
Q951
R316
R317
R700
R319
R701
R703
R704
R705
R511
R512
R706
R707
R320
R708
R709
R321
R322
R323
R325
R326
R327
R710
CN501
R714
R715
R521
P1641
R522
U402
R719
Q1623
C1629
CN511
R724
C301
R531
P1651
C302
R532
C303
C304
C308
R152
R153
R730
R154
C501
R155
CN521
R156
R734
C311
R735
C1641
C312
R736
R737
R350
C1644
C315
R351
R547
R160
R161
R162 R163
R933
R934
R1628
R1629
R361
R362
R556
R363
R557
R364
R1630
R365
R366
R367
R368
R369
R561
L1712
R562
C1662
R563
R370
R564
R565
R371
R566
R372
R567 R568
R951
R375
R569
R376
R952
R377
R953
R954
R955
R761
R956
R957
R958
R570
R959
R571 R572
R573 R574
R575
R576
R577
R578
R579
CN751
C927
C929
R580
C1681
L1731
JA561 JA562
C160
C161
Q1682
R586
C163
C361
C751
C946
C561
C562
C563
C564
C565
C566
C567
C568
C569
C951C952
L401
R1682
L402
C771
D153
D154
IC331
D161
R204
R205
R208
D361
R209
P1711
70 80 90 100 110 120 130 140 150 160 170
FRONT FCN5002
N2501
RCA V IN OUT FRONT/REAR OUT
ANTENNA
FM/AM TUNER UNIT

AVH-P3200BT/XNUC
166
1234
1234
C
D
F
A
B
E
A
AMOTHER UNIT
90100110120130140150
160170
1
5
10
15
20
1
5
10
15
20
1
1 5 10 15
20 25 30
35 40 45
50 55 60
1
E
E
1
5
E
1
1
E
1 5
10
1 5 10
15 20 25
30 35
40 45 50
1
5
1
1
1
1
E
1
1
1
R401
R402
R210 R211
R212
R213
R408
R214
R409
R215
R216
R217
D564
R218
R219
R410
R411
R412
R413
R414
R415
R609
R416
R223
R417
R418
R225
R419
R226
R227
R228
R229
R611
R612
R614
R420
R615
R421
R422
R616
R423
R617
R618
R619
R620
R621
R622
C201
C202
R627
R628
R629
C207
C208
R821
R630
C401
R632
R633
C404
D981
C211
R635
C212
C406
C407
C213
C214
C408
C215
R639
C216
R252
C217
R253
C218
R254
C219
R255
C601
R256
R257
C603
R640
R258
R641
C1741
C1742
C412
R642
C413 R644
C220
C414
C221
C1746
C222
C1747
C223
R260
C224
C225
R261
R262
R263
R264
R265
R266
C612
C613
C614
R268
R269
R652
R653
R654
R655
R270
R271
R1731
R272
C237
R273
R274
C238
C239
R275
R276
R277
R660
R663
R664
R665
D1741
R1741
R1742
R1743
IC1741
C251
C252
C253
C254
C255
C256
C257
C258
C259
R682
R683
C260
C267
C268
C269
R691
C270
C271
C272
C273
C274
C275
C276
C277
C278
C279
D601
D602 D603
C280
IC201
C283
C284
C285
C293
C294
IC601
R3
R30
R304
Q941
R30
Q942
R30
Q751 Q75
R501
IC251
R502
R311
R313
R315
R318
R702
R513
R324
R328
R711
Q771
R712 R713
C1621
R716
C1622
C1623
C1624
C1625
Q1621
C1626
Q1622
C1627
R333
C1628
R334
R335
R336
R337
R338
R53
C305
P401
C306
C309
Q981
Q982 Q983 R924
R731
R926
C310
C1642
C313
C314
D1621
R546
D1622
R1621
R1622
R1623
R1624
R1625
L981
R1626
R937
R1627
IC1621
R941
R1631
R942
R943 R944
R751
R946
R947
R948
C331
C1661
R755
C332
C333
R757
R762 R763
C921
C153
C154
C924
C157
C158
R771
R772
R773
R774
Q1681
C162
Q201
C165
D301
C941
C942
Q403
C944
Q404
C945
R981
R982
R983
R984
R985
R986
R987
R988
R989
Q601
D1681
D1682
R990
R1681
R991
R992
R1683
R993
L403
C570
C571
IC301
L601
L602
L603
L604
L605
C772
C981 C982
C983
C984
C985
R202
R203
R206
R207
1
1
1
EV12
TUN33
ILMB PWBL
AV
MOTV
CLKOUT

AVH-P3200BT/XNUC 167
5 678
5678
C
D
F
A
B
E
A
SIDE B
102030
40
5060708090
X
120
110
100
90
80
70
60
50
40
30
20
10
0
Y
1
5
1510 15 20 25
30354045
50
1
1 5
10
1 5 10
15 20
30 35
40 45
25
1
1
1
1
11
1
5
10
15
20
25
30
35
40
45
1
5
10
15
20
25
30
35
40
45
1
111
1
E
1
1
E
E
1
E
E
E
E
1
1
1 5
10
1 5
10
1
1
11
1
1 5 10 15 20
2530354045
C1501
IC921
IC922
IC923
IC924
210 R211
R212
C1507
R213
C1508
R214
C1509
IC541
IC542
C1511
C1512
C1513
C1516
C1517
C1518
C1519
C1521
C1522
C1523
C1524
D1501
D1502
R1502
R812
R1503
R813
R1504
R814
R1505
R815
R1506
R816
R1507
R817
R1508
R818
R1509
R819
IC1501
R1510
R1511
R1512
R1513
R1514
R1515 R1516
R1517
R1518
R1519
R1520
R1521
R1522
R1523
C223
C224
R847
R858
R859
C1771
C1772
C1781
C1782
D1771
Q121
Q122
Q123
Q124
Q125
IC1771
D1781
IC1781
L121
L122
L123
Q331
L901
Q154
C1002
C1003
Q1001
L921
L922
L923
R301
L541
R302
Q941
R305
R306
Q751 Q752
1
R1001
R121
C1221
C1222
R122
R123
R124
R125
IC1001
R126
R127
R128
R129
R513
R1203
R130
324
R901
R131
R902
R132
R903
R133
R904
R134
R905
R135
R906
R136
R907
R137
R908
R138
R909
R139
Q581
R523
R524
R331
R525
R332
R526 R527
R910
R140
R528
R911
R529
R912
R913
R914
R915
R530 R533
C305
R341
C306
R342
L582
R343
R344
C309
R345
IC1221
R346
R347
R924
R348
R925
R349
R926 R927
R157
C310
R158
R928
R159
R929
C313
C314
C121
C122
R546
C123
C124
R930
R548
C125
R931
R549
C126
R932
C128
C129
R937
R550
R551
R552
R553
R554
R555
C901
C902
C903
R558
C904
R941
C905
C906
C907
C908
R751
R945
C909
R946
R752
R753
R948
R754
R755 R756
R757
R758
R759
R760
R762 R763
C341
C342
C343
C344
C151
C921
C152
C922
C153
C923
C154
C924
C155
C925
C156
C926
C157
C158
C928
C541
C159
C542
C543
C544
C547
R584
C930
R585
C931
D101
C932
C162
D102
C164
Q201
C165
C166
D301
D121
D122
D123 D124
D125
D126
D127
IC301
IC901
D151
P1501
D152
D155
D156
D542
IC341
1
1
1
P 1501 (B,26,77) Fuse 6.3 A CEK1262
>
BUP1
BUP3
BUP2
DD5
DD8
VDD2
SYS+B
PWVI
VCC33
VCC12
BT33
AVCC5

AVH-P3200BT/XNUC
168
1234
1234
C
D
F
A
B
E
11.2 INTERFACE PCB
B
SIDE A
B INTERFACE PCB
1 5 10 15 20 25 30 35 40
1
1
115
1
1
2
3
4
5
8
2
6
9
3
7
10
11
CN2501
CN2502
C2501
C2502
C2504
Q2501
R2501
D2505
R2502
R2503
R2505
R2506
R2507
JA2501
JA2502
JA2503
R2510
JA2504
D2515
R2511
R2512
R2513
R2515
R2516
R2517
R2518
R2519
R2521
R2522
BZ2501
5
10
1520
25
10 20 30 40 50 60 70 80 90 100 110 120 130 140 150
X
30
20
10
0
Y
160 170
ACN521
REAR AUDIO OUT
WIRED REMOTE
IP-BUS
BT MIC
NAVI INTERFACEBCAM INPUT

AVH-P3200BT/XNUC 169
5 678
5678
C
D
F
A
B
E
B
SIDE B
B INTERFACE PCB
102030405060708090100110120130140150
X
30
20
10
0
Y
160170
P2501
C2503
C2505
C2506
C2507
D2501
D2502
D2503
D2504
D2506
D2507
R2504
D2508
D2509
R2508
R2509
D2510
D2511
D2512
D2513
D2514
R2514
R2520 R2523
R2524
1
1
1
1
P 2501 (B,163,7) Poly Switch MINISMDC075F/24
>

AVH-P3200BT/XNUC
170
1234
1234
C
D
F
A
B
E
11.3 DVD CORE UNIT
C
SIDE A
CDVD CORE UNIT
1 5 10 15 20 25 30
1 5 10 15 20 25 30 35 40 45 50
65 70 75 80 85 90 95 100 105
130 135 140 145 150 155 160
195 200 205 210 215
6055
125120115110
190
185
180175170
165
1510
1520
1 5 10 15
1
1 5 10 15 20
25303540
1
1 5 10 15 20 25
E
E
E
E
C1502
C1503
C1504
C1505
C1506 C1507 C1509
CN1901
R1101
C1511
R1102
R1103
C1514
R1104
C1515
R1105
C1516
R1106
C1517
C1518
C1519
R1109
C1520
R1110
C1521
R1111
C1522
R1112
C1523
R1113
C1524
R1114
R1115
C1526
R1116
R1117
C1528
R1118
C1529
R1505
R1506
R1507
R1508
R1509
IC1501
R1510
R1512
R1513
R1514
D1901
D1902
R1516
R1517
R1518
R1519
R1522
R1523
R1524
R1525
R1526
R1528
R1529
R1530R1531
R1533
R1534
CN1951
R1536
R1537
R1538
R1539
R1540
R1541
R1542
C1953
R1547
R1950
R1951
R1954
R1955
R1956
R1957
CN1201
C1203
C1204
C1205
C1207
C1208
C1018
C1019
C1022
C1601
C1602
C1603
C1604
R1001
C1605
C1606
C1607
R1004
C1608
C1609
R1007
R1008
IC1001
C1610
R1201
C1611
R1202
C1612
R1203
C1613
R1204
C1614
C1615
C1616
C1617
C1618
IC1201
C1619
C1620
C1621
C1622
R1212
C1623
C1624
R1021
C1625
C1626
C1627
R1601
R1026
R1602
R1603
R1027
R1604
R1605
L1512
L1901 C1671
C1672
C1673
C1674
C1676
R1670
R1671 R1672
R1673
R1674
R1675
R1679
CN1101
C1104
C1105
Q1101
Q1102
C1106
Q1103
C1107
C1108
Q1104
C1109 C1110
C1111
C1508
10 20 30 40 50 60 70 80
X
50
40
30
20
10
0
Y
PICKUP UNIT (SERVICE)
ACN751
DCN701

AVH-P3200BT/XNUC 171
5 678
5678
C
D
F
A
B
E
C
SIDE B
CDVD CORE UNIT
80 70 60 50 40 30 20 10
X
50
40
30
20
10
0
Y
1
1
1
5
1
1
1
1
1
5
1
5
10
15
20
25
30
35
40
45
1
5
10
15
20
25
30
35
40
45
1 5
1015
1
1 5 10 15 20 25
3035404550
C1501
C1510
C1512
C1513
R1300
R1301
C1525
C1527
R1501
R1503
R1504
L1003
L1004
R1511
EF1001
EF1002
C1934
R1527
R1532
R1535
C1950
C1951
C1952
R1543R1544
C1954
R1546
R1952 R1953
IC1951
C1001
C1003
C1004
C1005
C1006
C1007
C1008 C1009
C1201
C1010
C1011
C1012
C1013 C1014
C1209
C1015
C1016
C1017
C1401
C1402
C1403
C1404
C1210
C1405
C1211
C1407
C1408
C1409
C1021
X1501
R1002
C1802
IC1002
C1803
IC1003
C1804
IC1004
IC1005
C1805
C1806
IC1006
C1807
C1808
R1011
C1809
R1015
R1017
R1019
R1401
R1402
R1403
R1405
R1406
R1213
R1214
R1215
IC1401
R1409 R1216
IC1402
R1217
R1218
R1025
R1222
R1801 R1802
R1803
R1804
IC1801
L1902
L1903
L1904
X1950
C1480
C1481
C1482C1483
C1484
C1485
C1486
C1487
C1488
C1489
C1490
C1491
C1492
C1493
C1494
R1480
R1481
R1482
R1483R1484
R1485
R1486
R1487
R1488
IC1480
R1489
R1490
C1101
C1301
C1302
C1112 C1113
C1801
1

AVH-P3200BT/XNUC
172
1234
1234
C
D
F
A
B
E
11.4 CONNECT PCB
D
SIDE A
DCONNECT PCB
1 5 10 15
CN701
10 20 30 40 50
X
40
30
20
10
0
Y
M
M1
LOAD/CRG
MOTOR
CCN1201

AVH-P3200BT/XNUC 173
5 678
5678
C
D
F
A
B
E
D
SIDE B
DCONNECT PCB
50 40 30 20 10
X
40
30
20
10
0
Y
1
1
1
1 5 10
R101
R102
R103
CN101
C101
S101
S102
S103
M2
SPINDLE MOTOR
HOME
8SNS
DSCSNS

AVH-P3200BT/XNUC
174
1234
1234
C
D
F
A
B
E
11.5 KEYBOARD PCB
E
SIDE A
EKEYBOARD PCB
1
1
1
1
1
1
1
1
1
1
1
1
E
1
5
1
1
CN3502
C3501
C3503
C3504
Q3501
C3505
Q3502
D3507
D3508
R3509
IC3501
JA3501
R3510
R3511
R3512
R3513
R3514
R3515
R3516
R3517
R3518
R3519 R3520
R3521
R3522
R3523
R3524
R3525
S3501
R3526
S3502
R3527
S3503
R3528
S3504
R3529
S3505 S3506
S3507
S3508
S3509
R3530
R3531
R3532
S3510
10 20 30
X
90
80
70
60
50
40
30
20
10
0
Y
USB
RESET
EJECT
DISP.OFF
VOL+
VOL-
SOURCE
FORWARD
REVERSE
MODE
MENU
AUX INPUT

AVH-P3200BT/XNUC 175
5 678
5678
C
D
F
A
B
E
E
SIDE B
EKEYBOARD PCB
102030
X
90
80
70
60
50
40
30
20
10
0
Y
1
51 51
20 10
L3501
L3502
L3503
CN3501
C3502
C3506
C3507
D3501
D3502 D3503
D3504
D3505
R3501
D3506
R3502
R3503
R3504
D3509
R3505
ACN541
1
1

AVH-P3200BT/XNUC
176
1234
1234
C
D
F
A
B
E
11.6 MONITOR PCB
F
FMONITOR PCB
1
11
E
E
E
1
5
1
5
1
5
1 5 10 15 20 25 30 35 40
45 50 55 60 65 70 75 80 85
90 95 100 105 110 115 120 125 130
135 140 145 150 155 160 165 170 175
1 5
10
15
20
1
1 5 10
1
10
1
5
10
15
20
25
30
35
40
45
R5557
R5559
C5401 C5402
C5403
X5502
R5004
R5401
R5402
R5403
L5501
L5503
L5507
L5508
L5701
L5702
L5704
L5705
L5706
L5543
L5548
CN5501
CN5701
C5502
C5506
C5507
C5508
C5509
C5701
C5702
C5703
C5704
C5510
C5705
C5511
Q5701
C5706
C5512
Q5702
C5707
C5513
Q5703
C5708
C5514
Q5705
C5709
C5515
C5516
C5517
C5518
C5519
C5710
C5711
C5712
C5713
C5520
C5714
C5715
C5716
C
C5718
C5525
C5527
C5529
R550
D5701
C5532
D5702
IC5502
C5533
IC5503
R5701
C5536
R5702
C5537
R5703
C5538
R5704
C5539
R5705
R5706
R5707
R5708
IC5701
R5709
IC5702
IC5703
C5540
R5518
C5541
C5542
C5543
C5544
R5710
C5545
L5401
R5711
R5713
C5547
C5548
R5714
C5549
R5521
R5715
R5716
R5717
R5524
R5718
R5719
C5550
C5551 C5552
C5553
R5720
R5721
C5555
R5722
C5556
R5723
C5557
R5724
C5558
R5725
C5559
R5726
R5532
R5727
R5533
R5728
R5729
C5560
R5730
R5731
R5543
R5544
R5546
R5547
C5570
R5548
C5571
R5549
5
10 20 30 40 50 60 70
X
80
70
60
50
40
30
20
10
0
Y
BACK LIGHT

AVH-P3200BT/XNUC 177
5 678
5678
C
D
F
A
B
E
F
SIDE A
1
1
1
1
E
E
E
E
E
1
1
5
1
1
1
5
1
5
0 65 70 75 80 85
90 95 100 105 110 115
1
1
1 10
1
1
1 5 10 15 20 25 30 35 40
1
5
1 5 10 15 20 25 30 35 40 45 50
E
1
R5550
R5551
R5552
R5553 R5555
R5556
R5560
R5561
R5570
CN5002
C5201
C5202
C5203
C5204
C5205
C5206
C5208
C5209
CN5601
C5210
C5211
C5212
X5501
C5601
X5502 C5602
R5001
R5002
R5003
D5201
D5202
R5200
C5805
R5201
Q5801
R5202
C5806
Q5802
R5203
C5807
Q5803
C5808
Q5804
C5809
R5205
Q5805
Q5806
Q5807
R5207
Q5808
R5209
IC5201
IC5202
IC5203
R5801
R5802
R5803
R5804
R5805
R5806
R5807
R5808
L5305
R5809
R5810
R5811
L5502
R5812 R5813
R5814
L5504
R5815
R5816
L5506
R5817 R5818
R5819
R5820
L5705
R5821
706
L5512
R5822
R5823
R5824
R5825
R5826
R5827
R5828
R5829
R5830
R5833
R5834
R5835
R5836
R5838
R5839
R5840
R5841
CN5101
C5101
C5102
C5103
C5104
C5301
C5302
C5303
C5304
C5305
C5307
C5308
C5309
C5501
C5503
C5504
C5311
C5505
C5314
C5509
D5101
D5102
D5103
D5104
C5510
C5511
C5512
C5515
C5516
C5517
C5519
Q5900
R5300
R5301
R5302
R5303
C5520
C5521
C5523
C5524
R5309
IC5301
C5526
C5528
C5529
R5501
R5502
R5310
R5311
R5312
R5313
C5530
R5314
R5508
R5315
C5531
IC5501
R5509
R5316
R5317
C5533
C5503
R5318 IC5311
IC5312
C5537
538
R5510
R5511
R5512
R5513 R5514
R5321
R5515
R5322
R5516
R5323
R5517
R5900
R5324
R5901
R5519
R5902
R5903 R5904
R5905
R5520
R5522
R5523
L5601
C5556
R5530
C5558
R5531
R5534
R5536
R5537
R5539
L5806
L5807
L5808
R5540
R5546
R5548
C5571
R5549
70 80 90 100 110 120 130
LCD MODULE
ACN511
TOUCH PANEL

AVH-P3200BT/XNUC
178
1234
1234
C
D
F
A
B
E
F
FMONITOR PCB
70
80
90
100
110120130
C5003
L5522
L5523
L5528
L5535
R5891
C5522
L5002
C5535
PWRVI
PNLVI
GD12V
MONPW
MOVBS
CSYNC
ANAG
ANAB
ANAR

AVH-P3200BT/XNUC 179
5 678
5678
C
D
F
A
B
E
F
SIDE B
1020304050600
X
80
70
60
50
40
30
20
10
0
Y
L5703
L5522
L5534
L5535
L5538
L5546 L5551
R5870
R5871
R5872
R5873
R5874
R5875
R5876
R5877
R5878
R5879
R5880
R5881
R5882
R5883
R5884
R5885 R5886
R5889
C5522
C5534
C5535
C5546
PWRBL
BLP
BLERR1
GD33

AVH-P3200BT/XNUC
180
1234
1234
C
D
F
A
B
E
11.7 SD PCB
G
SIDE A
GSD PCB
SIDE B
GSD PCB
15
10
1 5 15
0201
1015
15
20
VA7504
CN7501
CN7502
CN7503
10 20 30 40 50 60 70 80
X
60
50
40
30
20
10
0
Y
10 20 30 40 50 60 70 80
X
10
20
30
40
50
60
0
Y
11E
1
5
1
VA7501
VA7502
VA7503
C7502
C7503
C7504
C7505
C7506
C7507
C7508
C7509
C7512
C7513
C7514
C7515
C7517
C7521
D7501
D7502 R7501
R7502
R7503
R7504
R7505
R7506
R7507
R7508
R7509
R7511
R7515
R7516
R7517 R7518
C7541
Q7541
R7521
R7523
R7524
R7527
R7528
C7551
R7529
C7552
C7553
C7554
R7530
R7531
R7532
R7533
R7534
R7535
R7536
R7537
R7541
R7542
R7543
R7551
R7552 R7553
R7555
R7556
IC7551
R7554
ACN795
1
BT MODULE
SD CARD

AVH-P3200BT/XNUC 181
5 678
5678
C
D
F
A
B
E
11.8 BT ANT PCB
H
SIDE A
HBT ANT PCB
SIDE B
HBT ANT PCB
KN3801
CN3811
10
20
X
10 0
Y
20
10
20
X
10
0
Y
20
BT MODULE

AVH-P3200BT/XNUC
182
1234
1234
C
D
F
A
B
E
12. ELECTRICAL PARTS LIST
NOTE:
Parts whose parts numbers are omitted are subject to being not supplied.
The part numbers shown below indicate chip components.
Chip Resistor
RS1/_S___J,RS1/__S___J
Chip Capacitor (except for CQS.....)
CKS....., CCS....., CSZS.....
The > mark found on some component parts indicates the importance of the safety factor of the part.
Therefore, when replacing, be sure to use parts of identical designation.
Meaning of the figures and others in the parentheses in the parts list.
Example) IC 301 is on the point (face A, 91 of x-axis, and 111 of y-axis) of the corresponding
PC board.
IC 301 (A, 91, 111) IC NJM2068V
Circuit Symbol and No. Part No.
P:AVH-P3200BT/XNUC
Q:AVH-P3250BT/XNRD
J:AVH-P3200DVD/XNUC
K:AVH-P3250DVD/XNRC
L:AVH-P3250DVD/XNRD
M:AVH-P3250DVD/XNRI
Unit Number : (P)
Unit Number : (Q)
Unit Number : (J)
Unit Number : (K)
Unit Number : (L)
Unit Number : (M)
Unit Name : Mother Unit
Unit Number : (P,Q)
Unit Number : (J,K,L,M)
Unit Name : Monitor I/F Unit
Unit Number : YWX5013
Unit Name : DVD Core Unit
Unit Number :
Unit Name : Connect PCB
Q:AVH-P3250BT/XNRD
J:AVH-P3200DVD/XNUC
K:AVH-P3250DVD/XNRC
L:AVH-P3250DVD/XNRD
M:AVH-P3250DVD/XNRI
A
Unit Number : (P)
Unit Number : (Q)
Unit Number : (J)
Unit Number : (K)
Unit Number : (L)
Unit Number : (M)
Unit Name : Mother Unit
MISCELLANEOUS
IC 151 (A,84,119) IC PA2030A
IC 201 (B,111,90) IC PML020A
IC 251 (B,140,94) IC BH7649KS2
IC 301 (B,93,81) IC NJM2138V
IC 331 (A,138,32) IC HA12241FP
IC 341 (B,18,26) IC BH2227AFV
IC 541 (B,38,30) IC R5523N001B
IC 542 (B,38,34) IC TC7MBL6126SFK
IC 581 (A,35,105) IC(Q,K,L,M) TC7SET08FUS1
IC 601 (B,130,47) IC S-80827CNNB-B8M
IC 602 (A,130,53) IC(P,J) PE5725A8
(A,130,53) IC(Q,K,L,M) PE5727A8
IC 801 (A,64,38) IC MN2DS0018MAUB
IC 802 (A,76,22) Logic IC TC7SZU04FU
IC 901 (B,57,40) SDRAM(64M) K4S641632N-LC75
IC 921 (B,81,35) Flash ROM Unit CWW2021
IC 922 (B,81,48) Flash ROM Unit CWW2020
IC 923 (B,79,23) IC TC74LCX16373FT
IC 924 (B,55,23) IC TC7SZ08FU
IC 941 (A,64,61) D/A Converter PCM1753DBQ
IC 951 (A,92,22) IC 341S2162
IC 1001 (B,21,59) IC S-812C33AUA-C2N
IC 1201 (A,9,82) IC NJM2388F84
IC 1221 (B,80,59) IC S-1200B50-M5
IC 1501 (B,50,70) IC BD9017KV
IC 1621 (B,114,70) IC TK11840L
IC 1741 (B,151,29) Regulator IC S-1132B33-U5
IC 1771 (B,27,42) IC NJM2855DL1-33
IC 1781 (B,12,48) Regulator IC(P,Q) S-1132B33-U5
IC 1791 (A,40,50) IC PQ012GN01Z
Circuit Symbol and No. Part No.

AVH-P3200BT/XNUC 183
5 678
5678
C
D
F
A
B
E
Q 121 (B,44,96) Transistor LTC114EUB
Q 122 (B,47,90) Transistor UMX1N
Q 123 (B,21,91) Transistor UMT1N
Q 124 (B,23,99) Transistor LTC114EUB
Q 125 (B,44,92) Transistor LSC4081UB
Q 153 (A,98,109) Transistor UMH1N
Q 154 (B,79,102) Transistor LSC4081UB
Q 155 (A,94,109) Transistor UMD3N
Q 161 (A,89,107) Chip Digital Transistor LTA124EUB
Q 162 (A,86,109) Chip Digital Transistor LTA124EUB
Q 163 (A,90,111) Transistor 2SC4116
Q 164 (A,97,100) Transistor UMD2N
Q 331 (B,76,86) Transistor UMF23N
Q 361 (A,83,107) Transistor LSA1576UB
Q 362 (A,83,101) Transistor LSA1576UB
Q 363 (A,77,107) Transistor UMF23N
Q 364 (A,83,104) Transistor UMF23N
Q 365 (A,88,100) Transistor LTA114EUB
Q 366 (A,92,100) Transistor 2SD2114K
Q 403 (B,155,37) Transistor(P,J) UMH1N
Q 404 (B,150,47) Transistor(P,J) UMH1N
Q 561 (A,135,111) Transistor RT3C99M
Q 562 (A,144,111) Transistor RT3C99M
Q 563 (A,153,111) Transistor RT3C99M
Q 581 (B,25,105) Transistor(Q,K,L,M) LSA1576UB
Q 601 (B,126,36) Transistor LSC4081UB
Q 751 (B,90,70) Transistor UMD3N
Q 752 (B,85,71) Transistor RT3C99M
Q 941 (B,92,57) Transistor UMD3N
Q 942 (B,98,58) Transistor RT3C99M
Q 951 (A,97,26) Transistor UMD22N
Q 981 (B,107,44) Transistor FMG12
Q 982 (B,113,35) Transistor UMF5N
Q 983 (B,107,35) Transistor UMF5N
Q 1001 (B,17,66) Transistor 2SB1184F5
Q 1002 (A,11,74) Transistor 2SD1664
Q 1501 (A,45,81) FET HAT2210RJ
Q 1502 (A,45,64) FET HAT2210RJ
Q 1621 (B,104,72) Transistor LSC4081UB
Q 1622 (B,110,70) FET RSF014N03
Q 1623 (A,120,72) Transistor LTC143EUB
D 101 (B,39,98) Diode 1SR154-400
D 102 (B,39,101) Diode 1SR154-400
D 121 (B,47,102) Diode 1SS352
D 122 (B,39,88) Diode HZU7L(A1)
D 123 (B,38,95) Diode HZU7L(C3)
D 124 (B,21,95) Diode DAN202U
D 125 (B,25,91) Diode DAN202U
D 126 (B,20,100) Diode RKZ5.6KG(B2)
D 127 (B,38,93) Diode RKZ20KG(B2)
D 151 (B,58,101) Diode 1SR154-400
D 152 (B,65,101) Diode 1SR154-400
D 153 (A,101,105) Diode DAN202U
D 154 (A,80,110) Diode 1SS352
D 155 (B,75,99) Diode 1SS352
D 156 (B,74,106) Diode RKZ8.2KG(B2)
D 161 (A,98,95) Diode DAN202U
D 301 (B,92,75) Diode RKZ2.4KG(B)
D 361 (A,78,101) Diode RKZ3.9KG(B2)
D 542 (B,52,15) Diode DZ2S068C
Circuit Symbol and No. Part No.
D 561 (A,121,114) Diode DZ2S068C
D 562 (A,114,113) Diode DZ2S068C
D 563 (A,127,114) Diode DZ2S068C
D 564 (B,106,110) Diode DZ2S068C
D 581 (A,32,106) Diode(Q,K,L,M) DZ2S068C
D 601 (B,127,46) Diode 1SS352
D 602 (B,121,49) Diode RB751V-40
D 603 (B,117,49) Diode RB501V-40
D 981 (B,111,44) Diode 1SS352
D 1001 (A,12,67) Diode 1SR154-400
D 1002 (A,11,70) Diode RKZ18KG(B2)
D 1501 (B,49,79) Diode RB551V-30
D 1502 (B,44,59) Diode RB551V-30
D 1503 (A,34,87) Diode RB050LA-30
D 1504 (A,34,84) Diode RB050LA-30
D 1621 (B,102,70) Diode HZU13(B1)
D 1622 (B,109,73) Diode RB551V-30
D 1741 (B,151,23) Diode 1SR154-400
D 1771 (B,30,51) Diode 1SR154-400
D 1781 (B,27,51) Diode(P,Q) 1SR154-400
L 101 (A,31,96) Choke Coil 600 uH CTH1221
L 121 (B,25,87) Chip Coil BTH1101
L 122 (B,25,97) Chip Coil BTH1101
L 123 (B,24,102) Inductor CTF1295
L 401 (A,151,57) Chip Coil BTH1100
L 402 (A,145,78) Chip Coil BTH1100
L 403 (B,167,84) Chip Coil BTH1104
L 541 (B,33,34) Inductor CTF1713
L 581 (A,30,106) Inductor(Q,K,L,M) CTF1389
L 582 (B,21,106) Inductor(Q,K,L,M) CTF1379
L 601 (B,123,43) Inductor CTF1346
L 602 (B,139,44) Inductor CTF1346
L 603 (B,139,54) Inductor CTF1346
L 604 (B,123,62) Inductor CTF1346
L 605 (B,120,54) Inductor CTF1346
L 801 (A,49,42) Inductor CTF1743
L 802 (A,54,23) Inductor CTF1778
L 921 (B,68,45) Inductor CTF1473
L 922 (B,66,52) Inductor CTF1473
L 923 (B,55,21) Inductor CTF1473
L 981 (B,116,34) Inductor CTF1473
L 1501 (A,57,83) Choke Coil 6.8 uH CTH1434
L 1502 (A,54,65) Inductor CTH1253
L 1503 (A,48,87) Inductor CTF1661
L 1504 (A,50,83) Inductor CTF1661
L 1505 (A,46,69) Inductor CTF1661
L 1506 (A,44,58) Inductor CTF1661
L 1507 (A,25,83) Choke Coil 10 uH CTH1446
L 1621 (A,114,71) Inductor ATH7061
L 1661 (A,162,13) Inductor CTH1262
L 1712 (A,84,62) Inductor CTF1629
X 601 (A,126,33) Oscillator 3.932 16 MHz CSS1790
X 801 (A,56,57) Oscillator 25.000 MHz CSS1791
X 802 (A,75,18) Oscillator CSS1793
P 401 (B,169,82) Surge Protector IMSA-6802-01Y900
>P521 (A,78,98) Poly Switch MINISMDC075F/24
>P561 (A,104,111) Poly Switch MINISMDC075F/24
>P564 (A,157,104) Poly Switch MINISMDC075F/24
>P1501 (B,26,77) Fuse 6.3 A CEK1262
>P1611 (A,72,60) Fuse 2.5 A CEK1285
Circuit Symbol and No. Part No.

AVH-P3200BT/XNUC
184
1234
1234
C
D
F
A
B
E
>P1651 (A,155,19) Fuse 1.5 A CEK1282
>P1711 (A,71,69) Fuse 1.25 A CEK1281
>P1721 (A,73,55) Fuse 2 A CEK1284
>P1731 (A,144,11) Fuse 1.75 A CEK1283
CN511 (A,87,8) Connector DKN1385
CN521 (A,86,90) Connector CKS6051
CN541 (A,54,9) Connector CKS3861
CN751 (A,79,69) Connector CKS3871
CN795 (A,25,36) Connector CKS6184
JA101 (A,51,116) Plug CKM1376
JA402 (A,165,109) Antenna Jack CKX1070
JA561 (A,115,120) Pin Jack CKB1085
JA562 (A,144,118) Pin Jack XKB7001
JA581 (A,31,116) Jack(Q,K,L,M) CKN1042
FM/AM Tuner Unit(P,J) CWE2097
FM/AM Tuner Unit(Q,K,L,M) CWE2098
RESISTORS
R 121 (B,44,102) RS1/16SS103J
R 122 (B,20,97) RS1/16SS473J
R 123 (B,43,89) RS1/16SS103J
R 124 (B,42,95) RS1/16SS104J
R 125 (B,20,93) RS1/16SS473J
R 126 (B,39,89) RS1/16SS473J
R 127 (B,39,91) RS1/16SS473J
R 128 (B,19,90) RS1/16SS473J
R 130 (B,22,93) RS1/16SS473J
R 131 (B,23,91) RS1/10SR472J
R 132 (B,26,103) RS1/16SS104J
R 133 (B,36,90) RS1/16SS472J
R 134 (B,22,97) RS1/16SS103J
R 135 (B,22,101) RS1/16SS103J
R 136 (B,26,89) RS1/16SS153J
R 139 (B,42,93) RS1/16SS103J
R 140 (B,42,91) RS1/16SS103J
R 152 (A,72,110) RS1/16SS102J
R 153 (A,96,109) RS1/16SS683J
R 154 (A,100,110) RS1/16SS152J
R 155 (A,96,107) RS1/16SS683J
R 156 (A,100,112) RS1/16SS101J
R 157 (B,77,100) RS1/16SS103J
R 158 (B,75,106) RS1/16SS104J
R 159 (B,77,106) RS1/16SS473J
R 160 (A,96,106) RS1/16SS103J
R 161 (A,95,111) RS1/16SS473J
R 162 (A,92,107) RS1/16SS472J
R 163 (A,92,111) RS1/16SS473J
R 202 (B,116,100) RS1/16SS182J
R 203 (B,103,100) RS1/16SS182J
R 204 (A,117,103) RS1/16SS272J
R 205 (A,103,104) RS1/16SS272J
R 206 (B,114,100) RS1/16SS182J
R 207 (B,105,100) RS1/16SS182J
R 208 (A,116,103) RS1/16SS272J
R 209 (A,105,104) RS1/16SS272J
R 223 (B,102,84) RS1/16SS473J
R 227 (B,122,85) RS1/16SS272J
R 228 (B,122,82) RS1/16SS272J
R 229 (B,122,83) RS1/16SS562J
Circuit Symbol and No. Part No.
R 253 (B,141,103) RS1/16SS471J
R 254 (B,144,103) RS1/16SS471J
R 255 (B,146,103) RS1/16SS471J
R 256 (B,127,92) RS1/16SS471J
R 257 (B,127,91) RS1/16SS471J
R 259 (A,129,95) RS1/16SS75R0F
R 260 (B,127,101) RS1/16SS471J
R 261 (B,127,100) RS1/16SS471J
R 262 (B,149,100) RS1/16SS471J
R 263 (B,150,100) RS1/16SS471J
R 264 (B,151,100) RS1/16SS471J
R 265 (B,127,94) RS1/16SS471J
R 266 (B,127,95) RS1/16SS471J
R 301 (B,87,78) RS1/16SS472J
R 302 (B,87,79) RS1/16SS273J
R 303 (A,98,75) RS1/16SS472J
R 304 (B,100,79) RS1/16SS472J
R 305 (B,87,82) RS1/16SS472J
R 306 (B,87,80) RS1/16SS472J
R 307 (A,90,75) RS1/16SS273J
R 308 (A,90,80) RS1/16SS472J
R 309 (A,90,81) RS1/16SS472J
R 310 (A,93,81) RS1/16SS472J
R 311 (B,95,76) RS1/16SS561J
R 312 (A,82,86) RS1/16SS0R0J
R 314 (A,100,78) RS1/16SS472J
R 315 (B,100,81) RS1/16SS472J
R 316 (A,96,81) RS1/16SS472J
R 317 (A,96,80) RS1/16SS472J
R 318 (B,100,80) RS1/16SS472J
R 319 (A,90,78) RS1/16SS101J
R 321 (A,95,87) RS1/16SS221J
R 322 (A,94,87) RS1/16SS221J
R 323 (A,92,87) RS1/16SS221J
R 325 (A,96,78) RS1/16SS101J
R 326 (A,96,75) RS1/16SS101J
R 327 (A,93,75) RS1/16SS101J
R 328 (B,100,78) RS1/16SS472J
R 331 (B,74,88) RS1/16SS562J
R 332 (B,73,87) RS1/16SS332J
R 333 (B,141,31) RS1/16SS150J
R 334 (B,141,32) RS1/16SS470J
R 335 (B,141,30) RS1/16SS101J
R 336 (B,141,33) RS1/16SS101J
R 337 (B,144,33) RS1/16SS102J
R 345 (B,25,25) RS1/16SS0R0J
R 346 (B,25,24) RS1/16SS0R0J
R 347 (B,19,21) RS1/16SS0R0J
R 348 (B,84,16) RS1/16SS0R0J
R 349 (B,84,15) RS1/16SS0R0J
R 361 (A,81,107) RS1/16SS104J
R 362 (A,83,99) RS1/16SS104J
R 363 (A,80,107) RS1/16SS473J
R 364 (A,80,105) RS1/16SS473J
R 365 (A,76,104) RS1/16SS104J
R 366 (A,86,102) RS1/16SS104J
R 367 (A,78,104) RS1/16SS473J
R 368 (A,86,104) RS1/16SS473J
R 369 (A,88,98) RS1/16SS103J
R 370 (A,87,102) RS1/16SS472J
Circuit Symbol and No. Part No.

AVH-P3200BT/XNUC 185
5 678
5678
C
D
F
A
B
E
R 371 (A,74,102) RS1/16SS102J
R 372 (A,75,104) RS1/16SS152J
R 373 (A,21,53) RS1/16SS333J
R 374 (A,21,52) RS1/16SS104J
R 375 (A,75,101) RS1/16SS122J
R 376 (A,94,98) RS1/16SS0R0J
R 401 (B,155,44) RS1/16SS0R0J
R 408 (B,155,68) RS1/16SS102J
R 409 (B,150,94) RS1/16SS683J
R 411 (B,155,72) RS1/16SS681J
R 412 (B,155,73) RS1/16SS681J
R 413 (B,155,74) RS1/16SS681J
R 414 (B,155,75) RS1/16SS681J
R 415 (B,155,77) RS1/16SS681J
R 416 (B,119,34) RS1/16SS152J
R 417 (B,155,35) (P,J) RS1/16SS681J
R 418 (B,155,40) (P,J) RS1/16SS681J
R 419 (B,152,49) (P,J) RS1/16SS681J
R 420 (B,152,47) (P,J) RS1/16SS681J
R 421 (B,166,45) (P,J) RS1/16SS104J
R 422 (B,166,42) (P,J) RS1/16SS104J
R 521 (A,86,83) RS1/16SS471J
R 522 (A,85,83) RS1/16SS471J
R 523 (B,83,88) RS1/16SS181J
R 524 (B,83,92) RS1/16SS181J
R 525 (B,82,83) RS1/16SS222J
R 526 (B,82,92) RS1/16SS223J
R 527 (B,82,87) RS1/16SS223J
R 528 (B,80,87) RS1/16SS102J
R 529 (B,80,92) RS1/16SS102J
R 531 (A,83,86) (P,Q) RS1/16SS0R0J
R 532 (A,84,86) (P,Q) RS1/16SS0R0J
R 546 (B,87,16) RS1/16SS0R0J
R 547 (A,83,16) RS1/16SS0R0J
R 553 (B,34,31) RS1/10SR0R0J
R 554 (B,40,27) RS1/10SR0R0J
R 555 (B,32,31) RS1/10SR0R0J
R 558 (B,38,25) RS1/16SS472J
R 561 (A,131,109) RS1/16SS390J
R 562 (A,147,109) RS1/16SS390J
R 563 (A,140,109) RS1/16SS390J
R 564 (A,157,109) RS1/16SS390J
R 565 (A,138,109) RS1/16SS390J
R 566 (A,150,109) RS1/16SS390J
R 567 (A,134,113) RS1/16SS223J
R 568 (A,145,112) RS1/16SS223J
R 569 (A,143,112) RS1/16SS223J
R 570 (A,154,113) RS1/16SS223J
R 571 (A,136,113) RS1/16SS223J
R 572 (A,152,113) RS1/16SS223J
R 573 (A,120,112) RS1/16SS750J
R 574 (A,126,111) RS1/16SS223J
R 575 (A,145,109) RS1/16SS472J
R 576 (A,143,109) RS1/16SS472J
R 577 (A,152,109) RS1/16SS472J
R 578 (A,154,109) RS1/16SS472J
R 579 (A,136,109) RS1/16SS472J
R 580 (A,133,109) RS1/16SS472J
R 582 (A,37,105) (Q,K,L,M) RS1/16SS473J
R 583 (A,33,105) (Q,K,L,M) RS1/16SS121J
Circuit Symbol and No. Part No.
R 584 (B,23,105) (Q,K,L,M) RS1/16SS104J
R 585 (B,27,107) (Q,K,L,M) RS1/16SS103J
R 586 (A,125,110) RS1/16SS223J
R 602 (A,132,70) RS1/16SS0R0J
R 609 (B,126,47) RS1/16SS104J
R 611 (B,135,40) RS1/16SS102J
R 612 (B,130,40) RS1/16SS104J
R 614 (B,129,40) RS1/16SS104J
R 618 (B,145,38) RS1/16SS473J
R 619 (B,127,41) RS1/16SS102J
R 620 (B,129,44) RS1/16SS473J
R 623 (A,113,18) RS1/16SS472J
R 624 (A,114,18) RS1/16SS472J
R 625 (A,115,39) RS1/16SS471J
R 626 (A,114,39) RS1/16SS471J
R 627 (B,142,43) RS1/16SS473J
R 628 (B,142,44) RS1/16SS473J
R 629 (B,142,45) RS1/16SS473J
R 630 (B,139,47) RS1/16SS473J
R 631 (A,122,70) RS1/16SS223J
R 632 (B,143,53) RS1/16SS182J
R 633 (B,143,54) RS1/16SS182J
R 635 (B,119,42) RS1/16SS104J
R 636 (A,113,66) RS1/16SS104J
R 637 (A,135,70) RS1/16SS473J
R 638 (A,136,70) RS1/16SS473J
R 639 (B,133,40) RS1/16SS104J
R 640 (B,123,36) RS1/16SS473J
R 641 (B,124,36) RS1/16SS473J
R 642 (B,118,34) RS1/16SS473J
R 643 (A,127,37) RS1/16SS100J
R 645 (A,138,36) RS1/16SS472J
R 646 (A,139,36) RS1/16SS472J
R 647 (A,140,36) RS1/16SS472J
R 648 (A,111,36) (J,K,L,M) RS1/16SS473J
R 649 (A,111,38) (Q,K,L) RS1/16SS473J
R 650 (A,111,40) (Q,L,M) RS1/16SS473J
R 660 (B,114,57) RS1/16SS473J
R 665 (B,142,57) RS1/16SS473J
R 667 (A,137,70) (P,J) RS1/16SS223J
R 671 (A,128,70) RS1/16SS104J
R 675 (A,113,47) RS1/16SS101J
R 679 (A,146,55) RS1/16SS221J
R 680 (A,147,55) RS1/16SS221J
R 681 (A,122,38) RS1/16SS101J
R 701 (A,145,62) RS1/16SS751J
R 702 (B,142,58) RS1/16SS473J
R 703 (A,146,65) RS1/16SS471J
R 704 (A,141,70) RS1/16SS471J
R 705 (A,124,70) (P,J) RS1/16SS223J
R 706 (A,123,70) (P,J) RS1/16SS223J
R 707 (A,125,70) (P,J) RS1/16SS223J
R 708 (A,139,70) RS1/16SS471J
R 709 (A,121,70) RS1/16SS223J
R 710 (A,113,62) RS1/16SS104J
R 711 (B,124,56) RS1/16SS473J
R 712 (B,121,51) RS1/16SS103J
R 713 (B,117,51) RS1/16SS104J
R 716 (B,138,57) (P,Q) RS1/16SS473J
R 724 (A,146,52) RS1/16SS471J
Circuit Symbol and No. Part No.

AVH-P3200BT/XNUC
186
1234
1234
C
D
F
A
B
E
R 731 (B,137,44) RS1/16SS473J
R 734 (A,109,36) (P,Q,J,L,M) RS1/16SS473J
R 735 (A,109,38) (M) RS1/16SS473J
R 736 (A,109,40) (K) RS1/16SS473J
R 737 (A,109,41) RS1/16SS473J
R 751 (B,93,71) RS1/16SS102J
R 752 (B,77,63) RS1/16SS471J
R 753 (B,83,65) RS1/16SS102J
R 754 (B,77,64) RS1/16SS221J
R 755 (B,85,65) RS1/16SS221J
R 756 (B,77,65) RS1/16SS221J
R 757 (B,85,66) RS1/16SS221J
R 760 (B,83,74) RS1/16SS0R0J
R 761 (A,73,88) (Q,K,L,M) RS1/16SS101J
R 762 (B,88,71) RS1/16SS472J
R 763 (B,88,70) RS1/16SS472J
R 802 (A,45,27) RS1/10SR0R0J
R 803 (A,48,37) RS1/16SS104J
R 804 (A,48,40) RS1/16SS101J
R 805 (A,54,55) RS1/16SS122J
R 806 (A,56,54) RS1/16SS105J
R 807 (A,71,14) RS1/16SS181J
R 808 (A,59,56) RS1/16SS101J
R 809 (A,60,56) RS1/16SS101J
R 810 (A,61,56) RS1/16SS101J
R 811 (A,62,56) RS1/16SS221J
R 812 (B,62,55) RS1/10SR24R0D
R 813 (B,62,58) RS1/10SR24R0D
R 814 (B,62,59) RS1/16SS153J
R 815 (B,62,56) RS1/16SS153J
R 816 (B,61,26) RS1/16SS103J
R 817 (B,60,27) RS1/16SS103J
R 818 (B,63,26) RS1/16SS103J
R 819 (B,63,27) RS1/16SS103J
R 820 (A,67,57) RS1/16SS1002D
R 821 (B,109,61) RS1/16SS2000D
R 822 (A,65,57) RS1/16SS3002D
R 823 (A,68,55) RS1/16SS2402D
R 824 (A,68,14) RS1/16SS103J
R 825 (A,96,34) RS1/16SS103J
R 826 (A,87,26) RS1/16SS104J
R 827 (A,87,29) RS1/16SS101J
R 828 (A,74,14) RS1/16SS221J
R 829 (A,74,13) RS1/16SS104J
R 830 (A,74,15) RS1/16SS221J
R 831 (A,85,24) RS1/16SS0R0J
R 833 (A,83,24) RS1/16SS104J
R 834 (A,70,14) RS1/16SS181J
R 835 (A,93,38) RS1/16SS472J
R 836 (A,43,34) RS1/16SS104J
R 837 (A,83,28) RS1/16SS104J
R 838 (A,93,35) RS1/16SS102J
R 839 (A,93,36) RS1/16SS102J
R 841 (A,73,20) RS1/16SS105J
R 842 (A,72,20) RS1/16SS471J
R 843 (A,83,27) RS1/16SS221J
R 844 (A,83,35) RS1/16SS221J
R 845 (A,82,35) RS1/16SS104J
R 846 (A,89,29) RS1/16SS102J
R 848 (A,86,34) RS1/16SS472J
Circuit Symbol and No. Part No.
R 850 (A,55,22) RS1/16SS470J
R 854 (A,53,22) RS1/16SS331J
R 856 (A,86,21) RS1/16SS473J
R 857 (A,80,27) RS1/16SS101J
R 858 (B,52,28) RS1/16SS101J
R 859 (B,55,28) RS1/16SS101J
R 860 (A,63,56) RS1/16SS0R0J
R 867 (A,69,14) RS1/16SS104J
R 872 (A,48,29) RS1/16SS151J
R 901 (B,65,48) RAB4CQ560J
R 902 (B,65,45) RS1/16SS560J
R 903 (B,65,38) RAB4CQ560J
R 904 (B,65,35) RAB4CQ560J
R 905 (B,65,32) RAB4CQ560J
R 906 (B,49,49) RAB4CQ560J
R 907 (B,49,45) RAB4CQ560J
R 908 (B,49,35) RAB4CQ560J
R 909 (B,49,32) RAB4CQ560J
R 910 (B,49,39) RS1/16SS560J
R 911 (B,49,38) RS1/16SS0R0J
R 912 (B,49,41) RS1/16SS560J
R 913 (B,65,43) RS1/16SS560J
R 914 (B,66,42) RS1/16SS560J
R 915 (B,66,41) RS1/16SS560J
R 924 (B,93,34) RS1/16SS221J
R 925 (B,69,35) RS1/16SS104J
R 926 (B,93,47) RS1/16SS221J
R 927 (B,69,47) RS1/16SS104J
R 929 (B,69,44) RS1/16SS472J
R 930 (B,57,23) RS1/16SS331J
R 933 (A,68,18) RAB4CQ151J
R 934 (A,67,22) RAB4CQ151J
R 935 (A,63,19) RAB4CQ151J
R 936 (A,62,21) RAB4CQ151J
R 937 (B,86,19) RS1/16SS151J
R 941 (B,95,62) RS1/16SS821J
R 942 (B,101,55) RS1/16SS821J
R 943 (B,104,61) RS1/16SS104J
R 944 (B,104,58) RS1/16SS104J
R 946 (B,89,58) RS1/16SS102J
R 947 (B,97,61) RS1/16SS472J
R 948 (B,96,60) RS1/16SS472J
R 951 (A,90,19) RS1/16SS103J
R 952 (A,91,26) RS1/16SS102J
R 953 (A,91,18) RS1/16SS101J
R 954 (A,92,18) RS1/16SS101J
R 955 (A,92,26) RS1/16SS104J
R 956 (A,93,18) RS1/16SS1003F
R 958 (A,88,26) RS1/16SS103J
R 959 (A,93,16) RS1/16SS103J
R 981 (B,107,47) RS1/16SS102J
R 986 (B,107,41) RS1/16SS102J
R 987 (B,113,32) RS1/16SS105J
R 988 (B,106,32) RS1/16SS105J
R 990 (B,111,36) RS1/16SS103J
R 991 (B,106,36) RS1/16SS103J
R 992 (B,113,36) RS1/16SS103J
R 993 (B,108,36) RS1/16SS103J
R 1001 (B,12,66) RS1/16SS391J
R 1002 (A,11,64) RS1/10SR2R2J
Circuit Symbol and No. Part No.

AVH-P3200BT/XNUC 187
5 678
5678
C
D
F
A
B
E
R 1003 (A,14,64) RS1/10SR2R2J
R 1004 (A,11,65) RS1/10SR2R2J
R 1005 (A,14,65) RS1/10SR2R2J
R 1006 (A,15,72) RS1/16SS911J
R 1201 (A,13,88) RS1/16SS683J
R 1203 (B,21,86) RS1/16SS102J
R 1503 (B,54,78) RS1/16SS561J
R 1504 (B,52,81) RS1/16SS2202D
R 1505 (B,53,78) RS1/16SS3302D
R 1506 (B,52,78) RS1/16SS1002D
R 1507 (B,55,78) RS1/16SS432J
R 1508 (B,49,81) RS1/10SR2R2J
R 1509 (B,43,74) RS1/10SR6R8J
R 1512 (B,57,70) RS1/16SS104J
R 1513 (B,57,68) RS1/16SS102J
R 1514 (B,56,63) RS1/16SS103J
R 1515 (B,49,64) RS1/10SR2R2J
R 1516 (B,45,64) RS1/10SR6R8J
R 1517 (B,54,61) RS1/16SS8202D
R 1518 (B,54,63) RS1/16SS1001D
R 1519 (B,55,63) RS1/16SS331J
R 1520 (B,53,63) RS1/16SS9101D
R 1522 (B,46,77) RS1/10SR2R2J
R 1523 (B,47,62) RS1/10SR2R2J
R 1531 (A,60,72) RS1/16SS0R0J
R 1621 (B,105,70) RS1/16SS681J
R 1623 (B,118,72) RS1/16SS3003D
R 1624 (B,119,72) RS1/16SS1102D
R 1625 (B,109,68) RS1/16SS512J
R 1627 (B,116,68) RS1/16SS621J
R 1629 (A,119,69) RS1/16SS4701D
R 1742 (B,154,27) RS1/16SS683J
R 1743 (B,154,25) RS1/16SS473J
CAPACITORS
C 101 (A,54,96) CEAT332M16(P35)
C 121 (B,27,94) CKSRYB104K50
C 122 (B,45,98) CKSRYB105K10
C 123 (B,47,100) CKSRYB104K50
C 124 (B,38,90) CKSRYB104K50
C 125 (B,18,100) CKSRYB104K50
C 126 (B,24,94) CKSRYB103K50
C 127 (A,26,105) CKSRYB104K50
C 128 (B,22,103) CKSRYB104K50
C 151 (B,81,103) CKSRYB474K16
C 152 (B,84,103) CKSRYB474K16
C 153 (B,88,103) CKSRYB474K16
C 154 (B,86,103) CKSRYB474K16
C 155 (B,81,107) CKSQYB474K16
C 156 (B,84,107) CKSQYB474K16
C 157 (B,88,107) CKSQYB474K16
C 158 (B,86,107) CKSQYB474K16
C 159 (B,61,99) CKSQYB104K50
C 160 (A,114,108) CEVW101M16
C 161 (A,98,111) CKSQYB475K6R3
C 162 (B,92,107) CKSQYB225K10
C 163 (A,72,111) CKSRYB104K50
C 164 (B,79,106) 10 uF CCG1236
C 165 (B,90,107) CKSQYB225K10
C 166 (B,75,101) 10 uF DCH1201
Circuit Symbol and No. Part No.
C 207 (B,121,91) CKSRYB105K10
C 208 (B,101,90) CKSRYB105K10
C 211 (B,121,88) CKSRYB105K10
C 212 (B,101,87) CKSRYB105K10
C 213 (B,121,86) CKSRYB105K10
C 214 (B,101,85) CKSRYB105K10
C 215 (B,120,85) CKSRYB105K10
C 216 (B,120,83) CKSRYB105K10
C 217 (B,121,92) CKSRYB105K10
C 218 (B,121,95) CKSRYB105K10
C 219 (B,101,95) CKSRYB105K10
C 220 (B,101,93) CKSRYB105K10
C 221 (B,101,91) CKSRYB105K10
C 222 (B,119,81) CKSQYB225K10
C 225 (B,115,81) CKSRYB474K10
C 226 (A,114,82) CKSYB106K16
C 227 (A,116,84) CKSSYB104K10
C 229 (A,109,84) CKSSYB104K10
C 231 (A,108,100) CKSSYB104K16
C 232 (A,107,96) CEVW470M16
C 233 (A,114,100) CKSYB106K16
C 234 (A,115,96) CCSQCH223J50
C 235 (A,115,94) CCSQCH223J50
C 237 (B,112,80) CCSSCH100D50
C 238 (B,110,99) CCSSCH100D50
C 239 (B,121,89) (P,Q) CKSRYB105K10
C 251 (B,133,103) CKSRYB105K10
C 252 (B,136,103) CKSRYB105K10
C 253 (B,137,103) CKSRYB105K10
C 254 (B,140,103) CKSRYB105K10
C 255 (B,143,103) CKSRYB105K10
C 256 (B,148,103) CKSRYB105K10
C 257 (B,149,103) CKSRYB105K10
C 258 (B,152,103) CKSRYB105K10
C 259 (B,149,97) CKSRYB105K10
C 260 (B,149,93) CKSRYB105K10
C 264 (A,151,103) CKSSYB104K10
C 265 (A,136,104) CKSSYB104K10
C 266 (A,136,101) CEVW220M16
C 267 (B,139,103) CKSRYB105K10
C 270 (B,145,103) CKSRYB105K10
C 271 (B,130,95) CKSRYB105K10
C 272 (B,130,94) CKSRYB105K10
C 273 (B,130,92) CKSRYB105K10
C 274 (B,130,91) CKSRYB105K10
C 275 (B,151,103) CKSRYB105K10
C 276 (B,130,89) CKSRYB105K10
C 277 (B,130,88) CKSRYB105K10
C 279 (B,134,84) CKSRYB105K10
C 280 (B,149,96) CKSRYB105K10
C 283 (B,130,100) CKSRYB105K10
C 284 (B,130,101) CKSRYB105K10
C 285 (B,134,103) CKSRYB105K10
C 287 (A,146,84) CKSSYB104K10
C 288 (A,146,95) CEVW220M16
C 289 (A,150,97) CKSSYB104K10
C 290 (A,136,95) CEVW220M16
C 291 (A,132,98) CKSSYB104K10
C 293 (B,138,84) CKSRYB104K16
C 294 (B,140,84) CKSRYB104K16
Circuit Symbol and No. Part No.

AVH-P3200BT/XNUC
188
1234
1234
C
D
F
A
B
E
C 301 (A,92,75) CCSSCH6R0D50
C 302 (A,90,79) CCSSCH6R0D50
C 303 (A,97,75) CCSSCH6R0D50
C 304 (A,96,79) CCSSCH6R0D50
C 305 (B,90,77) CKSRYB105K10
C 308 (A,90,84) 10 uF DCH1201
C 309 (B,92,86) 22 uF DCH1256
C 310 (B,90,86) 10 uF DCH1201
C 311 (A,92,84) 10 uF DCH1201
C 312 (A,96,84) 10 uF DCH1201
C 313 (B,95,86) 22 uF DCH1256
C 314 (B,94,86) 22 uF DCH1256
C 315 (A,94,84) 10 uF DCH1201
C 331 (B,141,29) CKSSYB102K50
C 332 (B,141,34) CKSSYB102K50
C 333 (B,143,29) CKSSYB104K10
C 344 (B,19,31) CKSQYB225K10
C 361 (A,75,107) CKSRYB471K16
C 404 (B,156,58) CKSSYB103K16
C 406 (B,154,60) 10 uF DCH1201
C 407 (B,154,63) CKSSYB103K16
C 408 (B,155,81) CKSRYB103K50
C 409 (A,151,78) CEVW101M16
C 410 (A,151,67) CEVW101M16
C 413 (B,166,43) (P,J) CKSSYB122K50
C 414 (B,166,44) (P,J) CKSSYB122K50
C 541 (B,38,37) CKSSYB104K10
C 542 (B,38,27) CKSSYB104K10
C 543 (B,38,26) CKSRYB105K10
C 544 (B,53,15) CKSRYB104K50
C 547 (B,41,30) CKSRYB105K10
C 561 (A,131,111) CKSQYB475K10
C 562 (A,148,111) CKSQYB475K10
C 563 (A,140,111) CKSQYB475K10
C 564 (A,157,111) CKSQYB475K10
C 565 (A,138,111) CKSQYB475K10
C 566 (A,150,111) CKSQYB475K10
C 567 (A,124,114) CKSRYB104K50
C 568 (A,117,114) CKSRYB104K50
C 569 (A,114,114) CKSRYB104K50
C 571 (B,158,109) CKSSYB102K50
C 581 (A,27,106) 10 uF(Q,K,L,M) CCG1171
C 582 (A,35,104) 10 uF(Q,K,L,M) CKSSYB104K10
C 601 (B,130,45) CKSRYB105K10
C 602 (A,124,38) CKSSYB104K10
C 603 (B,124,40) CKSQYB475K6R3
C 604 (A,138,38) CKSSYB104K10
C 605 (A,119,38) CKSSYB104K10
C 606 (A,115,53) CKSSYB104K10
C 607 (A,144,55) CKSSYB104K10
C 608 (A,123,67) CKSSYB104K10
C 609 (A,125,36) CCSSCH150J50
C 610 (A,127,36) CCSSCH150J50
C 611 (A,113,20) CKSSYB104K10
C 612 (B,118,47) CKSSYB103K16
C 751 (A,83,60) CKSSYB104K10
C 795 (A,38,31) (P,Q) CEVW471M10
C 801 (A,49,37) CKSSYB104K10
C 802 (A,49,48) CKSSYB104K10
C 803 (A,49,45) CKSSYB104K10
Circuit Symbol and No. Part No.
C 804 (A,50,40) CKSRYB104K10
C 805 (A,49,35) CKSSYB104K10
C 806 (A,49,33) CKSSYB104K10
C 807 (A,49,30) CKSSYB104K10
C 808 (A,54,54) CCSSCH120J50
C 809 (A,55,53) CKSSYB104K10
C 810 (A,56,23) CKSSYB104K10
C 811 (A,58,54) CCSSCH100D50
C 812 (A,58,53) CKSSYB104K10
C 813 (A,60,54) CKSSYB104K10
C 814 (A,59,24) CKSSYB104K10
C 816 (A,61,24) CKSSYB104K10
C 817 (A,62,53) CKSSYB104K10
C 818 (A,66,57) CKSSYB104K10
C 819 (A,68,57) CKSSYB104K10
C 820 (A,68,54) CKSRYB105K10
C 821 (A,66,24) CKSSYB104K10
C 822 (A,68,53) CKSSYB104K10
C 823 (A,71,24) CKSSYB104K10
C 824 (A,74,24) CKSSYB104K10
C 825 (A,74,20) CKSSYB104K10
C 826 (A,84,36) CKSSYB103K16
C 832 (A,79,49) CKSSYB104K10
C 833 (A,81,40) CKSSYB104K10
C 834 (A,79,34) CKSSYB104K10
C 835 (A,81,41) CKSSYB104K10
C 836 (A,81,50) 10 uF DCH1201
C 837 (A,83,45) CKSSYB104K10
C 838 (A,73,18) CCSSCH100D50
C 839 (A,78,22) CCSSCH100D50
C 840 (A,45,25) 10 uF DCH1201
C 841 (A,39,36) 10 uF DCH1201
C 901 (B,65,51) CKSSYB104K10
C 902 (B,60,53) CKSSYB104K10
C 903 (B,66,44) CKSSYB104K10
C 904 (B,64,41) CKSSYB104K10
C 905 (B,65,29) CKSSYB104K10
C 906 (B,49,42) CKSSYB104K10
C 907 (B,49,47) CKSSYB104K10
C 908 (B,50,27) CKSSYB102K50
C 909 (B,48,26) 10 uF DCH1201
C 921 (B,93,35) CKSSYB103K16
C 922 (B,69,34) CKSSYB104K10
C 923 (B,69,37) CKSQYB475K6R3
C 924 (B,93,48) CKSSYB103K16
C 925 (B,69,49) CKSSYB104K10
C 926 (B,69,52) CKSQYB475K6R3
C 927 (A,78,24) CKSSYB104K10
C 928 (B,76,18) CKSSYB104K10
C 929 (A,83,29) CKSSYB104K10
C 930 (B,81,18) CKSSYB104K10
C 931 (B,53,23) CKSSYB104K10
C 932 (B,58,21) CKSRYB105K10
C 943 (A,60,60) CKSSYB104K10
C 944 (B,102,57) CKSQYB475K6R3
C 945 (B,98,62) CKSQYB475K6R3
C 946 (A,70,60) 10 uF DCH1201
C 951 (A,89,26) CKSSYB104K10
C 952 (A,86,26) CKSSYB104K10
C 981 (B,108,47) CKSSYB473K10
Circuit Symbol and No. Part No.

AVH-P3200BT/XNUC 189
5 678
5678
C
D
F
A
B
E
C 982 (B,108,41) CKSSYB473K10
C 983 (B,112,32) CKSSYB102K50
C 984 (B,107,32) CKSSYB102K50
C 985 (B,115,36) CKSSYB104K10
C 1001 (A,10,48) CEVW470M4
C 1002 (B,21,62) CKSSYB103K16
C 1003 (B,21,55) CKSRYB103K50
C 1004 (A,11,57) CEAT102M16(P30)
C 1005 (A,9,71) CKSRYB104K50
C 1201 (A,12,100) CEVW101M16
C 1202 (A,13,84) CKSYB105K35
C 1221 (B,83,59) CKSRYB105K10
C 1222 (B,80,56) CKSRYB105K10
C 1501 (B,43,69) CKSYB105K35
C 1502 (A,63,78) CKSSYB102K50
C 1503 (A,37,79) 10 uF CCG1223
C 1504 (A,63,79) CKSSYB104K16
C 1505 (A,58,72) CKSSYB104K16
C 1506 (A,56,73) 10 uF CCG1236
C 1507 (B,53,81) CCSRCH561J50
C 1508 (B,56,78) CCSSCH121J50
C 1509 (B,56,80) CKSRYB332K50
C 1510 (A,40,79) 10 uF CCG1223
C 1511 (B,49,77) CKSQYB475K10
C 1512 (B,54,77) CKSSYB223K16
C 1513 (B,46,78) CKSRYB104K25
C 1514 (A,58,71) CKSSYB102K50
C 1515 (A,37,66) 10 uF CCG1223
C 1516 (B,44,61) CKSRYB104K25
C 1517 (B,55,65) CKSSYB223K16
C 1518 (B,57,61) CKSRYB222K50
C 1519 (B,57,63) CCSSCH470J50
C 1520 (A,40,66) 10 uF CCG1223
C 1521 (B,50,62) CKSQYB475K10
C 1522 (B,50,60) CKSQYB334K50
C 1523 (B,26,80) CKSYB105K35
C 1524 (B,55,61) CCSRCH471J50
C 1525 (A,54,73) 10 uF CCG1236
C 1526 (A,26,68) CEAT472M16(P30)
C 1527 (A,51,73) 10 uF CCG1236
C 1528 (A,61,75) 22 uF CCG1274
C 1529 (A,58,75) 22 uF CCG1274
C 1530 (A,53,76) 10 uF CCG1236
C 1531 (A,71,63) CKSSYB102K50
C 1621 (B,102,73) CKSSYB104K16
C 1624 (B,117,72) CKSSYB103K16
C 1625 (B,108,70) 4.7 uF CCG1222
C 1626 (B,113,73) CKSRYB104K16
C 1627 (B,119,71) CKSSYB104K16
C 1628 (B,119,68) 4.7 uF CCG1222
C 1629 (A,119,75) CCSSCH271J25
C 1661 (B,157,14) CKSRYB104K16
C 1662 (A,151,13) CEAT471M16(P35)
C 1712 (A,69,68) CKSSYB104K10
C 1731 (A,146,19) CKSSYB104K10
C 1732 (A,140,22) CEVW101M16
C 1733 (A,145,19) CKSSYB104K10
C 1746 (B,150,33) CKSSYB104K10
C 1747 (B,150,25) CKSSYB104K10
C 1771 (B,28,37) CKSQYB225K10
Circuit Symbol and No. Part No.
C 1772 (B,34,43) CKSRYB334K10
C 1781 (B,12,44) (P,Q) CKSRYB104K16
C 1782 (B,12,52) (P,Q) CKSRYB104K16
C 1791 (A,42,55) CKSQYB106K6R3
C 1792 (A,31,53) CKSRYB105K10
Monitor I/F Unit
Consists of
Interface PCB
Keyboard PCB
Monitor PCB
SD PCB
BT ANT PCB
BEFGH
Unit Number : (P,Q)
Unit Number : (J,K,L,M)
Unit Name : Monitor I/F Unit
MISCELLANEOUS
IC 3501 (A,10,91) Remote IC GP1UXC14RK
IC 5201 (A,126,69) IC PQ1LA125MSPQ
IC 5202 (A,129,61) IC S-1172B34-E6
IC 5301 (A,96,35) IC NJM2505AF
IC 5311 (A,96,43) IC TC75S57FU
IC 5312 (A,90,43) L-MOS And Gate TC7SET08FUS1
IC 5501 (A,77,46) IC S-93C66BD0I-I8
IC 5502 (A,57,59) IC MN103SH13UB
IC 5503 (A,65,78) Logic IC TC7SHU04FUS1
IC 5701 (A,16,26) IC TK61222CQ6
IC 5702 (A,9,29) L-MOS And Gate TC7SET08FUS1
IC 5703 (A,23,60) Flash ROM Unit CWW2019
IC 7551 (B,13,44) IC(P,Q) NJM4558V
Q 2501 (A,161,11) Transistor RT3C99M
Q 3501 (A,16,56) Transistor UMX1N
Q 3502 (A,22,59) Transistor LSC4081UB
Q 5701 (A,7,36) Transistor LSC4081UB
Q 5702 (A,11,32) Transistor LTC114EUB
Q 5703 (A,10,49) FET RSQ025P03
Q 5705 (A,29,26) Transistor LSC4081UB
Q 5805 (A,95,38) Transistor LSC4081UB
Q 5806 (A,100,46) Transistor LSC4081UB
Q 5807 (A,100,50) Transistor LSC4081UB
Q 5808 (A,87,33) Transistor LSA1576UB
Q 5900 (A,82,81) Transistor UMX2N
Q 7541 (B,38,43) Chip Transistor 2SB1689
D 2501 (B,167,7) Diode DZ2S068C
D 2502 (B,157,8) Diode DZ2S068C
D 2503 (B,168,7) Diode DZ2S068C
D 2504 (B,60,11) Diode DZ2S068C
D 2505 (A,151,18) Diode DZ2S068C
D 2506 (B,61,11) Diode DZ2S068C
D 2507 (B,58,11) Diode DZ2S068C
D 2508 (B,57,11) Diode DZ2S068C
D 3501 (B,6,50) Diode DZ2S068C
D 3502 (B,6,41) Diode DZ2S068C
D 3504 (B,12,55) Diode DZ2S068C
D 3506 (B,17,29) Diode EMZC6.8N
Circuit Symbol and No. Part No.

AVH-P3200BT/XNUC
190
1234
1234
C
D
F
A
B
E
D 3508 (A,18,61) LED NSSM025A-A0886
D 5201 (A,130,69) Diode 1SR154-400
D 5701 (A,29,31) Diode RB160M-60
D 5702 (A,10,24) Diode 1SS352
L 3501 (B,9,55) Inductor CTF1346
L 3502 (B,7,38) Inductor CTF1346
L 3503 (B,5,48) Inductor CTF1346
L 5002 (B,108,29) Inductor CTF1469
L 5305 (A,89,36) Inductor CTF1545
L 5401 (A,32,50) Inductor CTF1545
L 5501 (A,52,39) Inductor CTF1473
L 5502 (A,75,41) Inductor CTF1545
L 5503 (A,42,52) Inductor CTF1545
L 5504 (A,76,77) Inductor CTF1473
L 5506 (A,83,76) Inductor CTF1473
L 5507 (A,37,77) Inductor CTF1473
L 5508 (A,50,78) Inductor CTF1545
L 5512 (A,76,55) Inductor CTF1748
L 5522 (B,64,56) Inductor CTF1545
L 5523 (B,73,54) Inductor CTF1545
L 5528 (B,72,52) Inductor CTF1545
L 5534 (B,52,53) Inductor CTF1545
L 5535 (B,65,60) Inductor CTF1545
L 5538 (B,52,54) Inductor CTF1545
L 5543 (A,44,68) Inductor CTF1545
L 5546 (B,51,69) Inductor CTF1545
L 5548 (A,38,63) Inductor CTF1545
L 5551 (B,50,70) Inductor CTF1545
L 5601 (A,89,80) Inductor CTF1473
L 5701 (A,6,41) Inductor CTF1545
L 5702 (A,19,40) Choke Coil 10 uH CTH1435
L 5703 (B,25,38) Inductor CTF1558
L 5704 (A,12,29) Inductor CTF1748
L 5705 (A,65,72) Inductor CTF1545
L 5706 (A,64,73) Inductor CTF1545
L 5806 (A,97,46) Inductor CTF1545
L 5807 (A,103,48) Inductor CTF1545
L 5808 (A,92,39) Inductor CTF1545
X 5501 (A,78,60) Oscillator 33 MHz CSS1792
X 5502 (A,71,75) Oscillator 9.597 MHz CSS1787
S 3501 (A,17,90) Push Switch CSG1155
S 3502 (A,22,94) Push Switch CSG1155
S 3503 (A,28,56) Push Switch CSG1155
S 3504 (A,28,78) Push Switch CSG1155
S 3505 (A,8,78) Push Switch CSG1155
S 3506 (A,8,56) Push Switch CSG1155
S 3507 (A,28,67) Push Switch CSG1155
S 3508 (A,8,67) Push Switch CSG1155
S 3509 (A,24,48) Push Switch CSG1155
S 3510 (A,12,48) Push Switch CSG1155
P 2501 (B,163,7) Poly Switch MINISMDC075F/24
BZ2501 (A,115,10) Buzzer CPV1062
CN2501 (A,94,13) Connector CKS6062
CN2502 (A,63,20) Connector CKS4497
CN3501 (B,26,53) Connector CKS3861
CN3502 (A,11,29) Connector YKS5032
CN3811 (A,13,21) Connector(P,Q) CKS5749
CN5002 (A,119,29) Connector DKN1385
CN5101 (A,122,15) Connector CKS5561
CN5601 (A,102,75) Connector CKS6062
Circuit Symbol and No. Part No.
CN5701 (A,17,16) Connector CKS5561
CN7501 (A,66,22) Connector CKS6180
CN7502 (A,26,24) Connector CKS4670
CN7503 (A,12,58) Connector(P,Q) CKS6192
JA2501 (A,15,12) Pin Jack CKB1065
JA2502 (A,117,26) Jack(P,Q) CKN1018
JA2503 (A,159,20) Jack CKN1081
JA2504 (A,131,21) Connector CKS3414
JA3501 (A,12,13) Jack CKN1084
RESISTORS
R 2501 (A,169,10) RS1/16SS102J
R 2502 (A,164,7) RS1/16SS821J
R 2503 (A,158,11) RS1/16SS821J
R 2504 (B,28,10) RS1/16SS750J
R 2505 (A,168,11) RS1/16SS223J
R 2506 (A,157,9) RS1/16SS223J
R 2507 (A,66,9) RS1/16SS750J
R 2508 (B,106,25) (P,Q) RS1/16SS101J
R 2509 (B,105,27) (P,Q) RS1/16SS101J
R 2510 (A,148,15) RS1/16SS102J
R 2515 (A,60,10) RS1/16SS102J
R 2516 (A,61,10) RS1/16SS102J
R 2518 (A,57,10) RS1/16SS471J
R 2519 (A,59,10) RS1/16SS471J
R 2521 (A,163,11) RS1/16SS472J
R 2522 (A,166,11) RS1/16SS472J
R 3501 (B,5,57) RS1/16SS223J
R 3502 (B,13,56) RS1/16SS750J
R 3503 (B,5,59) RS1/16SS223J
R 3510 (A,19,81) RS1/16SS470J
R 3511 (A,23,90) RS1/16SS182J
R 3512 (A,25,82) RS1/16SS222J
R 3513 (A,23,77) RS1/16SS472J
R 3514 (A,13,73) RS1/16SS182J
R 3515 (A,15,75) RS1/16SS222J
R 3516 (A,13,76) RS1/16SS472J
R 3517 (A,11,75) RS1/16SS123J
R 3518 (A,13,57) RS1/16SS201J
R 3519 (A,13,58) RS1/16SS151J
R 3521 (A,13,56) RS1/16SS103J
R 3523 (A,19,55) RS1/16SS271J
R 3524 (A,19,54) RS1/16SS271J
R 3526 (A,19,56) RS1/16SS103J
R 3528 (A,22,62) RS1/16SS221J
R 3529 (A,22,63) RS1/16SS221J
R 3531 (A,24,62) RS1/16SS103J
R 5200 (A,115,80) RS1/10SR0R0J
R 5202 (A,126,56) RS1/16SS102J
R 5207 (A,124,55) RS1/16SS103J
R 5300 (A,91,36) RS1/16SS472J
R 5301 (A,103,37) RS1/16SS101J
R 5302 (A,103,35) RS1/16SS101J
R 5303 (A,91,33) RS1/16SS751J
R 5309 (A,96,32) RS1/16SS0R0J
R 5310 (A,103,45) RS1/16SS222J
R 5311 (A,103,43) RS1/16SS271J
R 5312 (A,101,42) RS1/16SS684J
R 5313 (A,94,42) RS1/16SS1502D
Circuit Symbol and No. Part No.

AVH-P3200BT/XNUC 191
5 678
5678
C
D
F
A
B
E
R 5314 (A,95,41) RS1/16SS1002D
R 5315 (A,92,37) RS1/16SS472J
R 5316 (A,87,36) RS1/16SS471J
R 5317 (A,90,41) RS1/16SS102J
R 5318 (A,94,44) RS1/16SS102J
R 5321 (A,86,41) RS1/16SS103J
R 5322 (A,87,41) RS1/16SS682J
R 5401 (A,31,48) RS1/16SS103J
R 5402 (A,23,72) RS1/16SS220J
R 5403 (A,22,72) RS1/16SS102J
R 5501 (A,71,52) RS1/16SS103J
R 5502 (A,90,56) RS1/16SS103J
R 5509 (A,80,45) RS1/16SS563J
R 5511 (A,73,48) RAB4CQ102J
R 5512 (A,78,55) RS1/16SS271J
R 5513 (A,78,50) RS1/16SS471J
R 5514 (A,80,50) RS1/16SS471J
R 5515 (A,77,52) RS1/16SS181J
R 5516 (A,80,48) RS1/16SS271J
R 5517 (A,79,49) RS1/16SS271J
R 5518 (A,59,43) RS1/16SS1002D
R 5520 (A,82,61) RS1/16SS103J
R 5521 (A,49,43) RS1/16SS473J
R 5522 (A,81,64) RS1/16SS271J
R 5523 (A,88,60) RS1/16SS271J
R 5524 (A,37,49) RAB4CQ103J
R 5530 (A,90,60) RS1/16SS101J
R 5531 (A,80,65) RS1/16SS101J
R 5532 (A,41,49) RAB4CQ103J
R 5533 (A,48,49) RS1/16SS103J
R 5534 (A,83,56) RS1/16SS101J
R 5536 (A,87,65) RS1/16SS101J
R 5537 (A,86,66) RS1/16SS101J
R 5539 (A,78,69) RS1/16SS101J
R 5540 (A,75,70) RS1/16SS101J
R 5543 (A,55,76) RS1/16SS103J
R 5544 (A,55,78) RS1/16SS102J
R 5546 (A,67,77) RS1/16SS105J
R 5547 (A,62,79) RS1/16SS220J
R 5548 (A,69,78) RS1/16SS332J
R 5549 (A,65,75) RS1/10SR0R0J
R 5550 (A,78,72) RAB4CQ101J
R 5551 (A,90,66) RAB4CQ101J
R 5552 (A,88,63) RAB4CQ101J
R 5553 (A,80,54) RS1/16SS103J
R 5555 (A,91,54) RS1/16SS103J
R 5556 (A,91,55) RS1/16SS103J
R 5557 (A,57,78) RS1/16SS0R0J
R 5560 (A,83,48) RS1/16SS103J
R 5561 (A,85,52) RS1/16SS103J
R 5570 (A,73,62) RS1/16SS471J
R 5701 (A,23,35) RS1/10SR1203D
R 5702 (A,23,33) RS1/10SR1002F
R 5703 (A,8,22) RS1/16SS101J
R 5704 (A,18,31) RS1/16SS101J
R 5705 (A,20,31) RS1/16SS0R0J
R 5706 (A,19,31) RS1/16SS0R0J
R 5707 (A,32,39) RS1/16SS3301F
R 5708 (A,9,33) RS1/16SS102J
R 5709 (A,24,27) RS1/10SR1103D
Circuit Symbol and No. Part No.
R 5710 (A,21,26) RS1/10SR8201D
R 5711 (A,21,24) RS1/10SR6202D
R 5713 (A,30,23) RS1/16SS472J
R 5714 (A,16,31) RS1/16SS223J
R 5716 (A,10,52) RS1/16SS562J
R 5717 (A,9,36) RS1/16SS562J
R 5718 (A,23,23) RS1/10SR4700D
R 5719 (A,13,28) RS1/16SS152J
R 5720 (A,11,22) RS1/16SS221J
R 5722 (A,8,33) RS1/16SS103J
R 5723 (A,10,21) RS1/10SR1203D
R 5724 (A,8,20) RS1/10SR0R0J
R 5725 (A,11,27) RS1/16SS152J
R 5726 (A,30,24) RS1/16SS103J
R 5727 (A,28,24) RS1/16SS472J
R 5728 (A,29,21) RS1/16SS332J
R 5729 (A,7,25) RS1/16SS273J
R 5730 (A,6,39) RS1/16SS473J
R 5731 (A,6,24) RS1/16SS0R0J
R 5833 (A,98,40) RS1/16SS391J
R 5834 (A,103,47) RS1/16SS391J
R 5835 (A,96,48) RS1/16SS391J
R 5836 (A,103,51) RS1/16SS122J
R 5838 (A,100,40) RS1/16SS122J
R 5839 (A,105,44) RS1/16SS122J
R 5840 (A,102,52) RS1/16SS222J
R 5841 (A,99,39) RS1/16SS222J
R 5870 (B,33,48) RS1/16SS180J
R 5871 (B,32,55) RS1/16SS180J
R 5872 (B,29,49) RS1/16SS180J
R 5873 (B,33,52) RS1/16SS180J
R 5874 (B,31,49) RS1/16SS180J
R 5875 (B,32,52) RS1/16SS180J
R 5876 (B,33,50) RS1/16SS180J
R 5877 (B,32,57) RS1/16SS180J
R 5878 (B,31,51) RS1/16SS180J
R 5879 (B,26,55) RS1/16SS180J
R 5880 (B,32,53) RS1/16SS180J
R 5881 (B,21,55) RS1/16SS180J
R 5882 (B,29,54) RS1/16SS180J
R 5883 (B,24,55) RS1/16SS180J
R 5884 (B,29,55) RS1/16SS180J
R 5885 (B,21,56) RS1/16SS180J
R 5886 (B,18,57) RS1/16SS680J
R 5889 (B,18,56) RS1/16SS390J
R 5900 (A,127,79) RS1/16SS562J
R 5901 (A,85,79) RS1/16SS101J
R 5902 (A,87,81) RS1/10SR680J
R 5903 (A,84,81) RS1/16SS270J
R 5904 (A,120,82) RS1/16SS473J
R 5905 (A,80,78) RS1/16SS104J
R 7501 (B,30,38) RS1/16SS151J
R 7503 (B,32,35) RS1/16SS151J
R 7505 (B,29,35) RS1/16SS151J
R 7506 (B,25,39) RS1/16SS151J
R 7507 (B,27,35) RS1/16SS151J
R 7508 (B,24,35) RS1/16SS151J
R 7517 (B,29,44) RAB4CQ223J
R 7518 (B,33,44) RAB4CQ223J
R 7521 (B,9,34) (P,Q) RS1/16SS0R0J
Circuit Symbol and No. Part No.

AVH-P3200BT/XNUC
192
1234
1234
C
D
F
A
B
E
R 7523 (B,23,35) (P,Q) RS1/16SS102J
R 7524 (B,11,34) (P,Q) RS1/16SS102J
R 7527 (B,21,35) (P,Q) RS1/16SS102J
R 7531 (B,49,19) RS1/16SS470J
R 7532 (B,48,19) RS1/16SS470J
R 7533 (B,44,33) RS1/16SS470J
R 7534 (B,44,32) RS1/16SS470J
R 7535 (B,44,34) RS1/16SS470J
R 7536 (B,7,34) (P,Q) RS1/16SS0R0J
R 7537 (B,9,36) (P,Q) RS1/16SS0R0J
R 7541 (B,38,40) RS1/16SS103J
R 7542 (B,40,40) RS1/16SS681J
R 7543 (B,50,40) RS1/16SS102J
R 7551 (B,14,50) (P,Q) RS1/16SS223J
R 7552 (B,11,50) (P,Q) RS1/16SS223J
R 7553 (B,14,49) (P,Q) RS1/16SS223J
R 7554 (B,11,49) (P,Q) RS1/16SS223J
R 7555 (B,11,41) (P,Q) RS1/16SS103J
R 7556 (B,13,41) (P,Q) RS1/16SS103J
CAPACITORS
C 2501 (A,161,7) CKSQYB475K10
C 2502 (A,152,8) CKSQYB475K10
C 2503 (B,26,12) CKSRYB104K50
C 2504 (A,142,14) CKSRYB104K50
C 2505 (B,55,23) CKSRYB104K50
C 2506 (B,104,25) (P,Q) CCSSCH221J50
C 2507 (B,103,27) (P,Q) CCSSCH221J50
C 3502 (B,16,93) 10 uF DCH1201
C 3503 (A,18,68) CKSRYB104K16
C 3504 (A,16,68) CKSRYB104K16
C 3505 (A,19,68) CKSRYB104K16
C 3506 (B,6,9) CKSSYB104K10
C 3507 (B,19,26) CKSQYB475K10
C 5003 (B,109,39) CKSSYB105K6R3
C 5201 (A,124,65) CKSSYB103K16
C 5202 (A,126,73) CKSRYB105K10
C 5203 (A,133,62) CKSQYB106K6R3
C 5208 (A,124,62) CKSRYB105K10
C 5209 (A,123,59) CKSSYB104K10
C 5210 (A,124,57) CKSQYB475K10
C 5211 (A,122,70) CKSQYB475K6R3
C 5212 (A,122,73) CKSRYB105K10
C 5301 (A,100,34) 10 uF DCH1201
C 5302 (A,100,37) 10 uF DCH1201
C 5303 (A,95,32) CKSSYB104K10
C 5304 (A,89,37) CKSSYB104K10
C 5307 (A,92,41) CKSSYB104K10
C 5308 (A,97,41) CKSSYB104K10
C 5309 (A,93,34) 10 uF DCH1201
C 5314 (A,93,41) CKSSYB104K10
C 5401 (A,23,46) CKSQYB475K6R3
C 5402 (A,31,47) CKSSYB104K10
C 5403 (A,22,48) CKSSYB104K10
C 5501 (A,81,77) CKSRYB105K10
C 5502 (A,40,67) CKSRYB105K10
C 5503 (A,81,47) CKSSYB104K10
C 5504 (A,84,35) 10 uF DCH1201
C 5505 (A,73,44) CSZS100M10
Circuit Symbol and No. Part No.
C 5506 (A,58,39) CSZS100M10
C 5507 (A,59,41) CKSSYB104K10
C 5508 (A,61,41) CKSSYB104K10
C 5509 (A,64,40) CKSSYB104K10
C 5510 (A,65,41) CKSSYB104K10
C 5511 (A,68,41) CKSSYB104K10
C 5512 (A,69,41) CKSSYB104K10
C 5513 (A,62,45) CKSSYB104K10
C 5516 (A,64,42) CKSSYB104K10
C 5517 (A,67,45) CKSSYB104K10
C 5518 (A,61,42) CKSSYB104K10
C 5519 (A,69,47) CKSSYB471K50
C 5521 (A,92,46) 10 uF DCH1201
C 5522 (B,65,56) CKSSYB104K10
C 5523 (A,72,55) CKSSYB104K10
C 5524 (A,87,39) 10 uF DCH1201
C 5525 (A,58,42) CCSSCH330J50
C 5526 (A,94,49) 10 uF DCH1201
C 5527 (A,63,44) CKSSYB104K10
C 5528 (A,73,52) CKSSYB104K10
C 5529 (A,66,45) CKSSYB104K10
C 5530 (A,76,58) CCSSCH9R0D50
C 5531 (A,76,61) CCSSCH120J50
C 5532 (A,52,45) CKSSYB104K10
C 5533 (A,70,64) CKSSYB104K10
C 5534 (B,52,51) CKSSYB104K10
C 5535 (B,64,62) CKSSYB104K10
C 5536 (A,49,49) CKSSYB104K10
C 5537 (A,70,67) CKSSYB104K10
C 5538 (A,64,72) CKSSYB104K10
C 5539 (A,43,52) CKSSYB104K10
C 5540 (A,62,73) CKSSYB104K10
C 5541 (A,62,74) CKSSYB104K10
C 5542 (A,35,66) CSZSR470M10
C 5543 (A,57,77) CKSSYB102K50
C 5544 (A,44,67) CKSSYB104K10
C 5545 (A,39,65) CKSSYB103K16
C 5546 (B,59,68) CKSRYB105K10
C 5547 (A,41,59) CKSSYB104K10
C 5548 (A,41,62) CKSSYB104K10
C 5549 (A,42,64) CKSSYB104K10
C 5550 (A,44,65) CKSSYB104K10
C 5551 (A,47,72) CKSSYB104K10
C 5552 (A,51,71) CKSSYB104K10
C 5553 (A,53,74) CKSSYB104K10
C 5555 (A,37,57) CSZSR470M10
C 5556 (A,70,73) CCSSCH180J50
C 5557 (A,41,74) CSZSR470M10
C 5558 (A,71,78) CCSSCH180J50
C 5560 (A,64,76) CKSSYB104K10
C 5570 (A,57,41) CKSSYB102K50
C 5571 (A,71,46) CKSSYB104K10
C 5601 (A,88,77) 10 uF DCH1201
C 5602 (A,88,75) CKSSYB104K10
C 5701 (A,15,31) CKSRYB105K16
C 5702 (A,10,41) 10 uF CCG1236
C 5703 (A,7,50) 10 uF CCG1236
C 5704 (A,10,54) CKSRYB104K16
C 5705 (A,25,31) 10 uF CCG1236
C 5706 (A,14,34) CKSSYB104K16
Circuit Symbol and No. Part No.

AVH-P3200BT/XNUC 193
5 678
5678
C
D
F
A
B
E
C 5707 (A,13,31) CKSRYB105K10
C 5708 (A,21,22) CKSRYB474K10
C 5710 (A,10,19) CKSRYB105K10
C 5711 (A,21,32) CKSSYB104K10
C 5713 (A,9,46) 10 uF CCG1236
C 5714 (A,9,44) 10 uF CCG1236
C 5715 (A,25,28) 10 uF CCG1236
C 5716 (A,11,25) CKSSYB104K10
C 5718 (A,9,30) CKSSYB104K10
C 5805 (A,93,38) CKSSYB104K10
C 5806 (A,98,45) CKSSYB104K10
C 5807 (A,97,48) CKSSYB104K10
C 5808 (A,103,39) CKSSYB102K50
C 7503 (B,31,34) CCSSCH180J50
C 7504 (B,13,51) (P,Q) CKSRYB105K10
C 7505 (B,10,51) (P,Q) CKSRYB105K10
C 7507 (B,72,9) CKSSYB104K10
C 7508 (B,56,20) CKSSYB104K10
C 7509 (B,30,36) CCSSCH180J50
C 7513 (B,18,55) (P,Q) CKSQYB106K6R3
C 7514 (B,25,42) CCSSCH180J50
C 7515 (B,24,42) CCSSCH180J50
C 7517 (B,26,42) CCSSCH180J50
C 7541 (B,50,39) CKSSYB104K10
C 7551 (B,14,47) (P,Q) CCSSCH471J50
C 7552 (B,14,41) (P,Q) CKSSYB105K6R3
C 7553 (B,11,40) (P,Q) CKSSYB104K10
C 7554 (B,11,47) (P,Q) CCSSCH471J50
C
Unit Number : YWX5013
Unit Name : DVD Core Unit
MISCELLANEOUS
IC 1002 (B,21,41) Regulator IC S-1133B50-U5
IC 1003 (B,35,23) IC S-1200B50-M5
IC 1004 (B,25,11) IC NJM2885DL1-33
IC 1005 (B,19,21) IC R1232D121B
IC 1201 (A,15,29) IC BD8231EFV
*IC1401 (B,63,36) Flash ROM Unit CWW2267
*IC1402 (B,50,36) Flash ROM Unit CWW2268
IC 1480 (B,59,13) SDRAM(64M) K4S641632N-LC75
IC 1501 (A,60,20) IC MN2DS0018MAUB
IC 1801 (B,37,16) D/A Converter PCM1753DBQ
Q 1101 (A,35,39) Transistor 2SC4081
Q 1102 (A,46,42) Transistor 2SC4081
Q 1103 (A,38,45) Transistor 2SB1132
Q 1104 (A,45,49) Transistor 2SB1132
L 1003 (B,22,26) Inductor CTF1677
L 1004 (B,14,17) Inductor CTF1678
L 1512 (A,57,5) Inductor CTF1743
L 1902 (B,5,8) Inductor CTF1487
L 1903 (B,12,11) Inductor CTF1558
L 1904 (B,46,19) Inductor CTF1473
X 1501 (B,43,7) Oscillator 27.000 MHz CSS1768
EF1001 (B,5,12) Chip EMI Filter DTF1106
EF1002 (B,11,13) Chip EMI Filter DTL1106
CN1101 (A,66,49) Connector CKS5775
Circuit Symbol and No. Part No.
CN1201 (A,16,44) Connector CKS6003
CN1901 (A,21,7) Connector CKS6025
RESISTORS
R 1002 (B,18,27) RS1/16SS101J
R 1004 (A,29,27) RS1/16SS4702D
R 1007 (A,29,26) RS1/16SS6801D
R 1019 (B,15,9) RS1/16SS101J
R 1021 (A,27,15) RS1/16SS0R0J
R 1025 (B,19,11) RS1/16SS101J
R 1027 (A,27,19) RS1/16SS101J
R 1101 (A,35,36) RS1/16SS104J
R 1102 (A,43,42) RS1/16SS104J
R 1103 (A,34,41) RS1/16SS391J
R 1104 (A,36,36) RS1/16SS511J
R 1105 (A,42,44) RS1/16SS391J
R 1106 (A,45,39) RS1/16SS561J
R 1109 (A,34,43) RS1/16SS3R3J
R 1110 (A,41,43) RS1/16SS3R3J
R 1111 (A,38,39) RS1/10SR1R5J
R 1112 (A,38,38) RS1/10SR1R5J
R 1113 (A,49,46) RS1/10SR1R5J
R 1114 (A,48,46) RS1/10SR1R5J
R 1115 (A,41,38) RS1/10SR1R5J
R 1116 (A,41,39) RS1/10SR1R5J
R 1117 (A,48,43) RS1/10SR1R5J
R 1118 (A,49,43) RS1/10SR1R5J
R 1201 (A,16,36) RS1/16SS221J
R 1202 (A,17,35) RS1/16SS221J
R 1203 (A,22,35) RS1/16SS103J
R 1204 (A,19,35) RS1/16SS153J
R 1212 (A,7,36) RS1/16SS271J
R 1213 (B,8,29) RS1/16SS1R0J
R 1214 (B,8,27) RS1/16SS1R0J
R 1215 (B,8,28) RS1/16SS1R0J
R 1216 (B,8,24) RS1/16SS1R0J
R 1217 (B,8,25) RS1/16SS1R0J
R 1218 (B,8,26) RS1/16SS1R0J
R 1222 (B,26,39) RS1/16SS271J
R 1300 (B,39,24) RS1/16SS0R0J
R 1401 (B,63,49) RS1/16SS221J
R 1402 (B,70,27) RS1/16SS104J
R 1405 (B,56,24) RS1/16SS104J
R 1406 (B,54,25) RS1/16SS104J
R 1480 (B,52,21) RAB4CQ560J
R 1481 (B,56,21) RAB4CQ560J
R 1482 (B,61,21) RAB4CQ560J
R 1483 (B,64,21) RAB4CQ560J
R 1484 (B,67,21) RAB4CQ560J
R 1485 (B,50,5) RAB4CQ560J
R 1486 (B,55,5) RAB4CQ560J
R 1487 (B,64,5) RAB4CQ560J
R 1488 (B,68,5) RAB4CQ560J
R 1489 (B,59,5) RS1/16SS560J
R 1490 (B,50,21) RS1/16SS560J
R 1501 (B,46,7) RS1/16SS122J
R 1503 (B,45,8) RS1/16SS105J
R 1504 (B,45,13) RS1/16SS120J
R 1505 (A,43,13) RS1/16SS101J
Circuit Symbol and No. Part No.

AVH-P3200BT/XNUC
194
1234
1234
C
D
F
A
B
E
R 1506 (A,37,14) RS1/16SS101J
R 1507 (A,44,14) RS1/16SS101J
R 1508 (A,43,15) RS1/16SS221J
R 1509 (A,63,35) RS1/16SS102J
R 1510 (A,64,35) RS1/16SS102J
R 1511 (B,46,13) RS1/16S0R0J
R 1512 (A,58,5) RS1/16SS101J
R 1513 (A,66,35) RS1/16SS103J
R 1514 (A,68,35) RS1/16SS183J
R 1516 (A,65,36) RS1/16SS103J
R 1517 (A,76,16) RS1/16SS103J
R 1518 (A,74,24) RS1/16SS103J
R 1519 (A,70,34) RS1/16SS102J
R 1522 (A,65,38) RS1/16SS104J
R 1523 (A,66,37) RS1/16SS221J
R 1524 (A,64,37) RS1/16SS472J
R 1525 (A,71,34) RS1/16SS103J
R 1526 (A,67,34) RS1/16SS103J
R 1527 (B,77,29) RS1/16SS682J
R 1528 (A,78,20) RS1/16SS103J
R 1529 (A,76,18) RS1/16SS103J
R 1530 (A,77,20) RS1/16SS103J
R 1531 (A,75,24) RS1/16SS103J
R 1533 (A,75,29) RS1/16SS104J
R 1534 (A,78,30) RS1/16SS221J
R 1535 (B,70,34) RS1/16SS104J
R 1536 (A,78,31) RS1/16SS104J
R 1537 (A,73,35) RS1/16SS104J
R 1538 (A,61,4) RS1/16SS104J
R 1539 (A,77,23) RS1/16SS104J
R 1540 (A,73,32) RS1/16SS221J
R 1541 (A,75,32) RS1/16SS221J
R 1542 (A,77,29) RS1/16SS103J
R 1546 (B,75,29) RS1/16SS682J
R 1601 (A,42,25) RS1/16SS123J
R 1602 (A,44,25) RS1/16SS123J
R 1603 (A,43,30) RN1/16SE1002D
R 1604 (A,50,35) RS1/16SS105J
R 1605 (A,49,37) RS1/16SS105J
R 1670 (A,34,21) RS1/16SS1002D
R 1671 (A,36,21) RS1/16SS2402D
R 1672 (A,45,19) RS1/16SS2000D
R 1674 (A,45,20) RS1/16SS3002D
R 1801 (B,35,6) RS1/16SS104J
R 1802 (B,33,6) RS1/16SS104J
R 1803 (B,35,11) RS1/16SS821J
R 1804 (B,34,11) RS1/16SS821J
CAPACITORS
C 1001 (B,36,21) CKSRYB105K10
C 1003 (B,18,44) CKSSYB104K16
C 1004 (B,24,40) CKSQYB475K10
C 1005 (B,32,23) CKSRYB105K16
C 1008 (B,20,31) 10 uF DCH1201
C 1009 (B,18,31) 10 uF DCH1201
C 1010 (B,26,18) CKSQYB225K10
C 1011 (B,22,18) CKSRYB105K10
C 1013 (B,15,25) 10 uF DCH1201
C 1014 (B,13,25) 10 uF DCH1201
Circuit Symbol and No. Part No.
C 1015 (B,7,8) CKSSYB102K50
C 1016 (B,12,10) CKSSYB102K50
C 1018 (A,28,28) CKSSYB104K10
C 1019 (A,10,17) CKSSYB104K10
C 1021 (B,34,4) CCSRCH681J50
C 1022 (A,23,21) CCSRCH681J50
C 1101 (B,31,40) 10 uF DCH1201
C 1104 (A,34,42) CKSSYB104K10
C 1105 (A,42,45) CKSSYB104K10
C 1106 (A,37,48) CKSSYB103K16
C 1107 (A,41,49) CKSSYB103K16
C 1108 (A,74,42) CKSSYB103K16
C 1109 (A,56,41) CKSRYB224K10
C 1110 (A,71,42) CKSSYB103K16
C 1111 (A,61,39) CKSRYB224K10
C 1112 (B,40,39) 22 uF CCG1178
C 1113 (B,36,38) 22 uF CCG1178
C 1201 (B,12,34) CEVW101M16
C 1204 (A,8,24) CKSSYB222K50
C 1205 (A,13,23) CKSSYB104K16
C 1207 (A,22,25) CKSSYB104K16
C 1208 (A,15,36) CKSSYB103K16
C 1209 (B,10,25) CKSSYB104K16
C 1210 (B,6,23) CKSSYB104K16
C 1211 (B,9,22) CKSYB475K16
C 1401 (B,63,48) CKSSYB103K16
C 1403 (B,69,23) CKSSYB104K10
C 1404 (B,58,25) CKSQYB475K6R3
C 1408 (B,47,25) CKSSYB104K10
C 1409 (B,47,23) CKSQYB475K6R3
C 1480 (B,47,21) CKSSYB104K10
C 1481 (B,49,23) CKSSYB104K10
C 1482 (B,54,21) CKSSYB104K10
C 1484 (B,59,20) CKSSYB104K10
C 1485 (B,69,21) CKSSYB104K10
C 1487 (B,58,4) CKSSYB104K10
C 1488 (B,52,5) CKSSYB104K10
C 1489 (B,45,20) CKSQYB106K6R3
C 1490 (B,45,23) CKSSYB102K50
C 1501 (B,72,9) CKSQYB106K6R3
C 1502 (A,35,32) CKSQYB106K6R3
C 1503 (A,60,4) CKSSYB104K10
C 1504 (A,51,5) CKSSYB104K10
C 1505 (A,53,5) CKSSYB104K10
C 1506 (A,55,5) CKSSYB104K10
C 1507 (A,62,5) CKSSYB104K10
C 1508 (A,66,5) CKSSYB104K10
C 1509 (A,69,5) CKSSYB104K10
C 1510 (B,46,5) CCSSCH120J50
C 1511 (A,46,9) CKSSYB104K10
C 1512 (B,43,10) CCSSCH100D50
C 1513 (B,74,12) CKSSYB104K10
C 1514 (A,46,13) CKSSYB104K10
C 1515 (A,45,15) CKSSYB104K10
C 1516 (A,75,15) CKSSYB104K10
C 1517 (A,74,16) CKSSYB104K10
C 1518 (A,75,22) CKSSYB104K10
C 1519 (A,74,26) CKSSYB104K10
C 1520 (A,75,30) CKSSYB104K10
C 1521 (A,60,37) CKSSYB104K10
Circuit Symbol and No. Part No.

AVH-P3200BT/XNUC 195
5 678
5678
C
D
F
A
B
E
C 1522 (A,65,34) CKSSYB104K10
C 1523 (A,68,37) CKSSYB104K10
C 1524 (A,69,37) CKSSYB473K10
C 1526 (A,68,37) CKSSYB103K16
C 1528 (A,78,29) CCSSCH471J16
C 1601 (A,44,29) CKSSYB103K16
C 1602 (A,42,24) CCSSCH101J50
C 1603 (A,44,27) CCSSCH101J50
C 1604 (A,41,27) CCSSCH680J50
C 1605 (A,43,27) CCSSCH680J50
C 1606 (A,41,23) CKSSYB104K10
C 1607 (A,41,35) CKSQYB106K6R3
C 1608 (A,43,36) CKSRYB105K10
C 1609 (A,48,35) CKSSYB104K10
C 1610 (A,50,37) CKSSYB104K10
C 1611 (A,51,37) CKSSYB104K10
C 1612 (A,52,34) CKSSYB104K10
C 1613 (A,52,37) CKSSYB104K10
C 1614 (A,53,34) CKSSYB104K10
C 1615 (A,54,34) CKSSYB104K10
C 1616 (A,54,37) CKSSYB104K10
C 1617 (A,54,38) CKSSYB104K10
C 1618 (A,56,34) CCSSCH101J50
C 1619 (A,57,34) CKSSYB562K25
C 1620 (A,58,34) CKSSYB224K6R3
C 1621 (A,57,37) CKSSYB224K6R3
C 1622 (A,59,35) CKSSYB333K16
C 1623 (A,45,35) CKSRYB105K10
C 1624 (A,58,37) CKSSYB104K10
C 1625 (A,56,37) CKSSYB104K10
C 1671 (A,44,17) CKSSYB104K10
C 1672 (A,45,18) CKSSYB104K10
C 1673 (A,45,22) CKSSYB104K10
C 1674 (A,43,21) CKSSYB104K10
C 1676 (A,38,22) CKSRYB105K10
C 1801 (B,34,8) CKSQYB475K6R3
C 1802 (B,32,8) CKSQYB475K6R3
C 1803 (B,36,8) CCSRCH182J50
C 1804 (B,31,7) CCSRCH182J50
C 1805 (B,32,19) CKSSYB104K10
C 1806 (B,39,9) 10 uF DCH1201
C 1809 (B,43,16) CKSSYB104K10
C 1934 (B,42,29) CCSRCH680J50
C 1954 (B,43,49) CCSRCH470J50
D
Unit Number :
Unit Name : Connect PCB
MISCELLANEOUS
S 101 (B,51,37) Switch(HOME) CSN1068
S 102 (B,12,23) Switch(DSCSNS) CSN1068
S 103 (B,22,10) Switch(8SNS) CSN1068
R 101 (B,52,27) RS1/16S101J
R 102 (B,15,29) RS1/16S101J
R 103 (B,16,11) RS1/16S101J
C 101 (B,51,23) CKSRYB104K50
Miscellaneous Parts List
Circuit Symbol and No. Part No.
Pickup Unit(Service) CXX2398
M 1 Motor Unit(LOAD/CRG) CXC4026
M 2 Motor(SPINDLE) EXM1050
Circuit Symbol and No. Part No.