CRT3971 001 AVICN4
User Manual: AVICN4
Open the PDF directly: View PDF
.
Page Count: 296 [warning: Documents this large are best viewed by clicking the View PDF Link!]
- SAFETY INFORMATION
- CONTENTS
- 1. SERVICE PRECAUTIONS
- 1.1 SERVICE PRECAUTIONS
- 1.2 NOTES ON SOLDERING
- 2. SPECIFICATIONS
- 2.1 SPECIFICATIONS
- 2.2 DISC/CONTENT FORMAT
- 2.3 PANEL FACILITIES
- 2.4 CONNECTION DIAGRAM
- 3. BASIC ITEMS FOR SERVICE
- 3.1 CHECK POINTS AFTER SERVICING
- 3.2 PCB LOCATIONS
- 3.3 JIGS LIST
- 3.4 JIG CONNECTION DIAGRAM
- 3.5 CLEANING
- 4. BLOCK DIAGRAM
- 4.1 OVERALL WIRING DIAGRAM
- 4.2 BLOCK DIAGRAM
- 4.3 POWER BLOCK DIAGRAM
- 5. DIAGNOSIS
- 5.1 OPERATIONAL FLOWCHART
- 5.2 DIAGNOSIS FLOWCHART
- 5.3 ERROR CODE LIST
- 5.4 CONNECTOR FUNCTION DESCRIPTION
- 6. SERVICE MODE
- 6.1 TEST MODE
- 6.2 TEST DISC
- 6.3 DVD TEST MODE
- 6.4 EJECT LOCK
- 6.5 SLAVE TEST MODE
- 7. DISASSEMBLY
- 8. EACH SETTING AND ADJUSTMENT
- 8.1 DVD ADJUSTMENT
- 8.2 CC UNIT ADJUSTMENT
- 8.3 MOTHER PCB ADJUSTMENT
- 8.4 MONITOR PCB ADJUSTMENT
- 8.5 TOUCH PANEL TEST MODE
- 8.6 SERVICE ADJUSTMENT
- 9. EXPLODED VIEWS AND PARTS LIST
- 9.1 PACKING(UC)
- 9.2 PACKING(EW5)
- 9.3 EXTERIOR(1)
- 9.4 EXTERIOR(2)
- 9.5 EXTERIOR(3)
- 9.6 EXTERIOR(4)
- 9.7 DVD MECHANISM MODULE
- 10. SCHEMATIC DIAGRAM
- 10.1 CC UNIT(P/S)(GUIDE PAGE)
- 10.2 CC UNIT(SYSCOM,VIDEO,IF)(GUIDE PAGE)
- 10.3 CC UNIT(AUDIO)(GUIDE PAGE)
- 10.4 CC UNIT(CPU,ASIC,SDRAM)(GUIDE PAGE)
- 10.5 CC UNIT(ROM,SRAM,BUS-BUFFER)
- 10.6 CC UNIT(GRAPHIC)
- 10.7 CC UNIT(MAIN,CC,I/F&OTHERS)
- 10.8 KEYBOARD UNIT
- 10.9 GPS UNIT(GUIDE PAGE)
- 10.10 DVD CORE UNIT(1/2)(GUIDE PAGE)
- 10.11 DVD CORE UNIT(2/2)
- 10.12 COMPOUND UNIT(A) AND COMPOUND UNIT(B)
- 10.13 MONITOR PCB(MONITOR)(GUIDE PAGE)
- 10.14 MONITOR PCB(INVERTER)
- 10.15 UPPER PCB
- 10.16 IPOD PCB AND CONNECTOR PCB
- 10.17 MEZZANINE PCB
- 10.18 MOTHER PCB(GPS,TMC&OTHERS)
- 10.19 MOTHER PCB(H/A SYSTEM)(GUIDE PAGE)
- 10.20 MAIN PCB UNIT(SERVICE), SWITCH PCB UNIT AND VOLUME PCB UNIT
- 10.21 WAVEFORMS
- 11. PCB CONNECTION DIAGRAM
- 11.1 CC UNIT
- 11.2 KEYBOARD UNIT
- 11.3 GPS UNIT
- 11.4 DVD CORE UNIT
- 11.5 COMPOUND UNIT(A) AND COMPOUND UNIT(B)
- 11.6 MONITOR PCB
- 11.7 UPPER PCB
- 11.8 IPOD PCB
- 11.9 MEZZANINE PCB
- 11.10 MOTHER PCB
- 11.11 CONNECTOR PCB
- 11.12 MAIN PCB UNIT(SERVICE), SWITCH PCB UNIT AND VOLUME PCB UNIT
- 12. ELECTRICAL PARTS LIST

ORDER NO.
PIONEER CORPORATION 4-1, Meguro 1-chome, Meguro-ku, Tokyo 153-8654, Japan
PIONEER ELECTRONICS (USA) INC. P.O. Box 1760, Long Beach, CA 90801-1760, U.S.A.
PIONEER EUROPE NV Haven 1087, Keetberglaan 1, 9120 Melsele, Belgium
PIONEER ELECTRONICS ASIACENTRE PTE. LTD. 253 Alexandra Road, #04-01, Singapore 159936
PIONEER CORPORATION 2007
AVIC-N4/XU/UC
CRT3971
DVD MULTIMEDIA AV NAVIGATION SERVER
AVIC-N4
/XU/UC
DVD MULTIMEDIA AV NAVIGATION HEAD UNIT
AVIC-X3
/XU/EW5
This service manual should be used together with the following manual(s):
Model No. Order No. Mech.Module Remarks
CX-3212 CRT3896 MS5 DVD Mech. Module : Circuit Descriptions, Mech. Descriptions, Disassembly
Manufactured under license from Dolby Laboratories. “Dolby” and the double-D symbol are trademarks
of Dolby Laboratories.
This product has the unit part number as below.
Unit Part No.
CPN2375
CPN2377
CPN2376
CPN2378
Description
Navigation Unit(AVIC-N4/XU/UC)
H/A Unit(AVIC-N4/XU/UC)
Navigation Unit(AVIC-X3/XU/EW5)
H/A Unit(AVIC-X3/XU/EW5)
*) The unit part numbers listed above are not for the service components.
For details, refer to "Important Check Points for Good Servicing".
K-ZZA.-001 AUG. 2007 Printed in Japan

AVIC-N4/XU/UC
2
1234
1234
C
D
F
A
B
E
SAFETY INFORMATION
1. Safety Precautions for those who Service this Unit.
Follow the adjustment steps in the service manual when servicing this unit. When check -
ing or adjusting the emitting power of the laser diode exercise caution in order to get safe, reliable results.
Caution:
1. During repair or tests, minimum distance of 13 cm from the focus lens must be kept.
2. During repair or tests, do not view laser beam for 10 seconds or longer.
2. The triangular label is attached to the mechanism
unit frame.
On the top of the player.
CAUTION
This service manual is intended for qualified service technicians; it is not meant for the casual do-it-yourselfer.
Qualified technicians have the necessary test equipment and tools, and have been trained to properly and safely repair
complex products such as those covered by this manual.
Improperly performed repairs can adversely affect the safety and reliability of the product and may void the warranty.
If you are not qualified to perform the repair of this product properly and safely, you should not risk trying to do so
and refer the repair to a qualified service technician.
This product contains mercury. Disposal of this material may be regulated due to environmental considerations.
For disposal or recycling information, please contact your local authorities or the Electronics Industries
Alliance: www.eiae.org.
WARNING
This product contains lead in solder and certain electrical parts contain chemicals which are known to the state of
California to cause cancer, birth defects or other reproductive harm.
Health & Safety Code Section 25249.6 - Proposition 65

AVIC-N4/XU/UC 3
5 678
5678
C
D
F
A
B
E
WARNING!
The AEL (accessible emission level )of the laser power output is less than CLASS 1
but the laser component is capable of emitting radiation exceeding the limit for
CLASS 1.
A specially instructed person should do servicing operation of the apparatus.
Laser diode characteristics
W
Maximum Output
ave length:
DVD:660 nm to 670 nm
CD:780 nm to 800 nm
DVD : 1.27 mW(Emitting period :9 sec.)
CD : 6.26 mW(Emitting period : unlimited)
Additional Laser Caution
Transistors Q1103 and Q1104 in PCB drive the laser diodes for DVD and CD
respectively. When Q1103 or Q1104 is shorted between their terminals,
the laser diodes for DVD or CD will radiate beam. If the top cover is removed
with no disc loaded while such short-circuit is continued, the naked eyes may
be exposed to the laser beam.

AVIC-N4/XU/UC
4
1234
1234
C
D
F
A
B
E
[Important Check Points for Good Servicing]
In this manual, procedures that must be performed during repairs are marked with the below symbol.
Please be sure to confirm and follow these procedures.
1. Product safety
Please conform to product regulations (such as safety and radiation regulations), and maintain a safe servicing environment by
following the safety instructions described in this manual.
Use specified parts for repair.
Use genuine parts. Be sure to use important parts for safety.
Do not perform modifications without proper instructions.
Please follow the specified safety methods when modification(addition/change of parts) is required due to interferences such as
radio/TV interference and foreign noise.
Make sure the soldering of repaired locations is properly performed.
When you solder while repairing, please be sure that there are no cold solder and other debris.
Soldering should be finished with the proper quantity. (Refer to the example)
Make sure the screws are tightly fastened.
Please be sure that all screws are fastened, and that there are no loose screws.
Make sure each connectors are correctly inserted.
Please be sure that all connectors are inserted, and that there are no imperfect insertion.
Make sure the wiring cables are set to their original state.
Please replace the wiring and cables to the original state after repairs.
In addition, be sure that there are no pinched wires, etc.
Make sure screws and soldering scraps do not remain inside the product.
Please check that neither solder debris nor screws remain inside the product.
There should be no semi-broken wires, scratches, melting, etc. on the coating of the power cord.
Damaged power cords may lead to fire accidents, so please be sure that there are no damages.
If you find a damaged power cord, please exchange it with a suitable one.
There should be no spark traces or similar marks on the power plug.
When spark traces or similar marks are found on the power supply plug, please check the connection and advise on secure
connections and suitable usage. Please exchange the power cord if necessary.
Safe environment should be secured during servicing.
When you perform repairs, please pay attention to static electricity, furniture, household articles, etc. in order to prevent injuries.
Please pay attention to your surroundings and repair safely.
2. Adjustments
To keep the original performance of the products, optimum adjustments and confirmation of characteristics within specification.
Adjustments should be performed in accordance with the procedures/instructions described in this manual.
4. Cleaning
For parts that require cleaning, such as optical pickups, tape deck heads, lenses and mirrors used in projection monitors, proper
cleaning should be performed to restore their performances.
3. Lubricants, Glues, and Replacement parts
Use grease and adhesives that are equal to the specified substance.
Make sure the proper amount is applied.
5. Shipping mode and Shipping screws
To protect products from damages or failures during transit, the shipping mode should be set or the shipping screws should be
installed before shipment. Please be sure to follow this method especially if it is specified in this manual.

AVIC-N4/XU/UC 5
5 678
5678
C
D
F
A
B
E
CONTENTS
SAFETY INFORMATION .....................................................................................................................................2
1. SERVICE PRECAUTIONS................................................................................................................................6
1.1 SERVICE PRECAUTIONS .........................................................................................................................6
1.2 NOTES ON SOLDERING...........................................................................................................................7
2. SPECIFICATIONS.............................................................................................................................................8
2.1 SPECIFICATIONS ......................................................................................................................................8
2.2 DISC/CONTENT FORMAT.......................................................................................................................12
2.3 PANEL FACILITIES ..................................................................................................................................13
2.4 CONNECTION DIAGRAM........................................................................................................................16
3. BASIC ITEMS FOR SERVICE ........................................................................................................................21
3.1 CHECK POINTS AFTER SERVICING .....................................................................................................21
3.2 PCB LOCATIONS.....................................................................................................................................22
3.3 JIGS LIST .................................................................................................................................................24
3.4 JIG CONNECTION DIAGRAM .................................................................................................................25
3.5 CLEANING ...............................................................................................................................................25
4. BLOCK DIAGRAM ..........................................................................................................................................26
4.1 OVERALL WIRING DIAGRAM.................................................................................................................26
4.2 BLOCK DIAGRAM....................................................................................................................................28
4.3 POWER BLOCK DIAGRAM .....................................................................................................................44
5. DIAGNOSIS ....................................................................................................................................................46
5.1 OPERATIONAL FLOWCHART.................................................................................................................46
5.2 DIAGNOSIS FLOWCHART ......................................................................................................................50
5.3 ERROR CODE LIST.................................................................................................................................72
5.4 CONNECTOR FUNCTION DESCRIPTION .............................................................................................73
6. SERVICE MODE.............................................................................................................................................75
6.1 TEST MODE.............................................................................................................................................75
6.2 TEST DISC...............................................................................................................................................96
6.3 DVD TEST MODE ..................................................................................................................................108
6.4 EJECT LOCK.......................................................................................................................................... 111
6.5 SLAVE TEST MODE .............................................................................................................................. 111
7. DISASSEMBLY ............................................................................................................................................. 112
8. EACH SETTING AND ADJUSTMENT.......................................................................................................... 119
8.1 DVD ADJUSTMENT ............................................................................................................................... 119
8.2 CC UNIT ADJUSTMENT ........................................................................................................................124
8.3 MOTHER PCB ADJUSTMENT...............................................................................................................126
8.4 MONITOR PCB ADJUSTMENT .............................................................................................................128
8.5 TOUCH PANEL TEST MODE ................................................................................................................143
8.6 SERVICE ADJUSTMENT.......................................................................................................................148
9. EXPLODED VIEWS AND PARTS LIST ........................................................................................................150
9.1 PACKING(UC) ........................................................................................................................................150
9.2 PACKING(EW5)......................................................................................................................................152
9.3 EXTERIOR(1) .........................................................................................................................................154
9.4 EXTERIOR(2) .........................................................................................................................................156
9.5 EXTERIOR(3) .........................................................................................................................................160
9.6 EXTERIOR(4) .........................................................................................................................................162
9.7 DVD MECHANISM MODULE.................................................................................................................164
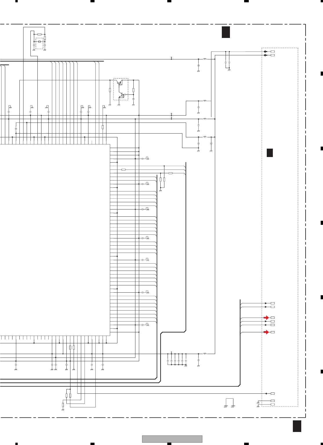
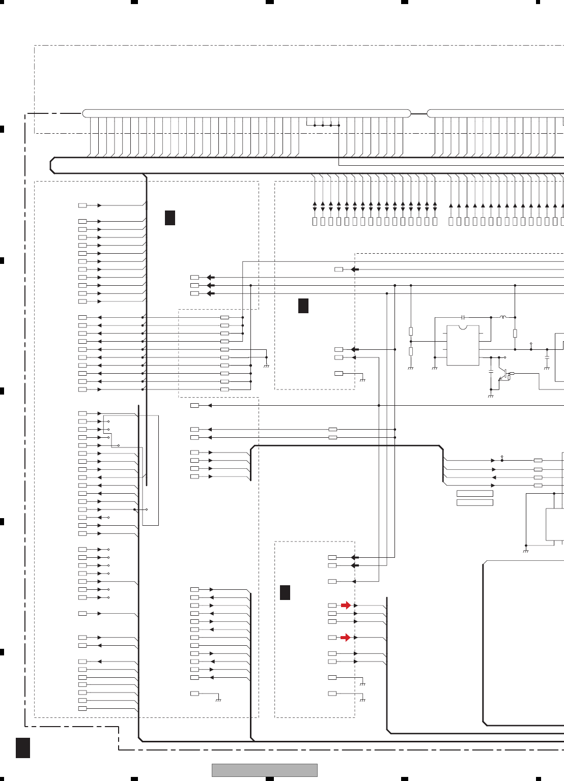
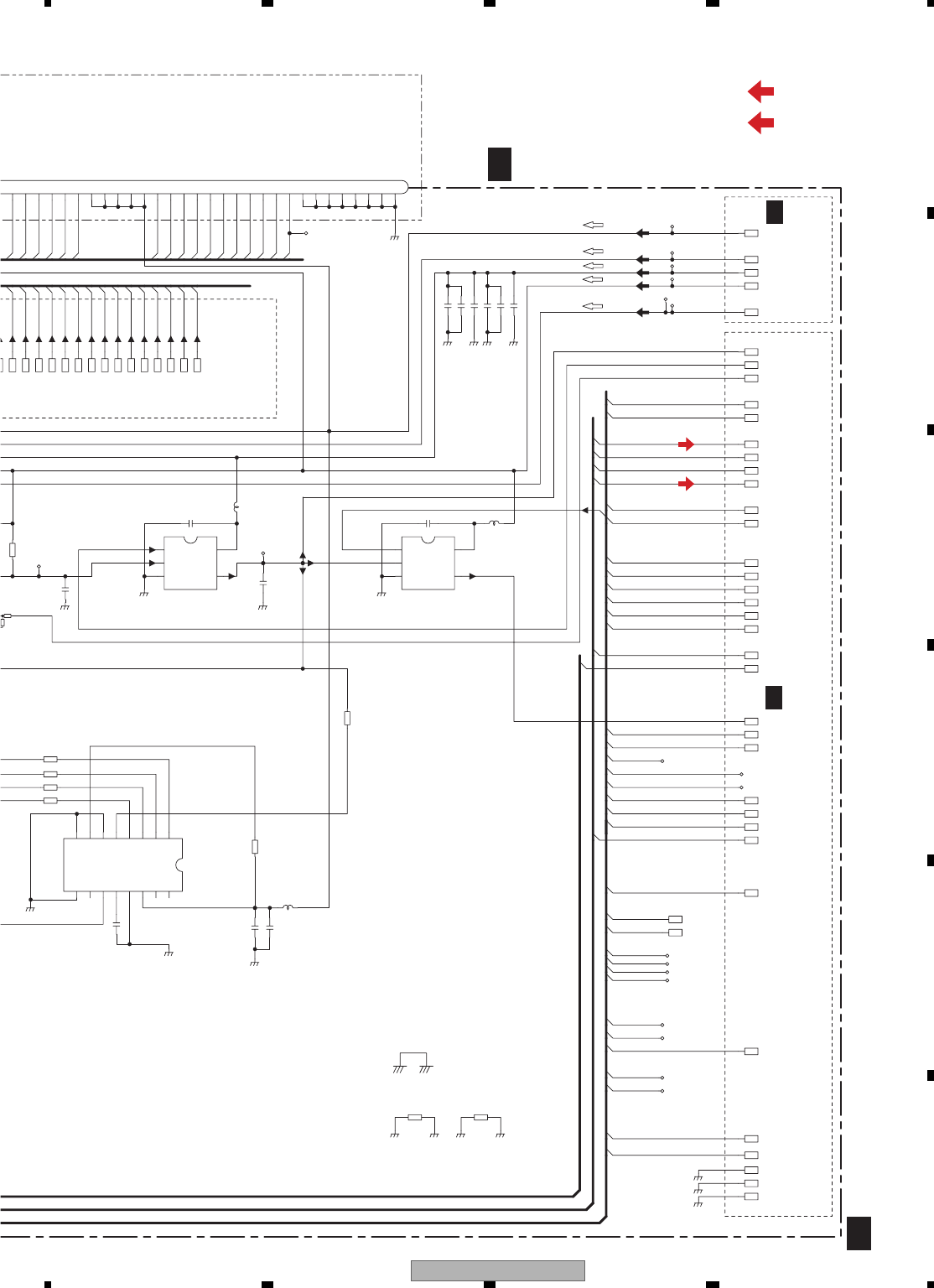
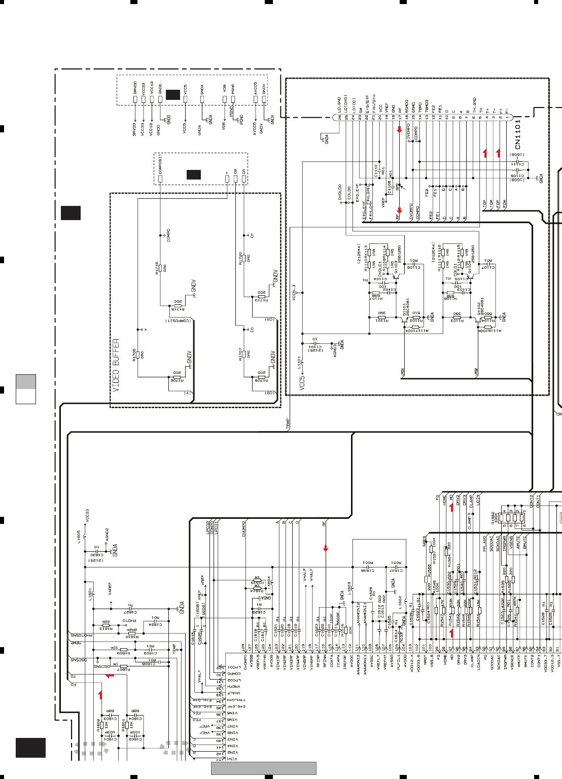
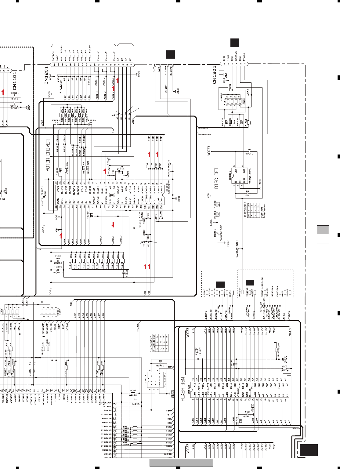
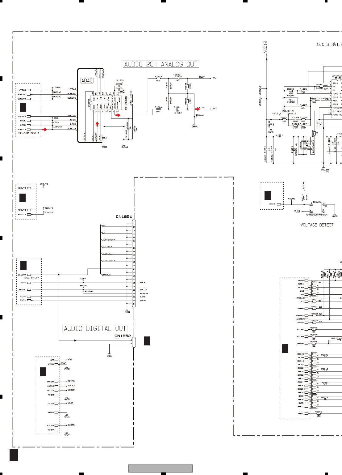
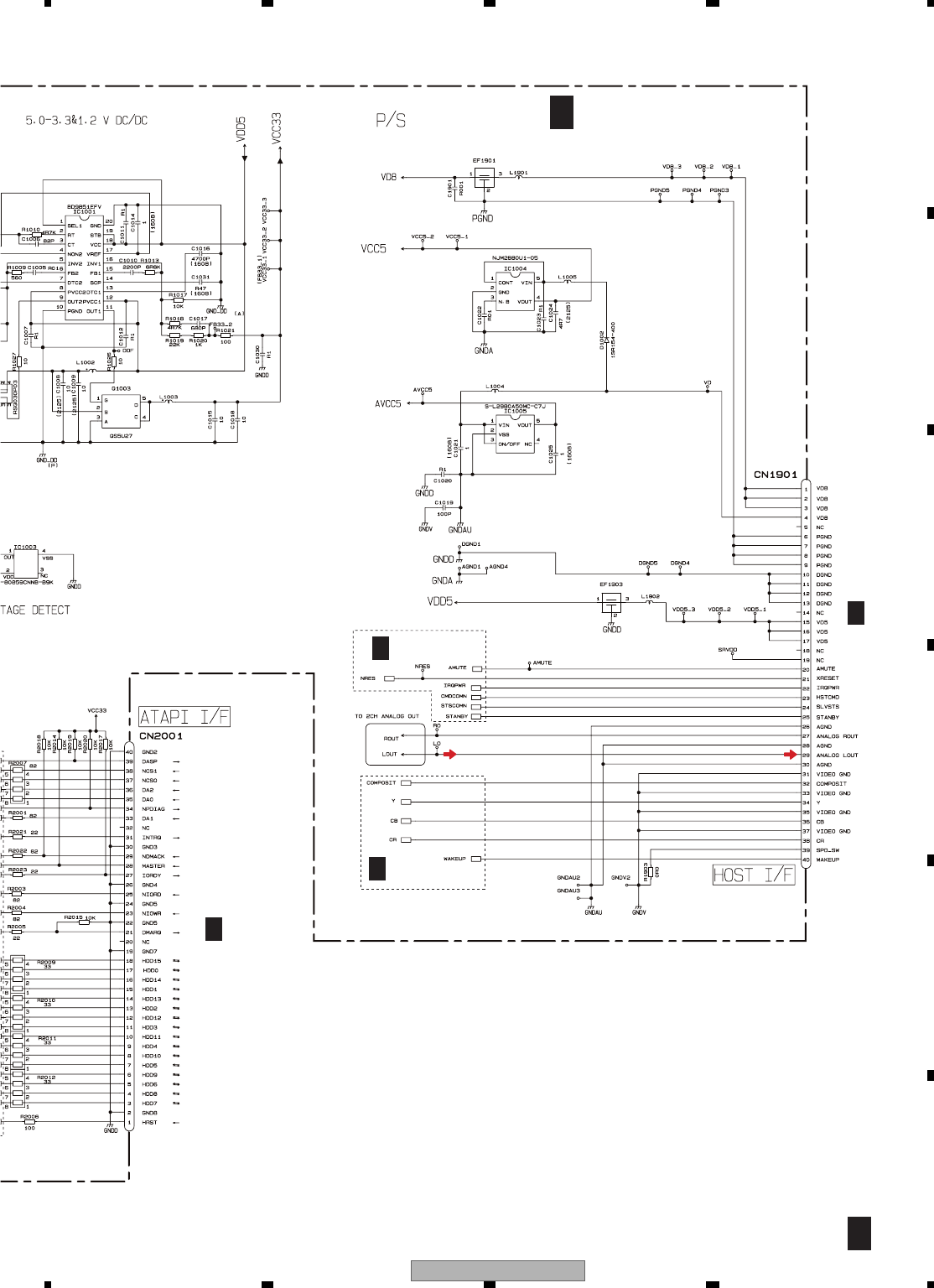
10. SCHEMATIC DIAGRAM..............................................................................................................................166
10.1 CC UNIT(P/S)(GUIDE PAGE) ..............................................................................................................166
10.2 CC UNIT(SYSCOM,VIDEO,IF)(GUIDE PAGE) ....................................................................................172
10.3 CC UNIT(AUDIO)(GUIDE PAGE).........................................................................................................178
10.4 CC UNIT(CPU,ASIC,SDRAM)(GUIDE PAGE) .....................................................................................184
10.5 CC UNIT(ROM,SRAM,BUS-BUFFER) .................................................................................................190
10.6 CC UNIT(GRAPHIC) ............................................................................................................................192
10.7 CC UNIT(MAIN,CC,I/F&OTHERS).......................................................................................................194
10.8 KEYBOARD UNIT ................................................................................................................................196
10.9 GPS UNIT(GUIDE PAGE) ....................................................................................................................198
10.10 DVD CORE UNIT(1/2)(GUIDE PAGE) ...............................................................................................204
10.11 DVD CORE UNIT(2/2) ........................................................................................................................210
10.12 COMPOUND UNIT(A) AND COMPOUND UNIT(B) ...........................................................................212
10.13 MONITOR PCB(MONITOR)(GUIDE PAGE).......................................................................................214
10.14 MONITOR PCB(INVERTER)..............................................................................................................220
10.15 UPPER PCB.......................................................................................................................................222
10.16 IPOD PCB AND CONNECTOR PCB .................................................................................................223
10.17 MEZZANINE PCB...............................................................................................................................224
10.18 MOTHER PCB(GPS,TMC&OTHERS)................................................................................................226
10.19 MOTHER PCB(H/A SYSTEM)(GUIDE PAGE) ...................................................................................228
10.20 MAIN PCB UNIT(SERVICE), SWITCH PCB UNIT AND VOLUME PCB UNIT ..................................234
10.21 WAVEFORMS.....................................................................................................................................236
11. PCB CONNECTION DIAGRAM ..................................................................................................................238
11.1 CC UNIT ...............................................................................................................................................238
11.2 KEYBOARD UNIT.................................................................................................................................242
11.3 GPS UNIT .............................................................................................................................................243
11.4 DVD CORE UNIT..................................................................................................................................244
11.5 COMPOUND UNIT(A) AND COMPOUND UNIT(B) .............................................................................248
11.6 MONITOR PCB.....................................................................................................................................250
11.7 UPPER PCB .........................................................................................................................................254
11.8 IPOD PCB.............................................................................................................................................255
11.9 MEZZANINE PCB.................................................................................................................................256
11.10 MOTHER PCB ....................................................................................................................................258
11.11 CONNECTOR PCB.............................................................................................................................262
11.12 MAIN PCB UNIT(SERVICE), SWITCH PCB UNIT AND VOLUME PCB UNIT...................................263
12. ELECTRICAL PARTS LIST.........................................................................................................................264

AVIC-N4/XU/UC
6
1234
1234
C
D
F
A
B
E
1. SERVICE PRECAUTIONS
1.1 SERVICE PRECAUTIONS
- Service Precaution
1. You should conform to the regulations govering the product (safety, radio and noise, and other regulations),
and should keep the safety during servicing by following the safety instructions described in this manual.
2. Be careful in handling ICs. Some ICs such as MOS type are so fragile that they can be damaged by
electrostatic induction.
3. Before disassembling the unit, be sure to turn off the power. Unplugging and plugging the connectors
during power-on mode may ICs inside the unit.
4. To protect the pickup unit from electrostatic discharge during servicing, take an appropriate treatment
(shorting-solder) by referring to “the DISASSEMBLY”.
5. After replacing the pickup unit, be sure to skew adjustment.
6. During disassembly, be sure to turn the power off since an internal IC might be destroyed when aconnector
is plugged or unplugged.
is a trademark of DVD Format/Logo Licensing Corporation.

AVIC-N4/XU/UC 7
5 678
5678
C
D
F
A
B
E
1.2 NOTES ON SOLDERING
NOTES ON SOLDERING
For environmental protection, lead-free solder is used on the printed circuit boards mounted in this unit.
Be sure to use lead-free solder and a soldering iron that can meet specifications for use with lead-free solders for repairs
accompanied by reworking of soldering.
Compared with conventional eutectic solders, lead-free solders have higher melting points, by approximately 40 C.
Therefore, for lead-free soldering, the tip temperature of a soldering iron must be set to around 373 C in general, although
the temperature depends on the heat capacity of the PC board on which reworking is required and the weight of the tip of
the soldering iron.
Compared with eutectic solders, lead-free solders have higher bond strengths but slower wetting times and higher melting
temperatures (hard to melt/easy to harden).
The following lead-free solders are available as service parts:
Parts numbers of lead-free solder:
GYP1006 1.0 in dia.
GYP1007 0.6 in dia.
GYP1008 0.3 in dia.

AVIC-N4/XU/UC
8
1234
1234
C
D
F
A
B
E
2. SPECIFICATIONS
2.1 SPECIFICATIONS

AVIC-N4/XU/UC 9
5 678
5678
C
D
F
A
B
E

AVIC-N4/XU/UC
10
1234
1234
C
D
F
A
B
E

AVIC-N4/XU/UC 11
5 678
5678
C
D
F
A
B
E

AVIC-N4/XU/UC
12
1234
1234
C
D
F
A
B
E
2.2 DISC/CONTENT FORMAT
Playable Discs
About DVD-Video and CD
DVD and CD discs that display the logos shown
below generally can be played back on this built-
in DVD drive.
DVD-Video
CD
is a trademark of DVD Format/Logo
Licensing Corporation.
It is not possible to play back DVD-Audio
discs. This DVD drive may not be able to play
all discs bearing the marks shown above.
About AVCHD recorded discs
This unit is not compatible with discs recorded in
AVCHD (Advanced Video Codec High Definition)
format.
Do not insert AVCHD discs. If inserted, the disc
may not be ejected.
About Dual layer discs
The unit cannot play back DVD-R/-RW discs that
are written in Layer Jump Recording mode. For
more information about the writing method, see
the operation manual for the writing device.
About DVD Map Disc
You can use discs intended for this navigation
system. Use only discsapproved by Pioneer.

AVIC-N4/XU/UC 13
5 678
5678
C
D
F
A
B
E
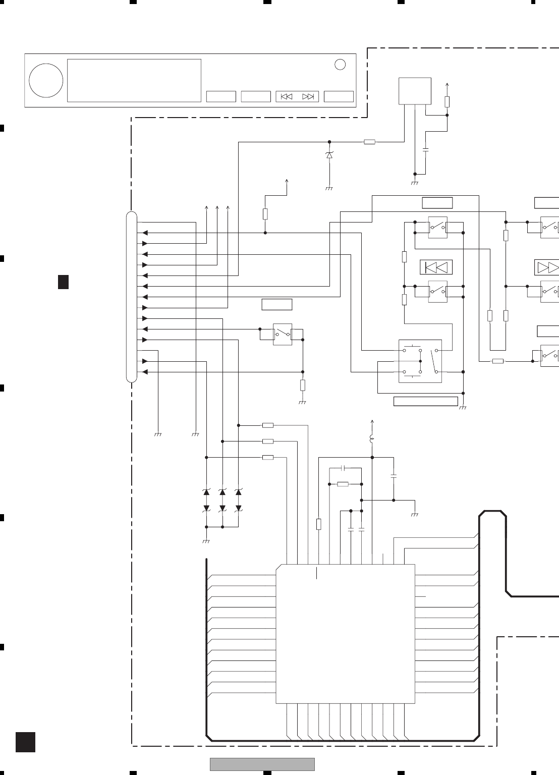
2.3 PANEL FACILITIES
1Disc indicator
When a disc is set in navigation system, this indi-
cator lights.
2LCD panel
3LCD screen
4AV button
Press to display the AV operation screen.
5MAP button
Press to view the map or change view mode.
6MENU button
Press to display the navigation menu or AV
menu.
7RESET button
8DETACH button
Press to remove the front panel from the display
unit.
9OPEN/CLOSE button
Press to open or close the LCD panel.
Press and hold to display Flap Setup screen.
a/button
Press to perform manual seek tuning, fast for-
ward, reverse and track search controls.
bEJECT button
cPHONE button
Press to display BT-TEL operation screen.
Press and hold to switch the indication of sub
display in the following order:
Present time — No indication — AV source infor-
mation
dFront panel
eDisc loading slot
fSub Display
Displays the current time or information about
the AV source that is currently playing.
gVOLUME knob
Turn to adjust the AV (Audio and Video) volume
or press to change the AV source. Press and hold
the VOLUME knob to switch the source to mute.
2
3
4
5
6
7
8
9abcaefg d
1

AVIC-N4/XU/UC
14
1234
1234
C
D
F
A
B
E
Resetting the Microprocessor
• Pressing the RESET button deletes the
contents of the system’s memory.
About the data being deleted
The information is erased by pressing the RESET
button or disconnecting the yellow lead from the
battery (or removing the battery itself). However,
the following items are not erased:
• Sensor learning status and driving status
• Memory areas that were memorised manually
•Areas to avoid
• Registered Locations in “Address Book ”
Reset the navigation system
without changing the condition
memory
Pressing the RESET button of the navigation
system lets you reset the microprocessor to its
initial settings without changing the condition
memory.
The microprocessor must be reset under the fol-
lowing conditions:
• Prior to using this product for the first time
after installation.
• If the product fails to operate properly.
• If there appear to be problems with the opera-
tion of the system.
• When changing the combination of the equip-
ment.
• When adding/removing additional products
that connect to the navigation system.
1Turn the ignition switch OFF.
2Press the RESET button with a pen tip or
other pointed instrument.
If you have connected other equipment (for
example, Bluetooth adapter) to this navigation
system, be sure to reset that equipment too.
Reset the navigation system to
the initial (factory) setting
When you want to erase memorised settings and
return the navigation system to its initial (factory)
settings, carry out the following operations.
1Turn the engine ON or set the ignition
switch to ACC position.
2Press the RESET button with a pen tip or
other pointed instrument.
Some navigation settings and data are not
erased.
RESET button

AVIC-N4/XU/UC 15
5 678
5678
C
D
F
A
B
E
Fixing the front panel
If you do not operate the removing and attach-
ing the front panel function, use the supplied
fixing screws to fix the front panel to the dis-
play unit.
-Fix the front panel to the display unit
using the fixing screws after removing the
frame.
Fixing screws
JGZ20P070FTC

AVIC-N4/XU/UC
16
1234
1234
C
D
F
A
B
E
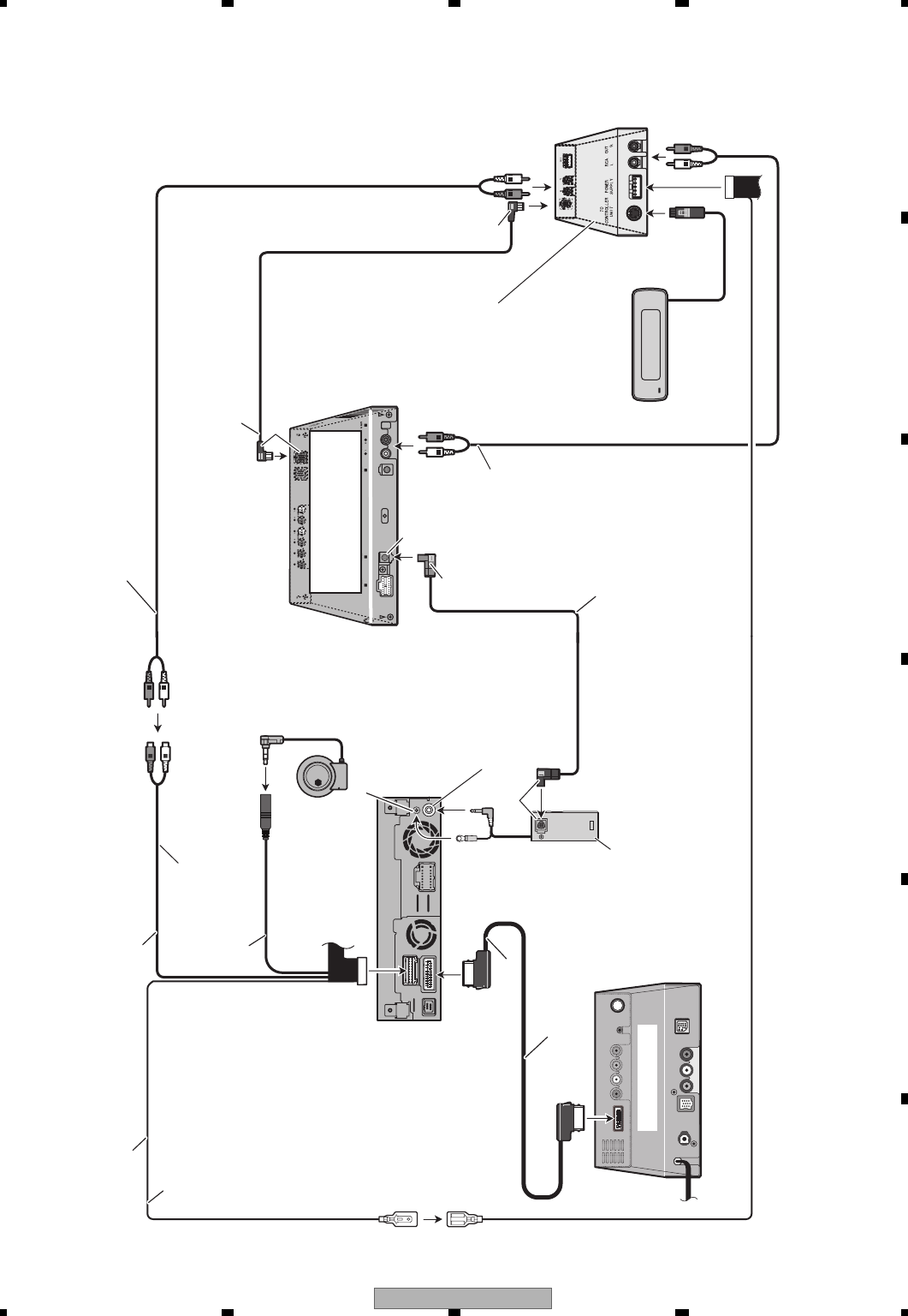
2.4 CONNECTION DIAGRAM
Multi-CD player
(sold separately)
Bluetooth adapter
(CD-BTB200) (sold separately)
Blue Black
Microphone
(supplied with
Bluetooth adapter)
IP-BUS cable
25-pin cable
(supplied with multi-DVD player)
IP-BUS cable
(supplied with
USB adapter)
Black
Hide-away unit
(supplied with XDV-P6)
Black
Blue
BlueBlack
USB adapter (CD-UB100)
(sold separately)
IP-BUS cable (supplied with Bluetooth adapter)
To video output (FRONT)
Multi-DVD player
(XDV-P6) (sold separately)
Black
To IP-BUS output To IP-BUS input
IP-BUS cable (supplied with multi-DVD player)
RCA cable (sold separately)
Pioneer compatible SIRIUS satellite radio
tuner (e.g. SIR-PNR2) (sold separately)
Blue
Blue
IP-BUS cable
(supplied with hide-away XM tuner)
Black
Hide-away XM tuner
(e.g. GEX-P10XMT)
(sold separately)
Black
IP-BUS cable
(supplied with SIRIUS
satellite radio tuner)
Black
XM DATA cable
(supplied with GEX-P10XMT)
— When combining this navigation system with GEX-P10XMT
(sold separately), this connection must be required.
— When installing the XM tuner in the trunk, etc., the
extension cable (e.g. CD-600DC) (sold separately) is
required.
The hide-away unit
WARNING
• To avoid the risk of accident and the potential violation of applicable laws, this
product should never be used while the vehicle is being driven except for
navigation purposes. And, also Rear Displays should not be in a location where it
is a visible distraction to the driver.
• In some countries or states, the viewing of images on a display inside a vehicle
even by persons other than the driver may be illegal. Where such regulations
apply they must be obeyed and this product´s video source should not be used.
Antenna
jack
Vehicle
antenna
Light gray
Light gray
5 m
(16 ft. 5 in.)
GPS antenna
WIRED REMOTE INPUT
Please see the Instruction
Manual for the Wired Remote
Control Adapters (sold separately).
Black
(Extension port)
Dock
connector
port
The display unit
Yellow
(VIDEO IN)
20 cm
(7-7/8 in.)
Blue
30-pin cable
(supplied)
3 m (9 ft. 10 in.)
Extension
antenna cable
(supplied)
3 m (9 ft. 10 in.)
Interface cable
for iPod
(sold separately)
iPod with
Dock Connector
- CONNECTION DIAGRAM (AVIC-N4/XU/UC)

AVIC-N4/XU/UC 17
5 678
5678
C
D
F
A
B
E
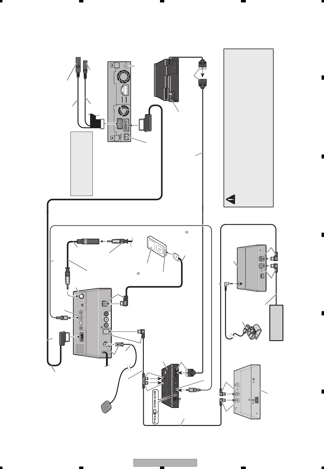
The hide-away unit
GUIDE SP OUTPUT
The display unit
20 cm (7-7/8 in.)
30-pin cable (supplied)
Light gray
(Digital output)
Black
20 cm (7-7/8 in.) 23 cm (9 in.)
Secure the connector
using the screw
supplied with multi-
channel processor.
Subwoofer output or non-fading output
(SUBWOOFER OUTPUT or
NON-FADING OUTPUT)
Yellow/Black (GUIDE ON)
When combining this navigation system
with the multi-channel processor system,
connect this lead to yellow/black lead on
the multi-channel processor controller
unit. In this way, when the mute signal is
output from this navigation system, the
audio volume is automatically muted or
attenuated.
Yellow/Black
3 m (9 ft. 10 in.)
Guide speaker
(e.g.CD-TS37GP)
(sold separately)
Optical cable connection box
(supplied with multi-channel
processor)
RCA cable (supplied with Multi-channel
processor controller unit)
Black
Blue
Blue
RCA cable
(supplied with
multi-channel
processor)
Multi-channel processor
controller unit
(e.g. AXM-P8000)
(Hide away unit)
Multi-channel processor
controller unit
(e.g. AXM-P8000)
(Display unit)
OPT.IN 2
Optical cable
(supplied with multi-channel
processor)
IP-BUS cable
(supplied with multi-channel processor)
Multi-channel processor
(e.g. DEQ-P8000)
(sold separately)

AVIC-N4/XU/UC
18
1234
1234
C
D
F
A
B
E

AVIC-N4/XU/UC 19
5 678
5678
C
D
F
A
B
E
Multi-CD player
(sold separately)
Aerial jack
Vehicle aerial
Light grey
Light grey
5 m
GPS aerial
Dock
connector
port
The hide-away unit
Blue
Bluetooth adapter
(CD-BTB200) (sold separately)
Blue Black
Microphone
(supplied with
Bluetooth adapter)
IP-BUS cable
IP-BUS cable
(supplied with
USB adapter)
Black
Hide-away unit
(supplied with
XDV-P6)
IP-BUS cable (supplied
with Multi-DVD player)
Black
Blue
BlueBlack
USB adapter (CD-UB100)
(sold separately)
IP-BUS cable (supplied with Bluetooth adapter)
To video output (FRONT)
RCA cable (sold separately)
Yellow
(VIDEO IN)
Extension aerial cable
(supplied)
3 m
30-pin cable
(supplied)
3 m
iPod with
Dock Connector
Interface cable for iPod
(sold separately)
Digital output*
Extension port
Not used.
*: This terminal is intended to
support future equipment and
should not be used if you are
using this product by itself.
The display unit
25 pin cable (supplied with Multi-DVD player)
Multi-DVD player
(XDV-P6) (sold separately)
Black
20 cm
20 cm
WIRED REMOTE INPUT
Please see the Instruction
Manual for the Wired Remote
Control Adapters (sold separately).
WARNING
• To avoid the risk of accident and the potential violation of applicable laws, this
product should never be used while the vehicle is being driven except for
navigation purposes. And, also Rear Displays should not be in a location where it
is a visible distraction to the driver.
• In some countries, the viewing of images on a display inside a vehicle even by
persons other than the driver may be illegal. Where such regulations apply they
must be obeyed and this product´s video source should not be used.
GUIDE SP OUTPUT*
(Guide speaker output)
- CONNECTION DIAGRAM (AVIC-X3/XU/EW5)

AVIC-N4/XU/UC
20
1234
1234
C
D
F
A
B
E

AVIC-N4/XU/UC 21
5 678
5678
C
D
F
A
B
E
3. BASIC ITEMS FOR SERVICE
3.1 CHECK POINTS AFTER SERVICING
To keep the product quality after servicing, please confirm following check points.
demrifnocebotmetIserudecorP.oN
1 Confirm whether the customer complain has
been solved.
If the customer complain occurs with the
specific media, use it for the operation
check.
The customer complain must not be
reappeared.
Display, video, audio and operations must
be normal.
2 Flap-mecha Check the operation of the flap mechanism. The flap mechanism operation must be
smooth without making the noise and
scratches.
3 DVD Measure playback error rates at the
innermost and outermost tracks by using the
test mode with the following disc.
DVD test disc (GGV1025)
Deterioration of mecha-drive can be
checked.
The error rates must be less than 2.5e-4.
4 DVD Play back a DVD.
(Menu operation; Title/chapter search)
Display, video, audio and operations must
be normal.
5 CD Play back a CD.
(Track search)
Display, audio and operations must be
normal.
6 FM/AM tuner Check FM/AM tuner action.
(Seek, Preset)
Switch band to check both FM and AM.
Display, audio and operations must be
normal.
7 TV tuner Check TV tuner action.
(Seek; Preset)
Display, video, audio and operations must
be normal.
8 GPS positioning Connect GPS antenna to the product, and
check whether the current location is correct.
Current location must be correct.
Display and operations must be normal.
9 Gyro action On "3D Calibration Status", check whether
the gyro sensor works well by moving the
front face of the product from left to right and
up and down.
Gyro-sensing, display and operations must
be normal.
10 Map display
Touch-panel
operation
Remote-control
operation
Check functions of map scale change and
map scroll.
Display and operations must be normal.
11 Delete data added during the operating
check.
Check whether no media (CD etc.) is inside
the product.
Make sure to delete data added during the
operating check.
The media used for the operating check
must be ejected.
retfaecnaraeppastinotridrosehctarcsoNkcehcecnaraeppA21
receiving it for service.
See the table below for the items to be checked regarding video and audio:
Item to be checked regarding video Item to be checked regarding audio
noit
rotsiDesion-kcolB
esioNesionlatnoziroH
wolootemuloVesiontoD
Disturbed image (video jumpiness) Volume too high
gnitautculfemuloVkradooT
detpurretnidnuoSthg
irbooT
Mottled color

AVIC-N4/XU/UC
22
1234
1234
C
D
F
A
B
E
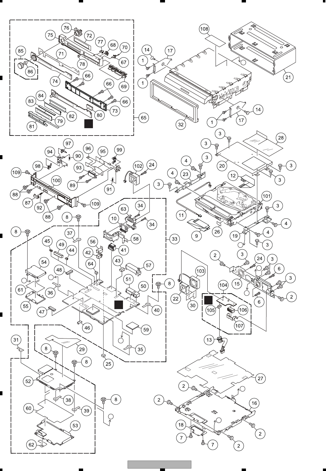
3.2 PCB LOCATIONS
CC Unit
A
Keyboard Unit
B
Monitor PCB
G
Upper PCB
H
Mezzanine PCB
J
Main PCB Unit (Service)
M
Switch PCB Unit
N
Volume PCB Unit
O
DVD Core Unit
D
Compound Unit (A)
ECompound Unit (B)
F

AVIC-N4/XU/UC 23
5 678
5678
C
D
F
A
B
E
GPS Unit
C
iPod PCB
I
Connector PCB
L
Mother PCB
K
Unit Number : CWN2308(UC)
Unit Number : CWN2309(EW5)
Unit Name : CC Unit
Unit Number :
Unit Name : Keyboard Unit
Unit Number : CWX3533(UC)
Unit Number : CWX3534(EW5)
Unit Name : GPS Unit
Unit Number : CWN2304
Unit Name : Monitor Unit
Unit Number : CWN2310(UC)
Unit Name : Mother Tuner Unit(UC)
Unit Number : CWN2311(EW5)
Unit Name : Mother Unit(EW5)
Unit Number : CXX2316
Unit Name : Main PCB Unit(SERVICE)
Unit Number : CZW5029
Unit Name : Switch PCB Unit
Unit Number : CZW5028
Unit Name : Volume PCB Unit
Unit Number : CWX3401
Unit Name : DVD Core Unit
Unit Number : CWX3154
Unit Name : Compound Unit(A)
Unit Number : CWX3394
Unit Name : Compound Unit(B)

AVIC-N4/XU/UC
24
1234
1234
C
D
F
A
B
E
3.3 JIGS LIST
- Grease List
Name
Grease
Grease
Grease
Grease
Locking agents
Grease
Grease
Grease
Grease
Jig No.
GEM1024
GEM1043
GEM1045
GEM1050
1401M
GEM1011
GEM1047
GEM1071
GEM1072
Remarks
DVD Mechanism Module and Drive Unit
DVD Mechanism Module and Drive Unit
DVD Mechanism Module
DVD Mechanism Module
DVD Mechanism Module (1401M:produced by THREE BOND)
Drive Unit
Drive Unit
Drive Unit
Drive Unit
Disc GGV1018 Skew adjustment
TORX driver(T2) GGK1095 Skew adjustment
Bond GEM1033 Skew adjustment
DVD test disc GGV1025 Check points after servicing
60P PCB GGF1495 CC Unit (CN608) <--> Main Unit (CN101)
60P FFC GGD1380 CC Unit (CN608) <--> GGF1495
40P+20P PCB GGF1461 CC Unit (CN608) <--> Monitor PCB (CN5003)
15P PCB GGF1494 CC Unit (CN2701) <--> Grille Assy
15P FFC GGD1123 CC Unit (CN2701) <--> GGF1494
40P FFC GGD1170 Monitor PCB (CN5003) <--> GGF1461
OSD PCB GGF1416 Monitor Adjustment PCB (*)
PCB and FFC GGF1463 JIG connector Assy (*)
14P FFC GGD1322 Monitor Unit (CN5801) <--> GGF1463 (*)
DVD-ROM GGV1310 TEST DISC (Operation check)
*) Since this product does not have OSD IC, OSD for adjustment is displayed by using GGF1416 and
GGF1463 at the time of monitor adjustment. As GGD1323 is not used, be careful not to short the terminal.
Name Jig No. Remarks

AVIC-N4/XU/UC 25
5 678
5678
C
D
F
A
B
E
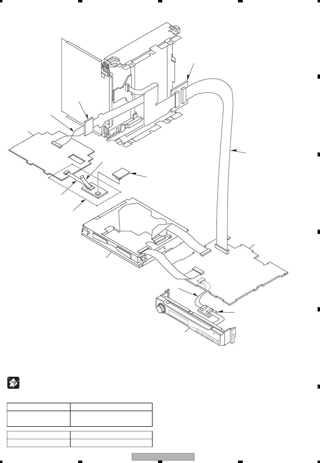
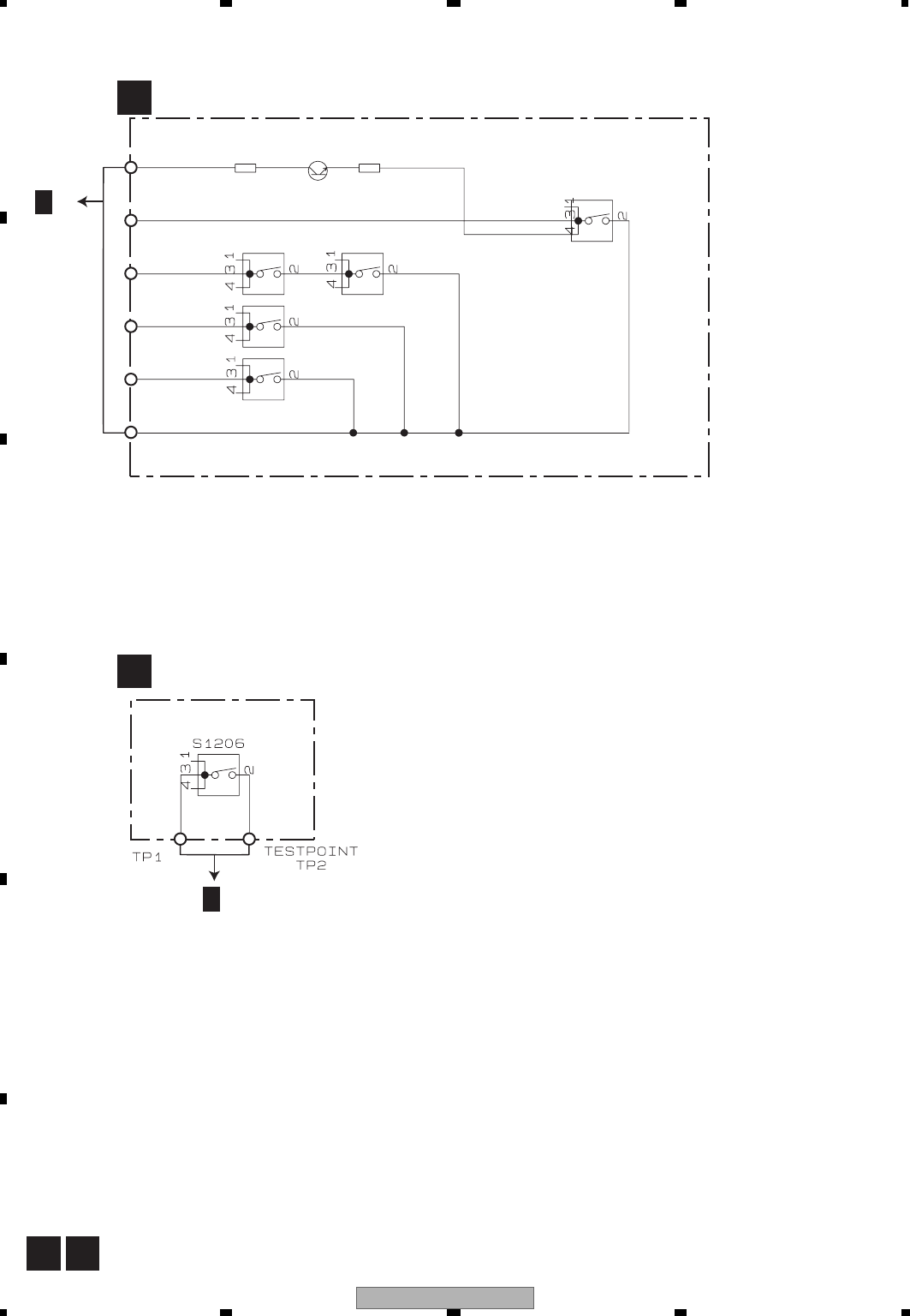
3.4 JIG CONNECTION DIAGRAM
3.5 CLEANING
DVD Mechanism Module(MS5)
Grille Assy
CC Unit
GGD1170
GGF1461
GGF1495
GGD1380
GGD1323
GGD1322
GGF1416
GGF1463
GGD1123
GGF1494
(40P)
Monitor PCB
Before shipping out the product, be sure to clean the following portions by using the prescribed cleaning tools:
Portions to be cleaned Cleaning tools
DVD pickup lenses Cleaning liquid : GEM1004
Cleaning paper : GED-008
Portions to be cleaned Cleaning tools
Fans Cleaning paper : GED-008

AVIC-N4/XU/UC
26
1234
1234
C
D
F
A
B
E
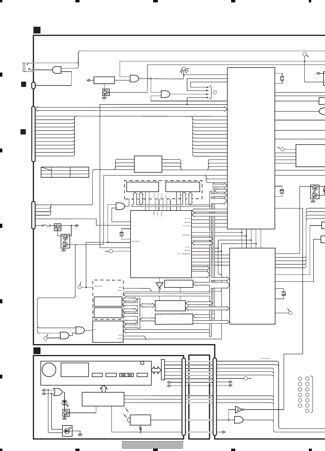
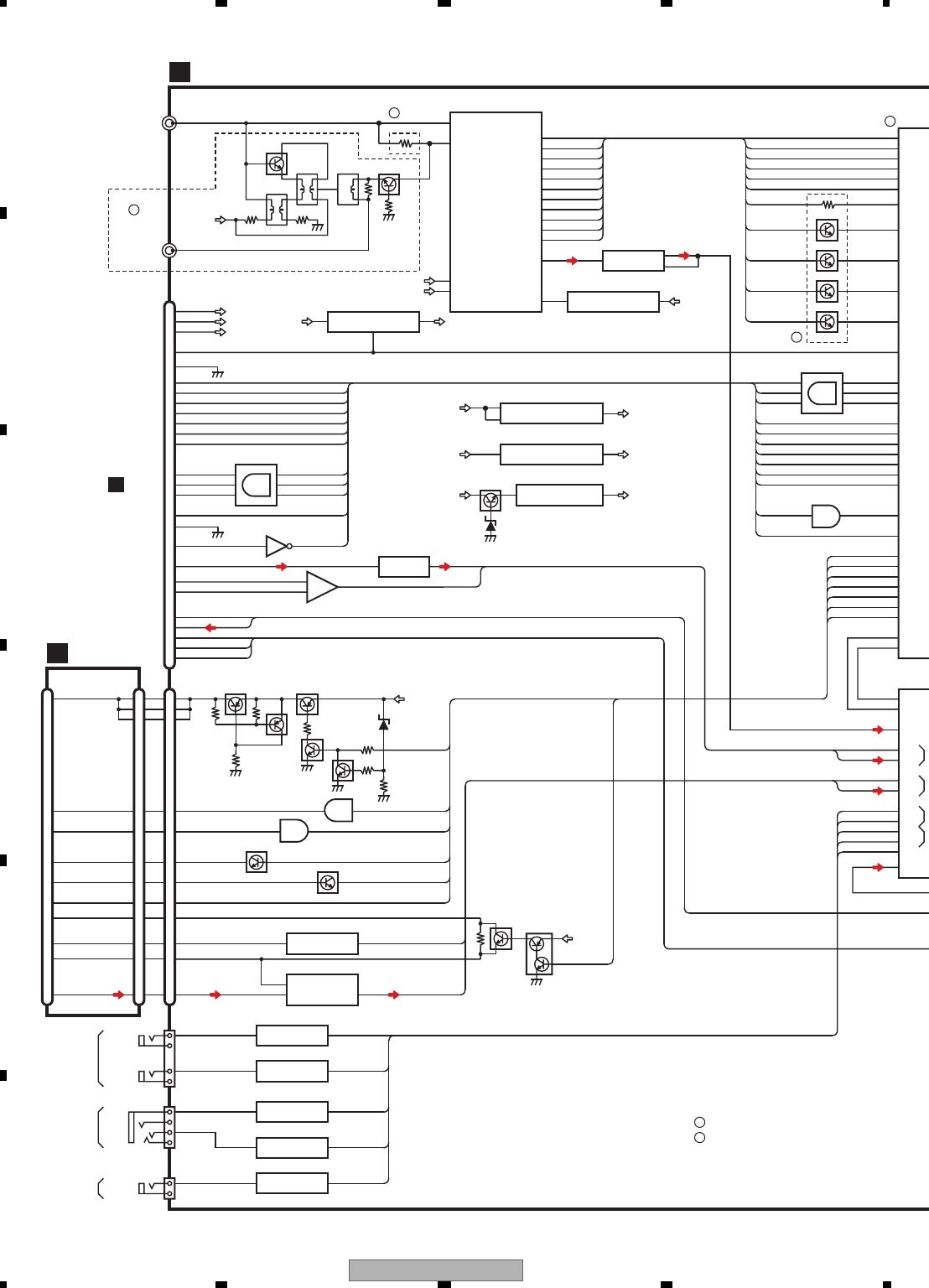
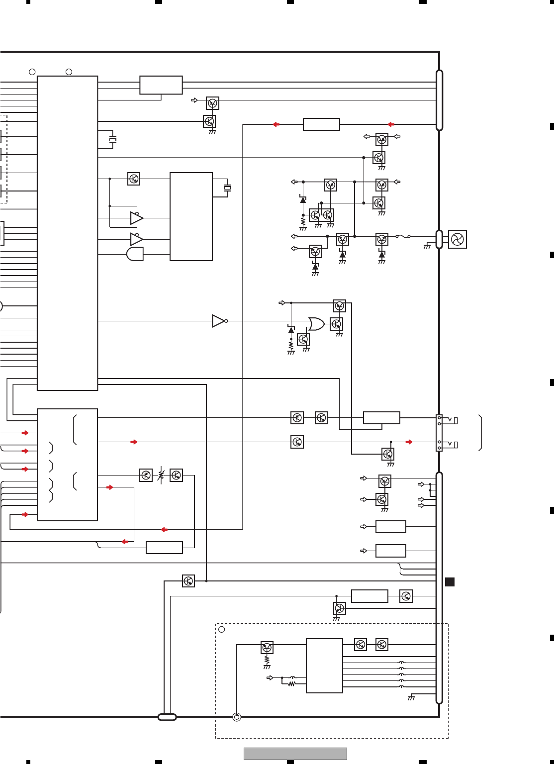
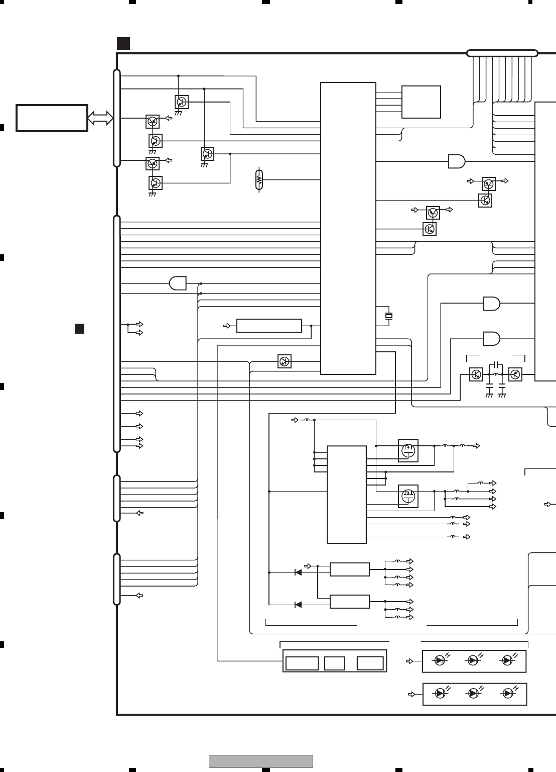
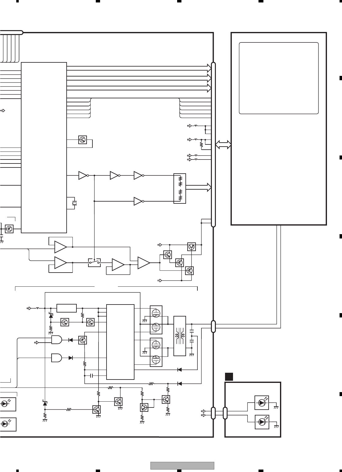
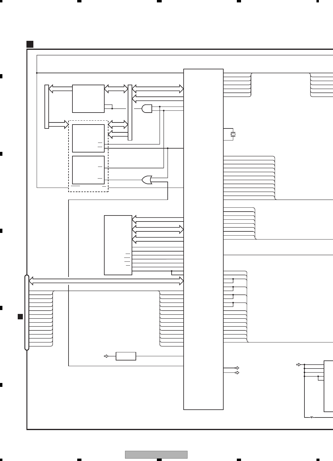
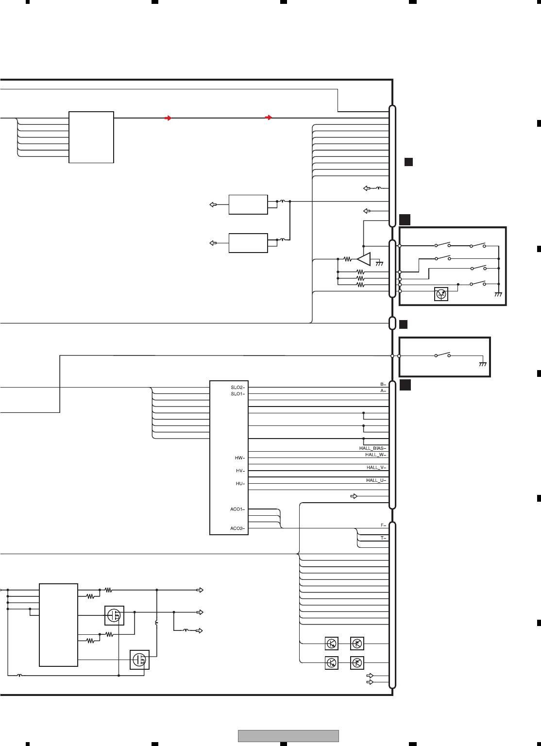
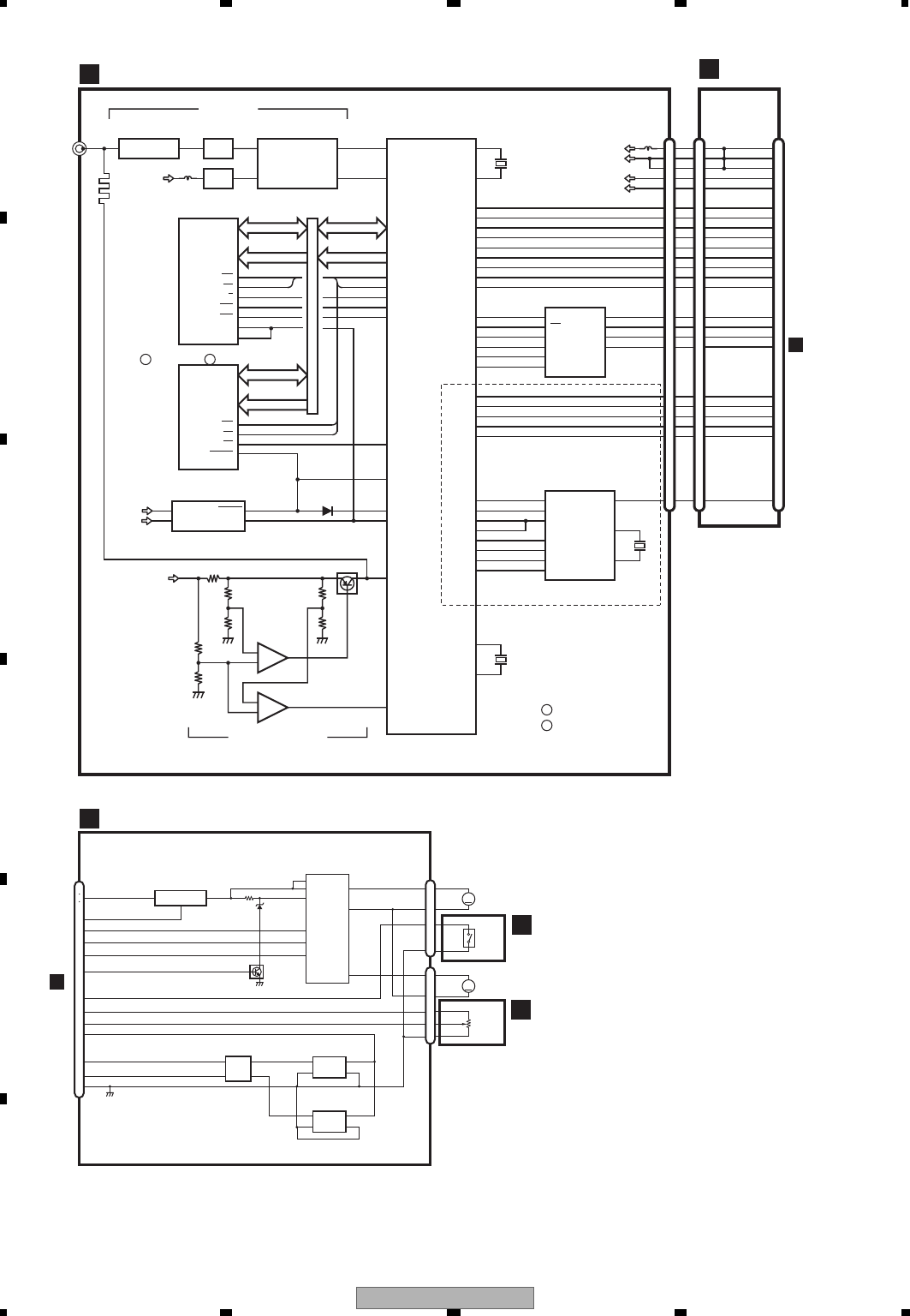
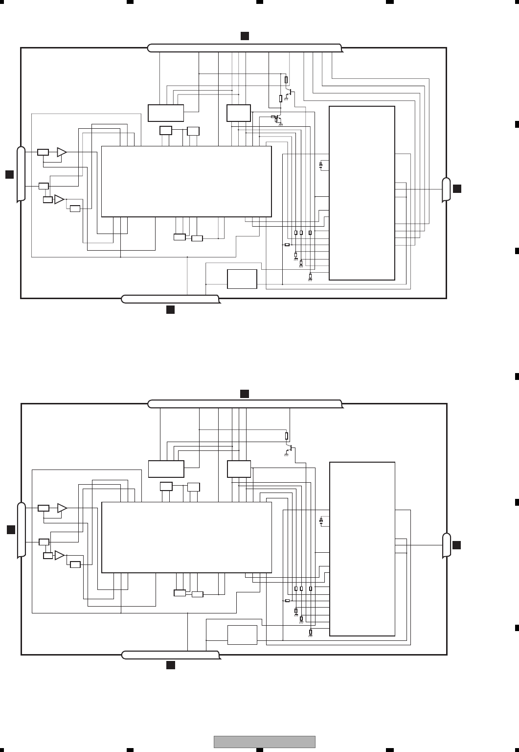
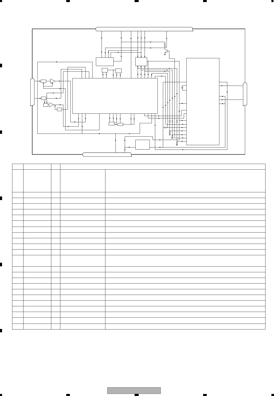
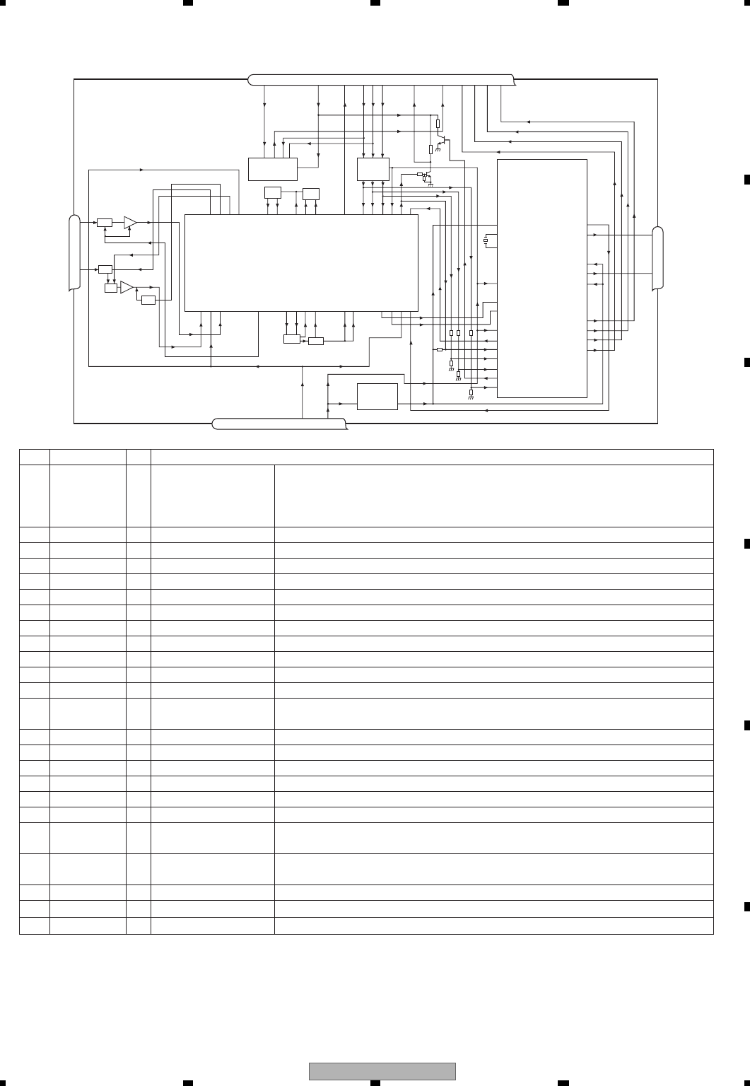
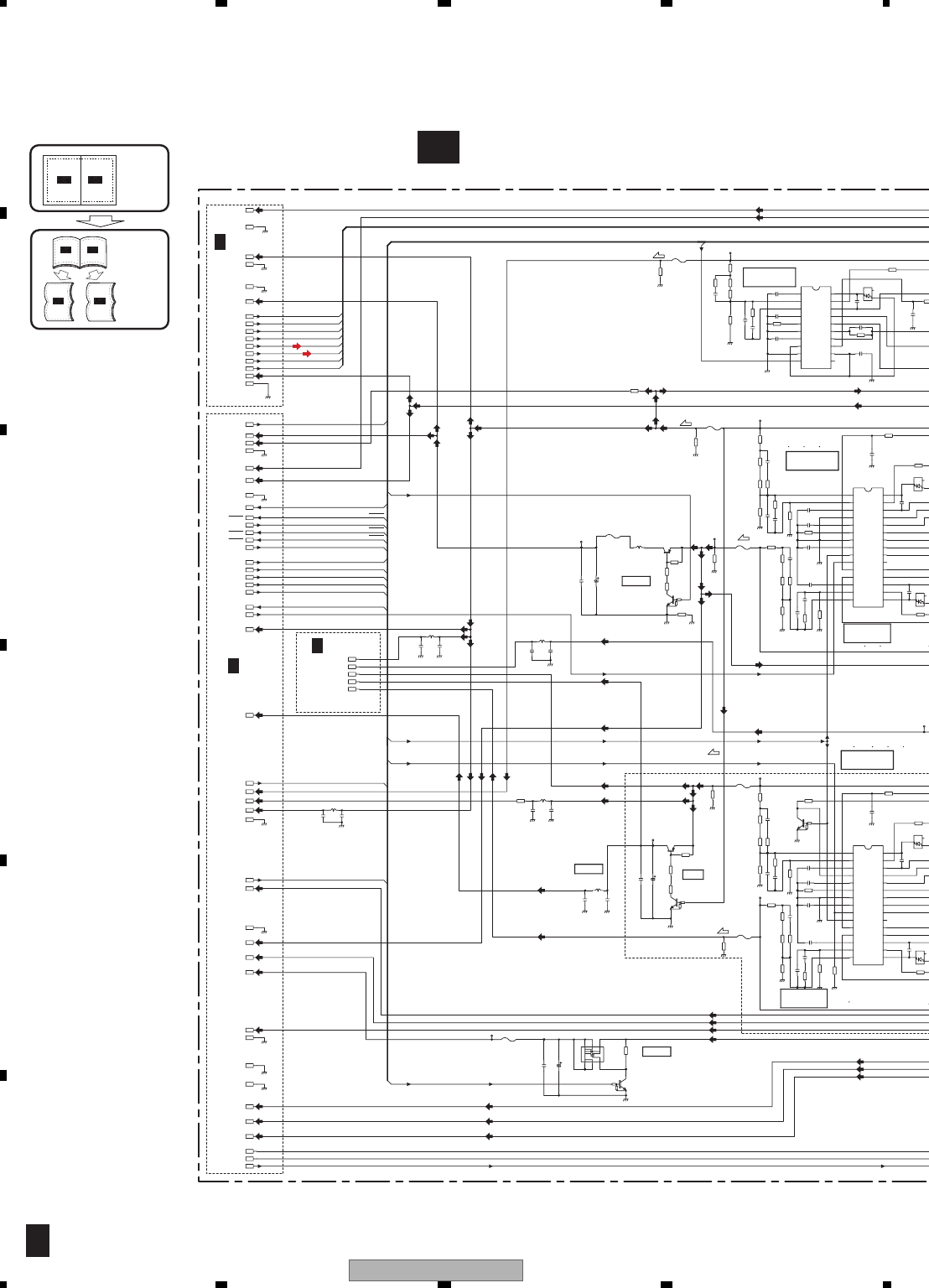
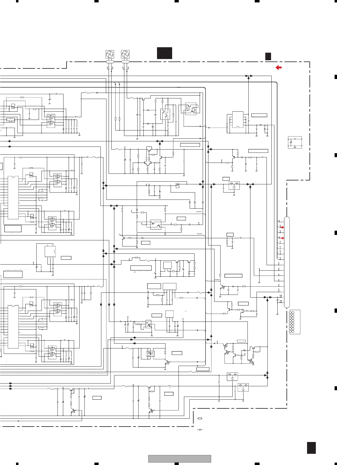
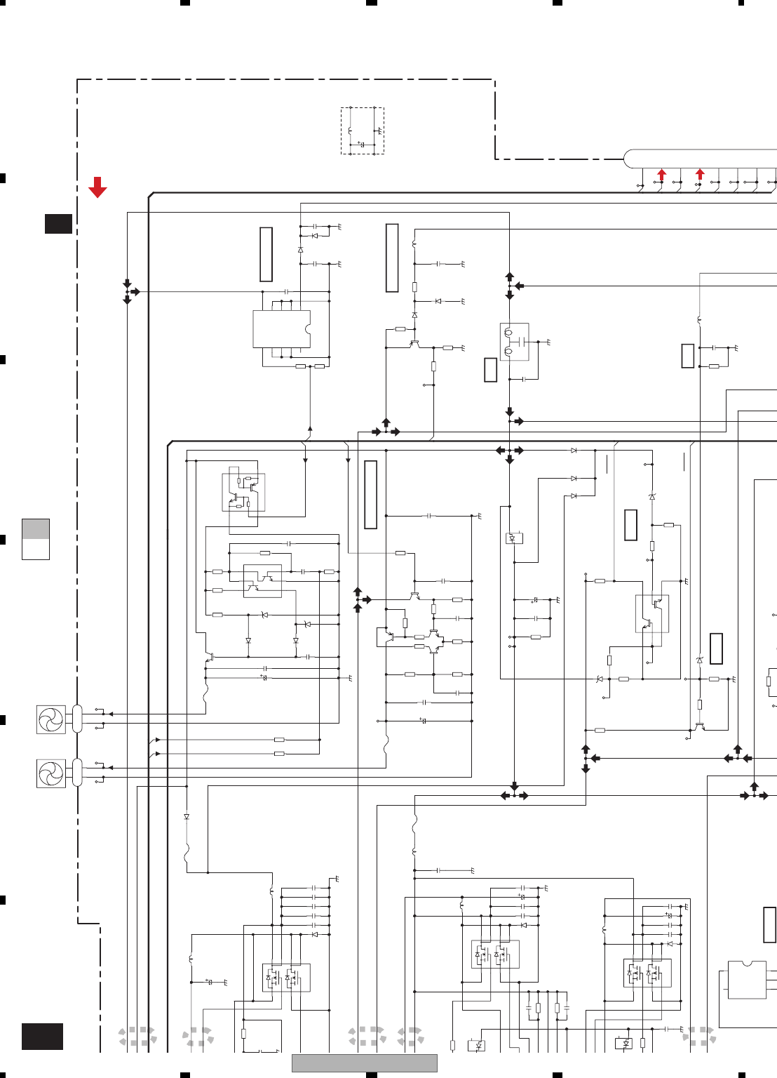
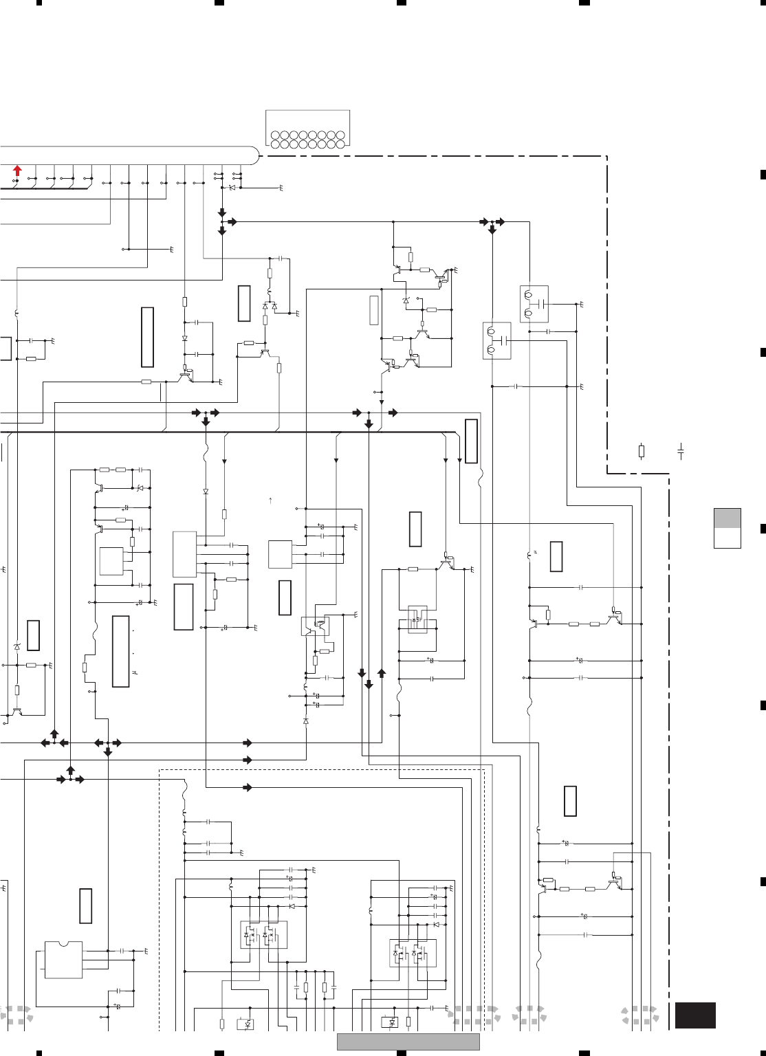
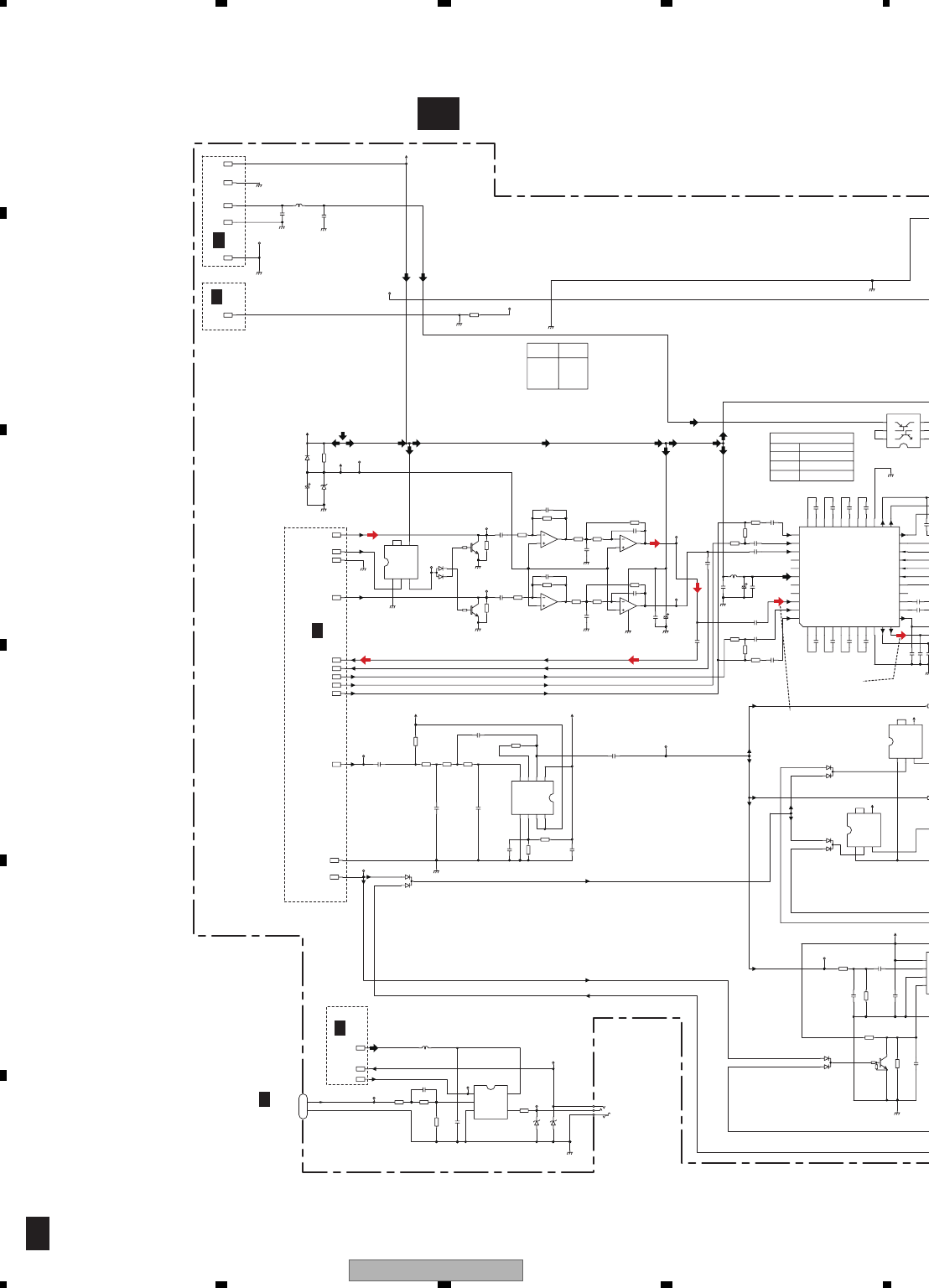
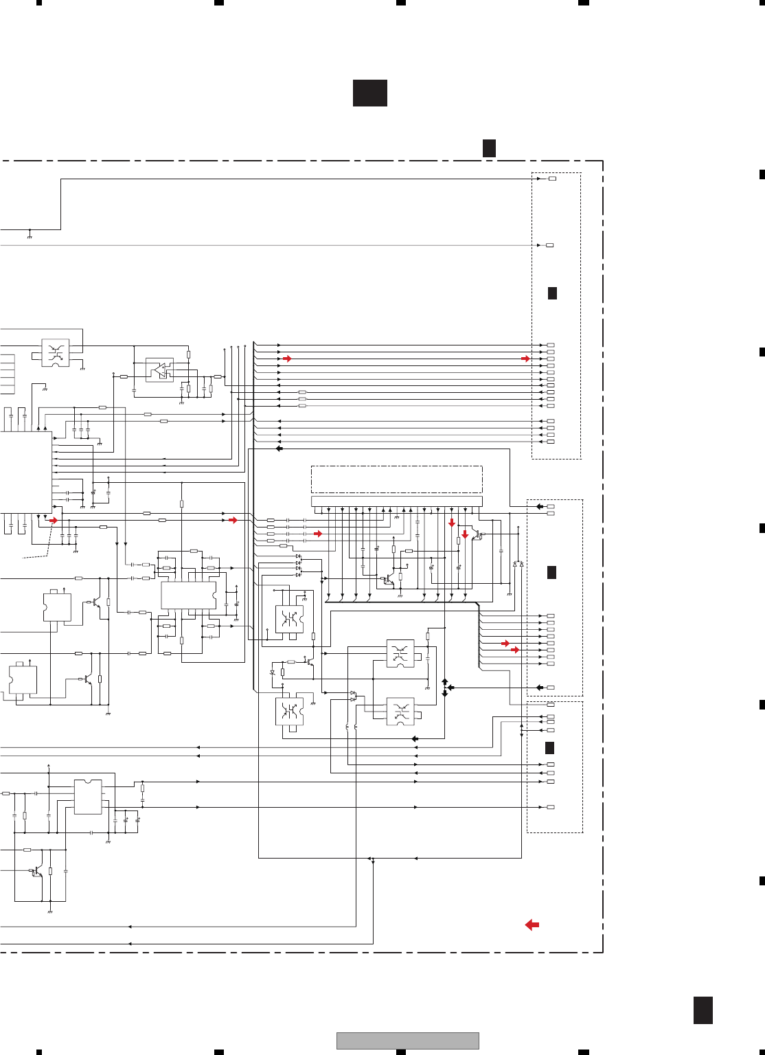
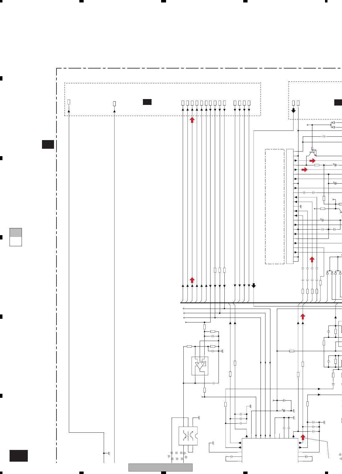
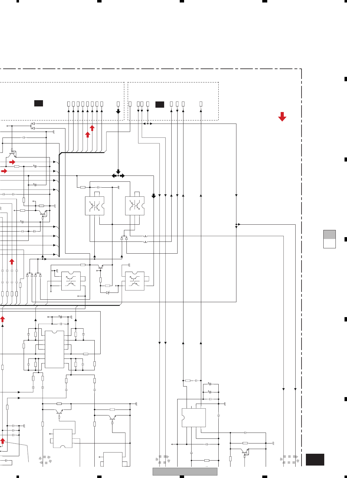
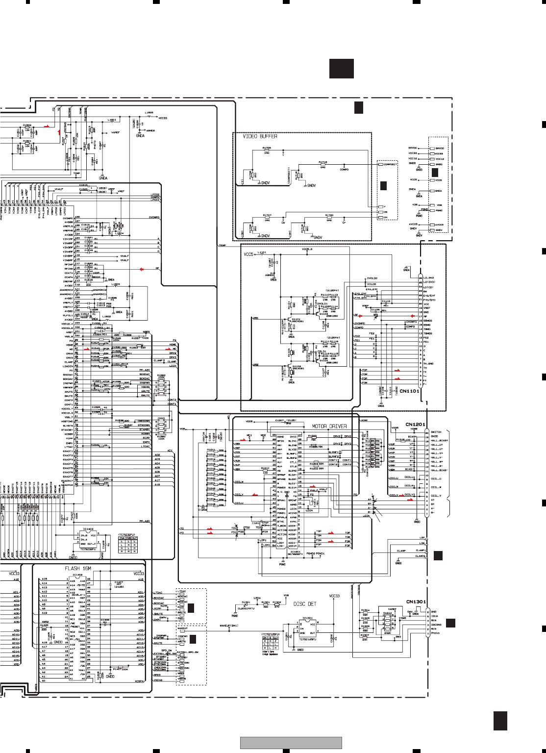
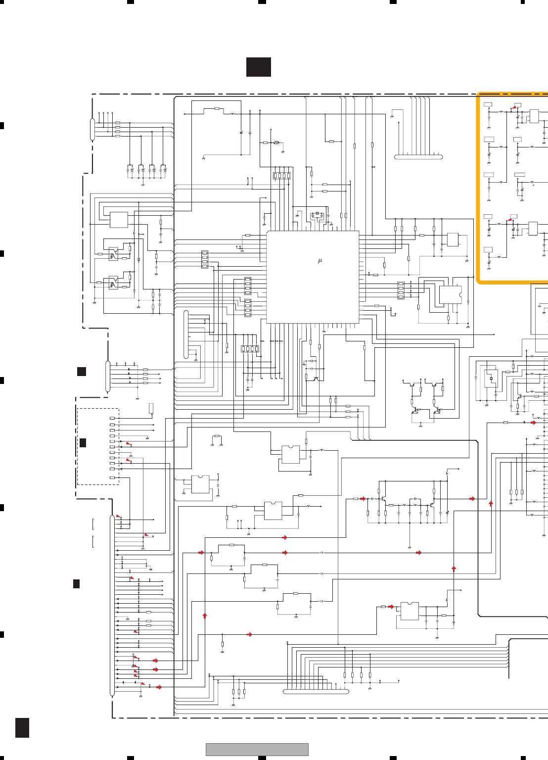
4. BLOCK DIAGRAM
4.1 OVERALL WIRING DIAGRAM
TELE ATLA
S
A
M
M
O
ACC UNIT
P/S
1/7
A
D E F
DVD
MECHANISM
MODULE
SYSCOM,VIDEO,IF
2/7
A
AUDIO
3/7
A
CPU,ASIC,SDRAM
4/7
A
ROM,SRAM,BUS-BUFFER
5/7
A
GRAPHIC
6/7
A
M N O
DRIVE UNIT
GMONITOR PCB MO
N
1/2
G
INV
E
2/2
G
BKEYBOARD UNIT
PANEL ASSY
SUB LCD
TOUCH
PANEL
CSX1115 LCD MODULE
CWX3264
MAIN,CC,I/F&OTHERS
7/7
A

AVIC-N4/XU/UC 27
5 678
5678
C
D
F
A
B
E
Note: When ordering service parts, be sure to refer to " EXPLODED VIEWS AND PARTS LIST" or
"ELECTRICAL PARTS LIST".
FM/AM TUNER UNIT
TUNER UNIT (EW5 only)
TELE ATLAS / for DEBUG
AMP FAN
MOTOR
NAVI FAN
MOTOR
EW5:CWE2045 UC:CWE2046
KMOTHER PCB
GPS,TMC&OTHERS
1/2
K
H/A SYSTEM
2/2
K
MONITOR
1/2
G
INVERTER
2/2
G
J
MEZZANINE PCB
I
IPOD PCB
L
CONNECTOR PCB
GPS UNIT
C
LE H
UPPER PCB

AVIC-N4/XU/UC
28
1234
1234
C
D
F
A
B
E
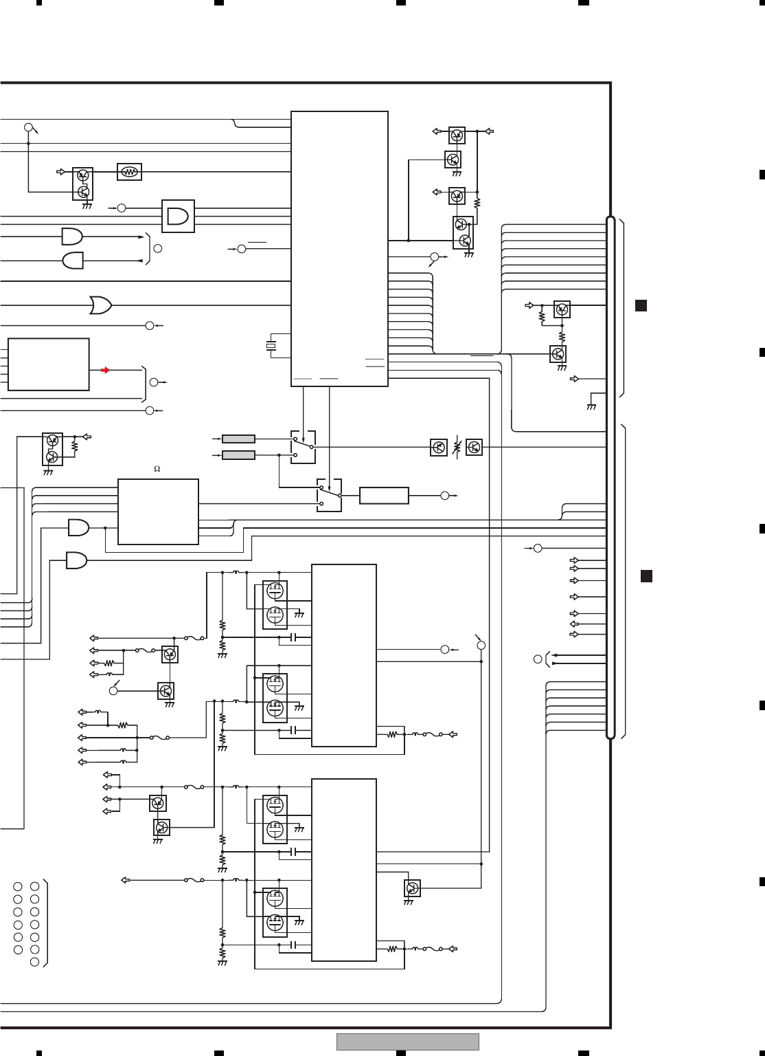
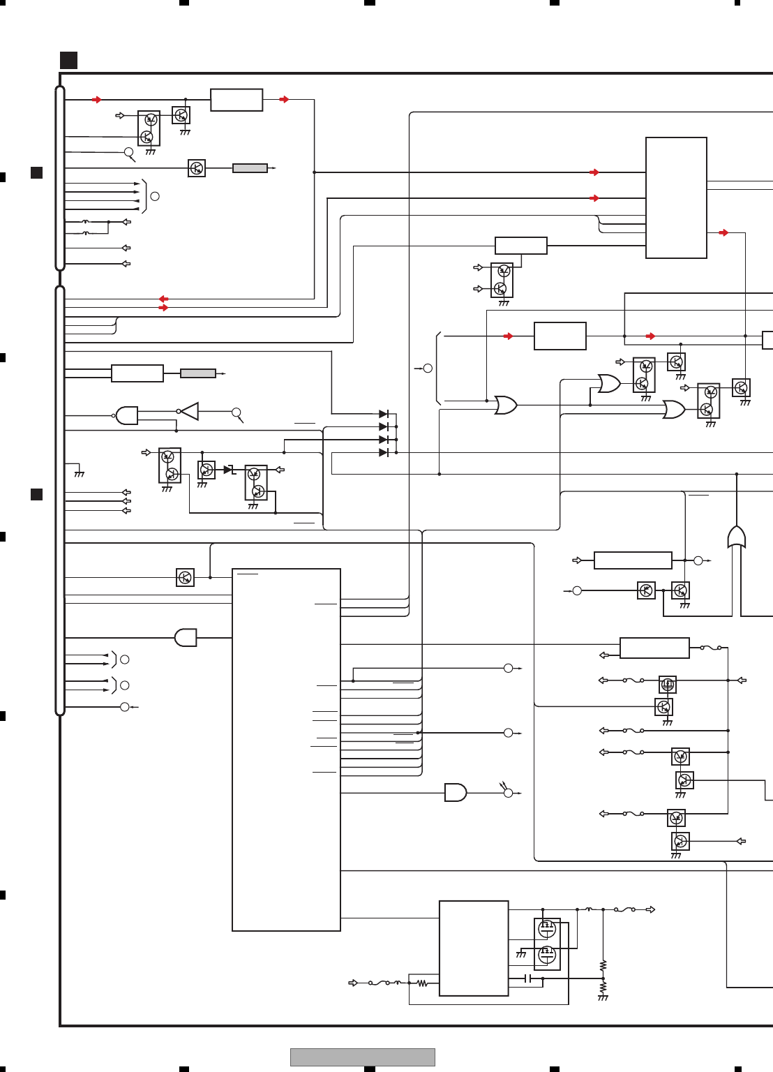
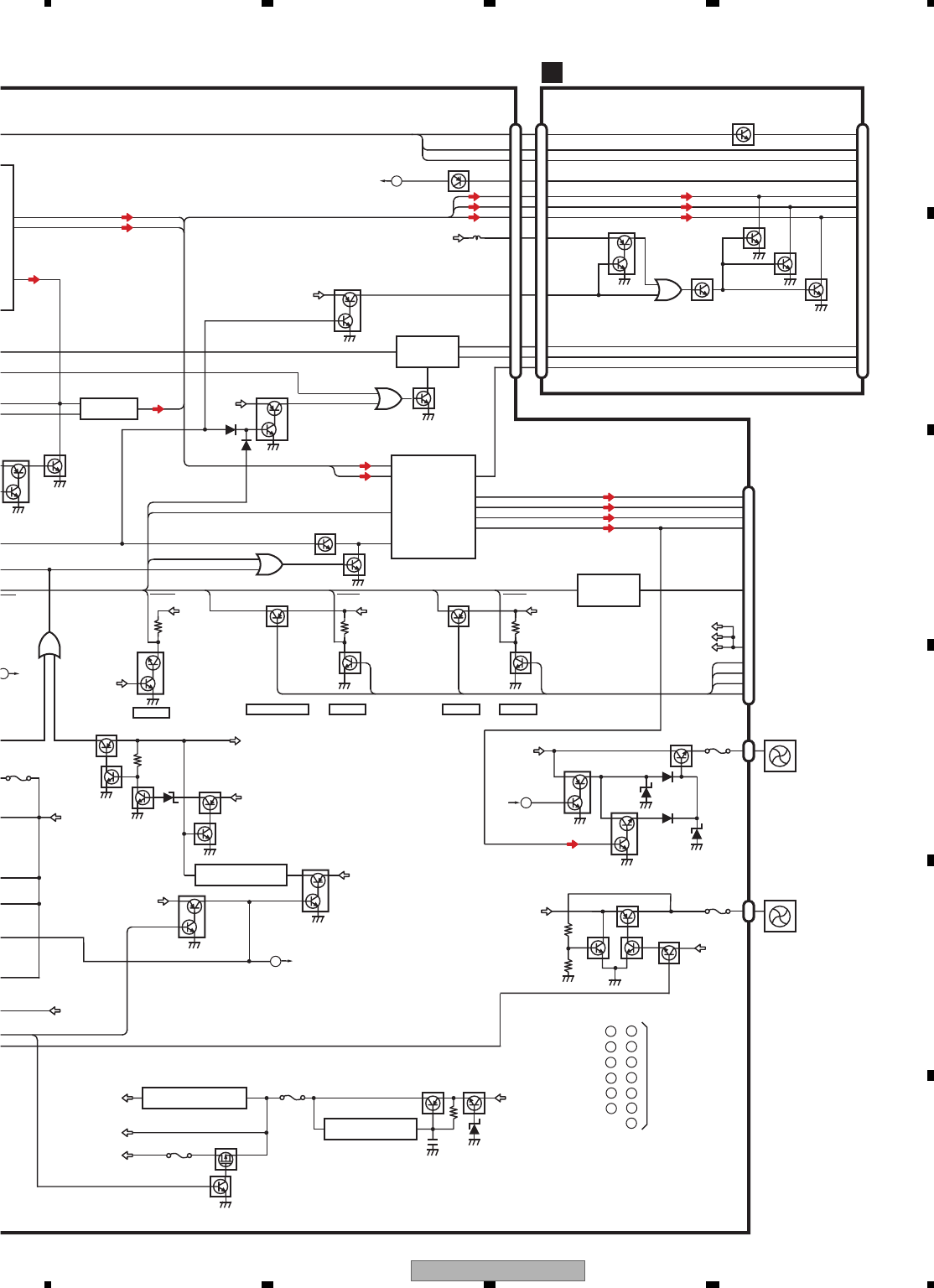
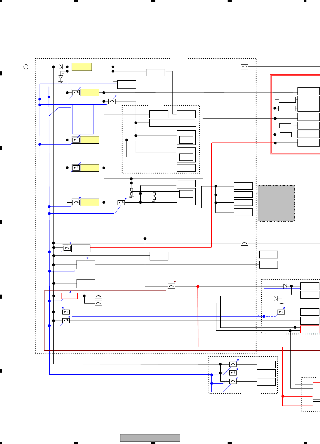
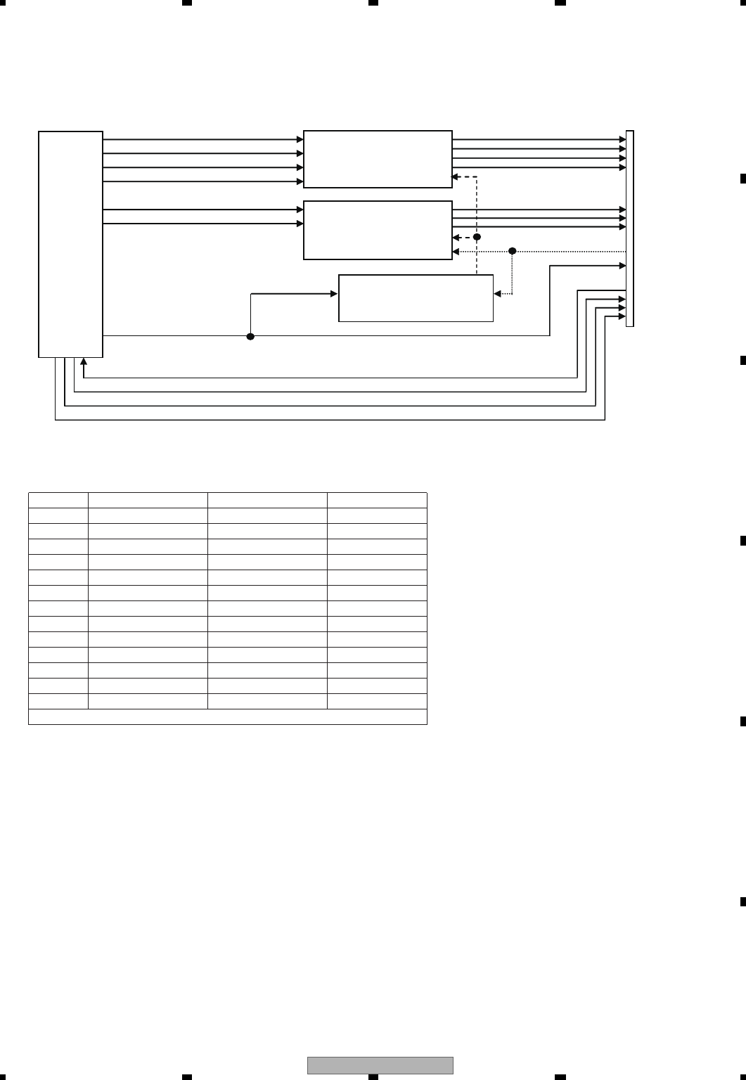
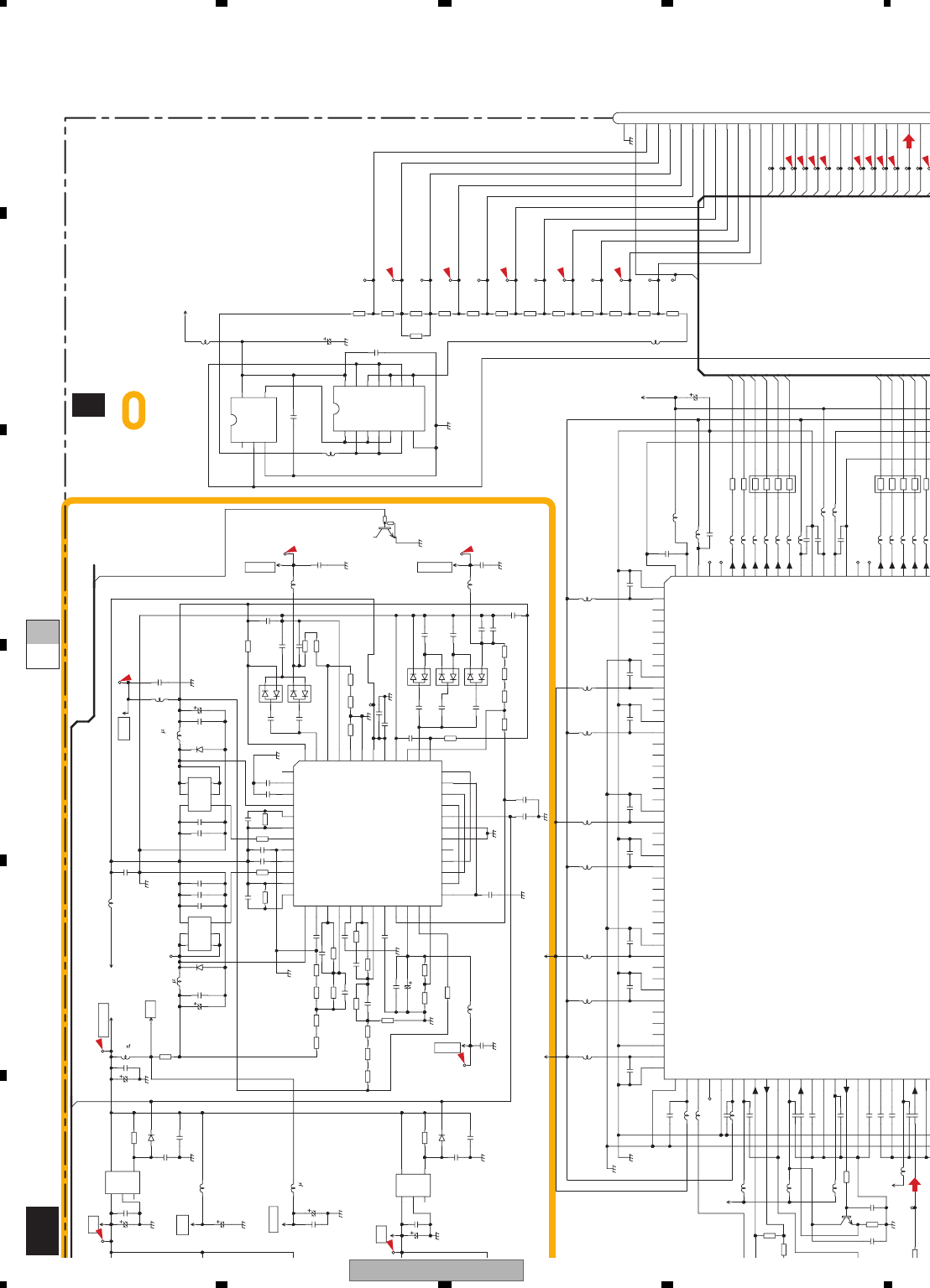
4.2 BLOCK DIAGRAM
EJECT
REM REM0
REM_IN1
4
4
1,2
2
IC2701
TC7SH08FUS1
IC2702
TC7SH14FUS1
KEY0 KDT0
RESET
DSENS FDSENS
PAN EL
ASSY
RESETB
CN4001 CN2701
DSENS
KEY0
KEY1
RESET
ROTA
ROTB
15
3
5
LCDCL 10
LCDCE 12
LCDDI 14
66
9
7
8
11
2
4
(S4032) LCD4001
RESET
(S4031)
(S4033)(S4034)(S4036)
SOURCE
VOL
OPEN
(S4037)
EJECT
(S4035)
TEL
Q4041
(Back Light)
D4042
KEYBOARD UNIT
B
48
1
46
47
SUB LCD CONTROL
IC4001
LC75836WS
DI
CE
CL
SWVDD5
REM2
1
REMCON
IC4021
SBX3050-01
7
8RDTA
2RDTB
RDT0
RDT1
4
11
SWAC5
ILMA
ILMB
9
15
3
5
LCDCL SBCLK
10 LCDCE SBCE
12 LCDDT SBDATA
14
ILMA
ILMB
ILMA
ILMB
P1/S1
D4051-D4060
D4071-D4080
40
VDD
EJECT
LTO (2/2)
26
IC301
M51957BFP
IC302
TC7SH08FUS1
CCD3C
Q301
4
2
1
IC309
TC7SH08FUS1
4 XMS5RS1XMS3RS
1
2
XMSSTBY
CTOM
MTOC
RESET DIRECT
RST3
37
5
IC1
K4S561632E-TL75 IC3
HY57V561620FLTP-H
SDRAM
IC691
UPD4721GSS1
58
60
SYSRST
XTAL1
EXTAL1
XCS_SRAM
PIO9
ANTON1
SRAM_CSE
PIO17 XCCSTBY
PIO11
DAC_DATA
PIOP13
VDD5
CTOSYS1
UART3-TX CPUWDT1
CTOGPS1
GPSTOC1
1,2
4
IC604
TC7SH08FUS1
IC605
TC7SH08FUS1
11
IR_RX 14
126
55
PIO17 129
PIO28 85
UART4-TX
26
UART4-RX
107
127
27
29
30
49
44
125
PIO29
2
ASIS
IC5
PD6336C
IC7
5
TC7SET
0
1,2
Q201
Q
CCON
DAC
3
DAC_LRCK 56 4
DAC_BCLK 134 2
DAC_MCLK 135 1
IC304
AK4388VT
IC
7
TC7S
Z
UART2-RX
SYSTOC
110
UART3-RX
UART2-TX
1,2
CC UNIT (1/2)
A
CN2551
1
IC2551
TC7SET08FUS1
2
1
4OPTON
CN2552
OPTSNS
DIGITAL
OUT
X3
33.8688
MHz
IC110
*1
IC111
PEH153A8
AVIC-X3/XU/EW5
PEH154A8
PEH155A8
AVIC-N4/XU/UC
PEH156A8
SDTI
LRCK
BICK AO
U
MCLK
S
F
M
CCD5
A
U
A
C
AOUT
R
AOUT
G
AOUT
B
FSC
ATA-I N T
ATA-X C S 1
ATA-DA1
ATA-D M A RQ
ATA-DA0
ATA-X C S 0
ATA-XRESET
ATA-X D I OR
ATA-IORDY
ATA-X D M AC K
ATA-XDIOW
ATA-DA2
182
109
246
114
257
180
179
178
177
181
191
192
CN1852
DIECIN
MVDD5
CN2
20
40
4
23
16
12
14
10
8
6
5
3
ATA-I N T
ATA-X C S 1
ATA-DA1
ATA-D M A RQ
ATA-DA0
ATA-X C S 0
ATA-XRESET
ATA-XDIOR
ATA-I O R DY
ATA-XDMACK
ATA-X D I OW
ATA-DA2
CN2001
D
ATA-[DD0-DD15]
INTRQ
CS3FXB
DA1
DMARQ
DA0
CS1FXB
RESET
DIORB
IORDY
DMACKB
DIOWB
DA2
2
3
1
O
XRESET
108
TO (2/2)
PIO12
48
CTOTA
CTOEX
EXTOC
TATOC
12
14
13
11
Dout2
Dout1
Rin1
Rin2
Din2
Din1
Rout1
Rout2
CTOXM1
CTOEX1
EXTOC1
XMTOC1
9
7
8
10
CTOXM1
CTOEX1
EXTOC1
XMTOC1
104
21
23
105
UART6-TX
UART7-TX
UART7-RX
UART6-RX
TO 2/
2
B
C
H
I
J
KD
E
F
G
L
M
N
56
57
XMSSTBY
IRQPW
4
5
7
8
9
4
2
1
64
IC4
TC7SZ08FU
X1
CKE
X2
13
PORTB0/TI
78
CPU
IC2
UPD705103GM-180S1
EXTOC
CTOEX
6HYOKA
BACKUP_2
CN692
CTOTA
TATOC
VTA
Q692
Q691
R/W
TELE ATLAS/
DEBUG
1
2
RST3
SRAM_CSE
FU691
X1
30.000
MHz
RESET
75 INTP12/TO11
84 PORTB6/INTP02
D
ANTON1
O
TO (2/2)
REM_IN1
16
18
XTAL0
EXTAL0 X2
30.000
MHz
AOUTRED
AOUTGREEN
AOUTBLUE
FSC
S129
AOUTR 152 AOUTRED
AOUTGREEN
AOUTBLUE
FSC
OUTSYNC
OVER
AOUTG 147
AOUTB 143
DCLK0 202
CSYNC 204
GV 207
SCARLET
IC201
MB86291APFVS-G-DL
CLK
XRST
OSCOUT
X202
14.31818MHz
124
128
44 RST3 O
CKE
D[0-15]
D[16-31]
15
LDQM
LLDQM
39
UDQM
8
LUDQM
15
LDQM
7
ULDQM
39
UDQM
6
UUDQM
4
WE
14
CAS
5
CS0
3
RAS
SDCLKOUT
12
16 17
WE
CAS
18 19
CS
RAS
38
CLK
D[0-31]
9
90
109
IOWR 165
108
IORD
XIOWR
XIORD
94
106
READY XREADY
BCLKI
XBS
A24
XRD
XRDY
33 169
CPU-CLK
XBCYST
86 163
XMWR
XMRD
101
GDC-WT
113 115 116 179 97
46
CLKOUT 107
BCYST
115
MRD 114
MWR
2
4
IC110
*1
FLASH ROM
IC111
*1
IC113
M5M5V216ATP
-70HI
SRAM
ADDRESS BUS BUFF
IC107-109
TC74LCX541FTS1
IC101
TC74LCX08FTS1
IC102
TC7SH04FUS1
DATA BUS BUFF
IC103-106
TC74LCX245FTS1
105
119
11
1
6
2
4
4
XCS-SRAM
IC112
TC7SH00FUS1
IC114
TC7SH08FUS1
O
RST3
12 RESET
S
108
94
TC/STOPAK 107
90
PORTA7/DMAAK3
DTACK
DRACK
99
83
PORTB4/INTP01 XINT
98
86
PORTA6/DMARQ3 DREQ
XMRD
XMWR
XLLBEN,XLUBEN
XCS[2-7]
XULBEN,XUUBEN
28
OE 11
WE
XMRD
XMWR
XLLBEN,XLUBEN
41
OE
WE
XMRD
XMWR
17
ORST3 5RSTN
A
U
8
CCV5
VSEL5
CCD5L
BD[0-15]
BD[16-31]
BD[0-15]
BD[0-31]
BA[1-23]
BA[1-17]
BA[2-23]
BA[2-23]
A[2-12,23]
XCS7
XCS4
XCS[2,4-7]
A[1-23]
XLLBEN,
XLUBEN
XCS[2,3,5,6]
A[2-16]
A[2-16]
XLLBEN,XLUBEN
XULBEN,XUUBEN
BD[0-31]
BA[2-23]
D[0-31]
DREQ[0-2]
INT[0,2,3]
D[0-31]
A[1-23]
PIO4
XCS_SRAM
ILM

AVIC-N4/XU/UC 29
5 678
5678
C
D
F
A
B
E
FDSENS
RDTA
YS
CSYNC
MONVBS
MOREM
LCDDI
KEY0
LCDCL
B
Y
PKBSNS
RST3
VDD5
Y
S1
D
T1
P
S1
O
C1
CTOGPS
GPSTOC
41,2
1,24
IC604
TC7SH08FUS1
IC605
TC7SH08FUS1
IC602
TC74VHCT08AFTS1
ONSEIMUTE
KMOD
9,10 8
12,13 11
1,2 3
IC757
TC7SET08FUS1
1,2
FRONT VIDEO SELECTOR
IC753
NJM2246M LEVEL ADJ.
VIDEO AMP
REAR VIDEO SELECTOR
IC756
NJM2235V
XMSCOSTB
ANGLE
LIFTPUL
MTRS
MTRPW
SELV
TO (2/2)
TO (2/2) DVDV
3
7
1
37 38
CCD3C
Q201
Q621 TH601
VFSEL VRSEL
29
FMONV
RETV
SELV
DVDV
NTEMPI
RST3
RST3U 18
RXN
RXN 22
CPUWDT
CPUWDT
XOUT
XIN
30
73
RSTOUT
32 CCON
CCON 28
SYSTEM CONTROL
IC601(1/2)
PEG356A
3V
→
5V
CN608
59
57
56
55
53
47
49
RDTB
RDT0
REM0
SBDATA
KDT0
SBCLK
RDT1 50
42
41
29
LCDCESBCE 40
39
LIFTPUL
MTRS
MTRPW
2
ANGLE
52
53
54
72
SENSE5 60
MTR2
MTR1
MTRSEL
ANGLE0SW
56
57
58
LIFTSW 59
55
1
HRX 44
HTX
MTOH
HTOM 45
SENSE5 10
3
4
MTR1
MTRSEL
ANGLSWANGLE0SW
6
MTR2 5
7
8
LIFTSW 9
DIMMER 21
DIMDTY
DIMMER 28
37
36
DAC
3
4
2
1
11
IC304
AK4388VT
IC755
NJM2561F1
AUPW 19
DRAMPW 20
OPTSNS
74
OPTON
76
DACOUTL1
IC758
TC7SZ08FU
42
IC609
TC7S32FU
ANG
ANB
ANR
17
O
CPTOC1 23 TXN
9RESET
RESET
IC751
CXA1645M
RGB 75 DRIVER/
NTSC ENCORDING
2
3
4
6
10
4
1,2 4
SYNCIN
SCIN
RIN
GIN
BIN CVOUT
ROUT
GOUT
BOUT
20
23
22
21
X601
10.000MHz
10
12
8
8
1
64 2
3
Q741
VDD5
ILMA
ILMB
33
SWACPW
PWRVI
46
MFLPW
18
|
20
PWRMTR
21
|
23
PWRFL
SDTI
LRCK
BICK AOUTL
MCLK
FDSEN EJECT
8
EJECT
ILM+B
ILMA
ILMSEL
44
ILMSEL
Q2709
Q2710
ILMB
ILMSEL
Q2712
Q2711
Q701
(2/2)
Q701
(1/2)
SENSE5
Q809
Q810
CCD3C
CCD3
SD3VC
SRVDD33
9CCON
8.5V/5V REG
IC803
TPS5102IDBT
Q815
FU823
STBY1
10
STBY2
17
18
19
LL2
OUT2_U
OUT2_D
14 FB2
FU822
FM85
CCD5 VCC
15 INV2
Q819
29
28
27
LL1
OUT1_U
OUT1_D
2FB1
1INV1
11 BUP
FU804
AMPSB2
24
VCC-CNTP
Q807
Q808
AUPW
AU85
FU807
3.3V/2.5V REG
IC804
TPS5102IDBT
Q816
FU811
10
STBY2
17
18
19
LL2
OUT2_U
OUT2_D
14 FB2
FU813
CCD25C
VCC
15 INV2
Q820
29
28
27
LL1
OUT1_U
OUT1_D
2FB1
1INV1
11 BUP
FU805
CCON
9
STBY1 DRAMPW
CCON
24
VCC-CNTP
4
Q814
PWM_SKIP
8.5V
5.0V
3.3V
2.5V
A
A
B
B
G
H
F
E
M
J
K
I
AOUTRED
AOUTGREEN
AOUTBLUE
FSC
MVDD5
11
VDD5
GNDD 13
CN101
M
38
SWAC5
CN5003
G
34
|
35
TO 2/2
B
C
H
I
J
KD
E
F
G
L
M
N
E
M_IN1
0
E
D
REEN
L
UE
E
D
REEN
L
UE
N
C
2
02
8
18MHz
O
N
TO (2/2)
TO (2/2)
TO (2/2)
5RSTN
TO (2/2)
TO (2/2)
ANR
ANG
ANB
AU8.5
AU47V
8.5V
CCV5
VSEL5
CCD5L
TO (2/2)
TO (2/2)
TO (2/2)
TO (2/2)
2
2
Q742
VR741
TO (2/2)
MECHA SWVDD

AVIC-N4/XU/UC
30
1234
1234
C
D
F
A
B
E
N
J
SOURCE SELECTOR
GUIDE LPF AUDI
O
IC2401
PML009A
11
12
1017
9
6
57
18
19
20
43
42
SELL
DVDL
Frontout_L
CK
DATA
STB
IN4_L
IN3_L
Rearout_L
Preout_L
BAC
K
IC2553
NJM2068V
MUTE
VCK
VDT
VST
RESET
1
2
4
IC611
TC7S04FU
IC613
TC7SH00FUS1
CN607
ANALOUT
12 DVDL
914
21 AMUTE
9CVBS
Q754
TO (1/2)
IC2407
NJM3403AV
MUTE
DVD BUFF. & DVD LPF
Q2401
MUTE CONT
XRES
20
HSTCMD
18
SLVSTS
XMS5RS1
CTOM
MTOC
17
STANBY XMSSTBY
16
MUTESO
RE-BUMUTE
OFMT
MUTEAMP
DACOUTL1
SELV
7
RQ
16
SELVG
8
SWACPW
22
9
10
11
VST
VDT
VCK
CN731
RETL
SELL
GNDISO
BSENS BSENS
ASENBO
MTOH
HTOM
2
5
6
21
19
23
24
HTOP
25
CTOGPS
12 GPSTOC
13
RETV
14
PTOH
26
RESET
20
IRQPW1
SEL OUT ISOLATOR
IC752
NJM2137V
BUP
FU809
Q806
Q822
Q821
Q805
DSENS
FU808
FU806
PWRFL
PWRVI
MFLPW
PWRMTR
DSWBUP
FU801
CC UNIT (2/2)
A
Q2402
42
Q2422
AMPSTB
OFMT OFMT
VDD5
MBUP
Q2421
Q2419
Q602
(2/2)
Q602
(1/2)
1
2
POWER ON RESET
IC612
S-80840CNMC-B8Z
VDD5
RESET
RESET
RESETB
AU85 Q2417
Q2415
RE_BUMUTE
ONSEIMUTE
NOSELL
ONSEIMUTE/
RESETM
Q2418
AU85
Q2416
NOSELR
Q96
5
BUMUTE
AMPSTB
Q833
Q834 SWACPW
2
1
4
ILM+B
IC861
BA00DD0WHFP
ILM+B
FU810
8.0V REG
IC805
TPS5103IDB
13 VCC
10 STBY Q811
19
18
17
LL
OUT_U
OUT_D
3
FB
BACKUP_2
DVD8
2
INV
FU821
FU802
14 VCC-SENSE
43
5
MUTEVOL/SWACPW MUTEVOL
17
MUTE CONT
IC2408
NJM2107F
Q2410
CCD5
AU85
MUTEAMP
18
D
S
DSENS
DVDV
SELV
ASENS 16
SYSTEM CONTROL
IC601(2/2)
PEG356A
BSENS 15
ILMSENS 47
TELIN 49
ANTPW 61
IRQPW 31
ILMPWR 4
NFANCNT 2
PBSENS 48 PKBSNS PKBSNS
MUTE51 68 MUTE51
VDCONT 69
ASENS
BSENS
ISENS
TELIN
ANTPW
AMPSTB 43 AMPSTB
AMPSB2
IRQPW IRQPW1
NOSELR 36
NOSELL
ASENS
35
WCONT
MUTEGU 62 WCONT
80 MUTEGU
WREMIN 70 WREMIN
NOSELR
NOSELL
1,2 4
IC603
TC7SH08FUS1
TSO
DSENS
MUTESO
24
46
51
PTOH
Q601
1,24
3V 5V
IC608
TC7SH08FUS1
25 TSI
MUTESO
ASENBO
50
C
G
F
J
H
D
I
E
D
19 IRQPWR
CN1901
D
DVD8
37
38
|
40
VDD8(DRY)
VDD8(REG)
MVDD5
24
|
26
VDD5
CCD3
1WAKEUP
FM85
28
DSWBUP
29
DSWVDD
27
15 GNDV
CN1001
K
AU85
IRQPW1
TO (1/2)
3
21TO (1/2)
D
DSENS
→
TO (1/2)
TO (1/2)
TO (1/2)
TO (1/2)
TO (1/2) L
TO (1/2)
TO (1/2)
TO (1/2)
SWBUP
PWRVC
PWRFL
DVDL0
DVDV
TO (1/2)
N

AVIC-N4/XU/UC 31
5 678
5678
C
D
F
A
B
E
CN691
IC2404
NJM2058V
C
TOR
IC2403
TDA7052BT
AUDIO AMP
AUDIO MIX AMP
Vehicle I/F
KMODEKMOD
MUTEGU
WCONT
WREMIN
FL
RL
SWL
11
12
10
914
6
t
_L
RL
SWL
t
_L
t
_L
12
14
2
22
FL
FL
RL
4
AMPSTB
MUTE
STBY
8
4
5
MUTERCA
B.REMOTE
ONSP-
ONSP+
9
7
17
20
6
HI85 1
19
18
11
5
4
3
FL-3
25
5
21
23
CN802
1
FL+ 3
RL+ 4
RL-
A.ANT
MBUP
BACKUP_2
BUP
VDD5
ASENS
TELIN
ISENS
PKBSNS
BSENS
ANTPW
Q837
Q901
Q951
ILL MUTE
P. B ACC P. B
ACC
ILL
MUTE
2
12
15
14
13
11
9
61
CCD5
VDD5
BACKUP_2
Q840
Q828
IC807
TPD1018F
IC2405
PAL 00 7C
GUIDE SP AMP
Q2427
MUTE CONT
ANTENA ON
OFMT
MUTE
Q2420
MBUP
Q2511
MBUP
Q2610
BUP
2
1
MFLPW
Q
602
(2/2)
2
SWACPW
SWACPW
3IC810
S-812C50AUA-C3E
SWAC5
E
SET
PARKING SENS ILMSENS TEL IN ASENS
RE-BUMUTE
Q681
ONSEIMUTE
MUTERCA/MUT51
2
417
Q2418
Q2416
MUTE51
Q965 Q961
Q962
Q963
BUMUTE
BUP
FM85
Q964
Q830
Q731
VDD5
SWACPW
FU810
NFANCNT
NAVI FAN DRIVE
BACKUP_2
AUPW
Q973 FU971
CN971
2
AMP
FAN
BACKUP_2
FU803
CN824
1
NAVI
FAN
FL+
Q972
Q971
CN2801 CN2803
MUTE
ONSP- SPM
KMODE(MIC)KMODE
GUIDEON
WREM SEL
WREM AN
FL
RL
PRE L
BREM
MUTEGU
Q2886
Q2834
WCONT
WREMIN
FL
RL
SWL
MUTERCA
B.REMOTE
3
10
18
8
5
19
20
17
12
8.5V
2
4
17
ONSP+ SPP
619
3
18
14
15
12
8
4
13
Q2831
Q2832
Q2833
MEZZANINE PCB
J
AU85
1,35
Q838
Q832
DSWVDD
DSENS
BUP3C
VDD5
IC806
S-L2980A33MC-C6S
SRAM3
FU812
Q843
2
3
5.2V REG(VDD5)
IC808
S-812C52AUA-C3G
BUP
Q829
FU814
K
M
B
Q2821
TO 1/2
SWAC5
EXTERNAL OUTPUT
TO (1/2)
TO (1/2)
B.REMOTE
FLIN
RLIN
FL-
FL+
RL+
RL-
Q2428
BSENS
BUPMUTE
TO (1/2)
SWVDD
CCD5
Q824
Q823 Q825 Q835
B
C
H
I
J
KD
E
F
G
L
M
N
TO (1/2)
N

AVIC-N4/XU/UC
32
1234
1234
C
D
F
A
B
E
VTR2V
VTR2L
31
VIDEO AMP
IC1352
NJM2137V
10 1
AUDIO AMP
IC1351
NJM2794RB2
UCO
N
PEG35
AV
C
VTR1L
VTR1V
VTR2V LV3
V3
LV5
LV4
V4
V2
15
8
IPL 29
NML 23
NMV 22
LV6
DORAL 59
SDA
SCL
34
33
SCL
SDA
53HSDA
STOH
STOM
HTOP
HTOM
16
VTR2L LV2
9
52HSCL
RESET
HRESETB HRESET 10
IC1602
TC7SH08FUS1
7
5
16
12
13
2
29
28
27
26
23
9
21
18
11
10
22
25
24
17
20 RESET
19 ASENBO PASENBO HASENS
HRESETB
MUTEVOL
HTOM
HTOP
HMUTEVOL
HMUTEVOL
HTOM
HTOP
3
11
8
1,2
12,13
9,10
SWACPW HSWACPW
VDT
VCK
MUTEAMP
BSENS HBSENS
VST
MTOH
PTOH
SWVDD
10 1
OUT1 NML
NMV
AMP
IC1971
NJM2794RB2
CC VIDEO AMP
IC1001
NJM2137V
IN1+
VHFM85
VHVDD
VHBUP
FM85
SWBUP
RETL
14 RETV
15 VGND
HRETV
SELL
SELV
HSELL
HSELV
DORAL
Lch
AM_ANT
VDORA85
VDD3.3 3
17
1
FM_ANT SL TUNSL
3955
23 57
3.3V REG
1
CN1402
RF IN
CN1404
RF OUT
CN1301
CN1352
CN1001
VTR1V
VTR1L
Q1909
15
23
VDORA85 VCC
4
VHVDD ROM_VDD
13
GPSTOC
CTOGPS
RQ HRQ
BCV TV
63
VHFM85
5V REG.
3V REG.
AD5V
IC1872
S-L2980A50MC-C7J
VHVDD BUP3V
IC1871
S-812C33AMC-C2N
3VHCC33
1
VHFM85
OUT2
IN+2
MOTHER PCB
K
IC1401
NJM2391DL1-33
VHVDD IPOD33
1
3.3V REG
2
4
IC1981
S-812C33BUC-C4N
AMP
IC1402
NJM4558E
IC1619
TC74VHC08FTS1
FM/AM TUNER UNIT
Y1401
LV1
V1
IPODL 2
IPODV 1
A
B
B
Q1402
VDORA85
Q1401
L1413L1411
L1407
HTUNSL
CE2 6HCE2
CE1 8HCE1
CK 9HCK
DI 10 HDI
DO 14 HDO
VDT
VCK
HMUTEAMP
HBSENS
VST
MTOH
PTOH
77
78
45
73
76
4,5
12,13
1,2
6
11
3
98
4
LDET 11 HLDET
RDS_HSLK 21
RDS_LOCK 20
RDS_DATA 19
RDS_CK
RDS_HSLK
RDS_LOCK
RDS_DATA
RDS_CK
HRHSLK
HRLK
HRDT
HRCK
18
TUNPC
69
HCE2
TUNPC
70
HCE1
TUNCK
48
HCK
TUNPD
O
47
HDI
TUNPD
46
HDO
TUNLD
E
17
HLDET
RDS57
K
82
RDSLK
84
RDT
83
RDSCK
16
SWAC
P
VST
VDT
VCL
MUTEA
BSENS
44
99
3
ASENS
HASENS 72
MUTEV
O
MTOS
HTOS
37
Q1405
Q1406
Q1404
Q1403
42
IC1601
TC7SH04FUS1
42
IC1972
TC74VHC08FTS1
1
2
3
-
+
VIDEO
AUDIO L
VCR1
INPUT
AVIN2
BACK
CAMERA
INPUT
31
VIDEO AMP
IC1303
NJM2137V
CN1351 BCV
VIDEO
41
VIDEO AMP
VIDEO AMP
IC1305
NJM2505F
10 1
AUDIO AMP
IC1301
NJM2794RB2
PPPO
W
31
PID
32
CN2001
2
CN2002 CN1751
1
F/W PWR
410
ACCID
312
TXiPod
616
RXiPod
10 18
ACCPW
11 14
ACCDET
59
LOUT
717
VOUT
12 15
V-RETURN
3
5
19
12
10
6
4
8
11
3
5
17
15
F/W PWR
ACCID
TXiPod
29
TXiPod TXSYSTOI
RXiPod
ACCPW PACCPW
ACCDET
LOUT IPODLS IPODL
VOUT
V-RETURN
IPOD PCB
I
Q1751 Q1753
Q1752
Q1754
Q1755
Q1603
Q1757
Q1756
PSENS
PID
PSENS
25
PAC C DE T
PSENS
G
26
Q1602
NC
24
VHBUP
PPW
5V→3V
IC1609
TC7SH08FUS1 1,2
4
RXiPod
30
ITOSYS RX
3V→5V
IC1610
TC7SET08FUS1
1,2 4
110
9
AUDIO AMP
IC1751
NJM2794RB2
IPODVS IPODV
13 11
A-RETURN 9A-RETURN
14 IC1752
NJM2505F
PGSEL
TX
PGSEL
PID
PSENS
PACCDET
PPW
RX
IC1901
NJM2391DL1-33
CN731
A
AAVIC-N4/XU/UC
BAVIC-X3/XU/EW5
VHCC33
8GNDV
HMUTEAMP
6GNDISO
HRETVG
FIREWIRE PWR
I-Pod
3
4
5
6
3
4
2
1
1
2
3
3.3V REG.
6
IN-2
HTUNSL
A

AVIC-N4/XU/UC 33
5 678
5678
C
D
F
A
B
E
BUS+
BUS-
BUSL
VIDEO
AUDIO L
IPL
ASENB
VHBUP
REARV
REARL
GPSTOC
GREV
CTOGPS
HRQ
SPD
POUT
IC1101
HA12240FP
1
5
7
8
CN1101
IP BUS
INPUT
REAR
OUTPUT
UCON INTERFACE
IC1606
PEG355A PEG354A
AV SELECTOR
IC1501
CXA2069Q
TX
RX
IPPW
ASENBO
28
27
79
80
MUTEAREAR
V/YOUT2
41
REVSENS HREVSENS43
44
LOUT2 43
VOUT2
VOUT1 53
LOUT1 52
HSELL
HSELV
VTR1L
VTR1V
VTR2V LV3
V3
LV5
LV4
V4
V2
15
8
IPL 29
NML 23
NMV 22
LV6
DORAL 59
SDA
SCL
34
33
SCL
SDA
53HSDA
HACCPW 1
STOH
STOM
16
CN1701
CN1841
BUS+
BUS-
DIN1
HIPTX
HIPRX
HIPPW
HASENRO HASENRO
16
5
110
4
1
2
8
2DOUTSTBN
VIDEO AMP
MUTE
Q1555
Q1560 Q1559
Q1556
MUTE A
VHBUP
Q1551
Q1558
Q1553
Q1554 Q1557
AUDIO AMP
IC1102
NJM2794RB2
Q1101
Q1102
IN1+OUT1
IC1552
NJM2561F1
VTR2L LV2
9
52HSCL
RESET
HRESET 10
2
F
US1
VIDEO AMP
IC1551
NJM2561F1
TUNSL
95
CN1951
GYRO SENSOR
GY1890
Q1872
Q1871
VHBUP
24
AD5V
GBUP
GYRO34
VHCC33
AD5V
2
1
REV
SPEED
51
IC1821
NJM2904M
Q1822
Q1821
MUTEVREAR REARON42
Q1881
BCV TV
63
10
27
29
30
AD5V 28
BUP3V 26
11
G SENSOR
SPEED PULSE CONV.
GY1861 GSNS49
AD5V 12
19
21
20
22
16
15
IC1608
TC7SH04FUS1
9
8
FTS1
LV1
V1
IPODL 2
IPODV 1
77
78
45
73
76
4,5
12,13
1,2
98
4
HRHSLK
HRLK
HRDT
HRCK
TUNPCE2
69
TUNPCE1
70
TUNCK
48
TUNPDO
47
TUNPDI
46
TUNLDET
17
RDS57K
82
RDSLK
84
RDT
83
RDSCK
16
SWACPW
VST
VDT
VCL
MUTEAMP
BSENS
44
99
3
ASENS
72
MUTEVOL
MTOS
HTOS
37
5
6
4
3
4
42
Xout
Xin
X1601
20MHz
11
13
Q1952
VHSYS5 VHVDD
VHBUP
FANV
VDORA85
Q1901
Q1903
HACCPW
Q1907
Q1910
Q1951
CN1950
FU1951
Q1905
Q1906
1
2
Q1908
VHAV88
VHAV5
SD 6SD
DETOUT 7 DET_O
SM 9
ANT
1
Y1801
TUNER UNIT
VCC
10
CN1801
FM ANTENNA
Q1801 Q1802 Q1803
VDD
11
VHFM85
DO 13
CL 14
SL
CK
DI 15
CE 16
DO
DI
CE
B
3
1
13
6
7
8
5
PPPOWER
31
PID
32
TXiPod
29
PSENS
25
PSENSG
26 NC
24
RXiPod
30
nRESET
38
iPod CP
IC1675
341S2094
Q1953
IC1676
TC7SET08FUS1
1,24
35
IRESET
BUS SW
IC1677
TC7WBD125AFK
I2C_SCL
7
34
SCL
I2C_SDA
15
CP_READY
11
33
SDA
36
IREADY
1
6
2
XOUT
XIN
X1675
32.768MHz
3
2
TX
PGSEL
PID
PSENS
PACCDET
PPW
RX
CN552
L
FAN
7
3
5
LOUT2
VR1551
3
4
5
6
14
WE
A B

AVIC-N4/XU/UC
34
1234
1234
C
D
F
A
B
E
MONITOR CPU
IC5603
PE5607A
TH5601
TEMP. SENSOR
2PIC
T
T
C
80
9
30
44
CN5003
HTX(MTOH) TXD
YS
CSYNC
ANR
ANG
ANB
MONVBS
24
8
27
33
35
36
37
39
16
DIMDTY
Q5611
1,24
IC5606
TC7SH08FUS1
TEMPSEN
TXD/TSO
INVBST
INVPUL
CN5801
OSDV
OSDG
OSDB
SCKEOSDCLK
OSDH 2
3
4
5
6
OSDR 7
BLK 8
OSDDT 9
OSDCK 10
OSDCS 11
C
C
IC5607
TC7SH08FUS1
1,2 4
R_IN.1
G_IN.1
B_IN.1
Bus_Clo
c
Bus_Dat
a
Reset_I
N
Sub_C.
V
Overlay
Main_R
G
41
DSWLEDB
SCL
SDA
PIPRES
COMAC
COMDC
MVIPW
X1
X2
28 PIPCK
27 PIPDA
29 PIPRES
5 COMAC
6
15
COMDC
PIPCK
PIPDA
PIPRES
ANR
ANG
ANB
73
74
75
104
105
107
66
47
86
X5601
12.58MHz
70
69
PNMUTE Display_
M
111
11
C.VIDEO
MVIPW
MVIPW
MVIPW
MONITOR PCB
2.5V REG.
IC5102
S-1131B25UC-N4K
VIN
5
41
VOUT V25
VCC3.3V
ON/OFF
1.5V REG.
IC5101
S-1131B15UC-N4A
VIN
51
VOUT V15
4ON/OFF
G
CN5601
RESET
3VPP
4TSCK
5TSI
6TSO
7
CN5602
RESET
4VPP
8TSCK
3TSI
7TSO
5
76KEY0 KDT0
RESET
6012
EPRCS 46 3
EPRSK 47 4
EPRDI 48 6
EPRDO 49 5
FRESET
EEP-ROM
IC5604
BR93L56FJ-W
IC5602
S-80835CNNB-B8U
YS
IC5331
TC7SH08FUS1
CSYNC
IC5371
TC7SH08FUS1
POWER ON RESET
CS
SK
DO
DI
PLYV
PLXV
CN5001
ADVX
ADVY
4
3
2
1
24
25
3
2
PNLXV
PNLYV
PNLADY
PNLADX
TOUCH PANEL
Q5702
(2/2)
Q5702
(1/2)
26 PNLVD
Q5703
(2/2)
Q5703
(1/2)
VSW5V
VSW5V
Q5701
(2/2)
Q5701
(1/2)
VSW5V
Q5302Q5301
POWER SUPPLY
1,2,5,6
1,2,5,6
PWRVI
3
4
3
4
D/D CONVERTER
IC5103
BD6171KV
11
6PVCC1
PVCC2
32 EN1
OUT2 7
VS2 4
PVCC3
PVCC4
PVCC5
23
48
37
OUT1 10
OUT5 38
OUT4 47
VCC8V
VCC3.3V
VCC18V
OUT3 22 VCC5V
VCCM12V
8V REG.
Q5103
41 PVCC
42 VCC
VS1 13
DIMMER
INVPUL
INVBST
3.3V REG.
Q5103
PWRFL
Q5602
DILMA
ILMA
42
DSWLEDA
OSDDT
OSDCK
OSDCS
OSD_V.
S
OSD_C/
H
OSD_Cl
o
OSD_B
_
OSD_G
_
OSD_R
_
OSDV
OSDH
OSDCLK
OSDB
OSDG
OSDR
92
93
91
98
99
OSD_Bl
a
17
18
19
101BLK
97
CN608
A
14
15 PWRVI
I
1
3PWRFL
ILMB
17 ILMA
ILMA
ILMB
I
77
8
HRX(HTOM)
MOREM REM
RXD
22
26
25
61 REMIN
32MFLPW MFLPW
KDT1
RXD/TSI
KEY1
9
13
63
RDTA
RDTB
30
20
29 64 ROT2
16LCDCE LCDSCE
21 12LCDDI LCDSDI
10 TSCK
71 IC(VPP)
LCDSCL
ROT1
LCDCL
SUBCE
SUBDATA
SUBCLK
19
1,2 4
1,2 4
NAVI AV
S5251
D5273 D5274 D5275
S5252 S5253
MENUMAP
NAVI SW
TXD1
RXD
TSCK
FRAVPP
DIMMER INVBST
INVPUL
18 SWAC5
VSW5V
1
2VSW5V
I
FRESET
FRAVPP
RXD
TXD1
FRESET
FRAVPP
RXD
TXD1
10 VSW5V
D5271 D5272 D5933
KEY0
V15M
V15D
V25AM
V25AS
V25P
V33D
V33IO
V33
VCC5V
Q5603
Q5604
DILMB
ILMB
Q5605
VDD

AVIC-N4/XU/UC 35
5 678
5678
C
D
F
A
B
E
DA
0-5
DB
0-5
DC
0-5
V
0-10
IC5505
TC7S66FU
IC5503
NJM2100V
IC5502
TC7SET04FUS1
Q5401
X5401
42MHz
IC5506
TC74VHC04FTS1
IC5504
TC7SET04FUS1 REF.V
DEVIDE
2PICTURE CONTROL IC
IC5401
TC90A96BFGSING
60
134
135
136
137
138
139
56
CN5501
STH1STH
LOAD
VCC5V
VCC18V
DILMB
DILMA
42133
VCOM
STV1
STV
CPV
OE
CPH
35
29
24
25
20
9
8
6
13
1
2
59
48
I
I
I
I
58
42
47
36
41
30
26
OSDG
OSDB
SCKEOSDCLK
3
4
5
6
OSDR 7
BLK 8
COMAC
COMDC
42
8,10,129,11,13
2,4,61,3,5
52
53
STH
B_D-OUT2-7
R_IN.1
G_IN.1
B_IN.1
Bus_Clock_IN
Bus_Data_IN
Reset_IN
Sub_C.Video_IN1
Overlay
Main_RGB_Sync_IN.1-1
G_D-OUT2-7
R_D-OUT2-7
LOAD
X'tal_IN
X'tal_OUT
CPH
OE
CPV
STV
DAC_OUT
PLL_IN
Vcom
P
IPCK
P
IPDA
P
IPRES
A
NR
A
NG
A
NB
73
74
75
104
105
107
66
47
86
Display_Mute
111
E
O
LCD MODULE
UPPER PCB
H
1
F
US1
C
1
F
US1
Q5302
INVERTER
CN5201
FL1
FL2 1
2
CN5002 CN5901
2
3
V
CC3.3V
-
+
7
5
6
-
+
1
2
3
IC5507
NJM082BV
-
+
1
3
2
-
+
7
521
4
6
DILMB
DILMA
5
31
DIMMER
INVPUL
INVBST
20
14
15
3
5
6
1
LCT
3ENA
18 CT
7V2500
9FB
DIM
VDDA NDRV_B
19
PDRV_A
11
NDRV_D
2
OVP
Q5202 Q5203
Q5204
Q5705
Q5706
5V REG.
IC5201
TA78L05F
LCD DRIVE
IC5204
OZ961ISN
10 COMP
Q5206
Q5205
T5201
12
PDRV_C
Q5201
(1/2)
Q5201
(2/2)
PWRFL
VCOM AMP
DISC
ON/OFF
VDD2
VCC3.3V 16
17
28
VDD1
L/R
OSD_V.Sync_Out
OSD_C/H.Sync_Out
OSD_Clock_Out
OSD_B_IN
OSD_G_IN
OSD_R_IN
O
SDV
O
SDH
O
SDCLK
O
SDB
O
SDG
O
SDR
92
93
91
98
99
OSD_Blank_High_IN
101
B
LK
97
VGH
VCCM12V 4
VGL
D5971,D5972,
41,2
IC5203
TC7SH08FUS1
IC5202
TC7SH08FUS1
4
1
4
4
5
4
D5275
VCC8V
Q5501
(2/2)
Q5501
(1/2)
Q5502
(1/2) Q5502
(2/2)
VCCM12V
D5933
V
33D
V
33IO
V
33
VCC5V 2
D5981,D5982
DILMB
6
05

AVIC-N4/XU/UC
36
1234
1234
C
D
F
A
B
E
MA
0-11
MDQ
0-31
DQM
0-3
HDD0-15
A
16-19
AD
0-15
VIDEO+AUDIO
IC1501
MN2DS0016AAUB
A
SRCK
LRCK
ADOUT3
SDODAC
LTDA C
SCKDAC
DACCK
174
173
175
91
74
90
172 DACCLK
SRCK
ADOUT3
SDODAC
LRCK
LTDA C
SCKDAC
DACCLK
DRV3 95
CONT1
MD
CONT2 84
97
85
LOADIN 93
FD 150
TD 149
LDIN
FG
HOME
TEMP
VIN1RF
VIN3RF
VIN4RF
VIN2RF
VIN5
VIN6
DVDMPD
RFINN
F+H_G+H
CDMPD
E+G_E+F
LPCO2
LPCO1
99
98
145
123
121
120
122
VIN2 142
136
137
A
C
D
B
FE1
FE2
128
116
134
130
135
131
129
RF
Cr
Cb
Y
Comp
152
153
154
161
STANDBY 78
HOSTCMD 80
SLVSTS 79
IRQPWR 89
AMUTE 87
DSCSNS 147
PHOTOSNS 144
(CR)
(CB)
(Y)
(COMPOSIT)
CR
CB
Y
COMPOSIT
DRV2 96
NRES
OSCO
OSCI
X1501
169
170
STANBY
CMDCOMN
STSCOMN
IECOUT 179
A
16-19
A
0-15
A
0-15
AD
0-15
AD
0-15
XRDNRES 28 50 NEXOE
101 NRST
77 XCSSR
51 NEXCE
62 NEXWE
XCSSR26
12
XWR111
48
CE
OE
WE
RESET
2 1 VSENS
VOLTAGE DETECT
IC1003
S-80859CNNB-B9K
VD8 OUTVDD 88 VSENCE
SDRAM
IC1481
EDS1232AATA-75
20
68
CS
CLK
XWE17 3 NWE
XCAS18 4 NCAS
XRAS19 5 NRAS
XCSM 6 NCSM
22 8BA0
23 10 BA1
BA0
BA1
MCK 234 MCK
232 MCKI
194 NRESET
216 DMARQ
217 NIOWR
218 NIORD
219 IORDY
193 MASTER
222 NDMACK
223 INTRQ
224 DA1
225 NPDIAG
226 DA0
227 DA2
228 NCS1FX
229 NCS3FX
230 NDASP
CAS
RAS
WE
92 P0
VIN1 143
VIN3 140
VIN4 141
FLASH 16M
IC1401
CWW1430
LATCH
IC1352
TC74LCX16373FT
IC1351
TC7SZ08FU
IC1403
TC7SZ32FU
XCSFM
26
11 XWR2
CE
WE
IC1402
CWW1431
41
2
41
2
XCSFM
1LE 25
2LE
CN2001
1HRST
21
23
25
27
29
31
33
35
36
37
38
DMARQ
NIOWR
NIORD
IORDY
NDMACK
INTRQ
DA1
DA0
DA2
NCS0
NCS1
34 NPDIAG
28 MASTER
39 DASP
HRST
NCS0
NCS1
DASP
VREF
132
VREFH
VHALF
133
VHALF
CLAMP 94
VDD5 VCC
18
STB
19
SEL1
1
PVC
C
12
PVC
C
8
DC/DC
C
I
C
BD9
8
DVD CORE UNIT
D
CN2
A

AVIC-N4/XU/UC 37
5 678
5678
C
D
F
A
B
E
AVCC5
VOUTL 7
BCK
LRCK
DATA
MD
1
3
2
13
AUDIO 2CH ANALOG OUT
IC1801
PCM1753DBQ
LOUT
ML
MC
SCK
15
14
16
SRCK
ADOUT3
SDODAC
LRCK
LTDA C
SCKDAC
DACCLK
20 18
CTL2
3
ACO2+ 4
MOTOR DRIVER
IC1201
BD7996EFV
2
1
TOM
TOP
FOM
FOP
ACO1+
21 CTL1
25 SLIN2
26
29 SPIN
10 LDIN
13 FG
DISC DET
IC1301
TC7SZ125FU
VDD5
CN1201
17
SLO2+
16
15
SLO1+ 42
VCOILV
39
WCOILW
44
UCOILU
36
HB HBM
30 HWM
31
HW+ HWP
32 HVM
33
HV+ HVP
34 HUM
35
HU+ HUP
20
18
15
14
17
1
2
3
4
9
10
7
12
11
8
13
16
5
6
Q1104Q1102
VREF
VCC5
CN1101
LD(CD)
F+
T+
FOM
THTEMP
B
FOP
TOM
TOP
LPCO2
25
20
19
1
2
3
4
10
11
8
14
12
9
15
21
17
22
24
5
7
Q1103Q1101
LD(DVD)
VCC
LPCO1
4DSCSNS 2,3
51 ACTIN1
50 ACTIN2
51
3
VIN
VOUT ON/OFF
AVCC5 REG.
IC1005
S-L2980A50MC-C7J
VCC5
VDD5
VD8
45
1
VIN
VOUT CONT
VCC5 REG.
IC1004
NJM2880U1-05
A
C
D
FE1
FE2
78MDCDMPD
65MDDVDMPD
RF
F+H/G+HF+H_G+H
E+G/E+FE+G_E+F
1
DRV3
SLIN1
DRV2
CONT1
CONT2
MD
FD
TD
CR
IECOUT
CB
Y
COMPOSIT
STANBY
SLVSTS
HSTCMD
STSCOMN
CMDCOMN
IRQPWR
AMUTE
VD8
XRESETNRES
WAKE UP
B+
COIL_V
COIL_W
COIL_U
ANALOG LOUT
DiscDetect
8cm
12cm
8cm
PhotoPHOTOSNS
CN1901
40
21
4
29
38
36
23
22
25
20
24
15
|
17
3
|
1
34
32
CN1852
1
CN1301
3
4
1
5
2
A+
SWITCHHOME
HALL_W+
HALL_V+
HALL_U+
HALL_BIAS+
4
COMPOUND UNIT(A)
S1203 S1204
DISC SENS
3
S1202
8cm
S1201
212cm
5S1205
8cm
6Q1299
CLAMP1 TP1
COMPOUND UNIT(B)
S1206
CLAMP
Q1003
VCC12
VCC33
5
VCC INV2
FB2
11
18
STB
19 6
16
INV1
FB1 15
SEL1
1
PVCC1
12
PVCC2
8OUT1
Q1001
9
OUT2
DC/DC CONVERTER
IC1001
BD9851EFV
VARE F
CN2551
PICKUP UNIT(SERVICE)
CN607
A
E
F
A

AVIC-N4/XU/UC
38
1234
1234
C
D
F
A
B
E
D0-15
A1-18
D0-15
A1-18
D0-15
A1-17
GPS UNIT
CCONNECTOR
PCB
L
22
(4.092MHz)
(32.736MHz)
IC402
UPB1027GS
RF BLOCK
RF_MIXin 2ndIFout
19 17
REFin LOout
IC502
PEH100A8 PEH101A8
IC503
M5M5V216ATP-70HI
530
26
27
29
28
22
18
21
20
19
17
15
12
13
11
10
16
8
7
6
5
3
1
30
26
27
29
28
22
18
21
20
19
17
15
12
13
11
10
16
8
7
6
5
3
1
30
26
27
29
28
22
18
21
20
19
17
15
14 14
12
13
11
10
16
8
7
6
5
3
1
TXDD
RXDD
GPSTOC
CTOGPS
REVSNS
REVSENS
RQ
5
SPEED9
6
7
8
133
132
CN461 CN552CN551
CN504
ANTVCC
AD5V
VCC3
BUP3
BUP3
11
86WE
12
1 RESETB6
28
87
26
OE
WE
OE
CERAM 97
17
41
6
WE
OE
120
140
DRAGON
IC501
PD3390A
WRLB
RDB
CS1B
CEROM 89 CS0B
RESETB
BOWWOWB
RTCVCC
110 CRCK
PIN0
IF
PIN2
PIN3
RXD0
TXD0
RXD1
TXD1
SPEED
GSNSIN
13
ADRXD
GYROIN
10
ADCSB
VSNS
12
ADTXD 11
19
18
20
ADO
CSB
ADI
21
3
2
4
ADSCK
XRTCIN
XRTCOUT
143
GPS
ANTENNA
X401
F401
POWER ON RESET
IC504
MAX6364PUT29
Q441 130
PIN1
131
ANTVCC
41 IC401
UPC2749T
4
2
DIAGNOSIS BLOCK
7
1
3
2
5
6
IC441
NJM2100V
OE
WE
CE
OE
64HBS40 A0
BC2 85LBS39 WRHB
BC1
WE
S
RESET
IC461
ADC12H034CIMSAS1
CS
DI
DO
SCLK
15 22
ADIO0 CCLK
14 16
ADSRX EOC
CH2
CH1
CH3
X501
102
103
XAUXOUT
XAUXIN
X502
20.0MHz
129
128
X532
15
16
PSWOUT
POUT
17
ADIO2
14
FLASHWE
TXDD
RXDD
GTC
CTG
SPD
POUT
WE112
PC0
PDI25
PLRX
PCK23
PLSCK
PDO24
PLTX
SD28
PLIO2
PCE22
PLCE
SL1SL
GSNS
GYO
GBUP
PDIPDO
PCK
PDOPDI
PCE
SD
DET
ANTVCC
VCC3
VCC3
AD5V
BUP3
RQ
GREV
CH0
35
DDIO1 29
DDINT 33
DDRX
24
22
25
BCLOCK
DINT
DDO
RDS DECODER
IC532
LC72720YVSS1
DO
RDS-ID
SYNC
31
DDSCK 30
DDCE 32
DDTX
26
29
28
DCL
DCE
DDI DI
CL
CE
36
DDIO2
34
DDIO0 30
DSTB
DRST SYR
XOUT
XIN
DETIN2
MPXIN
+
-
+
-
VCC3
1045
AVIC-X3/XU/EW5 ONLY
CN1841
K
DETIN
GSNSIN
GYROIN
VSNS
SPEED
PSWOUT
FLASHWE
GPSTOC
CTOGPS
REVSNS
3
4
11
VCC1 33
VCC2
11
10
5V
BUP
MTRSET
(ANG)MTR1
(POS)MTR2
14
MTRPW
17
MTRS
DGND
18
LIFTPUL
19
ANGLEIN
20
LIFTSW
CN101
13
12
8
15
16
ANGLEOSW
3.3V
MAIN PCB UNIT(SERVICE)
5V REGULATOR
2
1
4
IC101
BA00CC0WFP
CN102
1
SLIDE
MOTOR
ANGLE
SWITCH
M
2
3
4
CN103
ANG_V
ANG_IN
OUT2
ANG_G
S101
VR101
1
ANGLE
MOTOR
ANGLE
SENSOR
M
2
22
OUT1 18
S
G
OUT3 1
VCC2
16
VR
14
IN3
8
IN1
5
IN2
6
3
5
4
1Y 1A
71
2Y 2A
53
1
4
3C
K
A
E
2
WAVE SHAPE
IC104
TC7W14FU
MOTOR DRIVE
IC102
BA6247FP
Q101
LIFT SW (EJECT:L)
IC103
GP2L24B
SLIDE PULSE OUTPUT
IC105
GP2L24B
1
4
2
C
K
A
3
E
VCC1
9
SWITCH PCB UNIT
VOLUME PCB UNIT
1
2
3
CN608
A
M
N
O
VCC3 4BATT
VCC OUT
RESET
AAVIC-N4/XU/UC
BAVIC-X3/XU/EW5
AB

AVIC-N4/XU/UC 39
5 678
5678
C
D
F
A
B
E
FMRF
ANT adj RF adj
FM ANT
T51 CF52
RFGND
OSCGND
DGND
AUDIOGND
NC
VCC
VDD_3.3
3.3V 2.5V
IC 4
3.3V 2.5V
IC 2
2.5V
NC
CE2
ROM_VDD
SL
DI
CK
CE1
LDET
DO
RDS_CK
RDS_DATA
RDS_LOCK
RDS_HSLK
76 13 5 1098 11 14 18192021
1
3
212 1522 16 4 17
IC 1
3.3V
AM ANT FMRF
ATT
LPF
OSC
IC 3 EEPROM
5.0V
IC 5
5V 3.3V
ATT
MIXER, IF AMP DET, FM MPX,
RDS DECODER
23
Lch
FMRF
ANT adj RF adj
FM ANT
T51 CF52
RFGND
OSCGND
DGND
AUDIOGND
NC
VCC
VDD_3.3
3.3V 2.5V
IC 4
3.3V 2.5V
IC 2
2.5V
NC
CE2
ROM_VDD
SL
DI
CK
CE1
NC
DO
NC
NC
NC
NC
76 13 5 1098 11 14 18192021
1
3
212 1522 16 4 17
IC 1
3.3V
AM ANT FMRF
ATT
LPF
OSC
IC 3 EEPROM
5.0V
IC 5
5V 3.3V
ATT
MIXER, IF AMP DET, FM MPX
23
Lch
K
t
t
K
K
K
FM/AM TUNER UNIT
(AVIC-X3/XU/EW5)
FM/AM TUNER UNIT
(AVIC-N4/XU/UC)
K
K
K
K
K
t
t

AVIC-N4/XU/UC
40
1234
1234
C
D
F
A
B
E
No. Symbol I/O Explain
1 AMANT I AM antenna input AM antenna input high impedance AMANT pin is connected with
an all antenna by way of 4.7 µH. (LAU type inductor) A series circuit
including an inductor and a resistor is connected with RF ground for
the countermeasure against the hum of power transmission line.
2 RFGND RF ground Ground of antenna block
3 FMANT I FM antenna input Input of FM antenna 75 ohm Surge absorber (DSP-201M-S00B) is necessary.
4 VCC power supply The power supply for analog block. D.C 8.4 V ± 0.3 V
5 SL O signal level Output of FM/AM signals level
6 CE2 I chip enable-2 Chip enable for EEPROM ”Low” active
7 NC non connection Not used
8 CE1 I chip enable-1 Chip enable for AF•RF ”High” active
9 CK I clock Clock
10 DI I data in Data input
11 NC non connection Not used
12 OSCGND osc ground Ground of oscillator block
13 ROM_VDD power supply Power supply for EEPROM pin 13 is connected with a power supply of
micro computer.
14 DO O data out Data output
15 DGND digital ground Ground of digital block
16 NC non connection Not used
17 VDD_3.3 power supply The power supply for digital block. 3.3 V ± 0.2 V
18 NC non connection Not used
19 NC non connection Not used
20 NC non connection Not used
21 NC non connection Not used
22 AUDIOGND audio ground Ground of audio block
23 L ch O L channel output FM stereo “L-ch” signal output or AM audio output
24 R ch O R channel output FM stereo “R-ch” signal output or AM audio output
FMRF
ANT adj RF adj
FM ANT
T51 CF52
RFGND
OSCGND
DGND
AUDIOGND
NC
VCC
VDD_3.3
3.3 V 2.5 V
IC 4
3.3 V 2.5 V
IC 2
2.5 V
NC
CE2
ROM_VDD
SL
DI
CK
CE1
NC
DO
NC
NC
NC
NC
7 6 13 5 10 9 8 11 14 18 19 20 21
1
3
212 1522 16 4 17
IC 1
3.3 V
AM ANT FMRF
AT T
LPF
OSC
IC 3 EEPROM
5.0 V
IC 5
5 V 3.3 V
AT T
MIXER, IF AM P DET, FM MPX
24
23
Rch
Lch
- FM/AM Tuner Unit (AVIC-N4/XU/UC)
t
t

AVIC-N4/XU/UC 41
5 678
5678
C
D
F
A
B
E
No. Symbol I/O Explain
1 AMANT I AM antenna input AM antenna input high impedance AMANT pin is connected with
an all antenna by way of 4.7 µH. (LAU type inductor) A series circuit
including an inductor and a resistor is connected with RF ground for
the countermeasure against the hum of power transmission line.
2 RFGND RF ground Ground of antenna block
3 FMANT I FM antenna input Input of FM antenna 75 ohm Surge absorber(DSP-201M-S00B)is necessary.
4 VCC power supply The power supply for analog block. D.C 8.4 V ± 0.3 V
5 SL O signal level Output of FM/AM signals level
6 CE2 I chip enable-2 Chip enable for EEPROM ”Low” active
7 NC non connection Not used
8 CE1 I chip enable-1 Chip enable for AF•RF ”High” active
9 CK I clock Clock
10 DI I data in Data input
11 LDET O lock detector “Low” active
12 OSCGND osc ground Ground of oscillator block
13 ROM_VDD power supply Power supply for EEPROM pin 13 is connected with a power supply of
micro computer.
14 DO O data out Data output
15 DGND digital ground Ground of digital block
16 NC non connection Not used
17 VDD_3.3 power supply The power supply for digital block. 3.3 V ± 0.2 V
18 RDS_CK O RDS clock Output of RDS clock(2.5 V)
19 RDS_DATA O RDS data Output of RDS data(2.5 V)
20 RDS_LOCK O RDS lock Output unit “High” active(2.5 V) (RDS_LOCK turns over by the
external transistor . “Low” active)
21 RDS_HSLK O RDS high speed Output unit “High” active(2.5 V)(RDS_HSLK turns over by the
lock external transistor. “Low” active)
22 AUDIOGND audio ground Ground of audio block
23 L ch O L channel output FM stereo “L-ch” signal output or AM audio output
24 R ch O R channel output FM stereo “R-ch” signal output or AM audio output
FMRF
ANT adj RF adj
FM ANT
T51 CF52
RFGND
OSCGND
DGND
AUDIOGND
NC
VCC
VDD_3.3
3.3V 2.5V
IC 4
3.3V 2.5V
IC 2
2.5V
NC
CE2
ROM_VDD
SL
DI
CK
CE1
LDET
DO
RDS_CK
RDS_DATA
RDS_LOCK
RDS_HSLK
7 6 13 5 10 9 8 11 14 18 19 20 21
1
3
212 1522 16 4 17
IC 1
3.3V
AM ANT FMRF
AT T
LPF
OSC
IC 3 EEPROM
5.0V
IC 5
5V t 3.3V
AT T
MIXER, IF AM P DET, FM MPX,
RDS DECODER
24
23
Rch
Lch
- FM/AM Tuner Unit (AVIC-X3/XU/EW5)
t

AVIC-N4/XU/UC
42
1234
1234
C
D
F
A
B
E
SEG 2
SEG 3
SEG 4
SEG 5
SEG 6
SEG 7
SEG 8
SEG 9
SEG10
SEG11
SEG12
SEG13
SEG14
SEG15
SEG16
SEG17
SEG18
SEG19
SEG20
SEG21
SEG22
SEG23
SEG24
SEG25
SEG26
SEG27
SEG28
SEG29
SEG30
SEG31
SEG32
SEG33
SEG34
SEG35
COM 1
COM 2
COM 3
COM 4
N C
SEG 1
COM 1
COM 2
COM 3
COM 4
SEGMENT
COMMON
- LCD(CAW1950)

AVIC-N4/XU/UC 43
5 678
5678
C
D
F
A
B
E

AVIC-N4/XU/UC
44
1234
1234
C
D
F
A
B
E
4.3 POWER BLOCK DIAGRAM
74.5/118
.
742.06/1
6
CCV5
SWAC5
5.2 V REG
BUP
POWER
u com
SRAM
SDRAM
ASIC, ROM
inside
GDC:outside
inside
V833:outside
Reference
AUDIO
CC FAN
VDD5
SRAM3
SD3 V
CCD3
CCD5
CCD2.5
AU2.5
AU4.7
FM8.5
FAN
CCD2.5
CCD3
CCD3
[CCD5]
[CCON]
[DRAMPW & CCON]
VIDEO Circuit
CC CORE
B.U
[Control] (SYS u com except)
Mech. u com
Monitor u com
-> [CONTA]
-> [CONTB]
-> [MFLPW]
-> [MVIPW]
CC Unit
50 mA (typ 30 mA)
0.27 mA
70 mA
2 mA
Max41 mA
660 mA
24 mA
220 mA
0.1 mA (60 mA MAX)
[CCON]
Max1980 mA
Max1690 mA
372 mA
90 mA
280 mA
394 mA
Max872 mA
100 m
CCD2.5
104 mA
B.L
PWRFL
PWRVI
PWRMTR
472 mA (Max715 mA)
350 mA
Max700 mA
Max630 mA
300 mA(Max2000 mA)
Monitor u com
[DSEN]
BUP
DAC, ADC
30 mA
400 mA
DSWBUP
DSWVDD
3.3 V Reg
0.963 W typ
14.4 V
13.8 V
[MVIPW]
3.3 V D/D
2.5 V D/D
8.6 V D/D
8.0 V D/D
[NFANCNT]
[SWACPW]
[MFLPW] [MFLPW]
ANGLE
[MTRPWR2]
[MTRPWR1]
[SENSE5]
CCON
SWACPW
DRAMPW
SENSE5
MTRPWR1
MTRPWR2
NFANCONT
ILMPWR
ILMSEL
SACPW
CCA8.5
VDCON
LCDBL
#
5 V D/D
[AMPSTB]
Max673 mA CCD5
DVD8
10~12 V
Reg
[DSEN]
DRIVE
PWRVI
MAX45 mA
*
*
R
v
o
Remo
t
senso
r
AMP FAN
[AUPW]
8or12 V
Reg
Captain4
GUIDE
AMP
typ55 mA
max71 mA
15 mA ISO
300 mA
POWER
AMP
DSWCC85 TYP 294 mA
MAX350 mA
typ 64 mA
1 mA
46 mA
typ31 mA
[AUPW]
MS5
SRAM
DVD 1chip
FLASH
SDRAM
DAC
MOTOR DRV
ANALOG
FEP PU
MOTOR ACT
5 V
5 V
1.2 V Reg
3.3 V Reg
MIX AMP
DUAL
ILLUMINATION
TOUCH PANEL
PICTURE
Sensor
LIFT
[ILMPWR]
[ILMSEL] ILMA
ILMB
8.5 V Reg
[SACPW]
K
e
Drive Unit
Monitor Unit
DUA
L
ILLU
M

AVIC-N4/XU/UC 45
5 678
5678
C
D
F
A
B
E
74.5/118.04 6.5/8.5
32/45
0.27/0.54
VCC 2/5
VCC 70/100
ROMVDD 0.2/8
VCC 103/140
VDD33 172/200
278.5/345.7
MAX2.28 W 3.5/5.7
IC
16/24
MAX0.924 W
104.56/140 33.56/44
742.06/1696.7
55/72
322/371
SRAM
DRAGON
A/D
CONVERTER
GPS CORE
AD5
c
ept)
N
TA]
N
TB]
L
PW]
P
W]
ISOLATOR
FAN
VHFAN
IP BUS DRV
GPSBUP3
SYSTEM
u com
M32C
B.L
Monitor u com
DSWBUP
W
VDD
5 V Reg
Gyro, G Sensor
GPS3
Pulse Circuit
V
IPW]
FLPW]
H/A
[SRCPWR]
8.5V Reg
A
X45 mA
MUTE CIRCUIT
3.3 V Reg
[IPPWR]
TMC
PLL
RF
ROM
RF
PLL
TUNER
3.0 V Reg
Rotary
volume
Remote control
sensor
3.3 V Reg
AVSEL
VDDH5
C
85
VFM3
TYP 294 mA
MAX350 mA
4.5 mA
12 mA
5 mA
2 mA
70 mA
103 mA
0.2 mA
40 mA
1 mA
SWACPW
5 V Reg
8.5 V Reg
172 mA
3.3 V
MS5
SRAM
DVD 1chip
FLASH
SDRAM
DAC
MOTOR DRV
ANALOG
FEP PU
MOTOR ACT
Reg
Reg
[APPW]
iPod
FireWire Power Supply
8 W Supply
(MAX : 10 V, 800 mA)
DUAL
ILLUMINATION
TOUCH PANEL
PICTURE
5 V Reg 75 DRV
x 2
200 mA
14 dB AMP
Keyboard PCB
DUAL
ILLUMINATION

AVIC-N4/XU/UC
46
1234
1234
C
D
F
A
B
E
5. DIAGNOSIS
5.1 OPERATIONAL FLOWCHART
OPERATIONAL FLOW CHART(H/A UNIT SYSTEM MICROCOMPUTER)
Vcc=5 V
(Pin14)
BSENS
(Pin73)
ASENS
(Pin72)
ASENBO H
(Pin80)
BSENS = L
ASENS = L
SWACPW H
Pin37
Starts
communication
with Monitor
microcomputer.
Source keys
operative
Source ON
300 ms
500 ms
In case of the above signal, the communication
with Monitor microcomputer may fail.
If the time interval is not 300/500 msec, the oscillator
may be defective.
ACCPW H
(Pin49)
SWBUPSW H
(Pin50)
SWVDDSW H
(Pin51)
IPPW H
(Pin79)
HACCPW H
(Pin1)
Completes power-on operation.
(After that, proceed to each source
operation)
Power ON

AVIC-N4/XU/UC 47
5 678
5678
C
D
F
A
B
E
OPERATIONAL FLOW CHART(NAVIGATION UNIT SYSTEM POWER MICROCOMPUTER)
8 s
VDD = 5 V
(Pin13)
BSENS
(Pin15)
ASENS
(Pin16)
BSENS = L
ASENS = L
ASENBO H
Pin50
Starts
communication
with System
microcomputer.
Source keys
operative
Source ON
When set to Low in 8 seconds,
It means having failed communication with System microcomputer.
CCON H
(Pin28)
SENS5 H
(Pin60)
VDCONT H
(Pin69)
Completes power-on operation.
(After that, proceed to each source
operation)
Power ON
DSENS
(Pin46)
DSENS = H
FDSENS
(Pin17)
FDSENS = L
AMPSTB H
(Pin43)

AVIC-N4/XU/UC
48
1234
1234
C
D
F
A
B
E
OPERATIONAL FLOW CHART(MONITOR MICROCOMPUTER)
Power ON
Vdd1=5 V
Pin68
RESET
Pin60
RESET = H
Read EEPROM Data
EPRCS Pin46
EPRCK Pin47
EPRDO Pin49
EPRDI Pin48
STEST
Pin22
STEST = H
Starts
communication
with SubDisplayController.
LCDSDI Pin12
LCDSCL Pin13
LCDSCE Pin16
Refresh Transmit interval time is 200 msec.
Starts
communication
with System microcomputer.
RXD Pin8
TXD Pin9
Moniter ON
(System microcomputer command.)
MVIPW H
Pin15
INVPUL
Pin44 104.83 kHz or 98.28 kHz oscillate.
Starts
communication
with PIP IC.
SDA Pin27
SCL Pin28
BackLight
ON
(System microcomputer command.)
MFLPW H
Pin32 BackLight Power ON.
TEMPSEN
Pin80 TEMPSEN 2.5 V
INVBST
Pin30
Completes power-on operation.

AVIC-N4/XU/UC 49
5 678
5678
C
D
F
A
B
E
OPERATIONAL FLOW CHART(MONITOR PowerOFF)
Power OFF
BackLight
OFF
(System microcomputer command.)
MVIPW L
Pin15
INVPUL L
Pin44
Moniter
OFF
(System microcomputer command.)
MFLPW L
Pin32
BackLight Power OFF.
INVBST L
Pin30
Completes power-off operation.
Stop
communication
with PIP IC.
SDA Pin27
SCL Pin28

AVIC-N4/XU/UC
50
1234
1234
C
D
F
A
B
E
5.2 DIAGNOSIS FLOWCHART
Is the image
in error?
Go to FE related
repair process.
Is FE section
normal?
BACK END section flow
Can the
playback
start?
Is the sound
in error?
Repair the
defective part.
Normal?
NO
YES
NO
YES
YES
YES
YES
YES
YES
Go to FE
section check.
YES
YES
NO
NO
NO
NO
NO
NO
NO
FE section check.
Go to FE
section check.
NO
NO
NO
Replace the unit.
YES
YES
Go to FE
section check.
NO
YES
YES
NO
START
END
NO
NO
NO
NO
Replace the unit.
YES
Normal?
YES
NO
END
NO
YES
YES
YES
YES
YES
Does the
operation
take time?
Is the life of flash
memory OK?
Conduct check item 12.
Standby OK?
Execute check 1.
Is VDD5
(VCC33, VCC12)
power supply
voltage OK?
Execute
check 2.
Reset OK?
Execute check 3.
Is VD8, VCC5
power supply
voltage OK?
Execute check 7.
Is SDRAM
IF OK?
Execute check 6.
Is VSENS
OK?
Execute check 4.
Is 27 MHz
OK?
Execute check 5.
Is AVCC5
voltage OK?
Execute check 8.
Is DACCLK
normal?
Execute check 9.
Is the audio
circuit OK?
Execute check 10.
Is the video
circuit OK?
Execute check 11.
Is AVCC5
voltage OK?
Execute check 8.

AVIC-N4/XU/UC 51
5 678
5678
C
D
F
A
B
E
Check 1: Standby OK?
<Check> Check the voltage at the “STANBY” test point while the power is on.
Use the “DGND1” test point at the reference.
NO. Check point Module No. Specification value Unit
STANBY-DGND1 ALL VCC33 V-
0.6 V or more
V
Fig 1.1: STANBY check point
STANBY
DGND1
Side A
1

AVIC-N4/XU/UC
52
1234
1234
C
D
F
A
B
E
Check 2: Is VDD5 (VCC33, VCC12) power supply voltage OK?
VDD5
VCC33 (= 3.3 V )
VDD5
VCC12 (= 1.2 V )
IC1401 FLASH power supply (Data)
IC1402 FLASH power supply (Program)
IC1481 SDRAM power supply
IC1501 DVD-LSI power supply
IC1501 DVD-LSI power supply
IC1001 DC/DC
converter
VCC 3.3 V/1.2 V output
F.E. driver control system
NO. Check point Module No. Specification value Unit
1
2
3
VDD5_3 - DGND1
VCC33_3 - DGND1
VCC12_1 - DGND1
ALL
ALL
ALL
5.0 ± 0.4
3.3 ± 0.15
1.2 ± 0.12
V
V
V
Side A
VCC33_3
VDD5_3
VCC12_1
DGND1
Fig 2.2: VDD5, VCC33, VCC12 voltage check points
Fig 2.1: Power supply configuration
<Check> Check the voltage at the “VDD5_3, VCC33_3 and VCC12_1” test point while the power is on.
Use the “DGND1” test point at the reference.

AVIC-N4/XU/UC 53
5 678
5678
C
D
F
A
B
E
Check 3: Reset OK?
NO. Check point Module No. Specification value Unit
1 XRES-DGND1 ALL VCC33 ×
0.7 or more
V
Side A
Fig 3.1: RESET check point
XRES
DGND1
<Check> Check the voltage at the “XRES” test point while the power is on.
Use the “DGND1” test point at the reference.

AVIC-N4/XU/UC
54
1234
1234
C
D
F
A
B
E
Check 4: Is VSENS OK?
CN1901
HOST I/F
VD8 VSENS
VCC33
VDD5 VCC12
STANBY
XRES
Fig 4.1: Power supply configuration and VSENS
NO. Check point
IC1501
DVD-LSI
IC1001
DC/DC converter
IC1003
detection IC
Side A
Fig 4.2: VSENS check point
VSENS
DGND1
Module No. Specification value Unit
VSENS - DGND1 ALL VCC33 × 0.7
or more V1
<Check> Check the voltage at the “VSENS” test point while the power is on.
Use the “DGND1” test point at the reference.

AVIC-N4/XU/UC 55
5 678
5678
C
D
F
A
B
E
Check 5: 27 MHz Normal?
<Outline> Each clock is created inside the IC1501 using the 27 MHz master crystal oscillator (X1501).
OSCO
OSCI
Fig 5.1: Clock configuration
IC1501
DVD-LSI
X1501
27 MHz
crystal
VCC33 VCC12
<Check method> Turn the power on, and check with DGND being the reference.
In case of NG, check the applicable line, periphery of IC1501,
soldering of the peripheral components and defective components.
NO. Check point Module No. Specification value Unit
2 IC1501 169pin ALL 27 MHz
± 50 ppm ppm
GND
Fig 5.2: Clock specification value
Side A
Fig 5.3: 27 MHz check point
Specification
value
DGND1
IC1501 169pin

AVIC-N4/XU/UC
56
1234
1234
C
D
F
A
B
E
Check 6: Is SDRAM I/F OK?
<Outline> In order to secure the MPEG stream data as the buffer,
the capacity of communication I/F SDRAM between the LSI and the memory is 128Mbit.
Be careful as XCSM, XWE, XCAS, XRAS and XSCM of IC1481 are called differently in IC1501,
namely NCSM, NWE, NCAS, NRAS, NCSM.
MA0~11
MDQ0~31
MCK
XWE (NWE)
XCAS (NCAS)
XRAS (NRAS)
XCSM (NCSM)
DQM0
DQM1
DQM2
DQM3
BA0
BA1
Fig 6.1: SDRAM I/F
IC
1481
SDRAM
IC1501
DVD-LSI

AVIC-N4/XU/UC 57
5 678
5678
C
D
F
A
B
E
1
2
3
4
5
6
7
8
9
10
11
12
13
14
15
16
17
18
19
20
21
22
23
24
25
26
27
28
29
30
31
32
33
34
35
36
37
38
39
40
41
42
43
44
45
46
47
48
49
50
51
52
53
54
55
MA0
MA1
MA2
MA3
MA4
MA5
MA6
MA7
MA8
MA9
MA10
MA11
MDQ0
MDQ1
MDQ2
MDQ3
MDQ4
MDQ5
MDQ6
MDQ7
MDQ8
MDQ9
MDQ10
MDQ11
MDQ12
MDQ13
MDQ14
MDQ15
MDQ16
MDQ17
MDQ18
MDQ19
MDQ20
MDQ21
MDQ22
MDQ23
MDQ24
MDQ25
MDQ26
MDQ27
MDQ28
MDQ29
MDQ30
MDQ31
MCK
XWE
XCAS
XRAS
XCSM
DQM0
DQM1
DQM2
DQM3
BA0
BA1
56 Ω ± 5 %
56 Ω ± 5 %
56 Ω ± 5 %
56 Ω ± 5 %
56 Ω ± 5 %
56 Ω ± 5 %
56 Ω ± 5 %
56 Ω ± 5 %
56 Ω ± 5 %
56 Ω ± 5 %
56 Ω ± 5 %
56 Ω ± 5 %
56 Ω ± 5 %
56 Ω ± 5 %
56 Ω ± 5 %
56 Ω ± 5 %
56 Ω ± 5 %
56 Ω ± 5 %
56 Ω ± 5 %
56 Ω ± 5 %
56 Ω ± 5 %
56 Ω ± 5 %
56 Ω ± 5 %
56 Ω ± 5 %
56 Ω ± 5 %
56 Ω ± 5 %
56 Ω ± 5 %
56 Ω ± 5 %
56 Ω ± 5 %
56 Ω ± 5 %
56 Ω ± 5 %
56 Ω ± 5 %
56 Ω ± 5 %
56 Ω ± 5 %
56 Ω ± 5 %
56 Ω ± 5 %
56 Ω ± 5 %
56 Ω ± 5 %
56 Ω ± 5 %
56 Ω ± 5 %
56 Ω ± 5 %
56 Ω ± 5 %
56 Ω ± 5 %
56 Ω ± 5 %
0.17 Ω ± or lower
56 Ω ± 5 %
56 Ω ± 5 %
56 Ω ± 5 %
56 Ω ± 5 %
56 Ω ± 5 %
56 Ω ± 5 %
56 Ω ± 5 %
56 Ω ± 5 %
56 Ω ± 5 %
56 Ω ± 5 %
IC1481 25pin
IC1481 26pin
IC1481 27pin
IC1481 60pin
IC1481 61pin
IC1481 62pin
IC1481 63pin
IC1481 64pin
IC1481 65pin
IC1481 66pin
IC1481 24pin
IC1481 21pin
IC1481 2pin
IC1481 4pin
IC1481 5pin
IC1481 7pin
IC1481 8pin
IC1481 10pin
IC1481 11pin
IC1481 13pin
IC1481 74pin
IC1481 76pin
IC1481 77pin
IC1481 79pin
IC1481 80pin
IC1481 82pin
IC1481 83pin
IC1481 85pin
IC1481 31pin
IC1481 33pin
IC1481 34pin
IC1481 36pin
IC1481 37pin
IC1481 39pin
IC1481 40pin
IC1481 42pin
IC1481 45pin
IC1481 47pin
IC1481 48pin
IC1481 50pin
IC1481 51pin
IC1481 53pin
IC1481 54pin
IC1481 56pin
IC1481 68pin
IC1481 17pin
IC1481 18pin
IC1481 19pin
IC1481 20pin
IC1481 16pin
IC1481 71pin
IC1481 28pin
IC1481 59pin
IC1481 22pin
IC1481 23pin
IC1501 16pin
IC1501 18pin
IC1501 20pin
IC1501 22pin
IC1501 21pin
IC1501 19pin
IC1501 17pin
IC1501 15pin
IC1501 11pin
IC1501 9pin
IC1501 14pin
IC1501 7pin
IC1501 237pin
IC1501 239pin
IC1501 241pin
IC1501 243pin
IC1501 248pin
IC1501 250pin
IC1501 252pin
IC1501 254pin
IC1501 253pin
IC1501 251pin
IC1501 249pin
IC1501 244pin
IC1501 242pin
IC1501 240pin
IC1501 238pin
IC1501 236pin
IC1501 29pin
IC1501 31pin
IC1501 33pin
IC1501 37pin
IC1501 39pin
IC1501 41pin
IC1501 43pin
IC1501 45pin
IC1501 44pin
IC1501 42pin
IC1501 40pin
IC1501 38pin
IC1501 34pin
IC1501 32pin
IC1501 30pin
IC1501 28pin
IC1501 234pin
IC1501 3pin
IC1501 4pin
IC1501 5pin
IC1501 6pin
IC1501 255pin
IC1501 256pin
IC1501 26pin
IC1501 27pin
IC1501 8pin
IC1501 10pin
<Check> Check the conductivity at “check point 1” and “check point 2” without power.
In case of NG, check the soldering and defective components throughout the
“output t input” of the applicable section.
NO. Signal name Check point 1 Check point 2 Specification value

AVIC-N4/XU/UC
58
1234
1234
C
D
F
A
B
E
Side B
Check point 1 (IC1481)
Side A
Check point 2 (IC1501)
Fig 6.2: SDRAM I/F check point

AVIC-N4/XU/UC 59
5 678
5678
C
D
F
A
B
E
Check 7: Is VD8, VCC5 power supply voltage OK?
VD8_1
VD VCC5 (= 5.0V )
Fig 7.1: Power supply configuration
F.E. driver system
DISC detection LED
Power supply
for PU
IC1004
REG IC
for VCC 5V.
NO. Check point Module No. Specification value Unit
1
2
3
VD8_1 - PGND3
VD - PGND3
VCC5_1- AGND1
ALL
ALL
ALL
8.0 ± 0.4
8.0 ± 0.4
5.0 ± 0.1
V
V
V
Side A
VD8_1
PGND3
VCC5_1
AGND1
VD
Fig 7.2: VD8, VCC5 voltage check points
<Check> Check the voltage at the “VD8_1, VD and VCC5_1” test point while the power is on.
Use the “PGND3 and AGND1” test point at the reference.

AVIC-N4/XU/UC
60
1234
1234
C
D
F
A
B
E
Check 8: Is AVCC5 voltage OK?
VD AVCC5 (= 5.0 V )
Fig 8.1: Power supply configuration
<Check> Playback DVD-REF-A1 TITLE 1 and check the voltage at the stylus.
Check with PGND and GNDAU being the reference.
NO. Check point
VD - PGND_3
AVCC5 - GNDAU1
IC1801
Audio-DAC
IC1005
REG IC
for AVCC 5 V.
Module No. Specification value Unit
1
2
ALL
ALL
8.0 ± 0.4
5.0 ± 0.1
V
V
Side A
Fig 8.2: VD8, AVCC5 voltage check points
GNDAU
AVCC5
VD
PGND3

AVIC-N4/XU/UC 61
5 678
5678
C
D
F
A
B
E
Fig 9.1: Clock configuration
Check 9: Is DACCLK normal?
<Outline> DACCLK for Audio-DAC is created by IC1501 using the 27 MHz master crystal oscillator (X1501).
DACCLK
<Check method>
DVD: DVD-REF-A1 TITLE 1
CD: Playback a normal CDDA.
Common to all DVD-V compatible modules.
Check with DGND being the reference.
In case of NG, check the applicable line, the periphery of IC1501, soldering of the peripheral components and
defective components.
IC1501
DVD-LSIX1501
27 MHz
crystal
IC1801
Audio-DAC
VCC33 VCC12
GND
Fig 9.2: Clock specification value
Side A
Check point 2 (IC1501 172 pin)
Check point 1 (stylus)
Fig 9.3: 27 MHz, DACCLK check point
Specification
value 1
Specification
value 2
Specification
value 3
NO. Check point 1 (stylus) Media Specification value 1 Specification value 2 Specification value 3
1
2
DACCK
DACCK
DVD
CD
2.0 V~VCC33 V
2.0 V~VCC33 V
DGND~0.8 V
DGND~0.8 V
36.8640 MHz±300 ppm
33.8688 MHz±300 ppm

AVIC-N4/XU/UC
62
1234
1234
C
D
F
A
B
E
Check 10: Is the audio circuit OK?
<Outline> The serial 3 lines digital output + DACCLK, output from DVD-LSI (IC1501), are converted to analog audio
signal at Audio-DAC (IC1801) and are output from the HOST I/F (CN1901).
Simultaneously, the analog MUTE signal is also output from DVD-LSI (IC1501) via the HOST I/F.
The digital audio signal (IECOUT), output from DVD-LSI (IC1501), is output via CN1852.
CN1901
HOST I/F
LRCK LO
ADOUT3
SRCK RO
GNDAU
CN1852
IC1801
Audio-DAC
IC1501
DVD-LSI
IEC
Fig 10.1: Audio circuit
<Check method> Playback DVD-REF-A1 TITLE 2 CHAPTER 1 (48 k/16 bit 1 kHz 0 dB),
and check with DGND being the reference.
In case of NG, check the applicable line, periphery of major components as described in the above drawing,
soldering of the peripheral components and defective components.
NO. Check point 1 (stylus)
1
2
3
Specification value 1 Specification value 2 Reference waveform
ADOUT3
SRCK
LRCK
VCC33 V-0.6 V or higher
VCC33 V-0.6 V or higher
VCC33 V-0.6 V or higher
0.4 V or lower
0.4 V or lower
0.4 V or lower
Waveform 1
Waveform 2
Waveform 3
GND
Fig 10.2: Serial 3 lines specification value
Side A
Specification
value 1
Specification
value 2
Fig 10.3: Serial 3 lines check points
ADOUT3
SRCK
LRCK

AVIC-N4/XU/UC 63
5 678
5678
C
D
F
A
B
E
The following checks shall be conducted using the following measurement circuits with GNDAU1 being the reference.
NO.
4
5
Fig 10.4: Analog audio out (LO, RO) specification value.
Side A
Fig 10.5: Analog audio out check point
Specification value is the root-mean-square value (rms).
LO
RO
GNDAU1
Check point 1 (stylus)
1 400 ± 150 mV
1 400 ± 150 mV
Specification value (rms) Reference waveform
Waveform 4
Waveform 4
LO
RO
LO GNDAU1 RO
47 kΩ47 kΩ

AVIC-N4/XU/UC
64
1234
1234
C
D
F
A
B
E
Check with DGND being the reference.
Check 2pin cord after connecting it to a jig, etc.
NO. Check point 1 (stylus) Specification value 1 Specification value 2 Reference waveform
6 IEC VCC33 V-0.6 V or higher 0.4 V or lower Waveform 5
Side A
Fig 10.6: Digital audio signal (IECOUT) check point
IEC

AVIC-N4/XU/UC 65
5 678
5678
C
D
F
A
B
E
IN IN
OUT
<Outline> At the time of 6ch digital out, the serial 6 lines output from DVD-LSI (IC1501) is output via CN1581.
Furthermore, at the time of ripping, the serial 3 lines digital output + SUBC, output from DVD-LSI (IC1501),
is output in 4 times speed via CN1851.
CN1851
ADOUT0/SUBC
ADOUT1/BLKCK
ADOUT2/CLDCK
SRCK
LRCK
DATA
MCKENA
RIPP
IC1501
LSI
IC1851 buffer SW,
ripping or 6ch digital out.
IC1852 buffer SW,
ripping or 6ch digital out.
IC1853 buffer SW,
ripping or 6ch digital out.
SBCK
BMUTE
EMPH
IEC/IPFLG
The signal at CN1851 for 6ch digital out/Ripping.
Pin No. Pin name
2
4
6
8
10
12
14
16
18
20
21
22
23
SRCK
LRCK
AD0/SUBC
AD1/BLK
AD2/CLD
AD3/DATA
IEC/IPFLG
-
SBCK
BMUTE
MCKENA
RIPP
EMPH
Pins 1, 3, 5, 7, 9, 11, 13, 15, 17, 19 and 24 are GNDD.
Fig 10.7: 6ch digital out/Ripping circuit
6ch digital out Ripping
SRCK
LRCK
ADOUT0
ADOUT1
ADOUT2
ADOUT3
IEC
-
-
BMUTE
Low
High
EMPH
SRCK
LRCK
SUBC
BLKCK
CLDCK
DATA
IPFLG
-
SBCK
-
High
Low
EMPH

AVIC-N4/XU/UC
66
1234
1234
C
D
F
A
B
E
Playback DVD-REF-A1 TITLE22 CHAPTER 1, and check with GNDD being the reference.
In case of NG, check the applicable line, the periphery of the major components in the drawing above,
soldering of the peripheral components and defective components.
Check 24pin FFC after connecting it to a jig, etc.
NO. Check point 1 (stylus)
7
8
9
10
11
12
13
SRCK
LRCK
ADOUT0
ADOUT1
ADOUT2
IEC
MCKENA
Specification value 2
0.4 V or lower
0.4 V or lower
0.4 V or lower
0.4 V or lower
0.4 V or lower
0.4 V or lower
VCC33 V x 0.3 V or lower
0.4 V or lower
0.4 V or lower
0.4 V or lower
0.4 V or lower
0.4 V or lower
0.4 V or lower
0.4 V or lower
VCC33 V x 0.3 V or lower
Rip common CDDA, and check with GNDD being the reference.
In case of NG, check the applicable line, the periphery of the major components in the drawing above,
soldering of the peripheral components and defective components.
Check 24pin FFC after connecting it to a jig, etc.
NO. Check point 1 (stylus)
14
15
16
17
18
19
20
21
SRCK
LRCK
SUBC
BLKCK
CLDCK
DATA
SBCK
RIPP
Specification value 1 Specification value 2
VCC33 V-0.6 V or higher
VCC33 V-0.6 V or higher
VCC33 V-0.6 V or higher
VCC33 V-0.6 V or higher
VCC33 V-0.6 V or higher
VCC33 V-0.6 V or higher
VCC33 V-0.6 V or higher
-
Specification
value 1
GND Specification value 2
Fig 10.8: 6ch digital out/Ripping specification value
VCC33 V-0.6 V or higher
VCC33 V-0.6 V or higher
VCC33 V-0.6 V or higher
VCC33 V-0.6 V or higher
VCC33 V-0.6 V or higher
VCC33 V-0.6 V or higher
-
Specification value 1

AVIC-N4/XU/UC 67
5 678
5678
C
D
F
A
B
E
Side A
Side B
Fig 10.9: 6ch digital out/Ripping check point
ADOUT3
SRCK
LRCK
ADOUT2
ADOUT1
ADOUT0
MCKENA
SBCK
RIPP

AVIC-N4/XU/UC
68
1234
1234
C
D
F
A
B
E
Check 11: Is the video circuit OK?
<Outline> Composite signal and component signal are output from DVD-LSI (IC1501), and are output from the
HOST I/F (CN1901) via a buffer circuit.
CN1901
HOST I/F
AVCC5
Composite
Component Y
Component Cb
Component Cr COMPO
Fig 11.1: Video circuit
<Checking method> Playback DVD-REF-A1 TITLE2 CHAPTER5 (WHITE 100%), and monitor COMPO signal with
an oscilloscope with GNDV1 (stylus) being the reference. Set the trigger mode to “TV trigger” and
the trigger line to “150 line”.
Video buffer circuit
NoMount
IC1501
DVD_LSI
Video
DAC
section
NO.
Check point 1 (stylus)
Specification value Reference waveform
1 COMPO 1 000 mVpp ± 5 % Waveform 6
In case of NG, check the applicable line, the periphery of the major components in the drawing above, soldering of the
peripheral components and defective components. PEAK
COMPO signal Reference
value
Color burst
Pedestal level
BOTTOM
Horizontal sync signal
Fig 11.2: Waveform for the case of composite white 100% output
<Video level readjustment method>
In case the video composite output is outside of the specification value, readjust the level according to the method
described below.
Turn the volume (VR1671) to adjust the video level within the range of 1.0 ± 0.02 Vpp.
The adjustment specification is 1.0 ± 0.02 Vpp.
Adjust this level within the
range of 1.0 ± 0.02 Vpp.
AVCC5
Fig 11.3: Video circuit (component)
Q1702(NoMount)
Video buffer circuit
Q1701(NoMount)
Video buffer circuit
Q1704(NoMount)
Video buffer circuit
CN1901
HOST I/F
YY
Cb Cb
Cr Cr
IC1501
LSI
Video
DAC
section

AVIC-N4/XU/UC 69
5 678
5678
C
D
F
A
B
E
<Checking method> Playback DVD-REF-A1 TITLE2 CHAPTER19 (100% Color Bars), and monitor Y, Cb, and Cr
signal with an oscilloscope with GNDV1 (stylus) being the reference. Set the trigger mode to
“TV trigger” and the trigger line to “150 line”.
NO. Check point 1 (stylus) Specification value Reference waveform
1 000 mVpp ± 5%
700 mVpp ± 5%
700 mVpp ± 5%
Waveform 7
Waveform 7
Waveform 7
2
3
4
Y
Cb
Cr
In case of NG, check the applicable line, the periphery of the major components in the drawing above, soldering of
the peripheral components and defective components.
PEAK
Y signal Specification value
BOTTOM
PEAK
Cb signal Specification value
BOTTOM
PEAK
Cr signal Specification value
BOTTOM
100% Color Bars signal
Fig 11.4 Waveform for the case of component 100% Color Bars output
Side A
COMPO
Cr
Cb
Y
Fig 11.5: VIDEO signal check point

AVIC-N4/XU/UC
70
1234
1234
C
D
F
A
B
E
Check 12:How to judge whether the flash memory has reached its life or not.
If the reaction to user operation is slow or operation is slow in general, there is a possibility that the flash memory
has reached its life.
Make judgment regarding the flash memory life by looking at the display of the LD energizing time.
1.Let the LD energizing time displayed.
(Refer to the FE test mode for the method of displaying the LD energizing time.)
2.If the second digit from the left of the energizing time display is showing E,
such as “ E ”, it means that the flash memory has reached its life.
Example:
0E000BB8

AVIC-N4/XU/UC 71
5 678
5678
C
D
F
A
B
E
CH1 : LO
CH1 : ADOUT3 CH2 : RO
Reference voltage: DGND2 1 V/div. 5 μsec/div
Reference voltage: GNDAU2 1 V/div. 500 μsec/div
Waveform 1 Waveform 4
CH1 : SRCK CH1 : IECOUT
Reference voltage: DGND2 1 V/div. 5 μsec/div Reference voltage: DGND2 1 V/div. 500 nsec/div
Waveform 2 Waveform 5
CH1 : LRCK
Reference voltage: DGND2 1 V/div. 5 μsec/div
Waveform 3
AUDIO VIDEO
G->
G->
G-> G->
G->
G->
CH1 : COMPO
Reference voltage: GNDV1 200 mV/div. 10 μsec/div
Waveform 6
Waveform 7
[WHITE 100IRE]
[100% Color Bars]
CH1 : Y
CH2 : Cb
CH3 : Cr
Reference voltage: GNDV1 200 mV/div. 5 μsec/div

AVIC-N4/XU/UC
72
1234
1234
C
D
F
A
B
E
5.3 ERROR CODE LIST
Error status
Open
Read Error
Focus Error(Focus Error
in mechanism set up)
Surface Error
Address not found
(Invalid Track)
Spindle Lock
Carriage HOME
ID/SUBCODE Read Error
AV CHIP decode Error
AV CHIP Recovery NG
Error of PLAY BACK Mode
Status
Disc Data Error
No Disc
(including Disc loading
and ejecting)
Media Error
Temp Error
(In Case of High
Temperature)
OSD *1
It is a disc unable to be played back.
NON-PLAYABLE DISC
(No display)
ERROR-02-99
ERROR-02-90
ERROR-02-9E
ERROR-02-80
ERROR-02-91
ERROR-02-92
ERROR-02-94
ERROR-02-9A
ERROR-02-9B
ERROR-02-9C
Temperature protection circuit is
being activated.
THERMAL PROTECTION IN MOTION
(No display)
(No display)
UART
*2
10h
20h
21h
22h
23h
24h
25h
26h
2Ah
2Bh
2Ch
2Dh
40h
00h
30h
Meaning
Door open error
Transfer start error
Focus error
Focus error during set up
(A focus has never been achieved with that
disc.)
Address not found.
Spindle lock NG
(the disc cannot rotate)
Carriage home NG
(The pick up tries to return to carriage
home, but it cannot go back and stopped.)
ID/SUBCODE Read Error (ID/SUBCODE
cannot be read due to scratch or stain.)
AV CHIP decode NG
(AV chip cannot be decoded.)
AV CHIP recovery NG
Playback state error
(An error due to software bug.)
Disc Data NG
Disc has not been inserted.
(Including Load in process or Eject in process.)
Loading mechanism error
(The disc cannot be clamped.)
A disc containing the unplayable Format only.
High temperature
(Playback is stopped because the pick up
temperature is 89 C or higher.)
ACC
Off/On
Source
Off/On
Eject
Play Key
****
XXXX
XXXX
XXXX
X
X
X
X
X
X
X
X
*
X
X-XX
X
-
-
Method of reset
--
X
X
X
X
X
X
X
X
*
-
-
-
-
X
X
X
X
X
X
X
X
*
X
X
-
X
X
X
X
X
X
X
X
X
X
*
-
-
-
-
-
ERROR-02-9D
Loading_Mecha Error 50h
REQUEST error
Failure in issuing read
command (chip dependent)
Adjustment of L0 is NG.
Adjustment of L1 is NG.
LD system NG
Gain adjustment system NG.
Gain determining system NG.
Servo initial setting related items NG.
Disc is not clamped yet.
Tracking system NG.
Media setting system NG.
Focus Error
Error of PLAY BACK
Mode Status
Error of PLAY BACK
Mode Status
Undefined Error
DRM Error
Region code Error NG
CPPM*3 Key Error *4
AWM*5 Error *4
It is a protected disc.
PROTECTED DISC
Region code is incorrect.
DIFFERENT REGION DISC
It is a disc unable to be played back.
NON-PLAYABLE DISC
ERROR-02-A0
ERROR-02-A1
ERROR-02-A2
ERROR-02-A3
ERROR-02-A4
ERROR-02-A5
ERROR-02-A6
ERROR-02-A7
ERROR-02-A8
ERROR-02-A9
ERROR-02-AA
ERROR-02-AB
ERROR-02-B0
ERROR-02-B1
ERROR-FF-FF
A0h
A1h
A2h
A3h
A4h
A5h
A6h
A7h
A8h
A9h
AAh
ABh
B0h
B1h
FFh
70h
90h
91h
*6
REQUEST error
Failure in issuing the read command
L0 adjustment is NG.
L1 adjustment is NG
LD system NG
Gain adjustment system NG.
Gain determining system NG.
Servo initial setting related items NG.
Disc is not clamped yet.
Tracking system NG
Media setting system NG
JUMP over layers NG
Navigation command error
Retry over
Undefined error
DRM error
(All music cannot be played back due to DRM.)
Region code NG (Unable to be played back
due to incorrect mechanism region.)
Playback the illegally copied disc by DVD-A
(Mute the sound on the mechanism side.)
Key Error for playback
- -X-CPRM Key Error *7
NON-PLAYABLE DISC
93h Key Error for playback
X
X
X
X
X
X
X
X
X
X
X
X
X
X
X
XXX -
X
X
X
X
X
X
X
X
X
X
X
X
X
X
X
X
X
X
X
X
X
X
X
X
X
X
X
X
X
X
X
X
X
X
X
X
X
X
X
X
X
X
X
X
X
X: Cancel the error by operation. -: Error is not cancelled by operation. *: No setting
*1 A content displayed on OSD. As for the items having multiple display patterns, the upper row is for the Japanese version Full GUI, and the lower row is for
the Touch Panel model and Full GUI (English version).
*2 A parameter of UART command, such as “receipt error notice”, that the DVD mechanism transmits.
*3 CPPM(Content Protection for Prerecorded Media) : A copyright protection technique used in DVD-A. The protection is realized by using the keys recorded
on the media and the device key held by the player.
*4 DVD-A compatible model only.
When an error has occurred, only the audio output will be muted but playback operation will continue. Furthermore, acceptance of the user operation will be
the same as usual.
*5 AWM (Audio WaterMark): Electronic watermark. Information on the copyright owner or CCI (copy control information) are recorded so that illegally copied
discs can be identified.
*6 Notice as an error status will not be given
*7 CPRM(Content Protection for Recordable Media) : A copyright protection technique for digital contents used for re-writable DVD or memory card.
(DVD-VR model only)
(No display)

AVIC-N4/XU/UC 73
5 678
5678
C
D
F
A
B
E
5.4 CONNECTOR FUNCTION DESCRIPTION
1 : FL-
2 : RL-
3 : FL+
4 : RL+
5 : FR-
6 : RR-
7 : FR+
8 : RR+
9 : PKB
10 : GND
11 : ACC
12 : AANT
13 : ILM
14 : CELL MUTE
15 : BUP
16 : GND
1 : RETR
2 : RETL
3 : ISOGND
4 : SELR
5 : SELL
6 : GNDISO
7 : SELV
8 : GNDV
9 : VST
10 : VDT
11 : VCK
12 : CTOGPS
13 : GPSTOC
14 : RETV
15 : VGND
16 : RQ
17 : MUTEVOL
18 : MUTEAMP
19 : ASENBO
20 : RESET
21 : BSENS
22 : SWACPW
23 : MTOH
24 : HTOM
25 : HTOP
26 : PTOH
27 : SWVDD
28 : FM85
29 : SWBUP
30 : GND
1 : NC
2 : NC
3 : GNDD
4 : CTOEX
5 : EXTOC
6 : HYOKA
7 : CTOTA
8 : TATO C
9 : NC
10 : TAGND
1 : SWGND
2 : SW ROUT
3 : NC
4 : SW LOUT
5 : REAR GND
6 : REAR ROUT
7 : NC
8 : REAR LOUT
9 : FLONT GND
10 : FLONT ROUT
11 : NC
12 : FLONT LOUT
13 : BREM
14 : WREM SEL
15 : WREM IN
16 : WREM GND
17 : SPM
18 : GUIDE ON
19 : SPP
20 : GUIDE GND
1
2
3
4
5
6
7
8
9
10
11
12
13
14
15
16
1
2
3
4
5
6
7
8
9
10
11
12
13
14
15
16
17
18
19
20
24681012141618202224262830
1357911131517192123252729
246810
13579
DIGITAL OUTPUT
RCA
POWER SUPPLYTO H/AEXTENSION

AVIC-N4/XU/UC
74
1234
1234
C
D
F
A
B
E
24681012141618202224262830
1357911131517192123252729
1 : BUS+
2 : IPBUSG
3 : IPLG
4 : NC
5 : BUS-
6 : IPRG
7 : Lch
8 : ASENBO
9 : Rch
10 : Rch_GND
11 : Lch_GND
1 : F/W GND
2 : F/W PWR
3 : TXiPod
4 : ACCID
5 : LOUT
6 : RXiPod
7 : VOUT
8 : ROUT
9 : GNDD
10 : ACCPW
11 : ACCDET
12 : V_RETURN
13 : A_RETURN
GNDE : SHIELD GND
1 : RETR
2 : RETL
3 : ISOGND
4 : SELR
5 : SELL
6 : GNDISO
7 : SELV
8 : GNDV
9 : VST
10 : VDT
11 : VCK
12 : CTOGPS
13 : GPSTOC
14 : RETV
15 : VGND
16 : RQ
17 : MUTEVOL
18 : MUTEAMP
19 : ASENBO
20 : RESET
21 : BSENS
22 : SWACPW
23 : MTOH
24 : HTOM
25 : HTOP
26 : PTOH
27 : SWVDD
28 : FM85
29 : SWBUP
30 : GND
11
10
9
8
7
6
5
4
3
2
1
IP-BUS INPUT iPod INPUT
REAR AUDIO
OUTPUT
REAR VIDEO
OUTPUT
GPS ANTENNA
SIGNAL INPUT
AV 2
ANTENNA AUDIO INPUT
LR
TO NAVI
VIDEO INPUT
REAR VIEW
CAMERA INPUT
LR
2
GNDE
14
36710
11
59813 12

AVIC-N4/XU/UC 75
5 678
5678
C
D
F
A
B
E
6. SERVICE MODE
6.1 TEST MODE
1. How to start the test mode
• Password Entry Screen
• Password OK : After 2 seconds or so, the screen will automatically move on to the menu screen
• Password error: Nothing will be displayed, and reboot action will be taken.
1. Service Specification
1. When +Battery and ACC are ON, push RESET and EJECT buttons simultaneously.
2. Release RESET button only.
3. When “Password Entry Screen” is displayed, release EJECT button.
4. Enter the password.
5. If the correct password has been entered, the test mode menu will be displayed.
<< Password for the service >>
[8] → [1] → [8] → [3] → [7] → [2] → [0] → [8]
If 8 digits or more are entered and [ENTER] key is pressed, it will be treated as a password error.

AVIC-N4/XU/UC
76
1234
1234
C
D
F
A
B
E
2. How to operate in the Test Mode
Use the remote controller for operation (Part No.:CXC6317 SW1:AVH SW2:DVD)
Key notation in Operation Key allocation
the test mode
UP Cursor upward movement ↑ Ten-key 2
DOWN Cursor downward movement ↓ Ten-key 8
==> Cursor rightward movement Ten-key 6
next ==> (to the next page) →
<== Cursor leftward movement Ten-key 4
<== back (to the previous page) ←
OK Selection / Execution Ten-key 5
ENTER
BACK Go back / cancel Ten-key C
NAVI - Ten-key 7
MENU - Ten-key 0

AVIC-N4/XU/UC 77
5 678
5678
C
D
F
A
B
E
2. Service Specification
• OS Version
[1st Page]
No Inspection item Outline of inspection Content of inspection
1 Version check Version check Display of various version information (system software, GPS,
application, system microprocessor, etc.)The system will return to
“menu” by BACK key. ( )
2 ERROR log Error history entry History of system software errors stored in SRAM is displayed.
Maximum 24 events can be displayed, with the error last occurred on
the top. The system will return to “menu” by BACK key. ( )
3 Format FLASH FLASH format FLASH domain used by the file system is initialized.
drive When the job is done, the screen will return to “menu”.
4 Erase APL-file in Clearing application Files except for files related to the SRAM backup variable are cleared.
FLASH files within FLASH When the job is done, the screen will return to “menu”.
5 Clear backup Back up variables SRAM domain used by the system software is initialized.
memory initialization When the job is done, reboot action will be taken.
6 GPS backup GPS back up data SRAM domain used by GPS is initialized.
data clear clear When the job is done, the screen will return to “menu”.
7 GYRO SENSOR
Clearing learned data
Learned data inside gyro sensor is cleared.
INFO data clear
inside gyro sensor
When the job is done, the screen will return to “menu”.
8 Port status Port status display Port status is displayed (reverse, parking, pulse.)
information
3. Test Mode Menu
1. Production Engineering Specification

AVIC-N4/XU/UC
78
1234
1234
C
D
F
A
B
E
[2nd page]
No Inspection item Outline of inspection Content of inspection
1
Change to display
Switching of error
Display setting for error cases (for debugging)
error
information display
Message (message)/Information (error information) selectable.
2 Start within Switching of debug Setting for debug shell start (for debugging)
debug shell shell start Off (no initial start)/On (initial start) selectable.
3 Program loading Switching of Setting of the recording media to be referred to in the program
*Not yet supported program loading automatic version upgrade
in 07 Overseas
models
4
GPS assessment
GPS assessment GPS assessment system can be used. The system will return to
system start “menu” by BACK key. ( )
5 File maintenance File maintenance File maintenance operations are made: Formatting of SRAM drive
function and PC card (ATA Flash Card) are made. SRAM data is retrieved
and copied to PC card. Data retrieved from SRAM is copied to
SRAM from PC card.
6 Program forced Program forced
Rewriting of SYS (system), GPS (GPS) and APL (application) software are done
write write
by force. Flags in the initial status are switched, and the language setting is
changed. (Joystick is used) The system will return to “menu” by BACK key. ( )
Disc System program
Write when the version No. in the disc is higher.
(default) System data
Write when the version No. in the disc is higher.
GPS program
Write when the version No. in the disc is higher.
Application program Write when the version information is different
from the one in disc.
Disc & Card System program
Write when the version No. in disc or card is higher.
(for debugging) System data
Write when the version No. in disc or card is higher.
GPS program
Write when the version No. in disc or card is higher.
Application program
Write when the version No. in disc or card is higher.

AVIC-N4/XU/UC 79
5 678
5678
C
D
F
A
B
E
[3rd page]
No Inspection item Outline of inspection Content of inspection
1 SDRAM/SRAM Memory inspection
SDRAM : Device inspection and bus inspection are performed against
test
SDRAM domains. Data will be protected for both BIOS domain and USER domain.
SRAM : Device inspection and bus inspection are performed against all SRAM
domains. Data will be protected.
2 SENSOR test Sensor inspection G sensor, gyro, power supply voltage and installation conditions are
displayed. The system will return to “menu” by BACK key. ( )
3 RGB test Image RGB RGB inspection
inspection The display will be as follows: red (FULL) → green (FULL) → blue
(FULL) → color pattern (upper half in 8 colors of black/blue/red/pink/
green/light blue/yellow/white & lower half in 3 colors of red/green/blue).
The display is toggled by the [←] and [→] keys.
The system will return to “menu” by BACK key. ( )
4 MS5 check MS5 check MS5 mechanism test mode inspection
5 Region code
Region code display
Region code display
4. Version information
SYSTEM Ver.:[BOOT]X.XX
Version No. for BOOT section = X.XX System software does not exist.
SYSTEM Ver.:[BOOT]X.XX [OS]Y.YY
Version No. for BOOT Section = X.XX Version No. of the system software = Y.YY

AVIC-N4/XU/UC
80
1234
1234
C
D
F
A
B
E
[1st Page]
1. Version check
Version Information Screen

AVIC-N4/XU/UC 81
5 678
5678
C
D
F
A
B
E
Item Content Displayed Information
1 System boot
Version information of the system software
[**.**]→Version information of the system software BOOT section
version
BOOT section (FLASH) is displayed
2 System OS
Version information of the system
[**.**]→Version information of the system software OS section
version
software OS section (FLASH) is displayed
[ NG ]→System program doesn’t exist.
3 GPS program Version information of the GPS [**.**]→Version information of the GPS program.
version program (DRAGON) is displayed [ NG ]→GPS program doesn’t exist.
4 Application Version information of the application [**.**]→Version information of the application program
version program (FLASH) is displayed [ NG ]→Application program doesn’t exist.
5 Language data Version information of the language [**.**]→Version information of the language data
version data (FLASH) is displayed. [ NG ]→Language data do not exist.
6 Sound data Version information of the language [**.**]→Version information of the language sound data.
version sound data (FLASH) is displayed. [ NG ]→Language sound data do not exist.
7 Syscom version Version information of the system [**.**]→Version information of the system microprocessor.
microprocessor is displayed.
[ NG ]→Communication with the system microprocessor has not been established.
8 Syscom romc
ROM-collection version information of the
[**.**]→ROM-collection version information of the system microprocessor
version
system microprocessor is displayed.
[ ------ ]→Not equipped with ROM collection.
9 Power ucom Version information of the power [**.**]→Version information of the power supply microprocessor
version supply microprocessor is displayed.
[ NG ]→Communication with the power supply microprocessor has not been established.
10 Power ucom
ROM-collection version information of the
[**.**]→ROM-collection version information of the power supply microprocessor
romc version
power supply microprocessor is displayed.
[ ------ ]→Not equipped with ROM collection.
11 Drive version Core version information of the [**.**]→Core version information of the microprocessor for mechanism control
microprocessor for mechanism
[ NG ]→Communication with the microprocessor for mechanism control has not been established.
control is displayed. [ ------ ]→Mechanical region is different.
12 Monitor ucom
Version information of the
[**.**]→Version information of the microprocessor for monitor
version
microprocessor for monitor is displayed.
[ NG ]→Communication with the microprocessor for monitor has not been established.
13 Monitor ucom
ROM-collection version information of the
[**.**]→ROM-collection version information of the microprocessor for monitor
romc version
microprocessor for monitor is displayed
[ ------ ]→Not equipped with ROM collection.
14 System program System software file is displayed. [EW071SYS.PRG]→System software file for EW
[UC071SYS.PRG]→System software file for UC
[ NG ]→System software file doesn’t exist.
15 Application Language data file is displayed. [EW070DAT.xxx]→Language data file for EW
language [UC070DAT.yyy]→Language data file for UC
[ NG ]→Language data do not exist.
16 Sound data Language sound data file is displayed. [EW070SDF.xxx]→Language data file for EW
language [UC070SDF.yyy]→Language data file for UC
[ NG ]→Language sound data do not exist.
EW070DAT.xxx
(xxx : An extension is specified for each language. GBR, DEU, FRA,
ITA, NLD, ESP, SWE, DNK)
UC070DAT.yyy
(yyy : An extension is specified for each language. USA, FRA, ESP,)
EW070SDF.xxx
(xxx : An extension is specified for each language. GBR, DEU, FRA,
ITA, NLD, ESP, SWE, DNK, BEL)
UC070SDF.yyy
(yyy : An extension is specified for each language. USA, FRA, ESP,)
EW070DAT.xxx
(xxx : An extension is specified for each language. GBR, DEU, FRA,
ITA, NLD, ESP, SWE, DNK)
UC070DAT.yyy
(yyy : An extension is specified for each language. USA, FRA, ESP,)
EW070SDF.xxx
(xxx : An extension is specified for each language. GBR, DEU, FRA,
ITA, NLD, ESP, SWE, DNK, BEL)
UC070SDF.yyy
(yyy : An extension is specified for each language. USA, FRA, ESP,)
File name
EW071BOT.PRG
UC071BOT.PRG
EW071SYS.PRG
UC071SYS.PRG
EW071GPS.PRG
UC071GPS.PRG
EU071APL.PRG
Item Description

AVIC-N4/XU/UC
82
1234
1234
C
D
F
A
B
E
2. ERROR log
ERCD Error code (If the FILE cell is “int_wdt.c”, the ID of the task, which was
being executed when the lower 4 digits were reset, is displayed)
FILE Program name where the error occurred (In case of “int_wdt.c”, it means that watch
dog timer activated the reset. At this time, the content of ERCD shows something
other than error information).
LINE Error-occurring program line number.
VERS Error-occurring program version number
DATE Error-occurring program creation date
TIME Error-occurring program creation time
AUTH Error-occurring program creator name
ERROR-TIME Date & time of error occurrence
1. Error Information
Descriptions of error information, for errors arising from system software problems, will be provided in this section.
In the system software, up to 24 sets of information related to errors occurred will be stored in the SRAM as error
history.
The line number on which error occurred, error code, and detailed information of the error will be stored as the
error history.
There are the following three types:
1. When hi_sysdwn( ) is executed intentionally at the time of fatal error with each BIOS. It is a common error.
2. When either of the following error occurred: multiple exceptions, fatal exceptions, illegal command codes,
zero divide, and trap command error
3. When the watchdog timer has activated reset. It occurs when the program fails to function properly.
2. Error Log's Entry
Up to twenty-four sets of information will be displayed by the error log entry function, with the latest error
appearing on the top.
The display differs, depending on whether the argument passed to hi_sysdwn( ) includes detailed information
(such as program name, version number, creation date, creation time and creator name) or not.
• When detailed information is included:

AVIC-N4/XU/UC 83
5 678
5678
C
D
F
A
B
E
type Execution address at the time of error occurrence.
ercd Contributing factor for the exceptions.
inf Task number where an exception error occurred.
(If it is “0”, it means that an error occurred in a non-task section)
ERROR-TIME Date & time of error occurrence
• When detailed information does not exist (in case of an error occurring somewhere else but in the C-source file):
4. Watch dog timer
This product has a built-in mechanism to monitor at a certain interval whether the software is correctly operating
or not.
Once this mechanism becomes inoperable, “reset request” will be sent to the power supply microprocessor when
a preset time (approximately 4 seconds) has elapsed.
In order to record operational situation of such an occasion, a special code which is not an error code is recorded
in the ERCD.
Test Screen
The vehicle speed pulse is displayed in a value equals to 1/5 of the frequency of the input vehicle speed signal.
Example: If the vehicle speed signal is 100Hz, the value will be 20.
Notwithstanding the above, the displayed value may vary depending on the model.
* How to operate
Display Content of inspection
Reverse Reverse port status
Parking Parking port status
Pulse Pulse status
[BACK] Return to the test mode menu.
[NAVI] Update of the port status
8. Port status information

AVIC-N4/XU/UC
84
1234
1234
C
D
F
A
B
E
1. Switching of Error Information
The product (with default settings) will display error messages to the user if an error occurs.
Error information can be displayed if an error occurs, by switching the error information in the test mode.
In either case, however, the error log entry display will be the same.
Error message display (default settings):
• Setting in the test mode:
• Display when an error occurs:
[2nd page]
1. Change to display error

AVIC-N4/XU/UC 85
5 678
5678
C
D
F
A
B
E
Error information display:
• Settings in the test mode:
Display when an error occurs:
• If detailed information exists:
• If detailed information does not exist:

AVIC-N4/XU/UC
86
1234
1234
C
D
F
A
B
E
4. GPS assessment
5. File maintenance
File maintenance menu
1. File maintenance tool
2. Drive property
Display of drive property
3. Format drive
Drive initialization
4. Drive maintenance – Options
Inspection & repair of FAT file system
5. Make search table
HDD cluster table creation (not available in overseas models)
6. Delete search table
HDD cluster table deletion (not available in overseas models)
7. SRAM download
SRAM → PC ATA CARD download
8. SRAM upload
SRAM ← PC ATA CARD upload
9. Sector dump
Test Screen
FLASH Display of DRAGON FLASH ROM version information
GPS Display of GPS version information
SENSOR Display of sensor version information

AVIC-N4/XU/UC 87
5 678
5678
C
D
F
A
B
E
2. SENSOR test
G-SENSOR Display of G sensor voltage
GYRO Display of gyro voltage
POWER Display of power supply voltage
FIT UP Display of installation status
DISTANCE Display of distance calculation status.
LOW SPEED Display of minimum output speed of a low speed NG vehicle
(depends on DISTANCE status).
Display Status
• NG Installation position is NG.
• OK Installation position is OK. (3rd best)
• OK(Better) Installation position is OK. (2nd best)
• OK(Best) Installation position is OK. (Best)
Display Status
• INITIALIZE Sensor initial learning is under way.
• GPS GPS distance. (Model without G sensor, no
pulse connection.)
• G-SENSOR G sensor distance. (simple hybrid.)
• ND-PG1 ND-PG1 distance.
• SPEED PULSE Vehicle speed pulse distance
DISTANCE status SPEED PULSE status Display
SPEED PULSE Low vehicle speed pulse CHECK
learning is under way.
Low vehicle speed pulse is OK.
OK
Low vehicle speed is NG. NG xx[km/h]
Others ––––––
[3rd page]
Test Screen

AVIC-N4/XU/UC
88
1234
1234
C
D
F
A
B
E
Specification for X-3212 (MS5 Mecha) Test Mode Operation
* CAUTIONS
Protection is not operational against mechanical runaway conditions during servo testing.
Critical damage can result if the system is allowed to continue in a mechanical runaway state.
If abnormal noise is heard during the test, turn the power OFF immediately.
Keys used:
[OK] : Selection key
[BACK] : Go-back key
Directional keys : joystick upward/downward/leftward/rightward movement
[MS5 X-3212 Test] : Test Mode Initial Screen
Mecha Ver : Software Version of MS5 Mecha.
[1] Start the FE test
[2] Start EDC-1 Test
[3] Start EDC-2 Test
[4] Start LD Energizing-time mode
[BACK] Exit from X-3212 Test Mode
4. MS5 check

AVIC-N4/XU/UC 89
5 678
5678
C
D
F
A
B
E
FE Test Operation Specification
* CAUTIONS
Protection is not operational against mechanical runaway conditions during servo testing.
Critical damage can result if the system is allowed to continue in a mechanical runaway state.
If abnormal noise is heard during the test, turn the power OFF immediately.
If “E” is displayed as the first digit of the data, you can operate only [BACK] key.
Keys used:
[OK] : Selection key
[BACK] : Go-back key
Directional keys : joystick upward/downward/leftward/rightward movement
1. [X-3212 Servo Test] : Screen in the Power OFF status
• The display of “NOTHING” will change to a respective medium type, when you select the corresponding
number from [2] to [5] shown below.
• The status remains in “POWER OFF”.
• The data values will change corresponding to the command executed.
Note:
[1] can be selected for execution only after execution of either of the commands from [2] to [5].
[1] Transition to Power On status
[2] Specification of the DVD 1st layer
[3] Specification of the DVD 2nd layer
[4] Specification of CD
[5] Specification of CD-RM
[6] Disc eject
[OK] Execution
[BACK] Exit from X-3212 Test Mode

AVIC-N4/XU/UC
90
1234
1234
C
D
F
A
B
E
2. [X-3121 Servo Test (1-0)] : Power-On Status Screen
3. [X-3212 Servo Test (2-0)] : Focus Close 1 Status Screen
Note:
The data values will change upon execution of a command.
Note:
Yo u cannot perform operation till completion of the display of values from FE MAX to TE MIN.
[1] Transition to Focus Close 2 status
[2] Execution of Focus Jump
[3] Execution and stop of CRG+
[4] Execution and stop of CRG-
[OK] Execution/Stop
[BACK] 1, [X-3212 Servo Test]: Return to the Power Off Status screen.
Note:
If no operation is made in about 10 seconds after LD-ON, the system performs LD-OFF automatically.
If you perform Focus Close while the LD is OFF, it will result in an error.
Also during Focus Search (S-curve measurement mode), the safety system is activated if LD-OFF does not occur
within 10 seconds. Therefore, LD goes off in 9 seconds, also when Focus Search is performed after LD-ON.
If you perform Focus Close after Focus Search operation (S-curve measurement mode), turn the power off once,
and then turn it on, before performing Focus Close.
Note:
Yo u cannot perform operation till completion of the display of values from FE Offset to VIN_10.
Note:
[1] cannot be executed, unless [5] command is executed beforehand.
[1] Transition to Focus Close 1 status
[2] Execution and stop of Focus Search operation
[3] Execution and stop of CRG+
[4] Execution and stop of CRG-
[5] LD On/OFF
[6] Execution of CRG_HOME
[OK] Execution/Stop
[BACK] 1, [X-3212 Servo Test] : Return to the Power Off Status screen.

AVIC-N4/XU/UC 91
5 678
5678
C
D
F
A
B
E
4. [X-3212 Servo Test (3-0)] : Focus Close 2 Status Screen
5. [X-3212 Servo Test (4-0)] : Tracking Close Status Screen
Note:
The data values will change upon execution of a command.
Note:
Yo u cannot perform operation till completion of the display of values from F.Bal(0) to AS Normal(1).
[1] Display of the Error Rate (The system become inoperable for about 10 seconds after execution).
[2] Read speed change (CD: fixed speed)
[3] To Track Jump+ Screen
[4] To Track Jump- Screen
[5] Execution of Focus Jump
[6] To ID Search Screen
[7] 3, [X-3212 Servo Test(2-0)]: Transition to Focus Close 1 Status Screen
[OK] Execution/Stop
[BACK] 1, [X-3212 Servo Test]: Return to the Power Off Status screen.
Note:
The data values will change upon execution of a command.
Note:
Yo u cannot perform operation till completion of the display of values from T.Bal to OFF TRACK.
[1] Transition to Tracking Close status
[2] Execution and stop of CRG+
[3] Execution and stop of CRG-
[4] Transition to RF Level Display status
[OK] Execution/Stop
[BACK] 1, [X-3212 Servo Test]: Return to the Power Off Status screen.

AVIC-N4/XU/UC
92
1234
1234
C
D
F
A
B
E
6. [X-3212 Servo Test (4-3)] : Track Jump +/- Screen
7. [X-3212 Servo Test (4-5)] : ID Search Screen
Note:
The data values will change upon execution of a command.
[1] Display of ID
[2] The blue indication on the data is shifted by one digit to the right.
[3] The blue indication on the data is shifted by one digit to the left.
(You cannot move it to the 1st and 2nd digits from the left)
[4] The blue digit of the data is incremented by one.
[5] The blue digit of the data is decremented by one.
[6] Start of the ID Search
[OK] Execution
[Back] 5, [X-3212 Servo Test(4-0) : Return to Tracking Close Status Screen
(This can be selected only after execution of ID Search)
Note:
The data values will change upon execution of a command.
[1] Upon every execution, the data value is switched cyclically.
In case of CD: 1→4→10→11→32→1→ ••• [Truck]
In case of DVD: 1→4→10→11→32→64→100→1→ ••• [Truck]
[2] Execution of Track Jump+/-
[OK] Execution
[Back] 5, [X-3212 Servo Test(4-0) : Return to Tracking Close Status Screen
(This can be selected only after execution of Track Jump)

AVIC-N4/XU/UC 93
5 678
5678
C
D
F
A
B
E
8. [X-3212 Servo Test (5-0)] : RF-Level Display Status Screen
1. [X-3212 EDC-1/2 TEST] : Initial Screen
EDC Test Operation Specification
Note:
The data values will change upon execution of a command.
Note:
Yo u cannot perform operation till completion of the display of values from F.Bal(0) to AS Normal(1).
[1] Display of RF-level
[2] Display of the Error Rate
[3] Transition to Focus Close 1 Status
[OK] Execution
[Back] 5, [X-3212 Servo Test(4-0) : Return to Tracking Close Status Screen
Note:
The ID values will change upon execution of a command.
[1] 2: To setting screen of [X-3212 EDC-1/2 Test Layer 0]
[2] 3: To setting screen of [X-3212 EDC-1/2 Test Layer 1]
[3] Disc eject
[OK] Execution
[BACK] Exit from MS5 check
Keys to use:
[OK]
[BACK]
[Directional keys]
Note:
The same operational method applies to both of EDC-1 and EDC-2 tests.

AVIC-N4/XU/UC
94
1234
1234
C
D
F
A
B
E
2. [X-3212 EDC-1/2 Test Layer 0]
3. [X-3212 EDC-1/2 Test Layer 1]
Note:
The ID values will change upon execution of a command.
[1] The blue indication on the ID is shifted by one digit to the right.
[2] The blue indication on the ID is shifted by one digit to the left.
(You cannot move it to the 1st and 2nd digits from the left)
[3] The blue digit of the ID is incremented by one.
[4] The blue digit of the ID is decremented by one.
[5] Start of EDC test
[OK] Execution
[BACK] Exit from MS5 check
Note:
The ID values will change upon execution of a command.
[1] The blue indication on the ID is shifted by one digit to the right.
[2] The blue indication on the ID is shifted by one digit to the left.
(You cannot move it to the 1st and 2nd digits from the left)
[3] The blue digit of the ID is incremented by one.
[4] The blue digit of the ID is decremented by one.
[5] Start of EDC test
[OK] Execution
[BACK] Exit from MS5 check

AVIC-N4/XU/UC 95
5 678
5678
C
D
F
A
B
E
LD Energizing Time Setting Operation Specification
Keys to use :
[OK]
[BACK]
[Directional keys]
1. [X-3212 CD/DVD Energizing Time Mode] : LD Initial Screen
Note:
The data values will change upon execution of a command.
[1] Currently-set CD energizing time is displayed.
[2] Currently-set DVD energizing time is displayed.
[3] To CD Energizing Time Setting Screen
[4] To DVD Energizing Time Setting Screen
[OK] Execution
[BACK] Exit from MS5 check
You can go back to the test mode menu by the [BACK] key.
No region can be obtained when a ROM DISC is inserted.
Execute this after ejecting the DISC.
5. Region code

AVIC-N4/XU/UC
96
1234
1234
C
D
F
A
B
E
6.2 TEST DISC
1-1. Start
When the test disc is inserted, the title “NN701 TEST DISC” will be displayed.
If [C] key on the remote controller is pressed while the title is being displayed, the menu screen will be displayed.
If no key is pressed, the second inspection (external connection check / C.C) screen for line inspection will be displayed.
Jig No.: GGV1310
Remote controller: CXC6317 (SW1: AVH, SW2: DVD)
1-2. End
No action is taken.
Operate the test disc using the [10-key] number pad of the DVD remote controller.
The basic operation method of the DVD remote controller is as follows:
• ↑ (cursor upward movement) • • • • • • • • • • • • • • • • • • • • • • • • • • • • • [2] of the 10-key
• ↓ (cursor downward movement) • • • • • • • • • • • • • • • • • • • • • • • • • • [8] of the 10-key
• ← (cursor leftward movement) • • • • • • • • • • • • • • • • • • • • • • • • • • • • [4] of the 10-key
• → (cursor rightward movement) • • • • • • • • • • • • • • • • • • • • • • • • • • [6] of the 10-key
Decision / Confirmation (Enter) • • • • • • • • • • • • • • • • • • • • • • • • • • • • • [5] of the 10-key
Going Back / Cancel (Cancel) • • • • • • • • • • • • • • • • • • • • • • • • • • • • • • [C] of the 10-key
Execution of inspection / repeat of inspection, etc. • • • • • • • • • [0] of the 10-key
• In the case of inspection screens 1 – 13:
1. The inspection screen and the menu screen can be switched alternately using the [5] key on the DVD remote
controller.
2. The screen will go back to the previous inspection screen by the [2] key on the DVD remote controller.
3. The screen will move forward to the next inspection screen by the [8] key on the DVD remote controller.
(Unless the inspection is finished, the screen will not move forward. The screen will not move forward, too, if
there is an NG item.)
* Refer to the explanation of each screen for the details.
• In the case of menu screens 14 – 23:
1. Select an inspection item by the [2] and [8] keys on the DVD remote controller, and inspection screen will
appear when the [5] key is pressed.
2. The menu pages can be switched by the [4] and [6] keys on the DVD remote controller.
3. When the [C] key on the DVD remote controller is pressed, the screen will go back to the menu screen.
* Refer to the explanation of each screen for the details.
1. Start / End
2. Key Operation
Title Screen

AVIC-N4/XU/UC 97
5 678
5678
C
D
F
A
B
E
Menu Screen List

AVIC-N4/XU/UC
98
1234
1234
C
D
F
A
B
E
3-1. External Connection Check (H/W)
• The status of the items indicated in the above figure will be updated every second.
• Set ANTON port to H when starting the inspection and set it to L when ending.
• When the gyro is in operation, a BEEP sound will be made when the G sensor is activated.
Right: 500 Hz, Left: 700 Hz. Up: 800 Hz, Down: 600 Hz
• Conditions for moving on to the next inspection
Reverse status is changing between NOR and REV.
Pulse is changing to a value other than 0/0.
Standard value for other items
• GYRO voltage
OK: 2.5 ± 0.15
USABLE: 2.5 ± 0.30
• GYRO variation
OK: Less than 30
• G sensor voltage
OK: 2.5 ± 0.15
USABLE: 2.5 ± 0.30
• G sensor variation
OK: Less than 60
• Only when all the conditions are met, you can move on to the next inspection by the [8] key on the DVD remote
controller. It should be noted, however, that you will not be able to move on to the next inspection if there is an
error (background color is red) even if the conditions are met.
3. Inspection Screens
<Supplemental explanation regarding error display>
Displayed message Details of the error
Structural data error Error which occurs when data cannot be received from A/D converter.
Defect of the A/D converter seems to be the cause.
It will also happen in case the vehicle speed pulse cannot be measured. (rare)
No connection to
DRAGON
Error which occurs when communication with DRAGON is not established.
Communication error due to a hardware problem could be the cause.
It is highly possible that the hardware on the DRAGON side is defective.
Command error Time out error for response to BIOS call.
Communication error due to a hardware problem could be the cause.
It is highly possible that the hardware on the DRAGON side is defective.
Unknown error Error due to unknown reason.

AVIC-N4/XU/UC 99
5 678
5678
C
D
F
A
B
E
3-3. Data Communication (short-circuit) check (Not for service)
3-2. External connection check (C.C.)
• The external port at the C.C. board side is checked.
• The status of the items indicated in the above figure will be updated every second.
• Conditions for moving on to the next inspection
Illumination status is changing between ON and OFF.
Parking brake status is changing between ON and OFF.
K-MODE value is changing between ON and OFF.
• Only when all the conditions are met, you can move on to the next inspection by the [8] key on the DVD remote
controller. It should be noted, however, that you will not be able to move on to the next inspection if there is an
error (background color is red) even if the conditions are met.
* “K-MODE” port check can be performed only for models for North America. In case of models for Europe,
no “K-MODE” is displayed.
• SIO connection short circuit is checked.
• Loop back check is performed on 6CH and 7CH.
• Wait screen is displayed until the checking is completed.
• When [0] key on the DVD remote controller is pressed while the inspection result is being displayed on the screen,
inspection will be performed once again.
• Only in the case of OK, you can move on to the next inspection by the [8] key on the DVD remote controller.

AVIC-N4/XU/UC
100
1234
1234
C
D
F
A
B
E
3-4. Data Communication (Open Circuit) check (Not for service)
3-5. Natural Drawing
• SIO connection open circuit is checked.
• Check is performed on 6CH and 7CH.
• Do not connect anything to the terminal. OK will be indicated under “open” condition.
• Wait screen is displayed until the checking is completed.
• When [0] key on the DVD remote controller is pressed while the inspection result is being displayed on the screen,
inspection will be performed once again.
• Only in the case of OK, you can move on to the next inspection by the [8] key on the DVD remote controller.
• Natural image consisting of 256 colors will be drawn on the screen.
• ADPCM 1kHz sine wave at the sampling rate of 19kHz will be output for 30 seconds.
• Rear view image will be displayed on the right hand side of the screen.
• Set GUIDEON terminal to H when entering the screen, and set it to L when exiting the screen.
• Volume level can be changed by the [4] and [6] keys on the DVD remote controller. (0 to 9)
[JPEG file name: ZHITO1.JPEG]
[Voice file name: A19K01KS.WAV]
• You can move on to the next inspection by the [8] key on the DVD remote controller.
Rear View Image

AVIC-N4/XU/UC 101
5 678
5678
C
D
F
A
B
E
3-6. External Input (AV1) Check
3-7. External Input (AV2) Check
• External input image (AV1 port input image) is displayed and voice is output.
• You can move on to the next inspection by the [8] key on the DVD remote controller.
• External input image (AV2 port input image) is displayed and voice is output.
• You can move on to the next inspection by the [8] key on the DVD remote controller.
3-8. FM multiplex tuner error rate measurement
• FM multiplexing error is measured.
• Default frequency is 87.5MHz.
• When entering this mode for the first time, the result of measurement at the time of test disc boot up will be displayed.
• After the measurement is taken, the frequency can be changed by the [4] and [6] keys.
• 500 blocks will be measured, and if there are 450 or more blocks without error, then it will be determined as OK.
• Only in the case of OK, you can move on to the next inspection by the [8] key on the DVD remote controller.
• You can repeat the inspection by the [0] key on the DVD remote controller.
* For AVIC-N4/XU/UC models, this inspection is not performed and the system will move on to the next inspection.
Image of the External Input 1
Image of the External Input 2

AVIC-N4/XU/UC
102
1234
1234
C
D
F
A
B
E
3-9. GPS Receiving Status
<Supplemental explanation regarding error display>
3-10. Dual Illumination Check
• The color of illumination is changed.
• The illumination color is toggled between Red and Blue every time you press the [0] key on the DVD remote controller.
• You can move on the next inspection by the [8] key on the DVD remote controller.
Displayed message Details of the Error
No connection to
DRAGON
Error which occurs when communication with DRAGON is not established.
Communication error due to a hardware problem could be the cause.
It is highly possible that the hardware on the DRAGON side is defective.
Command error Time-out error for response to BIOS call.
Communication error due to a hardware problem could be the cause.
It is highly possible that the hardware on the DRAGON side is defective.
Invalid dataError which occurs when request is made while the data for response is not yet
ready (not obtained from DRAGON).
Communication error due to a hardware problem could be the cause.
It is highly possible that the hardware on the DRAGON side is defective.
• GPS receiving status will be displayed.
• Conditions to move on to the next inspection.
Antenna connection is OK.
Data is received from one or more satellites.
Time is being displayed.
• When all the conditions are met, the background color will change to blue.
• Only when all the conditions are met, you can move on to the next inspection by the [8] key on the DVD remote
controller. It should be noted, however, that you will not be able to move on to the next inspection if there is an
error (background color is red) even if the conditions are met.
• If a command error occurs during GPS Receiving Status inspection, Command Error Details Screen is displayed.
Command Error Details Screen consists of a screen which displays the real-time status of the BIOS call which is
used in GPS reception, and a screen which displays command error logs of maximum 40 events, with the last –
occurred command error being at the top. You can switch between them by the [5] key.
* For the purpose of error information retention, the system prevents you to go from the Command Error Details
Screen back to the normal inspection screen. If you want to resume inspection, eject the test disc once and then
insert it again.

AVIC-N4/XU/UC 103
5 678
5678
C
D
F
A
B
E
3-12. Language Selection Flag Initialization
3-13. All Memory Clear (Not for service)
• Each status of the “flicker adjustment” and “touch panel outermost circumference correction” is obtained from the
microprocessor to display the result as to whether the monitor is duly adjusted in the production line.
• If both “flicker adjustment” and “touch panel outermost circumference correction” have been duly performed, the
monitor is assumed to be adjusted. You can go to the next inspection by the [8] key.
If either adjustment is found to be missing, the NG screen is displayed to prevent you from going to the next inspection.
• When the system enters into this inspection, language selection will be set to the original setting made at the time
of shipment (i.e. no setting).
* The setting is made to display the screen for selecting the language to be used at the initial boot up after the
shipment out of the factory.
• The setting is made when the system enters into this inspection.
• You can move on to the next inspection by the [8] key on the DVD remote controller.
3-11. Monitor Adjustment Check
• SRAM (application domain) is cleared.
• FLASH (application domain) is cleared.
• Sensor learning level is cleared.
• If SRAM clear is not successful, FLASH will not be cleared.
• After the inspection screen is displayed, the above process is executed by the [0] key on the DVD remote controller.
• The result of the process is displayed.
• Only when everything is OK, you can exit the line inspection process by the [8] key on the DVD remote controller to
go back to the menu screen.

AVIC-N4/XU/UC
104
1234
1234
C
D
F
A
B
E
• Software versions are displayed.
• For the “GPS model specification”, AVIC-X3/XU/EW models are indicated as “07 EW 1Din (0x37)”,
while AVIC-N4/XU/UC models are indicated as “07 UC 1Din (0x38)”.
• RGB bridge is inspected.
• The screen can be switched by the [4] and [6] keys on the DVD remote controller.
• RGB is drawn in the following pattern: R 100% → R 50% → G 100%→ G 50% → B 100% → B 50%.
• Total of 6 screens will be displayed.
4. Other Screens
From 4-1 – 4-13, the same inspections are performed as in the line inspection
4-14 Display of the Software Version
4-15. Picture RGB
4-16. GPS Information
• Move the cursor using the [4] and [6] keys on the DVD remote controller.
• ”Position information” will be displayed when the [5] key is pressed on the DVD remote controller while the cursor
is at the “Position” position.
• “Status information” will be displayed when the [5] key is pressed on the DVD remote controller while the cursor
is at the “Sv Stat” position.
• “Diagnosis information” will be displayed when the [5] key is pressed on the DVD remote controller while the
cursor is at the “Ver&Diag” position.
• “Error information” will be displayed when the [5] key is pressed on the DVD remote controller while the cursor is
at the “Err Info” position.
• When an inspection is performed, “status information” (the screen shown above) will be displayed first.

AVIC-N4/XU/UC 105
5 678
5678
C
D
F
A
B
E
• GPS can be changed by the [4] and [6] keys.
• Sensitivity of the selected GPS is displayed by the [5] key.
• In case of an unsuccessful communication with the GPS unit, an error screen is displayed.
4-17. GSP Sensitivity Measurement
<Supplemental explanation regarding error display>
Displayed message Details of the error
No connection to
DRAGON
Error which occurs when communication with DRAGON is not established.
Communication error due to a hardware problem could be the cause.
It is highly possible that the hardware on the DRAGON side is defective.
Command Error Time out error for response to BIOS call.
Communication error due to a hardware problem could be the cause.
It is highly possible that the hardware on the DRAGON side is defective.
• Voice file (WAVE format) will be played back.
• The voice selected by the [5] key on the DVD remote controller will be played back.
• Volume level can be changed by the [4] and [6] keys on the DVD remote controller.
• Files can be copied, deleted or dumped.
Refer to [9] HELP for how to use each function.
4-18. Sound Play
4-19. File Maintenance

AVIC-N4/XU/UC
106
1234
1234
C
D
F
A
B
E
• A pattern is selected by the [2] and [8] keys and an image is displayed by the [5] key.
1. Plain
•••Yo u can display it in the following order by the [4] and [6] keys on the DVD remote controller: black, blue,
red, pink, green, light blue, yellow, white.
2. Color bar
•••White, yellow, light blue, green, pink, red, blue, and black bars will be displayed from left to right.
3. Cross hatch
4. Sweep
5. Step
6. Lamp
7. Window
8. Mono scope
9. Cycle line 1
10. Cycle line 2
11. Horizontal stripe 1
12. Horizontal stripe 2
13. Chinese character pattern
14. Map (map.jpg)
15. Natural image (nature.jpg)
16. Portrait 1 (hito1.jpg)
17. Portrait 2 (hito2.jpg)
4-20. Picture Check
4-21. Device Check (for Engineers only) (Not for Service)
• The above devices will be inspected for engineering purpose.
• On each device screen, select a pattern by the [2] and [8] keys on the DVD remote controller, start inspection
by the [5] key on the DVD remote controller.

AVIC-N4/XU/UC 107
5 678
5678
C
D
F
A
B
E
4-22. All Memory Clear (for Service)
• SRAM (application domain) is cleared.
• FLASH (application domain) is cleared.
• If SRAM clear is not successful, FLASH will not be cleared.
• After the inspection screen is displayed, the above process is executed by the [0] key on the DVD remote controller.
• The result of the process is displayed.
4-23. Initialization of a Backup Variable
• Backup variables are initialized by the [0] key on the DVD remote controller for system reset.
• The screen will return to the menu screen by the [C] key on the DVD remote controller.

AVIC-N4/XU/UC
108
1234
1234
C
D
F
A
B
E
6.3 DVD TEST MODE
Image of the test mode.
[Note] Higher level 4 characters only. Lower level 4 characters are spaces.
(1) (2)
Start of the test mode.
TEST
FE test selection EDC1 test selection
Hereafter, to FE test
mode image.
Hereafter, to EDC1
test mode image.
[Note] In order to move on to another test after selecting a test (FE/EDC1/EDC2), it is necessary to restart the DVD mechanism in the test mode.
(3)
EDC2 test selection
Hereafter, to EDC2
test mode image.
(4)
LD power on time
mode selection
Hereafter, to LD power on
time mode image.
Legend: … Key operation
… Operation state
… The content displayed on the DVD mechanism (video only)
8 characters data is sent to the product side (HOST) by UART communication.
Image of the front end test mode.
(2)
FE test mode
Disc type DVD1
layer
FE offset coefficient
TE offset coefficient
AS offset coefficient
ENV offset coefficient
TG offset coefficient
DBAL coefficient
VIN1 offset cancel value
VIN2 offset cancel value
VIN3 offset cancel value
VIN4 offset cancel value
VIN5 offset cancel value
VIN6 offset cancel value
VIN7 offset cancel value
VIN8 offset cancel value
VIN9 offset cancel value
VIN10 offset cancel value
Power on
0000 0000
0FFF 0000
0 x 00 0000
Legend: … Key operation
… Operation state
… The content displayed on the DVD mechanism (video only)
8 characters data is sent to the product side (HOST) by UART communication.
(4) (5)
Disc type DVD2
layer Disc type CD
0100 0000 0200 0000
Disc type CD-RW
0300 0000
EJECT
EJECT
[Note] If no action is taken for approximately 10 seconds after LD-ON, it will become LO-OFF automatically.
If F close is selected during LD-OFF, it will become an error.
During focus search (S character measurement mode), too, safety regulation applies if LD_OFF is not selected
within 10 seconds. Therefore, even if focus search is selected after LD-ON, it will become LD-OFF after 9 seconds.
In order to F close after focus search (S character measurement mode), set to Power_OFF first then power on again
before F close.
FEMAX level
FEMIN level
ASMAX level
ENVMAX level
FE normalization coefficient
Spindle gain coefficient
TEMAX level indication
TEMIN level indication
(2)
Focus close state
(1) (2)
S curve
measurement
(2)
F close F search
1A00 0000
F search
1100 0000
1FFF 0000
(3),(4)
CRG+/-
Activates while the key
is being pressed.
1B00 0000 : CRG+
1C00 0000 : CRG-
(5) (6)
LD-ON/OFF
When LO-ON: 1100 0000
When LD-OFF: 1000 000
CRG_HOME
1D00 0000
(8)
Power_OFF
(1) (3)
a b
1 x 00 0000

AVIC-N4/XU/UC 109
5 678
5678
C
D
F
A
B
E
(2)
(1) (2)
Tracking balance
TBAL coefficient (layer 0)
TBAL coefficient (layer 1)
TE normalization coefficient (layer 0)
TE normalization coefficient (layer 1)
Off track adjustment result
Focus Jump
When L0 layer: 2000 0000
When L1 layer: 2100 0000
2 x 00 0000
2FFF 0000
(3),(4)
CRG +/-
It operates while the key
is being pressed.
2B00 0000 : CRG+
2C00 0000 : CRG-
3000 0000
(8)
Power_OFF
(8)
Power_OFF
(5)
Performed including the tracking close processing.
FBAL coefficient (layer 0)
FBAL coefficient (layer 1)
Focus gain coefficient (layer 0)
Focus gain coefficient (layer 1)
Tracking gain coefficient (layer 0)
Tracking gain coefficient (layer 1)
AS normalization adjustment value (layer 0)
AS normalization adjustment value (layer 1)
RF level value
3FFF 0000
Tracking close state
(1) (2)
(1)
Error rate
measurement
Error rate
Focus gain coefficient (layer 0)
Focus gain coefficient (layer 1)
Tracking gain coefficient (layer 0)
Tracking gain coefficient (layer 1)
AS normalization adjustment value (layer 0)
AS normalization adjustment value (layer 1)
RF level value
indication start
5000 0000
RF level is informed
every 500msec.
RF level value
indication end
(7) (8)
To (2)
T.OPEN Power_OFF
(1) (3),(4)
Tracking close CRG +/-
It operates while the key
is being pressed.
3B00 0000 : CRG+
3C00 0000 : CRG-
3FFF 0000
a b
(1) (2)
Tracking close state
Error rate
measurement
FBAL coefficient (layer 0)
FBAL coefficient (layer 1)
Focus gain coefficient (layer 0)
Focus gain coefficient (layer 1)
Tracking gain coefficient (layer 0)
Tracking gain coefficient (layer 1)
AS normalization adjustment value (layer 0)
AS normalization adjustment value (layer 1)
Playback speed
switching
4000 0000
4 x 00 0000
(5)
Error rate
Focus gain coefficient (layer 0)
Focus gain coefficient (layer 1)
Tracking gain coefficient (layer 0)
Tracking gain coefficient (layer 1)
AS normalization adjustment value (layer 0)
AS normalization adjustment value (layer 1)
Focus Jump
DVDX1.3~
1.6CAV
CDX4CLV:
4x00 0000
When L0 layer: 4x00 0000
When L1 layer: 4x00 0000
(8)
Error display
Power_OFF
Error occurrence
L0 layer DVD X 1.3~1.6CAV, CD X 4CLV :4000 0000
L1 layer DVD X 1.3~1.6CAV :4100 0000
[Note] If an error occurs at Power_OFF, reset cannot be made. In such a case, it is necessary to turn the power off and start the test mode once again.
Error occurrence at Power_OFF
Error display
The number for designation of the track number shall be selected from the track numbers previously prepared.
Switch to cyclic by (3). Fix by (4).
For CD: Tracks 1, 4, 10, 11 and 32
For DVD: Tracks 1, 4, 10, 11, 32, 64 and 100
Change the method for ID address designation.
Designation of digit by command (1) and (2). UP/DOWN of numbers by command (3) and (4). Fix by command (5).
The higher 2 digits of the designated ID are the value showing the test state.
The lower 6 digits show the ID.
Example) If 300000 is desired to be designated as the ID, designated ID: 4A03 0000.
(7) (8)
To (2)
T.OPEN Power_OFF
(6) (3),(4)
(1)-(4) (3)
(5) (5)
ID Search T.Jump+/-
4A00 0000 Jump+ : 4B00 0000
Jump- : 4C00 0000
ID designation
ID display
Track number
designation
Track number
indication
Search start Jump start

AVIC-N4/XU/UC
110
1234
1234
C
D
F
A
B
E
EDC. Image of the test mode
[Note] Image is the same for both EDC1 and EDC2.
(1) (2)
EDC1/2 test mode
0000 0000
Layer 0 selection Layer 1 selection
0000 0000 0100 0000
1003 0000 1103 0000
(5)
[Note] The display is updated at 0.5 seconds interval until 0/1 layer is selected or Eject is effected.
(1)-(4)
ID designation
EDC1/2 start
Layer 0: 10** ****
Layer 1: 11** ****
[Note] ** **** is the ID designation value
Layer 0: 20** ****
Layer 1: 21** ****
[Note] ** **** is the present ID designation value
**** ****
[Note] **** **** is the present ID designation value
Legend: … Key operation
… Operational state
… The content displayed on the DVD mechanism (video only)
8 characters data is sent to the product side (HOST) by UART communication.
[Note] Eject can be effected any time during the EDC test mode.
Eject
After completion of EJECT operation
EJECT operation
Test mode Eject
Image of the LD power on time mode.
LD power on time mode
0000 0000
CD LD power on
time indication
DVD LD power on
time indication
10** ****
[Note] ** **** is the CD LD
power on time.
20** ****
[Note] ** **** is the DVD LD
power on time.
(1) (2)
CD LD power on
time setting
Setting time
designation
30** ****
[Note] ** **** is the setting time.
Setting time
registration
DVD LD power on
time setting
Setting time
designation
40** ****
[Note] ** **** is the setting time.
(5) (6)
(1)-(4) (1)-(4)
(5) (5)
(8)
10** ****
[Note] ** **** is the CD LD
power on time.
Setting time
registration
(8)
20** ****
[Note] ** **** is the DVD LD
power on time.
[Note] If the power on time is 999999 hours or more, it is always reported as 999999 hours.
[Note] If the power on time is “*E** ****”, the value may not be correct due to the life of the flash memory.
[Method of setting time designation]
Designate the digit by command (1) and (2). UP/DOWN of numbers by command (3) and (4).
Fix by command (5). Cancel by command (8).
Legend: … Key operation
… Operational state
… The content displayed on the DVD mechanism (video only)
8 characters data is sent to the product side (HOST) by UART communication.
Not for service use

AVIC-N4/XU/UC 111
5 678
5678
C
D
F
A
B
E
6.4 EJECT LOCK
6.5 SLAVE TEST MODE
The setup change method of "EJECT LOCK"
"EJECT LOCK"- ON: When the "EJECT" button is pressed , the disc is not ejected.
"EJECT LOCK" is not canceled by ACC OFF and B.UP OFF and SYSTEM RESET
(Press the "RESET" button).
"EJECT LOCK" is canceled by reoperations(1to 6).
(Or it's canceled by the backupmemory initialization function in NAVI TEST MODE.)
"EJECT LOCK"- OFF: When the "EJECT" button is pressed , the disc is ejected.
If the following operations(1to 6) are performed, a setup of "EJECT LOCK" switches between ON and OFF.
1Press the "LEFT" button.
2Press the "RESET" button, continuing pressing the "LEFT" button.
3Wait for FLAP to stop, continuing pressing the "LEFT" button.
4Press the "MENU" button , continuing pressing the "LEFT" button.
5Releasing the "MENU" button , continuing pressing the "LEFT" button.
6Releasing the "LEFT" button.
* "LEFT" button = button
The setup change method of "SLAVE TEST MODE"
"SLAVE TEST MODE"-ON: The test mode of each source can be used. While a setup is test mode, a touch key for test
modes is displayed in each source.
Source with a test mode:iPOD, IP-BUS(CDM, DVDM, BT TEL, XM, USB, EXT1, EXT2)
"SLAVE TEST MODE" is canceled by ACC OFF.
"SLAVE TEST MODE"-OFF:The test mode of each source can not be used.
If the following operations(1to 6) are performed, a setup of "SLAVE TEST MODE" switches to ON.
1Press the "RIGHT" button.
2Press the "RESET" button, continuing pressing the "RIGHT" button.
3Wait for FLAP to stop, continuing pressing the "RIGHT" button.
4Press the "MAP" button , continuing pressing the "RIGHT" button.
5Releasing the "MAP" button , continuing pressing the "RIGHT" button.
6Releasing the "RIGHT" button.
* "RIGHT" button = button

AVIC-N4/XU/UC
112
1234
1234
C
D
F
A
B
E
7. DISASSEMBLY
Fig.1
-
Removing the Grille Assy (Fig.1)
Fig.2
-
Removing the Case
4
22
Grille Assy
5
55
5
Bracket
Case
3
3
3
3
3
1
Remove the two screws and then remove
the Holder.
Disconnect the connector.
11
Holder
2
Remove the two screws and then remove
the Grille Assy.
3
Remove the six screws.(Fig.1)
4
Remove the screw and then remove
the Case.(Fig.1)
5
Remove the four screws. (Fig.2)
Disconnect the connector and then remove the
Bracket. (Fig.2)
Remove the Case.(Fig.1)
Note) Inside the product there is a flexible substrate
that connects the Case and the Bracket.
Be very careful and do not give it a strong pull
when removing the Case, otherwise it may
be torn.
3

AVIC-N4/XU/UC 113
5 678
5678
C
D
F
A
B
E
Fig.3
-
Removing the CC Unit (Fig.4)
1
2
1
1
DVD Mechanism Module
1
1
Fig.4
3
3
3
3
CC Unit
1
-
Removing the DVD Mechanism Module (Fig.3)
Remove the four screws.
Disconnect the connector and then remove the
DVD Mechanism Module.
3
1
2
Remove the screw.
Remove the six screws and then remove
the CC Unit.
Remove the five screws and then remove
the Bracket.
Mezzanine PCB
2
-
Removing the Mezzanine PCB (Fig.3)
Straighten the tab at location indicated.
Disconnect the connector and then remove the
Mezzanine PCB.
3
Remove the screw.
3
2
Bracket
2
3
2
3
2
2

AVIC-N4/XU/UC
114
1234
1234
C
D
F
A
B
E
Fig.5
- Removing the Case (Fig.5)
Remove the two screws and then remove
the Lever.
13
Cover
Fig.6
1
Motor Unit
- Removing the Display Assy
1
3
Cover
Remove the three screws and then remove
the Cover.
2
Holder Holder
Display Assy
2
2
Remove the two screws and then remove
the two Holders.(Fig.6)
2
Pull out the Display Assy in the arrow
indicated direction.(Fig.6)
3
Remove the three screws.(Fig.6)
3
3
1
1
1
Fig.7
4
Pull out the Display Assy to the proper
position (indicated on Fig. 7). And then,
push the white knob (indicated on the
figure) and draw out the Display Assy.
4
Remove the five screws and then remove
the Cover.
3
Lever
3
1222
3
Disconnect the connector and then remove
the Motor Unit.

AVIC-N4/XU/UC 115
5 678
5678
C
D
F
A
B
E
Fig.8
-
Removing the Display Assy (Fig.8)
1
2
11
2
Display Assy
2
Fig.9
1
Monitor PCB
2
1
-
Removing the Monitor PCB (Fig.9)
Straighten the tabs at two locations indicated.
1
2
Cover Unit
Holder
3
3
3
3
2
Remove the two screws and then remove
the Holder.
Remove the four screws.
3
Remove the four screws and then remove
the Cover Unit.
Disconnect the connector and then remove
the Display Assy.
Remove the screw.
Disconnect the connector and then remove
the Monitor PCB.
2

AVIC-N4/XU/UC
116
1234
1234
C
D
F
A
B
E
-
Removing the Case (Fig.10)
1
Fig.10
Case
Fig.11
Mother Tuner Unit
-
Removing the Mother Tuner Unit (Fig.11)
Remove the five screws.
1
Remove the three screws.
11
2
2
2
2
2
2
2
1
1
1
1
Disconnect the connector and then remove
the Mother Tuner Unit.
1
2
Remove the seven screws and then
remove the Case.
1

AVIC-N4/XU/UC 117
5 678
5678
C
D
F
A
B
E
- How to hold the mechanism section (Fig 1)
1. Hold the main frame and the top frame.
2. As the mechanical strength of the front part of the top frame is not strong, do not hold this part.
3. Do not touch the switches provided on the top face of the mechanism section.
4. Be careful not to pull the flexible PCB on the side face.
Fig 1
Do not touch this part. Do not touch this part.
Do not touch this part.
- How to remove the module PCB (Fig 2, Fig 3)
1. Put the mechanism section in locked state (disc load standby position).
2. Hold the mechanism module with its top face down.
3. Make the lands at 2 locations on the pick up flexible PCB short.
4. Disconnect the connectors of the pick up flexible PCB and the SPDL flexible PCB.
(Be sure to disconnect the connectors as the flexible PCB will be damaged if the PCB is removed without removing
the flexible PCB.)
5. Remove the solder joint of the lead wire of the load motor and the clamp SW.
6. Remove the two screws, and then remove the module PCB.
(Lift up point A slightly and remove it toward B direction. Be careful as the point C is connected with a flexible PCB.)
7. Disconnect the connector of the 8-12 detection flexible PCB from the PCB.
Solder land
(load motor, lead wire of the clamp SW.)
Connector
(8-12 detection flexible)
Module PCB
Fig 3
Connector (SPDL flexible)
Connector
(pick up flexible)
C
B
A
Fig 2
Short

AVIC-N4/XU/UC
118
1234
1234
C
D
F
A
B
E
- How to remove the CRG motor assy (Fig 4)
1. Remove the module PCB according to the instructions in “How to remove the module PCB”.
2. Remove the Mylar tape.
3. Remove the flexible PCB of the CRG motor from the connector of the spindle motor.
4. Remove the two screws, and then remove the CRG motor assy.
Feeding screw
PU rack
Set screw (CRG) Set screw (CRG)
CRG motor assy
Mylar tape
Fig 4
- How to remove the PU unit (Fig 5)
1. Remove the module PCB according to the instructions in “How to remove the module PCB”.
2. Hang the main shaft holding spring to the CRG chassis temporary hanger.
3. Remove the CRG motor assy according to the instructions in “How to remove the CRG motor assy”.
4. Remove the holding plate spring of the main shaft.
5. While lifting up the tip of the pick up rack, slide the main shaft, and remove the PU unit.
(Note) When mounting the PU unit again, make sure to do the adjustments of the devices mounted thereon
according to the descriptions of the service manual. Furthermore, make sure to hang the main shaft
holding spring permanently.
PU unit
Sub shaft
Main shaft
Fig 5
Permanent hanging
Temporary hanging
CRG chassis temporary hanging section
Main shaft holding spring
Holding plate spring

AVIC-N4/XU/UC 119
5 678
5678
C
D
F
A
B
E
8. EACH SETTING AND ADJUSTMENT
8.1 DVD ADJUSTMENT
1) Precautions
This product uses 5 V and 3.3 V as standard voltages.
The electrical potential that is the reference for signals,
is not GND, but VREF (approximately 2.2 V) and VHALF
(approximately 1.65 V) .
During product adjustments, if the reference voltage is
mistakenly taken as GND, and a grounding contact is
made, not only would it be impossible to measure the
accurate electrical potential, but also the servo motor
would malfunction, resulting in the application of a
strong impact on the pick up. The following precaution-
ary measures should be strictly adhered to, in order to
avoid such problems.
The reference voltage and GND should not be confused
when using the minus probe of a measurement device.
When an oscilloscope is being used special care should
be taken to make sure that the reference voltage is not
connected to the probe of ch1 (on the minus side),
while the probe of ch2 (on the minus side), is connected
to GND. Further, since the body frame of most mea-
surement devices have the same electrical potential as
the minus side of the probe, the body frame of the mea-
surement device should be set to floating ground.
If the reference voltage is connected to GND by mis-
take, turn the regulator OFF immediately, or turn the
power OFF.
Remove the filters and wires used for measurements
only after the regulator has been turned OFF.
For stable circuit operation, keep the mechanism
operating for about one minute or more after the
regulator is turned on.
Whenever the product is in the test mode, the software
will not take any protective action. For this reason,
special care should be taken to make sure that no
mechanical or electrical shock could be applied to the
product when taking measurements in the test mode.
Whenever the EJECT key is pressed to eject the disk,
no other keys, other than the EJECT key, should be
pressed until the disk eject action has been complet-
ed.
If the product hangs up turn the power OFF immedi-
ately.
Laser didoes may be damaged, if the volume switch for
the laser power adjustment of the pick up unit, is turned.
Attention)
Test mode stopping procedure
Reset or ACC OFF-ON.

AVIC-N4/XU/UC
120
1234
1234
C
D
F
A
B
E
- SKEW adjustment
When one of the following replacements has taken place, SKEW adjustment for the pick up will be required.
(1) Replacement of the pick up unit
(2) Replacement of the spindle motor
(3) Replacement of the carriage chassis
(4) Replacement of the main shaft of the pick up unit
(5) Replacement of the sub shaft of the pick up unit
Measurement equipment and tools/jigs: Oscilloscope
Driver for SKEW adjustment t TORX driver (T2) (GGK1095)
Bond for fixing the SKEW (GEM1033)
Bond for locking the screw (Locking agents(1401M : produced by THREE BOND))
Disc used: GGV1018
Measurement reference: AGND2
Measurement point: RF
Connection drawing
DVD core unit
Enlargement
Symptom in case the adjustment is not adequate: Worsening of the error rate 10
(Normally 10 or less.)
Large RF jitter
RF waveform distortion
Tracking drawing/Unstable servo
* Caution: Do not look into the laser light during adjustment.
Oscilloscope
RF
AGND2
-3
-4

AVIC-N4/XU/UC 121
5 678
5678
C
D
F
A
B
E
There are two methods for adjustment, a method whereby the adjustment is made while monitoring the RF waveform
using the oscilloscope (method 1) and a method whereby the adjustment is made while checking the RF level in
value by OSD (method 2).
The adjustment procedure is shown below. Refer to the paragraph for the service test mode regarding entering of the
test mode and the operation procedure.
Adjustment procedure:
1. Turn the DVD mechanism module upside down so that the pick up can be adjusted.
When the module is turned upside down, there is a possibility that the disc is rubbed.
So, first place a coin with the thickness of approximately 1.5 mm on a desk, and set the module upside down in a
way that section 1 in the illustration below comes right above the coin.
2. Install the pick up. (Refer to the section regarding removal of the pick up from the mechanism unit.)
As for the precautions in handling the pick up, refer to the precautions in handling the PU as described below.
3. Method 1:
Connect the oscilloscope by referring to the connection drawing so that the RF signal can be monitored with
AGND2 as the reference.
Method 2:
There is no need for setting of any equipment. Proceed to step 4.
4. Turn the power ON, and load the disc for adjustment.(GGV1018)
5. After setting the disc type to DVD layer 1 in the front end test mode, turn the power ON, and move the pick up to
the inner periphery. (CRG – Home)
6. Turn the LD ON.
7. Set to focus close, and make auto adjustment for all items under that state, then set to tracking close.
And make auto adjustment for all items under that state as well.
8. Make an intermediate periphery (ID: 100 000) search, and move the PU to intermediate periphery.
9. Method 1:
Proceed to step 10.
Method 2:
After setting to Tracking Open, make all auto adjustments, and set to Tracking Close this time with a command that
can be RF displayed. Make auto adjustment for all items under that state as well.
10. Use TORX driver (T2) (GGK1095) for the following.
Method 1:
While monitoring the RF waveform on the oscilloscope, turn SKEW adjustment screw A just a little bit in a way that
the level will reach the maximum.
While the pick up is at the intermediate periphery, turn SKEW adjustment screw B just a little bit in a way that the
level will reach the maximum.
While the pick up is at the intermediate periphery, turn SKEW adjustment screw A just a little bit in a way that the
level will reach the maximum.
(Make adjustment in the order of A -> B -> A, Please end the each adjustment by turning screw clockwise. )
Method 2:
While monitoring the RF level value on the OSD display, turn the SKEW adjustment screw A just a little bit in a way
that the level will reach the maximum.
While the pick up is at the intermediate periphery, turn SKEW adjustment screw B just a little bit in a way that the
level will reach the maximum.
While the pick up is at the intermediate periphery, turn SKEW adjustment screw A just a little bit in a way that the
level will reach the maximum.
(Make adjustment in the order of A -> B -> A, Please end the each adjustment by turning screw clockwise. )
If the error is not good, please perform Method 1 again.
11. Turn the power OFF in the test mode, and after confirming that the disc has stopped, eject the disc.
12. Apply adhesive for fixing the SKEW and lock the screw.
Refer to the illustration below for the adhesion points.

AVIC-N4/XU/UC
122
1234
1234
C
D
F
A
B
E
SKEW adjustment locations.
A
B
A
B
SKEW adhesive locations(GEM1033) RAD-SKEW adhesive locations
Cross section of R-SKEW adhesive locations.
* Caution: Make a cross link to both the resin section
and the sheet metal section.
C
Adhesive application locations
Sheet metal (yoke base) section Resin (suspension support) section
PU case
Sheet metal (yoke base) section
* Caution: Make a cross link to both the case section and the sheet metal section.
Adhesive application locations
TAN-SKEW adhesive locations
D & E
PU case
C
D
E
1

AVIC-N4/XU/UC 123
5 678
5678
C
D
F
A
B
E
Screw locking adhesive location(1401M : produced by THREE BOND)
Screw locking adhesive location
Apply the locking agent for more than half of the screw head
circumference.
* Caution: The locking agent shall not overflow to outside of
the PU case.
Precautions in handling the PU.
* Caution: Do not touch the shaded section in the drawing below.
RF level adjustment section
Do not touch the optical parts.
Hologram (be careful for the static electricity)
GRT adjustment section
Do not touch the springs.

AVIC-N4/XU/UC
124
1234
1234
C
D
F
A
B
E
8.2 CC UNIT ADJUSTMENT
DVDVO
FMONV
1
VR741
- Adjustment point
CC UNIT(SIDE A)
CC UNIT(SIDE B)

AVIC-N4/XU/UC 125
5 678
5678
C
D
F
A
B
E
Step Item Mode
Input signals
(Input test pin, standard, other
conditions)
Output signals
(Measurement test pin,
circuit description)
Measuring
instrument
Standard
(Other instructions)
Adjusting
element
1
Image
adjustment/
inspection
1-1 Image level
adjustment
Image
Apply a white 100% image
signal (1Vp-p) to TP DVDVO, and set
the monitor image output to DVD.
Receive 75
Ω
from the signal generator.
Measuring point : TP FMONV
(To be terminated in 10 kΩ or above)
Oscilloscope 1.0±0.05 Vp-p VR741

AVIC-N4/XU/UC
126
1234
1234
C
D
F
A
B
E
8.3 MOTHER PCB ADJUSTMENT
1
VR1551
HSELV
VCR1INV
VCR1INVG
- Adjustment point
MOTHER PCB(SIDE A)
MOTHER PCB(SIDE B)

AVIC-N4/XU/UC 127
5 678
5678
C
D
F
A
B
E
Step Adjustment
item Mode
Input signals
(Input test pin, standard, other
conditions)
Output signals
(Measurement test pin,
wave pattern)
Measuring
instruments
Standard
(Other instructions)
Adjusting
element
1
Select-Image
level
adjustment
Image
Input test pin:
VCR1INV(Signal line)
VCR1INVG(Signal GND)
100 IRE
(white 100%)
1.0 Vp-p
(Input signal is terminated in 75 Ω)
Measurement test pin:HSELV
Oscilloscope
• 1.00 ± 0.05 Vp-p
The level is measured
between the sync tip
and 100IRE
(wave top)
• To be terminated in 75 Ω
VR1551

AVIC-N4/XU/UC
128
1234
1234
C
D
F
A
B
E
8.4 MONITOR PCB ADJUSTMENT
1
VR5201
VD3
VD1
VD5
VD7
VD9
DA2
DA5
DA4
DA3
DB4
DB5
DB3
DB2
DC3
DC4
DC5
DC2
YS
18V
INVPUL
DIMMER
VCC8V
FL1
FL2
-12V
PWRFL1
FLGND
PWRVI1
MONVBS
V15
V25
INVBST
5V
ANB
33V
ANG
ANR
CSYNC
COM
- Adjustment point
MONITOR PCB(SIDE A)
MONITOR PCB(SIDE B)

AVIC-N4/XU/UC 129
5 678
5678
C
D
F
A
B
E
Notes:
When the power supply for TC90A96BFG is OFF, be careful not to apply any voltage to its terminals except for IIC lines(SDA and SCL).
The IIC lines can accept a maximum of 5V.
No Adjustment Item Input Signal Measurement
Point
Adjustment
Point Description of Adjustment Remarks
13.3 V Power supply
verification
14.4v to
TP PWRVI1 TP 33V — V33 = 3.3 ± 0.25 V
22.5 V Power supply
verification ditto TP V25 — V25 = 2.5 ± 0.15 V
31.5 V Power supply
verification ditto TP V15 — V15 = 1.5 ± 0.08 V
45 V Power supply
verification ditto TP 5V —V5 = 4.9 ± 0.3 V
58 V Power supply
verification ditto TP VCC8V — V8 = 8.0 ± 0.5 V
618.5 V Power supply
verification ditto TP 18V — V18 = 18.5 ± 0.8 V
7-12 V Power supply
verification ditto TP -12V — VM12 = -12.0 ± 0.6 V

AVIC-N4/XU/UC
130
1234
1234
C
D
F
A
B
E
Measure with LCD panel connected
8
Vcom Amplifier
Output Amplitude
Adjustment
Not defined TP COM
COM AMP AJ
Set value
(COMAC output
of monitor
microprocessor)
[Symptoms of poor adjustment]
• Bright Screen (Snall amplitude)
• Dark Screen (large amplitude)
9
Gradation voltage
amplitude verification
V1
Not defined
4.70 ± 0.10 V
TP VD1 —Measure with LCD panel connected
10
4.20 ± 0.30 V
Gradation voltage
amplitude verification
V3
Not defined TP VD3 — Measure with LCD panel connected
11
Gradation voltage
amplitude verification
V5
Not defined TP VD5 —
1.75 ± 0.10 V
Measure with LCD panel connected
12
Gradation voltage
amplitude verification
V7
Not defined TP VD7 —
0.35 ± 0.10 V
Measure with LCD panel connected
13
0.60 ± 0.10 V
Gradation voltage
amplitude verification
V9
Not defined TP VD9 — Measure with LCD panel connected
3.30 ± 0.20 V
No Adjustment Item Input Signal Measurement
Point
Adjustment
Point Description of Adjustment Remarks

AVIC-N4/XU/UC 131
5 678
5678
C
D
F
A
B
E
14 Preparation for
image check
Input of sync
signal to
TP CSYNC
0-3.3 V logic level input
(Synchronized section 0 V)
15 RGB digital output
check
Input of
White-100%
signal to TP ANR,
ANG,ANB
(0.70 Vpp ± 1%)
TP DA2 - DA5
TP DB2 - DB5
TP DC2 - DC5
Check that each output keeps Hi
level (3.3 V) during the image
display period.
3.3 V 15.734 kHz
During OSD display in
microprocessor test mode, the
output of the area with characters
sometimes drops to a low level.
16 Composite level
adjustment
Input of composite
image 10STEP
signal to
TP MONVBS
(1.0 Vpp ± 1%)
DAC jig output
Register
setting of
SA13h
D5-0
Amplitude between the 9th and
0 tones shall be 1.77 V ± 0.03 V. [Symptoms of poor adjustment]
•
White screen on the TV/video source
• Dark screen on the TV/video source
17 YS operation check
Signal input to
TP YS
0-3.3 V
Check that YS operates.
3.3 V 50 μS
15.734 kHz
No Adjustment Item Input Signal Measurement
Point
Adjustment
Point Description of Adjustment Remarks
18 YS_OFFSET
Setting verification Not defined —
Register
setting of
SA2Fh
D3-0
[YS DELAY] shall be 7 in
EEPROM test mode. Check the EEPROM set value
after writing.
19 Image verification
Input of composite
image lamp signal
(monochrome) to
TP MONVBS
Screen —
Check that the tones change
smoothly, and that there are no
colored section on the whole screen.
Perform verification in order to
check whether the digital output
of P in P IC is bridged or open.
“SA**h” in the table denotes the sub-address of TC90A96BFG.

AVIC-N4/XU/UC
132
1234
1234
C
D
F
A
B
E
Backlight Inverter Adjustment
Connect 100 kΩ between TP FL1 and FL2.
Measure by means of the wave pattern after voltage
division, or at TP FL2. Do not measure TP FL1 directly.
(Due to high voltage, it may result in damage of the
measuring instrument.)
20
Adjustment of
standard driving
frequency
14.4 ± 0.2 V to TP PWRFL1.
Ground TP DIMMER.
Ground TP FLGND.
Ground TP INVPUL.
Ground TP INVBST.
TP FL1
TP FL2 VR5201 48.0 ± 0.1 kHz
[Symptoms of poor adjustment]
• Backlight does not light up.
21 Frequency
change check 1
Input the following wave
pattern of 98.0 ± 1 kHz to
INVPUL.
10 ± 2%
5 V
TP FL1
TP FL2 49.0 ± 0.5 kHz Check that the frequency of the wave pattern
recorded in No.20 is 49 kHz.
0 V
22 Frequency
change check 2
Input the following wave
pattern of 104.0 ± 1kHz to
INVPUL.
10 ± 2%
5 V
0 V
TP FL1
TP FL2 52.0 ± 0.5 kHz Check that the frequency of the wave pattern
recorded in No.20 is 52 kHz.
No Adjustment
Item Input Signal Measurement
Point
Adjustment
Point
Description of
Adjustment Remarks

AVIC-N4/XU/UC 133
5 678
5678
C
D
F
A
B
E
1 Aging ——Keep the unit in the operation mode
for 30 minutes or longer.
2 “Service Adjustment Mode” ——
Enter the “Service Adjustment Mode”
3 Screen display verification Screen —
Background screen :
Insert the “GGV1310” (Test Disc)
and select “11. Horizontal Stripe 1”
from the “20. Picture Check Menu”
Character display :
SERVICE MODE
COM DC **
[FACTORY **]
Pattern for flicker adjustment…
Picture consisting of White 50% and Black
displayed alternately in each horizontal
scanning line.
The value of “**” differs depending on the
product status.
Operable with the buttons on the main unit.
4 Flicker adjustment Screen COM DC
Change the value using the left/right
buttons to select a value to minimize
the flickering on the screen.
[Symptoms of poor adjustment]
• The screen flickers
In case of a check of the product
No Procedure Measurement
Point
Adjustment
Point Description of operation Remarks

AVIC-N4/XU/UC
134
1234
1234
C
D
F
A
B
E
[Operation Specification]
• When you reset the microprocessor for the monitor while the [EPRTEST] port is set at “Low”, the system goes to
[Flicker Adjustment Mode]
• Use remote controller (CXC6317 SW1 : AVH, SW2 : AVH) MENU key on the remote controller to switch between the setting modes:
→
[Flicker Adjustment Mode]
→
[Line Adjustment 1 Mode]
→
[Line Adjustment 2 Mode]
→
[Line Adjustment 3 Mode]
→
[Line Adjustment 4 Mode]
→
[Line Adjustment 5 Mode]
→
[Line Adjustment 6Mode]
→
[Line Adjustment 7 Mode]
→
[Line Adjustment 8 Mode]
→
[Line Adjustment 9 Mode]
→
[Line Adjustment 10 Mode]
→
[Dimmer Parameter Setting mode]
→
• Use
↓
and
↑
keys to select the item to adjust.
• Use
←
and
→
keys to adjust the selected item.
(Pressing of the monitor key in this adjustment mode does not affect the operation of the main unit.)
* In AVIC-N4/XU/UC and AVIC-X3/XU/EW5, key operation on the main unit is invalid.
* The setting values are written in the EEPROM and then read-out to display the read out data.
WRITE and READ operations are processed by the block data of 16 bits. The total bits for the settings depend on adjusting
items
* For CS (Check Sum) operation items, when the settings are changed, the CS value is written in 8 bits by applying the
exclusive logic sum (XOR). The CS value here is also first written in the EEPROM and then read out to display the read out
data. If the written data is different from the read-out data, the letter color for the read-out data is changed.
EEPROM Setting Mode
*) Since this product dose not have OSD IC, OSD for adjustment is displayed by using GGF1416 at the time of monitor adjustment.

AVIC-N4/XU/UC 135
5 678
5678
C
D
F
A
B
E
Dimmer
Calibration
VCOM
EEPROM Memory Allocation (BR93L56FJ-W)
PIP
Dot Adjust
AddressBIT15BIT14BIT13BIT12BIT11BIT10 BIT9 BIT8 BIT7 BIT6 BIT5 BIT4 BIT3 BIT2 BIT1 BIT0 Initial value
(HEX)
Bank 1
00h BA60
01h C459
02h Touch Panel X Coordinate 1 Touch Panel Y Coordinate 1 0000
03h Touch Panel X Coordinate 2 Touch Panel Y Coordinate 2 0000
04h Touch Panel X Coordinate 3 Touch Panel Y Coordinate 3 0000
05h Touch Panel X Coordinate 4 Touch Panel Y Coordinate 4 0000
06h Touch Panel X Coordinate 5 Touch Panel Y Coordinate 5 0000
07h Touch Panel X Coordinate 6 Touch Panel Y Coordinate 6 0000
08h Touch Panel X Coordinate 7 Touch Panel Y Coordinate 7 0000
09h Touch Panel X Coordinate 8 Touch Panel Y Coordinate 8 0000
0Ah Touch Panel X Coordinate 9 Touch Panel Y Coordinate 9 0000
0Bh Touch Panel X Coordinate 10 Touch Panel Y Coordinate 10 0000
0Ch Touch Panel X Coordinate 11 Touch Panel Y Coordinate 11 0000
0Dh Touch Panel X Coordinate 12 Touch Panel Y Coordinate 12 0000
0Eh Touch Panel X Coordinate 13 Touch Panel Y Coordinate 13 0000
0Fh Touch Panel X Coordinate 14 Touch Panel Y Coordinate 14 0000
10h Touch Panel X Coordinate 15 Touch Panel Y Coordinate 15 0000
11h Touch Panel X Coordinate 16 Touch Panel Y Coordinate 16 0000
12h Outermost periphery X min Outermost periphery Y min 282D
13h Outermost periphery X max Outermost periphery Y max F3EC
14h Touch Panel Calibration Adjustment Result Touch Panel Outermost Periphery
Adjustment Result 0000
15h Common Reverse Output DC Center Value Common Reverse Output Amplitude
Adjusting Value 5C96
16h Don’t care Brightness R Don’t care 5000 SA0Ch
17h
Bit
Process-
ing
Don’t
care
Don’t
care
Brightness G Don’t care 9000 SA0Dh
18h Don’t care Brightness B Don’t care 1000 SA0Eh
19h Don’t care Don’t care Main Y Contrast 3C22 SA0Fh
1Ah Don’t care Main Horizontal Enhancer Main Vertical Enhancer Don’t care 0000 SA10h
Gain Limiter f0 Gain Loopback Core Ring
1Bh Don’t care Sub Y Contrast 3E1A SA13h
1Ch Don’t care Sub Horizontal Enhancer Sub Vertical Enhancer Don’t care 1598 SA14h
Gain Limiter f0 Gain Loopback Core Ring
1Dh RGB Simu.
γ Gradient B R Output DC Offset Don’t care RGB Simul. γ 1 Inflection Point C800 SA1Ah
Don't Care
(Secured as data storage area for intelligent dimmer)
Don't Care
(Secured as data storage area for intelligent dimmer)
Don't Care
(Secured as data storage area for intelligent dimmer)
Don't Care
(Secured as data storage area for intelligent dimmer)

AVIC-N4/XU/UC
136
1234
1234
C
D
F
A
B
E
Dimmer
Calibration
VCOM
PIP
Dot Adjust
AddressBIT15BIT14BIT13BIT12BIT11BIT10 BIT9 BIT8 BIT7 BIT6 BIT5 BIT4 BIT3 BIT2 BIT1 BIT0 Initial value
(HEX)
Bank 1
1Eh RGB Simu.
γ Gradient B RGB Simu. γ 2 Inflection Point RGB Simu.
γ Gradient B RGB Simu. γ 3 Inflection Point 2421 SA1Bh
1Fh Don’t care G Output DC Offset Don’t care C800 SA1Ch
20h Don’t care B Output DC Offset Don’t care 4800 SA1Eh
21h RGB & YS Horizontal Alignment Don’t care 3F11 SA2Bh
22h YS Sampling Phase Bch Sampling Phase Gch Sampling Phase Rch Sampling Phase 8777 SA2Dh
23h Don’t care YS Inside-delay
Adjusting Value 0007 SA2Fh
24h Dot Search Thresh Value YS Search Thresh Value 7003
25h
Phase Search Thresh Value
Xdisp (RGB Display Allowable Difference Level) 7020
26h Don’t care YSdisp (Display Allowable Difference Level) 0002
27h SA24h UPPER SA24h LOWER 9E0D SA24h
28h SA25h UPPER SA25h LOWER CC04 SA25h
29h SA26h UPPER TV SA26h LOWER TV 8C88 for TV Source: SA26h
2Ah SA26h UPPER SA26h LOWER 8C8D for other sources: SA26h
2Bh SA27h UPPER TV SA27h LOWER TV 6444 for TV Source: SA27h
2Ch SA27h UPPER SA27h LOWER 9889 for other sources: SA27h
2Dh SA46h UPPER SA46h LOWER 0200 SA46h
2Eh SA47h UPPER SA47h LOWER 0300 SA47h
2Fh SA48h UPPER SA48h LOWER 0000 SA48h
30h SA49h UPPER SA49h LOWER 0000 SA49h
31h SA4Ah UPPER SA4Ah LOWER 0000 SA4Ah
32h SA4Bh UPPER SA4Bh LOWER 0000 SA4Bh
33h SA4Ch UPPER SA4Ch LOWER 0000 SA4Ch
34H SA4Dh UPPER SA4Dh LOWER 0000 SA4Dh
35H SA4Eh UPPER SA4Eh LOWER 0000 SA4Eh
36H SA4Fh UPPER SA4Fh LOWER 0000 SA4Fh
37H Coordinate Value for Xmin Correction Coordinate Calue for Ymin Correction 0101
38H Coordinate Value for Xmax Correction 01E0
39H Coordinate Value for Ymax Correction 00EA
3Ah Touch AD Correction Value X Coordinate Touch AD Correction Value Y Coordinate 0000
3Bh Checksum 4565

AVIC-N4/XU/UC 137
5 678
5678
C
D
F
A
B
E
Dimmer
Calibration
VCOM
PIP
Dot Adjust
AddressBIT15BIT14BIT13BIT12BIT11BIT10 BIT9 BIT8 BIT7 BIT6 BIT5 BIT4 BIT3 BIT2 BIT1 BIT0 Initial value
(HEX)
Bank 1 Bch Sampling Phase
Ref. Value
Gch Sampling Phase
Ref. Value
Rch Sampling Phase
Ref. Value
3Ch Don’t care Flicker
Adjust.
Common Reverse Output DC Center
Reference Value 005C
3Dh RGB & YS Horizontal Alignment Reference Value Don’t care 3F11
3Eh YS Sampling Phase
Ref. Value 8777
3FH Don’t care YS Inside-delay Adjust.
Value Ref. Value 0007
Bank 2
40H BBC4
41H BAC4
42H 6059
43H [User] Touch Panel X Coordinate 1 [User] Touch Panel Y Coordinate 1 0000
44H [User] Touch Panel X Coordinate 2 [User] Touch Panel Y Coordinate 2 0000
45H [User] Touch Panel X Coordinate 3 [User] Touch Panel Y Coordinate 3 0000
46H [User] Touch Panel X Coordinate 4 [User] Touch Panel Y Coordinate 4 0000
47H [User] Touch Panel X Coordinate 5 [User] Touch Panel Y Coordinate 5 0000
48H [User] Touch Panel X Coordinate 6 [User] Touch Panel Y Coordinate 6 0000
49H [User] Touch Panel X Coordinate 7 [User] Touch Panel Y Coordinate 7 0000
4AH [User] Touch Panel X Coordinate 8 [User] Touch Panel Y Coordinate 8 0000
4BH [User] Touch Panel X Coordinate 9 [User] Touch Panel Y Coordinate 9 0000
4CH [User] Touch Panel X Coordinate 10 [User] Touch Panel Y Coordinate 10 0000
4DH [User] Touch Panel X Coordinate 11 [User] Touch Panel Y Coordinate 11 0000
4EH [User] Touch Panel X Coordinate 12 [User] Touch Panel Y Coordinate 12 0000
4FH [User] Touch Panel X Coordinate 13 [User] Touch Panel Y Coordinate 13 0000
50H [User] Touch Panel X Coordinate 14 [User] Touch Panel Y Coordinate 14 0000
Don't Care
(Secured as data storage area for intelligent dimmer)
Don't Care
(Secured as data storage area for intelligent dimmer)
Don't Care
(Secured as data storage area for intelligent dimmer)
Don't Care
(Secured as data storage area for intelligent dimmer)
Don't Care
(Secured as data storage area for intelligent dimmer)
Don't Care
(Secured as data storage area for intelligent dimmer)
51H [User] Touch Panel X Coordinate 15 [User] Touch Panel Y Coordinate 15 0000
52H [User] Touch Panel X Coordinate 16 [User] Touch Panel Y Coordinate 16 0000
53H [User] Outermost Periphery Xmin [User] Outermost Periphery Ymin 282D
54H [User] Outermost Periphery Xmax [User] Outermost Periphery Ymax F3EC
55H [User] Touch Panel Calibration
Adjustment Result
[User] Touch Panel Outermost Periphery
Adjustment Result 0000
56H (USER) Touch AD Correction Value X Coordinate (USER) Touch AD Correction Value Y Coordinate 0000
~ Don’t care
~ Don’t care
7FH Don’t care
Add AVIC-N4/XU/UC, AVIC-X3/XU/EW5
With/without
flicker adjustment

AVIC-N4/XU/UC
138
1234
1234
C
D
F
A
B
E
[Display in each mode]
The part within the bold frame is an example of an actual OSD display.
Blue values are subject to change due to adjustment on each screen.
Red items are for design study and line adjustment.
92[0-255] COM DC *
Description of adjustment
Common reverse output center value
Display of the item
Adjustment
range
Adjusted
value/
Written value
(DEC)
Description of adjustment
150[0-255] BRIGHT
Brightness
168[0-255] CONTRAST
RGB simultaneous contrast
(SA0C[D7-0])
150[0-255] COM AMP AJ
Common reverse output
amplitude adjusting value
8[0-15] ROUT BIAS
R-output DC offset (SA1A[D11-8])
8[0-15] GOUT BIAS
G-output DC offset (SA1C[D11-8])
8[0-15] BOUT BIAS
B-output DC offset (SA1E[D11-8])
34[0-63] RGB CNTRST
Main Y Contrast (SA0F[D5-0])
26
NOT EEPROM
NOT EEPROM
LINE1
[0-63] CMP CNTRST
Sub Y Contrast (SA13[D5-0])
ON CS FFFF[OFF-ON] DTR
DRT Bit Processing ON/OFF
(SA0Ch[D15])
Display of the item
Adjustment
range
Adjusted
value/
Written value
(DEC)
Flicker Adjustment Mode
Line Adjustment 1 Mode
Notes:
1) [COM DC] data are reflected also on the common reverse output center reference value
(The common reverse output center reference value is treated as an initial
value set at the line)
2) “ * ” mark is displayed whenever the value is adjusted, no matter how small the adjustment is.

AVIC-N4/XU/UC 139
5 678
5678
C
D
F
A
B
E
Description of adjustment
8[0-15] YS SAMPL
YS Sampling Phase 1
(SA2D[D15-12])
8[0-15] B SAMPL
AD Sampling Phase B
(SA2D[D11-8])
8[0-15] G SAMPL
AD Sampling PhaseG (SA2D[D7-4])
8[0-15] R SAMPL
AD Sampling PhaseR (SA2D[D3-0])
8[0-15] YS DELAY
YS Inside-delay Adjustment
(SA2F[D3-0])
63[0-255] DOT H POSIT
RGB&YS Horizontal Alignment
(SA2B[D15-8]) LINE2
Display of the item
Adjustment
range
Adjusted
value/
Written value
(DEC)
CS FFFF
Line Adjustment 2 Mode
Notes:
[BRIGHT] and [CONTRAST] data are reference values for adjustment of other items, and are not memorized in
the EEPROM.
Description of adjustment
3[0-4] TH YS
YS search thresh
112[0-255] TH PHASE
Phase search thresh
32[0-63] X DISP
Xdisp
2[0-4] YS DISP
YSdisp
112[0-255] TH DOT
Dot search thresh LINE3
Display of the item
Adjustment
range
Adjusted
value/
Written value
(DEC)
CS FFFF
Line Adjustment 3 Mode
Description of adjustment
0[0-3] M H LIMIT
Main horizontal enhancer Limiter
(SA10[D11-10])
0[0-1] M H F0
Main horizontal enhancer f0
(SA10[D8])
0[0-3] M V GAIN
Main vertical enhancer Gain
(SA10[D7-6])
0[0-3] M V ORI
Main vertical enhancer Loopback
(SA10[D5-4])
0[0-3] M V CORE
Main vertical enhancer Core Ring
(SA10[D3-2])
0[0-3] M H GAIN
Main horizontal enhancer Gain
(SA10[D13-12]) LINE4
Display of the item
Adjustment
range
Adjusted
value/
Written value
(DEC)
CS FFFF
Line Adjustment 4 Mode

AVIC-N4/XU/UC
140
1234
1234
C
D
F
A
B
E
Line Adjustment 5 Mode
Description of adjustment
1[0-3] S H LIMIT
Sub horizontal enhancer Limiter
(SA14[D11-10])
1[0-1] S H F0
Sub horizontal enhancer f0
(SA14[D8])
2[0-3] S V GAIN
Sub vertical enhancer Gain
(SA14[D7-6])
1[0-3] S V ORI
Sub vertical enhancer Loopback
(SA14[D5-4])
2[0-3] S V CORE
Sub vertical enhancer Core Ring
(SA14[D3-2])
1[0-3] S H GAIN
Sub horizontal enhancer Gain
(SA14[D13-12]) LINE5
Display of the item
Adjustment
range
Adjusted
value/
Written value
(DEC)
CS FFFF
Line Adjustment 6 Mode
16[0-63] BRIGHT R
Description of adjustment
Brightness R (SA0C[D13-8])
16[0-63] BRIGHT G
Brightness G (SA0D[D13-8])
16[0-63] BRIGHT B
Brightness B (SA0E[D13-8])
OFFGAMMA
γ Correction ON/OFF (SA1A[D15])
0[0-63] GAMMA 1
RGB Simultaneous γ 1 inflection
point (SA1A[D5-D0])
4[0-31] GAMMA 2
RGB Simultaneous γ 2 inflection
point (SA1B[D12-8])
1[0-31] GAMMA 3
RGB Simultaneous γ 3 inflection
point(SA1B[D4-D0])
4[0-7] GAMMASLP A
RGB Simultaneous γ Gradient A
(SA1A[D14-12])
1
LINE6
[0-7] GAMMASLP B
RGB Simultaneous γ Gradient B
(SA1B[D15-13])
1 CS FFFF[0-7] GAMMASLP C
RGB Simultaneous γ Gradient C
(SA1B[D7-5])
Display of the item
Adjustment
range
Adjusted
value/
Written value
(DEC)
Line Adjustment 7 Mode
Description of adjustment
158[0-255] MAIN PLL0
Main PLL0 (SA24[D15-D8])
13[0-255] MAIN PLL1
Main PLL1 (SA24[D7-D0])
204[0-255] MAIN PLL2
Main PLL2 (SA25[D15-D8])
4[0-255] MAIN PLL3
Main PLL3 (SA25[D7-D0])
LINE7
Display of the item
Adjustment
range
Adjusted
value/
Written value
(DEC)
CS FFFF

AVIC-N4/XU/UC 141
5 678
5678
C
D
F
A
B
E
Line Adjustment 8 Mode
140[0-255] SUB PLL0 TV
Description of adjustment
Sub PLL0 for TV (SA26[D15-D8])
136[0-255] SUB PLL1 TV
Sub PLL1 for TV (SA26[D7-D0])
140[0-255] SUB PLL0
Other Sub PLL0 (SA27[D15-D8])
141SUB PLL1
Other Sub PLL1 (SA27[D7-D0])
100[0-255]
[0-255]
SUB PLL2 TV
Sub PLL2 for TV (SA28[D15-D8])
68[0-255] SUB PLL3 TV
Sub PLL3 for TV (SA28[D7-D0])
152[0-255] SUB PLL2
Other Sub PLL2 (SA29[D15-D8])
135[0-255] SUB PLL3
Other Sub PLL3 (SA29[D7-D0])
LINE8
CS FFFF
Display of the item
Adjustment
range
Adjusted
value/
Written value
(DEC)
Line Adjustment 9 Mode
0[0-255] SA46H UPPER
Description of adjustment
SA46[D15-D8]
0[0-255] SA46H LOWER
SA46[D7-D0]
0[0-255]
[0-255]
SA47H UPPER
SA47[D15-D8]
0SA47H LOWER
SA47[D7-D0]
0[0-255] SA48H UPPER
SA48[D15-D8]
0[0-255] SA48H LOWER
SA48[D7-D0]
0[0-255] SA49H UPPER
SA49[D15-D8]
0[0-255] SA49H LOWER
SA49[D7-D0]
0
LINE9
[0-255] SA4AH UPPER
SA4A[D15-D8]
0[0-255] SA4AH LOWER
SA4A[D7-D0]
Display of the item
Adjustment
range
Adjusted
value/
Written value
(DEC)
CS FFFF
Line Adjustment 10 Mode
0[0-255] SA4BH UPPER
Description of adjustment
SA4B[D15-D8]
0[0-255] SA4BH LOWER
SA4B[D7-D0]
0[0-255]
[0-255]
SA4CH UPPER
SA4C[D15-D8]
0SA4CH LOWER
SA4C[D7-D0]
0[0-255] SA4DH UPPER
SA4D[D15-D8]
0[0-255] SA4DH LOWER
SA4D[D7-D0]
0[0-255] SA4EH UPPER
SA4E[D15-D8]
0[0-255] SA4EH LOWER
SA4E[D7-D0]
0
LINE10
[0-255] SA4FH UPPER
SA4F[D15-D8]
0[0-255] SA4FH LOWER
SA4F[D7-D0]
Display of the item
Adjustment
range
Adjusted
value/
Written value
(DEC)
CS FFFF

AVIC-N4/XU/UC
142
1234
1234
C
D
F
A
B
E
Dimmer Parameter Setting Mode
C4[0-255] BL MAX
Description of adjustment
Backlight MAX Output
59[0-255] BL MIN
Backlight MIN Output
C0[0-255]
[0-255]
REF H
Dimmer Threshold (high)
60REF L
Dimmer Threshold (low)
E2[0-255] LUM H
External light point (high)
87[0-255] LUM M
External light point (middle)
52[0-255] LUM L
External light point (low)
C4[0-255] BL H
Backlight point (high)
C4
DIMMER
[0-255] BL M
Backlight point (middle)
68[0-255] BL L
Backlight point (low)
Display of the item
Adjustment
range
Adjusted
value/
Written value
(HEX)
CS FFFF
* Though data of dimmer points (coordinates) are memorized in EEPROM, they are not treated as a CS item,
because they are adjustable by the user.
* Since AVIC-N4/XU/UC and AVIC-X3/XU/EW5 do not support intelligent dimmer, adjustment result in this mode is
not reflected on these products.

AVIC-N4/XU/UC 143
5 678
5678
C
D
F
A
B
E
8.5 TOUCH PANEL TEST MODE
- MAIN MENU
Screen configuration
Select each item of the touch panel test mode.
Conditions for the adjusted mark ( ) to light on.
1. TP EFFECTIVE RANGE
When the outermost circumference adjustment has been completed correctly.
2. CALIBRATION
When the calibration has been completed correctly.
When the line touch panel test has been completed correctly.
*) If one of the above conditions is met, the light will turn on.
4. LINE TOUCH TEST
When the line touch panel test has been completed correctly.
Conditions for the adjusted mark ( ) to go out.
1. TP EFFECTIVE RANGE
If the outermost circumference adjustment has never been made.
When the EEPROM initialization is made.
When the outermost circumference adjustment value initialization is made in the initialization menu.
When the outermost circumference adjustment has failed.
2. CALIBRATION
If the calibration adjustment has never been conducted.
When the EEPROM initialization is made.
When the calibration adjustment value initialization is made in the initialization menu.
When the calibration adjustment has failed.
When the line touch panel verification has failed.
4. LINE TOUCH TEST
If the line touch panel verification has never been conducted.
When the EEPROM initialization is made.
When the calibration adjustment value initialization is made in the initialization menu.
When the line touch panel verification has failed.
1234567891011121314151617181920212223242526272829303132
1TOUCH- PANEL TEST
21
TP EFFECT I VE RANGE
32CAL I BRAT I ON
43TOUCH TEST
54LINE TOUCH TEST
65DA TA I N I T I A L I Z E
7[ENTER] MENU SELECTION
8[UP DOWN] MOVE CURSOR
9[ACC OFF] END OF TEST

AVIC-N4/XU/UC
144
1234
1234
C
D
F
A
B
E
TP EFFECT I VE RANGE
[BEFORE AFTER]
MIN- X [999 999]
MA X - X [999 999]
MIN- Y [999 999]
MA X - Y [999 999]
[CAUTION]
PLEASE TOUCH AROUND PANEL
1234567891011121314151617181920212223242526272829303132
1
2
3
4
5
6
7
8
9
[The list of AFTER initial value]
Coordinate Minimum value Maximum value
X 129 157
Y 132 153
[The list of initial setting value at the time of EEPROM reset]
Coordinate Minimum value Maximum value
X 40 247
Y 45 240
[The list of AFTER setting allowable range]
Coordinate Minimum value Maximum value
X 0 to 128 158 to 255
Y 0 to 131 154 to 255
- TP EFFECTIVE RANGE
Screen configuration
Trace the white line displayed on the each four corner of touch panel with a soft stick(ex. wooden toothpick), and the
setting values are saved in the EEPROM.
Operational specifications
Touch on the touch panel, and check the outermost circumference.
OK (NG) is displayed in the screen center by the MENU key, and 2 seconds later, the screen will return to the
top MENU.
Details of the process
After pressing the MENU key, the setting values are judged.
If the value is within the allowable range, the upper limit and the lower limit of the setting value and the normal
ending information are saved in the EEPROM and OK is displayed. After 2 seconds, the screen will return to the
top MENU.
If the setting value is outside of the range, the upper limit and the lower limit values are not saved in the EEPROM,
NG ending information is saved and NG is displayed. After 2 seconds, the screen will return to the top MENU.
The initial values and the setting value allowable range are as shown below.

AVIC-N4/XU/UC 145
5 678
5678
C
D
F
A
B
E
- CALIBRATION
Outline
Press “+” cursors on the screen one by one for calibration, and the setting values are saved in the EEPROM.
*) The numbers above indicate the order of the cursors being displayed.
Operational specifications
Press the cursors displayed at 16 locations on the screen one by one for calibration, and the process will be
completed by pressing the last cursor (total 17 locations).
After the 17th location has been displayed, “FINISHED” will be displayed in the center of the screen. After 2
seconds, the screen will return to the top MENU.
The cursor is displayed only one at a time, and the next cursor will be displayed when the previous one has been
pressed correctly.
If the MENU key is pressed before pressing 17 locations, NG will be displayed, and after 2 seconds, the screen
will return to the top MENU.
Details of the process
When the 17th location is pressed, the setting values and normal ending information are saved in the EEPROM,
and “FINISHED” will be displayed.
If the MENU key is pressed during the process and the inspection is finished, the EEPROM will save the NG
ending information, and “NG” is displayed.
+13 +12 +5 +4
+14 +11 +6+3
+15 + 10 + 7+2
+16 +17 +9+8+1
1234567891011121314151617181920212223242526272829303132
1
2
3
4
5
6
7
8
9

AVIC-N4/XU/UC
146
1234
1234
C
D
F
A
B
E
- TOUCH TEST
Screen configuration
The coordinate before correction and after correction at the time of the touch panel pressing are displayed to verify
the operation.
Operational specifications
Touch the touch panel to display the coordinate. Verify the coordinate before correction and the coordinate after
correction by the factory setting. Return to the top MENU by pressing the MENU key.
TOUCH TEST
[BFR AFT1 AFT2 ]
X[999 999 999]
Y[999 999 999]
1234567891011121314151617181920212223242526272829303132
1
2
3
4
5
6
7
8
9
Coordinate before calibration
Coordinate after correction by the factory setting
Coordinate after correction by the user setting
- LINE TOUCH TEST
Outline
Press the “+” cursors on the screen one by one to judge OK/NG of the touch panel.
*) The above numbers indicate the order that the cursors are displayed.
Operational specifications
Press the cursors displayed at 16 locations on the screen one by one for inspection.
After the 16th location has been displayed, “OK” will be displayed in the center of the screen. After 2 seconds, the
screen will return to the top MENU.
The cursor is displayed only one at a time, and the next cursor will be displayed when the previous one has been
pressed correctly.
If not pressed correctly (if not within the OK range), “OUTSIDE OF THE RANGE” will be displayed.
If the MENU key is pressed before pressing 16 locations, NG will be displayed, and after 2 seconds, the screen will
return to the top MENU.
+13 +12 +5 +4
+14 +11 +6+3
+15 + 10 + 7+2
+16 +9+8+1
1234567891011121314151617181920212223242526272829303132
1
2
3
4
5
6
7
8
9

AVIC-N4/XU/UC 147
5 678
5678
C
D
F
A
B
E
- TP DATA INITIALIZE
Screen configuration
Outermost circumference and 16 point calibration data are returned to the initial value.
The functions by the items selected are as follows.
RANGE INIT The factory preset outermost circumference setting is initialized.
CALIB INIT The factory preset calibration is initialized.
USER RANGE INIT The user preset outermost circumference setting is initialized.
By this action, the factory preset outermost circumference setting is used.
USER CALIB INIT The user preset calibration setting is initialized.
By this action, the factory preset outermost circumference setting is used.
Conditions for the adjusted mark ( ) to light on.
RANGE INIT
The same condition as the item for outermost circumference adjustment in the top MENU.
CALIB INIT
The same condition as the item for line touch panel verification in the top MENU.
USER RANGE INIT
In case the user outermost circumference adjustment made a normal ending.
USER CALIB INIT
In case the user calibration made a normal ending.
Conditions for the adjusted mark ( ) to go out.
RANGE INIT
The same condition as the item for outermost circumference adjustment in the top MENU.
CALIB INIT
The same condition as the item for line touch panel verification in the top MENU.
USER RANGE INIT
In case the user outermost circumference adjustment has never been conducted.
When the EEPROM initialization is made.
In case the user outermost circumference adjustment value initialization was conducted in the initialization menu.
In case the outermost circumference adjustment made a normal ending.
In case the calibration adjustment made a normal ending.
USER CALIB INIT
In case the user calibration adjustment has never been conducted.
When the EEPROM initialization is made.
In case the user calibration adjustment value initialization was conducted in the initialization menu.
In case the outermost circumference adjustment made a normal ending.
In case the calibration adjustment made a normal ending.
Operational specifications
Select each item by the MENU key and the MAP key.
The function of the item selected by the MENU key is executed.
When “RETURN TO MENU” is executed, the screen will return to the top MENU.
TP DATA INITIALIZE
RANGE I N I T
CAL I B I N I T
USER RANGE I N I T
USER CAL I B I N I T
RETURN TO MENU
[ENTER] USE FUNCTION
[UP DOWN ] MOVE CURSOR
12345678910111213141516
17 18 19 20 21 22 23 24 25 26 27 28 29 30 31 32
1
2
3
4
5
6
7
8
9
If already set, " " will be displayed in front of each item. It goes away upon clearing of the setting.

AVIC-N4/XU/UC
148
1234
1234
C
D
F
A
B
E
8.6 SERVICE ADJUSTMENT
• Used remote controller CXC6317(SW1: AVH, SW2: AVH)
[Operation Specification]
• The operation method to shift to [Adjustment mode for service] is shown below.
• Set TPTEST and SRVTEST to High and Low, respectively, and turn ON the ACC.
It is also available by pressing reset, however, the user data is deleted, so it is not recommended.
• The operation method to release [Adjustment mode for service] is shown below.
• ACC OFF ->
ON (BUP OFF -> ON is also available)
• The switching, selection and adjustment operations in this setting mode can be implemented from remote controller.
(Even if the MONITOR key is pressed in this adjustment mode, it does not affect the operation of main unit.)
• Switch the page by MENU key.
• Select the item you want to adjust by DOWN and UP keys.
As the screen is displayed in two pages, the pages are switched.
• Adjusted by LEFT and RIGHT keys.
[Specification of display]
Within thick frame shows the example of actual OSD display.
The blue values show the parts that are changed at the adjustment. (In the display example, MAX value is displayed)
Red items are for design study and line adjustment.
The brown values show the default values for adjustment used for line. (Rewritable in EEPROM setting mode)
* This default value is not the setting value for each product, however, it is the value that has no problem when it is set.
* CS display is not implemented.
Description of adjustment :
1st page
92[0-255] [FACTORY
Common reverse output center
setting value (Factory value)
69[0-255] DOT H POSITRGB&YS Horizontal Alignment
69[0-255] [FACTORY
RGB & YS horizontal Alignment
setting value (Factory value)
8[0-15] YS SAMPL
YS Sampling Phase 1
8[0-15] [FACTORY
YS Sampling Phase 1 setting value
(Factory value)
8[0-15] B SAMPL
AD Sampling Phase B
8[0-15] [FACTORY
AD Sampling Phase B setting value
(Factory value)
]
]
]
]
92[0-255] COM DC
Common reverse output center value
Display of the item
Adjustment
range
Adjusted
value/
Written value
(DEC)
Description of adjustment :
2nd page
8[0-15] [FACTORY
AD Sampling Phase G setting value
(Factory value)
8[0-15] R SAMPLAD Sampling Phase R
8[0-15] [FACTORY
AD Sampling Phase R setting value
(Factory value)
8[0-15] YS DELAY
YS inside-delay Adjustment
8[0-15] [FACTORY
YS inside-delay Adjustment
setting value (Factory value)
]
]
]
8[0-15] G SAMPLAD Sampling Phase G
Display of the item
Adjustment
range
Adjusted
value/
Written value
(DEC)
Adjustment mode for service

AVIC-N4/XU/UC 149
5 678
5678
C
D
F
A
B
E

AVIC-N4/XU/UC
150
1234
1234
C
D
F
A
B
E
9. EXPLODED VIEWS AND PARTS LIST
9.1 PACKING(UC)
N
OTES : Parts marked by " * " are generally unavailable because they are not in our Master Spare Parts List.
The > mark found on some component parts indicates the importance of the safety factor of the part.
Therefore, when replacing, be sure to use parts of identical designation.
Screw adjacent to mark on the product are used for disassembly.
For the applying amount of lubricants or glue, follow the instructions in this manual.
(In the case of no amount instructions,apply as you think it appropriate.)
""

AVIC-N4/XU/UC 151
5 678
5678
C
D
F
A
B
E
PACKING(UC) SECTION PARTS LIST
Owner's Manual,Installation Manual
Mark No. Description Part No.
1 Polyethylene Bag CEG1173
2 Unit Box CHG6243
3 Contain Box CHL6243
4 Protector CHP2876
5 Protector CHP2877
6 Protector CHP2945
7 Protector CHP3454
8 Cord CDE5044
9 Cord CDE6825
10 Cord Assy CDE7398
11 Antenna Cable CDH1325
12 Cord Assy CDP1058
13 Cord Assy CDP1059
14 Accessory Assy CEA3996
15 Screw Assy CEA4396
16 Screw(M6 x 16) CBA1795
* 17 Polyethylene Sheet CNM4338
18 Screw HMF40P080FTC
* 19 Polyethylene Bag CEG1163
20 Angle Assy CXC1079
21 Screw Assy CEA5144
22 Screw BMZ50P060FTC
23 Screw(M4 x 3) CBA1870
24 Screw CMZ50P060FTC
* 25 Polyethylene Sheet CNM4338
* 26 Accessory Assy CEA7737
27 Screw CBA1650
28 Bush CNV3930
* 29 Polyethylene Bag E36-615
30 Fixing Screw JGZ20P070FTC
31 Cover CEG1385
32 Sub Unit Box CHG5440
33 Sheet CNN1741
34 Connector CKX1049
35 Pen CNV8969
36 DVD-ROM CPJ1184
37 Air Cushioned Bag CEG1007
38-1 Polyethylene Bag CEG1116
38-2 Owner's Manual CRB2449
38-3 Owner's Manual/POC/FRE CRB2450
38-4 Owner's Manual CRB2451
38-5 Owner's Manual/POC/FRE CRB2452
38-6 Installation Manual CRD4241
38-7 Caution Card CRP1310
* 38-8 Warranty Card CRY1246
* 38-9 Registration Card CRY1263
39 GPS Antenna Assy CXC4864
40 Packing CZN5442
41 Grand Sheet CZN7008
42 Bracket CND4079
Mark No. Description Part No.
Part No. Language
CRB2449 English
CRB2450 French
CRB2451 English
CRB2452 French
CRD4241 English, French

AVIC-N4/XU/UC
152
1234
1234
C
D
F
A
B
E
9.2 PACKING(EW5)

AVIC-N4/XU/UC 153
5 678
5678
C
D
F
A
B
E
PACKING(EW5) SECTION PARTS LIST
Owner's Manual,Installation Manual
Mark No. Description Part No.
1 Polyethylene Bag CEG-162
2 Unit Box CHG6242
3 Contain Box CHL6242
4 Protector CHP2876
5 Protector CHP2877
6 Protector CHP2945
7 Protector CHP3454
8 Cord CDE5044
9 Cord CDE6825
10 Cord Assy CDE7398
11 Antenna Cable CDH1325
12 Cord Assy CDP1057
13 Cord Assy CDP1059
14 Accessory Assy CEA3996
15 Screw Assy CEA4396
16 Screw(M6 x 16) CBA1795
* 17 Polyethylene Sheet CNM4338
18 Screw HMF40P080FTC
* 19 Polyethylene Bag CEG1163
20 Angle Assy CXC1079
21 Screw Assy CEA5144
22 Screw BMZ50P060FTC
23 Screw(M4 x 3) CBA1870
24 Screw CMZ50P060FTC
* 25 Polyethylene Sheet CNM4338
* 26 Accessory Assy CEA7737
27 Screw CBA1650
28 Bush CNV3930
* 29 Polyethylene Bag E36-615
30 Fixing Screw JGZ20P070FTC
31 Cover CEG1385
32 Sub Unit Box CHG5440
33 Sheet CNN1741
34 Connector CKX1049
35 Pen CNV8969
36 •••••
37 Air Cushioned Bag CEG1007
38-1 Polyethylene Bag CEG1116
38-2 Owner's Manual/PEE/ENG CRB2453
38-3 Owner's Manual/PEE/SPE CRB2454
38-4 Owner's Manual/PEE/GER CRB2455
38-5 Owner's Manual/PEE/FRE CRB2456
38-6 Owner's Manual/PEE/ITA CRB2457
38-7 Owner's Manual/PEE/DUT CRB2458
38-8 Owner's Manual/PEE/ENG CRB2459
38-9 Owner's Manual/PEE/SPE CRB2460
38-10 Owner's Manual/PEE/GER CRB2461
38-11 Owner's Manual/PEE/FRE CRB2462
38-12 Owner's Manual/PEE/ITA CRB2463
38-13 Owner's Manual/PEE/DUT CRB2464
38-14 Installation Manual CRD4242
* 38-15 Warranty Card CRY1265
* 38-16 Caution Card CRP1362
39 GPS Antenna Assy CXC4864
40 Packing CZN5442
41 Grand Sheet CZN7008
* 42 Lock Tie CNV-754
43 Bracket CND4079
Mark No. Description Part No.
Part No. Language
CRB2453 English
CRB2454 Spanish
CRB2455 German
CRB2456 French
CRB2457 Italian
CRB2458 Dutch
CRB2459 English
CRB2460 Spanish
CRB2461 German
CRB2462 French
CRB2463 Italian
CRB2464 Dutch
CRD4242 English, Spanish, German, French, Italian, Dutch

AVIC-N4/XU/UC
154
1234
1234
C
D
F
A
B
E
9.3 EXTERIOR(1)
A
B
C
D
E
A
B
C
D
E
A
B
J

AVIC-N4/XU/UC 155
5 678
5678
C
D
F
A
B
E
EXTERIOR(1) SECTION PARTS LIST
Mark No. Description Part No.
1 Screw BMZ20P030FTB
2 Screw BMZ26P030FTB
3 Screw BMZ26P040FTC
4 Screw(M2 x 3) CBA2096
5 •••••
6 Screw(M2.6 x 14) CBA2103
7 Screw(M2 x 1.4) CBA2106
8 Screw ISS26P050FTC
9 FFC CDE7740
10 IC(IC2405) PAL007C
11 Cord Assy CDE8461
12 FFC CDE8462
13 Cord Assy CDE8463
14 Screw CMZ50P060FTC
15 Panel CNB3411
16 Case CNB3412
17 Bracket CND1482
18 Holder CND1948
19 Bracket CND3842
20 Bracket CND3845
21 Holder CND3854
22 Holder CND4033
23 Bracket CND4034
24 Screw PMZ20P160FTC
25 Spacer CNM9200
26 Spacer CNN1582
27 Insulator CNN1671
28 Insulator CNN1672
29 Insulator CNN1673
30 Insulator CNN1674
31 Insulator CNN1782
32 Panel CNS8978
33 CC Unit(UC model) CWN2308
CC Unit(EW5 model) CWN2309
34 Screw BMZ26P160FTC
35 Terminal(CN100) CKF1064
36 Terminal(CN604) CKF1064
37 Terminal(CN605) CKF1064
38 Terminal(CN614) CKF1064
39 Terminal(CN615) CKF1064
40 Terminal(CN2601) CKF1064
41 Plug(CN802) CKM1516
42 Jack(CN2552) CKN1043
43 Connector(CN691) CKS4674
44 Connector(CN824) CKS4822
45 Connector(CN971) CKS4822
46 Connector(CN2701) CKS5038
47 Connector(CN2) CKS5100
48 Connector(CN607) CKS5100
49 Connector(CN608) CKS5586
50 Connector(CN692) CKS5598
51 Connector(CN731) CKS5696
52 Shield CND1949
53 Shield CND1950
54 Shield CND1951
55 Shield CND1952
56 Holder CND4036
57 Holder CND4037
58 Holder CND4038
59 Sheet CNM7902
60 Insulator CNM8572
61 Insulator CNM8573
62 Insulator CNM8856
63 Heat Sink CNR1739
64 Connector(CN2551) VKN1928
65 Grille Assy(UC model) CXC7367
Grille Assy(EW5 model) CXC7368
66 Screw BPZ20P080FTB
67 Button(DETACH) CAI1176
68 Button(RESET) CAI1177
69 Button(TEL, EJECT, <, >, OPEN/TILT) CAI1245
70 Spring CBH2680
71 Double Side Tape CNN1579
72 Sheet CNN1991
73 Cover CNS8964
74 Plate(UC model) CNS9023
Plate(EW5 model) CNS9024
75 Grille CNS9028
76 Lighting Conductor CNV9504
77 Lighting Conductor CNV9506
78 Lighting Conductor CNV9507
79 LCD(LCD4001) CAW1950
80 Connector(CN4001) CKS4657
81 Holder CND3851
82 Sheet CNN1580
83 Connector CNV9502
84 Lighting Conductor CNV9503
85 Knob Unit(VOL/MUTE) CXC7631
86 Spring CBL1761
87 Button(DETACH) CAI1460
88 Screw(M2 x 3) CBA2104
89 Screw(M2 x 3) CBA2105
90 Spring CBH2681
91 Spring CBH2682
92 Spring CBH2683
93 Connector CKS4658
94 Holder CND3852
95 Holder CND3853
96 Flexible PCB CNQ1002
97 Arm CNV8571
98 Arm CNV8572
99 Arm CNV8573
100 Panel Unit CXC7633
101 DVD Mechanism Module(MS5) CXK6601
102 Fan Motor CXM1284
103 Fan Motor CXM1343
104 Mother Tuner Unit(UC model) CWN2310
Mother Unit(EW5 model) CWN2311
105 Connector(CN2801) CKS4674
106 Connector(CN2803) CKM1506
107 Holder CND4039
108 Label(EW5 model) CAN5448
109 Screw(M2 x 3) CBA1797
Mark No. Description Part No.

AVIC-N4/XU/UC
156
1234
1234
C
D
F
A
B
E
9.4 EXTERIOR(2)
A
B
C
B
C
A
M
N
O

AVIC-N4/XU/UC 157
5 678
5678
C
D
F
A
B
E
EXTERIOR(2) SECTION PARTS LIST
Mark No. Description Part No.
1 Screw(M2 x 3) CBA1797
2 Spring CBL1766
3 Holder CND3271
4 Flexible PCB CNQ1001
5 Cover CNV9643
6 Arm CNV9644
7 Screw(M2 x 2) CBA2101
8 Drive Unit CXC7637
9 Screw(M2 x 2) CBA1608
10 Screw(M2 x 2.5) CBA1615
11 Screw(M2 x 2) CBA1872
12 Screw(M2 x 3) CBA1877
13 Screw(M2.3 x 6) CBA2027
14 Washer CBF1037
15 Washer CBF1039
16 Washer CBF1064
17 Spring CBH2906
18 Spring CBH2907
19 Spring CBH2908
20 Spring CBH2909
21 Spring CBL1723
22 Spring CBL1734
23 Cord CDE8127
24 Cord CDE8128
25 Shaft CLA4651
26 Shaft CLA4661
27 Shaft CLA4662
28 Shaft CLA4663
29 Shaft CLA4664
30 Shaft CLA4665
31 Shaft CLA4666
32 Holder CND3245
33 Cover CND3252
34 Sheet CNN1055
35 Sheet CNN1056
36 Insulator CNN1058
37 Sheet CNN1065
38 Insulator CNN1068
39 Gear CNR1855
40 Gear CNR1856
41 Gear CNR1857
42 Gear CNR1859
43 Gear CNR1860
44 Gear CNR1861
45 Gear CNR1862
46 Gear CNR1864
47 Gear CNR1925
48 Gear CNR1926
49 Gear CNV8980
50 Gear CNV8981
51 Gear CNV8983
52 Gear CNV8984
53 Gear CNV8985
54 Gear CNV8987
55 Rack CNV8995
56 Rack CNV8996
57 Guide CNV8999
58 Lever CNV9000
59 Arm CNV9001
60 Guide CNV9003
61 Guide CNV9004
62 Frame Unit CXC6143
63 Holder Unit CXC6145
64 Motor Unit CXC6638
* 65 Guide CNV9534
66 Motor Unit CXC6639
* 67 Guide CNV9535
68 Main PCB Unit(Service) CXX2316
69 Sheet CNN1349
* 70 Connector(CN102) CKS4734
* 71 Connector(CN103) CKS4735
72 Connector(CN101) CKS5572
73 Screw JFZ17P025FTC
74 Washer YE15FTC
75 Cover Unit CXC7882
* 76 Chassis Unit CXC7638
77 Lever CND4077
78 Spring CBH2750
79 Bracket Unit CXC7978
* 80 Spacer CNN2051
* 81 Case Unit CXC7640
* 82 Insulator CNN1583
83 Label CRL2936
84 Screw(M2 x 1.4) CBA2106
85 Insulator CNN1938
Mark No. Description Part No.

AVIC-N4/XU/UC
158
1234
1234
C
D
F
A
B
E
CNR1926
CNV8984
CNV8985
CNV8981
CNV8980
CNR1862
CNR1861
CNR1860
CNR1859
The gear assembly figure of the Drive Unit
Grease
(1) : GEM1011
(2) : GEM1043
(3) : GEM1047
HOLDER
(CND3245)
HOLDER
HOLDER
GEAR
(1)
(2)
(1)
(1)
(3)

AVIC-N4/XU/UC 159
5 678
5678
C
D
F
A
B
E
(1) : GEM1011
(2) : GEM1043
(3) : GEM1047
(4) : GEM1024
(5) : GEM1072
(6) : GEM1071
(4)
(4)
(4)
(4)
(4)
(4)
(2)
(2)
(2)
(4) (4)
(4)
(6)
(6)
(4)
(4)
(5)
(5)
(5)
(5)
(5)
(1)
(1)
(5)
(2)

AVIC-N4/XU/UC
160
1234
1234
C
D
F
A
B
E
9.5 EXTERIOR(3)
-1
-2
G
H

AVIC-N4/XU/UC 161
5 678
5678
C
D
F
A
B
E
EXTERIOR(3) SECTION PARTS LIST
Mark No. Description Part No.
1 Screw BPZ20P060FTC
2 Button(AV, MAP, MENU) CAI1235
3 Grille(UC model) CNS9020
Grille(EW5 model) CNS9019
4 Touch Panel CSX1115
5 Screw(M2 x 2) CBA1872
6 Holder CND4041
7 Insulator CNN1667
8 Sheet CNN1754
9 Monitor Unit CWN2304
10 Connector(CN5201) CKS4428
11 Connector(CN5801) CKS5037
12 Connector(CN5001) CKS5105
13 Connector(CN5003) CKS5698
14 Connector(CN5501) CKS5773
15 Connector(CN5002) CKS5811
16 Connector(CN5901) CKS5811
17 LCD Module CWX3264
18 Cord CDE6825
19 Cord Assy(UC model) CDP1058
20 Resistor RS1/2PMF102J
>21 Fuse(10 A) CEK1136
22 Cap CNS1472
23 Cord Assy CDP1059
24 Cap CNV6727
25 FFC CDE8460
26 Cord Assy(EW5 model) CDP1057
27 Terminal Cover(EW5 model) CKX-003
28 Insulator CNN1939
29 Cushion CNN1941

AVIC-N4/XU/UC
162
1234
1234
C
D
F
A
B
E
9.6 EXTERIOR(4)
A
A
C
I
K
L

AVIC-N4/XU/UC 163
5 678
5678
C
D
F
A
B
E
EXTERIOR(4) SECTION PARTS LIST
Mark No. Description Part No.
1 Screw ASZ26P050FTC
2 Screw BMZ26P030FTC
3 Screw BMZ26P060FTB
4 Screw BSZ26P060FTC
5 Screw(M2.6 x 14) CBA2103
6 Chassis CNA3007
7 Case(UC model) CNB3408
Case(EW5 model) CNB3409
8 Holder CND1905
9 Insulator CNN1662
10 Mother Tuner Unit(UC model) CWN2310
Mother Unit(EW5 model) CWN2311
11 Screw BMZ26P060FTC
12 Cord Assy(CN1951) CDE8563
13 Pin Jack(CN1351) CKB1065
14 Pin Jack(CN1301) CKB1071
15 Pin Jack(CN1701) CKB1071
16 Shield(EW5 model) CND4044
17 Jack(CN1352) CKN1046
18 Connector(CN1101) CKS3414
19 Shield(EW5 model) CND2814
20 Connector(CN1950) CKS4822
21 Cord(EW5 model) CDH1332
22 Connector(CN552) CKS5204
23 Connector(CN551) CKS5205
24 Connector(CN1841) CKS5205
25 Connector(CN2002) CKS5553
26 Connector(CN1751) CKS5554
27 Connector(CN2001) CKS5683
28 Connector(CN1001) CKS5696
29 Antenna Jack(CN1402) CKX1056
30 Holder CND1900
31 Holder CND1903
32 Holder CND1904
33 Holder CND3993
34 Holder CND3994
35 Tuner Unit(Y1801)(EW5 model) CWE1674
36 Holder CND4043
37 FM/AM Tuner Unit(Y1401)(UC model) CWE2046
FM/AM Tuner Unit(Y1401)(EW5 model) CWE2045
38 Connector(CN101) CKS4653
39 Connector(CN102) CKS4653
40 Holder CND1432
41 GPS Unit(UC model) CWX3533
GPS Unit(EW5 model) CWX3534
42 Connector(CN504) CKS4432
43 Connector(CN461) CKS5204
44 Shield CNC9192
45 Holder CNC9252
46 Shield CND1161
47 Fan Motor CXM1343
48 Transistor(Q1907) 2SB1185
49 Transistor(Q1908,1909) 2SD2375
50 Gasket(EW5 model) CNN1804
Mark No. Description Part No.

AVIC-N4/XU/UC
164
1234
1234
C
D
F
A
B
E
9.7 DVD MECHANISM MODULE
(A) : GEM1045
(B) : GEM1043
(C) : GEM1024
(D) : GEM1050
(C)
(A) B
CD
E
(A)
D
E
F
F
(A)
(A)
(A) (A)
(C)
(B)
(C)
(B)
(B)
(B)
(C)
(A)
(B)
(B)
(A)
(A)
(A)
(C)
(A)
(A)
(A)
(C)
F
A
(D)
D
55
56
58
16 59
37
51
60
8787
33
45
47
42
50
92
92
91
12 21
93
20 73 41
48
85
34
11
67
28
84
52
13
14
81
32
31
8
86
8
8
71
72
46
29
74
75 19 79
23
53
49
19
18
26
35
36
89
23
61
50
77
82
64
66
27
8
80
8
62
1
6
5
3
2
7
4
90
90
38
83
(A)
(B)
A
8
25
8
43
39
8
8
68
70 15
69
70
87
40
87
E
76
10
(A)
44(1/2)
44(2/2)
44(1/2)
B
C

AVIC-N4/XU/UC 165
5 678
5678
C
D
F
A
B
E
DVD MECHANISM MODULE SECTION PARTS LIST
Mark No. Description Part No.
1 DVD Core Unit CWX3401
2 Connector(CN1852) CKS4817
3 Connector(CN1101) CKS4841
4 Connector(CN1301) CKS5017
5 Connector(CN1201) CKS5043
6 Connector(CN1901) CKS5054
7 Connector(CN2001) CKS5054
8 Screw BMZ20P020FTC
9 Screw BMZ20P025FNI
10 Screw CBA1787
11 Washer CBF1038
12 Washer CBF1064
13 Spring CBH2586
14 Spring CBH2588
15 Spring CBH2589
16 Spring CBH2590
17 Spring CBH2591
18 Spring CBH2592
19 Spring CBH2593
20 Spring CBH2596
21 Spring CBH2597
22 Spring CBL1726
23 Spring CBH2599
24 Spring CBH2600
25 Spring CBH2601
26 Spring CBH2926
27 Spring CBH2604
28 Spring CBH2605
29 Spring CBH2710
30 Spring CBH2711
31 Spring CBH2935
32 Spring CBH2890
33 Spring CBL1689
34 Spring CBH2898
35 Shaft CLA4206
36 Shaft CLA4701
37 Lever CNC9933
38 Holder CND2643
39 Frame CND2250
40 Holder CND2251
41 Holder CND3936
42 Sheet CNM6883
43 Sheet CNM8697
44 Sheet CNM9658
45 Sheet CNM9407
46 Cam CNV7156
47 Clamper CNV7158
48 Roller CNV7165
49 Rack CNV7175
50 Damper CNV9061
51 Damper CNV9062
52 Collar CNV8845
53 Lever CNV8865
54 Rack CNV9063
55 Arm CNV8867
56 Arm CNV8868
57 Arm CNV9577
58 Arm CNV8870
59 Arm CNV8871
60 Arm CNV8872
61 Arm CNV8873
62 Gear CNV8874
63 Gear CNV8875
64 Gear CNV8876
65 Gear CNV8877
66 Gear CNV8878
67 Gear CNV8879
68 Lever CNV8903
69 Lever CNV8904
70 Roller CNV8905
71 Lever CNV8908
72 Arm CNV8909
73 Guide CNV9569
74 Arm CNV9116
75 Arm CNV9117
76 Compound(A) Unit CWX3154
77 Compound(B) Unit CWX3394
78 Arm Unit CXC7872
79 Frame Unit CXC6442
80 Bracket Unit CXB8685
81 Chassis Unit CXC6443
82 Motor Unit(LOAD)(M1) CXC4912
83 Motor(STEPPING)(M2) CXM1364
84 Arm Unit CXC5486
85 Roller Unit CXC5708
86 Motor(SPDL)(M3) CXM1362
87 Screw JFZ20P018FTC
88 Washer YE20FTC
89 Pickup Unit(Service) CXX2118
90 Screw IMS20P030FTC
91 Collar CNV9570
92 Shaft CLA4771
93 Guide Unit CXC8572
Mark No. Description Part No.

AVIC-N4/XU/UC
166
1234
1234
C
D
F
A
B
E
10. SCHEMATIC DIAGRAM
10.1 CC UNIT(P/S)(GUIDE PAGE)
A-a A-b
A-a A-b
A-b
A-a
Large size
SCH diagram
Guide page
Detailed page
Note: When ordering service parts, be sure to refer to " EXPLODED VIEWS AND PARTS LIST" or
"ELECTRICAL PARTS LIST".
1/7
A
A-a 1/7
ISENS
PWRFL
PWRFL
TELIN
CCON1
PKBSNS
BSENS
ASENS
ANTPW
VDCONT
AUPW
DSWVDD
PWRVI
PWRVI
FL+
FL-
GNDVI
FR-
SWACPW
FR+
RL-
MFLPW
RL+
RR-
RR+
AMPSB2
CCD3
DSENS
DRAMPW
CCON1
DRAMPW
NFANCNT
DSENS
GNDD
GNDFL
VDCONT
BUP3S
ILMPWR
PWRMTR
CCD25C
SD3VC
AUPW
AU85
AU85
CCD5C
ILM+B
VDD5
SWAC5
SWAC5
BUMUTE
C818
R047
BACKUP_2
DVD8
RR+
DVD8
GNDD
R842
680
R877
15
GNDD
C817
R027
R833
1R5K
IC803
TPS5102IDBT
INV1
1
FB1
2
SS1
3
PWM_SKIP
4
5CT
6RT
7GND
8REF
9STBY1
10 STBY2
11 VCC
12 COMP
13 SS2
14 FB2
15 INV2 16
LH2
17
OUT2_U
18
LL2
19
OUT2_D
20
OUTGND2
21
REG5V_IN
22
VREF5
23
TRIP2
24
VCC_CNTP
25
TRIP1
26
OUTGND1
27
OUT1_D
28
LL1
29
OUT1_U
30
LH1
GNDD
DTC114EUA
Q810
C819
100P
ASENS
D806
RB400D
C841
4R7
GND
C846
4R7
DSWVDD
C830
R015
CCD5
GNDP
GNDD
DTC114EUA
Q808
C821
R047
L999
R989
1K
MVDD5
GNDFL
C838
R47
DRAMPW
C856
R47
R850
1R6K
R820
180
RL-
GNDD
GNDD
C987
R01
R868
10
GNDD
R865
10
FU811
CEK1257
R854 100K
R844
1K
VDCONT
D804
RB400D
R855
100
GNDVI
NFANCNT
GNDAMP
BUP3C
C820
R1
R987
1K
GNDV
FU821
CEK1259
R840
1K
R873
15
DTC144EUA
Q806
2.5V
C989
R01
ILMPWR
AU85
R866 100K
GNDA
R941
0R0
PKBSNS
GNDD
C809 R01
R847
560
GNDD
R2730
330
C831 100P
R852
120
R985
1K
C850
R01 D805
RB40
0
C990
R1
ILM+B
L984
MBUP
IC804
TPS5102IDBT
INV1
1
FB1
2
SS1
3
PWM_SKIP
4
5CT
6RT
7GND
8REF
9STBY1
10 STBY2
11 VCC
12 COMP
13 SS2
14 FB2
15 INV2 16
LH2
17
OUT2_U
18
LL2
19
OUT2_D
20
OUTGND2
21
REG5V_IN
22
VREF5
23
TRIP2
24
VCC_CNTP
25
TRIP1
26
OUTGND1
27
OUT1_D
28
LL1
29
OUT1_U
30
LH1
FU813
CEK1258
CCD25C
GNDAMP
R837
100
R835 150K
3.3V
2SB1260
Q807
R829
4R7M
C844
1
R867
47K
C837
4R7
R943
0R0
BUMUTE
CCD5
R849
100
FU822
CEK1254
ANTPW
C833 33P
GNDD
FM85
R986
1K
C985
R01
GNDD
C836 R1
R853
1K
C986
R1
C825 100P
GNDFM
PWRVI
C835
4R7
8.5V
SRVDD33
C822 100P
GNDD
C849
1
DSWBUP
GND
DSENS
R821
10K
FU823
CEK1257
C861
R47
GNDD
R836
330
GNDD
100/16
C810
R856
1K
C848
47P
R880 15
GNDP
FL-
GNDA
GNDM
C823
R1
GNDP
RL+
FU807
CEK1254
R824
0R0
GND
P
C983
R01
C984
R1
100/16
C813
R939
0R0
D803
RB400D
R845
100
R857
1R5K
C824
R022
MFLPW
GNDILM
C834
1
R839
1K
CCON1
L985
AU85
GNDD
R859 180K
R819
180
C843 47P
RSQ030P03
Q805
1
2
34
5
6
R832
8R2K
DTC114EUA
Q814
C853
R47
GNDV
VDD5
C815 R01
C85
7
GNDD
CCD3
IC805
TPS5103IDB
SS
1
INV
2
FB
3
CT
4
5RT
6GND
7REF
8COMP
9RWMSKIP
10 STBY 11
VREG5V_IN
12
VREF5
13
VCC
14
VCC_SENSE
15
TRIP
16
OUTGND
17
OUT_D
18
LL
19
OUT_U
20
LH
GNDD
C842 R01
GNDD
BUP3
S
R942
0R0
R869 100K
R803
560
R846
1K
R843
5R6K
L982
FU809
CEK1257
DSWBUP
VDD5
CCV5
R827
10K
C812 R01
SD3VC
C988
R1
GNDD
C845
R01
GNDD
L983
FL+
AUPW
GNDP
GNDD
SWAC5
R870
47K
GNDD
GNDD
R825
36
R945
100K
CCD3
C827
R015
C884
GNDP
R834
680
C858
R47
C832
R1
ISENS
GNDM
GNDD
GNDA
PWRMTR
RR-
GNDD
GNDP
C999
R01
GNDD
2SA1797
Q809
R861
10
GNDFM
GNDD
C86
2
GNDD
R858
TELIN
100/16C816
FR+
R826
36
CCD5
GNDD
GNDD
R851
1R5K
R838
3K
GNDD
R940
0R0
C847
R01
R983
1K
R944
100K
SWACPW
AMPSB2
C998
R1
BSENS
CCD5C
C828 100P
GND
GNDILM
GNDD
R848
2R4K
R841
100K
D802
RB400D
R876
15
AU85
PWRFL
C826
R1
GNDD
CCD3C
C829
R1
GNDD
R814
0R0
GNDD
FR-
R990
0R0
GNDD
L817
CDD5
Vref=1.185(V)
(1/10W)
SWBUP
(YB)
(CH)
(YB)
Vref=1.185(V)
(1/10W)
8.5V
(1/10W)
(D)
(D)
(D)
(D)
(1/1
0
(1/10W)
(D)
(D)
3.3V
(D)
2.5V
5.0V
H/A
(D)
CCD5
(CH)
inside of CC shield ca
s
CC
CC
CC
CC
(D)
H/A
(D)
MTR
(D)
(1A)
Vref=1.185(V)
(D)
(D)
1/10W
(D)
(YB)
(1/8W)
(1/10W)
(YB)
(YB) (YB)
(YB)
H/A
(YB)
(2A)
(YB)
(CH)
(YB)
(CH)
(YB)
(YB)
CCD3
(YB)
AU8.5
(YB)
(YB)
VCC33
(CH)
MTR
(YB)
8.0V
VDD5
MS5
MS5
MS5
<CPU GDC>
<MS5 ASIC CPU GDC SDRAM>
<AUDIO GPS TMC>
<DAC ADC MS5 VIDEO>
<MS5>
CDD5
CDD5
CDD5
BUP
(2A)
1/10W
(2.5A)
(1A)
1/10W
(2A)
1/10W
8.5V
8.5V
GNDFL
GNDVI
MFLPW
3.3V
3.3V
CCON
CCON
DRAMPW
AU85
MBUP
BUCKUP_2
MS5
AMPSB2
8.5V
CDD5
BUP3S
AMPSB2
CCD3C
CCD5
FM85
CCON
DRAMPW
SD3VC
SRVDD33
CCD3
MVDD5
FM85
CCD25C
DVD8
DSENS
(3.15A)
(D)
>
>
>
>
>
>
>
3/7
A
2/7
A
7/7
A
A
A

AVIC-N4/XU/UC 167
5 678
5678
C
D
F
A
B
E
1/7
A
A-b 1/7
PKBSNS
BSENS
RR-
PWRFL
FR+
FL+
FR+
FR-
FL+
RL+
NFANCNT
PWRVI
AUPW
ISENS
TELIN
RL-
DSENS
VGND
FL-
SWACPW
ANTPW
RR+
SWACPW
ILMPWR
ASENS
VDD5
VDD5
MBUP
SWAC5
BACKUP_2
BUMUTE
C955 4R7
C964
1
SP8K2
Q816
S1
1
G1
2
S2
3
G2
4D2-2
6
D2-1
7
D1-2
8
D1-1
BBSEN
R864
62K
SP8K2
Q819
S1
1
G1
2
S2
3
G2
45 D2-2
6
D2-1
7
D1-2
8
D1-1
R884
560
R877
15
FAN
G
NDD
GNDD
AMPFAN
IC803
TPS5102IDBT
INV1
1
FB1
2
SS1
3
PWM_SKIP
4
5CT
6RT
7GND
8REF
9STBY1
10 STBY2
11 VCC
12 COMP
13 SS2
14 FB2
15 INV2 16
LH2
17
OUT2_U
18
LL2
19
OUT2_D
20
OUTGND2
21
REG5V_IN
22
VREF5
23
TRIP2
24
VCC_CNTP
25
TRIP1
26
OUTGND1
27
OUT1_D
28
LL1
29
OUT1_U
30
LH1
GNDD
R975
750
VGND
FU805
CEK1258
R946
4R7K
330/6R3
C878
R929
10K
Q823
2SC4081
C892
R01
FU802
CEK1260
10/16
C886
R954
10K
D806
RB400D
C841
4R7
D832
S1G-6904G2P
C846
4R7
R936
82
R894
470
D822
1SS355
L803
R920
100
L808 2SA1576A
Q840
GNDD
D817
UDZS20(B)
GNDD
C864
R01
GNDD
C860 R1
C875 4R7
ASEN1
C859 R1
B1
R922
15K
C877
4R7
R896
10K
UMF23N
Q830
E1
1
B1
2
C2
3
E2
4
5
B2
6
C1
R930
4R7K
PKB
C838
R47
GND1
C856
R47
GNDFL
R915
47K
100/16
C897
47/16
C866
C919
R1
R868
10
L812
R865
10
C889
R01
GNDILM
R918
470
D833
1SS400
C863 R1
Q825
2SC4081
D820
S1G-6904G2P
D804
RB400D
L805
C851 10
C971
2200P
D961
HZU8R2(B3)
Q971
6
5
43
2
1
GNDD
L815
MSWAC5
C974 R01
2SA1576A
Q901
BU1
GNDP
DSWVDD
R873
15
GND2
VGND1
C963
R1
R907
1K
R921
10K
R913
1K
C961 R1
220/25
C899
C894
R01
R886
10K
GNDD
GNDD
100/16
C905
R813
0R0
C973
1
D831
RB500V-40
D810
RB060L-40
Q835
2SC4081
RSQ030P03
Q832
1
2
34
5
6
C840 10
D805
RB400D
2200/16
C881
IC804
TPS5102IDBT
INV1
1
FB1
2
SS1
3
PWM_SKIP
4
5CT
6RT
7GND
8REF
9STBY1
10 STBY2
11 VCC
12 COMP
13 SS2
14 FB2
15 INV2 16
LH2
17
OUT2_U
18
LL2
19
OUT2_D
20
OUTGND2
21
REG5V_IN
22
VREF5
23
TRIP2
24
VCC_CNTP
25
TRIP1
26
OUTGND1
27
OUT1_D
28
LL1
29
OUT1_U
30
LH1
BMUTE
C910
R1
ASEN
GNDD
GNDVI
GNDD
ILM
C951 4R7
L802
(10uH)
GNDD
C855 R1
DTC144TUA
Q963
R895
1K
Q972
IMD3A
2E
6
2B
5
1C
4
1E
3
2
1B
1
2C
R885
560
DTC114EUA
Q951
47/16
C975
SP8K2
Q815
S1
1
G1
2
S2
3
G2
45 D2-2
6
D2-1
7
D1-2
8
D1-1
C837
4R7
R974
470
C811
R1
100/16
C893
AANT1
R964
22K
GNDD
D818
RB060L-40
D801
5KP22A
GNDFANA
D809
RB060L-40
R891
1R1K
C865
10
GNDD
Q837 2SC4081
L809
C836 R1
BMUTE1
BA00DD0WHFP
IC861
1CTL
2Vcc
3GND
4Vout
5NC
D814
KS926S2
220/10
C871
C835
4R7
BSNZ
R893
1K
R911
470K
C861
R47
R928
10K
L811
2SA1797
Q833
GNDD
DTA114EUA
Q964
TELM
C891
R1
R963
100K
R972
1K
DTC114EUA
Q834
EF802
3
2
1
R880 15
D828
S1G-6904G2P
R910
15K
C907
R047
D971
RB751V-40
FU801
CEK1255
R973
4R7K
C954 10
CN971
1
2
C904
R1
S-L2980A33MC-C6S
IC806
VIN
1
VSS
2
ON/OFF
3NC 4
5
VOUT
Q843
2SD1767
R927
470
SWAC5
C958 4R7
GNDP
GNDP
C803
2R2
PWRFL
D803
RB400D
B0
GNDD
VGND
220/10
C839
R926
10K
R961
22K
R892
680
R859 180K
C887
R1
GNDD
GNDVI
D829
RB500V-40
R908
470
2SB1184F5
Q829
C956 10
C890
R1
FU810
CEK1255
D807
RB060L-40
C853
R47
C920
R1
ILM+B
C857
4R7
GNDD
11
12
13
14
15
16
17
18
19
20
Q828
IMX1
1E
6
1B
5
2C
42E 3
2
2B
1
1C
C895
R1
10000/16
C903
R905
4R7K
R914
47K
BUP3S
GNDVI
220/25
C879
C916
R1
FU806
CEK1254
IC807
TPD1018F
1
OUT 2
GND1 3
GND2 4
GND3 5
VDD
6IN
7GND4
8GND5
9GND6
10 DIAG
EF803
3
2
1
CN824
1
2
R901
220K
R962
10K
330/6R3
C869
R875 220K
SP8K2
Q811
S1
1
G1
2
S2
3
G2
45 D2-2
6
D2-1
7
D1-2
8
D1-1
GNDD
GNDD
D816
UDZS18(B)
GNDD
C957 10
R909
470
SP8K2
Q820
S1
1
G1
2
S2
3
G2
4D2-2
6
D2-1
7
D1-2
8
D1-1
D808
RB060L-40
C852 4R7
R874 220K
2SA1576A
Q961
DTC114EUA
Q822
5.6V
C898 R1
C883
R01
R906
22K
C950 4R7
C960
4R7
FANG2
FANG1
GNDD
R878 220K
OBSN
47K
C909
R1
330/6R3
C876
R879 220K
FU971
CEK1250
R938
560
L801
100/6R3
C884
D861
RB060L-40
C858
R47
S-812C50AUA-C3E
IC810
1GND
2VIN
3VOUT
R924
4R7K
C872 10
D812
HZU6R8(B2)
FU808
CEK1260
D972
RB751V-40
C900
R1
R916
47K
C888
R01
CN802
1
2
3
4
5
6
7
8
9
10
11
12
14
15
16
13
GNDP
L804
FU812
CEK1248
R863
1K
EF801
3
2
1
VDD5
DTC114EUA
Q965
C914
R1
C868 4R7
C901 R01
R861
10
PKBSNS
KENCHI
R977
10K
2SA1834F5
Q821
R978
10K
C862
4R7
BU2
R903
22K
R858 10
D834
RB060L-40
R904
22K
GNDD
GNDD
C906 R1
100/16
C814
C873 10
L806
C854 R1
D830
RB500V-40
R937
82
D815
HZU7R5(B3)
C953 4R7
GNDD
FU803
CEK1250
D901
DAN202U
R862
10K
C972
R47
FU804
CEK1258
C880
R1
FFAN
GNDFAN
L901
ACC
DTC143EUA
Q962
PWRVI
BSEN
C885
R1
Q973
2SD1767
R952
47K
D802
RB400D
R876
15
R912
4R7K
100/16
C882
R971
820K
D821
1SS355
S-812C52AUA-C3G
IC808
1GND
2Vin
3Vout
FU814
CEK1248
10/16
C874
R925
1K
2SB1184F5
Q824
C959 10
R919
4R7M
C908
R01
GNDD
C870 4R7
DTC144EUA
Q838
L807
R917
0R0
R902
47K
GNDD
GNDD
C896 R01
D973
HZU8R2(B1)
C867
1
D974
UDZS10(B)
L810
100 H
L818
5
ACC
7
RR-
SWVDD
PARKING SENSE
(1/10W)
RR+
(1/10W)
RL+
BSENS
ASENS
SRAM3
VDD
(YB)
(YB)
vehicle side
Vref=1.185(V)
ILM SENS
(1/10W)
Back up filter BOX
8.5V
(YB)
(1/10W)
CCD5
AMP FAN MOTOR
(1/10W)
(1/10W)
3.3V
(1/8W)
(4A)
(1/8W)
(YB)
inside of CC shield case
(10uH)
ANTENNA ON
(YB)
(400mA)
(4A)
(250mA)
Vref=1.185(V)
(D)
(1A)
(YB)
(400mA)
NAVI FAN
(YB)
(1.25A)
16
(YB)
15
(1/4W)
(YB)
(YB)
(YB)
(1/4W)
FLBUP
(D)(D)
PWRVI
PWRFL
P.B.
RL-
1
ILL
2
MUTE
3
4
B.UP
9
ACC
VGND
(YB)
11
BUP
FL+
12
(YB)
13
Vehicle I/F
GND
14
A.ANT
10
FR+
8
FR-
6
FL-
SWAC5
(YB)
5.2V REG(VDD5)
<CPU GDC>
<MS5 ASIC CPU GDC SDRAM>
<AUDIO GPS TMC>
E
O>
<PWR COM SRAM H/A>
BUP
VDD5
BUP
BUP
CDD5
CDD5
BUP
BUP
(2125)
ILM+B
BUP
(2.5A)
(2.5A)
BUP
BUP
BUP
TEL IN
GNDFL
GNDVI
MFLPW
CDD5
VDD5
8.5V
ILM+B
SWAC5
BUP
VDD5
(250mA)
VDD5
NAVI FAN MOTOR
SWAC56 SWAC5
BUPMUTE
(1.25A)
IMX2
5
5
Decimal points for resistor
and capacitor fixed values
are expressed as :
2.2 t 2R2
0.022 t R022
The > mark found on some component parts indicates
the importance of the safety factor of the part.
Therefore, when replacing, be sure to use parts of
identical designation.
Symbol indicates a resistor.
No differentiation is made between chip resistors and
discrete resistors.
NOTE :
Symbol indicates a capacitor.
No differentiation is made between chip capacitors and
discrete capacitors.
>
>
>
>
>
>
>
>
>
>
>
CC UNIT(P/S)
1/7
A
AAudio Signal
A
A
FM(UC):+28.41dBs
AM(UC):+17.91dBs
FM(EW5):+30.41dBs
AM(EW5):+21.91dBs
DVD:+34.16dBs
VTR1,2:+34.35dBs
iPod:+34.21dBs
IP:+34.35dBs

AVIC-N4/XU/UC
168
1234
1234
C
D
F
A
B
E
A-a A-b
A-b 1/7
1 2 345
PKBSNS
BSENS
RR-
FR+
FL+
FR+
FR-
FL+
RL+
NFANCNT
AUPW
RL-
FL-
ANTPW
RR+
ASENS
VDD5
BACKUP_2
C955 4R7
BBSEN
SP8K2
Q819
S1
1
G1
2
S2
3
G2
45 D2-2
6
D2-1
7
D1-2
8
D1-1
FAN AMPFAN
R975
750
R946
4R7K
R929
10K
Q823
2SC4081
FU802
CEK1260
D832
S1G-6904G2P
R894
470
D822
1SS355
L803
R920
100
L808 2SA1576A
Q840
GNDD
ASEN1
B1
R896
10K
R47
R915
47K
C889
R01
Q825
2SC4081
D820
S1G-6904G2P
C851 10
C971
2200P
Q971
6
5
43
2
1
L815
C974 R01
GNDP
R
873
15
R921
10K
R913
1K
GNDD
R813
0R0
C973
1
D831
RB500V-40
Q835
2SC4081
C840 10
C910
R1
ASEN
GNDD
C951 4R7
L802
(10uH)
GNDD
C855 R1
R895
1K
Q972
IMD3A
2E
6
2B
5
1C
4
1E
3
2
1B
1
2C
47/16
C975
SP8K2
Q815
S1
1
G1
2
S2
3
G2
45 D2-2
6
D2-1
7
D1-2
8
D1-1
R974
470
GNDD
D818
RB060L-40
GNDFANA
R891
1R1K
C865
10
Q837 2SC4081
D814
KS926S2
220/10
C871
C835
4R7
BSNZ
R893
1K
R911
470K
R928
10K
L811
C891
R1
R972
1K
D828
S1G-6904G2P
C907
R047
D971
RB751V-40
R973
4R7K
C954 10
CN971
1
2
S-L2980A33MC-C6S
IC806
VIN
1
VSS
2
ON/OFF
3NC 4
5
VOUT
Q843
2SD1767
R927
470
GNDP
GNDP
D803
R
B400D
B0
220/10
C839
R926
10K
R892
680
GNDD
D829
RB500V-40
2SB1184F5
Q829
C956 10
C890
R1
D807
RB060L-40
C920
R1
C857
4R7
GNDD
Q828
IMX1
1E
6
1B
5
2C
42E 3
2
2B
1
1C
10000/16
C903
R914
47K
C916
R1
IC807
TPD1018F
1
OUT 2
GND1 3
GND2 4
GND3 5
VDD
6IN
7GND4
8GND5
9GND6
10 DIAG
CN824
1
2
R901
220K
330/6R3
C869
R875 220K
SP8K2
Q811
S1
1
G1
2
S2
3
G2
45 D2-2
6
D2-1
7
D1-2
8
D1-1
GNDD
GNDD
D816
UDZS18(B)
D808
RB060L-40
C852 4R7
R874 220K
5.6V
C950 4R7
FANG2
FANG1
GNDD
OBSN
C909
R1
FU971
CEK1250
R938
560
L801
D812
HZU6R8(B2)
D972
RB751V-40
R916
47K
C888
R01
CN802
1
2
3
4
5
6
7
8
L804
EF801
3
2
1
VDD5
C868 4R7
C901 R01
PKBSNS
KENCHI
R977
10K
R978
10K
R903
22K
R858 10
R904
22K
GNDD
C906 R1
C854 R1
D830
RB500V-40
D815
HZU7R5(B3)
C953 4R7
FU803
CEK1250
C972
R47
FU804
CEK1258
FFAN
GNDFAN
BSEN
Q973
2SD1767
D802
B400D
R876
15
R912
4R7K
100/16
C882
R971
820K
D821
1SS355
S
-
812C52AUA
-
C3G
IC808
FU814
R925
1K
2SB1184F5
Q824
C908
R01
GNDD
C870 4R7
R902
47K
GNDD
GNDD
D973
HZU8R2(B1)
D974
UDZS10(B)
RR-
PARKING SENSE
(1/10W)
RL+
BSENS
ASENS
SRAM3
(YB)
vehicle side
Back up filter BOX
AMP FAN MOTOR
(1/10W)
(1/8W)
(4A)
(1/8W)
(YB)
ANTENNA ON
(YB)
(400mA)
(D)
(YB)
(400mA)
NAVI FAN
(YB)
(YB)
(D)(D)
RL-
ACC
BUP
FL+
Vehicle I/F
FR+
FR-
FL-
BUP
VDD5
BUP
CDD5
CDD5
BUP
(2.5A)
BUP
BUP
NAVI FAN MOTOR
IMX2
>
>
>
>
>
CC UNIT(P/S)
1/7
A
A
Audio Signal
A
A
FM(UC):+28.41dBs
AM(UC):+17.91dBs
FM(EW5):+30.41dBs
AM(EW5):+21.91dBs
DVD:+34.16dBs
VTR1,2:+34.35dBs
iPod:+34.21dBs
IP:+34.35dBs

AVIC-N4/XU/UC 169
5 678
5678
C
D
F
A
B
E
A-a A-b
A-b 1/7
5 7
68
RR-
FR+
FR-
RL+
ISENS
TELIN
DSENS
VGND
SWACPW
RR+
SWACPW
ILMPWR
ASENS
MBUP
BUMUTE
C964
1
SP8K2
Q816
S1
1
G1
2
S2
3
G2
4D2-2
6
D2-1
7
D1-2
8
D1-1
R864
62K
R884
560
R877
15 GNDD
GNDD
VGND
FU805
CEK1258
R946
4R7K
330/6R3
C878
C892
R01
10/16
C886
R954
10K
R936
82
GNDD
D817
UDZS20(B)
GNDD
C864
R01
GNDD
C860 R1
C875 4R7
A
S
EN1
C859 R1
R922
15K
C877
4R7
UMF23N
Q830
E1
1
B1
2
C2
3
E2
4
5
B2
6
C1
R930
4R7K
PKB
GND1
GNDFL
100/16
C897
47/16
C866
C919
R1
L812
GNDILM
R918
470
D833
1SS400
C863 R1
D
804
B
400D
L805
D961
HZU8R2(B3)
GNDD
MSWAC5
2SA1576A
Q901
BU1
DSWVDD
GND2
VGND1
C963
R1
R907
1K
C961 R1
220/25
C899
C894
R01
R886
10K
GNDD
GNDD
100/16
C905
R813
0R0
D810
RB060L-40
RSQ030P03
Q832
1
2
34
5
6
D805
RB400D
2200/16
C881
BMUTE
C910
R1
ASEN
GNDVI
GNDD
ILM
DTC144TUA
Q963
R885
560
DTC114EUA
Q951
C811
R1
100/16
C893
AANT1
R964
22K
D801
5KP22A
D809
RB060L-40
2SC4081
L809
BMUTE1
BA00DD0WHFP
IC861
1CTL
2Vcc
3GND
4Vout
5NC
R47
L811
2SA1797
Q833
GNDD
DTA114EUA
Q964
TELM
R963
100K
DTC114EUA
Q834
EF802
3
2
1
8
015
R910
15K
FU801
CEK1255
C904
R1
S-L2980A33MC-C6S
IC806
VIN
1
VSS
2
ON/OFF
3NC 4
5
VOUT
Q843
2SD1767
SWAC5
C958 4R7
C803
2R2
PWRFL
GNDD
VGND
R961
22K
C887
R1
GNDVI
R908
470
2SB1184F5
Q829
FU810
CEK1255
ILM+B
GNDD
C895
R1
R905
4R7K
BUP3S
GNDVI
220/25
C879
FU806
CEK1254
EF803
3
2
1
R962
10K
GNDD
GNDD
C957 10
R909
470
SP8K2
Q820
S1
1
G1
2
S2
3
G2
4D2-2
6
D2-1
7
D1-2
8
D1-1
RB060L
-
2SA1576A
Q961
DTC114EUA
Q822
5.6V
C898 R1
C883
R01
R906
22K
C960
4R7
R878 220K
330/6R3
C876
R879 220K
100/6R3
C884
D861
RB060L-40
S-812C50AUA-C3E
IC810
1GND
2VIN
3VOUT
R924
4R7K
C872 10
D812
HZU6R8(B2)
FU808
CEK1260
C900
R1
3
4
5
6
7
8
9
10
11
12
14
15
16
13
FU812
CEK1248
R863
1K
VDD5
DTC114EUA
Q965
C914
R1
2SA1834F5
Q821
C862
4R7
BU2
R903
22K
D834
RB060L-40
R904
22K
100/16
C814
C873 10
L806
R937
82
GNDD
D901
DAN202U
R862
10K
C880
R1
L901
ACC
DTC143EUA
Q962
PWRVI
C885
R1
R952
47K
S-812C52AUA-C3G
IC808
1GND
2Vin
3Vout
FU814
CEK1248
10/16
C874
C959 10
R919
4R7M
DTC144EUA
Q838
L807
R917
0R0
GNDD
C896 R01
C867
1
L810
100 H
L818
5
ACC
7
RR-
SWVDD
RR+
RL+
ASENS
SRAM3
VDD
(YB)
ILM SENS
/
10W)
(YB)
/
10W)
CCD5
e
ld case
(10uH)
(4A)
(250mA)
(D)
(1A)
(YB)
(1.25A)
16
(YB)
15
(1/4W)
(YB)
(YB)
(1/4W)
FLBUP
PWRVI
PWRFL
P.B.
1
ILL
2
MUTE
3
4
B.UP
9
ACC
VGND
(YB)
11
FL+
12
(YB)
13
GND
14
A.ANT
10
FR+
8
FR-
6
SWAC5
(YB)
5.2V REG(VDD5)
R
AM>
<PWR COM SRAM H/A>
VDD5
BUP
BUP
BUP
(2125)
ILM+B
BUP
(2.5A)
BUP
TEL IN
VDD5
8.5V
ILM+B
SWAC5
BUP
VDD5
(250mA)
VDD5
SWAC56 SWAC5
BUPMUTE
(1.25A)
5
5
Decimal points for resistor
and capacitor fixed values
are expressed as :
2.2
t
2R2
0.022
t
R022
The > mark found on some component parts indicates
the importance of the safety factor of the part.
Therefore, when replacing, be sure to use parts of
identical designation.
Symbol indicates a resistor.
No differentiation is made between chip resistors and
discrete resistors.
NOTE :
Symbol indicates a capacitor.
No differentiation is made between chip capacitors and
discrete capacitors.
>
>
>
>
>
>
>
A
(5) 9ds
DVD:+34.16dBs
VTR1,2:+34.35dBs
iPod:+34.21dBs
IP:+34.35dBs

AVIC-N4/XU/UC
170
1234
1234
C
D
F
A
B
E
A-bA-a
A-a 1/7
A-b 1/7
1 2 345
ISENS
TELIN
CCON1
PKBSNS
BSENS
ASENS
ANTPW
VDCONT
AUPW
FL+
FL-
FR-
SWACPW
FR+
RL-
RL+
RR-
RR+
AMPSB2
DRAMPW
NFANCNT
DSENS
GNDD
SD3VC
AUPW
AU85
AU85
CCD5C
VDD5
BUMUTE
C818
R047
BACKUP_2
DVD8
RR+
S
1
G
2
S
3
G
4
GNDD
R842
680
C817
R027
R833
1R5K
IC803
TPS5102IDBT
INV1
1
FB1
2
SS1
3
PWM_SKIP
4
5CT
6RT
7GND
8REF
9STBY1
10 STBY2
11 VCC
12 COMP
13 SS2
14 FB2
15 INV2 16
LH2
17
OUT2_U
18
LL2
19
OUT2_D
20
OUTGND2
21
REG5V_IN
22
VREF5
23
TRIP2
24
VCC_CNTP
25
TRIP1
26
OUTGND1
27
OUT1_D
28
LL1
29
OUT1_U
30
LH1
GNDD
C819
100P
ASENS
D806
RB400D
C841
4R7
CCD5
GNDP
GNDD
DTC114EUA
Q808
C821
R047
C838
R47
DRAMPW
C856
R47
R820
180
RL-
GNDD
C987
R01
R865
10
R844
1K
NFANCNT
GNDAMP
BUP3C
C820
R1
GNDV
FU821
CEK1259
R840
1K
GNDP
R873
15
C989
R01
AU85
R866 100K
GNDA
R941
0R0
PKBSNS
GNDD
GNDD
R2730
330
R985
1K
C990
R1
L984
MBUP
CCD25C
GNDAMP
R837
100
R835 150K
2SB1260
Q807
C855 R1
C844
1
SP
8
Q8
1
S1
1
G1
2
S2
3
G2
45
C837
4R7
BUMUTE
CCD5
FU822
CEK1254
ANTPW
C833 33P
GNDD
R986
1K
GNDD
C836 R1
C825 100P
C835
4R7
8.5V
C822 100P
DSENS
R821
10K
FU823
CEK1257
R836
330
FL-
GNDA
C823
R1
RL+
IC806
VSS
2
ON/OFF
3NC 4
FU807
CEK1254
GNDP
100/16
C813
R939
0R0
D803
RB400D
R845
100
C824
R022
C834
1
R839
1K
CCON1
220/10
C839
L985
AU85
R859 180K
R819
180
C843 47P
R832
8R2K
C853
R47
GNDV
VDD5
C857
4R7
CCD3
IC805
TPS5103IDB
SS
1
INV
2
FB
3
CT
4
5RT
6GND
7REF
8COMP
9RWMSKIP
10 STBY 11
VREG5V_IN
12
VREF5
13
VCC
14
VCC_SENSE
15
TRIP
16
OUTGND
17
OUT_D
18
LL
19
OUT_U
20
LH
C842 R01
GNDD
R803
560
R846
1K
R843
5R6K
R875 220K
VDD5
CCV5
C812 R01
SP8K
2
Q811
S1
1
G1
2
S2
3
G2
45
SD3VC
C988
R1
GNDD
C845
R01
R874 220K
FL+
AUPW
GNDP
GNDD
GNDD
GNDP
R834
680
ISENS
GNDA
RR-
GNDP
R861
10
GNDD
GNDD
R858 10
TELIN
FR+
CCD5
GNDD
R838
3K R940
0R0
C854 R1
R983
1K
R944
100K
SWACPW
AMPSB2
BSENS
CCD5C
GNDD
R841
100K
D802
RB400D
R876
15
AU85
C826
R1
GNDD
CCD3C
R814
0R0
GNDD
FR-
R990
0R0
GNDD
L817
CDD5
Vref=1.185(V)
(1/10W)
(YB)
(CH)
Vref=1.185(V)
8.5V
(D)
(D)
(D)
(D)
(1/10W)
(1/10W)
(D)
(D)
(D)
5.0V
(D)
(CH)
CC
CC
CC
CC
(1A)
1/10W
(YB)
(1/8W)
(YB)
(YB) (YB)
(YB)
(YB)
(YB)
(CH)
(YB)
AU8.5
8.0V
VDD5
<AUDIO GPS TMC>
<DAC ADC MS5 VIDEO>
<MS5>
CDD5
CDD5
CDD5
(1A)
1/10W
(2A)
1/10W
8.5V
8.5V
AU85
MBUP
BUCKUP_2
AMPSB2
8.5V
CDD5
BUP3S
AMPSB2
CCD3C
CCD5
(3.15A)
(D)
>
>
>
>
3/7
A
2/7
A
7/7
A
A
A

AVIC-N4/XU/UC 171
5 678
5678
C
D
F
A
B
E
A-bA-a
A-a 1/7
A-b 1/7
5 7
68
PWRFL
PWRFL
DSWVDD
PWRVI
PWRVI
GNDVI
MFLPW
CCD3
DSENS
DRAMPW
CCON1
GNDFL
VDCONT
BUP3S
ILMPWR
PWRMTR
CCD25C
SD3VC
ILM+B
SWAC5
SWAC5
SP
8
Q8
1
S1
1
G1
2
S2
3
G2
4
DVD8
R877
15
GNDD
DTC114EUA
Q810
GND
C846
4R7
DSWVDD
C830
R015
C860 R1
L999
C859 R1
R989
1K
MVDD5
GNDFL
R850
1R6K
GNDD
C9
8
R
0
R868
10
GNDD
FU811
CEK1257
R854 100K
VDCONT
D804
RB400D
R855
100
GNDVI
BUP3C
R987
1K
DTC144EUA
Q806
2.5V
C989
R01
ILMPWR
GNDD
C809 R01
R847
560
GNDD
C831 100P
R852
120
C850
R01 D805
RB400D
C990
R1
ILM+B
IC804
TPS5102IDBT
INV1
1
FB1
2
SS1
3
PWM_SKIP
4
5CT
6RT
7GND
8REF
9STBY1
10 STBY2
11 VCC
12 COMP
13 SS2
14 FB2
15 INV2 16
LH2
17
OUT2_U
18
LL2
19
OUT2_D
20
OUTGND2
21
REG5V_IN
22
VREF5
23
TRIP2
24
VCC_CNTP
25
TRIP1
26
OUTGND1
27
OUT1_D
28
LL1
29
OUT1_U
30
LH1
FU813
CEK1258
CCD25C
3.3V
R829
4R7M
R867
47K
R943
0R0
R849
100
FM85
C985
R01
R853
1K
C986
R1
GNDFM
PWRVI
SRVDD33
GNDD
C849
1
DSWBUP
GND
C861
R47
GNDD
GNDD
100/16
C810
R856
1K
C848
47P
R880 15
GNDP
GNDM
FU801
CEK12
5
GNDP
IC806
VSS
2
ON/OFF
3NC 4
R824
0R0
C983
R01
C984
R1
R857
1R5K
MFLPW
GNDILM
G
N
GNDD
C887
R1
RSQ030P03
Q805
1
2
34
5
6
DTC114EUA
Q814
C815 R01
GNDD
CCD3
GNDD
BUP3S
R942
0R0
R869 100K
L982
FU809
CEK1257
DSWBUP
R827
10K
SD3VC
C9
8
R
S
1
G
2
S
3
G
4
GNDD
L983
SWAC5
R878 220K
R870
47K
GNDD
GNDD R879 220K
R825
36
R945
100K
CCD3
C827
R015
100/6R3
C884
C858
R47
C832
R1
GNDM
GNDD
PWRMTR
GNDD
C999
R01
GNDD
2SA1797
Q809
GNDFM
C862
4R7
100/16
C816
R826
36
GNDD
GNDD
R851
1R5K
GNDD
C847
R01
C998
R1
CCD5C
C828 100P
GND
GNDILM
R848
2R4K
R1
PWRFL
CCD3C
C829
R1
GNDD
SWBUP
(YB)
(1/10W)
(1/10W)
3.3V
2.5V
H/A
CCD5
inside of CC shield case
CC
CC
CC
CC
(D)
H/A
(D)
MTR
(D)
Vref=1.185(V)
(D)
(D)
(D)
(1/10W)
(1.25A)
H/A
(2A)
(YB)
(CH)
(YB)
(YB)
CCD3
(YB)
(YB)
(YB)
VCC33
(CH)
(YB)
MTR
(YB)
MS5
MS5
MS5
<CPU GDC>
<MS5 ASIC CPU GDC SDRAM>
<
AUDIO GPS TMC
>
BUP
(2A)
1/10W
(2.5A)
GNDFL
GNDVI
MFLPW
3.3V
3.3V
CCON
CCON
DRAMPW
MS5
AMPSB2
8.5V
AMPSB2
CCD3C
CCD5
FM85
CCON
DRAMPW
SD3VC
SRVDD33
CCD3
MVDD5
FM85
CCD25C
DVD8
DSENS
>
>
>
2/7
A
7/7
A

AVIC-N4/XU/UC
172
1234
1234
C
D
F
A
B
E
10.2 CC UNIT(SYSCOM,VIDEO,IF)(GUIDE PAGE)
2/7
A
A-a 2/7
-+
-+
DACOUTL1
ONSEIMUTE1
MTOC1
PTOC1
GPSTOC1
CTOM1
CTOGPS1
CPUWDT1
CCON1
CTOP1
SYSRST1
IRQPW1
REM_IN1
OUTCSYNC
RED1
GREEN1
BLUE1
PKBSNS
XMS5RS1
EXTOC1
ONSEIMUTE1
HYOKA1
DACOUTL1
ANTON1
CTOEX1
SELR
SELL
MMUTE
RETL
RETR
DVDL0
DVDR0
XCCSTBY1
RST3S
ANB
ANG
ANR
ANGLE
ONSP+
ONSP-
VST
VCK
VDT
MUTEVOL
NOSELL
FL
RL
SWL
SWR
RR
FR
MUTERCA
GNDISO
YSI
ANB
ANG
ANR
CSYNCI
RDT0
RDT1
KDT0
REMO
REMO
PWRFL
PWRVI
MFLPW
CNVSS
ANGLE0SW
MTRSEL
MTR1
MTR2
MTRPW
LIFTSW
SENSE5
WCONT1
NTEMPI
ATEMPI
NTEMPI
ATEMPI
CCON1
WCONT1WCONT1
YSI
DVDV
SELV
VFSEL
VRSEL
MUTESO
MUTEAMP
BREM
ANTPW
RDT1
MUTE51
RE_BUMUTE
MUTE51
MUTEGU
NOSELR
AMPSTB
DVDV
DVDL0
DVDR0
MTOC1
CTOM1
IRQPW1
XMS5RS1
MMUTE
MVDD5
OPTON
OPTSNS
VDCONT
DIMDTY
ANGLE
MTR2
MTR1
KMOD
DVD8
RDT0
FMONV
REM_IN1REM_IN1
CSYNCI
XMSSTBY1
XMSSTBY1
ILMPWR
NFANCNT
ILMA
ILMB
ILM+B
ILM+B
ILMA
ILMB
RESETB
SBCLK
FDSENS
ILMA
ILMB
SWACPW
WREMIN1
SBCE
SBCLK
REM
SBDATA
RETV
CCD3
KDT0
REM
SWAC5
FMONV
OPTSNS
SRVDD33
EJECT
SBCE
SBDATA
OPTON
CTOXM1
XMTOC1
XMSSTBY1
PWRMTR
LIFTPUL
MTRS
MTRPW
MTRSEL
ANGLE0SW
LIFTSW
SENSE5
ILMSEL
SELVG
A0SW
L724
C775
R01
ILMB
LIFTSW
MT2
C790 R1
C630 100P
L690
GNDD
R605
1K
L708
L695
SENS5
R751 100
L760
GNDILM
L698
L670
GNDD
GNDV
D2707
UMZ6R8EN
1
2
34
5
C798 R1
C706
R001
VSEL5V
R790
56K
R786
4R7K
L648
DVDL0
L700
GNDD
R768
4R7K
PWRFLMO
C792
R1
R763 47K
WAKEUP
GNDD
CN2701
1
2
3
4
5
6
7
8
9
10
11
12
13
14
15
L2712
TO
MTRPW
L684
L668
L762
L2711
L765
SI2
D2702
DA204U
CN608
1
2
3
4
5
6
7
8
9
10
11
12
13
14
15
16
17
18
19
20
21
22
23
24
25
26
27
28
29
30
31
32
33
34
35
36
37
38
39
40
41
42
43
44
45
46
47
48
49
50
51
52
53
54
55
56
57
58
59
60
GNDV
DVDR0
R743
3R6K
C780
2R2
R664
680
R774 100
GNDILM
R2711
1K
SI
GNDD
C643
R1
GNDV
PWMTR
SI1
XRES
R781 0R0
10/16
C747
R625 47K
IC757
TC7SET08FUS1
INB
1
INA
2
GND
3OUTY 4
5
Vcc
R765750
CSYI1
C2713 R1
DVDV0
GNDV
FEJ
L703
GNDV
GNDA
2SA1577
Q2712
L645
IRQPWM
L677
R604
0R0
Q621
IMD2A
2E 6
2B
5
1C
4
1E
3
21B
12C
C793 10
L667
C774
2R2
GNDV
L660
L2710
C709 1P
IC2702
TC7SH14FUS1
NC
1
IN_A
2
GND
3OUT_Y 4
5
VCC
L728
GNDD
IC755
NJM2561F1
POWER_SAVE 1
Vout 2
Vsag 3
Vin
4
5GND
6
V+
R795 1K
22/6R3
C787
C755
47P
L669
D2705
DA204U
R630 47K
R792 1M
GNDA
D2704
UDZS6R8(B)
YS2
C779 10
100/16
C772
C776
2R2
L710
R784
1M
L753
R785 1M
R757
100
GNDVI
C602 R1
L766
C712
R1
DTC144EUA
Q2709
L722
L663
47/16
C757
L634
100/6R3
C786
R677
100K
0R0
GNDD
L653
L751
L627
TH601
MVDD5
R772
1M
R745
470
L693
Q742
2SC4081
R783 1M
GNDVI
GNDP
GNDA
C604
R1
D2701
DA204U
L651
GNDV
LIFTPUL
GNDD
R699
L2709
R672
680
C673
R1
SBDATA
R658 100
Q731
IMD3A
2E
6
5
2
1B
1
2C
C704 R1
L723
R773 75
C752 R1
GNDILM
L688
C670 R1
L689
L621
L2703
PWRVIMO
R2706 2R2K
C636
R1
GNDFL
L2717
C645
10
L635
R762
20K
C644 R1
C647
10
L682
R2725
10K
L725
R653
200K
GNDD
L705
L674
D2706
UMZ6R8EN
1
2
34
5
R668
100K
R631 1K
R769 1M
FSCI
L743
2SA1577
Q741
ANGLE
R770 100
L633
L685
GNDV
GNDSIG
R742 1K
GNDD
L638
SWAC5A
L721
L681
C607 R1
C800 R1
C758
1
GNDD
C648
R1
GNDSIG
L711
L629
R2729
4R7K
GNDV
10/16
C762
C782
R1
GNDILM
L2716
C603
R1
C751 R1
R2707
1K
C711
1
SBCLK
C705 R1
R766750
GNDV
R701
82
L649
R676 680
C754
5P
47/16
C769
R2701 2R2K
SWAC5G
CSYI
1
2
3
4
5
6
7 54
55
56
57
58
59
60
61
62
63
64
65
66
67
68
69
70
71
72
73
74
75
76
77
78
79
80
R2712
1K
R746
0R0
AFCNT
GNDV
L623
R2702 2R2K
C773
2R2
L2701
L619
L631
KEY0
L2702
L706
R782 1M
C679 R1
L646
R752 100
R760
4R7K
MTOC1
L628
C784
R01
MS5STBY
GNDV
C79110
GNDD
L620
R654 47K
L2713
L744
220/4
C767
R794
56K
GNDV
GNDSIG
L729
C2707
R1
CN607
1
2
3
4
5
6
7
8
9
10
11
12
13
14
15
16
17
18
19
20
21
22
23
24
25
26
27
28
29
30
31
32
33
34
35
36
37
38
39
40
5
87
C2R2
GNDILM
220/4
C764
L707
L679
R628 47K
GNDV
C2710
R1
DV8
C606
R1
R2714 2R2K
L691
2SA1577
Q2710
TEIN
GNDD
ANGL
GNDM
CSYN3V
220/4
C766
C794 10
R796
56K
L761
R800 1M
L2714
C763 R1
GNDA
YS1
R614 47K
C682 R1
L683
L622
GNDSIG
VDD5S
IC2701
TC7SH08FUS1
INB
1
INA
2
GND
3OUTY 4
5
VCC
L637
SRVD3
MMUTE
L624
220/4
C765
PSWAC5
C675
R1
C750 R001
L2718
L712
MTS
C768 1
NJM2246M
IC753
VIN1
1
SW1
2
VIN2
3
SW2
45 VIN3
6
V+
7
VOUT
8
GND
C756
R1
R761
100
C761
22P
22/6R3
C778
2
1
36
8
7
L636
L643
C680 R1
REMIN
R788
4R7K
R753 100
C707
10
L650
L680
IC758
TC7SZ08FU
INB
1
INA
2
GND
3OUTY 4
5
VCC
L701
R617 0R0
C2711
R1
L709
L2706
SY2
L632
GNDD
R687
47
GNDP
C749 2R2
R771 100
Q754
2SC4081
L647
GNDD
L793
FD1
L759
XMSSTBY
L704
KMODE
OPTON
R670 10K
C671 R1
OPTSNS
NJM2235V
IC756
VIN1
1
SW1
2
VIN2
3
SW2
45 VIN3
6
V+
7
VOUT
8
GND
GNDV
RE_BUMUTE
C795
2R2
MUTE51
BREM
100/6R3
C777
C713
10
AMPSTB
UMF23N
Q701
E1
1
B1
2
C2
3
E2
4
5
B2
6
C1
MUTEAMP
MUTESO
NOSELR
L763
SBCE
R2710
1K
MUTERCA
RST
R2708
1K
RR
FR
SWR
FL
RL
L662
SWL
NOSELL
MUTEVOL
R665
680
2
1
4
36
5
8
7
L754
VDT
VCK
L727
R2715 2R2K
R2726
22K
VST
L730
R776
75
ILM
RST3
R662
10K
XCCSTBY
GNDA
2R2
C796
GNDD
REMG
XMS3RS
ONSEIMUTE
R2713 2R2K
RDT1
OVER
RDT0
R601
180K
DACOUTL
L625
XMTOC
CTOEX
R2723
22K
R791 47K
GNDD
HYOKA
FSC
PBSNS
GNDA
ANTON
L640
EXTOC
C797
10
MTOC
CTOXM
NTEMP
CCON
GNDV
CTOGPS
GPSTOC
GNDD
SYSTOC
IC754
NJM2561F1
POWER_SAVE
1
Vout
2
Vsag
3
Vin
4
5GND
6V+
L755
OUTCSYNC
R675 680
L2715
ILMA
REM_IN
AOUTRED
FMONV
SYSRST
RGB5V
IC751
CXA1645M
GND1
1
RIN
2
GIN
3
BIN
4
5NC1
6SCIN
7NPIN
8BFOUT
9YCLPC
10 SYNCIN
11 NC2
12 VCC1 13
IREF
14
VREF
15
COUT
16
YOUT
17
YTRAP
18
FO
19
VCC2
20
CVOUT
21
BOUT
22
GOUT
23
ROUT
24
GND2
R612
47K
AOUTGREEN
CPUWDT
AOUTBLUE
IRQPWR
CTOSYS
CTOM
RETR
RETL
VDD5M
L666
C681 R1
R606
680
2
1
4
3
6
5
8
7
GNDV
100/16
C783
C771
R1
MT1
R754
2R2K
C788
R1
R755
2R2K
GNDA
GNDISO
R756
75
SELR
MMUTE
SELL
ONSP-
ONSP+
DVDR0
L652
DVDL0
DACOUTL1
ONSEIMUTE1
L602
GNDD
GNDV
C770
R1
R789
1K
R2731 0R0
MTSEL
L2707
C753 R1
R702
10K
R767 75
L644
R632 47K
R2724
4R7K
GNDD
R730 0R0
C748 R01
C672 R1
CTOM1
GNDILM
R764750
R703
10K
NJM2137V
IC752
1
2
3
45
6
7
8
C799
10P
R744
5R1K
CCP1392
VR741
1
3
2
UMH2N
Q2711
1
2
34
5
6
PWRFL
PWRFL
PWRFL
GNDFL
GNDFL
GNDFL
NC
KEY0
GNDVI
PWRVI
PWRVI
ILMA
SWAC5
HTX
MFLPW
YS
RDTA
GNDSIG
ANB
ANR
ANG
MONVBS
PWRMTR
NC
NC
VDD5
GNDM
GNDM
GNDM
GNDD
SENSE5
LIFTSW
ANGLSW
MTRSEL
MTR1
MTR2
MTRPW
MTRS
LIFTPUL
ANGLE
(YB)
(YB)
(YB)
(YB)
(YB)
(YB)
PWRMTR
PWRMTR
(YB)
DIMDTY
(D)
(YB)
RGB 75 DRIVER/
NTSC ENCORDING
C.SYNC
YS
BLUE
RED
GREEN
751
(F)
REAR/FRONT
VIDEO SELECTOR
VIDEO 751 800
LEVEL ADJUST
LIFTSW
ANGLE0SW
MTR2
(YB)
(YB)
(F)
8.5V
8.5V
DVD VIDEO
(D)
(D)
(D)
(D)
(YB)
(YB)
RESET
ILMG
DSENS
ILMA
RDTA
LCDCE
ILMGND
KEY0
EJECT
LCDDT
REM
LCDCL
<MS3 POWER SUPPLY>
<CCD3,CCD5,ILM+B>
<DETOUCH MONITOR>
<DETOUCH MONITOR,HA>
SWAC5
<AUDIO VIDEO>
<AUDIO VIDEO>
<MONITOR&HA POWER SUPPLY>
<AUDIO VIDEO>
GNDVI
ILMB
LCDCL
LCDCE
LCDDI
CSYNC
SWACPW
MOREM
HRX
RDTB
GNDV
VDD5
NFANCNT
AFANCNT
RDTB
ANTPW
/WCONT
TESTIN
TIMEOUT
SIMUKE0
SIMUKE1
SIMUKE2
/MUTE51
VDCONT
WREMIN
ATEMPI
ANGLE
NTEMPI
OPTSNS
AVSS
OPTONVREF AVCC
MUTEG
U
DEQON
(D)
(D)
(D)
(D)
VDD8(REG)
VIDEO GND
WAKEUP
VIDEO GND
NC
DGND
VDD5
VDD5
AMUTE
CB
IRQPWR
VDD5
PGND
HSTCMD
CR
Y
VDD8(DRY)
PGND
VIDEO GND
AGND
VIDEO GND
STANBY
SLVSTS
ANAROUT
PGND
PGND
VDD8(DRY)
UARTSPEED
SRVDD
NC
DGND
CVBS
ANALOUT
NC
XRES
DGND
DGND
AGND
AGND
VDD8(DRY)
ILMPWR
NC
GNDV
NC
BYTE
REAR VIDEO SW
VRSEL
L
H
OUTPUT
DVD
NAVI
FRONT VIDEO SW
DVD
VFSEL
H
L
SEL OUT ISOLATOR
H:ILMA
L:ILMB
DGND
SWAC5
AND
SCHMITT INV
NC
MTR1
MTRSEL
SENSE5
VDD5
VDD5
AV85
CCV5
GNDSIG
NC
GNDD
GNDVI
HTOM
MTOH
SWAC5
RDT0
RDT1
KEY0
SWAC5
8.5V
VSEL5
CCD3
2.2K(B)
8.5V
8.5V
<CCD3,CCD5,ILM+B>
6dB AMP
MECA SWVDD
R628
R630
47K
NM
EW5
NM
47K
UC
SELOUT
OUTPUT
3/7
A
CN5003 MCN101
CN1901
2/2
D
1/2
G
7/7
A
BCN4001
A
V
V
V
V
R
R
R
R
R
R
R
S
S
S
S
R
S
V
V
V
V
V
V
A
A
A
DVD:+5.14dBs

AVIC-N4/XU/UC 173
5 678
5678
C
D
F
A
B
E
2/7
A
A-b 2/7
RESET
RQ
IRQPW1
CTOEX1
EXTOC1
PKBSNS
NFANCNT
SWACPW
DRAMPW
CCON1
ASENS
BSENS
MFLPW
CNVSS
RESET
CTOP1
CPUWDT1
RESETB
RST3S
BUSY
MVDD5
SRVDD33
DVD8
IRQPW1
ISENS
DSENS
SWL
SWR
RR
FR
PWRVI
PWRFL
PWRMTR
DSWVDD
FM85
DSWBUP
ASENBO
SELR
RETR
RETL
RETV
SELV
AUPW
CNVSS
PKBSNS
ANGLE0SW
MTRSEL
MTR1
MTR2
EJECT
TELIN
ASENS
RST3U
HTOP1
CCON1
IRQPW
SYSRST1
NOSELL
NOSELR
VFSEL
VRSEL
LIFTPUL
MTRS
MTRPW
LIFTSW
SENSE5
ATEMPI
CCON1
WCONT1WCONT1
WREMIN1WREMIN1
WREMIN
WCONT
WREMIN
WCONT
RST3U
IRQPW
CTOGPS1
BSENS
MUTEAMP
ONSP-
RL
ONSP+
FL
BACKUP_2
ANTPW
MUTERCA
SELVG
SELVG
ANTON1
PTOH
GPSTOC1
AMPSTB
AMPSB2
HYOKA1
VDCONT
DIMDTY
MUTEGU
ILM+B
CCD5
CCD5
XCCSTBY1
ILMPWR
NFANCNT
ILMPWR
ILMSEL
ILMB
SWACPW
PTOC1
DSENS
ISENS
TELIN
ASENBO
MUTESO
AMPSB2
BSENS
FDSENS
AUPW
DRAMPW
PTOH
HTOP1
HTOM
MTOH
RESET
RQ
VCK
VDT
VST
FM85
SELL
SWAC5
GNDISO
KMOD
RESET
CCD3
BUMUTE
BUMUTE
RE_BUMUTE
CTOXM1
XMTOC1
DSENS
BREM
DSWVDD
DSWBUP
MUTEVOL
VDD5
R732 1K
L713
TIN
GDON1
R608
56K
C605
R1
EF731
3
2
1
R616 680
C
630 100P
D700
UDZS6R8(B)
R605
1K
R602
47K
EF735
3
2
1
ANTON1
L686
GNDD
GNDD
TO
R673
1K
L616
L739
R644 680
C690
4R7
GNDV
R674
1K
D735 EDZ6R8(B)
R667 680
C739 R1
GNDD
L749
D748 EDZ6R8(B)
SELVG1
R636
47K
R623 680
2
1
4
3
6
5
8
7
R657
100K
Q691
2SD1767
C601
R1
IC608
TC7SH08FUS1
INB 1
INA 2
GND 3
OUTY
4
5VCC
R671 10K
6
64
8
0
C626
R01
CTG
GNDILM
EF736
3
2
1
L737
L742
GNDD
GNDA
R629
47K
R625 47K
R626 680
2
1
4
3
6
5
8
7
R633
47K
C2713 R1
FU691
CEK1258
2SA1577
Q2712
R604
0R0
Q621
IMD2A
2E 6
2B
5
1C
4
1E
3
21B
12C
R643 680
C700 R001
C733 R001
VTA1
D742 EDZ6R8(B)
GNDD
C738 R1
GNDVI
R618
47K
DSNS
D736 MALS068X
D692
C610
R1
D743 EDZ6R8(B)
C611
R1
C737 R1
XCE
C623
R1
GNDD
C694
1
D745 EDZ6R8(B)
R622
47K
L612
GNDD
D694
D741 MALS068X
GNDA
D731 EDZ6R8(B)
GNDD
R640
100
602 R1
VRSEL
L692
IC613
TC7SH00FUS1
INB
1
INA
2
GND
3OUTY 4
5
VCC
D2800
RB500V-40
C693
1
VFSEL
GNDD
CN614
L717
R642 680
SELR
IRQPW
R660 100K
R607
47K
GNDFL
R693 680
L697
HTOP
C699 R001
GNDD
EF733
3
2
1
SELL
CCON
CTOP
CPUWDT
PTOC
L694
EF732
3
2
1
L613
GNDD
D739
AVR-M1608C080MTAAB
GND
C604
R1
L745
CN615
C692
R1
GNDD
6
72
8
0
C673
R1
HYOKA1
IC691
UPD4721GSS1
VDD
1
C1+
2
VCC
3
C1-
4
5C5+
6C5-
7Din1
8Din2
9Rout1
10 Rout2 11
Rin2
12
Rin1
13
Dout2
14
Dout1
15
Vcha
16
STBY
17
VSS
18
C4-
19
GND
20
C4+
Q731
IMD3A
2E
6
2B
5
1C
4
1E
3
2
1B
1
2C
IC611
TC7S04FU
NC
1
INA
2
GND
3OUTY 4
5
VCC
D740
AVR-M1608C080MTAAB
R647 680
TSCK
L605
IC609
TC7S32FU
IN_B
1
IN_A
2
GND
3OUT_Y 4
5
VCC
L687
C670 R1
D696
D611
DAN202U
MUSO
ASNB1
GNDD
XCCSTB
ILSN1
DSN1
IC604
TC7SH08FUS1
INB
1
INA
2
GND
3OUTY 4
5
VCC
BSEN1
GNDILM
R2725
10K
C696
R001
GNDFM
R733 1K
L735
HI85
FDSEN1
D
D
D749 EDZ6R8(B)
R610
47K
100K
R627
47K
IC602
TC74VHCT08AFTS1
1A
1
1B
2
1Y
3
2A
4
52B
62Y
7GND 8
3Y
9
3A
10
3B
11
4Y
12
4A
13
4B
14
VCC
L714
IC603
TC7SH08FUS1
INB
1
INA
2
GND
3OUTY 4
5
VCC
AUPW1
Q601
2SC4081
GNDD
C607 R1
D695
GNDD
L604
GNDD
R683
10K
CN604
R611
4R7K
R2729
4R7K
L718
85V
C603
R1
L607
R645 680
GNDD
PEG356A
IC601
1
2
3
4
5
6
7
8
9
10
11
12
13
14
15
16
17
18
19
20
21
22
23
24
25
26
27
28
29
30
31
32
33
34
35
36
37
38
39
40
41
42
43
44
45
46
47
48
49
50
51
52
53
54
55
56
57
58
59
60
61
62
63
64
65
66
67
68
69
70
71
72
73
74
75
76
77
78
79
80
AFCNT
C741 R1
GNDV
R651
680
R695 680
DSBUPHA
DSVDD5
Q692
IMD3A
2E 6
2B
5
1C
4
1E
3
21B
12C
D747 EDZ6R8(B)
R697
680
GNDD
GNDD
R692
220
R696 680
GTC1
D691
HZU8R2(B1)
C734 R001
FROMTA
R735 1K
L734
SELV1
C691
R001
R609
100K
TATOC
GNDD
R654
47K
X601
CSS1577
1
1
2
2
3
3
R649 680
GND
C735 R001
2SA1576A
Q681
L603
D750 EDZ6R8(B)
C698
1
R738 680
C613
R1
C736 R1
R740
100
TOEX
R603
47K
C606
R1
L733
L740
Q602
UMD2N
2E
1
2B
2
1C
31E 4
5
1B
6
2C
TEIN
GNDP
R734 1K
ANGL
R620
47K
R648 680
R739 680
CTOTA
D753 EDZ6R8(B)
L720
TOTA
L2714
CN605
CTOEX
CN601
1
2
3
4
5
6
7
8
9
10
KMODE
D751 EDZ6R8(B)
L741
L606
FROMEX
C624
R1
GNDD
D746 EDZ6R8(B)
232C3V
GNDD
EXTOC
R666
680
2
1
4
36
5
8
7
C697
1
L716
R682
470
C740 R1
L732
GNDD
DRAM
SPP
R659 680
2
1
4
36
5
8
7
GNDM
R617 0R0
GNDV
GNDD GNDD
GNDD
SPM
GNDD
GNDD
R661 680
L611
GNDD
GNDD
D737
AVR-M1608C080MTAAB
R646
680
2
1
4
36
5
8
7
GNDD
R691
220
R737 1K
L719
BUMUTE
ILMPWR
ILM+B
VDCONT
R670 10K
R1
D744 EDZ6R8(B)
L738
L748
AMPSB2
L736
ANTPW
D754 EDZ6R8(B)
R694 680
TELIN
GNDD
D734 EDZ6R8(B)
C695
1
AUPW
GNDILM
BREM1
D697
R665
680
2
1
4
36
5
8
7
IC612
S-80840CNMC-B8Z
OUT
1
VDD
2
VSS
3NC1 4
5
NC2
R2726
22K
C612
R1
ISENS
BACKUP_2
L746
AU85
EF734
3
2
1
GND
BSENS
L2800
ASENS
DSENS
RESET
D733 EDZ6R8(B)
R621
47K
C620
R1
D738
AVR-M1608C080MTAAB
D610
1SS355
D699 D698
NTEMP
R736 0R0
CN691
1
2
3
4
5
6
7
8
9
10
11
12
13
14
15
16
17
18
19
20
CN731
1
2
3
4
5
6
7
8
9
10
11
12
14
15
16
17
18
19
20
21
22
23
24
25
26
27
28
29
13
30
0
C609
R1
R612
47K
DIMMER
D693
GNDP
R606
680
2
1
4
3
6
5
8
7
GNDV
L617
D732 EDZ6R8(B)
GNDVI
GNDFL
GNDFM
GNDM
MFLPW
PKBSNS
R641
47K
L772
C701 R001
PTOH
CCON1
DRAMPW
NFANCNT
R681
100
SWACPW
VDD5
R741
100
L602
DVD8
CCV5
L771
DSWBUP
FM85
DSWVDD
PWRMTR
PWRFL
PWRVI
C702 R001
SWAC5
CCD5
C617
2R2
CCD3
GNDD
L696
GNDD
L601
CN692
1
2
3
4
5
6
7
8
9
10
IC605
TC7SH08FUS1
INB
1
INA
2
GND
3OUTY 4
5
VCC
MVDD5
R632 47K
GNDD
R730 0R0
C614
R1
R1
SRVDD33
C732 R001
D752 UDZS27(B)
WREMIN
WCONT
MUTERCA
FR
RR
SWR
SWL
RL
FL
KMODE-1
UMH2N
Q2711
1
2
34
5
6
RESET
<638->
10.0MHz
(YB)
TXD
RXD
SCLK
BUSY
XCE
XEPM
VDD
NO MOUNT at MP
RST3S
CPUWDT
CTOSYS
SYSTEM MICRO
LIFTSW
ANGLE0SW
/VFSEL
MTRPW
MTR2
<MONITOR&HA POWER SUPPLY>
U
PPLY>
<POWER SUPPLY>
VDD5
AV85
CCV5
ONSP-
SWR
RL
B.REMOTE
RR
GNDD
SWL
FR
WCONT
GNDA
GNDA
WREMIN
ONSP+
FL
(YB)
EXTOC
VTA
HYOKA
CTOTA
(YB)
TATOC
(YB)
GNDD
(YB)
D692 D699
EDZ20(B) TAGND
CTOEX
TELE ATLAS/DEBUG
VDD5
<MS3 POWER SUPPLY>
PTOH
SELL
RETL
RETV
GPSTOC
Connector shield
GNDISO
RQ
E
SELR
BSENS
RESET
MUTEVOL
SELV
ASENBO
VST
MTOH
ISOGND
VCK
MUTEAMP
VDT
HTOM
CTOGPS
HTOP
/SWACPW
<AUDIO VIDEO>
P
OWER SUPPLY>
<AUDIO VIDEO>
D
5
VDD5
NFANCNT
AFANCNT
/EJECT
RESET
XOUT
XIN
VSS
/BSENS
(1A)
INT
/ASENS
/FDSEN
RST3
AUPW
DRAMPW
TXN
TSO TSI
TSCK
BUSY
CCON
XMSCCSTB
CPUWDT
IRQPW
RSTOUT
/NOSELL
/NOSELR
/VRSEL
XCE
ROMDATA
ROMCLK
ROMCS
ILMSEL
/ILMSENS
/DSENS
/PBSENS
TELIN
ASENBO
MUTESO
VDD
MUTERCA
MUTEGU
ANTPW
/WCONT
TESTIN
TIMEOUT
SIMUKE0
SIMUKE1
SIMUKE2
/MUTE51
VDCONT
WREMIN
ATEMPI
ANGLE
NTEMPI
OPTSNS
AVSS
OPTONVREF AVCC
RETR
SELVG
GNDV
MUTEGU
DEQON
CCD3
3V 5V
3V 5V
3V 5V
ILMPWR
DIMMER
HI85
KMODE
GNDA
SWACPW
CCD5
NC
NC
BYTE
NC
XEPM
CCD3
AND
RXN
NC
AMPSTB NC
LIFTPUL
MTRS
MTR1
MTRSEL
SENSE5
VDD5 VDD5
VDD5
VDD5
VDD5
AU85 AU85
VDD5
CTOGPS
3DCC3DCC3DCC CCD3
CCD5
GNDISO
CCD3
SELV
GPSTOC
GPSTOC
RETV
HTOM
MTOH
CTOGPS
AU85
VDD5
AU85
CCV5
CCD3
BUCKUP_2
M
+B>
GNDA
1/10W
MUTE VOL
K
M
W
5
NM
47K
RQ
INV NAND
VDD5
UC
CC UNIT(SYSCOM,VIDEO,IF)
2/7
A
>
J
CN2801
1/7
A
CN1001
2/2
K
VComposite Video Signal
AAudio Signal
RRGB Signal
SSYNC Signal
A
A
A
V
V
V
V
V
V
A

AVIC-N4/XU/UC
174
1234
1234
C
D
F
A
B
E
A-a A-b
A-b 2/7
1
RQ
IRQPW1
CTOEX1
EXTOC1
CNVSS
RESET
CTOP1
CPUWDT1
RESETB
RST3S
BUSY
IRQPW1
SWL
SWR
RR
FR
PKBSNS
ANGLE0SW
MTRSEL
MTR1
MTR2
HTOP1
CCON1
IRQPW
SYSRST1
NOSELL
NOSELR
VFSEL
VRSEL
LIFTPUL
MTRS
MTRPW
LIFTSW
SENSE5
CCON1
WCONT1WCONT1
WREMIN1WREMIN1
WREMIN
WCONT
WREMIN
WCONT
RST3U
CTOGPS1
ONSP-
RL
ONSP+
FL
MUTERCA
PTOH
AMPSTB
DIMDTY
MUTEGU
XCCSTBY1
ILMSEL
PTOC1
DSENS
ISENS
TELIN
ASENBO
MUTESO
AMPSB2
KMOD
RESET
BUMUTE
RE_BUMUTE
CTOXM1
XMTOC1
DSENS
BREM
VDD5
L713
TIN
GDON1
R608
56K
C605
R1
R616 680
L686
GNDD
R673
1K
L616
R644 680
C690
4R7
R674
1K
R667 680
GNDD
R636
47K
R623 680
2
1
4
3
6
5
8
7
R657
100K
C601
R1
IC608
TC7SH08FUS1
INB 1
INA 2
GND 3
OUTY
4
5VCC
R671 10K
C626
R01
CTG
GNDA
R629
47K
R626 680
2
1
4
3
6
5
8
7
R633
47K
Q621
IMD2A
2E 6
2B
5
1C
4
1E
3
1B
2C
R643 680
C700 R001
R618
47K
DSNS
C610
R1
C611
R1
XCE
C623
R1
GNDD
C694
1
R622
47K
L612
GNDD
GNDD
R640
100
VRSEL
L692
IC613
TC7SH00FUS1
INB
1
INA
2
GND
3OUTY 4
5
VCC
C693
1
VFSEL
GNDD
CN614
L717
R642 680
SELR
IRQPW
0
K
R607
47K
R693 680
L697
HTOP
C699 R001
SELL
CCON
CTOP
CPUWDT
PTOC
L694
L613
GNDD
CN615
C692
R1
C673
R1
IC691
UPD4721GSS1
VDD
1
C1+
2
VCC
3
C1-
4
5C5+
6C5-
7Din1
8Din2
9Rout1
10
Rout2
11
Rin2
12
Rin1
13
Dout2
14
Dout1
15
Vcha
16
STBY
17
VSS
18
C4-
19
GND
20
C4+
IC611
TC7S04FU
NC
1
INA
2
GND
3OUTY 4
5
VCC
R647 680
TSCK
L605
IC609
TC7S32FU
IN_B
1
IN_A
2
GND
3OUT_Y 4
5
VCC
L687
D611
DAN202U
MUSO
ASNB1
XCCSTB
ILSN1
DSN1
IC604
TC7SH08FUS1
INB
1
INA
2
GND
3OUTY 4
5
VCC
HI85
R627
47K
IC602
TC74VHCT08AFTS1
1A
1
1B
2
1Y
3
2A
4
52B
62Y
7GND 8
3Y
9
3A
10
3B
11
4Y
12
4A
13
4B
14
VCC
L714
IC603
INB
1
INA
2
GND
3
OUTY
4
5
VCC
Q601
2SC4081
GNDD
7R1
L604
R683
10K
CN604
R611
4R7K
L718
C603
R1
R645 680
GNDD
PEG356A
IC601
1
2
3
4
5
6
7
8
9
10
11
12
13
14
15
16
17
18
19
20
21
22
23
24
25
26
27
28
29
30
31
32
33
34
35
36
37
38
39
40
41
42
43
44
45
46
47
48
49
50
51
52
53
54
55
56
57
58
59
60
61
62
63
64
65
66
67
68
69
70
71
72
73
74
75
76
77
78
79
80
R651
680
R695 680
GNDD
R696 680
FROMTA TATOC
GNDD
X601
1
1
3
3
R
649 680
2SA1576A
Q681
L603
C698
1
C613
R1
TOEX
R1
Q602
UMD2N
2E
1
2B
2
1C
31E 4
5
1B
6
2C
G
L
R620
47K
R
648 680
CTOTA
L720
TOTA
CN605
CTOEX
CN601
1
2
3
4
5
6
7
8
9
10
KMODE
L606
FROMEX
C624
R1
232C3V
GNDD
EXTOC
R666
680
2
1
4
36
5
8
7
C697
1
L716
R682
470
SPP
R
659 680
2
1
4
36
5
8
7
7
0R0
GNDD GNDD
GNDD
SPM
GNDD
6
80
L611
GNDD
R646
680
2
1
4
36
5
8
7
GNDD
R670 10K
R694 680
C695
1
BREM1
R665
680
2
1
4
36
5
8
7
IC612
S-80840CNMC-B8Z
OUT
1
VDD
2
VSS
3NC1 4
5
NC2
RESET
R621
47K
C620
R1
D610
1SS355
E
MP
CN691
1
2
3
4
5
6
7
8
9
10
11
12
13
14
15
16
17
18
19
20
DIMMER
R606
680
2
1
4
3
6
5
8
7
L617
R641
47K
C701 R001
PTOH
R681
100
6
02
C702 R001
C617
2R2
L696
GNDD
L601
CN692
1
2
3
4
5
6
7
8
C614
R1
WREMIN
WCONT
MUTERCA
FR
RR
SWR
SWL
RL
FL
KMODE-1
RESET
<638->
TXD
RXD
SCLK
BUSY
XCE
XEPM
VDD
NO MOUNT at MP
RST3S
CPUWDT
CTOSYS
SYSTEM MICRO
LIFTSW
ANGLE0SW
/VFSEL
MTRPW
MTR2
ONSP-
SWR
RL
B.REMOTE
RR
GNDD
SWL
FR
WCONT
GNDA
GNDA
WREMIN
ONSP+
FL
(YB)
EXTOC
HYOKA
CTOTA
(YB)
TATOC
(YB)
GNDD
(YB)
CTOEX
TELE ATLAS/DEBUG
VDD5
NFANCNT
AFANCNT
/EJECT
RESET
XOUT
XIN
VSS
/BSENS
INT
/ASENS
/FDSEN
RST3
AUPW
DRAMPW
TXN
TSO TSI
TSCK
BUSY
CCON
XMSCCSTB
CPUWDT
IRQPW
RSTOUT
/NOSELL
/NOSELR
/VRSEL
XCE
ROMDATA
ROMCLK
ROMCS
ILMSEL
/ILMSENS
/DSENS
/PBSENS
TELIN
ASENBO
MUTESO
VDD
MUTERCA
MUTEGU
ANTPW
/WCONT
TESTIN
TIMEOUT
SIMUKE0
SIMUKE1
SIMUKE2
/MUTE51
VDCONT
WREMIN
ATEMPI
ANGLE
NTEMPI
OPTSNS
AVSS
OPTONVREF AVCC
MUTEGU
DEQON
3V 5V
3V 5V
3V 5V
ILMPWR
DIMMER
HI85
KMODE
GNDA
CCD5
NC
NC
BYTE
NC
XEPM
CCD3
AND
RXN
NC
AMPSTB NC
LIFTPUL
MTRS
MTR1
MTRSEL
SENSE5
VDD5
VDD5
VDD5
AU85
VDD5
CTOGPS
3DCC3DCC CCD3
CCD5
CTOGPS
AU85 GNDA
RQ
INV NAND
VDD5
CC UNIT(SYSCOM,VIDEO,IF)
2/7
A
J
CN2801
V
V
A

AVIC-N4/XU/UC 175
5 678
5678
C
D
F
A
B
E
A-a A-b
A-b 2/7
4
3
2
RESET
CTOEX1
EXTOC1
PKBSNS
NFANCNT
SWACPW
DRAMPW
CCON1
ASENS
BSENS
MFLPW
MVDD5
SRVDD33
DVD8
IRQPW1
ISENS
DSENS
PWRVI
PWRFL
PWRMTR
DSWVDD
FM85
DSWBUP
ASENBO
SELR
RETR
RETL
RETV
SELV
AUPW
CNVSS
EJECT
TELIN
ASENS
RST3U
IRQPW
BSENS
MUTEAMP
BACKUP_2
ANTPW
SELVG
SELVG
ANTON1
GPSTOC1
AMPSB2
HYOKA1
VDCONT
DIMDTY
ILM+B
CCD5
CCD5
ILMPWR
NFANCNT
ILMPWR
ILMB
SWACPW
BSENS
FDSENS
AUPW
DRAMPW
PTOH
HTOP1
HTOM
MTOH
RESET
RQ
VCK
VDT
VST
FM85
SELL
SWAC5
GNDISO
CCD3
BUMUTE
CTOXM1
XMTOC1
DSENS
DSWVDD
DSWBUP
MUTEVOL
R732 1K
R608
56K
EF731
3
2
1
D700
UDZS6R8(B)
R602
47K
EF735
3
2
1
ANTON1
GNDD
L739
C690
4R7
GNDV
D735 EDZ6R8(B)
C739 R1
L749
D748 EDZ6R8(B)
SELVG1
R657
100K
Q691
2SD1767
C601
R1
EF736
3
2
1
L737
L742
GNDD
R629
47K
R633
47K
C2713 R1
FU691
CEK1258
5
77
2
712
C700 R001
C733 R001
VTA1
D742 EDZ6R8(B)
GNDD
C738 R1
GNDVI
DSNS
D736 MALS068X
D692
D743 EDZ6R8(B)
C611
R1
C737 R1
C694
1
D745 EDZ6R8(B)
D694
D741 MALS068X
GNDA
D731 EDZ6R8(B)
D2800
RB500V-40
C693
1
GNDD
IRQPW
R660 100K
GNDFL
R693 680
C699 R001
GNDD
EF733
3
2
1
EF732
3
2
1
D739
AVR-M1608C080MTAAB
GND
L745
C692
R1
HYOKA1
VDD
1
C1+
2
VCC
3
C1-
4
5C5+
6C5-
7Din1
8Din2
9Rout1
10 Rout2 11
Rin2
12
Rin1
13
Dout2
14
Dout1
15
Vcha
16
STBY
17
VSS
18
C4-
19
GND
20
C4+
Q731
IMD3A
2E
6
2B
5
1C
4
1E
3
2
1B
1
2C
D740
AVR-M1608C080MTAAB
R647 680
L605
0
R1
D696
GNDD
BSEN1
GNDILM
C696
R001
GNDFM
R733 1K
L735
FDSEN1
D749 EDZ6R8(B)
R610
47K
R627
47K
IC603
TC7SH08FUS1
INB
1
INA
2
GND
3OUTY 4
5
VCC
AUPW1
Q601
2SC4081
7
R1
D695
GNDD
L604
GNDD
R611
4R7K
4R7K
L718
85V
L607
1
2
3
4
5
6
7
8
9
10
11
12
13
14
15
16
17
18
19
20
21
22
79
80
AFCNT
C741 R1
GNDV
R695 680
DSBUPHA
DSVDD5
Q692
IMD3A
2E 6
2B
5
1C
4
1E
3
21B
12C
D747 EDZ6R8(B)
R697
680
GNDD
GNDD
R692
220
R696 680
GTC1
D691
HZU8R2(B1)
C734 R001
FROMTA
R735 1K
L734
SELV1
C691
R001
R609
100K
TATOC
GNDD
X601
CSS1577
1
1
2
2
3
3
R649 680
GND
C735 R001
D750 EDZ6R8(B)
C698
1
R738 680
C736 R1
R740
100
TOEX
R603
47K
L733
L740
GNDP
R734 1K
R648 680
R739 680
CTOTA
D753 EDZ6R8(B)
TOTA
L2714
CTOEX
9
10
D751 EDZ6R8(B)
L741
FROMEX
GNDD
D746 EDZ6R8(B)
232C3V
GNDD
EXTOC
C697
1
C740 R1
L732
GNDD
DRAM
R659 680
2
1
4
36
5
8
7
GNDM
7
0R0
GNDV
GNDD
R661 680
GNDD
D737
AVR-M1608C080MTAAB
680
R691
220
R737 1K
L719
BUMUTE
ILMPWR
ILM+B
VDCONT
D744 EDZ6R8(B)
L738
L748
AMPSB2
L736
ANTPW
D754 EDZ6R8(B)
R694 680
TELIN
GNDD
D734 EDZ6R8(B)
C695
1
AUPW
GNDILM
D697
C612
R1
ISENS
BACKUP_2
L746
AU85
EF734
3
2
1
GND
BSENS
L2800
ASENS
DSENS
D733 EDZ6R8(B)
D738
AVR-M1608C080MTAAB
D699 D698
R736 0R0
CN731
1
2
3
4
5
6
7
8
9
10
11
12
14
15
16
17
18
19
20
21
22
23
24
25
26
27
28
29
13
30
C609
R1
DIMMER
D693
GNDP
R606
680
2
1
4
3
6
5
8
7
GNDV
D732 EDZ6R8(B)
GNDVI
GNDFL
GNDFM
GNDM
MFLPW
PKBSNS
L772
C701 R001
CCON1
DRAMPW
NFANCNT
SWACPW
VDD5
R741
100
DVD8
CCV5
L771
DSWBUP
FM85
DSWVDD
PWRMTR
PWRFL
PWRVI
C702 R001
SWAC5
CCD5
CCD3
GNDD
GNDD
L601
CN692
1
2
3
4
5
6
7
8
9
10
IC605
TC7SH08FUS1
INB
1
INA
2
GND
3OUTY 4
5
VCC
MVDD5
R730 0R0
SRVDD33
C732 R001
D752 UDZS27(B)
N
4
5
6
10.0MHz
(YB)
<MONITOR&HA POWER SUPPLY>
<POWER SUPPLY>
VDD5
AV85
CCV5
(YB)
EXTOC
VTA
HYOKA
CTOTA
(YB)
TATOC
(YB)
GNDD
(YB)
D692 D699
EDZ20(B) TAGND
CTOEX
TELE ATLAS/DEBUG
<MS3 POWER SUPPLY>
PTOH
SELL
RETL
RETV
GPSTOC
Connector shield
GNDISO
RQ
E
SELR
BSENS
RESET
MUTEVOL
SELV
ASENBO
VST
MTOH
ISOGND
VCK
MUTEAMP
VDT
HTOM
CTOGPS
HTOP
/SWACPW
<AUDIO VIDEO>
Y
>
O
VIDEO>
VDD5
NFAN
AFAN
/EJE
C
RESE
XOU
T
XIN
VSS
/BSE
N
(1A)
INT
/ASE
N
/FDS
E
RST
3
AUP
W
DRA
M
VDD
RETR
SELVG
GNDV
CCD3
ILMP
W
SWACPW
NC
NC
BYT
E
NC
VDD5
VDD5
VDD5
AU85
D
CC3DCC3DCC
GNDISO
CCD3
SELV
GPSTOC
GPSTOC
RETV
HTOM
MTOH
VDD5
AU85
CCV5
CCD3
BUCKUP_2
1/10W
MUTE VOL
>
1/7
A
CN1001
2/2
K
V
Composite Video Signal
A
Audio Signal
R
RGB Signal
S
SYNC Signal
A
A
A
V
V
V
V

AVIC-N4/XU/UC
176
1234
1234
C
D
F
A
B
E
A-bA-a
A-a 2/7
A-b 2/7
1
-+
-+
DACOUTL1
ONSEIMUTE1
MTOC1
PTOC1
GPSTOC1
CTOM1
CTOGPS1
CPUWDT1
CCON1
CTOP1
SYSRST1
IRQPW1
REM_IN1
OUTCSYNC
RED1
GREEN1
BLUE1
PKBSNS
XMS5RS1
EXTOC1
ONSEIMUTE1
HYOKA1
DACOUTL1
ANTON1
CTOEX1
SELR
SELL
MMUTE
RETL
RETR
DVDL0
DVDR0
XCCSTBY1
RST3S
ANB
ANG
ANR
ANGLE
ONSP+
ONSP-
VST
VCK
VDT
MUTEVOL
NOSELL
FL
RL
SWL
SWR
RR
FR
MUTERCA
GNDISO
REMO
ANGLE0SW
MTRSEL
MTR1
MTR2
MTRPW
LIFTSW
SENSE5
WCONT1
NTEMPI
ATEMPI
NTEMPI
ATEMPI
CCON1
WCONT1WCONT1
YSI
DVDV
SELV
VFSEL
VRSEL
MUTESO
MUTEAMP
BREM
ANTPW
RDT1
MUTE51
RE_BUMUTE
MUTE51
MUTEGU
NOSELR
AMPSTB
OPTON
OPTSNS
VDCONT
KMOD
RDT0
REM_IN1REM_IN1
CSYNCI
XMSSTBY1
WREMIN1
RETV
CCD3
KDT0
FMONV
OPTSNS
OPTON
CTOXM1
XMTOC1
XMSSTBY1
SELVG
C775
R01
C790 R1
C630 100P
R605
1K
R751 100
L760
GNDV
C798 R1
C706
R001
VSEL5V
R790
56K
R786
4R7K
L648
R768
4R7K
C792
R1
R763 47K
GNDD
TO
L762
L765
SI2
GNDV
R743
3R6K
C780
2R2
R664
680
R774 100
R2711
1K
SI
GNDV
SI1
R781 0R0
10/16
C747
R625 47K
IC757
TC7SET08FUS1
INB
1
INA
2
GND
3OUTY 4
5
Vcc
R765750
CSYI1
GNDV
GNDV
L645
R604
0R0
Q621
IMD2A
2E 6
2B
5
1C
4
1E
3
21B
12C
C793 10
C774
2R2
GNDV
C709 1P
IC2702
TC7SH14FUS1
NC
1
IN_A
2
GND
3
OUT Y
4
5
VCC
IC755
NJM2561F1
POWER_SAVE 1
Vout 2
Vsag 3
Vin
4
5GND
6
V+
R795 1K
22/6R3
C787
C755
47P
R630 47K
R792 1M
YS2
C779 10
100/16
C772
C776
2R2
R784
1M
L753
R785 1M
R757
100
C602 R1
L766
C712
R1
47/16
C757
L634
100/6R3
C786
L653
L751
L627
TH601
R772
1M
R745
470 Q742
2SC4081
R783 1M
GNDA
C604
R1
L651
GNDV
GNDD
R672
680
C673
R1
R658 100
C704 R1
R773 75
C752 R1
L621
L2703
L635
R762
20K
R653
200K
GNDD
R668
100K
R631 1K
R769 1M
FSCI
L743
2SA1577
Q741
R770 100
L633
GNDV
GNDSIG
R742 1K
GNDD
L638
C607 R1
C800 R1
C758
1
GNDD
GNDSIG
L629
10/16
C762
C782
R1
C603
R1
C751 R1
C711
1
C705 R1
R766750
GNDV
R701
82
L649
R676 680
C754
5P
47/16
C769
SWAC5G
CSYI
1
2
3
4
5
6
7 54
55
56
57
58
59
60
61
62
63
64
65
66
67
68
69
70
71
72
73
74
75
76
77
78
79
80
R746
0R0
GNDV
L623
C773
2R2
L619
L631
L2702
R782 1M
L646
R752 100
R760
4R7K
L628
C784
R01
GNDV
C79110
L620
R654 47K
L744
220/4
C767
R794
56K
GNDV
GNDSIG
587C 2R2
220/4
C764
R628 47K
C606
R1
TEIN
ANGL
CSYN3V
220/4
C766
C794 10
R796
56K
L761
R800 1M
C763 R1
GNDA
YS1
R614 47K
L622
VDD5S
15
L637
L624
220/4
C765
C675
R1
C750 R001
C768 1
NJM2246M
IC753
VIN1
1
SW1
2
VIN2
3
SW2
45 VIN3
6
V+
7
VOUT
8
GND
C756
R1
R761
100
C761
22P
22/6R3
C778
2
1
36
8
7
L636
R788
4R7K
R753 100
C707
10
L650
IC758
TC7SZ08FU
INB
1
INA
2
GND
3OUTY 4
5
VCC
R617 0R0
C2711
R1
SY2
L632
C749 2R2
R771 100
Q754
2SC4081
L647
L793
L759
XMSSTBY
KMODE
OPTON
R670 10K
C671 R1
OPTSNS
NJM2235V
IC756
VIN1
1
SW1
2
VIN2
3
SW2
45 VIN3
6
V+
7
VOUT
8
GND
GNDV
RE_BUMUTE
C795
2R2
MUTE51
BREM
100/6R3
C777
C713
10
AMPSTB
MUTEAMP
MUTESO
NOSELR
L763
R2710
1K
MUTERCA
RR
FR
SWR
FL
RL
SWL
NOSELL
MUTEVOL
R665
680
2
1
4
36
5
8
7
L754
VDT
VCK
VST
R776
75
ILM
RST3
XCCSTBY
GNDA
2R2
C796
GNDD
XMS3RS
ONSEIMUTE
OVER
R601
180K
DACOUTL
L625
XMTOC
CTOEX
R791 47K
GNDD
HYOKA
FSC
PBSNS
ANTON
L640
EXTOC
C797
10
MTOC
CTOXM
NTEMP
CCON
GNDV
CTOGPS
GPSTOC
GNDD
SYSTOC
IC754
NJM2561F1
POWER_SAVE
1
Vout
2
Vsag
3
Vin
4
5GND
6V+
L755
OUTCSYNC
R675 680
REM_IN
AOUTRED
SYSRST
RGB5V
IC751
CXA1645M
GND1
1
RIN
2
GIN
3
BIN
4
5NC1
6SCIN
7NPIN
8BFOUT
9YCLPC
10 SYNCIN
11 NC2
12 VCC1 13
IREF
14
VREF
15
COUT
16
YOUT
17
YTRAP
18
FO
19
VCC2
20
CVOUT
21
BOUT
22
GOUT
23
ROUT
24
GND2
R612
47K
AOUTGREEN
CPUWDT
AOUTBLUE
IRQPWR
CTOSYS
CTOM
RETR
RETL
R606
680
2
1
4
3
6
5
8
7
GNDV
100/16
C783
C771
R1
R754
2R2K
C788
R1
R755
2R2K
GNDA
GNDISO
R756
75
SELR
MMUTE
SELL
ONSP-
ONSP+
DVDR0
L652
DVDL0
DACOUTL1
ONSEIMUTE1
L602
GNDV
C770
R1
R789
1K
R2731 0R0
C753 R1
R767 75
L644
R632 47K
C748 R01
C672 R1
R764750
NJM2137V
IC752
1
2
3
45
6
7
8
C799
10P
R744
5R1K
CCP1392
VR741
1
3
2
(YB)
(YB)
(YB)
(YB)
(YB)
(YB)
(YB)
(D)
(YB)
RGB 75 DRIVER/
NTSC ENCORDING
C.SYNC
YS
BLUE
RED
GREEN
751
(F)
REAR/FRONT
VIDEO SELECTOR
VIDEO 751 800
LEVEL ADJUST
LIFTSW
ANGLE0SW
MTR2
(YB)
(YB)
(F)
8.5V
8.5V
DVD VIDEO
(D)
(D)
(D)
(D)
(YB)
(YB)
<DETOUCH MONITOR,HA>
SWAC5
<AUDIO VIDEO>
NFANCNT
AFANCNT
ANTPW
/WCONT
TESTIN
TIMEOUT
SIMUKE0
SIMUKE1
SIMUKE2
/MUTE51
VDCONT
WREMIN
ATEMPI
ANGLE
NTEMPI
OPTSNS
AVSS
OPTONVREF AVCC
MUTEG
U
DEQON
(D)
(D)
(D)
(D)
ILMPWR
NC
NC
BYTE
REAR VIDEO SW
VRSEL
L
H
OUTPUT
DVD
NAVI
FRONT VIDEO SW
DVD
VFSEL
H
L
SEL OUT ISOLATOR
AND
NC
MTR1
MTRSEL
SENSE5
VDD5
AV85
CCV5
8.5V
VSEL5
2.2K(B)
8.5V
8.5V
6dB AMP
R628
R630
47K
NM
EW5
NM
47K
UC
SELOUT
OUTPUT
3/7
A
7/7
A
A
V
V
V
V
R
R
R
R
R
R
S
S
S
S
R
V
V
V
V
V
A
A

AVIC-N4/XU/UC 177
5 678
5678
C
D
F
A
B
E
A-bA-a
A-a 2/7
A-b 2/7
4
3
2
YSI
ANB
ANG
ANR
CSYNCI
RDT0
RDT1
KDT0
REMO
REMO
PWRFL
PWRVI
MFLPW
CNVSS
RDT1
MUTEGU
DVDV
DVDL0
DVDR0
MTOC1
CTOM1
IRQPW1
XMS5RS1
MMUTE
MVDD5
DIMDTY
ANGLE
MTR2
MTR1
DVD8
RDT0
FMONV
REM_IN1REM_IN1
XMSSTBY1
ILMPWR
NFANCNT
ILMA
ILMB
ILM+B
ILM+B
ILMA
ILMB
RESETB
SBCLK
FDSENS
ILMA
ILMB
SWACPW
SBCE
SBCLK
REM
SBDATA
CCD3
KDT0
REM
SWAC5
SRVDD33
EJECT
SBCE
SBDATA
PWRMTR
LIFTPUL
MTRS
MTRPW
MTRSEL
ANGLE0SW
LIFTSW
SENSE5
ILMSEL
A0SW
L724
ILMB
LIFTSW
MT2
L690
GNDD
L708
L695
SENS5
GNDILM
L698
L670
GNDD
D2707
UMZ6R8EN
1
2
34
5
DVDL0
L700
GNDD
PWRFLMO
WAKEUP
CN2701
1
2
3
4
5
6
7
8
9
10
11
12
13
14
15
L2712
MTRPW
L684
L668
L2711
D2702
DA204U
CN608
1
2
3
4
5
6
7
8
9
10
11
12
13
14
15
16
17
18
19
20
21
22
23
24
25
26
27
28
29
30
31
32
33
34
35
36
37
38
39
40
41
42
43
44
45
46
47
48
49
50
51
52
53
54
55
56
57
58
59
60
DVDR0
GNDILM
R2711
1K
GNDD
C643
R1
GNDV
PWMTR
XRES
C2713 R1
DVDV0
FEJ
L703
GNDA
2SA1577
Q2712
IRQPWM
L677
L667
L660
L2710
IC2702
TC7SH14FUS1
NC
1
IN_A
2
GND
3OUT_Y 4
5
VCC
L728
GNDD
L669
D2705
DA204U
GNDA
D2704
UDZS6R8(B)
L710
GNDVI
DTC144EUA
Q2709
L722
L663
R677
100K
0R0
GNDD
MVDD5
L693
GNDVI
GNDP
D2701
DA204U
GNDV
LIFTPUL
R699
L2709
SBDATA
Q731
IMD3A
2E
6
5
2
1B
1
2C
L723
GNDILM
L688
C670 R1
L689
L2703
PWRVIMO
R2706 2R2K
C636
R1
GNDFL
L2717
C645
10
C644 R1
C647
10
L682
R2725
10K
L725
L705
L674
D2706
UMZ6R8EN
1
2
34
5
ANGLE
L685
SWAC5A
L721
L681
C607 R1
GNDD
C648
R1
L711
R2729
4R7K
GNDV
GNDILM
L2716
R2707
1K
SBCLK
R676 680
R2701 2R2K
SWAC5G
1
2
3
4
5
6
7
79
80
R2712
1K
AFCNT
R2702 2R2K
L2701
KEY0
L2702
L706
C679 R1
MTOC1
MS5STBY
GNDV
GNDD
L2713
L729
C2707
R1
CN607
1
2
3
4
5
6
7
8
9
10
11
12
13
14
15
16
17
18
19
20
21
22
23
24
25
26
27
28
29
30
31
32
33
34
35
36
37
38
39
40
GNDILM
L707
L679
GNDV
C2710
R1
DV8 R2714 2R2K
L691
2SA1577
Q2710
GNDD
GNDM
L2714
C682 R1
L683
GNDSIG
IC2701
TC7SH08FUS1
INB
1
INA
2
GND
3OUTY 4
5
VCC
SRVD3
MMUTE
PSWAC5
L2718
L712
MTS
L643
C680 R1
REMIN
L680
L701
R617 0R0
C2711
R1
L709
L2706
GNDD
R687
47
GNDP
GNDD
FD1
L704
UMF23N
Q701
E1
1
B1
2
C2
3
E2
4
5
B2
6
C1
SBCE
R2710
1K
RST
R2708
1K
L662
L727
R2715 2R2K
R2726
22K
L730
R662
10K
REMG
R2713 2R2K
RDT1
RDT0
R2723
22K
GNDA
GNDV
GNDD
L2715
ILMA
FMONV
VDD5M
L666
C681 R1
R606
680
2
1
4
3
6
5
8
7
GNDV
MT1
GNDD
R2731
0R0
MTSEL
L2707
R702
10K
R2724
4R7K
GNDD
R730 0R0
CTOM1
GNDILM
R703
10K
UMH2N
Q2711
1
2
34
5
6
PWRFL
PWRFL
PWRFL
GNDFL
GNDFL
GNDFL
NC
KEY0
GNDVI
PWRVI
PWRVI
ILMA
SWAC5
HTX
MFLPW
YS
RDTA
GNDSIG
ANB
ANR
ANG
MONVBS
PWRMTR
NC
NC
VDD5
GNDM
GNDM
GNDM
GNDD
SENSE5
LIFTSW
ANGLSW
MTRSEL
MTR1
MTR2
MTRPW
MTRS
LIFTPUL
ANGLE
PWRMTR
PWRMTR
DIMDTY
LEVEL
ADJUST
RESET
ILMG
DSENS
ILMA
RDTA
LCDCE
ILMGND
KEY0
EJECT
LCDDT
REM
LCDCL
<MS3 POWER SUPPLY>
<CCD3,CCD5,ILM+B>
<DETOUCH MONITOR>
<DETOUCH MONITOR,HA>
SWAC5
<AUDIO VIDEO>
<MONITOR&HA POWER SUPPLY>
<AUDIO VIDEO>
GNDVI
ILMB
LCDCL
LCDCE
LCDDI
CSYNC
SWACPW
MOREM
HRX
RDTB
GNDV
VDD5
NFAN
AFAN
RDTB
VDD8(REG)
VIDEO GND
WAKEUP
VIDEO GND
NC
DGND
VDD5
VDD5
AMUTE
CB
IRQPWR
VDD5
PGND
HSTCMD
CR
Y
VDD8(DRY)
PGND
VIDEO GND
AGND
VIDEO GND
STANBY
SLVSTS
ANAROUT
PGND
PGND
VDD8(DRY)
UARTSPEED
SRVDD
NC
DGND
CVBS
ANALOUT
NC
XRES
DGND
DGND
AGND
AGND
VDD8(DRY)
ILMP
W
NC
GNDV
NC
NC
BYT
E
H:ILMA
L:ILMB
DGND
SWAC5
SCHMITT INV
NC
VDD5
AV85
CCV5
GNDSIG
NC
GNDD
GNDVI
HTOM
MTOH
SWAC5
RDT0
RDT1
KEY0
SWAC5
CCD3
<CCD3,CCD5,ILM+B>
MECA SWVDD
CN5003 MCN101
CN1901
2/2
D
1/2
G
BCN4001
R
S
V
V
A
DVD:+5.14dBs

AVIC-N4/XU/UC
178
1234
1234
C
D
F
A
B
E
10.3 CC UNIT(AUDIO)(GUIDE PAGE)
3/7
A
A-a 3/7
SELL
SELR
RETL
RETR
GNDISO
AU85
C2462
4R7
R2425
47K
C2423
150P
R2462
100K
GNDA L2404
CCD5
C2456
4R7
R2426
47K
C2407
R1
C2460
4R7
C2465
R1
C2466
R
D2416
DAN202U
AU85
GNDA
GNDA
DVDR1
GNDISO
C2422
150P
R2553
47K
C2457
4R7
R2446
1K
D2551
EDZ6R8(B)
C2447
R1
C2418
1
Q2401
UMD2N
2E
1
2B
2
1C
31E 4
5
1B
6
2C
R2440
180
R2602
0R0
GN
C2424
220P
GNDA
IC2407
NJM3403AV
10
98
IC2407
NJM3403AV
311
21
4
C2461
3300P
R2445
1K
RETR
D2415
DAN202U
C2467 R
RETL
ONMT1
R
2
8
GNDD
DTC114EUA
Q2420
R2461
12K
GNDA
DVDL0
AU85
R2410
47K
R2419
47K
AMPIN
C2470
10P
D2404
DAN202U
AU85
GNDA
GNDA
GNDA
C2463
4R7
C2435
1
C2437
R001
MXDVL
R2444
22K
IC2407
NJM3403AV
5
67
C2464
R47
GNDA
MMUTE
C2443
1
C2442 1
C2441 1
C2446
1
100/6R3
C2412
ONSEIMUTE1
CN2552
2
3
1
MMUTEO
GNDA
C2444
1
GNDD
Q2410
UMD2N
2E 1
2B 2
1C 3
1E
4
51B
62C
OSN
GNDA
R2424
47K
AU85
MXDVR
GNDA
GNDA
DAORO
C2459
4R7
C2472
10P
GNDA
GNDD
D2461
DAN202U
MIXIN
C2431
470P
R2554
120
D2552
EDZ6R8(B)
GNDA
GNDA
Q2416
UMD2N
2E
1
2B
2
1C
31E 4
5
1B
6
2C
R
2
8
C2471
R1
D2407
UDZS4R7(B)
CN2601
DACOUTL1
IC2407
NJM3403AV
12
13 14
GNDA
REFAU47
C2413
1
D2405
DAP202U
22/16
C2433
C2551
R1
MSNS_S
C2414
1
CCD5
C2552
15P
L2402
C2436
1
R2423
47K
AU85
AU85
DOT
GNDD
DIN
NJM2068V
IC2553
AOUT
1
AIN-
2
AIN+
3
GND
45
BIN+
6
BIN-
7
BOUT
8
VCC
SELL
AU47V
GNDD
R2421
47K
R2403
1K
C2429
1
R2404
47K
DTC323TU
Q2402
GNDD
R2409
47K
R2417
100K
R2432
47K
C2421
R01
GNDA
C2458
4R7
R2420
47K
R2422
47K
47/16
C2445
AU47V2
C2425
33P
DVDR0
R2451
1R5K
IC2551
TC7SET08FUS1
AND
INB
1
INA
2
GND
3OUTY 4
5
Vcc
D2406
1SS355
C2428
R1
G
C2432
R1
R2418
1K
OON
C2426
33P
OPTON
SELR
R2552
620
R2407
47K
T
V
1
I
2
G
3
V
45
GNDD
OPTSNS
C2453
4R7
L2551
C2468
10P
GNDA
Q2415
UMD2N
2E
1
2B
2
1C
31E 4
5
1B
6
2C
C2434
1
R2428
0R0
DTC323TU
Q2403
R2441
22K
GNDA
R2433
47K
AU85
DVDL1
C2448
1
R2551
220
GNDA
R2460
100K
C2404
R1
R2438
180
CN2551
1
2
C2419 47P
C2420 47P
R2411 33K
R2416 33K PML009A
IC2401
1
2
3
4
5
6
7
8
9
10
11
12
13
14
15
16
17
18
19
20
21
22
23
24
25
26
27
28
29
30
31
32
33
34
35
36
37
38
39
40
41
42
43
44
DVD BUFF.
AU4.7V
DVD LPF
(1/4)
(4/4)
(2/4)
(3/4)
MMUTE
H:MUTE ON
L:MUTE OFF
DIGITAL OUT
Rearout_R
IN2_R
Vcc
IN4+_R
AGND_R
SEL_out_L
DATA
SV_in_FR
PV_in_L
IN4-_R
Preout_R
PV_in_R
Tone_out_RL Tone_out_RR
IN3_R
Tone_out PreL
SEL_out_R
Tone_out PreR
Tone_out_FR
AGND_L
STB
NoiseDET_out
SV_in_RL
Tone_out_FL
MUTE
Frontout_R
MIC_in
DGND
IN1_R
Vref
Preout_L
Frontout_L
SV_in_RR
SV_in_PreR
Rearout_L
SV_in_FL
SV_in_PreL
CLK
DC_Filter
GUIDE LPF(10.5kHz)
(CH)
GUID
E
[GRAY]
DIGITAL OUT
RE_BUMUTE
(CH)
ONSEIMUTE
MUTERCA/MUTE51
ONSEIMUTE
NOSELL
ONSEIMUTE
/RESETM
NOSELR
ONSEIMUTE
/RESETM
ONSEIMUTE/RESETM
RE_BUMUTE
ONSEIMUTE
MIXIN(GUIDE)
CCD5
AU85
AU85 AU85
AU85
AU85
CH4 SEL OUT
CH3 DVD OUT
CH2 NC
CH1 NC
AU85
CAPTAIN INPUT
AU85
CCD5
(1/8W)
ATT
ATT LEVEL CONTROL
PROGGAIN
0 1 2
L L L
L L H
L H L
:
:
H H H
ATT
LEVEL
0dB
MIN ATT
MAX ATT
:
:
:
1/7
A
2/7
A
2/7
A
2/7
A
CN1852
2/2
D
AA
A
A
A
A
A
FM(UC): -13.5dBs
AM(UC): -24.0dBs
FM(EW5): -9.5dBs
AM(EW5): -20.0dBs
DVD:+2.06dBs
VTR1,2:+2.12dBs
iPod:+1.30dBs
IP:+2.21dBs
FM(UC): +2.4dBs
AM(UC): -8.1dBs
FM(EW5): +4.4dBs
AM(EW5): -4.1dBs
DVD:+8.16dBs
VTR1,2:+8.35dBs
iPod:+8.21dBs
IP:+8.35dBs

AVIC-N4/XU/UC 179
5 678
5678
C
D
F
A
B
E
3/7
A
A-b 3/7
FOUTL
FOUTR
RL-
RL-
FL+
RL+
FR+
FL+
RL+
FR-
FL-
RR+
FR+
RR-
RR+
FR-
RR-
FL-
BREM
AUPW
MUTESO
MUTEAMP
MUTEAMP
AMPSTB
AMPSTB
VCK1
VST1
VDT1
ONSP+
BREM
AMPSTB
MUTESO
AMPSTB
MBUP
OFMT
OFMT
OFMT
VDD5
FR
FR
FL
FL
RL
RR
NOSELL
NOSELR
FL
FR
RL
RR
SWL
ONSP-
MUTE51
MUTERCA
RE_BUMUTE
RE_BUMUTE
RE_BUMUTE
RR
SWL
RL
SWR
MUTEVOL
SWR
IC2404
NJM2058V
A_OUTPUT 1
A-INPUT 2
A+INPUT 3
V+ 4
5
B+INPUT
6
B-INPUT
7
B_OUTPUT
8
C_OUTPUT
9
C-INPUT
10
C+INPUT
11
V-
12
D+INPUT
13
D-INPUT
14
D_OUTPUT
C2462
4R7
R2572
220K
R2500
10K
C2497
GNDA
R2462
100K
R2480
4R7K
R2482
4R7K
Q2610
UMD2N
2E
1
2B
2
1C
31E 4
5
1B
6
2C
D2410
DAN202U
R2487
4R7K
NOSELL
C2460
4R7
RSMT
C2465
R1
C2466
R1
C2476
10P
C2504
10
U
GNDA
C2483
10
BIAS
C2469
R1
OFFMU1
R2476
100K
MBUP
R2478
4R7K
Q2419
UMD2N
2E 1
2B 2
1C 3
1E
4
51B
62C
MUTE
4R
7
VDT1
GNDA
IC2408
NJM2107F
IN+
1
GND
2
IN-
3
OUT 4
5
VCC
R2497
1K
C2461
3300P
100/10
C2479
2200/16
C2503
U
10/16
C2493
C2467 R1
R2558 47K
C2487
100P
SWR
D2412
DAN202U
R2473
820
DTC114EUA
Q2420
R2461
12K
R2453
0R0
100/10
C2481
D2413
DAN202U
R2571
220K
R2493
47K
R2567 100
C2495
L2555
DTC323TU
Q2418
MUTEVOL
R2448
0R0
R2556
47K
GNDA
C2470
10P
AU85
DTC323TU
Q2417
R2452
0R0
MICSNS1
P2
Q2421
UMD2N
2E 1
2B 2
1C 3
1E
4
51B
62C
C2463
4R7
P3
C2507
4R7
C2482
2200P
C2558
R01
AUPW
GNDA
C2475
10P
MUVOL1
R2481
4R7K
10/16
C2480
AU85
R2475
100K
C2485
10
C2464
R47
R2566 100
GNDAMP
GNDA
P1
C2500
C2473
R1
C2489
R1
GNDAMP
VST1
FL
GNDA
R2568 100
C2499
Q2410
UMD2N
2E 1
2B 2
1C 3
1E
4
51B
62C
ONSP+
R2499
10K
R2483
4R7K
AU85
10/16
C2506
GNDA
R2474
100
C2459
4R7
C2472
10P
C2556
R1
R2492
22K
VDD5
C2490
100P
GNDA
DTC124EUA
Q2427
RL
Q2416
UMD2N
2E
1
2B
2
1C
31E 4
5
1B
6
2C
R2472
820
C2471
R1
RL-
D2411
RE_BUMUTE
C2491
100P
MUTE51
AMPSTB
FR
BREM
RR+
GNDA
GNDA
R2485
4R7K
FR+
C2557
R01
FL-
C2501
ONSP-
VDT
MUTESO
MUTEVOL
C2496
1
VST
R2459
VCK
GNDA
MUTEAMP
P4
R2503
100
R2569
1K
R2479
4R7K
R2502 1K
C2492
R1
Q2422
2SC4081
GNDA
R2570
0R0
Q2511
UMD2N
2E
1
2B
2
1C
31E 4
5
1B
6
2C
C2494
1
4R
7
C2510
R047
L2554
MUTERCA
R2501
220
33/25
C2509
C2505
R1
VCK1
C2511
R1
D2409
UDZS8R2(B)
R2447
0R0
R
2451
1R5K
RR-
RR
GNDA
R2454
0R0
GNDA
R2488
470
GNDA
GNDA NOSELR
R2484
4R7K
AU85
R2449
0R0
DTC124EUA
Q2428
TDA7052BT
IC2403
Vp
1
IN+
2
GND1
3
VC
45 OUT+
6
GND2
7
NC
8
OUT-
R2489
FL+
C2468
10P
FR-
R2557
47K
Q2415
UMD2N
2E
1
2B
2
1C
31E 4
5
1B
6
2C
C2488
100P
AU85
R2486
4R7K
C2498
C2474
10P
C2486
1
SWL
GNDA
R2496
10K
C2508
4R7
R2460
100K
R2465
C2484
1
RL+
PAL007C
IC2405
1
2
3
4
5
6
7
8
9
10
11
12
13
14
15
16
17
18
19
20
21
22
23
24
25
PML009A
IC2401
5
6
7
8
9
10
11
12
13
14
15
16
17
18
19
20
21
22
23
24
25
26
27
28
29
Rearout_R
AGND_R
DATA
Preout_R
Tone_out_RL Tone_out_RR
Tone_out PreL Tone_out PreR
AGND_L
STB
NoiseDET_out
SV_in_RL
MUTE
Frontout_R
MIC_in
DGND
Vref
Preout_L
Frontout_L
SV_in_RR
SV_in_PreR
Rearout_L
SV_in_PreL
CLK
DC_Filter
GUIDE SP AMP
25.B.REMOTE
14.RLIN
20.VCC3/4
13.S-GND
7.FR-
19.RR-
2.PW.GND2
18.PW.GND3
9.FR+
15.RRIN
24.PW.GND4
11.FRIN
4.STBY
3.FL-
12.FLIN
5.FL+
17.RR+
8.PW.GND1
6.VCC1/2
10.SVR
23.RL-
21.RL+
22.MUTE
1.TAB
16.ACGND
AUDIO MIX AMP
MUTE51
VDD5
(1/4W)
MUTERCA
(106)
MUTERCA
MUTERCA/MUTE51
RE_BUMUTE
ONSP+
ONSP-
NOSELL
NOSELR
VST
VDT
VCK
RE_BUMUTE
MBUP
RE_BUMUTE
(2125)
MUTERCA
CC UNIT(AUDIO)
3/7
A
2/7
A
1/7
A
2/7
A
AAudio Signal
A
A
A
A
A
A
A
)
: +2.4dBs
)
: -8.1dBs
)
: +4.4dBs
)
: -4.1dBs
D
:+8.16dBs
2
:+8.35dBs
d
:+8.21dBs
P
:+8.35dBs
AA

AVIC-N4/XU/UC
180
1234
1234
C
D
F
A
B
E
A-a A-b
A-b 3/7
1
FOUTL
FOUTR
AUPW
MUTESO
MUTEAMP
MUTEAMP
AMPSTB
AMPSTB
VCK1
VST1
VDT1
MUTESO
OFMT
F
MT
VDD5
FR
FR
FL
RL
RR
FL
FR
RL
RR
SWL
UTE
RE_BUMUTE
RR
SWL
RL
SWR
MUTEVOL
SWR
C2462
4R7
5
00
0
K
C2497
GNDA
R2482
4R7K D2410
DAN202U
4R7
RSMT
C2466
R1
C2476
10P
C2504
10
GNDA
C2483
10
BIAS
R2478
4R7K
MUTE
VDT1
GNDA
IC2408
NJM2107F
IN+
1
GND
2
IN-
3
OUT 4
5
VCC
0
0/16
C2503
C2467 R1
R2558 47K
C2487
100P
SWR
R2453
0R0
D2413
DAN202U
R2571
220K
R2567 100
C2495
MUTEVOL
R2448
0R0
R2556
47K
GNDA
C2470
10P
R2452
0R0
MICSNS1
C2463
4R7
C2507
4R7
C2558
R01
AUPW
C2475
10P
MUVOL1
10/16
C2480
AU85
R2566 100
GNDA C2500
C2489
R1
GNDAMP
VST1
FL
R2568 100
C2499
Q2410
UMD2N
2E 1
2B 2
1C 3
1E
4
51B
62C
R2499
10K
10/16
C2506
4R7
C2472
10P
C2556
R1
VDD5
C2490
100P
GNDA
RL
R2472
D2411
AMPSTB
FR
GNDA
C2557
R01
C2501
VDT
MUTESO
MUTEVOL
C2496
1
VST
R2459
VCK
MUTEAMP
R2503
100
R2569
1K
R2479
R2502 1K
R2570
0R0
C2494
1
C2510
R047
R2501
220
33/25
C2509
C2505
R1
VCK1
R2447
0R0
RR
GNDA
R2454
0R0
R2488
470
GNDA
R2484
4R7K
R2449
0R0
DTC124EUA
Q2428
R2489
C2468
10P
R2557
47K
R2486
4R7K
C2498
C2474
10P
SWL
GNDA
C2508
4R7
R2465
C2484
PAL007C
IC2405
1
2
3
4
5
6
7
8
9
10
11
12
13
14
15
16
17
18
19
20
21
22
23
24
25
9
A
7
8
9
10
11
12
13
14
15
16
17
18
19
20
21
22
23
24
25
26
27
Rearout_R
AGND_R
DATA
Preout_R
Tone_out PreL Tone_out PreR
AGND_L
STB
NoiseDET_out
MUTE
Frontout_R
MIC_in
DGND
Vref
Preout_L
Frontout_L
SV_in_PreR
Rearout_L
SV_in_PreL
CLK
DC_Filter
25.B.REMOTE
14.RLIN
20.VCC3/4
13.S-GND
7.FR-
19.RR-
2.PW.GND2
18.PW.GND3
9.FR+
15.RRIN
24.PW.GND4
11.FRIN
4.STBY
3.FL-
12.FLIN
5.FL+
17.RR+
8.PW.GND1
6.VCC1/2
10.SVR
23.RL-
21.RL+
22.MUTE
1.TAB
16.ACGND
(106)
R
CA
VST
VDT
VCK
(2125)
CC UNIT(AUDIO)
3/7
A
1/7
A
2/7
A
A
A
A
A
A
d
Bs
d
Bs
d
Bs
d
Bs
d
Bs
d
Bs
d
Bs
d
Bs
AA

AVIC-N4/XU/UC 181
5 678
5678
C
D
F
A
B
E
A-a A-b
A-b 3/7
4
3
2
FOUTL
FOUTR
RL-
RL-
FL+
RL+
FR+
FL+
RL+
FR-
FL-
RR+
FR+
RR-
RR+
FR-
RR-
FL-
BREM
MUTEAMP
AMPSTB
ONSP+
BREM
AMPSTB
MUTESO
AMPSTB
MBUP
OFMT
OFMT
OFMT
FR
FR
FL
FL
RL
RR
NOSELL
NOSELR
ONSP-
MUTE51
MUTERCA
RE_BUMUTE
RE_BUMUTE
RE_BUMUTE
RL
IC2404
NJM2058V
A_OUTPUT 1
A-INPUT 2
A+INPUT 3
V+ 4
5
B+INPUT
6
B-INPUT
7
B_OUTPUT
8
C_OUTPUT
9
C-INPUT
10
C+INPUT
11
V-
12
D+INPUT
13
D-INPUT
14
D_OUTPUT
R2572
220K
R2500
10K
R2462
100K
R2480
4R7K
R2482
4R7K
Q2610
UMD2N
2E
1
2B
2
1C
31E 4
5
1B
6
2C
D2410
DAN202U
R2487
4R7K
NOSELL
4R7
RSMT
C2465
R1
C2504
10
C2483
10
C2469
R1
OFFMU1
R2476
100K
MBUP
R2478
4R7K
Q2419
UMD2N
2E 1
2B 2
1C 3
1E
4
51B
62C
MUTE
GNDA
R2497
1K
3300P
100/10
C2479
2200/16
C2503
10/16
C2493
C2487
100P
D2412
DAN202U
R2473
820
DTC114EUA
Q2420
R2461
12K
R2453
0R0
100/10
C2481
D2413
DAN202U
R2493
47K
L2555
DTC323TU
Q2418
AU85
DTC323TU
Q2417
0R0
P2
Q2421
UMD2N
2E 1
2B 2
1C 3
1E
4
51B
62C
C2463
4R7
P3
C250
7
4R7
C2482
2200P
GNDA
C2475
10P
R2481
4R7K
AU85
R2475
100K
C2485
10
C2464
R47
GNDAMP
P1
C2473
R1
GNDA
ONSP+
R2499
10K
R2483
4R7K
AU85
10/16
C2506
GNDA
R2474
100
C2472
10P
R2492
22K
C2490
100P
DTC124EUA
Q2427
UMD2N
2B
2
1C
31E 4
5
1B
2C
R2472
820
C2471
R1
RL-
D2411
RE_BUMUTE
C2491
100P
MUTE51
BREM
RR+
GNDA
R2485
4R7K
FR+
FL-
ONSP-
GNDA
P4
R2503
100
R2479
4R7K
R2502 1K
C2492
R1
Q2422
2SC4081
GNDA
Q2511
UMD2N
2E
1
2B
2
1C
31E 4
5
1B
6
2C
C2510
R047
L2554
MUTERCA
R2501
220
33/25
C2509
C2505
R1
C2511
R1
D2409
UDZS8R2(B)
RR-
R2454
0R0
GNDA
GNDA
GNDA NOSELR
R2484
4R7K
AU85
DTC124EUA
Q2428
TDA7052BT
IC2403
Vp
1
IN+
2
GND1
3
VC
45 OUT+
6
GND2
7
NC
8
OUT-
FL+
C2468
10P
FR-
Q2415
UMD2N
2E
1
2B
2
1C
31E 4
5
1B
6
2C
C2488
100P
AU85
R2486
4R7K
C2486
1
R2496
10K
C2508
4R7
R2460
100K
C2484
1
RL+
7
8
9
1
0
1
1
AGND_L
Frontout_L
Rearout_L
GUIDE SP AMP
AUDIO MIX AMP
MUTE51
VDD5
(1/4W)
MUTERCA
(106)
MUTERCA
MUTERCA/MUTE51
RE_BUMUTE
ONSP+
ONSP-
NOSELL
NOSELR
RE_BUMUTE
MBUP
RE_BUMUTE
MUTERCA
2/7
A
1/7
A
A
Audio Signal
A
A
A
A
A
A
A
d
Bs
d
Bs
d
Bs
d
Bs
d
Bs
d
Bs
d
Bs
d
Bs

AVIC-N4/XU/UC
182
1234
1234
C
D
F
A
B
E
A-bA-a
A-a 3/7
A-b 3/7
1
SELL
SELR
RETL
RETR
GNDISO
AU85
C2462
4R7
R2425
47K
C2423
150P
GNDA L2404
CCD5
C2456
4R7
R2426
47K
C2407
R1
C2460
4R7
C2
4
AU85
GNDA
GNDA
DVDR1
GNDISO
C2422
150P
C2457
4R7
R2446
1K
C2447
R1
Q2401
UMD2N
2E
1
2B
2
1C
31E 4
5
1B
6
2C
R2440
180
R2602
0R0
IC2407
NJM3403AV
10
98
IC2407
NJM3403AV
311
21
4
R2445
1K
RETR
C24
6
RETL
GNDD
GNDA
DVDL0
R2410
47K
R2419
47K
C2470
GNDA
GNDA
GNDA
C2463
4R7
C2435
1
C2437
R001
MXDVL
R2444
22K
IC2407
NJM3403AV
5
67
GNDA
MMUTE
C2443
1
C2442 1
C2441 1
C2446
1
100/6R3
C2412
MMUTEO
GNDA
C2444
1
GNDD
Q2410
UMD2N
2
E
2
B
1
C
1E
4
51B
62C
GNDA
MXDVR
GNDA
C2459
4R7
C
2472
GNDA
GNDD
GNDA
GNDA
D2407
UDZS4R7(B)
CN2601
IC2407
NJM3403AV
12
13 14
REFAU47
C2413
1
D2405
DAP202U
22/16
C2433
MSNS_S
C2414
1
L2402
R2423
47K
AU85
AU85
GNDD
SELL
AU47V
GNDD
R2403
1K
R2404
47K
DTC323TU
Q2402
GNDD
R2409
47K
GNDA
C2458
4R7
R2420
47K
R2422
47K
47/16
C2445
C2425
33P
DVDR0
D2406
1SS355
C2432
R1
C2426
33P
SELR
R2407
47K
C2453
4R7
C2468
10P
GNDA
C2434
1
DTC323TU
Q2403
R2441
22K
GNDA
DVDL1
C2448
1
GNDA
C2404
R1
R2438
180
C2419 47P
C2420 47P
R2411 33K
R2416 33K PML009A
IC2401
1
2
3
4
5
6
7
8
9
10
11
12
13
14
15
16
17
18
19
20
21
22
23
24
25
26
27
28
29
30
31
32
33
34
35
36
37
38
39
40
41
42
43
44
DVD BUFF.
AU4.7V
DVD LPF
(1/4)
(4/4)
(2/4)
(3/4)
MMUTE
H:MUTE ON
L:MUTE OFF
Rearout_R
IN2_R
Vcc
IN4+_R
AGND_R
SEL_out_L
DATA
SV_in_FR
PV_in_L
IN4-_R
Preout_R
PV_in_R
Tone_out_RL Tone_out_RR
IN3_R
Tone_out PreL
SEL_out_R
Tone_out PreR
Tone_out_FR
AGND_L
STB
NoiseDET_out
SV_in_RL
Tone_out_FL
MUTE
Frontout_R
MIC_in
DGND
IN1_R
Vref
Preout_L
Frontout_L
SV_in_RR
SV_in_PreR
Rearout_L
SV_in_FL
SV_in_PreL
CLK
DC_Filter
CCD5
AU85
AU85 AU85
AU85
AU85
CH4 SEL OUT
CH3 DVD OUT
CH2 NC
CH1 NC
AU85
CAPTAIN INPUT
AU85
CCD5
(1/8W)
ATT
ATT LEVEL CONTROL
PROGGAIN
0 1 2
L L L
L L H
L H L
:
:
H H H
ATT
LEVEL
0dB
MIN ATT
MAX ATT
:
:
:
1/7
A
2/7
A
2/7
A
AA
A
A
A
A
A
FM(UC): +2.4dBs
AM(UC): -8.1dBs
FM(EW5): +4.4dBs
AM(EW5): -4.1dBs
DVD:+8.16dBs
VTR1,2:+8.35dBs
iPod:+8.21dBs
IP:+8.35dBs

AVIC-N4/XU/UC 183
5 678
5678
C
D
F
A
B
E
A-bA-a
A-a 3/7
A-b 3/7
4
3
2
SELL
SELR
RETL
RETR
GNDISO
R2462
100K
C2456
4R7
C2460
4R7
C2465
R1
D2416
DAN202U
GNDISO
R2553
47K
R2446
1K
D2551
EDZ6R8(B)
C2418
1
C2424
220P
GNDA
C2461
3300P
RETR
D2415
DAN202U
RETL
ONMT1
DTC114EUA
Q2420
R2461
12K
GNDA
AU85
AMPIN
D2404
DAN202U
AU8
5
C2463
4R7
R2444
22K
C2464
R47
ONSEIMUTE1
CN2552
2
3
1
C2444
1
OSN
R2424
47K
AU85
GNDA
DAORO
C
2472
D2461
DAN202U
MIXIN
C2431
470P
R2554
120
D2552
EDZ6R8(B)
GNDA
Q2416
UMD2N
2E
1
2B
2
1C
31E 4
5
1B
6
2C
C2471
R1
DACOUTL1
GNDA
C2551
R1
CCD5
C2552
15P
C2436
1
DOT
DIN
NJM2068V
IC2553
AOUT
1
AIN-
2
AIN+
3
GND
45
BIN+
6
BIN-
7
BOUT
8
VCC
SELL
R2421
47K
C2429
1
R2417
100K
R2432
47K
C2421
R01
GNDA
C2458
4R7
AU47V2
R2451
1R5K
IC2551
TC7SET08FUS1
AND
INB
1
INA
2
GND
3OUTY 4
5
Vcc
C2428
R1
R2418
1K
OON
OPTON
SELR
R2552
620
GNDD
OPTSNS
L2551
C2468
10P
Q2415
2E
1
2B
2
1C
31E 4
5
1B
6
2C
C2434
1
R2428
0R0
GNDA
R2433
47K
AU85
C2448
1
R2551
220
R2460
100K
R2438
180
CN2551
1
2
1
2
3
4
5
6
7
8
9
1
0
1
1
DIGITAL OUT
AGND_L
Frontout_L
Rearout_L
GUIDE LPF(10.5kHz)
(CH)
G
U
[GRAY]
DIGITAL OUT
RE_BUMUTE
(CH)
ONSEIMUTE
MUTERCA/MUTE51
ONSEIMUTE
NOSELL
ONSEIMUTE
/RESETM
NOSELR
ONSEIMUTE
/RESETM
ONSEIMUTE/RESETM
RE_BUMUTE
ONSEIMUTE
MIXIN(GUIDE)
2/7
A
2/7
A
CN1852
2/2
D
AA
A
FM(UC): -13.5dBs
AM(UC): -24.0dBs
FM(EW5): -9.5dBs
AM(EW5): -20.0dBs
DVD:+2.06dBs
VTR1,2:+2.12dBs
iPod:+1.30dBs
IP:+2.21dBs
FM(UC): +2.4dBs
AM(UC): -8.1dBs
FM(EW5): +4.4dBs
AM(EW5): -4.1dBs
DVD:+8.16dBs
VTR1,2:+8.35dBs
iPod:+8.21dBs
IP:+8.35dBs

AVIC-N4/XU/UC
184
1234
1234
C
D
F
A
B
E
10.4 CC UNIT(CPU,ASIC,SDRAM)(GUIDE PAGE)
4/7
A
A-a 4/7
A1
A2
A3
A4
A5
A6
A7
A8
A9
A10
A11
A12
A13
A14
A15
A16
A17
A18
A19
A20
A21
A22
D0
D1
D2
D3
D4
D5
D6
D7
D8
D9
D10
D11
D12
D13
D14
D15
D16
D17
D18
D19
D20
D21
D22
D23
D24
D25
D26
D27
D28
D29
D30
D31
XMRD
XMWR
XLLBEN
XLUBEN
XIOWR
XIORD
DREQ0
DREQ1
DREQ2
GDC_DMARQ
XWE
XRAS
UUDQM
ULDQM
LUDQM
LLDQM
XBCYST
XREADY
TRCDATA0
TRCDATA1
TRCDATA2
TRCDATA3
A23
D0
D1
D2
D3
D4
D5
D6
D7
A12
A2
A3
A4
6A5A
A7
A8
A9
A10
A11
A13
XCS0
DMS
DDO
DDI
DCK
DRST
ATA_XDMACK
MTOC
CTOMCTOSYS
RST
ATA
_
ATA
_
XMTOC
EXTOC
CTOEX
CTOB
BTOC
CTOXM
ATA_INT
ATA_DA1
MayTOC
CTOMayCTOPDC
PDCTOC
ATA_DA0INT0
GDC_WT
EXTAL0
INT1
INT2
XTAL0
INT3
DREQ2
DREQ1
TEST0REM_IN
XCS6
DREQ0
XCS5
XCS3
MICSNSSRAM_CSSEL
XCS2XBCYST
XREADY
XCS_SRAMUSB_CLKUSB_OVCRUSB_2P
XIORD
XIOWR
USB_2MUSB_1P
USB_PEN
XLLBEN
XLUBEN
XMWR
XMRD
USB_1M
D1
D0
USB_XOVCRUSB_XPEN
D2
D3D4
HELP_RED
KMODE
XRSTMS3
HELP_GREEN
DSP_BCLKI
VIDEOSW
D5
D6
NOISE_TELUART6_
X
D8
D7
PC_XREG
PC_XVS2
PC_XIOWR
PC_XCE1
PC_XIORD
PC_XWT
PC_XWE
PC_BVD1
PC_BVD2
PC_XCD2
PC_XOE
PC_XPWR
PC_XCD1
PC_XVS1
PC_XCE2
PC_RESET
A23
A12
A11
A10
A9
A8
A7
A6
A5
A4
A3
A2
D7
D6
D5
D4
D3
D2
D1
D31
D0
D30
D29
D28
D27
D26
D25
D24
D23
D22
D21
D20
D19
D18
D17
D16
D15
D14
D13
D12
D11
D10
D9
D8
XCS6
XCS5
DREQ2
XCS3
XCS2
XBCYST
CPU_CLKASIC
DREQ0
DREQ1
INT2
XREADY
INT0
XLUBEN
XLLBEN
XMWR
XMRD
XIOWR
XIORD
LUDQM
SDCKOUT
CKESDRAM
LLDQM
XWE
XCAS
XRAS
XCS0
TRCDATA3
TRCDATA2
TRCDATA1
TRCDATA0
XTAL1
EXTAL0
EXTAL1
CKESDRAM
D28
D22
UUDQM
SDCKOUT
D16
D26
A7
D23
D29
D27
A10
D18
A13
D17
D31
D24
A6
A8
D30
A9
D20
A11
D19
D25
D21
D15
D14
D13
D12
D11
D10
D9
D8
A12
A2
A3
A4
A5
ULDQM
XWE
XCAS
XRAS
XCS0
PC_A0
PC_WP
PC_XUBUF
PC_READY
PC_XLBUF
D4
D17
D26
D22
D3
D12
D27
XBCYST
CPU_CLKGDC
D24
XLLBEN
D2
D6
D16
D8
D28
XULBEN
D15
XUUBEN
D25
XTC
D7
D9
D13
D20
XCS4
D18
D5
D29
D31
D23
D10
D30
D19
XMRD
XLUBEN
D11
D14
D21
GDC_DMAACK
GDC_DMARQ
XMWR
XULBEN
XUUBEN
SDSEL
UNITSNS
TCHTOC
CTOTCH
SCLK
XMSSTBY
IRQPWR
INT2
HYOKA
GDC_WT
A16
20pin1
21pin1
A15
21pin1
20pin1
21pin2
20pin2
A16
21pin2
20pin2
A15
XTAL0
CKE
CKESDRAM
GDC_WT
INT3
INT0
CKE
XCAS
TEST3
TEST1
TEST0
TEST4
TEST2
SRAM_CSSEL
TESTMODE
DDO
DMS
DCK
DDI
DRST
A14 A14
RST3
RST3
RST3
GDC_INT
INT1
INT3
USB_CLK
GDC_DMAACK
GNDD
XTC
XCS7
XCS6
XCS5
XCS4
XCS2
XCS3
CPU_CLKASIC
SD3VC
PIO31
SDCKOUT
R/W
R/W
CPU_CLKGDC
CPUCCD2.5
CPUCCD3
CPUCCD3
CCD3C
CCD3C
CCD3C
CCD3C
PC_A0
L2
L3
XMRD
L1
L6
TP7
PC_XIOWR
GNDD
R1 0R0
L5
D7
D12
CPU3
GNDD
GNDD
D27
R194
39
GNDD
D17
D3
R/W
PC_XPWR
C27
10
GNDD
GNDD
C96 R22
D10
CPU_CLKGDC
GNDD
C7
R1
XLLBEN
R151 0R0
C6
R1
C16
R1
L8
D21
C51
R22
C77 R01
R176
0R0
PC_XLBUF
D25
C2
R1
PC_XCD1
XLUBEN
C12
10
PC_XUBUF
C11
R1
C82 R01
GNDD
PC_XWT
C17
R1
C78 R01
C97 R22
R16 0R0
PC_XVS1
C76 R01
PC_XCD2
R14 0R0
C21
R1
C41
R1
SD3L
PC_XIORD
PC_XCE1
C68
22
C80 R01
XCS4
C25
R1
C81 R22
R32
47K
D14
C70
22
PC_XVS2
GNDD
GNDD
XBCYST
C13
R1
PC_READY
XMWR
C4
R1
CN100
D22
GNDD
GDC_INT
D6
GDC_DMARQ
C3
R1
D20
C20 R1
C28
R1
IC3
HY57V561620FLTP-H
VDD1
1
DQ0
2
VDDQ1
3
DQ1
4
5DQ2
6VSSQ1
7DQ3
8DQ4
9VDDQ2
10 DQ5
11 DQ6
12 VSSQ2
13 DQ7
14 VDD2
15 LDQM
16 WE
17 CAS
18 RAS
19 CS
20 BA0
21 BA1
22 A10/AP
23 A0
24 A1
25 A2
26 A3
27 VDD3 28
VSS1
29
A4
30
A5
31
A6
32
A7
33
A8
34
A9
35
A11
36
A12
37
CKE
38
CLK
39
UDQM
40
N.C/RFU
41
VSS2
42
DQ8
43
VDDQ3
44
DQ9
45
DQ10
46
VSSQ3
47
DQ11
48
DQ12
49
VDDQ4
50
DQ13
51
DQ14
52
VSSQ4
53
DQ15
54
VSS3
C98 R22
C15
R1
C79 R01
R152 0R0
D2
C10
R1
C75
R1
C71
R01
D9
C29
R1
C69
22
D15
C35
R1
C40
R1
C36
R1
GNDD
GNDD
PC_BVD2
C30
R1
XULBEN
C1
R1
C5
R1
C38
10
UPD705103GM-180S1
IC2
GND01
1
CS1
2
CS0
3
WE
4
RAS
5
UUDQM
6
ULDQM
7
LUDQM
8
LLDQM
9
VDD01
10
GND02
11
SDCLKOUT
12
CKE
13
CAS
14
A1
15
A2
16
A3
17
A4
18
VDDI1
19
GNDI1
20
VDD02
21
GND03
22
A5
23
A6
24
A7
25
A8
26
A9
27
A10
28
A11
29
VDD03
30
GND04
31
A12
32
A13
33
A14
34
A15
35
A16
36
A17
37
A18
38
A19
39 VDD04
40
GND05
41
A20
42
A21
43
A22
44
A23
45
CLKOUT
46
TRCDATA0
47
TRCDATA1
48
TRCDATA2
49
TRCDATA3
50
DDI
51
DCK
52
DMS
53
DDO
54
VDD_PLL
55
X1
56
X2
57
GND_PLL
58
VDDI2
59
GNDI2
60
IC1
61
BT16B
62
RESET
63
NMI
64
DRST
65
CMODE
66
PORT3/RXD
67
PORT4/TXD
68
PORT2/SI
69
PORT1/SO
70
PORT0/SCLK
71
VDD05
72
GND06
73 INTP10/TO10
74 INTP12/TO11
75 PORTB5/INTP11
76 PORTB3/INTP13
77 PORTB0/TI
78 PORTB1/TCLR
79 VDDI3
80
GNDI3
81
PORTB2/INTP00
82
PORTB4/INTP01
83
PORTB6/INTP02
84
PORTB7/INTP03
85
PORTA6/DMARQ3 86
PORTA4/DMARQ2 87
PORTA2/DMARQ1 88
PORTA0/DMARQ0 89
PORTA7/DMAAK3 90
PORTA5/DMAAK2 91
PORTA3/DMAAK1 92
PORTA1/DMAAK0 93
TC/STOPAK 94
CS7 95
CS6 96
CS5 97
CS4 98
CS3 99
CS2 100
VDD06 101
GND07 102
HLDAK 103
HLDRQ 104
R/W 105
READY 106
BCYST 107
IORD 108
IOWR 109
UUBEN 110
ULBEN 111
LUBEN 112
LLBEN 113
MWR 114
MRD 115
VDD07 116
GND08 117
D0
118
D1
119
VDDI4
120
GNDI4
121
D2
122
D3
123
D4 124
D5 125
D6 126
D7 127
VDD08 128
GND09 129
D8 130
D9 131
D10 132
D11 133
D12 134
D13 135
D14 136
D15 137
VDD09 138
GNDO10 139
D16 140
D17 141
D18 142
D19 143
D20 144
145
D21
146
D22
147
D23
148
VDDO10
149
GNDO11
150
VDDI5
151
GNDI5
152
D24
153
D25
154
D26
155
D27
156
D28 157
D29 158
D30
159
D31
160
VDDO11
C14
R1
TP3
R180 100
PC_XREG
GNDD
D31
C9
R1
XTC
TP12
D23
C8
R1
GNDD
X3
CSS1551
R11
47K
2
1
4
3
6
5
8
7
GNDD
GNDD
D30
CN1
1
2
3
4
5
6
7
8
9
10
1112
13
14
15
16
17
18
19
20
21
22
GNDD
SD3U
GNDD
C24
R1
C26
R1
PC_WP
C42
R1
C44
R1
C23
R1
C22
R1
GNDD
GNDD
GNDD
GNDD
R3 0R0
C33
R1
D4
R45
100K
R87
100K
R49
100K
R48
100K
R50
100K
R47
100K
R46
100K
R722
D28
R33 47K
R31 100
PC_XCE2
R39 100
R38 100
X1 CSS1633
R37 100
R36 100
R30 100
PC_BVD1
GNDD
R29 100
GNDD
D16
R28 100
D29
R27 100
R21 100
R20 100
R22 100
R25 100
D26
R26 100
R34
22K
R24
150
R23
1M
X2
CSS1634
TEST
R10
100K
D11
R163 56
R12 1M
R35 100K
25
UART5_TX
26
UART4_TX
U
P
81
PIO24
82
PIO25
106
OVSS6
107
UART4_RX
X
O
158
D6
159
D4
179
ATA_INT
180
ATA_XDMACK
1
A
D
227
D5
228
D3
229
VSS5
230
VSS6
231
XLUBEN
232
VDD1
233
NC7
234
VSS7
235
NC8
236
VDD2
237
VDD3
238
XCS5
239
VSS8
240
DREQ2
241
VDD4
242
INT1
243
VDD5
244
VSS9
245
VSS10
2
A
2
D
288
VDD20
178
ATA_DA1
166
NC4
17
MST
6
USB_1P
102
UART9_RX
90
XIOWR
93
NC3
174
INT3
177
ATA_DA0
165
XIORD
16
XTAL0
5
USB_1M
2
PIO29
101
GDC_WT
89
USB_PEN
173
DREQ1
24
UART5_RX
164
XLLBEN
15
TEST0
100
XSM
88
XWRD
172
DREQ0
23
UART6_TX
163
XMWR
14
IR_RX
3
USB_XPEN
99
SMCK
87
D0
171
XCS3
22
VSS2
162
D1
13
PIO31
4
USB_XOVCR
98
XTST
86
XCS_FLASH
170
XCS2
21
UART7_TX
161
D2
12
XWR_SRAM
97
XCS6
85
PIO28
169
XBCYST
20
UART8_TX
160
PIO26
11
XCS_SRAM
105
UART6_RX
1
VSS1
96
PIO30
84
PIO27
168
NC6
19
UART9_TX
8
USB_2P
10
USB_CLK
104
UART7_RX
92
NC2
95
SRAM_CSSEL
83
DSP_BCLKI
176
INT0
167
NC5
18
EXTAL0
7
USB_2M
9
USB_OVCR
103
UART8_RX
91
NC1
94
XREADY
175
INT2
GNDD
GNDD
GDC_DMAACK
D13
PC_XWE
D5
IC1
K4S561632E-TL75
VDD1
1
DQ0
2
VDDQ1
3
DQ1
4
5DQ2
6VSSQ1
7DQ3
8DQ4
9VDDQ2
10 DQ5
11 DQ6
12 VSSQ2
13 DQ7
14 VDD2
15 LDQM
16 WE
17 CAS
18 RAS
19 CS
20 BA0
21 BA1
22 A10/AP
23 A0
24 A1
25 A2
26 A3
27 VDD3 28
VSS1
29
A4
30
A5
31
A6
32
A7
33
A8
34
A9
35
A11
36
A12
37
CKE
38
CLK
39
UDQM
40
N.C/RFU
41
VSS2
42
DQ8
43
VDDQ3
44
DQ9
45
DQ10
46
VSSQ3
47
DQ11
48
DQ12
49
VDDQ4
50
DQ13
51
DQ14
52
VSSQ4
53
DQ15
54
VSS3
GNDD
C39
R1
PC_RESET
D8
GNDD
IC4
TC7SZ08FU
INB
1
INA
2
GND
3OUTY 4
5
VCC
GNDD
GDC_WT
GNDD
GNDD
GNDD
D19
GNDD
XUUBEN
GNDD
GNDD
GNDD
GNDD
GNDD
CPU2.5
GNDD
R40 47
GNDDGNDD
GNDD
GNDD
GNDD
GNDD
G
GNDD
PC_XOE
D24
D18
C19
10P
C18
10P
C32
8P
C31
8P
R13
150
ICE BLOCK
CONTROL_BUS
ADDRESS_BUS
DATA_BUS
ASIC
30.000MHz
33.8688MHz33.000MHz
SDRAM
60MHz
CPU
60MHz
(YB)
(YB)
(YB)
(YB)
(YB)
(YB)
(YB)
(YB)
(YB)
(YB)
(YB)
NM
7/7
A
6/7
A

AVIC-N4/XU/UC 185
5 678
5678
C
D
F
A
B
E
4/7
A
A-b 4/7
ATA_XDMACK
MTOC
CTOMCTOSYS
RST3
ATA_IORDY
ATA_XDIOR
ATA_DMARQ
ATA_XDIOW
ATA_DD1
ATA_DD0
SYSTOC
CTOGPS
ATA_DD3
ATA_DD2
GPSTOC
ATA_DD5
ATA_DD4
BB
BA
ATA_DD7
ATA_DD6
A23
ATA_DD8
ATA_XRESET
ATA_DD10
ATA_DD9
CF
ATA_DD12
ATA_DD11
CB
ATA_DD14
ATA_DD13
CE
CC
ATA_DA2
ATA_DD15
ATA_XCS0
ATA_XCS1
CD
CJ
PC_XPWR
PIO0
D5
D6
NOISE_TELUART6_XRTS
D8
D7
D10
D9
DSP_BDI
XCS_DSP
D12
D11
DSP_BFSI
D14
D13
DSP_XHINT
UART6_XDSR
D16
D15
DSP_HRDY
D18
D17
D20
D19
DSP_BFSO
DSP_BDO
D22
D21
DSP_BCLKO
D24
D23D25
D26D27
DSP_XRS
TEST1
D29
D28
DSP_ATTCNT
CD_LRCK
D30
D31CD_BCLKA2
ADC_GCNT0A3A4
ADC_GCNT2ADC_GCNT1ADC_BCLKADC_MCLK
ADC_DATAADC_LRCKTEST4
A5
A6
EXTAL1
A7
A8
A9
A10
XTAL1
A11
A12
TEST2
TEST3
PC_READY
DAC_MCLK
DAC_LRCK
STAST1
TCHSEL
SRAM_CSE
SFSCHK
STAST2
PC_XLBUF
MONION
GUIDEON
PC_XWE
PC_XUBUF
TESTMODE
ANTON
PC_XIOWR
CDSW
PBSNS
PC_XIORD
ILM
CPUWDT
PC_XVS1
PC_XOE
XCCSTBY
TELSEL
PC_XCE2
TIMEOUT
ONSEIMUTE
PC_XCE1
PC_XCD1
EMPHIN
EMPHOUT
PC_XCD2
CD_DATA
DATAMUTE
PC_WP
PC_BVD1
PC_A0
PC_BVD2
UART6_XCTS
PC_XREG
PC_XWT
DAC_DATA
DAC_BCLK
PC_RESET
PC_XVS2
D4
A1
R/W
D3
D12
A11
D0
A16
A6
A22
D1
D2
XCS4
A14
D6
A5
D8
A21
D7
D9
D13
A4
A7
A2
A12
XCS7
A19
D5
A8
D10
A15
A10
XCS2
A13
XCS5
D11
A18
A3
A9
A17
A20
A23
ONSEIMUTE
CTOXM
CD
ANTON
CTOMay
USB_XPEN
ADC_GCNT1
CD_LRCK
DSP_BFSO
ADC_GCNT2
USB_PEN
ADC_GCNT0
PBSNS
DSP_BCLKI
DAC_DATA
DAC_BCLK
ADC_BCLK
ADC_LRCK
CTOSYS
CTOB
DSP_BDO
CJ
CTOEX
DAC_LRCK
CD_DATA
EMPHIN
DAC_MCLK
DSP_XHINT
DSP_BCLKO
DSP_ATTCNT
DSP_BDI
DSP_XRS
SYSTOC
USB_XOVCR
CTOPDC
CD_BCLK
DSP_HRDY
ADC_MCLK
XCS_DSP
BA
GPSTOC
CTOGPS
UNITSNS
TCHTOC
CTOTCH
XMSSTBY
SCLK
IRQPWR
ATA_DIR
XLLBEN
XMRD
XLUBEN
XIOWR
R/W
XIORD
TCHSEL
CPUWDT
TIMEOUT
HYOKA
RST3
USB_OVCR
USB_2M
USB_2P
USB_1M
USB_1P
VIDEOSW
ATA_DIR
DATAMUTE
REM_IN
XCS6
CDSW
ASICCCD3
XCS6
PIO31
EMPHOUT
XMWR
XCS_SRAM
SRAM_CSE
ATA_XDMACK
ATA_INT
ATA_IORDY
ATA_DD0
ATA_DD1
ATA_XRESET
ATA_XDIOW
ATA_DD7
ATA_XDIOR
ATA_XCS1
ATA_XCS0
ATA_DA2
ATA_DMARQ
ATA_DA1
ATA_DA0
ATA_DD15
ATA_DD14
ATA_DD13
ATA_DD12
ATA_DD11
ATA_DD10
ATA_DD9
ATA_DD8
ATA_DD6
ATA_DD5
ATA_DD4
ATA_DD3
ATA_DD2
PIO0
SFSCHK
UART6_XRTS
UART6_XDSR
UART6_XCTS
XRSTMS3
CTOM
MTOC
MICSNS
STAST1
STAST2
MONION
ILM
NOISE_TEL
HELP_RED
HELP_GREEN
DSP_BFSI
CE
CC
CF
CB
BB
XMTOC
EXTOC
MayTOC
PDCTOC
XCCSTBY
SDSEL
GUIDEON
TELSEL
KMODE
ADC_DATA
BTOC
CCD3C
CCD3C
CPU_CLKASIC
1
2
3
4
5
6
7
8
9
10
11
12
13
14
15
16
17
18
19
20
21
22
23
24
25
26
27
28
29
30
31
32
33
34
35
36
37
38
39
40
A23
A7
CTOM
GNDD
MICSNS
GNDD
GNDD
XCS5
CF
D7
A2
A21
D12
XCS_SRAM
GNDD
IRQPWR
SFSCHK
R59 100
XMRD
D3
C63
R1
TCHSEL
R156
47K
SYSTOC
SRAM_CSE
PIO0
C49
R1
RST3
R184
47K
XCS6
XMWR
R6
47K
A10
TP10
XLLBEN
XIOWR
R55 100
GNDDGNDD
HELP_GREEN
D10
R69 100
XCS6
UART6_XCTS
R/W
R188
47K
R62 100
XIORD
R159
47K
MTOC
R154
47K UART6_XRTS
UART6_XDSR
XRSTMS3
HELP_RED
VIDEOSW
NOISE_TEL
REM_IN
ATA_DIR
XLUBEN
L7
KMODE
DSP_BCLKI
A14 R60 100
ASIC3
HYOKA
CB
GNDD
R166
47K
R71 100
R74 100
GNDD
DSP_ATTCNT
R175
47K
A18
EXTOC
CC
A6
DAC_MCLK
A20
A9
GNDD
USB_XOVCR
GNDD
BA
DSP_BFSI
CE
ADC_DATA
ANTON
CTOB
ADC_GCNT0
PBSNS
GNDD
R190
47K
CTOPDC
R77 100
R79 100
R187
47K
DSP_BCLKO
R155
47K
DSP_XRS
DAC_DATA
DAC_LRCK
R170
47K
C66
R1
CJ
CTOXM
A17
CDSW
SD3VC
DSP_BDI
GNDD
UNITSNS
TELSEL
A1
GNDD
CCD3C
R185
47K
SDSEL
R198
47K
R70 100
R98
47K
A5
XCS2
R167
47K
R158
47K
CD
GNDD
C67
10
USB_XPEN
XCS_DSP
R189
47K
R192
47K
R66 100
C60
R1
CPUWDT
R161
10K
C57
R1
R164
47K
CN100
R182
47K
D6
XCS4
R52 100
XMSSTBY
EMPHIN
CD_BCLK
ADC_GCNT1
USB_P
BTOC
GNDD
DAC_BCLK
R196
47K
R53 100
R81 100
GNDD
XCCSTBY
CTOEX
R165
47K
GUIDEON
R183
47K
R88
100K
MONION
D2
CTOSYS
R172
47K
A3
A11
C74
R1
D9
R162
47K
GNDD
DSP_XHINT
R84 5R6K
R97
47K
R171
47K
R67 100
CCD25C
A22
GNDD
BB
CTOGPS
USB_M
R177
47K
C55
R1
TP8
GNDD
C54 120P
ADC_LRCK
ADC_BCLK
R73 100
XMTOC
R8
47K
R181
47K
ADC_GCNT2
R5
47K
A4
TP11
DSP_BFSO
GNDD
A8
TIMEOUT
STAST1
R95
15K
TCHTOC
SCLK
HYOKA
R19
47K
ONSEIMUTE
CD_DATA
C73
R1
C72
R01
A15
R78 100
CTOTCH
C47
R1
C42
R1
C44
R1
R64 100
STAST2
GPSTOC
GNDD
ADC_MCLK
D4
R57 100
R65 100
R75 100
C64
R1
R63 100
R160
47K
R90 0R0
R89 0R0
A12
GNDD
R72 100
R54 100
R76 100
D1
D0
TP9
R93
15K
R80 100
R191
47K
XCS7
R153
470
A13
CD_LRCK
DASP
D11
R/W
IC5
PD6336C
25
UART5_TX
26
UART4_TX
27
UART3_TX
28
OVDD1
29
UART2_TX
30
UART2_RX
31
UART1_TX
32
A23
33
CPU_CLK
34
OVSS1
35
UART1_XCTS
36
UART1_XDSR
37
OVDD2
38
UART1_XRTS
39
PIO0
40
PIO1
41
OVSS2
42
PIO3
43
VSS3
44
PIO4
45
PIO6
46
PIO8
47
PIO10
48
PIO12
49
PIO14
50
PIO16
51
PIO18
52
CD_DATA
53
OVSS3
54
PIO21
55
DAC_DATA
56
DAC_LRCK
57
TEST3
58
XTAL1
59
OVSS4
60
EXTAL1
61
TEST4
62
ADC_LRCK
63
ADC_DATA
64
VSS4
65
ADC_GCNT2
66
CD_MCLK
67
D31
68
DSP_ATTCNT
69
DSP_XRS
70
OVDD3
71
XCS_SRAMH
72
DSP_BCLKO
73
DSP_BFSO
74
OVSS5
75
DSP_HRDY
76
DSP_XHINT
77
DSP_BFSI
78
DSP_BDI
79
OVDD4
80
PIO22
81
PIO24
82
PIO25
106
OVSS6
107
UART4_RX
108
XRESET
109
ATA_XDIOW
110
UART3_RX
111
ATA_DD2
112
UART1_RX
113
ATA_DD6
114
ATA_XRESET
115
UART1_XDCD
116
ATA_DD11
117
UART1_XRI
118
ATA_DD15
119
UART1_XDTR
120
ATA_DIR
121
PC_XLBUF
122
PIO2
123
PIO5
124
PIO7
125
PIO9
126
PIO11
127
PIO13
128
PIO15
129
PIO17
130
PIO19
131
PIO20
132
PC_A0
133
PC_XREG
134
DAC_BCLK
135
DAC_MCLK
136
TEST2
137
A10
138
A8
139
A6
140
ADC_MCLK
141
ADC_BCLK
142
ADC_GCNT1
143
ADC_GCNT0
144
CD_BCLK
145
CD_LRCK
146
TEST1
147
OVSS7
148
PIO_OUT
149
D24
150
DSP_BDO
151
D20
152
D18
153
PIO23
154
D14
155
XCS_DSP
156
D10
157
OVSS8
158
D6
159
D4
179
ATA_INT
180
ATA_XDMACK
181
ATA_IORDY
182
ATA_DMARQ
183
ATA_DD0
184
ATA_DD3
185
ATA_DD4
186
ATA_DD7
187
ATA_DD8
188
ATA_DD9
189
ATA_DD12
190
ATA_DD13
191
ATA_DA2
192
ATA_XCS1
193
PC_XPWR
194
PC_XUBUF
195
PC_XWE
196
PC_XIOWR
197
PC_XIORD
198
PC_XVS1
199
PC_XCE2
200
PC_XCE1
201
PC_XCD2
202
PC_WP
203
PC_BVD2
204
PC_XWT
205
PC_RESET
206
PC_READY
207
A12
208
A9
209
A7
210
A5
211
A4
212
A3
213
A2
214
D30
215
D29
216
D27
217
D26
218
D23
219
D22
220
D19
221
D17
222
D16
223
D13
224
D12
225
D9
226
D8
227
D5
228
D3
229
VSS5
230
VSS6
231
XLUBEN
232
VDD1
233
NC7
234
VSS7
235
NC8
236
VDD2
237
VDD3
238
XCS5
239
VSS8
240
DREQ2
241
VDD4
242
INT1
243
VDD5
244
VSS9
245
VSS10
246
ATA_XDIOR
247
VDD6
248
ATA_DD1
249
VSS11
250
ATA_DD5
251
VDD7
252
VDD8
253
ATA_DD10
254
VSS12
255
ATA_DD14
256
VDD9
257
ATA_XCS0
258
VDD10
259
VSS13
260
VSS14
261
PC_XOE
262
VDD11
263
PC_XCD1
264
VSS15
265
PC_BVD1
266
VDD12
267
VDD13
268
PC_XVS2
269
VSS16
270
A11
271
VDD14
272
VPD
273
VDD15
274
VSS17
275
VSS18
276
D28
277
VDD16
278
D25
279
VSS19
280
D21
281
VDD17
282
VDD18
283
D15
284
VSS20
285
D11
286
VDD19
287
D7
288
VDD20
178
A
TA_DA1
166
N
C4
174
N
T3
177
A
TA_DA0
165
X
IORD
173
D
REQ1
24
U
ART5_RX
164
X
LLBEN
172
D
REQ0
163
X
MWR
171
X
CS3
162
D
1
170
X
CS2
161
D
2
169
X
BCYST
160
P
IO26
105
U
ART6_RX
168
N
C6
83
D
SP_BCLKI
176
N
T0
167
N
C5
175
N
T2
GNDD
GNDD
GNDD
GNDD
GNDD
GNDD
D13
D5
GNDD
R174
47K
R96
15K
A19
D8
R94
15K
GNDD
R193
47K
GNDD
GNDD
DSP_BDO
PDCTOC
GNDD
GNDD
R68 100
GNDD
GNDD
GNDD
GNDD
GNDD
R82 100
DSP_HRDY
ILM
GNDD
R186
47K
GNDD
GNDD
GNDD
GNDD GNDD GNDD
A16
GNDD
R61 0R0
GNDD
GNDD
GNDD
R178
47K
ASIC
ASIC
PIO
UART
1
2
3
6
7
9
10
11
12
13
14
15
16
17
18
19
20
24
25
26
27
31
30
9
9
8
8
7
7
6
6
5
5
3
3
2
2
1
1
35
30
26
3
15
CS1FXB
33
23
DA2
13
24
DA0
22
25
CS3FXB
31
21
GND
2
16
DA1
INTRQ
NC
DMACKB
MASTER
PDIAGB
1
DASPB
36
38
18
IORDY
8
29
DIORB
27
19
GND
7
32
DIOWB
GND
GND
DMARQ
DD15
DD0
GND
DD14
NC
DD1
DD12
DD2
DD11
DD13
DD3
DD9
DD4
40
DD5
12
DD8
20
DD10
DD6
34
14
GND
9
RESET
17
11
DD7
28
6
5
37
GND
10
4
39
0
5
23
21
22
29
4
4
28
CN2
CC UNIT(CPU,ASIC,SDRAM)
4/7
A
5/7
A
7/7
A
CN2001
2/2
D

AVIC-N4/XU/UC
186
1234
1234
C
D
F
A
B
E
A-a A-b
A-b 4/7
1
D5
D6
NOISE_TELUART6_XRTS
D8
D7
D10
D9
DSP_BDI
XCS_DSP
D12
D11
DSP_BFSI
D14
D13
DSP_XHINT
UART6_XDSR
D16
D15
DSP_HRDY
D18
D17
D20
D19
DSP_BFSO
DSP_BDO
D22
D21
DSP_BCLKO
D24
D23D25
D26D27
DSP_XRS
TEST1
D29
D28
DSP_ATTCNT
CD_LRCK
D30
D31CD_BCLKA2
ADC_GCNT0A3A4
ADC_GCNT2ADC_GCNT1ADC_BCLKADC_MCLK
ADC_DATAADC_LRCKTEST4
A5
A6
EXTAL1
A7
A8
A9
A10
XTAL1
A11
A12
TEST2
TEST3
PC_READY
DAC_MCLK
DAC_LRCK
C
_A0
B
VD2
UART6_XCTS
PC_XREG
PC_XWT
DAC_DATA
DAC_BCLK
PC_RESET
PC_XVS2
CTOXM
CD
ANTON
CTOMay
ADC_GCNT1
DSP_BFSO
ADC_GCNT2
ADC_GCNT0
PBSNS
DSP_BCLKI
DAC_DATA
DAC_BCLK
ADC_BCLK
ADC_LRCK
CTOSYS
CTOB
DSP_BDO
CJ
CTOEX
DAC_LRCK
DAC_MCLK
DSP_XHINT
DSP_BCLKO
DSP_ATTCNT
DSP_BDI
DSP_XRS
SYSTOC
CTOPDC
DSP_HRDY
ADC_MCLK
XCS_DSP
BA
GPSTOC
CTOGPS
TCHSEL
CDSW
ASICCCD3
ATA_XDMACK
ATA_INT
ATA_IORDY
ATA_DD0
ATA_DD1
ATA_XRESET
ATA_XDIOW
ATA_DD7
ATA_XDIOR
ATA_XCS1
ATA_XCS0
ATA_DA2
ATA_DMARQ
ATA_DA1
ATA_DA0
ATA_DD15
ATA_DD14
ATA_DD13
ATA_DD12
ATA_DD11
ATA_DD10
ATA_DD9
ATA_DD8
ATA_DD6
ATA_DD5
ATA_DD4
ATA_DD3
ATA_DD2
PIO0
SFSCHK
CTOM
MTOC
STAST1
STAST2
MONION
DSP_BFSI
CE
CC
CF
CB
BB
XMTOC
EXTOC
MayTOC
PDCTOC
GUIDEON
ADC_DATA
BTOC
CCD3C
1
2
3
4
5
6
7
8
9
10
11
12
13
14
15
16
17
18
19
20
21
22
23
24
25
26
27
28
29
30
31
32
33
34
35
36
37
38
39
40
CTOM
GNDD
CF
GNDD
SFSCHK
R59 100
C63
R1
TCHSEL
SYSTOC
PIO0
C49
R1 R184
47K
R6
47K
R55 100
R69 100
R188
47K
R62 100
MTOC
L7
DSP_BCLKI
R60 100
ASIC3
CB
R166
47K
R71 100
R74 100
DSP_ATTCNT
EXTOC
CC
DAC_MCLK
BA
DSP_BFSI
CE
ADC_DATA
ANTON
CTOB
ADC_GCNT0
PBSNS
R190
47K
CTOPDC
R77 100
R79 100
R187
47K
DSP_BCLKO
DSP_XRS
DAC_DATA
DAC_LRCK
CJ
CTOXM
CDSW
SD3VC
DSP_BDI
GNDD
CCD3C
R185
47K
R198
47K
R70 100
R167
47K
CD
GNDD
C67
10
XCS_DSP
R189
47K
R192
47K
R66 100
C57
R1
R164
47K
CN100
R52 100
ADC_GCNT1
BTOC
GNDD
DAC_BCLK
R196
47K
R53 100
R81 100
CTOEX
R165
47K
GUIDEON
R183
47K
MONION
CTOSYS
C74
R1
GNDD
DSP_XHINT
R84 5R6K
R67 100
CCD25C
GNDD
BB
CTOGPS
C55
R1
TP8
C54 120P
ADC_LRCK
ADC_BCLK
R73 100
XMTOC
ADC_GCNT2
R5
47K
DSP_BFSO
STAST1
C73
R1
C72
R01
R78 100
C42
R1
C44
R1
R64 100
STAST2
GPSTOC
GNDD
ADC_MCLK
R57 100
R65 100
R75 100
C64
R1
R63 100
R160
47K
GNDD
R72 100
R54 100
R76 100
TP9
R80 100
R191
47K
R153
470
DASP
IC5
PD6336C
53
54
PIO21
55
DAC_DATA
56
DAC_LRCK
57
TEST3
58
XTAL1
59
OVSS4
60
EXTAL1
61
TEST4
62
ADC_LRCK
63
ADC_DATA
64
VSS4
65
ADC_GCNT2
66
CD_MCLK
67
D31
68
DSP_ATTCNT
69
DSP_XRS
70
OVDD3
71
XCS_SRAMH
72
DSP_BCLKO
73
DSP_BFSO
74
OVSS5
75
DSP_HRDY
76
DSP_XHINT
77
DSP_BFSI
78
DSP_BDI
79
OVDD4
80
PIO22
81
PIO24
82
PIO25
132
PC_A0
133
PC_XREG
134
DAC_BCLK
135
DAC_MCLK
136
TEST2
137
A10
138
A8
139
A6
140
ADC_MCLK
141
ADC_BCLK
142
ADC_GCNT1
143
ADC_GCNT0
144
CD_BCLK
145
CD_LRCK
146
TEST1
147
OVSS7
148
PIO_OUT
149
D24
150
DSP_BDO
151
D20
152
D18
153
PIO23
154
D14
155
XCS_DSP
156
D10
157
OVSS8
158
D6
159
D4
203
204
PC_XWT
205
PC_RESET
206
PC_READY
207
A12
208
A9
209
A7
210
A5
211
A4
212
A3
213
A2
214
D30
215
D29
216
D27
217
D26
218
D23
219
D22
220
D19
221
D17
222
D16
223
D13
224
D12
225
D9
226
D8
227
D5
228
D3
229
VSS5
230
VSS6
231
XLUBEN
232
VDD1
233
NC7
234
VSS7
235
NC8
236
VDD2
237 266
VDD12
267
VDD13
268
PC_XVS2
269
VSS16
270
A11
271
VDD14
272
VPD
273
VDD15
274
VSS17
275
VSS18
276
D28
277
VDD16
278
D25
279
VSS19
280
D21
281
VDD17
282
VDD18
283
D15
284
VSS20
285
D11
286
VDD19
287
D7
288
VDD20
6
4
5
O
RD
4
L
BEN
3
W
R
2
0
S
2
1
9
C
YST
6
0
O
26
8
6
3
P
_BCLKI
7
5
GNDD
GNDD
GNDD
GNDD
GNDD
GNDD
DSP_BDO
PDCTOC
R68 100
GNDD
GNDD
GNDD
R82 100
DSP_HRDY
R186
47K
GNDD
GNDD
GNDD
GNDD GNDD GNDD
GNDD
R61 0R0
GNDD
GNDD
ASIC
ASIC
PIO
UART
1
2
3
6
7
9
10
11
9
9
8
8
7
7
6
6
5
5
3
3
2
2
1
1
35
30
26
3
15
CS1FXB
33
23
DA2
13
24
DA0
22
25
CS3FXB
31
21
GND
2
16
DA1
INTRQ
NC
DMACKB
MASTER
PDIAGB
1
DASPB
36
38
18
IORDY
8
29
DIORB
27
19
GND
7
32
DIOWB
GND
GND
DMARQ
DD15
DD0
GND
DD14
NC
DD1
DD12
DD2
DD11
DD13
DD3
DD9
DD4
40
DD5
12
DD8
20
DD10
DD6
34
14
GND
9
RESET
17
11
DD7
28
6
5
37
GND
10
4
39
0
5
4
4
CN2
CC UNIT(CPU,ASIC,SDRAM)
4/7
A
7/7
A
CN2001
2/2
D

AVIC-N4/XU/UC 187
5 678
5678
C
D
F
A
B
E
A-a A-b
A-b 4/7
4
3
2
ATA_XDMACK
MTOC
CTOMCTOSYS
RST3
ATA_IORDY
ATA_XDIOR
ATA_DMARQ
ATA_XDIOW
ATA_DD1
ATA_DD0
SYSTOC
CTOGPS
ATA_DD3
ATA_DD2
GPSTOC
ATA_DD5
ATA_DD4
BB
BA
ATA_DD7
ATA_DD6
A23
ATA_DD8
ATA_XRESET
ATA_DD10
ATA_DD9
CF
ATA_DD12
ATA_DD11
CB
ATA_DD14
ATA_DD13
CE
CC
ATA_DA2
ATA_DD15
ATA_XCS0
ATA_XCS1
CD
CJ
PC_XPWR
PIO0
STAST1
TCHSEL
SRAM_CSE
SFSCHK
STAST2
PC_XLBUF
MONION
GUIDEON
PC_XWE
PC_XUBUF
TESTMODE
ANTON
PC_XIOWR
CDSW
PBSNS
PC_XIORD
ILM
CPUWDT
PC_XVS1
PC_XOE
XCCSTBY
TELSEL
PC_XCE2
TIMEOUT
ONSEIMUTE
PC_XCE1
PC_XCD1
EMPHIN
EMPHOUT
PC_XCD2
CD_DATA
DATAMUTE
PC_WP
PC_BVD1
PC_A0
PC_BVD2
UART6_XCTS
PC_XREG
PC_XWT
DAC_DATA
DAC_BCLK
PC_RESET
PC_XVS2
D4
A1
R/W
D3
D12
A11
D0
A16
A6
A22
D1
D2
XCS4
A14
D6
A5
D8
A21
D7
D9
A4
A7
A2
A12
XCS7
A19
D5
A8
D10
A15
A10
XCS2
A13
XCS5
D11
A18
A3
A9
A17
A20
A23
ONSEIMUTE
ANTON
USB_XPEN
CD_LRCK
USB_PEN
PBSNS
CD_DATA
EMPHIN
USB_XOVCR
CD_BCLK
UNITSNS
TCHTOC
CTOTCH
XMSSTBY
SCLK
IRQPWR
ATA_DIR
XLLBEN
XMRD
XLUBEN
XIOWR
R/W
XIORD
TCHSEL
CPUWDT
TIMEOUT
HYOKA
RST3
USB_OVCR
USB_2M
USB_2P
USB_1M
USB_1P
VIDEOSW
ATA_DIR
DATAMUTE
REM_IN
XCS6
CDSW
XCS6
PIO31
EMPHOUT
XMWR
XCS_SRAM
SRAM_CSE
SFSCHK
UART6_XRTS
UART6_XDSR
UART6_XCTS
XRSTMS3
MICSNS
STAST2
MONION
ILM
NOISE_TEL
HELP_RED
HELP_GREEN
XCCSTBY
SDSEL
GUIDEON
TELSEL
KMODE
CCD3C
CPU_CLKASIC
A23
A7
GNDD
MICSNS
GNDD
XCS5
D7
A2
A21
D12
XCS_SRAM
IRQPWR
SFSCHK
XMRD
D3
TCHSEL
R156
47K
SRAM_CSE
RST3
XCS6
XMWR
R6
47K
A10
TP10
XLLBEN
XIOWR
GNDDGNDD
HELP_GREEN
D10
XCS6
UART6_XCTS
R/W
XIORD
R159
47K
R154
47K UART6_XRTS
UART6_XDSR
XRSTMS3
HELP_RED
VIDEOSW
NOISE_TEL
REM_IN
ATA_DIR
XLUBEN
KMODE
A14
HYOKA
GNDD
R166
47K
GNDD
R175
47K
A18
A6
A20
A9
GNDD
USB_XOVCR
GNDD
ANTON
PBSNS
GNDD
R155
47K
R170
47K
C66
R1
A17
CDSW
UNITSNS
TELSEL
A1
GNDD
SDSEL
R198
47K
R98
47K
A5
XCS2
R167
47K
R158
47K
USB_XPEN
C60
R1
CPUWDT
R161
10K
R182
47K
D6
XCS4
XMSSTBY
EMPHIN
CD_BCLK
USB_P
R196
47K
GNDD
XCCSTBY
R165
47K
GUIDEON
R88
100K
MONION
D2
R172
47K
A3
A11
D9
R162
47K
R97
47K
R171
47K
A22
USB_M
R177
47K
GNDD
R8
47K
R181
47K
R5
47K
A4
TP11
GNDD
A8
TIMEOUT
R95
15K
TCHTOC
SCLK
HYOKA
R19
47K
ONSEIMUTE
CD_DATA
A15
CTOTCH
C47
R1
C44
R1
STAST2
D4
C64
R1
R90 0R0
R89 0R0
A12
D1
D0
R93
15K
XCS7
A13
CD_LRCK
D11
R/W
IC5
PD6336C
25
UART5_TX
26
UART4_TX
27
UART3_TX
28
OVDD1
29
UART2_TX
30
UART2_RX
31
UART1_TX
32
A23
33
CPU_CLK
34
OVSS1
35
UART1_XCTS
36
UART1_XDSR
37
OVDD2
38
UART1_XRTS
39
PIO0
40
PIO1
41
OVSS2
42
PIO3
43
VSS3
44
PIO4
45
PIO6
46
PIO8
47
PIO10
48
PIO12
49
PIO14
50
PIO16
51
PIO18
52
CD_DATA
53
OVSS3
54
PIO21
55
DAC_DATA
106
OVSS6
107
UART4_RX
108
XRESET
109
ATA_XDIOW
110
UART3_RX
111
ATA_DD2
112
UART1_RX
113
ATA_DD6
114
ATA_XRESET
115
UART1_XDCD
116
ATA_DD11
117
UART1_XRI
118
ATA_DD15
119
UART1_XDTR
120
ATA_DIR
121
PC_XLBUF
122
PIO2
123
PIO5
124
PIO7
125
PIO9
126
PIO11
127
PIO13
128
PIO15
129
PIO17
130
PIO19
131
PIO20
132
PC_A0
133
PC_XREG
134
DAC_BCLK
179
ATA_INT
180
ATA_XDMACK
181
ATA_IORDY
182
ATA_DMARQ
183
ATA_DD0
184
ATA_DD3
185
ATA_DD4
186
ATA_DD7
187
ATA_DD8
188
ATA_DD9
189
ATA_DD12
190
ATA_DD13
191
ATA_DA2
192
ATA_XCS1
193
PC_XPWR
194
PC_XUBUF
195
PC_XWE
196
PC_XIOWR
197
PC_XIORD
198
PC_XVS1
199
PC_XCE2
200
PC_XCE1
201
PC_XCD2
202
PC_WP
203
PC_BVD2
204
PC_XWT
205
PC_RESET
235
NC8
236
VDD2
237
VDD3
238
XCS5
239
VSS8
240
DREQ2
241
VDD4
242
INT1
243
VDD5
244
VSS9
245
VSS10
246
ATA_XDIOR
247
VDD6
248
ATA_DD1
249
VSS11
250
ATA_DD5
251
VDD7
252
VDD8
253
ATA_DD10
254
VSS12
255
ATA_DD14
256
VDD9
257
ATA_XCS0
258
VDD10
259
VSS13
260
VSS14
261
PC_XOE
262
VDD11
263
PC_XCD1
264
VSS15
265
PC_BVD1
266
VDD12
267
VDD13
268
PC_XVS2
8
A
_DA1
4
T
3
7
A
_DA0
3
EQ1
4
R
T5_RX
2
EQ0
1
S
3
0
S
2
9
C
YST
0
5
R
T6_RX
8
6
6
T
0
5
T
2
GNDD
GNDD
GNDD
D13
D5
R174
47K
R96
15K
A19
D8
R94
15K
R193
47K
GNDD
GNDD
GNDD
GNDD
GNDD
ILM
GNDD
GNDD
A16
GNDD
GNDD
R178
47K
ASIC
2
3
6
7
9
10
11
12
13
14
15
16
17
18
19
20
24
25
26
27
31
30
5
23
21
22
29
28
5/7
A

AVIC-N4/XU/UC
188
1234
1234
C
D
F
A
B
E
A-bA-a
A-a 4/7
A-b 4/7
1
D0
D1
D2
D3
D4
D5
D6
D7
D8
D9
D10
D11
D12
D13
D14
D15
D16
D17
D18
D19
D20
D21
D22
D23
D24
D25
D26
D27
D28
D29
D30
D31
XWE
D0
D1
D2
D3
D4
D5
D6
D7
A12
A2
A3
A4
6A5
A
A7
A8
A9
A10
A11
A13
XCS0
S
EL
X
CS2XBCYST
XREADY
XCS_SRAMUSB_CLKUSB_OVCRUSB_2P
XIORD
XIOWR
USB_2MUSB_1P
USB_PEN
XLLBEN
XLUBEN
XMWR
XMRD
USB_1M
D1
D0
USB_XOVCRUSB_XPEN
D2
D3D4
HELP_RED
KMODE
XRSTMS3
HELP_GREEN
DSP_BCLKI
VIDEOSW
D5
D6
NOISE
_
PC_XREG
PC_XVS2
PC_XIOWR
PC_XCE1
PC_XIORD
PC_XWT
PC_XWE
PC_BVD1
PC_BVD2
PC_XCD2
PC_XOE
PC_XPWR
PC_XCD1
PC_XVS1
PC_XCE2
PC_RESET
A3
A2
XCS6
XCS5
DREQ2
XCS3
XCS2
XBCYST
CPU_CLKASIC
DREQ0
DREQ1
INT2
XREADY
INT0
XLUBEN
XLLBEN
XMWR
XMRD
XIOWR
XIORD
LUDQM
SDCKOUT
CKESDRAM
LLDQM
XWE
XCAS
XRAS
XCS0
XTAL1
EXTAL0
EXTAL1
CKESDRAM
D28
D22
UUDQM
SDCKOUT
D16
D26
A7
D23
D29
D27
A10
D18
A13
D17
D31
D24
A6
A8
D30
A9
D20
A11
D19
D25
D21
D15
D14
D13
D12
D11
D10
D9
D8
A12
A2
A3
A4
A5
ULDQM
XWE
XCAS
XRAS
XCS0
PC_A0
PC_WP
PC_XUBUF
PC_READY
PC_XLBUF
A16
20pin1
21pin1
A15
21pin1
20pin1
21pin2
20pin2
A16
21pin2
20pin2
A15
XTAL0
CKE
CKESDRAM
GDC_WT
TEST3
TEST1
TEST0
TEST4
TEST2
SRAM_CSSEL
TESTMODE
A14 A14
RST3
RST3
INT1
INT3
USB_CLK
SD3VC
R/W
CPUCCD2.5
CPUCCD3 CCD3C
CCD3C
CCD3C
PC_A0
L2
L3
L1
L6
PC_XIOWR
R1 0R0
L5CPU3
GNDD
R/W
PC_XPWR
C27
10
C96 R22
GNDD
R151 0R0
C6
R1
C16
R1
C51
R22
C77 R01
PC_XLBUF
C2
R1
PC_XCD1
C12
10
PC_XUBUF
C82 R01
PC_XWT
C78 R01
C97 R22
R16 0R0
PC_XVS1
C76 R01
PC_XCD2
R14 0R0
C21
R1
SD3L
PC_XIORD
PC_XCE1
C68
22
C80 R01
C25
R1
C81 R22
R32
47K
C70
22
PC_XVS2
C13
R1
PC_READY
C4
R1
CN100
C3
R1
C20 R1
C28
R1
IC3
HY57V561620FLTP-H
VDD1
1
DQ0
2
VDDQ1
3
DQ1
4
5DQ2
6VSSQ1
7DQ3
8DQ4
9VDDQ2
10 DQ5
11 DQ6
12 VSSQ2
13 DQ7
14 VDD2
15 LDQM
16 WE
17 CAS
18 RAS
19 CS
20 BA0
21 BA1
22 A10/AP
23 A0
24 A1
25 A2
26 A3
27 VDD3 28
VSS1
29
A4
30
A5
31
A6
32
A7
33
A8
34
A9
35
A11
36
A12
37
CKE
38
CLK
39
UDQM
40
N.C/RFU
41
VSS2
42
DQ8
43
VDDQ3
44
DQ9
45
DQ10
46
VSSQ3
47
DQ11
48
DQ12
49
VDDQ4
50
DQ13
51
DQ14
52
VSSQ4
53
DQ15
54
VSS3
C98 R22
C15
R1
C79 R01
R152 0R0
C75
R1
C71
R01
C29
R1
C69
22
GNDD
GNDD
PC_BVD2
C30
R1
C1
R1
C5
R1
C38
10
GND01
1
CS1
2
CS0
3
WE
4
GND08
117
D0
118
D1
119
VDDI4
120
GNDI4
121
D2
122
D3
123
D4 124
D5 125
D6 126
D7 127
VDD08 128
GND09 129
D8 130
D9 131
D10 132
D11 133
D12 134
D13 135
D14 136
D15 137
VDD09 138
GNDO10 139
D16 140
D17 141
D18 142
D19 143
D20 144
145
D21
146
D22
147
D23
148
VDDO10
149
GNDO11
150
VDDI5
151
GNDI5
152
D24
153
D25
154
D26
155
D27
156
D28 157
D29 158
D30
159
D31
160
VDDO11
C14
R1
PC_XREG
TP12
X3
CSS1551
GNDD
GNDD
SD3U
C24
R1
PC_WP
C42
R1
C44
R1
C23
R1
C22
R1
GNDD
GNDD
GNDD
R3 0R0
C33
R1
R45
100K
R87
100K
R49
100K
R48
100K
R50
100K
R47
100K
R46
100K
PC_XCE2
PC_BVD1
R34
22K
R24
150
R23
1M
X2
CSS1634
TEST
81
PIO
2
82
PIO25
15
8
D6
159
D4
22
7
D5
228
D3
229
VSS5
230
VSS6
231
XLUBEN
232
VDD1
233
NC7
234
VSS7
235
NC8
236
VDD2
237
28
8
VDD
166
NC4
6
USB_1P
90
XIOWR
93
NC3
165
XIORD
5
USB_1M
2
PIO29
89
USB_PEN
164
XLLBEN
88
XWRD
163
XMWR
3
USB_XPEN
87
D0
162
D1
4
USB_XOVCR
86
XCS_FLASH
170
XCS2
161
D2
12
XWR_SRAM
85
PIO28
169
XBCYST
160
PIO26
11
XCS_SRAM
1
VSS1
84
PIO27
168
NC6
8
USB_2P
10
USB_CLK
92
NC2
95
83
DSP_BCLKI
167
NC5
7
USB_2M
9
USB_OVCR
91
NC1
94
XREADY
GNDD
GNDD
PC_XWE
IC1
K4S561632E-TL75
VDD1
1
DQ0
2
VDDQ1
3
DQ1
4
5DQ2
6VSSQ1
7DQ3
8DQ4
9VDDQ2
10 DQ5
11 DQ6
12 VSSQ2
13 DQ7
14 VDD2
15 LDQM
16 WE
17 CAS
18 RAS
19 CS
20 BA0
21 BA1
22 A10/AP
23 A0
24 A1
25 A2
26 A3
27 VDD3 28
VSS1
29
A4
30
A5
31
A6
32
A7
33
A8
34
A9
35
A11
36
A12
37
CKE
38
CLK
39
UDQM
40
N.C/RFU
41
VSS2
42
DQ8
43
VDDQ3
44
DQ9
45
DQ10
46
VSSQ3
47
DQ11
48
DQ12
49
VDDQ4
50
DQ13
51
DQ14
52
VSSQ4
53
DQ15
54
VSS3
C39
R1
PC_RESET
GNDD
IC4
TC7SZ08FU
INB
1
INA
2
GND
3OUTY 4
5
VCC
GNDD
GNDD
GNDD
GNDD
GNDD
GNDD
GNDD
CPU2.5
GNDD GNDD
GNDD
GNDD
GNDD
GNDD
GNDD
PC_XOE
C32
8P
C31
8P
33.8688MHz33.000MHz
SDRAM
60MHz
(YB)
(YB)
(YB)
(YB)
(YB)
(YB)
(YB)
(YB)
(YB)
(YB)
(YB)
7/7
A

AVIC-N4/XU/UC 189
5 678
5678
C
D
F
A
B
E
A-bA-a
A-a 4/7
A-b 4/7
4
3
2
A1
A2
A3
A4
A5
A6
A7
A8
A9
A10
A11
A12
A13
A14
A15
A16
A17
A18
A19
A20
A21
A22
D0
D1
XMRD
XMWR
XLLBEN
XLUBEN
XIOWR
XIORD
DREQ0
DREQ1
DREQ2
GDC_DMARQ
XWE
XRAS
UUDQM
ULDQM
LUDQM
LLDQM
XBCYST
XREADY
TRCDATA0
TRCDATA1
TRCDATA2
TRCDATA3
A23
XCS0
DMS
DDO
DDI
DCK
DRST
ATA_XD
MTOC
CTOM
C
XMTOC
EXTOC
CTOEX
CTOB
BTOC
CTOXM
ATA_INT
ATA_DA1
MayTOC
CTOMayCTOPDC
PDCTOC
ATA_DA0INT0
GDC_WT
EXTAL0
INT1
INT2
XTAL0
INT3
DREQ2
DREQ1
TEST0REM_IN
XCS6
DREQ0
XCS5
XCS3
MICSNSSRAM_CSSEL
XCS2XBCYST
XREADY
XCS_SRAMUSB_CLKUSB_O
V
A23
A12
A11
A10
A9
A8
A7
A6
A5
A4
A3
A2
D7
D6
D5
D4
D3
D2
D1
D31
D0
D30
D29
D28
D27
D26
D25
D24
D23
D22
D21
D20
D19
D18
D17
D16
D15
D14
D13
D12
D11
D10
D9
D8
DREQ2
DREQ0
DREQ1
INT2
TRCDATA3
TRCDATA2
TRCDATA1
TRCDATA0
D17
D26
D22
D12
D27
XBCYST
CPU_CLKGDC
D24
XLLBEN
D6
D16
D8
D28
XULBEN
D15
XUUBEN
D25
XTC
D7
D9
D13
D20
XCS4
D18
D5
D29
D31
D23
D10
D30
D19
XMRD
XLUBEN
D11
D14
D21
GDC_DMAACK
GDC_DMARQ
XMWR
XULBEN
XUUBEN
SDSEL
UNITSNS
TCHTOC
CTOTCH
SCLK
XMSSTBY
IRQPWR
INT2
HYOKA
GDC_WT
GDC_WT
INT3
INT0
CKE
XCAS
DDO
DMS
DCK
DDI
DRST
RST3
GDC_INT
INT3
GDC_DMAACK
GNDD
XTC
XCS7
XCS6
XCS5
XCS4
XCS2
XCS3
CPU_CLKASIC
PIO31
SDCKOUT
R/W
CPU_CLKGDC
CPUCCD2.5
CPUCCD3
CCD3C
XMRD
L6
TP7
GNDD
D7
D12
GNDD
GNDD
D27
R194
39
D17
GNDD
GNDD
D10
CPU_CLKGDC
GNDD
C7
R1
XLLBEN
L8
D21
C51
R22
R176
0R0
D25
XLUBEN
C11
R1
GNDD
C17
R1
C41
R1
C68
22
XCS4
D14
C70
22
GNDD
GNDD
XBCYST
XMWR
D22
GNDD
GDC_INT
D6
GDC_DMARQ
D20
C10
R1
D9
C69
22
D15
C35
R1
C40
R1
C36
R1
XULBEN
UPD705103GM-180S1
IC2
GND01
1
CS1
2
CS0
3
WE
4
RAS
5
UUDQM
6
ULDQM
7
LUDQM
8
LLDQM
9
VDD01
10
GND02
11
SDCLKOUT
12
CKE
13
CAS
14
A1
15
A2
16
A3
17
A4
18
VDDI1
19
GNDI1
20
VDD02
21
GND03
22
A5
23
A6
24
A7
25
A8
26
A9
27
A10
28
A11
29
VDD03
30
GND04
31
A12
32
A13
33
A14
34
A15
35
A16
36
A17
37
A18
38
A19
39 VDD04
40
GND05
41
A20
42
A21
43
A22
44
A23
45
CLKOUT
46
TRCDATA0
47
TRCDATA1
48
TRCDATA2
49
TRCDATA3
50
DDI
51
DCK
52
DMS
53
DDO
54
VDD_PLL
55
X1
56
X2
57
GND_PLL
58
VDDI2
59
GNDI2
60
IC1
61
BT16B
62
RESET
63
NMI
64
DRST
65
CMODE
66
PORT3/RXD
67
PORT4/TXD
68
PORT2/SI
69
PORT1/SO
70
PORT0/SCLK
71
VDD05
72
GND06
73 INTP10/TO10
74 INTP12/TO11
75 PORTB5/INTP11
76 PORTB3/INTP13
77 PORTB0/TI
78 PORTB1/TCLR
79 VDDI3
80
GNDI3
81
PORTB2/INTP00
82
PORTB4/INTP01
83
PORTB6/INTP02
84
PORTB7/INTP03
85
PORTA6/DMARQ3 86
PORTA4/DMARQ2 87
PORTA2/DMARQ1 88
PORTA0/DMARQ0 89
PORTA7/DMAAK3 90
PORTA5/DMAAK2 91
PORTA3/DMAAK1 92
PORTA1/DMAAK0 93
TC/STOPAK 94
CS7 95
CS6 96
CS5 97
CS4 98
CS3 99
CS2 100
VDD06 101
GND07 102
HLDAK 103
HLDRQ 104
R/W 105
READY 106
BCYST 107
IORD 108
IOWR 109
UUBEN 110
ULBEN 111
LUBEN 112
LLBEN 113
MWR 114
MRD 115
VDD07 116
GND08 117
D0
118
D1
119
VDDI4
120
GNDI4
121
D2
122
D3
123
D4 124
D5 125
D6 126
D7 127
VDD08 128
GND09 129
D8 130
D9 131
D10 132
D11 133
D12 134
D13 135
D14 136
D15 137
VDD09 138
GNDO10 139
D16 140
D17 141
D18 142
D19 143
D20 144
145
D21
146
D22
147
D23
148
VDDO10
149
GNDO11
150
VDDI5
151
GNDI5
152
D24
153
D25
154
D26
155
D27
156
D28 157
D29 158
D30
159
D31
160
VDDO11
TP3
R180 100
GNDD
D31
C9
R1
XTC
D23
C8
R1
GNDD
R11
47K
2
1
4
3
6
5
8
7
D30
CN1
1
2
3
4
5
6
7
8
9
10
1112
13
14
15
16
17
18
19
20
21
22
GNDD
GNDD
C26
R1
C44
R1
GNDD
R722
D28
R33 47K
R31 100
R39 100
R38 100
X1 CSS1633
R37 100
R36 100
R30 100
GNDD
R29 100
GNDD
D16
R28 100
D29
R27 100
R21 100
R20 100
R22 100
R25 100
D26
R26 100
R10
100K
D11
R163 56
R12 1M
R35 100K
25
UART5_TX
26
UAR
106
OVSS6
10
7
UAR
179
ATA_INT
18
0
ATA
_
235
NC8
236
VDD2
237
VDD3
238
XCS5
239
VSS8
240
DREQ2
241
VDD4
242
INT1
243
VDD5
244
VSS9
24
5
VSS
1
178
ATA_DA1
17
MST
102
UART9_RX
93
NC3
174
INT3
177
ATA_DA0
16
XTAL0
101
GDC_WT
173
DREQ1
24
UART5_RX
15
TEST0
100
XSM
172
DREQ0
23
UART6_TX
14
IR_RX
99
SMCK
171
XCS3
22
VSS2
13
PIO31
98
XTST
170
XCS2
21
UART7_TX
12
XWR_SRAM
97
XCS6
169
XBCYST
20
UART8_TX
11
XCS_SRAM
105
UART6_RX
96
PIO30
168
NC6
19
UART9_TX
10
USB_CLK
104
UART7_RX
95
SRAM_CSSEL
176
INT0
18
EXTAL0
103
UART8_RX
94
XREADY
175
INT2
GDC_DMAACK
D13
D
5
GNDD
C39
R1
D8
GDC_WT
GNDD
D19
XUUBEN
GNDD
GNDD
CPU2
.
5
R40 47
GNDD
D24
D18
C19
10P
C18
10P
R13
150
ICE BLOCK
CONTROL_BUS
ADDRESS_BUS
DATA_BUS
ASIC
30.000MHz
60MHz
CPU
60MHz
NM
6/7
A

AVIC-N4/XU/UC
190
1234
1234
C
D
F
A
B
E
10.5 CC UNIT(ROM,SRAM,BUS-BUFFER)
5/7
A
D1
A2
BA18
BD18
A1
D9
BA8
A8
A9
BD14
BD15
BA22
BA5
A18
BA10BD7
D0
D24
BD10
BD9
D15
BD26
D21
BA11
BA15
A11
XCS7
D12
D30
91DB8
1D
BD27
D19
BA3
BA20
D5
BA2
BA9
D4
D26
XCS4
BD4 A14
D10
A22
A5
D8
BA1
A16
D31
A17
D27
BD2
D14
BA12
BD16
BD28
A7
A10
BA13
BA4
A4
BA17
A21
BD20
BD13
BA6
D23
BD24
BD6
BA19
BD12
A12
XCS2
A15
BD21
D22
BA21D11
A19
BD17
BD30
BD8
BA16
D20
BD29
D29
D7
A23
A20
D25
D28
A3
D6
BD0
BD11
BA14
BD31
BD22
BD1
BA7
D3
A13
BD23
BD5
A6
D13
D16
BD3
D17
D2
BD25
A1
A2
A3
A4
A8
A7
A5
A6
A14
A12
A11
A9
A15
A10
A13
A16
A21
A19
A22
A18
A17
A23
A20
D0
D1
D2
D3
D4
D7
D6
D5
D8
D11
D10
D9
D22
D16
D19
D12
D23
D18
D15
D14
D21
D13
D17
D20
D24
D29
D25
D28
D31
D27
D30
D26
XCS2
XCS4
XCS5
R/W
R/W
BA3
BA4
BA5
BA6
BA7
BA8
BA9
BA10
BA11
BA12
BA13
BA14
BA15
BA16
BA17
BA19
BA20
BA21
BA22
XMWR
BA4
BA16
BA3
BA19
BA10
BA13
BA17
BA9
BA7
BA11
XMWR
BA22
BA12
BA20
BA21
BA8
BA14
BA15
BA5
BA6
XCS_SRAM
XMWR
XCS5
XCS7
XMRD
XLLBEN
XLUBEN
SRAM_CSE
XCS6
XCS6
BA23
RST3
RST3
BA23
BA23
GNDD
XMRD
L107
IC102
TC7SH04FUS1
NC
1
INA
2
GND
3OUTY 4
5
VCC
IC106
TC74LCX245FTS1
DIR
1
A1
2
A2
3
A3
4
5A4
6A5
7A6
8A7
9A8
10 GND 11
B8
12
B7
13
B6
14
B5
15
B4
16
B3
17
B2
18
B1
19
OE
20
VCC
R104
22
L108
L104
XCS6
GNDD
SRAM_CSE
L101
L105
L102
L103
GNDD
C103
R1
C104
R1
C105
R1
C106
R1
L109
C107
R1
IC105
TC74LCX245FTS1
DIR
1
A1
2
A2
3
A3
4
5A4
6A5
7A6
8A7
9A8
10 GND 11
B8
12
B7
13
B6
14
B5
15
B4
16
B3
17
B2
18
B1
19
OE
20
VCC
IC104
TC74LCX245FTS1
DIR
1
A1
2
A2
3
A3
4
5A4
6A5
7A6
8A7
9A8
10 GND 11
B8
12
B7
13
B6
14
B5
15
B4
16
B3
17
B2
18
B1
19
OE
20
VCC
IC103
TC74LCX245FTS1
DIR
1
A1
2
A2
3
A3
4
5A4
6A5
7A6
8A7
9A8
10 GND 11
B8
12
B7
13
B6
14
B5
15
B4
16
B3
17
B2
18
B1
19
OE
20
VCC
IC109
TC74LCX541FTS1
OE1
1
A1
2
A2
3
A3
4
5A4
6A5
7A6
8A7
9A8
10 GND 11
Y8
12
Y7
13
Y6
14
Y5
15
Y4
16
Y3
17
Y2
18
Y1
19
OE2
20
VCC
IC108
TC74LCX541FTS1
OE1
1
A1
2
A2
3
A3
4
5A4
6A5
7A6
8A7
9A8
10 GND 11
Y8
12
Y7
13
Y6
14
Y5
15
Y4
16
Y3
17
Y2
18
Y1
19
OE2
20
VCC
C101
R1
IC107
TC74LCX541FTS1
OE1
1
A1
2
A2
3
A3
4
5A4
6A5
7A6
8A7
9A8
10 GND 11
Y8
12
Y7
13
Y6
14
Y5
15
Y4
16
Y3
17
Y2
18
Y1
19
OE2
20
VCC
C102 R1
XLUBEN
R102
47K R101
47K
XLLBEN
C108
R1
C126
R1
C109
R1
C125 R1
C124
100P
XCS_SRAM
GNDD
XMWR
R/W
XCS7
XCS5
XCS4
D30
XCS2
D31
D27
D28
D29
D25
D26
D24
D16
D18
D22
D21
D20
D17
D19
D23
D10
D8
D15
D14
D13
D9
D12
D11
D3
D5
D1
D6
D4
D0
D2
D7
A22
A21
A17
A19
A20
A23
A18
A5
A3
A7
A2
A6
A8
A4
A1
A15
A14
A16
A13
A12
A11
A10
A9
GNDD
GNDD
BA23
GNDD
GNDD
GNDD
GNDD
GNDD
GNDD
L106
GNDD
GNDD
GNDD IC101
TC74LCX08FTS1
1A
1
1B
2
1Y
3
2A
4
52B
62Y
7GND 8
3Y
9
3A
10
3B
11
4Y
12
4A
13
4B
14
VCC
BUS-Buffer
XCS2:SRAM
XCS4:GDC
XCS5:PC-CARD
XCS6:DSP
XCS7:FLASH
4/7
A

AVIC-N4/XU/UC 191
5 678
5678
C
D
F
A
B
E
5/7
A
BA11
BD21
BD9
BA9
BD3
BD26
BA15
BA17
BA21
BD28
BD15
BA23
BA8
BA5
BA12
BA7
BD27
BD7
BA6
BA22
BA10
BD2
BA3
BD25
BD13
BD31
BD12
BD23
BD8
BD11
BD18
BA16
BD16
BD22
BA4
BD24
BD19
BD14
BD30
BD1
BD10
BD6
BA14
BD29
BD17
BD0
BA18
BA20
BD4
BA19
BD5
BA13
BD20
BA2
BD0
BD9
BD4
BD11
BD6
BD1
BD15
BD12
BD14
BD2
BD10
BD5
BD3
BD8
BD7
BD13
BA2
BA6
BA10
BA8
BA5
BA7
BA9
BA1
BA4
BA3
XMRD
BA2
XCS7
BD0
BD8
BD1
BD9
BD10
BD11
BD12
BD13
BD14
BD15
BD3
BD4
BD5
BD6
BD7
BA18
BA3
BA4
BA5
BA6
BA7
BA8
BA9
BA10
BA11
BA12
BA13
BA14
BA15
BA16
BA17
BA19
BA20
BA21
BA22
XMWR
BA4
BA16
BA3
BA19
BA10
BA13
BA17
BA9
BA7
XMRD
BA11
XMWR
BA2
XCS7
BA22
BA12
BA20
BA18
BA21
BA8
BA14
BA15
BA5
BA6
BD16
BD17
BD18
BD19
BD20
BD21
BD22
BD23
BD24
BD25
BD26
BD27
BD28
BD29
BD30
BD31
BA1
BA2
BA3
BA4
BA5 BA6
BA7
BA8
BA9
BA10
BA11
BA12
BA13
BA14
BA15
BA16
BA17
BD0
BD1
BD2
BD3
BD4
BD5
BD6
BD7 BD8
BD9
BD10
BD11
BD12
BD13
BD14
BD15
XMWR
XMRD
XLUBEN
XLLBEN
BD2
SRAM_CSE
CCD3C
XCS_SRAM
RST3
RST3
RST3
SRAMBUP3
BUP3C
BA11
BA15
BA18
BA17
BA21
BA20
BA23
BA19
BA13
BA12
BA14
BA22
BA16
BA23
BA23
BD8
SRAM3
BA11
BA6
BA10
RST3
IC114
TC7SH08FUS1
INB
1
INA
2
GND
3OUTY 4
5
VCC
BD14
BA16
IC112
TC7SH00FUS1
INB
1
INA
2
GND
3OUTY 4
5
VCC
BD11
BA12
BA21
BA20
BD11
BD12
BD9
BA9
BA14
BA5
BA19
2DB
2
DB
BA22
BA18
BD15
BD19
BA4
BD3
F3L
C117
10
BD7
C113
10
BD10
C110
10
C123
R01
BA6
L113
BD18
BA10
L110
BA18
BA12
BA8
BD0
BA1
BA3
BD5
BA7
BA13
C119
R1
C121 R1
C116
R1
BA17
C115
R22
C111 R1
BA23
C114 R1
C112
R22
C120 R1
BA13
BA17
BA2
BD30
BA5
R103
47K
R102
47K R101
47K
BD4
IC111
A15
1
A14
2
A13
3
A12
4
5A11
6A10
7A9
8A8
9A19
10 A20
11 WE
12 RESET
13 NC1
14 WP/ACC
15 RY/BY
16 A18
17 A17
18 A7
19 A6
20 A5
21 A4
22 A3
23 A2
24 A1 25
A0
26
CE
27
GND1
28
OE
29
DQ0
30
DQ8
31
DQ1
32
DQ9
33
DQ2
34
DQ10
35
DQ3
36
DQ11
37
VCC1
38
DQ4
39
DQ12
40
DQ5
41
DQ13
42
DQ6
43
DQ14
44
DQ7
45
DQ15/A-1
46
GND2
47
BYTE
48
A16
IC110
A15
1
A14
2
A13
3
A12
4
5A11
6A10
7A9
8A8
9A19
10 A20
11 WE
12 RESET
13 NC1
14 WP/ACC
15 RY/BY
16 A18
17 A17
18 A7
19 A6
20 A5
21 A4
22 A3
23 A2
24 A1 25
A0
26
CE
27
GND1
28
OE
29
DQ0
30
DQ8
31
DQ1
32
DQ9
33
DQ2
34
DQ10
35
DQ3
36
DQ11
37
VCC1
38
DQ4
39
DQ12
40
DQ5
41
DQ13
42
DQ6
43
DQ14
44
DQ7
45
DQ15/A-1
46
GND2
47
BYTE
48
A16
C118 R1
C126
R1
BD9
C125 R1
L114
C124
100P
L111
BA15
BD26
BA3
BD5
C122 R1
L112
BD4
BA23
BD23
BD13
BA4
BD31
BD6
BA19
BA20
BD22
BA16
BD12
BD14
BD10
BD3
BD1
BA8
BD24
BD21
BD8
BD29
BD15
BA15
BD0
BD27
BD28
BD17
BA2
BD13
BA11
BD20
BD7
BA21
BD16
BA9
BA14
BA22
BUP3C
CCD3C
BA7
GNDD
BD25
GNDD
BD6
IC113
M5M5V216ATP-70HI
A4
1
A3
2
A2
3
A1
4
5A0
6S
7DQ1
8DQ2
9DQ3
10 DQ4
11 VCC1
12 GND1
13 DQ5
14 DQ6
15 DQ7
16 DQ8
17 WE
18 A16
19 A15
20 A14
21 A13
22 A12 23
NC1
24
A11
25
A10
26
A9
27
A8
28
NC2
29
DQ9
30
DQ10
31
DQ11
32
DQ12
33
VCC2
34
GND2
35
DQ13
36
DQ14
37
DQ15
38
DQ16
39
BC1
40
BC2
41
OE
42
A7
43
A6
44
A5
BD1
SRAMCS
GNDD
GNDDGNDD
GNDD
GNDD
GNDD
GNDD
GNDD
F3U
PEH155A8(UC)
A21
A21
PEH153A8(EW5)
PEH154A8(EW5)
PEH156A8(UC)
Flash ROM SRAM
CC UNIT(ROM,SRAM,BUS-BUFFER)
5/7
A
6/7
A7/7
A

AVIC-N4/XU/UC
192
1234
1234
C
D
F
A
B
E
10.6 CC UNIT(GRAPHIC)
6/7
A
BA2
BA3
BA4
BA5
BA6
BA7
BA23
BA2
BA3
BA7
BA18
BA20
BA4
BA5
BA6
BA9
BA8
BA10
BA11
BA14
BA15
BA13
BA12
BA16
BA21
BA19
BA17
BA22
BD23
BD22
BD21
BD19
BD17
BD18
BD16
BD12
BD13
BD15
BD14
BD11
BD10
BD8
BD9
BD6
BD5
BD4
BD7
BD3
BD2
BD1
BD27
BD0
BD26
BD30
BD29
BD24
BD25
BD28
BD31
BD20
XBCYST
XUUBEN
XTC
XLUBEN
XLLBEN
XMRD
XULBEN
XCS4
OUTCSYNC
GDC_DMAACK
GDC_DMARQ
GDC_INT
GDC_WT
BA22
BA21
BA23
BA16
BA17
BA18
BA19
BA20
AOUTRED
XMWR
OVER
XMWR
BA15
BA14
BA13
BA12
BA11
BA10
BA9
BA8
FSC
CPU_CLKGDC
AOUTGREEN
AOUTBLUE
BD14
BD9
BD31
BD27
BD10
BD25
BD11
BD24
BD28
BD0
BD15
BD18
BD19
BD30
BD13
BD12
BD23
GNDD
GNDD
GDC_WT
BA13
GDC_INT
GDC_DMAACK
BA6
XMRD
XUUBEN
XLUBEN
XBCYST
XULBEN
CPU_CLKGDC
XLLBEN
XCS4
XTC
BD3
BD22
BD16
BD2
BD1
BD17
BA23
BA2
BA8
H
BD8
BD26
BD6
BD7
BA21
BD21
BD4
BD20
BD5
BA9
BA16
BA19
BA10
BD29
R213 100K
R212 100K
R211 100K
R201
15K
R217
2R7K
R202
12K
BA4
R210 100K
GDC_DMARQ
MB86291APFVS-G-
D
IC201
VSS1
1
VCC0
2
R0
3
R1
4
VCC1
5
VSS2
6
R2
7
R3
8
R4
9
R5
10
R6
11
R7
12
VCC2
13
VDDE1
14
VSS3
15
VCC3
16
VDDI1
17
G0
18
G1
19
G2
20
G3
21
VSS4
22
G4
23
G5
24
G6
25
G7
26
VDDE2
27
B0
28
B1
29
B2
30
B3
31
32 125
VDDE8 126
PLVDD 127
OSCOUT 128
S129
PLVSS 130
VSS18 131
VDDI9 132
A2 133
A3 134
A4 135
A5 136
A6 137
A7 138
VDDI10 139
VSS19 140
ACOMPB 141
AVD0 142
AOUTB 143
AVS0 144
145
ACOMPG
146
AVD1
147
AOUTG
148
AVS1
149
AVD2
150
AVS2
151
AVS3
152
AOUTR
153
AVD3
154
VRO
155
VREF
156
ACOMPR
157
VSS20
158
VDDI11
159 VDDE9
160 TESTL1
161 A8
162 A9
163 A10
164 A11
165 A12
166 A13
167 A14
168 A15
169 VSS21
170 VDDI12
171 A16
172 A17
173 A18
174 A19
175 A20
176 A21
177 A22
178 A23
179 A24
180 VSS22
181 VDDE10
182 CCLK
183 TESTH5
184 RESERVE1
185 RESERVE2
186 RESERVE3
187 RESERVE4
188 RESERVE5
189 EO
190 DCLKI
191 VSS23
192 VDDI13
193 VI0
194 VI1
195 VI2
196 VI3
197 VI4
198 VI5
199 VI6
200 VI7
201 VDDE11
202 DCLKO
203 VSS24
204 CSYNC
205 VSYNCO
206 HSYNCO
207 GV
208
VSS25
BA22
BA12
BA5
BA14
BA20
BA3
BA17
BA11
BA15
BA7
BA18
L207
C230 15P
C224 R1
C206
R1
C205
R1
C203
R1
C201 R1
C211
R1
XMWR
C213
R1
C204
R1
C214
R1
C225
R1
C222
R1
C215
R1
C216 R1
C228
R1
C209
R1
C227
R1
C208
R1
C207
R1
C221
R1
C202
R1
C232
C217 R1
GNDD
GNDD
GNDD
G
GNDD
GNDD
GNDD
GNDV
GNDD
GNDD
GNDD
GNDD
GNDD
GNDD
GNDD
GNDD DDNGDDNG
GNDD
GNDD
HOST I/F
HOST CPU_BUS DATA[31:0]
HOST CPU_BUS ADDRESS[24:2]
VIDEO_OUTPUT I/F
HOST I/F
HOST CPU_BUS DATA[31:0]
SCARLET
5/7
A
4/7
A
RRGB Signal
SSYNC Signal
R
R

AVIC-N4/XU/UC 193
5 678
5678
C
D
F
A
B
E
6/7
A
BA2
BA3
BD31
BD30
BD28
BD29
BD27
BD26
BD24
BD23
BD25
BD20
BD22
BD19
BD21
BD17
BD16
BD15
BD18
BD14
BD13
BD11
BD12
BD10
BD8
BD9
BD5
BD7
BD6
BD2
BD4
BD3
BD0
BD1
AOUTBLUE
AOUTGREEN
AOUTRED
CPU_CLKGDC
XBCYST
XCS4
XMRD
XLLBEN
XUUBEN
XLUBEN
XULBEN
MODE2
MODE1
MODE0
OUTCSYNC
XTC
GDC_DMAACK
VPLL2.5
RST3
FSC
OVER
VDDI2.5
GDC_DMARQ
VDDE3.3
GDC_INT
CCD25C
VCC2.5
CCD3C
VDAC2.5
FSC
GNDD
GNDV
RST3
OUTCSYNC
AOUTBLUE
AOUTRED
AOUTGREEN
X202
CSS1632
OVER
R230 100K
R224
0R0
R228
100K
R227
100K
R221
1M
R222
150
R232
100K
R220
22K
R226
100K
R225
100K
R238
33
R237 100K
R229
56
2
91APFVS-G-DL
IC201
G4
23
G5
24
G6
25
G7
26
VDDE2
27
B0
28
B1
29
B2
30
B3
31
VSS5
32
B4
33
B5
34
B6
35
B7
36
VCC4
37
VDDI2
38
VSS6
39
VCC5
40
VDDE3
41
CLKSEL0
42
CLKSEL1
43
XRST
44
MODE0
45
MODE1
46
VSS7
47
VCC6
48
MODE2
49
TESTL0
50
VCC7
51 VSS8
52
TESTH0
53
VSS9 54
VDDI3 55
D0 56
D1 57
D2 58
D3 59
D4 60
D5 61
D6 62
D7 63
VDDE4 64
VSS10 65
D8 66
D9 67
D10 68
D11 69
D12 70
D13 71
D14 72
VDDI4 73
VSS11 74
D15 75
D16 76
D17 77
D18 78
VDDE5 79
D19 80
D20 81
D21 82
D22 83
D23 84
D24 85
VSS12 86
VDDI5 87
D25 88
D26 89
D27 90
D28 91
D29 92
VSS13 93
VDDE6 94
D30 95
D31 96
XRDY 97
DREQ 98
XINT 99
VSS14 100
VDDI6 101
TESTH1
102
TESTH2
103
TESTH3
104
TESTH4
105
CKM 106
DRACK 107
DTACK 108
OPEN 109
VDDE7 110
VSS15 111
VDDI7 112
BCLKI 113
XCS 114
XBS 115
XRD 116
XWE0 117
XWE1 118
XWE2 119
XWE3 120
VDDI8 121
VSS16 122
OSCCNT 123
CLK 124
VSS17 125
VDDE8 126
PLVDD 127
OSCOUT 128
S129
PLVSS 130
VSS18 131
VDDI9 132
A2 133
A3
134
GDC2.5I
R240 100K
GDC3
GDC2.5C
GDC2.5A
CCD25C
CCD3C
L206
L204
L203
L205
L201
C220
10
C252
10
C249
10
C250
10
C251
10
C255 R01
C258 R01
C256 R01
C257 R01
C260 R01
C259 R01
C262
R01
C261R01
C253
R1
C223
R22
C231
12P
C230 15P
C224 R1
UMD2N
Q201
C222
R1
C233
R1
C241
R1
C240
R1
C239
R1
C242
R1
C243
R1
C245
R1
C244
R1
C246
R1
C247
R1
C235
R1
C234
R1
C228
R1
C237
R1
C232
R1
C248
R1
C238
R1
GNDD
GNDD
GNDD
GNDD
GNDD
GNDD
GNDD
GNDV
GNDD
GNDD
GNDD
GNDD
GNDD
GNDD
GNDD
GNDD
GNDDGNDDGNDD
GNDD
GNDD
GNDD
GNDD
GNDD
GNDD
GNDD
GNDD
GNDD
GNDD
GNDD
GNDD
GNDV
GNDD
DDNGDDNG
14.31818MHz
43
5
6
1
2
SCARLET
GNDD GNDV
(YB)
(YB)
(YB)
(YB)
(YB)
(YB)
(YB)
(YB)
GNDD GNDD
GDC_WT
GDC_WT0
CC UNIT(GRAPHIC)
6/7
A
7/7
A
R
S

AVIC-N4/XU/UC
194
1234
1234
C
D
F
A
B
E
10.7 CC UNIT(MAIN,CC,I/F&OTHERS)
7/7
A
AOUTRED
AOUTGREEN
AOUTBLUE
OUTCSYNC
FSC
OVER
RSTOUT
PC_BVD1
PC_XVS2
PC_XWT
PC_XREG
PC_READY
PC_BVD2
PC_WP
PC_A0
BA20
BA19
BA22
BA13
BA16
BA18
BA15
BA17
PC_XCD2
BA14
BA23
BA21
BA12
BA8
BA3
BA9
BA11
BA10
BA5
BA2
BA4
BA6
BA7
PC_XUBUF
BA1
PC_XLBUF
R/W
BD0
BD9
BD14
BD3
BD7
BD1
BD8
BD4
BD2
BD6
BD5
BD12
BD15
BD13
BD11
BD10
R/W
PC_XCE1
PC_XCE2
PC_XIORD
PC_XIOWR
PC_XOE
PC_XWE
PC_RESET
PC_XREG
PC_XUBUF
PC_XLBUF
PC_A0
VIDEOSW
BD2
BD1
BD4
BD0
BD12
BD10
BD13
BA6
BD14
BD15
BA1
BA2
BA3
BA5
BA4
BA11
BA12
BA10
BA13
BA9
BA14
BA8
BA7
BD9
BD5
BD11
BD6
BD8
BD7
BD3
BA15
DSP_XHINT
DSP_HRDY
XRSTMS3
MONION
PIO0
GUIDEON
ANTON
CDSW
CPUWDT
ILM
PBSNS
ONSEIMUTE
TIMEOUT
REM_IN
HYOKA
IRQPWR
DAC_LRCK
DAC_DATA
DAC_MCLK
DAC_BCLK
CTOM
MTOC
EXTOC
CTOEX
BTOC
CTOB
SYSTOC
GPSTOC
CTOGPS
CTOSYS
PC_XCD1
PC_XCD2
PC_XVS1
PC_XVS2
PC_BVD1
PC_BVD2
PC_READY
PC_XWT
PC_WP
PC_XPWR
CCD3C
CCD3C
CCD3C
XCCSTBY
CCD5C
DACOUTL
SFSCHK
KMODE
XMSSTBY
DAC_MCLK
DAC_BCLK
DAC_DATA
DAC_LRCK
CTOXM
XMTOC
CD_BCLK
CD_LRCK
CD_DATA
ATA_DIR
TP310
DTC114EUA
Q301
NOISE_TEL
BD8
R360 47K
CD_BCLK
KMODE
R349 47K
TELSEL
6_XCTS
R332 4R7K
R301
12K
R329 820
CD_DATA
L301
R330 220
BD13
R366 47K
6_XDSR
R302
10K
TCHSEL
DSP_HRDY
R364 47K
GPSTOC
TP301
XCCSTBY
BA6
TP302
R363 47K
BA14
BA12
6_XRTS
BA5
CN306
1
2
3
4
5
6
7
8
9
10
11
12
13
14
15
16
17
18
19
20
21
22
23
24
25
26
27
28
29
30
31
32
33
34
35
36
37
38
39
40
UART6_XDSR
STAST2
DSP_XHINT
RST3
PIO0
UART6_XRTS
UART6_XCTS
XRSTMS3
GUIDEON
TCHSEL
MONION
STAST1
H_GREEN
SFSCHK
STAST2
CDSW
XMSSTBY
XCCSTBY
ILM
CPUWDT
TIMEOUT
PBSNS
ANTON
1
2
3
4
5
6
7
8
9
10
11
12
13
14
15
16
17
ATA_DIR
BD2
R361 47K
R367 47K
TELSEL
IRQPWR
ONSEIMUTE
M51957BFP
IC301
NC0
1
IN1
2
NC1
3
GND0
45 Cd
6
RSTOUT
7
VCC
8
NC2
R303 47K
REM_IN
BD15
DAC_MCLK
HYOKA
DAC_BCLK
PC_XPWR
DAC_DATA
DAC_LRCK
CTOM
CTOXM
R331 220
CTOSYS
SYSTOC
R365 47K
CTOB
EXTOC
CTOEX
BTOC
XMTOC
CTOGPS
MTOC
H_RED
BA2
BD6
BA9
BA3
BA4
BA11
BD10
BA8
BA13
BD11
BA15
BD9
BD3
BD14
BD5
BD12
BD0
BA7
BA10
BA1
BD4
BD7
R368 47K
BD1
CCD3C
R350 47K
BUP3C
GNDD
HELP_GREEN
HELP_RED
VIDEOSW
NOISE_TEL
PC_A0
PC_BVD2
PC_XUBUF
PC_XCE1
STAST1
PC_RESET
PC_XREG
PC_XCE2
PC_XIOWR
PC_XLBUF
PC_XWT
PC_XOE
PC_XVS1
PC_XCD1
PC_BVD1
PC_XIORD
PC_XCD2
PC_READY
PC_XWE
PC_WP
R/W
PC_XVS2
CCD3C
SD3VC
OVER
SFSCHK
FSC
GNDV
GNDDGNDD
RST3
RST3
AOUTRED
AOUTBLUE
AOUTGREEN
OUTCSYNC
CCD25C
CCD3C
CCD25C
R362 47K
GNDA
GNDD
AK4388VT
ACKS
8
DIF0
9DIF1
AOUTR
GNDD
CD_LRCK
GNDD
GNDD GNDD
GNDV
GNDD
GNDD
C342
R1
C302 R33
C301
R1
R369 47K
GRAPHIC - MAIN_BOARD
ASIC - MAIN_BOARD
fs=44.1kHz
384fs
BA5
R/W
BD7
BD6
BA20
BA10
BD4
BA11
BA7
BA19
BD8
BD2
BA17
BD14
BA13
BD9
PC_BVD1
BA23
BD0
BA6
BD11
PC_XUBUF
PC_WP
BA16
BA2
BA12
PC_A0
BA14
BA1
BD5
BA15
BD10
BD15
BA8
BA21
BA18
PC_BVD2
BA4
BA22
BD13
BA3
BD12
PC_XLBUF
BD1
BA9
BD3
PC_XCD2
CCD3
PC_READY
PC_XREG
PC_XVS2
CCD5
CCD3
PC_XWT
1
9
16
15
22
18
35
32
13
40
37
38
39
11
30
7
20
25
24
29
5
14
27
33
4
36
17
26
21
6
34
2
23
12
8
10
3
28
19
31
38
32
26
34
35
27
39
29
33
31
24
40
36
28
30
37
25
CCD3
CCD3
CCD3
NM
GNDD
* Stylus for judgment
5/7
A
4/7
A
6/7
A
R
S

AVIC-N4/XU/UC 195
5 678
5678
C
D
F
A
B
E
7/7
A
RSTOUT
OVER
CPUWDT
IRQPWR
REM_IN
PBSNS
CTOB
BTOC
CTOEX
EXTOC
HYOKA
PC_XVS1
PC_BVD1
PC_XWT
PC_XREG
PC_READY
PC_BVD2
PC_WP
CCON
CCON
BA19
BA22
BA11
BA12
BA10
BA13
BA23
BA9
BA14
BA20
BA21
BA16
BA17
BA18
BA15
PIO0
ONSEIMUTE
XMS3RS
XMS3RS
SYSRST
XRSTMS3
XRSTMS3
MONION
VIDEOSW
CTOSYS
SYSTOC
AOUTRED
AOUTGREEN
AOUTBLUE
OUTCSYNC
MTOC
CTOM
CTOGPS
GPSTOC
FSC
TIMEOUT
PC_RESET
PC_XCD1
PC_XPWR
PC_XCE1
PC_XCE2
PC_XIORD
PC_XIOWR
PC_XOE
PC_XWE
CCD3C
SD3VC
XCCSTBY
DACOUTL
ILM
ANTON
GUIDEON
CDSW
CCD5C
KMODE
XMSSTBY
CTOXM
XMTOC
RST3
RST3
RST3
CD_DATA
CD_LRCK
CD_BCLK
ATA_DIR
P
310
C
114EUA
Q301
AOUTRED
L305
GNDD
REM_IN
GUIDEON
MONION
CTOB
BA18
CDSW1
ANTON
GNDV
VIDEOSW
R332 4R7K
R329 820
GNDA
R330 220
OUTCSYNC
CTOXM
R370
0R0
CTOSYS
TP301
AOUTBLUE
CCD25C
HYOKA
DACOUTL
3
02
BA14
BA16
BA22
BA12
PIO0
XMSSTBY
CTOM
CD_DATA
IC309
TC7SH08FUS1
INB
1
INA
2
GND
3OUTY 4
5
VCC
R356
0R0
MTOC
IC302
TC7SH08FUS1
INB
1
INA
2
GND
3OUTY 4
5
VCC
CN305
10
11
12
13
14
15
16
17
18
19
20
21
22
23
24
25
26
27
28
29
30
31
32
33
34
35
36
37
38
39
40
OVER
FSC
BTOC
XMS3RS
CTOEX
KMODE
CCD2.5C
R303 47K
SYSRST
XMTOC
BUP3C
CD_LRCK
CCD2.5CA
ONSEIMUTE
XCCSTBY
CPUWDT
RST3
GPSTOC
R331 220
RST3
TOUT
SD3VC
R320
10K
CCD5C
BUP3C
CCON
CCD3C
ATA_DIR
BA9
BA11
BA23
BA19
BA8
BA13
BA17
BA15
BA20
BA10
BA21
ILM
EXTOC
CD_BCLK
SYSTOC
IRQPWR
GNDA
GNDA
GNDD
AK4388VT
IC304
MCLK 1
BICK 2
SDTI 3
LRCK 4
5
RSTN
6
SMUTE
7
ACKS
8
DIF0
9DIF1
10 AOUTR
11 AOUTL
12 VCOM
13 VSS
14 VDD
15 DEM
16 DZF
GNDD GNDD GNDD
GNDD
GNDD
GNDD
GNDA
GNDV
GNDD
GNDD
GNDD
GNDA
GNDD CTOGPS
SD3C
C323
10
C329
10
C328
R1
CCD3C
C348
R1
C344 R01
PBSNS
C346
R01
AOUTGREEN
C345
R1
C349
R01
C347
R01
CCD5C
C341
100P
C306
R1
C342
R1
C303 R1
R321
0R0
L302
L312
DAC
SOUND - MAIN_BOARD
R
APHIC - MAIN_BOARD
GNDD
****A
****A
PC_BVD1
PC_WP
PC_BVD2
PC_XCE1
GNDD
CCD5
PC_READY
PC_XPWR
PC_XIOWR
PC_XREG
PC_XVS1
PC
_
XVS2
PC_XCD1
GNDD
CCD5
GNDD
PC_XOE
PC_RESET
PC_XWE
GNDD
PC_XWT
PC_XIORD
PC_XCE2
****A
****A
****A
CDSW
18
14
22
8
17
19
26
27
10
16
29
21
13
20
2
31
15
3
11
24
23
4
28
30
9
5
12
1
25
7
6
CCD5
CCD5
CCD5
GNDD
GNDD
GNDD
GNDD
(1/8W)
GNDD
GNDA GNDA
GNDV
CC UNIT(MAIN,CC,I/F&OTHERS)
7/7
A
1/7
A
2/7
A
RRGB Signal
SSYNC Signal
R
S

AVIC-N4/XU/UC
196
1234
1234
C
D
F
A
B
E
10.8 KEYBOARD UNIT
B
COM1
SUBILM COM2
COM4
COM3
SEG32
SEG31
SEG30
SEG29
SEG28
SEG27
SEG26
SEG25
SEG24
SEG15
SEG23
SEG14
SEG22
SEG13
SEG21
SEG20
SEG19
SEG18
SEG17
SEG16
SEG12
SEG5
SEG4
SEG2
SEG3
SEG11
SEG10
SEG9
SEG8
SEG7
SEG6
SEG1
CSG1155
S4031
1
2
3
4
S4032
CSD1140
1
A
2
B
3
C
4
D
5
E
DGND
C4001
R001
R4001 220
ILMA
R4002 220
R4031
4R7K
10
C4021
D4002 MALS068X
R4021
100
C4002 R1
CSG1155
S4035
1
2
SWVDD5
SWVDD5
R4005
39K
DGND
CSG1155
S4033
1
2
3
4
DGND
R4003 220
CSG1155
S4037
1
2
DGND
ILMGND
LC75836WS
IC4001
P1/S1
1
P2/S2
2
P3/S3
3
P4/S4
4
S5
5
S6
6
S7
7
S8
8
S9
9
S10
10
S11
11
S12
12
S13
13
S14
14
S15
15
S16
16
S17
17
S18
18
S19
19
S20
20
S21
21
S22
22
S23
23
S24
24
S25
25
S26 26
S27
27
S28
28
S29
29
S30
30
S31
31
S32
32
S33
33
S34
34
COM1
35
COM2
36
COM3
37
COM4 38
S35
39
VDD
40
VDD1
41
VDD2
42
VSS
43
OSC
44
INH
45
CE
46
CL
47
DI
48
R4004 47K
R4022
47
SWVDD5
L4001
DGND
D4001 MALS068X
D4021
UDZS5R6(B)
D4003 MALS068X
10
C4004
DGND
CN4001
3
15
8
11
2
4
12
10
5
6
7
9
1
14
13
CSG1155
S4036
1
2
ILMB
C4003 R1
ILMGND
SWVDD5
CSG1155
S4034
1
2
3
4
SBX3050-01
IC4021
1
VCC
2
OUT
3
GND
R4033
0R0
R4035
12K
R4036
1R2K
R4037
2R2K
R4093
0R0
R4094
0R0
R4034
3R9K
SUB LCD CONTROL
ILMGND
RDTA
ILMA
RDTB
REM
LCDCE
RESET
LCDCL
DGND
KEY1
DSENS
LCDDI
ILMB
KEY0
SWVDD5
KEY0
KEY1
RESET
RESET
VOL
TEL OPEN
SOURCE
EJECT
SOURCE
EJE
C
OPEN TEL
Remote control
senser
SW Block
CN2701
2/7
A

AVIC-N4/XU/UC 197
5 678
5678
C
D
F
A
B
E
B
SEG7
SEG8
SEG9
SEG10
SEG11
SEG12
SEG13
SEG14
SEG15
SEG16
SEG17
SEG18
SEG19
SEG20
SEG21
SEG22
SEG23
SEG24
SEG25
SEG26
SEG27
SEG28
SEG29
SEG30
SEG31
SEG32
SUBILM
SEG1
SEG2
SEG3
SEG4
SEG5
SEG6
COM1
COM2
COM3
COM4
CL-197HB1-D(CDE)
D4078
ILMGND
CL-197HB1-D(CDE)
D4072
C4072
R1
CL-197HB1-D(CDE)
D4077
D4041
DAN202U
C4078
R1
CL-197HB1-D(CDE)
D4079
C4075
R1
LCD4001
CAW1946
1
2
3
4
5
6
7
8
9
10
11
12
14
15
16
17
18
19
20
21
22
23
24
25
26
27
28
29
30
31
32
33
34
35
36
37
38
39
40
13
C4041
R1
NESW505C-5273
D4042
R4058
220
R4042
390
CSG1155
S4035
1
2
3
4
C4076
R1
C4074
R1
CL-195SR-CD
D4058
CL-195SR-CD
D4054
CL-195SR-CD
D4056
C4071
R1
R4056
220
CL-195SR-CD
D4053
R4041
390
ILMB
R4053
270
CL-195SR-CD
D4055
ILMGND
CSG1155
S4037
1
2
3
4
CL-195SR-CD
D4051
R4055
100
ILMA
CL-195SR-CD
D4060
C4073
R1
CL-197HB1-D(CDE)
D4074
CL-197HB1-D(CDE)
D4075
CL-195SR-CD
D4059
R4051
270
DTC143EUA
Q4041
DGND
CL-197HB1-D(CDE)
D4076
C4080
R1
R4057
100
CL-197HB1-D(CDE)
D4071
R4052
270
R4054
270
CL-197HB1-D(CDE)
D4080
CL-195SR-CD
D4052
CSG1155
S4036
1
2
3
4
C4077
R1
C4079
R1
ILMGND
CL-195SR-CD
D4057
CL-197HB1-D(CDE)
D4073
1R2K2R2K
R4072
100
R4074
100
R4076
100
R4078
100
R4080
100
R4071
150
R4073
150
R4075
150
R4077
150
R4079
150
SUB LCD
RED CL-195SR-CD:2.0typ 2.6Vmax (20mA)
WHT NESW505c-5273:3.6typ 4.0Vmax (15mA)
BLE CL-197HB1-D:2.9typ 3.1Vmax (20mA)
for Backlight
SEG1
SEG2
SEG4
SEG3
SEG6
SEG5
SEG8
SEG7
SEG10
SEG14
SEG9
SEG11
SEG16
SEG12
SEG13
SEG15
SEG18
SEG22
SEG17
SEG19
SEG24
SEG20
SEG21
SEG23
SEG26
SEG30
SEG25
SEG27
SEG32
SEG28
SEG29
SEG31
COM3
SEG33
NC
COM1
COM2
COM4
SEG34
SEG35
NC
NC
NC
NC
RED LED
Blue LED
EJECT
TEL
Backlight ILM
BKEYBOARD UNIT

AVIC-N4/XU/UC
198
1234
1234
C
D
F
A
B
E
10.9 GPS UNIT(GUIDE PAGE)
C
C-a
REVSENS
RQ
PCK
PDI
PCE
DETIN
PDO
SD
CTOGPS
GPSTOC
RXDD
TXDD
SPEED
BUP3
RESETB
GYROIN
SL
GSNSIN
VSNS
ANTVCC
R406
270
R407
2R2
R441
100
R401
4R7K
R402
4R7K
R403
1R2K
R404
6R2K
R461 1K
R462 1K
R517
10K
R519
47K
R514
47K
R521
47K
R444
33K
R445
47K
R446
47K
R448
10K
R450
33K
R451
10K
R468
470
R465 1K
R510 1K
R482
22K
R483
47K
R442
1R5K
R443
24K
R449
22K
R511
10K
R502
1K
R515
47K
R512
47K
R479
2R2K
R478 2R2K
R480
3R3K
R481
R447
4R3K
R405 10
R501
0R0
R503
150K
R452
1K
R454
1K
R477 2R2K
R460
0R0
2SB1132
Q441
L409
L402
L403
L408
L407
L441
L502
L404
L405
L406
L418
L442
L462
L469
L501
L461
L410
L412
L413
L414
L415
L417
L416
L401
L467
L468
NJM2100V
IC441
AOUTPUT
1
A-INPUT
2
A+INPUT
3
GND
4
B+INPUT
6
B-INPUT
7
BOUTPUT
8
V+
GNDRF
GNDRF
GNDRF
GNDRF
GNDRF
GNDRF
GNDRF
GNDRF
GNDRF
GNDRF
GNDRF GNDRF
GNDRF
GNDRF
GNDRF
GNDRF
GNDRF
GNDRF
GNDRF
FRDNGFRDNG
GNDRF
GNDRF
GNDRF
FR
DN
G
F
RD
NG
GNDRF
GNDRF
GNDRF
GNDDR
GNDRF
GNDRF
GNDDR
GNDAD
GNDDR
GNDRF
GNDDR
GNDAD
GNDAD
GNDAD
GNDDR
G
N
GNDDR
GNDAD
G
GNDRF
GNDRF
GNDDR
IC461
ADC12H034CIMSAS1
CH0
1
CH1
2
CH2
3
CH3
4
5COM
6MUXOUT1
7A/DIN1
8MUXOUT2
9A/DIN2
10 VREF-
11 VREF+
12 DGND 13
VA+
14
AGND
15
PD
16
EOC
17
CONV
18
CS
19
DO
20
DI
21
SCLK
22
CCLK
23
DOR
24
VP+
IC402
UPB1027GS
IF_MIXin
1
GND1
2
RF_MIXout
3
Vcc1
4
5RF_MIXin
6GND2
7Vcc2
81stLO_OSC1
91stLO_OSC2
10 GND3
11 Vcc3
12 PD_Vout3
13 PD_Vout2
14 PD_Vout1
15 GND4 16
Vcc4
17
LOout
18
GND5
19
REFin
20
Vcc5
21
REFout
22
2ndIFout
23
Vcc6
24
2ndIFbypass
25
2ndIFin2
26
2ndIFin1
27
GND6
28
IF_MIXout
29
Vgc
30
Vcc7
VCC0
1
VSS0
2
3 106
107
CCKDIR
108
CCKVCC
109
CRCK
110
CCKGND
111
PC0
112
PC1
113
PC2
114
PC3
115
PC4
116
PC5
117
PC6
118
NMI
119
RESETB
120
MSTRSTB
121
TEST0
122
TEST1
123
REFSEL
124
REFCK
125
VCC7
126
VSS7
127
XAUXIN
128
XAUXOUT
129
PIN0
130
PIN1
131
PIN2
132
PIN3
133
PIO4
134
PIO5
135
PIO6
136
PIO7
137
TXD3
138
RXD3
139
BOWWOW
B
140
IFDIR
141
IFVCC
142
IF
143
IFGND
144
X401
CWX2381
NC
1
GND
2
VCC 4
OUTPUT 3
IC401
UPC2749T
1
1
2
2
3
3
4
4
5
5
6
6
IC504
MAX6364PUT29
RESET
1
GND
2
RESET_IN
3
VCC
4
5
OUT
6
BATT
C429 300P
C431 300P
C424 R001
C426 R001
C430
12P
C434
R001
C421 R001
C411 R001
C418
R001
C432
R01
C444
R01
C435
R01
C428
R01
C410
R01
C422 R01
C408
1800P
C407
R033
C412 R001
C467
R01
C466
R01
C465
R01
C464
R01
C442
100P
C441
R1
C443
R1
C401
10P
C433
100P
C471
C425
270P
C462
R1
C403
R1
C413 R1
C414 R1
C415 R1
C416 R1
C417 R1
C420
R1
C423
R1
C427
R1
C436
R1
C468
R1
C470
R1
C501
R1
C504
C511
R1
C512
R1
C515
R1
C419
R1
C405
22P
C406
22P
C402
100P
C404
100P
C445
R1
C463
R1
D501
RB751V-40
D401
1SV314
10/6R3
C409
10/10
C469
22/6R3
C461
10/6R3
C514
CN504
1
2
3
CN461
1
2
3
4
5
6
7
8
9
10
11
12
14
15
16
17
18
19
20
21
22
23
24
25
26
27
28
29
30
13
R463
1K
2
1
4
36
5
8
7
R469
470
2
1
4
36
5
8
7
R464
33K
2
1
4
3
6
5
8
7
2
1
4
36
5
8
7
R471
100K
2
1
4
3
6
5
8
7
ANTV
V3
AD5
BUP3
CTG
GTC
RX
TX
DETIN
IF
32f0
FLWE
AV
TV
RST
B3
GND
X502
CSS1549
1
2
34
5
6
CTF1548
F401
GND1
1
IN
2
GND2
3
OUT
4
GPS ANTENNA
SD
GPSTOC
GND
PDI
TXDD
PCE
RXDD
DET GND
REVSNS
PCK
GND
PDO
CTOGPS
AD5V
RQ
GND
VCC3
DET GND
FLASHWE
PSWOUT
VCC3
20.00MHz
RF part
DIAG part
16.368MHz
EW5
GNDRF
GNDRF
GNDAD
5
R470
470
GNDRF
L
CN551

AVIC-N4/XU/UC 199
5 678
5678
C
D
F
A
B
E
C
C-b
A[1]
A[2]
A[3]
A[4]
A[5]
A[6]
A[7]
A[8]
A[9]
A[10]
A[11]
A[12]
A[13]
A[14]
A[15]
A[16]
A[17]
A[18]
DRST
DINT
DCE
DCL
DDO
DDI
HBS
CCLK
SCLK
ADI
BCLOCK
D[15]
D[7]
D[14]
D[6]
D[13]
D[5]
D[12]
D[4]
D[11]
D[3]
D[10]
D[2]
D[9]
D[1]
D[8]
D[0]
D[15]
D[14]
D[13]
D[12]
D[11]
D[10]
D[9]
D[8]
A[12]
A[11]
A[10]
A[9]
HBS
A[8]
A[7]
A[6]
A[1]
A[17]A[16]
A[15]
A[14]
A[13]
A[12]
A[11]
A[10]
A[9]
A[18]
A[8]
A[7]
A[6]
A[5]
A[4]
A[3]
A[2]
A[5]
A[4]
A[3]
A[2]
A[1]
A[17]
A[16]
A[15]
A[14]
A[13]
D[0]
D[1]
D[2]
D[3]
D[5]
D[6]
D[7]
D[4]
WE
CERAM
WE
CCLK
EOC
SCLK
CSB
D[6]
D[7]
D[8]
D[9]
D[10]
D[11]
D[12]
D[13]
D[14]
D[15]
LBS
WE
OE
CEROM
CERAM
CTOGPS
GPSTOC
DSTB
OE
CEROM
D[5]
D[4]
D[3]
D[2]
D[1]
D[0]
OE
LBS
PCE
PCK
PDO
SD
RXDD
TXDD
POUT
A[19]
RESETB
ADO
ADO
EOC
PDI
ADI
DCL
DDI
DINT
BCLOCK
DSTB
DDO
DETIN
DRST
DCE
CSB
R517
10K
R513
10K
R519
47K
47K
R482
22K
R483
47K
R479
2R2K
R478 2R2K
R480
3R3K
R481
3R3K
R508
10K:UC
R509
47K
R534 10K
R538
0R0
R532
100K
R536
0R0
R535 10K
R537
0R0
R533
10K:UC
R477 2R2K
L502
L503
L531
L501
L504
L467
L468
X501
CSS1319
X532
CSS1550
GNDDR
GNDDR
GNDDR
GNDDR
GNDDR
G
NDAD GNDDR
GNDDR
GNDDR
GNDDR
GNDDR
GNDDR
1
3
1
4
1
5
1
6
1
7
1
8
1
9
2
0
2
1
2
2
2
3
2
4
IC532
LC72720YVSS1
VREF
1
MPXIN
2
Vdda
3
NC1
4
5
Vssa
6
FLOUT
7
CIN
8
NC2
9
T1
10
T2
11
T3
12
NC3
13
T4
14
T5
15
XOUT
16
XIN
17
Vddd
18
Vssd
19
NC4
20
T6
21
T7
22
SYNC
23
NC5
24
RDS-ID
25
D0
26
CL
27
NC6
28
DI
29
CE
30
SYR
PD3390A
IC501
VCC0
1
VSS0
2
TXD2
3
RXD2
4
TXD1
5
RXD1
6
TXD0
7
RXD0
8
SPEED
9
ADCSB
10
ADSCK
11
ADTXD
12
ADRXD
13
ADSRX
14
ADIO0
15
ADIO1
16
ADIO2
17
VCC1
18
VSS1
19
PWM
20
PLINT
21
PLCE
22
PLSCK
23
PLTX
24
PLRX
25
PLIO0
26
PLIO1
27
PLIO2
28
DDINT
29
DDCE
30
DDSCK
31
DDTX
32
DDRX
33
DDIO0
34
DDIO1
35 DDIO2
36
TIOA0
37
TIOA1 38
TIOB0
39
TIOB1
40
VCC2
41
VSS2
42
A19
43
A18
44
A17
45
A16
46
A15
47
A14
48
A13
49
A12
50
A11
51
A10
52
A9
53
VCC3
54
VSS3
55
A8
56
A7
57
A6
58
A5
59
A4
60
A3
61
A2
62
A1
63
A0
64
VCC4
65
VSS4
66
D0
67
D1
68
D2
69
D3
70
D4
71
D5
72
D6
73
D7 74
D8
75
D9
76
D10
77
D11
78
D12
79
D13
80
D14
81
D15
82
VCC5
83
VSS5
84
WRHB
85
WRLB
86
RDB
87
CS2B
88
CS0B
89
VCC6
90
VSS6
91
TEST2
92
CKOEB
93
CK
94
CS5B
95
CS3B
96
CS1B
97
RTCVSS1
98
SRAMB
99
STANBYB
100
RTCVSS0
101
XRTCIN
102
XRTCOUT
103
RTCVCC
104
PCKSEL0
105
PCKSEL
106
CCKSEL
107
CCKDIR
108
CCKVCC
109
CRCK
110
CCKGND
111
PC0
112
PC1
113
PC2
114
PC3
115
PC4
116
PC5
117
PC6
118
NMI
119
RESETB
120
MSTRSTB
121
TEST0
122
TEST1
123
REFSEL
124
REFCK
125
VCC7
126
VSS7
127
XAUXIN
128
XAUXOUT
129
PIN0
130
PIN1
131
PIN2
132
PIN3
133
PIO4
134
PIO5
135
PIO6
136
PIO7
137
TXD3
138
RXD3
139
BOWWOWB
140
IFDIR
141
IFVCC
142
IF
143
IFGND
144
C502
15P
C503
15P
C471
100P
C468
R1
C470
R1
C501
R1
C504
R1
C506
R1
C507
R1
C508
R1
C509
R1
C511
R1
C512
R1
C515
R1
C516
R1
C517
R1
C518
R1
C542
R1
C544
330P
C545
R1
C541
560P
C539
10P
C540
10P
D501
RB751V-40
10/6R3
C535
10/6R3
C543
PLI
RTC
FLWE
ERROR2
ERROR1
IC503
M5M5V216ATP-70HI
A4
1
A3
2
A2
3
A1
4
5
A0
6
S
7
DQ1
8
DQ2
9
DQ3
10
DQ4
11
VCC1
12
GND1
13
DQ5
14
DQ6
15
DQ7
16
DQ8
17
WE
18
A16
19
A15
20
A14
21
A13
22
A12
23
NC1
24
A11
25
A10
26
A9
27
A8
28
NC2
29
DQ9
30
DQ10
31
DQ11
32
DQ12
33
VCC2
34
GND2
35
DQ13
36
DQ14
37
DQ15
38
DQ16
39
BC1
40
BC2
41
OE
42
A7
43
A6
44
A5
IC502
PEH100A8:UC
A15
1
A14
2
A13
3
A12
4
5
A11
6
A10
7
A9
8
A8
9
NC1
10
NC2
11
WE
12
RESET
13
NC3
14
NC4
15
RY/BY
16
NC5
17
A17
18
A7
19
A6
20
A5
21
A4
22
A3
23
A2
24
A1
25
A0
26
CE
27
VSS1
28
OE
29
DQ0
30
DQ8
31
DQ1
32
DQ9
33
DQ2
34
DQ10
35
DQ3
36
DQ11
37
VCC
38
DQ4
39
DQ12
40
DQ5
41
DQ13
42
DQ6
43
DQ14
44
DQ7
45
DQ15/A-1
46
VSS2
47
BYTE
48
A16
DRAGON
EW5
RDS DECODER
32.768kHz
4.332MHz
3R3K:EW5
4R7K:EW5
EW5
PEH101A8:EW5
GNDAD
GNDDR
CGPS UNIT

AVIC-N4/XU/UC
200
1234
1234
C
D
F
A
B
E
C-a C-b
C-b 1
A[1]
A[2]
A[3]
A[4]
A[5]
A[6]
A[7]
A[8]
A[9]
A[10]
A[11]
A[12]
A[13]
A[14]
A[15]
A[16]
A[17]
A[18]
HBS
D[15]
D[7]
D[14]
D[6]
D[13]
D[5]
D[12]
D[4]
D[11]
D[3]
D[10]
D[2]
D[9]
D[1]
D[8]
D[0]
D[15]
D[14]
D[13]
D[12]
HBS
A[8]
A[7]
A[6]
A[1]
A[17]A[16]
A[15]
A[14]
A[13]
A[12]
A[11]
A[10]
A[9]
A[18]
A[8]
A[7]
A[6]
A[5]
A[4]
A[3]
A[2]
A[5]
A[4]
A[3]
A[2]
A[1]
D[0]
D[1]
D[2]
D[3]
WE
CERAM
D[6]
D[7]
D[8]
D[9]
D[10]
D[11]
D[12]
D[13]
D[14]
D[15]
LBS
WE
OE
CEROM
CERAM
OE
CEROM
D[5]
D[4]
D[3]
D[2]
D[1]
D[0]
OE
LBS
A[19]
RESETB
R517
10K
R
519
47K
L503
L501
L504
X501
CSS1319
GNDDR
PD3390A
IC501
K
D
X
K
TIOA0
TIOA1 38
TIOB0
39
TIOB1
40
VCC2
41
VSS2
42
A19
43
A18
44
A17
45
A16
46
A15
47
A14
48
A13
49
A12
50
A11
51
A10
52
A9
53
VCC3
54
VSS3
55
A8
56
A7
57
A6
58
A5
59
A4
60
A3
61
A2
62
A1
63
A0
64
VCC4
65
VSS4
66
D0
67
D1
68
D2
69
D3
70
D4
71
D5
72
D6
73
D7 74
D8
75
D9
76
D10
77
D11
78
D12
79
D13
80
D14
81
D15
82
VCC5
83
VSS5
84
WRHB
85
WRLB
86
RDB
87
CS2B
88
CS0B
89
VCC6
90
VSS6
91
TEST2
92
CKOEB
93
CK
94
CS5B
95
CS3B
96
CS1B
97
RTCVSS1
98
SRAMB
99
STANBYB
100
RTCVSS0
101
XRTCIN
102
XRTCOUT
103
RTCVCC
104
PCKSEL0
105
PCKSEL
106
CCKSEL
107
CCKDIR
108
CCKVCC
109
CRCK
110
CCKGND
111
PC0
112
PC1
113
PC2
114
PC3
115
PC4
116
PC5
117
PC6
118
NMI
119
RESETB
120
MSTRSTB
121
TEST0
122
TEST1
123
REFSEL
124
REFCK
125
VCC7
126
VSS7
127
XAUXIN
128
XAUXOUT
129
PIN0
130
PIN1
131
PIN2
132
PIN3
133
PIO4
134
PIO5
135
PIO6
136
PIO7
137
TXD3
138
RXD3
139
BOWWOWB
140
IFDIR
141
IFVCC
142
IF
143
IFGND
C502
15P
C503
15P
C
501
R1
C504
R1
C506
R1
C507
R1
C508
R1
C509
R1
C
512
R1
C
515
R1
C516
R1
C517
R1
C518
D501
RB751V-40
RTC
FLWE
IC503
A4
1
A3
2
A2
3
A1
4
5
A0
6
S
7
DQ1
8
DQ2
9
DQ3
10
DQ4
11
VCC1
12 33
34
GND2
35
DQ13
36
DQ14
37
DQ15
38
DQ16
39
BC1
40
BC2
41
OE
42
A7
43
A6
44
A5
IC502
PEH100A8:UC
A15
1
A14
2
A13
3
A12
4
5
A11
6
A10
7
A9
8
A8
9
NC1
10
NC2
11
WE
12
RESET
13
NC3
14
NC4
15
RY/BY
16
NC5
17
A17
18
A7
19
A6
20
A5
21
A4
22
A3
23
A2
24
A1
25
A0
26
CE
27
VSS1
28
OE
29
DQ0
30
DQ8
31
DQ1
32
DQ9
33
DQ2
34
DQ10
35
DQ3
36
DQ11
37
VCC
38
DQ4
39
DQ12
40
DQ5
41
DQ13
42
DQ6
43
DQ14
44
DQ7
45
DQ15/A-1
46
VSS2
47
BYTE
48
A16
DRAGON
32.768kHz
PEH101A8:EW5
CGPS UNIT

AVIC-N4/XU/UC 201
5 678
5678
C
D
F
A
B
E
C-a C-b
C-b
23
A[16]
A[17]
A[18]
DRST
DINT
DCE
DCL
DDO
DDI
CCLK
SCLK
ADI
BCLOCK
D[15]
D[14]
D[13]
D[12]
D[11]
D[10]
D[9]
D[8]
A[12]
A[11]
A[10]
A[9]
HBS
A[2]
A[1]
A[17]
A[16]
A[15]
A[14]
A[13]
D[0]
D[1]
D[2]
D[3]
D[5]
D[6]
D[7]
D[4]
CERAM
WE
CCLK
EOC
SCLK
CSB
CTOGPS
GPSTOC
DSTB
OE
LBS
PCE
PCK
PDO
SD
RXDD
TXDD
POUT
A[19]
ADO
ADO
EOC
PDI
ADI
DCL
DDI
DINT
BCLOCK
DSTB
DDO
DETIN
DRST
DCE
CSB
R513
10K
R482
22K
R483
47K
R479
2R2K
R478 2R2K
R480
3R3K
R481
3R3K
R508
10K:UC
R509
47K
R534 10K
R538
0R0
R532
100K
R536
0R0
R535 10K
R537
0R0
R533
10K:UC
R477 2R2K
L502
L531
L467
L468
X532
CSS1550
GNDDR
GNDDR
GNDDR
GNDDR
D
GNDDR
GNDDR
GNDDR
GNDDR
GNDDR
GNDDR
IC532
LC72720YVSS1
VREF
1
MPXIN
2
Vdda
3
NC1
4
5
Vssa
6
FLOUT
7
CIN
8
NC2
9
T1
10
T2
11
T3
12
NC3
13
T4
14
T5
15
XOUT
16
XIN
17
Vddd
18
Vssd
19
NC4
20
T6
21
T7
22
SYNC
23
NC5
24
RDS-ID
25
D0
26
CL
27
NC6
28
DI
29
CE
30
SYR
VCC0
1
VSS0
2
TXD2
3
RXD2
4
TXD1
5
RXD1
6
TXD0
7
RXD0
8
SPEED
9
ADCSB
10
ADSCK
11
ADTXD
12
ADRXD
13
ADSRX
14
ADIO0
15
ADIO1
16
ADIO2
17
VCC1
18
VSS1
19
PWM
20
PLINT
21
PLCE
22
PLSCK
23
PLTX
24
PLRX
25
PLIO0
26
PLIO1
27
PLIO2
28
DDINT
29
DDCE
30
DDSCK
31
DDTX
32
DDRX
33
DDIO0
34
DDIO1
35 DDIO2
36
TIOA0
37
TIOA1 38
TIOB0
39
TIOB1
40
VCC2
41
VSS2
42
A19
43
A18
44
A17
45
A16
PIO5
PIO6
136
PIO7
137
TXD3
138
RXD3
139
BOWWOWB
140
IFDIR
141
IFVCC
142
IF
143
IFGND
144
C471
100P
C468
R1
R1
C509
R1
C511
R1
C
512
R1
C517
R1
C518
R1
C542
R1
C544
330P
C545
R1
C541
560P
C539
10P
C540
10P
D501
RB751V-40
10/6R3
C535
10/6R3
C543
PLI
RTC
ERROR2
ERROR1
M5M5V216ATP-70HI
A1
4
5
A0
6
S
7
DQ1
8
DQ2
9
DQ3
10
DQ4
11
VCC1
12
GND1
13
DQ5
14
DQ6
15
DQ7
16
DQ8
17
WE
18
A16
19
A15
20
A14
21
A13
22
A12
23
NC1
24
A11
25
A10
26
A9
27
A8
28
NC2
29
DQ9
30
DQ10
31
DQ11
32
DQ12
33
VCC2
34
GND2
35
DQ13
36
DQ14
37
DQ15
38
DQ16
39
BC1
40
BC2
41
OE
EW5
RDS DECODER
4.332MHz
3R3K:EW5
4R7K:EW5
EW5
GNDAD
GNDDR

AVIC-N4/XU/UC
202
1234
1234
C
D
F
A
B
E
C-bC-a
C-a
C-b 1
RESETB
R406
270
R407
2R2
R441
100
R401
4R7K
R402
4R7K
R403
1R2K
R404
6R2K
R517
10K
R519
47K
R444
33K
R445
47K
R446
47K
R448
10K
R450
33K
R451
10K
R442
1R5K
R443
24K
R449
22K
R511
R502
1K
R447
4R3K
R405 10
R501
0R0
R503
150K
R452
1K
R454
1K
R460
0R0
2SB1132
Q441
L409
L402
L403
L408
L407
L441
L404
L405
L406
L418
L442
L50
1
L461
L410
L412
L413
L414
L415
L417
L416
L401
NJM2100V
IC441
AOUTPUT
1
A-INPUT
2
A+INPUT
3
GND
4
B+INPUT
6
B-INPUT
7
BOUTPUT
8
V+
GNDRF
GNDRF
GNDRF
GNDRF
GNDRF
GNDRF
GNDRF
GNDRF
GNDRF
GNDRF
GNDRF GNDRF
GNDRF
GNDRF
GNDRF
GNDRF
GNDRF
GNDRF
GNDRF
FR
DN
G
F
RD
NG
GNDRF
GNDRF
GNDRF
FR
DN
G
F
RD
NG
GNDRF
GNDRF
GNDRF
GNDRF
GNDRF
GNDRF
GNDRF
IC402
UPB1027GS
IF_MIXin
1
GND1
2
RF_MIXout
3
Vcc1
4
5RF_MIXin
6GND2
7Vcc2
81stLO_OSC1
91stLO_OSC2
10 GND3
11 Vcc3
12 PD_Vout3
13 PD_Vout2
14 PD_Vout1
15 GND4 16
Vcc4
17
LOout
18
GND5
19
REFin
20
Vcc5
21
REFout
22
2ndIFout
23
Vcc6
24
2ndIFbypass
25
2ndIFin2
26
2ndIFin1
27
GND6
28
IF_MIXout
29
Vgc
30
Vcc7
108
C
C
109
C
R
110
C
C
111
P
C
112
P
C
113
P
C
114
P
C
115
P
C
116
P
C
117
P
C
118
N
M
119
R
E
120
M
S
121
TE
122
TE
123
R
E
124
R
E
125
V
C
126
V
S
127
X
A
128
X
A
129
PI
N
130
PI
N
131
PI
N
132
PI
N
133
PI
O
134
PI
O
135
PI
O
136
PI
O
137
TX
138
R
X
139
B
O
140
IF
D
141
IF
V
142
IF
143
IFG
X401
CWX2381
NC
1
GND
2
VCC 4
OUTPUT 3
IC401
UPC2749T
1
1
2
2
3
3
4
4
5
5
6
6
IC504
RESET
16
BATT
C429 300P
C431 300P
C424 R001
C426 R001
C430
12P
C434
R001
C421 R001
C411 R001
C418
R001
C432
R01
C444
R01
C435
R01
C428
R01
C410
R01
C422 R01
C408
1800P
C407
R033
C412 R001
C442
100P
C441
R1
C443
R1
C401
10P
C433
100P
C425
270P
C403
R1
C413 R1
C414 R1
C415 R1
C416 R1
C417 R1
C420
R1
C423
R1
C427
R1
C436
R1
C501
R1
C512
R1
C515
R1
C419
R1
C405
22P
C406
22P
C402
100P
C404
100P
C445
R1
C463
R1
D501
RB751V-40
D401
1SV314
10/6R3
C409
CN504
1
2
3
IF
32f0
FLWE
AV
TV
RST
X502
CSS1549
1
2
34
5
6
CTF1548
F401
GND1
1
IN
2
GND2
3
OUT
4
GPS ANTENNA
20.00MHz
RF part
DIAG part
16.368MHz
GNDRF
GNDRF
5
GNDRF

AVIC-N4/XU/UC 203
5 678
5678
C
D
F
A
B
E
C-a
C-b
C-bC-a
23
REVSENS
RQ
PCK
PDI
PCE
DETIN
PDO
SD
CTOGPS
GPSTOC
RXDD
TXDD
SPEED
BUP3
RESETB
GYROIN
SL
GSNSIN
VSNS
ANTVCC
R461 1K
R462 1K
R514
47K
R521
47K
R468
470
R465 1K
R510 1K
R483
47K
R511
10K
1K
R515
47K
R512
47K
R479
2R2K
R478 2R2K
R480
R477 2R2K
L502
L462
L469
L467
L468
GNDDR
GNDDR
GNDAD
GNDDR
GNDRF
GNDDR
GNDAD
GNDAD
GNDAD
GNDDR
GNDDR
GNDAD
GNDRF
GNDDR
IC461
ADC12H034CIMSAS1
CH0
1
CH1
2
CH2
3
CH3
4
5COM
6MUXOUT1
7A/DIN1
8MUXOUT2
9A/DIN2
10 VREF-
11 VREF+
12 DGND 13
VA+
14
AGND
15
PD
16
EOC
17
CONV
18
CS
19
DO
20
DI
21
SCLK
22
CCLK
23
DOR
24
VP+
1
PI
O
PI
O
136
PI
O
137
TX
138
R
X
139
B
O
140
IF
D
141
IF
V
142
IF
143
IF
G
144
IC504
MAX6364PUT29
RESET
1
GND
2
RESET_IN
3
VCC
4
5
OUT
6
BATT
C467
R01
C466
R01
C465
R01
C464
R01
C462
R1
C468
R1
C470
R1
C511
C512
R1
D501
RB751V-40
10/10
C469
22/6R3
C461
10/6R3
C514
CN461
1
2
3
4
5
6
7
8
9
10
11
12
14
15
16
17
18
19
20
21
22
23
24
25
26
27
28
29
30
13
R463
1K
2
1
4
36
5
8
7
R469
470
2
1
4
36
5
8
7
R464
33K
2
1
4
3
6
5
8
7
2
1
4
36
5
8
7
R471
100K
2
1
4
3
6
5
8
7
ANTV
V3
AD5
BUP3
CTG
GTC
RX
TX
DETIN
RST
B3
GND
SD
GPSTOC
GND
PDI
TXDD
PCE
RXDD
DET GND
REVSNS
PCK
GND
PDO
CTOGPS
AD5V
RQ
GND
VCC3
DET GND
FLASHWE
PSWOUT
VCC3
DIAG
par
t
EW5
GNDAD
R470
470
L
CN551

AVIC-N4/XU/UC
204
1234
1234
C
D
F
A
B
E
10.10 DVD CORE UNIT(1/2)(GUIDE PAGE)
1/2
D
D-a 1/2
CWW1430
2/2
D
2/2
D
F
RF SIGNAL
FOCUS SERVO LINE
TRACKING SERVO LINE
CARRIAGE SERVO LINE
SPINDLE SERVO LINE
T
C
S
F
T
F
RF

AVIC-N4/XU/UC 205
5 678
5678
C
D
F
A
B
E
1/2
D
D-b 1/2
CWW1431
DVD CORE UNIT (1/2)
2/2
D
1/2
D
2/2
D
2/2
D
2/2
D
PICKUP UNIT(SERVICE)
STEPPING MOTOR
M2:CXM1364
M1:CXC4912
F
E
SPINDLE
MOTOR
M3:CXM1362
F
T
F
T
T
F
T
F
C
S
C
S
S
SS
RF
RF RF
1
2
5
34
3
4

AVIC-N4/XU/UC
206
1234
1234
C
D
F
A
B
E
D-a D-b
D-b 1/2
12
DVD CORE UNIT (1/2)
2/2
D
1/2
D
2/2
D
PICKUP UNIT(SERVICE)
F
T
T
F
SS
RF
RF RF
1

AVIC-N4/XU/UC 207
5 678
5678
C
D
F
A
B
E
D-a D-b
D-b 1/2
CWW1431
2/2
D
2/2
D
STEPPING MOTOR
M2:CXM1364
M1:CXC4912
F
E
SPINDLE
MOTOR
M3:CXM1362
F
T
T
F
F
C
S
C
S
S
2
5
34
3
4

AVIC-N4/XU/UC
208
1234
1234
C
D
F
A
B
E
D-bD-a
D-a 1/2
D-b 1/2
12
2/2
D
2/2
D
F
T

AVIC-N4/XU/UC 209
5 678
5678
C
D
F
A
B
E
D-bD-a
D-a 1/2
D-b 1/2
CWW1430
F
RF SIGNAL
FOCUS SERVO LINE
TRACKING SERVO LINE
CARRIAGE SERVO LINE
SPINDLE SERVO LINE
T
C
S
RF

AVIC-N4/XU/UC
210
1234
1234
C
D
F
A
B
E
10.11 DVD CORE UNIT(2/2)
2/2
D
CN2551
3/7
A
1/2
D
1/2
D
1/2
D
1/2
D
1/2
D
1/2
D

AVIC-N4/XU/UC 211
5 678
5678
C
D
F
A
B
E
2/2
D
DVD CORE UNIT(2/2)
2/2
D
CN607
2/7
A
1/2
D
1/2
D
CN2
4/7
A

AVIC-N4/XU/UC
212
1234
1234
C
D
F
A
B
E
10.12 COMPOUND UNIT(A) AND COMPOUND UNIT(B)
E F
F
E
COMPOUND UNIT(B)
COMPOUND UNIT(A)
CLAMP
D1/2
S1201
Q1299
S1202 S1204
S1203
R1298
0R0
1
2
3
4
5
6
S1205
R1299
0R0
CPT231SCTD
CSN1069
CSN1069
CSN1069
CSN1067
CSN1070
CSN1070
12cm
8cm
DISC SENS DISC SENS
8cm
CN1301
D1/2

AVIC-N4/XU/UC 213
5 678
5678
C
D
F
A
B
E

AVIC-N4/XU/UC
214
1234
1234
C
D
F
A
B
E
10.13 MONITOR PCB(MONITOR)(GUIDE PAGE)
1/2
G
G-a 1/2
REM
OSDB
OSDG
COMDC
COMAC
OSDR
OSDCLK
BLK
OSDV
OSDH
PIPCK
ROT2
FRESET
OSDDT
COMAC
ROT1
KEY0
PIPRES
OSDCK
FRAVPP
PIPDA
MVIPW
SUBCE
REM
SUBDATA
uPNLADY
COMDC
TXD1
DDCON_SEL
uPNLYV
STEST
FRESET
uPNLADX
RXD
OSDCS
uPNLXV
SUBCLK
MFLPW
PNLVD
EPRTEST
PNLADY
PNLADX
PNLXV
PNLYV
PNLYV
PNLADY
PNLVD
PNLADX
uPNLADY
PNLXV
uPNLADX
uPNLXV
uPNLYV
LSEN
KEY0
ILMA
ILMB
MFLPW
ANG
ANR
ANB
OSDCS
OSDCK
OSDDT
YS
INVPUL
INVBST
EPRTEST
ROT1
ROT2
STEST
KEY1
FRAVPP
TSO
TSCK
FRESET
TSI
TSO
TSI
TOUCHAD
SWACPW
FRAVPP
KEY1
VCC8V
VSW5V
CSYNC
RXD
TXD1
TXD
TXD
SUBCE
SUBDATA
SUBCLK
PNMUTE
TSCK
C5373
150P
R5357 1M
OSDGND
L5408
Q5611
2SC4617
SWD5
V25AS
L5302
C5705
R001
MFLPW
R5703
10K
R5641
4R7K
2
1
4
3
6
5
8
7
DGND
SCL
D5701
MA111
DTC114EUA
Q5603
VGND
OSDGND2
UMF5N
Q5702
E1
1
B1
2
C2
3
E2
4
5
B2
6
C1
22/10
C5106
R5611
47K
R5404
330
R5637
47K
VGND1
OSDGND
C5001 R001
C5003 R001
R5813
47K
ILMTES
R5016 0R0
C5004 R001
C5002 R001
VGND
DGND
R5353
750
V15D
ROT2
V25AM
D
R
VGND
Q5401
2SC4617
CN5801
1
2
3
4
5
6
7
8
9
10
11
12
13
14
R5699 100K
VCC3.3V
DGND
R5633
47K
2
1
4
3
6
5
8
7
STEST1
L5113
VCC5V
Q5703
FMG12
1
1
5
5
4
4
2
2
3
3
V15M
OSDGND
R5801 100K
EPRRST
DGND
R5803 100K
VGND3
C5632
R1
R5602
47K
L5111
IC5101
S-1131B15UC-N4A
VOUT
1
VSS
2
NC
3ON/OFF
4
5
VIN
R5003
0R0
TMPSEN
STEST
2SA1576A
Q5302
C5104
R1
VGND
CSYNC
R5710
1K
ILMT
C5301
10
PGND
SWAC5V
R5405
1R5K
OSDGND
C5612
R1
DILMB
R5680 47K
R5609 100K
INVBST
C5702
R001
CN5602
1
2
3
4
5
6
7
8
9
10
L5407
R5019 0R0
33/10
C5102
INVPUL
C5112
R1
10
C5331
C
C5355 R1
D5007 UDZS5R6(B)
R5621 47
R5619
470
BR93L56FJ-W
IC5604
N.C.1 1
VCC 2
CS 3
SK 45 DI
6DO
7GND
8N.C.2
C
VGND
R5304
100K
R5694 470
X5401
CSS1604
1
122
4
433
R5707
1M
R5802 100K
VCC3.3V
R5675
47K
PWRFL3
V33IO
R5307
2R7K
R5355
750
C5401
9P
L5331
V25P
DGND
R5606
47K
KCS
T
C5110
R1
OSDGND
GNDVI3
R5624
2R7K
L5601
ILMB1
L5108
DGND
EPDO
ADVX
SUBCE
OSDGND
VGND
IC5606
TC7SH08FUS1
INB
1
INA
2
GND
3OUTY 4
5
VCC
FLGND
R5684 47K
R5674
47K
SWAC5V
TSTGND
C5356 R1
C5602
R1
IC5602
S-80835CNNB-B8U
OUT
1
VDD
2
NC
3
VSS
4
R5604
0R0
L5406
REM
10/10
C5111
R5701
0R0
R5403
1M
C5115
R1
PGND
TXD
R5638
47K
R5812
47K
DGND
V15
OSDGND
VGND
PWRVI
VGND
R5358 1M
ILMB
C5101
1
OSDGND
IC5102
S-1131B25UC-N4K
VOUT
1
VSS
2
NC
3ON/OF
F
4
5
VIN
INVPUL
V25P
OSDGND
R5603
470
EPRTEST
C5113
R1
R5006 0R0
10
C5374
106/6R3
IC5371
TC7SH08FUS1
INB
1
INA
2
GND
3OUTY 4
5
VCC
OSDGND
PLYV
TESTIN
GNDVI2
ILMA1
ILMB
OSDGND
R5005 0R0
OSDGND
SUBCLK
OSDGND
DGND
RXD
C5103
1
UMF5N
Q5701
E1
1
B1
2
C2
3
E2
4
5
B2
6
C1
R5373
100
VCC3.3V
ILMB
OSDGND
R5705
10K
DTC114EUA
Q5605
GNDVI1
OSDGND
R5630
15K
ROT1
C5603
R01
D5005 UDZS5R6(B)
TPTEST
R5015 100
L5301
VCC8V
OSDGND1
R5636
1K
2
1
4
36
5
8
7
OSDGND
R5683 47K
DIMMER
R
B
R5333
100
PWRVI1
L5404
R5702
0R0
OSDGND
L5101
L5371
R5678 47K
R5308
3R9K
ADVY
L5112
X5601
CSS1601
DILMA
L5405
R5302
100K
V25
R5849
0R0
R5359 1M
C5601
R01
VCC5V
PWRFL
DILMA
R5303
15K
R5696
47K
SUBDATA
SDA
VGND
CN5601
1
2
3
4
5
6
7
8
9
10
VGND
V25
C5306
R1
TH5601
R5612
10K
R5002 0R0
DGND
C5304 5P
R5001 0R0
R5306
470
C5305
47P
C5302
47P
DGND
10/16
C5105
CVIDEO
V15
PWRFL2
C5303
68P
OSDGND
R5020 0R0
R5708
1M
22/10
C5108
DGND
EPSK
DILMA
EPDI
VSW5V
L5701
DGND1
Q5301
2SC4081
SWAC5V
DGND
2SA1576A
Q5602
CN5001
1
2
3
4
OSDGND
R5659
47K
R5402
0R0
OSDDT
R5004 0R0
C5607 R1
L5110
TOUCHAD
R5401
390
V25AM
OSDGND
33/10
C5307
C5631
R1
OSDGND
R5651 0R0
LSEN
FLGND
L5403
R5620 470
C5704
R001
OSDCK
ILMB
PWRVI2
R5305
680
KDT0
OSDGND
DGND
VSW5V
EPRRST1
YS
OSDGND
DGND2
DGND
D5008 UDZS5R6(B)
PWRFL GNDAM
33/10
C5107
DILMB
VCC
R5608
0R0
OSDGND
OSDGND
IC5331
TC7SH08FUS1
INB
1
INA
2
GND
3OUTY 4
5
VCC
C5354 R1
DGND
VGND
PWRFL1
ANB
R5607
10K
C5606
R1
IC5607
TC7SH08FUS1
INB
1
INA
2
GND
3OUTY 4
5
VCC
VGND2
R5332
0R0
C5611
1
2SA1576A
Q5604
OSDCS
R5371
10K
DGND
ILMA
C5605
33/10
L5109
R5693 470
R5610 470
2
1
4
36
5
8
7
R5301
0R0
L5303
FLGND
OSDGND
R5814
4R7K
ILMA
SWACPW
C5372
R1
R5351
750
VCC5V
10/10
C5109
FRESET
R5008 0R0
C5609
R01
R5623 47
R5625
2R7K
ILMA
R5605
27K
EPCS
PLXV
ANG
C5407 4P
DILMB
VSW5V
DGND
KDT1
L5607
V25AS
OSDGND3
DGND
ANR
PE5607A
IC5603
1
2
3
4
5
6
7
8
9
10
11
12
13
14
15
16
17
18
19
20
21
22
23
24
25
26
27
28
29
30
31
32
33
34
35
36
37
38
39
40
41
42
43
44
45
46
47
48
49
50
51
52
53
54
55
56
57
58
59
60
61
62
63
64
65
66
67
68
69
70
71
72
73
74
75
76
77
78
79
80
C5703
R001
OSDGND
R5331
10K
C5604
R1
V33D
L5402
DIMMER
R5601
27K
R5614 470
2
1
4
36
5
8
7
R5640
470
R5706
10K
R5692 100K
L5401
R5372
0R0
C5633
R1
R5811
47K
D5006 UDZS5R6(B)
ILMA
VGND
OSDGND
VSW5V
KEY0
CN5002
1
2
3
4
5
6
R5652
470
2
1
4
36
5
8
7
R5704
10K
C5701
R001
VDDSENS
EPRTEST1
C5402
9P
C5403
R1
R5631
100
R5709
1K
TPTEST1
OSDGND
MONVBS
VSW5V
R5711
100K
OSDGND
R5356
22
R5352
22
R5354
22
C5352
330P
C5351
330P
C5353
330P
R5646
1K
CN5003
1
2
3
4
5
6
7
8
9
10
11
12
13
14
15
16
17
18
19
20
21
22
23
24
25
26
27
28
29
30
31
32
33
34
35
36
37
38
39
40
C.VIDEO
42MHz
MONITOR CON
TOUCH PANEL
1.0Vpp
VCC
BLK
OSDDT
OSDV
OSD
NC
OSDCK
GND
OSDB
OSDCS
OSDR
OSDH
OSDG
SCKE
EPRTES
0.7Vpp
G
0.7Vpp
CSYNC
3.3Vpp
R
B
0.7Vpp
(NAVI:H)
YS
NC
COMDC
OSDCS
X1
INVPUL
TPTEST
KDT0
VDD
REMIN
MVIPW
PNLADX
VDD
LCDINH
EPRDI
KDT3
LCDTYPE3
OSDCK
COMAC
EEP-ROM
LCDSCL
LCDTYPE1
NC
TESTIN
CS
XT1
TSCK
DI
VPP
NC
RESET
LEDCS
VSS1
RESET
ROT1
AVREF1
NC
EPRCS
VSS0
PNLADY
X2
EPRDO
DSWLEDB
STEST
FCONT
PNLYV
SCL
LEDDT
NC
TXD/TSO
INVBST
SDA
TEMPSEN
LCDTYPE2
OSDDT
VPP
KDT1
VDDSEN
TSI
LCDSDI
AVDD
TSCK
TSO
12.58MHz
SRVTEST
FscWIDE
GND
PNLVD
DSWLEDA
CLK
MFLPW
NC
PNLXV
NC
NC
LCDSCE
AVSS
EPRPRO
RESET
PNMUTE
EPRTEST
ROT2
EPRSK
XT2
NC
KDT2
ILMTEST
VDD1
LEDCK
VDD0
RXD/TSI
PIPRES
GND
EPRRST
TOUCH PANEL
GND
DILMA
SWVDD5
ILMGND
LSEN
DILMB
CYSNC
PWRFL
GNDVI
DIMDTY
ANR
PWRVI
KEY1
LCDCL
PWRFL
GNDV
STEST
GNDV
SWAC5
MOREM
GNDVI
HTX(MTOH)
GNDSIG
PWRFL
GNDFL
HRX(HTOM)
ANG
GNDVI
ILMA
ANB
GNDFL
MFLPW
RDTB
PWRVI
LCDCE
RDTA
MONVBS
SWACPW
LCDDI
GNDFL
EPRTEST
ILMB
YS
NC
GNDSIG
GND
VDD
GND
VPP
RESET
TSI
TSCK
TSO
NC
NC
THS
18 H
DD-C
H
CN5901
2/2
G
CN608
2/7
A
R
S
RR R
R
S
S
S
V
V
V
V V
V

AVIC-N4/XU/UC 215
5 678
5678
C
D
F
A
B
E
1/2
G
G-b 1/2
CPV
OE
STV
CPH
DC3
DC4
LOAD
CPH
DB5
CPV
DA0
OE
STH
DC5
DC2
DC1
DC0
PIPCK
PIPDA
DB3
DB2
DB1
DB0
DA5
DA4
DA3
DA2
DA1
DA0
LOAD
DC5
DC4
DC3
DC2
DC1
DC0
DB5
DB4
DA1
DA2
DA4
DA3
DB0
DB1
DB2
DB3
DB4
STV
DA5
STH
PIPRES
DDCON_SEL
OSDB
OSDG
OSDR
OSDCLK
BLK
OSDV
OSDH
MVIPW
PNMUTE
OSDR
OSDG
OSDB
R5123
56K
LR
R5357 1M
L5408
VCOM
DGND
DB3
L5471
R5134 0R0
R5509
680
VD1
D5105
RB548W
1
2
3
R5404
330
L5441
D5108 RB548W
1
2
3
L5470
R5426
220
L5440
DA4
L5502
R5429 220
VD10
VCC3.3V
C5424 R1
PGND
DGND
L5425
R5129
18K
V25AM
TP5403
RSQ035P03
Q5103
D1
1
D2
2
G
3S4
5
D3
6
D4
D5101
RB500V-40
Q5502
UMT2N
E1 1
E2 2
B2
3
C2
4
5
B1
6C1
C5147
1
C5119
R1
VGND
PGND
Q5401
2SC4617
R5420
220
2
1
4
36
5
8
7
TP5409
L5421
L5466
C5157
R1
VCC18V
DGND
C5169
1
COMDC
C5152
4700P
L5113
R5410 100
DA1
VCC8V
R5118
33K
L5456
DTC114EUA
Q5101
DA3
PGND
R5418 220
2
1
4
36
5
8
7
R5120
27K
L5463
33V
DC4
DA2
L5111
R5414
33K
IC5101
S-1131B15UC-N4A
VOUT
1
VSS
2
NC
3ON/OFF
4
5
VIN
C5405 R1
R5528
0R0
C5146
1
C5104
R1
C5151
4700P
R5131
0R0
C5155
R1
DGND
R5103
0R0
C5421 R1
5V
R5111
510
L5452
C5168
1
PGND
VCC3.3V
OUT3
R5405
1R5K
C5170
1
L5439
R5114
0R0
VCC5V
VCCM12V
R5508
33K
IC5505
TC7S66FU
I/O 1
O/I 2
GND 3
CONT
4
5VCC
VD5
VCCM12V
TP5406
C5144
R001
R5524
56K
C5128
100P
C5148
R01
68/6R3
C5122
L5407
TP5404
R5130
22K
R5126
10K
C5528
R1
C5112
R1
R5108
1K
DC5
R5513
100
C5430 R1
C5114
1
L5443
L5428
L5455
C5116
1
VGND
R5521
180
C5161 1
C5156
R1
CSS1604
1
1
2
2
C5140 R001
C5164
1
L5437
R5518
360
C5508
1
C5153 R1
D5107 RB548W
1
2
3
R5520
270
R5530
1K
DC3
R5408 100
D5106
RB548W
1
2
3
C5143 R01
L5105
L5423
V33IO
C5137 10
C5149
R1
R5127
430
R5104
6R8K
C5422 R1
L5410
22/16
C5523
V25P
10/16
C5517
L5509
C5110
R1
OSDCLK
10/16
C5117
C5159
1
TP5402
L5108
L5103
PGND
L5413
C5132
R039
L5464
STH
R5506
100
C5167
1
C5457
1
L5406
R5106
0R0
C5124
R1
R5532
10
R5430 220
L5431
10/10
C5111
L5116
R5403
1M
C5115
R1
OSDH
PGND
DGND
V15
-12V
C5165
2R2
C5131
R039
C5135 10
C5417 R1
R5358 1M
C5127
R01
R5527
15K
PGND
IC5102
S-1131B25UC-N4K
VOUT
1
VSS
2
NC
3ON/OFF
4
5
VIN
L5107
C5160
R1
C5154 R01
C5163
1
C5130 R01
IC5502
TC7SET04FUS1
NC
1
INA
2
GND
3OUTY 4
5
VCC
C5118
1
R5113 1K
C5416 R1
C5141
10
C5113
R1
L5504
R5526
15K
33/10
C5158
L5469
C5145 R1
PGND
18V
C5429 R1
R5105
0R0
OSDV
C5515
1
33/10
C5466
DGND
PIPDA
R5102
470K
VCC5V
L5102
L5436
L5511
STV
C5125 R1
L5114
C5123
330P
C5139 1
NJM082BV
IC5507
A:OUT 1
A:-IN 2
A:+IN 3
V- 4
5B:+IN
6B:-IN
7B:OUT
8V+
C5520
R1
DGND
C5133 R01
R5522
82
R5529
0R0
C5150 4R7
VD9
R5124
51K
C5507
R1
R5525
100
R5107
200
C5136
R039
R512115
TP5401
C5138
R22
OSDB
L5445
OSDG
L5424
L5449
L5420
LCDM12
DA5
PGND
VCC8V
L5454
L5415
CPV
L5411
L5457
D5102
RB500V-40
LCD33
L5448
L5414
L5404
DGND
R5101
680K
L5101
L5461
C5420 R1
PGND
C5134 R1
BD6171KV
IC5103
NC1
1
OCPC2
2
VREGA 3
VS2 4
CL2 5
PVCC2 6
OUT2 7
LGND 8
VREGB 9
OVT1 10
PVCC1 11
CL1 12
VS1
13
OCPC1
14
FB1
15
INV1
16
SS1
17
FB2
18
INV2
19
SS2
20
VREF
21
OUT3
22
PVCC3
23 FB3
24
V03DET
25
V01DET
26 V02DET
27 V04DET
28 V05DET
29 SVBGND
30 GND
31 EN1
32 EN2
33 EN3
34 EN4
35 EN5
36
PVCC5 37
OUT5 38
FB5 39
PGND5 40
PVCC 41
VCC 42
FIN 43
RT 44
PGND4 45
FB4 46
OUT4
47
PVCC4
48
L5112
L5458
C5166
2R2
L5446
TP5411
C5519
R1
TP5407
L5434
DB1
L5447
C5121
R047
R5425 220
C5511
R1
L5405
V25
R5359 1M
VD7
C5530 R1
C5529
R1
R5516
560
DGND
RSQ035P03
Q5102
D1
1
D2
2
G
3S4
5
D3
6
D4
C5522
R1
L5430
C5434
R1
R5112
160
C5521
R1
L5468
C5512
R1
C5518
R1
L5426
L5490
VD6
V25
L5115
V15M
L5503
L5472
CVIDEO
LOAD
R5523
12
V15
R5421
220
2
1
4
36
5
8
7
PIPRES
C5433
R1
R5132
330K
C5418 R1
R5503
100
R5125
0R0
LCD18
22/10
C5108
TP5405
VCC8V
C5509
R1
L5506
L5465
C5525
R33
L5418
DGND
DGND
R5119
12K
OUT1
R5402
0R0
PGND
TP5408
L5417
C5526
4R7
L5462
R5507
4R7K
L5110
R5401
390
R5515
82
DB4
C5510
1
C5527
R1
COM
TC90A96BFGSING
IC5401
VSS-D1
1
VDD-D1
2
R7_D.IN
3
R6_D.IN 4
R5_D.IN 5
R4_D.IN 6
R3_D.IN 7
R2_D.IN 8
VSS-IO1 9
VDD-IO1 10
R1_D.IN 11
R0_D.IN 12
VSS-D2 13
VDD-D2 14
G7_D.IN 15
G6_D.IN 16
G5_D.IN 17
G4_D.IN 18
G3_D.IN 19
G2_D.IN 20
VSS-IO2 21
VDD-IO2 22
G1_D.IN 23
G0_D.IN 24
VSS-D3 25
VDD-D3 26
B7_D.IN 27
B6_D.IN 28
B5_D.IN 29
B4_D.IN 30
B3_D.IN 31
B2_D.IN 32
VSS-IO3 33
VDD-IO3 34
B1_D.IN 35
B0_D.IN 36
VSS-D4 37
VDD-D4 38
D-RGB_V.Sync_IN 39
D-RGB_H/C.Sync_IN 40
D-RGB_Clock_IN 41
Test(DTMB) 42
VDD-D5
43
VSS-D5
44
VSS-IO4
45
VDD-IO4
46
Overlay
47
Sub_C.Sync_IN
48
VSS-D6
49
VDD-D6
50
VDD_X’tal
51
X’tal_IN
52
X’tal_OUT
53
Vss_X’tal
54
VDD-PLL
55
PLL_IN
56
PLL_Filter
57
VSS-PLL
58
DVDD
59
DAC_Out
60
DVSS
61
DAC_Bias
62
Sub_ADC_Bias
63
Sub_ADC_Vref.T
64
VDD_Sub_ADC
65
Sub_C.Video_IN1
66
Vss_Sub_ADC
67
Sub_C.Video_IN.2
68
Sub_ADC_Vref.B
69
Vss_Main_ADC1
70
VDD_Main_ADC1
71
Main_ADC_Vref.B
72
R_IN.1
73 G_IN.1
74 B_IN.1
75 Vss_Main_ADC_2
76 VDD_Main_ADC_2
77 R_IN.2
78 G_IN.2
79 B_IN.2
80 Main_ADC_Vref.T
81 Main_ADC_Bais
82 Vss_Main_ADC_3
83 VDD_Main_ADC_3
84 D-Vss
85 Main_RGB_Sync_IN.1-1
86 D-VDD
87
Main_RGB_Sync_IN1-2
88
VSS-D7
89
VDD-07
90
OSD_Clock_Out
91 OSD_V.Sync_Out
92 OSD_C/H.Sync_Out
93 VDD-IO5
94 VSS-D8
95 VDD-D8
96 OSD_B_IN
97 OSD_G_IN
98 OSD_R_IN
99 OSD_Blank_Low_IN
100 OSD_Blank_High_IN
101 VSS-IO6
102 VDD-IO6
103 Bus_Clock_IN
104 Bus_Data_IN
105 Bus_ACK_Out
106 Reset_IN
107 VSS-D9
108 VDD-D9
109 VSS-IO5
110 Display_Mute
111 Main_Clock_Set
112 Test(MBST)
113 Test(Scan)
114 VSS-D10
115 VDD-D10
116 VSS15-DRAM1
117 VDD15-DRAM1
118 Test_mode0
119 Test_mode1
120 Test_mode2
121 Test_mode3
122 VSS15-DRAM2
123 VDD15-DRAM2
124 VSS-D11
125 VDD-D11
126 VSS-IO7
127 VDD-IO7
128 VSS15-DRAM3
129 VDD15-DRAM3
130 VDD25-DRAM
131
VSS25-DRAM
132
Vcom
133
STV
134
CPV
135
OE 136
CPH 137
Load 138
STH 139
VSS-IO8 140
VDD-IO8 141
VDD-D12 142
R7_D-Out 143
R6_D-Out 144
145
R5_D-Out 146
R4_D-Out 147
R3_D-Out 148
R2_D-Out 149
R1_D-Out 150
R0_D-Out 151
VSS-IO9 152
VDD-IO9 153
G7_D-Out 154
G6_D-Out 155
G5_D-Out 156
G4_D-Out 157
G3_D-Out 158
G2_D-Out 159
G1_D-Out 160
G0_D-Out 161
VSS15-DRAM4 162
VDD15-DRAM4 163
VDD-IO10 164
VSS-D13 165
VDD-D13 166
B7_D-Out 167
B6_D-Out 168
B5_D-Out 169
B4_D-Out 170
B3_D-Out 171
B2_D-Out 172
B1_D-Out 173
B0_D-Out 174
VDD-D14
175
VDD-IO11
176
VSS-IO11
R5115
270
C5445
R1
C5440
R1
L5450
D5104
RB160M-30
PGND
L5403
VCC5V
STV2
C5450
R1
10/16
C5524
C5449
R1
R5512
270
DGND
C5438
R1
DC1
C5442
R1
R5427
220
R5514
100
VCC18V
VD8
R5424 220
C5456
R1
C5465
R1
R5534
0R0
VD3
33/10
C5107
OUT2
L5508
C5406 R1
DGND
VGND
TP5410
R5110
6R8K
C5514
4R7
R5504
680
L5451
D5103
RSX201L-30
C5458
R1
VCC5V
V33IO
L5419
PIPCK
DA0
R5419 220
2
1
4
36
5
8
7
C5435
R1
IC5504
TC7SET04FUS1
NC
1
INA
2
GND
3OUTY 4
5
VCC
C5404 R1
L5109
PGND
DGND
C5505
R1
L5433
C5461 R1
14V
DC2
R5422 220
NJM2100V
IC5503
AOUTPUT
1
A-INPUT
2
A+INPUT
3
GND
4
B+INPUT
6
B-INPUT
7
BOUTPUT
8
V+
10/10
C5109
C5460 R1
VD2
L5104
PWRVI
L5444
VCC3.3V
C5462 R1
L5432
L5459
C5459 R1
R5423 220
DGND
C5464 R1
L5427
VD0
R5117
680K
C5463 R1
BLK
COMAC
C5455
R1
L5409
LCD5
OSDR
R5407 0R0
DGND
C5414 180P
V33
C5454
R1
DGND
R5510
22K
L5442
V33D
L5412
R5531
10
R5116
2K
C5407 4P
L5422
C5451
R1
PGND
V25AS
R5109
1K
V15D
DC0
DB0
C5453
R1
C5448
R1
DGND
C5447
R1
V25
L5429
C5444 R1
R5519
33
R5517
470
OE
V33D
DB2
GNDLCD
L5402
R5533
0R0
VCC5V
10/16
C5126
L5435
PGND
L5501
DB5
D1
R5428 220
L5453
L5401
C5443
R1
C5441
R1
C5437R1
VD4
C5439
R1
L5510
L5438
C5516
R1
L5460
L5467
DGND
PGND
R5128
18K
C5436
R1
VCC8V
C5431
R1
L5416
22/16
C5513
C5428 R1
C5423 R1
Q5501
UMX2N
E1
1
E2
2
B2
3
C2
4
5
B1
6
C1
IC5506
TC74VHC04FTS1
1A
1
1Y
2
2A
3
2Y
4
53A
63Y
7GND 8
4Y
9
4A
10
5Y
11
5A
12
6Y
13
6A
14
VCC
C5410 R1
C5419 R1
L5505
C5402
9P
C5403
R1
D5109
RB548W
1
2
3
L5492
C5415
R1
C5411
R1
R5122 15
CPH
L5491
C5412
R1
R5133
0R0
C5413 R01
VCCM12V
CN5501
1
2
3
4
5
6
7
8
9
10
11
12
13
14
15
16
17
18
19
20
21
22
23
24
25
26
27
28
29
30
31
32
33
34
35
36
37
38
39
40
41
42
43
44
45
46
47
48
49
50
51
52
53
54
55
56
57
58
59
60
GND
DB5
DA2
NC
V7
V5
V0
VDD2
VDD1
DC5
DA3
STV2
STH2
NC
U/D
DC0
DB3
V10
DB4
V8
CPH
V4
V1
DC2
VDD2
NC
CPV
GND
L/R
NC
DB1
NC
V3
GND
DA0
VGL
VDD2
VCOM
DC1
V6
DA4
NC
DA1
GND
VGH
V2
LOAD
DC3
DB0
OE
STV1
DB2
V9
NC
VCOM
DC4
STH1
DA5
VDD1
GND
GDN IO
GND D
VCOM AMP
POWER SUPPLY
LCD PANEL
PIP IC
LCD PANEL
H
z
H:500kHz
L:450kHz
MAX2.0A
(1.25A)
max100mA
10 H
3216/501
V32
18 H
68 H
18 H
5
DD-CON
MONITOR PCB(MONITOR)
1/2
G
MONITOR UNIT
Consists of
MONITOR PCB
UPPER PCB
: The power supply is shown with the marked box.
R
R
S
V
R
R
RRGB Signal
SSYNC Signal
VComposite Video Signal

AVIC-N4/XU/UC
216
1234
1234
C
D
F
A
B
E
G-a G-b
G-b 1/2
DA0
DB3
DB2
DB1
DB0
DA5
DA4
DA3
DA2
DA1
DA0
DC2
DC1
DC0
DB5
DB4
DA1
DA2
DA4
DA3
DB0
DB1
DB2
DB3
DB4
DA5
STH
DDCON_SEL
MVIPW
R5123
56K
L5408
DGND
DB3
L5471
R5134 0R0
R5509
680
VD1
D5105
RB548W
1
2
3
R5404
330
L5441
D5108 RB548W
1
2
3
L5470
L5440
DA4
VD10
PGND
DGND
L5425
R5129
18K
RSQ035P03
Q5103
D1
1
D2
2
G
3S4
5
D3
6
D4
D5101
RB500V-40
C5147
1
C5119
R1
PGND
Q5401
2SC4617
TP5409
L5466
C5157
R1
VCC18V
DGND
C5169
1
C5152
4700P
L5113
DA1
VCC8V
R5118
33K
DTC114EUA
Q5101
DA3
PGND
R5418 220
2
1
4
36
5
8
7
R5120
27K
33V
DA2
IC5101
S-1131B15UC-N4A
VOUT
1
VSS
2
NC
3ON/OFF
4
5
VIN
C5146
1
C5104
R1
C5151
4700P
R5131
0R0
C5155
R1
R5103
0R0
C5421 R1
5V
R5111
510
C5168
1
PGND
R5405
1R5K
C5170
1
L5439
R5114
0R0
VCC5V
VD5
TP5406
C5144
R001
C5128
100P
C5148
R01
68/6R3
C5122
R5130
22K
R5126
10K
C5112
R1
R5108
1K
R5513
100
C5114
1
L5443
L5428
C5116
1
R5521
180
C5161 1
C5156
R1
C5140 R001
C5164
1
L5437
R5518
360
C5153 R1
D5107 RB548W
1
2
3
R5520
270
D5106
RB548W
1
2
3
C5143 R01
L5105
V33IO
C5137 10
C5149
R1
R5127
430
R5104
6R8K
L5410
V25P
10/16
C5517
C5110
R1
10/16
C5117
C5159
1
L5103
PGND
C5132
R039
STH
C5167
1
R5106
0R0
C5124
R1
L5431
10/10
C5111
L5116
R5403
1M
C5115
R1
PGND
DGND
V15
-12V
C5165
2R2
C5131
R039
C5135 10
C5417 R1
C5127
R01
PGND
IC5102
S-1131B25UC-N4K
VOUT
1
VSS
2
NC
3ON/OFF
4
5
VIN
L5107
C5160
R1
C5154 R01
C5163
1
C5130 R01
C5118
1
R5113 1K
C5416 R1
C5141
10
C5113
R1
L5504
33/10
C5158
L5469
C5145 R1
PGND
18V
R5105
0R0
33/10
C5466
DGND
R5102
470K
VCC5V
L5102
L5511
C5125 R1
L5114
C5123
330P
C5139 1
DGND
C5133 R01
R5522
82
C5150 4R7
VD9
R5124
51K
R5107
200
C5136
R039
R512115
TP5401
C5138
R22
L5445
L5449
L5420
DA5
PGND
L5411
D5102
RB500V-40
L5448
R5101
680K
C5420 R1
PGND
C5134 R1
BD6171KV
IC5103
NC1
1
OCPC2
2
VREGA 3
VS2 4
CL2 5
PVCC2 6
OUT2 7
LGND 8
VREGB 9
OVT1 10
PVCC1 11
CL1 12
VS1
13
OCPC1
14
FB1
15
INV1
16
SS1
17
FB2
18
INV2
19
SS2
20
VREF
21
OUT3
22
PVCC3
23 FB3
24
V03DET
25
V01DET
26 V02DET
27 V04DET
28 V05DET
29 SVBGND
30 GND
31 EN1
32 EN2
33 EN3
34 EN4
35 EN5
36
PVCC5 37
OUT5 38
FB5 39
PGND5 40
PVCC 41
VCC 42
FIN 43
RT 44
PGND4 45
FB4 46
OUT4
47
PVCC4
48
L5112
C5166
2R2
L5446
TP5407
DB1
L5447
C5121
R047
V25
VD7
R5516
560
RSQ035P03
Q5102
D1
1
D2
2
G
3S4
5
D3
6
D4
C5434
R1
R5112
160
VD6
V25
L5115
CVIDEO
R5523
12
V15
R5132
330K
C5418 R1
R5125
0R0
22/10
C5108
VCC8V
C5509
R1
L5418
DGND
R5119
12K
4
02
R
0
PGND
TP5408
4
01
390
R5515
82
DB4
TC90A96BFGSING
IC5401
VSS-D1
1
VDD-D1
2
R7_D.IN
3
R6_D.IN 4
R5_D.IN 5
R4_D.IN 6
R3_D.IN 7
R2_D.IN 8
VSS-IO1 9
VDD-IO1 10
R1_D.IN 11
R0_D.IN 12
VSS-D2 13
VDD-D2 14
G7_D.IN 15
G6_D.IN 16
G5_D.IN 17
G4_D.IN 18
G3_D.IN 19
G2_D.IN 20
VSS-IO2 21
VDD-IO2 22
G1_D.IN 23
G0_D.IN 24
VSS-D3 25
VDD-D3 26
B7_D.IN 27
B6_D.IN 28
B5_D.IN 29
B4_D.IN 30
B3_D.IN 31
B2_D.IN 32
VSS-IO3 33
VDD-IO3 34
B1_D.IN 35
B0_D.IN 36
VSS-D4 37
VDD-D4 38
D-RGB_V.Sync_IN 39
D-RGB_H/C.Sync_IN 40
D-RGB_Clock_IN 41
Test(DTMB) 42
VDD-D5
43
VSS-D5
44
VSS-IO4
45
VDD-IO4
46
Overlay
47
Sub_C.Sync_IN
48
VSS-D6
49
VDD-D6
50
VDD_X’tal
51
X’tal_IN
52
X’tal_OUT
53
Vss_X’tal
54
VDD-PLL
55
PLL_IN
56
PLL_Filter
57
VSS-PLL
58
DVDD
59
DAC_Out
60
DVSS
61
DAC_Bias
62
Sub_ADC_Bias
63
Sub_ADC_Vref.T
64
VDD_Sub_ADC
65
Sub_C.Video_IN1
66
Vss_Sub_ADC
67
G6
_
D-Out 155
G5_D-Out 156
G4_D-Out 157
G3_D-Out 158
G2_D-Out 159
G1_D-Out 160
G0_D-Out 161
VSS15-DRAM4 162
VDD15-DRAM4 163
VDD-IO10 164
VSS-D13 165
VDD-D13 166
B7_D-Out 167
B6_D-Out 168
B5_D-Out 169
B4_D-Out 170
B3_D-Out 171
B2_D-Out 172
B1_D-Out 173
B0_D-Out 174VDD-D14
175
VDD-IO11
176
VSS-IO11
R5115
270
C5445
R1
C5440
R1
L5450
D5104
RB160M-30
PGND
L5403
C5450
R1
C5449
R1
R5512
270
DGND
C5438
R1
DC1
C5442
R1
R5514
100
VD8
R5424 220
C5456
R1
C5465
R1
VD3
33/10
C5107
L5508
DGND
R5110
6R8K
L5451
D5103
RSX201L-30
C5458
R1
V33IO
DA0
R5419 220
2
1
4
36
5
8
7
C5435
R1
IC5504
TC7SET04FUS1
NC
1
INA
2
GND
3OUTY 4
5
VCC
PGND
C5461 R1
14V
DC2
R5422 220
10/10
C5109
C5460 R1
VD2
L5104
PWRVI
L5444
VCC3.3V
L5432
C5459 R1
R5423 220
DGND
VD0
R5117
680K
L5409
DGND
C5414 180P
V33
DGND
L5442
V33D
L5412
R5116
2K
C5407 4P
PGND
V25AS
R5109
1K
V15D
DC0
DB0
R5519
33
R5517
470
V33D
DB2
L5402
10/16
C5126
PGND
DB5
D1
L5401
VD4
C5516
R1
PGND
R5128
18K
IC5506
TC74VHC04FTS1
1A
1
1Y
2
2A
3
2Y
4
53A
63Y
7GND 8
4Y
9
4A
10
5Y
11
5A
12
6Y
13
6A
14
VCC
C5410 R1
C5419 R1
C5403
R1
D5109
RB548W
1
2
3
C5415
R1
C5411
R1
R5122 15
C5412
R1
R5133
0R0
C5413 R01
VCCM12V
CN5501
34
35
36
37
38
39
40
41
42
43
44
45
46
47
48
49
50
51
52
53
54
55
56
57
58
59
60
DB5
DA2
V7
V5
V0
DA3
DC0
DB3
V10
DB4
V8
V4
V1
DC2
DB1
V3
DA0
DC1
V6
DA4
DA1
V2
DB0
DB2
V9
STH1
DA5
GND
GDN IO
GND D
POWER SUPPLY
L
C
PIP IC
LCD PANEL
H:500kHz
L:450kHz
MAX2.0A
(1.25A)
max100mA
10 H
3216/501
V32
18 H
68 H
18 H
DD-CON
MONITOR PCB(MONITOR)
1/2
G
: The power supply is shown with the marked box.
VR

AVIC-N4/XU/UC 217
5 678
5678
C
D
F
A
B
E
G-a G-b
G-b 1/2
1 2
CPV
OE
STV
CPH
DC3
DC4
LOAD
CPH
DB5
CPV
OE
STH
DC5
DC2
DC1
DC0
PIPCK
PIPDA
DB3
DB2
DB1
DB0
DA5
LOAD
DC5
DC4
DC3
DC2
DC1
DC0
DB5
DB4
DB0
DB1
DB2
DB3
DB4
STV
PIPRES
D
B
D
G
D
R
L
K
K
D
V
D
H
PNMUTE
OSDR
OSDG
OSDB
LR
R5357 1M
L5408
VCOM
DB3
L5471
R5404
330
L5470
R5426
220
L5502
R5429 220
VCC3.3V
C5424 R1
V25AM
TP5403
Q5502
UMT2N
E1 1
E2 2
B2
3
C2
4
5
B1
6C1
VGND
Q5401
2SC4617
R5420
220
2
1
4
36
5
8
7
TP5409
L5421
DGND
COMDC
R5410 100
L5456
L5463
DC4
R5414
33K
C5405 R1
R5528
0R0
DGND
C5421 R1
L5452
VCC3.3V
OUT3
R5405
1R5K
VCCM12V
R5508
33K
IC5505
TC7S66FU
I/O 1
O/I 2
GND 3
CONT
4
5VCC
VCCM12V
R5524
56K
L5407
TP5404
C5528
R1
DC5
C5430 R1
L5455
VGND
C5508
1
R5530
1K
DC3
R5408 100
L5423
C5422 R1
22/16
C5523
L5509
OSDCLK
TP5402
L5413
L5464
R5506
100
C5457
1
L5406
R5532
10
R5430 220
OSDH
C5417 R1
R5358 1M
R5527
15K
IC5502
TC7SET04FUS1
NC
1
INA
2
GND
3OUTY 4
5
VCC
C5416 R1
R5526
15K
C5429 R1
OSDV
C5515
1
PIPDA
L5436
STV
NJM082BV
IC5507
A:OUT 1
A:-IN 2
A:+IN 3
V- 4
5B:+IN
6B:-IN
7B:OUT
8V+
C5520
R1
R5529
0R0
C5507
R1
R5525
100
OSDB
OSDG
L5424
L5449
LCDM12
DA5
L5454
L5415
CPV
L5457
LCD33
L5448
L5414
L5404
DGND
L5461
C5420 R1
L5458
L5446
TP5411
C5519
R1
L5434
DB1
L5447
R5425 220
C5511
R1
L5405
R5359 1M
C5530 R1
C5529
R1
DGND
C5522
R1
L5430
C5521
R1
L5468
C5512
R1
C5518
R1
L5426
L5490
V15M
L5503
L5472
CVIDEO
LOAD
R5421
220
2
1
4
36
5
8
7
PIPRES
C5433
R1
C5418 R1
R5503
100
LCD18
TP5405
L5506
L5465
C5525
R33
DGND
OUT1
4
02
R
0
TP5408
L5417
C5526
4R7
L5462
R5507
4R7K
DB4
C5510
1
C5527
R1
COM
TC90A96BFGSING
IC5401
57
VSS-PLL
58
DVDD
59
DAC_Out
60
DVSS
61
DAC_Bias
62
Sub_ADC_Bias
63
Sub_ADC_Vref.T
64
VDD_Sub_ADC
65
Sub_C.Video_IN1
66
Vss_Sub_ADC
67
Sub_C.Video_IN.2
68
Sub_ADC_Vref.B
69
Vss_Main_ADC1
70
VDD_Main_ADC1
71
Main_ADC_Vref.B
72
R_IN.1
73 G_IN.1
74 B_IN.1
75 Vss_Main_ADC_2
76 VDD_Main_ADC_2
77 R_IN.2
78 G_IN.2
79 B_IN.2
80 Main_ADC_Vref.T
81 Main_ADC_Bais
82 Vss_Main_ADC_3
83 VDD_Main_ADC_3
84 D-Vss
85 Main_RGB_Sync_IN.1-1
86 D-VDD
87
Main_RGB_Sync_IN1-2
88
VSS-D7
89
VDD-07
90
OSD_Clock_Out
91 OSD_V.Sync_Out
92 OSD_C/H.Sync_Out
93 VDD-IO5
94 VSS-D8
95 VDD-D8
96 OSD_B_IN
97 OSD_G_IN
98 OSD_R_IN
99 OSD_Blank_Low_IN
100 OSD_Blank_High_IN
101 VSS-IO6
102 VDD-IO6
103 Bus_Clock_IN
104 Bus_Data_IN
105 Bus_ACK_Out
106 Reset_IN
107 VSS-D9
108 VDD-D9
109 VSS-IO5
110 Display_Mute
111 Main_Clock_Set
112 Test(MBST)
113 Test(Scan)
114 VSS-D10
115 VDD-D10
116 VSS15-DRAM1
117 VDD15-DRAM1
118 Test_mode0
119 Test_mode1
120 Test_mode2
121 Test_mode3
122 VSS15-DRAM2
123 VDD15-DRAM2
124 VSS-D11
125 VDD-D11
126 VSS-IO7
127 VDD-IO7
128 VSS15-DRAM3
129 VDD15-DRAM3
130 VDD25-DRAM
131
VSS25-DRAM
132
Vcom
133
STV
134
CPV
135
OE 136
CPH 137
Load 138
STH 139
VSS-IO8 140
VDD-IO8 141
VDD-D12 142
R7_D-Out 143
R6_D-Out 144
145
R5_D-Out 146
R4_D-Out 147
R3_D-Out 148
R2_D-Out 149
R1_D-Out 150
R0_D-Out 151
VSS-IO9 152
VDD-IO9 153
G7_D-Out 154
G6_D-Out 155
G5_D-Out 156
G4_D-Out 157
G3_D-Out 158
G2_D-Out 159
G1_D-Out 160
G0_D-Out 161
VSS15-DRAM4 162
VDD15-DRAM4 163
VDD-IO10
164
L5450
L5403
VCC5V
STV2
10/16
C5524
DC1
R5427
220
VCC18V
R5424 220
R5534
0R0
OUT2
C5406 R1
VGND
TP5410
C5514
4R7
R5504
680
L5451
VCC5V
L5419
PIPCK
R5419 220
2
1
4
36
5
8
7
C5404 R1
DGND
C5505
R1
L5433
C5461 R1
DC2
NJM2100V
IC5503
AOUTPUT
1
A-INPUT
2
A+INPUT
3
GND
4
B+INPUT
6
B-INPUT
7
BOUTPUT
8
V+
C5460 R1
C5462 R1
L5459
C5464 R1
L5427
C5463 R1
BLK
COMAC
C5455
R1
LCD5
OSDR
R5407 0R0
C5414 180P
C5454
R1
R5510
22K
R5531
10
C5407 4P
L5422
C5451
R1
V25AS
DC0
DB0
C5453
R1
C5448
R1
DGND
C5447
R1
V25
L5429
C5444 R1
OE
DB2
GNDLCD
R5533
0R0
VCC5V
L5435
L5501
DB5
R5428 220
L5453
C5443
R1
C5441
R1
C5437R1
C5439
R1
L5510
L5438
L5460
L5467
DGND
C5436
R1
VCC8V
C5431
R1
L5416
22/16
C5513
C5428 R1
C5423 R1
Q5501
UMX2N
E1
1
E2
2
B2
3
C2
4
5
B1
6
C1
C5419 R1
L5505
C5403
R1
L5492
C5415
R1
CPH
L5491
1
2
3
4
5
6
7
8
9
10
11
12
13
14
15
16
17
18
19
20
21
22
23
24
25
26
27
28
29
30
31
32
33
34
35
36
37
38
39
40
41
42
43
GND
DB5
NC
VDD2
VDD1
DC5
STV2
STH2
NC
U/D
DC0
DB3
DB4
CPH
DC2
VDD2
NC
CPV
GND
L/R
NC
DB1
NC
GND
VGL
VDD2
VCOM
DC1
DA4
NC
GND
VGH
LOAD
DC3
DB0
OE
STV1
DB2
NC
VCOM
DC4
DA5
VDD1
VCOM AMP
LCD PANEL
PIP IC
5
MONITOR UNIT
Consists of
MONITOR PCB
UPPER PCB
R
S
V
R
R
R
RGB Signal
S
SYNC Signal
V
Composite Video Signal

AVIC-N4/XU/UC
218
1234
1234
C
D
F
A
B
E
G-bG-a
G-a 1/2
G-b 1/2
ROT2
FRESET
OSDDT
COMAC
ROT1
KEY0
OSDCK
FRAVPP
MVIPW
SUBCE
REM
SUBDATA
uPNLADY
COMDC
TXD1
DDCON_SEL
uPNLYV
STEST
FRESET
uPNLADX
RXD
OSDCS
uPNLXV
SUBCLK
MFLPW
PNLVD
EPRTEST
PNLADY
PNLADX
PNLXV
PNLYV
PNLYV
PNLADY
PNLVD
PNLADX
uPNLADY
PNLXV
uPNLADX
uPNLXV
uPNLYV
LSEN
ILMA
ILMB INVPUL
INVBST
FRAVPP
TSO
TSCK
FRESET
TSI
TSO
TSI
TOUCHAD
FRAVPP
KEY1
VCC8V
VSW5V
TSCK
OSDGND
L5408
Q5611
2SC4617
SWD5
V25AS
C5705
R001
R5703
10K
R5641
4R7K
2
1
4
3
6
5
8
7
DGND
SCL
D5701
MA111
DTC114EUA
Q5603
OSDGND2
UMF5N
Q5702
E1
1
B1
2
C2
3
E2
4
5
B2
6
C1
22/10
C5106
R5611
47K
R5404
330
R5637
47K
C5001 R001
C5003 R001
ILMTES
R5016 0R0
C5004 R001
C5002 R001
DGND
V15D
Q5401
2SC4617
R5699 100K
DGND
R5633
47K
2
1
4
3
6
5
8
7
STEST1
L5113
VCC5V
Q5703
FMG12
1
1
5
5
4
4
2
2
3
3
V15M
EPRRST
C5632
R1
R5602
47K
L5111
IC5101
S-1131B15UC-N4
A
VOUT
1
VSS
2
NC
3ON
/
4
5
VI
N
R5003
0R0
TMPSEN
STEST
C5104
R1
R5710
1K
ILMT
P
SWAC5V
R5405
1R5K
OSDGND
C5612
R1
DILMB
R5680 47K
R5609 100K
C5702
R001
CN5602
1
2
3
4
5
6
7
8
9
10
R5019 0R0
33/10
C5102
C5112
R1
D5007 UDZS5R6(B)
R5621 47
R5619
470
BR93L56FJ-W
IC5604
N.C.1 1
VCC 2
CS 3
SK 4
5DI
6DO
7GND
8N.C.2
R5694 470
X5401
CSS1604
1
122
4
433
R5707
1M
R5675
47K
V33IO
C5401
9P
V25P
DGND
R5606
47K
KCS
T
C5110
R1
OSDGND
R5624
2R7K
L5601
L5108
EPDO
ADVX
R5684 47K
R5674
47K
C5602
R1
IC5602
S-80835CNNB-B8U
OUT
1
VDD
2
NC
3
VSS
4
R5604
0R0
10/10
C5111
R5701
0R0
R5403
1M
C5115
R1
P
R5638
47K
DGN
D
V15
OSDGND
C5101
1
IC5102
S-1131B25UC-N4
VOUT
1
VSS
2
NC
3O
N
4
5
V
I
V25P
EPRTEST
C5113
R1
OSDGND
PLYV
TESTIN
ILMB
OSDGND
D
C5103
1
UMF5N
Q5701
E1
1
B1
2
C2
3
E2
4
5
B2
6
C1
ILMB
OSDGND
R5705
10K
DTC114EUA
Q5605
OSDGND
R5630
15K
D5005 UDZS5R6(B)
TPTEST
R5015 100
VCC8V
OSDGND1
R5636
1K
2
1
4
36
5
8
7
OSDGND
R5683 47K
R5702
0R0
OSDGND
L5101
R5678 47K
ADVY
L5112
X5601
CSS1601
DILMA
V25
C5601
R01
VCC5V
DILMA
R5696
47K
SDA
CN5601
1
2
3
4
5
6
7
8
9
10
V25
TH5601
R5612
10K
R5002 0R0
R5001 0R0
DGND
10/16
C5105
CVIDEO
V15
OSDGND
R5020 0R0
R5708
1M
22/10
C5108
EPSK
DILMA
EPDI
VSW5V
L5701
DGND
2SA1576A
Q5602
CN5001
1
2
3
4
OSDGND
R5659
47K
R5402
0R0
R5004 0R0
C5607 R1
L5110
TOUCHAD
R5401
390
V25AM
OSDGND
C5631
R1
R5651 0R0
LSEN
L5403
R5620 470
C5704
R001
ILMB
KDT0
OSDGND
DGND
VSW5V
EPRRST1
OSDGND
DGND
D5008 UDZS5R6(B)
33/10
C5107
DILMB
R5608
0R0
OSDGND
OSDGND
DGND
R5607
10K
C5606
R1
C5611
1
2SA1576A
Q5604
DGND
C5605
33/10
L5109
R5693 470
R5610 470
2
1
4
36
5
8
7
OSDGND
VCC5V
10/10
C5109
FRESET
R5623 47
R5625
2R7K
ILMA
R5605
27K
EPCS
PLXV
C5407 4P
DILMB
VSW5V
KDT1
V25AS
OSDGND3
DGND
PE5607A
IC5603
1
2
3
4
5
6
7
8
9
10
11
12
13
14
15
16
17
18
19
20
21
22
23
24
25
26
27
28
29
30
31
32
33
34
35
36
37
38
39
40
41
42
43
44
45
46
47
48
49
50
51
52
53
54
55
56
57
58
59
60
61
62
63
64
65
66
67
68
69
70
71
72
73
74
75
76
77
78
79
80
C5703
R001
OSDGND
C5604
R1
V33D
L5402
R5601
27K
R5614 470
2
1
4
36
5
8
7
R5640
470
R5706
10K
R5692 100K
L5401
C5633
R1
D5006 UDZS5R6(B)
OSDGND
CN5002
1
2
3
4
5
6
R5652
470
2
1
4
36
5
8
7
R5704
10K
C5701
R001
VDDSENS
EPRTEST1
C5402
9P
C5403
R1
R5631
100
R5709
1K
TPTEST1
OSDGND
VSW5V
R5711
100K
OSDGND
R5646
1K
42MHz
MONITOR CON
TOUCH PANEL
NC
COMDC
OSDCS
X1
INVPUL
TPTEST
KDT0
VDD
REMIN
MVIPW
PNLADX
VDD
LCDINH
EPRDI
KDT3
LCDTYPE3
OSDCK
COMAC
EEP-ROM
LCDSCL
LCDTYPE1
NC
TESTIN
CS
XT1
TSCK
DI
VPP
NC
RESET
LEDCS
VSS1
RESET
ROT1
AVREF1
NC
EPRCS
VSS0
PNLADY
X2
EPRDO
DSWLEDB
STEST
FCONT
PNLYV
SCL
LEDDT
NC
TXD/TSO
INVBST
SDA
TEMPSEN
LCDTYPE2
OSDDT
VPP
KDT1
VDDSEN
TSI
LCDSDI
AVDD
TSCK
TSO
12.58MHz
SRVTEST
FscWIDE
GND
PNLVD
DSWLEDA
CLK
MFLPW
NC
PNLXV
NC
NC
LCDSCE
AVSS
EPRPRO
RESET
PNMUTE
EPRTEST
ROT2
EPRSK
XT2
NC
KDT2
ILMTEST
VDD1
LEDCK
VDD0
RXD/TSI
PIPRES
GND
EPRRST
TOUCH PANEL
GND
DILMA
SWVDD5
ILMGND
LSEN
DILMB
VDD
GND
VPP
RESET
TSI
TSCK
TSO
NC
NC
THS
18 H
D
D
H
CN5901
V

AVIC-N4/XU/UC 219
5 678
5678
C
D
F
A
B
E
G-bG-a
G-a 1/2
G-b 1/2
1 2
REM
OSDB
OSDG
COMDC
COMAC
OSDR
OSDCLK
BLK
OSDV
OSDH
PIPCK
PIPRES
PIPDA
uPNLYV
uPNLXV
MFLPW
PNLVD
KEY0
ILMA
ILMB
MFLPW
ANG
ANR
ANB
OSDCS
OSDCK
OSDDT
YS
INVPUL
INVBST
EPRTEST
ROT1
ROT2
STEST
KEY1
TSO
TSI
SWACPW
CSYNC
RXD
TXD1
TXD
TXD
SUBCE
SUBDATA
SUBCLK
PNMUTE
TSCK
C5373
150P
R5357 1M
L5408
2SC4617
L5302
MFLPW
DGND
SCL DTC114EUA
Q5603
VGND
R5404
330
VGND1
OSDGND
R5813
47K
VGND
R5353
750
ROT2
V25AM
V
Q5401
2SC4617
CN5801
1
2
3
4
5
6
7
8
9
10
11
12
13
14
VCC3.3V
DGND
STES
T
VCC5V
OSDGND
R5801 100K
DGND
R5803 100K
VGND3
C5
6
R5602
47K
2SA1576A
Q5302
VGND
CSYNC
C5301
10
R5405
1R5K
OSDGND
INVBST
L5407
INVPUL
10
C5331
C5355 R1
R5621 47
VGND
R5304
100K
1
1
4
4
R5802 100K
VCC3.3V
PWRFL3
R5307
2R7K
R5355
750
L5331
R5606
47K
GNDVI3
R5624
2R7K
ILMB1
DGND
SUBCE
OSDGND
VGND
IC5606
TC7SH08FUS1
INB
1
INA
2
GND
3OUTY 4
5
VCC
FLGND
SWAC5V
TSTGND
C5356 R1
L5406
REM
TXD
R5812
47K
VGND
PWRVI
VGND
R5358 1M
ILMB
OSDGND
INVPUL
OSDGND
R5603
470
R5006 0R0
10
C5374
106/6R3
IC5371
TC7SH08FUS1
INB
1
INA
2
GND
3OUTY 4
5
VCC
GNDVI2
ILMA1
ILMB
R5005 0R0
OSDGND
SUBCLK
OSDGND
RXD
R5373
100
VCC3.3V
ILMB
DTC114EUA
Q5605
GNDVI1
OSDGND
ROT1
C5603
R01
L5301
DIMMER
R5333
100
PWRVI1
L5404
L5371
R5308
3R9K
L5405
R5302
100K
R5849
0R0
R5359 1M
PWRFL
R5303
15K
SUBDATA
SDA
VGND
VGND
C5306
R1
DGND
C5304 5P
R5306
470
C5305
47P
C5302
47P
CVIDEO
PWRFL2
C5303
68P
DGND
DGND1
Q5301
2SC4081
SWAC5V
R5402
0R0
OSDDT
33/10
C5307
C5
6
OSDGND
FLGND
L5403
R5620 470
OSDCK
PWRVI2
R5305
680
EPR
R
YS
DGND2
PWRFL GNDAM
VCC
IC5331
TC7SH08FUS1
INB
1
INA
2
GND
3OUTY 4
5
VCC
C5354 R1
VGND
PWRFL1
ANB
IC5607
TC7SH08FUS1
INB
1
INA
2
GND
3OUTY 4
5
VCC
VGND2
R5332
0R0
OSDCS
R5371
10K
ILMA
R5301
0R0
L5303
FLGND
R5814
4R7K
ILMA
SWACPW
C5372
R1
R5351
750
VCC5V
R5008 0R0
C5609
R01
R5623 47
R5625
2R7K
R5605
27K
ANG
C5407 4P
DGND L5607
V25AS
ANR
OSDGND
R5331
10K
DIMMER
R5601
27K
R5372
0R0
R5811
47K
ILMA
VGND
VSW5V
KEY0
1
EPRTE
S
C5402
9P
C5403
R1
TPTE
MONVBS
R5356
22
R5352
22
R5354
22
C5352
330P
C5351
330P
C5353
330P
CN5003
1
2
3
4
5
6
7
8
9
10
11
12
13
14
15
16
17
18
19
20
21
22
23
24
25
26
27
28
29
30
31
32
33
34
35
36
37
38
39
40
C.VIDEO
1.0Vpp
VCC
BLK
OSDDT
OSDV
OSD
NC
OSDCK
GND
OSDB
OSDCS
OSDR
OSDH
OSDG
SCKE
EPRTES
0.7Vpp
G
0.7Vpp
CSYNC
3.3Vpp
R
B
0.7Vpp
(NAVI:H)
YS
ILMGND
CYSNC
PWRFL
GNDVI
DIMDTY
ANR
PWRVI
KEY1
LCDCL
PWRFL
GNDV
STEST
GNDV
SWAC5
MOREM
GNDVI
HTX(MTOH)
GNDSIG
PWRFL
GNDFL
HRX(HTOM)
ANG
GNDVI
ILMA
ANB
GNDFL
MFLPW
RDTB
PWRVI
LCDCE
RDTA
MONVBS
SWACPW
LCDDI
GNDFL
EPRTEST
ILMB
YS
NC
GNDSIG
GND
2/2
G
CN608
2/7
A
R
S
RRR
R
S
S
S
V
V
V
V V
V

AVIC-N4/XU/UC
220
1234
1234
C
D
F
A
B
E
10.14 MONITOR PCB(INVERTER)
2/2
G
INVPUL
DIMMER
CSG1155
S5251
1
2
3
4
CSG1155
S5253
1
2
3
4
CL-195SR-CD
D5274
CL-195SR-CD
D5275
CL-197HB1-D(CDE)
D5933
CL-197HB1-D(CDE)
D5272
CL-197HB1-D(CDE)
D5271
CL-195SR-CD
D5273
IC5203
TC7SH08FUS1
INB
1
INA
2
GND
3OUTY 4
5
VCC
IC5202
TC7SH08FUS1
INB
1
INA
2
GND
3OUTY 4
5
VCC
L5201
L5202
VCC5V
DGND
ILMB
ILMA
DGND
INVBST
KEY0
FLGND
DIMMER
INVPUL
PWRFL
IC5204
OZ961ISN
CTIMR
1
OVP
2
ENA
3
SST
4
5
VDDA
6
GNDA
7
V2500
8
RT1
9
FB
10
COMP
11
NDRV_D
12
PDRV_C
13
LPWM
14
DIM
15
LCT
16
PGND
17
RT
18
CT
19
PDRV_A
20
NDRV_B
D5202
1SS355
D5203
RB751V-40
D5201
UDZS6R2(B) TA78L05F
IC5201
1IN
2GND
3OUT
2SA1774
Q5204
Q5202
2SC4617
Q5203
2SC4617
DGND
FLGND
FLGND
FLGND
FLGND
FLGND
C5273 R1
C5271 R1 C5272 R1
C5218
C5219 2
2
C5208
R1
C5204 R1
C5202
10
C
5
R
0
C5209
1
C5216
R01
C5206
R1
C5215
R1
C5201
10
C5212
3300P
C5214
1500P
C5205 1
C5207
R1
C5211
R47
C5213
1
R5227
0R0
R521
4
56K
R5273
330
R5272
330
R5280
270
R5271
330
R5253
1R2K
R5254
2R2K
R5209
33K
R5212
1M
R5211
10K
R5215
R5205
47K
R5201
10K
R5213
1K
R5206
4R7K
R5204
10K
R5210
51K
R5207 1M
R5208
47K
R5202
10K
R5203
100K
ILMB
ILMA
2R5
VDD5
ZD1
ENA
DIMDTY
PWRFL4
CSG1155
S5252
1
2
3
4
R5274
220
R5279
180
R5275
270
INVERTER
(RS)
AV MAP MENU
TO MONITOR
1/2
G

AVIC-N4/XU/UC 221
5 678
5678
C
D
F
A
B
E
2/2
G
1
2
3
54
6
7
8
1
2
3
5
4
6
7
8
FCHK2
FCHK1
F_CHECK1
F_CHECK2
CCP1397
VR5201
13
2
T5201
1
2
3
4
5
7
6
D5209
MA147
D5207
MA147
TS8M1
Q5705
TS8M1
Q5706
Q5201
UMX2N
E1
1
E2
2
B2
3
C2
4
5
B1
6
C1
11
D
12
C
13
M
14
15
16
D
17
T
18
T
19
20
B
CN5201
1
2
D5203
RB751V-40
D5208
UDZS6R2(B)
D5205
UDZS6R2(B)
D5204
UDZS6R2(B)
D5206
UDZS8R2(B)
Q5205
2SC4617
Q5206
2SC4617
DGND
FLGND
FLGND
L
GND
FLGND
FLGND
C5221
10
C5220
10
C5218
R047
C5219 220P
C5217
R047
C5225
22P
C5224
R1
C5223
1
C5216
R01
C5215
R1
C5226
R022
C5222
1
R5227
0R0
R5214
56K
R5225 470
R5219
100K
R5218
620
R5212
1M
R5215
10K
R5221
620
R5224
820
R5223
100
R5216
10K
R5217 10K
R5213
1K
R5220
47K
R5222
100
PDVC1
FL1
FL2
ZD2
PDVC2
FET2
BST
INVBST
FET1
LCD MODULE
15K(B)
MONITOR PCB(INVERTER)
2/2
G
MONITOR UNIT
Consists of
MONITOR PCB
UPPER PCB

AVIC-N4/XU/UC
222
1234
1234
C
D
F
A
B
E
10.15 UPPER PCB
H
ILMGND
C5971
R1
C5972
R1
ILMGND DGND
CN5901
1
2
3
4
5
6
CL-195SR-CD
D5981
CL-195SR-CD
D5982
R5981
270
R5982
270
R5971
150
R5972
390 DILMB
DILMA
SWVDD5
LSEN
ILMGND
DGND
CL-197HB1-D(CDE)
D5972 CL-197HB1-D(CDE)
D5971
DISC
ON/OFF
LSEN
DILMB
DILMA
SWVDD5
ILMGND
GND
HUPPER PCB
CN5002
1/2
G
MONITOR UNIT
Consists of
MONITOR PCB
UPPER PCB

AVIC-N4/XU/UC 223
5 678
5678
C
D
F
A
B
E
10.16 IPOD PCB AND CONNECTOR PCB
LI
CN2002
1
2
3
4
5
6
7
8
9
10
11
12
14
15
16
17
18
19
13
20
CN2001
1
2
3
4
5
6
7
8
9
10
11
12
13
RXiPod
F/W GND
F/W PWR
ACCID
LOUT
TXiPod
GNDD
ACCPW
ACCDET
V_RETURN
ROUT
VOUT
A_RETURN
i-Pod IN
F/W GND
F/W GND
F/W GND
F/W PWR
F/W PWR
F/W PWR
NC
NC
TXiPod
GNDD
RXiPod
LOUT
VOUT
A_RETURN
V_RETURN
ROUT
GNDD
ACCID
ACCPW
ACCDET
PCK
BUP3
AD5
SL
WE
SD
GBUP
PCE
PDI
GSNS
GYO
SPD
POUT
GREV
PDO
CTG
GND
GTC
DET
RQ
GNDFM
CC3.3V
TXDD
RXDD
CN551
1
2
3
4
5
6
7
8
9
10
11
12
14
15
16
17
18
19
20
21
22
23
24
25
26
27
28
29
30
13
33V
TX
RX
CN552
1
2
3
4
5
6
7
8
9
10
11
12
14
15
16
17
18
19
20
21
22
23
24
25
26
27
28
29
30
13
DETIN
DETGND
SD
DETGND
PCE
PDI
PCK
PDO
NC
VSNS
GYROIN
GSNSIN
SL
FLASHWE
PSWOUT
SPEED
TXDD
RXDD
GPSTOC
CTOGPS
REVSNS
RQ
GND
GND
GND
BUP3
VCC3
AD5V
VCC3
ANTVCC
IIPOD PCB
CN1751
2/2
K
MOTHER TUNER UNIT(UC)
MOTHER UNIT(EW5)
Consists of
IPOD PCB
MOTHER PCB
MEZZANINE PCB
CONNECTOR PCB
LCONNECTOR PCB
CN1841
1/2
K
C
CN461
AAudio Signal
A
A
iPod:+1.30dBs

AVIC-N4/XU/UC
224
1234
1234
C
D
F
A
B
E
10.17 MEZZANINE PCB
J
FOUTR
ROUTL
ROUTR
SWBOUTR
SWBOUTL
FOUTL
GNDD
C2851
R01
GNDAU
GO_S
D2813
UDZS6R8(B)
GNDE
L2862
47/16
C2822
FR_S
L2857
D2814
UDZS6R8(B)
R2888
1K
GNDAU
GNDA_S
CN2801
1
2
3
4
5
6
7
8
9
10
11
12
13
14
15
16
17
18
19
20
GNDD_S
L2851
GNDAU
L2856
Q2886
2SC4081
FL_S
R2887
100K
SWR_S
L2854
L2850
D2887
S1G-6904G2P
SWL_S
BR
R2873
0R0
C2886
R1
L2813
D2851
1SS355
C2887
R1
D2886
S1G-6904G2P
WREMIN_S
L2886
C2814
R1
8.5V
GO
D2852
1SS355
R2851
10K
MRCA_S
L2852
L2814
BREM_S
D2821
MA111
RL_S
GNDE
WCONT_S
R2886
47K
RR_S
SPM
GNDE
L2855
C2813
R1
L2861
R2821
1K
Q2821
UMD2N
2E 1
2B 2
1C 3
1E
4
5
1B
6
2C
SPP
L2853
GNDD
RR
FR
RL
(YF)
(YF)
SWR
KMODE
FL
(1/10W)
SWL
GNDA
GNDD
WREMIN
KMODE
FR
ONSP-
SWL
B.REMOTE
GNDA
GNDA
FL
GNDA
SWR
MUTERCA
WCONT
MUTEGU
RR
8.5V
RL
ONSP+
CN691
2/7
A
A
Audio Signal
A
A

AVIC-N4/XU/UC 225
5 678
5678
C
D
F
A
B
E
J
10/25
C2837
L2811
R2833
22K
RL
L2835
C2841
R001
D2822
DAN202U
FR
C2847
R001
GNDAU
L2832
R2839 22K
D
AU
RR
DTA114EUA
Q2834
FU2801
CEK1259
Q2831
FMG12
1
5
4
2
3
R2892
0R0
R2837 820
SPM_2
R2838 820
GNDAU
PG
L2812
CN2803
1
2
3
4
5
6
7
8
9
10
11
12
14
15
16
17
18
19
13
20
R2840 22K
10/25
C2831
SWR
GNDAU
SWL
Q2832
FMG12
1
5
4
2
3
L2833
R2831
820
R2844
820
L2834
W_AD
W_GND
C2842
R001
10/25
C2832
R2834
22K
W_SW
R2843
820
L2836
KMOD
C2848
R001
10/25
C2843
Q2833
FMG12
1
5
4
2
3
R2845
22K
C2836
R001
10/25
C2844
L2831
R2846
22K
FL
D2811
EDZ10(B)
C2835
R001
10/25
C2838
R2832
820
GNDE
SPP_2
D2812
EDZ10(B)
GUIDEON
RR
FR
RL
FL
R GND
BREM
SWR
PRE R
PRE GND
F GND
FL
SPM
RL
WREM GND
WREM SEL
SP GND
FR
PRE L
(3.15A)
SWL
WREM AN
RR
SPP
NC(MICGND)
NC(MICSENS)
KMODE(MIC)
JMEZZANINE PCB
>
External Output
MOTHER TUNER UNIT(UC)
MOTHER UNIT(EW5)
Consists of
IPOD PCB
MOTHER PCB
MEZZANINE PCB
CONNECTOR PCB
A
A
FM(UC):+2.41dBs
AM(UC): -8.09dBs
FM(EW5):+4.41dBs
AM(EW5): -4.09dBs
DVD:+8.16dBs
VTR1,2:+8.35dBs
iPod:+8.21dBs
IP:+8.35dBs

AVIC-N4/XU/UC
226
1234
1234
C
D
F
A
B
E
10.18 MOTHER PCB(GPS,TMC&OTHERS)
1/2
K
GPSTOC
CTOGPS
HRQ
AD5V
CK
DO
DET_O
CE
DI
SL
SD
AD5V
VHBUP
BUP3V
CC3.3V
AD5V
47/16
C1876
R1829
1K
GNDRF
C1880
R1
BUP3V
GNDAD
R1826
560K
HREV
DTC144EK
Q1803
GNDGPS
R1806
0R0
GNDGPS
R1823
20K
GNDAD
C1810
R047
VHVDD
GND85
R1831
100K
VHBUP
GNDRF
R1825
2K
C1811
R01
GNDRF
R1827
51K
C1806 R047
Q1801
2SC3130
C1878
R1
GNDGPS
AD5V
R1808
47K
GNDAD
R1881
1K
C1872
R1
D1882
1SS355
C1801
2200P
R1828
51K
GNDAD
C1803
22P
C1802
R01
C1813
10
HREVSENS
R1824
8R2K
SD0
R1830
1K
TP1821
CN1951
1
2C1808
R01
GND85
BUP3V
SD1
C1823
R01
D1821
S1G-6904G2P
D1801
HZU3R3(B1)
D1883
UDZS6R8(B)
GNDAD
GNDAD
L1871
R1802 150
D1824
1SS355
L1881
D1983
UDZS27(B)
D1984
UDZS27(B)
C1873
R33
L1
R1810
4R7K
VHCC33
C1821
R082
C1824
R1
GND85
REV
C1825
R001
VHFM85
GNDANT
GNDD
C1881
R1
VCC3
GPSTOC
ANT
22/16
C1807
D1884
RB500V-40
CN1801
1
2
3
CTOGPS
GND85
R1822
33K
IC1821
NJM2904M
5
6
7
SPEED
C1874
R01
L1801
SD2
C1809
R01
L1821
C1812
R047
HRQ
L1873
R1821
0R0
GNDD
IC1872
S-L2980A50MC-C7J
VIN
1
VSS
2
ON/OFF
3
NC
4
5
VOUT
DTC144EK
Q1802
R1803 680
C1822
R1
R
GNDAD
R1807 390
CWE1674
Y1801
1ANT
2GND1
3NC3
4VT
5NC5
6SD
7DETOUT
8GND2
9SM
10 VCC
11 VDD
12 I/O
13 DO
14 CL
15 DI
16 CE
FM85
R1801
1R5K
L1872
10/16
C1805
GNDGPS
C1877
R1
GNDAD
IC1871
S-812C33AMC-C2N
VSS
1
VIN
2
VOUT
3
NC1
4
5
NC2
47/16
C1882
GNDD
GND85
C1879
R47
L1803
L1802
L1804
DTC114EUA
Q1821
DTC114EUA
Q1881
(YB)
(YB)
(YB)
(YB)
(YB)
TUNER UNIT
EW5
(YB)
FM TUNER
(1/4W)
1/10W
REVERSE SENSE
POWER SUPPLY
PULSE OF CAR SPEED
WAVY CONVERSION
2/2
K

AVIC-N4/XU/UC 227
5 678
5678
C
D
F
A
B
E
1/2
K
SL
CK
CE
SD
DI
DO
CTOGPS
DET_O
GPSTOC
HRQ
BUP3V
AD5V
AD5V
GYRO
CC3.3V
AD5V
VHBUP
L1847
R1871
10K
L1846
GNDF
21
4
3
65
87
01
9
2
1
11
41
3
1
6
1
51
8
1
71
0
2
91
12 22
4232
625
2
8272
0
392
CSX1118
GY1861
NC1
1
GND1
2
NC2
3
Vout
4
5
Ext-Cap
6
GND2
7
NC3
8
NC4
9
VDD
10
NC5
11
NC6
12
NC7
13
NC8
14
NC9
C1869
R33
L1843
GNDAD
R1843
100
R1831
100K
R1833
47K
R1835
100K
GNDGPS
PDO
RQ
POUT
BUP3
C1892
R1
GNDGPS
GNDGPS
SPD
L1850
DET
GTC L1851
GNDGPS
D1871
UDZS5R6(B)
C1868
R1
WE
GSNS
PCE
GCC3
SD
AD5
SL
RXDTXD
GREV
R1894
2K
GY1890
CSX1122
1
NC1
2
GND
3
VOUT
4
VCC
5
NC2
6
NC3
7
NC4
8
NC5
9
NC6
10
NC7
L1891
L1849
R1884
0R0
L1848
C1825
R001
GYO
DTC114WK
Q1822
R1834
56K
D1884
5
00V-40
2SA1037K
Q1872
IC1821
NJM2904M
34
2
1
8
L1844
R1873
1K
R1895
0R0
IC1821
NJM2904M
5
6
7
L1842
GNDAD
R1875
1K
L1862
C1890
R1
GNDGPS
R1892
100K
R1872
10K
PCK
R1874
1R1K
R1832
51K
GNDAD
L1841
GBUP
R1886
0R0
L1845
R1844
0R0
PDI
GNDAD
CTG
R1841
100K
C1893
R01
DTC114EUA
Q1871
DTC114EUA
Q1881
(YB)
EW5
SENSOR
GNDAD
GNDADGNDAD
CN1841
GYRO
O
F CAR SPEED
C
ONVERSION
MOTHER PCB(GPS,TMC&OTHERS)
1/2
K
LCN552
MOTHER TUNER UNIT(UC)
MOTHER UNIT(EW5)
Consists of
IPOD PCB
MOTHER PCB
MEZZANINE PCB
CONNECTOR PCB

AVIC-N4/XU/UC
228
1234
1234
C
D
F
A
B
E
10.19 MOTHER PCB(H/A SYSTEM)(GUIDE PAGE)
2/2
K
K-a 2/2
-+
-+
HCE2
HTUNSL
HTOP
PTOH
HSELL
HSELR
HRETL
HRETR
HSELV
CTOGPS
HRETV
HRETVG
HRQ
MUTEVOL
HBSENS
GPSTOC
CTOGPS
HDO
HCE1
HCK
HLDET
HRLK
GPSTOC
PASENBO
HRETAG
SWBUP
SWVDD
IPODVS
VHAV88
VOUT1
VOUT2
LOUT2
ROUT2
HSELL
HSELR
VOUT1
HRETVG
HRETV
VHAV88
NMV
DORAL
DORAR
BCV
ROUT2
VOUT2
LOUT2
IPR
IPL
NMV
VTR1R
VTR1L
VTR1V
VTR2L
VTR2V
IPODV
IPODL
IPODR
HACCPW
HRESET
HRCK
HLDET
HSDA
HSCL
HCE1
HCE2
HASENS
HTUNSL
ACCID
HTOP
HBSENS
PPW
HRQ
HREVSENS
NML
NMR
HDI
DORAR
HIPPW
HRESETB
HRESET
HASENBO
HRHSLK
HRDT
HRLK
PASENBO
HMUTEAMP
HRESETB
IPODVG
HRETL
HRETAG
HRETR
NMR
NML
VHAV88
IPODV
IPODLG
IPODLS
IPODRG
IPODRS
IPODL
IPODR
FWPWR
FM85
SWBUP
FM85
HASENS
HRCK
HRDT
HRHSLK
HSDA
HSCL
VHAV88
SWVDD SWACPW
HMUTEVOL
MUTEVOL
VTR2R
HSWACPW
SWACPW
FWPWR
SYSTOI
PACCDET
ITOSYS
PACCPW
PGSEL
MTOH
PTOH
FIREWIRE
GNDD
DORAL
L1011
R1657 47K
R1425 22K
EF1751
3
2
1
R1659 47K
C1524
1
RFGND
R1507
0R0
ROMVDD
R1774
47K
C1516
R01
C1518 1
R1691 100
R1787
10K
R1423
100
L1014
R1772
100
R1771
100
VCC1
R1508
0R0
R1786
10K
C1501
2200P
D1754
R1418
1R5K
R1784
10K
SELL
CE1
IC1606
1
2
3
4
5
6
7
8
9
10
11
12
13
14
15
16
17
18
19
20
21
22
23
24
25
26
27
28
29
30
31
32
33
34
35
36
37
38
39
40
41
42
43
44
45
46
47
48
49
50
51
52
53
54
55
56
57
58
59
60
61
62
63
64
65
66
67
68
69
70
71
72
73
74
75
76
77
78
79
80
81
82
83
84
85
86
87
88
89
90
91
92
93
94
95
96
97
98
99
100
VHAV88
330/10
C1411
IC1608
TC7SH04FUS1
NC
1
INA
2
GND
3OUTY 4
5
VCC
R1624
47K
C1432
R01
IC1971
NJM2794RB2
1
OUT1 2
GND 3
Vref 4
Vcc 5
OUT2
6IN2+
7IN2-
8NC
9IN1-
10 IN1+
R1783
270
(1/4SA)
R1782
270
(1/4SA)
C1515 1
IC1601
TC7SH04FUS1
NC
1
INA
2
GND
3OUTY 4
5
VCC
SELV
C1424
R01
GNDRF
MTOH
HRESET
GNDTUN
D1009
UDZS6R8(B)
R1785
10K
C1621
R001 12
R1604
0R0
R1775
10K
D1013
UDZS6R8(B)
D1002
UDZS6R8(B)
R1403 0R0
C1001 100P
R1408
10K
IPAG
NJM4558E
IC1402
OUT1 1
IN-1 2
IN+1 3
VEE 4
5IN+2
6IN-2
7OUT2
8VCC
GNDRF
C1409
27P
R1769
1K
R1765
100
Y1401
1
AM_ANT
2
RF_GND
3
FM_ANT
4
VCC
5
SL
6
CE2
7
WC
8
CE1
9
CK
10
DI
11
LDET
12
OSCGND
13
ROM_VDD
14
DO
15
DGND
16
COMP
17
VDD_3.3
18
RDS_CK
19
RDS_DATA
20
RDS_LOCK
21
RDS_HSLK
22
BEGND
23
Lch
24
Rch
R1762
100
ANGLE-
MUTEVOL
C1008 R1
2SA1162
Q1752
R1673
680
R1768
1K
C1625
R1
12
ITS
10/16
C1513 22/16
C1767
C1403
27P
0R0
R1512
GNDD
D1020
RETR
R1791
0R0
VHSYS5
R1048
1K
GNDD
SELR
R1044
1K
C1043
1
L1408
R1047
100
R1438
0R0
R1439
0R0
R1043
100
GNDD
C1012
100P
Q1552
2SC2412K
C1042
1
C1044
1
R1421
150
R1619 680
2
1
4
3
6
5
8
7
R1764
47K
L1603
GNDD
R1770
47K
C1414 R01
10/16
C1554
R1502
820
R1611 680
VHVDD2
CN1402
1
1
2
2
3
3
C1507 1
LDET
R1645
680
2
1
4
36
5
8
7
C1618
R1
C1006 R1
TUNVDD
DO
CN1751
1
2
3
4
5
6
7
8
9
10
11
12
14
15
16
17
18
19
13
20
R1635 47K
C1902
VHCC33
IC1619
TC74VHC08FTS1
1A 1
1B 2
1Y 3
2A 4
5
2B
6
2Y
7
GND
8
3Y
9
3A
10
3B
11
4Y
12
4A
13
4B
14
VCC
R1790
0R0
VHBUP
C1405
R01
R1631 47K
C1763
1
R1555
820
SDA
L1602
R1656 680
VHVDD
C1614
R1
R1410
100K
EF1902
3
2
1
IPV
VHVDD2
ISOG
L1013
C1404
4R7
VHCC33
VHVDD2
DI
CE2
HRQ
R1433 22K
D1008
UDZS6R8(B)
C1552
2200P
NMV
C1421
R01
GNDA
GNDRF
R1415
0R0
R1416
0R0
V
VHVDD2
RDSLOCK
GNDV
GNDGPS
STI
R1763
75
10/16
C1032
C1551
2200P
R1620
680
2
1
4
3
6
5
8
7
TSCK
GNDAD
C1510 1
HFM85
L1015
SWACPW
R1766
22K
C1041
1
L1022
AMIN
R1767
22K
C1770 R001
R1041
22K
R1042
22K
R1016
56K
R1017
47K
C1626
R1
Q1551
2SC2412K
MUTEAMP
IC1602TC7SH08FUS1
INB
1
INA
2
GND
3OUTY 4
5
VCC
VHVDD2
C1018 100P
R1008
100
GNDV
D1752
R1669
680
R1007
1K
C1553
R01
R1516
5R6K
RDSDATA
C1016 100P
C1616
R001
DTC124EUA
Q1405
GNDD
R1006
5R1K
D1005
UDZS6R8(B)
R1409
100K
R1551
1R8K
C1003 100P
C1620
R001
R1009
5R1K
C1521 1
R1668
680
R1004
4R7K
GNDA
C1422
15P
R1667
680
L1023
L1004
VHAV5
R1688
47K
C1402 2R2
C1502
2200P
GNDA
NJM2391DL1-33
IC1401
1IN
2GND
3OUT
330/10
C1442
SWVDD
L1019
D1551
DAP202U
GNDAD
D1755
SCL
D1011
UDZS6R8(B)
C1520 1
R1005
4R7K
RDT
R1515
5R6K
R1407
10K
R1001
75
C1408
R01
C1014 100P
C1611
2200P
10/16
C1768
VHVDD
TUNR
RDSHSLK
L1604
DTC124EUA
Q1406
R1640 0R0
GNDV
C1438
2200P
SWBUP
PTOH
GNDD
Q1553
FMG12
15
4
23
D1021
GNDD
R1553
470
R1414150
GNDD
APW
RETV
GNDD
C1023
10
CN1404
1
2
3
CN1001
1
2
3
4
5
6
7
8
9
10
11
12
14
15
16
17
18
19
20
21
22
23
24
25
26
27
28
29
13
30
R1501
820
VDORA85
TUNSL
C1033 R1
C1764
1
VHVDD2
L1012
GNDD
2
C1512 1
L1009
HRST
D1022
MALS068X
L1411
1
2
34
5
C1522
1
R1672 47K
L1413
1
2
34
5
GNDD
CN1012
R1670
680
CTOGPS
10/16
C1431
D1010
UDZS6R8(B)
R1674
680
RESET
C1604
R1
ASENS
C1020 100P
TUNVCC
DTC124EUA
Q1602
VHFM85
L1018
C1415
R01
IC1752
NJM2505F
Vout 1
GND 2
V+ 3
Vin
4
5VGND
GNDD
22/16
C1517
C1436
R01
D1756
EDZ6R8(B)
R1526
0R0
VHVDD2
R1517
100
L1003
R1511 0R0
EF1901
3
2
1
D1018
UDZS6R8(B)
C1526
1
R1627 680
TUNL
C1762
1
R1435
22K
R1626 47K
10/16
C1555
R1655 47K
R1432 22K
R1616
47K
DORAR
L1501
RFIN
GNDD
R1520
5R6K
R1612 47K
R1605
680
C1022
10
C1906
C1760
10
VHVDD
VDT
RLK
C1511 1
R1621
680
R1628 680
R1638 47K
R1633 680
GNDRF
C1519 1
R1618 680
D1004
UDZS6R8(B)
R1649 47K
R1003 10K
R1644
10K
R1554
470
R1643
10K
R1642
47
CTOGPS
GNDD
R1401
1M
R1641
47
D1763
RB060L-40
R1634 680
GNDD
IC1501
CXA2069Q
V1
1
LV1
2
Y1
3
RV1
4
C1
5
S2-1
6
S-1
7
V2
8
LV2
9
Y2
10
RV2
11
C2
12
S2-2
13
S-2
14
V3
15
LV3
16
S-3 21
V4 22
LV4 23
Y4 24
RV4 25
C4 26
S2-4 27
S4 28
LV5 29
V5 30
RV5
31
ADR
32
SCL 33
SDA 34
AGND 35
DC_OUT 36
COUT3 37
LOUT3 38
YOUT3 39
ROUT3 40
VOUT3 41
Vcc 42
LOUT2 43
V/YOUT2 44
ROUT2 45
TRAP2 46
COUT2 47
MUTE 48
LOUT1
52
VOUT1
53
ROUT1
54
TRAP1
55
YOUT1
56
VGND
57
COUT1
58
LV6
59
V6
60
RV6
61
LTV
62
TV
63 RTV
64
S2-3
20
C3
19
RV3
18
Y3
17
CIN1
51
BIAS
50
YIN1 49
C1434
2200P
R1632 680
R1639 680
GNDRF
D1019
VHVDD2
IPL
R1761 0R0
VHVDD
IC1972
TC74VHC08FTS1
1A
1
1B
2
1Y
3
2A
4
52B
62Y
7GND 8
3Y
9
3A
10
3B
11
4Y
12
4A
13
4B
14
VCC
ANGLE+
C1413
47P
R1658 4R7K
GPSTOC
GNDRF
GNDD
R1650
4R7K
D1753
Q1402
2SC3127
D1006
UDZS6R8(B)
R1648
1K
D1016
UDZS6R8(B)
GNDV
R1556
820
GNDD
C1010 R1
GNDD
L1409
GNDA
L1404
C1505
2R2
GNDD
D1023
UDZS6R8(B)
R1417 680
C1766
R1
RETL
R1609
680
VHBUP
R1651 680
ZNR1401
RCCA-201Q31UA-PI
FWP
R1420
68
D1017
UDZS6R8(B)
R1603
0R0
R1615
47K
VDORA85
C1506
2R2
R1647
47K
CFWP
C1433
2200P
AID
C1608 R01
L1001
R1652 680
R1509 0R0
0R0
R1510
R1521
5R6K
R1514
5R6K
NJM2137V
IC1001
1
2
3
4
6
7
8
C1406
22P
R1513
5R6K
TESTIN
L1006
C1610 R01
IPR
GNDD
R1779
R47
(AX/2W)
HRQ
HTOP
GNDD
R1754 0R0
R1777
270
(1/4SA)
MUTE
A
R1602
0R0
R1684 47K
ADT
R1753 0R0
R1402 0R0
C1617
R1
L1016
GND85
C1401 2R2
R1419
3R3K
R1653 47K
DTC124EUA
Q1404
C1412
33P
Q1401
2SC3357
R1780
10K
R1752 0R0
VCK
R1760 0R0
IC1751
NJM2794RB2
1
OUT1 2
GND 3
Vref 4
Vcc 5
OUT2
6IN2+
7IN2-
8NC
9IN1-
10 IN1+
D1403
CK
C1514 1
D1007
UDZS6R8(B)
D1764
UDZS22(B)
R1683 47K
1
L1601
R1758 0R0
R1505
47K
C1765
1
D1003
UDZS6R8(B)
R1778
1K
C1007
100P
CN1013
R1751 0R0
L1751
R1759 0R0
R1671
47K
R1757 0R0
C1606 R01
Q1754
2SC4081
R1781
0R0
BSENS
C1429
R01
R1755 0R0
C1435
2200P
R1756 0R0
L1017
DTC114EUA
Q1755
L1026
C1430
R1
IPVG
R1776
270
(1/4SA)
L1407
1
2
34
5
2SA1797
Q1751
GPSTOC
C1005
100P
RCK
C1031
1
C1525
1
47/6R3
C1410
GNDD
R1613 680
10/16
C1418
L1002
GNDRF
VCC2
1
GNDTUN GNDA
L1010
R1506
47K
GNDA
VDORA85
C1004
100P
GNDD
GND85
CN1011
RDSCK
R1437
0R0
R1518
100
10/16
C1605
VDORA85
R1692 100
L1005
R1434
0R0
C1509 1
R1788
120K
C1420
27P
R1558
100K
C1419
R01
R1522
5R6K
GNDD
C1523
1
R1601
47K
HTOM
R1411 33
C1426
R01
R1428 680
VHFM85
10/16
C1046
C1619 R01
R1525
0R0
R1405 680
D1402
1SR154-400
L1021
C1437
R01
VST
R1404 680
R1557
100K
GNDD
22/16
C1045
R1687
0R0
GNDD
L1007
22/16
C1423
R1431 680
GNDD
R1552
1R8K
R1690 100
C1407
R01
R1424
68
D1401
GNDRF
R1422
150
C1508 1
C1002100P
HSLK
2SA1797
Q1753
R1429 680
R1430 680
R1426 680
G
N
GNDA
DTC124EUA
Q1403
R1693 100
R1614 680
D1001
UDZS6R8(B)
GNDD
100/16
C1901
ASENBO
R1629 680
C1761
10
GNDA
L1020
GNDV
GNDD
R1559
R1406
820
FMIN
GNDGPS
C1026
3P
R1427 22K
R1002
10K
VGND
L1008
GNDD
R1622
47K
DORAL
C1612 R1
C1027 R1
RFOUT
HREVSENS
C1009
100P
R1519
5R6K
DGND
FPWR
GNDD
R1793
0R0
D1751
MALS068X
D1757
D1758
D1760
MALS068X
D1759
L1401
L1402
L1406
L1403
L1405
L1410
L1412
L1551
X1601
VSS1186
1
1
2
2
3
3
GNDD
GNDD
C1769 10
C1772
10
R1607
100K
R1623
100K
D1012
MALS068X
D1014
MALS068X
D1015
MALS068X
RGB30P
FM/AM TUNER UNIT
UCOM INTERFACE
AV SIGNAL
FROM CC VIDEO
RETR
RETL
ISOGND
SELR
SELL
GNDISO
SELV
GNDV
VST
VDT
VCK
CTOGPS
GPSTOC
RETV
VGND
RQ
MUTEVOL
ASENBO
RESET
MTOH
HTOM
HTOP
GNDFM
SWBUP
FM85
SWVDD
PTOH
BSENS
MUTEAMP
RGB30 INTERFACE
UCOM INTERFACE
RGB30 INTERFACE
AV SIGNAL
20.000MHz
EW5
EW5
EW5
UC
(1/4W)
EW5:CWE2045 UC:CWE2046
D1752 D1756
D1757 D1760
ACCPW
FireWire PWR
ACCDET
VOUT
RXiPod
TXiPod
F/W GND
A_RETURN
To iPod IN PCB
ACCID
ROUT
V_RETURN
GNDD
LOUT
F/W PWR
UCOM INTERFACE
UCOM INTERFACE
1 HACCPW
2 HFANON
3 STOH
4 HTOS
NC
BYTE
CNVss
NC
NC
RESET
Xout
Vss
Xin
Vcc
NMI
RDSCK
TUNLDET
RECIVE
NC
NC
NC 22 NC
23 NC
24 NC
25 PSENS
PSENSG
RX
TX
RXiPOD
PPPOWER
PID
IRESET
IREADY
SCL
SDA
SWACPW
NC
NC
MUTEAREAR
MUTEVREAR
REVSENS
MUTEVOL
MUTEAMP
TUNPDI
TUNPDO
TUNCK
ACCPW
SWBUPSW
51 SWVDDSW
52 SCL
53 SDA
54 NC
Vcc
NC
Vss
NC
NC
NC
NC
NC
NC
EQ
ANGLE+
ANGLE-
DUAL ZONE
NC
TUNPCE1
TUNPCE2
ROMCS
72 ASENS
73 BSENS
74 ROMCLK
75 ROMDATA
TESTCLK
STOM
MTOS
AVcc
Vref
TUNSL
AVss
STEST2
NC
NC
NC
STEST1
BLVSNS
IPODAD
TESTIN
NC
RDSLK
RDT
RDS57K
NC
ASENBO
IPPW
VCL
VDT
VST
X2025
TXiPOD
<REAR OUT MUTE>
NC
SWACPW
F/W PWR
F/W GND
F/W PWR
F/W GND
NC
NC
GNDD
PEG354A:EW5
PEG355A:UC
SYSTEM MICROCOMPUTER
EW5
EW5
5
MOTHER PCB(H/A SYSTEM)
2/2
K
I
CN2002
CN731
2/7
A
1/2
K
AVSEL I/F
AVbuffer I/
F
A
A
A
A
A
A
A
A A
A
A
V
V
V
V
V
V
AA
A
A
A
A
AA
A
VV
VV
V
V
V
FM(UC): -13.5dBs
AM(UC): -24.0dBs
FM(EW5): -9.5dBs
AM(EW5): -20.0dBs
DVD:+2.06dBs
VTR1,2:+2.21dBs
iPod:+1.30dBs
IP:+2.21dBs
INPUT
FM(100%)(UC):-13.5dBs
AM(30%)(UC):-24.0dBs
FM(100%)(EW5): -9.5dBs
AM(30%)(EW5):-20.0dBs

AVIC-N4/XU/UC 229
5 678
5678
C
D
F
A
B
E
2/2
K
K-b 2/2
-+
-
+
-+
-+
SWVDD
VHAV88
VHAV88
VHAV88
VTR2V
VHAV88
VTR1R
VHAV88
VHAV88
VTR1V
REARON
VHAV5
REARV
REARV
HMUTEA
VOUT1
VOUT2
VHAV88
VHAV88
VHAV5
IPR
IPL
NMV
VTR1R
VTR1L
VTR1V
VTR2L
VTR2V
HSELV
VHAV5
BCV
HIPTX
HIPRX
HASENBO
HMUTEA
REARON
HMUTEVOL
PPW
PACCPW
PACCDET
SYSTOI
PPW
NML
NMR
RX
RX
HREVSENS
HIPTX
HIPRX
VTR1L
VTR2L
VTR2R
IPR
IPL
SWBUP
FM85
HIPPW
ITOSYS
ACCID
SCL
SDA
IRESET
IREADY
VHAV5
HACCPW
VTR2R
HCK
HDI
HDO
HMUTEAMP
HSWACPW
IREADY
SDA
IRESET
SCL
Q1908
2SD2375
R1657 47K
VCR2INV
L1555
R1659 47K
C1320
10
IC1676
TC7SET08FUS1
INB 1
INA 2
GND 3
OUTY
4
5Vcc
GNDV1
R1914
0R0
R1317
100
L1605
IPRX
VHVDD
D1951
UDZS5R6(B)
L1302
R1691 100
BUSL
L1553
R1318
100
FU1951
CEK1257
L1105
7
100/16
C1957
Q1559
2SC4081
GNDD
IC1551
NJM2561F1
POWER_SAVE 1
Vout 2
Vsag 3
Vin
4
5GND
6V+
GNDA
R1104
100
R1681
10K
47/16
C1570
VHVDD2
IC1608
TC7SH04FUS1
NC
1
INA
2
GND
3OUTY 4
5
VCC
L1353
GNDV
IC1305
NJM2505F
Vout
1
GND
2
V+
3Vin 4
5
VGND
BUSRG
VHFM85
VCR2ING
TC7WBD125AFK
IC1677
OE1
1
A1
2
B2
3
GND
4A2
6
B1
7
OE2
8
Vcc
C1310
1
IC1552
NJM2561F1
POWER_SAVE 1
Vout 2
Vsag 3
Vin
4
5
GND
6
V+
L1308
DTC114EK
Q1906
GNDV
C1331
10
R1915
470
22/16
C1306
D1986
HZU7R5(B3)
L1103
L1554
C1314
10
R1913
0R0
R1561
10K
R1702
0R0
R1682
100K
CC33V
C1907 R01
S
5
GNDFAN
C1924 R01
Q1560
2SC4081
GNDV
UMX1N
Q1910
E1
1
B1
2
C2
3
E2
4
5
B2
6
C1
100/16
C1561
REARAL
R1911
1R2K
R1114
100
L1310
GNDV
VCR1INV
GNDV
C1362
1
22/16
C1925
C1359
1
R1645
680
2
1
4
36
5
8
7
R1576
75
D1103
DAP202U
R1113
100
R1110
1K
GNDA
R1109
1K
R1367
100
C1564
4R7
100/16
C1902
R1366
100
GNDD
10/16
C1305
R1322
100
R1656 680
VTR1V
L1351
C1563
4R7
IPPW
EF1902
3
2
1
R1321
100
R1359
1K
C1567
R01
R1919
470
R1360
1K
R1664
47K
C1337 470P
R1306
1K
R1305
1K
C1920
R01
R1107
100
GNDV
ASENBOH
VHBUP
C1981
R1
Q1909
2SD2375
R1567
470
C1101 R1
IC1102
NJM2794RB2
1OUT1
2GND
3Vref
4Vcc
5OUT2 6
IN2+
7
IN2-
8
NC
9
IN1-
10
IN1+
GNDD
HCC5
GNDD
2SA1576A
Q1102
100/16
C1950
341S2094
IC1675
VCC1
1
XIN
2
XOUT
3
CLOCK_ENAB
4
NC1
5
NC2
6
I2C_SCL
7
I2C_ADDR0
8
I2C_ADDR1
9
I2C_ADDR2
10
CP_READY
11
MODE0
12
MODE1
13
NC3
14
I2C_SDA
15
MODE2
16
ROSC
17
SPI_nSS
18
SPI_SIMO
19
SPI_SOMI
20
SPI_UCLK 21
NC4 22
NC5 23
NC6 24
NC7 25
NC8 26
NC9 27
NC10 28
NC11 29
NC1230
NC13 31
CLOCK_OUT 32
NC14 33
NC15 34
NC16 35
NC17 36
NC18 37
nRESET 38
VSS 39
VCC2 40
VCR1INLG
GNDD
IC1609
TC7SH08FUS1
INB
1
INA
2
GND
3OUTY 4
5
VCC
6
69
8
0
NJM2391DL1-33
IC1901
1IN
2GND
3OUT
R1905
15K
C1332
10
L1676
VHBUP
R1676 100K
REARAG
VCR2INR
C1364
10
D1551
DAP202U
10/16
C1983
C1623
R1
VHSYS5
VHVDD2
VDORA85
VCR2INL
L1552
22/16
C1355
VHVDD2
VCR1INRG
IPTX
C1677
3P
R1308
22K R1307
22K
R1116
6R8K
GNDTUN
R1332
10K
GNDD
R1333
75
GNDD
R1331
10K
R1570
470
GNDA
Q1553
FMG12
15
4
23
C1557
R1
R1564
12K
L1354
GNDA
C1353
R1328
4R7K
R1910
220
C1106
1
CN1701
2
1
3
4
5
6
EF1304
3
2
1
CN1352
1
2
3
4
R1703
10K
VCR1INL
R1326
100
R1325
1K
R1327
5R1K
IC1301
NJM2794RB2
1OUT1
2GND
3Vref
4Vcc
5OUT2 6
IN2+
7
IN2-
8
NC
9
IN1-
10
IN1+
SYS14
R1323
5R1K
100/16
C1915
C1912 R01
GNDD
R1304
47K
GNDV
R1303
56K
10/16
C1354
CN1101
1
2
3
4
5
6
7
8
9
10
11
Q1557
2SC2412K
R1364
22K C1678
R1
R1363
22K
R1365
75
VHVDD2
R1362
10K
R1361
10K
2SA1576A
Q1554
R1358
4R7K
VCR1INVG
R1672 47K
R1357
4R7K
C1302
R1
D1950
UDZS13(B)
R1353
5R1K
6
70
8
0
BUSLG
L1606
R1354
1K
R1355
100
C1309 1
10/16
C1308
R1356
5R1K
REARON
R1352 47K
D
TC124EUA
Q1602
EF1351
3
2
1
10/16
C1102
GNDD
VHAV5
C1322
1
C1955
R01
2
6
0
R1351
56K
R1347
75
GNDA1
R1324 47K
EF1901
3
2
1
R1337 47K
R1112
22K
R1111
22K
DTC124EUA
Q1603
2SA1036K
Q1901
R1655 47K
NJM2137V
IC1303
1
2
3
45
6
7
8
GNDD
GNDD
EF1701
3
2
1
CN1351
2
1
C1906 R01
R1568
10K
GNDD
GNDD
R1665 56K
C1307 R1
R1625
47K
R1649 47K
DTC114EUA
Q1953
R1660
47K
C1565
R01
VHBUP
GNDV
D1102
MALS068X
GNDD
R1678 100K
D1553
DAN202U
100/16
C1917
100/16
C1953
GNDV
R1909
180
BUSP
GNDV
L1355
HMUTEA
22/16
C1562
R1907
180
R1661
1K
R1694 680
DTC114EK
Q1903
GND85
VHVDD
R1663
510K
R1662
39K
R1658 4R7K
VHVDD2
GNDD
R1650
4R7K
ASENB
GNDD
GNDD
R1648
1K
CCP1448
VR1551
1
3
2
REARAR
GNDD
22/16
C1103
C1913
R01
C1676 3P
R1651 680
GNDD
IPOD33
GNDD
R1647
47K
100/4
C1572
C1363
10
R1652 680
GNDFAN
100/16
C1908
C1982
R01
D1101
DAN202U
GNDD
C1922 R1
C1117
R1
D1104
MALS068X
R1103
100
C1334 470P
GNDD
NJM2137V
IC1352
1
2
3
45
6
7
8
MUTEA
BUSR
100/4
C1569
VTR2V
C1903
R1
C1911
R1
VHCC33
BCVING
GNDD
47/16
C1566
C1679
R1
VHSYS14 CN1950
1
2
R1950
470
GNDD
L1307
L1356
VHAV88
IC1610
TC7SET08FUS1
INB
1
INA
2
GND
3OUTY 4
5
Vcc
D1552
MA111
C1918
R01
D1764
UDZS22(B)
AV5V
SRCPW
IC1981
S-812C33BUC-C4N
VOUT 1
VIN 2
VSS 3
ON/OFF
4
5NC
R1580
75
C1556 7P
C1108
1
C1622
R1
BUP3V
GNDD
CN1013
L1102
FAN_G
Q1951
2SD2098
GNDD
R1671
47K
GNDV
C1113 470P
R1906
1K
R1106
100
D1902
HZU9R1(B3)
C1558
3P
10/16
C1352
HSELV
VHVDD
IC1351
NJM2794RB2
1OUT1
2GND
3Vref
4Vcc
5OUT2 6
IN2+
7
IN2-
8
NC
9
IN1-
10
IN1+
R1704
10K
100/16
C1954
GNDA
R1569
100
C1118
R1
R1954
1R2K
L1309
R1574
56K
R1575
22K
R1579
47K
C1107
1
R1562
820
R1698
100K
R1566
22K
GNDTUN
DORA85V
C1109
1
C1905 R01
C1357
3P
GNDV
R1699
10K
FU1701
CEK1259
GNDA
C1624
R1
R1108
62
R1563
22K
D1556
UDZS8R2(B)
C1319
1
GNDD
GNDA
HBMUTE
R1117
2R2K
R1571
47K
C1559
R1
2SA1576A
Q1555
R1679
10K
C1321
1
R1572
1M
C1914
R01
2SA1037K
Q1556
9
2100
VHBUP
R1573
1M
R1565
12K
47/16
C1923
EF1903
3
2
1
R1788
120K
100K
C1329 3P
VCR1INR
GNDGPS
FU1702
CEK1259
GNDA
GNDA
2
5
0
C1952
R01
2SB1260
Q1905
AV88V
L1677
C1956
R01
100K
2SB1185
Q1907
GNDD
GNDD
R1697 680
Q1558
2SC2412K
C1675 R1
R1690 100
GNDV
100/16
C1560
L1675
100/16
C1916
HA12240FP
IC1101
DIN1
1
DOUT
2
DIN2
3
GND
4BUS-
6
BUS+
7
VCC
8
STBN
GNDV
100
R1677 100K
GNDD
100/16
C1901
R1105
1K
GNDFAN
D1903
UDZS5R6(B)
C1112 470P
REARVG
R1695 680
CN1301
2
1
3
4
5
6
R1577
0R0
DTC124EUA
Q1101
EF1302
3
2
1
R1559
1K
C1351 R1
R1696 680
GNDD
R1560
1K
R1115
3R3K
L1104
C1951
R01
REARV
100/16
C1910
BCVIN
R1901
1K
R1918
22K
R1903
2R7K
FANV
BUSM
Q1952
2SD2098
C1921 R01
C1360
1
C1361
1
R1680
100K
HBMINA
HBMINB
FPWR
R1368
0R0
D1301
D1354
MALS068X
D1351
D1303
D1353
D1302
D1304
MALS068X D1352
L1101
33/10
C1571
33/10
C1568
VHAV5
D1305
MALS180X
D1308
MALS180X
R1916
22K
C1694
100P
X1675
CSS1735
AUDIO
R
VIDEO
AUDIO
L
VCR1 INPUT
VIDEO
BACK CAMERA
IP BUS INPUT
REAR OUTPUT
BUS+
BUSG
LG
NC
BUS-
BUSG
BUSL
ASENB
BUSR
BUSRG
BUSLG
V
SIGNAL
RGB30 INTERFACE
(1/10w)
AUDIO
L
VIDEO
AUDIO
R
(1/10W)
(1/10W)
(1/10W)
(2A)
(1/4W)
(1/10W)
(1/4W)
W
R
<BCV ISOLATOR>
UCOM INTERFACE
AV SIGNAL
AVIN2
5 3 3 5
E
>
REARL
REARR
REARV
REARL
REARR
(1/4W)
ipod CP
32.768kHz
(3.15A)
HSWACPW
10K(B)
(3.15A)
INPUT
R1330
4R7K
5
5
>
>
>
MOTHER TUNER UNIT(UC)
MOTHER UNIT(EW5)
Consists of
IPOD PCB
MOTHER PCB
MEZZANINE PCB
CONNECTOR PCB
FAN MOTOR
AVbuffer I/F
A
A
A
A
A
A
AA
V
V
V
V
V
V
V
V
V
V
V
VV
V
V
V
V
VComposite Video Signal
AAudio Signal
FM(UC): -12.7dBs
AM(UC): -23.2dBs
FM(EW5): -8.7dBs
AM(EW5): -19.2dBs
DVD:+2.10dBs
VTR1,2:+2.25dBs
iPod:+2.11dBs
IP:+2.25dBs
VTR1:+2.21dBs
VTR2:+2.21dBs
IP:+2.21dBs

AVIC-N4/XU/UC
230
1234
1234
C
D
F
A
B
E
K-a K-b
K-b 2/2
12
SWVDD
VHAV88
VHAV88
REARV
HIPTX
HIPRX
HASENBO
HMUTEA
REARON
HMUTEVOL
PPW
PACCPW
PACCDET
PPW
RX
HREVSENS
HIPTX
HIPRX
IPR
IPL
SWBUP
FM85
HIPPW
ACCID
SCL
SDA
IRESET
IREADY
VHAV5
HACCPW
HCK
HDI
HDO
HMUTEAMP
HSWACPW
IREADY
SDA
IRESET
SCL
Q1908
2SD2375
R1657 47K
R1659 47K
IC1676
TC7SET08FUS1
INB 1
INA 2
GND 3
OUTY
4
5Vcc
GNDV1
R1914
0R0
IPRX
VHVDD
D1951
UDZS5R6(B)
R1691 100
BUSL
FU1951
CEK1257
L1105
100/16
C1957
R1104
100
R1681
10K
VHVDD2
IC1608
TC7SH04FUS1
NC
1
INA
2
GND
3OUTY 4
5
VCC
BUSRG
VHFM85
TC7WBD125AFK
IC1677
OE1
1
A1
2
B2
3
GND
4A2
6
B1
7
OE2
8
Vcc
DTC114EK
Q1906
R1915
470
D1986
HZU7R5(B3)
L1103
R1913
0R0
R1702
0R0
R1682
100K
CC33V
C1907 R01
GNDFAN
C1924 R01
GNDV
UMX1N
Q1910
E1
1
B1
2
C2
3
E2
4
5
B2
6
C1
REARAL
R1911
1R2K
R1114
100
GNDV
GNDV
22/16
C1925
5
6
5
8
7
D1103
DAP202U
R1113
100
R1110
1K
R1109
1K
100/16
C1902
GNDD
R1656 680
IPPW
EF1902
3
2
1
R1919
470
C1920
R01
R1107
100
ASENBOH
VHBUP
C1981
R1
Q1909
2SD2375
C1101 R1
IC1102
NJM2794RB2
1OUT1
2GND
3Vref
4Vcc
5OUT2 6
IN2+
7
IN2-
8
NC
9
IN1-
10
IN1+
GNDD
HCC5
GNDD
2SA1576A
Q1102
100/16
C1950
341S2094
IC1675
VCC1
1
XIN
2
XOUT
3
CLOCK_ENAB
4
NC1
5
NC2
6
I2C_SCL
7
I2C_ADDR0
8
I2C_ADDR1
9
I2C_ADDR2
10
CP_READY
11
MODE0
12
MODE1
13
NC3
14
I2C_SDA
15
MODE2
16
ROSC
17
SPI_nSS
18
SPI_SIMO
19
SPI_SOMI
20
SPI_UCLK 21
NC4 22
NC5 23
NC6 24
NC7 25
NC8 26
NC9 27
NC10 28
NC11 29
NC1230
NC13 31
CLOCK_OUT 32
NC14 33
NC15 34
NC16 35
NC17 36
NC18 37
nRESET 38
VSS 39
VCC2 40
NJM2391DL1-33
IC1901
1IN
2GND
3OUT
R1905
15K
L1676
R1676 100K
10/16
C1983
VHSYS5
VDORA85
VHVDD2
IPTX
C1677
3P
R1116
6R8K
GNDTUN
GNDD
GNDA
R1910
220
C1106
1
CN1701
4
5
6
R1703
10K
SYS14
100/16
C1915
C1912 R01
CN1101
1
2
3
4
5
6
7
8
9
10
11
C1678
R1
VHVDD2
R1672 47K
D1950
UDZS13(B)
BUSLG
EUA
0
2
10/16
C1102
GNDD
VHAV5
C1955
R01
EF1901
3
2
1
R1112
22K
R1111
22K
DTC124EUA
Q1603
2SA1036K
Q1901
R1655 47K
GNDD
EF1701
3
2
1
C1906 R01
GNDD
R1665 56K
R1649 47K
DTC114EUA
Q1953
R1660
47K
D1102
MALS068X
GNDD
R1678 100K
100/16
C1917
100/16
C1953
GNDV
R1909
180
BUSP
R1907
180
R1694 680
DTC114EK
Q1903
GND85
VHVDD
R1663
510K
R1662
39K
R1658 4R7K
R1650
4R7K
ASENB
GNDD
GNDD
R1648
1K
22/16
C1103
C1913
R01
C1676 3P
R1651 680
GNDD
IPOD33
R1647
47K
R1652 680
GNDFAN
100/16
C1908
C1982
R01
D1101
DAN202U
C1922 R1
C1117
R1
D1104
MALS068X
R1103
100
GNDD
BUSR
C1903
R1
C1911
R1
VHCC33
C1679
R1
VHSYS14
CN1950
1
2
R1950
470
GNDD
VHAV88
C1918
R01
AV5V
SRCPW
IC1981
S-812C33BUC-C4N
VOUT 1
VIN 2
VSS 3
ON/OFF
4
5NC
C1108
1
C1622
R1
GNDD
L1102
FAN_G
Q1951
2SD2098
GNDD
C1113 470P
R1906
1K
R1106
100
D1902
HZU9R1(B3)
VHVDD
R1704
10K
100/16
C1954
C1118
R1
R1954
1R2K
C1107
1
R1698
100K
GNDTUN
DORA85V
C1109
1
C1905 R01
R1699
10K
GNDA
R1108
62
GNDD
R1117
2R2K
R1679
10K
C1914
R01
0
VHBUP
47/16
C1923
EF1903
3
2
1
GNDGPS
C1952
R01
2SB1260
Q1905
AV88V
L1677
C1956
R01
2SB1185
Q1907
GNDD
GNDD
R1697 680
C1675 R1
R1690 100
L1675
100/16
C1916
HA12240FP
IC1101
DIN1
1
DOUT
2
DIN2
3
GND
4BUS-
6
BUS+
7
VCC
8
STBN
R1677 100K
100/16
C1901
R1105
1K
GNDFAN
D1903
UDZS5R6(B)
C1112 470P
REARVG
R1695 680
DTC124EUA
Q1101
R1696 680
GNDD
R1115
3R3K
L1104
C1951
R01
REARV
100/16
C1910
R1901
1K
R1918
22K
R1903
2R7K
FANV
BUSM
Q1952
2SD2098
C1921 R01
R1680
100K
L1101
VHAV5
R1916
22K
C1694
100P
X1675
CSS1735
IP BUS INPUT
REAR
O
BUS+
BUSG
LG
NC
BUS-
BUSG
BUSL
ASENB
BUSR
BUSRG
BUSLG
RGB30 INTERFACE
(1/10w)
AUDIO
VIDEO
(1/10W)
(1/10W)
(1/10W)
(2A)
(1/4W)
(1/10W)
UCOM INTERFACE
AV SIGNAL
REARV
REARL
(1/4W)
ipod CP
32.768kHz
(3.15A)
HSWACPW
5
5
>
>
MOTHER TUNER UNIT(UC)
MOTHER UNIT(EW5)
Consists of
IPOD PCB
MOTHER PCB
MEZZANINE PCB
CONNECTOR PCB
FAN MOTOR
A
A
A
AA
V
VV
V
Composite Video Signal
A
Audio Signal
FM(UC): -12.7dBs
AM(UC): -23.2dBs
FM(EW5): -8.7dBs
AM(EW5): -19.2dBs
DVD:+2.10dBs
VTR1,2:+2.25dBs
iPod:+2.11dBs
IP:+2.25dBs
IP:+2.21dBs

AVIC-N4/XU/UC 231
5 678
5678
C
D
F
A
B
E
K-a K-b
K-b 2/2
2
-+
-
+
-
+
-
+
VHAV88
VTR2V
VHAV88
VTR1R
VHAV88
VHAV88
VTR1V
REARON
VHAV5
REARV
REARV
HMUTEA
VOUT1
VOUT2
VHAV88
VHAV88
VHAV5
IPR
IPL
NMV
T
R1R
T
R1L
T
R1V
T
R2L
T
R2V
HSELV
VHAV5
BCV
PACCPW
PACCDET
SYSTOI
NML
NMR
RX
RX
HIPTX
HIPRX
VTR1L
VTR2L
VTR2R
ITOSYS
ACCID
T
R2R
R1657 47K
VCR2INV
L1555
R1659 47K
C1320
10
GNDV1
R1317
100
L1605
L1302
L1553
R1318
100
Q1559
2SC4081
GNDD
IC1551
NJM2561F1
POWER_SAVE 1
Vout 2
Vsag 3
Vin
4
5GND
6V+
GNDA
47/16
C1570
L1353
GNDV
IC1305
NJM2505F
Vout
1
GND
2
V+
3Vin 4
5
VGND
VCR2ING
C1310
1
IC1552
NJM2561F1
POWER_SAVE 1
Vout 2
Vsag 3
Vin
4
5
GND
6
V+
L1308
GNDV
C1331
10
22/16
C1306
L1554
C1314
10
R1561
10K
R1702
0R0
Q1560
2SC4081
100/16
C1561
REARAL
R1114
100
L1310
VCR1INV
C1362
1
C1359
1
R1576
75
GNDA
R1367
100
C1564
4R7
R1366
100
10/16
C1305
R1322
100
VTR1V
L1351
C1563
4R7
R1321
100
R1359
1K
C1567
R01
R1360
1K
R1664
47K
C1337 470P
R1306
1K
R1305
1K
GNDV
R1567
470
VCR1INLG
GNDD
IC1609
TC7SH08FUS1
INB
1
INA
2
GND
3OUTY 4
5
VCC
C1332
10
VHBUP
REARAG
VCR2INR
C1364
10
D1551
DAP202U
C1623
R1
VHVDD2
VCR2INL
L1552
22/16
C1355
VCR1INRG
R1308
22K R1307
22K
R1332
10K
GNDD
R1333
75
R1331
10K
R1570
470
GNDA
Q1553
FMG12
15
4
23
C1557
R1
R1564
12K
L1354
GNDA
C1353
R1328
4R7K
CN1701
2
1
3
4
5
6
EF1304
3
2
1
CN1352
1
2
3
4
VCR1INL
R1326
100
R1325
1K
R1327
5R1K
IC1301
NJM2794RB2
1OUT1
2GND
3Vref
4Vcc
5OUT2 6
IN2+
7
IN2-
8
NC
9
IN1-
10
IN1+
R1323
5R1K
GNDD
R1304
47K
GNDV
R1303
56K
10/16
C1354
Q1557
2SC2412K
R1364
22K
R1363
22K
R1365
75
R1362
10K
R1361
10K
2SA1576A
Q1554
R1358
4R7K
VCR1INVG
R1357
4R7K
C1302
R1
R1353
5R1K
L1606
R1354
1K
R1355
100
C1309 1
10/16
C1308
R1356
5R1K
REARON
R1352 47K
E
UA
0
2
EF1351
3
2
1
C1322
1
R1351
56K
R1347
75
GNDA1
R1324 47K
R1337 47K
R1
1
2
2
DTC124EUA
Q1603
R1655 47K
NJM2137V
IC1303
1
2
3
45
6
7
8
GNDD
EF1701
3
2
1
CN1351
2
1
R1568
10K
GNDD
C1307 R1
R1625
47K
C1565
R01
VHBUP
GNDV
D1553
DAN202U
GNDV
GNDV
L1355
HMUTEA
22/16
C1562
R1661
1K
R1663
510K
R1662
39K
R1658 4R7K
VHVDD2
GNDD
R1650
4R7K
R1648
1K
CCP1448
VR1551
1
3
2
REARAR
GNDD
R1651 680
GNDD
R1647
47K
100/4
C1572
C1363
10
R1652 680
GNDD
C1334 470P
NJM2137V
IC1352
1
2
3
45
6
7
8
MUTEA
100/4
C1569
VTR2V
BCVING
GNDD
47/16
C1566
L1307
L1356
IC1610
TC7SET08FUS1
INB
1
INA
2
GND
3OUTY 4
5
Vcc
D1552
MA111
R1580
75
C1556 7P
BUP3V
CN1013
GNDD
GNDV
C1558
3P
10/16
C1352
HSELV
IC1351
NJM2794RB2
1OUT1
2GND
3Vref
4Vcc
5OUT2 6
IN2+
7
IN2-
8
NC
9
IN1-
10
IN1+
GNDA
R1569
100
L1309
R1574
56K
R1575
22K
R1579
47K
R1562
820
R1566
22K
C1109
1
C1357
3P
GNDV
FU1701
CEK1259
C1624
R1
R1563
22K
D1556
UDZS8R2(B)
C1319
1
GNDA
HBMUTE
R1571
47K
C1559
R1
2SA1576A
Q1555
C1321
1
R1572
1M
2SA1037K
Q1556
R1573
1M
R1565
12K
C1329 3P
VCR1INR
FU1702
CEK1259
GNDA
GNDA
Q1558
2SC2412K
GNDV
100/16
C1560
GNDV
GNDD
REARVG
CN1301
2
1
3
4
5
6
R1577
0R0
EF1302
3
2
1
R1559
1K
C1351 R1
R1560
1K
REARV
BCVIN
C1360
1
C1361
1
HBMINA
HBMINB
R1368
0R0
D1301
D1354
MALS068X
D1351
D1303
D1353
D1302
D1304
MALS068X D1352
33/10
C1571
33/10
C1568
D1305
MALS180X
D1308
MALS180X
AUDIO
R
VIDEO
AUDIO
L
VCR1 INPUT
VIDEO
BACK CAMERA
REAR OUTPUT
A
L
RGB30 INTERFA
AUDIO
L
VIDEO
AUDIO
R
(1/4W)
<BCV ISOLATOR>
UCOM INTERFACE
AVIN2
5 3
3 5
REARL
REARR
REARV
REARL
REARR
(3.15A)
10K(B)
(3.15A)
INPUT
R1330
4R7K
>
>
AVbuffer I/F
A
A
A
A
A
V
V
V
V
V
V
V
V
V
VV
V
V
V
V
FM(UC): -12.7dBs
AM(UC): -23.2dBs
FM(EW5): -8.7dBs
AM(EW5): -19.2dBs
DVD:+2.10dBs
VTR1,2:+2.25dBs
iPod:+2.11dBs
IP:+2.25dBs
VTR1:+2.21dBs
VTR2:+2.21dBs

AVIC-N4/XU/UC
232
1234
1234
C
D
F
A
B
E
K-bK-a
K-a 2/2
K-b 2/2
12
HTOP
PTOH
HSELL
HSELR
HRETL
HRETR
HSELV
CTOGPS
HRETV
HRETVG
HRQ
MUTEVOL
HBSENS
GPSTOC
PASENBO
HRETAG
SWBUP
SWVDD
IPODVS
HSDA
HSCL
HCE1
HCE2
HASENS
HTUNSL
ACCID
HBSENS
PPW
HIPPW
HRESETB
HRESET
HASENBO
HRHSLK
HRDT
HRLK
PASENBO
HMUTEAMP
HRESETB
IPODVG
IPODV
IPODLG
IPODLS
IPODRG
IPODRS
IPODL
IPODR
FWPWR
FM85
SWBUP
FM85
HASENS
SWVDD SWACPW
FWPWR
SYSTOI
PACCDET
ITOSYS
PACCPW
MTOH
FIREWIRE
GNDD
L1011
R1657
EF1751
3
2
1
R1659
R1774
47K
R1691 100
R1787
10K
L1014
R1772
100
R1771
100
R1786
10K
D1754
R1784
10K
SELL
IC1606
1
2
3
4
5
6
7
8
9
10
11
12
13
14
15
16
17
18
19
20
21
22
23
24
25
26
27
28
29
30
31
32
33
34
35
36
37
38
39
40
41
42
43
44
45
46
47
48
49
50
51
52
53
54
55
56
57
58
59
60
61
62
63
64
65
66
67
68
69
70
71
72
73
74
75
76
77
78
79
80
81
82
83
84
85
86
87
88
89
90
91
92
93
94
95
96
97
98
99
100
VHAV88
IC1608
TC7SH04F
U
NC
1
INA
2
GND
3OU
T
V
C
R1624
47K
R1783
270
(1/4SA)
R1782
270
(1/4SA)
IC1601
TC7SH04FUS1
NC
1
INA
2
GND
3OUTY 4
5
VCC
SELV
MTOH
D1009
UDZS6R8(B)
R1785
10K
C1621
R001 12
R1604
0R0
R1775
10K
D1013
UDZS6R8(B)
2
P
IPAG
R1769
1K
R1765
100
R1762
100
ANGLE-
MUTEVOL
C1008 R1
2SA1162
Q1752
R1673
680
R1768
1K
C1625
R1
12
ITS
22/16
C1767
D1020
RETR
R1791
0R0
VHSYS5
SELR
C1012
100P
R1619 680
2
1
4
3
6
5
8
7
R1764
47K
GNDD
R1770
47K
R1611 680
VHVDD2
R1645
680
2
1
4
36
5
8
7
C1006 R1
CN1751
1
2
3
4
5
6
7
8
9
10
11
12
14
15
16
17
18
19
13
20
IC1619
TC74VHC08FTS1
1A 1
1B 2
1Y 3
2A 4
5
2B
6
2Y
7
GND
8
3Y
9
3A
10
3B
11
4Y
12
4A
13
4B
14
VCC
R1790
0R0
R1631 47K
C1763
1
L1602
R1656 6
8
VHVDD
C1614
R1
EF1902
2
1
IPV
VHVDD2
ISOG
L1013
VHVDD2
D1008
UDZS6R8(B)
GNDA
GNDV
STI
R1763
75
R1620
680
2
1
4
3
6
5
8
7
TSCK
HFM85
L1015
SWACPW
R1766
22K
L1022
R1767
22K
C1770 R001
6
MUTEAMP
IC1602TC7SH08FUS1
INB
1
INA
2
GND
3OUTY 4
5
VCC
C1018 100P
GNDV
D1752
R1669
680
C1016 100P
C1616
R001
GNDD
D1005
UDZS6R8(B)
R1668
680
R1667
680
L1023
L1004
VHAV5
SWVDD
L1019
D1755
D1011
UDZS6R8(B)
C1014 100P
C1611
2200P
10/16
C1768
L1604
SWBUP
PTOH
GNDD
D1021
GNDD
APW
RETV
CN1001
1
2
3
4
5
6
7
8
9
10
11
12
14
15
16
17
18
19
20
21
22
23
24
25
26
27
28
29
13
30
C1764
1
VHVDD2
L1012
GNDD
L1009
HRST
D1022
MALS068X
R1672 47K
R1670
680
D1010
UDZS6R8(B)
R1674
680
RESET
C1604
R1
ASENS
C1020 100P
DTC124EUA
Q1602
L1018
IC1752
NJM2505F
Vout 1
GND 2
V+ 3
Vin
4
5VGND
GNDD
D1756
EDZ6R8(B)
L1003
EF1901
2
1
D1018
UDZS6R8(B)
R1627 680
C1762
1
R1626 47K
R1655
R1616
47K
GNDD
R1612 47K
R1605
C1760
10
VDT
680
1
638 47K
680
D1004
UDZS6R8(B)
R1649 47K
R1644
10K
R1643
10K
R1642
47
CTOGPS
GNDD
R1641
47
D1763
RB060L-40
R1634 680
GNDD
R1632 680
D1019
VHVDD2
IPL
R1761 0R0
ANGLE+
R1658
R1650
4R7K
D1753
R1648
1K
D1016
UDZS6R8(B)
C1010 R1
D1023
UDZS6R8(B)
C1766
R1
RETL
R1609
680
R1651 680
FWP
D1017
UDZS6R8(B)
R1603
0R0
R1615
47K
R1647
47K
CFWP
AID
C1608 R01
L1001
R1652 680
TESTIN
L1006
C1610 R01
IPR
R1779
R47
(AX/2W)
HRQ
HTOP
GNDD
R1754 0R0
R1777
270
(1/4SA)
R1602
0R0
R1684 47K
ADT
R1753 0R0
C1617
R1
L1016
R1653 47K
R1780
10K
R1752 0R0
VCK
R1760 0R0
IC1751
NJM2794RB2
1
OUT1 2
GND 3
Vref 4
Vcc 5
OUT2
6IN2+
7IN2-
8NC
9IN1-
10 IN1+
D1007
UDZS6R8(B)
D1764
UDZS22(B)
R1683 47K
1
L1601
R1758 0R0
C1765
1
R1778
1K
C1007
100P
R1751 0R0
L1751
R1759 0R0
R1671
47K
R1757 0R0
C1606 R01
Q1754
2SC4081
R1781
0R0
BSENS
R1755 0R0
R1756 0R0
L1017
DTC114EUA
Q1755
IPVG
R1776
270
(1/4SA)
2SA1797
Q1751
GPSTOC
C1005
100P
GNDD
R1613 680
L1002
VCC2
1
L1010
GNDA
GNDD
CN1011
10/16
C1605
R1692 100
L1005
R1788
120K
R1601
47K
HTOM
L1021
VST
G
N
GNDD
L1007
GNDD
R1690 100
2SA1797
Q1753
GNDA
R1693 100
R1614 680
GNDD
C1901
ASENBO
R1629 680
C1761
10
L1020
GNDV
VGND
L1008
R1622
47K
C1612 R1
C1027 R1
C1009
100P
FPWR
GNDD
R1793
0R0
D1751
MALS068X
D1757
D1758
D1760
MALS068X
D1759
X1601
VSS1186
C1769 10
C1772
10
D1012
MALS068X
D1014
MALS068X
D1015
MALS068X
RGB30P
UCOM INTERFACE
RETR
RETL
ISOGND
SELR
SELL
GNDISO
SELV
GNDV
VST
VDT
VCK
CTOGPS
GPSTOC
RETV
VGND
RQ
MUTEVOL
ASENBO
RESET
MTOH
HTOM
HTOP
GNDFM
SWBUP
FM85
SWVDD
PTOH
BSENS
MUTEAMP
RGB30 INTERFACE
20.000MHz
D1752 D1756
D1757 D1760
ACCPW
FireWire PWR
ACCDET
VOUT
RXiPod
TXiPod
F/W GND
A_RETURN
To iPod IN PCB
ACCID
ROUT
V_RETURN
GNDD
LOUT
F/W PWR
UCOM INTERFACE
UCOM INTERFACE
1 HACCPW
2 HFANON
3 STOH
4 HTOS
NC
BYTE
CNVss
NC
NC
RESET
Xout
Vss
Xin
Vcc
NMI
RDSCK
TUNLDET
RECIVE
NC
NC
NC 22 NC
23 NC
24 NC
25 PSENS
PSENSG
RX
TX
RXiPOD
PPPOWER
PID
IRESET
IREADY
SCL
SDA
SWACPW
NC
NC
MUTEAREAR
MUTEVREAR
REVSENS
MUTEVOL
MUTEAMP
TUNPDI
TUNPDO
TUNCK
ACCPW
SWBUPSW
51 SWVDDSW
52 SCL
53 SDA
54 NC
Vcc
NC
Vss
NC
NC
NC
NC
NC
NC
EQ
ANGLE+
ANGLE-
DUAL ZONE
NC
TUNPCE1
TUNPCE2
ROMCS
72 ASENS
73 BSENS
74 ROMCLK
75 ROMDATA
TESTCLK
STOM
MTOS
AVcc
Vref
TUNSL
AVss
STEST2
NC
NC
NC
STEST1
BLVSNS
IPODAD
TESTIN
NC
RDSLK
RDT
RDS57K
NC
ASENBO
IPPW
VCL
VDT
VST
TXiPOD
NC
SWACPW
F/W PWR
F/W GND
F/W PWR
F/W GND
NC
NC
GNDD
PEG354A:EW5
PEG355A:UC
SYSTEM MICROCOMPUTER
EW5
MOTHER PCB(H/A SYSTEM)
2/2
K
I
CN2002
CN731
2/7
A
AA
A
A
A
A
VV

AVIC-N4/XU/UC 233
5 678
5678
C
D
F
A
B
E
K-bK-a
K-a 2/2
K-b 2/2
2
-+
-+
HCE2
HTUNSL
HTOP
PTOH
HBSENS
GPSTOC
CTOGPS
HDO
HCE1
HCK
HLDET
HRLK
SWBUP
VHAV88
VOUT1
VOUT2
LOUT2
ROUT2
HSELL
HSELR
VOUT1
HRETVG
HRETV
VHAV88
NMV
DORAL
DORAR
BCV
ROUT2
VOUT2
LOUT2
IPR
IPL
NMV
VTR1R
VTR1L
VTR1V
VTR2L
VTR2V
IPODV
IPODL
IPODR
HACCPW
HRESET
HRCK
HLDET
HTUNSL
HTOP
HRQ
HREVSENS
NML
NMR
HDI
DORAR
HRESETB
HRESET
PASENBO
HRESETB
HRETL
HRETAG
HRETR
NMR
NML
VHAV88
FM85
HRCK
HRDT
HRHSLK
HSDA
HSCL
VHAV88
SWVDD SWACPW
HMUTEVOL
MUTEVOL
VTR2R
HSWACPW
SWACPW
PGSEL
MTOH
PTOH
DORAL
R1657
R1425 22K
R1659
C1524
1
RFGND
R1507
0R0
ROMVDD
C1516
R01
C1518 1
R1423
100
VCC1
R1508
0R0
C1501
2200P
R1418
1R5K
CE1
1
2
3
4
5
6
7
8
9
10
11
12
13
14
15
16
17
18
19
20
21
22
23
24
25
26
27
28
29
30
31
95
96
97
98
99
100
330/10
C1411
C1432
R01
IC1971
NJM2794RB2
1
OUT1 2
GND 3
Vref 4
Vcc 5
OUT2
6IN2+
7IN2-
8NC
9IN1-
10 IN1+
C1515 1
C1424
R01
GNDRF
MTOH
HRESET
GNDTUN
D1013
UDZS6R8(B)
D1002
UDZS6R8(B)
R1403 0R0
C1001 100P
R1408
10K
NJM4558E
IC1402
OUT1 1
IN-1 2
IN+1 3
VEE 4
5IN+2
6IN-2
7OUT2
8VCC
GNDRF
C1409
27P
Y1401
1
AM_ANT
2
RF_GND
3
FM_ANT
4
VCC
5
SL
6
CE2
7
WC
8
CE1
9
CK
10
DI
11
LDET
12
OSCGND
13
ROM_VDD
14
DO
15
DGND
16
COMP
17
VDD_3.3
18
RDS_CK
19
RDS_DATA
20
RDS_LOCK
21
RDS_HSLK
22
BEGND
23
Lch
24
Rch
C1008 R1
10/16
C1513
C1403
27P
0R0
R1512
GNDD
R1048
1K
GNDD
R1044
1K
C1043
1
L1408
R1047
100
R1438
0R0
R1439
0R0
R1043
100
GNDD
C1012
100P
Q1552
2SC2412K
C1042
1
C1044
1
R1421
150
L1603
GNDD
C1414 R01
10/16
C1554
R1502
820
R1611 680
CN1402
1
1
2
2
3
3
C1507 1
LDET
C1618
R1
C1006 R1
TUNVDD
DO
R1635 47K
VHCC33
VHBUP
C1405
R01
R1555
820
SDA
L16
C1614
R1
R1410
100K
C1404
4R7
VHCC33
DI
CE2
HRQ
R1433 22K
C1552
2200P
NMV
C1421
R01
GNDRF
R1415
0R0
R1416
0R0
VHVDD2
RDSLOCK
GNDGPS
10/16
C1032
C1551
2200P
TSCK
GNDAD
C1510 1
HFM85
C1041
1
AMIN
R1041
22K
R1042
22K
R1016
56K
R1017
47K
C1626
R1
Q1551
2SC2412K
IC1602TC7SH08FUS1
INB
1
INA
2
GND
3OUTY 4
5
VCC
VHVDD2
R1008
100
R1007
1K
C1553
R01
R1516
5R6K
RDSDATA
C1616
R001
DTC124EUA
Q1405
GNDD
R1006
5R1K
R1409
100K
R1551
1R8K
C1003 100P
C1620
R001
R1009
5R1K
C1521 1
R1004
4R7K
GNDA
C1422
15P
L1023
L1004
R1688
47K
C1402 2R2
C1502
2200P
GNDA
NJM2391DL1-33
IC1401
1IN
2GND
3OUT
330/10
C1442
SWVDD
D155
1
DAP202
GNDAD
SCL
C1520 1
R1005
4R7K
RDT
R1515
5R6K
R1407
10K
R1001
75
C1408
R01
C1611
2200P
VHVDD
TUNR
RDSHSLK
DTC124EUA
Q1406
R1640 0R0
GNDV
C1438
2200P
SWBUP
PTOH
Q1553
FMG12
15
4
23
GNDD
R1553
470
R1414150
GNDD
GNDD
C1023
10
CN1404
1
2
3
22
23
24
25
26
27
28
29
30
R1501
820
VDORA85
TUNSL
C1033 R1
C1512 1
HRST
L1411
1
2
34
5
C1522
1
L1413
1
2
34
5
GNDD
CN1012
CTOGPS
10/16
C1431
TUNVCC
DTC124EUA
Q1602
VHFM85
C1415
R01
22/16
C1517
C1436
R01
R1526
0R0
VHVDD2
R1517
100
L1003
R1511 0R0
C1526
1
TUNL
R1435
22K
10/16
C1555
R1655
R1432 22K
DORAR
L1501
RFIN
R1520
5R6K
R1612 47K
R1605
680
C1022
10
VHVDD
RLK
C1511 1
R1621
680
R1628 680
R1638 47K
R1633 680
GNDRF
C1519 1
R1618 680
R1003 10K
R1554
470
R1401
1M
IC1501
CXA2069Q
V1
1
LV1
2
Y1
3
RV1
4
C1
5
S2-1
6
S-1
7
V2
8
LV2
9
Y2
10
RV2
11
C2
12
S2-2
13
S-2
14
V3
15
LV3
16
S-3 21
V4 22
LV4 23
Y4 24
RV4 25
C4 26
S2-4 27
S4 28
LV5 29
V5 30
RV5
31
ADR
32
SCL 33
SDA 34
AGND 35
DC_OUT 36
COUT3 37
LOUT3 38
YOUT3 39
ROUT3 40
VOUT3 41
Vcc 42
LOUT2 43
V/YOUT2 44
ROUT2 45
TRAP2 46
COUT2 47
MUTE 48
LOUT1
52
VOUT1
53
ROUT1
54
TRAP1
55
YOUT1
56
VGND
57
COUT1
58
LV6
59
V6
60
RV6
61
LTV
62
TV
63 RTV
64
S2-3
20
C3
19
RV3
18
Y3
17
CIN1
51
BIAS
50
YIN1 49
C1434
2200P
R1639 680
GNDRF
VHVDD
IC1972
TC74VHC08FTS1
1A
1
1B
2
1Y
3
2A
4
52B
62Y
7GND 8
3Y
9
3A
10
3B
11
4Y
12
4A
13
4B
14
VCC
C1413
47P
R1658
GPSTOC
GNDRF
GNDD
R1650
4R7K
Q1402
2SC3127
D1006
UDZS6R8(B)
R1648
1K
GNDV
R1556
820
GNDD
C1010 R1
GNDD
L1409
GNDA
L1404
C1505
2R2
GNDD
R1417 680
VHBUP
R1651 680
ZNR1401
RCCA-201Q31UA-PI
R1420
68
VDORA85
C1506
2R2
R1647
47K
C1433
2200P
L1001
R1652 680
R1509 0R0
0R0
R1510
R1521
5R6K
R1514
5R6K
NJM2137V
IC1001
1
2
3
4
6
7
8
C1406
22P
R1513
5R6K
GNDD
HTOP
R1402 0R0
GND85
C1401 2R2
R1419
3R3K
DTC124EUA
Q1404
C1412
33P
Q1401
2SC3357
D1403
CK
C1514 1
R1505
47K
D1003
UDZS6R8(B)
CN1013
C1606 R01
C1429
R01
C1435
2200P
L1026
C1430
R1
L1407
1
2
34
5
RCK
C1031
1
C1525
1
47/6R3
C1410
R1613 680
10/16
C1418
L1002
GNDRF
GNDTUN GNDA
R1506
47K
VDORA85
C1004
100P
GND85
RDSCK
R1437
0R0
R1518
100
VDORA85
R1434
0R0
C1509 1
C1420
27P
R1558
100K
C1419
R01
R1522
5R6K
GNDD
C1523
1
HTOM
R1411 33
C1426
R01
R1428 680
VHFM85
10/16
C1046
C1619 R01
R1525
0R0
R1405 680
D1402
1SR154-400
C1437
R01
R1404 680
R1557
100K
22/16
C1045
R1687
0R0
22/16
C1423
R1431 680
GNDD
R1552
1R8K
C1407
R01
R1424
68
D1401
GNDRF
R1422
150
C1508 1
C1002100P
HSLK
R1429 680
R1430 680
R1426 680
DTC124EUA
Q1403
R1614 680
D1001
UDZS6R8(B)
GNDA
GNDD
R1406
820
FMIN
GNDGPS
C1026
3P
R1427 22K
R1002
10K
L1008
GNDD
DORAL
C1027 R1
RFOUT
HREVSENS
R1519
5R6K
DGND
L1401
L1402
L1406
L1403
L1405
L1410
L1412
L1551
X1601
VSS1186
1
1
2
2
3
3
GNDD
GNDD
R1607
100K
R1623
100K
FM/AM TUNER UNIT
AV SIGNAL
FROM CC VIDEO
MTOH
HTOM
HTOP
GNDFM
SWBUP
FM85
SWVDD
PTOH
UCOM INTERFACE
RGB30 INTERFACE
AV SIGNAL
20.000MHz
EW5
EW5
EW5
UC
(1/4W)
EW5:CWE2045 UC:CWE2046
1 HACCP
W
2 HFANO
N
3 STOH
4 HTOS
NC
BYTE
CNVss
NC
NC
RESET
Xout
Vss
Xin
Vcc
NMI
RDSCK
TUNLDET
RECIVE
NC
NC
NC 22 NC
23 NC
24 NC
25 PSENS
PSENSG
RX
TX
RXiPOD
TESTCLK
STOM
MTOS
AVcc
Vref
X2025
TXiPOD
<REAR OUT MUTE>
SWACPW
EW5
5
1/2
K
AVSEL I/F
AVbuff
e
A
A
A
A
A
A
A
A A
A
A
V
V
V
V
V
V
AA
A
VV
V
V
V
FM(UC): -13.5dBs
AM(UC): -24.0dBs
FM(EW5): -9.5dBs
AM(EW5): -20.0dBs
DVD:+2.06dBs
VTR1,2:+2.21dBs
iPod:+1.30dBs
IP:+2.21dBs
INPUT
FM(100%)(UC):-13.5dBs
AM(30%)(UC):-24.0dBs
FM(100%)(EW5): -9.5dBs
AM(30%)(EW5):-20.0dBs

AVIC-N4/XU/UC
234
1234
1234
C
D
F
A
B
E
10.20
MAIN PCB UNIT(SERVICE), SWITCH PCB UNIT AND VOLUME PCB UNIT
M
MMAIN PCB UNIT(SERVICE)
CN608
2/7
A

AVIC-N4/XU/UC 235
5 678
5678
C
D
F
A
B
E
ONM
NSWITCH PCB UNIT
OVOLUME PCB UNIT

AVIC-N4/XU/UC
236
1234
1234
C
D
F
A
B
E
10.21 WAVEFORMS
1RF 0.2 V/div(AC) 0.1
μ
s/div 1RF 0.2 V/div(AC) 50 ns/div 1
RF 0.2 V/div(AC) 50 ns/div
CDRF(x 4 CLV) CDRF(x 20 CAV Inner peripheral)
CDRF(x 20 CAV
Peripheral)
1
RF 0.2 V/div(AC) 50 ns/div
1
RF 0.2 V/div(AC) 50 ns/div
1
RF 0.2 V/div(AC) 50 ns/div
DVDRF(x 1.3 ZCAV) DVDRF(x 5 CAV
Inner peripheral)
DVDRF(x 5 CAV
Peripheral)
1
RF 0.5 V/div 100 μs/div
2
TD1 0.1 V/div 100 μs/div
2
TD1 0.1 V/div 100 μs/div
DVDRF(BD1 mm) Interval FWD Interval REV
VHALF VHALF2.2 V
t
- DVD CORE UNIT
Note:1. The encircled number denote measuring points in the circuit diagram.
2. Reference voltage: 1.65 V(TD1,FD1)(=VHALF)
2.2 V(RF)(=VREF)
In the waveform, it is seeing on the GND standard.
Offset of 1.65 V or 2.2 V is put in.

AVIC-N4/XU/UC 237
5 678
5678
C
D
F
A
B
E
2TD1 0.1 V/div 500
μ
s/div 2TD1 0.1 V/div 500
μ
s/div 2
CH1 : TD1 0.5 V/div 10 ms/div
Multi
32 FWD Multi
32 REV 3
CH2 : A+-A-10.0 V/div 10 ms/div
4
CH3 : B+-B-10.0 V/div 10 ms/div
Traverse 900 FWD(Short)
VHALF
0
t
VHALF VHALF
0
t
2
CH1 : TD1 0.5 V/div 10 ms/div
2
CH1 : TD1 0.5 V/div 20 ms/div
2
CH1 : TD1 0.5 V/div 20 ms/div
3
CH2 : A+-A-10.0 V/div 10 ms/div
3
CH2 : A+-A-10.0 V/div 20 ms/div
3
CH2 : A+-A-10.0 V/div 20 ms/div
4
CH3 : B+-B-10.0 V/div 10 ms/div
4
CH3 : B+-B-10.0 V/div 20 ms/div
4
CH3 : B+-B-10.0 V/div 20 ms/div
Traverse 900 REV(Short) Traverse 5 000 FWD(Long) Traverse 5 000 REV(Long)
VHALFVHALF VHALF
0
t
0
t
0
t
0
t
0
t
0
t
3
CH
:
A+-A-10 V/div 50 ms/div
2
TD1 0.5 Vdiv 20 ms/div
5
FD1 0.5 V/div 1 ms/div
4
CH2
:
B+-B-Play
TD Focus Close
ID search Inside
t
Outside
VHALFVHALF
0
t
0
t
(LPF of the oscilloscope is set to 10 kHz)
(LPF of the oscilloscope is set to 10 kHz)
(LPF of the oscilloscope is set to 10 kHz)
(LPF of the oscilloscope is set to 10 kHz)
(LPF of the oscilloscope is set to 10 kHz)
(LPF of the oscilloscope is set to 10 kHz)
(LPF of the oscilloscope is set to 10 kHz)
(LPF of the oscilloscope is set to 10 kHz)
5FD1 0.5 V/div 20 ms/div 5FD1 0.5 V/div 500 μs/div
Play FD Focus Jump L0
t
L1
VHALF VHALFVHALF
5FD1 0.5 V/div 500 μs/div
Focus Jump L1
t
L0

AVIC-N4/XU/UC
238
1234
1234
C
D
F
A
B
E
11. PCB CONNECTION DIAGRAM
11.1 CC UNIT
A
ACC UNIT
Capacitor
Connector
P.C.Board Chip Part SIDE B
SIDE A
NOTE FOR PCB DIAGRAMS
1.The parts mounted on this PCB
include all necessary parts for
several destination.
For further information for
respective destinations, be sure
to check with the schematic dia-
gram.
2.Viewpoint of PCB diagrams
1
10
110 15 20 30
5
10
15
1
E
EE
1
1
1
1
1
510 15 20
25
30
35
40
45
50
5560
65
70
75
80
1
10
1
10
15
20
25
1
E
110 15 20 30
1
1
10
15
20
25
30
35
40
45
50
55
60
L643
R604
R605
R606
R612
R613
R614
R615
R616
R617
CN601
CN604
CN605
R622
CN607
R623
R624
CN608
R625
R626
R627
R628
R629
CN802
R821
L679
R630
R631
R632
R633
L680
L681
L682
L683
L684
L685
L688
L689
C602
C606
R642
TH602
C607
R643
L690
R645
L691
R646
L693
R647
R648
R649
L698
X601
R652
R654
R657
C2503
R658
R659
C811
C812
C2506
C813
C814
C2509
R660
R661
R662
C2510
R665 R666
R667
R668
R669
C630
Q2709
C2710
R672
C2713
Q2710
Q2711
R675
Q2712
R676
R2503
C839
C645
C647
C648
R687
C840
R2703
R2710
R2711
C851
CN2551
CN2552
C661
Q701
C2552
D801
R2723
R2724
C670
R2725
C671
C865
R2726
C672
C866
D807
C674
D808
R2729
C869
L700
L701
C679
L703
L704
L705
D811
C871
C872
L706
L707
C873
L708
C874
C680
L709
IC601
FU971
C681
C682
D818
L710 L711
L712
C8
8
R2551
R2552
C886
IC807
L721
L722
L723 L724
L725
D832
C893
L727 L728
L729
L730
R702R703
D861
R925
R926
FU801
FU802
F
U
FU804
FU805
FU806
FU807
FU808
C905
C906
C907
FU821
FU822
FU823
C921
IC2405
R56 R61
R66
R67
R983
R68
R69
R70
R71
CN971
R72
R73
R74
C954
R75
R7
C956
R
C957
C958
C959
Q807
C960
L604
L801
L802
CN2
L803
L804
L2714
L2715
L808
C974
L809
C975
L812
L817
5
5
5
5
6
5
6
525
3
25 35 40
10 20 30 40 50 60
X
160
150
140
130
120
110
100
90
80
70
60
50
40
30
20
10
0
Y
DCN2001
DCN1901
AMP FAN MOTOR
GCN5003
MCN101
DCN1852
DIGITAL OUT
VEHICLE I/
F
>FU 801 (A,63,118) Fuse 1.25 A CEK1255
>FU 802 (A,8,61) Fuse 4 A CEK1260
>FU 803 (A,69,119) Fuse 400 mA CEK1250
>FU 804 (A,24,72) Fuse 2.5 A CEK1258
>FU 805 (A,61,71) Fuse 2.5 A CEK1258
>FU 806 (A,58,119) Fuse 1 A CEK1254
>FU 807 (A,41,84) Fuse 1 A CEK1254
>FU 808 (A,11,109) Fuse 4 A CEK1260
>FU 809 (A,125,135) Fuse 2 A CEK1257
>FU 810 (A,103,140) Fuse 1.25 A CEK1255
>FU 811 (A,83,72) Fuse 2 A CEK1257
>FU 812 (A,117,141) Fuse 250 mA CEK1248
>FU 813 (A,83,47) Fuse 2.5 A CEK1258
>FU 821 (A,19,79) Fuse 3.15 A CEK1259
>FU 822 (A,64,80) Fuse 1 A CEK1254
>FU 823 (A,48,71) Fuse 2 A CEK1257
>FU 971 (A,10,120) Fuse 400 mA CEK1250

AVIC-N4/XU/UC 239
5 678
5678
C
D
F
A
B
E
A
SIDE A
1
10
E
15
10
1
5
1
E
1
1
1
10
15
20
1
1
5
1
5
1
1
1
10
E
E
E
E
E
EE
859095100
105
110
115120
125
130
135
140
145150155
160
1
5
1
1
1
1
E
110
15
20
2530
35
40
1
1
14
1
5
15
20
15
20
15
20
1520
1520 1520
1
1
1520
1
5
1
5
E
1
5
15
10
15
15
10
15
E
1
5
E
1
5
10
15 20
10 15 20 30
1
5
E
E
10 51
L640
L641
L642
L644
R210
D750
L645
C25
R211
L646
C26
R212
D752
L647
R213
L648
R214
L649
R215
R216
R217
R601
R603
L650
C30
L651
R2871
L652
R2872
L653
C33
R607
R2873
R220
C35
R221
C36
R222
R223
C38
R224
C39
R225
R226
R227
R228
R613
C40
C41
D961
R230 R231
R232R233
CN601 R814
Q681
R
622
C50
C201
C51
C202
C52
C203
C53
R627
C204
R240
C205
R629
C206
CN802
C207
C208
C209
CN614
R825
CN615
R826
R827
R633
C211
L
681
R829
L
682
X202
C213
R637
C214
C215
C216
L686
C217
L687
C68
C69
L
689
TH601
6
42
R643
C220
C70
L690
C221
R645
C222
R646
L692
C223
7
C224
L694
C225
C75
L696
C227
L697
C228
C610
CN824
C612
C809
R653
C230
C231
C232
C233
7
C2503
C234
C810
C2504
C235
C811
C237
C238
C815
C239
C816
C240
C241
C242C243
C244
C245
C246C247
C248
C249
C6
C7
C8
C250
C9
C251
C252
C253
C255
C256
C257
C258
C259
R681
R682
R683
C260
C261
C262
C263
Q301
L101
L102
L103
R693
L104
R694
L105
R695
L106
R696
L107
R697
L108
L109
CN2553
L2404
L301
L302
L305
L306
L307
IC201
D801
CN691
CN692
L312
D809
C675
D810
R2731
C872
C873
D814
C876
IC604
C878
C879
IC605
L713
L714
C881
C882
L716
L717
C884
C885
C691
EF2801
IC806 C887
IC807
L720
L721
C893
C896
C897
R104
C898
C899
R2566
R2567
R2568
L732
L733
L734
R301 R302
R303
Q754
L741
L742
L744
CN100
L745
L746
L748
Q951
L749
L3
L5
R701
L6
L8
R320
L755
R321
R323
L759
Q961
Q962
Q963
Q964
R329
Q965
R330
C101
R331
L765
C102
R332
C103
C104
R334
C105
R335
C106
R336
C107
R337
C108
C109
C301
R919
L771
C302
L772
C303
IC2
C306
IC4
D691
D692
D693
R154
D694
R155
D695
R925
R156
D696
R926
R157
D697
R158
R734
D698
D699
R735
R736
R737
R10
R11
R12
R13
R160
C125
R161
C126
R356
R163
R164
R165
R19
FU801
R166
C706
R167
FU803
R743
R168
L984
R744
R169
FU805
L985
FU806
L793
C323
R20
C324
R21
FU809
CN2601
R22
C903
C327
R170
C328
R25
C905
R171
C329
CN731
R26
R172
C906
R27
R173
C907
R28
R174
FU810
R29
FU811
R175
C2409
C909
R176
FU812
FU813
R177
R178
C330
R179
C331
C332
C2603
R30
R370
R31
EF801
EF802
C2412
R33
EF803
R180
C914
R181
R35
C339
R182
R36
R952
R37
R183
R38
R184
R185
R5
R39
R186
R6
FU822
R187
R7
R188
R8
C2610
R189
R9
C341
Q2801
C342
R40
C150
C
921
C151
C152
R190
R961
R192
R962
R193
R963
R194
R964
D2406
R196
D2407
R773
C737
R2403
R197
R198
C738
C350
R199
R776
R777
R2408
IC2401
C2433
Q201
R
56
R2602
C2437
R781
C747
D2800
D2801
D2802
R61
C2441
C2444
C2445
R66
C2446
R67
C2447
R68
C2448
R69
L201
R985
R986
L203
C757
L204
R794
L205
R795
L206
R796
L207
R797
R70
R798
IC101
R71
R799
IC102
R72
IC103
R73
C2453
D700
C760
IC104
R74
IC105
R75
IC106
R76
C762
C2456
IC107
R77
C957
C2457
IC108
R78
C958
C2458
C764
IC109
C959
R79
C2459
C765
VR741
C766
C767
IC301
C769
Q805
IC302
Q806
C960
R80
R2438
C2460
IC304
Q809
R81
C961
IC305
C2849
R82
C2462
C2463
IC309
C771
L606
C2466
C772
C2467
L607
Q810
R2440
C2468
C2850
C775
R2441
C2851
C777
C778
R2444
CN1
R2445
CN2
R2446
C2470
R2448
L805
R2449
L806
C2472
L807
C2474
L809
X1
C2475
C2476
C782
R97
C783
R98
C784
L619
C2479
C786
R2452
C787 R2453
L810
L812
L620
C2480
L621
C2481
L622
L623
L624
L625
D732
L626
C987
L627
D733
C988
L628
D734
L629
C989
D735
C795
R2849
Q832
C796
Q834
C799
C10
C990
Q838
L630
R2850
C11
L631
L632
L633
C2493
L634
C15
R201
L635
C16
R202
L636
D742
C17
L637
D743
C18
L638
D744
C19
L639
D749
5
5
10
15
20
25
30
5
6
5
5
6
5
25 35 40
510
15101510
1510
1510
1510
1510
7
8
510 15 20 25 30 35 40 45 50
55 60 65 70 75 80 85 90 95 100
105 110 115 120 125 130 135 140 145 150
160 165 170 175 180 185 190 195 200 205
155
40
35
30
25
201510
5
1
80
75
70
65
605550
45
60 70 80 90 100 110 120 130 140 150 160 170
JCN2801
FRONT
VEHICLE I/F
NAVI FAN MOTOR
KCN1001
TELE ATLAS
/for DEBUG

AVIC-N4/XU/UC
240
1234
1234
C
D
F
A
B
E
A
ACC UNIT
8090100110120130140150
160170
15
15
20
1
5
1
5
1
5
1
5
1
5
1
5
E
1
5
E
E
110 15 20 30
3035404550
3035404550
1
15 20
1
E E
1
E
1
E
1
E
1
1
1
E
E
E
5
1
1
14
1
14
1
1
14
1
E
1
5
10
15
20
25
30
35
40
45
1
5
1
5
20
25 30 35 40
1
5
1
1
1
1
1
E
E
E
E
E
E
E
1
5
1
5
C20
R2478
C21
R2479
C22
C23
C24
D751
C27
D753
C28
D754
R2480
C29
R2481
R2482
R2483
R2484
R2485
R2486
R2487
C31
C32
R608
R609
C37
R800
R610
R229
R611
C42
C44
IC751
IC752
C47
IC753
IC754
C49
IC755
IC756
R237
IC757
R238
IC758
C54
C55
C57
Q691
Q692
C60
C63
C64
C66
C67
C71
C609
C72 C73
C74
C800
C76
C77
C78
C79
C80
C81
C82
C96
C97
C98
C1
C99
C2
C3
C4
C5
R
8
EF731
EF732
EF733
R
8
EF734
EF735
EF736
R884
R885
R691 R692
R886
L2402
R891
R892
R893
L110
R894
L111
R895
L112
R896
L113
L114
L2601
C2556
C86
3
C2557
C2558
L2800
D815
C880
L718 C690
L719
C692
C693
C888
C694
C889
C695
C696
R2556
C697
R2557
C698
R2558
C699
IC2553
C890
D830
C891
D831
R101
R102
R103
Q741 Q7
4
R2569
R300
L735
L736
L737
L738
R2570
L739
R2571
R2572
L740
L743
L1
L2
L4
L7
L751
L753
L754
CN305
CN306
R901
R908
L760
R909
L761
L762 L763
C100
L766
R910
R912
R913
C300
C110
IC1
C111
C112
IC3
C113
C114
R151
IC5
C115
C116
R152
R153
C117
C118
R349
C119
R732
R733
R159
C120
R350
R738
C121
R739
C122
C123
R14
C124
C700
R15
C701
R16
R162
C702
R17
C703
R740
C704
R741
C705
R742
C707
R938
C708
C709
R74
5
R746
R360
C900
R361
C901
C2401
C2019
R362
R23
R363
C2403
R24
R364
C2404
C710
R365
Q2401
IC691
C711
R366
Q2402
C712
R367
C2407
Q2403
C713
R368
R369
R751
R752
R753
R947
R754 R755
R756
C2602
R757
R758
C2604
R759
C2605
R32
C2606
C2413
Q2603
C2607
R34
C2414
Q2410
Q2604
C2608
R1
Q2605
C2609
R2
Q2606
R3
R953
Q2607
R4
C2418
R760
Q2608
C2419
R761
Q2415
R762
Q2416
Q2417
R763
Q2418 R764
R765
C2611
R766
C2612
R767
C2613
C344
C2420
C920
R768
C2614
C345
R769
C2421
C2615
C346
C2422
C2616
C347
C2423
C2617
C348
C2424
Q2420
R191
R45
C349
C2425
R46
C2426
C732
R47
C733
C2427
R48
C734
R770
D2404
C2428
R49
R195
D2405
C735
C2429
R771
R772
C736
R774
R2404
C739
R775
R2407
R50
C2430
R2409
C2431
R52
C2432
R53
IC2403
R54
IC2404
C740
C2434
R55
C2435
C741
C2436
C742
R57
IC2407
C743
R2603
R2410
IC2408
C744
R2604
R59
R2411
C745
D2415
R2605
R782
D2416
C746
R2606
R783
R784
C748
R2608
C749
R785
IC2601
R2416
R786
R787
R2417
R60
R2418
R788
R2419
R789
R62
C2442
R63
C2443
R64
C
7
R2610
S151
R65
C751
R2611
C752
R2612
C753
R2613
C754
R2420
R790
R2421
C755
R791
R2615
C756
R2422
R792
R2616
R793
R2423
R987
R2617
C758
R2424
R2618
Q601
R2425
C759
R989
R2619
R2426
R2427
R2428
R2620
C761
R2621 R2622
C763
R2623
R2624
R2625
R2432
R2626
R2433
R2627
C768
IC110
IC111
C2461
IC112
IC113
R83
IC114
R84
C770
C2464
R2630
C195
R85
L605
C2465
R2631
R86 R87
C773
R88
C774
R89
C2469
C776
C779
Q816
R2447
R90
R91
C2471
R92
R93
C2473
R94
C780
R95
C781
X2
R96
X3 Q820
X4
Q821
C785
R2451
Q822
Q823
C788
Q824
R2454
FU691
Q825
C789
C2482
C2483
C2484
C2485
D731
D2461
C2486
C792
C2487
C793
R2460
C794
C2488
R2461
C2489
R2462
D736
Q833
C797
D737
C798
D738
Q835
D739
C2490
C2491
C12
C2492
C13
R200
C14
D740
D741
D745
D746
R2472
D747
R2473
D748
R2474
R2475
R2476
5
10
7
8
10
7
8
7
8
525 35 40
1015
20151051 25
20151051 25
1
5
10
15
20
25
30
35
40
45
110 15 20 30
525 35 40
>FU 691 (B,165,147) Fuse 1 A CEK1254
>FU 814 (B,61,107) Fuse 250 mA CEK1248

AVIC-N4/XU/UC 241
5 678
5678
C
D
F
A
B
E
A
SIDE B
1020304050607080
0
X
160
150
140
130
120
110
100
90
80
70
60
50
40
30
20
10
0
Y
1
5
1
5
1
5
1
5
1
5
1
1
5
1
5
1
5
1
5
E
1
5
1
5
1
5
110
202530
110
202530
1
15 20
1
5
1
1
5
1
1
5
1
5
1
E
E
1
5
1
5
E
15
1
1
1
E
E
E
1
E
1
E
1
5
1
1
1
1
E
1
5
E
1
E
E
E
E
1
L2551
L2554
IC731
L2555
R602
R2488
R2489
R2492
R2493
R803
R2495
R2496
R2497
L660
R699
R2499
L662
L663
R618
R619
L666
IC753
L667
IC754
L668
L669
IC757
R813
R620
IC758
R621
L670
R819
D971
D972
D973
C54
L674
D974
L677
R820
R824
R634
R635
R636
C601
R832
R833
C603
R834
C604
R640
C605
R835
R641
R836
R837
R838
R644
R839
L695
C803
R840
C611
R841
R842
R843
C613
R844
C614
R845
C615
R651
C616
R846
R847
C617
R848
C2500
R849
C2501
CN2701
C2502
C2505
C2507
R850
C620
C2508
R851
R852
C817
R853
C623
C818
R854
C624
C819
R855 R856
C626
R857
C2703
R664
R858
R859
C2511
C2707
C820
C821
Q2511
C822
C823
C824
R860
C825
R861
C826
R862
C827
R863
C828
R670
R864
C2711
C829
R671
R865
R866
C636
R673
R867
R674
R868
R869
R677
C830
C831
C832
C833
C834
R870
R2500
C835
R2501
C836
R2502
C643
C837
R873
C838
R874
C644
R875
R876
R877
R878
D2701
R879
D2702
D2704
D2705
R2701
C841
R2702
C842
D2706
C843
D2707
C844
R880 C845
R2706
C846
C847
R2707
C848
R2708
8
84
IC2701
C849
8
85
IC2702
R886
C850
R2712
C852
C853
R2713
C854
R2714
C855
R2715
C856
C857
C858 C859
R898
C2551
C860
C861
D802
C862
D803
C863
D804
D610
C864
D805
Q901
D611
D806
C673
C867
C868
R2730
C870
D812
D813
C875
IC602
D816
D817
IC603
C877
L901
IC607
IC608
IC609
C880
D820
D2551
D821
D822
D2552
C883
IC803
IC804
IC611
IC805
IC612
IC613
R2553
IC808
D828
R2554
Q731
D829
IC2551
IC810
C892
D833
C894
D834
C895
Q741 Q742
L731
L743
L751
L754
R902
R903
R904
R905
R906
R907
9
08
L760
L764 Q971
R911
Q972
Q973
R914
R915
R916
R917
R918
IC861
R920
R921
R922
R923
R730
R924
R731
R927
R928
R929
R930
C704
5
R936
L982
R742
R937
L983
R939
R745
R746
C
900
R940
C904
R941
R942
R943
R944
C908
R945
R946
FU814
R755
R757
C910
L999
C916
R954
C919
R761
Q2419
Q2610
C731
Q2421 Q2422
R770 Q2427
Q2428
D2409
R52
R53
R54
D2410
R55
R971
D2411
R972
D2412
R57
R973
D2413
R974
R59
R975
R782
R977
3
R978
C748
C749
R785
R60
R62
R63
R64
C750
R65
R984
R793
R987
8
C759
R989
Q602
C950
C951
C953
R990
C955
6
3
L2701
L2702
L2703
Q808
L601
D901
L602
L2706
L603
R83
C963
L2707
R84
C964
R85
L2709
C773
Q811
L609
Q814
L2710
Q815
Q621
C779
L2711
Q816
L2712
L2713
Q819
C971
L611
C972
L2716
L612
L613
C973
L2717
C780
L2718
C781
L616
L617
Q820
Q821
Q822
C788
L811
C789
Q828
Q829
R2459
L815
C983 C984
C790
L818
C985
C791
C986
Q830
Q833
R2465
Q837
C2494
C2495
C2496
C2497
C2498
Q840
C998
C2499
C999
Q843
5
10
515
515
515
10
BCN4001
1
DVDVO
FMONV

AVIC-N4/XU/UC
242
1234
1234
C
D
F
A
B
E
11.2 KEYBOARD UNIT
B
SIDE BSIDE A
BKEYBOARD UNIT BKEYBOARD UNIT
1
1
5
4
11
111
1 5 10 15 20 25 30 35 40
D4001
D4002
D4021
D4042
R4041
D4051
C4075
D4052 C4076
D4053
C4077
D4054
D4055 C4079
D4056
D4058
S4031
D4059
S4032
S4033S4034
S4035 S4036
S4037 D4060
D4071
D4072
D4073
D4074
D4075 D4076 D4077
D4078
D4079
D4080
LCD4001
1 5 10
15 20
25 30 35
40 45
E
5
1
5
1
10
C4001
C4002
C4003
C4004
C4005
C4021
C4022
C4023
R4001
R4002
R4003
R4004
R4005
R4006
IC4001
C4041
Q4041
R4021
R4022
R4031
R4032
R4033
R4034
R4035
R4036
R4037
D4041
R4042
C4071
C4072
C4073
C4074
C4078
R4051
R4052
R4053
R4054
R4055
R4056
R4057 R4058
C4080
R4071
R4072
R4073
R4074
R4075
R4076
R4077
R4078
R4079 R4080
R4091 R4092
R4093 R4094
L4001
CN4001
D4003
D4057
214
10 20 30 40 50 60 70 80 90 100 110 120 130 140 150
X
20
10
0
Y
160
160 150 140 130 120 110 100 90 80 70 60 50 40 30 20
X
20
10
0
Y
10
32
A
CN2701
SUB LCD OPEN
EJECT
TEL
RESET
SOURCE

AVIC-N4/XU/UC 243
5 678
5678
C
D
F
A
B
E
11.3 GPS UNIT
C
SIDE A
CGPS UNIT
SIDE B
CGPS UNIT
10 20 30 40 50 60
X
30
20
10
0
Y
10 20 30 40 50 60
X
10
20
30
0
Y
LCN551
GPS ANTENNA

AVIC-N4/XU/UC
244
1234
1234
C
D
F
A
B
E
11.4 DVD CORE UNIT
D
D
DVD CORE UNIT
10 20 30 40
10
20
30
40
50
60
70
80
0
X
Y
A
CN2551
PICKUP UNIT(SERVICE)
M2,M3
M1
F

AVIC-N4/XU/UC 245
5 678
5678
C
D
F
A
B
E
D
SIDE A
40 50 60 70 80 90
N
IT(SERVICE)
A
CN607
A
CN2

AVIC-N4/XU/UC
246
1234
1234
C
D
F
A
B
E
D
D
DVD CORE UNIT
5060708090
E

AVIC-N4/XU/UC 247
5 678
5678
C
D
F
A
B
E
D
SIDE B
1020304050
10
20
30
40
50
60
70
80
0
X
Y

AVIC-N4/XU/UC
248
1234
1234
C
D
F
A
B
E
11.5 COMPOUND UNIT(A) AND COMPOUND UNIT(B)
FE
F
E
D
D
CLAMP
12cm
S1201
R1298
R1299
Q1299
CN1301
16
DISC SENS
S1204
DISC SENS
S1203
8cm
S1202
8cm
S1205
COMPOUND UNIT(B)COMPOUND UNIT(A)

AVIC-N4/XU/UC 249
5 678
5678
C
D
F
A
B
E

AVIC-N4/XU/UC
250
1234
1234
C
D
F
A
B
E
11.6 MONITOR PCB
G
GMONITOR PCB
10 20 30 40 50 60 70
X
120
110
100
90
80
70
60
50
40
30
20
10
0
Y
E
E
E
E
1
5
1
5
1
1
5
E
1
11
1
5
1
5
11
1
5
1
5
1
5
1
5
1
5
R5358
L5430
R5359
L5431
L5432
L5433
L5434
L5435
L5436
L5437
L5438
L5439 L5440
L5441 L5442
L5443 L5444
L5445
L5446
L5447 L5448
L5449
L5450
L5451
L5452
L5453 L5454
L5455
L5456
L5457
L5458
L5459
L5460
L5461
L5462
L5463
L5464
L5465
L5466
L5467
L5468
L5469
L5470
L5471
L5472
L5490
L5491
L5492
C5204
C5205
C5206
Q5202
C5207
Q5203
C5208
Q5204
C5209
C5401
C5402
C5403
C5210
C5404
C5211
C5405
Q5401
C5212
C5406
C5213
C5407
C5214
C5408
C5215
C5409
C5216
C5217
C5218
CN5801
C5219
C5410
C5411
C5412
C5413
C5220
C5414
C5221
C5415
C5609
C52
2
C5416
C
C5417
C5418
C5419
D5201
D5202
D5203
D5204
D5205
R5201
R5202
R5203
C5420
R5204
C5421
R5205
C5422
R5206
C5423
R5207
C5424
R5208
R5209
IC5201
IC5202
IC5203
C5428
IC5204
C5429
R5401
R5402
R5403
R5210
R5404
R5211
R5405
R5212
R5213
R5407
C5430
R5214
R5408
C5431
R5215
IC5401
R5216
C5433
C5434
C5435
C5436
C5437
R5603
C5438
R5410
L5101
C5439
R5414
L5106
R5417
L5108
C5440
R5418
L5109
C5441
R5419
R5801
VR5201
C5442
R5802
R5227
C5443
R5803
IC5607
C5444
C5445
L5301
C5446
L5302
C5447
L5303
L5110
C5448
R5420
L5111
C5449
R5421
L5112
R5422
R5423
L5114
R5424
R5425
L5116
R5426
R5427
C5450
R5428
C5451
R5429
R5811
L5501
C5452
R5812
L5502
C5453
R5813
L5503
R5814
C5454
L5504
C5455
L5505
C5456
L5506
C5457
L5508
C5458
R5430
L5509
C5459
L5510
C5460
L5511
C5461
C5462
C5463
C5464
C5465 C5466
R5271
R5272
R5273
R5274
R5275
R5279
R5280
C5101
C5102 C5103
C5105
C5106
C5108
C5109
C
CN5501
C5302
C5303
C5110
C5304
C5111
C5305
C5112
C5306
Q5302
C5113
C5307
C5114
C5115
C5116
C5119
X5401
C5504
C5505
Q5501
C5506
Q5502
C5507
C5508
C5121
C5509 C5125
D
5
C5126
D
5
C5510
C5511
R5101
C5512
R5102
C5513
D51
0
R5103
C5514
D5108
R5104
Q5705
C5515
D5109
Q5706
C5516
C5517
C5518
C5519
R5109
IC5101
C5132
IC5102
I
C
C5136
C5520
R5304
C5521
R5111
R5305
C5522
R5306
C5523
R5307
C5524
R5114
R5308
C5525
C5526
R5116
C5527
R5117
C5528
C5529
R
5
11
9
R5502
R5503
C5144
R5504
R5505
C5146
R5506
R5507
C5530
R5508
C5149
R5509
IC5502
IC5503
IC5504
R5125
IC5505
R5126
IC5506
IC5507
R5128
R5510
R5511
R5512
L5202
R5513
R5514
C5155
R5515
C5156
R5516
C5157
R5517
R5130
R5518
R5131
R5519
L5401
L5402
L5403
C5354
R5520
L5404
C5355
R5521
L5405
C5356
R5522
L5406
C5163
R5523
L5407
C5164
R5524
L5408
C5165
R5525
L5409
C5166
R5526
R5527
C5168
R5528
R5529
L5410
L5411
L5412
L5413
L5607
C5170
R5530
L5414
R5531
L5415
R5532
L5416
R5533
L5417
R5534
L5418
L5419
L5420
L5421
L5422
L5423
L5424
L5425
L5426
L5427
L5428
L5429
R5357
15 10 14
1 5 10 15 20 25 30 35 40
45 50 55 60 65 70 75 80 85
90 95 100 105 110 115 120 125 130
135 140 145 150 155 160 165 170 175
1510 15 20 25 30 35 40 45 50 55 60
1
15
20
510
30
40
25
20
35
LCD MODULE
VD3
VD1
VD5VD7
VD9
DA2
DA5
DA4 DA3
DB4
DB5
DB3
DB2
DC3
DC4
DC5 DC2

AVIC-N4/XU/UC 251
5 678
5678
C
D
F
A
B
E
G
SIDE A
70 80 90 100 110 120 130 140 150
1
5
1
1
1
E
E
1
E
E
E
E
E
E
1
1
5
1
5
E
1
5
1
5
E
11
1
5
1
5
1
11
1
1
5
R5371
R5372
R5373
IC5371
CN5001
CN5002
CN5003
C5001
C5002
C5003
C5004
C5201
C5202
C5204
5
Q5201
02
Q5205
Q5206
CN5601
CN5602
C5601 C5602
C5603
C5604
C5605
D5005
Q5601
R5001
D5006
C5606
Q5602
R5002
C5607
D5007
Q5603
R5003
C5220
C5608
D5008
Q5604
R5004
Q5605
R5005
C5222
R5006
C5223
C5224
R5008
0
1
C5226
C5227
D5204
C5611
C5612
D5206
D5207
R5203
D5208
Q5611
D5209
R5015
IC5201
R5016
R5019
R5020
R5215
D5601
D5602
R5217
R5218
R5219
R5601R5602 R5604
R5605
R5606
L5102
R5607
L5103
C5630
R5220
R5608
L5104
C5631
R5221
R5609
L5105
C5632
R5222
L5106
IC5602
C5633
IC5603
R5223
L5107
R5224
IC5604
R5225
IC5605
IC5606
R5226
R5610
R5611
L5301
R5612
L5302
R5614
L5113
L5114
L5115
R5619
TH5601
L
5116
R5620
R5621
R5623
R5624
R5625
L5701
R5630
R5631
R5633
R5636
R5637
R5638
C5661
R5640
L5331
R5641
R5642
R5644
R5646
R5651
R5652
R5653
R5654
R5849
R5655
R5658
R5659
R5674
R5675
R5678
R5679
EF5351
EF5352
EF5353
R5680
R5681
L5371
R5682
R5683
R5684
R5685
R5688
R5692
R5693
R5694
R5696
R5698
R5699
C5104
Q5101
Q5102
C5107
Q5103
C5109
C5301
C5302
C5303
C5110
C5304
C5111
C5305 Q5301
C5112
2
C5113
7
C5114
C5115
C5116
C5117
C5118
C5119
C5121
C5122
C5123
C5124
C5125
C5701
D5101
X5601
C5126
C5702
D5102
C5127
C5703
D5103
C5128
C5704
D5104
C5705
D5105
Q5701
R5101
D5106
Q5702
R5102
D5107
Q5703
R5103
D5108
R5104
Q5705
D5109
R5105
6
R5106
1
7
R5107
C5130
R5108
C5131
R5109
IC5101
C5132
IC5102
C5133
IC5103
C5134 C5135
R5301
C5136
R5302
C5137
R5303
C5138
R5110
R5304
C5139
R5111
R5305
R5112
R5306
R5113
R5307
R5114
C5331
R5115
C5332
R5116
R5117
C5140
R5118
C5141
R5119
C5142
C5143
C5144
C5145
C5146 C5147
C5148
R5120
C5149
R5121
D5701
R5122
R5123
R5124
R5125
R5701
R5126
R5702
R5127
R5703
C5150
R5128
R5704
C5151
R5129
R5705
L5201
C5152
R5706
C5153
R5707
C5154 R5708
C5155
R5709
C5156
C5157
C5158
R5130
C5159
R5131
R5132
R5133
R5134
R5710
C5351
R5135
R5711
C5352
R5136
C5353
C5160
C5161
C5162
C5163
C5164
R5331
C5165
R5332
C5166
R5333
C5167
C5168
L5601
C5169
IC5331
C5371
C5372
C5373
C5374
R5351
R5352
R5353
R5354
R5355
R5356
6
10
1
10
5
6
120
25 30 40
45
65 70 75 80
515
10
35
50 55 60
4
1
15
30
40
25
510
20
35
45
1 5 10 15 20 25 30 35 40
H
CN5901
A
CN608
TOUCH PANEL

AVIC-N4/XU/UC
252
1234
1234
C
D
F
A
B
E
G
GMONITOR PCB
1
CN5201
C5225
T5201
150 140 130 120 110 100 90 80
YS
18V
DIMMER
VCC8V
FL1
FL2
PWRFL1
PWRVI1
MONVBS
INVBST
ANB
33V
ANG
ANR
CSYNC
LCD MODULE

AVIC-N4/XU/UC 253
5 678
5678
C
D
F
A
B
E
G
SIDE B
1
5
1
1
1
C5271
C5272
C5273
D5271D5272
D5273
D5274
D5275
D5933
S5251 S5252 S5253
R5254
R5253
80 70 60 50 40 30 20 10
X
120
110
100
90
80
70
60
50
40
30
20
10
0
Y
8V
INVPUL
-12V
R
FL1
FLGND
V15
V25
B
ST
5V
COM
AV MAP MENU

AVIC-N4/XU/UC
254
1234
1234
C
D
F
A
B
E
11.7 UPPER PCB
H
SIDE BSIDE A
HUPPER PCB HUPPER PCB
10 20 30 40 50 60 70 80 90 100
X
0
Y
10
100 90 80 70 60 50 40 30 20 10
X
0
Y
10
1
E
1
C5971
C5972
D5971 D5972
R5971
R5972
D5981 D5982
R5981
R5982
L5901
CN5901 C5901
C5902
C5903
Q5901
D5901 R5901
R5902
R5905
6
G
CN5002

AVIC-N4/XU/UC 255
5 678
5678
C
D
F
A
B
E
11.8 IPOD PCB
I
SIDE B
SIDE A
IIPOD PCB
IIPOD PCB
CN2001
1
10
15
20
CN2002
5
10
10
20
20
Y
0
X
10
10
20
20
Y
0
X
IPOD INPUT
K
CN1751
12
63
1
459
10 11 7 12 8 13

AVIC-N4/XU/UC
256
1234
1234
C
D
F
A
B
E
11.9 MEZZANINE PCB
J
SIDE A
JMEZZANINE PCB
1
10
15
20
15
10
15
20
1
D2886
D2887 CN2801
CN2803
CN2806
C2821
C2822
C2831
C2832
C2837C2838
C2843
C2844
5
10 20 30 40 50 60
10
20
30
0
Y
X
ACN691
EXTERNAL OUTPUT

AVIC-N4/XU/UC 257
5 678
5678
C
D
F
A
B
E
J
SIDE B
JMEZZANINE PCB
60 50 40 30 20 10
10
20
30
0
Y
X
E
1
5
1
5
1
5
E
1
Q2886
R2870
R2873
D2888
D2889
R2886 R2887
R2888
R2889
R2890
R2891
R2892
L2811
L2812
L2813
L2814
L2831
L2832
L2833
L2834
L2835
L2836
L2850
L2851
L2852
L2853
L2854
L2855 L2856
L2857
L2861
L2862
L2886
FU2801
CN2805
C2811
C2812
C2813
C2814
Q2821
C2833
C2834
C2835
D2811
Q2831 C2836
D2812
Q2832
D2813
Q2833
Q2834
D2814
C2839
C2840
C2841
C2842
C2845
D2821
D2822
C2846
C2847
C2848
R2821
C2851
R2831
R2832
R2833
R2834
R2835
R2836
R2837
R2838
R2839
R2840
R2841
R2842
R2843
R2844
R2845
R2846
R2847
R2848
D2851 D2852
R2851
C2886
C2887
1

AVIC-N4/XU/UC
258
1234
1234
C
D
F
A
B
E
11.10 MOTHER PCB
K
KMOTHER PCB
1
E
1
510
15
20
1 5 10 15
20 25 30
35 40 45 50
55 60
1
1
15
10
15
20
1
1
E
E
1
1
1
1
E
15 20 25
30 35 40 45 50
55 60
1
5
1
1
15
25
35
5
1
5
CN1701
X16
0
C1513
C
C1903
Q1901
Y1401
IC1501
R1703
R1704
CN1351
CN1352
C1352
L1402
L1404
L1405
L1407
CN1751
L1603
L1604
C1554C1555
L1411 L1413
C1560
C1561
C1562
Q1560
C1566
C1568
C1569
Q1953
C1570
C1571
C1572
C1573
C1767
C1574
C1768
C1769
D1554
D1555
D1556
C1771C1774
X1675
D1765
C1983
R1574
R1575
VR1551
R1576
R1579
R1580
L1675
R1791 L1677
L1678
CN1011
CN1013
CN1402
CN1404
C1403
Q1401
C1406
C1409
C1410
C1411
C1412
C1413
C1415
C1418
C1421
C1423
C1424
D1401
D1402
D1403
R1401
C162
1
C1622
R1407 R1408
C1430
C16
2
IC1401
R1409
C1431
C1626
C1432 C1434
R1410
R1412
R1413
IC
IC16
0
C1442
IC1608
R1426
S1603
R1436
R1437
R1438
R1439
R1638
R1639
R1640
R1641
R1642
R1645
R1649
C1674
C1675
R1650
C1679
R1651
R1652
R1656
R1657
C1680
R1658
C1681
R1659
R1669
R1670
R1673
R1674
IC1675
ZNR1401
IC1677
R
R
1
R1690
R1691
R1692
R1693
R1694
R1695
R1696
R1697
CN
FU1702
510
20
30
40
10 20 30 40 50 60 70 80 9
X
140
130
120
110
100
90
80
70
60
50
40
30
20
10
0
Y
I
CN2002
A
V
AV2
REAR OUTPUT
FM/AM TUNER UNIT
ANTENNA
BACK CAMERA
INPUT
HSELV

AVIC-N4/XU/UC 259
5 678
5678
C
D
F
A
B
E
K
SIDE A
5
1
E
E
EE
10 15
20 25 30
35 40
5
10
1
15
105
1
1
1
E
E
1
10
E
1 5 10 15 20 25 30
1
E
1
5
1 5 10 15 20 25
30 35 40 45 50
55 60 65 70 75
80 85 90 95 100
251
10
15
20 30
11
1
5
111
1
15
25
35
1
1
4
5
8
11
1
1
1
1
C
N1701
X1601
C1517
C1901
C1902
C1903
Q1901
C1905 C1906
C1908
C1522
Q1907
Q1908
C1524
Q1909
C1525
C1910
C1915
C1916
C1917
C1918
C
1501
GY1861
R1701
R1702
C1922
C1923
C1924
Y1801
C1925
C
1352
R1907
C1354
R1520
FU1951
IC1901
R1909
C1355
R1521 R1523
R1524
R1525
R1526
L1023
L1601
R1911
L1603
L1604
R1916
CN1950
CN1951
Q1753
GY1890
Q1754
Q1755
C1950
C1952
C1953
C1954
C1957
L1821
C1772
675
D1764
L1841
L1842
L1843
L1844
L1845
L1846
L1847
L1848
L1849
L1850
R1779
R1781
R1782
R1783 R1784
R1785
IC1972 R1786
R1787
R1788
D1983
D1984
7
8
L1871
L1872
CN1001
L1881
CN1012
CN1013
L1891
CN1801
D1004 D1005
C1605
C1606
D1007
C1608
C1609
C1032
D1010
C1610
C1805
D1011
C1611
C1806
D1012
C1807
D1013
C1614
D1014
D1015
D1016
D1017
C1617
D1018
C1618
C1619
D1019
C1813
D1020
C1621
D1021
C1045
D1022
C1046
D1023
C1625
C1626
R1605
C1822
C1824
R1609
C1825
IC1602
Q1822
IC1605
IC1606
R1611
R1612
R1613
R1807
R1614
R1617
R1618
CN1841
R1619
R1620
R1621
S1601
S1602
R1627
S1603
R1628
S1604
R1629
D1821
D1824
R1821
R1824
R1632
R1826
R1827
R1634
R1828
R1829
IC1821
R1638
R1639
R1831
R1832
R1833
R1640
R1834
R1641
R1835
R1642
EF1701
C1674
C1869
1
675
R1843
1
650
EF1901
6
51
R1652
EF1902
C1870
C1872
C1873
C1680 C1874
C1681
C1876
C1880
C1881
C1882
R1667
R1668
R1669
R1670
R1673
C1890
R1674
IC1675 R1681
R1682
R1685
IC1871
R1686
R1687
R1688
D1881
D1883
R1881
R1884
R1885
R1886
CN1101
CN1301
C1102
C1103
FU1701
C1110
C1111
C1305
C1306
C1114
C1308
C1115
510
20
30
40
5
6
5
EF1903
80 90 100 110 120 130 140 150 160 170
A
CN731
L
CN552
FAN MOTOR
IP-BUS INPUT
AV1
OUTPUT
TUNER UNIT(EW5)
>FU 1701 (A,93,123) Fuse 3.15 A CEK1259
>FU 1702 (A,71,124) Fuse 3.15 A CEK1259
>FU 1951 (A,118,88) Fuse 2 A CEK1257
L
V

AVIC-N4/XU/UC
260
1234
1234
C
D
F
A
B
E
K
KMOTHER PCB
170 160 150 140 130 120 110 100 90
5
1
10
E
E
E
5
1
10
1
5
1
5
1
E
E
E
E
5
51
10
E E
E
E
1
5
E
E
E
E
1
5
1
E
E
E
1
5
1
E
E
C1118
C1501
C1502
C1310
C1314
C1318
D1101
C1319
D1102
D1103
D1104
C1320
C1321
C1322
R1109
C1519
D1301
IC1102
D1302
C1326
C1329
Q1903
C1907
R1303
R1110
R1304
C1520
R1111
Q1905
C1521
R1305
Q1906
R1112
R1306
R1113
R1307
C1523
R1114
R1308
C1330
R1115
IC1301
C1331
R1116
C1332
C1526
R1117
C1333
IC1303
C1334
C1911
IC1305
R1
5
C1335
C1912 R1
5
C1913
C1337
C1914
C1338
Q1910
L1001
L1002
L1003
L1004
L1005
L1006
L1007
R1317
L1008
R1318
L1009
C1920
C1921
L1010
L1011
R1321
R1515
D1902
L1012
R1322
R1516
D1903
L1013
R1517
R1323
L1014
R1324
R1518
L1015
R1325
R1519
L1016
R1326
L1017
R1327
L1018
R1328
L1019
R1905
R1906
R1522
L1020
R1330
L1021
C
R1331
L1022
R1332
R1333
R1910
L1602
L1026
R1913
R1337
R1914
C13
C1
3
R1915
L1606
C
R1917
R1918
R1919
L1801
L1802
L1803
L1804
Q1751
Q1752
R1347
C1951
C1955
Q1951
C1956
Q1952
IC1
3
D1950
D1951
R1950
D1761
R1954
R1773
R1774
R1775
R1776R1777
R1778
L1851
R1780
IC1971
L1862
D1985
D1986
L1676
L1873
C1001
C1002C1003
C1004
C1005
C1006
C1007C1008
C1009
C1010
C1011
C1012
C1013
C1014
C1015
C1016
C1017
C1018
C1019
Q1403
Q1404
C1020
Q1405
C1021
Q1406
C1022
C1023
C1024
D1001
C1025
D1002
C1026
D1003
C1027
C1604
R1001
D1006
R1002
R1003
D1008
R1004
D1009
R1005
R1006
R1007
R1008
C1801
C1031
IC1001
R1009
C1802
C1803
C1033
C1804
Q1801
C1612
Q1802
Q1803
C1808
C1809
C1616
C1426
R1016
R1017
C1810 C1811
C1041
C1812
C1042
C1043
C1620
C1044
C
R1601
R1602
C1436
R1603
R1604
C1821
L1102
L1103
R1607
C1823
L1104
D1801
IC1601
L1105
Q1821
C1632
C1634
R1801
R1802
R1803
R1804
R1805
R1806
L1302
R1808
R1615
R1616
L1307
L1308
R1425
L1309
R1427
R1810
R1041
R1042
R1043
L1310
R1044
IC1619
R1622
R1623
R1047
R1624
R1048
R1432
R1626
R1433
R1822
EF1302
R1823
R1631
R1825
R1633
R1635
R1830
C1868
R1841
C
1
C1678
R1844
R1653
Q1871
Q1872
C1877
C1878
C1879
R166
2
R1663
Q1881
R1
R1672
C1892
R1676
R1677
C1893
R1678
D1871
R1679
R1871
IC1676
R1872
R1873
R1680
R1875
R
1
R1684
IC1872
D1882
D1884
R1698
R1892
R1894
R1895
Q1101
Q1102
C1106
C1107
C1108
C1109
C1302
C1112
C1113
C1307
C1309
C1116
C1117
R1874
1
1
1
1

AVIC-N4/XU/UC 261
5 678
5678
C
D
F
A
B
E
K
SIDE B
90 80 70 60 50
X
140
130
120
110
100
90
80
70
60
50
40
30
20
10
0
Y
40 30 20 10
1
5
E
1
5
E E
1
5
E
E
E
E
E
E
1
5
E
5
1
10
1
5
51
10
1
5
1
E
E
E
E
5
1
1
5
1
5
1
5
1
1
5
1
5
1
5
C1501
C1502
C1505
C1506
C1507
C1508
C1314
C1509
C1318
C1510
R1101
C1511
R1102
C1512
R1103
R1104
C1320
C1514
R1105
C1515
R1106
C1516
R1107
R1108
C1518
IC1101
C1519
D1302
6
D1303
D1304
D1305
Q1903
3
03
D1308
3
04
C1520
C1521
C1523
1
2
C1526
C1333
IC1305
R1501
R1502
C1337 C1338
R1505
R1506
R1507
R1508
R1509
R1317
R1318
R1510
R1511
R1512
R1513
R1514
R1515
R1516
R1517
R1324
R1518
R1901
R1519
R1903
C1351
L1401
C1353
L1403
R1522
C1356
L1406
C1357
L1408
C1358
C1359
L1409
R1331
R1332
R1333
C1551
1602
L1026
C1552
C1553
R1337
C1360
L1410
L1605
Q1551
C1361
L1606
L1412
C1556
C1362
Q1552
Q1553
C1363
C1557
Q1554
C1364
C1558
C1559
Q1555
C1365
C1366
Q1556
C1367
Q1557
Q1558
Q1559
C1751
C1752
C1753
C1754
C1755
C1756
C1563
R1347
C1757
C1564
C1758
C1565
C1759
Q1756
C1567
Q1757
D1351
D1352
D1353
D1354
C1760
R1351
C1761
R1352
C1762
R1353
C1763
R1354
C1764
R1355
C1765
R1356
C1766
R1357
R1358
R1359
D1551
IC1351
IC1352
D1552
D1553
R1551
R1552
R1553
R1360
R1554
C1770
R1361
R1555
R1556
R1362
R1557
R1363
R1364
R1558
R1365
IC1551
R1559
D1751
IC1552
R1366
D1752
R1367
D1753
D1754
R1368
D1755
R1751
D1756
R1752
D1757
R1753
R1560
D1758
R1754
R1561
R1755
D1759
R1562
R1756
R1563
R1757
R1564
R1758
R1565
IC1751
R1759
R1566
IC1752
R1567
R1568
D1760
R1569
D1762
D1763
R1760
R1761
R1762
R1763
R1570
R1764
C1981
R1571
R1765
C1982
R1572
R1766
R1573
R1767
R1768
R1769
R1577
R1578
R1770
R1771
R1772
R1773
7
74
R1789
R1790
L1676
R1793
IC1981
C1401
C1402
C1404
C1405
Q1402
C1407
C1408
Q1405
4
Q1602
Q1603
C1414
C1416
C1417
C1419
C1031
2
C1420
C
1616
C1422
C1425
C1426
R1016
R1017
C1427
C1428
C1429
R1402
R1403
C1620
R1404
R1405
R1406
C1623
C1624 IC1402
C1433
6
01
C1435
C1437
C1438
L1101
R1411
R1414
IC1601
R1415
C1632
R1416
R1417
C1634
R1418
R1419
IC1609
R1420
R1421
R1422
R1423
IC1610
R1424
R1427
R1428
R1429
L1501
R1430
R1625
R1431
R1434
R1435
EF1302
EF1304
R1631
R1633
R1635
R1643
R1644
R1647
R1648
C1676
C1677
C1678
R1653
R1655
R1660
R1661
L1351
R1662
R1663
L1353
R1664
L1354
R1665
L1355
L1356
C1694
C1695
L1551
C1696
L1552
L1553
L1554
R1671
L1555
R1672
R1676
R1677
R1678
R1679
L1751
EF1351
IC1676
R1680
R1683
R1684
EF1751
R1698
R1699
C1101
C1104
C1105
C1302
C1309
1
1
1
1
>FU 2801 (B,32,5) Fuse 3.15 A CEK1259
VCR1INV
VCR1INVG

AVIC-N4/XU/UC
262
1234
1234
C
D
F
A
B
E
11.11 CONNECTOR PCB
L
SIDE B
SIDE A
LCONNECTOR PCB LCONNECTOR PCB
10
10
20
20
Y
0
X
251
10
15
20 30
15
10
15
20
25
CN551
CN552
5
30
40
10
10
20
20
Y
0
X
30
40
C
CN461
K
CN1841

AVIC-N4/XU/UC 263
5 678
5678
C
D
F
A
B
E
11.12
MAIN PCB UNIT(SERVICE), SWITCH PCB UNIT AND VOLUME PCB UNIT
M N O
MAIN PCB UNIT(SERVICE)
M
VOLUME PCB UNIT
O
MAIN PCB UNIT(SERVICE) VOLUME PCB UNIT
O
SWITCH PCB
UNIT
N
SIDE B
SIDE A
M
S101
VR101
R107 R106 R111 R110 R113
R114 R115
R116IC101
C101
C106
C110
C111
C103
C105
C107 C104
C109
C102 C108
IC102 IC104
D101
Q101
R108
R102
R104
R103
R105
R117
R109
R101R111
ON
CN103
CN101
IC103 IC105
CN102
ANGLE MOTOR SLIDE MOTOR
Angel sense
Angel sw
MCN102
MCN103
CN608
A

AVIC-N4/XU/UC
264
1234
1234
C
D
F
A
B
E
12. ELECTRICAL PARTS LIST
N
OTE:
Parts whose parts numbers are omitted are subject to being not supplied.
The part numbers shown below indicate chip components.
Chip Resistor
RS1/_S___J,RS1/__S___J
Chip Capacitor (except for CQS.....)
CKS....., CCS....., CSZS.....
The > mark found on some component parts indicates the importance of the safety factor of the part.
Therefore, when replacing, be sure to use parts of identical designation.
Meaning of the figures and others in the parentheses in the parts list.
Example) IC 301 is on the point (face A, 91 of x-axis, and 111 of y-axis) of the corresponding
PC board.
IC 301 (A, 91, 111) IC NJM2068V
Circuit Symbol and No. Part No.
Unit Number : CWN2308(UC)
Unit Number : CWN2309(EW5)
Unit Name : CC Unit
Unit Number :
Unit Name : Keyboard Unit
Unit Number : CWX3533(UC)
Unit Number : CWX3534(EW5)
Unit Name : GPS Unit
Unit Number : CWN2304
Unit Name : Monitor Unit
Unit Number : CWN2310(UC)
Unit Name : Mother Tuner Unit(UC)
Unit Number : CWN2311(EW5)
Unit Name : Mother Unit(EW5)
Unit Number : CXX2316
Unit Name : Main PCB Unit(SERVICE)
Unit Number : CZW5029
Unit Name : Switch PCB Unit
Unit Number : CZW5028
Unit Name : Volume PCB Unit
Unit Number : CWX3401
Unit Name : DVD Core Unit
Unit Number : CWX3154
Unit Name : Compound Unit(A)
Unit Number : CWX3394
Unit Name : Compound Unit(B)
A
Unit Number : CWN2308(UC)
Unit Number : CWN2309(EW5)
Unit Name : CC Unit
MISCELLANEOUS
IC 1 (B,138,30) IC K4S561632E-TL75
IC 2 (A,141,51) IC UPD705103GM-180S1
IC 3 (B,154,30) IC HY57V561620FLTP-H
IC 4 (A,157,21) IC TC7SZ08FU
IC 5 (B,146,55) IC PD6336C
IC 101 (A,135,18) IC TC74LCX08FTS1
IC 102 (A,136,11) IC TC7SH04FUS1
IC 103 (A,134,28) IC TC74LCX245FTS1
IC 104 (A,143,28) IC TC74LCX245FTS1
IC 105 (A,151,28) IC TC74LCX245FTS1
IC 106 (A,159,28) IC TC74LCX245FTS1
IC 107 (A,162,38) IC TC74LCX541FTS1
IC 108 (A,162,46) IC TC74LCX541FTS1
IC 109 (A,162,54) IC TC74LCX541FTS1
IC 110 (B,117,40) IC(UC) PEH155A8
(B,117,40) IC(EW5) PEH153A8
IC 111 (B,117,24) IC(UC) PEH156A8
(B,117,24) IC(EW5) PEH154A8
IC 112 (B,106,62) IC TC7SH00FUS1
IC 113 (B,118,57) IC M5M5V216ATP-70HI
IC 114 (B,106,59) IC TC7SH08FUS1
IC 201 (A,104,25) IC MB86291APFVS-G-DL
IC 301 (A,144,19) IC M51957BFP
IC 302 (A,141,11) IC TC7SH08FUS1
IC 304 (A,108,53) IC AK4388VT
IC 309 (A,121,49) IC TC7SH08FUS1
IC 601 (A,44,98) IC PEG356A
IC 602 (B,43,98) IC TC74VHCT08AFTS1
IC 603 (B,52,100) IC TC7SH08FUS1
IC 604 (A,125,88) IC TC7SH08FUS1
IC 605 (A,130,88) IC TC7SH08FUS1
IC 608 (B,53,104) IC TC7SH08FUS1
IC 609 (B,60,93) IC TC7S32FU
IC 611 (B,43,103) IC TC7S04FU
Circuit Symbol and No. Part No.

AVIC-N4/XU/UC 265
5 678
5678
C
D
F
A
B
E
IC 612 (B,49,91) IC S-80840CNMC-B8Z
IC 613 (B,47,103) IC TC7SH00FUS1
IC 691 (B,162,140) IC UPD4721GSS1
IC 751 (B,96,101) IC CXA1645M
IC 752 (B,115,121) IC NJM2137V
IC 753 (B,87,117) IC NJM2246M
IC 754 (B,78,119) IC NJM2561F1
IC 755 (B,106,115) IC NJM2561F1
IC 756 (B,98,116) IC NJM2235V
IC 757 (B,86,98) L-MOS And Gate TC7SET08FUS1
IC 758 (B,84,92) IC TC7SZ08FU
IC 803 (B,31,58) IC TPS5102IDBT
IC 804 (B,66,58) IC TPS5102IDBT
IC 805 (B,14,64) IC TPS5103IDB
IC 806 (A,73,92) IC S-L2980A33MC-C6S
IC 807 (A,62,111) IC TPD1018F
IC 808 (B,59,100) IC S-812C52AUA-C3G
IC 810 (B,33,85) IC S-812C50AUA-C3E
IC 861 (B,33,31) IC BA00DD0WHFP
IC 2401 (A,135,106) IC PML009A
IC 2403 (B,153,86) IC TDA7052BT
IC 2404 (B,146,109) IC NJM2058V
IC 2405 (A,33,137) IC PAL007C
IC 2407 (B,133,130) IC NJM3403AV
IC 2408 (B,132,118) IC NJM2107F
IC 2551 (B,9,142) L-MOS And Gate TC7SET08FUS1
IC 2553 (B,115,109) IC NJM2068V
IC 2701 (B,40,21) IC TC7SH08FUS1
IC 2702 (B,37,88) IC TC7SH14FUS1
Q 201 (A,125,11) Transistor UMD2N
Q 301 (A,150,21) Chip Transistor DTC114EUA
Q 601 (B,150,134) Transistor 2SC4081
Q 602 (B,51,84) Transistor UMD2N
Q 621 (B,40,108) Transistor IMD2A
Q 681 (A,117,99) Transistor 2SA1576A
Q 691 (B,164,152) Transistor 2SD1767
Q 692 (B,154,148) Transistor IMD3A
Q 701 (A,25,110) Transistor UMF23N
Q 731 (B,68,113) Transistor IMD3A
Q 741 (B,82,108) Transistor 2SA1577
Q 742 (B,76,110) Transistor 2SC4081
Q 754 (A,75,104) Transistor 2SC4081
Q 805 (A,122,137) FET RSQ030P03
Q 806 (A,118,134) Digital Transistor DTC144EUA
Q 807 (A,35,80) Transistor 2SB1260
Q 808 (B,43,85) Chip Transistor DTC114EUA
Q 809 (A,88,50) Transistor 2SA1797
Q 810 (A,91,57) Chip Transistor DTC114EUA
Q 811 (B,12,50) FET SP8K2
Q 814 (B,61,44) Chip Transistor DTC114EUA
Q 815 (B,43,68) FET SP8K2
Q 816 (B,78,67) FET SP8K2
Q 819 (B,43,48) FET SP8K2
Q 820 (B,78,49) FET SP8K2
Q 821 (B,84,149) Transistor 2SA1834F5
Q 822 (B,90,154) Chip Transistor DTC114EUA
Q 823 (B,110,135) Transistor 2SC4081
Q 824 (B,101,135) Transistor 2SB1184F5
Q 825 (B,113,135) Transistor 2SC4081
Q 828 (B,64,115) Transistor IMX1
Circuit Symbol and No. Part No.
Q 829 (B,66,106) Transistor 2SB1184F5
Q 830 (B,29,86) Transistor UMF23N
Q 832 (A,115,137) FET RSQ030P03
Q 833 (B,88,137) Transistor 2SA1797
Q 834 (A,91,119) Chip Transistor DTC114EUA
Q 835 (B,116,136) Transistor 2SC4081
Q 837 (B,39,118) Transistor 2SC4081
Q 838 (A,112,134) Digital Transistor DTC144EUA
Q 840 (B,67,136) Transistor 2SA1576A
Q 843 (B,65,94) Transistor 2SD1767
Q 901 (B,62,153) Transistor 2SA1576A
Q 951 (A,74,95) Chip Transistor DTC114EUA
Q 961 (A,157,99) Transistor 2SA1576A
Q 962 (A,155,95) Digital Transistor DTC143EUA
Q 963 (A,164,101) Transistor DTC144TUA
Q 964 (A,165,96) Chip Transistor DTA114EUA
Q 965 (A,162,96) Chip Transistor DTC114EUA
Q 971 (B,16,119) Transistor IMX2
Q 972 (B,12,109) Transistor IMD3A
Q 973 (B,7,118) Transistor 2SD1767
Q 2401 (B,124,119) Transistor UMD2N
Q 2402 (B,127,133) Transistor DTC323TU
Q 2403 (B,127,127) Transistor DTC323TU
Q 2410 (B,124,116) Transistor UMD2N
Q 2415 (B,134,107) Transistor UMD2N
Q 2416 (B,134,111) Transistor UMD2N
Q 2417 (B,138,106) Transistor DTC323TU
Q 2418 (B,138,112) Transistor DTC323TU
Q 2419 (B,21,113) Transistor UMD2N
Q 2420 (B,141,85) Chip Transistor DTC114EUA
Q 2421 (B,32,110) Transistor UMD2N
Q 2422 (B,26,111) Transistor 2SC4081
Q 2427 (B,24,122) Chip Transistor DTC124EUA
Q 2428 (B,28,125) Chip Transistor DTC124EUA
Q 2511 (B,32,113) Transistor UMD2N
Q 2610 (B,33,119) Transistor UMD2N
Q 2709 (A,38,11) Digital Transistor DTC144EUA
Q 2710 (A,38,17) Transistor 2SA1577
Q 2711 (A,42,9) Transistor UMH2N
Q 2712 (A,41,17) Transistor 2SA1577
D 610 (B,53,88) Diode 1SS355
D 611 (B,48,84) Diode DAN202U
D 691 (A,154,151) Diode HZU8R2(B1)
D 692 (A,171,135) Diode EDZ20(B)
D 693 (A,171,132) Diode EDZ20(B)
D 694 (A,165,134) Diode EDZ20(B)
D 695 (A,165,131) Diode EDZ20(B)
D 696 (A,169,135) Diode EDZ20(B)
D 697 (A,169,132) Diode EDZ20(B)
D 698 (A,164,134) Diode EDZ20(B)
D 699 (A,164,131) Diode EDZ20(B)
D 700 (A,167,134) Diode UDZS6R8(B)
D 731 (B,142,143) Diode EDZ6R8(B)
D 732 (A,133,136) Diode EDZ6R8(B)
D 733 (A,135,136) Diode EDZ6R8(B)
D 734 (A,136,136) Diode EDZ6R8(B)
D 735 (A,138,136) Diode EDZ6R8(B)
D 736 (B,147,151) Diode MALS068X
D 737 (B,147,136) Diode
AVR-M1608C080MTAAB
D 738 (B,143,138) Diode
AVR-M1608C080MTAAB
Circuit Symbol and No. Part No.

AVIC-N4/XU/UC
266
1234
1234
C
D
F
A
B
E
D 739 (B,153,140) Diode
AVR-M1608C080MTAAB
D 740 (B,150,140) Diode
AVR-M1608C080MTAAB
D 741 (B,146,151) Diode MALS068X
D 742 (A,160,140) Diode EDZ6R8(B)
D 743 (A,160,139) Diode EDZ6R8(B)
D 744 (A,161,138) Diode EDZ6R8(B)
D 745 (B,133,143) Diode EDZ6R8(B)
D 746 (B,137,142) Diode EDZ6R8(B)
D 747 (B,139,140) Diode EDZ6R8(B)
D 748 (B,140,143) Diode EDZ6R8(B)
D 749 (A,140,136) Diode EDZ6R8(B)
D 750 (A,142,137) Diode EDZ6R8(B)
D 751 (B,132,143) Diode EDZ6R8(B)
D 752 (A,130,134) Diode UDZS27(B)
D 753 (B,146,141) Diode EDZ6R8(B)
D 754 (B,142,141) Diode EDZ6R8(B)
D 801 (A,62,135) Diode 5KP22A
D 802 (B,38,56) Diode RB400D
D 803 (B,38,60) Diode RB400D
D 804 (B,73,56) Diode RB400D
D 805 (B,73,60) Diode RB400D
D 806 (B,8,59) Diode RB400D
D 807 (A,39,56) Diode RB060L-40
D 808 (A,39,60) Diode RB060L-40
D 809 (A,74,55) Diode RB060L-40
D 810 (A,74,60) Diode RB060L-40
D 812 (B,38,113) Diode HZU6R8(B2)
D 814 (A,106,132) Diode KS926S2
D 815 (B,107,129) Diode HZU7R5(B3)
D 816 (B,58,118) Diode UDZS18(B)
D 817 (B,70,93) Diode UDZS20(B)
D 818 (A,18,50) Diode RB060L-40
D 820 (B,60,130) Diode S1G-6904G2P
D 821 (B,63,136) Diode 1SS355
D 822 (B,62,133) Diode 1SS355
D 828 (B,50,133) Diode S1G-6904G2P
D 829 (B,56,121) Diode RB500V-40
D 830 (B,104,129) Diode RB500V-40
D 831 (B,97,141) Diode RB500V-40
D 832 (A,7,67) Diode S1G-6904G2P
D 833 (B,56,150) Diode 1SS400
D 834 (B,20,82) Diode RB060L-40
D 861 (A,40,34) Diode RB060L-40
D 901 (B,62,151) Diode DAN202U
D 961 (A,159,100) Diode HZU8R2(B3)
D 971 (B,12,118) Diode RB751V-40
D 972 (B,12,120) Diode RB751V-40
D 973 (B,13,115) Diode HZU8R2(B1)
D 974 (B,11,122) Diode UDZS10(B)
D 2404 (B,108,97) Diode DAN202U
D 2405 (B,127,130) Diode DAP202U
D 2406 (A,133,122) Diode 1SS355
D 2407 (A,133,128) Diode UDZS4R7(B)
D 2409 (B,22,111) Diode UDZS8R2(B)
D 2410 (B,23,119) Diode DAN202U
D 2411 (B,26,118) Diode DAN202U
D 2412 (B,33,116) Diode DAN202U
D 2413 (B,27,122) Diode DAN202U
D 2415 (B,129,107) Diode DAN202U
D 2416 (B,129,111) Diode DAN202U
Circuit Symbol and No. Part No.
D 2461 (B,137,85) Diode DAN202U
D 2551 (B,6,145) Diode EDZ6R8(B)
D 2552 (B,13,144) Diode EDZ6R8(B)
D 2701 (B,53,11) Diode Network DA204U
D 2702 (B,61,7) Diode Network DA204U
D 2704 (B,46,16) Diode UDZS6R8(B)
D 2705 (B,48,23) Diode Network DA204U
D 2706 (B,48,28) Diode UMZ6R8EN
D 2707 (B,37,11) Diode UMZ6R8EN
D 2800 (A,162,135) Diode RB500V-40
L 1 (B,131,17) Inductor CTF1558
L 2 (B,146,18) Inductor CTF1558
L 3 (A,157,17) Inductor CTF1410
L 5 (A,138,33) Inductor CTF1556
L 6 (A,126,34) Inductor CTF1295
L 7 (B,161,54) Inductor CTF1558
L 8 (A,147,68) Inductor CTF1556
L 101 (A,131,16) Chip Ferrite Bead CTF1557
L 102 (A,133,12) Chip Ferrite Bead CTF1557
L 103 (A,138,28) Chip Ferrite Bead CTF1557
L 104 (A,147,27) Chip Ferrite Bead CTF1557
L 105 (A,155,27) Chip Ferrite Bead CTF1557
L 106 (A,164,27) Chip Ferrite Bead CTF1557
L 107 (A,162,33) Chip Ferrite Bead CTF1557
L 108 (A,162,42) Chip Ferrite Bead CTF1557
L 109 (A,162,50) Chip Ferrite Bead CTF1557
L 110 (B,105,38) Inductor CTF1556
L 111 (B,105,22) Inductor CTF1556
L 112 (B,106,55) Inductor CTF1556
L 113 (B,108,60) Chip Ferrite Bead CTF1557
L 114 (B,108,55) Chip Ferrite Bead CTF1557
L 201 (A,125,29) Inductor CTF1556
L 203 (A,85,10) Inductor CTF1556
L 204 (A,104,45) Inductor CTF1488
L 205 (A,123,21) Inductor CTF1556
L 206 (A,88,45) Inductor CTF1556
L 207 (A,94,43) Inductor CTF1379
L 301 (A,140,19) Chip Ferrite Bead CTF1557
L 302 (A,144,13) Chip Ferrite Bead CTF1557
L 305 (A,102,54) Inductor CTF1556
L 312 (A,120,52) Inductor CTF1410
L 601 (B,51,98) Inductor CTF1334
L 602 (B,43,89) Inductor CTF1334
L 603 (B,42,93) Inductor CTF1334
L 604 (A,43,88) Inductor CTF1334
L 605 (B,155,137) Inductor CTF1334
L 606 (A,125,91) Inductor CTF1334
L 607 (A,130,86) Inductor CTF1334
L 611 (B,55,109) Inductor CTF1334
L 612 (B,57,95) Inductor CTF1334
L 613 (B,43,106) Inductor CTF1334
L 616 (B,47,106) Inductor CTF1334
L 617 (B,48,87) Inductor CTF1334
L 619 (A,128,83) Inductor CTF1306
L 620 (A,127,80) Inductor CTF1306
L 621 (A,128,80) Inductor CTF1306
L 622 (A,125,83) Inductor CTF1384
L 623 (A,125,80) Inductor CTF1387
L 624 (A,124,83) Inductor CTF1334
L 625 (A,97,82) Inductor CTF1306
Circuit Symbol and No. Part No.

AVIC-N4/XU/UC 267
5 678
5678
C
D
F
A
B
E
L 627 (A,127,83) Inductor CTF1306
L 628 (A,123,83) Inductor CTF1306
L 629 (A,124,80) Inductor CTF1306
L 631 (A,121,80) Inductor CTF1334
L 632 (A,120,83) Inductor CTF1334
L 633 (A,120,80) Inductor CTF1334
L 634 (A,118,83) Inductor CTF1334
L 635 (A,121,83) Inductor CTF1306
L 636 (A,103,87) Inductor CTF1334
L 637 (A,118,80) Inductor CTF1306
L 638 (A,117,83) Inductor CTF1334
L 640 (A,116,83) Inductor CTF1306
L 643 (A,31,122) Inductor CTF1306
L 644 (A,114,83) Inductor CTF1306
L 645 (A,114,80) Inductor CTF1306
L 646 (A,113,83) Inductor CTF1334
L 647 (A,113,80) Inductor CTF1334
L 648 (A,111,80) Inductor CTF1378
L 649 (A,109,80) Inductor CTF1378
L 650 (A,108,80) Inductor CTF1378
L 651 (A,104,80) Inductor CTF1378
L 652 (A,102,83) Inductor CTF1334
L 653 (A,102,80) Inductor CTF1467
L 660 (B,24,91) Inductor CTF1464
L 662 (B,23,98) Inductor CTF1306
L 663 (B,22,97) Inductor CTF1306
L 666 (B,14,87) Inductor CTF1306
L 667 (B,14,89) Inductor CTF1306
L 668 (B,14,90) Inductor CTF1306
L 669 (B,14,92) Inductor CTF1306
L 670 (B,15,95) Inductor CTF1306
L 674 (B,14,93) Inductor CTF1306
L 677 (B,19,95) Inductor CTF1473
L 679 (A,27,81) Inductor CTF1453
L 680 (A,27,86) Inductor CTF1473
L 681 (A,52,116) Inductor CTF1306
L 682 (A,52,115) Inductor CTF1386
L 683 (A,49,122) Inductor CTF1386
L 684 (A,51,113) Inductor CTF1386
L 685 (A,48,113) Inductor CTF1386
L 686 (A,79,116) Inductor CTF1306
L 687 (A,76,116) Inductor CTF1334
L 688 (A,45,113) Inductor CTF1386
L 689 (A,53,121) Inductor CTF1306
L 690 (A,53,118) Inductor CTF1334
L 691 (A,46,122) Inductor CTF1334
L 692 (A,91,121) Inductor CTF1334
L 693 (A,43,122) Inductor CTF1384
L 694 (A,91,123) Inductor CTF1334
L 695 (B,46,120) Inductor CTF1463
L 696 (A,102,123) Inductor CTF1334
L 697 (A,106,123) Inductor CTF1334
L 698 (A,40,122) Inductor CTF1629
L 700 (A,17,114) Inductor CTF1306
L 701 (A,31,110) Inductor CTF1629
L 703 (A,17,113) Inductor CTF1306
L 704 (A,17,111) Inductor CTF1306
L 705 (A,17,110) Inductor CTF1306
L 706 (A,17,108) Inductor CTF1306
L 707 (A,20,108) Inductor CTF1306
Circuit Symbol and No. Part No.
L 708 (A,21,112) Inductor CTF1306
L 709 (A,22,108) Inductor CTF1306
L 710 (A,23,112) Inductor CTF1306
L 711 (A,24,114) Inductor CTF1306
L 712 (A,29,122) Inductor CTF1629
L 713 (A,103,124) Inductor CTF1334
L 714 (A,106,124) Inductor CTF1334
L 716 (A,92,127) Inductor CTF1306
L 717 (A,101,135) Inductor CTF1306
L 718 (B,157,143) Inductor CTF1410
L 719 (B,170,145) Inductor CTF1334
L 720 (A,92,130) Inductor CTF1629
L 721 (A,53,119) Inductor CTF1306
L 722 (A,53,122) Inductor CTF1306
L 723 (A,35,113) Inductor CTF1306
L 724 (A,39,113) Inductor CTF1306
L 725 (A,41,113) Inductor CTF1306
L 727 (A,37,113) Inductor CTF1306
L 728 (A,44,113) Inductor CTF1306
L 729 (A,42,122) Inductor CTF1306
L 730 (A,42,113) Inductor CTF1306
L 732 (A,157,139) Inductor CTF1295
L 733 (A,156,141) Inductor CTF1295
L 734 (A,154,143) Inductor CTF1295
L 735 (B,142,147) Inductor CTF1295
L 736 (B,140,146) Inductor CTF1295
L 737 (B,138,143) Inductor CTF1295
L 738 (B,135,143) Inductor CTF1295
L 739 (B,135,147) Inductor CTF1295
L 740 (B,133,147) Inductor CTF1410
L 741 (A,142,139) Inductor CTF1295
L 742 (A,139,139) Inductor CTF1295
L 743 (B,79,107) Inductor CTF1410
L 744 (A,116,80) Inductor CTF1334
L 745 (A,148,140) Inductor CTF1334
L 746 (A,150,140) Inductor CTF1334
L 748 (A,145,140) Inductor CTF1334
L 749 (A,147,140) Inductor CTF1334
L 751 (B,85,102) Inductor CTF1334
L 753 (B,94,111) Inductor LCTAW680J3225
L 754 (B,90,94) Inductor CTF1334
L 755 (A,101,121) Inductor CTF1334
L 759 (A,110,120) Inductor CTF1334
L 760 (B,83,88) Inductor CTF1334
L 761 (B,93,118) Inductor LCYC2R2K1608
L 762 (B,108,115) Inductor LCYC2R2K1608
L 763 (B,94,114) Inductor LCYC2R2K1608
L 765 (A,76,100) Inductor LCYC2R2K1608
L 766 (B,113,116) Inductor LCYC2R2K1608
L 771 (A,131,138) Inductor CTF1453
L 772 (A,128,138) Inductor CTF1453
L 793 (A,130,80) Inductor CTF1334
L 801 (A,11,53) Inductor CTH1254
L 802 (A,15,68) Inductor CTH1257
L 803 (A,40,48) Inductor CTH1254
L 804 (A,40,67) Inductor CTH1255
L 805 (A,74,48) Inductor CTH1257
L 806 (A,75,67) Inductor CTH1257
L 807 (A,87,147) Inductor CTH1262
L 808 (A,26,65) Inductor CTH1253
Circuit Symbol and No. Part No.

AVIC-N4/XU/UC
268
1234
1234
C
D
F
A
B
E
L 809 (A,62,63) Inductor CTH1253
L 810 (A,89,135) Choke Coil 100 µH CTH1315
L 811 (B,57,134) Inductor CTF1556
L 812 (A,65,71) Inductor CTF1453
L 815 (B,60,136) Inductor CTF1556
L 817 (A,39,79) Inductor LCKAW1R0J2520
L 818 (B,26,82) Inductor LCYA220J2520
L 901 (B,60,148) Inductor LCTC2R2K1608
L 982 (B,73,32) Inductor CTF1463
L 983 (B,62,32) Inductor CTF1463
L 984 (A,91,79) Inductor CTF1463
L 985 (A,91,86) Inductor CTF1463
L 999 (B,26,94) Inductor CTF1463
L 2402 (B,115,91) Inductor CTF1306
L 2404 (A,147,104) Inductor LCTAW2R2J2520
L 2551 (B,12,141) Inductor CTF1379
L 2554 (B,35,110) Inductor CTF1334
L 2555 (B,37,110) Inductor CTF1334
L 2701 (B,48,16) Chip Ferrite Bead CTF1399
L 2702 (B,38,21) Inductor CTF1334
L 2703 (B,41,88) Inductor CTF1334
L 2706 (B,49,12) Inductor CTF1306
L 2707 (B,50,20) Inductor CTF1306
L 2709 (B,55,28) Inductor CTF1306
L 2710 (B,54,25) Inductor CTF1306
L 2711 (B,48,13) Inductor CTF1306
L 2712 (B,35,16) Inductor CTF1306
L 2713 (B,34,11) Inductor CTF1306
L 2714 (A,41,21) Inductor CTF1334
L 2715 (A,38,21) Inductor CTF1334
L 2716 (B,52,22) Inductor CTF1334
L 2717 (B,58,10) Inductor CTF1306
L 2718 (B,39,15) Inductor CTF1306
L 2800 (B,156,133) Inductor CTF1305
TH601 (A,137,88) Thermistor CCX1056
X 1 (A,142,72) Radiator 30.000 MHz CSS1633
X 2 (B,134,61) Radiator 33.000 MHz CSS1634
X 3 (B,160,49) Radiator 33.868 8 MHz CSS1551
X 202 (A,126,21) Radiator 14.318 18 MHz CSS1632
X 601 (A,46,88) Radiator 10.0 MHz CSS1577
VR741 (A,78,111) Semi-fixed 2.2 kohm(B) CCP1392
>FU691 (B,165,147) Fuse 1 A CEK1254
>FU801 (A,63,118) Fuse 1.25 A CEK1255
>FU802 (A,8,61) Fuse 4 A CEK1260
>FU803 (A,69,119) Fuse 400 mA CEK1250
>FU804 (A,24,72) Fuse 2.5 A CEK1258
>FU805 (A,61,71) Fuse 2.5 A CEK1258
>FU806 (A,58,119) Fuse 1 A CEK1254
>FU807 (A,41,84) Fuse 1 A CEK1254
>FU808 (A,11,109) Fuse 4 A CEK1260
>FU809 (A,125,135) Fuse 2 A CEK1257
>FU810 (A,103,140) Fuse 1.25 A CEK1255
>FU811 (A,83,72) Fuse 2 A CEK1257
>FU812 (A,117,141) Fuse 250 mA CEK1248
>FU813 (A,83,47) Fuse 2.5 A CEK1258
>FU814 (B,61,107) Fuse 250 mA CEK1248
>FU821 (A,19,79) Fuse 3.15 A CEK1259
>FU822 (A,64,80) Fuse 1 A CEK1254
>FU823 (A,48,71) Fuse 2 A CEK1257
>FU971 (A,10,120) Fuse 400 mA CEK1250
Circuit Symbol and No. Part No.
EF731 (B,147,144) EMI Filter CCG1082
EF732 (B,145,148) EMI Filter CCG1082
EF733 (B,140,136) EMI Filter CCG1067
EF734 (B,141,134) EMI Filter CCG1067
EF735 (B,150,138) EMI Filter CCG1067
EF736 (B,152,138) EMI Filter CCG1067
EF801 (A,96,139) EMI Filter CCG1172
EF802 (A,77,143) EMI Filter CCG1172
EF803 (A,79,152) EMI Filter CCG1172
RESISTORS
R 1 (B,130,34) RS1/16S0R0J
R 3 (B,130,37) RS1/16S0R0J
R 5 (A,114,59) RS1/16S473J
R 6 (A,120,63) RS1/16S473J
R 7 (A,156,48) RS1/16S220J
R 8 (A,119,70) RS1/16S473J
R 10 (A,151,70) RS1/16S104J
R 11 (A,154,70) RAB4C473J
R 12 (A,144,67) RS1/16S105J
R 13 (A,142,67) RS1/16S151J
R 14 (B,146,34) RS1/16S0R0J
R 16 (B,146,37) RS1/16S0R0J
R 19 (A,120,68) RS1/16S473J
R 20 (A,134,69) RS1/16S101J
R 21 (A,138,66) RS1/16S101J
R 22 (A,136,69) RS1/16S101J
R 23 (B,136,59) RS1/16S105J
R 24 (B,136,62) RS1/16S151J
R 25 (A,133,69) RS1/16S101J
R 26 (A,137,69) RS1/16S101J
R 27 (A,134,66) RS1/16S101J
R 28 (A,136,66) RS1/16S101J
R 29 (A,132,66) RS1/16S101J
R 30 (A,131,66) RS1/16S101J
R 31 (A,131,69) RS1/16S101J
R 32 (B,136,53) RS1/16S473J
R 33 (A,130,69) RS1/16S473J
R 34 (B,157,50) RS1/16S223J
R 35 (A,126,48) RS1/16S104J
R 36 (A,125,59) RS1/16S101J
R 37 (A,125,60) RS1/16S101J
R 38 (A,125,61) RS1/16S101J
R 39 (A,125,63) RS1/16S101J
R 40 (A,125,46) RS1/16S470J
R 45 (B,129,55) RS1/16S104J
R 46 (B,130,61) RS1/16S104J
R 47 (B,159,47) RS1/16S104J
R 48 (B,158,65) RS1/16S104J
R 49 (B,160,65) RS1/16S104J
R 50 (B,161,65) RS1/16S104J
R 52 (B,83,26) RS1/16SS101J
R 53 (B,83,27) RS1/16SS101J
R 54 (B,83,28) RS1/16SS101J
R 55 (B,83,30) RS1/16SS101J
R 57 (B,83,29) RS1/16SS101J
R 59 (B,82,31) RS1/16SS101J
R 60 (B,83,32) RS1/16SS101J
R 61 (A,59,35) RS1/16SS0R0J
Circuit Symbol and No. Part No.

AVIC-N4/XU/UC 269
5 678
5678
C
D
F
A
B
E
R 62 (B,83,34) RS1/16SS101J
R 63 (B,83,33) RS1/16SS101J
R 64 (B,85,38) RS1/16SS101J
R 65 (B,83,36) RS1/16SS101J
R 66 (A,58,41) RS1/16SS101J
R 67 (A,59,41) RS1/16SS101J
R 68 (A,60,41) RS1/16SS101J
R 69 (A,61,41) RS1/16SS101J
R 70 (A,62,41) RS1/16SS101J
R 71 (A,63,41) RS1/16SS101J
R 72 (A,64,41) RS1/16SS101J
R 73 (A,65,41) RS1/16SS101J
R 74 (A,66,41) RS1/16SS101J
R 75 (A,67,41) RS1/16SS101J
R 76 (A,68,41) RS1/16SS101J
R 77 (A,69,41) RS1/16SS101J
R 78 (A,70,41) RS1/16SS101J
R 79 (A,71,41) RS1/16SS101J
R 80 (A,72,41) RS1/16SS101J
R 81 (A,73,41) RS1/16SS101J
R 82 (A,74,41) RS1/16SS101J
R 84 (B,83,37) RS1/16SS562J
R 85 (B,84,31) RS1/16SS103J
R 87 (B,159,63) RS1/16S104J
R 88 (B,131,48) RS1/16S104J
R 89 (B,135,46) RS1/16S0R0J
R 90 (B,135,45) RS1/16S0R0J
R 93 (B,134,44) RS1/16S153J
R 94 (B,137,44) RS1/16S153J
R 95 (B,133,49) RS1/16S153J
R 96 (B,133,48) RS1/16S153J
R 97 (A,122,56) RS1/16S473J
R 98 (A,158,61) RS1/16S473J
R 101 (B,105,36) RS1/16S473J
R 102 (B,105,21) RS1/16S473J
R 103 (B,104,59) RS1/16S473J
R 104 (A,135,22) RS1/16S220J
R 151 (B,130,32) RS1/16S0R0J
R 152 (B,162,34) RS1/16S0R0J
R 153 (B,145,44) RS1/16S471J
R 154 (A,119,56) RS1/16S473J
R 155 (A,116,56) RS1/16S473J
R 156 (A,109,66) RS1/16S473J
R 158 (A,121,52) RS1/16S473J
R 159 (B,129,57) RS1/16S473J
R 160 (A,122,61) RS1/16S473J
R 161 (A,109,68) RS1/16S103J
R 162 (B,134,57) RS1/16S473J
R 163 (A,125,58) RS1/16S560J
R 164 (A,115,66) RS1/16S473J
R 165 (A,125,69) RS1/16S473J
R 166 (A,107,68) RS1/16S473J
R 167 (A,120,64) RS1/16S473J
R 170 (A,110,66) RS1/16S473J
R 171 (A,113,66) RS1/16S473J
R 172 (A,111,66) RS1/16S473J
R 174 (A,125,67) RS1/16S473J
R 175 (A,125,68) RS1/16S473J
R 176 (A,125,56) RS1/16S0R0J
R 177 (A,120,65) RS1/16S473J
Circuit Symbol and No. Part No.
R 178 (A,120,67) RS1/16S473J
R 180 (A,148,66) RS1/16S101J
R 181 (A,118,56) RS1/16S473J
R 182 (A,120,56) RS1/16S473J
R 183 (A,118,62) RS1/16S473J
R 184 (A,118,59) RS1/16S473J
R 185 (A,115,62) RS1/16S473J
R 186 (A,116,59) RS1/16S473J
R 187 (A,115,59) RS1/16S473J
R 188 (A,110,68) RS1/16S473J
R 189 (A,113,68) RS1/16S473J
R 190 (A,111,68) RS1/16S473J
R 191 (B,129,64) RS1/16S473J
R 192 (A,116,62) RS1/16S473J
R 193 (A,126,65) RS1/16S473J
R 194 (A,149,68) RS1/16S390J
R 196 (A,115,68) RS1/16S473J
R 198 (A,127,64) RS1/16S473J
R 201 (A,123,41) RN1/16SE1502D
R 202 (A,123,39) RN1/16SE1202D
R 210 (A,102,42) RS1/16S104J
R 211 (A,100,42) RS1/16S104J
R 212 (A,93,43) RS1/16S104J
R 213 (A,92,43) RS1/16S104J
R 217 (A,124,36) RS1/16S272J
R 220 (A,125,8) RS1/16S223J
R 221 (A,125,26) RS1/16S105J
R 222 (A,125,17) RS1/16S151J
R 224 (A,82,16) RS1/16S0R0J
R 225 (A,120,9) RS1/16S104J
R 226 (A,122,9) RS1/16S104J
R 227 (A,82,19) RS1/16S104J
R 228 (A,84,19) RS1/16S104J
R 229 (B,118,16) RS1/16S560J
R 230 (A,84,13) RS1/16S104J
R 232 (A,85,13) RS1/16S104J
R 237 (B,116,16) RS1/16S104J
R 238 (B,117,16) RS1/16S330J
R 240 (A,118,8) RS1/16S104J
R 301 (A,139,19) RS1/16S123J
R 302 (A,139,21) RS1/16S103J
R 303 (A,140,16) RS1/16S473J
R 320 (A,110,57) RS1/16S103J
R 321 (A,109,59) RS1/16S0R0J
R 329 (A,113,50) RS1/16SS821J
R 330 (A,113,53) RS1/16SS221J
R 331 (A,113,52) RS1/16SS221J
R 332 (A,113,51) RS1/16SS472J
R 349 (B,159,44) RS1/16S473J
R 350 (B,151,43) RS1/16S473J
R 356 (A,113,56) RS1/16S0R0J
R 360 (B,100,60) RS1/16SS473J
R 361 (B,100,47) RS1/16SS473J
R 362 (B,100,59) RS1/16SS473J
R 363 (B,100,48) RS1/16SS473J
R 364 (B,100,52) RS1/16SS473J
R 365 (B,100,51) RS1/16SS473J
R 366 (B,100,49) RS1/16SS473J
R 367 (B,102,49) RS1/16SS473J
R 368 (B,102,51) RS1/16SS473J
Circuit Symbol and No. Part No.

AVIC-N4/XU/UC
270
1234
1234
C
D
F
A
B
E
R 369 (B,100,58) RS1/16SS473J
R 370 (A,92,72) RS1/8S0R0J
R 601 (A,137,87) RS1/16S1803D
R 602 (B,50,100) RS1/16SS473J
R 603 (A,130,91) RS1/16SS473J
R 604 (A,33,94) RS1/16SS0R0J
R 605 (A,31,95) RS1/16SS102J
R 606 (A,37,88) RAB4C681J
R 607 (A,125,85) RS1/16SS473J
R 608 (B,154,135) RS1/16S563J
R 609 (B,153,132) RS1/16S104J
R 610 (B,150,132) RS1/16S473J
R 611 (B,153,135) RS1/16S472J
R 612 (A,31,93) RS1/16SS473J
R 614 (A,33,102) RS1/16SS473J
R 616 (A,45,109) RS1/16SS681J
R 617 (A,41,87) RS1/16S0R0J
R 618 (B,39,99) RS1/16SS473J
R 620 (B,48,97) RS1/16SS473J
R 621 (B,62,91) RS1/16SS473J
R 622 (A,55,109) RS1/16SS473J
R 623 (A,47,109) RAB4C681J
R 625 (A,33,106) RS1/16S473J
R 626 (A,51,110) RAB4C681J
R 627 (A,59,94) RS1/16SS473J
R 628 (A,34,99) (EW5) RS1/16SS473J
R 629 (A,57,95) RS1/16SS473J
R 630 (A,33,100) (UC) RS1/16SS473J
R 631 (A,32,95) RS1/16SS102J
R 632 (A,35,106) RS1/16SS473J
R 633 (A,56,90) RS1/16SS473J
R 636 (B,55,113) RS1/16S473J
R 640 (B,51,87) RS1/16SS101J
R 641 (B,51,88) RS1/16SS473J
R 642 (A,54,106) RS1/16SS681J
R 643 (A,56,99) RS1/16SS681J
R 644 (B,48,98) RS1/16SS681J
R 645 (A,56,96) RS1/16SS681J
R 646 (A,56,93) RAB4C681J
R 647 (A,54,90) RS1/16SS681J
R 648 (A,53,88) RS1/16SS681J
R 649 (A,52,88) RS1/16SS681J
R 651 (B,55,105) RS1/16S681J
R 653 (A,137,84) RS1/16S2003F
R 654 (A,33,105) RS1/16SS473J
R 657 (A,53,84) RS1/16S104J
R 658 (A,34,96) RS1/16SS101J
R 659 (A,50,88) RAB4C681J
R 660 (A,42,86) RS1/16SS104J
R 661 (A,42,88) RS1/16SS681J
R 662 (A,25,104) RS1/16S103J
R 664 (B,38,102) RS1/16SS681J
R 665 (A,37,109) RAB4C681J
R 666 (A,41,109) RAB4C681J
R 667 (A,43,109) RS1/16SS681J
R 668 (A,23,126) RS1/16S104J
R 670 (B,39,105) RS1/16SS103J
R 671 (B,39,102) RS1/16SS103J
R 672 (A,34,109) RS1/16SS681J
R 673 (B,39,104) RS1/16SS102J
Circuit Symbol and No. Part No.
R 674 (B,39,101) RS1/16SS102J
R 675 (A,32,99) RS1/16SS681J
R 676 (A,35,90) RS1/16SS681J
R 677 (B,15,86) RS1/16S104J
R 681 (A,117,94) RS1/16S101J
R 682 (A,119,94) RS1/10S471J
R 683 (A,120,97) RS1/16S103J
R 687 (A,23,121) RS1/16S470J
R 691 (B,160,148) RS1/10S221J
R 692 (B,157,148) RS1/10S221J
R 693 (A,171,138) RS1/16S681J
R 694 (A,165,138) RS1/16S681J
R 695 (A,168,138) RS1/16S681J
R 696 (A,164,138) RS1/16S681J
R 697 (A,167,138) RS1/16S681J
R 699 (B,20,101) RS1/16S0R0J
R 701 (A,121,122) RS1/16S820J
R 702 (A,23,108) RS1/16S103J
R 703 (A,25,108) RS1/16S103J
R 730 (B,73,101) RS1/16S0R0J
R 732 (B,143,143) RS1/16S102J
R 733 (B,145,143) RS1/16S102J
R 734 (A,138,139) RS1/16S102J
R 735 (A,136,139) RS1/16S102J
R 736 (A,135,139) RS1/16S0R0J
R 737 (A,133,139) RS1/16S102J
R 738 (B,138,146) RS1/16S681J
R 739 (B,137,147) RS1/16S681J
R 740 (B,144,134) RS1/16S101J
R 741 (B,143,135) RS1/16S101J
R 742 (B,79,109) RS1/16S102J
R 743 (A,78,108) RS1/16S362J
R 744 (A,80,114) RS1/16S512J
R 745 (B,77,113) RS1/16S471J
R 746 (B,80,111) RS1/16S0R0J
R 751 (B,101,93) RS1/16SS101J
R 752 (B,103,94) RS1/16SS101J
R 753 (B,105,96) RS1/16SS101J
R 754 (B,96,94) RS1/16S222J
R 755 (B,89,96) RS1/16S222J
R 756 (B,120,133) RS1/16S750J
R 757 (B,83,98) RS1/16S101J
R 760 (B,114,129) RS1/16S4701D
R 761 (B,82,94) RS1/16S1000D
R 762 (B,95,108) RN1/16SE2002D
R 763 (B,92,108) RS1/16S473J
R 764 (B,102,108) RS1/16S75R0D
R 765 (B,101,108) RS1/16S75R0D
R 766 (B,99,108) RS1/16S75R0D
R 767 (B,98,108) RS1/16S750J
R 768 (B,117,127) RS1/16S4701D
R 769 (B,105,118) RS1/16S105J
R 770 (B,86,122) RS1/16S101J
R 771 (B,112,124) RS1/16S101J
R 772 (B,102,114) RS1/16S105J
R 773 (A,105,98) RS1/16S750J
R 774 (B,95,114) RS1/16S101J
R 776 (A,122,121) RS1/16S750J
R 781 (A,106,80) RS1/16S0R0J
R 782 (B,83,117) RS1/16S105J
Circuit Symbol and No. Part No.

AVIC-N4/XU/UC 271
5 678
5678
C
D
F
A
B
E
R 783 (B,91,118) RS1/16S105J
R 784 (B,101,112) RS1/16S105J
R 785 (B,81,117) RS1/16S105J
R 786 (B,114,127) RS1/16S4701D
R 788 (B,117,125) RS1/16S4701D
R 789 (B,120,120) RS1/16S102J
R 790 (B,115,116) RS1/16S563J
R 791 (B,118,118) RS1/16S473J
R 792 (B,92,115) RS1/16S105J
R 794 (A,73,106) RS1/16S563J
R 795 (A,75,101) RS1/16SS102J
R 796 (A,72,103) RS1/16S563J
R 800 (B,94,118) RS1/16S105J
R 803 (B,7,51) RS1/16S5600D
R 813 (B,58,107) RS1/16S0R0J
R 814 (A,80,95) RS1/16S0R0J
R 819 (B,39,85) RS1/8S181J
R 820 (B,39,82) RS1/8S181J
R 821 (A,30,81) RS1/16S103J
R 824 (B,59,34) RS1/16S0R0J
R 825 (A,88,55) RS1/10S360J
R 826 (A,88,57) RS1/10S360J
R 827 (A,88,53) RS1/16S103J
R 829 (A,119,138) RS1/16S475J
R 832 (B,7,54) RS1/16S8201D
R 833 (B,7,56) RS1/16S1501D
R 834 (B,8,69) RS1/16S681J
R 835 (B,13,70) RS1/16S154J
R 836 (B,29,49) RS1/16S3300D
R 837 (B,26,48) RS1/16S101J
R 838 (B,26,49) RS1/16S3001D
R 839 (B,24,48) RS1/16S1001D
R 840 (B,25,51) RS1/16S102J
R 841 (B,25,53) RS1/16S104J
R 842 (B,29,67) RS1/16S6800D
R 843 (B,26,67) RS1/16S5601D
R 844 (B,24,68) RS1/16S1001D
R 845 (B,26,68) RS1/16S101J
R 846 (B,25,65) RS1/16S102J
R 847 (B,65,47) RS1/16S5600D
R 848 (B,61,47) RS1/16S2401D
R 849 (B,61,49) RS1/16S101J
R 850 (B,59,48) RS1/16S1601D
R 851 (B,60,50) RS1/16S152J
R 852 (B,65,69) RS1/16S1200D
R 853 (B,61,69) RS1/16S1001D
R 854 (B,60,53) RS1/16S104J
R 855 (B,61,67) RS1/16S101J
R 856 (B,59,68) RS1/16S1001D
R 857 (B,60,66) RS1/16S152J
R 858 (B,20,66) RS1/16S100J
R 859 (B,14,57) RS1/16S184J
R 861 (B,8,46) RS1/10S100J
R 862 (B,40,26) RS1/16S1002D
R 863 (B,41,35) RS1/16S102J
R 864 (B,42,28) RS1/16S6202D
R 865 (B,27,70) RS1/16S100J
R 866 (B,25,58) RS1/16S1003D
R 867 (B,64,44) RS1/16S473J
R 868 (B,66,71) RS1/16S100J
Circuit Symbol and No. Part No.
R 869 (B,60,57) RS1/16S1003D
R 870 (B,61,42) RS1/16S473J
R 873 (B,41,56) RS1/10S150J
R 874 (B,29,51) RS1/16S224J
R 875 (B,29,65) RS1/16S224J
R 876 (B,41,60) RS1/10S150J
R 877 (B,76,57) RS1/10S150J
R 878 (B,65,50) RS1/16S224J
R 879 (B,65,64) RS1/16S224J
R 880 (B,76,60) RS1/10S150J
R 884 (B,90,147) RS1/4S561J
R 885 (B,90,150) RS1/4S561J
R 886 (B,84,144) RS1/16S103J
R 891 (B,108,136) RS1/16S1101D
R 892 (B,110,140) RS1/16S6800D
R 893 (B,111,130) RS1/8S102J
R 894 (B,115,140) RS1/16S471J
R 895 (B,111,132) RS1/8S102J
R 896 (B,107,133) RS1/16S103J
R 901 (B,147,122) RS1/16S224J
R 902 (B,37,121) RS1/16S473J
R 903 (B,39,115) RS1/16S223J
R 904 (B,37,115) RS1/16S223J
R 905 (B,26,88) RS1/10S472J
R 906 (B,29,84) RS1/16S223J
R 907 (B,62,155) RS1/16S102J
R 908 (B,90,144) RS1/4S471J
R 909 (B,96,127) RS1/4S471J
R 910 (B,89,134) RS1/16S153J
R 911 (B,61,119) RS1/16S474J
R 912 (B,118,140) RS1/16S472J
R 913 (B,116,134) RS1/16S102J
R 914 (B,61,112) RS1/16S473J
R 915 (B,65,118) RS1/16S473J
R 916 (B,63,118) RS1/16S473J
R 917 (B,65,98) RS1/16S0R0J
R 918 (B,66,99) RS1/16S471J
R 919 (A,112,137) RS1/16S475J
R 920 (B,67,132) RS1/16S101J
R 921 (B,61,116) RS1/16S103J
R 922 (B,59,150) RS1/16S153J
R 924 (B,65,152) RS1/16S472J
R 925 (A,63,107) RS1/16S102J
R 926 (A,66,108) RS1/16S103J
R 927 (B,67,131) RS1/10S471J
R 928 (B,66,134) RS1/16S103J
R 929 (B,63,135) RS1/10S103J
R 930 (B,63,149) RS1/16S472J
R 936 (B,65,90) RS1/16S820J
R 937 (B,68,90) RS1/16S820J
R 938 (B,113,137) RS1/16S561J
R 939 (B,7,48) RS1/16S0R0J
R 940 (B,29,46) RS1/16S0R0J
R 941 (B,32,68) RS1/16S0R0J
R 942 (B,65,46) RS1/16S0R0J
R 943 (B,67,68) RS1/16S0R0J
R 944 (B,25,63) RS1/16S104J
R 945 (B,60,63) RS1/16S104J
R 946 (B,36,115) RS1/16S4701D
R 952 (A,77,94) RS1/16S473J
Circuit Symbol and No. Part No.

AVIC-N4/XU/UC
272
1234
1234
C
D
F
A
B
E
R 954 (B,56,148) RS1/16S103J
R 961 (A,157,97) RS1/16S223J
R 962 (A,154,97) RS1/16S103J
R 963 (A,161,100) RS1/16S104J
R 964 (A,164,98) RS1/16S223J
R 971 (B,16,121) RS1/16S824J
R 972 (B,16,125) RS1/16S102J
R 973 (B,19,119) RS1/16S472J
R 974 (B,16,116) RS1/8S471J
R 975 (B,16,114) RS1/8S751J
R 977 (B,30,125) RS1/16S103J
R 978 (B,30,123) RS1/16S103J
R 983 (A,12,78) RS1/10S102J
R 985 (A,80,91) RS1/10S102J
R 986 (A,136,132) RS1/10S102J
R 987 (B,85,45) RS1/10S102J
R 989 (B,85,71) RS1/10S102J
R 990 (B,72,92) RS1/16S0R0J
R 2403 (A,133,123) RS1/16S102J
R 2404 (B,127,135) RS1/16S473J
R 2407 (B,127,125) RS1/16SS473J
R 2409 (B,129,134) RS1/16S473J
R 2410 (B,130,127) RS1/16SS473J
R 2411 (B,132,135) RS1/16S333J
R 2416 (B,131,125) RS1/16S333J
R 2417 (B,108,103) RS1/16S104J
R 2418 (B,108,106) RS1/16S102J
R 2419 (B,133,123) RS1/16SS473J
R 2420 (B,131,137) RS1/16S473J
R 2421 (B,109,109) RS1/16S473J
R 2422 (B,134,137) RS1/16S473J
R 2423 (B,134,123) RS1/16SS473J
R 2424 (B,111,110) RS1/16S473J
R 2425 (B,135,137) RS1/16S473J
R 2426 (B,135,123) RS1/16SS473J
R 2428 (B,115,113) RS1/16S0R0J
R 2432 (B,118,105) RS1/16S473J
R 2433 (B,114,104) RS1/16S473J
R 2438 (A,145,111) RS1/16S181J
R 2440 (A,143,108) RS1/16S181J
R 2441 (A,144,106) RS1/16S223J
R 2444 (A,144,112) RS1/16S223J
R 2445 (A,144,104) RS1/16S102J
R 2446 (A,143,114) RS1/16S102J
R 2447 (B,133,100) RS1/16S0R0J
R 2448 (A,126,98) RS1/16S0R0J
R 2449 (A,126,101) RS1/16S0R0J
R 2451 (B,150,92) RS1/16S152J
R 2452 (A,126,113) RS1/16S0R0J
R 2453 (A,128,116) RS1/16S0R0J
R 2454 (B,132,115) RS1/16S0R0J
R 2459 (B,40,123) RS1/16S471J
R 2460 (B,153,91) RS1/16S104J
R 2461 (B,145,84) RS1/16S1202D
R 2462 (B,144,88) RS1/16S1003D
R 2465 (B,26,141) RS1/16SS471J
R 2472 (B,135,104) RS1/16S821J
R 2473 (B,136,114) RS1/16S821J
R 2474 (B,151,81) RS1/16S101J
R 2475 (B,138,104) RS1/16S104J
Circuit Symbol and No. Part No.
R 2476 (B,138,114) RS1/16S104J
R 2478 (B,141,101) RS1/16S472J
R 2479 (B,141,103) RS1/16S472J
R 2480 (B,144,118) RS1/16S472J
R 2481 (B,141,115) RS1/16S472J
R 2482 (B,141,106) RS1/16S472J
R 2483 (B,141,112) RS1/16S472J
R 2484 (B,144,102) RS1/16S472J
R 2485 (B,144,115) RS1/16S472J
R 2486 (B,147,102) RS1/16S472J
R 2487 (B,147,115) RS1/16S472J
R 2488 (B,35,122) RS1/16S471J
R 2489 (B,25,139) RS1/16S471J
R 2492 (B,23,109) RS1/16S223J
R 2493 (B,23,113) RS1/16S473J
R 2496 (B,28,113) RS1/16S103J
R 2497 (B,22,116) RS1/4S102J
R 2499 (B,21,122) RS1/16S103J
R 2500 (B,23,126) RS1/16S103J
R 2501 (B,18,124) RS1/16S221J
R 2502 (B,21,125) RS1/16S102J
R 2503 (A,50,134) RS1/16S101J
R 2551 (A,13,138) RS1/16S221J
R 2552 (A,13,141) RS1/16S621J
R 2553 (B,6,143) RS1/16S473J
R 2554 (B,9,144) RS1/16S121J
R 2556 (B,136,119) RS1/16S473J
R 2557 (B,136,120) RS1/16S473J
R 2558 (B,129,119) RS1/16SS473J
R 2566 (A,127,104) RS1/16SS101J
R 2567 (A,127,105) RS1/16SS101J
R 2568 (A,127,106) RS1/16SS101J
R 2569 (B,132,120) RS1/16S102J
R 2570 (B,129,116) RS1/16S0R0J
R 2571 (B,144,104) RS1/16S224J
R 2572 (B,144,114) RS1/16S224J
R 2602 (A,160,117) RS1/8S0R0J
R 2701 (B,46,13) RS1/16S222J
R 2702 (B,58,8) RS1/16S222J
R 2706 (B,49,18) RS1/16S222J
R 2707 (B,52,28) RS1/16S102J
R 2708 (B,51,26) RS1/16S102J
R 2710 (A,45,20) RS1/16S102J
R 2711 (A,46,22) RS1/16S102J
R 2712 (B,50,23) RS1/16S102J
R 2713 (B,35,14) RS1/16S222J
R 2714 (B,35,11) RS1/16S222J
R 2715 (B,38,15) RS1/16S222J
R 2723 (A,38,15) RS1/16S223J
R 2724 (A,38,13) RS1/16S472J
R 2725 (A,42,13) RS1/16S103J
R 2726 (A,41,15) RS1/16S223J
R 2729 (A,40,13) RS1/16S472J
R 2730 (B,8,51) RS1/16S331J
R 2731 (A,85,110) RS1/16S0R0J
CAPACITORS
C 1 (B,131,19) CKSRYB104K50
C 2 (B,130,22) CKSRYB104K50
Circuit Symbol and No. Part No.

AVIC-N4/XU/UC 273
5 678
5678
C
D
F
A
B
E
C 3 (B,130,25) CKSRYB104K50
C 4 (B,130,30) CKSRYB104K50
C 5 (B,130,42) CKSRYB104K50
C 6 (A,151,37) CKSRYB104K50
C 7 (A,156,45) CKSRYB104K50
C 8 (A,155,50) CKSRYB104K50
C 9 (A,155,53) CKSRYB104K50
C 10 (A,156,56) CKSRYB104K50
C 11 (A,156,61) CKSRYB104K50
C 12 (B,135,18) 10 µF CCG1171
C 13 (B,145,26) CKSRYB104K50
C 14 (B,145,29) CKSRYB104K50
C 15 (A,146,36) CKSRYB104K50
C 16 (A,144,36) CKSRYB104K50
C 17 (A,146,67) CKSRYB104K50
C 18 (A,144,69) CCSRCH100D50
C 19 (A,142,69) CCSRCH100D50
C 20 (B,148,18) CKSRYB104K50
C 21 (B,147,22) CKSRYB104K50
C 22 (B,147,25) CKSRYB104K50
C 23 (B,147,30) CKSRYB104K50
C 24 (B,146,41) CKSRYB104K50
C 25 (A,140,37) CKSRYB104K50
C 26 (A,140,66) CKSRYB104K50
C 27 (B,151,18) 10 µF CCG1171
C 28 (B,156,15) CKSRYB104K50
C 29 (B,162,28) CKSRYB104K50
C 30 (A,157,18) CKSRYF104Z25
C 31 (B,131,59) CCSRCH8R0D50
C 32 (B,131,63) CCSRCH8R0D50
C 33 (A,135,37) CKSRYB104K50
C 35 (A,135,66) CKSRYB104K50
C 36 (A,129,65) CKSRYB104K50
C 38 (A,134,33) 10 µF CCG1171
C 39 (A,126,41) CKSRYB104K50
C 40 (A,126,43) CKSRYB104K50
C 41 (A,126,51) CKSRYB104K50
C 42 (B,140,44) CKSRYB104K50
C 44 (B,136,56) CKSRYB104K50
C 47 (B,144,66) CKSRYB104K50
C 49 (B,143,44) CKSRYB104K50
C 51 (A,148,36) CKSRYB224K10
C 54 (B,83,38) CCSRCH121J50
C 55 (B,147,44) CKSRYB104K50
C 57 (B,151,44) CKSRYB104K50
C 60 (B,152,66) CKSRYB104K50
C 63 (B,157,47) CKSRYB104K50
C 64 (B,157,52) CKSRYB104K50
C 66 (B,157,55) CKSRYB104K50
C 67 (B,159,55) 10 µF CCG1171
C 68 (A,130,36) 22 µF CCG1178
C 69 (A,130,34) 22 µF CCG1178
C 70 (A,129,30) 22 µF CCG1178
C 71 (B,128,61) CKSRYF103Z50
C 72 (B,162,52) CKSRYF103Z50
C 73 (B,161,52) CKSRYF104Z25
C 74 (B,157,62) CKSRYF104Z25
C 75 (A,155,18) CKSRYF104Z25
C 76 (B,130,27) CKSRYB103K50
C 77 (B,138,18) CKSRYB103K50
Circuit Symbol and No. Part No.
C 78 (B,145,21) CKSRYB103K50
C 79 (B,162,30) CKSRYB103K50
C 80 (B,154,17) CKSRYB103K50
C 81 (B,146,40) CKSRYB224K10
C 82 (B,162,23) CKSRYB103K50
C 96 (B,163,23) CKSRYB224K10
C 97 (B,163,28) CKSRYB224K10
C 98 (B,163,30) CKSRYB224K10
C 101 (A,130,18) CKSRYB104K50
C 102 (A,134,12) CKSRYB104K50
C 103 (A,138,26) CKSRYB104K50
C 104 (A,147,30) CKSRYB104K50
C 105 (A,155,30) CKSRYB104K50
C 106 (A,164,30) CKSRYB104K50
C 107 (A,160,33) CKSRYB104K50
C 108 (A,160,42) CKSRYB104K50
C 109 (A,160,50) CKSRYB104K50
C 110 (B,105,43) 10 µF CCG1171
C 111 (B,105,40) CKSRYB104K50
C 112 (B,105,35) CKSRYF224Z16
C 113 (B,105,27) 10 µF CCG1171
C 114 (B,105,24) CKSRYB104K50
C 115 (B,105,19) CKSRYF224Z16
C 116 (B,118,65) CKSRYF104Z25
C 117 (B,106,52) 10 µF CCG1171
C 118 (B,106,50) CKSRYB104K50
C 119 (B,118,49) CKSRYF104Z25
C 120 (B,108,62) CKSRYF104Z25
C 121 (B,108,57) CKSRYF104Z25
C 122 (B,103,39) CKSRYF104Z25
C 123 (B,105,55) CKSRYF103Z50
C 124 (B,129,40) CCSRCH101J50
C 125 (A,165,33) CKSRYF104Z25
C 126 (A,165,50) CKSRYF104Z25
C 201 (A,123,38) CKSRYB104K50
C 202 (A,118,43) CKSRYB104K50
C 203 (A,116,43) CKSRYB104K50
C 204 (A,121,37) CKSRYB104K50
C 205 (A,110,43) CKSRYB104K50
C 206 (A,105,42) CKSRYB104K50
C 207 (A,99,42) CKSRYB104K50
C 208 (A,95,43) CKSRYB104K50
C 209 (A,86,37) CKSRYB104K50
C 211 (A,121,35) CKSRYB104K50
C 213 (A,121,32) CKSRYB104K50
C 214 (A,123,32) CKSRYB104K50
C 215 (A,86,36) CKSRYB104K50
C 216 (A,86,32) CKSRYB104K50
C 217 (A,86,31) CKSRYB104K50
C 220 (A,124,33) 10 µF CCG1171
C 221 (A,121,29) CKSRYB104K50
C 222 (A,121,27) CKSRYB104K50
C 223 (A,123,9) CKSRYB224K10
C 224 (A,121,24) CKSRYB104K50
C 225 (A,123,29) CKSRYB104K50
C 227 (A,86,29) CKSRYB104K50
C 228 (A,86,25) CKSRYB104K50
C 230 (A,126,26) CCSRCH150J50
C 231 (A,126,17) CCSRCH120J50
C 232 (A,121,22) CKSRYB104K50
Circuit Symbol and No. Part No.

AVIC-N4/XU/UC
274
1234
1234
C
D
F
A
B
E
C 233 (A,121,19) CKSRYB104K50
C 234 (A,86,20) CKSRYB104K50
C 235 (A,87,19) CKSRYB104K50
C 237 (A,122,16) CKSRYB104K50
C 238 (A,122,13) CKSRYB104K50
C 239 (A,87,17) CKSRYB104K50
C 240 (A,87,15) CKSRYB104K50
C 241 (A,87,13) CKSRYB104K50
C 242 (A,115,8) CKSRYB104K50
C 243 (A,112,8) CKSRYB104K50
C 244 (A,108,8) CKSRYB104K50
C 245 (A,105,8) CKSRYB104K50
C 246 (A,102,8) CKSRYB104K50
C 247 (A,97,8) CKSRYB104K50
C 248 (A,92,8) CKSRYB104K50
C 249 (A,87,9) 10 µF CCG1171
C 250 (A,107,43) 10 µF CCG1171
C 251 (A,123,26) 10 µF CCG1171
C 252 (A,88,43) 10 µF CCG1171
C 253 (A,124,14) CKSRYF104Z25
C 255 (A,86,34) CKSRYB103K50
C 256 (A,86,28) CKSRYB103K50
C 257 (A,86,26) CKSRYB103K50
C 258 (A,86,23) CKSRYB103K50
C 259 (A,86,22) CKSRYB103K50
C 260 (A,87,16) CKSRYB103K50
C 261 (A,84,8) CKSRYB103K50
C 262 (A,82,8) CKSRYB103K50
C 301 (A,140,21) CKSRYF104Z25
C 302 (A,148,22) CKSRYB334K10
C 303 (A,141,13) CKSRYF104Z25
C 306 (A,119,49) CKSRYF104Z25
C 323 (A,106,57) 10 µF CCG1171
C 328 (A,103,51) CKSRYB104K50
C 329 (A,102,51) 10 µF CCG1171
C 341 (A,159,19) CCSRCH101J50
C 342 (A,139,14) CKSRYF104Z25
C 344 (B,145,12) CKSRYF103Z50
C 345 (B,144,12) CKSRYF104Z25
C 346 (B,130,12) CKSRYF103Z50
C 347 (B,118,10) CKSRYF103Z50
C 348 (B,117,9) CKSRYF104Z25
C 349 (B,96,8) CKSRYF103Z50
C 601 (B,53,98) CKSSYB104K10
C 602 (A,34,97) CKSSYB104K10
C 603 (B,43,91) CKSSYB104K10
C 604 (B,45,91) CKSSYB104K10
C 605 (B,43,94) CKSSYB104K10
C 606 (A,34,93) CKSRYB104K50
C 607 (A,36,85) CKSSYB104K10
C 609 (B,147,132) CKSRYB104K50
C 610 (A,123,89) CKSSYB104K10
C 611 (B,45,93) CKSSYB104K10
C 612 (A,132,87) CKSSYB104K10
C 613 (B,53,107) CKSSYB104K10
C 614 (B,58,93) CKSSYB104K10
C 617 (B,55,89) CKSQYB225K10
C 620 (B,45,104) CKSRYF104Z25
C 623 (B,48,88) CKSSYB104K10
C 624 (B,49,104) CKSRYF104Z25
Circuit Symbol and No. Part No.
C 626 (B,53,85) CKSSYB103K16
C 630 (A,32,97) CCSRCH101J50
C 636 (B,22,91) CKSRYF104Z25
C 643 (B,17,93) CKSRYF104Z25
C 644 (B,42,121) CKSRYF104Z25
C 645 (A,36,122) 10 µF CCG1236
C 647 (A,32,112) 10 µF CCG1236
C 648 (A,27,121) CKSRYF104Z25
C 670 (A,37,85) CKSSYB104K10
C 671 (A,34,98) CKSSYB104K10
C 672 (A,34,95) CKSSYB104K10
C 673 (B,39,106) CKSSYB104K10
C 675 (A,137,85) CKSSYB104K10
C 679 (A,27,89) CKSRYF104Z25
C 680 (A,25,88) CKSRYB104K50
C 681 (A,24,80) CKSRYF104Z25
C 682 (A,24,82) CKSRYB104K50
C 690 (B,154,143) CKSQYB475K6R3
C 691 (A,156,151) CKSRYB102K50
C 692 (B,158,141) CKSRYB104K50
C 693 (B,157,145) CKSQYB105K16
C 694 (B,156,141) CKSQYB105K16
C 695 (B,160,146) CKSQYB105K16
C 696 (B,171,145) CKSRYB102K50
C 697 (B,159,134) CKSQYB105K16
C 698 (B,162,134) CKSQYB105K16
C 699 (B,168,133) CKSRYB102K50
C 700 (B,165,133) CKSRYB102K50
C 701 (B,167,133) CKSRYB102K50
C 702 (B,164,133) CKSRYB102K50
C 704 (B,84,112) CKSRYB104K50
C 705 (B,91,115) CKSRYB104K50
C 706 (A,124,122) CCSRCH102J50
C 707 (B,120,128) CKSYB106K6R3
C 709 (B,114,125) CCSRCK1R0C50
C 711 (B,120,118) CKSRYB105K10
C 712 (B,113,118) CKSRYB104K50
C 713 (B,111,120) CKSYF106Z10
C 732 (B,153,141) CKSRYB102K50
C 733 (B,150,141) CKSRYB102K50
C 734 (B,147,135) CKSRYB102K50
C 735 (B,140,138) CKSRYB102K50
C 736 (B,132,147) CKSRYF104Z25
C 737 (A,132,132) CKSRYF104Z25
C 738 (A,128,134) CKSRYF104Z25
C 739 (B,131,152) CKSRYF104Z25
C 740 (B,133,152) CKSRYF104Z25
C 741 (B,137,151) CKSRYF104Z25
C 747 (A,79,104) CEVW100M16
C 748 (B,85,89) CKSSYB103K16
C 749 (B,86,92) CKSQYB225K10
C 750 (B,77,107) CKSRYB102K50
C 751 (B,103,96) CKSRYB104K50
C 752 (B,101,95) CKSRYB104K50
C 753 (B,99,95) CKSRYB104K50
C 754 (B,98,93) CCSRCH5R0C50
C 755 (B,93,95) CCSRCH470J50
C 756 (B,94,95) CKSRYF104Z25
C 757 (A,91,96) CEVQW470M16
C 758 (B,91,91) CKSRYB105K6R3
Circuit Symbol and No. Part No.

AVIC-N4/XU/UC 275
5 678
5678
C
D
F
A
B
E
C 761 (B,93,108) CCSRCH220J50
C 762 (A,86,96) CEVW100M16
C 763 (B,90,108) CKSRYF104Z25
C 764 (A,100,105) CEVW221M4
C 765 (A,92,105) CEVW221M4
C 766 (A,85,105) CEVW221M4
C 767 (A,110,104) CEVW221M4
C 768 (B,96,108) CKSRYB105K6R3
C 769 (A,97,96) CEVQW470M16
C 770 (B,93,93) CKSRYB104K50
C 771 (A,101,120) CKSRYB104K50
C 772 (A,97,116) CEVW101M16
C 773 (B,83,121) CKSQYB225K10
C 774 (B,91,121) CKSQYB225K10
C 775 (A,94,120) CKSRYB103K50
C 776 (B,104,108) CKSQYB225K10
C 777 (A,85,116) CEVW101M6R3
C 778 (A,91,114) CEVW220M6R3
C 779 (B,82,113) CKSYF106Z10
C 780 (B,86,109) CKSQYB225K10
C 782 (A,107,121) CKSRYB104K50
C 783 (A,105,116) CEVW101M16
C 784 (A,104,121) CKSRYB103K50
C 785 (B,103,119) CKSQYB225K10
C 786 (A,119,116) CEVW101M6R3
C 787 (A,113,116) CEVW220M6R3
C 788 (B,87,101) CKSRYB104K50
C 790 (B,77,116) CKSRYB104K50
C 791 (B,76,114) CKSYF106Z10
C 792 (B,99,121) CKSRYB104K50
C 793 (B,102,123) CKSYF106Z10
C 794 (B,106,120) CKSYF106Z10
C 795 (A,79,99) CKSQYB225K10
C 796 (A,74,100) CKSQYB225K10
C 797 (B,117,132) CKSYB106K6R3
C 798 (B,108,118) CKSRYB104K50
C 799 (A,75,107) CCSRCH100D50
C 800 (B,96,118) CKSRYB104K50
C 803 (B,24,85) CKSQYB225K10
C 809 (A,122,134) CKSRYB103K50
C 810 (A,121,128) CEVW101M16
C 811 (A,68,69) CKSRYB104K50
C 812 (A,42,80) CKSRYB103K50
C 813 (A,48,81) CEVW101M16
C 814 (A,31,87) CEVW101M16
C 815 (A,91,53) CKSRYB103K50
C 816 (A,96,53) CEVW101M16
C 817 (B,8,54) CKSRYB273K25
C 818 (B,11,70) CKSRYB473K50
C 819 (B,8,67) CCSRCH101J50
C 820 (B,7,67) CKSRYB104K50
C 821 (B,29,48) CKSRYB473K50
C 822 (B,27,51) CCSRCH101J50
C 823 (B,25,52) CKSRYB104K50
C 824 (B,29,68) CKSRYB223K50
C 825 (B,27,65) CCSRCH101J50
C 826 (B,25,64) CKSRYB104K50
C 827 (B,65,49) CKSRYB153K50
C 828 (B,62,51) CCSRCH101J50
C 829 (B,60,52) CKSRYB104K50
Circuit Symbol and No. Part No.
C 830 (B,65,67) CKSRYB153K50
C 831 (B,62,65) CCSRCH101J50
C 832 (B,60,64) CKSRYB104K50
C 833 (B,12,70) CCSRCH330J50
C 834 (B,15,70) CKSRYB105K10
C 835 (B,19,70) 4.7 µF CCG1111
C 836 (B,14,58) CKSRYF104Z25
C 837 (B,8,63) 4.7 µF CCG1111
C 838 (B,11,58) CKSRYF474Z16
C 839 (A,14,45) 220 µF/10 V CCH1409
C 840 (A,16,61) 10 µF CCG1223
C 841 (B,24,71) 4.7 µF CCG1111
C 842 (B,25,55) CKSRYB103K50
C 843 (B,25,56) 47 pF CCG1231
C 844 (B,25,60) CKSRYB105K10
C 845 (B,25,61) CKSRYB103K50
C 846 (B,63,71) 4.7 µF CCG1111
C 847 (B,60,54) CKSRYB103K50
C 848 (B,60,56) 47 pF CCG1231
C 849 (B,60,59) CKSRYB105K10
C 850 (B,60,62) CKSRYB103K50
C 851 (A,19,56) 10 µF CCG1223
C 852 (B,17,48) 4.7 µF CCG1111
C 853 (B,33,52) CKSRYF474Z16
C 854 (B,29,52) CKSRYF104Z25
C 855 (B,29,64) CKSRYF104Z25
C 856 (B,34,63) CKSRYF474Z16
C 857 (B,25,46) CKSYB475K16
C 858 (B,68,52) CKSRYF474Z16
C 859 (B,65,52) CKSRYF104Z25
C 860 (B,65,66) CKSRYF104Z25
C 861 (B,68,64) CKSRYF474Z16
C 862 (B,68,44) CKSYB475K16
C 863 (B,77,123) CKSRYF104Z25
C 864 (B,43,31) CKSRYB103K50
C 865 (A,26,53) 10 µF CCG1223
C 866 (A,39,28) CEVLW470M16
C 867 (B,41,32) CKSQYB105K16
C 868 (B,37,49) 4.7 µF CCG1111
C 869 (A,48,53) 330 µF/6.3 V CCH1366
C 870 (B,38,68) 4.7 µF CCG1111
C 871 (A,48,62) 220 µF/10 V CCH1409
C 872 (A,60,55) 10 µF CCG1223
C 873 (A,60,51) 10 µF CCG1223
C 874 (A,28,100) CEVW100M16
C 875 (B,71,67) 4.7 µF CCG1111
C 876 (A,83,53) 330 µF/6.3 V CCH1366
C 877 (B,71,50) 4.7 µF CCG1111
C 878 (A,84,65) 330 µF/6.3 V CCH1366
C 879 (A,78,127) 220 µF/25 V CCH1356(P30)
C 880 (B,86,141) CKSQYB104K16
C 881 (A,81,136) 2 200 µF/16 V CCH1405(P30)
C 882 (A,71,113) CEVW101M16
C 883 (B,33,89) CKSRYB103K50
C 884 (A,72,82) CEVW101M6R3
C 885 (A,69,91) CKSRYF104Z25
C 886 (A,27,94) CEVW100M16
C 887 (A,76,88) CKSRYF104Z25
C 888 (B,108,138) CKSRYB103K50
C 889 (B,113,140) CKSRYB103K50
Circuit Symbol and No. Part No.

AVIC-N4/XU/UC
276
1234
1234
C
D
F
A
B
E
C 890 (B,117,140) CKSRYF104Z25
C 891 (B,147,120) CKSRYB104K50
C 892 (B,68,98) CKSRYB103K50
C 893 (A,59,103) CEVW101M16
C 894 (B,59,104) CKSRYB103K50
C 895 (B,30,89) CKSRYB104K50
C 896 (A,117,137) CKSRYB103K50
C 897 (A,114,127) CEVW101M16
C 898 (A,83,122) CKSQYB104K16
C 899 (A,87,127) 220 µF/25 V CCH1356(P30)
C 900 (B,89,132) CKSQYB104K16
C 901 (B,106,140) CKSRYB103K50
C 903 (A,150,128) 10 000 µF/16 V CCH1664(P30)
C 904 (B,59,151) CKSRYB104K50
C 905 (A,67,103) CEVW101M16
C 906 (A,57,110) CKSRYF104Z25
C 907 (A,57,113) CKSRYB473K50
C 908 (B,60,133) CKSRYF103Z50
C 909 (A,101,137) CKSRYF104Z25
C 910 (B,58,134) CKSRYB104K50
C 914 (A,81,147) CKSRYF104Z25
C 916 (B,53,131) CKSQYF104Z25
C 919 (B,68,93) CKSRYB104K50
C 920 (B,120,139) CKSRYF104Z25
C 950 (B,17,55) 4.7 µF CCG1111
C 951 (B,17,51) 4.7 µF CCG1111
C 953 (B,33,49) 4.7 µF CCG1111
C 954 (A,31,50) 10 µF CCG1223
C 955 (B,34,68) 4.7 µF CCG1111
C 956 (A,31,56) 10 µF CCG1223
C 957 (A,64,54) 10 µF CCG1223
C 958 (A,64,49) 4.7 µF CCG1111
C 959 (A,67,54) 10 µF CCG1223
C 960 (A,67,49) 4.7 µF CCG1111
C 961 (A,80,149) CKSRYF104Z25
C 963 (B,53,148) CKSRYB104K50
C 964 (B,53,150) CKSRYB105K10
C 971 (B,15,122) CKSRYB222K50
C 972 (B,16,124) CKSRYB474K10
C 973 (B,7,122) CKSQYB105K16
C 974 (A,12,113) CKSQYB103K50
C 975 (A,17,123) CEVQW470M16
C 983 (B,74,34) CKSRYB103K50
C 984 (B,72,34) CKSRYF104Z25
C 985 (B,63,34) CKSRYB103K50
C 986 (B,61,34) CKSRYF104Z25
C 987 (A,91,81) CKSRYB103K50
C 988 (A,92,81) CKSRYF104Z25
C 989 (A,91,84) CKSRYB103K50
C 990 (A,92,84) CKSRYF104Z25
C 998 (B,26,93) CKSRYF104Z25
C 999 (B,29,92) CKSRYB103K50
C 2404 (B,115,89) CKSRYB104K50
C 2407 (B,112,92) CKSRYB104K50
C 2412 (A,128,127) CEVW101M6R3
C 2413 (B,129,136) CKSRYB105K10
C 2414 (B,128,124) CKSRYB105K10
C 2418 (B,107,105) CKSRYB105K6R3
C 2419 (B,131,136) CCSRCH470J50
C 2420 (B,131,124) CCSRCH470J50
Circuit Symbol and No. Part No.
C 2421 (B,110,105) CKSRYB103K50
C 2422 (B,138,137) CCSRCH151J50
C 2423 (B,138,123) CCSRCH151J50
C 2424 (B,111,107) CCSRCH221J50
C 2425 (B,135,135) CCSRCH330J50
C 2426 (B,134,125) CCSRCH330J50
C 2428 (B,118,111) CKSRYF104Z25
C 2429 (B,114,102) CKSQYB105K16
C 2431 (B,111,112) CCSRCH471J50
C 2432 (B,136,130) CKSRYF104Z25
C 2433 (A,136,127) CEVQW220M16
C 2434 (B,137,134) CKSRYB105K6R3
C 2435 (B,137,126) CKSRYB105K6R3
C 2436 (B,118,113) CKSRYB105K6R3
C 2437 (A,150,105) CKSRYB102K50
C 2441 (A,143,104) CKSRYB105K6R3
C 2442 (B,137,125) CKSRYB105K6R3
C 2443 (B,137,132) CKSRYB105K6R3
C 2444 (A,143,110) CKSRYB105K6R3
C 2445 (A,146,97) CEVW470M16
C 2446 (A,143,102) CKSRYB105K6R3
C 2447 (A,147,102) CKSRYB104K50
C 2448 (A,142,112) CKSRYB105K6R3
C 2453 (A,140,97) CKSYB475K16
C 2456 (A,140,116) CKSYB475K16
C 2457 (A,137,97) CKSYB475K16
C 2458 (A,137,116) CKSYB475K16
C 2459 (A,134,97) CKSYB475K16
C 2460 (A,134,116) CKSYB475K16
C 2461 (B,155,91) CKSRYB332K50
C 2462 (A,132,97) CKSYB475K16
C 2463 (A,132,116) CKSYB475K16
C 2464 (B,152,91) CKSRYB474K10
C 2465 (B,149,89) CKSRYB104K50
C 2466 (A,126,109) CKSRYB104K50
C 2467 (A,126,110) CKSRYB104K50
C 2468 (A,126,112) CCSRCH100D50
C 2469 (B,149,86) CKSRYB104K50
C 2470 (A,126,95) CCSRCH100D50
C 2471 (B,145,82) CKSRYB104K50
C 2472 (A,129,115) CCSRCH100D50
C 2473 (B,147,86) CKSRYB104K50
C 2474 (A,126,96) CCSRCH100D50
C 2475 (A,128,118) CCSRCH100D50
C 2476 (A,126,99) CCSRCH100D50
C 2479 (A,156,88) CEVW101M10
C 2480 (A,122,102) CEVW100M16
C 2481 (A,149,88) CEVW101M10
C 2482 (B,154,81) CKSRYB222K50
C 2483 (B,137,100) 10 µF CCG1138
C 2484 (B,138,103) CKSRYB105K6R3
C 2485 (B,140,118) 10 µF CCG1138
C 2486 (B,138,115) CKSRYB105K6R3
C 2487 (B,141,104) CCSRCH101J50
C 2488 (B,141,114) CCSRCH101J50
C 2489 (B,131,100) CKSRYB104K50
C 2490 (B,147,104) CCSRCH101J50
C 2491 (B,147,114) CCSRCH101J50
C 2492 (B,149,108) CKSRYB104K50
C 2493 (A,153,104) CEVW100M16
Circuit Symbol and No. Part No.

AVIC-N4/XU/UC 277
5 678
5678
C
D
F
A
B
E
C 2494 (B,33,124) CKSQYB105K16
C 2495 (B,29,141) CKSQYB105K16
C 2496 (B,33,126) CKSRYB105K10
C 2497 (B,32,142) CKSRYB105K10
C 2498 (B,28,139) CKSQYB105K16
C 2499 (B,37,124) CKSQYB105K16
C 2500 (B,31,139) CKSRYB105K10
C 2501 (B,37,126) CKSRYB105K10
C 2503 (A,64,125) 2 200 µF/16 V CCH1405(P30)
C 2504 (A,70,131) 10 µF CCG1138
C 2505 (B,41,139) CKSRYB104K50
C 2506 (A,17,129) CEVW100M16
C 2507 (B,37,141) CKSYB475K16
C 2508 (B,37,139) CKSYB475K16
C 2509 (A,51,130) CEVW330M25
C 2510 (A,45,137) CKSRYB473K50
C 2511 (B,30,117) CKSSYF104Z16
C 2551 (B,10,140) CKSRYB104K50
C 2552 (A,10,141) CCSRCH150J50
C 2556 (B,130,119) CKSSYB104K10
C 2557 (B,129,118) CKSSYB103K16
C 2558 (B,136,117) CKSRYB103K50
C 2707 (B,40,23) CKSRYF104Z25
C 2710 (A,38,20) CKSRYB104K50
C 2711 (B,39,88) CKSRYF104Z25
C 2713 (A,41,20) CKSRYB104K50
B
Unit Number :
Unit Name : Keyboard Unit
MISCELLANEOUS
IC 4001 (B,79,9) IC LC75836WS
IC 4021 (A,100,10) IC SBX3050-01
Q 4041 (B,100,13) Digital Transistor DTC143EUA
D 4001 (A,143,6) Diode MALS068X
D 4002 (A,138,8) Diode MALS068X
D 4003 (A,142,8) Diode MALS068X
D 4021 (A,126,8) Diode UDZS5R6(B)
D 4041 (B,107,6) Diode DAN202U
D 4042 (A,94,9) White LED NESW505C-5273
D 4051 (A,21,4) LED CL-195SR-CD
D 4052 (A,6,5) LED CL-195SR-CD
D 4053 (A,22,17) LED CL-195SR-CD
D 4054 (A,6,18) LED CL-195SR-CD
D 4055 (A,110,6) LED CL-195SR-CD
D 4056 (A,122,6) LED CL-195SR-CD
D 4057 (A,135,6) LED CL-195SR-CD
D 4058 (A,146,20) LED CL-195SR-CD
D 4059 (A,151,6) LED CL-195SR-CD
D 4060 (A,163,7) LED CL-195SR-CD
D 4071 (A,21,3) LED CL-197HB1-D(CDE)
D 4072 (A,4,5) LED CL-197HB1-D(CDE)
D 4073 (A,23,17) LED CL-197HB1-D(CDE)
D 4074 (A,5,18) LED CL-197HB1-D(CDE)
D 4075 (A,110,4) LED CL-197HB1-D(CDE)
D 4076 (A,122,4) LED CL-197HB1-D(CDE)
D 4077 (A,135,4) LED CL-197HB1-D(CDE)
D 4078 (A,146,19) LED CL-197HB1-D(CDE)
Circuit Symbol and No. Part No.
D 4079 (A,151,4) LED CL-197HB1-D(CDE)
D 4080 (A,163,4) LED CL-197HB1-D(CDE)
L 4001 (B,94,14) Inductor CTF1473
S 4031 (A,156,19) Push Switch CSG1155
S 4032 (A,14,11) Encoder CSD1140
S 4033 (A,160,6) Push Switch CSG1155
S 4034 (A,132,6) Push Switch CSG1155
S 4035 (A,106,6) Push Switch CSG1155
S 4036 (A,154,6) Push Switch CSG1155
S 4037 (A,119,6) Push Switch CSG1155
LCD4001 (A,30,15) LCD CAW1950
RESISTORS
R 4001 (B,102,6) RS1/16S221J
R 4002 (B,102,5) RS1/16S221J
R 4003 (B,89,4) RS1/16S221J
R 4004 (B,89,6) RS1/16S473J
R 4005 (B,86,8) RS1/16S393J
R 4021 (B,97,10) RS1/16S101J
R 4022 (B,96,13) RS1/16S470J
R 4031 (B,33,8) RS1/16S472J
R 4033 (B,158,15) RS1/16S0R0J
R 4034 (B,158,10) RS1/16S392J
R 4035 (B,29,11) RS1/16S123J
R 4036 (B,152,7) RS1/16S122J
R 4037 (B,154,6) RS1/16S222J
R 4041 (A,94,14) RS1/16S391J
R 4042 (B,97,14) RS1/16S391J
R 4051 (B,17,7) RS1/16S271J
R 4052 (B,17,10) RS1/16S271J
R 4053 (B,15,19) RS1/16S271J
R 4054 (B,18,16) RS1/16S271J
R 4055 (B,151,9) RS1/16S101J
R 4056 (B,154,11) RS1/16S221J
R 4057 (B,158,8) RS1/16S101J
R 4058 (B,156,9) RS1/16S221J
R 4071 (B,10,7) RS1/16S151J
R 4072 (B,13,8) RS1/16S101J
R 4073 (B,12,19) RS1/16S151J
R 4074 (B,16,16) RS1/16S101J
R 4075 (B,111,7) RS1/16S151J
R 4076 (B,111,10) RS1/16S101J
R 4077 (B,156,19) RS1/16S151J
R 4078 (B,156,18) RS1/16S101J
R 4079 (B,158,14) RS1/16S151J
R 4080 (B,156,14) RS1/16S101J
R 4093 (B,156,6) RS1/16S0R0J
R 4094 (B,152,4) RS1/16S0R0J
CAPACITORS
C 4001 (B,88,8) CCSRCH102J25
C 4002 (B,90,7) CKSRYB104K50
C 4003 (B,90,9) CKSRYB104K50
C 4004 (B,87,10) 10 µF CCG1171
C 4021 (B,100,9) 10 µF CCG1171
C 4041 (B,94,9) CKSRYB104K50
C 4071 (B,19,5) CKSRYB104K50
C 4072 (B,10,4) CKSRYB104K50
C 4073 (B,26,14) CKSRYB104K50
C 4074 (B,10,19) CKSRYB104K50
Circuit Symbol and No. Part No.

AVIC-N4/XU/UC
278
1234
1234
C
D
F
A
B
E
C 4075 (A,112,8) CKSRYB104K50
C 4076 (A,128,5) CKSRYB104K50
C 4077 (A,138,5) CKSRYB104K50
C 4078 (B,151,15) CKSRYB104K50
C 4079 (A,148,5) CKSRYB104K50
C 4080 (B,159,12) CKSRYB104K50
C
Unit Number : CWX3533(UC)
Unit Number : CWX3534(EW5)
Unit Name : GPS Unit
MISCELLANEOUS
IC 401 (A,25,16) IC UPC2749T
IC 402 (B,20,27) IC UPB1027GS
IC 441 (A,33,30) IC NJM2100V
IC 461 (B,29,10) IC ADC12H034CIMSAS1
IC 501 (B,50,25) IC PD3390A
IC 502 (B,48,9) IC(UC) PEH100A8
(B,48,9) IC(EW5) PEH101A8
IC 503 (A,50,29) IC M5M5V216ATP-70HI
IC 504 (A,31,14) IC MAX6364PUT29
IC 532 (A,47,15) IC(EW5) LC72720YVSS1
Q 441 (A,32,22) Transistor 2SB1132
D 401 (B,11,27) Diode 1SV314
D 501 (B,35,30) Diode RB751V-40
L 401 (B,12,29) Inductor CTF1549
L 402 (B,26,22) Inductor LCYC1R2K1608
L 403 (B,27,26) Inductor LCYC1R2K1608
L 404 (A,21,22) Inductor LCSA3N3R1608
L 405 (B,13,24) Inductor LCYB22NJ1608
L 406 (B,15,20) Inductor LCYB22NJ1608
L 407 (A,19,32) Inductor CTF1410
L 408 (B,26,31) Inductor(UC) CTF1556
(B,26,31) Inductor(EW5) CTF1410
L 409 (B,19,12) Inductor LCYC1R0K2125
L 410 (B,26,17) Inductor CTF1547
L 412 (A,25,27) Inductor CTF1547
L 413 (A,25,26) Inductor CTF1547
L 414 (A,25,32) Inductor CTF1547
L 415 (A,26,29) Inductor CTF1547
L 416 (A,27,28) Inductor CTF1547
L 417 (B,25,20) Inductor CTF1547
L 418 (A,14,33) Inductor CTF1410
L 441 (B,32,20) Inductor CTF1410
L 442 (A,29,25) Inductor CTF1410
L 461 (A,29,9) Inductor CTF1410
L 462 (A,31,8) Inductor CTF1410
L 467 (B,33,17) Inductor CTF1547
L 468 (B,32,17) Inductor CTF1547
L 469 (A,32,11) Inductor CTF1410
L 501 (B,38,17) Inductor CTF1410
L 502 (B,36,32) Inductor CTF1410
L 503 (B,59,6) Inductor CTF1410
L 504 (A,38,33) Inductor CTF1410
L 531 (A,53,17) Inductor CTF1410
X 401 (A,14,27) TCXO 16.368 MHz CWX2381
X 501 (A,38,26) Radiator 32.768 kHz CSS1319
Circuit Symbol and No. Part No.
X 502 (B,36,26) Radiator 20.00 MHz CSS1549
X 532 (A,58,15) Radiator 4.332 MHz(EW5) CSS1550
F 401 (A,23,23) Filter CTF1548
RESISTORS
R 401 (B,11,26) RS1/16SS472J
R 402 (B,12,30) RS1/16SS472J
R 403 (B,14,32) RS1/16SS122J
R 404 (B,14,30) RS1/16SS622J
R 405 (A,23,26) RS1/16SS100J
R 406 (B,27,29) RS1/16S271J
R 407 (B,25,18) RS1/16S2R2J
R 441 (A,30,27) RN1/16SC10R0D
R 442 (B,33,24) RN1/16SE1501D
R 443 (B,31,24) RN1/16SE2402D
R 444 (B,31,26) RN1/16SE3302D
R 445 (B,32,33) RN1/16SE4702D
R 446 (B,30,32) RN1/16SE4702D
R 447 (A,33,25) RS1/16S432J
R 448 (B,32,30) RN1/16SE1002D
R 449 (B,33,32) RN1/16SE2202D
R 450 (B,32,32) RN1/16SE3302D
R 451 (A,29,32) RS1/16S103J
R 452 (B,34,27) RS1/16SS102J
R 454 (B,34,26) RS1/16SS102J
R 460 (B,22,13) RS1/16S0R0J
R 461 (A,37,5) RS1/16SS102J
R 462 (A,38,9) RS1/16SS102J
R 463 (B,36,12) RAB4CQ102J
R 464 (A,35,12) RAB4CQ333J
R 465 (A,39,8) RS1/16SS102J
R 468 (A,58,8) (EW5) RS1/16SS471J
R 469 (A,58,6) (EW5) RAB4CQ471J
R 470 (B,35,7) RAB4CQ471J
R 471 (B,35,4) RAB4CQ104J
R 477 (B,31,17) RS1/16SS222J
R 478 (B,30,16) RS1/16SS222J
R 479 (B,28,15) RS1/16SS222J
R 480 (B,29,17) RS1/16SS332J
R 481 (B,30,17) RS1/16SS332J
R 482 (A,38,6) RS1/16SS223J
R 483 (A,38,5) RS1/16SS473J
R 501 (B,39,27) RS1/16SS0R0J
R 502 (B,38,29) RS1/16SS102J
R 503 (B,39,26) RS1/16SS154J
R 508 (B,60,14) (UC) RS1/16SS103J
(B,60,14) (EW5) RS1/16SS472J
R 509 (B,34,15) RS1/16SS473J
R 510 (A,38,7) RS1/16SS102J
R 511 (A,34,19) RS1/16SS103J
R 512 (B,39,30) RS1/16SS473J
R 513 (B,60,16) RS1/16SS103J
R 514 (B,39,29) RS1/16SS473J
R 515 (A,30,12) RS1/16SS473J
R 517 (B,39,22) RS1/16SS103J
R 519 (B,39,21) RS1/16SS473J
R 521 (B,37,29) RS1/16SS473J
R 532 (A,43,10) (EW5) RS1/16SS104J
R 533 (A,40,18) (UC) RS1/16SS103J
Circuit Symbol and No. Part No.

AVIC-N4/XU/UC 279
5 678
5678
C
D
F
A
B
E
(A,40,18) (EW5) RS1/16SS332J
R 534 (A,41,19) RS1/16SS103J
R 535 (A,38,13) RS1/16SS103J
R 536 (A,39,18) RS1/16SS0R0J
R 537 (A,38,15) (EW5) RS1/16S0R0J
R 538 (A,38,17) (EW5) RS1/16SS0R0J
CAPACITORS
C 401 (A,25,13) CCSRCH100D50
C 402 (A,24,20) CCSSCH101J50
C 403 (A,27,16) CKSSYB104K10
C 404 (A,20,24) CCSSCH101J50
C 405 (B,14,27) CCSRUJ220J50
C 406 (B,14,29) CCSRUJ220J50
C 407 (B,13,32) CKSSYB333K16
C 408 (B,12,32) CKSSYB182K50
C 409 (A,21,29) CSZS100M6R3
C 410 (B,28,32) CKSSYB103K16
C 411 (A,21,27) CKSSYB102K50
C 412 (A,21,28) CKSSYB102K50
C 413 (A,20,31) CKSSYB104K10
C 414 (A,24,32) CKSSYB104K10
C 415 (A,25,30) CKSSYB104K10
C 416 (A,24,28) CKSSYB104K10
C 417 (B,25,22) CKSSYB104K10
C 418 (A,21,32) CKSSYB102K50
C 419 (B,39,32) CKSSYB104K10
C 420 (A,14,32) CKSSYB104K10
C 421 (B,26,27) CKSSYB102K50
C 422 (B,25,26) CKSSYB103K16
C 423 (B,26,24) CKSSYB104K10
C 424 (B,27,22) CCSRCH102J50
C 425 (B,29,23) CCSRCH271J50
C 426 (B,28,26) CCSRCH102J50
C 427 (B,25,25) CKSSYB104K10
C 428 (B,15,24) CKSSYB103K16
C 429 (B,12,24) CCSRCH301J50
C 430 (B,13,22) CCSSCH120J50
C 431 (B,14,20) CCSRCH301J50
C 432 (B,16,22) CKSSYB103K16
C 433 (B,19,9) CCSRCH101J50
C 434 (B,19,14) CKSSYB102K50
C 435 (B,20,14) CKSSYB103K16
C 436 (B,31,22) CKSSYB104K10
C 441 (B,31,28) CKSRYB104K16
C 442 (A,30,29) CCSRCH101J50
C 443 (A,30,32) CKSRYB104K16
C 444 (B,33,22) CKSSYB103K16
C 445 (A,29,30) CKSSYB104K10
C 461 (A,28,5) 22 µF/6.3 V CCH1408
C 462 (A,31,9) CKSRYB104K16
C 463 (A,27,9) CKSRYB104K16
C 464 (B,31,5) CKSSYB103K16
C 465 (B,31,4) CKSSYB103K16
C 466 (B,32,4) CKSSYB103K16
C 467 (B,33,4) CKSSYB103K16
C 468 (A,30,11) CKSSYB104K10
C 469 (B,27,4) CSZS100M10
C 470 (B,26,15) CKSSYB104K10
Circuit Symbol and No. Part No.
C 471 (B,37,6) CCSSCH101J50
C 501 (B,39,19) CKSSYB104K10
C 502 (B,37,22) CCSRCH150J50
C 503 (B,38,22) CCSRCH150J50
C 504 (B,40,17) CKSSYB104K10
C 506 (B,60,19) CKSSYB104K10
C 507 (B,60,21) CKSSYB104K10
C 508 (B,60,26) CKSSYB104K10
C 509 (B,60,30) CKSSYB104K10
C 511 (B,41,34) CKSSYB104K10
C 512 (B,38,31) CKSSYB104K10
C 514 (A,31,17) CSZS100M6R3
C 515 (B,39,24) CKSSYB104K10
C 516 (B,59,11) CKSSYB104K10
C 517 (A,51,21) CKSSYB104K10
C 518 (A,39,32) CKSSYB104K10
C 535 (A,55,15) (EW5) CSZS100M6R3
C 539 (A,55,19) (EW5) CCSRCH100D50
C 540 (A,53,12) (EW5) CCSRCH100D50
C 541 (A,47,10) (EW5) CCSRCH561J50
C 542 (A,45,10) (EW5) CKSSYB104K10
C 543 (A,40,12) (EW5) CSZS100M6R3
C 544 (A,50,10) (EW5) CCSRCH331J50
C 545 (A,53,15) (EW5) CKSSYB104K10
GH
Monitor Unit
Consists of
Monitor PCB
Upper PCB
Unit Number : CWN2304
Unit Name : Monitor Unit
MISCELLANEOUS
IC 5101 (A,66,94) IC S-1131B15UC-N4A
IC 5102 (A,66,99) IC S-1131B25UC-N4K
IC 5103 (A,74,75) IC BD6171KV
IC 5201 (A,66,34) IC TA78L05F
IC 5202 (A,46,32) IC TC7SH08FUS1
IC 5203 (A,46,27) IC TC7SH08FUS1
IC 5204 (A,46,18) IC OZ961ISN
IC 5331 (A,85,109) IC TC7SH08FUS1
IC 5371 (A,94,105) IC TC7SH08FUS1
IC 5401 (A,37,93) IC TC90A96BFGSING
IC 5502 (A,14,80) IC TC7SET04FUS1
IC 5503 (A,12,85) IC NJM2100V
IC 5504 (A,56,83) IC TC7SET04FUS1
IC 5505 (A,15,74) IC TC7S66FU
IC 5506 (A,57,76) IC TC74VHC04FTS1
IC 5507 (A,11,66) IC NJM082BV
IC 5602 (A,140,96) IC S-80835CNNB-B8U
IC 5603 (A,125,83) IC PE5607A
IC 5604 (A,144,79) IC BR93L56FJ-W
IC 5606 (A,109,80) IC TC7SH08FUS1
IC 5607 (A,12,89) IC TC7SH08FUS1
Q 5101 (A,75,63) Chip Transistor DTC114EUA
Q 5102 (A,85,80) FET RSQ035P03
Q 5103 (A,84,73) FET RSQ035P03
Circuit Symbol and No. Part No.

AVIC-N4/XU/UC
280
1234
1234
C
D
F
A
B
E
Q 5201 (A,78,18) Transistor UMX2N
Q 5202 (A,62,29) Transistor 2SC4617
Q 5203 (A,59,29) Transistor 2SC4617
Q 5204 (A,41,30) Transistor 2SA1774
Q 5205 (A,82,21) Transistor 2SC4617
Q 5206 (A,85,21) Transistor 2SC4617
Q 5301 (A,74,109) Transistor 2SC4081
Q 5302 (A,62,111) Transistor 2SA1576A
Q 5401 (A,39,113) Transistor 2SC4617
Q 5501 (A,9,55) Transistor UMX2N
Q 5502 (A,13,55) Transistor UMT2N
Q 5602 (A,109,96) Transistor 2SA1576A
Q 5603 (A,106,95) Chip Transistor DTC114EUA
Q 5604 (A,115,96) Transistor 2SA1576A
Q 5605 (A,112,95) Chip Transistor DTC114EUA
Q 5611 (A,127,69) Transistor 2SC4617
Q 5701 (A,137,63) Transistor UMF5N
Q 5702 (A,141,63) Transistor UMF5N
Q 5703 (A,128,63) Transistor FMG12
Q 5705 (A,70,8) FET TS8M1
Q 5706 (A,62,8) FET TS8M1
D 5005 (A,122,33) Diode UDZS5R6(B)
D 5006 (A,114,39) Diode UDZS5R6(B)
D 5007 (A,119,39) Diode UDZS5R6(B)
D 5008 (A,122,37) Diode UDZS5R6(B)
D 5101 (A,73,95) Diode RB500V-40
D 5102 (A,73,100) Diode RB500V-40
D 5103 (A,87,85) Diode RSX201L-30
D 5104 (A,87,70) Diode RB160M-30
D 5105 (A,83,64) Diode RB548W
D 5106 (A,81,64) Diode RB548W
D 5107 (A,72,64) Diode RB548W
D 5108 (A,70,64) Diode RB548W
D 5109 (A,68,64) Diode RB548W
D 5201 (A,62,26) Diode UDZS6R2(B)
D 5202 (A,41,36) Diode 1SS355
D 5203 (A,48,30) Diode RB751V-40
D 5204 (A,67,6) Diode UDZS6R2(B)
D 5205 (A,57,5) Diode UDZS6R2(B)
D 5206 (A,82,23) Diode UDZS8R2(B)
D 5207 (A,101,7) Diode MA147
D 5208 (A,98,8) Diode UDZS6R2(B)
D 5209 (A,107,7) Diode MA147
D 5271 (B,38,10) LED CL-197HB1-D(CDE)
D 5272 (B,52,10) LED CL-197HB1-D(CDE)
D 5273 (B,37,10) LED CL-195SR-CD
D 5274 (B,50,10) LED CL-195SR-CD
D 5275 (B,64,10) LED CL-195SR-CD
D 5701 (A,132,63) Diode MA111
D 5933 (B,65,10) LED CL-197HB1-D(CDE)
D 5971 (A,46,11) LED CL-197HB1-D(CDE)
D 5972 (A,57,11) LED CL-197HB1-D(CDE)
D 5981 (A,46,13) LED CL-195SR-CD
D 5982 (A,57,13) LED CL-195SR-CD
L 5101 (A,55,107) Inductor CTF1635
L 5102 (A,93,95) Choke Coil 10 µH CTH1249
L 5103 (A,84,90) Choke Coil 18 µH CTH1250
L 5104 (A,77,54) Inductor CTF1488
L 5105 (A,89,65) Choke Coil 68 µH CTH1318
L 5107 (A,84,61) Inductor DTL1096
Circuit Symbol and No. Part No.
L 5108 (A,21,109) Inductor CTF1635
L 5109 (A,58,107) Inductor CTF1635
L 5110 (A,60,89) Inductor CTF1635
L 5111 (A,60,92) Inductor CTF1635
L 5112 (A,57,101) Inductor CTF1635
L 5113 (A,84,97) Choke Coil 18 µH CTH1250
L 5114 (A,65,84) Inductor CTF1635
L 5115 (A,93,63) Inductor CTF1635
L 5116 (A,63,63) Inductor CTF1635
L 5201 (A,80,33) Coil CTH1338
L 5202 (A,43,29) Inductor CTF1306
L 5301 (A,69,112) Inductor LCKAW220J2520
L 5302 (A,65,112) Inductor LCKAW270J2520
L 5303 (A,59,103) Inductor LCKAW101J2520
L 5331 (A,81,107) Inductor CTF1635
L 5371 (A,96,102) Inductor CTF1306
L 5401 (A,48,111) Inductor CTF1306
L 5402 (A,42,113) Inductor CTF1306
L 5403 (A,40,114) Inductor CTF1306
L 5404 (A,34,112) Inductor CTF1306
L 5405 (A,24,110) Inductor CTF1306
L 5406 (A,33,112) Inductor CTF1306
L 5407 (A,26,110) Inductor CTF1306
L 5408 (A,36,112) Inductor CTF1306
L 5409 (A,52,109) Inductor CTF1306
L 5410 (A,50,107) Inductor CTF1306
L 5411 (A,50,111) Inductor CTF1306
L 5412 (A,54,103) Inductor CTF1306
L 5413 (A,21,107) Inductor CTF1306
L 5414 (A,20,106) Inductor CTF1306
L 5415 (A,20,104) Inductor CTF1306
L 5416 (A,17,103) Inductor CTF1306
L 5417 (A,17,102) Inductor CTF1306
L 5418 (A,54,100) Inductor CTF1306
L 5419 (A,20,101) Inductor CTF1306
L 5420 (A,54,98) Inductor CTF1306
L 5421 (A,17,98) Inductor CTF1306
L 5422 (A,19,96) Inductor CTF1306
L 5423 (A,15,96) Inductor CTF1306
L 5424 (A,15,95) Inductor CTF1306
L 5425 (A,54,94) Inductor CTF1306
L 5426 (A,19,93) Inductor CTF1306
L 5427 (A,19,92) Inductor CTF1306
L 5428 (A,54,91) Inductor CTF1306
L 5429 (A,19,90) Inductor CTF1306
L 5430 (A,19,89) Inductor CTF1306
L 5431 (A,54,88) Inductor CTF1306
L 5432 (A,54,86) Inductor CTF1306
L 5433 (A,19,87) Inductor CTF1306
L 5434 (A,19,85) Inductor CTF1306
L 5435 (A,19,83) Inductor CTF1306
L 5436 (A,19,82) Inductor CTF1306
L 5437 (A,54,83) Inductor CTF1306
L 5438 (A,19,80) Inductor CTF1306
L 5439 (A,47,73) Ferrite Bead CTF1528
L 5440 (A,47,75) Ferrite Bead CTF1528
L 5441 (A,46,74) Ferrite Bead CTF1528
L 5442 (A,46,76) Ferrite Bead CTF1528
L 5443 (A,45,74) Ferrite Bead CTF1528
L 5444 (A,45,76) Ferrite Bead CTF1528
Circuit Symbol and No. Part No.

AVIC-N4/XU/UC 281
5 678
5678
C
D
F
A
B
E
L 5445 (A,43,74) Inductor CTF1306
L 5446 (A,39,77) Ferrite Bead CTF1528
L 5447 (A,39,75) Ferrite Bead CTF1528
L 5448 (A,38,77) Ferrite Bead CTF1528
L 5449 (A,38,75) Ferrite Bead CTF1528
L 5450 (A,37,77) Ferrite Bead CTF1528
L 5451 (A,37,75) Ferrite Bead CTF1528
L 5452 (A,36,74) Inductor CTF1306
L 5453 (A,35,75) Ferrite Bead CTF1528
L 5454 (A,35,77) Ferrite Bead CTF1528
L 5455 (A,34,73) Ferrite Bead CTF1528
L 5456 (A,33,77) Ferrite Bead CTF1528
L 5457 (A,33,75) Ferrite Bead CTF1528
L 5458 (A,33,73) Ferrite Bead CTF1528
L 5459 (A,28,75) Ferrite Bead CTF1528
L 5460 (A,29,77) Ferrite Bead CTF1528
L 5461 (A,27,75) Ferrite Bead CTF1528
L 5462 (A,27,77) Ferrite Bead CTF1528
L 5463 (A,25,75) Ferrite Bead CTF1528
L 5464 (A,26,77) Ferrite Bead CTF1528
L 5465 (A,25,77) Ferrite Bead CTF1528
L 5466 (A,48,75) Inductor CTF1306
L 5467 (A,31,74) Inductor CTF1306
L 5468 (A,30,74) Inductor CTF1306
L 5469 (A,50,74) Inductor CTF1306
L 5470 (A,42,74) Inductor CTF1306
L 5471 (A,41,74) Inductor CTF1306
L 5472 (A,19,78) Inductor LCKAW101J2520
L 5490 (A,21,99) Inductor CTF1306
L 5491 (A,18,99) Inductor CTF1306
L 5492 (A,21,98) Inductor CTF1306
L 5501 (A,15,77) Inductor CTF1306
L 5502 (A,7,79) Inductor LCKAW101J2520
L 5503 (A,9,75) Inductor LCKAW101J2520
L 5504 (A,53,62) Inductor CTF1306
L 5505 (A,22,70) Inductor DTL1096
L 5506 (A,15,65) Inductor DTL1096
L 5508 (A,49,72) Inductor CTF1306
L 5509 (A,28,70) Inductor CTF1635
L 5510 (A,20,70) Inductor CTF1635
L 5511 (A,62,82) Inductor CTF1635
L 5601 (A,124,62) Inductor CTF1635
L 5607 (A,15,92) Inductor CTF1635
L 5701 (A,137,58) Inductor CTF1379
T 5201 (B,92,10) Transformer CTT1130
TH5601 (A,118,107) Thermistor CCX1051
X 5401 (A,45,112) Crystal Resonator 42 MHz CSS1604
X 5601 (A,126,96) Radiator 12.58 MHz CSS1601
S 5251 (B,65,14) Push Switch CSG1155
S 5252 (B,51,14) Push Switch CSG1155
S 5253 (B,37,14) Push Switch CSG1155
VR5201 (A,37,24) Semi-fixed 15 kohm(B) CCP1397
RESISTORS
R 5001 (A,117,34) RS1/16S0R0J
R 5002 (A,116,34) RS1/16S0R0J
R 5003 (A,114,34) RS1/16S0R0J
R 5004 (A,119,34) RS1/16S0R0J
R 5005 (A,99,48) RS1/16SS0R0J
Circuit Symbol and No. Part No.
R 5006 (A,100,48) RS1/16SS0R0J
R 5008 (A,98,48) RS1/16SS0R0J
R 5015 (A,108,100) RS1/16S101J
R 5016 (A,107,99) RS1/16S0R0J
R 5019 (A,111,97) RS1/16S0R0J
R 5020 (A,114,99) RS1/16S0R0J
R 5101 (A,70,94) RS1/16SS684J
R 5102 (A,70,99) RS1/16SS474J
R 5103 (A,70,89) RS1/16S0R0J
R 5104 (A,72,90) RS1/16S6801F
R 5105 (A,89,95) RS1/16S0R0J
R 5106 (A,80,88) RS1/16S0R0J
R 5107 (A,75,90) RS1/16S201J
R 5108 (A,81,86) RS1/16S1001D
R 5109 (A,71,88) RS1/16S1001D
R 5110 (A,75,88) RS1/16S682J
R 5111 (A,66,81) RS1/16S5100F
R 5112 (A,81,84) RS1/16S1600D
R 5113 (A,78,87) RS1/16S102J
R 5114 (A,69,82) RS1/16S0R0J
R 5115 (A,78,85) RS1/16S2700D
R 5116 (A,66,82) RS1/16S2001F
R 5117 (A,73,85) RS1/16S684J
R 5118 (A,77,82) RS1/16S333J
R 5119 (A,73,82) RS1/16S123J
R 5120 (A,82,81) RS1/16S273J
R 5121 (A,83,83) RS1/16S150J
R 5122 (A,87,73) RS1/16S150J
R 5123 (A,82,75) RS1/16S563J
R 5124 (A,74,67) RS1/16S5102D
R 5125 (A,68,68) RS1/16S0R0J
R 5126 (A,67,70) RS1/16S1002F
R 5127 (A,76,65) RS1/16S4300D
R 5128 (A,66,69) RS1/16S1802F
R 5129 (A,77,67) RS1/16S1802D
R 5130 (A,66,66) RS1/16S2202F
R 5131 (A,66,64) RS1/16S0R0J
R 5132 (A,78,64) RS1/16S3303D
R 5133 (A,81,69) RS1/16S0R0J
R 5134 (A,79,61) RS1/16S0R0J
R 5201 (A,49,33) RS1/16S103J
R 5202 (A,60,27) RS1/16S103J
R 5203 (A,62,28) RS1/16S104J
R 5204 (A,46,34) RS1/16S103J
R 5205 (A,58,32) RS1/16S473J
R 5206 (A,42,33) RS1/16S472J
R 5207 (A,60,32) RS1/16S105J
R 5208 (A,40,33) RS1/16S473J
R 5209 (A,41,27) RS1/16S333J
R 5210 (A,50,25) RS1/16S513J
R 5211 (A,48,27) RS1/16S103J
R 5212 (A,54,15) RS1/16S105J
R 5213 (A,45,29) RS1/16S102J
R 5214 (A,38,20) RS1/16S5602D
R 5215 (A,65,6) RS1/16S103J
R 5216 (A,59,5) RS1/16S103J
R 5217 (A,79,20) RS1/16S103J
R 5218 (A,86,18) RS1/16S621J
R 5219 (A,79,22) RS1/16S104J
R 5220 (A,85,24) RS1/16S473J
Circuit Symbol and No. Part No.

AVIC-N4/XU/UC
282
1234
1234
C
D
F
A
B
E
R 5221 (A,83,16) RS1/16S621J
R 5222 (A,82,18) RS1/16S101J
R 5223 (A,81,18) RS1/16S101J
R 5224 (A,75,18) RS1/16S821J
R 5225 (A,95,8) RS1/16S471J
R 5227 (A,40,19) RS1/16S0R0J
R 5253 (B,56,13) RS1/16S122J
R 5254 (B,42,13) RS1/16S222J
R 5271 (A,31,9) RS1/16S331J
R 5272 (A,32,9) RS1/16S331J
R 5273 (A,34,9) RS1/16S331J
R 5274 (A,31,5) RS1/16S221J
R 5275 (A,32,5) RS1/16S271J
R 5279 (A,31,11) RS1/16S181J
R 5280 (A,32,11) RS1/16S271J
R 5301 (A,77,112) RS1/16S0R0J
R 5302 (A,77,110) RS1/16S104J
R 5303 (A,74,107) RS1/16S153J
R 5304 (A,71,107) RS1/16S104J
R 5305 (A,69,109) RS1/16S681J
R 5306 (A,71,109) RS1/16S471J
R 5307 (A,64,109) RS1/16S272J
R 5308 (A,60,111) RS1/16S392J
R 5331 (A,89,109) RS1/16S103J
R 5332 (A,88,107) RS1/16SS0R0J
R 5333 (A,81,109) RS1/16S101J
R 5351 (A,101,62) RS1/16S75R0D
R 5352 (A,103,66) RS1/16S220J
R 5353 (A,103,59) RS1/16S75R0D
R 5354 (A,105,63) RS1/16S220J
R 5355 (A,105,56) RS1/16S75R0D
R 5356 (A,107,59) RS1/16S220J
R 5357 (A,32,115) RS1/16SS105J
R 5358 (A,33,115) RS1/16SS105J
R 5359 (A,34,115) RS1/16SS105J
R 5371 (A,98,104) RS1/10S103J
R 5372 (A,96,104) RS1/16SS0R0J
R 5373 (A,91,107) RS1/16S101J
R 5401 (A,44,108) RS1/16SS391J
R 5402 (A,59,113) RS1/16S0R0J
R 5403 (A,45,108) RS1/16SS105J
R 5404 (A,39,110) RS1/16SS331J
R 5405 (A,37,111) RS1/16SS152J
R 5407 (A,18,106) RS1/16S0R0J
R 5408 (A,17,105) RS1/16S101J
R 5410 (A,15,103) RS1/16S101J
R 5414 (A,17,93) RS1/16SS333J
R 5418 (A,44,70) RAB4CQ221J
R 5419 (A,41,70) RAB4CQ221J
R 5420 (A,35,71) RAB4CQ221J
R 5421 (A,22,76) RAB4CQ221J
R 5422 (A,47,71) RS1/16SS221J
R 5423 (A,46,70) RS1/16SS221J
R 5424 (A,38,73) RS1/16SS221J
R 5425 (A,37,73) RS1/16SS221J
R 5426 (A,33,71) RS1/16SS221J
R 5427 (A,32,71) RS1/16SS221J
R 5428 (A,30,72) RS1/16SS221J
R 5429 (A,28,73) RS1/16SS221J
R 5430 (A,25,74) RS1/16SS221J
Circuit Symbol and No. Part No.
R 5503 (A,7,86) RS1/16S101J
R 5504 (A,17,75) RS1/16SS681J
R 5506 (A,13,82) RS1/16S101J
R 5507 (A,13,71) RS1/16SS472J
R 5508 (A,8,65) RS1/16S3302F
R 5509 (A,57,64) RS1/16S6800D
R 5510 (A,11,60) RS1/16S223J
R 5512 (A,52,64) RS1/16S27R0D
R 5513 (A,54,64) RS1/16S10R0D
R 5514 (A,56,63) RS1/16S1000D
R 5515 (A,59,66) RS1/16S82R0F
R 5516 (A,58,70) RS1/16S56R0D
R 5517 (A,57,70) RS1/16S47R0D
R 5518 (A,56,70) RS1/16S36R0D
R 5519 (A,54,70) RS1/16S33R0F
R 5520 (A,53,70) RS1/16S27R0D
R 5521 (A,51,70) RS1/16S1800D
R 5522 (A,50,70) RS1/16S82R0F
R 5523 (A,49,70) RS1/16S12R0F
R 5524 (A,8,62) RS1/16S5602F
R 5525 (A,9,60) RS1/16S101J
R 5526 (A,8,52) RS1/16SS153J
R 5527 (A,14,52) RS1/16S153J
R 5528 (A,11,55) RS1/16SS0R0J
R 5529 (A,12,52) RS1/16S0R0J
R 5530 (A,32,66) RS1/16SS102J
R 5531 (A,9,58) RS1/16S100J
R 5532 (A,11,57) RS1/16SS100J
R 5533 (A,9,52) RS1/16S0R0J
R 5534 (A,11,52) RS1/16S0R0J
R 5601 (A,107,92) RS1/16S273J
R 5602 (A,109,94) RS1/16S473J
R 5603 (A,15,88) RS1/16S471J
R 5604 (A,136,93) RS1/16SS0R0J
R 5605 (A,113,92) RS1/16S273J
R 5606 (A,115,93) RS1/16S473J
R 5607 (A,139,93) RS1/16S103J
R 5608 (A,137,93) RS1/16SS0R0J
R 5609 (A,133,98) RS1/16S104J
R 5610 (A,113,82) RAB4CQ471J
R 5611 (A,126,71) RS1/16S473J
R 5612 (A,126,67) RS1/16S103J
R 5614 (A,113,78) RAB4CQ471J
R 5619 (A,138,79) RS1/16S471J
R 5620 (A,125,70) RS1/16S471J
R 5621 (A,121,66) RS1/16S470J
R 5623 (A,121,69) RS1/16S470J
R 5624 (A,120,69) RS1/16S272J
R 5625 (A,120,66) RS1/16S272J
R 5630 (A,118,108) RS1/16S153J
R 5631 (A,133,95) RS1/16S101J
R 5633 (A,116,66) RAB4CQ473J
R 5636 (A,138,81) RAB4CQ102J
R 5637 (A,144,75) RS1/16S473J
R 5638 (A,141,84) RS1/16S473J
R 5640 (A,130,70) RS1/16S471J
R 5641 (A,121,96) RAB4CQ472J
R 5646 (A,131,70) RS1/16S102J
R 5651 (A,119,62) RS1/16S0R0J
R 5652 (A,113,85) RAB4CQ471J
Circuit Symbol and No. Part No.

AVIC-N4/XU/UC 283
5 678
5678
C
D
F
A
B
E
R 5659 (A,124,106) RS1/16S473J
R 5674 (A,138,84) RS1/16S473J
R 5675 (A,138,86) RS1/16S473J
R 5678 (A,141,92) RS1/16S473J
R 5680 (A,143,92) RS1/16S473J
R 5683 (A,145,87) RS1/16S473J
R 5684 (A,146,92) RS1/16S473J
R 5692 (A,131,98) RS1/16S104J
R 5693 (A,131,95) RS1/16S471J
R 5694 (A,130,95) RS1/16S471J
R 5696 (A,130,98) RS1/16S473J
R 5699 (A,113,88) RS1/16S104J
R 5701 (A,140,66) RS1/16S0R0J
R 5702 (A,137,66) RS1/16S0R0J
R 5703 (A,137,60) RS1/16S103J
R 5704 (A,141,60) RS1/16S103J
R 5705 (A,137,59) RS1/16S103J
R 5706 (A,141,59) RS1/16S103J
R 5707 (A,134,59) RS1/16S105J
R 5708 (A,131,59) RS1/16S105J
R 5709 (A,129,59) RS1/16S102J
R 5710 (A,127,59) RS1/16S102J
R 5711 (A,122,105) RS1/16S104J
R 5801 (A,8,92) RS1/16SS104J
R 5802 (A,9,92) RS1/16SS104J
R 5803 (A,10,92) RS1/16SS104J
R 5811 (A,11,109) RS1/16SS473J
R 5812 (A,10,109) RS1/16SS473J
R 5813 (A,7,92) RS1/16SS473J
R 5814 (A,9,109) RS1/16SS472J
R 5849 (A,111,38) RS1/16S0R0J
R 5971 (A,53,6) RS1/16S151J
R 5972 (A,50,6) RS1/16S391J
R 5981 (A,53,8) RS1/16S271J
R 5982 (A,50,8) RS1/16S271J
CAPACITORS
C 5001 (A,121,32) CKSRYB102K50
C 5002 (A,116,39) CKSRYB102K50
C 5003 (A,120,39) CKSRYB102K50
C 5004 (A,121,35) CKSRYB102K50
C 5101 (A,55,111) CKSYB105K16
C 5102 (A,20,112) CSZSR330M10
C 5103 (A,57,111) CKSYB105K16
C 5104 (A,76,96) CKSSYB104K10
C 5105 (A,60,87) CSZS100M16
C 5106 (A,57,92) CSZSR220M10
C 5107 (A,79,98) CSZSR330M10
C 5108 (A,57,97) CSZSR220M10
C 5109 (A,65,91) CSZS100M10
C 5110 (A,63,89) CKSSYB104K10
C 5111 (A,65,103) CSZS100M10
C 5112 (A,65,105) CKSSYB104K10
C 5113 (A,70,93) CKSSYB104K10
C 5114 (A,71,95) CKSRYB105K10
C 5115 (A,70,97) CKSSYB104K10
C 5116 (A,71,100) CKSQYF105Z25
C 5117 (A,94,89) CSZS100M16
C 5118 (A,95,88) CKSRYB105K10
Circuit Symbol and No. Part No.
C 5119 (A,65,86) CKSRYB104K50
C 5121 (A,73,88) CKSRYB473K50
C 5122 (A,89,89) 68 µF/6.3 V CCH1440
C 5123 (A,78,89) CCSRCH331J50
C 5124 (A,92,90) CKSRYB104K50
C 5125 (A,70,85) CKSRYB104K50
C 5126 (A,68,86) CSZS100M16
C 5127 (A,75,85) CKSRYB103K50
C 5128 (A,77,85) CCSRCH101J50
C 5130 (A,78,82) CKSRYB103K50
C 5131 (A,75,82) CKSRYB393K16
C 5132 (A,71,85) CKSRYB393K16
C 5133 (A,93,81) CKSRYB103K50
C 5134 (A,80,81) CKSRYB104K50
C 5135 (A,88,81) 10 µF CCG1223
C 5136 (A,66,78) CKSRYB393K16
C 5137 (A,91,81) 10 µF CCG1223
C 5138 (A,76,56) CKSRYB224K16
C 5139 (A,81,78) CKSRYB105K10
C 5140 (A,81,77) CKSRYB102K50
C 5141 (A,91,73) 10 µF CCG1223
C 5143 (A,88,73) CKSRYB103K50
C 5144 (A,66,74) CKSRYB102K50
C 5145 (A,80,75) CKSRYB104K50
C 5146 (A,65,71) CKSRYB105K10
C 5147 (A,82,71) CKSRYB105K10
C 5148 (A,80,71) CKSRYB103K50
C 5149 (A,71,68) CKSRYB104K50
C 5150 (A,76,60) CKSYB475K16
C 5151 (A,81,67) CKSRYB472K50
C 5152 (A,79,67) CKSRYB472K50
C 5153 (A,96,69) CKSRYB104K50
C 5154 (A,76,59) CKSRYB103K50
C 5155 (A,72,66) CKSRYB104K50
C 5156 (A,71,66) CKSRYB104K50
C 5157 (A,69,66) CKSRYB104K50
C 5158 (A,94,68) 33 µF/10 V CCH1586
C 5159 (A,94,60) CKSQYF105Z25
C 5160 (A,81,61) CKSRYB104K50
C 5161 (A,83,61) CKSQYF105Z25
C 5163 (A,70,60) CKSQYF105Z25
C 5164 (A,68,60) CKSQYF105Z25
C 5165 (A,66,60) CKSQYF225Z16
C 5166 (A,64,60) CKSQYF225Z16
C 5167 (A,84,68) CKSRYB105K10
C 5168 (A,68,66) CKSRYB105K10
C 5169 (A,83,58) CKSQYF105Z25
C 5170 (A,62,60) CKSQYF105Z25
C 5201 (A,77,26) 10 µF CCG1223
C 5202 (A,74,26) 10 µF CCG1223
C 5204 (A,66,31) CKSRYB104K50
C 5205 (A,62,34) CKSRYB105K10
C 5206 (A,43,32) CKSRYB104K50
C 5207 (A,52,17) CKSRYB104K50
C 5208 (A,51,21) CKSRYB104K50
C 5209 (A,52,15) CKSRYB105K10
C 5211 (A,51,18) CKSRYB474K10
C 5212 (A,52,22) CKSRYB332K50
C 5213 (A,52,19) CKSRYB105K10
C 5214 (A,52,25) CKSRYB152K50
Circuit Symbol and No. Part No.

AVIC-N4/XU/UC
284
1234
1234
C
D
F
A
B
E
C 5215 (A,45,25) CKSRYB104K50
C 5216 (A,54,17) CKSRYB103K50
C 5217 (A,40,21) CKSRYB473K50
C 5218 (A,40,16) CKSRYB473K50
C 5219 (A,40,17) CKSRYB221K50
C 5220 (A,66,11) 10 µF CCG1236
C 5221 (A,58,10) 10 µF CCG1236
C 5222 (A,72,9) CKSRYB105K10
C 5223 (A,74,9) CKSRYB105K10
C 5224 (A,84,18) CKSRYB104K50
C 5225 (B,112,10) 22 pF CCG1214
C 5226 (A,104,7) CKSRYB223K50
C 5271 (B,41,11) CKSRYB104K50
C 5272 (B,54,9) CKSRYB104K50
C 5273 (B,67,9) CKSRYB104K50
C 5301 (A,74,112) CKSQYB106K6R3
C 5302 (A,69,110) CCSRCH470J50
C 5303 (A,67,109) CCSRCH680J50
C 5304 (A,65,114) CCSRCH5R0C50
C 5305 (A,65,109) CCSRCH470J50
C 5306 (A,61,109) CKSRYB104K50
C 5307 (A,62,106) CSZSR330M10
C 5331 (A,85,106) CKSQYB106K6R3
C 5351 (A,101,69) CCSRCH331J50
C 5352 (A,103,69) CCSRCH331J50
C 5353 (A,105,66) CCSRCH331J50
C 5354 (A,34,117) CKSSYB104K16
C 5355 (A,33,117) CKSSYB104K16
C 5356 (A,32,117) CKSSYB104K16
C 5372 (A,94,104) CKSSYF104Z16
C 5373 (A,94,108) CCSRCH151J50
C 5374 (A,94,102) 10 µF CCG1171
C 5401 (A,46,110) CCSSCH9R0D50
C 5402 (A,44,110) CCSSCH9R0D50
C 5403 (A,41,110) CKSSYB104K10
C 5404 (A,32,110) CKSSYB104K10
C 5405 (A,30,110) CKSSYB104K10
C 5406 (A,29,110) CKSSYB104K10
C 5407 (A,38,110) CCSSCH4R0C50
C 5410 (A,49,108) CKSSYB104K10
C 5411 (A,46,108) CKSSYB104K10
C 5412 (A,42,108) CKSSYB104K10
C 5413 (A,40,111) CKSSYB103K16
C 5414 (A,41,108) CCSSCH181J25
C 5415 (A,40,108) CKSSYB104K10
C 5416 (A,38,108) CKSSYB104K10
C 5417 (A,27,114) CKSSYB104K10
C 5418 (A,26,114) CKSSYB104K10
C 5419 (A,37,109) CKSSYB104K10
C 5420 (A,36,108) CKSSYB104K10
C 5421 (A,23,113) CKSSYB104K10
C 5422 (A,24,113) CKSSYB104K10
C 5423 (A,34,108) CKSSYB104K10
C 5424 (A,27,112) CKSSYB104K10
C 5428 (A,32,108) CKSSYB104K10
C 5429 (A,28,110) CKSSYB104K10
C 5430 (A,27,110) CKSSYB104K10
C 5431 (A,28,108) CKSSYB104K10
C 5433 (A,24,108) CKSSYB104K10
C 5434 (A,52,105) CKSSYB104K10
Circuit Symbol and No. Part No.
C 5435 (A,52,103) CKSSYB104K10
C 5436 (A,23,106) CKSSYB104K10
C 5437 (A,19,102) CKSSYB104K10
C 5438 (A,52,100) CKSSYB104K10
C 5439 (A,21,101) CKSSYB104K10
C 5440 (A,52,98) CKSSYB104K10
C 5441 (A,21,96) CKSSYB104K10
C 5442 (A,52,94) CKSSYB104K10
C 5443 (A,18,94) CKSSYB104K10
C 5444 (A,21,93) CKSSYB104K10
C 5445 (A,52,92) CKSSYB104K10
C 5447 (A,21,90) CKSSYB104K10
C 5448 (A,21,89) CKSSYB104K10
C 5449 (A,52,88) CKSSYB104K10
C 5450 (A,52,86) CKSSYB104K10
C 5451 (A,21,87) CKSSYB104K10
C 5453 (A,21,86) CKSSYB104K10
C 5454 (A,22,84) CKSSYB104K10
C 5455 (A,22,82) CKSSYB104K10
C 5456 (A,52,82) CKSSYB104K10
C 5457 (A,21,80) CKSRYB105K10
C 5458 (A,50,77) CKSSYB104K10
C 5459 (A,43,76) CKSSYB104K10
C 5460 (A,42,77) CKSSYB104K10
C 5461 (A,40,77) CKSSYB104K10
C 5462 (A,36,77) CKSSYB104K10
C 5463 (A,31,77) CKSSYB104K10
C 5464 (A,30,77) CKSSYB104K10
C 5465 (A,48,77) CKSSYB104K10
C 5466 (A,52,75) CSZSR330M10
C 5505 (A,13,78) CKSSYB104K10
C 5507 (A,13,87) CKSSYB104K10
C 5508 (A,13,76) CKSRYB105K10
C 5509 (A,58,82) CKSSYB104K10
C 5510 (A,14,71) CKSRYB105K10
C 5511 (A,8,70) CKSSYB104K10
C 5512 (A,13,61) CKSRYB104K50
C 5513 (A,10,72) CSZSR220M16
C 5514 (A,10,79) 4.7 µF CCG1111
C 5515 (A,8,68) CKSRYB105K10
C 5516 (A,61,74) CKSSYB104K10
C 5517 (A,62,77) CSZS100M16
C 5518 (A,12,60) CKSRYB104K50
C 5519 (A,27,72) CKSSYB104K10
C 5520 (A,25,72) CKSSYB104K10
C 5521 (A,19,73) CKSRYB104K50
C 5522 (A,14,68) CKSRYB104K50
C 5523 (A,29,68) CSZSR220M16
C 5524 (A,24,69) CSZS100M16
C 5525 (A,21,67) CKSQYF334Z25
C 5526 (A,16,69) 4.7 µF CCG1111
C 5527 (A,30,65) CKSSYB104K10
C 5528 (A,26,66) CKSSYB104K10
C 5529 (A,22,65) CKSRYB104K50
C 5530 (A,19,67) CKSRYB104K50
C 5601 (A,138,96) CKSRYB103K50
C 5602 (A,142,96) CKSSYF104Z16
C 5603 (A,107,81) CKSSYB103K25
C 5604 (A,128,94) CKSSYF104Z16
C 5605 (A,123,57) CSZSR330M10
Circuit Symbol and No. Part No.

AVIC-N4/XU/UC 285
5 678
5678
C
D
F
A
B
E
C 5606 (A,144,83) CKSSYF104Z16
C 5607 (A,123,59) CKSSYF104Z16
C 5609 (A,13,91) CKSSYB103K25
C 5611 (A,128,71) CKSRYB105K10
C 5612 (A,128,67) CKSSYF104Z16
C 5631 (A,116,71) CKSSYF104Z16
C 5632 (A,116,73) CKSSYF104Z16
C 5633 (A,118,94) CKSRYB104K50
C 5701 (A,140,58) CKSSYB102K50
C 5702 (A,135,58) CKSSYB102K50
C 5703 (A,132,58) CKSSYB102K50
C 5704 (A,129,57) CKSSYB102K50
C 5705 (A,127,57) CKSSYB102K50
C 5971 (A,46,8) CKSRYB104K50
C 5972 (A,57,8) CKSRYB104K50
IJKL
Mother Tuner Unit(Mother Unit)
Consists of
Ipod PCB
Mezzanine PCB
Mother PCB
Connector PCB
Unit Number : CWN2310(UC)
Unit Name : Mother Tuner Unit(UC)
Unit Number : CWN2311(EW5)
Unit Name : Mother Unit(EW5)
MISCELLANEOUS
IC 1001 (B,98,41) IC NJM2137V
IC 1101 (B,72,109) IC HA12240FP
IC 1102 (B,139,108) IC NJM2794RB2
IC 1301 (B,105,33) IC NJM2794RB2
IC 1303 (B,99,33) IC NJM2137V
IC 1305 (B,90,32) IC NJM2505F
IC 1351 (B,84,33) IC NJM2794RB2
IC 1352 (B,78,35) IC NJM2137V
IC 1401 (A,54,82) IC NJM2391DL1-33
IC 1402 (B,57,103) IC NJM4558E
IC 1501 (A,79,51) IC CXA2069Q
IC 1551 (B,62,38) IC NJM2561F1
IC 1552 (B,64,71) IC NJM2561F1
IC 1601 (B,94,84) IC TC7SH04FUS1
IC 1602 (A,93,115) IC TC7SH08FUS1
IC 1606 (A,90,99) IC(UC) PEG355A
(A,90,99) IC(EW5) PEG354A
IC 1608 (A,71,97) IC TC7SH04FUS1
IC 1609 (B,79,108) IC TC7SH08FUS1
IC 1610 (B,81,101) L-MOS And Gate TC7SET08FUS1
IC 1619 (B,102,86) IC TC74VHC08FTS1
IC 1675 (A,85,120) IC 341S2094
IC 1676 (B,93,118) L-MOS And Gate TC7SET08FUS1
IC 1677 (A,70,106) IC TC7WBD125AFK
IC 1751 (B,22,123) IC NJM2794RB2
IC 1752 (B,31,121) IC NJM2505F
IC 1821 (A,141,126) IC NJM2904M
Circuit Symbol and No. Part No.
IC 1871 (A,146,90) IC S-812C33AMC-C2N
IC 1872 (B,138,89) IC S-L2980A50MC-C7J
IC 1901 (A,166,85) IC NJM2391DL1-33
IC 1971 (B,104,48) IC NJM2794RB2
IC 1972 (A,101,116) IC TC74VHC08FTS1
IC 1981 (B,62,93) IC S-812C33BUC-C4N
Q 1101 (B,130,124) Chip Transistor DTC124EUA
Q 1102 (B,131,127) Transistor 2SA1576A
Q 1401 (A,38,33) Transistor(EW5) 2SC3357
Q 1402 (B,54,39) Transistor(EW5) 2SC3127
Q 1403 (B,100,92) Chip Transistor(EW5) DTC124EUA
Q 1404 (B,100,98) Chip Transistor(EW5) DTC124EUA
Q 1405 (B,86,109) Chip Transistor(EW5) DTC124EUA
Q 1406 (B,100,95) Chip Transistor(EW5) DTC124EUA
Q 1551 (B,75,81) Transistor 2SC2412K
Q 1552 (B,70,81) Transistor 2SC2412K
Q 1553 (B,72,86) Transistor FMG12
Q 1554 (B,60,52) Transistor 2SA1576A
Q 1555 (B,77,70) Transistor 2SA1576A
Q 1556 (B,63,81) Transistor 2SA1037K
Q 1557 (B,61,46) Transistor 2SC2412K
Q 1558 (B,71,70) Transistor 2SC2412K
Q 1559 (B,59,84) Transistor 2SC4081
Q 1560 (A,65,86) Transistor 2SC4081
Q 1602 (B,80,112) Chip Transistor DTC124EUA
Q 1603 (B,82,105) Chip Transistor DTC124EUA
Q 1751 (B,120,102) Transistor 2SA1797
Q 1752 (B,129,101) Transistor 2SA1162
Q 1753 (A,126,116) Transistor 2SA1797
Q 1754 (A,130,100) Transistor 2SC4081
Q 1755 (A,137,115) Chip Transistor DTC114EUA
Q 1801 (B,149,64) Transistor(EW5) 2SC3130
Q 1802 (B,130,63) Transistor(EW5) DTC144EK
Q 1803 (B,134,63) Transistor(EW5) DTC144EK
Q 1821 (B,159,118) Chip Transistor DTC114EUA
Q 1822 (A,138,131) Transistor DTC114WK
Q 1871 (B,166,105) Chip Transistor DTC114EUA
Q 1872 (B,171,102) Transistor 2SA1037K
Q 1881 (B,171,125) Chip Transistor DTC114EUA
Q 1901 (A,82,80) Transistor 2SA1036K
Q 1903 (B,86,78) Transistor DTC114EK
Q 1905 (B,162,39) Transistor 2SB1260
Q 1906 (B,160,29) Transistor DTC114EK
Q 1907 (A,173,61) Transistor 2SB1185
Q 1908 (A,172,42) Transistor 2SD2375
Q 1909 (A,172,72) Transistor 2SD2375
Q 1910 (B,168,58) Transistor UMX1N
Q 1951 (B,115,85) Transistor 2SD2098
Q 1952 (B,152,42) Transistor 2SD2098
Q 1953 (A,71,102) Chip Transistor DTC114EUA
Q 2821 (B,45,24) Transistor UMD2N
Q 2831 (B,45,19) Transistor FMG12
Q 2832 (B,45,12) Transistor FMG12
Q 2833 (B,45,6) Transistor FMG12
Q 2834 (B,49,19) Chip Transistor DTA114EUA
Q 2886 (B,25,12) Transistor 2SC4081
D 1001 (B,132,15) Diode UDZS6R8(B)
D 1002 (B,133,10) Diode UDZS6R8(B)
D 1003 (B,137,10) Diode UDZS6R8(B)
D 1004 (A,134,23) Diode UDZS6R8(B)
Circuit Symbol and No. Part No.

AVIC-N4/XU/UC
286
1234
1234
C
D
F
A
B
E
D 1005 (A,133,27) Diode UDZS6R8(B)
D 1006 (B,137,15) Diode UDZS6R8(B)
D 1007 (A,132,23) Diode UDZS6R8(B)
D 1008 (B,128,10) Diode UDZS6R8(B)
D 1009 (B,127,15) Diode UDZS6R8(B)
D 1010 (A,131,27) Diode UDZS6R8(B)
D 1011 (A,128,23) Diode UDZS6R8(B)
D 1012 (A,130,23) Diode MALS068X
D 1013 (A,135,27) Diode UDZS6R8(B)
D 1014 (A,129,27) Diode MALS068X
D 1015 (A,122,27) Diode MALS068X
D 1016 (A,126,23) Diode UDZS6R8(B)
D 1017 (A,125,27) Diode UDZS6R8(B)
D 1018 (A,124,27) Diode UDZS6R8(B)
D 1019 (A,119,29) Diode MALS068X
D 1020 (A,118,29) Diode MALS068X
D 1021 (A,116,29) Diode MALS068X
D 1022 (A,113,29) Diode MALS068X
D 1023 (A,127,27) Diode UDZS6R8(B)
D 1101 (B,109,116) Diode DAN202U
D 1102 (B,114,116) Diode MALS068X
D 1103 (B,112,116) Diode DAP202U
D 1104 (B,119,116) Diode MALS068X
D 1301 (B,104,20) Diode MALS068X
D 1302 (B,89,20) Diode MALS068X
D 1303 (B,77,20) Diode MALS068X
D 1304 (B,74,20) Diode MALS068X
D 1305 (B,68,24) Diode MALS180X
D 1308 (B,68,22) Diode MALS180X
D 1351 (B,49,16) Diode MALS068X
D 1352 (B,49,10) Diode MALS068X
D 1353 (B,49,13) Diode MALS068X
D 1354 (B,49,17) Diode MALS068X
D 1401 (A,52,74) Diode 1SR154-400
D 1402 (A,52,70) Diode 1SR154-400
D 1403 (A,52,66) Diode 1SR154-400
D 1551 (B,68,86) Diode DAP202U
D 1552 (B,61,74) Diode MA111
D 1553 (B,61,87) Diode DAN202U
D 1556 (A,70,88) Diode UDZS8R2(B)
D 1751 (B,51,123) Diode MALS068X
D 1752 (B,47,116) Diode EDZ6R8(B)
D 1753 (B,47,113) Diode EDZ6R8(B)
D 1754 (B,46,122) Diode EDZ6R8(B)
D 1755 (B,46,125) Diode EDZ6R8(B)
D 1756 (B,46,119) Diode EDZ6R8(B)
D 1757 (B,52,130) Diode MALS068X
D 1758 (B,48,130) Diode MALS068X
D 1759 (B,51,120) Diode MALS068X
D 1760 (B,49,130) Diode MALS068X
D 1763 (B,63,114) Diode RB060L-40
D 1764 (A,133,119) Diode UDZS22(B)
D 1801 (B,132,76) Diode(EW5) HZU3R3(B1)
D 1821 (A,159,125) Diode S1G-6904G2P
D 1824 (A,150,119) Diode 1SS355
D 1871 (B,163,99) Diode UDZS5R6(B)
D 1882 (B,167,127) Diode 1SS355
D 1883 (A,168,126) Diode UDZS6R8(B)
D 1884 (B,145,110) Diode RB500V-40
D 1902 (B,167,46) Diode HZU9R1(B3)
Circuit Symbol and No. Part No.
D 1903 (B,167,70) Diode UDZS5R6(B)
D 1950 (B,107,91) Diode UDZS13(B)
D 1951 (B,153,46) Diode UDZS5R6(B)
D 1983 (A,162,127) Diode UDZS27(B)
D 1984 (A,162,131) Diode UDZS27(B)
D 1986 (B,167,63) Diode HZU7R5(B3)
D 2811 (B,32,20) Diode EDZ10(B)
D 2812 (B,29,21) Diode EDZ10(B)
D 2813 (B,23,18) Diode UDZS6R8(B)
D 2814 (B,22,18) Diode UDZS6R8(B)
D 2821 (B,50,26) Diode MA111
D 2822 (B,52,20) Diode DAN202U
D 2851 (B,23,35) Diode 1SS355
D 2852 (B,19,35) Diode 1SS355
D 2886 (A,28,10) Diode S1G-6904G2P
D 2887 (A,28,13) Diode S1G-6904G2P
ZNR1401 (A,18,34) Surge Protector RCCA-201Q31UA-PI
L 1001 (B,132,12) Inductor CTF1334
L 1002 (B,132,7) Inductor CTF1334
L 1003 (B,137,7) Inductor CTF1334
L 1004 (B,137,12) Inductor CTF1334
L 1005 (B,128,7) Inductor CTF1306
L 1006 (B,135,31) Inductor CTF1306
L 1007 (B,136,31) Inductor CTF1306
L 1008 (B,138,31) Inductor CTF1306
L 1009 (B,113,31) Inductor CTF1306
L 1010 (B,114,31) Inductor CTF1306
L 1011 (B,118,31) Inductor CTF1306
L 1012 (B,120,31) Inductor CTF1306
L 1013 (B,123,31) Inductor CTF1334
L 1014 (B,124,31) Inductor CTF1334
L 1015 (B,126,31) Inductor CTF1334
L 1016 (B,121,31) Inductor CTF1382
L 1017 (B,127,31) Inductor CTF1334
L 1018 (B,130,31) Inductor CTF1382
L 1019 (B,132,31) Inductor CTF1382
L 1020 (B,133,31) Inductor CTF1334
L 1021 (B,127,12) Inductor CTF1334
L 1022 (B,129,31) Inductor CTF1334
L 1023 (A,104,110) Inductor CTF1334
L 1026 (B,94,44) Chip Ferrite Bead CTF1399
L 1101 (B,72,118) Inductor LCTAW2R2J2520
L 1102 (B,141,119) Inductor CTF1334
L 1103 (B,139,119) Inductor CTF1334
L 1104 (B,134,119) Inductor CTF1334
L 1105 (B,136,119) Inductor CTF1334
L 1302 (B,102,32) Chip Ferrite Bead CTF1399
L 1307 (B,103,24) Inductor CTF1334
L 1308 (B,105,24) Inductor CTF1334
L 1309 (B,108,24) Inductor CTF1334
L 1310 (B,106,24) Inductor CTF1334
L 1351 (B,81,38) Chip Ferrite Bead CTF1399
L 1353 (B,78,25) Inductor CTF1334
L 1354 (B,78,23) Inductor CTF1334
L 1355 (B,78,28) Inductor CTF1334
L 1356 (B,78,27) Inductor CTF1334
L 1401 (B,40,45) Chip Coil LCTAW4R7J2520
L 1402 (A,28,33) Inductor(EW5) LCTAWR12J2520
L 1403 (B,56,79) Chip Coil LCTAW1R0J2520
L 1404 (A,32,35) Inductor(EW5) LCTCR10K2125
Circuit Symbol and No. Part No.

AVIC-N4/XU/UC 287
5 678
5678
C
D
F
A
B
E
L 1405 (A,56,92) Chip Coil LCTAW1R0J2520
L 1406 (B,58,58) Chip Coil LCTAW1R0J2520
L 1407 (A,44,33) Coil(EW5) CTC1194
L 1408 (B,54,46) Inductor(EW5) LCTCR10K2125
L 1409 (B,54,43) Inductor(EW5) LCTCR18K2125
L 1410 (B,58,43) Inductor(EW5) LCTAW101J2520
L 1411 (A,39,26) Coil(EW5) CTC1193
L 1412 (B,38,23) Inductor(EW5) LCTAW101J2520
L 1413 (A,49,26) Coil(EW5) CTC1192
L 1501 (B,82,58) Chip Coil LCTAW100J2520
L 1551 (B,64,76) Inductor LCTAW101J2520
L 1552 (B,64,49) Chip Coil LCTAW100J2520
L 1553 (B,76,74) Chip Coil LCTAW100J2520
L 1554 (B,65,35) Chip Coil LCTAW100J2520
L 1555 (B,72,63) Chip Coil LCTAW100J2520
L 1601 (A,97,84) Inductor CTF1379
L 1602 (B,98,103) Inductor CTF1379
L 1603 (A,86,112) Inductor CTF1379
L 1604 (A,89,85) Inductor CTF1379
L 1605 (B,82,108) Inductor CTF1410
L 1606 (B,84,101) Inductor CTF1410
L 1675 (A,77,121) Chip Coil LCTAW100J2520
L 1676 (B,95,114) Inductor CTF1410
L 1677 (A,70,111) Inductor CTF1410
L 1751 (B,30,118) Chip Ferrite Bead CTF1399
L 1801 (B,144,61) Inductor(EW5) LCTCR15K2125
L 1802 (B,141,59) Chip Coil(EW5) LCTAW1R0J2520
L 1803 (B,113,64) Inductor(EW5) LCTAW2R2J2520
L 1804 (B,118,77) Chip Coil(EW5) LCTAW1R0J2520
L 1821 (A,159,121) Inductor CTF1306
L 1841 (A,148,116) Inductor CTF1334
L 1842 (A,146,110) Inductor CTF1334
L 1843 (A,146,108) Inductor(EW5) CTF1334
L 1844 (A,146,106) Inductor(EW5) CTF1334
L 1845 (A,146,104) Inductor(EW5) CTF1334
L 1846 (A,146,103) Inductor(EW5) CTF1334
L 1847 (A,163,104) Inductor(EW5) CTF1393
L 1848 (A,161,103) Inductor(EW5) CTF1393
L 1849 (A,160,117) Inductor CTF1393
L 1850 (A,161,115) Inductor CTF1334
L 1851 (B,163,110) Inductor CTF1334
L 1862 (B,170,118) Inductor CTF1334
L 1871 (A,146,86) Inductor CTF1334
L 1872 (A,145,115) Inductor CTF1393
L 1873 (B,142,85) Inductor CTF1393
L 1881 (A,167,125) Inductor CTF1306
L 1891 (A,173,91) Inductor CTF1334
L 2811 (B,30,18) Chip Ferrite Bead CTF1557
L 2812 (B,28,18) Chip Ferrite Bead CTF1557
L 2813 (B,26,17) Inductor CTF1334
L 2814 (B,19,20) Inductor CTF1334
L 2831 (B,35,21) Inductor CTF1306
L 2832 (B,35,17) Inductor CTF1306
L 2833 (B,35,14) Inductor CTF1306
L 2834 (B,35,10) Inductor CTF1306
L 2835 (B,35,8) Inductor CTF1306
L 2836 (B,35,4) Inductor CTF1306
L 2850 (B,19,33) Inductor CTF1556
L 2851 (B,60,15) Inductor CTF1334
L 2852 (B,51,11) Inductor CTF1334
Circuit Symbol and No. Part No.
L 2853 (B,51,16) Inductor CTF1334
L 2854 (B,60,11) Inductor CTF1334
L 2855 (B,60,13) Inductor CTF1334
L 2856 (B,51,13) Inductor CTF1334
L 2857 (B,51,9) Inductor CTF1306
L 2861 (B,51,6) Inductor CTF1306
L 2862 (B,60,7) Inductor CTF1306
L 2886 (B,29,12) Inductor CTF1295
X 1601 (A,90,111) Oscillator 20.000 MHz VSS1186
X 1675 (A,79,116) Oscillator 32.768 kHz CSS1735
VR1551 (A,62,48) Semi-fixed 10 kohm(B) CCP1448
>FU1701 (A,93,123) Fuse 3.15 A CEK1259
>FU1702 (A,71,124) Fuse 3.15 A CEK1259
>FU1951 (A,118,88) Fuse 2 A CEK1257
>FU2801 (B,32,5) Fuse 3.15 A CEK1259
GY1861 (A,171,114) Sensor CSX1118
GY1890 (A,171,100) Sensor CSX1122
Y 1401 (A,46,43) FM/AM Tuner Unit(UC) CWE2046
(A,46,43) FM/AM Tuner Unit(EW5) CWE2045
Y 1801 (A,124,70) Tuner Unit(EW5) CWE1674
EF1302 (B,90,25) EMI Filter CCG1067
EF1304 (B,73,21) EMI Filter CCG1067
EF1351 (B,68,33) EMI Filter CCG1067
EF1701 (A,98,124) EMI Filter CCG1067
EF1751 (B,30,130) EMI Filter CCG1067
EF1901 (A,143,39) EMI Filter CCG1172
EF1902 (A,122,39) EMI Filter CCG1172
EF1903 (A,132,39) EMI Filter CCG1172
RESISTORS
R 1001 (B,111,39) RS1/16SS750J
R 1002 (B,111,40) RS1/16SS103J
R 1003 (B,111,38) RS1/16SS103J
R 1004 (B,105,41) RS1/16SS472J
R 1005 (B,105,39) RS1/16SS472J
R 1006 (B,104,39) RS1/16SS512J
R 1007 (B,103,39) RS1/16SS102J
R 1008 (B,104,43) RS1/16SS101J
R 1009 (B,104,41) RS1/16SS512J
R 1016 (B,93,40) RS1/16SS563J
R 1017 (B,93,38) RS1/16SS473J
R 1041 (B,110,45) RS1/16SS223J
R 1042 (B,110,48) RS1/16SS223J
R 1043 (B,110,44) RS1/16SS101J
R 1044 (B,110,46) RS1/16SS102J
R 1047 (B,110,50) RS1/16SS101J
R 1048 (B,110,47) RS1/16SS102J
R 1103 (B,72,104) RS1/16S101J
R 1104 (B,73,104) RS1/16S101J
R 1105 (B,74,117) RS1/16S102J
R 1106 (B,67,117) RS1/10S101J
R 1107 (B,69,117) RS1/10S101J
R 1108 (B,68,120) RS1/10S620J
R 1109 (B,139,116) RS1/16SS102J
R 1110 (B,136,116) RS1/16SS102J
R 1111 (B,140,116) RS1/16SS223J
R 1112 (B,135,116) RS1/16SS223J
R 1113 (B,141,116) RS1/16SS101J
R 1114 (B,134,116) RS1/16SS101J
R 1115 (B,131,130) RS1/16S332J
Circuit Symbol and No. Part No.

AVIC-N4/XU/UC
288
1234
1234
C
D
F
A
B
E
R 1116 (B,128,128) RS1/16S682J
R 1117 (B,132,124) RS1/10S222J
R 1303 (B,96,34) RS1/16SS563J
R 1304 (B,96,32) RS1/16SS473J
R 1305 (B,105,26) RS1/16SS102J
R 1306 (B,106,26) RS1/16SS102J
R 1307 (B,104,26) RS1/16SS223J
R 1308 (B,107,26) RS1/16SS223J
R 1317 (B,90,28) RS1/16SS101J
R 1318 (B,87,26) RS1/16SS101J
R 1321 (B,103,26) RS1/16SS101J
R 1322 (B,108,26) RS1/16SS101J
R 1323 (B,99,26) RS1/16SS512J
R 1324 (B,88,24) RS1/16SS473J
R 1325 (B,97,27) RS1/16SS102J
R 1326 (B,101,24) RS1/16SS101J
R 1327 (B,101,26) RS1/16SS512J
R 1328 (B,99,25) RS1/16SS472J
R 1330 (B,99,24) RS1/16SS472J
R 1331 (B,94,27) RS1/16SS103J
R 1332 (B,94,24) RS1/16SS103J
R 1333 (B,94,25) RS1/16SS750J
R 1337 (B,92,25) RS1/16SS473J
R 1347 (B,88,26) RS1/16SS750J
R 1351 (B,75,36) RS1/16SS563J
R 1352 (B,75,34) RS1/16SS473J
R 1353 (B,75,31) RS1/16SS512J
R 1354 (B,75,32) RS1/16SS102J
R 1355 (B,80,31) RS1/16SS101J
R 1356 (B,80,30) RS1/16SS512J
R 1357 (B,75,30) RS1/16SS472J
R 1358 (B,75,29) RS1/16SS472J
R 1359 (B,80,25) RS1/16SS102J
R 1360 (B,80,26) RS1/16SS102J
R 1361 (B,69,31) RS1/16SS103J
R 1362 (B,69,30) RS1/16SS103J
R 1363 (B,80,27) RS1/16SS223J
R 1364 (B,80,24) RS1/16SS223J
R 1365 (B,70,31) RS1/16SS750J
R 1366 (B,80,28) RS1/16SS101J
R 1367 (B,80,23) RS1/16SS101J
R 1368 (B,71,27) RS1/16S0R0J
R 1401 (A,25,33) (EW5) RS1/16S105J
R 1402 (B,60,107) RS1/16S0R0J
R 1403 (B,61,98) RS1/16S0R0J
R 1404 (B,54,59) RS1/16S681J
R 1405 (B,53,56) RS1/16S681J
R 1406 (B,42,31) (EW5) RS1/16S821J
R 1407 (A,49,102) RS1/16S103J
R 1408 (A,49,105) RS1/16S103J
R 1409 (A,50,105) RS1/16S104J
R 1410 (A,50,102) RS1/16S104J
R 1411 (B,45,30) (EW5) RS1/16S330J
R 1414 (B,55,42) (EW5) RS1/16S151J
R 1415 (B,56,97) RS1/16S0R0J
R 1416 (B,55,108) RS1/16S0R0J
R 1417 (B,58,37) (EW5) RS1/16S681J
R 1418 (B,57,35) (EW5) RS1/16S152J
R 1419 (B,41,27) (EW5) RS1/16S332J
R 1420 (B,53,35) (EW5) RS1/16S680J
Circuit Symbol and No. Part No.
R 1421 (B,49,33) (EW5) RS1/16S151J
R 1422 (B,50,23) (EW5) RS1/16S151J
R 1423 (B,46,26) (EW5) RS1/16S101J
R 1424 (B,53,22) (EW5) RS1/16S680J
R 1425 (B,107,98) (EW5) RS1/16SS223J
R 1426 (A,49,77) RS1/16S681J
R 1427 (B,87,112) (EW5) RS1/16SS223J
R 1428 (B,53,53) RS1/16S681J
R 1429 (B,54,64) RS1/16S681J
R 1430 (B,54,66) (EW5) RS1/16S681J
R 1431 (B,54,61) RS1/16S681J
R 1432 (B,107,99) (EW5) RS1/16SS223J
R 1433 (B,107,96) (EW5) RS1/16SS223J
R 1434 (B,40,48) (UC) RS1/4S0R0J
R 1435 (B,54,76) RS1/16S223J
R 1437 (A,62,98) RS1/10S0R0J
R 1438 (A,63,109) RS1/10S0R0J
R 1439 (A,63,106) RS1/10S0R0J
R 1501 (B,84,48) RS1/16S821J
R 1502 (B,84,46) RS1/16S821J
R 1505 (B,78,48) RS1/16S473J
R 1506 (B,78,46) RS1/16S473J
R 1507 (B,75,48) RS1/16S0R0J
R 1508 (B,75,46) RS1/16S0R0J
R 1509 (B,69,43) RS1/16S0R0J
R 1510 (B,72,43) RS1/16S0R0J
R 1511 (B,68,50) RS1/16S0R0J
R 1512 (B,68,48) RS1/16S0R0J
R 1513 (B,78,43) RS1/16S562J
R 1514 (B,81,43) RS1/16S562J
R 1515 (B,86,43) RS1/16S562J
R 1516 (B,89,43) RS1/16S562J
R 1517 (B,87,59) RS1/16S101J
R 1518 (B,89,59) RS1/16S101J
R 1519 (B,90,56) RS1/16S562J
R 1520 (A,95,49) RS1/16S562J
R 1521 (A,95,47) RS1/16S562J
R 1522 (B,90,54) RS1/16S562J
R 1525 (A,101,50) RS1/16SS0R0J
R 1526 (A,101,45) RS1/16SS0R0J
R 1551 (B,77,77) RS1/16S182J
R 1552 (B,69,77) RS1/16S182J
R 1553 (B,74,77) RS1/16S471J
R 1554 (B,72,77) RS1/16S471J
R 1555 (B,75,89) RS1/16S821J
R 1556 (B,75,84) RS1/16S821J
R 1557 (B,75,85) RS1/16S104J
R 1558 (B,75,87) RS1/16S104J
R 1559 (B,62,54) RS1/16S102J
R 1560 (B,74,70) RS1/16S102J
R 1561 (B,64,54) RS1/16S103J
R 1562 (B,64,86) RS1/4S821J
R 1563 (B,59,80) RS1/16S223J
R 1564 (B,72,66) RS1/16S123J
R 1565 (B,60,49) RS1/16S123J
R 1566 (B,60,80) RS1/16S223J
R 1567 (B,58,49) RS1/16S471J
R 1568 (B,75,67) RS1/16S103J
R 1569 (B,61,78) RS1/16S101J
R 1570 (B,75,66) RS1/16S471J
Circuit Symbol and No. Part No.

AVIC-N4/XU/UC 289
5 678
5678
C
D
F
A
B
E
R 1571 (B,61,84) RS1/16S473J
R 1572 (B,64,41) RS1/16S105J
R 1573 (B,69,71) RS1/16S105J
R 1574 (A,66,89) RS1/16S563J
R 1575 (A,69,86) RS1/16S223J
R 1576 (A,74,29) RS1/16S750J
R 1577 (B,65,68) RS1/16S0R0J
R 1579 (A,69,84) RS1/16S473J
R 1580 (A,66,66) RS1/16S750J
R 1601 (B,96,82) RS1/16S473J
R 1602 (B,105,81) RS1/16SS0R0J
R 1603 (B,106,84) RS1/16SS0R0J
R 1604 (B,103,91) RS1/16SS0R0J
R 1605 (A,101,121) RS1/16SS681J
R 1607 (B,105,105) RS1/16SS104J
R 1609 (A,101,96) RS1/16SS681J
R 1611 (A,102,106) RS1/16SS681J
R 1612 (A,96,116) RS1/16SS473J
R 1613 (A,102,105) RS1/16SS681J
R 1614 (A,102,107) RS1/16SS681J
R 1615 (B,101,90) RS1/16SS473J
R 1616 (B,101,100) RS1/16SS473J
R 1618 (A,95,111) RS1/16SS681J
R 1619 (A,102,94) RAB4C681J
R 1620 (A,102,99) (EW5) RAB4C681J
R 1621 (A,103,121) RS1/16SS681J
R 1622 (B,108,96) RS1/16SS473J
R 1623 (B,98,114) RS1/16SS104J
R 1624 (B,108,103) RS1/16SS473J
R 1625 (B,79,99) RS1/16SS473J
R 1626 (B,97,88) RS1/16SS473J
R 1627 (A,96,88) RS1/16SS681J
R 1628 (A,96,111) RS1/16SS681J
R 1629 (A,95,88) RS1/16SS681J
R 1631 (B,94,91) RS1/16SS473J
R 1632 (A,93,88) RS1/16SS681J
R 1633 (B,93,111) RS1/16SS681J
R 1634 (A,91,88) RS1/16SS681J
R 1635 (B,94,108) RS1/16SS473J
R 1638 (A,85,111) RS1/16SS473J
R 1639 (A,84,111) (EW5) RS1/16SS681J
R 1640 (A,83,111) (EW5) RS1/16SS0R0J
R 1641 (A,83,88) RS1/16SS470J
R 1642 (A,82,88) RS1/16SS470J
R 1643 (B,83,88) RS1/16SS103J
R 1644 (B,82,88) RS1/16SS103J
R 1645 (A,78,96) RAB4C681J
R 1647 (B,82,111) RS1/16SS473J
R 1648 (B,78,113) RS1/16SS102J
R 1649 (A,72,95) RS1/16SS473J
R 1650 (A,78,108) RS1/16SS472J
R 1651 (A,78,106) RS1/16SS681J
R 1652 (A,78,107) RS1/16SS681J
R 1653 (B,96,88) RS1/16SS473J
R 1655 (B,77,110) RS1/16SS473J
R 1656 (A,78,94) RS1/16SS681J
R 1657 (A,76,106) RS1/16SS473J
R 1658 (A,76,108) RS1/16SS472J
R 1659 (A,76,107) RS1/16SS473J
R 1660 (B,72,95) RS1/16SS473J
Circuit Symbol and No. Part No.
R 1661 (B,78,110) RS1/16SS102J
R 1662 (B,85,105) RS1/16SS393J
R 1663 (B,87,105) RS1/16SS514J
R 1664 (B,79,101) RS1/16SS473J
R 1665 (B,68,98) RS1/16SS563J
R 1667 (A,102,103) RS1/16SS681J
R 1668 (A,102,104) RS1/16SS681J
R 1669 (A,84,88) RS1/16SS681J
R 1670 (A,87,88) RS1/16SS681J
R 1671 (B,84,88) RS1/16SS473J
R 1672 (B,88,86) RS1/16SS473J
R 1673 (A,86,88) RS1/16SS681J
R 1674 (A,85,88) RS1/16SS681J
R 1676 (B,86,117) RS1/16SS104J
R 1677 (B,87,117) RS1/16SS104J
R 1678 (B,88,118) RS1/16SS104J
R 1679 (B,86,114) RS1/16SS103J
R 1680 (B,89,116) RS1/16SS104J
R 1681 (A,91,119) RS1/16SS103J
R 1682 (A,90,121) RS1/16SS1003D
R 1683 (B,84,91) RS1/16SS473J
R 1684 (B,85,91) RS1/16SS473J
R 1687 (A,102,109) RS1/16SS0R0J
R 1688 (A,98,114) RS1/16SS473J
R 1690 (A,78,102) RS1/16SS101J
R 1691 (A,78,101) RS1/16SS101J
R 1692 (A,78,100) RS1/16SS101J
R 1693 (A,78,99) RS1/16SS101J
R 1694 (A,78,90) RS1/16SS681J
R 1695 (A,78,91) RS1/16SS681J
R 1696 (A,78,92) RS1/16SS681J
R 1697 (A,78,93) RS1/16SS681J
R 1698 (B,91,117) RS1/16SS104J
R 1699 (B,81,119) RS1/16SS103J
R 1702 (A,99,122) RS1/16S0R0J
R 1703 (A,72,108) RS1/16SS103J
R 1704 (A,72,106) RS1/16SS103J
R 1751 (B,51,114) RS1/16S0R0J
R 1752 (B,51,112) RS1/16S0R0J
R 1753 (B,24,133) RS1/16S0R0J
R 1754 (B,51,117) RS1/16S0R0J
R 1755 (B,30,133) RS1/16S0R0J
R 1756 (B,20,133) RS1/16S0R0J
R 1757 (B,51,118) RS1/16S0R0J
R 1758 (B,51,115) RS1/16S0R0J
R 1759 (B,33,133) RS1/16S0R0J
R 1760 (B,23,133) RS1/16S0R0J
R 1761 (B,21,133) RS1/16S0R0J
R 1762 (B,25,131) RS1/16SS101J
R 1763 (B,31,127) RS1/16SS750J
R 1764 (B,32,128) RS1/16SS473J
R 1765 (B,20,131) RS1/16SS101J
R 1766 (B,24,131) RS1/16SS223J
R 1767 (B,21,131) RS1/16SS223J
R 1768 (B,23,131) RS1/16SS102J
R 1769 (B,22,131) RS1/16SS102J
R 1770 (B,30,128) RS1/16SS473J
R 1771 (B,29,124) RS1/16SS101J
R 1772 (B,34,124) RS1/16SS101J
R 1774 (B,96,101) RS1/16S473J
Circuit Symbol and No. Part No.

AVIC-N4/XU/UC
290
1234
1234
C
D
F
A
B
E
R 1775 (B,124,102) RS1/16S103J
R 1776 (B,125,104) RS1/4SA271J
R 1777 (B,131,104) RS1/4SA271J
R 1778 (B,124,100) RS1/16S102J
R 1779 (A,115,110) RS2PMFR47J
R 1780 (B,131,100) RS1/16S103J
R 1781 (A,126,106) RS1/8S0R0J
R 1782 (A,131,114) RS1/4SA271J
R 1783 (A,131,109) RS1/4SA271J
R 1784 (A,137,113) RS1/16S103J
R 1785 (A,130,118) RS1/16S103J
R 1786 (A,140,115) RS1/16S103J
R 1787 (A,140,118) RS1/16S103J
R 1788 (A,136,117) RS1/16S124J
R 1790 (B,17,114) RS1/16S0R0J
R 1791 (A,56,114) RS1/16S0R0J
R 1793 (B,63,122) RS1/10S0R0J
R 1801 (B,148,61) (EW5) RS1/16S152J
R 1802 (B,145,61) (EW5) RS1/16S151J
R 1803 (B,147,61) (EW5) RS1/16S681J
R 1806 (B,124,65) (EW5) RS1/16S0R0J
R 1807 (A,141,75) (EW5) RS1/10S391J
R 1808 (B,132,60) (EW5) RS1/16S473J
R 1810 (B,119,65) (EW5) RS1/16S472J
R 1821 (A,147,130) RS1/16S0R0J
R 1822 (B,160,123) RS1/16S333J
R 1823 (B,160,121) RS1/16S203J
R 1824 (A,151,123) RS1/16S822J
R 1825 (B,150,119) RS1/16S202J
R 1826 (A,147,121) RS1/16S564J
R 1827 (A,147,125) RS1/16S513J
R 1828 (A,146,119) RS1/16S513J
R 1829 (A,151,125) RS1/16S102J
R 1830 (B,147,125) RS1/16S102J
R 1831 (A,146,127) RS1/16S104J
R 1832 (A,134,126) RS1/16S513J
R 1833 (A,133,126) RS1/16S473J
R 1834 (A,136,123) RS1/16S563J
R 1835 (A,136,126) RS1/16S104J
R 1841 (B,163,108) RS1/16S104J
R 1843 (A,143,110) RS1/16S101J
R 1844 (B,163,106) RS1/16S0R0J
R 1871 (B,171,106) RS1/10S103J
R 1872 (B,168,105) RS1/10S103J
R 1873 (B,168,101) RN1/16SE1001D
R 1874 (B,165,101) RN1/16SE1101D
R 1875 (B,163,97) RN1/16SE1001D
R 1881 (A,164,127) RS1/4S102J
R 1884 (A,164,114) RS1/16S0R0J
R 1886 (A,163,112) RS1/16S0R0J
R 1892 (B,170,95) RS1/16S104J
R 1894 (B,170,97) RS1/16S202J
R 1895 (B,168,98) RS1/16S0R0J
R 1901 (B,81,77) RS1/16S102J
R 1903 (B,83,77) RS1/16S272J
R 1905 (B,165,35) RS1/16S153J
R 1906 (B,163,33) RS1/4S102J
R 1907 (A,175,41) RS1/10S181J
R 1909 (A,175,45) RS1/10S181J
R 1910 (B,166,61) RS1/16SS221J
Circuit Symbol and No. Part No.
R 1911 (A,175,70) RS1/16S122J
R 1913 (B,162,48) RS1/10S0R0J
R 1914 (B,162,46) RS1/10S0R0J
R 1915 (B,168,62) RS1/16SS471J
R 1916 (A,175,60) RS1/16S223J
R 1918 (B,164,56) RS1/16SS223J
R 1919 (B,169,58) RS1/16SS471J
R 1950 (B,111,86) RS1/4S471J
R 1954 (B,150,46) RS1/16S122J
R 2821 (B,45,26) RS1/16S102J
R 2831 (B,45,22) RS1/16S821J
R 2832 (B,45,17) RS1/16S821J
R 2833 (B,41,21) RS1/16S223J
R 2834 (B,41,17) RS1/16S223J
R 2837 (B,45,15) RS1/16S821J
R 2838 (B,45,10) RS1/16S821J
R 2839 (B,41,14) RS1/16S223J
R 2840 (B,41,10) RS1/16S223J
R 2843 (B,45,8) RS1/16S821J
R 2844 (B,45,3) RS1/16S821J
R 2845 (B,41,8) RS1/16S223J
R 2846 (B,41,4) RS1/16S223J
R 2851 (B,22,33) RS1/10S103J
R 2873 (B,23,14) RS1/16S0R0J
R 2886 (B,28,9) RS1/16S473J
R 2887 (B,26,9) RS1/16S104J
R 2888 (B,31,12) RS1/10S102J
R 2892 (B,18,33) RS1/16S0R0J
CAPACITORS
C 1001 (B,132,13) CCSRCH101J50
C 1002 (B,132,8) CCSRCH101J50
C 1003 (B,137,8) CCSRCH101J50
C 1004 (B,137,13) CCSRCH101J50
C 1005 (B,126,22) CCSRCH101J50
C 1006 (B,134,22) CKSRYF104Z25
C 1007 (B,124,27) CCSRCH101J50
C 1008 (B,133,27) CKSRYF104Z25
C 1009 (B,123,27) CCSRCH101J50
C 1010 (B,132,22) CKSRYF104Z25
C 1012 (B,128,8) CCSRCH101J50
C 1014 (B,127,13) CCSRCH101J50
C 1016 (B,131,27) CCSRCH101J50
C 1018 (B,130,22) CCSRCH101J50
C 1020 (B,129,27) CCSRCH101J50
C 1022 (B,108,41) 10 µF CCG1203
C 1023 (B,108,39) 10 µF CCG1203
C 1026 (B,103,41) CCSRCJ3R0C50
C 1027 (B,135,27) CKSRYF104Z25
C 1031 (B,94,38) CKSRYB105K10
C 1032 (A,100,41) CEVW100M16
C 1033 (B,98,44) CKSRYB104K50
C 1041 (B,108,45) CKSRYB105K10
C 1042 (B,108,46) CKSRYB105K10
C 1043 (B,108,48) CKSRYB105K10
C 1044 (B,108,49) CKSRYB105K10
C 1045 (A,109,46) CEVW220M16
C 1046 (A,104,45) CEVW100M16
C 1101 (B,73,115) CKSRYB104K50
Circuit Symbol and No. Part No.

AVIC-N4/XU/UC 291
5 678
5678
C
D
F
A
B
E
C 1102 (A,138,108) CEVW100M16
C 1103 (A,137,101) CEVW220M16
C 1106 (B,141,114) CKSRYB105K10
C 1107 (B,139,114) CKSRYB105K10
C 1108 (B,136,114) CKSRYB105K10
C 1109 (B,134,114) CKSRYB105K10
C 1112 (B,117,116) CCSRCH471J50
C 1113 (B,116,116) CCSRCH471J50
C 1117 (B,107,116) CKSRYB104K50
C 1118 (B,106,116) CKSRYB104K50
C 1302 (B,93,32) CKSRYB104K50
C 1305 (A,108,25) CEVW100M16
C 1306 (A,108,31) CEVW220M16
C 1307 (B,102,34) CKSRYB104K50
C 1308 (A,101,25) CEVW100M16
C 1309 (B,95,33) CKSRYB105K10
C 1310 (B,103,28) CKSRYB105K10
C 1314 (B,88,28) 10 µF CCG1203
C 1319 (B,104,28) CKSRYB105K10
C 1320 (B,92,28) 10 µF CCG1203
C 1321 (B,106,28) CKSRYB105K10
C 1322 (B,108,28) CKSRYB105K10
C 1329 (B,100,28) CCSRCJ3R0C50
C 1331 (B,96,26) 10 µF CCG1203
C 1332 (B,96,24) 10 µF CCG1203
C 1334 (B,101,20) CCSRCH471J50
C 1337 (B,93,20) CCSRCH471J50
C 1351 (B,80,35) CKSRYB104K50
C 1352 (A,80,30) CEVW100M16
C 1353 (B,74,35) CKSRYB105K10
C 1354 (A,95,25) CEVW100M16
C 1355 (A,95,31) CEVW220M16
C 1357 (B,78,30) CCSRCJ3R0C50
C 1359 (B,83,25) CKSRYB105K10
C 1360 (B,83,28) CKSRYB105K10
C 1361 (B,83,27) CKSRYB105K10
C 1362 (B,83,23) CKSRYB105K10
C 1363 (B,72,30) 10 µF CCG1203
C 1364 (B,72,32) 10 µF CCG1203
C 1401 (B,60,109) CKSQYB225K10
C 1402 (B,61,97) CKSQYB225K10
C 1403 (A,26,35) (EW5) CCSRCH270J50
C 1404 (B,55,86) CKSYB475K16
C 1405 (B,53,79) CKSRYB103K50
C 1406 (A,28,35) (EW5) CCSRCH220J50
C 1407 (B,53,87) CKSRYB103K50
C 1408 (B,42,51) CKSRYB103K50
C 1409 (A,31,33) (EW5) CCSRCH270J50
C 1410 (A,51,95) CEVW470M6R3
C 1411 (A,53,49) CEVW331M10
C 1412 (A,33,33) (EW5) CCSRCH330J50
C 1413 (A,35,35) (EW5) CCSRCH470J50
C 1414 (B,42,29) (EW5) CKSRYB103K50
C 1415 (A,57,65) CKSRYB103K50
C 1418 (A,54,103) CEVW100M16
C 1419 (B,59,39) (EW5) CKSRYB103K50
C 1420 (B,55,49) (EW5) CCSRCH270J50
C 1421 (A,50,32) (EW5) CKSRYB103K50
C 1422 (B,54,45) (EW5) CCSRCH150J50
C 1423 (A,51,89) CEVW220M16
Circuit Symbol and No. Part No.
C 1424 (A,56,86) CKSRYB103K50
C 1426 (B,88,113) (EW5) CKSRYB103K50
C 1429 (B,61,103) CKSRYB103K50
C 1430 (A,56,77) CKSRYB104K50
C 1431 (A,59,103) CEVW100M16
C 1432 (A,34,23) (EW5) CKSRYB103K50
C 1433 (B,49,29) (EW5) CKSRYB222K50
C 1434 (A,44,24) (EW5) CKSRYB222K50
C 1435 (B,48,22) (EW5) CKSRYB222K50
C 1436 (B,106,101) (EW5) CKSRYB103K50
C 1437 (B,59,40) (EW5) CKSRYB103K50
C 1438 (B,52,40) (EW5) CKSRYB222K50
C 1442 (A,53,60) CEVW331M10
C 1501 (B,87,48) CKSRYB222K50
C 1502 (B,87,46) CKSRYB222K50
C 1505 (B,81,49) CKSQYB225K10
C 1506 (B,81,46) CKSQYB225K10
C 1507 (B,74,43) CKSQYB105K16
C 1508 (B,71,43) CKSQYB105K16
C 1509 (B,67,52) CKSQYB105K16
C 1510 (B,69,52) CKSQYB105K16
C 1511 (B,68,37) CKSQYB105K16
C 1512 (B,68,43) CKSQYB105K16
C 1513 (A,72,64) CEVW100M16
C 1514 (B,76,43) CKSQYB105K16
C 1515 (B,79,43) CKSQYB105K16
C 1516 (B,83,61) CKSRYB103K50
C 1517 (A,91,66) CEVW220M16
C 1518 (B,83,43) CKSQYB105K16
C 1519 (B,85,43) CKSQYB105K16
C 1520 (B,88,43) CKSQYB105K16
C 1521 (B,91,43) CKSQYB105K16
C 1522 (A,98,45) CKSQYB105K16
C 1523 (B,87,56) CKSQYB105K16
C 1524 (A,98,49) CKSQYB105K16
C 1525 (A,98,47) CKSQYB105K16
C 1526 (B,87,54) CKSQYB105K16
C 1551 (B,76,77) CKSRYB222K50
C 1552 (B,71,77) CKSRYB222K50
C 1553 (B,67,77) CKSRYB103K50
C 1554 (A,76,80) CEVW100M16
C 1555 (A,70,80) CEVW100M16
C 1556 (B,63,54) CCSRCH7R0D50
C 1557 (B,75,70) CKSRYB104K50
C 1558 (B,72,67) CCSRCJ3R0C50
C 1559 (B,62,50) CKSRYB104K50
C 1560 (A,61,54) CEVW101M16
C 1561 (A,76,71) CEVW101M16
C 1562 (A,64,80) CEVW220M16
C 1563 (B,62,43) CKSYB475K16
C 1564 (B,69,74) CKSYB475K16
C 1565 (B,64,38) CKSRYB103K50
C 1566 (A,64,38) CEVW470M16
C 1567 (B,69,68) CKSRYB103K50
C 1568 (A,69,25) CEVW330M10
C 1569 (A,69,31) CEVW101M4
C 1570 (A,68,70) CEVW470M16
C 1571 (A,62,70) CEVW330M10
C 1572 (A,62,63) CEVW101M4
C 1604 (B,96,84) CKSRYB104K50
Circuit Symbol and No. Part No.

AVIC-N4/XU/UC
292
1234
1234
C
D
F
A
B
E
C 1605 (A,102,82) CEVW100M16
C 1606 (A,92,118) CKSRYB103K50
C 1608 (A,99,84) CKSRYB103K50
C 1610 (A,95,84) CKSRYB103K50
C 1611 (A,95,119) CKSRYB222K50
C 1612 (B,99,86) CKSRYB104K50
C 1614 (A,95,114) CKSRYB104K50
C 1616 (B,98,105) CKSRYB102K50
C 1617 (A,102,102) CKSRYB104K50
C 1618 (A,97,118) CKSRYB104K50
C 1619 (A,93,111) CKSRYB103K50
C 1620 (B,89,113) CKSRYB102K50
C 1621 (A,89,88) CKSRYB102K50
C 1622 (A,70,95) CKSRYB104K50
C 1623 (B,81,107) CKSRYB104K50
C 1624 (B,83,101) CKSRYB104K50
C 1625 (A,89,87) CKSRYB104K50
C 1626 (A,88,113) CKSRYB104K50
C 1675 (A,79,120) CKSRYB104K50
C 1676 (B,82,118) CCSRCJ3R0C50
C 1677 (B,84,117) CCSRCJ3R0C50
C 1678 (B,95,116) CKSRYB104K50
C 1679 (A,70,110) CKSRYB104K50
C 1694 (B,81,91) CCSRCH101J50
C 1760 (B,30,125) 10 µF CCG1203
C 1761 (B,33,125) 10 µF CCG1203
C 1762 (B,24,128) CKSRYB105K10
C 1763 (B,23,128) CKSRYB105K10
C 1764 (B,21,128) CKSRYB105K10
C 1765 (B,20,128) CKSRYB105K10
C 1766 (B,29,121) CKSRYB104K50
C 1767 (A,22,124) CEVW220M16
C 1768 (A,22,131) CEVW100M16
C 1769 (A,63,117) 10 µF CCG1223
C 1770 (B,61,118) CKSRYB102K50
C 1772 (A,130,103) 10 µF CCG1223
C 1801 (B,150,61) (EW5) CKSRYB222K50
C 1802 (B,144,59) (EW5) CKSRYB103K50
C 1803 (B,144,65) (EW5) CCSRCH220J50
C 1805 (A,137,77) (EW5) CEVW100M16
C 1806 (A,134,76) (EW5) CKSRYB473K50
C 1807 (A,146,78) (EW5) CEVW220M16
C 1808 (B,124,77) (EW5) CKSRYB103K50
C 1809 (B,130,66) (EW5) CKSRYB103K50
C 1810 (B,134,66) (EW5) CKSRYB473K50
C 1811 (B,114,66) (EW5) CKSRYB103K50
C 1812 (B,119,63) (EW5) CKSRYB473K50
C 1813 (A,132,76) 10 µF(EW5) CCG1220
C 1821 (B,158,120) CKSRYB823K16
C 1822 (A,142,130) CKSRYB104K50
C 1823 (B,156,120) CKSRYB103K50
C 1824 (A,147,123) CKSRYB104K50
C 1825 (A,148,127) CKSRYB102K50
C 1868 (B,171,118) CKSRYB104K50
C 1869 (A,166,114) CKSRYB334K10
C 1872 (A,144,86) CKSRYB104K50
C 1873 (A,144,85) CKSRYB334K10
C 1874 (A,148,114) CKSRYF103Z50
C 1876 (A,153,88) CEVW470M16
C 1877 (B,141,88) CKSRYB104K50
Circuit Symbol and No. Part No.
C 1878 (B,142,92) CKSRYF104Z25
C 1879 (B,142,88) CKSRYB474K10
C 1880 (A,148,86) CKSRYB104K50
C 1881 (A,164,131) CKSRYB104K50
C 1882 (A,144,97) CEVW470M16
C 1890 (A,172,93) CKSRYB104K50
C 1892 (B,168,96) CKSRYB104K50
C 1893 (B,174,103) CKSRYB103K50
C 1901 (A,143,47) CEVW101M16
C 1902 (A,122,46) CEVW101M16
C 1903 (A,82,83) CKSRYB104K50
C 1905 (A,121,42) CKSRYB103K50
C 1906 (A,142,42) CKSRYB103K50
C 1907 (B,165,40) CKSRYB103K50
C 1908 (A,166,40) CEVW101M16
C 1910 (A,171,51) CEVW101M16
C 1911 (B,166,59) CKSRYB104K50
C 1912 (B,169,46) CKSRYB103K50
C 1913 (B,167,65) CKSRYB103K50
C 1914 (B,169,40) CKSRYB103K50
C 1915 (A,167,62) CEVW101M16
C 1916 (A,163,48) CEVW101M16
C 1917 (A,132,46) CEVW101M16
C 1918 (A,131,42) CKSRYB103K50
C 1920 (B,167,68) CKSRYB103K50
C 1921 (B,167,66) CKSRYB103K50
C 1922 (A,174,87) CKSRYB104K50
C 1923 (A,166,73) CEVW470M16
C 1924 (A,170,89) CKSRYB103K50
C 1925 (A,162,94) CEVW220M16
C 1950 (A,128,85) CEVW101M16
C 1951 (B,109,91) CKSRYB103K50
C 1952 (A,118,92) CKSRYB103K50
C 1953 (A,126,95) CEVW101M16
C 1954 (A,152,47) CEVW101M16
C 1955 (B,153,48) CKSRYB103K50
C 1956 (B,156,42) CKSRYB103K50
C 1957 (A,152,40) CEVW101M16
C 1981 (B,60,90) CKSRYB104K50
C 1982 (B,66,97) CKSRYB103K50
C 1983 (A,65,92) CEVW100M16
C 2813 (B,25,17) CKSRYF104Z25
C 2814 (B,20,18) CKSRYF104Z25
C 2822 (A,54,22) CEVW470M16
C 2831 (A,46,19) CEVW100M25
C 2832 (A,38,19) CEVW100M25
C 2835 (B,35,20) CKSRYB102K50
C 2836 (B,35,18) CKSRYB102K50
C 2837 (A,46,12) CEVW100M25
C 2838 (A,38,12) CEVW100M25
C 2841 (B,35,13) CKSRYB102K50
C 2842 (B,35,12) CKSRYB102K50
C 2843 (A,46,6) CEVW100M25
C 2844 (A,38,6) CEVW100M25
C 2847 (B,35,6) CKSRYB102K50
C 2848 (B,35,5) CKSRYB102K50
C 2851 (B,20,33) CKSRYF103Z50
C 2886 (B,27,12) CKSRYF104Z25
C 2887 (B,26,21) CKSRYF104Z25
Circuit Symbol and No. Part No.

AVIC-N4/XU/UC 293
5 678
5678
C
D
F
A
B
E
M
Unit Number : CXX2316
Unit Name : Main PCB Unit(SERVICE)
MISCELLANEOUS
IC 101 Regulator BA00CC0WFP
IC 102 IC BA6247FP
IC 103 Photo-interrupter GP2L24B
IC 104 IC TC7W14FU
IC 105 Photo-interrupter GP2L24B
Q 101 Chip Transistor DTC124EUA
D 101 Diode UDZS5R6(B)
RESISTORS
R 101 RS1/16S102J
R 102 RS1/16S3302D
R 103 RS1/16S3900D
R 104 RS1/16S4701D
R 105 RS1/16S471J
R 106 RS1/16S102J
R 107 RS1/16S102J
R 108 RS1/16S102J
R 109 RS1/16S102J
R 110 RS1/16S102J
R 111 RS1/16S562J
R 112 RS1/16S102J
R 113 RS1/16S102J
R 114 RS1/16S102J
R 115 RS1/16S562J
R 116 RS1/16S102J
R 117 RS1/16S472J
CAPACITORS
C 101 CKSYB475K16
C 102 CKSYB475K16
C 103 CKSRYB104K16
C 104 CKSRYB104K16
C 105 CKSRYB223K16
C 106 CKSRYB104K16
C 107 CKSRYB223K16
C 108 CEVW101M16
C 109 CKSRYB104K16
C 110 CCSRCH102J50
C 111 CCSRCH102J50
N
Unit Number: CZW5029
Unit Name : Switch PCB Unit
S 101 Switch(Angle SW) CSN1068
O
Unit Number: CZW5028
Unit Name : Volume PCB Unit
VR101 Volume(Angle sense) CCW1025
Circuit Symbol and No. Part No.
D
Unit Number : CWX3401
Unit Name : DVD Core Unit
MISCELLANEOUS
IC 1001 (B,79,55) IC BD9851EFV
IC 1003 (B,72,42) IC S-80859CNNB-B9K
IC 1004 (B,75,48) Regulator IC NJM2880U1-05
IC 1005 (B,61,58) IC S-L2980A50MC-C7J
IC 1201 (A,26,15) IC BD7996EFV
IC 1301 (B,90,27) IC TC7SZ125FU
IC 1351 (B,86,27) IC TC7SZ08FU
IC 1352 (B,79,14) IC TC74LCX16373FT
IC 1401 (B,61,32) Flash ROM Unit CWW1430
IC 1402 (B,37,10) Flash ROM Unit CWW1431
IC 1403 (B,47,29) IC TC7SZ32FU
IC 1481 (B,60,12) IC EDS1232AATA-75
IC 1501 (A,60,19) IC MN2DS0016AAUB
IC 1801 (A,70,53) D/A Converter PCM1753DBQ
Q 1001 (B,77,67) FET RSQ030P03
Q 1003 (B,85,67) FET QS5U27
Q 1101 (B,62,50) Transistor 2SC4081
Q 1102 (B,68,50) Transistor 2SC4081
Q 1103 (B,60,45) Transistor 2SB1260
Q 1104 (B,67,45) Transistor 2SB1260
D 1001 (B,80,64) Chip Diode RB050L-40
D 1002 (A,89,67) Diode 1SR154-400
D 1301 (B,13,10) Chip LED CL205IRXTU
L 1001 (B,73,62) Inductor CTF1678
L 1002 (B,83,72) Inductor CTF1677
L 1003 (B,86,62) Inductor CTF1681
L 1004 (B,63,60) Inductor CTF1558
L 1005 (B,81,49) Inductor CTF1558
L 1101 (B,66,54) Inductor CTF1305
L 1482 (B,77,29) Inductor CTF1473
L 1502 (A,71,47) Inductor CTF1378
L 1503 (A,60,47) Inductor CTF1487
L 1504 (A,35,10) Inductor CTF1387
L 1511 (A,63,3) Inductor CTF1680
L 1601 (A,41,23) Inductor CTF1473
L 1602 (A,55,42) Inductor CTF1473
L 1603 (A,54,42) Inductor CTF1473
L 1604 (A,52,42) Inductor CTF1473
L 1605 (A,38,32) Inductor CTF1395
L 1671 (A,41,19) Inductor CTF1473
L 1672 (A,41,20) Inductor CTF1473
L 1673 (A,41,21) Inductor CTF1473
L 1801 (A,70,61) Inductor CTF1473
L 1901 (A,91,73) Inductor CTF1487
L 1902 (A,91,62) Inductor CTF1558
X 1501 (A,40,16) Clystal 27.000 MHz CSS1714
VR1671 (A,35,20) Semi-fixed 10 kohm(B) CCP1448
EF1501 (A,68,47) Chip EMI Filter DTL1106
EF1502 (A,61,45) Chip EMI Filter DTL1106
EF1901 (A,87,74) Chip EMI Filter DTF1106
EF1903 (A,91,65) Chip EMI Filter DTL1106
RESISTORS
Circuit Symbol and No. Part No.

AVIC-N4/XU/UC
294
1234
1234
C
D
F
A
B
E
R 1001 (B,70,55) RS1/16SS101J
R 1002 (B,72,51) RS1/16SS103J
R 1003 (B,72,55) RS1/16SS122J
R 1005 (B,72,52) RS1/16SS153J
R 1006 (B,73,54) RS1/16SS471J
R 1007 (B,73,55) RS1/16SS8201D
R 1008 (B,70,56) RS1/16SS4702D
R 1009 (B,72,56) RS1/16SS561J
R 1010 (B,74,51) RS1/16SS472J
R 1011 (B,72,40) RS1/16SS104J
R 1013 (B,87,54) RS1/16SS682J
R 1017 (B,88,54) RS1/16SS1002D
R 1018 (B,88,53) RS1/16SS472J
R 1019 (B,87,53) RS1/16SS2202D
R 1020 (B,87,52) RS1/16SS102J
R 1021 (B,87,51) RS1/16SS101J
R 1026 (B,78,61) RS1/16SS100J
R 1027 (B,77,61) RS1/16SS100J
R 1101 (B,63,53) RS1/16SS391J
R 1102 (B,63,47) RS1/16SS511J
R 1103 (B,67,53) RS1/16SS391J
R 1104 (B,69,47) RS1/16SS561J
R 1107 (B,61,53) RS1/16SS6R8J
R 1108 (B,65,53) RS1/16SS6R8J
R 1109 (B,58,41) RS1/10S1R5J
R 1110 (B,63,41) RS1/10S1R5J
R 1111 (B,70,41) RS1/10S1R5J
R 1112 (B,65,41) RS1/10S1R5J
R 1113 (B,61,41) RS1/10S1R5J
R 1114 (B,59,41) RS1/10S1R5J
R 1115 (B,66,41) RS1/10S1R5J
R 1116 (B,68,41) RS1/10S1R5J
R 1117 (B,64,49) RS1/16SS104J
R 1118 (B,70,49) RS1/16SS104J
R 1202 (A,19,12) RS1/16SS221J
R 1203 (A,19,11) RS1/16SS221J
R 1210 (A,30,27) RS1/16SS101J
R 1211 (B,26,18) RS1/16SS3R9J
R 1212 (B,27,18) RS1/16SS3R9J
R 1214 (B,28,18) RS1/16SS3R9J
R 1215 (B,29,18) RS1/16SS3R9J
R 1216 (B,30,18) RS1/16SS3R9J
R 1217 (B,31,18) RS1/16SS3R9J
R 1219 (A,20,27) RS1/16SS101J
R 1223 (A,19,4) RS1/16SS753J
R 1225 (A,19,7) RS1/16SS753J
R 1227 (B,13,21) RS1/16SS3R9J
R 1228 (B,14,21) RS1/16SS3R9J
R 1229 (B,15,21) RS1/16SS3R9J
R 1230 (B,16,21) RS1/16SS3R9J
R 1231 (B,17,21) RS1/16SS3R9J
R 1232 (B,18,21) RS1/16SS3R9J
R 1233 (B,19,21) RS1/16SS3R9J
R 1234 (B,20,21) RS1/16SS3R9J
R 1240 (B,32,18) RS1/16SS3R9J
R 1241 (B,33,18) RS1/16SS3R9J
R 1242 (B,34,18) RS1/16SS3R9J
R 1243 (B,38,18) RS1/16SS3R9J
R 1244 (B,36,18) RS1/16SS3R9J
R 1245 (B,35,18) RS1/16SS3R9J
Circuit Symbol and No. Part No.
R 1301 (B,14,14) RS1/16SS391J
R 1302 (B,16,14) RS1/16SS471J
R 1304 (B,87,23) RS1/16SS563J
R 1305 (B,86,23) RS1/16SS243J
R 1306 (B,85,23) RS1/16SS683J
R 1307 (B,88,23) RS1/16SS243J
R 1314 (B,86,21) RAB4CQ822J
R 1351 (B,84,25) RS1/16SS331J
R 1401 (B,72,33) RS1/16SS221J
R 1402 (B,50,27) RS1/16SS104J
R 1405 (B,48,10) RS1/16SS221J
R 1406 (B,26,4) RS1/16SS104J
R 1407 (B,26,6) RS1/16SS104J
R 1410 (B,47,32) RS1/16SS104J
R 1501 (B,71,3) RAB4CQ560J
R 1503 (A,72,3) RS1/16SS560J
R 1505 (B,68,3) RAB4CQ560J
R 1507 (B,65,3) RAB4CQ560J
R 1512 (B,59,3) RAB4CQ560J
R 1513 (A,44,4) RS1/16SS102J
R 1515 (A,43,3) RS1/16SS102J
R 1520 (A,35,8) RS1/16SS221J
R 1521 (A,41,12) RAB4CQ101J
R 1522 (B,56,3) RAB4CQ560J
R 1523 (A,39,11) RS1/16SS101J
R 1524 (A,39,13) RS1/16SS101J
R 1525 (B,53,3) RAB4CQ560J
R 1526 (A,36,11) RS1/16SS270J
R 1528 (A,43,14) RS1/16SS101J
R 1529 (B,54,22) RAB4CQ560J
R 1530 (A,43,15) RS1/16SS105J
R 1531 (B,50,22) RAB4CQ560J
R 1532 (A,77,23) RS1/16SS103J
R 1533 (A,76,27) RS1/16SS103J
R 1534 (A,77,26) RS1/16SS103J
R 1535 (A,63,36) RS1/16SS221J
R 1537 (A,67,41) RS1/16SS221J
R 1538 (A,66,41) RS1/16SS221J
R 1540 (A,71,44) RS1/16SS102J
R 1541 (A,64,41) RS1/16SS472J
R 1542 (A,60,36) RS1/16SS223J
R 1543 (A,59,38) RS1/16SS332J
R 1544 (A,57,41) RS1/16SS183J
R 1545 (A,61,36) RS1/16SS223J
R 1546 (A,59,42) RS1/16SS104J
R 1547 (A,59,41) RS1/16SS473J
R 1548 (A,59,36) RS1/16SS104J
R 1554 (A,60,40) RS1/16SS221J
R 1555 (A,58,38) RS1/16SS221J
R 1556 (A,43,8) RS1/16SS104J
R 1557 (A,57,40) RS1/16SS104J
R 1559 (A,63,41) RS1/16SS221J
R 1560 (A,68,42) RAB4CQ104J
R 1562 (A,64,38) RAB4CQ104J
R 1565 (A,73,36) RS1/16SS103J
R 1566 (A,72,36) RS1/16SS103J
R 1567 (B,68,22) RAB4CQ560J
R 1568 (B,65,22) RAB4CQ560J
R 1569 (B,62,3) RAB4CQ560J
R 1570 (B,60,22) RAB4CQ560J
Circuit Symbol and No. Part No.

AVIC-N4/XU/UC 295
5 678
5678
C
D
F
A
B
E
R 1571 (B,57,22) RAB4CQ560J
R 1572 (A,47,3) RS1/16SS103J
R 1573 (B,63,20) RS1/16SS560J
R 1582 (A,82,26) RS1/16SS103J
R 1583 (A,82,28) RS1/16SS103J
R 1584 (A,77,28) RS1/16SS103J
R 1601 (A,41,25) RS1/16SS123J
R 1602 (A,39,24) RS1/16SS123J
R 1607 (A,41,27) RS1/16SS105J
R 1609 (A,37,29) RN1/16SE1002D
R 1610 (A,43,29) RS1/16SS222J
R 1613 (A,39,29) RS1/16SS223J
R 1614 (A,46,36) RS1/16SS105J
R 1615 (A,43,33) RS1/16SS105J
R 1616 (A,53,36) RS1/16SS2002D
R 1672 (A,43,21) RS1/16SS303J
R 1673 (A,38,22) RS1/16SS183J
R 1674 (A,34,23) RS1/16SS562J
R 1705 (A,55,57) RS1/16SS0R0J
R 1706 (A,52,57) RS1/16SS201J
R 1707 (A,55,51) RS1/16SS0R0J
R 1708 (A,52,50) RS1/16SS201J
R 1715 (A,60,56) RS1/16SS201J
R 1716 (A,63,57) RS1/16SS0R0J
R 1719 (A,60,50) RS1/16SS201J
R 1720 (A,63,51) RS1/16SS0R0J
R 1803 (A,72,56) RS1/16SS821J
R 1804 (A,74,56) RS1/16SS821J
R 1805 (A,72,62) RS1/16SS104J
R 1806 (A,74,62) RS1/16SS104J
R 1903 (A,89,52) RS1/16SS0R0J
R 2001 (A,77,8) RS1/16SS820J
R 2003 (A,78,12) RS1/16SS820J
R 2004 (A,77,14) RS1/16SS820J
R 2005 (A,77,17) RS1/16SS220J
R 2006 (A,81,31) RS1/16SS101J
R 2007 (A,80,7) RAB4CQ820J
R 2009 (A,80,11) RAB4CQ330J
R 2010 (A,80,14) RAB4CQ330J
R 2011 (A,80,19) RAB4CQ330J
R 2012 (A,80,22) RAB4CQ330J
R 2014 (A,85,3) RS1/16SS103J
R 2015 (A,77,19) RS1/16SS103J
R 2017 (A,78,7) RS1/16SS103J
R 2018 (A,87,4) RS1/16SS103J
R 2019 (A,85,5) RS1/16SS103J
R 2020 (A,89,4) RS1/16SS103J
R 2021 (A,76,9) RS1/16SS220J
R 2022 (A,77,9) RS1/16SS820J
R 2023 (A,78,9) RS1/16SS220J
CAPACITORS
C 1001 (B,68,60) 10 µF CCG1171
C 1002 (B,68,59) 10 µF CCG1171
C 1003 (B,73,57) CKSRYB103K50
C 1004 (B,72,54) CKSSYB681K50
C 1005 (B,73,56) CKSSYB103K16
C 1006 (B,74,52) CCSSCH820J50
C 1007 (B,75,57) CKSSYB104K10
C 1008 (B,80,67) 10 µF CCG1192
Circuit Symbol and No. Part No.
C 1009 (B,82,67) 10 µF CCG1192
C 1010 (B,85,54) CKSSYB222K50
C 1011 (B,84,51) CKSSYB104K10
C 1012 (B,84,58) CKSSYB104K10
C 1014 (B,85,52) CKSRYB105K10
C 1015 (B,81,61) 10 µF CCG1171
C 1016 (B,86,57) CKSRYB472K50
C 1017 (B,88,52) CKSSYB681K50
C 1018 (B,81,60) 10 µF CCG1171
C 1019 (B,58,59) CCSSCH101J50
C 1020 (B,58,57) CKSSYB104K10
C 1021 (B,60,60) CKSRYB105K10
C 1022 (B,79,47) CKSSYB103K16
C 1023 (B,79,49) CKSSYB104K10
C 1024 (B,71,48) CKSQYB475K10
C 1025 (B,64,58) CKSRYB105K10
C 1029 (B,70,54) CKSSYB104K10
C 1030 (B,88,51) CKSSYB104K10
C 1031 (B,86,55) CKSRYB474K10
C 1101 (B,61,54) 10 µF CCG1192
C 1102 (B,59,50) 100 µF CCG1232
C 1103 (B,65,50) 100 µF CCG1232
C 1104 (B,63,44) CKSSYB104K10
C 1105 (B,70,44) CKSSYB104K10
C 1106 (B,63,46) CKSSYB103K16
C 1107 (B,70,45) CKSSYB103K16
C 1108 (A,35,36) CKSSYB103K16
C 1109 (A,36,34) CKSRYB105K10
C 1110 (A,35,37) CKSSYB103K16
C 1111 (A,39,34) CKSRYB105K10
C 1201 (B,21,11) CEVW101M16
C 1202 (B,15,17) CKSYB475K16
C 1207 (B,16,11) CKSQYB225K10
C 1209 (A,32,17) CKSSYB104K10
C 1210 (A,32,19) CKSSYB471K50
C 1211 (A,19,17) CKSSYB103K16
C 1212 (A,19,8) CKSSYB104K10
C 1213 (A,19,10) CKSSYB104K10
C 1301 (B,90,25) CKSSYB104K10
C 1302 (B,88,25) CKSSYB104K10
C 1351 (B,86,25) CKSSYB104K10
C 1352 (B,76,19) CKSSYB104K10
C 1353 (B,81,19) CKSSYB104K10
C 1354 (B,74,8) CKSSYB104K10
C 1355 (B,86,8) CKSSYB104K10
C 1356 (B,84,28) CKSYB106K6R3
C 1401 (B,72,31) CKSSYB103K16
C 1402 (B,49,33) CKSSYB104K10
C 1403 (B,81,27) CKSQYB475K6R3
C 1405 (B,48,8) CKSSYB103K16
C 1406 (B,26,15) CKSSYB104K10
C 1407 (B,74,27) CKSQYB475K6R3
C 1408 (B,47,27) CKSSYB104K10
C 1481 (B,73,5) CKSSYB104K10
C 1482 (B,73,8) CKSSYB104K10
C 1483 (B,67,5) CKSSYB104K10
C 1484 (B,63,5) CKSSYB104K10
C 1485 (B,56,5) CKSSYB104K10
C 1486 (B,53,5) CKSSYB104K10
C 1487 (B,51,5) CKSSYB104K10
Circuit Symbol and No. Part No.

AVIC-N4/XU/UC
296
1234
1234
C
D
F
A
B
E
C 1488 (B,49,5) CKSSYB104K10
C 1490 (B,68,20) CKSSYB104K10
C 1491 (B,77,27) CKSQYB106K6R3
C 1492 (B,55,20) CKSSYB104K10
C 1493 (B,52,20) CKSSYB104K10
C 1494 (B,65,20) CKSSYB104K10
C 1496 (B,65,5) CKSSYB102K50
C 1497 (B,61,20) CKSSYB102K50
C 1498 (B,77,26) CKSSYB102K50
C 1499 (B,49,4) CKSSYB102K50
C 1501 (A,68,45) CKSQYB106K6R3
C 1502 (A,58,44) CKSQYB106K6R3
C 1503 (A,55,3) CKSSYB104K10
C 1504 (A,58,3) CKSSYB104K10
C 1505 (A,53,3) CKSSYB104K10
C 1506 (A,60,3) CKSSYB104K10
C 1507 (A,68,3) CKSSYB104K10
C 1508 (A,65,3) CKSSYB104K10
C 1509 (A,70,3) CKSSYB104K10
C 1510 (A,43,11) CKSSYB104K10
C 1511 (A,77,7) CKSSYB104K10
C 1512 (A,76,11) CKSSYB104K10
C 1513 (A,43,10) CKSSYB104K10
C 1514 (A,76,17) CKSSYB104K10
C 1515 (A,43,16) CKSSYB104K10
C 1516 (A,76,15) CKSSYB104K10
C 1517 (A,43,17) CKSSYB104K10
C 1518 (A,37,15) CCSSCH8R0D50
C 1519 (A,37,16) CCSSCH8R0D50
C 1520 (A,49,3) CCSSCH181J25
C 1521 (A,76,24) CKSSYB104K10
C 1522 (A,77,24) CKSSYB104K10
C 1523 (A,58,36) CKSSYB104K10
C 1524 (A,58,37) CKSSYB103K16
C 1525 (A,66,36) CKSSYB104K10
C 1526 (A,62,40) CKSSYB103K16
C 1527 (A,63,35) CKSSYB471K50
C 1528 (A,65,36) CKSSYB104K10
C 1529 (A,60,38) CKSSYB103K16
C 1530 (A,59,40) CKSSYB224K6R3
C 1531 (A,57,42) CKSSYB123K16
C 1536 (A,76,20) CKSSYB104K10
C 1537 (A,55,44) CKSSYB102K50
C 1538 (A,53,44) CKSSYB102K50
C 1539 (A,57,36) CKSSYB104K10
C 1540 (A,61,38) CKSSYB103K16
C 1560 (A,51,3) CKSSYB104K10
C 1577 (A,77,31) CKSSYB104K10
C 1601 (A,41,24) CCSSCH101J50
C 1602 (A,43,24) CCSSCH101J50
C 1603 (A,38,23) CCSSCH680J50
C 1604 (A,39,25) CCSSCH680J50
C 1608 (A,41,26) CKSSYB103K16
C 1609 (A,43,27) CKSSYB103K16
C 1610 (A,53,39) CCSSCH101J50
C 1611 (A,54,38) CKSSYB562K25
C 1612 (A,55,36) CKSSYB224K6R3
C 1613 (A,55,38) CKSSYB224K6R3
C 1614 (A,56,38) CKSSYB333K16
C 1615 (A,41,30) CKSRYB105K10
Circuit Symbol and No. Part No.
C 1616 (A,48,36) CKSSYB104K10
C 1617 (A,49,38) CKSSYB104K10
C 1618 (A,51,38) CKSSYB104K10
C 1619 (A,51,36) CKSSYB104K10
C 1620 (A,50,36) CKSSYB104K10
C 1621 (A,50,38) CKSSYB104K10
C 1622 (A,53,38) CKSSYB104K10
C 1623 (A,52,39) CKSSYB104K10
C 1624 (A,43,28) CKSSYB103K16
C 1625 (A,56,36) CKSSYB104K10
C 1626 (A,41,31) CKSRYB105K10
C 1627 (A,43,23) CKSSYB104K10
C 1628 (A,54,36) CKSSYB104K10
C 1629 (A,49,36) CKSSYB104K10
C 1630 (A,38,30) CKSQYB106K6R3
C 1671 (A,43,18) CKSSYB104K10
C 1672 (A,43,19) CKSSYB104K10
C 1673 (A,38,21) CKSSYB104K10
C 1674 (A,39,22) CKSSYB104K10
C 1675 (A,39,19) CKSRYB105K10
C 1676 (A,38,19) CKSRYB105K10
C 1677 (A,43,22) CKSSYB104K10
C 1801 (A,75,52) CKSSYB104K10
C 1802 (A,67,58) 10 µF CCG1192
C 1803 (A,67,56) CKSSYB104K10
C 1804 (A,70,58) 10 µF CCG1192
C 1805 (A,70,56) CKSSYB104K10
C 1808 (A,72,57) CCSRCH182J50
C 1809 (A,75,57) CCSRCH182J50
C 1810 (A,72,59) CKSQYB475K6R3
C 1811 (A,74,59) CKSQYB475K6R3
C 1901 (A,84,74) CKSSYB102K50
E
Unit Number : CWX3154
Unit Name : Compound Unit(A)
Q 1299 Photo-taransistor CPT231SCTD
S 1201 Spring Switch(12cm) CSN1069
S 1202 Spring Switch(8cm) CSN1069
S 1203 Spring Switch(DISC SENS) CSN1069
S 1204 Spring Switch(DISC SENS) CSN1070
S 1205 Spring Switch(8cm) CSN1070
R 1298 RS1/16S0R0J
R 1299 RS1/16S0R0J
F
Unit Number : CWX3394
Unit Name : Compound Unit(B)
S 1206 Switch(CLAMP) CSN1067
Miscellaneous Parts List
Pickup Unit(Service) CXX2118
M 1 Motor Unit(LOADING) CXC4912
M 2 Motor(STEPPING) CXM1364
M 3 Motor(SPINDLE) CXM1362
Circuit Symbol and No. Part No.