3eh21017 Alcatel Omni PCX Installation Manual EN R1 1 Ed02
User Manual: Alcatel OmniPCX Installation manual EN R1 1 ed02
Open the PDF directly: View PDF
.
Page Count: 131 [warning: Documents this large are best viewed by clicking the View PDF Link!]
- Installation manual
- GENERAL INDEX
- REASONS FOR CHANGING ISSUE
- SYMBOLS USED IN THIS MANUAL
- SAFETY
- PRESENTATION OF THE HARDWARE
- SOFTWARE KEYS
- INSTALLATION / WIRING
- INSTALLING REFLEXES TERMINALS
- INSTALLING DECT BASE STATIONS
- INSTALLING FAST IP REFLEXES TERMINALS
- INSTALLING CLIENT PCs
- DEFAULT CONFIGURATION
- STARTING UP THE SYSTEM FROM AN ADVANCED TERMINAL
- STARTING UP THE SYSTEM WITH PM5
- INSTALLATION OF AN INTERNET ACCESS
- UPGRADING YOUR SYSTEM
- FIRST-LEVEL MAINTENANCE
- GLOSSARY
ALCATEL OMNIPCX OFFICE
REF: 3EH21017BSAA Ed. 02

ALCATEL OMNIPCX
OFFICE
REF: 3EH21017BSAA Ed. 02
Copyright © ALCATEL. 2000. All rights reserved. Alcatel Business
Systems, in keeping with its policy of constant product improvement for
the customer, reserves the right to modify product specifications without
prior notice.
GENERAL INDEX
Section
INSTALLATION MANUAL

Alcatel OmniPCX Office
REF: 3EH21017BSAA Ed. 02
GENERAL INDEX

GENERAL INDEX
ALCATEL OMNIPCX OFFICE
Ed. 02 1/6Ref. 3EH 21017 BSAA
General Index
Symbols
'Please Wait' message
– Presentation of boards . . . . . . . . . . . . . . . . . . . . . . . . . . . . . . . . . . . . . . File 4 p. 4
“Please wait” message
– Connection . . . . . . . . . . . . . . . . . . . . . . . . . . . . . . . . . . . . . . . . . . . . . . File 6 p. 16
– CPU boards . . . . . . . . . . . . . . . . . . . . . . . . . . . . . . . . . . . . . . . . . . . . . . File 6 p. 5
A
Alarm
– Connection . . . . . . . . . . . . . . . . . . . . . . . . . . . . . . . . . . . . . . . . . . . . . . File 6 p. 17
– CPU boards . . . . . . . . . . . . . . . . . . . . . . . . . . . . . . . . . . . . . . . . . . . . . . File 6 p. 5
– Presentation of boards . . . . . . . . . . . . . . . . . . . . . . . . . . . . . . . . . . . . . . File 4 p. 4
Alcatel Reflexes terminals
– Connecting . . . . . . . . . . . . . . . . . . . . . . . . . . . . . . . . . . . . . . . . . . . . . . File 6 p. 11
– Powering on . . . . . . . . . . . . . . . . . . . . . . . . . . . . . . . . . . . . . . . . . . . . . . File 6 p. 22
– UAI board . . . . . . . . . . . . . . . . . . . . . . . . . . . . . . . . . . . . . . . . . . . . . . . File 6 p. 6
Analog terminals
– Connecting . . . . . . . . . . . . . . . . . . . . . . . . . . . . . . . . . . . . . . . . . . . . . . File 6 p. 11
– Doorphone . . . . . . . . . . . . . . . . . . . . . . . . . . . . . . . . . . . . . . . . . . . . . . File 6 p. 20
– MIX X/Y/Z boards . . . . . . . . . . . . . . . . . . . . . . . . . . . . . . . . . . . . . . . . . . File 4 p. 8
– Replacing . . . . . . . . . . . . . . . . . . . . . . . . . . . . . . . . . . . . . . . . . . . . . . . . File 15 p. 1
– SLI board . . . . . . . . . . . . . . . . . . . . . . . . . . . . . . . . . . . . . . . . . . . . . . . . File 6 p. 6
– SLI-X boards. . . . . . . . . . . . . . . . . . . . . . . . . . . . . . . . . . . . . . . . . . . . . . File 4 p. 8
– Software key. . . . . . . . . . . . . . . . . . . . . . . . . . . . . . . . . . . . . . . . . . . . . . File 5 p. 3
B
Background music
– Connection . . . . . . . . . . . . . . . . . . . . . . . . . . . . . . . . . . . . . . . . . . . . . . File 6 p. 17
– CPU boards . . . . . . . . . . . . . . . . . . . . . . . . . . . . . . . . . . . . . . . . . . . . . . File 6 p. 5
– Software key. . . . . . . . . . . . . . . . . . . . . . . . . . . . . . . . . . . . . . . . . . . . . . File 5 p. 4
Base stations . . . . . . . . . . . . . . . . . . . . . . . . . . . . . . . . . . . . . . . . . . . . . . . . File 8 p. 2
Batteries
– Characteristics . . . . . . . . . . . . . . . . . . . . . . . . . . . . . . . . . . . . . . . . . . . . File 16 p. 1
– Maintenance . . . . . . . . . . . . . . . . . . . . . . . . . . . . . . . . . . . . . . . . . . . . . File 16 p. 1
– Recommendations . . . . . . . . . . . . . . . . . . . . . . . . . . . . . . . . . . . . . . . . . File 3 p. 1
– Replacing . . . . . . . . . . . . . . . . . . . . . . . . . . . . . . . . . . . . . . . . . . . . . . . . File 6 p. 21

GENERAL INDEX
ALCATEL OMNIPCX OFFICE
Ed. 022/6 Ref. 3EH 21017 BSAA
Battery maintenance. . . . . . . . . . . . . . . . . . . . . . . . . . . . . . . . . . . . . . . . . . . File 16 p. 1
C
Cables. . . . . . . . . . . . . . . . . . . . . . . . . . . . . . . . . . . . . . . . . . . . . . . . . . . . . File 6 p. 7
Configuration
– Fast IP Reflexes . . . . . . . . . . . . . . . . . . . . . . . . . . . . . . . . . . . . . . . . . . . . File 9 p. 1
– Network . . . . . . . . . . . . . . . . . . . . . . . . . . . . . . . . . . . . . . . . . . . . . . . . . File 10 p. 1
– PC . . . . . . . . . . . . . . . . . . . . . . . . . . . . . . . . . . . . . . . . . . . . . . . . . . . . . File 13 p. 1
– Web browser . . . . . . . . . . . . . . . . . . . . . . . . . . . . . . . . . . . . . . . . . . . . . File 10 p. 1
Connecting
– Auxiliary equipment. . . . . . . . . . . . . . . . . . . . . . . . . . . . . . . . . . . . . . . . . File 6 p. 16
– CPU boards . . . . . . . . . . . . . . . . . . . . . . . . . . . . . . . . . . . . . . . . . . . . . . File 6 p. 8
– Lan . . . . . . . . . . . . . . . . . . . . . . . . . . . . . . . . . . . . . . . . . . . . . . . . . . . . File 6 p. 15
– Terminals . . . . . . . . . . . . . . . . . . . . . . . . . . . . . . . . . . . . . . . . . . . . . . . . File 6 p. 11
Connection
– Boards . . . . . . . . . . . . . . . . . . . . . . . . . . . . . . . . . . . . . . . . . . . . . . . . . . File 4 p. 4
– DECT base stations . . . . . . . . . . . . . . . . . . . . . . . . . . . . . . . . . . . . . . . . . File 8 p. 1
– e-Reflexes . . . . . . . . . . . . . . . . . . . . . . . . . . . . . . . . . . . . . . . . . . . . . . . . File 9 p. 1
– mains. . . . . . . . . . . . . . . . . . . . . . . . . . . . . . . . . . . . . . . . . . . . . . . . . . . File 6 p. 22
– UPS . . . . . . . . . . . . . . . . . . . . . . . . . . . . . . . . . . . . . . . . . . . . . . . . . . . . File 6 p. 21
CPU-CPUe Boards
– Changing . . . . . . . . . . . . . . . . . . . . . . . . . . . . . . . . . . . . . . . . . . . . . . . . File 16 p. 3
D
DECT base station
– ARI number . . . . . . . . . . . . . . . . . . . . . . . . . . . . . . . . . . . . . . . . . . . . . . File 12 p. 6
DECT Base Stations
– Installation . . . . . . . . . . . . . . . . . . . . . . . . . . . . . . . . . . . . . . . . . . . . . . . File 8 p. 1
DECT base stations
– Positioning . . . . . . . . . . . . . . . . . . . . . . . . . . . . . . . . . . . . . . . . . . . . . . . File 8 p. 3
DNS . . . . . . . . . . . . . . . . . . . . . . . . . . . . . . . . . . . . . . . . . . . . . . . . . . . . . . File 14 p. 5
Doorphone
– Connection. . . . . . . . . . . . . . . . . . . . . . . . . . . . . . . . . . . . . . . . . . . . . . . File 6 p. 19
– CPU boards . . . . . . . . . . . . . . . . . . . . . . . . . . . . . . . . . . . . . . . . . . . . . . File 6 p. 5
– Presentation of boards. . . . . . . . . . . . . . . . . . . . . . . . . . . . . . . . . . . . . . . File 4 p. 4
E
Easy View. . . . . . . . . . . . . . . . . . . . . . . . . . . . . . . . . . . . . . . . . . . . . . . . . . . File 13 p. 1
EasyPlus View. . . . . . . . . . . . . . . . . . . . . . . . . . . . . . . . . . . . . . . . . . . . . . . . File 13 p. 1
Expert View . . . . . . . . . . . . . . . . . . . . . . . . . . . . . . . . . . . . . . . . . . . . . . . . . File 13 p. 1
Extension module
– Adding . . . . . . . . . . . . . . . . . . . . . . . . . . . . . . . . . . . . . . . . . . . . . . . . . . File 15 p. 6
– Presentation of boards. . . . . . . . . . . . . . . . . . . . . . . . . . . . . . . . . . . . . . . File 4 p. 4
Extension unit
– Transfer . . . . . . . . . . . . . . . . . . . . . . . . . . . . . . . . . . . . . . . . . . . . . . . . . File 15 p. 2
Extension units

GENERAL INDEX
ALCATEL OMNIPCX OFFICE
Ed. 02 3/6Ref. 3EH 21017 BSAA
– Adding. . . . . . . . . . . . . . . . . . . . . . . . . . . . . . . . . . . . . . . . . . . . . . . . . . File 7 p. 3
External loudspeaker
– Connection . . . . . . . . . . . . . . . . . . . . . . . . . . . . . . . . . . . . . . . . . . . . . . File 6 p. 18
– CPU boards . . . . . . . . . . . . . . . . . . . . . . . . . . . . . . . . . . . . . . . . . . . . . . File 6 p. 5
G
General bell
– Presentation of boards . . . . . . . . . . . . . . . . . . . . . . . . . . . . . . . . . . . . . . File 4 p. 4
General call ringer
– CPU boards . . . . . . . . . . . . . . . . . . . . . . . . . . . . . . . . . . . . . . . . . . . . . . File 6 p. 5
General ringer
– Connection . . . . . . . . . . . . . . . . . . . . . . . . . . . . . . . . . . . . . . . . . . . . . . File 6 p. 18
H
Hard disk
– Maintenance . . . . . . . . . . . . . . . . . . . . . . . . . . . . . . . . . . . . . . . . . . . . . File 16 p. 4
Hardware
– Reception . . . . . . . . . . . . . . . . . . . . . . . . . . . . . . . . . . . . . . . . . . . . . . . . File 4 p. 1
– Vibrations. . . . . . . . . . . . . . . . . . . . . . . . . . . . . . . . . . . . . . . . . . . . . . . . File 6 p. 3
I
Installation synopsis . . . . . . . . . . . . . . . . . . . . . . . . . . . . . . . . . . . . . . . . . . . File 4 p. 3
Interfaces
– Classification . . . . . . . . . . . . . . . . . . . . . . . . . . . . . . . . . . . . . . . . . . . . . File 3 p. 2
Internet
– Access . . . . . . . . . . . . . . . . . . . . . . . . . . . . . . . . . . . . . . . . . . . . . . . . . . File 14 p. 1
– Boards . . . . . . . . . . . . . . . . . . . . . . . . . . . . . . . . . . . . . . . . . . . . . . . . . . File 4 p. 7
– Client PCs . . . . . . . . . . . . . . . . . . . . . . . . . . . . . . . . . . . . . . . . . . . . . . . File 10 p. 1
– Connection test. . . . . . . . . . . . . . . . . . . . . . . . . . . . . . . . . . . . . . . . . . . . File 14 p. 7
– Software key. . . . . . . . . . . . . . . . . . . . . . . . . . . . . . . . . . . . . . . . . . . . . . File 5 p. 3
– Subscription . . . . . . . . . . . . . . . . . . . . . . . . . . . . . . . . . . . . . . . . . . . . . . File 14 p. 2
L
LAN
– Internet . . . . . . . . . . . . . . . . . . . . . . . . . . . . . . . . . . . . . . . . . . . . . . . . . File 14 p. 1
– LAN boards . . . . . . . . . . . . . . . . . . . . . . . . . . . . . . . . . . . . . . . . . . . . . . File 4 p. 10
– LEDs . . . . . . . . . . . . . . . . . . . . . . . . . . . . . . . . . . . . . . . . . . . . . . . . . . . File 4 p. 6, 7
– Software key. . . . . . . . . . . . . . . . . . . . . . . . . . . . . . . . . . . . . . . . . . . . . . File 5 p. 3
LEDs
– Function. . . . . . . . . . . . . . . . . . . . . . . . . . . . . . . . . . . . . . . . . . . . . . . . . File 4 p. 6, 7
Loudspeaker
– Presentation of boards . . . . . . . . . . . . . . . . . . . . . . . . . . . . . . . . . . . . . . File 4 p. 4

GENERAL INDEX
ALCATEL OMNIPCX OFFICE
Ed. 024/6 Ref. 3EH 21017 BSAA
M
Microswitches. . . . . . . . . . . . . . . . . . . . . . . . . . . . . . . . . . . . . . . . . . . . . . . . File 4 p. 6, 7
Module
– Racks . . . . . . . . . . . . . . . . . . . . . . . . . . . . . . . . . . . . . . . . . . . . . . . . . . . File 4 p. 2, 12
Multi Reflexes
– DECT base stations . . . . . . . . . . . . . . . . . . . . . . . . . . . . . . . . . . . . . . . . . File 15 p. 3
– Use . . . . . . . . . . . . . . . . . . . . . . . . . . . . . . . . . . . . . . . . . . . . . . . . . . . . File 15 p. 3
music player
– Presentation of boards. . . . . . . . . . . . . . . . . . . . . . . . . . . . . . . . . . . . . . . File 4 p. 4
P
PM5
– Fast IP Reflexes . . . . . . . . . . . . . . . . . . . . . . . . . . . . . . . . . . . . . . . . . . . . File 9 p. 2
– Features . . . . . . . . . . . . . . . . . . . . . . . . . . . . . . . . . . . . . . . . . . . . . . . . . File 13 p. 4
– Installation . . . . . . . . . . . . . . . . . . . . . . . . . . . . . . . . . . . . . . . . . . . . . . . File 13 p. 4
– loading software key . . . . . . . . . . . . . . . . . . . . . . . . . . . . . . . . . . . . . . . . File 16 p. 3
– Saving . . . . . . . . . . . . . . . . . . . . . . . . . . . . . . . . . . . . . . . . . . . . . . . . . . File 15 p. 4
– Software key . . . . . . . . . . . . . . . . . . . . . . . . . . . . . . . . . . . . . . . . . . . . . . File 5 p. 2
– Startup . . . . . . . . . . . . . . . . . . . . . . . . . . . . . . . . . . . . . . . . . . . . . . . . . . File 13 p. 1
R
Recommendations
– Conformity . . . . . . . . . . . . . . . . . . . . . . . . . . . . . . . . . . . . . . . . . . . . . . . File 3 p. 1
– DECT . . . . . . . . . . . . . . . . . . . . . . . . . . . . . . . . . . . . . . . . . . . . . . . . . . . File 8 p. 3
– Directives . . . . . . . . . . . . . . . . . . . . . . . . . . . . . . . . . . . . . . . . . . . . . . . . File 3 p. 2
– Earthing . . . . . . . . . . . . . . . . . . . . . . . . . . . . . . . . . . . . . . . . . . . . . . . . . File 6 p. 22
– Environmental protection . . . . . . . . . . . . . . . . . . . . . . . . . . . . . . . . . . . . . File 8 p. 4
– Environments . . . . . . . . . . . . . . . . . . . . . . . . . . . . . . . . . . . . . . . . . . . . . File 6 p. 3
– General . . . . . . . . . . . . . . . . . . . . . . . . . . . . . . . . . . . . . . . . . . . . . . . . . File 3 p. 1
– Site. . . . . . . . . . . . . . . . . . . . . . . . . . . . . . . . . . . . . . . . . . . . . . . . . . . . . File 6 p. 3
Reflexes terminals
– Adding . . . . . . . . . . . . . . . . . . . . . . . . . . . . . . . . . . . . . . . . . . . . . . . . . . File 15 p. 4
– Advanced terminals. . . . . . . . . . . . . . . . . . . . . . . . . . . . . . . . . . . . . . . . . File 12 p. 1
– Display . . . . . . . . . . . . . . . . . . . . . . . . . . . . . . . . . . . . . . . . . . . . . . . . . . File 12 p. 1
– Fastening First and Easy terminals . . . . . . . . . . . . . . . . . . . . . . . . . . . . . . File 7 p. 5
– First and Easy terminals . . . . . . . . . . . . . . . . . . . . . . . . . . . . . . . . . . . . . . File 11 p. 2
– Installation . . . . . . . . . . . . . . . . . . . . . . . . . . . . . . . . . . . . . . . . . . . . . . . File 7 p. 1
– Installing Premium and Advanced terminals . . . . . . . . . . . . . . . . . . . . . . . File 7 p. 1
– Moving. . . . . . . . . . . . . . . . . . . . . . . . . . . . . . . . . . . . . . . . . . . . . . . . . . File 15 p. 2
– Premium and Advanced terminals . . . . . . . . . . . . . . . . . . . . . . . . . . . . . . File 11 p. 1, 2
– Presentation of boards. . . . . . . . . . . . . . . . . . . . . . . . . . . . . . . . . . . . . . . File 4 p. 4
– Profile. . . . . . . . . . . . . . . . . . . . . . . . . . . . . . . . . . . . . . . . . . . . . . . . . . . File 11 p. 1
– Replacing . . . . . . . . . . . . . . . . . . . . . . . . . . . . . . . . . . . . . . . . . . . . . . . . File 15 p. 1
– Soft keys . . . . . . . . . . . . . . . . . . . . . . . . . . . . . . . . . . . . . . . . . . . . . . . . . File 12 p. 1
– Software key . . . . . . . . . . . . . . . . . . . . . . . . . . . . . . . . . . . . . . . . . . . . . . File 5 p. 3

GENERAL INDEX
ALCATEL OMNIPCX OFFICE
Ed. 02 5/6Ref. 3EH 21017 BSAA
– UAI-X boards . . . . . . . . . . . . . . . . . . . . . . . . . . . . . . . . . . . . . . . . . . . . . File 4 p. 8
S
Software key
– Changing. . . . . . . . . . . . . . . . . . . . . . . . . . . . . . . . . . . . . . . . . . . . . . . . File 5 p. 2
– Hardware reception . . . . . . . . . . . . . . . . . . . . . . . . . . . . . . . . . . . . . . . . File 4 p. 1
– Services controlled . . . . . . . . . . . . . . . . . . . . . . . . . . . . . . . . . . . . . . . . . File 5 p. 3
– Wizard . . . . . . . . . . . . . . . . . . . . . . . . . . . . . . . . . . . . . . . . . . . . . . . . . . File 13 p. 6
Software keys
– Definition . . . . . . . . . . . . . . . . . . . . . . . . . . . . . . . . . . . . . . . . . . . . . . . . File 5 p. 1
U
Using batteries. . . . . . . . . . . . . . . . . . . . . . . . . . . . . . . . . . . . . . . . . . . . . . . File 6 p. 21
V
Ventilation system
– Maintenance . . . . . . . . . . . . . . . . . . . . . . . . . . . . . . . . . . . . . . . . . . . . . File 16 p. 1

GENERAL INDEX
ALCATEL OMNIPCX OFFICE
Ed. 026/6 Ref. 3EH 21017 BSAA

Installation manual
Alcatel OmniPCX Office
REF: 3EH21017BSAA Ed. 02
SECTION
INSTALLATION MANUAL

INSTALLATION MANUAL
ALCATEL OMNIPCX OFFICE
Ed. 02 1/2Réf. 3EH21017BSAA
Section Installation manual
REASONS FOR CHANGING ISSUE FILE 1
SYMBOLS USED IN THIS MANUAL FILE 2
SAFETY FILE 3
PRESENTATION OF THE HARDWARE FILE 4
SOFTWARE KEYS FILE 5
INSTALLATION / WIRING FILE 6
INSTALLING REFLEXES TERMINALS FILE 7
INSTALLING DECT BASE STATIONS FILE 8
INSTALLING FAST IP REFLEXES TERMINALS FILE 9
INSTALLING CLIENT PCS FILE 10
DEFAULT CONFIGURATION FILE 11
STARTING UP THE SYSTEM FROM AN ADVANCED TERMINAL FILE 12
STARTING UP THE SYSTEM WITH PM5 FILE 13
INSTALLATION OF AN INTERNET ACCESS FILE 14
UPGRADING YOUR SYSTEM FILE 15
FIRST-LEVEL MAINTENANCE FILE 16
GLOSSARY FILE 17

SECTION INSTALLATION MANUAL
(INDEX)
INSTALLATION MANUAL
ALCATEL OMNIPCX OFFICE
Ed. 022/2 Réf. 3EH21017BSAA
Section Installation manual (Index)
DEFAULT CONFIGURATION FILE 11
FIRST-LEVEL MAINTENANCE FILE 16
GLOSSARY FILE 17
INSTALLATION / WIRING FILE 6
INSTALLATION OF AN INTERNET ACCESS FILE 14
INSTALLING CLIENT PCS FILE 10
INSTALLING DECT BASE STATIONS FILE 8
INSTALLING FAST IP REFLEXES TERMINALS FILE 9
INSTALLING REFLEXES TERMINALS FILE 7
PRESENTATION OF THE HARDWARE FILE 4
REASONS FOR CHANGING ISSUE FILE 1
SAFETY FILE 3
SOFTWARE KEYS FILE 5
STARTING UP THE SYSTEM FROM AN ADVANCED TERMINAL FILE 12
STARTING UP THE SYSTEM WITH PM5 FILE 13
SYMBOLS USED IN THIS MANUAL FILE 2
UPGRADING YOUR SYSTEM FILE 15

1
REASONS FOR CHANGING ISSUEINSTALLATION MANUAL
Ed. 02 1/2Réf. 3EH21017BSAA
File
REASONS FOR CHANGING ISSUE
In relation to issue 01 of the manual, this issue adds the following changes:
-Sheet 4 "Hardware description": change in consumption for each model.
-Sheet 6 "Installation/Cabling":
• adds the description of how to attach Rack1 and Rack 2 models to the wall.
• details on recommendations for choice of site.
• modification of characteristics of relay contacts used to connect auxiliary equipment.
• modification of the characteristics of the battery fuse.
• deletion of consumption.
- modification of length of system downtime.
-Sheet 14 "Installation of Internet access": add procedures for connection by DSL modem and
LAN to LAN routing
-Sheet 16 "First level maintenance": add recommendations on battery and cell maintenance.

REASONS FOR CHANGING ISSUE INSTALLATION MANUAL
Ed. 022/2 Réf. 3EH21017BSAA

2
SYMBOLS USED IN THIS MANUALINSTALLATION MANUAL
Ed. 02 1/2Réf. 3EH21017BSAA
File
SYMBOLS USED IN THIS MANUAL
Indicates a remark.
Indicates important information.

SYMBOLS USED IN THIS MANUAL INSTALLATION MANUAL
Ed. 022/2 Réf. 3EH21017BSAA

3
SAFETYINSTALLATION MANUAL
Ed. 02 1/2Réf. 3EH21017BSAA
File
SAFETY
DECLARATION OF CONFORMITY
We,
Alcatel Business Systems
32, avenue Kléber
92707 Colombes Cedex - France
declare that the following products are deemed to comply with the requirements of Directive 1999/
CE/5 of the European Parliament and the Council.
Any unauthorized modification of the products makes this declaration of conformity null and void.
Pursuant to the directive, as published in the Official Journal of the European Community of April 7,
1999, these appliances can be used in all the countries of the European Community, Switzerland and
Norway.
© Alcatel Business Systems 2001. All rights reserved. Alcatel Business Systems, in keeping with its pol-
icy of constant product improvement for the customer, reserves the right to modify product specifica-
tions without prior notice.
Alcatel Business Systems - 32, avenue Kléber F-92707 Colombes Cedex RCS Paris 602 033 185.
GENERAL RECOMMENDATIONS
It is vitally important to connect this product to a permanent ground connection installed in accordance
with the rules of the art.
Owing to the presence of hazardous voltages, the metal back plate may only be removed by suitably
qualified personnel.
In the event of a poor earth connection, it is IMPERATIVE to disconnect the telecommunications ports
before reconnecting the earth. A check must then be made to ensure that all the connections have been
made correctly.
If it is necessary to intervene in the power supply unit, disconnect the mains cable before removing the
metal panel on the power supply unit and disconnect the batteries.

SAFETY INSTALLATION MANUAL
Ed. 022/2 Réf. 3EH21017BSAA
DECLARATION OF CONFORMITY WITH DIRECTIVES
This appliance is designed to be connected to the public telephone network through appropriate in-
terfaces.
The CE marking indicates that the product complies with prevailing community directives, in particular:
- 89/336/CEE (Electromagnetic compatibility)
- 73/23/CEE (Low voltage)
- 1999/5/CE (R&TTE)
CLASSIFICATION OF INTERFACES
SELV: Safety Extra Low Voltage
TNV-3: Telecommunications Network Voltage
SELV
TNV-3
SELV
SELV
SELV
SELV
SELV
SELV
SELV
ISDN
Alcatel
OmniPCX
Office
Mains power
Reflexes
4070 base station
Z station
HSL
12 V/300 mA
Audio In/Out
Management
V24/MMC
Ethernet
10/100 Base T
UAI
SLI
CPU
CPU
CPU
LanX
BRA
PRA
PS
TNV-3
TL
ATA

4
PRESENTATION OF THE HARDWAREINSTALLATION MANUAL
Ed. 02 1/14Réf. 3EH21017BSAA
File
PRESENTATION OF THE HARDWARE
Alcatel OmniPCX Office is an "e-communication server", a new "All-in-One" concept combining proven
telephony functions with access to all the resources of the Internet and data transmission. This "multi-
purpose" server is a turnkey global communications solution for small and medium-scale enterprises,
with anything from 6 to 200 employees.
RECEPTION OF THE HARDWARE
The Alcatel OmniPCX Office module is delivered:
- equipped with all the sub-assemblies necessary for your particular configuration.
- configured with the software key corresponding to the desired levels of service (depending on coun-
try).
The terminals are packed separately.

PRESENTATION OF THE HARDWARE INSTALLATION MANUAL
Ed. 022/14 Réf. 3EH21017BSAA
PRESENTATION OF THE MODULE
Alcatel OmniPCX Office is available in three models.
Rack 1
- 28 ports,
- 1 CPU/CPUe slot and 2 reversible slots (no SLI16 board).
- Energy consumption: 1A / 70 W.
- Dimensions: H = 66 mm; W = 442 mm; D = 400 mm.
-Weight: 6 kg.
Rack 2
- 48 ports.
- 1 CPU/CPUe slot and 5 reversible slots.
- Energy consumption: 2 A / 100 W.
- Dimensions: H = 110 mm; W = 442 mm; D = 400 mm.
- Weight: 11 kg.
Rack 3
- 96 ports.
- 1 CPU/CPUe slot + 4 reversible slots + 4 specific slots (no UAI16 and MIX boards).
- Energy consumption: 2,3 A / 150 W.
- Dimensions: H = 154 mm; W = 442 mm; D = 400 mm.
- Weight: 13 kg.

File
4
PRESENTATION OF THE HARDWAREINSTALLATION MANUAL
Ed. 02 3/14Réf. 3EH21017BSAA
INSTALLATION SYNOPSIS
This equipment must be installed by a qualified installation technician.
Z
ISDN
Analog Public
Network
Private Network
Z
Z
Multi Reflexes
Re f l e x e s St a t i o n s
- First
- Easy
- Premium
- Advanced
4970 IO/EO DECT base
Analog station
Fa x
Auxiliaries
General call ringer
Lo u d sp ea ker
"Please wait" music
Background music
Doorphone
PM 5
e-Reflexes
10 base T
Z
Z
(Q SIG/ ISVPN )
TA PI 2 . 1 o r C STA Se r ve r
Integrated Internet applications:
- Internet access
- Proxy s erver
- Cache s erver
- Firewall
-M erverail s
@
LAN
Z
- Integrated CTI server
- Integrated voice server
Pu l se m e t e r i n g
- Elitecost
- Printer

PRESENTATION OF THE HARDWARE INSTALLATION MANUAL
Ed. 024/14 Réf. 3EH21017BSAA
DESCRIPTION OF THE BOARDS
BOARDS FUNCTIONS OPTIONAL BOARDS CONNECTIONS
ATA2
ATA4
2 or 4 analog
trunk line
terminals
MET: pulse meter receiver Analog Trunk Line (TL) and TL-
SUBS diversion
BRA-2
BRA-4
BRA-8
2, 4 or 8 T0 basic ac-
cesses
ISDN network
CPU, CPUe Processing Unit HSL1, HSL2: interconnec-
tion with extension modules
XMEM: extended memory
and/or IDE interface for the
hard disk
VoIP: Voice over IP (e-XS
model)
AFU: auxiliary functions
Hub, Lan switch or Ethernet
terminal
"Please Wait" message
device
Background background mu-
sic
Alarm
Doorphone
Loudspeaker.
General bell
Pulse metering device
PC PM5
CoCPU,
CoCPU@
CoProcessing Unit VoIP: Voice over IP
SLANX: mini switch
(CPU/CPUe -
CoCPU/CoCPU@)link
Hub, LAN switch or Ethernet
terminal
LanX8
LanX16
8 or 16 ports
10/100 BT Ethernet
@ Phones, LAN switch, Hub,
etc...
MEX (with
HSL1
board)
Controller for extension
modules
MIX244
MIX484
MIX448
MIX044
MIX084
MIX044
0, 2 or 4 T0 basic ac-
cesses + 4 or 8 UA inter-
faces + 4 or 8 Z
interfaces
ISDN network, Analog Z termi-
nals and Alcatel Reflexes ter-
minals
PRA-T1
PRA-T2
DASS2
DLT2
PRA -T2, DASS2, DLT2:
30 B-channels + 1 D-
channel; 2048 kbps)
PRA-T1: 23 B-channels
+ 1 D-channel; 1544
kbps
PRA-T2: ISDN network
DASS2 UK public/private net-
work
DLT2: QSIG private network
PRA-T1: Hong-Kong ISDN net-
work

File
4
PRESENTATION OF THE HARDWAREINSTALLATION MANUAL
Ed. 02 5/14Réf. 3EH21017BSAA
SLI-4
SLI-8
SLI-16
4, 8 or 16 Z interfaces Z analog terminals
UAI-4
UAI-8
UAI-16
4, 8 or 16 UA interfaces Alcatel Reflexes terminals
Multi Reflexes
DECT 4070IO/EO base sta-
tions

PRESENTATION OF THE HARDWARE INSTALLATION MANUAL
Ed. 026/14 Réf. 3EH21017BSAA
CPU / CPUe Boards
These boards perform the system's central processing unit functions.
The CPUe board of Alcatel OmniPCX Office's e-XS solution offers all of the following features:
- System central processing unit
- Voice over IP
- Internet Access
Function of the LEDs
CPU/CPUe board microswitch settings
Name Color Function
CPU Green CPU correct operation LED (flashing)
POWER Two-colored Red/
Green
- Running on mains power: green LED on steady
- Running on battery: yellow LED on steady
- Standby mode: red LED flashing
FAN Two-colored Red/
Green
- 2 fans operating correctly: green LED on steady
- 1 or 2 fans KO: red LED on steady
LAN Green LAN correct operation LED (flashes to signal traffic)
MODULE Green HSL board installed
WAN Green Not in use
PROCESSING UNIT
LAN
FAN
POWER
CPU
MODULE
CPU
LAN AUDIO-OUT CONFIG
MODULE 1 MODULE 2 AUDIO-IN DOORPHONE
PROCESSING UNIT
LAN
FAN
POWER
CPU
MODULE
CPUe
LAN AUDIO-OUT CONFIG
MODULE 1 MODULE 2 AUDIO-IN DOORPHONE
WAN
WAN
On
12 34

File
4
PRESENTATION OF THE HARDWAREINSTALLATION MANUAL
Ed. 02 7/14Réf. 3EH21017BSAA
CoCPU / CoCPU@ Boards
These boards perform the following functions:
- CoCPU: Voice over IP and IP Telephony
- CoCPU@: Internet Access, e-mail server, Proxy and VPN.
Function of the LEDs
Microswitch settings
Name Color Function
CPU Green CPU correct operation LED (flashing)
LAN Green LAN correct operation LED (flashes to signal traffic)
WAN Green WAN Correct operation LED (flashes to signal traffic); used
if there is an ADSL modem connection. Available from re-
lease R1 onwards.
UNIT 1 - 4
UPLINK
Green LAN interfaces Switches 1 to 4 correct operation LED
(flashing)
LAN WAN
CoCPU @ CO PRO CESSI N G U N I T
WANLAN
CPUUP-LINKUNIT 3UNIT 2UNIT1
UNIT 2
UNIT1 UNIT 3 UP-LINK
LAN
CO PRO CESSI N G U N I T
CoCPU
LAN
CPUUP-LINKUNIT 3UNIT 2UNIT1
UNIT 2
UNIT1 UNIT 3 UP-LINK
On
12 34
On
12 34
CoCPU board CoCPU@ board

PRESENTATION OF THE HARDWARE INSTALLATION MANUAL
Ed. 028/14 Réf. 3EH21017BSAA
SLI-X boards
These boards allow for the connection of 4, 8 or 16 analog terminals.
UAI-X boards
These boards can connect up 4, 8 or 16 Alcatel Reflexes stations or DECT 4070 IO/EO base stations.
MIX X/Y/Z boards
These boards can connect up 2 or 4 T0 basic accesses, 4 or 8 analog terminals and 4 or 8 Alcatel
Reflexes stations.
910 11 12 13 14 15 16
12345678
AN ALOG IN TERFACES SLI 1 6
12345678
DI GI TAL I N TERFACES UAI16
9 10111213141516
MIXED
12345678
MIX 4/4/ 8
ISDN T0 ANALOG INTERFACES
DIGITAL INTERFACES
12341234
ANALOG INTERFACES
MIXED
12345678
MIX 4/8/ 4
ISDN T0 ANALOG INTERFACES
DIGITAL INTERFACES
12341234

File
4
PRESENTATION OF THE HARDWAREINSTALLATION MANUAL
Ed. 02 9/14Réf. 3EH21017BSAA
BRA-X boards
These boards can connect up 2, 4 or 8 T0 basic accesses (2 B-channels+1 D-channel).
PRA boards
This board connects up a primary access (PRA-E1: 30 B-channels + 1 D-channel; PRA-T1: 23 B-chan-
nels + 1 D-channel).
Function of the LEDs
Name of T2 Name of T1 Function
BUSY BUSY B-channels busy (red LED lit if at least 1 B-channel is busy)
RAI (ATD) RAI Remote frame alarm (red LED lit if alarm)
AIS (SIA2M) AIS Too many "1"s in the 2-megabit binary train (red LED lit if alarm)
NOS (MS) NSIG 2-megabit signal missing (red LED lit if alarm)
CRC (TE) CRC CRC error (red LED lit if alarm)
LOS (PVT) NSYN Loss of frame alignment (red LED lit if alarm)
I SD N ACCES - T0
1234 5678
BRA 8
I SD N ACCESS - E1
BUSY RA I AIS
NOS CRC LOS
PRA- T2
PBXNETW

PRESENTATION OF THE HARDWARE INSTALLATION MANUAL
Ed. 0210/14 Réf. 3EH21017BSAA
ATA-X boards
This board allows for connection to the analog public network (2 or 4 TLs).
LAN X8, LAN X16 boards
These boards allow for the creation of a local area network (LAN) by connecting client PCs, IP-Phone,
external LAN switches and servers.
Each RJ45 connector (category 5) incorporates 2 green LEDs:
- Left LED = link and activity status:
• off: link disconnected
• on: link connected
- flashing: link active
- Right LED = full duplex/collision:
• off: Half Duplex
• on: Full Duplex
- flashing: collision
ANALOG TRUNK ACCESS
ATA 4
1234
SLI PHONE
9 101112131415UP-LINK
ETH ERN ET LAN SWI TCH
12345678
LAN X 1 6
567UP-LINK
ETH ERN ET LAN SWI TCH
123 4
LAN X 8

File
4
PRESENTATION OF THE HARDWAREINSTALLATION MANUAL
Ed. 02 11/14Réf. 3EH21017BSAA
EQUIPPING THE CPU BOARDS WITH DAUGHTER/SDRAM BOARDS
The following table describes the different possibilities for fitting daughter boards on the various CPU
boards.
Example of fitting daughter boards on a CPUe
DAUGHTER
BOARDS
CPU / CPUe CoCPU / CoCPU@
CPU CPUe CoCPU CoCPU@
SDRAM32 Yes No Yes No
SDRAM64 No Yes No No
SDRAM128 No Yes, on CPUe
model e-XS
only
No Yes
XMEM Yes Yes No No
VoIP No Yes on CPUe
model e-XS
Yes No
HSL1 Yes Yes No No
HSL2 Yes Yes No No
AFU Yes Yes No No
WAN No No No Yes
SLANX4 No No Yes Yes
HARD DISK Yes Yes No Yes
SDRAM module
Vo IP o r XM EM
HSL1 (Option)
AFU (O ption)
2,5” hard disk on
metal support
(Option)

PRESENTATION OF THE HARDWARE INSTALLATION MANUAL
Ed. 0212/14 Réf. 3EH21017BSAA
FITTING THE BASIC MODULE
Rack 1
Yes +: recommended slot
Rack 2
BOARD SLOT 1 SLOT 2 CPU SLOT
CPU, CPUe No No Obligatory
MIX x/y/z Yes + Yes No
UAI4, UAI8, UAI16 Yes + Yes No
SLI4, SLI8 Yes + Yes No
SLI16 NoNoNo
PRA-T2, PRA-T1, DASS2,
DLT2
Yes Yes + No
ATA2, ATA4 Yes Yes + No
BRA2, BRA4, BRA8 Yes Yes + No
CoCPU, CoCPU@ Yes Yes + No
LANX8, LANX16 Yes Yes + No
Empty slot blanking cover Yes Yes No
BOARD SLOT 1-3: SLOT 2-4 SLOT 5 CPU SLOT
CPU, CPUe No No No Obligatory
MIX x/y/z Yes + Yes Yes No
UAI4, UAI8, UAI16 Yes + Yes Yes No
SLI4, SLI8, SLI16 Yes + Yes Yes No
PRA-T2, PRA-T1, DASS2,
DLT2
Yes Yes + Yes No
ATA2, ATA4 Yes Yes + Yes No
SLO T1 SLO T2 SLO T C PU
SLO T1 SLO T2
SLO T4SLO T3 SLO T5
SLO T C PU

File
4
PRESENTATION OF THE HARDWAREINSTALLATION MANUAL
Ed. 02 13/14Réf. 3EH21017BSAA
Yes +: recommended slot
Rack 3
Yes +: recommended slot
BRA2, BRA4, BRA8 Yes Yes + Yes No
CoCPU, CoCPU@ Yes Yes Yes + No
LANX8, LANX16 Yes Yes Yes + No
Empty slot blanking cover Yes Yes Yes No
BOARD SLOT 1-2-3-4 SLOT 5-8 SLOT 6-7 CPU SLOT
CPU, CPUe No No No Obligatory
MIX x/y/z Yes No No No
UAI4, UAI8 Yes + Yes Yes No
UAI16 Yes + No No No
SLI4, SLI8, SLI16 Yes + Yes Yes No
PRA-T2, PRA-T1, DASS2,
DLT2
Yes Yes Yes + No
ATA2, ATA4 Yes Yes Yes + No
BRA2, BRA4, BRA8 Yes Yes Yes + No
CoCPU, CoCPU@ Yes Yes + Yes No
LANX8, LANX16 Yes Yes + Yes No
Empty slot blanking cover Yes Yes Yes No
SLO T1 SLO T2
SLO T4
SLO T7SLO T6
SLO T3 SLO T5
SLO T8
SLO T C PU

PRESENTATION OF THE HARDWARE INSTALLATION MANUAL
Ed. 0214/14 Réf. 3EH21017BSAA

5
SOFTWARE KEYSINSTALLATION MANUAL
Ed. 02 1/6Réf. 3EH21017BSAA
File
SOFTWARE KEYS
A software key identifies a list of authorized services and their modalities of use.
Each system is assigned 2 software keys: Main (= essentially voice services) and CTI.
Software keys are derived from
- a serial number associated with the system CPU/CPUe board
- a set of unction access rights (system or CTI)
When the system is booted there are three possibilities:
1. The key present in the system is correct: the system starts with the level of services provided by this
key.
2. There is a key in the system, but the serial number indicated in the key differs from the system CPU
serial number: the system starts with the level of services provided by the key with temporary validity
(30 days). The operator terminal display indicates "Software key problem"; pressing the Alarm key
indicates the key expiry date.
Entering a valid key (with the right serial number) during the period of temporary validity changes
the system to state 1, otherwise the system switches to state 3 at the end of the period, resets itself
and reboots in "limited" mode.
3. There is no key, or the time-out has expired: the system boots with the "limited" mode capabilities
described below.
Entering a valid key (with the right serial number) resets the system and switches it to state 1.
Voice services available in "limited" mode
- Terminals in the default Attendant Group and analog terminals with automatic call setup on going
off-hook
- No DECT terminals, including Reflexes DECT terminals
- Voice server with name announcement, 2 ports and 20 minutes storage
- 4 welcome messages (pre-announcement)
-ARS
- 2 system languages
- "Please Wait" music: 2minutes max.
- Personal Assistant
-DISA
- all the other services are closed.

SOFTWARE KEYS INSTALLATION MANUAL
Ed. 022/6 Réf. 3EH21017BSAA
CHANGING THE KEY
In BTCO mode, the software key is pre-loaded by the maker; in "stock mode" (post-sale), the key has
to be entered by the distributor. When updating the system, the installer has to modify the key to take
on board new services.
The key can be changed using PM5 or MMC-Station.
PM5 procedure
- To read the CPU board serial number: select Modification Typical -> System Software Key ->
Hardware Serial Number
- Indicate this serial number and the desired levels of services to Alcatel.
- Load the key file Main.msl or CTI.csl from the Alcatel Business Partner web site (this file can also be
downloaded by the maker).
- Load the new key:
• Select Modification Typical -> System ->Software Key
•Click Import Key
•In the Open screen, select the file corresponding to the new key
•Confirm
-In the System screen, click Apply.
- To open some of the features requires a hot reset; a message is displayed.
If the necessary hardware for the features unlocked by the software key is not present, the services are
automatically reduced to adapt to the hardware available; an error message is displayed when the key
is entered.
It is possible to find out the access rights to the various services controlled by the key.
• In PM5, select Modification Typical -> System -> Software Key
• Click Details

File
5
SOFTWARE KEYSINSTALLATION MANUAL
Ed. 02 3/6Réf. 3EH21017BSAA
SERVICES CONTROLLED BY THE "MAIN " SOFTWARE KEY
The following table lists the services controlled by the "Main" software key, the "limited" mode values
and the configuration modularity.
Services control-
led
Values
in "lim-
ited"
mode
Mod-
ulari-
ty
Max
Limit without
X-MEN
Limit with X-
MEN 64
Limit with
HARD DISK
STANDARD TELEPHONY
Number of Reflexes
terminals
Accord-
ing to
selected
mode
+1 236 236 236 236
Number of analog
terminals
+1 200 200 200 200
MOBILITY
Number of
DECT +
DECT Reflexes ter-
minals
0 +1 200 200 200 200
CALL MANAGEMENT
ARS open open open open open
DISA / DISA transit open open open open open
ISVPN on ISDN closed open open open open
QSIG + closed open open open open
NETWORKS
Number of B-chan-
nels in digital
networks
0 +1 120 120 120 120
INTERNET ACCESS
Internet access
access
closed open
Proxy: Web cache
and Access control
closed open
E mail closed open
Internet VPN closed open
Internet access
on CoCPU
NO YES
LAN TELEPHONY

SOFTWARE KEYS INSTALLATION MANUAL
Ed. 024/6 Réf. 3EH21017BSAA
Number of IP
Phones
0 +1 200 0 0 0 200 200 200
Number of
PIM-telephony Mul-
timedia terminals
0 +1 200 0 0 0 200 200 200
VoIP GATEWAY
Number
of VoIP channels
0 +1 120 120 120 120 120 120 120
VoIP
VoIP on CoCPU NO YES
VOICE MAIL AND AUTOMATED ATTENDANT
Number of VMU
ports
2 ports+18484848
Storage
capacity
20’ 10’ 200h 20’ 1h20’ 200h
Automated
attendant
closed open closed open & non-
configurable*
open & config-
urable
Audiotext closed open closed closed open
Fax switching closed open open open open
Mailbox welcome
messages
closed open open open open
Name in the distri-
bution lists
closed open closed closed open
Recording
conversations
closed open closed closed open
WELCOME
Number of
messages (16")
4+48444848
"PLEASE WAIT" MUSIC
Duration 2 min. 2 min. 10
min.
2210
PULSE METERING
Number of NMC
tickets
0+
1000
30000 1000 1000 1000 1000 30000 30000
Services control-
led
Values
in "lim-
ited"
mode
Mod-
ulari-
ty
Max
Limit without
X-MEN
Limit with X-
MEN 64
Limit with
HARD DISK

File
5
SOFTWARE KEYSINSTALLATION MANUAL
Ed. 02 5/6Réf. 3EH21017BSAA
* The Automated Attendant cannot be configured; only the company welcome message can be record-
ed, with a maximum duration of 16’’.
LANGUAGES
Number of lan-
guages
2 24224444
Services control-
led
Values
in "lim-
ited"
mode
Mod-
ulari-
ty
Max
Limit without
X-MEN
Limit with X-
MEN 64
Limit with
HARD DISK

SOFTWARE KEYS INSTALLATION MANUAL
Ed. 026/6 Réf. 3EH21017BSAA

6
INSTALLATION / WIRINGINSTALLATION MANUAL
Ed. 02 1/22Réf. 3EH21017BSAA
File
INSTALLATION / WIRING
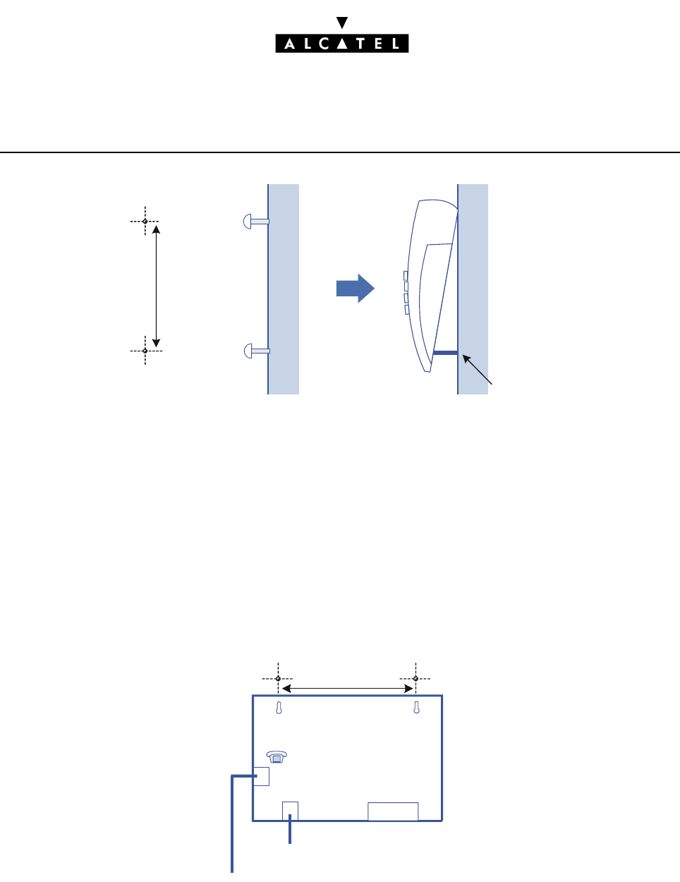
INSTALLATION OF THE CASE
The Alcatel OmniPCX Office case can be installed in three ways:
- Placed on a table: a maximum of three cases can be mounted on top of one another.
- Attached directly to the wall: a kit can be used to attach the Rack 1 and Rack 2 models to the wall.
- Mounted in a computer bay (rack): the case is secured in the rack by means of the attaching brack-
ets provided by the rack supplier, or using the optional 19" installation kit (there is a kit for each
type of module).
Wall mounting (Rack1 and Rack2 only)
The wall-mounting kit is made up of 4 mechanical parts.
After the case has been fitted, the space between it and the wall can be used to run cables through.

INSTALLATION / WIRING INSTALLATION MANUAL
Ed. 022/22 Réf. 3EH21017BSAA
Installation in the 19" rack
Right-hand
support rail
Left-hand
support rail
Unit locking studs

File
6
INSTALLATION / WIRINGINSTALLATION MANUAL
Ed. 02 3/22Réf. 3EH21017BSAA
Recommendations:
Before installing a system in a 19” rack it must be ensured that:
- the maximum static load (given by the supplier) of the 19” rack is greater than the total weight of
the appliances fitted to or to be fitted to the rack.
- In addition, the weight of the appliances must be distributed uniformly throughout the height of the
struts.
- If the Alcatel OmniPCX Office module were to exceed the load on the front struts when fitted (in
general it equates to the total load of the rack divided by 2), then the module must be placed on
a tray attached to the 4 struts of the bay.
ENVIRONMENT
Climatic conditions
Operation:
-Temperature : to ensure optimum reliability, an ambient temperature range between 5°C and
40°C is recommended, with temperature variation not exceeding 5°C per hour.
-Relative humidity: relative humidity must be between 10 % and 80 % (without condensation) with
a variation rate not exceeding 10% per hour.
Storage:
-Temperature : storage temperature must be between -20°C and + 70°C.
-Relative humidity: relative humidity must be between 10 % and 95 % (non-condensing).
Vibrations
The equipment must not be subjected to any vibration, even intermittent.
Site
- Choose a dry, clean and properly ventilated site.
- Maintain an ambient air flow to ensure normal operation. If the air flow is blocked or restricted, or
the incoming air is too warm, there is a risk of overheating.
- When you install the equipment in a closed 19" rack, make sure that the rack is fitted with a venti-
lation system that is able to dissipate the heat of the installed equipment. Leave a minimum of 3
cm free space around the side ventilation slits (LH and RH side), and at least 10 cm around the
ventilation slits at the back of the equipment. Make sure that the air flow is not blocked on the sides
of the rack.
- When you attach the system directly to the wall using the wall-mounting kit (Rack 1 and Rack 2
only), leave a free space of 15 cm all around the system. Take care that no objects are placed on

INSTALLATION / WIRING INSTALLATION MANUAL
Ed. 024/22 Réf. 3EH21017BSAA
the top part of the system, thus restricting the extraction of hot air. In the case where multi-cases
are installed, choose horizontal alignment of the cases. If the cases are placed one on top of the
other, leave at least 10 cm between them.
- Make sure that the connecting cables of the Alcatel OmniPCX Office case or any other item of
equipment, or the struts of the receiving structure (19" rack for example) do not obstruct the air flow
through the case.
- Have a 230 V or 110 V (depending on country) - 50Hz (2P+E) mains power outlet installed no
more than one metre from the case if it is not installed in a rack (otherwise the cutout incorporated
into the rack is used).
- The room must have suitable lighting.

File
6
INSTALLATION / WIRINGINSTALLATION MANUAL
Ed. 02 5/22Réf. 3EH21017BSAA
OUTPUT CONNECTORS
All outputs are made via RJ45 female connectors.
CPU / CPUe boards
- LAN: Ethernet 10/100 Base T (MDI-II/straight wiring), for interconnection with CoCPU or LAN.
- AUDIO-OUT: Interfaces: External loudspeaker, alarm, general call ringer; 12V output
- AUDIO-IN: Interfaces: "please wait" message, background music.
- DOORPHONE: Interfaces: doorphone.
- CONFIG : RS232 for PM5.
- MODULE1: HSL link for interconnection with extension cabinet 1.
- MODULE2: HSL link for interconnection with extension cabinet 2.
RJ45 pin 1 234 567 8
LAN TX+ TX- RX+ RX-
AUDIO-OUT Audio
Out A
Audio
Out B
Alarm
A
CenRg
A
CenRg
B
Alarm
B
Ground +12 V
CONFIG CTS DSR RX Ground Ground TX DTR RTS
MODULE1 TX+ TX- RX+ RX-
MODULE2 TX+ TX- RX+ RX-
AUDIO-IN Audio In
A
Audio In
B
Audio
Ctrl A
Audio
Ctrl B
DOORPHONE DoorPh
B1
DoorPh
A1
DoorPh
A2
DoorPh
B2
12345678
Front panel RJ45 female connector

INSTALLATION / WIRING INSTALLATION MANUAL
Ed. 026/22 Réf. 3EH21017BSAA
CoCPU / CoCPU boards,
- LAN: Ethernet 10/100 Base T (MDI-II/straight wiring).
- WAN: Ethernet 10/100 Base T (MDI-II/straight wiring); connection of an ADSL modem (available
from version R1.1)
- UNIT1, UNIT2, UNIT3: ports of integrated LAN Switch (MDI-X/crossed wiring).
- UPLINK: up-link of integrated LAN Switch (MDI-II/straight wiring).
SLI board
- 1 to 16: connection of Z analog terminals.
UAI board
- 1 to 16: connection of Alcatel Reflexes terminals or Alcatel 4070 IO/EO DECT base sets.
BRA board
- 1 to 8: connection of T0 basic access.
PRA board
RJ45 pin 12345678
LAN/WAN TX+ TX- RX+ RX-
Up-link TX+ TX- RX+ RX-
Unit 1 to 3 RX+ RX- TX+ TX-
RJ45 pin 12345678
1 to 16 ZA ZB
RJ45pin 12345678
1 to 16 L1 L2
RJ45 pin 12345678
1 to 8 TX+ RX+ RX- TX-
RJ45 pin 12345678
NETW II RX+ RX- TX+ TX-
PBX X TX+ TX- RX+ RX-

File
6
INSTALLATION / WIRINGINSTALLATION MANUAL
Ed. 02 7/22Réf. 3EH21017BSAA
- NETW II: connection with public network (TNL).
- PBX X: use in a private network with crossed TX and RX pairs.
LAN X board
- Port 1 to 15: internal ports.
- Up-Link: LAN connection.
ATA board
- 1 to 4: connection of analog trunk lines.
- SLI: connection of the SLI interface of the TL diversion terminal
- PHONE: connection of the TL diversion terminal.
TYPES OF CABLE TO USE
- UTP: Unshielded Twisted Pairs
- FTP: Foiled Twisted Pairs
- STP: Shielded Twisted Pairs
RJ45 pin 12345678
Ports 1 to 15 RX+ RX- TX+ TX-
Up-Link TX+ TX- RX+ RX-
RJ45 pin 12345678
1 to 4 PEA PEB
SLI ZA1 ZB1
PHONE ZSET A ZSET B
Access Type Impedance
Alcatel Reflexes, Z,
T0, LR
UTP, FTP or STP, Category 3 or 5 100 or 120 Ohms
T2 UTP, FTP or STP, Category 3 or 5 120 Ohms
T1 UTP, FTP or STP, Category 3 or 5 120 Ohms
Ethernet UTP, FTP or STP, Category 5 100 Ohms
HSL STP provided with the product, Category
5
100 Ohms

INSTALLATION / WIRING INSTALLATION MANUAL
Ed. 028/22 Réf. 3EH21017BSAA
CONNECTING THE CPU / CPUe AND CoCPU / CoCPU BOARDS
Configuration without SLANX4 (recommended configuration)

File
6
INSTALLATION / WIRINGINSTALLATION MANUAL
Ed. 02 9/22Réf. 3EH21017BSAA
PROCESSING UNIT CPU
MEX
MEX
COPROCESSING UNIT CoCPU
COPROCESSING UNIT CoCPU
ETHERNET LANSWITCH LANX8
"Please wait" message
Background music
Lo ud sp ea k er
Alarm
Ext er n a l LA N Swi t c h
PC (PM5, NMC)
Doorphone
12V serviceable voltag
e
CoCPU board + SLanX4 board
CPU board
MEX board (extension unit 1)
MEX board (extension unit 2)
CPU board
LANX board
ADD-ON MODULE
ADD-ON MODULE
General bell

INSTALLATION / WIRING INSTALLATION MANUAL
Ed. 0210/22 Réf. 3EH21017BSAA
Configuration with SLANX4
MEX board (extension unit 1)
MEX board (extension unit 2)
"Please wait" message
Background music
General bell
Lo u d sp ea k er
Alarm
CoCPU board + SLanX4 board
CPU board
Ext er n a l LA N Sw i t ch
CPU board
PC (PM 5 , N M C )
Doorphone
PROCESSING UNIT CPU
ADD-O N MO DULE
MEX
ADD-ON MODULE
MEX
COPROCESSING UNIT CoCPU
COPROCESSING UNIT CoCPU
12V serviceable voltage
ETHERNET LANSWITCH LANX8
LANX board
OR

File
6
INSTALLATION / WIRINGINSTALLATION MANUAL
Ed. 02 11/22Réf. 3EH21017BSAA
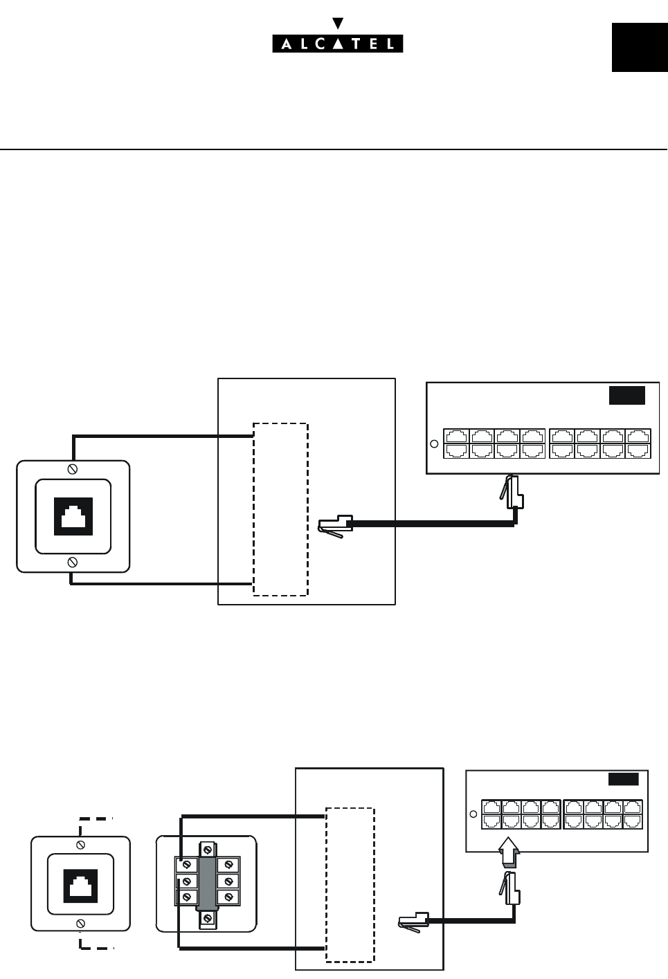
CONNECTING THE TERMINALS
Connecting the Alcatel Reflexes terminals
The terminals are equipped with a cable and a telephone jack to be plugged into a wall socket. Each
terminal is connected by means of a pair of 0.5 or 0.6 mm diameter wires.
System - Alcatel Reflexes terminal distances:
- cable type SYT 0.5 mm: 800 m (terminal with no option) or 600 m (terminal with option S0 or Z).
- cable type 278 0.6 mm: 1200 m (terminal with no option) or 850 m (terminal with option S0 or Z).
Connecting analog terminals
The terminals are equipped with a cable and a telephone jack to be plugged into a wall socket. Each
terminal is connected by means of a pair of 0.5 or 0.6 mm diameter wires (1.3 km max with the 0.5
mm cable).
L2 (5 )
L1 (4 )
Distribution panel
DIGITAL INTERFACES UAI16
12345678
9 10111213141516
ZB
ZA
1
3
5
2
4
6
910 11 12 13 14 15 16
12345678
A
NALOG INTERFACES SLI16
ZB (5)
ZA (4)
Distribution panel
or

INSTALLATION / WIRING INSTALLATION MANUAL
Ed. 0212/22 Réf. 3EH21017BSAA
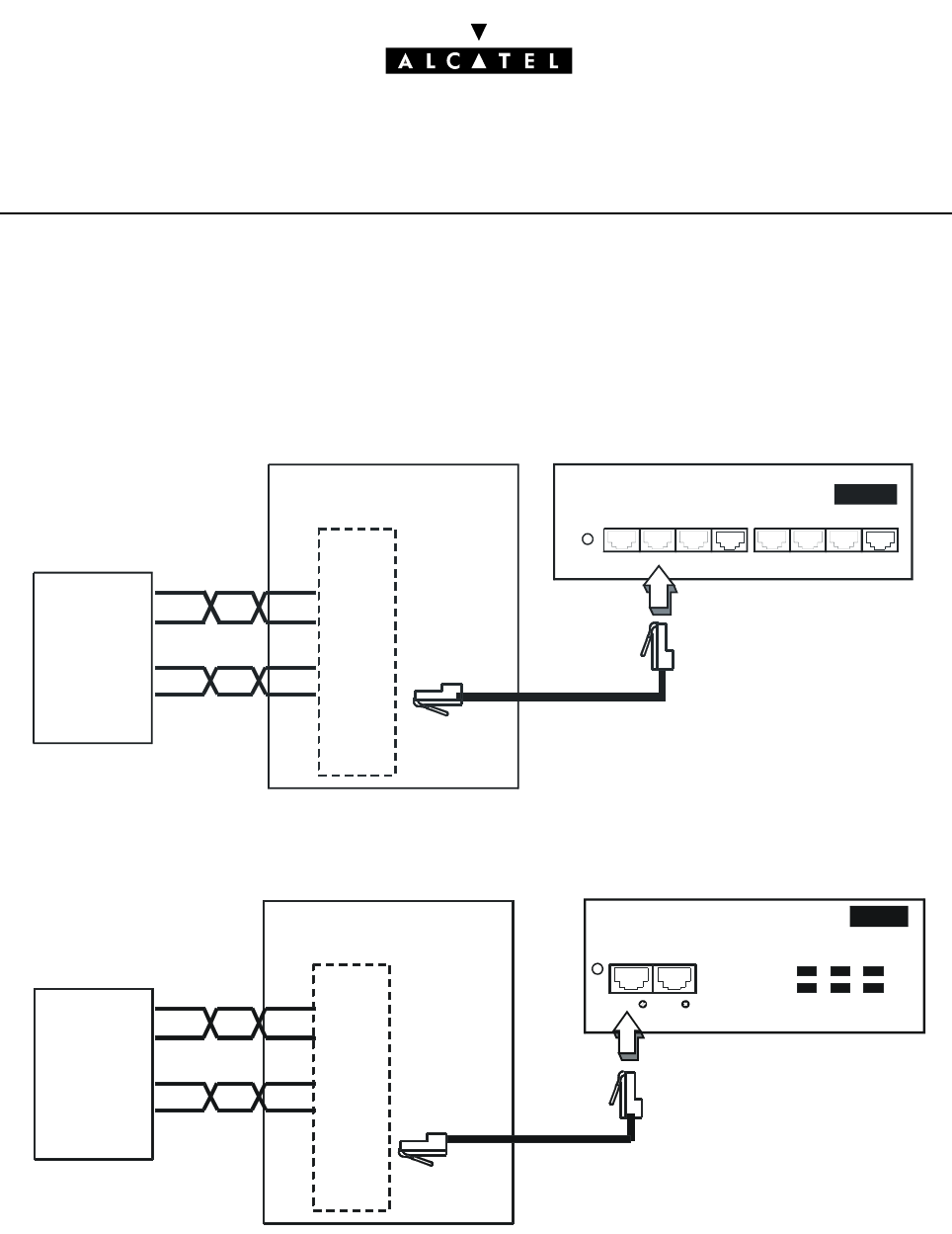
CONNECTION TO THE PUBLIC NETWORK
Digital public network through T0 connection
The Alcatel OmniPCX Office system can be installed near the DNT or remoted up to a specific distance
(350 m maximum) depending on requirements.
Digital public network through T2 connection
The PRA board is connected to a digital line termination (DLT) by 2 symmetrical twisted pairs.
Cabling impedance: 120 Ohms +/-20% between 200 kHz and 1 MHz; 120 Ohms +/-10 % at 1 MHz.
Using the L120 series cable (or equivalent L204) is preferred .
The T2-DLT distance is limited by the attenuation between DLT and T2 which must not exceed 6 dB at
1024 kHz.
Distribution panel
DNT
Tr ansm i ssi on
Re c e p t i o n
TX
RX
ISDN ACCESS - T0
1234 5678
BRA 8
TX
RX
ISDN ACCESS - E1
PBXNETW
PRA-T2
BUSY RAI AIS
NOS CRC LOS
Distribution panel
DLT
Transmission
Reception

File
6
INSTALLATION / WIRINGINSTALLATION MANUAL
Ed. 02 13/22Réf. 3EH21017BSAA
Analog public network
Without TL diversion
Distribution panel
ANALO G TRUNK ACCESS ATA 4
1234
PEA
PEB
ANALO G
PU BLI C
NETWORK

INSTALLATION / WIRING INSTALLATION MANUAL
Ed. 0214/22 Réf. 3EH21017BSAA
With TL diversion
In the event of a power supply failure or a computer fault, this solution enables the trunk connected
to the first equipment of the ATA board to be diverted to one of the system's analog terminals.
Distribution panel
PEA
PEB
ANALO G
PU BLI C
NETWORK
A
NALOG TRUNK ACCESS
A
TA 4
1234SLI PHONE
A
NALOG INTERFACES SLI 1 6
1 2 3 4 5 6 7 8
9 10 11 12 13 14 15 16
Analog
St a t i o n

File
6
INSTALLATION / WIRINGINSTALLATION MANUAL
Ed. 02 15/22Réf. 3EH21017BSAA
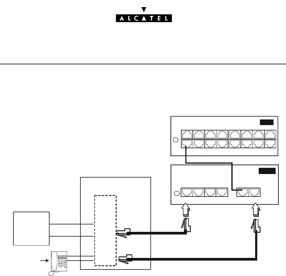
CONNECTION OF THE LAN
The LANX8/LANX16 board can be used to connect servers, PCs, Fast IP Reflexes, and external Switch-
es.
PRO C ESSI N G U N I T
SWITCH
Port 1
Port 2
Port 3
Port 4
Up-Link
ETH ERN ET LA N SW I TC H
Host 1
Host 2
Host 3
LAN X8
CPU
Alcatel
Ethernet 10/100 Mbits
Ethernet 10/100 Mbits
Ethernet 10/ 100 Mbits
Ethernet 10/100 Mbits
Ethernet 10/ 100 Mbits
Server 2
Server 1

INSTALLATION / WIRING INSTALLATION MANUAL
Ed. 0216/22 Réf. 3EH21017BSAA
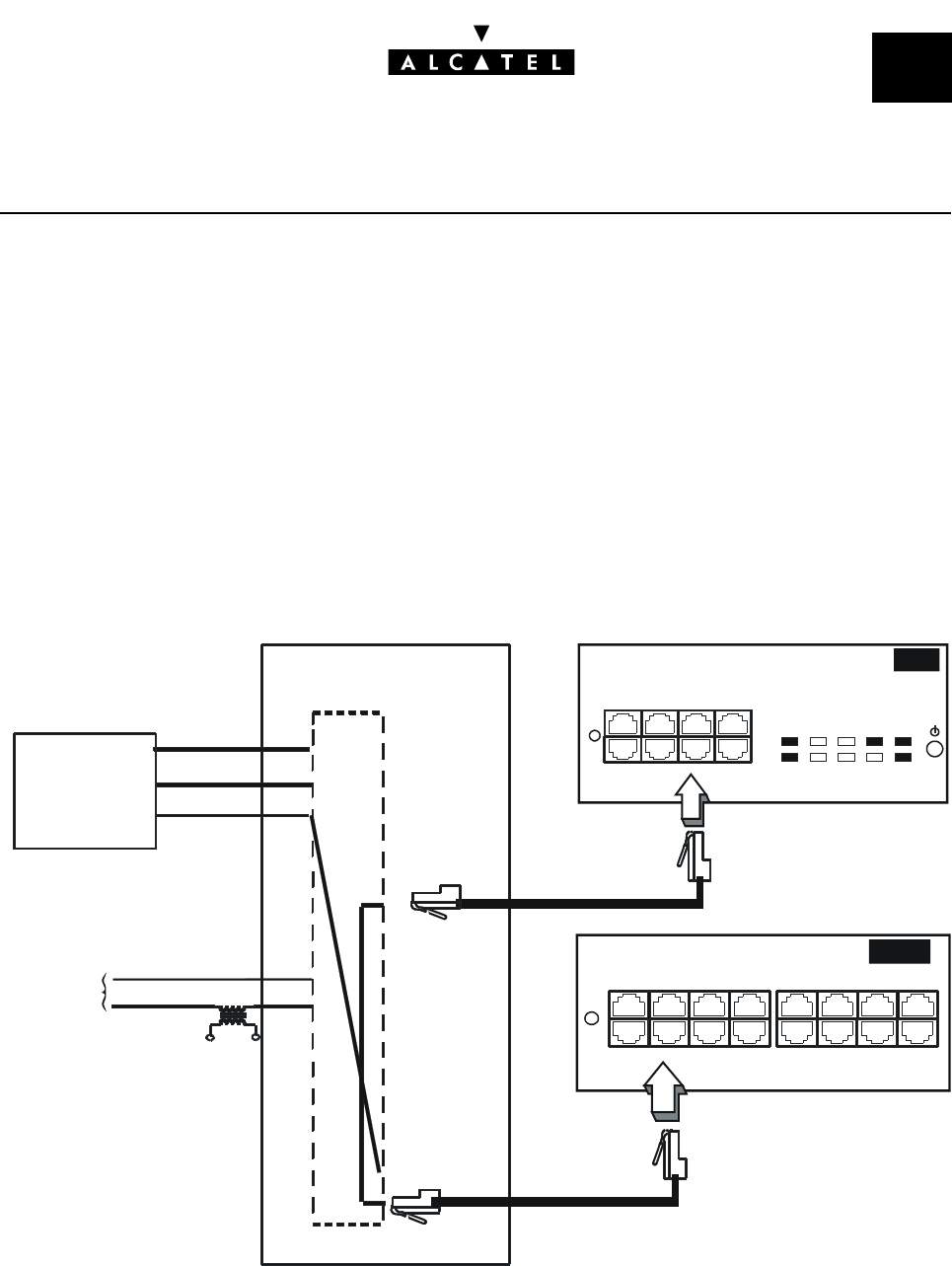
CONNECTING ANCILLARY EQUIPMENT
All items of ancillary equipment are to be connected to the AUDIO-IN, AUDIO-OUT and DOOR-
PHONE of the CPU/CPUe board.
Connection of a "please wait" message device
The connection is made through the AUDCTRL output (normally-open control contact) and the AU-
DIN input of the AUDIO-IN connector.
Audio input characteristics:
- Input impedance: 600 Ohms
Contact characteristics:
- Max. power: : 10 W
- Max. voltage: : 60 V
- Max. current: : 500 mA
The contacts of the alarm and doorphone controls have the same electrical characteristics as those
indicated above.
Audio In B
AudCrtl A
Distribution panel
Audio In A
AudCrtl B
Power supply
Audio
Circuit
Control
circuit
PRO C ESSI N G U N I T
LAN FAN PO WER
CPU
MODULE
CPU
LAN
A
UDIO- OUT CONFIG
MO DULE 1 MODULE 2 AUDIO -IN DOO RPHONE

File
6
INSTALLATION / WIRINGINSTALLATION MANUAL
Ed. 02 17/22Réf. 3EH21017BSAA
Connection of a background music tuner
The background music tuner is connected through the AUDIN input of the AUDIO-IN connector.
Audio input characteristics:
- Input impedance: 600 Ohms
- Input level: access + 10 dBr
Connection of an alarm
The alarm is activated in the event of a system failure.
The alarm is connected through the ALARM output (normally-closed control contact) of the AUDIO-
IN connector.
Distribution panel
Audio In B
Audio In A
Power supply
TUN ER
PRO C ESSI N G U N I T
LAN FAN PO WER
CPU
MODULE
CPU
LAN
A
UDIO- OUT CO NFIG
MO DULE 1 MO DULE 2 AUDIO-IN DOORPHONE
Distribution panel
Alarm B
Alarm A
Po w e r s u p p l y
Alarm
system
PRO C ESSI N G U N I T
LAN FAN PO W ER
CPU
MODULE
CPU
LAN
A
UDIO- O UT CON FIG
MODULE 1 MO DULE 2 AUDIO-IN DOORPHONE

INSTALLATION / WIRING INSTALLATION MANUAL
Ed. 0218/22 Réf. 3EH21017BSAA
Connection of a external broadcasting loudspeaker
The broadcasting loudspeaker is connected through the AUDOUT output of the AUDIO-OUT connec-
tor.
Audio output characteristics:
- Output impedance: < 500 Ohms
- Output level: access +3 dBr
Connection of a general ringer
The general ringer is connected through the CENRG output of the AUDIO-OUT connector.
Distribution panel
Aud O ut B
Aud O ut A
Power supply
Amplifier
PRO C ESSI N G U N I T
LAN FAN PO WER
CPU
MO DULE
CPU
LAN
A
UDIO-O UT CO NFIG
MODULE 1 MO DULE 2 AUDIO-IN DO O RPHONE
Distribution panel
CenRg B
CenRg A
Power supply
General
call ringer
PRO C ESSI N G U N I T
LAN FAN PO W ER
CPU
MODULE
CPU
LAN
A
UDIO-OUT CON FIG
MODULE 1 MODULE 2 AUDIO-IN DOORPHONE

File
6
INSTALLATION / WIRINGINSTALLATION MANUAL
Ed. 02 19/22Réf. 3EH21017BSAA
Connection of a doorphone
2 families of doorphones are offered, depending on the operating mode used:
- Type A: relay-controlled doorphones (for example: NPTT)
- Type B: doorphones controlled by MF Q23 signals that require an SLI interface (for example: TE-
LEMINI and UNIVERSAL DOORPHONE)
The doorphone equipment comprises an interphone and an optional lock keeper supplied with mains
power through a SELV-class transformer (Safety Extra Low Voltage).
The doorphone is connected through the DOORPHA and DOORPHB outputs (normally-open control
contacts) of the DOORPHONE connector.
Connection of a type A doorphone
- Only one doorphone with a lock keeper can be connected to the system.
- The system allows the connection of 2 doorphones without lock keepers.
220V
DoorPhB1
DoorPhB2
DoorPhA1
DoorPhA2
PROCESSING UNIT
LAN FAN POWER
CPU
MODULE
CPU
LAN AUDIO-OUT CONFIG
MODULE 1 MODULE 2 AUDIO-IN DOORPHONE
910 11 12 13 14 15 16
12345678
A
NALOG INTERFACES SLI16
A
Distribution panel
To door
o
ck keeper
DOORPHONE

INSTALLATION / WIRING INSTALLATION MANUAL
Ed. 0220/22 Réf. 3EH21017BSAA
Connection of a type B doorphone
These doorphones require the use of a Z terminal interface.
- Several doorphones of this type can be connected to the system; the limit is determined by the max-
imum number of analog terminals that the system can support.
Use of the 12 V outlet
The GROUND and + 12V outlets of the AUDIO-OUT connector can be used to connect an external
device supplied with 12 V where consumption does not exceed 150 mA (Rack 1 and Rack 2) or 300
mA (Rack 3).
220V
DoorPhB1
DoorPhB2
A
B
910 11 12 13 14 15 16
12345678
SLI16
Distribution panel
To door
o
ck keeper
PROCESSING UNIT
DOORPHONE

File
6
INSTALLATION / WIRINGINSTALLATION MANUAL
Ed. 02 21/22Réf. 3EH21017BSAA
USING BATTERIES
The system is supplied with its battery (batteries); these batteries are attached to a support and held in
place by a collar that is part of the backpanel.
Battery switch
The batteries are isolated during transport by a switch soldered to the power supply board. Plugging
the mains cable into the socket closes this switch by means of a lever integrated into the mains socket.
Battery fuse
The battery fuse is located on the board; the backpanel must be removed to access it. Fuse character-
istics:
- Rack1 and Rack2: 6.3 A quick-acting, low breaking capacity (F 6.3 AL/250 V)
- Rack3: 10 A quick-acting, low breaking capacity (F 10 AL/250 V)
Replacing the batteries
Refer to this manual's Maintenance section.
CONNECTION OF A UPS
The UPS (Uninterruptible Power Supply) enables system data to be backed up for at least one hour in
the event of a mains power failure.
The UPS is connected through the mains connector at the back of the case.
- UPS power supply: use the mains lead provided with the Alcatel OmniPCX Office module.
- Connecting UPS - module: use the lead provided with the UPS
If 3 Alcatel OmniPCX Office modules are to be installed, 2 UPS are required: one powering 2 modules
and the other the third module.

INSTALLATION / WIRING INSTALLATION MANUAL
Ed. 0222/22 Réf. 3EH21017BSAA
CONNECTION OF MAINS POWER - EARTHING
The system can be connected to any type of electrical installation, including:
- TT (local earth for each unit).
- TN (common earth for all equipment).
- IT with 230 V mesh voltage; possible only in Norway.
Mains socket fuse: T2.5 AH / 250 V (time-delayed, high breaking capacity).
The system is supplied with a 3-wire cable (length: 3 m) to be connected to the mains power socket.
Permanent earth
It is vital to connect the system permanently to earth because of the leakage currents that exceed 3.5
mA on all the trunk accesses (safety requirement CEI60950 ed.03). To achieve this, use the earthing
wire provided with a minimum cross-sectional area of 4 mm2 and connect it to the stud at the rear of
the case (LH side).
POWERING ON
After making all the connections, power on the system.
- Plug the mains cable into the socket at the back of the case.
- Press the ON/OFF button of the CPU board. The system reboots (duration: 3 to 4 minutes).
To switch off the system:
- Press the ON/OFF button, the RED LED flashes.
- Wait until the red LED stays on (between 15 seconds and 3 minutes depending on configurations):
the system is powered off.
Powering on Alcatel Reflexes terminals
When switched on, Alcatel Reflexes terminals perform a test sequence:
- Test of the display,
- Test of the terminal LED or icons and extension unit if one is fitted,
- Audio test.
If this sequence is correct, the Alcatel Reflexes terminal display shows the system date: Monday 01 Jan-
uary 00.00.
After powering on, you can start using the system from an Advanced Reflexes terminal or by PM5 (refer
to the specific section).

7
INSTALLING REFLEXES TERMINALSINSTALLATION MANUAL
Ed. 02 1/6Réf. 3EH21017BSAA
File
INSTALLING REFLEXES TERMINALS
REMINDER: DISTANCES FROM SYSTEM
- cable type SYT, 0.5 mm: 800 m (terminal with no option) or 600 m (terminal with option S0 or Z).
- cable type 278, 0.6 mm: 1200 m (terminal with no option) or 850 m (terminal with option S0 or Z).
REFLEXES PREMIUM AND ADVANCED TERMINALS
Installing the line cable
- Turn the terminal upside down.
- Remove the cover from the underside of the terminal (push inwards, then disengage it).
- Plug in the line cable (connector ) and route it as shown below.
- Reinstall the cover.
Installing the receiver cord
- Turn the terminal upside down.
- Plug in the receiver cord (connector ) and route it through the channel.
Wall mounting
Preparing Premium Reflexes terminals
- Turn the terminal upside down.
Line cable
(to wall socket) Cover
Channel for
line cable
Re c e i v e r
cord

INSTALLING REFLEXES TERMINALS INSTALLATION MANUAL
Ed. 022/6 Réf. 3EH21017BSAA
- Using a screwdriver, remove the two rubber studs from the top.
Preparing Advanced Reflexes terminals
- Turn the terminal upside down.
- Using a screwdriver, remove only the left-hand rubber stud.
Mounting the terminal
- Use the mount as a drilling template and install the mount using the plugs and screws supplied.
- Hook the terminal onto the two lugs of the support: introduce these two lugs into the recesses pre-
viously occupied by the rubber studs (or left-hand stud and hole provided for this purpose, in the
case of an Advanced Reflexes terminal).
- Install the terminal on its mount by engaging the support lug in the bottom of the terminal.
Mounting the optional module
- Turn the terminal upside down.
- Remove the cover at the rear of the terminal.
- Slide the module into the terminal.
- Connect the module to the terminal (connector ).
- Attach the module to the terminal using the screw provided in the kit.
- Connect the module cable (connector UA) to the terminal wall socket.
Mount for Reflexes
Premium/ Advanced terminal
Terminal hanging lugs
Retaining lug

File
7
INSTALLING REFLEXES TERMINALSINSTALLATION MANUAL
Ed. 02 3/6Réf. 3EH21017BSAA
Typical optional module application: connecting a pulse metering system
Adding an extension unit
- Turn the terminal and unit upside down.
- Connect the unit to the terminal.
- Mount the unit on the terminal using the metal clamp and the four screws supplied in the kit.
Abbreviations used:
- TD: Transmitting data - RD: Receiving data
- RTS: Flow check output - CTS: Flow check input
Connection wiring
between module
and terminal
Module output (to wall socket)
Re c e i v e r
cord
UA
To w a l l s o c k e t
If the system does not accept
RTS/ CTS signals, strap 7-8.
Advanced Reflexes
with V24 option
Data rate: 9600 bits/ s
Format : 8N1 (8 significant bits,
no parity, 1 stop bit)
OV
RTS
RD
CTS
TD
5
6
1
9
15 m max.
V24
PU LSE
METERING
SYSTEM
(EliteCost, Printer)

INSTALLING REFLEXES TERMINALS INSTALLATION MANUAL
Ed. 024/6 Réf. 3EH21017BSAA
To other extension
un i t i f necessa r y
Line cable
(to terminal wall socket)
Re c e i v e r
cord
Metal flange

File
7
INSTALLING REFLEXES TERMINALSINSTALLATION MANUAL
Ed. 02 5/6Réf. 3EH21017BSAA
REFLEXES FIRST AND EASY TERMINALS
Installing the line cable
- Turn the terminal upside down.
- Plug in the line cable (connector ) and route it as shown in the figure.
Installing the receiver cord
- Turn the terminal upside down.
- Plug in the receiver cord (connector ) and route it through the channel provided.
Wall mounting
Preparing the terminal
- Turn the terminal upside down.
-Unscrew A and remove the metal plate.
- Reinstall this plate in the bottom groove and secure with screw B.
- Extract the receiver hanging lug by turning the screw C through one half turn.
Mounting the terminal
- Drill two holes complying with the dimensions indicated below.
- Position the mounting screws as shown below.
- Mount the terminal.
Line ca bl e
(to wall socket)
Re c e i v e r
cord
Channel
C screw
Metal
plate
A
B

INSTALLING REFLEXES TERMINALS INSTALLATION MANUAL
Ed. 026/6 Réf. 3EH21017BSAA
Mounting the optional module
In the case of Reflexes First and Easy terminals, the optional module is external to the terminal. The
module can stand on a table or be wall-mounted. The installation procedure in this case simply in-
volves making the connection between the terminal, the module and the wall socket.
Wall-mounting the optional module
- Drill two holes (spacing = 105 mm, diameter = 6 mm).
- Position the mounting screws.
-Mount the module.
H2
H1
To p
Bo t to m
143 mm
Adjustment of
attaching screws
H1 = 6 mm
H2 = 6 mm - 1 turn of screw
Metal plate
Module output (to wall socket)
105 mm
UA
To Reflexes terminal (3 m max.)

8
INSTALLING DECT BASE STATIONSINSTALLATION MANUAL
Ed. 02 1/6Réf. 3EH21017BSAA
File
INSTALLING DECT BASE STATIONS
This sheet describes the rules to be applied for an installation comprising three or four DECT base sta-
tions.
With larger installations, a prior study using coverage tools must be performed. The base stations are
then installed in accordance with the results of this study.
CONNECTION
The 4070 IO base station is designed for internal installation in the building, while the 4070 EO base
station is designed for external installation.
A base station can be connected to 1 or 2 UA links (UAI boards) and allows for 3 or 6 simultaneous
communications with DECT/GAP terminals.
Whether three or six communication channels are required depends on the number of cordless termi-
nals and the amount of DECT traffic to be managed.
In the case of connection by two cables:
- use two adjacent interfaces of a UAI board
- use the even interface for the master link and the other interface for the slave link.
The two cables must be of the same length. The first interface of the system UAI16 board must not be
used, as the operator terminal uses these points.
Screw terminal block
4
Distribution panel
DIGITAL INTERFACES UAI16
12345678
9 10111213141516
1
UAI-3
UAI-4
1 : L1
2 : L2
3 : L1
4 : L2

INSTALLING DECT BASE STATIONS INSTALLATION MANUAL
Ed. 022/6 Réf. 3EH21017BSAA
NUMBER OF BASE STATIONS REQUIRED
Radio signals are affected by various propagation phenomena: attenuation, reflection and diffraction.
These phenomena are related to the environment of the Alcatel 4070 IO/EO base station and affect
the system's radio performance.
The effects can be favorable or detrimental to wave propagation.
If we consider, for example, a building with a metal structure. In such a building, radio wave reflection
will be considerable and system performance will be adversely affected.
In addition, the range of the Alcatel 4070 IO/EO base station will be strongly dependent on the degree
of attenuation of the radio waves as they pass through numerous partitions.
The table below shows the overall area coverage (cell) values for an Alcatel 4070 IO/EO base station
operating under normal environmental and topological conditions:
NUMBER OF USERS PER BASE STATION
Indoors Outdoors
Coverage radius ~ 50 m ~ 400 m
Area covered ~ 7.000 m2~ 50 000 m2
Type of base station connection Number of DECT users
3 channels 4
6 channels 12

File
8
INSTALLING DECT BASE STATIONSINSTALLATION MANUAL
Ed. 02 3/6Réf. 3EH21017BSAA
POSITIONING OF DECT BASE STATIONS
Certain environmental and infrastructure considerations should be taken into account when siting Al-
catel 4070 IO/EO base stations:
Positioning recommendations Possible solutions
INDOOR COV-
ERAGE
As far as possible from walls Suspend the Alcatel 4070 IO/EO
in a clear area
Do not mount the station
directly on a metal structure
Move the Alcatel 4070 IO/EO
to another area
Do not install in false ceilings
or technical rooms
Install the Alcatel 4070 IO/EO
in favorable areas (corridors)
Install as far as possible from
industrial machinery or electrical cabi-
nets
Install the Alcatel 4070 IO/EO
in favorable areas
OUTDOOR
COVERAGE
Install the base stations
in open spaces (as far from
buildings as possible)
Install on pylons, for example
Place the base stations
above obstacles
(trees, cars, etc.)
On the top of buildings or on
pylons, for example

INSTALLING DECT BASE STATIONS INSTALLATION MANUAL
Ed. 024/6 Réf. 3EH21017BSAA
ENVIRONMENTAL PROTECTION
For outdoor installations, protection must be provided against lightning strikes, and this will depend
on the positioning of the Alcatel 4070 IO/EO base station.
Conditions requiring protection against lightning strikes
The Alcatel 4070 IO/EO base station must be protected against lightning strikes when it:
- is situated less than 1.5 m from a wall and more than 2 m below the antenna,
- uses an outdoor overhead line connection between the base station and the system.
INSTALLATION RECOMMENDATIONS
Normal topology
Building structures can have three basic shapes:
The distances indicated above give some idea of the approximate range of a radio base station. The
comparison clearly shows that rectangular zones require more base stations to achieve the same cov-
erage.
Installation considerations
In multi-floor buildings, various solutions must be envisaged, depending on:
- the coverage obtained at each level.
- the location of the Alcatel 4070 IO/EO base station (upper or lower floor).
ROUND
coverage zones
RECTANGULAR coverage
zones
ROUND
coverage zones

File
8
INSTALLING DECT BASE STATIONSINSTALLATION MANUAL
Ed. 02 5/6Réf. 3EH21017BSAA
Installation examples
The technique is to alternate base station positioning from one floor to the next. This technique can be
applied on every other floor, if a floor can be covered by the base stations on the adjacent floor.
Square zone Rectangular zone
Example 1: square building Example 2: rectangular building
1st floor 1st floor
2nd floor 2nd floor
In this type of building it is possible to alternate
the number of base stations used
from one floor to the next.
2
1
1
2
1
1 2
2
2 floor terminals
nd
1
1 floor terminals
st

INSTALLING DECT BASE STATIONS INSTALLATION MANUAL
Ed. 026/6 Réf. 3EH21017BSAA
Infrastructure-dependent coverage
The proposed solution is to install two relay units per floor, with the positioning alternating from one
floor to the next. The solid-line circles show the zones covered by each relay unit (B1, B2, B3, B4).
The shaded zones represent the predicted coverage on one floor provided by the relay unit installed
on the floor above or below.
2
4
1
Description:
1 floor: 66m x 42 m
(1) offices
(2) corridors
(3) lifts
(4) stairs
2 floors to cover
st

9
INSTALLING FAST IP REFLEXES
TERMINALS
INSTALLATION MANUAL
Ed. 02 1/2Réf. 3EH21017BSAA
File
INSTALLING FAST IP REFLEXES
TERMINALS
CONNECTION
Fast IP Reflexes terminals are connected through a 4098 FRE IP Enabler option.
CONFIGURATION
Depending on the network typology, the configuring of the Fast IP Reflexes terminals can be:
- fully automatic, if they are on the same subnet as Alcatel OmniPCX Office: simply connect the ter-
minals to the LAN and then connect the power supply unit. The DHCP server allocates the dynamic
IP addresses and the TFTP server built into the CPU/CPUe board downloads the software into the
IP Enabler.
- manual, when the terminals are connected to a different Alcatel OmniPCX Office subnet, or if the
DHCP server integrated in the CoCPU VoIP board is deactivated: in this case the IP parameters and
the TFTP server address must be entered on the devices.
Registering Fast IP Reflexes terminals connected to a subnet other than Alcatel
OmniPCX Office
- Connect the power supply on the relevant Fast IP Reflexes terminal
-Press i then #
-Press 2 (IP Parameters)
-Press 1 (Dynamic Mode)
-Press 2 (IP Address)
PC LAN
PC LAN CPU
UA
LAN
MAIN S POWER
IP ENABLER
4098 FRE

INSTALLING FAST IP REFLEXES
TERMINALS
INSTALLATION MANUAL
Ed. 022/2 Réf. 3EH21017BSAA
- Enter the IP address of the terminal
- Confirm by pressing #
-Press 3 (Subnet Mask)
- Enter the IP address for the subnet mask of the CoCPU VoIP board
- Confirm by pressing #
-Press 4 (Router Address)
- Enter the IP address of the external router
- Confirm by pressing #
-Press 5 (TFTP Server)
- Enter the IP address of the CoCPU VoIP board
- Confirm by pressing #
-Press End (NB: option 6 (Main CPU Address) is not used).
-Press # to save; the terminal displays two screens in succession: Modification Saved and IPPhone
will reset before resetting itself.
The Fast IP Reflexes terminal will perform six registration phases at startup:
- Phase 1: IP initialization
- Phase 2: Downloading of the configuration file
- Phase 3: Downloading of the binary file
- Phase 4: Flashing of the binary
- Phase 5: Downloading of the startup file
- Phase 6: Establishing of IP signaling
At the end of phase 6, the terminal is initialized and appears in the list of PM5 terminals.
The use of Fast IP Reflexes terminals requires a degree of system configuration by PM5, specifically:
- number of VoIP subscriber channels
- activation / deactivation of the DHCP server (dynamic allocation or manual
entry of IP addresses)
Consult the Voice over IP section of the product technical documentation for further details.

10
INSTALLING CLIENT PCSINSTALLATION MANUAL
Ed. 02 1/2Réf. 3EH21017BSAA
File
INSTALLING CLIENT PCs
To access the Internet from a client terminal, the network configuration and Internet explorer configu-
ration have to be modified.
The client PC must be equipped with a web browser(Netscape Navigator or Internet Explorer version
4 or later).
CONFIGURING THE NETWORK
Enter the IP address of the CoCPU@ board as the default gateway.
Consult the documentation of the operating system used on the client terminal for further details.
Exemple : Configuring a Windows 98 station
- Right-click the Network Neighborhood icon in the Windows desktop.
- Select the Properties option in the context menu. The Network window is displayed.
- Double click on the TCP/IP topic. A new window appears: TCP/IP properties.
-Click the Gateway tab.
- Enter the IP address of the CoCPU@ board in the New Gateway topic.
-Click Add, then OK.
- Restart the computer for the modification to take effect.
CONFIGURING THE WEB BROWSER
For a simple Internet access, configure the web browser to send requests directly without passing via
a proxy server.
For further details, consult the relevant web browser documentation.
Exemple : Configuring Internet Explorer Version 5.0.
- Select the Internet Options... topic in the Tools menu.
-Click the Connections tab.
-Click the LAN Parameters button in the Internet Options window.
-Configure the Local Area Network (LAN) Settings window as indicated below, and confirm by

INSTALLING CLIENT PCS INSTALLATION MANUAL
Ed. 022/2 Réf. 3EH21017BSAA
clicking OK.

11
DEFAULT CONFIGURATIONINSTALLATION MANUAL
Ed. 02 1/4Réf. 3EH21017BSAA
File
DEFAULT CONFIGURATION
REFLEXES TERMINAL PROFILES
- The first Reflexes terminal (extension 100) is the Operator station. This Reflexes Advanced terminal
is included in all active operator station (Attendant) groups and the standby Attendant group.
- The second terminal is a Secretary terminal and the third is a Manager terminal.
- Only Reflexes Advanced or Premium terminals support the Manager/Secretary facility.
The meanings of the symbols are explained below
Redial
Conference
Automatic call-back
Transfer
Message
Diversion
Directory
Next screen
Call pickup
Cancellation of 2ndcall-back

DEFAULT CONFIGURATION INSTALLATION MANUAL
Ed. 022/4 Réf. 3EH21017BSAA
Reflexes First terminal profile
Reflexes Easy terminal profile
Reflexes Premium terminal profile
Key system mode
PABX mode
Differences in relation to key system mode:
- The first two line keys are replaced by CalExt keys (outside line obtained by dialing 0).
- The other line keys are replaced by unassigned keys. You can program these for an internal exten-
sion (terminal) or an external number (preceded by the outside line prefix).
A Reflexes First terminal operates
in single-line mode.
A Reflexes Easy terminal cannot
be used as an Operator (Attend-
ant), Manager or Secretary termi-
nal.
Operator Terminal
Trunk 1 Trunk 2
Trunk 3
Trunk 4
AttDiv
Se cr t r
Manager Terminal
Trunk 1 Trunk 2
Trunk 3
Trunk 4 ScrMgr
Secretary Terminal
Trunk 1 Trunk 2
Trunk 3
Trunk 4
Managr
ScrMgr
Normal Terminal
Trunk 1 Trunk 2
Trunk 3 Trunk 4
Trunk 5 Trunk 6

File
11
DEFAULT CONFIGURATIONINSTALLATION MANUAL
Ed. 02 3/4Réf. 3EH21017BSAA
Line key programming procedure:
Reflexes Advanced terminal profile
Key system mode
PABX mode
The differences in relation to key system mode are the same as for a Reflexes Premium terminal (see
previous page).
OTHER PREDEFINED DATA
-Level 1 dynamic routing of terminals: all calls are routed to recorded message mailboxes after
ringing for 12 seconds unanswered.
-Level 2 dynamic routing of terminals: outside calls only are routed to the Attendant group after
ringing for 24 seconds unanswered.
-Calls to the operator station overflow to the general level (backup Attendant group) after
The terminal re-
turns to inactive
Key to be
programmed
Erase previous
key assignment
if necessary
Confirm
Clear OK
AttDiv
Operator Terminal
Normal/Restr
Trunk 2
Trunk 10
Trunk 3 Trunk 4
Trunk 5 Trunk 6
Trunk 7 Trunk 8
Trunk 9
Trunk 1
Trunk 11 Trunk 12
Trunk 13 Trunk 14
Trunk 15
Manager Terminal
Trunk 1
Trunk 10
Secrtr
ScrMgr
Trunk 2
Trunk 3 Trunk 4
Trunk 5 Trunk 6
Trunk 7 Trunk 8
Trunk 9
Trunk 11 Trunk 12
Trunk 13 Trunk 14
Trunk 15
Secr et a r y Te r m i n a l
Trunk 1
Trunk 10
Managr
ScrMgr
Trunk 2
Trunk 3 Trunk 4
Trunk 5 Trunk 6
Trunk 7 Trunk 8
Trunk 9
Trunk 11 Trunk 12
Trunk 13 Trunk 14
Trunk 15
Normal Terminal
Trunk 1
Trunk 10
Trunk 2
Trunk 3 Trunk 4
Trunk 5 Trunk 6
Trunk 7 Trunk 8
Trunk 9
Trunk 11 Trunk 12
Trunk 13 Trunk 14
Trunk 15 Trunk 16
Call

DEFAULT CONFIGURATION INSTALLATION MANUAL
Ed. 024/4 Réf. 3EH21017BSAA
ringing for 24 seconds unanswered.
-The backup Attendant group contains the first 2 ports of the integrated voice server, the general
bell, remote XRA access and the first Reflexes (Operator Station) interface.
- All the terminals (except the analog terminals) are assigned a voice mailbox.
- The first analog interface is a fax.

12
STARTING UP THE SYSTEM FROM AN
ADVANCED TERMINAL
INSTALLATION MANUAL
Ed. 02 1/8Réf. 3EH21017BSAA
File
STARTING UP THE SYSTEM FROM AN
ADVANCED TERMINAL
The startup session provides a simple means of configuring all the data you need for optimum oper-
ation of your system.
The startup session is proposed automatically, after the first system power-up.
To set up the system properly, you should have the following information available:
- The telephone number of your system (international country prefix, national prefix, etc.).
- The value of the basic metering unit.
- the ranges of numbers assigned by the network operator to the direct public network (DDI) num-
bers for the terminals in your system.
GENERAL SOFT KEYS
Return to previous menu. Go to next menu.
Erase last character. Cancel.
Go to another of the
proposed options.
Confirm an entry.
Movement of the cursor.
Browser for selecting the upper or lower line onthe Reflexes Advanced terminal
display; also enables left and right scrolling.
Prev Next
Rubout Cancl
Change OK

STARTING UP THE SYSTEM FROM AN
ADVANCED TERMINAL
INSTALLATION MANUAL
Ed. 022/8 Réf. 3EH21017BSAA
FIRST POWER-UP
Restarting the session during programming.
SYSTEM TYPE
Defines system type: Business or Hotel.
INSTALLATION NUMBER
This number must be entered and must be complete.
The installation number can contain up to three fields, for a maximum overall total of 16 characters.
Fields are separated by an asterisk.
The various possible fields are:
- International prefix of the country (for example: 44 for Britain): obligatory field.
- National prefix: optional field (N/A for national calls).
- Public installation number: obligatory field.
Restarting the session after using the Exit
function to quit
"Define the basic system configuration"
is displayed
Go on
System operation mode: Business
Change Next
Custom
System operation mode: Business
Change Next
Change
Public Netw Nbr: 33**388677700
Pr e v Ru b o u t N e x t Sp l i t
Split

File
12
STARTING UP THE SYSTEM FROM AN
ADVANCED TERMINAL
INSTALLATION MANUAL
Ed. 02 3/8Réf. 3EH21017BSAA
NUMBERING PLAN
Used to select the system internal numbering plan
(terminal numbers: 2 to 4 digits, national or *).
Changing the numbering plan erases the existing DDI numbers.
TERMINAL DDI NUMBERS
This function is used to define the DDI (Direct Dialing Inward) numbers of all the terminals in a Business
system and the Administrative (Reflexes) terminals in a Hotel system.
Only one DDI number can be assigned to each internal extension number.
To define the terminal DDI numbers;
display of the 1st internal extension/DDI number.
The number contains up to 4 digits and can be changed (the cursor is positioned at the beginning of
the field).
The DDI numbers are usually the last 3 or 4 digits of your line numbers. The telephone company in-
forms you of the range of numbers assigned to you.
or
Scroll the list of internal extension numbers
and validate the displayed entry.
Delete the digits contained in the "Public Ext" field.
Reject the complete list of DDI numbers as defined and re-
turn to the start of the function.
Validate the complete list of DDI numbers.
3-digits internal numbering plan
Pr e v C h a n g e N e x t
Change
Define public extension numbers
Pr e v C h a n g e N e x t
Change
Internal N: 100 Public Ext: 100
Cancel Down Clear Up OkAll
Low Up
Clear
Cancl
OK All

STARTING UP THE SYSTEM FROM AN
ADVANCED TERMINAL
INSTALLATION MANUAL
Ed. 024/8 Réf. 3EH21017BSAA
The following error messages may be displayed during data entry:
-"Extension number already used": the DDI number defined is already assigned to another extension.
-"Extension number out of range": invalid DDI number (for example, it may contain a * or # char-
acter).
-"List of public extensions full": public numbers table overflow (99 entries).
The following function is only available in a Hotel system.
Define DDI number pool.
Display the 1st DDI number.
10: Quantity of numbers still available in the DDI table after defining the direct call numbers
In a Hotel system, all Z terminals are used as room extensions (except the first, which is a fax, and the
second, which is a callbox).
The pool of DDI numbers allows a DDI number to be dynamically assigned to these extensions when
a customer checks in.
The number of DDI numbers available will depend on how many are used for staff extensions (a total
of 99 numbers are available in the system public numbers table). The display indicates the table po-
sition of the selected entry and the number of entries available.
or
Scroll the pool of DDI numbers
and validate the displayed entry.
Delete the digits contained in the "Public Ext" field.
Reject the complete list of DDI numbers as defined and return
to the start of the function.
Validate the complete list of DDI numbers.
Define guests public extension nbrs
Prev Change Next
Change
Pool Entry: 1/ 99 Public Ext: 10
Cancel Down Clear Up OkAll
Low Up
Clear
Cancl
OK All

File
12
STARTING UP THE SYSTEM FROM AN
ADVANCED TERMINAL
INSTALLATION MANUAL
Ed. 02 5/8Réf. 3EH21017BSAA
NUMBER OF LINES CONNECTED TO THE PUBLIC NETWORK
This function is used to indicate the number of lines or B-channels connected to the public network
(max. 120 lines or 120 B-channels). These lines are then included in the main trunk group (following
the board acceptance sequence) and are indicated by resource keys. On the operator station, a T2
access can contain up to 30 B-channels; a T1 access up to 23 B-channels; a T0 access up to 2 B-chan-
nels. The message "Number exceeds equipped boards" is displayed if the value entered exceeds the
number of equipped B-channels.
OPERATING MODE OF USER TERMINALS AND OPERATOR STATIONS
This function is only available in a business system (in a hotel, only the PBX mode is used).
"PBX mode" and "Key system mode".
PBX mode: all the lines are represented by 2 RSB keys (resource keys dedicated to a trunk group).
Key system mode: the terminal has as many RSP keys (resource keys dedicated to an external access)
as there are lines in the system.
See "Default Configuration " in this manual for an account of the function of the various keys on each
type of terminal, depending on the selected operating mode.
ARI NUMBER
Number of Trunks to Public Network: 00
Pr e v Ru b o u t N e x t
Subscriber terminals: PBX mode
Pr e v C h a n g e N e x t
Change
O p era tor term ina l s: Key system mo d e
Pr e v C h a n g e N e x t
Access Right ID: 14000436074
Prev Rubout Next

STARTING UP THE SYSTEM FROM AN
ADVANCED TERMINAL
INSTALLATION MANUAL
Ed. 026/8 Réf. 3EH21017BSAA
This function is only available if your system has a DECT facility
The ARI (Access Right Identifier) number identifies the system uniquely to mobiles. It consists of 11 octal
(base-8) digits (values from 0 to 7). The number, keyed in on an ETSI base by the installer, should be
entered as soon as the system is installed.
The first digit cannot be modified and always takes the value 1. The cursor is positioned automatically
on the second digit. The last digit always takes the value 0 or 4.
USER INFORMATION LANGUAGE
Select the language used on all the system terminals (display and voice guides)
BASIC PULSE METERING RATE
The value of the basic pulse metering rate is entered in order to calculate the cost of outside calls. In
this case, the cost (not the duration) and the progress of the meter readings during the call are dis-
played. The value entered can comprise 5 digits (including 0 to 2 decimal places) in the selected cur-
rency.
This service requires a specific subscription with the telephone company.
Nota : Duration metering requires a third-party application.
DATE AND TIME
It is obligatory to enter the date and time.
Enter the date in the format DD/MM/YYYY and the time in the format HH/MM.
The message "Date and time must be set" is displayed if the "Date" and "Time" fields are blank or con-
tain default values.
Terminal language: English
Pr e v N e x tChange
Change
Charge rate per unit: 000.00
Pr e v Ru b o u t N e x t
Date : 01/01/2000 Time: 00:00
Pr e v Ru b o u t N e x t

File
12
STARTING UP THE SYSTEM FROM AN
ADVANCED TERMINAL
INSTALLATION MANUAL
Ed. 02 7/8Réf. 3EH21017BSAA
SYSTEM RESET
This menu is proposed for confirming the system reset.
System reset; the display indicates "System restart in progress".
After this reset phase, your system operates with the data newly entered.
Restart the system i n new confi g ur ation?
Pr e v Fi n i sh
Finish

STARTING UP THE SYSTEM FROM AN
ADVANCED TERMINAL
INSTALLATION MANUAL
Ed. 028/8 Réf. 3EH21017BSAA

13
STARTING UP THE SYSTEM WITH PM5INSTALLATION MANUAL
Ed. 02 1/8Réf. 3EH21017BSAA
File
STARTING UP THE SYSTEM WITH PM5
PRESENTATION
PM5 is the PC application used to program the Alcatel OmniPCX Office system via a local connection
(V24 or LAN), or a remote connection (the PC modem is connected to the built-in Alcatel OmniPCX
Office modem via a public network).
PM5 provides three programming levels:
-Easy View provides for Wizard configurations, i.e. the parameters vital for starting up the system.
-EasyPlus View provides for Wizard configurations with extended possibilities offered by the Ad-
vanced key. This key opens a window equivalent to Expert View.
-Expert View gives unrestricted access to all the configuration possibilities.
The Wizard functions provide a user-friendly system programming facility that guides the user through
each step.
The Internet Access functions are configure d with the Wizard by entering the IP address of the
CoCPU@ board in the PC navigator.
MINIMUM PC CONFIGURATION
- Pentium 166 MHz processor.
- RAM: 32 MB for Windows 95, 98 and 2000; 64 MB for Windows NT.
- Hard disk.
- Screen: 800 x 600 pixels.
-1 mouse.
- 1 serial port (connection to Alcatel OmniPCX Office for data transfer).
- 1 Ethernet board (IP mode).
- Operating system: Windows 95, 98, 2000 or NT4, pack 5 minimum.
- 64K PPP-compatible ISDN or V34 modem for remote access.
- Network board.

STARTING UP THE SYSTEM WITH PM5 INSTALLATION MANUAL
Ed. 022/8 Réf. 3EH21017BSAA
To use the serial port or a modem, the Remote Access Service (RAS) must be installed on the PC. It can
be found on the operating system software CD.
Installing RAS in Windows NT4
-Open the control panel.
-Open the Network folder.
- Select the Services tab.
-Click Add.
- Select Remote access service from the list.
- On the NT prompt, open the modem installation program.
-Check the Don't detect my modem... box and click Next.
- In the list of modems, select the Dial-up networking serial cable modem.
- When installation is completed, restart the PC.
TYPES OF CONNECTION
Local connection
-Local connection by LAN
When connected to the LAN port on the CPU/CPUe board via a UTP Category 5 100-Ohm cross-
over cable, or to the switch on which the CPU/CPUe board is connected via a straight cable, the
default IP address for the main CPU/CPUe board is 192.168.92.246.
The PC IP address and network mask must be compatible with the address of Alcatel OmniPCX
Office; for example: 192.168.92.1 and 255.255.255.0.
PC
PROCESSING UNIT
LAN FAN POWER
CPU
MODULE
CPU
LAN
A
UDIO-OUT CONFIG
MODULE 1 MODULE 2 AUDIO-IN DOORPHONE
OR
Distribution panel

File
13
STARTING UP THE SYSTEM WITH PM5INSTALLATION MANUAL
Ed. 02 3/8Réf. 3EH21017BSAA
-Local connection by V24
The connection is made using an RJ45 - SUB D 9 point female cable between the CONFIG con-
nector on the CPU/CPUe board and the PC serial port.
Wiring of the connection cable:
During the first run, after launching PM5:
• Select the Comm menu and then Connector.
• Click Local then start the NT Modem Wizard.
• Select Don't detect.
• In the list of makers, select Alcatel and in models, select OmniPCX Direct V24.
• In the next screen, select the COM port and click Finish.
•Close the modem window.
- Then select OmniPCX Direct V24 created.
In subsequent sessions, all you have to do to get connected is to select Local then OK in the Com-
munication screen.
Remote connection
-Remote connection by ISDN modem
The ISDN modem must support 64K PPP.
Follow the instructions in the installation manual supplied with the modem. Once installed, config-
ure the modem for RAS.
To use it, simply select Modem Direct and click OK.
-Remote connection by analog V34 modem
The modem must be V34 compatible. The installation and utilization procedures are the same as
for the ISDN modem.
RJ45 SUB D 9-point (F)
1
2
3
4
5
6
7
8
7
4
3
5
2
6
8

STARTING UP THE SYSTEM WITH PM5 INSTALLATION MANUAL
Ed. 024/8 Réf. 3EH21017BSAA
INSTALLING THE PM5 SOFTWARE
The PM5 software is installed from a CD-ROM.
The application is installed by making selections from the options proposed in the various windows.
When installation is completed, you access the application by double-clicking on the new icon created
on the Windows desktop.
- Select Start then Program then Alcatel OmniPCX Office then PM5.
- The window Welcome to PM5 appears.
PM5 FEATURES
Access to modes 2, 3 and 4 is protected by a password: pbxk1064.
1 - DATA COLLECTION AND TOOLS
This mode is used to create .crp files (client collective speed dial files) off-line, for use in the Installa-
tion Typical menu.
2 - INSTALLATION TYPICAL
This mode enables manual on-line programming by choosing between Business and Hotel and au-
tomatic on-line programming using .crp files.
Nota : The Business/Hotel choice is only proposed once. To obtain the choice again, you have to
perform a cold reset.
Initial Installation Wizard (Business)
- Default numbering plans
- Installation number.
- Operation mode
- Channels and trunk groups
-DECT ARI
- Creation of DECT terminals
-Pulse metering
- Date and time
-List of subscribers
- Misc. subscribers
- Collective speed dial numbers
- Attendant groups
-Hunting groups
- Broadcast groups
- Pickup groups
- Screening

File
13
STARTING UP THE SYSTEM WITH PM5INSTALLATION MANUAL
Ed. 02 5/8Réf. 3EH21017BSAA
Initial Installation Wizard (Hotel)
In addition to the Business possibilities, this Wizard configures the room extension numbers.
Installation Wizard
This Wizard uses .crp files created in Data Collection and Tools -> Wizard for Data Collection
Follow the instructions; at the end, if the settings are accepted, the data are transmitted to the system,
which then reboots.
3 - MODIFICATION TYPICAL
The 5 icons in this mode (Subscribers, Groups, System, Collective Speed Dialing and External Access)
call up Wizards for the straightforward modification or configuration of a range of parameters, as de-
tailed below.
The data are registered in the system by clicking OK.
Subscribers
- List of subscribers: public network number, name, barring level, accessible trunk groups.
- Call distribution in normal and restricted mode.
-EasyPlus View: detailed parameters for each subscriber: keys, languages, authorized operation,
personal code, diversions, dynamic routing, personal directory, etc.
Groups
Attendant groups
- Composition: entry of the members of each group.
- Assigning a welcome message to each group.
Hunting groups
- Name and type (parallel, cyclic or sequential).
- Composition: entry of the members of each group.
- Assigning a welcome message to each group.
Broadcast groups
- Name of each group.
- Composition: entry of the members of each group.

STARTING UP THE SYSTEM WITH PM5 INSTALLATION MANUAL
Ed. 026/8 Réf. 3EH21017BSAA
Call pickup groups
- Composition: entry of the members of each group.
Collective Speed Dialing
- For each entry: name and number of called party.
System
Default numbering plans
- Choice between national numbering plans or star numbering plans with 2, 3 or 4 digits.
-EasyPlus View: Normal mode public network numbering plan.
-EasyPlus View: Restricted mode public network numbering plan.
-EasyPlus View: Features in conversation.
-EasyPlus View: Internal numbering plan.
Installation numbers
- International code.
-Intercity code.
- Installation number.
-EasyPlus View: Callback prefix.
-EasyPlus View: Personalized caller's number.
-EasyPlus View: Private installation number.
Pulse metering
- Cost of telephone metering.
-EasyPlus View: Hotel pulse metering for the standard currency unit (VAT, prepaid sum, etc.)
-EasyPlus View: Pulse metering options for the standard currency unit.
-EasyPlus View: Print settings.
-EasyPlus View: Pulse metering options for the replacement currency unit (Euro).
Date and time
Software keys
-System key.

File
13
STARTING UP THE SYSTEM WITH PM5INSTALLATION MANUAL
Ed. 02 7/8Réf. 3EH21017BSAA
-CTI key.
External access
- B-channel number.
- Outside number for incoming calls (DISA).
- Dialing type.
4 - EXPERT
This mode authorizes all possible system maintenance and modification operations. The Wizards pro-
posed in modes 2 and 3 are also available.

STARTING UP THE SYSTEM WITH PM5 INSTALLATION MANUAL
Ed. 028/8 Réf. 3EH21017BSAA

14
INSTALLATION OF AN INTERNET
ACCESS
INSTALLATION MANUAL
Ed. 02 1/10Réf. 3EH21017BSAA
File
INSTALLATION OF AN INTERNET
ACCESS
To take advantage of the shared Internet access on a client terminal, several steps have to be under-
taken:
- Connect the Alcatel OmniPCX Office system to the existing LAN or via the integrated LAN (LANX8
or LANX16 board).
- Creation and configuration of an Internet connection.
- Configuration of the client terminal
INSTALLING THE ALCATEL OMNIPCX OFFICE SYSTEM - CONNECTING
TO THE LAN
Hardware required on Alcatel OmniPCX Office
- a CPUe card (Internet access only) or a CoCPU@ card (Internet access + Proxy, E mail, etc ...), in
the case of an ISDN connection. In the case of an ADSL or LAN to LAN routing connection, a
CoCPU@ card fitted with a 2nd Ethernet interface is added.
- an ISDN T0 or T2 connection in the case of Internet access via ISDN.
- a client terminal connected to the LAN.
- a LAN switch (LANX8, LAN X16 or external switch).
Items required on the client terminal
- the latest version of the PM5 software.
- an Internet navigator (Netscape Navigator or Internet Explorer version 4 or higher).
Installation procedure
1. Connect the CPU card using an Ethernet cable:
• either to an RJ45 jack available on the company's LAN.
- or to the internal switch in the Alcatel OmniPCX Office cabinet. This switch can then be con-
nected to another switch if Alcatel OmniPCX Office has several switches.

INSTALLATION OF AN INTERNET
ACCESS
INSTALLATION MANUAL
Ed. 022/10 Réf. 3EH21017BSAA
2. If necessary, change the default IP addresses (192.168.92.246 for CPUe, 192.168.92.247 for
CoCPU@) and the mask of the sub-network to IP addresses that are compatible with the existing
LAN (for more information, contact the company's network and system administrator). The IP ad-
dresses of the different cards can be accessed through the heading PM5 -> PABX Client ->
Hardware and limits-> IP cards.
3. Internet access configuration:
• either via the Internet navigator of a customer terminal connected to the LAN by entering the IP
address of the CPU Main or CoCPU@ card in the address bar.
- or via the PM5 software, from the PM5 -> PABX Client -> Internet access configuration
menu.
Subscription to the Internet access provider (IAP)
A subscription with an IAP is necessary to access the Internet.. After you have subscribed, the IAP sends
you back the information vital for installing you Internet access. This information must be entered
when configuring Alcatel OmniPCX Office.
•ISDN type connection
Parameters Definitions
Connection account Account used during connection to the access service provider.
this is a unique account that is used to identify you when connecting.
The login and an associated password are provided.
IP addresses of the pri-
mary and secondary DNS
server
They correspond to the IP addresses of the DNS servers
used by the access service provider (DNS is optional item of data that
can be negotiated during connection).
Type of connection The type of link between Alcatel OmniPCX Office and the access sup-
plier can be established as "On-demand call", as "Permanent" or as
"Callback".
IP address allocation The IP address is allocated to Alcatel OmniPCX Office by the access
provider. This address is public. The access provider manages or does
not manage IP address negotiation.
Telephone number Call number of the Internet service provider. This is the number dialed
when an ISDN type connection is requested.
Bandwidth The speed of this connection must be 64 or 128 Kbps.
it must be an ISDN type connection.

File
14
INSTALLATION OF AN INTERNET
ACCESS
INSTALLATION MANUAL
Ed. 02 3/10Réf. 3EH21017BSAA
•Connection of a DSL type modem
•LAN to LAN Routing type connection
Parameters Definitions
Connection account Account used during connection to the access service provider.
this is a unique account that is used to identify you when connecting.
The login and an associated password are provided.
IP addresses of the pri-
mary and secondary DNS
server
They correspond to the IP addresses of the DNS servers
used by the access service provider (DNS is optional item of data that
can be negotiated during connection).
IP address allocation The IP address is allocated to Alcatel OmniPCX Office by the access
provider. This address is public. The access provider manages or does
not manage IP address negotiation.
Connection protocol This information is provided by the IAP for a connection using a DSL
modem. Two types of communication protocols are available to man-
age this connection: PPPoE or PPTP.
Connection property To define the connection parameters, the IAP gives the following ele-
ments: address of the DSL modem, network mask and IP address of
the system.
Parameters Definitions
IP addresses of the pri-
mary and secondary DNS
server
IP addresses of the DNS servers used by the access provider (DNS is
an optional item of data that can be negotiated during connection) if
the IAP gives it, or if this is the case, the IP addresses of the external
router.
Connection property To define the connection parameters, the IAP gives the following ele-
ments: address of the Router, network mask and IP address of the sys-
tem.

INSTALLATION OF AN INTERNET
ACCESS
INSTALLATION MANUAL
Ed. 024/10 Réf. 3EH21017BSAA
CREATING AND CONFIGURING AN INTERNET CONNECTION.
An Internet connection is created using the Internet Wizard. To configure a connection, apply the fol-
lowing procedure.
1. Click on Assistants then on Internet Access.
2. Enter the following parameters:
•IAP profile name: this name identifies the new Internet connection managed by Alcatel Om-
niPCX Office. It holds all the parameters linked to this connection. It is recommended that a
name that is representative of the created connection is entered, such as the name of the access
provider.
-Type: this field is used to define the type of connection. Alcatel OmniPCX Office provides three
types of connection to access the Internet: ISDN, DSL modem or LAN to LAN Routing
3. Click on Next to display the IAP Configuration screen.
Configuration of an ISDN connection
1. Enter the following parameters in the IAP configurationscreen.
•Login: connection account given by the service provider.
•Password: password given by the service provider.
•Confirm Password : enter password again. This confirmation step is used to verify that the
password entered is correct.
-Main Number : local telephone number given in the subscription. This number must include
the external line prefix. Callback: to take account of barring, traffic distribution mechanisms,
etc.
2. Click on Next to display the Access configuration screen.
3. Enter the following parameters:
•ISDN B Channel management:
-1 B channel (64 Kbps): this option is selected if the data rate of the subscription is 64 Kbps.
-on demand (64-128 Kbps): this option is selected if the data rate of the subscription is
128 Kbps, and provides dynamic use of the B channels. This option is used to allocate one
or two B channels to meet traffic needs, and to reduce telephone costs by not using the two
B channels permanently.

File
14
INSTALLATION OF AN INTERNET
ACCESS
INSTALLATION MANUAL
Ed. 02 5/10Réf. 3EH21017BSAA
-two B channels (128 Kbps): this option is chosen if the data rate of the subscription is 128
Kbps, and for the permanent static use of two B channels. The charges generated by using
this option correspond to two telephone calls.
•ISDN connection:
-On demand: this option is selected to make a connection according to user connection de-
mands. The connection with the service provider is established on demand and automati-
cally terminated when there is no more traffic over the ISDN link.
-Permanent: this option is selected in order to have a permanent connection with the service
provider. Consequently, the call to the service provider is permanent.
-Callback: this option is selected when using VPN. Consequently, it is not recommended for
Internet access use only.
4. Click on Next to display the Internet configuration screen.
5. Enter the following parameters:
•IP address: public IP address assigned to OmniPCX Office.
-Dynamic: this option is selected if an IP address is assigned to each connection by the serv-
ice provider.
-Fixed: this option is selected if a fixed IP address is assigned to OmniPCX Office. This ad-
dress is then provided with the service provider's subscription. The fixed IP address is needed
to install other functions, but is not necessary for a simple Internet access.
•Domain Name Server:
-Dynamic: this option is checked if the DNS resolution is set automatically when connection
is established.
-Fixed: enter the IP address of the service provider's primary DNS server if the option is se-
lected.
6. Click on Next to access the Summaryscreen.
7. Click on Apply to accept these parameters and enable the profile. Click on Back to return to the
previous screens and modify the desired parameters.
This stage is used to verify the connection properties.
A connection test is possible, and can be done by clicking on Test the connection after accepting
the configuration. The test runs all the steps involved in connecting to a service provider, and indi-
cates the causes of any problems and the corresponding solutions in the event of failure.
Configuration of a DSL modem connection
1. Enter the following parameters in the IAP configurationscreen.

INSTALLATION OF AN INTERNET
ACCESS
INSTALLATION MANUAL
Ed. 026/10 Réf. 3EH21017BSAA
•Login: connection account given by the service provider.
•Password: password given by the service provider.
-Confirm Password : enter password again. This confirmation step is used to verify that the
password entered is correct.
2. Click on Next to display the Access configuration screen.
3. Choose the type of connection
T Over Ethernet Protocol (PPPoE) option
Choose on Demand if your access is not permanent.
•Click on Next to display the Internet configuration screen.
• Enter the following parameters:
Allocation of IP address: two choices are possible:
- if the IAP gives an IP address, enter it in the fixedfield
- Otherwise select the dynamic option.
Primary DNS server: two choices are possible:
-Check the Dynamic option if the resolution of the DNS is automatic during connection.
- Enter the IP address of the access provider's primary DNS. It is recommended that recogni-
tion of the IAP's DNS is left at automatic.
•Click on Next to access the Summaryscreen.
•Click on Apply to accept these parameters and enable the profile. Click on Back to return to
the previous screens and modify the desired parameters.
A connection test is possible, and can be done by clicking on Test the connection after ac-
cepting the configuration. The test runs all the steps involved in connecting to a service provider,
and indicates the causes of any problems and the corresponding solutions in the event of fail-
ure.
T Tunelling Protocol (PPTP)option
•Click on Next to display the Access configuration screen.
• Enter the following parameters:
- DSL Modem IP address: enter the IP address of the external modem.
-System IP address: enter the IP address of the WAN interface.
-Network mask: enter the defined mask.
•Click on Next to access the Summaryscreen.
•Click on Apply to accept these parameters and enable the profile. Click on Back to return to
the previous screens and modify the desired parameters.

File
14
INSTALLATION OF AN INTERNET
ACCESS
INSTALLATION MANUAL
Ed. 02 7/10Réf. 3EH21017BSAA
A connection test is possible, and can be done by clicking on Test the connection after ac-
cepting the configuration. The test runs all the steps involved in connecting to a service provider,
and indicates the causes of any problems and the corresponding solutions in the event of fail-
ure.
Configuration of a LAN to LAN routing connection
1. Click on Next to display the Connection configuration screen.
2. Enter the following parameters:
•Router address: enter the IP address of the external router.
-Network mask: enter the mask provided.
3. Click on Next to display the Internet Settings screen.
4. Enter the following parameters:
•System IP address: enter the IP address of the WAN interface.
•Primary DNS: Enter the IP address of the access provider's primary DNS.
-Secondary DNS: Enter the IP address of the access provider's secondary DNS.
5. Click on Next to access the Summaryscreen.
6. Click on Apply to accept these parameters and enable the profile. Click on Back to return to the
previous screens and modify the desired parameters.
This stage is used to verify the connection properties.
A connection test is possible, and can be done by clicking on Test the connection after accepting
the configuration. The test runs all the steps involved in connecting to a service provider, and indi-
cates the causes of any problems and the corresponding solutions in the event of failure.
CLIENT TERMINAL CONFIGURATION
The client terminal needs to be configured in order to use Alcatel OmniPCX Office's shared Internet
Access The changes must be made to the network configuration (TCP/IP configuration ), and to Internet
navigator.
Configuration varies depending on whether or not a proxy is used to access the Internet.
•with proxy
You must configure the Internet navigator using the settings of the proxy.
in contrast, it is not vital to enter the default gateway of the client terminal.

INSTALLATION OF AN INTERNET
ACCESS
INSTALLATION MANUAL
Ed. 028/10 Réf. 3EH21017BSAA
•Without proxy
You must enter the default gateway of the client terminal (enter the IP address of the CoCPU@).
; in contrast, there is no need to configure the Internet navigator using the proxy settings.
TCP/IP configuration
Alcatel OmniPCX Office is a routing element between LAN and Internet. Alcatel OmniPCX Office needs
to be configured as the default gateway on the client terminal to access the Internet.
Exemple : configuration of a Windows 98 client terminal
-Click on the Network neighbourhood icon, and choose the Properties option from the context
menu.
-In the Network window, double-click the TCP/IP icon under the Configuration tab.
- Enter Alcatel OmniPCX Office's IP address in the New gateway field (Tab Gateway of the TCP/
IP propertieswindow).
-Click on Add then shut the windows by clicking OK.
- Re-boot the client terminal to have the changes take effect.
Nota : This configuration is valid only if Alcatel OmniPCX Office is the main router in relation to
the client terminal. In the case of other network configurations, contact the company's sys-
tem administrator.

File
14
INSTALLATION OF AN INTERNET
ACCESS
INSTALLATION MANUAL
Ed. 02 9/10Réf. 3EH21017BSAA
Configuring the Internet navigator
The Internet navigator must be configured to take account of the existing LAN.
Exemple : configuring Internet Explorer 5.0
- Run an Internet Explorer session.
- Choose the Internet options ...heading from the Tools menu.
-Click on the Connections tab of the Internet options window.
-Click on LAN settings...
- Change the options in the Local network (LAN) settings window.
-Click on OK to accept the changes.
Nota : If the proxy server is active on Alcatel OmniPCX Office, enter the IP address of the CoCPU@
card, otherwise enter the IP address of the client's proxy server.

INSTALLATION OF AN INTERNET
ACCESS
INSTALLATION MANUAL
Ed. 0210/10 Réf. 3EH21017BSAA

15
UPGRADING YOUR SYSTEMINSTALLATION MANUAL
Ed. 02 1/10Réf. 3EH21017BSAA
File
UPGRADING YOUR SYSTEM
REPLACING A TERMINAL
You can replace your Reflexes terminal by connecting another terminal of the same family, but of a
different type, to your telephone socket. This replacement can be temporary or permanent.
Replacing an analog terminal by another analog terminal, or replacing a Reflexes terminal by another
of the same type, does not require any special procedure (just a simple hardware exchange).
Temporary replacement
The replacement terminal keeps the basic functions (customization is not transferred). The data that
are not transferred are saved by the Alcatel OmniPCX Office until a terminal of the same type as the
initial terminal is connected.
Permanent replacement
A maximum amount of data is transferred from the initial terminal to the replacement terminal. Non-
transferred data are erased.
U n p l u g Pl u g i n Pl u g i nUnplug
Defective
terminal Repaired
terminal
Replacement
terminal
Your terminal is unserviceable Your terminal is repaired
Replacement
terminal
Unplug Plug in
Defective
terminal
Replacement
terminal
"Terminal replacement
"
code + password

UPGRADING YOUR SYSTEM INSTALLATION MANUAL
Ed. 022/10 Réf. 3EH21017BSAA
Data conserved following the temporary or permanent replacement of a terminal
- Service categories (supervised systems).
-Barring criteria.
- Metering data.
- Messages and list of recent calls.
- Subscribers receiving MTR, diversion and/or monitoring.
- Subscribers included in a group and/or a manager/secretary relation.
- Appointment reminder.
- Terminal locked or unlocked.
- Callbacks received.
- Active diversions.
- Last number dialed.
Data kept during permanent replacement of a terminal
Replacing Reflexes terminals
Irrespective of the initial and the replacement type of Reflexes terminal, the function and resource keys
are not conserved. Directory numbers may be conserved, depending on the volume of the directories
for the terminals concerned (for example, if a Reflexes Advanced terminal is replaced by a Reflexes
Premium terminal, only the first 10 numbers are conserved).
Extension units are always transferred, providing the unit concerned is supported by the replacement
terminal.
MOVING A TERMINAL
If you move to another office, you can move your terminal from one socket to another and conserve
its configuration (fully or partially).
Before moving the terminal:
- You must change your password, and it must differ from the default password.
- It is recommended that you lock the terminal.

File
15
UPGRADING YOUR SYSTEMINSTALLATION MANUAL
Ed. 02 3/10Réf. 3EH21017BSAA
Moving a terminal to an unused socket
ADDING TERMINALS
When adding terminals, the limitations on the number of terminals and the possibilities provided by
the system software key must be taken into account.
The terminal is recognized immediately when plugged into socket.
USING THE 4099 MULTI-REFLEXES HUB
The Multi Reflexes 4099 allows for the connection of 3 Alcatel Reflexes terminals using just one UA link
with the system; this option makes it easy to add further Reflexes terminals to the system.
This option does not allow for the connection of DECT 4070 IO/EO base stations or Reflexes terminals
with the V24, S0 or Z options.
Unplug Plug in
Movement
"Terminal movement" cod
e
+ Dir. P1
+ password
(not default password)
Pl u g i n
UA
3
2
UA/ Reflexes 1 UA/ Reflexes 1 UA/ Reflexes 1 UA/ PBX LED

UPGRADING YOUR SYSTEM INSTALLATION MANUAL
Ed. 024/10 Réf. 3EH21017BSAA
Interface classification
-UA/PBX: SELV
- UA/Reflexes 1 to 3: SELV
Maximum system-terminal distances with a 4099 Multi-Reflexes Hub
- 0.4-mm cable: 325 m
- 0.5-mm cable: 500 m
- 0.6-mm cable: 730 m
3-m and 10-m cables are available for connecting the terminals to the hub.
ADDING / REPLACING BOARDS
All replacements (CPU board, interface boards) must be performed with the system powered
off. To do this:
- Press the ON/OFF button: the RED LED flashes.
- Wait for the LED to change to steady red (about 30 seconds): the system is powered off.
PM5 allows the configuration to be saved and then restored after replacing the CPU board.
UA/PBX
Reflexes terminal 1
4099 Multi-Reflexes hub
Reflexes terminal 2

File
15
UPGRADING YOUR SYSTEMINSTALLATION MANUAL
Ed. 02 5/10Réf. 3EH21017BSAA
ADDING A HARD DISK
A hard disk is added to a CPU/CPUe or CoCPU/CoCPU@ board by means of an XMEN board.
A system can contain two hard disks at the most.
During installation, always take anti-static precautions (wristband, heelpiece, etc.) before handling the
hard disk. Electrostatic discharges can shorten the life of the disk.
When going into stand-by mode, wait for red Power LED to stop flashing before you remove the mod-
ule's CPU board. Extracting the disk before the switch to standby is completed can destroy part
of the disk or damage its contents. Never handle the hard disk until the motor has stopped com-
pletely (about 4 seconds after the red Power LED stops flashing).
Hard disk
CPU board
XMEM board
44-point connectors connected by a flat cable
Support

UPGRADING YOUR SYSTEM INSTALLATION MANUAL
Ed. 026/10 Réf. 3EH21017BSAA
ADDING AN EXTENSION MODULE
One or two extension modules can be added to the basic module.
Fitting an extension module
- The CPU slot of the extension module must be equipped with a MEX board (with an HSL1 daughter
board).
- Fit the CPU/CPUe board of the main module with an HSL daughter board.
- Extension modules cannot contain synchronizing digital network interfaces (BRA, PRA) or Co
boards.
- For other boards, the same rules apply as for the basic module.
PROCESSING UNIT
LAN AUDIO-
OUT CONFIG
MODULE 1 MODULE 2 AUDIO-IN DOORPHONE
LAN FAN POWER
CPU
MODULE
CPU
MAIN
MEX
FAN POW ER
MAIN
MEX
FAN POW ER
PROCESSING UNIT
LAN AUDIO-
OUT CONFIG
MODULE 1 MODULE 2 AUDIO-IN DOORPHONE
LAN FAN POWER
CPU
MODULE
CPU
CPU / CPUe board
ADD-ON MODULE
MAIN
MEX
FAN POW ER
ADD-ON MODULE
MAIN
MEX
FAN POW ER
MEX board (extension cabinet 1)
MEX board (extension cabinet 2)
STP 100-Ohm cables
Category 5 (provided)
Length 5m

File
15
UPGRADING YOUR SYSTEMINSTALLATION MANUAL
Ed. 02 7/10Réf. 3EH21017BSAA
MEX board
- MAIN: HSL link to the main module.
Function of the LED
Adding a third module
- Replace the HSL1 board of the CPU/CPUe board with an HSL2 board.
- Reuse the HSL1 board, installing it on the board of the third module.
In a system with two modules, the CPU/CPUe (basic module) and MEX (extension module) boards are
equipped with an HSL1 board.
RJ45 pin 12345678
MAIN TX+ TX- RX+ RX-
Name Color Function
POWER Two-colored Red/
Green
- Running on mains power: green LED on steady
- Running on battery: yellow LED on steady
- Standby: red LED flashing
FAN Two-colored Red/
Green
- The 2 fans are operating correctly: green LED on
steady
- 1 or 2 fans not operating correctly: red LED on steady
ADD- ON MODULE
MEX
MAIN
PO W ERFAN

UPGRADING YOUR SYSTEM INSTALLATION MANUAL
Ed. 028/10 Réf. 3EH21017BSAA
ADDING APPLICATIONS FEATURES
The table below sets out the operations that need to be performed (adding hardware, new software
key required, etc.) when you want to add features such as VoIP, Internet services or CTI to a Voice in-
stallation.
The VoIP and Internet features require the software applications package to be loaded, in ad-
dition to the hardware configuration changes.
APPLICATIONS Hardware Software keys
To order Extension to system
with CPUe
Extension to system
with CPU
VOICE FEATURES
2 system languages No special hardware requirements No key
4 system languages CPU + XMEM64 or
CPUe
No additional hard-
ware
XMEM64 Add2 system languag-
es
4 pre-announcement messages No special hardware requirements No key
8 pre-announcement messages CPU + XMEM64 or
CPUe
No additional hard-
ware
XMEM64 No key
Default "Please Wait" music:16
seconds
No special hardware requirements No key
Customized "Please Wait" mu-
sic: 2 minutes
No special hardware requirements No key
NMC with 1000 metering tick-
ets
No special hardware requirements 1000 NMC tickets
ARS features No special hardware requirements No key
Reflexes terminal users UAI boards Add Reflexes users
DECT (or Reflexes DECT) users 4070 IO/EO base stations DECT users
Analog terminals users SLI boards Add analog users
VOICE MAIL
VMU: 2 ports - 20 minutes No special hardware requirements No key
Name announcement No special hardware requirements No key
Mailbox welcome messages CPU = 10 mailboxes with welcome messages or CPU + XMEM64/CPUe =
50 mailboxes with welcome messages or Hard disk = up to 200 mailboxes
with welcome messages
Welcome messages
VMU: 4 ports - 20 minutes No special hardware requirements Add2 ports
VMU: 4 ports - 80 minutes CPU + XMEM64 or
CPUe
No special hardware
requirements
XMEM64 Add2 ports + up to 80
minutes
VMU: 6 ports - 80 minutes CPUe No special hardware
requirements
IMPOSSIBLE Add4 ports + up to 80
minutes
VMU: 6 ports - 8 or 200 hours CPUe + Hard disk Hard disk IMPOSSIBLE Add4 ports + up to 8
or 200 hours
VMU: 8 ports - 8 hours CPUe + Hard disk Hard disk IMPOSSIBLE Add6 ports + up to 8
hours
VMU: 8 ports - 200 hours CPUe + Hard disk Hard disk IMPOSSIBLE Open all VMU features

File
15
UPGRADING YOUR SYSTEMINSTALLATION MANUAL
Ed. 02 9/10Réf. 3EH21017BSAA
Distribution lists CPUe + Hard disk Hard disk IMPOSSIBLE Open all VMU features
Recording of conversations CPUe + Hard disk Hard disk IMPOSSIBLE Open all VMU features
Pre-configured Automatic At-
tendant & Fax/Modem Switch-
ing
CPU + Hard disk No special hardware
requirements
XMEM64 Basic Automatic At-
tendant
Customized Automatic Attend-
ant & Audiotex
CPU + XMEM64 or
CPUe
Hard disk Hard disk Full Automatic Attend-
ant
INTERNET SERVICES
Internet access CPUe No additional hard-
ware
CoCPU@, XMEM64 Internet access
Proxy/Cache server CoCPU@, Hard disk, SLanX4 XMEM64, CoCPU@,
Hard disk, SLanX4
Full Internet service of-
fering
VPN CoCPU@, SLan X4 XMEM64, CoCPU@,
SLanX4
Full Internet service of-
fering
e-mail server CoCPU@, Hard disk, SLanX4 XMEM64, CoCPU@,
Hard disk, SLanX4
Full Internet service of-
fering
CTI
Integrated CTI server No special hardware requirements TAPI 2.0 interface
External TAPI 2.1 server No special hardware requirements TAPI 2.1 server (4 ses-
sions, 10 monitoring)
CSTA interface No special hardware requirements Client CSTA (25 ses-
sions, 25 monitoring)
PIMphony Basic No special hardware requirements PIMphony Basic
PIMphony Pro No special hardware requirements PIMphony Pro
PIMphony Team No special hardware requirements PIMphony Team
VoIP
Voice over IP network CPU + XMEM64,
CoCPU, SLanX4, VoIP
daughter boards
CoCPU, SLanX4 XMEM64, CoCPU,
SLanX4
IP channels
IP Telephony with Fast IP Re-
flexes
e-Reflexes
IP Telephony with e-PIMphony PIMphony Pro or Team
+ e-PIMphony Reflexes
NETWORK
Private access DLT2 or BRA Add B-channels
ISVPN ISVPN

UPGRADING YOUR SYSTEM INSTALLATION MANUAL
Ed. 0210/10 Réf. 3EH21017BSAA

16
FIRST-LEVEL MAINTENANCE
INSTALLATION MANUAL
Ed. 02 1/4Réf. 3EH21017BSAA
File
FIRST-LEVEL MAINTENANCE
BATTERY MAINTENANCE
The batteries are replaced with the system powered off after removing the mains lead, unscrewing the
back panels and undoing the battery rack.
To guarantee correct balancing, replace all the batteries at the same time, using batteries of the same
type, from the same supplier and the same batch.
To guarantee system shutdown without data loss in the event of a mains power failure or the mains
plug is unplugged at the wall socket, replace the batteries every two years. This maintenance operation
is vital to guarantee sufficient power autonomy to allow the files to be saved before the system shuts
down.
The batteries are not charged when delivered. Saving the files in the event of a power failure cannot
be guaranteed unless the batteries have been charged, which takes about 12 hours from the time
when the system is powered up (CPU/CPUe switch in ON position).
Battery characteristics
- number: 1 (Rack 1), 2 in parallel (Rack 2) or 3 in series(Rack 3)
- sealed lead battery
- 1.2 Ah / 12 V
- fire resistance better than or equal to UL94-V2
- pay attention to the connection polarities
Incorrect replacement of the batteries risks causing an explosion.
Used batteries must be disposed of in accordance with the manufacturer's instructions.
BATTERY MAINTENANCE
It is recommended that the batteries of the CPU/CPUe and CoCPU/CoCPU boards are replaced by
the same type of battery every 2 years. Used batteries must be disposed of in accordance with the man-
ufacturer's instructions.
MAINTENANCE OF THE VENTILATION SYSTEM
Take advantage of the periodic replacement of the batteries to clean the system ventilation louvers us-
ing a brush or a cloth.

FIRST-LEVEL MAINTENANCE INSTALLATION MANUAL
Ed. 022/4 Réf. 3EH21017BSAA
When the system is functioning with only one fan (Rack 2 or Rack 3) or none (Rack 1) in working order,
only the T0/T2 external digital accesses and the first two interfaces of the Alcatel Reflexes terminals
remain operational.

File
16
FIRST-LEVEL MAINTENANCE
INSTALLATION MANUAL
Ed. 02 3/4Réf. 3EH21017BSAA
REPLACING THE CPU/CPUe BOARD
The software key must be adjusted after a CPU/CPUe board has been replaced.
1. The new CPU board does not have a software key:
• You know the new software key corresponding to the new CPU:
- start the system with the new CPU: the system works with the default settings.
- load the new key via PM5or via MMC station.
- execute a cold reset: the system works with the settings offered by the new key.
- restore the configuration (not the old key).
- If you do not know the new software key corresponding to the new CPU, use the old key while
waiting to enter the new one (30 day delay). The procedure is the same as the previous one.
2. The new CPU board has a software key corresponding to the serial number:
• The new key offers the desired level of service:
- start the system with the new CPU: the system works with the desired level of service
- restore the configuration (not the old key).
- The new key does not offer the desired level of service: modify the key.
3. The new CPU board has a software key that does not correspond to the serial number:
you are then in situation 1, but the system starts with the level of service offered by the CPU's key
with temporary validity

FIRST-LEVEL MAINTENANCE INSTALLATION MANUAL
Ed. 024/4 Réf. 3EH21017BSAA
MAINTENANCE OF THE HARD DISK
Please follow the recommendations below: any improper treatment of the hard disk (han-
dling, transport, storage) may result in a reduction of its service life and may also cause mal-
functions of your system.
Handling
- Wear a device (strap, heels, etc ..) to protect yourself against electrostatic discharges.
- Avoid knocking the hard drive.
- Do not touch the connector.
- Handle the disk by holding it by the edges.
Storage:
- every hard disk must be stored in an anti-static bag.
- Avoid all contact between hard disks.
- Do not place them one on top of the other (even when packed).
Transport
- A hard disk cannot be transported unless packed in an electrostatic bag.
- Avoid all contact between hard disks.
- When transporting hard disks, use standard packaging for this purpose.

17
GLOSSARYINSTALLATION MANUAL
Ed. 02 1/7Réf. 3EH21017BSAA
File
GLOSSARY
A
AFU
"Auxiliary Function Unit". Daughter board of the CPU/CPUe board supporting ancillary functions
such as general bell, doorphone, audio In, audio Out, etc.
ARI
"Access Right Identifier". System identification number (DECT function).
ARS
"Automatic Route Selection". A logic direction is a set of trunks used for a call with the following fa-
cilities: seeking out the optimal path for a call, using the least-cost operator or network; overflow
management: enables a PBX to find a new route to make an outgoing call when there are no re-
sources available in the initial trunk.
ATA
"Analog Trunk Access". Board for connecting analog network lines (switched network).
B
BACKGROUND MUSIC
Device (e.g. radio tuner) that can broadcast music over the loudspeakers of idle terminals; broad-
casting is stopped automatically if there is an incoming call to the terminal or if the user makes a
call.
BRA
"Basic Rate Access". Board allowing for the connection of T0 digital basic accesses; each access sup-
ports a data rate of 144 kbps, structured in 2 B-channels at 64 kbps for voice and data transmis-
sion, and 1 D-channel at 16 kbps for signaling.
C
CPU
"Central Processing Unit". Term designating the processor or microprocessor. The central process-
ing unit executes computer program instructions.
CTI
"Computer-Telephone Integration". Interaction mechanism between 2 sections, namely a data
processing section (computer) and a telecommunications section (PABX), independently of the phys-
ical layout of the 2 sections.
D
DASS2
"Digital Access Signaling Specification number 2"

GLOSSARY INSTALLATION MANUAL
Ed. 022/7 Réf. 3EH21017BSAA
DDI
"Direct Dialing In". Direct external call number for the system terminals (depending on the configu-
ration with the public network operator).
DECT
"Digital Enhanced Cordless Telecommunication". European cordless telephony standard. DECT ter-
minal: cordless terminal that complies with this standard.
DHCP
"Dynamic Host Configuration Protocol". Protocol that manages IP address allocation dynamically
so that addresses can be reassigned when no longer being used by LAN hosts.
DISA
"Direct Inward Station Access". Services (analog DISA and Transit DISA) enabling outside callers to
dial a specific number giving direct access to the system.
DNS
"Domain Name Server". System used on the Internet for converting domain names or machine
names into IP addresses. A domain name, unlike an IP address, is an easily memorized Internet
address.
E
ETHERNET
Local network (LAN) operating at 10 or 100 Mbps (10 base T or 100 base T) over a coaxial cable.
Ethernet is similar to the IEEE 802.3-series standards.
F
FTP/STP/UTP
"Foiled Twisted Pairs/Shielded Twisted Pairs/Unshielded Twisted Pairs". Types of connection cables
to be used between Alcatel OmniPCX Office and an external distribution panel.
G
GENERAL BELL
If the operator is absent, internal and external calls to the operator are directed to an external sig-
naling device that lets any authorized terminal take these calls.
H
HSL
"High Speed links". Link between the basic module and the extension module; requires the CPU and
MEX boards to be equipped with an HSL daughter board.
I
IPSec
"Internet Protocol Security". Standard taking network security into account. Protocol used in the im-
plementation of VPNs, and for remote access by connection to a VPN.

File
17
GLOSSARYINSTALLATION MANUAL
Ed. 02 3/7Réf. 3EH21017BSAA
ISDN
"Integrated Services Digital Network". Standard for the transmission of digital data over telephone
cables or other communication vectors.
ISP
"Internet Service Provider". A company that provides Internet access for individuals and enterprises,
along with other services, such as web site construction and hosting.
ISVPN
"Integrated Services Virtual Private Network". Protocol used in a private virtual digital network; it of-
fers functions such as transfer optimization and the transmission of information such as the name,
busy status or diversions.
K
KEY SYSTEM (mode)
Reflexes terminal operating mode in which the terminal features as many resource keys (RSP: Phys-
ical resource) as there are network lines in the system.
L
LAN
"Local Area Network". Network of interconnected machines that share the resources of a processor
or server in a relatively restricted geographical area, usually the premises of a company.
LOUDSPEAKER
External loudspeaker used for the broadcasting messages.
M
MANAGER/SECRETARY
Set of specific services (profile, filtering, diversion) between a manager terminal and a secretary ter-
minal.
MEX
Add-on module. Controller board for extension module.
MIX
Mixed equipment board: T0 access, analog and reflexes terminal connection interfaces.
MULTILINE TERMINAL
Terminal that has several lines for managing several calls at the same time.

GLOSSARY INSTALLATION MANUAL
Ed. 024/7 Réf. 3EH21017BSAA
N
NMC
"Network Management Center". Workstation allowing a telephone system administrator to remotely
manage, administer (storage of call metering tickets for example) and optimize one or more Alcatel
OmniPCX Office systems.
O
OS
"Operator Station". Dedicated Reflexes terminal for answering incoming calls from the public net-
work.
P
PASSWORD
Code acting as a password controlling access to voice mail and locking of terminals.
PBX (mode)
Mode of operation of Reflexes terminals; in this mode, all the network lines are materialized by gen-
eral-purpose resource keys (RSB).
PLEASE WAIT MESSAGE
An audio component of the system (or an external device, such as a cassette player) which plays a
message or piece of music while keeping an external correspondent on hold.
POP3
"Post Office Protocol". Standard Internet protocol for receiving electronic messages. POP3 is a cli-
ent/server protocol in which the messages are received and hosted by the ISP. When a message is
read, it is transferred to the client terminal and is no longer hosted by the ISP.
PPP
"Point to Point Protocol". Protocol used in communication between two computers using a serial in-
terface (typically between a PC connected to a server via a telephone line).
PRA
"Primary Rate Access". Board allowing for the connection of a T2 digital primary access; the access
supports 48 kbps structured in 30 B-channels at 64 kbps for voice and data transmission, and 1 D-
channel at 64 kbps for signaling.
PROXY
A proxy server is used as an interface between a user and the external Internet network.
Q
QSIG
"Q Signaling Protocol". Set of standard signaling protocols between the private PBXs of a telephone
network (Q reference point) interconnected by digital ATLs.

File
17
GLOSSARYINSTALLATION MANUAL
Ed. 02 5/7Réf. 3EH21017BSAA
S
S0 BUSES
Types of connection for S0 digital terminals (passive short bus, long bus/short point-to-point bus,
extended bus); the connection between the S0 buses and terminals is made via an optional S0 em-
bedded in an Alcatel Reflexes terminal.
SELV
"Safety Extra Low Voltage". Classification of interfaces in accordance with standards EN60950 and
IEC 950.
SLAN
"LAN switch". Daughter board for mounting on a CoCPU/CoCPU@ board to enable it to commu-
nicate with the CPU/CPUe.
SLI
"Single Line Interface". Board allowing the connection of analog terminals (still called Z terminals).
T
TCP/IP
"Transmission Control Protocol/Internet Protocol". Standard protocol used on the Internet.
TERMINAL GROUPS
Series of terminals grouped under the same directory number. A call to the number is routed to one
of the free terminal lines.
TFTP
"Trivial File Transfer Protocol". The simplest network application allowing file transfer.
TL
"Analog trunk line" connecting the system to the public switched network.
U
UAI
"Universal Alcatel Interface". Board used for the connection of Alcatel Reflexes terminals or DECT
4070 IO/EO base stations.
V
VMU
Voice Mail Unit. The integrated voice server provides a voice mailbox for each user as well as a
general voice mailbox and features such as Personal Assistant, Automatic Attendant and Audiotex.
VoIP
"Voice over IP". Term designating voice transmission over a data network using the Internet protocol.
VPN
"Virtual Private Network". Private data network that uses the public telecommunications infrastruc-
ture (e.g. the Internet) while maintaining confidentiality by means of tunneling protocols and security
procedures.

GLOSSARY INSTALLATION MANUAL
Ed. 026/7 Réf. 3EH21017BSAA
W
WAN
"Wide Area Network". A geographically dispersed telecommunications network. The term WAN is
used in contrast to LAN.

File
17
GLOSSARYINSTALLATION MANUAL
Ed. 02 7/7Réf. 3EH21017BSAA
X
XMEM
"EXpansion Memory". Daughter board of the CPU board that extends the memory capacity and al-
lows a hard disk to be connected.