VectorStar MS4640B Series VNA Programming Manual Anritsu Vector Star
Anritsu_VectorStar_Programming_Manual
Anritsu_VectorStar_Programming_Manual
User Manual:
Open the PDF directly: View PDF
.
Page Count: 1122 [warning: Documents this large are best viewed by clicking the View PDF Link!]
- VectorStar™ MS464xB Series Microwave Vector Network Analyzer
- Table of Contents
- Chapter 1 — General Information
- 1-2 Introduction
- 1-3 Related Documentation
- 1-5 IEEE 488 GPIB Description
- GPIB Network Restrictions
- Functional Elements
- Bus Structure
- Data Bus Description
- Data Byte Transfer Control Bus Description
- General Interface Management Bus Description
- Device Interface Function Capability
- Message Types
- Interface Function Messages
- Device-Specific Commands
- Data and Instrument Status Messages
- Response to GPIB Interface Function Messages
- Configuring the Dedicated GPIB Port
- Configuring the IEEE 488.2 GPIB Port
- To change the VectorStar VNA GPIB address:
- 1-6 Resetting GPIB Addresses
- 1-7 Ethernet LAN TCP/IP and USB Description
- 1-8 Configuring the Remote Language
- 1-9 Minimum/Maximum Instrument Frequency and Related Parameters
- Standalone VNAs
- Standalone VNAs – Default Start, Default CW, and Default Stop Frequencies
- Standalone VNAs – Minimum Start, Minimum CW, and Maximum Start Frequencies
- Standalone VNAs – Default Frequency Span and Maximum Frequency Span
- Standalone VNAs – Minimum Center and Maximum Center Frequencies
- Standalone VNAs – Default Center Frequencies
- VNA Systems with ME7828A Configured as Broadband System
- VNA Systems with ME7828A Configured as a Millimeter-Wave System
- VNA Systems with ME7828A Using Multiple Source
- VNA Systems with ME7838x Modular Broadband System
- VNA Systems with ME7838x Configured as a Millimeter-Wave System
- Chapter 2 — Programming the VectorStar Series VNA
- 2-2 Introduction to SCPI Programming
- 2-3 IEEE 488.2 Commands
- 2-4 System Commands
- 2-5 SCPI Commands
- 2-6 Anritsu Lightning VNA Commands
- 2-7 HP8510 Commands
- 2-8 Command Requirements
- 2-9 Notational Conventions
- 2-10 Numeric Data Suffix Reference
- 2-11 Data Transmission Methods
- 2-12 Calculating the Byte Size
- 2-13 GPIB Input Buffer Size and NRFD Holdoff
- 2-14 Synchronization of GPIB Commands
- 2-15 Forcing the Parser to Stop Waiting
- 2-16 How Can I Abort an RF or Hardware Calibration
- 2-17 GPIB Time-Out Settings
- 2-18 Trace Type Parameters and Coefficients
- 2-19 Input/Output Data Files
- 2-20 Status System Reporting
- 2-21 Trigger System
- 2-22 Calibration Component Parameters
- 2-23 Notes on Calibration Commands
- 2-24 Command Script Example – Limit Lines
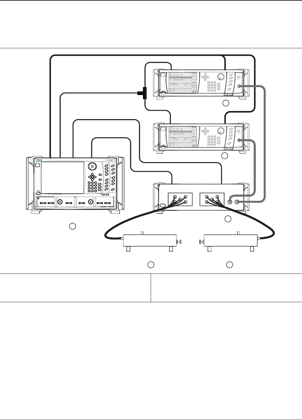
- Limit Lines for Single Rectilinar Trace Display
- Required Equipment
- Prerequisites
- DUT Requirements
- Channel and Trace Display Requirements
- VNA General Setup and Configuration
- Frequency and Sweep Settings
- Limit Lines Setup
- Clear Previous Limit Lines
- Create and Configure Limit Line Segment 1
- Create and Configure Limit Line Segment 2
- Create and Configure Limit Line Segment 3
- Create and Configure Limit Line Segment 4
- Configure AutoCal Calibration
- Ready for Measurements
- Chapter 3 — IEEE Commands
- Chapter 4 — System and Troubleshooting Commands
- Chapter 5 — SCPI Commands
- 5-2 Minimum/Maximum Frequency Limits and Related Parameters
- 5-3 Command Level Hierarchy
- 5-4 General Parameters
- 5-5 :CALCulate{1-16}:AFCW Subsystem
- 5-6 :CALCulate{1-16}:ALL:ALTernate:TRACe Subsystem
- 5-7 :CALCulate{1-16}:APPLication:MEASurement Subsystem
- 5-8 :CALCulate{1-16}:CORRection Subsystem - Adapters/Merge Calibration
- 5-9 :CALCulate{1-16}:DISPlay:MARKer Subsystem
- 5-10 :CALCulate{1-16}:DNFigure Subsystem
- 5-11 :CALCulate{1-16}:EOOE: Subsystem
- 5-12 :CALCulate{1-16}:EXTRaction Subsystem - Network Extraction
- 5-13 :CALCulate{1-16}:FCW Subsystem
- 5-14 :CALCulate{1-16}:FORMat Subsystem - SnP Data
- 5-15 :CALCulate{1-16}:FSIMulator:NETWork Subsystem - Simulation
- 5-16 :CALCulate{1-16}:FSIMulator:NETWork {1-50} Subsystem - Simulation
- 5-17 :CALCulate{1-16}:IMPedance:TRANsformation Subsystem
- 5-18 :CALCulate{1-16}:MARKer Subsystem
- 5-19 :CALCulate{1-16}:MXP Subsystem
- 5-20 :CALCulate{1-16}:NFIGure Subsystem
- 5-21 :CALCulate{1-16}:NXN Subsystem
- 5-22 :CALCulate{1-16}:OPTical Subsystem
- 5-23 :CALCulate{1-16}:PARameter and :PARameter{1-16} Subsystem
- 5-24 :CALCulate{1-16}:PARameter{1-16}:REFerence Subsystem
- 5-25 :CALCulate{1-16}:PARameter{1-16}:FSIMulator Subsystem
- 5-26 :CALCulate{1-16}:PARameter{1-16}:MARKer Subsystem
- 5-27 :CALCulate{1-16}:PARameter{1-16}:MSTatistics Subsystem
- 5-28 :CALCulate{1-16}:PARameter{1-16}:SELect Subsystem
- 5-29 :CALCulate{1-16}:PARameter{1-16}:COUPling Subsystem
- 5-30 :CALCulate{1-16}:POLar Subsystem
- 5-31 :CALCulate{1-16}:PROCessing:ORDer Subsystem
- 5-32 :CALCulate{1-16}:PULSe Subsystem
- 5-33 :CALCulate{1-16}:REFerence Subsystem
- 5-34 :CALCulate{1-16}[:SELected]:ALTernate Subsystem
- 5-35 :CALCulate{1-16}[:SELected]:CONVersion Subsystem
- 5-36 :CALCulate{1-16}[:SELected]:DATA Subsystem
- 5-37 :CALCulate{1-16}[:SELected]:EYE Subsystem
- 5-38 :CALCulate{1-16}[:SELected]:FORmat Subsystem
- 5-39 :CALCulate{1-16}[:SELected]:GCOMpression Subsystem
- 5-40 :CALCulate{1-16}[:SELected]:GDELay Subsystem
- 5-41 :CALCulate{1-16}[:SELected]:LIMit Subsystem
- 5-42 :CALCulate{1-16}[:SELected]:MARKer Subsystem
- 5-43 :CALCulate{1-16}[:SELected]:MARKer{1-13} Subsystem
- 5-44 :CALCulate{1-16}[:SELected]:MATH Subsystem
- 5-45 :CALCulate{1-16}[:SELected]:MDATA Subsystem
- 5-46 :CALCulate{1-16}[:SELected]:MSTatistics Subsystem
- 5-47 :CALCulate{1-16}[:SELected]:SMITh Subsystem
- 5-48 :CALCulate{1-16}[:SELected]:SMOothing Subsystem
- 5-49 :CALCulate{1-16}[:SELected]:TDATA Subsystem
- 5-50 :CALCulate{1-16}[:SELected]:TRANsform:TIME Subsystem
- 5-51 :CALCulate{1-16}:SNPSetup Subsystem
- 5-52 :CALCulate{1-16}:TMS Subsystem
- 5-53 :CALCulate{1-16}:UFEXtraction:GENB Subsystem - Network Extraction
- 5-54 :CALCulate{1-16}:UFEXtraction:MSTD Subsystem - Network Extraction
- 5-55 :CALCulate{1-16}:UFEXtraction:PLOCalized Subsystem - Network Extraction
- 5-56 :CALCulate{1-16}:UFEXtraction:SEQuential Subsystem - Network Extraction
- 5-57 :CONTrol:AUXio Subsystem
- 5-58 :CONTrol{1-16}:AOUT Subsystem
- 5-59 :DISPlay Subsystem
- 5-60 :FORMat Subsystem
- 5-61 :HCOPy Subsystem
- 5-62 :MMEMory Subsystem
- 5-63 :SENSe:BANDwidth Subsystem
- 5-64 :SENSe:HOLD Subsystem
- 5-65 :SENSe{1-16}:ABORtcal Subsystem
- 5-66 :SENSe{1-16}:AVERage Subsystem
- 5-67 :SENSe{1-16}:BANDwidth Subsystem
- 5-68 :SENSe{1-16}:BWIDth Subsystem
- 5-69 :SENSe{1-16}:CORRection:COEFficient:PORT Subsystem - Simulation
- 5-70 :SENSe{1-16}:CORRection:COEFficient Subsystem - Simulation
- 5-71 :SENSe{1-16}:CORRection:COLLect:BBCal Subsystem
- 5-72 :SENSe{1-16}:CORRection:COLLect:CALB Subsystem - 4-Port VNAs
- 5-73 :SENSe{1-16}:CORRection:COLLect:ECAL Subsystem - 4-Port VNAs
- 5-74 :SENSe{1-16}:CORRection:COLLect:DISPlay Subsystem
- 5-75 :SENSe{1-16}:CORRection:COLLect:FLEXible Subsystem
- 5-76 :SENSe{1-16}:CORRection:COLLect:FULL4 Subsystem - 4-Port VNAs
- 5-77 :SENSe{1-16}:CORRection:COLLect:HYBRid Subsystem
- 5-78 :SENSe{1-16}:CORRection:COLLect:LRL:BAND{1-5} Subsystem
- 5-79 :SENSe{1-16}:CORRection:COLLect:LRL:CALB Subsystem
- 5-80 :SENSe{1-16}:CORRection:COLLect:LRL:DEVice{1-10} Subsystem
- 5-81 :SENSe{1-16}:CORRection:COLLect:LRL:PORT Subsystem - 4-Port VNAs
- 5-82 :SENSe{1-16}:CORRection:COLLect:LRL:SINGleton Subsystem - 4-Port VNAs
- 5-83 :SENSe{1-16}:CORRection:COLLect:LRL:WAVeguide Subsystem
- 5-84 :SENSe{1-16}:CORRection:COLLect:LRL[:CALa] Subsystem
- 5-85 :SENSe{1-16}:CORRection:COLLect:METHod Subsystem
- 5-86 :SENSe{1-16}:CORRection:COLLect:MICrostrip Subsystem
- 5-87 :SENSe{1-16}:CORRection:COLLect:MULTiple Subsystem
- 5-88 :SENSe{1-16}:CORRection:COLLect:PORT Subsystem
- 5-89 :SENSe{1-16}:CORRection:COLLect Subsystem
- 5-90 :SENSe{1-16}:CORRection:COLLect:WAVeguide Subsystem
- 5-91 :SENSe{1-16}:CORRection:COLLect[:CALa]:PORT Subsystem
- 5-92 :SENSe{1-16}:CORRection:COLLect Subsystem - 2-Port/4-Port VNA
- 5-93 :SENSe{1-16}:CORRection:DISPlay Subsystem - 2-Port VNA
- 5-94 :SENSe{1-16}:CORRection:EXTension Subsystem
- 5-95 :SENSe{1-16}:CORRection:INTerpolation Subsystem
- 5-96 :SENSe{1-16}:CORRection:ISOLation Subsystem
- 5-97 :SENSe{1-16}:CORRection:STATe Subsystem
- 5-98 :SENSe{1-16}:DNFigure Subsystem
- 5-99 :SENSe{1-16}:FREQuency Subsystem
- 5-100 :SENSe{1-16}:FSEGMent Subsystem
- 5-101 :SENSe{1-16}:FSEGMent{1-50} Subsystem
- 5-102 :SENSe{1-16}:GRANging Subsystem
- 5-103 :SENSe{1-16}:HOLD Subsystem
- 5-104 :SENSe{1-16}:IMD Subsystem
- 5-105 :SENSe{1-16}:ISEGMent Subsystem
- 5-106 :SENSe{1-16}:ISEGMent{1-50} Subsystem
- 5-107 :SENSe{1-16}:NFIGure Subsystem
- 5-108 :SENSe{1-16}:OFFSet and :OFFset{1-50} Subsystem
- 5-109 :SENSe{1-16}:RECEiver Subsystem
- 5-110 :SENSe{1-16}:SEGMent Subsystem
- 5-111 :SENSe{1-16}:SOURce{1-4} Subsystem
- 5-112 :SENSe{1-16}:SPUR Subsystem
- 5-113 :SENSe{1-16}:SWEep Subsystem
- 5-114 :SENSe{1-16}:TS3738 Subsystem
- 5-115 :SENSe{1-16}:TS3739 Subsystem
- 5-116 :SOURce:ALL:EXTernal Subsystem
- 5-117 :SOURce{1-16}:EFFective Subsystem
- 5-118 :SOURce{1-16}:MODBB Subsystem
- 5-119 :SOURce{1-16}:POWer Subsystem
- 5-120 :SOURce{1-16}:TS3739 Subsystem
- 5-121 :SOURce{1-4}:EXTernal Subsystem
- 5-122 :STATus:OPERation Subsystem
- 5-123 :STATus:QUEStionable Subsystem
- 5-124 :SYSTem Subsystem
- 5-125 :TRIGger[:SEQuence] Subsystem
- Appendix A — Programming with LabVIEW
- A-2 Overview
- A-3 Installing the MS464X LabVIEW Driver
- A-4 A Quick Start with the Windows GPIB Utility
- A-5 Programming Examples
- A-6 Example 1 ─ Open a Session to get some Instrument Information
- A-7 Example 2 ─ Sending the *IDN? Command – Display Results
- A-8 Example 3 ─ Error Checking
- A-9 Example 4 ─ LIST Command – Send to a File
- A-10 Example 5 ─ Acquiring Trace Data
- A-11 Example 6 – Smith Chart Data
- A-12 Example 7 – Output S2P File
- A-13 Example 8 – Output BMP File
- Appendix B — Programming with LabWindows/CVI
- B-2 Overview
- B-3 Installing the Anritsu au464x LabWindows/CVI Driver
- B-4 Quick Start with the Windows GPIB Utility
- B-5 Programming Examples
- B-6 Example 1 – Open a Session to Obtain Instrument Information
- B-7 Example 2 – Sending the *IDN? Command and Displaying results
- B-8 Example 3 – Error Checking
- B-9 Example 4 ─ LIST Command – Send to a File
- B-10 Example 5 ─ Acquiring Trace Data
- B-11 Example 6 and 6a– Smith Chart Data
- B-12 Example 7 – Output S2P File
- B-13 Example 8 – Output BMP File
- Appendix C — Programming with VISA/C#
- C-2 Overview
- C-3 A Quick Start with the Windows GPIB Utility
- C-4 Programming Examples
- C-5 Example 1 ─ Open Session and *IDN?
- C-6 Example 2 ─ Session Parameters and Status Checking
- C-7 Example 3 ─ LIST Command
- C-8 Example 4 ─ Acquiring ASCII Data, Arbitrary Block
- C-9 Example 5 – Acquiring Binary Data, Arbitrary Block
- C-10 Example 6 – Output S2P File
- C-11 Example 7 – Output a Bitmap
- Appendix D — Programming Basics with Legacy Software
- D-2 Programming Basics
- D-3 Installing the LabVIEW Driver
- D-4 Installing the LabWindows/CVI Driver
- D-5 Anritsu GPIB, USB, VXI-11, and TCP/IP Exerciser
- D-6 VISA and C# Programming Examples
- Create a New Console Application Project
- Build the Solution
- Run the Code (Start Debugging).
- Example 1 – Opening a Session and Sending the *IDN? Command
- Example 1 Discussion
- Example 2 – Session Parameters and Status Checking
- Example 2 Discussion
- Example 3 – Sending Data to a File with the LIST Command
- Example 3 Discussion
- Example 4 – Acquiring ASCII Data, Arbitrary Block
- Example 4 Discussion
- Example 5 – Acquiring Binary Data, Arbitrary Block
- Example 5 Discussion
- Example 6 – Output S2P File
- Example 6 Discussion
- Example 7 – Output a Bitmap
- Example 7 Discussion
- D-7 LabView Programming Examples
- D-8 LabWindows/CVI Programming Examples
- Appendix E — Alphabetical Command Index

Programming Manual
VectorStar™ MS464xB Series
Microwave Vector Network Analyzer
MS4642B VNA, 10 MHz to 20 GHz, K Connectors
MS4644B VNA, 10 MHz to 40 GHz, K Connectors
MS4645B VNA, 10 MHz to 50 GHz, K Connectors (No longer available)
MS4647B VNA, 10 MHz to 70 GHz, V Connectors
Part Number: 10410-00322
Revision: U
Published: October 2018
Copyright 2018 Anritsu Company
Anritsu Company
490 Jarvis Drive
Morgan Hill, CA 95037-2809
USA
http://www.anritsu.com

Front-2 PN: 10410-00322 Rev. U MS464xB Series VNA PM

MS464xB Series VNA PM PN: 10410-00322 Rev. U Contents-1
Table of Contents
Chapter 1—General Information
1-1 About this Manual . . . . . . . . . . . . . . . . . . . . . . . . . . . . . . . . . . . . . . . . . . . . . . . . . . . . . . . . . . . 1-1
1-2 Introduction . . . . . . . . . . . . . . . . . . . . . . . . . . . . . . . . . . . . . . . . . . . . . . . . . . . . . . . . . . . . . . . . 1-1
1-3 Related Documentation . . . . . . . . . . . . . . . . . . . . . . . . . . . . . . . . . . . . . . . . . . . . . . . . . . . . . . 1-2
Product Information, Compliance, and Safety . . . . . . . . . . . . . . . . . . . . . . . . . . . . . . . . . . . 1-2
1-4 Contacting Anritsu . . . . . . . . . . . . . . . . . . . . . . . . . . . . . . . . . . . . . . . . . . . . . . . . . . . . . . . . . . 1-2
1-5 IEEE 488 GPIB Description . . . . . . . . . . . . . . . . . . . . . . . . . . . . . . . . . . . . . . . . . . . . . . . . . . . 1-3
GPIB Network Restrictions . . . . . . . . . . . . . . . . . . . . . . . . . . . . . . . . . . . . . . . . . . . . . . . . . 1-4
Functional Elements . . . . . . . . . . . . . . . . . . . . . . . . . . . . . . . . . . . . . . . . . . . . . . . . . . . . . . 1-6
Bus Structure. . . . . . . . . . . . . . . . . . . . . . . . . . . . . . . . . . . . . . . . . . . . . . . . . . . . . . . . . . . . 1-7
Data Bus Description. . . . . . . . . . . . . . . . . . . . . . . . . . . . . . . . . . . . . . . . . . . . . . . . . . . . . . 1-7
Data Byte Transfer Control Bus Description . . . . . . . . . . . . . . . . . . . . . . . . . . . . . . . . . . . . 1-8
General Interface Management Bus Description. . . . . . . . . . . . . . . . . . . . . . . . . . . . . . . . . 1-8
Device Interface Function Capability . . . . . . . . . . . . . . . . . . . . . . . . . . . . . . . . . . . . . . . . . . 1-9
Message Types . . . . . . . . . . . . . . . . . . . . . . . . . . . . . . . . . . . . . . . . . . . . . . . . . . . . . . . . . 1-10
Interface Function Messages . . . . . . . . . . . . . . . . . . . . . . . . . . . . . . . . . . . . . . . . . . . . . . 1-10
Device-Specific Commands . . . . . . . . . . . . . . . . . . . . . . . . . . . . . . . . . . . . . . . . . . . . . . . 1-10
Data and Instrument Status Messages . . . . . . . . . . . . . . . . . . . . . . . . . . . . . . . . . . . . . . . 1-10
Response to GPIB Interface Function Messages . . . . . . . . . . . . . . . . . . . . . . . . . . . . . . . 1-11
Configuring the Dedicated GPIB Port . . . . . . . . . . . . . . . . . . . . . . . . . . . . . . . . . . . . . . . . 1-12
Configuring the IEEE 488.2 GPIB Port . . . . . . . . . . . . . . . . . . . . . . . . . . . . . . . . . . . . . . . 1-16
To change the VectorStar VNA GPIB address:. . . . . . . . . . . . . . . . . . . . . . . . . . . . . . . . . 1-17
1-6 Resetting GPIB Addresses . . . . . . . . . . . . . . . . . . . . . . . . . . . . . . . . . . . . . . . . . . . . . . . . . . . 1-17
Background . . . . . . . . . . . . . . . . . . . . . . . . . . . . . . . . . . . . . . . . . . . . . . . . . . . . . . . . . . . . 1-17
Returning the GPIB Addresses to Default . . . . . . . . . . . . . . . . . . . . . . . . . . . . . . . . . . . . . 1-17
1-7 Ethernet LAN TCP/IP and USB Description . . . . . . . . . . . . . . . . . . . . . . . . . . . . . . . . . . . . . . 1-18
TCP/IP General Requirements and Settings. . . . . . . . . . . . . . . . . . . . . . . . . . . . . . . . . . . 1-18
Default Plug-and-Play Configuration . . . . . . . . . . . . . . . . . . . . . . . . . . . . . . . . . . . . . . . . . 1-19
Manually Configuring TCP/IP Ethernet LAN Settings . . . . . . . . . . . . . . . . . . . . . . . . . . . . 1-20
1-8 Configuring the Remote Language. . . . . . . . . . . . . . . . . . . . . . . . . . . . . . . . . . . . . . . . . . . . . 1-21
Procedure . . . . . . . . . . . . . . . . . . . . . . . . . . . . . . . . . . . . . . . . . . . . . . . . . . . . . . . . . . . . . 1-21
1-9 Minimum/Maximum Instrument Frequency and Related Parameters. . . . . . . . . . . . . . . . . . . 1-22
Standalone VNAs . . . . . . . . . . . . . . . . . . . . . . . . . . . . . . . . . . . . . . . . . . . . . . . . . . . . . . . 1-22
Standalone VNAs – Default Start, Default CW, and Default Stop Frequencies . . . . . . . . 1-23
Standalone VNAs – Minimum Start, Minimum CW, and Maximum Start Frequencies . . . 1-24
Standalone VNAs – Default Frequency Span and Maximum Frequency Span . . . . . . . . 1-26
Standalone VNAs – Minimum Center and Maximum Center Frequencies . . . . . . . . . . . . 1-27
Standalone VNAs – Default Center Frequencies . . . . . . . . . . . . . . . . . . . . . . . . . . . . . . . 1-28
VNA Systems with ME7828A Configured as Broadband System . . . . . . . . . . . . . . . . . . . 1-28
VNA Systems with ME7828A Configured as a Millimeter-Wave System . . . . . . . . . . . . . 1-28
VNA Systems with ME7828A Using Multiple Source . . . . . . . . . . . . . . . . . . . . . . . . . . . . 1-28
VNA Systems with ME7838x Modular Broadband System . . . . . . . . . . . . . . . . . . . . . . . . 1-28
VNA Systems with ME7838x Configured as a Millimeter-Wave System. . . . . . . . . . . . . . 1-28

Contents-2 PN: 10410-00322 Rev. U MS464xB Series VNA PM
Table of Contents (Continued)
Chapter 2—Programming the VectorStar Series VNA
2-1 Introduction . . . . . . . . . . . . . . . . . . . . . . . . . . . . . . . . . . . . . . . . . . . . . . . . . . . . . . . . . . . . . . . . 2-1
2-2 Introduction to SCPI Programming . . . . . . . . . . . . . . . . . . . . . . . . . . . . . . . . . . . . . . . . . . . . . . 2-1
Command Types . . . . . . . . . . . . . . . . . . . . . . . . . . . . . . . . . . . . . . . . . . . . . . . . . . . . . . . . . 2-1
2-3 IEEE 488.2 Commands . . . . . . . . . . . . . . . . . . . . . . . . . . . . . . . . . . . . . . . . . . . . . . . . . . . . . . 2-2
2-4 System Commands. . . . . . . . . . . . . . . . . . . . . . . . . . . . . . . . . . . . . . . . . . . . . . . . . . . . . . . . . . 2-2
2-5 SCPI Commands . . . . . . . . . . . . . . . . . . . . . . . . . . . . . . . . . . . . . . . . . . . . . . . . . . . . . . . . . . . 2-2
Required SCPI Commands . . . . . . . . . . . . . . . . . . . . . . . . . . . . . . . . . . . . . . . . . . . . . . . . . 2-2
Native SCPI Commands . . . . . . . . . . . . . . . . . . . . . . . . . . . . . . . . . . . . . . . . . . . . . . . . . . . 2-3
2-6 Anritsu Lightning VNA Commands . . . . . . . . . . . . . . . . . . . . . . . . . . . . . . . . . . . . . . . . . . . . . . 2-3
Using Anritsu Lightning VNA Commands . . . . . . . . . . . . . . . . . . . . . . . . . . . . . . . . . . . . . . 2-3
VectorStar VNA Language Set to Lightning . . . . . . . . . . . . . . . . . . . . . . . . . . . . . . . . . . . . 2-3
2-7 HP8510 Commands . . . . . . . . . . . . . . . . . . . . . . . . . . . . . . . . . . . . . . . . . . . . . . . . . . . . . . . . . 2-3
2-8 Command Requirements . . . . . . . . . . . . . . . . . . . . . . . . . . . . . . . . . . . . . . . . . . . . . . . . . . . . . 2-4
Query Commands . . . . . . . . . . . . . . . . . . . . . . . . . . . . . . . . . . . . . . . . . . . . . . . . . . . . . . . . 2-4
Command Names . . . . . . . . . . . . . . . . . . . . . . . . . . . . . . . . . . . . . . . . . . . . . . . . . . . . . . . . 2-4
Hierarchical Command Structure. . . . . . . . . . . . . . . . . . . . . . . . . . . . . . . . . . . . . . . . . . . . . 2-4
Data Parameters . . . . . . . . . . . . . . . . . . . . . . . . . . . . . . . . . . . . . . . . . . . . . . . . . . . . . . . . . 2-5
2-9 Notational Conventions. . . . . . . . . . . . . . . . . . . . . . . . . . . . . . . . . . . . . . . . . . . . . . . . . . . . . . . 2-6
General Notations . . . . . . . . . . . . . . . . . . . . . . . . . . . . . . . . . . . . . . . . . . . . . . . . . . . . . . . . 2-6
Parameter Notations . . . . . . . . . . . . . . . . . . . . . . . . . . . . . . . . . . . . . . . . . . . . . . . . . . . . . . 2-7
Notational Examples . . . . . . . . . . . . . . . . . . . . . . . . . . . . . . . . . . . . . . . . . . . . . . . . . . . . . . 2-8
Band Equation . . . . . . . . . . . . . . . . . . . . . . . . . . . . . . . . . . . . . . . . . . . . . . . . . . . . . . . . . . . 2-8
2-10 Numeric Data Suffix Reference . . . . . . . . . . . . . . . . . . . . . . . . . . . . . . . . . . . . . . . . . . . . . . . . 2-9
2-11 Data Transmission Methods . . . . . . . . . . . . . . . . . . . . . . . . . . . . . . . . . . . . . . . . . . . . . . . . . . 2-10
<NR1> . . . . . . . . . . . . . . . . . . . . . . . . . . . . . . . . . . . . . . . . . . . . . . . . . . . . . . . . . . . . . . . . 2-10
<NR2> . . . . . . . . . . . . . . . . . . . . . . . . . . . . . . . . . . . . . . . . . . . . . . . . . . . . . . . . . . . . . . . . 2-10
<NR3> . . . . . . . . . . . . . . . . . . . . . . . . . . . . . . . . . . . . . . . . . . . . . . . . . . . . . . . . . . . . . . . . 2-10
<NRf> . . . . . . . . . . . . . . . . . . . . . . . . . . . . . . . . . . . . . . . . . . . . . . . . . . . . . . . . . . . . . . . . 2-10
<string> . . . . . . . . . . . . . . . . . . . . . . . . . . . . . . . . . . . . . . . . . . . . . . . . . . . . . . . . . . . . . . . 2-11
<ASCII> or <Arbitrary ASCII> . . . . . . . . . . . . . . . . . . . . . . . . . . . . . . . . . . . . . . . . . . . . . . 2-11
<block> or <arbitrary block> . . . . . . . . . . . . . . . . . . . . . . . . . . . . . . . . . . . . . . . . . . . . . . . 2-11
<char> . . . . . . . . . . . . . . . . . . . . . . . . . . . . . . . . . . . . . . . . . . . . . . . . . . . . . . . . . . . . . . . . 2-13
MPND . . . . . . . . . . . . . . . . . . . . . . . . . . . . . . . . . . . . . . . . . . . . . . . . . . . . . . . . . . . . . . . . 2-13
MPNF. . . . . . . . . . . . . . . . . . . . . . . . . . . . . . . . . . . . . . . . . . . . . . . . . . . . . . . . . . . . . . . . . 2-13
MPNI . . . . . . . . . . . . . . . . . . . . . . . . . . . . . . . . . . . . . . . . . . . . . . . . . . . . . . . . . . . . . . . . . 2-13
Formatting Data Output . . . . . . . . . . . . . . . . . . . . . . . . . . . . . . . . . . . . . . . . . . . . . . . . . . . 2-13
ASCII or Binary Data Format . . . . . . . . . . . . . . . . . . . . . . . . . . . . . . . . . . . . . . . . . . . . . . . 2-14
2-12 Calculating the Byte Size . . . . . . . . . . . . . . . . . . . . . . . . . . . . . . . . . . . . . . . . . . . . . . . . . . . . 2-17
Numbers Output-per-Data Point (NODP) . . . . . . . . . . . . . . . . . . . . . . . . . . . . . . . . . . . . . 2-17
Bytes Output-per-Number (BOPN) . . . . . . . . . . . . . . . . . . . . . . . . . . . . . . . . . . . . . . . . . . 2-17
Size of Data Block (SODB) . . . . . . . . . . . . . . . . . . . . . . . . . . . . . . . . . . . . . . . . . . . . . . . . 2-18
Number of Bytes Output (NBO) . . . . . . . . . . . . . . . . . . . . . . . . . . . . . . . . . . . . . . . . . . . . . 2-18
2-13 GPIB Input Buffer Size and NRFD Holdoff . . . . . . . . . . . . . . . . . . . . . . . . . . . . . . . . . . . . . . . 2-18

MS464xB Series VNA PM PN: 10410-00322 Rev. U Contents-3
Table of Contents (Continued)
2-14 Synchronization of GPIB Commands . . . . . . . . . . . . . . . . . . . . . . . . . . . . . . . . . . . . . . . . . . . 2-19
2-15 Forcing the Parser to Stop Waiting. . . . . . . . . . . . . . . . . . . . . . . . . . . . . . . . . . . . . . . . . . . . . 2-19
2-16 How Can I Abort an RF or Hardware Calibration . . . . . . . . . . . . . . . . . . . . . . . . . . . . . . . . . . 2-19
2-17 GPIB Time-Out Settings . . . . . . . . . . . . . . . . . . . . . . . . . . . . . . . . . . . . . . . . . . . . . . . . . . . . . 2-19
2-18 Trace Type Parameters and Coefficients . . . . . . . . . . . . . . . . . . . . . . . . . . . . . . . . . . . . . . . . 2-21
2-19 Input/Output Data Files. . . . . . . . . . . . . . . . . . . . . . . . . . . . . . . . . . . . . . . . . . . . . . . . . . . . . . 2-25
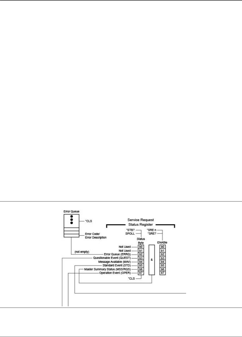
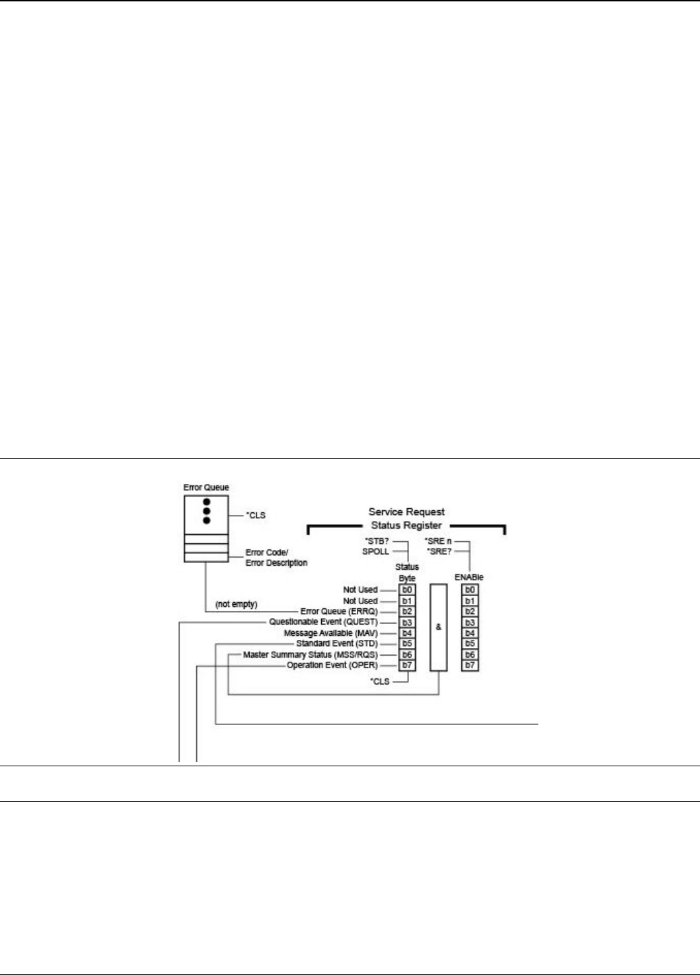
2-20 Status System Reporting . . . . . . . . . . . . . . . . . . . . . . . . . . . . . . . . . . . . . . . . . . . . . . . . . . . . 2-28
Status Group Registers . . . . . . . . . . . . . . . . . . . . . . . . . . . . . . . . . . . . . . . . . . . . . . . . . . . 2-28
Status Group Reporting. . . . . . . . . . . . . . . . . . . . . . . . . . . . . . . . . . . . . . . . . . . . . . . . . . . 2-28
2-21 Trigger System . . . . . . . . . . . . . . . . . . . . . . . . . . . . . . . . . . . . . . . . . . . . . . . . . . . . . . . . . . . . 2-34
Trigger Modes . . . . . . . . . . . . . . . . . . . . . . . . . . . . . . . . . . . . . . . . . . . . . . . . . . . . . . . . . . 2-34
Trigger Timing . . . . . . . . . . . . . . . . . . . . . . . . . . . . . . . . . . . . . . . . . . . . . . . . . . . . . . . . . . 2-36
2-22 Calibration Component Parameters . . . . . . . . . . . . . . . . . . . . . . . . . . . . . . . . . . . . . . . . . . . . 2-37
Loads and Through Lines . . . . . . . . . . . . . . . . . . . . . . . . . . . . . . . . . . . . . . . . . . . . . . . . . 2-37
Other Connector Coefficients . . . . . . . . . . . . . . . . . . . . . . . . . . . . . . . . . . . . . . . . . . . . . . 2-38
W1 Calibration Kit . . . . . . . . . . . . . . . . . . . . . . . . . . . . . . . . . . . . . . . . . . . . . . . . . . . . . . . 2-39
Sliding Load Cutoff Frequency . . . . . . . . . . . . . . . . . . . . . . . . . . . . . . . . . . . . . . . . . . . . . 2-40
Microstrip Kit Common Values . . . . . . . . . . . . . . . . . . . . . . . . . . . . . . . . . . . . . . . . . . . . . 2-41
2-23 Notes on Calibration Commands . . . . . . . . . . . . . . . . . . . . . . . . . . . . . . . . . . . . . . . . . . . . . . 2-43
Setting Up a 2-Port Calibration . . . . . . . . . . . . . . . . . . . . . . . . . . . . . . . . . . . . . . . . . . . . . 2-43
Setting Up a 4-Port Calibration . . . . . . . . . . . . . . . . . . . . . . . . . . . . . . . . . . . . . . . . . . . . . 2-44
Defining the Calibration Standards . . . . . . . . . . . . . . . . . . . . . . . . . . . . . . . . . . . . . . . . . . 2-47
Performing the Calibration. . . . . . . . . . . . . . . . . . . . . . . . . . . . . . . . . . . . . . . . . . . . . . . . . 2-51
AutoCal . . . . . . . . . . . . . . . . . . . . . . . . . . . . . . . . . . . . . . . . . . . . . . . . . . . . . . . . . . . . . . . 2-53
LRL Calibration . . . . . . . . . . . . . . . . . . . . . . . . . . . . . . . . . . . . . . . . . . . . . . . . . . . . . . . . . 2-57
2-24 Command Script Example – Limit Lines. . . . . . . . . . . . . . . . . . . . . . . . . . . . . . . . . . . . . . . . . 2-60
Limit Lines for Single Rectilinar Trace Display . . . . . . . . . . . . . . . . . . . . . . . . . . . . . . . . . 2-60
Required Equipment . . . . . . . . . . . . . . . . . . . . . . . . . . . . . . . . . . . . . . . . . . . . . . . . . . . . . 2-61
Prerequisites . . . . . . . . . . . . . . . . . . . . . . . . . . . . . . . . . . . . . . . . . . . . . . . . . . . . . . . . . . . 2-61
DUT Requirements . . . . . . . . . . . . . . . . . . . . . . . . . . . . . . . . . . . . . . . . . . . . . . . . . . . . . . 2-61
Channel and Trace Display Requirements . . . . . . . . . . . . . . . . . . . . . . . . . . . . . . . . . . . . 2-61
VNA General Setup and Configuration . . . . . . . . . . . . . . . . . . . . . . . . . . . . . . . . . . . . . . . 2-62
Frequency and Sweep Settings. . . . . . . . . . . . . . . . . . . . . . . . . . . . . . . . . . . . . . . . . . . . . 2-63
Limit Lines Setup . . . . . . . . . . . . . . . . . . . . . . . . . . . . . . . . . . . . . . . . . . . . . . . . . . . . . . . . 2-63
Clear Previous Limit Lines. . . . . . . . . . . . . . . . . . . . . . . . . . . . . . . . . . . . . . . . . . . . . . . . . 2-64
Create and Configure Limit Line Segment 1 . . . . . . . . . . . . . . . . . . . . . . . . . . . . . . . . . . . 2-64
Create and Configure Limit Line Segment 2 . . . . . . . . . . . . . . . . . . . . . . . . . . . . . . . . . . . 2-64
Create and Configure Limit Line Segment 3 . . . . . . . . . . . . . . . . . . . . . . . . . . . . . . . . . . . 2-65
Create and Configure Limit Line Segment 4 . . . . . . . . . . . . . . . . . . . . . . . . . . . . . . . . . . . 2-65
Configure AutoCal Calibration . . . . . . . . . . . . . . . . . . . . . . . . . . . . . . . . . . . . . . . . . . . . . . 2-66
Ready for Measurements . . . . . . . . . . . . . . . . . . . . . . . . . . . . . . . . . . . . . . . . . . . . . . . . . 2-66
Chapter 3—IEEE Commands
3-1 Introduction . . . . . . . . . . . . . . . . . . . . . . . . . . . . . . . . . . . . . . . . . . . . . . . . . . . . . . . . . . . . . . . . 3-1
3-2 Command Descriptions . . . . . . . . . . . . . . . . . . . . . . . . . . . . . . . . . . . . . . . . . . . . . . . . . . . . . . 3-1

Contents-4 PN: 10410-00322 Rev. U MS464xB Series VNA PM
Table of Contents (Continued)
3-3 Numeric Limits . . . . . . . . . . . . . . . . . . . . . . . . . . . . . . . . . . . . . . . . . . . . . . . . . . . . . . . . . . . . . 3-2
3-4 IEEE 488.2 Commands . . . . . . . . . . . . . . . . . . . . . . . . . . . . . . . . . . . . . . . . . . . . . . . . . . . . . . 3-2
Chapter 4—System and Troubleshooting Commands
4-1 Introduction . . . . . . . . . . . . . . . . . . . . . . . . . . . . . . . . . . . . . . . . . . . . . . . . . . . . . . . . . . . . . . . . 4-1
4-2 Parameters and Notations . . . . . . . . . . . . . . . . . . . . . . . . . . . . . . . . . . . . . . . . . . . . . . . . . . . . 4-1
4-3 Numeric Limits . . . . . . . . . . . . . . . . . . . . . . . . . . . . . . . . . . . . . . . . . . . . . . . . . . . . . . . . . . . . . 4-2
4-4 System Commands. . . . . . . . . . . . . . . . . . . . . . . . . . . . . . . . . . . . . . . . . . . . . . . . . . . . . . . . . . 4-3
Chapter 5—SCPI Commands
5-1 Introduction . . . . . . . . . . . . . . . . . . . . . . . . . . . . . . . . . . . . . . . . . . . . . . . . . . . . . . . . . . . . . . . . 5-1
5-2 Minimum/Maximum Frequency Limits and Related Parameters . . . . . . . . . . . . . . . . . . . . . . . 5-1
5-3 Command Level Hierarchy . . . . . . . . . . . . . . . . . . . . . . . . . . . . . . . . . . . . . . . . . . . . . . . . . . . . 5-2
Command Descriptions and Notation Conventions . . . . . . . . . . . . . . . . . . . . . . . . . . . . . . . 5-2
Numeric Limits . . . . . . . . . . . . . . . . . . . . . . . . . . . . . . . . . . . . . . . . . . . . . . . . . . . . . . . . . . . 5-2
Notational Conventions . . . . . . . . . . . . . . . . . . . . . . . . . . . . . . . . . . . . . . . . . . . . . . . . . . . . 5-3
5-4 General Parameters . . . . . . . . . . . . . . . . . . . . . . . . . . . . . . . . . . . . . . . . . . . . . . . . . . . . . . . . . 5-4
5-5 :CALCulate{1-16}:AFCW Subsystem . . . . . . . . . . . . . . . . . . . . . . . . . . . . . . . . . . . . . . . . . . . . 5-6
5-6 :CALCulate{1-16}:ALL:ALTernate:TRACe Subsystem . . . . . . . . . . . . . . . . . . . . . . . . . . . . . . 5-13
5-7 :CALCulate{1-16}:APPLication:MEASurement Subsystem . . . . . . . . . . . . . . . . . . . . . . . . . . 5-14
5-8 :CALCulate{1-16}:CORRection Subsystem - Adapters/Merge Calibration . . . . . . . . . . . . . . . 5-15
Calibration Option Subsystems . . . . . . . . . . . . . . . . . . . . . . . . . . . . . . . . . . . . . . . . . . . . . 5-15
5-9 :CALCulate{1-16}:DISPlay:MARKer Subsystem. . . . . . . . . . . . . . . . . . . . . . . . . . . . . . . . . . . 5-18
Marker Subsystems . . . . . . . . . . . . . . . . . . . . . . . . . . . . . . . . . . . . . . . . . . . . . . . . . . . . . . 5-18
5-10 :CALCulate{1-16}:DNFigure Subsystem. . . . . . . . . . . . . . . . . . . . . . . . . . . . . . . . . . . . . . . . . 5-19
DNFigure Subsystems. . . . . . . . . . . . . . . . . . . . . . . . . . . . . . . . . . . . . . . . . . . . . . . . . . . . 5-19
5-11 :CALCulate{1-16}:EOOE: Subsystem. . . . . . . . . . . . . . . . . . . . . . . . . . . . . . . . . . . . . . . . . . . 5-34
EOOE Commands – General . . . . . . . . . . . . . . . . . . . . . . . . . . . . . . . . . . . . . . . . . . . . . . 5-34
EO4 Measurement Commands . . . . . . . . . . . . . . . . . . . . . . . . . . . . . . . . . . . . . . . . . . . . . 5-35
EO Measurement Commands . . . . . . . . . . . . . . . . . . . . . . . . . . . . . . . . . . . . . . . . . . . . . . 5-39
5-12 :CALCulate{1-16}:EXTRaction Subsystem - Network Extraction . . . . . . . . . . . . . . . . . . . . . . 5-52
Calibration Option Subsystems . . . . . . . . . . . . . . . . . . . . . . . . . . . . . . . . . . . . . . . . . . . . . 5-52
General Parameters . . . . . . . . . . . . . . . . . . . . . . . . . . . . . . . . . . . . . . . . . . . . . . . . . . . . . 5-52
5-13 :CALCulate{1-16}:FCW Subsystem . . . . . . . . . . . . . . . . . . . . . . . . . . . . . . . . . . . . . . . . . . . . 5-65
5-14 :CALCulate{1-16}:FORMat Subsystem - SnP Data . . . . . . . . . . . . . . . . . . . . . . . . . . . . . . . . 5-70
I/O Configuration and File Operation Subsystems . . . . . . . . . . . . . . . . . . . . . . . . . . . . . . 5-70
5-15 :CALCulate{1-16}:FSIMulator:NETWork Subsystem - Simulation . . . . . . . . . . . . . . . . . . . . . 5-72
Calibration Simulation Subsystems . . . . . . . . . . . . . . . . . . . . . . . . . . . . . . . . . . . . . . . . . . 5-72
5-16 :CALCulate{1-16}:FSIMulator:NETWork {1-50} Subsystem - Simulation . . . . . . . . . . . . . . . . 5-84
Calibration Simulation Subsystems . . . . . . . . . . . . . . . . . . . . . . . . . . . . . . . . . . . . . . . . . . 5-84
5-17 :CALCulate{1-16}:IMPedance:TRANsformation Subsystem . . . . . . . . . . . . . . . . . . . . . . . . . 5-95
Calibration Setup Subsystems. . . . . . . . . . . . . . . . . . . . . . . . . . . . . . . . . . . . . . . . . . . . . . 5-95
5-18 :CALCulate{1-16}:MARKer Subsystem. . . . . . . . . . . . . . . . . . . . . . . . . . . . . . . . . . . . . . . . . . 5-97
Marker Subsystems . . . . . . . . . . . . . . . . . . . . . . . . . . . . . . . . . . . . . . . . . . . . . . . . . . . . . . 5-97

MS464xB Series VNA PM PN: 10410-00322 Rev. U Contents-5
Table of Contents (Continued)
5-19 :CALCulate{1-16}:MXP Subsystem . . . . . . . . . . . . . . . . . . . . . . . . . . . . . . . . . . . . . . . . . . . . 5-98
Measurement and Mixed Mode Subsystems . . . . . . . . . . . . . . . . . . . . . . . . . . . . . . . . . . 5-98
General Parameters . . . . . . . . . . . . . . . . . . . . . . . . . . . . . . . . . . . . . . . . . . . . . . . . . . . . . 5-98
5-20 :CALCulate{1-16}:NFIGure Subsystem . . . . . . . . . . . . . . . . . . . . . . . . . . . . . . . . . . . . . . . . 5-103
5-21 :CALCulate{1-16}:NXN Subsystem . . . . . . . . . . . . . . . . . . . . . . . . . . . . . . . . . . . . . . . . . . . 5-108
Calibration Option Subsystems . . . . . . . . . . . . . . . . . . . . . . . . . . . . . . . . . . . . . . . . . . . . 5-108
I/O Configuration and File Operation Subsystems . . . . . . . . . . . . . . . . . . . . . . . . . . . . . 5-108
5-22 :CALCulate{1-16}:OPTical Subsystem . . . . . . . . . . . . . . . . . . . . . . . . . . . . . . . . . . . . . . . . . 5-113
O/O Measurement Commands – 2-Port Systems . . . . . . . . . . . . . . . . . . . . . . . . . . . . . . 5-136
5-23 :CALCulate{1-16}:PARameter and :PARameter{1-16} Subsystem . . . . . . . . . . . . . . . . . . . 5-152
Trace Subsystems. . . . . . . . . . . . . . . . . . . . . . . . . . . . . . . . . . . . . . . . . . . . . . . . . . . . . . 5-152
5-24 :CALCulate{1-16}:PARameter{1-16}:REFerence Subsystem. . . . . . . . . . . . . . . . . . . . . . . . 5-161
5-25 :CALCulate{1-16}:PARameter{1-16}:FSIMulator Subsystem . . . . . . . . . . . . . . . . . . . . . . . . 5-165
Measurement and Mixed Mode Subsystems . . . . . . . . . . . . . . . . . . . . . . . . . . . . . . . . . 5-165
5-26 :CALCulate{1-16}:PARameter{1-16}:MARKer Subsystem . . . . . . . . . . . . . . . . . . . . . . . . . . 5-171
Marker Subsystems. . . . . . . . . . . . . . . . . . . . . . . . . . . . . . . . . . . . . . . . . . . . . . . . . . . . . 5-171
5-27 :CALCulate{1-16}:PARameter{1-16}:MSTatistics Subsystem . . . . . . . . . . . . . . . . . . . . . . . 5-174
Marker Subsystems. . . . . . . . . . . . . . . . . . . . . . . . . . . . . . . . . . . . . . . . . . . . . . . . . . . . . 5-174
5-28 :CALCulate{1-16}:PARameter{1-16}:SELect Subsystem . . . . . . . . . . . . . . . . . . . . . . . . . . . 5-176
Trace Subsystems. . . . . . . . . . . . . . . . . . . . . . . . . . . . . . . . . . . . . . . . . . . . . . . . . . . . . . 5-176
5-29 :CALCulate{1-16}:PARameter{1-16}:COUPling Subsystem. . . . . . . . . . . . . . . . . . . . . . . . . 5-177
Trace Subsystems. . . . . . . . . . . . . . . . . . . . . . . . . . . . . . . . . . . . . . . . . . . . . . . . . . . . . . 5-177
5-30 :CALCulate{1-16}:POLar Subsystem . . . . . . . . . . . . . . . . . . . . . . . . . . . . . . . . . . . . . . . . . . 5-178
Trace Subsystems. . . . . . . . . . . . . . . . . . . . . . . . . . . . . . . . . . . . . . . . . . . . . . . . . . . . . . 5-178
5-31 :CALCulate{1-16}:PROCessing:ORDer Subsystem . . . . . . . . . . . . . . . . . . . . . . . . . . . . . . . 5-180
Time Domain, Group Delay, and Reference Plane Subsystems. . . . . . . . . . . . . . . . . . . 5-180
5-32 :CALCulate{1-16}:PULSe Subsystem. . . . . . . . . . . . . . . . . . . . . . . . . . . . . . . . . . . . . . . . . . 5-181
Pulse Configuration and Setup Validation . . . . . . . . . . . . . . . . . . . . . . . . . . . . . . . . . . . . 5-181
5-33 :CALCulate{1-16}:REFerence Subsystem . . . . . . . . . . . . . . . . . . . . . . . . . . . . . . . . . . . . . . 5-192
Calibration Setup Subsystems . . . . . . . . . . . . . . . . . . . . . . . . . . . . . . . . . . . . . . . . . . . . 5-192
Time Domain, Group Delay, and Reference Plane Subsystems. . . . . . . . . . . . . . . . . . . 5-192
5-34 :CALCulate{1-16}[:SELected]:ALTernate Subsystem. . . . . . . . . . . . . . . . . . . . . . . . . . . . . . 5-201
5-35 :CALCulate{1-16}[:SELected]:CONVersion Subsystem . . . . . . . . . . . . . . . . . . . . . . . . . . . . 5-202
Trace Subsystems. . . . . . . . . . . . . . . . . . . . . . . . . . . . . . . . . . . . . . . . . . . . . . . . . . . . . . 5-202
5-36 :CALCulate{1-16}[:SELected]:DATA Subsystem . . . . . . . . . . . . . . . . . . . . . . . . . . . . . . . . . 5-204
I/O Configuration and File Operation Subsystems . . . . . . . . . . . . . . . . . . . . . . . . . . . . . 5-204
Trace Subsystems. . . . . . . . . . . . . . . . . . . . . . . . . . . . . . . . . . . . . . . . . . . . . . . . . . . . . . 5-204
5-37 :CALCulate{1-16}[:SELected]:EYE Subsystem . . . . . . . . . . . . . . . . . . . . . . . . . . . . . . . . . . 5-206
Eye-diagram Configuration and Setup Validation . . . . . . . . . . . . . . . . . . . . . . . . . . . . . . 5-206
5-38 :CALCulate{1-16}[:SELected]:FORmat Subsystem . . . . . . . . . . . . . . . . . . . . . . . . . . . . . . . 5-219
Trace Subsystems. . . . . . . . . . . . . . . . . . . . . . . . . . . . . . . . . . . . . . . . . . . . . . . . . . . . . . 5-219
5-39 :CALCulate{1-16}[:SELected]:GCOMpression Subsystem. . . . . . . . . . . . . . . . . . . . . . . . . . 5-221
Time Domain, Group Delay, and Reference Plane Subsystems. . . . . . . . . . . . . . . . . . . 5-221

Contents-6 PN: 10410-00322 Rev. U MS464xB Series VNA PM
Table of Contents (Continued)
5-40 :CALCulate{1-16}[:SELected]:GDELay Subsystem . . . . . . . . . . . . . . . . . . . . . . . . . . . . . . . 5-224
Time Domain, Group Delay, and Reference Plane Subsystems. . . . . . . . . . . . . . . . . . . 5-224
5-41 :CALCulate{1-16}[:SELected]:LIMit Subsystem . . . . . . . . . . . . . . . . . . . . . . . . . . . . . . . . . . 5-225
Limit Line and Segment Subsystems . . . . . . . . . . . . . . . . . . . . . . . . . . . . . . . . . . . . . . . 5-225
Trace Subsystems . . . . . . . . . . . . . . . . . . . . . . . . . . . . . . . . . . . . . . . . . . . . . . . . . . . . . . 5-225
5-42 :CALCulate{1-16}[:SELected]:MARKer Subsystem . . . . . . . . . . . . . . . . . . . . . . . . . . . . . . . 5-238
Marker Subsystems . . . . . . . . . . . . . . . . . . . . . . . . . . . . . . . . . . . . . . . . . . . . . . . . . . . . . 5-238
5-43 :CALCulate{1-16}[:SELected]:MARKer{1-13} Subsystem . . . . . . . . . . . . . . . . . . . . . . . . . . 5-253
Marker Subsystems . . . . . . . . . . . . . . . . . . . . . . . . . . . . . . . . . . . . . . . . . . . . . . . . . . . . . 5-253
Trace Subsystems . . . . . . . . . . . . . . . . . . . . . . . . . . . . . . . . . . . . . . . . . . . . . . . . . . . . . . 5-253
5-44 :CALCulate{1-16}[:SELected]:MATH Subsystem . . . . . . . . . . . . . . . . . . . . . . . . . . . . . . . . . 5-256
Trace Subsystems . . . . . . . . . . . . . . . . . . . . . . . . . . . . . . . . . . . . . . . . . . . . . . . . . . . . . . 5-256
5-45 :CALCulate{1-16}[:SELected]:MDATA Subsystem . . . . . . . . . . . . . . . . . . . . . . . . . . . . . . . . 5-263
Trace Subsystems . . . . . . . . . . . . . . . . . . . . . . . . . . . . . . . . . . . . . . . . . . . . . . . . . . . . . . 5-263
5-46 :CALCulate{1-16}[:SELected]:MSTatistics Subsystem . . . . . . . . . . . . . . . . . . . . . . . . . . . . . 5-265
5-47 :CALCulate{1-16}[:SELected]:SMITh Subsystem . . . . . . . . . . . . . . . . . . . . . . . . . . . . . . . . . 5-284
Trace Subsystems . . . . . . . . . . . . . . . . . . . . . . . . . . . . . . . . . . . . . . . . . . . . . . . . . . . . . . 5-284
5-48 :CALCulate{1-16}[:SELected]:SMOothing Subsystem . . . . . . . . . . . . . . . . . . . . . . . . . . . . . 5-286
Trace Subsystems . . . . . . . . . . . . . . . . . . . . . . . . . . . . . . . . . . . . . . . . . . . . . . . . . . . . . . 5-286
5-49 :CALCulate{1-16}[:SELected]:TDATA Subsystem . . . . . . . . . . . . . . . . . . . . . . . . . . . . . . . . 5-287
Trace Subsystems . . . . . . . . . . . . . . . . . . . . . . . . . . . . . . . . . . . . . . . . . . . . . . . . . . . . . . 5-287
I/O Configuration and File Operation Subsystems . . . . . . . . . . . . . . . . . . . . . . . . . . . . . 5-287
5-50 :CALCulate{1-16}[:SELected]:TRANsform:TIME Subsystem . . . . . . . . . . . . . . . . . . . . . . . . 5-289
Time Domain, Group Delay, and Reference Plane Subsystems. . . . . . . . . . . . . . . . . . . 5-289
Trace Subsystems . . . . . . . . . . . . . . . . . . . . . . . . . . . . . . . . . . . . . . . . . . . . . . . . . . . . . . 5-289
5-51 :CALCulate{1-16}:SNPSetup Subsystem . . . . . . . . . . . . . . . . . . . . . . . . . . . . . . . . . . . . . . . 5-305
5-52 :CALCulate{1-16}:TMS Subsystem. . . . . . . . . . . . . . . . . . . . . . . . . . . . . . . . . . . . . . . . . . . . 5-307
5-53 :CALCulate{1-16}:UFEXtraction:GENB Subsystem - Network Extraction . . . . . . . . . . . . . . 5-310
Calibration Option Subsystems . . . . . . . . . . . . . . . . . . . . . . . . . . . . . . . . . . . . . . . . . . . . 5-310
5-54 :CALCulate{1-16}:UFEXtraction:MSTD Subsystem - Network Extraction . . . . . . . . . . . . . . 5-316
Calibration Option Subsystems . . . . . . . . . . . . . . . . . . . . . . . . . . . . . . . . . . . . . . . . . . . . 5-316
5-55 :CALCulate{1-16}:UFEXtraction:PLOCalized Subsystem - Network Extraction . . . . . . . . . . 5-326
Calibration Option Subsystems . . . . . . . . . . . . . . . . . . . . . . . . . . . . . . . . . . . . . . . . . . . . 5-326
5-56 :CALCulate{1-16}:UFEXtraction:SEQuential Subsystem - Network Extraction . . . . . . . . . . 5-337
Calibration Option Subsystems . . . . . . . . . . . . . . . . . . . . . . . . . . . . . . . . . . . . . . . . . . . . 5-337
5-57 :CONTrol:AUXio Subsystem. . . . . . . . . . . . . . . . . . . . . . . . . . . . . . . . . . . . . . . . . . . . . . . . . 5-342
Rear Panel Subsystems . . . . . . . . . . . . . . . . . . . . . . . . . . . . . . . . . . . . . . . . . . . . . . . . . 5-342
5-58 :CONTrol{1-16}:AOUT Subsystem . . . . . . . . . . . . . . . . . . . . . . . . . . . . . . . . . . . . . . . . . . . . 5-343
Rear Panel Subsystems . . . . . . . . . . . . . . . . . . . . . . . . . . . . . . . . . . . . . . . . . . . . . . . . . 5-343
I/O Configuration and File Operation Subsystems . . . . . . . . . . . . . . . . . . . . . . . . . . . . . 5-343
Setting the Rear Panel Output Mode as Horizontal. . . . . . . . . . . . . . . . . . . . . . . . . . . . . 5-343
Setting the Rear Panel Output Mode as Driven Port . . . . . . . . . . . . . . . . . . . . . . . . . . . . 5-344
Setting the Rear Panel Output Mode as TTL. . . . . . . . . . . . . . . . . . . . . . . . . . . . . . . . . . 5-344

MS464xB Series VNA PM PN: 10410-00322 Rev. U Contents-7
Table of Contents (Continued)
5-59 :DISPlay Subsystem . . . . . . . . . . . . . . . . . . . . . . . . . . . . . . . . . . . . . . . . . . . . . . . . . . . . . . . 5-351
Trace Subsystems. . . . . . . . . . . . . . . . . . . . . . . . . . . . . . . . . . . . . . . . . . . . . . . . . . . . . . 5-351
Marker Subsystems. . . . . . . . . . . . . . . . . . . . . . . . . . . . . . . . . . . . . . . . . . . . . . . . . . . . . 5-351
Limit Line Subsystems. . . . . . . . . . . . . . . . . . . . . . . . . . . . . . . . . . . . . . . . . . . . . . . . . . . 5-351
5-60 :FORMat Subsystem . . . . . . . . . . . . . . . . . . . . . . . . . . . . . . . . . . . . . . . . . . . . . . . . . . . . . . 5-373
I/O Configuration and File Operation Subsystems . . . . . . . . . . . . . . . . . . . . . . . . . . . . . 5-373
5-61 :HCOPy Subsystem . . . . . . . . . . . . . . . . . . . . . . . . . . . . . . . . . . . . . . . . . . . . . . . . . . . . . . . 5-376
I/O Configuration and File Operation Subsystems . . . . . . . . . . . . . . . . . . . . . . . . . . . . . 5-376
5-62 :MMEMory Subsystem . . . . . . . . . . . . . . . . . . . . . . . . . . . . . . . . . . . . . . . . . . . . . . . . . . . . . 5-382
I/O Configuration and File Operation Subsystems . . . . . . . . . . . . . . . . . . . . . . . . . . . . . 5-382
5-63 :SENSe:BANDwidth Subsystem. . . . . . . . . . . . . . . . . . . . . . . . . . . . . . . . . . . . . . . . . . . . . . 5-392
IF Configuration Subsystems . . . . . . . . . . . . . . . . . . . . . . . . . . . . . . . . . . . . . . . . . . . . . 5-392
5-64 :SENSe:HOLD Subsystem . . . . . . . . . . . . . . . . . . . . . . . . . . . . . . . . . . . . . . . . . . . . . . . . . . 5-393
Trigger, Hold, and External Source Subsystems. . . . . . . . . . . . . . . . . . . . . . . . . . . . . . . 5-393
5-65 :SENSe{1-16}:ABORtcal Subsystem . . . . . . . . . . . . . . . . . . . . . . . . . . . . . . . . . . . . . . . . . . 5-396
Calibration Subsystems with Actual Calibrations . . . . . . . . . . . . . . . . . . . . . . . . . . . . . . 5-396
5-66 :SENSe{1-16}:AVERage Subsystem . . . . . . . . . . . . . . . . . . . . . . . . . . . . . . . . . . . . . . . . . . 5-397
Channel and Sweep Subsystems . . . . . . . . . . . . . . . . . . . . . . . . . . . . . . . . . . . . . . . . . . 5-397
5-67 :SENSe{1-16}:BANDwidth Subsystem . . . . . . . . . . . . . . . . . . . . . . . . . . . . . . . . . . . . . . . . . 5-399
IF Configuration Subsystems . . . . . . . . . . . . . . . . . . . . . . . . . . . . . . . . . . . . . . . . . . . . . 5-399
5-68 :SENSe{1-16}:BWIDth Subsystem . . . . . . . . . . . . . . . . . . . . . . . . . . . . . . . . . . . . . . . . . . . . 5-400
IF Configuration Subsystems . . . . . . . . . . . . . . . . . . . . . . . . . . . . . . . . . . . . . . . . . . . . . 5-400
5-69 :SENSe{1-16}:CORRection:COEFficient:PORT Subsystem - Simulation . . . . . . . . . . . . . . 5-401
Calibration Simulation Subsystems . . . . . . . . . . . . . . . . . . . . . . . . . . . . . . . . . . . . . . . . . 5-401
Calibration Type Abbreviations . . . . . . . . . . . . . . . . . . . . . . . . . . . . . . . . . . . . . . . . . . . . 5-401
Related Query . . . . . . . . . . . . . . . . . . . . . . . . . . . . . . . . . . . . . . . . . . . . . . . . . . . . . . . . . 5-401
5-70 :SENSe{1-16}:CORRection:COEFficient Subsystem - Simulation . . . . . . . . . . . . . . . . . . . . 5-406
Calibration Simulation Subsystems . . . . . . . . . . . . . . . . . . . . . . . . . . . . . . . . . . . . . . . . . 5-406
Calibration Type Abbreviations . . . . . . . . . . . . . . . . . . . . . . . . . . . . . . . . . . . . . . . . . . . . 5-406
5-71 :SENSe{1-16}:CORRection:COLLect:BBCal Subsystem . . . . . . . . . . . . . . . . . . . . . . . . . . . 5-411
Calibration Subsystems with Actual Calibration . . . . . . . . . . . . . . . . . . . . . . . . . . . . . . . 5-411
5-72 :SENSe{1-16}:CORRection:COLLect:CALB Subsystem - 4-Port VNAs. . . . . . . . . . . . . . . . 5-412
Calibration Subsystems with Actual Calibration . . . . . . . . . . . . . . . . . . . . . . . . . . . . . . . 5-412
Calibration Type Abbreviations . . . . . . . . . . . . . . . . . . . . . . . . . . . . . . . . . . . . . . . . . . . . 5-412
Related Query . . . . . . . . . . . . . . . . . . . . . . . . . . . . . . . . . . . . . . . . . . . . . . . . . . . . . . . . . 5-412
5-73 :SENSe{1-16}:CORRection:COLLect:ECAL Subsystem - 4-Port VNAs. . . . . . . . . . . . . . . . 5-414
5-74 :SENSe{1-16}:CORRection:COLLect:DISPlay Subsystem . . . . . . . . . . . . . . . . . . . . . . . . . 5-421
5-75 :SENSe{1-16}:CORRection:COLLect:FLEXible Subsystem. . . . . . . . . . . . . . . . . . . . . . . . . 5-422
Calibration Option Subsystems . . . . . . . . . . . . . . . . . . . . . . . . . . . . . . . . . . . . . . . . . . . . 5-422
5-76 :SENSe{1-16}:CORRection:COLLect:FULL4 Subsystem - 4-Port VNAs . . . . . . . . . . . . . . . 5-423
Calibration Subsystems with Actual Calibration . . . . . . . . . . . . . . . . . . . . . . . . . . . . . . . 5-423

Contents-8 PN: 10410-00322 Rev. U MS464xB Series VNA PM
Table of Contents (Continued)
5-77 :SENSe{1-16}:CORRection:COLLect:HYBRid Subsystem. . . . . . . . . . . . . . . . . . . . . . . . . . 5-424
Calibration Option Subsystems . . . . . . . . . . . . . . . . . . . . . . . . . . . . . . . . . . . . . . . . . . . . 5-424
Calibration Type Abbreviations . . . . . . . . . . . . . . . . . . . . . . . . . . . . . . . . . . . . . . . . . . . . 5-424
5-78 :SENSe{1-16}:CORRection:COLLect:LRL:BAND{1-5} Subsystem . . . . . . . . . . . . . . . . . . . 5-430
LRL Calibration Subsystems . . . . . . . . . . . . . . . . . . . . . . . . . . . . . . . . . . . . . . . . . . . . . . 5-430
5-79 :SENSe{1-16}:CORRection:COLLect:LRL:CALB Subsystem . . . . . . . . . . . . . . . . . . . . . . . 5-432
LRL Calibration Subsystems . . . . . . . . . . . . . . . . . . . . . . . . . . . . . . . . . . . . . . . . . . . . . . 5-432
5-80 :SENSe{1-16}:CORRection:COLLect:LRL:DEVice{1-10} Subsystem . . . . . . . . . . . . . . . . . 5-447
LRL Calibration Subsystems . . . . . . . . . . . . . . . . . . . . . . . . . . . . . . . . . . . . . . . . . . . . . . 5-447
5-81 :SENSe{1-16}:CORRection:COLLect:LRL:PORT Subsystem - 4-Port VNAs. . . . . . . . . . . . 5-452
LRL Calibration Subsystems . . . . . . . . . . . . . . . . . . . . . . . . . . . . . . . . . . . . . . . . . . . . . . 5-452
5-82 :SENSe{1-16}:CORRection:COLLect:LRL:SINGleton Subsystem - 4-Port VNAs . . . . . . . . 5-454
LRL Calibration Subsystems . . . . . . . . . . . . . . . . . . . . . . . . . . . . . . . . . . . . . . . . . . . . . . 5-454
5-83 :SENSe{1-16}:CORRection:COLLect:LRL:WAVeguide Subsystem. . . . . . . . . . . . . . . . . . . 5-459
LRL Calibration Subsystems . . . . . . . . . . . . . . . . . . . . . . . . . . . . . . . . . . . . . . . . . . . . . . 5-459
5-84 :SENSe{1-16}:CORRection:COLLect:LRL[:CALa] Subsystem. . . . . . . . . . . . . . . . . . . . . . . 5-460
LRL Calibration Subsystems . . . . . . . . . . . . . . . . . . . . . . . . . . . . . . . . . . . . . . . . . . . . . . 5-460
5-85 :SENSe{1-16}:CORRection:COLLect:METHod Subsystem . . . . . . . . . . . . . . . . . . . . . . . . . 5-475
Calibration Setup Subsystems. . . . . . . . . . . . . . . . . . . . . . . . . . . . . . . . . . . . . . . . . . . . . 5-475
5-86 :SENSe{1-16}:CORRection:COLLect:MICrostrip Subsystem. . . . . . . . . . . . . . . . . . . . . . . . 5-476
Calibration Setup Subsystems. . . . . . . . . . . . . . . . . . . . . . . . . . . . . . . . . . . . . . . . . . . . . 5-476
5-87 :SENSe{1-16}:CORRection:COLLect:MULTiple Subsystem . . . . . . . . . . . . . . . . . . . . . . . . 5-481
Calibration Setup Subsystems. . . . . . . . . . . . . . . . . . . . . . . . . . . . . . . . . . . . . . . . . . . . . 5-481
5-88 :SENSe{1-16}:CORRection:COLLect:PORT Subsystem . . . . . . . . . . . . . . . . . . . . . . . . . . . 5-482
Calibration Subsystems with Actual Calibrations. . . . . . . . . . . . . . . . . . . . . . . . . . . . . . . 5-482
Calibration Type Abbreviations . . . . . . . . . . . . . . . . . . . . . . . . . . . . . . . . . . . . . . . . . . . . 5-482
5-89 :SENSe{1-16}:CORRection:COLLect Subsystem . . . . . . . . . . . . . . . . . . . . . . . . . . . . . . . . 5-525
Calibration Setup Subsystems. . . . . . . . . . . . . . . . . . . . . . . . . . . . . . . . . . . . . . . . . . . . . 5-525
5-90 :SENSe{1-16}:CORRection:COLLect:WAVeguide Subsystem . . . . . . . . . . . . . . . . . . . . . . 5-527
Calibration Setup Subsystems. . . . . . . . . . . . . . . . . . . . . . . . . . . . . . . . . . . . . . . . . . . . . 5-527
5-91 :SENSe{1-16}:CORRection:COLLect[:CALa]:PORT Subsystem . . . . . . . . . . . . . . . . . . . . . 5-534
Calibration Subsystems with Actual Calibration . . . . . . . . . . . . . . . . . . . . . . . . . . . . . . . 5-534
Calibration Abbreviations. . . . . . . . . . . . . . . . . . . . . . . . . . . . . . . . . . . . . . . . . . . . . . . . . 5-534
5-92 :SENSe{1-16}:CORRection:COLLect Subsystem - 2-Port/4-Port VNA . . . . . . . . . . . . . . . . 5-536
Calibration Setup Subsystems. . . . . . . . . . . . . . . . . . . . . . . . . . . . . . . . . . . . . . . . . . . . . 5-536
Related Command Subsystems . . . . . . . . . . . . . . . . . . . . . . . . . . . . . . . . . . . . . . . . . . . 5-536
Calibration Method Names . . . . . . . . . . . . . . . . . . . . . . . . . . . . . . . . . . . . . . . . . . . . . . . 5-536
5-93 :SENSe{1-16}:CORRection:DISPlay Subsystem - 2-Port VNA . . . . . . . . . . . . . . . . . . . . . . 5-550
5-94 :SENSe{1-16}:CORRection:EXTension Subsystem . . . . . . . . . . . . . . . . . . . . . . . . . . . . . . . 5-551
Time Domain, Group Delay, and Reference Plane Subsystems. . . . . . . . . . . . . . . . . . . 5-551
5-95 :SENSe{1-16}:CORRection:INTerpolation Subsystem . . . . . . . . . . . . . . . . . . . . . . . . . . . . . 5-552
Calibration Setup Subsystems. . . . . . . . . . . . . . . . . . . . . . . . . . . . . . . . . . . . . . . . . . . . . 5-552

MS464xB Series VNA PM PN: 10410-00322 Rev. U Contents-9
Table of Contents (Continued)
5-96 :SENSe{1-16}:CORRection:ISOLation Subsystem . . . . . . . . . . . . . . . . . . . . . . . . . . . . . . . 5-553
Calibration Setup Subsystems . . . . . . . . . . . . . . . . . . . . . . . . . . . . . . . . . . . . . . . . . . . . 5-553
5-97 :SENSe{1-16}:CORRection:STATe Subsystem . . . . . . . . . . . . . . . . . . . . . . . . . . . . . . . . . . 5-554
Calibration Setup Subsystems . . . . . . . . . . . . . . . . . . . . . . . . . . . . . . . . . . . . . . . . . . . . 5-554
5-98 :SENSe{1-16}:DNFigure Subsystem . . . . . . . . . . . . . . . . . . . . . . . . . . . . . . . . . . . . . . . . . . 5-555
DNFigure Subsystems. . . . . . . . . . . . . . . . . . . . . . . . . . . . . . . . . . . . . . . . . . . . . . . . . . . 5-555
5-99 :SENSe{1-16}:FREQuency Subsystem . . . . . . . . . . . . . . . . . . . . . . . . . . . . . . . . . . . . . . . . 5-558
Channel and Sweep Subsystems . . . . . . . . . . . . . . . . . . . . . . . . . . . . . . . . . . . . . . . . . . 5-558
Frequency Limits . . . . . . . . . . . . . . . . . . . . . . . . . . . . . . . . . . . . . . . . . . . . . . . . . . . . . . . 5-558
5-100 :SENSe{1-16}:FSEGMent Subsystem . . . . . . . . . . . . . . . . . . . . . . . . . . . . . . . . . . . . . . . . . 5-561
Limit Line and Segment Subsystems . . . . . . . . . . . . . . . . . . . . . . . . . . . . . . . . . . . . . . . 5-561
5-101 :SENSe{1-16}:FSEGMent{1-50} Subsystem . . . . . . . . . . . . . . . . . . . . . . . . . . . . . . . . . . . . 5-572
Limit Line and Segment Subsystems . . . . . . . . . . . . . . . . . . . . . . . . . . . . . . . . . . . . . . . 5-572
5-102 :SENSe{1-16}:GRANging Subsystem . . . . . . . . . . . . . . . . . . . . . . . . . . . . . . . . . . . . . . . . . 5-578
5-103 :SENSe{1-16}:HOLD Subsystem . . . . . . . . . . . . . . . . . . . . . . . . . . . . . . . . . . . . . . . . . . . . . 5-579
Trigger, Hold, and External Source Subsystems. . . . . . . . . . . . . . . . . . . . . . . . . . . . . . . 5-579
5-104 :SENSe{1-16}:IMD Subsystem . . . . . . . . . . . . . . . . . . . . . . . . . . . . . . . . . . . . . . . . . . . . . . . 5-580
IMD Configuration and Setup Validation Steps . . . . . . . . . . . . . . . . . . . . . . . . . . . . . . . . 5-580
5-105 :SENSe{1-16}:ISEGMent Subsystem. . . . . . . . . . . . . . . . . . . . . . . . . . . . . . . . . . . . . . . . . . 5-597
Limit Line and Segment Subsystems . . . . . . . . . . . . . . . . . . . . . . . . . . . . . . . . . . . . . . . 5-597
5-106 :SENSe{1-16}:ISEGMent{1-50} Subsystem . . . . . . . . . . . . . . . . . . . . . . . . . . . . . . . . . . . . . 5-607
Limit Line and Segment Subsystems . . . . . . . . . . . . . . . . . . . . . . . . . . . . . . . . . . . . . . . 5-607
5-107 :SENSe{1-16}:NFIGure Subsystem . . . . . . . . . . . . . . . . . . . . . . . . . . . . . . . . . . . . . . . . . . . 5-613
5-108 :SENSe{1-16}:OFFSet and :OFFset{1-50} Subsystem . . . . . . . . . . . . . . . . . . . . . . . . . . . . 5-615
Trigger, Hold, and External Source Subsystems. . . . . . . . . . . . . . . . . . . . . . . . . . . . . . . 5-615
General Procedure . . . . . . . . . . . . . . . . . . . . . . . . . . . . . . . . . . . . . . . . . . . . . . . . . . . . . 5-615
5-109 :SENSe{1-16}:RECEiver Subsystem . . . . . . . . . . . . . . . . . . . . . . . . . . . . . . . . . . . . . . . . . . 5-650
5-110 :SENSe{1-16}:SEGMent Subsystem . . . . . . . . . . . . . . . . . . . . . . . . . . . . . . . . . . . . . . . . . . 5-652
Limit Line and Segment Subsystems . . . . . . . . . . . . . . . . . . . . . . . . . . . . . . . . . . . . . . . 5-652
5-111 :SENSe{1-16}:SOURce{1-4} Subsystem . . . . . . . . . . . . . . . . . . . . . . . . . . . . . . . . . . . . . . . 5-653
Trigger, Hold, and External Source Subsystems. . . . . . . . . . . . . . . . . . . . . . . . . . . . . . . 5-653
5-112 :SENSe{1-16}:SPUR Subsystem . . . . . . . . . . . . . . . . . . . . . . . . . . . . . . . . . . . . . . . . . . . . . 5-654
Channel and Sweep Subsystems . . . . . . . . . . . . . . . . . . . . . . . . . . . . . . . . . . . . . . . . . . 5-654
5-113 :SENSe{1-16}:SWEep Subsystem . . . . . . . . . . . . . . . . . . . . . . . . . . . . . . . . . . . . . . . . . . . . 5-655
Channel and Sweep Subsystems . . . . . . . . . . . . . . . . . . . . . . . . . . . . . . . . . . . . . . . . . . 5-655
5-114 :SENSe{1-16}:TS3738 Subsystem . . . . . . . . . . . . . . . . . . . . . . . . . . . . . . . . . . . . . . . . . . . . 5-659
5-115 :SENSe{1-16}:TS3739 Subsystem . . . . . . . . . . . . . . . . . . . . . . . . . . . . . . . . . . . . . . . . . . . . 5-666
5-116 :SOURce:ALL:EXTernal Subsystem . . . . . . . . . . . . . . . . . . . . . . . . . . . . . . . . . . . . . . . . . . 5-673
Trigger, Hold, and External Source Subsystems. . . . . . . . . . . . . . . . . . . . . . . . . . . . . . . 5-673
5-117 :SOURce{1-16}:EFFective Subsystem. . . . . . . . . . . . . . . . . . . . . . . . . . . . . . . . . . . . . . . . . 5-674
Power Configuration Subsystems . . . . . . . . . . . . . . . . . . . . . . . . . . . . . . . . . . . . . . . . . . 5-674
5-118 :SOURce{1-16}:MODBB Subsystem . . . . . . . . . . . . . . . . . . . . . . . . . . . . . . . . . . . . . . . . . . 5-675
Power Configuration Subsystems . . . . . . . . . . . . . . . . . . . . . . . . . . . . . . . . . . . . . . . . . . 5-675

Contents-10 PN: 10410-00322 Rev. U MS464xB Series VNA PM
Table of Contents (Continued)
5-119 :SOURce{1-16}:POWer Subsystem . . . . . . . . . . . . . . . . . . . . . . . . . . . . . . . . . . . . . . . . . . . 5-676
Power Configuration Subsystems . . . . . . . . . . . . . . . . . . . . . . . . . . . . . . . . . . . . . . . . . . 5-676
5-120 :SOURce{1-16}:TS3739 Subsystem. . . . . . . . . . . . . . . . . . . . . . . . . . . . . . . . . . . . . . . . . . . 5-696
Related Subsystems . . . . . . . . . . . . . . . . . . . . . . . . . . . . . . . . . . . . . . . . . . . . . . . . . . . . 5-696
5-121 :SOURce{1-4}:EXTernal Subsystem . . . . . . . . . . . . . . . . . . . . . . . . . . . . . . . . . . . . . . . . . . 5-699
Trigger, Hold, and External Source Subsystems. . . . . . . . . . . . . . . . . . . . . . . . . . . . . . . 5-699
5-122 :STATus:OPERation Subsystem . . . . . . . . . . . . . . . . . . . . . . . . . . . . . . . . . . . . . . . . . . . . . 5-701
5-123 :STATus:QUEStionable Subsystem . . . . . . . . . . . . . . . . . . . . . . . . . . . . . . . . . . . . . . . . . . . 5-703
5-124 :SYSTem Subsystem . . . . . . . . . . . . . . . . . . . . . . . . . . . . . . . . . . . . . . . . . . . . . . . . . . . . . . 5-706
5-125 :TRIGger[:SEQuence] Subsystem . . . . . . . . . . . . . . . . . . . . . . . . . . . . . . . . . . . . . . . . . . . . 5-723
Trigger, Hold, and External Source Subsystems. . . . . . . . . . . . . . . . . . . . . . . . . . . . . . . 5-723
Appendix A—Programming with LabVIEW
A-1 Introduction . . . . . . . . . . . . . . . . . . . . . . . . . . . . . . . . . . . . . . . . . . . . . . . . . . . . . . . . . . . . . . . . A-1
A-2 Overview . . . . . . . . . . . . . . . . . . . . . . . . . . . . . . . . . . . . . . . . . . . . . . . . . . . . . . . . . . . . . . . . . . A-1
Programming Basics . . . . . . . . . . . . . . . . . . . . . . . . . . . . . . . . . . . . . . . . . . . . . . . . . . . . . . A-1
GPIB Mnemonics. . . . . . . . . . . . . . . . . . . . . . . . . . . . . . . . . . . . . . . . . . . . . . . . . . . . . . . . . A-1
What is VISA? . . . . . . . . . . . . . . . . . . . . . . . . . . . . . . . . . . . . . . . . . . . . . . . . . . . . . . . . . . . A-1
Programming Environments . . . . . . . . . . . . . . . . . . . . . . . . . . . . . . . . . . . . . . . . . . . . . . . . A-2
A-3 Installing the MS464X LabVIEW Driver . . . . . . . . . . . . . . . . . . . . . . . . . . . . . . . . . . . . . . . . . . A-2
Set up VectorStar Remote Interface . . . . . . . . . . . . . . . . . . . . . . . . . . . . . . . . . . . . . . . . . . A-5
A-4 A Quick Start with the Windows GPIB Utility . . . . . . . . . . . . . . . . . . . . . . . . . . . . . . . . . . . . . . A-6
References . . . . . . . . . . . . . . . . . . . . . . . . . . . . . . . . . . . . . . . . . . . . . . . . . . . . . . . . . . . . . A-8
A-5 Programming Examples . . . . . . . . . . . . . . . . . . . . . . . . . . . . . . . . . . . . . . . . . . . . . . . . . . . . . . A-9
Getting Started. . . . . . . . . . . . . . . . . . . . . . . . . . . . . . . . . . . . . . . . . . . . . . . . . . . . . . . . . . . A-9
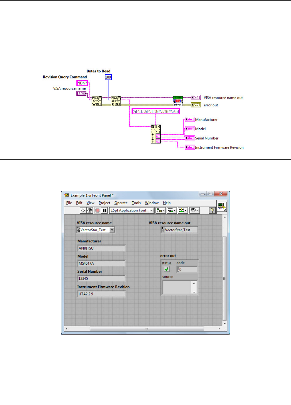
A-6 Example 1 ─ Open a Session to get some Instrument Information . . . . . . . . . . . . . . . . . . . . A-16
A-7 Example 2 ─ Sending the *IDN? Command – Display Results . . . . . . . . . . . . . . . . . . . . . . . A-19
A-8 Example 3 ─ Error Checking . . . . . . . . . . . . . . . . . . . . . . . . . . . . . . . . . . . . . . . . . . . . . . . . . A-21
A-9 Example 4 ─ LIST Command – Send to a File . . . . . . . . . . . . . . . . . . . . . . . . . . . . . . . . . . . . A-22
A-10 Example 5 ─ Acquiring Trace Data. . . . . . . . . . . . . . . . . . . . . . . . . . . . . . . . . . . . . . . . . . . . . A-25
A-11 Example 6 – Smith Chart Data . . . . . . . . . . . . . . . . . . . . . . . . . . . . . . . . . . . . . . . . . . . . . . . . A-27
A-12 Example 7 – Output S2P File . . . . . . . . . . . . . . . . . . . . . . . . . . . . . . . . . . . . . . . . . . . . . . . . . A-30
A-13 Example 8 – Output BMP File. . . . . . . . . . . . . . . . . . . . . . . . . . . . . . . . . . . . . . . . . . . . . . . . . A-31
Appendix B—Programming with LabWindows/CVI
B-1 Introduction . . . . . . . . . . . . . . . . . . . . . . . . . . . . . . . . . . . . . . . . . . . . . . . . . . . . . . . . . . . . . . . . B-1
B-2 Overview . . . . . . . . . . . . . . . . . . . . . . . . . . . . . . . . . . . . . . . . . . . . . . . . . . . . . . . . . . . . . . . . . . B-1
Programming Basics . . . . . . . . . . . . . . . . . . . . . . . . . . . . . . . . . . . . . . . . . . . . . . . . . . . . . . B-1
GPIB Mnemonics. . . . . . . . . . . . . . . . . . . . . . . . . . . . . . . . . . . . . . . . . . . . . . . . . . . . . . . . . B-1
What is VISA? . . . . . . . . . . . . . . . . . . . . . . . . . . . . . . . . . . . . . . . . . . . . . . . . . . . . . . . . . . . B-1
Programming Environments . . . . . . . . . . . . . . . . . . . . . . . . . . . . . . . . . . . . . . . . . . . . . . . . B-2
B-3 Installing the Anritsu au464x LabWindows/CVI Driver . . . . . . . . . . . . . . . . . . . . . . . . . . . . . . . B-3
Setup VectorStar for Native Language . . . . . . . . . . . . . . . . . . . . . . . . . . . . . . . . . . . . . . . . B-6

MS464xB Series VNA PM PN: 10410-00322 Rev. U Contents-11
Table of Contents (Continued)
B-4 Quick Start with the Windows GPIB Utility . . . . . . . . . . . . . . . . . . . . . . . . . . . . . . . . . . . . . . . . B-7
References . . . . . . . . . . . . . . . . . . . . . . . . . . . . . . . . . . . . . . . . . . . . . . . . . . . . . . . . . . . . . B-8
B-5 Programming Examples . . . . . . . . . . . . . . . . . . . . . . . . . . . . . . . . . . . . . . . . . . . . . . . . . . . . . . B-9
Getting Started . . . . . . . . . . . . . . . . . . . . . . . . . . . . . . . . . . . . . . . . . . . . . . . . . . . . . . . . . . B-9
Setting up the Driver to Load every time CVI starts . . . . . . . . . . . . . . . . . . . . . . . . . . . . . B-16
B-6 Example 1 – Open a Session to Obtain Instrument Information. . . . . . . . . . . . . . . . . . . . . . . B-21
B-7 Example 2 – Sending the *IDN? Command and Displaying results . . . . . . . . . . . . . . . . . . . . B-24
B-8 Example 3 – Error Checking. . . . . . . . . . . . . . . . . . . . . . . . . . . . . . . . . . . . . . . . . . . . . . . . . . B-28
B-9 Example 4 ─ LIST Command – Send to a File. . . . . . . . . . . . . . . . . . . . . . . . . . . . . . . . . . . . B-33
B-10 Example 5 ─ Acquiring Trace Data . . . . . . . . . . . . . . . . . . . . . . . . . . . . . . . . . . . . . . . . . . . . B-38
B-11 Example 6 and 6a– Smith Chart Data . . . . . . . . . . . . . . . . . . . . . . . . . . . . . . . . . . . . . . . . . . B-43
Example 6 – Acquire Smith Chart Trace Data. . . . . . . . . . . . . . . . . . . . . . . . . . . . . . . . . . B-43
Example 6a – Smith Chart Output. . . . . . . . . . . . . . . . . . . . . . . . . . . . . . . . . . . . . . . . . . . B-47
B-12 Example 7 – Output S2P File . . . . . . . . . . . . . . . . . . . . . . . . . . . . . . . . . . . . . . . . . . . . . . . . . B-50
B-13 Example 8 – Output BMP File . . . . . . . . . . . . . . . . . . . . . . . . . . . . . . . . . . . . . . . . . . . . . . . . B-54
Appendix C—Programming with VISA/C#
C-1 Introduction . . . . . . . . . . . . . . . . . . . . . . . . . . . . . . . . . . . . . . . . . . . . . . . . . . . . . . . . . . . . . . . . C-1
C-2 Overview. . . . . . . . . . . . . . . . . . . . . . . . . . . . . . . . . . . . . . . . . . . . . . . . . . . . . . . . . . . . . . . . . . C-1
Programming Basics . . . . . . . . . . . . . . . . . . . . . . . . . . . . . . . . . . . . . . . . . . . . . . . . . . . . . . C-1
What is VISA? . . . . . . . . . . . . . . . . . . . . . . . . . . . . . . . . . . . . . . . . . . . . . . . . . . . . . . . . . . . C-2
Programming Environments . . . . . . . . . . . . . . . . . . . . . . . . . . . . . . . . . . . . . . . . . . . . . . . . C-4
GPIB Mnemonics. . . . . . . . . . . . . . . . . . . . . . . . . . . . . . . . . . . . . . . . . . . . . . . . . . . . . . . . . C-4
C-3 A Quick Start with the Windows GPIB Utility . . . . . . . . . . . . . . . . . . . . . . . . . . . . . . . . . . . . . . C-5
C-4 Programming Examples . . . . . . . . . . . . . . . . . . . . . . . . . . . . . . . . . . . . . . . . . . . . . . . . . . . . . . C-8
Getting Started . . . . . . . . . . . . . . . . . . . . . . . . . . . . . . . . . . . . . . . . . . . . . . . . . . . . . . . . . . C-8
C-5 Example 1 ─ Open Session and *IDN? . . . . . . . . . . . . . . . . . . . . . . . . . . . . . . . . . . . . . . . . . C-11
Example 1 – Code Listing . . . . . . . . . . . . . . . . . . . . . . . . . . . . . . . . . . . . . . . . . . . . . . . . . C-11
Example 1 – Discussion . . . . . . . . . . . . . . . . . . . . . . . . . . . . . . . . . . . . . . . . . . . . . . . . . . C-13
C-6 Example 2 ─ Session Parameters and Status Checking . . . . . . . . . . . . . . . . . . . . . . . . . . . . C-16
Example 2 – Code Listing . . . . . . . . . . . . . . . . . . . . . . . . . . . . . . . . . . . . . . . . . . . . . . . . . C-16
Example 2 – Discussion . . . . . . . . . . . . . . . . . . . . . . . . . . . . . . . . . . . . . . . . . . . . . . . . . . C-20
C-7 Example 3 ─ LIST Command . . . . . . . . . . . . . . . . . . . . . . . . . . . . . . . . . . . . . . . . . . . . . . . . . C-22
Example 3 – Code Listing . . . . . . . . . . . . . . . . . . . . . . . . . . . . . . . . . . . . . . . . . . . . . . . . . C-22
Example 3 – Discussion . . . . . . . . . . . . . . . . . . . . . . . . . . . . . . . . . . . . . . . . . . . . . . . . . . C-25
C-8 Example 4 ─ Acquiring ASCII Data, Arbitrary Block. . . . . . . . . . . . . . . . . . . . . . . . . . . . . . . . C-27
Example 4 – Code Listing . . . . . . . . . . . . . . . . . . . . . . . . . . . . . . . . . . . . . . . . . . . . . . . . . C-27
Example 4 – Discussion . . . . . . . . . . . . . . . . . . . . . . . . . . . . . . . . . . . . . . . . . . . . . . . . . . C-31
C-9 Example 5 – Acquiring Binary Data, Arbitrary Block. . . . . . . . . . . . . . . . . . . . . . . . . . . . . . . . C-32
Example 5 – Code Listing . . . . . . . . . . . . . . . . . . . . . . . . . . . . . . . . . . . . . . . . . . . . . . . . . C-32
Example 5 – Discussion . . . . . . . . . . . . . . . . . . . . . . . . . . . . . . . . . . . . . . . . . . . . . . . . . . C-36
C-10 Example 6 – Output S2P File . . . . . . . . . . . . . . . . . . . . . . . . . . . . . . . . . . . . . . . . . . . . . . . . . C-37
Example 6 – Code Listing . . . . . . . . . . . . . . . . . . . . . . . . . . . . . . . . . . . . . . . . . . . . . . . . . C-37
Example 6 – Discussion . . . . . . . . . . . . . . . . . . . . . . . . . . . . . . . . . . . . . . . . . . . . . . . . . . C-41

Contents-12 PN: 10410-00322 Rev. U MS464xB Series VNA PM
Table of Contents (Continued)
C-11 Example 7 – Output a Bitmap . . . . . . . . . . . . . . . . . . . . . . . . . . . . . . . . . . . . . . . . . . . . . . . . .C-42
Example 7 – Code Listing . . . . . . . . . . . . . . . . . . . . . . . . . . . . . . . . . . . . . . . . . . . . . . . . . C-42
Example 7 – Discussion . . . . . . . . . . . . . . . . . . . . . . . . . . . . . . . . . . . . . . . . . . . . . . . . . . C-46
Appendix D—Programming Basics with Legacy Software
D-1 Introduction . . . . . . . . . . . . . . . . . . . . . . . . . . . . . . . . . . . . . . . . . . . . . . . . . . . . . . . . . . . . . . . . D-1
D-2 Programming Basics. . . . . . . . . . . . . . . . . . . . . . . . . . . . . . . . . . . . . . . . . . . . . . . . . . . . . . . . . D-1
VISA. . . . . . . . . . . . . . . . . . . . . . . . . . . . . . . . . . . . . . . . . . . . . . . . . . . . . . . . . . . . . . . . . . . D-1
Programming Environments . . . . . . . . . . . . . . . . . . . . . . . . . . . . . . . . . . . . . . . . . . . . . . . . D-3
GPIB Mnemonics. . . . . . . . . . . . . . . . . . . . . . . . . . . . . . . . . . . . . . . . . . . . . . . . . . . . . . . . . D-3
D-3 Installing the LabVIEW Driver. . . . . . . . . . . . . . . . . . . . . . . . . . . . . . . . . . . . . . . . . . . . . . . . . . D-4
D-4 Installing the LabWindows/CVI Driver. . . . . . . . . . . . . . . . . . . . . . . . . . . . . . . . . . . . . . . . . . . . D-7
D-5 Anritsu GPIB, USB, VXI-11, and TCP/IP Exerciser . . . . . . . . . . . . . . . . . . . . . . . . . . . . . . . . D-10
D-6 VISA and C# Programming Examples . . . . . . . . . . . . . . . . . . . . . . . . . . . . . . . . . . . . . . . . . . D-12
Create a New Console Application Project . . . . . . . . . . . . . . . . . . . . . . . . . . . . . . . . . . . . D-12
Build the Solution. . . . . . . . . . . . . . . . . . . . . . . . . . . . . . . . . . . . . . . . . . . . . . . . . . . . . . . .D-13
Run the Code (Start Debugging). . . . . . . . . . . . . . . . . . . . . . . . . . . . . . . . . . . . . . . . . . . . D-13
Example 1 – Opening a Session and Sending the *IDN? Command . . . . . . . . . . . . . . . . D-14
Example 1 Discussion . . . . . . . . . . . . . . . . . . . . . . . . . . . . . . . . . . . . . . . . . . . . . . . . . . . . D-15
Example 2 – Session Parameters and Status Checking . . . . . . . . . . . . . . . . . . . . . . . . . . D-17
Example 2 Discussion . . . . . . . . . . . . . . . . . . . . . . . . . . . . . . . . . . . . . . . . . . . . . . . . . . . . D-19
Example 3 – Sending Data to a File with the LIST Command. . . . . . . . . . . . . . . . . . . . . . D-21
Example 3 Discussion . . . . . . . . . . . . . . . . . . . . . . . . . . . . . . . . . . . . . . . . . . . . . . . . . . . . D-23
Example 4 – Acquiring ASCII Data, Arbitrary Block . . . . . . . . . . . . . . . . . . . . . . . . . . . . . D-25
Example 4 Discussion . . . . . . . . . . . . . . . . . . . . . . . . . . . . . . . . . . . . . . . . . . . . . . . . . . . . D-27
Example 5 – Acquiring Binary Data, Arbitrary Block . . . . . . . . . . . . . . . . . . . . . . . . . . . . . D-28
Example 5 Discussion . . . . . . . . . . . . . . . . . . . . . . . . . . . . . . . . . . . . . . . . . . . . . . . . . . . . D-30
Example 6 – Output S2P File . . . . . . . . . . . . . . . . . . . . . . . . . . . . . . . . . . . . . . . . . . . . . . D-31
Example 6 Discussion . . . . . . . . . . . . . . . . . . . . . . . . . . . . . . . . . . . . . . . . . . . . . . . . . . . . D-33
Example 7 – Output a Bitmap . . . . . . . . . . . . . . . . . . . . . . . . . . . . . . . . . . . . . . . . . . . . . . D-34
Example 7 Discussion . . . . . . . . . . . . . . . . . . . . . . . . . . . . . . . . . . . . . . . . . . . . . . . . . . . . D-36
D-7 LabView Programming Examples. . . . . . . . . . . . . . . . . . . . . . . . . . . . . . . . . . . . . . . . . . . . . . D-37
Setup Communications . . . . . . . . . . . . . . . . . . . . . . . . . . . . . . . . . . . . . . . . . . . . . . . . . . . D-37
Example 1 – Opening a Session . . . . . . . . . . . . . . . . . . . . . . . . . . . . . . . . . . . . . . . . . . . . D-42
Example 2 – Sending the *IDN? Command . . . . . . . . . . . . . . . . . . . . . . . . . . . . . . . . . . . D-44
Example 2 – Error Checking . . . . . . . . . . . . . . . . . . . . . . . . . . . . . . . . . . . . . . . . . . . . . . . D-45
Example 3 – Sending Data to a File with the LIST Command. . . . . . . . . . . . . . . . . . . . . . D-46
Example 4 – Acquiring Trace Data . . . . . . . . . . . . . . . . . . . . . . . . . . . . . . . . . . . . . . . . . . D-48
Example 5 – Smith Chart Data . . . . . . . . . . . . . . . . . . . . . . . . . . . . . . . . . . . . . . . . . . . . . D-48
Example 6 – Output S2P File . . . . . . . . . . . . . . . . . . . . . . . . . . . . . . . . . . . . . . . . . . . . . . D-50
Example 7 – Output BMP File . . . . . . . . . . . . . . . . . . . . . . . . . . . . . . . . . . . . . . . . . . . . . . D-52

MS464xB Series VNA PM PN: 10410-00322 Rev. U Contents-13
Table of Contents (Continued)
D-8 LabWindows/CVI Programming Examples. . . . . . . . . . . . . . . . . . . . . . . . . . . . . . . . . . . . . . . D-54
Example 0 – Opening a Session . . . . . . . . . . . . . . . . . . . . . . . . . . . . . . . . . . . . . . . . . . . . D-62
Example 1 – Sending the *IDN? Command and Displaying Results. . . . . . . . . . . . . . . . . D-63
Example 2 – Error Checking . . . . . . . . . . . . . . . . . . . . . . . . . . . . . . . . . . . . . . . . . . . . . . . D-65
Example 3 – Sending Data to a File with the LIST Command . . . . . . . . . . . . . . . . . . . . . D-67
Example 4 – Acquiring Trace Data . . . . . . . . . . . . . . . . . . . . . . . . . . . . . . . . . . . . . . . . . . D-69
Example 5 – Smith Chart Data . . . . . . . . . . . . . . . . . . . . . . . . . . . . . . . . . . . . . . . . . . . . . D-72
Example 6 – Output S2P File . . . . . . . . . . . . . . . . . . . . . . . . . . . . . . . . . . . . . . . . . . . . . . D-75
Example 7 – Output BMP File . . . . . . . . . . . . . . . . . . . . . . . . . . . . . . . . . . . . . . . . . . . . . . D-77
Appendix E—Alphabetical Command Index
E-1 Introduction . . . . . . . . . . . . . . . . . . . . . . . . . . . . . . . . . . . . . . . . . . . . . . . . . . . . . . . . . . . . . . . . E-1
Sorting . . . . . . . . . . . . . . . . . . . . . . . . . . . . . . . . . . . . . . . . . . . . . . . . . . . . . . . . . . . . . . . . . E-1
System Suffix. . . . . . . . . . . . . . . . . . . . . . . . . . . . . . . . . . . . . . . . . . . . . . . . . . . . . . . . . . . . E-1
E-2 Alphabetical Command Listing . . . . . . . . . . . . . . . . . . . . . . . . . . . . . . . . . . . . . . . . . . . . . . . . . E-1

Contents-14 PN: 10410-00322 Rev. U MS464xB Series VNA PM

MS464xB Series VNA PM PN: 10410-00322 Rev. U 1-1
Chapter 1 — General Information
1-1 About this Manual
This manual provides information for remote operation of the VectorStar MS464xB Series VNAs using
commands sent from an external controller via the IEEE 488 General Purpose Interface Bus (GPIB), USB, and
Ethernet. It includes the following:
•A general description of the GPIB and the bus data transfer and control functions
•A listing of the IEEE 488 Interface Function Messages recognized by the VNA
•A brief description of the Ethernet and USB program interface to the VNA
•A complete listing and description of all the Standard Commands for Programmable Instruments (SCPI)
commands that can be used to control VNA operation with examples of command usage
•See the companion document, Programming Manual Supplement – 10410-00323 for a complete listing of
all Anritsu legacy Lightning (37xxxD/E) commands and all Agilent/HP legacy 8510 commands that can
be used to control MS464xB Series VNAs.
•This manual is intended to be used in conjunction with the VectorStar MS464xB Series Microwave VNA
Operation Manual – 10410-00317. Refer to that manual for general information about the VectorStar
Series VNAs including equipment set up and front panel (manual mode) operating instructions.
This manual covers the IEEE 488.2, System and Troubleshooting, and SCPI commands. See the Programming
Manual - Supplement, 10410-00323 for descriptions of the Anritsu 37xxxx and HP8510 commands.
1-2 Introduction
This chapter provides a general description of the GPIB and the bus data transfer and control functions. It also
contains a listing of the MS464xB GPIB interface function subset capability and response to IEEE 488
interface function messages.
The GPIB information presented in this chapter is general in nature. For complete and specific information,
refer to the following documents, available from the Institute of Electrical and Electronics Engineers:
•ANSI/IEEE Standard 488.1-1987 IEEE Standard Digital Interface for Programmable Instrumentation
•ANSI/IEEE Standard 488.2-1987 IEEE Standard Codes, Formats, Protocols, and Common Commands
These documents precisely define the total specification of the mechanical and electrical interface, and of the
data transfer and control protocols.
The final section in this chapter, “Minimum/Maximum Instrument Frequency and Related Parameters”
on page 1-22, provides a listing of the VNA instrument minimum and maximum frequency settings and related
parameters such as default frequency span. These values are provided for standalone VectorStar VNAs as well
as for VNAs configured with ME7828A or MS7838A Broadband/Millimeter-Wave/Multiple Source Test Sets.
Note Many of the images in this document are used as typical representations of the product or of the
product features. Your instrument and instrument displays may vary slightly from these images.
Note
When operating the VectorStar VNA through remote programming, the front panel user interface and
controls are disabled. To return to local front panel control, press the front panel Clear/Tab key
[Clr -->|], keyboard Esc key, or send the RTL command.
For general information about GPIB, refer to Section 1-5 “IEEE 488 GPIB Description”.

1-3 Related Documentation General Information
1-2 PN: 10410-00322 Rev. U MS464xB Series VNA PM
1-3 Related Documentation
The latest product information and documentation can be found on the VectorStar product web page:
http://www.anritsu.com/en-us/test-measurement/products/ms4640b-series
On this web page, you can select various tabs for more information about your instrument. Included is a
“Library” tab which contains links to all the latest technical documentation related to this instrument.
Product Information, Compliance, and Safety
Refer to the VectorStar Product Information, Compliance, and Safety (PICS) – 10100-00063 for applicable
product information, compliance statements, and safety information, including links to applicable product web
pages.
1-4 Contacting Anritsu
To contact Anritsu, please visit:
https://www.anritsu.com/en-US/contact-us
From here, you can select the latest sales, service and support contact information in your country or region,
provide online feedback, complete a "Talk to Anritsu" form to get your questions answered, or obtain other
services offered by Anritsu.

General Information 1-5 IEEE 488 GPIB Description
MS464xB Series VNA PM PN: 10410-00322 Rev. U 1-3
1-5 IEEE 488 GPIB Description
The IEEE 488 General Purpose Interface Bus (GPIB) is an international instrumentation interface standard
for integrating instruments, computers, printers, plotters, and other measurement devices into systems. IEEE
stands for the Institute of Electrical and Electronics Engineers and is currently the world’s largest technical
professional society. Refer to http://www.ieee.org for more information about the society and its standards.
The interface between the VectorStar VNA and other devices on the GPIB is via a standard 24-wire GPIB
interface cable. This cable uses a double-sided connector where one connector face is a plug and the other a
receptacle. These double-function connectors allow parallel connection of two or more cables to a single
instrument connector.
Caution When two or more cables are connected in parallel, be careful not to bend the attached connectors
and damage the rear panel GPIB Port connector.

1-5 IEEE 488 GPIB Description General Information
1-4 PN: 10410-00322 Rev. U MS464xB Series VNA PM
GPIB Network Restrictions
To achieve design performance on the GPIB network bus, the proper timing and voltage level relationships
must be maintained. If either the cable length between separate instruments or the accumulated cable length
between all instruments is too long, the data and control lines cannot be driven properly and the system may
fail to perform.
•Network Topology
GPIB network topologies can be in any combination of star and/or serial (“daisy-chain”) network topology
subject to the limitations below. Looped topologies are prohibited. If a star topology is used, care must be
observed when stacking two or more GPIB connectors.
•Number of Units
The maximum number of physical GPIB devices must be less than or equal to 15 including the
controller.
•Addresses
The default address for a GPIB Controller Device must be 0 (zero). The address for a GPIB-controlled
device can be from 1 (one) to 30. Each device address in a GPIB network must be unique.
•Total Network Length
The network length is measured in meters. The total network length of all cables less than two times the
number of instruments, and always less than 20 meters. For example, the maximum length of a 2
instrument network is 4 meters; a 6 instrument network is limited to 12 meters; and networks of 10 or
more instruments are limited to 20 meters.
•Maximum Network Leg Length
The recommended length of any network leg is less than or equal to 4 meters. In all cases, minimize
cable lengths to achieve maximum data transfer rates.
•Power State
Two-thirds of the network devices must be powered on before signaling is started. No devices should be
powered up while bus signaling is in operation where devices are actively sending or receiving messages
or data.
The devices on the GPIB are connected in parallel, as shown in Figure 1-1. The interface consists of 16 signal
lines and 8 ground lines in a shielded cable. Eight of the signal lines are the data lines, DIO 1 through DIO 8.
These data lines carry messages (data and commands), one byte at a time, among the GPIB devices. Three of
the remaining lines are the handshake lines that control the transfer of message bytes between devices. The
five remaining signal lines are referred to as interface management lines.
The following paragraphs provide an overview of the GPIB including descriptions of:
•“Functional Elements”
•“Bus Structure”
•“Data Bus Description”
•“Data Byte Transfer Control Bus Description”
•“General Interface Management Bus Description”
•“Device Interface Function Capability”
•“Message Types”
•“Response to GPIB Interface Function Messages”
•“Configuring the Dedicated GPIB Port”
•“Configuring the IEEE 488.2 GPIB Port”
Note For low EMI applications, the GPIB cable should be a fully shielded type with well-grounded
metal-shell connectors. Use Anritsu Model 2100-series cables.

General Information 1-5 IEEE 488 GPIB Description
MS464xB Series VNA PM PN: 10410-00322 Rev. U 1-5
Figure 1-1. GPIB Interface Connection and Bus Structure

1-5 IEEE 488 GPIB Description General Information
1-6 PN: 10410-00322 Rev. U MS464xB Series VNA PM
Functional Elements
Effective communications between devices on the GPIB requires three functional elements; a talker, a listener,
and a controller. Each device on the GPIB is categorized as one of these elements depending on its current
interface function and capabilities.
•Talker
A talker is a device capable of sending device-dependent data to another device on the bus when
addressed to talk. Only one GPIB device at a time can be an active talker.
•Listener
A listener is a device capable of receiving device-dependent data from another device on the bus when
addressed to listen. Any number of GPIB devices can be listeners simultaneously.
•Controller
A controller is a device, usually a computer, capable of managing the operation of the GPIB. Only one
GPIB device at a time can be an active controller. The active controller manages the transfer of
device-dependent data between GPIB devices by designating who will talk and who will listen.
•System Controller
The system controller is the device that always retains ultimate control of the GPIB. When the system is
first powered-up, the system controller is the active controller and manages the GPIB. The system
controller can pass control to a device, making it the new active controller. The new active controller, in
turn, may pass control on to yet another device. Even if it is not the active controller, the system
controller maintains control of the Interface Clear (IFC) and Remote Enable (REN) interface
management lines and can thus take control of the GPIB at anytime.

General Information 1-5 IEEE 488 GPIB Description
MS464xB Series VNA PM PN: 10410-00322 Rev. U 1-7
Bus Structure
The GPIB uses 16 signal lines to carry data and commands between the devices connected to the bus. The
interface signal lines are organized into three functional groups.
•Data Bus (8 lines)
•Data Byte Transfer Control Bus (3 lines)
•General Interface Management Bus (5 lines)
The signal lines in each of the three groups are designated according to function. Table 1-1 lists these
designations.
Data Bus Description
The data bus is the conduit for the transfer of data and commands between the devices on the GPIB. It
contains eight bidirectional, active-low signal lines —DIO 1 through DIO 8. Data and commands are
transferred over the data bus in byte-serial, bit-parallel form. This means that one byte of data (eight bits) is
transferred over the bus at a time. DIO 1 represents the least-significant bit (LSB) in this byte and DIO 8
represents the most-significant bit (MSB). Bytes of data are normally formatted in seven-bit ASCII (American
Standard Code for Information Interchange) code. The eighth (parity) bit is not used.
Each byte placed on the data bus represents either a command or a data byte. If the Attention (ATN) interface
management line is TRUE while the data is transferred, then the data bus is carrying a bus command which is
to be received by every GPIB device. If ATN is FALSE, then a data byte is being transferred and only the active
listeners will receive that byte.
Table 1-1. Interface Bus Signal Line Designations
Bus Type Signal Line Name Function
Data Bus DIO1–DIO8 Data Input/Output, 1 through 8
Data Byte Transfer Control Bus DAV
NRFD
NDAC
Data Available
Not Ready For Data
Not Data Accepted
General Interface Management Bus ATN
IFC
SRQ
REN
EOI
Attention
Interface Clear
Service Request
Remote Enable
End Or Identify
Figure 1-2. Typical GPIB Handshake Operation

1-5 IEEE 488 GPIB Description General Information
1-8 PN: 10410-00322 Rev. U MS464xB Series VNA PM
Data Byte Transfer Control Bus Description
Control of the transfer of each byte of data on the data bus is accomplished by a technique called the
“three-wire handshake”, which involves the three signal lines of the Data Byte Transfer Control Bus. This
technique forces data transfers at the speed of the slowest listener, which ensures data integrity in multiple
listener transfers. One line (DAV) is controlled by the talker, while the other two (NRFD and NDAC) are
wired-OR lines shared by all active listeners. The handshake lines, like the other GPIB lines, are active low.
The technique is described briefly in the following paragraphs and is depicted in Figure 1-2. For further
information, refer to the ANSI/IEEE Standard 488.1 specification.
General Interface Management Bus Description
The general interface management bus is a group of five signal lines used to manage the flow of information
across the GPIB. A description of the function of each of the individual control lines is provided below.
•ATN (Attention)
The active controller uses the ATN line to define whether the information on the data bus is a command
or is data. When ATN is TRUE (low), the bus is in the command mode and the data lines carry bus
commands. When ATN is FALSE (high), the bus is in the data mode and the data lines carry
device-dependent instructions or data.
•EOI (End or Identify)
The EOI line is used to indicate the last byte of a multi byte data transfer. The talker sets the EOI line
TRUE during the last data byte. The active controller also uses the EOI line in conjunction with the ATN
line to initiate a parallel poll sequence.
•IFC (Interface Clear)
Only the system controller uses this line. When IFC is TRUE (low), all devices on the bus are placed in a
known, quiescent state (unaddressed to talk, unaddressed to listen, and service request idle).
•REN (Remote Enable)
Only the system controller uses this line. When REN is set TRUE (low), the bus is in the remote mode
and devices are addressed either to listen or to talk. When the bus is in remote and a device is addressed,
it receives instructions from the GPIB rather than from its front panel. When REN is set FALSE (high),
the bus and all devices return to local operation.
•SRQ (Service Request)
The SRQ line is set TRUE (low) by any device requesting service by the active controller.

General Information 1-5 IEEE 488 GPIB Description
MS464xB Series VNA PM PN: 10410-00322 Rev. U 1-9
Device Interface Function Capability
An interface function is the GPIB system element which provides the basic operational facility through which a
device can receive, process, and send messages. Each specific interface function may only send or receive a
limited set of messages within particular classes of messages. As a result, a set of interface functions is
necessary to achieve complete communications among devices on the GPIB.
The ANSI/IEEE Standard 488.1 specification defines each of the interface functions along with its specific
protocol. The ANSI/IEEE Standard 488.2 specification specifies the minimum set of IEEE 488.1 interface
capabilities that each GPIB device must have. This minimum set of interface functions assures that the device
is able to send and receive data, request service, and respond to a device clear message. Table 1-2 lists the
interface function capability of the VectorStar Series VNA.
Table 1-2. VectorStar VNA Interface Function Capability
Function Identifier Function VectorStar VNA Capability
AH1 Acceptor Handshake Complete Capability
SH1 Source Handshake Complete Capability
T6 Talker No Talk Only (TON)
L4 Listener No Listen Only (LON)
SR1 Service Request Complete Capability
RL1 Remote/Local Complete Capability
PP1 Parallel Poll Complete Capability
DC1 Device Clear Complete Capability
DT1 Device Trigger Complete Capability
C0
C1
C2
C3
C28
Controller Capability Options C0, No Capability
C1, System Controller
C2, Send IFC and Take Charge
C3, Send REN
C28, Send IF Messages
E2 Tri-State Drivers Three-state bus drivers

1-5 IEEE 488 GPIB Description General Information
1-10 PN: 10410-00322 Rev. U MS464xB Series VNA PM
Message Types
There are three types of information transmitted over the GPIB:
•interface function messages
•device-specific commands, and
•data and instrument status messages.
Interface Function Messages
The controller manages the flow of information on the GPIB using interface function messages, usually called
commands or command messages. Interface function messages perform such functions as initializing the bus,
addressing and unaddressing devices, and setting device modes for remote or local operation.
There are two types of commands: multiline and uniline. Multiline commands are bytes sent by the active
controller over the data bus (DIO1-DIO8) with ATN set TRUE. Uniline commands are signals carried by the
individual interface management lines.
The user generally has control over these commands; however, the extent of user control depends on the
implementation and varies with the specific GPIB interface hardware and software used with the external
controller.
Device-Specific Commands
These commands are keywords or mnemonic codes sent by the external controller to control the setup and
operation of the addressed device or instrument. The commands are normally unique to a particular
instrument or class of instruments and are described in its documentation. Device-specific commands are
transmitted over the data bus of the GPIB to the device in the form of ASCII strings containing one or more
keywords or codes. They are decoded by the device’s internal controller and cause the various instrument
functions to be performed.
Data and Instrument Status Messages
These messages are sent by the device to the external controller via the GPIB. They contain measurement
results, instrument status, or data files that the device transmits over the data bus in response to specific
requests from the external controller. The contents of these messages are instrument specific and may be in
the form of ASCII strings or binary data. In some cases data messages will be transmitted from the external
controller to the device. For example, messages to load calibration data.
An SRQ (service request) is an interface function message sent from the device to the external controller to
request service from the controller, usually due to some predetermined status condition or error. To send this
message, the device sets the SRQ line of the General Interface Management Bus true, then sends a status byte
on the data bus lines.
An SRQ interface function message is also sent by the device in response to a serial poll message from the
controller, or upon receiving an Output Status Byte(s) command from the controller. The protocols associated
with the SRQ functions are defined in the ANSI/IEEE Std 488.2 document.
The manner in which interface function messages and device-specific commands are invoked in programs is
implementation specific for the GPIB interface used with the external controller. Even though both message
types are represented by mnemonics, they are implemented and used in different ways.
Normally, the interface function messages are sent automatically by the GPIB driver software in response to
invocation of a software function. For example, to send the IFC (Interface Clear) interface function message,
one would call the ibsic function of the National Instruments software driver. On the other hand, the command
*RST (Reset) is sent in a command string to the addressed device. In the case of the National Instruments
example, this would be done by using the ibwrt function call.

General Information 1-5 IEEE 488 GPIB Description
MS464xB Series VNA PM PN: 10410-00322 Rev. U 1-11
Response to GPIB Interface Function Messages
Table 1-3 lists the GPIB interface function messages that the MS464xB will recognize and respond to. With the
exception of the Device Clear and Selected Device Clear messages, these messages affect only the operation of
the VectorStar VNA GPIB interface. The VNA response for each message is indicated below. Interface function
messages are transmitted on the GPIB data lines and interface management lines as either unaddressed or
addressed to receive the commands. The manner in which these messages are invoked in programs is
implementation dependent. For more programming information, refer to the documentation included with the
GPIB interface used for the external controller and to the IEEE 488.1 specification.
Table 1-3. VectorStar VNA Response to GPIB Interface Function Messages
Interface Function Message Addressed Command VectorStar VNA Response
Device Clear (DCL)
Selected Device Clear (SDC)
No
Yes
Clears the input and output buffers and resets the
parser.
Go To Local (GTL) Yes Returns the VNA to local front panel control.
Group Execute Trigger (GET) Yes In step sweep, single trigger: triggers a sweep.
In list sweep, manual trigger: triggers step to next index
within start/stop index boundaries.
In list sweep, single trigger: triggers a sweep.
Interface Clear (IFC) No Stops the VNA GPIB interface from listening or talking.
(The front panel controls are not cleared.)
Local Lockout (LLO) No Disables the front panel menu RETURN TO LOCAL
soft-key.
Remote Enable (REN) No Places the VNA under remote (GPIB) control when it
has been addressed to listen.
Serial-Poll Enable (SPE) No Outputs the serial-poll status byte.
Serial-Poll Disable (SPD) No Disables the serial-poll function.
Parallel-Poll Configure (PPC) Yes The VectorStar VNA does not respond to Parallel-Poll
messages.
Parallel-Poll Unconfigure No The VectorStar VNA does not respond to Parallel-Poll
messages.

1-5 IEEE 488 GPIB Description General Information
1-12 PN: 10410-00322 Rev. U MS464xB Series VNA PM
Configuring the Dedicated GPIB Port
Use this procedure to setup the dedicated GPIB port to control other GPIB devices such as Power Meters or
Signal Generators by using the VNA rear panel Dedicated GPIB Port. An example of a complex GPIB
configuration with the VNA as the GPIB controller is shown in Figure 1-3.
1. VectorStar VNA
2. Synthesizer #1
3. Synthesizer #2
4. 3739x Broadband Test Set
5. Millimeter-Wave (mm-Wave) Module #1
6. mm-Wave Module #2
Figure 1-3. VNA as a Remote GPIB Controller for Synthesizers
Dedicated
GPIB
GPIB
GPIB
IFs
10 MHz Output to BNC T-Connector
10 MHz Input
10 MHz Input
External
I/O
IFs
Control
Input
VectorStar VNA
Synthesizer #2
3739x Test Set
mm-Wave Module 1 mm-Wave Module 2
Synthesizer #1
1
2
3
4
6
5

General Information 1-5 IEEE 488 GPIB Description
MS464xB Series VNA PM PN: 10410-00322 Rev. U 1-13
1. Connect GPIB devices to the VNA rear panel Dedicated GPIB Port using the appropriate length GPIB
cable.
2. Power-up the VectorStar VNA and any attached GPIB devices, and allow the system to warm up.
3. Navigate to the Remote Inter. menu as follows:
MAIN | System > | SYSTEM | Remote Interface > | REMOTE INTER/
1. GPIB Port: Rear panel Dedicated GPIB Port D-24 (f)
connector.
2. GPIB Cable and Connector: GPIB cable and
double-sided connector. Cable routes to any
controlled GPIB devices.
Figure 1-4. VNA Dedicated GPIB Port and GPIB Cable Connection

1-5 IEEE 488 GPIB Description General Information
1-14 PN: 10410-00322 Rev. U MS464xB Series VNA PM
.
Figure 1-5. REMOTE INTERFACE (REMOTE INTER) Menu

General Information 1-5 IEEE 488 GPIB Description
MS464xB Series VNA PM PN: 10410-00322 Rev. U 1-15
The GPIB address for any controlled device can be kept at the factory default values or changed as required.
The default GPIB addresses are:
•VectorStar MS464xB Series VNA = 6
•VectorStar MN469xC Series Test Set = 16
•External Source 1 = 4
•External Source 2 = 5
•External Source 3 = 2
•External Source 4 = 3
•Power Meter = 13
•Frequency Counter = 7
•W-Band Power Meter = 15
The GPIB addresses for the External Sources can be changed from the Ext Src Addr sub-menu available at:
•MAIN | System | SYSTEM | Remote Interface | REMOTE INTER | Ext Sources | EXT SRC ADDR.
4. If a change of GPIB address is required, click the device button, and the device field toolbar appears as
shown below:
5. Use the front panel keys, a keyboard, or mouse to set the required GPIB address.
6. Click the Enter button to set the new GPIB address.
Figure 1-6. EXT SRC ADDR (EXTERNAL SOURCE ADDRESS) Menu

1-5 IEEE 488 GPIB Description General Information
1-16 PN: 10410-00322 Rev. U MS464xB Series VNA PM
Configuring the IEEE 488.2 GPIB Port
Use this procedure to set up the talker/listener port to control the VNA remotely over an IEEE 488.2 GPIB bus
network. In this configuration, an external computer/controller is physically connected to the VNA rear panel
IEEE 488.2 GPIB Port with a standard GPIB cable. Most of the VectorStar VNA functions (except power on/off
and initialization of the hard disk) can be controlled remotely by an external computer/controller via the
IEEE-488.2 GPIB bus network.
1. Connect the VNA to the GPIB Controller using the rear panel IEEE 488.2 GPIB Port DB-24 (f) connector
and a standard GPIB cable.
2. Apply power to the VectorStar VNA and allow the system to warm up.
Once the software has finished loading and start-up testing is complete, the instrument is ready to be remotely
controlled via the GPIB. The instrument will not respond to GPIB commands until the instrument’s software
has been loaded.
1. IEEE 488.2 Talker/Listener Port: Rear panel IEEE
488.2 Talker/Listener GPIB Port D-24 (f) connector.
2. GPIB Cable and Connector: GPIB cable and
double-sided connector. Cable routes to the GPIB
Controller computer.
Figure 1-7. IEEE 488.2 GPIB Talker/Listener Port and GPIB Cable Connection
Note The factory default GPIB address for the instrument is six (6).

General Information 1-6 Resetting GPIB Addresses
MS464xB Series VNA PM PN: 10410-00322 Rev. U 1-17
To change the VectorStar VNA GPIB address:
1. Navigate to the REMOTE INTER menu:
MAIN | System | SYSTEM | Remote Interface | REMOTE INTER
2. On the Remote Inter. menu, click the IEEE 488.2 GPIB button.
The IEEE 488.2 GPIB toolbar appears below the icon toolbar near the top of the display.
3. Use the front panel keys, a keyboard, or a mouse to set the required GPIB address.
4. Click the Enter button to set the new GPIB address.
1-6 Resetting GPIB Addresses
The VectorStar VNA Reset commands received over the GPIB do not reset GPIB addresses. Below is a list of
the Reset commands which are recognized by the VectorStar VNA.
•IEEE488 Commands
•*RST - Instrument reset
•Lightning Commands
•RST - Instrument reset
•RST0 - Instrument reset
•RST1 - Instrument reset
•HP8510 Commands
•FACTPRES - Perform a factory preset
•PRES - Instrument reset
•Native SCPI Commands
•:SYSTem:PRESet - Performs Preset
•:SYSTem:PRESet:ZERo - Performs a Reset Zero
Background
ATE programs use a Reset command to return the VNA to a known state. Most large ATE programs which do
multiple operations use a Reset command at the start of each operation. However, allowing a Reset command
to alter GPIB addresses could unexpectedly cause loss of communication with the External Controller and/or
the External Instruments on the VNA Dedicated Bus. Therefore the reset commands listed above DO NOT
alter GPIB addresses.
Returning the GPIB Addresses to Default
If it is necessary to return the GPIB addresses associated with the VectorStar VNA to their normal default
values, use the following procedure.
1. Exit the VectorStar VNA application by selecting MENU BAR | File | Exit at the top of the Display. This
will return execution to the PC desktop.
2. Start the VectorStar Reset Application by double clicking its Icon (Yellow Starburst) on the Desktop.
3. When the VectorStar Reset Application starts up, click the Reset VectorStar button. This will sequentially
reset the VectorStar application and the VectorStar 100K application.
4. When done, exit the application.
5. VectorStar VNA operation can be resumed by double clicking the Blue VectorStar Icon on the Desktop.

1-7 Ethernet LAN TCP/IP and USB Description General Information
1-18 PN: 10410-00322 Rev. U MS464xB Series VNA PM
1-7 Ethernet LAN TCP/IP and USB Description
The VectorStar VNA supports Ethernet 10/100 BASE-T. The instrument is connected directly to the LAN via
the rear panel RJ-45 Ethernet Port using a standard CAT-5 Ethernet cable.
The MS464xB Series VNAs can also be controlled remotely across a Universal Serial Bus (USB) Type 2
network by a PC equipped with a USB control application using the rear panel USB Control Port.
The general requirements for manual Ethernet LAN configuration are discussed in the sections below.
TCP/IP General Requirements and Settings
Transmission Control Protocol/Internet Protocol (TCP/IP) is a network protocol. In the Windows operating
system, TCP/IP is automatically installed and in most cases, installation, configuration, and communication
are transparent to the user.
In a TCP/IP network, you must provide IP addresses and other information to clients. Clients may also require
a naming service or a method for name resolution. The TCP/IP protocol setup requires the following
information:
•IP Address
Every device in a TCP/IP network requires an IP address that consists of four numbers, each between 0
and 255, separated by periods. For example: 128.111.122.42 is a valid IP address.
•Subnet Mask
The subnet mask distinguishes the portion of the IP address that is the network identification (ID)
address from the portion that is the station ID address. When the subnet mask 255.255.0.0 is applied to
the IP address above, it would identify the network ID address as 128.111 and the station ID address as
122.42. All stations in the same Local Area Network (LAN) should have the same network ID, but
different station IDs.
•Default Gateway
A TCP/IP network can have a gateway to communicate beyond the LAN identified by the network ID. A
gateway is a computer or electronic device that is connected to two different networks and can move
TCP/IP data from one network to the other. A single LAN that is not connected to other LANs requires a
default gateway setting of 0.0.0.0. The default gateway setting for the VectorStar MS4640B Series VNA
is 0.0.0.0. If your network has a gateway, then the default gateway would be set to the appropriate value
of your gateway.
•Hardware Address (MAC Address)
An Ethernet address is a unique 48-bit value that identifies a network interface card internal to the
VNA to the rest of the network. Every network card has a unique Ethernet address permanently stored
into its memory.
•TCP/IP Port Number
Reports the currently used TCP/IP port number with Port #5001 set as the default. In general, it should
not be changed. If the port number is changed, do not change it to 5000 as that port is used by VXI-11.
Ports below #5000 are generally reserved for other services and devices. Custom settings generally
should use settings of #5001 and higher.
•Network Interface Setup
TCP/IP connectivity requires setting up the parameters described at the beginning of this section. You
may need to contact your network administrator or refer to your network documentation for further
assistance. The following procedure is a general overview of how to set up a general LAN connection on
both the VNA and the remote machine. The actual menus and sequence may vary.
Note
This section is provided for general information about manually configuring an Ethernet connection
and does not apply to USB networking. Consult your local network administrator for the exact
requirements and settings that are required for your network installation.

General Information 1-7 Ethernet LAN TCP/IP and USB Description
MS464xB Series VNA PM PN: 10410-00322 Rev. U 1-19
Default Plug-and-Play Configuration
The VectorStar VNA and its Windows operating system comes pre-configured and ready to plug into and
connect with an existing Ethernet network. The Ethernet network must provide DNS/DHCP and be configured
with a gateway.
Connection can also be made to a USB network. USB networks are typically auto-detecting without the need
for configuration; however, a special USB network cable (described below) is required.
The required PC-to-Instrument USB 2.0 networking cable (also called a USB-USB cable, USB networking
cable, or USB bridge cable) has a small electronic circuit module in the middle of the cable that allows the PC
and the VectorStar VNA to talk to each other at 480 Mbps. The PC-to-Instrument USB cable is user-provided
and does not come with the VectorStar VNA.
For Ethernet connection, connect the VectorStar VNA to the network with an Ethernet cable between the VNA
rear panel RJ-45 Ethernet Port and your local network port. For USB networks, use the USB network cable
defined above between the VNA rear panel USB Type 2 Port and your local network hub.
Windows will automatically detect the network settings and configure the network connection.
Warning
Using the wrong type of USB-USB cable can result in damage to the PC and/or VectorStar USB
ports and/or power supplies. Do NOT use a so-called “USB A/A” cable that is similar to a serial port
cross-over null-modem cable.
1. Ethernet Port – Rear panel Ethernet RJ45 (f) port or
USB Type 2 connection
2. Ethernet CAT-5 RJ-45 or USB cable from LAN (Local
Area Network).
Figure 1-8. VectorStar VNA Network Connection

1-7 Ethernet LAN TCP/IP and USB Description General Information
1-20 PN: 10410-00322 Rev. U MS464xB Series VNA PM
Manually Configuring TCP/IP Ethernet LAN Settings
To see the current network settings for your VectorStar VNA, with the VectorStar Application Software
running, navigate to the Network Interface (Network Interf.) menu as follows:
•MAIN | System | SYSTEM | Ntwk Interface | NETWORK INTERF.
The top eight (8) display buttons provide information for the current network settings. Changes to these
settings must be made through the Microsoft Windows configuration utilities by clicking Network Connections.
The Network Connections dialog box shows the current available local networks.
Figure 1-9. NETWORK INTERFACE (NETWORK INTERF) Menu
Note
You may need to consult your network documentation or network administrator for assistance in
manually configuring your network setup. The Windows network connections Help may provide
information related to computer networking.

General Information 1-8 Configuring the Remote Language
MS464xB Series VNA PM PN: 10410-00322 Rev. U 1-21
1-8 Configuring the Remote Language
The VectorStar VNA command parser responds to Native SCPI commands, legacy Anritsu Lightning
commands, or to HP8510 commands.
When the programming language is set to Native:
•The VectorStar VNA responds to Lightning commands on a secondary basis.
•Does not respond to HP8510 commands.
When the programming language is set to Lightning:
•The VectorStar VNA responds to SCPI commands on a secondary basis.
•Does not respond to HP8510 commands.
When the language is set to HP8510:
•The VectorStar VNA responds to SCPI commands on a secondary basis.
•And responds to Lightning commands on a tertiary basis.
Processing and response times are improved if the Remote Language setting matches the majority of the sent
commands. Scripts written in older versions of the Lightning command set or in the HP/Agilent 8510 command
set may need editing to be fully compatible with the VNA. Not all Lightning and HP/Agilent commands are
supported.
Procedure
If necessary, you can change the VNA default GPIB language from Native to Lightning or HP8510 as follows:
1. Navigate to the Remote Lang. menu:
MAIN | System | SYSTEM | Remote Interface | REMOTE INTER | Language Selection | REMOTE LANG
2. Select the interface language being used.
3. Click Back at the bottom of the menu to return to the REMOTE INTER menu.
Figure 1-10. REMOTE LANGUAGE (REMOTE LANG) Menu

1-9 Minimum/Maximum Instrument Frequency and Related Parameters General Information
1-22 PN: 10410-00322 Rev. U MS464xB Series VNA PM
1-9 Minimum/Maximum Instrument Frequency and Related Parameters
The minimum and maximum instrument frequencies depend on the instrument model and the installed
options. The general frequency limits for the :SENSe{1-16}:FREQuency subsystem and related commands are
defined below in Table 1-4, Table 1-5, Table 1-6, Table 1-7, and Table 1-8.
In general, the frequency default values and limits are affected by three factors:
•Instrument model number, which defines the VNA standalone instrument high-side frequency limit
•Installed options (Option 70), if equipped, which define the VNA instrument low-side limit. On MS464xB
Series VNAs, Option 70 provides a lower limit specified to 70 kHz, but which is allowed to go to 40 kHz.
•Attached broadband, millimeter-wave, and/or multiple source equipment (if equipped) that defines the
VNA system high-side frequency limit.
Standalone VNAs
For the base VNA, the frequency range is established by the models (for the high end) and options (for the low
end). For the higher frequency systems, the limits are dependent on the exact hardware being used and the
instrument mode.
The tables below provide standalone VNA frequency limits:
•Table 1-4, “Standalone VNAs – Default Start, Default CW, and Default Stop Frequencies” on page 1-23
•Table 1-5, “Standalone VNAs – Minimum Start, Minimum CW, and Maximum Start Frequencies”
on page 1-24
•Table 1-6, “Standalone VNAs – Minimum Stop, Maximum Stop, and Maximum CW Frequencies”
on page 1-25
•Table 1-7, “Standalone VNAs – Default Frequency Span and Maximum Frequency Span” on page 1-26
•Table 1-8, “Standalone VNAs – Minimum Center Frequency and Maximum Center Frequency”
on page 1-27
•Table 1-9, “Standalone VNAs – Default Center Frequencies” on page 1-28

General Information 1-9 Minimum/Maximum Instrument Frequency and Related Parameters
MS464xB Series VNA PM PN: 10410-00322 Rev. U 1-23
Standalone VNAs – Default Start, Default CW, and Default Stop Frequencies
The instrument start frequency depends if the Option 70 – 70 kHz Low End Frequency Extension is installed.
Table 1-4. Standalone VNAs – Default Start, Default CW, and Default Stop Frequencies
Model
Default Start Frequency
or
Default CW Frequency
without Option 70
Default Start Frequency
or
Default CW Frequency with
Option 70 Default Stop Frequency
MS4642B 1.0000000000E+007
10 MHz
7.0000000000E+004
70 kHz
2.0000000000E+010
20 GHz
MS4644B 1.0000000000E+007
10 MHz
7.0000000000E+004
70 kHz
4.0000000000E+010
40 GHz
MS4645B 1.0000000000E+007
10 MHz
7.0000000000E+004
70 kHz
5.0000000000E+010
50 GHz
MS4647B 1.0000000000E+007
10 MHz
7.0000000000E+004
70 kHz
7.0000000000E+010
70 GHz

1-9 Minimum/Maximum Instrument Frequency and Related Parameters General Information
1-24 PN: 10410-00322 Rev. U MS464xB Series VNA PM
Standalone VNAs – Minimum Start, Minimum CW, and Maximum Start Frequencies
The highest possible setting for the Start Frequency is the Stop Frequency minus 2 Hz. This yields a sweep
with three data points.
Table 1-5. Standalone VNAs – Minimum Start, Minimum CW, and Maximum Start Frequencies
Model
Minimum Start Frequency
or
Minimum CW Frequency
without Option 70
Minimum Start Frequency
or
Minimum CW Frequency
with Option 70
Maximum Start Frequency
(Start Frequency – 2 Hz)
MS4642B 1.0000000000E+007
10 MHz
7.0000000000E+004
70 kHz
1.9999999998E+010
20 GHz – 2 Hz
MS4644B 1.0000000000E+007
10 MHz
7.0000000000E+004
70 kHz
3.9999999998E+010
40 GHz – 2 Hz
MS4645B 1.0000000000E+007
10 MHz
7.0000000000E+004
70 kHz
4.9999999998E+010
50 GHz – 2 Hz
MS4647B 1.0000000000E+007
10 MHz
7.0000000000E+004
70 kHz
6.9999999998E+010
70 GHz – 2 Hz

General Information 1-9 Minimum/Maximum Instrument Frequency and Related Parameters
MS464xB Series VNA PM PN: 10410-00322 Rev. U 1-25
Standalone VNAs – Minimum Stop and Maximum Stop Frequencies
The lowest possible setting for the stop frequency is the start frequency plus 2 Hz which yields as sweep of
three (3) data points.
Table 1-6. Standalone VNAs – Minimum Stop, Maximum Stop, and Maximum CW Frequencies
Model
Minimum Stop Frequency
without Option 70
Stop Min = Start + 2 Hz
= 3 data points
Minimum Stop Frequency
with Option 70
Stop Min = Start + 2 Hz
= 3 data points
Maximum Stop Frequency or
Maximum CW Frequency
Stop Max = Instrument Max)
MS4642B 1.0000002000E+007
10 MHz + 2 Hz
7.0002000000E+004
70 kHz + 2 Hz
2.0000000000E+010
20 GHz
MS4644B 1.0000002000E+007
10 MHz + 2 Hz
7.0002000000E+004
70 kHz + 2 Hz
4.0000000000E+010
40 GHz
MS4645B 1.0000002000E+007
10 MHz + 2 Hz
7.0002000000E+004
70 kHz + 2 Hz
5.0000000000E+010
50 GHz
MS4647B 1.0000002000E+007
10 MHz + 2 Hz
7.0002000000E+004
70 kHz + 2 Hz
7.0000000000E+010
70 GHz

1-9 Minimum/Maximum Instrument Frequency and Related Parameters General Information
1-26 PN: 10410-00322 Rev. U MS464xB Series VNA PM
Standalone VNAs – Default Frequency Span and Maximum Frequency Span
The frequency span equals the stop frequency minus the start frequency. The minimum possible frequency
span is frequency is 2 Hz.
Table 1-7. Standalone VNAs – Default Frequency Span and Maximum Frequency Span
Model
Minimum Frequency Span
All Models
Span Min = 2 Hz
Default Frequency Span
or
Maximum Frequency Span
without Option 70
Span Max = Stop – Start
Default Frequency Span
or
Maximum Frequency Span
with Option 70
Span Max = Stop – Start
MS4642B 2 Hz 1.9990000000E+010
20 GHz – 10 MHz
1.9999930000E+010
20 GHz – 70 kHz
MS4644B 2 Hz 3.9990000000E+010
40 GHz – 10 MHz
3.9999930000E+010
40 GHz – 70 kHz
MS4645B 2 Hz 4.9990000000E+010
50 GHz – 10 MHz
4.9999930000E+010
50 GHz – 70 kHz
MS4647B 2 Hz 6.9990000000E+010
70 GHz – 10 MHz
6.9999930000E+010
70 GHz – 70 kHz

General Information 1-9 Minimum/Maximum Instrument Frequency and Related Parameters
MS464xB Series VNA PM PN: 10410-00322 Rev. U 1-27
Standalone VNAs – Minimum Center and Maximum Center Frequencies
The minimum possible center frequency is the minimum start frequency plus 1 Hz. The maximum possible
center frequency is the maximum stop frequency minus 1 Hz.
Table 1-8. Standalone VNAs – Minimum Center Frequency and Maximum Center Frequency
Model
Minimum Center Frequency
without Option 70
Center Min = Start + 1 Hz
Minimum Center Frequency
with Option 070
Center Min = Start + 1 Hz
Maximum Center Frequency
All Models
Center Max = Stop – 1 Hz
MS4642B 1.0000001000E+007
10 MHz + 1 Hz
7.0001000000E+004
70 kHz + 1 Hz
1.9999999999E+010
20 GHz – 1 Hz
MS4644B 1.0000001000E+007
10 MHz + 1 Hz
7.0001000000E+004
70 kHz + 1 Hz
3.9999999999E+010
40 GHz – 1 Hz
MS4645B 1.0000001000E+007
10 MHz + 1 Hz
7.0001000000E+004
70 kHz + 1 Hz
4.9999999999E+010
50 GHz – 1 Hz
MS4647B 1.0000001000E+007
10 MHz + 1 Hz
7.0001000000E+004
70 kHz + 1 Hz
6.9999999999E+010
70 GHz – 1 Hz

1-9 Minimum/Maximum Instrument Frequency and Related Parameters General Information
1-28 PN: 10410-00322 Rev. U MS464xB Series VNA PM
Standalone VNAs – Default Center Frequencies
The center frequency is equal to Start Frequency plus the Stop Frequency divided by two (2). The minimum
possible frequency span is 2 Hz.
VNA Systems with ME7828A Configured as Broadband System
For VNAs with ME7828A configured as a broadband system (mode selection and hardware selection):
•The VNA upper limit is 110 GHz
•The VNA lower limit is determined by the VNA installed option:
•With Option 70, the lower limit is specified to 70 kHz, but is allowed to go to 40 kHz.
•Without Option 70, the lower limit is 10 MHz.
VNA Systems with ME7828A Configured as a Millimeter-Wave System
For VNAs with ME7828A configured as a millimeter-wave system, the frequency range is established by the
selected waveguide band. For example, 325 GHz to 500 GHz for WR-2.2.
VNA Systems with ME7828A Using Multiple Source
For VNAs with ME7828A configured using multiple sources, the frequency range is defined by the band
equations and the installed hardware. The VNA system has no knowledge of the exact frequency range so it
will report that of the base VNA.
VNA Systems with ME7838x Modular Broadband System
For VNAs equipped with the ME7838x modular broadband/millimeter-wave system in Modular BB mode:
•For ME7838A, The VNA acquires a broadband personality with an upper frequency limit of 125 GHz.
•For ME7838D, The VNA acquires a broadband personality with an upper frequency limit of 145 GHz.
•For ME7838E, The VNA acquires a broadband personality with an upper frequency limit of 110 GHz.
•The VNA lower limit is determined by the VNA installed option:
•With Option 70, the lower limit is specified to 70 kHz, but is allowed to go to 40 kHz.
•Without Option 70, the lower limit is 10 MHz.
VNA Systems with ME7838x Configured as a Millimeter-Wave System
For VNAs with ME7838x configured as a millimeter-wave system, the frequency range is established by the
selected waveguide band. For example, 325 GHz to 500 GHz for WR-2.2.
Table 1-9. Standalone VNAs – Default Center Frequencies
Model
Default Center Frequency without Option 70
Center Default = (Start + Stop)/2
Center Minimum Frequency Span = 2 Hz
Default Center Frequency with Option 70
Center Default = (Start + Stop)/2
Minimum Frequency Span = 2 Hz
MS4642B 1.0005000000E+010 1.0000035000E+010
MS4644B 2.0005000000E+010 2.0000035000E+010
MS4645B 2.5005000000E+010 2.5000035000E+010
MS4647B 3.5005000000E+010 3.5000035000E+010

MS464xB Series VNA PM PN: 10410-00322 Rev. U 2-1
Chapter 2 — Programming the VectorStar
Series VNA
2-1 Introduction
This chapter provides an introduction to programming the VectorStar VNA with the SCPI programming
language. It also includes descriptions of the command types that the MS4640B accepts, program command
structures, data parameters and input/output specifications, and notational conventions. Information on the
MS4640B status system and trigger system programming is also provided.
2-2 Introduction to SCPI Programming
The Standard Commands for Programmable Instruments (SCPI) defines a set of standard programming
commands for use by all SCPI compatible instruments. SCPI is intended to give the ATE user a consistent
environment for program development. It does so by defining controller messages, instrument responses, and
message formats for all SCPI compatible instruments. The IEEE 488 (GPIB) interface for the MS4640B is
designed to conform to the requirements of SCPI 1999.0. The set of SCPI commands implemented by the
MS4640B GPIB interface provides a comprehensive set of programming functions covering all of the major
functions of the MS4640B.
Command Types
SCPI commands, which are also referred to as SCPI instructions, are messages to the instrument to perform
specific tasks. The MS4640B command set, introduced in this chapter, includes these command types:
•“IEEE 488.2 Commands”
•“System Commands”
•“SCPI Commands”
•“Native SCPI Commands”
•“Anritsu Lightning VNA Commands”
•“HP8510 Commands”
Note
When operating the VectorStar VNA through remote programming, the front panel user interface and
controls are disabled. To return to local front panel control, press the front panel Clear/Tab key
[Clr -->|], keyboard Esc key, or send the RTL command.
For general information about GPIB, refer to Section 1-5 “IEEE 488 GPIB Description”.

2-3 IEEE 488.2 Commands Programming the VectorStar Series VNA
2-2 PN: 10410-00322 Rev. U MS464xB Series VNA PM
2-3 IEEE 488.2 Commands
The IEEE-488.2 commands are defined in the IEEE-488.2 standard and must be implemented by all SCPI
compatible instruments. The mandated commands listed in Table 2-1 are identified by the asterisk (*) at the
beginning of the command keyword. These commands are used to control instrument status registers, status
reporting, synchronization, and other common functions. The IEEE 488.2 required common commands are
described in detail in the first half of Chapter 3, “IEEE Commands” starting with “IEEE 488.2 Commands”
on page 3-2.
2-4 System Commands
The set of system commands are primarily used to control the state of the MS4640B for system diagnostics,
hardware calibration, and troubleshooting.
2-5 SCPI Commands
There are two general classifications of SCPI commands described in the two sections below. They are:
•Required (or mandated) SCPI Commands
•Native SCPI Commands
Note that the Required SCPI Commands are a subset of the Native SCPI commands.
Required SCPI Commands
The required SCPI commands are listed in the table below
The SCPI Required Commands are described in detail in Chapter 5, “SCPI Commands” in the following
sections:
•“:STATus:OPERation Subsystem” on page 5-701
•“:STATus:QUEStionable Subsystem” on page 5-703
•“:SYSTem Subsystem” on page 5-706
Table 2-1. IEEE 488.2 Mandated Commands
*CLS
*DDT
*DDT?
*ESE
*ESE?
*ESR?
*IDN?
*OPC
*OPC?
*OPT?
*RST
*SRE
*SRE?
*STB?
*TRG
*TST?
*WAI
Table 2-2. SCPI Required or Mandated Commands
:STATus
:OPERation
[:EVENt]?
:CONDition?
:ENABle
:QUEStionable
[:EVENt]?
:CONDition?
:ENABle
:SYSTem
:ERRor
[:NEXT]?

Programming the VectorStar Series VNA 2-6 Anritsu Lightning VNA Commands
MS464xB Series VNA PM PN: 10410-00322 Rev. U 2-3
Native SCPI Commands
The majority of the commands are native SCPI commands and are also described in detail in Chapter 5, “SCPI
Commands”.
The commands are organized into subsystems, starting with the
“:CALCulate{1-16}:APPLication:MEASurement Subsystem” on page 5-14 and ending with the
“:TRIGger[:SEQuence] Subsystem” on page 5-723.
Depending on the number of keywords in the command, the subsystems are grouped by either the first two
keywords (such as :CALCulate:MARKer Subsystem) or the first three keywords (such as
:CALCulate{1-16}[:SELected]:CONVersion Subsystem)
The commands are listed in strict ASCII sort sequence.
See the sections below starting with “Command Requirements” on page 2-4 for definitions of parameters and
other notations.
2-6 Anritsu Lightning VNA Commands
Many (but not all) commands used on the Anritsu Lightning 37xxxD/E VNAs are supported on the MS4640B
Series VNA. The supported and non-supported commands are described in the companion manual, VectorStar
MS464xB Series VNA Programming Manual Supplement – 10410-00323.
For additional detailed information on Lightning 37xxxx VNA commands and programming the Anritsu
Lightning 37xxxD/E VNAs, refer to either of the following manuals available on the Anritsu web site:
•Lightning 37xxxD Programming Manual – 10410-00262
•Lightning 37xxxE Programming Manual – 10410-00301
Using Anritsu Lightning VNA Commands
All Anritsu Lightning VNA commands operate on the VectorStar MS4640B VNA Active Channel, and there
are no Lightning commands which can change the VectorStar VNA active channel to another one. If the
VectorStar VNA is configured with multiple channels, the Lightning commands will then only operate on the
currently active VectorStar channel. No error will be generated. Other Lightning command limitations are
noted in the command listing in the Programming Manual Supplement – 10410-00323. See the sections below
for definitions of parameters and other notations.
VectorStar VNA Language Set to Lightning
When using Anritsu Lightning commands, note that:
1. Recognition of the Lightning command set is provided for compatibility with existing Lightning ATE
programs, and the use of the Lightning command set is not recommended for new development.
2. Some of the Lightning commands may not work as expected if the programming Language is not set to
Lightning via the LANG command (or LANG LIGHT).
•For example, markers in the Native language are trace based. This means that each trace has its
own set of markers, independent of the other traces.
•In Lightning there are only 6 markers. If you move Marker1 on Trace1 to 3 GHz, Marker1 on the
other 3 traces will also go to 3 GHz.
If you want the Lightning behavior on the markers, you need to set the Language to Lightning.
2-7 HP8510 Commands
Many commands used on the HP8510 VNA are also supported on the MS464xB Series VNA. The supported
commands are described in detail in the aforementioned Programming Manual Supplement – 10410-00323.
See the sections below for definitions of parameters and other notations.

2-8 Command Requirements Programming the VectorStar Series VNA
2-4 PN: 10410-00322 Rev. U MS464xB Series VNA PM
2-8 Command Requirements
Query Commands
All commands, unless specifically noted in the commands syntax descriptions, have a query form. Exceptions
are noted as:
•Commands without a query form have a query status of “No Query”.
•Queries without a command form have a query status of “Query Only”.
As defined in IEEE-488.2, a query is a command with a question mark symbol appended (examples are
*ESR? and *TST?). When a query form of a command is received, the current setting associated with the
command is placed in the output buffer. Query commands always return the short form of the parameter. For
example, NORMal or INVerted is returned as NORM or INV. Boolean values are returned as 1 or 0, even when
they can be set as ON or OFF.
Command Names
Typical SCPI commands consist of one or more keywords, parameters, and punctuation. SCPI command
keywords can be a mixture of upper and lower case characters. Except for common commands, each keyword
has a long and a short form. In this manual, the long form is presented with the short form in upper case and
the remainder in lower case. For example, the long form of the command keyword to control the instrument
display is :DISPlay.
The short form keyword is usually the first four characters of the long form (example: DISP for DISPlay). The
exception to this is when the long form is longer than four characters and the fourth character is a vowel. In
such cases, the vowel is dropped and the short form becomes the first three characters of the long form.
Example: the short form of the keyword :POWer is :POW.
Some command keywords may have a numeric suffix to differentiate between multiple instrument features
such as multiple pulse widths. For example, keywords :WIDTh2 (or :WIDT2).
As with any programming language, the exact command keywords and command syntax must be used. The
syntax of the individual commands is described in detail in Chapter 5, “SCPI Commands”. Unrecognized
versions of long form or short form commands, or improper syntax, will generate an error.
Hierarchical Command Structure
All SCPI commands, except the common commands, are organized in a hierarchical structure similar to the
inverted tree file structure used in most computers. The SCPI standard refers to this structure as “the
Command Tree.” The command keywords that correspond to the major instrument control functions are
located at the top of the command tree. The command keywords for the MS4640B SCPI command set are
shown in the diagram below.
Figure 2-1. MS4640B Partial SCPI Command Tree

Programming the VectorStar Series VNA 2-8 Command Requirements
MS464xB Series VNA PM PN: 10410-00322 Rev. U 2-5
All MS4640B SCPI commands have one or more subcommands (keywords) associated with them to further
define the instrument function to be controlled. The subcommand keywords may also have one or more
associated subcommands (keywords). Each subcommand level adds another layer to the command tree. The
command keyword and its associated subcommand keywords form a portion of the command tree called a
command subsystem. The :FORMat command subsystem is shown below.
Data Parameters
Data parameters, referred to simply as “parameters,” are the quantitative values used as arguments for the
command keywords. The parameter type associated with a particular SCPI command is determined by the
type of information required to control the particular instrument function. For example, Boolean (ON | OFF)
type parameters are used with commands that control switch functions.
The command descriptions in Chapter 5, “SCPI Commands” specify the type of data parameter to be used with
each command. The most commonly used parameter types are numeric, extended numeric, discrete, and
Boolean.
•Numeric
Numeric parameters comprise integer numbers or any number in decimal or scientific notation, and may
include polarity signs. This includes <NR1>, <NR2>, and <NR3> numeric data as defined in “Parameter
Notations” on page 2-7. This type of numeric element is abbreviated as <NRf> throughout this
document.
•Extended Numeric
Extended numeric parameters include values such as MAXimum and MINimum. Extended numerics are
not supported in the current MS4640B SCPI implementation.
•Discrete
Discrete parameters, such as INTernal and EXTernal, are used to control program settings to a
predetermined finite value or condition.
•Boolean
Boolean parameters represent binary conditions and may be expressed as ON, OFF or 1, 0.
Figure 2-2. SCPI :FORMat Subsystem
Note
The VectorStar command parser will generally accept all numerical values within the parameter
ranges specified. In cases where a command parameter value is outside of the indicated range or
resolution of the instrument, the nearest appropriate value will be entered.

2-9 Notational Conventions Programming the VectorStar Series VNA
2-6 PN: 10410-00322 Rev. U MS464xB Series VNA PM
2-9 Notational Conventions
The SCPI interface standardizes command syntax and style that simplifies the task of programming across a
wide range of instrumentation. As with any programming language, the exact command keywords and
command syntax must be used. Unrecognized commands or improper syntax will not function.
General Notations
The syntax conventions that are used for all SCPI command keywords and data parameter descriptions in this
manual are described below:
For further information about SCPI command syntax and style, refer to the Standard Commands for
Programmable Instruments (SCPI) 1999.0 document.
Table 2-3. General Notations
:
A colon links command keywords together to form commands. The colon is not an actual
part of the keyword, but is a signal to the SCPI interface parser. A colon must precede a root
keyword immediately following a semicolon (see “Notational Examples” on page 2-8).
;A semicolon separates commands if multiple commands are placed on a single program line
(see “Notational Examples” on page 2-8).
[ ] Square brackets enclose one or more optional keywords.
{ } Braces enclose one or more keyword parameters that may be included one or more times.
|
A vertical bar (also called a “pipe”) indicates “or” and is used to separate alternative
parameter options.
For Example: ON | OFF is the same as ON or OFF.
< > Angle brackets enclose parameter descriptions.
::= Means “is defined as” For example: <a>::=<b><c> indicates that <b><c> can replace <a>.

Programming the VectorStar Series VNA 2-9 Notational Conventions
MS464xB Series VNA PM PN: 10410-00322 Rev. U 2-7
Parameter Notations
The following syntax conventions are used for all data parameter descriptions in this manual:
Refer to “Data Transmission Methods” on page 2-10 for detailed information about parameter input/output
and transferring data to/from the instrument.
Table 2-4. Parameter Notations
Parameter Definition
<ASCII>
A non-delimited 7-bit ASCII text. The end of the text must be terminated with the 0A
character (decimal 10) and concurrent setting (^) of the GPIB End of Transmission State
(EOI). <ASCII> (also called <Arbitrary ASCII>) text is transmitted only at the end of a
program or response message.
<block> IEEE-488.2 block data format. Can be in ASCII, XML, or other format.
<bNR1> Boolean values in <NR1> format; numeric 1 or 0
<boolean> ON | OFF. Can also be represented as 1 or 0, where 1 means ON and 0 means OFF
Boolean parameters are always returned as 1 or 0 in <NR1> format by query commands
<char> <CHARACTER PROGRAM DATA> Examples: CW, FIXed, UP, and DOWN
<INF> Positive Infinity. Positive infinity is represented as 9.9E37. The numeric value for positive
infinity fits into a 32-bit IEEE 754 floating point number.
<integer> An unsigned integer without a decimal point (implied radix point)
<NA> Not Applicable
<NAN>
Not A Number. Not a number is represented as 9.91E37 and is defined in IEEE 754.
Typically used where applications are dividing zero by zero or subtracting infinity from
infinity. NAN is also used to represent missing data such as a trace that has not been yet
acquired.
<NINF> Negative Infinity. Negative infinity is represented as -9.9E37. The numeric value for
negative infinity fits into a 32-bit IEEE 754 floating point number.
<NR1> A signed integer without a decimal point (implied radix point)
<NR2> A signed number with an explicit radix point
<NR3> A scaled explicit decimal point numeric value with an exponent (e.g., floating point number)
<NRf> Values in NR1, NR2, or NR3 formats are accepted. Logically, <NR1> | <NR2> | <NR3>
<numeric_value> Also <nv> or SCPI numeric value as: <NRf> | MINimum | MAXimum | DEFault | UP |
DOWN | NAN or NotANumber | INF or INFinity | NINF or NegativeINFinity or other types
<nv> <numeric_value> or SCPI numeric value as: <NRf> | MINimum | MAXimum | DEFault | UP
| DOWN | NAN or NotANumber | INF or INFinity | NINF or NegativeINFinity or other types
<string> <STRING PROGRAM DATA> ASCII characters surrounded by double quotes
For example: “C:\Anritsu\VectorStar\filename.s2p”
MPND Numeric Limit. Maximum Positive/Negative Double Precision Number.
± 1.792 693 134 860 E+308
MPNF Numeric Limit. Maximum Positive/Negative Float Number
± 3.402 819 E+38
MPNI Numeric Limit. Maximum Positive/Negative Integer
- 2 147 483 648 to +2 147 483 647

2-9 Notational Conventions Programming the VectorStar Series VNA
2-8 PN: 10410-00322 Rev. U MS464xB Series VNA PM
Notational Examples
The following is an example showing command syntax:
:SENSe1:FREQuency:STARt 2.0E9
Command statements read from left to right and from top to bottom. In the command statement above, the
:FREQuency keyword immediately follows the :SENSe1 keyword with no separating space. A space is
required between the command string and its argument.
Note that the first keyword in the command string does not require a leading colon; however, it is good practice
to always use a leading colon for all keywords.
The following is an example of a multiple command statement that uses two separate commands in a single
statement:
:SENSe1:FREQuency:STARt 2.0E9;:SENSe1:FREQuency:STOP 20.0E9
Using the command keyword short form, the command string above would be:
:SENS1:FREQ:STAR 2.0E9;:SENS1:FREQ:STOP 20.0E9
Note the semicolon used to join the commands. Also note the leading colon used immediately after the
semicolon.
Band Equation
MPNI, Limited by the band equation. The band equation depends whether or not CW is set.
If CW is off, the band equation equals:
Source = (Multiplier/Divisor) x (Frequency plus Offset Frequency)
If CW is on, the band equation equals:
Source = (Multiplier/Divisor) + Offset Frequency

Programming the VectorStar Series VNA 2-10 Numeric Data Suffix Reference
MS464xB Series VNA PM PN: 10410-00322 Rev. U 2-9
2-10 Numeric Data Suffix Reference
Unit suffixes are not required for data parameters, provided the values are scaled for the global default units.
The MS4640B SCPI default units are:
•Hz (hertz) for frequency-related parameters
•s (second) for time-related parameters
•m (meter) for distance-related parameters
•ohm for impedance-related parameters
•dB for power-related parameters
•Henry and Farad for reactance-related parameters
For example, the commands below set the MS4640B marker 1 frequency to 3 GHz.
:CALCulate1:MARKer1:X 3000000000
:CALCulate1:MARKer1:X 3.0E9
The following table provides a reference to the I/O parameter types (and the appropriate multiplier) used with
the MS4640B VNA.
Table 2-5. Numeric Data Suffix
Code Parameter Type Multiplier
DB, DBL, DBM Power 1.0
DEG Phase 1.0
RAD Phase 180/(180/Pi)
HZ Frequency (Hertz) 1.0
KHZ Frequency (Kilohertz) 1.0E3
MHZ Frequency (Megahertz) 1.0E6
GHZ Frequency (Gigahertz) 1.0E9
REU Real 1.0
IMU Imaginary 1.0
STime1.0
MS Time (Millisecond) 1.0E-3
US, USC Time (Microsecond) 1.0E-6
NS, NSC Time (Nanosecond) 1.0E-9
PS, PSC Time (Picosecond) 1.0E-12
M, MTR Distance (Meter) 1.0
CM, CMT Distance (Centimeter) 1.0E-2
MM, MMT Distance (Millimeter) 1.0E-3
OHM Impedance 1.0
V, VLT Voltage 1.0
MV Voltage (Millivolt) 1.0E-3
XM3 Unitless 1.0E-3
XX1 Unitless 1.0
XX3 Unitless 1.0E3

2-11 Data Transmission Methods Programming the VectorStar Series VNA
2-10 PN: 10410-00322 Rev. U MS464xB Series VNA PM
2-11 Data Transmission Methods
Data transmissions to and from the MS4640B conform to the protocols specified by the IEEE 488.2 GPIB
Standard. The 488.2 Standard specifies how any data, such as ASCII numbers, strings, or blocks of data bytes,
will be transmitted over the GPIB. This section describes the various transmission methods in use by the
MS4640B. The transmission method names described below (also called notations) will be used throughout the
Programming Manual when describing specific MS4640B data transfer commands. Data transmission
notations are easily distinguished in text as they are always shown surrounded by the “less than” and the
“greater than” characters (< >). The transmission type notations used in describing various MS4640B VNA
data transmissions are:
•For ASCII numbers, the notations are: <NR1>, <NR2>, <NR3>, or <NRf>
•For ASCII strings (printable characters and print formatting codes), the notation is: <string>
•For generic (7-bit) ASCII characters, the notation is: <Arbitrary ASCII>
•For generic binary bytes, (7-bit ASCII or binary), the notation is: <block>
<NR1>
This notation represents ASCII integer values. A comma (,) is used to separate multiple values sent in a single
command's input or output string. Examples of values that can be represented by <NR1> notation:
10
-29,179
<NR2>
This notation represents ASCII floating point values in decimal point format. A comma (,) is used to separate
multiple values sent in a single command's input or output string. Examples of values that can be represented
by <NR2> notation:
1.0
-0.00015
12.743,-180.07
<NR3>
This notation represents ASCII floating point values in exponential format (scientific notation). A comma (,) is
used to separate multiple values sent in a single command's input or output string. Examples of values that
can be represented by <NR3> notation:
1.0E9
-7.056E3
9.0E-2,3.42E2
<NRf>
This notation is used to signify that data can be in either <NR1>, <NR2>, or <NR3> format as described above.
Examples of values that can be represented by <NRf> notation:
1.0E-9
10.005
-83,4.5E2,-234.9901

Programming the VectorStar Series VNA 2-11 Data Transmission Methods
MS464xB Series VNA PM PN: 10410-00322 Rev. U 2-11
<string>
This notation represents a string of ASCII characters (including non-printable characters) that is delimited
(surrounded) with either single quotes (' ') or double quotes (" "). The string can include text formatting
characters such as line feed, space, carriage return, or printer control characters. Note that if a double quote
character must be sent as part of the string, then it must be followed by an additional double quote.
Alternatively, the string can be sent using single quotes (See "cal_file" example below). Examples of data
represented by <string> notation:
"1/15/98"
"Save ""cal_file"" now"
'Save "cal_file" now'
<ASCII> or <Arbitrary ASCII>
This notation represents undelimited 7-bit ASCII text. The end of the text must be terminated with the 0A
character (decimal 10) and concurrent setting (^) of the GPIB End of Transmission State (EOI). This
requirement makes it necessary for <Arbitrary ASCII> text to be transmitted only at the end of a program or
response message, i.e., at the end of a multiple input or output statement. Example of data represented by
<Arbitrary ASCII> notation:
ANRITSU,MS4642B,123456,1.0<0A^EOI>
The example shows a sample response from the *IDN?, 488.2 common query. In the example, the instrument
identifies itself as an ANRITSU MS4642B, with serial number 123456, and software version 1.0 installed.
<block> or <arbitrary block>
This notation represents data that is transmitted as 8-bit data bytes (00–FF hex, 0–255 decimal, notation is
<DAB>). This is useful for transmitting large blocks of:
•Formatted ASCII data
•Formatted XML data
•Formatted binary data
•Unformatted binary data
The data stream is immediately preceded by a variable length ASCII header that is encoded with the number
of data bytes to be sent. The header always starts with the pound (#) character. The header and the
transmitted data messages are described as follows:
#nm1..mn<DAB1>...<DABm>
Where:
# = The pound sign character. Required for binary data transfer.
n = Number of digits to follow (m1..mn) that make up the number m.
m1..mn = Taken together, this makes up the number m which is the number of data bytes to follow that
constitute the requested data.
<DAB> = An 8 bit binary data byte. This is the data (or information) being sent.
Note Note that decimal 10 (0A character) must be sent with the EOI to signal the end of transmission.
Note
If n = 0, then m is omitted, and transmission end is signaled by sending the line feed character (0A,
or decimal 10) and concurrent setting (^) of the GPIB End Of Transmission State (EOI) immediately
following the last <DAB>.

2-11 Data Transmission Methods Programming the VectorStar Series VNA
2-12 PN: 10410-00322 Rev. U MS464xB Series VNA PM
Example 1: #3204<DAB1>...<DAB204>
Example 1 shows how 204 8-bit bytes are transmitted using the proper header. The header in this example is
comprised of 5 characters (#3204). It begins with the pound character (#). The next character (3) indicates
there are 3 digits to follow that indicate the number of bytes being transmitted (204). The next three characters
(204) indicate the number of data bytes being transmitted immediately after the header. Next comes the actual
data bytes, or information, being transmitted (<DAB1>...<DAB204>).
Example 2: #512808<DAB1>...<DAB12808>
Example 2 shows how 12808 bytes are transmitted using the proper header. The header in this example is
comprised of 7 characters (#512808). It begins with the pound character (#). The next character (5) indicates
there are 5 digits to follow that indicate the number of bytes being transmitted (12808). The next five
characters (12808) indicate the number of data bytes being transmitted immediately after the header. Next
comes the actual data bytes, or information, being transmitted (<DAB1>...<DAB12808>).
Example 3: #0<DAB1>...<DABm><0A^EOI>
Example 3 shows how an unknown number of bytes are transmitted using the proper header. The header in
this example is comprised of 2 characters (#0). As usual, the header begins with the pound character (#). The
next character (0) indicates there is an unknown number of data bytes being transmitted immediately after the
header. Next comes the actual data bytes being transmitted (<DAB1>...<DABm>). The end of the data stream
is signaled by sending the line feed character (0A, or decimal 10) and concurrent setting (^) of the GPIB End of
Transmission State (EOI).
Note
Examples 1 and 2 above demonstrate the <block> form referred to as <Definite Length Arbitrary
Block>. It is so called because the number of data bytes being transmitted is known from the
encoded header.
Note
Example 3, above, demonstrates a special form of <block> data referred to as the <Indefinite Length
Arbitrary Block>. It is so called because the number of data bytes being transmitted is unknown, and
therefore cannot be encoded in the header. Instead, the header always consists of the pound and
zero characters (#0) and end of the data stream is always signaled by sending the line feed
character (0A, or decimal 10) and concurrent setting (^) of the GPIB End of Transmission State
(EOI). This requirement makes it necessary for <Indefinite Length Arbitrary Block> text to be
transmitted only at the end of a program or response message (at the end of a multiple input or
output statement).

Programming the VectorStar Series VNA 2-11 Data Transmission Methods
MS464xB Series VNA PM PN: 10410-00322 Rev. U 2-13
<char>
Character program data such as CW, FIXed, UP, and DOWN. A single instance in a command or query is
<char>. If multiple instances are required, each is identified such as <char1> or <char2> and the individual
elements are separated by commas:
•<char1>,<char2>
•<char1>,<char2>,<char3>
•<char1>,<char2>,<char3>,<char4>
MPND
The instrument numeric limit as the Maximum Positive/Negative Double Precision Number or:
+/– 1.792 639 134 86 E+308
MPNF
The instrument numeric limit as the Maximum Positive/Negative Float Number or:
+/- 3.402 819 E+38
MPNI
The instrument numeric limit as the Maximum Positive/Negative Integer or:
- 2 147 483 648 to +2 147 483 647
Formatting Data Output
Three commands are provided to alter the way the arbitrary block header for output data is formed.
•FDH0
Specifies that the length of the arbitrary block header will be minimized; that is, the byte count section
will not contain leading zeros, thus its length is indeterminate. This means that a program must decode
the header in order to skip over it. FDH0 is the default mode when the programming language is selected
as Lightning (see “Configuring the Remote Language” on page 1-21).
•FDH1
Specifies that the length of the arbitrary block header will be fixed at 11 characters. This is accomplished
by forcing leading zeros as required in the byte count section. This means that a program can skip over
the arbitrary block header by skipping 11 characters. FDH1 is the default mode when the programming
language is selected as Native (see “Configuring the Remote Language” on page 1-21).
•FDH2
Specifies that no arbitrary block header will be sent with the next transmission. This mode is not in
compliance with IEEE 488.2 specifications and will persist for all subsequent program messages.
•FDHX?
FDH mode query yields the following results:
•0: FDH0
•1: FDH1
•2: FDH2

2-11 Data Transmission Methods Programming the VectorStar Series VNA
2-14 PN: 10410-00322 Rev. U MS464xB Series VNA PM
ASCII or Binary Data Format
The following sections discuss the various data output formats:
Non-Array Data
The formats used for data transfers not involving numerical data arrays are preset. They always occur in
either binary format or ASCII format, depending on the data. These data transfers include a variety of
information. Examples include:
•Instrument setup strings
•Marker data, queries
•Disk directory listings
Numerical Data Arrays
Numerical data array transfers are used to transfer the following types of data:
•Measurement data
•Calibration data
•Sweep frequency, time, or distance values
Each of these data transfer types are individually explained below. You can select either binary or ASCII
format for data transfers involving numerical data arrays. The commands described below select and keep the
format for all subsequent data transfers.
•ASCII Format - FMA
ASCII formatted values represented in <NR1>, <NR2>, <NR3>, or <NRf> formats. The MS4640B VNA
accepts any of the above formats as input. It will always output values using <NR3> exponential format
with each value represented using 18 characters plus a comma to separate multiple values.
•Binary Formats
•FMB
Each eight consecutive data bytes represent one floating point value in IEEE 754 64-bit format
(double precision, 8 byte, floating point value).
•FMC
Each four consecutive data bytes represent one floating point value in IEEE 754 32-bit format
(single precision, 4 byte, floating point value).
•FMX?
FMA, FMB, FMC format selection query
•Byte Ordering
•MSB
Byte ordering is most significant byte first. For use only with FMB and FMC. This is the optional
byte mode for the MS4640B.
•LSB
Byte ordering is least significant byte first. For use with FMB and FMC. This is required for
transferring data to/from Intel/IBM based computers. LSB is the default mode.
•XSB?
MSB, LSB format selection query.
•FMT0
Turn ASCII enhancement off (normal default mode).
•FMT1
Turn ASCII enhancement on.
•FMTX?

Programming the VectorStar Series VNA 2-11 Data Transmission Methods
MS464xB Series VNA PM PN: 10410-00322 Rev. U 2-15
ASCII enhancement ON/OFF status query.
The following SCPI commands select either ASCII or Binary format as described above:
:FORMat:DATA <char>
Where the <char> arguments of ASC or ASCII ::= FMA, REAL ::= FMB, REAL32 ::= FMC
:FORMat:DATA? is the ASC or ASCII, REAL, or REAL32 format selection query.
:FORMat:BORDer <char>
Where the <char> arguments of NORMAL ::= MSB, SWAPPED ::= LSB
:FORMat:BORDer? is the MSB | LSB format selection query.

2-11 Data Transmission Methods Programming the VectorStar Series VNA
2-16 PN: 10410-00322 Rev. U MS464xB Series VNA PM
Enhanced ASCII Formatting
Enhanced ASCII formatting can be applied to both non-array ASCII data and numerical data arrays in the
FMA format when this data is output within an <block> format. The format selectively replaces comma data
element separators with a line feeds (ASCII 10) in order to enhance the visual effect. The following provides
two examples of this enhanced structure:
•An unenhanced directory listing
#9000000392Directory of C:\ 1-30-96 13:03,UTIL <DIR> 1-25-96 12:58,PLOT
BMB 38462 1-22-96 14:41,PLOT BMC 307446 1-22-96 14:41,TTT CAL
44174 1-22-96 17:02,TTT2 CAL 44174 1-22-96 17:16,PLOT1 DAT
10323 1-22-96 14:03,PLOT1 HGL 19899 1-22-96 14:02,PLOT2 HGL
38462 1-25-96 13:16,8 Files 502940 Bytes
•An enhanced directory listing
#9000000392
Directory of C:\ 1-30-96 13:03
UTIL <DIR> 1-25-96 12:58
PLOT BMB 38462 1-22-96 14:41
PLOT BMC 307446 1-22-96 14:41
TTT CAL 44174 1-22-96 17:02
TTT2 CAL 44174 1-22-96 17:16
PLOT1 DAT 10323 1-22-96 14:03
PLOT1 HGL 19899 1-22-96 14:02
PLOT2 HGL 38462 1-25-96 13:16
8 Files 502940 Bytes
•An unenhanced response to OCD
#9000000189-9.99750733376E-01, 3.21409821510E-01, 3.60706359148E-01,
9.82860028744E-01, 7.76742696762E-01,-5.06587028503E-01,-5.07535457611E-01,
-8.45697641373E-01,-6.10321164131E-01,6.05827927589E-01
•An enhanced response to OCD
#9000000189
-9.99750733376E-01, 3.21409821510E-01
3.60706359148E-01, 9.82860028744E-01
7.76742696762E-01,-5.06587028503E-01
-5.07535457611E-01,-8.45697641373E-01
-6.10321164131E-01, 6.05827927589E-01

Programming the VectorStar Series VNA 2-12 Calculating the Byte Size
MS464xB Series VNA PM PN: 10410-00322 Rev. U 2-17
2-12 Calculating the Byte Size
This section describes the factors for calculating the byte size of responses to selected remote-only queries. The
byte size of the resultant data from several of the remote only queries depends on several factors:
•Parameters per Output
•Numbers Output per Data Point
•Bytes Output per Number
•Size of Block Data
•Number of Bytes Output
Numbers Output-per-Data Point (NODP)
The data for each data point is a complex number (A + jB) where A and B are floating point numbers. This data
is saved internally for use and possible future output. Additionally, if an RF correction is active, the RF
correction is applied to the RAW measurement and the result is saved internally for use and possible future
output. Either the RAW or CORRECTED data are taken and converted into the data format for the display
type selected.
This data is saved internally in the FORMATTED (final) measurement form for use and possible future
output. When this conversion takes place, the data will, in most cases, still be two orthogonal numbers.
However, several of the displays types throw away a portion of the data and the result will be one number only.
The display types that produce only one number are:
•Group Delay
•Imaginary
•Linear Magnitude
•Log Magnitude
•Phase
•Power Out
•Real
•SWR
To summarize, the RAW, CORRECTED, and FORMATTED data output will be two numbers-per-point, unless
the display type is one of those mentioned above.
Bytes Output-per-Number (BOPN)
The number of bytes output per number is shown below:
Table 2-6. Bytes Output per Number
Number Output Format Output-per-Number
FMA (ASCII) 14 plus comma (short form data)
19 plus comma (long form data)
FMB (double precision binary) 8
FMC (single precision binary) 4

2-13 GPIB Input Buffer Size and NRFD Holdoff Programming the VectorStar Series VNA
2-18 PN: 10410-00322 Rev. U MS464xB Series VNA PM
Size of Data Block (SODB)
In the case where there is only one parameter to output, the formula is:
SODB = NODP * BOPN * Number of points in the sweep
If the command is O4SC, O4FD, or O4SR, the formula is:
SODB = 8 * BOPN * Number of points in the sweep
Number of Bytes Output (NBO)
The number of bytes output is the number of bytes transmitted over the GPIB. In most cases, the data block is
proceeded by an arbitrary block header followed by an end character (line feed), as shown below:
•Response Message = [Arbitrary Block Header] + [Data Block] + [End Character]
The size of the end character is one byte. The size of the arbitrary block header is variable between 2 and 11. If
we always assume an arbitrary block header size of 11, then: NBO = 12 + SODB. For example:
•The VNA is set up for a one channel, four-trace display with a 1601 point sweep.
•Trace 1 is displaying S11 in LogMag and Phase format
•Trace 2 is displaying S12 in LogMag format
•Trace 3 is displaying S21 in Phase format
•Trace 4 is displaying S22 in Smith Chart format
•The output formatting commands CH2, FMC, and LSB are received
The number of output bytes for the O4FD query command is:
NBO = 12 + 8 * 4 * 1601 = 51244 bytes
The number of output bytes for the ORD query command is:
NBO = 12 + 2 * 4 * 1601 = 12820 bytes
The number of output bytes for the OFD3 query command is:
NBO = 12 + 1 * 4 * 1601 = 6416 bytes
The number of output bytes for the FMA or O4SR query command is:
NBO = 12 + 8 * 19 * 1601 = 243364 bytes
2-13 GPIB Input Buffer Size and NRFD Holdoff
VectorStar VNAs provide a very large input buffer that can hold up to 100 commands. Each command plus any
associated data can be as large as the amount of memory available in the VNA at the time. If a programmer
attempts to exceed 100 commands, the GPIB bus will go into Not Ready For Data (NRFD) Holdoff. This Holdoff
condition will hold onto the controller PC until a command is executed which frees up room for another
command. Then the new command will be read in. Some controller PCs can detect this Holdoff condition and
programmers interpret this condition as an Error. It is not an Error. Rather, it is a function provided by any
listener device to guarantee that commands and data are not lost. It might be an ATE program error, but not a
VNA error.

Programming the VectorStar Series VNA 2-14 Synchronization of GPIB Commands
MS464xB Series VNA PM PN: 10410-00322 Rev. U 2-19
2-14 Synchronization of GPIB Commands
The VectorStar VNA provides synchronization of the GPIB by executing commands in a serial fashion.
Subsequent commands will not be parsed and executed until the current GPIB command is parsed and
completely executed. Indeed, as far as VNA operations are concerned, if this serial execution method is not
incorporated, the VNA, the GPIB bus, and the controller PC will be in chaos. Avoiding this chaos condition is so
important that the IEEE488.2 standard mandated 3 commands to be provided: *OPC, *OPC?, and *WAI.
This synchronization is accomplished by the GPIB parser which waits for a Completed signal from the internal
interface after starting execution of the command. While the parser is waiting, it is not parsing newer
commands. Subsequent commands are put into the input buffer, awaiting their turn to be parsed and executed.
2-15 Forcing the Parser to Stop Waiting
The parser will wait forever for the Completed signal as discussed above in “Synchronization of GPIB
Commands”. Therefore there is no GPIB command (which would itself require parsing) that can stop the
parser from waiting. The controller PC will have to send a GPIB bus command called Device Clear (DCL) or
Selected Device Clear (SDC). SDC is directed at a particular device address. DCL will perform the same action
on all devices on the Bus. Among the required things DCL and SDC do is reset the Parser. This causes the
parser to stop waiting for the ‘Completed’ signal and get ready to execute a command. In the IEEE488.2
Specification, see IEEE488.2 Section 5.8 and IEEE488.1 Section 4.10 for a discussion of DCL and SDC.
2-16 How Can I Abort an RF or Hardware Calibration
Flat Test Port Power Calibration and Linearity Calibrations are also Hardware Calibrations. From the front
panel, an operator can start and abort these calibrations with ease. Usually there is a STOP or ABORT button.
One can also send the GPIB command ‘ABORT’ to abort these manually initiated calibrations. However, when
a calibration is initiated from the GPIB, the parser is busy waiting for the ‘Completed’ message from the
internal interface and is not available to parse the ‘ABORT’ command to abort the calibration. Refer to the two
sections above ‘Synchronization of GPIB commands’ and ‘Forcing the Parser to stop waiting’ to see how that is
done. Once the parser is ready for a new command, send the ‘ABORT’ command.
2-17 GPIB Time-Out Settings
VectorStar and Lightning VNAs provide synchronization with the GPIB by executing commands in a serial
fashion. A new command will not be parsed and executed until the previous command has finished processing.
Therefore, the synchronization commands stipulated in IEEE 488.2 (*OPC?, *OPC, and *WAI) execute with
ease.
Lightning VNAs provide a very large input buffer that permits storing many commands until they can be
executed. The VectorStar VNAs can store very large command strings (a series of characters terminated with a
line feed), but only two strings at most. This creates a situation where the GPIB bus can go into Not Ready for
Data (NRFD) hold off if the controller sends more than two command strings at a time. NRFD hold off will hold
onto the controller until it can store the data byte that is currently being transferred. This hold off merely
guarantees that no data byte will be lost from a message. Although some controllers can detect this hold off, it's
occurrence is of no consequence and it is how instruments are kept communicating at the same rate on the
GPIB.
Note For more information, see the descriptions of the *OPC, *OPC?, and *WAI commands in
Chapter 3, “IEEE Commands”.

2-17 GPIB Time-Out Settings Programming the VectorStar Series VNA
2-20 PN: 10410-00322 Rev. U MS464xB Series VNA PM
Some commands may take a very long time to execute, such as waiting for the end of a sweep when the IF
bandwidth is very low (1 Hz to 100 Hz). In spite of the long sweep time, the controller should avoid timing out
because it creates a situation where synchronization and data can be lost. A controller time-out also leaves the
GPIB and the VNA in an unknown I/O state. This unknown I/O state may not be responsive because the proper
data handshake has been interrupted, thus creating a hung bus.
In many cases, the GPIB parser will also be busy participating in a long event, such as when the commands
TRS;WFS are sent. The parser will not be available until the sweep is finished. The only way to get the parser
to stop its current task and start processing new commands is to assert the Interface Clear Line (IFC) and
issue a GPIB bus command called Device Clear (DCL). These two commands together brings the parser back to
the Ready for Data (RFD) state. The commands also reset the input and output buffers, which results in both
input and output data being lost.
Below is a sequence that shows how to apply a time-out properly:
SETTIMEOUT(40000); // Sets a longer time-out for the controller.
OUTPUT ; RST // RST (reset) is a command that can take 30 seconds or longer.
ENTER ; ONP // Outputs the number of points. The actual wait occurs here.
SETTIMEOUT(20000); // Sets the time-out back to its normal value.
Setting the proper time-out on the controller is very important to guarantee that the GPIB will be
synchronized and data will not be lost. One should choose a time-out that allows most operations to finish
without problems and set the time-out to different values on those commands that require a longer time to
execute. If time-outs do occur in program execution, the time-out settings for the particular commands in
question should be increased. If a time-out is due to an application error, such as sending a syntax error
preceding a query or an impossible state is set up such as being in HOLD and waiting for the end of the sweep,
the coding error should be fixed and the time-out setting left as it is. Timing out also leaves the bus in an
unknown I/O state, so a DCL should be sent to synchronize handshaking. USB or VXI-11 do not provide an
IFC, but they do provide a DCL.

Programming the VectorStar Series VNA 2-18 Trace Type Parameters and Coefficients
MS464xB Series VNA PM PN: 10410-00322 Rev. U 2-21
2-18 Trace Type Parameters and Coefficients
The following table provides a reference for the various graph types and related data types used in the
VectorStar Series VNA.
Table 2-7. Trace Parameters and Coefficients (1 of 4)
Trace Name
SCPI Keyword
Display Trace
Abbreviation
Trace
Graph
Format
Default
Reference
Level
Reference
Level
Range
Default
Resolution
Resolution
Range
Parameter /
Division
Scale
Default
Reference
Position
Scale
Num of
VertIcal
Div.
Group Delay
GDELay
GDEL
Single
Rectilinear
Graph
0 ±9.9999E2 1
microsecond
1E-13 to
1E9
5 4 to 30
Imaginary
IMAGinary
IMAG
Single
Rectilinear
Graph
0 ±9.9999E2 1 Unit (U) 1E-5 to 1E6 5 4 to 30
Linear Mag and
Phase
LINPHase
LINPH
Double
Rectilinear
Graphs
T o p = 0
Bottom = 0
±9.9999E2 Top = 10 U
Bottom = 45
degrees
-NA- Top = 5
Bottom = 5
Top = 4 to
30
Bottom = 4
to 30
Log Mag and
Phase
LOGPHase
LOGPH
Double
Rectilinear
Graphs
T o p = 0
Bottom = 0
±9.9999E2 Top = 10 dB
Bottom = 45
degrees
Top = 1 E -3
to 1E3
Bottom =
1E-2 to 1E6
Top = 5
Bottom = 5
Top = 4 to
30
Bottom = 4
to 30
Linear Mag
MLINear
MLIN
Single
Rectilinear
Graph
0 ±9.9999E2 10 U 1E-5 to 1E6 5 4 to 30
Log Mag
MLOGarithmic
MLOG
Single
Rectilinear
Graph
0 ±9.9999E2 10 dB 1E-3 to 1E3 5 4 to 30
Phase
PHASe
PHAS
Single
Rectilinear
Graph
0 ±9.9999E2 45 degrees 1E-2 to 1E6 5 4 to 30
Linear Polar
Lin/Phase
PLINear
PLIN
Polar Graph 5 1E-8 to
9.9999E2
1 U 2E-9 to 1E6 -NA- -NA-

2-18 Trace Type Parameters and Coefficients Programming the VectorStar Series VNA
2-22 PN: 10410-00322 Rev. U MS464xB Series VNA PM
Linear Polar
Real/Imag
PLINCOMPlex
PLIN
Polar Graph 5 1E-8 to
9.9999E2
1 U 2E-9 to 1E6 -NA- -NA-
Log Polar
Log/Phase
PLOGarithmic
PLOG
Polar Graph 0 ±9.9999E2 10 dB 1E-5 to 1E6 -NA- -NA-
Log Polar
Real/Imag
PLOGCOMPlex
PLOGCOMP
Polar Graph 0 ±9.9999E2 10 dB 1E-5 to 1E6 -NA- -NA-
Power In
PWRIn
PWRI
Single
Rectilinear
Graph
0 dBm ±9.9999E2 10 dB 1E-3 to 1E3 -NA- -NA-
Power Out
PWROut
PWRO
Single
Rectilinear
Graph
0 dBm ±9.9999E2 10 dB 1E-3 to 1E3 5 4 to 30
Real
REAL
REAL
Single
Rectilinear
Graph
0 ±9.9999E2 1 U 1E-5 to 1E6 5 4 to 30
Real and
Imaginary
REIMaginary
REIM
Double
Rectilinear
Graphs
TOP = 0
Bottom = 0
±9.9999E2 Top = 1 U
Bottom = 1 U
Top = 1E- 5
to 1E6
Bottom =
1E-5 to 1E6
Top = 5
Bottom = 5
Top = 4 t o
30
Bottom =
40 to 30
Smith (G + jB)
Real/Imag
SADCOMPlex
SADCOMP
Smith Chart
- Admittance
(Complex)
-NA- ±9.9999E2 1 U 1E-5 to 1E6 -NA- -NA-
Smith (G + jB)
Lin/Phase
SADLINear
SADLIN
Smith Chart
- Admittance
(Linear)
-NA- ±9.9999E2 10 U 1E-5 to 1E6 -NA- -NA-
Table 2-7. Trace Parameters and Coefficients (2 of 4)
Trace Name
SCPI Keyword
Display Trace
Abbreviation
Trace
Graph
Format
Default
Reference
Level
Reference
Level
Range
Default
Resolution
Resolution
Range
Parameter /
Division
Scale
Default
Reference
Position
Scale
Num of
VertIcal
Div.

Programming the VectorStar Series VNA 2-18 Trace Type Parameters and Coefficients
MS464xB Series VNA PM PN: 10410-00322 Rev. U 2-23
Smith (G + jB)
Log/Phase
SADLOGarith
mic
SADLOG
Smith Chart
- Admittance
(Log)
-NA- ±9.9999E2 10 U 1E-5 to 1E6 -NA- -NA-
Smith (G + jB)
Admittance
SADMittance
SADM
Smith Chart
- Admittance
(Admittance)
-NA- ±9.9999E2 10 U 1E-5 to 1E6 -NA- -NA-
Smith (R + jX)
Real/Imag
SCOMPlex
SCOMP
Smith Chart
- Impedance
(Complex)
-NA- ±9.9999E2 10 U 1E-5 to 1E6 -NA- -NA-
Smith (R + jX)
Lin/Phase
SLINear
SLIN
Smith Chart
- Impedance
(Linear)
-NA- ±9.9999E2 10 U 1E-5 to 1E6 -NA- -NA-
Smith (R + jX)
Log/Phase
SLOGarithmic
SLOG
Smith Chart
- Impedance
(Log)
-NA- ±9.9999E2 10 U 1E-5 to 1E6 -NA- -NA-
Smith (R + jX)
Impedance
SMITh
SMIT
Smith Chart
- Impedance
(Impedance)
-NA- ±9.9999E2 10 U 1E-5 to 1E6 -NA- -NA-
SWR
SWR
SWR
Single
Rectilinear
Graph
0 ±9.9999E2 10 U 1E-5 to 1E6 5 4 to 30
Impedance
Real
ZREAL
ZREAL
Single
Rectilinear
Graph
0 Ohms ±9.9999E2 10 Ohms 1E-5 to 1E6 5 4 to 30
Impedance
Imaginary
ZIMAGinary
ZIMAG
Single
Rectilinear
Graph
0 Ohms ±9.9999E2 10 Ohms 1E-5 to 1E6 5 4 to 30
Table 2-7. Trace Parameters and Coefficients (3 of 4)
Trace Name
SCPI Keyword
Display Trace
Abbreviation
Trace
Graph
Format
Default
Reference
Level
Reference
Level
Range
Default
Resolution
Resolution
Range
Parameter /
Division
Scale
Default
Reference
Position
Scale
Num of
VertIcal
Div.

2-18 Trace Type Parameters and Coefficients Programming the VectorStar Series VNA
2-24 PN: 10410-00322 Rev. U MS464xB Series VNA PM
Impedance
Magnitude
ZMAGNitude
ZMAGN
Single
Rectilinear
Graph
0 Ohms ±9.9999E2 10 Ohms 1E-5 to 1E6 5 4 to 30
Impedance
Real &
Imaginary
ZCOMPlex
ZCOMP
Double
Rectilinear
Graphs
Top = 0
Ohms
Bottom = 0
Ohms
±9.9999E2 Top = 10
Ohms
Bottom = 10
Ohms
Top = 1E- 5
to 1E6
Bottom =
1E-5 to 1E6
Top = 5
Bottom = 5
Top = 4 t o
30
Bottom = 4
to 30
Impedance
Inductance
ZINDuctance
ZIND
Single
Rectilinear
Graph
0 nH ±1E6 1.000 nH 1E-15 to
1E9
5 4 to 30
Impedance
Capacitance
ZCAPacitance
ZCAP
Single
Rectilinear
Graph
0 pF ±1E6 1.000 pF 1E-15 to
1E9
5 4 to 30
Table 2-7. Trace Parameters and Coefficients (4 of 4)
Trace Name
SCPI Keyword
Display Trace
Abbreviation
Trace
Graph
Format
Default
Reference
Level
Reference
Level
Range
Default
Resolution
Resolution
Range
Parameter /
Division
Scale
Default
Reference
Position
Scale
Num of
VertIcal
Div.

Programming the VectorStar Series VNA 2-19 Input/Output Data Files
MS464xB Series VNA PM PN: 10410-00322 Rev. U 2-25
2-19 Input/Output Data Files
The following is a list of file types that are supported by the VectorStar MS4640B. For more detailed
definitions and applicability of each file type, refer to the UIRM, Appendix A — File Specifications.
Table 2-8. Supported File Types (1 of 3)
File Extension Description Command Compatibility
ACD AutoCal Characterization file. :MMEMory:LOAD <string> |
:MMEMory:STORe <string>
AHC All hardware calibration file. On a per system basis,
the file contains all hardware calibration data.
:MMEMory:LOAD <string> |
:MMEMory:STORe <string>
AIC Analog in calibration file. Per-system. :MMEMory:LOAD <string> |
:MMEMory:STORe <string>
ALC ALC calibration file. Saves all available ALC
calibration for all ports. Per-system.
:MMEMory:LOAD <string> |
:MMEMory:STORe <string>
BMP Bitmap image file of data display area. :MMEMory:STORe <string> |
:MMEMory:STORe:IMAGe <string>
CCF Calibration kit coefficients file. :MMEMory:LOAD:CKIT <string>
CHA Setup and Calibration file for all channels. :MMEMory:LOAD <string> |
:MMEMory:STORe <string>
CHC Active Channel Setup and Calibration File with
Calibration Kit information.
:MMEMory:LOAD <string> |
:MMEMory:STORe <string>
CHX Active Channel Setup and Calibration File :MMEMory:LOAD <string> |
:MMEMory:STORe <string>
CSV Comma separated text data file. :MMEMory:STORe <string>
EDL Embedding/De-embedding array file. :MMEMory:LOAD <string> |
:MMEMory:STORe <string>
EQN Equation file
FPC Flat test port power calibration file
:MMEMory:LOAD <string> |
:MMEMory:LOAD:FLAT <string>
:MMEMory:STORe:FLAT{1-7} <string>
JPG JPEG image file of data display area. :MMEMory:STORe <string>
:MMEMory:STORe:IMAGe <string>
KIT_INFO.
“Extension”
The Anritsu Lightning Calibration kit files are
supported by the VectorStar MS4640B VNA. The
files are usually bundled together on a floppy disk.
To use the files, transfer from the floppy disk to a
USB memory device. When plugged into an
MS4640B Series VNA, the USB drive is identified as
drive E:\. Files can be manually loaded by
navigating to drive E:\ and selecting the files. The
MS4640B VNA Series VNA then loads all of files.
Alternatively, use the Lightning LKT command to
load all of the calibration kit files.
The Lightning calibration kit files all have a base
name of “KIT_INFO.Extension” where the extension
identifies the connector geometry and gender.
Lightning command:
LKT
LMT Set up for limit lines. :MMEMory:STORe:LIMit <string> |
:MMEMory:LOAD:LIMit <string>

2-19 Input/Output Data Files Programming the VectorStar Series VNA
2-26 PN: 10410-00322 Rev. U MS464xB Series VNA PM
LOG A list of all entries in the VectorStar event log. :MMEMory:STORe <string>
LST List of component file names for s1p characterized
calibration kits. :MMEMory:LOAD:CKIT <string>
MNP Active Channel Mixed mode parameter file
MWZD Mixer Wizard Setup file
PPC Power sweep power calibration file.
:MMEMory:LOAD:LINearity <string> |
:MMEMory:STORe:LINearity{1-2}
<string>
PNG PNG image of data display area. :MMEMory:STORe <string> |
:MMEMory:STORe:IMAGe <string>
PTC Pretune calibration file.
RCVR Receiver calibration file. :MMEMory:LOAD <string> |
:MMEMory:STORe <string>
S1P Data file in S1P format (see S2P below). :MMEMory:STORe <string>
S2P
Data file in S2P standard microwave simulator text
format. Includes a controlled header and only one or
four S-parameters are saved. If an S2P file is
requested, but not all of the S-parameters are
currently being measured, a value of 0 (zero) is
entered for missing parameters. If a full two-port
calibration is applied, all of the S-parameters are
measured, even if they do not need to be displayed.
The resultant S2P file is complete with all
S-parameter information. S2P files can be recalled
and displayed as trace memory when they are
loaded into the active channel.
:MMEMory:STORe <string>
S3P Data file in S3P format (see S2P above). :MMEMory:STORe <string>
S4P Data file in S4P format (see S2P above). :MMEMory:STORe <string>
SGS Setup file for segmented traces. :MMEMory:LOAD:FSEGMent <string> |
:MMEMory:LOAD:ISEGMent <string>
SLC Source Local Oscillator (Src LO) calibration file.
Per-system.
:MMEMory:LOAD <string> |
:MMEMory:STORe <string>
SQM Source Quadrupler hardware calibration file :MMEMory:LOAD <string> |
:MMEMory:STORe <string>
STA Setup file for all channels. :MMEMory:LOAD <string> |
:MMEMory:STORe <string>
STC Setup and calibration kit information file for a single
channel.
:MMEMory:LOAD <string> |
:MMEMory:STORe <string>
STX Setup file for a single channel. :MMEMory:LOAD <string> |
:MMEMory:STORe <string>
TDF Active trace data memory formatted file. :MMEMory:LOAD:MDATA <string>
TDU Active trace data memory unformatted file. :MMEMory:LOAD:MDATA <string>
Table 2-8. Supported File Types (2 of 3)
File Extension Description Command Compatibility

Programming the VectorStar Series VNA 2-19 Input/Output Data Files
MS464xB Series VNA PM PN: 10410-00322 Rev. U 2-27
TMZ Ten (10) MHz calibration file. Per-system. :MMEMory:LOAD <string> |
:MMEMory:STORe <string>
TXT
Active channel trace data text file. Similar to the .csv
format described above. A tab-delimited format with
an optional descriptive heading in which the data for
every trace is saved to a defined location folder. The
data for each trace is saved as an X and a Y column
to accommodate multiple parameters such as mixed
frequency and time domain. Subsequent traces are
added as additional columns.The .txt file cannot be
recalled into the VNA memory.
:MMEMory:STORe <string>
Table 2-8. Supported File Types (3 of 3)
File Extension Description Command Compatibility

2-20 Status System Reporting Programming the VectorStar Series VNA
2-28 PN: 10410-00322 Rev. U MS464xB Series VNA PM
2-20 Status System Reporting
The MS4640B status system consists of the following SCPI-defined status-reporting structures:
•The Instrument Summary Status Byte Group
•The Standard Event Status Group
•The Operation Status Group
•The Questionable Status Group
The following paragraphs describe the registers that make up a status group and explain the status
information that each status group provides.
Status Group Registers
In general, a status group consists of a condition register, a transition filter, an event register, and an enable
register. Each component is briefly described in the following paragraphs.
Condition Register
The condition register is continuously updated to reflect the current status of the MS4640B. There is no
latching or buffering for this register, it is updated in real time. Reading the contents of a condition register
does not change its contents.
Transition Filter
The transition filter is a special register that specifies which types of bit state changes in the condition register
will set corresponding bits in the event register.
•Negative transition filters (NTR) are used to detect condition changes from True (1) to False (0).
•Positive transition filters (PTR) are used to detect condition changes from False (0) to True (1).
•Setting both positive and negative filters True allows an event to be reported anytime the condition
changes.
•Transition filters are read-write.
•Transition filters are unaffected by queries or *CLS (clear status) and *RST commands.
Event Register
The event register latches transition events from the condition register as specified by the transition filter. Bits
in the event register are latched, and once set they remain set until cleared by a query or a *CLS command
Event registers are read only.
Enable Register
The enable register specifies the bits in the event register that can produce a summary bit. The MS4640B
logically ANDs corresponding bits in the event and enable registers, and ORs all the resulting bits to obtain a
summary bit. Summary bits are recorded in the Summary Status Byte. Enable registers are read-write.
Querying an enable register does not affect it.
Status Group Reporting
The state of certain MS4640B hardware and operational events and conditions can be determined by
programming the status system. Three lower status groups provide status information to the Summary Status
Byte group. The Summary Status Byte group is used to determine the general nature of an event or condition
and the other status groups are used to determine the specific nature of the event or condition. The following
paragraphs explain the information that is provided by each status group. Programming commands for the
status system, including examples of command usage, can be found in Chapter 5, “SCPI Commands”.
Summary Status Byte Group
Note Parallel Polling is not supported in the MS4640B VNA.

Programming the VectorStar Series VNA 2-20 Status System Reporting
MS464xB Series VNA PM PN: 10410-00322 Rev. U 2-29
The Summary Status Byte group, consisting of the Summary Status Byte Enable register and the Summary
Status Byte, is used to determine the general nature of a MS4640B event or condition. The bits in the
Summary Status Byte provide the following:
Standard Event Status Group
The Standard Event Status group, consisting of the Standard Event Status register (an Event register) and the
Standard Event Status Enable register, is used to determine the specific event that set bit 5 of the Summary
Status Byte. The bits in the Standard Event Status register provide the following:
Operation Status Group
Table 2-9. Status Byte Group
Bit # Bit Name Description
0,1 Not Used These bits are always set to 0.
2Error Queue
(ERRQ)
Set to indicate the Error Queue contains data. The Error Query command can
then be used to read the error message(s) from the queue.
3
Questionable Event
(QUEST)
Set to indicate the Questionable Status summary bit has been set. The
Questionable Status Event register can then be read to determine the specific
condition that caused the bit to be set.
4Message Available
(MAV)
Set to indicate that the MS4640B has data ready in its output queue.
5
Standard Event
(STD)
Set to indicate that the Standard Event Status summary bit has been set. The
Standard Event Status register can then be read to determine the specific
event that caused the bit to be set.
6
Master Summary
Status
(MSS/RQS)
Set to indicate that the MS4640B has at least one reason to require service.
This bit is also called the Master Summary Status Bit (MSS). The individual bits
in the Status Byte are ANDed with their corresponding Service Request Enable
Register bits, then each bit value is ORed and input to this bit.
7
Operation Event
(OPER)
Set to indicate that the Operation Status summary bit has been set. The
Operation Status Event register can then be read to determine the specific
condition that caused the bit to be set.
Table 2-10. Standard Event Status Group
Bit # Bit Name Description
0
Operation Complete
(OP)
Set to indicate that all pending MS4640B operations were completed following
execution of the “*OPC” command.
For more information, see the descriptions of the *OPC, *OPC?, and *WAI
commands in Chapter 3, “IEEE Commands”.
1Not Used The bit is always set to 0.
2Query Error Set to indicate that a query error has occurred.
3Device Dependent
Error
Set to indicate that a device-dependent error has occurred.
4Execution Error Set to indicate that an execution error has occurred.
5Command Error Set to indicate that a command error (usually a syntax error) has occurred.
6Not Used This bit should be set to 0 (zero).
7Power ON Set to indicate that the MS4640B is powered ON and in operation.

2-20 Status System Reporting Programming the VectorStar Series VNA
2-30 PN: 10410-00322 Rev. U MS464xB Series VNA PM
The Operation Status group, consisting of the Operation Condition register, the Operation Positive Transition
register, the Operation Negative Transition register, the Operation Event register, and the Operation Event
Enable register, is used to determine the specific condition that set bit 7 in the Summary Status Byte. The bits
in the Operation Event register provide the following:
Table 2-11. Operation Status Group
Bit # Bit Name Description
0Calibration Complete Set to indicate that a calibration is complete.
1
Sweep Complete Set to indicate that a sweep is complete.
Note that the Sweep Complete Bit will not be set unless the sweep was started
by an appropriate trigger commands.
For examples of use, see the “TRS” command in the Lightning 37xxxx
Command chapter in the Programming Manual Supplement. Also see
“:TRIGger[:SEQuence] Subsystem” on page 5-723 in Chapter 5, “SCPI
Commands”.
2-3 Not Used These bits should be set to 0 (zero).
4Waiting for Trigger Set to indicate that the MS4640B is in an armed “wait for trigger” state.
6-15 Not Used These bits should be set to 0 (zero).

Programming the VectorStar Series VNA 2-20 Status System Reporting
MS464xB Series VNA PM PN: 10410-00322 Rev. U 2-31
Questionable Status Register
The Questionable Status Register consists of the Questionable Condition register, the Questionable Positive
Transition register, the Questionable Negative Transition register, the Questionable Event register, and the
Questionable Event Enable register.
The Questionable Status Register is used to determine the specific condition that set bit 3 in the Summary
Status Byte. The bits in the Questionable Event register provide the following:
Table 2-12. Questionable Status Register
Bit # Bit Name Description
0New Service Log Entry Set to indicate that a new entry has been made to the Windows service log.
1Limit Failure Set to indicate that trace data is outside a limit line boundary.
2RF Unleveled Set to indicate that an RF unleveled condition exists.
3Unlocked Set to indicate that an internal PLL unlocked condition exists.
4-15 Not Used These bits should be set to 0 (zero).

2-20 Status System Reporting Programming the VectorStar Series VNA
2-32 PN: 10410-00322 Rev. U MS464xB Series VNA PM
Questionable Limits Status Register
The Questionable Limits Status Register (QLSR) consists of the Questionable Limits Condition register, the
Questionable Limits Event register, the Positive and Negative Transition Filters, and the Questionable Limits
Event Enable register.
The QLSR is used to determine the channels that continuous limits testing failures and set Bit B1 of the
Questionable Status Register. The bits in the QLSR provide the information described in the table below.
Table 2-13. Questionable Limits Status Register (QLSR)
Bit # Bit Name Description
0Channel1Fail Limits testing on Channel 1 detected a failure
1Channel2Fail Limits testing on Channel 2 detected a failure
2Channel3Fail Limits testing on Channel 3 detected a failure
3Channel4Fail Limits testing on Channel 4 detected a failure
4Channel5Fail Limits testing on Channel 5 detected a failure
5Channel6Fail Limits testing on Channel 6 detected a failure
6Channel7Fail Limits testing on Channel 7 detected a failure
7Channel8Fail Limits testing on Channel 8 detected a failure
8Channel9Fail Limits testing on Channel 9 detected a failure
9Channel10Fail Limits testing on Channel 10 detected a failure
10 Channel11Fail Limits testing on Channel 11 detected a failure
11 Channel12Fail Limits testing on Channel 12 detected a failure
12 Channel13Fail Limits testing on Channel 13 detected a failure
13 Channel14Fail Limits testing on Channel 14 detected a failure
14 Channel15Fail Limits testing on Channel 15 detected a failure
15 Channel16Fail Limits testing on Channel 16 detected a failure

Programming the VectorStar Series VNA 2-20 Status System Reporting
MS464xB Series VNA PM PN: 10410-00322 Rev. U 2-33
Figure 2-3. Status Register Structure
b0
b1
b2
b3
b4
b5
b6
b7
b0
b1
b2
b3
b4
b5
b6
b7
Operation Complete (OP)
Not Used
Query Error
Device Dependent Error
Execution Error
Command Error
Not Used
Power ON
*ESR?
EVENt ENABle
&
*CLS
*ESE n
*ESR?
Standard Event
Status Register
b0
b1
b2
b3
b4
b5
b6
b7
b8
b9
b10
b11
b12
b13
b14
b15
b0
b1
b2
b3
b4
b5
b6
b7
b8
b9
b10
b11
b12
b13
b14
b15
b0
b1
b2
b3
b4
b5
b6
b7
b8
b9
b10
b11
b12
b13
b14
b15
b0
b1
b2
b3
b4
b5
b6
b7
b8
b9
b10
b11
b12
b13
b14
b15
b0
b1
b2
b3
b4
b5
b6
b7
b8
b9
b10
b11
b12
b13
b14
b15
New Service Log Entry
Limit Failure
RF Unleveled
Unlocked
Not Used
Not Used
Not Used
Not Used
Not Used
Not Used
Not Used
Not Used
Not Used
Not Used
Not Used
Not Used (=0)
:STAT:QUES:PTR
:STAT:QUES:COND?
:STAT:QUES:NTR
:STAT:QUES:EVEN?
:STAT:QUES:ENAB?
CONDition PTR NTR EVENt ENABle
&
Questionable
Status Register
*CLS
b0
b1
b2
b3
b4
b5
b6
b7
b8
b9
b10
b11
b12
b13
b14
b15
b0
b1
b2
b3
b4
b5
b6
b7
b8
b9
b10
b11
b12
b13
b14
b15
b0
b1
b2
b3
b4
b5
b6
b7
b8
b9
b10
b11
b12
b13
b14
b15
b0
b1
b2
b3
b4
b5
b6
b7
b8
b9
b10
b11
b12
b13
b14
b15
b0
b1
b2
b3
b4
b5
b6
b7
b8
b9
b10
b11
b12
b13
b14
b15
CH1 Limit Fail
CH2 Limit Fail
CH3 Limit Fail
CH4 Limit Fail
CH5 Limit Fail
CH6 Limit Fail
CH7 Limit Fail
CH8 Limit Fail
CH9 Limit Fail
CH10 Limit Fail
CH11 Limit Fail
CH12 Limit Fail
CH13 Limit Fail
CH14 Limit Fail
CH15 Limit Fail
CH16 Limit Fail
:STAT:QUES:LIM:PTR
:STAT:QUES:LIM:COND?
:STAT:QUES:LIM:NTR
:STAT:QUES:LIM:EVEN?
:STAT:QUES:LIM:ENAB?
CONDition PTR NTR EVENt ENABle
&
Questionable Limit
Status Register
*CLS
b0
b1
b2
b3
b4
b5
b6
b7
b8
b9
b10
b11
b12
b13
b14
b15
b0
b1
b2
b3
b4
b5
b6
b7
b8
b9
b10
b11
b12
b13
b14
b15
b0
b1
b2
b3
b4
b5
b6
b7
b8
b9
b10
b11
b12
b13
b14
b15
b0
b1
b2
b3
b4
b5
b6
b7
b8
b9
b10
b11
b12
b13
b14
b15
b0
b1
b2
b3
b4
b5
b6
b7
b8
b9
b10
b11
b12
b13
b14
b15
Calibration Complete
Sweep Complete
Not Used
Not Used
Waiting for Trigger
Not Used
Not Used
Not Used
Not Used
Not Used
Not Used
Not Used
Not Used
Not Used
Not Used
Not Used (=0)
:STAT:OPER:PTR
:STAT:OPER:COND?
:STAT:OPER:NTR
:STAT:OPER:EVEN?
:STAT:OPER:ENAB?
CONDition PTR NTR EVENt ENABle
&
Operation
Status Register
*CLS
b0
b1
b2
b3
b4
b5
b6
b7
b8
b9
b10
b11
b12
b13
b14
b15
1
2
4
8
16
32
64
128
Note: Not Used bits are always cleared to 0.
256
512
1024
2048
4096
8192
16384
32768
Bit Weight
b0
b1
b2
b3
b4
b5
b6
b7
b0
b1
b2
b3
b4
b5
b6
b7
Not Used
Not Used
Error Queue (ERRQ)
Questionable Event (QUEST)
Message Available (MAV)
Standard Event (STD)
Master Summary Status (MSS/RQS)
Operation Event (OPER)
*STB?
SPOLL
Status
Byte ENABle
&
*CLS
*SRE n
*SRE?
Service Request
Status Register
Error Code/
Error Description
Error Queue
*CLS
(not empty)

2-21 Trigger System Programming the VectorStar Series VNA
2-34 PN: 10410-00322 Rev. U MS464xB Series VNA PM
2-21 Trigger System
The MS4640B trigger system is used to synchronize analyzer actions with software trigger commands. The
VNA follows the layered trigger model used in SCPI instruments. The following paragraphs describe the
operation of the analyzer’s trigger system. A sample logic flowchart of the trigger model is shown in Figure 2-4.
A sample timing reference of the trigger model is shown in Figure 2-5.
Trigger Modes
The trigger system supports four different trigger modes:
•Internal Trigger Mode
This is an automatic triggered point-by-point measurement that is internally controlled by the DSP
software.
•Manual Trigger Mode
Manual mode is triggered by the user from the front panel to start a measurement based on a per point,
a per sweep (or a per port), or a per channel (or all channels) trigger mode.
•GPIB Trigger Mode
GPIB mode is triggered by a GPIB trigger command to start a measurement based on a point-per-point,
a sweep-per-sweep (or a port-per-port), or a channel-per-channel (or all channels).
•External Trigger Mode
•External mode is triggered through the rear panel input of the instrument to start a measurement based
on a point-per-point, a sweep-per-sweep (or a port-per-port), or a channel-per-channel (or all channels)
trigger mode.
•The external trigger system allows the user to select a positive or negative edge trigger to start the
measurement.
•A trigger delay can also be applied to a measurement right after an external trigger is received by
the instrument and just before the measurement begins.
•The external trigger has an additional feature to handle trigger handshaking, which uses the
“Ready for Trigger” and “Trigger Output” output signals through the rear panel of the instrument.
•The Ready for Trigger signal is sent from the instrument to the rear panel output when the system
is ready to accept an external trigger.
•The Trigger Output pulse signal is sent to the rear panel when the system has completed a
measurement.

Programming the VectorStar Series VNA 2-21 Trigger System
MS464xB Series VNA PM PN: 10410-00322 Rev. U 2-35
The following diagram is a flowchart of the triggering logic:
Figure 2-4. Triggering Logic Flowchart

2-21 Trigger System Programming the VectorStar Series VNA
2-36 PN: 10410-00322 Rev. U MS464xB Series VNA PM
Trigger Timing
The timing diagram below illustrates the general measurement sequence of per-point triggering using a
positive trigger edge. Trigger Delay, Ready for Trigger, and Trigger Output are only used by an external
trigger.
The trigger sequence with trigger handshake turned on is as follows (Trigger Handshake enables “Ready for
Trigger” and “Trigger Output”:
1. A trigger measurement is received from the State machine.
2. Ready for Trigger (rear panel BNC output) is set to low to indicate that the instrument is ready for
trigger.
3. External trigger (rear panel BNC input) is received.
4. After the external trigger is received, the Ready for Trigger (rear panel BNC output) is set to high to
indicate that the system is not ready for trigger and the trigger delay is added.
5. The data measurement is started.
6. At the completion of the data measurement, the Trigger Output (rear panel BNC output) is pulsed to
indicate that the measurement is completed.
7. The Level Dip and/or the LLoad pulse are executed.
8. The next frequency is preloaded and the State machine is triggered.
Figure 2-5. Sample Trigger Model
Note
Trigger handshaking is enabled with:
:TRIGger[:SEQuence]:EXTernal:HANDshake[:STATe]
If handshaking is not in use, steps 2, 4, and 6 are deleted, but the trigger delay is still present.

Programming the VectorStar Series VNA 2-22 Calibration Component Parameters
MS464xB Series VNA PM PN: 10410-00322 Rev. U 2-37
2-22 Calibration Component Parameters
The calibration component parameter values depend on the calibration kit used and the reset status of the
instrument. The tables below, starting with Table 2-14, “Loads and Through-Line Values” on page 2-37 and
ending with Table 2-21 on page 2-42 summarize parameters related to calibration components and list the
factory default values for the various connector coefficients and lengths. These values may change if
calibration kits are loaded that overwrite them.
A Factory Default using the :SYStem:PRESet:ZERo command restores all connector values to those in the
tables below. After the restoration, a Factory Default also performs a Default Default. A Default Default
(System Default not set to USER) changes the connector type to the appropriate connector type based on the
model number.
The following general calibration component parameters should also be noted:
•A Default Default (System Default not set to USER) will change the Microstrip Kit to 10 Mil.
•A Default Default (System Default not set to USER) will change the Waveguide Kit to WR10.
Loads and Through Lines
The standard values for Loads and Through Lines are listed in the table below.
Table 2-14. Loads and Through-Line Values
Type Parameter Value Units
Loads Impedance 50 Ohms
Resistance 50 Ohms
Through Lines Impedance 50 Ohms
Length 0 Meters
Loss 0 dB
Frequency 0 Hz

2-22 Calibration Component Parameters Programming the VectorStar Series VNA
2-38 PN: 10410-00322 Rev. U MS464xB Series VNA PM
Other Connector Coefficients
The default connector coefficients apply if not overwritten by the connector values loaded from a calibration
kit.
Table 2-15. Default Connector Coefficients (1 of 2)
Value
Type
(gender)
Type
(gender)
Type
(gender)
Type
(gender)
Type
(gender)
Type
(gender)
Type
(gender)
SMA
(male)
SMA
(female)
K
(male)
K
(female)
N
(male)
N
(female)
OpenC0 23E–15 26E–15 –1.5E–15 –1.0E–15 125.0E–15 65.0E–15
OpenC1 –550E–27 –550E–27 720E–27 650E–27 0.0E–27 0.0E–27
OpenC2 10.0E–36 10.0E–36 –23.0E–36 –23.0E–36 0.0E–36 0.0E–36
OpenC3 0.7E–45 0.5E–45 0.35E–45 0.35E–45 10.0E–45 6.0E–45
OpenOffsetLength
5.0E–3 5.0E–3 5.0E–3 5.0E–3 M DUT =
0.0E–3
F Test Port =
20.3E–3
M Test Port =
8.97E–3
F DUT =
0.0E–1
ShortL0 000000
ShortL1 000000
ShortL2 000000
ShortL3 000000
ShortOffsetLength 5.0E–3 5.0E–3 5.0E–3 5.0E–3 20.37E–3 8.97E–3
Type
(gender)
GPC3.5
(male)
GPC3.5
(female)
GPC7
(none)
V
(male)
V
(female)
TNC
(male)
OpenC0 24E–15 24E–15 91E–15 –1.0E–15 0.0E–15 79.0E–15
OpenC1 –425.0E–27 –250.0E–27 –220.0E–27 –275.0E–27 –200.0E–27 0.0E–27
OpenC2 10.0E–36 10.0E–36 75.0E–36 6.25E–36 5.0E–36 40.0E–36
OpenC3 0.6E–45 0.5E–45 1.3E–45 0.0E–45 0.0E–45 0.0E–45
OpenOffsetLength 5.0E–3 5.0E–3 0.0E–3 4.75E–3 4.75E–3 18.05E–3
ShortL0 000000
ShortL1 000000
ShortL2 000000
ShortL3 000000
ShortOffsetLength 5.0E–3 5.0E–3 0.0E–3 5.10E–3 5.10E–3 18.05E–3

Programming the VectorStar Series VNA 2-22 Calibration Component Parameters
MS464xB Series VNA PM PN: 10410-00322 Rev. U 2-39
W1 Calibration Kit
A W1 Calibration Kit is slightly different because it has to cover such a wide frequency range.
It has a selection of components to use in a SOLT Calibration that covers the 70 kHz to 70 GHz range. A Male
and Female Open and a Male and Female Short with a set of coefficients characterize them over that range.
It has a selection of components to use in an SSST Calibration which covers the 70 kHz to 70 GHz range. Three
Male and Female Shorts with a set of coefficients characterize them over that range.
Physically, there are only 3 shorts: ShortX, ShortY, and ShortZ. ShortX has two different sets of coefficients
(the offset lengths are the same). The first set of coefficients are good over the 70 kHz to 70 GHz range and the
second set of coefficients (referred to as OffsetShort) are good over the 70 GHz to 110 GHz range.
Type
(gender)
TNC
(female)
N75
(male)
N75
(female)
7/16
(male)
7/16
(female)
–
OpenC0 79E–15 55.0E–15 23.0E–15 32.0E–15 32.0E–15 –
OpenC1 0.0E–27 0.0E–27 0.0E–27 100.0E–27 100.0E–27 –
OpenC2 40.0E–36 0.0E–36 0.0E–36 –50.0E–36 –50.0E–36 –
OpenC3 0.0E–45 0.0E–45 0.0E–45 100.0E–45 100.0E–45 –
OpenOffsetLength 25.27E–3 0.0E–3 0.0E–3 20.0E–3 20.0E–3 –
ShortL0 00000–
ShortL1 00000–
ShortL2 00000–
ShortL3 00000–
ShortOffsetLength 25.27E–3 0.0E–3 0.0E–3 20.0E–3 20.0E–3 –
Table 2-16. W1 Calibration Kit Connector Parameters (1 of 2)
Geometry W1 Male W1 Female
OpenC0 9.63E–15 4.43E–15
OpenC1 374.73E–27 –1.109E–27
OpenC2 –4.96E–36 14.65E–36
OpenC3 0.0154E–45 –0.1768E–45
OpenOffsetLength 1.510E–3 1.930E–3
ShortL0 0.98E–12 0.98E–12
ShortL1 2.48E–24 2.48E–24
ShortL2 –1.02E–33 –1.05E–33
ShortL3 0.0164E–42 0.0164E–42
ShortOffsetLength 2.020E–3 2.020E–3
Table 2-15. Default Connector Coefficients (2 of 2)
Value
Type
(gender)
Type
(gender)
Type
(gender)
Type
(gender)
Type
(gender)
Type
(gender)

2-22 Calibration Component Parameters Programming the VectorStar Series VNA
2-40 PN: 10410-00322 Rev. U MS464xB Series VNA PM
Sliding Load Cutoff Frequency
The general sliding load frequency parameters are:
•The V, 2.4mm and W1 connector sliding load cutoff frequency is 4.0E9 Hz.
•Any other connector sliding load cutoff frequency is 2.0E9 Hz.
OffsetShort1L0 –4.1930E–12 3.13E–12
OffsetShort1L1 1308.5E–24 –971.86E–24
OffsetShort1L2 –25.1370E–33 25.010E–33
OffsetShort1L3 0.1282E–42 –0.1464E–42
OffsetShort1OffsetLength 2.020E–3 2.020E–3
OffsetShort2L0 0.9450E–12 –2.13E–12
OffsetShort2L1 544.52E–24 1117.4E–24
OffsetShort2L2 –12.32E–33 –20.4450E–33
OffsetShort2L3 0.0724E–42 0.0968E–42
OffsetShort2OffsetLength 2.650E–3 2.650E–3
OffsetShort3L0 3.0800E–12 –0.0018E–12
OffsetShort3L1 –106.12E–24 –150.2460E–24
OffsetShort3L2 3.50E–33 3.1380E–33
OffsetShort3L3 –0.0218E–42 –0.0107E–42
OffsetShort3OffsetLength 3.180E–3 3.180E–3
Table 2-17. Sliding Load Cutoff Frequency
Connector
Sliding Load Cutoff
Frequency – –
V4.0E9 Hz ––
2.4mm 4.0E9 Hz – –
W1 4.0E9 Hz – –
Other Connectors 2.0E9 Hz – –
Table 2-16. W1 Calibration Kit Connector Parameters (2 of 2)
Geometry W1 Male W1 Female

Programming the VectorStar Series VNA 2-22 Calibration Component Parameters
MS464xB Series VNA PM PN: 10410-00322 Rev. U 2-41
Microstrip Kit Common Values
The following microstrip kit values are set.
Table 2-18. MIcrostrip Calibration Kit Common Values
Parameter Value – –
Microstrip Default Impedance 50 Ohms – –
Microstrip Substrate Dielectric 9.96 – –
Microstrip Effective Dielectric 6.69 – –
Table 2-19. Microstrip Kit Dimensions
Parameter 10 Mil 15 Mil 25 Mil
Microstrip Thickness 0.254E–3 0.381E–3 0.635E–3
Microstrip Width 0.23876E–3 0.35814E–3 0.5969E–3
Table 2-20. Waveguide Frequencies and Lengths
Parameter WR10 WR12 WR15
Cutoff Frequency 59.0143E9 48.3723E9 39.8766E9
SHORT1 Offset Length 2.537E–3 2.654E–03 2.793E–03
SHORT2 Offset Length 3.612E–3 3.963E–3 4.380E–3
SHORT3 Offset Length 000
* The WR10, WR12 and WR15 values are valid for the SSLT calibration method only. All values are zero for the SSST calibration method.

2-22 Calibration Component Parameters Programming the VectorStar Series VNA
2-42 PN: 10410-00322 Rev. U MS464xB Series VNA PM
Table 2-21. SOLX, SSLT, Microstrip, and Waveguide Kit Names and Connectors
Kit Name Defined Connectors User-Defined Connectors
SOLX Kit 2.4 mm
GPC-3.5
K-Conn
N-Conn
SMA
TNC
V-Conn
W1-Conn
7/16
GPC-7
N-Conn(75)
User-Defined1
User-Defined2
User-Defined3
User-Defined4
User-Defined5
User-Defined6
User-Defined7
User-Defined8
SSLT Kit W1-Conn User-Defined1
User-Defined2
User-Defined3
User-Defined4
User-Defined5
User-Defined6
User-Defined7
User-Defined8
Microstrip Kit 10-Mil-Kit
15-Mil-Kit
25-Mil-Kit
User-Defined1
User-Defined2
User-Defined3
User-Defined4
User-Defined5
User-Defined6
User-Defined7
User-Defined8
Waveguide Kit WR10
WR12
WR15
User-Defined1
User-Defined2
User-Defined3
User-Defined4
User-Defined5
User-Defined6
User-Defined7
User-Defined8

Programming the VectorStar Series VNA 2-23 Notes on Calibration Commands
MS464xB Series VNA PM PN: 10410-00322 Rev. U 2-43
2-23 Notes on Calibration Commands
This section provides an overview of the calibration commands and when they should be used.
Setting Up a 2-Port Calibration
The commands listed in this section work on the first two ports of the instrument on either 2-port or 4-port
configurations. The FULL1 calibration is set up with the following calibration commands:
1. Calibration method
:SENSe{1-16}:CORRection:COLLect:METHod
Available calibration methods: AUTOcal | LRL | LRM | SOLR | SOLT | SSLT | SSST | BBCal
2. Calibration type
:SENSe{1-16}:CORRection:COLLect:1P2PF
:SENSe{1-16}:CORRection:COLLect:1P2PR
:SENSe{1-16}:CORRection:COLLect:FULL1
:SENSe{1-16}:CORRection:COLLect:FULL2
:SENSe{1-16}:CORRection:COLLect:FULLB
:SENSe{1-16}:CORRection:COLLect:RESP1
:SENSe{1-16}:CORRection:COLLect:RESPB
:SENSe{1-16}:CORRection:COLLect:TFRB
:SENSe{1-16}:CORRection:COLLect:TFRF
:SENSe{1-16}:CORRection:COLLect:TFRR
:SENSe{1-16}:CORRection:COLLect:TYPe?
3. Line type
:SENSe{1-16}:CORRection:COLLect:LINE
Available line types: COAXial | MICROstrip | NONDISpersive | WAVEguide
4. Load type
:SENSe{1-16}:CORRection:COLLect:LOAD
Available load types: FIXED | SLIDING
:SENSe{1-16}:CORRection:COLLect:PORT{1-4}:LOAD:SELect
Available loads: LOAD1 | LOAD2
5. Calibration port
:SENSe{1-16}:CORRection:COLLect:PORT
Available calibration ports: PORT1 | PORT2 | PORTP12

2-23 Notes on Calibration Commands Programming the VectorStar Series VNA
2-44 PN: 10410-00322 Rev. U MS464xB Series VNA PM
Setting Up a 4-Port Calibration
4-port calibrations are more complex and are hence divided into six broad categories:
•“Reflection Response Calibration”
•“Full 1-Port Calibration”
•“Transmission Response Calibration”
•“Full 2-Port Calibration”
•“Full 3-Port Calibration”
•“Full 4-Port Calibration”
Reflection Response Calibration
Under the reflection response calibration type, one can specify up to four individual 1-port response
calibrations to be performed using the following command:
:SENSe{1-16}:CORRection:COLLect:PORT {1 | 2 | 3 | 4 | 12 | 13 | 14 | 23 | 24 | 34
| 123 | 124 | 134 | 234 | 1234}:RESP1
For instance, to perform a reflection response calibration on ports 2, 3, and 4, the command is:
:SENS1:CORR:COLL:PORT234:RESP1
The following command is used to define the components used in the reflection calibration:
:SENSe{1-16}:CORRection:COLLect:PORT{1-4}:REFLection:COMPonent
Available reflection components are: NONE | OPEN | SHORt | OFSH1 | OFSH2 | OFSH3
Full 1-Port Calibration
With a full 1-port calibration type, one can specify up to four individual 1-port calibrations to be performed
using the following command:
:SENSe{1-16}:CORRection:COLLect:PORT {1 | 2 | 3 | 4 | 12 | 13 | 14 | 23 | 24 | 34
| 123 | 124 | 134 | 234 | 1234}:FULL1
For instance, to perform a full 1-port calibration on ports 2, 3, and 4, the command is:
:SENS1:CORR:COLL:PORT234:FULL1

Programming the VectorStar Series VNA 2-23 Notes on Calibration Commands
MS464xB Series VNA PM PN: 10410-00322 Rev. U 2-45
Transmission Response Calibration
Under the transmission response calibration type, one can specify up to six, 2-port combinations:
12 | 13 | 14 | 23 | 24 | 34
using three response methods that are stored in a list:
TFRF: transmission frequency response, forward
TFRR: transmission frequency response, reverse
TFRB: transmission frequency response, both.
First, clear the list using:
:SENSe{1-16}:CORRection:COLLect:TFR:CLEar
Next, use a combination of the following three commands:
:SENSe{1-16}:CORRection:COLLect:PORT{12 | 13 | 14 | 23 | 24 | 34}:TFRB
:SENSe{1-16}:CORRection:COLLect:PORT{12 | 13 | 14 | 23 | 24 | 34}:TFRF
:SENSe{1-16}:CORRection:COLLect:PORT{12 | 13 | 14 | 23 | 24 | 34}:TFRR
For instance, to specify a forward response calibration on port12, a reverse response calibration on port13, and
both forward and reverse calibrations on port14, the commands are:
:SENS1:CORR:COLL:TFR:CLE
:SENS1:CORR:COLL:PORT12:TFRF
:SENS1:CORR:COLL:PORT13:TFRR
:SENS1:CORR:COLL:PORT14:TFRB
Full 2-Port Calibration
With a full 2-port calibration type, one can specify two, 2-port calibrations to be performed with six, 2-port
combinations:
12 | 13 | 14 | 23 | 24 | 34
The port pairs selected must be port exclusive. For instance, if the first calibration is on port23, then the
second, if specified, must be on port14. There are 3 calibration types that can be specified:
FULL2 | 1P2PF | 1P2PR
This is accomplished using one of the commands below for the first calibration:
:SENSe{1-16}:CORRection:COLLect[:CALa]:PORT{12 | 13 | 14 | 23 | 24 | 34}:1P2PF
:SENSe{1-16}:CORRection:COLLect[:CALa]:PORT{12 | 13 | 14 | 23 | 24 | 34}:1P2PR
:SENSe{1-16}:CORRection:COLLect[:CALa]:PORT{12 | 13 | 14 | 23 | 24 | 34}:FULL2
And one of the following commands below for the second calibration:
:SENSe{1-16}:CORRection:COLLect:CALB:1P2PF
:SENSe{1-16}:CORRection:COLLect:CALB:1P2PR
:SENSe{1-16}:CORRection:COLLect:CALB:FULL2
For instance, the commands below specify a full, 2-port calibration on port12 and use a one path, 2-port
forward calibration as the second calibration:
:SENS1:CORR:COLL:PORT12:FULL2
:SENS1:CORR:COLL:CALB:1P2PF
Full 3-Port Calibration
With a full 3-port calibration type, one can specify a 3-port calibration to be performed on the indicated ports
with the following command:
:SENSe{1-16}:CORRection:COLLect:PORT{123 | 124 | 134 | 234}:FULL3

2-23 Notes on Calibration Commands Programming the VectorStar Series VNA
2-46 PN: 10410-00322 Rev. U MS464xB Series VNA PM
In addition to selecting the ports above, two or three thru lines must be measured using the commands below:
:SENSe{1-16}:CORRection:COLLect:THRu:CLEar
:SENSe{1-16}:CORRection:COLLect:THRu:ADD
The arguments of the above command are:
THRu12 | THRu13 | THRu14 | THRu23 | THRu24 | THRu34
For example, to perform a full, 3-port calibration on ports 1, 3, and 4 with thru lines on port pairs 13, 14, and
34, send the following commands:
:SENS1:CORR:COLL:PORT134:FULL3
:SENS1:CORR:COLL:THR:CLE
:SENS1:CORR:COLL:THR:ADD THR13
:SENS1:CORR:COLL:THR:ADD THR14
:SENS1:CORR:COLL:THR:ADD THR34
Full 4-Port Calibration
With a full 4-port calibration type, one can specify a 4-port calibration to be performed on all four ports with
the following command:
:SENSe{1-16}:CORRection:COLLect:FULL4
In addition, three to six thru lines must be measured using the commands below:
:SENSe{1-16}:CORRection:COLLect:THRu:CLEar
:SENSe{1-16}:CORRection:COLLect:THRu:ADD
Available throughs are:
THRu12 | THRu13 | THRu14 | THRu23 | THRu24 | THRu34
For example, to perform a full, 4-port calibration with thru lines on port pairs 12, 13, 14, and 24, send the
following commands:
:SENS1:CORR:COLL:FULL4
:SENS1:CORR:COLL:THR:CLE
:SENS1:CORR:COLL:THR:ADD THR12
:SENS1:CORR:COLL:THR:ADD THR13
:SENS1:CORR:COLL:THR:ADD THR14
:SENS1:CORR:COLL:THR:ADD THR24

Programming the VectorStar Series VNA 2-23 Notes on Calibration Commands
MS464xB Series VNA PM PN: 10410-00322 Rev. U 2-47
Defining the Calibration Standards
The following command sets the connector type:
:SENSe{1-16}:CORRection:COLLect:PORT{1-4}:CONNector
The connector types are as follows (the second letter is the gender: F for female, M for male, N for no gender):
Use the following command to load a calibration kit file with its path and name as string data:
:MMEMory:LOAD:CKIT
The many calibration standard types are divided into four categories of OPEN, SHORT, LOAD, and THRU (or
THROUGH) as described in the following sections.
Table 2-22. Connector Type Abbreviations and Descriptions
Connector Type Connector Description
CF2, CM2 2.4 mm Female, 2.4 mm Male
CF3, CM3 3.5 mm
CFK, CMK K
CFN, CMN N
CFS, CMS SMA
CFC, CMC TNC (predefined types)
CFV, CMV V
CF1, CM1 W1
CF716, CM716 7/16
CFN75, CMN75 N (75 ohm)
CF-2V, CM-2V Anritsu 2.4 mm Female, 2.4 mm Male
CNG GPC7 genderless
CFU1, CMU1 to CFU32, CMU32 User Defined 1 to User Defined 32

2-23 Notes on Calibration Commands Programming the VectorStar Series VNA
2-48 PN: 10410-00322 Rev. U MS464xB Series VNA PM
OPEN
An OPEN standard has the following parameters that define its electrical behavior:
•C0, C1, C2 and C3 are power series coefficients used to calculate capacitance as follows:
C = C0 + C1*f + C2*f^2 + C3*f^3
These coefficients are often displayed in scientific notation as shown below:
C0 = number x 10E-15
C1 = number x 10E-27
C2 = number x 10E-36
C3 = number x 10E-45
If one enters a number for Cx whose magnitude is > 10E-5, then it is assumed that the number must be
multiplied by the appropriate power of 10 shown above to determine the coefficient. Otherwise, the coefficient
value is taken as is.
•OFFSET is the offset length of the load expressed in meters
The following commands are used to change the OPEN standard parameters:
:SENSe{1-16}:CORRection:COLLect:PORT{1-4}:OPEN:C0
:SENSe{1-16}:CORRection:COLLect:PORT{1-4}:OPEN:C1
:SENSe{1-16}:CORRection:COLLect:PORT{1-4}:OPEN:C2
:SENSe{1-16}:CORRection:COLLect:PORT{1-4}:OPEN:C3
:SENSe{1-16}:CORRection:COLLect:PORT{1-4}:OPEN:LABEL
:SENSe{1-16}:CORRection:COLLect:PORT{1-4}:OPEN:OFFS
:SENSe{1-16}:CORRection:COLLect:PORT{1-4}:OPEN:SERIAL
SHORT
A SHORT standard has the following parameters that define its electrical behavior:
L0, L1, L2 and L3 are power series coefficients used to calculate inductance as follows:
L = L0 + L1*f + L2*f^2 + L3*f^3
These coefficients are often displayed in scientific notation as shown below:
L0 = number x 10E-12
L1 = number x 10E-24
L2 = number x 10E-33
L3 = number x 10E-42
If one enters a number for Lx whose magnitude is > 10E-5, then it is assumed that the number must be
multiplied by the appropriate power of 10 shown above to determine the coefficient. Otherwise, the coefficient
value is taken as is.
•OFFSET is the offset length of the load expressed in meters
There are actually four SHORTS that one may encounter; however, one may be working with more than one at
a time so numerics are used to differentiate them as follows:
SHORT
SHORT1
SHORT2
SHORT3
Note The parameters of the predefined types cannot be changed. Only the parameters of the User
Defined types can be changed.

Programming the VectorStar Series VNA 2-23 Notes on Calibration Commands
MS464xB Series VNA PM PN: 10410-00322 Rev. U 2-49
The following commands are used to change the SHORT standard parameters:
:SENSe{1-16}:CORRection:COLLect:PORT{1-4}:SHORT:L0
:SENSe{1-16}:CORRection:COLLect:PORT{1-4}:SHORT:L1
:SENSe{1-16}:CORRection:COLLect:PORT{1-4}:SHORT:L2
:SENSe{1-16}:CORRection:COLLect:PORT{1-4}:SHORT:L3
:SENSe{1-16}:CORRection:COLLect:PORT{1-4}:SHORT:LABEL
:SENSe{1-16}:CORRection:COLLect:PORT{1-4}:SHORT:OFFS
:SENSe{1-16}:CORRection:COLLect:PORT{1-4}:SHORT:SERIAL
:SENSe{1-16}:CORRection:COLLect:PORT{1-4}:SHORT1:L0
:SENSe{1-16}:CORRection:COLLect:PORT{1-4}:SHORT1:L1
:SENSe{1-16}:CORRection:COLLect:PORT{1-4}:SHORT1:L2
:SENSe{1-16}:CORRection:COLLect:PORT{1-4}:SHORT1:L3
:SENSe{1-16}:CORRection:COLLect:PORT{1-4}:SHORT1:LABEL
:SENSe{1-16}:CORRection:COLLect:PORT{1-4}:SHORT1:OFFS
:SENSe{1-16}:CORRection:COLLect:PORT{1-4}:SHORT1:SERIAL
:SENSe{1-16}:CORRection:COLLect:PORT{1-4}:SHORT2:L0
:SENSe{1-16}:CORRection:COLLect:PORT{1-4}:SHORT2:L1
:SENSe{1-16}:CORRection:COLLect:PORT{1-4}:SHORT2:L2
:SENSe{1-16}:CORRection:COLLect:PORT{1-4}:SHORT2:L3
:SENSe{1-16}:CORRection:COLLect:PORT{1-4}:SHORT2:LABEL
:SENSe{1-16}:CORRection:COLLect:PORT{1-4}:SHORT2:OFFS
:SENSe{1-16}:CORRection:COLLect:PORT{1-4}:SHORT2:SERIAL
:SENSe{1-16}:CORRection:COLLect:PORT{1-4}:SHORT3:L0
:SENSe{1-16}:CORRection:COLLect:PORT{1-4}:SHORT3:L1
:SENSe{1-16}:CORRection:COLLect:PORT{1-4}:SHORT3:L2
:SENSe{1-16}:CORRection:COLLect:PORT{1-4}:SHORT3:L3
:SENSe{1-16}:CORRection:COLLect:PORT{1-4}:SHORT3:LABEL
:SENSe{1-16}:CORRection:COLLect:PORT{1-4}:SHORT3:OFFS
:SENSe{1-16}:CORRection:COLLect:PORT{1-4}:SHORT3:SERIAL

2-23 Notes on Calibration Commands Programming the VectorStar Series VNA
2-50 PN: 10410-00322 Rev. U MS464xB Series VNA PM
LOAD
A LOAD standard has the following parameters that define its electrical behavior:
•C0 is a capacitance term
•LO, L1, L2, L3 are power series coefficients used to calculate inductance as follows:
L = L0 + L1*f + L2*f^2 + L3*f^3
•R is the resistance of the load
•Z0 is the characteristic impedance
•OFFSET is the offset length of the load expressed in meters
Most calibration kits have two loads; therefore, they are differentiated by naming them LOAD1 and LOAD2.
Use the following commands to modify the LOAD parameters:
:SENSe{1-16}:CORRection:COLLect:PORT{1-4}:LOAD1:C0
:SENSe{1-16}:CORRection:COLLect:PORT{1-4}:LOAD1:L0
:SENSe{1-16}:CORRection:COLLect:PORT{1-4}:LOAD1:L1
:SENSe{1-16}:CORRection:COLLect:PORT{1-4}:LOAD1:L2
:SENSe{1-16}:CORRection:COLLect:PORT{1-4}:LOAD1:L3
:SENSe{1-16}:CORRection:COLLect:PORT{1-4}:LOAD1:OFFS
:SENSe{1-16}:CORRection:COLLect:PORT{1-4}:LOAD1:R
:SENSe{1-16}:CORRection:COLLect:PORT{1-4}:LOAD1:Z0
:SENSe{1-16}:CORRection:COLLect:PORT{1-4}:LOAD1:LABEL
:SENSe{1-16}:CORRection:COLLect:PORT{1-4}:LOAD1:SERIAL
:SENSe{1-16}:CORRection:COLLect:PORT{1-4}:LOAD2:C0
:SENSe{1-16}:CORRection:COLLect:PORT{1-4}:LOAD2:L0
:SENSe{1-16}:CORRection:COLLect:PORT{1-4}:LOAD2:L1
:SENSe{1-16}:CORRection:COLLect:PORT{1-4}:LOAD2:L2
:SENSe{1-16}:CORRection:COLLect:PORT{1-4}:LOAD2:L3
:SENSe{1-16}:CORRection:COLLect:PORT{1-4}:LOAD2:OFFS
:SENSe{1-16}:CORRection:COLLect:PORT{1-4}:LOAD2:R
:SENSe{1-16}:CORRection:COLLect:PORT{1-4}:LOAD2:Z0
:SENSe{1-16}:CORRection:COLLect:PORT{1-4}:LOAD2:LABEL
:SENSe{1-16}:CORRection:COLLect:PORT{1-4}:LOAD2:SERIAL

Programming the VectorStar Series VNA 2-23 Notes on Calibration Commands
MS464xB Series VNA PM PN: 10410-00322 Rev. U 2-51
THRU (or THROUGH)
A THRU (technically a “through”) standard has the following parameters that define its electrical behavior:
•LENGTH is the length of the line
•LOSS is the loss of the line
•FREQUENCY is the frequency at which the loss was measured
•Z0 is the Characteristic impedance
•USERECIPROCAL is not actually an electrical parameter. It is merely a flag to notify the calibrator that
it should use a reciprocal type of calculation.
Use the following commands to modify the THRU parameters:
:SENSe{1-16}:CORRection:COLLect:PORT{12 | 13 | 14 | 23 | 24 | 34}:THRU:FREQuency
:SENSe{1-16}:CORRection:COLLect:PORT{12 | 13 | 14 | 23 | 24 | 34}:THRU:LENGth
:SENSe{1-16}:CORRection:COLLect:PORT{12 | 13 | 14 | 23 | 24 | 34}:THRU:LOSS
:SENSe{1-16}:CORRection:COLLect:PORT{12 | 13 | 14 | 23 | 24 | 34}:THRU:Z0
:SENSe{1-16}:CORRection:COLLect:PORT{12 | 13 | 14 | 23 | 24 | 34}:THRU:RECIProcal
:SENSe{1-16}:CORRection:COLLect:PORT{12 | 13 | 14 | 23 | 24 | 34}:THRU:LABEL
:SENSe{1-16}:CORRection:COLLect:PORT{12 | 13 | 14 | 23 | 24 | 34}:THRU:SERIAL
Performing the Calibration
Once all of the calibration setup parameters described above have been complete, the actual measurements for
the calibration type and methods can be performed. Each calibration type and method requires measuring the
appropriate standards using the commands listed below:
:SENSe{1-16}:CORRection:COLLect:PORT{1-4}:LOAD
:SENSe{1-16}:CORRection:COLLect:PORT{1-4}:OPEN
:SENSe{1-16}:CORRection:COLLect:PORT{1-4}:SHORT
:SENSe{1-16}:CORRection:COLLect:PORT{1-4}:SHORT1
:SENSe{1-16}:CORRection:COLLect:PORT{1-4}:SHORT2
:SENSe{1-16}:CORRection:COLLect:PORT{1-4}:SHORT3
:SENSe{1-16}:CORRection:COLLect:PORT{1-4}:SLOAD1
:SENSe{1-16}:CORRection:COLLect:PORT{1-4}:SLOAD2
:SENSe{1-16}:CORRection:COLLect:PORT{1-4}:SLOAD3
:SENSe{1-16}:CORRection:COLLect:PORT{1-4}:SLOAD4
:SENSe{1-16}:CORRection:COLLect:PORT{1-4}:SLOAD5
:SENSe{1-16}:CORRection:COLLect:PORT{1-4}:SLOAD6
2- and 4-Port Isolation and Thru:
:SENSe{1-16}:CORRection:COLLect:PORT{12 | 13 | 14 | 23 | 24 | 34}:ISOL
:SENSe{1-16}:CORRection:COLLect:PORT{12 | 13 | 14 | 23 | 24 | 34}:THRU
2- and 4-Port Thru Update:
:SENSe{1-16}:CORRection:COLLect:PORT{12 | 13 | 14 | 23 | 24 |
34}:THRu:UPDate

2-23 Notes on Calibration Commands Programming the VectorStar Series VNA
2-52 PN: 10410-00322 Rev. U MS464xB Series VNA PM
Once the measurements are complete, the correction coefficients must be calculated and the calibration
corrections must be applied (turned on):
:SENSe{1-16}:CORRection:COLLect:SAVE
:SENSe{1-16}:CORRection:ISOLation:STATe
:SENSe{1-16}:CORRection:STATe
To simulate a calibration, use one of the commands below to specify the calibration type:
:SENSe{1-16}:CORRection:COEFFicient:1P2PF
:SENSe{1-16}:CORRection:COEFFicient:1P2PR
:SENSe{1-16}:CORRection:COEFFicient:FULL1
:SENSe{1-16}:CORRection:COEFFicient:FULL2
:SENSe{1-16}:CORRection:COEFFicient:FULLB
:SENSe{1-16}:CORRection:COEFFicient:RESP1
:SENSe{1-16}:CORRection:COEFFicient:RESPB
:SENSe{1-16}:CORRection:COEFFicient:TFRB
:SENSe{1-16}:CORRection:COEFFicient:TFRF
:SENSe{1-16}:CORRection:COEFFicient:TFRR
The commands below are for simulations with a 4-port test set attached to the VNA:
:SENSe{1-16}:CORRection:COEFficient:PORT{1-4}:1P2PF
:SENSe{1-16}:CORRection:COEFficient:PORT{12 | 13 | 14 | 23 | 24 | 34}:1P2PR
:SENSe{1-16}:CORRection:COEFficient:PORT{1-4}:FULL1
:SENSe{1-16}:CORRection:COEFficient:PORT{12 | 13 | 14 | 23 | 24 | 34}:FULL2
:SENSe{1-16}:CORRection:COEFficient:PORT{12 | 13 | 14 | 23 | 24 | 34}:FULLB
:SENSe{1-16}:CORRection:COEFficient:PORT{1-4}:RESP1
:SENSe{1-16}:CORRection:COEFficient:PORT{12 | 13 | 14 | 23 | 24 | 34}:RESPB
:SENSe{1-16}:CORRection:COEFficient:PORT{12 | 13 | 14 | 23 | 24 | 34}:TFRB
:SENSe{1-16}:CORRection:COEFficient:PORT{12 | 13 | 14 | 23 | 24 | 34}:TFRF
:SENSe{1-16}:CORRection:COEFficient:PORT{12 | 13 | 14 | 23 | 24 | 34}:TFRR
:SENSe{1-16}:CORRection:COEFficient:PORT{PORT,123 | 124 | 134 | 234}:FULL3
:SENSe{1-16}:CORRection:COEFficient:FULL4
The following command inputs and outputs the specified correction coefficients:
:SENSe{1-16}:CORRection:COEFficient
The correction coefficients must be specified using one of the character data arguments below:
•2-Port:
ED1 | EP1S | ET11 | ET21 | EP2L | EX21 | ED2 | EP2S | ET22 | ET12 | EP1L | EX12
•4-Port only:
ED3 | ET31 | ET32 | ET13 | ET23 | ET33 | EP3L | EP3S | EX31 | EX32 | EX13 | EX23
| ED4 | ET14 | ET41 | ET24 | ET42 | ET34 | ET43 | ET44 | EP4L | EP4S | EX14 |
EX24 | EX34 | EX41 | EX42 | EX43

Programming the VectorStar Series VNA 2-23 Notes on Calibration Commands
MS464xB Series VNA PM PN: 10410-00322 Rev. U 2-53
AutoCal
The AutoCal calibration method (calibration using a compatible Precision Automatic Calibrator module) must
first be specified using the command below:
:SENSe{1-16}:CORRection:COLLect AUTO
Then the calibration type is selected using the commands described above in “Setting Up a 2-Port Calibration”
on page 2-43 or “Setting Up a 4-Port Calibration” on page 2-44.
Without a 4-port test set, the calibration types supported are FULL1 and FULL2. With a 4-port test set, the
calibration types supported are FULL1, FULL2, and FULL4.
With the exception of the FULL4 calibration, use the commands described above to set the desired calibration
type. For a FULL4 calibration, use the calibration type command:
:SENSe{1-16}:CORRection:COLLect:ECAL:PORT{12 | 13 | 14 | 23 | 24 | 34}:FULL4
The FULL4 calibration is achieved by performing two FULL2 calibrations on independent port pairs. One to
four thru lines must also be measured using the commands listed above in “Full 3-Port Calibration”
on page 2-45.
The following command sets the autocal box orientation manually:
:SENSe{1-16}:CORRection:COLLect:ECAL:ORIentation
This command inputs a list of up to four comma-separated items:
L1 | L2 | L3 | L4 | R1 | R2 | R3 | R4 | L1R2 | L1R3 | L1R4 | L2R3 | L2R4 | L3R4 |
R1L2 | R1L3 | R1L4 | R2L3 | R2L4 | R3L4 | R2L1 | R3L1 | R4L1 | R3L2 | R4L2 | R4L3
| L2R1 | L3R1 | L4R1 | L3R2 | L4R2 | L4R3
The following command specifies substituting a true thru line instead of using the thru provided in the autocal
box.
:SENSe{1-16}:CORRection:COLLect:ECAL:TRUEthru
The command’s input argument list consists of comma separated data with alternating port selections and
on/off flags. For instance, if AutoCals are being performed on Ports 1 and 3 and Ports 2 and 4 with true thrus
on the Ports 2 and 4 calibration, then the command is:
:SENS1:CORR:COLL:ECAL:TRUE PORT13,OFF,PORT24,ON
Automatic detection of the Autocal module orientation is available with the following command only with
2-port configurations, but is not offered when a 4-port test set is connected:
:SENSe{1-16}:CORRection:COLLect:ECAL:AUTOmatic:ORIentation[:STATe]
Once the AutoCal setup is complete, the following command starts the calibration:
:SENSe{1-16}:CORRection:COLLect:ECAL:BEGin?
The AutoCal calibration may require interaction with a user to perform some mechanical setup steps such as
reversing the autocal box, connecting the autocal box to different port(s), or connecting external thru lines. As
each step is completed, send the following command to instruct the VNA to continue with the measurements:
:SENSe{1-16}:CORRection:COLLect:ECAL:CONTinue?
Note Multiple calibrations are not supported with AutoCal.

2-23 Notes on Calibration Commands Programming the VectorStar Series VNA
2-54 PN: 10410-00322 Rev. U MS464xB Series VNA PM
The following command outputs a copy of the Autocal messages list:
:SENSe{1-16}:CORRection:COLLect:ECAL:MSGS:LIST?
This command outputs a list of up to four comma-separated items from the following list:
0 - AssurancePassed 19 - CharacBad
1 - Update 20 - DisplayMessage
2 - TrueThru 21 - ConnectToPort1
3 - Adapter 22 - ConnectToPort2
4 - NoModule 23 - ConnectToPort3
5 - NoOrient 24 - ConnectToPort4
6 - NoFile 25 - ConnectToPorts12
7 - NoMatch 26 - ConnectToPorts13
8 - No12T 27 - ConnectToPorts14
9 - NotAllowed 28 - ConnectToPorts23
10 - OutOfRange 29 - ConnectToPorts24
11 - AssuranceFailed 30 - ConnectToPorts34
12 - Aborted 31 - ConnectThrubwPorts12
13 - AbortOK 32 - ConnectThrubwPorts13
14 - AbortNotOK 33 - ConnectThrubwPorts14
15 - ACError 34 - ConnectThrubwPorts23
16 - ACFatalError 35 - ConnectThrubwPorts24
17 - DoneCalculateCoeff 36 - ConnectThrubwPorts34
18 - ACConnectCalB 37 - SequentialBegins

Programming the VectorStar Series VNA 2-23 Notes on Calibration Commands
MS464xB Series VNA PM PN: 10410-00322 Rev. U 2-55
The following is a list of AutoCal return codes:
Table 2-23. AutoCal Module Return Code Definitions (1 of 2)
Return Code Code Description
0Assurance: Assurance passed for AutoCal Modules that have an assurance step.
AutoCal complete for AutoCal Modules that have no assurance step.
1 Update: AutoCal complete for AutoCal Modules that have no assurance step.
2 True Thru: Connect through line.
3 Adapter: Reverse AutoCal module connection for Adapter Removal
4 NoModule: AutoCal module not found.
5 NoOrient: AutoCal module orientation not detected.
6 NoFile: AutoCal Characterization file not found.
7NoMatch: AutoCal Characterization file and module mismatch. Check AutoCal serial number
match to AutoCal Characterization file name.
8No12T: Characterization function needs Full 2-Port (12-Term) calibration. Full 2-Port calibration not
found.
9NotAllowed: AutoCal automatic orientation not available on Lightning modules. Orientation must
be manually specified.
10 OutOfRange: Frequencies are out of AutoCal module range.
11 AssuranceFailed: Assurance failed for AutoCal modules that have an assurance step.
Not applicable for AutoCal Modules that do not have an assurance step
12 Aborted: AutoCal calibration or Characterization aborted, typically by user.
13 AbortOK: Abort operation concluded successfully.
14 AbortNotOK: Abort operation not concluded successfully.
15 ACError: AutoCal unspecified error.
16 ACFatalError: AutoCal unspecified fatal error.
17 DoneCalculateCoeff: AutoCal module has completed calculating required coefficients.
18 ACConnectCalB
19 CharacBad: Characterization is bad.
20 DisplayMessage
21 ConnectToPort1: Connect AutoCal module to Port 1.
22 ConnectToPort2: Connect AutoCal module to Port 2.
23 ConnectToPort3: Connect AutoCal module to Port 3. Requires 4-port VNA.
24 ConnectToPort4: Connect AutoCal module to Port 4. Requires 4-port VNA.
25 ConnectToPorts12: Connect AutoCal module to Ports 1 and 2.
26 ConnectToPorts13: Connect AutoCal module to Ports 1 and 3. Requires a 4-port VNA.
27 ConnectToPorts14: Connect AutoCal module to Ports 1 and 4. Requires a 4-port VNA.
28 ConnectToPorts23: Connect AutoCal module to Ports 2 and 3. Requires a 4-port VNA.
29 ConnectToPorts24: Connect AutoCal box to Ports 2 and 4. Requires a 4-port VNA.
30 ConnectToPorts34: Connect AutoCal module to Ports 3 and 4. Requires a 4-port VNA.
31 ConnectThrubwPorts12: Connect Thru line to Ports 1 and 2.
32 ConnectThrubwPorts13: Connect Thru line to Ports 1 and 3. Requires a 4-port VNA.
33 ConnectThrubwPorts14: Connect Thru line to Ports 1 and 4. Requires a 4-port VNA.

2-23 Notes on Calibration Commands Programming the VectorStar Series VNA
2-56 PN: 10410-00322 Rev. U MS464xB Series VNA PM
All VectorStar AutoCal modules support an assurance step. Some Lightning AutoCal modules do not support
an assurance step.
34 ConnectThrubwPorts23: Connect Thru line to Ports 2 and 3. Requires a 4-port VNA.
35 ConnectThrubwPorts24: Connect Thru line to Ports 2 and 4. Requires a 4-port VNA.
36 ConnectThrubwPorts34: Connect Thru line to Ports 3 and 4. Requires a 4-port VNA.
Table 2-23. AutoCal Module Return Code Definitions (2 of 2)
Return Code Code Description

Programming the VectorStar Series VNA 2-23 Notes on Calibration Commands
MS464xB Series VNA PM PN: 10410-00322 Rev. U 2-57
LRL Calibration
The LRL calibration method must first be specified using the command below:
:SENSe{1-16}:CORRection:COLLect LRL
FULL3 LRL Calibration
The FULL3 LRL calibration is accomplished by performing two, FULL2 calibrations having a common port.
The following command sets the calibration type to a full 3-port LRL calibration for the indicated channel:
:SENSe{1-16}:CORRection:COLLect:LRL:PORT{13 | 14 | 23 | 24}:FULL3
The port selection for the CALA calibration is limited to the ports shown below. The command’s argument
must complement that of the port selection for the CALB calibration. The port selections available for the
CALB calibration are limited based on the port selection made in the CALA calibration as follows:
FULL4 LRL Calibration
The FULL4 LRL calibration is accomplished by performing two, FULL2 calibrations on independent port
pairs. The following command sets the calibration type to a full 4-port LRL calibration for the indicated
channel:
:SENSe{1-16}:CORRection:COLLect:LRL:PORT{12 | 13 | 14 | 23 | 24 | 34}:FULL4
In addition, one to four thru lines must be measured using the commands listed below:
:SENSe{1-16}:CORRection:COLLect:THRu:CLEar
:SENSe{1-16}:CORRection:COLLect:THRu:ADD
Available throughs are:
THRu12 | THRu13 | THRu14 | THRu23 | THRu24 | THRu34
CALA Port Selection CALB Port Choices
PORT13 or PORT24 <--------> PORT14 or PORT23
PORT14 or PORT23 <--------> PORT13 or PORT24
Caution If the rules above for the CALB calibration port pair is violated, the FULL3 command will fail.

2-23 Notes on Calibration Commands Programming the VectorStar Series VNA
2-58 PN: 10410-00322 Rev. U MS464xB Series VNA PM
Setting Up the Device Parameters
The following commands are then used to set up the device parameters:
The following three commands provide backward compatibility with legacy VectorStar software and are used
to set up the frequency, line length, and loss values:
:SENSe{1-16}:CORRection:COLLect:LRL:DEVice{1-10}:PORT12:LINE:FREQuency
:SENSe{1-16}:CORRection:COLLect:LRL:DEVice{1-10}:PORT12:LINE:LENGth
:SENSe{1-16}:CORRection:COLLect:LRL:DEVice{1-10}:PORT12:LINE:LOSS
The following three commands provide support for newer VectorStar software and are used to set up the
frequency, line length, and loss values:
:SENSe{1-16}:CORRection:COLLect:LRL[:CALa]:DEVice{1-10}:LINE:FREQuency
:SENSe{1-16}:CORRection:COLLect:LRL[:CALa]:DEVice{1-10}:LINE:LENGth
:SENSe{1-16}:CORRection:COLLect:LRL[:CALa]:DEVice{1-10}:LINE:LOSS
The following commands provide support for newer VectorStar software and for the 4-port test set. Omitting
the optional [:CALa] keyword in these commands provide support for legacy 2-port instruments:
:SENSe{1-16}:CORRection:COLLect:LRL[:CALa]:BAND1:REFLection:TYPe
:SENSe{1-16}:CORRection:COLLect:LRL[:CALa]:BAND2:REFLection:TYPe
:SENSe{1-16}:CORRection:COLLect:LRL[:CALa]:BANDs:COUNt
:SENSe{1-16}:CORRection:COLLect:LRL[:CALa]:DEVice{1-10}:PORT{1-4}:MATCH:C0
:SENSe{1-16}:CORRection:COLLect:LRL[:CALa]:DEVice{1-10}:PORT{1-4}:MATCH:L0
:SENSe{1-16}:CORRection:COLLect:LRL[:CALa]:DEVice{1-10}:PORT{1-4}:MATCH:OFFS
:SENSe{1-16}:CORRection:COLLect:LRL[:CALa]:DEVice{1-10}:PORT{1-4}:MATCH:R
:SENSe{1-16}:CORRection:COLLect:LRL[:CALa]:DEVice{1-10}:PORT{1-4}:MATCH:Z0
:SENSe{1-16}:CORRection:COLLect:LRL[:CALa]:DEVice{1-10}:TYPe
:SENSe{1-16}:CORRection:COLLect:LRL[:CALa]:FREQuency:BREakpoint
:SENSe{1-16}:CORRection:COLLect:LRL[:CALa]:OPEN:OFFS
:SENSe{1-16}:CORRection:COLLect:LRL[:CALa]:REFPlane
:SENSe{1-16}:CORRection:COLLect:LRL[:CALa]:SHORT:OFFS

Programming the VectorStar Series VNA 2-23 Notes on Calibration Commands
MS464xB Series VNA PM PN: 10410-00322 Rev. U 2-59
The following commands are used for the corresponding CALB parameters:
:SENSe{1-16}:CORRection:COLLect:LRL:CALB{1-5}:REFLection:TYPe
:SENSe{1-16}:CORRection:COLLect:LRL:CALB:BANDs:COUNt
:SENSe{1-16}:CORRection:COLLect:LRL:CALB:DEVice{1-10}:LINE:FREQuency
:SENSe{1-16}:CORRection:COLLect:LRL:CALB:DEVice{1-10}:LINE:LENGth
:SENSe{1-16}:CORRection:COLLect:LRL:CALB:DEVice{1-10}:LINE:LOSS
:SENSe{1-16}:CORRection:COLLect:LRL:CALB:DEVice{1-10}:PORT{1-4}:MATCH:C0
:SENSe{1-16}:CORRection:COLLect:LRL:CALB:DEVice{1-10}:PORT{1-4}:MATCH:L0
:SENSe{1-16}:CORRection:COLLect:LRL:CALB:DEVice{1-10}:PORT{1-4}:MATCH:OFFS
:SENSe{1-16}:CORRection:COLLect:LRL:CALB:DEVice{1-10}:PORT{1-4}:MATCH:R
:SENSe{1-16}:CORRection:COLLect:LRL:CALB:DEVice{1-10}:PORT{1-4}:MATCH:Z0
:SENSe{1-16}:CORRection:COLLect:LRL:CALB:DEVice{1-10}:TYPe
:SENSe{1-16}:CORRection:COLLect:LRL:CALB:FREQuency:BREakpoint
:SENSe{1-16}:CORRection:COLLect:LRL:CALB:OPEN:OFFS
:SENSe{1-16}:CORRection:COLLect:LRL:CALB:REFPlane
:SENSe{1-16}:CORRection:COLLect:LRL:CALB:SHORT:OFFS
The following command defines which match corresponds to which port:
:SENSe{1-16}:CORRection:COLLect:LRL:DEVice{1-10}:MATCH:PORT
The following commands collect LRL calibration data:
:SENSe{1-16}:CORRection:COLLect:LRL:DEVice{1-10}:PORT{1-4}:MATCH
:SENSe{1-16}:CORRection:COLLect:LRL:DEVice{1-10}:PORT{12 | 13 | 14 | 23 | 24 |
34}:LINE

2-24 Command Script Example – Limit Lines Programming the VectorStar Series VNA
2-60 PN: 10410-00322 Rev. U MS464xB Series VNA PM
2-24 Command Script Example – Limit Lines
This script example provides the basic procedure for establishing upper and lower limit lines for a trace.
Limit Lines for Single Rectilinar Trace Display
The requirements for this limit line example are shown in the figure below where one lower limit has been
established with three upper limits.
1. Representative trace display for frequency from
1 GHz to 20 GHz, and levels from –6 to +14 dB.
2. Log Magnitude trace display measuring S12, with:
• Resolution set at 2 dB per division.
• Reference value set at 2 dB.
• Reference position set at 5.
3. Limit Segment 1 – A lower limit line from
1 GHz at –2 dB to 20 GHz at 0 dB.
4. Limit Segment 2 – An upper limit line from
1 GHz at 4 dB to 10 GHz at 10 dB.
5. Limit Segment 3 – An upper limit line from
10 GHz at 10 dB to 15 GHz at 10 dB.
6. Limit Segment 4 – An upper limit line from
15 GHz at 10 dB to 20 GHz at 0 dB.
7. Typical signal trace for this DUT.
Figure 2-6. Limit Line Concept and Example
14
12
10
8
6
4
2
0
-2
-4
-6
20.0 GHz1.0 GHz 10.0 GHz 15.0 GHz
Tr1 S12 Trans LogM Revl: 4 dB Res 2 dB/Div
1
2
3
4
6
5
7
Limit Segment 1
Limit Segment 2
Limit Segment 3
Limit Segment 4

Programming the VectorStar Series VNA 2-24 Command Script Example – Limit Lines
MS464xB Series VNA PM PN: 10410-00322 Rev. U 2-61
Required Equipment
•VectorStar MS4644B VNA, K Connectors, 10 MHz to 40 GHz
•Anritsu 36585K-2MF Precision Automatic Calibrator (AutoCal) Module Calibration Kit, K (male) to K
(female)
Prerequisites
•The VNA has warmed up for at least 90 minutes.
•The AutoCal Module characterization file has been installed on the VNA.
DUT Requirements
The DUT measurements require the following parameters:
•S-Parameter Required: S12
•Frequency Range: 1 GHz to 20 GHz
•Segment 1: Lower Limit, -2 dB at 1 GHz to 0 dB at 20 GHz
•Segment 2: First Upper Limit, 4 dB at 1 GHz to 10 dB at 10 GHz
•Segment 3: Second Upper Limit, 10 dB at 10 GHz to 10 dB at 15 GHz
•Segment 4: Third Upper Limit, 10 dB at 15 GHz to 4 dB at 20 GHz
Channel and Trace Display Requirements
The following VNA setup parameters are required:
•Channels: 1
•Traces: 1
•Trace Display Type: Log Magnitude
•Trace Scale Resolution: 2 dB/Division
•Trace Scale Reference Value: 4 dB
•Trace Scale Reference Position: 5 (Positions the reference value above at the fifth gridline from the
display counting from the display bottom.

2-24 Command Script Example – Limit Lines Programming the VectorStar Series VNA
2-62 PN: 10410-00322 Rev. U MS464xB Series VNA PM
VNA General Setup and Configuration
Throughout the script examples, long form commands are used for clarity. The command explanation follows
the command. In this section, the VNA is cleared and per-instrument settings established. Optional commands
or queries are noted and are presented for clarity.
:SYSTem:ERRor:CLEar
Clears the system error queue.
:SYSTem:POINt:MAXimum 25000
Set number of measurement points to 25,000 points. The instrument will reboot if the instrument
was in 100,000 point mode. If already in 25,000 point mode, no instrument change and no reboot.
:DISPlay:COLor:RESet
Resets all colors to normal factory default value. This returns the channel, channel background,
trace, limit line, and graticule colors to their default values.
:DISPlay:COUNt 1
Sets one (1) channel.
•When in 25,000 point mode, this can be set to 1 (one), 2, 3, 4, 6, 8, 9, 10, 12, or 16 channels.
•If the channel display is set to a non-listed number (5, 7, 11, 13, 14, 15), the instrument is set
to the next higher channel number.
:CALCulate1:PARameter:COUNt 1
The command sets the number of traces as 1 on Channel 1.
:DISPlay:SPLit R1C1
Sets the channel display layout in a Row-by-Column format where channel window display is set
to one channel on one row and one column. This is the same as maxmizing a multi-channel
display.
:DISPlay:WINDow1:ACTivate 1
The command sets the active channel to the indicated channel number.
:DISPlay:SIZe MAXimum
Sets the maximum size of the graphic display. Not really needed here for a one channel display,
but shown for a multi-channel and/or multi-trace display.
:CALCulate1:PARameter1:DEFine S12
The command sets the measurement parameter as S12 for Trace 1.
:CALCulate1:PARameter1:FORMat MLOGarithmic
The command selects the display format as Log Magnitude (MLOGarithmic) for Trace 1 on
Channel 1.

Programming the VectorStar Series VNA 2-24 Command Script Example – Limit Lines
MS464xB Series VNA PM PN: 10410-00322 Rev. U 2-63
Frequency and Sweep Settings
In this section, the required frequency and sweep settings are established.
:SENSe1:FREQuency:STARt 1.0E9
Sets start frequency to 1 GHz.
:SENSe1:FREQuency:STOP 20.0E9
Sets the stop frequency to 20 GHz.
:SENSe1:FREQuency:SPAN?
Optional query. Span is automatically calculated as Stop Frequency minus Start Frequency. The
query returns the resulting span in Hertz.
19.0E9
Frequency span is 19 GHz.
:SENSe1:FREQuency:CENTer?
Optional query. Center frequency is automatically calculated using Stop Frequency and Start
Frequency as:
Fc = ((Fstop - Fstart)/2) + Fstart
10.5E9
Center frequency is 10.5 GHz
:SENSe1:SWEep:TYPe LINear
The command sets the sweep for Channel 1 as Frequency-Based Linear.
:SENSe1:SWEep:POINt 401
Sets the number of measurement points for Channel 1 to 401 points.
•The minimum number of points is 2.
•The maximum number of points is limited to the total point instrument mode as 25,000 or
100,000.
Limit Lines Setup
There are several ways to programmatically add limit lines to a trace display. The technique below uses the
:CALCulate{1-16}:SELected:LIMit command subsystem in the following general procedure:
1. Create an empty limit line segment by using the :ADD command to create a blank limit.
•Note that each :ADD command must be followed by the :TYPE and :X1, :X2, :Y1, and :Y2
commands.
•The first :ADD command creates a limit line that uses the entire frequency range of the
instrument.
•If the :TYPE and :X1, :X2, :Y1, and :Y2 values are not changed, no further limit line segments can
be added.
2. Use the :TYPE command to define the segment as a lower or upper limit.
3. Use the :X1 and :X2 commands to configure the horizontal X-Axis start and stop points for each limit
segment. In this example, the start and stop values are frequency in GHz.
4. Use the :Y1 and :Y2 commands to configure the vertical Y-Axis start and stop points for each limit
segment. In this example, the start and stop values are in dB.
5. The :TYPE and :X1, :X2, :Y1, and :Y2 commands can be issued in any sequence for the segment being
defined.

2-24 Command Script Example – Limit Lines Programming the VectorStar Series VNA
2-64 PN: 10410-00322 Rev. U MS464xB Series VNA PM
Clear Previous Limit Lines
Best practices recommend clearing all previous segments.
:CALCulate1:SELected:LIMit:SEGMent:CLEar
The command clears all the limit segment definitions on the active trace of the indicated channel.
Create and Configure Limit Line Segment 1
In this section, the first limit line is added, and then configured as to limit line type, start and stop frequencies,
and start and stop Y-axis parameters.
:CALCulate1:SELected:LIMit:SEGMent:ADD
On Channel 1, the command adds a limit line segment. This limit line segment will be identified as
Segment 1 and set as the lower limit line across the entire frequency range of interest.
:CALCulate1:SELected:LIMit:SEGMent1:TYPe LOWer
Sets the Channel 1 Segment 1 limit line type as a lower limit line.
:CALCulate1:SELected:LIMit:SEGMent1:X1 1.0E9
Sets the Channel 1 Segment 1 lower limit line start frequency value at 1 GHz.
:CALCulate1:SELected:LIMit:SEGMent1:X2 20.0E9
Sets the Channel 1 Segment 1 lower limit line stop frequency value at 20 GHz.
:CALCulate1:SELected:LIMit:SEGMent1:Y1 -2.0
Sets the Channel 1 Segment 1 lower limit start Y1 value at –2.0 dB.
:CALCulate1:SELected:LIMit:SEGMent1:Y2 0.0
Sets the Channel 1 Segment 1 lower limit stop Y2 value at 0.0 dB.
Create and Configure Limit Line Segment 2
In this section, the second limit line is added, and then configured as to limit line type, start and stop
frequencies, and start and stop Y-axis parameters.
:CALCulate1:SELected:LIMit:SEGMent:ADD
On Channel 1, command adds a blank limit line segment. This limit line segment will be later
identified as Segment 2 and set as the first upper limit line segment.
:CALCulate1:SELected:LIMit:SEGMent2:TYPe UPPer
Sets the Channel 1 Segment 2 limit line type as an upper limit line.
:CALCulate1:SELected:LIMit:SEGMent2:X1 1.0E9
Sets the Channel 1 Segment 2 upper limit start frequency value at 1 GHz.
:CALCulate1:SELected:LIMit:SEGMent2:X2 10.0E9
Sets the Channel 1 Segment 2 upper limit line stop frequency value at 10 GHz.
:CALCulate1:SELected:LIMit:SEGMent2:Y1 4.0
Sets the Channel 1 Segment 2 upper limit start Y1 value at 4.0 dB.
:CALCulate1:SELected:LIMit:SEGMent2:Y2 10.0
Sets the Channel 1 Segment 2 upper limit stop Y2 value at 10.0 dB.

Programming the VectorStar Series VNA 2-24 Command Script Example – Limit Lines
MS464xB Series VNA PM PN: 10410-00322 Rev. U 2-65
Create and Configure Limit Line Segment 3
In this section, the third limit line is added, and then configured as to limit line type, start and stop
frequencies, and start and stop Y-axis parameters.
:CALCulate1:SELected:LIMit:SEGMent:ADD
On Channel 1, the command adds a blank limit line segment. This limit line segment will be later
identified as Segment 3 and set as the second upper limit line segment.
:CALCulate1:SELected:LIMit:SEGMent3:TYPe UPPer
Sets the Channel 1 Segment 3 limit line type as an upper limit line.
:CALCulate1:SELected:LIMit:SEGMent3:X1 10.0E9
Sets the Channel 1 Segment 3 upper limit start frequency value at 10 GHz.
:CALCulate1:SELected:LIMit:SEGMent3:X2 15.0E9
Sets the Channel 1 Segment 3 upper limit line stop frequency value at 15 GHz.
:CALCulate1:SELected:LIMit:SEGMent3:Y1 10.0
Sets the Channel 1 Segment 3 upper limit start Y1 value at 10.0 dB.
:CALCulate1:SELected:LIMit:SEGMent3:Y2 10.0
Sets the Channel 1 Segment 3 upper limit stop Y2 value at 10.0 dB.
Create and Configure Limit Line Segment 4
In this section, the third limit line is added, and then configured as to limit line type, start and stop
frequencies, and start and stop Y-axis parameters.
:CALCulate1:SELected:LIMit:SEGMent:ADD
On Channel 1, command adds a blank limit line segment. This limit line segment will be later
identified as Segment 4 and set as the third and final upper limit line segment.
:CALCulate1:SELected:LIMit:SEGMent4:TYPe UPPer
Sets the Channel 1 Segment 4 limit line type as an upper limit line.
:CALCulate1:SELected:LIMit:SEGMent4:X1 15.0E9
Sets the Channel 1 Segment 4 upper limit start frequency value as 15 GHz.
:CALCulate1:SELected:LIMit:SEGMent4:X2 20.0E9
Sets the Channel 1 Segment 4 upper limit line stop frequency value at 20 GHz.
:CALCulate1:SELected:LIMit:SEGMent4:Y1 10.0
Sets the Channel 1 Segment 4 upper limit start Y1 value at 10.0 dB.
:CALCulate1:SELected:LIMit:SEGMent4:Y2 4.0
Sets the Channel 1 Segment 4 upper limit stop Y2 value at 4.0 dB.

2-24 Command Script Example – Limit Lines Programming the VectorStar Series VNA
2-66 PN: 10410-00322 Rev. U MS464xB Series VNA PM
Configure AutoCal Calibration
For this example, the Anritsu 36585K Precision Automatic Calibrator (AutoCal) Calibration Module will be
used to perform the calibration. If the characterization file for the AutoCal module has not been loaded, best
practices recommand using the User Interface menus to load the characterization file.
:SENSe1:CORRection:COLLect:ECAL:AUTOmatic:ORIentation:STATe OFF
Turn the AutoCal module automatic orientation detection off for Channel 1.
:SENSe1:CORRection:COLLect:ECAL:ORIentation L1R2
Set the AutoCal module orientation detection off and sets the port-to-port orientation manually for
Channel 1 so that Port 1 is on the leftt and Port 2 is on the right.
:SENSe1:CORRection:COLLect:ECAL:TRUEthru OFF
The command turns off the use of the AutoCal True Thru feature, where a cable through is used
during the AutoCal calibration for Channel 1. By setting this to OFF, the AutoCal module will use
its Internal Thru capability to complete the calibration.
Ready for Measurements
The VNA is ready for measurements.

MS464xB Series VNA PM PN: 10410-00322 Rev. U 3-1
Chapter 3 — IEEE Commands
3-1 Introduction
This chapter contains all of the IEEE commands that are implemented in the instrument.
3-2 Command Descriptions
IEEE commands are used to control instrument status registers, status reporting, synchronization, data
storage, and other common functions. All IEEE 488.2 commands are identified by the leading asterisk in the
command word and are fully defined in IEEE 488.2.
Each IEEE command is followed a complete descriptive listing of the command description, parameters, and
output. If applicable, an example for each command, the default value, and the range information is written
out at the end of the individual description.
•See Chapter 2, “Programming the VectorStar Series VNA”, “Notational Conventions” on page 2-6 for
definitions of parameters and notations.
•Detailed descriptions of parameter types is available in “Data Transmission Methods” on page 2-10and
through the links below.
•<NR1>
•<NR2>
•<NR3>
•<NRf>
•<string>
•<ASCII> or <Arbitrary ASCII>
•<block> or <arbitrary block>
•<char>
•<char1>,<char2>
•<char1>,<char2>,<char3>
•<char1>,<char2>,<char3>,<char4>
•MPND
•MPNF
•MPNI
Note
When operating the VectorStar VNA through remote programming, the front panel user interface and
controls are disabled. To return to local front panel control, press the front panel Clear/Tab key
[Clr -->|], keyboard Esc key, or send the RTL command.
For general information about GPIB, refer to Section 1-5 “IEEE 488 GPIB Description”.

3-3 Numeric Limits IEEE Commands
3-2 PN: 10410-00322 Rev. U MS464xB Series VNA PM
3-3 Numeric Limits
The following numeric limits are abbreviated in the IEEE command descriptions:
•MPND – Maximum Positive/Negative Double Precision Number
•+/– 1.792 693 134 86 E+308
•MPNI – Maximum Positive/Negative Integer
•– 2 147 483 648 to +2 147 483 647
•+/– 2 E31
•MPNF – Maximum Positive/Negative Float Number
•+/– 3.402 819 E+38
3-4 IEEE 488.2 Commands
*CLS
Description: Clear Status Command. Clears the Status Byte, the Data Questionable Event Register,
the Standard Event Status Register, the Standard Operation Status Register, the error
queue, the OPC pending flag, and any other registers that are summarized in the Status
Byte. No Query
Cmd Parameters: NA
Query Parameters: NA
Query Output: NA
Syntax Example: *CLS
*DDT <Arbitrary Block> | <String>
*DDT?
Description: Define Device Trigger. The command enters the 488.2 Define Device Trigger command
with an input of arbitrary block or string. The query returns the 488.2 Define Device
Trigger command as an arbitrary block output string. Note that the IEEE488.2 Standard
specifies the input type to only be <Arbitrary Block>. In addition, VectorStar VNAs will
also accept a <String>.
Cmd Parameters: <Arbitrary Block> | <String>
Query Parameters: NA
Query Output: <Arbitrary Block>
Range: NA
Default: NA
Syntax Example: *DDT <String>
*DDT?

IEEE Commands 3-4 IEEE 488.2 Commands
MS464xB Series VNA PM PN: 10410-00322 Rev. U 3-3
*ESE <NRf>
*ESE?
Description: Standard Event Status Enable and Query. The command sets the Standard Event Status
Enable Register bits. The binary weighted <NRf> data parameter used with this
command must have a value between 0 to 255. The query returns the value of the
Standard Event Status Enable Register in <NR1> format. Refer to “Status System
Reporting” on page 2-28.
Cmd Parameters: <NRf>
Query Parameters: NA
Range: 0 to 255
Query Output: <NR1>
Syntax Example: *ESE <NRf>
*ESE?
*ESR?
Description: Standard Event Status Register Query. Query only. Returns the value of the Standard
Event Status Register in <NR1> format. This command clears the Standard Event
Status Register. Refer to “Status System Reporting” on page 2-28.
Cmd Parameters: NA
Query Parameters: NA
Query Output: <NR1>
Range: NA
Default: NA
Syntax Example: *ESR?
*IDN?
Description: Identification Query. Query only. This query returns an instrument identification string
in IEEE-488.2 specified <Arbitrary ASCII> format consisting of four fields separated by
commas. The fields are: <Manufacturer>, <Model>, <Serial #>, <Firmware Revision
Level> where the actual model number, serial number, and firmware version of the
MS464xB Series VNA queried will be passed. The character output is of indeterminate
length and must be the last statement issued if multiple commands and/or queries are
issued at the same time. See Chapter 2 for definition of <ASCII>.
Cmd Parameters: NA
Query Parameters: NA
Query Output: <Arbitrary ASCII>
Range: NA
Default: NA
Syntax Example: *IDN?
*IST?
Description: Individual Status Query. Output the value of the IST message. This command is not
supported by VectorStar VNA hardware.

3-4 IEEE 488.2 Commands IEEE Commands
3-4 PN: 10410-00322 Rev. U MS464xB Series VNA PM
*OPC
Description: Operation Complete Command. When the *OPC command is encountered, it does
nothing. Program flow is allowed to proceed to the next command in the input buffer. No
query. Note that *OPC and *OPC? are not a command/query pair although they appear
to be.
When the *OPC command is encountered, it immediately sets the Operational Complete
bit in the Standard Events Status Register. The *OPC command is a control command for
overlapped commands in systems that support command overlapping. The VectorStar
does not support overlapped commands, and as a result, no pause function is provided.
Overlapped Command Background
Some non-VectorStar GPIB implementations allow commands to execute simultaneously
which is called an Overlapped Command. For example, a calibration step which takes
many minutes could be set into operation and then allow other GPIB communication and
control commands to proceed while the calibration step continues to take place.
At some point in these non-VectorStar GPIB implementations, the separate Overlapped
Operational Streams need to be brought back together and placed under programmatic
control in a process called Regaining Synchronization between the controller PC and the
instrument. The commands *OPC, *OPC?, and *WAI are designed to regain
synchronization control and three different synchronization methods.
IEEE 488.2 Overlapped Command Definitions
The *OPC, *OPC?, and *WAI commands provide coverage for command completion
before the next command is parsed and executed and comprise a class of commands
termed Overlapped Commands. For instruments that support overlapped commands,
each command works differently. Per the IEEE 488.2 specification:
•“IEEE 488.2 defines a distinction between overlapped and sequential commands.
•As defined in IEEE 488.2, a sequential command is one which finishes executing
before the next command starts executing. An overlapped command is one which
does not finish executing before the next command starts executing.
•These types of commands are described in IEEE 488.2, section 12. Examples are
given in IEEE 488.2, Appendix B.
•IEEE 488.2 defines three common commands (*OPC, *OPC?, *WAI) which a device
controller can use to synchronize its operation to the execution of overlapped
commands.
•Each overlapped command has associated with it a Pending Operation flag.
•The device sets this flag TRUE when it passes the corresponding command from
the Execution Control block to the Device Action block.
•The device sets the flag false when the device operation is finished, or has been
aborted.”
*OPC Synchronization
The *OPC Operation Complete command is defined in IEEE 488.2-1992, Section 10.18.
*OPC works only if one or more preceeding commands are overlapped command. In
systems that support overlapped commands, when this command is encountered, it waits
until all overlapped commands have completed. Once all prior overlapped commands are
complete, it instructs the parser to execute the next following command. A typical use
would be to issue a *OPC before issuing a command for a long duration measurement
sweep. *OPC causes the instrument to continuously sense the No Operation Pending
flag. When the No Operation Pending (NOP) flag becomes TRUE, the OPC event bit in
the Standard Event Status Register is set to “1” to indicate that the state of all pending
operations have been completed. If this bit had been previously programmed to send a
Service Request, then the controller would be aware that all is synchronized.

IEEE Commands 3-4 IEEE 488.2 Commands
MS464xB Series VNA PM PN: 10410-00322 Rev. U 3-5
•For example, OV1 through OV3 are overlapped commands where the command
series is OV1, OV2, OV3, *OPC, XXX.
•Commands OV1, OV2, OV3 start running. The NOP is set to FALSE.
•Parser execution stops at *OPC and the parser waits while the NOP is FALSE.
•Commands OV1, OV2, and OV3 continue to run in overlapped mode.
•Commands OV1, OV2, and OV3 are finally complete.
•The NOP flag is set to TRUE and *OPC sets the status bit to 1.
•Parser execution resumes.
•Command XXX starts running.
*OPC? Synchronization
In systems that support overlapped commands, the *OPC? Operation Complete Query
command waits until all overlapped commands have been completed. When that
synchronizing moment arrives, the ASCII character “1” is placed in the output buffer.
This sets the MAV bit in the Status byte to TRUE which indicates there is data in the
output buffer. If the controller had been attempting to read data, the moment the “1”
appears in the output buffer, it is read by the controller making it aware that all is
synchronized. When that synchronizing moment arrives, the next command in the input
buffer is executed and the command execution is synchronized.
•For example, OV1 through OV3 are overlapped commands where the command
series is OV1, OV2, OV3, *OPC?, XXX.
•Commands OV1, OV2, OV3 start running. The NOP is set to FALSE.
•Parser execution stops at *OPC? and the parser waits while the NOP is FALSE.
•Commands OV1, OV2, and OV3 continue to run in overlapped mode.
•Commands OV1, OV2, and OV3 are finally complete.
•The NOP flag is set to TRUE and *OPC? puts a one (“1”) in the output buffer.
•Parser execution resumes.
•Command XXX starts running.
*WAI Synchronization
In systems that support overlapped commands, the *WAI Wait-to-Continue Command
causes the parser to wait until all overlapped commands have been completed. When that
synchronizing moment arrives, the next command in the input buffer is executed and
command execution is synchronized.
•For example, OV1 through OV3 are overlapped commands where the command
series is OV1, OV2, OV3, *WAI, XXX.
•Commands OV1, OV2, OV3 start running. The NOP is set to FALSE.
•Parser execution stops at *WAI and the parser waits while the NOP is FALSE.
•Commands OV1, OV2, and OV3 continue to run in overlapped mode.
•Commands OV1, OV2, and OV3 are finally complete.
•The NOP flag is set to TRUE.
•Parser execution resumes.
•Command XXX starts running.
VectorStar and Overlapped Commands
In VectorStar VNAs, and in Anritsu’s earlier 360 and Lightning VNAs, there are no
Overlapped Commands. Everything works synchronously and no command is executed
until the command which preceded it has finished. Because of this, the commands *OPC,
*OPC? and *WAI work slightly differently than the IEEE 488.2 specification.

3-4 IEEE 488.2 Commands IEEE Commands
3-6 PN: 10410-00322 Rev. U MS464xB Series VNA PM
Related Commands: *OPC, *OPC?, and *WAI commands.
Cmd Parameters: NA
Query Parameters: NA
Query Output: <NR1>
Range: NA
Default: NA
Syntax Example: *OPC
*OPC?
Description: Operation Complete Query. Query only. Not a command/query pair with *OPC. When
the *OPC? command is encountered, it does nothing. Program flow is allowed to proceed
to the next command in the input buffer.
Per IEEE 488.2, *OPC? is an Overlapped Command which VectorStar VNAs do not
support. When the *OPC? command is encountered, it immediately puts the character “1”
(one) in the Output Queue buffer, and parser execution continues. It sets the MAV bit
true when all pending operations are complete.
The *OPC, *OPC?, and *WAI Overlapped Commands are related. Because VectorStar
does not support overlapped commands, they do not function exactly as specified in IEEE
488.2. See the description of Overlapped Commands in the *OPC command description
above.
Related commands: *OPC, *OPC?, and *WAI commands.
Cmd Parameters: NA
Query Parameters: NA
Query Output: <NR1>
Range: NA
Default: NA
Syntax Example: *OPC?
*OPT?
Description: Operation Query. Query only. The query reads out the identification number of an option
installed in the MS4640B. See Chapter 2 for definition of <ASCII>.
Cmd Parameters: NA
Query Parameters: NA
Range: NA
Default: NA
Query Output: <Arbitrary ASCII>
Syntax Example: *OPT?
*PRE <NRf>
*PRE?
Description: The command enters the 488.2 Parallel Poll Register Enable mask. The query outputs
the 488.2 Parallel Poll Register Enable mask. This command/query is not supported by
VectorStar VNA hardware.

IEEE Commands 3-4 IEEE 488.2 Commands
MS464xB Series VNA PM PN: 10410-00322 Rev. U 3-7
*RST
Description: Reset Command. The *RST command performs a device reset of the MS4640B VNA to a
pre-defined condition or to a user-defined condition. No query. The user-defined condition
of *RST resets all user programmable parameters to those defined by the user in a saved
configuration file. The pre-defined condition of the *RST command sets the defaults
described below. For additional information on default parameter values, see each SCPI
command in this manual.
*RST Does Reset the Following Parameters
Except as explicitly excluded in the next section, the *RST command does the following:
•Sets the device-specific functions to a known state that is independent of the
past-use history of the device;
•Device specific commands may be provided to program a different reset state than
the original factory-supplied one;
•Sets the macro defined by *DDT to a device-defined state;
•Disables macros;
•Forces the device into the OCIS state (Operation Complete Command Idle State);
•Forces the device into the OQIS state (Operation Complete Query Idle State).
*RST Does Not Reset the Following Parameters
The *RST command does not change the parameters listed below:
•Does not change the state of the IEEE 488.1 interface;
•Does not change the selected IEEE 488.1 address of the device;
•Does not change the GPIB address of the device;
•Does not change the Output Queue;
•Does not change any Event Enable Register settings including the Standard Event
Status Enable Register;
•Does not change any Event Register setting including the Standard Event Status
Register settings;
•Does not change the power-on-status-clear flag setting;
•Does not change the Service Request Enable Register;
•Does not change the maximum number of instrument points to 25,000 if it is set to
100,000 nor change them to 100,000 if it is set to 25,000.
Cmd Parameters: NA
Query Parameters: NA
Query Output: NA
Range: NA
Default: NA
Syntax Example: *RST

3-4 IEEE 488.2 Commands IEEE Commands
3-8 PN: 10410-00322 Rev. U MS464xB Series VNA PM
*SRE <NRf>
*SRE?
Description: Service Request Enable. The command sets the Service Request Enable Register bits. A
zero value in the command resets the register. The query returns the value of the Service
Request Enable Register in <NR1> format. Bit 6 is always zero. The integer data
parameter used with this query have a value between 0 to 255.
Cmd Parameters: <NRf>
Query Parameters: NA
Query Output: <NR1>
Range: 0 to 255; 0 performs a register reset.
Default: NA
Syntax Example: *SRE <NRf>
*SRE?
*STB?
Description: Read Status Byte Query. Query only. Returns the content of the Status Byte Register
(bits 0 through 5 and 7). Bit 6 is the Master Summary Status bit value. This command
does not reset the status byte values.
Query Parameters: NA
Query Output: <NR1>
Range: NA
Default: NA
Syntax Example: *STB?

IEEE Commands 3-4 IEEE 488.2 Commands
MS464xB Series VNA PM PN: 10410-00322 Rev. U 3-9
*TRG
Description: Trigger Command. Triggers the instrument if :TRIGger:SOURce command data
parameter is set to REMOTE. Performs the same function as the Group Execute Trigger
(<GET>) bus command as defined in IEEE 488.2. *TRG or the <GET> can trigger a
measurement. No query.
The *TRG and <GET> commands are handled differently by the parser. The *TRG
command:
•The *TRG command can be mixed with other GPIB commands in a command
string which goes through the parser.
•The *TRG command can only trigger a single measurement event on only one
device in the GPIB network.
The <GET> command:
•The <GET> gets turned into the command *TRG and goes through the parser by
itself.
•A <GET> can trigger single measurement events on any or all instruments in the
GPIB network.
What is measured depends on the setting of the *DDT and
:TRIGger[:SEQuence]:EXTernal:TYPe commands.
•If a *DDT command has been issued previously, the *TRG or <GET> will execute
what is defined in the *DDT instead.
•If a *DDT has not been issued, the *TRG triggers a measurement based on the
:TRIG:EXT:TYP command which can be measurement of a point, a single sweep, a
single channel, or all channels.
•If a sweep is selected, on 2-port VNAs, it can be either a either a forward or reverse
sweep. On 4-port VNAs, the sweep can be between any two ports.
Cmd Parameters: NA
Query Parameters: NA
Query Output: NA
Range: NA
Output: NA-port
Syntax Example: *TRG
*TST?
Description: Self Test Query. Query only. Performs a self test and outputs the self test status in
<NR1> format with the following values:
•0 indicates that self test passed
•Any number greater than 0 indicates the number of the self test that failed
•144 indicates that the self test was aborted.
Cmd Parameters: NA
Query Parameters: NA
Query Output: <NR1>
Range: NA
Default: NA
Syntax Example: *TST?

3-4 IEEE 488.2 Commands IEEE Commands
3-10 PN: 10410-00322 Rev. U MS464xB Series VNA PM
*WAI
Description: Wait-to-Continue Command. When the *WAI command is encountered, it does nothing.
Program flow is allowed to proceed to the next command in the input buffer. No query.
The *WAI command is an Overlapped Command that provides coverage for command
completion when the device supports overlapped command execution. The VectorStar
does not support overlapped commands, and as a result, the *WAI does not function
exactly as specified in IEEE 488.2. See the description of Overlapped Commands in the
*OPC command description above.
Related commands: *OPC, *OPC?, and *WAI.
Cmd Parameters: NA
Query Parameters: NA
Query Output: NA
Syntax Example: *WAI

MS464xB Series VNA PM PN: 10410-00322 Rev. U 4-1
Chapter 4 — System and Troubleshooting
Commands
4-1 Introduction
This chapter provides a listing and description of general system-related commands used for configuration,
diagnostics, internal calibration, and troubleshooting. Complete details of each command is given in the listing
following each command SCPI subsystem. If applicable, an example for each command, the default value, and
the SCPI information is written out at the end of the individual description.
4-2 Parameters and Notations
See Chapter 2, “Notational Conventions” on page 2-6 for definitions of parameters and notations. A notation
summary table is available in Table 2-4, “Parameter Notations” on page 2-7.
Detailed descriptions are available in “Data Transmission Methods” on page 2-10 and through the links below.
•<NR1>
•<NR2>
•<NR3>
•<NRf>
•<string>
•<ASCII> or <Arbitrary ASCII>
•<block> or <arbitrary block>
•<char>
•<char1>,<char2>
•<char1>,<char2>,<char3>
•<char1>,<char2>,<char3>,<char4>
•MPND
•MPNF
•MPNI
Note
When operating the VectorStar VNA through remote programming, the front panel user interface and
controls are disabled. To return to local front panel control, press the front panel Clear/Tab key
[Clr -->|], keyboard Esc key, or send the RTL command.
For general information about GPIB, refer to “IEEE 488 GPIB Description” on page 1-3.

4-3 Numeric Limits System and Troubleshooting Commands
4-2 PN: 10410-00322 Rev. U MS464xB Series VNA PM
4-3 Numeric Limits
The following numeric limits are abbreviated in the command descriptions:
•MPND
•Maximum Positive/Negative Double Precision Number
•+/– 1.792 693 134 86 E+308
•MPNI
•Maximum Positive/Negative Integer
•– 2 147 483 648 to +2 147 483 647
•+/– 2 E31
•MPNF
•Maximum Positive/Negative Float Number
•+/– 3.402 819 E+38

System and Troubleshooting Commands 4-4 System Commands
MS464xB Series VNA PM PN: 10410-00322 Rev. U 4-3
4-4 System Commands
This section provides a listing of general system-related commands used for configuration, diagnostics,
internal calibration, and troubleshooting.
ALCCALON <char>
ALCCALON?
Description: ALC Calibration On/Off. The command turns ALC Calibration on/off. The query outputs
on/off status of ALC Calibration.
Output: NA
Cmd Parameters: <char> 1 | 0 | ON | OFF
Query Parameters: <char> 1 | 0
Command Type: System Command
FIND <string>
Description: Find Matching Help Lines. The command outputs help lines containing a matched string.
No query.
Output: <Arbitrary Block>
Parameters: NA
Command Type: System Command
FRCVCALON <char>
FRCVCALON?
Description: Factory Receiver Calibration On/Off. The command turns the factory receiver calibration
on/off. The query outputs the factory receiver calibration on/off status.
Cmd Parameters: <char> 1 | 0 | ON | OFF
Query Parameters: <char> 1 | 0
Command Type: System Command
FRFCALON <char>
FRFCALON?
Description: Factory RF Calibration On/Off. The command turns the factory RF calibration on/off. The
query outputs the factory receiver RF calibration on/off status.
Cmd Parameters: <char> 1 | 0 | ON | OFF
Query Parameters: <char> 1 | 0 |
Command Type: System Command
HELP <char>
Description: Help Output. Output help fields on a particular mnemonic. No query.
Cmd Parameters: <char>Character string as required of mnemonic of interest.
Output: <Arbitrary Block>
Parameters: NA
Command Type: System Command

4-4 System Commands System and Troubleshooting Commands
4-4 PN: 10410-00322 Rev. U MS464xB Series VNA PM
IRCVCAL <arbitrary block>
IRCVCAL? <char>
Description: Input Receiver Calibration Data and Status. The command inputs receiver calibration
data. The query outputs the parameter channels receiver cal existence status.
Cmd Parameters: <arbitrary block>
Query Parameters: <char> A1 | A2 | A3 | A4 | B1 | B2 | B3 | B4
Query Output: <char> 1 | 0
Command Type: System Command
ISDEBUG?
Description: Query only. The query returns the VectorStar VNA Debug Mode status.
Cmd Parameters: NA
Query Output: <NR1>
Command Type: Troubleshooting Command
ISRCVCAL?
Description: Query only. Output is the parameter channels receiver cal existence status.
Query Parameters: <char> A1 | A2 | A3 | A4 | B1 | B2 | B3 | B4
Query Output: <char> 1 | 0
Command Type: System Command

System and Troubleshooting Commands 4-4 System Commands
MS464xB Series VNA PM PN: 10410-00322 Rev. U 4-5
LANG <char>
LANG?
Description: Parser Language Set. Sets the parser language. The following parser languages are
available:
•Native
•Lightning
•HP8510
Native Language Set
This sets the language to Native SCPI. The following additional items are changed:
•The status byte structure changes to the Native status byte structure.
•The IEEE 488.2 arbitrary block header format is changed such that the length of
the header is always 11 characters long regardless of the size of the arbitrary block.
•The ASCII output delimiting mode is change to Enhanced, where individual items
of an output response are separated by line feeds or alternating commas and line
feeds.
Lightning Language Set
This sets the language to Lightning emulation. The following addition items are changed:
•The Status byte structure changes to the Lightning status byte structure
•The IEEE 488.2 Arbitrary block header format is changed such that the length of
the header changes based on the size of the arbitrary block.
•The ASCII output delimiting mode is changed to Normal. This means that ASCII
output data, which would normally be separated by commas, remains in ASCII
data format.
•Markers are forced into the Coupled mode.
•The response to the Lightning query OID is changed to Lightning equivalent model
numbers and frequency ranges. For example, the following queries and responses:
•MS4642B returns '37347D,0.040000,20.000000,-20.00,0.00,005.06'
•MS4644B returns '37369D,0.040000,40.000000,-20.00,0.00,005.06'
•MS4645B returns '37377D,0.040000,50.000000,-20.00,0.00,005.06'
•MS4647B returns '37397D,0.040000,65.000000,-12.00,0.00,005.06'
HP8510 Language Set
This sets the language to HP8510 Emulation. The following additional items are
changed:
•The status byte structure changes to the HP8510 status byte structure.
•The IEEE 488.2 arbitrary block is replaced by an ASCII/binary format unique to
the HP8510.
•Markers are forced into the Coupled mode.
Cmd Parameters: <char> LIGHTning | HP8510 | NATive
Query Parameters: <char> LIGHT | HP8510 | NAT
Command Type: System Command

4-4 System Commands System and Troubleshooting Commands
4-6 PN: 10410-00322 Rev. U MS464xB Series VNA PM
LIST
Description: List All Mnemonics. The command outputs a list of all mnemonics. No query.
Output: <Arbitrary Block>
Cmd Parameters: NA
Command Type: System Command
ONCS
Description: Output Next Calibration Step String. The command outputs a string representing the
next calibration step. No Query
Output: <string>
Parameters: NA
Command Type: System Command
ORCVCAL
Description: Output Receiver Calibration Data. The command outputs the receiver calibration data.
No Query
Output: <Arbitrary Block>
Parameters: NA
Command Type: System Command
RCVCAL <char1>, <char2>
Description: Receiver Calibration. The command performs a Receiver Calibration for the indicated
parameter on the indicated port. No Query
Cmd Parameters: <char1>: A1 | A2 | A3 | A4 | B1 | B2 | B3 | B4
<char2>: PORT1 | PORT2 | PORT3 | PORT4
Command Type: System Command
RCVCALON <char1>, <char2>
RCVCALON? <char1>
Description: Receiver Calibration Parameter Channels On/Off and Status. The command toggles the
parameter channels receiver cal on or off. The query outputs the parameter channels
receiver cal on/off status.
Cmd Parameters: <char1>: A1 | A2 | A3 | A4 | B1 | B2 | B3 | B4
<char2>: 1 | 0
Query Parameters: <char1>: A1 | A2 | A3 | A4 | B1 | B2 | B3 | B4
<char2>: 1 | 0
Command Type: System Command
RTL
Description: Send all devices to local operation. No query.
Output: NA
Parameters: NA
Command Type: System Command

System and Troubleshooting Commands 4-4 System Commands
MS464xB Series VNA PM PN: 10410-00322 Rev. U 4-7
TST?
Description: Self Test and Output Status. Query only. The query performs an instrument self test and
outputs its status.
Query Output: <NR1>
Parameters: NA
Command Type: System Command
TSTAIF?
Description: Analog IF Self Test and Output Status. Query only. The query performs an analog IF self
test and outputs its status.
Output: <NR1>
Parameters: NA
Command Type: System Command
TSTDECK?
Description: RF Deck Self Test and Output Status. Query only. The query performs an RF deck self
test and outputs its status.
Parameters: NA
Command Type: System Command
TSTDSP?
Description: DSP/PC Self Test and Output Status. Query only. The query performs a DSP/PC self test
and outputs its status.
Query Output: <NR1>
Parameters: NA
Command Type: System Command
TSTRES?
Description: Self Test Results Output. Query only. The query outputs the last self test results.
Query Output: <Arbitrary Block>
Parameters: NA
Command Type: System Command
TSTSRC?
Description: Source Self Test and Output Status. Query only. The query performs a source self test
and outputs its status.
Query Output: <NR1>
Parameters: NA
Command Type: System Command

4-4 System Commands System and Troubleshooting Commands
4-8 PN: 10410-00322 Rev. U MS464xB Series VNA PM
:SYSTem:TIMe:ELAPsed:INITial?
:SYST:TIM:ELAP:INIT?
Outputs the number of seconds since the initial VNA turn on
:SYSTem:TIMe:ELAPsed:TURNon?
:SYST:TIM:ELAP:TURN?
Outputs the number of seconds since the most recent VNA turn on
:SYSTem:TIMe:INITial?
:SYST:TIM:INIT?
Outputs the initial VNA turn on time
:SYSTem:TIMe:TURNon?
:SYST:TIM:TURN?
Outputs the most recent VNA turn on time

MS464xB Series VNA PM PN: 10410-00322 Rev. U 5-1
Chapter 5 — SCPI Commands
5-1 Introduction
This chapter contains all of the SCPI commands (required and native) that are implemented in the instrument.
The SCPI commands are grouped by their respective subsystems. For each subsystem, the commands
described in detail in the listing. The notation corresponds to one of the SCPI standards to a large extent.
5-2 Minimum/Maximum Frequency Limits and Related Parameters
The minimum and maximum instrument frequencies depend on the instrument model, the installed options,
and whether the VNA is a standalone unit or part of a system. See Chapter 1, “General Information”,
“Minimum/Maximum Instrument Frequency and Related Parameters” on page 1-22 for additional
information. The following tables for standalone VNA frequency limits are available:
•Table 1-4, “Standalone VNAs – Default Start, Default CW, and Default Stop Frequencies” on page 1-23
•Table 1-5, “Standalone VNAs – Minimum Start, Minimum CW, and Maximum Start Frequencies”
on page 1-24
•Table 1-6, “Standalone VNAs – Minimum Stop, Maximum Stop, and Maximum CW Frequencies”
on page 1-25
•Table 1-7, “Standalone VNAs – Default Frequency Span and Maximum Frequency Span” on page 1-26
•Table 1-8, “Standalone VNAs – Minimum Center Frequency and Maximum Center Frequency”
on page 1-27
•Table 1-9, “Standalone VNAs – Default Center Frequencies” on page 1-28
•For general information on frequency limits for VectorStar VNAs in systems, also in Chapter 1, “General
Information”, see:
•“VNA Systems with ME7828A Configured as Broadband System” on page 1-28
•“VNA Systems with ME7828A Configured as a Millimeter-Wave System” on page 1-28
•“VNA Systems with ME7828A Using Multiple Source” on page 1-28
•“VNA Systems with ME7838x Modular Broadband System” on page 1-28
Note
When operating the VectorStar VNA through remote programming, the front panel user interface and
controls are disabled. To return to local front panel control, press the front panel Clear/Tab key [
Clr -->|], keyboard Esc key, or send the RTL command.
VNA commands should be issued either using the front panel GUI or remotely, not intermixed.
Dialog values may not be updated if remote commands are sent while dialog boxes are open.
For general information about GPIB, refer to Section 1-5 “IEEE 488 GPIB Description”.

5-3 Command Level Hierarchy SCPI Commands
5-2 PN: 10410-00322 Rev. U MS464xB Series VNA PM
5-3 Command Level Hierarchy
The different levels of the SCPI command hierarchy are represented in a table by means of indentations to the
right. Lower command levels are indented farther to the right. Observe that the complete notation of the
command always includes the higher levels as well.
For example, :SENSe{1-16}:FREQuency:CENTer has three command levels and is represented in the table
as follows:
:SENSe{1-16} (first level)
:FREQuency (second level)
:CENTer (third level)
The maximum number of command levels is eight. For example, the command:
:SENSe{1-16}:CORRection:COLLect:LRL:DEVice{1-4}:PORT12:LINE:FREQuency
has eight command levels as follows:
:SENSe{1-16} (first level)
:CORRection (second level)
:COLLect (third level)
:LRL (fourth level)
:DEVice{1-4} (fifth level)
:PORT12 (sixth level)
:LINE (seventh level)
:FREQuency (eighth level)
Command Descriptions and Notation Conventions
Complete details of each command is given following the table of commands for each SCPI subsystem. If
applicable, an example for each command, the default value, and the SCPI information is written out at the
end of the individual description.
Numeric Limits
The following numeric limits are abbreviated in the SCPI command descriptions:
•MPND – Maximum Positive/Negative Double Precision Number
+/– 1.792 631 348 6 E+308
•MPNI – Maximum Positive/Negative Integer
– 2 147 483 648 to +2 147 483 647
+/– 2 E31
•MPNF – Maximum Positive/Negative Float Number
+/– 3.402 819 E+38

SCPI Commands 5-3 Command Level Hierarchy
MS464xB Series VNA PM PN: 10410-00322 Rev. U 5-3
Notational Conventions
See Chapter 2, “Programming the VectorStar Series VNA”, “Notational Conventions” on page 2-6 for
definitions of parameters and notations.
Detailed descriptions of parameter types is available in “Data Transmission Methods” on page 2-10 and
through the links below.
•<NR1>
•<NR2>
•<NR3>
•<NRf>
•<string>
•<ASCII> or <Arbitrary ASCII>
•<block> or <arbitrary block>
•<char>
•<char1>,<char2>
•<char1>,<char2>,<char3>
•<char1>,<char2>,<char3>,<char4>
•MPND
•MPNF
•MPNI

5-4 General Parameters SCPI Commands
5-4 PN: 10410-00322 Rev. U MS464xB Series VNA PM
5-4 General Parameters
The following general parameters are defined for multiple subsystems in the sections following.
•:CALCulate{1-16} refers to the indicated channel.
If the index number is not used, the command applies to index 1.
•:CALibration{1-2} refers to the indicated calibration file to be merged.
If the index number is not used, the first calibration file is used.
•:CONTrol{1-16} refers to the indicated channel number.
If the index number is not used, the command applies to index 1.
•:DEVice{1-4} refers to the indicated device for the LRL calibration on the indicated channel.
If the index number is not used, the first device is used.
•:EXTernal{1-4} refers to the indicated external source.
If the index number is not used, the command applies to the external source 1.
•:FILe{1-4} refers to one of the four hybrid calibration files. Each file must be uniquely identified.
If the index number is not used, the command displays a syntax error.
•:FLAT{1-2} refers to the flat test port power flatness coefficients for the indicated port and the active
channel. If the index number is not used, the command is applied to Port 1 on the active channel.
•:FSEGMent refers to the active frequency-based segment.
•:FSEGMent{1-50} refers to the indicated frequency-based segment.
If the index number is not used, the command applies to the frequency-based segment 1.
•:GENerator{1-4} refers to indicated internal pulse generator.
If the index number is not used, the command applies to the internal pulse generator 1.
•:INTernal{1-2} refers to indicated internal source.
If the index number is not used, the command applies to the internal source 1.
•:ISEGMent refers to the active index-based segment.
•:ISEGMent{1-50} refers to the indicated index-based segment.
If the index number is not used, the command applies index-based segment 1.
•:LINearity{1-2} refers to the power sweep linearity coefficients for the indicated port and the active
channel. If the index number is not used, the command is applied to Port 1.
•:MARKer refers to the active marker.
•:MARKer{1-13} refers to the indicated marker where Marker 1 through 12 are standard measurement
markers and Marker 13 is the reference marker. If the index number is not used, the command applies
to the marker 1.
•:OFFSet{1-50} refers to the indicated multiple source band.
If the index number is not used, the command applies to offset band 1.
•:OPERand{1-2} refers to either the first or second operand on the active trace.
If the index number is not used, operand refers to operand 1.
•:PARameter{1-16} refers to the indicated trace.
If the index number is not used, the command applies to trace 1.
•:PORT{12 | 13 | 14 | 23 | 24 | 34} refers to the indicated port pair. The use of Port 3 and/or Port 4 requires
a 4-port VNA instrument.
If the index number is not used, the command is applied to Port 1 and Port 2.
•:PORT{13 | 14 | 23 | 24} refers to the indicated port pair such as Port23 refers to Port 2 and Port 3. Best
practices recommend stating the port pair for every command. The use of these commands require a
4-port VNA instrument.
If the index number is not used, the command applies to Port 1 and Port 3.
•:PORT{123 | 124 | 134 | 234} refers to the indicated port triplet to be used in the hybrid calibration. A
4-port VNA instrument is required.
If the index number is not used, the command is applied to Port 1, Port 2, and Port 3.

SCPI Commands 5-4 General Parameters
MS464xB Series VNA PM PN: 10410-00322 Rev. U 5-5
•:PORT{1 | 2 | 3 | 4 | 12 | 13 | 14 | 23 | 24 | 34 | 123 | 124 | 134 | 234 | 1234} refers to the indicated individual
port, port pair, port triplet, or port quartet to be used in the calibration. The use of Port 3 and/or Port 4
requires a 4-port VNA instrument and related test set.
If the index number is not used, the command applies to Port 1.
•:PORT{1-4} refers to the indicated port. The use of Port 3 or Port 4 requires a 4-port VNA instrument.
If the index number is not used, the command is applied to Port 1.
•:SEGMent refers to the currently active limit line.
•:SEGMent{1-50} refers to the indicated limit line.
If the index number is not used, the command applies to segment 1.
•:SENSe{1-16} refers to the indicated channel.
If the index number is not used, the command applies to channel 1.
•:SOURce{1-4} refers to the indicated external source.
If the index number is not used, the command applies to external source 1.
•:THRu{12 | 13 | 14 | 23 | 24 | 34} refers to the through line between the indicated port pair. The use of Port
3 and/or Port 4 requires a 4-port VNA instrument.
If the index number is not used, the command applies to Port 1 and Port 2.
•:TRACe{1-16} refers to the indicated trace on the active channel.
If the index number is not used, the command applies to the trace 1.
•:WINDow refers to the active channel.
•:WINDow{1-16} refers to the indicated channel.
If the index number is not used, the command applies to the window 1.

5-5 :CALCulate{1-16}:AFCW Subsystem SCPI Commands
5-6 PN: 10410-00322 Rev. U MS464xB Series VNA PM
5-5 :CALCulate{1-16}:AFCW Subsystem
The :CALCulate{1-16}:AFCW (Advanced Fast CW) subsystem provides remote commands to control Advanced
Fast CW measurements.
AFCW requires installation of Option 35 and Option 46. AFCW uses the high speed digitizer option to reach
maximum acquisition rates of 100 million measurements/sec (adjustable to as slow as < million samples/sec).
This mode is always buffered and is accessible from both the user interface and remotely using the commands
listed below.
Raw data exporting is available as is pre-processing over variable measurement widths and time ranges.
The maximum buffer size is 50 million measurements in each of four receiver channels (200 million
measurements total) without the memory addition of Option 36 and 200 million measurements per receiver
(800 million measurements total) with Option 36.
:CALCulate{1-16}:AFCW:CDURation <NRf>
:CALCulate{1-16}:AFCW:CDURation?
Description: The command sets the Capture Duration for Advanced Fast CW on the indicated
channel.
The query outputs the Capture Duration for Advanced Fast CW on the indicated channel.
Cmd Parameters: <NRf> The input parameter is in Seconds.
Query Parameters: NA
Query Output: <NR3> The output is in Seconds.
Range: Dependent on the Sampling Interval of the current channel.
Minimum is 0 and Maximum can range from 500 ms to 14 seconds (without Option 36 –
Expanded Digitizer Memory).
Minimum is 0 seconds and Maximum is 2.5 seconds to 70 seconds. (with Option 36 –
Expanded Digitizer Memory).
Default Value: 2E-1
Syntax Example: :CALC1:AFCW:CDUR 1E-1
:CALC1:AFCW:CDUR?

SCPI Commands 5-5 :CALCulate{1-16}:AFCW Subsystem
MS464xB Series VNA PM PN: 10410-00322 Rev. U 5-7
:CALCulate{1-16}:AFCW:DELay{1-8} <NRf>
:CALCulate{1-16}:AFCW:DELay{1-8}?
Description: The command sets the measurement start delay for Advanced Fast CW on an indicated
channel and receiver. This applies to both Point-to-Point mode or Full Time Record mode.
The query outputs the measurement start delay for of Advanced Fast CW on an indicated
channel and receiver. This applies to both Point-to-Point mode or Full Time Record mode.
Only A1, A2, B1, B2 are allowed receivers for AFCW on a 2-port system.
Receiver definitions:
1 = A1
2 = A2
3 = A3
4 = A4
5 = B1
6 = B2
7 = B3
8 = B4
Cmd Parameters: <NRf> The input parameter is in Seconds.
Query Parameters: NA
Query Output: <NR3> The output is in Seconds.
Range: 0 s to 2 * Sampling Interval * 108 s in 2.5 ns increments
Resolution in pulse modes is equivalent to Sampling Interval in Advanced Fast CW.
Default Value: 0
Syntax Example: :CALC1:AFCW:DEL1 1E-1
:CALC1:AFCW:DEL1?
:CALCulate{1-16}:AFCW:ESM <char>
:CALCulate{1-16}:AFCW:ESM?
Description: The command sets the External Synch. Marking type for Advanced Fast CW on the
indicated channel.
The query outputs the External Synch. Marking type for Advanced Fast CW on the
indicated channel
Command definitions:
•OFF: External Synch Marking is Off
•RIS: External Rising
•FAL: External Falling
Cmd Parameters: <char> OFF|RIS|FAL
Query Parameters: NA
Query Output: <char> OFF|RIS|FAL
Range: NA
Default Value: OFF
Syntax Example: :CALC1:AFCW:ESM RIS
:CALC1:AFCW:ESM?

5-5 :CALCulate{1-16}:AFCW Subsystem SCPI Commands
5-8 PN: 10410-00322 Rev. U MS464xB Series VNA PM
:CALCulate{1-16}:AFCW:ISAM <NRf>
:CALCulate{1-16}:AFCW:ISAM?
Description: The command sets the Sampling Interval for Advanced Fast CW acquisition on the
indicated channel.
The query outputs the sampling interval for Advanced Fast CW acquisition on the
indicated channel.
Cmd Parameters: <NRf> The input parameter is in Seconds.
Query Parameters: NA
Query Output: <NR3> The output parameter is in Seconds.
Range: 2.5E-9 to 70E-9
Default Value: 2.5253E-9
Syntax Example: :CALC1:AFCW:ISAM 20E-9
:CALC1:AFCW:ISAM?
:CALCulate{1-16}:AFCW:ISYN <NRf>
:CALCulate{1-16}:AFCW:ISYN?
Description: The command sets the Synch. Interval for Advanced Fast CW on the indicated channel.
The query outputs the Synch. Interval for Advanced Fast CW on an indicated channel
Cmd Parameters: <NRf> The input parameter is in Seconds.
Query Parameters: NA
Query Output: <NR3> The output parameter is in Seconds.
Range: 20 ns to Sampling Interval * 108 s in 2.5 ns increments
Resolution in pulse modes is equivalent to Sampling Interval in Advanced Fast CW.
Default Value: 1E-3
Syntax Example: :CALC1:AFCW:ISYN 4E-5
:CALC1:AFCW:ISYN?
:CALCulate{1-16}:AFCW:MODe <char>
:CALCulate{1-16}:AFCW:MODe?
Description: The command sets the active mode for Advanced Fast CW on the indicated channel.
The query outputs the active mode for Advanced Fast CW on the indicated channel
The active mode definitions are:
•PBP = Point by Point
•FTR = Full Time Record
Cmd Parameters: <char> PBP|FTR
Query Parameters: NA
Query Output: <char> PBP|FTR
Range: NA
Default Value: PBP
Syntax Example: :CALC1:AFCW:MOD PBP
:CALC1:AFCW:MOD?

SCPI Commands 5-5 :CALCulate{1-16}:AFCW Subsystem
MS464xB Series VNA PM PN: 10410-00322 Rev. U 5-9
:CALCulate{1-16}:AFCW:MWIDth{1-8} <NRf>
:CALCulate{1-16}:AFCW:MWIDth{1-8}?
Description: The command sets the measurement width for Advanced Fast CW on an indicated
channel and receiver.
The query outputs the measurement width for Advanced Fast CW on an indicated
channel and receiver.
Only A1, A2, B1, B2 are allowed receivers for AFCW on a 2-port system.
Receiver definitions:
1 = A1
2 = A2
3 = A3
4 = A4
5 = B1
6 = B2
7 = B3
8 = B4
Cmd Parameters: <NRf> The input parameter is in Seconds.
Query Parameters: NA
Query Output: <NR3> The output is in Seconds.
Range: 2.5 ns to 1 * Resolution * 108 s in 2.5 ns increments
Max should scale with sampling interval and equal to acquisition length max.
Default Value: 1E-6
Syntax Example: :CALC1:AFCW:MWID1 2E-6
:CALC1:AFCW:MWID1
:CALCulate{1-16}:AFCW:POINts <NRf>
:CALCulate{1-16}:AFCW:POINts?
Description: The command sets the number of points for Advanced Fast CW on the indicated channel.
The query outputs the number of points for Advanced Fast CW on the indicated channel
Cmd Parameters: <NRf> The input parameter is a unitless number.
Query Parameters: NA
Query Output: <NR1> The output is an integer.
Range: 1 to 25,000 or 1 to 100,000 (in 100K Mode)
Default Value: 1
Syntax Example: :CALC1:AFCW:POIN 51
:CALC1:AFCW:POIN?

5-5 :CALCulate{1-16}:AFCW Subsystem SCPI Commands
5-10 PN: 10410-00322 Rev. U MS464xB Series VNA PM
:CALCulate{1-16}:AFCW:RDEX:BDIRectory <string>
:CALCulate{1-16}:AFCW:RDEX:BDIRectory?
Description: The command sets the target directory for Raw Data Export in binary format for
Advanced Fast CW on the indicated channel.
The query outputs target directory for Raw Data Export in binary format for Advanced
Fast CW on the indicated.
Cmd Parameters: <string> The input parameter is path to a directory
See definition of “<string>” on page 2-11.
Query Parameters: NA
Query Output: <string> The output parameter is path to a directory
See definition of “<string>” on page 2-11.
Range: NA
Default Value: ’C:\DJData’
Syntax Example: :CALCulate{1-16}:AFCW:RDEX:BDIRectory 'C:\AnritsuVNA\Data'
:CALCulate{1-16}:AFCW:RDEX:BDIRectory?
:CALCulate{1-16}:AFCW:RDEX:FORMat <char>
:CALCulate{1-16}:AFCW:RDEX:FORMat?
Description: The command sets the file format for Raw Data Export in Advanced Fast CW on the
indicated channel.
The query outputs the file format for Raw Data Export in Advanced Fast CW on the
indicated channel
Command definitions:
•OFF = Raw Data Export is off
•BIN = Binary format
Cmd Parameters: <char> OFF|BIN
Query Parameters: NA
Query Output: <char> OFF|BIN
Range: NA
Default Value: OFF
Syntax Example: :CALC1:AFCW:RDEX:FORM BIN
:CALC1:AFCW:RDEX:FORM?

SCPI Commands 5-5 :CALCulate{1-16}:AFCW Subsystem
MS464xB Series VNA PM PN: 10410-00322 Rev. U 5-11
:CALCulate{1-16}:AFCW:RECeiver:COUPle[:STATe] <char>
:CALCulate{1-16}:AFCW:RECeiver:COUPle[:STATe]?
Description: The command turns receiver coupling on/off for Advanced Fast CW on the indicated
channel.
The query outputs the receiver coupling on/off state for Advanced Fast CW on the
indicated channel.
Cmd Parameters: <char> 1|0|ON|OFF
Query Parameters: NA
Query Output: <char> 1|0
Range: NA
Default Value: 1
Syntax Example: :CALC1:AFCW:REC:COUP ON
:CALC1:AFCW:REC:COUP?
:CALCulate{1-16}:AFCW:RECeiver:TYPe <char>
:CALCulate{1-16}:AFCW:RECeiver:TYPe?
Description: The command sets the active receiver for Advanced Fast CW on the indicated channel.
The query outputs the active receiver for Advanced Fast CW on the indicated channel
Cmd Parameters: <char> A1|A2|A3|A4|B1|B2|B3|B4
Query Parameters: NA
Query Output: <char> A1|A2|A3|A4|B1|B2|B3|B4
Range: NA
Default Value: B2
Syntax Example: :CALC1:AFCW:REC:TYP B1
:CALC1:AFCW:REC:TYP?

5-5 :CALCulate{1-16}:AFCW Subsystem SCPI Commands
5-12 PN: 10410-00322 Rev. U MS464xB Series VNA PM
:CALCulate{1-16}:AFCW:STOP:DELay{1-8} <NRf>
:CALCulate{1-16}:AFCW:STOP:DELay{1-8}?
Description: The command sets the measurement stop delay for Full Time Record Mode of Advanced
Fast CW on an indicated channel and receiver.
The query outputs the measurement stop delay for Full Time Record Mode of Advanced
Fast CW on an indicated channel and receiver.
Only A1, A2, B1, B2 are allowed receivers for AFCW on a 2-port system.
Receiver definitions:
1 = A1
2 = A2
3 = A3
4 = A4
5 = B1
6 = B2
7 = B3
8 = B4
Cmd Parameters: <NRf> The input parameter is in Seconds.
Query Parameters: NA
Query Output: <NR3> The output is in Seconds.
Range: 0 s to 2 * Sampling Interval * 108 s in 2.5 ns increments
Resolution in pulse modes is equivalent to Sampling Interval in Advanced Fast CW.
Default Value: 2E-6
Syntax Example: :CALC1:AFCW:STOP:DEL1 1E-1
:CALC1:AFCW:STOP:DEL1?

SCPI Commands 5-6 :CALCulate{1-16}:ALL:ALTernate:TRACe Subsystem
MS464xB Series VNA PM PN: 10410-00322 Rev. U 5-13
5-6 :CALCulate{1-16}:ALL:ALTernate:TRACe Subsystem
The :CALCulate{1-16}:ALL:ALTernate:TRACe subsystem provides remote commands to control when
alternate trace names are displayed.
:CALCulate{1-16}:ALL:ALTernate:TRACe:NAMe:OFF
Description: The command Turns OFF all the alternate trace names of the indicated channel.
Cmd Parameters: None
Query Parameters: NA
Query Output: NA
Range: NA
Default Value: NA
Syntax Example: :CALC1:ALL:ALT:TRAC:NAM:OFF
:CALCulate{1-16}:ALL:ALTernate:TRACe:NAMe:ON
Description: The command Turns ON all the alternate trace names of the indicated channel.
Cmd Parameters: None
Query Parameters: NA
Query Output: NA
Range: NA
Default Value: NA
Syntax Example: :CALC1:ALL:ALT:TRAC:NAM:ON

5-7 :CALCulate{1-16}:APPLication:MEASurement Subsystem SCPI Commands
5-14 PN: 10410-00322 Rev. U MS464xB Series VNA PM
5-7 :CALCulate{1-16}:APPLication:MEASurement Subsystem
:CALCulate{1-16}:APPLication:MEASurement:TYPe <char>
:CALCulate{1-16}:APPLication:MEASurement:TYPe?
Description: The command sets the application type on the indicated channel. The query returns the
current application type for the indicated channel where the application types are:
•TRANrefl = Transmission/Reflection
•NFIGure = Noise Figure
•PULSe = PulseView™
Changing to Noise Figure Type
When the VNA application mode is changed to Noise Figure type, the instrument
configuration changes to the default Noise Figure trace configuration with:
•A single trace
•Noise Figure response in a LogMag display type
Changing to Transmission/Reflection or Pulse Type
When the VNA application mode is changed to Transmission/Reflection or Pulse type, the
instrument resets to factory as-shipped default configuration setting of four traces set as:
•S11 response in a Smith Chart display type
•S12 response in a LogMag + Phase display type
•S21 response in a LogMag + Phase display type
•S22 response in a Smith Chart display type
Returning to Another User-Defined Preset Configuration
If a different instrument configuration is required programmatically, use the :SYStem:
PRESet command subsystem to apply a previously user-defined configuration. The
commands are described in the :SYStem subsystem described below. The available
commands are:
:SYSTem:PRESet
:SYSTem:PRESet:FILe <string> = ’C:\directory\filename.cha’
:SYSTem:PRESet:FILe?
:SYSTem:PRESet:TYPe <char> = RESET | USER
:SYSTem:PRESet:TYPe?
:SYSTem:PRESet:ZERo
Cmd Parameters: <char> TRANrefl | NFIGure | PULSe
Query Parameters: NA
Output: <char>TRAN | NFIG | PULS
Range: NA
Default Value: TRANrefl
Syntax Example: :CALC1:APPL:MEAS:TYP NFIG
:CALC1:APPL:MEAS:TYP?

SCPI Commands 5-8 :CALCulate{1-16}:CORRection Subsystem - Adapters/Merge Calibration
MS464xB Series VNA PM PN: 10410-00322 Rev. U 5-15
5-8 :CALCulate{1-16}:CORRection Subsystem - Adapters/Merge
Calibration
The :CALCulate{1-16}:CORRection subsystem commands are used to configure and control calibrations related
to adapter removal and merge calibration.
Calibration Option Subsystems
Related calibration option configuration and control subsystems are:
•Section 5-8 “:CALCulate{1-16}:CORRection Subsystem - Adapters/Merge Calibration” on page 5-15
•Section 5-12 “:CALCulate{1-16}:EXTRaction Subsystem - Network Extraction” on page 5-52
•Section 5-21 “:CALCulate{1-16}:NXN Subsystem” on page 5-108
•Section 5-75 “:SENSe{1-16}:CORRection:COLLect:FLEXible Subsystem” on page 5-422
•Section 5-87 “:SENSe{1-16}:CORRection:COLLect:MULTiple Subsystem” on page 5-481
:CALCulate{1-16}:CORRection:ADAPter:REMoval
Description: The command performs the adapter removal on the indicated channel. No query.
Cmd Parameters: None
Query Parameters: NA
Range: NA
Default Value: NA
Syntax Example: :CALC1:CORR:ADAP:REM
:CALCulate{1-16}:CORRection:ADAPter:REMoval:CALibration:X <string>
:CALCulate{1-16}:CORRection:ADAPter:REMoval:CALibration:X?
Description: The command assigns the calibration X filename to be used in adapter removal on the
indicated channel. The query outputs the calibration X filename to be used in adapter
removal on the indicated channel. The X filename refers to the calibration done with
adapter connected to Port 2.
Cmd Parameters: <string> Filename and path in the form: ’x:\directory\filename.chx’ where x:
\directory\filename.chx must exist. See Chapter 2, “Programming the VectorStar Series
VNA”, “Notational Conventions” on page 2-6 for more information.
Query Parameters: NA
Query Output: <char> Filename and path in the form: x:\directory\filename.chx where the directory
and filename must exist.
Range: NA
Default Value: NA
Syntax Example: :CALC1:CORR:ADAP:REM:CAL:X ’C:\filename.chx’
:CALC1:CORR:ADAP:REM:CAL:X?

5-8 :CALCulate{1-16}:CORRection Subsystem - Adapters/Merge Calibration SCPI Commands
5-16 PN: 10410-00322 Rev. U MS464xB Series VNA PM
:CALCulate{1-16}:CORRection:ADAPter:REMoval:CALibration:Y <string>
:CALCulate{1-16}:CORRection:ADAPter:REMoval:CALibration:Y?
Description: The command assigns the calibration Y filename to be used in adapter removal on the
indicated channel. The query outputs the calibration Y filename to be used in adapter
removal on the indicated channel. The Y filename refers to the calibration done with
adapter connected to Port 1.
Cmd Parameters: <string> Filename and path in the form: ’x:\directory\filename.chx’ where x:
\directory\filename.chx must exist. See Chapter 2, “Programming the VectorStar Series
VNA”, “Notational Conventions” on page 2-6 for more information.
Query Parameters: NA
Query Output: <char> Filename and path in the form: x:\directory\filename.chx
Range: NA
Default Value: NA
Syntax Example: :CALC1:CORR:ADAP:REM:CAL:Y ’C:\filename.chx’
:CALC1:CORR:ADAP:REM:CAL:Y?
:CALCulate{1-16}:CORRection:ADAPter:REMoval:LENGth <NRf>
:CALCulate{1-16}:CORRection:ADAPter:REMoval:LENGth?
Description: The command inputs the adapter length (in seconds) to be used in adapter removal on the
indicated channel. The query outputs the adapter length to be used in adapter removal
on the indicated channel.
Cmd Parameters: <NRf> The input parameter is in Seconds.
Query Parameters: NA
Query Output: <NR3> The output is in Seconds.
Range: MPND
Default Value: NA
Syntax Example: :CALC1:CORR:ADAP:REM:LENG 6.6E-11
:CALC1:CORR:ADAP:REM:LENG?
:CALCulate{1-16}:CORRection:MERGe
Description: Performs merge calibration on the indicated channel. No query.
Cmd Parameters: NA
Range: NA
Default Value: NA
Syntax Example: :CALC1:CORR:MERG

SCPI Commands 5-8 :CALCulate{1-16}:CORRection Subsystem - Adapters/Merge Calibration
MS464xB Series VNA PM PN: 10410-00322 Rev. U 5-17
:CALCulate{1-16}:CORRection:MERGe:CALibration{1-2} <string>
:CALCulate{1-16}:CORRection:MERGe:CALibration{1-2}?
Description: The command assigns the indicated calibration filename to be used in merge calibration
on the indicated channel. The query outputs the indicated calibration filename to be used
in merge calibration on the indicated channel.
Cmd Parameters: <string> Filename and path in the form: ’x:\directory\filename.chx’ where x:
\directory\filename.chx must exist. See Chapter 2, “Programming the VectorStar Series
VNA”, “Notational Conventions” on page 2-6 for more information.
Query Parameters: NA
Query Output: <char> Filename and path in the form: x:\directory\filename.chx
Range: NA
Default Value: NA
Syntax Example: :CALC1:CORR:MERG:CAL1 ’C:\filename.chx’
:CALC1:CORR:MERG:CAL1?

5-9 :CALCulate{1-16}:DISPlay:MARKer Subsystem SCPI Commands
5-18 PN: 10410-00322 Rev. U MS464xB Series VNA PM
5-9 :CALCulate{1-16}:DISPlay:MARKer Subsystem
The :CALCulate{1-16}:DISPlay:MARKer subsystem command toggles the display of markers on and off.
Marker Subsystems
Related marker configuration, control, and reporting commands are described in the following subsystems:
•Section 5-9 “:CALCulate{1-16}:DISPlay:MARKer Subsystem” on page 5-18
•Section 5-18 “:CALCulate{1-16}:MARKer Subsystem” on page 5-97
•Section 5-26 “:CALCulate{1-16}:PARameter{1-16}:MARKer Subsystem” on page 5-171
•Section 5-27 “:CALCulate{1-16}:PARameter{1-16}:MSTatistics Subsystem” on page 5-174
•Section 5-42 “:CALCulate{1-16}[:SELected]:MARKer Subsystem” on page 5-238
•Section 5-43 “:CALCulate{1-16}[:SELected]:MARKer{1-13} Subsystem” on page 5-253
•Section 5-59 “:DISPlay Subsystem” on page 5-351
:CALCulate{1-16}:DISPlay:MARKer:ALL[:STATe] <char>
:CALCulate{1-16}:DISPlay:MARKer:ALL[:STATe]?
Description: Command turns on/off the display of all markers on the indicated channel. Query outputs
the on/off status of displaying the markers on the channel.
Cmd Parameters: <char> 1 | 0 | ON | OFF
Query Parameters: NA
Query Output: <char> 1 | 0
Range: NA
Default: 1
Syntax Example: :CALC1:DISP:MARK:ALL ON
:CALC1:DISP:MARK:ALL?
:CALCulate{1-16}:DISPlay:MARKer:INOVerlay[:STATe] <char>
:CALCulate{1-16}:DISPlay:MARKer:INOVerlay[:STATe]?
Description: Command turns display marker in rectangular overlay mode on/off on the indicated
channel. Query outputs display marker in rectangular overlay mode on/off status on the
indicated channel
Cmd Parameters: <char> 1 | 0 | ON | OFF
Query Parameters: NA
Query Output: <char> 1 | 0
Range: NA
Default: 0
Syntax Example: :CALC1:DISP:MARK:INOV 1
:CALC1:DISP:MARK:INOV?

SCPI Commands 5-10 :CALCulate{1-16}:DNFigure Subsystem
MS464xB Series VNA PM PN: 10410-00322 Rev. U 5-19
5-10 :CALCulate{1-16}:DNFigure Subsystem
The :CALCulate{1-16}:DNFigure subsystem commands configure and support differential noise figure
measurements (and related measurements for multiport DUTs). This encompasses Option 48 Differential
Noise Figure and multiport noise figure.
DNFigure Subsystems
Related differential noise figure configuration, control, and reporting commands are described in the following
subsystems:
•Section 5-7 “:CALCulate{1-16}:APPLication:MEASurement Subsystem” on page 5-14
•Section 5-10 “:CALCulate{1-16}:DNFigure Subsystem” on page 5-19
•Section 5-98 “:SENSe{1-16}:DNFigure Subsystem” on page 5-555
:CALCulate{1-16}:DNFigure:RMS:POINts <NRf>
:CALCulate{1-16}:DNFigure:RMS:POINts?
Description: Command sets the number of RMS (Root Mean Square) measurement points to be used
in the noise power computation on the indicated channel. Query returns the number of
measurements that were used in the noise power computation.
Cmd Parameters: <NRf>
Query Parameters: NA
Query Output: <NRf>
Range: 2 to instrument number of points setting (25000 or 100000)
Default: 3000
Syntax Example: :CALC1:DNF:RMS:POIN 3.000000E+003
:CALC1:DNF:RMS:POIN?
Note
These commands can only be used for Differential Noise Figure (Option 48).
For a 2-port system:
• RCVR1 implies B1
• RCVR2 implies B2
For a 4-port system:
• RCVR1 implies B2
• RCVR2 implies B4
For a 4-port system in 3739 mode:
• RCVR1 implies Port2
• RCVR2 implies Port4

5-10 :CALCulate{1-16}:DNFigure Subsystem SCPI Commands
5-20 PN: 10410-00322 Rev. U MS464xB Series VNA PM
:CALCulate{1-16}:DNFigure:TEMPerature?
Description: Query returns the standard temperature of 290 K that was used for the cold termination
measurements on the indicated channel.The IEEE standard temperature definition is
290 K.
Cmd Parameters: NA
Query Parameters: NA
Query Output: 2.900000E+002
Range: NA
Default: 2.900000E+002
Syntax Example: :CALC1:DNF:TEMP?
:CALCulate{1-16}:DNFigure:DUT:2PORt:RCVR <char>
:CALCulate{1-16}:DNFigure:DUT:2PORt:RCVR?
Description: For the indicated channel, the command sets the receiver channel to use for the 2-port
DUT. For the indicated channel, the query returns the current receiver channel used for
the 2-port DUT.
Cmd Parameters: <char> B1 | B2
Query Parameters: NA
Query Output: <char> B1 | B2
Range: NA
Default: B2
Syntax Example: :CALC1:DNF:DUT:2POR:RCVR B2
:CALC1:DNF:DUT:2POR:RCVR?
:CALCulate{1-16}:DNFigure:LOAD:RCVR{1-2}:OFFSet:DATA <filespec>
Description: For the indicated channel, the command loads the Noise Figure Receiver calibration
offset data for the given receiver channel from the identified file.
Cmd Parameters: <string> Filename and path in the form: 'x:\directory\filename.txt' where
x:\directory\filename.txt must exist. See Chapter 2, “Programming the VectorStar
Series VNA”, “Notational Conventions” on page 2-6 for more information.
Query Parameters: NA
Query Output: NA
Range: NA
Default: NA
Syntax Example: :CALC1:DNF:LOAD:RCVR1:OFFS:DATA "c:\AnritsuVNA\offsetfilename.txt"

SCPI Commands 5-10 :CALCulate{1-16}:DNFigure Subsystem
MS464xB Series VNA PM PN: 10410-00322 Rev. U 5-21
:CALCulate{1-16}:DNFigure:RCVR{1-2}:OFFSet[:STATe] <char>
:CALCulate{1-16}:DNFigure:RCVR{1-2}:OFFSet[:STATe]?
Description: Turns on/off the state of receiver cal offset for the given receiver of the indicated channel.
The query outputs the on/off state of the receiver cal offset for the given receiver of the
indicated channel.
Cmd Parameters: <char> 1 | 0 | ON | OFF
Query Parameters: NA
Query Output: <char> 1 | 0
Range: NA
Default: 0
Syntax Example: :CALC1:DNF:RCVR1:OFFS ON
:CALC1:DNF:RCVR1:OFFS?
:CALCulate{1-16}:DNFigure:DUT:TYPE <char>
:CALCulate{1-16}:DNFigure:DUT:TYPE?
Description: Sets the DUT Configuration for the indicated channel. Query returns the active DUT
Configuration for the indicated channel.
Cmd Parameters: <char> 2PORt | 4PORt
Query Parameters: NA
Query Output: <char> 2POR | 4POR
Range: NA
Default: 2POR
Syntax Example: :CALC1:DNF:DUT:TYPE 2POR
:CALC1:DNF:DUT:TYPE?

5-10 :CALCulate{1-16}:DNFigure Subsystem SCPI Commands
5-22 PN: 10410-00322 Rev. U MS464xB Series VNA PM
:CALCulate{1-16}:DNFigure:DUT:2PORt:NETWork:DEEMbed:FILE <filespec>
:CALCulate{1-16}:DNFigure:DUT:2PORt:NETWork:DEEMbed:FILE?
Description: Sets the de-embedding network file path for the active receiver for Noise Figure network
extraction on the indicated channel. The query outputs the de-embedding network file
path for the active receiver for Noise Figure network extraction on the indicated channel.
Allowed file types are .s2p, .s3p, .s4p. For information on how the paths within these files
are used, see the Calibration and Measurement Guide, Differential Noise Figure chapter.
To turn de-embed on, issue the command :CALC1:DNF:DUT:2POR:NETW:DEEM ON.
Cmd Parameters: <string> Filename and path in the form: 'x:\directory\filename.s2p' where
x:\directory\filename.s2p must exist, or
<string> Filename and path in the form: 'x:\directory\filename.s3p' where
x:\directory\filename.s3p must exist, or
<string> Filename and path in the form: 'x:\directory\filename.s4p' where
x:\directory\filename.s4p must exist. See Chapter 2, “Programming the VectorStar
Series VNA”, “Notational Conventions” on page 2-6 for more information.
Query Parameters: NA
Query Output: <string> Filename and path in the form: 'x:\directory\filename'
Range: NA
Default: NA
Syntax Example: :CALC1:DNF:DUT:2POR:NETW:DEEM:FILE "c:
\AnritsuVNA\networkfilename.s2p"
:CALC1:DNF:DUT:2POR:NETW:DEEM:FILE?
:CALCulate{1-16}:DNFigure:DUT:2PORt:NETWork:DEEMbed[:STATe] <char>
:CALCulate{1-16}:DNFigure:DUT:2PORt:NETWork:DEEMbed[:STATe]?
Description: Sets the de-embedding state for Noise Figure network extraction for the active receiver
on the indicated channel. The query outputs de-embedding state for Noise Figure
network extraction for the active receiver on the indicated channel.
Cmd Parameters: <char> 1 | 0 | ON | OFF
Query Parameters: NA
Query Output: <char> 1 | 0
Range: NA
Default: 0
Syntax Example: :CALC1:DNF:DUT:2POR:NETW:DEEM ON
:CALC1:DNF:DUT:2POR:NETW:DEEM?

SCPI Commands 5-10 :CALCulate{1-16}:DNFigure Subsystem
MS464xB Series VNA PM PN: 10410-00322 Rev. U 5-23
:CALCulate{1-16}:DNFigure:DUT:2PORt:NETWork:DEEMbed:USEPath <char>
:CALCulate{1-16}:DNFigure:DUT:2PORt:NETWork:DEEMbed:USEPath?
Description: Sets the de-embedding network file path from the snp file for Noise Figure network
extraction on the indicated channel. The query outputs the de-embedding network file
path from the snp file for Noise Figure network extraction on the indicated channel. The
following command must be sent before setting the network file path:
:CALCulate{1-16}:DNFigure:DUT:2PORt:NETWork:DEEMbed:FILE
with the file type being either .s3p or .s4p. Using this command with an .s2p file path will
result in error.
Cmd Parameters: <char> PORT12| PORT13 | PORT14 for .s3p file
<char> PORT12| PORT13 | PORT14| PORT23| PORT24 | PORT34 for .s4p file
Query Parameters: NA
Query Output: <char> PORT12| PORT13 | PORT14 for .s3p file
<char> PORT12| PORT13 | PORT14| PORT23| PORT24 | PORT34 for .s4p file
Range: NA
Default: PORT12
Syntax Example: :CALC1:DNF:DUT:2POR:NETW:DEEM:USEP PORT12
:CALC1:DNF:DUT:2POR:NETW:DEEM:USEP?
:CALCulate{1-16}:DNFigure:DUT:2PORt:NETWork:EMBed:FILE <filespec>
:CALCulate{1-16}:DNFigure:DUT:2PORt:NETWork:EMBed:FILE?
Description: Sets the embedding network file path for the active receiver for Noise Figure network
extraction on the indicated channel. The query outputs the embedding network file path
for the active receiver for Noise Figure network extraction on the indicated channel.
Allowed file types are .s2p, .s3p, .s4p. For information on how the paths within these files
are used, see the Calibration and Measurement Guide, Differential Noise Figure chapter.
To turn embed on, issue the command :CALC1:DNF:DUT:2POR:NETW:EMB ON.
Cmd Parameters: <string> Filename and path in the form: 'x:\directory\filename.s2p' where
x:\directory\filename.s2p must exist, or
<string> Filename and path in the form: 'x:\directory\filename.s3p' where
x:\directory\filename.s3p must exist, or
<string> Filename and path in the form: 'x:\directory\filename.s4p' where
x:\directory\filename.s4p must exist. See Chapter 2, “Programming the VectorStar
Series VNA”, “Notational Conventions” on page 2-6 for more information.
Query Parameters: NA
Query Output: <string> Filename and path in the form: 'x:\directory\filename'
Range: NA
Default: NA
Syntax Example: :CALC1:DNF:DUT:2POR:NETW:EMB:FILE "c:
\AnritsuVNA\networkfilename.s2p"
:CALC1:DNF:DUT:2POR:NETW:EMB:FILE?

5-10 :CALCulate{1-16}:DNFigure Subsystem SCPI Commands
5-24 PN: 10410-00322 Rev. U MS464xB Series VNA PM
:CALCulate{1-16}:DNFigure:DUT:2PORt:NETWork:EMBed[:STATe] <char>
:CALCulate{1-16}:DNFigure:DUT:2PORt:NETWork:EMBed[:STATe]?
Description: Sets the embedding state for Noise Figure network extraction for the active receiver on
the indicated channel. The query outputs embedding state for Noise Figure network
extraction for the active receiver on the indicated channel.
Cmd Parameters: <char> 1 | 0 | ON | OFF
Query Parameters: NA
Query Output: <char> 1 | 0
Range: NA
Default: 0
Syntax Example: :CALC1:DNF:DUT:2POR:NETW:EMB ON
:CALC1:DNF:DUT:2POR:NETW:EMB?
:CALCulate{1-16}:DNFigure:DUT:2PORt:NETWork:EMBed:USEPath <char>
:CALCulate{1-16}:DNFigure:DUT:2PORt:NETWork:EMBed:USEPath?
Description: Sets the embedding network file path from the snp file for Noise Figure network
extraction on the indicated channel. The query outputs the embedding network file path
from the snp file for Noise Figure network extraction on the indicated channel. The
following command must be sent before setting the network file path:
:CALCulate{1-16}:DNFigure:DUT:2PORt:NETWork:EMBed:FILE
with the file type being either .s3p or .s4p. Using this command with an .s2p file path will
result in error.
Cmd Parameters: <char> PORT12| PORT13 | PORT14 for .s3p file
<char> PORT12| PORT13 | PORT14| PORT23| PORT24 | PORT34 for .s4p file
Query Parameters: NA
Query Output: <char> PORT12| PORT13 | PORT14 for .s3p file
<char> PORT12| PORT13 | PORT14| PORT23| PORT24 | PORT34 for .s4p file
Range: NA
Default: PORT12
Syntax Example: :CALC1:DNF:DUT:2POR:NETW:EMB:USEP PORT12
:CALC1:DNF:DUT:2POR:NETW:EMB:USEP?

SCPI Commands 5-10 :CALCulate{1-16}:DNFigure Subsystem
MS464xB Series VNA PM PN: 10410-00322 Rev. U 5-25
:CALCulate{1-16}:DNFigure:DUT:4PORt:RCVR{1-2}:NETWork:DEEMbed:FILE
<filespec>
:CALCulate{1-16}:DNFigure:DUT:4PORt:RCVR{1-2}NETWork:DEEMbed:FILE?
Description: Sets the de-embedding network file path for the given receiver used for Noise Figure
network extraction on the indicated channel. The query outputs the de-embedding
network file path for the given receiver used for Noise Figure network extraction on the
indicated channel. Allowed file types for B1 receiver are .s2p, .s4p. Allowed file types for
B2 receiver are .s2p. The B2 receiver file will only be used if the file path provided for B1
receiver is of type .s2p. Note that if .s4p is used for B1, the portion of that file that will be
used for B2 is the one path disjoint from that selected for B1.
To turn de-embed on, issue the command :CALC1:DNF:DUT:4POR:NETW:DEEM ON.
Cmd Parameters: <string> Filename and path in the form: 'x:\directory\filename.s2p' where
x:\directory\filename.s2p must exist, or
<string> Filename and path in the form: 'x:\directory\filename.s4p' where
x:\directory\filename.s4p must exist. See Chapter 2, “Programming the VectorStar
Series VNA”, “Notational Conventions” on page 2-6 for more information.
Query Parameters: NA
Query Output: <string> Filename and path in the form: 'x:\directory\filename'
Range: NA
Default: NA
Syntax Example: :CALC1:DNF:DUT:4POR:RCVR1:NETW:DEEM:FILE "c:
\AnritsuVNA\networkfilename.s2p"
:CALC1:DNF:DUT:4POR:RCVR1:NETW:DEEM:FILE?
:CALCulate{1-16}:DNFigure:DUT:4PORt:NETWork:DEEMbed[:STATe] <char>
:CALCulate{1-16}:DNFigure:DUT:4PORt:NETWork:DEEMbed[:STATe]?
Description: Sets the de-embedding state for Noise Figure extraction on the indicated channel. The
query outputs de-embedding state for Noise Figure network extraction on the indicated
channel.
Cmd Parameters: <char> 1 | 0 | ON | OFF
Query Parameters: NA
Query Output: <char> 1 | 0
Range: NA
Default: 0
Syntax Example: :CALC1:DNF:DUT:4POR:NETW:DEEM ON
:CALC1:DNF:DUT:4POR:NETW:DEEM?

5-10 :CALCulate{1-16}:DNFigure Subsystem SCPI Commands
5-26 PN: 10410-00322 Rev. U MS464xB Series VNA PM
:CALCulate{1-16}:DNFigure:DUT:4PORt:NETWork:DEEMbed:USEPath <char>
:CALCulate{1-16}:DNFigure:DUT:4PORt:NETWork:DEEMbed:USEPath?
Description: Sets the de-embedding network file path from the sNp file provided for B1 receiver for
Noise Figure network extraction on the indicated channel. The query outputs the
de-embedding network file path from the sNp file provided for B1 receiver for Noise
Figure network extraction on the indicated channel. The following command must be
sent before setting the network file path:
:CALCulate{1-16}:DNFigure:DUT:4PORt:RCVR{1-2}:NETWork:DEEMbed:FILE
with the file type being .s4p. Using this command with an .s2p file path will result in
error.
Cmd Parameters: <char> PORT12| PORT13 | PORT14| PORT23| PORT24 | PORT34
Query Parameters: NA
Query Output: <char> PORT12| PORT13 | PORT14| PORT23| PORT24 | PORT34
Range: NA
Default: PORT12
Syntax Example: :CALC1:DNF:DUT:4POR:NETW:DEEM:USEP PORT12
:CALC1:DNF:DUT:4POR:NETW:DEEM:USEP?
:CALCulate{1-16}:DNFigure:DUT:4PORt:RCVR{1-2}:NETWork:EMBed:FILE
<filespec>
:CALCulate{1-16}:DNFigure:DUT:4PORt:RCVR{1-2}:NETWork:EMBed:FILE?
Description: Sets the embedding network file path for the given receiver used for Noise Figure
network extraction on the indicated channel. The query outputs the embedding network
file path for the given receiver used for Noise Figure network extraction on the indicated
channel. Allowed file types for B1 receiver are .s2p, .s4p. Allowed file types for B2
receiver are .s2p. The B2 receiver file will only be used if the file path provided for B1
receiver is of type .s2p. Note that if .s4p is used for B1, the portion of that file that will be
used for B2 is the one path disjoint from that selected for B1.
To turn embed on, issue the command :CALC1:DNF:DUT:4POR:NETW:EMB ON.
Cmd Parameters: <string> Filename and path in the form: 'x:\directory\filename.s2p' where
x:\directory\filename.s2p must exist, or
<string> Filename and path in the form: 'x:\directory\filename.s4p' where
x:\directory\filename.s4p must exist. See Chapter 2, “Programming the VectorStar
Series VNA”, “Notational Conventions” on page 2-6 for more information.
Query Parameters: NA
Query Output: <string> Filename and path in the form: 'x:\directory\filename'
Range: NA
Default: NA
Syntax Example: :CALC1:DNF:DUT:4POR:RCVR1:NETW:EMB:FILE "c:
\AnritsuVNA\networkfilename.s2p"
:CALC1:DNF:DUT:4POR:RCVR1:NETW:EMB:FILE?

SCPI Commands 5-10 :CALCulate{1-16}:DNFigure Subsystem
MS464xB Series VNA PM PN: 10410-00322 Rev. U 5-27
:CALCulate{1-16}:DNFigure:DUT:4PORt:NETWork:EMBed[:STATe] <char>
:CALCulate{1-16}:DNFigure:DUT:4PORt:NETWork:EMBed[:STATe]?
Description: Sets the embedding state for Noise Figure network extraction on the indicated channel.
The query outputs embedding state for Noise Figure network extraction for the active
receiver on the indicated channel.
Cmd Parameters: <char> 1 | 0 | ON | OFF
Query Parameters: NA
Query Output: <char> 1 | 0
Range: NA
Default: 0
Syntax Example: :CALC1:DNF:DUT:4POR:NETW:EMB ON
:CALC1:DNF:DUT:4POR:NETW:EMB?
:CALCulate{1-16}:DNFigure:DUT:4PORt:NETWork:EMBed:USEPath <char>
:CALCulate{1-16}:DNFigure:DUT:4PORt:NETWork:EMBed:USEPath?
Description: Sets the embedding network file path from the snp file for Noise Figure network
extraction on the indicated channel. The query outputs the embedding network file path
from the snp file for Noise Figure network extraction on the indicated channel. The
following command must be sent before setting the network file path:
:CALCulate{1-16}:DNFigure:DUT:4PORt:NETWork:EMBed:FILE
with the file type being .s4p. Using this command with an .s2p file path will result in
error.
Cmd Parameters: <char> PORT12| PORT13 | PORT14| PORT23| PORT24 | PORT34 for .s4p file
Query Parameters: NA
Query Output: <char> PORT12| PORT13 | PORT14| PORT23| PORT24 | PORT34 for .s4p file
Range: NA
Default: PORT12
Syntax Example: :CALC1:DNF:DUT:4POR:NETW:EMB:USEP PORT12
:CALC1:DNF:DUT:4POR:NETW:EMB:USEP?

5-10 :CALCulate{1-16}:DNFigure Subsystem SCPI Commands
5-28 PN: 10410-00322 Rev. U MS464xB Series VNA PM
:CALCulate{1-16}:DNFigure:GAIN:TYPE <char>
:CALCulate{1-16}:DNFigure:GAIN:TYPE?
Description: For the indicated channel, the command sets the Noise Figure gain type to be used for
calculations for the active receiver channel.
For the indicated channel, the query outputs the Noise Figure gain type used for
calculations on the indicated channel. IGAin is for insertion gain, which does not include
DUT match effects. AGAin is for available gain and corrects for DUT output match
effects.
Cmd Parameters: <char> AGAin | IGAin
Query Parameters: NA
Query Output: <char> AGAin | IGAin
Range: NA
Default: IGA
Syntax Example: :CALC1:DNF:GAIN:TYPE IGA
:CALC1:DNF:GAIN:TYPE?
:CALCulate{1-16}:DNFigure:LOAD:DUT:2PORt:SPARameter:DATA <filespec>
Description: For the indicated channel, the command loads the data for the 2-port DUT for Noise
Figure. Allowed file types are .s2p, .txt
Cmd Parameters: <string> Filename and path in the form: 'x:\directory\filename.s2p' where
x:\directory\filename.s2p must exist
See Chapter 2, “Programming the VectorStar Series VNA”, “Notational Conventions”
on page 2-6 for more information.
Query Parameters: NA
Query Output: NA
Range: NA
Default: NA
Syntax Example: :CALC1:DNF:LOAD:DUT:2POR:SPAR:DATA "c:
\AnritsuVNA\networkfilename.s2p"

SCPI Commands 5-10 :CALCulate{1-16}:DNFigure Subsystem
MS464xB Series VNA PM PN: 10410-00322 Rev. U 5-29
:CALCulate{1-16}:DNFigure:LOAD:DUT:4PORt:SPARameter:DATA <filespec>
Description: For the indicated channel, the command loads the data for the 4-port DUT for Noise
Figure. Allowed file types are .s3p .or s4p.
Note that if the DUT is 3-port with two output ports, the .s3p file is the preferred
selection. If a 3-port DUT has two input ports, it is best to treat this as a 2-port DUT.
Cmd Parameters: <string> Filename and path in the form: 'x:\directory\filename.s3p' where
x:\directory\filename.s3p must exist or
<string> Filename and path in the form: 'x:\directory\filename.s4p' where
x:\directory\filename.s4p must exist. See Chapter 2, “Programming the VectorStar
Series VNA”, “Notational Conventions” on page 2-6 for more information.
Query Parameters: NA
Query Output: NA
Range: NA
Default: NA
Syntax Example: :CALC1:DNF:LOAD:DUT:4POR:SPAR:DATA "c:
\AnritsuVNA\sparamfilename.s3p"
:CALCulate{1-16}:DNFigure:LOAD:DUT:4PORt:SPARameter:DATA:TXT:RCVR{1-2}
<filespec>
Description: For the indicated channel, the command loads the s-parameter data from a .txt file for
the 4-port DUT for Noise Figure.
Note that if the DUT is 3-port with two output ports, the .s3p file is the preferred
selection. If a 3-port DUT has two input ports, it is best to treat this as a 2-port DUT.
Cmd Parameters: <string> Filename and path in the form: 'x:\directory\filename.txt' where x:
\directory\filename.txt must exist. See Chapter 2, “Programming the VectorStar Series
VNA”, “Notational Conventions” on page 2-6 for more information.
Query Parameters: NA
Query Output: NA
Range: NA
Default: NA
Syntax Example: :CALC1:DNF:LOAD:DUT:4POR:SPAR:DATA:TXT:RCVR1 "c:
\AnritsuVNA\sparamfilename.txt"

5-10 :CALCulate{1-16}:DNFigure Subsystem SCPI Commands
5-30 PN: 10410-00322 Rev. U MS464xB Series VNA PM
:CALCulate{1-16}:DNFigure:DUT:4PORt:SPARameter:REASsign:PORt{1-4}
<char>
Description: For the indicated channel, the command reassigns the given port for the .s3p/.s4p file
loaded for the 4-port DUT for Noise Figure. For the indicated channel, query returns the
port assignment for the given port for the .s3p/.s4p file loaded for the 4-port DUT for
Noise Figure. For .s4p, the dominant gain paths are expected to be S31 and S42. For .s3p,
the dominant gain paths are expected to be S21 and S31.
Cmd Parameters: <char> PORT1 | PORT2 | PORT3 | PORT4
Query Parameters: NA
Query Output: <char> PORT1 | PORT2 | PORT3 | PORT4
Range: NA
Default: NA
Syntax Example: :CALC1:DNF:DUT:4POR:SPAR:REAS:PORT1 PORT3
:CALC1:DNF:DUT:4POR:SPAR:REAS:PORT1?
:CALCulate{1-16}:DNFigure:DUT:4PORt:RESPonse:CONFiguration <char>
:CALCulate{1-16}:DNFigure:DUT:4PORt:RESPonse:CONFiguration?
Description: For the indicated channel, the command sets the Response Configuration to use for the
4-port DUT Noise Figure Response. Query returns the current Response Configuration
for the 4-port DUT Noise Figure Response.
Cmd Parameters: <char> B1| B2 | DIFFerential | COMMon
Query Parameters: NA
Query Output: <char> B1| B2 | DIFF | COMM
Range: NA
Default: B1
Syntax Example: :CALC1:DNF:DUT:4POR:RESP:CONF B1
:CALC1:DNF:DUT:4POR:RESP:CONF?
:CALCulate{1-16}:DNFigure:DUT:4PORt:NOISe:CALibration:METHod <char>
:CALCulate{1-16}:DNFigure:DUT:4PORt:NOISe:CALibration:METHod?
Description: For the indicated channel, the command sets the 4-port DUT Noise Figure noise
calibration method. Query returns the 4-port DUT Noise Figure noise calibration
method.
Cmd Parameters: <char> UNCOrrelated | CORRelated | COMBiner
Query Parameters: NA
Query Output: char> UNCO | CORR | COMB
Range: NA
Default: UNCO
Syntax Example: :CALC1:DNF:DUT:4POR:NOIS:CAL:METH UNCO
:CALC1:DNF:DUT:4POR:NOIS:CAL:METH?

SCPI Commands 5-10 :CALCulate{1-16}:DNFigure Subsystem
MS464xB Series VNA PM PN: 10410-00322 Rev. U 5-31
:CALCulate{1-16}:DNFigure:DUT:4PORt:COMBiner:MEASurement:TYPE <char>
:CALCulate{1-16}:DNFigure:DUT:4PORt:COMBiner:MEASurement:TYPE?
Description: For the indicated channel, the command sets the combiner measurement type. Combiner
measurement is available when the DUT configuration is 4-port and noise figure method
is output combiner. Query returns the noise figure combiner measurement type for the
indicated channel. The Double type is more complete and can correct for arbitrary DUT
correlation behavior. The Single type requires one less measurement, but assumes the
DUT output correlation is predominantly real.
Cmd Parameters: <char> SINGle | DOUBle
Query Parameters: NA
Query Output: <char> SING | DOUB
Range: NA
Default: SING
Syntax Example: :CALC1:DNF:DUT:4POR:COMB:MEAS:TYPE SING
:CALC1:DNF:DUT:4POR:COMB:MEAS:TYPE?
:CALCulate{1-16}:DNFigure:LOAD:DUT:4PORt:COMBiner:DATA <filespec>
Description: For the indicated channel, the command loads the Combiner data for the 4-port DUT for
Noise Figure. The common node of the balun in this file is assumed to be port 3. Use the
reassign command for different configurations.
Cmd Parameters: <string> Filename and path in the form: 'x:\directory\filename.s3p' where
x:\directory\filename.s3p must exist. See Chapter 2, “Programming the VectorStar
Series VNA”, “Notational Conventions” on page 2-6 for more information.
Query Parameters: NA
Query Output: NA
Range: NA
Default: NA
Syntax Example: :CALC1:DNF:LOAD:DUT:4POR:COMB:DATA "c:
\AnritsuVNA\combinerfilename.s3p"
:CALCulate{1-16}:DNFigure:DUT:4PORt:COMBiner:REASsign:PORT{1-4} <char>
:CALCulate{1-16}:DNFigure:DUT:4PORt:COMBiner:REASsign:PORT{1-4}?
Description: For the indicated channel, the command reassigns the given port for the Combiner .s3p
file loaded for the 4-port DUT for Differential Noise Figure. Query returns the port
assignment for the given port for the combiner .s3p file loaded for the 4-port DUT for
Differential Noise Figure.
Cmd Parameters: <char> PORT1| PORT2 | PORT3| PORT4
Query Parameters: NA
Query Output: <char> PORT1| PORT2 | PORT3| PORT4
Range: NA
Default: NA
Syntax Example: :CALC1:DNF:DUT:4POR:COMB:REAS:PORT1 PORT3
:CALC1:DNF:DUT:4POR:COMB:REAS:PORT1?

5-10 :CALCulate{1-16}:DNFigure Subsystem SCPI Commands
5-32 PN: 10410-00322 Rev. U MS464xB Series VNA PM
:CALCulate{1-16}:DNFigure:DUT:4PORt:RCVR{1-2}:COMBiner:SINGleended:
PERForm?
Description: For the indicated channel, the command collects the 4-port DUT Differential Noise
Figure Combiner mode Single-ended Noise Data.
Cmd Parameters: NA
Query Parameters: NA
Query Output: <NR1> 0 | 1, where:
•0 = Successful completion of the measurement
•1 = Error in the measurement
Range: NA
Default: NA
Syntax Example: :CALC1:DNF:DUT:4POR:RCVR1:COMB:SING:PERF?
:CALCulate{1-16}:DNFigure:DUT:4PORt:RCVR{1-2}:COMBiner:SINGleended[:
STATe]?
Description: For the indicated channel, the query returns the state of whether the 4-port DUT
Differential Noise Figure Combiner mode Single-ended Noise measurement was taken
successfully and the data is being applied.
Cmd Parameters: NA
Query Parameters: NA
Query Output: <NR1> 0 | 1
Range: NA
Default: 0
Syntax Example: :CALC1:DNF:DUT:4POR:RCVR1:COMB:SING?
:CALCulate{1-16}:DNFigure:DUT:4PORt:COMBiner:SWAPped:PERForm?
Description: For the indicated channel, the command collects the 4-port DUT Differential Noise
Figure Combiner mode Swapped Noise Data. This is the extra measurement needed for
the Double measurement type. The DUT connections to the combiner should be swapped
from normal for this measurement.
Cmd Parameters: NA
Query Parameters: NA
Query Output: <NR1> 0 | 1, where:
•0 = Successful completion of the measurement
•1 = Error in the measurement
Range: NA
Default: NA
Syntax Example: :CALC1:DNF:DUT:4POR:COMB:SWAP:PERF?

SCPI Commands 5-10 :CALCulate{1-16}:DNFigure Subsystem
MS464xB Series VNA PM PN: 10410-00322 Rev. U 5-33
:CALCulate{1-16}:DNFigure:DUT:4PORt:COMBiner:SWAPped[:STATe]?
Description: For the indicated channel, the query returns the state of whether the 4-port DUT
Differential Noise Figure Combiner mode Swapped Noise measurement was taken
successfully and the data is being applied.
Cmd Parameters: NA
Query Parameters: NA
Query Output: <NR1> 0 | 1
Range: NA
Default: 0
Syntax Example: :CALC1:DNF:DUT:4POR:COMB:SWAP?
:CALCulate{1-16}:DNFigure:DUT:4PORt:CORRelated:DUT:MODE <char>
:CALCulate{1-16}:DNFigure:DUT:4PORt:CORRelated:DUT:MODE?
Description: For the indicated channel, the command sets the DUT Mode for the Correlated
measurement for the 4-port DUT for Differential Noise Figure. This mode selection is
only used if the frequency sweep range is too small to determine the DUT behavior
automatically.
Cmd Parameters: <char> DIFFerential | COMMon
Query Parameters: NA
Query Output: <char> DIFF | COMM
Range: NA
Default: NA
Syntax Example: :CALC1:DNF:DUT:4POR:CORR:DUT:MODE DIFF
:CALC1:DNF:DUT:4POR:CORR:DUT:MODE?

5-11 :CALCulate{1-16}:EOOE: Subsystem SCPI Commands
5-34 PN: 10410-00322 Rev. U MS464xB Series VNA PM
5-11 :CALCulate{1-16}:EOOE: Subsystem
The EOOE subsystem is organized in the following sections:
•“EOOE Commands – General” on page 5-34
•“EO4 Measurement Commands” on page 5-35
•“EO Measurement Commands” on page 5-39
•“GO4 Measurement Commands” on page 5-41
•“GO Measurement Commands” on page 5-44
•“OE4 Measurement Commands” on page 5-46
•“OE Measurement Commands” on page 5-49
EOOE Commands – General
:CALCulate{1-16}:EOOE:MSGS:LIST?
Description: Outputs a copy of the EOOE messages list.
Cmd Parameters: NA
Query Parameters: NA
Query Output: <arbitrary block data>
Query returns the following list:
0 – Valid
1 – Invalid
2 – InvalidSnPFile
3 – InvalidCHXFile
4 – InvalidCalType
5 – IncompatibleFreq
6 – IncompatiblePort
7 – NoCalExist
8 – WARNING:Extrapolation
9 – InvalidPortSelection
10 – InvalidSnPFileType
11 – InvalidEOFileType
12 – InvalidOEFileType
13 – WARNING:CHXFileContainsOpticalSetup
14 – InvalidPortAssignment
15 – InvalidPortReassignment
16 – NoCHXFileExist
17 – NoSnPFileExist
Note
This subsystem contains legacy E/O and O/E optical commands. Please see the more current
OPTical subsystem which includes these E/O and O/E commands, as well as O/O commands:
“:CALCulate{1-16}:OPTical Subsystem” on page 5-113

SCPI Commands 5-11 :CALCulate{1-16}:EOOE: Subsystem
MS464xB Series VNA PM PN: 10410-00322 Rev. U 5-35
Range: N/A
Default Value: NA
Syntax Example: :CALC1:EOOE:MSGS:LIST?
:CALCulate{1-16}:EOOE:TYPE?
Description: Query only. Outputs the type of EOOE measurement that is currently loaded on the
instrument.
Cmd Parameters: NA
Query Parameters: NA
Query Output: <char> EO | OE | OO | NONE
Range: NA
Default Value: NA
Syntax Example::CALC1:EOOE:TYPE?
EO4 Measurement Commands
:CALCulate{1-16}:EOOE:EO4Measurment:CALCulate?
Description: De-embed the OE Device characterization data from the multiport EO calibration of the
indicated channel and return status.
Cmd Parameters: NA
Query Parameters: NA
Query Output: <NR1> Query returns one of the following:
0 – Valid
1 – Invalid
2 – InvalidSnPFile
3 – InvalidCHXFile
4 – InvalidCalType
5 – IncompatibleFreq
6 – IncompatiblePort
7 – NoCalExist
8 – WARNING:Extrapolation
9 – InvalidPortSelection
10 – InvalidSnPFileType
11 – InvalidEOFileType
12 – InvalidOEFileType
13 – WARNING:CHXFileContainsOpticalSetup
14 – InvalidPortAssignment
15 – InvalidPortReassignment
16 – NoCHXFileExist
17 – NoSnPFileExist
Range: NA
Default Value: NA
Syntax Example: :CALC1:EOOE:EO4M:CALC?

5-11 :CALCulate{1-16}:EOOE: Subsystem SCPI Commands
5-36 PN: 10410-00322 Rev. U MS464xB Series VNA PM
:CALCulate{1-16}:EOOE:EO4Measurment:CHARfile <char>
:CALCulate{1-16}:EOOE:EO4Measurment:CHARfile?
Description: Sets the OE device characterization filename for the multiport EO measurement on the
indicated channel. Query outputs the OE device characterization filename for the
multiport EO measurement on the indicated channel.
Cmd Parameters: <char> Path and Filename: ’c:\eofiles\myfile1.s2p’
Query Parameters: NA
Query Output: <char> Query Returns: c:\eofiles\myfile1.s2p
Range: NA
Default Value: NA
Syntax Example: :CALC1:EOOE:EO4M:CHAR “c:\eofiles\myfile1.s2p”
:CALC1:EOOE:EO4M:CHAR?
:CALCulate{1-16}:EOOE:EO4Measurment:CHARfile:SWAP[:STATe] <char>
:CALCulate{1-16}:EOOE:EO4Measurment:CHARfile:SWAP[:STATe]?
Description: Sets the OE device characterization Swap flag for the multiport EO measurement on the
indicated channel.
The query outputs the OE device characterization Swap flag for the multiport EO
measurement of the indicated channel.
This command is only valid for Single-ended O/E configurations.
Cmd Parameters: <char> 1|0|ON|OFF
Query Parameters: NA
Query Output: <char> 1|0
Range: NA
Default Value: 0
Syntax Example: :CALC1:EOOE:EO4M:CHAR:SWAP ON
:CALC1:EOOE:EO4M:CHAR:SWAP?

SCPI Commands 5-11 :CALCulate{1-16}:EOOE: Subsystem
MS464xB Series VNA PM PN: 10410-00322 Rev. U 5-37
:CALCulate{1-16}:EOOE:EO4Measurment:CONFiguration <char>
:CALCulate{1-16}:EOOE:EO4Measurment:CONFiguration?
Description: Sets the configuration of the multiport EO measurement on the indicated channel. Query
outputs the configuration of the multiport EO measurement of the indicated channel.
Cmd Parameters: <char> Command can take any one of the following:
PORT1 |PORT2 | PORT3 | PORT4
Definitions:
PORT1 = Corresponds to Single-ended E/O – Single-ended O/E configuration
PORT2 = Corresponds to Differential E/O – Single-ended O/E configuration
PORT3 = Corresponds to Single-ended E/O – Differential O/E configuration
PORT4 = Corresponds to Differential E/O – Differential O/E configuration
PORT12 = Will result in error “Invalid Configuration”
PORT13 = Will result in error “Invalid Configuration”
PORT14 = Will result in error “Invalid Configuration”
PORT23 = Will result in error “Invalid Configuration”
PORT24 = Will result in error “Invalid Configuration”
Query Parameters: NA
Query Output: <char> PORT1 |PORT2 | PORT3 | PORT4
Range: NA
Default Value: PORT1
Syntax Example: :CALC1:EOOE:EO4M:CONF PORT1
:CALC1:EOOE:EO4M:CONF?
:CALCulate{1-16}:EOOE:EO4Measurment:EOPort <char>
:CALCulate{1-16}:EOOE:EO4Measurment:EOPort?
Description: Sets the configuration of the multiport EO measurement on the indicated channel. Query
outputs the configuration of the multiport EO measurement of the indicated channel.
Cmd Parameters: <char> PORT12 | PORT13 | PORT14 | PORT23 | PORT24 | PORT34 | PORT1 |
PORT2 | PORT3 | PORT4
Query Parameters: NA
Query Output: <char> PORT12 | PORT13 | PORT14 | PORT23 | PORT24 | PORT34 | PORT1 |
PORT2 | PORT3 | PORT4
Range: NA
Default Value: PORT1
Syntax Example: :CALC1:EOOE:EO4M:EOP PORT12
:CALC1:EOOE:EO4M:EOP?

5-11 :CALCulate{1-16}:EOOE: Subsystem SCPI Commands
5-38 PN: 10410-00322 Rev. U MS464xB Series VNA PM
:CALCulate{1-16}:EOOE:EO4Measurment:OEPort <char>
:CALCulate{1-16}:EOOE:EO4Measurment:OEPort?
Description: Sets the OE port assignment for the multiport EO measurement on the indicated
channel. Query outputs the OE port assignment for the multiport EO measurement of
the indicated channel.
Cmd Parameters: <char> PORT12 | PORT13 | PORT14 | PORT23 | PORT24 | PORT34 | PORT1 |
PORT2 | PORT3 | PORT4
Query Parameters: NA
Query Output: <char> PORT12 | PORT13 | PORT14 | PORT23 | PORT24 | PORT34 | PORT1 |
PORT2 | PORT3 | PORT4
Range: NA
Default Value: PORT2
Syntax Example: :CALC1:EOOE:EO4M:OEP PORT12
:CALC1:EOOE:EO4M:OEP?

SCPI Commands 5-11 :CALCulate{1-16}:EOOE: Subsystem
MS464xB Series VNA PM PN: 10410-00322 Rev. U 5-39
EO Measurement Commands
:CALCulate{1-16}:EOOE:EOMeasurment:CALCulate?
Description: De-embed the OE Device characterization data from the EO calibration of the indicated
channel and return status. This query performs a De-embedding. In order for it to work,
the user must first supply OE device characterization data with an .S2P file and EO
calibration data with a .CHX file.
Cmd Parameters: NA
Query Parameters: NA
Query Output: <NR1> Query returns one of the following:
0 – Valid
1 – Invalid
2 – InvalidSnPFile
3 – InvalidCHXFile
4 – InvalidCalType
5 – IncompatibleFreq
6 – IncompatiblePort
7 – NoCalExist
8 – WARNING:Extrapolation
9 – InvalidPortSelection
10 – InvalidSnPFileType
11 – InvalidEOFileType
12 – InvalidOEFileType
13 – WARNING:CHXFileContainsOpticalSetup
14 – InvalidPortAssignment
15 – InvalidPortReassignment
16 – NoCHXFileExist
17 – NoSnPFileExist
Range: NA
Default Value: NA
Syntax Example: :CALC1:EOOE:EOM:CALC?
:CALCulate{1-16}:EOOE:EOMeasurment:CALFile <string>
:CALCulate{1-16}:EOOE:EOMeasurment:CALFile?
Description: Sets the calibration filename for the EO measurement on the indicated channel. Query
outputs the calibration filename for the EO measurement of the indicated channel.
Cmd Parameters: <string> Path and file: ’c:\eofiles\myfile1.chx’
Query Parameters: NA
Query Output: <char> c:\eofiles\myfile1.chx
Range: N/A
Default Value: N/A
Syntax Example: :CALC1:EOOE:EOM:CALF ’c:\eofiles\myfile1.chx’
:CALC1:EOOE:EOM:CALF?

5-11 :CALCulate{1-16}:EOOE: Subsystem SCPI Commands
5-40 PN: 10410-00322 Rev. U MS464xB Series VNA PM
:CALCulate{1-16}:EOOE:EOMeasurment:CHARfile <string>
:CALCulate{1-16}:EOOE:EOMeasurment:CHARfile?
Description: Sets the OE device characterization filename for the EO measurement on the indicated
channel. Query outputs the OE device characterization filename for the EO
measurement of the indicated channel.
Cmd Parameters: <string> ’c:\eofiles\myfile1.s2p’
Query Parameters: NA
Query Output: <char> c:\eofiles\myfile1.s2p’
Range: N/A
Default Value: N/A
Syntax Example: :CALC1:EOOE:EOM:CHAR ’c:\eofiles\myfile1.s2p’
:CALC1:EOOE:EOM:CHAR?
:CALCulate{1-16}:EOOE:EOMeasurment:CHARfile:SWAP[:STATe] <char>
:CALCulate{1-16}:EOOE:EOMeasurment:CHARfile:SWAP[:STATe]?
Description: Sets the OE device characterization filename for the EO measurement on the indicated
channel. Query outputs the OE device characterization filename for the EO
measurement of the indicated channel.
Cmd Parameters: <char> 1|0|ON|OFF
Query Parameters: NA
Query Output: <char> 1|0
Range: NA
Default Value: 0
Syntax Example: :CALC1:EOOE:EOM:CHAR:SWAP ON
:CALC1:EOOE:EOM:CHAR:SWAP?
:CALCulate{1-16}:EOOE:EOMeasurment:EOPort <char>
:CALCulate{1-16}:EOOE:EOMeasurment:EOPort?
Description: Sets the EO port assignment for the EO measurement on the indicated channel. Query
outputs the EO port assignment for the EO measurement of the indicated channel.
Cmd Parameters: <char> PORT1|PORT2
Query Parameters: NA
Query Output: <char> PORT1|PORT2
Range: NA
Default Value: PORT1
Syntax Example: :CALC1:EOOE:EOM:EOP PORT1
:CALC1:EOOE:EOM:EOP?

SCPI Commands 5-11 :CALCulate{1-16}:EOOE: Subsystem
MS464xB Series VNA PM PN: 10410-00322 Rev. U 5-41
GO4 Measurement Commands
:CALCulate{1-16}:EOOE:GO4Measurment:CALCulate?
Description: De-embed the OE Device characterization data from the EO calibration of the indicated
channel and return status.
Cmd Parameters: NA
Query Parameters: NA
Query Output: <NR1> Query returns one of the following:
0 – Valid
1 – Invalid
2 – InvalidSnPFile
3 – InvalidCHXFile
4 – InvalidCalType
5 – IncompatibleFreq
6 – IncompatiblePort
7 – NoCalExist
8 – WARNING:Extrapolation
9 – InvalidPortSelection
10 – InvalidSnPFileType
11 – InvalidEOFileType
11 – InvalidEOFileType
12 – InvalidOEFileType
13 – WARNING:CHXFileContainsOpticalSetup
14 – InvalidPortAssignment
15 – InvalidPortReassignment
16 – NoCHXFileExist
17 – NoSnPFileExist
Range: Any number from the query parameters list
Default Value: NA
Syntax Example: :CALC1:EOOE:GO4M:CALC?
Note The commands under this ‘GO4 Measurement’ section are only used for the ‘GoMeasure’
functionality and they do not update the UI.

5-11 :CALCulate{1-16}:EOOE: Subsystem SCPI Commands
5-42 PN: 10410-00322 Rev. U MS464xB Series VNA PM
:CALCulate{1-16}:EOOE:GO4Measurment:CALFile <string>
:CALCulate{1-16}:EOOE:GO4Measurment:CALFile?
Description: Sets the OE calibration filename for the multiport GO measurement on the indicated
channel. Query outputs the OE calibration filename for the multiport GO measurement
of the indicated channel.
Cmd Parameters: <string> ’c:\eofiles\myfile1.chx’
Query Parameters: NA
Query Output: <char> c:\eofiles\myfile1.chx
Range: N/A
Default: N/A
Syntax Example: :CALC1:EOOE:GO4M:CALF ’c:\eofiles\myfile1.chx’
:CALC1:EOOE:GO4M:CALF?
:CALCulate{1-16}:EOOE:GO4Measurment:CHARfile <char>
:CALCulate{1-16}:EOOE:GO4Measurment:CHARfile?
Description: Sets the OE device characterization filename for the multiport GO measurement on the
indicated channel. Query outputs the OE device characterization filename for the
multiport GO measurement of the indicated channel.
Cmd Parameters: <string> ’c:\eofiles\myfile1.s2p’
Query Parameters: NA
Query Output: <char> c:\eofiles\myfile1.s2p
Range: N/A
Default Value: N/A
Syntax Example: :CALC1:EOOE:GO4M:CHAR ’c:\eofiles\myfile1.s2p’
:CALC1:EOOE:GO4M:CHAR?

SCPI Commands 5-11 :CALCulate{1-16}:EOOE: Subsystem
MS464xB Series VNA PM PN: 10410-00322 Rev. U 5-43
:CALCulate{1-16}:EOOE:GO4Measurment:CONFiguration <char>
:CALCulate{1-16}:EOOE:GO4Measurment:CONFiguration?
Description: Sets the OE configuration of the multiport GO measurement on the indicated channel.
Query outputs the OE configuration of the multiport GO measurement of the indicated
channel.
Cmd Parameters: <char> Command can take any one of the following:
PORT1 |PORT2 | PORT3 | PORT4
Definitions:
PORT1 = Corresponds to Single-ended E/O – Single-ended O/E configuration
PORT2 = Corresponds to Differential E/O – Single-ended O/E configuration
PORT3 = Corresponds to Single-ended E/O – Differential O/E configuration
PORT4 = Corresponds to Differential E/O – Differential O/E configuration
PORT12 = Will result in error “Invalid Configuration”
PORT13 = Will result in error “Invalid Configuration”
PORT14 = Will result in error “Invalid Configuration”
PORT23 = Will result in error “Invalid Configuration”
PORT24 = Will result in error “Invalid Configuration”
PORT34 – Will result in error “Invalid Configuration”
Query Parameters: NA
Query Output: <char> PORT1 |PORT2 | PORT3 | PORT4
Range: NA
Default Value: PORT1
Syntax Example: :CALC1:EOOE:GO4M:CONF PORT1
:CALC1:EOOE:GO4M:CONF?
:CALCulate{1-16}:EOOE:GO4Measurment:EOPort <char>
:CALCulate{1-16}:EOOE:GO4Measurment:EOPort?
Description: Sets the EO port assignment for the multiport GO measurement on the indicated
channel. Query outputs the EO port assignment for the multiport GO measurement of
the indicated channel.
Cmd Parameters: <char> PORT12 | PORT13 | PORT14 | PORT23 | PORT24 |PORT34 |PORT1 |
PORT2 | PORT3 | PORT4
Query Parameters: NA
Query Output: <char> PORT12 | PORT13 | PORT14 | PORT23 | PORT24 |PORT34 |PORT1 |
PORT2 | PORT3 | PORT4
Range: NA
Default Value: PORT1
Syntax Example: :CALC1:EOOE:GO4M:EOP PORT1
:CALC1:EOOE:GO4M:EOP?

5-11 :CALCulate{1-16}:EOOE: Subsystem SCPI Commands
5-44 PN: 10410-00322 Rev. U MS464xB Series VNA PM
:CALCulate{1-16}:EOOE:GO4Measurment:OEPort <char>
:CALCulate{1-16}:EOOE:GO4Measurment:OEPort?
Description: Sets the OE port assignment for the multiport GO measurement on the indicated
channel. Query outputs the OE port assignment for the multiport GO measurement of
the indicated channel.
Cmd Parameters: <char> PORT12 | PORT13 | PORT14 | PORT23 | PORT24 |PORT34 |PORT1 |
PORT2 | PORT3 | PORT4
Query Parameters: NA
Query Output: <char> PORT12 | PORT13 | PORT14 | PORT23 | PORT24 |PORT34 |PORT1 |
PORT2 | PORT3 | PORT4
Range: NA
Default Value: PORT2
Syntax Example: :CALC1:EOOE:GO4M:EOP Port12
:CALC1:EOOE:GO4M:EOP?
:CALCulate{1-16}:EOOE:GO4Measurment:TARGetfile <string>
:CALCulate{1-16}:EOOE:GO4Measurment:TARGetfile?
Description: Sets the EO device characterization target filename to use for the multiport GO
measurement on the indicated channel. Query outputs the EO device characterization
target filename to use for the multiport GO measurement of the indicated channel.
Cmd Parameters: <string> ’c:\eofiles\myfile1.s2p’
Query Parameters: NA
Query Output: <char> c:\eofiles\myfile1.s2p
Range: N/A
Default Value: N/A
Syntax Example: :CALC1:EOOE:GO4M:TARG ’c:\eofiles\myfile1.s2p’
:CALC1:EOOE:GO4M:TARG?
GO Measurement Commands
:CALCulate{1-16}:EOOE:GOMeasurment:CALCulate?
Description: Measure and store the EO device characterization data to the target file of the indicated
channel and return status.
Cmd Parameters: NA
Query Parameters: NA
Query Output: <NR3>
Range: NA
Default Value: NA
Syntax Example: :CALC1:EOOE:GOM:CALC?
Note The commands under this ‘GO Measurement’ section are only used for the ‘GoMeasure’
functionality and they do not update the UI.

SCPI Commands 5-11 :CALCulate{1-16}:EOOE: Subsystem
MS464xB Series VNA PM PN: 10410-00322 Rev. U 5-45
:CALCulate{1-16}:EOOE:GOMeasurment:CALFile <string>
:CALCulate{1-16}:EOOE:GOMeasurment:CALFile?
Description: Sets the calibration filename for the GO measurement on the indicated channel. Query
outputs the calibration filename for the GO measurement of the indicated channel.
Cmd Parameters: <string> ’c:\eofiles\myfile1.chx’
Query Parameters: NA
Query Output: <char> c:\eofiles\myfile1.chx
Range: N/A
Default: N/A
Syntax Example: :CALC1:EOOE:GOM:CALF ’c:\eofiles\myfile1.chx’
:CALC1:EOOE:GOM:CALF?
:CALCulate{1-16}:EOOE:GOMeasurment:CHARfile <char>
:CALCulate{1-16}:EOOE:GOMeasurment:CHARfile?
Description: Sets the OE device characterization filename for the GO measurement on the indicated
channel. Query outputs the OE device characterization filename for the GO
measurement of the indicated channel.
Cmd Parameters: <string> ’c:\eofiles\myfile1.s2p’
Query Parameters: NA
Query Output: <char> c:\eofiles\myfile1.s2p
Range: N/A
Default Value: N/A
Syntax Example: :CALC1:EOOE:GOM:CHAR ’c:\eofiles\myfile1.s2p’
:CALC1:EOOE:GOM:CHAR?
:CALCulate{1-16}:EOOE:GOMeasurment:EOPort <char>
:CALCulate{1-16}:EOOE:GOMeasurment:EOPort?
Description: Sets the EO port assignment for the GO measurement on the indicated channel. Query
outputs the EO port assignment for the GO measurement of the indicated channel.
Cmd Parameters: <char> PORT1|PORT2
Query Parameters: NA
Query Output: <char> PORT1|PORT2
Range: NA
Default Value: PORT1
Syntax Example: :CALC1:EOOE:GOM:EOP PORT1
:CALC1:EOOE:GOM:EOP?

5-11 :CALCulate{1-16}:EOOE: Subsystem SCPI Commands
5-46 PN: 10410-00322 Rev. U MS464xB Series VNA PM
:CALCulate{1-16}:EOOE:GOMeasurment:TARGetfile <string>
:CALCulate{1-16}:EOOE:GOMeasurment:TARGetfile?
Description: Sets the EO device characterization target filename to use for the GO measurement on
the indicated channel. Query outputs the EO device characterization target filename to
use for the GO measurement of the indicated channel.
Cmd Parameters: <string> ’c:\eofiles\myfile1.s2p’
Query Parameters: NA
Query Output: <char> c:\eofiles\myfile1.s2p
Range: N/A
Default Value: N/A
Syntax Example: :CALC1:EOOE:GOM:TARG ’c:\eofiles\myfile1.s2p’
:CALC1:EOOE:GOM:TARG?
OE4 Measurement Commands
:CALCulate{1-16}:EOOE:OE4Measurment:CALCulate?
Description: De-embed the EO Device characterization data from the multiport OE calibration of the
indicated channel and return status.
Cmd Parameters: NA
Query Parameters: NA
Query Output: <NR1> Query returns one of the following:
0 – Valid
1 – Invalid
2 – InvalidSnPFile
3 – InvalidCHXFile
4 – InvalidCalType
5 – IncompatibleFreq
6 – IncompatiblePort
7 – NoCalExist
8 – WARNING:Extrapolation
9 – InvalidPortSelection
10 – InvalidSnPFileType
11 – InvalidEOFileType
12 – InvalidOEFileType
13 – WARNING:CHXFileContainsOpticalSetup
14 – InvalidPortAssignment
15 – InvalidPortReassignment
16 – NoCHXFileExist
17 – NoSnPFileExist
Range: NA
Default Value: NA
Syntax Example: :CALC1:EOOE:OE4M:CALC?

SCPI Commands 5-11 :CALCulate{1-16}:EOOE: Subsystem
MS464xB Series VNA PM PN: 10410-00322 Rev. U 5-47
:CALCulate{1-16}:EOOE:OE4Measurment:CALFile <string>
:CALCulate{1-16}:EOOE:OE4Measurment:CALFile?
Description: Sets the calibration filename for the multiport OE measurement on the indicated
channel. Query outputs the calibration filename for the multiport OE measurement of
the indicated channel.
Cmd Parameters: <string> ’c:\eofiles\myfile1.chx’
Query Parameters: NA
Query Output: <char> c:\eofiles\myfile1.chx
Range: N/A
Default Value: N/A
Syntax Example: :CALC1:EOOE:OE4M:CALF ’c:\eofiles\myfile1.chx’
:CALC1:EOOE:OE4M:CALF?
:CALCulate{1-16}:EOOE:OE4Measurment:CHARfile <string>
:CALCulate{1-16}:EOOE:OE4Measurment:CHARfile?
Description: Sets the EO device characterization filename for the multiport OE measurement on the
indicated channel.
The query outputs the EO device characterization filename for the multiport OE
measurement of the indicated channel.
Cmd Parameters: <string> “c:\eofiles\myfile1.s2p”
Query Parameters: NA
Query Output: <char> c:\eofiles\myfile1.s2p
Range: N/A
Default Value: N/A
Syntax Example: :CALC1:EOOE:OE4M:CHAR “c:\eofiles\myfile1.s2p”
:CALC1:EOOE:OE4M:CHAR?
:CALCulate{1-16}:EOOE:OE4Measurment:CHARfile:SWAP[:STATe] <char>
:CALCulate{1-16}:EOOE:OE4Measurment:CHARfile:SWAP[:STATe]?
Description: Sets the EO device characterization Swap flag for the multiport OE measurement on the
indicated channel.
The query outputs the EO device characterization Swap flag for the multiport OE
measurement of the indicated channel.
This command is only valid for Single-ended E/O configurations.
Cmd Parameters: <char> 1 | 0 | ON | OFF
Query Parameters: NA
Query Output: <char> 1 | 0 |
Range: NA
Default Value: 0
Syntax Example: :CALC1:EOOE:OE4M:CHAR:SWAP ON
:CALC1:EOOE:OE4M:CHAR:SWAP?

5-11 :CALCulate{1-16}:EOOE: Subsystem SCPI Commands
5-48 PN: 10410-00322 Rev. U MS464xB Series VNA PM
:CALCulate{1-16}:EOOE:OE4Measurment:CONFiguration <char>
:CALCulate{1-16}:EOOE:OE4Measurment:CONFiguration?
Description: Sets the configuration of the multiport OE measurement on the indicated channel. Query
outputs the configuration of the multiport OE measurement of the indicated channel.
Cmd Parameters: <char> Command can take any one of the following:
PORT1 |PORT2 | PORT3 | PORT4
Definitions:
PORT1 = Corresponds to Single-ended E/O – Single-ended O/E configuration
PORT2 = Corresponds to Differential E/O – Single-ended O/E configuration
PORT3 = Corresponds to Single-ended E/O – Differential O/E configuration
PORT4 = Corresponds to Differential E/O – Differential O/E configuration
PORT12 = Will result in error “Invalid Configuration”
PORT13 = Will result in error “Invalid Configuration”
PORT14 = Will result in error “Invalid Configuration”
PORT23 = Will result in error “Invalid Configuration”
PORT24 = Will result in error “Invalid Configuration”
PORT34 – Will result in error “Invalid Configuration”
Query Parameters: NA
Query Output: <char> PORT1 |PORT2 | PORT3 | PORT4
Range: NA
Default Value: PORT1
Syntax Example: :CALC1:EOOE:OE4M:CONF PORT1
:CALC1:EOOE:OE4M:CONF?
:CALCulate{1-16}:EOOE:OE4Measurment:EOPort <char>
:CALCulate{1-16}:EOOE:OE4Measurment:EOPort?
Description: Sets the EO port assignment for the multiport OE measurement on the indicated
channel. Query outputs the EO port assignment for the multiport OE measurement of
the indicated channel.
Cmd Parameters: <char> PORT12 | PORT13 | PORT14 | PORT23 | PORT24 | PORT34 | PORT1 |
PORT2 | PORT3 | PORT4
Query Parameters: NA
Query Output: <char> PORT12 | PORT13 | PORT14 | PORT23 | PORT24 | PORT34 | PORT1 |
PORT2 | PORT3 | PORT4
Range: NA
Default Value: PORT1
Syntax Example: :CALC1:EOOE:OE4M:EOP PORT12
:CALC1:EOOE:OE4M:EOP?

SCPI Commands 5-11 :CALCulate{1-16}:EOOE: Subsystem
MS464xB Series VNA PM PN: 10410-00322 Rev. U 5-49
:CALCulate{1-16}:EOOE:OE4Measurment:OEPort <char>
:CALCulate{1-16}:EOOE:OE4Measurment:OEPort?
Description: Sets the OE port assignment for the multiport OE measurement on the indicated
channel. Query outputs the OE port assignment for the multiport OE measurement of
the indicated channel.
Cmd Parameters: <char> PORT12 | PORT13 | PORT14 | PORT23 | PORT24 | PORT34 | PORT1 |
PORT2 | PORT3 | PORT4
Query Parameters: <char> PORT12 | PORT13 | PORT14 | PORT23 | PORT24 | PORT34 | PORT1 |
PORT2 | PORT3 | PORT4
Range: NA
Default Value: PORT2
Syntax Example: :CALC1:EOOE:OE4M:OEP PORT12
:CALC1:EOOE:OE4M:OEP?
OE Measurement Commands
:CALCulate{1-16}:EOOE:OEMeasurment:CALCulate?
Description: De-embed the EO Device characterization data from the OE calibration of the indicated
channel and return status.
Cmd Parameters: NA
Query Parameters: <NR1> Query returns one of the following:
0 – Valid
1 – Invalid
2 – InvalidSnPFile
3 – InvalidCHXFile
4 – InvalidCalType
5 – IncompatibleFreq
6 – IncompatiblePort
7 – NoCalExist
8 – WARNING:Extrapolation
9 – InvalidPortSelection
10 – InvalidSnPFileType
11 – InvalidEOFileType
12 – InvalidOEFileType
13 – WARNING:CHXFileContainsOpticalSetup
14 – InvalidPortAssignment
15 – InvalidPortReassignment
16 – NoCHXFileExist
17 – NoSnPFileExist
Range: NA
Default Value: NA
Syntax Example: :CALC1:EOOE:OEM:CALC?

5-11 :CALCulate{1-16}:EOOE: Subsystem SCPI Commands
5-50 PN: 10410-00322 Rev. U MS464xB Series VNA PM
:CALCulate{1-16}:EOOE:OEMeasurment:CALFile <string>
:CALCulate{1-16}:EOOE:OEMeasurment:CALFile?
Description: Sets the calibration filename for the OE measurement on the indicated channel. Query
outputs the calibration filename for the OE measurement of the indicated channel.
Cmd Parameters: <string> ’c:\eofiles\myfile1.chx’
Query Parameters: <char> c:\eofiles\myfile1.chx
Range: N/A
Default: N/A
Syntax Example: :CALC1:EOOE:OEM:CALF ’c:\eofiles\myfile1.chx’
:CALC1:EOOE:OEM:CALF?
:CALCulate{1-16}:EOOE:OEMeasurment:CHARfile <string>
:CALCulate{1-16}:EOOE:OEMeasurment:CHARfile?
Description: Sets the EO device characterization filename to use for the OE measurement on the
indicated channel. Query outputs the EO device charaterization filename to use for the
OE measurement of the indicated channel.
Cmd Parameters: <string> ’c:\eofiles\myfile1.s2p’
Query Parameters: <char> c:\eofiles\myfile1.s2p
Range: N/A
Default: N/A
Syntax Example: :CALC1:EOOE:OEM:CHAR ’c:\eofiles\myfile1.s2p’
:CALC1:EOOE:OEM:CHAR?
:CALCulate{1-16}:EOOE:OEMeasurment:CHARfile:SWAP[:STATe] <char>
:CALCulate{1-16}:EOOE:OEMeasurment:CHARfile:SWAP[:STATe]?
Description: Sets the EO device characterization Swap flag for the OE measurement on the indicated
channel. Query outputs the EO device characterization Swap flag for the OE
measurement on the indicated channel.
Cmd Parameters: <char> 1|0|ON|OFF
Query Parameters: <char> 1|0
Range: NA
Default Value: 0
Syntax Example: :CALC1:EOOE:OEM:CHAR:SWAP ON
:CALC1:EOOE:OEM:CHAR:SWAP?

SCPI Commands 5-11 :CALCulate{1-16}:EOOE: Subsystem
MS464xB Series VNA PM PN: 10410-00322 Rev. U 5-51
:CALCulate{1-16}:EOOE:OEMeasurment:EOPort <char>
:CALCulate{1-16}:EOOE:OEMeasurment:EOPort?
Description: Sets the EO port assignment for the OE measurement on the indicated channel. Query
outputs the EO port assignment for the OE measurement on the indicated channel.
Cmd Parameters: <char> PORT1|PORT2
Query Parameters: <char> PORT1|PORT2
Range: NA
Default Value: PORT1
Syntax Example: :CALC1:EOOE:OEM:EOP PORT1
:CALC1:EOOE:OEM:EOP?

5-12 :CALCulate{1-16}:EXTRaction Subsystem - Network Extraction SCPI Commands
5-52 PN: 10410-00322 Rev. U MS464xB Series VNA PM
5-12 :CALCulate{1-16}:EXTRaction Subsystem - Network Extraction
The :CALCulate{1-16}:EXTRaction subsystem commands provide configuration control and execution for
network extraction functions.
Calibration Option Subsystems
Related calibration option configuration and control subsystems are:
•Section 5-8 “:CALCulate{1-16}:CORRection Subsystem - Adapters/Merge Calibration” on page 5-15
•Section 5-12 “:CALCulate{1-16}:EXTRaction Subsystem - Network Extraction” on page 5-52
•Section 5-15 “:CALCulate{1-16}:FSIMulator:NETWork Subsystem - Simulation” on page 5-72
•Section 5-21 “:CALCulate{1-16}:NXN Subsystem” on page 5-108
•Section 5-75 “:SENSe{1-16}:CORRection:COLLect:FLEXible Subsystem” on page 5-422
•Section 5-77 “:SENSe{1-16}:CORRection:COLLect:HYBRid Subsystem” on page 5-424
•Section 5-53 “:CALCulate{1-16}:UFEXtraction:GENB Subsystem - Network Extraction” on page 5-310
•Section 5-54 “:CALCulate{1-16}:UFEXtraction:MSTD Subsystem - Network Extraction” on page 5-316
•Section 5-55 “:CALCulate{1-16}:UFEXtraction:PLOCalized Subsystem - Network Extraction”
on page 5-326
•Section 5-56 “:CALCulate{1-16}:UFEXtraction:SEQuential Subsystem - Network Extraction”
on page 5-337
General Parameters
The general command parameters are:
•[:METHod]:A refers to Extraction Method Type A which extracts one 2-port network using the adapter
extraction method. Available on 2-port and 4-port VNA instruments.
•[:METHod]:B refers to Extraction Method Type B which extracts one 2-port network using a two-tier
calibration. Available on 2-port and 4-port VNA instruments.
•[:METHod]:C refers to Extraction Method Type C which extracts two 2-port networks using inner and
outer calibrations. Available on 2-port and 4-port VNA instruments.
•[:METHod]:D refers to Extraction Method Type D which extracts two 2-port networks using outer
calibrations only using the divide-by-two method. Available on 2-port and 4-port VNA instruments.
•[:METHod]:E refers to Extraction Method Type E which extracts four 2-port networks using inner and
outer calibrations. Only available on 4-port VNA instruments.
•[:METHod]:F refers to Extraction Method Type F which extracts four 2-port networks with outer
calibrations only using the divide-by-two method. Only available on 4-port VNA instruments.
•[:METHod]:G refers to Extraction Method Type G which extracts two 4-port networks with outer
calibrations only using the divide-by-two method. Only available on 4-port VNA instruments.
:CALCulate{1-16}:EXTRaction
Description: The command performs the network extraction after using the network extraction setup
commands below. This is the same as :CALCulate{1-16}:EXTRaction[:METHod]:C
described below.
No query.
Cmd Parameters: NA
Range: NA
Default Value: NA
Syntax Example: :CALC1:EXTR

SCPI Commands 5-12 :CALCulate{1-16}:EXTRaction Subsystem - Network Extraction
MS464xB Series VNA PM PN: 10410-00322 Rev. U 5-53
:CALCulate{1-16}:EXTRaction:CALibration[:CALa]:FILe <string>
:CALCulate{1-16}:EXTRaction:CALibration[:CALa]:FILe?
Description: Assigns the Calibration A filename to be used in Network Extraction on the indicated
channel.
Returns the Calibration A filename that is to be used in Network Extraction on the
indicated channel.
Cmd Parameters: <string> Filename and path in the form: ’x:\directory\filename.chx’ where x:
\directory\filename.chx must exist. See Chapter 2, “Programming the VectorStar Series
VNA”, “Notational Conventions” on page 2-6 for more information.
Query Parameters: NA
Query Output: <char> Filename and path in the form: x:\directory\filename.chx
Range: NA
Default Value: NA
Syntax Example: :CALC1:EXTR:CAL:FIL ‘C:\directory\cala.chx’
:CALC1:EXTR:CAL:FIL?
:CALCulate{1-16}:EXTRaction:CALibration[:CALa]:PORT <char>
:CALCulate{1-16}:EXTRaction:CALibration[:CALa]:PORT?
Description: Assigns the Calibration A port to be used in Network Extraction on the indicated
channel. The use of Port 3 or Port 4 requires a 4-port VNA instrument.
Returns the Calibration A Port to be used in the Network Extraction on the indicated
channel.
Cmd Parameters: <char> PORT1 | PORT2 | PORT3 | PORT4
Query Parameters: NA
Query Output: <char> PORT1 | PORT2 | PORT3 | PORT4
Range: NA
Default Value: NA
Syntax Example: :CALC1:EXTR:CAL:PORT PORT3
:CALC1:EXTR:CAL:PORT?

5-12 :CALCulate{1-16}:EXTRaction Subsystem - Network Extraction SCPI Commands
5-54 PN: 10410-00322 Rev. U MS464xB Series VNA PM
:CALCulate{1-16}:EXTRaction:CALibration:CALB:FILe <string>
:CALCulate{1-16}:EXTRaction:CALibration:CALB:FILe?
Description: This command requires a 4-port VNA instrument. Assigns the Calibration B filename to
be used in Network Extraction on the indicated channel.
Returns the Calibration B filename to be used in Network Extraction on the indicated
channel.
Cmd Parameters: <string> Filename and path in the form: ’x:\directory\filename.chx’ where x:
\directory\filename.chx must exist. See Chapter 2, “Programming the VectorStar Series
VNA”, “Notational Conventions” on page 2-6 for more information.
Query Parameters: NA
Query Output: <char> Filename and path in the form: x:\directory\filename.chx
Range: NA
Default Value: NA
Syntax Example: :CALC1:EXTR:CAL:CALB:FIL ‘C:\directory\filename.chx’
:CALC1:EXTR:CAL:CALB:FIL?
:CALCulate{1-16}:EXTRaction:CALibration:CALB:PORT <char>
:CALCulate{1-16}:EXTRaction:CALibration:CALB:PORT?
Description: This command requires a 4-port VNA instrument. Assigns the Calibration B port to be
used in Network Extraction on the indicated channel.
Returns the Calibration B port to be used in the Network Extraction on the indicated
channel.
Cmd Parameters: <char> PORT1 | PORT2 | PORT3 | PORT4
Query Parameters: NA
Query Output: <char> PORT1 | PORT2 | PORT3 | PORT4
Range: NA
Default Value: NA
Syntax Example: :CALC1:EXTR:CAL:CALB:PORT PORT4
:CALC1:EXTR:CAL:CALB:PORT?
:CALCulate{1-16}:EXTRaction:CALibration:INNer <string>
:CALCulate{1-16}:EXTRaction:CALibration:INNer?
Description: The command assigns the inner calibration filename to be used in network extraction on
the indicated channel. The query outputs the inner calibration filename to be used in
network extraction on the indicated channel.
Cmd Parameters: <string> Filename and path in the form: ’x:\directory\filename.chx’ where x:
\directory\filename.chx must exist. See Chapter 2, “Programming the VectorStar Series
VNA”, “Notational Conventions” on page 2-6 for more information.
Query Parameters: NA
Query Output: <char> Filename and path in the form: x:\directory\filename.chx
Range: NA
Default Value: NA
Syntax Example: :CALC1:EXTR:CAL:INN ’C:\filename.chx’
:CALC1:EXTR:CAL:INN?

SCPI Commands 5-12 :CALCulate{1-16}:EXTRaction Subsystem - Network Extraction
MS464xB Series VNA PM PN: 10410-00322 Rev. U 5-55
:CALCulate{1-16}:EXTRaction:CALibration:OUTer <string>
:CALCulate{1-16}:EXTRaction:CALibration:OUTer?
Description: The command assigns the outer calibration filename to be used in network extraction on
the indicated channel. The query outputs the outer calibration filename to be used in
network extraction on the indicated channel.
Cmd Parameters: <string> Filename and path in the form: ’X:\directory\filename.chx’ where x:
\directory\filename.chx must exist. See Chapter 2, “Programming the VectorStar Series
VNA”, “Notational Conventions” on page 2-6 for more information.
Query Parameters: <char> Filename and path in the form: X:\directory\filename.chx
Range: NA
Default Value: NA
Syntax Example: :CALC1:EXTR:CAL:OUT ’C:\directory\filename.chx’
:CALC1:EXTR:CAL:OUT?
:CALCulate{1-16}:EXTRaction:DELay{1-4} <NRf>
:CALCulate{1-16}:EXTRaction:DELay{1-4}?
Description: The command sets the indicated estimated delay of the given Network to be used in
Network Extraction on the indicated channel
The query outputs the estimated delay of the given Network to be used in Network
Extraction on the indicated channel
Cmd Parameters: <NRf> The input parameter is in seconds.
Query Parameters: <NR3> The output parameter is in seconds
Range: NA
Default Value: NA
Syntax Example: :CALC1:EXTR:DEL1 2.5E-10
:CALC1:EXTR:DEL1?

5-12 :CALCulate{1-16}:EXTRaction Subsystem - Network Extraction SCPI Commands
5-56 PN: 10410-00322 Rev. U MS464xB Series VNA PM
:CALCulate{1-16}:EXTRaction:ELL1:LENGth <NRf>
:CALCulate{1-16}:EXTRaction:ELL1:LENGth?
Description: Sets the estimated delay 1 of the given network to be used in Network Extraction on the
indicated channel.
The query outputs the estimated delay 1 of the given network to be used in Network
Extraction on the indicated channel.
The ELL1 value is used in the following extraction methods:
•Type A = Extract one 2-port network, with adapter extraction
•Type B = Extract one 2-port network, with two tier calibration
•Type D = Extract two 2-port networks, with outer calibration only, using
divide-by-two method
•Type E = Extract four 2-port networks, with inner and outer calibrations available
•Type F = Extract four 2-port networks, with outer calibration only, using
divide-by-two method
•Type G = Extract two 4-port networks, with outer calibration only, using
divide-by-two method
Cmd Parameters: <NRf> The input parameter is in Meters.
Query Parameters: NA
Query Output: <NR3> The output parameter is in Meters.
Range: NA
Default: 0
Syntax Example: :CALC1:EXTR:ELL1:LENG 2.5E-10
:CALC1:EXTR:ELL1:LENG?
:CALCulate{1-16}:EXTRaction:ELL2:LENGth <NRf>
:CALCulate{1-16}:EXTRaction:ELL2:LENGth?
Description: Sets the estimated delay 2 of the given network to be used in Network Extraction on the
indicated channel.
The query outputs the estimated delay 2 of the given network to be used in Network
Extraction on the indicated channel.
The ELL2 value is used in the following extraction methods:
•Type A - Extract one 2-port network, with adapter extraction
•Type E - Extract four 2-port networks, with inner and outer calibrations available
•Type F - Extract four 2-port networks, with outer calibration only, using
divide-by-two method
Cmd Parameters: <NRf> The input parameter is in Meters.
Query Parameters: NA
Query Output: <NR3> The output parameter is in Meters.
Range: MPND
Default: 0
Syntax Example: :CALC1:EXTR:ELL2:LENG 2.5E-10
:CALC1:EXTR:ELL2:LENG?

SCPI Commands 5-12 :CALCulate{1-16}:EXTRaction Subsystem - Network Extraction
MS464xB Series VNA PM PN: 10410-00322 Rev. U 5-57
:CALCulate{1-16}:EXTRaction:ELL3:LENGth <NRf>
:CALCulate{1-16}:EXTRaction:ELL3:LENGth?
Description: Sets the estimated delay 3 of the given network to be used in Network Extraction on the
indicated channel.
The query outputs the estimated delay 3 of the given network to be used in Network
Extraction on the indicated channel.
The ELL3 value is used in the following extraction methods:
•Type E - Extract four 2-port networks, with inner and outer calibrations available
Cmd Parameters: <NRf> The input parameter is in Meters.
Query Parameters: NA
Query Output: <NR3> The output parameter is in Meters.
Range: MPND
Default: 0
Syntax Example: :CALC1:EXTR:ELL3:LENG 2.5E-10
:CALC1:EXTR:ELL3:LENG?
:CALCulate{1-16}:EXTRaction:ELL4:LENGth <NRf>
:CALCulate{1-16}:EXTRaction:ELL4:LENGth?
Description: Sets the estimated delay 4 of the given network to be used in Network Extraction on the
indicated channel.
The query outputs the estimated delay 4 of the given network to be used in Network
Extraction on the indicated channel.
The ELL4 value is used in the following extraction methods:
•Type E - Extract four 2-port networks, with inner and outer calibrations available
Cmd Parameters: <NRf> The input parameter is in Meters.
Query Parameters: NA
Query Output: <NR3> The input parameter is in Meters.
Range: MPND
Default: 0
Syntax Example: :CALC1:EXTR:ELL4:LENG
:CALC1:EXTR:ELL4:LENG?

5-12 :CALCulate{1-16}:EXTRaction Subsystem - Network Extraction SCPI Commands
5-58 PN: 10410-00322 Rev. U MS464xB Series VNA PM
:CALCulate{1-16}:EXTRaction:S2P1filename:FILe <string>
:CALCulate{1-16}:EXTRaction:S2P1filename:FILe?
Description: Assigns the S2P file 1 name which receives the Extracted Network S2P data for the
indicated port on the indicated channel. The query outputs the S2P file 1 name which
receives the Extracted Network S2P data for the indicated port on the indicated channel.
Cmd Parameters: <string> Filename and path in the form: ’x:\directory\filename.s2p’ where x:\directory\
must exist. See Chapter 2, “Programming the VectorStar Series VNA”, “Notational
Conventions” on page 2-6 for more information.
Query Parameters: NA
Query Output: <char> Filename and path in the form: x:\directory\filename.s2p.
Range: NA
Default: NA
Syntax Example: :CALC1:EXTR:S2P1:FIL ’C:\directory\filename.s2p’
:CALC1:EXTR:S2P1:FIL?
:CALCulate{1-16}:EXTRaction:S2P2filename:FILe <string>
:CALCulate{1-16}:EXTRaction:S2P2filename:FILe?
Description: Assigns the S2P file 2 name which receives the Extracted Network S2P data for the
indicated port on the indicated channel. The query outputs the S2P file 2 name which
receives the Extracted Network S2P data for the indicated port on the indicated channel.
Cmd Parameters: <string> Filename and path in the form: ’x:\directory\filename.s2p’ where x:\directory\
must exist. See Chapter 2, “Programming the VectorStar Series VNA”, “Notational
Conventions” on page 2-6 for more information.
Query Parameters: NA
Query Output: <char> Filename and path in the form: x:\directory\filename.s2p.
Range: NA
Default: NA
Syntax Example: :CALC1:EXTR:S2P2:FIL ’C:\directory\filename.s2p’
:CALC1:EXTR:S2P2:FIL?
:CALCulate{1-16}:EXTRaction:S2P3filename:FILe <string>
:CALCulate{1-16}:EXTRaction:S2P3filename:FILe?
Description: Assigns the S2P file 3 name which receives the Extracted Network S2P data for the
indicated port on the indicated channel. The query outputs the S2P file 3 name which
receives the Extracted Network S2P data for the indicated port on the indicated channel.
Cmd Parameters: <string> Filename and path in the form: ’x:\directory\filename.s2p’ where x:\directory\
must exist. See Chapter 2, “Programming the VectorStar Series VNA”, “Notational
Conventions” on page 2-6 for more information.
Query Parameters: NA
Query Output: <char> Filename and path in the form: x:\directory\filename.s2p.
Range: NA
Default: NA
Syntax Example: :CALC1:EXTR:S2P3:FIL ’C:\directory\filename.s2p’
:CALC1:EXTR:S2P3:FIL?

SCPI Commands 5-12 :CALCulate{1-16}:EXTRaction Subsystem - Network Extraction
MS464xB Series VNA PM PN: 10410-00322 Rev. U 5-59
:CALCulate{1-16}:EXTRaction:S2P4filename:FILe <string>
:CALCulate{1-16}:EXTRaction:S2P4filename:FILe?
Description: Assigns the S2P file 4 name which receives the Extracted Network S2P data for the
indicated port on the indicated channel. The query outputs the S2P file 4 name which
receives the Extracted Network S2P data for the indicated port on the indicated channel.
Cmd Parameters: <string> Filename and path in the form: ’x:\directory\filename.s2p’ where x:\directory\
must exist. See Chapter 2, “Programming the VectorStar Series VNA”, “Notational
Conventions” on page 2-6 for more information.
Query Parameters: NA
Query Output: <char> Filename and path in the form: x:\directory\filename.s2p.
Range: NA
Default: NA
Syntax Example: :CALC1:EXTR:S2P4:FIL ’C:\directory\filename.s2p’
:CALC1:EXTR:S2P4:FIL?
:CALCulate{1-16}:EXTRaction:S4P1filename:FILe <string>
:CALCulate{1-16}:EXTRaction:S4P1filename:FILe?
Description: Assigns the S4P file 1 name which receives the Extracted Network S4P data for the
indicated port on the indicated channel. The query outputs the S4P file 1 name which
receives the Extracted Network S4P data for the indicated port on the indicated channel.
Cmd Parameters: <string> Filename and path in the form: ’x:\directory\filename.s4p’ where x:\directory\
must exist. See Chapter 2, “Programming the VectorStar Series VNA”, “Notational
Conventions” on page 2-6 for more information.
Query Parameters: NA
Query Output: <char> Filename and path in the form: x:\directory\filename.s4p.
Range: NA
Default: NA
Syntax Example: :CALC1:EXTR:S4P1:FIL ’C:\directory\filename.s4p’
:CALC1:EXTR:S4P1:FIL?
:CALCulate{1-16}:EXTRaction:S4P2filename:FILe <string>
:CALCulate{1-16}:EXTRaction:S4P2filename:FILe?
Description: Assigns the S4P file 2 name which receives the Extracted Network S4P data for the
indicated port on the indicated channel. The query outputs the S4P file 2 name which
receives the Extracted Network S4P data for the indicated port on the indicated channel.
Cmd Parameters: <string> Filename and path in the form: ’x:\directory\filename.s4p’ where x:\directory\
must exist. See Chapter 2, “Programming the VectorStar Series VNA”, “Notational
Conventions” on page 2-6 for more information.
Query Parameters: NA
Query Output: <char> Filename and path in the form: x:\directory\filename.s4p.
Range: NA
Default: NA
Syntax Example: :CALC1:EXTR:S4P2:FIL ’C:\directory\filename.s4p’
:CALC1:EXTR:S4P2:FIL?

5-12 :CALCulate{1-16}:EXTRaction Subsystem - Network Extraction SCPI Commands
5-60 PN: 10410-00322 Rev. U MS464xB Series VNA PM
:CALCulate{1-16}:EXTRaction:SXPPortpair:PORT <char>
:CALCulate{1-16}:EXTRaction:SXPPortpair:PORT?
Description: Assigns the data port set to use when creating an S2P or S4P data file on the indicated
channel. The use of Port 3 and/or Port 4 requires a 4-port VNA instrument. Outputs the
data port set assigned to use when creating an S2P or S4P data file on the indicated.
Cmd Parameters: <char> PORT12 | PORT13 | PORT14 | PORT23 | PORT24 | PORT34
Query Parameters: NA
Query Output: <char> PORT12 | PORT13 | PORT14 | PORT23 | PORT24 | PORT34
Range: NA
Default: NA
Syntax Example: :CALC1:EXTR:SXPP:PORT23
:CALC1:EXTR:SXPP:PORT?
:CALCulate{1-16}:EXTRaction:ZERo:MATCh[:STATe] <char>
:CALCulate{1-16}:EXTRaction:ZERo:MATCh[:STATe]?
Description: Sets the true/false state of the zero match terms flag on the indicated channel. Outputs
the true/false state of the zero match terms flag on the indicated channel.
Cmd Parameters: <char> 1 | 0 | ON | OFF
Query Parameters: NA
Query Output: <char> 1 | 0
Range: NA
Default Value: 0
Syntax Example: :CALC1:EXTR:ZER:MATC 1
:CALC1:EXTR:ZER:MATC?

SCPI Commands 5-12 :CALCulate{1-16}:EXTRaction Subsystem - Network Extraction
MS464xB Series VNA PM PN: 10410-00322 Rev. U 5-61
:CALCulate{1-16}:EXTRaction[:METHod]:A
Description: Performs the Network Extraction using Method A on the indicated channel. Method
Type A extracts one 2-port network using the adapter extraction method. Available on
2-port and 4-port VNA instruments.
No query.
The following commands must be sent before performing network extraction Method A:
•:CALCulate{1-16}:EXTRaction:CALibration:CALa:FILe
•:CALCulate{1-16}:EXTRaction:CALibration:CALB:FILe
•:CALCulate{1-16}:EXTRaction:CALa:PORT
•:CALCulate{1-16}:EXTRaction:CALB:PORT
•:CALCulate{1-16}:EXTRaction:ELL1:LENGth
•:CALCulate{1-16}:EXTRaction:S2P1filename:FILe
Cmd Parameters: NA
Query Parameters: NA
Query Output: NA
Range: NA
Default: NA
Syntax Example: :CALC1:EXTR:METH:A
:CALCulate{1-16}:EXTRaction[:METHod]:B
Description: Performs the Network Extraction using Method B on the indicated channel. Method
Type B extracts one 2-port network using a two-tier calibration. Available on 2-port and
4-port VNA instruments.
No query.
The following commands must be sent before performing network extraction Method B:
•:CALCulate{1-16}:EXTRaction:CALibration:CALa:FILe
•:CALCulate{1-16}:EXTRaction:CALibration:CALB:FILe
•:CALCulate{1-16}:EXTRaction:CALibration:CALa:PORT
•:CALCulate{1-16}:EXTRaction:ELL1:LENGth
•:CALCulate{1-16}:EXTRaction:S2P1filename:FILe
Cmd Parameters: NA
Query Parameters: NA
Query Output: NA
Range: NA
Default: NA
Syntax Example: :CALC1:EXTR:METH:B

5-12 :CALCulate{1-16}:EXTRaction Subsystem - Network Extraction SCPI Commands
5-62 PN: 10410-00322 Rev. U MS464xB Series VNA PM
:CALCulate{1-16}:EXTRaction[:METHod]:C
Description: Performs the Network Extraction using Method C on the indicated channel. Method
Type C extracts two 2-port networks using inner and outer calibrations. Available on
2-port and 4-port VNA instruments.
No query.
The following commands must be sent before performing network extraction Method C:
•:CALCulate{1-16}:EXTRaction:CALibration:CALa:FILe
•:CALCulate{1-16}:EXTRaction:CALibration:CALB:FILe
•:CALCulate{1-16}:EXTRaction:SXPPortpair:PORT
•:CALCulate{1-16}:EXTRaction:S2P1filename:FILe
•:CALCulate{1-16}:EXTRaction:S2P2filename:FILe
Cmd Parameters: NA
Query Parameters: NA
Query Output: NA
Range: NA
Default: NA
Syntax Example: :CALC1:EXTR:METH:C
:CALCulate{1-16}:EXTRaction[:METHod]:D
Description: Performs the Network Extraction using Method D on the indicated channel. Method
Type D extracts two Two-port networks using outer calibrations only using the
divide-by-two method. Available on 2-port and 4-port VNA instruments.
No query.
The following commands must be sent before performing network extraction Method D:
•:CALCulate{1-16}:EXTRaction:ZERO:MATCh[:STATe]
•:CALCulate{1-16}:EXTRaction:ELL1:LENGth
•:CALCulate{1-16}:EXTRaction:SXPPortpair:PORT
•:CALCulate{1-16}:EXTRaction:S2P1filename:FILe
•:CALCulate{1-16}:EXTRaction:S2P2filename:FILe
Cmd Parameters: NA
Query Parameters: NA
Query Output: NA
Range: NA
Default: NA
Syntax Example: :CALC1:EXTR:METH:D

SCPI Commands 5-12 :CALCulate{1-16}:EXTRaction Subsystem - Network Extraction
MS464xB Series VNA PM PN: 10410-00322 Rev. U 5-63
:CALCulate{1-16}:EXTRaction[:METHod]:E
Description: Performs the Network Extraction using Method E on the indicated channel. Method
Type E extracts four 2-port networks using inner and outer calibrations. Only available
on 4-port VNA instruments.
No query.
The following commands must be sent before performing network extraction Method E:
•:CALCulate{1-16}:EXTRaction:CALibration:CALa:FILe
•:CALCulate{1-16}:EXTRaction:CALibration:CALB:FILe
•:CALCulate{1-16}:EXTRaction:ELL1:LENGth
•:CALCulate{1-16}:EXTRaction:ELL2:LENGth
•:CALCulate{1-16}:EXTRaction:ELL3:LENGth
•:CALCulate{1-16}:EXTRaction:ELL4:LENGth
•:CALCulate{1-16}:EXTRaction:S2P1filename:FILe
•:CALCulate{1-16}:EXTRaction:S2P2filename:FILe
•:CALCulate{1-16}:EXTRaction:S2P3filename:FILe
•:CALCulate{1-16}:EXTRaction:S2P4filename:FILe
Cmd Parameters: NA
Query Parameters: NA
Query Outputs: NA
Range: NA
Default: NA
Syntax Example: :CALC1:EXTR:METH:E
:CALCulate{1-16}:EXTRaction[:METHod]:F
Description: Performs the Network Extraction using Method F on the indicated channel. Method
Type F extracts four 2-port networks with outer calibrations only using the divide-by-two
method. Only available on 4-port VNA instruments. No query.
The following commands must be sent before performing network extraction Method F:
•:CALCulate{1-16}:EXTRaction:ZERO:MATCh[:STATe]
•:CALCulate{1-16}:EXTRaction:ELL1:LENGth
•:CALCulate{1-16}:EXTRaction:ELL2:LENGth
•:CALCulate{1-16}:EXTRaction:S2P1filename:FILe
•:CALCulate{1-16}:EXTRaction:S2P2filename:FILe
•:CALCulate{1-16}:EXTRaction:S2P3filename:FILe
•:CALCulate{1-16}:EXTRaction:S2P4filename:FILe
Cmd Parameters: NA
Query Parameters: NA
Query Output: NA
Range: NA
Default: NA
Syntax Example: :CALC1:EXTR:METH:F

5-12 :CALCulate{1-16}:EXTRaction Subsystem - Network Extraction SCPI Commands
5-64 PN: 10410-00322 Rev. U MS464xB Series VNA PM
:CALCulate{1-16}:EXTRaction[:METHod]:G
Description: Performs the Network Extraction using Method G on the indicated channel. Method
Type G extracts two 4-port networks with outer calibrations only using the divide-by-two
method. Only available on 4-port VNA instruments.
No query.
The following commands must be sent before performing network extraction Method G:
•:CALCulate{1-16}:EXTRaction:ZERO:MATCh[:STATe]
•:CALCulate{1-16}:EXTRaction:ELL1:LENGth
•:CALCulate{1-16}:EXTRaction:SXPPortpair:PORT
•:CALCulate{1-16}:EXTRaction:S4P1filename:FILe
•:CALCulate{1-16}:EXTRaction:S4P2filename:FILe
Cmd Parameters: NA
Query Parameters: NA
Query Output: NA
Range: NA
Default: NA
Syntax Example: :CALC1:EXTR:METH:G
:CALCulate{1-16}:EXTRaction[:METHod]:GENB
Description: Performs the Network Extraction using Generalized B Method on the indicated channel.
Method Type B extracts one 2-port network using a two-tier calibration. Available on
2-port and 4-port VNA instruments.
No query.
The following commands must be sent before performing network extraction Method
GenB:
•:CALCulate{1-16}:EXTRaction:S2P1filename:FILe
Appropriate GenB Setup Commands:
•:CALCulate{1-16}:UFEXtraction:GENB:DELay
•:CALCulate{1-16}:UFEXtraction:GENB:STDNumber
Setup for Individual Standards:
•:CALCulate{1-16}:UFEXtraction:GENB:STD{1-3}:COLLect
Cmd Parameters: NA
Query Parameters: NA
Query Output: NA
Range: NA
Default: NA
Syntax Example: :CALC1:EXTR:METH:GENB

SCPI Commands 5-13 :CALCulate{1-16}:FCW Subsystem
MS464xB Series VNA PM PN: 10410-00322 Rev. U 5-65
5-13 :CALCulate{1-16}:FCW Subsystem
The :CALCulate{1-16}:FCW subsystem provides remote commands to control Standard Fast CW
measurements.
FCW uses the standard MS464XX IF system which allows maximum acquisition rates of ~200,000
measurements/sec (and as slow as 1 measurement/sec). This mode is only available remotely to maximize
speed and the display does not update in this mode.
There are two main sub-modes: real-time streaming over the remote interface with unlimited data collection
capabilities, and a buffered collection with a maximum buffer size of ~100 million measurements (dependent
on available memory) for a single S-parameter.
:CALCulate{1-16}:FCW:CPCount?
Description: Query only. Returns the count of the number of points that has been collected so far in
the internal buffer for the selected channel
Cmd Parameters: NA
Query Parameters: NA
Query Output: <NR1> The number of data points captured thus far
Range: 0 – (Maximum storage)
Default: 0
Syntax Example: :CALC1:FCW:CPC?
:CALCulate{1-16}:FCW:DATA?
Description: Query only. The query outputs the data collected thus far in the form set by the current
mode.
Cmd Parameters: NA
Query Parameters: NA
Query Output: <arbitrary block data> formatted with the real and imaginary values as 4 byte floating
point numbers:
Header example: #9000000008. The header starts with an octothorpe or pound sign, #.
Then follows a number telling how many more digits to follow, in this case 9, then the
number of bytes that are to be read, in this case 8.
S-Parameter mode: The header, then sets of 2 floating point numbers, with each
number being 4 bytes long.
Receiver mode: The header, then sets of 6 floating point numbers (two for each
receiver), with each number being 4 bytes long.
Range: NA
Default: NA
Syntax Example: :CALC1:FCW:DATA?

5-13 :CALCulate{1-16}:FCW Subsystem SCPI Commands
5-66 PN: 10410-00322 Rev. U MS464xB Series VNA PM
:CALCulate{1-16}:FCW:DCOLlect <char>
:CALCulate{1-16}:FCW:DCOLlect?
Description: This command sets whether the system should start, stop, or pause (hold) collecting Fast
CW data.
The query outputs the current data collection setting.
Note that this setting must be set to CONT for data to be collected.
Setting Definitions:
•CONT = Start or continue collecting data
•HOLD = Pause collecting data
•STOP = Stop collecting data
•STREAM = Constantly collect and transmit data
Cmd Parameters: <char> CONT | HOLD | STOP | STREAM
Query Parameters: NA
Query Output: <char> CONT | HOLD | STOP | STREAM
Range: NA
Default: STOP
Syntax Example: :CALC1:FCW:DCOL CONT
:CALC1:FCW:DCOL?
:CALCulate{1-16}:FCW:DTYPe <char>
:CALCulate{1-16}:FCW:DTYPe?
Description: The command sets the type of data to be collected in the internal buffer.
The query outputs the type of data that will be collected
Definitions:
•CORR = Corrected data
•FIN = Final data
•RAW = Raw data
Cmd Parameters: <char> CORRected | FINal | RAW
Query Parameters: NA
Query Output: <char> CORR | FIN | RAW
Range: NA
Default: FIN
Syntax Example: :CALC1:FCW:DTYP RAW
:CALC1:FCW:DTYP?

SCPI Commands 5-13 :CALCulate{1-16}:FCW Subsystem
MS464xB Series VNA PM PN: 10410-00322 Rev. U 5-67
:CALCulate{1-16}:FCW:IBUF:POINts <NRf>
:CALCulate{1-16}:FCW:IBUF:POINts?
Description: The command sets the selected number of points for internal buffer mode of FastCW in
the indicated channel.
The query outputs the selected number of points for internal buffer mode of FastCW in
the indicated channel.
Cmd Parameters: <NRf> The input parameter is a unitless number.
Query Parameters: NA
Query Output: <NR1> The output parameter is an integer.
Range: Limited by system memory
Default: 1,000,000
Syntax Example: :CALC1:FCW:IBUF:POIN 1000000
:CALC1:FCW:IBUF:POIN?
:CALCulate{1-16}:FCW:MARK <char>
Description: This command inserts a marker in the collected data to allow for periodic measurements
to be identified. The parameter is inserted as an 8-byte element in the real part of the
nearest available data point position and the imaginary part of that point is filled
with a 0.
No query.
Cmd Parameters: NA
Range: NA
Default: NA
Syntax Example: :CALC1:FCW:MARK

5-13 :CALCulate{1-16}:FCW Subsystem SCPI Commands
5-68 PN: 10410-00322 Rev. U MS464xB Series VNA PM
:CALCulate{1-16}:FCW:MODE <char>
:CALCulate{1-16}:FCW:MODE?
Description: The command sets whether Fast CW will return the S-parameter data, or the receiver
data.
SPAR returns the complex data corresponding the response parameter in the first trace
(S-parameter or user defined).
The RCVR mode will return 3 complex variables per point (both test receivers and the
reference receiver corresponding to the driving port of the response parameter in the first
trace).
The query returns the current Fast CW mode.
Definitions:
•SPAR = S-parameter data
•RCVR = receiver data
Cmd Parameters: <char> SPARameter | RCVR
Query Parameters: NA
Query Output: <char> SPAR | RCVR
Range: NA
Default: SPAR
Syntax Example: :CALC1:FCW:MODE RCVR
:CALC1:FCW:MODE?
:CALCulate{1-16}:FCW:MPCount?
Description: Query only. Returns the maximum amount of points that can be collected in Fast CW
mode by this channel.
Query Output: <NR1> The maximum number of points that can be collected on this channel
Range: Limited by system memory
Default: 1,000,000
Syntax Example: :CALC1:FCW:MPC?
:CALCulate{1-16}:FCW[:STATe] <char>
:CALCulate{1-16}:FCW[:STATe]?
Description: The command enables Fast CW mode on the selected channel.
The query returns the state of Fast CW mode on the selected channel.
Cmd Parameters: <char> 1 | 0 | ON | OFF
Query Parameters: NA
Query Output: <char> 1 | 0
Range: NA
Default: 0
Syntax Example: :CALC:FCW 1
:CALC:FCW?

SCPI Commands 5-13 :CALCulate{1-16}:FCW Subsystem
MS464xB Series VNA PM PN: 10410-00322 Rev. U 5-69
:CALCulate{1-16}:FCW:STReam:POINts <NRf>
:CALCulate{1-16}:FCW:STReam:POINts?
Description: The command sets the selected number of points for streaming mode of FastCW in the
indicated channel.
The query outputs the selected number of points for streaming mode of FastCW in the
indicated channel
Cmd Parameters: <NRf> The input parameter is a unitless number.
Query Parameters: NA
Query Output: <NR1> The output parameter is an integer.
Range: 1 to 500
Default: 1 content
Syntax Example: :CALC1:FCW:STR:POIN 51
:CALC1:FCW:STR:POIN?

5-14 :CALCulate{1-16}:FORMat Subsystem - SnP Data SCPI Commands
5-70 PN: 10410-00322 Rev. U MS464xB Series VNA PM
5-14 :CALCulate{1-16}:FORMat Subsystem - SnP Data
The :CALCulate{1-16}:FORMat subsystem commands assign data ports when creating SnP data files. The use of
Port 3 and/or Port 4 requires a 4-port VNA instrument.
I/O Configuration and File Operation Subsystems
Related subsystems for I/O configuration and file operation are:
•Section 5-14 “:CALCulate{1-16}:FORMat Subsystem - SnP Data” on page 5-70
•Section 5-21 “:CALCulate{1-16}:NXN Subsystem” on page 5-108
•Section 5-36 “:CALCulate{1-16}[:SELected]:DATA Subsystem” on page 5-204
•Section 5-49 “:CALCulate{1-16}[:SELected]:TDATA Subsystem” on page 5-287
•Section 5-60 “:FORMat Subsystem” on page 5-373
•Section 5-61 “:HCOPy Subsystem” on page 5-376
•Section 5-62 “:MMEMory Subsystem” on page 5-382
:CALCulate{1-16}:FORMat:S1P:PORT <char>
:CALCulate{1-16}:FORMat:S1P:PORT?
Description: The command assigns the data port to use when creating an S1P data file on the
indicated channel. The use of Port 3 or Port 4 requires a 4-port VNA instrument. The
query outputs the data port assigned to use when creating an S1P data file on the
indicated channel.
Cmd Parameters: <char> PORT1 | PORT2 | PORT3 | PORT4
Query Parameters: NA
Query Output: NA
Query Output: <char> PORT1 | PORT2 | PORT3 | PORT4
Range: NA
Default: PORT1
Syntax Example: :CALC1:FORM:S1P:PORT PORT1
:CALC1:FORM:S1P:PORT?
:CALCulate{1-16}:FORMat:S2P:PORT <char>
:CALCulate{1-16}:FORMat:S2P:PORT?
Description: The command assigns the data port pair to use when creating an S2P data file on the
indicated channel. The use of Port 3 and/or Port 4 requires a 4-port VNA instrument.
Outputs the data port pair assigned to use when creating an S2P data file on the
indicated channel.
Cmd Parameters: <char> PORT12 | PORT13 | PORT14 | PORT23 | PORT24 | PORT34
Query Parameters: NA
Query Output: <char> PORT12 | PORT13 | PORT14 | PORT23 | PORT24 | PORT34
Range: NA
Default: PORT12
Syntax Example: :CALC1:FORM:S2P:PORT PORT12
:CALC1:FORM:S2P:PORT?

SCPI Commands 5-14 :CALCulate{1-16}:FORMat Subsystem - SnP Data
MS464xB Series VNA PM PN: 10410-00322 Rev. U 5-71
:CALCulate{1-16}:FORMat:S3P:PORT <char>
:CALCulate{1-16}:FORMat:S3P:PORT?
Description: This command requires a 4-port VNA instrument. The command assigns the data port
triplet to use when creating an S3P data file on the indicated channel. The query outputs
the data port triplet assigned to use when creating an S3P data file on the indicated
channel.
Cmd Parameters: <char> PORT123 | PORT124 | PORT134 | PORT234
Query Parameters: NA
Query Output: <char> PORT123 | PORT124 | PORT134 | PORT234
Range: NA
Default Value: PORT123
Syntax Example: :CALC1:FORM:S3P:PORT PORT123
:CALC1:FORM:S3P:PORT?

5-15 :CALCulate{1-16}:FSIMulator:NETWork Subsystem - Simulation SCPI Commands
5-72 PN: 10410-00322 Rev. U MS464xB Series VNA PM
5-15 :CALCulate{1-16}:FSIMulator:NETWork Subsystem - Simulation
The :CALCulate{1-16}:FSIMulator:NETWork subsystem commands use existing calibration files with a simulated
network of various types to evaluate predicted performance. The commands apply to the active network.
Calibration Simulation Subsystems
These subsystems are used to create a calibrated state in the instrument which is followed by adding the
required error correction coefficients for the required calibration type. If this approach is used, each error
correction coefficient is entered by separate commands. Simulated calibration subsystems are:
•Section 5-15 “:CALCulate{1-16}:FSIMulator:NETWork Subsystem - Simulation” on page 5-72
•Section 5-16 “:CALCulate{1-16}:FSIMulator:NETWork {1-50} Subsystem - Simulation” on page 5-84
•Section 5-69 “:SENSe{1-16}:CORRection:COEFficient:PORT Subsystem - Simulation” on page 5-401
•Section 5-70 “:SENSe{1-16}:CORRection:COEFficient Subsystem - Simulation” on page 5-406
:CALCulate{1-16}:FSIMulator:NETWork:ADD
Description: The command adds a blank network to be defined on the indicated channel. No query.
Cmd Parameters: NA
Query Parameters: NA
Query Output: NA
Range: NA
Default Value: NA
Syntax Example: :CALC1:FSIM:NETW:ADD
:CALCulate{1-16}:FSIMulator:NETWork:C <NRf>
:CALCulate{1-16}:FSIMulator:NETWork:C?
Description: The command sets the current LC network capacitance value on the indicated channel.
The query outputs the current LC network capacitance value on the indicated channel.
Cmd Parameters: <NRf> The input parameter is in Farads.
Query Parameters: NA
Query Output: <NR3> The output parameter is in Farads.
Range: MPND
Default Value: 0.00000000000E+000
Syntax Example: :CALC1:FSIM:NETW:C 3.0E-12
:CALC1:FSIM:NETW:C?
:CALCulate{1-16}:FSIMulator:NETWork:CLEar
Description: The command clears all networks on the indicated channel. No query.
Cmd Parameters: NA
Query Parameters: NA
Query Output: NA
Range: NA
Default Value: NA
Syntax Example: :CALC1:FSIM:NETW:CLE

SCPI Commands 5-15 :CALCulate{1-16}:FSIMulator:NETWork Subsystem - Simulation
MS464xB Series VNA PM PN: 10410-00322 Rev. U 5-73
:CALCulate{1-16}:FSIMulator:NETWork:COUNt?
Description: Query only. The query outputs the number of embedding/de-embedding networks on the
indicated channel.
Cmd Parameters: NA
Query Parameters: NA
Query Output: <NR1> The output parameter is an integer.
Range: NA
Default Value: 0
Syntax Example: :CALC1:FSIM:NETW:COUN?
:CALCulate{1-16}:FSIMulator:NETWork:DIELectric <NRf>
:CALCulate{1-16}:FSIMulator:NETWork:DIELectric?
Description: The command sets the current T-Line network other dielectric value on the indicated
channel. The query outputs the current T-Line network dielectric value on the indicated
channel.
Cmd Parameters: <NRf> The input parameter is a unitless number.
Query Parameters: NA
Query Output: <NR3> The output parameter is a unitless number.
Range: MPND
Default Value: 0.00000000000E+000
Syntax Example: :CALC1:FSIM:NETW:DIEL 2.5
:CALC1:FSIM:NETW:DIEL?

5-15 :CALCulate{1-16}:FSIMulator:NETWork Subsystem - Simulation SCPI Commands
5-74 PN: 10410-00322 Rev. U MS464xB Series VNA PM
:CALCulate{1-16}:FSIMulator:NETWork:DIELectric:EVEN <NRf>
:CALCulate{1-16}:FSIMulator:NETWork:DIELectric:EVEN?
Description: Set the current network other dielectric even value on the indicated channel. The query
outputs the current network dielectric even value on the indicated channel.
For the purposes of entering line information, the MS4640B VNAs use an even/odd mode
formalism as is consistent with many circuit simulators. The central concept is that a
coupled line pair can be driven in phase (the even mode) or 180 degrees out of phase (the
odd mode) or any combination of those modes. The term “common-mode” is also used for
even mode. The term “differential-mode” is also used for odd mode. In the case of very
weak coupling where Cx is close to 0, these modes see the same impedances, same losses,
and same phase velocities so there is no need to use this mode separation. As the coupling
increases, at the very least, the impedances seen by these two modes diverge requiring
two impedance entries where the effective capacitances seen by the conductors in the two
modes are clearly different. That is the end of changes for symmetric TEM systems,
where this approach will work for common coax, stripline and some microstrip cases.
Cmd Parameters: <NRf> The input parameter is a unitless number.
Query Parameters: NA
Query Output: <NR3> The output parameter is a unitless number.
Range: MPND
Default: 0.00000000000E+000
Syntax Example: :CALC1:FSIM:NETW:DIEL:EVEN 1.2E0
:CALC1:FSIM:NETW:DIEL:EVEN?
:CALCulate{1-16}:FSIMulator:NETWork:DIELectric:ODD <NRf>
:CALCulate{1-16}:FSIMulator:NETWork:DIELectric:ODD?
Description: Set the current network other dielectric odd value on the indicated channel. The query
outputs the current network dielectric odd value on the indicated channel.
For the purposes of entering line information, the MS4640B VNAs use an even/odd mode
formalism as is consistent with many circuit simulators. The central concept is that a
coupled line pair can be driven in phase (the even mode) or 180 degrees out of phase (the
odd mode) or any combination of those modes. The term “common-mode” is also used for
even mode. The term “differential-mode” is also used for odd mode. In the case of very
weak coupling where Cx is close to 0, these modes see the same impedances, same losses,
and same phase velocities so there is no need to use this mode separation. As the coupling
increases, at the very least, the impedances seen by these two modes diverge requiring
two impedance entries where the effective capacitances seen by the conductors in the two
modes are clearly different. That is the end of changes for symmetric TEM systems,
where this approach will work for common coax, stripline and some microstrip cases.
Cmd Parameters: <NRf> The input parameter is a unitless number.
Query Parameters: NA
Query Output: <NR3> The output parameter is a unitless number.
Range: MPND
Default: 0.00000000000E+000
Syntax Example: :CALC1:FSIM:NETW:DIEL:ODD 1.2E0
:CALC1:FSIM:NETW:DIEL:ODD?

SCPI Commands 5-15 :CALCulate{1-16}:FSIMulator:NETWork Subsystem - Simulation
MS464xB Series VNA PM PN: 10410-00322 Rev. U 5-75
:CALCulate{1-16}:FSIMulator:NETWork:FREQuency <NRf>
:CALCulate{1-16}:FSIMulator:NETWork:FREQuency?
Description: The command sets the current T-Line network line loss frequency value on the indicated
channel. The query outputs the current T-Line network line loss frequency value on the
indicated channel.
Cmd Parameters: <NRf> The input parameter is in Hertz.
Query Parameters: NA
Query Output: <NR3> The output parameter is in Hertz.
Range: MPND
Default Value: 0.00000000000E+000
Syntax Example: :CALC1:FSIM:NETW:FREQ 1E7
:CALC1:FSIM:NETW:FREQ?
:CALCulate{1-16}:FSIMulator:NETWork:L <NRf>
:CALCulate{1-16}:FSIMulator:NETWork:L?
Description: The command sets the current LC network inductance value on the indicated channel.
The query outputs the current LC network inductance value on the indicated channel.
Cmd Parameters: <NRf> The input parameter is in Henrys.
Query Parameters: NA
Query Output: <NR3> The output parameter is in Henrys.
Range: MPND
Default Value: 0.00000000000E+000
Syntax Example: :CALC1:FSIM:NETW:L 3.0E-9
:CALC1:FSIM:NETW:L?
:CALCulate{1-16}:FSIMulator:NETWork:LENGth <NRf>
:CALCulate{1-16}:FSIMulator:NETWork:LENGth?
Description: The command sets the current T-Line network line length value on the indicated
channel. The query outputs the current T-Line network line length value on the indicated
channel.
Cmd Parameters: <NRf> The input parameter is in Meters.
Query Parameters: NA
Query Output: <NR3> The output parameter is in Meters.
Range: MPND
Default Value: 0.00000000000E+000
Syntax Example: :CALC1:FSIM:NETW:LENG 2.5E-2
:CALC1:FSIM:NETW:LENG?

5-15 :CALCulate{1-16}:FSIMulator:NETWork Subsystem - Simulation SCPI Commands
5-76 PN: 10410-00322 Rev. U MS464xB Series VNA PM
:CALCulate{1-16}:FSIMulator:NETWork:LOSS <NRf>
:CALCulate{1-16}:FSIMulator:NETWork:LOSS?
Description: The command sets the current T-Line network line loss value on the indicated channel.
The query outputs the current T-Line network line loss value on the indicated channel.
Cmd Parameters: <NRf> The input parameter is in dB/mm.
Query Parameters: NA
Query Output: <NR3> The output parameter is in dB/mm.
Range: MPND
Default Value: 0.00000000000E+000
Syntax Example: :CALC1:FSIM:NETW:LOSS 3.0E0
:CALC1:FSIM:NETW:LOSS?
:CALCulate{1-16}:FSIMulator:NETWork:LOSS:EVEN <NRf>
:CALCulate{1-16}:FSIMulator:NETWork:LOSS:EVEN?
Description: Set the current network line loss even value on the indicated channel. The query outputs
the current network line loss even value on the indicated channel.
For the purposes of entering line information, the MS4640B VNAs use an even/odd mode
formalism as is consistent with many circuit simulators. The central concept is that a
coupled line pair can be driven in phase (the even mode) or 180 degrees out of phase (the
odd mode) or any combination of those modes. The term “common-mode” is also used for
even mode. The term “differential-mode” is also used for odd mode. In the case of very
weak coupling where Cx is close to 0, these modes see the same impedances, same losses,
and same phase velocities so there is no need to use this mode separation. As the coupling
increases, at the very least, the impedances seen by these two modes diverge requiring
two impedance entries where the effective capacitances seen by the conductors in the two
modes are clearly different. That is the end of changes for symmetric TEM systems,
where this approach will work for common coax, stripline and some microstrip cases.
Cmd Parameters: <NRf> The input parameter is in dB/mm.
Query Parameters: NA
Query Output: <NR3> The output parameter is in dB/mm.
Range: MPND
Default: 0.00000000000E+000
Syntax Example: :CALC1:FSIM:NETW:LOSS:EVEN 3.0E0
:CALC1:FSIM:NETW:LOSS:EVEN?

SCPI Commands 5-15 :CALCulate{1-16}:FSIMulator:NETWork Subsystem - Simulation
MS464xB Series VNA PM PN: 10410-00322 Rev. U 5-77
:CALCulate{1-16}:FSIMulator:NETWork:LOSS:ODD <NRf>
:CALCulate{1-16}:FSIMulator:NETWork:LOSS:ODD?
Description: Set the current network line loss odd value on the indicated channel. The query outputs
the current network line loss odd value on the indicated channel.
For the purposes of entering line information, the MS4640B VNAs use an even/odd mode
formalism as is consistent with many circuit simulators. The central concept is that a
coupled-line pair can be driven:
•In phase (the even mode, also called common-mode) or
•180 degrees out of phase (the odd mode, also called differential-mode) or
•Any combination of those modes.
The term “common-mode” is also used for even mode. The term “differential-mode” is also
used for odd mode. In the case of very weak coupling where Cx is close to 0, these modes
see the same impedances, same losses, and same phase velocities so there is no need to
use this mode separation. As the coupling increases, at the very least, the impedances
seen by these two modes diverge requiring two impedance entries where the effective
capacitances seen by the conductors in the two modes are clearly different. That is the
end of changes for symmetric TEM systems, where this approach will work for common
coax, stripline and some microstrip cases.
Cmd Parameters: <NRf> The input parameter is in dB/mm.
Query Parameters: NA
Query Output: <NR3> The output parameter is in dB/mm.
Range: MPND
Default: 0.00000000000E+000
Syntax Example: :CALC1:FSIM:NETW:LOSS:ODD 3.0E0
:CALC1:FSIM:NETW:LOSS:ODD?
:CALCulate{1-16}:FSIMulator:NETWork:MODe <char>
:CALCulate{1-16}:FSIMulator:NETWork:MODe?
Description: The command sets the current network embed/de-embed mode on the indicated channel.
The query outputs the current network embed/de-embed mode on the indicated channel.
Cmd Parameters: <char> EMBed | DEEMbed
Query Parameters: NA
Query Output: <char> EMB | DEEM
Range: NA
Default Value: EMB
Syntax Example: :CALC1:FSIM:NETW:MOD EMB
:CALC1:FSIM:NETW:MOD?

5-15 :CALCulate{1-16}:FSIMulator:NETWork Subsystem - Simulation SCPI Commands
5-78 PN: 10410-00322 Rev. U MS464xB Series VNA PM
:CALCulate{1-16}:FSIMulator:NETWork:PORT <char>
:CALCulate{1-16}:FSIMulator:NETWork:PORT?
Description: The command sets the current network port number on the indicated channel. The use of
Port 3 and/or Port 4 requires a 4-port VNA instrument. The query outputs the current
network port number on the indicated channel.
Cmd Parameters: <char> PORT1 | PORT2 | PORT3 | PORT4 | PORT12 | PORT13 | PORT14 | PORT23
| PORT24 | PORT34
Query Parameters: NA
Query Output: <char> PORT1 | PORT2 | PORT3 | PORT4 | PORT12 | PORT13 | PORT14 | PORT23
| PORT24 | PORT34
Range: NA
Default Value: PORT1
Syntax Example: :CALC1:FSIM:NETW:PORT PORT1
:CALC1:FSIM:NETW:PORT?
:CALCulate{1-16}:FSIMulator:NETWork:R <NRf>
:CALCulate{1-16}:FSIMulator:NETWork:R?
Description: The command sets the current R network resistance value on the indicated channel. The
query outputs the current R network resistance value on the indicated channel.
Cmd Parameters: <NRf> The input parameter is in Ohms.
Query Parameters: NA
Query Output: <NR3> The output parameter is in Ohms.
Range: MPND
Default Value: 0.00000000000E+000
Syntax Example: :CALC1:FSIM:NETW:R 7.5E1
:CALC1:FSIM:NETW:R?
:CALCulate{1-16}:FSIMulator:NETWork:S2P <string>
:CALCulate{1-16}:FSIMulator:NETWork:S2P?
Description: The command sets the current network S2P filename on the indicated channel. The
query outputs the current network S2P filename on the indicated channel.
Cmd Parameters: <string> Filename and path in the form: ’x:\directory\filename.s2p’ where x:\directory\
must exist. See Chapter 2, “Programming the VectorStar Series VNA”, “Notational
Conventions” on page 2-6 for more information.
Query Parameters: NA
Query Output: <char> Filename and path in the form: x:\directory\filename.s2p.
Range: NA
Default Value: NA
Syntax Example: :CALC1:FSIM:NETW:S2P ’C:\filename.s2p’
:CALC1:FSIM:NETW:S2P?

SCPI Commands 5-15 :CALCulate{1-16}:FSIMulator:NETWork Subsystem - Simulation
MS464xB Series VNA PM PN: 10410-00322 Rev. U 5-79
:CALCulate{1-16}:FSIMulator:NETWork:S4P <string>
:CALCulate{1-16}:FSIMulator:NETWork:S4P?
Description: Set the current network S4P Filename on the indicated channel. The query outputs the
current network S4P Filename on the indicated channel.
Cmd Parameters: <string> Filename and path in the form: ‘x:\directory\filename.s4p’ where x:
\directory\filename.s2p must exist. See Chapter 2, “Programming the VectorStar Series
VNA”, “Notational Conventions” on page 2-6 for more information.
Query Parameters: NA
Query Output: <string>
Range: NA
Default Value: NA
Syntax Example: :CALC1:FSIM:NETW:S4P ‘C:\filename.s4p’
:CALC1:FSIM:NETW:S4P?
:CALCulate{1-16}:FSIMulator:NETWork:S4P:PORTs <char1>, <char2>,
<char3>, <char4>
:CALCulate{1-16}:FSIMulator:NETWork:S4P:PORTs?
Description: This command requires a 4-port VNA instrument. Sets the port assignments for the
current S4P network to be embedded/de-embedded on the channel indicated. The query
outputs the port assignments for the current S4P network to be embedded/de-embedded
on the channel indicated.
The port assignments are set by four <char> values where:
•The <char1> value sets the Port 1 assignment.
•The <char2> value sets the Port 2 assignment.
•The <char3> value sets the Port 3 assignment.
•The <char4> value sets the Port 4 assignment.
•When considered as a set, the value of each <char> must be unique.
Cmd Parameters: <char1> PORT1 | PORT2 | PORT3 | PORT4
<char2> PORT1 | PORT2 | PORT3 | PORT4
<char3> PORT1 | PORT2 | PORT3 | PORT4
<char4> PORT1 | PORT2 | PORT3 | PORT4
Query Parameters: NA
Query Output: <char> PORT1 | PORT2 | PORT3 | PORT4
Syntax Example: :CALC1:FSIM:NETW:S4P:PORT PORT1, PORT4, PORT3, PORT2
:CALC1:FSIM:NETW:S4P:PORT?

5-15 :CALCulate{1-16}:FSIMulator:NETWork Subsystem - Simulation SCPI Commands
5-80 PN: 10410-00322 Rev. U MS464xB Series VNA PM
:CALCulate{1-16}:FSIMulator:NETWork:S4P:TERM:IGNore <char1>, {<char2>,
..., <charn>}
:CALCulate{1-16}:FSIMulator:NETWork:S4P:TERM:IGNore?
Description: This command requires a 4-port VNA instrument. The command sets one or more
S-Parameter terms to ignore from the current S4P network to be embedded/de-embedded
on the channel indicated. At least one S-Parameter must be specified. Up to 16
S-parameters can be specified. The query outputs the S-Parameter terms to ignore from
the current S4P network to be embedded/de-embedded on the channel indicated.
Cmd Parameters: <char> S11 | S12 | S21 | S22 | S13 | S31 | S23 | S32 | S33 | S14 | S24 | S34 | S41 |
S42 | S43 | S44
Query Parameters: NA
Query Output: <char> S11 | S12 | S21 | S22 | S13 | S31 | S23 | S32 | S33 | S14 | S24 | S34 | S41 |
S42 | S43 | S44
Range: NA
Default: NA
Syntax Example: :CALC1:FSIM:NETW:S4P:TERM:IGN S11, S22, S33, S44
:CALC1:FSIM:NETW:S4P:TERM:IGN?
:CALCulate{1-16}:FSIMulator:NETWork:S4P:TRANsmission:TERM <NRf>
:CALCulate{1-16}:FSIMulator:NETWork:S4P:TRANsmission:TERM?
Description: This command requires a 4-port VNA instrument. Set the current network S4P
transmission terms value to 1 (one) or 0 (zero) on the indicated channel. The query
outputs the current network S4P transmission term set value on the indicated channel.
Cmd Parameters: <NRf> Input parameter is unitless number either 1 or 0.
Query Parameters: NA
Query Output: <NR1> Output parameter is a unitless number.
Range: 0 or 1
Default Value: 0
Syntax Example: :CALC1:FSIM:NETW:S4P:TRAN:TERM
:CALC1:FSIM:NETW:S4P:TRAN:TERM?
:CALCulate{1-16}:FSIMulator:NETWork:SWAPs2p <char>
:CALCulate{1-16}:FSIMulator:NETWork:SWAPs2p?
Description: The command sets the current network swap S2P file data flag on the indicated channel.
The query outputs the current network swap S2P file data flag on the indicated channel.
Cmd Parameters: <char> TRUE | FALSe | 1 | 0
Query Parameters: NA
Query Output: <char> 1 | 0
Range: NA
Default Value: FALS
Syntax Example: :CALC1:FSIM:NETW:SWAP TRUE
:CALC1:FSIM:NETW:SWAP?

SCPI Commands 5-15 :CALCulate{1-16}:FSIMulator:NETWork Subsystem - Simulation
MS464xB Series VNA PM PN: 10410-00322 Rev. U 5-81
:CALCulate{1-16}:FSIMulator:NETWork:TYPe <char>
:CALCulate{1-16}:FSIMulator:NETWork:TYPe?
Description: The command sets the current network type on the indicated channel. The query outputs
the current network type on the indicated channel. The available network choices depend
on whether the instrument is in 2-port or 4-port VNA mode. All 2-port networks are
available for 4-port VNAs. The following network types are available:
Types Available for 2-Port VNA Instruments
If the instrument is in two-port mode, the following types are available:
•LS = 2-port or 4-port VNAs. Series inductance
•LP = 2-port or 4-port VNAs. Parallel inductance
•CS = 2-port or 4-port VNAs. Series capacitance
•CP = 2-port or 4-port VNAs. Parallel capacitance
•RS = 2-port or 4-port VNAs. Resistive series network.
•RP = 2-port or 4-port VNAs. Resistive parallel network.
•TLine = 2-port or 4-port VNAs. A defined transmission line with specifications for
Impedance (Ohms), Length (Meters), Loss (dB/mm), @ Frequency (GHz), and
Dielectric Value. Note that programmatically, length is entered in Meters. From
the user interface, length is usually entered in millimeters.
•S2Pfile = 2-port or 4-port VNAs. Allows an S2P calibration file to be used.
Types Available for 4-Port VNA Instruments
If the instrument is in four-port mode, all of the network types above are available with
the addition of the following network types:
•S4Pfile = 4-port VNAs only. Allows an S4P calibration file to be used.
•LCKTFour = 4-port VNAs only. A four-node inductance L circuit. Port assignments
are defined in separate commands.
•CCKTFour = 4-port VNAs only. A four-node capacitance C circuit. Port
assignments are defined in separate commands.
•TLINEFour = 4-port VNAs only. Allows two separate through (“thru”) lines to be
used. In separate commands, each line is defined by Length (Meters), @ Frequency
(GHz), Z0-Odd (Ohms), Loss-Odd (dB/mm), Dielectric Odd (unitless number),
Z0Even (Ohms), Loss-Even (dB/mm), and Dielectric Even (unitless number). Note
that programmatically, length is entered in Meters. From the user interface,
length is usually entered in millimeters.
•RCKTFour = 4-port VNAs only. A four-node resistive R circuit. Port assignments
are defined in separate commands.
Cmd Parameters: <char> LS | LP | CS | CP | RS | RP | TLine | S2Pfile | S4Pfile | LCKTFour |
CCKTFour | TLINEFour | RCKTFour
Query Parameters: NA
Query Output: <char> LS | LP | CS | CP | RS | RP | TL | S2P | S4P | LCKTF | CCKTF | TLINEF |
RCKTF
Range: NA
Default Value: S4Pfile
Syntax Example: :CALC1:FSIM:NETW:TYP S4PFILE
:CALC1:FSIM:NETW:TYP?

5-15 :CALCulate{1-16}:FSIMulator:NETWork Subsystem - Simulation SCPI Commands
5-82 PN: 10410-00322 Rev. U MS464xB Series VNA PM
:CALCulate{1-16}:FSIMulator:NETWork:Z0 <NRf>
:CALCulate{1-16}:FSIMulator:NETWork:Z0?
Description: The command sets the current T-Line network impedance Z0 (Z zero) value on the
indicated channel. The query outputs the current T-Line network impedance value on the
indicated channel.
Cmd Parameters: <NRf> The input parameter is in Ohms.
Query Parameters: NA
Query Output: <NR3> The output parameter is in Ohms.
Range: MPND
Default Value: 50.00000000000E+000
Syntax Example: :CALC1:FSIM:NETW:Z0 7.5E1
:CALC1:FSIM:NETW:Z0?
:CALCulate{1-16}:FSIMulator:NETWork:Z0:EVEN <NRf>
:CALCulate{1-16}:FSIMulator:NETWork:Z0:EVEN?
Description: Set the current network impedance Z0 (Z zero) even value on the indicated channel. The
query outputs the current network impedance even value on the indicated channel. For
the purposes of entering line information, the MS463xA/MS464xA Series VNAs use an
even/odd mode formalism as is consistent with many circuit simulators. The central
concept is that a coupled line pair can be driven in phase (the even mode) or 180 degrees
out of phase (the odd mode) or any combination of those modes. The term “common-mode”
is also used for even mode. The term “differential-mode” is also used for odd mode. In the
case of very weak coupling where Cx is close to 0, these modes see the same impedances,
same losses, and same phase velocities so there is no need to use this mode separation. As
the coupling increases, at the very least, the impedances seen by these two modes diverge
requiring two impedance entries where the effective capacitances seen by the conductors
in the two modes are clearly different. That is the end of changes for symmetric TEM
systems, where this approach will work for common coax, stripline and some microstrip
cases.
Cmd Parameters: <NRf> The input parameter is in Ohms.
Query Parameters: NA
Query Output: <NR3> The output parameter is in Ohms.
Range: MPND
Default: 50.00000000000E+000
Syntax Example: :CALC1:FSIM:NETW:Z0:EVEN 7.5E1
:CALC1:FSIM:NETW:Z0:EVEN?

SCPI Commands 5-15 :CALCulate{1-16}:FSIMulator:NETWork Subsystem - Simulation
MS464xB Series VNA PM PN: 10410-00322 Rev. U 5-83
:CALCulate{1-16}:FSIMulator:NETWork:Z0:ODD <NRf>
:CALCulate{1-16}:FSIMulator:NETWork:Z0:ODD?
Description: Set the current network impedance odd value on the indicated channel. The query
outputs the current network impedance odd value on the indicated channel. For the
purposes of entering line information, the MS463xA/MS464xA Series VNAs use an
even/odd mode formalism as is consistent with many circuit simulators. The central
concept is that a coupled line pair can be driven in phase (the even mode) or 180 degrees
out of phase (the odd mode) or any combination of those modes. The term “common-mode”
is also used for even mode. The term “differential-mode” is also used for odd mode. In the
case of very weak coupling where Cx is close to 0, these modes see the same impedances,
same losses, and same phase velocities so there is no need to use this mode separation. As
the coupling increases, at the very least, the impedances seen by these two modes diverge
requiring two impedance entries where the effective capacitances seen by the conductors
in the two modes are clearly different. That is the end of changes for symmetric TEM
systems, where this approach will work for common coax, stripline and some microstrip
cases.
Cmd Parameters: <NRf> The input parameter is in Ohms.
Query Parameters: NA
Query Output: <NR3> The output parameter is in Ohms.
Range: MPND
Default: 50.00000000000E+000
Syntax Example: :CALC1:FSIM:NETW:Z0:ODD 7.5E1
:CALC1:FSIM:NETW:Z0:ODD?
:CALCulate{1-16}:FSIMulator:NETWork[:STATe] <char>
:CALCulate{1-16}:FSIMulator:NETWork[:STATe]?
Description: The command sets the network embedding/de-embedding function on/off state on the
indicated channel. The query outputs the network embedding/de-embedding function
on/off state on the indicated channel.
Cmd Parameters: <char> 1 | 0 | ON | OFF
Query Parameters: <char> 1 | 0
Range: NA
Default Value: 0
Syntax Example: :CALC1:FSIM:NETW ON
:CALC1:FSIM:NETW?

5-16 :CALCulate{1-16}:FSIMulator:NETWork {1-50} Subsystem - Simulation SCPI Commands
5-84 PN: 10410-00322 Rev. U MS464xB Series VNA PM
5-16 :CALCulate{1-16}:FSIMulator:NETWork {1-50} Subsystem - Simulation
The :CALCulate{1-16}:FSIMulator:NETWork{1-50} subsystem uses existing calibration files with a simulated
network of various types to evaluate predicted performance. The commands use index numbers to identify the
appropriate network.
Calibration Simulation Subsystems
These subsystems are used to create a calibrated state in the instrument which is followed by adding the
required error correction coefficients for the required calibration type. If this approach is used, each error
correction coefficient is entered by separate commands. Simulated calibration subsystems are:
•Section 5-15 “:CALCulate{1-16}:FSIMulator:NETWork Subsystem - Simulation” on page 5-72
•Section 5-16 “:CALCulate{1-16}:FSIMulator:NETWork {1-50} Subsystem - Simulation” on page 5-84
•Section 5-69 “:SENSe{1-16}:CORRection:COEFficient:PORT Subsystem - Simulation” on page 5-401
•Section 5-70 “:SENSe{1-16}:CORRection:COEFficient Subsystem - Simulation” on page 5-406
:CALCulate{1-16}:FSIMulator:NETWork{1-50}:C <NRf>
:CALCulate{1-16}:FSIMulator:NETWork{1-50}:C?
Description: The command modifies the indicated LC network capacitance value on the indicated
channel. The query outputs the indicated LC network capacitance value on the indicated
channel.
Cmd Parameters: <NRf> The input parameter is in Farads.
Query Parameters: <NR3> The output parameter is in Farads.
Range: MPND
Default Value: 0.00000000000E+000
Syntax Example: :CALC1:FSIM:NETW1:C 3.0E-12
:CALC1:FSIM:NETW1:C?
:CALCulate{1-16}:FSIMulator:NETWork{1-50}:DELete
Description: The command deletes the indicated network from the indicated channel. No query.
Cmd Parameters: NA
Query Parameters: NA
Range: NA
Default Value: NA
Syntax Example: :CALC1:FSIM:NETW1:DEL

SCPI Commands 5-16 :CALCulate{1-16}:FSIMulator:NETWork {1-50} Subsystem - Simulation
MS464xB Series VNA PM PN: 10410-00322 Rev. U 5-85
:CALCulate{1-16}:FSIMulator:NETWork{1-50}:DIELectric <NRf>
:CALCulate{1-16}:FSIMulator:NETWork{1-50}:DIELectric?
Description: The command modifies the indicated T-Line network other dielectric value on the
indicated channel. The query outputs the indicated T-Line network other dielectric value
on the indicated channel.
Cmd Parameters: <NRf> The input parameter is a unitless number.
Query Parameters: <NR3> The output parameter is a unitless number.
Range: MPND
Default Value: 0.00000000000E+000
Syntax Example: :CALC1:FSIM:NETW1:DIEL 2.5E0
:CALC1:FSIM:NETW1:DIEL?
:CALCulate{1-16}:FSIMulator:NETWork{1-50}:DIELectric:EVEN <NRf>
:CALCulate{1-16}:FSIMulator:NETWork{1-50}:DIELectric:EVEN?
Description: Modify the indicated network other dielectric even value on the indicated channel. The
query outputs the indicated network dielectric even value on the indicated channel.
For the purposes of entering line information, the MS463xA/MS464xA Series VNAs use
an even/odd mode formalism as is consistent with many circuit simulators. The central
concept is that a coupled line pair can be driven in phase (the even mode) or 180 degrees
out of phase (the odd mode) or any combination of those modes. The term “common-mode”
is also used for even mode. The term “differential-mode” is also used for odd mode. In the
case of very weak coupling where Cx is close to 0, these modes see the same impedances,
same losses, and same phase velocities so there is no need to use this mode separation. As
the coupling increases, at the very least, the impedances seen by these two modes diverge
requiring two impedance entries where the effective capacitances seen by the conductors
in the two modes are clearly different. That is the end of changes for symmetric TEM
systems, where this approach will work for common coax, stripline and some microstrip
cases.
Cmd Parameters: <NRf> The input parameter is a unitless number.
Query Parameters: <NR3> The output parameter is a unitless number.
Range: MPND
Default Value: See Chapter 2, “Programming the VectorStar Series VNA”, “Calibration Component
Parameters” on page 2-37.
Syntax Example: :CALC1:FSIM:NETW1:DIEL:EVEN 1.2E0
:CALC1:FSIM:NETW1:DIEL:EVEN?

5-16 :CALCulate{1-16}:FSIMulator:NETWork {1-50} Subsystem - Simulation SCPI Commands
5-86 PN: 10410-00322 Rev. U MS464xB Series VNA PM
:CALCulate{1-16}:FSIMulator:NETWork{1-50}:DIELectric:ODD <NRf>
:CALCulate{1-16}:FSIMulator:NETWork{1-50}:DIELectric:ODD?
Description: Modify the indicated network other dielectric odd value on the indicated channel. The
query outputs the indicated network dielectric odd value on the indicated channel.
For the purposes of entering line information, the MS4640B VNA uses an even/odd mode
formalism as is consistent with many circuit simulators. The central concept is that a
coupled line pair can be driven in phase (the even mode) or 180 degrees out of phase (the
odd mode) or any combination of those modes. The term “common-mode” is also used for
even mode. The term “differential-mode” is also used for odd mode. In the case of very
weak coupling where Cx is close to 0, these modes see the same impedances, same losses,
and same phase velocities so there is no need to use this mode separation. As the coupling
increases, at the very least, the impedances seen by these two modes diverge requiring
two impedance entries where the effective capacitances seen by the conductors in the two
modes are clearly different. That is the end of changes for symmetric TEM systems,
where this approach will work for common coax, stripline and some microstrip cases.
Cmd Parameters: <NRf> The input parameter is a unitless number.
Query Parameters: <NR3> The output parameter is a unitless number.
Range: MPND
Default Value: See “Calibration Component Parameters” on page 2-37.
Syntax Example: :CALC1:FSIM:NETW1:DIEL:ODD 1.2E0
:CALC1:FSIM:NETW1:DIEL:ODD?
:CALCulate{1-16}:FSIMulator:NETWork{1-50}:FREQuency <NRf>
:CALCulate{1-16}:FSIMulator:NETWork{1-50}:FREQuency?
Description: The command modifies the indicated T-Line network line loss frequency value on the
indicated channel. The query outputs the indicated T-Line network line loss frequency
value on the indicated channel.
Cmd Parameters: <NRf> The input parameter is in Hertz.
Query Parameters: <NR3> The output parameter is in Hertz.
Range: MPND
Default Value: 0.00000000000E+000
Syntax Example: :CALC1:FSIM:NETW1:FREQ 1.0E4
:CALC1:FSIM:NETW1:FREQ?

SCPI Commands 5-16 :CALCulate{1-16}:FSIMulator:NETWork {1-50} Subsystem - Simulation
MS464xB Series VNA PM PN: 10410-00322 Rev. U 5-87
:CALCulate{1-16}:FSIMulator:NETWork{1-50}:L <NRf>
:CALCulate{1-16}:FSIMulator:N
ETWork{1-50}:L?
Description: The command modifies the indicated LC network inductance value on the indicated
channel. The query outputs the indicated LC network inductance value on the indicated
channel.
Cmd Parameters: <NRf> The input parameter is in Henrys.
Query Parameters: <NR3> The output parameter is in Henrys.
Range: MPND
Default Value: 0.00000000000E+000
Syntax Example: :CALC1:FSIM:NETW1:L 5.0E-9
:CALC1:FSIM:NETW1:L?
:CALCulate{1-16}:FSIMulator:NETWork{1-50}:LENGth <NRf>
:CALCulate{1-16}:FSIMulator:NETWork{1-50}:LENGth?
Description: The command modifies the indicated T-Line network line length value on the indicated
channel. The query outputs the indicated T-Line network line length value on the
indicated channel.
Cmd Parameters: <NRf> The input parameter is in Meters.
Query Parameters: <NR3> The output parameter is in Meters.
Range: MPND
Default Value: 0.00000000000E+000
Syntax Example: :CALC1:FSIM:NETW1:LENG 2.5E-2
:CALC1:FSIM:NETW1:LENG?
:CALCulate{1-16}:FSIMulator:NETWork{1-50}:LOSS <NRf>
:CALCulate{1-16}:FSIMulator:NETWork{1-50}:LOSS?
Description: The command modifies the indicated T-Line network line loss value on the indicated
channel. The query outputs the indicated T-Line network line loss value on the indicated
channel.
Cmd Parameters: <NRf> The input parameter is in dB/mm.
Query Parameters: <NR3> The output parameter is in dB/mm.
Range: MPND
Default Value: 0.00000000000E+000
Syntax Example: :CALC1:FSIM:NETW1:LOSS 3.0E0
:CALC1:FSIM:NETW1:LOSS?

5-16 :CALCulate{1-16}:FSIMulator:NETWork {1-50} Subsystem - Simulation SCPI Commands
5-88 PN: 10410-00322 Rev. U MS464xB Series VNA PM
:CALCulate{1-16}:FSIMulator:NETWork{1-50}:LOSS:EVEN <NRf>
:CALCulate{1-16}:FSIMulator:NETWork{1-50}:LOSS:EVEN?
Description: Modify the indicated network line loss even value on the indicated channel. The query
output the indicated network line loss even value on the indicated channel.
For the purposes of entering line information, the MS4640B VNAs use an even/odd mode
formalism as is consistent with many circuit simulators. The central concept is that a
coupled line pair can be driven in phase (the even mode) or 180 degrees out of phase (the
odd mode) or any combination of those modes. The term “common-mode” is also used for
even mode. The term “differential-mode” is also used for odd mode. In the case of very
weak coupling where Cx is close to 0, these modes see the same impedances, same losses,
and same phase velocities so there is no need to use this mode separation. As the coupling
increases, at the very least, the impedances seen by these two modes diverge requiring
two impedance entries where the effective capacitances seen by the conductors in the two
modes are clearly different. That is the end of changes for symmetric TEM systems,
where this approach will work for common coax, stripline and some microstrip cases.
Cmd Parameters: <NRf> The input parameter is in dB/mm.
Query Parameters: <NR3> The output parameter is in dB/mm.
Range: MPND
Default: 0.00000000000E+000
Syntax Example: :CALC1:FSIM:NETW1:LOSS:EVEN 3.0E0
:CALC1:FSIM:NETW1:LOSS:EVEN?
:CALCulate{1-16}:FSIMulator:NETWork{1-50}:LOSS:ODD <NRf>
:CALCulate{1-16}:FSIMulator:NETWork{1-50}:LOSS:ODD?
Description: Modify the indicated network line loss odd value on the indicated channel. The query
outputs the indicated network line loss odd value on the indicated channel.
For the purposes of entering line information, the MS464xB Series VNAs use an even/odd
mode formalism as is consistent with many circuit simulators. The central concept is that
a coupled line pair can be driven in phase (the even mode) or 180 degrees out of phase
(the odd mode) or any combination of those modes. The term “common-mode” is also used
for even mode. The term “differential-mode” is also used for odd mode. In the case of very
weak coupling where Cx is close to 0, these modes see the same impedances, same losses,
and same phase velocities so there is no need to use this mode separation. As the coupling
increases, at the very least, the impedances seen by these two modes diverge requiring
two impedance entries where the effective capacitances seen by the conductors in the two
modes are clearly different. That is the end of changes for symmetric TEM systems,
where this approach will work for common coax, stripline and some microstrip cases.
Cmd Parameters: <NRf> The input parameter is in dB/mm.
Query Parameters: <NR3> The output parameter is in dB/mm.
Range: MPND
Default: 0.00000000000E+000
Syntax Example: :CALC1:FSIM:NETW1:LOSS:ODD 3.0E0
:CALC1:FSIM:NETW1:LOSS:ODD?

SCPI Commands 5-16 :CALCulate{1-16}:FSIMulator:NETWork {1-50} Subsystem - Simulation
MS464xB Series VNA PM PN: 10410-00322 Rev. U 5-89
:CALCulate{1-16}:FSIMulator:NETWork{1-50}:MODe <char>
:CALCulate{1-16}:FSIMulator:NETWork{1-50}:MODe?
Description: The command modifies the indicated network embed/de-embed mode on the indicated
channel. The query outputs the indicated network embed/de-embed mode on the
indicated channel.
Cmd Parameters: <char> EMBed | DEEMbed
Query Parameters: <char> EMB | DEEM
Range: NA
Default Value: EMB
Syntax Example: :CALC1:FSIM:NETW1:MOD EMB
:CALC1:FSIM:NETW1:MOD?
:CALCulate{1-16}:FSIMulator:NETWork{1-50}:PORT <char>
:CALCulate{1-16}:FSIMulator:NETWork{1-50}:PORT?
Description: The command modifies the indicated network port number on the indicated channel. The
query outputs the indicated network port number on the indicated channel.
Cmd Parameters: <char> PORT1 | PORT2 | PORT3 | PORT4 | PORT12 | PORT13 | PORT14 | PORT23
| PORT24 | PORT34
Query Parameters: <char> PORT1 | PORT2 | PORT3 | PORT4 | PORT12 | PORT13 | PORT14 | PORT23
| PORT24 | PORT34
Range: NA
Default Value: PORT1
Syntax Example: :CALC1:FSIM:NETW1:PORT PORT1
:CALC1:FSIM:NETW1:PORT?
:CALCulate{1-16}:FSIMulator:NETWork{1-50}:R <NRf>
:CALCulate{1-16}:FSIMulator:NETWork{1-50}:R?
Description: The command modifies the indicated R network resistance value on the indicated
channel. The query outputs the indicated R network resistance value on the indicated
channel.
Cmd Parameters: <NRf> The input parameter is in Ohms.
Query Parameters: <NR3> The output parameter is in Ohms.
Range: MPND
Default Value: 0.00000000000E+000
Syntax Example: :CALC1:FSIM:NETW1:R 7.5E1
:CALC1:FSIM:NETW1:R?

5-16 :CALCulate{1-16}:FSIMulator:NETWork {1-50} Subsystem - Simulation SCPI Commands
5-90 PN: 10410-00322 Rev. U MS464xB Series VNA PM
:CALCulate{1-16}:FSIMulator:NETWork{1-50}:S2P <string>
:CALCulate{1-16}:FSIMulator:NETWork{1-50}:S2P?
Description: The command modifies the indicated network S2P filename on the indicated channel.
The query outputs the indicated network S2P filename on the indicated channel.
Cmd Parameters: <string> Filename and path in the form: ’x:\directory\filename.s2p’ where x:
\directory\filename.s2p must exist. See Chapter 2, “Programming the VectorStar Series
VNA”, “Notational Conventions” on page 2-6 for more information.
Query Parameters: <char> Filename and path in the form: x:\directory\filename.s2p
Range: NA
Default Value: NA
Syntax Example: :CALC1:FSIM:NETW1:S2P ’C:\filename.s2p’
:CALC1:FSIM:NETW1:S2P?
:CALCulate{1-16}:FSIMulator:NETWork{1-50}:S4P <string>
:CALCulate{1-16}:FSIMulator:NETWork{1-50}:S4P?
Description: Modify the indicated network S4P filename on the indicated channel. The query outputs
the indicated network S4P filename on the indicated channel.
Cmd Parameters: <string> Filename and path in the form: ‘x:\directory\filename.s4p’ where x:
\directory\filename.s2p must exist. See Chapter 2, “Programming the VectorStar Series
VNA”, “Notational Conventions” on page 2-6 for more information.
Query Parameters: <string>
Range: NA
Default Value: NA
Syntax Example: :CALC1:FSIM:NETW1:S4P ‘C:\filename.s4p’
:CALC1:FSIM:NETW1:S4P?
:CALCulate{1-16}:FSIMulator:NETWork{1-50}:S4P:PORTs <char>, <char>,
<char>, <char>
:CALCulate{1-16}:FSIMulator:NETWork{1-50}:S4P:PORTs?
Description: Set the port assignments for the indicated S4P network to be embedded/de-embedded on
the indicated channel. The command requires a 4-port VNA instrument. The query
outputs the port assignments for the indicated S4P network to be embed/de-embed on the
channel indicated.
The first entered port number is for Port 1, the second for Port 2, the third for Port 3, and
the fourth for Port 4. For the Syntax Example below, to assign Port 2, Port 3, Port 1, and
Port 4, the command is:
:CALCulate{1-16}:FSIMulator:NETWork{1-50}:S4P:PORTs PORT2, PORT3,
PORT1, PORT4
Cmd Parameters: <char> PORT1 | PORT2 | PORT3 | PORT4
Query Parameters: <char> PORT1 | PORT2 | PORT3 | PORT4
Range: NA
Default: NA
Syntax Example: :CALC1:FSIM:NETW1:S4P:PORT PORT2,PORT3,PORT1,PORT4
:CALC1:FSIM:NETW1:S4P:PORT?

SCPI Commands 5-16 :CALCulate{1-16}:FSIMulator:NETWork {1-50} Subsystem - Simulation
MS464xB Series VNA PM PN: 10410-00322 Rev. U 5-91
:CALCulate{1-16}:FSIMulator:NETWork{1-50}:S4P:TERM:IGNore <char>
{,<char2>, ...,<charn>}
:CALCulate{1-16}:FSIMulator:NETWork{1-50}:S4P:TERM:IGNore?
Description: Set the S-Parameters to ignore from the indicated S4P network to be embed/de-embed on
the channel indicated. At least one S-Parameter to ignore must be defined. Up to 16
S-Parameters to ignore can be defined. a 4-port VNA instrument is required. The query
outputs the S-Parameters to ignore from the indicated S4P network to be
embedded/de-embeded on the channel indicated.
Cmd Parameters: <char> S11 | S12 | S21 | S22 | S13 | S31 | S23 | S32 | S33 | S14 | S24 | S34 | S41 |
S42 | S43 | S44
Query Parameters: <char> S11 | S12 | S21 | S22 | S13 | S31 | S23 | S32 | S33 | S14 | S24 | S34 | S41 |
S42 | S43 | S44
Range: NA
Default: NA
Syntax Example: :CALC1:FSIM:NETW1:S4P:TERM:IGN S11, S22, S33, S44
:CALC1:FSIM:NETW1:S4P:TERM:IGN?
:CALCulate{1-16}:FSIMulator:NETWork{1-50}:S4P:TRANsmission:TERM <NRf>
:CALCulate{1-16}:FSIMulator:NETWork{1-50}:S4P:TRANsmission:TERM?
Description: Set the current network S4P Transmission Terms value to 1 (one) or 0 (zero) on the
indicated channel. The query outputs the current network S4P transmission term set
value on the indicated channel.
Cmd Parameters: <NRf> Input parameter is unitless number either 1 or 0.
Query Parameters: <NR1> Output parameter is a unitless number.
Range: 0 or 1
Default Value: 0
Syntax Example: :CALC1:FSIM:NETW1:S4P:TRAN:TERM
:CALC1:FSIM:NETW1:S4P:TRAN:TERM?
:CALCulate{1-16}:FSIMulator:NETWork{1-50}:SWAPs2p <char>
:CALCulate{1-16}:FSIMulator:NETWork{1-50}:SWAPs2p?
Description: The command modifies the indicated network swap S2P file data flag on the indicated
channel. The query outputs the indicated network swap S2P file data flag on the
indicated channel.
Cmd Parameters: <char> TRUE | FALSe | 1 | 0
Query Parameters: <char> 1 | 0
Range: NA
Default Value: FALS
Syntax Example: :CALC1:FSIM:NETW1:SWAP TRUE
:CALC1:FSIM:NETW1:SWAP?

5-16 :CALCulate{1-16}:FSIMulator:NETWork {1-50} Subsystem - Simulation SCPI Commands
5-92 PN: 10410-00322 Rev. U MS464xB Series VNA PM
:CALCulate{1-16}:FSIMulator:NETWork{1-50}:TYPe <char>
:CALCulate{1-16}:FSIMulator:NETWork{1-50}:TYPe?
Description: On the indicated channel, the command modifies the indicated network type. The query
outputs the indicated network type on the indicated channel. The available network
choices depend on whether the instrument is in 2-port or 4-port VNA mode. All 2-port
networks are available for 4-port VNAs. The following network types are available:
Types Available for 2-Port VNA Instruments
If the instrument is in two-port mode, the following types are available:
•LS = 2-port or 4-port VNAs. Series inductance
•LP = 2-port or 4-port VNAs. Parallel inductance
•CS = 2-port or 4-port VNAs. Series capacitance
•CP = 2-port or 4-port VNAs. Parallel capacitance
•RS = 2-port or 4-port VNAs. Resistive series network.
•RP = 2-port or 4-port VNAs. Resistive parallel network.
•TLine = 2-port or 4-port VNAs. A defined transmission line with specifications for
Impedance (Ohms), Length (Meters), Loss (dB/mm), @ Frequency (GHz), and
Dielectric Value. Note that programmatically, length is entered in Meters. From
the user interface, length is usually entered in millimeters.
•S2Pfile = 2-port or 4-port VNAs. Allows an S2P calibration file to be used.
Types Available for 4-Port VNA Instruments
If the instrument is in four-port mode, all of the network types above are available with
the addition of the following network types:
•S4Pfile = 4-port VNAs only. Allows an S4P calibration file to be used.
•LCKTFour = 4-port VNAs only. A four-node inductance L circuit. Port assignments
are defined in separate commands.
•CCKTFour = 4-port VNAs only. A four-node capacitance C circuit. Port
assignments are defined in separate commands.
•TLINEFour = 4-port VNAs only. Allows two separate through (“thru”) lines to be
used. In separate commands, each line is defined by Length (Meters), @ Frequency
(GHz), Z0-Odd (Ohms), Loss-Odd (dB/mm), Dielectric Odd (unitless number),
Z0Even (Ohms), Loss-Even (dB/mm), and Dielectric Even (unitless number). Note
that programmatically, length is entered in Meters. From the user interface,
length is usually entered in millimeters.
•RCKTFour = 4-port VNAs only. A four-node resistive R circuit. Port assignments
are defined in separate commands.
Cmd Parameters: <char> LS | LP | CS | CP | RS | RP | TLine | S2Pfile | S4Pfile | LCKTFour |
CCKTFour | TLINEFour | RCKTFour
Query Parameters: <char> LS | LP | CS | CP | RS | RP | TL | S2P | S4P | LCKTF | CCKTF |TLINEF |
RCKTF
Range: NA
Default Value: LSCP
Syntax Example: :CALC1:FSIM:NETW1:TYP TLine
:CALC1:FSIM:NETW1:TYP?

SCPI Commands 5-16 :CALCulate{1-16}:FSIMulator:NETWork {1-50} Subsystem - Simulation
MS464xB Series VNA PM PN: 10410-00322 Rev. U 5-93
:CALCulate{1-16}:FSIMulator:NETWork{1-50}:Z0 <NRf>
:CALCulate{1-16}:FSIMulator:NETWork{1-50}:Z0?
Description: The command modifies the indicated T-Line network impedance value on the indicated
channel. The query outputs the indicated T-Line network impedance value on the
indicated channel.
Cmd Parameters: <NRf> The input parameter is in ohms.
Query Parameters: <NR3> The output parameter is in ohms.
Range: MPND
Default Value: 50.00000000000E+000
Syntax Example: :CALC1:FSIM:NETW1:Z0 7.5E1
:CALC1:FSIM:NETW1:Z0?
:CALCulate{1-16}:FSIMulator:NETWork{1-50}:Z0:EVEN <NRf>
:CALCulate{1-16}:FSIMulator:NETWork{1-50}:Z0:EVEN?
Description: Modify the indicated network impedance even value on the indicated channel. The query
outputs the indicated network impedance even value on the indicated channel. For the
purposes of entering line information, the MS4640B VNAs use an even/odd mode
formalism as is consistent with many circuit simulators. The central concept is that a
coupled line pair can be driven in phase (the even mode) or 180 degrees out of phase (the
odd mode) or any combination of those modes. The term “common-mode” is also used for
even mode. The term “differential-mode” is also used for odd mode. In the case of very
weak coupling where Cx is close to 0, these modes see the same impedances, same losses,
and same phase velocities so there is no need to use this mode separation. As the coupling
increases, at the very least, the impedances seen by these two modes diverge requiring
two impedance entries where the effective capacitances seen by the conductors in the two
modes are clearly different. That is the end of changes for symmetric TEM systems,
where this approach will work for common coax, stripline and some microstrip cases.
Cmd Parameters: <NRf> The input parameter is in ohms.
Query Parameters: <NR3> The output parameter is in ohms.
Range: MPND
Default: 5.00000000000E+001
Syntax Example: :CALC1:FSIM:NETW1:Z0:EVEN 7.5E1
:CALC1:FSIM:NETW1:Z0:EVEN?

5-16 :CALCulate{1-16}:FSIMulator:NETWork {1-50} Subsystem - Simulation SCPI Commands
5-94 PN: 10410-00322 Rev. U MS464xB Series VNA PM
:CALCulate{1-16}:FSIMulator:NETWork{1-50}:Z0:ODD <NRf>
:CALCulate{1-16}:FSIMulator:NETWork{1-50}:Z0:ODD?
Description: Modify the indicated network impedance odd value on the indicated channel. The query
outputs the indicated network impedance odd value on the indicated channel. For the
purposes of entering line information, the MS4640B VNAs use an even/odd mode
formalism as is consistent with many circuit simulators. The central concept is that a
coupled line pair can be driven in phase (the even mode) or 180 degrees out of phase (the
odd mode) or any combination of those modes. The term “common-mode” is also used for
even mode. The term “differential-mode” is also used for odd mode. In the case of very
weak coupling where Cx is close to 0, these modes see the same impedances, same losses,
and same phase velocities so there is no need to use this mode separation. As the coupling
increases, at the very least, the impedances seen by these two modes diverge requiring
two impedance entries where the effective capacitances seen by the conductors in the two
modes are clearly different. That is the end of changes for symmetric TEM systems,
where this approach will work for common coax, stripline and some microstrip cases.
Cmd Parameters: <NRf> The input parameter is in Ohms.
Query Parameters: <NR3> The output parameter is in Ohms.
Range: MPND
Default: 5.00000000000E+001
Syntax Example: :CALC1:FSIM:NETW1:Z0:ODD 7.5E1
:CALC1:FSIM:NETW1:Z0:ODD?

SCPI Commands 5-17 :CALCulate{1-16}:IMPedance:TRANsformation Subsystem
MS464xB Series VNA PM PN: 10410-00322 Rev. U 5-95
5-17 :CALCulate{1-16}:IMPedance:TRANsformation Subsystem
The :CALCulate{1-16}:IMPedance:TRANsformation subsystem commands set configuration parameters for
impedance transformation.
Calibration Setup Subsystems
These subsystems are used during various phases of calibration configuration setup:
•Section 5-33 “:CALCulate{1-16}:REFerence Subsystem” on page 5-192
•Section 5-85 “:SENSe{1-16}:CORRection:COLLect:METHod Subsystem” on page 5-475
•Section 5-86 “:SENSe{1-16}:CORRection:COLLect:MICrostrip Subsystem” on page 5-476
•Section 5-87 “:SENSe{1-16}:CORRection:COLLect:MULTiple Subsystem” on page 5-481
•Section 5-89 “:SENSe{1-16}:CORRection:COLLect Subsystem” on page 5-525
•Section 5-90 “:SENSe{1-16}:CORRection:COLLect:WAVeguide Subsystem” on page 5-527
•Section 5-91 “:SENSe{1-16}:CORRection:COLLect[:CALa]:PORT Subsystem” on page 5-534
•Section 5-95 “:SENSe{1-16}:CORRection:INTerpolation Subsystem” on page 5-552
•Section 5-97 “:SENSe{1-16}:CORRection:STATe Subsystem” on page 5-554
:CALCulate{1-16}:IMPedance:TRANsformation:PORT{1-4}:R0 <NRf>
:CALCulate{1-16}:IMPedance:TRANsformation:PORT{1-4}:R0?
Description: The command sets the resistive value of the impedance transformation on the indicated
port and channel. If the channel is not specified, applies the resistive impedance
transformation to the active port on the active channel. The use of Port 3 or Port 4
requires a 4-port VNA instrument. The query outputs the resistive value of the
impedance transformation on the indicated port and channel.
Cmd Parameters: <NRf> The input parameter is in Ohms.
Query Parameters: <NR3> The output parameter is in Ohms.
Range: MPND
Default Value: 0
Syntax Example: :CALC1:IMP:TRAN:PORT1:R0 25.5
:CALC1:IMP:TRAN:PORT1:R0?
:CALCulate{1-16}:IMPedance:TRANsformation:PORT{1-4}:X0 <NRf>
:CALCulate{1-16}:IMPedance:TRANsformation:PORT{1-4}:X0?
Description: Sets the reactive value of the impedance transformation on the indicated port and
channel. The query outputs the reactive value of the impedance transformation on the
indicated port and channel.
Cmd Parameters: <NRf> The input parameter is in Ohms
Query Parameters: <NR3> The input parameter is in Ohms.
Range: MPND
Default Value: NA
Syntax Example: :CALC:IMP:TRAN:PORT:X0 1E3
:CALC:IMP:TRAN:PORT:X0?

5-17 :CALCulate{1-16}:IMPedance:TRANsformation Subsystem SCPI Commands
5-96 PN: 10410-00322 Rev. U MS464xB Series VNA PM
:CALCulate{1-16}:IMPedance:TRANsformation[:STATe]
:CALCulate{1-16}:IMPedance:TRANsformation[:STATe]?
Description: The command toggles the impedance transformation on and off on the indicated channel.
The query returns the impedance transformation on/off status for the indicated channel.
Cmd Parameters: <char> 1 | 0 | ON | OFF
Query Parameters: <char> 1 | 0
Range: NA
Default Value: 0
Syntax Example: :CALC:IMP:TRAN ON
:CALC:IMP:TRAN?

SCPI Commands 5-18 :CALCulate{1-16}:MARKer Subsystem
MS464xB Series VNA PM PN: 10410-00322 Rev. U 5-97
5-18 :CALCulate{1-16}:MARKer Subsystem
The :CALCulate{1-16}:MARKer subsystem commands provide control of the marker table display and marker
coupling.
Marker Subsystems
Related marker configuration, control, and reporting commands are described in the following subsystem
sections:
•Section 5-9 “:CALCulate{1-16}:DISPlay:MARKer Subsystem” on page 5-18
•Section 5-18 “:CALCulate{1-16}:MARKer Subsystem” on page 5-97
•Section 5-26 “:CALCulate{1-16}:PARameter{1-16}:MARKer Subsystem” on page 5-171
•Section 5-27 “:CALCulate{1-16}:PARameter{1-16}:MSTatistics Subsystem” on page 5-174
•Section 5-42 “:CALCulate{1-16}[:SELected]:MARKer Subsystem” on page 5-238
•Section 5-43 “:CALCulate{1-16}[:SELected]:MARKer{1-13} Subsystem” on page 5-253
•Section 5-59 “:DISPlay Subsystem” on page 5-351
:CALCulate:MARKer:TABle[:STATe] <char>
:CALCulate:MARKer:TABle[:STATe]?
Description: The command turns the marker table display on/off. The query outputs the marker table
display on/off status.
Cmd Parameters: <char> 1 | 0 | ON | OFF
Query Parameters: <char> 1 | 0
Range: NA
Default Value: 0
Syntax Example: :CALC:MARK:TAB ON
:CALC:MARK:TAB?
:CALCulate{1-16}:MARKer:COUPle <char>
:CALCulate{1-16}:MARKer:COUPle?
Description: The command toggles marker coupling on/off on the indicated channel. The query
outputs the marker coupling on/off state on the indicated channel.
Cmd Parameters: <char> 1 | 0 | ON | OFF
Query Parameters: <char> 1 | 0
Range: NA
Default Value: 0
Syntax Example: :CALC1:MARK:COUP ON
:CALC1:MARK:COUP?

5-19 :CALCulate{1-16}:MXP Subsystem SCPI Commands
5-98 PN: 10410-00322 Rev. U MS464xB Series VNA PM
5-19 :CALCulate{1-16}:MXP Subsystem
The :CALCulate{1-16} MXP subsystem commands control the mixed-mode measurement technique.
Measurement and Mixed Mode Subsystems
•Section 5-25 “:CALCulate{1-16}:PARameter{1-16}:FSIMulator Subsystem” on page 5-165
General Parameters
The general command parameters are:
•:D1S0 sets the port mapping to one differential pair and no singleton.
•:D1S1 sets the port mapping to one differential pair and one singleton.
•:D1S2 sets the port mapping to one differential pair and two singletons.
•:D2S0 sets the port mapping to two differential ports and no singletons.
:CALCulate{1-16}:MXP:D1S0:TOPology <char>
:CALCulate{1-16}:MXP:D1S0:TOPology?
Description: For 4-port VNA instrument only. The command sets the D1S0 (D One S Zero) Device
actual port mapping for one differential pair and no singleton when forming an MXP data
file for the indicated channel. The <char> parameter establishes the mappings between
the DUT differential-pair ports and the VNA ports:
•MAP12 = DUT Port 1 to VNA Port 1, DUT Port 2 to VNA Port 2.
•MAP21 = DUT Port 1 to VNA Port 2, DUT Port 2 to VNA Port 1.
•MAP13 = DUT Port 1 to VNA Port 1, DUT Port 2 to VNA Port 3.
•MAP31 = DUT Port 1 to VNA Port 3, DUT Port 2 to VNA Port 1.
•MAP23 = DUT Port 1 to VNA Port 2, DUT Port 2 to VNA Port 3.
•MAP32 = DUT Port 1 to VNA Port 3, DUT Port 2 to VNA Port 2.
•MAP14 = DUT Port 1 to VNA Port 1, DUT Port 2 to VNA Port 4.
•MAP41 = DUT Port 1 to VNA Port 4, DUT Port 2 to VNA Port 1.
•MAP24 = DUT Port 1 to VNA Port 2, DUT Port 2 to VNA Port 4.
•MAP42 = DUT Port 1 to VNA Port 4, DUT Port 2 to VNA Port 2.
•MAP34 = DUT Port 1 to VNA Port 3, DUT Port 2 to VNA Port 4.
•MAP43 = DUT Port 1 to VNA Port 4, DUT Port 2 to VNA Port 3.
•NONE = Returned in the query only if no DUT Port to VNA Port mapping has been
established.
The query outputs the D1S0 Device actual ports mapping when forming an MXP data file
for the indicated channel and trace.
Cmd Parameters: <char> MAP12 | MAP21 | MAP13 | MAP31 | MAP23 | MAP32 | MAP14 | MAP41 |
MAP24 | MAP42 | MAP34 | MAP43
Query Parameters: <char> MAP12 | MAP21 | MAP13 | MAP31 | MAP23 | MAP32 | MAP14 | MAP41 |
MAP24 | MAP42 | MAP34 | MAP43 | NONE
Range: NA
Default: MAP12
Syntax Example: :CALC1:MXP:D1S0:TOP MAP12
:CALC1:MXP:D1S0:TOP?

SCPI Commands 5-19 :CALCulate{1-16}:MXP Subsystem
MS464xB Series VNA PM PN: 10410-00322 Rev. U 5-99
:CALCulate{1-16}:MXP:D1S1:TOPology <char1>, <char2>
:CALCulate{1-16}:MXP:D1S1:TOPology?
Description: For 4-port VNA instruments only. The command sets the D1S1 (D one S one) Device
actual ports mapping for one differential pair and one singleton when forming an MXP
data file for the indicated channel. Note that port mappings must be port exclusive.
<char1> Parameter
The <char1> parameter establishes the mappings between the DUT differential-pair
ports and the VNA ports:
•MAP12 = DUT Port 1 to VNA Port 1, DUT Port 2 to VNA Port 2.
•MAP21 = DUT Port 1 to VNA Port 2, DUT Port 2 to VNA Port 1.
•MAP13 = DUT Port 1 to VNA Port 1, DUT Port 2 to VNA Port 3.
•MAP31 = DUT Port 1 to VNA Port 3, DUT Port 2 to VNA Port 1.
•MAP23 = DUT Port 1 to VNA Port 2, DUT Port 2 to VNA Port 3.
•MAP32 = DUT Port 1 to VNA Port 3, DUT Port 2 to VNA Port 2.
•MAP14 = DUT Port 1 to VNA Port 1, DUT Port 2 to VNA Port 4.
•MAP41 = DUT Port 1 to VNA Port 4, DUT Port 2 to VNA Port 1.
•MAP24 = DUT Port 1 to VNA Port 2, DUT Port 2 to VNA Port 4.
•MAP42 = DUT Port 1 to VNA Port 4, DUT Port 2 to VNA Port 2.
•MAP34 = DUT Port 1 to VNA Port 3, DUT Port 2 to VNA Port 4.
•MAP43 = DUT Port 1 to VNA Port 4, DUT Port 2 to VNA Port 3.
•NONE = Returned in the query only if no DUT Port to VNA Port mapping has been
established.
<char2> Parameter
The <char2> parameter establishes the mapping between the DUT singleton port and
the VNA port:
•MAP1 = DUT Singleton to VNA Port 1.
•MAP2 = DUT Singleton to VNA Port 2.
•MAP3 = DUT Singleton to VNA Port 3.
•MAP4 = DUT Singleton to VNA Port 4.
•NONE = Returned in the query only if no DUT singleton mapping has been
established.
The query outputs the D1S1 Device actual ports mapping when forming an MXP data file
for the indicated channel and trace.
Cmd Parameters: <char1> MAP12 | MAP21 | MAP13 | MAP31 | MAP23 | MAP32 | MAP14 | MAP41 |
MAP24 | MAP42 | MAP34 | MAP43
<char2> MAP1 | MAP2 | MAP3 | MAP4
Query Parameters: <char1> MAP12 | MAP21 | MAP13 | MAP31 | MAP23 | MAP32 | MAP14 | MAP41 |
MAP24 | MAP42 | MAP34 | MAP43 | NONE
<char2> MAP1 | MAP2 | MAP3 | MAP4 | NONE
Range: NA
Default: MAP12,MAP3
Syntax Example: :CALC1:MXP:D1S1:TOP MAP32,MAP1
:CALC1:MXP:D1S1:TOP?

5-19 :CALCulate{1-16}:MXP Subsystem SCPI Commands
5-100 PN: 10410-00322 Rev. U MS464xB Series VNA PM
:CALCulate{1-16}:MXP:D1S2:TOPology <char1>, <char2>, <char3>
:CALCulate{1-16}:MXP:D1S2:TOPology?
Description: For 4-port VNA instruments only. The command sets the D1S2 (D one S two) Device
actual ports mapping to one differential pair and two singletons when forming an MXP
data file for the indicated channel. Note that port mappings must be port exclusive.
<char1> Parameter
The <char1> parameter establishes the mappings between the DUT differential-pair
ports and the VNA ports:
•MAP12 = DUT Port 1 to VNA Port 1, DUT Port 2 to VNA Port 2.
•MAP21 = DUT Port 1 to VNA Port 2, DUT Port 2 to VNA Port 1.
•MAP13 = DUT Port 1 to VNA Port 1, DUT Port 2 to VNA Port 3.
•MAP31 = DUT Port 1 to VNA Port 3, DUT Port 2 to VNA Port 1.
•MAP23 = DUT Port 1 to VNA Port 2, DUT Port 2 to VNA Port 3.
•MAP32 = DUT Port 1 to VNA Port 3, DUT Port 2 to VNA Port 2.
•MAP14 = DUT Port 1 to VNA Port 1, DUT Port 2 to VNA Port 4.
•MAP41 = DUT Port 1 to VNA Port 4, DUT Port 2 to VNA Port 1.
•MAP24 = DUT Port 1 to VNA Port 2, DUT Port 2 to VNA Port 4.
•MAP42 = DUT Port 1 to VNA Port 4, DUT Port 2 to VNA Port 2.
•MAP34 = DUT Port 1 to VNA Port 3, DUT Port 2 to VNA Port 4.
•MAP43 = DUT Port 1 to VNA Port 4, DUT Port 2 to VNA Port 3.
•NONE = Returned in the query only if no DUT Port to VNA Port mapping has been
established.
<char2> Parameter
The <char2> parameter establishes the mapping between the first DUT singleton and
the VNA port:
•MAP1 = First DUT Singleton to VNA Port 1.
•MAP2 = First DUT Singleton to VNA Port 2.
•MAP3 = First DUT Singleton to VNA Port 3.
•MAP4 = First DUT Singleton to VNA Port 4.
•NONE = Returned in the query only if the first DUT singleton has not been
mapped.
<char3> Parameter
The <char3> parameter establishes the mapping between the second DUT singleton and
the VNA port:
•MAP1 = Second DUT Singleton to VNA Port 1.
•MAP2 = Second DUT Singleton to VNA Port 2.
•MAP3 = Second DUT Singleton to VNA Port 3.
•MAP4 = Second DUT Singleton to VNA Port 4.
•NONE = Returned in the query only if the second DUT singleton has not been
mapped.
The query outputs the D1S2 Device actual ports mapping when forming an MXP data file
for the indicated channel and trace.

SCPI Commands 5-19 :CALCulate{1-16}:MXP Subsystem
MS464xB Series VNA PM PN: 10410-00322 Rev. U 5-101
Cmd Parameters: <char1> MAP12 | MAP21 | MAP13 | MAP31 | MAP23 | MAP32 | MAP14 | MAP41 |
MAP24 | MAP42 | MAP34 | MAP43
<char2> MAP1 | MAP2 | MAP3 | MAP4
<char3> MAP1 | MAP2 | MAP3 | MAP4
Query Parameters: <char1> MAP12 | MAP21 | MAP13 | MAP31 | MAP23 | MAP32 | MAP14 | MAP41 |
MAP24 | MAP42 | MAP34 | MAP43 | NONE
<char2> MAP1 | MAP2 | MAP3 | MAP4 | NONE
<char3> MAP1 | MAP2 | MAP3 | MAP4 | NONE
Range: NA
Default: MAP12,MAP2,MAP4
Syntax Example: :CALC1:MXP:D1S2:TOP MAP32,MAP4,MAP1
:CALC1:MXP:D1S2:TOP?
:CALCulate{1-16}:MXP:D2S0:TOPology <char1>, <char2>
:CALCulate{1-16}:MXP:D2S0:TOPology?
Description: For 4-port VNA instruments only. The command sets the D2S0 (D 2 S Zero) Device actual
ports mapping as two differential ports and no singletons when forming an MXP data file
for the indicated channel. Note that port mappings must be port exclusive.
<char1> Parameter
The <char1> parameter establishes the mappings between the first DUT differential-pair
ports and the VNA ports:
•MAP12 = DUT Port 1 to VNA Port 1, DUT Port 2 to VNA Port 2.
•MAP21 = DUT Port 1 to VNA Port 2, DUT Port 2 to VNA Port 1.
•MAP13 = DUT Port 1 to VNA Port 1, DUT Port 2 to VNA Port 3.
•MAP31 = DUT Port 1 to VNA Port 3, DUT Port 2 to VNA Port 1.
•MAP23 = DUT Port 1 to VNA Port 2, DUT Port 2 to VNA Port 3.
•MAP32 = DUT Port 1 to VNA Port 3, DUT Port 2 to VNA Port 2.
•MAP14 = DUT Port 1 to VNA Port 1, DUT Port 2 to VNA Port 4.
•MAP41 = DUT Port 1 to VNA Port 4, DUT Port 2 to VNA Port 1.
•MAP24 = DUT Port 1 to VNA Port 2, DUT Port 2 to VNA Port 4.
•MAP42 = DUT Port 1 to VNA Port 4, DUT Port 2 to VNA Port 2.
•MAP34 = DUT Port 1 to VNA Port 3, DUT Port 2 to VNA Port 4.
•MAP43 = DUT Port 1 to VNA Port 4, DUT Port 2 to VNA Port 3.
•NONE = Returned in the query only if the first DUT Port Pair to the VNA Port
Pair has not been mapped.
<char2> Parameter
The <char2> parameter establishes the mappings between the second DUT
differential-pair ports and the VNA ports:
•MAP12 = DUT Port 1 to VNA Port 1, DUT Port 2 to VNA Port 2.
•MAP21 = DUT Port 1 to VNA Port 2, DUT Port 2 to VNA Port 1.
•MAP13 = DUT Port 1 to VNA Port 1, DUT Port 2 to VNA Port 3.
•MAP31 = DUT Port 1 to VNA Port 3, DUT Port 2 to VNA Port 1.
•MAP23 = DUT Port 1 to VNA Port 2, DUT Port 2 to VNA Port 3.
•MAP32 = DUT Port 1 to VNA Port 3, DUT Port 2 to VNA Port 2.

5-19 :CALCulate{1-16}:MXP Subsystem SCPI Commands
5-102 PN: 10410-00322 Rev. U MS464xB Series VNA PM
•MAP14 = DUT Port 1 to VNA Port 1, DUT Port 2 to VNA Port 4.
•MAP41 = DUT Port 1 to VNA Port 4, DUT Port 2 to VNA Port 1.
•MAP24 = DUT Port 1 to VNA Port 2, DUT Port 2 to VNA Port 4.
•MAP42 = DUT Port 1 to VNA Port 4, DUT Port 2 to VNA Port 2.
•MAP34 = DUT Port 1 to VNA Port 3, DUT Port 2 to VNA Port 4.
•MAP43 = DUT Port 1 to VNA Port 4, DUT Port 2 to VNA Port 3.
•NONE = Returned in the query only if the second DUT Port Pair to the VNA Port
Pair has not been mapped.
Cmd Parameters: <char1> MAP12 | MAP21 | MAP13 | MAP31 | MAP23 | MAP32 | MAP14 | MAP41 |
MAP24 | MAP42 | MAP34 | MAP43
<char2> MAP12 | MAP21 | MAP13 | MAP31 | MAP23 | MAP32 | MAP14 | MAP41 |
MAP24 | MAP42 | MAP34 | MAP43
Query Parameters: <char1> MAP12 | MAP21 | MAP13 | MAP31 | MAP23 | MAP32 | MAP14 | MAP41 |
MAP24 | MAP42 | MAP34 | MAP43 | NONE
<char2> MAP12 | MAP21 | MAP13 | MAP31 | MAP23 | MAP32 | MAP14 | MAP41 |
MAP24 | MAP42 | MAP34 | MAP43 | NONE
Range: NA
Default: MAP12,MAP34
Syntax Example: :CALC1:MXP:D2S0:TOP MAP24,MAP13
:CALC1:MXP:D2S0:TOP?

SCPI Commands 5-20 :CALCulate{1-16}:NFIGure Subsystem
MS464xB Series VNA PM PN: 10410-00322 Rev. U 5-103
5-20 :CALCulate{1-16}:NFIGure Subsystem
Use the Noise Figure commands to configure and measure noise figure values.
Related subsystems for configuring and measuring noise figure include:
•Section 5-7 “:CALCulate{1-16}:APPLication:MEASurement Subsystem” on page 5-14
•Section 5-20 “:CALCulate{1-16}:NFIGure Subsystem” on page 5-103
•Section 5-107 “:SENSe{1-16}:NFIGure Subsystem” on page 5-613
:CALCulate{1-16}:NFIGure:LOAD:DUT:S2P:DATA <char>
Description: For the indicated channel, the command loads the DUT S2P data from the identified file.
No query. Allowed file types are .s2p, or .txt.
Cmd Parameters: <string> Filename and path in the form:
‘x:\directory\filename.S2P’ where x:\directory\filename.S2P must exist.
‘x:\directory\filename.TXT’ where x:\directory\filename.TXT must exist.
See Chapter 2, “Programming the VectorStar Series VNA”, “Notational Conventions”
on page 2-6 for more information..
Query Parameters: NA
Output: NA
Range: NA
Default: NA
Syntax Example: :CALC1:NFIG:LOAD:DUT:S2P:DATA ’c:\AnritsuVNA\dutdatafilename.s2p’
:CALCulate{1-16}:NFIGure:NOISe:CALibration:PERForm?
Description: Query only. For the indicated channel, the command starts the noise figure calibration
and then outputs the status on the indicated channel. Note that this command is only
valid when the VNA is equipped with Option 41 – Noise Figure, and is in noise figure
measurement mode. If the command is issued when the instrument is in
Transmission/Reflection measurement mode, the command fails and returns a “1”.
Cmd Parameters: NA
Query Parameters: <NR1> 0 | 1
Output: <NR1>, where:
•0 = Successful completion of the calibration
•1 = Error in the calibration
Range: NA
Default: NA
Syntax Example: :CALC1:NFIG:NOIS:CAL:PERF?
Note These commands can be used for Noise Figure (Option 41) or for Differential Noise Figure (Option
48) for VNA B2 receiver in a 2-port DUT configuration.

5-20 :CALCulate{1-16}:NFIGure Subsystem SCPI Commands
5-104 PN: 10410-00322 Rev. U MS464xB Series VNA PM
:CALCulate{1-16}:NFIGure:RMS:POINts <NRf>
:CALCulate{1-16}:NFIGure:RMS:POINts?
Description: For the indicated channel, the command sets the number of RMS (Root Mean Square)
measurement points to be used in the noise power computation which sets the number of
RMS measurement points for each sweep point. The query returns the number of
measurements that were used in the noise power computation. Note that the noise power
measurements are for each sweep point. For example, if 3,000 RMS points and 51 sweep
points are set, there are then 3,000 measurements for each of the 51 sweep points for a
total of 3,000 × 51 = 153,000 total measurements.
Cmd Parameters: <NRf>
Query Parameters: <NR3>
Output: <NR3>
Range: MPND
Default: NA
Syntax Example: :CALC1:NFIG:RMS:POINts 3.000000E+003
:CALC1:NFIG:RMS:POIN?
:CALCulate{1-16}:NFIGure:TEMPerature?
Description: For the indicated channel, the query returns the standard temperature of 290 K that was
used for the cold termination measurements. The IEEE standard temperature definition
is 290 K.
Cmd Parameters: NA
Query Parameters: <NR3>
Output: <NR3>
Range: MPND
Default: 2.900000E+002
Syntax Example: :CALC1:NFIG:TEMP?
:CALCulate{1-16}:NFIGure:LOAD:RECVer:OFFSet:DATA <filespec>
Description: For the indicated channel, the command loads the Noise Figure Receiver cal offset data
from the identified file.
Cmd Parameters: <string> Filename and path in the form: ’x:\directory\filename.txt’ where x:\directory\
must exist. See Chapter 2, “Programming the VectorStar Series VNA”, “Notational
Conventions” on page 2-6 for more information.
Query Parameters: NA
Query Output: NA
Range: NA
Default: NA
Syntax Example: :CALC1:NFIG:LOAD:RECV:OFFS:DATA "c:\AnritsuVNA\rcal.txt"

SCPI Commands 5-20 :CALCulate{1-16}:NFIGure Subsystem
MS464xB Series VNA PM PN: 10410-00322 Rev. U 5-105
:CALCulate{1-16}:NFIGure:NETWork:DEEMbed:FILe <string>
:CALCulate{1-16}:NFIGure:NETWork:DEEMbed:FILe?
Description: Sets the de-embedding network path for the .s2p file used for noise figure network
extraction on the indicated channel. The query outputs the de-embedding network path
for the .s2p file used for noise figure network extraction on the indicated channel.
Cmd Parameters: <string> ’c:\nenffiles\myfile1.s2p’
Query Parameters: <char> c:\nenffiles\myfile1.s2p
Range: NA
Default: NA
Syntax Example: :CALC1:NFIG:NETW:DEEM:FIL ’c:\nenffiles\myfile1.s2p’
:CALC1:NFIG:NETW:DEEM:FIL?
:CALCulate{1-16}:NFIGure:NETWork:DEEMbed:VALid?
Description: Outputs the state flag based on the De-embed Network Path for noise figure network
extraction on the indicated channel.
Cmd Parameters: NA
Query Parameters: <NR1> Returns one of the following: 1 | 0
Returns 1 if the .s2p file is Valid.
Returns 0 if the .s2p file is Invalid
Range: NA
Default: NA
Syntax Example: :CALC1:NFIG:NETW:DEEM:VAL?
:CALCulate{1-16}:NFIGure:NETWork:DEEMbed[:STATe] <char>
:CALCulate{1-16}:NFIGure:NETWork:DEEMbed[:STATe]?
Description: Sets the De-embed state for noise figure network extraction on the indicated channel.
The query outputs De-embed state for noise figure network extraction on the indicated
channel.
Cmd Parameters: <char> 1|0|ON|OFF
Query Parameters: <char> 1|0
Range: NA
Default: 0
Syntax Example: :CALC1:NFIG:NETW:DEEM ON
:CALC1:NFIG:NETW:DEEM?

5-20 :CALCulate{1-16}:NFIGure Subsystem SCPI Commands
5-106 PN: 10410-00322 Rev. U MS464xB Series VNA PM
:CALCulate{1-16}:NFIGure:NETWork:EMBed:FILe <string>
:CALCulate{1-16}:NFIGure:NETWork:EMBed:FILe?
Description: Sets the Embed Network Path for the for noise figure network extraction on the indicated
channel. The query outputs the Embed Network Path for noise figure network extraction
on the indicated channel.
Cmd Parameters: <string> ’c:\nenffiles\myfile1.s2p’
Query Parameters: <char> c:\nenffiles\myfile1.s2p
Range: NA
Default: NA
Syntax Example: :CALC1:NFIG:NETW:EMB:FIL ’c:\nenffiles\myfile1.s2p’
:CALC1:NFIG:NETW:EMB:FIL?
:CALCulate{1-16}:NFIGure:NETWork:EMBed:VALid?
Description: Outputs the state flag based on the Embed Network Path for noise figure network
extraction on the indicated channel.
Cmd Parameters: NA
Query Parameters: <NR1> Returns one of the following: 1 | 0
Returns 1 if the .s2p file is Valid.
Returns 0 if the .s2p file is Invalid
Range: NA
Default: NA
Syntax Example: :CALC1:NFIG:NETW:EMB:VAL?
:CALCulate{1-16}:NFIGure:NETWork:EMBed[:STATe] <char>
:CALCulate{1-16}:NFIGure:NETWork:EMBed[:STATe]?
Description: Sets the Embed state for noise figure network extraction on the indicated channel. The
query outputs the Embed state for noise figure network extraction on the indicated
channel.
Cmd Parameters: <char> 1|0|ON|OFF
Query Parameters: <char> 1|0
Range: NA
Default: 0
Syntax Example: :CALC1:NFIG:NETW:EMB ON
:CALC1:NFIG:NETW:EMB?

SCPI Commands 5-20 :CALCulate{1-16}:NFIGure Subsystem
MS464xB Series VNA PM PN: 10410-00322 Rev. U 5-107
:CALCulate{1-16}:NFIGure:RECVer:OFFSet[:STATe] <char>
:CALCulate{1-16}:NFIGure:RECVer:OFFSet[:STATe]?
Description: Turns on/off the state of noise figure receiver cal offset of the indicated channel. The
query outputs the on/off state of the noise figure receiver cal offset of the indicated
channel
Cmd Parameters: <char> 1 | 0 | ON | OFF
Query Parameters: <char> 1 | 0
Query Output: NA
Range: NA
Default: OFF
Syntax Example: :CALC1:NFIG:RECV:OFFS:STAT ON
:CALC1:NFIG:RECV:OFFS:STAT?

5-21 :CALCulate{1-16}:NXN Subsystem SCPI Commands
5-108 PN: 10410-00322 Rev. U MS464xB Series VNA PM
5-21 :CALCulate{1-16}:NXN Subsystem
The :CALCulate{1-16}:NXN subsystem commands provide combining three device pairings to determine the
behavior of each individual device by combining the S2P file for each device.
Calibration Option Subsystems
Related calibration option configuration and control subsystems are:
•Section 5-8 “:CALCulate{1-16}:CORRection Subsystem - Adapters/Merge Calibration” on page 5-15
•Section 5-12 “:CALCulate{1-16}:EXTRaction Subsystem - Network Extraction” on page 5-52
•Section 5-21 “:CALCulate{1-16}:NXN Subsystem” on page 5-108
•Section 5-75 “:SENSe{1-16}:CORRection:COLLect:FLEXible Subsystem” on page 5-422
•Section 5-77 “:SENSe{1-16}:CORRection:COLLect:HYBRid Subsystem” on page 5-424
I/O Configuration and File Operation Subsystems
Related subsystems for I/O configuration and file operation are:
•Section 5-14 “:CALCulate{1-16}:FORMat Subsystem - SnP Data” on page 5-70
•Section 5-21 “:CALCulate{1-16}:NXN Subsystem” on page 5-108
•Section 5-36 “:CALCulate{1-16}[:SELected]:DATA Subsystem” on page 5-204
•Section 5-49 “:CALCulate{1-16}[:SELected]:TDATA Subsystem” on page 5-287
•Section 5-60 “:FORMat Subsystem” on page 5-373
•Section 5-61 “:HCOPy Subsystem” on page 5-376
•Section 5-62 “:MMEMory Subsystem” on page 5-382

SCPI Commands 5-21 :CALCulate{1-16}:NXN Subsystem
MS464xB Series VNA PM PN: 10410-00322 Rev. U 5-109
:CALCulate{1-16}:NXN:FILe <char>, <string>
:CALCulate{1-16}:NXN:FILe?
Description: The command sets the indicated NXN device or device-pair S2P filename on the indicated
channel where the device refers to a single device or a device pair. An example is when
defining a three-device system such as three mixers where one device becomes the
calibration standard. The parameters are:
•DEV1 = Device 1
•DEV2 = Device 2
•DEV3 = Device 3
•DEV12 = Device 1 and Device 2
•DEV13 = Device 1 and Device 3
•DEV23 = Device 2 and Device 3
On the indicated channel, the query outputs the indicated NXN device or device pair S2P
filename.
Cmd Parameters: <char> DEV1 | DEV2 | DEV3 | DEV12 | DEV13 | DEV23
<string> Filename and path in the form: ‘x:\directory\filename.s2p’ where x:
\directory\filename.s2p must exist. See Chapter 2, “Programming the VectorStar Series
VNA”, “Notational Conventions” on page 2-6 for more information.
Query Parameters: <char> DEV1 | DEV2 | DEV3 | DEV12 | DEV13 | DEV23
Range: NA
Default Value: NA
Syntax Example: :CALC1:NXN:FIL DEV2,’c:\AnritsuVNA\nxnfilename.s2p’
:CALC1:NXN:FIL?
:CALCulate{1-16}:NXN:IFPath:DEEMbedding[:STATe] <char>
:CALCulate{1-16}:NXN:IFPath:DEEMbedding[:STATe]?
Description: The command sets the NXN IF path de-embedding on/off state on the indicated channel.
The query outputs the NXN IF path de-embedding on/off state on the indicated channel.
Cmd Parameters: <char> 1 | 0 | ON | OFF
Query Parameters: <char> 1 | 0
Range: NA
Default Value: 0
Syntax Example: :CALC1:NXN:IFP:DEEM ON
:CALC1:NXN:IFP:DEEM?

5-21 :CALCulate{1-16}:NXN Subsystem SCPI Commands
5-110 PN: 10410-00322 Rev. U MS464xB Series VNA PM
:CALCulate{1-16}:NXN:IFPath:DIRection <char>
:CALCulate{1-16}:NXN:IFPath:DIRection?
Description: The command sets the NXN IF path sweep direction on the indicated channel. The query
outputs the NXN IF path sweep direction on the indicated channel.
Cmd Parameters: <char> FORward | REVerse
Query Parameters: <char> FOR | REV
Range: NA
Default Value: FOR
Syntax Example: :CALC1:NXN:IFP:DIR REV
:CALC1:NXN:IFP:DIR?
:CALCulate{1-16}:NXN:IFPath:FILe <string>
:CALCulate{1-16}:NXN:IFPath:FILe?
Description: The command sets the NXN IF path S2P filename on the indicated channel. The query
outputs the NXN IF path S2P filename on the indicated channel.
Cmd Parameters: <string> Filename and path in the form: ’x:\directory\filename.s2p’ where x:
\directory\filename.s2p must exist. See Chapter 2, “Programming the VectorStar Series
VNA”, “Notational Conventions” on page 2-6 for more information.
Query Parameters: <string> Filename and path in the form: x:\directory\filename.s2p
Range: NA
Default Value: NA
Syntax Example: :CALC1:NXN:IFP:FIL ’C:\filename.s2p’
:CALC1:NXN:IFP:FIL?
:CALCulate{1-16}:NXN:IFPath:MODified:FILe <string>
:CALCulate{1-16}:NXN:IFPath:MODified:FILe?
Description: The command sets the NXN Modified IF path S2P filename on the indicated channel. The
query outputs the NXN Modified IF path S2P filename on the indicated channel.
Cmd Parameters: <string> Filename and path in the form: ’x:\directory\filename.s2p’ where x:\directory\
must exist. See Chapter 2, “Programming the VectorStar Series VNA”, “Notational
Conventions” on page 2-6 for more information.
Query Parameters: <char> Filename and path in the form: x:\directory\filename.s2p
Range: NA
Default Value: NA
Syntax Example: :CALC1:NXN:IFP:MOD:FIL ’C:\filename.s2p’
:CALC1:NXN:IFP:MOD:FIL?

SCPI Commands 5-21 :CALCulate{1-16}:NXN Subsystem
MS464xB Series VNA PM PN: 10410-00322 Rev. U 5-111
:CALCulate{1-16}:NXN:IFPath:MODified:SAVe
Description: The command saves the NXN Modified IF path S2P file on the indicated channel to
where it was defined. The file name and path must already exist.
No query.
Cmd Parameters: NA
Range: NA
Default Value: NA
Syntax Example: :CALC1:NXN:IFP:MOD:FIL ’C:\filename.s2p’
:CALC1:NXN:IFP:MOD:SAV
Related Cmd: :CALCulate{1-16}:NXN:IFPath:FILe?
:CALCulate{1-16}:NXN:LENGth <char>, <NRf>
:CALCulate{1-16}:NXN:LENGth?
Description: The command sets the indicated NXN device length on the indicated channel where:
•DEV1 = Device 1
•DEV2 = Device 2
•DEV3 = Device 3
The query outputs the indicated NXN device length on the indicated channel.
Cmd Parameters: <char> DEV1 | DEV2 | DEV3
<NRf> The input parameter is in Meters.
Query Parameters: <char> DEV1 | DEV2 | DEV3
Range: MPND
Default Value: 0.00000000000E+000
Syntax Example: :CALC1:NXN:LENG DEV2, 2E-2
:CALC1:NXN:LENG? DEV2

5-21 :CALCulate{1-16}:NXN Subsystem SCPI Commands
5-112 PN: 10410-00322 Rev. U MS464xB Series VNA PM
:CALCulate{1-16}:NXN:SOLVe <char>
Description: The command solves for the indicated NXN device and save the S2P file on the indicated
channel where:
•DEV1 = Device 1
•DEV2 = Device 2
•DEV3 = Device 3
No query.
Cmd Parameters: <char> DEV1 | DEV2 | DEV3
Query Parameters: NA
Range: NA
Default Value: DEV1
Syntax Example: :CALC1:NXN:SOLV DEV2

SCPI Commands 5-22 :CALCulate{1-16}:OPTical Subsystem
MS464xB Series VNA PM PN: 10410-00322 Rev. U 5-113
5-22 :CALCulate{1-16}:OPTical Subsystem
The following commands provide for generating 2-port and 4-port E/O, O/E, and O/O measurements on optical
conversion components and purely optical components. These commands are listed in the following
subsections:
•“Optical Commands – General” on page 5-113
•“E/O Measurement Commands – 2-Port Systems” on page 5-115
•“E/O Measurement Commands – 4-Port Systems” on page 5-118
•“O/E Measurement Commands – 2-Port Systems” on page 5-123
•“O/E Measurement Commands – 4-Port Systems” on page 5-129
•“O/O Measurement Commands – 2-Port Systems” on page 5-136
•“O/O Measurement Commands – 4-Port Systems” on page 5-143
Optical Commands – General
:CALCulate{1-16}:OPTical:ISON[:STATe] <char>
:CALCulate{1-16}:OPTical:ISON[:STATe]?
Description: The command sets the Optical Measurements on/off state on the indicated channel.
The query returns the Optical Measurements on/off state on the indicated channel.
Cmd Parameters: <char> 1 | 0 | ON | OFF
Query Parameters: NA
Query Output: <char> 1 | 0
Range: NA
Default Value: 0
Syntax Example: :CALC1:OPT:ISON ON
:CALC1:OPT:ISON?

5-22 :CALCulate{1-16}:OPTical Subsystem SCPI Commands
5-114 PN: 10410-00322 Rev. U MS464xB Series VNA PM
:CALCulate{1-16}:OPTical:MSGS:LIST? <NR1>
Description: Query outputs a copy of the Optical messages list.
Cmd Parameters: NA
Query Parameters: NA
Query Output: <NR1> Query returns one of the following:
0 – Valid
1 – Invalid
2 – InvalidSnPFile
3 – InvalidCHXFile
4 – InvalidCalType
5 – IncompatibleFreq
6 – IncompatiblePort
7 – NoCalExist
8 – WARNING:Extrapolation
9 – InvalidPortSelection
10 – InvalidSnPFileType
11 – InvalidEOFileType
12 – InvalidOEFileType
13 – WARNING:CHXFileContainsOpticalSetup
14 – InvalidPortAssignment
15 – InvalidPortReassignment
16 – NoCHXFileExist
17 – NoSnPFileExist
Range: NA
Default Value: NA
Syntax Example: :CALC1:OPT:MSGS:LIST?
:CALCulate{1-16}:OPTical:TYPE?
Description: Query only. Outputs the type of Optical measurement that is currently loaded on the
instrument.
Cmd Parameters: NA
Query Parameters: NA
Query Output: <char> EO | OE | OO | NONE
Range: NA
Default Value: NONE
Syntax Example: :CALC1:OPT:TYPE?

SCPI Commands 5-22 :CALCulate{1-16}:OPTical Subsystem
MS464xB Series VNA PM PN: 10410-00322 Rev. U 5-115
E/O Measurement Commands – 2-Port Systems
:CALCulate{1-16}:OPTical:EO:CALCulate?
Description: De-embed the OE Device characterization data from the EO calibration of the given
channel and return status.
Cmd Parameters: NA
Query Parameters: NA
Query Output: <NR1> Return status indicates one of the following:
0 – Valid
1 – Invalid
2 – InvalidSnPFile
3 – InvalidCHXFile
4 – InvalidCalType
5 – IncompatibleFreq
6 – IncompatiblePort
7 – NoCalExist
8 – WARNING:Extrapolation
9 – InvalidPortSelection
10 – InvalidSnPFileType
11 – InvalidEOFileType
12 – InvalidOEFileType
13 – WARNING:CHXFileContainsOpticalSetup
14 – InvalidPortAssignment
15 – InvalidPortReassignment
16 – NoCHXFileExist
17 – NoSnPFileExist
Range: NA
Default Value: NA
Syntax Example: :CALC1:OPT:EO:CALC?

5-22 :CALCulate{1-16}:OPTical Subsystem SCPI Commands
5-116 PN: 10410-00322 Rev. U MS464xB Series VNA PM
:CALCulate{1-16}:OPTical:EO:CALFile <string>
:CALCulate{1-16}:OPTical:EO:CALFile?
Description: The command sets the calibration filename for the EO measurement on the given
channel.
The query outputs the calibration filename for the EO measurement of the given channel.
Cmd Parameters: <string> ’c:\eofiles\myfile1.chx’
Query Parameters: NA
Query Output: <char> c:\eofiles\myfile1.chx
Range: NA
Default Value: NA
Syntax Example: :CALC1:OPT:EO:CALF ’c:\eofiles\myfile1.chx’
:CALC1:OPT:EO:CALF?
:CALCulate{1-16}:OPTical:EO:CHARfile <string>
:CALCulate{1-16}:OPTical:EO:CHARfile?
Description: The command sets the OE device characterization filename to be used for the EO
measurement on the given channel.
The query outputs the OE device charaterization filename used for the EO measurement
of the given channel.
Cmd Parameters: <string> ’c:\eofiles\myfile1.s2p’
Query Parameters: NA
Query Output: <char> c:\eofiles\myfile1.s2p
Range: NA
Default Value: NA
Syntax Example: :CALC1:OPT:EO:CHAR ’c:\eofiles\myfile1.s2p’
:CALC1:OPT:EO:CHAR?
:CALCulate{1-16}:OPTical:EO:CHARfile:SWAP[:STATe] <char>
:CALCulate{1-16}:OPTical:EO:CHARfile:SWAP[:STATe]?
Description: The command sets the OE device characterization Swap flag to swap ports for the EO
measurement on the given channel.
The query outputs the OE device characterization Swap flag to swap ports for the EO
measurement of the given channel.
Cmd Parameters: <char> 1 | 0 | ON | OFF
Query Parameters: NA
Query Output: <char> 1 | 0
Range: NA
Default Value: 0
Syntax Example: :CALC1:OPT:EO:CHAR:SWAP ON
:CALC1:OPT:EO:CHAR:SWAP?

SCPI Commands 5-22 :CALCulate{1-16}:OPTical Subsystem
MS464xB Series VNA PM PN: 10410-00322 Rev. U 5-117
:CALCulate{1-16}:OPTical:EO:EOPort <char>
:CALCulate{1-16}:OPTical:EO:EOPort?
Description: The command sets the EO port assignment for the EO measurement on the given
channel.
The query outputs EO port assignment for the EO measurement of the given channel.
Cmd Parameters: <char> PORT1 | PORT2
Query Parameters: NA
Query Output: <char> PORT1 | PORT2
Range: NA
Default Value: PORT1
Syntax Example: :CALC1:OPT:EO:EOP PORT1
:CALC1:OPT:EO:EOP?
:CALCulate{1-16}:OPTical:EO:SETup[:TYPE] <string>
:CALCulate{1-16}:OPTical:EO:SETup[:TYPE]?
Description: The command sets the EO measurement setup type (CHX/Current cal) to be used for
measurement for the given channel. If CHX is chosen, a .chx file must be entered.
The query outputs the EO measurement setup type (CHX/Current cal) for the given
channel.
Related Cmd: :CALCulate{1-16}:OPTical:EO:CALFile <string>
:CALCulate{1-16}:OPTical:EO:CALFile?
Cmd Parameters: <char> CHX | CURRent
Query Parameters: NA
Query Output: <char> CHX | CURR
Range: NA
Default Value: CHX
Syntax Example: :CALC1:OPT:EO:SET CURR
:CALC1:OPT:EO:SET?

5-22 :CALCulate{1-16}:OPTical Subsystem SCPI Commands
5-118 PN: 10410-00322 Rev. U MS464xB Series VNA PM
E/O Measurement Commands – 4-Port Systems
:CALCulate{1-16}:OPTical:EO4Port:CALCulate?
Description: De-embed the OE Device characterization data from the multiport EO calibration of the
given channel and return status.
Cmd Parameters: NA
Query Parameters: NA
Query Output: <NR1> Query returns one of the following:
0 – Valid
1 – Invalid
2 – InvalidSnPFile
3 – InvalidCHXFile
4 – InvalidCalType
5 – IncompatibleFreq
6 – IncompatiblePort
7 – NoCalExist
8 – WARNING:Extrapolation
9 – InvalidPortSelection
10 – InvalidSnPFileType
11 – InvalidEOFileType
12 – InvalidOEFileType
13 – WARNING:CHXFileContainsOpticalSetup
14 – InvalidPortAssignment
15 – InvalidPortReassignment
16 – NoCHXFileExist
17 – NoSnPFileExist
Range: NA
Default Value: NA
Syntax Example: :CALC1:OPT:EO4P:CALC?

SCPI Commands 5-22 :CALCulate{1-16}:OPTical Subsystem
MS464xB Series VNA PM PN: 10410-00322 Rev. U 5-119
:CALCulate{1-16}:OPTical:EO4Port:CALFile <string>
:CALCulate{1-16}:OPTical:EO4Port:CALFile?
Description: The command sets the calibration filename for the multiport EO measurement on the
given channel.
The query outputs the calibration filename for the multiport EO measurement of the
given channel.
Cmd Parameters: <string> ’c:\eofiles\myfile1.chx’
Query Parameters: NA
Query Output: <char> c:\eofiles\myfile1.chx
Range: NA
Default Value: NA
Syntax Example: :CALC1:OPT:EO4P:CALF ’c:\eofiles\myfile1.chx’
:CALC1:OPT:EO4P:CALF?
:CALCulate{1-16}:OPTical:EO4Port:CHARfile <string>
:CALCulate{1-16}:OPTical:EO4Port:CHARfile?
Description: The command sets the OE device characterization filename for the multiport EO
measurement on the given channel.
The query outputs the OE device characterization filename for the multiport EO
measurement of the given channel.
Cmd Parameters: <string> ’c:\eofiles\myfile1.s2p’
Query Parameters: NA
Query Output: <char> c:\eofiles\myfile1.s2p
Range: NA
Default Value: NA
Syntax Example: :CALC1:OPT:EO4P:CHAR ’c:\eofiles\myfile1.s2p’
:CALC1:OPT:EO4P:CHAR?
:CALCulate{1-16}:OPTical:EO4Port:CHARfile:REASsign:PORT{1-4) <char>
:CALCulate{1-16}:OPTical:EO4Port:CHARfile:REASsign:PORT{1-4)?
Description: The command reassigns the OE Port for the multiport EO measurement on the given
channel.
The query outputs the OE Port assignment for the multiport EO measurement of the
given channel.
This command can only be used if configuration is Differential O/E.
Cmd Parameters: <char> PORT1 | PORT2 | PORT3 | PORT4
Query Parameters: NA
Query Output: <char> PORT1 | PORT2 | PORT3 | PORT4
Range: NA
Default Value: NA
Syntax Example: :CALC1:OPT:EO4P:CHAR:REAS:PORT1 PORT4
:CALC1:OPT:EO4P:CHAR:REAS:PORT1?

5-22 :CALCulate{1-16}:OPTical Subsystem SCPI Commands
5-120 PN: 10410-00322 Rev. U MS464xB Series VNA PM
:CALCulate{1-16}:OPTical:EO4Port:CHARfile:SWAP[:STATe] <char>
:CALCulate{1-16}:OPTical:EO4Port:CHARfile:SWAP[:STATe]?
Description: The command sets the OE device characterization Swap flag to swap ports for the
multiport EO measurement on the given channel
The query outputs the OE device characterization Swap flag to swap ports for the
multiport EO measurement of the given channel.
This command can only be used if configuration is Single-ended O/E.
Cmd Parameters: <char> 1 | 0 | ON | OFF
Query Parameters: NA
Query Output: <char> 1 | 0
Range: NA
Default Value: 0
Syntax Example: :CALC1:OPT:EO4P:CHAR:SWAP ON
:CALC1:OPT:EO4P:CHAR:SWAP?
:CALCulate{1-16}:OPTical:EO4Port:CONFiguration <char>
:CALCulate{1-16}:OPTical:EO4Port:CONFiguration?
Description: The command sets the configuration of the multiport EO measurement on the given
channel.
The query outputs the configuration of the multiport EO measurement of the given
channel.
Cmd Parameters: <char> SESO | DESO | SEDO | DEDO
Definitions:
SESO = Single-ended E/O – Single-ended O/E
DESO = Differential E/O – Single-ended O/E
SEDO = Single-ended E/O – Differential O/E
DEDO = Differential E/O – Differential O/E
Query Parameters: NA
Query Output: <char> SESO | DESO | SEDO | DEDO
Range: NA
Default Value: SESO
Syntax Example: :CALC1:OPT:EO4P:CONF SESO
:CALC1:OPT:EO4P:CONF?

SCPI Commands 5-22 :CALCulate{1-16}:OPTical Subsystem
MS464xB Series VNA PM PN: 10410-00322 Rev. U 5-121
:CALCulate{1-16}:OPTical:EO4Port:EOPort <char>
:CALCulate{1-16}:OPTical:EO4Port:EOPort?
Description: The command sets the EO port assignment for the multiport EO measurement on the
given channel.
The query outputs the EO port assignment for the multiport EO measurement of the
given channel.
Cmd Parameters: <char> PORT12 | PORT13 | PORT14 | PORT23 | PORT24 | PORT34 | PORT1 |
PORT2 | PORT3 | PORT4
Query Parameters: NA
Query Output: <char> PORT12 | PORT13 | PORT14 | PORT23 | PORT24 | PORT34 | PORT1 |
PORT2 | PORT3 | PORT4
Range: NA
Default Value: PORT1
Syntax Example: :CALC1:OPT:EO4P:EOP PORT12
:CALC1:OPT:EO4P:EOP?
:CALCulate{1-16}:OPTical:EO4Port:OEPort <char>
:CALCulate{1-16}:OPTical:EO4Port:OEPort?
Description: The command sets the OE port assignment for the multiport EO measurement on the
given channel.
The query outputs the OE port assignment for the multiport EO measurement of the
given channel.
Cmd Parameters: <char> PORT12 | PORT13 | PORT14 | PORT23 | PORT24 | PORT34 | PORT1 |
PORT2 | PORT3 | PORT4
Query Parameters: NA
Query Output: <char> PORT12 | PORT13 | PORT14 | PORT23 | PORT24 | PORT34 | PORT1 |
PORT2 | PORT3 | PORT4
Range: NA
Default Value: PORT2
Syntax Example: :CALC1:OPT:EO4P:OEP PORT12
:CALC1:OPT:EO4P:OEP?

5-22 :CALCulate{1-16}:OPTical Subsystem SCPI Commands
5-122 PN: 10410-00322 Rev. U MS464xB Series VNA PM
:CALCulate{1-16}:OPTical:EO4Port:SETup[:TYPE] <string>
:CALCulate{1-16}:OPTical:EO4Port:SETup[:TYPE]?
Description: The command sets the multiport EO measurement setup type (CHX/Current cal) to be
used for measurement for the given channel. If CHX is chosen, a chx file must be entered.
The query outputs the multiport EO measurement setup type (CHX/Current cal) for the
given channel.
Related Cmd: :CALCulate{1-16}:OPTical:EO4Port:CALFile <string>
:CALCulate{1-16}:OPTical:EO:CALFile?
Cmd Parameters: <char> CHX | CURRent
Query Parameters: NA
Query Output: <char> CHX | CURR
Range: NA
Default Value: CHX
Syntax Example: :CALC1:OPT:EO4P:SET CURR
:CALC1:OPT:EO4P:SET?

SCPI Commands 5-22 :CALCulate{1-16}:OPTical Subsystem
MS464xB Series VNA PM PN: 10410-00322 Rev. U 5-123
O/E Measurement Commands – 2-Port Systems
:CALCulate{1-16}:OPTical:OE:CALCulate?
Description: De-embed the EO Device characterization data from the OE calibration of the given
channel and return status.
Cmd Parameters: NA
Query Parameters: NA
Query Output: <NR1> Query returns one of the following:
0 – Valid
1 – Invalid
2 – InvalidSnPFile
3 – InvalidCHXFile
4 – InvalidCalType
5 – IncompatibleFreq
6 – IncompatiblePort
7 – NoCalExist
8 – WARNING:Extrapolation
9 – InvalidPortSelection
10 – InvalidSnPFileType
11 – InvalidEOFileType
12 – InvalidOEFileType
13 – WARNING:CHXFileContainsOpticalSetup
14 – InvalidPortAssignment
15 – InvalidPortReassignment
16 – NoCHXFileExist
17 – NoSnPFileExist
Range: NA
Default Value: NA
Syntax Example: :CALC1:OPT:OE:CALC?

5-22 :CALCulate{1-16}:OPTical Subsystem SCPI Commands
5-124 PN: 10410-00322 Rev. U MS464xB Series VNA PM
:CALCulate{1-16}:OPTical:OE:CALFile <string>
:CALCulate{1-16}:OPTical:OE:CALFile?
Description: The command sets the calibration filename for the OE measurement on the given
channel.
The query outputs the calibration filename for the OE measurement of the given channel.
Cmd Parameters: <string> ’c:\eofiles\myfile1.chx’
Query Parameters: NA
Query Output: <char> c:\eofiles\myfile1.chx
Range: NA
Default Value: NA
Syntax Example: :CALC1:OPT:OE:CALF ’c:\eofiles\myfile1.chx’
:CALC1:OPT:OE:CALF?
:CALCulate{1-16}:OPTical:OE:CHARfile:EO <string>
:CALCulate{1-16}:OPTical:OE:CHARfile:EO?
Description: The command sets the EO device characterization filename to be used for the OE
measurement on the given channel.
The query outputs the EO device charaterization filename used for the OE measurement
of the given channel.
Cmd Parameters: <string> ’c:\eofiles\myfile1.s2p’
Query Parameters: NA
Query Output: <char> c:\eofiles\myfile1.s2p
Range: NA
Default Value: NA
Syntax Example: :CALC1:OPT:OE:CHAR:EO ’c:\eofiles\myfile1.s2p’
:CALC1:OPT:OE:CHAR:EO?

SCPI Commands 5-22 :CALCulate{1-16}:OPTical Subsystem
MS464xB Series VNA PM PN: 10410-00322 Rev. U 5-125
:CALCulate{1-16}:OPTical:OE:CHARfile:EO:MEASure? <NR1>
Description: The query generates the EO Device characterization data of the given channel and return
status.
Prerequisite: The following commands must be sent before measuring the EO characterization data:
•:CALCulate{1-16}:OPTical:OE:CALFile <string>
(Example) :CALC1:OPT:OE:CALF ’c:\eofiles\myfile1.chx’
•:CALCulate{1-16}:OPTical:OE:CHARfile:OE <string>
(Example) :CALC1:OPT:OE:CHAR:OE ’c:\eofiles\myfile1.s2p’
•:CALCulate{1-16}:OPTical:OE:CHARfile:TARGetfile <string>
(Example) :CALC1:OPT:OE:CHAR:TARG ’c:\eofiles\myfile1.s2p’
Cmd Parameters: NA
Query Parameters: NA
Query Output: <NR1> Query returns one of the following:
0 – Valid
1 – Invalid
2 – InvalidSnPFile
3 – InvalidCHXFile
4 – InvalidCalType
5 – IncompatibleFreq
6 – IncompatiblePort
7 – NoCalExist
8 – WARNING:Extrapolation
9 – InvalidPortSelection
10 – InvalidSnPFileType
11 – InvalidEOFileType
12 – InvalidOEFileType
13 – WARNING:CHXFileContainsOpticalSetup
14 – InvalidPortAssignment
15 – InvalidPortReassignment
16 – NoCHXFileExist
17 – NoSnPFileExist
Range: NA
Default Value: NA
Syntax Example: :CALC1:OPT:OE:CHAR:EO:MEAS?

5-22 :CALCulate{1-16}:OPTical Subsystem SCPI Commands
5-126 PN: 10410-00322 Rev. U MS464xB Series VNA PM
:CALCulate{1-16}:OPTical:OE:CHARfile:OE <string>
:CALCulate{1-16}:OPTical:OE:CHARfile:OE?
Description: The command Sets the OE device characterization filename to use for the EO
measurement on the given channel. (This corresponds to the GO MEASURE sequence on
the UI.)
The query outputs the OE device characterization filename to use for the EO
measurement on the given channel. (This corresponds to the GO MEASURE sequence on
the UI.)
Cmd Parameters: <string> ’c:\eofiles\myfile1.s2p’
Query Parameters: NA
Query Output: <char> c:\eofiles\myfile1.s2p
Range: NA
Default Value: NA
Syntax Example: :CALC1:OPT:OE:CHAR:OE ’c:\eofiles\myfile1.s2p’
:CALC1:OPT:OE:CHAR:OE?
:CALCulate{1-16}:OPTical:OE:CHARfile:SWAP[:STATe] <char>
:CALCulate{1-16}:OPTical:OE:CHARfile:SWAP[:STATe]?
Description: The command sets the EO device characterization Swap flag to swap ports for the OE
measurement on the given channel.
The query outputs the EO device characterization Swap flag to swap ports for the OE
measurement of the given channel.
Cmd Parameters: <char> 1 | 0 | ON | OFF
Query Parameters: NA
Query Output: <char> 1 | 0
Range: NA
Default Value: 0
Syntax Example: :CALC1:OPT:OE:CHAR:SWAP ON
:CALC1:OPT:OE:CHAR:SWAP?

SCPI Commands 5-22 :CALCulate{1-16}:OPTical Subsystem
MS464xB Series VNA PM PN: 10410-00322 Rev. U 5-127
:CALCulate{1-16}:OPTical:OE:CHARfile:TARGetfile <string>
:CALCulate{1-16}:OPTical:OE:CHARfile:TARGetfile?
Description: The command sets the filename to store the generated EO device characterization file for
the EO measurement on the given channel. (This corresponds to the GO MEASURE
sequence on the UI.)
The query outputs the filename where the generated EO device characterization file for
the EO measurement on the given channel. (This corresponds to the GO MEASURE
sequence on the UI.)
Cmd Parameters: <string> ’c:\eofiles\myfile1.s2p’
Query Parameters: NA
Query Output: <char> c:\eofiles\myfile1.s2p
Range: NA
Default Value: NA
Syntax Example: :CALC1:OPT:OE:CHAR:TARG ’c:\eofiles\myfile1.s2p’
:CALC1:OPT:OE:CHAR:TARG?
:CALCulate{1-16}:OPTical:OE:EOPort <char>
:CALCulate{1-16}:OPTical:OE:EOPort?
Description: The command sets the EO port assignment for the OE measurement on the given
channel.
The query outputs EO port assignment for the OE measurement of the given channel.
Cmd Parameters: <char> PORT1 | PORT2
Query Parameters: NA
Query Output: <char> PORT1 | PORT2
Range: NA
Default Value: PORT1
Syntax Example: :CALC1:OPT:OE:EOP PORT1
:CALC1:OPT:OE:EOP?

5-22 :CALCulate{1-16}:OPTical Subsystem SCPI Commands
5-128 PN: 10410-00322 Rev. U MS464xB Series VNA PM
:CALCulate{1-16}:OPTical:OE:SETup[:TYPE] <string>
:CALCulate{1-16}:OPTical:OE:SETup[:TYPE]?
Description: The command sets the OE measurement setup type (CHX/Current cal) to be used for
measurement for the given channel. If CHX is selected, a chx file must be entered.
The query outputs the OE measurement setup type (CHX/Current cal) for the given
channel.
Related Cmd: :CALCulate{1-16}:OPTical:OE:CALFile <string>
:CALCulate{1-16}:OPTical:OE:CALFile?
Cmd Parameters: <char> CHX | CURRent
Query Parameters: NA
Query Output: <char> CHX | CURR
Range: NA
Default Value: CHX
Syntax Example: :CALC1:OPT:OE:SET CURR
:CALC1:OPT:OE:SET?

SCPI Commands 5-22 :CALCulate{1-16}:OPTical Subsystem
MS464xB Series VNA PM PN: 10410-00322 Rev. U 5-129
O/E Measurement Commands – 4-Port Systems
:CALCulate{1-16}:OPTical:OE4Port:CALCulate?
Description: De-embed the EO Device characterization data from the multiport OE calibration of the
given channel and return status.
Cmd Parameters: NA
Query Parameters: NA
Query Output: <NR1> Query returns one of the following:
0 – Valid
1 – Invalid
2 – InvalidSnPFile
3 – InvalidCHXFile
4 – InvalidCalType
5 – IncompatibleFreq
6 – IncompatiblePort
7 – NoCalExist
8 – WARNING:Extrapolation
9 – InvalidPortSelection
10 – InvalidSnPFileType
11 – InvalidEOFileType
12 – InvalidOEFileType
13 – WARNING:CHXFileContainsOpticalSetup
14 – InvalidPortAssignment
15 – InvalidPortReassignment
16 – NoCHXFileExist
17 – NoSnPFileExist
Range: NA
Default Value: NA
Syntax Example: :CALC1:OPT:OE4P:CALC?

5-22 :CALCulate{1-16}:OPTical Subsystem SCPI Commands
5-130 PN: 10410-00322 Rev. U MS464xB Series VNA PM
:CALCulate{1-16}:OPTical:OE4Port:CALFile <string>
:CALCulate{1-16}:OPTical:OE4Port:CALFile?
Description: The command sets the calibration filename for the multiport OE measurement on the
given channel.
The query outputs the calibration filename for the multiport OE measurement of the
given channel.
Cmd Parameters: <string> ’c:\eofiles\myfile1.chx’
Query Parameters: NA
Query Output: <char> c:\eofiles\myfile1.chx
Range: NA
Default Value: NA
Syntax Example: :CALC1:OPT:OE4P:CALF ’c:\eofiles\myfile1.chx’
:CALC1:OPT:OE4P:CALF?
:CALCulate{1-16}:OPTical:OE4Port:CHARfile:EO <string>
:CALCulate{1-16}:OPTical:OE4Port:CHARfile:EO?
Description: The command sets the EO device characterization filename for the multiport OE
measurement on the given channel.
The query outputs the EO device characterization filename for the multiport OE
measurement of the given channel.
Cmd Parameters: <string> ’c:\eofiles\myfile1.s2p’
Query Parameters: NA
Query Output: <char> c:\eofiles\myfile1.s2p
Range: NA
Default Value: NA
Syntax Example: :CALC1:OPT:OE4P:CHAR:EO ’c:\eofiles\myfile1.s2p’
:CALC1:OPT:OE4P:CHAR:EO?

SCPI Commands 5-22 :CALCulate{1-16}:OPTical Subsystem
MS464xB Series VNA PM PN: 10410-00322 Rev. U 5-131
:CALCulate{1-16}:OPTical:OE4Port:CHARfile:EO:MEASure? <NR1>
Description: The query generates the EO Device characterization data of the given channel and return
status.
Prerequisite: The following commands must be sent before measuring the EO characterization data:
•:CALCulate{1-16}:OPTical:OE4Port:CALFile <string>
(Example) :CALC1:OPT:OE4P:CALF ’c:\eofiles\myfile1.chx’
•:CALCulate{1-16}:OPTical:OE4Port:CHARfile:OE <string>
(Example) :CALC1:OPT:OE4P:CHAR:OE ’c:\eofiles\myfile1.s2p’
•:CALCulate{1-16}:OPTical:OE4Port:CHARfile:TARGetfile <string>
(Example) :CALC1:OPT:OE4P:CHAR:TARG ’c:\eofiles\myfile1.s2p’
Cmd Parameters: NA
Query Parameters: NA
Query Output: <NR1> Query returns one of the following:
0 – Valid
1 – Invalid
2 – InvalidSnPFile
3 – InvalidCHXFile
4 – InvalidCalType
5 – IncompatibleFreq
6 – IncompatiblePort
7 – NoCalExist
8 – WARNING:Extrapolation
9 – InvalidPortSelection
10 – InvalidSnPFileType
11 – InvalidEOFileType
12 – InvalidOEFileType
13 – WARNING:CHXFileContainsOpticalSetup
14 – InvalidPortAssignment
15 – InvalidPortReassignment
16 – NoCHXFileExist
17 – NoSnPFileExist
Range: NA
Default Value: NA
Syntax Example: :CALC1:OPT:OE4P:CHAR:EO:MEAS?

5-22 :CALCulate{1-16}:OPTical Subsystem SCPI Commands
5-132 PN: 10410-00322 Rev. U MS464xB Series VNA PM
:CALCulate{1-16}:OPTical:OE4Port:CHARfile:OE <string>
:CALCulate{1-16}:OPTical:OE4Port:CHARfile:OE?
Description: The command sets the OE device characterization filename for the multiport OE
measurement on the given channel. This is the OE characterization file used in the GO
MEASURE process in order to create an EO file before measuring the DUT OE device.
The query outputs the OE device characterization filename for the multiport OE
measurement of the given channel.
Cmd Parameters: <string> ’c:\eofiles\myfile1.s2p’
Query Parameters: NA
Query Output: <char> c:\eofiles\myfile1.s2p
Range: NA
Default Value: NA
Syntax Example: :CALC1:OPT:OE4P:CHAR:OE ’c:\eofiles\myfile1.s2p’
:CALC1:OPT:OE4P:CHAR:OE?
:CALCulate{1-16}:OPTical:OE4Port:CHARfile:REASsign:PORT{1-4) <char>
:CALCulate{1-16}:OPTical:OE4Port:CHARfile:REASsign:PORT{1-4)?
Description: The command reassigns the EO Port for the multiport OE measurement on the given
channel.
The query outputs the EO Port assignment for the multiport OE measurement of the
given channel.
This command can only be used if the Configuration is Differential E/O.
Cmd Parameters: <char> PORT1 | PORT2 | PORT3 | PORT4
Query Parameters: NA
Query Output: <char> PORT1 | PORT2 | PORT3 | PORT4
Range: NA
Default Value: NA
Syntax Example: :CALC1:OPT:OE4P:CHAR:REAS:PORT1 PORT4
:CALC1:OPT:OE4P:CHAR:REAS:PORT1?

SCPI Commands 5-22 :CALCulate{1-16}:OPTical Subsystem
MS464xB Series VNA PM PN: 10410-00322 Rev. U 5-133
:CALCulate{1-16}:OPTical:OE4Port:CHARfile:SWAP[:STATe] <char>
:CALCulate{1-16}:OPTical:OE4Port:CHARfile:SWAP[:STATe]?
Description: The command sets the EO device characterization Swap flag to swap ports for the
multiport OE measurement on the given channel.
The query outputs the EO device characterization Swap flag to swap ports for the
multiport OE measurement of the given channel.
This command can only be used if the Configuration is Single-ended E/O.
Cmd Parameters: <char> 1 | 0 | ON | OFF
Query Parameters: NA
Query Output: <char> 1 | 0
Range: NA
Default Value: 0
Syntax Example: :CALC1:OPT:OE4P:CHAR:SWAP ON
:CALC1:OPT:OE4P:CHAR:SWAP?
:CALCulate{1-16}:OPTical:OE4Port:CHARfile:TARGetfile <string>
:CALCulate{1-16}:OPTical:OE4Port:CHARfile:TARGetfile?
Description: The command sets the filename to store the generated EO characterization file (created
as part of the GO MEASURE process) for the given channel.
The query outputs the filename where the generated EO device characterization file is
stored for the given channel.
Cmd Parameters: <string> ’c:\eofiles\myfile1.s2p’
Query Parameters: NA
Query Output: <char> c:\eofiles\myfile1.s2p
Range: NA
Default Value: NA
Syntax Example: :CALC1:OPT:OE4P:CHAR:TARG ’c:\eofiles\myfile1.s2p’
:CALC1:OPT:OE4P:CHAR:TARG?

5-22 :CALCulate{1-16}:OPTical Subsystem SCPI Commands
5-134 PN: 10410-00322 Rev. U MS464xB Series VNA PM
:CALCulate{1-16}:OPTical:OE4Port:CONFiguration <char>
:CALCulate{1-16}:OPTical:OE4Port:CONFiguration?
Description: The command sets the configuration of the multiport OE measurement on the given
channel.
The query outputs the configuration of the multiport OE measurement of the given
channel.
Cmd Parameters: <char> SESO | DESO | SEDO | DEDO
Definitions:
SESO = Single-ended E/O – Single-ended O/E
DESO = Differential E/O – Single-ended O/E
SEDO = Single-ended E/O – Differential O/E
DEDO = Differential E/O – Differential O/E
Query Parameters: NA
Query Output: <char> SESO | DESO | SEDO | DEDO
Range: NA
Default Value: SESO
Syntax Example: :CALC1:OPT:OE4P:CONF SESO
:CALC1:OPT:OE4P:CONF?
:CALCulate{1-16}:OPTical:OE4Port:EOPort <char>
:CALCulate{1-16}:OPTical:OE4Port:EOPort?
Description: The command sets the EO port assignment for the multiport OE measurement on the
given channel.
The query outputs the EO port assignment for the multiport OE measurement of the
given channel.
Cmd Parameters: <char> PORT12 | PORT13 | PORT14 | PORT23 | PORT24 | PORT34 | PORT1 |
PORT2 | PORT3 | PORT4
Query Parameters: NA
Query Output: <char> PORT12 | PORT13 | PORT14 | PORT23 | PORT24 | PORT34 | PORT1 |
PORT2 | PORT3 | PORT4
Range: NA
Default Value: PORT1
Syntax Example: :CALC1:OPT:OE4P:EOP PORT12
:CALC1:OPT:OE4P:EOP?

SCPI Commands 5-22 :CALCulate{1-16}:OPTical Subsystem
MS464xB Series VNA PM PN: 10410-00322 Rev. U 5-135
:CALCulate{1-16}:OPTical:OE4Port:OEPort <char>
:CALCulate{1-16}:OPTical:OE4Port:OEPort?
Description: The command sets the OE port assignment for the multiport OE measurement on the
given channel.
The query outputs the OE port assignment for the multiport OE measurement of the
given channel.
Cmd Parameters: <char> PORT12 | PORT13 | PORT14 | PORT23 | PORT24 | PORT34 | PORT1 |
PORT2 | PORT3 | PORT4
Query Parameters: NA
Query Output: <char> PORT12 | PORT13 | PORT14 | PORT23 | PORT24 | PORT34 | PORT1 |
PORT2 | PORT3 | PORT4
Range: NA
Default Value: PORT2
Syntax Example: :CALC1:OPT:OE4P:OEP PORT12
:CALC1:OPT:OE4P:OEP?
:CALCulate{1-16}:OPTical:OE4Port:SETup[:TYPE] <string>
:CALCulate{1-16}:OPTical:OE4Port:SETup[:TYPE]?
Description: The command sets the multiport OE measurement setup type (CHX/Current cal) to be
used for measurement for the given channel. If CHX is chosen, a chx file must be entered.
The query outputs the multiport OE measurement setup type (CHX/Current cal) for the
given channel.
Related Cmd: :CALCulate{1-16}:OPTical:OE4Port:CALFile <string>
:CALCulate{1-16}:OPTical:EO4Port:CALFile?
Cmd Parameters: <char> CHX | CURRent
Query Parameters: NA
Query Output: <char> CHX | CURR
Range: NA
Default Value: CHX
Syntax Example: :CALC1:OPT:OE4P:SET CURR
:CALC1:OPT:OE4P:SET?

5-22 :CALCulate{1-16}:OPTical Subsystem SCPI Commands
5-136 PN: 10410-00322 Rev. U MS464xB Series VNA PM
O/O Measurement Commands – 2-Port Systems
:CALCulate{1-16}:OPTical:OO:CALCulate?
Description: De-embed the OO Device characterization data from the EO and OE calibration of the
given channel and returns the status.
Cmd Parameters: NA
Query Parameters: NA
Query Output: <NR1> Query returns one of the following:
0 – Valid
1 – Invalid
2 – InvalidSnPFile
3 – InvalidCHXFile
4 – InvalidCalType
5 – IncompatibleFreq
6 – IncompatiblePort
7 – NoCalExist
8 – WARNING:Extrapolation
9 – InvalidPortSelection
10 – InvalidSnPFileType
11 – InvalidEOFileType
12 – InvalidOEFileType
13 – WARNING:CHXFileContainsOpticalSetup
14 – InvalidPortAssignment
15 – InvalidPortReassignment
16 – NoCHXFileExist
17 – NoSnPFileExist
Range: NA
Default Value: NA
Syntax Example: :CALC1:OPT:OO:CALC?

SCPI Commands 5-22 :CALCulate{1-16}:OPTical Subsystem
MS464xB Series VNA PM PN: 10410-00322 Rev. U 5-137
:CALCulate{1-16}:OPTical:OO:CALFile <string>
:CALCulate{1-16}:OPTical:OO:CALFile?
Description: The command sets the calibration filename for the OO measurement on the given
channel.
The query outputs the calibration filename for the OO measurement of the given
channel.
Cmd Parameters: <string> ’c:\eofiles\myfile1.chx’
Query Parameters: NA
Query Output: <char> c:\eofiles\myfile1.chx
Range: NA
Default Value: NA
Syntax Example: :CALC1:OPT:OO:CALF ’c:\eofiles\myfile1.chx’
:CALC1:OPT:OO:CALF?
:CALCulate{1-16}:OPTical:OO:CHARfile:EO <string>
:CALCulate{1-16}:OPTical:OO:CHARfile:EO?
Description: The command sets the EO device characterization filename to be used for the OO
measurement on the given channel.
The query outputs the EO device charaterization filename used for the OO measurement
of the given channel
Cmd Parameters: <string> ’c:\eofiles\myfile1.s2p’
Query Parameters: NA
Query Output: <char> c:\eofiles\myfile1.s2p
Range: NA
Default Value: NA
Syntax Example: :CALC1:OPT:OO:CHAR:EO ’c:\eofiles\myfile1.s2p’
:CALC1:OPT:OO:CHAR:EO?

5-22 :CALCulate{1-16}:OPTical Subsystem SCPI Commands
5-138 PN: 10410-00322 Rev. U MS464xB Series VNA PM
:CALCulate{1-16}:OPTical:OO:CHARfile:EO:MEASure? <NR1>
Description: The query generates the EO Device characterization data of the given channel and return
status.
Prerequisite: The following commands must be sent before measuring the EO characterization data:
•:CALCulate{1-16}:OPTical:OO:CALFile <string>
(Example) :CALC1:OPT:OO:CALF ’c:\eofiles\myfile1.chx’
•:CALCulate{1-16}:OPTical:OO:CHARfile:OE <string>
(Example) :CALC1:OPT:OO:CHAR:OE ’c:\eofiles\myfile1.s2p’
•:CALCulate{1-16}:OPTical:OO:CHARfile:EO:TARGetfile <string>
(Example) :CALC1:OPT:OO:CHAR:EO:TARG ’c:\eofiles\myfile1.s2p’
Cmd Parameters: NA
Query Parameters: NA
Query Output: <NR1> Query returns one of the following:
0 – Valid
1 – Invalid
2 – InvalidSnPFile
3 – InvalidCHXFile
4 – InvalidCalType
5 – IncompatibleFreq
6 – IncompatiblePort
7 – NoCalExist
8 – WARNING:Extrapolation
9 – InvalidPortSelection
10 – InvalidSnPFileType
11 – InvalidEOFileType
12 – InvalidOEFileType
13 – WARNING:CHXFileContainsOpticalSetup
14 – InvalidPortAssignment
15 – InvalidPortReassignment
16 – NoCHXFileExist
17 – NoSnPFileExist
Range: NA
Default Value: NA
Syntax Example: :CALC1:OPT:OO:CHAR:EO:MEAS?

SCPI Commands 5-22 :CALCulate{1-16}:OPTical Subsystem
MS464xB Series VNA PM PN: 10410-00322 Rev. U 5-139
:CALCulate{1-16}:OPTical:OO:CHARfile:EO:SWAP[:STATe] <char>
:CALCulate{1-16}:OPTical:OO:CHARfile:EO:SWAP[:STATe]?
Description: The command sets the EO device characterization Swap flag to swap ports for the OO
measurement on the given channel.
The query outputs the EO device characterization Swap flag to swap ports for the OO
measurement of the given channel.
Cmd Parameters: <char> 1 | 0 | ON | OFF
Query Parameters: NA
Query Output: <char> 1 | 0
Range: NA
Default Value: 0
Syntax Example: :CALC1:OPT:OO:CHAR:EO:SWAP ON
:CALC1:OPT:OO:CHAR:EO:SWAP?
:CALCulate{1-16}:OPTical:OO:CHARfile:EO:TARGetfile <string>
:CALCulate{1-16}:OPTical:OO:CHARfile:EO:TARGetfile?
Description: The command sets the filename to store the generated EO device characterization file for
the given channel.
The query outputs the filename where the generated EO device characterization file is
stored for the given channel.
Cmd Parameters: <string> ’c:\eofiles\myfile1.s2p’
Query Parameters: NA
Query Output: <char> c:\eofiles\myfile1.s2p
Range: NA
Default Value: NA
Syntax Example: :CALC1:OPT:OO:CHAR:EO:TARG ’c:\eofiles\myfile1.s2p’
:CALC1:OPT:OO:CHAR:EO:TARG?
:CALCulate{1-16}:OPTical:OO:CHARfile:OE <string>
:CALCulate{1-16}:OPTical:OO:CHARfile:OE?
Description: The command sets the OE device characterization filename to use for the OO
measurement on the given channel.
The query outputs the OE device charaterization filename to use for the OO
measurement of the given channel.
Cmd Parameters: <string> ’c:\eofiles\myfile1.s2p’
Query Parameters: NA
Query Output: <char> c:\eofiles\myfile1.s2p
Range: NA
Default Value: NA
Syntax Example: :CALC1:OPT:OO:CHAR:OE ’c:\eofiles\myfile1.s2p’
:CALC1:OPT:OO:CHAR:OE?

5-22 :CALCulate{1-16}:OPTical Subsystem SCPI Commands
5-140 PN: 10410-00322 Rev. U MS464xB Series VNA PM
:CALCulate{1-16}:OPTical:OO:CHARfile:OE:MEASure? <NR1>
Description: The query generates the OE Device characterization data of the given channel and return
status.
Prerequisite: The following commands must be sent before measuring the OE characterization data:
•:CALCulate{1-16}:OPTical:OO:CALFile <string>
(Example) :CALC1:OPT:OO:CALF ’c:\eofiles\myfile1.chx’
•:CALCulate{1-16}:OPTical:OO:CHARfile:EO <string>
(Example) :CALC1:OPT:OO:CHAR:EO ’c:\eofiles\myfile1.s2p’
•:CALCulate{1-16}:OPTical:OO:CHARfile:OE:TARGetfile <string>
(Example) :CALC1:OPT:OO:CHAR:OE:TARG ’c:\eofiles\myfile1.s2p’
Cmd Parameters: NA
Query Parameters: NA
Query Output: <NR1> Query returns one of the following:
0 – Valid
1 – Invalid
2 – InvalidSnPFile
3 – InvalidCHXFile
4 – InvalidCalType
5 – IncompatibleFreq
6 – IncompatiblePort
7 – NoCalExist
8 – WARNING:Extrapolation
9 – InvalidPortSelection
10 – InvalidSnPFileType
11 – InvalidEOFileType
12 – InvalidOEFileType
13 – WARNING:CHXFileContainsOpticalSetup
14 – InvalidPortAssignment
15 – InvalidPortReassignment
16 – NoCHXFileExist
17 – NoSnPFileExist
Range: NA
Default Value: NA
Syntax Example: :CALC1:OPT:OO:CHAR:OE:MEAS?

SCPI Commands 5-22 :CALCulate{1-16}:OPTical Subsystem
MS464xB Series VNA PM PN: 10410-00322 Rev. U 5-141
:CALCulate{1-16}:OPTical:OO:CHARfile:OE:SWAP[:STATe] <char>
:CALCulate{1-16}:OPTical:OO:CHARfile:OE:SWAP[:STATe]?
Description: The command sets the OE device characterization Swap flag to swap ports for the OO
measurement on the given channel.
The query outputs the OE device characterization Swap flag to swap ports for the OO
measurement of the given channel.
Cmd Parameters: <char> 1 | 0 | ON | OFF
Query Parameters: NA
Query Output: <char> 1 | 0
Range: NA
Default Value: 0
Syntax Example: :CALC1:OPT:OO:CHAR:OE:SWAP ON
:CALC1:OPT:OO:CHAR:OE:SWAP?
:CALCulate{1-16}:OPTical:OO:CHARfile:OE:TARGetfile <string>
:CALCulate{1-16}:OPTical:OO:CHARfile:OE:TARGetfile?
Description: The command sets the filename to store the generated OE device characterization file for
the given channel.
The query outputs the filename where the generated OE device characterization file is
stored for the given channel.
Cmd Parameters: <string> ’c:\eofiles\myfile1.s2p’
Query Parameters: NA
Query Output: <char> c:\eofiles\myfile1.s2p
Range: NA
Default Value: NA
Syntax Example: :CALC1:OPT:OO:CHAR:OE:TARG ’c:\eofiles\myfile1.s2p’
:CALC1:OPT:OO:CHAR:OE:TARG?
:CALCulate{1-16}:OPTical:OO:EOPort <char>
:CALCulate{1-16}:OPTical:OO:EOPort?
Description: The command sets the EO port assignment for the OO measurement on the given
channel.
The query outputs EO port assignment for the OO measurement of the given channel.
Cmd Parameters: <char> PORT1|PORT2
Query Parameters: NA
Query Output: <char> PORT1|PORT2
Range: NA
Default Value: PORT1
Syntax Example: :CALC1:OPT:OO:EOP PORT1
:CALC1:OPT:OO:EOP?

5-22 :CALCulate{1-16}:OPTical Subsystem SCPI Commands
5-142 PN: 10410-00322 Rev. U MS464xB Series VNA PM
:CALCulate{1-16}:OPTical:OO:SETup[:TYPE] <string>
:CALCulate{1-16}:OPTical:OO:SETup[:TYPE]?
Description: The command sets the OO measurement setup type (CHX/Current cal) to be used for
measurement for the given channel. If CHX is chosen, a chx file must be entered.
The query outputs the OO measurement setup type (CHX/Current cal) for the given
channel.
Related Cmd: :CALCulate{1-16}:OPTical:OE:CALFile <string>
:CALCulate{1-16}:OPTical:OE:CALFile?
Cmd Parameters: <char> CHX | CURRent
Query Parameters: NA
Query Output: <char> CHX | CURR
Range: NA
Default Value: CHX
Syntax Example: :CALC1:OPT:OO:SET CURR
:CALC1:OPT:OO:SET?

SCPI Commands 5-22 :CALCulate{1-16}:OPTical Subsystem
MS464xB Series VNA PM PN: 10410-00322 Rev. U 5-143
O/O Measurement Commands – 4-Port Systems
:CALCulate{1-16}:OPTical:OO4Port:CALCulate?
Description: De-embed the OO Device characterization data from the multiport EO and OE
calibration of the given channel and return status.
Cmd Parameters: NA
Query Parameters: NA
Query Output: <NR1> Query returns one of the following:
0 – Valid
1 – Invalid
2 – InvalidSnPFile
3 – InvalidCHXFile
4 – InvalidCalType
5 – IncompatibleFreq
6 – IncompatiblePort
7 – NoCalExist
8 – WARNING:Extrapolation
9 – InvalidPortSelection
10 – InvalidSnPFileType
11 – InvalidEOFileType
12 – InvalidOEFileType
13 – WARNING:CHXFileContainsOpticalSetup
14 – InvalidPortAssignment
15 – InvalidPortReassignment
16 – NoCHXFileExist
17 – NoSnPFileExist
Range: NA
Default Value: NA
Syntax Example: :CALC1:OPT:OO4P:CALC?

5-22 :CALCulate{1-16}:OPTical Subsystem SCPI Commands
5-144 PN: 10410-00322 Rev. U MS464xB Series VNA PM
:CALCulate{1-16}:OPTical:OO4Port:CALFile <string>
:CALCulate{1-16}:OPTical:OO4Port:CALFile?
Description: The command sets the calibration filename for the multiport OO measurement on the
given channel.
The query outputs the calibration filename for the multiport OO measurement of the
given channel.
Cmd Parameters: <string> ’c:\eofiles\myfile1.chx’
Query Parameters: NA
Query Output: <char> c:\eofiles\myfile1.chx
Range: NA
Default Value: NA
Syntax Example: :CALC1:OPT:OO4P:CALF ’c:\eofiles\myfile1.chx’
:CALC1:OPT:OO4P:CALF?
:CALCulate{1-16}:OPTical:OO4Port:CHARfile:EO <string>
:CALCulate{1-16}:OPTical:OO4Port:CHARfile:EO?
Description: The command sets the EO device characterization filename for the multiport OO
measurement on the given channel.
The query outputs the EO device characterization filename for the multiport OO
measurement of the given channel.
Cmd Parameters: <string> ’c:\eofiles\myfile1.s2p’
Query Parameters: NA
Query Output: <char> c:\eofiles\myfile1.s2p
Range: NA
Default Value: NA
Syntax Example: :CALC1:OPT:OO4P:CHAR:EO ’c:\eofiles\myfile1.s2p’
:CALC1:OPT:OO4P:CHAR:EO?

SCPI Commands 5-22 :CALCulate{1-16}:OPTical Subsystem
MS464xB Series VNA PM PN: 10410-00322 Rev. U 5-145
:CALCulate{1-16}:OPTical:OO4Port:CHARfile:EO:MEASure? <NR1>
Description: The query generates the EO Device characterization data of the given channel and return
status.
Prerequisite: The following commands must be sent before measuring the EO characterization data:
•:CALCulate{1-16}:OPTical:OO4Port:CALFile <string>
(Example) :CALC1:OPT:OO4P:CALF ’c:\eofiles\myfile1.chx’
•:CALCulate{1-16}:OPTical:OO4Port:CHARfile:OE <string>
(Example) :CALC1:OPT:OO4P:CHAR:OE ’c:\eofiles\myfile1.s2p’
•:CALCulate{1-16}:OPTical:OO4Port:CHARfile:EO:TARGetfile <string>
(Example) :CALC1:OPT:OO4P:CHAR:EO:TARG ’c:\eofiles\myfile1.s2p’
Cmd Parameters: NA
Query Parameters: NA
Query Output: <NR1> Query returns one of the following:
0 – Valid
1 – Invalid
2 – InvalidSnPFile
3 – InvalidCHXFile
4 – InvalidCalType
5 – IncompatibleFreq
6 – IncompatiblePort
7 – NoCalExist
8 – WARNING:Extrapolation
9 – InvalidPortSelection
10 – InvalidSnPFileType
11 – InvalidEOFileType
12 – InvalidOEFileType
13 – WARNING:CHXFileContainsOpticalSetup
14 – InvalidPortAssignment
15 – InvalidPortReassignment
16 – NoCHXFileExist
17 – NoSnPFileExist
Range: NA
Default Value: NA
Syntax Example: :CALC1:OPT:OO4P:CHAR:EO:MEAS?

5-22 :CALCulate{1-16}:OPTical Subsystem SCPI Commands
5-146 PN: 10410-00322 Rev. U MS464xB Series VNA PM
:CALCulate{1-16}:OPTical:OO4Port:CHARfile:EO:REASsign:PORT{1-4} <char>
:CALCulate{1-16}:OPTical:OO4Port:CHARfile:EO:REASsign:PORT{1-4}?
Description: The command reassigns the EO Port for the multiport OO measurement on the given
channel.
The query outputs the EO Port assignment for the multiport OO measurement of the
given channel.
This command can only be used if the Configuration is Differential OE
Cmd Parameters: <char> PORT1 | PORT2 | PORT3 | PORT4
Query Parameters: NA
Query Output: <char> PORT1 | PORT2 | PORT3 | PORT4
Range: NA
Default Value: NA
Syntax Example: :CALC1:OPT:OO4P:CHAR:EO:REAS:PORT1 PORT4
:CALC1:OPT:OO4P:CHAR:EO:REAS:PORT1?
:CALCulate{1-16}:OPTical:OO4Port:CHARfile:EO:SWAP[:STATe] <char>
:CALCulate{1-16}:OPTical:OO4Port:CHARfile:EO:SWAP[:STATe]?
Description: The command sets the EO device characterization Swap flag to swap ports for the
multiport OO measurement on the given channel.
The query outputs the EO device characterization Swap flag to swap ports for the
multiport OO measurement of the given channel.
This command can only be used if the Configuration is Single-ended E/O.
Cmd Parameters: <char> 1 | 0 | ON | OFF
Query Parameters: NA
Query Output: <char> 1 | 0
Range: NA
Default Value: 0
Syntax Example: :CALC1:OPT:OO4P:CHAR:EO:SWAP ON
:CALC1:OPT:OO4P:CHAR:EO:SWAP?
:CALCulate{1-16}:OPTical:OO4Port:CHARfile:EO:TARGetfile <string>
:CALCulate{1-16}:OPTical:OO4Port:CHARfile:EO:TARGetfile?
Description: The command sets the filename to store the generated EO device characterization file for
the given channel.
The query outputs the filename where the generated EO device characterization file is
stored for the given channel.
Cmd Parameters: <string> ’c:\eofiles\myfile1.s2p’
Query Parameters: NA
Query Output: <char> c:\eofiles\myfile1.s2p
Range: NA
Default Value: NA
Syntax Example: :CALC1:OPT:OO4P:CHAR:EO:TARG ’c:\eofiles\myfile1.s2p’
:CALC1:OPT:OO4P:CHAR:EO:TARG?

SCPI Commands 5-22 :CALCulate{1-16}:OPTical Subsystem
MS464xB Series VNA PM PN: 10410-00322 Rev. U 5-147
:CALCulate{1-16}:OPTical:OO4Port:CHARfile:OE <string>
:CALCulate{1-16}:OPTical:OO4Port:CHARfile:OE?
Description: The command sets the OE device characterization filename for the multiport OO
measurement on the given channel.
The query outputs the OE device characterization filename for the multiport OO
measurement of the given channel.
Cmd Parameters: <string> ’c:\eofiles\myfile1.s2p’
Query Parameters: NA
Query Output: <char> c:\eofiles\myfile1.s2p
Range: NA
Default Value: NA
Syntax Example: :CALC1:OPT:OO4P:CHAR:OE ’c:\eofiles\myfile1.s2p’
:CALC1:OPT:OO4P:CHAR:OE?

5-22 :CALCulate{1-16}:OPTical Subsystem SCPI Commands
5-148 PN: 10410-00322 Rev. U MS464xB Series VNA PM
:CALCulate{1-16}:OPTical:OO4Port:CHARfile:OE:MEASure? <NR1>
Description: The query generates the OE Device characterization data of the given channel and return
status.
Prerequisite: The following commands must be sent before measuring the OE characterization data:
•:CALCulate{1-16}:OPTical:OO4Port:CALFile <string>
(Example) :CALC1:OPT:OO4P:CALF ’c:\eofiles\myfile1.chx’
•:CALCulate{1-16}:OPTical:OO4Port:CHARfile:EO <string>
(Example) :CALC1:OPT:OO4P:CHAR:EO ’c:\eofiles\myfile1.s2p’
•:CALCulate{1-16}:OPTical:OO4Port:CHARfile:OE:TARGetfile <string>
(Example) :CALC1:OPT:OO4P:CHAR:OE:TARG ’c:\eofiles\myfile1.s2p’
Cmd Parameters: NA
Query Parameters: NA
Query Output: <NR1> Query returns one of the following:
0 – Valid
1 – Invalid
2 – InvalidSnPFile
3 – InvalidCHXFile
4 – InvalidCalType
5 – IncompatibleFreq
6 – IncompatiblePort
7 – NoCalExist
8 – WARNING:Extrapolation
9 – InvalidPortSelection
10 – InvalidSnPFileType
11 – InvalidEOFileType
12 – InvalidOEFileType
13 – WARNING:CHXFileContainsOpticalSetup
14 – InvalidPortAssignment
15 – InvalidPortReassignment
16 – NoCHXFileExist
17 – NoSnPFileExist
Range: NA
Default Value: NA
Syntax Example: :CALC1:OPT:OO4P:CHAR:OE:MEAS?

SCPI Commands 5-22 :CALCulate{1-16}:OPTical Subsystem
MS464xB Series VNA PM PN: 10410-00322 Rev. U 5-149
:CALCulate{1-16}:OPTical:OO4Port:CHARfile:OE:REASsign:PORT{1-4} <char>
:CALCulate{1-16}:OPTical:OO4Port:CHARfile:OE:REASsign:PORT{1-4}?
Description: The command reassigns the OE Port for the multiport OO measurement on the given
channel.
The query outputs the OE Port assignment for the multiport OO measurement of the
given channel.
This command can only be used if the Configuration is Differential O/E.
Cmd Parameters: <char> PORT1 | PORT2 | PORT3 | PORT4
Query Parameters: NA
Query Output: <char> PORT1 | PORT2 | PORT3 | PORT4
Range: NA
Default Value: NA
Syntax Example: :CALC1:OPT:OO4P:CHAR:OE:REAS:PORT1 PORT4
:CALC1:OPT:OO4P:CHAR:OE:REAS:PORT1?
:CALCulate{1-16}:OPTical:OO4Port:CHARfile:OE:SWAP[:STATe] <char>
:CALCulate{1-16}:OPTical:OO4Port:CHARfile:OE:SWAP[:STATe]?
Description: The command sets the OE device characterization Swap flag to swap ports for the
multiport OO measurement on the given channel.
The query outputs the OE device characterization Swap flag to swap ports for the
multiport OO measurement of the given channel.
This command can only be used if the Configuration is Single-ended O/E.
Cmd Parameters: <char> 1 | 0 | ON | OFF
Query Parameters: NA
Query Output: <char> 1 | 0
Range: NA
Default Value: 0
Syntax Example: :CALC1:OPT:OO4P:CHAR:OE:SWAP ON
:CALC1:OPT:OO4P:CHAR:OE:SWAP?
:CALCulate{1-16}:OPTical:OO4Port:CHARfile:OE:TARGetfile <string>
:CALCulate{1-16}:OPTical:OO4Port:CHARfile:OE:TARGetfile?
Description: The command sets the filename to store the generated OE device characterization file for
the given channel.
The query outputs the filename where the generated OE device characterization file is
stored for the given channel.
Cmd Parameters: <string> ’c:\eofiles\myfile1.s2p’
Query Parameters: NA
Query Output: <char> c:\eofiles\myfile1.s2p
Range: NA
Default Value: NA
Syntax Example: :CALC1:OPT:OO4P:CHAR:OE:TARG ’c:\eofiles\myfile1.s2p’
:CALC1:OPT:OO4P:CHAR:OE:TARG?

5-22 :CALCulate{1-16}:OPTical Subsystem SCPI Commands
5-150 PN: 10410-00322 Rev. U MS464xB Series VNA PM
:CALCulate{1-16}:OPTical:OO4Port:CONFiguration <char>
:CALCulate{1-16}:OPTical:OO4Port:CONFiguration?
Description: The command sets the configuration of the multiport OO measurement on the given
channel.
The query outputs the configuration of the multiport OO measurement of the given
channel.
Cmd Parameters: <char> SESO | DESO | SEDO | DEDO
Definitions:
SESO = Single ended E/O – Single ended O/E
DESO = Differential E/O – Single ended O/E
SEDO = Single ended E/O – Differential O/E
DEDO = Differential E/O – Differential O/E
Query Parameters: NA
Query Output: <char> SESO | DESO | SEDO | DEDO
Range: NA
Default Value: SESO
Syntax Example: :CALC1:OPT:OO4P:CONF SESO
:CALC1:OPT:OO4P:CONF?
:CALCulate{1-16}:OPTical:OO4Port:EOPort <char>
:CALCulate{1-16}:OPTical:OO4Port:EOPort?
Description: The command sets the EO port assignment for the multiport OO measurement on the
given channel.
The query outputs the EO port assignment for the multiport OO measurement of the
given channel.
Cmd Parameters: <char> PORT12 | PORT13 | PORT14 | PORT23 | PORT24 | PORT34 | PORT1 |
PORT2 | PORT3 | PORT4
Query Parameters: NA
Query Output: <char> PORT12 | PORT13 | PORT14 | PORT23 | PORT24 | PORT34 | PORT1 |
PORT2 | PORT3 | PORT4
Range: NA
Default Value: PORT1
Syntax Example: :CALC1:OPT:OO4P:EOP PORT12
:CALC1:OPT:OO4P:EOP?

SCPI Commands 5-22 :CALCulate{1-16}:OPTical Subsystem
MS464xB Series VNA PM PN: 10410-00322 Rev. U 5-151
:CALCulate{1-16}:OPTical:OO4Port:OEPort <char>
:CALCulate{1-16}:OPTical:OO4Port:OEPort?
Description: The command sets the OE port assignment for the multiport OO measurement on the
given channel.
The query outputs the OE port assignment for the multiport OO measurement of the
given channel.
Cmd Parameters: <char> PORT12 | PORT13 | PORT14 | PORT23 | PORT24 | PORT34 | PORT1 |
PORT2 | PORT3 | PORT4
Query Parameters: NA
Query Output: <char> PORT12 | PORT13 | PORT14 | PORT23 | PORT24 | PORT34 | PORT1 |
PORT2 | PORT3 | PORT4
Range: NA
Default Value: PORT2
Syntax Example: :CALC1:OPT:OO4P:OEP PORT12
:CALC1:OPT:OO4P:OEP?
:CALCulate{1-16}:OPTical:OO4Port:SETup[:TYPE] <string>
:CALCulate{1-16}:OPTical:OO4Port:SETup[:TYPE]?
Description: The command sets the multiport OO measurement setup type (CHX/Current cal) to be
used for measurement for the given channel. If CHX is chosen, a chx file must be entered.
The query outputs the multiport OO measurement setup type (CHX/Current cal) for the
given channel.
Related Cmd: :CALCulate{1-16}:OPTical:OO4Port:CALFile <string>
:CALCulate{1-16}:OPTical:OE4Port:CALFile?
Cmd Parameters: <char> CHX | CURRent
Query Parameters: NA
Query Output: <char> CHX | CURR
Range: NA
Default Value: CHX
Syntax Example: :CALC1:OPT:OO4P:SET CURR
:CALC1:OPT:OO4P:SET?

5-23 :CALCulate{1-16}:PARameter and :PARameter{1-16} Subsystem SCPI Commands
5-152 PN: 10410-00322 Rev. U MS464xB Series VNA PM
5-23 :CALCulate{1-16}:PARameter and :PARameter{1-16} Subsystem
The :CALCulate{1-16}:PARameter subsystem commands control and report on the number of traces on the
indicated channel. The :CALCulate{1-16}:PARameter{1-16} subsystem commands configure the types of
parameters used and how they are displayed on each trace.
Trace Subsystems
Related trace and display subsystems are:
•Section 5-23 “:CALCulate{1-16}:PARameter and :PARameter{1-16} Subsystem” on page 5-152
•Section 5-27 “:CALCulate{1-16}:PARameter{1-16}:MSTatistics Subsystem” on page 5-174
•Section 5-28 “:CALCulate{1-16}:PARameter{1-16}:SELect Subsystem” on page 5-176
•Section 5-30 “:CALCulate{1-16}:POLar Subsystem” on page 5-178
•Section 5-31 “:CALCulate{1-16}:PROCessing:ORDer Subsystem” on page 5-180
•Section 5-35 “:CALCulate{1-16}[:SELected]:CONVersion Subsystem” on page 5-202
•Section 5-36 “:CALCulate{1-16}[:SELected]:DATA Subsystem” on page 5-204
•Section 5-38 “:CALCulate{1-16}[:SELected]:FORmat Subsystem” on page 5-219
•Section 5-44 “:CALCulate{1-16}[:SELected]:MATH Subsystem” on page 5-256
•Section 5-45 “:CALCulate{1-16}[:SELected]:MDATA Subsystem” on page 5-263
•Section 5-47 “:CALCulate{1-16}[:SELected]:SMITh Subsystem” on page 5-284
•Section 5-48 “:CALCulate{1-16}[:SELected]:SMOothing Subsystem” on page 5-286
•Section 5-49 “:CALCulate{1-16}[:SELected]:TDATA Subsystem” on page 5-287
•Section 5-59 “:DISPlay Subsystem” on page 5-351
:CALCulate{1-16}:PARameter:COUNt <NRf>
:CALCulate{1-16}:PARameter:COUNt?
Description: The command sets the number of traces on the specified channel.
The query outputs the number of traces on the specified channel.
Cmd Parameters: <NRf> The input parameter is a unitless number.
Query Parameters: <NR1> The output parameter is an integer.
Range: 1 to 16
Default Value: 4
Syntax Example: :CALC1:PAR:COUN 4
:CALC1:PAR:COUN?

SCPI Commands 5-23 :CALCulate{1-16}:PARameter and :PARameter{1-16} Subsystem
MS464xB Series VNA PM PN: 10410-00322 Rev. U 5-153
:CALCulate{1-16}:PARameter{1-16}:DEFine <char1> | <char1>,<char2> |
<char1>,<char2>,<char3>,<char4>
:CALCulate{1-16}:PARameter{1-16}:DEFine?
Description: The command sets the measurement parameter of the indicated trace. Additional
command parameters (<char2>, <char3>, and <char4>) may be required depending on
the selection of the first <char> parameter. If multiple command parameters are
required, each additional parameter is separated by a comma. Spaces between command
parameters are ignored. The use of these parameters requires a 4-port instrument: A3 |
A4 | B3 | B4 | S13 | S23 | S33 | S31 | S32 | S14 | S24 | S34 | S41 | S42 | S43 | S44
| PORT3 | PORT4.
Available Measurement Parameters
The first parameter <char1> defines which S-Parameter, external analog input, or
user-defined S-Parameter is measured. The available selections are:
•S11 = No other <char> parameters are required.
•S12 = No other <char> parameters are required.
•S13 = No other <char> parameters are required.
•S14 = No other <char> parameters are required.
•S21 = No other <char> parameters are required.
•S22 = No other <char> parameters are required.
•S23 = No other <char> parameters are required.
•S24 = No other <char> parameters are required.
•S31 = No other <char> parameters are required.
•S32 = No other <char> parameters are required.
•S33 = No other <char> parameters are required.
•S34 = No other <char> parameters are required.
•S41 = No other <char> parameters are required.
•S42 = No other <char> parameters are required.
•S43 = No other <char> parameters are required.
•S44 = No other <char> parameters are required.
•EXT1 = External <char2> is also required to define the Port number.
•EXT2 = <char2> is also required to define the Port number.
•USR = <char2> is also required to define the numerator,<char3> is also required to
define the denominator, and <char4> is also required to define the Port number.
•MIXed = Response Mixed Mode, no other <char> parameters are required.
•NFIG = Noise Figure trace response, no other <char> parameters are required.
(valid only with Option 41 or Option 48)
•NPOW = Noise Power trace response, no other <char> parameters are required.
(valid only with Option 41 or Option 48)
•NTEMP = Noise Temperature trace response, no other <char> parameters are
required. (valid only with Option 41 or Option 48)
•AGAin = Noise Figure Available Gain trace response, no other <char> parameters
are required (valid only with Option 48).
•IGAin = Noise Figure Insertion Gain trace response, no other <char> parameters
are required (valid only with Option 48).

5-23 :CALCulate{1-16}:PARameter and :PARameter{1-16} Subsystem SCPI Commands
5-154 PN: 10410-00322 Rev. U MS464xB Series VNA PM
Command Parameter Requirements when S11, S12, S21, or S22 is Selected
If the S11, S12, S21, S22, S13, S23, S33, S31, S32, S14, S24, S34, S41, S42, S43, S44,
MIXed, NFIG, NPOW, NTEMP, AGAin, or IGAin parameters are selected for <char>:
•No additional command parameters are required.
•The use of Port 3 or Port 4 require a 4-port instrument.
•For example, :CALC1:PAR1:DEF S11 sets the input-reflection coefficient
measurement.
•The command syntax for S-Parameters:
:CALCulate{1-16}:PARameter{1-16}:DEFine <char1>
Command Parameters Requirements when EXT1 or EXT2 is Selected
If an external analog input of EXT1 or EXT2 is selected for <char1>:
•An additional parameter of <char2> is required to define the power source port as
PORT1, PORT2, PORT3, PORT4, L1, or L2.
•L1 is the same as Port 1 and L2 is the same as Port 2; both use Lightning 37xxxx
syntax.
•The use of Port 3 or Port 4 require a 4-port instrument.
•The command syntax for external analog input:
:CALCulate{1-16}:PARameter{1-16}:DEFine <char1>,<char2>
Command Parameter Requirements when USR is Selected
If the user-defined S-Parameter of USR is selected for <char1>:
•Three additional command parameters are required as <char2>, <char3>, and
<char4>.
•The use of Port 3 or Port 4 require a 4-port instrument.
•The second additional parameter <char2> represents the numerator. The
numerator values are selected from values of A1, A2, A, A4, B1, B2, B3, B4, or 1
(one).
•The third additional parameter <char3> represents the denominator and is also
selected from values of A1, A2, A, A4, B1, B2, B3, B4, or 1.
•The fourth additional parameter <char4> defines the power source port and is
selected from PORT1, PORT2, PORT3, PORT4, L1, or L2.
•For example, the command :CALC1:PAR1:DEF USR,A1,B1,PORT1 sets a
user-defined S-Parameter value of A1/B1 for Port1.
•The USR parameter is provided for users who want to deviate from standard
S-Parameter measurements. A typical application of the USR parameter would be
to remove external effects from antenna analysis where a test antenna is compared
to a reference antenna by using a ratio such as B2/A2.
•The command syntax for user-defined S-Parameters:
:CALCulate{1-16}:PARameter{1-16}:DEFine <char1>,<char2>,
<char3>,<char4>

SCPI Commands 5-23 :CALCulate{1-16}:PARameter and :PARameter{1-16} Subsystem
MS464xB Series VNA PM PN: 10410-00322 Rev. U 5-155
Query Outputs
The query outputs vary depending on the command parameters that were set in the
command string.
Query Output for S-Parameters, Mixed-Mode Parameters, or Noise Figure Parameters
If the command sets S11, S12, S21, S22, S13, S23, S33, S31, S32, S14, S24, S34, S41, S42,
S43, S44, MIXed, NFIG, NPOW, NTEMP, AGAin, or IGAin:
•The query outputs only the selected parameter.
•For example, with a command setting S11, the query returns the following:
:CALC1:PAR1:DEF S11
:CALC1:PAR1:DEF?
S11
Query Output for EXT1 or EXT2
If the command sets external analog inputs EXT1 or EXT2:
•The output parameters are <char1> EXT1 | EXT2 and <char2> PORT1 | PORT2 |
PORT3 | PORT4 | L1 | L2
•The query outputs the external analog input value and the associated port.
•For example, the command and query below return the following:
:CALC1:PAR1:DEF EXT1,PORT2
:CALC1:PAR1:DEF?
EXT1,PORT2
Query Output for USR
If the command sets USR for a user-defined S-Parameter, the output parameters are:
•<char1> USR
•<char2> A1 | A2 | B1 | B2 | 1
•<char3> A1 | A2 | B1 | B2 | 1
•<char4> PORT1 | PORT2
•The query outputs USR, the numerator, denominator, and the associated port.
Note that the numerator and denominator are separated by a forward slash (“/”).
•For example, the command and query below return the following:
:CALC1:PAR1:DEF USR,A1,B1,PORT1
:CALC1:PAR1:DEF?
USR,A1/B1,PORT1
Cmd Parameters: The required command parameters depend on the first parameter selected:
•<char1> S11 | S12 | S21 | S22 | S13 | S23 | S33 | S31 | S32 | S14 | S24 | S34 |
S41 | S42 | S43 | S44 | MIXed | NFIG | NPOW | NTEMP | AGAin | IGAin |
EXT1 | EXT2 | USR
•<char2> A1 | A2 | A3 | A4 | B1 | B2 |B31 | B4 | 1
•<char3> A1 | A2 | A3 | A4 | B1 | B2 |B31 | B4 | 1
•<char4> PORT1 | PORT2 | PORT3 | PORT4 | L1 | L2

5-23 :CALCulate{1-16}:PARameter and :PARameter{1-16} Subsystem SCPI Commands
5-156 PN: 10410-00322 Rev. U MS464xB Series VNA PM
Query Parameters: The query parameters returned depend on which S-Parameter was selected for the
command:
•<char1> S11 | S12 | S21 | S22 | S13 | S23 | S33 | S31 | S32 | S14 | S24 | S34 |
S41 | S42 | S43 | S44 | MIX | NFIG | NPOW | NTEMP | AGAin | IGAin |
EXT1 | EXT2 | USR
•<char2> A1 | A2 | A3 | A4 | B1 | B2 |B31 | B4 | 1
•<char3> A1 | A2 | A3 | A4 | B1 | B2 |B31 | B4 | 1
•<char4> PORT1 | PORT2 | PORT3 | PORT4 | L1 | L2
Output: <char1> | <char1>,<char2> | <char1>,<char2>/<char3>,<char4>
Range: NA
Default Value: The command and query default values depend on the which parameter was selected for
<char1>:
•S11 for PAR1
•S12 for PAR2
•S21 for PAR3
•S22 for PAR4
•S11 for all others
Syntax Example: :CALC1:PAR1:DEF S11
:CALC1:PAR1:DEF NFIG
:CALC1:PAR1:DEF EXT1,PORT2
:CALC1:PAR1:DEF EXT1,PORT2
:CALC1:PAR1:DEF USR A1,B1,PORT1
:CALC1:PAR1:DEF?

SCPI Commands 5-23 :CALCulate{1-16}:PARameter and :PARameter{1-16} Subsystem
MS464xB Series VNA PM PN: 10410-00322 Rev. U 5-157
:CALCulate{1-16}:PARameter{1-16}:FORMat <char>
:CALCulate{1-16}:PARameter{1-16}:FORMat?
Description: The command selects the display format of the indicated trace on the indicated channel.
See Chapter 2, “Programming the VectorStar Series VNA” for more information. The
available display types are:
•GDELay = Group Delay
•IMAGinar = Imaginary
•LINPHase = Linear Mag and Phase
•LOGPHase = Log Magnitude and Phase
•MLINear = Linear Magnitude
•MLOGarithmic = Log Magnitude
•PHASe = Phase
•PLINear = Linear Polar and Linear Phase
•PLINCOMPlex = Linear Polar and Real/Imaginary
•PLOGarithmic = Log Polar and Log Phase
•PLOGCOMPlex = Log Polar and Real/Imaginary
•PWRIn = Power In
•PWROut = Power Out
•REAL = Real
•REIMaginary = Real and Imaginary
•SADCOMPlex = Smith (G + jB) Admittance Real/Imaginary
•SADLINear = Smith (G + jB) Admittance Linear/Phase
•SADLOGarithmic = Smith (G + jB) Admittance Log/Phase
•SADMittance = Smith (G + jB) Admittance
•SADMLC = Smith (G + jB) Admittance L/C
•SCOMPlex = Smith (R + jX) Impedance Real/Imaginary
•SIMPLC = Smith (R + jX) Impedance L/C
•SLINear = Smith (R + jX) Impedance Linear/Phase
•SLOGarithmic = Smith (R + jX) Impedance Log/Phase
•SMITh = Smith (R + jX) Impedance
•SWR = SWR
•ZCAPacitance = Impedance Capacitance
•ZCOMPlex = Impedance Real and Imaginary
•ZIMAGinary = Impedance Imaginary
•ZINDuctance = Impedance Inductance
•ZMAGNitude = Impedance Magnitude
•ZREAL = Impedance Real
The query outputs the display format of the indicated trace on the indicated channel. See
Chapter 2, “Programming the VectorStar Series VNA” for more information and a
complete listing of trace graph types, default settings, and available ranges.

5-23 :CALCulate{1-16}:PARameter and :PARameter{1-16} Subsystem SCPI Commands
5-158 PN: 10410-00322 Rev. U MS464xB Series VNA PM
Cmd Parameters: <char> GDELay | IMAGinary | LINPHase | LOGPHase | MLINear | MLOGarithmic |
PHASe | PLINear | PLINCOMPlex | PLOGarithmic | PLOGCOMPlex | PWRIn |
PWROut | REAL | REIMaginary | SADCOMPlex | SADLINear | SADLOGarithmic |
SADMittance | SADMLC | SCOMPlex | SIMPLC | SLINear | SLOGarithmic | SMITh
| SWR | ZCAPacitance | ZCOMPlex | ZIMAGinary |ZINDuctance | ZMAGNitude |
ZREAL
Query Parameters: NA
Query Output: <char> GDEL | IMAG | LINPH | LOGPH | MLIN | MLOG | PHAS | PLIN |
PLINCOMP | PLOG | PLOGCOMP | PWRI | PWRO | REAL | REIM | SADCOMP |
SADLIN | SADLOG | SADM | SADMLC | SCOMP | SIMPLC | SLIN | SLOG | SMIT
| SWR | ZCAP | ZCOMP | ZIMAG | ZIND | ZMAGN | ZREAL
Range: NA
Default Value: The command/query default values depend on the value of the PARameter keyword as it
varies from PAR1 to PAR16 listed below:
•SMITh for PAR1 (PARameter1)
•LOGPHase for PAR2
•LOGPHase for PAR3
•SMITh for PAR4
•MLOG for PAR5, PAR6, PAR7, PAR8, PAR9, PAR10, PAR11, PAR12, PAR13,
PAR14, PAR15, and PAR16.
Syntax Example: :CALC1:PAR1:FORM GDE
:CALC1:PAR1:FORM?
:CALCulate{1-16}:PARameter{1-16}:MLOCation <char>
:CALCulate{1-16}:PARameter{1-16}:MLOCation?
Description: The command sets the location of the marker readout at the given trace of the indicated
channel. Command parameter definitions are:
•ULEFt = Upper Left
•URIGht = Upper Right
•LLEFt = Lower Left
•LRIGht = Lower Right
•DSOFf = Display Off
•CUSTom = Custom Location (defined by X and Y coordinates)
The query outputs the location of the marker readout at the given trace of the indicated
channel.
Cmd Parameters: <char> ULEFt | URIGht | LLEFt | LRIGht | DSOFf | CUSTom
Query Parameters: NA
Query Output: <char> ULEF | URIG | LLEF | LRIG | DSOF | CUST
Range: NA
Default: ULEF
Syntax Example: :CALC1:PAR:MLOC URIG
:CALC1:PAR:MLOC?

SCPI Commands 5-23 :CALCulate{1-16}:PARameter and :PARameter{1-16} Subsystem
MS464xB Series VNA PM PN: 10410-00322 Rev. U 5-159
:CALCulate{1-16}:PARameter{1-16}:MLOCation:X <NRf>
:CALCulate{1-16}:PARameter{1-16}:MLOCation:X?
Description: The command sets the X offset location of the Marker Data Display for the given trace on
the indicated channel. This command requires Marker Data Display Location to be set to
'Custom'.
The query outputs the X Offset location of the Marker Data Display for the given trace on
the indicated channel.
The location is the top left corner of the trace display area. A value in the range of 0-100
can be set which can suitably get coerced based on the display size of the trace.
Cmd Parameters: <NR3> The input parameter is a unitless number between 0-100.
Query Parameters: NA
Query Output: <NR3> The output parameter is a unitless number value between 0-100.
Range: 0-100
Default: 0
Syntax Example: :CALC1:PAR1:MLOC:X 1.0E1
:CALC1:PAR1:MLOC:X?
:CALCulate{1-16}:PARameter{1-16}:MLOCation:Y <NRf>
:CALCulate{1-16}:PARameter{1-16}:MLOCation:Y?
Description: The command sets the Y offset location of the Marker Data Display for the given trace on
the indicated channel. This command requires Marker Data Display Location to be set to
'Custom'.
The query outputs the Y Offset location of the Marker Data Display for the given trace on
the indicated channel.
The location is the top left corner of the trace display area. A value in the range of 0-100
can be set which can suitably get coerced based on the display size of the trace.
Cmd Parameters: <NR3> The input parameter is a unitless value between 0-100.
Query Parameters: NA
Query Output: <NR3> The output parameter is a unitless value between 0-100.
Range: 0-100
Default Value: 0
Syntax Example: :CALC1:PAR1:MLOC:Y 1.0E1
:CALC1:PAR1:MLOC:Y?

5-23 :CALCulate{1-16}:PARameter and :PARameter{1-16} Subsystem SCPI Commands
5-160 PN: 10410-00322 Rev. U MS464xB Series VNA PM
:CALCulate{1-16}:PARameter:SELect?
Description: Query only. The query outputs the number of the active trace number on the indicated
channel. Use :CALCulate{1-16}:PARameter{1-16}:SELect to select the active trace.
Cmd Parameters: NA
Query Parameters: <NR1> The output parameter is an integer.
Range: 1 to 16
Default Value: 1
Syntax Example: :CALC2:PAR:SEL?

SCPI Commands 5-24 :CALCulate{1-16}:PARameter{1-16}:REFerence Subsystem
MS464xB Series VNA PM PN: 10410-00322 Rev. U 5-161
5-24 :CALCulate{1-16}:PARameter{1-16}:REFerence Subsystem
The :CALCulate{1-16}:PARameter:REFerence subsystem commands configure the types of parameters used for
the calibration reference plane.
:CALCulate{1-16}:PARameter{1-16}:REFerence:EXTension:AUTOmatic
Description: Calculate and apply the Reference Plane extension delay for the indicated trace on the
indicated channel. No query.
Cmd Parameters: NA
Query Parameters: NA
Output: NA
Range: NA
Default: NA
Syntax Example: :CALC1:PAR1:REF:EXT:AUTO
:CALCulate{1-16}:PARameter{1-16}:REFerence:EXTension:DISTance <NRf>
:CALCulate{1-16}:PARameter{1-16}:REFerence:EXTension:DISTance?
Description: Sets the Reference Plane extension distance in meters for the indicated trace on the
indicated channel. The query outputs the Reference Plane extension distance in meters
for the indicated trace on the indicated channel.
Cmd Parameters: <NRf>
Query Parameters: NA
Output: <NR3>
Range: NA
Default: NA
Syntax Example: :CALC1:PAR1:REF:EXT:DIST <NRf>
:CALC1:PAR1:REF:EXT:DIST?
:CALCulate{1-16}:PARameter{1-16}:REFerence:EXTension:FDEPendent:
AUTOmatic
Description: The command calculates and applies the Reference Plane extension for length and loss
for the indicated trace on the indicated channel
No Query.
Cmd Parameters: NA
Query Parameters: NA
Query Output: NA
Range: NA
Default: NA
Syntax Example: :CALC1:PAR1:REF:EXT:FDEP:AUTO

5-24 :CALCulate{1-16}:PARameter{1-16}:REFerence Subsystem SCPI Commands
5-162 PN: 10410-00322 Rev. U MS464xB Series VNA PM
:CALCulate{1-16}:PARameter{1-16}:REFerence:EXTension:FDEPendent:
EXPonent <NRf>
:CALCulate{1-16}:PARameter{1-16}:REFerence:EXTension:FDEPendent:
EXPonent?
Description: The command sets the frequency dependent exponent (the power of the frequency
dependence of the loss that will be assumed) for reference plane for the indicated channel
and trace. Values are usually between 0.01 to 10)
The query gets frequency dependent exponent for reference plane for the indicated
channel and trace.
Cmd Parameters: <NRf> The input parameter is a unitless number
Query Parameters: NA
Query Output: <NR3> The output parameter is a unitless number
Range: 0.1 to 10
Default: 0.5
Syntax Example: :CALC1:PAR1:REF:EXT:FDEP:EXP 5
:CALC1:PAR1:REF:EXT:FDEP:EXP?
:CALCulate{1-16}:PARameter{1-16}:REFerence:EXTension:FDEPendent:
FREQuency <NRf>
:CALCulate{1-16}:PARameter{1-16}:REFerence:EXTension:FDEPendent:
FREQuency?
Description: The command sets the frequency dependent reference frequency for reference plane for
the indicated channel and trace. This is the frequency at which loss occurs, 0 denotes
constant loss.
The query gets frequency dependent reference frequency for reference plane for the
indicated channel and trace.
Cmd Parameters: <NRf> The input parameter is in Hertz
Query Parameters: NA
Query Output: <NR3> The output parameter is in Hertz
Range: 0 to 99 THz
Default: 0
Syntax Example: :CALC1:PAR1:REF:EXT:FDEP:FREQ 5E9
:CALC1:PAR1:REF:EXT:FDEP:FREQ?

SCPI Commands 5-24 :CALCulate{1-16}:PARameter{1-16}:REFerence Subsystem
MS464xB Series VNA PM PN: 10410-00322 Rev. U 5-163
:CALCulate{1-16}:PARameter{1-16}:REFerence:EXTension:FDEPendent:LOSS
<NRf>
:CALCulate{1-16}:PARameter{1-16}:REFerence:EXTension:FDEPendent:LOSS?
Description: The command sets the frequency dependent reference loss for the indicated channel and
trace. Usually greater than 0.
The query outputs frequency dependent reference loss for the indicated channel and
trace.
Cmd Parameters: <NRf> The input parameter is in dB.
Query Parameters: NA
Query Output: <NR3> The output parameter is in dB
Range: – 1000 to 1000
Default: NA
Syntax Example: :CALC1:PAR1:REF:EXT:FDEP:LOSS 5
:CALC1:PAR1:REF:EXT:FDEP:LOSS?
:CALCulate{1-16}:PARameter{1-16}:REFerence:EXTension:FDEPendent:
MSUPpression[:STATE] <char>
:CALCulate{1-16}:PARameter{1-16}:REFerence:EXTension:FDEPendent:
MSUPpression[:STATE]?
Description: The command turns on/off the status of the mismatch suppression for reference plane for
the indicated channel and trace. When on, ensures that even on mismatch ripple peaks,
the result will not show gain.
Outputs the on/off status of the mismatch suppression for reference plane for the
indicated channel and trace.
Cmd Parameters: <char> 1 | 0 | ON | OFF
Query Parameters: NA
Query Output: <char> 1 | 0
Range: NA
Default: 0
Syntax Example: :CALC1:PAR2:REF:EXT:FDEP:MSUP OFF
:CALC1:PAR2:REF:EXT:FDEP:MSUP?

5-24 :CALCulate{1-16}:PARameter{1-16}:REFerence Subsystem SCPI Commands
5-164 PN: 10410-00322 Rev. U MS464xB Series VNA PM
:CALCulate{1-16}:PARameter{1-16}:REFerence:EXTension:LOSS <NRf>
:CALCulate{1-16}:PARameter{1-16}:REFerence:EXTension:LOSS?
Description: Sets the Reference Plane extension loss in dB for the indicated trace on the indicated
channel. The query outputs the Reference Plane extension loss in dB for the indicated
trace on the indicated channel.
Cmd Parameters: <NRf> The input parameter is in dB.
Query Parameters: NA
Query Output: <NR3> The output is in dB.
Range: –1000 to 1000
Defaut: NA
Syntax Example: :CALC1:PAR1:REF:EXT:LOSS 10
:CALC1:PAR1:REF:EXT:LOSS?
:CALCulate{1-16}:PARameter{1-16}:REFerence:EXTension:PHAse <NRf>
:CALCulate{1-16}:PARameter{1-16}:REFerence:EXTension:PHAse?
Description: Sets the Reference Plane extension phase offset in degrees for the indicated trace on the
indicated channel. The query outputs the Reference Plane extension phase offset in
degrees for the indicated trace on the indicated channel.
Cmd Parameters: <NRf> The input parameter is in degrees.
Query Parameters: NA
Query Output: <NR3> The output is in degrees.
Range: –360 to 360
Default: NA
Syntax Example: :CALC1:PAR1:REF:EXT:PHA 70
:CALC1:PAR1:REF:EXT:PHA?
:CALCulate{1-16}:PARameter{1-16}:REFerence:EXTension:TIMe <NRf>
:CALCulate{1-16}:PARameter{1-16}:REFerence:EXTension:TIMe?
Description: Sets the Reference Plane extension time in seconds for the indicated trace on the
indicated channel.
The query outputs the Reference Plane extension time in seconds for the indicated trace
on the indicated channel.
Cmd Parameters: <NRf> The input parameter is in seconds.
Query Parameters: NA
Query Output: <NR3> The output is in seconds.
Range: NA
Default: 0
Syntax Example: :CALC1:PAR1:REF:EXT:TIM <NRf>
:CALC1:PAR1:REF:EXT:TIM?

SCPI Commands 5-25 :CALCulate{1-16}:PARameter{1-16}:FSIMulator Subsystem
MS464xB Series VNA PM PN: 10410-00322 Rev. U 5-165
5-25 :CALCulate{1-16}:PARameter{1-16}:FSIMulator Subsystem
The :CALCulate{1-16}PARameter{1-16}:FSIMulator commands select a mapped-to port pair for 2-port VNA
measurements. Use these commands to configure the ports for a multiport system measuring a DUT with
various port pairs and none, one, or two singletons.
Measurement and Mixed Mode Subsystems
•Section 5-19 “:CALCulate{1-16}:MXP Subsystem” on page 5-98
•Section 5-25 “:CALCulate{1-16}:PARameter{1-16}:FSIMulator Subsystem” on page 5-165
:CALCulate{1-16}:PARameter{1-16}:FSIMulator:BALun:D1S0:DEFine <char>
:CALCulate{1-16}:PARameter{1-16}:FSIMulator:BALun:D1S0:DEFine?
Description: For 2-port VNAs only. The command sets the Mixed Mode measurement parameter for
the D1S0 Differential Device for the indicated channel and trace. The query outputs the
Mixed Mode measurement parameter for the D1S0 Differential Device for the indicated
channel and trace.
Cmd Parameters: <char> SDD | SDC | SCD | SCC
Where the parameters are defined as Reception at Pair 1 and Drive at Pair 1 as:
•SDD = S-Parameter for differential reception at Pair 1 and differential drive at
Pair 1
•SDC = S-Parameter for differential reception at Pair 1 and common-mode drive at
Pair 2
•SCD = S-Parameter for common-mode reception at Pair 1 and differential drive at
Pair 1
•SCC = S-Parameter for common-mode reception at Pair 1 and common-mode drive
at Pair 1
Query Parameters: <char> SDD | SDC | SCD | SCC
Range: NA
Default: SDD
Syntax Example: :CALC1:PAR1:FSIM:BAL:D1S0:DEF SCD
:CALC1:PAR1:FSIM:BAL:D1S0:DEF?
:CALCulate{1-16}:PARameter{1-16}:FSIMulator:BALun:D1S0:TOPology <char>
:CALCulate{1-16}:PARameter{1-16}:FSIMulator:BALun:D1S0:TOPology?
Description: This command for 2-port or 4-port VNAs. The command sets the D1S0 Device logical
ports to the actual ports mapping as one differential pair and no singletons for the
indicated channel and trace. The query outputs the D1S0 Device logical port to actual
ports mapping for the indicated channel and trace.
Cmd Parameters: <char> MAP12 | MAP21 | MAP13 | MAP31 | MAP23 | MAP32 | MAP14 | MAP41 |
MAP24 | MAP42 | MAP34 | MAP43
Query Parameters: <char> MAP12 | MAP21 | MAP13 | MAP31 | MAP23 | MAP32 | MAP14 | MAP41 |
MAP24 | MAP42 | MAP34 | MAP43 | NONE
Range: NA
Default: MAP12
Syntax Example: :CALC1:PAR1:FSIM:BAL:D1S0:TOP MAP32
:CALC1:PAR1:FSIM:BAL:D1S0:TOP?

5-25 :CALCulate{1-16}:PARameter{1-16}:FSIMulator Subsystem SCPI Commands
5-166 PN: 10410-00322 Rev. U MS464xB Series VNA PM
:CALCulate{1-16}:PARameter{1-16}:FSIMulator:BALun:D1S1:DEFine <char>
:CALCulate{1-16}:PARameter{1-16}:FSIMulator:BALun:D1S1:DEFine?
Description: The command sets the Mixed Mode measurement parameter for the D1S1 Differential
Device for the indicated channel and trace. This command requires a 4-port test set. The
query outputs the Mixed Mode measurement parameter for the D1S1 Differential Device
for the indicated channel and trace.
Cmd Parameters: <char> SXX | SXD | SXC | SDX | SCX | SDD | SDC | SCD | SCC
Where the mixed-mode configurations are:
•SXX = S-Parameter for first singleton reception and first singleton drive
•SXD = S-Parameter for first singleton reception and differential drive at Pair 1
•SXC = S-Parameter for first singleton reception and common-mode drive at Pair 1
•SDX = S-Parameter for differential reception at Pair 1 and first singleton drive
•SCX = S-Parameter for common-mode reception at Pair 1 and first singleton drive
•SDD = S-Parameter for differential reception at Pair 1 and differential drive at
Pair 1
•SDC = S-Parameter for differential reception at Pair 1 and common-mode drive at
Pair 2
•SCD = S-Parameter for common-mode reception at Pair 1 and differential drive at
Pair 1
•SCC = S-Parameter for common-mode reception at Pair 1 and common-mode drive
at Pair 1
Query Parameters: <char> SXX | SXD | SXC | SDX | SCX | SDD | SDC | SCD | SCC
Range: NA
Default: SXX
Syntax Example: :CALC1:PAR1:FSIM:BAL:D1S1:DEF SXX
:CALC1:PAR1:FSIM:BAL:D1S1:DEF?
:CALCulate{1-16}:PARameter{1-16}:FSIMulator:BALun:D1S1:TOPology
<char1>, <char2>
:CALCulate{1-16}:PARameter{1-16}:FSIMulator:BALun:D1S1:TOPology?
Description: The command sets the D1S1 Differential Device logical ports to actual ports mapping for
the indicated channel and trace. Note that port mappings must be port exclusive. The
query outputs the D1S1 Differential Device logical ports to actual ports mapping for the
indicated channel and trace.
Cmd Parameters: <char1> MAP12 | MAP21 | MAP13 | MAP31 | MAP23 | MAP32 | MAP14 | MAP41 |
MAP24 | MAP42 | MAP34 | MAP43
<char2> MAP1 | MAP2 | MAP3 | MAP4
Query Parameters: <char1> MAP12 | MAP21 | MAP13 | MAP31 | MAP23 | MAP32 | MAP14 | MAP41 |
MAP24 | MAP42 | MAP34 | MAP43 | NONE
<char2> MAP1 | MAP2 | MAP3 | MAP4 | NONE
Range: NA
Default: MAP12,MAP3
Syntax Example: :CALC1:PAR1:FSIM:BAL:D1S1:TOP MAP34, MAP2
:CALC1:PAR1:FSIM:BAL:D1S1:TOP?

SCPI Commands 5-25 :CALCulate{1-16}:PARameter{1-16}:FSIMulator Subsystem
MS464xB Series VNA PM PN: 10410-00322 Rev. U 5-167
:CALCulate{1-16}:PARameter{1-16}:FSIMulator:BALun:D1S2:DEFine <char>
:CALCulate{1-16}:PARameter{1-16}:FSIMulator:BALun:D1S2:DEFine?
Description: The command sets the Mixed Mode measurement parameter for the D1S2 Differential
Device as one differential pair and two singletons for the indicated channel and trace.
This command requires a 4-port test set. The query outputs the Mixed Mode
measurement parameter for the D1S2 Differential Device for the indicated channel and
trace.
Cmd Parameters: <char> SXX | SXY | SYX | SYY | SXD | SXC | SYD | SYC | SDX | SDY | SCX | SCY
| SDD | SDC | SCD | SCC
Where the mixed-mode configurations are:
•SXX = S-Parameter for first singleton reception and first singleton drive
•SXY = S-Parameter for first singleton reception and second singleton drive
•SYX = S-Parameter for second singleton reception and first singleton drive
•SYY = S-Parameter for second singleton reception and second singleton drive
•SXD = S-Parameter for first singleton reception and differential drive at Pair 1
•SXC = S-Parameter for first singleton reception and common-mode drive at Pair 1
•SYD = S-Parameter for second singleton reception and differential drive at Pair 1
•SYC = S-Parameter for second singleton reception and common-mode drive at
Pair 1
•SDX = S-Parameter for differential reception at Pair 1 and first singleton drive
•SDY = S-Parameter for differential reception at Pair 1 and second singleton drive
•SCX = S-Parameter for common-mode reception at Pair 1 and first singleton drive
•SCY = S-Parameter for common-mode reception at Pair 1 and second singleton
drive
•SDD = S-Parameter for differential reception at Pair 1 and differential drive at
Pair 1
•SDC = S-Parameter for differential reception at Pair 1 and common-mode drive at
Pair 2
•SCD = S-Parameter for common-mode reception at Pair 1 and differential drive at
Pair 1
•SCC = S-Parameter for common-mode reception at Pair 1 and common-mode drive
at Pair 1
Query Parameters: <char> Return characters are the same as command parameters.
Range: NA
Default: SXX
Syntax Example: :CALC1:PAR1:FSIM:BAL:D1S2:DEF SYD
:CALC1:PAR1:FSIM:BAL:D1S2:DEF?
:CALCulate{1-16}:PARameter{1-16}:FSIMulator:BALun:D1S2:TOPology
<char1>, <char2>, <char3>
:CALCulate{1-16}:PARameter{1-16}:FSIMulator:BALun:D1S2:TOPology?
Description: The command sets the D1S2 Device logical ports to actual ports mapping for the
indicated channel and trace. Note that port mappings must be port exclusive. The query
outputs the D1S2 Device logical ports to actual ports mapping for the indicated channel
and trace.

5-25 :CALCulate{1-16}:PARameter{1-16}:FSIMulator Subsystem SCPI Commands
5-168 PN: 10410-00322 Rev. U MS464xB Series VNA PM
Cmd Parameters: <char1> MAP12 | MAP21 | MAP13 | MAP31 | MAP23 | MAP32 | MAP14 | MAP41 |
MAP24 | MAP42 | MAP34 | MAP43
<char2> MAP1 | MAP2 | MAP3 | MAP4
<char3> MAP1 | MAP2 | MAP3 | MAP4
Query Parameters: <char1> MAP12 | MAP21 | MAP13 | MAP31 | MAP23 | MAP32 | MAP14 | MAP41 |
MAP24 | MAP42 | MAP34 | MAP43 | NONE
<char2> MAP1 | MAP2 | MAP3 | MAP4 | NONE
<char3> MAP1 | MAP2 | MAP3 | MAP4 | NONE
Default: MAP12, MAP3, MAP4
Syntax Example: :CALC1:PAR1:FSIM:BAL:D1S2:TOP MAP34, MAP2, MAP1
:CALC1:PAR1:FSIM:BAL:D1S2:TOP?

SCPI Commands 5-25 :CALCulate{1-16}:PARameter{1-16}:FSIMulator Subsystem
MS464xB Series VNA PM PN: 10410-00322 Rev. U 5-169
:CALCulate{1-16}:PARameter{1-16}:FSIMulator:BALun:D2S0:DEFine <char>
:CALCulate{1-16}:PARameter{1-16}:FSIMulator:BALun:D2S0:DEFine?
Description: The command sets the Mixed Mode measurement parameter for the D2S0 Differential
Device as two differential pairs and no singletons for the indicated channel and trace.
This command requires a 4-port test set.
The query outputs the Mixed Mode measurement parameter for the D2S0 Differential
Device for the indicated channel and trace.
Cmd Parameters: <char> SD1D1 | SD1D2 | SD2D1 | SD2D2 | SC1C1 | SC1C2 | SC2C1 | SC2C2 |
SD1C1 | SD1C2 | SD2C1 | SD2C2 | SC1D1 | SC1D2 | SC2D1 | SC2D2
Where the following balun types are available:
•SD1D1 = S-parameter for differential reception at Pair 1 and differential drive at
Pair 2
•SD1D2 = S-parameter for differential reception at Pair 1 and differential drive at
Pair 2
•SD2D1 = S-parameter for differential reception at Pair 2 and differential drive at
Pair 1
•SD2D2 = S-parameter for differential reception at Pair 2 and differential drive at
Pair 2
•SC1D1 = S-parameter for common-mode reception at Pair 1 and differential drive
at Pair 1
•SC1D2 = S-parameter for common-mode reception at Pair 1 and differential drive
at Pair 2
•SC2D1 = S-parameter for common-mode reception at Pair 2 and differential drive
at Pair 1
•SC2D2 = S-parameter for common-mode reception at Pair 2 and differential drive
at Pair 2
•SD1C1 = S-parameter for differential reception at Pair 1 and common-mode drive
at Pair 2
•SD1C2 = S-parameter for differential reception at Pair 1 and common-mode drive
at Pair 2
•SD2C1 = S-parameter for differential reception at Pair 2 and common-mode drive
at Pair 1
•SD2C2 = S-parameter for differential reception at Pair 2 and common-mode drive
at Pair 2
•SC1C1 = S-parameter for common-mode reception at Pair 1 and common-mode
drive at Pair 1
•SC1C2 = S-parameter for common-mode reception at Pair 1 and common-mode
drive at Pair 2
•SC2C1 = S-parameter for common-mode reception at Pair 2 and common-mode
drive at Pair 1
•SC2C2 = S-parameter for common-mode reception at Pair 2 and common-mode
drive at Pair 2
Query Parameters: <char> Return characters are the same as command parameters.
Range: NA
Default: SD1D1
Syntax Example: :CALC1:PAR1:FSIM:BAL:D2S0:DEF SD1D1
:CALC1:PAR1:FSIM:BAL:D2S0:DEF?

5-25 :CALCulate{1-16}:PARameter{1-16}:FSIMulator Subsystem SCPI Commands
5-170 PN: 10410-00322 Rev. U MS464xB Series VNA PM
:CALCulate{1-16}:PARameter{1-16}:FSIMulator:BALun:D2S0:TOPology
<char1>, <char2>
:CALCulate{1-16}:PARameter{1-16}:FSIMulator:BALun:D2S0:TOPology?
Description: The command sets the D2S0 Device logical ports to actual ports mapping for the
indicated channel and trace. Note that port mappings must be port exclusive. The query
outputs the D2S0 Device logical ports to actual ports mapping for the indicated channel
and trace.
Cmd Parameters: <char1> MAP12 | MAP21 | MAP13 | MAP31 | MAP23 | MAP32 | MAP14 | MAP41 |
MAP24 | MAP42 | MAP34 | MAP43
<char2> MAP12 | MAP21 | MAP13 | MAP31 | MAP23 | MAP32 | MAP14 | MAP41 |
MAP24 | MAP42 | MAP34 | MAP43
Query Parameters: <char1> MAP12 | MAP21 | MAP13 | MAP31 | MAP23 | MAP32 | MAP14 | MAP41 |
MAP24 | MAP42 | MAP34 | MAP43 | NONE
<char2> MAP12 | MAP21 | MAP13 | MAP31 | MAP23 | MAP32 | MAP14 | MAP41 |
MAP24 | MAP42 | MAP34 | MAP43 | NONE
Range: NA
Default: MAP12,MAP34
Syntax Example: :CALC1:PAR1:FSIM:BAL:D2S0:TOP MAP13, MAP24
:CALC1:PAR1:FSIM:BAL:D2S0:TOP?
:CALCulate{1-16}:PARameter{1-16}:FSIMulator:BALun:DEVice <char>
:CALCulate{1-16}:PARameter{1-16}:FSIMulator:BALun:DEVice?
Description: The command selects the Balance Device type for the Balance Simulator function for the
indicated channel and trace where the device type can be:
•D2S0 = Two differential pairs and no singletons.
•D1S1 = One differential pair and one singleton.
•D1S2 = One differential pair and two singletons.
•D1S0 = One differential pair and no singletons.
The query outputs the Balance Device type for the Balance Simulator function for the
indicated channel and trace.
Cmd Parameters: <char> D2S0 | D1S1 | D1S2 | D1S0
Query Parameters: <char> D2S0 | D1S1 | D1S2 | D1S0
Range: NA
Default: D1S1 with a 4-port test set.
D1S0 without a 4-port test set.
Syntax Example: :CALC1:PAR1:FSIM:BAL:DEV D2S0
:CALC1:PAR1:FSIM:BAL:DEV?

SCPI Commands 5-26 :CALCulate{1-16}:PARameter{1-16}:MARKer Subsystem
MS464xB Series VNA PM PN: 10410-00322 Rev. U 5-171
5-26 :CALCulate{1-16}:PARameter{1-16}:MARKer Subsystem
The :CALCulate{1-16}:PARameter{1-16}:MARKer subsystem commands control the active marker, the discrete
marker mode, and whether the markers are displayed.
Marker Subsystems
Related marker configuration, control, and reporting commands are described in the following subsystems:
•Section 5-9 “:CALCulate{1-16}:DISPlay:MARKer Subsystem” on page 5-18
•Section 5-18 “:CALCulate{1-16}:MARKer Subsystem” on page 5-97
•Section 5-26 “:CALCulate{1-16}:PARameter{1-16}:MARKer Subsystem” on page 5-171
•Section 5-27 “:CALCulate{1-16}:PARameter{1-16}:MSTatistics Subsystem” on page 5-174
•Section 5-42 “:CALCulate{1-16}[:SELected]:MARKer Subsystem” on page 5-238
•Section 5-43 “:CALCulate{1-16}[:SELected]:MARKer{1-13} Subsystem” on page 5-253
•Section 5-59 “:DISPlay Subsystem” on page 5-351
:CALCulate{1-16}:PARameter{1-16}:MARKer:ACTivate?
Description: Query only. The query outputs the number of the active marker on the indicated channel
and trace. If there is no active marker, the query returns a 0 (zero). Markers 1 through 12
are standard measurement markers. Marker 13 is the reference marker.
Cmd Parameters: NA
Query Parameters: <NR1> The output parameter is an integer.
Range: 0 to 13
Default Value: 0
Syntax Example: :CALC1:PAR5:MARK1:ACT
:CALC1:PAR5:MARK:ACT?
:CALCulate{1-16}:PARameter{1-16}:MARKer:DISCrete <char>
:CALCulate{1-16}:PARameter{1-16}:MARKer:DISCrete?
Description: The command turns the discrete marker mode on/off on the given trace of the indicated
channel. The query outputs the discrete marker mode on/off state on the given trace of
the indicated channel.
Cmd Parameters: <char> 1 | 0 | ON | OFF
Query Parameters: <char> 1 | 0
Range: NA
Default Value: 1
Syntax Example: :CALC1:PAR1:MARK:DISC ON
:CALC1:PAR1:MARK:DISC?

5-26 :CALCulate{1-16}:PARameter{1-16}:MARKer Subsystem SCPI Commands
5-172 PN: 10410-00322 Rev. U MS464xB Series VNA PM
:CALCulate{1-16}:PARameter{1-16}:MARKer{1-13}:ACTivate
Description: The command makes the indicated marker the active marker on the indicated channel
and trace. Markers 1 through 12 are standard measurement markers. Marker 13 is the
reference marker. No query.
Cmd Parameters: NA
Query Parameters: NA
Range: NA
Default Value: NA
Syntax Example: :CALC1:PAR1:MARK1:ACT
:CALCulate{1-16}:PARameter{1-16}:MARKer{1-13}:X <NRf>
:CALCulate{1-16}:PARameter{1-16}:MARKer{1-13}:X?
Description: The command enters the frequency, distance, or time value of the indicated marker and
turns the marker on. The example below supposes that a point exists at 10.0E6 and is
within the predefined frequency range. The query outputs the frequency, distance, or
time value of the indicated marker. Markers 1 through 12 are standard measurement
markers. Marker 13 is the reference marker.
Cmd Parameters: <NRf> The input parameter is in Hertz, Meters, or Seconds.
Query Parameters: <NR3> The output parameter is in Hertz, Meters, or Seconds.
Range: The range is user-defined by a start and stop frequency, a start and stop distance, or a
start and stop time.
Default Value: For the X-axis, the default is the Minimum Instrument Frequency.
Syntax Example: :CALC1:PAR1:MARK1:X 10.0E6
:CALC1:PAR1:MARK1:X?
:CALCulate{1-16}:PARameter{1-16}:MARKer{1-13}:Y?
Description: Query only. The query outputs the response value of the indicated marker. Markers 1
through 12 are standard measurement markers. Marker 13 is the reference marker. Use
the following command to set the display type:
:CALCulate{1-16}[:SELected]:FORMat
See Chapter 2, “Programming the VectorStar Series VNA” for more information and a
complete listing of trace graph types, default settings, and available ranges.
Query Parameters: <NR3> | <NR3>,<NR3> The output parameter depends on the display type.
Range: NA
Default Value: NA
Syntax Example: :CALC1:PAR1:MARK1:Y?

SCPI Commands 5-26 :CALCulate{1-16}:PARameter{1-16}:MARKer Subsystem
MS464xB Series VNA PM PN: 10410-00322 Rev. U 5-173
:CALCulate{1-16}:PARameter{1-16}:MARKer{1-13}[:STATe] <char>
:CALCulate{1-16}:PARameter{1-16}:MARKer{1-13}[:STATe]?
Description: For the indicated channel and trace, the command toggles the indicated marker display
on/off. Markers 1 through 12 are standard measurement markers. Marker 13 is the
reference marker.
For the indicated channel and the indicated trace, the query outputs the marker display
on/off status of the indicated marker. Markers 1 through 12 are standard measurement
markers. Marker 13 is the reference marker.
Cmd Parameters: <char> 1 | 0 | ON | OFF
Query Parameters: <char> 1 | 0
Range: NA
Default Value: 0
Syntax Example: :CALC1:PAR1:MARK1 ON
:CALC1:PAR1:MARK1?

5-27 :CALCulate{1-16}:PARameter{1-16}:MSTatistics Subsystem SCPI Commands
5-174 PN: 10410-00322 Rev. U MS464xB Series VNA PM
5-27 :CALCulate{1-16}:PARameter{1-16}:MSTatistics Subsystem
The :CALCulate{1-16}:PARameter{1-16}:MSTatistics subsystem commands control the marker data table display
and output its values.
Marker Subsystems
Related marker configuration, control, and reporting commands are described in the following subsystems:
•Section 5-9 “:CALCulate{1-16}:DISPlay:MARKer Subsystem” on page 5-18
•Section 5-18 “:CALCulate{1-16}:MARKer Subsystem” on page 5-97
•Section 5-26 “:CALCulate{1-16}:PARameter{1-16}:MARKer Subsystem” on page 5-171
•Section 5-27 “:CALCulate{1-16}:PARameter{1-16}:MSTatistics Subsystem” on page 5-174
•Section 5-42 “:CALCulate{1-16}[:SELected]:MARKer Subsystem” on page 5-238
•Section 5-43 “:CALCulate{1-16}[:SELected]:MARKer{1-13} Subsystem” on page 5-253
•Section 5-59 “:DISPlay Subsystem” on page 5-351
:CALCulate{1-16}:PARameter{1-16}:MSTatistics <char>
:CALCulate{1-16}:PARameter{1-16}:MSTatistics?
Description: For the indicated channel and trace, the command toggles the marker statistics display
on and off. Markers do not need to be turned on to display the statistics data. If the
statistics are toggled on, the statistics are determined for the entire sweep range. The
three values displayed are Mean (Mean), Standard Deviation (Std Dev), and
Peak-to-Peak (P-P), each measured in dB. Markers do not need to be displayed to output
the statistics. If the marker statistics are displayed, a label of Stat Range Entire Sweep
(Statistics Range - Entire Sweep) appears above the statistic values. The query, for the
indicated channel and trace, outputs the marker statistics display on/off state.
Cmd Parameters: <char> 1 | 0 | ON | OFF
Query Parameters: <char> 1 | 0
Range: NA
Default Value: 0
Syntax Example: :CALC1:PAR1:MST ON
:CALC1:PAR1:MST?
:CALCulate{1-16}:PARameter{1-16}:MSTatistics:DATA?
Description: Query only. On the indicated channel, for the indicated trace, the query outputs the three
marker statistics of the upper display. The statistics are determined for the entire sweep
range. The three values output are Mean (Mean), Standard Deviation (Std Dev), and
Peak-to-Peak (P-P), each measured in dB. The values are measured for the entire sweep
range for the indicated trace. Markers do not need to be on to output (or display) the
statistics.
Cmd Parameters: NA
Query Parameters: <NR3>, <NR3>, <NR3> Outputs marker on-screen statistics in units of dB.
Range: NA
Default Value: NA
Syntax Example: :CALC1:PAR1:MST:DATA?

SCPI Commands 5-27 :CALCulate{1-16}:PARameter{1-16}:MSTatistics Subsystem
MS464xB Series VNA PM PN: 10410-00322 Rev. U 5-175
:CALCulate{1-16}:PARameter{1-16}:MSTatistics:DATA2?
Description: Query only. Outputs the marker statistics of the lower display on the given trace of the
indicated channel. A dual display trace must be set up before sending the query. The
statistics are determined for the entire sweep range. The three values output are Mean
(Mean), Standard Deviation (Std Dev), and Peak-to-Peak (P-P), each measured in dB.
The values are measured for the entire sweep range for the indicated trace. Markers do
not need to be on to output (or display) the statistics.
Cmd Parameters: NA
Query Parameters: <NR3>, <NR3>, <NR3> Outputs marker on-screen statistics.
Range: NA
Default Value: NA
Syntax Example: :CALC1:PAR1:MST:DATA2?

5-28 :CALCulate{1-16}:PARameter{1-16}:SELect Subsystem SCPI Commands
5-176 PN: 10410-00322 Rev. U MS464xB Series VNA PM
5-28 :CALCulate{1-16}:PARameter{1-16}:SELect Subsystem
The :CALCulate{1-16}:PARameter{1-16}:SELect subsystem command sets the active trace.
Trace Subsystems
Related trace subsystems are:
•Section 5-23 “:CALCulate{1-16}:PARameter and :PARameter{1-16} Subsystem” on page 5-152
•Section 5-25 “:CALCulate{1-16}:PARameter{1-16}:FSIMulator Subsystem” on page 5-165
•Section 5-28 “:CALCulate{1-16}:PARameter{1-16}:SELect Subsystem” on page 5-176
•Section 5-29 “:CALCulate{1-16}:PARameter{1-16}:COUPling Subsystem” on page 5-177
•Section 5-30 “:CALCulate{1-16}:POLar Subsystem” on page 5-178
•Section 5-31 “:CALCulate{1-16}:PROCessing:ORDer Subsystem” on page 5-180
•Section 5-35 “:CALCulate{1-16}[:SELected]:CONVersion Subsystem” on page 5-202
•Section 5-36 “:CALCulate{1-16}[:SELected]:DATA Subsystem” on page 5-204
•Section 5-38 “:CALCulate{1-16}[:SELected]:FORmat Subsystem” on page 5-219
•Section 5-44 “:CALCulate{1-16}[:SELected]:MATH Subsystem” on page 5-256
•Section 5-45 “:CALCulate{1-16}[:SELected]:MDATA Subsystem” on page 5-263
•Section 5-47 “:CALCulate{1-16}[:SELected]:SMITh Subsystem” on page 5-284
•Section 5-48 “:CALCulate{1-16}[:SELected]:SMOothing Subsystem” on page 5-286
•Section 5-49 “:CALCulate{1-16}[:SELected]:TDATA Subsystem” on page 5-287
•Section 5-59 “:DISPlay Subsystem” on page 5-351
:CALCulate{1-16}:PARameter{1-16}:SELect
Description: On the indicated channel, sets the active trace. No query. To determine the active trace
in the indicated channel, use
CALCulated{1-16}:PARameter:SELect?
Cmd Parameters: NA
Range: NA
Default Value: 1
Syntax Example: :CALC1:PAR1:SEL

SCPI Commands 5-29 :CALCulate{1-16}:PARameter{1-16}:COUPling Subsystem
MS464xB Series VNA PM PN: 10410-00322 Rev. U 5-177
5-29 :CALCulate{1-16}:PARameter{1-16}:COUPling Subsystem
The :CALCulate{1-16}:PARameter{TRAC, 1-16}:COUPling subsystem command sets the active trace coupling
mode.
Trace Subsystems
Related trace subsystems are:
•Section 5-23 “:CALCulate{1-16}:PARameter and :PARameter{1-16} Subsystem” on page 5-152
•Section 5-25 “:CALCulate{1-16}:PARameter{1-16}:FSIMulator Subsystem” on page 5-165
•Section 5-28 “:CALCulate{1-16}:PARameter{1-16}:SELect Subsystem” on page 5-176
•Section 5-29 “:CALCulate{1-16}:PARameter{1-16}:COUPling Subsystem” on page 5-177
•Section 5-30 “:CALCulate{1-16}:POLar Subsystem” on page 5-178
•Section 5-31 “:CALCulate{1-16}:PROCessing:ORDer Subsystem” on page 5-180
•Section 5-35 “:CALCulate{1-16}[:SELected]:CONVersion Subsystem” on page 5-202
•Section 5-36 “:CALCulate{1-16}[:SELected]:DATA Subsystem” on page 5-204
•Section 5-38 “:CALCulate{1-16}[:SELected]:FORmat Subsystem” on page 5-219
•Section 5-44 “:CALCulate{1-16}[:SELected]:MATH Subsystem” on page 5-256
•Section 5-45 “:CALCulate{1-16}[:SELected]:MDATA Subsystem” on page 5-263
•Section 5-47 “:CALCulate{1-16}[:SELected]:SMITh Subsystem” on page 5-284
•Section 5-48 “:CALCulate{1-16}[:SELected]:SMOothing Subsystem” on page 5-286
•Section 5-49 “:CALCulate{1-16}[:SELected]:TDATA Subsystem” on page 5-287
•Section 5-59 “:DISPlay Subsystem” on page 5-351
:CALCulate{1-16}:PARameter{1-16}:COUPling <char>
:CALCulate{1-16}:PARameter{1-16}:COUPling?
Description: The command sets the graph format group coupling for the given trace in the indicated
channel use. The query outputs the graph format group coupling for the given trace in
the indicated channel. The coupling of traces is to facilitate double-y-axis displays. Traces
within a coupled group will be forced to the same graph type and the same scale.
Cmd Parameters: <char1> UNCoupled | CPLA | CPLB
Query Parameters: NA
Query Output: <char1> UNC | CPLA | CPLB
Min-Max Range: NA
Default Value: UNC
Syntax Example: :CALC1:PAR1:COUP CPLA
:CALC1:PAR1:COUP?

5-30 :CALCulate{1-16}:POLar Subsystem SCPI Commands
5-178 PN: 10410-00322 Rev. U MS464xB Series VNA PM
5-30 :CALCulate{1-16}:POLar Subsystem
The :CALCulate{1-16}:POLar subsystem commands configure the polar chart trace displays on a per-channel
basis.d and how they are displayed on each trace.
Trace Subsystems
Related trace subsystems are:
•Section 5-23 “:CALCulate{1-16}:PARameter and :PARameter{1-16} Subsystem” on page 5-152
•Section 5-25 “:CALCulate{1-16}:PARameter{1-16}:FSIMulator Subsystem” on page 5-165
•Section 5-28 “:CALCulate{1-16}:PARameter{1-16}:SELect Subsystem” on page 5-176
•Section 5-29 “:CALCulate{1-16}:PARameter{1-16}:COUPling Subsystem” on page 5-177
•Section 5-30 “:CALCulate{1-16}:POLar Subsystem” on page 5-178
•Section 5-31 “:CALCulate{1-16}:PROCessing:ORDer Subsystem” on page 5-180
•Section 5-35 “:CALCulate{1-16}[:SELected]:CONVersion Subsystem” on page 5-202
•Section 5-36 “:CALCulate{1-16}[:SELected]:DATA Subsystem” on page 5-204
•Section 5-38 “:CALCulate{1-16}[:SELected]:FORmat Subsystem” on page 5-219
•Section 5-44 “:CALCulate{1-16}[:SELected]:MATH Subsystem” on page 5-256
•Section 5-45 “:CALCulate{1-16}[:SELected]:MDATA Subsystem” on page 5-263
•Section 5-47 “:CALCulate{1-16}[:SELected]:SMITh Subsystem” on page 5-284
•Section 5-48 “:CALCulate{1-16}[:SELected]:SMOothing Subsystem” on page 5-286
•Section 5-49 “:CALCulate{1-16}[:SELected]:TDATA Subsystem” on page 5-287
•Section 5-59 “:DISPlay Subsystem” on page 5-351
:CALCulate{1-16}:POLar:ANGLe:STARt <NRf>
:CALCulate{1-16}:POLar:ANGLe:STARt?
Description: The command sets the start angle to use on all polar chart displays on the indicated
channel.
The query outputs the start angle to use on all polar chart displays on the indicated
channel.
Cmd Parameters: <NRf> The input parameter is in Degrees.
Query Parameters: <NR3> The output parameter is in Degrees.
Range: -3.6E2 to 3.6E2
Default Value: 0.00000000000E+000
Syntax Example: :CALC1:POL:ANGL:STAR 2.10E1
:CALC1:POL:ANGL:STAR?

SCPI Commands 5-30 :CALCulate{1-16}:POLar Subsystem
MS464xB Series VNA PM PN: 10410-00322 Rev. U 5-179
:CALCulate{1-16}:POLar:ANGLe:STOP <NRf>
:CALCulate{1-16}:POLar:ANGLe:STOP?
Description: The command sets the stop angle to use on all polar chart displays on the indicated
channel. The query outputs the stop angle to use on all polar chart displays on the
indicated channel.
Cmd Parameters: <NRf> The input parameter is in Degrees.
Query Parameters: <NR3> The output parameter is in Degrees.
Range: -3.6E2 to 3.6E2
Default Value: 3.60000000000E+002
Syntax Example: :CALC1:POL:ANGL:STOP 2.10E1
:CALC1:POL:ANGL:STOP?
:CALCulate{1-16}:POLar:CHARt <char>
:CALCulate{1-16}:POLar:CHARt?
Description: The command sets the polar chart mode of all polar chart displays on the indicated
channel. The query outputs the polar chart mode of all polar chart displays on the
indicated channel.
Cmd Parameters: <char> MAGPhase | MAGSweep
Query Parameters: <char> MAGP | MAGS
Range: NA
Default Value: MAGP
Syntax Example: :CALC1:POL:CHAR MAGS
:CALC1:POL:CHAR?

5-31 :CALCulate{1-16}:PROCessing:ORDer Subsystem SCPI Commands
5-180 PN: 10410-00322 Rev. U MS464xB Series VNA PM
5-31 :CALCulate{1-16}:PROCessing:ORDer Subsystem
The :CALCulate{1-16}:PROCessing:ORDer subsystem configures the measurement port-processing order for
the reference plane and group delay.
Time Domain, Group Delay, and Reference Plane Subsystems
Related time domain, group delay, and reference plane subsystems are:
•Section 5-31 “:CALCulate{1-16}:PROCessing:ORDer Subsystem” on page 5-180
•Section 5-33 “:CALCulate{1-16}:REFerence Subsystem” on page 5-192
•Section 5-31 “:CALCulate{1-16}:PROCessing:ORDer Subsystem” on page 5-180
•Section 5-39 “:CALCulate{1-16}[:SELected]:GCOMpression Subsystem” on page 5-221
•Section 5-40 “:CALCulate{1-16}[:SELected]:GDELay Subsystem” on page 5-224
•Section 5-50 “:CALCulate{1-16}[:SELected]:TRANsform:TIME Subsystem” on page 5-289
•Section 5-94 “:SENSe{1-16}:CORRection:EXTension Subsystem” on page 5-551
:CALCulate{1-16}:PROCessing:ORDer:GRPDelay <char>
:CALCulate{1-16}:PROCessing:ORDer:GRPDelay?
Description: The command sets the order of processing of group delay and trace math data.
The query outputs the order of processing of group delay and trace math data.
Cmd Parameters: <char> GRPDtracemath | TRACemathgrpd
Query Parameters: <char> GRPD | TRAC
Range: NA
Default Value: NA
Syntax Example: :CALC1:PROC:ORD:GRPD TRAC
:CALC1:PROC:ORD:GRPD?
:CALCulate{1-16}:PROCessing:ORDer:REFPlane <char>
:CALCulate{1-16}:PROCessing:ORDer:REFPlane?
Description: The command sets the order of processing of reference plane and impedance
transformation data.
The query outputs the order of processing of reference plane and impedance
transformation data.
Cmd Parameters: <char> IMPedrefplane | REFplaneimped
Query Parameters: <char> IMP | REF
Range: NA
Default Value: NA
Syntax Example: :CALC1:PROC:ORD:REFP IMP
:CALC1:PROC:ORD:REFP?

SCPI Commands 5-32 :CALCulate{1-16}:PULSe Subsystem
MS464xB Series VNA PM PN: 10410-00322 Rev. U 5-181
5-32 :CALCulate{1-16}:PULSe Subsystem
The CALCulate{1-16}:PULSe subsystem commands control the pulse measurement and active pulse generator
configurations. Requires the PulseView™ option (Option 42) to be installed.
Pulse Configuration and Setup Validation
The pulse setup commands in this subsystem require a sequence of steps and a valid setup:
1. Before sending any settings, the “:CALCulate{1-16}:PULSe:CONFig:DEFine[:STATe] <char>” command
must be set to ON.
2. After sending settings, the “:CALCulate{1-16}:PULSe:CONFig:DEFine[:STATe] <char>” command must
be set to OFF.
3. Pulse period settings (PRF/PRI) must be larger than the sum of all enabled pulse widths and delays.
Use “:CALCulate{1-16}:PULSe:CONFig:DEFine:DONe:INFo?” to query for pulse setup errors.
:CALCulate{1-16}:PULSe:CONFig:DEFine[:STATe] <char>
:CALCulate{1-16}:PULSe:CONFig:DEFine[:STATe]?
Description: Turns the pulse configuration define mode on/off on the indicated channel. The query
outputs the on/off state of the pulse configuration define mode on the indicated channel.
Cmd Parameters: <char> 1|0|ON|OFF
Query Parameters: <char> 1|0
Range: NA
Default Value: 0
Syntax Example: :CALC1:PULS:CONF:DEF ON
:CALC1:PULS:CONF:DEF?
:CALCulate{1-16}:PULSe:CONFig:DEFine:DONe:INFo?
Description: Queries the pulse configuration for setup errors. This command may be sent after setting
:CALCulate{1-16}:PULSe:CONFig:DEFine[:STATe] to OFF. Query only.
Cmd Parameters: NA
Query Parameters: <string> The output parameter is any combination of numbers and letters.
See definition of “<string>” on page 2-11.
Range: NA
Default Value: NA
Syntax Example: :CALC1:PULS:CONF:DEF:DON:INF?

5-32 :CALCulate{1-16}:PULSe Subsystem SCPI Commands
5-182 PN: 10410-00322 Rev. U MS464xB Series VNA PM
:CALCulate{1-16}:PULSe:CONTinuous:CACType <char>
:CALCulate{1-16}:PULSe:CONTinuous:CACType?
Description: Sets the Continuous Acquisition Control Type (CACT) for the indicated channel. Applies
only to Continuous Point in Pulse and Continuous Profiling pulse modes. (See “:
CALCulate{1-16}:PULSe:MODe <char>”.)
Output is the continuous acquisition control type for the indicated channel
Cmd Parameters: <char> SYNC | TIMe
Query Parameters: NA
Query Output: <char> SYNC | TIM
Range: NA
Default Value: SYNC
Syntax Example: :CALC3:PULS:CONT:CACT SYNC
:CALC3:PULS:CONT:CACT?
:CALCulate{1-16}:PULSe:CONTinuous:CCDuration?
Description: Query only. Outputs the Calculated Capture Duration for the indicated channel. Applies
only to Continuous Point in Pulse and Continuous Profiling pulse modes. (See “:
CALCulate{1-16}:PULSe:MODe <char>”.)
Cmd Parameters: NA
Query Parameters: NA
Query Output: <NR3> Output is in seconds
Range: NA
Default Value: 1.02e–1
Syntax Example: :CALC1:PULS:CONT:CCD?
:CALCulate{1-16}:PULSe:CONTinuous:DCDuration <NRf>
:CALCulate{1-16}:PULSe:CONTinuous:DCDuration?
Description: Sets the Desired Capture Duration (DCD) for continuous acquisition for the indicated
channel. Applies only to Continuous Point in Pulse and Continuous Profiling pulse
modes. (See “:CALCulate{1-16}:PULSe:MODe <char>”.)
Outputs the current Desired Capture Duration for the indicated channel
Cmd Parameters: <NRf> The input parameter is in seconds
Query Parameters: NA
Query Output: <NR3> The output parameter is in seconds
Range: Dependent on the PRI of the current channel.
Maximum can range from 500 ms to 14 seconds.
Minimum is 0 seconds
Default Value: 200 ms
Syntax Example: :CALC1:PULS:DCD .03
:CALC1:PULS:DCD?

SCPI Commands 5-32 :CALCulate{1-16}:PULSe Subsystem
MS464xB Series VNA PM PN: 10410-00322 Rev. U 5-183
:CALCulate{1-16}:PULSe:CONTinuous:UDCDuration[:STATe] <char>
:CALCulate{1-16}:PULSe:CONTinuous:UDCDuration[:STATe]?
Description: Sets whether the system will use the Desired Capture Duration or the Calculated
Capture Duration. Applies only to Continuous Point in Pulse and Continuous Profiling
pulse modes. (See “:CALCulate{1-16}:PULSe:MODe <char>”.)
Outputs whether the system is using the Desired Capture Duration. If the channel is not
in Continuous Point-in-Pulse or Continuous Profiling, the query will return false.
Cmd Parameters: <char> 1 | 0 | ON | OFF
Query Parameters: NA
Query Output: <char> 1 | 0
Range: NA
Default Value: 0
Syntax Example: :CALC1:PULS:CONT:UDCD ON
:CALC1:PULS:CONT:UDCD?
:CALCulate{1-16}:PULSe:CONTinuous:PPOints <NRf>
:CALCulate{1-16}:PULSe:CONTinuous:PPOints?
Description: Sets the number of profiling points for Continuous Profiling for the indicated channel.
Applies only to Continuous Profiling pulse mode. (See “:CALCulate{1-16}:PULSe:MODe
<char>”.)
The query outputs the number of profiling points for Continuous Profiling for the
indicated channel.
Cmd Parameters: <NR1> The input is in points
Query Parameters: NA
Query Output: <NR1> The output is in points:
Range: 2 – 25000
Default Value: 51
Syntax Example: :CALC1:PULS:CONT:PPO 201
:CALC1:PULS:CONT:PPO?
:CALCulate{1-16}:PULSe:COUPle:RECeiver:PARameter[:STATe] <char>
:CALCulate{1-16}:PULSe:COUPle:RECeiver:PARameter[:STATe]?
Description: Turns the receiver parameter coupling on/off on the indicated channel. Outputs the on/off
state of the receiver parameter coupling on the indicated channel.
Cmd Parameters: <char> 1|0|ON|OFF
Query Parameters: <char> 1|0
Range: NA
Default Value: 1
Syntax Example: :CALC1:PULS:COUP:REC:PAR ON
:CALC1:PULS:COUP:REC:PAR?

5-32 :CALCulate{1-16}:PULSe Subsystem SCPI Commands
5-184 PN: 10410-00322 Rev. U MS464xB Series VNA PM
:CALCulate{1-16}:PULSe:EXTernal:SYNC:MARKing[:STATe]
:CALCulate{1-16}:PULSe:EXTernal:SYNC:MARKing[:STATe]?
Description: Turns External Sync Marking on/off on the indicated channel. Outputs the External Sync
Marking on/off state of the indicated channel.
Cmd Parameters: <char> 1|0|ON|OFF
Query Parameters: <char> 1|0
Range: NA
Default Value: 0
Syntax Example: :CALC1:PULS:EXT:SYNC:MARK ON
:CALC1:PULS:EXT:SYNC:MARK?
:CALCulate{1-16}:PULSe:GENerator{1-4}:BURSt:DELay <NRf>
:CALCulate{1-16}:PULSe:GENerator{1-4}:BURSt:DELay?
Description: Sets the burst delay on an indicated generator and channel. Output is the burst delay on
the indicated generator and channel.
Cmd Parameters: <NRf> The input parameter is in Seconds.
Query Parameters: <NR3> The output parameter is in Seconds.
Range: 0 s to 0.25 s in 2.5 ns increments
Default Value: 0.00000000000E+000
Syntax Example: :CALC1:PULS:GEN1:BURS:DEL 1E-1
:CALC1:PULS:GEN1:BURS:DEL?
:CALCulate{1-16}:PULSe:GENerator{1-4}:BURSt:NUMBer <NRf>
:CALCulate{1-16}:PULSe:GENerator{1-4}:BURSt:NUMBer?
Description: Sets the number of bursts on the indicated generator and channel. Output is the number
of bursts on the indicated generator and channel.
Cmd Parameters: <NRf> The number of bursts is a unitless number.
Query Parameters: <NR1> The returned number of bursts is an integer.
Range: 1 to 65535
Default Value: 1
Syntax Example: :CALC1:PULS:GEN1:BURS:NUMB 5
:CALC1:PULS:GEN1:BURS:NUMB?
:CALCulate{1-16}:PULSe:GENerator{1-4}:BURSt:PERiod <NRf>
:CALCulate{1-16}:PULSe:GENerator{1-4}:BURSt:PERiod?
Description: Sets the burst period on an indicated generator and channel. Output is the burst period
on an indicated generator and channel.
Cmd Parameters: <NRf> The input parameter is in Seconds.
Query Parameters: <NR3> The output parameter is in Seconds.
Range: 10 ns to 0.25 s in 2.5 ns increments
Default Value: 2.00000000000E-006
Syntax Example: :CALC1:PULS:GEN1:BURS:PER 4E-6
:CALC1:PULS:GEN1:BURS:PER?

SCPI Commands 5-32 :CALCulate{1-16}:PULSe Subsystem
MS464xB Series VNA PM PN: 10410-00322 Rev. U 5-185
:CALCulate{1-16}:PULSe:GENerator{1-4}:BURSt:WIDTh <NRf>
:CALCulate{1-16}:PULSe:GENerator{1-4}:BURSt:WIDTh?
Description: Sets the burst width on the indicated generator and channel. Output is the burst width
on the indicated generator and channel.
Cmd Parameters: <NRf> The input parameter is in Seconds.
Query Parameters: <NR3> The output parameter is in Seconds.
Range: 5 ns to 0.25 s in 2.5 ns increments
Default Value: 1.00000000000E-006
Syntax Example: :CALC1:PULS:GEN1:BURS:WIDT 2E-6
:CALC1:PULS:GEN1:BURS:WIDT?
:CALCulate{1-16}:PULSe:GENerator{1-4}:DUTy:CYCLe?
Description: Outputs the indicated pulse generator duty cycle on the indicated channel.
Query Parameters: <NR3> The output parameter is in percent.
Range: 0 to 100
Default Value: 1.00000000000E+001
Syntax Example: :CALC1:PULS:GEN1:DUT:CYCL?
:CALCulate{1-16}:PULSe:GENerator{1-4}:ENABle <char>
:CALCulate{1-16}:PULSe:GENerator{1-4}:ENABle?
Description: Sets the pulse generator enable status on the indicated generator and channel. Output is
the pulse generator enable status on the indicated generator and channel.
Cmd Parameters: <char> 1 | 0 | ON | OFF
Query Parameters: <char> 1 | 0
Range: NA
Default Value: 0
Syntax Example: :CALC1:PULS:GEN1:ENAB ON
:CALC1:PULS:GEN1:ENAB?
:CALCulate{1-16}:PULSe:GENerator{1-4}:INVerted:POLarity <char>
:CALCulate{1-16}:PULSe:GENerator{1-4}:INVerted:POLarity?
Description: Sets the pulse generator inverted polarity on the indicated generator and channel.
Output is the pulse generator inverted polarity on the indicated generator and channel.
Cmd Parameters: <char> 1 | 0 | ON | OFF
Query Parameters: <char> 1 | 0
Range: NA
Default Value: 0
Syntax Example: :CALC1:PULS:GEN1:INV:POL ON
:CALC1:PULS:GEN1:INV:POL?

5-32 :CALCulate{1-16}:PULSe Subsystem SCPI Commands
5-186 PN: 10410-00322 Rev. U MS464xB Series VNA PM
:CALCulate{1-16}:PULSe:GENerator{1-4}:LABel <string>
:CALCulate{1-16}:PULSe:GENerator{1-4}:LABel?
Description: Sets the pulse generator label on the indicated generator and channel. Output is the
pulse generator label on the indicated generator and channel.
Cmd Parameters: <string> The input parameter is any combination of numbers and letters.
See definition of “<string>” on page 2-11.
Query Parameters: <char> The output parameter can be any combination of numbers and letters.
See definition of “<char>” on page 2-13.
Range: NA
Default Value: NA
Syntax Example: :CALC1:PULS:GEN1:LAB ’IC7000’
:CALC1:PULS:GEN1:LAB?
:CALCulate{1-16}:PULSe:GENerator{1-4}:MODe <char>
:CALCulate{1-16}:PULSe:GENerator{1-4}:MODe?
Description: Sets the pulse generator mode on the indicated channel. Output is the pulse generator
mode on the indicated channel.
Cmd Parameters: <char> SINGlet|DOUBlet|TRIPlet|QUADruplet|BURSt
Query Parameters: <char> SING|DOUB|TRIP|QUAD|BURS
Range: NA
Default Value: SING
Syntax Example: :CALC1:PULS:GEN1:MOD SING
:CALC1:PULS:GEN1:MOD?
:CALCulate{1-16}:PULSe:GENerator{1-4}:PULSe{1-4}:DELay <NRf>
:CALCulate{1-16}:PULSe:GENerator{1-4}:PULSe{1-4}:DELay?
Description: Sets the pulse delay on the indicated generator and channel. Output is the pulse delay on
the indicated generator and channel.
Cmd Parameters: <NRf> The input parameter is in Seconds.
Query Parameters: <NR3> The output parameter is in Seconds.
Range: 0 s to 0.25 s in 2.5 ns increments
Default Value: Pulse 1: 0.00000000000E+000
Pulse 2: 2.00000000000E-006
Pulse 3: 4.00000000000E-006
Pulse 4: 6.00000000000E-006
Syntax Example: :CALC1:PULS:GEN1:PULS1:DEL 1E-6
:CALC1:PULS:GEN1:PULS1:DEL?

SCPI Commands 5-32 :CALCulate{1-16}:PULSe Subsystem
MS464xB Series VNA PM PN: 10410-00322 Rev. U 5-187
:CALCulate{1-16}:PULSe:GENerator{1-4}:PULSe{1-4}:WIDTh <NRf>
:CALCulate{1-16}:PULSe:GENerator{1-4}:PULSe{1-4}:WIDTh?
Description: Sets the pulse width on the indicated generator and channel. Output is the pulse width
on the indicated generator and channel.
Cmd Parameters: <NRf> The input parameter is in Seconds.
Query Parameters: <NR3> The output parameter is in Seconds.
Range: 5 ns to 0.25 s in 2.5 ns increments
Default Value: Pulse 1: 1.00000000000E-006
Pulse 2: 1.00000000000E-006
Pulse 3: 1.00000000000E-006
Pulse 4: 1.00000000000E-006
Syntax Example: :CALC1:PULS:GEN1:PULS1:WIDT 2E-6
:CALC1:PULS:GEN1:PULS1:WIDT?
:CALCulate{1-16}:PULSe:MEASure:GENenerator
:CALCulate{1-16}:PULSe:MEASure:GENenerator?
Description: Sets the pulse generators on the indicated channel to be enabled only during a
measurement. Outputs the pulse generators enabled only during measurement status on
the indicated channel.
Cmd Parameters: <char> 1 | 0 | ON | OFF
Query Output: <char> 1 | 0
Default Value: 0
Syntax Example: :CALC1:PULS:MEAS:GEN 1
:CALC1:PULS:MEAS:GEN
:CALCulate{1-16}:PULSe:MEASure:WIDTh <NRf>
:CALCulate{1-16}:PULSe:MEASure:WIDTh?
Description: Sets the pulse measurement width on an indicated channel. Output is the pulse
measurement width on an indicated channel.
Cmd Parameters: <NRf> The input parameter is in Seconds.
Query Parameters: <NR3> The output parameter is in Seconds.
Range: 2.5 ns to 1Resolution 108 s in 2.5 ns increments
Default Value: 1.00000000000E-006
Syntax Example: :CALC1:PULS:MEAS:WIDT 2E-6
:CALC1:PULS:MEAS:WIDT?

5-32 :CALCulate{1-16}:PULSe Subsystem SCPI Commands
5-188 PN: 10410-00322 Rev. U MS464xB Series VNA PM
:CALCulate{1-16}:PULSe:MODe <char>
:CALCulate{1-16}:PULSe:MODe?
Description: Sets the pulse measurement mode on the indicated channel. Query output is the pulse
measurement mode on the indicated channel. Pulse mode definitions are:
PROFile = Pulse Profile
PIPulse = Point in Pulse
P2Pulse = Pulse to Pulse
CPIPulse = Continuous Point in Pulse
CPRofile = Continuous Profile
Cmd Parameters: <char> PIPulse|P2Pulse|PROFile |CPIPulse|CPRofile
Query Parameters: NA
Query Output: <char> PIP|P2P|PROF|CPIP|CPR
Range: NA
Default Value: PIP
Syntax Example: :CALC1:PULS:MOD PROF
:CALC1:PULS:MOD?
:CALCulate{1-16}:PULSe:POINts <NRf>
:CALCulate{1-16}:PULSe:POINts?
Description: Sets the number of points on the indicated channel. Output is the number of points on
the indicated channel.
Cmd Parameters: <NRf> The input parameter is a unitless number.
Query Parameters: <NR1> The output parameter is an integer.
Range: When :CALCulate{1-16}:PULSe:MODe is set to PIPulse: 1
When :CALCulate{1-16}:PULSe:MODe is set to P2Pulse and
:CALCulate{1-16}:PULSe:SYNC:TYPe is set to CONTinuous: 1
Otherwise: 1 to 25,000 or 1 to 100,000
Default Value: When :CALCulate{1-16}:PULSe:MODe is set to PIPulse: 1
When :CALCulate{1-16}:PULSe:MODe is set to P2Pulse and
:CALCulate{1-16}:PULSe:SYNC:TYPe is set to CONTinuous: 1
Otherwise: 51
Syntax Example: :CALC1:PULS:POIN 5.12E2
:CALC1:PULS:POIN?

SCPI Commands 5-32 :CALCulate{1-16}:PULSe Subsystem
MS464xB Series VNA PM PN: 10410-00322 Rev. U 5-189
:CALCulate{1-16}:PULSe:PRF <NRf>
:CALCulate{1-16}:PULSe:PRF?
Description: Sets the pulse PRF on an indicated channel. Output is the pulse PRF on an indicated
channel.
Cmd Parameters: <NRf> The input parameter is in Hertz.
Query Parameters: <NR3> The output parameter is in Hertz.
Range: 1/MaxPRI to 1/MinPRI
Default Value: 1.00000000000E+005
Syntax Example: :CALC1:PULS:PRF 2E5
:CALC1:PULS:PRF?
:CALCulate{1-16}:PULSe:PRI <NRf>
:CALCulate{1-16}:PULSe:PRI?
Description: Sets the pulse PRI on an indicated channel. Output is the pulse PRI on an indicated
channel.
Cmd Parameters: <NRf> The input parameter is in Seconds.
Query Parameters: <NR3> The output parameter is in Seconds.
Range: 20 ns to Resolution 108 s in 2.5 ns increments
Default Value: 1.00000000000E-005
Syntax Example: :CALC1:PULS:PRI 4E-5
:CALC1:PULS:PRI?
:CALCulate{1-16}:PULSe:PULSes <NRf>
:CALCulate{1-16}:PULSe:PULSes?
Description: Sets the number of pulses on the indicated channel. Output is the number of pulses on
the indicated channel.
Cmd Parameters: <NRf> The input parameter is a unitless number.
Query Parameters: <NR1> The output parameter is an integer.
Range: When :CALCulate{1-16}:PULSe:MODe is set to PIPulse: 1
When :CALCulate{1-16}:PULSe:MODe is set to P2Pulse and
:CALCulate{1-16}:PULSe:SYNC:TYPe is set to CONTinuous: 1
Otherwise: 1 to 25,000 or 1 to 100,000
Default Value: When :CALCulate{1-16}:PULSe:MODe is set to PIPulse: 1
When :CALCulate{1-16}:PULSe:MODe is set to P2Pulse and
:CALCulate{1-16}:PULSe:SYNC:TYPe is set to CONTinuous: 1
Otherwise: 2.50000000000E+004
Syntax Example: :CALC1:PULS:PULS 5E3
:CALC1:PULS:PULS?

5-32 :CALCulate{1-16}:PULSe Subsystem SCPI Commands
5-190 PN: 10410-00322 Rev. U MS464xB Series VNA PM
:CALCulate{1-16}:PULSe:RECeiver:TYPe <char>
:CALCulate{1-16}:PULSe:RECeiver:TYPe?
Description: Sets the pulse receiver type on the indicated channel. Output is the pulse receiver type on
the indicated channel.
Cmd Parameters: <char> A1|A2|A3|A4|B1|B2|B3|B4
Query Parameters: <char> A1|A2|A3|A4|B1|B2|B3|B4
Range: NA
Default Value: B2
Syntax Example: :CALC1:PULS:REC:TYP B1
:CALC1:PULS:REC:TYP?
:CALCulate{1-16}:PULSe:RESolution <NRf>
:CALCulate{1-16}:PULSe:RESolution?
Description: Command sets the resolution of the pulse acquisition of the indicated channel.
Query outputs the pulse resolution on the indicated channel
Cmd Parameters: <NRf> The command parameter is in seconds
Query Output: <NR3> Query output is in seconds
Range: 2.5 ns to 70 ns
Default Value: 2.525 ns
Syntax Example: :CALC1:PULS:RES 10E-9
:CALC1:PULS:RES?
:CALCulate{1-16}:PULSe:STARt:DELay <NRf>
:CALCulate{1-16}:PULSe:STARt:DELay?
Description: Sets the pulse measurement start delay on an indicated channel. Output is the pulse
measurement start delay on an indicated channel.
Cmd Parameters: <NRf> The input parameter is in Seconds.
Query Parameters: <NR3> The output parameter is in Seconds.
Range: 0s to 2 Resolution 108 s in 2.5 ns increments
Default Value: 0.00000000000E+000
Syntax Example: :CALC1:PULS:STAR:DEL 1E-1
:CALC1:PULS:STAR:DEL?

SCPI Commands 5-32 :CALCulate{1-16}:PULSe Subsystem
MS464xB Series VNA PM PN: 10410-00322 Rev. U 5-191
:CALCulate{1-16}:PULSe:STOP:DELay <NRf>
:CALCulate{1-16}:PULSe:STOP:DELay?
Description: Sets the pulse measurement stop delay on an indicated channel. Output is the pulse
measurement stop delay on an indicated channel.
Cmd Parameters: <NRf> The input parameter is in Seconds.
Query Parameters: <NR3> The output parameter is in Seconds.
Range: 0s to 2Resolution * 108 s in 2.5 ns increments
Default Value: 2.00000000000E-006
Syntax Example: :CALC1:PULS:STOP:DEL 4E-6
:CALC1:PULS:STOP:DEL?
:CALCulate{1-16}:PULSe:SYNC:TYPe <char>
:CALCulate{1-16}:PULSe:SYNC:TYPe?
Description: Sets the pulse synch type on the indicated channel. Outputs the pulse synch type on the
indicated channel.
Cmd Parameters: <char> INTernal|EXTFalling|EXTRising | CONTinuous
Query Parameters: <char> INT|EXTF|EXTR | CONT
Range: NA
Default Value: INT
Syntax Example: :CALC1:PULS:SYNC:TYP EXTR
:CALC1:PULS:SYNC:TYP?
:CALCulate{1-16}:PULSe:ZOOM:MARKer[:STATe] <char>
:CALCulate{1-16}:PULSe:ZOOM:MARKer[:STATe]?
Description: Sets the on/off state of the pulse zoom marker on the indicated channel. Output is the
on/off state of the pulse zoom marker on the indicated channel.
Cmd Parameters: <char> 1 | 0 | ON | OFF
Query Parameters: <char> 1 | 0
Range: NA
Default Value: 0
Syntax Example: :CALC1:PULS:ZOOM:MARK ON
:CALC1:PULS:ZOOM:MARK?

5-33 :CALCulate{1-16}:REFerence Subsystem SCPI Commands
5-192 PN: 10410-00322 Rev. U MS464xB Series VNA PM
5-33 :CALCulate{1-16}:REFerence Subsystem
The :CALCulate{1-16}:REFerence subsystem commands configure various parameters related to the reference
plane in line types such as coaxial, microstrip, and waveguides.
Calibration Setup Subsystems
These subsystems are used during various phases of calibration configuration setup:
•Section 5-17 “:CALCulate{1-16}:IMPedance:TRANsformation Subsystem” on page 5-95
•Section 5-33 “:CALCulate{1-16}:REFerence Subsystem” on page 5-192
•Section 5-85 “:SENSe{1-16}:CORRection:COLLect:METHod Subsystem” on page 5-475
•Section 5-86 “:SENSe{1-16}:CORRection:COLLect:MICrostrip Subsystem” on page 5-476
•Section 5-87 “:SENSe{1-16}:CORRection:COLLect:MULTiple Subsystem” on page 5-481
•Section 5-89 “:SENSe{1-16}:CORRection:COLLect Subsystem” on page 5-525
•Section 5-90 “:SENSe{1-16}:CORRection:COLLect:WAVeguide Subsystem” on page 5-527
•Section 5-91 “:SENSe{1-16}:CORRection:COLLect[:CALa]:PORT Subsystem” on page 5-534
•Section 5-95 “:SENSe{1-16}:CORRection:INTerpolation Subsystem” on page 5-552
•Section 5-97 “:SENSe{1-16}:CORRection:STATe Subsystem” on page 5-554
Time Domain, Group Delay, and Reference Plane Subsystems
Related time domain, group delay, and reference place subsystems are:
•Section 5-31 “:CALCulate{1-16}:PROCessing:ORDer Subsystem” on page 5-180
•Section 5-33 “:CALCulate{1-16}:REFerence Subsystem” on page 5-192
•Section 5-31 “:CALCulate{1-16}:PROCessing:ORDer Subsystem” on page 5-180
•Section 5-39 “:CALCulate{1-16}[:SELected]:GCOMpression Subsystem” on page 5-221
•Section 5-40 “:CALCulate{1-16}[:SELected]:GDELay Subsystem” on page 5-224
•Section 5-50 “:CALCulate{1-16}[:SELected]:TRANsform:TIME Subsystem” on page 5-289
•Section 5-94 “:SENSe{1-16}:CORRection:EXTension Subsystem” on page 5-551
:CALCulate{1-16}:REFerence:EXTension:COAXial:DIELectric <char>
:CALCulate{1-16}:REFerence:EXTension:COAXial:DIELectric?
Description: The command sets the reference plane extension coaxial line dielectric type on the
indicated channel.
The query outputs the reference plane extension coaxial line dielectric type on the
indicated channel.
Cmd Parameters: <char> AIR | MICROporous | OTHER | POLYethylene | TEFLON
Query Parameters: <char> AIR | MICRO | OTHER | POLY | TEFLON
Range: NA
Default Value: AIR
Syntax Example: :CALC1:REF:EXT:COAX:DIEL AIR
:CALC1:REF:EXT:COAX:DIEL?

SCPI Commands 5-33 :CALCulate{1-16}:REFerence Subsystem
MS464xB Series VNA PM PN: 10410-00322 Rev. U 5-193
:CALCulate{1-16}:REFerence:EXTension:COAXial:DIELectric:OTHer <NRf>
:CALCulate{1-16}:REFerence:EXTension:COAXial:DIELectric:OTHer?
Description: The command sets the reference plane extension coaxial line manual dielectric value on
the indicated channel.
The query outputs the reference plane extension coaxial line manual dielectric value on
the indicated channel.
Cmd Parameters: <NRf> The input parameter is a unitless number.
Query Parameters: <NR3> The output parameter is a unitless number.
Range: 1 to 9.99E3
Default Value: 1.00000000000E+000
Syntax Example: :CALC1:REF:EXT:COAX:DIEL:OTH 1.0E3
:CALC1:REF:EXT:COAX:DIEL:OTH?
:CALCulate{1-16}:REFerence:EXTension:COAXial:DIELectric:VALue?
Description: Query only.
The query outputs the reference plane extension coaxial line dielectric value on the
indicated channel.
Cmd Parameters: NA
Query Parameters: <NR3> The output parameter is a unitless number.
Range: NA
Default Value: 1.00064900000E+000
Syntax Example: :CALC1:REF:EXT:COAX:DIEL:VAL?
:CALCulate{1-16}:REFerence:EXTension:LINE <char>
:CALCulate{1-16}:REFerence:EXTension:LINE?
Description: The command sets the reference plane extension line type on the indicated channel. See
“Calibration Component Parameters” on page 2-37 for a complete listing of calibration
components, connectors, and their Command Parameters. The query outputs the
reference plane extension line type on the indicated channel.
Cmd Parameters: <char> COAXial | MICROstrip | NONDISpersive | WAVEguide
Query Parameters: <char> COAX | MICRO | NONDIS | WAVE
Range: NA
Default Value: COAX
Syntax Example: :CALC1:REF:EXT:LINE COAX
:CALC1:REF:EXT:LINE?

5-33 :CALCulate{1-16}:REFerence Subsystem SCPI Commands
5-194 PN: 10410-00322 Rev. U MS464xB Series VNA PM
:CALCulate{1-16}:REFerence:EXTension:MICrostrip:DIELectric <NRf>
:CALCulate{1-16}:REFerence:EXTension:MICrostrip:DIELectric?
Description: The command sets the reference plane extension microstrip substrate dielectric value on
the indicated channel. The query outputs the reference plane extension microstrip
substrate dielectric value on the indicated channel.
Cmd Parameters: <NRf> The input parameter is a unitless number.
Query Parameters: <NR3> The output parameter is a unitless number.
Range: Command range: 1 to 10
Query range: 1 to 9.99E3
Default Value: 9.96000000000E+000
Syntax Example: :CALC1:REF:EXT:MIC:DIEL 2.80
:CALC1:REF:EXT:MIC:DIEL?
:CALCulate{1-16}:REFerence:EXTension:MICrostrip:EFFective <NRf>
:CALCulate{1-16}:REFerence:EXTension:MICrostrip:EFFective?
Description: The command sets the reference plane extension microstrip effective dielectric value on
the indicated channel. The query outputs the reference plan extension microstrip
effective dielectric value on the indicated channel.
Cmd Parameters: <NRf> The input parameter is a unitless number.
Query Parameters: <NR3> The output parameter is a unitless number.
Range: MPND
Default Value: 6.69000000000E+000
Syntax Example: :CALC1:REF:EXT:MIC:EFF 2.80
:CALC1:REF:EXT:MIC:EFF?
:CALCulate{1-16}:REFerence:EXTension:MICrostrip:THICKness <NRf>
:CALCulate{1-16}:REFerence:EXTension:MICrostrip:THICKness?
Description: The command sets the reference plane extension microstrip substrate thickness on the
indicated channel. The query outputs the reference plane extension microstrip substrate
thickness on the indicated channel.
Cmd Parameters: <NRf> The input parameter is in Meters.
Query Parameters: <NR3> The output parameter is in Meters.
Range: MPND
Default Value: 2.54000000000E-004
Syntax Example: :CALC1:REF:EXT:MIC:THICK 3.0E-4
:CALC1:REF:EXT:MIC:THICK?

SCPI Commands 5-33 :CALCulate{1-16}:REFerence Subsystem
MS464xB Series VNA PM PN: 10410-00322 Rev. U 5-195
:CALCulate{1-16}:REFerence:EXTension:MICrostrip:WIDth <NRf>
:CALCulate{1-16}:REFerence:EXTension:MICrostrip:WIDth?
Description: The command sets the reference plane extension microstrip width on the indicated
channel. The query outputs the reference plane extension microstrip width on the
indicated channel.
Cmd Parameters: <NRf> The input parameter is in Meters.
Query Parameters: <NR3> The output parameter is in Meters.
Range: MPND
Default Value: 2.38760000000E-004
Syntax Example: :CALC1:REF:EXT:MIC:WID 3.0E-4
:CALC1:REF:EXT:MIC:WID?
:CALCulate{1-16}:REFerence:EXTension:MICrostrip:Z0 <NRf>
:CALCulate{1-16}:REFerence:EXTension:MICrostrip:Z0?
Description: The command sets the reference plane extension microstrip impedance on the indicated
channel. The query outputs the reference plane extension microstrip impedance on the
indicated channel.
Cmd Parameters: <NRf> The input parameter is in Ohms.
Query Parameters: <NR3> The output parameter is in Ohms.
Range: MPND
Default Value: 5.00000000000E+001
Syntax Example: :CALC1:REF:EXT:MIC:Z0 7.5E1
:CALC1:REF:EXT:MIC:Z0?
:CALCulate{1-16}:REFerence:EXTension:PARameter <char>
:CALCulate{1-16}:REFerence:EXTension:PARameter?
Description: Selects the reference extension parameter type Port or Trace. Outputs the reference
extension parameter type Port or Trace.
Cmd Parameters: <char> PORT | TRACe
Query Parameters: NA
Output: <char> PORT|TRAC
Range: NA
Default: NA
Syntax Example: :CALC1:REF:EXT:PAR <char>
:CALC1:REF:EXT:PAR?

5-33 :CALCulate{1-16}:REFerence Subsystem SCPI Commands
5-196 PN: 10410-00322 Rev. U MS464xB Series VNA PM
:CALCulate{1-16}:REFerence:EXTension:PORT{1-4}:AUTOmatic
Description: The command calculates and applies the reference plane extension delay for the
indicated port on the indicated channel. The use of Port 3 or Port 4 requires a 4-port VNA
instrument. No query.
Cmd Parameters: NA
Query Parameters: NA
Range: NA
Default Value: NA
Syntax Example: :CALC1:REF:EXT:PORT1:AUTO
:CALCulate{1-16}:REFerence:EXTension:PORT{1-4}:DISTance <NRf>
:CALCulate{1-16}:REFerence:EXTension:PORT{1-4}:DISTance?
Description: The command sets the reference plane extension distance in meters for the indicated port
on the indicated channel. The use of Port 3 or Port 4 requires a 4-port VNA instrument.
The query outputs the reference plane extension distance in meters for the indicated port
on the indicated channel.
Cmd Parameters: <NRf> The input parameter is in Meters.
Query Parameters: <NR3> The output parameter is in Meters.
Range: MPND
Default Value: 0.00000000000E+000
Syntax Example: :CALC1:REF:EXT:PORT1:DIST 5E-4
:CALC1:REF:EXT:PORT1:DIST?
:CALCulate{1-16}:REFerence:EXTension:PORT{1-4}:FDEPendent:AUTOmatic
Description: The command calculates and applies the Reference Plane extension for length and loss
for the indicated port on the indicated channel
No query.
Cmd Parameters: NA
Query Parameters: NA
Range: NA
Default Value: NA
Syntax Example: :CALC1:REF:EXT:PORT1:FDEP:AUTO

SCPI Commands 5-33 :CALCulate{1-16}:REFerence Subsystem
MS464xB Series VNA PM PN: 10410-00322 Rev. U 5-197
:CALCulate{1-16}:REFerence:EXTension:PORT{1-4}:FDEPendent:EXPonent
<NRf>
:CALCulate{1-16}:REFerence:EXTension:PORT{1-4}:FDEPendent:EXPonent?
Description: The command sets the frequency dependent exponent (the power of the frequency
dependence of the loss that will be assumed) for the indicated channel and port. Values
are usually between 0.01 to 10)
The query gets frequency dependent exponent for the indicated channel and port.
Cmd Parameters: <NRf> The input parameter is a unitless number.
Query Parameters: NA
Query Output: <NR3> The output parameter is a unitless number.
Range: 0.1 to 10
Default Value: 0.5
Syntax Example: :CALC1:REF:EXT:PORT1:FDEP:EXP 5
:CALC1:REF:EXT:PORT1:FDEP:EXP?
:CALCulate{1-16}:REFerence:EXTension:PORT{1-4}:FDEPendent:FREQuency
<NRf>
:CALCulate{1-16}:REFerence:EXTension:PORT{1-4}:FDEPendent:FREQuency?
Description: The command sets the frequency dependent reference frequency for the indicated
channel and port. This is the frequency at which loss occurs, 0 denotes constant loss.
The query gets frequency dependent reference frequency for the indicated channel and
port.
Cmd Parameters: <NRf> The input parameter is in Hertz.
Query Parameters: NA
Query Output: <NR3> The output parameter is in Hertz.
Range: 0 to 99 THz
Default Value: 0
Syntax Example: :CALC1:REF:EXT:PORT1:FDEP:FREQ 5E9
:CALC1:REF:EXT:PORT1:FDEP:FREQ?

5-33 :CALCulate{1-16}:REFerence Subsystem SCPI Commands
5-198 PN: 10410-00322 Rev. U MS464xB Series VNA PM
:CALCulate{1-16}:REFerence:EXTension:PORT{1-4}:FDEPendent:LOSS <NRf>
:CALCulate{1-16}:REFerence:EXTension:PORT{1-4}:FDEPendent:LOSS?
Description: The command sets the frequency dependent reference loss for the indicated channel and
port. Usually greater than 0.
The query gets frequency dependent reference loss for the indicated channel and port.
Cmd Parameters: <NRf> The input parameter is in dB.
Query Parameters: <NR3> The output parameter is in dB.
Range: –1000 to 1000
Default Value: 0
Syntax Example: :CALC1:REF:EXT:PORT1:FDEP:LOSS 5
:CALC1:REF:EXT:PORT1:FDEP:LOSS?
:CALCulate{1-16}:REFerence:EXTension:PORT{1-4}:FDEPendent:
MSUPpression[:STATE] <char>
:CALCulate{1-16}:REFerence:EXTension:PORT{1-4}:FDEPendent:
MSUPpression[:STATE]?
Description: The command turns on/off the status of the mismatch suppression for reference plane for
the indicated channel and port. When on, ensures that even on mismatch ripple peaks,
the result will not show gain.
The query outputs the on/off status of the mismatch suppression for reference plane for
the indicated channel and port.
Cmd Parameters: <char> 1 | 0 | ON | OFF
Query Parameters: NA
Query Output: <char> 1 | 0
Range: NA
Default Value: 0
Syntax Example: :CALC1:REF:EXT:PORT1:FDEP:MSUP OFF
:CALC1:REF:EXT:PORT1:FDEP:MSUP?
:CALCulate{1-16}:REFerence:EXTension:PORT{1-4}:LOSS <NRf>
:CALCulate{1-16}:REFerence:EXTension:PORT{1-4}:LOSS?
Description: The command sets the reference plane extension loss in dB for the indicated port on the
indicated channel. The use of Port 3 or Port 4 requires a 4-port VNA instrument. The
query outputs the reference plane extension loss in dB for the indicated port on the
indicated channel.
Cmd Parameters: <NRf> The input parameter is in dB.
Query Parameters: <NR3> The output parameter is in dB.
Range: -1E3 to +1E3
Default Value: 0.00000000000E+000
Syntax Example: :CALC1:REF:EXT:PORT1:LOSS 3E0
:CALC1:REF:EXT:PORT1:LOSS?

SCPI Commands 5-33 :CALCulate{1-16}:REFerence Subsystem
MS464xB Series VNA PM PN: 10410-00322 Rev. U 5-199
:CALCulate{1-16}:REFerence:EXTension:PORT{1-4}:PHAse <NRf>
:CALCulate{1-16}:REFerence:EXTension:PORT{1-4}:PHAse?
Description: The command sets the reference plane extension phase offset in degrees for the indicated
port on the indicated channel. The allowable range is -360 degrees to +360 degrees. If the
-360 value is exceeded, the instrument truncates the input to -360; if the +360 value is
exceeded, the instrument truncates the input to +360. The use of Port 3 or Port 4 requires
a 4-port VNA instrument. The query outputs the reference plane extension phase offset
in degrees for the indicated port on the indicated channel.
Cmd Parameters: <NRf> The input parameter is in Degrees.
Query Parameters: <NR3> The output parameter is in Degrees.
Range: -360 to +360
Default Value: 0.000000E+000
Syntax Example: :CALC1:REF:EXT:PORT1:PHA 1.5E1
:CALC1:REF:EXT:PORT1:PHA?
:CALCulate{1-16}:REFerence:EXTension:PORT{1-4}:TIMe <NRf>
:CALCulate{1-16}:REFerence:EXTension:PORT{1-4}:TIMe?
Description: The command sets the reference plane extension in time in seconds for the indicated port
on the indicated channel. The use of Port 3 or Port 4 requires a 4-port VNA instrument.
The query outputs the reference plane extension in time in seconds for the indicated port
on the indicated channel.
Cmd Parameters: <NRf> The input parameter is in Seconds.
Query Parameters: <NR3> The output parameter is in Seconds.
Range: MPND
Default Value: 0.00000000000E+000
Syntax Example: :CALC1:REF:EXT:PORT1:TIM 5.0E-2
:CALC1:REF:EXT:PORT1:TIM?
:CALCulate{1-16}:REFerence:EXTension:WAVeguide:DIELectric <NRf>
:CALCulate{1-16}:REFerence:EXTension:WAVeguide:DIELectric?
Description: The command sets the reference plane extension waveguide dielectric value on the
indicated channel. The query outputs the reference plane extension waveguide dielectric
value on the indicated channel. See “Calibration Component Parameters” on page 2-37
for a complete listing of calibration components, connectors, and their Command
Parameters.
Cmd Parameters: <NRf> The input parameter is a unitless number.
Query Parameters: <NR3> The output parameter is a unitless number.
Range: MPND
Default Value: 1.00000000000E+000
Syntax Example: :CALC1:REF:EXT:WAV:DIEL 2.5E0
:CALC1:REF:EXT:WAV:DIEL?

5-33 :CALCulate{1-16}:REFerence Subsystem SCPI Commands
5-200 PN: 10410-00322 Rev. U MS464xB Series VNA PM
:CALCulate{1-16}:REFerence:EXTension:WAVeguide:FREQuency <NRf>
:CALCulate{1-16}:REFerence:EXTension:WAVeguide:FREQuency?
Description: The command sets the reference plane extension waveguide cutoff frequency on the
indicated channel. The query outputs the reference plane extension waveguide cutoff
frequency on the indicated channel. See “Calibration Component Parameters”
on page 2-37 for a complete listing of calibration components, connectors, and their
Command Parameters.
Cmd Parameters: <NRf> The input parameter is in Hertz.
Query Parameters: <NR3> The output parameter is in Hertz.
Range: MPND
Default Value: 0.00000000000E+000
Syntax Example: :CALC1:REF:EXT:WAV:FREQ 1E10
:CALC1:REF:EXT:WAV:FREQ?

SCPI Commands 5-34 :CALCulate{1-16}[:SELected]:ALTernate Subsystem
MS464xB Series VNA PM PN: 10410-00322 Rev. U 5-201
5-34 :CALCulate{1-16}[:SELected]:ALTernate Subsystem
The :CALCulate{1-16}[:SELected]:ALTernate subsystem sets the alternate trace name and on/off state for the
indicated channel.
:CALCulate{1-16}[:SELected]:ALTernate:TRACe:NAMe <string>
:CALCulate{1-16}[:SELected]:ALTernate:TRACe:NAMe?
Description: The command sets the alternate trace name to display in the active trace header of the
indicated channel.
The query outputs the alternate trace name displayed in the active trace header of the
indicated channel.
Cmd Parameters: <string>
Query Parameters: NA
Query Output: <string>
Range: NA
Default Value: NA
Syntax Example: :CALC1:ALT:TRAC:NAM “Trace1Alt”
:CALC1:ALT:TRAC:NAM?
:CALCulate{1-16}[:SELected]:ALTernate:TRACe:NAMe:STATe <char>
:CALCulate{1-16}[:SELected]:ALTernate:TRACe:NAMe:STATe?
Description: The command turns on/off the display of the active trace alternate name on the indicated
channel.
The query outputs on/off status of the display of the active trace alternate name on the
indicated channel.
Cmd Parameters: <char> 1 | 0 | ON | OFF
Query Parameters: NA
Query Output: 1 | 0
Range: NA
Default Value: 0
Syntax Example: :CALC1:ALT:TRAC:NAM:STAT ON
:CALC1:ALT:TRAC:NAM:STAT?

5-35 :CALCulate{1-16}[:SELected]:CONVersion Subsystem SCPI Commands
5-202 PN: 10410-00322 Rev. U MS464xB Series VNA PM
5-35 :CALCulate{1-16}[:SELected]:CONVersion Subsystem
The :CALCulate{1-16}[:SELected]:CONVersion subsystem sets the parameter conversion configuration and
control for the indicated channel and the active trace.
Trace Subsystems
Related trace subsystems are:
•Section 5-23 “:CALCulate{1-16}:PARameter and :PARameter{1-16} Subsystem” on page 5-152
•Section 5-25 “:CALCulate{1-16}:PARameter{1-16}:FSIMulator Subsystem” on page 5-165
•Section 5-28 “:CALCulate{1-16}:PARameter{1-16}:SELect Subsystem” on page 5-176
•Section 5-29 “:CALCulate{1-16}:PARameter{1-16}:COUPling Subsystem” on page 5-177
•Section 5-30 “:CALCulate{1-16}:POLar Subsystem” on page 5-178
•Section 5-31 “:CALCulate{1-16}:PROCessing:ORDer Subsystem” on page 5-180
•Section 5-35 “:CALCulate{1-16}[:SELected]:CONVersion Subsystem” on page 5-202
•Section 5-36 “:CALCulate{1-16}[:SELected]:DATA Subsystem” on page 5-204
•Section 5-38 “:CALCulate{1-16}[:SELected]:FORmat Subsystem” on page 5-219
•Section 5-44 “:CALCulate{1-16}[:SELected]:MATH Subsystem” on page 5-256
•Section 5-45 “:CALCulate{1-16}[:SELected]:MDATA Subsystem” on page 5-263
•Section 5-47 “:CALCulate{1-16}[:SELected]:SMITh Subsystem” on page 5-284
•Section 5-48 “:CALCulate{1-16}[:SELected]:SMOothing Subsystem” on page 5-286
•Section 5-49 “:CALCulate{1-16}[:SELected]:TDATA Subsystem” on page 5-287
•Section 5-59 “:DISPlay Subsystem” on page 5-351
:CALCulate{1-16}[:SELected]:CONVersion:FUNCtion <char>
:CALCulate{1-16}[:SELected]:CONVersion:FUNCtion?
Description: The command sets the parameter conversion function on the active trace of the indicated
channel. The query outputs the parameter conversion function on the active trace of the
indicated channel.
Cmd Parameters: <char> ZREFlection | ZTRansmit | YREFlection | YTRansmit | INVersion
Where:
•ZREFlection = Sets the conversion parameter to Z:Reflection.
•ZTRansmit = Sets the conversion parameter to Z:Transmission.
•YREFlection = Sets the conversion parameter to Y:Reflection.
•YTRansmit = Sets the conversion parameter to Y:Transmission.
•INVersion = Inverts the parameter to 1/S.
Query Parameters: <char> ZREF | ZTR | YREF | YTR | INV
Range: NA
Default Value: INV
Syntax Example: :CALC1:CONV:FUNC ZREF
:CALC1:CONV:FUNC?

SCPI Commands 5-35 :CALCulate{1-16}[:SELected]:CONVersion Subsystem
MS464xB Series VNA PM PN: 10410-00322 Rev. U 5-203
:CALCulate{1-16}[:SELected]:CONVersion[:STATe] <char>
:CALCulate{1-16}[:SELected]:CONVersion[:STATe]?
Description: The command sets the on/off status of parameter conversion on the active trace of the
indicated channel. The query outputs the on/off status of parameter conversion on the
active trace of the indicated channel.
Cmd Parameters: <char> 1 | 0 | ON | OFF
Query Parameters: <char> 1 | 0
Default Value: 0
Syntax Example: :CALC1:CONV ON
:CALC1:CONV?

5-36 :CALCulate{1-16}[:SELected]:DATA Subsystem SCPI Commands
5-204 PN: 10410-00322 Rev. U MS464xB Series VNA PM
5-36 :CALCulate{1-16}[:SELected]:DATA Subsystem
The :CALCulate{1-16}[:SELected]:DATA subsystem commands input and output various instrument information
sets such as trace data and S-Parameters.
I/O Configuration and File Operation Subsystems
Related subsystems for I/O configuration and file operation are:
•Section 5-14 “:CALCulate{1-16}:FORMat Subsystem - SnP Data” on page 5-70
•Section 5-21 “:CALCulate{1-16}:NXN Subsystem” on page 5-108
•Section 5-36 “:CALCulate{1-16}[:SELected]:DATA Subsystem” on page 5-204
•Section 5-49 “:CALCulate{1-16}[:SELected]:TDATA Subsystem” on page 5-287
•Section 5-60 “:FORMat Subsystem” on page 5-373
•Section 5-61 “:HCOPy Subsystem” on page 5-376
•Section 5-62 “:MMEMory Subsystem” on page 5-382
Trace Subsystems
Related trace subsystems are:
•Section 5-23 “:CALCulate{1-16}:PARameter and :PARameter{1-16} Subsystem” on page 5-152
•Section 5-38 “:CALCulate{1-16}[:SELected]:FORmat Subsystem” on page 5-219
•Section 5-28 “:CALCulate{1-16}:PARameter{1-16}:SELect Subsystem” on page 5-176
•Section 5-29 “:CALCulate{1-16}:PARameter{1-16}:COUPling Subsystem” on page 5-177
•Section 5-30 “:CALCulate{1-16}:POLar Subsystem” on page 5-178
•Section 5-31 “:CALCulate{1-16}:PROCessing:ORDer Subsystem” on page 5-180
•Section 5-35 “:CALCulate{1-16}[:SELected]:CONVersion Subsystem” on page 5-202
•Section 5-36 “:CALCulate{1-16}[:SELected]:DATA Subsystem” on page 5-204
•Section 5-38 “:CALCulate{1-16}[:SELected]:FORmat Subsystem” on page 5-219
•Section 5-44 “:CALCulate{1-16}[:SELected]:MATH Subsystem” on page 5-256
•Section 5-45 “:CALCulate{1-16}[:SELected]:MDATA Subsystem” on page 5-263
•Section 5-47 “:CALCulate{1-16}[:SELected]:SMITh Subsystem” on page 5-284
•Section 5-48 “:CALCulate{1-16}[:SELected]:SMOothing Subsystem” on page 5-286
•Section 5-49 “:CALCulate{1-16}[:SELected]:TDATA Subsystem” on page 5-287
•Section 5-59 “:DISPlay Subsystem” on page 5-351
:CALCulate{1-16}[:SELected]:DATA:FDATa <block>
:CALCulate{1-16}[:SELected]:DATA:FDATa?
Description: The command inputs formatted data to display on the active trace. The instrument must
be in Hold Sweep. The query outputs formatted data of the active trace.
Cmd Parameters: <block> See definition of “<block> or <arbitrary block>” on page 2-11.
Query Parameters: <block> See definition of “<block> or <arbitrary block>” on page 2-11.
Range: NA
Default Value: NA
Syntax Example: :CALC1:DATA:FDAT <block>
:CALC1:DATA:FDAT?

SCPI Commands 5-36 :CALCulate{1-16}[:SELected]:DATA Subsystem
MS464xB Series VNA PM PN: 10410-00322 Rev. U 5-205
:CALCulate{1-16}[:SELected]:DATA:FMEMory <block>
:CALCulate{1-16}[:SELected]:DATA:FMEMory?
Description: The command inputs formatted data to display on the active trace and writes it to trace
memory. The command can also perform math functions. The query outputs the
formatted memory of the active trace.
Cmd Parameters: <block> See definition of “<block> or <arbitrary block>” on page 2-11.
Cmd Parameters: <block> See definition of “<block> or <arbitrary block>” on page 2-11.
Range: NA
Default Value: NA
Syntax Example: :CALC1:DATA:FMEM <block>
:CALC1:DATA:FMEM?
:CALCulate{1-16}[:SELected]:DATA:SDATa <Block>
:CALCulate{1-16}[:SELected]:DATA:SDATa?
Description: The command inputs corrected real and imaginary S-parameter data to display on the
active trace for the indicated channel. The data must be real and imaginary formatted
data. The command converts the active trace display appropriately. The query outputs
the real/imaginary S-parameter data for the active trace on the indicated channel.
Cmd Parameters: <Block> See definition of “<block> or <arbitrary block>” on page 2-11.
Query Parameters: <Block>
Output: <Block>
Range: NA
Default Value: NA
Syntax Example: :CALC1:DATA:SDAT <block>
:CALC1:DATA:SDAT?
:CALCulate{1-16}[:SELected]:DATA:SMEMory <Block>
:CALCulate{1-16}[:SELected]:DATA:SMEMory?
Description: The command inputs corrected S-parameter trace memory to display on the active trace.
The query outputs corrected S-parameter trace memory of the active trace.
Cmd Parameters: <block> See definition of “<block> or <arbitrary block>” on page 2-11.
Query Parameters: <block> See definition of “<block> or <arbitrary block>” on page 2-11.
Range: NA
Default Value: NA
Syntax Example: :CALC1:DATA:SMEM <block>
:CALC1:DATA:SMEM?

5-37 :CALCulate{1-16}[:SELected]:EYE Subsystem SCPI Commands
5-206 PN: 10410-00322 Rev. U MS464xB Series VNA PM
5-37 :CALCulate{1-16}[:SELected]:EYE Subsystem
The :CALCulate{1-16}[:SELected]:EYE subsystem commands set configuration parameters for EYE calculations
for the indicated channel.
Eye-diagram Configuration and Setup Validation
The eye-diagram setup commands in this subsystem require a sequence of steps and a valid setup:
1. Before sending any settings, the :CALCulate{1-16}[:SELected]:EYE:CONFigure:DEFine[:STATe] <char>
command should be set to ON.
2. After changing the eye-diagram settings, issue :CALCulate{1-16}[:SELected]:EYE:EXECute to validate
the settings.
3. Use :CALCulate{1-16}[:SELected]:EYE:CONFigure:STATus? to query for eye-diagram setup errors.
4. To view the values of eye-diagram settings, the :CALCulate{1-16}[:SELected]:EYE:CONFigure:DEFine[:
STATe] <char> command must be set to OFF.
:CALCulate{1-16}[:SELected]:EYE:CONFigure:DEFine[:STATe] <char>
:CALCulate{1-16}[:SELected]:EYE:CONFigure:DEFine[:STATe]?
Description: Sets the eye configuration define mode to on/off for the active trace on the indicated
channel. Query outputs on/off state of the eye configuration define mode for the active
trace of the indicated channel.
Cmd Parameters: <char> 1 | 0 | ON | OFF
Query Parameters: NA
Query Output: <char> 1 | 0
Range: NA
Default Value: 0
Syntax Example: :CALC1:EYE:CONF:DEF 1
:CALC1:EYE:CONF:DEF?

SCPI Commands 5-37 :CALCulate{1-16}[:SELected]:EYE Subsystem
MS464xB Series VNA PM PN: 10410-00322 Rev. U 5-207
:CALCulate{1-16}[:SELected]:EYE:CONFigure:STATus?
Description: Query only. Outputs the eye-diagram configure and setup status for the active trace on
the indicated channel.
Cmd Parameters: NA
Query Parameters: NA
Query Output: <NR1> Query returns one of the following:
0 - Valid
1 - Invalid
2 - InvalidDataStreamSelection
3 - InvalidPatternLength
4 - InvalidRiseTime
5 - InvalidFallTime
6 - InvalidHighLowLevels
7 - InvalidRandomRMS
8 - InvalidDiracOffset
9 - InvalidDiracProbability
10 - InvalidSinAmp
11 - InvalidSinFreq
12 - InvalidNoiseRMSAmp
13 - InvalidUserFixedPattern
14 - TurnOnTEDFail
15 - DataRateWarning
16 - InvalidPAM4Eye1Level
17 - InvalidPAM4Eye2Level
18 - InvalidPAM4Eye3Level
Range: NA
Default Value: NA
Syntax Example: :CALC1:EYE:CONF:STAT?
:CALCulate{1-16}[:SELected]:EYE:EXECute
Description: Command performs the calculation of the eye-diagram for the active trace of the
indicated channel.
Cmd Parameters: NA
Query Parameters: NA
Query Output: NA
Range: NA
Default Value: NA
Syntax Example: :CALC1:EYE:EXEC

5-37 :CALCulate{1-16}[:SELected]:EYE Subsystem SCPI Commands
5-208 PN: 10410-00322 Rev. U MS464xB Series VNA PM
:CALCulate{1-16}[:SELected]:EYE:INPut:BPATtern:TYPE <char>
:CALCulate{1-16}[:SELected]:EYE:INPut:BPATtern:TYPE?
Description: Command sets the input bit pattern type on the active trace of the indicated channel.
Query outputs the bit pattern type on the active trace of the indicated channel.
Parameter definitions are:
•PRBS = Pseudo-Random Bit Sequence
•K285 = K 28.5
•USER = User fixed pattern
Cmd Parameters: <char> PRBS | K285 | USER
Query Parameters: NA
Query Output: <char> PRBS | K285 | USER
Range: NA
Default Value: PRBS
Syntax Example: :CALC1:EYE:INP:BPAT:TYPE K285
:CALC1:EYE:INP:BPAT:TYPE?
:CALCulate{1-16}[:SELected]:EYE:INPut:BPATtern:LENGth <int>
:CALCulate{1-16}[:SELected]:EYE:INPut:BPATtern:LENGth?
Description: The command sets bits' power of 2 for PRBS / K28.5 pattern. This value is used only
when the bit pattern type is selected as PRBS / K28.5. (In the user fixed pattern scenario,
the pattern length is set by the number of bits entered by the user (up to a max limit of
64).)
Query outputs the bit pattern length on the active trace of the indicated channel.
Cmd Parameters: <int> 5 | 7 | 9 | 11 | 13 | 15 | 17 | 19 | 21
Query Parameters: NA
Query Output: <int>
31 = 25 – 1
127= 27 – 1
511= 29 – 1
2047= 211 – 1
8191= 213 – 1
32767= 215 – 1
131071= 217 – 1
524287= 219 – 1
2097151= 221 – 1
Range: NA
Default Value: 511
Syntax Example: :CALC1:EYE:INP:BPAT:LENG 11
:CALC1:EYE:INP:BPAT:LENG?

SCPI Commands 5-37 :CALCulate{1-16}[:SELected]:EYE Subsystem
MS464xB Series VNA PM PN: 10410-00322 Rev. U 5-209
:CALCulate{1-16}[:SELected]:EYE:INPut:BPATtern:USER <string>
Description: Sets the user fixed pattern on the active trace of the indicated channel.l.
Cmd Parameters: < string > String with 0s and 1s only, max length allowed is 64bits.
Query Parameters: NA
Query Output: NA
Range: Maximum length allowed is 64 bits
Default Value: NA
Syntax Example: :CALC1:EYE:INP:BPAT:USER '10001011110'
:CALCulate{1-16}[:SELected]:EYE:INPut:DRATe <NRf>
:CALCulate{1-16}[:SELected]:EYE:INPut:DRATe?
Description: The command sets the input data rate (bit rate) on the active trace of the indicated
channel.
Query outputs the data rate (bit rate) on the active trace of the indicated channel.
Cmd Parameters: <NRf> data rate value in GBPS
Query Parameters: NA
Query Output: <nr3> outputs the set data rate value in GBPS
Range: Data rate should be positive numbers only
Default Value: 1 GBPS
Syntax Example: :CALC1:EYE:INP:DRAT 2
:CALC1:EYE:INP:DRAT?
:CALCulate{1-16}[:SELected]:EYE:INPut:HSHift <NRf>
:CALCulate{1-16}[:SELected]:EYE:INPut:HSHift?
Description: Command sets the horizontal shift of eye on the active trace of the indicated channel.
Query outputs the horizontal shift of the input bit stream on the active trace of the
indicated channel.
Cmd Parameters: <NRf> Horizontal shift represented in fraction of a Bit Period
Query Parameters: NA
Query Output: <nr3> outputs the horizontal shift represented in fraction of a Bit Period
Range: –0.5 to +0.5
Default Value: 0
Syntax Example: :CALC1:EYE:INP:HSH 0.5
:CALC1:EYE:INP:HSH?

5-37 :CALCulate{1-16}[:SELected]:EYE Subsystem SCPI Commands
5-210 PN: 10410-00322 Rev. U MS464xB Series VNA PM
:CALCulate{1-16}[:SELected]:EYE:INPut:RTIMe:DATA <NRf>
:CALCulate{1-16}[:SELected]:EYE:INPut:RTIMe:DATA?
Description: Command sets the rise time value of the input bit stream on the active trace of the
indicated channel.
Query outputs the rise time value of the input bit stream on the active trace of the
indicated channel.
Cmd Parameters: <NRf> rise time value in picoseconds (ps)
Query Parameters: NA
Query Output: <nr3> outputs the rise time value in picoseconds
Range: 0 and larger, but may not be > 0.4/(Data rate)
Default Value: 0 ps
Syntax Example: :CALC1:EYE:INP:RTIM:DATA 15
:CALC1:EYE:INP:RTIM:DATA?
:CALCulate{1-16}[:SELected]:EYE:INPut:FTIMe:DATA <NRf>
:CALCulate{1-16}[:SELected]:EYE:INPut:FTIMe:DATA?
Description: Command sets the fall time value of the input bit stream on the active trace of the
indicated channel.
Query outputs the fall time value of the input bit stream on the active trace of the
indicated channel.
Cmd Parameters: <NRf> fall time value in picoseconds (ps)
Query Parameters: NA
Query Output: <nr3> outputs the fall time value in picoseconds
Range: 0 and larger, but may not be > 0.4/(Data rate)
Default Value: 0 ps
Syntax Example: :CALC1:EYE:INP:FTIM:DATA 25
:CALC1:EYE:INP:FTIM:DATA?
:CALCulate{1-16}[:SELected]:EYE:INPut[:NRZ]:HLEVel <NRf>
:CALCulate{1-16}[:SELected]:EYE:INPut[:NRZ]:HLEVel?
Description: Command sets the high voltage level on the active trace for NRZ signaling type.
(high level > low level)
Query outputs the high voltage level of the input bit stream on the active trace of the
indicated channel.
Cmd Parameters: <NRf> High voltage level in mV
Query Parameters: NA
Query Output: <nr3> Outputs the high voltage level in mV
Range: –5000 mV to +5000 mV
Default Value: 1000 mV
Syntax Example: :CALC1:EYE:INP:HLEV 5000
:CALC1:EYE:INP:HLEV?

SCPI Commands 5-37 :CALCulate{1-16}[:SELected]:EYE Subsystem
MS464xB Series VNA PM PN: 10410-00322 Rev. U 5-211
:CALCulate{1-16}[:SELected]:EYE:INPut[:NRZ]:LLEVel <NRf>
:CALCulate{1-16}[:SELected]:EYE:INPut[:NRZ]:LLEVel?
Description: Command sets the low voltage level type on the active trace for NRZ signaling type.
(high level > low level).
Query outputs the low voltage level of the input bit stream on the active trace of the
indicated channel.
Cmd Parameters: <NRf> Low voltage level in mV
Query Parameters: NA
Query Output: <nr3> Outputs the low voltage level in mV
Range: –5000 mV to +5000 mV
Default Value: 0 mV
Syntax Example: :CALC1:EYE:INP:LLEV 3000
:CALC1:EYE:INP:LLEV?
:CALCulate{1-16}[:SELected]:EYE:INPut:JITTer:RANDom[:STATe] <char>
:CALCulate{1-16}[:SELected]:EYE:INPut:JITTer:RANDom[:STATe]?
Description: Command sets the Jitter-Random RMS on/off for the active trace of the indicated channel
Query outputs the Jitter-Random RMS state for the active trace of the indicated channel.
Cmd Parameters: <char> 1 | 0 | ON | OFF
Query Parameters: NA
Query Output: <char> 1 | 0
Range: NA
Default Value: 0
Syntax Example: :CALC1:EYE:INP:JITT:RAND 1
:CALC1:EYE:INP:JITT:RAND?
:CALCulate{1-16}[:SELected]:EYE:INPut:JITTer:RANDom:MAGNitude <NRf>
:CALCulate{1-16}[:SELected]:EYE:INPut:JITTer:RANDom:MAGNitude?
Description: Command sets the Jitter-Random Magnitude of the input bit stream on the active trace
of the indicated channel. This value is used only when Random RMS state is ON.
Query outputs the Jitter-Random Magnitude of the input bit stream on the active trace of
the indicated channel.
Cmd Parameters: <NRf> Magnitude value in picoseconds (ps)
Query Parameters: NA
Query Output: <nr3> Outputs the magnitude value in picoseconds
Range: Must be 0 and < 0.4/(data rate).
Default Value: 0 ps
Syntax Example: :CALC1:EYE:INP:JITT:RAND:MAGN 100
:CALC1:EYE:INP:JITT:RAND:MAGN?

5-37 :CALCulate{1-16}[:SELected]:EYE Subsystem SCPI Commands
5-212 PN: 10410-00322 Rev. U MS464xB Series VNA PM
:CALCulate{1-16}[:SELected]:EYE:INPut:JITTer:DIRac{1-2}[:STATe] <char>
:CALCulate{1-16}[:SELected]:EYE:INPut:JITTer:DIRac{1-2}[:STATe]?
Description: Command sets the Jitter-Dirac 1/2 settings on/off for the active trace of the indicated
channel.
Query outputs the Jitter-Dirac 1/2 settings state for the active trace of the indicated
channel.
Cmd Parameters: <char> 1 | 0 | ON | OFF
Query Parameters: NA
Query Output: <char> 1 | 0
Range: NA
Default Value: 0
Syntax Example: :CALC1:EYE:INP:JITT:DIR1 1
:CALC1:EYE:INP:JITT:DIR1?
:CALCulate{1-16}[:SELected]:EYE:INPut:JITTer:DIRac{1-2}:OFFSet <NRf>
:CALCulate{1-16}[:SELected]:EYE:INPut:JITTer:DIRac{1-2}:OFFSet?
Description: Command sets the Jitter-Dirac 1/2 offset of the input bit stream on the active trace of the
indicated channel. This value is used only when Dirac 1 settings state is ON.
Query outputs the Jitter-Dirac 1/2 offset of the input bit stream on the active trace of the
indicated channel.
Cmd Parameters: <NRf> Offset value in picoseconds (ps)
Query Parameters: NA
Query Output: <nr1> Outputs the offset value in picoseconds
Range: Must be 0 and < 0.4/(data rate).
Default Value: 0 ps
Syntax Example: :CALC1:EYE:INP:JITT:DIR1:OFFS 10
:CALC1:EYE:INP:JITT:DIR1:OFFS?
:CALCulate{1-16}[:SELected]:EYE:INPut:JITTer:DIRac{1-2}:PROBability
<NRf>
:CALCulate{1-16}[:SELected]:EYE:INPut:JITTer:DIRac{1-2}:PROBability?
Description: Command sets the Jitter-Dirac 1/2 probability of the input bit stream on the active trace
of the indicated channel. This value is used only when Dirac 1/2 settings state is ON.
Query outputs the Jitter-Dirac 1/2 probability of the input bit stream on the active trace
of the indicated channel.
Cmd Parameters: <nr2> probability value
Query Parameters: NA
Query Output: <nr2> outputs the probability value
Range: 0 and 1 (The sum of the two probabilities cannot exceed 1 if both are enabled.)
Default Value: 0.1
Syntax Example: :CALC1:EYE:INP:JITT:DIR1:PROB 0.2
:CALC1:EYE:INP:JITT:DIR1:PROB?

SCPI Commands 5-37 :CALCulate{1-16}[:SELected]:EYE Subsystem
MS464xB Series VNA PM PN: 10410-00322 Rev. U 5-213
:CALCulate{1-16}[:SELected]:EYE:INPut:JITTer:SINusoidal{1-2}[:STATe]
<char>
:CALCulate{1-16}[:SELected]:EYE:INPut:JITTer:SINusoidal{1-2}[:STATe]?
Description: Command sets the Jitter-Sinusoidal 1 /2 settings on/off for the active trace of the
indicated channel.
Query outputs the Jitter-Sinusoidal 1 /2 settings state for the active trace of the indicated
channel.
Cmd Parameters: <char> 1 | 0 | ON | OFF
Query Parameters: NA
Query Output: <char> 1 | 0
Range: NA
Default Value: 0
Syntax Example: :CALC1:EYE:INP:JITT:SIN1 1
:CALC1:EYE:INP:JITT:SIN1?
:CALCulate{1-16}[:SELected]:EYE:INPut:JITTer:SINusoidal{1-2}:AMPLitude
<NRf>
:CALCulate{1-16}[:SELected]:EYE:INPut:JITTer:SINusoidal{1-2}:
AMPLitude?
Description: Command sets the Jitter-Sinusoidal 1/2 amplitude of the input bit stream on the active
trace of the indicated channel. This value is used only when Sinusoidal 1 /2 settings state
is ON.
Query outputs the Jitter-Sinusoidal 1/2 amplitude of the input bit stream on the active
trace of the indicated channel.
Cmd Parameters: <NRf> Amplitude value in picoseconds
Query Parameters: NA
Query Output: <nr1> Outputs the amplitude value in picoseconds
Range: Must be 0 and < 0.4/(data rate).
Default Value: 0 ps
Syntax Example: :CALC1:EYE:INP:JITT:SIN1:AMPL 10
:CALC1:EYE:INP:JITT:SIN1:AMPL?

5-37 :CALCulate{1-16}[:SELected]:EYE Subsystem SCPI Commands
5-214 PN: 10410-00322 Rev. U MS464xB Series VNA PM
:CALCulate{1-16}[:SELected]:EYE:INPut:JITTer:SINusoidal{1-2}:FREQuency
<NRf>
:CALCulate{1-16}[:SELected]:EYE:INPut:JITTer:SINusoidal{1-2}:
FREQuency?
Description: Command sets the Jitter-Sinusoidal 1/2 frequency of the input bit stream on the active
trace of the indicated channel. This value is used only when Sinusoidal 1/2 settings state
is ON.
Query outputs the Jitter-Sinusoidal 1/2 frequency of the input bit stream on the active
trace of the indicated channel.
Cmd Parameters: <NRf> Frequency value in Hz
Query Parameters: NA
Query Output: <nr1> Outputs the frequency value in Hz
Range: Must be > 0 and < data rate.
Default Value: 1000000 Hz
Syntax Example: :CALC1:EYE:INP:JITT:SIN1:FREQ 1000
:CALC1:EYE:INP:JITT:SIN1:FREQ?
:CALCulate{1-16}[:SELected]:EYE:INPut:NOISe[:STATe] <char>
:CALCulate{1-16}[:SELected]:EYE:INPut:NOISe[:STATe]?
Description: Command sets the Noise-RMS Amplitude on/off for the active trace of the indicated
channel.
Query outputs the Noise-RMS Amplitude state for the active trace of the indicated
channel.
Cmd Parameters: <char> 1 | 0 | ON | OFF
Query Parameters: NA
Query Output: <char> 1 | 0
Range: NA
Default Value: 0
Syntax Example: :CALC1:EYE:INP:NOIS 1
:CALC1:EYE:INP:NOIS?

SCPI Commands 5-37 :CALCulate{1-16}[:SELected]:EYE Subsystem
MS464xB Series VNA PM PN: 10410-00322 Rev. U 5-215
:CALCulate{1-16}[:SELected]:EYE:INPut:NOISe:AMPLitude <NRf>
:CALCulate{1-16}[:SELected]:EYE:INPut:NOISe:AMPLitude?
Description: Command sets the Noise-RMS Amplitude of the input bit stream on the active trace of
the indicated channel. This value is used only when Noise settings state is ON.
Query outputs the Noise-RMS Amplitude of the input bit stream on the active trace of the
indicated channel.
Cmd Parameters: <NRf> amplitude value in mV
Query Parameters: NA
Query Output: <nr3> outputs the amplitude value in mV
Range: Must be less than high-low level/2
Default Value: 0 mV
Syntax Example: :CALC1:EYE:INP:NOIS:AMPL 100
:CALC1:EYE:INP:NOIS:AMPL?
:CALCulate{1-16}[:SELected]:EYE:INPut:PERSistence <NR1>
:CALCulate{1-16}[:SELected]:EYE:INPut:PERSistence?
Description: Command sets the persistence value on the active trace of the indicated channel.
Query outputs the persistence value on the active trace of the indicated channel.
Cmd Parameters: <nr1> Persistence value
Query Parameters: NA
Query Output: <nr1> Outputs the set persistence value
Range: 1 to 10000
Default Value: 200
Syntax Example: :CALC1:EYE:INP:PERS 2
:CALC1:EYE:INP:PERS?

5-37 :CALCulate{1-16}[:SELected]:EYE Subsystem SCPI Commands
5-216 PN: 10410-00322 Rev. U MS464xB Series VNA PM
:CALCulate{1-16}[:SELected]:EYE[:NRZ]:RESults:DATA?
Description: Query only. Outputs the 'eye measurement results' for the active trace of the indicated
channel for NRZ signaling.
Fourteen values (amplitude- and time-related parameters) are returned. This query will
always return the values of all the amplitude- and time-related parameters of the
selected eye trace, irrespective of whether the display for each parameter is turned ON or
OFF.
Cmd Parameters: NA
Query Parameters: NA
Query Output: <string> This query returns string in <ACSII> format consisting of 14 fields separated by
commas. The fields are:
•<Level Zero: {numeric}>
•<Level One: {numeric}>
•<Level Mean: {numeric}>
•<Amplitude: {numeric}>
•<Height: {numeric}>
•<Opening factor: {numeric}>
•<SNR: {numeric}>
•<CrossPercentage: {numeric}>
•<Width: {numeric}>
•<Rise time: {numeric}>
•<Fall time: {numeric}>
•<PP jitter: {numeric}>
•<RMS jitter: {numeric}>
•<Duty cycle distortion: {numeric}>
Range: NA
Default Value: NA
Syntax Example: :CALC1:EYE:RES:DATA?

SCPI Commands 5-37 :CALCulate{1-16}[:SELected]:EYE Subsystem
MS464xB Series VNA PM PN: 10410-00322 Rev. U 5-217
:CALCulate{1-16}[:SELected]:EYE:PAM4:EYE{1-3}:RESults:DATA?
Description: Query only. Outputs the 'eye measurement results' for the active trace of the indicated
channel for PAM-4 signaling.
Fourteen values (amplitude- and time-related parameters) are returned. This query will
always return the values of all the amplitude- and time-related parameters of the
selected eye trace, irrespective of whether the display for each parameter is turned ON or
OFF.
Cmd Parameters: NA
Query Parameters: NA
Query Output: <string> This query returns string in <ACSII> format consisting of 14 fields separated by
commas. The fields are:
•<Level Zero: {numeric}>
•<Level One: {numeric}>
•<Level Mean: {numeric}>
•<Amplitude: {numeric}>
•<Height: {numeric}>
•<Opening factor: {numeric}>
•<SNR: {numeric}>
•<CrossPercentage: {numeric}>
•<Width: {numeric}>
•<Rise time: {numeric}>
•<Fall time: {numeric}>
•<PP jitter: {numeric}>
•<RMS jitter: {numeric}>
•<Duty cycle distortion: {numeric}>
Range: NA
Default Value: NA
Syntax Example: :CALC1:EYE:PAM4:EYE1:RES:DATA?
:CALCulate{1-16}[:SELected]:EYE:INPut:SIGNaling:TYPE <char>
:CALCulate{1-16}[:SELected]:EYE:INPut:SIGNaling:TYPE?
Description: Sets the input signaling format for the active trace of the indicated channel.
Query outputs the input signaling format for the active trace of the given channel.
Cmd Parameters: <char> NRZ | PAM4
Query Parameters: NA
Query Output: <char> NRZ | PAM4
Range: NA
Default Value: NRZ
Syntax Example: :CALC1:EYE:INP:SIGN:TYPE NRZ
:CALC1:EYE:INP:SIGN:TYPE?

5-37 :CALCulate{1-16}[:SELected]:EYE Subsystem SCPI Commands
5-218 PN: 10410-00322 Rev. U MS464xB Series VNA PM
:CALCulate{1-16}[:SELected]:EYE:INPut:PAM4:LEVel{0-3} <NRf>
:CALCulate{1-16}[:SELected]:EYE:INPut:PAM4:LEVel{0-3}?
Description: Command sets the indicated voltage level for PAM4 signaling type on the active trace of
the indicated channel. The voltage level values should follow this relationship: Level0 <
Level1 < Level2 < Level3, otherwise will result in error.
Query outputs the value of the indicated voltage level for PAM4 signaling type on the
active trace of the indicated channel.
Cmd Parameters: <NRf> High voltage level in mV
Query Parameters: NA
Query Output: <nr3> Outputs the high voltage level in mV
Range: -5000mV to +5000mV
Default Value: Level0 = 0mV; Level1 = 333mV; Level2 = 666mV; Level3 = 1000
Syntax Example: :CALC1:EYE:INP:PAM4:LEV1 100
:CALC1:EYE:INP:PAM4:LEV1?

SCPI Commands 5-38 :CALCulate{1-16}[:SELected]:FORmat Subsystem
MS464xB Series VNA PM PN: 10410-00322 Rev. U 5-219
5-38 :CALCulate{1-16}[:SELected]:FORmat Subsystem
The :CALCulate{1-16}[:SELected]:FORmat subsystem command configures the display type for the active trace
on a per-channel basis.
Trace Subsystems
Related trace subsystems are:
•Section 5-23 “:CALCulate{1-16}:PARameter and :PARameter{1-16} Subsystem” on page 5-152
•Section 5-25 “:CALCulate{1-16}:PARameter{1-16}:FSIMulator Subsystem” on page 5-165
•Section 5-28 “:CALCulate{1-16}:PARameter{1-16}:SELect Subsystem” on page 5-176
•Section 5-29 “:CALCulate{1-16}:PARameter{1-16}:COUPling Subsystem” on page 5-177
•Section 5-30 “:CALCulate{1-16}:POLar Subsystem” on page 5-178
•Section 5-31 “:CALCulate{1-16}:PROCessing:ORDer Subsystem” on page 5-180
•Section 5-35 “:CALCulate{1-16}[:SELected]:CONVersion Subsystem” on page 5-202
•Section 5-36 “:CALCulate{1-16}[:SELected]:DATA Subsystem” on page 5-204
•Section 5-38 “:CALCulate{1-16}[:SELected]:FORmat Subsystem” on page 5-219
•Section 5-44 “:CALCulate{1-16}[:SELected]:MATH Subsystem” on page 5-256
•Section 5-45 “:CALCulate{1-16}[:SELected]:MDATA Subsystem” on page 5-263
•Section 5-47 “:CALCulate{1-16}[:SELected]:SMITh Subsystem” on page 5-284
•Section 5-48 “:CALCulate{1-16}[:SELected]:SMOothing Subsystem” on page 5-286
•Section 5-49 “:CALCulate{1-16}[:SELected]:TDATA Subsystem” on page 5-287
•Section 5-59 “:DISPlay Subsystem” on page 5-351
:CALCulate{1-16}[:SELected]:FORMat <char>
:CALCulate{1-16}[:SELected]:FORMat?
Description: The command selects the display format of the active trace on the indicated channel. The
query outputs the display format of the active trace on the indicated channel. The
available display types are:
•GDELay = Group Delay
•IMAGinar = Imaginary
•LINPHase = Linear Mag and Phase
•LOGPHase = Log Magnitude and Phase
•MLINear = Linear Magnitude
•MLOGarithmic = Log Magnitude
•PHASe = Phase
•PLINear = Linear Polar and Linear Phase
•PLINCOMPlex = Linear Polar and Real/Imaginary
•PLOGarithmic = Log Polar and Log Phase
•PLOGCOMPlex = Log Polar and Real/Imaginary
•PWRIn = Power In
•PWROut = Power Out
•REAL = Real
•REIMaginary = Real and Imaginary
•SADCOMPlex = Smith (G + jB) Admittance Real/Imaginary
•SADLINear = Smith (G + jB) Admittance Linear/Phase

5-38 :CALCulate{1-16}[:SELected]:FORmat Subsystem SCPI Commands
5-220 PN: 10410-00322 Rev. U MS464xB Series VNA PM
•SADLOGarithmic = Smith (G + jB) Admittance Log/Phase
•SADMittance = Smith (G + jB) Admittance
•SADMLC = Smith (G + jB) Admittance L/C
•SCOMPlex = Smith (R + jX) Impedance Real/Imaginary
•SIMPLC = Smith (R + jX) Impedance L/C
•SLINear = Smith (R + jX) Impedance Linear/Phase
•SLOGarithmic = Smith (R + jX) Impedance Log/Phase
•SMITh = Smith (R + jX) Impedance
•SWR = SWR
•ZREAL = Impedance Real
•ZCOMPlex = Impedance Real and Imaginary
•ZIMAGinary = Impedance Imaginary
•ZMAGNitude = Impedance Magnitude
Cmd Parameters: <char> GDELay | IMAGinary | LINPHase | LOGPHase | MLINear | MLOGarithmic |
PHASe | PLINear | PLINCOMPlex | PLOGarithmic | PLOGCOMPlex | PWRIn |
PWROut | REAL | REIMaginary | SADCOMPlex | SADLINear | SADLOGarithmic |
SADMittance | SADMLC | SCOMPlex | SIMPLC | SLINear | SLOGarithmic | SMITh
| SWR | ZREAL | ZCOMPlex | ZIMAGinary | ZMAGNitude
Query Parameters: <char> GDEL | IMAG | LINPH | LOGPH | MLIN | GDEL | IMAG | LINPH | LOGPH
| MLIN | MLOG | PHAS | PLIN | PLINCOMP | PLOG | PLOGCOMP | PWRI |
PWRO | REAL | REIM | SADCOMP | SADLIN | SADLOG | SADM | SADMLC |
SCOMP | SIMPLC | SLIN | SLOG | SMIT | SWR | ZREAL | ZCOMP | ZIMAG |
ZMAGN
Range: NA
Default Value: SMIT
Syntax Example: :CALC1:FORM LOGPH
:CALC1:FORM?

SCPI Commands 5-39 :CALCulate{1-16}[:SELected]:GCOMpression Subsystem
MS464xB Series VNA PM PN: 10410-00322 Rev. U 5-221
5-39 :CALCulate{1-16}[:SELected]:GCOMpression Subsystem
The :CALCulate{1-16}[:SELected]:GCOMpression subsystem configures and controls the gain compression
instrument functions.
Time Domain, Group Delay, and Reference Plane Subsystems
Related time domain, group delay, and reference place subsystems are:
•Section 5-31 “:CALCulate{1-16}:PROCessing:ORDer Subsystem” on page 5-180
•Section 5-33 “:CALCulate{1-16}:REFerence Subsystem” on page 5-192
•Section 5-31 “:CALCulate{1-16}:PROCessing:ORDer Subsystem” on page 5-180
•Section 5-39 “:CALCulate{1-16}[:SELected]:GCOMpression Subsystem” on page 5-221
•Section 5-40 “:CALCulate{1-16}[:SELected]:GDELay Subsystem” on page 5-224
•Section 5-50 “:CALCulate{1-16}[:SELected]:TRANsform:TIME Subsystem” on page 5-289
•Section 5-94 “:SENSe{1-16}:CORRection:EXTension Subsystem” on page 5-551
:CALCulate{1-16}[:SELected]:GCOMpression:INDicator[:STATe] <char>
:CALCulate{1-16}[:SELected]:GCOMpression:INDicator[:STATe]?
Description: The command turns on/off the compression point indicator on the active trace of the
indicated channel. The instrument must be in Power Sweep CW mode. The query outputs
the on/off status of the compression point indicator on the active trace of the indicated
channel. The instrument must be in Power-Sweep CW mode.
Cmd Parameters: <char> 1 | 0 | ON | OFF
Query Parameters: <char> 1 | 0
Range: NA
Default Value: 0
Syntax Example: :CALC1:GCOM:IND ON
:CALC1:GCOM:IND?
:CALCulate{1-16}[:SELected]:GCOMpression:PARameter <char>
:CALCulate{1-16}[:SELected]:GCOMpression:PARameter?
Description: The command sets the S-Parameter for gain compression on the active trace of the
indicated channel. The instrument must be in Power-Sweep Swept-Frequency mode. In
the indicated channel, the query outputs the S-Parameter for gain compression on the
active trace. The instrument must be in Power-Sweep Swept-Frequency mode. This value
is not reset by an instrument reset.
Cmd Parameters: <char> S11 | S12 | S21 | S22
Query Parameters: <char> S11 | S12 | S21 | S22
Range: NA
Default Value: NA
Syntax Example: :CALC1:GCOM:PAR S22
:CALC1:GCOM:PAR?

5-39 :CALCulate{1-16}[:SELected]:GCOMpression Subsystem SCPI Commands
5-222 PN: 10410-00322 Rev. U MS464xB Series VNA PM
:CALCulate{1-16}[:SELected]:GCOMpression:PVALue <NRf>
:CALCulate{1-16}[:SELected]:GCOMpression:PVALue?
Description: The command sets the gain compression point value on the active trace of the indicated
channel. Instrument must be in Power Sweep CW mode or in Power Sweep Swept
Frequency mode. The query outputs the gain compression point value on the active trace
of the indicated channel. Instrument must be in Power Sweep CW mode or in Power
Sweep Swept Frequency mode.
Cmd Parameters: <NRf> The input parameter is in dB.
Cmd Parameters: <NR3> The output parameter is in dB.
Range: MPNF
Default Value: 1.000000E+000
Syntax Example: :CALC1:GCOM:PVAL 2.0E0
:CALC1:GCOM:PVAL?
:CALCulate{1-16}[:SELected]:GCOMpression:REFerence <char>
:CALCulate{1-16}[:SELected]:GCOMpression:REFerence?
Description: The command sets the reference type for gain compression on the active trace of the
indicated channel. Instrument must be in Power Sweep CW mode or in Power Sweep
Swept Frequency mode. There are three types of gain compression references that can be
set:
•MAXGain = Maximum power gain at the highest point in the gain curve output.
•PHOLd = The reference value will be that for the S-Parameter such as S21 set by
the :CALCulate{1-16}[:SELected]:GCOMpression:PARameter command.
•PINput = Input in dBm, this is the reference is value set for the selected
S-Parameter which occurs when the input power is set to the value of gain
compression reference value.
The query outputs the reference type for gain compression on the active trace of the
indicated channel. Instrument must be in Power Sweep CW mode or in Power Sweep
Swept Frequency mode.
Cmd Parameters: <char> MAXGain | PHOLd | PINput
Query Parameters: <char> MAXG | PHOL | PIN
Range: NA
Default Value: MAXG
Syntax Example: :CALC1:GCOM:REF PHOL
:CALC1:GCOM:REF?

SCPI Commands 5-39 :CALCulate{1-16}[:SELected]:GCOMpression Subsystem
MS464xB Series VNA PM PN: 10410-00322 Rev. U 5-223
:CALCulate{1-16}[:SELected]:GCOMpression:REFerence:VALue <NRf>
:CALCulate{1-16}[:SELected]:GCOMpression:REFerence:VALue?
Description: The command sets a reference level for gain compression on the active trace of the
indicated channel. Instrument must be in Power Sweep CW mode or in Power Sweep
Swept Frequency mode. The query outputs the reference level for gain compression on
the active trace of the indicated channel. Instrument must be in Power Sweep CW mode
or in Power Sweep Swept Frequency mode.
Cmd Parameters: <NRf> The input parameter is in dB.
Query Parameters: <NR3> The output parameter is in dB.
Range: MPNF
Default Value: 0.000000E+000
Syntax Example: :CALC1:GCOM:REF:VAL -2.0E1
:CALC1:GCOM:REF:VAL?
:CALCulate{1-16}[:SELected]:GCOMpression:SNORmalize[:STATe] <char>
:CALCulate{1-16}[:SELected]:GCOMpression:SNORmalize[:STATe]?
Description: The command toggles the self normalization mode on/off for the active trace of the
indicated channel. The instrument must be in Power Sweep CW mode. The query outputs
the on/off status of the self normalization mode on the active trace of the indicated
channel. The instrument must be in Power Sweep CW mode.
Cmd Parameters: <char> 1 | 0 | ON | OFF
Query Parameters: <char> 1 | 0
Range: NA
Default Value: 0
Syntax Example: :CALC1:GCOM:SNOR 1
:CALC1:GCOM:SNOR?

5-40 :CALCulate{1-16}[:SELected]:GDELay Subsystem SCPI Commands
5-224 PN: 10410-00322 Rev. U MS464xB Series VNA PM
5-40 :CALCulate{1-16}[:SELected]:GDELay Subsystem
The :CALCulate{1-16}[:SELected]:GDELay subsystem provides group delay aperture control.
Time Domain, Group Delay, and Reference Plane Subsystems
Related time domain, group delay, and reference place subsystems are:
•Section 5-31 “:CALCulate{1-16}:PROCessing:ORDer Subsystem” on page 5-180
•Section 5-33 “:CALCulate{1-16}:REFerence Subsystem” on page 5-192
•Section 5-31 “:CALCulate{1-16}:PROCessing:ORDer Subsystem” on page 5-180
•Section 5-39 “:CALCulate{1-16}[:SELected]:GCOMpression Subsystem” on page 5-221
•Section 5-40 “:CALCulate{1-16}[:SELected]:GDELay Subsystem” on page 5-224
•Section 5-50 “:CALCulate{1-16}[:SELected]:TRANsform:TIME Subsystem” on page 5-289
•Section 5-94 “:SENSe{1-16}:CORRection:EXTension Subsystem” on page 5-551
:CALCulate{1-16}[:SELected]:GDELay:APERture <NRf>
:CALCulate{1-16}[:SELected]:GDELay:APERture?
Description: Sets the group delay aperture on group delay display for the indicated channel and active
trace. Outputs the group delay aperture of a group delay display aperture for the
indicated channel and active trace.
Cmd Parameters: <NRf> The input parameter is in Percent.
Query Parameters: <NR3> The output parameter is in Percent.
Range: 0 to 2E1
Default Value: 0.000000E+000
Syntax Example: :CALC1:GDEL:APER 1.5E1
:CALC1:GDEL:APER?

SCPI Commands 5-41 :CALCulate{1-16}[:SELected]:LIMit Subsystem
MS464xB Series VNA PM PN: 10410-00322 Rev. U 5-225
5-41 :CALCulate{1-16}[:SELected]:LIMit Subsystem
The :CALCulate{1-16}[:SELected]:LIMit subsystem provides limit line configuration and control for the active
trace.
Limit Line and Segment Subsystems
Related limit line and segment configuration and control subsystems are:
•Section 5-41 “:CALCulate{1-16}[:SELected]:LIMit Subsystem” on page 5-225
•Section 5-59 “:DISPlay Subsystem” on page 5-351
•Section 5-100 “:SENSe{1-16}:FSEGMent Subsystem” on page 5-561.
•Section 5-101 “:SENSe{1-16}:FSEGMent{1-50} Subsystem” on page 5-572.
•Section 5-105 “:SENSe{1-16}:ISEGMent Subsystem” on page 5-597.
•Section 5-106 “:SENSe{1-16}:ISEGMent{1-50} Subsystem” on page 5-607.
•Section 5-110 “:SENSe{1-16}:SEGMent Subsystem” on page 5-652
Trace Subsystems
Related trace subsystems are:
•Section 5-23 “:CALCulate{1-16}:PARameter and :PARameter{1-16} Subsystem” on page 5-152
•Section 5-25 “:CALCulate{1-16}:PARameter{1-16}:FSIMulator Subsystem” on page 5-165
•Section 5-28 “:CALCulate{1-16}:PARameter{1-16}:SELect Subsystem” on page 5-176
•Section 5-29 “:CALCulate{1-16}:PARameter{1-16}:COUPling Subsystem” on page 5-177
•Section 5-30 “:CALCulate{1-16}:POLar Subsystem” on page 5-178
•Section 5-31 “:CALCulate{1-16}:PROCessing:ORDer Subsystem” on page 5-180
•Section 5-35 “:CALCulate{1-16}[:SELected]:CONVersion Subsystem” on page 5-202
•Section 5-36 “:CALCulate{1-16}[:SELected]:DATA Subsystem” on page 5-204
•Section 5-38 “:CALCulate{1-16}[:SELected]:FORmat Subsystem” on page 5-219
•Section 5-44 “:CALCulate{1-16}[:SELected]:MATH Subsystem” on page 5-256
•Section 5-45 “:CALCulate{1-16}[:SELected]:MDATA Subsystem” on page 5-263
•Section 5-47 “:CALCulate{1-16}[:SELected]:SMITh Subsystem” on page 5-284
•Section 5-48 “:CALCulate{1-16}[:SELected]:SMOothing Subsystem” on page 5-286
•Section 5-49 “:CALCulate{1-16}[:SELected]:TDATA Subsystem” on page 5-287
•Section 5-59 “:DISPlay Subsystem” on page 5-351

5-41 :CALCulate{1-16}[:SELected]:LIMit Subsystem SCPI Commands
5-226 PN: 10410-00322 Rev. U MS464xB Series VNA PM
:CALCulate{1-16}[:SELected]:LIMit:DATA <block>
:CALCulate{1-16}[:SELected]:LIMit:DATA?
Description: The command inputs the limit line table for the active trace of the indicated channel.
Outputs the limit line table of the active trace of the indicated channel.
Cmd Parameters: <block> Block data formatted as XML. See definition of “<block> or <arbitrary block>”
on page 2-11.
Query Parameters: <block> Block data formatted as XML. See definition of “<block> or <arbitrary block>”
on page 2-11.
Range: NA
Default Value: NA
Syntax Example: :CALC1:LIM:DATA <block>
:CALC1:LIM:DATA?
:CALCulate{1-16}[:SELected]:LIMit:DISPlay[:STATe] <char>
:CALCulate{1-16}[:SELected]:LIMit:DISPlay[:STATe]?
Description: The command turns limit display on/off for the active trace of the indicated channel. The
query outputs the limit display on/off status for the active trace of the indicated channel.
Cmd Parameters: <char> 1 | 0 | ON | OFF
Query Parameters: <char> 1 | 0
Range: NA
Default Value: 0
Syntax Example: :CALC1:LIM:DISP ON
:CALC1:LIM:DISP?
:CALCulate{1-16}[:SELected]:LIMit:FAIL?
Description: Query only. The query outputs the limit testing result for the active trace of the indicated
channel, where:
•“0” = The limit passed.
•“1” = The limit failed.
Query Parameters: <NR1> The output parameter is an integer.
Range: 0 | 1
Default Value: 0
Syntax Example: :CALC1:LIM:FAIL?
:CALCulate{1-16}[:SELected]:LIMit:OFF
Description: The query turns all limits of the indicated channel off. No query.
Cmd Parameters: NA
Query Parameters: NA
Range: NA
Default Value: NA
Syntax Example: :CALC1:LIM:OFF

SCPI Commands 5-41 :CALCulate{1-16}[:SELected]:LIMit Subsystem
MS464xB Series VNA PM PN: 10410-00322 Rev. U 5-227
:CALCulate{1-16}[:SELected]:LIMit:REPort:POINt?
Description: Query only. The query outputs the number of points failing limit testing.
Query Parameters: <NR1> The output parameter is an integer.
Range: 0 to the current number of set measurement points.
Default Value: 0
Syntax Example: :CALC1:LIM:REP:POIN?
:CALCulate{1-16}[:SELected]:LIMit:SEGMent:ADD {No argument} | {<char>}
| {<char>,<NRf>,<NRf>}
Description: On the indicated channel, the command adds a limit line segment for the active trace. If
the optional parameters are omitted, an empty segment is added.
No query.
Limit Lines for Rectilinear Displays
For rectilinear displays, up to 50 segment lines can be added to each trace display.
Limit Lines for Circular Polar and Smith Chart Displays
For circular displays (Smith Impedance Chart, Smith Admittance Chart, Linear Polar
Graph, and Log Polar Graph), two limits can be defined as an Upper Limit and a Lower
Limit. For example, the following commands set upper and lower limit lines:
•Clears all limit lines
:CALC1:LIM:SEGM:CLE
•Adds an upper limit line
:CALC1:LIM:SEGM:ADD UPP
• Sets the radius of the upper limit line to 1.321
:CALC1:LIM:SEGM:DEF 1.321
•Adds a lower limit line
:CALC1:LIM:SEGM:ADD LOW
•Sets the radius of the lower limit line to 0.395
:CALC1:LIM:SEGM:DEF 0.395
Limit Lines for Eye-diagram Displays
For eye-diagram displays, up to 50 segment lines can be added to each trace display.
Limits can be defined as Upper, Lower, or Polygon.
Cmd Parameters: {<No argument>} | {<char>} | {<char>,<NRf>,<NRf>}
<No argument> If no argument is added to the command, the command adds an empty
segment.
<char> UPPer | LOWer | POLYgon | POL1ygon | POL2ygon | POL3ygon| NONe
where POLYgon is valid only for NRZ Signaling type and POL1ygon | POL2ygon |
POL3ygon are valid only for PAM-4 Signaling type
<NRf> Start time, frequency, or distance for X1.
<NRf> Stop time, frequency, or distance for X2.
Range: NA
Default Value: NA
Syntax Example: :CALC1:LIM:SEGM:ADD UPP, 2.0E9, 3.0E9

5-41 :CALCulate{1-16}[:SELected]:LIMit Subsystem SCPI Commands
5-228 PN: 10410-00322 Rev. U MS464xB Series VNA PM
:CALCulate{1-16}[:SELected]:LIMit:SEGMent:CLEar
Description: The command clears all the limit segment definitions on the active trace of the indicated
channel. No query.
Cmd Parameters: NA
Query Parameters: NA
Range: NA
Default Value: NA
Syntax Example: :CALC1:LIM:SEGM:CLE
:CALCulate{1-16}[:SELected]:LIMit:SEGMent:COUNt?
Description: Query only. Outputs the number of limit segments defined on the active trace of the
indicated channel.
Query Parameters: <NR1> The output parameter is an integer.
Range: 0 to 50
Default Value: 0
Syntax Example: :CALC1:LIM:SEGM:ADD UPPER, 2.0E9, 3.0E9
:CALC1:LIM:SEGM:COUN?
:CALCulate{1-16}[:SELected]:LIMit:SEGMent:DEFine <NRf> | <NRf>,<NRf> |
<NRf>,<NRf>,<NRf>,<NRf>
:CALCulate{1-16}[:SELected]:LIMit:SEGMent:DEFine?
Description: The command defines a limit line segment for an added segment for the active trace of
the indicated channel. Output the current limit line segment for the active trace of the
indicated channel.
•If only one <NRf> parameter is set, it defines the limit radius for a circular display.
•If two <NRf> parameters are used, it defines the Y1 start value and the Y2 stop
value.
•If four <NRf> parameters are used, it defines the Y1 start value and the Y2 stop
value for the upper trace in a dual trace display, and the Y12 (Y1sub in the GUI)
start value and the Y22 (Y2sub in the GUI) stop value for the lower trace in a dual
trace display.
Cmd Parameters: <NRf> | <NRf>,<NRf> | <NRf>,<NRf>,<NRf>,<NRf>
Query Parameters: <NRf> | <NRf>,<NRf> | <NRf>,<NRf>,<NRf>,<NRf>
Range: NA
Default Value: NA
Syntax Example: :CALC1:LIM:SEGM:DEF 0.75
:CALC1:LIM:SEGM:DEF?

SCPI Commands 5-41 :CALCulate{1-16}[:SELected]:LIMit Subsystem
MS464xB Series VNA PM PN: 10410-00322 Rev. U 5-229
:CALCulate{1-16}[:SELected]:LIMit:SEGMent:RADius <NRf>
:CALCulate{1-16}[:SELected]:LIMit:SEGMent:RADius?
Description: Sets the radius value of the current circular limit line segment being defined for the
active trace of the indicated channel. Outputs the radius value of the current circular
limit line segment being defined for the active trace of the indicated channel.
Cmd Parameters: <NRf>
Query Parameters: NA
Output: <NR3>
Range: MPND
Default Value: 0.00000000000E+000
Syntax Example: :CALC1:LIM:SEGM:ADD
:CALC1:LIM:SEGM:RAD 0.75
:CALC1:LIM:SEGM:RAD?
:CALCulate{1-16}[:SELected]:LIMit:SEGMent:TYPe <char>
:CALCulate{1-16}[:SELected]:LIMit:SEGMent:TYPe?
Description: Sets the limit line type of the current limit line segment being defined for the active trace
of the indicated channel where:
•UPPer = Upper limit line
•LOWer = Lower limit line
•POLYgon = Polygon limit line, valid only for Time eye-diagram trace with NRZ
signaling type
•POL1ygon = Polygon1 limit line, valid only for Time eye-diagram trace with PAM-4
signaling type
•POL2ygon = Polygon2 limit line, valid only for Time eye-diagram trace with PAM-4
signaling type
•POL3ygon = Polygon3 limit line, valid only for Time eye-diagram trace with PAM-4
signaling type
•NONe = No limit line
Outputs the limit line type of the current limit line segment being defined for the active
trace of the indicated channel.
Note: The limit line must exist before using this command. If no limit lines have been
created, use the prerequisite command below to add one or more limit lines:
:CALCulate{1-16}:LIMit:SEGMent:ADD
This adds one (1) limit segment which permits the example below to work.
Cmd Parameters: <char> UPPer | LOWer | POLYgon | POL1ygon | POL2ygon | POL3ygon | NONe
Query Parameters: NA
Output: <char> UPP | LOW | POLY | POL1 | POL2 | POL3 | NON
Range: NA
Default Value: NON
Syntax Example: :CALC1:LIM:SEGM:TYP POLY
:CALC1:LIM:SEGM:TYP?

5-41 :CALCulate{1-16}[:SELected]:LIMit Subsystem SCPI Commands
5-230 PN: 10410-00322 Rev. U MS464xB Series VNA PM
:CALCulate{1-16}[:SELected]:LIMit:SEGMent:X1 <NRf>
:CALCulate{1-16}[:SELected]:LIMit:SEGMent:X1?
Description: Sets the start X (X1) value of the current limit line segment being defined for the active
trace of the indicated channel. Outputs start X (X1) value of the current limit line
segment being defined for the active trace of the indicated channel.
Cmd Parameters: <NRf>
Query Parameters: NA
Output: <NR3>
Range: MPND
Default Value: 0.00000000000E+000
Syntax Example: :CALC1:LIM:SEGM:X1 10E9
:CALC1:LIM:SEGM:X1?
:CALCulate{1-16}[:SELected]:LIMit:SEGMent:X2 <NRf>
:CALCulate{1-16}[:SELected]:LIMit:SEGMent:X2?
Description: Sets the stop X value of the current limit line segment being defined for the active trace of
the indicated channel. Outputs stop X value of the current limit line segment being
defined for the active trace of the indicated channel.
Cmd Parameters: <NRf>
Query Parameters: NA
Output: <NR3>
Range: MPND
Default Value: 0.00000000000E+000
Syntax Example: :CALC1:LIM:SEGM:X2 20E9
:CALC1:LIM:SEGM:X2?
:CALCulate{1-16}[:SELected]:LIMit:SEGMent:Y1 <NRf>
:CALCulate{1-16}[:SELected]:LIMit:SEGMent:Y1?
Description: Sets the start Y value of the current limit line segment being defined for the active trace
of the indicated channel. Outputs the start Y value of the current limit line segment
being defined for the active trace of the indicated channel.
Cmd Parameters: <NRf>
Query Parameters: NA
Output: <NR3>
Range: MPND
Default Value: 0.00000000000E+000
Syntax Example: :CALC1:LIM:SEGM:Y1 10
:CALC1:LIM:SEGM:Y1?

SCPI Commands 5-41 :CALCulate{1-16}[:SELected]:LIMit Subsystem
MS464xB Series VNA PM PN: 10410-00322 Rev. U 5-231
:CALCulate{1-16}[:SELected]:LIMit:SEGMent:Y12 <NRf>
:CALCulate{1-16}[:SELected]:LIMit:SEGMent:Y12?
Description: Sets the start Y value of the bottom graph current limit line segment being defined for
the active trace of the indicated channel. Outputs start Y value of the bottom graph
current limit line segment being defined for the active trace of the indicated channel.
Cmd Parameters: <NRf>
Query Parameters: NA
Output: <NR3>
Range: MPND
Default Value: 0.00000000000E+000
Syntax Example: :CALC1:LIM:SEGM:Y12 15
:CALC1:LIM:SEGM:Y12?
:CALCulate{1-16}[:SELected]:LIMit:SEGMent:Y2 <NRf>
:CALCulate{1-16}[:SELected]:LIMit:SEGMent:Y2?
Description: Sets the stop Y value of the current limit line segment being defined for the active trace of
the indicated channel. Outputs the stop Y value of the current limit line segment being
defined for the active trace of the indicated channel.
Cmd Parameters: <NRf>
Query Parameters: NA
Output: <NR3>
Range: MPND
Default Value: 0.00000000000E+000
Syntax Example: :CALC1:LIM:SEGM:Y2 20
:CALC1:LIM:SEGM:Y2?
:CALCulate{1-16}[:SELected]:LIMit:SEGMent:Y22 <NRf>
:CALCulate{1-16}[:SELected]:LIMit:SEGMent:Y22?
Description: Sets the stop Y22 value of the bottom graph current limit line segment being defined for
the active trace of the indicated channel. Outputs the stop Y22 value of the bottom graph
current limit line segment being defined for the active trace of the indicated channel.
Cmd Parameters: <NRf>
Query Parameters: NA
Output: <NR3>
Range: MPND
Default Value: 0.00000000000E+000
Syntax Example: :CALC1:LIM:SEGM:Y22 17
:CALC1:LIM:SEGM:Y22?

5-41 :CALCulate{1-16}[:SELected]:LIMit Subsystem SCPI Commands
5-232 PN: 10410-00322 Rev. U MS464xB Series VNA PM
:CALCulate{1-16}[:SELected]:LIMit:SEGMent{1-50}:DEFine <NRf> |
<NRf>,<NRf> | <NRf>,<NRf>,<NRf>,<NRf>}
:CALCulate{1-16}[:SELected]:LIMit:SEGMent{1-50}:DEFine?
Description: Define the indexed limit line segment for the active trace of the indicated channel. The
limit segment must exist. Output the indexed limit line segment for the active trace of
the indicated channel.
Note that if a :SYSTem:PRESet is issued where the :SYSTem:PRESet:TYPe RESET has
been previously set, any user-defined segmented limit lines are cleared and the query
generates an error.
One <NRf> Parameter
If only one <NRf> parameter is set, it defines the limit radius for a circular display.
Two <NRf> Parameters
If two <NRf> parameters are used, it defines the Y1 start value and the Y2 stop value.
Four <NRf> Parameters
If four <NRf> parameters are used, it defines the Y1 start value and the Y2 stop value for
the upper trace in a dual trace display, and the Y12 (Y1sub in the GUI) start value and
the Y22 (Y2sub in the GUI) stop value for the lower trace in a dual trace display.
Cmd Parameters: <NRf> | <NRf>,<NRf> | <NRf>,<NRf>,<NRf>,<NRf>
Query Parameters: <NRf> | <NRf>,<NRf> | <NRf>,<NRf>,<NRf>,<NRf>
Range: MPND
Default Value: 0.00000000000E+000
Syntax Example: :CALC1:LIM:SEGM1:DEF 2.0000000000E010
:CALC1:LIM:SEGM1:DEF?
:CALCulate{1-16}[:SELected]:LIMit:SEGMent{1-50}:DELete
Description: Deletes the indicated limit line segment of the active trace of the indicated channel.
No query.
Cmd Parameters: NA
Query Parameters: NA
Output: NA
Range: NA
Default Value: NA
Example: :CALC1:LIM:SEGM1:DEL

SCPI Commands 5-41 :CALCulate{1-16}[:SELected]:LIMit Subsystem
MS464xB Series VNA PM PN: 10410-00322 Rev. U 5-233
:CALCulate{1-16}[:SELected]:LIMit:SEGMent{1-50}:RADius <NRf>
:CALCulate{1-16}[:SELected]:LIMit:SEGMent{1-50}:RADius?
Description: Sets the radius value of the indicated circular limit line segment for the active trace of
the indicated channel. Outputs the radius value of the indicated circular limit line
segment for the active trace of the indicated channel.
The indicated circular limit line must exist. To create a limit line to edit, use:
:CALCulate{1-16}:LIMit:SEGMent:ADD
Cmd Parameters: <NRf>
Query Parameters: NA
Output: <NR3>
Range: MPND
Default Value: 0.00000000000E+000
Syntax Example: :CALC1:LIM:SEG:ADD
:CALC1:LIM:SEGM1:RAD 0.75
:CALC1:LIM:SEGM1:RAD?

5-41 :CALCulate{1-16}[:SELected]:LIMit Subsystem SCPI Commands
5-234 PN: 10410-00322 Rev. U MS464xB Series VNA PM
:CALCulate{1-16}[:SELected]:LIMit:SEGMent{1-50}:TYPe <char>
:CALCulate{1-16}[:SELected]:LIMit:SEGMent{1-50}:TYPe?
Description: Sets the limit line type of the indicated limit line segment for the active trace of the
indicated channel where:
•UPPer = Upper limit line
•LOWer = Lower limit line
•POLYgon = Polygon limit line
•POLYgon = Polygon limit line, valid only for Time eye-diagram trace with NRZ
Signaling type
•POL1ygon = Polygon1 limit line, valid only for Time eye-diagram trace with PAM-4
Signaling type
•POL2ygon = Polygon2 limit line, valid only for Time eye-diagram trace with PAM-4
Signaling type
•POL3ygon = Polygon3 limit line, valid only for Time eye-diagram trace with PAM-4
Signaling type
•NONe = No limit line
Outputs the limit line type of the indicated limit line segment for the active trace of the
indicated channel.
Note: The limit line must exist before using this command. If no limit lines have been
created, use the prerequisite command below to add one or more limit lines:
:CALCulate{1-16}:LIMit:SEGMent:ADD
This adds one (1) limit segment which permits the example below to work.
Cmd Parameters: <char> UPPer | LOWer | POLYgon | POL1ygon | POL2ygon | POL3ygon | NONe
Query Parameters: NA
Output: <char> UPP | LOW | POLY | POL1 | POL2 | POL3 | NON
Range: NA
Default Value: NON
Syntax Example: :CALC1:LIM:SEGM1:TYP POLY
:CALC1:LIM:SEGM1:TYP?
:CALCulate{1-16}[:SELected]:LIMit:SEGMent{1-50}:X1 <NRf>
:CALCulate{1-16}[:SELected]:LIMit:SEGMent{1-50}:X1?
Description: Sets the start X1 value of the indicated limit line segment for the active trace of the
indicated channel. For a dual trace rectilinear display, this sets the X1 start value for
both the upper and lower traces. Outputs start X1 value of the indicated limit line
segment for the active trace of the indicated channel.
Cmd Parameters: <NRf>
Query Parameters: NA
Output: <NR3>
Range: MPND
Default Value: 0.00000000000E+000
Syntax Example: :CALC1:LIM:SEGM1:X1 10E9
:CALC1:LIM:SEGM1:X1?

SCPI Commands 5-41 :CALCulate{1-16}[:SELected]:LIMit Subsystem
MS464xB Series VNA PM PN: 10410-00322 Rev. U 5-235
:CALCulate{1-16}[:SELected]:LIMit:SEGMent{1-50}:X2 <NRf>
:CALCulate{1-16}[:SELected]:LIMit:SEGMent{1-50}:X2?
Description: Sets the stop X2 value of the indicated limit line segment for the active trace of the
indicated channel.
For a dual trace rectilinear display, this sets the X1 start value for both the upper and
lower traces.
Outputs stop X2 value of the indicated limit line segment for the active trace of the
indicated channel.
Cmd Parameters: <NRf>
Query Parameters: NA
Output: <NR3>
Range: MPND
Default Value: 0.00000000000E+000
Syntax Example: :CALC1:LIM:SEGM1:X2 20E9
:CALC1:LIM:SEGM1:X2?
:CALCulate{1-16}[:SELected]:LIMit:SEGMent{1-50}:Y1 <NRf>
:CALCulate{1-16}[:SELected]:LIMit:SEGMent{1-50}:Y1?
Description: Sets the start Y1 value of the indicated limit line segment for the active trace of the
indicated channel. For a dual trace rectilinear display, this sets the Y1 start value for
only the upper trace. Outputs the start Y1 value of the indicated limit line segment for
the active trace of the indicated channel.
Cmd Parameters: <NRf>
Query Parameters: NA
Output: <NR3>
Range: MPND
Default Value: 0.00000000000E+000
Syntax Example: :CALC1:LIM:SEGM1:Y1 10
:CALC1:LIM:SEGM1:Y1?

5-41 :CALCulate{1-16}[:SELected]:LIMit Subsystem SCPI Commands
5-236 PN: 10410-00322 Rev. U MS464xB Series VNA PM
:CALCulate{1-16}[:SELected]:LIMit:SEGMent{1-50}:Y12 <NRf>
:CALCulate{1-16}[:SELected]:LIMit:SEGMent{1-50}:Y12?
Description: Only for use on dual rectilinear displays. If a single rectilinear display is used, the value
is accepted but no change is made to the trace display.
Sets the start Y12 value of the bottom graph indicated limit line segment for the active
trace of the indicated channel.
Outputs start Y12 value of the bottom graph indicated limit line segment for the active
trace of the indicated channel.
Cmd Parameters: <NRf>
Query Parameters: NA
Output: <NR3>
Range: MPND
Default Value: 0.00000000000E+000
Syntax Example: :CALC1:LIM:SEGM1:Y12 15
:CALC1:LIM:SEGM1:Y12?
:CALCulate{1-16}[:SELected]:LIMit:SEGMent{1-50}:Y2 <NRf>
:CALCulate{1-16}[:SELected]:LIMit:SEGMent{1-50}:Y2?
Description: Sets the stop Y2 value of the indicated limit line segment for the active trace of the
indicated channel.
For a dual trace rectilinear display, this sets the Y2 stop value for the upper trace only.
Outputs the stop Y2 value of the indicated limit line segment for the active trace of the
indicated channel.
Cmd Parameters: <NRf>
Query Parameters: NA
Output: <NR3>
Range: MPND
Default Value: 0.00000000000E+000
Syntax Example: :CALC1:LIM:SEGM1:Y2 20
:CALC1:LIM:SEGM1:Y2?

SCPI Commands 5-41 :CALCulate{1-16}[:SELected]:LIMit Subsystem
MS464xB Series VNA PM PN: 10410-00322 Rev. U 5-237
:CALCulate{1-16}[:SELected]:LIMit:SEGMent{1-50}:Y22 <NRf>
:CALCulate{1-16}[:SELected]:LIMit:SEGMent{1-50}:Y22?
Description: Only for use on dual rectilinear displays. If a single rectilinear display is used, the value
is accepted but no change is made to the trace display.
Sets the stop Y22 value of the bottom graph indicated limit line segment for the active
trace of the indicated channel.
Outputs the stop Y22 value of the bottom graph indicated limit line segment for the
active trace of the indicated channel.
Cmd Parameters: <NRf>
Query Parameters: NA
Output: <NR3>
Range: MPND
Default Value: 0.00000000000E+000
Syntax Example: :CALC1:LIM:SEGM1:Y22 17
:CALC1:LIM:SEGM1:Y22?
:CALCulate{1-16}[:SELected]:LIMit[:STATe] <char>
:CALCulate{1-16}[:SELected]:LIMit[:STATe]?
Description: The command turns limit testing on/off for the active trace of the indicated channel. The
query outputs the limit testing on/off status for the active trace of the indicated channel.
Cmd Parameters: <char> 1 | 0 | ON | OFF
Query Parameters: <char> 1 | 0
Range: NA
Default Value: 0
Syntax Example: :CALC1:LIM
:CALC1:LIM?

5-42 :CALCulate{1-16}[:SELected]:MARKer Subsystem SCPI Commands
5-238 PN: 10410-00322 Rev. U MS464xB Series VNA PM
5-42 :CALCulate{1-16}[:SELected]:MARKer Subsystem
The :CALCulate{1-16}[SELected]:MARKer subsystem commands control the active marker display, value, and
search functions.
Marker Subsystems
Related marker configuration, control, and reporting commands are described multiple subsystems:
•Section 5-9 “:CALCulate{1-16}:DISPlay:MARKer Subsystem” on page 5-18
•Section 5-18 “:CALCulate{1-16}:MARKer Subsystem” on page 5-97
•Section 5-26 “:CALCulate{1-16}:PARameter{1-16}:MARKer Subsystem” on page 5-171
•Section 5-27 “:CALCulate{1-16}:PARameter{1-16}:MSTatistics Subsystem” on page 5-174
•Section 5-42 “:CALCulate{1-16}[:SELected]:MARKer Subsystem” on page 5-238
•Section 5-43 “:CALCulate{1-16}[:SELected]:MARKer{1-13} Subsystem” on page 5-253
•Section 5-59 “:DISPlay Subsystem” on page 5-351
:CALCulate{1-16}[:SELected]:MARKer:ACTivate?
Description: Query only. On the indicated channel, the query outputs the active marker number of the
active trace.
To activate a marker, use the command:
:CALCulate{1-16}[:SELected]:MARKer{1-13}:ACTivate
Markers 1 through 12 are standard measurement markers. Marker 13 is the reference
marker.
Query Parameters: <NR1> The output parameter is an integer.
Range: 1 to 13
Default Value: 0
Syntax Example: :CALC1:MARK:ACT?
:CALCulate{1-16}[:SELected]:MARKer:ALL[:STATe] <char>
Description: The command toggles all markers on/off on the active trace of the indicated channel.
No query.
Cmd Parameters: <char> 1 | 0 | ON | OFF
Range: NA
Default Value: 0
Syntax Example: :CALC1:MARK:ALL ON
:CALCulate{1-16}[:SELected]:MARKer:MOVe:CENTer
Description: The command moves the active marker range value to the stimulus center range on the
active trace of the indicated channel.
No query.
Cmd Parameters: NA
Range: NA
Default Value: NA
Syntax Example: :CALC1:MARK:MOV:CENT

SCPI Commands 5-42 :CALCulate{1-16}[:SELected]:MARKer Subsystem
MS464xB Series VNA PM PN: 10410-00322 Rev. U 5-239
:CALCulate{1-16}[:SELected]:MARKer:MOVe:REFMarker
Description: The command moves the active marker to the reference marker on the active trace of the
indicated channel. The active marker cannot be a reference marker. The reference
marker must be on.
No query.
Cmd Parameters: NA
Range: NA
Default Value: NA
Syntax Example: :CALC1:MARK:MOV:REFM
:CALCulate{1-16}[:SELected]:MARKer:MOVe:STARt
Description: The command moves the active marker range value to the stimulus start range on the
active trace of the indicated channel.
No query.
Cmd Parameters: NA
Range: NA
Default Value: NA
Syntax Example: :CALC1:MARK:MOV:STAR
:CALCulate{1-16}[:SELected]:MARKer:MOVe:STOP
Description: The command moves the active marker range value to the stimulus stop range on the
active trace of the indicated channel. No query.
Cmd Parameters: NA
Range: NA
Default Value: NA
Syntax Example: :CALC1:MARK:MOV:STOP
:CALCulate{1-16}[:SELected]:MARKer:MPSEArch
Description: The command performs a multiple peak search on the active trace of the indicated
channel.
No query.
Cmd Parameters: NA
Range: NA
Default Value: NA
Syntax Example: :CALC1:MARK:MPSEA

5-42 :CALCulate{1-16}[:SELected]:MARKer Subsystem SCPI Commands
5-240 PN: 10410-00322 Rev. U MS464xB Series VNA PM
:CALCulate{1-16}[:SELected]:MARKer:MPSEArch:EXCursion <NRf>
:CALCulate{1-16}[:SELected]:MARKer:MPSEArch:EXCursion?
Description: The command sets the marker search excursion value for multiple peak searches on the
active trace of the indicated channel. The query outputs the marker search excursion
value for multiple peak searches on the active trace of the indicated channel.
Cmd Parameters: <NRf> The input parameter is in dB.
Query Parameters: <NR3> The output parameter depends on the display type.
Range: MPNF
Default Value: 0.000000E+000
Syntax Example: :CALC1:MARK:MPSEA:EXC 1.8E1
:CALC1:MARK:MPSEA:EXC?
:CALCulate{1-16}[:SELected]:MARKer:MPSEArch:POLarity <char>
:CALCulate{1-16}[:SELected]:MARKer:MPSEArch:POLarity?
Description: The command sets the marker search polarity value for multiple peak searches on the
active trace of the indicated channel. The query outputs the marker search polarity value
for multiple peak searches on the active trace of the indicated channel.
Cmd Parameters: <char> POSitive | NEGative | BOTH
Query Parameters: <char> POS | NEG | BOTH
Range: NA
Default Value: POS
Syntax Example: :CALC1:MARK:MPSEA:POL POS
:CALC1:MARK:MPSEA:POL?
:CALCulate{1-16}[:SELected]:MARKer:MPSEArch:THREshold <NRf>
:CALCulate{1-16}[:SELected]:MARKer:MPSEArch:THREshold?
Description: The command sets the marker search threshold value for multiple peak searches on the
active trace of the indicated channel. The query outputs the marker search threshold
value for multiple peak searches on the active trace of the indicated channel.
Cmd Parameters: <NRf> The input parameter is in dB.
Query Parameters: <NR3> The output parameter depends on the display type.
Range: MPNF
Default Value: 0.000000E+000
Syntax Example: :CALC1:MARK:MPSEA:THRE 1.8E1
:CALC1:MARK:MPSEA:THRE?
:CALCulate{1-16}[:SELected]:MARKer:MTSEArch
Description: Performs a multiple target search on the active trace of the indicated channel. No query.
Cmd Parameters: NA
Range: NA
Default Value: NA
Syntax Example: :CALC1:MARK:MTSEA

SCPI Commands 5-42 :CALCulate{1-16}[:SELected]:MARKer Subsystem
MS464xB Series VNA PM PN: 10410-00322 Rev. U 5-241
:CALCulate{1-16}[:SELected]:MARKer:MTSEArch:TARget <NRf>
:CALCulate{1-16}[:SELected]:MARKer:MTSEArch:TARget?
Description: The command sets the marker search target value for multiple target searches on the
active trace of the indicated channel. The query outputs the marker search target value
for multiple target searches on the active trace of the indicated channel.
Cmd Parameters: <NRf> The input parameter depends on the display type.
Query Parameters: <NR3>, <NR3>, <NR3> The output parameter depends on the display type.
Range: MPNI
Default Value: 0.000000E+000
Syntax Example: :CALC1:MARK:MTSEA:TAR 1E7
:CALC1:MARK:MTSEA:TAR?
:CALCulate{1-16}[:SELected]:MARKer:MTSEArch:TRANsition <char>
:CALCulate{1-16}[:SELected]:MARKer:MTSEArch:TRANsition?
Description: The command sets the marker search transition value for multiple target searches on the
active trace of the indicated channel. The query outputs the marker search transition
value for multiple target searches on the active trace of the indicated channel.
Cmd Parameters: <char> POSitive | NEGative | BOTH
Query Parameters: <char> POS | NEG | BOTH
Range: NA
Default Value: BOTH
Syntax Example: :CALC1:MARK:MTSEA:TRAN POS
:CALC1:MARK:MTSEA:TRAN?
:CALCulate{1-16}[:SELected]:MARKer:OFF
Description: The command turns all markers of the indicated channel off. No query.
Cmd Parameters: NA
Range: NA
Default Value: NA
Syntax Example: :CALC1:MARK:OFF
:CALCulate{1-16}[:SELected]:MARKer:PSEArch <char>
:CALCulate{1-16}[:SELected]:MARKer:PSEArch?
Description: The command performs a peak search on the active trace of the indicated channel. The
query outputs the last marker search type for peak searches on the active trace of the
indicated channel.
Cmd Parameters: <char> PEAK | LEFT | RIGHT
Query Parameters: <char> PEAK | LEFT | RIGHT
Range: NA
Default Value: PEAK
Syntax Example: :CALC1:MARK:PSEA PEAK
:CALC1:MARK:PSEA?

5-42 :CALCulate{1-16}[:SELected]:MARKer Subsystem SCPI Commands
5-242 PN: 10410-00322 Rev. U MS464xB Series VNA PM
:CALCulate{1-16}[:SELected]:MARKer:PSEArch:EXCursion <NRf>
:CALCulate{1-16}[:SELected]:MARKer:PSEArch:EXCursion?
Description: The command sets the marker search excursion value for peak searches on the active
trace of the indicated channel. The query outputs the marker search excursion value for
peak searches on the active trace of the indicated channel.
Cmd Parameters: <NRf> The input parameter is in dB.
Query Parameters: <NR3> The output parameter depends on the display type.
Range: MPNI
Default Value: 0.000000E+000
Syntax Example: :CALC1:MARK:PSEA:EXC 1.8E1
:CALC1:MARK:PSEA:EXC?
:CALCulate{1-16}[:SELected]:MARKer:PSEArch:POLarity <char>
:CALCulate{1-16}[:SELected]:MARKer:PSEArch:POLarity?
Description: The command sets the marker search polarity value for peak searches on the active trace
of the indicated channel. The query outputs the marker search polarity value for peak
searches on the active trace of the indicated channel.
Cmd Parameters: <char> POSitive | NEGative | BOTH
Query Parameters: <char> POS | NEG | BOTH
Range: NA
Default Value: POS
Syntax Example: :CALC1:MARK:PSEA:POL POS
:CALC1:MARK:PSEA:POL?
:CALCulate{1-16}[:SELected]:MARKer:PSEArch:THREshold <NRf>
:CALCulate{1-16}[:SELected]:MARKer:PSEArch:THREshold?
Description: The command sets the marker search threshold value for peak searches on the active
trace of the indicated channel. The query outputs the marker search threshold value for
peak searches on the active trace of the indicated channel.
Cmd Parameters: <NRf> The input parameter is in dB.
Query Parameters: <NR3> The output parameter depends on the display type.
Range: MPNF
Default Value: 0.000000E+000
Syntax Example: :CALC1:MARK:PSEA:THRE 1.8E1
:CALC1:MARK:PSEA:THRE?

SCPI Commands 5-42 :CALCulate{1-16}[:SELected]:MARKer Subsystem
MS464xB Series VNA PM PN: 10410-00322 Rev. U 5-243
:CALCulate{1-16}[:SELected]:MARKer:SEArch <char>
:CALCulate{1-16}[:SELected]:MARKer:SEArch?
Description: The command sets the marker search type for the active marker on the active trace of the
indicated channel. The query outputs the marker search type for the active marker on
the active trace of the indicated channel.
Cmd Parameters: <char> MAX | MIN | PEAK | TARGet
Query Parameters: <char> MAX | MIN | PEAK | TARG
Range: NA
Default Value: MAX
Syntax Example: :CALC1:MARK:SEA MAX
:CALC1:MARK:SEA?
:CALCulate{1-16}[:SELected]:MARKer:SEArch:BANDwidth:DATA?
Description: Query only. The query outputs the marker search bandwidth data of the active marker
on the active trace of the indicated channel.
Query Parameters: <NR3>, <NR3>, <NR3>, <NR3>{,<NR3>} The command outputs four or five <NR3> data
elements in the following sequence:
•First <NR3> - Bandwidth in Hertz.
•Second <NR3> - Center of marker search range in Hertz, Meters, or Seconds.
•Third <NR3> - Q which is a unitless number.
•Fourth <NR3> - Loss in dB.
•Fifth <NR3> - Optional. The Shape Factor which is a unitless number. This
parameter is optional depending on if the Shape Function is turned on or off using
the Shape Command.
Syntax Example: :CALC1:MARK:SEA:BAND:DATA?
:CALCulate{1-16}[:SELected]:MARKer:SEArch:BANDwidth:DEFine <NRf>
:CALCulate{1-16}[:SELected]:MARKer:SEArch:BANDwidth:DEFine?
Description: The command sets the marker search define value for bandwidth calculation of the active
marker on the active trace of the indicated channel. The query outputs the marker search
define value for bandwidth calculation of the active marker on the active trace of the
indicated channel.
Cmd Parameters: <NRf> The input parameter depends on the display type.
Query Parameters: <NR3> The output parameter is in Hertz, Meters, or Seconds.
Range: MPNF
Default Value: 0.000000E+000
Syntax Example: :CALC1:MARK:SEA:BAND:DEF 3.0E4
:CALC1:MARK:SEA:BAND:DEF?

5-42 :CALCulate{1-16}[:SELected]:MARKer Subsystem SCPI Commands
5-244 PN: 10410-00322 Rev. U MS464xB Series VNA PM
:CALCulate{1-16}[:SELected]:MARKer:SEArch:BANDwidth:RTYPe <char>
:CALCulate{1-16}[:SELected]:MARKer:SEArch:BANDwidth:RTYPe?
Description: The command sets the reference type for bandwidth search on the active trace of the
indicated channel.
The query outputs the reference type for bandwidth search on the active trace of the
indicated channel.
Cmd Parameters: <char> MARKer | RVALue
•MARKer = Marker
•RVALue = Reference Value
Query Output: <char> MARK | RVAL
Range: NA
Default Value: MARK
Syntax Example: :CALC1:MARK:SEA:BAND:RTYPE RVAL
:CALC1:MARK:SEA:BAND:RTYPE?
:CALCulate{1-16}[:SELected]:MARKer:SEArch:BANDwidth:RVALue <NRf>
:CALCulate{1-16}[:SELected]:MARKer:SEArch:BANDwidth:RVALue?
Description: The command sets the reference value for bandwidth search on the active trace of the
indicated channel.
The query outputs the reference value for bandwidth search on the active trace of the
indicated channel.
Cmd Parameters: <NRf> The input parameter depends on the display type.
Query Output: <NR3> The output parameter is a unitless number.
Range: MPNF
Default Value: 0
Syntax Example: :CALC1:MARK:SEA:BAND:RVAL 5
:CALC1:MARK:SEA:BAND:RVAL?
:CALCulate{1-16}[:SELected]:MARKer:SEArch:BANDwidth:SHAPe:HIGH <NRf>
:CALCulate{1-16}[:SELected]:MARKer:SEArch:BANDwidth:SHAPe:HIGH?
Description: The command sets the marker search high value for bandwidth shape factor calculation
of the active marker on the active trace of the indicated channel. The query outputs the
marker search high value for bandwidth shape factor calculation of the active marker on
the active trace of the indicated channel.
Cmd Parameters: <NRf> The input parameter depends on the display type.
Query Parameters: <NR3> The output parameter is a unitless number.
Range: MPNF
Default Value: 0.000000E+000
Syntax Example: :CALC1:MARK:SEA:BAND:SHAP:HIGH 4E0
:CALC1:MARK:SEA:BAND:SHAP:HIGH?

SCPI Commands 5-42 :CALCulate{1-16}[:SELected]:MARKer Subsystem
MS464xB Series VNA PM PN: 10410-00322 Rev. U 5-245
:CALCulate{1-16}[:SELected]:MARKer:SEArch:BANDwidth:SHAPe:LOW <NRf>
:CALCulate{1-16}[:SELected]:MARKer:SEArch:BANDwidth:SHAPe:LOW?
Description: The command sets the marker search low value for bandwidth shape factor calculation of
the active marker on the active trace of the indicated channel. The query outputs the
marker search low value for bandwidth shape factor calculation of the active marker on
the active trace of the indicated channel.
Cmd Parameters: <NRf> The input parameter depends on the display type.
Query Parameters: <NR3> The output parameter is a unitless number.
Range: MPNF
Default Value: 0.000000E+000
Syntax Example: :CALC1:MARK:SEA:BAND:SHAP:LOW 4E0
:CALC1:MARK:SEA:BAND:SHAP:LOW?
:CALCulate{1-16}[:SELected]:MARKer:SEArch:BANDwidth:SHAPe[:STATe]
<char>
:CALCulate{1-16}[:SELected]:MARKer:SEArch:BANDwidth:SHAPe[:STATe]?
Description: The command toggles on/off the marker search bandwidth shape factor calculation of the
active marker on the active trace of the indicated channel. The query outputs the on/off
status of marker search bandwidth shape factor of the active marker calculation on the
active trace of the indicated channel.
Cmd Parameters: <char> 1 | 0 | ON | OFF
Query Parameters: <char> 1 | 0
Range: NA
Default Value: 0
Syntax Example: :CALC1:MARK:SEA:BAND:SHAP 1
:CALC1:MARK:SEA:BAND:SHAP?
:CALCulate{1-16}[:SELected]:MARKer:SEArch:BANDwidth:SSTart <char>
:CALCulate{1-16}[:SELected]:MARKer:SEArch:BANDwidth:SSTart?
Description: The command sets the bandwidth search start position on the active trace of the
indicated channel. This is only used when the bandwidth Reference Type is set to
Reference Value. See “:CALCulate{1-16}[:SELected]:MARKer:SEArch:BANDwidth:
RTYPe <char>”
The query outputs the bandwidth search start position on the active trace of the
indicated channel.
Cmd Parameters: <char> BEGinning | MAXimum
•BEGinning = Beginning
•MAXimum = Reference
Query Output: BEG | MAX
Range: NA
Default Value: MAX
Syntax Example: :CALC1:MARK:SEA:BAND:SSTart MAX
:CALC1:MARK:SEA:BAND:SSTart?

5-42 :CALCulate{1-16}[:SELected]:MARKer Subsystem SCPI Commands
5-246 PN: 10410-00322 Rev. U MS464xB Series VNA PM
:CALCulate{1-16}[:SELected]:MARKer:SEArch:BANDwidth[:STATe] <char>
:CALCulate{1-16}[:SELected]:MARKer:SEArch:BANDwidth[:STATe]?
Description: The command toggles on/off the marker search bandwidth calculation of the active
marker on the active trace of the indicated channel. The query outputs the on/off status of
marker search bandwidth calculation of the active marker on the active trace of the
indicated channel.
Cmd Parameters: <char> 1 | 0 | ON | OFF
Query Parameters: <char> 1 | 0
Range: NA
Default Value: 0
Syntax Example: :CALC1:MARK:SEA:BAND ON
:CALC1:MARK:SEA:BAND?
:CALCulate{1-16}[:SELected]:MARKer:SEArch:NOTCh:DATA?
Description: Query only. The query outputs the marker search notch bandwidth data of the active
marker on the active trace of the indicated channel.
Query Parameters: <NR3>, <NR3>, <NR3>, <NR3>{, <NR3>} The output parameter is in Hertz, Meters, or
Seconds.
Range: Outputs multiple NR3 data
Default Value: NA
Syntax Example: :CALC1:MARK:SEA:NOTC:DATA?
:CALCulate{1-16}[:SELected]:MARKer:SEArch:NOTCh:DEFine <NRf>
:CALCulate{1-16}[:SELected]:MARKer:SEArch:NOTCh:DEFine?
Description: The command sets the marker search define value for notch bandwidth calculation of the
active marker on the active trace of the indicated channel. The query outputs the marker
search define value for notch bandwidth calculation of the active marker on the active
trace of the indicated channel.
Cmd Parameters: <NRf> The input parameter depends on the display type.
Query Parameters: <NR3> The output parameter is in Hertz, Meters, or Seconds.
Range: MPNF
Default Value: 0.000000E+000
Syntax Example: :CALC1:MARK:SEA:NOTC:DEF 1.0E4
:CALC1:MARK:SEA:NOTC:DEF?

SCPI Commands 5-42 :CALCulate{1-16}[:SELected]:MARKer Subsystem
MS464xB Series VNA PM PN: 10410-00322 Rev. U 5-247
:CALCulate{1-16}[:SELected]:MARKer:SEArch:NOTCh:RTYPe <char>
:CALCulate{1-16}[:SELected]:MARKer:SEArch:NOTCh:RTYPe?
Description: The command sets the reference type for notch search on the active trace of the indicated
channel.
The query outputs the reference type for notch search on the active trace of the indicated
channel.
Cmd Parameters: <char> MARKer|RVALue
•MARKer = Marker
•RVALue = Reference Value
Query Output: MARK | RVAL
Range: NA
Default Value: MARK
Syntax Example: :CALC1:MARK:SEA:NOTC:RTYPE RVAL
:CALC1:MARK:SEA:NOTC:RTYPE?
:CALCulate{1-16}[:SELected]:MARKer:SEArch:NOTCh:RVALue <NRf>
:CALCulate{1-16}[:SELected]:MARKer:SEArch:NOTCh:RVALue?
Description: The command sets the reference value for notch search on the active trace of the
indicated channel.
The query outputs the reference value for notch search on the active trace of the
indicated channel.
Cmd Parameters: <NRf> The input parameter depends on the display type.
Query Output: <NR3> The output parameter is a unitless number.
Range: MPNF
Default Value: 0
Syntax Example: :CALC1:MARK:SEA: NOTCh:RVAL 5
:CALC1:MARK:SEA: NOTCh:RVAL?
:CALCulate{1-16}[:SELected]:MARKer:SEArch:NOTCh:SHAPe:HIGH <NRf>
:CALCulate{1-16}[:SELected]:MARKer:SEArch:NOTCh:SHAPe:HIGH?
Description: The command sets the marker search high value for notch shape factor calculation of the
active marker on the active trace of the indicated channel. The query outputs the marker
search high value for notch shape factor calculation of the active marker on the active
trace of the indicated channel.
Cmd Parameters: <NRf> The input parameter depends on the display type.
Query Parameters: <NR3> The output parameter is in Hertz, Meters, or Seconds.
Range: MPNF
Default Value: 0.000000E+000
Syntax Example: :CALC1:MARK:SEA:NOTC:SHAP:HIGH 4E0
:CALC1:MARK:SEA:NOTC:SHAP:HIGH?

5-42 :CALCulate{1-16}[:SELected]:MARKer Subsystem SCPI Commands
5-248 PN: 10410-00322 Rev. U MS464xB Series VNA PM
:CALCulate{1-16}[:SELected]:MARKer:SEArch:NOTCh:SHAPe:LOW <NRf>
:CALCulate{1-16}[:SELected]:MARKer:SEArch:NOTCh:SHAPe:LOW?
Description: The command sets the marker search low value for notch shape factor calculation of the
active marker on the active trace of the indicated channel. The query outputs the marker
search low value for notch shape factor calculation of the active marker on the active
trace of the indicated channel.
Cmd Parameters: <NRf> The input parameter depends on the display type.
Query Parameters: <NR3> The output parameter is a unitless number.
Range: MPNF
Default Value: 0.000000E+000
Syntax Example: :CALC1:MARK:SEA:NOTC:SHAP:LOW 4E0
:CALC1:MARK:SEA:NOTC:SHAP:LOW?
:CALCulate{1-16}[:SELected]:MARKer:SEArch:NOTCh:SHAPe[:STATe] <char>
:CALCulate{1-16}[:SELected]:MARKer:SEArch:NOTCh:SHAPe[:STATe]?
Description: The command toggles on/off the marker search notch shape factor calculation of the
active marker on the active trace of the indicated channel. Outputs on/off status of
marker search notch shape factor calculation of the active marker on the active trace of
the indicated channel.
Cmd Parameters: <char> 1 | 0 | ON | OFF
Query Parameters: <char> 1 | 0
Range: NA
Default Value: 0
Syntax Example: :CALC1:MARK:SEA:NOTC:SHAP ON
:CALC1:MARK:SEA:NOTC:SHAP?
:CALCulate{1-16}[:SELected]:MARKer:SEArch:NOTCh:SSTart <char>
:CALCulate{1-16}[:SELected]:MARKer:SEArch:NOTCh:SSTart?
Description: The command sets the notch search start position on the active trace of the indicated
channel. This is only used when the notch Reference Type is set to Reference Value. See “:
CALCulate{1-16}[:SELected]:MARKer:SEArch:NOTCh:RTYPe <char>”
The query outputs the notch search start position on the active trace of the indicated
channel.
Cmd Parameters: <char> BEGinning | MINimum
•BEGinning = Beginning
•MINimum = Reference
Query Output: BEG | MIN
Range: NA
Default Value: MIN
Syntax Example: :CALC1:MARK:SEA: NOTCh:SSTart MIN
:CALC1:MARK:SEA: NOTCh:SSTart?

SCPI Commands 5-42 :CALCulate{1-16}[:SELected]:MARKer Subsystem
MS464xB Series VNA PM PN: 10410-00322 Rev. U 5-249
:CALCulate{1-16}[:SELected]:MARKer:SEArch:NOTCh[:STATe] <char>
:CALCulate{1-16}[:SELected]:MARKer:SEArch:NOTCh[:STATe]?
Description: The command toggles on/off the marker search notch calculation of the active marker on
the active trace of the indicated channel. The query outputs the on/off status of marker
search notch calculation of the active marker on the active trace of the indicated channel.
Cmd Parameters: <char> 1 | 0 | ON | OFF
Query Parameters: <char> 1 | 0
Range: NA
Default Value: 0
Syntax Example: :CALC1:MARK:SEA:NOTC ON
:CALC1:MARK:SEA:NOTC?
:CALCulate{1-16}[:SELected]:MARKer:SEArch:RANGe:ALL[:STATe] <char>
:CALCulate{1-16}[:SELected]:MARKer:SEArch:RANGe:ALL[:STATe]?
Description: The command toggles on/off applying the marker search range to all traces of the
indicated channel. The query outputs the on/off status of applying the marker search
range to all traces of the indicated channel.
Cmd Parameters: <char> 1 | 0 | ON | OFF
Query Parameters: <char> 1 | 0
Range: NA
Default Value: 0
Syntax Example: :CALC1:MARK:SEA:RANG:ALL ON
:CALC1:MARK:SEA:RANG:ALL?
:CALCulate{1-16}[:SELected]:MARKer:SEArch:RANGe:STARt:X <NRf>
:CALCulate{1-16}[:SELected]:MARKer:SEArch:RANGe:STARt:X?
Description: The command sets the marker search range start range value on the active trace of the
indicated channel. The query outputs the marker search range start range value on the
active trace of the indicated channel.
Cmd Parameters: <NRf> The input parameter is in Hertz, Meters, or Seconds.
Query Parameters: <NR3> The output parameter is in Hertz, Meters, or Seconds.
Range: MPND
Default Value: 0.00000000000E+000
Syntax Example: :CALC1:MARK:SEA:RANG:STAR:X 2.5E9
:CALC1:MARK:SEA:RANG:STAR:X?

5-42 :CALCulate{1-16}[:SELected]:MARKer Subsystem SCPI Commands
5-250 PN: 10410-00322 Rev. U MS464xB Series VNA PM
:CALCulate{1-16}[:SELected]:MARKer:SEArch:RANGe:STOP:X <NRf>
:CALCulate{1-16}[:SELected]:MARKer:SEArch:RANGe:STOP:X?
Description: The command sets the marker search range stop range value on the active trace of the
indicated channel. The query outputs the marker search range stop range value on the
active trace of the indicated channel.
Cmd Parameters: <NRf> The input parameter is in Hertz, Meters, or Seconds.
Query Parameters: <NR3> The output parameter is in Hertz, Meters, or Seconds.
]Range: MPND
Default Value: 0.00000000000E+000
Syntax Example: :CALC1:MARK:SEA:RANG:STOP:X 2.5E9
:CALC1:MARK:SEA:RANG:STOP:X?
:CALCulate{1-16}[:SELected]:MARKer:SEArch:RANGe[:STATe] <char>
:CALCulate{1-16}[:SELected]:MARKer:SEArch:RANGe[:STATe]?
Description: The command toggles on/off the marker search range on the active trace of the indicated
channel. The query outputs the on/off status of marker search range on the active trace of
the indicated channel.
Cmd Parameters: <char> 1 | 0 | ON | OFF
Query Parameters: <char> 1 | 0
Range: NA
Default Value: 0
Syntax Example: :CALC1:MARK:SEA:RANG ON
:CALC1:MARK:SEA:RANG?
:CALCulate{1-16}[:SELected]:MARKer:SEArch:TRACKing[:STATe] <char>
:CALCulate{1-16}[:SELected]:MARKer:SEArch:TRACKing[:STATe]?
Description: The command toggles on/off marker search tracking on the active trace of the indicated
channel. The query outputs the on/off status of marker search tracking on the active
trace of the indicated channel.
Cmd Parameters: <char> 1 | 0 | ON | OFF
Query Parameters: <char> 1 | 0
Range: NA
Default Value: 0
Syntax Example: :CALC1:MARK:SEA:TRACK ON
:CALC1:MARK:SEA:TRACK?
:CALCulate{1-16}[:SELected]:MARKer:SET:CENTer
Description: The command sets the stimulus center range to the active marker range value on the
active trace of the indicated channel. No query.
Cmd Parameters: NA
Range: NA
Default Value: NA
Syntax Example: :CALC1:MARK:SET:CENT

SCPI Commands 5-42 :CALCulate{1-16}[:SELected]:MARKer Subsystem
MS464xB Series VNA PM PN: 10410-00322 Rev. U 5-251
:CALCulate{1-16}[:SELected]:MARKer:SET:REFLevel
Description: The command sets the display reference level to the active marker response value on the
active trace of the indicated channel. No query.
Cmd Parameters: NA
Range: NA
Default Value: NA
Syntax Example: :CALC1:MARK:SET:REFL
:CALCulate{1-16}[:SELected]:MARKer:SET:STARt
Description: The command sets the stimulus start range to the active marker range value on the
active trace of the indicated channel. No query.
Cmd Parameters: NA
Range: NA
Default Value: NA
Syntax Example: :CALC1:MARK:SET:STAR
:CALCulate{1-16}[:SELected]:MARKer:SET:STOP
Description: The command sets the stimulus stop range to the active marker range value on the active
trace of the indicated channel. No query.
Cmd Parameters: NA
Range: NA
Default Value: NA
Syntax Example: :CALC1:MARK:SET:STOP
:CALCulate{1-16}[:SELected]:MARKer:TSEArch <char>
:CALCulate{1-16}[:SELected]:MARKer:TSEArch?
Description: The command performs a target search on the active trace of the indicated channel. The
query outputs the marker search type for target searches on the active trace of the
indicated channel.
Cmd Parameters: <char> TARGet | LEFT | RIGHT
Query Parameters: <char> TARG | LEFT | RIGHT
Range: NA
Default Value: TARG
Syntax Example: :CALC1:MARK:TSEA TARG
:CALC1:MARK:TSEA?

5-42 :CALCulate{1-16}[:SELected]:MARKer Subsystem SCPI Commands
5-252 PN: 10410-00322 Rev. U MS464xB Series VNA PM
:CALCulate{1-16}[:SELected]:MARKer:TSEArch:TARget <NRf>
:CALCulate{1-16}[:SELected]:MARKer:TSEArch:TARget?
Description: The command sets the marker search target value for target searches on the active trace
of the indicated channel. The query outputs the marker search target value for target
searches on the active trace of the indicated channel.
See Table 2-7, “Trace Parameters and Coefficients” on page 2-21 for a complete listing of
trace graph types, default settings, and available ranges.
Cmd Parameters: <NRf> The input parameter depends on the display type.
Query Parameters: <NR3>, <NR3>, <NR3> The output parameter depends on the display type.
Range: MPNF
Default Value: 0.000000E+000
Syntax Example: :CALC1:MARK:TSEA:TAR 1E7
:CALC1:MARK:TSEA:TAR?
:CALCulate{1-16}[:SELected]:MARKer:TSEArch:TRANsition <char>
:CALCulate{1-16}[:SELected]:MARKer:TSEArch:TRANsition?
Description: The command sets the marker search transition value for target searches on the active
trace of the indicated channel. The query outputs the marker search transition value for
target searches on the active trace of the indicated channel.
Cmd Parameters: <char> POSitive | NEGative | BOTH
Query Parameters: <char> POS | NEG | BOTH
Range: NA
Default Value: BOTH
Syntax Example: :CALC1:MARK:TSEA:TRAN POS
:CALC1:MARK:TSEA:TRAN?

SCPI Commands 5-43 :CALCulate{1-16}[:SELected]:MARKer{1-13} Subsystem
MS464xB Series VNA PM PN: 10410-00322 Rev. U 5-253
5-43 :CALCulate{1-16}[:SELected]:MARKer{1-13} Subsystem
The :CALCulate{1-16}[:SELected]:MARKer{1-13} subsystem commands provide configuration and control for the
indicated marker.
Marker Subsystems
Related marker configuration, control, and reporting commands are described multiple subsystems:
•Section 5-9 “:CALCulate{1-16}:DISPlay:MARKer Subsystem” on page 5-18
•Section 5-18 “:CALCulate{1-16}:MARKer Subsystem” on page 5-97
•Section 5-26 “:CALCulate{1-16}:PARameter{1-16}:MARKer Subsystem” on page 5-171
•Section 5-27 “:CALCulate{1-16}:PARameter{1-16}:MSTatistics Subsystem” on page 5-174
•Section 5-42 “:CALCulate{1-16}[:SELected]:MARKer Subsystem” on page 5-238
•Section 5-43 “:CALCulate{1-16}[:SELected]:MARKer{1-13} Subsystem” on page 5-253
•Section 5-59 “:DISPlay Subsystem” on page 5-351
Trace Subsystems
Related trace subsystems are:
•Section 5-23 “:CALCulate{1-16}:PARameter and :PARameter{1-16} Subsystem” on page 5-152
•Section 5-25 “:CALCulate{1-16}:PARameter{1-16}:FSIMulator Subsystem” on page 5-165
•Section 5-28 “:CALCulate{1-16}:PARameter{1-16}:SELect Subsystem” on page 5-176
•Section 5-29 “:CALCulate{1-16}:PARameter{1-16}:COUPling Subsystem” on page 5-177
•Section 5-30 “:CALCulate{1-16}:POLar Subsystem” on page 5-178
•Section 5-31 “:CALCulate{1-16}:PROCessing:ORDer Subsystem” on page 5-180
•Section 5-35 “:CALCulate{1-16}[:SELected]:CONVersion Subsystem” on page 5-202
•Section 5-36 “:CALCulate{1-16}[:SELected]:DATA Subsystem” on page 5-204
•Section 5-38 “:CALCulate{1-16}[:SELected]:FORmat Subsystem” on page 5-219
•Section 5-44 “:CALCulate{1-16}[:SELected]:MATH Subsystem” on page 5-256
•Section 5-45 “:CALCulate{1-16}[:SELected]:MDATA Subsystem” on page 5-263
•Section 5-47 “:CALCulate{1-16}[:SELected]:SMITh Subsystem” on page 5-284
•Section 5-48 “:CALCulate{1-16}[:SELected]:SMOothing Subsystem” on page 5-286
•Section 5-49 “:CALCulate{1-16}[:SELected]:TDATA Subsystem” on page 5-287
•Section 5-59 “:DISPlay Subsystem” on page 5-351

5-43 :CALCulate{1-16}[:SELected]:MARKer{1-13} Subsystem SCPI Commands
5-254 PN: 10410-00322 Rev. U MS464xB Series VNA PM
:CALCulate{1-16}[:SELected]:MARKer{1-13}:ACTivate
Description: The command makes the indicated marker of the active trace the active marker. No
query.
To find if a marker is active, use the query:
:CALCulate{1-16}[:SELected]:MARKer:ACTivate?
Markers 1 through 12 are standard measurement markers. Marker 13 is the reference
marker.
Cmd Parameters: NA
Range: NA
Default Value: 0
Syntax Example: :CALC1:MARK1:ACT
:CALCulate{1-16}[:SELected]:MARKer{1-13}:MOVe <char>
Description: The command moves the indicated marker to the indicated location on the active trace on
the indicated channel. No query. The available locations are:
•CENTer = Moves the marker to the center of the trace range.
•REFmarker = Moves the marker to the reference marker on the active trace
•STARt = Moves the marker to the start frequency of the active trace
•STOP = Moves the marker to the stop frequency of the active trace
Markers 1 through 12 are standard measurement markers. Marker 13 is the reference
marker.
Cmd Parameters: <char> CENTer | REFmarker | STARt | STOP
Range: NA
Default Value: NA
Syntax Example: :CALC1:MARK1:MOV CENT
:CALCulate{1-16}[:SELected]:MARKer{1-13}:SET <char>
Description: The command sets the start, stop, or center range of the display reference level to the
indicated marker range/response on the active trace of the indicated channel. Markers 1
through 12 are standard measurement markers. Marker 13 is the reference marker. No
query.
Cmd Parameters: <char> CENTer | REFmarker | STARt | STOP
Range: NA
Default Value: NA
Syntax Example: :CALC1:MARK1:SET CENT

SCPI Commands 5-43 :CALCulate{1-16}[:SELected]:MARKer{1-13} Subsystem
MS464xB Series VNA PM PN: 10410-00322 Rev. U 5-255
:CALCulate{1-16}[:SELected]:MARKer{1-13}:X <NRf>
:CALCulate{1-16}[:SELected]:MARKer{1-13}:X?
Description: The command enters the frequency, distance, or time of indicated marker on the active
trace and turn on. Markers 1 through 12 are standard measurement markers. Marker 13
is the reference marker. The query outputs the frequency, distance, or time of the
indicated marker on the active trace.
Cmd Parameters: <NRf> The input parameter is in Hertz, Meters, or Seconds.
Query Parameters: <NR3> The output parameter is in Hertz, Meters, or Seconds.
Range: The range depends on the parameter type setting:
•Frequency = Minimum Instrument Frequency to the Maximum Instrument
Frequency
•Time = 1E-9 Seconds to 4E-9 Seconds
•Distance = -29.965E-3 Meters to 1.1988 Meters
Default Value: The default value is always a frequency. The value depends on the installed options:
•If Option 70 – 70 kHz Low End Frequency Extension is installed, the default value
= 70 kHz.
•If Option 70 is not installed, the default value = 10 MHz.
Syntax Example: :CALC1:MARK1:X 2.0E7
:CALC1:MARK1:X?
:CALCulate{1-16}[:SELected]:MARKer{1-13}:Y?
Description: Query only. The query outputs the response value of the indicated marker on the active
trace.Markers 1 through 12 are standard measurement markers. Marker 13 is the
reference marker.
See Table 2-7, “Trace Parameters and Coefficients” on page 2-21 for a complete listing of
trace graph types, default settings, and available ranges.
Query Parameters: <NR3> | <NR3>, <NR3> The output parameters depend on the display type. See
Table 2-7, “Trace Parameters and Coefficients” on page 2-21.
Range: NA
Default Value: NA
Syntax Example: :CALC1:MARK1:Y?
:CALCulate{1-16}[:SELected]:MARKer{1-13}[:STATe] <char>
:CALCulate{1-16}[:SELected]:MARKer{1-13}[:STATe]?
Description: The command toggles on/off displaying the indicated marker of the active trace on/off.
Markers 1 through 12 are standard measurement markers. Marker 13 is the reference
marker. Outputs the on/off display status of the indicated marker of the active
trace.Markers 1 through 12 are standard measurement markers. Marker 13 is the
reference marker.
Cmd Parameters: <char> 1 | 0 | ON | OFF
Query Parameters: <char> 1 | 0
Range: NA
Default Value: 1
Syntax Example: :CALC1:MARK1 ON
:CALC1:MARK1?

5-44 :CALCulate{1-16}[:SELected]:MATH Subsystem SCPI Commands
5-256 PN: 10410-00322 Rev. U MS464xB Series VNA PM
5-44 :CALCulate{1-16}[:SELected]:MATH Subsystem
The :CALCulate{1-16}[:SELected]:MATH subsystem commands provide configuration and control for inter-trace
mathematics operations.
Trace Subsystems
Related trace subsystems are:
•Section 5-23 “:CALCulate{1-16}:PARameter and :PARameter{1-16} Subsystem” on page 5-152
•Section 5-25 “:CALCulate{1-16}:PARameter{1-16}:FSIMulator Subsystem” on page 5-165
•Section 5-28 “:CALCulate{1-16}:PARameter{1-16}:SELect Subsystem” on page 5-176
•Section 5-29 “:CALCulate{1-16}:PARameter{1-16}:COUPling Subsystem” on page 5-177
•Section 5-30 “:CALCulate{1-16}:POLar Subsystem” on page 5-178
•Section 5-31 “:CALCulate{1-16}:PROCessing:ORDer Subsystem” on page 5-180
•Section 5-35 “:CALCulate{1-16}[:SELected]:CONVersion Subsystem” on page 5-202
•Section 5-36 “:CALCulate{1-16}[:SELected]:DATA Subsystem” on page 5-204
•Section 5-38 “:CALCulate{1-16}[:SELected]:FORmat Subsystem” on page 5-219
•Section 5-44 “:CALCulate{1-16}[:SELected]:MATH Subsystem” on page 5-256
•Section 5-45 “:CALCulate{1-16}[:SELected]:MDATA Subsystem” on page 5-263
•Section 5-47 “:CALCulate{1-16}[:SELected]:SMITh Subsystem” on page 5-284
•Section 5-48 “:CALCulate{1-16}[:SELected]:SMOothing Subsystem” on page 5-286
•Section 5-49 “:CALCulate{1-16}[:SELected]:TDATA Subsystem” on page 5-287
•Section 5-59 “:DISPlay Subsystem” on page 5-351
:CALCulate{1-16}[:SELected]:MATH:DATa:FILe:MEMorize
Description: The command stores the data file math to memory of the indicated channel. (This
command is only available with Option 45 installed and when Power Sweep [CW] is
selected.)
Cmd Parameters: NA
Query Parameters: NA
Range: NA
Default Value: NA
Syntax Example: :CALC1:MATH:DAT:FIL:MEM

SCPI Commands 5-44 :CALCulate{1-16}[:SELected]:MATH Subsystem
MS464xB Series VNA PM PN: 10410-00322 Rev. U 5-257
:CALCulate{1-16}[:SELected]:MATH:DISPlay <char>
:CALCulate{1-16}[:SELected]:MATH:DISPlay?
Description: The command selects the trace memory display operation for the active trace of the
indicated channel where:
•DATA = Display only the current sweep data
•MEM = Display only the memory data
•DTM = Display both the current sweep data and the memory data at the same
time.
•DMM = Combine the sweep data and the memory data mathematically using a
addition, subtraction, multiplication, or division and display only the results.
•OFF = Turn the trace display.
The query outputs the trace memory display operation for the active trace of the
indicated channel.
Cmd Parameters: <char> DATA | MEM | DTM | DMM | OFF
Query Parameters: <char> DATA | MEM | DTM | DMM | OFF
Range: NA
Default Value: DATA
Syntax Example: :CALC1:MATH:DISP MEM
:CALC1:MATH:DISP?
:CALCulate{1-16}[:SELected]:MATH:FUNCtion <char>
:CALCulate{1-16}[:SELected]:MATH:FUNCtion?
Description: The command selects the trace memory math operation on the active trace of the
indicated channel. The query outputs the trace memory math operation on the active
trace of the indicated channel.
Cmd Parameters: <char> ADD | SUBTract | MULTiply | DIVide
Query Parameters: <char> ADD | SUBT | MULT | DIV
Range: NA
Default Value: DIV
Syntax Example: :CALC1:MATH:FUNC ADD
:CALC1:MATH:FUNC?

5-44 :CALCulate{1-16}[:SELected]:MATH Subsystem SCPI Commands
5-258 PN: 10410-00322 Rev. U MS464xB Series VNA PM
:CALCulate{1-16}[:SELected]:MATH:INTErtrace:CTUse <char>
:CALCulate{1-16}[:SELected]:MATH:INTErtrace:CTUse?
Description: The command sets the source of the equation that will be applied for inter-trace math to
the active trace.
The query returns the source that is currently in use for inter-trace math to the active
trace.
Cmd Parameters: <char> SIMPle | EQUation
Query Output: <char> SIMP | EQU
Range: NA
Default Value: SIMP
Syntax Example: :CALC1:MATH:INTE:CTU EQU
:CALC1:MATH:INTE:CTU?
:CALCulate{1-16}[:SELected]:MATH:INTErtrace:EQUation <string>
:CALCulate{1-16}[:SELected]:MATH:INTErtrace:EQUation?
Description: The command sets the equation to be used when the source is set to use the equation
editor.
The query outputs the current equation.
Cmd Parameters: <string> The equation to be used.
Query Output: <string> The equation that is currently used.
Range: NA
Default Value: The active trace number
Syntax Example: :CALC1:MATH:INTE:EQU “Tr3 / Tr4”
:CALC1:MATH:INTE:EQU?
:CALCulate{1-16}[:SELected]:MATH:INTErtrace:EQUation:LOAD <string>
Description: The command sets the file path from which the current equation will be loaded.
No query.
Cmd Parameters: <string> The path from which the current equation will be loaded.
Query Output: NA
Range: NA
Default Value: NA
Syntax Example: :CALC1:MATH:INTE:EQU:LOAD “C:/AnritsuVNA/Data/Equation.eqn”

SCPI Commands 5-44 :CALCulate{1-16}[:SELected]:MATH Subsystem
MS464xB Series VNA PM PN: 10410-00322 Rev. U 5-259
:CALCulate{1-16}[:SELected]:MATH:INTErtrace:EQUation:SAVE <string>
Description: The command sets the file path to which the current equation will be saved.
No query.
Cmd Parameters: <string> The path to which the current equation will be saved.
Query Output: NA
Range: NA
Default Value: NA
Syntax Example: :CALC1:MATH:INTE:EQU:SAVE “C:/AnritsuVNA/Data/Equation.eqn”
:CALCulate{1-16}[:SELected]:MATH:INTErtrace:EQUation:SNP:FILe{1-4}
<string>
:CALCulate{1-16}[:SELected]:MATH:INTErtrace:EQUation:SNP:FILe{1-4}?
Description: Assigns/outputs the SNP filename 1 (or 2 or 3 or 4) for Equation Editor, to be shared
between all channels.
Related Cmd: :SYSTem:MATH:INTErtrace:EQUation:SNP:FILe{1-16}?
Cmd Parameters: <string> ‘c:\myfile1.s1p’ | ’c:\myfile2.s2p’ | ‘c:\myfile3.s3p’ | ’c:\myfile4.s4p’
Query Parameters: NA
Query Output: <string> ‘c:\myfile1.s1p’ | ’c:\myfile2.s2p’ | ‘c:\myfile3.s3p’ | ’c:\myfile4.s4p’
Range: NA
Default Value: NA
Syntax Example: :CALC1:MATH:INTE:EQU:SNP:FIL1 ’c:\myfile4.s4p’
:CALC1:MATH:INTE:EQU:SNP:FIL2?
:CALCulate{1-16}[:SELected]:MATH:INTErtrace:EQUation:TDOMain[:STATe]
<char>
:CALCulate{1-16}[:SELected]:MATH:INTErtrace:EQUation:TDOMain[:STATe]?
Description: The command sets whether inter-trace math equation editor will use time domain data
for all traces.
The query outputs whether inter-trace math equation editor uses time domain data for
all traces.
Cmd Parameters: <char> 1 | 0 | ON | OFF
Query Output: <char> 1 | 0
Range: NA
Default Value: 0
Syntax Example: :CALC1:MATH:INTE:EQU:TDOM ON
:CALC1:MATH:INTE:EQU:TDOM?

5-44 :CALCulate{1-16}[:SELected]:MATH Subsystem SCPI Commands
5-260 PN: 10410-00322 Rev. U MS464xB Series VNA PM
:CALCulate{1-16}[:SELected]:MATH:INTErtrace:FUNCtion <char>
:CALCulate{1-16}[:SELected]:MATH:INTErtrace:FUNCtion?
Description: The command selects the inter-trace memory math operation on the active trace of the
indicated channel. The result will be displayed on the active trace. The query outputs the
inter-trace memory math operation on the active trace of the indicated channel.
Cmd Parameters: <char> ADD | SUBTract | MULTiply | DIVide
Query Parameters: <char> ADD | SUBT | MULT | DIV
Range: NA
Default Value: DIV
Syntax Example: :CALC1:MATH:INTE:FUNC ADD
:CALC1:MATH:INTE:FUNC?

SCPI Commands 5-44 :CALCulate{1-16}[:SELected]:MATH Subsystem
MS464xB Series VNA PM PN: 10410-00322 Rev. U 5-261
:CALCulate{1-16}[:SELected]:MATH:INTErtrace:OPERand{1-2}:DEFine
<char1>, <char2>
:CALCulate{1-16}[:SELected]:MATH:INTErtrace:OPERand{1-2}:DEFine?
Description: The command sets the trace number and data type for the indicated operand on the
active trace of the indicated channel. Note that both parameters must be defined.
The <char1> value sets the trace number from the following selections:
• TR1 = Trace 1
•TR2 = Trace 2
•TR3 = Trace 3
•TR4 = Trace 4
•TR5 = Trace 5
•TR6 = Trace 6
•TR7 = Trace 7
•TR8 = Trace 8
•TR9 = Trace 9
•TR10 = Trace 10
•TR11 = Trace 11
•TR12 = Trace 12
•TR13 = Trace 13
•TR14 = Trace 14
•TR15 = Trace 15
•TR16 = Trace 16
The <char2> value sets the data operand as:
•DATA = Display just the current sweep data
•DMM = Combine the sweep data and the memory data mathematically using a
addition, subtraction, multiplication, or division and display only the results.
The query outputs the trace number and data type for the indicated operand on the
active trace of the indicated channel.
Cmd Parameters: <char1> TR1 | TR2 | TR3 | TR4 | TR5 | TR6 | TR7 | TR8 | TR9 | TR10 | TR11 |
TR12 | TR13 | TR14 | TR15 | TR16
<char2> DATA | DMM
Query Parameters: <char1>, <char2>
Range: NA
Default Value: TR1, DATA
Syntax Example: :CALC1:MATH:INTE:OPER1:DEF TR1, DATA
:CALC1:MATH:INTE:OPER1:DEF?

5-44 :CALCulate{1-16}[:SELected]:MATH Subsystem SCPI Commands
5-262 PN: 10410-00322 Rev. U MS464xB Series VNA PM
:CALCulate{1-16}[:SELected]:MATH:INTErtrace[:STATe] <char>
:CALCulate{1-16}[:SELected]:MATH:INTErtrace[:STATe]?
Description: The command toggles on/off the inter-trace math operation on the active trace of the
indicated channel. The query outputs the on/off state of the inter-trace math operation on
the active trace of the indicated channel.
Cmd Parameters: <char> 1 | 0 | ON | OFF
Query Parameters: <char> 1 | 0
Range: NA
Default Value: 0
Syntax Example: :CALC1:MATH:INTE ON
:CALC1:MATH:INTE?
:CALCulate{1-16}[:SELected]:MATH:MEMorize
Description: The command stores the active trace data to memory for the channel indicated. No query.
Cmd Parameters: NA
Range: NA
Default Value: NA
Syntax Example: :CALC1:MATH:MEM

SCPI Commands 5-45 :CALCulate{1-16}[:SELected]:MDATA Subsystem
MS464xB Series VNA PM PN: 10410-00322 Rev. U 5-263
5-45 :CALCulate{1-16}[:SELected]:MDATA Subsystem
The :CALCulate{1-16}[:SELected]:MDATA subsystem provides configuration and control for trace memory data.
Trace Subsystems
Related trace subsystems are:
•Section 5-23 “:CALCulate{1-16}:PARameter and :PARameter{1-16} Subsystem” on page 5-152
•Section 5-25 “:CALCulate{1-16}:PARameter{1-16}:FSIMulator Subsystem” on page 5-165
•Section 5-28 “:CALCulate{1-16}:PARameter{1-16}:SELect Subsystem” on page 5-176
•Section 5-29 “:CALCulate{1-16}:PARameter{1-16}:COUPling Subsystem” on page 5-177
•Section 5-30 “:CALCulate{1-16}:POLar Subsystem” on page 5-178
•Section 5-31 “:CALCulate{1-16}:PROCessing:ORDer Subsystem” on page 5-180
•Section 5-35 “:CALCulate{1-16}[:SELected]:CONVersion Subsystem” on page 5-202
•Section 5-36 “:CALCulate{1-16}[:SELected]:DATA Subsystem” on page 5-204
•Section 5-38 “:CALCulate{1-16}[:SELected]:FORmat Subsystem” on page 5-219
•Section 5-44 “:CALCulate{1-16}[:SELected]:MATH Subsystem” on page 5-256
•Section 5-45 “:CALCulate{1-16}[:SELected]:MDATA Subsystem” on page 5-263
•Section 5-47 “:CALCulate{1-16}[:SELected]:SMITh Subsystem” on page 5-284
•Section 5-48 “:CALCulate{1-16}[:SELected]:SMOothing Subsystem” on page 5-286
•Section 5-49 “:CALCulate{1-16}[:SELected]:TDATA Subsystem” on page 5-287
•Section 5-59 “:DISPlay Subsystem” on page 5-351
:CALCulate{1-16}[:SELected]:MDATA:FDATa <block>
:CALCulate{1-16}[:SELected]:MDATA:FDATa?
Description: The command inputs formatted trace memory data for the active trace on the indicated
channel. The query outputs formatted trace data of the active trace on the indicated
channel.
Cmd Parameters: <block> data formatted as XML. See definition of “<block> or <arbitrary block>”
on page 2-11. The <block> data must exist.
Query Parameters: <block> data formatted as XML. See definition of “<block> or <arbitrary block>”
on page 2-11. The <block> data must exist.
Range: NA
Default Value: NA
Syntax Example: :CALC1:MDATA:FDAT <block>
:CALC1:MDATA:FDAT?

5-45 :CALCulate{1-16}[:SELected]:MDATA Subsystem SCPI Commands
5-264 PN: 10410-00322 Rev. U MS464xB Series VNA PM
:CALCulate{1-16}[:SELected]:MDATA:SDATa <block>
:CALCulate{1-16}[:SELected]:MDATA:SDATa?
Description: The command inputs S-parameter trace memory data for the active trace on the
indicated channel. The query outputs S-parameter trace memory data of the active trace
on the indicated channel.
Cmd Parameters: <block> data formatted as XML. See definition of “<block> or <arbitrary block>”
on page 2-11.
Query Parameters: <block> data formatted as XML. See definition of “<block> or <arbitrary block>”
on page 2-11.
Range: NA
Default Value: NA
Syntax Example: :CALC1:MDATA:SDAT <block>
:CALC1:MDATA:SDAT?

SCPI Commands 5-46 :CALCulate{1-16}[:SELected]:MSTatistics Subsystem
MS464xB Series VNA PM PN: 10410-00322 Rev. U 5-265
5-46 :CALCulate{1-16}[:SELected]:MSTatistics Subsystem
The :CALCulate{1-16}[:SELected]:MSTatistics subsystem provides commands for settings of Time
Domain, eye-diagram marker statistics.
:CALCulate{1-16}[:SELected]:MSTatistics:EYE[:NRZ]:AMPLitude[:STATe]
<char>
:CALCulate{1-16}[:SELected]:MSTatistics:EYE[:NRZ]:AMPLitude[:STATe]?
Description: The command sets the 'eye amplitude' display state to ON/OFF for the active trace of the
indicated channel for NRZ signaling type. This corresponds to the Amplitude selection on
the AMPLITUDE SETUP menu.
The query outputs the 'eye amplitude' display state for the active trace of the indicated
channel for NRZ signaling type.
Cmd Parameters: <char> 1 | 0 | ON | OFF
Query Parameters: NA
Query Output: <char> 1 | 0
Range: NA
Default Value: 1
Syntax Example: :CALC1:MST:EYE:AMPL 0
:CALC1:MST:EYE:AMPL?
:CALCulate{1-16}[:SELected]:MSTatistics:EYE[:NRZ]:ARELated[:STATe]
<char>
:CALCulate{1-16}[:SELected]:MSTatistics:EYE[:NRZ]:ARELated[:STATe]?
Description: The command sets the display ON/OFF of the amplitude-related eye statistics for the
given trace of the indicated channel for NRZ signaling type.
The query outputs the display state of the amplitude-related eye statistics for the given
trace of the indicated channel for NRZ signaling type.
Cmd Parameters: <char> 1 | 0 | ON | OFF
Query Parameters: NA
Query Output: <char> 1 | 0
Range: NA
Default Value: 0
Syntax Example: :CALC1:MST:EYE:AREL 1
:CALC1:MST:EYE:AREL

5-46 :CALCulate{1-16}[:SELected]:MSTatistics Subsystem SCPI Commands
5-266 PN: 10410-00322 Rev. U MS464xB Series VNA PM
:CALCulate{1-16}[:SELected]:MSTatistics:EYE[:NRZ]:CPERcentage[:STATe]
<char>
:CALCulate{1-16}[:SELected]:MSTatistics:EYE[:NRZ]:CPERcentage[:STATe]?
Description: The command sets eye crossing percentage display state to ON/OFF for the active trace of
the indicated channel for NRZ signaling type.
The query outputs the eye crossing percentage display state for the active trace of the
indicated channel for NRZ signaling type.
Cmd Parameters: <char> 1 | 0 | ON | OFF
Query Parameters: NA
Query Output: <char> 1 | 0
Range: NA
Default Value: 1
Syntax Example: :CALC1:MST:EYE:CPER 1
:CALC1:MST:EYE:CPER?
:CALCulate{1-16}[:SELected]:MSTatistics:EYE[:NRZ]:DCDistortion[:STATe]
<char>
:CALCulate{1-16}[:SELected]:MSTatistics:EYE[:NRZ]:DCDistortion[:
STATe]?
Description: The command sets the 'eye duty cycle distortion' display state to ON/OFF for the active
trace of the indicated channel for NRZ signaling type. This corresponds to the Duty Cycle
Distortion selection on the TIME SETUP menu.
Outputs the 'eye duty cycle distortion' display state for the active trace of the indicated
channel for NRZ signaling type.
Cmd Parameters: <char> 1 | 0 | ON | OFF
Query Parameters: NA
Query Output: <char> 1 | 0
Range: NA
Default Value: 1
Syntax Example: :CALC1:MST:EYE:DCD 0
:CALC1:MST:EYE:DCD?

SCPI Commands 5-46 :CALCulate{1-16}[:SELected]:MSTatistics Subsystem
MS464xB Series VNA PM PN: 10410-00322 Rev. U 5-267
:CALCulate{1-16}[:SELected]:MSTatistics:EYE[:NRZ]:FTIMe[:STATe] <char>
:CALCulate{1-16}[:SELected]:MSTatistics:EYE[:NRZ]:FTIMe[:STATe]?
Description: The command sets the 'eye fall time' display state to ON/OFF for the active trace of the
indicated channel for NRZ signaling type. This corresponds to the Fall Time selection on
the TIME SETUP menu.
The query outputs the 'eye fall time' display state for the active trace of the indicated
channel for NRZ signaling type.
Cmd Parameters: <char> 1 | 0 | ON | OFF
Query Parameters: NA
Query Output: <char> 1 | 0
Range: NA
Default Value: 1
Syntax Example: :CALC1:MST:EYE:FTIM 0
:CALC1:MST:EYE:FTIM?
:CALCulate{1-16}[:SELected]:MSTatistics:EYE[:NRZ]:HEIGht[:STATe] <char>
:CALCulate{1-16}[:SELected]:MSTatistics:EYE[:NRZ]:HEIGht[:STATe]?
Description: The command sets the 'eye height' display state to ON/OFF for the active trace of the
indicated channel for NRZ signaling type. This corresponds to the Height selection on the
AMPLITUDE SETUP menu.
The query outputs the 'eye height' display state for the active trace of the indicated
channel for NRZ signaling type.
Cmd Parameters: <char> 1 | 0 | ON | OFF
Query Parameters: NA
Query Output: <char> 1 | 0
Range: NA
Default Value: 1
Syntax Example: :CALC1:MST:EYE:HEIG 0
:CALC1:MST:EYE:HEIG?

5-46 :CALCulate{1-16}[:SELected]:MSTatistics Subsystem SCPI Commands
5-268 PN: 10410-00322 Rev. U MS464xB Series VNA PM
:CALCulate{1-16}[:SELected]:MSTatistics:EYE[:NRZ]:MARKer:POSition
<char>
:CALCulate{1-16}[:SELected]:MSTatistics:EYE[:NRZ]:MARKer:POSition?
Description: The command sets the eye marker position on the active trace of the indicated channel
for NRZ signaling type. Command parameter definitions are:
•ULEFt = Upper Left
•URIGht = Upper Right
•LLEFt = Lower Left
•LRIGht = Lower Right
•DSOFf = Display Off
•CUSTom = Custom Location (defined by X and Y coordinates)
The query outputs the eye marker position on the active trace of the indicated channel for
NRZ signaling type.
Cmd Parameters: <char> ULEFt | URIGht | LLEFt | LRIGht | DSOFf | CUSTom
Query Parameters: NA
Query Output: <char> ULEF | URIG | LLEF | LRIG | DSOF | CUST
Range: NA
Default Value: ULEF
Syntax Example: :CALC1:MST:EYE:MARK:POS ULEF
:CALC1:MST:EYE:MARK:POS?
:CALCulate{1-16}[:SELected]:MSTatistics:EYE[:NRZ]:MARKer:POSition:X
<NRf>
:CALCulate{1-16}[:SELected]:MSTatistics:EYE[:NRZ]:MARKer:POSition:X?
Description: The command sets the X offset location of the Eye Statistics readout for the given trace
on the indicated channel for NRZ signaling type. This command requires Marker Data
Display Position to be set to 'CUSTom'. To set to CUSTom, refer to the command:
:CALCulate{1-16}[:SELected]:MSTatistics:EYE[:NRZ]:MARKer:POSition <char>
The query outputs the X Offset location of the Eye Statistics readout for the given trace
on the indicated channel for NRZ signaling type.
The location is the top left corner of the trace display area. A value in the range of 0-100
can be set which can suitably get coerced based on the display size of the trace.
Cmd Parameters: <NR3> The input parameter is a unitless number between 0-100.
Query Parameters: NA
Query Output: <NR3> The output parameter is a unitless number value between 0-100.
Range: 0 to 100
Default: 0
Syntax Example: :CALC1:MST:EYE:MARK:POS:X 1.0E1
:CALC1:MST:EYE:MARK:POS:X?

SCPI Commands 5-46 :CALCulate{1-16}[:SELected]:MSTatistics Subsystem
MS464xB Series VNA PM PN: 10410-00322 Rev. U 5-269
:CALCulate{1-16}[:SELected]:MSTatistics:EYE[:NRZ]:MARKer:POSition:Y
<NRf>
:CALCulate{1-16}[:SELected]:MSTatistics:EYE[:NRZ]:MARKer:POSition:Y?
Description: The command sets the Y offset location of the Eye Statistics readout for the given trace
on the indicated channel for NRZ signaling type. This command requires Marker Data
Display Position to be set to 'CUSTom'. To set to CUSTom, refer to the command:
:CALCulate{1-16}[:SELected]:MSTatistics:EYE[:NRZ]:MARKer:POSition <char>
The query outputs the Y Offset location of the Eye Statistics readout for the given trace
on the indicated channel for NRZ signaling type.
The location is the top left corner of the trace display area. A value in the range of 0-100
can be set which can suitably get coerced based on the display size of the trace.
Cmd Parameters: <NR3> The input parameter is a unitless value between 0-100.
Query Parameters: NA
Query Output: <NR3> The output parameter is a unitless value between 0-100.
Range: 0-100
Default Value: 0
Syntax Example: :CALC1:MST:EYE:MARK:POS:Y 1.0E1
:CALC1:MST:EYE:MARK:POS:Y?
:CALCulate{1-16}[:SELected]:MSTatistics:EYE[:NRZ]:MLEVel[:STATe] <char>
:CALCulate{1-16}[:SELected]:MSTatistics:EYE[:NRZ]:MLEVel[:STATe]?
Description: The command sets the 'eye level mean' display state to ON/OFF for the active trace of the
indicated channel for NRZ signaling type. This corresponds to the Level Mean selection
on the AMPLITUDE SETUP menu.
The query outputs the 'eye level mean' display state for the active trace of the indicated
channel for NRZ signaling type.
Cmd Parameters: <char> 1 | 0 | ON | OFF
Query Parameters: NA
Query Output: <char> 1 | 0
Range: NA
Default Value: 1
Syntax Example: :CALC1:MST:EYE:MLEV 0
:CALC1:MST:EYE:MLEV?

5-46 :CALCulate{1-16}[:SELected]:MSTatistics Subsystem SCPI Commands
5-270 PN: 10410-00322 Rev. U MS464xB Series VNA PM
:CALCulate{1-16}[:SELected]:MSTatistics:EYE[:NRZ]:OFACtor[:STATe]
<char>
:CALCulate{1-16}[:SELected]:MSTatistics:EYE[:NRZ]:OFACtor[:STATe]?
Description: The command sets the 'eye opening factor' display state to ON/OFF for the active trace of
the indicated channel for NRZ signaling type. This corresponds to the Opening Factor
selection on the AMPLITUDE SETUP menu.
The query outputs the 'eye opening factor' display state for the active trace of the
indicated channel for NRZ signaling type.
Cmd Parameters: <char> 1 | 0 | ON | OFF
Query Parameters: NA
Query Output: <char> 1 | 0
Range: NA
Default Value: 1
Syntax Example: :CALC1:MST:EYE:OFAC 0
:CALC1:MST:EYE:OFAC?
:CALCulate{1-16}[:SELected]:MSTatistics:EYE[:NRZ]:OLEVel[:STATe] <char>
:CALCulate{1-16}[:SELected]:MSTatistics:EYE[:NRZ]:OLEVel[:STATe]?
Description: The command sets the 'eye level 1' display state for to ON/OFF for the active trace of the
indicated channel for NRZ signaling type. This corresponds to the ‘1’ Level selection on
the AMPLITUDE SETUP menu.
The query outputs the 'eye level 1' display state for the active trace of the indicated
channel for NRZ signaling type.
Cmd Parameters: <char> 1 | 0 | ON | OFF
Query Parameters: NA
Query Output: <char> 1 | 0
Range: NA
Default Value: 1
Syntax Example: :CALC1:MST:EYE:OLEV 0
:CALC1:MST:EYE:OLEV?

SCPI Commands 5-46 :CALCulate{1-16}[:SELected]:MSTatistics Subsystem
MS464xB Series VNA PM PN: 10410-00322 Rev. U 5-271
:CALCulate{1-16}[:SELected]:MSTatistics:EYE[:NRZ]:PPJitter[:STATe]
<char>
:CALCulate{1-16}[:SELected]:MSTatistics:EYE[:NRZ]:PPJitter[:STATe]?
Description: The command sets the 'eye PP jitter' display state to ON/OFF for the active trace of the
indicated channel for NRZ signaling type. This corresponds to the Pk-Pk Jitter selection on
the TIME SETUP menu.
The query outputs the 'eye PP jitter' display state for the active trace of the indicated
channel for NRZ signaling type.
Cmd Parameters: <char> 1 | 0 | ON | OFF
Query Parameters: NA
Query Output: <char> 1 | 0
Range: NA
Default Value: 1
Syntax Example: :CALC1:MST:EYE:PPJ 0
:CALC1:MST:EYE:PPJ?
:CALCulate{1-16}[:SELected]:MSTatistics:EYE[:NRZ]:RMSJitter[:STATe]
<char>
:CALCulate{1-16}[:SELected]:MSTatistics:EYE[:NRZ]:RMSJitter[:STATe]?
Description: The command sets the 'eye RMS jitter' display state to ON/OFF for the active trace of the
indicated channel for NRZ signaling type. This corresponds to the RMS Jitter selection on
the TIME SETUP menu.
The query outputs the 'eye RMS jitter' display state for the active trace of the indicated
channel for NRZ signaling type.
Cmd Parameters: <char> 1 | 0 | ON | OFF
Query Parameters: NA
Query Output: <char> 1 | 0
Range: NA
Default Value: 1
Syntax Example: :CALC1:MST:EYE:RMSJ 0
:CALC1:MST:EYE:RMSJ?

5-46 :CALCulate{1-16}[:SELected]:MSTatistics Subsystem SCPI Commands
5-272 PN: 10410-00322 Rev. U MS464xB Series VNA PM
:CALCulate{1-16}[:SELected]:MSTatistics:EYE[:NRZ]:RTIMe[:STATe] <char>
:CALCulate{1-16}[:SELected]:MSTatistics:EYE[:NRZ]:RTIMe[:STATe]?
Description: The command sets the 'eye rise time' display state to ON/OFF for the active trace of the
indicated channel for NRZ signaling type. This corresponds to the Rise Time selection on
the TIME SETUP menu.
The query outputs the 'eye rise time' display state for the active trace of the indicated
channel for NRZ signaling type.
Cmd Parameters: <char> 1 | 0 | ON | OFF
Query Parameters: NA
Query Output: <char> 1 | 0
Range: NA
Default Value: 1
Syntax Example: :CALC1:MST:EYE:RTIM 0
:CALC1:MST:EYE:RTIM?
:CALCulate{1-16}[:SELected]:MSTatistics:EYE[:NRZ]:SNRatio[:STATe]
<char>
:CALCulate{1-16}[:SELected]:MSTatistics:EYE[:NRZ]:SNRatio[:STATe]?
Description: The command sets the 'eye signal to noise' display state to ON/OFF for the active trace of
the indicated channel for NRZ signaling type. This corresponds to the Signal to Noise
selection on the AMPLITUDE SETUP menu.
The query outputs the 'eye signal to noise' display state for the active trace of the
indicated channel for NRZ signaling type.
Cmd Parameters: <char> 1 | 0 | ON | OFF
Query Parameters: NA
Query Output: <char> 1 | 0
Range: NA
Default Value: 1
Syntax Example: :CALC1:MST:EYE:SNR 0
:CALC1:MST:EYE:SNR?

SCPI Commands 5-46 :CALCulate{1-16}[:SELected]:MSTatistics Subsystem
MS464xB Series VNA PM PN: 10410-00322 Rev. U 5-273
:CALCulate{1-16}[:SELected]:MSTatistics:EYE[:NRZ]:TRELated[:STATe]
<char>
:CALCulate{1-16}[:SELected]:MSTatistics:EYE[:NRZ]:TRELated[:STATe]?
Description: The command sets the display ON/OFF of the time-related eye statistics for the given
trace of the indicated channel for NRZ signaling type.
The query outputs the display state of the time-related eye statistics for the given trace of
the indicated channel for NRZ signaling type.
Cmd Parameters: <char> 1 | 0 | ON | OFF
Query Parameters: NA
Query Output: <char> 1 | 0
Range: NA
Default Value: 0
Syntax Example: :CALC1:MST:EYE:TREL 1
:CALC1:MST:EYE:TREL?
:CALCulate{1-16}[:SELected]:MSTatistics:EYE[:NRZ]:WIDth[:STATe] <char>
:CALCulate{1-16}[:SELected]:MSTatistics:EYE[:NRZ]:WIDth[:STATe]?
Description: The command sets the 'eye width' display state to ON/OFF for the active trace of the
indicated channel for NRZ signaling type. This corresponds to the Width selection on the
Time Setup menu.
The query outputs the 'eye width' display state for the active trace of the indicated
channel for NRZ signaling type.
Cmd Parameters: <char> 1 | 0 | ON | OFF
Query Parameters: NA
Query Output: <char> 1 | 0
Range: NA
Default Value: 1
Syntax Example: :CALC1:MST:EYE:WID 0
:CALC1:MST:EYE:WID?

5-46 :CALCulate{1-16}[:SELected]:MSTatistics Subsystem SCPI Commands
5-274 PN: 10410-00322 Rev. U MS464xB Series VNA PM
:CALCulate{1-16}[:SELected]:MSTatistics:EYE[:NRZ]:ZLEVel[:STATe] <char>
:CALCulate{1-16}[:SELected]:MSTatistics:EYE[:NRZ]:ZLEVel[:STATe]?
Description: The command sets the 'eye level 0' display state to ON/OFF for the active trace of the
indicated channel for NRZ signaling type. This corresponds to the ‘0’ Level selection on
the AMPLITUDE SETUP menu.
The query outputs the 'eye level 0' display state for the active trace of the indicated
channel for NRZ signaling type.
Cmd Parameters: <char> 1 | 0 | ON | OFF
Query Parameters: NA
Query Output: <char> 1 | 0
Range: NA
Default Value: 1
Syntax Example: :CALC1:MST:EYE:ZLEV 0
:CALC1:MST:EYE:ZLEV?
:CALCulate{1-16}[:SELected]:MSTatistics:EYE:PAM4:EYE{1-3}:AMPLitude[:
STATe] <char>
:CALCulate{1-16}[:SELected]:MSTatistics:EYE:PAM4:EYE{1-3}:AMPLitude[:
STATe]?
Description: The command sets the 'eye amplitude' display state to ON/OFF for the active trace of the
indicated channel for the indicated eye for PAM-4 signaling type. This corresponds to the
Amplitude selection on the AMPLITUDE SETUP menu.
The query outputs the 'eye amplitude' display state for the active trace of the indicated
channel for the indicated eye for PAM-4 signaling type.
Cmd Parameters: <char> 1 | 0 | ON | OFF
Query Parameters: NA
Query Output: <char> 1 | 0
Range: NA
Default Value: 1
Syntax Example: :CALC1:MST:EYE:PAM4:EYE1:AMPL 0
:CALC1:MST:EYE:PAM4:EYE1:AMPL?

SCPI Commands 5-46 :CALCulate{1-16}[:SELected]:MSTatistics Subsystem
MS464xB Series VNA PM PN: 10410-00322 Rev. U 5-275
:CALCulate{1-16}[:SELected]:MSTatistics:EYE:PAM4:ARELated[:STATe]
<char>
:CALCulate{1-16}[:SELected]:MSTatistics:EYE:PAM4:EYE{1-3}:ARELated[:
STATe]?
Description: The command sets the display ON/OFF of the amplitude-related eye statistics for the
active trace of the indicated channel for PAM-4 signaling type.
The query outputs the display state of the amplitude-related eye statistics for the active
trace of the indicated channel for the indicated eye for PAM-4 signaling type.
Cmd Parameters: <char> 1 | 0 | ON | OFF
Query Parameters: NA
Query Output: <char> 1 | 0
Range: NA
Default Value: 0
Syntax Example: :CALC1:MST:EYE:PAM4:EYE1:AREL 1
:CALC1:MST:EYE:PAM4:EYE1:AREL
:CALCulate{1-16}[:SELected]:MSTatistics:EYE:PAM4:EYE{1-3}:CPERcentage[
:STATe] <char>
:CALCulate{1-16}[:SELected]:MSTatistics:EYE:PAM4:CPERcentage[:STATe]?
Description: The command sets eye crossing percentage display state to ON/OFF for the active trace of
the indicated channel for the indicated eye for PAM-4 signaling type.
The query outputs the eye crossing percentage display state for the active trace of the
indicated channel for PAM-4 signaling type.
Cmd Parameters: <char> 1 | 0 | ON | OFF
Query Parameters: NA
Query Output: <char> 1 | 0
Range: NA
Default Value: 1
Syntax Example: :CALC1:MST:EYE:PAM4:EYE1:CPER 1
:CALC1:MST:EYE:PAM4:EYE1:CPER?

5-46 :CALCulate{1-16}[:SELected]:MSTatistics Subsystem SCPI Commands
5-276 PN: 10410-00322 Rev. U MS464xB Series VNA PM
:CALCulate{1-16}[:SELected]:MSTatistics:EYE:PAM4:EYE{1-3}:
DCDistortion[:STATe] <char>
:CALCulate{1-16}[:SELected]:MSTatistics:EYE:PAM4:EYE{1-3}:
DCDistortion[:STATe]?
Description: The command sets the 'eye duty cycle distortion' display state to ON/OFF for the active
trace of the indicated channel for the indicated eye for PAM-4 signaling. This corresponds
to the Duty Cycle Distortion selection on the TIME SETUP menu.
Outputs the 'eye duty cycle distortion' display state type for the active trace of the
indicated channel for the indicated eye for PAM-4 signaling.
Cmd Parameters: <char> 1 | 0 | ON | OFF
Query Parameters: NA
Query Output: <char> 1 | 0
Range: NA
Default Value: 1
Syntax Example: :CALC1:MST:EYE:PAM4:EYE1:DCD 0
:CALC1:MST:EYE:PAM4:EYE1:DCD?
:CALCulate{1-16}[:SELected]:MSTatistics:EYE:PAM4:EYE{1-3}:FTIMe[:
STATe] <char>
:CALCulate{1-16}[:SELected]:MSTatistics:EYE:PAM4:EYE{1-3}:FTIMe[:
STATe]?
Description: The command sets the 'eye fall time' display state to ON/OFF for the active trace of the
indicated channel for the indicated eye for PAM-4 signaling. This corresponds to the Fall
Time selection on the TIME SETUP menu.
The query outputs the 'eye fall time' display state for the active trace of the indicated
channel for the indicated eye for PAM-4 signaling.
Cmd Parameters: <char> 1 | 0 | ON | OFF
Query Parameters: NA
Query Output: <char> 1 | 0
Range: NA
Default Value: 1
Syntax Example: :CALC1:MST:EYE:PAM4:EYE1:FTIM 0
:CALC1:MST:EYE:PAM4:EYE1:FTIM?

SCPI Commands 5-46 :CALCulate{1-16}[:SELected]:MSTatistics Subsystem
MS464xB Series VNA PM PN: 10410-00322 Rev. U 5-277
:CALCulate{1-16}[:SELected]:MSTatistics:EYE:PAM4:EYE{1-3}:HEIGht[:
STATe] <char>
:CALCulate{1-16}[:SELected]:MSTatistics:EYE:PAM4:EYE{1-3}:HEIGht[:
STATe]?
Description: The command sets the 'eye height' display state to ON/OFF for the active trace of the
indicated channel for the indicated eye for PAM-4 signaling. This corresponds to the
Height selection on the AMPLITUDE SETUP menu.
The query outputs the 'eye height' display state for the active trace of the indicated
channel for the indicated eye for PAM-4 signaling.
Cmd Parameters: <char> 1 | 0 | ON | OFF
Query Parameters: NA
Query Output: <char> 1 | 0
Range: NA
Default Value: 1
Syntax Example: :CALC1:MST:EYE:PAM4:EYE1:HEIG 0
:CALC1:MST:EYE:PAM4:EYE1:HEIG?
:CALCulate{1-16}[:SELected]:MSTatistics:EYE:PAM4:MARKer:POSition <char>
:CALCulate{1-16}[:SELected]:MSTatistics:EYE:PAM4:MARKer:POSition?
Description: The command sets the eye marker position on the active trace of the indicated channel
for PAM-4 signaling.Command parameter definitions are:
•ULEFt = Upper Left
•URIGht = Upper Right
•LLEFt = Lower Left
•LRIGht = Lower Right
•DSOFf = Display Off
•CUSTom = Custom Location (defined by X and Y coordinates)
:CALCulate{1-16}[:SELected]:MSTatistics:EYE:PAM4:MARKer:POSition:X <NRf>
:CALCulate{1-16}[:SELected]:MSTatistics:EYE:PAM4:MARKer:POSition:Y <NRf>
The query outputs the eye marker position on the active trace of the indicated channel for
PAM-4 signaling.
Cmd Parameters: <char> ULEFt | URIGht | LLEFt | LRIGht | DSOFf | CUSTom
Query Parameters: NA
Query Output: <char> ULEF | URIG | LLEF | LRIG | DSOF | CUST
Range: NA
Default Value: ULEF
Syntax Example: :CALC1:MST:EYE:PAM4:MARK:POS ULEF
:CALC1:MST:EYE:PAM4:MARK:POS?

5-46 :CALCulate{1-16}[:SELected]:MSTatistics Subsystem SCPI Commands
5-278 PN: 10410-00322 Rev. U MS464xB Series VNA PM
:CALCulate{1-16}[:SELected]:MSTatistics:EYE:PAM4:MARKer:POSition:X
<NRf>
:CALCulate{1-16}[:SELected]:MSTatistics:EYE:PAM4:MARKer:POSition:X?
Description: The command sets the X offset location of the Eye Statistics readout for the given trace
on the indicated channel for PAM-4 signaling. This command requires Marker Data
Display Position to be set to 'CUSTom'. To set to CUSTom, refer to the command:
:CALCulate{1-16}[:SELected]:MSTatistics:EYE:PAM4:MARKer:POSition <char>
The query outputs the X Offset location of the Eye Statistics readout for the given trace
on the indicated channel for PAM-4 signaling.
The location is the top left corner of the trace display area. A value in the range of 0-100
can be set which can suitably get coerced based on the display size of the trace.
Cmd Parameters: <NR3> The input parameter is a unitless number between 0-100.
Query Parameters: NA
Query Output: <NR3> The output parameter is a unitless number value between 0-100.
Range: 0 to 100
Default: 0
Syntax Example: :CALC1:MST:EYE:PAM4:MARK:POS:X 1.0E1
:CALC1:MST:EYE:PAM4:MARK:POS:X?
:CALCulate{1-16}[:SELected]:MSTatistics:EYE:PAM4:MARKer:POSition:Y
<NRf>
:CALCulate{1-16}[:SELected]:MSTatistics:EYE:PAM4:MARKer:POSition:Y?
Description: The command sets the Y offset location of the Eye Statistics readout for the given trace
on the indicated channel for PAM-4 signaling. This command requires Marker Data
Display Position to be set to 'CUSTom'. To set to CUSTom, refer to the command:
:CALCulate{1-16}[:SELected]:MSTatistics:EYE:PAM4:MARKer:POSition <char>
The query outputs the Y Offset location of the Eye Statistics readout for the given trace
on the indicated channel for PAM-4 signaling.
The location is the top left corner of the trace display area. A value in the range of 0-100
can be set which can suitably get coerced based on the display size of the trace.
Cmd Parameters: <NR3> The input parameter is a unitless value between 0-100.
Query Parameters: NA
Query Output: <NR3> The output parameter is a unitless value between 0-100.
Range: 0-100
Default Value: 0
Syntax Example: :CALC1:MST:EYE:PAM4:MARK:POS:Y 1.0E1
:CALC1:MST:EYE:PAM4:MARK:POS:Y?

SCPI Commands 5-46 :CALCulate{1-16}[:SELected]:MSTatistics Subsystem
MS464xB Series VNA PM PN: 10410-00322 Rev. U 5-279
:CALCulate{1-16}[:SELected]:MSTatistics:EYE:PAM4:EYE{1-3}:MLEVel[:
STATe] <char>
:CALCulate{1-16}[:SELected]:MSTatistics:EYE:PAM4:EYE{1-3}:MLEVel[:
STATe]?
Description: The command sets the 'eye level mean' display state to ON/OFF for the active trace of the
indicated channel for the indicated eye for PAM-4 signaling. This corresponds to the
Level Mean selection on the AMPLITUDE SETUP menu.
The query outputs the 'eye level mean' display state for the active trace of the indicated
channel for the indicated eye for PAM-4 signaling type.
Cmd Parameters: <char> 1 | 0 | ON | OFF
Query Parameters: NA
Query Output: <char> 1 | 0
Range: NA
Default Value: 1
Syntax Example: :CALC1:MST:EYE:PAM4:EYE1:MLEV 0
:CALC1:MST:EYE:PAM4:EYE1:MLEV?
:CALCulate{1-16}[:SELected]:MSTatistics:EYE:PAM4:EYE{1-3}:OFACtor[:
STATe] <char>
:CALCulate{1-16}[:SELected]:MSTatistics:EYE:PAM4:EYE{1-3}:OFACtor[:
STATe]?
Description: The command sets the 'eye opening factor' display state to ON/OFF for the active trace of
the indicated channel for the indicated eye for PAM-4 signaling. This corresponds to the
‘Opening Factor’ selection on the Amplitude Setup menu.
The query outputs the 'eye opening factor' display state for the active trace of the
indicated channel for the indicated eye for PAM-4 signaling type.
Cmd Parameters: <char> 1 | 0 | ON | OFF
Query Parameters: NA
Query Output: <char> 1 | 0
Range: NA
Default Value: 1
Syntax Example: :CALC1:MST:EYE:PAM4:EYE1:OFAC 0
:CALC1:MST:EYE:PAM4:EYE1:OFAC?

5-46 :CALCulate{1-16}[:SELected]:MSTatistics Subsystem SCPI Commands
5-280 PN: 10410-00322 Rev. U MS464xB Series VNA PM
:CALCulate{1-16}[:SELected]:MSTatistics:EYE:PAM4:EYE{1-3}:HLEVel[:
STATe] <char>
:CALCulate{1-16}[:SELected]:MSTatistics:EYE:PAM4:EYE{1-3}:HLEVel[:
STATe]?
Description: The command sets the high-level display state for to ON/OFF for the active trace of the
indicated channel for the indicated eye for PAM-4 signaling. This corresponds to the ‘1’
Level selection on the AMPLITUDE SETUP menu.
The query outputs the low-level display state for the active trace of the indicated channel
for the indicated eye for PAM-4 signaling.
Cmd Parameters: <char> 1 | 0 | ON | OFF
Query Parameters: NA
Query Output: <char> 1 | 0
Range: NA
Default Value: 1
Syntax Example: :CALC1:MST:EYE:PAM4:EYE1:HLEV 0
:CALC1:MST:EYE:PAM4:EYE1:HLEV?
:CALCulate{1-16}[:SELected]:MSTatistics:EYE:PAM4:EYE{1-3}:PPJitter[:
STATe] <char>
:CALCulate{1-16}[:SELected]:MSTatistics:EYE:PAM4:EYE{1-3}:PPJitter[:
STATe]?
Description: The command sets the 'eye PP jitter' display state to ON/OFF for the active trace of the
indicated channel for the indicated eye for PAM-4 signaling. This corresponds to the
Pk-Pk Jitter selection on the TIME SETUP menu.
The query outputs the 'eye PP jitter' display state for the active trace of the indicated
channel for the indicated eye for PAM-4 signaling.
Cmd Parameters: <char> 1 | 0 | ON | OFF
Query Parameters: NA
Query Output: <char> 1 | 0
Range: NA
Default Value: 1
Syntax Example: :CALC1:MST:EYE:PAM4:EYE1:PPJ 0
:CALC1:MST:EYE:PAM4:EYE1:PPJ?

SCPI Commands 5-46 :CALCulate{1-16}[:SELected]:MSTatistics Subsystem
MS464xB Series VNA PM PN: 10410-00322 Rev. U 5-281
:CALCulate{1-16}[:SELected]:MSTatistics:EYE:PAM4:EYE{1-3}:RMSJitter[:
STATe] <char>
:CALCulate{1-16}[:SELected]:MSTatistics:EYE:PAM4:EYE{1-3}:RMSJitter[:
STATe]?
Description: The command sets the 'eye RMS jitter' display state to ON/OFF for the active trace of the
indicated channel for the indicated eye for PAM-4 signaling. This corresponds to the RMS
Jitter selection on the TIME SETUP menu.
The query outputs the 'eye RMS jitter' display state for the active trace of the indicated
channel for the indicated eye for PAM-4 signaling.
Cmd Parameters: <char> 1 | 0 | ON | OFF
Query Parameters: NA
Query Output: <char> 1 | 0
Range: NA
Default Value: 1
Syntax Example: :CALC1:MST:EYE:PAM4:EYE1:RMSJ 0
:CALC1:MST:EYE:PAM4:EYE1:RMSJ?
:CALCulate{1-16}[:SELected]:MSTatistics:EYE:PAM4:EYE{1-3}:RTIMe[:
STATe] <char>
:CALCulate{1-16}[:SELected]:MSTatistics:EYE:PAM4:EYE{1-3}:RTIMe[:
STATe]?
Description: The command sets the 'eye rise time' display state to ON/OFF for the active trace of the
indicated channel for the indicated eye for PAM-4 signaling. This corresponds to the Rise
Time selection on the TIME SETUP menu.
The query outputs the 'eye rise time' display state for the active trace of the indicated
channel for the indicated eye for PAM-4 signaling.
Cmd Parameters: <char> 1 | 0 | ON | OFF
Query Parameters: NA
Query Output: <char> 1 | 0
Range: NA
Default Value: 1
Syntax Example: :CALC1:MST:EYE:PAM4:EYE1:RTIM 0
:CALC1:MST:EYE:PAM4:EYE1:RTIM?

5-46 :CALCulate{1-16}[:SELected]:MSTatistics Subsystem SCPI Commands
5-282 PN: 10410-00322 Rev. U MS464xB Series VNA PM
:CALCulate{1-16}[:SELected]:MSTatistics:EYE:PAM4:EYE{1-3}:SNRatio[:
STATe] <char>
:CALCulate{1-16}[:SELected]:MSTatistics:EYE:PAM4:EYE{1-3}:SNRatio[:
STATe]?
Description: The command sets the 'eye signal to noise' display state to ON/OFF for the active trace of
the indicated channel for the indicated eye for PAM-4 signaling. This corresponds to the
Signal to Noise selection on the AMPLITUDE SETUP menu.
The query outputs the 'eye signal to noise' display state for the active trace of the
indicated channel for the indicated eye for PAM-4 signaling.
Cmd Parameters: <char> 1 | 0 | ON | OFF
Query Parameters: NA
Query Output: <char> 1 | 0
Range: NA
Default Value: 1
Syntax Example: :CALC1:MST:EYE:PAM4:EYE1:SNR 0
:CALC1:MST:EYE:PAM4:EYE1:SNR?
:CALCulate{1-16}[:SELected]:MSTatistics:EYE:PAM4:TRELated[:STATe]
<char>
:CALCulate{1-16}[:SELected]:MSTatistics:EYE:PAM4:TRELated[:STATe]?
Description: The command sets the display ON/OFF of the time-related eye statistics for the given
trace of the indicated channel for PAM-4 signaling.
The query outputs the display state of the time-related eye statistics for the given trace of
the indicated channel for the indicated eye for PAM-4 signaling.
Cmd Parameters: <char> 1 | 0 | ON | OFF
Query Parameters: NA
Query Output: <char> 1 | 0
Range: NA
Default Value: 0
Syntax Example: :CALC1:MST:EYE:PAM4:TREL 1
:CALC1:MST:EYE:PAM4:TREL?

SCPI Commands 5-46 :CALCulate{1-16}[:SELected]:MSTatistics Subsystem
MS464xB Series VNA PM PN: 10410-00322 Rev. U 5-283
:CALCulate{1-16}[:SELected]:MSTatistics:EYE:PAM4:EYE{1-3}:WIDth[:
STATe] <char>
:CALCulate{1-16}[:SELected]:MSTatistics:EYE:PAM4:EYE{1-3}:WIDth[:
STATe]?
Description: The command sets the 'eye width' display state to ON/OFF for the active trace of the
indicated channel for the indicated eye for PAM-4 signaling. This corresponds to the
Width selection on the TIME SETUP menu.
The query outputs the 'eye width' display state for the active trace of the indicated
channel for PAM-4 signaling.
Cmd Parameters: <char> 1 | 0 | ON | OFF
Query Parameters: NA
Query Output: <char> 1 | 0
Range: NA
Default Value: 1
Syntax Example: :CALC1:MST:EYE:PAM4:EYE1:WID 0
:CALC1:MST:EYE:PAM4:EYE1:WID?
:CALCulate{1-16}[:SELected]:MSTatistics:EYE:PAM4:EYE{1-3}:LLEVel[:
STATe] <char>
:CALCulate{1-16}[:SELected]:MSTatistics:EYE:PAM4:EYE{1-3}:LLEVel[:
STATe]?
Description: The command sets the low-level display state to ON/OFF for the active trace of the
indicated channel for the indicated eye for PAM-4 signaling. This corresponds to the ‘0’
Level selection on the AMPLITUDE SETUP menu.
The query outputs the low-level display state for the active trace of the indicated channel
for the indicated eye for PAM-4 signaling.
Cmd Parameters: <char> 1 | 0 | ON | OFF
Query Parameters: NA
Query Output: <char> 1 | 0
Range: NA
Default Value: 1
Syntax Example: :CALC1:MST:EYE:PAM4:EYE1:LLEV 0
:CALC1:MST:EYE:PAM4:EYE1:LLEV?

5-47 :CALCulate{1-16}[:SELected]:SMITh Subsystem SCPI Commands
5-284 PN: 10410-00322 Rev. U MS464xB Series VNA PM
5-47 :CALCulate{1-16}[:SELected]:SMITh Subsystem
The :CALCulate{1-16}[:SELected]:SMITh subsystem commands are used to configure Smith Chart-related
displays.
Trace Subsystems
Related trace subsystems are:
•Section 5-23 “:CALCulate{1-16}:PARameter and :PARameter{1-16} Subsystem” on page 5-152
•Section 5-25 “:CALCulate{1-16}:PARameter{1-16}:FSIMulator Subsystem” on page 5-165
•Section 5-28 “:CALCulate{1-16}:PARameter{1-16}:SELect Subsystem” on page 5-176
•Section 5-29 “:CALCulate{1-16}:PARameter{1-16}:COUPling Subsystem” on page 5-177
•Section 5-30 “:CALCulate{1-16}:POLar Subsystem” on page 5-178
•Section 5-31 “:CALCulate{1-16}:PROCessing:ORDer Subsystem” on page 5-180
•Section 5-35 “:CALCulate{1-16}[:SELected]:CONVersion Subsystem” on page 5-202
•Section 5-36 “:CALCulate{1-16}[:SELected]:DATA Subsystem” on page 5-204
•Section 5-38 “:CALCulate{1-16}[:SELected]:FORmat Subsystem” on page 5-219
•Section 5-44 “:CALCulate{1-16}[:SELected]:MATH Subsystem” on page 5-256
•Section 5-45 “:CALCulate{1-16}[:SELected]:MDATA Subsystem” on page 5-263
•Section 5-47 “:CALCulate{1-16}[:SELected]:SMITh Subsystem” on page 5-284
•Section 5-48 “:CALCulate{1-16}[:SELected]:SMOothing Subsystem” on page 5-286
•Section 5-49 “:CALCulate{1-16}[:SELected]:TDATA Subsystem” on page 5-287
•Section 5-59 “:DISPlay Subsystem” on page 5-351
:CALCulate{1-16}[:SELected]:SMITh:IMPedance <NRf>
:CALCulate{1-16}[:SELected]:SMITh:IMPedance?
Description: The command sets the impedance to use for Smith chart-related displays on the active
trace of the indicated channel. The display type must be Smith chart. The query outputs
the impedance to use for Smith chart-related displays on the active trace of the indicated
channel. The display type must be Smith chart.
Cmd Parameters: <NRf> The input parameter is in Ohms.
Query Parameters: <NR3> The output parameter is in Ohms.
Range: MPNF
Default Value: 5.000000E+001
Syntax Example: :CALC1:SMIT:IMP 7.5E1
:CALC1:SMIT:IMP?

SCPI Commands 5-47 :CALCulate{1-16}[:SELected]:SMITh Subsystem
MS464xB Series VNA PM PN: 10410-00322 Rev. U 5-285
:CALCulate{1-16}[:SELected]:SMITh:WRAP <NRf>
:CALCulate{1-16}[:SELected]:SMITh:WRAP?
Description: The command sets the wrap offset to use for a Smith chart display on the active trace of
the indicated channel. The display type must be Smith chart. The query outputs the wrap
offset to use for a Smith chart display on the active trace of the indicated channel. The
display type must be Smith chart.
Cmd Parameters: <NRf> The input parameter is a unitless number.
Query Parameters: <NR3> The output parameter is a unitless number.
Range: -3.6E2 to 3.6E2
Default Value: 0.000000E+000
Syntax Example: :CALC1:SMIT:WRAP 2.10E1
:CALC1:SMIT:WRAP?

5-48 :CALCulate{1-16}[:SELected]:SMOothing Subsystem SCPI Commands
5-286 PN: 10410-00322 Rev. U MS464xB Series VNA PM
5-48 :CALCulate{1-16}[:SELected]:SMOothing Subsystem
The :CALCulate{1-16}[:SELected]:SMOothing subsystem commands are used to configure and control trace
smoothing functions.
Trace Subsystems
Related trace subsystems are:
•Section 5-23 “:CALCulate{1-16}:PARameter and :PARameter{1-16} Subsystem” on page 5-152
•Section 5-25 “:CALCulate{1-16}:PARameter{1-16}:FSIMulator Subsystem” on page 5-165
•Section 5-28 “:CALCulate{1-16}:PARameter{1-16}:SELect Subsystem” on page 5-176
•Section 5-29 “:CALCulate{1-16}:PARameter{1-16}:COUPling Subsystem” on page 5-177
•Section 5-30 “:CALCulate{1-16}:POLar Subsystem” on page 5-178
•Section 5-31 “:CALCulate{1-16}:PROCessing:ORDer Subsystem” on page 5-180
•Section 5-35 “:CALCulate{1-16}[:SELected]:CONVersion Subsystem” on page 5-202
•Section 5-36 “:CALCulate{1-16}[:SELected]:DATA Subsystem” on page 5-204
•Section 5-38 “:CALCulate{1-16}[:SELected]:FORmat Subsystem” on page 5-219
•Section 5-44 “:CALCulate{1-16}[:SELected]:MATH Subsystem” on page 5-256
•Section 5-45 “:CALCulate{1-16}[:SELected]:MDATA Subsystem” on page 5-263
•Section 5-47 “:CALCulate{1-16}[:SELected]:SMITh Subsystem” on page 5-284
•Section 5-48 “:CALCulate{1-16}[:SELected]:SMOothing Subsystem” on page 5-286
•Section 5-49 “:CALCulate{1-16}[:SELected]:TDATA Subsystem” on page 5-287
•Section 5-59 “:DISPlay Subsystem” on page 5-351
:CALCulate{1-16}[:SELected]:SMOothing:APERture <NRf>
:CALCulate{1-16}[:SELected]:SMOothing:APERture?
Description: The command sets the smoothing aperture for the indicated channel and active trace.
The query outputs the smoothing aperture for the indicated channel and active trace.
Cmd Parameters: <NRf> The input parameter is in Percent.
Query Parameters: <NR3> The output parameter is in Percent.
Range: 0 to 100
Default Value: 0.000000E+000
Syntax Example: :CALC1:SMO:APER 2
:CALC1:SMO:APER?
:CALCulate{1-16}[:SELected]:SMOothing[:STATe] <char>
:CALCulate{1-16}[:SELected]:SMOothing[:STATe]?
Description: The command toggles smoothing on/off for the indicated channel and active trace. The
query outputs the smoothing on/off status for the indicated channel and active trace.
Cmd Parameters: <char> 1 | 0 | ON | OFF
Query Parameters: <char> 1 | 0
Range: NA
Default Value: 0
Syntax Example: :CALC1:SMO ON
:CALC1:SMO?

SCPI Commands 5-49 :CALCulate{1-16}[:SELected]:TDATA Subsystem
MS464xB Series VNA PM PN: 10410-00322 Rev. U 5-287
5-49 :CALCulate{1-16}[:SELected]:TDATA Subsystem
The :CALCulate{1-16}[:SELected]:TDATA subsystem commands are used to input and report on trace data files.
Trace Subsystems
Related trace subsystems are:
•Section 5-23 “:CALCulate{1-16}:PARameter and :PARameter{1-16} Subsystem” on page 5-152
•Section 5-25 “:CALCulate{1-16}:PARameter{1-16}:FSIMulator Subsystem” on page 5-165
•Section 5-28 “:CALCulate{1-16}:PARameter{1-16}:SELect Subsystem” on page 5-176
•Section 5-29 “:CALCulate{1-16}:PARameter{1-16}:COUPling Subsystem” on page 5-177
•Section 5-30 “:CALCulate{1-16}:POLar Subsystem” on page 5-178
•Section 5-31 “:CALCulate{1-16}:PROCessing:ORDer Subsystem” on page 5-180
•Section 5-35 “:CALCulate{1-16}[:SELected]:CONVersion Subsystem” on page 5-202
•Section 5-36 “:CALCulate{1-16}[:SELected]:DATA Subsystem” on page 5-204
•Section 5-38 “:CALCulate{1-16}[:SELected]:FORmat Subsystem” on page 5-219
•Section 5-44 “:CALCulate{1-16}[:SELected]:MATH Subsystem” on page 5-256
•Section 5-45 “:CALCulate{1-16}[:SELected]:MDATA Subsystem” on page 5-263
•Section 5-47 “:CALCulate{1-16}[:SELected]:SMITh Subsystem” on page 5-284
•Section 5-48 “:CALCulate{1-16}[:SELected]:SMOothing Subsystem” on page 5-286
•Section 5-49 “:CALCulate{1-16}[:SELected]:TDATA Subsystem” on page 5-287
•Section 5-59 “:DISPlay Subsystem” on page 5-351
I/O Configuration and File Operation Subsystems
Related subsystems for I/O configuration and file operation are:
•Section 5-14 “:CALCulate{1-16}:FORMat Subsystem - SnP Data” on page 5-70
•Section 5-21 “:CALCulate{1-16}:NXN Subsystem” on page 5-108
•Section 5-36 “:CALCulate{1-16}[:SELected]:DATA Subsystem” on page 5-204
•Section 5-49 “:CALCulate{1-16}[:SELected]:TDATA Subsystem” on page 5-287
•Section 5-60 “:FORMat Subsystem” on page 5-373
•Section 5-61 “:HCOPy Subsystem” on page 5-376
•Section 5-62 “:MMEMory Subsystem” on page 5-382

5-49 :CALCulate{1-16}[:SELected]:TDATA Subsystem SCPI Commands
5-288 PN: 10410-00322 Rev. U MS464xB Series VNA PM
:CALCulate{1-16}[:SELected]:TDATA:FDATa <block>
:CALCulate{1-16}[:SELected]:TDATA:FDATa?
Description: The command inputs formatted trace data to display on the active trace on the indicated
channel. The query outputs formatted trace data of the active trace on the indicated
channel.
Cmd Parameters: <block> data formatted as XML. See definition of “<block> or <arbitrary block>”
on page 2-11.
Query Parameters: <block> data formatted as XML. See definition of “<block> or <arbitrary block>”
on page 2-11.
Range: NA
Default Value: NA
Syntax Example: :CALC1:TDATA:FDAT <block>
:CALC1:TDATA:FDAT?
:CALCulate{1-16}[:SELected]:TDATA:SDATa <block>
:CALCulate{1-16}[:SELected]:TDATA:SDATa?
Description: The command inputs S-parameter trace data to display on the active trace of the
indicated channel. The query outputs S-parameter trace data of the active trace on the
indicated channel.
Cmd Parameters: <block> data formatted as XML. See definition of “<block> or <arbitrary block>”
on page 2-11.
Query Parameters: <block> data formatted as XML. See definition of “<block> or <arbitrary block>”
on page 2-11.
Range: NA
Default Value: NA
Syntax Example: :CALC1:TDATA:SDAT <block>
:CALC1:TDATA:SDAT?

SCPI Commands 5-50 :CALCulate{1-16}[:SELected]:TRANsform:TIME Subsystem
MS464xB Series VNA PM PN: 10410-00322 Rev. U 5-289
5-50 :CALCulate{1-16}[:SELected]:TRANsform:TIME Subsystem
The :CALCulate{1-16}[:SELected]:TRANSform:TIME subsystem commands are used to configure and control
time domain transformation parameters, time domain displays, gate parameters, and window parameters.
Time Domain, Group Delay, and Reference Plane Subsystems
Related time domain, group delay, and reference place subsystems are:
•Section 5-31 “:CALCulate{1-16}:PROCessing:ORDer Subsystem” on page 5-180
•Section 5-33 “:CALCulate{1-16}:REFerence Subsystem” on page 5-192
•Section 5-31 “:CALCulate{1-16}:PROCessing:ORDer Subsystem” on page 5-180
•Section 5-39 “:CALCulate{1-16}[:SELected]:GCOMpression Subsystem” on page 5-221
•Section 5-40 “:CALCulate{1-16}[:SELected]:GDELay Subsystem” on page 5-224
•Section 5-50 “:CALCulate{1-16}[:SELected]:TRANsform:TIME Subsystem” on page 5-289
•Section 5-94 “:SENSe{1-16}:CORRection:EXTension Subsystem” on page 5-551
Trace Subsystems
Related trace subsystems are:
•Section 5-23 “:CALCulate{1-16}:PARameter and :PARameter{1-16} Subsystem” on page 5-152
•Section 5-25 “:CALCulate{1-16}:PARameter{1-16}:FSIMulator Subsystem” on page 5-165
•Section 5-28 “:CALCulate{1-16}:PARameter{1-16}:SELect Subsystem” on page 5-176
•Section 5-29 “:CALCulate{1-16}:PARameter{1-16}:COUPling Subsystem” on page 5-177
•Section 5-30 “:CALCulate{1-16}:POLar Subsystem” on page 5-178
•Section 5-31 “:CALCulate{1-16}:PROCessing:ORDer Subsystem” on page 5-180
•Section 5-35 “:CALCulate{1-16}[:SELected]:CONVersion Subsystem” on page 5-202
•Section 5-36 “:CALCulate{1-16}[:SELected]:DATA Subsystem” on page 5-204
•Section 5-38 “:CALCulate{1-16}[:SELected]:FORmat Subsystem” on page 5-219
•Section 5-44 “:CALCulate{1-16}[:SELected]:MATH Subsystem” on page 5-256
•Section 5-45 “:CALCulate{1-16}[:SELected]:MDATA Subsystem” on page 5-263
•Section 5-47 “:CALCulate{1-16}[:SELected]:SMITh Subsystem” on page 5-284
•Section 5-48 “:CALCulate{1-16}[:SELected]:SMOothing Subsystem” on page 5-286
•Section 5-49 “:CALCulate{1-16}[:SELected]:TDATA Subsystem” on page 5-287
•Section 5-59 “:DISPlay Subsystem” on page 5-351

5-50 :CALCulate{1-16}[:SELected]:TRANsform:TIME Subsystem SCPI Commands
5-290 PN: 10410-00322 Rev. U MS464xB Series VNA PM
:CALCulate{1-16}[:SELected]:TRANsform:TIME:ALIAsfree?
Description: Query only. The query outputs the alias free range of the time domain transform on the
active trace of the indicated channel.
The default for ALIAsfree depends on the VectorStar instrument model number and the
installed frequency option, and is calculated based on the formulas below, where:
•AFT = Alias free time
•ST = The frequency step size
•AFT = 0.5 / ST immediately after reset.
For the following models and options, the ST and the AFT are:
•MS4642B without Frequency Extension: ST = (20 GHz minus 10 MHz) divided by
200, AFT = 5.00250125063E–9 seconds;
•MS4642B with Frequency Extension: ST = (20 GHz minus 70 kHz) divided by 200,
AFT = 5.00001750006E– seconds;
•MS4644B without Frequency Extension: ST = (40 GHz minus 10 MHz) divided by
200, AFT = 2.50062515629E–9 seconds;
•MS4644B with Frequency Extension: ST = (40 GHz minus 70 kHz) divided by 200,
AFT = 2.50000437501E–9 seconds;
•MS4647B without Frequency Extension: ST = (70 GHz minus 10 MHz) divided by
200, AFT = 1.42877553994E–9 seconds;
•MS4647B with Frequency Extension: ST = (70 GHz minus 70 kHz) divided by 200,
AFT = 1.42857285714E–9 seconds.
Query Parameters: <NR3> The output parameter is in Seconds.
Range: –1E-9 to 4E-9
Default Value: The default for ALIAsfree depends on the VectorStar instrument model number and the
installed frequency option. See the Description above.
Syntax Example: :CALC1:TRAN:TIME:ALIA?
:CALCulate{1-16}[:SELected]:TRANsform:TIME:CENTer <NRf>
:CALCulate{1-16}[:SELected]:TRANsform:TIME:CENTer?
Description: Sets the center time/distance of the range of the time domain transform on the active
trace of the indicated channel. Outputs the center time/distance of the range of the time
domain transform on the active trace of the indicated channel.
Cmd Parameters: <NRf> The input parameter is in Seconds or Meters.
Units depend on whether the trace is in distance time domain mode or 'time' time domain
mode.
Query Parameters: <NR3> The output parameter is in Seconds or Meters.
Range: –999.999 to 999.999 Seconds
–2.99649E11 to 21.99649E11 Meters
Default Value: 1.50000000000E-009
Syntax Example: :CALC1:TRAN:TIME:CENT 5E2
:CALC1:TRAN:TIME:CENT?

SCPI Commands 5-50 :CALCulate{1-16}[:SELected]:TRANsform:TIME Subsystem
MS464xB Series VNA PM PN: 10410-00322 Rev. U 5-291
:CALCulate{1-16}[:SELected]:TRANsform:TIME:DCTerm <char>
:CALCulate{1-16}[:SELected]:TRANsform:TIME:DCTerm?
Description: Sets the DC term of the time domain transform on the active trace of the indicated
channel.
•Use the AUTO value to allow the VNA instrument to determine the appropriate
DC Term value.
•Use the OTHER value to allow for a user-defined DC Term value using the
command:
:CALCulate{1-16}[:SELected]:TRANsform:TIME:DCTerm:OTHer <NRf>
The query returns the state of the current DC Term type.
Cmd Parameters: <char> AUTO | OTHER
Query Parameters: <char> AUTO | OTHER
Range: NA
Default Value: AUTO
Syntax Example: :CALC1:TRAN:TIME:DCT AUTO
:CALC1:TRAN:TIME:DCT?
:CALCulate{1-16}[:SELected]:TRANsform:TIME:DCTerm:OTHer <NRf>
:CALCulate{1-16}[:SELected]:TRANsform:TIME:DCTerm:OTHer?
Description: Enters the other value for the DC term of the time domain transform on the active trace
of the indicated channel. Outputs the Other value for the DC Term of the time domain
transform on the active trace of the indicated channel.
Cmd Parameters: <NRf> The input parameter is in Ohms.
Query Parameters: <NR3> The output parameter is in Ohms.
Range: 0 to 5E3
Default Value: 0.00000000000E+000
Syntax Example: :CALC1:TRAN:TIME:DCT:OTH 5.0E1
:CALC1:TRAN:TIME:DCT:OTH?
:CALCulate{1-16}[:SELected]:TRANsform:TIME:DISTance?
Description: Query only. Outputs the list of time domain distance values on the active trace of the
indicated channel.
Query Parameters: <block> or <arbitrary block> See definition of “<block> or <arbitrary block>”
on page 2-11.
Range: NA
Default Value: NA
Syntax Example: :CALC1:TRAN:TIME:DIST?

5-50 :CALCulate{1-16}[:SELected]:TRANsform:TIME Subsystem SCPI Commands
5-292 PN: 10410-00322 Rev. U MS464xB Series VNA PM
:CALCulate{1-16}[:SELected]:TRANsform:TIME:EXTrapolate <char>
:CALCulate{1-16}[:SELected]:TRANsform:TIME:EXTrapolate?
Description: Sets the extrapolation method of the time domain transform on the active trace of the
indicated channel. Outputs the extrapolation method of the time domain transform on
the active trace of the indicated channel.
Cmd Parameters: <char> MAGPHase | PHASE | USER
Query Parameters: <char> MAGPH | PHASE | USER
Range: NA
Default Value: PHASE
Syntax Example: :CALC1:TRAN:TIME:EXT MAGPH
:CALC1:TRAN:TIME:EXT?
:CALCulate{1-16}[:SELected]:TRANsform:TIME:GATE:CENTer <NRf>
:CALCulate{1-16}[:SELected]:TRANsform:TIME:GATE:CENTer?
Description: Sets the center time/distance of the gate of the time domain transform on the active trace
of the indicated channel. Outputs the center time/distance of the gate of the time domain
transform on the active trace of the indicated channel.
Cmd Parameters: <NRf> The input parameter is in Seconds or Meters.
Units depend on whether the trace is in distance time domain mode or 'time' time domain
mode.
Query Parameters: <NR3> The output parameter is in Seconds or Meters.
Range: -999.99 to 999.99 Seconds
-2.99649E11 to 2.99649E11 Meters
Default Value: 1.50000000000E-009
Syntax Example: :CALC1:TRAN:TIME:GATE:CENT 1.0E-3
:CALC1:TRAN:TIME:GATE:CENT?
:CALCulate{1-16}[:SELected]:TRANsform:TIME:GATE:DCGamma <NRf>
:CALCulate{1-16}[:SELected]:TRANsform:TIME:GATE:DCGamma?
Description: Sets the Dolph-Chebyshev gamma value of the time domain transform gate on the active
trace of the indicated channel. Outputs the Dolph-Chebyshev gamma value of the time
domain transform gate on the active trace of the indicated channel.
Cmd Parameters: <NRf> The input parameter depends on the display type.
Query Parameters: <NR3> The output parameter is a unitless number.
Range: 0 to 2E2
Default Value: 4.00000000000E+001
Syntax Example: :CALC1:TRAN:TIME:GATE:DCG 3
:CALC1:TRAN:TIME:GATE:DCG?

SCPI Commands 5-50 :CALCulate{1-16}[:SELected]:TRANsform:TIME Subsystem
MS464xB Series VNA PM PN: 10410-00322 Rev. U 5-293
:CALCulate{1-16}[:SELected]:TRANsform:TIME:GATE:IMPedance:STARt:
REFerence <NRf>
:CALCulate{1-16}[:SELected]:TRANsform:TIME:GATE:IMPedance:STARt:
REFerence?
Description: The command sets the reference impedance of the gate start to be used for gate
impedance calculations for the active trace of the given channel.
The query outputs the reference impedance of the gate start used for gate impedance
calculations for the active trace of the given channel.
Cmd Parameters: <NRf> The input parameter is in Ohms
Query Parameters: NA
Query Output: <NR3> The output is in Ohms
Range: 0.1 to 1000000
Default Value: 50.00000000000E+000
Syntax Example: :CALC1:TRAN:TIME:GATE:IMP:STAR:REF 7.5E1
:CALC1:TRAN:TIME:GATE:IMP:STAR:REF?
:CALCulate{1-16}[:SELected]:TRANsform:TIME:GATE:IMPedance:STOP:
REFerence <NRf>
:CALCulate{1-16}[:SELected]:TRANsform:TIME:GATE:IMPedance:STOP:
REFerence?
Description: The command sets the reference impedance of the gate stop to be used for gate impedance
calculations for the active trace of the given channel.
The query outputs the reference impedance of the gate stop used for gate impedance
calculations for the active trace of the given channel.
Cmd Parameters: <NRf> The input parameter is in Ohms
Query Parameters: NA
Query Output: <NR3> The output is in Ohms
Range: 0.1 to 1000000
Default Value: 50.00000000000E+000
Syntax Example: :CALC1:TRAN:TIME:GATE:IMP:STOP:REF 7.5E1
:CALC1:TRAN:TIME:GATE:IMP:STOP:REF?

5-50 :CALCulate{1-16}[:SELected]:TRANsform:TIME Subsystem SCPI Commands
5-294 PN: 10410-00322 Rev. U MS464xB Series VNA PM
:CALCulate{1-16}[:SELected]:TRANsform:TIME:GATE:IMPedance:STARt:LOCal
<NRf>
:CALCulate{1-16}[:SELected]:TRANsform:TIME:GATE:IMPedance:STARt:LOCal?
Description: The command sets the local impedance of the gate start for the active trace of the given
channel.
The query outputs the local impedance of the gate start for the active trace of the given
channel.
Used for gate impedance calculations only.
Cmd Parameters: <NRf> The input parameter is in Ohms
Query Parameters: NA
Query Output: <NR3> The output is in Ohms
Range: 0.1 to 1000000
Default Value: 50.00000000000E+000
Syntax Example: :CALC1:TRAN:TIME:GATE:IMP:STAR:LOC 7.5E1
:CALC1:TRAN:TIME:GATE:IMP:STAR:LOC?
:CALCulate{1-16}[:SELected]:TRANsform:TIME:GATE:IMPedance:STOP:LOCal
<NRf>
:CALCulate{1-16}[:SELected]:TRANsform:TIME:GATE:IMPedance:STOP:LOCal?
Description: The command sets the local impedance of the gate stop for the active trace of the given
channel.
The query outputs the local impedance of the gate stop for the active trace of the given
channel.
Used for gate impedance calculations only.
Cmd Parameters: <NRf> The input parameter is in Ohms
Query Parameters: NA
Query Output: <NR3> The output is in Ohms
Range: 0.1 to 1000000
Default Value: 50.00000000000E+000
Syntax Example: :CALC1:TRAN:TIME:GATE:IMP:STOP:LOC 7.5E1
:CALC1:TRAN:TIME:GATE:IMP:STOP:LOC?

SCPI Commands 5-50 :CALCulate{1-16}[:SELected]:TRANsform:TIME Subsystem
MS464xB Series VNA PM PN: 10410-00322 Rev. U 5-295
:CALCulate{1-16}[:SELected]:TRANsform:TIME:GATE:REFerence:LOSS <NRf>
:CALCulate{1-16}[:SELected]:TRANsform:TIME:GATE:REFerence:LOSS?
Description: The command sets the line loss for the active trace of the given channel.
The query outputs the line loss for the active trace of the given channel.
Used for gate impedance calculations only.
Cmd Parameters: <NRf> The input parameter is in dB/s
Query Parameters: NA
Query Output: <NR3> The output is in or dB/s
Range: –1E13 to 1E13
Default Value: 0.00000000000E+000
Syntax Example: :CALC1:TRAN:TIME:GATE:REF:LOSS 7.0E0
:CALC1:TRAN:TIME:GATE:REF:LOSS?
:CALCulate{1-16}[:SELected]:TRANsform:TIME:GATE:REFerence:FREQuency
<NRf>
:CALCulate{1-16}[:SELected]:TRANsform:TIME:GATE:REFerence:FREQuency?
Description: The command sets the frequency of the line loss for the active trace of the given channel.
The query outputs the frequency of the line loss for the active trace of the given channel.
Used for gate impedance calculations only.
Cmd Parameters: <NRf> The input parameter is in Hertz
Query Parameters: NA
Query Output: <NR3> The output is in Hertz
Range: 0 to 9.9e13
Default Value: 0.00000000000E+000
Syntax Example: :CALC1:TRAN:TIME:GATE:REF:FREQ 1E10
:CALC1:TRAN:TIME:GATE:REF:FREQ?
:CALCulate{1-16}[:SELected]:TRANsform:TIME:GATE:KBBeta <NRf>
:CALCulate{1-16}[:SELected]:TRANsform:TIME:GATE:KBBeta?
Description: Sets the Kaiser-Bessel beta value of the time domain transform gate on the active trace of
the indicated channel. Outputs the Kaiser-Bessel beta value of the time domain
transform gate on the active trace of the indicated channel.
Cmd Parameters: <NRf> The input parameter is a unitless number.
Query Parameters: <NR3> The output parameter is a unitless number.
Range: 0 to E308
Default Value: 5.00000000000E-001
Syntax Example: :CALC1:TRAN:TIME:GATE:KBB 3
:CALC1:TRAN:TIME:GATE:KBB?

5-50 :CALCulate{1-16}[:SELected]:TRANsform:TIME Subsystem SCPI Commands
5-296 PN: 10410-00322 Rev. U MS464xB Series VNA PM
:CALCulate{1-16}[:SELected]:TRANsform:TIME:GATE:NOTCh[:STATe] <char>
:CALCulate{1-16}[:SELected]:TRANsform:TIME:GATE:NOTCh[:STATe]?
Description: Turns anti-gating on/off in the time domain transform on the active trace of the indicated
channel. Outputs the anti-gating on/off status in the time domain transform on the active
trace of the indicated channel.
Cmd Parameters: <char> 1 | 0 | ON | OFF
Query Parameters: <char> 1 | 0
Range: NA
Default Value: 0
Syntax Example: :CALC1:TRAN:TIME:GATE:NOT ON
:CALC1:TRAN:TIME:GATE:NOT?
:CALCulate{1-16}[:SELected]:TRANsform:TIME:GATE:SHAPe <char>
:CALCulate{1-16}[:SELected]:TRANsform:TIME:GATE:SHAPe?
Description: Sets the gate shape of the time domain transform on the active trace of the indicated
channel. The various gate shapes provide different point weighting with resultant
changes in the display and its resolution. The available gate shapes are:
•DCHebyshev = Sets a Dolph-Chebyshev window with a trade-off between the side
lobe level and resolution. In the DCH, the side lobe level is parameterized in
absolute dB where a larger value leads to a wider main lobe width with lower
resolution.
•KBEssel = Sets a Kaiser-Bessel window with a trade-off between the side lobe level
and resolution. The KBE larger Beta value provides lower side lobes with a wider
main lobe width with lower resolution.
•MINimum = This is a rectangular (or null) gate. It will produce the best resolution
but the worst side lobe levels.
•NOMinal = The default value which provides about one-half of the resolution with
no window but approximately a 30 dB reduction in side lobe levels. This setting
advised for mode applications. The NOMinal setting is equivalent to a Hamming
gate.
•WIDE = The WIDE gate (Blackman 3 term) will reduce resolution relative to the
nominal gate but further reduce side lobe levels.
•MAXimum = The MAXimum gate (Blackman-Harris 4 term) has the poorest
resolution of the fixed gates but has the lowest side lobe levels.
Outputs the gate shape of the time domain transform on the active trace of the indicated
channel.
Cmd Parameters: <char> MINimum | NOMinal | WIDE | MAXimum | DCHebyshev | KBEssel
Query Parameters: <char> MIN | NOM | WIDE | MAX | DCH | KBE
Range: NA
Default Value: NOM
Syntax Example: :CALC1:TRAN:TIME:GATE:SHAP MIN
:CALC1:TRAN:TIME:GATE:SHAP?

SCPI Commands 5-50 :CALCulate{1-16}[:SELected]:TRANsform:TIME Subsystem
MS464xB Series VNA PM PN: 10410-00322 Rev. U 5-297
:CALCulate{1-16}[:SELected]:TRANsform:TIME:GATE:SPAN <NRf>
:CALCulate{1-16}[:SELected]:TRANsform:TIME:GATE:SPAN?
Description: Sets the span time/distance of the gate of the time domain transform on the active trace
of the indicated channel. Outputs the span time/distance of the gate of the time domain
transform on the active trace of the indicated channel.
Cmd Parameters: <NRf> The input parameter is in Seconds or Meters.
Units depend on whether the trace is in distance time domain mode or 'time' time domain
mode.
Query Parameters: <NR3> The output parameter is in Seconds or Meters.
Range: -999.99 to 999.99 Seconds
-2.99649E11 to 2.99649E11 Meters
Default Value: 1.00000000000E-009
Syntax Example: :CALC1:TRAN:TIME:GATE:SPAN 5.0E-3
:CALC1:TRAN:TIME:GATE:SPAN?
:CALCulate{1-16}[:SELected]:TRANsform:TIME:GATE:STARt <NRf>
:CALCulate{1-16}[:SELected]:TRANsform:TIME:GATE:STARt?
Description: Sets the start time/distance of the gate of the time domain transform on the active trace
of the indicated channel. Outputs the start time/distance of the gate of the time domain
transform on the active trace of the indicated channel.
Cmd Parameters: <NRf> The input parameter is in Seconds or Meters.
Units depend on whether the trace is in distance time domain mode or 'time' time domain
mode.
Query Parameters: <NR3> The output parameter is in Seconds or Meters.
Range: -999.99 to 999.99 Seconds
-2.99649E11 to 2.99649E11 Meters
Default Value: 1.00000000000E-009
Syntax Example: :CALC1:TRAN:TIME:GATE:STAR 2.0E-3
:CALC1:TRAN:TIME:GATE:STAR?

5-50 :CALCulate{1-16}[:SELected]:TRANsform:TIME Subsystem SCPI Commands
5-298 PN: 10410-00322 Rev. U MS464xB Series VNA PM
:CALCulate{1-16}[:SELected]:TRANsform:TIME:GATE:STOP <NRf>
:CALCulate{1-16}[:SELected]:TRANsform:TIME:GATE:STOP?
Description: Outputs the stop time/distance of the gate of the time domain transform on the active
trace of the indicated channel. Sets the stop time/distance of the gate of the time domain
transform on the active trace of the indicated channel.
Cmd Parameters: <NRf> The input parameter is in Seconds or Meters.
Units depend on whether the trace is in distance time domain mode or 'time' time domain
mode.
Query Parameters: <NR3> The output parameter is in Seconds or Meters.
Range: -999.99 to 999.99 Seconds
-2.99649E11 to 2.99649E11 Meters
Default Value: 2.00000000000E-009
Syntax Example: :CALC1:TRAN:TIME:GATE:STOP 1.0E-2
:CALC1:TRAN:TIME:GATE:STOP?
:CALCulate{1-16}[:SELected]:TRANsform:TIME:GATE[:STATe] <char>
:CALCulate{1-16}[:SELected]:TRANsform:TIME:GATE[:STATe]?
Description: Sets the status of the gate of the time domain transform on the active trace of the
indicated channel where:
•ON = The selected gate is turned on and the display adjusted appropriately.
•OFF = The gate is turned off, and the display returns to its prior state.
•DISPLAY = The upper and lower bounds of the gate are shown along with the trace
display in its normal state. Use this setting to help position the gate accurately on
the trace.
Cmd Parameters: <char> ON | OFF | DISPlay
Query Parameters: <char> ON | OFF | DISP
Range: NA
Default Value: OFF
Syntax Example: :CALC1:TRAN:TIME:GATE ON
:CALC1:TRAN:TIME:GATE?
:CALCulate{1-16}[:SELected]:TRANsform:TIME:IMPUlsewidth?
Description: Query only. Outputs the impulse width of the time domain transform on the active trace
of the indicated channel.
Query Parameters: <NR3> The output parameter is in Seconds or Meters.
Range: NA
Default Value: 0.00000000000E+000
Syntax Example: :CALC1:TRAN:TIME:IMPU?

SCPI Commands 5-50 :CALCulate{1-16}[:SELected]:TRANsform:TIME Subsystem
MS464xB Series VNA PM PN: 10410-00322 Rev. U 5-299
:CALCulate{1-16}[:SELected]:TRANsform:TIME:PHASor:IMPulse[:STATe]
<char>
:CALCulate{1-16}[:SELected]:TRANsform:TIME:PHASor:IMPulse[:STATe]?
Description: Turns the Phasor Impulse mode on/off state in the time domain transform on the active
trace of the indicated channel. The query returns the Phasor Impulse mode on/off state in
the time domain transform on the active trace of the indicated channel.
Cmd Parameters: <char> 1 | 0 | ON | OFF
Query Parameters: <char> 1 | 0
Range: NA
Default Value: 0
Syntax Example: :CALC1:TRAN:TIME:PHAS:IMP ON
:CALC1:TRAN:TIME:PHAS:IMP?
:CALCulate{1-16}[:SELected]:TRANsform:TIME:RESPonse <char>
:CALCulate{1-16}[:SELected]:TRANsform:TIME:RESPonse?
Description: Sets the response of the time domain transform on the active trace of the indicated
channel. Outputs the response of the time domain transform on the active trace of the
indicated channel.
Cmd Parameters: <char> IMPulse | STEP
Query Parameters: <char> IMP | STEP
Range: NA
Default Value: IMP
Syntax Example: :CALC1:TRAN:TIME:RESP STEP
:CALC1:TRAN:TIME:RESP?
:CALCulate{1-16}[:SELected]:TRANsform:TIME:SPAN <NRf>
:CALCulate{1-16}[:SELected]:TRANsform:TIME:SPAN?
Description: Sets the span time/distance of the range of the time domain transform on the active trace
of the indicated channel. Outputs the span time/distance of the range of the time domain
transform on the active trace of the indicated channel.
Cmd Parameters: <NRf> The input parameter is in Seconds or Meters.
Units depend on whether the trace is in distance time domain mode or 'time' time domain
mode.
Query Parameters: <NR3> The output parameter is in Seconds or Meters.
Range: -999.99 to 999.99 Seconds
-2.99649E11 to 2.99649E11 Meters
Default Value: 5.00000000000E-009
Syntax Example: :CALC1:TRAN:TIME:SPAN 5.0E-3
:CALC1:TRAN:TIME:SPAN?
:CALCulate{1-16}[:SELected]:TRANsform:TIME:SST0 <char>
:CALCulate{1-16}[:SELected]:TRANsform:TIME:SST0?
Description: The command sets whether the selected trace on the indicated channel should start the
Step Response calculation at Time = 0, rather than at the range start time.

5-50 :CALCulate{1-16}[:SELected]:TRANsform:TIME Subsystem SCPI Commands
5-300 PN: 10410-00322 Rev. U MS464xB Series VNA PM
The query outputs the Time = 0 mode on/off status for the active trace of the indicated
channel.
Cmd Parameters: <char> 1 | 0 | ON | OFF
Query Output: 1 | 0
Range: NA
Default Value: 0
Syntax Example: :CALC1:TRAN:TIME:SST0 ON
:CALC1:TRAN:TIME:SST0?
:CALCulate{1-16}[:SELected]:TRANsform:TIME:STARt <NRf>
:CALCulate{1-16}[:SELected]:TRANsform:TIME:STARt?
Description: Sets the start time/distance of the range of the time domain transform on the active trace
of the indicated channel. Outputs the start time/distance of the range of the time domain
transform on the active trace of the indicated channel.
Cmd Parameters: <NRf> The input parameter is in Seconds or Meters.
Units depend on whether the trace is in distance time domain mode or 'time' time domain
mode.
Query Parameters: <NR3> The output parameter is in Seconds or Meters.
Range: -999.99 to 999.99 Seconds
-2.99649E11 to 2.99649E11 Meters
Default Value: -1.00000000000E-009
Syntax Example: :CALC1:TRAN:TIME:STAR 2.0E-3
:CALC1:TRAN:TIME:STAR?
:CALCulate{1-16}[:SELected]:TRANsform:TIME:STOP <NRf>
:CALCulate{1-16}[:SELected]:TRANsform:TIME:STOP?
Description: Sets the stop time/distance of the range of the time domain transform on the active trace
of the indicated channel. Outputs the stop time/distance of the range of the time domain
transform on the active trace of the indicated channel.
Cmd Parameters: <NRf> The input parameter is in Seconds or Meters.
Units depend on whether the trace is in distance time domain mode or 'time' time domain
mode.
Query Parameters: <NR3> The output parameter is in Seconds or Meters.
Range: -999.99 to 999.99 Seconds
-2.99649E11 to 2.99649E11 Meters
Default Value: 4.00000000000E-009
Syntax Example: :CALC1:TRAN:TIME:STOP 1.0E-2
:CALC1:TRAN:TIME:STOP?

SCPI Commands 5-50 :CALCulate{1-16}[:SELected]:TRANsform:TIME Subsystem
MS464xB Series VNA PM PN: 10410-00322 Rev. U 5-301
:CALCulate{1-16}[:SELected]:TRANsform:TIME:TIME?
Description: Query only. Outputs the list of time domain time values on the active trace of the
indicated channel.
Query Parameters: See definition of “<block> or <arbitrary block>” on page 2-11.
Range: NA
Default Value: NA
Syntax Example: :CALC1:TRAN:TIME:TIME?
:CALCulate{1-16}[:SELected]:TRANsform:TIME:TRIP <char>
:CALCulate{1-16}[:SELected]:TRANsform:TIME:TRIP?
Description: Sets the trip length of the time domain transform on the active trace of the indicated
channel. Outputs the trip length of the time domain transform on the active trace of the
indicated channel.
Cmd Parameters: <char> ONEway | ROUNDtrip | AUTO
Query Parameters: <char> ONE | ROUND | AUTO
Range: NA
Default Value: AUTO
Syntax Example: :CALC1:TRAN:TIME:TRIP ONE
:CALC1:TRAN:TIME:TRIP?
:CALCulate{1-16}[:SELected]:TRANsform:TIME:TYPe <char>
:CALCulate{1-16}[:SELected]:TRANsform:TIME:TYPe?
Description: Sets the time domain transform type on the active trace of the indicated channel.
Outputs the time domain transform type on the active trace of the indicated channel.
Cmd Parameters: <char> FREQuency | FREQGATE | LOWpass | BANDpass | EYEdiagram
Query Output: <char> FREQ | FREQGATE | LOW | BAND | EYE
Range: NA
Default Value: FREQ
Syntax Example: :CALC1:TRAN:TIME:TYP EYE
:CALC1:TRAN:TIME:TYP?
:CALCulate{1-16}[:SELected]:TRANsform:TIME:UNIt <char>
:CALCulate{1-16}[:SELected]:TRANsform:TIME:UNIt?
Description: Sets the unit used in the time domain transform on the active trace of the indicated
channel. Outputs the unit used in time domain transform on the active trace of the
indicated channel.
Cmd Parameters: <char> TIME | DISTance
Query Output: <char> TIME | DIST
Range: NA
Default Value: TIME
Syntax Example: :CALC1:TRAN:TIME:UNI DIST
:CALC1:TRAN:TIME:UNI?

5-50 :CALCulate{1-16}[:SELected]:TRANsform:TIME Subsystem SCPI Commands
5-302 PN: 10410-00322 Rev. U MS464xB Series VNA PM
:CALCulate{1-16}[:SELected]:TRANsform:TIME:WINDow:DCGamma <NRf>
:CALCulate{1-16}[:SELected]:TRANsform:TIME:WINDow:DCGamma?
Description: Sets the Dolph-Chebyshev gamma value of the time domain transform window on the
active trace of the indicated channel. Outputs the Dolph-Chebyshev gamma value of the
time domain transform window on the active trace of the indicated channel.
Cmd Parameters: <NRf> The input parameter is a unitless number.
Query Parameters: <NR3> The output parameter is a unitless number.
Range: 0 to 2E2
Default Value: 4.00000000000E+001
Syntax Example: :CALC1:TRAN:TIME:WIND:DCG 3
:CALC1:TRAN:TIME:WIND:DCG?
:CALCulate{1-16}[:SELected]:TRANsform:TIME:WINDow:KBBeta <NRf>
:CALCulate{1-16}[:SELected]:TRANsform:TIME:WINDow:KBBeta?
Description: Sets the Kaiser-Bessel beta value of the time domain transform window on the active
trace of the indicated channel. Outputs the Kaiser-Bessel beta value of the time domain
transform window on the active trace of the indicated channel.
Cmd Parameters: <NRf> The input parameter is a unitless number.
Query Parameters: <NR3> The output parameter is a unitless number.
Range: 0 to E308
Default Value: 5.00000000000E-001
Syntax Example: :CALC1:TRAN:TIME:WIND:KBB 3
:CALC1:TRAN:TIME:WIND:KBB?

SCPI Commands 5-50 :CALCulate{1-16}[:SELected]:TRANsform:TIME Subsystem
MS464xB Series VNA PM PN: 10410-00322 Rev. U 5-303
:CALCulate{1-16}[:SELected]:TRANsform:TIME:WINDow:SHAPe <char>
:CALCulate{1-16}[:SELected]:TRANsform:TIME:WINDow:SHAPe?
Description: Sets the time window shape of the time domain transform on the active trace of the
indicated channel. The various time window shapes provide different point weighting
with resultant changes in the display and its resolution. The available time window
shapes are:
•RECTangular
•NOMinal
•LOWsidelobe
•MINsidelobe
•DCHebyshev
•KBEssel
Outputs the window shape of the time domain transform on the active trace of the
indicated channel.
Cmd Parameters: <char> RECTangular | NOMinal | LOWsidelobe | MINsidelobe | DCHebyshev |
KBEssel
Query Output: <char> RECT | NOM | LOW | MIN | DCH | KBE
Range: NA
Default Value: NOM
Syntax Example: :CALC1:TRAN:TIME:WIND:SHAP RECT
:CALC1:TRAN:TIME:WIND:SHAP?
:CALCulate{1-16}[:SELected]:TRANsform:TIME:ZOOM:IMPulses <NRf>
:CALCulate{1-16}[:SELected]:TRANsform:TIME:ZOOM:IMPulses?
Description: Sets the number of zoom impulses in the time domain transform on the active trace of the
indicated channel. Outputs the number of zoom impulses in the time domain transform
on the active trace of the indicated channel.
Cmd Parameters: <NRf> The input parameter is a unitless number.
Query Parameters: <NR1> The output parameter is an integer.
Range: MNPI.
Default Value: 0
Syntax Example: :CALC1:TRAN:TIME:ZOOM:IMP 5
:CALC1:TRAN:TIME:ZOOM:IMP?

5-50 :CALCulate{1-16}[:SELected]:TRANsform:TIME Subsystem SCPI Commands
5-304 PN: 10410-00322 Rev. U MS464xB Series VNA PM
:CALCulate{1-16}[:SELected]:TRANsform:TIME:ZOOM[:STATe] <char>
:CALCulate{1-16}[:SELected]:TRANsform:TIME:ZOOM[:STATe]?
Description: Turns time zoom mode on/off in the time domain transform on the active trace of the
indicated channel. Outputs the time zoom mode on/off status in the time domain
transform on the active trace of the indicated channel.
Cmd Parameters: <char> 1 | 0 | ON | OFF
Query Output: <char> 1 | 0
Range: NA
Default Value: 0
Syntax Example: :CALC1:TRAN:TIME:ZOOM ON
:CALC1:TRAN:TIME:ZOOM?

SCPI Commands 5-51 :CALCulate{1-16}:SNPSetup Subsystem
MS464xB Series VNA PM PN: 10410-00322 Rev. U 5-305
5-51 :CALCulate{1-16}:SNPSetup Subsystem
The :CALCulate{1-16}:SNPSetup subsystem commands are used to select options related to the data saved in
SnP files.
:CALCulate{1-16}:SNPSetup:CAUSality:ENForce[:STATe] <char>
:CALCulate{1-16}:SNPSetup:CAUSality:ENForce[:STATe]?
Description: The command Turns On/Off state of Causality Enforcement on the given channel.
The query outputs the On/Off state of Causality Enforcement on the given channel.
Cmd Parameters: <char> 1 | 0 | ON | OFF
Query Parameters: NA
Query Output: <char> 1 | 0
Range: NA
Default Value: 0
Syntax Example: :CALC:SNPS:CAUS:ENF ON
:CALC:SNPS:CAUS:ENF?
:CALCulate{1-16}:SNPSetup:GATed:DATa[:STATe] <char>
:CALCulate{1-16}:SNPSetup:GATed:DATa[:STATe]?
Description: The command turns On/Off the option for saving gated data into .sNp files on the
indicated channel.
The query outputs the On/Off state of the option for saving gated data into .sNp files on
the indicated channel.
Cmd Parameters: <char> 1 | 0 | ON | OFF
Query Parameters: NA
Range: NA
Default Value: 0
Syntax Example: :CALC1:SNPS:GAT:DAT ON
:CALC1:SNPS:GAT:DAT?
:CALCulate{1-16}:SNPSetup:MATH:DATa[:STATe] <char>
:CALCulate{1-16}:SNPSetup:MATH:DATa[:STATe]?
Description: The command turns On/Off state of Save Trace Math Data into .sNp files on the given
channel.
The query outputs the On/Off state of Save Trace Math Data into .sNp files on the given
channel.
Cmd Parameters: <char> 1 | 0 | ON | OFF
Query Parameters: NA
Query Output: <char> 1 | 0
Range: NA
Default Value: 0
Syntax Example: :CALC1:SNPS:MATH:DAT ON
:CALC1:SNPS:MATH:DAT?

5-51 :CALCulate{1-16}:SNPSetup Subsystem SCPI Commands
5-306 PN: 10410-00322 Rev. U MS464xB Series VNA PM
:CALCulate{1-16}:SNPSetup:PASSivity:ENForce[:STATe] <char>
:CALCulate{1-16}:SNPSetup:PASSivity:ENForce[:STATe]?
Description: Turns on/off the state of Passivity Enforcement on the given channel.
The query outputs the state of Passivity Enforcement on the indicated channel.
Cmd Parameters: <char> 1 | 0 | ON | OFF
Query Parameters: NA
Query Output: <char> 1 | 0
Range: NA
Default Value: 0
Syntax Example: :CALC1:SNPS:PASS:ENF 1
:CALC1:SNPS:PASS:ENF?
:CALCulate{1-16}:SNPSetup:PASSivity:FIRSt[:STATe] <char>
:CALCulate{1-16}:SNPSetup:PASSivity:FIRSt[:STATe]?
Description: The command sets the Passivity First state value on the given channel. (Passivity First
ON means passivity enforcement is done prior to causality enforcement.)
The query outputs the of Passivity First state value on the given channel.
Cmd Parameters: <char> 1 | 0 | ON | OFF
Query Parameters: NA
Query Output: <char> 1 | 0
Range: NA
Default Value: 1
Syntax Example: :CALC:SNPS:PASS:FIRS ON
:CALC:SNPS:PASS:FIRS?
:CALCulate{1-16}:SNPSetup:PASSivity:TOLerance <NRf>
:CALCulate{1-16}:SNPSetup:PASSivity:TOLerance?
Description: Sets the Passivity tolerance value on the indicated channel.
The query outputs the Passivity tolerance value on the indicated channel..
Cmd Parameters: <NR2> The input parameter is a unitless number.
Query Parameters: NA
Query Output: <NR2> The output is a unitless number.
Range: 0 – 1 (recommend 0.0000001 to 0.001)
Default Value: 0.00001
Syntax Example: :CALC1:SNPS:PASS:TOL 0.001
:CALC1:SNPS:PASS:TOL?

SCPI Commands 5-52 :CALCulate{1-16}:TMS Subsystem
MS464xB Series VNA PM PN: 10410-00322 Rev. U 5-307
5-52 :CALCulate{1-16}:TMS Subsystem
The :CALCulate{1-16}:TMS subsystem commands control the true mode stimulus configuration within the
DifferentialView™ application.
:CALCulate{1-16}:TMS:COHerence[:STATe] <char>
:CALCulate{1-16}:TMS:COHerence[:STATe]?
Description: The command turns On/Off state of TMS Coherence switch on the given channel.
The query outputs the On/Off state of TMS Coherence switch on the given channel.
Applies only to broadband and banded 3739 modes.
Cmd Parameters: <char> 1 | 0 | ON | OFF
Query Parameters: NA
Query Output: <char> 1 | 0
Range: NA
Default Value: 0
Syntax Example: :CALC1:TMS:COH ON
:CALC1:TMS:COH?
:CALCulate{1-16}:TMS:MODe <char>
:CALCulate{1-16}:TMS:MODe?
Description: Configures the stimulus mode on the indicated channel. Returns the stimulus mode on
the indicated channel.
Cmd Parameters: <char> TMSO | TMSD | TMSR | TMSS
TMSO = TMS Off (Single-ended)
TMSD = TMS Drive
TMSR = TMS Reverse
TMSS = Source (Ref Plane)
Query Parameters: <char> TMSO | TMSD | TMSR | TMSS
Range: NA
Default Value: TMSO
Syntax Example: CALC1:TMS:MOD TMSS
CALC1:TMS:MOD?
:CALCulate{1-16}:TMS:PHASe:SWEep[:STATe] <char>
:CALCulate{1-16}:TMS:PHASe:SWEep[:STATe]?
Description: Turns on/off the state of phase sweep on the indicated channel. Outputs the on/off state of
the phase sweep on the indicated channel.
Cmd Parameters: <char> 1 | 0 | ON | OFF
Query Parameters: <char> 1 | 0
Range: NA
Default Value: 0
Syntax Example: :CALC1:TMS:PHAS:SWE ON
:CALC1:TMS:PHAS:SWE?

5-52 :CALCulate{1-16}:TMS Subsystem SCPI Commands
5-308 PN: 10410-00322 Rev. U MS464xB Series VNA PM
:CALCulate{1-16}:TMS:PHASe:SWEep:POINts <NRf>
:CALCulate{1-16}:TMS:PHASe:SWEep:POINts?
Description: Sets the phase sweep number of points on the indicated channel. Returns the phase
sweep number of points on the indicated channel.
Cmd Parameters: <NRf> The input parameter is a unit less number.
Query Parameters: <NR1> The output parameter is an integer.
Range: 2 to instrument number of points setting (25000 or 100000).
Default Value: 2
Syntax Example: :CALC1:TMS:PHAS:SWE:POIN 201
:CALC1:TMS:PHAS:SWE:POIN?
:CALCulate{1-16}:TMS:PHASe:SWEep:STARt <NRf>
:CALCulate{1-16}:TMS:PHASe:SWEep:STAR?
Description: Sets the phase sweep start phase on the indicated channel. Returns the phase sweep
start phase on the indicated channel.
Cmd Parameters: <NRf> The input parameter is in degrees.
Query Parameters: <NR3> The output parameter is in degrees.
Range: –3600 to +3600
Default Value: 0
Syntax Example: :CALC1:TMS:PHAS:SWE:STAR 3.0E1
:CALC1:TMS:PHAS:SWE:STAR?
:CALCulate{1-16}:TMS:PHASe:SWEep:STOP <NRf>
:CALCulate{1-16}:TMS:PHASe:SWEep:STOP?
Description: Sets the phase sweep stop phase on the indicated channel. Returns the phase sweep stop
phase on the indicated channel.
Cmd Parameters: <NRf> The input parameter is in degrees.
Query Parameters: <NR3> The output parameter is in degrees.
Range: –3600 to +3600
Default Value: 180.00
Syntax Example: :CALC1:TMS:PHAS:SWE:STOP 1.8E2
:CALC1:TMS:PHAS:SWE:STOP?
:CALCulate{1-16}:TMS:POWer:OFFSet <NRf>
:CALCulate{1-16}:TMS:POWer:OFFSet?
Description: Sets the TMS power offset on the indicated channel. Returns the TMS power offset on the
indicated channel.
Cmd Parameters: <NRf> The input parameter is in dB.
Query Parameters: <NR3> The output parameter is in dB.
Range: –50 dB to +50 dB
Default Value: 0
Syntax Example: :CALC1:TMS:POW:OFFS 10
:CALC1:TMS:POW:OFFS?

SCPI Commands 5-52 :CALCulate{1-16}:TMS Subsystem
MS464xB Series VNA PM PN: 10410-00322 Rev. U 5-309
:CALCulate{1-16}:TMS:REFerence:PORT <char>
:CALCulate{1-16}:TMS:REFerence:PORT?
Description: Selects the reference port of the indicated channel. Outputs the reference port of the
indicated channel.
Cmd Parameters: <char> PORT1 | PORT2 | PORT3 | PORT4
Query Parameters: <char> PORT1 | PORT2 | PORT3 | PORT4
Range: NA
Default Value: PORT1
Syntax Example: :CALC1:TMS:REF:PORT PORT2
:CALC1:TMS:REF:PORT?

5-53 :CALCulate{1-16}:UFEXtraction:GENB Subsystem - Network Extraction SCPI Commands
5-310 PN: 10410-00322 Rev. U MS464xB Series VNA PM
5-53 :CALCulate{1-16}:UFEXtraction:GENB Subsystem - Network
Extraction
The :CALCulate{1-16}:UFEXtraction subsystem commands provide configuration control and execution for
Generalized B (GENB) network extraction functions.
Calibration Option Subsystems
Related calibration option configuration and control subsystems are:
•Section 5-8 “:CALCulate{1-16}:CORRection Subsystem - Adapters/Merge Calibration” on page 5-15
•Section 5-12 “:CALCulate{1-16}:EXTRaction Subsystem - Network Extraction” on page 5-52
•Section 5-15 “:CALCulate{1-16}:FSIMulator:NETWork Subsystem - Simulation” on page 5-72
•Section 5-21 “:CALCulate{1-16}:NXN Subsystem” on page 5-108
•Section 5-53 “:CALCulate{1-16}:UFEXtraction:GENB Subsystem - Network Extraction” on page 5-310
•Section 5-54 “:CALCulate{1-16}:UFEXtraction:MSTD Subsystem - Network Extraction” on page 5-316
•Section 5-55 “:CALCulate{1-16}:UFEXtraction:PLOCalized Subsystem - Network Extraction”
on page 5-326
•Section 5-56 “:CALCulate{1-16}:UFEXtraction:SEQuential Subsystem - Network Extraction”
on page 5-337
•Section 5-75 “:SENSe{1-16}:CORRection:COLLect:FLEXible Subsystem” on page 5-422
•Section 5-77 “:SENSe{1-16}:CORRection:COLLect:HYBRid Subsystem” on page 5-424
:CALCulate{1-16}:UFEXtraction[:METHod]:GENB
Description: Performs the Network Extraction using Generalized B Method on the indicated channel.
Method Type B extracts one 2-port network using a two-tier calibration. Available on
2-port and 4-port VNA instruments.
No query.
The following commands must be sent before performing GenB network extraction:
•“:CALCulate{1-16}:UFEXtraction:GENB:S2P:FILe <string>”
•“:CALCulate{1-16}:UFEXtraction:GENB:DELay <NRf>”
•“:CALCulate{1-16}:UFEXtraction:GENB:STDNumber <NRf>”
Measurement For Individual Standards
•“:CALCulate{1-16}:UFEXtraction:GENB:STD{1-3}:COLLect”
Cmd Parameters: NA
Query Parameters: NA
Query Output: NA
Range: NA
Default: NA
Syntax Example: :CALC1:UFEX:METH:GENB

SCPI Commands 5-53 :CALCulate{1-16}:UFEXtraction:GENB Subsystem - Network Extraction
MS464xB Series VNA PM PN: 10410-00322 Rev. U 5-311
:CALCulate{1-16}:UFEXtraction:GENB:DELay <NRf>
:CALCulate{1-16}:UFEXtraction:GENB:DELay?
Description: The command sets the estimated fixture delay for Generalized B Network Extraction on
the indicated channel. Note that 0 entry triggers auto-estimation.
The query outputs the estimated fixture delay for Generalized B on the indicated
channel.
Cmd Parameters: <NRf> The input parameter is in seconds.
Query Parameters: NA
Query Output: <NR3> The input parameter is in seconds.
Range: NA
Default: 0
Syntax Example: :CALC1:UFEX:GENB:DEL 2.5E-10
:CALC1:UFEX:GENB:DEL?
:CALCulate{1-16}:UFEXtraction:GENB:OSCLassical[:STATe] <char>
:CALCulate{1-16}:UFEXtraction:GENB:OSCLassical[:STATe]?
Description: The command sets to use or not use classical open-short in Generalized B Network
Extraction on the indicated channel.
The query outputs the status to use or not use classical open-short in Generalized B on
the indicated channel.
Cmd Parameters: <char> 1 | 0 | ON | OFF
Query Parameters: NA
Query Output: 1 | 0
Range: NA
Default: 0
Syntax Example: :CALC1:UFEX:GENB:OSCL 1
:CALC1:UFEX:GENB:OSCL?
:CALCulate{1-16}:UFEXtraction:GENB:PORT <char>
:CALCulate{1-16}:UFEXtraction:GENB:PORT?
Description: The command assigns the port to be used in Generalized B Network Extraction on the
indicated channel. The use of Port 3 or Port 4 requires a 4-port VNA instrument.
The query outputs the selected port to be used in the Generalized B Network Extraction
on the indicated channel.
Cmd Parameters: <char> PORT1 | PORT2 | PORT3 | PORT4
Query Parameters: NA
Query Output: <char> PORT1 | PORT2 | PORT3 | PORT4
Range: NA
Default: PORT1
Syntax Example: :CALC1:UFEX:GENB:PORT PORT3
:CALC1:UFEX:GENB:PORT?

5-53 :CALCulate{1-16}:UFEXtraction:GENB Subsystem - Network Extraction SCPI Commands
5-312 PN: 10410-00322 Rev. U MS464xB Series VNA PM
:CALCulate{1-16}:UFEXtraction:GENB:S2P:FILe <string>
:CALCulate{1-16}:UFEXtraction:GENB:S2P:FILe?
Description: The command sets the file path location to output the S2P for Generalized B on the
indicated channel.
The query outputs the file path location to output the S2P for Generalized B on the
indicated channel.
Cmd Parameters: <string> Filename and path in the form: ‘x:\directory\filename.s2p” where x:\directory\
must exist
<string> ‘c:\nenffiles\myfile1.s2p’
Query Parameters: NA
Query Output: <string> ‘c:\nenffiles\myfile1.s2p’
Range: NA
Default: NA
Syntax Example: :CALC1:UFEX:GENB:S2P:FIL ‘c:\nenffiles\myfile1.s2p’
:CALC1:UFEX:GENB:S2P:FIL?
:CALCulate{1-16}:UFEXtraction:GENB:STD{1-3}:COLLect
Description: The command initiates collection of data for the given standard number for Generalized
B Network Extraction on the indicated channel and returns status.
Cmd Parameters: NA
Query Parameters: NA
Query Output: NA
Range: NA
Default: NA
Syntax Example: :CALC1:UFEX:GENB:STD1:COLL
:CALCulate{1-16}:UFEXtraction:GENB:STD{1-3}:LOAD:L <NRf>
:CALCulate{1-16}:UFEXtraction:GENB:STD{1-3}:LOAD:L?
Description: The command sets the inductance value of the load for the given standard number for
Generalized B Network Extraction to be used on the indicated channel
The query outputs the load inductance for the given standard number for Generalized B
Network Extraction on the indicated channel.
Cmd Parameters: <NRf> The input parameter is in Henrys
Query Parameters: NA
Query Output: <NR3> The output parameter is in Henrys
Range: MPND
Default: 0.000000000E+000
Syntax Example: :CALC1:UFEX:GENB:STD1:LOAD:L 5.0E-9
:CALC1:UFEX:GENB:STD1:LOAD:L?

SCPI Commands 5-53 :CALCulate{1-16}:UFEXtraction:GENB Subsystem - Network Extraction
MS464xB Series VNA PM PN: 10410-00322 Rev. U 5-313
:CALCulate{1-16}:UFEXtraction:GENB:STD{1-3}:LOAD:OFFSet<NRf>
:CALCulate{1-16}:UFEXtraction:GENB:STD{1-3}:LOAD:OFFSet?
Description: The command sets the offset length of the load for the given standard number for
Generalized B Network Extraction to be used in Generalized B network extraction on the
indicated channel
The query outputs the offset length of the short for the given standard number for
Generalized B Network Extraction on the indicated channel.
Cmd Parameters: <NRf> The input parameter is in meters.
Query Parameters: NA
Query Output: <NR3> The output parameter is in meters
Range: MPND
Default: 0.000000000E+000
Syntax Example: :CALC1:UFEX:GENB:STD1:LOAD:OFFS 2.5e-3
:CALC1:UFEX:GENB:STD1:LOAD:OFFS?
:CALCulate{1-16}:UFEXtraction:GENB:STD{1-3}:LOAD:R <NRf>
:CALCulate{1-16}:UFEXtraction:GENB:STD{1-3}:LOAD:R?
Description: The command sets the resistance value of the load for the given standard number for
Generalized B Network Extraction to be used on the indicated channel
The query outputs the load resistance for the given standard number for Generalized B
Network Extraction on the indicated channel.
Cmd Parameters: <NRf> The input parameter is in Ohms.
Query Parameters: NA
Query Output: <NR3> The output parameter is in Ohms
Range: MPND (positive number only)
Default: 50
Syntax Example: :CALC1:UFEX:GENB:STD1:LOAD:R 7.5E+1
:CALC1:UFEX:GENB:STD1:LOAD:R?
:CALCulate{1-16}:UFEXtraction:GENB:STD{1-3}:MEAS?
Description: Queries if the given standard number has been measured for Generalized B Network
Extraction on the indicated channel.
Cmd Parameters: NA
Query Parameters: NA
Query Output: <char> 1 | 0
Range: NA
Default: 0
Syntax Example: :CALC1:UFEX:GENB:STD1:MEAS?

5-53 :CALCulate{1-16}:UFEXtraction:GENB Subsystem - Network Extraction SCPI Commands
5-314 PN: 10410-00322 Rev. U MS464xB Series VNA PM
:CALCulate{1-16}:UFEXtraction:GENB:STD{1-3}:OPEN:OFFSet <NRf>
:CALCulate{1-16}:UFEXtraction:GENB:STD{1-3}:OPEN:OFFSet?
Description: The command sets the offset length of the open for the given standard number for
Generalized B Network Extraction to be used in Generalized B network extraction on the
indicated channel.
The query outputs the offset length of the open for the given standard number for
Generalized B Network Extraction on the indicated channel.
Cmd Parameters: <NRf> The input parameter is in meters.
Query Parameters: NA
Query Output: <NR3> The output parameter is in meters
Range: MPND
Default: 0.000000000E+000
Syntax Example: :CALC1:UFEX:GENB:STD1:OPEN:OFFS 2.5e-3
:CALC1:UFEX:GENB:STD1:OPEN:OFFS?
:CALCulate{1-16}:UFEXtraction:GENB:STD{1-3}:S1P:PATH <string>
:CALCulate{1-16}:UFEXtraction:GENB:STD{1-3}:S1P:PATH?
Description: The command sets the file path of the S1P for the given standard number to be used in
Generalized B network extraction on the indicated channel
The query outputs the S1P file path for the given standard number for Generalized B
Network Extraction on the indicated channel.
Cmd Parameters: <string> ’c:\nenffiles\myfile1.s1p’
Query Parameters: NA
Query Output: <string> ’c:\nenffiles\myfile1.s1p’
Range: NA
Default: NA
Syntax Example: :CALC1:UFEX:GENB:STD1:S1P:PATH ’c:\nenffiles\myfile1.s1p’
:CALC1:UFEX:GENB:STD1:S1P:PATH?
:CALCulate{1-16}:UFEXtraction:GENB:STD{1-3}:SHORt:OFFSet <NRf>
:CALCulate{1-16}:UFEXtraction:GENB:STD{1-3}:SHORt:OFFSet?
Description: The command sets the offset length of the short for the given standard number for
Generalized B Network Extraction to be used in Generalized B network extraction on the
indicated channel.
The query outputs the offset length of the short for the given standard number for
Generalized B Network Extraction on the indicated channel.
Cmd Parameters: <NRf> The input parameter is in meters.
Query Parameters: NA
Query Output: <NR3> The output parameter is in meters
Range: MPND
Default: 0.000000000E+000
Syntax Example: :CALC1:UFEX:GENB:STD1:SHOR:OFFS 2.5e-3
:CALC1:UFEX:GENB:STD1:SHOR:OFFS?

SCPI Commands 5-53 :CALCulate{1-16}:UFEXtraction:GENB Subsystem - Network Extraction
MS464xB Series VNA PM PN: 10410-00322 Rev. U 5-315
:CALCulate{1-16}:UFEXtraction:GENB:STD{1-3}:TYPe <CHAR>
:CALCulate{1-16}:UFEXtraction:GENB:STD{1-3}:TYPe?
Description: The command sets the standard type (short,open, load or S1P) for the given standard
number to be used in Generalized B network extraction on the indicated channel
The query outputs the standard type for the given standard number for Generalized B
Network Extraction on the indicated channel.
Cmd Parameters: <char> SHORt|OPEN|LOAD|S1P
Query Parameters: NA
Query Output: <char> SHORt|OPEN|LOAD|S1P
Range: NA
Default: SHORT
Syntax Example: :CALC1:UFEX:GENB:STD1:TYP SHOR
:CALC1:UFEX:GENB:STD1:TYP?
:CALCulate{1-16}:UFEXtraction:GENB:STDNumber <NRf>
:CALCulate{1-16}:UFEXtraction:GENB:STDNumber?
Description: The command sets the number of standards to be used for Generalized B Network
Extraction on the indicated channel.
The query outputs the number of standards to be used in Generalized B Network
Extraction on the indicated channel.
Cmd Parameters: <NRf> The input parameter is a unitless number.
Query Parameters: NA
Query Output: <NR1> The output is an integer.
Range: 1 to 3
Default: 1
Syntax Example: :CALC1:UFEX:GENB:STDN 3
:CALC1:UFEX:GENB:STDN?

5-54 :CALCulate{1-16}:UFEXtraction:MSTD Subsystem - Network Extraction SCPI Commands
5-316 PN: 10410-00322 Rev. U MS464xB Series VNA PM
5-54 :CALCulate{1-16}:UFEXtraction:MSTD Subsystem - Network
Extraction
The :CALCulate{1-16}:UFEXtraction subsystem commands provide configuration control and execution for
Multi-Standard (MSTD) D, F, or G network extraction functions.
Calibration Option Subsystems
Related calibration option configuration and control subsystems are:
•Section 5-8 “:CALCulate{1-16}:CORRection Subsystem - Adapters/Merge Calibration” on page 5-15
•Section 5-12 “:CALCulate{1-16}:EXTRaction Subsystem - Network Extraction” on page 5-52
•Section 5-15 “:CALCulate{1-16}:FSIMulator:NETWork Subsystem - Simulation” on page 5-72
•Section 5-21 “:CALCulate{1-16}:NXN Subsystem” on page 5-108
•Section 5-53 “:CALCulate{1-16}:UFEXtraction:GENB Subsystem - Network Extraction” on page 5-310
•Section 5-54 “:CALCulate{1-16}:UFEXtraction:MSTD Subsystem - Network Extraction” on page 5-316
•Section 5-55 “:CALCulate{1-16}:UFEXtraction:PLOCalized Subsystem - Network Extraction”
on page 5-326
•Section 5-56 “:CALCulate{1-16}:UFEXtraction:SEQuential Subsystem - Network Extraction”
on page 5-337
•Section 5-75 “:SENSe{1-16}:CORRection:COLLect:FLEXible Subsystem” on page 5-422
•Section 5-77 “:SENSe{1-16}:CORRection:COLLect:HYBRid Subsystem” on page 5-424
:CALCulate{1-16}:UFEXtraction[:METHod]:MSTD:{D|F|G}
Description: Performs the Network Extraction using Multi-standard Type D, F, or G Method on the
indicated channel.
At a minimum, the following commands must be sent before performing Multi-standard
network extraction. This assumes appropriate cal has been completed and is on.
Set paths for necessary output SNP files:
TypeD:
•“:CALCulate{1-16}:UFEXtraction:MSTD:D:S2P:FILe{1|2} <STRING>”
Type F
•“:CALCulate{1-16}:UFEXtraction:MSTD:F:S2P:FILe{1|2|3|4} <STRING>”
Type G
•“:CALCulate{1-16}:UFEXtraction:MSTD:G:S4P:FILe{1|2} <STRING>”
Perform Line 1 Measurement for D, F, or G
•“:CALCulate{1-16}:UFEXtraction:MSTD:{D|F|G}:LINe{1|2}:COLLect”
Cmd Parameters: NA
Query Parameters: NA
Query Output: NA
Range: NA
Default: NA
Syntax Example: :CALC1:UFEX:METH:MSTD:D

SCPI Commands 5-54 :CALCulate{1-16}:UFEXtraction:MSTD Subsystem - Network Extraction
MS464xB Series VNA PM PN: 10410-00322 Rev. U 5-317
:CALCulate{1-16}:UFEXtraction:MSTD:{D|F|G}:LINe{1|2}:COLLect
Description: Initiate collection of data for Line 1 (or 2) for Multi-standard D (or F or G) Network
Extraction on the indicated channel and returns status.
Cmd Parameters: NA
Query Parameters: NA
Query Output: NA
Range: NA
Default: NA
Syntax Example: :CALC1:UFEX:MSTD:D:LIN1:COLL
:CALCulate{1-16}:UFEXtraction:MSTD:{D|F|G}:LINe{1|2}:LENGth
:CALCulate{1-16}:UFEXtraction:MSTD:{D|F|G}:LINe{1|2}:LENGth?
Description: The command sets the Line 1 (or 2) length in MultiStandard D (or F or G) Network
Extraction on the indicated channel.
The query outputs the Line 1 (or 2) length in MultiStandard D (or F or G) Network
Extraction on the indicated channel.
Cmd Parameters: The input parameter is in meters.
Query Parameters: NA
Query Output: The output parameter is in meters.
Range: MPND
Default: 0.000000000E+000
Syntax Example: :CALC1:UFEX:MSTD:D:LIN1:LENG 2.5E-10
:CALC1:UFEX:MSTD:D:LIN1:LENG?
:CALCulate{1-16}:UFEXtraction:MSTD:{D|F|G}:LINe{1|2}:MEASure?
Description: Queries if the Line 1 (or 2) has been measured for MultiStandard D (or F or G) Network
Extraction on the indicated channel.
Cmd Parameters: NA
Query Parameters: NA
Query Output: <char> 1 | 0
Range: NA
Default: 0
Syntax Example: :CALC1:UFEX:MSTD:D:LIN1:MEAS?

5-54 :CALCulate{1-16}:UFEXtraction:MSTD Subsystem - Network Extraction SCPI Commands
5-318 PN: 10410-00322 Rev. U MS464xB Series VNA PM
:CALCulate{1-16}:UFEXtraction:MSTD:{D|F|G}:LINe2[:STATe]
:CALCulate{1-16}:UFEXtraction:MSTD:{D|F|G}:LINe2[:STATe]?
Description: The command turns on/off the Line 2 option in MultiStandard D (or F or G) Network
Extraction on the indicated channel.
The query outputs the on/off status of the Line 2 in MultiStandard D (or F or G) Network
Extraction on the indicated channel.
Cmd Parameters: ON | OFF | 1 | 0
Query Parameters: NA
Query Output: 1 | 0
Range: NA
Default: 0
Syntax Example: :CALC1:UFEX:MSTD:D:LIN2 ON
:CALC1:UFEX:MSTD:D:LIN2?
:CALCulate{1-16}:UFEXtraction:MSTD:{D|F|G}:REFLect:COLLect
Description: Initiate collection of data for the Reflect for Multi-standard D (or F or G) Network
Extraction on the indicated channel and returns status..
Cmd Parameters: NA
Query Parameters: NA
Query Output: NA
Range: NA
Default: NA
Syntax Example: :CALC1:UFEX:MSTD:D:REFL:COLL
:CALCulate{1-16}:UFEXtraction:MSTD:{D|F|G}:REFLect:LOAD:L <NRf>
:CALCulate{1-16}:UFEXtraction:MSTD:{D|F|G}:REFLect:LOAD:L?
Description: The command sets the inductance value of the load for the Reflect for MultiStandard D
(or F or G) Network Extraction to be used on the indicated channel.
The query outputs the load inductance for the Reflect for MultiStandard D (or F or G)
Network Extraction on the indicated channel.
Cmd Parameters: <NRf> The input parameter is in Henrys
Query Parameters: NA
Query Output: <NR3> The output parameter is in Henrys
Range: MPND
Default: 0.000000000E+000
Syntax Example: :CALC1:UFEX:MSTD:D:REFL:LOAD:L 5.0E-9
:CALC1:UFEX:MSTD:D:REFL:LOAD:L?

SCPI Commands 5-54 :CALCulate{1-16}:UFEXtraction:MSTD Subsystem - Network Extraction
MS464xB Series VNA PM PN: 10410-00322 Rev. U 5-319
:CALCulate{1-16}:UFEXtraction:MSTD:{D|F|G}:REFLect:LOAD:OFFSet <NRf>
:CALCulate{1-16}:UFEXtraction:MSTD:{D|F|G}:REFLect:LOAD:OFFSet?
Description: The command sets the offset length of the load for the Reflect for MultiStandard D
(or F or G) Network Extraction to be used on the indicated channel.
The query outputs the offset length of the Load for the Reflect for MultiStandard D
(or F or G) Network Extraction on the indicated channel.
Cmd Parameters: <NRf> The input parameter is in meters
Query Parameters: NA
Query Output: <NR3> The output parameter is in meters
Range: MPND
Default: 0.000000000E+000
Syntax Example: :CALC1:UFEX:MSTD:D:REFL:LOAD:OFFS 2.5e-3
:CALC1:UFEX:MSTD:D:REFL:LOAD:OFFS?
:CALCulate{1-16}:UFEXtraction:MSTD:{D|F|G}:REFLect:LOAD:R <NRf>
:CALCulate{1-16}:UFEXtraction:MSTD:{D|F|G}:REFLect:LOAD:R?
Description: The command sets the resistance value of the load for the Reflect for MultiStandard D (or
F or G) Network Extraction to be used on the indicated channel.
The query outputs the load resistance for the Reflect for MultiStandard D (or F or G)
Network Extraction on the indicated channel.
Cmd Parameters: <NRf> The input parameter is in Ohms
Query Parameters: NA
Query Output: <NR3> The output parameter is in Ohms
Range: MPND (positive number only)
Default: 50
Syntax Example: :CALC1:UFEX:MSTD:D:REFL:LOAD:R 7.5E+1
:CALC1:UFEX:MSTD:D:REFL:LOAD:R?
:CALCulate{1-16}:UFEXtraction:MSTD:{D|F|G}:REFLect:MEASure?
Description: Queries if the Reflect has been measured for MultiStandard D (or F or G) Network
Extraction on the indicated channel.
Cmd Parameters: NA
Query Parameters: NA
Query Output: <char> 1 | 0
Range: NA
Default: 0
Syntax Example: :CALC1:UFEX:MSTD:D:REFL:MEAS?

5-54 :CALCulate{1-16}:UFEXtraction:MSTD Subsystem - Network Extraction SCPI Commands
5-320 PN: 10410-00322 Rev. U MS464xB Series VNA PM
:CALCulate{1-16}:UFEXtraction:MSTD:{D|F|G}:REFLect:OPEN:OFFSet <NRf>
:CALCulate{1-16}:UFEXtraction:MSTD:{D|F|G}:REFLect:OPEN:OFFSet?
Description: The command sets the offset length of the open for the Reflect for MultiStandard D
(or F or G) Network Extraction to be used on the indicated channel.
The query outputs the offset length of the Open for the Reflect for MultiStandard D
(or F or G) Network Extraction on the indicated channel.
Cmd Parameters: <NRf> The input parameter is in meters
Query Parameters: NA
Query Output: <NR3> The output parameter is in meters
Range: MPND
Default: 0.000000000E+000
Syntax Example: :CALC1:UFEX:MSTD:D:REFL:OPEN:OFFS 2.5e-3
:CALC1:UFEX:MSTD:D:REFL:OPEN:OFFS?
:CALCulate{1-16}:UFEXtraction:MSTD:{D|F|G}:REFLect:S1P:PATH <STRING>
:CALCulate{1-16}:UFEXtraction:MSTD:{D|F|G}:REFLect:S1P:PATH?
Description: The command sets the file path of the S1P for the Reflect to be used in MultiStandard D
(or F or G) Network extraction on the indicated channel.
The query outputs the S1P file path for the Reflect for MultiStandard D (or F or G)
Network Extraction on the indicated channel.
Cmd Parameters: <string> ’c:\nenffiles\myfile1.s1p’
Query Parameters: NA
Query Output: <string> c:\nenffiles\myfile1.s1p
Range: NA
Default: NA
Syntax Example: :CALC1:UFEX:MSTD:D:REFL:S1P:PATH ’c:\nenffiles\myfile1.s1p’
:CALC1:UFEX:MSTD:D:REFL:S1P:PATH?
:CALCulate{1-16}:UFEXtraction:MSTD:{D|F|G}:REFLect:SHORt:OFFSet <NRf>
:CALCulate{1-16}:UFEXtraction:MSTD:{D|F|G}:REFLect:SHORt:OFFSet?
Description: The command sets the offset length of the short for the Reflect for MultiStandard D (or F
or G) Network Extraction to be used in MultiStandard D network extraction on the
indicated channel.
The query outputs the offset length of the short for the Reflect for MultiStandard D (or F
or G) Network Extraction on the indicated channel.
Cmd Parameters: <NRf> The input parameter is in meters
Query Parameters: NA
Query Output: <NR3> The output parameter is in meters
Range: MPND
Default: 0.000000000E+000
Syntax Example: :CALC1:UFEX:MSTD:D:REFL:SHOR:OFFS 2.5e-3
:CALC1:UFEX:MSTD:D:REFL:SHOR:OFFS?

SCPI Commands 5-54 :CALCulate{1-16}:UFEXtraction:MSTD Subsystem - Network Extraction
MS464xB Series VNA PM PN: 10410-00322 Rev. U 5-321
:CALCulate{1-16}:UFEXtraction:MSTD:{D|F|G}:REFLect[:STATe]
:CALCulate{1-16}:UFEXtraction:MSTD:{D|F|G}:REFLect[:STATe]?
Description: The command turns on/off the Reflect option in MultiStandard D (or F or G) Network
Extraction on the indicated channel.
The query outputs the on/off status of the Reflect in MultiStandard D (or F or G) Network
Extraction on the indicated channel.
Cmd Parameters: ON | OFF | 1 | 0
Query Parameters: NA
Query Output: 1 | 0
Range: NA
Default: 0
Syntax Example: :CALC1:UFEX:MSTD:D:REFL ON
:CALC1:UFEX:MSTD:D:REFL?
:CALCulate{1-16}:UFEXtraction:MSTD:{D|F|G}:REFLect:TYPe <CHAR>
:CALCulate{1-16}:UFEXtraction:MSTD:{D|F|G}:REFLect:TYPe?
Description: The command sets the Reflect type (short,open, load or S1P) to be used in MultiStandard
D (or F or G) network extraction on the indicated channel.
The query outputs the Reflect type for MultiStandard D (or F or G) Network Extraction
on the indicated channel.
Cmd Parameters: <char> SHORt|OPEN|LOAD|S1P
Query Parameters: NA
Query Output: SHORt|OPEN|LOAD|S1P
Range: NA
Default: SHORT
Syntax Example: :CALC1:UFEX:MSTD:D:REFL:TYP SHOR
:CALC1:UFEX:MSTD:D:REFL:TYP?
:CALCulate{1-16}:UFEXtraction:MSTD:{D|F|G}:ZERo:MATCh[:STATe]
:CALCulate{1-16}:UFEXtraction:MSTD:{D|F|G}:ZERo:MATCh[:STATe]?
Description: The command turns on/off the zeroing of the match terms in MultiStandard D (or F or G)
Network Extraction on the indicated channel.
The query outputs the on/off status of the zeroing of the match terms in MultiStandard D
(or F or G) Network Extraction on the indicated channel.
Cmd Parameters: ON | OFF | 1 | 0
Query Parameters: NA
Query Output: <char> 1 | 0
Range: NA
Default: 0
Syntax Example: :CALC1:UFEX:MSTD:D:ZER:MATC ON
:CALC1:UFEX:MSTD:D:ZER:MATC?

5-54 :CALCulate{1-16}:UFEXtraction:MSTD Subsystem - Network Extraction SCPI Commands
5-322 PN: 10410-00322 Rev. U MS464xB Series VNA PM
:CALCulate{1-16}:UFEXtraction:MSTD:{F|G}:DPATh
:CALCulate{1-16}:UFEXtraction:MSTD:{F|G}:DPATh?
Description: The command sets dominant path in MultiStandard F (or G) Network Extraction on the
indicated channel. The dominant path and its partner (e.g., 1-2 implies 3-4 is also
dominant) are the low insertion loss paths of the fixture and the ports between which any
internal thru standard would be connected.
The query outputs dominant path in MultiStandard F (or G) Network Extraction on the
indicated channel.
Cmd Parameters: PORT12| PORT13| PORT14
Query Parameters: NA
Query Output: <char> PORT12| PORT13| PORT14
Range: NA
Default: PORT12
Syntax Example: :CALC1:UFEX:MSTD:F:DPAT PORT12
:CALC1:UFEX:MSTD:F:DPAT?
:CALCulate{1-16}:UFEXtraction:MSTD:D:DELay <NRf>
:CALCulate{1-16}:UFEXtraction:MSTD:D:DELay?
Description: The command sets estimated fixture delay for Multi-standard D Network Extraction on
the indicated channel. Note that 0 entry triggers auto-estimation.
The query outputs the estimated fixture delay for Multi-standard D on the indicated
channel.
Cmd Parameters: <NRf> The input parameter is in seconds
Query Parameters: NA
Query Output: <NR3> The output parameter is in seconds
Range: Positive
Default: 0.000000000E+000
Syntax Example: :CALC1:UFEX:MSTD:D:DEL 2.5E-03
:CALC1:UFEX:MSTD:D:DEL?
:CALCulate{1-16}:UFEXtraction:MSTD:D:PORT:PAIR
:CALCulate{1-16}:UFEXtraction:MSTD:D:PORT:PAIR?
Description: The command sets port pair in 4-port MultiStandard D Network Extraction on the
indicated channel.
The query outputs port pair selection in 4-Port MultiStandard D Network Extraction on
the indicated channel.
Cmd Parameters: PORT12| PORT13| PORT14| PORT23| PORT24| PORT34
Query Parameters: NA
Query Output: <char> PORT12| PORT13| PORT14| PORT23| PORT24| PORT34
Range: NA
Default: PORT12
Syntax Example: :CALC1:UFEX:MSTD:D:PORT:PAIR PORT12
:CALC1:UFEX:MSTD:D:PORT:PAIR?

SCPI Commands 5-54 :CALCulate{1-16}:UFEXtraction:MSTD Subsystem - Network Extraction
MS464xB Series VNA PM PN: 10410-00322 Rev. U 5-323
:CALCulate{1-16}:UFEXtraction:MSTD:D:S2P:FILe{1|2} <STRING>
:CALCulate{1-16}:UFEXtraction:MSTD:D:S2P:FILe{1|2}?
Description: The command assigns the S2P file 1 (or 2) name which receives the MultiStandard D
Extracted Network S2P data on the indicated channel.
The query outputs the S2P file 1 (or 2) name which receives the MultiStandard D
Extracted Network S2P data on the indicated channel.
Cmd Parameters: <string> Filename and path in the form: ‘x:\directory\filename.s2p” where x:
\directory\must exist
<string> ‘c:\nenffiles\myfile1.s2p’ | ‘c:\nenffiles\myfile2.s2p’
Query Parameters: NA
Query Output: <string> c:\nenffiles\myfile1.s2p | c:\nenffiles\myfile2.s2p
Range: NA
Default: NA
Syntax Example: :CALC1:UFEX:MSTD:D:S2P:FIL1 ‘c:\nenffiles\myfile1.s2p’
:CALC1:UFEX:MSTD:D:S2P:FIL1?
:CALCulate{1-16}:UFEXtraction:MSTD:F:DELay{1|2} <NRf>
:CALCulate{1-16}:UFEXtraction:MSTD:F:DELay{1|2}?
Description: The command sets estimated delay 1 (or 2) that corresponds to a first (or second) pair in
dominant path for MultiStandard F Network Extraction on the indicated channel. Note
that 0 entry triggers auto-estimation.
The query outputs the estimated delay 1 (or 2) that corresponds to the first (or second)
pair in dominant path for MultiStandard F Network Extraction on the indicated channel.
Cmd Parameters: <NRf> The input parameter is in seconds
Query Parameters: NA
Query Output: <NR3> The output parameter is in seconds
Range: Positive
Default: 0.000000000E+000
Syntax Example: :CALC1:UFEX:MSTD:F:DEL2 2.5E-03
:CALC1:UFEX:MSTD:F:DEL2?

5-54 :CALCulate{1-16}:UFEXtraction:MSTD Subsystem - Network Extraction SCPI Commands
5-324 PN: 10410-00322 Rev. U MS464xB Series VNA PM
:CALCulate{1-16}:UFEXtraction:MSTD:F:S2P:FILe{1|2|3|4} <STRING>
:CALCulate{1-16}:UFEXtraction:MSTD:F:S2P:FILe{1|2|3|4}?
Description: The command assigns the S2P file 1 (or 2 or 3 or 4) name which receives the
MultiStandard F Extracted Network S2P data on the indicated channel.
The query outputs the S2P file 1 (or 2 or 3 or 4) name which receives the MultiStandard
F Extracted Network S2P data on the indicated channel.
Cmd Parameters: <string> Filename and path in the form: ‘x:\directory\filename.s2p” where x:
\directory\must exist
<string> ‘c:\nenffiles\myfile1.s2p’ |’c:\nenffiles\myfile2.s2p’ | ‘c:\nenffiles\myfile3.s2p’
|’c:\nenffiles\myfile4.s2p’
Query Parameters: NA
Query Output: <string> c:\nenffiles\myfile1.s2p | c:\nenffiles\myfile1.s2p | c:\nenffiles\myfile3.s2p |
c:\nenffiles\myfile4.s2p
Range: NA
Default: NA
Syntax Example: :CALC1:UFEX:MSTD:F:S2P:FIL1 ‘c:\nenffiles\myfile1.s2p’
:CALC1:UFEX:MSTD:F:S2P:FIL1?
:CALCulate{1-16}:UFEXtraction:MSTD:G:PORT:CONFig <char>
:CALCulate{1-16}:UFEXtraction:MSTD:G:PORT:CONFig?
Description: The command sets file port assignment to use when saving the second S4P file in
MultiStandard G Network Extraction on the indicated channel.
First denotes using the assignment of the first file while Current denotes using the current
global port assignment (difference is a swap within dominant pairs).
The query outputs file port assignment in MultiStandard G Network Extraction on the
indicated channel.
Cmd Parameters: <char> FIRST | CURRent
Query Parameters: NA
Query Output: <char> FIRST | CURR
Range: NA
Default: FIRST
Syntax Example: :CALC1:UFEX:MSTD:G:PORT:CONF CURR
:CALC1:UFEX:MSTD:G:PORT:CONF?

SCPI Commands 5-54 :CALCulate{1-16}:UFEXtraction:MSTD Subsystem - Network Extraction
MS464xB Series VNA PM PN: 10410-00322 Rev. U 5-325
:CALCulate{1-16}:UFEXtraction:MSTD:G:S4P:FILe{1|2} <STRING>
:CALCulate{1-16}:UFEXtraction:MSTD:G:S4P:FILe{1|2}?
Description: The command assigns the S4P file 1 (or 2) name which receives the MultiStandard G
Extracted Network S4P data on the indicated channel.
The query outputs the S4P file 1 (or 2) name which receives the MultiStandard G
Extracted Network S4P data on the indicated channel.
Cmd Parameters: <string> Filename and path in the form: ‘x:\directory\filename.s4p” where x:
\directory\must exist
<string> ‘c:\nenffiles\myfile1.s4p’ | ‘c:\nenffiles\myfile2.s4p’
Query Parameters: NA
Query Output: <string> c:\nenffiles\myfile1.s4p | c:\nenffiles\myfile2.s4p
Range: NA
Default: NA
Syntax Example: :CALC1:UFEX:MSTD:G:S4P:FIL1 ‘c:\nenffiles\myfile1.s4p’
:CALC1:UFEX:MSTD:G:S4P:FIL1?

5-55 :CALCulate{1-16}:UFEXtraction:PLOCalized Subsystem - Network Extraction SCPI Commands
5-326 PN: 10410-00322 Rev. U MS464xB Series VNA PM
5-55 :CALCulate{1-16}:UFEXtraction:PLOCalized Subsystem - Network
Extraction
The :CALCulate{1-16}:UFEXtraction:PLOCalized subsystem commands provide configuration control and
execution for Phase Localized network extraction functions.
Calibration Option Subsystems
Related calibration option configuration and control subsystems are:
•Section 5-8 “:CALCulate{1-16}:CORRection Subsystem - Adapters/Merge Calibration” on page 5-15
•Section 5-12 “:CALCulate{1-16}:EXTRaction Subsystem - Network Extraction” on page 5-52
•Section 5-15 “:CALCulate{1-16}:FSIMulator:NETWork Subsystem - Simulation” on page 5-72
•Section 5-21 “:CALCulate{1-16}:NXN Subsystem” on page 5-108
•Section 5-53 “:CALCulate{1-16}:UFEXtraction:GENB Subsystem - Network Extraction” on page 5-310
•Section 5-54 “:CALCulate{1-16}:UFEXtraction:MSTD Subsystem - Network Extraction” on page 5-316
•Section 5-55 “:CALCulate{1-16}:UFEXtraction:PLOCalized Subsystem - Network Extraction”
on page 5-326
•Section 5-56 “:CALCulate{1-16}:UFEXtraction:SEQuential Subsystem - Network Extraction”
on page 5-337
•Section 5-75 “:SENSe{1-16}:CORRection:COLLect:FLEXible Subsystem” on page 5-422
•Section 5-77 “:SENSe{1-16}:CORRection:COLLect:HYBRid Subsystem” on page 5-424
:CALCulate{1-16}:UFEXtraction[:METHod]:PLOCalized:{D|F|G}
Description: The command performs Phase Localized extraction of the indicated type (D, F, or G) on
the indicated channel.
No query.
At a minimum, the following commands must be sent before performing Phase-Localized
network extraction. This assumes the appropriate cal has been completed and is on.
Set paths for necessary output SNP files:
Type D:
•:CALCulate{1-16}:UFEXtraction:PLOCalized:D:S2P:FILe{1-2}<STRING>
Type F
•:CALCulate{1-16}:UFEXtraction:PLOCalized:F:S2P:FILe{1-4}<STRING>
Type G
•:CALCulate{1-16}:UFEXtraction:PLOCalized:G:S4P:FILe{1-2}<STRING>
Cmd Parameters: D | F | G
Query Parameters: NA
Query Output: NA
Range: NA
Default: NA
Syntax Example: :CALC1:UFEX:METH:PLOC:D

SCPI Commands 5-55 :CALCulate{1-16}:UFEXtraction:PLOCalized Subsystem - Network Extraction
MS464xB Series VNA PM PN: 10410-00322 Rev. U 5-327
:CALCulate{1-16}:UFEXtraction:PLOCalized:{D|F|G}:REFLect:CTRL:AUTO [:
STATE] <char>
:CALCulate{1-16}:UFEXtraction:PLOCalized:{D|F|G}:REFLect:CTRL:AUTO?
Description: The command sets whether the reflect control type should be set to automatic or manual
for phase-localized network extraction of the indicated type {D, F. or G} on the indicated
channel. This controls whether the total fixture length will be apportioned automatically
between sides of the fixture or whether those values should be assigned manually. This is
useful for asymmetric fixtures.
The query returns whether the reflect control type is set to automatic or manual for
phase-localized network extraction of the indicated type {D, F. or G} on the indicated
channel.
Cmd Parameters: <char> 1 | 0 | ON | OFF
Query Parameters: NA
Query Output: <char> 1 | 0
Range: NA
Default: 1
Syntax Examples: :CALC1:UFEX:PLOC:D:REFL:CTRL:AUTO 1
:CALC1:UFEX:PLOC:D:REFL:CTRL:AUTO?
:CALC1:UFEX:PLOC:F:REFL:CTRL:AUTO 1
:CALC1:UFEX:PLOC:F:REFL:CTRL:AUTO?
:CALC1:UFEX:PLOC:G:REFL:CTRL:AUTO 1
:CALC1:UFEX:PLOC:G:REFL:CTRL:AUTO?
:CALCulate{1-16}:UFEXtraction:PLOCalized:{D|F|G}:REFLect:MAGNitude
<NRf>
:CALCulate{1-16}:UFEXtraction:PLOCalized:{D|F|G}:REFLect:MAGNitude?
Description: The command sets the magnitude of the reflect standard for the phase-localized network
extraction of the indicated type {D, F. or G} on the indicated channel. This is usually
between –1 and +1.
The query outputs the magnitude of the reflect standard for the phase- localized network
extraction of the indicated type {D, F. or G} on the indicated channel.
Cmd Parameters: <NRf> The input parameter is a unitless number
Query Parameters: NA
Query Output: <NR3> The output parameter is a unitless number
Range: MPND
Default: 1
Syntax Examples: :CALC1:UFEX:PLOC:D:REFL:MAGN 1
:CALC1:UFEX:PLOC:D:REFL:MAGN?
:CALC1:UFEX:PLOC:F:REFL:MAGN -1
:CALC1:UFEX:PLOC:F:REFL:MAGN?
:CALC1:UFEX:PLOC:G:REFL:MAGN 1
:CALC1:UFEX:PLOC:G:REFL:MAGN?

5-55 :CALCulate{1-16}:UFEXtraction:PLOCalized Subsystem - Network Extraction SCPI Commands
5-328 PN: 10410-00322 Rev. U MS464xB Series VNA PM
:CALCulate{1-16}:UFEXtraction:PLOCalized:{D|F|G}:REFLect:OFFSet <NRf>
:CALCulate{1-16}:UFEXtraction:PLOCalized:{D|F|G}:REFLect:OFFSet?
Description: The command sets the offset length of the reflect standard for the phase-localized
network extraction of the indicated type {D, F. or G} on the indicated channel.
The query outputs the offset length of the reflect standard for the phase-localized
network extraction of the indicated type {D, F. or G} on the indicated channel.
Cmd Parameters: <NRf> The input parameter is in meters
Query Parameters: NA
Query Output: <NR3> The input parameter is in meters
Range: MPND
Default: 0.000000000E+000
Syntax Examples: :CALC1:UFEX:PLOC:D:REFL:OFFS 2.5e-3
:CALC1:UFEX:PLOC:D:REFL:OFFS?
:CALC1:UFEX:PLOC:F:REFL:OFFS 2.5e-3
:CALC1:UFEX:PLOC:F:REFL:OFFS?
:CALC1:UFEX:PLOC:G:REFL:OFFS 2.5e-3
:CALC1:UFEX:PLOC:G:REFL:OFFS?
:CALCulate{1-16}:UFEXtraction:PLOCalized:{D|F|G}:STD <char>
:CALCulate{1-16}:UFEXtraction:PLOCalized:{D|F|G}:STD?
Description: The command sets the type of standard type (Thru or Reflect) to use for phase-localized
network extraction of the indicated type {D, F. or G} on the indicated channel.
The query returns the standard type selected to use for phase-localized network
extraction of the indicated type {D, F. or G} on the indicated channel.
Cmd Parameters: <char> THRu |REFLect
Query Parameters: NA
Query Output: <char> THR |REFL
Range: NA
Default: THR
Syntax Examples: :CALC1:UFEX:PLOC:D:STD THR
:CALC1:UFEX:PLOC:D:STD?
:CALC1:UFEX:PLOC:F:STD REFL
:CALC1:UFEX:PLOC:F:STD?
:CALC1:UFEX:PLOC:G:STD THR
:CALC1:UFEX:PLOC:G:STD?

SCPI Commands 5-55 :CALCulate{1-16}:UFEXtraction:PLOCalized Subsystem - Network Extraction
MS464xB Series VNA PM PN: 10410-00322 Rev. U 5-329
:CALCulate{1-16}:UFEXtraction:PLOCalized:{D|F|G}:THRu:MAGNitude <NRf>
:CALCulate{1-16}:UFEXtraction:PLOCalized:{D|F|G}:THRu:MAGNitude?
Description: The command sets the magnitude of the thru standard for the phase-localized network
extraction of the indicated type {D, F. or G} on the indicated channel. Usually between 0
and 1. A positive real.
The query outputs the magnitude of the thru standard for the phase-localized network
extraction of the indicated type {D, F. or G} on the indicated channel.
Cmd Parameters: <NRf> The input parameter is a unitless number
Query Parameters: NA
Query Output: <NR1> The output parameter is a unitless number.
Range: MPND
Default: 1
Syntax Examples: :CALC1:UFEX:PLOC:D:THR:MAGN 1
:CALC1:UFEX:PLOC:D:THR:MAGN?
:CALC1:UFEX:PLOC:F:THR:MAGN 1
:CALC1:UFEX:PLOC:F:THR:MAGN?
:CALC1:UFEX:PLOC:G:THR:MAGN 1
:CALC1:UFEX:PLOC:G:THR:MAGN?
:CALCulate{1-16}:UFEXtraction:PLOCalized:{D|F|G}:THRu:LENGth <NRf>
:CALCulate{1-16}:UFEXtraction:PLOCalized:{D|F|G}:THRu:LENGth?
Description: The command sets the length of the thru standard for the phase-localized network
extraction of the indicated type (D, F, or G) on the indicated channel.
The query outputs the length of the thru standard for the phase-localized network
extraction of the indicated type (D, F, or G) on the indicated channel.
Cmd Parameters: <NRf> The input parameter is in meters.
Query Parameters: NA
Query Output: <NR3> The output parameter is in meters.
Range: MPND
Default: 0.000000000E+000
Syntax Examples: :CALC1:UFEX:PLOC:D:THR:LENG 2.5e-3
:CALC1:UFEX:PLOC:D:THR:LENG?
:CALC1:UFEX:PLOC:F:THR:LENG 2.5e-3
:CALC1:UFEX:PLOC:F:THR:LENG?
:CALC1:UFEX:PLOC:G:THR:LENG 2.5e-3
:CALC1:UFEX:PLOC:G:THR:LENG?

5-55 :CALCulate{1-16}:UFEXtraction:PLOCalized Subsystem - Network Extraction SCPI Commands
5-330 PN: 10410-00322 Rev. U MS464xB Series VNA PM
:CALCulate{1-16}:UFEXtraction:PLOCalized:{D|F|G}:Z0:NEW <NRf>
:CALCulate{1-16}:UFEXtraction:PLOCalized:{D|F|G}:Z0:NEW?
Description: The command sets the new impedance value to be used for the phase-localized network
extraction of the indicated type {D, F. or G} on the indicated channel. This value will be
used if the :Z0:REFerence state is set to off.
The query outputs the defined impedance value to be used for phase-localized network
extraction of the indicated type {D, F. or G} on the indicated channel.
Cmd Parameters: <NRf> The input parameter is in Ohms.
Query Parameters: NA
Query Output: <NR1> The output parameter is in Ohms.
Range: MPND (positive number only)
Default: 50
Syntax Examples: :CALC1:UFEX:PLOC:D:Z0:NEW 75
:CALC1:UFEX:PLOC:D:Z0:NEW?
:CALC1:UFEX:PLOC:F:Z0:NEW 25
:CALC1:UFEX:PLOC:F:Z0:NEW?
:CALC1:UFEX:PLOC:G:Z0:NEW 100
:CALC1:UFEX:PLOC:G:Z0:NEW?
:CALCulate{1-16}:UFEXtraction:PLOCalized:{D|F|G}:Z0:REFerence[:STATE]
<char>
:CALCulate{1-16}:UFEXtraction:PLOCalized:{D|F|G}:Z0:REFerence[:STATE]?
Description: The command sets whether to use the current reference impedance for phase-localized
network extraction of the indicated type (D, F. or G) on the indicated channel.
The query outputs whether the current reference impedance should be used for
phase-localized network extraction of the indicated type (D, F. or G) on the indicated
channel.
Cmd Parameters: <char> 1 | 0 | ON | OFF
Query Parameters: NA
Query Output: <char> 1 | 0
Range: NA
Default: 1
Syntax Examples: :CALC1:UFEX:PLOC:D:Z0:REF: 1
:CALC1:UFEX:PLOC:D:Z0:REF?
:CALC1:UFEX:PLOC:F:Z0:REF OFF
:CALC1:UFEX:PLOC:F:Z0:REF?
:CALC1:UFEX:PLOC:G:Z0:REF 0
:CALC1:UFEX:PLOC:G:Z0:REF?

SCPI Commands 5-55 :CALCulate{1-16}:UFEXtraction:PLOCalized Subsystem - Network Extraction
MS464xB Series VNA PM PN: 10410-00322 Rev. U 5-331
:CALCulate{1-16}:UFEXtraction:PLOCalized:{D|F|G}:ZERo:MATCh[:STATE]
:CALCulate{1-16}:UFEXtraction:PLOCalized:{D|F|G}:ZERo:MATCh[:STATE]?
Description: The command turns on/off the zeroing of the match terms for phase-localized Network
Extraction of the indicated type {D,F, or G} for the indicated channel.
The query outputs the on/off status of the zeroing of the match terms for phase-localized
Network Extraction of the indicated type {D, F, or G} Network Extraction for the
indicated channel.
Cmd Parameters: ON | OFF | 1 | 0
Query Parameters: NA
Query Output: 1 | 0
Range: NA
Default: 0
Syntax Examples: :CALC1:UFEX:PLOC:D:ZER:MATC ON
:CALC1:UFEX:PLOC:D:ZER:MATC?
:CALC1:UFEX:PLOC:F:ZER:MATC OFF
:CALC1:UFEX:PLOC:F:ZER:MATC?
:CALC1:UFEX:PLOC:G:ZER:MATC 1
:CALC1:UFEX:PLOC:G:ZER:MATC?
:CALCulate{1-16}:UFEXtraction:PLOCalized:{F|G}:DPATh <char>
:CALCulate{1-16}:UFEXtraction:PLOCalized:{F|G}:DPATh?
Description: The command sets dominant path for phase-localized Type F, or Type G Network
Extraction on the indicated channel. The dominant path and its partner (e.g., 1-2 implies
3-4 is also dominant) are the low insertion loss paths of the fixture and the ports between
which any internal thru standard would be connected.
The query outputs dominant path for phase-localized Type F, or Type G Network
Extraction on the indicated channel.
Cmd Parameters: 12|13|14
Query Parameters: NA
Query Output: 12|13|14
Range: NA
Default: 12
Syntax Example: :CALC1:UFEX:PLOC:F:DPAT 13
:CALC1:UFEX:PLOC:F:DPAT?
:CALC1:UFEX:PLOC:G:DPAT 13
:CALC1:UFEX:PLOC:G:DPAT?

5-55 :CALCulate{1-16}:UFEXtraction:PLOCalized Subsystem - Network Extraction SCPI Commands
5-332 PN: 10410-00322 Rev. U MS464xB Series VNA PM
:CALCulate{1-16}:UFEXtraction:PLOCalized:{F|G}:REFLect:DELay{1-4} <NRf>
:CALCulate{1-16}:UFEXtraction:PLOCalized:{F|G}:REFLect:DELay{1-4}?
Description: The command sets the delay to central fixture interface of the reflect standard for
phase-localized network extraction Type F|G on the indicated channel.
The query outputs the delay to central fixture interface of the reflect standard for
phase-localized network extraction Type F|G on the indicated channel.
Cmd Parameters: <NRf> The input parameter is in seconds
Query Parameters: NA
Query Output: <NR3> The output parameter is in seconds
Range: NA
Default: 0
Syntax Examples: :CALC1:UFEX:PLOC:F:REFL:DEL1 2.5E-10
:CALC1:UFEX:PLOC:F:REFL:DEL3?
:CALC1:UFEX:PLOC:G:REFL:DEL1 2.5E-10
:CALC1:UFEX:PLOC:G:REFL:DEL3?
:CALCulate{1-16}:UFEXtraction:PLOCalized:D:DELay <NRf>
:CALCulate{1-16}:UFEXtraction:PLOCalized:D:DELay?
Description: The command sets the estimated total fixture delay for phase localized Type D on the
indicated channel. Note that 0 entry triggers auto-estimation.
The query returns the total estimated fixture delay for phase localized Type D on the
indicated channel
Cmd Parameters: <NRf> The input parameter is in seconds.
Query Parameters: NA
Query Output: <NR3> The output parameter is in seconds.
Range: NA
Default: 0
Syntax Example: :CALC1:UFEX:PLOC:D:DEL 2.5E-10
:CALC1:UFEX:PLOC:D:DEL?

SCPI Commands 5-55 :CALCulate{1-16}:UFEXtraction:PLOCalized Subsystem - Network Extraction
MS464xB Series VNA PM PN: 10410-00322 Rev. U 5-333
:CALCulate{1-16}:UFEXtraction:PLOCalized:D:PORT:PAIR <char>
:CALCulate{1-16}:UFEXtraction:PLOCalized:D:PORT:PAIR?
Description: The command assigns the port pair to use for phase-localized extraction Type D on the
indicated channel. This command is only used when performing Phase-Localized D on a
4-port VNA instrument.
The query outputs the port pair selected to use for phase-localized extraction D on the
indicated channel.
Cmd Parameters: <char> PORT12 | PORT13 | PORT14 | PORT23 | PORT24 | PORT34
Query Parameters: NA
Query Output: <char> PORT12 | PORT13 | PORT14 | PORT23 | PORT24 | PORT34
Range: NA
Default: PORT12
Syntax Example: :CALC1:UFEX:PLOC:D:PORT:PAIR PORT14
:CALC1:UFEX:PLOC:D:PORT:PAIR?
:CALCulate{1-16}:UFEXtraction:PLOCalized:D:REFLect:DELay{1-2} <NRf>
:CALCulate{1-16}:UFEXtraction:PLOCalized:D:REFLect:DELay{1-2}?
Description: The command sets the delay to central fixture interface of the reflect standard for
phase-localized network extraction Type D on the indicated channel.
The query outputs the delay to central fixture interface of the reflect standard for
phase-localized network extraction Type D on the indicated channel.
Cmd Parameters: <NRf> The input parameter is in seconds
Query Parameters: NA
Query Output: <NR3> The output parameter is in seconds
Range: NA
Default: 0
Syntax Example: :CALC1:UFEX:PLOC:D:REFL:DEL1 2.5E-10
:CALC1:UFEX:PLOC:D:REFL:DEL1?

5-55 :CALCulate{1-16}:UFEXtraction:PLOCalized Subsystem - Network Extraction SCPI Commands
5-334 PN: 10410-00322 Rev. U MS464xB Series VNA PM
:CALCulate{1-16}:UFEXtraction:PLOCalized:D:REFLect:PORT <char>
:CALCulate{1-16}:UFEXtraction:PLOCalized:D:REFLect:PORT?
Description: The command sets the Port selection to use for phase-localized network extraction
Type D on the indicated channel. It is not necessary to solve for both sides of the fixture
when using a reflect standard. This command indicates which side (or both) to solve for.
The query returns the Port selection to use for phase-localized network extraction Type D
on the indicated channel.
Cmd Parameters: <char> FPORt | SPORt |BOTH
FPORt denotes first port and SPORt denotes the second port. The meaning is obvious for
two port systems, but in four port systems, these refer to the first and second ports of the
pair that the user selected. If BOTH is selected, both ports of the fixture will be solved for
and two .s2p file names must be provided and the reflect standard must be connected to
both sides of the fixture simultaneously when network extraction is performed.
Query Parameters: NA
Query Output: <char> FPOR | SPOR | BOTH
Range: NA
Default: FPOR
Syntax Example: :CALC1:UFEX:PLOC:D:REFL:PORT BOTH
:CALC1:UFEX:PLOC:D:REFL:PORT?
:CALCulate{1-16}:UFEXtraction:PLOCalized:D:S2P:FILe{1-2}<STRING>
:CALCulate{1-16}:UFEXtraction:PLOCalized:D:S2P:FILe{1-2}?
Description: The command sets the file path location to output the S2P for phase-localized network
extraction of the indicated Type D on the indicated channel.
The query outputs the file path location to output the S2P for phase-localized network
extraction of the indicated Type D on the indicated channel.
Cmd Parameters: <string> Filename and path in the form: ’x:\directory\filename.s2p’
where x:\directory\must exist. See Chapter 2, “Programming the VectorStar Series
VNA”, “Notational Conventions” on page 2-6 for more information.
<string> ‘c:\nenffiles\myfile1.s2p’
Query Parameters: NA
Query Output: <string> c:\nenffiles\myfile1.s2p
Range: NA
Default: NA
Syntax Examples: :CALC1:UFEX:PLOC:D:S2P:FIL2 ‘c:\nenffiles\myfile1.s2p’
:CALC1:UFEX:PLOC:D:S2P:FIL1?

SCPI Commands 5-55 :CALCulate{1-16}:UFEXtraction:PLOCalized Subsystem - Network Extraction
MS464xB Series VNA PM PN: 10410-00322 Rev. U 5-335
:CALCulate{1-16}:UFEXtraction:PLOCalized:F:DELay{1-2} <NRf>
:CALCulate{1-16}:UFEXtraction:PLOCalized:F:DELay{1-2}?
Description: The command sets the estimated total fixture delay for phase localized Type F on the
indicated channel. Total Fixture Delay1 is for the 1st dominant port pair and Total
Fixture Delay2 is for the second port pair.
The query returns the total estimated fixture delay for phase localized Type F on the
indicated channel.
Cmd Parameters: <NRf> The input parameter is in seconds.
Query Parameters: NA
Query Output: <NR3> The output parameter is in seconds.
Range: NA
Default: 0
Syntax Example: :CALC1:UFEX:PLOC:F:DEL2 2.5E-10
:CALC1:UFEX:PLOC:F:DEL2?
:CALCulate{1-16}:UFEXtraction:PLOCalized:F:S2P:FILe{1-4}<STRING>
:CALCulate{1-16}:UFEXtraction:PLOCalized:F:S2P:FILe{1-4}?
Description: The command sets the file path location to output the S2P for phase-localized network
extraction of Type F on the indicated channel.
The query outputs the file path location to output the S2P for phase-localized network
extraction Type F on the indicated channel.
Cmd Parameters: <string> Filename and path in the form: ’x:\directory\filename.s2p’
where x:\directory\must exist. See Chapter 2, “Programming the VectorStar Series
VNA”, “Notational Conventions” on page 2-6 for more information.
<string> ‘c:\nenffiles\myfile1.s2p’.
Query Parameters: NA
Query Output: <string> c:\nenffiles\myfile1.s2p
Range: NA
Default: NA
Syntax Examples: :CALC1:UFEX:PLOC:F:S2P:FIL1 ‘c:\nenffiles\myfile1.s2p’
:CALC1:UFEX:PLOC:F:S2P:FIL2?

5-55 :CALCulate{1-16}:UFEXtraction:PLOCalized Subsystem - Network Extraction SCPI Commands
5-336 PN: 10410-00322 Rev. U MS464xB Series VNA PM
:CALCulate{1-16}:UFEXtraction:PLOCalized:G:DELay <NRf>
:CALCulate{1-16}:UFEXtraction:PLOCalized:G:DELay?
Description: The command sets the estimated total fixture delay for phase localized Type G on the
indicated channel. Note that 0 entry triggers auto-estimation.
The query returns the total estimated fixture delay for phase localized Type G on the
indicated channel
Cmd Parameters: <NRf> The input parameter is in seconds.
Query Parameters: NA
Query Output: <NR3> The output parameter is in seconds.
Range: NA
Default: 0
Syntax Example: :CALC1:UFEX:PLOC:G:DEL 2.5E-10
:CALC1:UFEX:PLOC:G:DEL?
:CALCulate{1-16}:UFEXtraction:PLOCalized:G:S4P:FILe{1-2}<STRING>
:CALCulate{1-16}:UFEXtraction:PLOCalized:G:S4P:FILe{1-2}?
Description: The command sets the file path location to output the S4P for phase-localized network
extraction of the indicated Type G on the indicated channel.
The query outputs the file path location to output the S4P for phase-localized network
extraction of the indicated Type G on the indicated channel.
Cmd Parameters: <string> Filename and path in the form: ‘x:\directory\filename.s4p’ where x:
\directory\must exist
<string> ‘c:\nenffiles\myfile1.s4p’
Query Parameters: NA
Query Output: <string> c:\nenffiles\myfile1.s4p
Range: NA
Default: NA
Syntax Examples: :CALC1:UFEX:PLOC:G:S4P:FIL2 ‘c:\nenffiles\myfile1.s4p’
:CALC1:UFEX:PLOC:G:S4P:FIL1?

SCPI Commands 5-56 :CALCulate{1-16}:UFEXtraction:SEQuential Subsystem - Network Extraction
MS464xB Series VNA PM PN: 10410-00322 Rev. U 5-337
5-56 :CALCulate{1-16}:UFEXtraction:SEQuential Subsystem - Network
Extraction
The :CALCulate{1-16}:UFEXtraction:SEQuential subsystem commands provide configuration control and
execution for Sequential (Peeling) network extraction functions.
Calibration Option Subsystems
Related calibration option configuration and control subsystems are:
•Section 5-8 “:CALCulate{1-16}:CORRection Subsystem - Adapters/Merge Calibration” on page 5-15
•Section 5-12 “:CALCulate{1-16}:EXTRaction Subsystem - Network Extraction” on page 5-52
•Section 5-21 “:CALCulate{1-16}:NXN Subsystem” on page 5-108
•Section 5-53 “:CALCulate{1-16}:UFEXtraction:GENB Subsystem - Network Extraction” on page 5-310
•Section 5-54 “:CALCulate{1-16}:UFEXtraction:MSTD Subsystem - Network Extraction” on page 5-316
•Section 5-55 “:CALCulate{1-16}:UFEXtraction:PLOCalized Subsystem - Network Extraction”
on page 5-326
•Section 5-56 “:CALCulate{1-16}:UFEXtraction:SEQuential Subsystem - Network Extraction”
on page 5-337
•Section 5-75 “:SENSe{1-16}:CORRection:COLLect:FLEXible Subsystem” on page 5-422
•Section 5-77 “:SENSe{1-16}:CORRection:COLLect:HYBRid Subsystem” on page 5-424
:CALCulate{1-16}:UFEXtraction[:METHod]:SEQuential
Description: The command performs Sequential Extraction on the indicated channel.
No query.
At a minimum, the following commands must be sent before performing Sequential
network extraction. This assumes that an active cal that contains the appropriate
reflection parameter chosen is present and is on.
Set paths for necessary output SNP files:
•:CALCulate{1-16}:UFEXtraction:SEQuential:S2P:FILe <STRING>
•:CALCulate{1-16}:UFEXtraction:SEQuential:S4P:FILe <STRING>
Cmd Parameters: NA
Query Parameters: NA
Query Output: NA
Range: NA
Default: NA
Syntax Examples: :CALC1:UFEX:METH:SEQ

5-56 :CALCulate{1-16}:UFEXtraction:SEQuential Subsystem - Network Extraction SCPI Commands
5-338 PN: 10410-00322 Rev. U MS464xB Series VNA PM
:CALCulate{1-16}:UFEXtraction:SEQuential:DEFect:LOCation <NRf>
:CALCulate{1-16}:UFEXtraction:SEQuential:DEFect:LOCation?
Description: The command sets the estimated defect location delay for Sequential Extraction on the
indicated channel. Note that 0 entry triggers auto-estimation.
The query outputs the estimated defect location for Sequential Extraction on the
indicated channel.
Cmd Parameters: <NRf> The input parameter is in seconds
Query Parameters: NA
Query Output: <NR3> The output parameter is in seconds
Range: NA
Default: 0
Syntax Examples: :CALC1:UFEX:SEQ:DEF:LOC 2.5E-10
:CALC1:UFEX:SEQ:DEF:LOC?
:CALCulate{1-16}:UFEXtraction:SEQuential:DEFect:MODel <CHAR>
:CALCulate{1-16}:UFEXtraction:SEQuential:DEFect:MODel?
Description: The command sets the defect model (Shunt Y or Series Z) to be used in Sequential
extraction on the indicated channel.
The query outputs the defect model for Sequential Extraction on the indicated channel.
Note: If a mix-mode reflection parameter (SDDxx) is selected, Crossbar model will be
used instead.
Cmd Parameters: <char> SHUNt|SERies
Query Parameters: NA
Query Output: SHUN | SER
Range: NA
Default: SHUN
Syntax Examples: :CALC1:UFEX:SEQ:DEF:MOD SER
:CALC1:UFEX:SEQ:DEF:MOD?
:CALCulate{1-16}:UFEXtraction:SEQuential:REFLect:LOCation <NRf>
:CALCulate{1-16}:UFEXtraction:SEQuential:REFLect:LOCation?
Description: The command sets the reflect defect location for Sequential Extraction to be used on the
indicated channel.
The query outputs the reflect location for Sequential Extraction on the indicated channel.
Cmd Parameters: <NRf> The input parameter is in seconds
Query Parameters: NA
Query Output: <NR3> The output parameter is in seconds
Range: MPND
Default: 0.000000000E+000
Syntax Examples: :CALC1:UFEX:SEQ:REFL:LOC 2.5e-10
:CALC1:UFEX:SEQ:REFL:LOC?

SCPI Commands 5-56 :CALCulate{1-16}:UFEXtraction:SEQuential Subsystem - Network Extraction
MS464xB Series VNA PM PN: 10410-00322 Rev. U 5-339
:CALCulate{1-16}:UFEXtraction:SEQuential:REFLect:MAGNitude <NRf>
:CALCulate{1-16}:UFEXtraction:SEQuential:REFLect:MAGNitude?
Description: The command sets the magnitude of the reflection standard for Sequential Extraction to
be used on the indicated channel. This is usually between –1 and +1.
The query outputs the magnitude of the reflection standard for Sequential Extraction on
the indicated channel.
Cmd Parameters: <NRf> The input parameter is a unitless number
Query Parameters: NA
Query Output: <NR3> The output parameter is a unitless number
Range: MPND
Default: 1
Syntax Examples: :CALC1:UFEX:SEQ:REFL:MAGN 1
:CALC1:UFEX:SEQ:REFL:MAGN?
:CALCulate{1-16}:UFEXtraction:SEQuential:REFLect[:STATe] <char>
:CALCulate{1-16}:UFEXtraction:SEQuential:REFLect[:STATe]?
Description: The command sets whether to include or not to include a Reflect Standard for Sequential
Extraction on the indicated channel.
The query outputs whether to include a Reflect Standard as part of Sequential Extraction
on the indicated channel
Cmd Parameters: <char> 1 | 0 | ON | OFF
Query Parameters: NA
Query Output: 1|0
Range: NA
Default: 0
Syntax Examples: :CALC1:UFEX:SEQ:REFL 1
:CALC1:UFEX:SEQ:REFL?

5-56 :CALCulate{1-16}:UFEXtraction:SEQuential Subsystem - Network Extraction SCPI Commands
5-340 PN: 10410-00322 Rev. U MS464xB Series VNA PM
:CALCulate{1-16}:UFEXtraction:SEQuential:RPARameter <char>
:CALCulate{1-16}:UFEXtraction:SEQuential:RPARameter?
Description: The command assigns the reflection parameter to be used in the defect isolation for
Sequential Extraction on the indicated channel. Note that 0 entry triggers
auto-estimation.
The selection available is dependent on the number of VNA ports. The use of mixed mode
parameters (SDDxx) is only valid if a full term cal is present and the port pair of the
selected mixed-mode parameter is included in the cal.
The query returns the selected reflection parameter to be used for the defect isolation in
Sequential Extraction on the indicated channel.
Cmd Parameters: For 4-Port Systems:
<char> S11|S22|S33|S44|SDD12|SDD13|SDD14|SDD23|SDD24|SDD34
For 2-Port Systems:
<char> S11|S22|SDD12
Query Parameters: NA
Query Output: <char> S11|S22|S33|S44|SDD12|SDD13|SDD14|SDD23|SDD24|SDD34
Range: NA
Default: S11
Syntax Examples: :CALC1:UFEX:SEQ:RPAR S22
:CALC1:UFEX:SEQ:RPAR?
:CALCulate{1-16}:UFEXtraction:SEQuential:S2P:FILe <STRING>
:CALCulate{1-16}:UFEXtraction:SEQuential:S2P:FILe?
Description: The command sets the file path location to output the S2P for Sequential Extraction on
the indicated channel. This will be used if non-mixed mode is selected for reflect
parameter (S11, S22, S33, S44).
Note: The :CALCulate{1-16}:UFEXtraction:SEQuential:RPARameter command should
precede his command.
The query outputs the file path location for Sequential Extraction on the indicated
channel.
Cmd Parameters: <string> Filename and path in the form: ’x:\directory\filename.s2p’
where x:\directory\must exist. See Chapter 2, “Programming the VectorStar Series
VNA”, “Notational Conventions” on page 2-6 for more information.
<string> ‘c:\nenffiles\myfile1.s2p’
Query Parameters: NA
Query Output: <string> c:\nenffiles\myfile1.s2p
Range: NA
Default: NA
Syntax Examples: :CALC1:UFEX:SEQ:S2P:FIL ‘c:\nenffiles\myfile1.s2p’
:CALC1:UFEX:SEQ:S2P:FIL?

SCPI Commands 5-56 :CALCulate{1-16}:UFEXtraction:SEQuential Subsystem - Network Extraction
MS464xB Series VNA PM PN: 10410-00322 Rev. U 5-341
:CALCulate{1-16}:UFEXtraction:SEQuential:S4P:FILe <STRING>
:CALCulate{1-16}:UFEXtraction:SEQuential:S4P:FILe?
Description: The command sets the file path location to output the S4P for Sequential Extraction on
the indicated channel. This will be used if mixed mode is selected for reflect parameter
(SDD12, SDD13, SDD14, SDD23, SDD24, SDD34 in the 4-port case, or SDD in the 2-port
case).
Note: The :CALCulate{1-16}:UFEXtraction:SEQuential:RPARameter command should
precede this command.
The query outputs the file path location for Sequential Extraction on the indicated
channel.
Cmd Parameters: <string> Filename and path in the form: ‘x:\directory\filename.s4p’ where x:
\directory\must exist. See Chapter 2, “Programming the VectorStar Series VNA”,
“Notational Conventions” on page 2-6 for more information.
<string> ‘c:\nenffiles\myfile2.s4p’
Query Parameters: NA
Query Output: <string> c:\nenffiles\myfile2.s4p
Range: NA
Default: NA
Syntax Examples: :CALC1:UFEX:SEQ:S4P:FIL ‘c:\nenffiles\myfile1.s4p’
:CALC1:UFEX:SEQ:S4P:FIL?

5-57 :CONTrol:AUXio Subsystem SCPI Commands
5-342 PN: 10410-00322 Rev. U MS464xB Series VNA PM
5-57 :CONTrol:AUXio Subsystem
The :CONTrol:AUXio subsystem commands controls the rear panel limit failure configuration and display.
Rear Panel Subsystems
A related rear panel subsystem is:
•Section 5-58 “:CONTrol{1-16}:AOUT Subsystem” on page 5-343
:CONTrol:AUXio:LIMit:POLarity <char>
:CONTrol:AUXio:LIMit:POLarity?
Description: Sets the Positive/Negative Polarity of the Limit Fail indication on the Rear Panel
Auxiliary IO connector. Outputs the Positive/Negative Polarity of the Limit Fail
indication on the Rear Panel Auxiliary IO connector.
Cmd Parameters: <char> POSitive | NEGative
Query Parameters: <char> POS | NEG
Range: NA
Default Value: POS
Syntax Example: :CONT:AUX:LIM:POL POS
:CONT:AUX:LIM:POL?
:CONTrol:AUXio:LIMit[:STATe] <char>
:CONTrol:AUXio:LIMit[:STATe]?
Description: Turns on/off indicating a limit failure on the Rear Panel Auxiliary I/O connector. Outputs
the on/off status of indication of a limit failure on the Rear Panel Auxiliary I/O connector.
Cmd Parameters: <char> 1 | 0 | ON | OFF
Query Parameters: <char> 1 | 0
Range: NA
Default Value: 0
Syntax Example: :CONT:AUX:LIM ON
:CONT:AUX:LIM?

SCPI Commands 5-58 :CONTrol{1-16}:AOUT Subsystem
MS464xB Series VNA PM PN: 10410-00322 Rev. U 5-343
5-58 :CONTrol{1-16}:AOUT Subsystem
The :CONTrol{1-16}:AOUT subsystem commands allows the user to specify the rear panel output mode, and
then set appropriate voltage levels, pulse types, and ports for that mode. When all parameters are entered, a
single command allows the rear panel output to be toggled on and off. The settings are saved and can be
recalled with the four setup file types:
•Active Channel Setup and Cal (*.chx)
•Active Channel Setup (*.stx)
•All Channel Setup and Cal (*.cha)
•All Channel Setup (*.sta)
Rear Panel Subsystems
A related rear panel subsystem is:
•Section 5-57 “:CONTrol:AUXio Subsystem” on page 5-342
I/O Configuration and File Operation Subsystems
Related subsystems for I/O configuration and file operation are:
•Section 5-14 “:CALCulate{1-16}:FORMat Subsystem - SnP Data” on page 5-70
•Section 5-21 “:CALCulate{1-16}:NXN Subsystem” on page 5-108
•Section 5-36 “:CALCulate{1-16}[:SELected]:DATA Subsystem” on page 5-204
•Section 5-49 “:CALCulate{1-16}[:SELected]:TDATA Subsystem” on page 5-287
•Section 5-60 “:FORMat Subsystem” on page 5-373
•Section 5-61 “:HCOPy Subsystem” on page 5-376
•Section 5-62 “:MMEMory Subsystem” on page 5-382
Setting the Rear Panel Output Mode as Horizontal
For example, to set the Rear Panel Output Mode at Horizontal, follow the general sequence below. In this
example, the control is for Channel 4 with a Start voltage of -1.5 V and a Stop voltage of 2.8 V.
1. Turn the Rear Panel Output off:
:CONTrol4:AOUT:STATe OFF
2. Set the Output Mode to HORizontal:
:CONTrol4:AOUT:MODE HORizontal
3. Set the Horizontal Output Mode start (STARt) voltage to -1.5 V:
:CONTrol4:AOUT:VOLTage:STARt -1.500
4. Set the Horizontal Output Mode stop (STOP) voltage to +2.8 V:
:CONTrol4:AOUT:VOLTage:STOP 2.800
5. Check voltage settings:
:CONTrol4:AOUT:VOLTage:STARt?
-1.500
:CONTrol4:AOUT:VOLTage:STOP?
2.800
6. Turn the Rear Panel Output on:
:CONTrol4:AOUT:STATe ON

5-58 :CONTrol{1-16}:AOUT Subsystem SCPI Commands
5-344 PN: 10410-00322 Rev. U MS464xB Series VNA PM
7. Check that the Rear Panel is on:
:CONTrol4:AOUT:STATe?
1
Setting the Rear Panel Output Mode as Driven Port
To set the Rear Panel Output Mode as Driven Port, follow the general command sequence below. In this
example, the control is for Channel 2, with Port 1 at 3 V and Port 2 at 5 V.
1. Turn the Rear Panel Output off:
:CONTrol4:AOUT:STATe OFF
2. Set the Output Mode to DRIVen
:CONTrol4:AOUT:MODE DRIVen
3. Set the Driven Output Voltage Level for Port 1 to 3 V:
:CONTrol4:AOUT1:DRIVen:LEV 3.000
4. Set the Driven Output Voltage Level for Port 2 to 5 V:
:CONTrol4:AOUT2:DRIVen:LEV 5.000
5. Check voltage settings:
:CONTrol4:AOUT1:DRIVen:LEV?
3.000
:CONTrol4:AOUT2:DRIVen:LEV?
5.000
6. Turn the Rear Panel Output on:
:CONTrol{1-16}:AOUT:STATe ON
7. Check that the Rear Panel is on:
:CONTrol{1-16}:AOUT:STATe?
1
Setting the Rear Panel Output Mode as TTL
To set the Rear Panel Output Mode as TTL, follow the general command sequence below. In this example, the
control is for Channel 5, with Port 1 at High, and Port 2 at Low Pulse set to 5.000 ms.
1. Turn the Rear Panel Output off:
:CONTrol5:AOUT:STATe OFF
2. Set the Output Mode to TTL:
:CONTrol5:AOUT:MODE TTL
3. Set the TTL Output for Port 1 as High (HIGH):
:CONTrol5:AOUT1}:TTL:TYPe HIGH
4. Set the TTL Output for Port 2 as Low Pulse (LPULSE):
:CONTrol5:AOUT1}:TTL:TYPe LPULSE
5. Using units of seconds, set the Port 2 TTL Pulse Width to 0.001 seconds:
:CONTrol5:AOUT:PULSe:WIDth 1.0E-3

SCPI Commands 5-58 :CONTrol{1-16}:AOUT Subsystem
MS464xB Series VNA PM PN: 10410-00322 Rev. U 5-345
6. Check TTL and TTL Pulse Width settings:
:CONTrol5:AOUT:MODE?
TTL
:CONTrol5:AOUT1:TTL:TYPe?
HIGH
:CONTrol5:AOUT2:TTL:TYPe?
LPULSE
:CONTrol5:AOUT:PULSe:WIDth?
1.0E-3
7. Turn the Rear Panel Output on:
:CONTrol5:AOUT:STATe ON
8. Check that the Rear Panel is on:
:CONTrol5:AOUT:STATe?
1

5-58 :CONTrol{1-16}:AOUT Subsystem SCPI Commands
5-346 PN: 10410-00322 Rev. U MS464xB Series VNA PM
:CONTrol{1-16}:AOUT:MODE <char>
:CONTrol{1-16}:AOUT:MODE?
Description: For the indicated channel, the command sets the Rear Panel Output mode to horizontal,
driven, TTL, or vertical where:
•HORizontal = Defines the rear panel output voltage to be proportional to the
horizontal position on the screen. If HOR is set, the Start and Stop voltages must
by set, where the Start Voltage is the voltage for the first sweep point, and the Stop
Voltage is the voltage for the last sweep point. The Start Voltage can be higher
than, equal to, or less than the Stop Voltage. The voltage range for each is -10 VDC
to +10 VDC. The Start Voltage is set by the :CONTrol{1-16}:AOUT:VOLTage:
STARt command while the Stop Voltage is set by the :CONTrol{1-16}:AOUT:
VOLTage:STOP command (both described below).
•DRIVen = Defines the rear panel port analog output voltage as a function of the
currently driven port. For example, if Port 1 is driving, the selected voltage is that
set for Port 1. If Port 2 is driving, the selected voltage is that set for Port 2. If DRIV
is set, the Output Level Voltage for Port 1 or Port 2 must be set. The command :
CONTrol{1-16}:AOUT{1-2}:DRIVen:LEV sets the driven port voltage level for the
indicated channel and port with a voltage range of -10 VDC to +10 VDC.
•TTL = Defines the TTL power for each port as steady state high or low, or as pulse
high or low. If pulse is selected, the duration of the pulse is also defined. The
command :CONTrol{1-16}:AOUT{1-2}:TTL:TYPe defines the TTL type used as
HIGH (+5 VDC), LOW (0 VDC), HIGH PULSE (+5 VDC), or LOW PULSE (0 VDC).
If High Pulse or Low Pulse is selected, the Pulse Width in seconds must be
specified using the command :CONTrol{1-16}:AOUT:PULSe:WIDth. Note that the
TTL type is defined separately for Port 1 and for Port 2.
•VERTical = Defines the rear panel output voltage to represent the vertical
magitude of a trace in a scaled fashion. If VERT is set for a rectangular display, the
Minimum and Maximum voltages must by set, where the Min Voltage corresponds
to the bottom graticule and the Max Voltage corresponds to the top graticule. If set
for a circular display, the Min Voltage corresponds to the center graticule and the
Max Voltage corresponds to the outer graticule. The Min Voltage can be higher
than, equal to, or less than the Max Voltage. The voltage range for each is -10 VDC
to +10 VDC. The Min Voltage is set by the :CONTrol{1-16}:AOUT:VOLTage:VMIN
command, while the Max Voltage is set by the :CONTrol{1-16}:AOUT:VOLTage:
VMAX command (both described below).
The query outputs the currently set Rear Panel Output mode on the indicated channel.
Cmd Parameters: <char> HORizontal | DRIVen | TTL | VERTical
Query Parameters: <char> HOR | DRIV | TTL | VERT
Range: NA
Default Value: HOR
Syntax Example: :CONT1:AOUT:MODE HOR
:CONT1:AOUT:MODE?

SCPI Commands 5-58 :CONTrol{1-16}:AOUT Subsystem
MS464xB Series VNA PM PN: 10410-00322 Rev. U 5-347
:CONTrol{1-16}:AOUT:PULSe:WIDth <NRf>
:CONTrol{1-16}:AOUT:PULSe:WIDth?
Description: If the Rear Panel Output mode is set to TTL, and a High Plus and/or a Low Pulse is
configured, use this command to set the pulse width in seconds for the indicated channel.
The query outputs the Rear Panel Output pulse width in units of seconds for the
indicated channel.
Cmd Parameters: <NRf> The input parameter is in Seconds.
Query Parameters: <NR3> The output parameter is in Seconds.
Range: 0 to 10 seconds
Default Value: 0.000000E+000
Syntax Example: :CONT1:AOUT:PULS:WID 1.0E-3
:CONT1:AOUT:PULS:WID?
:CONTrol{1-16}:AOUT:VERTical:TRACe <char>
:CONTrol{1-16}:AOUT:VERTical:TRACe?
Description: Sets the rear panel analog output vertical mode trace number (tr1 - tr16). The query
outputs the rear panel analog vertical output mode trace number in use.
Cmd Parameters: <char> TR1 | TR2 | TR3 | TR4 | TR5 | TR6 | TR7 | TR8 | TR9 | TR10 | TR11 | TR12
| TR13 | TR14 | TR15
| TR16
Query Parameters: <char> TR1 | TR2 | TR3 | TR4 | TR5 | TR6 | TR7 | TR8 | TR9 | TR10 | TR11 | TR12
| TR13 | TR14 | TR15
| TR16
Range: NA
Default Value: TR1
Syntax Example: :CONT1:AOUT:VERT:TRAC TR5
:CONT1:AOUT:VERT:TRAC?
:CONTrol{1-16}:AOUT:VERTical:TRACe:ACTive[:STATe] <char>
:CONTrol{1-16}:AOUT:VERTical:TRACe:ACTive[:STATe]?
Description: Sets the rear panel analog output vertical mode user active trace check box to ON/OFF.
The query outputs the rear panel analog vertical output mode user active trace checkbox
status.
Cmd Parameters: <char> 1|0|ON|OFF
Query Parameters: <char> 1|0
Range: N/A
Default Value: 1
Syntax Example: :CONT1:AOUT:VERT:TRAC:ACT ON
:CONT1:AOUT:VERT:TRAC:ACT?

5-58 :CONTrol{1-16}:AOUT Subsystem SCPI Commands
5-348 PN: 10410-00322 Rev. U MS464xB Series VNA PM
:CONTrol{1-16}:AOUT:VOLTage:STARt <NRf>
:CONTrol{1-16}:AOUT:VOLTage:STARt?
Description: If the Rear Panel Output mode is set to horizontal, this command sets the start voltage
for the indicated channel. The Start Voltage is the voltage for the first sweep point in the
range of -10 VDC to +10 VDC. The Start Voltage can be lower than, equal to, or greater
than the Stop Voltage. The query outputs the Rear Panel Output horizontal start voltage
setting for the indicated channel.
Cmd Parameters: <NRf> The input parameter is in Volts.
Query Parameters: <NR3> The output parameter is in Volts.
Range: -10 to +10 Volts
Default Value: 0.00000000000E+000
Syntax Example: :CONT1:AOUT:VOLT:STAR 0.5
:CONT1:AOUT:VOLT:STAR?
:CONTrol{1-16}:AOUT:VOLTage:STOP <NRf>
:CONTrol{1-16}:AOUT:VOLTage:STOP?
Description: If the Rear Panel Output mode is set to horizontal, this command sets the stop voltage for
the indicated channel. The Stop Voltage is the voltage for the last sweep point in the
range off -10 VDC to +10 VDC. The Stop Voltage can be lower than, equal to, or greater
than the Start Voltage. The query outputs the Rear Panel Output horizontal stop voltage
for the indicated channel.
Cmd Parameters: <NRf> The input parameter is in Volts.
Query Parameters: <NR3> The output parameter is in Volts.
Range: -10 to +10 Volts
Default Value: 1.000000E+000
Syntax Example: :CONT1:AOUT:VOLT:STOP 0.7
:CONT1:AOUT:VOLT:STOP?
:CONTrol{1-16}:AOUT:VOLTage:VMAX <NRf>
:CONTrol{1-16}:AOUT:VOLTage:VMAX?
Description: If the Rear Panel Output mode is set to vertical, this command sets the rear panel analog
output vertical mode maximum voltage for the indicated channel. The Max Voltage
corresponds to the top display graticule. The query outputs the rear panel analog vertical
output mode maximum voltage of the indicated channel.
Cmd Parameters: <NRf> The input parameter is in Volts.
Query Parameters: <NR3> The output parameter is in Volts.
Range: –10 to +10 Volts
Default Value: 1.000000E+000
Syntax Example: :CONT1:AOUT:VOLT:VMAX 5.0
:CONT1:AOUT:VOLT:VMAX?

SCPI Commands 5-58 :CONTrol{1-16}:AOUT Subsystem
MS464xB Series VNA PM PN: 10410-00322 Rev. U 5-349
:CONTrol{1-16}:AOUT:VOLTage:VMIN <NRf>
:CONTrol{1-16}:AOUT:VOLTage:VMIN?
Description: If the Rear Panel Output mode is set to vertical, this command sets the rear panel analog
output vertical mode minimum voltage for the indicated channel. The Min Voltage
corresponds to the bottom display graticule. The query outputs the rear panel analog
vertical output mode minimum start voltage of the indicated channel.
Cmd Parameters: <NRf> The input parameter is in Volts.
Query Parameters: <NR3> The output parameter is in Volts.
Range: –10 to +10 Volts
Default Value: 0.000000E+000
Syntax Example: :CONT1:AOUT:VOLT:VMIN -5.0
:CONT1:AOUT:VOLT:VMIN?
:CONTrol{1-16}:AOUT[:STATe] <char>
:CONTrol{1-16}:AOUT[:STATe]?
Description: Turns rear panel analog output on/off for the indicated channel. Outputs the rear panel
analog output on/off status of the indicated channel.
Cmd Parameters: <char> 1 | 0 | ON | OFF
Query Parameters: <char> 1 | 0
Range: NA
Default Value: 0
Syntax Example: :CONT1:AOUT ON
:CONT1:AOUT?
:CONTrol{1-16}:AOUT{1-2}:DRIVen:LEV <NRf>
:CONTrol{1-16}:AOUT{1-2}:DRIVen:LEV?
Description: If the Rear Panel Output mode is set to driven, this command sets the voltage level for
the indicated port on the indicated channel. The query outputs the Rear Panel Output
driven port voltage level for the indicated port on the indicated channel.
Cmd Parameters: <NRf> The input parameter is in Volts.
Query Parameters: <NR3> The output parameter is in Volts.
Range: -10 to +10 Volts
Default Value: 0.000000E+000
Syntax Example: :CONT1:AOUT1:DRIV:LEV 0.5
:CONT1:AOUT1:DRIV:LEV?

5-58 :CONTrol{1-16}:AOUT Subsystem SCPI Commands
5-350 PN: 10410-00322 Rev. U MS464xB Series VNA PM
:CONTrol{1-16}:AOUT{1-2}:TTL:TYPe <char>
:CONTrol{1-16}:AOUT{1-2}:TTL:TYPe?
Description: The command sets the Rear Panel Output mode as TTL type for the indicated port on the
indicated channel where:
•HIGH = A TTL high value of +5 VDC
•LOW = A TTL low value of 0 VDC
•HIGH PULSE = A TTL high value of +5 VDC for a pulse width duration in seconds
as set by the command :CONTrol{1-16}:AOUT:PULSe:WIDth.
•LOW PULSE = A TTL low value of 0 VDC for a pulse width duration in seconds set
by the command :CONTrol{1-16}:AOUT:PULSe:WIDth.
Note that the TTL type is defined separately for Port 1 and for Port 2. Outputs the rear
panel analog output TTL output type of the indicated channel.
Cmd Parameters: <char> LOW | HIGH | LPULSE | HPULSE
Query Parameters: <char> LOW | HIGH | LPULSE | HPULSE
Range: NA
Default Value: HIGH
Syntax Example: :CONT1:AOUT1:TTL:TYP LOW
:CONT1:AOUT1:TTL:TYP?

SCPI Commands 5-59 :DISPlay Subsystem
MS464xB Series VNA PM PN: 10410-00322 Rev. U 5-351
5-59 :DISPlay Subsystem
The :DISplay subsystem commands are used to control the VNA graphic display information on a
per-instrument, per-channel, and per-trace basis.
Trace Subsystems
Related trace subsystems are:
•Section 5-23 “:CALCulate{1-16}:PARameter and :PARameter{1-16} Subsystem” on page 5-152
•Section 5-25 “:CALCulate{1-16}:PARameter{1-16}:FSIMulator Subsystem” on page 5-165
•Section 5-28 “:CALCulate{1-16}:PARameter{1-16}:SELect Subsystem” on page 5-176
•Section 5-29 “:CALCulate{1-16}:PARameter{1-16}:COUPling Subsystem” on page 5-177
•Section 5-30 “:CALCulate{1-16}:POLar Subsystem” on page 5-178
•Section 5-31 “:CALCulate{1-16}:PROCessing:ORDer Subsystem” on page 5-180
•Section 5-35 “:CALCulate{1-16}[:SELected]:CONVersion Subsystem” on page 5-202
•Section 5-36 “:CALCulate{1-16}[:SELected]:DATA Subsystem” on page 5-204
•Section 5-38 “:CALCulate{1-16}[:SELected]:FORmat Subsystem” on page 5-219
•Section 5-44 “:CALCulate{1-16}[:SELected]:MATH Subsystem” on page 5-256
•Section 5-45 “:CALCulate{1-16}[:SELected]:MDATA Subsystem” on page 5-263
•Section 5-47 “:CALCulate{1-16}[:SELected]:SMITh Subsystem” on page 5-284
•Section 5-48 “:CALCulate{1-16}[:SELected]:SMOothing Subsystem” on page 5-286
•“:CALCulate{1-16}[:SELected]:TDATA Subsystem” on page 5-287
•Section 5-59 “:DISPlay Subsystem” on page 5-351
Marker Subsystems
Related marker configuration, control, and reporting subsystems are:
•Section 5-9 “:CALCulate{1-16}:DISPlay:MARKer Subsystem” on page 5-18
•Section 5-18 “:CALCulate{1-16}:MARKer Subsystem” on page 5-97
•Section 5-26 “:CALCulate{1-16}:PARameter{1-16}:MARKer Subsystem” on page 5-171
•Section 5-27 “:CALCulate{1-16}:PARameter{1-16}:MSTatistics Subsystem” on page 5-174
•Section 5-42 “:CALCulate{1-16}[:SELected]:MARKer Subsystem” on page 5-238
•Section 5-43 “:CALCulate{1-16}[:SELected]:MARKer{1-13} Subsystem” on page 5-253
•Section 5-59 “:DISPlay Subsystem” on page 5-351
Limit Line Subsystems
Related limit line subsystems are:
•Section 5-41 “:CALCulate{1-16}[:SELected]:LIMit Subsystem” on page 5-225
•Section 5-59 “:DISPlay Subsystem” on page 5-351

5-59 :DISPlay Subsystem SCPI Commands
5-352 PN: 10410-00322 Rev. U MS464xB Series VNA PM
:DISPlay:ACTive:CHANnel:SWEep[:STATe] <char>
:DISPlay:ACTive:CHANnel:SWEep[:STATe]?
Description: The command turns On/Off the option to sweep only the active channel.
The query outputs the On/Off state of the option to sweep only the active channel.
Cmd Parameters: <char> 1 | 0 | ON | OFF
Query Parameters: NA
Range: NA
Default Value: 0
Syntax Example: :DISP:ACT:CHAN:SWE:STAT ON
:DISP:ACT:CHAN:SWE:STAT?
:DISPlay:ANNotation:FREQuency[:STATe]:OFF
Description: The command turns displaying frequency information OFF.
Cmd Parameters: None
Query Parameters: NA
Range: NA
Default Value: NA
Syntax Example: :DISP:ANN:FREQ:OFF
:DISPlay:ANNotation:FREQuency[:STATe]?
Description: The query outputs the display frequency ON/OFF status
Cmd Parameters: NA
Query Output: 1 | 0
Range: NA
Default Value: 1
Syntax Example: :DISP:ANN:FREQ?
:DISPlay:COLor:INVert:BACK <NRf>, <NRf>, <NRf>
:DISPlay:COLor:INVert:BACK?
Description: Sets the inverted color of the background on the active channel. The invert color should
be on before using this command.
Use the command below to reset the display to the factory default:
•:DISPlay:COLor:RESet
Outputs the inverted RGB color of the background on the active channel.
Cmd Parameters: <NRf> The input parameters are integers between 0 and 255 representing the Red,
Green, and Blue color values.
Query Parameters: <NR1>, <NR1>, <NR1> The output parameters are integers between 0 and 255
representing the Red, Green, and Blue color values.
Range: 0 to 255
Default Value: 255,255,255
Syntax Example: :DISP:COL:INV:BACK 0, 0, 0
:DISP:COL:INV:BACK?

SCPI Commands 5-59 :DISPlay Subsystem
MS464xB Series VNA PM PN: 10410-00322 Rev. U 5-353
:DISPlay:COLor:INVert:GRATicule:MAIN <NRf>, <NRf>, <NRf>
:DISPlay:COLor:INVert:GRATicule:MAIN?
Description: Sets the inverted color of the main graticule on the active channel.
Use the command below to reset the display to the factory default:
•:DISPlay:COLor:RESet
Outputs the inverted RGB color of the main graticule on the active channel.
Cmd Parameters: <NRf> The input parameters are integers between 0 and 255 representing the Red,
Green, and Blue color values.
Query Parameters: <NR1>, <NR1>, <NR1> The output parameters are integers between 0 and 255
representing the Red, Green, and Blue color values.
Range: 0 to 255
Default Value: 0,0,0
Syntax Example: :DISP:COL:INV:GRAT:MAIN 255, 0, 0
:DISP:COL:INV:GRAT:MAIN?
:DISPlay:COLor:INVert:GRATicule:SUB <NRf>, <NRf>, <NRf>
:DISPlay:COLor:INVert:GRATicule:SUB?
Description: Sets the inverted color of the subgraticule on the active channel.
Use the command below to reset the display to the factory default:
•:DISPlay:COLor:RESet
Outputs the inverted RGB color of the subgraticule on the active channel.
Cmd Parameters: <NRf> The input parameters are integers between 0 and 255 representing the Red,
Green, and Blue color values.
Query Parameters: <NR1>, <NR1>, <NR1> The output parameters are integers between 0 and 255
representing the Red, Green, and Blue color values.
Range: 0 to 255
Default Value: 100, 100, 100
Syntax Example: :DISP:COL:INV:GRAT:SUB 255, 255, 0
:DISP:COL:INV:GRAT:SUB?

5-59 :DISPlay Subsystem SCPI Commands
5-354 PN: 10410-00322 Rev. U MS464xB Series VNA PM
:DISPlay:COLor:INVert:LIMit <NRf>, <NRf>, <NRf>
:DISPlay:COLor:INVert:LIMit?
Description: Sets the inverted color of the limit lines on the active channel.
Use the command below to reset the display to the factory default:
•:DISPlay:COLor:RESet
Outputs the inverted RGB color of the limit lines on the active channel.
Cmd Parameters: <NRf> The input parameters are integers between 0 and 255 representing the Red,
Green, and Blue color values.
Query Parameters: <NR1>, <NR1>, <NR1> The output parameters are integers between 0 and 255
representing the Red, Green, and Blue color values.
Range: 0 to 255
Default Value: 255,0,0
Syntax Example: :DISP:COL:INV:LIM 0, 255, 255
:DISP:COL:INV:LIM?
:DISPlay:COLor:INVert:TRACe{1-16}:DATA <NRf>, <NRf>, <NRf>
:DISPlay:COLor:INVert:TRACe{1-16}:DATA?
Description: Sets the inverted color of the indicated data trace on the active channel.
Use the command below to reset the display to the factory default:
•:DISPlay:COLor:RESet
Outputs inverted RGB color of the indicated data trace on the active channel.
Cmd Parameters: <NRf> The input parameters are integers between 0 and 255 representing the Red,
Green, and Blue color values.
Query Parameters: <NR1>, <NR1>, <NR1> The output parameters are integers between 0 and 255
representing the Red, Green, and Blue color values.
Range: 0 to 255
Default Value: 255, 255, 0
Syntax Example: :DISP:COL:INV:TRAC1:DATA 255, 0, 255
:DISP:COL:INV:TRAC1:DATA?

SCPI Commands 5-59 :DISPlay Subsystem
MS464xB Series VNA PM PN: 10410-00322 Rev. U 5-355
:DISPlay:COLor:INVert:TRACe{1-16}:MEMory <NRf>, <NRf>, <NRf>
:DISPlay:COLor:INVert:TRACe{1-16}:MEMory?
Description: Sets the inverted color of the indicated memory trace on the active channel. Memory
trace must be on. Use the command below to reset the display to the factory default:
•:DISPlay:COLor:RESet
Outputs inverted RGB color of the indicated memory trace on the active channel.
Cmd Parameters: <NRf> The input parameters are integers between 0 and 255 representing the Red,
Green, and Blue color values.
Query Parameters: <NR1>, <NR1>, <NR1> The output parameters are integers between 0 and 255
representing the Red, Green, and Blue color values.
Range: 0 to 255
Default Value: 175, 143, 47
Syntax Example: :DISP:COL:INV:TRAC1:MEM 0, 0, 255
:DISP:COL:INV:TRAC1:MEM?
:DISPlay:COLor:INVert[:STATe] <char>
:DISPlay:COLor:INVert[:STATe]?
Description: Sets screen object colors to their inverted/normal color state. Use the command below to
reset the display to the factory default:
•:DISPlay:COLor:RESet
Outputs the inverted/normal color state of screen objects.
Cmd Parameters: <char> 1 | 0 | ON | OFF
Query Parameters: <char> 1 | 0
Range: NA
Default Value: 0
Syntax Example: :DISP:COL:INV ON
:DISP:COL:INV?
:DISPlay:COLor:NORMal:BACK <NRf>, <NRf>, <NRf>
:DISPlay:COLor:NORMal:BACK?
Description: Sets the normal color of the background on the active channel. Use the command below to
reset the display to the factory default:
•:DISPlay:COLor:RESet
Outputs the normal RGB color of the background on the active channel.
Cmd Parameters: <NRf> The input parameters are integers between 0 and 255 representing the Red,
Green, and Blue color values.
Query Parameters: <NR1>, <NR1>, <NR1> The output parameters are integers between 0 and 255
representing the Red, Green, and Blue color values.
Range: 0 to 255
Default Value: 0, 0, 0
Syntax Example: :DISP:COL:NORM:BACK 255, 0, 255
:DISP:COL:NORM:BACK?

5-59 :DISPlay Subsystem SCPI Commands
5-356 PN: 10410-00322 Rev. U MS464xB Series VNA PM
:DISPlay:COLor:NORMal:GRATicule:MAIN <NRf>, <NRf>, <NRf>
:DISPlay:COLor:NORMal:GRATicule:MAIN?
Description: Sets the normal color of the main graticule on the active channel. Use the command
below to reset the display to the factory default:
•:DISPlay:COLor:RESet
Outputs the normal RGB color of the main graticule on the active channel.
Cmd Parameters: <NRf> The input parameters are integers between 0 and 255 representing the Red,
Green, and Blue color values.
Query Parameters: <NR1>, <NR1>, <NR1> The output parameters are integers between 0 and 255
representing the Red, Green, and Blue color values.
Range: 0 to 255
Default Value: 255, 255, 255
Syntax Example: :DISP:COL:NORM:GRAT:MAIN 255, 255, 255
:DISP:COL:NORM:GRAT:MAIN?
:DISPlay:COLor:NORMal:GRATicule:SUB <NRf>, <NRf>, <NRf>
:DISPlay:COLor:NORMal:GRATicule:SUB?
Description: Sets the normal color of the sub graticule on the active channel. Use the command below
to reset the display to the factory default:
•:DISPlay:COLor:RESet
Outputs the normal RGB color of the sub graticule on the active channel.
Cmd Parameters: <NRf> The input parameters are integers between 0 and 255 representing the Red,
Green, and Blue color values.
Query Parameters: <NR1>, <NR1>, <NR1> The output parameters are integers between 0 and 255
representing the Red, Green, and Blue color values.
Range: 0 to 255
Default Value: 100, 100, 100
Syntax Example: :DISP:COL:NORM:GRAT:SUB 45, 45, 45
:DISP:COL:NORM:GRAT:SUB?
:DISPlay:COLor:NORMal:LIMit <NRf>, <NRf>, <NRf>
:DISPlay:COLor:NORMal:LIMit?
Description: Sets the normal color of the limit lines on the active channel. Use the command below to
reset the display to the factory default:
•:DISPlay:COLor:RESet
Outputs the normal RGB color of the limit lines on the active channel.
Cmd Parameters: <NRf> The input parameters are integers between 0 and 255 representing the Red,
Green, and Blue color values.
Query Parameters: <NR1>, <NR1>, <NR1> The output parameters are integers between 0 and 255
representing the Red, Green, and Blue color values.
Range: 0 to 255
Default Value: 255, 0, 0
Syntax Example: :DISP:COL:NORM:LIM 100, 0, 0
:DISP:COL:NORM:LIM?

SCPI Commands 5-59 :DISPlay Subsystem
MS464xB Series VNA PM PN: 10410-00322 Rev. U 5-357
:DISPlay:COLor:NORMal:TRACe{1-16}:DATA <NRf>, <NRf>, <NRf>
:DISPlay:COLor:NORMal:TRACe{1-16}:DATA?
Description: Sets the normal color of the indicated data trace on the active channel. Use the command
below to reset the display to the factory default:
•:DISPlay:COLor:RESet
Outputs normal RGB color of the indicated data trace on the active channel.
Cmd Parameters: <NRf> The input parameters are integers between 0 and 255 representing the Red,
Green, and Blue color values.
Query Parameters: <NR1>, <NR1>, <NR1> The output parameters are integers between 0 and 255
representing the Red, Green, and Blue color values.
Range: 0 to 255
Default Value: 255, 255, 0
Syntax Example: :DISP:COL:NORM:TRAC1:DATA 100, 100, 0
:DISP:COL:NORM:TRAC1:DATA?
:DISPlay:COLor:NORMal:TRACe{1-16}:MEMory <NRf>, <NRf>, <NRf>
:DISPlay:COLor:NORMal:TRACe{1-16}:MEMory?
Description: Sets the normal color of the indicated memory trace on the active channel. Use the
command below to reset the display to the factory default:
•:DISPlay:COLor:RESet
Outputs normal RGB color of the indicated memory trace on the active channel.
Cmd Parameters: <NRf> The input parameters are integers between 0 and 255 representing the Red,
Green, and Blue color values.
Query Parameters: <NR1>, <NR1>, <NR1> The output parameters are integers between 0 and 255
representing the Red, Green, and Blue color values.
Range: 0 to 255
Default Value: 175, 143, 47
Syntax Example: :DISP:COL:NORM:TRAC1:MEM 100, 0, 100
:DISP:COL:NORM:TRAC1:MEM?
:DISPlay:COLor:RESet
Description: Resets all colors and inverted colors to their normal default values. No query.
Cmd Parameters: NA
Range: NA
Default Value: NA
Syntax Example: :DISP:COL:RES

5-59 :DISPlay Subsystem SCPI Commands
5-358 PN: 10410-00322 Rev. U MS464xB Series VNA PM
:DISPlay:COUNt <NRf>
:DISPlay:COUNt?
Description: Sets the number of displayed channels. When the VNA is in 25,000 point mode, the
number of channels can only be 1 (one), 2, 3, 4, 6, 8, 9, 10, 12, or 16 channels. If the
channel display is set to a non-listed number (5, 7, 11, 13, 14, 15), the instrument is set to
the next higher channel number. If a number of greater than 16 is entered, the
instrument is set to 16 channels. If the instrument is set to 100,000 points, any input
results in 1 (one) channel. Outputs the number of displayed channels.
The example below assumes that the instrument is set to 25,000 points.
Cmd Parameters: <NRf> The input parameter is a unitless number.
Query Parameters: <NR1> The output parameter is an integer.
Range: For 25,000 point mode, 1 to 16 channels.
For 100,000 point mode, 1 channel.
Default Value: 1
Syntax Example: :DISP:COUN 4
:DISP:COUN?
:DISPlay:FONT:SIZe:CTITle <NRf>
:DISPlay:FONT:SIZe:CTITle?
Description: Command sets the font size of the channel title.
Query outputs the font size of the channel title.
Cmd Parameters: <NRf> Font size value in points
Query Output: <NR1> Outputs the set font size value in points
Range: 8 to 48
Default Value: 9
Syntax Example: :DISP:FONT:SIZ:CTIT 12
:DISP:FONT:SIZ:CTIT?
:DISPlay:FONT:SIZe:LTResult <NRf>
:DISPlay:FONT:SIZe:LTResult?
Description: Command sets the font size of the limit test result.
Query outputs the font size of the limit test result.
Cmd Parameters: <NRf> Font size value in points
Query Output: <NR1> Outputs the set font size value in points
Range: 8 to 14
Default Value: 9
Syntax Example: :DISP:FONT:SIZ:LTR 14
:DISP:FONT:SIZ:LTR?

SCPI Commands 5-59 :DISPlay Subsystem
MS464xB Series VNA PM PN: 10410-00322 Rev. U 5-359
:DISPlay:FONT:SIZe:MARKer:READout <NRf>
:DISPlay:FONT:SIZe:MARKer:READout?
Description: Command sets the font size of the marker readout values
Query outputs the font size of the marker readout values.
Cmd Parameters: <NRf> Font size value in points
Query Output: <NR1> Outputs the set font size value in points
Range: 8 to 48
Default Value: 9
Syntax Example: :DISP:FONT:SIZ:MARK:READ 28
:DISP:FONT:SIZ:MARK:READ?
:DISPlay:FONT:SIZe:MARKer:TABLe <NRf>
:DISPlay:FONT:SIZe:MARKer:TABLe?
Description: Command sets the font size of the marker table
Query outputs the font size of the marker table.
Cmd Parameters: <NRf> Font size value in points
Query Output: <NR1> Outputs the set font size value in points
Range: 8 to 48
Default Value: 9
Syntax Example: :DISP:FONT:SIZ:MARK:TABL 35
:DISP:FONT:SIZ:MARK:TABL?
:DISPlay:FONT:SIZe:TSCale <NRf>
:DISPlay:FONT:SIZe:TSCale?
Description: Command sets the font size of the trace scale values.
Query outputs the font size of the trace scale values.
Cmd Parameters: <NRf> Font size value in points
Query Output: <NR1> Outputs the set font size value in points
Range: 8 to 48
Default Value: 9
Syntax Example: :DISP:FONT:SIZ:TSC 18
:DISP:FONT:SIZ:TSC?

5-59 :DISPlay Subsystem SCPI Commands
5-360 PN: 10410-00322 Rev. U MS464xB Series VNA PM
:DISPlay:FONT:SIZe:TTITle <NRf>
:DISPlay:FONT:SIZe:TTITle?
Description: Command sets the font size of the trace title.
Query outputs the font size of the trace title.
Cmd Parameters: <NRf> Font size value in points
Query Output: <NR1> Outputs the set font size value in points
Range: 8 to 14
Default Value: 10
Syntax Example: :DISP:FONT:SIZ:TTIT 13
:DISP:FONT:SIZ:TTIT?
:DISPlay:FSIGn[:STATe] <char>
:DISPlay:FSIGn[:STATe]?
Description: Turns on/off indicating a limit failure with a failure sign on the VNA screen. Outputs the
on/off status of indicating a limit failure with a failure sign on the VNA screen.
Cmd Parameters: <char> 1 | 0 | ON | OFF
Query Parameters: <char> 1 | 0
Range: NA
Default Value: 0
Syntax Example: :DISP:FSIG ON
:DISP:FSIG?
:DISPlay:SIZe <char>
:DISPlay:SIZe?
Description: The command sets the maximum/normal size of the graticule display. The query outputs
the maximum/normal size of the graticule display.
Cmd Parameters: <char> MAXimimum | NORMal
Query Parameters: <char> MAX | NORM
Range: NA
Default: NA
Syntax Example: :DISP:SIZ
:DISP:SIZ?

SCPI Commands 5-59 :DISPlay Subsystem
MS464xB Series VNA PM PN: 10410-00322 Rev. U 5-361
:DISPlay:SPLit <char>
:DISPlay:SPLit?
Description: The command sets the channel display layout in a Row-by-Column format where the
following display window arrangements are available:
•R = rows
•C = columns
•R1C1 = One trace on one row and one column
•R1C2 = Two traces, two across
•R2C1 = Two traces, two down
•R1C3 = Three traces, three across
•R3C1 = Three traces, three down
•R2C2C1 = Three traces, two on top, one on bottom
•R2C1C2 = Three traces, one on top, two on bottom
•C2R2R1 = Three traces, two on left, one on right
•C2R1R2 = Three traces, one on left, two on right
•R1C4 = Four traces, four across
•R4C1 = Four traces, four down
•R2C2 = Four traces, two across, two down
•R2C3 = Six traces, three across, two down
•R3C2 = Six traces, three down, two across
•R2C4 = Eight traces, four across, two down
•R4C2 = Eight traces, two across, four down
•R3C3 = Nine traces, three across, three down
•R5C2 = 10 traces, two across, five down
•R2C5 = 10 traces, five across, two down
•R4C3 = 12 traces, four across, three down
•R3C4 = 12 traces, three across, four down
•R4C4 = 16 traces, four across, four down
The query outputs channel display layout code as above. For additional descriptions, see
the VectorStar operation manual.
Cmd Parameters: <char> R1C1 | R1C2 | R2C1 | R1C3 | R3C1 | R2C2C1 | R2C1C2 | C2R2R1 | C2R1R2
| R1C4 | R4C1 | R2C2 | R2C3 | R3C2 | R2C4 | R4C2 | R3C3 | R5C2 | R2C5 | R4C3 |
R3C4 | R4C4
Query Parameters: <char> R1C1 | R1C2 | R2C1 | R1C3 | R3C1 | R2C2C1 | R2C1C2 | C2R2R1 | C2R1R2
| R1C4 | R4C1 | R2C2 | R2C3 | R3C2 | R2C4 | R4C2 | R3C3 | R5C2 | R2C5 | R4C3 |
R3C4 | R4C4
Range: NA
Default Value: R1C1
Syntax Example: :DISP:SPL R1C1
:DISP:SPL?

5-59 :DISPlay Subsystem SCPI Commands
5-362 PN: 10410-00322 Rev. U MS464xB Series VNA PM
:DISPlay:WINDow:ACTivate?
Description: Query only. Outputs the Active Channel number.
To specify an active channel, use the following command:
•:DISPlay:WINDow{1-16}:ACTivate
Query Parameters: NA
Syntax Example: :DISP:WIND:ACT?
:DISPlay:WINDow:Y:NDIVisions <NRf>
:DISPlay:WINDow:Y:NDIVisions?
Description: Enters the number of vertical divisions in the rectilinear displays of the active channel.
Outputs the number of vertical divisions in the rectilinear displays of the active channel.
See Table 2-7, “Trace Parameters and Coefficients” on page 2-21 for a complete listing of
trace graph types, default settings, and available ranges.
Cmd Parameters: <NRf> The input parameter is a unitless number.
Query Parameters: <NR1> The output parameter is an integer.
Range: 4 to 30
Default Value: 10
Syntax Example: :DISP:WIND:Y:NDIV 4
:DISP:WIND:Y:NDIV?
:DISPlay:WINDow{1-16}:ACTivate
Description: The command sets the active channel to the indicated number. When the VNA is set to
100,000 point mode, the number of channels is limited to one. If the index number is
omitted, the command activates Channel 1.
No query. To query about the active channel, use this command:
•:DISPlay:WINDow:ACTivate?
Cmd Parameters: <integer>
Range: 1 to 16
Default Value: 1
Syntax Example: :DISP:WIND1:ACT
:DISPlay:WINDow{1-16}:SIZe <char>
:DISPlay:WINDow{1-16}:SIZe?
Description: The command sets the maximum/normal size of the graphic display for the indicated
channel.
The query returns the size of the graphic display for the indicated channel.
Cmd Parameters: < char> MAX | NORM
Query Parameters: NA
Query Output: <char> MAX | NORM
Range: NA
Default Value: NORM
Syntax Example: :DISP:WIND:SIZ MAX
:DISP:WIND:SIZ?

SCPI Commands 5-59 :DISPlay Subsystem
MS464xB Series VNA PM PN: 10410-00322 Rev. U 5-363
:DISPlay:WINDow{1-16}:SPLit <char>
:DISPlay:WINDow{1-16}:SPLit?
Description: Sets the trace display layout in a Row-by-Column format for the indicated channel. If
more traces are set than the trace display contains, the higher numbered trace display
windows are blank. If the trace display layout is less than the number of traces set, some
traces will have overlapped displays. The following trace display window arrangements
are available:
•R = rows
•C = columns
•R1C1 = One trace on one row and one column
•R1C2 = Two traces, two across
•R2C1 = Two traces, two down
•R1C3 = Three traces, three across
•R3C1 = Three traces, three down
•R2C2C1 = Three traces, two on top, one on bottom
•R2C1C2 = Three traces, one on top, two on bottom
•C2R2R1 = Three traces, two on left, one on right
•C2R1R2 = Three traces, one on left, two on right
•R1C4 = Four traces, four across
•R4C1 = Four traces, four down
•R2C2 = Four traces, two across, two down
•R2C3 = Six traces, three across, two down
•R3C2 = Six traces, three down, two across
•R2C4 = Eight traces, four across, two down
•R4C2 = Eight traces, two across, four down
•R3C3 = Nine traces, three across, three down
•R5C2 = 10 traces, two across, five down
•R2C5 = 10 traces, five across, two down
•R4C3 = 12 traces, four across, three down
•R3C4 = 12 traces, three across, four down
•R4C4 = 16 traces, four across, four down
The query outputs the trace display layout. For additional descriptions, see the
VectorStar MS4640B VNA User Interface Reference Manual – 10410-00319.
Cmd Parameters: <char> R1C1 | R1C2 | R2C1 | R1C3 | R3C1 | R2C2C1 | R2C1C2 | C2R2R1 | C2R1R2
| R1C4 | R4C1 | R2C2 | R2C3 | R3C2 | R2C4 | R4C2 | R3C3 | R5C2 | R2C5 | R4C3 |
R3C4 | R4C4
Query Parameters: <char> R1C1 | R1C2 | R2C1 | R1C3 | R3C1 | R2C2C1 | R2C1C2 | C2R2R1 | C2R1R2
| R1C4 | R4C1 | R2C2 | R2C3 | R3C2 | R2C4 | R4C2 | R3C3 | R5C2 | R2C5 | R4C3 |
R3C4 | R4C4
Range: NA
Default Value: R2C2
Syntax Example: :DISP:WIND1:SPL R1C1
:DISP:WIND1:SPL?

5-59 :DISPlay Subsystem SCPI Commands
5-364 PN: 10410-00322 Rev. U MS464xB Series VNA PM
:DISPlay:WINDow{1-16}:TITLe <string>
:DISPlay:WINDow{1-16}:TITLe?
Description: Sets the user title for the channel indicated. Outputs the user title for the channel
indicated
Cmd Parameters: <string>
Query Parameters: NA
Range: NA
Default Value: NA
Syntax Example: :DISP:WIND1:TITL “Channel Title String”
:DISP:WIND1:TITL?
:DISPlay:WINDow{1-16}:TITLe:STATe <char>
:DISPlay:WINDow{1-16}:TITLe:STATe?
Description: Enables/disables the display of the user title for the channel indicated. Outputs the
enable/disable status of the user title display for the channel indicated.
Cmd Parameters: <char> 1 | 0 | ON | OFF
Query Parameters: <char> 1 | 0
Range: NA
Default Value: 0
Syntax Example: :DISP:WIND1:TITL:STAT 1
:DISP:WIND1:TITL:STAT?
:DISPlay:WINDow{1-16}:TRACe{1-16}:SIZe <char>
:DISPlay:WINDow{1-16}:TRACe{1-16}:SIZe?
Description: Sets the maximum/normal size of the indicated trace on the indicated channel. Outputs
the maximum/normal size of the indicated trace on the indicated channel
Cmd Parameters: <char> MAXimimum | NORMal
Query Parameters: <char> MAX | NORM
Range: NA
Default Value: NORMal
Syntax Example: :DISP:WIND1:TRAC1:SIZ MAX
:DISP:WIND1:TRAC1:SIZ?

SCPI Commands 5-59 :DISPlay Subsystem
MS464xB Series VNA PM PN: 10410-00322 Rev. U 5-365
:DISPlay:WINDow{1-16}:TRACe{1-16}:SMITh:CENTer:X <NRf>
:DISPlay:WINDow{1-16}:TRACe{1-16}:SMITh:CENTer:X?
Description: The command sets X coordinate of the center for the Smith chart on the selected trace.
The query outputs the X coordinate of the center of the Smith chart on the selected trace.
Cmd Parameters: <NRf> The desired X coordinate for the selected trace (May be in exponential or
non-exponential form.)
Query Parameters: NA
Query Output: <NR3> The current X coordinate of the selected trace in exponential form
Range: Dependent on the specific readout type selected:
Lin: 0 to 100
Log: –40 to 40
Real : –100 to 100
Re(Z): –10000 to 10000
Re(Y): –10000 to 10000
Default Value: 0 for most readout types
Syntax Example: :DISP:WIND1:TRAC1:SMIT:CENT:X 5
:DISP:WIND1:TRAC1:SMIT:CENT:X?
:DISPlay:WINDow{1-16}:TRACe{1-16}:SMITh:CENTer:Y <NRf>
:DISPlay:WINDow{1-16}:TRACe{1-16}:SMITh:CENTer:Y?
Description: The command sets Y coordinate of the center for the Smith chart on the selected trace.
The query outputs the Y coordinate of the center of the Smith chart on the selected trace.
Cmd Parameters: <NRf> The desired Y coordinate for the selected trace (May be in exponential or
non-exponential form.)
Query Parameters: NA
Query Output: <NR3> The current Y coordinate of the selected trace in exponential form
Range: Dependent on the specific readout type selected.
Phase: –180 to 180
Imag: –100 to 100
Imag(Z): –10000 to 10000
Imag(Y): –10000 to 10000
Default Value: 0 for most readout types
Syntax Example: :DISP:WIND1:TRAC1:SMIT:CENT:Y -2
:DISP:WIND1:TRAC1:SMIT:CENT:Y?

5-59 :DISPlay Subsystem SCPI Commands
5-366 PN: 10410-00322 Rev. U MS464xB Series VNA PM
:DISPlay:WINDow{1-16}:TRACe{1-16}:Y:AUTO
Description: Auto scales the display of the indicated channel and trace. See Table 2-7, “Trace
Parameters and Coefficients” on page 2-21 for a complete listing of trace graph types,
default settings, and available ranges. No query.
Cmd Parameters: NA
Range: NA
Default Value: NA
Syntax Example: :DISP:WIND1:TRAC1:Y:AUTO

SCPI Commands 5-59 :DISPlay Subsystem
MS464xB Series VNA PM PN: 10410-00322 Rev. U 5-367
:DISPlay:WINDow{1-16}:TRACe{1-16}:Y:PDIV <NRf>
:DISPlay:WINDow{1-16}:TRACe{1-16}:Y:PDIV?
Description: The command enters the per-division scale value of the top display of the indicated
channel and trace subject to the limitations described below. The query outputs the
per-division scale value of the top display of the indicated channel and trace. See
Table 2-7, “Trace Parameters and Coefficients” on page 2-21 for a complete listing of
trace graph types, default settings, and available ranges.
Working with Dual-Display Rectangular Trace Formats
This command is primarily designed to be used to set the per-division (PDIV) scale value
on one of the VectorStar VNA dual-display trace formats. There are four dual-display
trace formats:
•Linear Magnitude and Phase (LINPHase)
•Log Magnitude and Phase (LOGPHase)
•Real and Imaginary (REIMaginary)
•Impedance Real and Imaginary (ZCOMPlex)
Working with Single-Display Rectangular or Polar Trace Formats
If the trace is a single-trace non-Smith Chart display, this command can also set the
per-division scale value on single trace displays including rectangular and polar graph
trace formats.
Working with Smith Chart Trace Displays
If the trace type is a Smith Impedance Chart or a Smith Admittance Chart, the available
scale values are limited to the values of +3dB, 0dB, -10dB, -20dB, -30dB. These are the
only values permitted and other entered values result in an execution error.
Cmd Parameters: For Smith Charts: <NRf> 3 | 0 | -10 | -20 | -30
Where:
•3 = +3dB compressed Smith Chart
•0 = 0 dB standard Smith Chart
•-10 = -10 dB expanded Smith Chart
•-20 = -20 dB expanded Smith Chart
•-30 = -30 dB expanded Smith Chart
For all other displays: <NRf>
Query Parameters: <NR3> The output parameter units varies depending on the trace display type.
For Smith Charts, the output parameter is based on the outside radius of the outer circle.
For all other trace displays, the output is in one of the following:
•dB per division
•Hertz per division
•Meters per division
•Seconds per division.
Range: The range varies depending on display type:
•For Log Magnitude display types: 1E-3 to 1E3
•For all other non-Smith display types: 1E-5 to 1E9
•For all Smith Chart display types, discrete values only: 3 | 0 | -10 | -20 | -30.
Default Value: 1.000000E+001
Syntax Example: :DISP:WIND1:TRAC1:Y:PDIV 1E2
:DISP:WIND1:TRAC1:Y:PDIV?

5-59 :DISPlay Subsystem SCPI Commands
5-368 PN: 10410-00322 Rev. U MS464xB Series VNA PM
:DISPlay:WINDow{1-16}:TRACe{1-16}:Y:PDIV2 <NRf>
:DISPlay:WINDow{1-16}:TRACe{1-16}:Y:PDIV2?
Description: The command enters the per-division scale value of the bottom display of the indicated
channel and trace. It does not create an error if the command is invoked using a one-trace
display, but, when a two-trace dis lay is re-invoked, all changes made to the “hidden”
trace are discarded and the trace reverts to its prior visible settings. The query outputs
the per-division scale value of the bottom display of the indicated channel and trace.
See Table 2-7, “Trace Parameters and Coefficients” on page 2-21 for a complete listing of
trace graph types, default settings, and available ranges.
Cmd Parameters: <NRf> The input parameter is a unitless number.
Query Parameters: <NR3> The output parameter is a unitless number.
Range: 1E-5 to 1E9
Default Value: 1.000000E+001
Syntax Example: :DISP:WIND1:TRAC1:Y:PDIV2 5E0
:DISP:WIND1:TRAC1:Y:PDIV2?
:DISPlay:WINDow{1-16}:TRACe{1-16}:Y:PHASe:OFFSet <NRf>
:DISPlay:WINDow{1-16}:TRACe{1-16}:Y:PHASe:OFFSet?
Description: Enters the phase offset value for the display of the indicated channel and trace. Outputs
the phase offset value for the display of the indicated channel and trace. See Table 2-7,
“Trace Parameters and Coefficients” on page 2-21 for a complete listing of trace graph
types, default settings, and available ranges.
Cmd Parameters: <NRf> The input parameter is in Degrees.
Query Parameters: <NR3> The output parameter is in Degrees.
Range: -3.6E2 to 3.6E2
Default Value: 0.000000E+000
Syntax Example: :DISP:WIND1:TRAC1:Y:PHAS:OFFS 4.5E1
:DISP:WIND1:TRAC1:Y:PHAS:OFFS?
:DISPlay:WINDow{1-16}:TRACe{1-16}:Y:PHASe:WRAPping[:STATe] <char>
:DISPlay:WINDow{1-16}:TRACe{1-16}:Y:PHASe:WRAPping[:STATe]?
Description: The command turns phase wrapping on/off on the indicated trace and channel. This is
only used with rectangular graph trace displays. The query outputs the on/off status of
Phase Wrapping on the indicated trace and channel.
Cmd Parameters: <char> 1 | 0 | ON | OFF
Query Parameters: <char> 1 | 0
Range: NA
Default Value: 0
Syntax Example: :DISP:WIND1:TRAC1:Y:PHAS:WRAP 1
:DISP:WIND1:TRAC1:Y:PHAS:WRAP?

SCPI Commands 5-59 :DISPlay Subsystem
MS464xB Series VNA PM PN: 10410-00322 Rev. U 5-369
:DISPlay:WINDow{1-16}:TRACe{1-16}:Y:PHOFF <NRf>
:DISPlay:WINDow{1-16}:TRACe{1-16}:Y:PHOFF?
Description: The command enters the phase offset value for the display of the indicated trace and
channel. This is only used with rectangular graph trace displays. The query outputs the
phase offset value for the display of the indicated trace and channel.
Cmd Parameters: <NRf> The input parameter is in Degrees.
Query Parameters: <NR3> The output parameter is in Degrees.
Range: -3.6E2 to 3.6E2
Default Value: 0.00000000000E+000
Syntax Example: :DISP:WIND1:TRAC1:Y:PHOFF 2.10E1
:DISP:WIND1:TRAC1:Y:PHOFF?
:DISPlay:WINDow{1-16}:TRACe{1-16}:Y:RLEV <NRf>
:DISPlay:WINDow{1-16}:TRACe{1-16}:Y:RLEV?
Description: Enters the reference level of the top display of the indicated channel and trace. Outputs
the reference level of the top display of the indicated channel and trace.
See Table 2-7, “Trace Parameters and Coefficients” on page 2-21 for a complete listing of
trace graph types, default settings, and available ranges.
Cmd Parameters: <NRf> The input parameter depends on the display type.
Query Parameters: <NR3> The output parameter depends on the display type.
Range: -9.999E2 to +9.999E2
Default Value: 0.00
Syntax Example: :DISP:WIND1:TRAC1:Y:RLEV -6.0E1
:DISP:WIND1:TRAC1:Y:RLEV?
:DISPlay:WINDow{1-16}:TRACe{1-16}:Y:RLEV2 <NRf>
:DISPlay:WINDow{1-16}:TRACe{1-16}:Y:RLEV2?
Description: Enters the reference level of the bottom display of the indicated channel and trace.
Outputs the reference level of the bottom display of the indicated channel and trace. See
Table 2-7, “Trace Parameters and Coefficients” on page 2-21 for a complete listing of
trace graph types, default settings, and available ranges.
Cmd Parameters: <NRf> The input parameter depends on the display type.
Query Parameters: <NR3> The output parameter depends on the display type.
Range: -9.999E2 to +9.999E2
Default Value: 0.00
Syntax Example: :DISP:WIND1:TRAC1:Y:RLEV2 -6.0E1
:DISP:WIND1:TRAC1:Y:RLEV2?

5-59 :DISPlay Subsystem SCPI Commands
5-370 PN: 10410-00322 Rev. U MS464xB Series VNA PM
:DISPlay:WINDow{1-16}:TRACe{1-16}:Y:RPOS <NRf>
:DISPlay:WINDow{1-16}:TRACe{1-16}:Y:RPOS?
Description: Enters the reference line position of the top display of the indicated channel and trace.
This command also works with single-display traces. Outputs the reference line position
of the top display of the indicated channel and trace. See Table 2-7, “Trace Parameters
and Coefficients” on page 2-21 for a complete listing of trace graph types, default
settings, and available ranges.
Cmd Parameters: <NRf> The input parameter depends on the display type.
Query Parameters: <NR3> The output parameter depends on the display type.
Range: Minimum Reference Line Position = 0
Maximum Reference Line Position = Maximum Number of Divisions set by :DISPlay:Y:
NDIVisions <NRf>
Default Value: 5
Syntax Example: :DISP:WIND1:TRAC1:Y:RPOS 10
:DISP:WIND1:TRAC1:Y:RPOS?
:DISPlay:WINDow{1-16}:TRACe{1-16}:Y:RPOS2 <NRf>
:DISPlay:WINDow{1-16}:TRACe{1-16}:Y:RPOS2?
Description: For dual-trace displays only. The command enters the reference line position of the
bottom display of the indicated channel and trace. If the trace display is a single-trace
display, this command results in an execution error. Outputs the reference line position
of the bottom display of the indicated channel and trace. See Table 2-7, “Trace
Parameters and Coefficients” on page 2-21 for a complete listing of trace graph types,
default settings, and available ranges.
Cmd Parameters: <NRf> The input parameter depends on the display type.
Query Parameters: <NR3> The output parameter depends on the display type.
Range: Minimum Reference Line Position = 0
Maximum Reference Line Position = Maximum Number of Divisions set by :DISPlay:Y:
NDIVisions <NRf>
Default Value: 5
Syntax Example: :DISP:WIND1:TRAC1:Y:RPOS2 10
:DISP:WIND1:TRAC1:Y:RPOS2?
Related Cmds: “:DISPlay:Y:NDIVisions” on page 5-372

SCPI Commands 5-59 :DISPlay Subsystem
MS464xB Series VNA PM PN: 10410-00322 Rev. U 5-371
:DISPlay:WINDow{1-16}:XLABel <char>
:DISPlay:WINDow{1-16}:XLABel?
Description: The command turns On/Off the X-axis label display of the selected channel.
The query outputs the X-axis label display setting on the selected channel.
Cmd Parameters: <char> 1 | 0 | ON | OFF
Query Parameters: NA
Query Output: <char1> 1 | 0
Range: NA
Default Value: 0
Syntax Example: :DISPlay:WINDow1:XLABel ON
:DISPlay:WINDow1:XLABel?
:DISPlay:WINDow{1-16}:Y:AUTO
Description: Auto scales all traces of the indicated channel. See Table 2-7, “Trace Parameters and
Coefficients” on page 2-21 for a complete listing of trace graph types, default settings,
and available ranges. No query.
Cmd Parameters: NA
Range: NA
Default Value: NA
Syntax Example: :DISP:WIND1:Y:AUTO
:DISPlay:XLABel:ALL <char>
Description: The command turns On/Off the X-axis label display of all the channels.
No Query.
Cmd Parameters: <char> 1 | 0 | ON | OFF
Query Parameters: NA
Query Output: NA
Range: NA
Default Value: NA
Syntax Example: :DISPlay:XLABel:ALL ON
:DISPlay:Y:AUTO
Description: Auto scales all traces on all channels. See Table 2-7, “Trace Parameters and Coefficients”
on page 2-21 for a complete listing of trace graph types, default settings, and available
ranges. No query.
Cmd Parameters: NA
Range: NA
Default Value: NA
Syntax Example: :DISP:Y:AUTO

5-59 :DISPlay Subsystem SCPI Commands
5-372 PN: 10410-00322 Rev. U MS464xB Series VNA PM
:DISPlay:Y:NDIVisions
Description: Programs the number of vertical divisions in the active channel into all rectilinear
displays. See Table 2-7, “Trace Parameters and Coefficients” on page 2-21 for a complete
listing of trace graph types, default settings, and available ranges. No query.
Cmd Parameters: NA
Range: NA
Default Value: NA
Syntax Example: :DISP:Y:NDIV

SCPI Commands 5-60 :FORMat Subsystem
MS464xB Series VNA PM PN: 10410-00322 Rev. U 5-373
5-60 :FORMat Subsystem
The :FORMat subsystem commands are used on a per-instrument basis to configure, control, and query the
format for I/O data.
I/O Configuration and File Operation Subsystems
Related subsystems for I/O configuration and file operation are:
•Section 5-14 “:CALCulate{1-16}:FORMat Subsystem - SnP Data” on page 5-70
•Section 5-21 “:CALCulate{1-16}:NXN Subsystem” on page 5-108
•Section 5-36 “:CALCulate{1-16}[:SELected]:DATA Subsystem” on page 5-204
•Section 5-49 “:CALCulate{1-16}[:SELected]:TDATA Subsystem” on page 5-287
•Section 5-60 “:FORMat Subsystem” on page 5-373
•Section 5-61 “:HCOPy Subsystem” on page 5-376
•Section 5-62 “:MMEMory Subsystem” on page 5-382
:FORMat:BORDer <char>
:FORMat:BORDer?
Description: Sets the binary numeric I/O data byte order as either Most Significant Byte (MSB) or
Least Significant Byte (LSB) byte order of binary numeric I/O data where:
•NORMal = The MSB is first
•SWAPped = The LSB is first.
The query outputs the Most Significant Byte (MSB)/Least Significant Byte (LSB) byte
order of binary numeric I/O data.
Cmd Parameters: <char> NORMal | SWAPped
Query Parameters: <char> NORM | SWAP
Range: NA
Default Value: SWAP
Syntax Example: :FORM:BORD NORM
:FORM:BORD?

5-60 :FORMat Subsystem SCPI Commands
5-374 PN: 10410-00322 Rev. U MS464xB Series VNA PM
:FORMat:DATA <char>
:FORMat:DATA?
Description: The command sets the format for numeric I/O data representation where:
•ASCii = An ASCII number of 20 or 21 characters long with floating point notation.
For example, 12345E-4.
•REAL = 8 Bytes of binary floating point number representation limited to 64 bits
which is the value of the MPND (Maximum Positive/Negative Double Precision
Number or ± 1.792 631 348 6E38)
•REAL32 = 4 Bytes of floating point number representation which is the value of
the MPNF (Maximum Positive/Negative Floating Point Number or
± 3.402 819E38)
The query outputs the format of numeric I/O data representation.
Cmd Parameters: <char> ASCii | REAL | REAL32
Query Parameters: <char> ASC | REAL | REAL32
Range: NA
Default Value: ASC
Syntax Example: :FORM:DATA REAL
:FORM:DATA?
:FORMat:DATA:HEADing[:STATe] <char>
:FORMat:DATA:HEADing[:STATe]?
Description: Enables or disables including a heading with data files. Outputs the enable/disable
status of including a heading with data files.
Cmd Parameters: <char> 1 | 0 | ON | OFF
Query Parameters: <char> 1 | 0
Range: NA
Default Value: 1
Syntax Example: :FORM:DATA:HEAD ON
:FORM:DATA:HEAD?
:FORMat:SNP:FREQuency <char>
:FORMat:SNP:FREQuency?
Description: Sets the frequency unit displayed in an SNP data file. Queries the frequency unit
displayed in an SNP data file.
Cmd Parameters: <char> HZ | KHZ | MHZ | GHZ
Query Parameters: <char> HZ | KHZ | MHZ | GHZ
Range: NA
Default Value: GHZ
Syntax Example: :FORM:SNP:FREQ HZ
:FORM:SNP:FREQ?

SCPI Commands 5-60 :FORMat Subsystem
MS464xB Series VNA PM PN: 10410-00322 Rev. U 5-375
:FORMat:SNP:PARameter <char>
:FORMat:SNP:PARameter?
Description: Sets the parameter format displayed in an SNP data file. Outputs the parameter format
displayed in an SNP data file.
Cmd Parameters: <char> LINPH | LOGPH | REIM
Where:
•LINPH = Linear and Phase
•LOGPH = Log and Phase
•REIM = Real and Imaginary Numbers
Query Parameters: <char> LINPH | LOGPH | REIM
Range: NA
Default Value: REIM
Syntax Example: :FORM:SNP:PAR LINPH
:FORM:SNP:PAR?

5-61 :HCOPy Subsystem SCPI Commands
5-376 PN: 10410-00322 Rev. U MS464xB Series VNA PM
5-61 :HCOPy Subsystem
The :HCOPy subsystem commands are used to create print output default settings for the instrument graphics
display.
I/O Configuration and File Operation Subsystems
Related subsystems for I/O configuration and file operation are:
•Section 5-14 “:CALCulate{1-16}:FORMat Subsystem - SnP Data” on page 5-70
•Section 5-21 “:CALCulate{1-16}:NXN Subsystem” on page 5-108
•Section 5-36 “:CALCulate{1-16}[:SELected]:DATA Subsystem” on page 5-204
•Section 5-49 “:CALCulate{1-16}[:SELected]:TDATA Subsystem” on page 5-287
•Section 5-60 “:FORMat Subsystem” on page 5-373
•Section 5-61 “:HCOPy Subsystem” on page 5-376
•Section 5-62 “:MMEMory Subsystem” on page 5-382
:HCOPy:DEVice:ID <String>
:HCOPy:DEVice:ID?
Description: The command enters the Device Identity string for the header printout. The query
outputs the Device Identify string for the header printout.
Cmd Parameters: <String>
Query Parameters: NA
Output: <char>
Range: NA
Default: NA
Syntax Example: :HCOP:DEV:ID <char>
:HCOP:DEV:ID?
:HCOPy:DEVice:ID:STATe <char>
:HCOPy:DEVice:ID:STATe?
Description: The command enters the on/off state of the Device Identity string for the header printout.
The query outputs the on/off state of the Device Identify string for the header printout.
Cmd Parameters: <char> 1|0|ON|OFF
Query Parameters: NA
Output: <char> 1|0
Range: NA
Default: NA
Syntax Example: :HCOP:DEV:ID:STAT <char>
:HCOP:DEV:ID:STAT?

SCPI Commands 5-61 :HCOPy Subsystem
MS464xB Series VNA PM PN: 10410-00322 Rev. U 5-377
:HCOPy:IMAGe <char>
:HCOPy:IMAGe?
Description: Sets the hardcopy print color for the display where:
•NORMal = As the instrument screen is displayed.
•INVert = Inverts the colors. Typically used to print the traces as colors, and the
instrument display background as white.
•BWHITe = Converts all colors to either black or white.
Outputs the hardcopy print color for the display.
Cmd Parameters: <char> NORMal | INVert | BWHITe
Query Parameters: <char> NORM | INV | BWHIT
Range: NA
Default Value: INV
Syntax Example: :HCOP:IMAG NORM
:HCOPy:IMAGe?
:HCOPy:MODel <String>
:HCOPy:MODel?
Description: Enter the Model string for the header printout. Output the Model string for the header
printout
Cmd Parameters: <String>
Query Parameters: NA
Output: <char>
Range: NA
Default: NA
Syntax Example: :HCOP:MOD <String>
:HCOP:MOD?
:HCOPy:MODel:STATe<char>
:HCOPy:MODel:STATe?
Description: Enter the on/off state of the Model string for the header printout. Output the on/off state
of the Model string for the header printout.
Cmd Parameters: <char> 1|0|ON|OFF
Query Parameters: NA
Output: <char> 1|0
Range: NA
Default: NA
Syntax Example: :HCOP:MOD:STAT <char>
:HCOP:MOD:STAT?

5-61 :HCOPy Subsystem SCPI Commands
5-378 PN: 10410-00322 Rev. U MS464xB Series VNA PM
:HCOPy:OPERator:COMMent<String>
:HCOPy:OPERator:COMMent?
Description: Enter the Operator Comment string for the header printout. Output the Operator
Command string for the header printout.
Cmd Parameters: <String>
Query Parameters: NA
Output: <char>
Range: NA
Default: NA
Syntax Example: :HCOP:OPER:COMM <String>
:HCOP:OPER:COMM?
:HCOPy:OPERator:COMMent:STATe <char>
:HCOPy:OPERator:COMMent:STATe?
Description: Enters the on/off state of Enter the Operator Comment string for the header printout.
Output the on/off state of the Operator Command string for the header printout.
Cmd Parameters: <char> 1|0|ON|OFF
Query Parameters: NA
Output: <char> 1|0
Range: NA
Default: NA
Syntax Example: :HCOP:OPER:COMM:STAT <char>
:HCOP:OPER:COMM:STAT?
:HCOPy:OPERator:NAMe <String>
:HCOPy:OPERator:NAMe?
Description: Enter the Operator Name string for the header printout. Output the Operator Name
string for the header printout.
Cmd Parameters: <String>
Query Parameters: NA
Output: <char>
Range: NA
Default: NA
Syntax Example: :HCOP:OPER:NAM <String>
:HCOP:OPER:NAM?

SCPI Commands 5-61 :HCOPy Subsystem
MS464xB Series VNA PM PN: 10410-00322 Rev. U 5-379
:HCOPy:OPERator:NAMe:STATe <char>
:HCOPy:OPERator:NAMe:STATe?
Description: Enter the on/off state of the Operator Name string for the header printout. Output the
on/off state of the Operator Name string for the header printout.
Cmd Parameters: <char> 1|0|ON|OFF
Query Parameters: NA
Output: <char> 1|0
Range: NA
Default: NA
Syntax Example: :HCOP:OPER:NAM:STAT <char>
:HCOP:OPER:NAM:STAT?
:HCOPy:PRINt:DATe:TIMe:STATe <char>
:HCOPy:PRINt:DATe:TIMe:STATe?
Description: Turns on/off printing the Date Time information. Output the on/off state of printing the
Date Time information.
Cmd Parameters: <char> 1|0|ON|OFF
Query Parameters: NA
Output: <char> 1|0
Range: NA
Default: NA
Syntax Example: :HCOP:PRIN:DAT:TIM:STAT <char>
:HCOP:PRIN:DAT:TIM:STAT?
:HCOPy:PRINt:HEADers:STATe <char>
:HCOPy:PRINt:HEADers:STATe?
Description: Turns on/off printing the header information. Output the on/off state of printing the
header information.
Cmd Parameters: <char> 1|0|ON|OFF
Query Parameters: NA
Output: <char> 1|0
Range: NA
Default: NA
Syntax Example: :HCOP:PRIN:HEAD:STAT <char>
:HCOP:PRIN:HEAD:STAT?

5-61 :HCOPy Subsystem SCPI Commands
5-380 PN: 10410-00322 Rev. U MS464xB Series VNA PM
:HCOPy:PRINt:LOGO:STATe <char>
:HCOPy:PRINt:LOGO:STATe?
Description: Turns on/off printing a Logo bitmap at the top of the print page. Output the on/off state of
printing a Logo bitmap at the top of the print page.
Cmd Parameters: <char> 1|0|ON|OFF
Query Parameters: NA
Output: <char> 1|0
Range: NA
Default: NA
Syntax Example: :HCOP:PRIN:LOGO:STAT <char>
:HCOP:PRIN:LOGO:STAT?
:HCOPy:PRINt:LOGO:TYPe <char>
:HCOPy:PRINt:LOGO:TYPe?
Description: Sets the logo type to print at the top of the print page. Queries the logo type to print at
the top of the print page.
Cmd Parameters: <char> ANRitsu|USER
Where:
•ANRitsu = standard Anritsu corporate logo.
•USER = user defined logo.
Query Parameters: NA
Output: <char> ANR | USER
Range: NA
Default: NA
Syntax Example: :HCOP:PRIN:LOGO:TYP <char>
:HCOP:PRIN:LOGO:TYP?
:HCOPy:PRINt:TYPe <char>
:HCOPy:PRINt:TYPe?
Description: Select the hardcopy print type for the HCOPy print command. Output the hardcopy print
type selected for the HCOPy command.
Cmd Parameters: <char> BITMap|GRAPhical|TABular
Query Parameters: NA
Output: <char> BITM |GRAP |TAB
Range: NA
Default: NA
Syntax Example: :HCOP:PRIN:TYP <char>
:HCOP:PRIN:TYP?

SCPI Commands 5-61 :HCOPy Subsystem
MS464xB Series VNA PM PN: 10410-00322 Rev. U 5-381
:HCOPy:USER:LOGO
:HCOPy:USER:LOGO?
Description: Enter the full filespec for the desired user logo. Output the resultant full filespec for the
user logo.
Cmd Parameters: <String>
Query Parameters: NA
Output: <char>
Range: NA
Default: NA
Syntax Example: :HCOP:USER:LOGO <String>
:HCOP:USER:LOGO?
:HCOPy[:IMMediate]
Description: Prints the display image to the default printer. The default printer is set through the
standard Windows PRINT SETUP dialog box.
Cmd Parameters: NA
Range: NA
Default Value: NA
Syntax Example: :HCOP

5-62 :MMEMory Subsystem SCPI Commands
5-382 PN: 10410-00322 Rev. U MS464xB Series VNA PM
5-62 :MMEMory Subsystem
The :MMEMory subsystem commands are used to input, load, and read out instrument data files. <String>
formatted data is generally used to represent file directories and file names.
I/O Configuration and File Operation Subsystems
Related subsystems for I/O configuration and file operation are:
•Section 5-14 “:CALCulate{1-16}:FORMat Subsystem - SnP Data” on page 5-70
•Section 5-21 “:CALCulate{1-16}:NXN Subsystem” on page 5-108
•Section 5-36 “:CALCulate{1-16}[:SELected]:DATA Subsystem” on page 5-204
•Section 5-49 “:CALCulate{1-16}[:SELected]:TDATA Subsystem” on page 5-287
•Section 5-60 “:FORMat Subsystem” on page 5-373
•Section 5-61 “:HCOPy Subsystem” on page 5-376
•Section 5-62 “:MMEMory Subsystem” on page 5-382
:MMEMory:CATalog? {<string>}
Description: Query only. Read out the directory information of the storage device. If the directory does
not exist, it results in an execution error.
Query Parameters: <string> Path specification in the form: ’x:\directory’ where x: must exist. See
Chapter 2, “Programming the VectorStar Series VNA”, “Notational Conventions”
on page 2-6 for more information.
Range: NA
Default Value: NA
Syntax Example: :MMEM:CAT? ’C:\directory’
:MMEMory:COPY <string1>, <string2>
Description: The command copies the contents of the first <string1> file to the second <string2> file.
No query. The directory and file for <string1> must exist. If the directory and file for
<string2> do not exist, they will be created. If the directory and file for <string1> already
exist, they will be overwritten.
Cmd Parameters: <string1> Filename and path in the form: ‘x:\directory\filename.xxx’ where x:
\directory\filename.xxx must exist. See Chapter 2, “Programming the VectorStar Series
VNA”, “Notational Conventions” on page 2-6 for more information.
Range: NA
Default Value: NA
Syntax Example: :MMEM:COPY ’C:\filename1.s2p’, ’C:\filename2.s2p’

SCPI Commands 5-62 :MMEMory Subsystem
MS464xB Series VNA PM PN: 10410-00322 Rev. U 5-383
:MMEMory:DELete <string>
Description: Delete a disk, file, or directory. Use caution with this command as there is no recovery
operation in case of a user mistake or error. No query.
Cmd Parameters: <string> Filename and path in the form: ’x:\directory\filename.xxx’ or ’x:\directory’
where x:\directory\filename.xxx or x:\directory must exist. See
Chapter 2, “Programming the VectorStar Series VNA”, “Notational Conventions”
on page 2-6 for more information.
Range: NA
Default Value: NA
Syntax Example: :MMEM:DEL ’C:\directory\filename.s2p’
:MMEMory:LOAD <string>
Description: Loads data file whose type is specified by the filename extension into the instrument
memory. The directory and file in <string> must exist. No query.
Cmd Parameters: <string> Filename and path in the form: ’x:\directory\filename.xxx’ where x:
\directory\filename.xxx must exist. See See Chapter 2, “Programming the VectorStar
Series VNA”, “Notational Conventions” on page 2-6 for more information.and Table 2-8
for a list of supported file types.
Range: NA
Default Value: NA
Syntax Example: :MMEM:LOAD ’C:\filename.s2p’
:MMEMory:LOAD:CKIT <string>
Description: The command loads a calibration kit file or multiple files from the given file specification
into the instrument memory. The :MMEMory:LOAD:CKIT command supports loading
XML files with a .ccf extension or binary files in Lightning format.
No query.
Cmd Parameters: <string> Filename and path where the required format changes depending on the file
type being loaded.
If a .ccf file type is used, the required form is: ‘x:\directory\filename.ccf’ where x:
\directory\filename.ccf must exist.
If a .lst file type is used, the required form is: ‘x:\directory\filename.lst, where x:
\directory\filename.lst must exist as well as the associated cal kit files.
If a binary Lightning file type is used, only the path is required in the form: ‘x:\directory’
where x:\directory and cal kit files must exist.
See Chapter 2, “Programming the VectorStar Series VNA”, “Notational Conventions”
on page 2-6 for more information.
Range: NA
Default Value: NA
Syntax Example: For calibration kit or other .ccf or .lst files:
:MMEM:LOAD:CKIT ’E:\calibrationfoldermykit.ccf’
:MMEM:LOAD:CKIT ’E:\calibrationfoldermykit.lst’
For binary files:
:MMEM:LOAD:CKIT ’E:\calibrationbinaries’

5-62 :MMEMory Subsystem SCPI Commands
5-384 PN: 10410-00322 Rev. U MS464xB Series VNA PM
:MMEMory:LOAD:FLAT <string>
Description: Loads the flat test port power flatness coefficients to the active channel in the form of an
.fpc file. No query.
Cmd Parameters: <string> Filename and path in the form: ’x:\directory\filename.fpc’ where x:
\directory\filename.fpc must exist. See Chapter 2, “Programming the VectorStar Series
VNA”, “Notational Conventions” on page 2-6 for more information and Table 2-8 for a list
of supported file types.
Range: NA
Default Value: NA
Syntax Example: :MMEM:LOAD:FLAT ’C:\pwrflt.fpc’
:MMEMory:LOAD:FSEGMent <string>
Description: Loads the frequency-based segmented sweep table from the given filespec to the active
channel. No query.
Cmd Parameters: <string> Filename and path in the form: ’x:\directory\filename.sgs’ where x:
\directory\filename.sgs must exist. See Chapter 2, “Programming the VectorStar Series
VNA”, “Notational Conventions” on page 2-6 for more information..
Range: NA
Default Value: NA
Syntax Example: :MMEM:LOAD:FSEGM ’C:\directory\filename.sgs’
:MMEMory:LOAD:ISEGMent <string>
Description: Loads the index-based segmented sweep table from the given file specification to the
active channel. No query.
Cmd Parameters: <string> Filename and path in the form: ’x:\directory\filename.sgs’ where x:
\directory\filename.sgs must exist. See Chapter 2, “Programming the VectorStar Series
VNA”, “Notational Conventions” on page 2-6 for more information..
Range: NA
Default Value: NA
Syntax Example: :MMEM:LOAD:ISEGM ’C:\directory\filename.sgs’
:MMEMory:LOAD:LIMit <string>
Description: Loads a Limit Table from the file system to the active channel. No query.
Cmd Parameters: <string> Filename and path in the form: ’x:\directory\filename.lmt’ where x:
\directory\filename.lmt must exist. See Chapter 2, “Programming the VectorStar Series
VNA”, “Notational Conventions” on page 2-6 for more information..
Range: NA
Default Value: NA
Syntax Example: :MMEM:LOAD:LIM ’C:\limits3.lmt’

SCPI Commands 5-62 :MMEMory Subsystem
MS464xB Series VNA PM PN: 10410-00322 Rev. U 5-385
:MMEMory:LOAD:LINearity <string>
Description: Loads the power sweep linearity coefficients to the active channel. No query.
Cmd Parameters: <string> Filename and path in the form: ’x:\directory\filename.ppc’ where x:
\directory\filename.ppc must exist. See Chapter 2, “Programming the VectorStar Series
VNA”, “Notational Conventions” on page 2-6 for more information..
Range: NA
Default Value: NA
Syntax Example: :MMEM:LOAD:LIN ’C:\linch3.ppc’
:MMEMory:LOAD:MDATA <string>
Description: Loads formatted or unformatted trace data from a file into the trace memory of the active
trace on the active channel. No query.
Cmd Parameters: <string> Filename and path in the form: ’x:\directory\filename.tdf’ or ’x:
\directory\filename.tdu’ where x:\directory\filename.tdf or x:\directory\filename.tdf
must exist. See Chapter 2, “Programming the VectorStar Series VNA”, “Notational
Conventions” on page 2-6 for more information..
Range: NA
Default Value: NA
Syntax Example: :MMEM:LOAD:MDATA ’C:\directory\filename.tdu’
:MMEMory:MDIRectory <string>
Description: Create a new disk directory. No query.
Cmd Parameters: <string> Path specification in the form: ’x:\directory’ where x: must exist. See
Chapter 2, “Programming the VectorStar Series VNA”, “Notational Conventions”
on page 2-6 for more information.
Range: NA
Default Value: NA
Syntax Example: :MMEM:MDIR ’C:\directory’
:MMEMory:RDIRectory <string>
Description: Delete a disk directory. No query.
Cmd Parameters: <string> Path specification in the form: ’x:\directory’ where x:\ and \directory\ must
exist. See Chapter 2, “Programming the VectorStar Series VNA”, “Notational
Conventions” on page 2-6 for more information.
Range: NA
Default Value: NA
Syntax Example: :MMEM:RDIR ’C:\directory’

5-62 :MMEMory Subsystem SCPI Commands
5-386 PN: 10410-00322 Rev. U MS464xB Series VNA PM
:MMEMory:STORe <string>
Description: Stores a data file of the type specified by the filename extension.No query.
Cmd Parameters: <string> Filename and path in the form: ’x:\directory\filename.xxx’ where x:\directory\
must exist. See Chapter 2, “Programming the VectorStar Series VNA”, “Notational
Conventions” on page 2-6 for more information and Table 2-8 for a list of supported file
types.
Range: NA
Default Value: NA
Syntax Example: :MMEM:STOR ’C:\filename.acd’
:MMEMory:STORe:FLAT{1-7} <string>
Description: Saves the flat test port power flatness coefficients for the indicated port and the active
channel. No query. For port definitions, see Table 5-1.
Cmd Parameters: <string> Filename and path in the form: ’x:\directory\filename.fpc’ where x:\directory\
must exist. See Chapter 2, “Programming the VectorStar Series VNA”, “Notational
Conventions” on page 2-6 for more information and Table 2-8 for a list of supported file
types.
Range: NA
Default Value: NA
Syntax Example: :MMEM:STOR:FLAT1 ’C:\filename.fpc’
Table 5-1. Port Number Definitions
Port Number Definition
1Port1 (2- and 4-port system)
2Port2 (2- and 4-port system)
3Src2 out Port1 (2- port system with option 32), (or Port3 on a 4-port system)
4Port4 (4-port system)
5Src2 out Port1 (4-port system)
6Src2 out Port2 (4-port system)
7Src1 driving Aux Mod (ME7838x System)

SCPI Commands 5-62 :MMEMory Subsystem
MS464xB Series VNA PM PN: 10410-00322 Rev. U 5-387
:MMEMory:STORe:FSEGMent <string>
Description: Stores the frequency-based segmented sweep table of the active channel to the given
filespec. No query.
Cmd Parameters: <string> Filename and path in the form: ’x:\directory\filename.sgs’ where x:\directory\
must exist. See Chapter 2, “Programming the VectorStar Series VNA”, “Notational
Conventions” on page 2-6 for more information.
Range: NA
Default Value: NA
Syntax Example: :MMEM:STOR:FSEGM ’C:\directory\filename.sgs’
:MMEMory:STORe:IMAGe <string>
Description: Save the display image to a disk file (PNG or BMP format). No query.
Cmd Parameters: <string> Filename and path in the form: ’x:\directory\filename.bmp’ where x:
\directory\ must exist. See Chapter 2, “Programming the VectorStar Series VNA”,
“Notational Conventions” on page 2-6 for more information.
Range: NA
Default Value: NA
Syntax Example: :MMEM:STOR:IMAG ’C:\directory\filename.bmp’
:MMEMory:STORe:ISEGMent <string>
Description: Stores the index-based segmented sweep table of the active channel to the given filespec.
No query.
Cmd Parameters: <string> Filename and path in the form: ’x:\directory\filename.sgs’ where x:\directory\
must exist. See Chapter 2, “Programming the VectorStar Series VNA”, “Notational
Conventions” on page 2-6 for more information.
Range: NA
Default Value: NA
Syntax Example: :MMEM:STOR:ISEGM ’C:\directory\filename.sgs’
:MMEMory:STORe:LIMit <string>
Description: Stores the limit table of the active channel to the hard disk.No query.
Cmd Parameters: <string> Filename and path in the form: ’x:\directory\filename.lmt’ where x:\directory
must exist. See Chapter 2, “Programming the VectorStar Series VNA”, “Notational
Conventions” on page 2-6 for more information.
Range: NA
Default Value: NA
Syntax Example: :MMEM:STOR:LIM ’C:\directory\filename.lmt’

5-62 :MMEMory Subsystem SCPI Commands
5-388 PN: 10410-00322 Rev. U MS464xB Series VNA PM
:MMEMory:STORe:LINearity{1-2} <string>
Description: Saves the power sweep linearity coefficients for the indicated port and the active channel.
No query.
Cmd Parameters: <string> Filename and path in the form: ’x:\directory\filename.ppc’ where x:\directory
must exist. See Chapter 2, “Programming the VectorStar Series VNA”, “Notational
Conventions” on page 2-6 for more information and Table 2-8, “Supported File Types”
on page 2-25 for a list of supported file types.
Range: NA
Default Value: NA
Syntax Example: :MMEM:STOR:LIN1 ’C:\directory\filename.ppc’
:MMEMory:STORe:MDATA <string>
Description: Save formatted or unformatted trace memory data to the hard disk from the active trace
on the active channel. No query.
Cmd Parameters: <string> Filename and path in the form: ’x:\directory\filename.tdf’ or ’x:
\directory\filename.tdu’ where x:\directory must exist. See Chapter 2, “Programming
the VectorStar Series VNA”, “Notational Conventions” on page 2-6 for more information.
Range: NA
Default Value: NA
Syntax Example: :MMEM:STOR:MDATA ’C:\directory\filename.tdu’
:MMEMory:STORe:MP41 <string>
Description: Store M4P data file using a one Differential pair with two Singleton mixed mode model.
No query.
Cmd Parameters: <string> Filename and path in the form: ’x:\directory\filename.m4p’ where x:\directory
must exist. See Chapter 2, “Programming the VectorStar Series VNA”, “Notational
Conventions” on page 2-6 for more information.
Range: NA
Default: NA
Syntax Example: :MMEM:STOR:MP41 ’C:AnritsuVNAmym4pfile.m4p’
:MMEMory:STORe:MP42 <string>
Description: Store M4P data file using the two Differential Pairs and zero Singleton mixed mode
model. No query.
Cmd Parameters: <string> Filename and path in the form: ’x:\directory\filename.m4p’ where x:\directory
must exist. See Chapter 2, “Programming the VectorStar Series VNA”, “Notational
Conventions” on page 2-6 for more information.
Range: NA
Default: NA
Syntax Example: :MMEM:STOR:MP42 ’C:AnritsuVNAmym4pfile.m4p’

SCPI Commands 5-62 :MMEMory Subsystem
MS464xB Series VNA PM PN: 10410-00322 Rev. U 5-389
:MMEMory:TRANsfer <string>, <block>
:MMEMory:TRANsfer?
Description: The command writes GPIB data to a disk file. The query outputs the disk file data to the
GPIB. The file must exist.
Cmd Parameters: <string> Filename and path in the form: ’x:\directory\filename.xxx’ where x:\directory
must exist. See Chapter 2, “Programming the VectorStar Series VNA”, “Notational
Conventions” on page 2-6 for more information.
<block> Binary data block must exist.
Query Parameters: <string> The filename and path in the form: ’x:\directory\filename.xxx’ where x:
\directory\filename.xxx must exist.
See definition of “<string>” on page 2-11 and “<block> or <arbitrary block>” on page 2-11.
Range: NA
Default Value: NA
Syntax Example: :MMEM:TRAN ’C:\directory\filename.cal’, <block>
:MMEM:TRAN? ’C:\directory\filename.cal’
:MMEMory:WRITE:CKIT <char1>, <char2>, <char3>, <string>
Description: This command is used to write cal kits for particular connectors and waveguide sizes.The
command writes a calibration kit file from current setup. All three <char> parameters
must be specified. The <string> parameter defines either the directory and file name or
only the file name subject to the limitations described below.
No query.
Required Parameters
Three (3) identifying characteristics must be provided as Line Type, Cal Type, and one of
three Connector Types (Coaxial, Waveguide, User Defined). Each parameter
characteristic is defined below:
•Line Type = <char1> = COAXial | NONDispersive | WAVEguide. Note that
Microstrip is not an available option.
•Cal Method = <char2> = SOLX | SSLT | SSST | BBCal
•Connector/Waveguide Type = <char3> = Coaxial type connectors, waveguide types,
or user defined connectors and waveguide as listed below.
•Coaxial Connector Types = <char3> = CID2-V | CID2 | CID3 | CIDK | CIDN75 |
CIDN | CIDS | CIDT | CIDT | CIDV | SID1 | CID0.8 | CID716 | CIDG
•Waveguide Types = <char3> = CIDWR10 | CIDWR12 | CIDWR15
•User Defined Connectors and Waveguides = <char3> = CIDU1 | CIDU2 | CIDU3 |
CIDU4 | CIDU5 | CIDU6 | CIDU7 | CIDU8 to CIDU32
For SOLR and SOLT calibration methods, use the SOLX parameter.
If the line type is coaxial and the calibration method is SSLT or SSST, the connector type
must be CID1.
For waveguide line types, the calibration method must be SSLT or SSST.
See “Calibration Component Parameters” on page 2-37 for a complete listing of
calibration components, connectors, and their parameters.
Parameter Definitions for <char1>
<char> COAXial | NONDISpersive | WAVEguide

5-62 :MMEMory Subsystem SCPI Commands
5-390 PN: 10410-00322 Rev. U MS464xB Series VNA PM
Parameter Definitions for <char2>
<char2> SOLX | SSLT | SSST | BBCal , where:
•SOLX = Short-Open-Load-Reciprocal or Short-Open-Load-Through calibration
•SSLT = Short-Short-Load-Through
•SSST = Short-Short-Short-Through
•BBCal = Broadband Cal: Merged Short-Open-Load-Through/Reciprocal (SOLT/R)
and Short-Short-Short-Through/Reciprocal (SSST/R)
Note that the type depends on where the breakpoint is set. Sometimes it could be
just SOLX, SSST or a merge of both.
Parameter Definitions for <char3>
<char3> CID1 | CIDV | CIDK | CID2 | CID2-V | CID3 | CIDS | CIDN | CIDN75 |
CIDG | CID716 | CIDT | CID0.8 | CIDWR10 | CIDWR12 | CIDWR15 | CIDU1 |
CIDU2 | CIDU3 | CIDU4 | CIDU5 | CIDU6 | CIDU7 | CIDU8 | CIDU9 | CIDU10 |
CIDU11 | CIDU12 | CIDU13 | CIDU14 | CIDU15 | CIDU16 | CIDU17 | CIDU18 |
CIDU19 | CIDU20 | CIDU21 | CIDU22 | CIDU23 | CIDU24 | CIDU25 | CIDU26 |
CIDU27 | CIDU28 | CIDU29 | CIDU30 | CIDU31 | CIDU32, where:
CID1 = 1 mm CIDU10 = User defined 10
CIDV = V CIDU11 = User defined 11
CIDK = K CIDU12 = User defined 12
CID2 = 2.4 mm CIDU13 = User defined 13
CID2-V = Anritsu 2.4 mm CIDU14 = User defined 14
CID3 = GPC-3.5 CIDU15 = User defined 15
CIDS = SMA CIDU16 = User defined 16
CIDN = N CIDU17 = User defined 17
CIDN75 = N-connector, 75 Ohm CIDU18 = User defined 18
CIDG = GPC-7 CIDU19 = User defined 19
CID716 = 7/16 inch CIDU20 = User defined 20
CIDT = TNC CIDU21 = User defined 21
CID0.8 = 0.8 mm CIDU22 = User defined 22
CIDWR10 = WR-10 Waveguide CIDU23 = User defined 23
CIDWR12 = WR-12 Waveguide CIDU24 = User defined 24
CIDWR15 = WR-15 Waveguide CIDU25 = User defined 25
CIDU1 = User defined 1a
a. Note that a user-defined CIDU1 connector can be assigned a user-defined name, but
programmatically, it must be referred to as “CIDU1”. This also applies to CIDU2 through CIDU32.
CIDU26 = User defined 26
CIDU2 = User defined 2 CIDU27 = User defined 27
CIDU3 = User defined 3 CIDU28 = User defined 28
CIDU4 = User defined 4 CIDU29 = User defined 29
CIDU6 = User defined 5 CIDU30 = User defined 30
CIDU7 = User defined 7 CIDU31 = User defined 31
CIDU8 = User defined 8 CIDU32 = User defined 32
CIDU9 = User defined 9

SCPI Commands 5-62 :MMEMory Subsystem
MS464xB Series VNA PM PN: 10410-00322 Rev. U 5-391
Parameter Definitions for <string>
User-provided variations in the <string> parameter command suffix and existing O/S
conditions change the way the command will operate.
•Best practices recommend stating a file name and path in the form ’x:
\directory\filename.xxx’ where ‘x:\directory\‘ already exists.
•If the directory and file name in <string> already exist, the command will
overwrite them without comment.
•If the directory portion of the <string> is missing such as ‘x:\filename.xxx’, the
named file is placed in the current O/S defined default directory.
•If the command uses a <string> in the path and file name form such as ’x:
\directory\filename.xxx’ and ‘x:\directory\‘ does not exist, an error is generated
and no file is written.
•See definition of “<string>” on page 2-11.
Cmd Parameters: <char1> COAXial | NONDISpersive | WAVEguide
<char2> SOLX | SSLT | SSST | BBCal
<char3> CID1 | CIDV | CIDK | CID2 | CID2-V | CID3 | CIDS | CIDN | CIDN75 |
CIDG | CID716 | CIDT | CID0.8 | CIDWR10 | CIDWR12 | CIDWR15 | CIDU1 |
CIDU2 | CIDU3 | CIDU4 | CIDU5 | CIDU6 | CIDU7 | CIDU8 | CIDU9 | CIDU10 |
CIDU11 | CIDU12 | CIDU13 | CIDU14 | CIDU15 | CIDU16 | CIDU17 | CIDU18 |
CIDU19 | CIDU20 | CIDU21 | CIDU22 | CIDU23 | CIDU24 | CIDU25 | CIDU26 |
CIDU27 | CIDU28 | CIDU29 | CIDU30 | CIDU31 | CIDU32, where:
<string> Path and filename in the form ’x:\directory\filename.xxx’ or ‘x:\filename.xxx‘.
If the ‘x:\directory\’ form is used, the directory must exist. See <string> parameter
definitions above and Chapter 2, “Programming the VectorStar Series VNA”, “Notational
Conventions” on page 2-6 for more information..
Query Parameters: NA
Range: NA
Default Value: NA
Syntax Example: :MMEM:WRITE:CKIT COAX, SOLX, CIDV, ’C:\directory\calfilename.ccf’

5-63 :SENSe:BANDwidth Subsystem SCPI Commands
5-392 PN: 10410-00322 Rev. U MS464xB Series VNA PM
5-63 :SENSe:BANDwidth Subsystem
The :SENSe:BANDwidth subsystem command toggles the IF enhancer state on and off on an per-instrument
basis.
IF Configuration Subsystems
Related IF configuration and control subsystems are:
•Section 5-63 “:SENSe:BANDwidth Subsystem” on page 5-392
•Section 5-67 “:SENSe{1-16}:BANDwidth Subsystem” on page 5-399
•Section 5-68 “:SENSe{1-16}:BWIDth Subsystem” on page 5-400
:SENSe:BANDwidth:ENHancer[:STATe] <char>
:SENSe:BANDwidth:ENHancer[:STATe]?
Description: Sets the on/off state of the IF bandwidth enhancer. Outputs the on/off state of the IF
bandwidth enhancer.
Cmd Parameters: <char> 1 | 0 | ON | OFF
Query Parameters: <char> 1 | 0
Range: NA
Default Value: 1
Syntax Example: :SENS:BAND:ENH ON
:SENS:BAND:ENH?

SCPI Commands 5-64 :SENSe:HOLD Subsystem
MS464xB Series VNA PM PN: 10410-00322 Rev. U 5-393
5-64 :SENSe:HOLD Subsystem
The :SENSe:HOLD subsystem command sets the hold function for all channels on a per-instrument basis.
Trigger, Hold, and External Source Subsystems
Related trigger, hold, and external source subsystems are:
•Section 5-64 “:SENSe:HOLD Subsystem” on page 5-393
•Section 5-103 “:SENSe{1-16}:HOLD Subsystem” on page 5-579
•Section 5-108 “:SENSe{1-16}:OFFSet and :OFFset{1-50} Subsystem” on page 5-615
•Section 5-111 “:SENSe{1-16}:SOURce{1-4} Subsystem” on page 5-653
•Section 5-116 “:SOURce:ALL:EXTernal Subsystem” on page 5-673
•Section 5-121 “:SOURce{1-4}:EXTernal Subsystem” on page 5-699
•Section 5-125 “:TRIGger[:SEQuence] Subsystem” on page 5-723
:SENSe:HOLD:FUNCtion <char>
:SENSe:HOLD:FUNCtion?
Description: Sets the hold function for all channels where the following hold options are available:
•CONTinuous = Perform continuous sweeps on all channels
•HOLD = Hold the sweep on all channels
•SINGle = Perform a single sweep and then hold all channels
Outputs the hold status for all channels.
The operation of this command depends on the settings of the :SENSe:HOLD:FUNCtion,
:TRIGger[:SEQuence][:REMote]:SINGle, and :TRIGger[:SEQuence][:IMMediate][:
REMote] commands. Each setting combination is described in the sections below.
:SENSe:HOLD:FUNC CONT and :TRIG
:SENSe:HOLD:FUNCtion CONTinuous
// Sweep State = The sweep is sweeping continuously
// Command Execution = The parser is ready for a command right
away.
:TRIGger[:SEQuence][:IMMediate][:REMote]
// Sweep State = The sweep restarts and sweeps continuously. When
the sweep gets to the end of the sweep, it continues to sweep.
There is NO STATUS information that the end of the sweep has been
reached.
// Command Execution = The parser is ready for a command right away

5-64 :SENSe:HOLD Subsystem SCPI Commands
5-394 PN: 10410-00322 Rev. U MS464xB Series VNA PM
:SENSe:HOLD:FUNC CONT and :TRIG:SING
:SENSe:HOLD:FUNCtion CONTinuous
// Sweep State = The sweep is sweeping continuously.
// Command Execution = The parser is ready for a command right away
:TRIGger[:SEQuence][:REMote]:SINGle
// Sweep State = The sweep restarts and sweeps continuously. When
the sweep gets to the end of the sweep, it sets the end of sweep
status bit and continues to sweep.
// Command Execution = Further execution is blocked until the end
of the sweep.
// Command Execution resumes when the sweep has reached the end of
the sweep.
:SENSe:HOLD:FUNC HOLD and :TRIG
:SENSe:HOLD:FUNCtion HOLD
// Sweep State = The sweep is stopped.
// Command Execution = The parser is ready for a command right away
:TRIGger[:SEQuence][:IMMediate][:REMote]
// Sweep State = The command has no effect. The sweep is stopped.
// Command Execution = The parser is ready for a command right away
:SENSe:HOLD:FUNC HOLD and :TRIG:SING
:SENSe:HOLD:FUNCtion HOLD
// Sweep State = The sweep is stopped
// Command Execution = The parser is ready for a command right
away.
:TRIGger[:SEQuence][:REMote]:SINGle
// Sweep State = The sweep restarts and sweeps until the end of the
sweep, at which point it sets the end of sweep status bit and
stops.
// Command Execution = Further execution is blocked until the end
of the sweep.
// Command Execution resumes when the sweep has reached the end of
the sweep.
:SENSe:HOLD:FUNC SING and :TRIG
:SENSe:HOLD:FUNCtion SINGle
// Sweep State = The sweep does one complete sweep, goes into hold
and stops.
// Command Execution = The parser is ready for a command.
:TRIGger[:SEQuence][:IMMediate][:REMote]
// Sweep State = The command has no effect. The sweep is stopped.
// Command Execution = The parser is ready for a command.

SCPI Commands 5-64 :SENSe:HOLD Subsystem
MS464xB Series VNA PM PN: 10410-00322 Rev. U 5-395
:SENSe:HOLD:FUNC SING and :TRIG:SING
:SENSe:HOLD:FUNCtion SINGle
// Sweep State = The sweep does one complete sweep, goes into hold
and stops.
// Command Execution = The parser is ready for a command right
away.
:TRIGger[:SEQuence][:REMote]:SINGle
// Sweep State = The sweep restarts and sweeps until the end of the
sweep, at which point it sets the end of sweep status bit and
stops.
// Command Execution = Further execution is blocked until the end
of the sweep.
// Command Execution resumes when the sweep has reached the end of
the sweep.
Cmd Parameters: <char> CONTinuous | HOLD | SINGle
Query Parameters: <char> CONT | HOLD | SING
Range: NA
Default Value: NA
Syntax Example: :SENS:HOLD:FUNC CONT
:SENS:HOLD:FUNC?

5-65 :SENSe{1-16}:ABORtcal Subsystem SCPI Commands
5-396 PN: 10410-00322 Rev. U MS464xB Series VNA PM
5-65 :SENSe{1-16}:ABORtcal Subsystem
The :SENSe{1-16}:ABORtcal subsystem command aborts the calibration on the indicated channel.
Calibration Subsystems with Actual Calibrations
Related calibration subsystems that perform actual calibrations are:
•Section 5-65 “:SENSe{1-16}:ABORtcal Subsystem” on page 5-396
•Section 5-72 “:SENSe{1-16}:CORRection:COLLect:CALB Subsystem - 4-Port VNAs” on page 5-412
•Section 5-75 “:SENSe{1-16}:CORRection:COLLect:FLEXible Subsystem” on page 5-422
•Section 5-76 “:SENSe{1-16}:CORRection:COLLect:FULL4 Subsystem - 4-Port VNAs” on page 5-423
•Section 5-84 “:SENSe{1-16}:CORRection:COLLect:LRL[:CALa] Subsystem” on page 5-460
•Section 5-88 “:SENSe{1-16}:CORRection:COLLect:PORT Subsystem” on page 5-482
•Section 5-91 “:SENSe{1-16}:CORRection:COLLect[:CALa]:PORT Subsystem” on page 5-534
:SENSe{1-16}:ABORtcal
Description: Aborts the current hardware or RF calibration on the indicated channel. No query.
Cmd Parameters: NA
Query Parameters: NA
Range: NA
Default Value: NA
Syntax Example: :SENS{1}:ABOR

SCPI Commands 5-66 :SENSe{1-16}:AVERage Subsystem
MS464xB Series VNA PM PN: 10410-00322 Rev. U 5-397
5-66 :SENSe{1-16}:AVERage Subsystem
The :SENSe{1-16}:AVERage subsystem commands configure and control the averaging function on the
indicated channel.
Channel and Sweep Subsystems
Related channel and sweep configuration and control subsystems are:
•Section 5-66 “:SENSe{1-16}:AVERage Subsystem” on page 5-397
•Section 5-98 “:SENSe{1-16}:DNFigure Subsystem” on page 5-555
•Section 5-112 “:SENSe{1-16}:SPUR Subsystem” on page 5-654
•Section 5-113 “:SENSe{1-16}:SWEep Subsystem” on page 5-655
:SENSe{1-16}:AVERage:CLEar
Description: Clears and restarts the averaging sweep count of the indicated channel. No query.
Cmd Parameters: NA
Range: NA
Default Value: NA
Syntax Example: :SENS1:AVER:CLE
:SENSe{1-16}:AVERage:COUNt <NRf>
:SENSe{1-16}:AVERage:COUNt?
Description: Sets the averaging count for the indicated channel. The channel must be turned on.
Outputs the averaging count for the indicated channel.
Cmd Parameters: <NRf> The input parameter is a unitless number.
Query Parameters: <NR1> The output parameter is an integer.
Range: 1 to 1024
Default Value: 1
Syntax Example: :SENS1:AVER:COUN 101
:SENS1:AVER:COUN?
:SENSe{1-16}:AVERage:SWEep?
Description: Query only. Outputs the averaging sweep count for the indicated channel.
Query Parameters: <NR1> The output parameter is an integer.
Range: NA
Default Value: 0
Syntax Example: :SENS1:AVER:SWE?

5-66 :SENSe{1-16}:AVERage Subsystem SCPI Commands
5-398 PN: 10410-00322 Rev. U MS464xB Series VNA PM
:SENSe{1-16}:AVERage:TYPe <char>
:SENSe{1-16}:AVERage:TYPe?
Description: Sets the averaging function type to point-by-point or sweep-by-sweep. Outputs the
averaging function type of point-by-point or sweep-by-sweep.
Cmd Parameters: <char> POINtbypoint | SWEepbysweep
Query Parameters: <char> POIN | SWE
Range: NA
Default Value: POIN
Syntax Example: :SENS1:AVER:TYP POIN
:SENS1:AVER:TYP?
:SENSe{1-16}:AVERage[:STATe] <char>
:SENSe{1-16}:AVERage[:STATe]?
Description: Turns averaging on/off for the indicated channel. Outputs the averaging function on/off
status on the indicated channel.
Cmd Parameters: <char> 1 | 0 | ON | OFF
Query Parameters: <char> 1 | 0
Range: NA
Default Value: 0
Syntax Example: :SENS1:AVER ON
:SENS1:AVER?

SCPI Commands 5-67 :SENSe{1-16}:BANDwidth Subsystem
MS464xB Series VNA PM PN: 10410-00322 Rev. U 5-399
5-67 :SENSe{1-16}:BANDwidth Subsystem
The :SENSe{1-16}:BANDwidth subsystem command sets the IF bandwidth. Note that this command is the same
as the :SENSe{1-16}:BWIDth command:
IF Configuration Subsystems
Related IF configuration and control subsystems are:
•Section 5-63 “:SENSe:BANDwidth Subsystem” on page 5-392
•Section 5-67 “:SENSe{1-16}:BANDwidth Subsystem” on page 5-399
•Section 5-68 “:SENSe{1-16}:BWIDth Subsystem” on page 5-400
:SENSe{1-16}:BANDwidth[:RESolution] <NRf>
:SENSe{1-16}:BANDwidth[:RESolution]?
Description: The command sets the IF bandwidth for the indicated channel. The query outputs the IF
bandwidth for the indicated channel.
Cmd Parameters: <NRf> The input parameter is in Hertz.
Query Parameters: <NR3> The output parameter is in Hertz.
Range: 1 to 1E6. The system will automatically select the closest IF bandwidth from the
following options:
•1, 3, 10, 30, 100, 300 Hz
•1, 3, 10, 30, 100, 300 kHz
•1 MHz
Default Value: 1.00000000000E+003
Syntax Example: :SENS1:BAND 4
:SENS1:BAND?
Related Cmds: :SENSe{1-16}:BWIDth[:RESolution] <NRf>

5-68 :SENSe{1-16}:BWIDth Subsystem SCPI Commands
5-400 PN: 10410-00322 Rev. U MS464xB Series VNA PM
5-68 :SENSe{1-16}:BWIDth Subsystem
The :SENSe{1-16}:BWIDth subsystem command sets the IF bandwidth. Note that this command is the same as
the :SENSe{1-16}:BANDwidth command.
IF Configuration Subsystems
Related IF configuration and control subsystems are:
•Section 5-63 “:SENSe:BANDwidth Subsystem” on page 5-392
•Section 5-67 “:SENSe{1-16}:BANDwidth Subsystem” on page 5-399
•Section 5-68 “:SENSe{1-16}:BWIDth Subsystem” on page 5-400
:SENSe{1-16}:BWIDth[:RESolution] <NRf>
:SENSe{1-16}:BWIDth[:RESolution]?
Description: The command sets the IF bandwidth for the indicated channel. The query outputs the IF
bandwidth for the indicated channel.
Related Cmd: :SENSe{1-16}:BANDwidth[:RESolution] <NRf>
Cmd Parameters: <NRf> The input parameter is in Hertz.
Query Parameters: <NR3> The output parameter is in Hertz.
Range: 1 to 1E6. The system will automatically select the closest IF bandwidth from the
following options:
•1, 3, 10, 30, 100, 300 Hz
•1, 3, 10, 30, 100, 300 kHz
•1 MHz
Default Value: 1.00000000000E+003
Syntax Example: :SENS1:BWID 3100
:SENS1:BWID?

SCPI Commands 5-69 :SENSe{1-16}:CORRection:COEFficient:PORT Subsystem - Simulation
MS464xB Series VNA PM PN: 10410-00322 Rev. U 5-401
5-69 :SENSe{1-16}:CORRection:COEFficient:PORT Subsystem - Simulation
The :SENSe{1-16}:CORRection:COEFficient:PORT subsystem commands are used to simulate a instrument
calibration on 2-port or 4-port VNA instrument so that a set of user-defined calibration parameters can be
input using the :SENSe{1-16}:CORRection:COEFficient <char>,<block> command. Note that this subsystem
does not perform an actual calibration.
Calibration Simulation Subsystems
These subsystems are used to create a calibrated state in the instrument which is followed by adding the
required error correction coefficients for the required calibration type. If this approach is used, each error
correction coefficient is entered by separate commands. Simulated calibration subsystems are:
•Section 5-15 “:CALCulate{1-16}:FSIMulator:NETWork Subsystem - Simulation” on page 5-72
•Section 5-16 “:CALCulate{1-16}:FSIMulator:NETWork {1-50} Subsystem - Simulation” on page 5-84
•Section 5-69 “:SENSe{1-16}:CORRection:COEFficient:PORT Subsystem - Simulation” on page 5-401
•Section 5-70 “:SENSe{1-16}:CORRection:COEFficient Subsystem - Simulation” on page 5-406
Calibration Type Abbreviations
The calibration abbreviations and their calibration types are:
•:1P2PF refers to a one-path two-port calibration forward direction
•:1P2PR refers to a one path two port calibration reverse direction
•:FULL1 refers to a full one port calibration
•:FULL2 refers to a full two port calibration
•:FULL3 refers to a full three port calibration
•:FULLB refers to a full one port reflection calibration on both ports
•:FULL4 refers to a full four port calibration
•:RESP1 refers to a one port response calibration
•:RESPB refers to a one port response calibration both ports
•:TFRB refers to a transmission frequency response calibration both directions
•:TFRF refers to a transmission frequency response calibration forward direction
•:TFRR refers to a transmission frequency response calibration reverse direction
Each calibration simulation type command is described in greater detail in the individual command
descriptions below.
Related Query
These commands set the Calibration Type. To query which Calibration Type has been set, use the command:
:SENSe{1-16}:CORRection:COLLect:TYPe?

5-69 :SENSe{1-16}:CORRection:COEFficient:PORT Subsystem - Simulation SCPI Commands
5-402 PN: 10410-00322 Rev. U MS464xB Series VNA PM
:SENSe{1-16}:CORRection:COEFficient <char>, <block>
:SENSe{1-16}:CORRection:COEFficient? <char>
Description: The command inputs the values for a single calibration correction coefficient such as
ED1. The command identifies the coefficient name and then the coefficient data for a
calibration on the indicated channel. Separate commands are issued for each required
correction coefficient. The query outputs the values of a correction coefficient of the
calibration on the indicated channel.
•There are 12 correction coefficients available for a Full 2-Port Calibration which
are: ED1, EP1S, ET11, ET21, EP2L, EX21, ED2, EP2S, ET22, ET12, EP1L, and
EX12.
•There are 24 correction coefficients available for a Full 3-Port Calibration that
include the 12 coefficients above and the 12 coefficients below: ED3, ET31, ET32,
ET13, ET23, ET33, EP3L, EP3S, EX31, EX32, EX13, and EX23.
•There are 40 correction coefficients available for a Full 4-Port Calibration include
the 24 coefficients above and the 16 coefficients below: ED4, ET14, ET41, ET24,
ET42, ET34, ET43, ET44, EP4L, EP4S, EX14, EX24, EX34, EX41, EX42, and
EX43.
Cmd Parameters: <char> ED1 | EP1S | ET11 | ET21 | EP2L | EX21 | ED2 | EP2S | ET22 | ET12 |
EP1L | EX12 | ED3 | ET31 | ET32 | ET13 | ET23 | ET33 | EP3L | EP3S | EX31 |
EX32 | EX13 | EX23 | ED4 | ET14 | ET41 | ET24 | ET42 | ET34 | ET43 | ET44 |
EP4L | EP4S | EX14 | EX24 | EX34 | EX41 | EX42 | EX43
<block> The second input parameter is a block ASCII value. The actual ASCII block must
be constructed and sent.
Query Parameters: <char> ED1 | EP1S | ET11 | ET21 | EP2L | EX21 | ED2 | EP2S | ET22 | ET12 |
EP1L | EX12 | ED3 | ET31 | ET32 | ET13 | ET23 | ET33 | EP3L | EP3S | EX31 |
EX32 | EX13 | EX23 | ED4 | ET14 | ET41 | ET24 | ET42 | ET34 | ET43 | ET44 |
EP4L | EP4S | EX14 | EX24 | EX34 | EX41 | EX42 | EX43
Range: NA
Default Value: NA
Syntax Example: :SENS1:CORR:COEF ED1, <block>
:SENS1:CORR:COEF? ED1
:SENSe{1-16}:CORRection:COEFficient:FULL4
Description: The command simulates a Full 4-Port Calibration on the indicated Channel. This
command requires a 4-port VNA instrument. No query. To query the state of this
command use:
:SENSe{1-16}:CORRection:COLLect:TYPe?
Cmd Parameters: NA
Range: NA
Default: NA
Syntax Example: :SENS1:CORR:COEF:FULL4

SCPI Commands 5-69 :SENSe{1-16}:CORRection:COEFficient:PORT Subsystem - Simulation
MS464xB Series VNA PM PN: 10410-00322 Rev. U 5-403
:SENSe{1-16}:CORRection:COEFficient:PORT{12 | 13 | 14 | 23 | 24 | 34}:
1P2PF
Description: The command simulates a One-Path 2-Port Calibration Forward Direction on the
indicated port set on the indicated Channel. The use of Port 3 and/or Port 4 requires a
4-port VNA instrument. No query. To query the state of this command use:
:SENSe{1-16}:CORRection:COLLect:TYPe?
To perform an actual calibration, use:
:SENSe{1-16}:CORRection:COLLect[:CALa]:PORT{12 | 13 | 14 | 23 | 24
| 34}:1P2PF
or
:SENSe{1-16}:CORRection:COLLect:CALB:1P2PF
Parameters: NA
Range: NA
Default: NA
Syntax Example: :SENS1:CORR:COEF:PORT12:1P2PF
:SENSe{1-16}:CORRection:COEFficient:PORT{12 | 13 | 14 | 23 | 24 | 34}:
1P2PR
Description: The command simulates a One-Path 2-Port Calibration Reverse Direction on the
indicated port set on the indicated Channel. The use of Port 3 and/or Port 4 requires a
4-port VNA instrument. No query. To query the state of this command use:
:SENSe{1-16}:CORRection:COLLect:TYPe?
Cmd Parameters: NA
Range: NA
Default: NA
Syntax Example: :SENS1:CORR:COEF:PORT12:1P2PR
:SENSe{1-16}:CORRection:COEFficient:PORT{12 | 13 | 14 | 23 | 24 | 34}:
FULL2
Description: The command simulates a Full 2-Port Calibration on the indicated port set on the
indicated channel. The use of Port 3 and/or Port 4 requires a 4-port VNA instrument. No
query. To query the state of this command use:
:SENSe{1-16}:CORRection:COLLect:TYPe?
Cmd Parameters: NA
Range: NA
Default: NA
Syntax Example: :SENS1:CORR:COEF:PORT12:FULL2

5-69 :SENSe{1-16}:CORRection:COEFficient:PORT Subsystem - Simulation SCPI Commands
5-404 PN: 10410-00322 Rev. U MS464xB Series VNA PM
:SENSe{1-16}:CORRection:COEFficient:PORT{12 | 13 | 14 | 23 | 24 | 34}:
FULLB
Description: The command simulates a Full 1-port Reflection Calibration on both ports on the
indicated channel. The use of Port 3 and/or Port 4 requires a 4-port VNA instrument. No
query. To query the state of this command use:
:SENSe{1-16}:CORRection:COLLect:TYPe?
Cmd Parameters: NA
Range: NA
Default: NA
Syntax Example: :SENS1:CORR:COEF:PORT12:FULLB
:SENSe{1-16}:CORRection:COEFficient:PORT{12 | 13 | 14 | 23 | 24 | 34}:
RESPB
Description: The command simulates a 1-port Response Calibration on both ports on the indicated
port set on the indicated channel. The use of Port 3 and/or Port 4 requires a 4-port VNA
instrument. No query. To query the state of this command use:
:SENSe{1-16}:CORRection:COLLect:TYPe?
Parameters: NA
Range: NA
Default: NA
Syntax Example: :SENS1:CORR:COEF:PORT12:RESPB
:SENSe{1-16}:CORRection:COEFficient:PORT{12 | 13 | 14 | 23 | 24 | 34}:
TFRB
Description: The command simulates a Transmission Frequency Response Calibration in both
directions on the indicated port set on the indicated channel. The use of Port 3 and/or
Port 4 requires a 4-port VNA instrument.
To query the state of this command use:
:SENSe{1-16}:CORRection:COLLect:TYPe?
Cmd Parameters: NA
Range: NA
Default: NA
Syntax Example: :SENS1:CORR:COEF:PORT12:TFRB
:SENSe{1-16}:CORRection:COEFficient:PORT{12 | 13 | 14 | 23 | 24 | 34}:
TFRF
Description: The command simulates a Transmission Frequency Response Calibration in the forward
direction on the indicated port set on the indicated channel. The use of Port 3 and/or Port
4 requires a 4-port VNA instrument. No query. To query the state of this command use:
:SENSe{1-16}:CORRection:COLLect:TYPe?
Parameters: NA
Range: NA
Default: NA
Syntax Example: :SENS1:CORR:COEF:PORT12:TFRF

SCPI Commands 5-69 :SENSe{1-16}:CORRection:COEFficient:PORT Subsystem - Simulation
MS464xB Series VNA PM PN: 10410-00322 Rev. U 5-405
:SENSe{1-16}:CORRection:COEFficient:PORT{12 | 13 | 14 | 23 | 24 | 34}:
TFRR
Description: The command simulates a Transmission Frequency Response Calibration in the reverse
direction on the indicated port set on the indicated Channel. The use of Port 3 and/or Port
4 requires a 4-port VNA instrument. No query. To query the state of this command use:
:SENSe{1-16}:CORRection:COLLect:TYPe?
No query.
Cmd Parameters: NA
Range: NA
Default: NA
Syntax Example: :SENS1:CORR:COEF:PORT12:TFRR
:SENSe{1-16}:CORRection:COEFficient:PORT{123 | 124 | 134 | 234}:FULL3
Description: The command simulates a Full Three Port Calibration on the indicated port set on the
indicated channel. The use of Port 3 and/or Port 4 requires a 4-port VNA instrument. No
query. To query the state of this command use:
:SENSe{1-16}:CORRection:COLLect:TYPe?
No query.
Cmd Parameters: NA
Range: NA
Default: NA
Syntax Example: :SENS1:CORR:COEF:PORT123:FULL3
:SENSe{1-16}:CORRection:COEFficient:PORT{1-4}:FULL1
Description: The command simulates a Full 1-port Reflection Calibration on the indicated port on the
indicated channel. The use of Port 3 and/or Port 4 requires a 4-port VNA instrument. No
query. To query the state of this command use:
:SENSe{1-16}:CORRection:COLLect:TYPe?
No query.
Cmd Parameters: NA
Range: NA
Default: NA
Syntax Example: :SENS1:CORR:COEF:PORT1:FULL1
:SENSe{1-16}:CORRection:COEFficient:PORT{1-4}:RESP1
Description: The command simulates a 1-port Response Calibration on the indicated port on the
indicated channel. The use of Port 3 and/or Port 4 requires a 4-port VNA instrument. No
query. To query the state of this command use:
:SENSe{1-16}:CORRection:COLLect:TYPe?
Cmd Parameters: NA
Range: NA
Default: NA
Syntax Example: :SENS1:CORR:COEF:PORT1:RESP1

5-70 :SENSe{1-16}:CORRection:COEFficient Subsystem - Simulation SCPI Commands
5-406 PN: 10410-00322 Rev. U MS464xB Series VNA PM
5-70 :SENSe{1-16}:CORRection:COEFficient Subsystem - Simulation
The :SENSe{1-16}:CORRection:COEFficient subsystem commands are used to simulate a instrument
calibration on 2-port VNA instruments so that a set of user-defined calibration parameters can be input using
the :SENSe{1-16}:CORRection:COEFficient <char>,<block> command. Note that this subsystem does not
perform an actual calibration.
Calibration Simulation Subsystems
These subsystems are used to create a calibrated state in the instrument which is followed by adding the
required error correction coefficients for the required calibration type. If this approach is used, each error
correction coefficient is entered by separate commands. Simulated calibration subsystems are:
•Section 5-15 “:CALCulate{1-16}:FSIMulator:NETWork Subsystem - Simulation” on page 5-72
•Section 5-16 “:CALCulate{1-16}:FSIMulator:NETWork {1-50} Subsystem - Simulation” on page 5-84
•Section 5-69 “:SENSe{1-16}:CORRection:COEFficient:PORT Subsystem - Simulation” on page 5-401
•Section 5-70 “:SENSe{1-16}:CORRection:COEFficient Subsystem - Simulation” on page 5-406
Calibration Type Abbreviations
The calibration abbreviations and their calibration types are:
•:1P2PF refers to a one-path two-port calibration forward direction
•:1P2PR refers to a one path two port calibration reverse direction
•:FULL1 refers to a full one port calibration
•:FULL2 refers to a full two port calibration
•:FULL3 refers to a full three port calibration
•:FULLB refers to a full one port reflection calibration on both ports
•:FULL4 refers to a full four port calibration
•:RESP1 refers to a one port response calibration
•:RESPB refers to a one port response calibration both ports
•:TFRB refers to a transmission frequency response calibration both directions
•:TFRF refers to a transmission frequency response calibration forward direction
•:TFRR refers to a transmission frequency response calibration reverse direction
Each calibration simulation type command is described in greater detail in the individual command
descriptions below.
These commands set the Calibration Type. To query which Calibration Type has been sect, use the command:
:SENSe{1-16}:CORRection:COLLect:TYPe?

SCPI Commands 5-70 :SENSe{1-16}:CORRection:COEFficient Subsystem - Simulation
MS464xB Series VNA PM PN: 10410-00322 Rev. U 5-407
:SENSe{1-16}:CORRection:COEFficient:1P2PF
Description: The command simulates a one-path two-port calibration forward direction on the
indicated channel. The port pair is limited to Ports 1-2 but can be used on either a 2-port
VNA or a 4-port VNA instrument. No query. To query the state of this command use:
:SENSe{1-16}:CORRection:COLLect:TYPe?
To set this calibration mode and then perform an actual calibration, use:
:SENSe{1-16}:CORRection:COLLect:1P2PF
Cmd Parameters: NA
Range: NA
Default Value: NA
Syntax Example: :SENS1:CORR:COEF:1P2PF
:SENSe{1-16}:CORRection:COEFficient:1P2PR
Description: The command simulates a one-path 2-Port Calibration Reverse Direction on the
indicated channel. The port pair is limited to Ports 1-2 but can be used on either a 2-port
or 4-port VNA instrument. No query. To query the state of this command, use:
:SENSe{1-16}:CORRection:COLLect:TYPe?
To set this calibration mode and then perform an actual calibration, use:
:SENSe{1-16}:CORRection:COLLect:1P2PR
No query.
Cmd Parameters: NA
Range: NA
Default Value: NA
Syntax Example: :SENS1:CORR:COEF:1P2PR
:SENSe{1-16}:CORRection:COEFficient:FULL1
Description: The command simulates a full 1-Port Reflection Calibration on the indicated channel.
The port pair is limited to Ports 1-2 but can be used on either a 2-port VNA or a 4-port
VNA instrument. No query. Before sending this command, the simulation port must be
specified using:
:SENSe{1-16}:CORRection:COLLect:PORT
To query the state of this command, use:
:SENSe{1-16}:CORRection:COLLect:TYPe?
To set this calibration mode and then perform an actual calibration, use:
:SENSe{1-16}:CORRection:COLLect:FULL1
Cmd Parameters: NA
Range: NA
Default Value: NA
Syntax Example: :SENS1:CORR:COEF:FULL1

5-70 :SENSe{1-16}:CORRection:COEFficient Subsystem - Simulation SCPI Commands
5-408 PN: 10410-00322 Rev. U MS464xB Series VNA PM
:SENSe{1-16}:CORRection:COEFficient:FULL2
Description: The command simulates a full 2-Port Calibration on the indicated channel. The port pair
is limited to Ports 1-2 but can be used on either a 2-port or 4-port VNA instrument. No
query. To query the state of this command, use:
:SENSe{1-16}:CORRection:COLLect:TYPe?
To set this calibration mode and then perform an actual calibration, use:
:SENSe{1-16}:CORRection:COLLect:FULL2
Cmd Parameters: NA
Range: NA
Default Value: NA
Syntax Example: :SENS1:CORR:COEF:FULL2
:SENSe{1-16}:CORRection:COEFficient:FULLB
Description: The command simulates a full 1-Port Reflection Calibration on both ports on the
indicated channel. The port pair is limited to Ports 1-2 but can be used on either a 2-port
or 4-port VNA instrument. No query. To query the state of this command, use:
:SENSe{1-16}:CORRection:COLLect:TYPe?
To set this calibration mode and then perform an actual calibration, use:
:SENSe{1-16}:CORRection:COLLect:FULLB
Cmd Parameters: NA
Range: NA
Default Value: NA
Syntax Example: :SENS1:CORR:COEF:FULLB
:SENSe{1-16}:CORRection:COEFficient:RESP1
Description: The command simulates a 1-Port Response Calibration on the indicated channel. The
port pair is limited to Ports 1-2 but can be used on either a 2-port or 4-port VNA
instrument. No query.
Before sending this command, the simulation port must be specified using:
:SENSe{1-16}:CORRection:COLLect:PORT
To query the state of this command, use:
:SENSe{1-16}:CORRection:COLLect:TYPe?
To set this calibration mode and then perform an actual calibration, use:
:SENSe{1-16}:CORRection:COLLect:RESP1
Cmd Parameters: NA
Range: NA
Default Value: NA
Syntax Example: :SENS1:CORR:COEF:RESP1

SCPI Commands 5-70 :SENSe{1-16}:CORRection:COEFficient Subsystem - Simulation
MS464xB Series VNA PM PN: 10410-00322 Rev. U 5-409
:SENSe{1-16}:CORRection:COEFficient:RESPB
Description: The command simulates a 1-Port Response Calibration on both ports on the indicated
channel. The port pair is limited to Ports 1-2 but can be used on either a 2-port or 4-port
VNA instrument. No query. To query the state of this command, use:
:SENSe{1-16}:CORRection:COLLect:TYPe?
To set this calibration mode and then perform an actual calibration, use:
:SENSe{1-16}:CORRection:COLLect:RESPB
Cmd Parameters: NA
Range: NA
Default Value: NA
Syntax Example: :SENS1:CORR:COEF:RESPB
:SENSe{1-16}:CORRection:COEFficient:TFRB
Description: The command simulates a Transmission Frequency Response Calibration in both
directions on the indicated channel. The port pair is limited to Ports 1-2 but can be used
on either a 2-port or 4-port VNA instrument. No query. To query the state of this
command, use:
:SENSe{1-16}:CORRection:COLLect:TYPe?
To set this calibration mode and then perform an actual calibration, use:
:SENSe{1-16}:CORRection:COLLect:TFRB
Cmd Parameters: NA
Range: NA
Default Value: NA
Syntax Example: :SENS1:CORR:COEF:TFRB
:SENSe{1-16}:CORRection:COEFficient:TFRF
Description: The command simulates a Transmission Frequency Response Calibration in the forward
direction on the indicated channel. The port pair is limited to Ports 1-2 but can be used on
either a 2-port or 4-port VNA instrument. No query. To query the state of this command,
use:
:SENSe{1-16}:CORRection:COLLect:TYPe?
To set this calibration mode and then perform an actual calibration, use:
:SENSe{1-16}:CORRection:COLLect:TFRF
Cmd Parameters: NA
Range: NA
Default Value: NA
Syntax Example: :SENS1:CORR:COEF:TFRF

5-70 :SENSe{1-16}:CORRection:COEFficient Subsystem - Simulation SCPI Commands
5-410 PN: 10410-00322 Rev. U MS464xB Series VNA PM
:SENSe{1-16}:CORRection:COEFficient:TFRR
Description: The command simulates a Transmission Frequency Response Calibration in the reverse
direction on the indicated channel. The port pair is limited to Ports 1-2 but can be used on
either a 2-port or 4-port VNA instrument. No query. To query the state of this command,
use:
:SENSe{1-16}:CORRection:COLLect:TYPe?
To set this calibration mode and then perform an actual calibration, use:
:SENSe{1-16}:CORRection:COLLect:TFRR
Cmd Parameters: NA
Range: NA
Default Value: NA
Syntax Example: :SENS1:CORR:COEF:TFRR

SCPI Commands 5-71 :SENSe{1-16}:CORRection:COLLect:BBCal Subsystem
MS464xB Series VNA PM PN: 10410-00322 Rev. U 5-411
5-71 :SENSe{1-16}:CORRection:COLLect:BBCal Subsystem
The :SENSe{1-16}:CORRection:COLLect:BBCal subsystem command sets the breakpoint frequency for
Broadband calibration method.
Calibration Subsystems with Actual Calibration
Related calibration subsystems that perform actual calibrations are:
•Section 5-65 “:SENSe{1-16}:ABORtcal Subsystem” on page 5-396
•Section 5-72 “:SENSe{1-16}:CORRection:COLLect:CALB Subsystem - 4-Port VNAs” on page 5-412
•Section 5-71 “:SENSe{1-16}:CORRection:COLLect:BBCal Subsystem” on page 5-411
•Section 5-75 “:SENSe{1-16}:CORRection:COLLect:FLEXible Subsystem” on page 5-422
•Section 5-76 “:SENSe{1-16}:CORRection:COLLect:FULL4 Subsystem - 4-Port VNAs” on page 5-423
•Section 5-84 “:SENSe{1-16}:CORRection:COLLect:LRL[:CALa] Subsystem” on page 5-460
•Section 5-88 “:SENSe{1-16}:CORRection:COLLect:PORT Subsystem” on page 5-482
•Section 5-91 “:SENSe{1-16}:CORRection:COLLect[:CALa]:PORT Subsystem” on page 5-534
:SENSe{1-16}:CORRection:COLLect:BBCal:PORT{1-4}:FREQuency:BREakpoint
<NRf>
:SENSe{1-16}:CORRection:COLLect:BBCal:PORT{1-4}:FREQuency:BREakpoint?
Description: The command sets the breakpoint frequency for Broadband calibration method on the
indicated channel depending on the port setting:
PORT1 = Port 1 for a 1-port cal; CalA for a 2-port, 3-port, or 4-port cal
PORT2 = Port 2 for a 1-port cal; CalB for a 2-port, 3-port, or 4-port cal
PORT3 = Port 3 for a 1-port cal
PORT4 = Port 4 for a 1-port cal
The query outputs the breakpoint frequency for Broadband calibration method on the
indicated channel for the indicated port setting.
Cmd Parameters: <NRf> The input parameter is in Hertz.
Query Parameters: NA
Query Output: <NR3> The output is in Hertz.
Range: NA
Default Value: 67E9
Syntax Example: :SENS1:CORR:COLL:BBC:PORT1:FREQ:BRE 67E9
:SENS1:CORR:COLL:BBC:PORT1:FREQ:BRE?

5-72 :SENSe{1-16}:CORRection:COLLect:CALB Subsystem - 4-Port VNAs SCPI Commands
5-412 PN: 10410-00322 Rev. U MS464xB Series VNA PM
5-72 :SENSe{1-16}:CORRection:COLLect:CALB Subsystem - 4-Port VNAs
The :SENSe{1-16}:CORRection:COLLect:CALB subsystem commands set the calibration type for a second
calibration (termed :CALB) and can only be used on a 4-port VNA instrument. Once the command is issued, the
calibration proceeds.
Calibration Subsystems with Actual Calibration
Related calibration subsystems that perform actual calibrations are:
•Section 5-65 “:SENSe{1-16}:ABORtcal Subsystem” on page 5-396
•Section 5-72 “:SENSe{1-16}:CORRection:COLLect:CALB Subsystem - 4-Port VNAs” on page 5-412
•Section 5-75 “:SENSe{1-16}:CORRection:COLLect:FLEXible Subsystem” on page 5-422
•Section 5-76 “:SENSe{1-16}:CORRection:COLLect:FULL4 Subsystem - 4-Port VNAs” on page 5-423
•Section 5-84 “:SENSe{1-16}:CORRection:COLLect:LRL[:CALa] Subsystem” on page 5-460
•Section 5-88 “:SENSe{1-16}:CORRection:COLLect:PORT Subsystem” on page 5-482
•Section 5-91 “:SENSe{1-16}:CORRection:COLLect[:CALa]:PORT Subsystem” on page 5-534
Calibration Type Abbreviations
The calibration abbreviations and their calibration types are:
•:1P2PF refers to a one-path two-port calibration forward direction
•:1P2PR refers to a one path two port calibration reverse direction
•:FULL2 refers to a full two port calibration
Related Query
Most calibration commands of this type do not have a directly related query. To query the state of these
commands, use: :SENSe{1-16}:CORRection:COLLect:TYPe?
:SENSe{1-16}:CORRection:COLLect:CALB:1P2PF
Description: This command requires a 4-port VNA instrument. The command sets the second 2-port
calibration to One-Path 2-Port Forward on the indicated channel and port pair. No query.
Cmd Parameters: NA
Range: NA
Default: NA
Syntax Example: :SENS1:CORR:COLL:CALB:1P2PF
:SENSe{1-16}:CORRection:COLLect:CALB:1P2PR
Description: This command requires a 4-port VNA instrument. The command sets the second 2-port
calibration to One-Path 2-Port Reverse on the indicated channel and port pair. No query.
Cmd Parameters: NA
Range: NA
Default: NA
Syntax Example: :SENS1:CORR:COLL:CALB:1P2PR

SCPI Commands 5-72 :SENSe{1-16}:CORRection:COLLect:CALB Subsystem - 4-Port VNAs
MS464xB Series VNA PM PN: 10410-00322 Rev. U 5-413
:SENSe{1-16}:CORRection:COLLect:CALB:FULL2
Description: This command requires a 4-port VNA instrument. The command sets the second 2-port
calibration to Full 2-Port on the indicated channel and port pair. No query.
Cmd Parameters: NA
Range: NA
Default: NA
Syntax Example: :SENS1:CORR:COLL:CALB:FULL2

5-73 :SENSe{1-16}:CORRection:COLLect:ECAL Subsystem - 4-Port VNAs SCPI Commands
5-414 PN: 10410-00322 Rev. U MS464xB Series VNA PM
5-73 :SENSe{1-16}:CORRection:COLLect:ECAL Subsystem - 4-Port VNAs
The :SENSe{1-16}:CORRection:COLLect:ECAL subsystem commands set the automatic calibration parameters.
:SENSe{1-16}:CORRection:COLLect:ECAL:AUTOmatic:ORIentation[:STATe]
<char>
:SENSe{1-16}:CORRection:COLLect:ECAL:AUTOmatic:ORIentation[:STATe]?
Description: The command turns automatic Autocal module orientation detection on/off for the
indicated channel. Query outputs the on/off status of the Autocal module orientation
detection on the indicated channel.
Cmd Parameters: <char> 1|0|ON|OFF
Query Parameters: <char> 1|0
Range: NA
Default: NA
Syntax Example: SENS1:CORR:COLL:ECAL:AUTO:ORI ON
SENS1:CORR:COLL:ECAL:AUTO:ORI?
:SENSe{1-16}:CORRection:COLLect:ECAL:BEGin?
Description: The query starts an Autocal calibration and returns status or next step information.
Cmd Parameters: NA
Query Parameters: <NR1> Outputs one of the following ECAL List of Messages:
0 - AssurancePassed
1 - Update
2 - TrueThru
3 - Adapter
4 - NoModule
5 - NoOrient
6 - NoFile
7 - NoMatch
8 - No12T
9 - NotAllowed
10 - OutOfRange
11 - AssuranceFailed
12 - Aborted
13 - AbortOK
14 - AbortNotOK
15 - ACError
16 - ACFatalError
17 - DoneCalculateCoeff
18 - ACConnectCalB
19 - CharacBad
20 - DisplayMessage
21 - ConnectToPort1

SCPI Commands 5-73 :SENSe{1-16}:CORRection:COLLect:ECAL Subsystem - 4-Port VNAs
MS464xB Series VNA PM PN: 10410-00322 Rev. U 5-415
22 - ConnectToPort2
23 - ConnectToPort3
24 - ConnectToPort4
25 - ConnectToPorts12
26 - ConnectToPorts13
27 - ConnectToPorts14
28 - ConnectToPorts23
29 - ConnectToPorts24
30 - ConnectToPorts34
31 - ConnectThrubwPorts12
32 - ConnectThrubwPorts13
33 - ConnectThrubwPorts14
34 - ConnectThrubwPorts23
35 - ConnectThrubwPorts24
36 - ConnectThrubwPorts34
37 - SequentialBegins
Range: NA
Default: NA
Syntax Example: :SENS1:CORR:COLL:ECAL:BEG?
:SENSe{1-16}:CORRection:COLLect:ECAL:CALB:TRUEthru <char>
Description: The command turns on/off the use of TrueThrus during Autocal CALB Calibrations on
the indicated channel.
Cmd Parameters: <char> 1|0|ON|OFF
Query Parameters: NA
Range: NA
Default: NA
Syntax Example: :SENS1:CORR:COLL:ECAL:CALB:TRUE ON
:SENS1:CORR:COLL:ECAL:CALB:TRUE?
Note This is a legacy command. For new programs, use “:SENSe{1-16}:CORRection:COLLect:ECAL:
CALB:THRU:TYPE” on page 5-539.

5-73 :SENSe{1-16}:CORRection:COLLect:ECAL Subsystem - 4-Port VNAs SCPI Commands
5-416 PN: 10410-00322 Rev. U MS464xB Series VNA PM
:SENSe{1-16}:CORRection:COLLect:ECAL:CHARacterize?
Description: The query starts an Autocal characterization and returns status or next step information.
Cmd Parameters: NA
Query Parameters: <NR1> Outputs one of the following ECAL List of Messages:
0 - AssurancePassed
1 - Update
2 - TrueThru
3 - Adapter
4 - NoModule
5 - NoOrient
6 - NoFile
7 - NoMatch
8 - No12T
9 - NotAllowed
10 - OutOfRange
11 - AssuranceFailed
12 - Aborted
13 - AbortOK
14 - AbortNotOK
15 - ACError
16 - ACFatalError
17 - DoneCalculateCoeff
18 - ACConnectCalB
19 - CharacBad
20 - DisplayMessage
21 - ConnectToPort1
22 - ConnectToPort2
23 - ConnectToPort3
24 - ConnectToPort4
25 - ConnectToPorts12
26 - ConnectToPorts13
27 - ConnectToPorts14
28 - ConnectToPorts23
29 - ConnectToPorts24
30 - ConnectToPorts34
31 - ConnectThrubwPorts12
32 - ConnectThrubwPorts13
33 - ConnectThrubwPorts14
34 - ConnectThrubwPorts23
35 - ConnectThrubwPorts24

SCPI Commands 5-73 :SENSe{1-16}:CORRection:COLLect:ECAL Subsystem - 4-Port VNAs
MS464xB Series VNA PM PN: 10410-00322 Rev. U 5-417
36 - ConnectThrubwPorts34
37 - SequentialBegins
Range: NA
Default: NA
Syntax Example: :SENS1:CORR:COLL:ECAL:CHAR?

5-73 :SENSe{1-16}:CORRection:COLLect:ECAL Subsystem - 4-Port VNAs SCPI Commands
5-418 PN: 10410-00322 Rev. U MS464xB Series VNA PM
:SENSe{1-16}:CORRection:COLLect:ECAL:CONTinue?
Description: The query starts an Autocal characterization and returns status or next step information.
Cmd Parameters: NA
Query Parameters: <NR1> Outputs one of the following ECAL List of Messages:
0 - AssurancePassed
1 - Update
2 - TrueThru
3 - Adapter
4 - NoModule
5 - NoOrient
6 - NoFile
7 - NoMatch
8 - No12T
9 - NotAllowed
10 - OutOfRange
11 - AssuranceFailed
12 - Aborted
13 - AbortOK
14 - AbortNotOK
15 - ACError
16 - ACFatalError
17 - DoneCalculateCoeff
18 - ACConnectCalB
19 - CharacBad
20 - DisplayMessage
21 - ConnectToPort1
22 - ConnectToPort2
23 - ConnectToPort3
24 - ConnectToPort4
25 - ConnectToPorts12
26 - ConnectToPorts13
27 - ConnectToPorts14
28 - ConnectToPorts23
29 - ConnectToPorts24
30 - ConnectToPorts34
31 - ConnectThrubwPorts12
32 - ConnectThrubwPorts13
33 - ConnectThrubwPorts14
34 - ConnectThrubwPorts23
35 - ConnectThrubwPorts24

SCPI Commands 5-73 :SENSe{1-16}:CORRection:COLLect:ECAL Subsystem - 4-Port VNAs
MS464xB Series VNA PM PN: 10410-00322 Rev. U 5-419
36 - ConnectThrubwPorts34
37 - SequentialBegins
Range: NA
Default: NA
Syntax Example: :SENS1:CORR:COLL:ECAL:CONT?
:SENSe{1-16}:CORRection:COLLect:ECAL:MSGS:LIST?
Description: The query outputs a copy of the Autocal messages list
Cmd Parameters: NA
Query Parameters: <NR1> Outputs ECAL List of Messages:
0 - AssurancePassed
1 - Update
2 - TrueThru
3 - Adapter
4 - NoModule
5 - NoOrient
6 - NoFile
7 - NoMatch
8 - No12T
9 - NotAllowed
10 - OutOfRange
11 - AssuranceFailed
12 - Aborted
13 - AbortOK
14 - AbortNotOK
15 - ACError
16 - ACFatalError
17 - DoneCalculateCoeff
18 - ACConnectCalB
19 - CharacBad
20 - DisplayMessage
21 - ConnectToPort1
22 - ConnectToPort2
23 - ConnectToPort3
24 - ConnectToPort4
25 - ConnectToPorts12
26 - ConnectToPorts13
27 - ConnectToPorts14
28 - ConnectToPorts23
29 - ConnectToPorts24

5-73 :SENSe{1-16}:CORRection:COLLect:ECAL Subsystem - 4-Port VNAs SCPI Commands
5-420 PN: 10410-00322 Rev. U MS464xB Series VNA PM
30 - ConnectToPorts34
31 - ConnectThrubwPorts12
32 - ConnectThrubwPorts13
33 - ConnectThrubwPorts14
34 - ConnectThrubwPorts23
35 - ConnectThrubwPorts24
36 - ConnectThrubwPorts34
37 - SequentialBegins
Range: NA
Default: NA
Syntax Example: :SENS1:CORR:COLL:ECAL:MSGS:LIST?
:SENSe{1-16}:CORRection:COLLect:ECAL:ORIentation <char>
:SENSe{1-16}:CORRection:COLLect:ECAL:ORIentation?
Description: The command turns Autocal module orientation detection off and sets the orientations
manually for the indicated channel. A query outputs the Autocal module orientations of
the indicated channel.
Cmd Parameters: <char> L1 | L2 | L3 | L4 | R1 | R2 | R3 | R4 | L1R2 | L1R3 | L1R4 | L2R3 | L2R4 |
L3R4 | R1L2 | R1L3 | R1L4 | R2L3 | R2L4 | R3L4 | R2L1 | R3L1 | R4L1 | R3L2 |
R4L2 | R4L3 | L2R1 | L3R1 | L4R1 | L3R2 | L4R2 | L4R3
Query Parameters: <char> L1 | L2 | L3 | L4 | R1 | R2 | R3 | R4 | L1R2 | L1R3 | L1R4 | L2R3 | L2R4 |
L3R4 | R1L2 | R1L3 | R1L4 | R2L3 | R2L4 | R3L4 | R2L1 | R3L1 | R4L1 | R3L2 |
R4L2 | R4L3 | L2R1 | L3R1 | L4R1 | L3R2 | L4R2 | L4R3
Range: NA
Default: L1R2
Syntax Example: :SENS1:CORR:COLL:ECAL:ORI L2R4
:SENS1:CORR:COLL:ECAL:ORI?
:SENSe{1-16}:CORRection:COLLect:ECAL:PORT{12|13|14|23|24|34}:FULL4
Description: The command sets FULL4 calibration type with the given CALa portset and indicated
channel.
Cmd Parameters: <char> 12|13|14|23|24|34
Query Parameters: NA
Range: NA
Default: NA
Syntax Example: :SENS1:CORR:COLL:ECAL:PORT12:FULL4

SCPI Commands 5-74 :SENSe{1-16}:CORRection:COLLect:DISPlay Subsystem
MS464xB Series VNA PM PN: 10410-00322 Rev. U 5-421
:SENSe{1-16}:CORRection:COLLect:ECAL[:CALa]:TRUEthru <char>
:SENSe{1-16}:CORRection:COLLect:ECAL[:CALa]:TRUEthru?
Description: The command turns on/off the use of TrueThru during Autocal CALa Calibration on the
indicated channel.
Note: SENSe{1-16}:CORRection:COLLect:ECAL[:CALa]:THRU:TYPE?
Cmd Parameters: <char> 1|0|ON|OFF
Query Parameters: <char> 1|0
Range: NA
Default: 0
Syntax Example: :SENS1:CORR:COLL:ECAL:TRUE ON
:SENS1:CORR:COLL:ECAL:TRUE?
5-74 :SENSe{1-16}:CORRection:COLLect:DISPlay Subsystem
The :SENSe{1-16}:CORRection:COLLect:DISPLay subsystem controls the front panel display on the indicated
channel.
:SENSe{1-16}:CORRection:COLLect:DISPlay[:CURRent]:CALibration[:STATe]
<char>
:SENSe{1-16}:CORRection:COLLect:DISPlay[:CURRent]:CALibration[:STATe]?
Description: Turns on/off the state of displaying the current calibration while performing a new
calibration on the indicated channel. Outputs the on/off state of displaying the current
calibration while performing a new calibration on the indicated channel.
Cmd Parameters: <char> 1 | 0 | ON | OFF
Query Parameters: NA
Query Output: <char> 1 | 0
Range: NA
Default Value: 1
Syntax Example: :SENS1:CORR:COLL:DISP:CAL 1
:SENS1:CORR:COLL:DISP:CAL?
Note This is a legacy command. For new programs, use “:SENSe{1-16}:CORRection:COLLect:ECAL[:
CALa]:THRU:TYPE” on page 5-539.

5-75 :SENSe{1-16}:CORRection:COLLect:FLEXible Subsystem SCPI Commands
5-422 PN: 10410-00322 Rev. U MS464xB Series VNA PM
5-75 :SENSe{1-16}:CORRection:COLLect:FLEXible Subsystem
The :SENSe{1-16}:CORRection:COLLect:FLEXible command defines the S-Parameter set for the existing
calibration type on the indicated channel.
Calibration Option Subsystems
Related calibration option configuration and control subsystems are:
•Section 5-8 “:CALCulate{1-16}:CORRection Subsystem - Adapters/Merge Calibration” on page 5-15
•Section 5-12 “:CALCulate{1-16}:EXTRaction Subsystem - Network Extraction” on page 5-52
•Section 5-21 “:CALCulate{1-16}:NXN Subsystem” on page 5-108
•Section 5-75 “:SENSe{1-16}:CORRection:COLLect:FLEXible Subsystem” on page 5-422
•Section 5-77 “:SENSe{1-16}:CORRection:COLLect:HYBRid Subsystem” on page 5-424
:SENSe{1-16}:CORRection:COLLect:FLEXible:DEFine
<char>{,<char2>,...,<charn>}
:SENSe{1-16}:CORRection:COLLect:FLEXible:DEFine?
Description: The command defines the S-Parameter set for the existing calibration type on the
indicated channel. At least one S-Parameter must be selected. Up to 16 S-Parameters
may be selected in any sequence. The use of S-Parameters with Port 3 and/or Port 4
require a 4-port VNA instrument. The query outputs the S-Parameter set defined for the
existing calibration type on the indicated channel.
Cmd Parameters: <char>{,<char2>,...<char6>} S11 | S12 | S21 | S22 | S13 | S31 | S23 | S32 | S33 | S14
| S41 | S24 | S42 | S34 | S43 | S44
Query Parameters: <char>{,<char2>,...<char6>} S11 | S12 | S21 | S22 | S13 | S31 | S23 | S32 | S33 | S14
| S41 | S24 | S42 | S34 | S43 | S44
Range: NA
Default: S11
Syntax Example: :SENS1:CORR:COLL:FLEX:DEF S11, S12
:SENS1:CORR:COLL:FLEX:DEF?
:SENSe{1-16}:CORRection:COLLect:FLEXible[:STATe] <char>
:SENSe{1-16}:CORRection:COLLect:FLEXible[:STATe]?
Description: The command toggles on/off the flexible definition of a calibration on the indicated
channel. The query outputs the on/off status of the flexible definition of a calibration on
the indicated channel.
Cmd Parameters: <char> 1 | 0 | ON | OFF
Query Parameters: <char> 1 | 0
Range: NA
Default: 0
Syntax Example: :SENS1:CORR:COLL:FLEX ON
:SENS1:CORR:COLL:FLEX?

SCPI Commands 5-76 :SENSe{1-16}:CORRection:COLLect:FULL4 Subsystem - 4-Port VNAs
MS464xB Series VNA PM PN: 10410-00322 Rev. U 5-423
5-76 :SENSe{1-16}:CORRection:COLLect:FULL4 Subsystem - 4-Port VNAs
The :SENSe{1-16}:CORRection:COLLect:FULL4 sets the calibration type to Full 4-Port Calibration for the
indicated channel. The command requires a 4-port VNA instrument.
Calibration Subsystems with Actual Calibration
Related calibration subsystems that perform actual calibrations are:
•Section 5-65 “:SENSe{1-16}:ABORtcal Subsystem” on page 5-396
•Section 5-72 “:SENSe{1-16}:CORRection:COLLect:CALB Subsystem - 4-Port VNAs” on page 5-412
•Section 5-75 “:SENSe{1-16}:CORRection:COLLect:FLEXible Subsystem” on page 5-422
•Section 5-76 “:SENSe{1-16}:CORRection:COLLect:FULL4 Subsystem - 4-Port VNAs” on page 5-423
•Section 5-84 “:SENSe{1-16}:CORRection:COLLect:LRL[:CALa] Subsystem” on page 5-460
•Section 5-88 “:SENSe{1-16}:CORRection:COLLect:PORT Subsystem” on page 5-482
•Section 5-91 “:SENSe{1-16}:CORRection:COLLect[:CALa]:PORT Subsystem” on page 5-534
:SENSe{1-16}:CORRection:COLLect:FULL4
Description: The command sets the calibration type to Full Four Port for the indicated channel. No
query. To query the state of this command use:
:SENSe{1-16}:CORRection:COLLect:TYPe?
Cmd Parameters: NA
Range: NA
Default: NA
Syntax Example: :SENS1:CORR:COLL:FULL4

5-77 :SENSe{1-16}:CORRection:COLLect:HYBRid Subsystem SCPI Commands
5-424 PN: 10410-00322 Rev. U MS464xB Series VNA PM
5-77 :SENSe{1-16}:CORRection:COLLect:HYBRid Subsystem
The :SENSe{1-16}:CORRection:COLLect:HYBRid subsystem commands configure, control, and execute hybrid
calibration on 2-port or 4-port VNA instruments.
Calibration Option Subsystems
Related calibration option configuration and control subsystems are:
•Section 5-8 “:CALCulate{1-16}:CORRection Subsystem - Adapters/Merge Calibration” on page 5-15
•Section 5-12 “:CALCulate{1-16}:EXTRaction Subsystem - Network Extraction” on page 5-52
•Section 5-21 “:CALCulate{1-16}:NXN Subsystem” on page 5-108
•Section 5-75 “:SENSe{1-16}:CORRection:COLLect:FLEXible Subsystem” on page 5-422
•Section 5-77 “:SENSe{1-16}:CORRection:COLLect:HYBRid Subsystem” on page 5-424
Calibration Type Abbreviations
The calibration abbreviations and their calibration types are:
•:FULL2 refers to a full two port calibration
•:FULL3 refers to a full three port calibration
•:FULL4 refers to a full four port calibration
:SENSe{1-16}:CORRection:COLLect:HYBRid:FILe{1-4} <string>
:SENSe{1-16}:CORRection:COLLect:HYBRid:FILe{1-4}?
Description: Sets the file path of the indicated calibration file needed to hybridize for the indicated
port or port-pair on the indicated channel. Outputs the file path of the calibration file
needed to hybridize for the indicated port or port-pair on the indicated channel.
Cmd Parameters: <string> Filename and path in the form ’x:\directory\filename.xxx’ where x:
\directory\ must exist. See Chapter 2, “Programming the VectorStar Series VNA”,
“Notational Conventions” on page 2-6 for more information.
Query Parameters: <string> Filename and path in the form ’x:\directory\filename.xxx’.
Range: NA
Default Value: NA
Syntax Example: :SENS1:CORR:COLL:HYBR:FIL1 ‘C:\directory\filename.xxx’
:SENS1:CORR:COLL:HYBR:FIL1?
:SENSe{1-16}:CORRection:COLLect:HYBRid:FULL4
Description: Begins a Hybrid FULL4 port calibration using four FULL1 calibrations on all ports and
the channel indicated. No query. To query the state of this command use:
:SENSe{1-16}:CORRection:COLLect:TYPe?
Cmd Parameters: NA
Query Parameters: NA
Range: NA
Default Value: NA
Syntax Example: :SENS1:CORR:COLL:HYBR:FULL4

SCPI Commands 5-77 :SENSe{1-16}:CORRection:COLLect:HYBRid Subsystem
MS464xB Series VNA PM PN: 10410-00322 Rev. U 5-425
:SENSe{1-16}:CORRection:COLLect:HYBRid:MULTiple:THRu <char>
{,<char>,...,<char>}
:SENSe{1-16}:CORRection:COLLect:HYBRid:MULTiple:THRu?
Description: The command adds one or more Transmission Throughs (Thrus) to the Hybrid
Calibration process on the indicated channel where:
•THRu12 or THR12 = Sets the through line between Port 1 and Port 2.
•THRu13 or THR13 = Sets the through line between Port 1 and Port 3.
•THRu14 or THR14 = Sets the through line between Port 1 and Port 4.
•THRu23 or THR23 = Sets the through line between Port 2 and Port 3.
•THRu24 or THR24 = Sets the through line between Port 2 and Port 4.
•THRu34 or THR34 = Sets the through line between Port 3 and Port 4.
The use of THRus connected to Port 3 and/or Port 4 require a 4-port VNA instrument. At
least one THRu must be defined. Up to 6 THRus can be defined. The query outputs the
Hybrid calibration process list of Transmission Thrus on the indicated channel.
Cmd Parameters: <char> THRu12 | THRu13 | THRu14 | THRu23 | THRu24 | THRu34
Query Parameters: <char> THR12 | THR13 | THR14 | THR23 | THR24 | THR34
Range: NA
Default Value: NA
Syntax Example: :SENS1:CORR:COLL:HYBR:MULT:THR THR12, THR13, THR14
:SENS1:CORR:COLL:HYBR:MULT:THR?

5-77 :SENSe{1-16}:CORRection:COLLect:HYBRid Subsystem SCPI Commands
5-426 PN: 10410-00322 Rev. U MS464xB Series VNA PM
:SENSe{1-16}:CORRection:COLLect:HYBRid:PORT{12|13|14|23|24|34}:FULL2
Description: Begins a Hybrid FULL2 calibration using two FULL1 calibrations on the indicated port
pair and channel. No query. To query the state of this command use:
:SENSe{1-16}:CORRection:COLLect:TYPe?
There are six possible FULL2 port-pair combinations available on a 4-port VNA
instrument:
•12 = Port Pair 1-2
•13 = Port Pair 1-3
•14 = Port Pair 1-4
•23 = Port Pair 2-3
•24 = Port Pair 2-4
•34 = Port Pair 3-4.
Prepare for this command by specifying the Full2 calibration file name for each port. For
example, if Port Pair 2-4 is to be calibrated on channel 3, issue the two commands as:
:SENSe{3}:CORRection:COLLect:HYBRid:FILe1‘C:\filename1.xxx’
:SENSe{3}:CORRection:COLLect:HYBRid:FILe2‘C:\filename2.xxx’
Use filename1 for the first number in the pair and use filename2 for the second number
in the pair.
No query.
Cmd Parameters: <char> 12 | 13 | 14 | 23 | 24 | 34
Query Parameters: NA
Range: NA
Default Value: NA
Syntax Example: :SENS1:CORR:COLL:HYBR:PORT12:FULL2
:SENSe{1-16}:CORRection:COLLect:HYBRid:PORT{12|13|14|23|24|34}:
LSELection <char>
:SENSe{1-16}:CORRection:COLLect:HYBRid:PORT{12|13|14|23|24|34}:
LSELection?
Description: Sets the calibration line selection for hybrid cal on the selected port-pair of the indicated
channel.
The query outputs the line selection for hybrid cal on the selected port-pair of the
indicated channel.
:Cmd Parameters: <char1> THRu | RECiprocal | S2PThru
Query Parameters: NA
Query Output: <char1> THR | REC | S2PT
Range: NA
Default Value: THR
Syntax Example: :SENS1:CORR:COLL:HYBR:PORT12:LSEL S2PT
:SENS1:CORR:COLL:HYBR:PORT12:LSEL?

SCPI Commands 5-77 :SENSe{1-16}:CORRection:COLLect:HYBRid Subsystem
MS464xB Series VNA PM PN: 10410-00322 Rev. U 5-427
:SENSe{1-16}:CORRection:COLLect:HYBRid:PORT{12|13|14|23|24|34}:
S2PThru:FILe <string>
:SENSe{1-16}:CORRection:COLLect:HYBRid:PORT{12|13|14|23|24|34}:
S2PThru:FILe?
Description: The command loads an s2p file for thru in hybrid cal and saves the loaded file in the
default location: ’C\AnritsuVNA\Data\S2PThruCal’.
The query outputs the loaded s2p file path.
:Cmd Parameters: <string> Filename and path in the form: ’x:\directory\filename.s2p’ where
x:\directory\filename.s2p must exist. See Chapter 2, “Programming the VectorStar
Series VNA”, “Notational Conventions” on page 2-6 for more information.
Query Parameters: NA
Query Output: <char1> Filename and path in the form: x:\directory\filename.s2p
Range: NA
Default Value: NA
Syntax Example: :SENS1:CORR:COLL:HYBR:PORT12:S2PT:FIL 'C:\test.s2p'
:SENS1:CORR:COLL:HYBR:PORT12:S2PT:FIL?
:SENSe{1-16}:CORRection:COLLect:HYBRid:PORT{123 | 124 | 134 | 234}:
FULL3
Description: Begins a Hybrid FULL3 calibration using three FULL1 calibrations on the triport and
channel indicated. No query. To query the state of this command use:
:SENSe{1-16}:CORRection:COLLect:TYPe?
There are four possible FULL3 port triplet variations available on a 4-Port Test Set:
•123 = Port Triplet 1-2-3
•124 = Port Triplet 1-2-4
•134 = Port Triplet 1-3-4
•234 = Port Triplet 2-3-4.
Prepare for this command by specifying the Full1 (Full One) calibration file name for
each port. For example, if port triplet 123 is to be calibrated on Channel 4, issue the three
commands as:
:SENSe{4}:CORRection:COLLect:HYBRid:FILe1‘C:\filename1.xxx’
:SENSe{4}:CORRection:COLLect:HYBRid:FILe2‘C:\filename2.xxx’
:SENSe{4}:CORRection:COLLect:HYBRid:FILe3‘C:\filename3.xxx’
Use FILe1 for the first number in the port triplet set, use FILe2 for the second number in
the port triplet set, and FILe3 for the third number in the port triplet set.
Cmd Parameters: <char> 123 | 124 | 134 | 234
Query Parameters: NA
Range: NA
Default Value: NA
Syntax Example: :SENS1:CORR:COLL:HYBR:PORT123:FULL3

5-77 :SENSe{1-16}:CORRection:COLLect:HYBRid Subsystem SCPI Commands
5-428 PN: 10410-00322 Rev. U MS464xB Series VNA PM
:SENSe{1-16}:CORRection:COLLect:HYBRid:PORT{12 | 13 | 14 | 23 | 24 |
34}:FULL4
Description: Begins a Hybrid FULL4 calibration using two FULL2 calibrations on the port pair and
channel indicated. No query. To query the state of this command use:
:SENSe{1-16}:CORRection:COLLect:TYPe?
There are six possible FULL2 port pair combinations available on a 4-Port Test Set:
•12 = Port Pair 1-2
•13 = Port Pair 1-3
•14 = Port Pair 1-4
•23 = Port Pair 2-3
•24 = Port Pair 24
•34 = Port Pair 3-4
Prepare for this command by specifying the Full2 calibration file name for each port. For
example, if Ports 1-3 and Ports 2-4 are to be calibrated on Channel 1, issue the two
commands as:
:SENSe{1}:CORRection:COLLect:HYBRid:FILe1‘C:\filename1.xxx’
:SENSe{1}:CORRection:COLLect:HYBRid:FILe2‘C:\filename2.xxx’
Use FILe1 for the first port pair Port 1-3 and use FILe2 for the second port pair Port2-4.
Cmd Parameters: <char> 12 | 13 | 14 | 23 | 24 | 34
Query Parameters: NA
Range: NA
Default Value: NA
Syntax Example: :SENS1:CORR:COLL:HYBR:PORT12:FULL4
:SENSe{1-16}:CORRection:COLLect:HYBRid:PORT{12 | 13 | 14 | 23 | 24 |
34}:THRu
Description: Initiates collection of the through standard data for the Hybrid Calibration on the
indicated port pair and channel. No query. There are six possible port pair combinations:
•12 = Port Pair 1-2
•13 = Port Pair 1-3
•14 = Port Pair 1-4
•23 = Port Pair 2-3
•24 = Port Pair 24
•34 = Port Pair 3-4
Cmd Parameters: <char> 12 | 13 | 14 | 23 | 24 | 34
Query Parameters: NA
Range: NA
Default Value: NA
Syntax Example: :SENS1:CORR:COLL:HYBR:PORT12:THR

SCPI Commands 5-77 :SENSe{1-16}:CORRection:COLLect:HYBRid Subsystem
MS464xB Series VNA PM PN: 10410-00322 Rev. U 5-429
:SENSe{1-16}:CORRection:COLLect:HYBRid:PORT{12 | 13 | 14 | 23 | 24 |
34}:THRu:RECIProcal[:STATe] <char>
:SENSe{1-16}:CORRection:COLLect:HYBRid:PORT{12 | 13 | 14 | 23 | 24 |
34}:THRu:RECIProcal[:STATe]?
Description: The command sets the thru-line use reciprocal flag on the selected port-pair of the
indicated channel.
The query outputs the thru-line use reciprocal flag on the selected port-pair of the
indicated channel.
Cmd Parameters: <char> ON|OFF|1|0
Query Parameters: NA
Range: NA
Default Value: 0
Syntax Example: :SENS1:CORR:COLL:HYBR:PORT12:THR:RECIP ON
:SENS1:CORR:COLL:HYBR:PORT12:THR:RECIP?

5-78 :SENSe{1-16}:CORRection:COLLect:LRL:BAND{1-5} Subsystem SCPI Commands
5-430 PN: 10410-00322 Rev. U MS464xB Series VNA PM
5-78 :SENSe{1-16}:CORRection:COLLect:LRL:BAND{1-5} Subsystem
The :SENSe{1-16}:CORRection:COLLect:LRL:BAND{1-5} subsystem commands provide control of
Line-Reflect-Line device parameters, configuration, execution, and output reporting. Some commands require
a 4-port VNA instrument.
LRL Calibration Subsystems
The LRL-related calibration commands are organized into five (5) subsystems in the following sections:
•Section 5-78 “:SENSe{1-16}:CORRection:COLLect:LRL:BAND{1-5} Subsystem” on page 5-430 (this
subsystem)
•Section 5-79 “:SENSe{1-16}:CORRection:COLLect:LRL:CALB Subsystem” on page 5-432
•Section 5-80 “:SENSe{1-16}:CORRection:COLLect:LRL:DEVice{1-10} Subsystem” on page 5-447
•Section 5-81 “:SENSe{1-16}:CORRection:COLLect:LRL:PORT Subsystem - 4-Port VNAs” on page 5-452
•Section 5-82 “:SENSe{1-16}:CORRection:COLLect:LRL:SINGleton Subsystem - 4-Port VNAs”
on page 5-454
•Section 5-84 “:SENSe{1-16}:CORRection:COLLect:LRL[:CALa] Subsystem” on page 5-460
:SENSe{1-16}:CORRection:COLLect:LRL:BAND{1-5}:PORT12:FREQuency <NRf>
:SENSe{1-16}:CORRection:COLLect:LRL:BAND{1-5}:PORT12:FREQuency?
Description: The command sets the reference frequency for loss of the given band on the indicated
port-pair of the LRL calibration on the indicated channel.
The available port pair is 12 where it is fixed as Port 1 and Port 2. The command can be
used by 2-port and 4-port VNA instruments.
The query outputs the reference frequency for loss of the given band on the indicated
port-pair of the LRL calibration on the indicated channel. The available port pair is 12.
Cmd Parameters: <NRf> The input parameter is in Hertz.
Query Parameters: NA
Query Output: <NR3> The output is expressed in Hertz.
Range: 7E4 to 7E10
Default Value: 0.00000000000E+000
Syntax Example: :SENS1:CORR:COLL:LRL:BAND1:PORT12:FREQ 1.0E9
:SENS1:CORR:COLL:LRL:BAND1:PORT12:FREQ?

SCPI Commands 5-78 :SENSe{1-16}:CORRection:COLLect:LRL:BAND{1-5} Subsystem
MS464xB Series VNA PM PN: 10410-00322 Rev. U 5-431
:SENSe{1-16}:CORRection:COLLect:LRL:BAND{1-5}:PORT12:LOSS <NRf>
:SENSe{1-16}:CORRection:COLLect:LRL:BAND{1-5}:PORT12:LOSS?
Description: The command sets the line loss of the given band on the indicated port-pair of the LRL
calibration on the indicated channel. The available port pair is 12.
The query outputs the line loss of the given band on the indicated channel. The available
port-pair is 12.
Cmd Parameters: <NRf> The input parameter is in dB/mm.
Query Parameters: NA
Query Output: <NR3> The output is expressed in dB/mm.
Range: NA
Default Value: 0.00000000000E+000
Syntax Example: :SENS1:CORR:COLL:LRL:BAND1:PORT12:LOSS 3.0E0
:SENS1:CORR:COLL:LRL:BAND1:PORT12:LOSS?

5-79 :SENSe{1-16}:CORRection:COLLect:LRL:CALB Subsystem SCPI Commands
5-432 PN: 10410-00322 Rev. U MS464xB Series VNA PM
5-79 :SENSe{1-16}:CORRection:COLLect:LRL:CALB Subsystem
The :SENSe{1-16}:CORRection:COLLect:LRL:CALB subsystem commands provide control of Line-Reflect-Line
second calibration (or CALB) configuration parameters, execution, and output reporting. The :LRL:CALB
commands require a 4-port VNA instrument.
LRL Calibration Subsystems
The LRL-related calibration commands are organized into five (5) subsystems in the following sections:
•Section 5-78 “:SENSe{1-16}:CORRection:COLLect:LRL:BAND{1-5} Subsystem” on page 5-430
•Section 5-79 “:SENSe{1-16}:CORRection:COLLect:LRL:CALB Subsystem” on page 5-432 (this
subsystem)
•Section 5-80 “:SENSe{1-16}:CORRection:COLLect:LRL:DEVice{1-10} Subsystem” on page 5-447
•Section 5-81 “:SENSe{1-16}:CORRection:COLLect:LRL:PORT Subsystem - 4-Port VNAs” on page 5-452
•Section 5-82 “:SENSe{1-16}:CORRection:COLLect:LRL:SINGleton Subsystem - 4-Port VNAs”
on page 5-454
•Section 5-84 “:SENSe{1-16}:CORRection:COLLect:LRL[:CALa] Subsystem” on page 5-460
:SENSe{1-16}:CORRection:COLLect:LRL:CALB:BAND{1-5}:FREQuency <NRf>
:SENSe{1-16}:CORRection:COLLect:LRL:CALB:BAND{1-5}:FREQuency?
Description: This command requires a 4-port VNA instrument. The command sets the reference
frequency for loss of the given band of the LRL CALB calibration on the indicated
channel.
The query outputs the reference frequency for loss of the given band of the LRL CALB
calibration on the indicated channel.
Cmd Parameters: <NRf> The input parameter is in Hertz.
Query Parameters: NA
Query Output: <NR3> The output parameter is in Hertz.
Range: 7E4 to 7E10
Default: 0.00000000000E+000
Syntax Example: :SENS1:CORR:COLL:LRL:CALB:BAND1:FREQ 1.0E9
:SENS1:CORR:COLL:LRL:CALB:BAND1:FREQ?
:SENSe{1-16}:CORRection:COLLect:LRL:CALB:BAND{1-5}:LOSS <NRf>
:SENSe{1-16}:CORRection:COLLect:LRL:CALB:BAND{1-5}:LOSS?
Description: This command requires a 4-port VNA instrument. The command sets the line loss of the
given band of the LRL CALB calibration on the indicated channel.
The query outputs the line loss of the given band of the LRL CALB calibration on the
indicated channel.
Cmd Parameters: <NRf>The input parameter is in dB/mm.
Query Parameters: NA
Query Output: <NR3> The output parameter is in dB/mm.
Range: 7E4 to 7E10
Default: 0.00000000000E+000
Syntax Example: :SENS1:CORR:COLL:LRL:CALB:BAND1:LOSS 3.0E0
:SENS1:CORR:COLL:LRL:CALB:BAND1:LOSS?

SCPI Commands 5-79 :SENSe{1-16}:CORRection:COLLect:LRL:CALB Subsystem
MS464xB Series VNA PM PN: 10410-00322 Rev. U 5-433
:SENSe{1-16}:CORRection:COLLect:LRL:CALB:BAND:COUNt <NRf>
:SENSe{1-16}:CORRection:COLLect:LRL:CALB:BAND:COUNt?
Description: This command requires a 4-port VNA instrument. The command sets the number of
bands to use in the LRL CALB calibration on the indicated channel. The query outputs
the number of bands to use in the LRL CALB calibration on the indicated channel.
Cmd Parameters: <NRf> The input parameter is an integer.
Query Parameters: NA
Query Output: <NR1> The output parameter is an integer.
Range: 1 to 5
Default: 1
Syntax Example: :SENS1:CORR:COLL:LRL:CALB:BAND:COUN 2
:SENS1:CORR:COLL:LRL:CALB:BAND:COUN?
:SENSe{1-16}:CORRection:COLLect:LRL:CALB:BAND{1-5}:REFLection:TYPe
<char>
:SENSe{1-16}:CORRection:COLLect:LRL:CALB:BAND{1-5}:REFLection:TYPe?
Description: This command requires a 4-port VNA instrument. The command sets the Band reflection
type of the LRL CALB calibration on the indicated channel where the type can be set as:
•OPENlike = The reflection type is more like an Open.
•SHORTlike = The reflection tyoe is more like a Short.
•BOTH = The reflection type is like both an Open and a Short.
The query outputs the reflection type of the LRL CALB calibration on the indicated
channel for a given band.
Cmd Parameters: <char> OPENlike | SHORTlike | BOTH
Query Parameters: NA
Query Output: <char> OPEN | SHORT | BOTH
Range: NA
Default: OPEN
Syntax Example: :SENS1:CORR:COLL:LRL:CALB:BAND1:REFL:TYP OPENlike
:SENS1:CORR:COLL:LRL:CALB:BAND1:REFL:TYP?
:SENSe{1-16}:CORRection:COLLect:LRL:CALB:CKIT:LOAD <string>
Description: This command loads an LRL cal kit file into CALB LRL calibration on the indicated
channel.
Cmd Parameters: <string> Filename and path to the file in the form:
‘x:\directory\filename.lcf’
where x:\directory\filename.lcf exist and filename.lcf is a valid LRL cal kit
file.
Query Parameters: NA
Query Output: NA
Range: NA
Default: NA
Syntax Example: :SENS1:CORR:COLL:LRL:CALB:CKIT:LOAD ‘c:\filename.lcf’

5-79 :SENSe{1-16}:CORRection:COLLect:LRL:CALB Subsystem SCPI Commands
5-434 PN: 10410-00322 Rev. U MS464xB Series VNA PM
:SENSe{1-16}:CORRection:COLLect:LRL:CALB:CKIT:NAMe <string>
:SENSe{1-16}:CORRection:COLLect:LRL:CALB:CKIT:NAMe?
Description: This command sets the file name that will be stored in the LRL cal kit file.
The query outputs the file name that was last set for the currently loaded file.
Cmd Parameters: <string> Filename and path to the file in the form:
‘x:\directory\filename.lcf’
where x:\directory\filename.lcf exist and filename.lcf is a valid LRL cal kit file.
Query Parameters: NA
Query Output: <string> The name that is currently associated with the current cal kit file.
Range: NA
Default: NA
Syntax Example: :SENS1:CORR:COLL:LRL:CALB:CKIT:NAM ‘C:\AnritsuVNA\mylrlcalkit.lcf’
:SENS1:CORR:COLL:LRL:CALB:CKIT:NAM?
:SENSe{1-16}:CORRection:COLLect:LRL:CALB:CKIT:SAVe <string>
Description: This command saves an LRL cal kit file in the CALB LRL calibration on the indicated
channel.
Cmd Parameters: <string> Filename and path to the file in the form:
x:\directory\filename.lcf
Query Parameters: NA
Query Output: NA
Range: NA
Default: NA
Syntax Example: :SENS1:CORR:COLL:LRL:CALB:CKIT:SAV ‘c:\filename.lcf’
:SENSe{1-16}:CORRection:COLLect:LRL:CALB:DEVice{1-10}:LINE
Description: This command requires a 4-port VNA instrument. The command initiates collection of
the indicated Device Line Standard data for the CALB calibration on the indicated
channel. No query.
Cmd Parameters: NA
Range: NA
Default: NA
Syntax Example: :SENS1:CORR:COLL:LRL:CALB:DEV1:LINE

SCPI Commands 5-79 :SENSe{1-16}:CORRection:COLLect:LRL:CALB Subsystem
MS464xB Series VNA PM PN: 10410-00322 Rev. U 5-435
:SENSe{1-16}:CORRection:COLLect:LRL:CALB:DEVice{1-10}:LINE:FREQuency
<NRf>
:SENSe{1-16}:CORRection:COLLect:LRL:CALB:DEVice{1-10}:LINE:FREQuency?
Description: This command requires a 4-port VNA instrument. The command sets the reference
frequency for line loss of the given device on the indicated channel.
The query outputs the reference frequency for loss of the given device of the LRL
calibration on the indicated channel.
This command has effect only when an odd-numbered device is entered. Recommend
using the following command that sets the Reference Frequency per Band:
:SENSe{1-16}:CORRection:COLLect:LRL:CALB:BAND{1-5}:FREQuency <NRf>
Cmd Parameters: <NRf> The input parameter is in Hertz.
Query Parameters: NA
Query Output: <NR3> The output parameter is in Hertz.
Range: 0 to MPND
Default: 0.00000000000E+000
Syntax Example: :SENS1:CORR:COLL:LRL:CALB:DEV1:LINE:FREQ 1.0E7
:SENS1:CORR:COLL:LRL:CALB:DEV1:LINE:FREQ?
:SENSe{1-16}:CORRection:COLLect:LRL:CALB:DEVice{1-10}:LINE:LENGth <NRf>
:SENSe{1-16}:CORRection:COLLect:LRL:CALB:DEVice{1-10}:LINE:LENGth?
Description: This command requires a 4-port VNA instrument. The command sets the line length of
the given device of the LRL CALB calibration on the indicated channel.
The query outputs the line length of the given device of the LRL CALB calibration on the
indicated channel.
Cmd Parameters: <NRf> The input parameter is in Meters.
Query Parameters: NA
Query Output: <NR3> The output parameter is in Meters.
Range: 0 to MPND
Default: 0.00000000000E+000
Syntax Example: :SENS1:CORR:COLL:LRL:CALB:DEV1:LINE:LENG 2.5E-2
:SENS1:CORR:COLL:LRL:CALB:DEV1:LINE:LENG?

5-79 :SENSe{1-16}:CORRection:COLLect:LRL:CALB Subsystem SCPI Commands
5-436 PN: 10410-00322 Rev. U MS464xB Series VNA PM
:SENSe{1-16}:CORRection:COLLect:LRL:CALB:DEVice{1-10}:LINE:LOSS <NRf>
:SENSe{1-16}:CORRection:COLLect:LRL:CALB:DEVice{1-10}:LINE:LOSS?
Description: This command requires a 4-port VNA instrument. Sets the line loss of the given device of
the LRL calibration on the indicated channel.
Outputs the line loss of the given device on the indicated port.
This command has effect only when an odd-numbered device is entered. Recommend
using the following command that sets the Loss per Band:
:SENSe{1-16}:CORRection:COLLect:LRL:CALB:BAND{1-5}:LOSS <NRf>
Cmd Parameters: <NRf> The input parameter is in dB/mm.
Query Parameters: NA
Query Output: <NR3> The output parameter is in dB/mm.
Range: NA
Default: 0.00000000000E+000
Syntax Example: :SENS1:CORR:COLL:LRL:CALB:DEV1:LINE:LOSS 3.0E0
:SENS1:CORR:COLL:LRL:CALB:DEV1:LINE:LOSS?
:SENSe{1-16}:CORRection:COLLect:LRL:CALB:DEVice{1-10}:PORT{1-4}:MATCH:
C0 <NRf>
:SENSe{1-16}:CORRection:COLLect:LRL:CALB:DEVice{1-10}:PORT{1-4}:MATCH:
C0?
Description: This command requires a 4-port VNA instrument. The command sets the capacitance of
the match device on the indicated port of the LRL CALB calibration on the indicated
channel.
The query outputs the capacitance of the match device on the indicated port of the LRL
CALB calibration on the indicated channel.
This command has effect only when an even-numbered device is entered.
Cmd Parameters: <NRf> The input parameter is in Farads.
Query Parameters: NA
Query Output: <NR3> The output parameter is in Farads.
Range: MPND
Default: See “Calibration Component Parameters” on page 2-37.
Syntax Example: :SENS1:CORR:COLL:LRL:CALB:DEV2:PORT1:MATCH:C0 3.01E-12
:SENS1:CORR:COLL:LRL:CALB:DEV2:PORT1:MATCH:C0?

SCPI Commands 5-79 :SENSe{1-16}:CORRection:COLLect:LRL:CALB Subsystem
MS464xB Series VNA PM PN: 10410-00322 Rev. U 5-437
:SENSe{1-16}:CORRection:COLLect:LRL:CALB:DEVice{1-10}:PORT{1-4}:MATCH:
C1 <NRf>
:SENSe{1-16}:CORRection:COLLect:LRL:CALB:DEVice{1-10}:PORT{1-4}:MATCH:
C1?
Description: This command requires a 4-port VNA instrument. Sets the C1 coefficient of the match
device on the indicated port of the LRL CALB calibration on the indicated channel.
Outputs the C1 coefficient of the match device on the indicated port of the LRL CALB
calibration on the indicated channel.
This command has effect only when an even-numbered device is entered.
Cmd Parameters: <NRf> The input parameter is in Farads/Hertz.
Query Parameters: NA
Query Output: <NR3> The output parameter is in Farads/Hertz.
Range: MPND
Default Value: 0
Syntax Example: :SENS1:CORR:COLL:LRL:CALB:DEV2:PORT1:MATCH:C1 2.0E0
:SENS1:CORR:COLL:LRL:CALB:DEV2:PORT1:MATCH:C1?
:SENSe{1-16}:CORRection:COLLect:LRL:CALB:DEVice{1-10}:PORT{1-4}:MATCH:
C2 <NRf>
:SENSe{1-16}:CORRection:COLLect:LRL:CALB:DEVice{1-10}:PORT{1-4}:MATCH:
C2?
Description: This command requires a 4-port VNA instrument. Sets the C2 coefficient of the match
device on the indicated port of the LRL CALB calibration on the indicated channel.
Outputs the C2 coefficient of the match device on the indicated port of the LRL CALB
calibration on the indicated channel.
This command has effect only when an even-numbered device is entered.
Cmd Parameters: <NRf> The input parameter is in Farads/Hertz^2.
Query Parameters: NA
Query Output: <NR3> The output parameter is in Farads/Hertz^2.
Range: MPND
Default Value: 0
Syntax Example: :SENS1:CORR:COLL:LRL:CALB:DEV2:PORT1:MATCH:C2 2.0E0
:SENS1:CORR:COLL:LRL:CALB:DEV2:PORT1:MATCH:C2?

5-79 :SENSe{1-16}:CORRection:COLLect:LRL:CALB Subsystem SCPI Commands
5-438 PN: 10410-00322 Rev. U MS464xB Series VNA PM
:SENSe{1-16}:CORRection:COLLect:LRL:CALB:DEVice{1-10}:PORT{1-4}:MATCH:
C3 <NRf>
:SENSe{1-16}:CORRection:COLLect:LRL:CALB:DEVice{1-10}:PORT{1-4}:MATCH:
C3?
Description: This command requires a 4-port VNA instrument. Sets the C3 coefficient of the match
device on the indicated port of the LRL CALB calibration on the indicated channel.
Outputs the C3 coefficient of the match device on the indicated port of the LRL CALB
calibration on the indicated channel.
This command has effect only when an even-numbered device is entered.
Cmd Parameters: <NRf> The input parameter is in Farads/Hertz^3.
Query Parameters: NA
Query Output: <NR3> The output parameter is in Farads/Hertz^3.
Range: MPND
Default Value: 0
Syntax Example: :SENS1:CORR:COLL:LRL:CALB:DEV2:PORT1:MATCH:C3 2.0E0
:SENS1:CORR:COLL:LRL:CALB:DEV2:PORT1:MATCH:C3?
:SENSe{1-16}:CORRection:COLLect:LRL:CALB:DEVice{1-10}:PORT{1-4}:MATCH:
L0 <NRf>
:SENSe{1-16}:CORRection:COLLect:LRL:CALB:DEVice{1-10}:PORT{1-4}:MATCH:
L0?
Description: This command requires a 4-port VNA instrument. The command sets the inductance of
the match device on the indicated port of the LRL CALB calibration on the indicated
channel. Use of Port 3 or Port 4 requires a four-port instrument. The query outputs
inductance of the match device on the indicated port of the LRL CALB calibration on the
indicated channel.
This command has effect only when an even-numbered device is entered.
Cmd Parameters: <NRf> The input parameter is in Henrys.
Query Parameters: NA
Query Output: <NR3> The output parameter is in Henrys.
Range: MPND
Default: 0
Syntax Example: :SENS1:CORR:COLL:LRL:CALB:DEV2:PORT1:MATCH:L0?
:SENS1:CORR:COLL:LRL:CALB:DEV2:PORT1:MATCH:L0 2.0E-6

SCPI Commands 5-79 :SENSe{1-16}:CORRection:COLLect:LRL:CALB Subsystem
MS464xB Series VNA PM PN: 10410-00322 Rev. U 5-439
:SENSe{1-16}:CORRection:COLLect:LRL:CALB:DEVice{1-10}:PORT{1-4}:MATCH:
L1 <NRf>
:SENSe{1-16}:CORRection:COLLect:LRL:CALB:DEVice{1-10}:PORT{1-4}:MATCH:
L1?
Description: This command requires a 4-port VNA instrument. Sets the L1 coefficient of the match
device on the indicated port of the LRL CALB calibration on the indicated channel.
Outputs the L1 coefficient of the match device on the indicated port of the LRL CALB
calibration on the indicated channel.
This command has effect only when an even-numbered device is entered.
Cmd Parameters: <NRf> The input parameter is in Henrys/Hertz.
Query Parameters: NA
Query Output: <NR3> The output parameter is in Henrys/Hertz.
Range: MPND
Default Value: 0
Syntax Example: :SENS1:CORR:COLL:LRL:CALB:DEV2:PORT1:MATCH:L1 1.4
:SENS1:CORR:COLL:LRL:CALB:DEV2:PORT1:MATCH:L1?
:SENSe{1-16}:CORRection:COLLect:LRL:CALB:DEVice{1-10}:PORT{1-4}:MATCH:
L2 <NRf>
:SENSe{1-16}:CORRection:COLLect:LRL:CALB:DEVice{1-10}:PORT{1-4}:MATCH:
L2?
Description: This command requires a 4-port VNA instrument. Sets the L2 coefficient of the match
device on the indicated port of the LRL CALB calibration on the indicated channel.
Outputs the L2 coefficient of the match device on the indicated port of the LRL CALB
calibration on the indicated channel.
This command has effect only when an even-numbered device is entered.
Cmd Parameters: <NRf> in units of Henrys/Hertz^2 (Henrys per Hertz squared)
Query Parameters: NA
Query Output: <NR3> in units of Henrys/Hertz^2
Range: MPND
Default Value: 0
Syntax Example: :SENS1:CORR:COLL:LRL:CALB:DEV2:PORT1:MATCH:L2 10.3E-10
:SENS1:CORR:COLL:LRL:CALB:DEV2:PORT1:MATCH:L2?

5-79 :SENSe{1-16}:CORRection:COLLect:LRL:CALB Subsystem SCPI Commands
5-440 PN: 10410-00322 Rev. U MS464xB Series VNA PM
:SENSe{1-16}:CORRection:COLLect:LRL:CALB:DEVice{1-10}:PORT{1-4}:MATCH:
L3 <NRf>
:SENSe{1-16}:CORRection:COLLect:LRL:CALB:DEVice{1-10}:PORT{1-4}:MATCH:
L3?
Description: This command requires a 4-port VNA instrument. Sets the L3 coefficient of the match
device on the indicated port of the LRL CALB calibration on the indicated channel.
Outputs the L3 coefficient of the match device on the indicated port of the LRL CALB
calibration on the indicated channel.
This command has effect only when an even-numbered device is entered.
Cmd Parameters: <NRf> in Henrys/Hertz^3 (Henrys per Hertz cubed)
Query Parameters: NA
Query Output: <NR3> in Henrys/Hertz^3
Range: MPND
Default Value: 0
Syntax Example: :SENS1:CORR:COLL:LRL:CALB:DEV2:PORT1:MATCH:L3 1.32E-25
:SENS1:CORR:COLL:LRL:CALB:DEV2:PORT1:MATCH:L3?
:SENSe{1-16}:CORRection:COLLect:LRL:CALB:DEVice{1-10}:PORT{1-4}:MATCH:
OFFS <NRf>
:SENSe{1-16}:CORRection:COLLect:LRL:CALB:DEVice{1-10}:PORT{1-4}:MATCH:
OFFS?
Description: This command requires a 4-port VNA instrument. The command sets the offset length of
the match device on the indicated port of the LRL CALB calibration on the indicated
channel. The query outputs the offset length of the match device on the indicated port of
the LRL CALB calibration on the indicated channel.
This command has effect only when an even-numbered device is entered.
Cmd Parameters: <NRf> The input parameter is in Meters.
Query Parameters: NA
Query Output: <NR3> The output parameter is in Meters.
Range: MPND
Default: 0.000000000E+000
Syntax Example: :SENS1:CORR:COLL:LRL:CALB:DEV2:PORT1:MATCH:OFFS 1.0E0
:SENS1:CORR:COLL:LRL:CALB:DEV2:PORT1:MATCH:OFFS?

SCPI Commands 5-79 :SENSe{1-16}:CORRection:COLLect:LRL:CALB Subsystem
MS464xB Series VNA PM PN: 10410-00322 Rev. U 5-441
:SENSe{1-16}:CORRection:COLLect:LRL:CALB:DEVice{1-10}:PORT{1-4}:MATCH:
OFF1 <NRf>
:SENSe{1-16}:CORRection:COLLect:LRL:CALB:DEVice{1-10}:PORT{1-4}:MATCH:
OFF1?
Description: This command requires a 4-port VNA instrument. Sets the offset length coefficient1 of
the match device on the indicated port of the LRL CALB calibration on the indicated
channel. Outputs the offset length coefficient1 of the match device on the indicated port
of the LRL CALB calibration on the indicated channel.
This command has effect only when an even-numbered device is entered.
Cmd Parameters: <NRf> The input parameter is in Meters/Hertz.
Query Parameters: NA
Query Output: <NR3> The output parameter is in Meters/Hertz.
Range: MPND
Default: 0.00000000000E+000
Syntax Example: :SENS1:CORR:COLL:LRL:CALB:DEV2:PORT1:MATCH:OFF1 1.0E0
:SENS1:CORR:COLL:LRL:CALB:DEV2:PORT1:MATCH:OFF1?
:SENSe{1-16}:CORRection:COLLect:LRL:CALB:DEVice{1-10}:PORT{1-4}:MATCH:
OFF2 <NRf>
:SENSe{1-16}:CORRection:COLLect:LRL:CALB:DEVice{1-10}:PORT{1-4}:MATCH:
OFF2?
Description: This command requires a 4-port VNA instrument. Sets the offset length coefficient2 of
the match device on the indicated port of the LRL CALB calibration on the indicated
channel.Outputs the offset length coefficient2 of the match device on the indicated port of
the LRL CALB calibration on the indicated channel.
This command has effect only when an even-numbered device is entered.
Cmd Parameters: <NRf> The input parameter is in Meters/Hertz^2.
Query Parameters: NA
Query Output: <NR3> The output parameter is in Meters/Hertz^2.
Range: MPND
Default: 0.00000000000E+000
Syntax Example: :SENS1:CORR:COLL:LRL:CALB:DEV2:PORT1:MATCH:OFF2 1.0E0
:SENS1:CORR:COLL:LRL:CALB:DEV2:PORT1:MATCH:OFF2?

5-79 :SENSe{1-16}:CORRection:COLLect:LRL:CALB Subsystem SCPI Commands
5-442 PN: 10410-00322 Rev. U MS464xB Series VNA PM
:SENSe{1-16}:CORRection:COLLect:LRL:CALB:DEVice{1-10}:PORT{1-4}:MATCH:
OFF3 <NRf>
:SENSe{1-16}:CORRection:COLLect:LRL:CALB:DEVice{1-10}:PORT{1-4}:MATCH:
OFF3?
Description: This command requires a 4-port VNA instrument. Sets the offset length coefficient3 of
the match device on the indicated port of the LRL CALB calibration on the indicated
channel. Outputs the offset length coefficient3 of the match device on the indicated port
of the LRL CALB calibration on the indicated channel.
This command has effect only when an even-numbered device is entered.
Cmd Parameters: <NRf> The input parameter is in Meters/Hertz^3.
Query Parameters: NA
Query Output: <NR3> The output parameter is in Meters/Hertz^3.
Range: MPND
Default: 0.00000000000E+000
Syntax Example: :SENS1:CORR:COLL:LRL:CALB:DEV2:PORT1:MATCH:OFF3 1.0E0
:SENS1:CORR:COLL:LRL:CALB:DEV2:PORT1:MATCH:OFF3?
:SENSe{1-16}:CORRection:COLLect:LRL:CALB:DEVice{1-10}:PORT{1-4}:MATCH:
S1P:FILE <string>
:SENSe{1-16}:CORRection:COLLect:LRL:CALB:DEVice{1-10}:PORT{1-4}:MATCH:
S1P:FILE?
Description: This command requires a 4-Port VNA instrument. The command sets the MATCH S1P
file on the selected port of the selected device for LRL CALB calibration for the indicated
channel. The query outputs the MATCH S1P file on the selected port of the selected
device for LRL CALB calibration for the indicated channel.
This command has effect only when an even-numbered device is entered.
Cmd Parameters: <string> s1p file path
Query Parameters: NA
Query Output: <char1> s1p file path
Range: NA
Default: NA
Syntax Example: :SENS1:CORR:COLL:LRL:CALB:DEV2:PORT1:MATCH:S1P:FILE ’x:
\directory\filename.s1p’
:SENS1:CORR:COLL:LRL:CALB:DEV2:PORT1:MATCH:S1P:FILE?

SCPI Commands 5-79 :SENSe{1-16}:CORRection:COLLect:LRL:CALB Subsystem
MS464xB Series VNA PM PN: 10410-00322 Rev. U 5-443
:SENSe{1-16}:CORRection:COLLect:LRL:CALB:DEVice{1-10}:PORT{1-4}:MATCH:
S1P[:STATe] <char>
:SENSe{1-16}:CORRection:COLLect:LRL:CALB:DEVice{1-10}:PORT{1-4}:MATCH:
S1P[:STATe]?
Description: This command requires a 4-Port VNA instrument. The command sets the MATCH S1P
file settings ON/OFF on the selected port of the selected device for LRL CALB calibration
for the indicated channel. ON means that the S1P file data will be used, OFF means the
Circuit Model data will be used.
The query outputs the MATCH S1P file settings on the selected port of the selected
device for LRL CALB calibration for the indicated channel.
This command has effect only when an even-numbered device is entered.
Cmd Parameters: <char> 1 | 0| ON | OFF
Query Parameters: NA
Query Output: <char> 1 | 0
Range: NA
Default: 0
Syntax Example: :SENS1:CORR:COLL:LRL:CALB:DEV2:PORT1:MATCH:S1P 1
:SENS1:CORR:COLL:LRL:CALB:DEV2:PORT1:MATCH:S1P?
:SENSe{1-16}:CORRection:COLLect:LRL:CALB:DEVice{1-10}:PORT{1-4}:MATCH:
R <NRf>
:SENSe{1-16}:CORRection:COLLect:LRL:CALB:DEVice{1-10}:PORT{1-4}:MATCH:
R?
Description: This command requires a 4-port VNA instrument. The command sets the resistance of
the match device on the indicated port of the LRL CALB calibration on the indicated
channel. The query outputs resistance of the match device on the indicated port of the
LRL CALB calibration on the indicated channel.
This command has effect only when an even-numbered device is entered.
Cmd Parameters: <NRf> The input parameter is in Ohms.
Query Parameters: NA
Query Output: <NR3> The output parameter is in Ohms.
Range: MPND
Default: 5.00000000000E+001
Syntax Example: :SENS1:CORR:COLL:LRL:CALB:DEV2:PORT1:MATCH:R 7.5E1
:SENS1:CORR:COLL:LRL:CALB:DEV2:PORT1:MATCH:R?

5-79 :SENSe{1-16}:CORRection:COLLect:LRL:CALB Subsystem SCPI Commands
5-444 PN: 10410-00322 Rev. U MS464xB Series VNA PM
:SENSe{1-16}:CORRection:COLLect:LRL:CALB:DEVice{1-10}:PORT{1-4}:MATCH:
Z0 <NRf>
:SENSe{1-16}:CORRection:COLLect:LRL:CALB:DEVice{1-10}:PORT{1-4}:MATCH:
Z0?
Description: This command requires a 4-port VNA instrument. The command sets the impedance of
the match device on the indicated port of the LRL CALB calibration on the indicated
channel. The query outputs the impedance of the match device on the indicated port of
the LRL CALB calibration on the indicated channel.
This command has effect only when an even-numbered device is entered.
Cmd Parameters: <NRf> The input parameter is in Ohms.
Query Parameters: NA
Query Output: <NR3> The output parameter is in Ohms.
Range: MPND
Default: 5.00000000000E+001
Syntax Example: :SENS1:CORR:COLL:LRL:CALB:DEV2:PORT1:MATCH:Z0 7.5E1
:SENS1:CORR:COLL:LRL:CALB:DEV2:PORT1:MATCH:Z0?
:SENSe{1-16}:CORRection:COLLect:LRL:CALB:DEVice{1-10}:TYPe <char>
:SENSe{1-16}:CORRection:COLLect:LRL:CALB:DEVice{1-10}:TYPe?
Description: This command requires a 4-port VNA instrument. The command sets the type of the
given device in the LRL CALB calibration on the indicated channel. The query outputs
the type of the given device in the LRL CALB calibration on the indicated channel.
Cmd Parameters: <char> LINE | MATCH | DEVICE1 | DEVICE2
Query Parameters: NA
Query Output: <char> LINE | MATCH | DEVICE1 | DEVICE2
Range: NA
Default: LINE
Syntax Example: :SENS1:CORR:COLL:LRL:CALB:DEV1:TYP LINE
:SENS1:CORR:COLL:LRL:CALB:DEV1:TYP?

SCPI Commands 5-79 :SENSe{1-16}:CORRection:COLLect:LRL:CALB Subsystem
MS464xB Series VNA PM PN: 10410-00322 Rev. U 5-445
:SENSe{1-16}:CORRection:COLLect:LRL:CALB:FREQuency:BREakpoint <NRf>
:SENSe{1-16}:CORRection:COLLect:LRL:CALB:FREQuency:BREakpoint?
Description: This command requires a 4-port VNA instrument. The command sets the breakpoint
frequency of the LRL CALB calibration on the indicated channel. The query outputs the
breakpoint frequency of the LRL CALB calibration on the indicated channel.
Note: This is a legacy command for breakpoint between Band 1 and Band 2. See the
new command:
:SENSe{1-16}:CORRection:COLLect:LRL:CALB:FREQuency:BREakpoint{1-4} <NRf>
Cmd Parameters: <NRf> The input parameter is in Hertz.
Query Parameters: NA
Query Output: <NR3> The output parameter is in Hertz.
Range: MPND
Default: 3.000000000E+009
Syntax Example: :SENS1:CORR:COLL:LRL:CALB:FREQ:BRE 1.0E7
:SENS1:CORR:COLL:LRL:CALB:FREQ:BRE?
:SENSe{1-16}:CORRection:COLLect:LRL:CALB:FREQuency:BREakpoint{1-4}
<NRf>
:SENSe{1-16}:CORRection:COLLect:LRL:CALB:FREQuency:BREakpoint{1-4}?
Description: This command requires a 4-port VNA instrument. This command sets the breakpoint
frequency between bands of LRL CALB calibration on the indicated channel.
The query outputs the breakpoint frequency between bands of LRL CALB calibration on
the indicated channel.
In the command, the number next to BREakpoint has the following correspondence:
•BREakpoint1: Breakpoint frequency between bands 2 and 1
•BREakpoint2: Breakpoint frequency between bands 3 and 2
•BREakpoint3: Breakpoint frequency between bands 4 and 3
•BREakpoint4: Breakpoint frequency between bands 5 and 4
Cmd Parameters: <NRf> The input parameter is in Hertz.
Query Parameters: NA
Query Output: <NR3> The output parameter is in Hertz.
Range: 0 to MPND
Default: 3E09
Syntax Example: :SENS1:CORR:COLL:LRL:CALB:FREQ:BRE1 4E09
:SENS1:CORR:COLL:LRL:CALB:FREQ:BRE1?

5-79 :SENSe{1-16}:CORRection:COLLect:LRL:CALB Subsystem SCPI Commands
5-446 PN: 10410-00322 Rev. U MS464xB Series VNA PM
:SENSe{1-16}:CORRection:COLLect:LRL:CALB:OPEN:OFFS <NRf>
:SENSe{1-16}:CORRection:COLLect:LRL:CALB:OPEN:OFFS?
Description: This command requires a 4-port VNA instrument. The command sets the offset length of
the open like reflection of the LRL CALB calibration on the indicated channel. The query
outputs the offset length of the open like reflection of the LRL CALB calibration on the
indicated channel.
Cmd Parameters: <NRf> The input parameter is in Meters.
Query Parameters: NA
Query Output: <NR3> The output parameter is in Meters.
Range: MPND
Default: 0.000000000E+000
Syntax Example: :SENS1:CORR:COLL:LRL:CALB:OPEN:OFFS 1.0E0
:SENS1:CORR:COLL:LRL:CALB:OPEN:OFFS?
:SENSe{1-16}:CORRection:COLLect:LRL:CALB:REFPlane <char>
:SENSe{1-16}:CORRection:COLLect:LRL:CALB:REFPlane?
Description: This command requires a 4-port VNA instrument. The command sets the location of the
reference plane in the LRL CALB calibration on the indicated channel to either the
middle or the end of the calibration line. The query outputs the location of the reference
plane in the LRL CALB calibration on the indicated channel.
Cmd Parameters: <char> MIDdle | END
Query Parameters: NA
Query Output: <char> MID | END
Range: NA
Default: END
Syntax Example: :SENS1:CORR:COLL:LRL:CALB:REFP MID
:SENS1:CORR:COLL:LRL:CALB:REFP?
:SENSe{1-16}:CORRection:COLLect:LRL:CALB:SHORT:OFFS <NRf>
:SENSe{1-16}:CORRection:COLLect:LRL:CALB:SHORT:OFFS?
Description: This command requires a 4-port VNA instrument. The command sets the offset length of
the short like reflection of the LRL CALB calibration on the indicated channel. The query
outputs the offset length of the short like reflection of the LRL CALB calibration on the
indicated channel.
Cmd Parameters: <NRf> The input parameter is in Meters.
Query Parameters: NA
Query Output: <NR3> The output parameter is in Meters.
Range: MPND
Default: 0.00000000000E+000
Syntax Example: :SENS1:CORR:COLL:LRL:CALB:SHORT:OFFS 1.0E0
:SENS1:CORR:COLL:LRL:CALB:SHORT:OFFS?

SCPI Commands 5-80 :SENSe{1-16}:CORRection:COLLect:LRL:DEVice{1-10} Subsystem
MS464xB Series VNA PM PN: 10410-00322 Rev. U 5-447
5-80 :SENSe{1-16}:CORRection:COLLect:LRL:DEVice{1-10} Subsystem
The :SENSe{1-16}:CORRection:COLLect:LRL:DEVice{1-10} subsystem commands provide control of
Line-Reflect-Line device parameters, configuration, execution, and output reporting. Some commands require
a 4-port VNA instrument.
LRL Calibration Subsystems
The LRL-related calibration commands are organized into five (5) subsystems in the following sections:
•Section 5-78 “:SENSe{1-16}:CORRection:COLLect:LRL:BAND{1-5} Subsystem” on page 5-430
•Section 5-79 “:SENSe{1-16}:CORRection:COLLect:LRL:CALB Subsystem” on page 5-432
•Section 5-80 “:SENSe{1-16}:CORRection:COLLect:LRL:DEVice{1-10} Subsystem” on page 5-447
•Section 5-81 “:SENSe{1-16}:CORRection:COLLect:LRL:PORT Subsystem - 4-Port VNAs” on page 5-452
•Section 5-82 “:SENSe{1-16}:CORRection:COLLect:LRL:SINGleton Subsystem - 4-Port VNAs”
on page 5-454
•Section 5-84 “:SENSe{1-16}:CORRection:COLLect:LRL[:CALa] Subsystem” on page 5-460
:SENSe{1-16}:CORRection:COLLect:LRL:DEVice{1-10}:MATCH:PORT <char>
:SENSe{1-16}:CORRection:COLLect:LRL:DEVice{1-10}:MATCH:PORT?
Description: The command sets the match-port to measure for a match device with both reflection
types in the LRL calibration on the indicated channel. The available ports are Port 1 or
Port 2. The command can be used by 2-port and 4-port VNA instruments.
The query outputs the match-port to measure for a match device with both reflection
types in the LRL calibration on the indicated channel.
This command has effect only when an even-numbered device is entered.
Cmd Parameters: <char> PORT1 | PORT2
Query Parameters: <char> PORT1 | PORT2
Range: NA
Default Value: PORT1
Syntax Example: :SENS1:CORR:COLL:LRL:DEV2:MATCH:PORT PORT1
:SENS1:CORR:COLL:LRL:DEV2:MATCH:PORT?
:SENSe{1-16}:CORRection:COLLect:LRL:DEVice{1-10}:PORT{1-4}:MATCH
Description: The command initiates collection of the indicated device match standard data for the LRL
calibration on the indicated channel and port. The use of Port 3 or Port 4 requires a
4-port VNA instrument. No query.
This command has effect only when an even-numbered device is entered.
Cmd Parameters: NA
Range: NA
Default Value: NA
Syntax Example: :SENS1:CORR:COLL:LRL:DEV2:PORT1:MATCH

5-80 :SENSe{1-16}:CORRection:COLLect:LRL:DEVice{1-10} Subsystem SCPI Commands
5-448 PN: 10410-00322 Rev. U MS464xB Series VNA PM
:SENSe{1-16}:CORRection:COLLect:LRL:DEVice{1-10}:PORT12:LINE
Description: The command initiates collection of the indicated device line standard data for the LRL
calibration on the indicated channel and port-pair. The available port pair is 12 where it
is fixed as Port 1 and Port 2. The command can be used by 2-port and 4-port VNA
instruments. No query.
Cmd Parameters: NA
Range: NA
Default Value: NA
Syntax Example: :SENS1:CORR:COLL:LRL:DEV1:PORT12:LINE
:SENSe{1-16}:CORRection:COLLect:LRL:DEVice{1-10}:PORT12:LINE:DELay
<NRf>
:SENSe{1-16}:CORRection:COLLect:LRL:DEVice{1-10}:PORT12:LINE:DELay?
Description: The command sets the line delay of the given device for LRL calibration on the indicated
channel.
The query outputs the line delay of the given device of the LRL calibration on the
indicated channel
Cmd Parameters: <NRf> The input parameter is in Seconds.
Query Parameters: <NR3> The output parameter is in Seconds.
Range: MPND
Default Value: Default value is dependent on the default dielectric of the substrate and the effective
length default value.
Syntax Example: :SENS1:CORR:COLL:LRL:DEV3:PORT12:LINE:DEL 20E-3
:SENS1:CORR:COLL:LRL:DEV3:PORT12:LINE:DEL?

SCPI Commands 5-80 :SENSe{1-16}:CORRection:COLLect:LRL:DEVice{1-10} Subsystem
MS464xB Series VNA PM PN: 10410-00322 Rev. U 5-449
:SENSe{1-16}:CORRection:COLLect:LRL:DEVice{1-10}:PORT12:LINE:FREQuency
<NRf>
:SENSe{1-16}:CORRection:COLLect:LRL:DEVice{1-10}:PORT12:LINE:
FREQuency?
Description: The command sets the reference frequency for loss of the given device on the indicated
port-pair of the LRL calibration on the indicated channel. The available port pair is 12
where it is fixed as Port 1 and Port 2. The command can be used by 2-port and 4-port
VNA instruments.
The query outputs the reference frequency for loss of the given device on the indicated
port-pair of the LRL calibration on the indicated channel. The available port pair is 12.
This command has effect only when an odd-numbered device is entered. Recommend
using the following command that sets the Reference Frequency per Band:
:SENSe{1-16}:CORRection:COLLect:LRL:BAND{1-5}:PORT12:FREQuency <NRf>
Cmd Parameters: <NRf> The input parameter is in Hertz.
Query Parameters: NA
Query Output: <NR3> The output parameter is in Hertz.
Range: 0 to MPND
Default Value: 0.00000000000E+000
Syntax Example: :SENS1:CORR:COLL:LRL:DEV1:PORT12:LINE:FREQ 1.0E9
:SENS1:CORR:COLL:LRL:DEV1:PORT12:LINE:FREQ?

5-80 :SENSe{1-16}:CORRection:COLLect:LRL:DEVice{1-10} Subsystem SCPI Commands
5-450 PN: 10410-00322 Rev. U MS464xB Series VNA PM
:SENSe{1-16}:CORRection:COLLect:LRL:DEVice{1-10}:PORT12:LINE:LENGth
<NRf>
:SENSe{1-16}:CORRection:COLLect:LRL:DEVice{1-10}:PORT12:LINE:LENGth?
Description: The command sets the effective (air-equivalent) line length of the given device on the
indicated port-pair of the LRL calibration on the indicated channel. The available port
pair is 12.
The query outputs the effective (air-equivalent) line length of the given device on the
indicated port-pair of the LRL calibration on the indicated channel. The available port
pair is 12.
Cmd Parameters: <NRf> The input parameter is in Meters.
Query Parameters: <NR3> The output parameter is in Meters.
Range: MPND
Default Values: Dev X defaults of each band = 0
Dev Y defaults of each band:
Band 1: 5
Band 2: 4
Band 3: 3
Band 4: 2
Band 5: 1
Syntax Example: :SENS1:CORR:COLL:LRL:DEV1:PORT12:LINE:LENG 2.0E-3
:SENS1:CORR:COLL:LRL:DEV1:PORT12:LINE:LENG?
:SENSe{1-16}:CORRection:COLLect:LRL:DEVice{1-10}:PORT12:LINE:LOSS <NRf>
:SENSe{1-16}:CORRection:COLLect:LRL:DEVice{1-10}:PORT12:LINE:LOSS?
Description: Sets the line loss of the given device on the indicated port-pair of the LRL calibration on
the indicated channel. The available port pair is 12.
Outputs the line loss of the given device on the indicated port.
This command has effect only when an odd-numbered device is entered. Recommend
using the following command that sets the Loss per Band:
:SENSe{1-16}:CORRection:COLLect:LRL:BAND{1-5}:PORT12:LOSS <NRf>
Cmd Parameters: <NRf> The input parameter is in dB/mm.
Query Parameters: NA
Query Output: <NR3> The output parameter is in dB/mm.
Range: NA
Default Value: 0.00000000000E+000
Syntax Example: :SENS1:CORR:COLL:LRL:DEV1:PORT12:LINE:LOSS 3.0E0
:SENS1:CORR:COLL:LRL:DEV1:PORT12:LINE:LOSS?

SCPI Commands 5-80 :SENSe{1-16}:CORRection:COLLect:LRL:DEVice{1-10} Subsystem
MS464xB Series VNA PM PN: 10410-00322 Rev. U 5-451
:SENSe{1-16}:CORRection:COLLect:LRL:DEVice{1-10}:PORT12:LINE:PLENgth
<NRf>
:SENSe{1-16}:CORRection:COLLect:LRL:DEVice{1-10}:PORT12:LINE:PLENgth?
Description: The command sets the physical line length of the given device of the LRL calibration on
the indicated channel.
The query outputs the physical line length of the given device of the LRL calibration on
the indicated channel.
Cmd Parameters: <NRf> The input parameter is in Meters.
Query Parameters: <NR3> The output parameter is in Meters.
Range: MPND
Default Value: Default value is dependent on effective length default value.
Syntax Example: :SENS1:CORR:COLL:LRL:DEV3:PORT12:LINE:PLEN 20E-3
:SENS1:CORR:COLL:LRL:DEV3:PORT12:LINE:PLEN?

5-81 :SENSe{1-16}:CORRection:COLLect:LRL:PORT Subsystem - 4-Port VNAs SCPI Commands
5-452 PN: 10410-00322 Rev. U MS464xB Series VNA PM
5-81 :SENSe{1-16}:CORRection:COLLect:LRL:PORT Subsystem - 4-Port
VNAs
The :SENSe{1-16}:CORRection:COLLect:LRL:PORT subsystem commands provide control of Line-Reflect-Line
port assignments for FULL3 or FULL4 calibrations. The :LRL:PORT commands require a 4-port VNA
instrument.
LRL Calibration Subsystems
The LRL-related calibration commands are organized into five (5) subsystems in the following sections:
•Section 5-78 “:SENSe{1-16}:CORRection:COLLect:LRL:BAND{1-5} Subsystem” on page 5-430
•Section 5-79 “:SENSe{1-16}:CORRection:COLLect:LRL:CALB Subsystem” on page 5-432
•Section 5-80 “:SENSe{1-16}:CORRection:COLLect:LRL:DEVice{1-10} Subsystem” on page 5-447
•Section 5-81 “:SENSe{1-16}:CORRection:COLLect:LRL:PORT Subsystem - 4-Port VNAs” on page 5-452
•Section 5-82 “:SENSe{1-16}:CORRection:COLLect:LRL:SINGleton Subsystem - 4-Port VNAs”
on page 5-454
•Section 5-84 “:SENSe{1-16}:CORRection:COLLect:LRL[:CALa] Subsystem” on page 5-460
:SENSe{1-16}:CORRection:COLLect:LRL:PORT{13 | 14 | 23 | 24}:FULL3
<char>
Description: This command requires a 4-port VNA instrument. Sets the calibration type to a Full
3-Port LRL for the indicated channel using either two 2-Port LRL Calibrations or one
LRL 2-Port Calibration with One Singleton. No query.
Full 3-Port LRL Method #1 - Use Two 2-Port Calibrations
The first method requires two LRL FULL2 port calibrations where the calibrations share
one common port. Port pairs 1-2 and 3-4 are not allowed. The two calibrations must share
a common port or the command results in an error. Valid port pair combinations are:
•Port Pair 1-2 not allowed
•Port Pair 1-3 with Port Pair 1-4
•Port Pair 1-3 with Port Pair 2-3
•Port Pair 1-4 with Port Pair 1-3
•Port Pair 1-4 with Port Pair 2-4
•Port Pair 2-3 with Port Pair 2-4
•Port Pair 2-3 with Port Pair 1-3
•Port Pair 2-4 with Port Pair 1-4
•Port Pair 2-4 with Port Pair 2-3
•Port Pair 3-4 not allowed
The first calibration is referred to as :CALa; the second calibration referred to as :CALB.
The CALa port pair is assigned with the :PORT{13 | 14 | 23 | 24} keyword parameter.
The CALB port pair is assigned with the command <char> parameter with arguments of:
•PORT1 | PORT2 | PORT3 | PORT4 | PORT13 | PORT14 | PORT23 | PORT24
For example, the command for an LRL FULL3 calibration with the first LRL FULL2
(CALa) on port pair PORT13 and the second LRL FULL2 (CALB) on port pair PORT23 is
shown below:
:SENS1:CORR:COLL:LRL:PORT13:FULL3 PORT23

SCPI Commands 5-81 :SENSe{1-16}:CORRection:COLLect:LRL:PORT Subsystem - 4-Port VNAs
MS464xB Series VNA PM PN: 10410-00322 Rev. U 5-453
Full 3-Port LRL Method #2 - Use One 2-Port Cal and One Singleton
The second way to perform an LRL FULL3 calibration is to include one LRL FULL2
calibration, a singleton reflection calibration on a different port. The method concludes
with measuring a short or an open on the singleton port and one or two through lines on
the port pair. Note that Port Pairs 1-2 and 3-4 are not allowed and the Port Pair
assignments MUST NOT include the common singleton port. Valid port pairs, singleton,
and through line combinations are:
•Port Pair 1-2 not allowed
•Port Pair 1-3 and Singleton 2 (and a through line cal between Ports 1-2 or 2-3)
•Port Pair 1-3 and Singleton 4 (and a through line cal between Ports 1-4 or 3-4)
•Port Pair 1-4 and Singleton 2 (and a through line cal between Ports 1-2 or 2-4)
•Port Pair 1-4 and Singleton 3 (and a through line cal between Ports 1-3 or 3-4)
•Port Pair 2-3 and Singleton 1 (and a through line cal between Ports 1-2 or 1-3)
•Port Pair 2-3 and Singleton 4 (and a through line cal between Ports 2-4 or 3-4)
•Port Pair 2-4 and Singleton 1 (and a through line cal between Ports 1-2 or 1-4)
•Port Pair 2-4 and Singleton 3 (and a through line cal between Ports 2-3 or 3-4)
•Port Pair 3-4 not allowed
An example of an LRL FULL2 calibration on port pair PORT23 and a singleton on
PORT4 is shown below. The required through (thru) can be between port 2-4 or 3-4. The
through line is thus configured between port 3 and 4:
:SENSe1:CORRection:COLLect:LRL:PORT23:FULL3 PORT4
:SENSe{1-16}:CORRections:COLLect:LRL:SINGleton:REFLection:TYPe
:SENSe{1-16}:CORRection:COLLect:THRu:CLEar
:SENSe{1-16}:CORRection:COLLect:THRu:ADD PORT34
For additional information, also see the instrument menu for this method under:
•MAIN | Calibration | CALIBRATION | Calibrate | CALIBRATE | Manual Cal | MANUAL
CAL | 3-Port Cal | THREE PORT CAL
From there, set the following:
•Cal Method = LRL/LRM
•Edit Cal Parameters | THREE PORT CAL SETUP | Cal Type = LRL/LRM+Singleton
Cmd Parameters: <char> PORT1 | PORT2 | PORT3 | PORT4 | PORT13 | PORT14 | PORT23 | PORT24
Range: NA
Default: PORT13
Syntax Example: :SENS1:CORR:COLL:LRL:PORT23:FULL3 PORT13
:SENSe{1-16}:CORRection:COLLect:LRL:PORT{13 | 14 | 23 | 24}:FULL4
Description: This command requires a 4-port VNA instrument. Sets the calibration type to Full Four
Port LRL for the indicated channel. In order to achieve a Full4 calibration using LRL
techniques, it is necessary to perform two Full2 LRL calibrations on independent port
pairs. The port number specified in this command is the port pair for the first LRL
calibration. The port pair of the second LRL calibration is made up of the other ports. No
query.
Cmd Parameters: NA
Range: NA
Default: NA
Syntax Example: :SENS1:CORR:COLL:LRL:PORT13:FULL4

5-82 :SENSe{1-16}:CORRection:COLLect:LRL:SINGleton Subsystem - 4-Port VNAs SCPI Commands
5-454 PN: 10410-00322 Rev. U MS464xB Series VNA PM
5-82 :SENSe{1-16}:CORRection:COLLect:LRL:SINGleton Subsystem -
4-Port VNAs
The :SENSe{1-16}:CORRection:COLLect:LRL:SINGleton subsystem commands provide configuration control of
the Line-Reflect-Line calibration using singletons in different configurations. The commands provide control of
singleton configuration parameters and output reporting. The use of the :LRL:SINGleton commands require a
4-port VNA instrument.
LRL Calibration Subsystems
The LRL-related calibration commands are organized into five (5) subsystems in the following sections:
•Section 5-78 “:SENSe{1-16}:CORRection:COLLect:LRL:BAND{1-5} Subsystem” on page 5-430
•Section 5-79 “:SENSe{1-16}:CORRection:COLLect:LRL:CALB Subsystem” on page 5-432
•Section 5-80 “:SENSe{1-16}:CORRection:COLLect:LRL:DEVice{1-10} Subsystem” on page 5-447
•Section 5-81 “:SENSe{1-16}:CORRection:COLLect:LRL:PORT Subsystem - 4-Port VNAs” on page 5-452
•Section 5-82 “:SENSe{1-16}:CORRection:COLLect:LRL:SINGleton Subsystem - 4-Port VNAs”
on page 5-454 (this subsystem)
•Section 5-84 “:SENSe{1-16}:CORRection:COLLect:LRL[:CALa] Subsystem” on page 5-460
:SENSe{1-16}:CORRection:COLLect:LRL:SINGleton:CKIT:LOAD <string>
Description: This command loads an LRL cal kit file into the Singleton LRL calibration on the
indicated channel.
Cmd Parameters: <string> Filename and path to the file in the form:
‘x:\directory\filename.lcf’
where x:\directory\filename.lcf exist and filename.lcf is a valid LRL cal kit
file.
Query Parameters: NA
Range: NA
Default: NA
Syntax Example: :SENS1:CORR:COLL:LRL:SING:CKIT:LOAD ‘c:\filename.lcf’
:SENSe{1-16}:CORRection:COLLect:LRL:SINGleton:CKIT:NAMe <string>
:SENSe{1-16}:CORRection:COLLect:LRL:SINGleton:CKIT:NAMe?
Description: This command sets the file name that will be stored in the Singleton LRL cal kit file.
The query outputs the file name that was last set for the currently loaded file.
Cmd Parameters: <string> Filename and path to the file in the form:
‘x:\directory\filename.lcf’
where x:\directory\filename.lcf exist and filename.lcf is a valid LRL cal kit file.
Query Output: <char> The name that is currently associated with the current cal kit file.
Range: NA
Default: NA
Syntax Example: :SENS1:CORR:COLL:LRL:SING:CKIT:NAM ‘C:\AnritsuVNA\mylrlcalkit.lcf’
:SENS1:CORR:COLL:LRL:SING:CKIT:NAM?

SCPI Commands 5-82 :SENSe{1-16}:CORRection:COLLect:LRL:SINGleton Subsystem - 4-Port VNAs
MS464xB Series VNA PM PN: 10410-00322 Rev. U 5-455
:SENSe{1-16}:CORRection:COLLect:LRL:SINGleton:CKIT:SAVe <string>
Description: This command saves an LRL cal kit file into the Singleton calibration on the indicated
channel.
Cmd Parameters: <string> Filename and path to the file in the form:
‘x:\directory\filename.lcf’
Query Parameters: NA
Range: NA
Default: NA
Syntax Example: :SENS1:CORR:COLL:LRL:SING:CKIT:SAVe ‘c:\filename.lcf’
:SENSe{1-16}:CORRection:COLLect:LRL:SINGleton:OPEN:C0 <NRf>
:SENSe{1-16}:CORRection:COLLect:LRL:SINGleton:OPEN:C0?
Description: Sets the capacitance of the LRL singleton open on the indicated channel. The C0 (zero)
coefficient is measured in Farads. Outputs the capacitance of the LRL singleton open on
the indicated channel.
Cmd Parameters: <NRf> The input parameter is in Farads.
Query Parameters: <NR3> The output parameter is in Farads.
Range: MPND
Default: 0.00000000000E+000
Syntax Example: :SENS1:CORR:COLL:LRL:SING:OPEN:C0 3.01E-12
:SENS1:CORR:COLL:LRL:SING:OPEN:C0?
:SENSe{1-16}:CORRection:COLLect:LRL:SINGleton:OPEN:C1 <NRf>
:SENSe{1-16}:CORRection:COLLect:LRL:SINGleton:OPEN:C1?
Description: Sets the C1 (C one) coefficient of the LRL singleton open on the indicated channel. The
C1 coefficient is measured in Farads/Hertz. Outputs the C1 coefficient of the LRL
singleton open on the indicated channel.
Cmd Parameters: <NRf> The input parameter is in Farads/Hertz.
Query Parameters: <NR3> The output parameter is in Farads/Hertz.
Range: MPND
Default: 0.00000000000E+000
Syntax Example: :SENS1:CORR:COLL:LRL:SING:OPEN:C1 2.0E0
:SENS1:CORR:COLL:LRL:SING:OPEN:C1?

5-82 :SENSe{1-16}:CORRection:COLLect:LRL:SINGleton Subsystem - 4-Port VNAs SCPI Commands
5-456 PN: 10410-00322 Rev. U MS464xB Series VNA PM
:SENSe{1-16}:CORRection:COLLect:LRL:SINGleton:OPEN:C2 <NRf>
:SENSe{1-16}:CORRection:COLLect:LRL:SINGleton:OPEN:C2?
Description: Sets the C2 coefficient of the LRL singleton open on the indicated channel. The C2
coefficient is measured in Farads/Hertz^2. Outputs the C2 coefficient of the LRL
singleton open on the indicated channel.
Cmd Parameters: <NRf> The input parameter is in Farads/Hertz^2 (Farads per Hertz squared).
Query Parameters: <NR3> The output parameter is in Farads/Hertz^2.
Range: MPND
Default: 0.00000000000E+000
Syntax Example: :SENS1:CORR:COLL:LRL:SING:OPEN:C2 2.0E0
:SENS1:CORR:COLL:LRL:SING:OPEN:C2?
:SENSe{1-16}:CORRection:COLLect:LRL:SINGleton:OPEN:C3 <NRf>
:SENSe{1-16}:CORRection:COLLect:LRL:SINGleton:OPEN:C3?
Description: Sets the C3 coefficient of the LRL singleton open on the indicated channel. The C3
coefficient is measured in Farads/Hertz^3. Outputs the C3 coefficient of the LRL
singleton open on the indicated channel.
Cmd Parameters: <NRf> The input parameter is in Farads/Hertz^3 (Farads per Hertz cubed).
Query Parameters: <NR3> The output parameter is in Farads/Hertz^3.
Range: MPND
Default: 0.00000000000E+000
Syntax Example: :SENS1:CORR:COLL:LRL:SING:OPEN:C3 2.0E0
:SENS1:CORR:COLL:LRL:SING:OPEN:C3?
:SENSe{1-16}:CORRection:COLLect:LRL:SINGleton:OPEN:OFFSet <NRf>
:SENSe{1-16}:CORRection:COLLect:LRL:SINGleton:OPEN:OFFSet?
Description: On 4-port VNAs, sets the offset length of the LRL singleton open on the indicated channel
for a three-port LRL calibration. A prior command defined the singleton as open or short.
This command then defines open/short nature of that singleton. For port-pair and
singleton LRL calibrations, the following combinations are allowed:
•Port Pair 1-2 may not be used.
•Port Pair 1-3 with singleton 2 or 4
•Port Pair 1-4 with singleton 2 or 3
•Port Pair 2-3 with singleton 1 or 2
•Port Pair 2-4 with singleton 1 or 3
•Port Pair 3-4 may not be used.
The query form outputs the offset length of the LRL singleton open on the indicated
channel.
Cmd Parameters: <NRf> The input parameter is in Meters.
Query Parameters: <NR3> The output parameter is in Meters.
Range: MPND
Default: 0.00000000000E+000
Syntax Example: :SENS1:CORR:COLL:LRL:SING:OPEN:OFFS 1.0E0
:SENS1:CORR:COLL:LRL:SING:OPEN:OFFS?

SCPI Commands 5-82 :SENSe{1-16}:CORRection:COLLect:LRL:SINGleton Subsystem - 4-Port VNAs
MS464xB Series VNA PM PN: 10410-00322 Rev. U 5-457
:SENSe{1-16}:CORRection:COLLect:LRL:SINGleton:REFLection:TYPe <char>
:SENSe{1-16}:CORRection:COLLect:LRL:SINGleton:REFLection:TYPe?
Description: Assigns the LRL Singleton reflection type on the indicated channel. Outputs the LRL
Singleton reflection type on the indicated channel.
Cmd Parameters: <char> OPEN | SHORt
Query Parameters: <char> OPEN | SHOR
Range: NA
Default: OPEN
Syntax Example: :SENS1:CORR:COLL:LRL:SING:REFL:TYP SHOR
:SENS1:CORR:COLL:LRL:SING:REFL:TYP?
:SENSe{1-16}:CORRection:COLLect:LRL:SINGleton:SHORt:L0 <NRf>
:SENSe{1-16}:CORRection:COLLect:LRL:SINGleton:SHORt:L0?
Description: Sets the inductance of the LRL singleton short on the indicated channel. The L0 (zero)
coefficient is measured in Henrys. Outputs the inductance of the LRL singleton short on
the indicated channel.
Cmd Parameters: <NRf> The input parameter is in Henrys.
Query Parameters: <NR3> The output parameter is in Henrys.
Range: MPND
Default: 0.00000000000E+000
Syntax Example: :SENS1:CORR:COLL:LRL:SING:SHOR:L0 2.0E-6
:SENS1:CORR:COLL:LRL:SING:SHOR:L0?
:SENSe{1-16}:CORRection:COLLect:LRL:SINGleton:SHORt:L1 <NRf>
:SENSe{1-16}:CORRection:COLLect:LRL:SINGleton:SHORt:L1?
Description: Sets the L1 (L one) coefficient of the LRL singleton short on the indicated channel. The
L1 coefficient is measured in Henrys/Hertz. Outputs the L1 coefficient of the LRL
singleton short on the indicated channel.
Cmd Parameters: <NRf> The input parameter is in Henrys/Hertz.
Query Parameters: <NR3> The output parameter is in Henrys/Hertz.
Range: MPND
Default: 0.00000000000E+000
Syntax Example: :SENS1:CORR:COLL:LRL:SING:SHOR:L1 2.0E0
:SENS1:CORR:COLL:LRL:SING:SHOR:L1?

5-82 :SENSe{1-16}:CORRection:COLLect:LRL:SINGleton Subsystem - 4-Port VNAs SCPI Commands
5-458 PN: 10410-00322 Rev. U MS464xB Series VNA PM
:SENSe{1-16}:CORRection:COLLect:LRL:SINGleton:SHORt:L2 <NRf>
:SENSe{1-16}:CORRection:COLLect:LRL:SINGleton:SHORt:L2?
Description: Sets the L2 coefficient of the LRL singleton short on the indicated channel. The L2
coefficient is measured in Henrys/Hertz^2. Outputs the L2 coefficient of the LRL
singleton short on the indicated channel.
Cmd Parameters: <NRf> The input parameter is in Henrys/Hertz^2 (Henrys per Hertz squared).
Query Parameters: <NR3> The output parameter is in Henrys/Hertz^2.
Range: MPND
Default: 0.00000000000E+000
Syntax Example: :SENS1:CORR:COLL:LRL:SING:SHOR:L2 2.0E0
:SENS1:CORR:COLL:LRL:SING:SHOR:L2?
:SENSe{1-16}:CORRection:COLLect:LRL:SINGleton:SHORt:L3 <NRf>
:SENSe{1-16}:CORRection:COLLect:LRL:SINGleton:SHORt:L3?
Description: The command sets the L3 coefficient of the LRL singleton short on the indicated channel.
The L3 coefficient is measured in Henrys/Hertz^3. The query outputs the L3 coefficient
of the LRL singleton short on the indicated channel.
Cmd Parameters: <NRf> The input parameter is in Henrys/Hertz^3 (Henrys per Hertz cubed).
Query Parameters: <NR3> The output parameter is in Henrys/Hertz^3.
Range: MPND
Default: 0.00000000000E+000
Syntax Example: :SENS1:CORR:COLL:LRL:SING:SHOR:L3 2.0E0
:SENS1:CORR:COLL:LRL:SING:SHOR:L3?
:SENSe{1-16}:CORRection:COLLect:LRL:SINGleton:SHORt:OFFSet <NRf>
:SENSe{1-16}:CORRection:COLLect:LRL:SINGleton:SHORt:OFFSet?
Description: The command sets the offset length of the LRL singleton short on the indicated channel.
The query outputs the offset length of the LRL singleton short on the indicated channel.
Cmd Parameters: <NRf> The input parameter is in Meters.
Query Parameters: <NR3> The output parameter is in Meters.
Range: MPND
Default: 0.00000000000E+000
Syntax Example: :SENS1:CORR:COLL:LRL:SING:SHOR:OFFS 1.0E0
:SENS1:CORR:COLL:LRL:SING:SHOR:OFFS?

SCPI Commands 5-83 :SENSe{1-16}:CORRection:COLLect:LRL:WAVeguide Subsystem
MS464xB Series VNA PM PN: 10410-00322 Rev. U 5-459
5-83 :SENSe{1-16}:CORRection:COLLect:LRL:WAVeguide Subsystem
The :SENSe{1-16}:CORRection:COLLect:LRL:WAVeguide subsystem commands provide control of the
waveguide Line-Reflect-Line parameters for dielectric and cutoff frequency values.
LRL Calibration Subsystems
The LRL-related calibration commands are organized into five (5) subsystems in the following sections:
•Section 5-79 “:SENSe{1-16}:CORRection:COLLect:LRL:CALB Subsystem” on page 5-432
•Section 5-80 “:SENSe{1-16}:CORRection:COLLect:LRL:DEVice{1-10} Subsystem” on page 5-447
•Section 5-81 “:SENSe{1-16}:CORRection:COLLect:LRL:PORT Subsystem - 4-Port VNAs” on page 5-452
•Section 5-82 “:SENSe{1-16}:CORRection:COLLect:LRL:SINGleton Subsystem - 4-Port VNAs”
on page 5-454
•Section 5-84 “:SENSe{1-16}:CORRection:COLLect:LRL[:CALa] Subsystem” on page 5-460 (this
subsystem)
:SENSe{1-16}:CORRection:COLLect:LRL:WAVeguide:DIELectric <NRf>
:SENSe{1-16}:CORRection:COLLect:LRL:WAVeguide:DIELectric?
Description: Sets the LRL waveguide calibration dielectric for the indicated channel. Outputs the LRL
waveguide calibration dielectric for the indicated channel.
Cmd Parameters: <NRf>
Query Parameters: NA
Output: <NR3>
Range: MPND
Default: NA
Syntax Example: :SENS1:CORR:COLL:LRL:WAV:DIEL <NRf>
:SENS1:CORR:COLL:LRL:WAV:DIEL?
:SENSe{1-16}:CORRection:COLLect:LRL:WAVeguide:FREQuency <NRf>
:SENSe{1-16}:CORRection:COLLect:LRL:WAVeguide:FREQuency?
Description: The command sets the LRL waveguide calibration cutoff frequency for the indicated
channel. Outputs the LRL waveguide calibration dielectric for the indicated channel.
Cmd Parameters: <NRf>
Query Parameters: NA
Output: <NR3>
Range: MPND
Default: NA
Syntax Example: :SENS1:CORR:COLL:LRL:WAV:FREQ <NRf>
:SENS1:CORR:COLL:LRL:WAV:FREQ?

5-84 :SENSe{1-16}:CORRection:COLLect:LRL[:CALa] Subsystem SCPI Commands
5-460 PN: 10410-00322 Rev. U MS464xB Series VNA PM
5-84 :SENSe{1-16}:CORRection:COLLect:LRL[:CALa] Subsystem
The :SENSe{1-16}:CORRection:COLLect:LRL[:CALa] subsystem commands provide control of Line-Reflect-Line
first calibration (or CALa) configuration parameters, execution, and output reporting.
LRL Calibration Subsystems
The LRL-related calibration commands are organized into five (5) subsystems in the following sections:
•Section 5-78 “:SENSe{1-16}:CORRection:COLLect:LRL:BAND{1-5} Subsystem” on page 5-430
•Section 5-79 “:SENSe{1-16}:CORRection:COLLect:LRL:CALB Subsystem” on page 5-432
•Section 5-80 “:SENSe{1-16}:CORRection:COLLect:LRL:DEVice{1-10} Subsystem” on page 5-447
•Section 5-81 “:SENSe{1-16}:CORRection:COLLect:LRL:PORT Subsystem - 4-Port VNAs” on page 5-452
•Section 5-82 “:SENSe{1-16}:CORRection:COLLect:LRL:SINGleton Subsystem - 4-Port VNAs”
on page 5-454
•Section 5-84 “:SENSe{1-16}:CORRection:COLLect:LRL[:CALa] Subsystem” on page 5-460 (this
subsystem)
:SENSe{1-16}:CORRection:COLLect:LRL[:CALa]:BAND:COUNt <NRf>
:SENSe{1-16}:CORRection:COLLect:LRL[:CALa]:BAND:COUNt?
Description: Sets the number of bands to use in the LRL CALa calibration on the indicated channel.
Outputs the number of bands to use in the LRL CALa calibration on the indicated
channel.
Cmd Parameters: <NRf> The input parameter is an integer.
Query Parameters: NA
Query Output: <NR1> The output parameter is an integer.
Range: 1 to 5
Default: 1
Syntax Example: :SENS1:CORR:COLL:LRL:BAND:COUN 2
:SENS1:CORR:COLL:LRL:BAND:COUN?
:SENSe{1-16}:CORRection:COLLect:LRL[:CALa]:BAND{1-5}:FREQuency <NRf>
:SENSe{1-16}:CORRection:COLLect:LRL[:CALa]:BAND{1-5}:FREQuency?
Description: The command sets the reference frequency for loss of the given band of the LRL CALa
calibration on the indicated channel.
The query outputs the reference frequency for loss of the given band of the LRL CALa
calibration on the indicated channel.
Cmd Parameters: <NRf> The input parameter is in Hertz.
Query Parameters: NA
Query Output: <NR3> The input parameter is in Hertz
Range: 7E4 to 7E10
Default: 0.00000000000E+000
Syntax Example: :SENS1:CORR:COLL:LRL:BAND1:FREQ 1.0E9
:SENS1:CORR:COLL:LRL:BAND1:FREQ?

SCPI Commands 5-84 :SENSe{1-16}:CORRection:COLLect:LRL[:CALa] Subsystem
MS464xB Series VNA PM PN: 10410-00322 Rev. U 5-461
:SENSe{1-16}:CORRection:COLLect:LRL[:CALa]:BAND{1-5}:LOSS <NRf>
:SENSe{1-16}:CORRection:COLLect:LRL[:CALa]:BAND{1-5}:LOSS?
Description: The command sets the line loss of the given band of the LRL CALa calibration on the
indicated channel.
The query outputs the line loss of the given band of the LRL CALa calibration on the
indicated channel.
Cmd Parameters: <NRf> The input parameter is in dB/mm.
Query Parameters: NA
Query Output: <NR3>The input parameter is in dB/mm.
Range: NA
Default: 0.00000000000E+000
Syntax Example: :SENS1:CORR:COLL:LRL:BAND1:LOSS 3.0E0
:SENS1:CORR:COLL:LRL:BAND1:LOSS?
:SENSe{1-16}:CORRection:COLLect:LRL[:CALa]:BAND{1-5}:REFLection:TYPe
<char>
:SENSe{1-16}:CORRection:COLLect:LRL[:CALa]:BAND{1-5}:REFLection:TYPe?
Description: Sets the Band reflection type of the LRL CALa calibration on the indicated channel.
where:
•OPENlike = The reflection type is more like an open.
•SHORTlike = The reflection type is more like a short.
•BOTH = The reflection type is like both an open and a short.
Outputs the reflection type of the LRL CALa calibration on the indicated channel for a
given band.
Cmd Parameters: <char> OPENlike | SHORTlike | BOTH
Query Output: <char> OPEN | SHORT | BOTH
Range: NA
Default: OPEN
Syntax Example: :SENS1:CORR:COLL:LRL:BAND1:REFL:TYP OPEN
:SENS1:CORR:COLL:LRL:BAND1:REFL:TYP?
:SENSe{1-16}:CORRection:COLLect:LRL[:CALa]:CKIT:LOAD <string>
Description: This command loads an LRL cal kit file into CALa LRL calibration on the indicated
channel.
Cmd Parameters: <string> Filename and path to the file in the form:
x:\directory\filename.lcf
where x:\directory\filename.lcf exists and filename.lcf is a valid LRL cal kit
file.
Query Parameters: NA
Range: NA
Default: NA
Syntax Example: :SENS1:CORR:COLL:LRL:CKIT:LOAD ‘c:\filename.lcf’

5-84 :SENSe{1-16}:CORRection:COLLect:LRL[:CALa] Subsystem SCPI Commands
5-462 PN: 10410-00322 Rev. U MS464xB Series VNA PM
:SENSe{1-16}:CORRection:COLLect:LRL[:CALa]:CKIT:NAMe <string>
:SENSe{1-16}:CORRection:COLLect:LRL[:CALa]:CKIT:NAMe?
Description: This command sets the name that will be stored in the LRL cal kit file.
The query outputs the name that was last set for the currently loaded file.
Cmd Parameters: <string> Filename and path to the file in the form:
‘x:\directory\filename.lcf’
where x:\directory\filename.lcf exist and filename.lcf is a valid LRL cal kit file.
Query Parameters: NA
Query Output: <string> The name that is currently associated with the current cal kit file.
Range: NA
Default: NA
Syntax Example: :SENS1:CORR:COLL:LRL:CKIT:NAM ‘C:\AnritsuVNA\mylrlcalkit.lcf’
:SENS1:CORR:COLL:LRL:CKIT:NAM?
:SENSe{1-16}:CORRection:COLLect:LRL[:CALa]:CKIT:SAVe <string>
Description: This command saves an LRL cal kit file into CALa LRL calibration on the indicated
channel.
Cmd Parameters: <string> Filename and path to the file in the form:
‘x:\directory\filename.lcf’
Query Parameters: NA
Range: NA
Default: NA
Syntax Example: :SENS1:CORR:COLL:LRL:CKIT:SAV ‘c:\filename.lcf’
:SENSe{1-16}:CORRection:COLLect:LRL[:CALa]:DEVice{1-10}:LINE
Description: Initiates collection of the indicated Device Line Standard data for the CALa calibration
on the indicated channel. No query.
Cmd Parameters: NA
Range: NA
Default: NA
Syntax Example: :SENS1:CORR:COLL:LRL:DEV1:LINE

SCPI Commands 5-84 :SENSe{1-16}:CORRection:COLLect:LRL[:CALa] Subsystem
MS464xB Series VNA PM PN: 10410-00322 Rev. U 5-463
:SENSe{1-16}:CORRection:COLLect:LRL[:CALa]:DEVice{1-10}:LINE:
FREQuency<NRf>
:SENSe{1-16}:CORRection:COLLect:LRL[:CALa]:DEVice{1-10}:LINE:
FREQuency?
Description: The command sets the reference frequency for loss of the given device on the indicated
port-pair of the LRL calibration on the indicated channel. The available port pair is 12
where it is fixed as Port 1 and Port 2. The command can be used by 2-port and 4-port
VNA instruments.
The query outputs the reference frequency for loss of the given device on the indicated
port-pair of the LRL calibration on the indicated channel. The available port pair is 12.
This command has effect only when an odd-numbered device is entered. Recommend
using the following command that sets the Reference Frequency per Band:
:SENSe{1-16}:CORRection:COLLect:LRL[:CALa]:BAND{1-5}:FREQuency <NRf>
Cmd Parameters: <NRf> The input parameter is in Hertz.
Query Parameters: NA
Query Output: <NR3> The output parameter is in Hertz.
Range: 7E4 to 7E10
Default: 0.00000000000E+000
Syntax Example: :SENS1:CORR:COLL:LRL:DEV1:LINE:FREQ 1.0E7
:SENS1:CORR:COLL:LRL:DEV1:LINE:FREQ?
:SENSe{1-16}:CORRection:COLLect:LRL[:CALa]:DEVice{1-10}:LINE:LENGth
<NRf>
:SENSe{1-16}:CORRection:COLLect:LRL[:CALa]:DEVice{1-10}:LINE:LENGth?
Description: Sets the line length of the given device of the LRL CALa calibration on the indicated
channel. Outputs the line length of the given device of the LRL CALa calibration on the
indicated channel.
Cmd Parameters: <NRf> The input parameter is in Meters.
Query Parameters: <NR3> The output parameter is in Meters.
Range: MPND
Default: 0.00000000000E+000
Syntax Example: :SENS1:CORR:COLL:LRL:DEV1:LINE:LENG 1.0E0
:SENS1:CORR:COLL:LRL:DEV1:LINE:LENG?

5-84 :SENSe{1-16}:CORRection:COLLect:LRL[:CALa] Subsystem SCPI Commands
5-464 PN: 10410-00322 Rev. U MS464xB Series VNA PM
:SENSe{1-16}:CORRection:COLLect:LRL[:CALa]:DEVice{1-10}:LINE:LOSS <NRf>
:SENSe{1-16}:CORRection:COLLect:LRL[:CALa]:DEVice{1-10}:LINE:LOSS?
Description: Sets the line loss of the given device on the indicated port-pair of the LRL calibration on
the indicated channel. The available port pair is 12.
Outputs the line loss of the given device on the indicated port.
This command has effect only when an odd-numbered device is entered. Recommend
using the following command that sets the Loss per Band.
:SENSe{1-16}:CORRection:COLLect:LRL[:CALa]:BAND{1-5}:LOSS <NRf>
Cmd Parameters: <NRf> The input parameter is in dB/mm.
Query Parameters: NA
Query Output: <NR3> The output parameter is in dB/mm.
Range: NA
Default: 0.00000000000E+000
Syntax Example: :SENS1:CORR:COLL:LRL:DEV1:LINE:LOSS 3.0E0
:SENS1:CORR:COLL:LRL:DEV1:LINE:LOSS?
:SENSe{1-16}:CORRection:COLLect:LRL[:CALa]:DEVice{1-10}:PORT{1-4}:
MATCH:C0 <NRf>
:SENSe{1-16}:CORRection:COLLect:LRL[:CALa]:DEVice{1-10}:PORT{1-4}:
MATCH:C0?
Description: Sets capacitance of the match device on the indicated port of the LRL CALa calibration
on the indicated channel. The C0 (C zero) coefficient is in Farads.
Outputs capacitance of the match device on the indicated port of the LRL CALa
calibration on the indicated channel.
The use of Port 3 and/or Port 4 requires a 4-port VNA instrument.
This command has effect only when an even-numbered device is entered.
Cmd Parameters: <NRf> The input parameter is in Farads.
Query Parameters: <NR3> The output parameter is in Farads.
Range: MPND
Default: 0.00000000000E+000
Syntax Example: :SENS1:CORR:COLL:LRL:DEV2:PORT1:MATCH:C0 3.01E-12
:SENS1:CORR:COLL:LRL:DEV2:PORT1:MATCH:C0?

SCPI Commands 5-84 :SENSe{1-16}:CORRection:COLLect:LRL[:CALa] Subsystem
MS464xB Series VNA PM PN: 10410-00322 Rev. U 5-465
:SENSe{1-16}:CORRection:COLLect:LRL[:CALa]:DEVice{1-10}:PORT{1-4}:
MATCH:C1 <NRf>
:SENSe{1-16}:CORRection:COLLect:LRL[:CALa]:DEVice{1-10}:PORT{1-4}:
MATCH:C1?
Description: Sets the C1 (C one) coefficient of the match device on the indicated port of the LRL CALa
calibration on the indicated channel. The C1 coefficient is in Farads/Hertz.
Outputs the C1 coefficient of the match device on the indicated port of the LRL CALa
calibration on the indicated channel.
The use of Port 3 and/or Port 4 requires a 4-port VNA instrument.
This command has effect only when an even-numbered device is entered.
Cmd Parameters: <NRf> The input parameter is in Farads/Hertz.
Query Parameters: <NR3> The output parameter is in Farads/Hertz.
Range: MPND
Default Value: See “Calibration Component Parameters” on page 2-37.
Syntax Example: :SENS1:CORR:COLL:LRL:DEV2:PORT1:MATCH:C1 2.0E0
:SENS1:CORR:COLL:LRL:DEV2:PORT1:MATCH:C1?
:SENSe{1-16}:CORRection:COLLect:LRL[:CALa]:DEVice{1-10}:PORT{1-4}:
MATCH:C2 <NRf>
:SENSe{1-16}:CORRection:COLLect:LRL[:CALa]:DEVice{1-10}:PORT{1-4}:
MATCH:C2?
Description: Sets the C2 coefficient of the match device on the indicated port of the LRL CALa
calibration on the indicated channel. The C2 coefficient is in Farads/Hertz^2.
Outputs the C2 coefficient of the match device on the indicated port of the LRL CALa
calibration on the indicated channel.
The use of Port 3 and/or Port 4 requires a 4-port VNA instrument.
This command has effect only when an even-numbered device is entered.
Cmd Parameters: <NRf> The input parameter is in Farads/Hertz^2.
Query Parameters: <NR3> The output parameter is in Farads/Hertz^2.
Range: MPND
Default Value: See “Calibration Component Parameters” on page 2-37.
Syntax Example: :SENS1:CORR:COLL:LRL:DEV2:PORT1:MATCH:C2 2.0E0
:SENS1:CORR:COLL:LRL:DEV2:PORT1:MATCH:C2?

5-84 :SENSe{1-16}:CORRection:COLLect:LRL[:CALa] Subsystem SCPI Commands
5-466 PN: 10410-00322 Rev. U MS464xB Series VNA PM
:SENSe{1-16}:CORRection:COLLect:LRL[:CALa]:DEVice{1-10}:PORT{1-4}:
MATCH:C3 <NRf>
:SENSe{1-16}:CORRection:COLLect:LRL[:CALa]:DEVice{1-10}:PORT{1-4}:
MATCH:C3?
Description: Sets the C3 coefficient of the match device on the indicated port of the LRL CALa
calibration on the indicated channel. The C3 coefficient is in Farads/Hertz^3.
Outputs the C3 coefficient of the match device on the indicated port of the LRL CALa
calibration on the indicated channel.
The use of Port 3 and/or Port 4 requires a 4-port VNA instrument.
This command has effect only when an even-numbered device is entered.
Cmd Parameters: <NRf> The input parameter is in Farads/Hertz^3.
Query Parameters: <NR3> The output parameter is in Farads/Hertz^3.
Range: MPND
Default Value: See “Calibration Component Parameters” on page 2-37.
Syntax Example: :SENS1:CORR:COLL:LRL:DEV2:PORT1:MATCH:C3 2.0E0
:SENS1:CORR:COLL:LRL:DEV2:PORT1:MATCH:C3?
:SENSe{1-16}:CORRection:COLLect:LRL[:CALa]:DEVice{1-10}:PORT{1-4}:
MATCH:L0 <NRf>
:SENSe{1-16}:CORRection:COLLect:LRL[:CALa]:DEVice{1-10}:PORT{1-4}:
MATCH:L0?
Description: Sets inductance of the match device on the indicated port of the LRL CALa calibration on
the indicated channel. The L0 (zero) coefficient is in Henrys.
Outputs inductance of the match device on the indicated port of the LRL CALa
calibration on the indicated channel.
The use of Port 3 and/or Port 4 requires a 4-port VNA instrument.
This command has effect only when an even-numbered device is entered.
Cmd Parameters: <NRf> The input parameter is in Henrys.
Query Parameters: <NR3> The output parameter is in Henrys.
Range: MPND
Default: 0.00000000000E+000
Syntax Example: :SENS1:CORR:COLL:LRL:DEV2:PORT1:MATCH:L0 2.0E-6
:SENS1:CORR:COLL:LRL:DEV2:PORT1:MATCH:L0?

SCPI Commands 5-84 :SENSe{1-16}:CORRection:COLLect:LRL[:CALa] Subsystem
MS464xB Series VNA PM PN: 10410-00322 Rev. U 5-467
:SENSe{1-16}:CORRection:COLLect:LRL[:CALa]:DEVice{1-10}:PORT{1-4}:
MATCH:L1 <NRf>
:SENSe{1-16}:CORRection:COLLect:LRL[:CALa]:DEVice{1-10}:PORT{1-4}:
MATCH:L1?
Description: Sets the L1 (L one) coefficient of the match device on the indicated port of the LRL CALa
calibration on the indicated channel. The L1 coefficient is in Henrys/Hertz.
Outputs the L1 coefficient of the match device on the indicated port of the LRL CALa
calibration on the indicated channel.
The use of Port 3 and/or Port 4 requires a 4-port VNA instrument.
This command has effect only when an even-numbered device is entered.
Cmd Parameters: <NRf> The input parameter is in Henrys/Hertz.
Query Parameters: <NR3> The output parameter is in Henrys/Hertz.
Range: MPND
Default: 0.00000000000E+000
Syntax Example: :SENS1:CORR:COLL:LRL:DEV2:PORT1:MATCH:L1
:SENS1:CORR:COLL:LRL:DEV2:PORT1:MATCH:L1?
:SENSe{1-16}:CORRection:COLLect:LRL[:CALa]:DEVice{1-10}:PORT{1-4}:
MATCH:L2 <NRf>
:SENSe{1-16}:CORRection:COLLect:LRL[:CALa]:DEVice{1-10}:PORT{1-4}:
MATCH:L2?
Description: Sets the L2 coefficient of the match device on the indicated port of the LRL CALa
calibration on the indicated channel. The L2 coefficient is in Henrys/Hertz^2.
Outputs the L2 coefficient of the match device on the indicated port of the LRL CALa
calibration on the indicated channel.
The use of Port 3 and/or Port 4 requires a 4-port VNA instrument.
This command has effect only when an even-numbered device is entered.
Cmd Parameters: <NRf> The input parameter is in Henrys/Hertz^2.
Query Parameters: <NR3> The output parameter is in Henrys/Hertz^2.
Range: MPND
Default: 0.00000000000E+000
Syntax Example: :SENS1:CORR:COLL:LRL:DEV2:PORT1:MATCH:L2 2.0E0
:SENS1:CORR:COLL:LRL:DEV2:PORT1:MATCH:L2?

5-84 :SENSe{1-16}:CORRection:COLLect:LRL[:CALa] Subsystem SCPI Commands
5-468 PN: 10410-00322 Rev. U MS464xB Series VNA PM
:SENSe{1-16}:CORRection:COLLect:LRL[:CALa]:DEVice{1-10}:PORT{1-4}:
MATCH:L3 <NRf>
:SENSe{1-16}:CORRection:COLLect:LRL[:CALa]:DEVice{1-10}:PORT{1-4}:
MATCH:L3?
Description: Sets the L3 coefficient of the match device on the indicated port of the LRL CALa
calibration on the indicated channel. The L3 coefficient is in Henrys/Hertz^3.
Outputs the L3 coefficient of the match device on the indicated port of the LRL CALa
calibration on the indicated channel.
The use of Port 3 and/or Port 4 requires a 4-port VNA instrument.
This command has effect only when an even-numbered device is entered.
Cmd Parameters: <NRf> The input parameter is in Henrys/Hertz^3.
Query Parameters: <NR3> The output parameter is in Henrys/Hertz^3.
Range: MPND
Default: 0.00000000000E+000
Syntax Example: :SENS1:CORR:COLL:LRL:DEV2:PORT1:MATCH:L3 2.0E0
:SENS1:CORR:COLL:LRL:DEV2:PORT1:MATCH:L3?
:SENSe{1-16}:CORRection:COLLect:LRL[:CALa]:DEVice{1-10}:PORT{1-4}:
MATCH:OFF1 <NRf>
:SENSe{1-16}:CORRection:COLLect:LRL[:CALa]:DEVice{1-10}:PORT{1-4}:
MATCH:OFF1?
Description: Sets the offset Length1 coefficient of the match device on the indicated port of the LRL
CALa calibration on the indicated channel. The OFF1 coefficient is measured in
Meters/Hertz.
Outputs the offset Length1 coefficient of the match device on the indicated port of the
LRL CALa calibration on the indicated channel.
The use of Port 3 and/or Port 4 requires a 4-port VNA instrument.
This command has effect only when an even-numbered device is entered.
Cmd Parameters: <NRf> The input parameter is in Meters/Hertz.
Query Parameters: <NR3> The output parameter is in Meters/Hertz.
Range: MPND
Default: 0.00000000000E+000
Syntax Example: :SENS1:CORR:COLL:LRL:DEV2:PORT1:MATCH:OFF1 2.0E0
:SENS1:CORR:COLL:LRL:DEV2:PORT1:MATCH:OFF1?

SCPI Commands 5-84 :SENSe{1-16}:CORRection:COLLect:LRL[:CALa] Subsystem
MS464xB Series VNA PM PN: 10410-00322 Rev. U 5-469
:SENSe{1-16}:CORRection:COLLect:LRL[:CALa]:DEVice{1-10}:PORT{1-4}:
MATCH:OFF2 <NRf>
:SENSe{1-16}:CORRection:COLLect:LRL[:CALa]:DEVice{1-10}:PORT{1-4}:
MATCH:OFF2?
Description: Sets the offset Length2 coefficient of the match device on the indicated port of the LRL
CALa calibration on the indicated channel. The OFF2 coefficient is measured in
Meters/Hertz^2.
Outputs the offset Length2 coefficient of the match device on the indicated port of the
LRL CALa calibration on the indicated channel.
The use of Port 3 and/or Port 4 requires a 4-port VNA instrument.
This command has effect only when an even-numbered device is entered.
Cmd Parameters: <NRf> The input parameter is in Meters/Hertz^2.
Query Parameters: <NR3> The output parameter is in Meters/Hertz^2.
Range: MPND
Default: 0.00000000000E+000
Syntax Example: :SENS1:CORR:COLL:LRL:DEV2:PORT1:MATCH:OFF2 2.0E0
:SENS1:CORR:COLL:LRL:DEV2:PORT1:MATCH:OFF2?
:SENSe{1-16}:CORRection:COLLect:LRL[:CALa]:DEVice{1-10}:PORT{1-4}:
MATCH:OFF3 <NRf>
:SENSe{1-16}:CORRection:COLLect:LRL[:CALa]:DEVice{1-10}:PORT{1-4}:
MATCH:OFF3?
Description: Sets the offset Length3 coefficient of the match device on the indicated port of the LRL
CALa calibration on the indicated channel. The OFF3 coefficient is measured in
Meters/Hertz^3.
Outputs the offset Length3 coefficient of the match device on the indicated port of the
LRL CALa calibration on the indicated channel.
The use of Port 3 and/or Port 4 requires a 4-port VNA instrument.
This command has effect only when an even-numbered device is entered.
Cmd Parameters: <NRf> The input parameter is in Meters/Hertz^3.
Query Parameters: <NR3> The output parameter is in Meters/Hertz^3.
Range: MPND
Default: 0.00000000000E+000
Syntax Example: :SENS1:CORR:COLL:LRL:DEV2:PORT1:MATCH:OFF3 2.0E0
:SENS1:CORR:COLL:LRL:DEV2:PORT1:MATCH:OFF3?

5-84 :SENSe{1-16}:CORRection:COLLect:LRL[:CALa] Subsystem SCPI Commands
5-470 PN: 10410-00322 Rev. U MS464xB Series VNA PM
:SENSe{1-16}:CORRection:COLLect:LRL[:CALa]:DEVice{1-10}:PORT{1-4}:
MATCH:OFFS <NRf>
:SENSe{1-16}:CORRection:COLLect:LRL[:CALa]:DEVice{1-10}:PORT{1-4}:
MATCH:OFFS?
Description: Sets offset length of the match device on the indicated port of the LRL CALa calibration
on the indicated channel.
Outputs offset length of the match device on the indicated port of the LRL CALa
calibration on the indicated channel.
The use of Port 3 and/or Port 4 requires a 4-port VNA instrument.
This command has effect only when an even-numbered device is entered.
Cmd Parameters: <NRf> The input parameter is in Meters.
Query Parameters: <NR3> The output parameter is in Meters.
Range: MPND
Default: 0.00000000000E+000
Syntax Example: :SENS1:CORR:COLL:LRL:DEV2:PORT1:MATCH:OFFS 1.0E0
:SENS1:CORR:COLL:LRL:DEV2:PORT1:MATCH:OFFS?
:SENSe{1-16}:CORRection:COLLect:LRL[:CALa]:DEVice{1-10}:PORT{1-4}:
MATCH:R <NRf>
:SENSe{1-16}:CORRection:COLLect:LRL[:CALa]:DEVice{1-10}:PORT{1-4}:
MATCH:R?
Description: Sets resistance of the match device on the indicated port of the LRL CALa calibration on
the indicated channel.
Outputs resistance of the match device on the indicated port of the LRL CALa calibration
on the indicated channel.
The use of Port 3 and/or Port 4 requires a 4-port VNA instrument.
This command has effect only when an even-numbered device is entered.
Cmd Parameters: <NRf> The input parameter is in Ohms.
Query Parameters: <NR3> The output parameter is in Ohms.
Range: MPND
Default: 5.00000000000E+001
Syntax Example: :SENS1:CORR:COLL:LRL:DEV2:PORT1:MATCH:R 7.5E1
:SENS1:CORR:COLL:LRL:DEV2:PORT1:MATCH:R?

SCPI Commands 5-84 :SENSe{1-16}:CORRection:COLLect:LRL[:CALa] Subsystem
MS464xB Series VNA PM PN: 10410-00322 Rev. U 5-471
:SENSe{1-16}:CORRection:COLLect:LRL[:CALA]:DEVice{1-10}:PORT{1-4}:
MATCH:S1P:FILE <string>
:SENSe{1-16}:CORRection:COLLect:LRL[:CALA]:DEVice{1-10}:PORT{1-4}:
MATCH:S1P:FILE?
Description: The command sets the MATCH S1P file on the selected port of the selected device for
LRL CALA calibration for the indicated channel. The query outputs the MATCH S1P file
on the selected port of the selected device for LRL CALA calibration for the indicated
channel.
This command has effect only when an even-numbered device is entered.
Cmd Parameters: <string> s1p file path
Query Parameters: NA
Query Output: <char1> s1p file path
Range: NA
Default: NA
Syntax Example: :SENS1:CORR:COLL:LRL:DEV2:PORT1:MATCH:S1P:FILE ’x:
\directory\filename.s1p’
:SENS1:CORR:COLL:LRL:DEV2:PORT1:MATCH:S1P:FILE?
:SENSe{1-16}:CORRection:COLLect:LRL[:CALa]:DEVice{1-10}:PORT{1-4}
:MATCH:Z0 <NRf>
:SENSe{1-16}:CORRection:COLLect:LRL[:CALa]:DEVice{1-10}:PORT{1-4}:
MATCH:Z0?
Description: Sets impedance of the match device on the indicated port of the LRL CALa calibration on
the indicated channel.
Outputs impedance of the match device on the indicated port of the LRL CALa
calibration on the indicated channel.
The use of Port 3 and/or Port 4 requires a 4-port VNA instrument.
This command has effect only when an even-numbered device is entered.
Cmd Parameters: <NRf> The input parameter is in Ohms.
Query Parameters: <NR3> The output parameter is in Ohms.
Range: MPND
Default: 5.00000000000E+001
Syntax Example: :SENS1:CORR:COLL:LRL:DEV2:PORT1:MATCH:Z0 7.5E1
:SENS1:CORR:COLL:LRL:DEV2:PORT1:MATCH:Z0?

5-84 :SENSe{1-16}:CORRection:COLLect:LRL[:CALa] Subsystem SCPI Commands
5-472 PN: 10410-00322 Rev. U MS464xB Series VNA PM
:SENSe{1-16}:CORRection:COLLect:LRL[:CALa]:DEVice{1-10}:TYPe <char>
:SENSe{1-16}:CORRection:COLLect:LRL[:CALa]:DEVice{1-10}:TYPe?
Description: Sets the type of the given device in the LRL CALa calibration on the indicated channel.
Outputs the type of the given device in the LRL CALa calibration on the indicated
channel.
Cmd Parameters: <char> LINE | MATCH | DEVICE1 | DEVICE2
Query Parameters: <char> LINE | MATCH | DEVICE1 | DEVICE2
Range: NA
Default: LINE
Syntax Example: :SENS1:CORR:COLL:LRL:DEV1:TYP LINE
:SENS1:CORR:COLL:LRL:DEV1:TYP?
:SENSe{1-16}:CORRection:COLLect:LRL[:CALa]:FREQuency:BREakpoint <NRf>
:SENSe{1-16}:CORRection:COLLect:LRL[:CALa]:FREQuency:BREakpoint?
Description: Sets the breakpoint frequency of the LRL CALa calibration on the indicated channel.
Outputs the breakpoint frequency of the LRL CALa calibration on the indicated channel.
Note: This is a legacy command. Use the command:
:SENSe{1-16}:CORRection:COLLect:LRL[:CALa]:FREQuency:BREakpoint{1-4} <NRf>
Cmd Parameters: <NRf> The input parameter is in Hertz.
Query Parameters: <NR3> The output parameter is in Hertz.
Range: 0 to MPND
Default: 3.00000000000E+009
Syntax Example: :SENS1:CORR:COLL:LRL:FREQ:BRE 1.0E7
:SENS1:CORR:COLL:LRL:FREQ:BRE?

SCPI Commands 5-84 :SENSe{1-16}:CORRection:COLLect:LRL[:CALa] Subsystem
MS464xB Series VNA PM PN: 10410-00322 Rev. U 5-473
:SENSe{1-16}:CORRection:COLLect:LRL[:CALa]:FREQuency:BREakpoint{1-4}
<NRf>
:SENSe{1-16}:CORRection:COLLect:LRL[:CALa]:FREQuency:BREakpoint{1-4}?
Description: The command sets the breakpoint frequency between bands of LRL calibration on a
indicated channel.
The query outputs the breakpoint frequency between bands of LRL calibration on a
indicated channel. For a 4-port system, the command is meant for CAL A of LRL.
In the command, the number next to BREakpoint has the following correspondence:
•BREakpoint1: Breakpoint frequency between bands 2 and 1
•BREakpoint2: Breakpoint frequency between bands 3 and 2
•BREakpoint3: Breakpoint frequency between bands 4 and 3
•BREakpoint4: Breakpoint frequency between bands 5 and 4
Cmd Parameters: <NRf> The input parameter is in Hertz.
Query Parameters: <NR3> The output parameter is in Hertz.
Range: MPND
Default: 3E09
Syntax Example: :SENS1:CORR:COLL:LRL:FREQ:BRE1 4E09
:SENS1:CORR:COLL:LRL:FREQ:BRE1?
:SENSe{1-16}:CORRection:COLLect:LRL[:CALa]:OPEN:OFFS <NRf>
:SENSe{1-16}:CORRection:COLLect:LRL[:CALa]:OPEN:OFFS?
Description: Sets the offset length of the open like reflection of the LRL CALa calibration on the
indicated channel. Outputs the offset length of the open like reflection of the LRL CALa
calibration on the indicated channel.
Cmd Parameters: <NRf> The input parameter is in Meters.
Query Parameters: <NR3> The output parameter is in Meters.
Range: MPND
Default: 0.00000000000E+000
Syntax Example: :SENS1:CORR:COLL:LRL:OPEN:OFFS 1.0E0
:SENS1:CORR:COLL:LRL:OPEN:OFFS?

5-84 :SENSe{1-16}:CORRection:COLLect:LRL[:CALa] Subsystem SCPI Commands
5-474 PN: 10410-00322 Rev. U MS464xB Series VNA PM
:SENSe{1-16}:CORRection:COLLect:LRL[:CALa]:REFPlane <char>
:SENSe{1-16}:CORRection:COLLect:LRL[:CALa]:REFPlane?
Description: Sets the location of the reference plane in the LRL CALa calibration on the indicated
channel where:
•MIDdle = the middle of the transmission line
•END = the end of the transmission line
Outputs the location of the reference plane in the LRL CALa calibration on the indicated
channel.
Cmd Parameters: <char> MIDdle | END
Query Parameters: <char> MID | END
Range: NA
Default: END
Syntax Example: :SENS1:CORR:COLL:LRL:REFP MID
:SENS1:CORR:COLL:LRL:REFP?
:SENSe{1-16}:CORRection:COLLect:LRL[:CALa]:SHORT:OFFS <NRf>
:SENSe{1-16}:CORRection:COLLect:LRL[:CALa]:SHORT:OFFS?
Description: Sets the offset length of the short like reflection of the LRL CALa calibration on the
indicated channel. Outputs the offset length of the short like reflection of the LRL CALa
calibration on the indicated channel.
Cmd Parameters: <NRf> The input parameter is in Meters.
Query Parameters: <NR3> The output parameter is in Meters.
Range: MPND
Default: 0.00000000000E+000
Syntax Example: :SENS1:CORR:COLL:LRL:SHORT:OFFS 1.0E0
:SENS1:CORR:COLL:LRL:SHORT:OFFS?

SCPI Commands 5-85 :SENSe{1-16}:CORRection:COLLect:METHod Subsystem
MS464xB Series VNA PM PN: 10410-00322 Rev. U 5-475
5-85 :SENSe{1-16}:CORRection:COLLect:METHod Subsystem
The :SENSe{1-16}:CORRection:COLLect:METHod subsystem command sets the calibration method for the
indicated channel. When configuring the instrument calibration this option must be set first, generally
followed by line type, and finally calibration type. Optionally, these commands are followed by coefficient and
characterization commands for user-defined calibration devices and kits.
Calibration Setup Subsystems
These subsystems are used during various phases of calibration configuration setup:
•Section 5-17 “:CALCulate{1-16}:IMPedance:TRANsformation Subsystem” on page 5-95
•Section 5-33 “:CALCulate{1-16}:REFerence Subsystem” on page 5-192
•Section 5-85 “:SENSe{1-16}:CORRection:COLLect:METHod Subsystem” on page 5-475
•Section 5-86 “:SENSe{1-16}:CORRection:COLLect:MICrostrip Subsystem” on page 5-476
•Section 5-87 “:SENSe{1-16}:CORRection:COLLect:MULTiple Subsystem” on page 5-481
•Section 5-89 “:SENSe{1-16}:CORRection:COLLect Subsystem” on page 5-525
•Section 5-90 “:SENSe{1-16}:CORRection:COLLect:WAVeguide Subsystem” on page 5-527
•Section 5-91 “:SENSe{1-16}:CORRection:COLLect[:CALa]:PORT Subsystem” on page 5-534
•Section 5-95 “:SENSe{1-16}:CORRection:INTerpolation Subsystem” on page 5-552
•Section 5-97 “:SENSe{1-16}:CORRection:STATe Subsystem” on page 5-554
:SENSe{1-16}:CORRection:COLLect:METHod <char>
:SENSe{1-16}:CORRection:COLLect:METHod?
Description: The command sets the calibration method for the indicated channel. The following
calibration methods are available:
•AUTOcal = Automatic Calibrator (AutoCal) Module calibration method using
Anritsu 36585-Series Precision AutoCal Modules
•ACLIght = Automatic Calibrator (AutoCal) Module calibration method using
Anritsu 36581-Series Standard AutoCal Modules.
•LRL = Line-Reflect-Line calibration method
•LRM = Line-Reflect-Match calibration method
•SOLR = Short-Open-Load-Reciprocal calibration method
•SOLT = Short-Open-Load-Through calibration method
•SSLT = Short-Short-Load-Through calibration method
•SSST = Short-Short-Short-Through calibration method
•BBCal = Broadband Cal: Merged Short-Open-Load-Through/Reciprocal (SOLT/R)
and Short-Short-Short-Through/Reciprocal (SSST/R)
Note that the type depends on where the breakpoint is set. Sometimes it could be
just SOLX, SSST or a merge of both.
The query outputs the calibration method for the indicated channel.
Cmd Parameters: <char> AUTOcal | ACLIght | LRL | LRM | SOLR | SOLT | SSLT | SSST | BBCal
Query Parameters: <char> AUTO | ACLI | LRL | LRM | SOLR | SOLT | SSLT | SSST | BBCal
Range: NA
Default Value: SOLT
Syntax Example: :SENS1:CORR:COLL:METH AUTO
:SENS1:CORR:COLL:METH?

5-86 :SENSe{1-16}:CORRection:COLLect:MICrostrip Subsystem SCPI Commands
5-476 PN: 10410-00322 Rev. U MS464xB Series VNA PM
5-86 :SENSe{1-16}:CORRection:COLLect:MICrostrip Subsystem
The :SENSe{1-16}:CORRection:COLLect:MICrostrip subsystem commands set the parameter values for
dielectric, kit type, and port assigned for microstrip substrate values.
Calibration Setup Subsystems
These subsystems are used during various phases of calibration configuration setup:
•Section 5-17 “:CALCulate{1-16}:IMPedance:TRANsformation Subsystem” on page 5-95
•Section 5-33 “:CALCulate{1-16}:REFerence Subsystem” on page 5-192
•Section 5-85 “:SENSe{1-16}:CORRection:COLLect:METHod Subsystem” on page 5-475
•Section 5-86 “:SENSe{1-16}:CORRection:COLLect:MICrostrip Subsystem” on page 5-476
•Section 5-87 “:SENSe{1-16}:CORRection:COLLect:MULTiple Subsystem” on page 5-481
•Section 5-89 “:SENSe{1-16}:CORRection:COLLect Subsystem” on page 5-525
•Section 5-90 “:SENSe{1-16}:CORRection:COLLect:WAVeguide Subsystem” on page 5-527
•Section 5-91 “:SENSe{1-16}:CORRection:COLLect[:CALa]:PORT Subsystem” on page 5-534
•Section 5-95 “:SENSe{1-16}:CORRection:INTerpolation Subsystem” on page 5-552
•Section 5-97 “:SENSe{1-16}:CORRection:STATe Subsystem” on page 5-554
:SENSe{1-16}:CORRection:COLLect:MICrostrip:DIELectric <NRf>
:SENSe{1-16}:CORRection:COLLect:MICrostrip:DIELectric?
Description: Sets the microstrip substrate dielectric value for calibration on the indicated channel. See
“Calibration Component Parameters” on page 2-37 for a complete listing of calibration
components, connectors, and their command parameters. Outputs the microstrip
substrate dielectric value for calibration on the indicated channel. See “Calibration
Component Parameters” on page 2-37 for a complete listing of calibration components,
connectors, and their Query Parameters.
Cmd Parameters: <NRf> The input parameter is a unitless number.
Query Parameters: <NR3> The output parameter is a unitless number.
Range: MPND
Default Value: See “Calibration Component Parameters” on page 2-37.
Syntax Example: :SENS1:CORR:COLL:MIC:DIEL 1.2E0
:SENS1:CORR:COLL:MIC:DIEL?

SCPI Commands 5-86 :SENSe{1-16}:CORRection:COLLect:MICrostrip Subsystem
MS464xB Series VNA PM PN: 10410-00322 Rev. U 5-477
:SENSe{1-16}:CORRection:COLLect:MICrostrip:EFFective <NRf>
:SENSe{1-16}:CORRection:COLLect:MICrostrip:EFFective?
Description: Sets the microstrip effective dielectric value for calibration on the indicated channel. See
“Calibration Component Parameters” on page 2-37 for a complete listing of calibration
components, connectors, and their Command Parameters. Outputs the microstrip
effective dielectric value for calibration on the indicated channel. See “Calibration
Component Parameters” on page 2-37 for a complete listing of calibration components,
connectors, and their Command Parameters.
Cmd Parameters: <NRf> The input parameter is a unitless number.
Query Parameters: <NR3> The output parameter is a unitless number.
Range: MPND
Default Value: See “Calibration Component Parameters” on page 2-37.
Syntax Example: :SENS1:CORR:COLL:MIC:EFF 1.2E0
:SENS1:CORR:COLL:MIC:EFF?

5-86 :SENSe{1-16}:CORRection:COLLect:MICrostrip Subsystem SCPI Commands
5-478 PN: 10410-00322 Rev. U MS464xB Series VNA PM
:SENSe{1-16}:CORRection:COLLect:MICrostrip:KIT <char>
:SENSe{1-16}:CORRection:COLLect:MICrostrip:KIT?
Description: Selects the microstrip kit to use for calibration on the indicated channel. See “Calibration
Component Parameters” on page 2-37 for a complete listing of calibration components,
connectors, and their Command Parameters.
Available Microstrip Kits
The available microstrip kit parameters are:
•MIL10 = Standard 10-mil (0.010” or 0.25400 mm thick) microstrip
•MIL15 = Standard 15-mil (0.015” or 0.38100 mm thick) microstrip
•MIL25 = Standard 10-mil (0.025” or 0.63500 mm thick) microstrip
•USERx = User-defined microstrip 1 through 32 (e.g., USER5, USER23)
Using User-Defined Microstrip Kits
User-defined microstrips (USER1 through USER8 above) can be defined through the
menu-driven user interface by entering six values:
•Microstrip Kit Label = Defaults as “User-DefinedN” (where N = 1 to 8) and can be
changed as required. Programmatically, the each user-defined microstrip kit name
must be still referred to as the appropriate “USERn” parameter.
•Strip Width (mm). Programmatically, the width is entered in Meters.
•Impedance (Ohms)
•Substrate Thickness (mm). Programmatically, the thickness is entered in Meters.
•Substrate Dielectric Value
•Effective Dielectric Value
Query Output
Outputs the microstrip kit selected for calibration on the indicated channel.
See “Calibration Component Parameters” on page 2-37 for a complete listing of
calibration components, connectors, and their Command Parameters.
Cmd Parameters: <char> MIL10 | MIL15 | MIL25 | USER1 | USER2 | USER3 | USER4 | USER5 |
USER6 | USER7 | USER8 | USER9 | USER10 | USER11 | USER12 | USER13 |
USER14 | USER15 | USER16 | USER17 | USER18 | USER19 | USER20 | USER21 |
USER22 | USER23 | USER24 | USER25 | USER26 | USER27 | USER28 | USER29 |
USER30 | USER31 | USER32
Query Parameters: <char> MIL10 | MIL15 | MIL25 | USER1 | USER2 | USER3 | USER4 | USER5 |
USER6 | USER7 | USER8 | USER9 | USER10 | USER11 | USER12 | USER13 |
USER14 | USER15 | USER16 | USER17 | USER18 | USER19 | USER20 | USER21 |
USER22 | USER23 | USER24 | USER25 | USER26 | USER27 | USER28 | USER29 |
USER30 | USER31 | USER32
Range: NA
Default Value: MIL10
Syntax Example: :SENS1:CORR:COLL:MIC:KIT MIL15
:SENS1:CORR:COLL:MIC:KIT?

SCPI Commands 5-86 :SENSe{1-16}:CORRection:COLLect:MICrostrip Subsystem
MS464xB Series VNA PM PN: 10410-00322 Rev. U 5-479
:SENSe{1-16}:CORRection:COLLect:MICrostrip:PORT{1-4}:CONNector <char>
:SENSe{1-16}:CORRection:COLLect:MICrostrip:PORT{1-4}:CONNector?
Description: Sets the microstrip kit connector type for the indicated port on the indicated channel to
where only user-defined microstrips can be used in the <char> parameter as:
•USERx = User-defined microstrip 1 through 32 (e.g., USER5, USER23)
See “Calibration Component Parameters” on page 2-37 for a complete listing of
calibration components, connectors, and their command parameters.
User-Defined Microstrips
In the menu-driven user interface, user-defined microstrips are set with six values:
•Microstrip Kit Label = Defaults as “User-DefinedN” (where N = 1 to 8) and can be
changed as required.
•Strip Width (mm). Programmatically, the width is entered in Meters.
•Impedance (Ohms)
•Substrate Thickness (mm). Programmatically, the thickness is entered in Meters.
•Substrate Dielectric Value
•Effective Dielectric Value
The query outputs the microstrip kit connector type for the indicated port on the
indicated channel. See Table 2-22, “Connector Type Abbreviations and Descriptions”
on page 2-47 for a complete listing of calibration components, connectors, and their
parameters.
Cmd Parameters: <char> MIL10 | MIL15 | MIL25 | USER1 | USER2 | USER3 | USER4 | USER5 |
USER6 | USER7 | USER8 | USER9 | USER10 | USER11 | USER12 | USER13 |
USER14 | USER15 | USER16 | USER17 | USER18 | USER19 | USER20 | USER21 |
USER22 | USER23 | USER24 | USER25 | USER26 | USER27 | USER28 | USER29 |
USER30 | USER31 | USER32
Query Parameters: <char> MIL10 | MIL15 | MIL25 | USER1 | USER2 | USER3 | USER4 | USER5 |
USER6 | USER7 | USER8 | USER9 | USER10 | USER11 | USER12 | USER13 |
USER14 | USER15 | USER16 | USER17 | USER18 | USER19 | USER20 | USER21 |
USER22 | USER23 | USER24 | USER25 | USER26 | USER27 | USER28 | USER29 |
USER30 | USER31 | USER32
Range: NA
Default Value: CMV
Syntax Example: :SENS1:CORR:COLL:MIC:PORT1:CONN USER2
:SENS1:CORR:COLL:MIC:PORT1:CONN?
:SENSe{1-16}:CORRection:COLLect:MICrostrip:THICKness <NRf>
:SENSe{1-16}:CORRection:COLLect:MICrostrip:THICKness?
Description: Sets the microstrip substrate thickness for calibration on the indicated channel.
Outputs the microstrip substrate thickness for calibration on the indicated channel.
Cmd Parameters: <NRf> The input parameter is in Meters.
Query Parameters: <NR3> The output parameter is in Meters.
Range: MPND
Default Value: See “Calibration Component Parameters” on page 2-37.
Syntax Example: :SENS1:CORR:COLL:MIC:THICK 1.2E-5
:SENS1:CORR:COLL:MIC:THICK?

5-86 :SENSe{1-16}:CORRection:COLLect:MICrostrip Subsystem SCPI Commands
5-480 PN: 10410-00322 Rev. U MS464xB Series VNA PM
:SENSe{1-16}:CORRection:COLLect:MICrostrip:WIDth <NRf>
:SENSe{1-16}:CORRection:COLLect:MICrostrip:WIDth?
Description: Sets the microstrip width for calibration on the indicated channel.
Outputs the microstrip width for calibration on the indicated channel.
Cmd Parameters: <NRf> The input parameter is in Meters.
Query Parameters: <NR3> The output parameter is in Meters.
Range: MPND
Default Value: See “Calibration Component Parameters” on page 2-37.
Syntax Example: :SENS1:CORR:COLL:MIC:WID 1.2E-4
:SENS1:CORR:COLL:MIC:WID?
:SENSe{1-16}:CORRection:COLLect:MICrostrip:Z0 <NRf>
:SENSe{1-16}:CORRection:COLLect:MICrostrip:Z0?
Description: Sets the microstrip impedance (Z zero) for calibration on the indicated channel. Outputs
the microstrip impedance for calibration on the indicated channel.
Cmd Parameters: <NRf> The input parameter is in Ohms.
Query Parameters: <NR3> The output parameter is in Ohms.
Range: MPND
Default Value: See “Calibration Component Parameters” on page 2-37.
Syntax Example: :SENS1:CORR:COLL:MIC:Z0 7.5E1
:SENS1:CORR:COLL:MIC:Z0?

SCPI Commands 5-87 :SENSe{1-16}:CORRection:COLLect:MULTiple Subsystem
MS464xB Series VNA PM PN: 10410-00322 Rev. U 5-481
5-87 :SENSe{1-16}:CORRection:COLLect:MULTiple Subsystem
The:SENSe{1-16}:CORRection:COLLect:MULTiple subsystem command sets transmission through (thru) lines
between one or more port pairs.
Calibration Setup Subsystems
These subsystems are used during various phases of calibration configuration setup:
•Section 5-17 “:CALCulate{1-16}:IMPedance:TRANsformation Subsystem” on page 5-95
•Section 5-33 “:CALCulate{1-16}:REFerence Subsystem” on page 5-192
•Section 5-85 “:SENSe{1-16}:CORRection:COLLect:METHod Subsystem” on page 5-475
•Section 5-86 “:SENSe{1-16}:CORRection:COLLect:MICrostrip Subsystem” on page 5-476
•Section 5-87 “:SENSe{1-16}:CORRection:COLLect:MULTiple Subsystem” on page 5-481
•Section 5-89 “:SENSe{1-16}:CORRection:COLLect Subsystem” on page 5-525
•Section 5-90 “:SENSe{1-16}:CORRection:COLLect:WAVeguide Subsystem” on page 5-527
•Section 5-91 “:SENSe{1-16}:CORRection:COLLect[:CALa]:PORT Subsystem” on page 5-534
•Section 5-95 “:SENSe{1-16}:CORRection:INTerpolation Subsystem” on page 5-552
•Section 5-97 “:SENSe{1-16}:CORRection:STATe Subsystem” on page 5-554
:SENSe{1-16}:CORRection:COLLect:MULTiple:THRu <char>
{<char>,<char>,<char>,<char>,<char>}
:SENSe{1-16}:CORRection:COLLect:MULTiple:THRu?
Description: The command adds one or more Transmission Throughs (Thrus) to the calibration
process on the indicated channel. The use of Port 3 and/or Port 4 on a through requires a
4-port VNA instrument. The available throughs are:
•THRu12 = Through line between Port 1 and Port 2. The short-form is THR12.
•THRu13 = Through line between Port 1 and Port 3. The short-form is THR13.
•THRu14 = Through line between Port 1 and Port 4. The short-form is THR14.
•THRu23 = Through line between Port 2 and Port 3. The short-form is THR23.
•THRu24 = Through line between Port 2 and Port 4. The short-form is THR24.
•THRu34 = Through line between Port 3 and Port 4. The short-form is THR34.
Outputs the calibration process list of Transmission Throughs on the indicated channel
Cmd Parameters: <char> THRu12 | THRu13 | THRu14 | THRu23 | THRu24 | THRu34
Query Parameters: <char> THR12 | THR13 | THR14 | THR23 | THR24 | THR34
Range: NA
Default Value: NA
Syntax Example: :SENS1:CORR:COLL:MULT:THR THR12, THR23, THR24
:SENS1:CORR:COLL:MULT:THR?

5-88 :SENSe{1-16}:CORRection:COLLect:PORT Subsystem SCPI Commands
5-482 PN: 10410-00322 Rev. U MS464xB Series VNA PM
5-88 :SENSe{1-16}:CORRection:COLLect:PORT Subsystem
The :SENSe{1-16}:CORRection:COLLect:PORT subsystem commands start an actual instrument calibration.
Calibration Subsystems with Actual Calibrations
Related calibration subsystems that perform actual calibrations are:
•Section 5-65 “:SENSe{1-16}:ABORtcal Subsystem” on page 5-396
•Section 5-72 “:SENSe{1-16}:CORRection:COLLect:CALB Subsystem - 4-Port VNAs” on page 5-412
•Section 5-75 “:SENSe{1-16}:CORRection:COLLect:FLEXible Subsystem” on page 5-422
•Section 5-76 “:SENSe{1-16}:CORRection:COLLect:FULL4 Subsystem - 4-Port VNAs” on page 5-423
•Section 5-84 “:SENSe{1-16}:CORRection:COLLect:LRL[:CALa] Subsystem” on page 5-460
•Section 5-88 “:SENSe{1-16}:CORRection:COLLect:PORT Subsystem” on page 5-482
•Section 5-91 “:SENSe{1-16}:CORRection:COLLect[:CALa]:PORT Subsystem” on page 5-534
Calibration Type Abbreviations
The commands in this subsystem use the following abbreviations for different calibration methods:
•1P2PF = One-path two-port calibration, forward direction
•1P2PR = One path two port calibration, reverse direction
•FULL1 = Full one port calibration
•FULL2 = Full two port calibration
•FULLB = Full one port reflection calibration, both ports
•RESP1 = One port response calibration
•RESPB = One port response calibration, both ports
•TFRB = Transmission frequency response calibration, both directions
•TFRF = Transmission frequency response calibration, forward direction
•TFRR = Transmission frequency response calibration, reverse direction

SCPI Commands 5-88 :SENSe{1-16}:CORRection:COLLect:PORT Subsystem
MS464xB Series VNA PM PN: 10410-00322 Rev. U 5-483
:SENSe{1-16}:CORRection:COLLect:PORT{1 | 2 | 3 | 4 | 12 | 13 | 14 | 23
| 24 | 34 | 123 | 124 | 134 | 234 | 1234}:FULL1
Description: Selects Full 1-Port Calibration as the calibration type on the indicated channel and ports
selected. The full 1-port calibration can be performed on any combination of ports by
listing them using as PORTw | wx | wxy | wxyz where:
•w = the first port
•x = the second port
•y = the third port
•z = the fourth port
The use of Port 3 and/or Port 4 requires a 4-port VNA instrument.
For example, to perform a FULL1 calibration on Channel 1 and Port 1, 2, and 4, the
command is:
SENS1:CORR:COLL:PORT124:FULL1
No query.
Cmd Parameters: NA
Range: NA
Default: NA
Syntax Example: :SENS1:CORR:COLL:PORT23:FULL1
:SENSe{1-16}:CORRection:COLLect:PORT{1 | 2 | 3 | 4 | 12 | 13 | 14 | 23
| 24 | 34 | 123 | 124 | 134 | 234 | 1234}:RESP1
Description: Selects 1-Port Response Calibration as the calibration type on the indicated channel and
ports selected. The response calibration can be performed on one or more ports by listing
them using as PORTw | wx | wxy | wxyz where:
•w = the first port
•x = the second port
•y = the third port
•z = the fourth port
For example, to perform a response calibration on Channel 1 and Ports 1, 2, and 3, the
command is:
SENS1:CORR:COLL:PORT123:RESP1
The use of Port 3 and/or Port 4 requires a 4-port VNA instrument.
No query.
Cmd Parameters: NA
Range: NA
Default: NA
Syntax Example: :SENS1:CORR:COLL:PORT24:RESP1

5-88 :SENSe{1-16}:CORRection:COLLect:PORT Subsystem SCPI Commands
5-484 PN: 10410-00322 Rev. U MS464xB Series VNA PM
:SENSe{1-16}:CORRection:COLLect:PORT{12 | 13 | 14 | 23 | 24 | 34}:ISOL
Description: Initiates collection of the isolation standard data for the calibration on the indicated
channel. For a 2-port VNA, the available port pair is 12. Port pairs using Port 3 and/or
Port 4 require a 4-port VNA instrument. No query.
Cmd Parameters: NA
Range: NA
Default Value: NA
Syntax Example: :SENS1:CORR:COLL:PORT12:ISOL
:SENSe{1-16}:CORRection:COLLect:PORT{12 | 13 | 14 | 23 | 24 | 34}:
LSELection <char>
:SENSe{1-16}:CORRection:COLLect:PORT{12 | 13 | 14 | 23 | 24 | 34}:
LSELection?
Description: The command sets the calibration line selection on the selected port-pair of the indicated
channel.
The query outputs the line selection on the selected port-pair of the indicated channel.
Cmd Parameters: <char1> THRu | RECiprocal | S2PThru
Query Parameters: NA
Query Output: <char1> THR | REC | S2PT
Range: NA
Default Value: THR
Syntax Example: :SENS1:CORR:COLL:PORT12:LSEL REC
:SENS1:CORR:COLL:PORT12:LSEL?
:SENSe{1-16}:CORRection:COLLect:PORT{12 | 13 | 14 | 23 | 24 | 34}:
S2PThru:FILe <string>
:SENSe{1-16}:CORRection:COLLect:PORT{12 | 13 | 14 | 23 | 24 | 34}:
S2PThru:FILe?
Description: The command loads an s2p file for thru and saves the loaded file in the default location:
“C:\AnritsuVNA\Data\S2PThruCal’
The query outputs the loaded s2p file path.
Cmd Parameters: <string> Filename and path in the form: ’x:\directory\filename.s2p’ where x:
\directory\filename.s2p must exist. See Chapter 2, “Programming the VectorStar Series
VNA”, “Notational Conventions” on page 2-6 for more information.
Query Parameters: NA
Query Output: <char1> Filename and path in the form: x:\directory\filename.s2p
Range: NA
Default Value: NA
Syntax Example: :SENS:CORR:COLL:PORT12:S2PT:FIL 'C:\AnritsuVNA\Data\S2PThruCal.s2p'
:SENS:CORR:COLL:PORT12:S2PT:FIL?

SCPI Commands 5-88 :SENSe{1-16}:CORRection:COLLect:PORT Subsystem
MS464xB Series VNA PM PN: 10410-00322 Rev. U 5-485
:SENSe{1-16}:CORRection:COLLect:PORT{12 | 13 | 14 | 23 | 24 | 34}:
S2PThru:ADAPter[:STATe] <char>
:SENSe{1-16}:CORRection:COLLect:PORT{12 | 13 | 14 | 23 | 24 | 34}:
S2PThru:ADAPter[:STATe]?
Description: The command sets the S2P Thru generic adapter flag state to on/off on the selected
port-pair of the indicated channel.
The query outputs the S2P Thru generic adapter flag state on the selected port-pair of
the indicated channel.
Cmd Parameters: <char> 1 | 0 | ON | OFF
Query Parameters: NA
Query Output: <char> 1 | 0
Range: NA
Default Value: 0
Syntax Example: :SENS:CORR:COLL:PORT12:S2PT:ADAP 1
:SENS:CORR:COLL:PORT12:S2PT:ADAP?
:SENSe{1-16}:CORRection:COLLect:PORT{12 | 13 | 14 | 23 | 24 | 34}:TFRB
Description: Adds Transmission Frequency Response Calibration Both directions on the indicated
Channel and port pair. The Transmission Frequency Response calibration can be any
combination of port pairs, and any combination of Forward only (TFRF), Reverse only
(TFRR) or both (TFRB). This command adds a Transmission Frequency Response
Calibration for Both directions. The use of Port 3 and/or Port 4 requires a 4-port VNA
instrument. No query.
Cmd Parameters: NA
Range: NA
Default: NA
Syntax Example: :SENS1:CORR:COLL:PORT13:TFRB
:SENSe{1-16}:CORRection:COLLect:PORT{12 | 13 | 14 | 23 | 24 | 34}:TFRF
Description: Adds Transmission Frequency Response Calibration Forward direction on the indicated
Channel and port pair. The Transmission Frequency Response calibration can be any
combination of port pairs, and any combination of Forward only (TFRF), Reverse only
(TFRR) or both (TFRB). This command adds a Transmission Frequency Response
Calibration Forward direction. The use of Port 3 and/or Port 4 requires a 4-port VNA
instrument. No query.
Cmd Parameters: NA
Range: NA
Default: NA
Syntax Example: :SENS1:CORR:COLL:PORT24:TFRF

5-88 :SENSe{1-16}:CORRection:COLLect:PORT Subsystem SCPI Commands
5-486 PN: 10410-00322 Rev. U MS464xB Series VNA PM
:SENSe{1-16}:CORRection:COLLect:PORT{12 | 13 | 14 | 23 | 24 | 34}:TFRR
Description: Adds Transmission Frequency Response Calibration Reverse direction on the indicated
Channel and port pair. The Transmission Frequency Response calibration can be any
combination of port pairs, and any combination of Forward only (TFRF), Reverse only
(TFRR) or both (TFRB). This command adds a Transmission Frequency Response
Calibration Reverse direction. The use of Port 3 and/or Port 4 requires a 4-port VNA
instrument. No query.
Cmd Parameters: NA
Range: NA
Default: NA
Syntax Example: :SENS1:CORR:COLL:PORT12:TFRR
:SENSe{1-16}:CORRection:COLLect:PORT{12 | 13 | 14 | 23 | 24 | 34}:THRu
Description: Initiates collection of the through (thru) standard data for the calibration on the
indicated channel. For 2-port VNAs, the available port pair is 12. The use of Port 3 and/or
Port 4 requires a 4-port VNA instrument. No query.
Cmd Parameters: NA
Range: NA
Default Value: NA
Syntax Example: :SENS1:CORR:COLL:PORT12:THR
:SENSe{1-16}:CORRection:COLLect:PORT{12 | 13 | 14 | 23 | 24 | 34}:THRu:
FREQuency <NRf>
:SENSe{1-16}:CORRection:COLLect:PORT{12 | 13 | 14 | 23 | 24 | 34}:THRu:
FREQuency?
Description: Sets the through-line (thru-line) reference frequency of the loss on the selected port-pair
of the indicated channel. The use of Port 3 and/or Port 4 requires a 4-port VNA
instrument. Outputs the thru-line reference frequency of the loss on the selected
port-pair of the indicated channel.
Cmd Parameters: <NRf> The input parameter is in Hertz.
Query Parameters: <NR3> The output parameter is in Hertz.
Range: MPND
Default Value: See “Calibration Component Parameters” on page 2-37.
Syntax Example: :SENS1:CORR:COLL:PORT12:THR:FREQ 1.0E6
:SENS1:CORR:COLL:PORT12:THR:FREQ?

SCPI Commands 5-88 :SENSe{1-16}:CORRection:COLLect:PORT Subsystem
MS464xB Series VNA PM PN: 10410-00322 Rev. U 5-487
:SENSe{1-16}:CORRection:COLLect:PORT{12 | 13 | 14 | 23 | 24 | 34}:THRu:
LABEL <string>
:SENSe{1-16}:CORRection:COLLect:PORT{12 | 13 | 14 | 23 | 24 | 34}:THRu:
LABEL?
Description: Sets the through-line (thru-line) label on the selected port-pair of the indicated channel.
On 3-port VNAs, the available port pair is 12. The use of Port 3 and/or Port 4 requires a
4-port VNA instrument. Outputs the thru-line label on the selected port-pair of the
indicated channel.
Cmd Parameters: <string> The input parameter is any combination of numbers and letters.
See definition of “<string>” on page 2-11.
Query Parameters: <char> The output parameter can be any combination of numbers and letters.
See definition of “<char>” on page 2-13.
Range: NA
Default Value: NA
Syntax Example: :SENS1:CORR:COLL:PORT12:THR:LABEL ’IC7000’
:SENS1:CORR:COLL:PORT12:THR:LABEL?
:SENSe{1-16}:CORRection:COLLect:PORT{12 | 13 | 14 | 23 | 24 | 34}:THRu:
LENGth <NRf>
:SENSe{1-16}:CORRection:COLLect:PORT{12 | 13 | 14 | 23 | 24 | 34}:THRu:
LENGth?
Description: Sets the through-line (thru-line) length on the selected port-pair of the indicated channel.
The port-pair for 2-port VNAs is Port 1-2. The use of Port 3 and/or Port 4 requires a
4-port VNA instrument. Outputs the thru-line length on the selected port-pair of the
indicated channel.
Cmd Parameters: <NRf> The input parameter is in Meters.
Query Parameters: <NR3> The output parameter is in Meters.
Range: MPND
Default Value: See “Calibration Component Parameters” on page 2-37.
Syntax Example: :SENS1:CORR:COLL:PORT12:THR:LENG 1.0E0
:SENS1:CORR:COLL:PORT12:THR:LENG?

5-88 :SENSe{1-16}:CORRection:COLLect:PORT Subsystem SCPI Commands
5-488 PN: 10410-00322 Rev. U MS464xB Series VNA PM
:SENSe{1-16}:CORRection:COLLect:PORT{12 | 13 | 14 | 23 | 24 | 34}:THRu:
LOSS <NRf>
:SENSe{1-16}:CORRection:COLLect:PORT{12 | 13 | 14 | 23 | 24 | 34}:THRu:
LOSS?
Description: Sets the through-line (thru-line) loss on the selected port-pair of the indicated channel.
The port-pair for 2-port VNAs is Port 1-2. The use of Port 3 and/or Port 4 requires a
4-port VNA instrument. Outputs the thru-line loss on the selected port-pair of the
indicated channel.
Cmd Parameters: <NRf> The input parameter is in dB/mm.
Query Parameters: <NR3> The output parameter is in dB/mm.
Range: MPND
Default Value: See “Calibration Component Parameters” on page 2-37.
Syntax Example: :SENS1:CORR:COLL:PORT12:THR:LOSS 3.0E0
:SENS1:CORR:COLL:PORT12:THR:LOSS?
:SENSe{1-16}:CORRection:COLLect:PORT{12 | 13 | 14 | 23 | 24 | 34}:THRu:
RECIProcal <char>
:SENSe{1-16}:CORRection:COLLect:PORT{12 | 13 | 14 | 23 | 24 | 34}:THRu:
RECIProcal?
Description: Sets the through-line (thru-line) use reciprocal flag on the selected port-pair of the
indicated channel. The port-pair for 2-port VNAs is Port 1-2. The use of Port 3 and/or Port
4 requires a 4-port VNA instrument. Outputs the thru-line use reciprocal flag on the
selected port-pair of the indicated channel.
Cmd Parameters: <char> 1 | 0 | ON | OFF
Query Parameters: <char> 1 | 0
Range: NA>
Default Value: 0
Syntax Example: :SENS1:CORR:COLL:PORT12:THR:RECIP ON
:SENS1:CORR:COLL:PORT12:THR:RECIP?
:SENSe{1-16}:CORRection:COLLect:PORT{12 | 13 | 14 | 23 | 24 | 34}:THRu:
SERial <string>
:SENSe{1-16}:CORRection:COLLect:PORT{12 | 13 | 14 | 23 | 24 | 34}:THRu:
SERial?
Description: Sets the through-line (thru-line) serial number on the selected port-pair of the indicated
channel. The port-pair for 2-port VNAs is Port 1-2. The use of Port 3 and/or Port 4
requires a 4-port VNA instrument. Outputs the thru-line serial number on the selected
port-pair of the indicated channel.
Cmd Parameters: <string> The input parameter is any combination of numbers and letters. See definition
of “<string>” on page 2-11.
Query Parameters: <char> The output parameter can be any combination of numbers and letters.
Range: NA
Default Value: NA
Syntax Example: :SENS1:CORR:COLL:PORT12:THR:SER ’123456’
:SENS1:CORR:COLL:PORT12:THR:SER?

SCPI Commands 5-88 :SENSe{1-16}:CORRection:COLLect:PORT Subsystem
MS464xB Series VNA PM PN: 10410-00322 Rev. U 5-489
:SENSe{1-16}:CORRection:COLLect:PORT{12 | 13 | 14 | 23 | 24 | 34}:THRu:
UPDate:ECAL[:STATe]
:SENSe{1-16}:CORRection:COLLect:PORT{12 | 13 | 14 | 23 | 24 | 34}:THRu:
UPDate:ECAL[:STATe]?
Description: Sets whether to use the AutoCal thru for thru update for the indicated port pair of the
indicated channel.Outputs if the AutoCal thru will be used for thru update for the
indicated port pair in the given channel.
Cmd Parameters: <char> ON | OFF | 1| 0
Query Parameters: NA
Query Parameters: 1 | 0
Range: 1 | 0
Default Value: 0
Syntax Example: :SENS1:CORR:COLL:PORT12:THR:UPD:ECAL ON
:SENS1:CORR:COLL:PORT12:THR:UPD:ECAL?
:SENSe{1-16}:CORRection:COLLect:PORT{12 | 13 | 14 | 23 | 24 | 34}:THRu:
Z0 <NRf>
:SENSe{1-16}:CORRection:COLLect:PORT{12 | 13 | 14 | 23 | 24 | 34}:THRu:
Z0?
Description: Sets the through-line (thru-line) impedance on the selected port-pair of the indicated
channel. The port-pair for 2-port VNAs is Port 1-2. The use of Port 3 and/or Port 4
requires a 4-port VNA instrument. Outputs the thru-line impedance on the selected
port-pair of the indicated channel. The port-pair for 2-port VNAs is Port 1-2. The use of
Port 3 and/or Port 4 requires a 4-port VNA instrument.
Cmd Parameters: <NRf> The input parameter is in Ohms.
Query Parameters: <NR3> The output parameter is in Ohms.
Range: 1E-4 to 1E10
Default Value: See “Calibration Component Parameters” on page 2-37.
Syntax Example: :SENS1:CORR:COLL:PORT12:THR:Z0 7.5E1
:SENS1:CORR:COLL:PORT12:THR:Z0?
:SENSe{1-16}:CORRection:COLLect:PORT{123 | 124 | 134 | 234}:FULL3
Description: Sets the calibration type to Full Three Port for the indicated channel and port triplet
where:
•123 = Port Triplet of Port 1, Port 2, and Port 3
•124 = Port Triplet of Port 1, Port 2, and Port 4
•134 = Port Triplet of Port 1, Port 3, and Port 4
•234 = Port Triplet of Port 2, Port 3, and Port 4
This command requires a 4-port VNA instrument.
No query.
Cmd Parameters: NA
Range: NA
Default: NA
Syntax Example: :SENS1:CORR:COLL:PORT234:FULL3

5-88 :SENSe{1-16}:CORRection:COLLect:PORT Subsystem SCPI Commands
5-490 PN: 10410-00322 Rev. U MS464xB Series VNA PM
:SENSe{1-16}:CORRection:COLLect:PORT{1-4}:CONNector <char>
:SENSe{1-16}:CORRection:COLLect:PORT{1-4}:CONNector?
Description: Sets the connector type for the indicated port on the indicated channel. The use of Port 3
and/or Port 4 requires a 4-port VNA instrument. The connector types are:
•CM2-V = Anritsu 2.4 mm (male)
•CM2 = 2.4 mm (male)
•CM3 = GPC 3.5 (male)
•CMK = K (male)
•CMN = K (male)
•CMS = SMA (male)
•CMC = TNC (male)
•CMV = V (male)
•CM1 = 1 mm (male)
•CM0.8 = 0.8mm (male)
•CM716 = 7/16 (male)
•CNG = GPC7 (none)
•CMN75 = N 75 Ohm (male)
•CMUn = User-defined male connector from 1 to 32, where: CMU1 = User-defined
male 1, CMU2 = User-defined male 2, CMU3 = User-defined male 3, etc.
•CF2-V = Anritsu 2.4 mm (female)
•CF2 = 2.4 mm (female)
•CF3 = GPC 3.5 (female)
•CFK = K (female)
•CFN = N (female)
•CFS = SMA (female)
•CFC = TNC (female)
•CFV = V (female)
•CF1 = 1 mm (female)
•CF0.8 = 0.8mm (female)
•CF716 = 7/16 (female)
•CFN75 = N 75 Ohm (female)
•CFUn = User-defined female connector from 1 to 32, where: CFU1 = User-defined
female 1, CFU2 = User-defined female 2, CFU3 = User-defined female 3, etc.
Outputs the connector type for the indicated port on the indicated channel.

SCPI Commands 5-88 :SENSe{1-16}:CORRection:COLLect:PORT Subsystem
MS464xB Series VNA PM PN: 10410-00322 Rev. U 5-491
See Table 2-22, “Connector Type Abbreviations and Descriptions” on page 2-47 for a
complete listing of calibration components, connectors, and their Command Parameters.
Cmd Parameters: <char> CM1 | CMV | CMK | CM2 | CM2-V | CM3 | CMS | CMN | CMN75 | CNG |
CM716 | CMC | CM0.8 | CMU1 | CMU2 | CMU3 | CMU4 | CMU5 | CMU6 | CMU7 |
CMU8 | CMU9 | CMU10 | CMU11 | CMU12 | CMU13 | CMU14 | CMU15 | CMU16 |
CMU17 | CMU18 | CMU19 | CMU20 | CMU21 | CMU22 | CMU23 | CMU24 |
CMU25 | CMU26 | CMU27 | CMU28 | CMU29 | CMU30 | CMU31 | CMU32 | CF1 |
CFV | CFK | CF2 | CF2-V | CF3 | CFS | CFN | CFN75 | CF716 | CFC | CF0.8 |
CFU1 | CFU2 | CFU3 | CFU4 | CFU5 | CFU6 | CFU7 | CFU8 | CFU9 | CFU10 |
CFU11 | CFU12 | CFU13 | CFU14 | CFU15 | CFU16 | CFU17 | CFU18 | CFU19 |
CFU20 | CFU21 | CFU22 | CFU23 | CFU24 | CFU25 | CFU26 | CFU27 | CFU28 |
CFU29 | CFU30 | CFU31 | CFU32
Query Parameters: <char> CM1 | CMV | CMK | CM2 | CM2-V | CM3 | CMS | CMN | CMN75 | CNG |
CM716 | CMC | CM0.8 | CMU1 | CMU2 | CMU3 | CMU4 | CMU5 | CMU6 | CMU7 |
CMU8 | CMU9 | CMU10 | CMU11 | CMU12 | CMU13 | CMU14 | CMU15 | CMU16 |
CMU17 | CMU18 | CMU19 | CMU20 | CMU21 | CMU22 | CMU23 | CMU24 |
CMU25 | CMU26 | CMU27 | CMU28 | CMU29 | CMU30 | CMU31 | CMU32 | CF1 |
CFV | CFK | CF2 | CF2-V | CF3 | CFS | CFN | CFN75 | CF716 | CFC | CF0.8 |
CFU1 | CFU2 | CFU3 | CFU4 | CFU5 | CFU6 | CFU7 | CFU8 | CFU9 | CFU10 |
CFU11 | CFU12 | CFU13 | CFU14 | CFU15 | CFU16 | CFU17 | CFU18 | CFU19 |
CFU20 | CFU21 | CFU22 | CFU23 | CFU24 | CFU25 | CFU26 | CFU27 | CFU28 |
CFU29 | CFU30 | CFU31 | CFU32
Range: NA
Default Value: CMV
Syntax Example: :SENS1:CORR:COLL:PORT1:CONN CM2
:SENS1:CORR:COLL:PORT1:CONN?
:SENSe{1-16}:CORRection:COLLect:PORT{1-4}:LOAD
Description: Initiates collection of the Load Standard data for the calibration on the indicated channel
and port. The use of Port 3 and/or Port 4 requires a 4-port VNA instrument. No query.
Cmd Parameters: NA
Range: NA
Default Value: NA
Syntax Example: :SENS1:CORR:COLL:PORT1:LOAD
:SENSe{1-16}:CORRection:COLLect:PORT{1-4}:LOAD:SELect <char>
:SENSe{1-16}:CORRection:COLLect:PORT{1-4}:LOAD:SELect?
Description: Selects the load standard of LOAD1 or LOAD2 to be used for calibration on the indicated
channel and port. Outputs the selected load standard of LOAD1 or LOAD2 to be used for
calibration on the indicated channel and port. The use of Port 3 and/or Port 4 requires a
4-port VNA instrument.
Cmd Parameters: <char> LOAD1 | LOAD2
Query Parameters: <char> LOAD1 | LOAD2
Range: NA
Default Value: NA
Syntax Example: :SENS1:CORR:COLL:PORT1:LOAD:SEL LOAD2
:SENS1:CORR:COLL:PORT1:LOAD:SEL?

5-88 :SENSe{1-16}:CORRection:COLLect:PORT Subsystem SCPI Commands
5-492 PN: 10410-00322 Rev. U MS464xB Series VNA PM
:SENSe{1-16}:CORRection:COLLect:PORT{1-4}:LOAD:TYPe <char>
:SENSe{1-16}:CORRection:COLLect:PORT{1-4}:LOAD:TYPe?
Description: Selects the Broadband Load Type as Fixed or Sliding for calibration on the indicated
channel and port. Outputs the Broadband Load Type selection on the indicated channel
and port. The use of Port 3 and/or Port 4 requires a 4-port VNA instrument.
Cmd Parameters: <char> FIXed | SLIDing
Query Parameters: <char> FIX | SLID
Range: NA
Default: FIX
Syntax Example: :SENS1:CORR:COLL:PORT1:LOAD:TYP FIX
:SENS1:CORR:COLL:PORT1:LOAD:TYP?
:SENSe{1-16}:CORRection:COLLect:PORT{1-4}:LOAD1:C0 <NRf>
:SENSe{1-16}:CORRection:COLLect:PORT{1-4}:LOAD1:C0?
Description: Sets the Load1 standard C0 (C zero) capacitance on the selected port of the indicated
channel. The C0 coefficient is measured in Farads. Outputs the Load1 standard C0
capacitance on the selected port of the indicated channel. The use of Port 3 and/or Port 4
requires a 4-port VNA instrument. See “Calibration Component Parameters”
on page 2-37 for a complete listing of calibration components, connectors, and their
Command Parameters.
Cmd Parameters: <NRf> The input parameter is in Farads.
Cmd Parameters: <NR3> The output parameter is in Farads.
Range: 0 to 1E12
Default Value: 0.00000000000E+000
Syntax Example: :SENS1:CORR:COLL:PORT1:LOAD1:C0 3.0E-11
:SENS1:CORR:COLL:PORT1:LOAD1:C0?
:SENSe{1-16}:CORRection:COLLect:PORT{1-4}:LOAD1:C1 <NRf>
:SENSe{1-16}:CORRection:COLLect:PORT{1-4}:LOAD1:C1?
Description: Sets the Load1 Standard C1 (C one) Coefficient on the selected port of the indicated
channel. The C1 coefficient is measured in Farads/Hertz. The use of Port 3 and/or Port 4
requires a 4-port VNA instrument. Outputs the Load1 Standard C1 Coefficient on the
Selected port of the indicated channel.
Cmd Parameters: <NRf> The input parameter is in Farads/Hertz.
Query Parameters: <NR3> The output parameter is in Farads/Hertz.
Range: MPND
Default: 0.00000000000E+000
Syntax Example: :SENS1:CORR:COLL:PORT1:LOAD1:C1 2.0E0
:SENS1:CORR:COLL:PORT1:LOAD1:C1?

SCPI Commands 5-88 :SENSe{1-16}:CORRection:COLLect:PORT Subsystem
MS464xB Series VNA PM PN: 10410-00322 Rev. U 5-493
:SENSe{1-16}:CORRection:COLLect:PORT{1-4}:LOAD1:C2 <NRf>
:SENSe{1-16}:CORRection:COLLect:PORT{1-4}:LOAD1:C2?
Description: Sets the Load1 Standard C2 Coefficient on the selected port of the indicated channel. The
C2 coefficient is measured in Farads/Hertz^2. The use of Port 3 and/or Port 4 requires a
4-port VNA instrument. Outputs the Load1 Standard C2 Coefficient on the selected port
of the indicated channel.
Cmd Parameters: <NRf> The input parameter is in Farads/Hertz^2 (Hertz E2).
Query Parameters: <NR3> The output parameter is in Farads/Hertz^2.
Range: MPND
Default: 0.00000000000E+000
Syntax Example: :SENS1:CORR:COLL:PORT1:LOAD1:C2 2.0E0
:SENS1:CORR:COLL:PORT1:LOAD1:C2?
:SENSe{1-16}:CORRection:COLLect:PORT{1-4}:LOAD1:C3 <NRf>
:SENSe{1-16}:CORRection:COLLect:PORT{1-4}:LOAD1:C3?
Description: Sets the Load1 Standard C3 Coefficient on the selected port of the indicated channel. The
C3 coefficient is measured in Farads/Hertz^3. The use of Port 3 and/or Port 4 requires a
4-port VNA instrument. Outputs the Load1 Standard C3 Coefficient on the selected port
of the indicated channel.
Cmd Parameters: <NRf> The input parameter is in Farads/Hertz^3 (Hertz E3).
Query Parameters: <NR3> The output parameter is in Farads/Hertz^3.
Range: MPND
Default: 0.00000000000E+000
Syntax Example: :SENS1:CORR:COLL:PORT1:LOAD1:C3 2.0E0
:SENS1:CORR:COLL:PORT1:LOAD1:C3?
:SENSe{1-16}:CORRection:COLLect:PORT{1-4}:LOAD1:L0 <NRf>
:SENSe{1-16}:CORRection:COLLect:PORT{1-4}:LOAD1:L0?
Description: Sets the Load1 standard L0 (L zero) inductance on the selected port of the indicated
channel. The L0 coefficient is measured in Henrys. The use of Port 3 and/or Port 4
requires a 4-port VNA instrument. Outputs the Load1 standard L0 inductance on the
selected port of the indicated channel. See “Calibration Component Parameters”
on page 2-37 for a complete listing of calibration components, connectors, and their
Command Parameters.
Cmd Parameters: <NRf> The input parameter is in Henrys.
Query Parameters: <NR3> The output parameter is in Henrys.
Range: MPND
Default Value: 0.00000000000E+000
Syntax Example: :SENS1:CORR:COLL:PORT1:LOAD1:L0 2.0E0
:SENS1:CORR:COLL:PORT1:LOAD1:L0?

5-88 :SENSe{1-16}:CORRection:COLLect:PORT Subsystem SCPI Commands
5-494 PN: 10410-00322 Rev. U MS464xB Series VNA PM
:SENSe{1-16}:CORRection:COLLect:PORT{1-4}:LOAD1:L1 <NRf>
:SENSe{1-16}:CORRection:COLLect:PORT{1-4}:LOAD1:L1?
Description: Sets the Load1 standard L1 (L one) inductance coefficient on the selected port of the
indicated channel. The L1 coefficient is measured in Henrys/Hertz. The use of Port 3
and/or Port 4 requires a 4-port VNA instrument. Outputs the Load1 standard L1
inductance coefficient on the selected port of the indicated channel. See “Calibration
Component Parameters” on page 2-37 for a complete listing of calibration components,
connectors, and their Command Parameters.
Cmd Parameters: <NRf> The input parameter is in Henrys/Hertz.
Query Parameters: <NR3> The output parameter is in Henrys/Hertz.
Range: MPND
Default Value: 0.00000000000E+000
Syntax Example: :SENS1:CORR:COLL:PORT1:LOAD1:L1 2.0E0
:SENS1:CORR:COLL:PORT1:LOAD1:L1?
:SENSe{1-16}:CORRection:COLLect:PORT{1-4}:LOAD1:L2 <NRf>
:SENSe{1-16}:CORRection:COLLect:PORT{1-4}:LOAD1:L2?
Description: Sets the Load1 standard L2 inductance coefficient on the selected port of the indicated
channel. The L2 coefficient is measured in Henrys’/Hertz^2. The use of Port 3 and/or Port
4 requires a 4-port VNA instrument. Outputs the Load1 standard L2 inductance
coefficient on the selected port of the indicated channel. See “Calibration Component
Parameters” on page 2-37 for a complete listing of calibration components, connectors,
and their Command Parameters.
Cmd Parameters: <NRf> The input parameter is in Henrys/Hertz^2.
Query Parameters: <NR3> The output parameter is in Henrys/Hertz^2.
Range: MPND
Default Value: 0.00000000000E+000
Syntax Example: :SENS1:CORR:COLL:PORT1:LOAD1:L2 2.0E0
:SENS1:CORR:COLL:PORT1:LOAD1:L2?
:SENSe{1-16}:CORRection:COLLect:PORT{1-4}:LOAD1:L3 <NRf>
:SENSe{1-16}:CORRection:COLLect:PORT{1-4}:LOAD1:L3?
Description: Sets the Load1 standard L3 inductance coefficient on the selected port of the indicated
channel. The L3 coefficient is measured in Henrys/Hertz^3. The use of Port 3 and/or Port
4 requires a 4-port VNA instrument. Outputs the Load1 standard L3 inductance
coefficient on the selected port of the indicated channel. See “Calibration Component
Parameters” on page 2-37 for a complete listing of calibration components, connectors,
and their Command Parameters.
Cmd Parameters: <NRf> The input parameter is in Henrys/Hertz^3.
Query Parameters: <NR3> The output parameter is in Henrys/Hertz^3.
Range: MPND
Default Value: 0.00000000000E+000
Syntax Example: :SENS1:CORR:COLL:PORT1:LOAD1:L3 2.0E0
:SENS1:CORR:COLL:PORT1:LOAD1:L3?

SCPI Commands 5-88 :SENSe{1-16}:CORRection:COLLect:PORT Subsystem
MS464xB Series VNA PM PN: 10410-00322 Rev. U 5-495
:SENSe{1-16}:CORRection:COLLect:PORT{1-4}:LOAD1:LABEL <string>
:SENSe{1-16}:CORRection:COLLect:PORT{1-4}:LOAD1:LABEL?
Description: Sets the Load1 standard label on the selected port of the indicated channel. The use of
Port 3 and/or Port 4 requires a 4-port VNA instrument. Outputs the Load1 standard label
on the selected port of the indicated channel. See “Calibration Component Parameters”
on page 2-37 for a complete listing of calibration components, connectors, and their
Command Parameters.
Cmd Parameters: <string> The input parameter is any combination of numbers and letters.
See definition of “<string>” on page 2-11.
Query Parameters: <char> The output parameter can be any combination of numbers and letters.
Range: NA
Default Value: NA
Syntax Example: :SENS1:CORR:COLL:PORT1:LOAD1:LABEL ’IC7000’
:SENS1:CORR:COLL:PORT1:LOAD1:LABEL?
:SENSe{1-16}:CORRection:COLLect:PORT{1-4}:LOAD1:OFF1 <NRf>
:SENSe{1-16}:CORRection:COLLect:PORT{1-4}:LOAD1:OFF1?
Description: Sets the Load1 Standard Offset length1 coefficient on the selected port of the indicated
channel. The use of Port 3 and/or Port 4 requires a 4-port VNA instrument. Outputs the
Load1 Standard Offset length1 coefficient on the Selected port of the indicated channel.
Cmd Parameters: <NRf> The input parameter is in Meters/Hertz.
Query Parameters: <NR3> The output parameter is in Meters/Hertz.
Range: MPND
Default: 0.00000000000E+000
Syntax Example: :SENS1:CORR:COLL:PORT1:LOAD1:OFF1 2.0E0
:SENS1:CORR:COLL:PORT1:LOAD1:OFF1?
:SENSe{1-16}:CORRection:COLLect:PORT{1-4}:LOAD1:OFF2 <NRf>
:SENSe{1-16}:CORRection:COLLect:PORT{1-4}:LOAD1:OFF2?
Description: Sets the Load1 Standard Offset length2 coefficient on the Selected port of the indicated
channel. The use of Port 3 and/or Port 4 requires a 4-port VNA instrument. Outputs the
Load1 Standard Offset length2 coefficient on the Selected port of the indicated channel.
Cmd Parameters: <NRf> The input parameter is in Meters/Hertz^2.
Query Parameters: <NR3> The output parameter is in Meters/Hertz^2.
Range: MPND
Default: 0.00000000000E+000
Syntax Example: :SENS1:CORR:COLL:PORT1:LOAD1:OFF2 2.0E0
:SENS1:CORR:COLL:PORT1:LOAD1:OFF2?

5-88 :SENSe{1-16}:CORRection:COLLect:PORT Subsystem SCPI Commands
5-496 PN: 10410-00322 Rev. U MS464xB Series VNA PM
:SENSe{1-16}:CORRection:COLLect:PORT{1-4}:LOAD1:OFF3 <NRf>
:SENSe{1-16}:CORRection:COLLect:PORT{1-4}:LOAD1:OFF3?
Description: Sets the Load1 Standard Offset length3 coefficient on the Selected port of the indicated
channel. The use of Port 3 and/or Port 4 requires a 4-port VNA instrument. Outputs the
Load1 Standard Offset length3 coefficient on the Selected port of the indicated channel.
Cmd Parameters: <NRf> The input parameter is in Meters/Hertz^3.
Query Parameters: <NR3> The output parameter is in Meters/Hertz^3.
Range: MPND
Default: 0.00000000000E+000
Syntax Example: :SENS1:CORR:COLL:PORT1:LOAD1:OFF3 2.0E0
:SENS1:CORR:COLL:PORT1:LOAD1:OFF3?
:SENSe{1-16}:CORRection:COLLect:PORT{1-4}:LOAD1:OFFS <NRf>
:SENSe{1-16}:CORRection:COLLect:PORT{1-4}:LOAD1:OFFS?
Description: Sets the Load1 (Load one) standard offset on the selected port of the indicated channel.
The use of Port 3 and/or Port 4 requires a 4-port VNA instrument. Outputs the Load1
standard offset on the selected port of the indicated channel. See “Calibration Component
Parameters” on page 2-37 for a complete listing of calibration components, connectors,
and their Command Parameters.
Cmd Parameters: <NRf> The input parameter is in Meters.
Query Parameters: <NR3> The output parameter is in Meters.
Range: MPND
Default Value: 0.00000000000E+000
Syntax Example: :SENS1:CORR:COLL:PORT1:LOAD1:OFFS 2.5E1
:SENS1:CORR:COLL:PORT1:LOAD1:OFFS?
:SENSe{1-16}:CORRection:COLLect:PORT{1-4}:LOAD1:R <NRf>
:SENSe{1-16}:CORRection:COLLect:PORT{1-4}:LOAD1:R?
Description: Sets the Load1 (Load one) standard resistance on the selected port of the indicated
channel. The use of Port 3 and/or Port 4 requires a 4-port VNA instrument. Outputs the
Load1 standard resistance on the selected port of the indicated channel.
Cmd Parameters: <NRf> The input parameter is in Ohms.
Query Parameters: <NR3> The output parameter is in Ohms.
Range: 0 to 1E10
Default Value: 5.00000000000E+001
Syntax Example: :SENS1:CORR:COLL:PORT1:LOAD1:R 7.5E1
:SENS1:CORR:COLL:PORT1:LOAD1:R?
:SENSe{1-16}:CORRection:COLLect:PORT{1-4}:LOAD1:SERial <string>
:SENSe{1-16}:CORRection:COLLect:PORT{1-4}:LOAD1:SERial?
Description: Sets the Load1 (Load one) standard serial number on the selected port of the indicated
channel. The use of Port 3 and/or Port 4 requires a 4-port VNA instrument. Outputs the
Load1 standard serial number on the selected port of the indicated channel.
Cmd Parameters: <string> The input parameter is any combination of numbers and letters.

SCPI Commands 5-88 :SENSe{1-16}:CORRection:COLLect:PORT Subsystem
MS464xB Series VNA PM PN: 10410-00322 Rev. U 5-497
See definition of “<string>” on page 2-11.
Query Parameters: <char> The output parameter can be any combination of numbers and letters.
Range: NA
Default Value: NA
Syntax Example: :SENS1:CORR:COLL:PORT1:LOAD1:SER ’123456’
:SENS1:CORR:COLL:PORT1:LOAD1:SER?
:SENSe{1-16}:CORRection:COLLect:PORT{1-4}:LOAD1:Z0 <NRf>
:SENSe{1-16}:CORRection:COLLect:PORT{1-4}:LOAD1:Z0?
Description: Sets the Load1 (Load one) standard Impedance on the selected port of the indicated
channel. The use of Port 3 and/or Port 4 requires a 4-port VNA instrument. Outputs the
Load1 standard Impedance on the selected port of the indicated channel.
Cmd Parameters: <NRf> The input parameter is in Ohms.
Query Parameters: <NR3> The output parameter is in Ohms.
Range: 1E-4 to 1E10
Default Value: 5.00000000000E+001
Syntax Example: :SENS1:CORR:COLL:PORT1:LOAD1:Z0 7.5E1
:SENS1:CORR:COLL:PORT1:LOAD1:Z0?
:SENSe{1-16}:CORRection:COLLect:PORT{1-4}:LOAD2:C0 <NRf>
:SENSe{1-16}:CORRection:COLLect:PORT{1-4}:LOAD2:C0?
Description: Sets the Load2 standard C0 (C zero) capacitance on the selected port of the indicated
channel. The C0 coefficient is measured in Farads. The use of Port 3 and/or Port 4
requires a 4-port VNA instrument. Outputs the Load2 standard C0 capacitance on the
selected port of the indicated channel.
Cmd Parameters: <NRf> The input parameter is in Farads.
Query Parameters: <NR3> The output parameter is in Farads.
Range: 0 to 1E12
Default Value: 0.00000000000E+000
Syntax Example: :SENS1:CORR:COLL:PORT1:LOAD2:C0 2.0E-11
:SENS1:CORR:COLL:PORT1:LOAD2:C0?
:SENSe{1-16}:CORRection:COLLect:PORT{1-4}:LOAD2:C1 <NRf>
:SENSe{1-16}:CORRection:COLLect:PORT{1-4}:LOAD2:C1?
Description: Sets the Load2 Standard C1 (C one) Coefficient on the Selected port of the indicated
channel. The C1 coefficient is measured in Farads/Hertz. The use of Port 3 and/or Port 4
requires a 4-port VNA instrument. Outputs the Load2 Standard C1 Coefficient on the
Selected port of the indicated channel
Cmd Parameters: <NRf> The input parameter is in Farads/Hertz.
Query Parameters: <NR3> The output parameter is in Farads/Hertz.
Range: MPND
Default: 0.00000000000E+000
Syntax Example: :SENS1:CORR:COLL:PORT1:LOAD2:C1 2.0E0
:SENS1:CORR:COLL:PORT1:LOAD2:C1?

5-88 :SENSe{1-16}:CORRection:COLLect:PORT Subsystem SCPI Commands
5-498 PN: 10410-00322 Rev. U MS464xB Series VNA PM
:SENSe{1-16}:CORRection:COLLect:PORT{1-4}:LOAD2:C2 <NRf>
:SENSe{1-16}:CORRection:COLLect:PORT{1-4}:LOAD2:C2?
Description: Sets the Load2 Standard C2 Coefficient on the selected port of the indicated channel. The
C2 coefficient is measured in Farads/Hertz^2. The use of Port 3 and/or Port 4 requires a
4-port VNA instrument. Outputs the Load2 Standard C2 Coefficient on the selected port
of the indicated channel.
Cmd Parameters: <NRf> The input parameter is in Farads/Hertz^2.
Query Parameters: <NR3> The output parameter is in Farads/Hertz^2.
Range: MPND
Default: 0.00000000000E+000
Syntax Example: :SENS1:CORR:COLL:PORT1:LOAD2:C2 2.0E0
:SENS1:CORR:COLL:PORT1:LOAD2:C2?
:SENSe{1-16}:CORRection:COLLect:PORT{1-4}:LOAD2:C3 <NRf>
:SENSe{1-16}:CORRection:COLLect:PORT{1-4}:LOAD2:C3?
Description: Sets the Load2 Standard C3 Coefficient on the selected port of the indicated channel. The
C3 coefficient is measured in Farads/Hertz^3. The use of Port 3 and/or Port 4 requires a
4-port VNA instrument. Outputs the Load2 Standard C3 Coefficient on the Selected port
of the indicated channel.
Cmd Parameters: <NRf> The input parameter is in Farads/Hertz^3.
Query Parameters: <NR3> The output parameter is in Farads/Hertz^3.
Range: MPND
Default: 0.00000000000E+000
Syntax Example: :SENS1:CORR:COLL:PORT1:LOAD2:C3 2.0E0
:SENS1:CORR:COLL:PORT1:LOAD2:C3?
:SENSe{1-16}:CORRection:COLLect:PORT{1-4}:LOAD2:L0 <NRf>
:SENSe{1-16}:CORRection:COLLect:PORT{1-4}:LOAD2:L0?
Description: Sets the Load2 standard L0 (L zero) inductance on the selected port of the indicated
channel. The L0 coefficient is measured in Henrys. The use of Port 3 and/or Port 4
requires a 4-port VNA instrument. Outputs the Load2 standard L0 inductance on the
selected port of the indicated channel.
Cmd Parameters: <NRf> The input parameter is in Henrys.
Query Parameters: <NR3> The output parameter is in Henrys.
Range: MPND
Default Value: 0.00000000000E+000
Syntax Example: :SENS1:CORR:COLL:PORT1:LOAD2:L0 2.0E-6
:SENS1:CORR:COLL:PORT1:LOAD2:L0?

SCPI Commands 5-88 :SENSe{1-16}:CORRection:COLLect:PORT Subsystem
MS464xB Series VNA PM PN: 10410-00322 Rev. U 5-499
:SENSe{1-16}:CORRection:COLLect:PORT{1-4}:LOAD2:L1 <NRf>
:SENSe{1-16}:CORRection:COLLect:PORT{1-4}:LOAD2:L1?
Description: Sets the Load2 standard L1 (L one) inductance coefficient on the selected port of the
indicated channel. The L1 coefficient is measured in Henrys/Hertz. The use of Port 3
and/or Port 4 requires a 4-port VNA instrument. Outputs the Load2 standard L1
inductance coefficient on the selected port of the indicated channel.
Cmd Parameters: <NRf> The input parameter is in Henrys/Hertz.
Query Parameters: <NR3> The output parameter is in Henrys/Hertz.
Range: MPND
Default Value: 0.00000000000E+000
Syntax Example: :SENS1:CORR:COLL:PORT1:LOAD2:L1 2.0E0
:SENS1:CORR:COLL:PORT1:LOAD2:L1?
:SENSe{1-16}:CORRection:COLLect:PORT{1-4}:LOAD2:L2 <NRf>
:SENSe{1-16}:CORRection:COLLect:PORT{1-4}:LOAD2:L2?
Description: Sets the Load2 standard L2 inductance coefficient on the selected port of the indicated
channel. The L2 coefficient is measured in Henrys/Hertz^2. The use of Port 3 and/or Port
4 requires a 4-port VNA instrument. Outputs the Load2 standard L2 inductance
coefficient on the selected port of the indicated channel.
Cmd Parameters: <NRf> The input parameter is in Henrys/Hertz^2.
Query Parameters: <NR3> The output parameter is in Henrys/Hertz^2.
Range: MPND
Default Value: 0.00000000000E+000
Syntax Example: :SENS1:CORR:COLL:PORT1:LOAD2:L2 2.0E0
:SENS1:CORR:COLL:PORT1:LOAD2:L2?
:SENSe{1-16}:CORRection:COLLect:PORT{1-4}:LOAD2:L3 <NRf>
:SENSe{1-16}:CORRection:COLLect:PORT{1-4}:LOAD2:L3?
Description: Sets the Load2 standard L3 inductance coefficient on the selected port of the indicated
channel. The L3 coefficient is measured in Henrys/Hertz^3. The use of Port 3 and/or Port
4 requires a 4-port VNA instrument. Outputs the Load2 standard L3 inductance
coefficient on the selected port of the indicated channel.
Cmd Parameters: <NRf> The input parameter is in Henrys/Hertz^3.
Query Parameters: <NR3> The output parameter is in Henrys/Hertz^3.
Range: MPND
Default Value: 0.00000000000E+000
Syntax Example: :SENS1:CORR:COLL:PORT1:LOAD2:L3 2.0E0
:SENS1:CORR:COLL:PORT1:LOAD2:L3?

5-88 :SENSe{1-16}:CORRection:COLLect:PORT Subsystem SCPI Commands
5-500 PN: 10410-00322 Rev. U MS464xB Series VNA PM
:SENSe{1-16}:CORRection:COLLect:PORT{1-4}:LOAD2:LABEL <string>
:SENSe{1-16}:CORRection:COLLect:PORT{1-4}:LOAD2:LABEL?
Description: Sets the Load2 standard label on the selected port of the indicated channel. The use of
Port 3 and/or Port 4 requires a 4-port VNA instrument. Outputs the Load2 standard label
on the selected port of the indicated channel.
Cmd Parameters: <string> The input parameter is any combination of numbers and letters.
See definition of “<string>” on page 2-11.
Query Parameters: <char> The output parameter can be any combination of numbers and letters.
Range: NA
Default Value: NA
Syntax Example: :SENS1:CORR:COLL:PORT1:LOAD2:LABEL ’IC7000’
:SENS1:CORR:COLL:PORT1:LOAD2:LABEL?
:SENSe{1-16}:CORRection:COLLect:PORT{1-4}:LOAD2:OFF1 <NRf>
:SENSe{1-16}:CORRection:COLLect:PORT{1-4}:LOAD2:OFF1?
Description: Sets the Load2 Standard Offset length1 (length one) coefficient on the selected port of the
indicated channel. The OFF1 coefficient is measured in Meters/Hertz. The use of Port 3
and/or Port 4 requires a 4-port VNA instrument. Outputs the Load2 Standard Offset
length1 coefficient on the selected port of the indicated channel.
Cmd Parameters: <NRf> The input parameter is in Meters/Hertz.
Query Parameters: <NR3> The output parameter is in Meters/Hertz.
Range: MPND
Default: 0.00000000000E+000
Syntax Example: :SENS1:CORR:COLL:PORT1:LOAD2:OFF1 2.0E0
:SENS1:CORR:COLL:PORT1:LOAD2:OFF1?
:SENSe{1-16}:CORRection:COLLect:PORT{1-4}:LOAD2:OFF2 <NRf>
:SENSe{1-16}:CORRection:COLLect:PORT{1-4}:LOAD2:OFF2?
Description: Sets the Load2 Standard Offset length2 coefficient on the selected port of the indicated
channel. The OFF2 coefficient is measured in Meters/Hertz^2. The use of Port 3 and/or
Port 4 requires a 4-port VNA instrument. Outputs the Load2 Standard Offset length2
coefficient on the selected port of the indicated channel.
Cmd Parameters: <NRf> The input parameter is in Meters/Hertz^2.
Query Parameters: <NR3> The output parameter is in Meters/Hertz^2.
Range: MPND
Default: 0.00000000000E+000
Syntax Example: :SENS1:CORR:COLL:PORT1:LOAD2:OFF2 2.0E0
:SENS1:CORR:COLL:PORT1:LOAD2:OFF2?

SCPI Commands 5-88 :SENSe{1-16}:CORRection:COLLect:PORT Subsystem
MS464xB Series VNA PM PN: 10410-00322 Rev. U 5-501
:SENSe{1-16}:CORRection:COLLect:PORT{1-4}:LOAD2:OFF3 <NRf>
:SENSe{1-16}:CORRection:COLLect:PORT{1-4}:LOAD2:OFF3?
Description: Sets the Load2 Standard Offset length3 coefficient on the selected port of the indicated
channel. The OFF3 coefficient is measured in Meters/Hertz^3. The use of Port 3 and/or
Port 4 requires a 4-port VNA instrument. Outputs the Load2 Standard Offset length3
coefficient on the selected port of the indicated channel.
Cmd Parameters: <NRf> The input parameter is in Meters/Hertz^3.
Query Parameters: <NR3> The output parameter is in Meters/Hertz^3.
Range: MPND
Default: 0.00000000000E+000
Syntax Example: :SENS1:CORR:COLL:PORT1:LOAD2:OFF3 2.0E0
:SENS1:CORR:COLL:PORT1:LOAD2:OFF3?
:SENSe{1-16}:CORRection:COLLect:PORT{1-4}:LOAD2:OFFS <NRf>
:SENSe{1-16}:CORRection:COLLect:PORT{1-4}:LOAD2:OFFS?
Description: Sets the Load2 standard offset on the selected port of the indicated channel. The use of
Port 3 and/or Port 4 requires a 4-port VNA instrument. Outputs the Load2 standard
offset on the selected port of the indicated channel.
Cmd Parameters: <NRf> The input parameter is in Meters.
Query Parameters: <NR3> The output parameter is in Meters.
Range: MPND
Default Value: 0.00000000000E+000
Syntax Example: :SENS1:CORR:COLL:PORT1:LOAD2:OFFS 2.5E1
:SENS1:CORR:COLL:PORT1:LOAD2:OFFS?
:SENSe{1-16}:CORRection:COLLect:PORT{1-4}:LOAD2:R <NRf>
:SENSe{1-16}:CORRection:COLLect:PORT{1-4}:LOAD2:R?
Description: Sets the Load2 standard resistance on the selected port of the indicated channel. The use
of Port 3 and/or Port 4 requires a 4-port VNA instrument. Outputs the Load2 standard
resistance on the selected port of the indicated channel.
Cmd Parameters: <NRf> The input parameter is in Ohms.
Query Parameters: <NR3> The output parameter is in Ohms.
Range: 0 to 1E10
Default Value: 5.00000000000E+001
Syntax Example: :SENS1:CORR:COLL:PORT1:LOAD2:R 7.5E1
:SENS1:CORR:COLL:PORT1:LOAD2:R?

5-88 :SENSe{1-16}:CORRection:COLLect:PORT Subsystem SCPI Commands
5-502 PN: 10410-00322 Rev. U MS464xB Series VNA PM
:SENSe{1-16}:CORRection:COLLect:PORT{1-4}:LOAD2:SERial <string>
:SENSe{1-16}:CORRection:COLLect:PORT{1-4}:LOAD2:SERial?
Description: Sets the Load2 standard serial number on the selected port of the indicated channel. The
use of Port 3 and/or Port 4 requires a 4-port VNA instrument. Outputs the Load2
standard serial number on the selected port of the indicated channel.
Cmd Parameters: <string> The input parameter is any combination of numbers and letters.
See definition of “<string>” on page 2-11.
Query Parameters: <char> The output parameter can be any combination of numbers and letters.
Range: NA
Default Value: NA
Syntax Example: :SENS1:CORR:COLL:PORT1:LOAD2:SER ’123456’
:SENS1:CORR:COLL:PORT1:LOAD2:SER?
:SENSe{1-16}:CORRection:COLLect:PORT{1-4}:LOAD2:Z0 <NRf>
:SENSe{1-16}:CORRection:COLLect:PORT{1-4}:LOAD2:Z0?
Description: Sets the Load2 standard Impedance on the selected port of the indicated channel. The
use of Port 3 and/or Port 4 requires a 4-port VNA instrument. Outputs the Load2
standard Impedance on the selected port of the indicated channel.
Cmd Parameters: <NRf> The input parameter is in Ohms.
Query Parameters: <NR3> The output parameter is in Ohms.
Range: 1E-4 to 1E10
Default Value: 5.00000000000E+001
Syntax Example: :SENS1:CORR:COLL:PORT1:LOAD2:Z0 7.5E1
:SENS1:CORR:COLL:PORT1:LOAD2:Z0?
:SENSe{1-16}:CORRection:COLLect:PORT{1-4}:OPEN
Description: Initiates collection of the open standard data for the calibration on the indicated channel
and port. The use of Port 3 and/or Port 4 requires a 4-port VNA instrument.
No query.
Cmd Parameters: NA
Range: NA
Default Value: NA
Syntax Example: :SENS1:CORR:COLL:PORT1:OPEN

SCPI Commands 5-88 :SENSe{1-16}:CORRection:COLLect:PORT Subsystem
MS464xB Series VNA PM PN: 10410-00322 Rev. U 5-503
:SENSe{1-16}:CORRection:COLLect:PORT{1-4}:OPEN:C0 <NRf>
:SENSe{1-16}:CORRection:COLLect:PORT{1-4}:OPEN:C0?
Description: Sets the open standard C0 (C zero) capacitance on the selected port of the indicated
channel. The C0 coefficient is measured in Farads. The use of Port 3 and/or Port 4
requires a 4-port VNA instrument. Outputs the open standard C0 capacitance on the
selected port of the indicated channel.
Cmd Parameters: <NRf> The input parameter is in Farads.
Query Parameters: <NR3> The output parameter is in Farads.
Range: MPND
Default Value: See “Calibration Component Parameters” on page 2-37.
Syntax Example: :SENS1:CORR:COLL:PORT1:OPEN:C0 2.0E-11
:SENS1:CORR:COLL:PORT1:OPEN:C0?
:SENSe{1-16}:CORRection:COLLect:PORT{1-4}:OPEN:C1 <NRf>
:SENSe{1-16}:CORRection:COLLect:PORT{1-4}:OPEN:C1?
Description: Sets the open standard C1 (C one) capacitance coefficient on the selected port of the
indicated channel. The C1 coefficient is measured in Farads/Hertz. The use of Port 3
and/or Port 4 requires a 4-port VNA instrument. Outputs the open standard C1
capacitance coefficient on the selected port of the indicated channel.
Cmd Parameters: <NRf> The input parameter is in Farads/Hertz.
Query Parameters: <NR3> The output parameter is in Farads/Hertz.
Range: MPND
Default Value: See “Calibration Component Parameters” on page 2-37.
Syntax Example: :SENS1:CORR:COLL:PORT1:OPEN:C1 2.0E0
:SENS1:CORR:COLL:PORT1:OPEN:C1?
:SENSe{1-16}:CORRection:COLLect:PORT{1-4}:OPEN:C2 <NRf>
:SENSe{1-16}:CORRection:COLLect:PORT{1-4}:OPEN:C2?
Description: Sets the open standard C2 capacitance coefficient on the selected port of the indicated
channel. The C2 coefficient is measured in Farads/Hertz^2. The use of Port 3 and/or Port
4 requires a 4-port VNA instrument. Outputs the open standard C2 capacitance
coefficient on the selected port of the indicated channel.
Cmd Parameters: <NRf> The input parameter is in Farads/Hertz^2.
Query Parameters: <NR3> The output parameter is in Farads/Hertz^2.
Range: MPND
Default Value: See “Calibration Component Parameters” on page 2-37.
Syntax Example: :SENS1:CORR:COLL:PORT1:OPEN:C2 2.0E0
:SENS1:CORR:COLL:PORT1:OPEN:C2?

5-88 :SENSe{1-16}:CORRection:COLLect:PORT Subsystem SCPI Commands
5-504 PN: 10410-00322 Rev. U MS464xB Series VNA PM
:SENSe{1-16}:CORRection:COLLect:PORT{1-4}:OPEN:C3 <NRf>
:SENSe{1-16}:CORRection:COLLect:PORT{1-4}:OPEN:C3?
Description: Sets the open standard C3 capacitance coefficient on the selected port of the indicated
channel. The C3 coefficient is measured in Farads/Hertz^3. The use of Port 3 and/or Port
4 requires a 4-port VNA instrument. Outputs the open standard C3 capacitance
coefficient on the selected port of the indicated channel.
Cmd Parameters: <NRf> The input parameter is in Farads/Hertz^3.
Query Parameters: <NR3> The output parameter is in Farads/Hertz^3.
Range: MPND
Default Value: See “Calibration Component Parameters” on page 2-37.
Syntax Example: :SENS1:CORR:COLL:PORT1:OPEN:C3 2.0E0
:SENS1:CORR:COLL:PORT1:OPEN:C3?
:SENSe{1-16}:CORRection:COLLect:PORT{1-4}:OPEN:LABEL <string>
:SENSe{1-16}:CORRection:COLLect:PORT{1-4}:OPEN:LABEL?
Description: Sets the open standard label on the selected port of the indicated channel. The use of Port
3 and/or Port 4 requires a 4-port VNA instrument. Outputs the open standard label on
the selected port of the indicated channel.
Cmd Parameters: <string> The input parameter is any combination of numbers and letters.
See definition of “<string>” on page 2-11.
Query Parameters: <char> The output parameter can be any combination of numbers and letters.
Range: NA
Default Value: NA
Syntax Example: :SENS1:CORR:COLL:PORT1:OPEN:LABEL ’IC7000’
:SENS1:CORR:COLL:PORT1:OPEN:LABEL?
:SENSe{1-16}:CORRection:COLLect:PORT{1-4}:OPEN:OFFS <NRf>
:SENSe{1-16}:CORRection:COLLect:PORT{1-4}:OPEN:OFFS?
Description: Sets the open standard offset on the selected port of the indicated channel. The OFFS
parameter is measured in Meters. The use of Port 3 and/or Port 4 requires a 4-port VNA
instrument. Outputs the open standard offset on the selected port of the indicated
channel. See “Calibration Component Parameters” on page 2-37 for a complete listing of
calibration components, connectors, and their Command Parameters.
Cmd Parameters: <NRf> The input parameter is in Meters.
Query Parameters: <NR3> The output parameter is in Meters.
Range: MPND
Default Value: See “Calibration Component Parameters” on page 2-37.
Syntax Example: :SENS1:CORR:COLL:PORT1:OPEN:OFFS 2.5E1
:SENS1:CORR:COLL:PORT1:OPEN:OFFS?

SCPI Commands 5-88 :SENSe{1-16}:CORRection:COLLect:PORT Subsystem
MS464xB Series VNA PM PN: 10410-00322 Rev. U 5-505
:SENSe{1-16}:CORRection:COLLect:PORT{1-4}:OPEN:S1P:FILe <string>
:SENSe{1-16}:CORRection:COLLect:PORT{1-4}:OPEN:S1P:FILe?
Description: The command sets the OPEN Standard S1P file on the selected port of the indicated
channel.
The query outputs the OPEN Standard S1P file on the selected port of the indicated
channel.
Cmd Parameters: <string> s1p file path
See definition of “<string>” on page 2-11.
Query Parameters: NA
Query Output: <char1> s1p file path
Range: NA
Default Value: NA
Syntax Example: :SENS1:CORR:COLL:PORT1:OPEN:S1P:FIL 'C:\Test\Open.s1p'
:SENS1:CORR:COLL:PORT1:OPEN:S1P:FIL?
:SENSe{1-16}:CORRection:COLLect:PORT{1-4}:OPEN:S1P[:STATe] <char>
:SENSe{1-16}:CORRection:COLLect:PORT{1-4}:OPEN:S1P[:STATe]?
Description: The command sets the OPEN S1P file settings ON/OFF on the selected port of the
indicated channel. ON means that the S1P file data will be used, OFF means the Circuit
Model data will be used.
The query outputs the OPEN S1P file settings on the selected port of the indicated
channel.
Cmd Parameters: <char> 1 | 0 | ON |OFF
See definition of “<string>” on page 2-11.
Query Parameters: NA
Query Output: <char> 1 | 0
Range: NA
Default Value: 0
Syntax Example: :SENS1:CORR:COLL:PORT1:OPEN:S1P 1
:SENS1:CORR:COLL:PORT1:OPEN:S1P?

5-88 :SENSe{1-16}:CORRection:COLLect:PORT Subsystem SCPI Commands
5-506 PN: 10410-00322 Rev. U MS464xB Series VNA PM
:SENSe{1-16}:CORRection:COLLect:PORT{1-4}:SHORT:S1P[:STATe] <char>
:SENSe{1-16}:CORRection:COLLect:PORT{1-4}:SHORT:S1P[:STATe]?
Description: The command sets the SHORT S1P file settings ON/OFF on the selected port of the
indicated channel. ON means that the S1P file data will be used, OFF means the Circuit
Model data will be used.
The query outputs the SHORT S1P file settings on the selected port of the indicated
channel.
Cmd Parameters: <char> 1 | 0 | ON |OFF
See definition of “<string>” on page 2-11.
Query Parameters: NA
Query Output: <char> 1 | 0
Range: NA
Default Value: 0
Syntax Example: :SENS1:CORR:COLL:PORT1:SHORT:S1P 1
:SENS1:CORR:COLL:PORT1:SHORT:S1P?
:SENSe{1-16}:CORRection:COLLect:PORT{1-4}:LOAD1:S1P:FILe <string>
:SENSe{1-16}:CORRection:COLLect:PORT{1-4}:LOAD1:S1P:FILe?
Description: The command sets the LOAD1 Standard S1P file on the selected port of the indicated
channel.
The query outputs the LOAD1 Standard S1P file on the selected port of the indicated
channel.
Cmd Parameters: <string> s1p file path
See definition of “<string>” on page 2-11.
Query Parameters: NA
Query Output: <char1> s1p file path
Range: NA
Default Value: NA
Syntax Example: :SENS1:CORR:COLL:PORT1:LOAD1:S1P:FIL 'C:\Test\Load1.s1p'
:SENS1:CORR:COLL:PORT1:LOAD1:S1P:FIL?

SCPI Commands 5-88 :SENSe{1-16}:CORRection:COLLect:PORT Subsystem
MS464xB Series VNA PM PN: 10410-00322 Rev. U 5-507
:SENSe{1-16}:CORRection:COLLect:PORT{1-4}:LOAD1:S1P[:STATe] <char>
:SENSe{1-16}:CORRection:COLLect:PORT{1-4}:LOAD1:S1P[:STATe]?
Description: The command sets the LOAD1 S1P file settings ON/OFF on the selected port of the
indicated channel. ON means that the S1P file data will be used, OFF means the Circuit
Model data will be used.
The query outputs the LOAD1 S1P file settings on the selected port of the indicated
channel.
Cmd Parameters: <char> 1 | 0 | ON |OFF
See definition of “<string>” on page 2-11.
Query Parameters: NA
Query Output: <char> 1 | 0
Range: NA
Default Value: 0
Syntax Example: :SENS1:CORR:COLL:PORT1:LOAD1:S1P 1
:SENS1:CORR:COLL:PORT1:LOAD1:S1P?
:SENSe{1-16}:CORRection:COLLect:PORT{1-4}:LOAD2:S1P:FILe <string>
:SENSe{1-16}:CORRection:COLLect:PORT{1-4}:LOAD2:S1P:FILe?
Description: The command sets the LOAD2 Standard S1P file on the selected port of the indicated
channel.
The query outputs the LOAD2 Standard S1P file on the selected port of the indicated
channel.
Cmd Parameters: <string> s1p file path
See definition of “<string>” on page 2-11.
Query Parameters: NA
Query Output: <char1> s1p file path
Range: NA
Default Value: NA
Syntax Example: :SENS1:CORR:COLL:PORT1:LOAD2:S1P:FIL 'C:\Test\Load1.s1p'
:SENS1:CORR:COLL:PORT1:LOAD2:S1P:FIL?

5-88 :SENSe{1-16}:CORRection:COLLect:PORT Subsystem SCPI Commands
5-508 PN: 10410-00322 Rev. U MS464xB Series VNA PM
:SENSe{1-16}:CORRection:COLLect:PORT{1-4}:LOAD2:S1P[:STATe] <char>
:SENSe{1-16}:CORRection:COLLect:PORT{1-4}:LOAD2:S1P[:STATe]?
Description: The command sets the LOAD2 S1P file settings ON/OFF on the selected port of the
indicated channel. ON means that the S1P file data will be used, OFF means the Circuit
Model data will be used.
The query outputs the LOAD2 S1P file settings on the selected port of the indicated
channel.
Cmd Parameters: <char> 1 | 0 | ON |OFF
See definition of “<string>” on page 2-11.
Query Parameters: NA
Query Output: <char> 1 | 0
Range: NA
Default Value: 0
Syntax Example: :SENS1:CORR:COLL:PORT1:LOAD2:S1P 1
:SENS1:CORR:COLL:PORT1:LOAD2:S1P?
:SENSe{1-16}:CORRection:COLLect:PORT{1-4}:SHORT:S1P:FILe <string>
:SENSe{1-16}:CORRection:COLLect:PORT{1-4}:SHORT:S1P:FILe?
Description: The command sets the SHORT Standard S1P file on the selected port of the indicated
channel.
The query outputs the SHORT Standard S1P file on the selected port of the indicated
channel.
Cmd Parameters: <string> s1p file path
See definition of “<string>” on page 2-11.
Query Parameters: NA
Query Output: <char1> s1p file path
Range: NA
Default Value: NA
Syntax Example: :SENS1:CORR:COLL:PORT1:SHORT:S1P:FIL 'C:\Test\SHORT.s1p'
:SENS1:CORR:COLL:PORT1:SHORT:S1P:FIL?

SCPI Commands 5-88 :SENSe{1-16}:CORRection:COLLect:PORT Subsystem
MS464xB Series VNA PM PN: 10410-00322 Rev. U 5-509
:SENSe{1-16}:CORRection:COLLect:PORT{1-4}:SHORT1:S1P:FILe <string>
:SENSe{1-16}:CORRection:COLLect:PORT{1-4}:SHORT1:S1P:FILe?
Description: The command sets the SHORT1 Standard S1P file on the selected port of the indicated
channel.
The query outputs the SHORT1 Standard S1P file on the selected port of the indicated
channel.
Cmd Parameters: <string> s1p file path
See definition of “<string>” on page 2-11.
Query Parameters: NA
Query Output: <char1> s1p file path
Range: NA
Default Value: NA
Syntax Example: :SENS1:CORR:COLL:PORT1:SHORT1:S1P:FIL 'C:\Test\SHORT1.s1p'
:SENS1:CORR:COLL:PORT1:SHORT1:S1P:FIL?
:SENSe{1-16}:CORRection:COLLect:PORT{1-4}:SHORT1:S1P[:STATe] <char>
:SENSe{1-16}:CORRection:COLLect:PORT{1-4}:SHORT1:S1P[:STATe]?
Description: The command sets the SHORT1 S1P file settings ON/OFF on the selected port of the
indicated channel. ON means that the S1P file data will be used, OFF means the Circuit
Model data will be used.
The query outputs the SHORT1 S1P file settings on the selected port of the indicated
channel.
Cmd Parameters: <char> 1 | 0 | ON | OFF
Query Parameters: NA
Query Output: <char> 1 | 0
Range: NA
Default Value: 0
Syntax Example: :SENS1:CORR:COLL:PORT1:SHORT1:S1P 1
:SENS1:CORR:COLL:PORT1:SHORT1:S1P?

5-88 :SENSe{1-16}:CORRection:COLLect:PORT Subsystem SCPI Commands
5-510 PN: 10410-00322 Rev. U MS464xB Series VNA PM
:SENSe{1-16}:CORRection:COLLect:PORT{1-4}:SHORT2:S1P:FILe <string>
:SENSe{1-16}:CORRection:COLLect:PORT{1-4}:SHORT2:S1P:FILe?
Description: The command sets the SHORT2 Standard S1P file on the selected port of the indicated
channel.
The query outputs the SHORT2 Standard S1P file on the selected port of the indicated
channel.
Cmd Parameters: <string> s1p file path
See definition of “<string>” on page 2-11.
Query Parameters: NA
Query Output: <char1> s1p file path
Range: NA
Default Value: NA
Syntax Example: :SENS1:CORR:COLL:PORT1:SHORT2:S1P:FIL 'C:\Test\SHORT2.s1p'
:SENS1:CORR:COLL:PORT1:SHORT2:S1P:FIL?
:SENSe{1-16}:CORRection:COLLect:PORT{1-4}:SHORT2:S1P[:STATe] <char>
:SENSe{1-16}:CORRection:COLLect:PORT{1-4}:SHORT2:S1P[:STATe]?
Description: The command sets the SHORT2 S1P file settings ON/OFF on the selected port of the
indicated channel. ON means that the S1P file data will be used, OFF means the Circuit
Model data will be used.
The query outputs the SHORT2 S1P file settings on the selected port of the indicated
channel.
Cmd Parameters: <char> 1 | 0 | ON | OFF
Query Parameters: NA
Query Output: <char> 1 | 0
Range: NA
Default Value: 0
Syntax Example: :SENS1:CORR:COLL:PORT1:SHORT2:S1P 1
:SENS1:CORR:COLL:PORT1:SHORT2:S1P?

SCPI Commands 5-88 :SENSe{1-16}:CORRection:COLLect:PORT Subsystem
MS464xB Series VNA PM PN: 10410-00322 Rev. U 5-511
:SENSe{1-16}:CORRection:COLLect:PORT{1-4}:SHORT3:S1P:FILe <string>
:SENSe{1-16}:CORRection:COLLect:PORT{1-4}:SHORT3:S1P:FILe?
Description: The command sets the SHORT3 Standard S1P file on the selected port of the indicated
channel.
The query outputs the SHORT3 Standard S1P file on the selected port of the indicated
channel.
Cmd Parameters: <string> s1p file path
See definition of “<string>” on page 2-11.
Query Parameters: NA
Query Output: <char1> s1p file path
Range: NA
Default Value: NA
Syntax Example: :SENS1:CORR:COLL:PORT1:SHORT3:S1P:FIL 'C:\Test\SHORT3.s1p'
:SENS1:CORR:COLL:PORT1:SHORT3:S1P:FIL?
:SENSe{1-16}:CORRection:COLLect:WAVeguide:OPEN:S1P:FILe <string>
:SENSe{1-16}:CORRection:COLLect:WAVeguide:OPEN:S1P:FILe?
Description: The command sets the waveguide calibration kit OPEN s1p file on the indicated channel.
The query outputs the waveguide calibration kit OPEN s1p file on the indicated channel.
Cmd Parameters: <string> s1p file path
See definition of “<string>” on page 2-11.
Query Parameters: NA
Query Output: <char1> s1p file path
Range: NA
Default Value: NA
Syntax Example: :SENS1:CORR:COLL:WAVeguide:OPEN:S1P:FIL 'C:\Test\WG_Open.s1p'
:SENS1:CORR:COLL:WAVeguide:OPEN:S1P:FIL?
:SENSe{1-16}:CORRection:COLLect:PORT{1-4}:OPEN:SERial <string>
:SENSe{1-16}:CORRection:COLLect:PORT{1-4}:OPEN:SERial?
Description: Sets the open standard serial number on the selected port of the indicated channel. The
use of Port 3 and/or Port 4 requires a 4-port VNA instrument. Outputs the open standard
serial number on the selected port of the indicated channel.
Cmd Parameters: <string> The input parameter is any combination of numbers and letters. See definition
of “<string>” on page 2-11.
Query Parameters: <char> The output parameter can be any combination of numbers and letters.
Range: NA
Default Value: NA
Syntax Example: :SENS1:CORR:COLL:PORT1:OPEN:SER ’123456’
:SENS1:CORR:COLL:PORT1:OPEN:SER?

5-88 :SENSe{1-16}:CORRection:COLLect:PORT Subsystem SCPI Commands
5-512 PN: 10410-00322 Rev. U MS464xB Series VNA PM
:SENSe{1-16}:CORRection:COLLect:PORT{1-4}:REFLection:COMPonent <char>
:SENSe{1-16}:CORRection:COLLect:PORT{1-4}:REFLection:COMPonent?
Description: Selects the reflection standard to use for the reflection calibration on the indicated
channel and port where the reflection standard types can be:
•OPEN = Open
•SHORt = Short
•OFSH1 = Offset Short 1
•OFSH2 = Offset Short 2
•OFSH3 = Offset Short 3
•NONE = Only returned by the query if not reflection component has been defined.
The use of Port 3 and/or Port 4 requires a 4-port VNA instrument. Outputs the reflect
standard to use for the reflection calibration on the indicated channel and port.
Cmd Parameters: <char> OPEN | SHORt | OFSH1 | OFSH2 | OFSH3
Query Parameters: <char> OPEN | SHOR | OFSH1 | OFSH2 | OFSH3 | NONE
Range: NA
Default: OPEN
Syntax Example: :SENS1:CORR:COLL:PORT1:REFL:COMP OPEN
:SENS1:CORR:COLL:PORT1:REFL:COMP?
:SENSe{1-16}:CORRection:COLLect:PORT{1-4}:SHORT
Description: Initiates collection of the short standard data for the calibration on the indicated channel
and port. See “Calibration Component Parameters” on page 2-37 for a complete listing of
calibration components, connectors, and their command parameters. The use of Port 3
and/or Port 4 requires a 4-port VNA instrument.
No query.
Cmd Parameters: NA
Range: NA
Default Value: NA
Syntax Example: :SENS1:CORR:COLL:PORT1:SHORT
:SENSe{1-16}:CORRection:COLLect:PORT{1-4}:SHORT:L0 <NRf>
:SENSe{1-16}:CORRection:COLLect:PORT{1-4}:SHORT:L0?
Description: Sets the short standard L0 (L zero) inductance on the selected port of the indicated
channel. The L0 coefficient is measured in Henrys. Outputs the short standard L0
inductance on the selected port of the indicated channel. See “Calibration Component
Parameters” on page 2-37 for a complete listing of calibration components, connectors,
and their Command Parameters.
Cmd Parameters: <NRf> The input parameter is in Henrys.
Query Parameters: <NR3> The output parameter is in Henrys.
Range: MPND
Default Value: See “Calibration Component Parameters” on page 2-37.
Syntax Example: :SENS1:CORR:COLL:PORT1:SHORT:L0 2.0E0
:SENS1:CORR:COLL:PORT1:SHORT:L0?

SCPI Commands 5-88 :SENSe{1-16}:CORRection:COLLect:PORT Subsystem
MS464xB Series VNA PM PN: 10410-00322 Rev. U 5-513
:SENSe{1-16}:CORRection:COLLect:PORT{1-4}:SHORT:L1 <NRf>
:SENSe{1-16}:CORRection:COLLect:PORT{1-4}:SHORT:L1?
Description: Sets the short standard L1 (L one) inductance coefficient on the selected port of the
indicated channel. The L1 coefficient is measured in Henrys/Hertz. The use of Port 3
and/or Port 4 requires a 4-port VNA instrument. Outputs the short standard L1
inductance coefficient on the selected port of the indicated channel. See “Calibration
Component Parameters” on page 2-37 for a complete listing of calibration components,
connectors, and their command parameters.
Cmd Parameters: <NRf> The input parameter is in Henrys/Hertz.
Query Parameters: <NR3> The output parameter is in Henrys/Hertz.
Range: MPND
Default Value: See “Calibration Component Parameters” on page 2-37.
Syntax Example: :SENS1:CORR:COLL:PORT1:SHORT:L1 2.0E0
:SENS1:CORR:COLL:PORT1:SHORT:L1?
:SENSe{1-16}:CORRection:COLLect:PORT{1-4}:SHORT:L2 <NRf>
:SENSe{1-16}:CORRection:COLLect:PORT{1-4}:SHORT:L2?
Description: Sets the short standard L2 inductance coefficient on the selected port of the indicated
channel. The L2 coefficient is measured in Henrys/Hertz^2. The use of Port 3 and/or Port
4 requires a 4-port VNA instrument. Outputs the short standard L2 inductance
coefficient on the selected port of the indicated channel.
Cmd Parameters: <NRf> The input parameter is in Henrys/Hertz^2.
Query Parameters: <NR3> The output parameter is in Henrys/Hertz^2.
Range: MPND
Default Value: See “Calibration Component Parameters” on page 2-37.
Syntax Example: :SENS1:CORR:COLL:PORT1:SHORT:L2 2.0E0
:SENS1:CORR:COLL:PORT1:SHORT:L2?
:SENSe{1-16}:CORRection:COLLect:PORT{1-4}:SHORT:L3 <NRf>
:SENSe{1-16}:CORRection:COLLect:PORT{1-4}:SHORT:L3?
Description: Sets the short standard L3 inductance coefficient on the selected port of the indicated
channel. The L3 coefficient is measured in Henrys/Hertz^3. The use of Port 3 and/or Port
4 requires a 4-port VNA instrument. Outputs the short standard L3 inductance
coefficient on the selected port of the indicated channel.
Cmd Parameters: <NRf> The input parameter is in Henrys/Hertz^3.
Query Parameters: <NR3> The output parameter is in Henrys/Hertz^3.
Range: MPND
Default Value: See “Calibration Component Parameters” on page 2-37.
Syntax Example: :SENS1:CORR:COLL:PORT1:SHORT:L3 2.0E0
:SENS1:CORR:COLL:PORT1:SHORT:L3?

5-88 :SENSe{1-16}:CORRection:COLLect:PORT Subsystem SCPI Commands
5-514 PN: 10410-00322 Rev. U MS464xB Series VNA PM
:SENSe{1-16}:CORRection:COLLect:PORT{1-4}:SHORT:LABEL <string>
:SENSe{1-16}:CORRection:COLLect:PORT{1-4}:SHORT:LABEL?
Description: Sets the short standard label on the selected port of the indicated channel. The use of
Port 3 and/or Port 4 requires a 4-port VNA instrument. Outputs the short standard label
on the selected port of the indicated channel.
Cmd Parameters: <string> The input parameter is any combination of numbers and letters.
See definition of “<string>” on page 2-11.
Query Parameters: <char> The output parameter can be any combination of numbers and letters.
Range: NA
Default Value: NA
Syntax Example: :SENS1:CORR:COLL:PORT1:SHORT:LABEL ’IC7000’
:SENS1:CORR:COLL:PORT1:SHORT:LABEL?
:SENSe{1-16}:CORRection:COLLect:PORT{1-4}:SHORT:OFFS <NRf>
:SENSe{1-16}:CORRection:COLLect:PORT{1-4}:SHORT:OFFS?
Description: Sets the short standard offset on the selected port of the indicated channel. The use of
Port 3 and/or Port 4 requires a 4-port VNA instrument. Outputs the short standard offset
on the selected port of the indicated channel.
Cmd Parameters: <NRf> The input parameter is in Meters.
Query Parameters: <NR3> The output parameter is in Meters.
Range: MPND
Default Value: See “Calibration Component Parameters” on page 2-37.
Syntax Example: :SENS1:CORR:COLL:PORT1:SHORT:OFFS 2.5E1
:SENS1:CORR:COLL:PORT1:SHORT:OFFS?
:SENSe{1-16}:CORRection:COLLect:PORT{1-4}:SHORT:SERial <string>
:SENSe{1-16}:CORRection:COLLect:PORT{1-4}:SHORT:SERial?
Description: Sets the short standard serial number on the selected port of the indicated channel. The
use of Port 3 and/or Port 4 requires a 4-port VNA instrument. Outputs the short standard
serial number on the selected port of the indicated channel.
Cmd Parameters: <string> The input parameter is any combination of numbers and letters.
See definition of “<string>” on page 2-11.
Query Parameters: <char> The output parameter can be any combination of numbers and letters.
Range: NA
Default Value: NA
Syntax Example: :SENS1:CORR:COLL:PORT1:SHORT:SER ’123456’
:SENS1:CORR:COLL:PORT1:SHORT:SER?

SCPI Commands 5-88 :SENSe{1-16}:CORRection:COLLect:PORT Subsystem
MS464xB Series VNA PM PN: 10410-00322 Rev. U 5-515
:SENSe{1-16}:CORRection:COLLect:PORT{1-4}:SHORT1
Description: Initiates collection of the Offset Short1 (Short one) standard data for the calibration on
the indicated channel and port. See “Calibration Component Parameters” on page 2-37.
for a complete listing of calibration components, connectors, and their Command
Parameters. The use of Port 3 and/or Port 4 requires a 4-port VNA instrument.
No query.
Cmd Parameters: NA
Range: NA
Default Value: NA
Syntax Example: :SENS1:CORR:COLL:PORT1:SHORT1
:SENSe{1-16}:CORRection:COLLect:PORT{1-4}:SHORT1:L0 <NRf>
:SENSe{1-16}:CORRection:COLLect:PORT{1-4}:SHORT1:L0?
Description: Sets the Short1 standard L0 (L zero) inductance on the selected port of the indicated
channel. The L0 parameter is measured in Henrys. The use of Port 3 and/or Port 4
requires a 4-port VNA instrument. Outputs the Short1 standard L0 inductance on the
selected port of the indicated channel. See “Calibration Component Parameters”
on page 2-37 for a complete listing of calibration components, connectors, and their
Command Parameters.
Cmd Parameters: <NRf> The input parameter is in Henrys.
Query Parameters: <NR3> The output parameter is in Henrys.
Range: MPND
Default Value: See “Calibration Component Parameters” on page 2-37.
Syntax Example: :SENS1:CORR:COLL:PORT1:SHORT1:L0 2.0E0
:SENS1:CORR:COLL:PORT1:SHORT1:L0?
:SENSe{1-16}:CORRection:COLLect:PORT{1-4}:SHORT1:L1 <NRf>
:SENSe{1-16}:CORRection:COLLect:PORT{1-4}:SHORT1:L1?
Description: Sets the Short1 standard L1 (L one) inductance coefficient on the selected port of the
indicated channel. The L1 coefficient is measured in Henrys/Hertz. The use of Port 3
and/or Port 4 requires a 4-port VNA instrument. Outputs the Short1 standard L1
inductance coefficient on the selected port of the indicated channel.
Cmd Parameters: <NRf> The input parameter is in Henrys/Hertz.
Query Parameters: <NR3> The output parameter is in Henrys/Hertz.
Range: MPND
Default Value: See “Calibration Component Parameters” on page 2-37.
Syntax Example: :SENS1:CORR:COLL:PORT1:SHORT1:L1 2.0E0
:SENS1:CORR:COLL:PORT1:SHORT1:L1?

5-88 :SENSe{1-16}:CORRection:COLLect:PORT Subsystem SCPI Commands
5-516 PN: 10410-00322 Rev. U MS464xB Series VNA PM
:SENSe{1-16}:CORRection:COLLect:PORT{1-4}:SHORT1:L2 <NRf>
:SENSe{1-16}:CORRection:COLLect:PORT{1-4}:SHORT1:L2?
Description: Sets the Short1 standard L2 inductance coefficient on the selected port of the indicated
channel. The L2 coefficient is measured in Henrys/Hertz^2. The use of Port 3 and/or Port
4 requires a 4-port VNA instrument. Outputs the Short1 standard L2 inductance
coefficient on the selected port of the indicated channel.
Cmd Parameters: <NRf> The input parameter is in Henrys/Hertz^2.
Query Parameters: <NR3> The output parameter is in Henrys/Hertz^2.
Range: MPND
Default Value: See “Calibration Component Parameters” on page 2-37.
Syntax Example: :SENS1:CORR:COLL:PORT1:SHORT1:L2 2.0E0
:SENS1:CORR:COLL:PORT1:SHORT1:L2?
:SENSe{1-16}:CORRection:COLLect:PORT{1-4}:SHORT1:L3 <NRf>
:SENSe{1-16}:CORRection:COLLect:PORT{1-4}:SHORT1:L3?
Description: Sets the Short1 standard L3 inductance coefficient on the selected port of the indicated
channel. The L3 coefficient is measured in Henrys/Hertz^3. The use of Port 3 and/or Port
4 requires a 4-port VNA instrument. Outputs the Short1 standard L3 inductance
coefficient on the selected port of the indicated channel.
Cmd Parameters: <NRf> The input parameter is in Henrys/Hertz^3.
Query Parameters: <NR3> The output parameter is in Henrys/Hertz^3.
Range: MPND
Default Value: See “Calibration Component Parameters” on page 2-37.
Syntax Example: :SENS1:CORR:COLL:PORT1:SHORT1:L3 2.0E0
:SENS1:CORR:COLL:PORT1:SHORT1:L3?
:SENSe{1-16}:CORRection:COLLect:PORT{1-4}:SHORT1:LABEL <string>
:SENSe{1-16}:CORRection:COLLect:PORT{1-4}:SHORT1:LABEL?
Description: Sets the Short1 (Short one) standard label on the selected port of the indicated channel.
The use of Port 3 and/or Port 4 requires a 4-port VNA instrument. Outputs the Short1
standard label on the selected port of the indicated channel. See “Calibration Component
Parameters” on page 2-37 for a complete listing of calibration components, connectors,
and their Command Parameters.
Cmd Parameters: <string> The input parameter is any combination of numbers and letters.
See definition of “<string>” on page 2-11.
Query Parameters: <char> The output parameter can be any combination of numbers and letters.
Range: NA
Default Value: NA
Syntax Example: :SENS1:CORR:COLL:PORT1:SHORT1:LABEL ’IC7000’
:SENS1:CORR:COLL:PORT1:SHORT1:LABEL?

SCPI Commands 5-88 :SENSe{1-16}:CORRection:COLLect:PORT Subsystem
MS464xB Series VNA PM PN: 10410-00322 Rev. U 5-517
:SENSe{1-16}:CORRection:COLLect:PORT{1-4}:SHORT1:OFFS <NRf>
:SENSe{1-16}:CORRection:COLLect:PORT{1-4}:SHORT1:OFFS?
Description: Sets the Short1 (Short 1) standard offset on the selected port of the indicated channel.
The use of Port 3 and/or Port 4 requires a 4-port VNA instrument. Outputs the Short1
standard offset on the selected port of the indicated channel.
Cmd Parameters: <NRf> The input parameter is in Meters.
Query Parameters: <NR3> The output parameter is in Meters.
Range: MPND
Default Value: See “Calibration Component Parameters” on page 2-37.
Syntax Example: :SENS1:CORR:COLL:PORT1:SHORT1:OFFS 2.5E1
:SENS1:CORR:COLL:PORT1:SHORT1:OFFS?
:SENSe{1-16}:CORRection:COLLect:PORT{1-4}:SHORT1:SERial <string>
:SENSe{1-16}:CORRection:COLLect:PORT{1-4}:SHORT1:SERial?
Description: Sets the Short1 (Short 1) standard serial number on the selected port of the indicated
channel. The use of Port 3 and/or Port 4 requires a 4-port VNA instrument. Outputs the
Short1 standard serial number on the selected port of the indicated channel.
Cmd Parameters: <string> The input parameter is any combination of numbers and letters. See definition
of “<string>” on page 2-11.
Query Parameters: <char> The output parameter can be any combination of numbers and letters.
Range: NA
Default Value: NA
Syntax Example: :SENS1:CORR:COLL:PORT1:SHORT1:SER ’123456’
:SENS1:CORR:COLL:PORT1:SHORT1:SER?
:SENSe{1-16}:CORRection:COLLect:PORT{1-4}:SHORT2
Description: Initiates collection of the Offset Short2 standard data for the calibration on the indicated
channel and port.
The use of Port 3 and/or Port 4 requires a 4-port VNA instrument.
No query.
Cmd Parameters: NA
Range: NA
Default Value: NA
Syntax Example: :SENS1:CORR:COLL:PORT1:SHORT2

5-88 :SENSe{1-16}:CORRection:COLLect:PORT Subsystem SCPI Commands
5-518 PN: 10410-00322 Rev. U MS464xB Series VNA PM
:SENSe{1-16}:CORRection:COLLect:PORT{1-4}:SHORT2:L0 <NRf>
:SENSe{1-16}:CORRection:COLLect:PORT{1-4}:SHORT2:L0?
Description: Sets the Short2 standard L0 (L zero) inductance on the selected port of the indicated
channel. The L0 (zero) coefficient is measured in Henrys. The use of Port 3 and/or Port 4
requires a 4-port VNA instrument. Outputs the Short2 standard L0 inductance on the
selected port of the indicated channel.
Cmd Parameters: <NRf> The input parameter is in Henrys.
Query Parameters: <NR3> The output parameter is in Henrys.
Range: MPND
Default Value: See “Calibration Component Parameters” on page 2-37.
Syntax Example: :SENS1:CORR:COLL:PORT1:SHORT2:L0 2.0E0
:SENS1:CORR:COLL:PORT1:SHORT2:L0?
:SENSe{1-16}:CORRection:COLLect:PORT{1-4}:SHORT2:L1 <NRf>
:SENSe{1-16}:CORRection:COLLect:PORT{1-4}:SHORT2:L1?
Description: Sets the Short2 standard L1 (L one) inductance coefficient on the selected port of the
indicated channel. The L1 coefficient is measured in Henrys/Hertz. The use of Port 3
and/or Port 4 requires a 4-port VNA instrument. Outputs the Short2 standard L1
inductance coefficient on the selected port of the indicated channel.
Cmd Parameters: <NRf> The input parameter is in Henrys/Hertz.
Query Parameters: <NR3> The output parameter is in Henrys/Hertz.
Range: MPND
Default Value: See “Calibration Component Parameters” on page 2-37.
Syntax Example: :SENS1:CORR:COLL:PORT1:SHORT2:L1 2.0E0
:SENS1:CORR:COLL:PORT1:SHORT2:L1?
:SENSe{1-16}:CORRection:COLLect:PORT{1-4}:SHORT2:L2 <NRf>
:SENSe{1-16}:CORRection:COLLect:PORT{1-4}:SHORT2:L2?
Description: Sets the Short2 standard L2 inductance coefficient on the selected port of the indicated
channel. The L2 coefficient is measured in Henrys/Hertz^2. The use of Port 3 and/or Port
4 requires a 4-port VNA instrument. Outputs the Short2 standard L2 inductance
coefficient on the selected port of the indicated channel.
Cmd Parameters: <NRf> The input parameter is in Henrys/Hertz^2.
Query Parameters: <NR3> The output parameter is in Henrys/Hertz^2.
Range: MPND
Default Value: See “Calibration Component Parameters” on page 2-37.
Syntax Example: :SENS1:CORR:COLL:PORT1:SHORT2:L2 2.0E0
:SENS1:CORR:COLL:PORT1:SHORT2:L2?

SCPI Commands 5-88 :SENSe{1-16}:CORRection:COLLect:PORT Subsystem
MS464xB Series VNA PM PN: 10410-00322 Rev. U 5-519
:SENSe{1-16}:CORRection:COLLect:PORT{1-4}:SHORT2:L3 <NRf>
:SENSe{1-16}:CORRection:COLLect:PORT{1-4}:SHORT2:L3?
Description: Sets the Short2 standard L3 inductance coefficient on the selected port of the indicated
channel. The L3 coefficient is measured in Henrys/Hertz^3. The use of Port 3 and/or Port
4 requires a 4-port VNA instrument. Outputs the Short2 standard L3 inductance
coefficient on the selected port of the indicated channel.
Cmd Parameters: <NRf> The input parameter is in Henrys/Hertz^3.
Query Parameters: <NR3> The output parameter is in Henrys/Hertz^3.
Range: MPND
Default Value: See “Calibration Component Parameters” on page 2-37.
Syntax Example: :SENS1:CORR:COLL:PORT1:SHORT2:L3 2.0E0
:SENS1:CORR:COLL:PORT1:SHORT2:L3?
:SENSe{1-16}:CORRection:COLLect:PORT{1-4}:SHORT2:LABEL <string>
:SENSe{1-16}:CORRection:COLLect:PORT{1-4}:SHORT2:LABEL?
Description: Sets the Short2 standard label on the selected port of the indicated channel. The use of
Port 3 and/or Port 4 requires a 4-port VNA instrument. Outputs the Short2 standard
label on the selected port of the indicated channel.
Cmd Parameters: <string> The input parameter is any combination of numbers and letters.
See definition of “<string>” on page 2-11.
Query Parameters: <char> The output parameter can be any combination of numbers and letters.
Range: NA
Default Value: NA
Syntax Example: :SENS1:CORR:COLL:PORT1:SHORT2:LABEL ’IC7000’
:SENS1:CORR:COLL:PORT1:SHORT2:LABEL?
:SENSe{1-16}:CORRection:COLLect:PORT{1-4}:SHORT2:OFFS <NRf>
:SENSe{1-16}:CORRection:COLLect:PORT{1-4}:SHORT2:OFFS?
Description: Sets the Short2 standard offset on the selected port of the indicated channel. The use of
Port 3 and/or Port 4 requires a 4-port VNA instrument. Outputs the Short2 standard
offset on the selected port of the indicated channel.
Cmd Parameters: <NRf> The input parameter is in Meters.
Query Parameters: <NR3> The output parameter is in Meters.
Range: MPND
Default Value: See “Calibration Component Parameters” on page 2-37.
Syntax Example: :SENS1:CORR:COLL:PORT1:SHORT2:OFFS 2.5E1
:SENS1:CORR:COLL:PORT1:SHORT2:OFFS?

5-88 :SENSe{1-16}:CORRection:COLLect:PORT Subsystem SCPI Commands
5-520 PN: 10410-00322 Rev. U MS464xB Series VNA PM
:SENSe{1-16}:CORRection:COLLect:PORT{1-4}:SHORT2:SERial <string>
:SENSe{1-16}:CORRection:COLLect:PORT{1-4}:SHORT2:SERial?
Description: Sets the Short2 standard serial number on the selected port of the indicated channel. The
use of Port 3 and/or Port 4 requires a 4-port VNA instrument. Outputs the Short2
standard serial number on the selected port of the indicated channel.
Cmd Parameters: <string> The input parameter is any combination of numbers and letters. See definition
of “<string>” on page 2-11.
Query Parameters: <char> The output parameter can be any combination of numbers and letters.
Range: NA
Default Value: NA
Syntax Example: :SENS1:CORR:COLL:PORT1:SHORT2:SER ’123456’
:SENS1:CORR:COLL:PORT1:SHORT2:SER?
:SENSe{1-16}:CORRection:COLLect:PORT{1-4}:SHORT3
Description: Initiates collection of the Offset Short3 standard data for the calibration on the indicated
channel and port. The use of Port 3 and/or Port 4 requires a 4-port VNA instrument. No
query.
Cmd Parameters: NA
Range: NA
Default Value: NA
Syntax Example: :SENS1:CORR:COLL:PORT1:SHORT3
:SENSe{1-16}:CORRection:COLLect:PORT{1-4}:SHORT3:L0 <NRf>
:SENSe{1-16}:CORRection:COLLect:PORT{1-4}:SHORT3:L0?
Description: Sets the Short3 standard L0 (L zero) inductance on the selected port of the indicated
channel. The L0 coefficient is measured in Henrys. The use of Port 3 and/or Port 4
requires a 4-port VNA instrument. Outputs the Short3 standard L0 inductance on the
selected port of the indicated channel.
Cmd Parameters: <NRf> The input parameter is in Henrys.
Query Parameters: <NR3> The output parameter is in Henrys.
Range: MPND
Default Value: See “Calibration Component Parameters” on page 2-37.
Syntax Example: :SENS1:CORR:COLL:PORT1:SHORT3:L0 2.0E0
:SENS1:CORR:COLL:PORT1:SHORT3:L0?

SCPI Commands 5-88 :SENSe{1-16}:CORRection:COLLect:PORT Subsystem
MS464xB Series VNA PM PN: 10410-00322 Rev. U 5-521
:SENSe{1-16}:CORRection:COLLect:PORT{1-4}:SHORT3:L1 <NRf>
:SENSe{1-16}:CORRection:COLLect:PORT{1-4}:SHORT3:L1?
Description: Sets the Short3 standard L1 (L one) inductance coefficient on the selected port of the
indicated channel. The L1 coefficient is measured in Henrys/Hertz. The use of Port 3
and/or Port 4 requires a 4-port VNA instrument. Outputs the Short3 standard L1
inductance coefficient on the selected port of the indicated channel.
Cmd Parameters: <NRf> The input parameter is in Henrys/Hertz.
Query Parameters: <NR3> The output parameter is in Henrys/Hertz.
Range: MPND
Default Value: See “Calibration Component Parameters” on page 2-37.
Syntax Example: :SENS1:CORR:COLL:PORT1:SHORT3:L1 2.0E0
:SENS1:CORR:COLL:PORT1:SHORT3:L1?
:SENSe{1-16}:CORRection:COLLect:PORT{1-4}:SHORT3:L2 <NRf>
:SENSe{1-16}:CORRection:COLLect:PORT{1-4}:SHORT3:L2?
Description: Sets the Short3 standard L2 inductance coefficient on the selected port of the indicated
channel. The L2 coefficient is measured in Henrys/Hertz^2. The use of Port 3 and/or Port
4 requires a 4-port VNA instrument. Outputs the Short3 standard L2 inductance
coefficient on the selected port of the indicated channel.
Cmd Parameters: <NRf> The input parameter is in Henrys/Hertz^2.
Query Parameters: <NR3> The output parameter is in Henrys/Hertz^2.
Range: MPND
Default Value: See “Calibration Component Parameters” on page 2-37.
Syntax Example: :SENS1:CORR:COLL:PORT1:SHORT3:L2 2.0E0
:SENS1:CORR:COLL:PORT1:SHORT3:L2?
:SENSe{1-16}:CORRection:COLLect:PORT{1-4}:SHORT3:L3 <NRf>
:SENSe{1-16}:CORRection:COLLect:PORT{1-4}:SHORT3:L3?
Description: Sets the Short3 standard L3 inductance coefficient on the selected port of the indicated
channel. The L3 coefficient is measured in Henrys/Hertz^3. The use of Port 3 and/or Port
4 requires a 4-port VNA instrument. Outputs the Short3 standard L3 inductance
coefficient on the selected port of the indicated channel.
Cmd Parameters: <NRf> The input parameter is in Henrys/Hertz^3.
Query Parameters: <NR3> The output parameter is in Henrys/Hertz^3.
Range: MPND
Default Value: See “Calibration Component Parameters” on page 2-37.
Syntax Example: :SENS1:CORR:COLL:PORT1:SHORT3:L3 2.0E0
:SENS1:CORR:COLL:PORT1:SHORT3:L3?

5-88 :SENSe{1-16}:CORRection:COLLect:PORT Subsystem SCPI Commands
5-522 PN: 10410-00322 Rev. U MS464xB Series VNA PM
:SENSe{1-16}:CORRection:COLLect:PORT{1-4}:SHORT3:LABEL <string>
:SENSe{1-16}:CORRection:COLLect:PORT{1-4}:SHORT3:LABEL?
Description: Sets the Short3 standard label on the selected port of the indicated channel. The use of
Port 3 and/or Port 4 requires a 4-port VNA instrument. Outputs the Short1 standard
label on the selected port of the indicated channel.
Cmd Parameters: <string> The input parameter is any combination of numbers and letters.
See definition of “<string>” on page 2-11.
Query Parameters: <char> The output parameter can be any combination of numbers and letters.
Range: NA
Default Value: NA
Syntax Example: :SENS1:CORR:COLL:PORT1:SHORT3:LABEL ’IC7000’
:SENS1:CORR:COLL:PORT1:SHORT3:LABEL?
:SENSe{1-16}:CORRection:COLLect:PORT{1-4}:SHORT3:OFFS <NRf>
:SENSe{1-16}:CORRection:COLLect:PORT{1-4}:SHORT3:OFFS?
Description: Sets the Short3 standard offset on the selected port of the indicated channel. The use of
Port 3 and/or Port 4 requires a 4-port VNA instrument. Outputs the Short3 standard
offset on the selected port of the indicated channel.
Cmd Parameters: <NRf> The input parameter is in Meters.
Query Parameters: <NR3> The output parameter is in Meters.
Range: MPND
Default Value: See “Calibration Component Parameters” on page 2-37.
Syntax Example: :SENS1:CORR:COLL:PORT1:SHORT3:OFFS 2.5E1
:SENS1:CORR:COLL:PORT1:SHORT3:OFFS?
:SENSe{1-16}:CORRection:COLLect:PORT{1-4}:SHORT3:SERial <string>
:SENSe{1-16}:CORRection:COLLect:PORT{1-4}:SHORT3:SERial?
Description: Sets the Short3 standard serial number on the selected port of the indicated channel. The
use of Port 3 and/or Port 4 requires a 4-port VNA instrument. Outputs the Short1
standard serial number on the selected port of the indicated channel.
Cmd Parameters: <string> The input parameter is any combination of numbers and letters. See definition
of “<string>” on page 2-11.
Query Parameters: <char> The output parameter can be any combination of numbers and letters.
Range: NA
Default Value: NA
Syntax Example: :SENS1:CORR:COLL:PORT1:SHORT3:SER ’123456’
:SENS1:CORR:COLL:PORT1:SHORT3:SER?

SCPI Commands 5-88 :SENSe{1-16}:CORRection:COLLect:PORT Subsystem
MS464xB Series VNA PM PN: 10410-00322 Rev. U 5-523
:SENSe{1-16}:CORRection:COLLect:PORT{1-4}:SHORT3:S1P[:STATe] <char>
:SENSe{1-16}:CORRection:COLLect:PORT{1-4}:SHORT3:S1P[:STATe]?
Description: The command sets the SHORT3 S1P file settings ON/OFF on the selected port of the
indicated channel. ON means that the S1P file data will be used, OFF means the Circuit
Model data will be used.
The query outputs the SHORT3 S1P file settings on the selected port of the indicated
channel.
Cmd Parameters: <char> 1 | 0 | ON |OFF
See definition of “<string>” on page 2-11.
Query Parameters: NA
Query Output: <char> 1 | 0
Range: NA
Default Value: 0
Syntax Example: :SENS1:CORR:COLL:PORT1:SHORT3:S1P 1
:SENS1:CORR:COLL:PORT1:SHORT3:S1P?
:SENSe{1-16}:CORRection:COLLect:PORT{1-4}:SLOAD1
Description: Initiates collection of the Sliding Load1 standard data for the calibration on the indicated
channel and port. The use of Port 3 and/or Port 4 requires a 4-port VNA instrument. No
query.
Cmd Parameters: NA
Range: NA
Default Value: NA
Syntax Example: :SENS1:CORR:COLL:PORT1:SLOAD1
:SENSe{1-16}:CORRection:COLLect:PORT{1-4}:SLOAD2
Description: Initiates collection of the Sliding Load2 standard data for the calibration on the indicated
channel and port. The use of Port 3 and/or Port 4 requires a 4-port VNA instrument. No
query.
Cmd Parameters: NA
Range: NA
Default Value: NA
Syntax Example: :SENS1:CORR:COLL:PORT1:SLOAD2
:SENSe{1-16}:CORRection:COLLect:PORT{1-4}:SLOAD3
Description: Initiates collection of the Sliding Load3 standard data for the calibration on the indicated
channel and port. The use of Port 3 and/or Port 4 requires a 4-port VNA instrument. No
query.
Cmd Parameters: NA
Range: NA
Default Value: NA
Syntax Example: :SENS1:CORR:COLL:PORT1:SLOAD3

5-88 :SENSe{1-16}:CORRection:COLLect:PORT Subsystem SCPI Commands
5-524 PN: 10410-00322 Rev. U MS464xB Series VNA PM
:SENSe{1-16}:CORRection:COLLect:PORT{1-4}:SLOAD4
Description: Initiates collection of the Sliding Load4 standard data for the calibration on the indicated
channel and port. The use of Port 3 and/or Port 4 requires a 4-port VNA instrument. No
query.
Cmd Parameters: NA
Range: NA
Default Value: NA
Syntax Example: :SENS1:CORR:COLL:PORT1:SLOAD4
:SENSe{1-16}:CORRection:COLLect:PORT{1-4}:SLOAD5
Description: Initiates collection of the Sliding Load5 standard data for the calibration on the indicated
channel and port. The use of Port 3 and/or Port 4 requires a 4-port VNA instrument. No
query.
Cmd Parameters: NA
Range: NA
Default Value: NA
Syntax Example: :SENS1:CORR:COLL:PORT1:SLOAD5
:SENSe{1-16}:CORRection:COLLect:PORT{1-4}:SLOAD6
Description: Initiates collection of the Sliding Load6 standard data for the calibration on the indicated
channel and port. The use of Port 3 and/or Port 4 requires a 4-port VNA instrument. No
query.
Cmd Parameters: NA
Range: NA
Default Value: NA
Syntax Example: :SENS1:CORR:COLL:PORT1:SLOAD6
:SENSe{1-16}:CORRection:COLLect:PORT{12 | 13 | 14 | 23 | 24 | 34}:THRU:
UPDate:ECAL[:STATe]
:SENSe{1-16}:CORRection:COLLect:PORT{12 | 13 | 14 | 23 | 24 |34}:THRU:
UPDate:ECAL[:STATe]?
Description: The command sets whether to use the AutoCal thru for thru update for the indicated port
pair in the given channel.
The query returns if the AutoCal thru will be used for thru update for the indicated port
pair in the given channel.
Cmd Parameters: <char> ON | OFF | 1 | 0
Query Parameters: NA
Query Output: 1 | 0
Range: 1 | 0
Default Value: 0
Syntax Example: :SENS1:CORR:COLL:PORT12:THRU:UPD:ECAL ON
:SENS1:CORR:COLL:PORT12:THRU:UPD:ECAL?

SCPI Commands 5-89 :SENSe{1-16}:CORRection:COLLect Subsystem
MS464xB Series VNA PM PN: 10410-00322 Rev. U 5-525
5-89 :SENSe{1-16}:CORRection:COLLect Subsystem
The :SENSe{1-16}:CORRection:COLLect subsystem sets various coefficients and parameters for a pending
calibration of the indicated channel.
Calibration Setup Subsystems
These subsystems are used during various phases of calibration configuration setup:
•Section 5-17 “:CALCulate{1-16}:IMPedance:TRANsformation Subsystem” on page 5-95
•Section 5-33 “:CALCulate{1-16}:REFerence Subsystem” on page 5-192
•Section 5-85 “:SENSe{1-16}:CORRection:COLLect:METHod Subsystem” on page 5-475
•Section 5-86 “:SENSe{1-16}:CORRection:COLLect:MICrostrip Subsystem” on page 5-476
•Section 5-87 “:SENSe{1-16}:CORRection:COLLect:MULTiple Subsystem” on page 5-481
•Section 5-89 “:SENSe{1-16}:CORRection:COLLect Subsystem” on page 5-525
•Section 5-90 “:SENSe{1-16}:CORRection:COLLect:WAVeguide Subsystem” on page 5-527
•Section 5-91 “:SENSe{1-16}:CORRection:COLLect[:CALa]:PORT Subsystem” on page 5-534
•Section 5-95 “:SENSe{1-16}:CORRection:INTerpolation Subsystem” on page 5-552
•Section 5-97 “:SENSe{1-16}:CORRection:STATe Subsystem” on page 5-554
:SENSe{1-16}:CORRection:COLLect:REFerence:Z0 <NRf>
:SENSe{1-16}:CORRection:COLLect:REFerence:Z0?
Description: Sets the Z0 (Z zero) reference impedance to use for the calibration on the indicated
channel. Outputs the reference impedance to use for the calibration on the indicated
channel.
Cmd Parameters: <NRf> The input parameter is in Ohms.
Query Parameters: <NR3> The output parameter is in Ohms.
Range: 1E-4 to 1E10
Default Value: 5.00000000000E+001
Syntax Example: :SENS1:CORR:COLL:REF:Z0 7.5E1
:SENS1:CORR:COLL:REF:Z0?
:SENSe{1-16}:CORRection:COLLect:SAVe
Description: Initiates calculation of correction coefficients for the programmed calibration type on the
indicated channel. This command should only be initiated if all required measurements
have been collected. If the command is issued before all measurements are completed, an
error is generated. No query.
Cmd Parameters: NA
Range: NA
Default Value: NA
Syntax Example: :SENS1:CORR:COLL:SAV

5-89 :SENSe{1-16}:CORRection:COLLect Subsystem SCPI Commands
5-526 PN: 10410-00322 Rev. U MS464xB Series VNA PM
:SENSe{1-16}:CORRection:COLLect:SMCorrection[:STATe] <char>
:SENSe{1-16}:CORRection:COLLect:SMCorrection[:STATe]?
Description: The command sets whether the secondary match correction for calibration will be used.
The query outputs whether the secondary match correction for calibration will be used.
Cmd Parameters: <char> 1 | 0 | ON | OFF
Query Output: <char> 1 | 0
Range: NA
Default Value: 0
Syntax Example: :SENS1:CORR:COLL:SMC ON
:SENS1:CORR:COLL:SMC?
:SENSe{1-16}:CORRection:COLLect:TFR:CLEar
Description: Clears the list of Transmission Frequency Response calibrations. No query.
Cmd Parameters: NA
Range: NA
Default: NA
Syntax Example: :SENS1:CORR:COLL:TFR:CLE
:SENSe{1-16}:CORRection:COLLect:THRu:ADD <char>
Description: Adds Transmission Throughs (Thrus) to the selected 3-Port Calibration or 4-Port
Calibration on the indicated channel. The use of Port 3 and/or Port 4 requires a 4-port
VNA instrument. No query. The available throughs (thrus) are:
•THRu12 = Through line between Port 1 and Port 2; short form is THR12.
•THRu13 = Through line between Port 1 and Port 3; short form is THR13.
•THRu14 = Through line between Port 1 and Port 4; short form is THR14.
•THRu23 = Through line between Port 2 and Port 3; short form is THR23.
•THRu24 = Through line between Port 2 and Port 4; short form is THR24.
•THRu34 = Through line between Port 3 and Port 4; short form is THR34.
Cmd Parameters: <char> THRu12 | THRu13 | THRu14 | THRu23 | THRu24 | THRu34
Range: NA
Default: NA
Syntax Example: :SENS1:CORR:COLL:THR:ADD THRU12
:SENSe{1-16}:CORRection:COLLect:THRu:CLEar
Description: Clears the Transmission Thrus of the selected 3-Port Calibration or 4-Port Calibration on
the indicated channel.
No query.
Cmd Parameters: NA
Range: NA
Default: NA
Syntax Example: :SENS1:CORR:COLL:THR:CLE

SCPI Commands 5-90 :SENSe{1-16}:CORRection:COLLect:WAVeguide Subsystem
MS464xB Series VNA PM PN: 10410-00322 Rev. U 5-527
5-90 :SENSe{1-16}:CORRection:COLLect:WAVeguide Subsystem
The :SENSe{1-16}:CORRection:COLLect:WAVeguide subsystem sets the calibration parameters and coefficients
for waveguide line types. Use this subsystem to set waveguide parameters before starting a calibration.
Calibration Setup Subsystems
These subsystems are used during various phases of calibration configuration setup:
•Section 5-17 “:CALCulate{1-16}:IMPedance:TRANsformation Subsystem” on page 5-95
•Section 5-33 “:CALCulate{1-16}:REFerence Subsystem” on page 5-192
•Section 5-85 “:SENSe{1-16}:CORRection:COLLect:METHod Subsystem” on page 5-475
•Section 5-86 “:SENSe{1-16}:CORRection:COLLect:MICrostrip Subsystem” on page 5-476
•Section 5-87 “:SENSe{1-16}:CORRection:COLLect:MULTiple Subsystem” on page 5-481
•Section 5-89 “:SENSe{1-16}:CORRection:COLLect Subsystem” on page 5-525
•Section 5-90 “:SENSe{1-16}:CORRection:COLLect:WAVeguide Subsystem” on page 5-527
•Section 5-91 “:SENSe{1-16}:CORRection:COLLect[:CALa]:PORT Subsystem” on page 5-534
•Section 5-95 “:SENSe{1-16}:CORRection:INTerpolation Subsystem” on page 5-552
•Section 5-97 “:SENSe{1-16}:CORRection:STATe Subsystem” on page 5-554
:SENSe{1-16}:CORRection:COLLect:WAVeguide:DIELectric <NRf>
:SENSe{1-16}:CORRection:COLLect:WAVeguide:DIELectric?
Description: Sets the waveguide calibration kit dielectric value on the indicated channel. Outputs the
waveguide calibration kit dielectric value on the indicated channel. See “Calibration
Component Parameters” on page 2-37 for a complete listing of calibration components,
connectors, and their Command Parameters.
Cmd Parameters: <NRf> The input parameter is a unitless number.
Query Parameters: <NR3> The output parameter is a unitless number.
Range: MPND
Default Value: 1.00000000000E+000
Syntax Example: :SENS1:CORR:COLL:WAV:DIEL 1.2E0
:SENS1:CORR:COLL:WAV:DIEL?
:SENSe{1-16}:CORRection:COLLect:WAVeguide:FREQuency <NRf>
:SENSe{1-16}:CORRection:COLLect:WAVeguide:FREQuency?
Description: Sets the waveguide calibration kit cutoff frequency on the indicated channel. Outputs the
waveguide calibration kit cutoff frequency on the indicated channel.
Cmd Parameters: <NRf> The input parameter is Hertz.
Query Parameters: <NR3> The output parameter is in Hertz.
Range: MPND
Default Value: See “Calibration Component Parameters” on page 2-37.
Syntax Example: :SENS1:CORR:COLL:WAV:FREQ 5.0E9
:SENS1:CORR:COLL:WAV:FREQ?

5-90 :SENSe{1-16}:CORRection:COLLect:WAVeguide Subsystem SCPI Commands
5-528 PN: 10410-00322 Rev. U MS464xB Series VNA PM
:SENSe{1-16}:CORRection:COLLect:WAVeguide:KIT <char>
:SENSe{1-16}:CORRection:COLLect:WAVeguide:KIT?
Description: Sets the waveguide kit type on the indicated channel. Outputs the waveguide kit type on
the indicated channel. See “Calibration Component Parameters” on page 2-37 for a
complete listing of calibration components, connectors, and their Command Parameters.
Cmd Parameters: <char> WR10 | WR12 | WR15 | USER1 | USER2 | USER3 | USER4 | USER5 |
USER6 | USER7 | USER8 | USER9 | USER10 | USER11 | USER12 | USER13 |
USER14 | USER15 | USER16 | USER17 | USER18 | USER19 | USER20 | USER21 |
USER22 | USER23 | USER24 | USER25 | USER26 | USER27 | USER28 | USER29 |
USER30 | USER31 | USER32
Where:
•WR10 = Typical WR-10 RF waveguide
•WR12 = Typical WR-12 RF waveguide
•WR15 = Typical WR-13 RF waveguide
•USERx = User defined waveguide x. The device can be renamed by the user but
programmatically is always referred to as “USERx”:
Where x is any number between 1 and 32.
•USER1 = User defined waveguide 1. The device can be renamed by the user but
programmatically is always referred to as “USERx”:
Query Parameters: <char> WR10 | WR12 | WR15 | USER1 | USER2 | USER3 | USER4 | USER5 |
USER6 | USER7 | USER8 | USER9 | USER10 | USER11 | USER12 | USER13 |
USER14 | USER15 | USER16 | USER17 | USER18 | USER19 | USER20 | USER21 |
USER22 | USER23 | USER24 | USER25 | USER26 | USER27 | USER28 | USER29 |
USER30 | USER31 | USER32
Range: NA
Default Value: USER 1
Syntax Example: :SENS1:CORR:COLL:WAV:KIT WR12
:SENS1:CORR:COLL:WAV:KIT?
:SENSe{1-16}:CORRection:COLLect:WAVeguide:LABel <string>
:SENSe{1-16}:CORRection:COLLect:WAVeguide:LABel?
Description: Sets the waveguide calibration kit label on the indicated channel. Outputs the waveguide
calibration kit label on the indicated channel. See “Calibration Component Parameters”
on page 2-37 for a complete listing of calibration components, connectors, and their
Command Parameters.
Cmd Parameters: <string> The input parameter is any combination of numbers and letters.
See definition of “<string>” on page 2-11.
Query Parameters: <char> The output parameter can be any combination of numbers and letters.
Range: NA
Default Value: WR10
Syntax Example: :SENS1:CORR:COLL:WAV:LAB ’wave1’
:SENS1:CORR:COLL:WAV:LAB?

SCPI Commands 5-90 :SENSe{1-16}:CORRection:COLLect:WAVeguide Subsystem
MS464xB Series VNA PM PN: 10410-00322 Rev. U 5-529
:SENSe{1-16}:CORRection:COLLect:WAVeguide:LOAD:L0 <NRf>
:SENSe{1-16}:CORRection:COLLect:WAVeguide:LOAD:L0?
Description: Sets the waveguide calibration kit L0 (L zero) load inductance on the indicated channel.
Outputs the waveguide calibration kit load inductance on the indicated channel. See
“Calibration Component Parameters” on page 2-37 for a complete listing of calibration
components, connectors, and their Command Parameters.
Cmd Parameters: <NRf> The input parameter is in Henrys.
Cmd Parameters: <NR3> The output parameter is in Henrys.
Range: MPND
Default Value: 0.00000000000E+000
Syntax Example: :SENS1:CORR:COLL:WAV:LOAD:L0 7.5E1
:SENS1:CORR:COLL:WAV:LOAD:L0?
:SENSe{1-16}:CORRection:COLLect:WAVeguide:LOAD:OFFSet <NRf>
:SENSe{1-16}:CORRection:COLLect:WAVeguide:LOAD:OFFSet?
Description: Sets the waveguide calibration kit load offset on the indicated channel. Outputs the
waveguide calibration kit load offset on the indicated channel. See “Calibration
Component Parameters” on page 2-37 for a complete listing of calibration components,
connectors, and their Command Parameters.
Cmd Parameters: <NRf> The input parameter is in Meters.
Query Parameters: <NR3> The output parameter is in Meters.
Range: MPND
Default Value: 0.00000000000E+000
Syntax Example: :SENS1:CORR:COLL:WAV:LOAD:OFFS 2.5E1
:SENS1:CORR:COLL:WAV:LOAD:OFFS?
:SENSe{1-16}:CORRection:COLLect:WAVeguide:LOAD:R <NRf>
:SENSe{1-16}:CORRection:COLLect:WAVeguide:LOAD:R?
Description: Sets the waveguide calibration kit load resistance on the indicated channel. Outputs the
waveguide calibration kit load resistance on the indicated channel. See “Calibration
Component Parameters” on page 2-37 for a complete listing of calibration components,
connectors, and their Command Parameters.
Cmd Parameters: <NRf> The input parameter is in Ohms.
Query Parameters: <NR3> The output parameter is in Ohms.
Range: MPND
Default Value: 5.00000000000E+001
Syntax Example: :SENS1:CORR:COLL:WAV:LOAD:R 7.5E1
:SENS1:CORR:COLL:WAV:LOAD:R?

5-90 :SENSe{1-16}:CORRection:COLLect:WAVeguide Subsystem SCPI Commands
5-530 PN: 10410-00322 Rev. U MS464xB Series VNA PM
:SENSe{1-16}:CORRection:COLLect:WAVeguide:OPEN:C0 <NRf>
:SENSe{1-16}:CORRection:COLLect:WAVeguide:OPEN:C0?
Description: Sets the waveguide calibration kit open capacitance C0 (C zero) value on the indicated
channel. The C0 coefficient is measured in Farads. Outputs the waveguide calibration kit
open capacitance C0 value on the indicated channel. See “Calibration Component
Parameters” on page 2-37 for a complete listing of calibration components, connectors,
and their Command Parameters.
Cmd Parameters: <NRf> The input parameter is in Farads.
Query Parameters: <NR3> The output parameter is in Farads.
Range: MPND
Default Value: 0.00000000000E+000
Syntax Example: :SENS1:CORR:COLL:WAV:OPEN:C0 3.0E-12
:SENS1:CORR:COLL:WAV:OPEN:C0?
:SENSe{1-16}:CORRection:COLLect:WAVeguide:OPEN:C1 <NRf>
:SENSe{1-16}:CORRection:COLLect:WAVeguide:OPEN:C1?
Description: Sets the waveguide calibration kit open capacitance C1 (C one) term on the indicated
channel. The C1 coefficient is measured in Farads/Hertz. Outputs the waveguide
calibration kit open capacitance1 term on the indicated channel. See “Calibration
Component Parameters” on page 2-37 for a complete listing of calibration components,
connectors, and their Command Parameters.
Cmd Parameters: <NRf> The input parameter is in Farads/Hertz.
Query Parameters: <NR3> The output parameter is in Farads/Hertz.
Range: MPND
Default Value: 0.00000000000E+000
Syntax Example: :SENS1:CORR:COLL:WAV:OPEN:C1 3.0E-12
:SENS1:CORR:COLL:WAV:OPEN:C1?
:SENSe{1-16}:CORRection:COLLect:WAVeguide:OPEN:C2 <NRf>
:SENSe{1-16}:CORRection:COLLect:WAVeguide:OPEN:C2?
Description: Sets the waveguide calibration kit open capacitance C2 term on the indicated channel.
The C2 coefficient is measured in Farads/Hertz^2. Outputs the waveguide calibration kit
open capacitance C2 term on the indicated channel. See “Calibration Component
Parameters” on page 2-37 for a complete listing of calibration components, connectors,
and their Command Parameters.
Cmd Parameters: <NRf> The input parameter is in Farads/Hertz^2.
Query Parameters: <NR3> The output parameter is in Farads/Hertz^2.
Range: MPND
Default Value: 0.00000000000E+000
Syntax Example: :SENS1:CORR:COLL:WAV:OPEN:C2 3.0E-12
:SENS1:CORR:COLL:WAV:OPEN:C2?

SCPI Commands 5-90 :SENSe{1-16}:CORRection:COLLect:WAVeguide Subsystem
MS464xB Series VNA PM PN: 10410-00322 Rev. U 5-531
:SENSe{1-16}:CORRection:COLLect:WAVeguide:OPEN:C3 <NRf>
:SENSe{1-16}:CORRection:COLLect:WAVeguide:OPEN:C3?
Description: Sets the waveguide calibration kit open capacitance C3 term on the indicated channel.
The C3 coefficient is measured in Farads/Hertz^3. Outputs the waveguide calibration kit
open capacitance C3 term on the indicated channel. See “Calibration Component
Parameters” on page 2-37 for a complete listing of calibration components, connectors,
and their Command Parameters.
Cmd Parameters: <NRf> The input parameter is in Farads/Hertz^3.
Query Parameters: <NR3> The output parameter is in Farads/Hertz^3.
Range: MPND
Default Value: 0.00000000000E+000
Syntax Example: :SENS1:CORR:COLL:WAV:OPEN:C3 3.0E-12
:SENS1:CORR:COLL:WAV:OPEN:C3?
:SENSe{1-16}:CORRection:COLLect:WAVeguide:OPEN:OFFSet <NRf>
:SENSe{1-16}:CORRection:COLLect:WAVeguide:OPEN:OFFSet?
Description: Sets the waveguide calibration kit open offset on the indicated channel. Outputs the
waveguide calibration kit open offset on the indicated channel. See “Calibration
Component Parameters” on page 2-37 for a complete listing of calibration components,
connectors, and their Command Parameters.
Cmd Parameters: <NRf> The input parameter is in Meters.
Query Parameters: <NR3> The output parameter is in Meters.
Range: MPND
Default Value: 0.00000000000E+000
Syntax Example: :SENS1:CORR:COLL:WAV:OPEN:OFFS 1.2E-4
:SENS1:CORR:COLL:WAV:OPEN:OFFS?
:SENSe{1-16}:CORRection:COLLect:WAVeguide:OPEN:S1P[:STATe] <char>
:SENSe{1-16}:CORRection:COLLect:WAVeguide:OPEN:S1P[:STATe]?
Description: The command sets the waveguide calibration kit OPEN S1P file settings ON/OFF on the
selected port of the indicated channel. ON means that the S1P file data will be used, OFF
means the Circuit Model data will be used.
The query outputs the waveguide calibration kit OPEN S1P file settings on the selected
port of the indicated channel.
Cmd Parameters: <char> 1 | 0 | ON | OFF
Query Parameters: NA
Query Output: <char> 1 | 0
Range: NA
Default Value: 0
Syntax Example: :SENS1:CORR:COLL:WAV:OPEN:S1P 1
:SENS1:CORR:COLL:WAV:OPEN:S1P?

5-90 :SENSe{1-16}:CORRection:COLLect:WAVeguide Subsystem SCPI Commands
5-532 PN: 10410-00322 Rev. U MS464xB Series VNA PM
:SENSe{1-16}:CORRection:COLLect:WAVeguide:SERial <string>
:SENSe{1-16}:CORRection:COLLect:WAVeguide:SERial?
Description: Sets the waveguide calibration kit serial number on the indicated channel. Outputs the
waveguide calibration kit serial number on the indicated channel.
Cmd Parameters: <string> The input parameter is any combination of numbers and letters. See definition
of “<string>” on page 2-11.
Query Parameters: <char> The output parameter can be any combination of numbers and letters.
Range: NA
Default Value: NA
Syntax Example: :SENS1:CORR:COLL:WAV:SER ’12012008’
:SENS1:CORR:COLL:WAV:SER?
:SENSe{1-16}:CORRection:COLLect:WAVeguide:SHORT1:OFFSet <NRf>
:SENSe{1-16}:CORRection:COLLect:WAVeguide:SHORT1:OFFSet?
Description: Sets the waveguide calibration kit short1 offset on the indicated channel. Outputs the
waveguide calibration kit short1 offset on the indicated channel.
Cmd Parameters: <NRf> The input parameter is in Meters.
Query Parameters: <NR3> The output parameter is in Meters.
Range: MPND
Default Value: See “Calibration Component Parameters” on page 2-37.
Syntax Example: :SENS1:CORR:COLL:WAV:SHORT1:OFFS 1.2E-4
:SENS1:CORR:COLL:WAV:SHORT1:OFFS?
:SENSe{1-16}:CORRection:COLLect:WAVeguide:SHORT2:OFFSet <NRf>
:SENSe{1-16}:CORRection:COLLect:WAVeguide:SHORT2:OFFSet?
Description: Sets the waveguide calibration kit short2 offset on the indicated channel. Outputs the
waveguide calibration kit label short2 offset on the indicated channel. See “Calibration
Component Parameters” on page 2-37 for a complete listing of calibration components,
connectors, and their Command Parameters.
Cmd Parameters: <NRf> The input parameter is in Meters.
Query Parameters: <NR3> The output parameter is in Meters.
Range: MPND
Default Value: See “Calibration Component Parameters” on page 2-37.
Syntax Example: :SENS1:CORR:COLL:WAV:SHORT2:OFFS 5.0E-9
:SENS1:CORR:COLL:WAV:SHORT2:OFFS?

SCPI Commands 5-90 :SENSe{1-16}:CORRection:COLLect:WAVeguide Subsystem
MS464xB Series VNA PM PN: 10410-00322 Rev. U 5-533
:SENSe{1-16}:CORRection:COLLect:WAVeguide:SHORT3:OFFSet <NRf>
:SENSe{1-16}:CORRection:COLLect:WAVeguide:SHORT3:OFFSet?
Description: Sets the waveguide calibration kit short3 offset length on the indicated channel. Outputs
the waveguide calibration kit short3 offset length on the indicated channel. See
“Calibration Component Parameters” on page 2-37 for a complete listing of calibration
components, connectors, and their Command Parameters.
Cmd Parameters: <NRf> The input parameter is in Meters.
Query Parameters: <NR3> The output parameter is in Meters.
Range: MPND
Default Value: See “Calibration Component Parameters” on page 2-37.
Syntax Example: :SENS1:CORR:COLL:WAV:SHORT3:OFFS 5.0E9
:SENS1:CORR:COLL:WAV:SHORT3:OFFS?
:SENSe{1-16}:CORRection:COLLect:WAVeguide:SLOAD:MINF <NRf>
:SENSe{1-16}:CORRection:COLLect:WAVeguide:SLOAD:MINF?
Description: Sets the waveguide calibration kit sliding load minimum frequency on the indicated
channel. Outputs the waveguide calibration kit sliding load minimum frequency on the
indicated channel.See “Calibration Component Parameters” on page 2-37 for a complete
listing of calibration components, connectors, and their Command Parameters.
Cmd Parameters: <NRf> The input parameter is in Hertz.
Query Parameters: <NR3> The output parameter is in Hertz.
Range: MPND
Default Value: 2.00000000000E+009
Syntax Example: :SENS1:CORR:COLL:WAV:SLOAD:MINF 10.0E7
:SENS1:CORR:COLL:WAV:SLOAD:MINF?

5-91 :SENSe{1-16}:CORRection:COLLect[:CALa]:PORT Subsystem SCPI Commands
5-534 PN: 10410-00322 Rev. U MS464xB Series VNA PM
5-91 :SENSe{1-16}:CORRection:COLLect[:CALa]:PORT Subsystem
These commands set either a 2-Port Calibration for a 2-port or 4-port VNA, or the first 2-Port Calibration
(called the :CALa calibration) for a 4-port VNA. In this case, the second 2-Port Calibration (called the :CALB
calibration) is specified by this subsystem
•Section 5-72 “:SENSe{1-16}:CORRection:COLLect:CALB Subsystem - 4-Port VNAs” on page 5-412
Calibration Subsystems with Actual Calibration
Related calibration subsystems that perform actual calibrations are:
•Section 5-65 “:SENSe{1-16}:ABORtcal Subsystem” on page 5-396
•Section 5-72 “:SENSe{1-16}:CORRection:COLLect:CALB Subsystem - 4-Port VNAs” on page 5-412
•Section 5-75 “:SENSe{1-16}:CORRection:COLLect:FLEXible Subsystem” on page 5-422
•Section 5-76 “:SENSe{1-16}:CORRection:COLLect:FULL4 Subsystem - 4-Port VNAs” on page 5-423
•Section 5-84 “:SENSe{1-16}:CORRection:COLLect:LRL[:CALa] Subsystem” on page 5-460
•Section 5-88 “:SENSe{1-16}:CORRection:COLLect:PORT Subsystem” on page 5-482
•Section 5-91 “:SENSe{1-16}:CORRection:COLLect[:CALa]:PORT Subsystem” on page 5-534
Calibration Abbreviations
The calibration abbreviations and their calibration types are:
•:1P2PF refers to a one-path two-port calibration forward direction
•:1P2PR refers to a one path two port calibration reverse direction
•:FULL1 refers to a full one port calibration
•:FULL2 refers to a full two port calibration
•:FULL3 refers to a full three port calibration
•:FULLB refers to a full one port reflection calibration on both ports
•:FULL4 refers to a full four port calibration
•:RESP1 refers to a one port response calibration
•:RESPB refers to a one port response calibration both ports
•:TFRB refers to a transmission frequency response calibration both directions
•:TFRF refers to a transmission frequency response calibration forward direction
•:TFRR refers to a transmission frequency response calibration reverse direction
Each calibration simulation type command is described in greater detail in the individual command
descriptions below.
Most calibration commands of this type do not have a directly related query. To query the state of these
commands, use:
:SENSe{1-16}:CORRection:COLLect:TYPe?
The :SENSe{1-16}:CORRection:COLLect:PORT subsystem commands start an actual instrument calibration.

SCPI Commands 5-91 :SENSe{1-16}:CORRection:COLLect[:CALa]:PORT Subsystem
MS464xB Series VNA PM PN: 10410-00322 Rev. U 5-535
:SENSe{1-16}:CORRection:COLLect[:CALa]:PORT{12 | 13 | 14 | 23 | 24 |
34}:1P2PF
Description: Sets the first calibration (:CALa) to One-Path 2-Port Forward Calibration. The use of Port
3 and/or Port 4 requires a 4-port VNA instrument. If a second 2-Port Calibration (:CALB)
is required, use the following command:
:SENSe{1-16}:CORRection:COLLect:CALB:1P2PF
No query.
Cmd Parameters: NA
Range: NA
Default: NA
Syntax Example: :SENS1:CORR:COLL:PORT1:1P2PF
:SENSe{1-16}:CORRection:COLLect[:CALa]:PORT{12 | 13 | 14 | 23 | 24 |
34}:1P2PR
Description: Sets the first 2-Port calibration to One-Path 2-Port Reverse on the indicated Channel and
port pair. The use of Port 3 and/or Port 4 requires a 4-port VNA instrument.
No query
Cmd Parameters: NA
Range: NA
Default: NA
Syntax Example: :SENS1:CORR:COLL:PORT1:1P2PR
:SENSe{1-16}:CORRection:COLLect[:CALa]:PORT{12 | 13 | 14 | 23 | 24 |
34}:FULL2
Description: Sets the first 2-Port calibration to Full 2-Port on the indicated Channel and port pair.
The use of Port 3 and/or Port 4 requires a 4-port VNA instrument. No query
Cmd Parameters: NA
Range: NA
Default: NA
Syntax Example: :SENS1:CORR:COLL:PORT1:FULL2

5-92 :SENSe{1-16}:CORRection:COLLect Subsystem - 2-Port/4-Port VNA SCPI Commands
5-536 PN: 10410-00322 Rev. U MS464xB Series VNA PM
5-92 :SENSe{1-16}:CORRection:COLLect Subsystem - 2-Port/4-Port VNA
The :SENSe{1-16}:CORRection:COLLect subsystem commands start an actual calibration and are limited to
Port1 and/or Port 2. Both 2-port and 4-port VNA instruments can use these commands.
Calibration Setup Subsystems
These subsystems are used during various phases of calibration configuration setup:
•Section 5-17 “:CALCulate{1-16}:IMPedance:TRANsformation Subsystem” on page 5-95
•Section 5-33 “:CALCulate{1-16}:REFerence Subsystem” on page 5-192
•Section 5-85 “:SENSe{1-16}:CORRection:COLLect:METHod Subsystem” on page 5-475
•Section 5-86 “:SENSe{1-16}:CORRection:COLLect:MICrostrip Subsystem” on page 5-476
•Section 5-87 “:SENSe{1-16}:CORRection:COLLect:MULTiple Subsystem” on page 5-481
•Section 5-89 “:SENSe{1-16}:CORRection:COLLect Subsystem” on page 5-525
•Section 5-90 “:SENSe{1-16}:CORRection:COLLect:WAVeguide Subsystem” on page 5-527
•Section 5-91 “:SENSe{1-16}:CORRection:COLLect[:CALa]:PORT Subsystem” on page 5-534
•Section 5-95 “:SENSe{1-16}:CORRection:INTerpolation Subsystem” on page 5-552
•Section 5-97 “:SENSe{1-16}:CORRection:STATe Subsystem” on page 5-554
Related Command Subsystems
These commands are similar to those in the :SENSe{1-16}:CORRection:COLLect[:CALa]:PORT Subsystem
above where any port pair on a 2-port or 4-port VNA can be specified.
•Section 5-91 “:SENSe{1-16}:CORRection:COLLect[:CALa]:PORT Subsystem” on page 5-534
Calibration Method Names
Related calibration types use the same command structure of:
:SENSe{1-16}:CORRection:COLLect:XXXXX
where the calibration XXXXX type is one of the following:
•1P2PF = One-path two-port calibration, forward direction
•1P2PR = One path two port calibration, reverse direction
•FULL1 = Full one port calibration
•FULL2 = Full two port calibration
•FULLB = Full one port reflection calibration, both ports
•RESP1 = One port response calibration
•RESPB = One port response calibration, both ports
•TFRB = Transmission frequency response calibration, both directions
•TFRF = Transmission frequency response calibration, forward direction
•TFRR = Transmission frequency response calibration, reverse direction
Each calibration type command is described in greater detail in the following sections. Related to the
calibration commands are calibration simulation commands in the general form of :SENSe{1-16}:CORRection:
COEFFicient:XXXXX that use the same abbreviations above.
To query the state of this calibration command, use:
:SENSe{1-16}:CORRection:COLLect:TYPe?

SCPI Commands 5-92 :SENSe{1-16}:CORRection:COLLect Subsystem - 2-Port/4-Port VNA
MS464xB Series VNA PM PN: 10410-00322 Rev. U 5-537
To simulate this calibration, use the following command with the appropriate abbreviation above:
:SENSe{1-16}:CORRection:COEFFicient:XXXXX
:SENSe{1-16}:CORRection:COLLect:1P2PF
Description: Selects One-Path 2-Port Forward calibration (1P2PF) as the calibration type on the
indicated channel. After the method is set, the calibration must be performed. No query.
To query the state of this calibration command, use:
:SENSe{1-16}:CORRection:COLLect:TYPe?
To simulate this calibration, use:
:SENSe{1-16}:CORRection:COEFFicient:1P2PF
Cmd Parameters: NA
Range: NA
Default Value: NA
Syntax Example: :SENS1:CORR:COLL:1P2PF
:SENSe{1-16}:CORRection:COLLect:1P2PR
Description: Selects One-Path 2-Port Reverse calibration (1P2PR) as the calibration type on the
indicated channel. After the method is set, the calibration must be performed. No query.
To query the state of this command, use:
:SENSe{1-16}:CORRection:COLLect:TYPe?
To simulate this calibration, use:
:SENSe{1-16}:CORRection:COEFFicient:1P2PR
Cmd Parameters: NA
Range: NA
Default Value: NA
Syntax Example: :SENS1:CORR:COLL:1P2PR
:SENSe{1-16}:CORRection:COLLect:ECAL:MSGS:LIST?
Description: Outputs a copy of the Autocal messages list.
Cmd Parameters: NA
Query Parameters: <Arbitrary Block Data> Outputs ECAL List of Messages:
0 - AssurancePassed
1 - Update
2 - TrueThru
3 - Adapter
4 - NoModule
5 - NoOrient
6 - NoFile
7 - NoMatch
8 - No12T
9 - NotAllowed
10 - OutOfRange

5-92 :SENSe{1-16}:CORRection:COLLect Subsystem - 2-Port/4-Port VNA SCPI Commands
5-538 PN: 10410-00322 Rev. U MS464xB Series VNA PM
11 - AssuranceFailed
12 - Aborted
13 - AbortOK
14 - AbortNotOK
15 - ACError
16 - ACFatalError
17 - DoneCalculateCoeff
18 - ACConnectCalB
19 - CharacBad
20 - DisplayMessage
21 - ConnectToPort1
22 - ConnectToPort2
23 - ConnectToPort3
24 - ConnectToPort4
25 - ConnectToPorts12
26 - ConnectToPorts13
27 - ConnectToPorts14
28 - ConnectToPorts23
29 - ConnectToPorts24
30 - ConnectToPorts34
31 - ConnectThrubwPorts12
32 - ConnectThrubwPorts13
33 - ConnectThrubwPorts14
34 - ConnectThrubwPorts23
35 - ConnectThrubwPorts24
36 - ConnectThrubwPorts34
37 - SequentialBegins
Range: NA
Default: NA
Syntax Example: :SENS1:CORR:COLL:ECAL:MSGS:LIST?

SCPI Commands 5-92 :SENSe{1-16}:CORRection:COLLect Subsystem - 2-Port/4-Port VNA
MS464xB Series VNA PM PN: 10410-00322 Rev. U 5-539
:SENSe{1-16}:CORRection:COLLect:ECAL[:CALa]:THRU:TYPE
:SENSe{1-16}:CORRection:COLLect:ECAL[:CALa]:THRU:TYPE?
Description: Sets the thru type to be used for AutoCal CALa calibration on the indicated channel. The
query outputs the thru type to be used for AutoCal CALa calibration on the indicated
channel.
•TRUE = External True thru connection
•INTThru = AutoCal internal thru connection
•INTReciprocal = AutoCal internal reciprocal connection
Cmd Parameters: <char> TRUE | INTThru | INTReciprocal
Query Parameters: NA
Query Output: <char> TRUE | INTThru | INTReciprocal
Range: NA
Default: INTThru
Example: :SENS1:CORR:COLL:ECAL:THRU:TYPE TRUE
:SENS1:CORR:COLL:ECAL:THRU:TYPE?
:SENSe{1-16}:CORRection:COLLect:ECAL:CALB:THRU:TYPE
:SENSe{1-16}:CORRection:COLLect:ECAL:CALB:THRU:TYPE?
Description: Sets the thru type to be used for AutoCal CALB calibration on the indicated channel. The
query outputs the thru type to be used for AutoCal CALB calibration on the indicated
channel.
•TRUE = External True thru connection
•INTThru = AutoCal internal thru connection
•INTReciprocal = AutoCal internal reciprocal connection
Cmd Parameters: <char> TRUE | INTThru | INTReciprocal
Query Parameters: NA
Query Output: <char> TRUE | INTThru | INTReciprocal
Range: NA
Default: INTThru
Example: :SENS1:CORR:COLL:ECAL:CALB:THRU:TYPE TRUE
:SENS1:CORR:COLL:ECAL:CALB:THRU:TYPE?
:SENSe{1-16}:CORRection:COLLect:ENHMatch:MIXer:USE:TSM[:STATe]
:SENSe{1-16}:CORRection:COLLect:ENHMatch:MIXer:USE:TSM[:STATe]?
Description: Toggles the True Source Match flag in an Enhanced Match Calibration on the indicated
channel. The query returns the on/off state of the True Source Match flag in an Enhanced
Match Calibration on the indicated channel.
Cmd Parameters: <char> 1 | 0 | ON | OFF
Query Parameters: NA
Query Output: <char> 1 | 0
Range: NA
Default: 0
Syntax Example: :SENS1:CORR:COLL:ENHM:MIX:USE:TSM 1

5-92 :SENSe{1-16}:CORRection:COLLect Subsystem - 2-Port/4-Port VNA SCPI Commands
5-540 PN: 10410-00322 Rev. U MS464xB Series VNA PM
:SENSe{1-16}:CORRection:COLLect:FULL1
Description: Selects full one port reflection calibration as the calibration type on the indicated
channel. After the method is set, the calibration must be performed. No query. Before
sending this command, the simulation port must be specified using:
:SENSe{1-16}:CORRection:COLLect:PORT
To query the state of this command, use:
:SENSe{1-16}:CORRection:COLLect:TYPe?
To simulate this calibration, use:
:SENSe{1-16}:CORRection:COEFFicient:FULL1
Cmd Parameters: NA
Range: NA
Default Value: NA
Syntax Example: :SENS1:CORR:COLL:FULL1
:SENSe{1-16}:CORRection:COLLect:FULL2
Description: Selects full two port calibration as the calibration type on the indicated channel. After the
method is set, the calibration must be performed. No query. To query the state of this
command, use:
:SENSe{1-16}:CORRection:COLLect:TYPe?
To simulate this calibration, use:
:SENSe{1-16}:CORRection:COEFFicient:FULL2
Cmd Parameters: NA
Range: NA
Default Value: NA
Syntax Example: :SENS1:CORR:COLL:FULL2
:SENSe{1-16}:CORRection:COLLect:FULLB
Description: Select full one port reflection calibration both ports as the calibration type on the
indicated channel. After the method is set, the calibration must be performed. No query.
To query the state of this command, use:
:SENSe{1-16}:CORRection:COLLect:TYPe?
To simulate this calibration, use:
:SENSe{1-16}:CORRection:COEFFicient:FULLB
Cmd Parameters: NA
Range: NA
Default Value: NA
Syntax Example: :SENS1:CORR:COLL:FULLB

SCPI Commands 5-92 :SENSe{1-16}:CORRection:COLLect Subsystem - 2-Port/4-Port VNA
MS464xB Series VNA PM PN: 10410-00322 Rev. U 5-541
:SENSe{1-16}:CORRection:COLLect:HYBRid:ENHMatch:CAL1:FILename
Description: Sets the Hybrid Enhanced Match Calibration input cal filename on the indicated
channel. No query.
Cmd Parameters: <string> Filename and path in the form: ’x:\directory\filename.chx’ where x:
\directory\filename.chx must exist. See Chapter 2, “Programming the VectorStar Series
VNA”, “Notational Conventions” on page 2-6 for more information.
Range: NA
Default Value: NA
Syntax Example: :SENS1:CORR:COLL:HYBR:ENHM:CAL1:FIL ’x:\directory\filename.chx’
:SENSe{1-16}:CORRection:COLLect:HYBRid:ENHMatch:CAL2:FILename
Description: Sets the Hybrid Enhanced Match Calibration output cal filename on the indicated
channel. No query.
Cmd Parameters: <string> Filename and path in the form: ’x:\directory\filename.chx’ where x:
\directory\filename.chx must exist. See Chapter 2, “Programming the VectorStar Series
VNA”, “Notational Conventions” on page 2-6 for more information.
Range: NA
Default Value: NA
Syntax Example: :SENS1:CORR:COLL:HYBR:ENHM:CAL2:FIL ’x:\directory\filename.chx’
:SENSe{1-16}:CORRection:COLLect:HYBRid:ENHMatch:REFPlane:EXTension :
MODel
:SENSe{1-16}:CORRection:COLLect:HYBRid:ENHMatch:REFPlane:EXTension :
MODel?
Description: Sets the Hybrid Enhanced Match output adapter type on the indicated channel. The
query returns the Hybrid Enhanced Match output adapter type for the indicated channel.
Cmd Parameters: <char> TLINe|S2P
Query Parameters: <char> TLIN|S2P
Range: NA
Default Value: TLIN
Syntax Example: :SENS1:CORR:COLL:HYBR:ENHM:REFP:EXT:MOD S2P
:SENSe{1-16}:CORRection:COLLect:HYBRid:ENHMatch:S2P:FILename
Description: Sets the Hybrid Enhanced Match Calibration S2P filename on the indicated channel. No
query.
Cmd Parameters: <string> Filename and path in the form: ’x:\directory\filename.chx’ where x:
\directory\filename.chx must exist. See Chapter 2, “Programming the VectorStar Series
VNA”, “Notational Conventions” on page 2-6 for more information.
Range: NA
Default Value: NA
Syntax Example: :SENS1:CORR:COLL:HYBR:ENHM:S2P:FIL ’x:\directory\filename.chx’

5-92 :SENSe{1-16}:CORRection:COLLect Subsystem - 2-Port/4-Port VNA SCPI Commands
5-542 PN: 10410-00322 Rev. U MS464xB Series VNA PM
:SENSe{1-16}:CORRection:COLLect:HYBRid:ENHMatch:S2P:REVerse[:STATe]
:SENSe{1-16}:CORRection:COLLect:HYBRid:ENHMatch:S2P:REVerse[:STATe]?
Description: Toggles the on/off the state of reversing the directional sense of the S2P file on the
indicated channel. The query returns the on/off state of reversing the directional sense of
the S2P file for the indicated channel.
Cmd Parameters: <char> 1 | 0 | ON | OFF
Query Parameters: NA
Query Output: <char> 1 | 0
Range: NA
Default: 0
Syntax Example: :SENS1:CORR:COLL:HYBR:ENHM:S2P:REV 1
:SENSe{1-16}:CORRection:COLLect:HYBRid:ENHMatch:TLINe:DIELectric:TYPe
:SENSe{1-16}:CORRection:COLLect:HYBRid:ENHMatch:TLINe:DIELectric:TYPe?
Description: Sets the dielectric type of the Hybrid Enhanced Match TLine model on the indicated
channel. The query returns the dielectric type of the Hybrid Enhanced Match TLine
model for the indicated channel.
Cmd Parameters: <char> AIR|MICROporous|OTHER|POLYethylene|TEFLON
Query Parameters: NA
Query Output: <char> AIR|MICRO|OTHER|POLY|TEFLON
Range: NA
Default: AIR
Syntax Example: :SENS1:CORR:COLL:HYBR:ENHM:TLIN:DIEL:TYP POLY
:SENSe{1-16}:CORRection:COLLect:HYBRid:ENHMatch:TLINe:FREQuency
:SENSe{1-16}:CORRection:COLLect:HYBRid:ENHMatch:TLINe:FREQuency?
Description: Sets the Hybrid Enhanced Match TLine reference frequency on the indicated channel.
The query returns the Hybrid Enhanced Match TLine reference frequency for the
indicated channel.
Cmd Parameters: <NRf> The input parameter is in Hertz.
Query Parameters: NA
Query Output: <NR3> The output parameter is in Hertz.
Range: MPND
Default Value: NA
Syntax Example: :SENS1:CORR:COLL:HYBR:ENHM:TLIN:FREQ 1.0E10

SCPI Commands 5-92 :SENSe{1-16}:CORRection:COLLect Subsystem - 2-Port/4-Port VNA
MS464xB Series VNA PM PN: 10410-00322 Rev. U 5-543
:SENSe{1-16}:CORRection:COLLect:HYBRid:ENHMatch:TLINe:IMPedance
:SENSe{1-16}:CORRection:COLLect:HYBRid:ENHMatch:TLINe:IMPedance?
Description: Sets the Hybrid Enhanced Match TLine impedance on the indicated channel. The query
returns the Hybrid Enhanced Match TLine impedance for the indicated channel.
Cmd Parameters: <NRf> The input parameter is in Ohms.
Query Parameters: NA
Query Output: <NR3> The output parameter is in Ohms.
Range: MPND
Default Value: 50.00000000000E+000
Syntax Example: :SENS1:CORR:COLL:HYBR:ENHM:TLIN:IMP 7.5E1
:SENSe{1-16}:CORRection:COLLect:HYBRid:ENHMatch:TLINe:LENGth
:SENSe{1-16}:CORRection:COLLect:HYBRid:ENHMatch:TLINe:LENGth?
Description: Sets the Hybrid Enhanced Match TLine electrical length on the indicated channel. The
query returns the Hybrid Enhanced Match TLine electrical length for the indicated
channel.
Cmd Parameters: <NRf> The input parameter is in Meters.
Query Parameters: NA
Query Output: <NR3> The output parameter is in Meters.
Range: NA
Default: 0
Syntax Example: :SENS1:CORR:COLL:HYBR:ENHM:TLIN:LENG 2.5E-1
:SENSe{1-16}:CORRection:COLLect:HYBRid:ENHMatch:TLINe:LOSS
:SENSe{1-16}:CORRection:COLLect:HYBRid:ENHMatch:TLINe:LOSS?
Description: Sets the Hybrid Enhanced Match TLine loss on the indicated channel. The query returns
the Hybrid Enhanced Match TLine loss for the indicated channel.
Cmd Parameters: <NRf> The input parameter is in dB/mm.
Query Parameters: NA
Query Output: <NR3> The output parameter is in dB/mm.
Range: MPND
Default Value: 0.00000000000E+000
Syntax Example: :SENS1:CORR:COLL:HYBR:ENHM:TLIN:LOSS 3.0E0

5-92 :SENSe{1-16}:CORRection:COLLect Subsystem - 2-Port/4-Port VNA SCPI Commands
5-544 PN: 10410-00322 Rev. U MS464xB Series VNA PM
:SENSe{1-16}:CORRection:COLLect:HYBRid:ENHMatch:TLINe:OTHer
:SENSe{1-16}:CORRection:COLLect:HYBRid:ENHMatch:TLINe:OTHer?
Description: Sets the Hybrid Enhanced Match TLine dielectric value for the OTHER dielectric type on
the indicated channel. The query returns the Hybrid Enhanced Match TLine dielectric
value for the OTHER dielectric type for the indicated channel.
Cmd Parameters: <NRf> The input parameter is a unitless number.
Query Parameters: <NR3> The output parameter is a unitless number.
Range: 1 to 9.99E3
Default Value: 1.00000000000E+000
Syntax Example: :SENS1:CORR:COLL:HYBR:ENHM:TLIN:OTH 1.0E3
:SENSe{1-16}:CORRection:COLLect:LINE <char>
:SENSe{1-16}:CORRection:COLLect:LINE?
Description: Select the line type for calibration of the indicated channel.
Outputs the line type for calibration of the indicated channel.
See “Calibration Component Parameters” on page 2-37 for a complete listing of
calibration components, connectors, and their command parameters.
Cmd Parameters: <char> COAXial | MICROstrip | NONDISpersive | WAVEguide
Query Parameters: <char> COAX | MICRO | NONDIS | WAVE
Range: NA
Default Value: COAX
Syntax Example: :SENS1:CORR:COLL:LINE COAX
:SENS1:CORR:COLL:LINE?
:SENSe{1-16}:CORRection:COLLect:LOAD <char>
:SENSe{1-16}:CORRection:COLLect:LOAD?
Description: Selects the load type broadband/sliding for calibration on the indicated channel. Outputs
the load type selection broadband/sliding for calibration on the indicated channel.
Cmd Parameters: <char> FIXed | SLIDing
Query Parameters: <char> FIX | SLID
Range: NA
Default Value: FIX
Syntax Example: :SENS1:CORR:COLL:LOAD FIX
:SENS1:CORR:COLL:LOAD?

SCPI Commands 5-92 :SENSe{1-16}:CORRection:COLLect Subsystem - 2-Port/4-Port VNA
MS464xB Series VNA PM PN: 10410-00322 Rev. U 5-545
:SENSe{1-16}:CORRection:COLLect:PORT <char>
:SENSe{1-16}:CORRection:COLLect:PORT?
Description: Sets the calibration port for a RESP1 or FULL1 calibration on the indicated channel. The
use of Port 3 and/or Port 4 requires a 4-port VNA instrument. Queries the calibration
ports or port pairs on the indicated channel. The command outputs character data for the
port combinations. Several examples of various calibration setups are described in the
subsections below.
Reflection Frequency Response Calibration
A Reflection Frequency Response Calibration can have up to four reflection frequency
response calibrations in one session.
Transmission Frequency Response Calibration
A Transmission Frequency Response Calibration can have up to six transmission
frequency response calibrations picked from these types: TFRF, TFRR and TFRB.
One-Port Calibration
A 1-Port Calibration can consist of up to four, FULL1 calibrations in one session.
Two-Port Calibration
A 2-Port Calibration can consist of one or two calibrations picked from the following
types:
•FULL2, 1P2PF, and 1P2PR.
•The port pair assignments must be independent.
•The Calibration Methods can be Reflection and Thru measurements, AutoCal and
LRL/LRM. PORT12 and PORT34 are excluded from LRL/LRM calibrations.
•Both Reflection and Thru measurements and AutoCal can provide FULL2, 1P2PF,
and 1P2PR. LRL/LRM calibrations provides FULL2 only.
Three-Port Calibration
A 3-Port Calibration can be accomplished using one of the following techniques:
•Reflection and Thru measurements or two LRL/LRM calibrations.
•PORT12 and PORT34 are excluded from LRL/LRM calibrations.
Four-Port Calibration
A 4-Port Calibration can be accomplished using one of the following techniques:
•Reflection and Thru measurements.
•Two LRL/LRM calibrations
•Two FULL2 AutoCal calibrations.
•PORT12 and PORT34 are excluded from LRL/LRM calibrations.
Cmd Parameters: <char> PORT1 | PORT2 | PORT3 | PORT4 | PORT12 | PORT13 | PORT14 | PORT23
| PORT24 | PORT34 | PORT123 | PORT124 | PORT134 | PORT234 | PORT1234
Query Parameters: <char> PORT1 | PORT2 | PORT3 | PORT4 | PORT12 | PORT13 | PORT14 | PORT23
| PORT24 | PORT34 | PORT123 | PORT124 | PORT134 | PORT234 | PORT1234
Range: NA
Default Value: PORT12
Syntax Example: :SENS1:CORR:COLL:PORT PORT2
:SENS1:CORR:COLL:PORT?

5-92 :SENSe{1-16}:CORRection:COLLect Subsystem - 2-Port/4-Port VNA SCPI Commands
5-546 PN: 10410-00322 Rev. U MS464xB Series VNA PM
:SENSe{1-16}:CORRection:COLLect:RESP1
Description: Selects 1-Port Response Calibration as the calibration type on the indicated channel. No
query. After the method is set, the calibration must be performed. Before sending this
command, the simulation port must be specified using:
:SENSe{1-16}:CORRection:COLLect:PORT
To query the state of this command, use:
:SENSe{1-16}:CORRection:COLLect:TYPe?
To simulate this calibration, use:
:SENSe{1-16}:CORRection:COEFFicient:RESP1
Cmd Parameters: NA
Range: NA
Default Value: NA
Syntax Example: :SENS1:CORR:COLL:RESP1
:SENSe{1-16}:CORRection:COLLect:RESPB
Description: Selects 1-port Response Calibration on both ports as the calibration type on the indicated
channel. After the method is set, the calibration must be performed. No query. To query
the state of this command, use:
:SENSe{1-16}:CORRection:COLLect:TYPe?
To simulate this calibration, use:
:SENSe{1-16}:CORRection:COEFFicient:RESPB
Cmd Parameters: NA
Range: NA
Default Value: NA
Syntax Example: :SENS1:CORR:COLL:RESPB
:SENSe{1-16}:CORRection:COLLect:TFRB
Description: Selects transmission frequency response calibration both directions as the calibration
type on the indicated channel. After the method is set, the calibration must be performed.
No query. To query the state of this command, use:
:SENSe{1-16}:CORRection:COLLect:TYPe?
To simulate this calibration, use:
:SENSe{1-16}:CORRection:COEFFicient:TFRB
Cmd Parameters: NA
Range: NA
Default Value: NA
Syntax Example: :SENS1:CORR:COLL:TFRB

SCPI Commands 5-92 :SENSe{1-16}:CORRection:COLLect Subsystem - 2-Port/4-Port VNA
MS464xB Series VNA PM PN: 10410-00322 Rev. U 5-547
:SENSe{1-16}:CORRection:COLLect:TFRF
Description: Selects transmission frequency response calibration forward direction as the calibration
type on the indicated channel. After the method is set, the calibration must be performed.
No query. To query the state of this command, use:
:SENSe{1-16}:CORRection:COLLect:TYPe?
To simulate this calibration, use:
:SENSe{1-16}:CORRection:COEFFicient:TFRF
Cmd Parameters: NA
Range: NA
Default Value: NA
Syntax Example: :SENS1:CORR:COLL:TFRF
:SENSe{1-16}:CORRection:COLLect:TFRR
Description: Selects transmission frequency response calibration reverse direction as the calibration
type on the indicated channel. After the method is set, the calibration must be performed.
No query. To query the state of this command, use:
:SENSe{1-16}:CORRection:COLLect:TYPe?
To simulate this calibration, use:
:SENSe{1-16}:CORRection:COEFFicient:TFRR
Cmd Parameters: NA
Range: NA
Default Value: NA
Syntax Example: :SENS1:CORR:COLL:TFRR
:SENSe{1-16}:CORRection:COLLect:TYPe?
Description: Query only. Outputs the calibration types of the indicated channel. Several examples of
various calibration setups are described below.
Reflection Frequency Response Calibration
A Reflection Frequency Response Calibration can have up to four reflection frequency
response calibrations in one session. The following is a return for the calibration type
query for a response calibration on ports 2, 3 and 4:
RESP1,RESP1,RESP1
Transmission Frequency Response Calibration
A Transmission Frequency Response Calibration can have up to six transmission
frequency response calibrations picked from these types: TFRF, TFRR and TFRB. The
following is the return for the calibration type query for a mix of transmission response
calibrations on all possible port pairs:
TFRF,TFRR,TFRB,TFRR,TFRF,TFRB
One-Port Calibration
A 1-Port Calibration can consist of up to four, FULL1 calibrations in one session. The
following is a return for the calibration type query for a FULL1 calibration on PORT134:
FULL1,FULL1,FULL1

5-92 :SENSe{1-16}:CORRection:COLLect Subsystem - 2-Port/4-Port VNA SCPI Commands
5-548 PN: 10410-00322 Rev. U MS464xB Series VNA PM
Two-Port Calibration
A 2-Port Calibration can consist of one or two calibrations picked from the following
types: FULL2, 1P2PF, and 1P2PR. The port pair assignments must be independent. The
Calibration Methods can be Reflection and Thru measurements, AutoCal and LRL/LRM.
PORT12 and PORT34 are excluded from LRL/LRM calibrations. Both Reflection and
Thru measurements and AutoCal can provide FULL2, 1P2PF, and 1P2PR. LRL/LRM
calibrations provides FULL2 only. The following is a typical return for the calibration
type query:
1P2PF,FULL2
Three-Port Calibration
A 3-Port Calibration can be accomplished using either Reflection and Thru
measurements or two LRL/LRM calibrations. PORT12 and PORT34 are excluded from
LRL/LRM calibrations. The following is a return for the calibration type query for each
technique:
FULL3 | FULL3
Four-Port Calibration
A 4-Port Calibration can be accomplished using Reflection and Thru measurements, two
LRL/LRM calibrations, or two FULL2 AutoCal calibrations. PORT12 and PORT34 are
excluded from LRL/LRM calibrations. The following is a typical return for the calibration
type query for each technique:
FULL4 | FULL4
Response Calibration Both and Full Calibration Both
The RESPB and FULLB calibration types return the command arguments shown below:
RESPB returns RESP1,RESP1
FULLB returns FULL1,FULL1
Set of Query Calibration Ports
Use the following commands to set or query the calibration ports:
:SENSe{1-16}:CORRection:COLLect:PORT
:SENSe{1-16}:CORRection:COLLect:PORT?
Query Parameters: <char>{, <char2>}{, <char3>, <char4>, <char5>, <char6>}
Where the <char> values are combinations of:
•RESP1
•FULL1
•FULL2
•TFRF
•TFRR
•TFRB
•1P2PF
•1P2PR
Range: NA
Default Value: FULL2
Syntax Example: :SENS1:CORR:COLL:TYP?

SCPI Commands 5-92 :SENSe{1-16}:CORRection:COLLect Subsystem - 2-Port/4-Port VNA
MS464xB Series VNA PM PN: 10410-00322 Rev. U 5-549
:SENSe{1-16}:CORRection:COLLect:PORT{12 | 13 | 14 | 23 | 24 | 34}:THRU:
UPDate:ECAL[:STATe] <char>
:SENSe{1-16}:CORRection:COLLect:PORT{12 | 13 | 14 | 23 | 24 | 34}:THRU:
UPDate:ECAL[:STATe]?
Description: The command sets whether to use the AutoCal thru for thru update for the indicated port
pair in the given channel.
The query outputs if the AutoCal thru will be used for thru update for the indicated port
pair in the given channel.
Cmd Parameters: <char> 1|0|ON|OFF
Query Parameters:
NAQuery Output: 1|0
Range: 1|0
Default Value: 0
Syntax Example: :SENS1:CORR:COLL:PORT12:THRU:UPD:ECAL ON
:SENS1:CORR:COLL:PORT12:THRU:UPD:ECAL?

5-93 :SENSe{1-16}:CORRection:DISPlay Subsystem - 2-Port VNA SCPI Commands
5-550 PN: 10410-00322 Rev. U MS464xB Series VNA PM
5-93 :SENSe{1-16}:CORRection:DISPlay Subsystem - 2-Port VNA
:SENSe{1-16}:CORRection:DISPlay:RSWeep[:STATe] <char>
:SENSe{1-16}:CORRection:DISPlay:RSWeep[:STATe]?
Description: Turns on/off the state of displaying the data when sweeping reverse sweep only on the
indicated channel. Only applies when full 2-port cal is present.
Cmd Parameters: <char> 1|0|ON|OFF
Query Parameters: <char> 1|0
Range: NA
Default Value: 0
Syntax Example: :SENSe1:CORR:DISP:RSW 1
:SENSe1:CORR:DISP:RSW?

SCPI Commands 5-94 :SENSe{1-16}:CORRection:EXTension Subsystem
MS464xB Series VNA PM PN: 10410-00322 Rev. U 5-551
5-94 :SENSe{1-16}:CORRection:EXTension Subsystem
The :SENSe{1-16}:CORRection:EXTension subsystem commands control the reference plane extension from the
test ports.
Time Domain, Group Delay, and Reference Plane Subsystems
Related time domain, group delay, and reference place subsystems are:
•Section 5-31 “:CALCulate{1-16}:PROCessing:ORDer Subsystem” on page 5-180
•Section 5-33 “:CALCulate{1-16}:REFerence Subsystem” on page 5-192
•Section 5-31 “:CALCulate{1-16}:PROCessing:ORDer Subsystem” on page 5-180
•Section 5-39 “:CALCulate{1-16}[:SELected]:GCOMpression Subsystem” on page 5-221
•Section 5-40 “:CALCulate{1-16}[:SELected]:GDELay Subsystem” on page 5-224
•Section 5-50 “:CALCulate{1-16}[:SELected]:TRANsform:TIME Subsystem” on page 5-289
•Section 5-94 “:SENSe{1-16}:CORRection:EXTension Subsystem” on page 5-551
:SENSe{1-16}:CORRection:EXTension:PORT{1-4} <NRf>
:SENSe{1-16}:CORRection:EXTension:PORT{1-4}?
Description: Sets the reference plane extension for the indicated port. The use of Port 3 and/or Port 4
requires a 4-port VNA instrument. Outputs the reference plane extension for the
indicated port.
Cmd Parameters: <NRf> The input parameter is in Meters.
Query Parameters: <NR3> The output parameter is in Meters.
Range: MPND
Default Value: 0.00000000000E+000
Syntax Example: :SENS1:CORR:EXT:PORT1 3.0E-3
:SENS1:CORR:EXT:PORT1?

5-95 :SENSe{1-16}:CORRection:INTerpolation Subsystem SCPI Commands
5-552 PN: 10410-00322 Rev. U MS464xB Series VNA PM
5-95 :SENSe{1-16}:CORRection:INTerpolation Subsystem
The :SENSe{1-16}:CORRection:INTerpolation subsystem command controls the interpolation state of RF
calibration.
Calibration Setup Subsystems
These subsystems are used during various phases of calibration configuration setup:
•Section 5-17 “:CALCulate{1-16}:IMPedance:TRANsformation Subsystem” on page 5-95
•Section 5-33 “:CALCulate{1-16}:REFerence Subsystem” on page 5-192
•Section 5-85 “:SENSe{1-16}:CORRection:COLLect:METHod Subsystem” on page 5-475
•Section 5-86 “:SENSe{1-16}:CORRection:COLLect:MICrostrip Subsystem” on page 5-476
•Section 5-87 “:SENSe{1-16}:CORRection:COLLect:MULTiple Subsystem” on page 5-481
•Section 5-89 “:SENSe{1-16}:CORRection:COLLect Subsystem” on page 5-525
•Section 5-90 “:SENSe{1-16}:CORRection:COLLect:WAVeguide Subsystem” on page 5-527
•Section 5-91 “:SENSe{1-16}:CORRection:COLLect[:CALa]:PORT Subsystem” on page 5-534
•Section 5-95 “:SENSe{1-16}:CORRection:INTerpolation Subsystem” on page 5-552
•Section 5-96 “:SENSe{1-16}:CORRection:ISOLation Subsystem” on page 5-553
•Section 5-97 “:SENSe{1-16}:CORRection:STATe Subsystem” on page 5-554
:SENSe{1-16}:CORRection:INTerpolation:STATe <char>
:SENSe{1-16}:CORRection:INTerpolation:STATe?
Description: The command turns RF interpolation on/off for the indicated channel.
The query outputs the RF interpolation on/off status of the indicated channel.
Cmd Parameters: <char> ON|OFF|1|0
Query Parameters: NA
Range: NA
Default Value: 0
Syntax Example: :SENS1:CORR:INT:STAT ON
:SENS1:CORR:INT:STAT?

SCPI Commands 5-96 :SENSe{1-16}:CORRection:ISOLation Subsystem
MS464xB Series VNA PM PN: 10410-00322 Rev. U 5-553
5-96 :SENSe{1-16}:CORRection:ISOLation Subsystem
The :SENSe{1-16}:CORRection:ISOLation subsystem command controls the use of the isolation data during
calibration.
Calibration Setup Subsystems
These subsystems are used during various phases of calibration configuration setup:
•Section 5-17 “:CALCulate{1-16}:IMPedance:TRANsformation Subsystem” on page 5-95
•Section 5-33 “:CALCulate{1-16}:REFerence Subsystem” on page 5-192
•Section 5-85 “:SENSe{1-16}:CORRection:COLLect:METHod Subsystem” on page 5-475
•Section 5-86 “:SENSe{1-16}:CORRection:COLLect:MICrostrip Subsystem” on page 5-476
•Section 5-87 “:SENSe{1-16}:CORRection:COLLect:MULTiple Subsystem” on page 5-481
•Section 5-89 “:SENSe{1-16}:CORRection:COLLect Subsystem” on page 5-525
•Section 5-90 “:SENSe{1-16}:CORRection:COLLect:WAVeguide Subsystem” on page 5-527
•Section 5-91 “:SENSe{1-16}:CORRection:COLLect[:CALa]:PORT Subsystem” on page 5-534
•Section 5-95 “:SENSe{1-16}:CORRection:INTerpolation Subsystem” on page 5-552
•Section 5-97 “:SENSe{1-16}:CORRection:STATe Subsystem” on page 5-554
:SENSe{1-16}:CORRection:ISOLation:STATe <char>
:SENSe{1-16}:CORRection:ISOLation:STATe?
Description: For the indicated channel, toggles the use of the isolation coefficient data on/off during
correction. Outputs the on/off status of the use of the isolation coefficients during
correction for the indicated channel.
Cmd Parameters: <char> 1 | 0 | ON | OFF
Query Parameters: <char> 1 | 0
Range: NA
Default Value: 0
Syntax Example: :SENS1:CORR:ISOL:STAT ON
:SENS1:CORR:ISOL:STAT?

5-97 :SENSe{1-16}:CORRection:STATe Subsystem SCPI Commands
5-554 PN: 10410-00322 Rev. U MS464xB Series VNA PM
5-97 :SENSe{1-16}:CORRection:STATe Subsystem
The :SENSe{1-16}:CORRection:STATe subsystem commands controls the RF correction for one or more
channels.
Calibration Setup Subsystems
These subsystems are used during various phases of calibration configuration setup:
•Section 5-17 “:CALCulate{1-16}:IMPedance:TRANsformation Subsystem” on page 5-95
•Section 5-33 “:CALCulate{1-16}:REFerence Subsystem” on page 5-192
•Section 5-85 “:SENSe{1-16}:CORRection:COLLect:METHod Subsystem” on page 5-475
•Section 5-86 “:SENSe{1-16}:CORRection:COLLect:MICrostrip Subsystem” on page 5-476
•Section 5-87 “:SENSe{1-16}:CORRection:COLLect:MULTiple Subsystem” on page 5-481
•Section 5-89 “:SENSe{1-16}:CORRection:COLLect Subsystem” on page 5-525
•Section 5-90 “:SENSe{1-16}:CORRection:COLLect:WAVeguide Subsystem” on page 5-527
•Section 5-91 “:SENSe{1-16}:CORRection:COLLect[:CALa]:PORT Subsystem” on page 5-534
•Section 5-95 “:SENSe{1-16}:CORRection:INTerpolation Subsystem” on page 5-552
•Section 5-97 “:SENSe{1-16}:CORRection:STATe Subsystem” on page 5-554
:SENSe{1-16}:CORRection:STATe <char>
:SENSe{1-16}:CORRection:STATe?
Description: For the indicated channel, toggles RF correction on/off. Outputs the RF correction on/off
status of the indicated channel.
Cmd Parameters: <char> 1 | 0 | ON | OFF
Query Parameters: <char> 1 | 0
Range: NA
Default Value: 0
Syntax Example: :SENS1:CORR:STAT ON
:SENS1:CORR:STAT?

SCPI Commands 5-98 :SENSe{1-16}:DNFigure Subsystem
MS464xB Series VNA PM PN: 10410-00322 Rev. U 5-555
5-98 :SENSe{1-16}:DNFigure Subsystem
The :SENSe{1-16}:DNFigure subsystem commands relate to calibrations for differential noise figure (and
related noise measurements on multiport DUTs). This encompasses Option 48 and multiport noise figure.
DNFigure Subsystems
Related differential noise figure configuration, control, and reporting commands are described in the following
subsystems:
•Section 5-98 “:SENSe{1-16}:DNFigure Subsystem” on page 5-555
•Section 5-10 “:CALCulate{1-16}:DNFigure Subsystem” on page 5-19
:SENSe{1-16}:DNFigure:RCVR{1-2}:CALibration:PERForm?
Description: For the indicated channel, the command performs the Noise Figure receiver calibration
for the indicated receiver channel.
Cmd Parameters: NA
Query Parameters: NA
Query Output: <NR1> 0 | 1, where:
•0 = Successful completion of the calibration
•1 = Error in the calibration
Range: NA
Default: NA
Syntax Example: :SENS1:DNF:RCVR1:CAL:PERF?
:SENSe{1-16}:DNFigure:RCVR{1-2}:CALibration[:STATe]?
Description: For the indicated channel, the query returns the state of whether the Noise Figure
receiver calibration for the indicated receiver channel is applied or not.
Cmd Parameters: NA
Query Parameters: NA
Query Output: <NR1> 0 | 1
Range: NA
Default: 0
Syntax Example: :SENS1:DNF:RCVR1:CAL?
Note
These commands can only be used for Differential Noise Figure (Option 48).
For a 2-port system:
• RCVR1 implies B1
• RCVR2 implies B2
For a 4-port system:
• RCVR1 implies B2
• RCVR2 implies B4
For a 4-port system in 3739 mode:
• RCVR1 implies Port2
• RCVR2 implies Port4

5-98 :SENSe{1-16}:DNFigure Subsystem SCPI Commands
5-556 PN: 10410-00322 Rev. U MS464xB Series VNA PM
:SENSe{1-16}:DNFigure:LOAD:RCVR{1-2}:CALibration:DATA <filespec>
Description: For the indicated channel, the command loads the Noise Figure receiver calibration for
the indicated receiver channel.
Cmd Parameters: <string> Filename and path in the form: 'x:\directory\filename.rcvr' where
x:\directory\filename.rcvr must exist. See Chapter 2, “Programming the VectorStar
Series VNA”, “Notational Conventions” on page 2-6 for more information.
Query Parameters: NA
Query Output: NA
Range: NA
Default: NA
Syntax Example: :SENS1:DNF:LOAD:RCVR1:CAL:DATA "c:\AnritsuVNA\rcvrfilename.rcvr"
:SENSe{1-16}:DNFigure:RCVR{1-2}:NOISe:CALibration:PERForm?
Description: For the indicated channel, the command performs the Noise Figure noise calibration for
the indicated receiver channel.
Cmd Parameters: NA
Query Parameters: NA
Query Output: <NR1> 0 | 1, where
•0 = Successful completion of the calibration
•1 = Error in the calibration
Range: NA
Default: NA
Syntax Example: :SENS1:DNF:RCVR1:NOIS:CAL:PERF?
:SENSe{1-16}:DNFigure:RCVR{1-2}:NOISe:CALibration[:STATe]?
Description: For the indicated channel, the query returns the state of whether the Noise Figure noise
calibration for the indicated receiver channel is applied or not.
Cmd Parameters: NA
Query Parameters: NA
Query Output: <NR1> 0 | 1
Range: NA
Default: 0
Syntax Example: :SENS1:DNF:RCVR1:NOIS:CAL?

SCPI Commands 5-98 :SENSe{1-16}:DNFigure Subsystem
MS464xB Series VNA PM PN: 10410-00322 Rev. U 5-557
:SENSe{1-16}:DNFigure:DUT:4PORt:RCVR{1-2}:CORRelated:CALibration:
PERForm?
Description: For the indicated channel, the command performs the Noise Figure Correlated receiver
calibration for the indicated receiver channel.
Cmd Parameters: NA
Query Parameters: NA
Query Output: <NR1> 0 | 1, where
•0 = Successful completion of the calibration
•1 = Error in the calibration
Range: NA
Default: NA
Syntax Example: :SENS1:DNF:DUT:4POR:RCVR1:CORR:CAL:PERF?
:SENSe{1-16}:DNFigure:DUT:4PORt:RCVR{1-2}:CORRelated:CALibration[:
STATe]?
Description: For the indicated channel, the query returns the state of whether the Noise Figure
Correlated receiver calibration for the indicated receiver channel is applied or not.
Cmd Parameters: NA
Query Parameters: NA
Query Output: <NR1> 0 | 1
Range: NA
Default: 0
Syntax Example: :SENS1:DNF:DUT:4POR:RCVR1:CORR:CAL?

5-99 :SENSe{1-16}:FREQuency Subsystem SCPI Commands
5-558 PN: 10410-00322 Rev. U MS464xB Series VNA PM
5-99 :SENSe{1-16}:FREQuency Subsystem
The :SENSe{1-16}:FREQuency subsystem commands control the various instrument frequencies on a
channel-by-channel basis.
Channel and Sweep Subsystems
Related channel and sweep configuration and control subsystems are:
•Section 5-66 “:SENSe{1-16}:AVERage Subsystem” on page 5-397
•Section 5-100 “:SENSe{1-16}:FSEGMent Subsystem” on page 5-561
•Section 5-112 “:SENSe{1-16}:SPUR Subsystem” on page 5-654
•Section 5-113 “:SENSe{1-16}:SWEep Subsystem” on page 5-655
Frequency Limits
The frequency limits for the :SENSe{1-16}:FREQuency subsystem and other commands are described in detail
in Chapter 1 “General Information”, “Minimum/Maximum Instrument Frequency and Related Parameters”
on page 1-22 and the related tables in that section. In general, the frequency default values and limits are
affected by two factors:
•Instrument Model Number
•Installed Options (Option 70)
:SENSe{1-16}:FREQuency:CENTer <NRf>
:SENSe{1-16}:FREQuency:CENTer?
Description: Sets the center value of the sweep range of the indicated channel. Outputs the center
value of the sweep range of the indicated channel.
Cmd Parameters: <NRf> The input parameter is in Hertz.
Query Parameters: <NR3> The output parameter is in Hertz.
Range: See “Minimum/Maximum Instrument Frequency and Related Parameters” on page 1-22.
Default Value: See “Minimum/Maximum Instrument Frequency and Related Parameters” on page 1-22.
Syntax Example: :SENS1:FREQ:CENT 10.0E9
:SENS1:FREQ:CENT?
:SENSe{1-16}:FREQuency:CW <NRf>
:SENSe{1-16}:FREQuency:CW?
Description: Sets the CW frequency of the indicated channel. Outputs the CW frequency of the
indicated channel.
Cmd Parameters: <NRf> The input parameter is in Hertz.
Query Parameters: <NR3> The output parameter is in Hertz.
Range: See “Minimum/Maximum Instrument Frequency and Related Parameters” on page 1-22
Default Value: See “Minimum/Maximum Instrument Frequency and Related Parameters” on page 1-22.
Syntax Example: :SENS1:FREQ:CW 10.0E9
:SENS1:FREQ:CW?

SCPI Commands 5-99 :SENSe{1-16}:FREQuency Subsystem
MS464xB Series VNA PM PN: 10410-00322 Rev. U 5-559
:SENSe{1-16}:FREQuency:DATA <block>
:SENSe{1-16}:FREQuency:DATA?
Description: Enters a new frequency list for the indicated channel. Outputs the frequency list for the
indicated channel.
Cmd Parameters: See definition of “<block> or <arbitrary block>” on page 2-11. Frequency unit is Hertz.
Query Parameters: See definition of “<block> or <arbitrary block>” on page 2-11. Frequency unit is Hertz.
Range: NA
Default Value: NA
Syntax Example: :SENS1:FREQ:DATA <block>
:SENS1:FREQ:DATA?
:SENSe{1-16}:FREQuency:INDexed:DISCrete <block>
Description: Enters a new frequency list for the indicated channel and sets the sweep type to indexed
based segmented sweep. This command allows the entry of a single frequency list (up to
25000 or 100000 points) that can be in any order. The values must be comma-delimited in
the ASCII entry format.
Cmd Parameters: See definition of “<block> or <arbitrary block>” on page 2-11.
Query Parameters: See definition of “<block> or <arbitrary block>” on page 2-11.
Range: NA
Default Value: NA
Syntax Example: :SENS1:FREQ:IND:DISC <block>
Example Entry:
:SENS:FREQ:IND:DISC #0 3.0GHz,3.0GHz,5.0GHz
:SENSe{1-16}:FREQuency:SPAN <NRf>
:SENSe{1-16}:FREQuency:SPAN?
Description: Sets the span value of the sweep range of the indicated channel. Outputs the span value
of the sweep range of the indicated channel.
Cmd Parameters: <NRf> The input parameter is in Hertz.
Query Parameters: <NR3> The output parameter is in Hertz.
Range: See “Minimum/Maximum Instrument Frequency and Related Parameters” on page 1-22
Default Value: See “Minimum/Maximum Instrument Frequency and Related Parameters” on page 1-22.
Syntax Example: :SENS1:FREQ:SPAN 5.0E9
:SENS1:FREQ:SPAN?

5-99 :SENSe{1-16}:FREQuency Subsystem SCPI Commands
5-560 PN: 10410-00322 Rev. U MS464xB Series VNA PM
:SENSe{1-16}:FREQuency:STARt <NRf>
:SENSe{1-16}:FREQuency:STARt?
Description: Sets the start value of the sweep range of the indicated channel. Outputs the start value
of the sweep range of the indicated channel.
Cmd Parameters: <NRf> The input parameter is in Hertz, Meters, or Seconds.
Query Parameters: <NR3> The output parameter is in Hertz.
Range: See “Minimum/Maximum Instrument Frequency and Related Parameters” on page 1-22
Default Value: See “Minimum/Maximum Instrument Frequency and Related Parameters” on page 1-22.
Syntax Example: :SENS1:FREQ:STAR 2.0E9
:SENS1:FREQ:STAR?
:SENSe{1-16}:FREQuency:STOP <NRf>
:SENSe{1-16}:FREQuency:STOP?
Description: Sets the stop value of the sweep range of the indicated channel. Outputs the stop value of
the sweep range of the indicated channel.
Cmd Parameters: <NRf> The input parameter is in Hertz.
Query Parameters: <NR3> The output parameter is in Hertz, Meters, or Seconds.
Range: See “Minimum/Maximum Instrument Frequency and Related Parameters” on page 1-22.
Default Value: See “Minimum/Maximum Instrument Frequency and Related Parameters” on page 1-22.
Syntax Example: :SENS1:FREQ:STOP 20.0E9
:SENS1:FREQ:STOP?

SCPI Commands 5-100 :SENSe{1-16}:FSEGMent Subsystem
MS464xB Series VNA PM PN: 10410-00322 Rev. U 5-561
5-100 :SENSe{1-16}:FSEGMent Subsystem
The :SENSe{1-16}:FSEGMent subsystem commands are used to configure the active frequency-based segment.
Limit Line and Segment Subsystems
Related limit line and segment configuration and control subsystems are:
•Section 5-41 “:CALCulate{1-16}[:SELected]:LIMit Subsystem” on page 5-225
•Section 5-59 “:DISPlay Subsystem” on page 5-351
•Section 5-100 “:SENSe{1-16}:FSEGMent Subsystem” on page 5-561.
•Section 5-101 “:SENSe{1-16}:FSEGMent{1-50} Subsystem” on page 5-572.
•Section 5-105 “:SENSe{1-16}:ISEGMent Subsystem” on page 5-597.
•Section 5-106 “:SENSe{1-16}:ISEGMent{1-50} Subsystem” on page 5-607.
•Section 5-110 “:SENSe{1-16}:SEGMent Subsystem” on page 5-652
:SENSe{1-16}:FSEGMent:ADD
Description: This command adds a new frequency-sweep segment at the end of the frequency-based
segment table. No query. The Minimum Instrument Frequency (Fmin) depends on the
instrument installed options. The Maximum Instrument Frequency (Fmax) depends on
the instrument model. See “Minimum/Maximum Instrument Frequency and Related
Parameters” on page 1-22 for frequency limits for combinations of instrument model and
available options. The Minimum Frequency Step Size is equal to 1 Hz.
Cmd Parameters: NA
Range: The range depends on the segment sequence and location:
•Minimum Segment Range = 2 Hz
•Minimum Segment Points = 2 points
•For first segment, Minimum Segment Frequency = Minimum Instrument
Frequency.
•For highest frequency entered, Maximum Segment Frequency = Maximum
Instrument Frequency.
•For the first segment entered, the Maximum Segment Range = Maximum
Instrument Range = (Maximum Instrument Frequency minus Minimum
Instrument Frequency).
Default Value: NA
Syntax Example: :SENS1:FSEGM:ADD
:SENSe{1-16}:FSEGMent:AVERage:COUNt <NRf>
:SENSe{1-16}:FSEGMent:AVERage:COUNt?
Description: Sets the sweep averaging count in the last frequency-based segment being defined on the
indicated channel. Outputs the sweep averaging count in the last frequency-based
segment being defined on the indicated channel.
Cmd Parameters: <NRf> The input parameter is a unitless number.
Query Parameters: <NR1> The output parameter is an integer.
Range: 1 to 1024
Default Value: 1
Syntax Example: :SENS1:FSEGM:AVER:COUN 1.01E2
:SENS1:FSEGM:AVER:COUN?

5-100 :SENSe{1-16}:FSEGMent Subsystem SCPI Commands
5-562 PN: 10410-00322 Rev. U MS464xB Series VNA PM
:SENSe{1-16}:FSEGMent:BWIDth[:RESolution] <NRf>
:SENSe{1-16}:FSEGMent:BWIDth[:RESolution]?
Description: Sets the IF bandwidth in the last frequency-based segment being defined on the
indicated channel. Outputs the IF bandwidth in the last frequency-based segment being
defined on the indicated channel. The system will automatically select the closest IF
bandwidth from the following options:
•1, 3, 10, 30, 100, 300 Hz
•1, 3, 10, 30, 100, 300 kHz
•1 MHz
Cmd Parameters: <NRf> The input parameter is in Hertz.
Query Parameters: <NR3> The output parameter is in Hertz.
Range: 1 to 1E6
Default Value: 1.00000000000E+005
Syntax Example: :SENS1:FSEGM:BWID 3.0E3
:SENS1:FSEGM:BWID?
:SENSe{1-16}:FSEGMent:CLEar
Description: Clears all currently defined segments from the frequency-based segment table, leaving a
default segment. No query.
Cmd Parameters: NA
Range: NA
Default Value: NA
Syntax Example: :SENS1:FSEGM:CLE
:SENSe{1-16}:FSEGMent:COUNt?
Description: Query only. Outputs the number of segments in the frequency-based segmented sweep on
the indicated channel.
Query Parameters: <NR1> The output parameter is an integer.
Range: 1 to 50
Default Value: 1
Syntax Example: :SENS1:FSEGM:COUN?
:SENSe{1-16}:FSEGMent:CWMODe[:STATe] <char>
:SENSe{1-16}:FSEGMent:CWMODe[:STATe]?
Description: On the indicated channel, sets the CW mode on/off state in the last frequency-based
segment being defined. If CW mode is set, segment has only 1 point. On the indicated
channel, outputs the CW mode on/off state in the last frequency-based segment being
defined.
Cmd Parameters: <char> 1 | 0 | ON | OFF
Query Parameters: <char> 1 | 0
Range: NA
Default Value: 0
Syntax Example: :SENS1:FSEGM:CWMOD ON
:SENS1:FSEGM:CWMOD?

SCPI Commands 5-100 :SENSe{1-16}:FSEGMent Subsystem
MS464xB Series VNA PM PN: 10410-00322 Rev. U 5-563
:SENSe{1-16}:FSEGMent:DATA?
Description: Query only. On the indicated channel, outputs the frequency-based segmented sweep
table.
Query Parameters: See definition of “<block> or <arbitrary block>” on page 2-11.
Range: NA
Default Value: NA
Syntax Example: :SENS1:FSEGM:DATA?
:SENSe{1-16}:FSEGMent:DISPlay <char>
:SENSe{1-16}:FSEGMent:DISPlay?
Description: On the indicated channel, sets the frequency/index display mode for the frequency-based
segmented sweep. On the indicated channel, outputs the frequency/index display mode
for the frequency-based segmented sweep.
Cmd Parameters: <char> FREQbase | INDEXbase
Query Parameters: <char> FREQ | INDEX
Range: NA
Default Value: FREQ
Syntax Example: :SENS1:FSEGM:DISP FREQ
:SENS1:FSEGM:DISP?
:SENSe{1-16}:FSEGMent:DISPlay:AVERaging[:STATe] <char>
:SENSe{1-16}:FSEGMent:DISPlay:AVERaging[:STATe]?
Description: Turns on/off the display of the averaging number in all segment tables of the indicated
channel. Outputs the on/off state of the display of the averaging number in all segment
tables of the indicated channel
Cmd Parameters: <char> 1 | 0 | ON | OFF
Query Parameters: <char> 1 | 0
Range: NA
Default Value: NA
Syntax Example: :SENS:FSEGM:DISP:AVER OFF
:SENS:FSEGM:DISP:AVER?
:SENSe{1-16}:FSEGMent:DISPlay:IFBW[:STATe] <char>
:SENSe{1-16}:FSEGMent:DISPlay:IFBW[:STATe]?
Description: Turns on/off the display of the IF Bandwidth in all segment tables of the indicated
channel. Outputs the on/off state of the display of the IF Bandwidth in all segment tables
of the indicated channel.
Cmd Parameters: <char> 1 | 0 | ON | OFF
Query Parameters: <char> 1 | 0
Range: NA
Default Value: NA
Syntax Example: :SENS:FSEGM:DISP:IFBW ON
:SENS:FSEGM:DISP:IFBW?

5-100 :SENSe{1-16}:FSEGMent Subsystem SCPI Commands
5-564 PN: 10410-00322 Rev. U MS464xB Series VNA PM
:SENSe{1-16}:FSEGMent:DISPlay:POWer[:STATe] <char>
:SENSe{1-16}:FSEGMent:DISPlay:POWer[:STATe]?
Description: Turns on/off the display of the Port Power in all segment tables of the indicated channel.
Outputs the on/off state of the display of the Port Power in all segment tables of the
indicated channel.
Cmd Parameters: <char> 1 | 0 | ON | OFF
Query Parameters: <char> 1 | 0
Range: NA
Default Value: NA
Syntax Example: :SENS:FSEGM:DISP:POW ON
:SENS:FSEGM:DISP:POW?
:SENSe{1-16}:FSEGMent:FREQuency:ACTive:STARt?
Description: Query only. On the indicated channel, outputs the start frequency of the first active
frequency-based segment. The output result is affected the by segment on/off status. The
Minimum Instrument Frequency (Fmin) depends on the instrument installed options.
The Maximum Instrument Frequency (Fmax) depends on the instrument model. See
“Minimum/Maximum Instrument Frequency and Related Parameters” on page 1-22 for
frequency limits for combinations of instrument model and available options. The
Minimum Frequency Step Size is equal to 1 Hz.
Query Parameters: <NR3> The output parameter is in Hertz.
Range: Minimum Instrument Frequency to (Maximum Instrument Frequency minus Minimum
Frequency Step Size)
Default Value: The default value depends on installed option:
•With Low Frequency Extension Option 70 = 7.00000000000E+004
•Without Option 70 = 10 MHz
Syntax Example: :SENS1:FSEGM:FREQ:ACT:STAR?
:SENSe{1-16}:FSEGMent:FREQuency:ACTive:STOP?
Description: Query only. On the indicated channel, outputs the stop frequency of the last active
frequency-based segment. The output result is affected the by segment on/off status. The
Minimum Instrument Frequency (Fmin) depends on the instrument installed options.
The Maximum Instrument Frequency (Fmax) depends on the instrument model. See
“Minimum/Maximum Instrument Frequency and Related Parameters” on page 1-22 for
frequency limits for combinations of instrument model and available options. The
Minimum Frequency Step Size is equal to 1 Hz.
Query Parameters: <NR3> The output parameter is in Hertz.
Range: (Minimum Instrument Frequency + Minimum Frequency Step Size) to Maximum
Instrument Frequency
Default Value: 1.00000000000E+010
Syntax Example: :SENS1:FSEGM:FREQ:ACT:STOP?

SCPI Commands 5-100 :SENSe{1-16}:FSEGMent Subsystem
MS464xB Series VNA PM PN: 10410-00322 Rev. U 5-565
:SENSe{1-16}:FSEGMent:FREQuency:FSTArt <NRf>
:SENSe{1-16}:FSEGMent:FREQuency:FSTArt?
Description: On the indicated channel, sets the start frequency in the last frequency-based segment
being defined. On the indicated channel, outputs the Segment Start Frequency in the last
frequency-based segment being defined. The Minimum Instrument Frequency (Fmin)
depends on the instrument installed options. The Maximum Instrument Frequency
(Fmax) depends on the instrument model. See “Minimum/Maximum Instrument
Frequency and Related Parameters” on page 1-22 for frequency limits for combinations of
instrument model and available options. The Minimum Frequency Step Size is equal to
1Hz.
Cmd Parameters: <NRf> The input parameter is in Hertz.
Query Parameters: <NR3> The output parameter is in Hertz.
Range: Minimum Instrument Frequency to (Maximum Instrument Frequency minus Minimum
Frequency Step Size)
Default Value: 7.00000000000E+004
Syntax Example: :SENS1:FSEGM:FREQ:FSTA 2.0E9
:SENS1:FSEGM:FREQ:FSTA?
:SENSe{1-16}:FSEGMent:FREQuency:FSTEp <NRf>
:SENSe{1-16}:FSEGMent:FREQuency:FSTEp?
Description: On the indicated channel, sets the Segment Frequency Step Size in the last
frequency-based segment being defined. On the indicated channel, outputs the Segment
Frequency Step Size in the last frequency-based segment being defined. The Minimum
Instrument Frequency (Fmin) depends on the instrument installed options. The
Maximum Instrument Frequency (Fmax) depends on the instrument model. See
“Minimum/Maximum Instrument Frequency and Related Parameters” on page 1-22 for
frequency limits for combinations of instrument model and available options. The
Minimum Frequency Step Size is equal to 1 Hz.
Cmd Parameters: <NRf> The input parameter is in Hertz.
Query Parameters: <NR3> The output parameter is in Hertz.
Range: Minimum Frequency Step Size to (Maximum Instrument Frequency minus Minimum
Instrument Frequency)
Default Value: The default value depends on installed option:
•With Low Frequency Extension Option 70 = 7.14280714286E+008
•Without Option 70 = 7.13571428571E+008
Syntax Example: :SENS1:FSEGM:FREQ:FSTE 10.0E3
:SENS1:FSEGM:FREQ:FSTE?

5-100 :SENSe{1-16}:FSEGMent Subsystem SCPI Commands
5-566 PN: 10410-00322 Rev. U MS464xB Series VNA PM
:SENSe{1-16}:FSEGMent:FREQuency:FSTOp <NRf>
:SENSe{1-16}:FSEGMent:FREQuency:FSTOp?
Description: On the indicated channel, sets the Segment Stop Frequency in the last frequency-based
segment being defined. On the indicated channel, outputs the Segment Stop Frequency
in the frequency-based segment being defined. The Minimum Instrument Frequency
(Fmin) depends on the instrument installed options. The Maximum Instrument
Frequency (Fmax) depends on the instrument model. See “Minimum/Maximum
Instrument Frequency and Related Parameters” on page 1-22 for frequency limits for
combinations of instrument model and available options. The Minimum Frequency Step
Size is equal to 1 Hz.
Cmd Parameters: <NRf> The input parameter is in Hertz.
Query Parameters: <NR3> The output parameter is in Hertz.
Range: (Minimum Instrument Frequency + Minimum Frequency Step Size) to Maximum
Instrument Frequency
Default Value: 1.00000000000E+010
Syntax Example: :SENS1:FSEGM:FREQ:FSTO 10.0E9
:SENS1:FSEGM:FREQ:FSTO?
:SENSe{1-16}:FSEGMent:FREQuency:STARt <NRf>
:SENSe{1-16}:FSEGMent:FREQuency:STARt?
Description: On the indicated channel, sets the Segment Start Frequency of the frequency-based
segmented sweep. On the indicated channel, outputs the Segment Start Frequency of the
frequency-based segmented sweep. The Minimum Instrument Frequency (Fmin) depends
on the instrument installed options. The Maximum Instrument Frequency (Fmax)
depends on the instrument model. See “Minimum/Maximum Instrument Frequency and
Related Parameters” on page 1-22 for frequency limits for combinations of instrument
model and available options. The Minimum Frequency Step Size is equal to 1 Hz.
Cmd Parameters: <NRf> The input parameter is in Hertz.
Query Parameters: <NR3> The output parameter is in Hertz.
Range: Minimum Instrument Frequency to (Maximum Instrument Frequency minus Minimum
Frequency Step Size)
Default Value: 7.00000000000E+004
Syntax Example: :SENS1:FSEGM:FREQ:STAR 10.0E9
:SENS1:FSEGM:FREQ:STAR?

SCPI Commands 5-100 :SENSe{1-16}:FSEGMent Subsystem
MS464xB Series VNA PM PN: 10410-00322 Rev. U 5-567
:SENSe{1-16}:FSEGMent:FREQuency:STOP <NRf>
:SENSe{1-16}:FSEGMent:FREQuency:STOP?
Description: On the indicated channel, sets the Segment Stop Frequency of the frequency-based
segmented sweep. On the indicated channel, outputs the Segment Stop Frequency of the
frequency-based segmented sweep. Available range is limited by the range of the existing
segments. The Minimum Instrument Frequency (Fmin) depends on the instrument
installed options. The Maximum Instrument Frequency (Fmax) depends on the
instrument model. See “Minimum/Maximum Instrument Frequency and Related
Parameters” on page 1-22 for frequency limits for combinations of instrument model and
available options. The Minimum Frequency Step Size is equal to 1 Hz.
Cmd Parameters: <NRf> The input parameter is in Hertz.
Query Parameters: <NR3> The output parameter is in Hertz.
Range: (Minimum Instrument Frequency + Minimum Frequency Step Size) to Maximum
Instrument Frequency
Default Value: 1.00000000000E+010
Syntax Example: :SENS1:FSEGM:FREQ:STOP 20.0E9
:SENS1:FSEGM:FREQ:STOP?
:SENSe{1-16}:FSEGMent:FREQuency[:CW][:FIXed] <NRf>
:SENSe{1-16}:FSEGMent:FREQuency[:CW][:FIXed]?
Description: On the indicated channel, sets the CW Segment Frequency in the last frequency-based
segment being defined on the indicated channel. On the indicated channel, outputs the
CW Segment Frequency in the frequency-based segment being defined. The Minimum
Instrument Frequency (Fmin) depends on the instrument installed options. The
Maximum Instrument Frequency (Fmax) depends on the instrument model. See
“Minimum/Maximum Instrument Frequency and Related Parameters” on page 1-22 for
frequency limits for combinations of instrument model and available options. The
Minimum Frequency Step Size is equal to 1 Hz.
Cmd Parameters: <NRf> The input parameter is in Hertz.
Query Parameters: <NR1> The output parameter is in Hertz.
Range: Minimum Instrument Frequency to Maximum Instrument Frequency
Default Value: 70000
Syntax Example: :SENS1:FSEGM:FREQ 10.0E6
:SENS1:FSEGM:FREQ?

5-100 :SENSe{1-16}:FSEGMent Subsystem SCPI Commands
5-568 PN: 10410-00322 Rev. U MS464xB Series VNA PM
:SENSe{1-16}:FSEGMent:MAXPoints?
Description: Query only. On the indicated channel, outputs the total number of sweep points in the
frequency-based segments. For MS464xB Series VNAs, the Maximum Instrument Points
(MIP) is either 25,000 or 100,000 points depending on the current MIP setting. The MIP
setting is available from the front panel user interface at:
•MAIN | System | SYSTEM | Setup | SETUP | Max Points Setup | MAX POINTS
If the setting is changed from its current setting, a full instrument reboot is required.
Query Parameters: <NR1> The output parameter is an integer.
Range: Range depends on if CW mode is set:
•If CW is set, range equals 1 (one) point.
•If in sweep mode or non-CW mode, range is from 2 (two) points to Maximum
Instrument Points.
Default Value: 15
Syntax Example: :SENS1:FSEGM:MAXP?
:SENSe{1-16}:FSEGMent:MODBB:POWer:PORT{1-4} <NRf>
:SENSe{1-16}:FSEGMent:MODBB:POWer:PORT{1-4}?
Description: The command sets the greater than 54 GHz power level on the frequency-based segment
being defined on the indicated port and channel. The use of this command requires a
MS4647B VNA equipped with Option 80/81. The query outputs the greater than 54 GHz
power level on the frequency-based segment being defined on the indicated port and
channel.
Cmd Parameters: <NRf> The input parameter is in dBm.
Query Parameters: NA
Output: <NR3> The output parameter is in dBm.
Range: –60 to +30 dBm
Default Value: The default value depends on model and installed options:
•MS4647B with Option 51 or 6x = –10 dBm
•MS4647B without Option 51 or 6x = –3 dBm
Syntax Example: :SENS1:FSEGM:MODBB:POW:PORT1 3.0E0
:SENS1:FSEGM:MODBB:POW:PORT1?

SCPI Commands 5-100 :SENSe{1-16}:FSEGMent Subsystem
MS464xB Series VNA PM PN: 10410-00322 Rev. U 5-569
:SENSe{1-16}:FSEGMent:POINt?
Description: Query only. On the indicated channel, outputs the displayed number of sweep points in
the frequency-based segments. For MS464xB Series VNAs, the Maximum Instrument
Points (MIP) is either 25,000 or 100,000 points depending on the current MIP setting.
The MIP setting is available from the front panel user interface at:
•MAIN | System | SYSTEM | Setup | SETUP | Max Points Setup | MAX POINTS
If the setting is changed from its current setting, a full instrument reboot is required.
Query Parameters: <NR1> The output parameter is an integer.
Range: The range depends on if CW mode is set:
•If CW is set, range equals 1 (one) point.
•If in sweep mode or non-CW mode is set, range is from 2 (two) points to Maximum
Instrument Points.
Default Value: 15
Syntax Example: :SENS1:FSEGM:POIN?
:SENSe{1-16}:FSEGMent:POWer:PORT{1-4}[:LEVel][:IMMediate][:AMPlitude]
<NRf>
:SENSe{1-16}:FSEGMent:POWer:PORT{1-4}[:LEVel][:IMMediate][:AMPlitude]?
Description: On the indicated port and channel, sets the power level on the last frequency-based
segment being defined. The use of Port 3 and/or Port 4 requires a 4-port VNA instrument.
On the indicated port and channel, outputs the power level in the last frequency-based
segment being defined.
Cmd Parameters: <NRf> The input parameter is in dBm.
Query Parameters: <NR3> The output parameter is in dBm.
Range: –30 to +30
Default Value: Default value depends on model and installed options:
•MS4645B or MS4647B with Option 51 or 6x = –10 dBm
•MS4645B or MS4647B without Option 51 or 6x = –3 dBm
•MS4642B and MS4644B = +5 dBm
Syntax Example: :SENS1:FSEGM:POW:PORT1 3.0E0
:SENS1:FSEGM:POW:PORT1?

5-100 :SENSe{1-16}:FSEGMent Subsystem SCPI Commands
5-570 PN: 10410-00322 Rev. U MS464xB Series VNA PM
:SENSe{1-16}:FSEGMent:SPAntype <char>
:SENSe{1-16}:FSEGMent:SPAntype?
Description: On the indicated channel, sets the Segment Span Type of the last frequency-based
segment being defined to the specified span type. On the indicated channel, outputs the
Segment Span Type of the last frequency-based segment being defined.
STARTSTOP Selected
If STARTSTOP is selected, each segment is defined by the:
•Segment Start Frequency
•Segment Stop Frequency
•Number of Segment Points
STARTSTEP Selected
If STARTSTEP is selected, each segment is defined by the:
•Start Segment Frequency
•Frequency Step Size
•Number of Segment Points
Cmd Parameters: <char> STARTSTOP | STARTSTEP
Query Parameters: <char> STARTSTOP | STARTSTEP
Range: NA
Default Value: STARTSTOP
Syntax Example: :SENS1:FSEGM:SPA STARTSTOP
:SENS1:FSEGM:SPA?
:SENSe{1-16}:FSEGMent:SWEep:MAXimize
Description: On the indicated channel, maximizes the frequency range of the frequency-based
segmented sweep. No query.
Cmd Parameters: NA
Range: NA
Default Value: NA
Syntax Example: :SENS1:FSEGM:SWE:MAX

SCPI Commands 5-100 :SENSe{1-16}:FSEGMent Subsystem
MS464xB Series VNA PM PN: 10410-00322 Rev. U 5-571
:SENSe{1-16}:FSEGMent:SWEep:POINt <NR1>
:SENSe{1-16}:FSEGMent:SWEep:POINt?
Description: On the indicated channel, sets the number of Segment Sweep Points in the last
frequency-based segment being defined. On the indicated channel, outputs the number of
sweep points in the last frequency-based segment being defined. If frequency-sweep is
set, the range is from 2 (two) points to the Maximum Instrument Points. If the separation
between the segment start and stop frequencies is 1 Hz, the number of points is 2 (two). If
CW is set, the number of points is 1 (one). For MS464xB Series VNAs, the Maximum
Instrument Points (MIP) is either 25,000 or 100,000 points depending on the current MIP
setting. The MIP setting is available from the front panel user interface at:
•MAIN | System | SYSTEM | Setup | SETUP | Max Points Setup | MAX POINTS
If the setting is changed from its current setting, a full instrument reboot is required.
Cmd Parameters: <NR1> The input parameter is an integer.
Query Parameters: <NR1> The output parameter is an integer.
Range: The range depends on if the CW mode is set:
•If CW is set, range = 1 (one) point.
•If in sweep mode or non-CW mode) range = from 2 (two) points to Maximum
Instrument Points.
Default Value: 15 or 1 depending on span type.
Syntax Example: :SENS1:FSEGM:SWE:POIN 1.01E2
:SENS1:FSEGM:SWE:POIN?
:SENSe{1-16}:FSEGMent[:STATe] <char>
:SENSe{1-16}:FSEGMent[:STATe]?
Description: On the indicated channel, toggles the on/off state of the last frequency-based segment
being defined. On the indicated channel, outputs the on/off state of the last
frequency-based segment being defined.
Cmd Parameters: <char> 1 | 0 | ON | OFF
Query Parameters: <char> 1 | 0
Range: NA
Default Value: 1
Syntax Example: :SENS1:FSEGM ON
:SENS1:FSEGM?

5-101 :SENSe{1-16}:FSEGMent{1-50} Subsystem SCPI Commands
5-572 PN: 10410-00322 Rev. U MS464xB Series VNA PM
5-101 :SENSe{1-16}:FSEGMent{1-50} Subsystem
The :SENSe{1-16}:FSEGMent{1-50} subsystem commands are used to configure the indicated frequency-based
segment.
Limit Line and Segment Subsystems
Related limit line and segment configuration and control subsystems are:
•Section 5-41 “:CALCulate{1-16}[:SELected]:LIMit Subsystem” on page 5-225
•Section 5-59 “:DISPlay Subsystem” on page 5-351
•Section 5-100 “:SENSe{1-16}:FSEGMent Subsystem” on page 5-561
•Section 5-101 “:SENSe{1-16}:FSEGMent{1-50} Subsystem” on page 5-572
•Section 5-105 “:SENSe{1-16}:ISEGMent Subsystem” on page 5-597
•Section 5-106 “:SENSe{1-16}:ISEGMent{1-50} Subsystem” on page 5-607
•Section 5-110 “:SENSe{1-16}:SEGMent Subsystem” on page 5-652
:SENSe{1-16}:FSEGMent{1-50}:AVERage:COUNt <NRf>
:SENSe{1-16}:FSEGMent{1-50}:AVERage:COUNt?
Description: On the indicated channel, sets the Sweep Averaging Count in the indicated
frequency-based segment. On the indicated channel, outputs the Sweep Averaging Count
in the indicated frequency-based segment.
Cmd Parameters: <NRf> The input parameter is a unitless number.
Query Parameters: <NR1> The output parameter is an integer.
Range: 1 to 1024
Default Value: 1
Syntax Example: :SENS1:FSEGM1:AVER:COUN 3
:SENS1:FSEGM1:AVER:COUN?
:SENSe{1-16}:FSEGMent{1-50}:BWIDth[:RESolution] <NRf>
:SENSe{1-16}:FSEGMent{1-50}:BWIDth[:RESolution]?
Description: On the indicated channel, sets the Segment IF Bandwidth in the indicated
frequency-based segment. On the indicated channel, outputs the Segment IF Bandwidth
in the indicated frequency-based segment. The system will automatically select the
closest IF bandwidth from the following options:
•1, 3, 10, 30, 100, 300 Hz
•1, 3, 10, 30, 100, 300 kHz
•1 MHz
Cmd Parameters: <NRf> The input parameter is in Hertz.
Query Parameters: <NR3> The output parameter is in Hertz.
Range: 1 to 1E6
Default Value: 1.00000000000E+005
Syntax Example: :SENS1:FSEGM1:BWID 3.0E3
:SENS1:FSEGM1:BWID?

SCPI Commands 5-101 :SENSe{1-16}:FSEGMent{1-50} Subsystem
MS464xB Series VNA PM PN: 10410-00322 Rev. U 5-573
:SENSe{1-16}:FSEGMent{1-50}:CWMODe[:STATe] <char>
:SENSe{1-16}:FSEGMent{1-50}:CWMODe[:STATe]?
Description: On the indicated channel, sets the CW mode on/off state in the indicated frequency-based
segment. On the indicated channel, outputs the CW mode on/off state in the indicated
frequency-based segment.
Cmd Parameters: <char> 1 | 0 | ON | OFF
Query Parameters: <char> 1 | 0
Range: NA
Default Value: 0
Syntax Example: :SENS1:FSEGM1:CWMOD ON
:SENS1:FSEGM1:CWMOD?
:SENSe{1-16}:FSEGMent{1-50}:FREQuency:FSTArt <NRf>
:SENSe{1-16}:FSEGMent{1-50}:FREQuency:FSTArt?
Description: On the indicated channel, sets the Segment Start Frequency in the indicated
frequency-based segment. On the indicated channel, outputs the Segment Start
Frequency in the indicated frequency-based segment. The Minimum Instrument
Frequency (Fmin) depends on the instrument installed options. The Maximum
Instrument Frequency (Fmax) depends on the instrument model. See
“Minimum/Maximum Instrument Frequency and Related Parameters” on page 1-22 for
frequency limits for combinations of instrument model and available options. The
Minimum Frequency Step Size is equal to 1 Hz.
Query Parameters: <NRf> The input parameter is in Hertz.
Cmd Parameters: <NR3> The output parameter is in Hertz.
Range: Minimum Instrument Frequency to (Maximum Instrument Frequency minus Minimum
Frequency Step Size)
Default Value: 7.00000000000E+004
Syntax Example: :SENS1:FSEGM1:FREQ:FSTA 3.0E9
:SENS1:FSEGM1:FREQ:FSTA?

5-101 :SENSe{1-16}:FSEGMent{1-50} Subsystem SCPI Commands
5-574 PN: 10410-00322 Rev. U MS464xB Series VNA PM
:SENSe{1-16}:FSEGMent{1-50}:FREQuency:FSTEp <NRf>
:SENSe{1-16}:FSEGMent{1-50}:FREQuency:FSTEp?
Description: On the indicated channel, sets the Segment Step Size in the indicated frequency-based
segment. Outputs the frequency step size (Fstep) in the indicated frequency-based
segment on the indicated channel. The Minimum Instrument Frequency (Fmin) depends
on the instrument installed options. The Maximum Instrument Frequency (Fmax)
depends on the instrument model. See “Minimum/Maximum Instrument Frequency and
Related Parameters” on page 1-22 for frequency limits for combinations of instrument
model and available options. The Minimum Frequency Step Size is equal to 1 Hz.
Cmd Parameters: <NRf> The input parameter is in Hertz.
Query Parameters: <NR3> The output parameter is in Hertz.
Range: Minimum Frequency Step Size to (Maximum Instrument Frequency minus Minimum
Instrument Frequency)
Default Value: The default value depends on the installed option:
•With Low Frequency Extension Option 70 = 7.14280714286E+008
•Without Option 70 = 7.13571428571E+008
Syntax Example: :SENS1:FSEGM1:FREQ:FSTE 1.00E4
:SENS1:FSEGM1:FREQ:FSTE?
:SENSe{1-16}:FSEGMent{1-50}:FREQuency:FSTOp <NRf>
:SENSe{1-16}:FSEGMent{1-50}:FREQuency:FSTOp?
Description: On the indicated channel, sets the Segment Stop Frequency in the indicated
frequency-based segment. On the indicated channel, outputs the Segment Stop
Frequency in the indicated frequency-based segment. The Minimum Instrument
Frequency (Fmin) depends on the instrument installed options. The Maximum
Instrument Frequency (Fmax) depends on the instrument model. See
“Minimum/Maximum Instrument Frequency and Related Parameters” on page 1-22 for
frequency limits for combinations of instrument model and available options. The
Minimum Frequency Step Size is equal to 1 Hz.
Cmd Parameters: <NRf> The input parameter is in Hertz.
Query Parameters: <NR3> The output parameter is in Hertz.
Range: (Minimum Instrument Frequency + Minimum Frequency Step) to Maximum Instrument
Frequency
Default Value: 1.00000000000E+010
Syntax Example: :SENS1:FSEGM1:FREQ:FSTO 10.0E9
:SENS1:FSEGM1:FREQ:FSTO?

SCPI Commands 5-101 :SENSe{1-16}:FSEGMent{1-50} Subsystem
MS464xB Series VNA PM PN: 10410-00322 Rev. U 5-575
:SENSe{1-16}:FSEGMent{1-50}:FREQuency[:CW][:FIXed] <NRf>
:SENSe{1-16}:FSEGMent{1-50}:FREQuency[:CW][:FIXed]?
Description: On the indicated channel, sets the Segment CW Frequency in the indicated
frequency-based segment. On the indicated channel, outputs the Segment CW Frequency
in the indicated frequency-based segment. The Minimum Instrument Frequency (Fmin)
depends on the instrument installed options. The Maximum Instrument Frequency
(Fmax) depends on the instrument model. See “Minimum/Maximum Instrument
Frequency and Related Parameters” on page 1-22 for frequency limits for combinations of
instrument model and available options. The Minimum Frequency Step Size is equal to 1
Hz.
Cmd Parameters: <NRf> The input parameter is in Hertz.
Query Parameters: <NR3> The output parameter is in Hertz.
Range: Minimum Instrument Frequency to Maximum Instrument Frequency
Default Value: 7.00000000000E+004
Syntax Example: :SENS1:FSEGM1:FREQ 5.0E9
:SENS1:FSEGM1:FREQ?
:SENSe{1-16}:FSEGMent{1-50}:MODBB:POWer:PORT{1-4} <NRf>
:SENSe{1-16}:FSEGMent{1-50}:MODBB:POWer:PORT{1-4}?
Description: The command sets the greater than 54 GHz power level for the indicated frequency-based
segment, port, and channel. The use of this command requires a MS4647B VNA equipped
with Option 80/81. The query outputs the greater than 54 GHz power level for the
indicated frequency-based segment, port, and channel.
Cmd Parameters: <NRf> The input parameter is in dBm.
Query Parameters: NA
Output: <NR3> The output parameter is in dBm.
Range: –60 to +30 dBm
Default Value: The default value depends on model and installed options:
•MS4647B with Option 51 or 6x = –10 dBm
•MS4647B without Option 51 or 6x = –3 dBm
Syntax Example: :SENS1:FSEGM1:MODBB:POW:PORT1 3.0E0
:SENS1:FSEGM1:MODBB:POW:PORT1?

5-101 :SENSe{1-16}:FSEGMent{1-50} Subsystem SCPI Commands
5-576 PN: 10410-00322 Rev. U MS464xB Series VNA PM
:SENSe{1-16}:FSEGMent{1-50}:POWer:PORT{1-4}[:LEVel][:IMMediate][:
AMPlitude] <NRf>
:SENSe{1-16}:FSEGMent{1-50}:POWer:PORT{1-4}[:LEVel][:IMMediate][:
AMPlitude]?
Description: On the indicated port and channel, sets the power level for the indicated frequency-based
segment.
On the indicated port and channel, outputs the power level for the indicated
frequency-based segment.
Cmd Parameters: <NRf> The input parameter is in dBm.
Query Parameters: <NR3> The output parameter is in dBm.
Range: –30 to +30
Default Value: Default value depends on model and installed options:
•MS4645B or MS4647B with Options 51 or 6x = –10 dBm
•All other MS4645Bs and MS4647Bs = –3 dBm
•MS4642B and MS4644B = +5 dBm
Syntax Example: :SENS1:FSEGM1:POW:PORT1 3.0
:SENS1:FSEGM1:POW:PORT1?
:SENSe{1-16}:FSEGMent{1-50}:SPAntype <char>
:SENSe{1-16}:FSEGMent{1-50}:SPAntype?
Description: On the indicated channel, sets the Segment Span Type of the indicated frequency-based
segment. On the indicated channel, outputs the Segment Span Type of the indicated
frequency-based segment.
If STARTSTOP is selected, each segment is defined by the:
•Segment Start Frequency
•Segment Stop Frequency
•Number of Segment Points
If STARTSTEP is selected, each segment is defined by the:
•Start Segment Frequency
•Frequency Step Size
•Number of Segment Points
Cmd Parameters: <char> STARTSTOP | STARTSTEP
Query Parameters: <char> STARTSTOP | STARTSTEP
Range: NA
Default Value: STARTSTOP
Syntax Example: :SENS1:FSEGM1:SPA STARTSTOP
:SENS1:FSEGM1:SPA?

SCPI Commands 5-101 :SENSe{1-16}:FSEGMent{1-50} Subsystem
MS464xB Series VNA PM PN: 10410-00322 Rev. U 5-577
:SENSe{1-16}:FSEGMent{1-50}:SWEep:POINt <NR1>
:SENSe{1-16}:FSEGMent{1-50}:SWEep:POINt?
Description: On the indicated channel, sets the Number of Segment Sweep Points in the indicated
frequency-based segment. On the indicated channel, outputs the number of sweep points
in the indicated frequency-based segment the indicated channel. The Maximum
Instrument Points (MIP) is either 25,000 or 100,000 points depending on the current MIP
setting. The MIP setting is available from the front panel user interface at:
•MAIN | System | SYSTEM | Setup | SETUP | Max Points Setup | MAX POINTS
If the setting is changed from its current setting, a full instrument reboot is required.
Cmd Parameters: <NR1> The input parameter is an integer.
Query Parameters: <NR1> The output parameter is an integer.
Range: Range depends on if CW mode is set.
•If CW is set, 1 point.
•If frequency-sweep is set, range is from 2 (two) points to Maximum Instrument
Points.
Default Value: 15 or 1, depending on CW mode.
Syntax Example: :SENS1:FSEGM1:SWE:POIN 5.01E2
:SENS1:FSEGM1:SWE:POIN?
:SENSe{1-16}:FSEGMent{1-50}[:STATe] <char>
:SENSe{1-16}:FSEGMent{1-50}[:STATe]?
Description: Turns the indicated frequency-based segment on/off on the indicated channel. Outputs
the indicated frequency-based segment on/off state on the indicated channel.
Cmd Parameters: <char> 1 | 0 | ON | OFF
Query Parameters: <char> 1 | 0
Range: NA
Default Value: 0
Syntax Example: :SENS1:FSEGM1
:SENS1:FSEGM1?

5-102 :SENSe{1-16}:GRANging Subsystem SCPI Commands
5-578 PN: 10410-00322 Rev. U MS464xB Series VNA PM
5-102 :SENSe{1-16}:GRANging Subsystem
The :SENSe{1-16}:GRANging subsystem commands set the configuration for gain ranging state.
:SENSe{1-16}:GRANging:AUTO[:STATe] <char>
:SENSe{1-16}:GRANging:AUTO[:STATe]?
Description: The command sets the gain ranging state for the specified channel.
The query outputs the gain ranging state for the specified channel.
Note: If you turn auto gain ranging OFF, it will go to the previous manual gain ranging
setting (i.e., OFF | LOW | MED | HIGH)
Cmd Parameters: <char> 1 | 0 | ON | OFF
Query Parameters: NA
Query Output: <char> 1 | 0
Range: NA
Default Value: 1
Syntax Example: :SENS:GRAN:AUTO ON
:SENS:GRAN:AUTO?
:SENSe{1-16}:GRANging:MGSTate <char>
:SENSe{1-16}:GRANging:MGSTate?
Description: The command sets the manual gain ranging state for the specified channel.
The query outputs the manual gain ranging state for the specified channel.
Cmd Parameters: <char> OFF | LOW | MED | HIGH
Query Parameters: NA
Query Output: OFF | LOW | MED | HIGH
Range: NA
Default Value: OFF
Syntax Example: :SENS:GRAN:MGST MED
:SENS:GRAN:MGST?

SCPI Commands 5-103 :SENSe{1-16}:HOLD Subsystem
MS464xB Series VNA PM PN: 10410-00322 Rev. U 5-579
5-103 :SENSe{1-16}:HOLD Subsystem
The :SENSe{1-16}:HOLD subsystem command sets the hold function for the indicated channel.
Trigger, Hold, and External Source Subsystems
Related trigger, hold, and external source subsystems are:
•Section 5-64 “:SENSe:HOLD Subsystem” on page 5-393
•Section 5-103 “:SENSe{1-16}:HOLD Subsystem” on page 5-579
•Section 5-108 “:SENSe{1-16}:OFFSet and :OFFset{1-50} Subsystem” on page 5-615
•Section 5-111 “:SENSe{1-16}:SOURce{1-4} Subsystem” on page 5-653
•Section 5-116 “:SOURce:ALL:EXTernal Subsystem” on page 5-673
•Section 5-121 “:SOURce{1-4}:EXTernal Subsystem” on page 5-699
•Section 5-125 “:TRIGger[:SEQuence] Subsystem” on page 5-723
:SENSe{1-16}:HOLD:FUNCtion <char>
:SENSe{1-16}:HOLD:FUNCtion?
Description: Sets the hold function for the indicated channel. Outputs the hold status for the indicated
channel.
Cmd Parameters: <char> CONTinuous | HOLD | SINGle
Query Parameters: <char> CONT | HOLD | SING
Range: NA
Default Value: NA
Syntax Example: :SENS1:HOLD:FUNC CONT
:SENS1:HOLD:FUNC?

5-104 :SENSe{1-16}:IMD Subsystem SCPI Commands
5-580 PN: 10410-00322 Rev. U MS464xB Series VNA PM
5-104 :SENSe{1-16}:IMD Subsystem
The :SENSe{1-16}:IMD Subsystem commands set configuration parameters for IMD and IMDView and controls
normalization calibration for the indicated channel.
IMD Configuration and Setup Validation Steps
The IMD setup commands in this subsystem require a sequence of steps to configure and validate the setup:
1. Before changing any settings in the IMD subsystem, the command :SENSe{1-16}:IMD:CONFigure:
DEFine[:STATe] must be set to ON.
2. After changing IMD subsystem settings, issue the :SENSe{1-16}:IMD:CONFigure command.
(Note: Define mode automatically turns off after issuing the :IMD:CONF command and the IMD mode is
turned on.)
3. Issue the command :SENSe{1-16}:IMD:CONFigure:STATus? to get an explanation of any coercion
that occurred.
Note
Once IMD has been configured and turned on, commands from the “:CALCulate{1-16}[:SELected]:
DATA Subsystem” can be issued to read data.
Normalization calibration can be triggered using “:SENSe{1-16}:IMD:NCALibration:PERForm”.
Other related calibration subsystems include:
:SENSe{1-16}:RECeiver:CALibration commands (located in the “:SENSe{1-16}:RECEiver
Subsystem”)
:SOURce{1-16}:POWer:PORT{1-7}:CORRection commands (located in the “:SOURce{1-16}:POWer
Subsystem”)

SCPI Commands 5-104 :SENSe{1-16}:IMD Subsystem
MS464xB Series VNA PM PN: 10410-00322 Rev. U 5-581
:SENSe{1-16}:IMD:CONFigure
Description: Configures and validates the IMD setup parameters on the indicated channel.
(Note: The command is only available when IMD Define mode is enabled.)
If one or more errors occur during validation then a numeric error code will be added to
the system error queue. In order to determine all error codes associated with the number
returned by the command, use the following steps:
1 = PowerOutOfRange
2 = OutOfRange
4 = PointsExceedMax
8 = PointsLessThanMin
16 = BadState
32 = FreqOutOfRange
64 = Tone1SetupInvalid
128 = Tone2SetupInvalid
256 = SetupNotSupported
512 = ToneSetupNotValidForCondor
1024 = InvalidIFBW
2048 = NoResponsesSelected
4096 = InvalidDelta
8192 = InvalidTonesConfiguration
16384 = InvalidResponse
32768 = Invalid
Cmd Parameters: NA
Query Parameters: NA
Range: NA
Default Value: NA
Syntax Example: :SENS1:IMD:CONF
1. Find the largest number from the list below that is less than or equal to the
number returned by the command. The error definition associated with that
number has been triggered.
2. Subtract that number from the number returned by the command.
3. Repeat the process with the new number until you reach 0. All numbers found in
this process that correspond to any in the list are the errors associated with the
numeric error code.
For example, if the numeric error code returned is 18, you would find the next
lower or equal number from the list (16), then subtract it from 18; in this case,
18–16 = 2. Then from the list find the next lower or equal number (2) and
subtract it from the previous result; 2–2 = 0. So in this case, the errors associated
with the number returned would be 16 (BadState), and 2 (OutOfRange).

5-104 :SENSe{1-16}:IMD Subsystem SCPI Commands
5-582 PN: 10410-00322 Rev. U MS464xB Series VNA PM
:SENSe{1-16}:IMD:CONFigure:DEFine[:STATe] <char>
:SENSe{1-16}:IMD:CONFigure:DEFine[:STATe]?
Description: The command turns the IMD configuration DEFINE mode On/Off on the indicated
channel.
The query outputs the IMD configuration DEFINE mode state (On/Off ) on the indicated
channel.
Cmd Parameters: <char> ON|OFF|1|0
Query Parameters: NA
Query Output: <char> 1 | 0
Range: NA
Default Value: 0
Syntax Example: :SENS1:IMD:CONF:DEF 1
:SENS1:IMD:CONF:DEF?
:SENSe{1-16}:IMD:CONFigure:STATus?
Description: Outputs the IMD configuration and setup status on the indicated channel.
Cmd Parameters: NA
Query Parameters: NA
Query Output: <<Error description>>
Range: NA
Default Value: “Valid”
Syntax Example::SENS1:IMD:CONF:STAT?
:SENSe{1-16}:IMD:DRVer:PORT?
Description: Outputs the driver port setting for the IMD mode on the indicated channel.
Cmd Parameters: NA
Query Parameters: NA
Query Output: PORT1
PORT2
Range: NA
Default Value: PORT1
Syntax Example: :SENS1:IMD:DRV:PORT?

SCPI Commands 5-104 :SENSe{1-16}:IMD Subsystem
MS464xB Series VNA PM PN: 10410-00322 Rev. U 5-583
:SENSe{1-16}:IMD:ENABled[:STATe] <char>
:SENSe{1-16}:IMD:ENABled[:STATe]?
Description: The command turns On/Off IMD on the indicated channel.
The query outputs IMD state (On/Off ) on the indicated channel.
Cmd Parameters: <char> ON|OFF|1|0
Query Parameters: NA
Query Output: <char> 1 | 0
Range: NA
Default Value: 0
Syntax Example: :SENS1:IMD:ENAB ON
:SENS1:IMD:ENAB?
:SENSe{1-16}:IMD:GRANging:AUTO[:STATe] <char>
:SENSe{1-16}:IMD:GRANging:AUTO[:STATe]?
Description: The command sets the on/off state of the auto gain ranging for the IMD mode of the
indicated channel.
(Note: The command is only available when IMD Define mode is enabled.)
The query outputs the on/off state of the auto gain ranging for the IMD mode of the
indicated channel.
Cmd Parameters: <char> ON|OFF|1|0
Query Parameters: NA
Query Output: <char> 1 | 0
Range: NA
Default Value: 1
Syntax Example: :SENS1:IMD:GRAN:AUTO OFF
:SENS1:IMD:GRAN:AUTO?
:SENSe{1-16}:IMD:GRANging:MGSTate <char>
:SENSe{1-16}:IMD:GRANging:MGSTate?
Description: The command sets the manual gain ranging for the IMD mode of the indicated channel.
(Note: The command is only available when IMD Define mode is enabled.)
The query outputs the manual gain ranging for the IMD mode of the indicated channel.
Cmd Parameters: <char> OFF | LOW | MED | HIGH
Query Parameters: NA
Query Output: <char> OFF | LOW | MED | HIGH
Range: NA
Default Value: OFF
Syntax Example: :SENS1:IMD:GRAN:MGST MED
:SENS1:IMD:GRAN:MGST?

5-104 :SENSe{1-16}:IMD Subsystem SCPI Commands
5-584 PN: 10410-00322 Rev. U MS464xB Series VNA PM
:SENSe{1-16}:IMD:MODe <char>
:SENSe{1-16}:IMD:MODe?
Description: The command sets the IMD mode on the indicated channel.
The query outputs the IMD mode on the indicated channel.
Currently available IMD modes:
SLINear = SpectrumView Linear Frequency Sweep
SFSegm = SpectrumView Frequency-based Segmented Sweep
FLINear = Frequency Mode Linear Frequency Sweep
Cmd Parameters: <char> SLINear | SFSegm | FLINear
Query Parameters: NA
Query Output: <char> SLIN | SFS | FLIN
Range: NA
Default Value: FLIN
Syntax Example: :SENS1:IMD:MOD SLIN
:SENS1:IMD:MOD?
:SENSe{1-16}:IMD:NCALibration:PERForm
Description: Performs IMD normalization calibration on the indicated channel.
Cmd Parameters: NA
Query Parameters: NA
Range: NA
Default Value: NA
Syntax Example: :SENS1:IMD:NCAL:PERF
:SENSe{1-16}:IMD:NCALibration[:STATe] <char>
:SENSe{1-16}:IMD:NCALibration[:STATe]?
Description: The command turns On/Off the state of IMD normalization calibration on the indicated
channel.
The query outputs the On/Off state of IMD normalization calibration on the indicated
channel.
Cmd Parameters: <char> ON|OFF|1|0
Query Output: <char> 1 | 0
Query Parameters: NA
Range: NA
Default Value: 0
Syntax Example: :SENS1:IMD:NCAL:STAT 0
:SENS1:IMD:NCAL:STAT?

SCPI Commands 5-104 :SENSe{1-16}:IMD Subsystem
MS464xB Series VNA PM PN: 10410-00322 Rev. U 5-585
:SENSe{1-16}:IMD:PARameter{1-16}:DISPlay <char>
:SENSe{1-16}:IMD:PARameter{1-16}:DISPlay?
Description: The command turns On/Off the trace display for the particular trace on the indicated
channel.
The query outputs the trace display status (On/Off) for the particular trace on the
indicated channel.
Cmd Parameters: <char> ON|OFF|1|0
Query Parameters: NA
Query Output: <char> 1 | 0
Range: NA
Default Value: 1
Syntax Example: :SENS1:IMD:PAR2:DISP 0
:SENS1:IMD:PAR2:DISP?
:SENSe{1-16}:IMD:PARameter{1-16}:RESPonse:ORDer <char>
:SENSe{1-16}:IMD:PARameter{1-16}:RESPonse:ORDer?
Description: The command sets the response order for the given trace in IMD mode of the indicated
channel.
(Note: The command is only available when IMD Define mode is enabled.)
(Note: Command not valid in IMD SpectrumView mode.)
The query outputs the response order for the given trace in IMD mode of the indicated
channel.
Cmd Parameters: <char> FIRSt | SECond | THIRd | FIFTh | SEVenth | NINTh |
Query Parameters: NA
Query Output: FIRS | SEC | THIR | FIFT | SEV | NINT
Range: NA
Default Value: Trace Dependent. For default value, see Table 5-2.
Syntax Example: :SENS1:IMD:PAR2:RESP:ORD THIR
:SENS1:IMD:PAR2:RESP:ORD?
Table 5-2. :IMD:PARameter{1-16}:RESPonse Commands - Default Values
Trace # Type Order Side Ref Plane Ref Type Display
1IPO THIR PAVG OUTP PAVG ON
2TPOW FIRS PAVG OUTP PAVG ON
3TPOW THIR FLOW OUTP PAVG ON
4TPOW THIR FHIG OUTP PAVG ON
5 to 16 IPO THIR PAVG OUTP PAVG OFF

5-104 :SENSe{1-16}:IMD Subsystem SCPI Commands
5-586 PN: 10410-00322 Rev. U MS464xB Series VNA PM
:SENSe{1-16}:IMD:PARameter{1-16}:RESPonse:REFerence:PLANe <char>
:SENSe{1-16}:IMD:PARameter{1-16}:RESPonse:REFerence:PLANe?
Description: The command sets the response reference plane for the given trace in IMD mode of the
indicated channel.
(Note: The command is only available when IMD Define mode is enabled.)
(Note: The command not valid in IMD SpectrumView mode.)
The query outputs the response reference plane for the given trace in IMD mode of the
indicated channel.
Cmd Parameters: <char> INPut | OUTPut
Query Parameters: NA
Query Output: INP | OUTP
Range: NA
Default Value: Trace Dependent. For default value, see Table 5-2 on page 5-585.
Syntax Example: :SENS1:IMD:PAR2:RESP:REF:PLAN OUTP
:SENS1:IMD:PAR2:RESP:REF:PLAN?
:SENSe{1-16}:IMD:PARameter{1-16}:RESPonse:REFerence:TYPE <char>
:SENSe{1-16}:IMD:PARameter{1-16}:RESPonse:REFerence:TYPE?
Description: The command sets the response reference type for the given trace in IMD mode of the
indicated channel.
(Note: The command is only available when IMD Define mode is enabled.)
(Note: The command not valid in IMD SpectrumView mode.)
The query outputs the response reference type for the given trace in IMD mode of the
indicated channel.
Currently available Reference Types:
FLOWer = Frequency Lower
FHIGher = Frequency Higher
PAVG = Power Average
PLOWer = Power Lower
PHIGher = Power Higher
Cmd Parameters: <char> FLOWer | FHIGher | PAVG |PLOWer | PHIGher
Query Parameters: NA
Query Output: FLOW | FHIG | PAVG | PLOW | PHIG
Range: NA
Default Value: Trace Dependent. For default value, see Table 5-2 on page 5-585.
Syntax Example: :SENS1:IMD:PAR2:RESP:REF:TYPE PLOW
:SENS1:IMD:PAR2:RESP:REF:TYPE?

SCPI Commands 5-104 :SENSe{1-16}:IMD Subsystem
MS464xB Series VNA PM PN: 10410-00322 Rev. U 5-587
:SENSe{1-16}:IMD:PARameter{1-16}:RESPonse:SIDE <char>
:SENSe{1-16}:IMD:PARameter{1-16}:RESPonse:SIDE?
Description: The command sets the response side for the given trace in IMD mode of the indicated
channel.
(Note: The command is only available when IMD Define mode is enabled.)
(Note: The command not valid in IMD SpectrumView mode.)
The query outputs the response side for the given trace in IMD mode of the indicated
channel.
Currently available Sides:
FLOWer = Frequency Lower
FHIGher = Frequency Higher
PAVG = Power Average
PLOWer = Power Lower
PHIGher = Power Higher
Cmd Parameters: <char> FLOWer | FHIGher | PAVG |PLOWer | PHIGher
Query Parameters: NA
Query Output: FLOW | FHIG | PAVG | PLOW | PHIG
Range: NA
Default Value: Trace Dependent. For default value, see Table 5-2 on page 5-585.
Syntax Example: :SENS1:IMD:PAR2:RESP:SIDE PLOW
:SENS1:IMD:PAR2:RESP:SIDE?

5-104 :SENSe{1-16}:IMD Subsystem SCPI Commands
5-588 PN: 10410-00322 Rev. U MS464xB Series VNA PM
:SENSe{1-16}:IMD:PARameter{1-16}:RESPonse:TYPE <char>
:SENSe{1-16}:IMD:PARameter{1-16}:RESPonse:TYPE?
Description: The command sets the response Type for the given trace in IMD mode of the indicated
channel.
(Note: The command is only available when IMD Define mode is enabled.)
(Note: When in SpectrumView mode, the type return will be TonePower.)
The query outputs the response Type for the given trace in IMD mode of the indicated
channel.
Currently available Response types:
TPOWer = Tone Power
RTCarrier = Relative To Carrier
IPOint = Intercept Point
TGAin = Tone Gain
ASYMmetry = Asymmetry
Cmd Parameters: <char> TPOWer | RTCarrier | IPOint | TGAin | ASYMmetry
Query Parameters: NA
Query Output: TPOW | RTC | IPO | TGA | ASYM
Range: NA
Default Value: Trace Dependent. For default value, see Table 5-2 on page 5-585.
Syntax Example: :SENS1:IMD:PAR2:RESP:TYPE TPOW
:SENS1:IMD:PAR2:RESP:TYPE?
:SENSe{1-16}:IMD:POINts <NRf>
:SENSe{1-16}:IMD:POINts?
Description: The command sets the number of points to be used in the IMD measurement on the
specified channel.
(Note: The command is only available when IMD Define mode is enabled.)
(Note: This command does not apply when IMD is set to perform a SpectrumView
measurement.)
The query outputs the number of points used in the IMD measurement on the specified
channel.
Cmd Parameters: <NRf> The input number of points value
Query Parameters: NA
Query Output: <NR1> The output number of points value
Range: 2 to instrument number of points setting (25000)
Default Value: 201
Syntax Example: :SENS1:IMD:POIN 50
:SENS1:IMD:POIN?

SCPI Commands 5-104 :SENSe{1-16}:IMD Subsystem
MS464xB Series VNA PM PN: 10410-00322 Rev. U 5-589
:SENSe{1-16}:IMD:POWer:PORT:COUPle[:STATe] <char>
:SENSe{1-16}:IMD:POWer:PORT:COUPle[:STATe]?
Description: The command turns On/Off the coupled port power of the indicated channel.
(Note: The command is only available when IMD Define mode is enabled.)
The query outputs the On/Off state of the coupled port power of the indicated channel.
Cmd Parameters: <char> 1 | 0 | ON | OFF
Query Parameters: NA
Query Output: <char> 1 | 0
Range: NA
Default Value: 1
Syntax Example: :SENSe1:IMD:POWer:PORT:COUPle ON
:SENSe1:IMD:POWer:PORT:COUPle?
:SENSe{1-16}:IMD:PRODuct:IFBW <NRf>
:SENSe{1-16}:IMD:PRODuct:IFBW?
Description: The command sets the product IFBW of IMD mode on the indicated channel.
(Note: The command is only available when IMD Define mode is enabled.)
The query outputs the product IFBW of IMD mode on the indicated channel.
Cmd Parameters: <NRf> The input IFBW product value
Query Parameters: NA
Query Output: <NR1> The output IFBW product value
Range: 1 Hz to 1 MHz
Default Value: 1 kHz
Syntax Example: :SENS1:IMD:PROD:IFBW 10
:SENS1:IMD:PROD:IFBW?
:SENSe{1-16}:IMD:RECeiver:PORT:SELect <char>
:SENSe{1-16}:IMD:RECeiver:PORT:SELect?
Description: The command sets the receiver port of the IMD mode of the indicated channel.
(Note: The command is only available when IMD Define mode is enabled.)
The query outputs the receiver port of the IMD mode of the indicated channel.
Cmd Parameters: <char1 > PORT1 | PORT2
Query Parameters: NA
Query Output: PORT1
PORT2
Range: NA
Default Value: PORT2
Syntax Example: :SENS1:IMD:REC:PORT:SEL PORT1
:SENS1:IMD:REC:PORT:SEL?

5-104 :SENSe{1-16}:IMD Subsystem SCPI Commands
5-590 PN: 10410-00322 Rev. U MS464xB Series VNA PM
:SENSe{1-16}:IMD:SPECtrum:DELTa <NRf>
:SENSe{1-16}:IMD:SPECtrum:DELTa?
Description: The command sets the delta of SpectrumView IMD mode of the indicated channel.
The query outputs the delta of SpectrumView IMD mode of the indicated channel.
Cmd Parameters: <NRf> The input delta value of SpectrumView IMD mode
Query Parameters: NA
Query Output: <NR3> The output delta value of SpectrumView IMD mode
Range: Varies based on instrument models and options
Default Value: 3 MHz
Syntax Example: :SENS1:IMD:SPEC:DELT 10
:SENS1:IMD:SPEC:DELT?
:SENSe{1-16}:IMD:SPECtrum:FREQuency <NRf>
:SENSe{1-16}:IMD:SPECtrum:FREQuency?
Description: The command sets the center frequency of SpectrumView IMD mode of the indicated
channel.
The query outputs the center frequency of SpectrumView IMD mode of the indicated
channel.
Cmd Parameters: <NRf> The input center frequency value
Query Parameters: NA
Query Output: <NR3> The output center frequency value
Range: Varies based on instrument models and options
Default Value: 1 GHz
Syntax Example: :SENS1:IMD:SPEC:FREQ 1.0E9
:SENS1:IMD:SPEC:FREQ?
:SENSe{1-16}:IMD:SPECtrum:ORDer <char>
:SENSe{1-16}:IMD:SPECtrum:ORDer?
Description: The command sets the highest order of SpectrumView (linear frequency) IMD mode on
the indicated channel.
(Note: The command is only available when IMD Define mode is enabled.)
The query outputs the highest order of SpectrumView (linear frequency) IMD mode on
the indicated channel.
Cmd Parameters: <char> FIRSt | SECond | THIRd | FIFTh | SEVenth | NINTh
Query Parameters: NA
Query Output: FIRS | SEC | THIR | FIFT | SEV | NIN
Range: NA
Default Value: NIN
Syntax Example: :SENS1:IMD:SPEC:ORD THIR
:SENS1:IMD:SPEC:ORD?

SCPI Commands 5-104 :SENSe{1-16}:IMD Subsystem
MS464xB Series VNA PM PN: 10410-00322 Rev. U 5-591
:SENSe{1-16}:IMD:SPECtrum:SEGMented:SECond:ORDer[:STATe] <char>
:SENSe{1-16}:IMD:SPECtrum:SEGMented:SECond:ORDer[:STATe]?
Description: The command turns On/Off the option to include second order of SpectrumView-
segmented IMD mode on the indicated channel.
(Note: The command is only available when IMD Define mode is enabled.)
The query outputs the second order setting (On/Off ) of SpectrumView - segmented IMD
mode on the indicated channel.
Cmd Parameters: <char> ON|OFF|1|0
Query Parameters: NA
Range: NA
Default Value: 0
Syntax Example: :SENS1:IMD:SPEC:SEGM:SEC:ORD:STAT ON
:SENS1:IMD:SPEC:SEGM:SEC:ORD:STAT?
:SENSe{1-16}:IMD:SPECtrum:TONE1:POWer <NRf>
:SENSe{1-16}:IMD:SPECtrum:TONE1:POWer?
Description: The command sets the tone 1 power of SpectrumView IMD mode of the indicated
channel.
The query outputs the tone 1 power of SpectrumView IMD mode of the indicated channel.
Cmd Parameters: <NRf> The input tone 1 power value
Query Parameters: NA
Query Output: <NR3> The output tone 1 power value
Range: See power range and default for internal sources for your VNA model.
For external synthesizers, default is 0 dBm and range is set by synthesizer limits.
(Note: Max src power is 20 dBm if Option 31 Second Source is installed.)
Default Value: See notes on Range above.
Syntax Example: :SENS1:IMD:SPEC:TONE1:POW 10
:SENS1:IMD:SPEC:TONE1:POW?

5-104 :SENSe{1-16}:IMD Subsystem SCPI Commands
5-592 PN: 10410-00322 Rev. U MS464xB Series VNA PM
:SENSe{1-16}:IMD:SPECtrum:TONE2:POWer <NRf>
:SENSe{1-16}:IMD:SPECtrum:TONE2:POWer?
Description: The command sets the tone 2 power of SpectrumView IMD mode of the indicated
channel.
The query outputs the tone 2 power of SpectrumView IMD mode of the indicated channel.
Cmd Parameters: <NRf> The input tone 2 power value
Query Parameters: NA
Query Output: <NR3> The output tone 2 power value
Range: See power range and default for internal sources for your VNA model.
For external synthesizers, default is 0 dBm and range is set by synthesizer limits.
(Note: Max src power is 20 dBm if Option 31 Second Source is installed.)
Default Value: See notes on Range above.
Syntax Example: :SENS1:IMD:SPEC:TONE2:POW 10
:SENS1:IMD:SPEC:TONE2:POW?
:SENSe{1-16}:IMD:SPUR:AVOidance[:STATe] <char>
:SENSe{1-16}:IMD:SPUR:AVOidance[:STATe]?
Description: The command turns on/off the option to avoid spur on the indicated channel.
(Note: The command is only available when IMD Define mode is enabled.)
The query outputs the avoid spur status (On/Off) in IMD configuration on the indicated
channel.
Cmd Parameters: <char> ON|OFF|1|0
Query Parameters: NA
Query Output: <char> 1 | 0
Range: NA
Default Value: 1
Syntax Example: :SENS1:IMD:SPUR:AVO 0
:SENS1:IMD:SPUR:AVO?
:SENSe{1-16}:IMD:SWEPt:DELTa <NRf>
:SENSe{1-16}:IMD:SWEPt:DELTa?
Description: The command sets the delta of swept frequency IMD mode of the indicated channel.
The query outputs the delta of swept frequency IMD mode of the indicated channel.
Cmd Parameters: <NRf> The input delta value of swept frequency IMD mode
Query Parameters: NA
Query Output: <NR3> The output delta value of swept frequency IMD mode
Range: Varies based on instrument models and options
Default Value: 3 MHz
Syntax Example: :SENS1:IMD:SWEP:DELT 10
:SENS1:IMD:SWEP:DELT?

SCPI Commands 5-104 :SENSe{1-16}:IMD Subsystem
MS464xB Series VNA PM PN: 10410-00322 Rev. U 5-593
:SENSe{1-16}:IMD:SWEPt:FREQuency:STARt <NRf>
:SENSe{1-16}:IMD:SWEPt:FREQuency:STARt?
Description: The command sets the center start frequency of swept frequency IMD mode of the
indicated channel.
The query outputs the center start frequency of swept frequency IMD mode of the
indicated channel.
Cmd Parameters: <NRf> The center start frequency value.
Query Parameters: NA
Query Output: <NR3> The center start frequency value
Range: Varies based on instrument models and options.
Default Value: Varies based on instrument models and options.
Syntax Example: :SENS1:IMD:SWEP:FREQ:STAR 1E9
:SENS1:IMD:SWEP:FREQ:STAR?
:SENSe{1-16}:IMD:SWEPt:FREQuency:STOP <NRf>
:SENSe{1-16}:IMD:SWEPt:FREQuency:STOP?
Description: The command sets the center stop frequency of swept frequency IMD mode of the
indicated channel.
The query outputs the center stop frequency of swept frequency IMD mode of the
indicated channel.
Cmd Parameters: <NRf> The center stop frequency value
Query Parameters: NA
Query Output: <NR3> The center stop frequency value
Range: Varies based on instrument models and options
Default Value: Varies based on instrument models and options.
Syntax Example: SENS1:IMD:SWEP:FREQ:STOP 1E9
SENS1:IMD:SWEP:FREQ:STOP?
:SENSe{1-16}:IMD:SWEPt:TONE1:POWer <NRf>
:SENSe{1-16}:IMD:SWEPt:TONE1:POWer?
Description: The command sets the tone 1 power of swept frequency IMD mode of the indicated
channel.
The query outputs the tone 1 power of swept frequency IMD mode of the indicated
channel.
Cmd Parameters: <NRf> The tone 1 power value
Query Parameters: NA
Query Output: <NR3> The tone 1 power value
Range: See power range and default for internal sources for your VNA model.
For external synthesizers, default is 0 dBm and range is set by synthesizer limits.
(Note: Max src power is 20 dBm if Option 31 Second Source is installed.)
Default Value: See notes on Range above.
Syntax Example: :SENS1:IMD:SWEP:TONE1:POW 10
:SENS1:IMD:SWEP:TONE1:POW?

5-104 :SENSe{1-16}:IMD Subsystem SCPI Commands
5-594 PN: 10410-00322 Rev. U MS464xB Series VNA PM
:SENSe{1-16}:IMD:SWEPt:TONE2:POWer <NRf>
:SENSe{1-16}:IMD:SWEPt:TONE2:POWer?
Description: The command sets the tone 2 power of swept frequency IMD mode of the indicated
channel.
The query outputs the tone 2 power of swept frequency IMD mode of the indicated
channel.
Cmd Parameters: <NRf> The tone 2 power value
Query Parameters: NA
Query Output: <NR3> The tone 2 power value
Range: See power range and default for internal sources for your VNA model.
For external synthesizers, default is 0 dBm and range is set by synthesizer limits.
(Note: Max src power is 20 dBm if Option 31 Second Source is installed.)
Default Value: See notes on Range above.
Syntax Example: :SENS1:IMD:SWEP:TONE2:POW 10
:SENS1:IMD:SWEP:TONE2:POW?
:SENSe{1-16}:IMD:TONE1:SOURce <char>
:SENSe{1-16}:IMD:TONE1:SOURce?
Description: The command sets the tone 1 source of the IMD mode on the indicated channel.
(Note: The command is only available when IMD Define mode is enabled.)
The query outputs the tone 1 source of the IMD mode on the indicated channel.
Cmd Parameters: Dependent on VNA model and options. See Table 5-3 below.
Query Parameters: NA
Query Output: Dependent on VNA model and options. See Table 5-3 below.
Min-Max Range: NA
Default Value: DT1
Syntax Example: :SENS1:IMD:TONE1:SOUR S2T1
:SENS1:IMD:TONE1:SOUR?
Table 5-3. Query Output Variables
Query
Output Value
Standard
No Opt 31
Standard
With Opt. 31
3739 Test Set
No Opt 31
Freq range
>54G
3739 Test Set
With Opt. 31
Freq range
> 54G
3739 Test Set
No Opt 31
Freq range
54G
3739 Test Set
With Opt 31
Freq range
54G
DT1
(Default To 1) Int Src ->Port1 Src 1->Port1 Int Src->Mod1 Src 1->Aux
Mod
Int Src->Mod
1Src 1->Mod 1
S2T1
(Source2 To
1)
N/A
Src 2->Port1
(Only
applicable if
Opt.32
present)
N/A Src 2->Mod 1 N/A
Src 2->Mod 1
(Only
applicable if
Opt 32
present)

SCPI Commands 5-104 :SENSe{1-16}:IMD Subsystem
MS464xB Series VNA PM PN: 10410-00322 Rev. U 5-595
DT2
(Default To 2) Int Src ->Port2 Src 2->Port2 Int Src->Mod2 Src 2->Mod 2 Int Src->Mod
2Src 2->Mod 2
EXT1 Ext Source 1 Ext Source 1 Ext Synth 1 ->
Aux Mod
Ext Synth 1 ->
Aux Mod Ext Synth 1 Ext Synth 1
EXT2 Ext Source 2 Ext Source 2 Ext Synth 2 ->
Aux Mod
Ext Synth 2 ->
Aux Mod Ext Synth 2 Ext Synth 2
EXT3 Ext Source 3 Ext Source 3 Ext Synth 3 ->
Aux Mod
Ext Synth 3 ->
Aux Mod Ext Synth 3 Ext Synth 3
EXT4 Ext Source 4 Ext Source 4 Ext Synth 4 ->
Aux Mod
Ext Synth 4 ->
Aux Mod Ext Synth 4 Ext Synth 4
Table 5-3. Query Output Variables
Query
Output Value
Standard
No Opt 31
Standard
With Opt. 31
3739 Test Set
No Opt 31
Freq range
>54G
3739 Test Set
With Opt. 31
Freq range
> 54G
3739 Test Set
No Opt 31
Freq range
54G
3739 Test Set
With Opt 31
Freq range
54G

5-104 :SENSe{1-16}:IMD Subsystem SCPI Commands
5-596 PN: 10410-00322 Rev. U MS464xB Series VNA PM
:SENSe{1-16}:IMD:TONE2:SOURce <char>
:SENSe{1-16}:IMD:TONE2:SOURce?
Description: The command sets the tone 2 source of the IMD mode on the indicated channel.
(Note: The command is only available when IMD Define mode is enabled.)
The query outputs the tone 2 source of the IMD mode on the indicated channel.
Cmd Parameters: <char> Dependent on VNA model and options. See Table 5-3 on page 5-594.
Query Parameters: NA
Query Output: Dependent on VNA model and options. See Table 5-3 on page 5-594.
Min-Max Range: NA
Default Value: S2T1 (If option 31 and 32 is available)
DT2 (If option 31 is available but option 32 is not available)
EXT1 (If option 31 is not available)
Syntax Example: :SENS1:IMD:TONE2:SOUR EXT2
:SENS1:IMD:TONE2:SOUR?
:SENSe{1-16}:IMD:TONe:IFBW <NRf>
:SENSe{1-16}:IMD:TONe:IFBW?
Description: The command sets the tone IFBW of IMD mode on the indicated channel.
(Note: The command is only available when IMD Define mode is enabled.)
The query outputs the tone IFBW of IMD mode on the indicated channel.
Cmd Parameters: <NRf> The input IFBW tone value
Query Parameters: NA
Query Output: <NR1> The output IFBW tone value
Range: 1 Hz to 1 MHz
Default Value: 1 kHz
Syntax Example: :SENS1:IMD:TON:IFBW 10
:SENS1:IMD:TON:IFBW?

SCPI Commands 5-105 :SENSe{1-16}:ISEGMent Subsystem
MS464xB Series VNA PM PN: 10410-00322 Rev. U 5-597
5-105 :SENSe{1-16}:ISEGMent Subsystem
The :SENSe{1-16}:ISEGMent subsystem commands are used to configure the active index-based segment.
To configure the index-based segments by segment number, use:
•Section 5-106 “:SENSe{1-16}:ISEGMent{1-50} Subsystem” on page 5-607.
Limit Line and Segment Subsystems
Related limit line and segment configuration and control subsystems are:
•Section 5-41 “:CALCulate{1-16}[:SELected]:LIMit Subsystem” on page 5-225
•Section 5-59 “:DISPlay Subsystem” on page 5-351
•Section 5-100 “:SENSe{1-16}:FSEGMent Subsystem” on page 5-561.
•Section 5-101 “:SENSe{1-16}:FSEGMent{1-50} Subsystem” on page 5-572.
•Section 5-105 “:SENSe{1-16}:ISEGMent Subsystem” on page 5-597.
•Section 5-106 “:SENSe{1-16}:ISEGMent{1-50} Subsystem” on page 5-607.
•Section 5-110 “:SENSe{1-16}:SEGMent Subsystem” on page 5-652
:SENSe{1-16}:ISEGMent:ADD
Description: For the indicated channel, adds a new segment at the end of the index-based segment
table. No query.
Cmd Parameters: NA
Range: NA
Default Value: NA
Syntax Example: :SENS1:ISEGM:ADD
:SENSe{1-16}:ISEGMent:AVERage:COUNt <NRf>
:SENSe{1-16}:ISEGMent:AVERage:COUNt?
Description: On the indicated channel, sets the sweep averaging count in the index-based segment
being defined. On the indicated channel, outputs the sweep averaging count in the
index-based segment being defined. The query channel must be less than or equal to the
maximum channel setting.
Cmd Parameters: <NRf> The input parameter is a unitless number.
Query Parameters: <NR1> The output parameter is an integer.
Range: 1 to 1024
Default Value: 1
Syntax Example: :SENS1:ISEGM:AVER:COUN?
:SENS1:ISEGM:AVER:COUN 1.01E2

5-105 :SENSe{1-16}:ISEGMent Subsystem SCPI Commands
5-598 PN: 10410-00322 Rev. U MS464xB Series VNA PM
:SENSe{1-16}:ISEGMent:BWIDth[:RESolution] <NRf>
:SENSe{1-16}:ISEGMent:BWIDth[:RESolution]?
Description: On the indicated channel, sets the IF bandwidth in the index-based segment being
defined. On the indicated channel, outputs the IF bandwidth in the index-based segment
being defined. The system will automatically select the closest IF bandwidth from the
following options:
•1, 3, 10, 30, 100, 300 Hz
•1, 3, 10, 30, 100, 300 kHz
•1 MHz
Cmd Parameters: <NRf> The input parameter is in Hertz.
Query Parameters: <NR3> The output parameter is in Hertz.
Range: 1 to 1E6
Default Value: 1.00000000000E+005
Syntax Example: :SENS1:ISEGM:BWID 3.0E4
:SENS1:ISEGM:BWID?
:SENSe{1-16}:ISEGMent:CLEar
Description: On the indicated channel, clears all currently defined segments from the index-based
segment table and adds a blank segment. No query.
Cmd Parameters: NA
Range: NA
Default Value: NA
Syntax Example: :SENS1:ISEGM:CLE
:SENSe{1-16}:ISEGMent:COUNt?
Description: Query only.
On the indicated channel, outputs the number of segments in the index-based segmented
sweep. The query channel must be less than or equal to the maximum channel setting.
Query Parameters: <NR1> The output parameter is an integer.
Range: NA
Default Value: 1
Syntax Example: :SENS1:ISEGM:COUN?

SCPI Commands 5-105 :SENSe{1-16}:ISEGMent Subsystem
MS464xB Series VNA PM PN: 10410-00322 Rev. U 5-599
:SENSe{1-16}:ISEGMent:CWMODe[:STATe] <char>
:SENSe{1-16}:ISEGMent:CWMODe[:STATe]?
Description: On the indicated channel, sets the CW mode on/off state in the index-based segment
being defined. For the indicated channel, returns the CW mode on/off state in the
index-based segment being defined.
Cmd Parameters: <char> 1 | 0 | ON | OFF
Query Parameters: <char> 1 | 0
Range: NA
Default Value: 0
Syntax Example: :SENS1:ISEGM:CWMOD ON
:SENS1:ISEGM:CWMOD?
:SENSe{1-16}:ISEGMent:DATA?
Description: Query only.
On the indicated channel, outputs the index-based segmented sweep table. The query
channel must be less than or equal to the maximum channel setting.
Query Parameters: See definition of “<block> or <arbitrary block>” on page 2-11.
Range: NA
Default Value: NA
Syntax Example: :SENS1:ISEGM:DATA?
:SENSe{1-16}:ISEGMent:DISPlay:AVERaging[:STATe] <char>
:SENSe{1-16}:ISEGMent:DISPlay:AVERaging[:STATe]?
Description: Turns on/off the display of the averaging number in all segment tables of the indicated
channel. Outputs the on/off state of the display of the averaging number in all segment
tables of the indicated channel.
Cmd Parameters: <char> 1 | 0 | ON | OFF
Query Parameters: <char> 1 | 0
Range: NA
Default Value: 1
Syntax Example: :SENS:ISEGM:DISP:AVER ON
:SENS:ISEGM:DISP:AVER?

5-105 :SENSe{1-16}:ISEGMent Subsystem SCPI Commands
5-600 PN: 10410-00322 Rev. U MS464xB Series VNA PM
:SENSe{1-16}:ISEGMent:DISPlay:IFBW[:STATe] <char>
:SENSe{1-16}:ISEGMent:DISPlay:IFBW[:STATe]?
Description: Turns on/off the display of the IF Bandwidth in all segment tables of the indicated
channel. Outputs the on/off state of the display of the IF Bandwidth in all segment tables
of the indicated channel.
Cmd Parameters: <char> 1 | 0 | ON | OFF
Query Parameters: <char> 1 | 0
Range: NA
Default Value: OFF
Syntax Example: :SENS:ISEGM:DISP:IFBW ON
:SENS:ISEGM:DISP:IFBW?
:SENSe{1-16}:ISEGMent:DISPlay:POWer[:STATe] <char>
:SENSe{1-16}:ISEGMent:DISPlay:POWer[:STATe]?
Description: Turns on/off the display of the Port Power in all segment tables of the indicated channel.
Outputs the on/off state of the display of the Port Power in all segment tables of the
indicated channel.
Cmd Parameters: <char> 1 | 0 | ON | OFF
Query Parameters: <char> 1 | 0
Range: NA
Default Value: OFF
Syntax Example: :SENS:ISEGM:DISP:POW ON
:SENS:ISEGM:DISP:POW?
:SENSe{1-16}:ISEGMent:FREQuency:FSTArt <NRf>
:SENSe{1-16}:ISEGMent:FREQuency:FSTArt?
Description: On the indicated channel, sets the start frequency in the index-based segment being
defined. On the indicated channel, outputs the start frequency in the index-based
segment being defined. The Minimum Instrument Frequency (Fmin) depends on the
instrument installed options. The Maximum Instrument Frequency (Fmax) depends on
the instrument model. See “Minimum/Maximum Instrument Frequency and Related
Parameters” on page 1-22 for frequency limits for combinations of instrument model and
available options. The Minimum Frequency Step Size is equal to 1 Hz.
Cmd Parameters: <NRf> The input parameter is in Hertz.
Query Parameters: <NR3> The output parameter is in Hertz.
Range: Minimum Instrument Frequency to Maximum Instrument Frequency. Step Size = 0 Hz
to Maximum Instrument Frequency.
Default Value: 7.00000000000E+004
Syntax Example: :SENS1:ISEGM:FREQ:FSTA 3.0E9
:SENS1:ISEGM:FREQ:FSTA?

SCPI Commands 5-105 :SENSe{1-16}:ISEGMent Subsystem
MS464xB Series VNA PM PN: 10410-00322 Rev. U 5-601
:SENSe{1-16}:ISEGMent:FREQuency:FSTEp <NRf>
:SENSe{1-16}:ISEGMent:FREQuency:FSTEp?
Description: On the indicated channel, sets the frequency step size in the index-based segment being
defined. On the indicated channel, outputs the frequency step size in the index-based
segment being defined. The Minimum Instrument Frequency (Fmin) depends on the
instrument installed options. The Maximum Instrument Frequency (Fmax) depends on
the instrument model. See “Minimum/Maximum Instrument Frequency and Related
Parameters” on page 1-22 for frequency limits for combinations of instrument model and
available options. The Minimum Frequency Step Size is equal to 1 Hz.
Cmd Parameters: <NRf> The input parameter is in Hertz.
Query Parameters: <NR3> The output parameter is in Hertz.
Range: 0 Hz to Maximum Instrument Frequency
Default Value: 7.14280714286E+008
Syntax Example: :SENS1:ISEGM:FREQ:FSTE 1.0E9
:SENS1:ISEGM:FREQ:FSTE?
:SENSe{1-16}:ISEGMent:FREQuency:FSTOp <NRf>
:SENSe{1-16}:ISEGMent:FREQuency:FSTOp?
Description: On the indicated channel, sets the stop frequency in the index-based segment being
defined. On the indicated channel, outputs the stop frequency in the index-based segment
being defined. The Minimum Instrument Frequency (Fmin) depends on the instrument
installed options. The Maximum Instrument Frequency (Fmax) depends on the
instrument model. See “Minimum/Maximum Instrument Frequency and Related
Parameters” on page 1-22 for frequency limits for combinations of instrument model and
available options. The Minimum Frequency Step Size is equal to 1 Hz.
Cmd Parameters: <NRf> The input parameter is in Hertz.
Query Parameters: <NR3> The output parameter is in Hertz.
Range: Minimum Instrument Frequency to Maximum Instrument Frequency.
Step Size = 0 Hz to Maximum Instrument Frequency.
Default Value: 1.00000000000E+010
Syntax Example: :SENS1:ISEGM:FREQ:FSTO 9.0E9
:SENS1:ISEGM:FREQ:FSTO?

5-105 :SENSe{1-16}:ISEGMent Subsystem SCPI Commands
5-602 PN: 10410-00322 Rev. U MS464xB Series VNA PM
:SENSe{1-16}:ISEGMent:FREQuency[:CW][:FIXed] <NRf>
:SENSe{1-16}:ISEGMent:FREQuency[:CW][:FIXed]?
Description: On the indicated channel, sets the CW frequency in the indicated index-based segment.
On the indicated channel, outputs the CW frequency in the indicated index-based
segment. The Minimum Instrument Frequency (Fmin) depends on the instrument
installed options. The Maximum Instrument Frequency (Fmax) depends on the
instrument model. See “Minimum/Maximum Instrument Frequency and Related
Parameters” on page 1-22 for frequency limits for combinations of instrument model and
available options. The Minimum Frequency Step Size is equal to 1 Hz.
Cmd Parameters: <NRf> The input parameter is in Hertz.
Query Parameters: <NR3> The output parameter is in Hertz.
Range: Minimum Instrument Frequency to Maximum Instrument Frequency
Default Value: 7.00000000000E+004
Syntax Example: :SENS1:ISEGM:FREQ 1.00E8
:SENS1:ISEGM:FREQ?
:SENSe{1-16}:ISEGMent:INDex:ACTive:STARt?
Description: Query only. On the indicated channel, outputs the start index of the first active
index-based segment. The Maximum Instrument Points (MIP) setting is either 25,000 or
100,000 points depending on the current MIP setting. The MIP setting is available from
the front panel user interface at:
•MAIN | System | SYSTEM | Setup | SETUP | Max Points Setup | MAX POINTS
If the setting is changed from its current setting, a full instrument reboot is required.
Cmd Parameters: <NR1> The output parameter is an integer.
Range: The range depends Maximum Instrument Points setting:
•If 25,000 points is set, the range = 0 to 24,999.
•If 100,000 points is set, the range = 0 to 99,999.
Default Value: 0
Syntax Example: :SENS1:ISEGM:IND:ACT:STAR?
:SENSe{1-16}:ISEGMent:INDex:ACTive:STOP?
Description: Query only. On the indicated channel, outputs the stop index of the last active
index-based segment. The Maximum Instrument Points (MIP) setting is either 25,000 or
100,000 points depending on the current MIP setting. The MIP setting is available from
the front panel user interface at:
•MAIN | System | SYSTEM | Setup | SETUP | Max Points Setup | MAX POINTS
If the setting is changed from its current setting, a full instrument reboot is required.
Query Parameters: <NR1> The output parameter is an integer.
Range: The range depends Maximum Instrument Points setting:
•If 25,000 points is set, the range = 0 to 24,999.
•If 100,000 points is set, the range = 0 to 99,999.
Default Value: 14
Syntax Example: :SENS1:ISEGM:IND:ACT:STOP?

SCPI Commands 5-105 :SENSe{1-16}:ISEGMent Subsystem
MS464xB Series VNA PM PN: 10410-00322 Rev. U 5-603
:SENSe{1-16}:ISEGMent:INDex:STARt <NRf>
:SENSe{1-16}:ISEGMent:INDex:STARt?
Description: On the indicated channel, sets the start index of the index-based segmented sweep. On
the indicated channel, outputs the start index of the index-based segmented sweep. The
Maximum Instrument Points (MIP) setting is either 25,000 or 100,000 points depending
on the current MIP setting. The MIP setting is available from the front panel user
interface at:
•MAIN | System | SYSTEM | Setup | SETUP | Max Points Setup | MAX POINTS
If the setting is changed from its current setting, a full instrument reboot is required.
Cmd Parameters: <NRf> The input parameter is a unitless number.
Query Parameters: <NR1> The output parameter is an integer.
Range: The range depends Maximum Instrument Points setting:
•If 25,000 points is set, the range = 0 to 24,999
•If 100,000 points is set, the range = 0 to 99,999.
Default Value: 0
Syntax Example: :SENS1:ISEGM:IND:STAR 0
:SENS1:ISEGM:IND:STAR?
:SENSe{1-16}:ISEGMent:INDex:STOP <NRf>
:SENSe{1-16}:ISEGMent:INDex:STOP?
Description: On the indicated channel, sets the stop index of the index-based segmented sweep. On
the indicated channel, outputs the stop index of the index-based segmented sweep. The
Maximum Instrument Points (MIP) setting is either 25,000 or 100,000 points depending
on the current MIP setting. The MIP setting is available from the front panel user
interface at:
•MAIN | System | SYSTEM | Setup | SETUP | Max Points Setup | MAX POINTS
If the setting is changed from its current setting, a full instrument reboot is required.
Cmd Parameters: <NRf> The input parameter is a unitless number.
Query Parameters: <NR1> The output parameter is an integer.
Range: 0 to 14
Default Value: 14
Syntax Example: :SENS1:ISEGM:IND:STOP?
:SENS1:ISEGM:IND:STOP 1

5-105 :SENSe{1-16}:ISEGMent Subsystem SCPI Commands
5-604 PN: 10410-00322 Rev. U MS464xB Series VNA PM
:SENSe{1-16}:ISEGMent:MAXPoints?
Description: Query only. On the indicated channel, outputs the total number of sweep points in the
index-based segments. The number of ISEGMent total points can range from 1 to the
Maximum Instrument Points. The Maximum Instrument Points (MIP) setting is either
25,000 or 100,000 points depending on the current MIP setting. The MIP setting is
available from the front panel user interface at:
•MAIN | System | SYSTEM | Setup | SETUP | Max Points Setup | MAX POINTS
If the setting is changed from its current setting, a full instrument reboot is required.
Query Parameters: <NR1> The output parameter is an integer.
Range: 1 to Maximum Instrument Points
Default Value: 15
Syntax Example: :SENS1:ISEGM:MAXP?
:SENSe{1-16}:ISEGMent:MODBB:POWer:PORT{1-4} <NRf>
:SENSe{1-16}:ISEGMent:MODBB:POWer:PORT{1-4}?
Description: The command sets the greater than 54 GHz power level of the index-based segment being
defined on the indicated port and channel. The use of this command requires a MS4647B
VNA with Option 80/81. The query outputs the greater than 54 GHz power level of the
index based segment being defined on the indicated port and channel.
Cmd Parameters: <NRf> The input parameter is in dBm.
Query Parameters: NA
Output: <NR3> The output parameter is in dBm.
Range: –60 to +30 dBm
Default Value: The default value depends on model and installed options:
•MS4647B with Option 51 or 6x = –10 dBm
•MS4647B without Option 51 or 6x = –3 dBm
Syntax Example: :SENS1:ISEGM:MODBB:POW:PORT1 3.0E0
:SENS1:ISEGM:MODBB:POW:PORT1?
:SENSe{1-16}:ISEGMent:POINt?
Description: Query only. On the indicated channel, outputs the displayed number of sweep points in
the index-based segments. The Maximum Instrument Points (MIP) setting is either
25,000 or 100,000 points depending on the current MIP setting. The MIP setting is
available from the front panel user interface at:
•MAIN | System | SYSTEM | Setup | SETUP | Max Points Setup | MAX POINTS
If the setting is changed from its current setting, a full instrument reboot is required.
Query Parameters: <NR1> The output parameter is an integer.
Range: NA
Default Value: 15
Syntax Example: :SENS1:ISEGM:POIN?

SCPI Commands 5-105 :SENSe{1-16}:ISEGMent Subsystem
MS464xB Series VNA PM PN: 10410-00322 Rev. U 5-605
:SENSe{1-16}:ISEGMent:POWer:PORT{1-4}[:LEVel][:IMMediate][:AMPlitude]
<NRf>
:SENSe{1-16}:ISEGMent:POWer:PORT{1-4}[:LEVel][:IMMediate][:AMPlitude]?
Description: On the indicated port and channel, sets the power level of the index-based segment being
defined. The use of Port 3 and/or Port 4 requires a 4-port VNA instrument. On the
indicated port and channel, outputs the power level of the index-based segment being
defined.
Cmd Parameters: <NRf> The input parameter is in dBm.
Query Parameters: <NR3> The output parameter is in dBm.
Range: -30 to +30
Default Value: Default value depends on model and installed options:
•MS4645B or MS4647B with Options 51 or 6x = –10 dBm
•MS4645B or MS4647B without Options 51 or 6x = –3 dBm
•MS4642B and MS4644B = +5 dBm
Syntax Example: :SENS1:ISEGM:POW:PORT1 3.0E0
:SENS1:ISEGM:POW:PORT1?
:SENSe{1-16}:ISEGMent:SPAntype <char>
:SENSe{1-16}:ISEGMent:SPAntype?
Description: On the indicated channel, sets the span type of the index-based segment being defined as
STARTSTOP or STARTSTEP. On the indicated channel, outputs the span type as
STARTSTOP or STARTSTEP of the index-based segment being defined.
STARTSTOP Selected
If STARTSTOP is selected, each segment is defined by the:
•Segment Start Frequency
•Segment Stop Frequency
•Number of Segment Points
STARTSTEP Selected
If STARTSTEP is selected, each segment is defined by the:
•Start Segment Frequency
•Frequency Step Size
•Number of Segment Points
Cmd Parameters: <char> STARTSTOP | STARTSTEP
Query Parameters: <char> STARTSTOP | STARTSTEP
Range: NA
Default Value: STARTSTOP
Syntax Example: :SENS1:ISEGM:SPA STARTSTOP
:SENS1:ISEGM:SPA?

5-105 :SENSe{1-16}:ISEGMent Subsystem SCPI Commands
5-606 PN: 10410-00322 Rev. U MS464xB Series VNA PM
:SENSe{1-16}:ISEGMent:SWEep:MAXimize
Description: On the indicated channel, maximizes the index range of the index-based segmented
sweep. No query.
Cmd Parameters: NA
Range: NA
Default Value: NA
Syntax Example: :SENS1:ISEGM:SWE:MAX
:SENSe{1-16}:ISEGMent:SWEep:POINt <NR1>
:SENSe{1-16}:ISEGMent:SWEep:POINt?
Description: On the indicated channel, sets the number of sweep points in the index-based segment
being defined. On the indicated channel, outputs the number of sweep points in the
index-based segment being defined. The Maximum Instrument Points (MIP) setting is
either 25,000 or 100,000 points depending on the current MIP setting. The MIP setting is
available from the front panel user interface at:
•MAIN | System | SYSTEM | Setup | SETUP | Max Points Setup | MAX POINTS
If the setting is changed from its current setting, a full instrument reboot is required.
Cmd Parameters: <NR1> The input parameter is an integer.
Query Parameters: <NR1> The output parameter is an integer.
Range: The range depends Maximum Instrument Points setting:
•If set to 25,000 points, the range = 0 to 24,999
•If set to 100,000 points, the range = 0 to 99,999.
Default Value: 15
Syntax Example: :SENS1:ISEGM:SWE:POIN 15
:SENS1:ISEGM:SWE:POIN?
:SENSe{1-16}:ISEGMent[:STATe] <char>
:SENSe{1-16}:ISEGMent[:STATe]?
Description: On the indicated channel, toggles the index-based segment being defined on and off. On
the indicated channel, outputs the on/off state of the index-based segment being defined.
Cmd Parameters: <char> 1 | 0 | ON | OFF
Query Parameters: <char> 1 | 0
Range: NA
Default Value: 1
Syntax Example: :SENS1:ISEGM ON
:SENS1:ISEGM?

SCPI Commands 5-106 :SENSe{1-16}:ISEGMent{1-50} Subsystem
MS464xB Series VNA PM PN: 10410-00322 Rev. U 5-607
5-106 :SENSe{1-16}:ISEGMent{1-50} Subsystem
The :SENSe{1-16}:ISEGMent{1-50} subsystem commands are used to configure the indicated index-based
segment. To configure only the active index-based segment, use:
•Section 5-105 “:SENSe{1-16}:ISEGMent Subsystem” on page 5-597.
Limit Line and Segment Subsystems
Related limit line and segment configuration and control subsystems are:
•Section 5-41 “:CALCulate{1-16}[:SELected]:LIMit Subsystem” on page 5-225
•Section 5-59 “:DISPlay Subsystem” on page 5-351
•Section 5-100 “:SENSe{1-16}:FSEGMent Subsystem” on page 5-561.
•Section 5-101 “:SENSe{1-16}:FSEGMent{1-50} Subsystem” on page 5-572.
•Section 5-105 “:SENSe{1-16}:ISEGMent Subsystem” on page 5-597.
•Section 5-106 “:SENSe{1-16}:ISEGMent{1-50} Subsystem” on page 5-607.
•Section 5-110 “:SENSe{1-16}:SEGMent Subsystem” on page 5-652
:SENSe{1-16}:ISEGMent{1-50}:AVERage:COUNt <NRf>
:SENSe{1-16}:ISEGMent{1-50}:AVERage:COUNt?
Description: On the indicated channel, sets the sweep averaging count in the indicated index-based
segment. On the indicated channel, outputs the sweep averaging count in the indicated
index-based segment.
Cmd Parameters: <NRf> The input parameter is a unitless number.
Query Parameters: <NR1> The output parameter is an integer.
Range: 1 to 1024
Default Value: 1
Syntax Example: :SENS1:ISEGM1:AVER:COUN 99E0
:SENS1:ISEGM1:AVER:COUN?
:SENSe{1-16}:ISEGMent{1-50}:BWIDth[:RESolution] <NRf>
:SENSe{1-16}:ISEGMent{1-50}:BWIDth[:RESolution]?
Description: On the indicated channel sets the IF bandwidth in the indicated index-based segment.
Outputs the IF bandwidth in the indicated index-based segment. The system will
automatically select the closest IF bandwidth from the following options:
•1, 3, 10, 30, 100, or 300 Hz, or
•1, 3, 10, 30, 100, or 300 kHz, or
•1 MHz
Cmd Parameters: <NRf> The input parameter is in Hertz.
Query Parameters: <NR3> The output parameter is in Hertz.
Range: 1 to 1E6
Default Value: 1.00000000000E+005
Syntax Example: :SENS1:ISEGM1:BWID 3.0E3
:SENS1:ISEGM1:BWID?

5-106 :SENSe{1-16}:ISEGMent{1-50} Subsystem SCPI Commands
5-608 PN: 10410-00322 Rev. U MS464xB Series VNA PM
:SENSe{1-16}:ISEGMent{1-50}:CWMODe[:STATe] <char>
:SENSe{1-16}:ISEGMent{1-50}:CWMODe[:STATe]?
Description: On the indicated channel, sets the CW mode on/off state in the indicated index-based
segment. Outputs the CW mode on/off state in the indicated index-based segment.
Cmd Parameters: <char> 1 | 0 | ON | OFF
Query Parameters: <char> 1 | 0
Range: NA
Default Value: 0
Syntax Example: :SENS1:ISEGM1:CWMOD ON
:SENS1:ISEGM1:CWMOD?
:SENSe{1-16}:ISEGMent{1-50}:FREQuency:FSTArt <NRf>
:SENSe{1-16}:ISEGMent{1-50}:FREQuency:FSTArt?
Description: The command, on the indicated channel, sets the start frequency in the indicated
index-based segment. The query outputs the start frequency in the indicated index-based
segment. The Minimum Instrument Frequency (Fmin) depends on the instrument
installed options. The Maximum Instrument Frequency (Fmax) depends on the
instrument model. See “Minimum/Maximum Instrument Frequency and Related
Parameters” on page 1-22 for frequency limits for combinations of instrument model and
available options. The Minimum Frequency Step Size is equal to 1 Hz.
Cmd Parameters: <NRf> The input parameter is in Hertz.
Query Parameters: <NR3> The output parameter is in Hertz.
Range: Minimum Instrument Frequency to Maximum Instrument Frequency
Step Size = 0 Hz to Maximum Instrument Frequency
Default Value: 7.00000000000E+004
Syntax Example: :SENS1:ISEGM1:FREQ:FSTA 5.0E9
:SENS1:ISEGM1:FREQ:FSTA?
:SENSe{1-16}:ISEGMent{1-50}:FREQuency:FSTEp <NRf>
:SENSe{1-16}:ISEGMent{1-50}:FREQuency:FSTEp?
Description: On the indicated channel, sets the frequency step size in the indicated index-based
segment. The query outputs the frequency step size in the indicated index-based
segment. The Minimum Instrument Frequency (Fmin) depends on the instrument
installed options. The Maximum Instrument Frequency (Fmax) depends on the
instrument model. See “Minimum/Maximum Instrument Frequency and Related
Parameters” on page 1-22 for frequency limits for combinations of instrument model and
available options. The Minimum Frequency Step Size is equal to 1 Hz.
Cmd Parameters: <NRf> The input parameter is in Hertz.
Query Parameters: <NR3> The output parameter is in Hertz.
Range: Minimum Frequency Step Size to (Maximum Instrument Frequency minus Minimum
Instrument Frequency)
Default Value: 7.14280714286E+008
Syntax Example: :SENS1:ISEGM1:FREQ:FSTE 1.00E4
:SENS1:ISEGM1:FREQ:FSTE?

SCPI Commands 5-106 :SENSe{1-16}:ISEGMent{1-50} Subsystem
MS464xB Series VNA PM PN: 10410-00322 Rev. U 5-609
:SENSe{1-16}:ISEGMent{1-50}:FREQuency:FSTOp <NRf>
:SENSe{1-16}:ISEGMent{1-50}:FREQuency:FSTOp?
Description: On the indicated channel, sets the stop frequency in the indicated index-based segment.
Outputs the stop frequency in the indicated index-based segment. The Minimum
Instrument Frequency (Fmin) depends on the instrument installed options. The
Maximum Instrument Frequency (Fmax) depends on the instrument model. See
“Minimum/Maximum Instrument Frequency and Related Parameters” on page 1-22 for
frequency limits for combinations of instrument model and available options. The
Minimum Frequency Step Size is equal to 1 Hz.
Cmd Parameters: <NRf> The input parameter is in Hertz.
Query Parameters: <NR3> The output parameter is in Hertz.
Range: Range = Minimum Instrument Frequency to Maximum Instrument Frequency. Step Size
= 0 Hz to Maximum Instrument Frequency.
Default Value: 1.00000000000E+010
Syntax Example: :SENS1:ISEGM1:FREQ:FSTO 9.0E9
:SENS1:ISEGM1:FREQ:FSTO?
:SENSe{1-16}:ISEGMent{1-50}:FREQuency[:CW][:FIXed] <NRf>
:SENSe{1-16}:ISEGMent{1-50}:FREQuency[:CW][:FIXed]?
Description: On the indicated channel, sets the start frequency in the indicated index-based segment.
On the indicated channel, outputs the start frequency in the indicated index-based
segment. The Minimum Instrument Frequency (Fmin) depends on the instrument
installed options. The Maximum Instrument Frequency (Fmax) depends on the
instrument model. See “Minimum/Maximum Instrument Frequency and Related
Parameters” on page 1-22 for frequency limits for combinations of instrument model and
available options. The Minimum Frequency Step Size is equal to 1 Hz.
Cmd Parameters: <NRf> The input parameter is in Hertz.
Query Parameters: <NR3> The output parameter is in Hertz.
Range: Minimum Instrument Frequency to Maximum Instrument Frequency
Default Value: 7.00000000000E+004
Syntax Example: :SENS1:ISEGM1:FREQ 2.0E9
:SENS1:ISEGM1:FREQ?

5-106 :SENSe{1-16}:ISEGMent{1-50} Subsystem SCPI Commands
5-610 PN: 10410-00322 Rev. U MS464xB Series VNA PM
:SENSe{1-16}:ISEGMent{1-50}:MODBB:POWer:PORT{1-4} <NRf>
:SENSe{1-16}:ISEGMent{1-50}:MODBB:POWer:PORT{1-4}?
Description: The command sets the greater than 54 GHz power level of the indicated index-based
segment being defined on the indicated port and channel. The use of this command
requires a MS4647B VNA equipped with Option 80/81. The query outputs the greater
than 54 GHz power level of the indicated index-based segment being defined on the
indicated port and channel.
Cmd Parameters: <NRf> The input parameter is in dBm.
Query Parameters: NA
Output: <NR3> The output parameter is in dBm.
Range: –60 to +30 dBm
Default Value: The default value depends on model and installed options:
•MS4647B with Option 51 or 6x = –10 dBm
•MS4647B without Option 51 or 6x = –3 dBm
Syntax Example: :SENS1:ISEGM1:MODBB:POW:PORT1 3.0E0
:SENS1:ISEGM1:MODBB:POW:PORT1?
:SENSe{1-16}:ISEGMent{1-50}:POWer:PORT{1-4}[:LEVel][:IMMediate][:
AMPlitude] <NRf>
:SENSe{1-16}:ISEGMent{1-50}:POWer:PORT{1-4}[:LEVel][:IMMediate][:
AMPlitude]?
Description: For the indicated channel and port, sets the power level in dBm for the indicated
index-based segment.
Cmd Parameters: <NRf> The input parameter is in dBm.
Query Parameters: <NR3> The output parameter is in dBm.
Range: –30 to +30
Default Value: Default value depends on model and installed options:
•MS4645B and MS4647B with Options 51 or 6x = – 10 dBm
•All other MS4645B and MS4647B models = –3 dBm
•MS4642B and MS4644B = +5 dBm
Syntax Example: :SENS1:ISEGM1:POW:PORT1 3.3E0
:SENS1:ISEGM1:POW:PORT1?

SCPI Commands 5-106 :SENSe{1-16}:ISEGMent{1-50} Subsystem
MS464xB Series VNA PM PN: 10410-00322 Rev. U 5-611
:SENSe{1-16}:ISEGMent{1-50}:SPAntype <char>
:SENSe{1-16}:ISEGMent{1-50}:SPAntype?
Description: Sets the span type of the indicated index-based segment on the indicated channel.
Outputs the span type of the indicated index-based segment on the indicated channel.
STARTSTOP Selected
If STARTSTOP is selected, each segment is defined by the:
•Segment Start Frequency
•Segment Stop Frequency
•Number of Segment Points
STARTSTEP Selected
If STARTSTEP is selected, each segment is defined by the:
•Start Segment Frequency
•Frequency Step Size
•Number of Segment Points
Cmd Parameters: <char> STARTSTOP | STARTSTEP
Query Parameters: <char> STARTSTOP | STARTSTEP
Range: NA
Default Value: STARTSTOP
Syntax Example: :SENS1:ISEGM1:SPA STARTSTOP
:SENS1:ISEGM1:SPA?
:SENSe{1-16}:ISEGMent{1-50}:SWEep:POINt <NR1>
:SENSe{1-16}:ISEGMent{1-50}:SWEep:POINt?
Description: Sets the number of sweep points in the indicated index-based segment on the indicated
channel. Outputs the number of sweep points in the indicated index-based segment on
the indicated channel. The Maximum Instrument Points (MIP) is either 25,000 or
100,000 points depending on the current MIP setting. The MIP setting is available from
the front panel user interface at:
•MAIN | System | SYSTEM | Setup | SETUP | Max Points Setup | MAX POINTS
If the setting is changed from its current setting, a full instrument reboot is required.
Cmd Parameters: <NR1> The input parameter is an integer.
Query Parameters: <NR1> The output parameter is an integer.
Range: 1 to maximum number of instrument points depending on CW mode. The maximum
number of instrument points is either 25,000 or 100,000 points depending on the
maximum points setting.
Default Value: 15
Syntax Example: :SENS1:ISEGM1:SWE:POIN 1.01E2
:SENS1:ISEGM1:SWE:POIN?

5-106 :SENSe{1-16}:ISEGMent{1-50} Subsystem SCPI Commands
5-612 PN: 10410-00322 Rev. U MS464xB Series VNA PM
:SENSe{1-16}:ISEGMent{1-50}[:STATe] <char>
:SENSe{1-16}:ISEGMent{1-50}[:STATe]?
Description: Turns the indicated index-based segment on/off on the indicated channel. Outputs the
indicated index-based segment on/off state on the indicated channel.
Cmd Parameters: <char> 1 | 0 | ON | OFF
Query Parameters: <char> 1 | 0
Range: NA
Default Value: 0
Syntax Example: :SENS1:ISEGM1
:SENS1:ISEGM1?

SCPI Commands 5-107 :SENSe{1-16}:NFIGure Subsystem
MS464xB Series VNA PM PN: 10410-00322 Rev. U 5-613
5-107 :SENSe{1-16}:NFIGure Subsystem
The :SENSe{1-16}:NFIGure subsystem commands relate to calibrations for noise figure measurements.
Related subsystems for noise figure measurement calibration include:
•Section 5-20 “:CALCulate{1-16}:NFIGure Subsystem” on page 5-103
•Section 5-107 “:SENSe{1-16}:NFIGure Subsystem” on page 5-613
:SENSe{1-16}:NFIGure:NOISe:CALibration[:STATe]?
Description: For the indicated channel, the query returns the state of whether the Noise Figure noise
is applied or not.
Cmd Parameters: NA
Query Parameters: NA
Query Output: <NR1> 0 | 1
Range: NA
Default: 0
Syntax Example: :SENS1:NFIG:NOIS:CAL?
:SENSe{1-16}:NFIGure:LOAD:RCVR:CALibration:DATA <filespec>
Description: For the indicated channel, the command loads the Noise Figure receiver.
Cmd Parameters: <string> Filename and path in the form: ‘x:\directory\filename.rcvr’ where x:
\directory\filename.rcvr must exist. See Chapter 2, “Programming the VectorStar Series
VNA”, “Notational Conventions” on page 2-6 for more information.
Query Parameters: NA
Query Output: NA
Range: NA
Default: NA
Syntax Example: :SENS1:NFIG:LOAD:RCVR:CAL:DATA "c:\AnritsuVNA\rcvrfilename.rcvr"
:SENSe{1-16}:NFIGure:RCVR:CALibration:PERForm?
Description: For the indicated channel, the command performs the Noise Figure receiver calibration.
Cmd Parameters: NA
Query Parameters: NA
Query Output: <NR1> 1 | 0 where
0 = Successful completion of the calibration
1 = Error in the calibration
Range: NA
Default: NA
Syntax Example: :SENS1:NFIG:RCVR:CAL:PERF?
Note These commands can be used for Noise Figure (Option 41) or for Differential Noise Figure
(Option 48) for VNA B2 receiver in a 2-port DUT configuration.

5-107 :SENSe{1-16}:NFIGure Subsystem SCPI Commands
5-614 PN: 10410-00322 Rev. U MS464xB Series VNA PM
:SENSe{1-16}:NFIGure:RCVR:CALibration[:STATe]?
Description: For the indicated channel, the query returns the state of whether the Noise Figure
receiver calibration is applied or not.
Cmd Parameters: NA
Query Parameters: NA
Query Output: <NR1> 1 | 0
Range: NA
Default: 0
Syntax Example: :SENS1:NFIG:RCVR:CAL?

SCPI Commands 5-108 :SENSe{1-16}:OFFSet and :OFFset{1-50} Subsystem
MS464xB Series VNA PM PN: 10410-00322 Rev. U 5-615
5-108 :SENSe{1-16}:OFFSet and :OFFset{1-50} Subsystem
The :SENSe{1-16}:OFFSet and :SENSe{1-16}:OFFSet{1-50} subsystem commands are used to configure the
frequency offsets for external sources, internal receivers, and related functions for the currently active device
or function. Use the :OFFSet{1-50} commands to configure the frequency offsets for external sources, internal
receivers, and related functions for the indicated offset number.
Trigger, Hold, and External Source Subsystems
Related trigger, hold, and external source subsystems are:
•Section 5-64 “:SENSe:HOLD Subsystem” on page 5-393
•Section 5-103 “:SENSe{1-16}:HOLD Subsystem” on page 5-579
•Section 5-111 “:SENSe{1-16}:SOURce{1-4} Subsystem” on page 5-653
•Section 5-116 “:SOURce:ALL:EXTernal Subsystem” on page 5-673
•Section 5-121 “:SOURce{1-4}:EXTernal Subsystem” on page 5-699
•Section 5-125 “:TRIGger[:SEQuence] Subsystem” on page 5-723
General Procedure
:SENSe{1-16}:OFFset Commands
Use the :SENSe{1-16}:OFFSet commands to create and setup multiple source bands. The relative sequence is:
•Configure Band 1
•When started, Band 1 exists with a starting frequency of the lowest instrument frequency, and a
top ending frequency of the highest instrument frequency.
•Change the Band 1 top frequency to something lower than the instrument maximum frequency.
•Accept the band defaults of receiver source = ON, source state = ON, and delay state = OFF, or
configure as required.
•Create and Configure Band 2
•Create a new band which automatically becomes Band 2 with a starting frequency 1 Hz higher
than the end frequency of Band 1 and an end frequency of the highest instrument frequency.
•If another band is required, configure the end frequency at least 3 Hz lower than the instrument
maximum frequency.
•Accept the band defaults of receiver source = ON, source state = ON, and delay state = OFF or
configure as required.
•Create and Configure Band N
•Create a new band which automatically becomes the next higher Band with a starting frequency 1
Hz higher than the end frequency of the prior Band and an end frequency of the highest
instrument frequency.
•If another band is required, configure the end frequency at least 3 Hz lower than the instrument
maximum frequency.
•If this is the last band, and a lower end frequency is required, configure the band end frequency.
•Accept the band defaults of receiver source = ON, source state = ON, and delay state = OFF or
configure as required.
Note
As a general rule, it is best to first set the offset state to Define mode. To do this, issue the command:
:SENS1:OFFS DEF
Update all Multiple Source bands as needed, then issue the Done command:
:SENS1:OFFS:DON

5-108 :SENSe{1-16}:OFFSet and :OFFset{1-50} Subsystem SCPI Commands
5-616 PN: 10410-00322 Rev. U MS464xB Series VNA PM
:SENSe{1-16}:OFFset{1-50} Commands
Use the :SENSe{1-16}:OFFSet{1-50} commands to create and setup multiple source bands. These indexed :
OFFSet commands allow a specified existing band to be configured. The relative command sequence is:
•Modify and configure the default existing Band 1 using :OFFSet{1} commands.
•When started, Band 1 exists with a starting frequency of the lowest instrument frequency, and a
top ending frequency of the highest instrument frequency.
•Change the Band 1 top frequency to something lower than the instrument maximum frequency.
•Accept the band defaults of receiver source = ON, source state = ON, and delay state = OFF or
configure as required.
•Create and Configure Band 2
•Create a new band using :OFFSet{2} which becomes Band 2 with a starting frequency 1 Hz higher
than the end frequency of Band 1 and an end frequency of the highest instrument frequency.
•If another band is required, configure the end frequency at least 3 Hz lower than the instrument
maximum frequency.
•Accept the band defaults of receiver source = ON, source state = ON, and delay state = OFF or
configure as required.
•Create and Configure Band N
•Create a new band using the :OFFSet{N} (where N is less than or equal to 50) which automatically
becomes the next higher Band with a starting frequency 1 Hz higher than the end frequency of the
prior Band and an end frequency of the highest instrument frequency.
•If another band is required, configure the end frequency at least 3 Hz lower than the instrument
maximum frequency.
•If this is the last band, and a lower end frequency is required, configure the band end frequency.
•Accept the band defaults of receiver source = ON, source state = ON, and delay state = OFF or
configure as required.
:SENSe{1-16}:OFFSet:ADD
Description: Adds a multiple source control band at the next position on the indicated channel. No
query.
Cmd Parameters: NA
Range: NA
Default Value: N/A
Syntax Example: :SENS1:OFFS:ADD
:SENSe{1-16}:OFFSet:BBModule:DELay:TIMe <NRf>
:SENSe{1-16}:OFFSet:BBModule:DELay:TIMe?
Description: The command sets the BBModule band start delay for the current multiple source band
on the indicated channel. The query outputs the BBModule start delay for the current
multiple source band on the indicated channel.
Cmd Parameters: <NRf> The parameter units are in seconds.
Query Parameters: <NR3>
Range: 0 to 10 seconds
Default Value: 0.000000E+000
Syntax Example: :SENS1:OFFS:BBM:DEL:TIM 0.00314
:SENS1:OFFS:BBM:DEL:TIM?

SCPI Commands 5-108 :SENSe{1-16}:OFFSet and :OFFset{1-50} Subsystem
MS464xB Series VNA PM PN: 10410-00322 Rev. U 5-617
:SENSe{1-16}:OFFSet:BBModule:DELay[:STATe] <char>
:SENSe{1-16}:OFFSet:BBModule:DELay[:STATe]?
Description: Enables/Disables the BBModule band start delay for the current multiple source band on
the indicated channel. Outputs the Enable/Disable status of the BBModule band start
delay for the current multiple source band on the indicated channel.
Cmd Parameters: <char> 1 | 0 | ON | OFF
Query Parameters: <char> 1 | 0
Range: NA
Default Value: NA
Syntax Example: :SENS1:OFFS:BBM:DEL ON
:SENS1:OFFS:BBM:DEL?
:SENSe{1-16}:OFFSet:BBModule:LEVeling:RFSubchoice:TYPe <char>
:SENSe{1-16}:OFFSet:BBModule:LEVeling:RFSubchoice:TYPe?
Description: The command sets the leveling sub-choices when source leveling is set to RF for
broadband module control type on the indicated channel
Definitions:
RF: RF leveling uses the level detector inside the BB module (best for stability but not for
control range).
VNA: VNA uses the leveling detector in the base VNA (better for control range but less so
for stability).
MIXED: Mixed uses VNA leveling for requested power levels < –15 dBm and RF leveling
otherwise.
The query outputs the leveling sub-choices when source leveling is set to RF broadband
module control type on the indicated channel
Cmd Parameters: <char> RF | MIXED | VNA
Query Parameters: NA
Query Output: <char> RF | MIXED | VNA
Range: NA
Default Value: RF
Syntax Example: :SENS1:OFFS:BBM:LEV:RFS:TYP VNA
:SENS1:OFFS:BBM:LEV:RFS:TYP?

5-108 :SENSe{1-16}:OFFSet and :OFFset{1-50} Subsystem SCPI Commands
5-618 PN: 10410-00322 Rev. U MS464xB Series VNA PM
:SENSe{1-16}:OFFSet:BBModule:LEVeling:TYPe <char>
:SENSe{1-16}:OFFSet:BBModule:LEVeling:TYPe?
Description: The command sets the external BBModule leveling type for the current multiple source
band on the indicated channel where:
•IFLEVeling = For Modular BB, IF leveling provides the advantages of RF leveling
described below plus the benefit of greater power control range and a lower
minimum leveled power (at least 20 dB lower typically). As one approaches a
100 MHz difference between source and receiver frequencies, the power control
range will start to decrease as will power control accuracy. The use of IF leveling is
not recommended for source-receiver frequency differences greater than 100 MHz.
•RFLEVeling = For Modular BB, RF leveling provides a leveled RF output power
with improved source match, protection against over powering the DUT, and
insuring that the DUT is operating in its designated power range.
The query returns the BBModule leveling setting for the current multiple source band on
the indicated channel.
Cmd Parameters: <char> IFLEVeling | RFLEVeling
Query Parameters: <char> IFLEV | RFLEV
Range: NA
Default Value: NA
Syntax Example: :SENS1:OFFS:BBM:LEV:TYP RFLEV
:SENS1:OFFS:BBM:LEV:TYP?
:SENSe{1-16}:OFFSet:BBModule:RCVR[:STATe]
:SENSe{1-16}:OFFSet:BBModule:RCVR[:STATe]?
Description: Enables/disables the BB Module band receiver for the current multiple source band on
the indicated channel. Outputs the Enable/Disable status of the BBModule receiver for
the current multiple source band on the indicated channel.
Cmd Parameters: <char> 1 | 0 | ON | OFF
Query Parameters: <char> 1 | 0
Range: NA
Default Value: NA
Syntax Example: :SENS1:OFFS:BBM:RCVR ON
:SENS1:OFFS:BBM:RCVR?
:SENSe{1-16}:OFFSet:BBModule:SRC[:STATe] <char>
:SENSe{1-16}:OFFSet:BBModule:SRC[:STATe]?
Description: Enables/Disables the BBModule band source for the current multiple source band on the
indicated channel. Outputs the Enable/Disable status of the BBModule source for the
current multiple source band on the indicated channel.
Cmd Parameters: <char> 1 | 0 | ON | OFF
Query Parameters: <char> 1 | 0
Range: NA
Default Value: NA
Syntax Example: :SENS1:OFFS:BBM:SRC ON
:SENS1:OFFS:BBM:SRC?

SCPI Commands 5-108 :SENSe{1-16}:OFFSet and :OFFset{1-50} Subsystem
MS464xB Series VNA PM PN: 10410-00322 Rev. U 5-619
:SENSe{1-16}:OFFSet:CLEar
Description: Clears all currently defined multiple source control bands on the indicated channel,
leaving a default band. No query.
Cmd Parameters: NA
Range: NA
Default Value: N/A
Syntax Example: :SENS1:OFFS:CLE
:SENSe{1-16}:OFFSet:COMMon:OFFSet[:STATe] <char>
:SENSe{1-16}:OFFSet:COMMon:OFFSet[:STATe]?
Description: Enables the internal source common offset on/off state for the indicated channel. The
query returns the internal source common offset on/off state for the indicated channel.
Cmd Parameters: <char> 1 | 0 | ON | OFF
Query Parameters: <char> 1 | 0
Range: NA
Default Value: 0
Syntax Example: :SENS1:OFFS:COMM:OFFS ON
:SENS1:OFFS:COMM:OFFS?
:SENSe{1-16}:OFFSet:COUNt?
Description: Query only. Outputs the number of multiple source control bands defined on the
indicated channel.
Query Parameters: <NR1> The output parameter is an integer.
Range: 1 to 50
Default Value: 1
Syntax Example: :SENS1:OFFS:COUN?

5-108 :SENSe{1-16}:OFFSet and :OFFset{1-50} Subsystem SCPI Commands
5-620 PN: 10410-00322 Rev. U MS464xB Series VNA PM
:SENSe{1-16}:OFFSet:EXTModule:CONTrol:TYPe <char>
:SENSe{1-16}:OFFSet:EXTModule:CONTrol:TYPe?
Description: The command sets the external module control type on the indicated channel where:
•OFF = All programmatic control of the external module is turned OFF.
•MMW = Programmatic control of a Millimeter-Wave module is turned ON.
•MODMMW = Programmatic control of a Modular Millimeter-Wave module is
turned ON.
•MODBB = Programmatic control of a Modular Broadband module is turned ON.
•MODEB = Programmatic control of a Modular E-Band module is turned ON.
•MODWB = Programmatic control of a Modular W-Band module is turned ON.
•MODBB145 = Programmatic control of a Modular 145 GHz Broadband module is
turned ON.
•MODBANDED145 = Programmatic control of a Modular 145 GHz Banded module
is turned ON
The query outputs the external module control type on the indicated channel.
Note that in turning the External Module Control on or off, this command:
•Cannot determine if a Test Set is attached.
•If a Test Set is attached, cannot determine the Test Set power state.
•If a Test Set is attached, cannot change the Test Set power state (i.e. the command
cannot turn the Test Set on/off).
•If a Test Set is attached, cannot determine the Test Set type.
Cmd Parameters: <char> OFF | MMW | MODMMW | MODBB | MODEB | MODWB| MODBB145 |
MODBANDED145
Query Parameters: <char> OFF | MMW | MODMMW | MODBB | MODEB | MODWB | MODBB145 |
MODBANDED145
Range: NA
Default Value: OFF
Syntax Example: :SENS1:OFFS:EXTM:CONT:TYP MODBB
:SENS1:OFFS:EXTM:CONT:TYP?
:SENSe{1-16}:OFFSet:DONe
Description: Done defining multiple source control bands on the indicated channel. No query.
Cmd Parameters: NA
Range: NA
Default Value: NA
Syntax Example: :SENS1:OFFS:DON

SCPI Commands 5-108 :SENSe{1-16}:OFFSet and :OFFset{1-50} Subsystem
MS464xB Series VNA PM PN: 10410-00322 Rev. U 5-621
:SENSe{1-16}:OFFSet:EXTernal{1-4}:CW[:STATe] <char>
:SENSe{1-16}:OFFSet:EXTernal{1-4}:CW[:STATe]?
Description: For external sources 1 to 4, sets the CW mode on/off status for the last multiple source
control band being defined on the indicated channel. Outputs the CW mode on/off status
for the last multiple source control band being defined on the indicated channel.
Cmd Parameters: <char> 1 | 0 | ON | OFF
Query Parameters: <char> 1 | 0
Range: NA
Default Value: 0
Syntax Example: :SENS1:OFFS:EXT1:CW ON
:SENS1:OFFS:EXT1:CW?
:SENSe{1-16}:OFFSet:EXTernal{1-4}[:FREQuency]:DIVisor <NRf>
:SENSe{1-16}:OFFSet:EXTernal{1-4}[:FREQuency]:DIVisor?
Description: For external sources 1 to 4, sets the frequency divisor for the last multiple source control
band being defined on the indicated channel. Outputs the frequency divisor for the last
multiple source control band being defined on the indicated channel. The command/query
range is limited by the band equation which changes depending on the CW on/off mode:
•If CW is off: Source = ((Multiplier/Divisor) × (Frequency + Offset Frequency))
•If CW is on: Source = ((Multiplier/Divisor) + Offset Frequency)
Cmd Parameters: <NRf> The input parameter is a unitless number.
Query Parameters: <NR1> The output parameter is an integer.
Range: MPNI. Limited by the band equation.
Default Value: 1
Syntax Example: :SENS1:OFFS:EXT1:DIV 4E0
:SENS1:OFFS:EXT1:DIV?
:SENSe{1-16}:OFFSet:EXTernal{1-4}[:FREQuency]:MULTiplier <NRf>
:SENSe{1-16}:OFFSet:EXTernal{1-4}[:FREQuency]:MULTiplier?
Description: For external sources 1 to 4, sets the frequency multiplier for the last multiple source
control band being defined on the indicated channel. For external sources 1 to 4, outputs
the frequency multiplier for the last multiple source control band being defined on the
indicated channel. The command/query range is limited by the band equation which
changes depending on the CW on/off mode:
•If CW is off: Source = (Multiplier/Divisor) × (Frequency + Offset Frequency)
•If CW is on: Source = (Multiplier/Divisor) + Offset Frequency
Cmd Parameters: <NRf> The input parameter is a unitless number.
Query Parameters: <NR1> The output parameter is an integer.
Range: MPNI. Limited by the band equation.
Default Value: 1
Syntax Example: :SENS1:OFFS:EXT1:MULT 2.0E0
:SENS1:OFFS:EXT1:MULT?

5-108 :SENSe{1-16}:OFFSet and :OFFset{1-50} Subsystem SCPI Commands
5-622 PN: 10410-00322 Rev. U MS464xB Series VNA PM
:SENSe{1-16}:OFFSet:EXTernal{1-4}[:FREQuency]:OFFSet <NRf>
:SENSe{1-16}:OFFSet:EXTernal{1-4}[:FREQuency]:OFFSet?
Description: For external sources 1 to 4, sets the offset frequency for the last multiple source control
band being defined on the indicated channel. For external sources 1 to 4, outputs the
offset frequency for the last multiple source control band being defined on the indicated
channel. The command/query range is limited by the band equation which changes
depending on the CW on/off mode:
•If CW is off: Source = (Multiplier/Divisor) × (Frequency + Offset Frequency)
•If CW is on: Source = (Multiplier/Divisor) + Offset Frequency
Cmd Parameters: <NRf> The input parameter is in Hertz.
Query Parameters: <NR3> The output parameter is in Hertz.
Range: MPND. Limited by the band equation.
Default Value: 0.00000000000E+000
Syntax Example: :SENS1:OFFS:EXT1:OFFS 1.0E4
:SENS1:OFFS:EXT1:OFFS?
:SENSe{1-16}:OFFSet:EXTModule[:STATe] <char>
:SENSe{1-16}:OFFSet:EXTModule[:STATe]?
Description: Sets the on/off status of external module control in the current multiple source band on
the indicated channel. Outputs the on/off status of external module control in the current
multiple source band on the indicated channel. The command/query range is limited by
the band equation which changes depending on the CW on/off mode:
•If CW is off: Source = (Multiplier/Divisor) × (Frequency + Offset Frequency)
•If CW is on: Source = (Multiplier/Divisor) + Offset Frequency
Cmd Parameters: <char> 1 | 0 | ON | OFF
Query Parameters: <char> 1 | 0
Range: NA
Default Value: NA
Syntax Example: :SENS1:OFFS:EXTM ON
:SENS1:OFFS:EXTM?
:SENSe{1-16}:OFFSet:HIGHest:FREQuency?
Description: Query only.
Outputs the highest multiple source control frequency on the indicated channel. The
query range is limited by the band equation which changes depending on the CW on/off
mode:
•If CW is off: Source = (Multiplier/Divisor) × (Frequency + Offset Frequency)
•If CW is on: Source = (Multiplier/Divisor) + Offset Frequency
Cmd Parameters: <NR3> The output parameter is in Hertz.
Range: MPND. Limited by the band equation.
Default Value: 1.00000000000E+010
Syntax Example: :SENS1:OFFS:HIGH:FREQ?

SCPI Commands 5-108 :SENSe{1-16}:OFFSet and :OFFset{1-50} Subsystem
MS464xB Series VNA PM PN: 10410-00322 Rev. U 5-623
:SENSe{1-16}:OFFSet:INTernal{1-2}:CW[:STATe] <char>
:SENSe{1-16}:OFFSet:INTernal{1-2}:CW[:STATe]?
Description: Sets the indicated Internal Source CW mode on/off status for the last multiple source
control band being defined on the indicated channel. Outputs the indicated Internal
Source CW mode on/off status for the last multiple source control band being defined on
the indicated channel.
Cmd Parameters: <char> 1 | 0 | ON | OFF
Query Parameters: <char> 1 | 0
Range: NA
Default Value: 0
Syntax Example: :SENS1:OFFS:INT1:CW ON
:SENS1:OFFS:INT1:CW?
:SENSe{1-16}:OFFSet:INTernal{1-2}[:FREQuency]:DIVisor <NRf>
:SENSe{1-16}:OFFSet:INTernal{1-2}[:FREQuency]:DIVisor?
Description: Sets the internal source 1 frequency divisor for the last multiple source control band
being defined on the indicated channel. Outputs the internal source 1 frequency divisor
for the last multiple source control band being defined on the indicated channel. The
command/query range is limited by the band equation which changes depending on the
CW on/off mode:
•If CW is off: Source = (Multiplier/Divisor) × (Frequency + Offset Frequency)
•If CW is on: Source = (Multiplier/Divisor) + Offset Frequency
Cmd Parameters: <NRf> The input parameter is a unitless number.
Query Parameters: <NR1> The output parameter is an integer.
Range: MPNI. Limited by the band equation.
Default Value: 1
Syntax Example: :SENS1:OFFS:INT1:DIV 4
:SENS1:OFFS:INT1:DIV?
:SENSe{1-16}:OFFSet:INTernal{1-2}[:FREQuency]:MULTiplier <NRf>
:SENSe{1-16}:OFFSet:INTernal{1-2}[:FREQuency]:MULTiplier?
Description: Sets the internal source 1 frequency multiplier for the last multiple source control band
being defined on the indicated channel. Outputs the Internal source 1 or 2 frequency
multiplier for the last multiple source control band being defined on the indicated
channel. The command/query range is limited by the band equation which changes
depending on the CW on/off mode:
•If CW is off: Source = (Multiplier/Divisor) × (Frequency + Offset Frequency)
•If CW is on: Source = (Multiplier/Divisor) + Offset Frequency
Cmd Parameters: <NRf> The input parameter is a unitless number.
Query Parameters: <NR1> The output parameter is an integer.
Range: MPNI. Limited by the band equation.
Default Value: 1
Syntax Example: :SENS1:OFFS:INT1:MULT 2
:SENS1:OFFS:INT1:MULT?

5-108 :SENSe{1-16}:OFFSet and :OFFset{1-50} Subsystem SCPI Commands
5-624 PN: 10410-00322 Rev. U MS464xB Series VNA PM
:SENSe{1-16}:OFFSet:INTernal{1-2}[:FREQuency]:OFFSet <NRf>
:SENSe{1-16}:OFFSet:INTernal{1-2}[:FREQuency]:OFFSet?
Description: Sets the Internal Source 1 or 2 offset frequency for the LAST multiple source control
band being defined on the indicated channel. Outputs the Internal Source 1 or 2 offset
frequency for the last multiple source control band being defined on the indicated
channel. The command/query range is limited by the band equation which changes
depending on the CW on/off mode:
•If CW is off: Source = (Multiplier/Divisor) × (Frequency + Offset Frequency)
•If CW is on: Source = (Multiplier/Divisor) + Offset Frequency
Cmd Parameters: <NRf> The input parameter is in Hertz.
Query Parameters: <NR3> The output parameter is in Hertz.
Range: MPND. Limited by the band equation.
Default Value: 0.00000000000E+000
Syntax Example: :SENS1:OFFS:INT1:OFFS 5.0E4
:SENS1:OFFS:INT1:OFFS?
:SENSe{1-16}:OFFSet:INTernal:PHASe <NRf>
:SENSe{1-16}:OFFSet:INTernal:PHASe?
Description: Sets the phase offset between internal sources. Outputs the phase offset between internal
sources.
Cmd Parameters: <NRf> The input parameter is in degrees.
Query Parameters: <NR3> The output parameter is in degrees.
Range: –360 to +360
Default Value: 0
Syntax Example: :SENS1:OFFS:INT:PHAS 1.5E1
:SENS1:OFFS:INT:PHAS?
:SENSe{1-16}:OFFSet:INTernal{1-2}:STATe
:SENSe{1-16}:OFFSet:INTernal{1-2}:STATe?
Description: Sets the state of the indicated internal source on the indicated channel. Outputs the state
of the indicated internal source on the indicated channel.
Cmd Parameters: <char> AUTO|ACTive|INACtive
Query Parameters: <char> AUTO|ACT|INAC
Range: NA
Default Value: AUTO
Syntax Example: :SENS1:OFFS:INT1:STAT INAC
:SENS1:OFFS:INT1:STAT?

SCPI Commands 5-108 :SENSe{1-16}:OFFSet and :OFFset{1-50} Subsystem
MS464xB Series VNA PM PN: 10410-00322 Rev. U 5-625
:SENSe{1-16}:OFFSet:LOWest:FREQuency?
Description: Query only. Outputs the lowest multiple source control frequency on the indicated
channel. The query range is limited by the band equation which changes depending on
the CW on/off mode:
•If CW is off: Source = (Multiplier/Divisor) × (Frequency + Offset Frequency)
•If CW is on: Source = (Multiplier/Divisor) + Offset Frequency
Query Parameters: <NR3> The output parameter is in Hertz.
Range: MPND. Limited by the band equation.
Default Value: 7.00000000000E+004
Syntax Example: :SENS1:OFFS:LOW:FREQ?
:SENSe{1-16}:OFFSet:MMModule:COMMon:MODe[:STATe] <char>
:SENSe{1-16}:OFFSet:MMModule:COMMon:MODe[:STATe]?
Description: The command enables/disables the MMModule common offset mode for the current
multiple source band being defined on the indicated channel. The query outputs the
enable/disable status of the MMModule common offset mode for the current multiple
source band being defined on the indicated channel.
Cmd Parameters: <char> 1 | 0 | ON | OFF
Query Parameters: NA
Query Output: <char> 1 | 0
Range: NA
Default Value: NA
Syntax Example: :SENS1:OFFS:MMM:COMM:MOD ON
:SENS1:OFFS:MMM:COMM:MOD?
:SENSe{1-16}:OFFSet:MMModule:DELay:TIMe <char>
:SENSe{1-16}:OFFSet:MMModule:DELay:TIMe?
Description: The command sets the MMModule band start delay for the current multiple source band
being defined on the indicated channel. The query outputs the MMModule band start
delay for the current multiple source band being defined on the indicated channel
Cmd Parameters: <NRf>
Query Parameters: NA
Query Output: <NR3>
Range: 0 to 10 seconds
Default Value: 0.000000E+000
Syntax Example: :SENS1:OFFS:MMM:DEL:TIM <NRf>
:SENS1:OFFS:MMM:DEL:TIM?

5-108 :SENSe{1-16}:OFFSet and :OFFset{1-50} Subsystem SCPI Commands
5-626 PN: 10410-00322 Rev. U MS464xB Series VNA PM
:SENSe{1-16}:OFFSet:MMModule:DELay[:STATe] <char>
:SENSe{1-16}:OFFSet:MMModule:DELay[:STATe]?
Description: The command enables/disables the MMModule band start delay for the current multiple
source band being defined on the indicated channel. The query outputs the enable/disable
status of the MMModule band start delay for the current multiple source band being
defined on the indicated channel.
Cmd Parameters: <char> 1 | 0 | ON | OFF
Query Parameters: NA
Query Output: <char> 1 | 0
Range: NA
Default Value: 0
Syntax Example: :SENS1:OFFS:MMM:DEL 1
:SENS1:OFFS:MMM:DEL?
:SENSe{1-16}:OFFSet:MMModule:LEVeling:TYPe <char>
:SENSe{1-16}:OFFSet:MMModule:LEVeling:TYPe?
Description: The command sets the external MMModule leveling type for the current multiple source
band being defined on the indicated channel. The query outputs the external MMModule
leveling type for the current multiple source band being defined on the indicated channel.
Cmd Parameters: <char> IFLEVeling | RFLEVeling
Query Parameters: NA
Query Output: <char>
Range: NA
Default Value: RFLEV
Syntax Example: :SENS1:OFFS:MMM:LEV:TYP IFLEV
:SENS1:OFFS:MMM:LEV:TYP?
:SENSe{1-16}:OFFSet:MMModule:RCVR[:STATe] <char>
:SENSe{1-16}:OFFSet:MMModule:RCVR[:STATe]?
Description: The command enables/disables the MMModule receiver for the current multiple source
band being defined on the indicated channel. The query outputs the enable/disable status
of the MMModule receiver for the current multiple source band being defined on the
indicated channel.
Cmd Parameters: <char> 1 | 0 | ON | OFF
Query Parameters: NA
Query Output: <char> 1 | 0
Range: NA
Default Value: 1
Syntax Example: :SENS1:OFFS:MMM:RCVR 1
:SENS1:OFFS:MMM:RCVR?

SCPI Commands 5-108 :SENSe{1-16}:OFFSet and :OFFset{1-50} Subsystem
MS464xB Series VNA PM PN: 10410-00322 Rev. U 5-627
:SENSe{1-16}:OFFSet:MMModule:SRC[:STATe] <char>
:SENSe{1-16}:OFFSet:MMModule:SRC[:STATe]?
Description: The command enables/disables the MMModule source for the current multiple source
band being defined on the indicated channel. The query outputs the enable/disable status
of the MMModule for the current multiple source band being defined on the indicated
channel.
Cmd Parameters: <char> 1 | 0 | ON | OFF
Query Parameters: NA
Query Output: <char> 1 | 0
Range: NA
Default Value: 1
Syntax Example: :SENS1:OFFS:MMM:SRC ON
:SENS1:OFFS:MMM:SRC?
:SENSe{1-16}:OFFSet:MMModule:VCO[:FREQuency]:OVERrange <NRf>
:SENSe{1-16}:OFFSet:MMModule:VCO[:FREQuency]:OVERrange?
Description: The command sets the MMModule VCO frequency overrange for the current multiple
source band being defined on the indicated channel. The query outputs the MMModule
VCO frequency overrange for the current multiple source band being defined on the
indicated channel.
Cmd Parameters: <NRf> The input parameter is in Hertz.
Query Parameters: NA
Query Output: <NR3> The output parameter is in Hertz.
Range: NA
Default Value: 2.50000000000E+008
Syntax Example: :SENS1:OFFS:MMM:VCO:OVER <NRf>
:SENS1:OFFS:MMM:VCO:OVER?
:SENSe{1-16}:OFFSet:MMModule:SRC[:STATe] <char>
:SENSe{1-16}:OFFSet:MMModule:SRC[:STATe]?
Description: The command enables/disables the MMModule source for the current multiple source
band being defined on the indicated channel. The query outputs the enable/disable status
of the MMModule for the current multiple source band being defined on the indicated
channel.
Cmd Parameters: <char> 1 | 0 | ON | OFF
Query Parameters: NA
Query Output: <char> 1 | 0
Range: NA
Default Value: 1
Syntax Example: :SENS1:OFFS:MMM:SRC ON
:SENS1:OFFS:MMM:SRC?

5-108 :SENSe{1-16}:OFFSet and :OFFset{1-50} Subsystem SCPI Commands
5-628 PN: 10410-00322 Rev. U MS464xB Series VNA PM
:SENSe{1-16}:OFFSet:MMModule:VCO[:FREQuency]:OVERrange <NRf>
:SENSe{1-16}:OFFSet:MMModule:VCO[:FREQuency]:OVERrange?
Description: The command sets the MMModule VCO frequency overrange for the current multiple
source band being defined on the indicated channel. The query outputs the MMModule
VCO frequency overrange for the current multiple source band being defined on the
indicated channel.
Cmd Parameters: <NRf> The input parameter is in Hertz.
Query Parameters: NA
Query Output: <NR3> The output parameter is in Hertz.
Range: NA
Default Value: 2.50000000000E+008
Syntax Example: :SENS1:OFFS:MMM:VCO:OVER <NRf>
:SENS1:OFFS:MMM:VCO:OVER?
:SENSe{1-16}:OFFSet:PHASe:SYNChronization[:STATe]
:SENSe{1-16}:OFFSet:PHASe:SYNChronization[:STATe]?
Description: Sets internal source phase synchronization on/off state for the indicated channel.
The query outputs the internal source phase synchronization on/off state on the indicated
channel. When in the ON state, this forces a repeatable (sweep to sweep) phase
relationship between source 1 and source 2 (even in mm-wave modes) at the expense of
some increase in trace noise.
Cmd Parameters: <char> OFF | ON | 1 | 0
Query Parameters: NA
Query Output: <char> 1 | 0
Range: NA
Default Value: 0
Syntax Example: :SENS1:OFFS:PHAS:SYNC ON
:SENS1:OFFS:PHAS:SYNC?
:SENSe{1-16}:OFFSet:PINVersion[:STATe] <char>
:SENSe{1-16}:OFFSet:PINVersion[:STATe]?
Description: Turns on/off phase inversion for multiple source control on the indicated channel.
Outputs the on/off status of phase inversion for multiple source control on the indicated
channel.
Cmd Parameters: <char> 1 | 0 | ON | OFF
Query Parameters: <char> 1 | 0
Range: NA
Default Value: 0
Syntax Example: :SENS1:OFFS:PINV ON
:SENS1:OFFS:PINV?

SCPI Commands 5-108 :SENSe{1-16}:OFFSet and :OFFset{1-50} Subsystem
MS464xB Series VNA PM PN: 10410-00322 Rev. U 5-629
:SENSe{1-16}:OFFSet:POWer:CALibration:REFPlane <char>
:SENSe{1-16}:OFFSet:POWer:CALibration:REFPlane?
Description: The command sets the selection of the frequency reference plane to perform user power
cal in multiple source mode on the indicated channel.
The query outputs the selection of the frequency reference plane to perform user power
cal in multiple source mode on the indicated channel.
Cmd Parameters: <char> SYSFREQ | SRCEQN
Query Parameters: NA
Query Output: <char> SYSFREQ | SRCEQN
Range: NA
Default Value: SYSFREQ
Syntax Example: :SENS1:OFFS:POW:CAL:REFP SRCEQN
:SENS1:OFFS:POW:CAL:REFP?
:SENSe{1-16}:OFFSet:RCVSource:CW[:STATe] <char>
:SENSe{1-16}:OFFSet:RCVSource:CW[:STATe]?
Description: Sets the receiver source CW mode on/off status for the last multiple source control band
being defined on the indicated channel. Outputs the receiver source CW mode on/off
status for the last multiple source control band being defined on the indicated channel.
Cmd Parameters: <char> 1 | 0 | ON | OFF
Query Parameters: <char> 1 | 0
Range: NA
Default Value: 0
Syntax Example: :SENS1:OFFS:RCVS:CW ON
:SENS1:OFFS:RCVS:CW?
:SENSe{1-16}:OFFSet:RCVSource[:FREQuency]:DIVisor <NRf>
:SENSe{1-16}:OFFSet:RCVSource[:FREQuency]:DIVisor?
Description: Sets the receiver source frequency divisor for the last multiple source control band being
defined on the indicated channel. Outputs the receiver source frequency divisor for the
last multiple source control band being defined on the indicated channel. The
command/query range is limited by the band equation which changes depending on the
CW on/off mode:
•If CW is off: Source = (Multiplier/Divisor) × (Frequency + Offset Frequency)
•If CW is on: Source = (Multiplier/Divisor) + Offset Frequency
Cmd Parameters: <NRf> The input parameter is a unitless number.
Query Parameters: <NR1> The output parameter is an integer.
Range: MPNI. Limited by the band equation.
Default Value: 1
Syntax Example: :SENS1:OFFS:RCVS:DIV 3.0E0
:SENS1:OFFS:RCVS:DIV?

5-108 :SENSe{1-16}:OFFSet and :OFFset{1-50} Subsystem SCPI Commands
5-630 PN: 10410-00322 Rev. U MS464xB Series VNA PM
:SENSe{1-16}:OFFSet:RCVSource[:FREQuency]:MULTiplier <NRf>
:SENSe{1-16}:OFFSet:RCVSource[:FREQuency]:MULTiplier?
Description: Sets the receiver source frequency multiplier for the last multiple source control band
being defined on the indicated channel. Outputs the receiver source frequency multiplier
for the last multiple source control band being defined on the indicated channel. The
command/query range is limited by the band equation which changes depending on the
CW on/off mode:
•If CW is off: Source = (Multiplier/Divisor) × (Frequency + Offset Frequency)
•If CW is on: Source = (Multiplier/Divisor) + Offset Frequency
Cmd Parameters: <NRf> The input parameter is a unitless number.
Query Parameters: <NR1> The output parameter is an integer.
Range: MPNI. Limited by the band equation.
Default Value: 1
Syntax Example: :SENS1:OFFS:RCVS:MULT 3.0E0
:SENS1:OFFS:RCVS:MULT?
:SENSe{1-16}:OFFSet:RCVSource[:FREQuency]:OFFSet <NRf>
:SENSe{1-16}:OFFSet:RCVSource[:FREQuency]:OFFSet?
Description: Sets the receiver source offset frequency for the last multiple source control band being
defined on the indicated channel. Outputs the receiver source offset frequency for the last
multiple source control band being defined on the indicated channel. The command/query
range is limited by the band equation which changes depending on the CW on/off mode:
•If CW is off: Source = (Multiplier/Divisor) × (Frequency + Offset Frequency)
•If CW is on: Source = (Multiplier/Divisor) + Offset Frequency
Cmd Parameters: <NRf> The input parameter is in Hertz.
Query Parameters: <NR3> The output parameter is in Hertz.
Range: MPND. Limited by the band equation.
Default Value: 0.00000000000E+000
Syntax Example: :SENS1:OFFS:RCVS:OFFS 1.0E9
:SENS1:OFFS:RCVS:OFFS?
:SENSe{1-16}:OFFSet:RECEiver:CW[:STATe] <char>
:SENSe{1-16}:OFFSet:RECEiver:CW[:STATe]?
Description: Sets the receiver CW mode on/off status for the last multiple source control band being
defined on the indicated channel. On the indicated channel, outputs the receiver CW
mode on/off status for the last multiple source control band being defined.
Cmd Parameters: <char> 1 | 0 | ON | OFF
Query Parameters: <char> 1 | 0
Range: NA
Default Value: 0
Syntax Example: :SENS1:OFFS:RECE:CW ON
:SENS1:OFFS:RECE:CW?

SCPI Commands 5-108 :SENSe{1-16}:OFFSet and :OFFset{1-50} Subsystem
MS464xB Series VNA PM PN: 10410-00322 Rev. U 5-631
:SENSe{1-16}:OFFSet:RECEiver[:FREQuency]:DIVisor <NRf>
:SENSe{1-16}:OFFSet:RECEiver[:FREQuency]:DIVisor?
Description: Sets the receiver frequency divisor for the last multiple source control band being defined
on the indicated channel. Outputs the receiver frequency divisor for the last multiple
source control band being defined on the indicated channel. The command/query range is
limited by the band equation which changes depending on the CW on/off mode:
•If CW is off: Source = (Multiplier/Divisor) × (Frequency + Offset Frequency)
•If CW is on: Source = (Multiplier/Divisor) + Offset Frequency
Cmd Parameters: <NRf> The input parameter is a unitless number.
Query Parameters: <NR1> The output parameter is an integer.
Range: MPNI. Limited by the band equation.
Default Value: 1
Syntax Example: :SENS1:OFFS:RECE:DIV 4
:SENS1:OFFS:RECE:DIV?
:SENSe{1-16}:OFFSet:RECEiver[:FREQuency]:MULTiplier <NRf?
:SENSe{1-16}:OFFSet:RECEiver[:FREQuency]:MULTiplier?
Description: Sets the receiver frequency multiplier for the last multiple source control band being
defined on the indicated channel. Outputs the receiver frequency multiplier for the last
multiple source control band being defined on the indicated channel. The command/query
range is limited by the band equation which changes depending on the CW on/off mode:
•If CW is off: Source = (Multiplier/Divisor) × (Frequency + Offset Frequency)
•If CW is on: Source = (Multiplier/Divisor) + Offset Frequency
Cmd Parameters: <NRf> The input parameter is a unitless number.
Query Parameters: <NR1> The output parameter is an integer.
Range: MPNI. Limited by the band equation.
Default Value: 1
Syntax Example: :SENS1:OFFS:RECE:MULT 2
:SENS1:OFFS:RECE:MULT?
:SENSe{1-16}:OFFSet:RECEiver[:FREQuency]:OFFSet <NRf>
:SENSe{1-16}:OFFSet:RECEiver[:FREQuency]:OFFSet?
Description: Sets the receiver offset frequency for the last multiple source control band being defined
on the indicated channel. Outputs the receiver offset frequency for the last multiple
source control band being defined on the indicated channel. The command/query range is
limited by the band equation which changes depending on the CW on/off mode:
•If CW is off: Source = (Multiplier/Divisor) × (Frequency + Offset Frequency)
•If CW is on: Source = (Multiplier/Divisor) + Offset Frequency
Cmd Parameters: <NRf> The input parameter is in Hertz.
Query Parameters: <NR3> The output parameter is in Hertz.
Range: MPND. Limited by the band equation.
Default Value: 0.00000000000E+000
Syntax Example: :SENS1:OFFS:RECE:OFFS 1.0E9
:SENS1:OFFS:RECE:OFFS?

5-108 :SENSe{1-16}:OFFSet and :OFFset{1-50} Subsystem SCPI Commands
5-632 PN: 10410-00322 Rev. U MS464xB Series VNA PM
:SENSe{1-16}:OFFSet:SPUR:AVOidance[:STATe] <char>
:SENSe{1-16}:OFFSet:SPUR:AVOidance[:STATe]?
Description: Sets internal source spur avoidance on/off state for the indicated channel. The query
returns the internal source spur avoidance on/off state for the indicated channel.
Cmd Parameters: <char> 1 | 0 | ON | OFF
Query Parameters: <char> 1 | 0
Range: NA
Default Value: 1
Syntax Example: :SENS1:OFFS:SPUR:AVO ON
:SENS1:OFFS:SPUR:AVO?
:SENSe{1-16}:OFFSet:STARt <NRf>
:SENSe{1-16}:OFFSet:STARt?
Description: Sets the start frequency of the last multiple source control band being defined on the
indicated channel. Outputs the start frequency of the last multiple source control band
being defined on the indicated channel. The Minimum Instrument Frequency (Fmin)
depends on the instrument installed options. The Maximum Instrument Frequency
(Fmax) depends on the instrument model. See “Minimum/Maximum Instrument
Frequency and Related Parameters” on page 1-22 for frequency limits for combinations of
instrument model and available options. The Minimum Frequency Step Size is equal to
1Hz.
Cmd Parameters: <NRf> The input parameter is in Hertz.
Query Parameters: <NR3> The output parameter is in Hertz.
Range: Minimum Instrument Frequency to (Maximum Instrument Frequency minus Minimum
Frequency Step Size)
Default Value: 7.00000000000E+004
Syntax Example: :SENS1:OFFS:STAR 7.0E4
:SENS1:OFFS:STAR?

SCPI Commands 5-108 :SENSe{1-16}:OFFSet and :OFFset{1-50} Subsystem
MS464xB Series VNA PM PN: 10410-00322 Rev. U 5-633
:SENSe{1-16}:OFFSet:STOP <NRf>
:SENSe{1-16}:OFFSet:STOP?
Description: Sets the stop frequency of the last multiple source control band being defined on the
indicated channel. Outputs the stop frequency of the last multiple source control band
being defined on the indicated channel. The Minimum Instrument Frequency (Fmin)
depends on the instrument installed options. The Maximum Instrument Frequency
(Fmax) depends on the instrument model. See “Minimum/Maximum Instrument
Frequency and Related Parameters” on page 1-22 for frequency limits for combinations of
instrument model and available options. The Minimum Frequency Step Size is equal to
1Hz.
Cmd Parameters: <NRf> The input parameter is in Hertz.
Query Parameters: <NR3> The output parameter is in Hertz.
Range: (Minimum Instrument Frequency + Minimum Frequency Step Size) to Maximum
Instrument Frequency
Default Value: 7.00000000000E+010
Syntax Example: :SENS1:OFFS:STOP 2.0E9
:SENS1:OFFS:STOP 2000000000
:SENS1:OFFS:STOP?
:SENSe{1-16}:OFFSet[:STATe] <char>
:SENSe{1-16}:OFFSet[:STATe]?
Description: Sets the state of the multiple source mode of the indicated channel to On, Off, or Define.
Outputs the state of the multiple source mode of the indicated channel. Refer to the
“General Procedure” on page 5-615 when defining additional bands.
Cmd Parameters: <char> ON | OFF | DEF
Query Parameters: <char> ON | OFF | DEF
Range: NA
Default Value: OFF
Syntax Example: :SENS1:OFFS ON
:SENS1:OFFS?
:SENSe{1-16}:OFFSet{1-50}:BBModule:DELay:TIMe <NRf>
:SENSe{1-16}:OFFSet{1-50}:BBModule:DELay:TIMe?
Description: Sets the BBModule band start delay for the indicated multiple source band on the
indicated channel. Outputs the BBModule band start delay for the indicated multiple
source band on the indicated channel.
Cmd Parameters: <NRf>
Query Parameters: <NR3>
Range: 0 to 10 seconds
Default Value: 0.000000E+000
Syntax Example: :SENS1:OFFS1:BBM:DEL:TIM <NRf>
:SENS1:OFFS1:BBM:DEL:TIM?

5-108 :SENSe{1-16}:OFFSet and :OFFset{1-50} Subsystem SCPI Commands
5-634 PN: 10410-00322 Rev. U MS464xB Series VNA PM
:SENSe{1-16}:OFFSet{1-50}:BBModule:DELay[:STATe] <char>
:SENSe{1-16}:OFFSet{1-50}:BBModule:DELay[:STATe]?
Description: Enables/Disables the BBModule band start delay for the indicated multiple source band
on the indicated channel. Outputs the Enable/Disable status of the BBModule band start
delay for the indicated multiple source band on the indicated channel.
Cmd Parameters: <char> 1 | 0 | ON | OFF
Query Parameters: <char> 1 | 0
Range: NA
Default Value: NA
Syntax Example: :SENS1:OFFS1:BBM:DEL ON
:SENS1:OFFS1:BBM:DEL?
:SENSe{1-16}:OFFSet{1-50}:BBModule:LEVeling:TYPe <char>
:SENSe{1-16}:OFFSet{1-50}:BBModule:LEVeling:TYPe?
Description: The command sets the external BBModule leveling type for the specified band on the
indicated channel where:
•IFLEVeling = For Modular BB, IF leveling provides the advantages of RF leveling
described below plus the benefit of greater power control range and a lower
minimum leveled power (at least 20 dB lower typically). As one approaches a
100 MHz difference between source and receiver frequencies, the power control
range will start to decrease as will power control accuracy. The use of IF leveling is
not recommended for source-receiver frequency differences greater than 100 MHz.
•RFLEVeling = For Modular BB, RF leveling provides a leveled RF output power
with improved source match, protection against over powering the DUT, and
insuring that the DUT is operating in its designated power range.
The query returns the BBModule leveling setting for the current multiple source band on
the indicated channel.
Cmd Parameters: <char> IFLEVeling | RFLEVeling
Query Parameters: <char> IFLEV | RFLEV
Range: NA
Default Value: RFLEV
Syntax Example: :SENS1:OFFS1:BBM:LEV:TYP IFLEV
:SENS1:OFFS1:BBM:LEV:TYP?
:SENSe{1-16}:OFFSet{1-50}:BBModule:RCVR[:STATe] <char>
:SENSe{1-16}:OFFSet{1-50}:BBModule:RCVR[:STATe]?
Description: Enables/Disables the BBModule band receiver for the indicated multiple source band on
the indicated channel. Outputs the Enable/Disable status of the BBModule receiver for
the indicated multiple source band on the indicated channel.
Cmd Parameters: <char> 1 | 0 | ON | OFF
Query Parameters: <char> 1 | 0
Range: NA
Default Value: 1
Syntax Example: :SENS1:OFFS1:BBM:RCVR ON
:SENS1:OFFS1:BBM:RCVR?

SCPI Commands 5-108 :SENSe{1-16}:OFFSet and :OFFset{1-50} Subsystem
MS464xB Series VNA PM PN: 10410-00322 Rev. U 5-635
:SENSe{1-16}:OFFSet{1-50}:BBModule:SRC[:STATe] <char>
:SENSe{1-16}:OFFSet{1-50}:BBModule:SRC[:STATe]?
Description: The command enables or disables the BBModule band source for the indicated multiple
source band on the indicated channel. The query outputs the Enable/Disable status of the
BBModule source for the indicated multiple source band on the indicated channel.
Cmd Parameters: <char> 1 | 0 | ON | OFF
Query Parameters: <char> 1 | 0
Range: NA
Default Value: 1
Syntax Example: :SENS1:OFFS1:BBM:SRC ON
:SENS1:OFFS1:BBM:SRC?
:SENSe{1-16}:OFFSet{1-50}:EXTernal{1-4}:CW[:STATe] <char>
:SENSe{1-16}:OFFSet{1-50}:EXTernal{1-4}:CW[:STATe]?
Description: For external sources 1 to 4, sets the CW mode on/off status for the indicated multiple
source band and channel. For external sources 1 to 4, outputs the CW mode on/off status
for the indicated multiple source band and channel.
Cmd Parameters: <char> 1 | 0 | ON | OFF
Query Parameters: <char> 1 | 0
Range: NA
Default Value: 0
Syntax Example: :SENS1:OFFS1:EXT1:CW ON
:SENS1:OFFS1:EXT1:CW?
:SENSe{1-16}:OFFSet{1-50}:EXTernal{1-4}[:FREQuency]:DIVisor <NRf>
:SENSe{1-16}:OFFSet{1-50}:EXTernal{1-4}[:FREQuency]:DIVisor?
Description: For external sources 1 to 4, sets the frequency divisor for the indicated multiple source
band and channel. For external source 1 to 4, outputs the frequency divisor for the
indicated multiple source band and channel. The command/query range is limited by the
band equation which changes depending on the CW on/off mode:
•If CW is off: Source = (Multiplier/Divisor) × (Frequency + Offset Frequency)
•If CW is on: Source = (Multiplier/Divisor) + Offset Frequency
Cmd Parameters: <NRf> The input parameter is a unitless number.
Query Parameters: <NR1> The output parameter is an integer.
Range: Depends on multiple source equation.
Default Value: 1
Syntax Example: :SENS1:OFFS1:EXT1:DIV 2
:SENS1:OFFS1:EXT1:DIV?

5-108 :SENSe{1-16}:OFFSet and :OFFset{1-50} Subsystem SCPI Commands
5-636 PN: 10410-00322 Rev. U MS464xB Series VNA PM
:SENSe{1-16}:OFFSet{1-50}:EXTernal{1-4}[:FREQuency]:MULTiplier <NRf>
:SENSe{1-16}:OFFSet{1-50}:EXTernal{1-4}[:FREQuency]:MULTiplier?
Description: For external source 1 to 4, sets the frequency multiplier for the indicated multiple source
band and channel. For external sources 1 to 4, outputs the frequency multiplier for the
indicated multiple source band and channel. The command/query range is limited by the
band equation which changes depending on the CW on/off mode:
•If CW is off: Source = (Multiplier/Divisor) × (Frequency + Offset Frequency)
•If CW is on: Source = (Multiplier/Divisor) + Offset Frequency
Cmd Parameters: <NRf> The input parameter is a unitless number.
Query Parameters: <NR1> The output parameter is an integer.
Range: MPNI. Limited by the band equation.
Default Value: 1
Syntax Example: :SENS1:OFFS1:EXT1:MULT 4
:SENS1:OFFS1:EXT1:MULT?
:SENSe{1-16}:OFFSet{1-50}:EXTernal{1-4}[:FREQuency]:OFFSet <NRf>
:SENSe{1-16}:OFFSet{1-50}:EXTernal{1-4}[:FREQuency]:OFFSet?
Description: Sets the offset frequency for the indicated external source for the indicated multiple
source band and channel. The multiple source equations depend on whether the
instrument is in Broadband or Millimeter-Wave Mode.
•If the VNA is in Broadband Mode, the Start, Stop, and Broadband Break
Frequencies in GHz set the frequency range.
•If the VNA is in Millimeter-Wave Mode, only the Start and Stop Frequency in GHz
are required.
The resultant equations for LO and RF are:
•LO External Source 1 = (Multiplier / Divisor) × (F – 12.35 MHz)
•RF External Source 2 = (Multiplier / Divisor) × F
Outputs one of the four available external source’s offset frequency for the indicated
multiple source band and channel.
Cmd Parameters: <NRf> The input parameter is in Hertz.
Query Parameters: <NR3> The output parameter is in Hertz.
Range: Depends on multiple source equation.
Default Value: 0.00000000000E+000
Syntax Example: :SENS1:OFFS1:EXT1:OFFS 1.002
:SENS1:OFFS1:EXT1:OFFS?

SCPI Commands 5-108 :SENSe{1-16}:OFFSet and :OFFset{1-50} Subsystem
MS464xB Series VNA PM PN: 10410-00322 Rev. U 5-637
:SENSe{1-16}:OFFSet{1-50}:EXTModule[:STATe] <char>
:SENSe{1-16}:OFFSet{1-50}:EXTModule[:STATe]?
Description: Sets the on/off status of external module control in the given multiple source band on the
indicated channel. Outputs the on/off status of external module control of the given
multiple source band on the indicated channel.
Cmd Parameters: <char> 1 | 0 | ON | OFF
Query Parameters: <char> 1 | 0
Range: NA
Default Value: 0
Syntax Example: :SENS1:OFFS1:EXTM ON
:SENS1:OFFS1:EXTM?
:SENSe{1-16}:OFFSet{1-50}:INTernal{1-2}:CW[:STATe] <char>
:SENSe{1-16}:OFFSet{1-50}:INTernal{1-2}:CW[:STATe]?
Description: Sets the Internal Source 1 or Internal Source 2 CW mode on/off status for the indicated
multiple source band and channel. Outputs the Internal Source 1 or Internal Source 2
CW mode on/off status for the indicated multiple source band and channel.
Cmd Parameters: <char> 1 | 0 | ON | OFF
Query Parameters: <char> 1 | 0
Range: NA
Default Value: 0
Syntax Example: :SENS1:OFFS1:INT1:CW ON
:SENS1:OFFS1:INT1:CW?
:SENSe{1-16}:OFFSet{1-50}:INTernal{1-2}[:FREQuency]:DIVisor <NRf>
:SENSe{1-16}:OFFSet{1-50}:INTernal{1-2}[:FREQuency]:DIVisor?
Description: Sets the Internal source 1 frequency divisor for the indicated multiple source band and
channel. The multiple source equations depend on whether the instrument is in
Broadband or Millimeter-Wave Mode.
•If the VNA is in Broadband Mode, the Start, Stop, and Broadband Break
Frequencies in GHz set the frequency range.
•If the VNA is in Millimeter-Wave Mode, only the Start and Stop Frequency in GHz
are required.
The resultant equations for LO and RF are:
•LO External Source 1 = (Multiplier / Divisor) × (F – 12.35 MHz)
•RF External Source 2 = (Multiplier / Divisor) × F
Outputs the Internal source 1 frequency divisor for the indicated multiple source band
and channel.
Cmd Parameters: <NRf> The input parameter is a unitless number.
Query Parameters: <NR1> The output parameter is an integer.
Range: Depends on the multiple source equation.
Default Value: 1
Syntax Example: :SENS1:OFFS1:INT1:DIV 2
:SENS1:OFFS1:INT1:DIV?

5-108 :SENSe{1-16}:OFFSet and :OFFset{1-50} Subsystem SCPI Commands
5-638 PN: 10410-00322 Rev. U MS464xB Series VNA PM
:SENSe{1-16}:OFFSet{1-50}:INTernal{1-2}[:FREQuency]:MULTiplier <NRf>
:SENSe{1-16}:OFFSet{1-50}:INTernal{1-2}[:FREQuency]:MULTiplier?
Description: Sets the Internal source 1 frequency multiplier for the indicated multiple source band
and channel. Outputs the Internal source 1 frequency multiplier for the indicated
multiple source band and channel. The command/query range is limited by the band
equation which changes depending on the CW on/off mode:
•If CW is off: Source = (Multiplier/Divisor) × (Frequency + Offset Frequency)
•If CW is on: Source = (Multiplier/Divisor) + Offset Frequency
Cmd Parameters: <NRf> The input parameter is a unitless number.
Query Parameters: <NR1> The output parameter is an integer.
Range: MPNI. Limited by the band equation.
Default Value: 1
Syntax Example: :SENS1:OFFS1:INT1:MULT 4
:SENS1:OFFS1:INT1:MULT?
:SENSe{1-16}:OFFSet{1-50}:INTernal{1-2}[:FREQuency]:OFFSet <NRf>
:SENSe{1-16}:OFFSet{1-50}:INTernal{1-2}[:FREQuency]:OFFSet?
Description: Sets the Internal source 1 offset frequency for the indicated multiple source band and
channel. The multiple source equations depend on whether the instrument is in
Broadband or Millimeter-Wave Mode.
•If the VNA is in Broadband Mode, the Start, Stop, and Broadband Break
Frequencies in GHz set the frequency range.
•If the VNA is in Millimeter-Wave Mode, only the Start and Stop Frequency in GHz
are required.
The resultant equations for LO and RF are:
•LO External Source 1 = (Multiplier / Divisor) × (F – 12.35 MHz)
•RF External Source 2 = (Multiplier / Divisor) × F
Outputs the Internal source 1 offset frequency for the indicated multiple source band and
channel.
Cmd Parameters: <NRf> The input parameter is in Hertz.
Query Parameters: <NR3> The output parameter is in Hertz.
Range: Depends on the multiple source equation.
Default Value: 0.00000000000E+000
Syntax Example: :SENS1:OFFS1:INT1:OFFS 1.0
:SENS1:OFFS1:INT1:OFFS?

SCPI Commands 5-108 :SENSe{1-16}:OFFSet and :OFFset{1-50} Subsystem
MS464xB Series VNA PM PN: 10410-00322 Rev. U 5-639
:SENSe{1-16}:OFFSet{1-50}:MMModule:COMMon:MODe[:STATe] <char>
:SENSe{1-16}:OFFSet{1-50}:MMModule:COMMon:MODe[:STATe]?
Description: The command enables/disables the MMModule common offset mode for the indicated
multiple source band on the indicated channel. The query outputs the enable/disable
status of the MMModule common offset mode for the indicated multiple source band on
the indicated channel.
Cmd Parameters: <char> 1 | 0 | ON | OFF
Query Parameters: NA
Query Output: <char> 1 | 0
Range: NA
Default Value: 0
Syntax Example: :SENS1:OFFS1:MMM:COMM:MOD ON
:SENS1:OFFS1:MMM:COMM:MOD?
:SENSe{1-16}:OFFSet{1-50}:MMModule:DELay:TIMe <NRf>
:SENSe{1-16}:OFFSet{1-50}:MMModule:DELay:TIMe?
Description: The command sets the MMModule band start delay for the indicated multiple source
band on the indicated channel. The query outputs the MMModule band start delay for
the indicated multiple source band on the indicated channel
Cmd Parameters: <NRf>
Query Parameters: NA
Query Output: <NR3>
Range: 0 to 10 seconds
Default Value: 0.000000E+000
Syntax Example: :SENS1:OFFS1:MMM:DEL:TIM <NRf>
:SENS1:OFFS1:MMM:DEL:TIM?
:SENSe{1-16}:OFFSet{1-50}:MMModule:DELay[:STATe] <char>
:SENSe{1-16}:OFFSet{1-50}:MMModule:DELay[:STATe]?
Description: The command enables/disables the MMModule band start delay for the indicated
multiple source band on the indicated channel. The query outputs the enable/disable
status of the MMModule band start delay for the indicated multiple source band on the
indicated channel.
Cmd Parameters: <char> 1 | 0 | ON | OFF
Query Parameters: NA
Query Output: <char> 1 | 0
Range: NA
Default Value: 0
Syntax Example: :SENS1:OFFS1:MMM:DEL ON
:SENS1:OFFS1:MMM:DEL?

5-108 :SENSe{1-16}:OFFSet and :OFFset{1-50} Subsystem SCPI Commands
5-640 PN: 10410-00322 Rev. U MS464xB Series VNA PM
:SENSe{1-16}:OFFSet{1-50}:MMModule:LEVeling:TYPe <char>
:SENSe{1-16}:OFFSet{1-50}:MMModule:LEVeling:TYPe?
Description: The command sets the external MMModule leveling type for the indicated multiple
source band on the indicated channel. The query outputs the external MMModule
leveling type for the indicated multiple source band on the indicated channel.
•IFLEVeling = For Modular BB, IF leveling provides the advantages of RF leveling
described below plus the benefit of greater power control range and a lower
minimum leveled power (at least 20 dB lower typically). As one approaches a
100 MHz difference between source and receiver frequencies, the power control
range will start to decrease as will power control accuracy. The use of IF leveling is
not recommended for source-receiver frequency differences greater than 100 MHz.
•RFLEVeling = For Modular BB, RF leveling provides a leveled RF output power
with improved source match, protection against over powering the DUT, and
insuring that the DUT is operating in its designated power range.
Cmd Parameters: <char> IFLEVeling | RFLEVeling
Query Parameters: NA
Query Output: <char> IFLEV | RFLEV
Range: NA
Default Value: RFLEV
Syntax Example: :SENS1:OFFS1:MMM:LEV:TYP IFLEV
:SENS1:OFFS1:MMM:LEV:TYP?
:SENSe{1-16}:OFFSet{1-50}:MMModule:RCVR[:STATe] <char>
:SENSe{1-16}:OFFSet{1-50}:MMModule:RCVR[:STATe]?
Description: The command enables/disables the MMModule receiver for the indicated multiple source
band on the indicated channel. The query outputs the enable/disable status of the
MMModule receiver for the indicated multiple source band on the indicated channel
Cmd Parameters: <char> 1 | 0 | ON | OFF
Query Parameters: NA
Query Output: <char> 1 | 0
Range: NA
Default Value: 1
Syntax Example: :SENS1:OFFS1:MMM:RCVR ON
:SENS1:OFFS1:MMM:RCVR?

SCPI Commands 5-108 :SENSe{1-16}:OFFSet and :OFFset{1-50} Subsystem
MS464xB Series VNA PM PN: 10410-00322 Rev. U 5-641
:SENSe{1-16}:OFFSet{1-50}:MMModule:SRC[:STATe] <char>
:SENSe{1-16}:OFFSet{1-50}:MMModule:SRC[:STATe]?
Description: The command enables/disables the MMModule source for the indicated multiple source
band on the indicated channel. The query outputs the enable/disable status of the
MMModule source for the indicated multiple source band on the indicated channel
Cmd Parameters: <char> 1 | 0 | ON | OFF
Query Parameters: NA
Query Output: <char> 1 | 0
Range: NA
Default Value: NA
Syntax Example: :SENS1:OFFS1:MMM:SRC ON
:SENS1:OFFS1:MMM:SRC?
:SENSe{1-16}:OFFSet{1-50}:MMModule:VCO[:FREQuency]:OVERrange <NRf>
:SENSe{1-16}:OFFSet{1-50}:MMModule:VCO[:FREQuency]:OVERrange?
Description: The command sets the MMModule VCO frequency overrange for the indicated multiple
source band on the indicated channel. The query outputs the MMModule VCO frequency
overrange for the indicated multiple source band on the indicated channel
Cmd Parameters: <NRf> The input parameter is in Hertz.
Query Parameters: NA
Query Output: <NR3> The output parameter is in Hertz.
Range: NA
Default Value: NA
Syntax Example: :SENS1:OFFS1:MMM:VCO:OVER <NRf>
:SENS1:OFFS1:MMM:VCO:OVER?
:SENSe{1-16}:OFFSet{1-50}:MMModule:COMMon:MODe[:STATe] <char>
:SENSe{1-16}:OFFSet{1-50}:MMModule:COMMon:MODe[:STATe]?
Description: The command enables/disables the MMModule common offset mode for the indicated
multiple source band on the indicated channel. The query outputs the enable/disable
status of the MMModule common offset mode for the indicated multiple source band on
the indicated channel.
Cmd Parameters: <char> 1 | 0 | ON | OFF
Query Parameters: NA
Query Output: <char> 1 | 0
Range: NA
Default Value: 0
Syntax Example: :SENS1:OFFS1:MMM:COMM:MOD 1
:SENS1:OFFS1:MMM:COMM:MOD?

5-108 :SENSe{1-16}:OFFSet and :OFFset{1-50} Subsystem SCPI Commands
5-642 PN: 10410-00322 Rev. U MS464xB Series VNA PM
:SENSe{1-16}:OFFSet{1-50}:MMModule:DELay:TIMe
:SENSe{1-16}:OFFSet{1-50}:MMModule:DELay:TIMe?
Description: The command sets the MMModule band start delay for the indicated multiple source
band on the indicated channel. The query outputs the MMModule band start delay for
the indicated multiple source band on the indicated channel.
Cmd Parameters: <NRf>
Query Parameters: NA
Query Output: <NR3>
Range: NA
Default Value: NA
Syntax Example: :SENS1:OFFS1:MMM:DEL:TIM <NRf>
:SENS1:OFFS1:MMM:DEL:TIM?
:SENSe{1-16}:OFFSet{1-50}:MMModule:DELay[:STATe]
:SENSe{1-16}:OFFSet{1-50}:MMModule:DELay[:STATe]?
Description: The command enables/disables the MMModule band start delay for the indicated
multiple source band on the indicated channel. The query outputs the enable/disable
status of the MMModule band start delay for the indicated multiple source band on the
indicated channel.
Cmd Parameters: <char> 1 | 0 | ON | OFF
Query Parameters: NA
Query Output: <char> 1 | 0
Range: NA
Default Value: NA
Syntax Example: :SENS1:OFFS1:MMM:DEL 1
:SENS1:OFFS1:MMM:DEL?

SCPI Commands 5-108 :SENSe{1-16}:OFFSet and :OFFset{1-50} Subsystem
MS464xB Series VNA PM PN: 10410-00322 Rev. U 5-643
:SENSe{1-16}:OFFSet{1-50}:MMModule:LEVeling:TYPe
:SENSe{1-16}:OFFSet{1-50}:MMModule:LEVeling:TYPe?
Description: The command sets the external MMModule leveling type for the indicated multiple
source band on the indicated channel. The query outputs the external MMModule
leveling type for the indicated multiple source band on the indicated channel.
•IFLEVeling = For Modular BB, IF leveling provides the advantages of RF leveling
described below plus the benefit of greater power control range and a lower
minimum leveled power (at least 20 dB lower typically). As one approaches a
100 MHz difference between source and receiver frequencies, the power control
range will start to decrease as will power control accuracy. The use of IF leveling is
not recommended for source-receiver frequency differences greater than 100 MHz.
•RFLEVeling = For Modular BB, RF leveling provides a leveled RF output power
with improved source match, protection against over powering the DUT, and
insuring that the DUT is operating in its designated power range.
Cmd Parameters: <char> IFLEVeling | RFLEVeling
Query Parameters: NA
Query Output: <char> IFLEV | RFLEV
Range: NA
Default Value: NA
Syntax Example: :SENS1:OFFS1:MMM:LEV:TYP IFLEV
:SENS1:OFFS1:MMM:LEV:TYP?
:SENSe{1-16}:OFFSet{1-50}:MMModule:RCVR[:STATe]
:SENSe{1-16}:OFFSet{1-50}:MMModule:RCVR[:STATe]?
Description: The command enables/disables the MMModule receiver for the indicated multiple source
band on the indicated channel. The query outputs the enable/disable status of the
MMModule receiver for the indicated multiple source band on the indicated channel.
Cmd Parameters: <char> 1 | 0 | ON | OFF
Query Parameters: NA
Query Output: <char> 1 | 0
Range: NA
Default Value: NA
Syntax Example: :SENS1:OFFS1:MMM:RCVR 1
:SENS1:OFFS1:MMM:RCVR?

5-108 :SENSe{1-16}:OFFSet and :OFFset{1-50} Subsystem SCPI Commands
5-644 PN: 10410-00322 Rev. U MS464xB Series VNA PM
:SENSe{1-16}:OFFSet{1-50}:MMModule:SRC[:STATe]
:SENSe{1-16}:OFFSet{1-50}:MMModule:SRC[:STATe]?
Description: The command enables/disables the MMModule source for the indicated multiple source
band on the indicated channel. The query outputs the Enable/Disable status of the
MMModule source for the indicated multiple source band on the indicated channel
Cmd Parameters: <char> 1 | 0 | ON | OFF
Query Parameters: NA
Query Output: <char> 1 | 0
Range: NA
Default Value: NA
Syntax Example: :SENS1:OFFS1:MMM:SRC 1
:SENS1:OFFS1:MMM:SRC?
:SENSe{1-16}:OFFSet{1-50}:MMModule:VCO[:FREQuency]:OVERrange
:SENSe{1-16}:OFFSet{1-50}:MMModule:VCO[:FREQuency]:OVERrange?
Description: The command sets the MMModule VCO frequency overrange for the indicated multiple
source band on the indicated channel. The query outputs the MMModule VCO frequency
overrange for the indicated multiple source band on the indicated channel
Cmd Parameters: <NRf>: The input parameter is in Hertz.
Query Parameters: NA
Query Output: <NR3>: The output parameter is in Hertz.
Range: NA
Default Value: NA
Syntax Example: :SENS1:OFFS1:MMM:VCO:OVER <NRf>
:SENS1:OFFS1:MMM:VCO:OVER?
:SENSe{1-16}:OFFSet{1-50}:RCVSource:CW[:STATe] <char>
:SENSe{1-16}:OFFSet{1-50}:RCVSource:CW[:STATe]?
Description: Sets the receiver source CW mode on/off status for the indicated multiple source band
and channel. Outputs the receiver source CW mode on/off status for the indicated
multiple source band and channel.
Cmd Parameters: <char> 1 | 0 | ON | OFF
Query Parameters: <char> 1 | 0
Range: NA
Default Value: 0
Syntax Example: :SENS1:OFFS1:RCVS:CW ON
:SENS1:OFFS1:RCVS:CW?

SCPI Commands 5-108 :SENSe{1-16}:OFFSet and :OFFset{1-50} Subsystem
MS464xB Series VNA PM PN: 10410-00322 Rev. U 5-645
:SENSe{1-16}:OFFSet{1-50}:RCVSource[:FREQuency]:DIVisor <NRf>
:SENSe{1-16}:OFFSet{1-50}:RCVSource[:FREQuency]:DIVisor?
Description: Sets the receiver source frequency divisor for the indicated multiple source band and
channel. The multiple source equations depend on whether the instrument is in
Broadband or Millimeter-Wave Mode.
•If the VNA is in Broadband Mode, the Start, Stop, and Broadband Break
Frequencies in GHz set the frequency range.
•If the VNA is in Millimeter-Wave Mode, only the Start and Stop Frequency in GHz
are required.
The resultant equations for LO and RF are:
•LO External Source 1 = (Multiplier / Divisor) × (F – 12.35 MHz)
•RF External Source 2 = (Multiplier / Divisor) × F
Outputs the receiver source frequency divisor for the indicated multiple source band and
channel.
Cmd Parameters: <NRf> The input parameter is a unitless number.
Query Parameters: <NR1> The output parameter is an integer.
Range: Depends on the multiple source equation.
Default Value: 1
Syntax Example: :SENS1:OFFS1:RCVS:DIV 2
:SENS1:OFFS1:RCVS:DIV?
:SENSe{1-16}:OFFSet{1-50}:RCVSource[:FREQuency]:MULTiplier <NRf>
:SENSe{1-16}:OFFSet{1-50}:RCVSource[:FREQuency]:MULTiplier?
Description: Sets the receiver source frequency multiplier for the indicated multiple source band and
channel. Outputs the receiver source frequency multiplier for the indicated multiple
source band and channel. The command/query range is limited by the band equation
which changes depending on the CW on/off mode:
•If CW is off: Source = (Multiplier/Divisor) × (Frequency + Offset Frequency)
•If CW is on: Source = (Multiplier/Divisor) + Offset Frequency
Cmd Parameters: <NRf> The input parameter is a unitless number.
Query Parameters: <NR1> The output parameter is an integer.
Range: MPNI. Limited by the band equation.
Default Value: 1
Syntax Example: :SENS1:OFFS1:RCVS:MULT 4
:SENS1:OFFS1:RCVS:MULT?

5-108 :SENSe{1-16}:OFFSet and :OFFset{1-50} Subsystem SCPI Commands
5-646 PN: 10410-00322 Rev. U MS464xB Series VNA PM
:SENSe{1-16}:OFFSet{1-50}:RCVSource[:FREQuency]:OFFSet <NRf>
:SENSe{1-16}:OFFSet{1-50}:RCVSource[:FREQuency]:OFFSet?
Description: Sets the receiver source offset frequency for the indicated multiple source band and
channel. The multiple source equations depend on whether the instrument is in
Broadband or Millimeter-Wave Mode.
•If the VNA is in Broadband Mode, the Start, Stop, and Broadband Break
Frequencies in GHz set the frequency range.
•If the VNA is in Millimeter-Wave Mode, only the Start and Stop Frequency in GHz
are required.
The resultant equations for LO and RF are:
•LO External Source 1 = (Multiplier / Divisor) × (F – 12.35 MHz)
•RF External Source 2 = (Multiplier / Divisor) × F
Outputs the receiver source offset frequency for the indicated multiple source band and
channel.
Cmd Parameters: <NRf> The input parameter is in Hertz.
Query Parameters: <NR3> The output parameter is in Hertz.
Range: Depends on the multiple source equation.
Default Value: 0.00000000000E+000
Syntax Example: :SENS1:OFFS1:RCVS:OFFS 1.0E9
:SENS1:OFFS1:RCVS:OFFS?
:SENSe{1-16}:OFFSet{1-50}:RECEiver:CW[:STATe] <char>
:SENSe{1-16}:OFFSet{1-50}:RECEiver:CW[:STATe]?
Description: Sets the receiver CW mode on/off status for the indicated multiple source band and
channel. Outputs the receiver CW mode on/off status for the indicated multiple source
band and channel.
Cmd Parameters: <char> 1 | 0 | ON | OFF
Query Parameters: <char> 1 | 0
Range: NA
Default Value: 0
Syntax Example: :SENS1:OFFS1:RECE:CW ON
:SENS1:OFFS1:RECE:CW?

SCPI Commands 5-108 :SENSe{1-16}:OFFSet and :OFFset{1-50} Subsystem
MS464xB Series VNA PM PN: 10410-00322 Rev. U 5-647
:SENSe{1-16}:OFFSet{1-50}:RECEiver[:FREQuency]:DIVisor <NRf>
:SENSe{1-16}:OFFSet{1-50}:RECEiver[:FREQuency]:DIVisor?
Description: Sets the receiver frequency divisor for the indicated multiple source band and channel.
Outputs the receiver frequency divisor for the indicated multiple source band and
channel. The multiple source equations depend on whether the instrument is in
Broadband or Millimeter-Wave Mode.
•If the VNA is in Broadband Mode, the Start, Stop, and Broadband Break
Frequencies in GHz set the frequency range.
•If the VNA is in Millimeter-Wave Mode, only the Start and Stop Frequency in GHz
are required.
The resultant equations for LO and RF are:
•LO External Source 1 = (Multiplier / Divisor) × (F – 12.35 MHz)
•RF External Source 2 = (Multiplier / Divisor) × F
Cmd Parameters: <NRf> The input parameter is a unitless number.
Query Parameters: <NR1> The output parameter is an integer.
Range: Depends on the multiple source equation.
Default Value: 1
Syntax Example: :SENS1:OFFS1:RECE:DIV 2
:SENS1:OFFS1:RECE:DIV?
:SENSe{1-16}:OFFSet{1-50}:RECEiver[:FREQuency]:MULTiplier <NRf>
:SENSe{1-16}:OFFSet{1-50}:RECEiver[:FREQuency]:MULTiplier?
Description: Sets the receiver frequency multiplier for the indicated multiple source band and
channel. Outputs the receiver frequency multiplier for the indicated multiple source band
and channel. The command/query range is limited by the band equation which changes
depending on the CW on/off mode:
•If CW is off: Source = (Multiplier/Divisor) × (Frequency + Offset Frequency)
•If CW is on: Source = (Multiplier/Divisor) + Offset Frequency
Cmd Parameters: <NRf> The input parameter is a unitless number.
Query Parameters: <NR1> The output parameter is an integer.
Range: MPNI. Limited by the band equation.
Default Value: 1
Syntax Example: :SENS1:OFFS1:RECE:MULT 4
:SENS1:OFFS1:RECE:MULT?

5-108 :SENSe{1-16}:OFFSet and :OFFset{1-50} Subsystem SCPI Commands
5-648 PN: 10410-00322 Rev. U MS464xB Series VNA PM
:SENSe{1-16}:OFFSet{1-50}:RECEiver[:FREQuency]:OFFSet <NRf>
:SENSe{1-16}:OFFSet{1-50}:RECEiver[:FREQuency]:OFFSet?
Description: Sets the receiver offset frequency for the indicated multiple source band and channel.
Outputs the receiver offset frequency for the indicated multiple source band and channel.
The multiple source equations depend on whether the instrument is in Broadband or
Millimeter-Wave Mode.
•If the VNA is in Broadband Mode, the Start, Stop, and Broadband Break
Frequencies in GHz set the frequency range.
•If the VNA is in Millimeter-Wave Mode, only the Start and Stop Frequency in GHz
are required.
The resultant equations for LO and RF are:
•LO External Source 1 = (Multiplier / Divisor) × (F – 12.35 MHz)
•RF External Source 2 = (Multiplier / Divisor) × F
Cmd Parameters: <NRf> The input parameter is in Hertz.
Query Parameters: <NR3> The output parameter is in Hertz.
Range: Depends on the multiple source equation.
Default Value: 0.00000000000E+000
Syntax Example: :SENS1:OFFS1:RECE:OFFS 1.0E-4
:SENS1:OFFS1:RECE:OFFS?
:SENSe{1-16}:OFFSet{1-50}:STARt <NRf>
:SENSe{1-16}:OFFSet{1-50}:STARt?
Description: Sets the start frequency of the indicated multiple source band and channel. Outputs the
start frequency of the indicated multiple source band and channel. The Minimum
Instrument Frequency (Fmin) depends on the instrument installed options. The
Maximum Instrument Frequency (Fmax) depends on the instrument model. See
“Minimum/Maximum Instrument Frequency and Related Parameters” on page 1-22 for
frequency limits for combinations of instrument model and available options. The
Minimum Frequency Step Size is equal to 1 Hz.
Cmd Parameters: <NRf> The input parameter is in Hertz.
Query Parameters: <NR3> The output parameter is in Hertz.
Range: Minimum Instrument Frequency to (Maximum Instrument Frequency minus Minimum
Frequency Step Size)
Default Value: 7.00000000000E+004
Syntax Example: :SENS1:OFFS1:STAR 2.0E9
:SENS1:OFFS1:STAR?

SCPI Commands 5-108 :SENSe{1-16}:OFFSet and :OFFset{1-50} Subsystem
MS464xB Series VNA PM PN: 10410-00322 Rev. U 5-649
:SENSe{1-16}:OFFSet{1-50}:STOP <NRf>
:SENSe{1-16}:OFFSet{1-50}:STOP?
Description: Sets the stop frequency of the indicated multiple source band and channel.
Outputs the stop frequency of the indicated multiple source band and channel.
The Minimum Instrument Frequency (Fmin) depends on the instrument installed
options. The Maximum Instrument Frequency (Fmax) depends on the instrument model.
See “Minimum/Maximum Instrument Frequency and Related Parameters” on page 1-22
for frequency limits for combinations of instrument model and available options.
The Minimum Frequency Step Size is equal to 1 Hz.
Cmd Parameters: <NRf> The input parameter is in Hertz.
Query Parameters: <NR3> The output parameter is in Hertz.
Range: (Minimum Instrument Frequency + Minimum Frequency Step Size) to Maximum
Instrument Frequency
Default Value: 1.00000000000E+010
Syntax Example: :SENS1:OFFS1:STOP 5.0E9
:SENS1:OFFS1:STOP?
:SENSe{1-16}:DUAL:DRIVe:PORTs <char>
:SENSe{1-16}:DUAL:DRIVe:PORTs?
Description: Sets dual drive active port pair for the indicated channel
Cmd Parameters: <char> P1P3 | P2P4 | P2P3 | P1P4
Query Parameters: NA
Query Output: <char> P1P3 | P2P4 | P2P3 | P1P4
Range: NA
Default Value: P1P3
Syntax Example: :SENS1:DUAL:DRIV:PORT P2P3
:SENS1:DUAL:DRIV:PORT?

5-109 :SENSe{1-16}:RECEiver Subsystem SCPI Commands
5-650 PN: 10410-00322 Rev. U MS464xB Series VNA PM
5-109 :SENSe{1-16}:RECEiver Subsystem
The :SENSe{1-16}:RECEiver subsystem commands are used to configure the VNA receiver.
:SENSe{1-16}:RECeiver:CALibration:EXISt? <char>
Description: Checks for the existence of a particular receiver calibration on the indicated channel.
Cmd Parameters: NA
Query Parameters: <char> A1|A2|A3|A4|B1|B2|B3|B4
Output: <char> 1|0
Range: NA
Default Value: 0
Syntax Example: :SENS1:REC:CAL:EXIS? A1
:SENSe{1-16}:RECeiver:CALibration:STATe <char>
:SENSe{1-16}:RECeiver:CALibration:STATe?
Description: Turns the receiver calibration on/off on the indicated channel. Query outputs the receiver
calibration on/off status on the indicated channel.
Cmd Parameters: <char1> A1|A2|A3|A4|B1|B2|B3|B4|ALL
<char2> 1|0|ON|OFF
Query Parameters: <char1> A1|A2|A3|A4|B1|B2|B3|B4
Output: <char> 1|0
Range: NA
Default Value: 0
Syntax Example: :SENS1:REC:CAL:STAT A1,ON
:SENS1:REC:CAL:STAT?A1
:SENSe{1-16}:RECeiver:CALibration? <char>
Description: Performs the indicated receiver calibration on the indicated channel and outputs status.
Cmd Parameters: NA
Query Parameters: <char1> A1|A2|A3|A4|B1|B2|B3|B4
<char2> PORT1|PORT2|PORT3|PORT4
Output: <NR1 Data> 1|0
Range: NA
Default Value: 0
Syntax Example: :SENS1:REC:CAL? A1,PORT1

SCPI Commands 5-109 :SENSe{1-16}:RECEiver Subsystem
MS464xB Series VNA PM PN: 10410-00322 Rev. U 5-651
:SENSe{1-16}:RECEiver:CONFiguration <char>
:SENSe{1-16}:RECEiver:CONFiguration?
Description: Sets the receiver configuration on the indicated channel. The command parameters
available depend on the instrument series and model number, where:
•STANdard = The receiver frequency follows the source frequency.
•MSOURce = Multiple source receiver configuration. This can be used with or
without actual multiple sources. If selected, allows the receiver frequency to be
changed by an equation.
•MMWBBand = Millimeter-Wave broadband receiver configuration. Sets the
receiver to be controlled by equations on the VNA appropriate for Broadband/
Millimeter-Wave systems.
•MODBBand = Modular Broadband receiver configuration. Only available on
MS4647B VNAs equipped with Option 80/81.
MSOURce
For MSOURce (Multiple Source), the equation used depends on whether CW is OFF or
ON.
•If CW is OFF, Source = (Multiplier / Divisor) × (Frequency + Offset Frequency)
•If CW is ON, Source = (Multiplier / Divisor) × Offset Frequency
MMWBBand
For MMWBBand (Millimeter-Wave Broadband), the equations used vary for the LO and
RF frequencies:
•LO External Source 1 = (Multiplier / Divisor) × (F – 12.35 MHz)
•RF External Source 2 = (Multiplier / Divisor) × F
Outputs the receiver configuration on the indicated channel.
Cmd Parameters: The available command and query parameters vary depending on the instrument model
and installed options:
•For MS4647B with Option 80/81 = <char> STANdard | MSOURce | MMWBBand
| MODBBand
•For MS464xB without Option 80/81 = <char> STANdard | MSOURce |
MMWBBand
Query Parameters: <char> STAN | MSOUR | MMWBB | MODBB
Range: NA
Default Value: NA
Syntax Example: :SENS1:REC:CONF STAN
:SENS1:REC:CONF?

5-110 :SENSe{1-16}:SEGMent Subsystem SCPI Commands
5-652 PN: 10410-00322 Rev. U MS464xB Series VNA PM
5-110 :SENSe{1-16}:SEGMent Subsystem
The :SENSe{1-16}:SEGMent subsystem command is used to query the segmented sweep type as
frequency-based or index based on the active sweep.
Limit Line and Segment Subsystems
Related limit line and segment configuration and control subsystems are:
•Section 5-41 “:CALCulate{1-16}[:SELected]:LIMit Subsystem” on page 5-225
•Section 5-59 “:DISPlay Subsystem” on page 5-351
•Section 5-100 “:SENSe{1-16}:FSEGMent Subsystem” on page 5-561.
•Section 5-101 “:SENSe{1-16}:FSEGMent{1-50} Subsystem” on page 5-572.
•Section 5-105 “:SENSe{1-16}:ISEGMent Subsystem” on page 5-597.
•Section 5-106 “:SENSe{1-16}:ISEGMent{1-50} Subsystem” on page 5-607.
•Section 5-106 “:SENSe{1-16}:ISEGMent{1-50} Subsystem” on page 5-607
•Section 5-110 “:SENSe{1-16}:SEGMent Subsystem” on page 5-652
:SENSe{1-16}:SEGment:AVERage[:SWEepbysweep][:STATe] <char>
:SENSe{1-16}:SEGment:AVERage[:SWEepbysweep][:STATe]?
Description: The command turns sweep by sweep averaging ON/OFF for segmented sweep (frequency
based and indexed based) for the given channel.
The query outputs the averaging function ON/OFF status for sweep by sweep averaging
for segmented sweep (frequency based and indexed based) for the given channel.
Cmd Parameters: <char> ON | OFF | 1 | 0
Query Parameters: NA
Query Output: 1 | 0
Range: NA
Default Value: 0
Syntax Example: :SENS1:SEG:AVER ON
:SENS1:SEG:AVER?
:SENSe{1-16}:SEGMent:TYPe?
Description: Query only. On the indicated channel, outputs the segmented sweep type for the active
segment as frequency-based or index-based where:
•FREQ = Frequency-based sweep type
•INDEX = Index-based sweep type
Query Parameters: <char> FREQ | INDEX
Range: NA
Default Value: NA
Syntax Example: :SENS1:SEGM:TYP?

SCPI Commands 5-111 :SENSe{1-16}:SOURce{1-4} Subsystem
MS464xB Series VNA PM PN: 10410-00322 Rev. U 5-653
5-111 :SENSe{1-16}:SOURce{1-4} Subsystem
The :SENSe{1-16}:SOURce{1-4} subsystem commands are used to configure and control external sources.
Trigger, Hold, and External Source Subsystems
Related trigger, hold, and external source subsystems are:
•Section 5-64 “:SENSe:HOLD Subsystem” on page 5-393
•Section 5-103 “:SENSe{1-16}:HOLD Subsystem” on page 5-579
•Section 5-108 “:SENSe{1-16}:OFFSet and :OFFset{1-50} Subsystem” on page 5-615
•Section 5-111 “:SENSe{1-16}:SOURce{1-4} Subsystem” on page 5-653
•Section 5-116 “:SOURce:ALL:EXTernal Subsystem” on page 5-673
•Section 5-121 “:SOURce{1-4}:EXTernal Subsystem” on page 5-699
•Section 5-125 “:TRIGger[:SEQuence] Subsystem” on page 5-723
:SENSe{1-16}:SOURce{1-4}:EXTernal[:STATe] <char>
:SENSe{1-16}:SOURce{1-4}:EXTernal[:STATe]?
Description: Turns on/off the control of the indicated external source on the indicated channel.
Requires from one to four external sources. Note that the command does not disable the
RF output of the external source. Outputs the on/off status of control of the indicated
external source on the indicated channel. Requires from one to four external sources.
Cmd Parameters: <char> 1 | 0 | ON | OFF
Query Parameters: <char> 1 | 0
Range: NA
Default Value: 0
Syntax Example: :SENS1:SOUR1:EXT ON
:SENS1:SOUR1:EXT?

5-112 :SENSe{1-16}:SPUR Subsystem SCPI Commands
5-654 PN: 10410-00322 Rev. U MS464xB Series VNA PM
5-112 :SENSe{1-16}:SPUR Subsystem
The :SENSe{1-16}:SPUR subsystem command is used to toggle spur reduction on and off on the indicated
channel.
Channel and Sweep Subsystems
Related channel and sweep configuration and control subsystems are:
•Section 5-66 “:SENSe{1-16}:AVERage Subsystem” on page 5-397
•Section 5-99 “:SENSe{1-16}:FREQuency Subsystem” on page 5-558
•Section 5-112 “:SENSe{1-16}:SPUR Subsystem” on page 5-654
•Section 5-113 “:SENSe{1-16}:SWEep Subsystem” on page 5-655
:SENSe{1-16}:SPUR:REDuction[:STATe] <char>
:SENSe{1-16}:SPUR:REDuction[:STATe]?
Description: Turns spur reduction on/off for the indicated channel. Outputs spur reduction on/off
status for the indicated channel.
Cmd Parameters: <char> 1 | 0 | ON | OFF
Query Parameters: <char> 1 | 0
Range: NA
Default Value: 0
Syntax Example: :SENS1:SPUR:RED ON
:SENS1:SPUR:RED?

SCPI Commands 5-113 :SENSe{1-16}:SWEep Subsystem
MS464xB Series VNA PM PN: 10410-00322 Rev. U 5-655
5-113 :SENSe{1-16}:SWEep Subsystem
The :SENSe{1-16}:SWEep subsystem commands are used to configure and control the instrument sweeps on a
channel by channel basis.
Channel and Sweep Subsystems
Related channel and sweep configuration and control subsystems are:
•Section 5-66 “:SENSe{1-16}:AVERage Subsystem” on page 5-397
•Section 5-99 “:SENSe{1-16}:FREQuency Subsystem” on page 5-558
•Section 5-112 “:SENSe{1-16}:SPUR Subsystem” on page 5-654
•Section 5-113 “:SENSe{1-16}:SWEep Subsystem” on page 5-655
:SENSe{1-16}:SWEep:CW:POINt <NRf>
:SENSe{1-16}:SWEep:CW:POINt?
Description: Sets the CW sweep mode number of points of the indicated channel. Outputs the CW
sweep mode number of points of the indicated channel.
Cmd Parameters: <NRf> The input parameter is a unitless number.
Query Parameters: <NR1> The output parameter is an integer.
Range: The range depends on the maximum points setting:
•When 25,000 points is set, range = 2 to 25,000.
•When 100,000 points is set, range = 2 to 100,000.
Default Value: 201
Syntax Example: :SENS1:SWE:CW:POIN 1.01E2
:SENS1:SWE:CW:POIN?
:SENSe{1-16}:SWEep:CW[:STATe] <char>
:SENSe{1-16}:SWEep:CW[:STATe]?
Description: Turns on/off the CW sweep mode of the indicated channel. Outputs the on/off status of
the CW sweep mode of the indicated channel
Cmd Parameters: <char> 1 | 0 | ON | OFF
Query Parameters: <char> 1 | 0
Range: NA
Default: 0
Syntax Example: :SENS1:SWE:CW 1
:SENS1:SWE:CW?

5-113 :SENSe{1-16}:SWEep Subsystem SCPI Commands
5-656 PN: 10410-00322 Rev. U MS464xB Series VNA PM
:SENSe{1-16}:SWEep:DELay <NRf>
:SENSe{1-16}:SWEep:DELay?
Description: Sets the sweep delay time of the indicated channel. Outputs the sweep delay time of the
indicated channel.
Cmd Parameters: <NRf> The input parameter is in Seconds.
Query Parameters: <NR3> The output parameter is in Seconds.
Range: 0 to 100
Default Value: 0.00000000000E+000
Syntax Example: :SENS1:SWE:DEL 50.0E-3
:SENS1:SWE:DEL?
:SENSe{1-16}:SWEep:DELay:TYPe <char>
:SENSe{1-16}:SWEep:DELay:TYPe?
Description: The command sets the sweep delay type of the indicated channel, as either Off, Load
Pulse, or Phase Locked. The sweep delay type definitions are:
•LOAD = Load Pulse which sets the sweep so that the sweep starts, and while
sweeping, the VNA digital signal processor sends a command to load the
programming for the next frequency. At this point, the user-defined delay time
period occurs. The sweep-load-delay cycle repeats for every point in the sweep.
•LOCK = Phase Locked which sets the sweep delay so that the sweep starts, the
hardware frequency phase locks at the point, and then user-defined delay time
period occurs. The sweep continues until the sweep is completed.
•OFF = The instrument sweeps normally without sweep delay.
The query outputs the sweep delay type of the indicated channel.
Cmd Parameters: <char> LOCK | LOAD | OFF
Query Parameters: <char> LOCK | LOAD | OFF
Range: NA
Default Value: OFF
Syntax Example: :SENS1:SWE:DEL:TYP LOAD
:SENS1:SWE:DEL:TYP?
:SENSe{1-16}:SWEep:POINt <NRf>
:SENSe{1-16}:SWEep:POINt?
Description: Sets the number of measurement points of the indicated channel. Outputs the number of
measurement points of the indicated channel.
Cmd Parameters: <NRf> The input parameter is a unitless number.
Query Parameters: <NR1> The output parameter is an integer.
Range: Range depends on the maximum points setting:
•When 25,000 points is set, range = 2 to 25,000 points.
•When 100,000 points is set, range = 2 to 100,000 points.
Default Value: 201
Syntax Example: :SENS1:SWE:POIN 1.01E2
:SENS1:SWE:POIN?

SCPI Commands 5-113 :SENSe{1-16}:SWEep Subsystem
MS464xB Series VNA PM PN: 10410-00322 Rev. U 5-657
:SENSe{1-16}:SWEep:TIMe <NRf>
:SENSe{1-16}:SWEep:TIMe?
Description: Sets the Sweep Time of the indicated channel. Outputs the Sweep Time of the indicated
channel.
Cmd Parameters: <NRf> The input parameter is in Seconds.
Query Parameters: <NR3> The output parameter is in Seconds.
Range: MPND
Default: 0.00000000000E+000
Syntax Example: :SENS1:SWE:TIM 5.0E1
:SENS1:SWE:TIM?
:SENSe{1-16}:SWEep:TIMe:DISPlay[:STATe] <char>
:SENSe{1-16}:SWEep:TIMe:DISPlay[:STATe]?
Description: Sets the on/off state of the display of Sweep Time on the indicated channel. Outputs the
on/off state the display of Sweep Time on the indicated channel.
Cmd Parameters: <char> 1 | 0 | ON | OFF
Query Parameters: <char> 1 | 0
Range: NA
Default: 0
Syntax Example: :SENS1:SWE:TIM:DISP 1
:SENS1:SWE:TIM:DISP?
:SENSe{1-16}:SWEep:TIMe:STATe <char>
:SENSe{1-16}:SWEep:TIMe:STATe?
Description: Sets the on/off state of Sweep Time of the indicated channel. Outputs the on/off state of
Sweep Time of the indicated channel.
Cmd Parameters: <char> 1 | 0 | ON | OFF
Query Parameters: <char> 1 | 0
Range: NA
Default: 0
Syntax Example: :SENS1:SWE:TIM:STAT 1
:SENS1:SWE:TIM:STAT?

5-113 :SENSe{1-16}:SWEep Subsystem SCPI Commands
5-658 PN: 10410-00322 Rev. U MS464xB Series VNA PM
:SENSe{1-16}:SWEep:TIMe:TYPe <char>
:SENSe{1-16}:SWEep:TIMe:TYPe?
Description: Sets the Sweep Time Type of the indicated channel, where:
•AUTo = The VNA controls the sweep time automatically based on the sweep range
and the number of sweep points.
•MANual = Allows the user to define the sweep time for the indicated channel.
Outputs the Sweep Time Type of the indicated channel.
Cmd Parameters: <char> AUTo | MANual
Query Parameters: <char> AUT | MAN
Range: NA
Default: AUT
Syntax Example: :SENS1:SWE:TIM:TYP AUT
:SENS1:SWE:TIM:TYP?
:SENSe{1-16}:SWEep:TYPe <char>
:SENSe{1-16}:SWEep:TYPe?
Description: Sets the sweep type of the indicated channel where the available sweep types are:
•LINear = Frequency-based linear sweep
•LOGarithmic = Frequency-based logarithmic sweep
•FSEGMent = Segment-based sweep with frequency-based segments
•ISEGMent = Index-based sweep with frequency-based segments
•POWer = Power-based sweep with either Power-based sweep with a CW frequency,
or Power-based sweep with swept-frequency
•MFGC = Multiple frequency gain compression
Outputs the sweep type of the indicated channel.
Cmd Parameters: <char> LINear | LOGarithmic | FSEGMent | ISEGMent | POWer | MFGC
Query Parameters: <char> LIN | LOG | FSEGM | ISEGM | POW | MFGC
Range: NA
Default Value: LIN
Syntax Example: :SENS1:SWE:TYP LIN
:SENS1:SWE:TYP?

SCPI Commands 5-114 :SENSe{1-16}:TS3738 Subsystem
MS464xB Series VNA PM PN: 10410-00322 Rev. U 5-659
5-114 :SENSe{1-16}:TS3738 Subsystem
The :SENSe{1-16}:TS3738 subsystem commands are used to configure and control the VectorStar ME7838A
Broadband/Millimeter-Wave 3738A Test Set.
:SENSe{1-16}:TS3738:FREQuency:STARt <NRf>
:SENSe{1-16}:TS3738:FREQuency:STARt?
Description: The command sets the 3738A Test Set start frequency for the active channel. The query
outputs the test set start frequency for the active channel. The Minimum Instrument
Frequency (Fmin) depends on the instrument installed options. The Maximum
Instrument Frequency (Fmax) depends on the instrument model. See
“Minimum/Maximum Instrument Frequency and Related Parameters” on page 1-22 for
frequency limits for combinations of instrument model and available options. The
Minimum Frequency Step Size is equal to 1 Hz.
Cmd Parameters: <NRf> The input parameter is in Hertz.
Query Parameters: NA
Query Output: <NR3> The output parameter is in Hertz.
Range: Minimum Instrument Frequency to (Maximum Instrument Frequency minus Minimum
Frequency Step Size)
Default Value: 6.70000000000E+010
Syntax Example: :SENS1:TS3738:FREQ:STAR 5.0E9
:SENS1:TS3738:FREQ:STAR?
:SENSe{1-16}:TS3738:FREQuency:STOP <NRf>
:SENSe{1-16}:TS3738:FREQuency:STOP?
Description: The command sets the 3738A Test Set stop frequency for the active channel. The query
outputs the test set stop frequency for the active channel. The Minimum Instrument
Frequency (Fmin) depends on the instrument installed options. The Maximum
Instrument Frequency (Fmax) depends on the instrument model. See
“Minimum/Maximum Instrument Frequency and Related Parameters” on page 1-22 for
frequency limits for combinations of instrument model and available options. The
Minimum Frequency Step Size is equal to 1 Hz.
Cmd Parameters: <NRf> The input parameter is in Hertz.
Query Parameters: NA
Query Output: <NR3> The output parameter is in Hertz.
Range: (Minimum Instrument Frequency + Minimum Frequency Step Size) to Maximum
Instrument Frequency
Default Value: 1.10000000000E+011
Syntax Example: :SENS1:TS3738:FREQ:STOP 1.0E10
:SENS1:TS3738:FREQ:STOP?

5-114 :SENSe{1-16}:TS3738 Subsystem SCPI Commands
5-660 PN: 10410-00322 Rev. U MS464xB Series VNA PM
:SENSe{1-16}:TS3738:LO:DIVisor <NRf>
:SENSe{1-16}:TS3738:LO:DIVisor?
Description: The command sets the test set LO divisor for the active channel. The query outputs the
test set LO divisor for the active channel. The command/query range is limited by the
band equation which changes depending on the CW on/off mode:
•If CW is off: Source = (Multiplier/Divisor) × (Frequency + Offset Frequency)
•If CW is on: Source = (Multiplier/Divisor) + Offset Frequency
Cmd Parameters: <NRf> The input parameter is a unitless number.
Query Parameters: NA
Query Output: <NR1> The output parameter is an integer.
Range: MPNI. Limited by the band equation.
Default Value: 8
Syntax Example: :SENS1:TS3738:LO:DIV 2
:SENS1:TS3738:LO:DIV?
:SENSe{1-16}:TS3738:LO:MULTiplier <NRf>
:SENSe{1-16}:TS3738:LO:MULTiplier?
Description: The command sets the 3738 Test Set LO multiplier for the active channel. The query
outputs the test set LO multiplier for the active channel. The command/query range is
limited by the band equation which changes depending on the CW on/off mode:
•If CW is off: Source = (Multiplier/Divisor) × (Frequency + Offset Frequency)
•If CW is on: Source = (Multiplier/Divisor) + Offset Frequency
Cmd Parameters: <NRf> The input parameter is a unitless number.
Query Parameters: NA
Query Output: <NR1> The output parameter is an integer.
Range: MPNI. Limited by the band equation.
Default Value: 1
Syntax Example: :SENS1:TS3738:LO:MULT 2
:SENS1:TS3738:LO:MULT?

SCPI Commands 5-114 :SENSe{1-16}:TS3738 Subsystem
MS464xB Series VNA PM PN: 10410-00322 Rev. U 5-661
:SENSe{1-16}:TS3738:OML:WGType <char>
:SENSe{1-16}:TS3738:OML:WGType?
Description: The command selects the 3738A Test Set OML waveguide type for the active channel.
The available OML waveguide types are:
•WR01.5 = OML WM-380 waveguide rated for 500 to 750 GHz
•WR02.2 = OML WM-570 waveguide rated for 325 to 500 GHz
•WR03 = OML WM-864 waveguide rated for 220 to 325 GHz
•WR05 = OML WM-1295 waveguide rated for 140 to 220 GHz
•WR06 = OML WM-1651 waveguide rated for 110 to 170 GHz
•WR08 = OML WM-2032 waveguide rated for 90 to 140 GHz
•WR10 = OML WM-2540 waveguide rated for 75 to 110 GHz
•WR10E = OML WM-2540 waveguide rated for 67 to 110 GHz
•WR12 = OML WM-3175 waveguide rated for 60 to 90 GHz
•WR12E = OML WM-3175 waveguide rated for 56 to 94 GHz
•WR15 = OML WM-3810 waveguide rated for 50 to 75 GHz
The WR and WM designators are waveguide designators (not vendor specific) where WR
is in english units (and is most common) and WM is in metric units. The WR number is
approximately the waveguide broadwall dimension (in inches) times 10. The waveguide
size uniquely sets the port frequency range of their model numbers.
The OML waveguide types are available from OML Inc., 300 Digital Drive, Morgan Hill,
CA 95037, USA.
•Telephone: (408) 779-2698
•FAX: (408) 778-0491
•Web: http:// www.omlinc.com
The query outputs the test set OML waveguide type for the active channel.
Cmd Parameters: <char> WR01.5 | WR02.2 | WR03 | WR05 | WR06 | WR08 | WR10 | WR10E | WR12 |
WR12E | WR15
Query Parameters: NA
Query Output: <char> WR01.5 | WR02.2 | WR03 | WR05 | WR06 | WR08 | WR10 | WR10E | WR12 |
WR12E | WR15
Range: NA
Default Value: WR10E
Syntax Example: :SENS1:TS3738:OML:WGT WR02.2
:SENS1:TS3738:OML:WGT?

5-114 :SENSe{1-16}:TS3738 Subsystem SCPI Commands
5-662 PN: 10410-00322 Rev. U MS464xB Series VNA PM
:SENSe{1-16}:TS3738:RECeiver <char>
:SENSe{1-16}:TS3738:RECeiver?
Description: The command selects the 3738A Test Set receiver type for the active channel where the
available types are:
•MMWOML = Test set is using millimeter-wave modules from OML Inc.
•MMWVDI = Test set is using millimeter-wave modules from VDI Inc.
•BBAND = Test set is in broadband receiver type
The query outputs the 3738 Test Set receiver type for the active channel.
Cmd Parameters: <char> MMWOML | MMWVDI | BBAND
Query Parameters: NA
Query Output: <char> MMWOML | MMWVDI | BBAND
Range: NA
Default Value: NA
Syntax Example: :SENS1:TS3738:REC MMWOML
:SENS1:TS3738:REC?
:SENSe{1-16}:TS3738:RF:DIVisor <NRf>
:SENSe{1-16}:TS3738:RF:DIVisor?
Description: The command sets the 3738A Test Set RF divisor for the active channel. The query
outputs the test set RF divisor for the active channel. The command/query range is
limited by the band equation which changes depending on the CW on/off mode:
•If CW is off: Source = (Multiplier/Divisor) × (Frequency + Offset Frequency)
•If CW is on: Source = (Multiplier/Divisor) + Offset Frequency
Cmd Parameters: <NRf> The input parameter is a unitless number.
Query Parameters: NA
Query Output: <NR1> The output parameter is an integer.
Range: MPNI. Limited by the band equation.
Default Value: 6
Syntax Example: :SENS1:TS3738:RF:DIV 2
:SENS1:TS3738:RF:DIV?

SCPI Commands 5-114 :SENSe{1-16}:TS3738 Subsystem
MS464xB Series VNA PM PN: 10410-00322 Rev. U 5-663
:SENSe{1-16}:TS3738:RF:MULTiplier <NRf>
:SENSe{1-16}:TS3738:RF:MULTiplier?
Description: The command sets the 3738A Test Set RF multiplier for the active channel. The query
outputs the test set RF multiplier for the active channel. The command/query range is
limited by the band equation which changes depending on the CW on/off mode:
•If CW is off: Source = (Multiplier/Divisor) × (Frequency + Offset Frequency)
•If CW is on: Source = (Multiplier/Divisor) + Offset Frequency
Cmd Parameters: <NRf> The input parameter is a unitless number.
Query Parameters: NA
Query Output: <NR1> The output parameter is an integer.
Range: MPNI. Limited by the band equation.
Default Value: 1
Syntax Example: :SENS1:TS3738:RF:MULT 2
:SENS1:TS3738:RF:MULT?
:SENSe{1-16}:TS3738:VDI:MODel <char>
:SENSe{1-16}:TS3738:VDI:MODel?
Description: The command selects the 3738A Test Set VDI waveguide model number for the active
channel. The parameters define different frequency plans for the same module band. The
query outputs the test set VDI waveguide model for the active channel, where:
•MOD20G
•MOD24G
Cmd Parameters: <char> MOD20G | MOD24G
Query Parameters: NA
Query Output: <char> MOD20G | MOD24G
Range: NA
Default Value: MOD20G
Syntax Example: :SENS1:TS3738:VDI:MOD MOD20G
:SENS1:TS3738:VDI:MOD?

5-114 :SENSe{1-16}:TS3738 Subsystem SCPI Commands
5-664 PN: 10410-00322 Rev. U MS464xB Series VNA PM
:SENSe{1-16}:TS3738:VDI:WGType <char>
:SENSe{1-16}:TS3738:VDI:WGType?
Description: The command selects the 3738A Test Set VDI waveguide type for the active channel. The
available VDI waveguide types are:
•WR01.0 = VDI WM-250 for 750 to 1100 GHz
•WR01.5 = VDI WM-380 for 500 to 750 GHz
•WR02.2 = VDI WM-570 for 330 to 500 GHz
•WR03.4 = VDI WM-864 for 220 to 330 GHz
•WR04.3 = VDI WM-1092 for 170 to 260 GHz
•WR05.1 = VDI WM-1295 for 140 to 220 GHz
•WR06.5 = VDI WM-1651 for 110 to 170 GHz
•WR08 = VDI WM-2032 for 90 to 140 GHz
•WR10 = VDI WM-2540 for 75 to 110 GHz
•WR15 = VDI WM-3810 for 50 to 75 GHz
The WR and WM designators are waveguide designators (not vendor specific) where WR
is in english units (and is most common) and WM is in metric units. The WR number is
approximately the waveguide broadwall dimension (in inches) times 10. The waveguide
size uniquely sets the port frequency range of their model numbers.
The VDI model numbers have suffix modifiers of -20G and -24G that are used to denote
which frequency plan the VDI model is using. The suffix modifiers must be stated with
the :SENSe{1-16}:TS3738:VDI:MODel <char> command described above.
The VDI waveguide types are from Virginia Diode, Inc. located at 979 Second
Street, S.E., Suite 309, Charlottesville, VA 22902-6172, USA.
•Phone: 434.297.3257
•FAX: 434.297.3258
•Web: http://www.vadiodes.com
The query outputs the test set VDI waveguide type for the active channel.
Cmd Parameters: <char> WR01.0 | WR01.5 | WR02.2 | WR03.4 | WR04.3 | WR05.1 | WR06.5 | WR08 |
WR10 | WR15
Query Parameters: NA
Query Output: <char> WR01.0 | WR01.5 | WR02.2 | WR03.4 | WR04.3 | WR05.1 | WR06.5 | WR08 |
WR10 | WR15
Range: NA
Default Value: WR10
Syntax Example: :SENS1:TS3738:VDI:WGT WR01.0
:SENS1:TS3738:VDI:WGT?

SCPI Commands 5-114 :SENSe{1-16}:TS3738 Subsystem
MS464xB Series VNA PM PN: 10410-00322 Rev. U 5-665
:SENSe{1-16}:TS3738[:STATe] <char>
:SENSe{1-16}:TS3738[:STATe]?
Description: The command sets the on/off status of the millimeter-wave or broadband mode on the
indicated channel. The query outputs the on/off status of the millimeter-wave or
broadband mode on the indicated channel.
Cmd Parameters: <char> 1 | 0 | ON | OFF
Query Parameters: NA
Query Output: <char> 1 | 0
Range: NA
Default Value: 0
Syntax Example: :SENS1:TS3738 ON
:SENS1:TS3738?

5-115 :SENSe{1-16}:TS3739 Subsystem SCPI Commands
5-666 PN: 10410-00322 Rev. U MS464xB Series VNA PM
5-115 :SENSe{1-16}:TS3739 Subsystem
The :SENSe{1-16}:TS3738 subsystem commands are used to configure and control the VectorStar ME7838A
Broadband/Millimeter-Wave 3738A Test Set.
:SENSe{1-16}:TS3739:FREQuency:STARt
:SENSe{1-16}:TS3739:FREQuency:STARt?
Description: The command sets the 3739x Test Set start frequency for the active channel. The query
outputs the test set start frequency for the active channel. The Minimum Instrument
Frequency (Fmin) depends on the instrument installed options. The Maximum
Instrument Frequency (Fmax) depends on the instrument model. See
“Minimum/Maximum Instrument Frequency and Related Parameters” on page 1-22 for
frequency limits for combinations of instrument model and available options. The
Minimum Frequency Step Size is equal to 1 Hz.
Cmd Parameters: <NRf> The input parameter is in Hertz.
Query Parameters: NA
Query Output: <NR3> The output parameter is in Hertz.
Range: Minimum Instrument Frequency to (Maximum Instrument Frequency minus Minimum
Frequency Step Size)
Default Value: 6.70000000000E+010
Syntax Example: :SENS1:TS3739:FREQ:STAR 5.0E9
:SENS1:TS3739:FREQ:STAR?
:SENSe{1-16}:TS3739:FREQuency:STOP <NRf>
:SENSe{1-16}:TS3739:FREQuency:STOP?
Description: The command sets the 3739x Test Set stop frequency for the active channel. The query
outputs the test set stop frequency for the active channel. The Minimum Instrument
Frequency (Fmin) depends on the instrument installed options. The Maximum
Instrument Frequency (Fmax) depends on the instrument model. See
“Minimum/Maximum Instrument Frequency and Related Parameters” on page 1-22 for
frequency limits for combinations of instrument model and available options. The
Minimum Frequency Step Size is equal to 1 Hz.
Cmd Parameters: <NRf> The input parameter is in Hertz.
Query Parameters: <NR3> The output parameter is in Hertz.
Range: (Minimum Instrument Frequency + Minimum Frequency Step Size) to Maximum
Instrument Frequency
Default Value: 1.10000000000E+011
Syntax Example: :SENS1:TS3739:FREQ:STOP 1.0E10
:SENS1:TS3739:FREQ:STOP?

SCPI Commands 5-115 :SENSe{1-16}:TS3739 Subsystem
MS464xB Series VNA PM PN: 10410-00322 Rev. U 5-667
:SENSe{1-16}:TS3739:LO:DIVisor <NRf>
:SENSe{1-16}:TS3739:LO:DIVisor?
Description: The command sets the 3739x Test Set LO divisor for the active channel. The query
outputs the test set LO divisor for the active channel. The command/query range is
limited by the band equation which changes depending on the CW on/off mode:
•If CW is off: Source = (Multiplier/Divisor) × (Frequency + Offset Frequency)
•If CW is on: Source = (Multiplier/Divisor) + Offset Frequency
Cmd Parameters: <NRf> The input parameter is in Hertz.
Query Parameters: NA
Query Output: <NR1> The output parameter is an integer.
Range: MPNI. Limited by the band equation.
Default Value: 8
Syntax Example: :SENS1:TS3739:LO:DIV 9
:SENS1:TS3739:LO:DIV?
:SENSe{1-16}:TS3739:LO:MULTiplier <NRf>
:SENSe{1-16}:TS3739:LO:MULTiplier?
Description: The command sets the 3739x Test Set LO multiplier for the active channel. The query
outputs the test set LO multiplier for the active channel. The command/query range is
limited by the band equation which changes depending on the CW on/off mode:
•If CW is off: Source = (Multiplier/Divisor) × (Frequency + Offset Frequency)
•If CW is on: Source = (Multiplier/Divisor) + Offset Frequency
Cmd Parameters: <NRf> The input parameter is a unitless number.
Query Parameters: NA
Query Output: <NR1> The output parameter is an integer.
Range: MPNI. Limited by the band equation.
Default Value: 1
Syntax Example: :SENS1:TS3739:LO:MULT 2
:SENS1:TS3739:LO:MULT?

5-115 :SENSe{1-16}:TS3739 Subsystem SCPI Commands
5-668 PN: 10410-00322 Rev. U MS464xB Series VNA PM
:SENSe{1-16}:TS3739:OML:WGType
:SENSe{1-16}:TS3739:OML:WGType?
Description: The command selects the 3739x Test Set OML waveguide type for the active channel.
The available OML waveguide types are:
•WR01.5 = OML WM-380 waveguide rated for 500 to 750 GHz
•WR02.2 = OML WM-570 waveguide rated for 325 to 500 GHz
•WR03 = OML WM-864 waveguide rated for 220 to 325 GHz
•WR05 = OML WM-1295 waveguide rated for 140 to 220 GHz
•WR06 = OML WM-1651 waveguide rated for 110 to 170 GHz
•WR08 = OML WM-2032 waveguide rated for 90 to 140 GHz
•WR10 = OML WM-2540 waveguide rated for 75 to 110 GHz
•WR10E = OML WM-2540 waveguide rated for 67 to 110 GHz
•WR12 = OML WM-3175 waveguide rated for 60 to 90 GHz
•WR12E = OML WM-3175 waveguide rated for 56 to 94 GHz
•WR15 = OML WM-3810 waveguide rated for 50 to 75 GHz
The WR and WM designators are waveguide designators (not vendor specific) where WR
is in english units (and is most common) and WM is in metric units. The WR number is
approximately the waveguide broadwall dimension (in inches) times 10. The waveguide
size uniquely sets the port frequency range of their model numbers.
The OML waveguide types are available from OML Inc. http:// www.omlinc.com
The query outputs the test set OML waveguide type for the active channel.
Cmd Parameters: <char> WR01.5 | WR02.2 | WR03 | WR05 | WR06 | WR08 | WR10 | WR10E | WR12 |
WR12E | WR15
Query Parameters: NA
Query Output: <char> WR01.5 | WR02.2 | WR03 | WR05 | WR06 | WR08 | WR10 | WR10E | WR12 |
WR12E | WR15
Range: NA
Default Value: NA
Syntax Example: :SENS1:TS3739:OML:WGT WR02.2
:SENS1:TS3739:OML:WGT?

SCPI Commands 5-115 :SENSe{1-16}:TS3739 Subsystem
MS464xB Series VNA PM PN: 10410-00322 Rev. U 5-669
:SENSe{1-16}:TS3739:RECeiver
:SENSe{1-16}:TS3739:RECeiver?
Description: The command selects the 3739x Test Set receiver type for the active channel where the
available receiver types are:
•MMWOML = Test set for millimeter-wave modules from OML Inc.
•MMWVDI = Test set for millimeter-wave modules from VDI Inc.
•MODBB = Test set for modular broadband/millimeter-wave modules from Anritsu
•EBAND = Test set for millimeter-wave E-Band millimeter-wave module from
Anritsu
•WBAND = Test set for W-Band millimeter-wave modules from Anritsu
•MODBB145 = Test set for modular broadband 145 GHz modules from Anritsu
•MODBANDED145 = Test set for modular banded 145 GHz modules from Anritsu
The query outputs the 3739x Test Set receiver type for the active channel.
Cmd Parameters: <char> MMWOML | MMWVDI | MODBB | EBAND | WBAND | MODBB145 |
MODBANDED145
Query Parameters: NA
Query Output: <char> MMWOML | MMWVDI | MODBB | EBAND | WBAND | MODBB145 |
MODBANDED145
Range: NA
Default Value: MODBB
Syntax Example: :SENS1:TS3739:REC MODBB
:SENS1:TS3739:REC?
:SENSe{1-16}:TS3739:RF:DIVisor <NRf>
:SENSe{1-16}:TS3739:RF:DIVisor?
Description: The command sets the test set RF divisor for the active channel. The query outputs the
test set RF divisor for the active channel. The command/query range is limited by the
band equation which changes depending on the CW on/off mode:
•If CW is off: Source = (Multiplier/Divisor) × (Frequency + Offset Frequency)
•If CW is on: Source = (Multiplier/Divisor) + Offset Frequency
Cmd Parameters: <NRf> The input parameter is a unitless number.
Query Parameters: NA
Query Output: <NR1> The output parameter is an integer.
Range: MPNI. Limited by the band equation.
Default Value: 6
Syntax Example: :SENS1:TS3739:RF:DIV 2
:SENS1:TS3739:RF:DIV?

5-115 :SENSe{1-16}:TS3739 Subsystem SCPI Commands
5-670 PN: 10410-00322 Rev. U MS464xB Series VNA PM
:SENSe{1-16}:TS3739:RF:MULTiplier <NRf>
:SENSe{1-16}:TS3739:RF:MULTiplier?
Description: Sets the test set RF multiplier for the active channel. Outputs the test set RF multiplier
for the active channel. The command/query range is limited by the band equation which
changes depending on the CW on/off mode:
•If CW is off: Source = (Multiplier/Divisor) × (Frequency + Offset Frequency)
•If CW is on: Source = (Multiplier/Divisor) + Offset Frequency
Cmd Parameters: <NRf> The input parameter is a unitless number.
Query Parameters: NA
Query Output: <NR1> The output parameter is an integer.
Range: MPNI. Limited by the band equation.
Default Value: 1
Syntax Example: :SENS1:TS3739:RF:MULT 2
:SENS1:TS3739:RF:MULT?
:SENSe{1-16}:TS3739:VDI:MODel
:SENSe{1-16}:TS3739:VDI:MODel?
Description: The command selects the test set VDI waveguide model for the active channel. The
parameters define different frequency plans for the same module band. The query
outputs the test set VDI waveguide model for the active channel, where:
•MOD20G
•MOD24G
The query outputs the test set VDI waveguide model for the active channel.
Cmd Parameters: <char> MOD20G | MOD24G
Query Parameters: NA
Query Output: <char> MOD20G | MOD24G
Range: NA
Default Value: MOD20G
Syntax Example: :SENS1:TS3739:VDI:MOD MOD20G
:SENS1:TS3739:VDI:MOD?

SCPI Commands 5-115 :SENSe{1-16}:TS3739 Subsystem
MS464xB Series VNA PM PN: 10410-00322 Rev. U 5-671
:SENSe{1-16}:TS3739:VDI:WGType <char>
:SENSe{1-16}:TS3739:VDI:WGType?
Description: The command selects the test set VDI waveguide type for the active channel. The
available VDI waveguide types are:
•WR01.0 = VDI WM-250 for 750 to 1100 GHz
•WR01.5 = VDI WM-380 for 500 to 750 GHz
•WR02.2 = VDI WM-570 for 330 to 500 GHz
•WR03.4 = VDI WM-864 for 220 to 330 GHz
•WR04.3 = VDI WM-1092 for 170 to 260 GHz
•WR05.1 = VDI WM-1295 for 140 to 220 GHz
•WR06.5 = VDI WM-1651 for 110 to 170 GHz
•WR08 = VDI WM-2032 for 90 to 140 GHz
•WR10 = VDI WM-2540 for 75 to 110 GHz
•WR15 = VDI WM-3810 for 50 to 75 GHz
The WR and WM designators are waveguide designators (not vendor specific) where WR
is in english units (and is most common) and WM is in metric units. The WR number is
approximately the waveguide broadwall dimension (in inches) times 10. The waveguide
size uniquely sets the port frequency range of their model numbers.
The VDI model numbers have suffix modifiers of -20G and -24G that are used to denote
which frequency plan the VDI model is using. The suffix modifiers must be stated with
the :SENSe{1-16}:TS3739:VDI:MODel <char> command described above.
The VDI waveguide types are from Virginia Diode, Inc. located at 979 Second
Street, S.E., Suite 309, Charlottesville, VA 22902-6172, USA.
•Ph: 434.297.3257
•FAX: 434.297.3258
•Web: http://www.vadiodes.com
The query outputs the test set VDI waveguide type for the active channel. Cmd
Parameters
<char> WR01.0 | WR01.5 | WR02.2 | WR03.4 | WR04.3 | WR05.1 | WR06.5 | WR08 |
WR10 | WR15
Query Parameters: NA
Query Output: <char> WR01.0 | WR01.5 | WR02.2 | WR03.4 | WR04.3 | WR05.1 | WR06.5 | WR08 |
WR10 | WR15
Range: NA
Default Value: WR10
Syntax Example: :SENS1:TS3739:VDI:WGT WR05.1
:SENS1:TS3739:VDI:WGT?

5-115 :SENSe{1-16}:TS3739 Subsystem SCPI Commands
5-672 PN: 10410-00322 Rev. U MS464xB Series VNA PM
:SENSe{1-16}:TS3739[:STATe] <char>
:SENSe{1-16}:TS3739[:STATe]?
Description: The command sets the on/off status of the millimeter-wave or broadband mode on the
indicated channel. The query outputs the on/off status of the millimeter-wave or
broadband mode on the indicated channel.
Cmd Parameters: <char> 1 | 0 | ON | OFF
Query Parameters: NA
Query Output: <char> 1 | 0
Range: NA
Default Value: 0
Syntax Example: :SENS1:TS3739
:SENS1:TS3739?

SCPI Commands 5-116 :SOURce:ALL:EXTernal Subsystem
MS464xB Series VNA PM PN: 10410-00322 Rev. U 5-673
5-116 :SOURce:ALL:EXTernal Subsystem
The :SOURce:ALL:EXTernal subsystem command is used to control the state of fast triggering for external
sources such as signal/function generators.
Trigger, Hold, and External Source Subsystems
Related trigger and hold subsystems are:
•Section 5-64 “:SENSe:HOLD Subsystem” on page 5-393
•Section 5-103 “:SENSe{1-16}:HOLD Subsystem” on page 5-579
•Section 5-108 “:SENSe{1-16}:OFFSet and :OFFset{1-50} Subsystem” on page 5-615
•Section 5-111 “:SENSe{1-16}:SOURce{1-4} Subsystem” on page 5-653
•Section 5-116 “:SOURce:ALL:EXTernal Subsystem” on page 5-673
•Section 5-121 “:SOURce{1-4}:EXTernal Subsystem” on page 5-699
•Section 5-125 “:TRIGger[:SEQuence] Subsystem” on page 5-723
:SOURce:ALL:EXTernal:FTRIGger[:STATe] <char>
:SOURce:ALL:EXTernal:FTRIGger[:STATe]?
Description: Turns on/off the fast trigger mode of the external sources. Outputs the on/off status of the
fast trigger mode of the external sources.
Cmd Parameters: <char> 1 | 0 | ON | OFF
Query Parameters: <char> 1 | 0
Range: NA
Default Value: 0
Syntax Example: :SOUR:ALL:EXT:FTRIG ON
:SOUR:ALL:EXT:FTRIG?

5-117 :SOURce{1-16}:EFFective Subsystem SCPI Commands
5-674 PN: 10410-00322 Rev. U MS464xB Series VNA PM
5-117 :SOURce{1-16}:EFFective Subsystem
The :SOURce{1-16}:EFFective subsystem command is used to output the power level on the indicated channel
and port.
Power Configuration Subsystems
Related power configuration and control systems are:
•Section 5-117 “:SOURce{1-16}:EFFective Subsystem” on page 5-674
•Section 5-119 “:SOURce{1-16}:POWer Subsystem” on page 5-676
:SOURce{1-16}:EFFective:MODBB:POWer:PORT{1-4}?
Description: Query only. The query outputs effective greater than 54 GHz power level of the indicated
port on the indicated channel.
Cmd Parameters: NA
Query Parameters: NA
Output: <NR3> The output parameter is in dBm.
Range: –60 to +30 dBm
Default Value: The default value depends on model and installed options:
•MS4647B with Option 51 or 6x = –10 dBm
•MS4647B without Option 51 or 6x = –3 dBm
Syntax Example: :SOUR1:EFF:MODBB:POW:PORT1?
:SOURce{1-16}:EFFective:POWer:PORT{1-4}[:LEVel][:IMMediate][:
AMPlitude]?
Description: Query only. Outputs the effective power level of the indicated port on the indicated
channel.
Query Parameters: <NR3> The output parameter is in dBm.
Range: –30.0 to +30.0 dBm
Default Value: Default value depends on instrument model and installed options:
•For MS4645B or MS4647B with Option 51 or 6x = –10 dBm
•For MS4645B or MS4647B without options 51 or 6x = –3 dBm
•For the MS4642B or MS4644B = +5 dBm
Syntax Example: :SOUR1:EFF:POW:PORT1?

SCPI Commands 5-118 :SOURce{1-16}:MODBB Subsystem
MS464xB Series VNA PM PN: 10410-00322 Rev. U 5-675
5-118 :SOURce{1-16}:MODBB Subsystem
The :SOURce{1-16}:EFFective subsystem command is used to output the power level on the indicated channel
and port.
Power Configuration Subsystems
Related power configuration and control systems are:
•Section 5-117 “:SOURce{1-16}:EFFective Subsystem” on page 5-674
•Section 5-119 “:SOURce{1-16}:POWer Subsystem” on page 5-676
:SOURce{1-16}:MODBB:POWer:PORT{1-4} <NRf>
:SOURce{1-16}:MODBB:POWer:PORT{1-4}?
Description: The command sets the greater than 54 GHz power level of the indicated port on the
indicated channel. The use of this command requires a MS4647B VNA equipped with
Option 8x. The query outputs the greater than 54GHz power level of the indicated port on
the indicated channel.
Cmd Parameters: <NRf>
Query Parameters: NA
Output: <NR3> The output parameter is in dBm.
Range: –60 to +30 dBm
Default Value: The default value depends on model and installed options:
•MS4647B with Option 51 or 6x = –10 dBm
•MS4647B without Option 51 or 6x = –3 dBm
Syntax Example: :SOUR1:MODBB:POW:PORT1 3.0E0
:SOUR1:MODBB:POW:PORT1?

5-119 :SOURce{1-16}:POWer Subsystem SCPI Commands
5-676 PN: 10410-00322 Rev. U MS464xB Series VNA PM
5-119 :SOURce{1-16}:POWer Subsystem
The :SOURce{1-16}:POWer subsystem commands are used configure and control port power types, attenuation
types and levels, power coupling, calibration, and correction data for the indicated channel and port.
Power Configuration Subsystems
Related power configuration and control systems are:
•Section 5-117 “:SOURce{1-16}:EFFective Subsystem” on page 5-674
•Section 5-119 “:SOURce{1-16}:POWer Subsystem” on page 5-676 (this subsystem)
:SOURce{1-16}:POWer:AINPut <char>
:SOURce{1-16}:POWer:AINPut?
Description: The command sets the configuration of the ALC input for the given channel.
The query outputs the configuration of the ALC input for the given channel.
Command definitions:
INT = INTernal
EXT = EXTernal
Use of this command requires installation of Option 53 or any of Option 8x.
Cmd Parameters: <char> INT| EXT
Query Parameters: NA
Query Output: <char> INT| EXT
Range: NA
Default Value: INT
Syntax Example: SOUR1:POW:AINP INT
SOUR1:POW:AINP?
:SOURce{1-16}:POWer:COMBiner[:STATe] <char>
:SOURce{1-16}:POWer:COMBiner[:STATe]?
Description: The command enables or disables the RF combiner switch (Option 32) on the indicated
channel.
The query outputs the state of the RF combiner switch on the indicated channel.
Cmd Parameters: <char> 1 | 0 | ON | OFF
Query Parameters: NA
Query Output: <char> 1 | 0
Range: NA
Default Value: 0
Syntax Example: :SOUR1:POW:COMB:STAT ON
:SOUR1:POW:COMB:STAT?

SCPI Commands 5-119 :SOURce{1-16}:POWer Subsystem
MS464xB Series VNA PM PN: 10410-00322 Rev. U 5-677
:SOURce{1-16}:POWer:COMBiner[:STATe] <char>
:SOURce{1-16}:POWer:COMBiner[:STATe]?
Description: The command enables or disables the RF combiner switch (Option 32) on the indicated
channel.
The query outputs the state of the RF combiner switch on the indicated channel.
Cmd Parameters: <char> 1 | 0 | ON | OFF
Query Parameters: NA
Query Output: <char> 1 | 0
Range: NA
Default Value: 0
Syntax Example: :SOUR1:POW:COMB:STAT ON
:SOUR1:POW:COMB:STAT?
:SOURce{1-16}:POWer:CALibration:PULSed:GATe[:STATe] <char>
:SOURce{1-16}:POWer:CALibration:PULSed:GATe[:STATe]?
Description: The command enables\disables the gated pulsed power calibration for the indicated
channel. The query returns the state of gated pulsed power calibration for the indicated
channel. This command requires PulseView™ option (Option 42) to be installed.
Cmd Parameters: <char> ON |OFF|1|0
Query Parameters: NA
Query Output: <char> 1|0
Range: NA
Default Value: 0
Syntax Example: :SOUR1:POW:CAL:PULS:GAT 0
:SOUR1:POW:CAL:PULS:GAT?
:SOURce{1-16}:POWer:CALibration:PULSed:GATe:STARt <NRf>
:SOURce{1-16}:POWer:CALibration:PULSed:GATe:STARt?
Description: The command sets the start gate to use during the pulsed power cal for the indicated
channel. The query returns the start gate to be used during the pulsed power cal for the
indicated channel. This command requires PulseView™ option (Option 42) to be
installed.
Cmd Parameters: <NRf> The input parameter is in seconds.
Query Parameters: NA
Query Output: <NRf> The output parameter is in seconds.
Range: <NR3> Start < Stop, Start is in the Range [0, Stop)
Default Value: 0
Syntax Example: :SOUR1:POW:CAL:PULS:GAT:STAR 0
:SOUR1:POW:CAL:PULS:GAT:STAR?

5-119 :SOURce{1-16}:POWer Subsystem SCPI Commands
5-678 PN: 10410-00322 Rev. U MS464xB Series VNA PM
:SOURce{1-16}:POWer:CALibration:PULSed:GATe:STOP <NRf>
:SOURce{1-16}:POWer:CALibration:PULSed:GATe:STOP?
Description: The command sets the stop gate to use during the pulsed power cal for the indicated
channel. The query returns the stop gate to be used during the pulsed power cal for the
indicated channel. This command requires PulseView™ option (Option 42) to be
installed.
Cmd Parameters: <NRf> The input parameter is in seconds.
Query Parameters: NA
Query Output: <NRf> The output parameter is in seconds.
Range: <NR3> Stop > Start, Stop is in the Range (Start, 2*PRI]
where PRI is the pulse repetition interval set in the Pulse Configuration or from
:CALCulate{1-16}:PULSe:PRI
Default Value: 5.5E-008
Syntax Example: :SOUR1:POW:CAL:PULS:GAT:STOP 1.9945000000E-005
:SOUR1:POW:CAL:PULS:GAT:STOP?
:SOURce{1-16}:POWer:FUNDamental:CORRection[:STATe] <char>
:SOURce{1-16}:POWer:FUNDamental:CORRection[:STATe]?
Description: The command turns On/Off the Use Fundamental Power Correction switch state on the
indicated channel for Flatness Power Cal.
The query outputs the On/Off state of the Use Fundamental Power Correction switch on
the indicated channel for Flatness Power Cal.
Cmd Parameters: <char> 1 | 0 | ON | OFF
Query Parameters: NA
Query Output: <char> 1 | 0
Range: NA
Default Value: 0
Syntax Example: :SOUR1:POW:FUND:CORR ON
:SOUR1:POW:FUND:CORR?
:SOURce{1-16}:POWer:LINear:FUNDamental:CORRection[:STATe] <char>
:SOURce{1-16}:POWer:LINear:FUNDamental:CORRection[:STATe]?
Description: The command turns On/Off Use Fundamental power correction switch state for the
indicated channel for Linear power cal.
The query outputs the state of the On/Off Use Fundamental power correction switch for
the indicated channel for Linear power cal.
Cmd Parameters: <char> 1 | 0 | ON | OFF
Query Parameters: NA
Query Output: <char> 1 | 0
Range: NA
Default Value: 0
Syntax Example: :SOUR1:POW:LIN:FUND:CORR ON
:SOUR1:POW:LIN:FUND:CORR?

SCPI Commands 5-119 :SOURce{1-16}:POWer Subsystem
MS464xB Series VNA PM PN: 10410-00322 Rev. U 5-679
:SOURce{1-16}:POWer:LINear:USBSensor[:STATe] <char>
:SOURce{1-16}:POWer:LINear:USBSensor[:STATe]?
Description: The command turns on/off “Use USB power sensor” state of the linear power cal for the
indicated channel.
The query outputs the “Use USB power sensor” state of the linear power cal for the
indicated channel.
Cmd Parameters: <char> 1 | 0 | ON | OFF
Query Parameters: NA
Query Output: <char> 1 | 0
Range: NA
Default Value: 0
Syntax Example: :SOUR1:POW:LIN:USBS 1
:SOUR1:POW:LIN:USBS?
:SOURce{1-16}:POWer:LINear:USBSensor:NAMe <string>
:SOURce{1-16}:POWer:LINear:USBSensor:NAMe?
Description: The command sets the active USB sensor model and serial number of the linear power cal
on the indicated channel.
The query outputs the active USB sensor model and serial number of the linear power cal
on the indicated channel.
The name should have the following format:
•“Model_serialNumber”
Cmd Parameters: <string> “Model_serialNumber”
See definition of “<string>” on page 2-11.
Query Parameters: NA
Query Output: <char> Model_serialNumber
Range: NA
Default Value: NA
Syntax Example: :SOUR1:POW:LIN:USBS:NAM “MA24507A_1234567”
:SOUR1:POW:LIN:USBS:NAM?
:SOURce{1-16}:POWer:PORT:COUPle <char>
:SOURce{1-16}:POWer:PORT:COUPle?
Description: Turns port power coupling on/off on the indicated channel.
Outputs the port power coupling on/off state on the indicated channel.
Cmd Parameters: <char> 1 | 0 | ON | OFF
Query Parameters: NA
Query Output: <char> 1 | 0
Range: NA
Default Value: 1
Syntax Example: :SOUR1:POW:PORT:COUP ON
:SOUR1:POW:PORT:COUP?

5-119 :SOURce{1-16}:POWer Subsystem SCPI Commands
5-680 PN: 10410-00322 Rev. U MS464xB Series VNA PM
:SOURce{1-16}:POWer:PORT{1-7}:CORRection:COLLect
Description: Performs a flat power correction calibration for the indicated channel and port, and
returns the calibration result. No query. The command returns status where:
•0 = Calibration Passed
•1 = Calibration Failed
•2 = Calibration Aborted
For port definitions, see Table 5-1 on page 5-386.
Cmd Parameters: <NR1> 0 | 1 | 2
Range: NA
Default Value: NA
Syntax Example: :SOUR1:POW:PORT1:CORR:COLL
:SOURce{1-16}:POWer:PORT{1-7}:CORRection:DATA <block>
:SOURce{1-16}:POWer:PORT{1-7}:CORRection:DATA?
Description: Inputs the flat power correction data for the indicated channel and port. Outputs the flat
power correction data of the indicated channel and port.
For port definitions, see Table 5-1 on page 5-386.
Cmd Parameters: <block> data formatted as XML. See definition of “<block> or <arbitrary block>”
on page 2-11.
Query Parameters: NA
Query Output: <block> data formatted as XML. See definition of “<block> or <arbitrary block>”
on page 2-11.
Range: NA
Default Value: NA
Syntax Example: :SOUR1:POW:PORT1:CORR:DATA <block>
:SOUR1:POW:PORT1:CORR:DATA?
:SOURce{1-16}:POWer:PORT{1-7}:CORRection:TARGet <NRf>
:SOURce{1-16}:POWer:PORT{1-7}:CORRection:TARGet?
Description: Sets the power level target for the flat power correction calibration on the indicated
channel and port. Outputs the power level target for the flat power correction calibration
on the indicated channel and port.
For port definitions, see Table 5-1 on page 5-386.
Cmd Parameters: <NRf> The input parameter is in dB.
Query Parameters: NA
Query Output: <NR3> The output parameter is in dB.
Range: MPNF
Default Value: 0.000000E+000
Syntax Example: :SOUR1:POW:PORT1:CORR:TARG 3.0
:SOUR1:POW:PORT1:CORR:TARG?

SCPI Commands 5-119 :SOURce{1-16}:POWer Subsystem
MS464xB Series VNA PM PN: 10410-00322 Rev. U 5-681
:SOURce{1-16}:POWer:PORT{1-7}:CORRection[:STATe] <char>
:SOURce{1-16}:POWer:PORT{1-7}:CORRection[:STATe]?
Description: Turn on/off flat power correction for the indicated channel and port. Outputs the on/off
status of flat power correction for the indicated channel and port.
For port definitions, see Table 5-1 on page 5-386.
Cmd Parameters: <char> 1 | 0 | ON | OFF
Query Parameters: <char> 1 | 0
Range: NA
Default Value: 0
Syntax Example: :SOUR1:POW:PORT1:CORR ON
:SOUR1:POW:PORT1:CORR?
:SOURce{1-16}:POWer:PORT{1-6}:LINear:CORRection:COLLect
Description: Performs a power linearity correction calibration for the indicated channel and port, and
returns the calibration result. The command returns the calibration completion status
where:
•0 = Calibration Passed
•1 = Calibration Failed
•2 = Calibration Aborted
For port definitions, see Table 5-4.
Cmd Parameters: <NR1> 0 | 1 | 2
Range: NA
Default Value: NA
Syntax Example: :SOUR1:POW:PORT1:LIN:CORR:COLL
Table 5-4. Port Number Definitions
Port Number Definition
1Port1 (2- and 4-port system)
2Port2 (2- and 4-port system)
3Src2 out Port1 (2-port system with option 32), (or Port3 on a 4-port system)
4Port4 (4-port system)
5Src2 out Port1 (4-port system)
6Src2 out Port2 (4-port system)

5-119 :SOURce{1-16}:POWer Subsystem SCPI Commands
5-682 PN: 10410-00322 Rev. U MS464xB Series VNA PM
:SOURce{1-16}:POWer:PORT{1-6}:LINear:CORRection:DATA <block>
:SOURce{1-16}:POWer:PORT{1-6}:LINear:CORRection:DATA?
Description: Inputs the power sweep linearity calibration data for the indicated channel. Outputs the
power sweep linearity calibration data of the indicated channel and port.
For port definitions, see Table 5-4 on page 5-681.
Cmd Parameters: <block> data formatted as XML. See definition of “<block> or <arbitrary block>”
on page 2-11.
Query Parameters: <block> data formatted as XML. See definition of “<block> or <arbitrary block>”
on page 2-11.
Range: NA
Default Value: NA
Syntax Example: :SOUR1:POW:PORT1:LIN:CORR:DATA <block>
:SOUR1:POW:PORT1:LIN:CORR:DATA?
:SOURce{1-16}:POWer:PORT{1-6}:LINear:CORRection:POWer:STARt <NRf>
:SOURce{1-16}:POWer:PORT{1-6}:LINear:CORRection:POWer:STARt?
Description: Sets the power sweep start power target for the linear power calibration on the indicated
channel and port. Outputs the power sweep start power target for the linear power
calibration on the indicated channel and port.
For port definitions, see Table 5-4 on page 5-681.
Cmd Parameters: <NRf> The input parameter is in dBm.
Query Parameters: <NR3> The output parameter is in dBm.
Range: MPNF
Default Value: -2.000000E+001 dBm
Syntax Example: :SOUR1:POW:PORT1:LIN:CORR:POW:STAR 2.3E1
:SOUR1:POW:PORT1:LIN:CORR:POW:STAR?
:SOURce{1-16}:POWer:PORT{1-6}:LINear:CORRection:POWer:STOP?
Description: Query only. Outputs the power sweep start power target for the linear power calibration
on the indicated channel and port.
For port definitions, see Table 5-4 on page 5-681.
Cmd Parameters: <NR3> The output parameter is in dBm.
Range: NA
Default Value: Default value depends on model and installed options:
•MS4645B or MS4647B with Options 51 or 6x = –10 dBm
•All other MS4645Bs and MS4647Bs = –3 dBm
•MS4642B and MS4644B = +5 dBm
Syntax Example: :SOUR1:POW:PORT1:LIN:CORR:POW:STOP?

SCPI Commands 5-119 :SOURce{1-16}:POWer Subsystem
MS464xB Series VNA PM PN: 10410-00322 Rev. U 5-683
:SOURce{1-16}:POWer:PORT{1-6}:LINear:CORRection[:STATe] <char>
:SOURce{1-16}:POWer:PORT{1-6}:LINear:CORRection[:STATe]?
Description: The command turns on/off the power sweep linear calibration for the indicated channel
and port. Outputs the on/off status of the power sweep linear calibrations for the
indicated channel and port.
For port definitions, see Table 5-4 on page 5-681
Cmd Parameters: <char> 1 | 0 | ON | OFF
Query Parameters: <char> 1 | 0
Range: NA
Default Value: 0
Syntax Example: :SOUR1:POW:PORT1:LIN:CORR 1
:SOUR1:POW:PORT1:LIN:CORR?
:SOURce{1-16}:POWer:PORT{1-4}:ATTenuation <NRf>
:SOURce{1-16}:POWer:PORT{1-4}:ATTenuation?
Description: Sets the attenuation value of the indicated port on the indicated channel. Outputs the
attenuation value of the indicated port on the indicated channel.
Cmd Parameters: <NRf> The input parameter is in dB.
Query Parameters: <NR3> The output parameter is in dB.
Range: 0 to 60 dB in 10 dB increments
Default Value: 0
Syntax Example: :SOUR1:POW:PORT1:ATT 2E1
:SOUR1:POW:PORT1:ATT?
:SOURce{1-16}:POWer:PORT{1-4}:LINear:MODBB:POWer:EFFective:STOP?
Description: Query only. Outputs the power sweep effective (>54G) stop power of the indicated port on
the indicated channel.
Cmd Parameters: NA
Query Parameters: NA
Output: <NR3>
Syntax Example: :SOUR1:POW:PORT1:LIN:MODBB:POW:EFF:STOP?
:SOURce{1-16}:POWer:PORT{1-4}:LINear:MODBB:POWer:STARt<NRf>
:SOURce{1-16}:POWer:PORT{1-4}:LINear:MODBB:POWer:STARt?
Description: The command sets the power sweep start power for frequencies greater than 54 GHz
(>54G) on the indicated port on the indicated channel. The query outputs the power
sweep (>54G) start power of the indicated port on the indicated channel.
Cmd Parameters: <NRf>
Query Parameters: NA
Output: <NR3>
Syntax Example: :SOUR1:POW:PORT1:LIN:MODBB:POW:STAR <NRf>
:SOUR1:POW:PORT1:LIN:MODBB:POW:STAR?

5-119 :SOURce{1-16}:POWer Subsystem SCPI Commands
5-684 PN: 10410-00322 Rev. U MS464xB Series VNA PM
:SOURce{1-16}:POWer:PORT{1-4}:LINear:MODBB:POWer:STEP?
Description: Query only. The query outputs the power sweep (>54G) stepsize of the indicated port on
the indicated channel for frequencies greater than 54 GHz.
Cmd Parameters: NA
Query Parameters: NA
Output: <NR3>
Syntax Example: :SOUR1:POW:PORT1:LIN:MODBB:POW:STEP?
:SOURce{1-16}:POWer:PORT{1-4}:LINear:MODBB:POWer:STOP <NRf>
:SOURce{1-16}:POWer:PORT{1-4}:LINear:MODBB:POWer:STOP?
Description: The command sets the power sweep (>54G) stop power on the indicated port on the
indicated channel for frequencies greater than 54 GHz. The query outputs the power
sweep (>54G) stop power of the indicated port on the indicated channel for frequencies
greater than 54 GHz.
Cmd Parameters: <NRf>
Query Parameters: NA
Output: <NR3>
Syntax Example: :SOUR1:POW:PORT1:LIN:MODBB:POW:STOP <NRf>
:SOUR1:POW:PORT1:LIN:MODBB:POW:STOP?
:SOURce{1-16}:POWer:PORT{1-4}:LINear:MODBB:SINGle:POWer:EFFective:
VALue?
Description: Query only. The query outputs the power sweep effective (>54G) single power value of the
indicated port on the indicated channel for frequencies greater than 54 GHz.
Cmd Parameters:NA
Query Parameters:NA
Output:<NR3>
Syntax Example: :SOUR1:POW:PORT1:LIN:MODBB:SING:POW:EFF:VAL?
:SOURce{1-16}:POWer:PORT{1-4}:LINear:MODBB:SINGle:POWer:VALue <NRf>
:SOURce{1-16}:POWer:PORT{1-4}:LINear:MODBB:SINGle:POWer:VALue?
Description: Sets the power sweep (>54G) single power value on the indicated port on the indicated
channel for frequencies greater than 54 GHz. The query outputs the power sweep (>54G)
single power value of the indicated port on the indicated channel for frequencies greater
than 54 GHz.
Cmd Parameters: <NRf>
Query Parameters: NA
Output: <NR3>
Syntax Example: :SOUR1:POW:PORT1:LIN:MODBB:SING:POW:VAL <NRf>
:SOUR1:POW:PORT1:LIN:MODBB:SING:POW:VAL?

SCPI Commands 5-119 :SOURce{1-16}:POWer Subsystem
MS464xB Series VNA PM PN: 10410-00322 Rev. U 5-685
:SOURce{1-16}:POWer:PORT{1-6}:LINear:POWer:EFFective:STARt?
Description: Query only. Outputs the power sweep effective start power of the indicated port on the
indicated channel.
For port definitions, see Table 5-4 on page 5-681.
Query Parameters: <NR3> The output parameter is in dBm.
Range: MPNF
Default Value: The default value depends on model and installed options:
•MS4645B or MS4647B with Options 51 or 6x = –10 dBm
•All other MS4645Bs and MS4647Bs = –3 dBm
•MS4642B and MS4644B = +5 dBm
Syntax Example: :SOUR1:POW:PORT1:LIN:POW:EFF:STAR?
:SOURce{1-16}:POWer:PORT{1-6}:LINear:POWer:EFFective:STOP?
Description: Query only. Outputs the power sweep effective stop power of the indicated port on the
indicated channel.
For port definitions, see Table 5-4 on page 5-681.
Query Parameters: <NR3> The output parameter is in dBm.
Range: MPNF
Default Value: Default value depends on model and installed options:
•MS4645B or MS4647B with Options 51 or 6x = –10 dBm
•All other MS4645Bs and MS4647Bs = –3 dBm
•MS4642B and MS4644B = +5 dBm
Syntax Example: :SOUR1:POW:PORT1:LIN:POW:EFF:STOP?
:SOURce{1-16}:POWer:PORT{1-6}:LINear:POWer:OFFSet <NRf>
:SOURce{1-16}:POWer:PORT{1-6}:LINear:POWer:OFFSet?
Description: Sets the power sweep offset power on the indicated port on the indicated channel.
Outputs the power sweep offset power of the indicated port on the indicated channel.
For port definitions, see Table 5-4 on page 5-681.
Cmd Parameters: <NRf> The input parameter is in dB.
Query Parameters: <NR3> The output parameter is in dB.
Range: –1E2 to 1E2 dB
Default Value: 0.000000E+000
Syntax Example: :SOUR1:POW:PORT1:LIN:POW:OFFS 1.2E1
:SOUR1:POW:PORT1:LIN:POW:OFFS?

5-119 :SOURce{1-16}:POWer Subsystem SCPI Commands
5-686 PN: 10410-00322 Rev. U MS464xB Series VNA PM
:SOURce{1-16}:POWer:PORT{1-4}:LINear:POWer:POINt <NRf>
:SOURce{1-16}:POWer:PORT{1-4}:LINear:POWer:POINt?
Description: Sets the power sweep number of points on the indicated port on the indicated channel.
Outputs the power sweep number of points of the indicated port on the indicated channel.
Cmd Parameters: <NRf> The input parameter is a unitless number.
Query Parameters: <NR1> The output parameter is an integer.
Range: 0 to 60
Default Value: 50
Syntax Example: :SOUR1:POW:PORT1:LIN:POW:POIN 10E0
:SOUR1:POW:PORT1:LIN:POW:POIN?
:SOURce{1-16}:POWer:PORT{1-4}:LINear:POWer:STARt <NRf>
:SOURce{1-16}:POWer:PORT{1-4}:LINear:POWer:STARt?
Description: Sets the power sweep start power on the indicated port on the indicated channel. Outputs
the power sweep start power of the indicated port on the indicated channel.
Cmd Parameters: <NRf> The input parameter is in dBm.
Query Parameters: <NR3> The output parameter is in dBm.
Range: –3E1 to 2.99E1 dBm
Default Value: Default value depends on model and installed options:
•MS4645B or MS4647B with Options 51 or 6x = –10 dBm
•All other MS4645Bs and MS4647Bs = –3 dBm
•MS4642B and MS4644B = +5 dBm
Syntax Example: :SOUR1:POW:PORT1:LIN:POW:STAR 2.10E1
:SOUR1:POW:PORT1:LIN:POW:STAR?
:SOURce{1-16}:POWer:PORT{1-4}:LINear:POWer:STEP?
Description: Query only. Outputs the power sweep step size of the indicated port on the indicated
channel.
Query Parameters: <NR3> The output parameter is in dB.
Range: Power step is a calculated value based on the start and stop power levels divided by the
number of points in the active channel.
Default Value: NA
Syntax Example: :SOUR1:POW:PORT1:LIN:POW:STEP?

SCPI Commands 5-119 :SOURce{1-16}:POWer Subsystem
MS464xB Series VNA PM PN: 10410-00322 Rev. U 5-687
:SOURce{1-16}:POWer:PORT{1-4}:LINear:POWer:STOP <NRf>
:SOURce{1-16}:POWer:PORT{1-4}:LINear:POWer:STOP?
Description: Sets the power sweep stop power on the indicated port on the indicated channel. Outputs
the power sweep stop power of the indicated port on the indicated channel.
Cmd Parameters: <NRf> The input parameter is in dBm.
Query Parameters: <NR3> The output parameter is in dBm.
Range: -2.99E1 to 3E1 dBm
Default Value: Default value depends on model and installed options:
•MS4645B or MS4647B with Options 51 or 6x = –10 dBm
•All other MS4645Bs and MS4647Bs = –3 dBm
•MS4642B and MS4644B = +5 dBm
Syntax Example: :SOUR1:POW:PORT1:LIN:POW:STOP 2.5E1
:SOUR1:POW:PORT1:LIN:POW:STOP?
:SOURce{1-16}:POWer:PORT{1-4}:LINear:REFerence:ATTenuation <NRf>
:SOURce{1-16}:POWer:PORT{1-4}:LINear:REFerence:ATTenuation?
Description: Sets the power sweep reference attenuation value of the indicated port on the indicated
channel. Outputs the power sweep reference attenuation value of the indicated port on
the indicated channel.
Cmd Parameters: <NRf> The input parameter is in dB.
Query Parameters: <NR3> The output parameter is in dB.
Range: 0 to 60 dB in 10 dB increments
Default Value: 0 dB
Syntax Example: :SOUR1:POW:PORT1:LIN:REF:ATT 10E0
:SOUR1:POW:PORT1:LIN:REF:ATT?
:SOURce{1-16}:POWer:PORT{1-4}:LINear:SINGle:POWer:EFFective:VALue?
Description: Query only. Outputs the power sweep effective single power value of the indicated port on
the indicated channel.
Query Parameters: <NR3> The output parameter is in dBm.
Range: –20 dBm to +5 dBm
Default Value: NA
Syntax Example: :SOUR1:POW:PORT1:LIN:SING:POW:EFF:VAL?

5-119 :SOURce{1-16}:POWer Subsystem SCPI Commands
5-688 PN: 10410-00322 Rev. U MS464xB Series VNA PM
:SOURce{1-16}:POWer:PORT{1-4}:LINear:SINGle:POWer:VALue <NRf>
:SOURce{1-16}:POWer:PORT{1-4}:LINear:SINGle:POWer:VALue?
Description: Sets the power sweep single power value on the indicated port on the indicated channel.
Outputs the power sweep single power value of the indicated port on the indicated
channel.
Cmd Parameters: <NRf> The input parameter is in dBm.
Query Parameters: <NR3> The output parameter is in dBm.
Range: –3E1 to 3E1
Default Value: Default value depends on model and installed options:
•MS4645B or MS4647B with Options 51 or 6x = –10 dBm
•All other MS4645Bs and MS4647Bs = –3 dBm
•MS4642B and MS4644B = +5 dBm
Syntax Example: :SOUR1:POW:PORT1:LIN:SING:POW:VAL 1.0E1
:SOUR1:POW:PORT1:LIN:SING:POW:VAL?
:SOURce{1-16}:POWer:PORT{1-4}:LINear:SINGle:POWer[:STATe] <char>
:SOURce{1-16}:POWer:PORT{1-4}:LINear:SINGle:POWer[:STATe]?
Description: Turns on/off the power sweep single power mode on the indicated port on the indicated
channel. Outputs on/off state of the power sweep single power mode of the indicated port
on the indicated channel.
Cmd Parameters: <char> 1 | 0 | ON | OFF
Query Parameters: <char> 1 | 0
Range: NA
Default Value: 0
Syntax Example: :SOUR1:POW:PORT1:LIN:SING:POW 1
:SOUR1:POW:PORT1:LIN:SING:POW?
:SOURce{1-16}:POWer:PORT{1-4}:LINear:TEST:ATTenuation <NRf>
:SOURce{1-16}:POWer:PORT{1-4}:LINear:TEST:ATTenuation?
Description: Sets the power sweep test attenuation value of the indicated port on the indicated
channel. Outputs the power sweep test attenuation value of the indicated port on the
indicated channel.
Cmd Parameters: <NRf> The input parameter is in dB.
Query Parameters: <NR3> The output parameter is in dB.
Range: 0 to 60 dB in 10 dB increments
Default Value: 0
Syntax Example: :SOUR1:POW:PORT1:LIN:TEST:ATT 10E0
:SOUR1:POW:PORT1:LIN:TEST:ATT?

SCPI Commands 5-119 :SOURce{1-16}:POWer Subsystem
MS464xB Series VNA PM PN: 10410-00322 Rev. U 5-689
:SOURce{1-16}:POWer:PORT{1-4}:REFerence:ATTenuation <NRf>
:SOURce{1-16}:POWer:PORT{1-4}:REFerence:ATTenuation?
Description: Sets the reference attenuation value of the indicated port on the indicated channel.
Outputs the reference attenuation value of the indicated port on the indicated channel.
Cmd Parameters: <NRf> The input parameter is in dB.
Query Parameters: <NR3> The output parameter is in dB.
Range: 0 to 60 dB in 10 dB increments
Default Value: 0
Syntax Example: :SOUR1:POW:PORT1:ATT 2.0E1
:SOUR1:POW:PORT1:REF:ATT?
:SOURce{1-16}:POWer:PORT{1-4}:SLOPe <NRf>
:SOURce{1-16}:POWer:PORT{1-4}:SLOPe?
Description: Sets the power slope value of the indicated port on the indicated channel. Outputs the
power slope value of the indicated port on the indicated channel.
Cmd Parameters: <NRf> The input parameter is a unitless number.
Query Parameters: <NR3> The output parameter is a unitless number.
Range: –1E3 to 1E3
Default Value: 0.000000E+000
Syntax Example: :SOUR1:POW:PORT1:SLOP 3.0E0
:SOUR1:POW:PORT1:SLOP?
:SOURce{1-16}:POWer:PORT{1-4}:TEST:ATTenuation <NRf>
:SOURce{1-16}:POWer:PORT{1-4}:TEST:ATTenuation?
Description: Sets the test attenuation value of the indicated port on the indicated channel. Outputs
the test attenuation value of the indicated port on the indicated channel.
Cmd Parameters: <NRf> The input parameter is in dB.
Query Parameters: <NR1> The output parameter is in dB.
Range: 0 to 60 dB in 10 dB increments
Default Value: 0
Syntax Example: :SOUR1:POW:PORT1:TEST:ATT 10E0
:SOUR1:POW:PORT1:TEST:ATT?

5-119 :SOURce{1-16}:POWer Subsystem SCPI Commands
5-690 PN: 10410-00322 Rev. U MS464xB Series VNA PM
:SOURce{1-16}:POWer:PORT{1-7}[:LEVel][:IMMediate][:AMPlitude] <NRf>
:SOURce{1-16}:POWer:PORT{1-7}[:LEVel][:IMMediate][:AMPlitude]?
Description: Sets the power level of the indicated port on the indicated channel. Outputs the power
level of the indicated port on the indicated channel.
For port definitions, see Table 5-1 on page 5-386.
Cmd Parameters: <NRf> The input parameter is in dB.
Query Parameters: <NR3> The output parameter is in dB.
Range: –3E1 to 3E1
Default Value: Default value depends on model and installed options:
•MS4645B or MS4647B with Options 51 or 6x = –10 dBm
•All other MS4645Bs and MS4647Bs = –3 dBm
•MS4642B and MS4644B = +5 dBm
Syntax Example: :SOUR1:POW:PORT1 3.0E0
:SOUR1:POW:PORT1?
:SOURce{1-16}:POWer:PULSe:LEVeling:MODE <char>
:SOURce{1-16}:POWer:PULSe:LEVeling:MODE?
Description: Sets and gets the leveling mode used for pulse application for indicated channel. The
available leveling modes are:
RTCW = Real-time CW
POINt = Per point
SWEep = Per sweep
Cmd Parameters: <char> RTCW | POINt | SWEep
Query Parameters: <char> RTCW | POINt | SWEep
Range: NA
Default Value: RTCW
Syntax Example: :SOUR1:POW:PULS:LEV:MODE RTCW
:SOUR1:POW:PULS:LEV:MODE?
:SOURce{1-16}:POWer:PULSe:LEVeling:POINt:TOLerance <NRf>
:SOURce{1-16}:POWer:PULSe:LEVeling:POINt:TOLerance?
Description: Sets the tolerance (leveling convergence accuracy) for per point pulse leveling for the
indicated channel.
The query outputs the tolerance (leveling convergence accuracy) for per point pulse
leveling for the indicated channel.
Cmd Parameters: <NRf> The input parameter is in dB.
Query Parameters: <NRf> The output is in dB.
Range: .05 to 10dB
Default Value: 1
Syntax Example: :SOUR1:POW:PULS:LEV:POIN:TOL 2
:SOUR1:POW:PULS:LEV:POIN:TOL?

SCPI Commands 5-119 :SOURce{1-16}:POWer Subsystem
MS464xB Series VNA PM PN: 10410-00322 Rev. U 5-691
:SOURce{1-16}:POWer:PULSe:LEVeling:REFResh
Description: Refreshes the stored reference target value for pulse leveling per point or per sweep
modes for the indicated channel. No query.
Cmd Parameters: NA
Query Parameters: NA
Range: NA
Default Value: NA
Syntax Example: :SOUR1:POW:PULS:LEV:REFR
:SOURce{1-16}:POWer:SLOPe[:STATe] <char>
:SOURce{1-16}:POWer:SLOPe[:STATe]?
Description: Turns on/off the power slope mode on the indicated channel. Outputs on/off state of the
power slope mode on the indicated channel.
Cmd Parameters: <char> 1 | 0 | ON | OFF
Query Parameters: <char> 1 | 0
Range: NA
Default Value: 0
Syntax Example: :SOUR1:POW:SLOP ON
:SOUR1:POW:SLOP?
:SOURce{1-16}:POWer:USBSensor[:STATe] <char>
:SOURce{1-16}:POWer:USBSensor[:STATe]?
Description: The command turns on/off the “Use USB power sensor” state of the flatness power cal for
the indicated channel.
The query outputs the state of “Use USB power sensor” of the flatness power cal for the
indicated channel.
Cmd Parameters: <char> 1 | 0 | ON | OFF
Query Parameters: NA
Query Output: <char> 1 | 0
Range: NA
Default Value: 0
Syntax Example: :SOUR1:POW:USBS 1
:SOUR1:POW:USBS?

5-119 :SOURce{1-16}:POWer Subsystem SCPI Commands
5-692 PN: 10410-00322 Rev. U MS464xB Series VNA PM
:SOURce{1-16}:POWer:USBSensor:NAMe <string>
:SOURce{1-16}:POWer:USBSensor:NAMe?
Description: The command sets the active USB sensor model and serial number of the flatness power
cal on the indicated channel.
The query outputs the active USB sensor model and serial number of the flatness power
cal on the indicated channel.
The name should have the following format:
•“Model_serialNumber”
Cmd Parameters: <string> “Model_serialNumber”
See definition of “<string>” on page 2-11.
Query Parameters: NA
Query Output: <char> Model_serialNumber
Range: NA
Default Value: Active sensor is not set yet
Syntax Example: :SOUR1:POW:USBS:NAM “MA24507A_1234567”
:SOUR1:POW:USBS:NAM?
:SOURce{1-16}:POWer:PORT{1-4}:NWExtract:FREQuency:DEEMbed[:STATe]
<char>
:SOURce{1-16}:POWer:PORT{1-4}:NWExtract:FREQuency:DEEMbed[:STATe]?
Description: Turns on/off the power cal de-embedding operation using the S2P characterization data
on the indicated channel. Outputs the on/off state of the power cal de-embedding
operation using the S2P characterization data on the indicated channel.
Cmd Parameters: <char> 1 | 0 | ON | OFF
Query Parameters: NA
Query Output: <char> 1 | 0
Range: NA
Default Value: 0
Syntax Example: :SOUR1:POW:PORT1:NWE:FREQ:DEEM 1
:SOUR1:POW:PORT1:NWE:FREQ:DEEM?

SCPI Commands 5-119 :SOURce{1-16}:POWer Subsystem
MS464xB Series VNA PM PN: 10410-00322 Rev. U 5-693
:SOURce{1-16}:POWer:PORT{1-4}:NWExtract:FREQuency:DEEMbed:FILe <string>
:SOURce{1-16}:POWer:PORT{1-4}:NWExtract:FREQuency:DEEMbed:FILe?
Description: Sets the S2P characterization filename for performing power cal de-embedding operation
on the indicated channel. Outputs the S2P characterization filename for performing
power cal de-embedding operation on the indicated channel.
Cmd Parameters: <string> Filename and path in the form: ’x:\directory\filename.s2p’ where x:\directory\
must exist. See Chapter 2, “Programming the VectorStar Series VNA”, “Notational
Conventions” on page 2-6 for more information.
Query Parameters: NA
Query Output: <char> Filename and path in the form: x:\directory\filename.s2p
Range: NA
Default Value: NA
Syntax Example: :SOUR1:POW:PORT1:NWE:FREQ:DEEM:FIL ’C:\filename.s2p’
:SOUR1:POW:PORT1:NWE:FREQ:DEEM:FIL?
:SOURce{1-16}:POWer:PORT{1-4}:NWExtract:FREQuency:EMBed[:STATe] <char>
:SOURce{1-16}:POWer:PORT{1-4}:NWExtract:FREQuency:EMBed[:STATe]?
Description: Turns on/off the power cal embedding operation using the S2P characterization data on
the indicated channel. Outputs the on/off state of the power cal embedding operation
using the S2P characterization data on the indicated channel.
Cmd Parameters: <char> 1 | 0 | ON | OFF
Query Parameters: NA
Query Output: <char> 1 | 0
Range: NA
Default Value: 0
Syntax Example: :SOUR1:POW:PORT1:NWE:FREQ:EMB 1
:SOUR1:POW:PORT1:NWE:FREQ:EMB?
:SOURce{1-16}:POWer:PORT{1-4}:NWExtract:FREQuency:EMBed:FILe <string>
:SOURce{1-16}:POWer:PORT{1-4}:NWExtract:FREQuency:EMBed:FILe?
Description: Sets the S2P characterization filename for performing power cal embedding operation on
the indicated channel. Outputs the S2P characterization filename for performing power
cal embedding operation on the indicated channel.
Cmd Parameters: <string> Filename and path in the form: ’x:\directory\filename.s2p’ where x:\directory\
must exist. See Chapter 2, “Programming the VectorStar Series VNA”, “Notational
Conventions” on page 2-6 for more information.
Query Parameters: NA
Query Output: <char> Filename and path in the form: x:\directory\filename.s2p
Range: NA
Default Value: NA
Syntax Example: :SOUR1:POW:PORT1:NWE:FREQ:EMB:FIL ’C:\filename.s2p’
:SOUR1:POW:PORT1:NWE:FREQ:EMB:FIL?

5-119 :SOURce{1-16}:POWer Subsystem SCPI Commands
5-694 PN: 10410-00322 Rev. U MS464xB Series VNA PM
:SOURce{1-16}:POWer:PORT{1-4}:NWExtract:POWer:DEEMbed[:STATe] <char>
:SOURce{1-16}:POWer:PORT{1-4}:NWExtract:POWer:DEEMbed[:STATe]?
Description: Turns on/off the power cal de-embedding operation using the S2P characterization data
on the indicated channel. Outputs the on/off state of the power cal de-embedding
operation using the S2P characterization data on the indicated channel.
Cmd Parameters: <char> 1 | 0 | ON | OFF
Query Parameters: NA
Query Output: <char> 1 | 0
Range: NA
Default Value: 0
Syntax Example: :SOUR1:POW:PORT1:NWE:POW:DEEM 1
:SOUR1:POW:PORT1:NWE:POW:DEEM?
:SOURce{1-16}:POWer:PORT{1-4}:NWExtract:POWer:DEEMbed:FILe <string>
:SOURce{1-16}:POWer:PORT{1-4}:NWExtract:POWer:DEEMbed:FILe?
Description: Sets the S2P characterization filename for performing power cal de-embedding operation
on the indicated channel. Outputs the S2P characterization filename for performing
power cal de-embedding operation on the indicated channel.
Cmd Parameters: <string> Filename and path in the form: ’x:\directory\filename.s2p’ where x:\directory\
must exist. See Chapter 2, “Programming the VectorStar Series VNA”, “Notational
Conventions” on page 2-6 for more information.
Query Parameters: NA
Query Output: <char> Filename and path in the form: x:\directory\filename.s2p
Range: NA
Default Value: NA
Syntax Example: :SOUR1:POW:PORT1:NWE:POW:DEEM:FIL ’C:\filename.s2p’
:SOUR1:POW:PORT1:NWE:POW:DEEM:FIL?
:SOURce{1-16}:POWer:PORT{1-4}:NWExtract:POWer:EMBed[:STATe] <char>
:SOURce{1-16}:POWer:PORT{1-4}:NWExtract:POWer:EMBed[:STATe]?
Description: Turns on/off the power cal embedding operation using the S2P characterization data on
the indicated channel. Outputs the on/off state of the power cal embedding operation
using the S2P characterization data on the indicated channel.
Cmd Parameters: <char> 1 | 0 | ON | OFF
Query Parameters: NA
Query Output: <char> 1 | 0
Range: NA
Default Value: 0
Syntax Example: :SOUR1:POW:PORT1:NWE:POW:EMB 1
:SOUR1:POW:PORT1:NWE:POW:EMB?

SCPI Commands 5-119 :SOURce{1-16}:POWer Subsystem
MS464xB Series VNA PM PN: 10410-00322 Rev. U 5-695
:SOURce{1-16}:POWer:PORT{1-4}:NWExtract:POWer:EMBed:FILe <string>
:SOURce{1-16}:POWer:PORT{1-4}:NWExtract:POWer:EMBed:FILe?
Description: Sets the S2P characterization filename for performing power cal embedding operation on
the indicated channel. Outputs the S2P characterization filename for performing power
cal embedding operation on the indicated channel.
Cmd Parameters: <string> Filename and path in the form: ’x:\directory\filename.s2p’ where x:\directory\
must exist. See Chapter 2, “Programming the VectorStar Series VNA”, “Notational
Conventions” on page 2-6 for more information.
Query Parameters: NA
Query Output: <char> Filename and path in the form: x:\directory\filename.s2p
Range: NA
Default Value: NA
Syntax Example: :SOUR1:POW:PORT1:NWE:POW:EMB:FIL ’C:\filename.s2p’
:SOUR1:POW:PORT1:NWE:POW:EMB:FIL?

5-120 :SOURce{1-16}:TS3739 Subsystem SCPI Commands
5-696 PN: 10410-00322 Rev. U MS464xB Series VNA PM
5-120 :SOURce{1-16}:TS3739 Subsystem
The :SOURce{1-16}:TS3737 subsystem commands are used to configure and control the 3739x
Broadband/Millimeter-Wave Test Set.indicated external source.
Related Subsystems
Related trigger, hold, and external source subsystems are:
•Section 5-115 “:SENSe{1-16}:TS3739 Subsystem” on page 5-666
:SOURce{1-16}:TS3739:ALCCal:FREQuency:POWer:TABLe{1-10}:ENTRy <NRf>,
<NRf>
:SOURce{1-16}:TS3739:ALCCal:FREQuency:POWer:TABLe{1-10}:ENTRy?
Description: The command sets a 3739 Test Set ALC calibration frequency/power table entry for the
indicated channel. The query outputs a 3739 Test Set ALC calibration frequency/power
table entry for the indicated channel. This calibration is performed over the operating
frequency range of a Millimeter-Wave (mm-Wave) Test Set. See the types available from
VDI or OML. The frequency values are constrained by the frequency range of the Test
Set.
Best practices recommend that users know the power lever range of their Test Set and
module as there will be no error thrown if the power level is set too high or too low. The
power specifications of the mm-Wave modules should be well known, and it would be
prudent if the user specified power levels in the range of the mm-Wave module he is
using. One should also notice that the menu for this specifies that the power entered
should be the maximum power for that module.
Note that when the VNA is in mm-Wave mode, pressing the front panel Preset (Reset)
button takes VNA operation back to its regular mode with no mm-Wave operation and
thus default values for this command do not exist.
Cmd Parameters: <NRf>, <NRf>
Where:
•<NRf> = Calibration frequency in Hertz.
•<NRf> = Power table entry in dBm.
Query Parameters: NA
Query Output: <NR3>, <NR3>
Where:
•<NR3 = Frequency in Hertz
•<NR3> = Power in dBm.
Range: Limited by VNA, test set, and mm-Wave module.
Default Value: NA
Syntax Example: :SOUR1:TS3739:ALCC:FREQ:POW:TABL1:ENTR <NRf> <NRf>
:SOUR1:TS3739:ALCC:FREQ:POW:TABL1:ENTR?

SCPI Commands 5-120 :SOURce{1-16}:TS3739 Subsystem
MS464xB Series VNA PM PN: 10410-00322 Rev. U 5-697
:SOURce{1-16}:TS3739:ALCCal:LEVeltype <char>
:SOURce{1-16}:TS3739:ALCCal:LEVeltype?
Description: The command selects the 3739 Test Set ALC calibration leveling type for the indicated
channel. The query outputs the 3739 Test Set ALC calibration leveling type for the
indicated channel. The leveling types available are:
•IFLEVeling = For Modular BB, IF leveling provides the advantages of RF leveling
described below plus the benefit of greater power control range and a lower
minimum leveled power (at least 20 dB lower typically). As one approaches a
100 MHz difference between source and receiver frequencies, the power control
range will start to decrease as will power control accuracy. The use of IF leveling is
not recommended for source-receiver frequency differences greater than 100 MHz.
•RFLEVeling = For Modular BB, RF leveling provides a leveled RF output power
with improved source match, protection against over powering the DUT, and
insuring that the DUT is operating in its designated power range.
•VNALEVeling = Selecting VNALEVeling turns the RF or IF ALC off and the ALC
accuracy is as it for the standalone VNA instrument.
Cmd Parameters: <char> IFLEVeling | RFLEVeling | VNALEVeling
Query Parameters: NA
Query Output: <char> IFLEV | RFLEV | VNALEV
Range: NA
Default Value: VNALEVeling
Syntax Example: :SOUR1:TS3739:ALCC:LEV RFLEV
:SOUR1:TS3739:ALCC:LEV?
:SOURce{1-16}:TS3739:ALCCal:POINt?
Description: Query only. Outputs the 3739 Test Set ALC calibration number of frequency/power
points in the calibration. If setting up this calibration manually from the front panel, the
number of points is set first and the user enters all the frequency/power values
afterwards. The GPIB is the exact reverse. The user enters frequency, power pairs until
they are satisfied or the maximum number of pairs reaches the limit of 25.
Cmd Parameters: NA
Query Parameters: NA
Query Output: <NR1>
Range: 1 to 25 points
Default Value: 1
Syntax Example: :SOUR1:TS3739:ALCC:POIN?

5-120 :SOURce{1-16}:TS3739 Subsystem SCPI Commands
5-698 PN: 10410-00322 Rev. U MS464xB Series VNA PM
:SOURce{1-16}:TS3739:ALCCal:PORT{1-4}:CORRection:COLLect?
Description: Query only. Performs a 3739 Test Set flat power correction calibration for the indicated
channel and port and returns calibration status information, where:
•0 = CalPass
•1 = CalFail
•2 = CalAbort
•3 = CalNotExist
•4 = CalGood
Cmd Parameters: NA
Query Parameters: NA
Query Output: <NR1>
Range: 0 to 4
Default Value: NA
Syntax Example: :SOUR1:TS3739:ALCC:PORT1:CORR:COLL?

SCPI Commands 5-121 :SOURce{1-4}:EXTernal Subsystem
MS464xB Series VNA PM PN: 10410-00322 Rev. U 5-699
5-121 :SOURce{1-4}:EXTernal Subsystem
The :SOURce{1-4}:EXTernal subsystem commands are used to configure and control the indicated external
source.
Trigger, Hold, and External Source Subsystems
Related trigger, hold, and external source subsystems are:
•Section 5-64 “:SENSe:HOLD Subsystem” on page 5-393
•Section 5-103 “:SENSe{1-16}:HOLD Subsystem” on page 5-579
•Section 5-108 “:SENSe{1-16}:OFFSet and :OFFset{1-50} Subsystem” on page 5-615
•Section 5-111 “:SENSe{1-16}:SOURce{1-4} Subsystem” on page 5-653
•Section 5-116 “:SOURce:ALL:EXTernal Subsystem” on page 5-673
•Section 5-121 “:SOURce{1-4}:EXTernal Subsystem” on page 5-699
•Section 5-125 “:TRIGger[:SEQuence] Subsystem” on page 5-723
:SOURce{1-4}:EXTernal:ADDRess <NRf>
:SOURce{1-4}:EXTernal:ADDRess?
Description: Sets the GPIB address of the indicated external source. Outputs the GPIB address of the
indicated external source.
Cmd Parameters: <NRf> The input parameter is a unitless number.
Query Parameters: <NR1> The output parameter is an integer.
Range: 0 to 30
Default Value: The default value depends on which source is being used. The initial system default
values are:
•External Source 1 = Address 4
•External Source 2 = Address 5
•External Source 3 = Address 2
•External Source 4 = Address 3
Syntax Example: :SOUR1:EXT:ADDR 8
:SOUR1:EXT:ADDR?
:SOURce{1-4}:EXTernal:FREQuency:MAXimum?
Description: Query only. Outputs the maximum frequency setting of the indicated external source.
Cmd Parameters: NA
Query Parameters: <NR3> The output parameter is in Hertz.
Range: NA
Default Value: Depends on the external source used.
Syntax Example: :SOUR1:EXT:FREQ:MAX?

5-121 :SOURce{1-4}:EXTernal Subsystem SCPI Commands
5-700 PN: 10410-00322 Rev. U MS464xB Series VNA PM
:SOURce{1-4}:EXTernal:FREQuency:MINimum?
Description: Query only. Outputs the minimum frequency setting of the indicated external source.
Cmd Parameters: NA
Query Parameters: <NR3> The output parameter is in Hertz.
Range: NA
Default Value: Depends on the external source used.
Syntax Example: :SOUR1:EXT:FREQ:MIN?
:SOURce{1-4}:EXTernal:MODel?
Description: Query only. Outputs the model number of the indicated external source.
Query Parameters: <char> The output parameter can be any combination of numbers and letters.
Range: NA
Default Value: Depends on the external source used.
Syntax Example: :SOUR1:EXT:MOD?
:SOURce{1-4}:EXTernal:POINt?
Description: Query only. Outputs the number of points setting of the indicated external source.
Query Parameters: <NR1> The output parameter is an integer.
Range: NA
Default Value: Depends on the external source used.
Syntax Example: :SOUR1:EXT:POIN?
:SOURce{1-4}:EXTernal:POWer <NRf>
:SOURce{1-4}:EXTernal:POWer?
Description: Sets the power level of the indicated external source. Outputs the power level of the
indicated external source.
Cmd Parameters: <NRf> The input parameter is in dBm.
Query Parameters: <NR3> The output parameter is in dBm.
Range: NA
Default Value: Depends on the external source used.
Syntax Example: :SOUR1:EXT:POW 3.0E0
:SOUR1:EXT:POW?

SCPI Commands 5-122 :STATus:OPERation Subsystem
MS464xB Series VNA PM PN: 10410-00322 Rev. U 5-701
5-122 :STATus:OPERation Subsystem
The :STATus:OPERation subsystem commands are used to set and output values from the Operation Status
Enable Register.
:STATus:OPERation:CONDition?
Description: Query only. Outputs the value of the operation status condition register.
Query Parameters: <NR1> The output parameter is an integer.
Range: 0 to 32767
Default Value: 0
Syntax Example: :STAT:OPER:COND?
:STATus:OPERation:ENABle <NRf>
:STATus:OPERation:ENABle?
Description: Sets the value of the operation status enable register. Outputs the value of the operation
status enable register.
Cmd Parameters: <NRf> The input parameter is a unitless number.
Query Parameters: <NR1> The output parameter is an integer.
Range: 0 to 65535
Default Value: NA
Syntax Example: :STAT:OPER:ENAB 1
:STAT:OPER:ENAB?
:STATus:OPERation:NTRansition <NRf>
:STATus:OPERation:NTRansition?
Description: Sets the value of the negative transition filter of the operation status register. Outputs
the value of the negative transition filter of the operation status register.
Cmd Parameters: <NRf> The input parameter is a unitless number.
Query Parameters: <NR1> The output parameter is an integer.
Range: 0 to 65535
Default Value: NA
Syntax Example: :STAT:OPER:NTR 1
:STAT:OPER:NTR?
:STATus:OPERation:PTRansition <NRf>
:STATus:OPERation:PTRansition?
Description: Sets the value of the positive transition filter of the operation status register. Outputs the
value of the positive transition filter of the operation status register.
Cmd Parameters: <NRf> The input parameter is a unitless number.
Query Parameters: <NR1> The output parameter is an integer.
Range: 0 to 65535
Default Value: NA
Syntax Example: :STAT:OPER:PTR 1
:STAT:OPER:PTR?

5-122 :STATus:OPERation Subsystem SCPI Commands
5-702 PN: 10410-00322 Rev. U MS464xB Series VNA PM
:STATus:OPERation[:EVENt]?
Description: Query only. Outputs the value of the operation status event register.
Query Parameters: <NR1> The output parameter is an integer.
Range: 0 to 32767
Default Value: 0
Syntax Example: :STAT:OPER?

SCPI Commands 5-123 :STATus:QUEStionable Subsystem
MS464xB Series VNA PM PN: 10410-00322 Rev. U 5-703
5-123 :STATus:QUEStionable Subsystem
The :STATus:QUEStionable subsystem commands are used to set and output values from the Questionable
Status Enable Register.
:STATus:QUEStionable:CONDition?
Description: Query only. Outputs the value of the questionable status condition register.
Query Parameters: <NR1> The output parameter is an integer.
Range: 0 to 32767
Default Value: 0
Syntax Example: :STAT:QUES:COND?
:STATus:QUEStionable:ENABle <NRf>
:STATus:QUEStionable:ENABle?
Description: Sets the value of the questionable status enable register. Outputs the value of the
questionable status enable register.
Cmd Parameters: <NRf> The input parameter is a unitless number.
Query Parameters: <NR1> The output parameter is an integer.
Range: 0 to 65535
Default Value: NA
Syntax Example: :STAT:QUES:ENAB 1
:STAT:QUES:ENAB?
:STATus:QUEStionable:LIMit:CONDition?
Description: Query only. Outputs the value of the questionable limit status condition register.
Query Parameters: <NR1> The output parameter is an integer.
Range: 0 to 32767
Default Value: 0
Syntax Example: :STAT:QUES:LIM:COND?
:STATus:QUEStionable:LIMit:ENABle <NRf>
:STATus:QUEStionable:LIMit:ENABle?
Description: Sets the value of the questionable limit status enable register. Outputs the value of the
questionable limit status enable register.
Cmd Parameters: <NRf> The input parameter is a unitless number.
Query Parameters: <NR1> The output parameter is an integer.
Range: 0 to 65535
Default Value: NA
Syntax Example: :STAT:QUES:LIM:ENAB 1
:STAT:QUES:LIM:ENAB?

5-123 :STATus:QUEStionable Subsystem SCPI Commands
5-704 PN: 10410-00322 Rev. U MS464xB Series VNA PM
:STATus:QUEStionable:LIMit:NTRansition <NRf>
:STATus:QUEStionable:LIMit:NTRansition?
Description: Sets the value of the negative transition filter of the questionable limit status register.
Outputs the value of the negative transition filter of the questionable limit status
register.
Cmd Parameters: <NRf> The input parameter is a unitless number.
Query Parameters: <NR1> The output parameter is an integer.
Range: 0 to 65535
Default Value: NA
Syntax Example: :STAT:QUES:LIM:NTR 1
:STAT:QUES:LIM:NTR?
:STATus:QUEStionable:LIMit:PTRansition <NRf>
:STATus:QUEStionable:LIMit:PTRansition?
Description: Sets the value of the positive transition filter of the questionable limit status register.
Outputs the value of the positive transition filter of the questionable limit status register.
Cmd Parameters: <NRf> The input parameter is a unitless number.
Query Parameters: <NR1> The output parameter is an integer.
Range: 0 to 65535
Default Value: 0
Syntax Example: :STAT:QUES:LIM:PTR 1
:STAT:QUES:LIM:PTR?
:STATus:QUEStionable:LIMit[:EVENt]?
Description: Query only. Outputs the value of the questionable limit status event register.
Query Parameters: <NR1> The output parameter is an integer.
Range: 0 to 32767
Default Value: 0
Syntax Example: :STAT:QUES:LIM?
:STATus:QUEStionable:NTRansition <NRf>
:STATus:QUEStionable:NTRansition?
Description: Sets the value of the negative transition filter of the questionable status register.
Outputs the value of the negative transition filter of the questionable status register.
Cmd Parameters: <NRf> The input parameter is a unitless number.
Query Parameters: <NR1> The output parameter is an integer.
Range: 0 to 65535
Default Value: NA
Syntax Example: :STAT:QUES:NTR 1
:STAT:QUES:NTR?

SCPI Commands 5-123 :STATus:QUEStionable Subsystem
MS464xB Series VNA PM PN: 10410-00322 Rev. U 5-705
:STATus:QUEStionable:PTRansition <NRf>
:STATus:QUEStionable:PTRansition?
Description: Sets the value of the positive transition filter of the questionable status register. Outputs
the value of the positive transition filter of the questionable status register.
Cmd Parameters: <NRf> The input parameter is a unitless number.
Query Parameters: <NR1> The output parameter is an integer.
Range: 0 to 65535
Default Value: NA
Syntax Example: :STAT:QUES:PTR 1
:STAT:QUES:PTR?
:STATus:QUEStionable[:EVENt]?
Description: Query only. Outputs the value of the questionable status event register.
Query Parameters: <NR1> The output parameter is an integer.
Range: 0 to 32767
Default Value: 0
Syntax Example: :STAT:QUES?

5-124 :SYSTem Subsystem SCPI Commands
5-706 PN: 10410-00322 Rev. U MS464xB Series VNA PM
5-124 :SYSTem Subsystem
The :SYSTEM subsystem commands configure and control various system-level instrument settings.
•:SYSTem:AUTOcal commands set the AutoCal Standard switch position.
•:SYSTem:COMMunicate commands are used to configure and control network communications for GPIB,
TCP/IP, and USB networks.
•:SYSTem:DUT:PROTection command is used to toggle on and off the DUT protection state.
•:SYSTem:ERRor commands are used to query and clear the contents of the Error Queue.
•:SYSTem:EXTernal commands are used to query the status of bias tees, 4-port test sets, and instrument
model number.
•:SYSTem:HOLD command is used to RF hold status.
•:SYSTem:IFCalibration commands set the system IF calibration.
•:SYSTem:POFF command turns off the VNA.
•:SYSTem:POINt sets the maximum number of measurement points, and re-boots the instrument is
required.
•:SYSTem:PORT returns the number of ports on the instrument.
•:SYSTem:PORT{1-4} commands set the attenuation for reference and test ports.
•:SYSTem:POWerup commands set the instrument power-up options and if required, set the power-up
configuration file.
•:SYSTem:PRESet commands configure the instrument preset/reset configuration, and if required, set the
preset/reset configuration file.
•:SYSTem:RETRace:RF command toggles the RF trace function on and off. The off state supports analysis
of devices with AGC circuits.
:SYSTem:AUTocal:SWITch <char>
:SYSTem:AUTocal:SWITch?
Description: The command sets the AutoCal Standard switch position. The following switch positions
are available where P1 = Test Port 1 and P2 = Test Port 2:
•SHSHort = P1 Short, P2 Short
•OPSHort = P1 Open, P2 Short
•SHOPen = P1 Short, P2 Open
•LD1SHort = P1 Load1, P2 Short
•SHLD1 = P1 Short, P2 Load1
•LD2SHort = P1 Load2, P2 Short
•SHLD2 = P1 Short, P2 Load 2
•LD3SHort = P1 Load 3, P2 Short
•SHLD3 = P1 Short, P2 Load 3
•THRu1 = P1 and P1 Through using Thru 1
•THRu2 = P1 and P2 Through using Thru 2
•THRu3 = P1 and P2 Through using Thru 3
•THRu4 = P1 and P2 Through using Thru 4
•OPENlight = Using Lightning 36581/36582 AutoCal, P1 Open and P2 Open
•SHORtlight = Using Lightning 36581/36582 AutoCal, P1 Short and P2 Short
•LOADlight = Using Lightning 36581/36582 AutoCal, P1 Load and P2 Short
•THRulight = Using Lighting 36581/36582 AutoCal, P1 and P2 Thru
•ASSURancelight = Using Lightning 36581/36582 AutoCal, Internal Assurance
Standard

SCPI Commands 5-124 :SYSTem Subsystem
MS464xB Series VNA PM PN: 10410-00322 Rev. U 5-707
Outputs the AutoCal Standard switch position
Cmd Parameters: <char> SHSHort | OPSHort | SHOPen | LD1SHort | SHLD1 | LD2SHort | SHLD2 |
LD3SHort | SHLD3 | THRu1 | THRu2 | THRu3 | THRu4 | OPENlight | SHORtlight |
LOADlight | THRulight | ASSURancelight
Query Parameters: <char> SHSH | OPSH | SHOP | LD1SH | SHLD1 | LD2SH | SHLD2 | LD3SH |
SHLD3 | THR1 | THR2 | THR3 | THR4 | OPEN | SHOR | LOAD | THR | ASSUR
Range: NA
Default Value: NA
Syntax Example: :SYST:AUT:SWIT SHSHort
:SYST:AUT:SWIT?
:SYSTem:COMMunicate:GPIB:ADDRess <NRf>
:SYSTem:COMMunicate:GPIB:ADDRess?
Description: Sets the GPIB address of the instrument’s GPIB remote interface. Outputs the GPIB
address of the instrument’s GPIB remote interface.
Cmd Parameters: <NRf> The input parameter is a unitless number.
Query Parameters: <NR1> The output parameter is an integer.
Range: 0 to 30
Default Value: 6
Syntax Example: :SYST:COMM:GPIB:ADDR 7
:SYST:COMM:GPIB:ADDR?
:SYSTem:COMMunicate:GPIB:BBANd:PMETer:ADDRess
:SYSTem:COMMunicate:GPIB:BBANd:PMETer:ADDRess?
Description: The command sets the GPIB address of the Broadband Power Sensor
The query outputs the GPIB address set for the Broadband Power Sensor
Cmd Parameters: <Integer> The input parameter is an integer.
Query Parameters: NA
Range: 1 to 30
Default Value: 20
Syntax Example: :SYST:COMM:GPIB:PMET:BBAN:ADDR 20
:SYST:COMM:GPIB:PMET:BBAN:ADDR?
:SYSTem:COMMunicate:GPIB:DBANd:PMETer:ADDRess <NRf>
:SYSTem:COMMunicate:GPIB:DBANd:PMETer:ADDRess?
Description: Sets the GPIB address of the attached D-Band Power Meter. Query outputs the GPIB
address of the attached D-Band Power Meter.
Cmd Parameters: <NRf> The input parameter is a unitless number.
Query Parameters: <NR1> The output parameter is an integer.
Range: 1 to 30
Default Value: 17
Syntax Example: :SYST:COMM:GPIB:DBAN:PMET:ADDR 17
:SYST:COMM:GPIB:DBAN:PMET:ADDR?

5-124 :SYSTem Subsystem SCPI Commands
5-708 PN: 10410-00322 Rev. U MS464xB Series VNA PM
:SYSTem:COMMunicate:GPIB:EXTernal:TSET:ADDRess <NRf>
:SYSTem:COMMunicate:GPIB:EXTernal:TSET:ADDRess?
Description: Sets the GPIB address of the four port external test set. Outputs the GPIB address of the
four port external test set.
Cmd Parameters: <NRf> The input parameter is a unitless number.
Query Parameters: <NR1> The output parameter is an integer.
Range: 1 to 30
Default: 16
Syntax Example: :SYST:COMM:GPIB:EXT:TSET:ADDR 16
:SYST:COMM:GPIB:EXT:TSET:ADDR?
:SYSTem:COMMunicate:GPIB:FCOUNter:ADDRess <NRf>
:SYSTem:COMMunicate:GPIB:FCOUNter:ADDRess?
Description: Sets the GPIB address of the attached frequency counter. Outputs the GPIB address of
the attached frequency counter.
Cmd Parameters: <NRf> The input parameter is a unitless number.
Query Parameters: <NR1> The output parameter is an integer.
Range: 0 to 30
Default Value: 7
Syntax Example: :SYST:COMM:GPIB:FCOUN:ADDR 9
:SYST:COMM:GPIB:FCOUN:ADDR?
:SYSTem:COMMunicate:GPIB:PMETer:ADDRess <NRf>
:SYSTem:COMMunicate:GPIB:PMETer:ADDRess?
Description: Sets the GPIB address of the attached power meter. Outputs the GPIB address of the
attached power meter.
Cmd Parameters: <NRf> The input parameter is a unitless number.
Query Parameters: <NR1> The output parameter is an integer.
Range: 0 to 30
Default Value: 13
Syntax Example: :SYST:COMM:GPIB:PMET:ADDR 6
:SYSTem:COMMunicate:GPIB:PMETer:ADDR?

SCPI Commands 5-124 :SYSTem Subsystem
MS464xB Series VNA PM PN: 10410-00322 Rev. U 5-709
:SYSTem:COMMunicate:GPIB:PMETer:BBANd[:ADDRess]
:SYSTem:COMMunicate:GPIB:PMETer:BBANd[:ADDRess]?
Description: The command sets the GPIB address of the Broadband Power Sensor
The query outputs the GPIB address set for the Broadband Power Sensor
Cmd Parameters: <Integer> The input parameter is an integer.
Query Parameters: NA
Range: 1 to 30
Default Value: 20
Syntax Example: :SYST:COMM:GPIB:PMET:BBAN 20
:SYST:COMM:GPIB:PMET:BBAN?
:SYSTem:COMMunicate:GPIB:PMETer:DBANd[:ADDRess]
:SYSTem:COMMunicate:GPIB:PMETer:DBANd[:ADDRess]?
Description: The command sets the GPIB address of the D-Band Power Meter
The query outputs the GPIB address set for the D-Band Power Meter
Cmd Parameters: <Integer> The input parameter is an integer.
Query Parameters: NA
Range: 1 to 30
Default Value: 17
Syntax Example: :SYST:COMM:GPIB:PMET:WBAN 17
:SYST:COMM:GPIB:PMET:WBAN?
:SYSTem:COMMunicate:GPIB:PMETer:WBANd[:ADDRess]
:SYSTem:COMMunicate:GPIB:PMETer:WBANd[:ADDRess]?
Description: The command sets the GPIB address of the W-Band Power Meter
The query outputs the GPIB address set for the W-Band Power Meter
Cmd Parameters: <Integer> The input parameter is an integer.
Query Parameters: NA
Range: 1 to 30
Default Value: 15
Syntax Example: :SYST:COMM:GPIB:PMET:WBAN 15
:SYST:COMM:GPIB:PMET:WBAN?

5-124 :SYSTem Subsystem SCPI Commands
5-710 PN: 10410-00322 Rev. U MS464xB Series VNA PM
:SYSTem:COMMunicate:GPIB:WBANd:PMETer:ADDRess <NRf>
:SYSTem:COMMunicate:GPIB:WBANd:PMETer:ADDRess?
Description: Sets the GPIB address of the attached W-Band Power Meter. Outputs the GPIB address
of the attached W-Band Power Meter.
Cmd Parameters: <NRf> The input parameter is a unitless number.
Query Parameters: <NR1> The output parameter is an integer.
Range: 0 to 30
Default Value: 15
Syntax Example: :SYST:COMM:GPIB:WBAN:PMET:ADDR 6
:SYST:COMM:GPIB:WBAN:PMET:ADDR?
:SYSTem:COMMunicate:TCPIP:ADDRess?
Description: Query only. Outputs the IP address of the Ethernet interface. The setting cannot be
changed by the user.
Query Parameters: <char> The output parameter can be any combination of numbers and letters.
Range: 0.0.0.0 to 255.255.255.255
Default Value: Varies with installation.
Syntax Example: :SYST:COMM:TCPIP:ADDR?
:SYSTem:COMMunicate:TCPIP:GATE?
Description: Query only. Outputs the default Gateway of the Ethernet interface. The setting cannot be
changed by the user.
Query Parameters: <char> The output parameter can be any combination of numbers and letters.
Range: 0.0.0.0 to 255.255.255.255
Default Value: Varies with installation.
Syntax Example: :SYST:COMM:TCPIP:GATE?
:SYSTem:COMMunicate:TCPIP:HDW?
Description: Query only. Outputs the MAC hardware address of the Ethernet interface. The setting
cannot be changed by the user.
Query Parameters: <char> The output parameter can be any combination of numbers and letters.
Range: NA
Default Value: Varies with individual instrument.
Syntax Example: :SYST:COMM:TCPIP:HDW?
:SYSTem:COMMunicate:TCPIP:MASK?
Description: Query only. Outputs the instrument TCP/IP port address. The setting cannot be changed
by the user.
Query Parameters: <NR1> The output parameter is an integer.
Range: 0.0.0.0 to 255.255.255.255
Default Value: Varies with installation.
Syntax Example: :SYST:COMM:TCPIP:MASK?

SCPI Commands 5-124 :SYSTem Subsystem
MS464xB Series VNA PM PN: 10410-00322 Rev. U 5-711
:SYSTem:COMMunicate:TCPIP:PORT <NRf>
:SYSTem:COMMunicate:TCPIP:PORT?
Description: Enters the instrument TCP/IP port address. This value is user definable. The
recommended TCP/IP address should be greater than or equal to 5001. Outputs the
instrument TCP/IP port address.
Cmd Parameters: <NRf> The input parameter is a unitless number.
Query Parameters: <NR1> The output parameter is an integer.
Range: MPNI
Default Value: 5001
Syntax Example: :SYST:COMM:TCPIP:PORT 5001
:SYST:COMM:TCPIP:PORT?
:SYSTem:COMMunicate:USB:ADDRess?
Description: Query only. Outputs the address of the USB interface. The setting cannot be changed by
the user.
Query Parameters: <char> The output parameter can be any combination of numbers and letters. The
default values of ’0B5B’ and ’FFD0’ are fixed. The unit serial number, output as a Base 10
integer, varies with each instrument.
Range: NA
Default Value: NA
Syntax Example: :SYST:COMM:USB:ADDR?
:SYSTem:DUT:PROTection[:STATe] <char>
:SYSTem:DUT:PROTection[:STATe]?
Description: Sets the DUT Protection on/off state. Outputs the DUT Protection on/off state.
Cmd Parameters: <char> 1 | 0 | ON | OFF
Query Parameters: <char> 1 | 0
Syntax Example: :SYST:DUT:PROT
:SYST:DUT:PROT?
:SYSTem:ERRor:CLEar
Description: Clears the contents of the error queue. No query.
Cmd Parameters: NA
Range: NA
Default Value: NA
Syntax Example: :SYST:ERR:CLE
:SYSTem:ERRor:COUNt?
Description: Query only. Outputs the number of errors in the error queue.
Query Parameters: <NR1> The output parameter is an integer.
Range: 0 to 100
Default Value: 0
Syntax Example: :SYST:ERR:COUN?

5-124 :SYSTem Subsystem SCPI Commands
5-712 PN: 10410-00322 Rev. U MS464xB Series VNA PM
:SYSTem:ERRor:QUEue?
Description: Query only. Outputs the contents of the error queue.
Query Parameters: <block> See definition of “<block> or <arbitrary block>” on page 2-11.
Range: NA
Default Value: NA
Syntax Example: :SYST:ERR:QUE?
:SYSTem:ERRor[:NEXt]?
Description: Query only. Removes and outputs the oldest error in the error queue.
Query Parameters: <ASCII> See definition of “<ASCII> or <Arbitrary ASCII>” on page 2-11.
Range: NA
Default Value: No Error
Syntax Example: :SYST:ERR?
:SYSTem:EXTernal:TSET:FPORt:BIAS:TEES?
Description: Query only. The query outputs the existence of bias tees on the 4-Port Test Set where:
•No Bias Tees are installed = 0
•Bias Tees are installed = 1
Query Parameters: <char> 1 | 0
Range: NA
Default: NA
Syntax Example: :SYST:EXT:TSET:FPOR:BIAS:TEES?
:SYSTem:EXTernal:TSET:FPORt:EXISt?
Description: Query only. Outputs the 4-Port Test Set existence information where:
•MN4690B Series 4-Port Test Set does not exist = 0
•MN4690B Series 4-Port Test Set exists = 1
Query Parameters: <char> 1 | 0
Range: NA
Default: NA
Syntax Example: :SYST:EXT:TSET:FPOR:EXIS?
:SYSTem:EXTernal:TSET:FPORt:FREQuency:MAXimum?
Description: Query only. Outputs the MN4690B Series 4-Port Test Set maximum frequency value:
•MN4694B Series 4-Port Test Set = 40 GHz
•MN4697B Series 4-Port Test Set = 70 GHz
Query Parameters: <NR3> The output parameter is in Hertz.
Range: NA
Default: NA
Syntax Example: :SYST:EXT:TSET:FPOR:FREQ:MAX?

SCPI Commands 5-124 :SYSTem Subsystem
MS464xB Series VNA PM PN: 10410-00322 Rev. U 5-713
:SYSTem:EXTernal:TSET:FPORt:FREQuency:MINimum?
Description: Query only. Outputs the 4-Port Test Set minimum frequency value.
Query Parameters: <NR3> The output parameter is in Hertz.
Range: NA
Default: NA
Syntax Example: :SYST:EXT:TSET:FPOR:FREQ:MIN?
:SYSTem:EXTernal:TSET:FPORt:MODel?
Description: Query only. Outputs the model number of the 4-port VNA instrument.
Query Parameters: <char> The output parameter can be any combination of numbers and letters.
Range: NA
Default: NA
Syntax Example: :SYST:EXT:TSET:FPOR:MOD?
:SYSTem:EXTernal:TSET:FPORt:REVision?
Description: Query only. Outputs the 4-Port Test Set revision number.
Query Parameters: <char> The output parameter can be any combination of numbers and letters.
Range: NA
Default: NA
Syntax Example: :SYST:EXT:TSET:FPOR:REV?
:SYSTem:EXTernal:TSET:FPORt:VERSion?
Description: Query only. Outputs the 4-Port Test Set version number.
Query Parameters: <char> The output parameter can be any combination of numbers and letters.
Range: NA
Default: NA
Syntax Example: :SYST:EXT:TSET:FPOR:VERS?
:SYSTem:HOLD:BIAS[:STATe] <char>
:SYSTem:HOLD:BIAS[:STATe]?
Description: Sets the Bias Tee on/off state in Hold. Outputs the Bias Tee on/off state in Hold
Cmd Parameters: <char> 1 | 0 | ON | OFF
Query Parameters: <char> 1 | 0
Range: NA
Default Value: NA
Syntax Example: :SYST:HOLD:BIAS ON
:SYST:HOLD:BIAS?

5-124 :SYSTem Subsystem SCPI Commands
5-714 PN: 10410-00322 Rev. U MS464xB Series VNA PM
:SYSTem:HOLD:POWer <NRf>
:SYSTem:HOLD:POWer?
Description: The command sets the power sweep power level to use in Hold. The query outputs the
power sweep power level to use in Hold.
Cmd Parameters: <NRf>: The parameter is in dBm.
Query Parameters: NA
Query Output: <NR3> The parameter is in dBm.
Range: NA
Default Value: NA
Syntax Example: :SYST:HOLD:POW <NRf>
:SYST:HOLD:POW?
:SYSTem:HOLD:RF[:STATe] <char>
:SYSTem:HOLD:RF[:STATe]?
Description: Sets the RF on/off state in Hold. Outputs the RF on/off state in Hold
Cmd Parameters: <char> 1 | 0 | ON | OFF
Query Parameters: <char> 1 | 0
Range: NA
Default Value: NA
Syntax Example: :SYST:HOLD:RF ON
:SYST:HOLD:RF?
:SYSTem:IFCalibration:AUTomatic[:STATe] <char>
:SYSTem:IFCalibration:AUTomatic[:STATe]?
Description: Turns on/off the automatic occurrence of the IF calibration. Outputs the on/off state of
the automatic occurrence of the IF calibration
Cmd Parameters: <char> 1 | 0 | ON | OFF
Query Parameters: <char> 1 | 0
Syntax Example: :SYST:IFC:AUT ON
:SYST:IFC:AUT?
:SYSTem:IFCalibration:TRIGger
Description: Triggers an IF calibration. No query.
Cmd Parameters: NA
Syntax Example: :SYST:IFC:TRIG
:SYSTem:IFCalibration:DIGital:TRIGger
Description: Triggers a digital board IF calibration. Requires Option 35, IF Digitizer. No query.
Cmd Parameters: NA
Syntax Example: :SYST:IFC:DIG:TRIG

SCPI Commands 5-124 :SYSTem Subsystem
MS464xB Series VNA PM PN: 10410-00322 Rev. U 5-715
:SYSTem:MATH:INTErtrace:EQUation:SNP:FILe{1-16} <string>
:SYSTem:MATH:INTErtrace:EQUation:SNP:FILe{1-16}?
Description: Assigns/outputs the SNP filename 1 (or 2 or 3 or ... or 16) for Equation Editor, to be
shared between all channels.
Related Cmd: :CALCulate{1-16}[:SELected]:MATH:INTErtrace:EQUation:SNP:FILe{1-4}?
Cmd Parameters: <string> 'c:\myfile1.s1p' |'c:\myfile2.s2p' | 'c:\myfile3.s3p' |'c:\myfile4.s4p'
Query Parameters: NA
Query Output: <string> 'c:\myfile1.s1p' |'c:\myfile2.s2p' | 'c:\myfile3.s3p' |'c:\myfile4.s4p'
Range: NA
Default Value: NA
Syntax Example: :SYSTem:MATH:INTE:EQU:SNP:FIL7 c:\myfile.s2p
:SYSTem:MATH:INTE:EQU:SNP:FIL7?
:SYSTem:OSKAuto[:STATe] <char>
:SYSTem:OSKAuto[:STATe]?
Description: The command turns the On-Screen Keyboard (OSK) AUTO setting ON/OFF. If AUTO is
enabled, then the on-screen keyboard will be launched automatically by VectorStar
whenever a keyboard is needed.
The query outputs the ON/OFF state of On-Screen Keyboard AUTO setting.
Cmd Parameters: <char> 1 | 0 | ON | OFF
Query Parameters: NA
Query Output: <char> 1 | 0
Range: NA
Default Value: 1
Syntax Example: :SYSTem:OSKA 0
:SYSTem:OSKA?
:SYSTem:POFF
Description: The command turns off the VNA. No query.
Cmd Parameters: NA
Query Parameters: NA
Range: NA
Default Value: NA
Syntax Example: :SYST:POFF

5-124 :SYSTem Subsystem SCPI Commands
5-716 PN: 10410-00322 Rev. U MS464xB Series VNA PM
:SYSTem:POINt:MAXimum <char>
:SYSTem:POINt:MAXimum?
Description: The command sets the maximum number of points the instrument can measure in a
sweep. After changing the maximum number of points setting, an instrument reboot is
required. After the command is issued and the maximum number of points changed, the
instrument automatically reboots and then returns to its preset state.
VectorStar VNA Instruments in 100,000 Point Mode
If the instrument is set to 100,000 point mode:
•It will only support 1 channel and 16 traces.
•The buttons on the CHANNEL menu are not available.
•The CHANNEL drop-down menu on the Menu Bar is limited to non-channel
commands.
VectorStar VNA Instruments in 25,000 Point Mode
If the instrument is in 25,000 point mode:
•It will support up to 16 channels, each with up to 16 traces.
•The CHANNEL menu buttons are available.
•The CHANNEL drop-down menu on the MENU BAR includes channel commands.
If the command requests the same number of points as the current instrument mode, no
reboot is initiated.
*RST and Point Mode
The *RST command does not reset the instrument maximum point mode. For Syntax
Example, when the instrument is in 100,000 point mode, the *RST command does not
reset the number of points to 25,000.
Query Output
The query outputs current setting of the maximum number of points available in the
instrument. If 25,000 is set, 25000 is returned. If 100,000 is set, 100000 is returned.
Cmd Parameters: <char> 25000 | 100000
Query Parameters: <char> 25000 | 100000
Range: NA
Default Value: 25000
Syntax Example: Instrument is running in factory default mode of up to 25,000 points with up to 16
channels, and up to 16 traces on each channel.
:SYST:POIN:MAX 100000
The instrument reboots itself. When the reboot is complete, the instrument is set to
100,000 maximum points with 1 channel and up to 16 traces.
:SYST:POIN:MAX?
100000
To return the instrument to 25,000 maximum points with up to 16 channels, each with
up to 16 traces:
:SYST:POIN:MAX 25000

SCPI Commands 5-124 :SYSTem Subsystem
MS464xB Series VNA PM PN: 10410-00322 Rev. U 5-717
The instrument reboots itself. When the reboot is complete, the instrument is set to
25,000 maximum points, with up to 16 channels, each with up to 16 traces.
:SYST:POIN:MAX?
25000
If the command is issued for the same number of points as the current instrument mode,
no reboot is provided.
:SYST:POIN:MAX?
25000
:SYST:POIN:MAX 25000
No reboot.
:SYSTem:PORT:COUNt?
Description: Query only. The query outputs the number of instrument test ports.
Cmd Parameters: NA
Query Parameters: <NR1> 1 | 2 | 3 | 4
Range: NA
Default Value: 2
Syntax Example: :SYST:PORT:COUN?
:SYSTem:PORT{1-4}:REFerence:ATTenuation <NRf>
:SYSTem:PORT{1-4}:REFerence:ATTenuation?
Description: The command sets the reference attenuation value on the indicated port. The query
outputs the reference attenuation value on the indicated port. The VNA must have
Option 6x installed.
Cmd Parameters: <NRf> The input parameter is in dB.
Query Parameters: <NR1> The output parameter is in dB.
Range: 0 to 60 dB in 10 dB increments
Default Value: 0 dB
Syntax Example: :SYST:PORT1:REF:ATT 2.0E1
:SYST:PORT1:REF:ATT?
:SYSTem:PORT{1-4}:TEST:ATTenuation <NRf>
:SYSTem:PORT{1-4}:TEST:ATTenuation?
Description: The command sets the test attenuation value on the indicated port. The query outputs
the test attenuation value for the indicated port. The VNA must have Option 6x installed.
Cmd Parameters: <NRf> The input parameter is in dB.
Query Parameters: <NR1> The output parameter is in dB.
Range: 0 to 60 dB in 10 dB increments
Default Value: 0 dB
Syntax Example: :SYST:PORT1:TEST:ATT 10E0
:SYST:PORT1:TEST:ATT?

5-124 :SYSTem Subsystem SCPI Commands
5-718 PN: 10410-00322 Rev. U MS464xB Series VNA PM
:SYSTem:POWerup:FILe <string>
:SYSTem:POWerup:FILe?
Description: The command sets the file path for the .cha power up configuration file to use on power
up. The query outputs the file path of the .cha used for power up configuration.
Cmd Parameters: <string> Filename and path in the form: ’x:\directory\filename.cha’ where x:
\directory\filename.cha must exist. See Chapter 2, “Programming the VectorStar Series
VNA”, “Notational Conventions” on page 2-6 for more information.
Query Parameters: <char> Filename and path in the form: x:\directory\filename.cha
Range: NA
Default Value: NA
Syntax Example: :SYST:POW:FIL ’C:\filepath\filename.cha’
:SYST:POW:FIL?
:SYSTem:POWerup:TYPe <char>
:SYSTem:POWerup:TYPe?
Description: The command sets the power up instrument state to reset, last, or user defined. If USER
is selected, a previously saved user-defined power up configuration file must exist and be
stored on the instrument hard disk drive. The query outputs the power up instrument
state as reset, last, or user defined.
Cmd Parameters: <char> RESET | LAST | USER
Query Parameters: <char> RESET | LAST | USER
Range: NA
Default Value: LAST
Syntax Example: :SYST:POW:TYP RESET
:SYST:POW:TYP?

SCPI Commands 5-124 :SYSTem Subsystem
MS464xB Series VNA PM PN: 10410-00322 Rev. U 5-719
:SYSTem:PRESet
Description: The command performs an instrument preset. This is the same function as provided by
the front panel Preset key, or the ICON TOOLBAR | Preset icon, or the MENU BAR |
Utilities | Preset command. No query. The type of preset performed depends on the type of
preset set with the :SYSTem:PREset:TYPE command as either RESET or USER.
PRESet with RESET Set
If RESET has been is selected, the instrument returns to its factory as-shipped
configuration, typically displaying one channel and four traces set to:
•Trace 1 (Tr1) set to S11 and a Smith Chart Impedance display.
•Trace 2 (Tr2) set to S12 and a dual rectangular display showing Log Magnitude
and Phase graphs.
•Trace 3 (Tr3) set to S21 and a dual rectangular display showing Log Magnitude
and Phase graphs.
•Trace 4 (Tr4) set to S22 and a Smith Chart Impedance display.
•Clears any user-defined segmented limit lines.
PRESET with USER Set
If USER has been selected, the instrument returns to a previously user-defined
configuration state saved in either an All Channel Setup and Cal (CHA) file or in a All
Channel Setup (STA) file.
Cmd Parameters: NA
Query Parameters: NA
Range: NA
Default Value: NA
Syntax Example: :SYST:PRES
:SYSTem:PRESet:FILe <string>
:SYSTem:PRESet:FILe?
Description: The commands sets the file path for the .cha file to use on preset. The query outputs the
file path for the CHA file used for preset.
Cmd Parameters: <string> The directory and filename in the form: ’x:\directory\filename.cha’ where x:
\directory\filename.cha must exist. See Chapter 2, “Programming the VectorStar Series
VNA”, “Notational Conventions” on page 2-6 for more information.
Query Parameters: <char> Filename and path in the form: x:\directory\filename.cha
Range: NA
Default Value: NA
Syntax Example: :SYST:PRES:FIL ’C:\directory\filename.cha’
:SYST:PRES:FIL?

5-124 :SYSTem Subsystem SCPI Commands
5-720 PN: 10410-00322 Rev. U MS464xB Series VNA PM
:SYSTem:PRESet:TYPe <char>
:SYSTem:PRESet:TYPe?
Description: The command sets the preset type to RESET, RESET0 (reset zero), or USER. The query
outputs the selected preset type. The different preset types provide the following
functions:
•USER - If the USER type is selected, a previously saved user-defined preset file
must exist on the instrument disk drive. Once set, issuing a :SYSTem:PRESet
command returns the instrument to the user-defined configuration. The
user-defined preset file name is set using the :SYSTem:PRESet:FILe command.
•RESET - If the RESET type is selected, issuing a :SYSTem:PRESet command
returns the instrument to the factory as-shipped configuration.
•RESET0 - If the RESET0 type is selected, issuing the :SYSTem:PRESet command
clears the instrument memory of all calibration kit settings, calibrations,
configurations, channel configurations, trace configurations, and other similar
settings and returns the instrument to a factory as-shipped state. Functionally,
issuing a :SYSTem:PRESet:TYPe RESET0 command followed by a :SYSTem:
PRESet command is the same as issuing a :SYSTem:PRESet:ZERo command. Note
that the RESET0 parameter does not delete any files. See the :SYSTem:PRESet:
ZERo command description for a complete listing of included and excluded preset
elements.
The preset type can also be configured by from the front panel by:
•Navigating to MAIN | System | SYSTEM | Setup | SETUP | Preset Setup | PRESET
SETUP
•On the PRESET SETUP menu, selecting either Default, Default 0, or Saved Setup.
•If Saved Setup is to be used, the user-defined configuration file must be saved to
the instrument solid-state drive. Then select the Select Saved Setup File button
and select the desired user-defined preset file. Then select Saved Setup.
A preset can also be executed from the front panel by doing one of the following actions:
•Pressing the front panel Preset key.
•Selecting the ICON TOOLBAR | Preset icon.
•Selecting the MENU BAR | Utilities | Preset command.
Cmd Parameters: <char> RESET | RESET0 | USER
Query Parameters: <char> RESET | RESET0 | USER
Range: NA
Default Value: RESET
Syntax Example: :SYST:PRES:TYP RESET
:SYST:PRES:TYP?

SCPI Commands 5-124 :SYSTem Subsystem
MS464xB Series VNA PM PN: 10410-00322 Rev. U 5-721
:SYSTem:PRESet:ZERo
Description: The command performs a Reset Zero which does not delete any files, but clears the
instrument memory of all calibration kit settings, calibrations, configurations, channel
configurations, trace configurations, and other similar settings and returns the
instrument to a factory as-shipped state described in the command “:SYSTem:PRESet”
on page 5-719. No query.
Similar to *RST
Similar to the *RST command, :SYST:PRES:ZER resets the instrument to a pre-defined
condition with all user programmable command parameters set to their default values.
These default parameter values are listed under each SCPI command in this manual.
Included Preset Conditions with :SYST:PRES:ZER
Except for the Command Parameters explicitly excluded in the next section, the :SYST:
PRES:ZER command does the following:
•Sets the device-specific functions to a known state that is independent of the
past-use history of the device;
•Device specific commands may be provided to program a different reset state than
the original factory-supplied one;
•Clears any user-defined segmented limit lines;
•Sets the macro defined by *DDT to a device-defined state;
•Disables macros;
•Forces the device into the OCIS state (Operation Complete Command Idle State);
•Forces the device into the OQIS state (Operation Complete Query Idle State).
Excluded Preset Conditions with :SYST:PRES:ZER
The :SYST:PRES:ZER command DOES NOT make the following changes:
•Does not change the state of the IEEE 488.1 interface;
•Does not change the selected IEEE 488.1 address of the device;
•Does not change the Output Queue;
•Does not change any Event Enable Register settings including the Standard Event
Status Enable Register settings;
•Does not change any Event Register setting including the Standard Event Status
Resister settings;
•Does not change the power-on-status-clear flag setting; and
•Does not change the Service Request Enable Register.
Cmd Parameters: NA
Range: NA
Default Value: NA
Syntax Example: :SYST:PRES:ZER

5-124 :SYSTem Subsystem SCPI Commands
5-722 PN: 10410-00322 Rev. U MS464xB Series VNA PM
:SYSTem:REFerence[:TENMhz]:TYPE?
Description: Outputs the 10 MHz reference type (internal or external). Query only.
INT = Internal
EXT = External
Cmd Parameters: NA
Query Parameters: <char> INT | EXT
Range: NA
Default Value: INT
Syntax Example: :SYST:REF:TYPE?
:SYSTem:RETRace:RF[:STATe] <char>
:SYSTem:RETRace:RF[:STATe]?
Description: The command toggles the retrace RF energy state on or off. The default normal RF
Retrace State is OFF.
RF Retrace OFF - Normal Operation
During normal operation, the VNA makes a sweep from the lowest to the highest point
and the starts over again at the lowest point. During the start over or retrace period or
when switching bands, the RF energy is blanked.
The best is to operate totally within an oscillator band so that the forward portion and
retrace can step through the same frequency list either forward or backward and there is
no loss of RF energy. With RF Retrace OFF, the VNA provides good leveling performance
and spur rejection.
RF Retrace ON - AGC Circuits
For faster sweep measurement response and/or increased protection in DUTs with AGC
(automatic gain control) circuits, this command sets the RF Retrace State to ON. With
this setting, the RF energy status remains on during the sweep, during band changes,
and during the sweep reset from highest point to lowest point.With RF Retrace ON, the
VNA does not offer less leveling performance and spur rejection.
The query outputs the on/off state of retrace RF.
Cmd Parameters: <char> 1 | 0 | ON | OFF
Query Parameters: <char> 1 | 0
Range: NA
Default: 1
Syntax Example: :SYST:RETR:RF 0
:SYST:RETR:RF?

SCPI Commands 5-125 :TRIGger[:SEQuence] Subsystem
MS464xB Series VNA PM PN: 10410-00322 Rev. U 5-723
5-125 :TRIGger[:SEQuence] Subsystem
The :TRIGger subsystem commands configure the trigger parameters and then control the trigger operation for
internal, manual, and external trigger.
Trigger, Hold, and External Source Subsystems
Related trigger, hold, and external source subsystems are:
•Section 5-64 “:SENSe:HOLD Subsystem” on page 5-393
•Section 5-103 “:SENSe{1-16}:HOLD Subsystem” on page 5-579
•Section 5-108 “:SENSe{1-16}:OFFSet and :OFFset{1-50} Subsystem” on page 5-615
•Section 5-111 “:SENSe{1-16}:SOURce{1-4} Subsystem” on page 5-653
•Section 5-116 “:SOURce:ALL:EXTernal Subsystem” on page 5-673
•Section 5-121 “:SOURce{1-4}:EXTernal Subsystem” on page 5-699
•Section 5-125 “:TRIGger[:SEQuence] Subsystem” on page 5-723
:TRIGger[:SEQuence]:EXTernal:DELay <NRf>
:TRIGger[:SEQuence]:EXTernal:DELay?
Description: The command sets the delay time of the external trigger. The query outputs the delay
time of the external trigger.
Cmd Parameters: <NRf> The input parameter is in Seconds.
Query Parameters: <NR3> The output parameter is in Seconds.
Range: 0 to 10 seconds with Minimum Step Size = 1 Nanosecond (ns). If delay is set below 1 ns,
the instrument returns 0 (zero) seconds.
Default Value: 0.000000E+000
Syntax Example: :TRIG:EXT:DEL 5.0E-2
:TRIG:EXT:DEL?
:TRIGger[:SEQuence]:EXTernal:EDGe <char>
:TRIGger[:SEQuence]:EXTernal:EDGe?
Description: The command sets the leading/trailing edge triggering of the external trigger. The query
outputs the leading/trailing edge triggering of the external trigger.
Cmd Parameters: <char> POSitive | NEGative
Query Parameters: <char> POS | NEG
Range: NA
Default Value: POS
Syntax Example: :TRIG:EXT:EDG POS
:TRIG:EXT:EDG?

5-125 :TRIGger[:SEQuence] Subsystem SCPI Commands
5-724 PN: 10410-00322 Rev. U MS464xB Series VNA PM
:TRIGger[:SEQuence]:EXTernal:HANDshake[:STATe] <char>
:TRIGger[:SEQuence]:EXTernal:HANDshake[:STATe]?
Description: The command sets the on/off status of the external trigger handshake. The query outputs
the on/off status of the external trigger handshake.
Cmd Parameters: <char> 1 | 0 | ON | OFF
Query Parameters: <char> 1 | 0
Range: NA
Default Value: 0
Syntax Example: :TRIG:EXT:HAND ON
:TRIG:EXT:HAND?
:TRIGger[:SEQuence]:EXTernal:TYPe <char>
:TRIGger[:SEQuence]:EXTernal:TYPe?
Description: The command sets the type of trigger that will be associated with the external trigger.
The query outputs the type of trigger that will be associated with the external trigger.
Cmd Parameters: <char> POINt | SWEep | CHANnel | ALL
Query Parameters: <char> POIN | SWE | CHAN | ALL
Range: NA
Default Value: CHAN
Syntax Example: :TRIG:EXT:TYP CHAN
:TRIG:EXT:TYP?
:TRIGger[:SEQuence]:MANual:TYPe <char>
:TRIGger[:SEQuence]:MANual:TYPe?
Description: The command sets the type of trigger that will be associated with the manual trigger.
The query outputs the type of trigger that will be associated with the manual trigger.
Cmd Parameters: <char> POINt | SWEep | CHANnel | ALL
Query Parameters: <char> POIN | SWE | CHAN | ALL
Range: NA
Default Value: CHAN
Syntax Example: :TRIG:MAN:TYP SWE
:TRIG:MAN:TYP?
:TRIGger[:SEQuence]:OUT[:STATe] <char>
:TRIGger[:SEQuence]:OUT[:STATe]?
Description: Turns on/off the trigger out. Query outputs the state of the trigger out.
Cmd Parameters: <char> 1|0|ON|OFF
Query Parameters: <char> 1|0
Range: NA
Default Value: 0
Syntax Example: :TRIG:OUT ON
:TRIG:OUT?

SCPI Commands 5-125 :TRIGger[:SEQuence] Subsystem
MS464xB Series VNA PM PN: 10410-00322 Rev. U 5-725
:TRIGger[:SEQuence]:REMote:TYPe <char>
:TRIGger[:SEQuence]:REMote:TYPe?
Description: The command sets the type of trigger that will be associated with the remote trigger. The
query outputs the type of trigger that will be associated with the remote trigger.
Cmd Parameters: <char> POINt | SWEep | CHANnel | ALL
Query Parameters: <char> POIN | SWE | CHAN | ALL
Range: NA
Default Value: CHAN
Syntax Example: :TRIG:REM:TYP POIN
:TRIG:REM:TYP?
:TRIGger[:SEQuence]:SEDTransfer[:STATe] <char>
:TRIGger[:SEQuence]:SEDTransfer[:STATe]?
Description: The command Turns on/off the state of the data transfer at sweep end.
The query outputs the state of the data transfer at sweep end.
Cmd Parameters: <char> ON|OFF|1|0
Query Parameters: NA
Range: NA
Default Value: 0
Syntax Example: :TRIG:SEDT ON
:TRIG:SEDT?
:TRIGger[:SEQuence]:SOURce <char>
:TRIGger[:SEQuence]:SOURce?
Description: The command sets the source of sweep/measurement triggering where the following
options are available:
•AUTO = The triggering source is automatic.
•MANual = The triggering source is manual.
•EXTTogpib = The triggering source is from the VNA Rear Panel BNC connector to
the GPIB parser which handles it as a GPIB Group Execute Trigger. This
triggering mode is typically used when an external device is used to trigger the
VNA directly instead of over the GPIB bus.
•EXTernal = The triggering source is from the rear panel external trigger port.
•REMote = The triggering source is provided remotely.
The query outputs the source of the sweep/measurement triggering.
Cmd Parameters: <char> AUTO | MANual | EXTTogpib | EXTernal | REMote
Query Parameters: <char> AUTO | MAN | EXTT | EXT | REM
Range: NA
Default Value: AUTO
Syntax Example: :TRIG:SOUR AUTO
:TRIG:SOUR?

5-125 :TRIGger[:SEQuence] Subsystem SCPI Commands
5-726 PN: 10410-00322 Rev. U MS464xB Series VNA PM
:TRIGger[:SEQuence][:IMMediate][:REMote]
Description: The command triggers a continuous sweep from the remote interface. During the sweep,
command execution continues and does not pause. The operation of this command is
modified by the instrument state set by the :SENse:HOLD:FUNCtion and/or the :
SENSE{1-16}:HOLD:FUNCtion commands. See the following subsystems for additional
information:
•Section 5-64 “:SENSe:HOLD Subsystem” on page 5-393
•Section 5-103 “:SENSe{1-16}:HOLD Subsystem” on page 5-579
No query.
The operation of this command depends on the settings of the :SENSe:HOLD:FUNCtion,
:TRIGger[:SEQuence][:REMote]:SINGle, and :TRIGger[:SEQuence][:IMMediate][:
REMote] commands. Each setting combination is described in the sections below.
:SENSe:HOLD:FUNC CONT and :TRIG
:SENSe:HOLD:FUNCtion CONTinuous
// Sweep State = The sweep is sweeping continuously
// Command Execution = The parser is ready for a command right
away.
:TRIGger[:SEQuence][:IMMediate][:REMote]
// Sweep State = The sweep restarts and sweeps continuously. When
the sweep gets to the end of the sweep, it continues to sweep.
There is NO STATUS information that the end of the sweep has been
reached.
// Command Execution = The parser is ready for a command right away
:SENSe:HOLD:FUNC CONT and :TRIG:SING
:SENSe:HOLD:FUNCtion CONTinuous
// Sweep State = The sweep is sweeping continuously.
// Command Execution = The parser is ready for a command right away
:TRIGger[:SEQuence][:REMote]:SINGle
// Sweep State = The sweep restarts and sweeps continuously. When
the sweep gets to the end of the sweep, it sets the end of sweep
status bit and continues to sweep.
// Command Execution = Further execution is blocked until the end
of the sweep.
// Command Execution resumes when the sweep has reached the end of
the sweep.
:SENSe:HOLD:FUNC HOLD and :TRIG
:SENSe:HOLD:FUNCtion HOLD
// Sweep State = The sweep is stopped.
// Command Execution = The parser is ready for a command right away
:TRIGger[:SEQuence][:IMMediate][:REMote]
// Sweep State = The command has no effect. The sweep is stopped.
// Command Execution = The parser is ready for a command right away

SCPI Commands 5-125 :TRIGger[:SEQuence] Subsystem
MS464xB Series VNA PM PN: 10410-00322 Rev. U 5-727
:SENSe:HOLD:FUNC HOLD and :TRIG:SING
:SENSe:HOLD:FUNCtion HOLD
// Sweep State = The sweep is stopped
// Command Execution = The parser is ready for a command right
away.
:TRIGger[:SEQuence][:REMote]:SINGle
// Sweep State = The sweep restarts and sweeps until the end of the
sweep, at which point it sets the end of sweep status bit and
stops.
// Command Execution = Further execution is blocked until the end
of the sweep.
// Command Execution resumes when the sweep has reached the end of
the sweep.
:SENSe:HOLD:FUNC SING and :TRIG
:SENSe:HOLD:FUNCtion SINGle
// Sweep State = The sweep does one complete sweep, goes into hold
and stops.
// Command Execution = The parser is ready for a command.
:TRIGger[:SEQuence][:IMMediate][:REMote]
// Sweep State = The command has no effect. The sweep is stopped.
// Command Execution = The parser is ready for a command.
:SENSe:HOLD:FUNC SING and :TRIG:SING
:SENSe:HOLD:FUNCtion SINGle
// Sweep State = The sweep does one complete sweep, goes into hold
and stops.
// Command Execution = The parser is ready for a command right
away.
:TRIGger[:SEQuence][:REMote]:SINGle
// Sweep State = The sweep restarts and sweeps until the end of the
sweep, at which point it sets the end of sweep status bit and
stops.
// Command Execution = Further execution is blocked until the end
of the sweep.
// Command Execution resumes when the sweep has reached the end of
the sweep.
Cmd Parameters: NA
Query Parameters: NA
Range: NA
Default Value: NA
Syntax Example: :TRIG

5-125 :TRIGger[:SEQuence] Subsystem SCPI Commands
5-728 PN: 10410-00322 Rev. U MS464xB Series VNA PM
:TRIGger[:SEQuence][:REMote]:SINGle
Description: The command triggers a single sweep with synchronization from the remote interface. No
query. During the sweep, command execution pauses until the sweep is complete. The
operation of this command is modified by the instrument state set by the :SENse:HOLD:
FUNCtion and/or the :SENSE{1-16}:HOLD:FUNCtion commands. See the following
subsystems for additional information:
•Section 5-64 “:SENSe:HOLD Subsystem” on page 5-393
•Section 5-103 “:SENSe{1-16}:HOLD Subsystem” on page 5-579
Variable Operation
The operation of this command depends on the settings of the :SENSe:HOLD:FUNCtion,
:TRIGger[:SEQuence][:REMote]:SINGle, and :TRIGger[:SEQuence][:IMMediate][:
REMote] commands. Each setting combination is described in the sections below.
:SENSe:HOLD:FUNC CONT and :TRIG
:SENSe:HOLD:FUNCtion CONTinuous
// Sweep State = The sweep is sweeping continuously
// Command Execution = The parser is ready for a command right
away.
:TRIGger[:SEQuence][:IMMediate][:REMote]
// Sweep State = The sweep restarts and sweeps continuously. When
the sweep gets to the end of the sweep, it continues to sweep.
There is NO STATUS information that the end of the sweep has been
reached.
// Command Execution = The parser is ready for a command right away
:SENSe:HOLD:FUNC CONT and :TRIG:SING
:SENSe:HOLD:FUNCtion CONTinuous
// Sweep State = The sweep is sweeping continuously.
// Command Execution = The parser is ready for a command right away
:TRIGger[:SEQuence][:REMote]:SINGle
// Sweep State = The sweep restarts and sweeps continuously. When
the sweep gets to the end of the sweep, it sets the end of sweep
status bit and continues to sweep.
// Command Execution = Further execution is blocked until the end
of the sweep.
// Command Execution resumes when the sweep has reached the end of
the sweep.
:SENSe:HOLD:FUNC HOLD and :TRIG
:SENSe:HOLD:FUNCtion HOLD
// Sweep State = The sweep is stopped.
// Command Execution = The parser is ready for a command right away
:TRIGger[:SEQuence][:IMMediate][:REMote]
// Sweep State = The command has no effect. The sweep is stopped.
// Command Execution = The parser is ready for a command right away

SCPI Commands 5-125 :TRIGger[:SEQuence] Subsystem
MS464xB Series VNA PM PN: 10410-00322 Rev. U 5-729
:SENSe:HOLD:FUNC HOLD and :TRIG:SING
:SENSe:HOLD:FUNCtion HOLD
// Sweep State = The sweep is stopped
// Command Execution = The parser is ready for a command right
away.
:TRIGger[:SEQuence][:REMote]:SINGle
// Sweep State = The sweep restarts and sweeps until the end of the
sweep, at which point it sets the end of sweep status bit and
stops.
// Command Execution = Further execution is blocked until the end
of the sweep.
// Command Execution resumes when the sweep has reached the end of
the sweep.
:SENSe:HOLD:FUNC SING and :TRIG
:SENSe:HOLD:FUNCtion SINGle
// Sweep State = The sweep does one complete sweep, goes into hold
and stops.
// Command Execution = The parser is ready for a command.
:TRIGger[:SEQuence][:IMMediate][:REMote]
// Sweep State = The command has no effect. The sweep is stopped.
// Command Execution = The parser is ready for a command.
:SENSe:HOLD:FUNC SING and :TRIG:SING
:SENSe:HOLD:FUNCtion SINGle
// Sweep State = The sweep does one complete sweep, goes into hold
and stops.
// Command Execution = The parser is ready for a command right
away.
:TRIGger[:SEQuence][:REMote]:SINGle
// Sweep State = The sweep restarts and sweeps until the end of the
sweep, at which point it sets the end of sweep status bit and
stops.
// Command Execution = Further execution is blocked until the end
of the sweep.
// Command Execution resumes when the sweep has reached the end of
the sweep.
Cmd Parameters: NA
Query Parameters: NA
Range: NA
Default Value: NA
Syntax Example: :TRIG:SING

5-125 :TRIGger[:SEQuence] Subsystem SCPI Commands
5-730 PN: 10410-00322 Rev. U MS464xB Series VNA PM

MS464xB Series VNA PM PN: 10410-00322 Rev. U A-1
Appendix A — Programming with LabVIEW
A-1 Introduction
This document provides an overview of programming techniques for controlling the VectorStar VNA using the
MS464xB LabVIEW driver over GPIB, TCP/IP (using VXI-11), and USB. This document assumes some
previous knowledge of LabVIEW.
A-2 Overview
Programming Basics
There are many cases where a user may want programmatic control of the VNA. Examples include automating
a test sequence, manufacturing testing, orchestrating a complex measurement involving various pieces of test
equipment, gathering a time series of data, or as a convenient way of getting data, files or images transferred
from the VNA to a pc for further analysis.
GPIB Mnemonics
VectorStar has a fairly large set of GPIB commands. This includes a set of Native commands, Lightning
commands and Agilent 8510 commands. You use the same commands regardless of the communication method
employed. See Example 4 for using the LIST command to output the full set of supported GPIB mnemonics
directly from the VNA. For LabVIEW programmers the best way to contol VectorStar is with the native
MS464X LabVIEW driver. But if you’re familiar with Lightning, VectorStar also supports Lightning
commands you can use the Lightning 37XXX LabVIEW driver to control VectorStar. This document uses a
combination of MS464X driver VIs and VISA Reads and Writes to send commands to the VNA and to get data
from the VNA. With this combination method, we use the driver to accomplish many procedures.
What is VISA?
VISA (Virtual Instrument System Architecture) is an I/O software standard for communicating with test
instruments like VectorStar over any of the bus architectures which VectorStar supports. A VISA driver is
available from both National Instruments and Agilent. National Instruments VISA drivers are available for
the following operating systems: Windows, Mac OS X, Linux and others. It’s always a good idea to get the
latest driver (Version 5.1.1), but make sure to get the Full Version (not just the runtime) for the best support of
the latest .NET Framework, USB and TCP/IP. The driver is available from http://www.ni.com/visa/ or from NI
Device Driver CD that comes with NI hardware and is installed along with LabVIEW. The MS464X LabVIEW
drivers uses VISA to communicate.
VISA uses connection strings to set up communication with the VNA over various protocols. Here are some
connection string examples:
//VXI-11 Connection string
"TCPIP0::192.168.1.7::INSTR";
//GPIB Connection string
"GPIB0::6::INSTR";
//USB Connection string (vendor::product::serial_number)
"USB0::0x0B5B::0xFFD0::MS4647B-12345::INSTR";

A-3 Installing the MS464X LabVIEW Driver Programming with LabVIEW
A-2 PN: 10410-00322 Rev. U MS464xB Series VNA PM
The beauty of using VISA is that the only thing that needs to be changed for any of these possible
communication protocols is the connection string. The rest of the code should be exactly the same (except for
SOCKETS which are not covered in this document). For TCP/IP we recommend using VXI-11 since it better
implements the IEEE 488.2 standard and all status checking. The Getting Started section of the Programming
Examples shows how to set up for communication over VXI-11 (TCP/IP).
Programming Environments
Programming environments that are commonly used with test equipment include LabVIEW,
LabWindows/CVI, Microsoft Visual Studio, Visual Basic 6, HP Basic, and so on.
For the examples below, we’ll use LabVIEW Version 8.6 with the VectorStar MS464X LabVIEW driver.
A-3 Installing the MS464X LabVIEW Driver
The VectorStar MS464X LabVIEW driver was developed and is supported by National Instruments. The driver
is available at the National Instrument’s Instrument Driver Network (http://www.ni.com/devzone/idnet/ ) or
you can download it directly from within LabVIEW as shown in the following figures.
Installing instrument drivers is easy to do from the LabVIEW help menu.
Figure A-1. Installing LabVIEW Drivers

Programming with LabVIEW A-3 Installing the MS464X LabVIEW Driver
MS464xB Series VNA PM PN: 10410-00322 Rev. U A-3
Search for Manufacturer=Anritsu and use “MS464” as the Additional Keyword. You can see on the left that no
drivers are already installed.
Figure A-2. Search for Manufacturer = Anritsu + MS464

A-3 Installing the MS464X LabVIEW Driver Programming with LabVIEW
A-4 PN: 10410-00322 Rev. U MS464xB Series VNA PM
Installing the MS464X driver for LabVIEW. Select the PnP Project driver.
Figure A-3. Installing MS464X PnP Project Driver
It’s a good idea to note where the driver has been installed.
Figure A-4. Note Driver Install Location

Programming with LabVIEW A-3 Installing the MS464X LabVIEW Driver
MS464xB Series VNA PM PN: 10410-00322 Rev. U A-5
Set up VectorStar Remote Interface
Use these menus to set up VectorStar to prioritize Native SCPI Commands for GPIB communication. We can also
set this in our LabVIEW program and we’ll do that in Examples 4, 7 and 8.
Figure A-5. VectorStar Remote Language Setup

A-4 A Quick Start with the Windows GPIB Utility Programming with LabVIEW
A-6 PN: 10410-00322 Rev. U MS464xB Series VNA PM
A-4 A Quick Start with the Windows GPIB Utility
Windows GPIB (WGPIB) is a useful windows program that is available from the Anritsu web site. The latest
version is 3.75 and you’ll want to get that one or higher to get the latest communication functions. Before
writing any software, make sure you can write to and read from VectorStar over the communication protocol
you’re interested in.
Take a quick look at WGPIB Help to get an overview of the application.
Figure A-6. WGPIB Help Home Menu

Programming with LabVIEW A-4 A Quick Start with the Windows GPIB Utility
MS464xB Series VNA PM PN: 10410-00322 Rev. U A-7
Example of setting up a VXI-11 connection to VectorStar. The VectorStar TCP/IP address is 10.0.1.194 in this
example.
Figure A-7. Setup VXI-11 Connector to VectorStar VNA
The result of using WGPIB to query the instrument using the "*IDN?" command.
Figure A-8. *IDN? Query and Output Results

A-4 A Quick Start with the Windows GPIB Utility Programming with LabVIEW
A-8 PN: 10410-00322 Rev. U MS464xB Series VNA PM
References
•LabVIEW Fundamentals Manual
•Lightning Programming Manual – 10410-00262
•VectorStar Programming Manual – 10410-00322
•VectorStar Programming Manual Supplement – 10410-00323

Programming with LabVIEW A-5 Programming Examples
MS464xB Series VNA PM PN: 10410-00322 Rev. U A-9
A-5 Programming Examples
Getting Started
We’ll create a few simple programs to demonstrate the use of the MS464X LabVIEW driver for controlling
VectorStar.
We want to communicate to VectorStar using VXI-11 (TCP/IP) so we’ll need to note the IP Address of the VNA and
set up a resource (a connection string).
Figure A-9. VXI-11 Communication with TCP/IP and IP Address

A-5 Programming Examples Programming with LabVIEW
A-10 PN: 10410-00322 Rev. U MS464xB Series VNA PM
We’ll set up the VISA resource using the Measurement and Automation Explorer (MAX).
Figure A-10. VISA Resource using Measurement and Automation Explorer (MAX)
Create a new resource.
Figure A-11. MAX – Creating New Resource

Programming with LabVIEW A-5 Programming Examples
MS464xB Series VNA PM PN: 10410-00322 Rev. U A-11
Select VISA TCP/IP Resource.
Figure A-12. MAX – Select VISA TCP/IP Resource

A-5 Programming Examples Programming with LabVIEW
A-12 PN: 10410-00322 Rev. U MS464xB Series VNA PM
If the controlling PC and the VNA are on the same local sub-network (this is usually true if the first 3 numbers in the
IP address are the same (for example, 192.168.1.x in this case), then you can probably Auto-detect the VNA.
Figure A-13. MAX – TCP/IP Auto-Detect Function

Programming with LabVIEW A-5 Programming Examples
MS464xB Series VNA PM PN: 10410-00322 Rev. U A-13
Select the detected instrument.
Figure A-14. MAX – TCP/IP Auto-Detect Function – Select Instrument

A-5 Programming Examples Programming with LabVIEW
A-14 PN: 10410-00322 Rev. U MS464xB Series VNA PM
Give the instrument an alias. Later on we’ll use this alias in LabVIEW.
Figure A-15. MAX – TCP/IP Auto-Detect Function – Instrument VISA Alias
Note that the VISA connection string has been replaced with the VISA alias.
Figure A-16. Instrument VISA Alias in Use

Programming with LabVIEW A-5 Programming Examples
MS464xB Series VNA PM PN: 10410-00322 Rev. U A-15
Now back in LabVIEW we’re ready to start creating the first example. We’ll create a new VI.
Figure A-17. LabVIEW – First Example – New VI

A-6 Example 1 ─ Open a Session to get some Instrument Information Programming with LabVIEW
A-16 PN: 10410-00322 Rev. U MS464xB Series VNA PM
A-6 Example 1 ─ Open a Session to get some Instrument Information
In this first example we’ll simply open a communication session to the VNA and then use two of the driver VIs
to get some information about the VNA.
Block Diagram. Here we’re using four VIs from the Anritsu MS464xB Series driver: (1) Initialize.vi, (2) Revision
Query.vi, (3) Instrument Options.vi, (4) Close.vi.
Figure A-18. Example 1 – Block Diagram – Open Session – Obtain Information
Example 1. vi Block Diagram

Programming with LabVIEW A-6 Example 1 ─ Open a Session to get some Instrument Information
MS464xB Series VNA PM PN: 10410-00322 Rev. U A-17
Front Panel. Select “VectorStar_Test”, which was set up previously, as the VISA resource name.
Figure A-19. Example 1 – Front Panel
Example 1. vi Front Panel

A-6 Example 1 ─ Open a Session to get some Instrument Information Programming with LabVIEW
A-18 PN: 10410-00322 Rev. U MS464xB Series VNA PM
After running this VI the Instrument Driver Version, Instrument Firmware Version and Options are filled in.
Figure A-20. Example 1 – Front Panel – Fields Filled In
Example 1. vi Front Panel

Programming with LabVIEW A-7 Example 2 ─ Sending the *IDN? Command – Display Results
MS464xB Series VNA PM PN: 10410-00322 Rev. U A-19
A-7 Example 2 ─ Sending the *IDN? Command – Display Results
The previous example used only driver VIs to get some information from the VNA. The GPIB command,
“*IDN?” returns the Manufacturer, Model #, Serial Number and Firmware Version. We used this command
previously in Figure 8 using the WGPIB utility. In this example we directly issue the “*IDN?” command and
then parse the different parts of the response string.
Here we directly send a GPIB string using the VISA Write Function, then we read the response from the VNA using
the VISA Read Function. Then we use the Scan From String Function to grab the different comma-separated
values in the response string.
Figure A-21. Example 2 – Block Diagram – *IDN? Command

A-7 Example 2 ─ Sending the *IDN? Command – Display Results Programming with LabVIEW
A-20 PN: 10410-00322 Rev. U MS464xB Series VNA PM
Front Panel for Example 2
Figure A-22. Example 2 – Front Panel
Example 2. vi Front Panel

Programming with LabVIEW A-8 Example 3 ─ Error Checking
MS464xB Series VNA PM PN: 10410-00322 Rev. U A-21
A-8 Example 3 ─ Error Checking
Most of the MS464X driver VIs use the Error Query.vi. This example shows that if an invalid GPIB string is
sent to the VNA then the Error Query VI catches the error and displays the error message from the VNA. Here
we send two valid strings: “*IDN?” and then “OID”. But the third string is not a valid GPIB command and the
instrument reports this to the Front Panel.
Here we mix VISA Writes and Reads with the MS464X driver’s Error Query VI.
Figure A-23. Example 3 – Block Diagram – Error Checking
The “ABC” command is invalid and was captured by the Error Query VI.
Figure A-24. Example 3 – Front Panel – Error Capture
Example 3. vi Front Panel

A-9 Example 4 ─ LIST Command – Send to a File Programming with LabVIEW
A-22 PN: 10410-00322 Rev. U MS464xB Series VNA PM
A-9 Example 4 ─ LIST Command – Send to a File
This example sends output to a file that the user may specify (a file dialog is opened).
Here we use VISA Write to send the LIST command to the VNA. We use “LANG NATIVE” because this will send a
newline after each command in the output. If we used “LANG LIGHT” then commands are separated by a comma
and the file is harder to read.
Figure A-25. Example 4 – Block Diagram – LIST Command
The Front Panel just shows us that nothing went wrong with either the GPIB code or with the File writing code.
Figure A-26. Example 4 – Front Panel
Example 4. vi Front Panel

Programming with LabVIEW A-9 Example 4 ─ LIST Command – Send to a File
MS464xB Series VNA PM PN: 10410-00322 Rev. U A-23
The List of all commands supported by VectorStar. Note that the first line has a strange “#9000054727”. This is the
arbitrary block header that we will learn how to handle in Example 6. For now we’ll just ignore it.
Figure A-27. Example 4 – VectorStar VNA Supported Command List

A-9 Example 4 ─ LIST Command – Send to a File Programming with LabVIEW
A-24 PN: 10410-00322 Rev. U MS464xB Series VNA PM
Use WGPIB to get more help on any command. Help will tell you what type of command (Lightning, Native, 8510)
you're asking about and provides syntax.
Figure A-28. Example 4 – WGPIB Help for a Command

Programming with LabVIEW A-10 Example 5 ─ Acquiring Trace Data
MS464xB Series VNA PM PN: 10410-00322 Rev. U A-25
A-10 Example 5 ─ Acquiring Trace Data
This example gets the Real/Imaginary data from the Active Trace and the data comes out in a 1 dimensional
interleaved array. We need to decimate the array to get the data into two separate arrays.
We first get Frequency Values, and next we get the S-Parameter data which is Real and Imaginary.
In this example we Initialize the VNA and get Real and Imaginary Data from the Active Channel. When there are
two sets of data, we need to “Decimate” the 1D array into two arrays since data 0, 2, 4, … is Real data and 1,3,5,…
is Imaginary data.
Figure A-29. Example 5 – Block Diagram – Acquire Trace Data

A-10 Example 5 ─ Acquiring Trace Data Programming with LabVIEW
A-26 PN: 10410-00322 Rev. U MS464xB Series VNA PM
We send separate traces to each XY Graph.
Figure A-30. Example 5 – Front Panel and Resultant XY Graphs
Example 5. vi Front Panel

Programming with LabVIEW A-11 Example 6 – Smith Chart Data
MS464xB Series VNA PM PN: 10410-00322 Rev. U A-27
A-11 Example 6 – Smith Chart Data
This example is similar to the previous example except here we need to make sure that the active channel is
set to Smith Chart (or do an optional instrument reset which sets up smith charts on trace 1 and 4). Although
we don’t need the frequency data to display the smith chart, we use the Read Frequency Values VI to get the
frequency list and then grab the data count from the number of frequencies. This data count is passed to the
For Loop control.
By default Trace1 is set to output impedance values. Smith chart actually takes a normalized impedance
(normalized to 1) so we divide the impedance/reactance pairs by 50 (ohms) to get normalized smith chart data.
We again use Read Frequency Values, but here we get the Formatted Data for the active channel (which is a Smith
Chart).
Use the Frequency Array to get the number of points and feed that into the For Loop control. The Channel Data
from the Active Trace is Impedance/Reactance so we divide by Z0 (or 50 ohms, hardcoded here) to get the smith
chart data.
Figure A-31. Example 6 – Block Diagram – Smith Chart

A-11 Example 6 – Smith Chart Data Programming with LabVIEW
A-28 PN: 10410-00322 Rev. U MS464xB Series VNA PM
Front Panel Display.
Figure A-32. Example 6 – Front Panel Display and Resultant Smith Chart
Example 6. vi Front Panel

Programming with LabVIEW A-11 Example 6 – Smith Chart Data
MS464xB Series VNA PM PN: 10410-00322 Rev. U A-29
Here’s the display on VectorStar.
Figure A-33. Example 6 – VectorStar Smith Chart Trace 1 Display

A-12 Example 7 – Output S2P File Programming with LabVIEW
A-30 PN: 10410-00322 Rev. U MS464xB Series VNA PM
A-12 Example 7 – Output S2P File
This is a good example that uses some VISA Writes and some MS464X driver VIs to accomplish some useful
things. Specifically, we are going to send some Native VectorStar commands along with some Lightning
commands to output an S2P file from the VNA to the PC.
Here we use a combination of VISA and driver commands. First Native GPIB strings are sent to setup the S2P
output to 25 data points, Frequency in Hz, and Data Format to Real/Imaginary. I used the Read ASCII ARB function
to strip off the header.
Figure A-34. Example 7 – Block Diagram – Output S2P File
Transfer of an S2P file to the pc. When the VI runs it puts up a dialog to allow the user to select a file name. Make
sure to save the file with an “.S2P” extension.
Figure A-35. Example 7 – S2P File Transfered to the PC Controller

Programming with LabVIEW A-13 Example 8 – Output BMP File
MS464xB Series VNA PM PN: 10410-00322 Rev. U A-31
A-13 Example 8 – Output BMP File
We can use a similar technique to get the bitmap data to a file. Here we use the Lightning commands
“BMPC;OBMP” to output a bitmap file. BMPC selects color on white as the color scheme – this makes for better
printouts. The “Read ARB.vi” again is used to strip off the arbitrary block header and place the bitmap data into a
file. If we didn’t strip off the header the bitmap file would be corrupt. Note that we write the file to a binary file.
Figure A-36. Example 8 – Block Diagram – Output BMP File

A-13 Example 8 – Output BMP File Programming with LabVIEW
A-32 PN: 10410-00322 Rev. U MS464xB Series VNA PM
When the VI runs it puts up a dialog to allow the user to select a file name. Make sure to save the file with a “.bmp”
extension.
Figure A-37. Example 8 – Front Display Graphic Output as a BMP File

MS464xB Series VNA PM PN: 10410-00322 Rev. U B-1
Appendix B — Programming with
LabWindows/CVI
B-1 Introduction
This document provides an overview of programming techniques for controlling the VectorStar VNA using the
au464X LabWindows/CVI driver over GPIB, TCP/IP (using VXI-11), and USB. This document assumes some
previous knowledge of LabWindows/CVI. (Note that we often use the term CVI in this document to refer to
LabWindows/CVI.)
B-2 Overview
Programming Basics
There are many cases where a user may want programmatic control of the VNA. Examples include automating
a test sequence, manufacturing testing, orchestrating a complex measurement involving various pieces of test
equipment, gathering a time series of data, or as a convenient way of getting data, files or images transferred
from the VNA to a pc for further analysis.
GPIB Mnemonics
VectorStar has a fairly large set of GPIB commands. This includes a set of Native commands, Lightning
commands and Agilent 8510 commands. You use the same commands regardless of the communication method
employed. See Example 4 for using the LIST command to output the full set of supported GPIB mnemonics
directly from the VNA. Because VectorStar supports Lightning commands we can use the VectorStar au464x
LabWindows/CVI driver to control VectorStar but also send some Lightning commands if necessary. This
document uses a combination of au464x driver functions and VISA Reads and Writes to send commands to the
VNA and to get data from the VNA. With this combination method, we use the driver to accomplish many
simple activities while the VISA commands allow a full range of command including VectorStar Native
commands (see example 6). Thus the full set of VectorStar functionality is available to the LabWindows/CVI
programmer.
What is VISA?
VISA (Virtual Instrument System Architecture) is an I/O software standard for communicating with test
instruments like VectorStar over any of the bus architectures which VectorStar supports. A VISA driver is
available from both National Instruments and Agilent. National Instruments VISA drivers are available for
the following operating systems: Windows (all versions), Mac OS X, Linux, Mandriva, RedHat, SUSE,
PharLap, VxWorks, Pocket PC 2003, and Windows CE/Mobile. It’s always a good idea to get the latest driver
(Version 5.1.1). If you plan to also do lots of VISA programming, get the Full Version (not just the runtime)
version 5.0 or higher for the best support of the latest .NET 4.0 Framework, USB and TCP/IP. The driver is
available from http://www.ni.com/visa/ or from NI Device Driver CD that comes with NI hardware and is
installed along with LabWindows/CVI. Most LabWindows/CVI drivers use VISA to communicate.

B-2 Overview Programming with LabWindows/CVI
B-2 PN: 10410-00322 Rev. U MS464xB Series VNA PM
VISA uses connection strings to set up communication with the VNA over various protocols. Here are some
connection string examples:
//VXI-11 Connection string
"TCPIP0::192.168.1.7::INSTR";
//GPIB Connection string
"GPIB0::6::INSTR";
//USB Connection string (vendor::product::serial_number)
"USB0::0x0B5B::0xFFD0::MS4647B-12345::INSTR";
The beauty of using VISA is that the only thing that needs to be changed for any of these possible
communication protocols is the connection string. The rest of the code should be exactly the same (except for
SOCKETS which are not covered in this document). For TCP/IP we recommend using VXI-11 since it better
implements the IEEE 488.2 standard and all status checking. The Getting Started section of the Programming
Examples shows how to set up for communication over VXI-11 (TCP/IP).
Programming Environments
Programming environments that are commonly used with test equipment include LabVIEW,
LabWindows/CVI, Microsoft Visual Studio, Visual Basic 6, HP Basic, and so on. NI-VISA supports the
following Windows development environments:
•LabVIEW
•LabWindows/CVI
•Measurement Studio for Visual Studio (all versions)
•Microsoft Visual Studio 2010/2008/2005/2003/6.0
•Microsoft Visual Basic 6.0
For the examples below, we’ll use LabWindows/CVI Version 8.5 with the Anritsu VectorStar au464x
LabWindows/CVI driver. We’ll interchangeably use the terms LabWindows/CVI and CVI. These both refer to
the programming environment.

Programming with LabWindows/CVI B-3 Installing the Anritsu au464x LabWindows/CVI Driver
MS464xB Series VNA PM PN: 10410-00322 Rev. U B-3
B-3 Installing the Anritsu au464x LabWindows/CVI Driver
The Anritsu au464x CVI driver was developed and is supported by National Instruments. The driver is
available at the National Instrument’s Instrument Driver Network (http://www.ni.com/devzone/idnet/ ) –
search for “MS464*” where the * is a wildcard character.
Here are the VectorStar VNA drivers available from the National Instrument’s web site. We’ll use the
LabWindows/CVI Plug and Play Driver.
Figure B-1. VectorStar VNA Drivers Available at National Instruments
More details on the au464x driver for LabWindows/CVI. When you download the driver you’ll get a zip file.
Figure B-2. au464x Driver Detailed Specifications

B-3 Installing the Anritsu au464x LabWindows/CVI Driver Programming with LabWindows/CVI
B-4 PN: 10410-00322 Rev. U MS464xB Series VNA PM
The driver includes an HTML help file
Figure B-3. au464x Driver HTML Help Files

Programming with LabWindows/CVI B-3 Installing the Anritsu au464x LabWindows/CVI Driver
MS464xB Series VNA PM PN: 10410-00322 Rev. U B-5
The help for each function is pretty detailed as this example shows.
Figure B-4. au464x Driver HTML Help File Detail

B-3 Installing the Anritsu au464x LabWindows/CVI Driver Programming with LabWindows/CVI
B-6 PN: 10410-00322 Rev. U MS464xB Series VNA PM
Setup VectorStar for Native Language
Use these menus to set up VectorStar to use Native SCPI commands for GPIB communication. We can also set
this in our CVI program and we’ll do that in Examples 4, 7, and 8.
Figure B-5. VectorStar REMOTE LANGUAGE Setup Menus

Programming with LabWindows/CVI B-4 Quick Start with the Windows GPIB Utility
MS464xB Series VNA PM PN: 10410-00322 Rev. U B-7
B-4 Quick Start with the Windows GPIB Utility
Windows GPIB (WGPIB) is a useful windows program that is available from the Anritsu web site. The latest
version is 3.75 and you’ll want to get that one or higher to get the latest communication functions. Before
writing any software, make sure you can write to and read from VectorStar over the communication protocol
you’re interested in.
Take a quick look at WGPIB Help to get an overview of the application.
Figure B-6. Windows GPIB Utility Help
Example of setting up a VXI-11 connection to VectorStar. The VectorStar TCP/IP address is 10.0.1.194 in this
example.
Figure B-7. VXI-11 Connection to VectorStar with TCP/IP

B-4 Quick Start with the Windows GPIB Utility Programming with LabWindows/CVI
B-8 PN: 10410-00322 Rev. U MS464xB Series VNA PM
References
•Getting Started with LabWindows/CVI
•Lightning Programming Manual – 10410-00262
•VectorStar Programming Manual – 10410-00322
•VectorStar Programming Manual Supplement – 10410-00323
The result of using WGPIB to query the instrument using the "*IDN?" command.
Figure B-8. Using WGPIB with *IDN? Command

Programming with LabWindows/CVI B-5 Programming Examples
MS464xB Series VNA PM PN: 10410-00322 Rev. U B-9
B-5 Programming Examples
Getting Started
We’ll create a few simple programs to demonstrate the use of the au464x CVI driver for controlling VectorStar.
There are a few necessary steps to take before getting started with the programs.
We want to communicate to VectorStar using VXI-11 (TCP/IP) so we’ll need to note the IP Address of the VNA and
set up a resource (a connection string).
Figure B-9. Setup – Obtaining VNA IP Address
We’ll set up a resource in NI-MAX. The programs will reference this resource rather than a specific address.
Figure B-10. Setup – Resource Setup in NI-MAX

B-5 Programming Examples Programming with LabWindows/CVI
B-10 PN: 10410-00322 Rev. U MS464xB Series VNA PM
Create a new resource.
Figure B-11. Setup – Create New Resource

Programming with LabWindows/CVI B-5 Programming Examples
MS464xB Series VNA PM PN: 10410-00322 Rev. U B-11
Select VISA TCP/IP Resource.
Figure B-12. Setup – VISA TCP/IP Resource

B-5 Programming Examples Programming with LabWindows/CVI
B-12 PN: 10410-00322 Rev. U MS464xB Series VNA PM
If the controlling pc and the VNA are on the same local sub-network (this is usually true if the first 3 numbers in the
IP address are the same ─ for example, 192.168.1.x in this case), then you can probably Auto-detect the VNA.
Figure B-13. Setup – VISA TCP/IP – Auto-Detect Selected

Programming with LabWindows/CVI B-5 Programming Examples
MS464xB Series VNA PM PN: 10410-00322 Rev. U B-13
Select the detected instrument.
Figure B-14. Setup – VISA TCP/IP – Select detected instrument

B-5 Programming Examples Programming with LabWindows/CVI
B-14 PN: 10410-00322 Rev. U MS464xB Series VNA PM
Give the instrument an alias. Later on we’ll use this alias in LabWindows/CVI.
Figure B-15. Setup – VISA TCP/IP – Assign Alias
Note that the VISA connection string has been replaced with the VISA alias.
Figure B-16. Setup – VISA Alias in use

Programming with LabWindows/CVI B-5 Programming Examples
MS464xB Series VNA PM PN: 10410-00322 Rev. U B-15
Now back in LabWindows/CVI we’re ready to start creating the first example. We’ll create a new Project from
Templ a t e .
Figure B-17. Creating the Project
We’ll use the Command-line Application Template.
Figure B-18. Command-Line Template
c:\...\National Instruments\CVI85\au37xxx\Example 1.cws
Save Example 1.prj As...
Save Example 1.prj
Set Active Project
Save Workspace
Auto Save Workspace
1 c:\...\CVI85\Example0.c
Example 1
C:\Users\David Judge\Documents\National Instruments\CVI85\Example 1
C:\Users\David Judge\Documents\National Instruments\CVI85\Example 1\Example 1.prj

B-5 Programming Examples Programming with LabWindows/CVI
B-16 PN: 10410-00322 Rev. U MS464xB Series VNA PM
Setting up the Driver to Load every time CVI starts
Since we’re planning to do a lot of VNA programs we’ll set up CVI to load the Anritsu driver automatically
every time CVI starts up.
Go to Library | Customize to have CVI load the driver into our user Library every time CVI starts. This is a preferable
way to have access to the driver.
Figure B-19. Auto-Load Anritsu Driver
c:\...\National Instruments\CVI85\Example 1\Example 0.cws
Example 0.c
Example 0

Programming with LabWindows/CVI B-5 Programming Examples
MS464xB Series VNA PM PN: 10410-00322 Rev. U B-17
We’ll Browse to find the au464x.fp file.
Figure B-20. Find the au464x.fp File

B-5 Programming Examples Programming with LabWindows/CVI
B-18 PN: 10410-00322 Rev. U MS464xB Series VNA PM
Add the Function Tree (“.fp”) file.
Figure B-21. au464x.fp Function Tree File

Programming with LabWindows/CVI B-5 Programming Examples
MS464xB Series VNA PM PN: 10410-00322 Rev. U B-19
The driver is now in the Libraries folder.
Figure B-22. Libraries Folder

B-5 Programming Examples Programming with LabWindows/CVI
B-20 PN: 10410-00322 Rev. U MS464xB Series VNA PM
Finally, we’ll need to copy the driver DLL to someplace on the on the system path. If you don’t know or care what
the system path is, then just copy the file to C:\Windows\System32.
Figure B-23. Find the au464x_32.dll DLL Driver
Here we’re copying the DLL to C:\Windows\System32. This step seems strange but it’s necessary. There are other
places to put the DLL, if you’re interested, so check the LabWindows/CVI documentation.
Figure B-24. Copy the au464x_32.dll DLL Driver

Programming with LabWindows/CVI B-6 Example 1 – Open a Session to Obtain Instrument Information
MS464xB Series VNA PM PN: 10410-00322 Rev. U B-21
B-6 Example 1 – Open a Session to Obtain Instrument Information
In this first example we’ll simply open a communication session to the VNA and then use two of the driver VIs
to get some information about the VNA. The code snippet is below.

B-6 Example 1 – Open a Session to Obtain Instrument Information Programming with LabWindows/CVI
B-22 PN: 10410-00322 Rev. U MS464xB Series VNA PM
//==============================================================================
//
// Title: Example 1
// Purpose: Open session to obtain instrument information
//
// Created on: 11/30/2011 by David Judge.
// Copyright: Anritsu. All Rights Reserved.
//
//==============================================================================
//==============================================================================
// Include files
#include <ansi_c.h>
#include "au464x.h"
int main (int argc, char *argv[])
{
ViSession session;
ViStatus status;
ViChar d[256];
ViChar d1[256];
printf("Example 0: Connection and Revision Query\n\n");
//status = au464x _init ("TCPIP0::192.168.1.7::INSTR", VI_TRUE, VI_FALSE,
&session);
status = au464x_init ("VectorStar_Test", VI_TRUE, VI_FALSE, &session);
// We could use a VISA connection in string in the au464x_init function above
// but we prefer to use the VISA alias (“VectorStar_Test”) we set up earlier.
status = au464x_revisionQuery (session, d,d1);
au464x_close(session);
printf("Driver Version: %s\n",d);
printf("Firmware Version: %s\n",d1);
printf("\n\nHit return to exit:");
getc(stdin);
return 0;
}

Programming with LabWindows/CVI B-6 Example 1 – Open a Session to Obtain Instrument Information
MS464xB Series VNA PM PN: 10410-00322 Rev. U B-23
The results of running Example 1. The au464x_revision_query() function returns two strings. The first is the version
of the driver and the second is the version of firmware on the VNA.
Figure B-25. Example 1 – Output Results
Example 1
Example 1: Connection and Revision Query
Driver Version: Ref 1.2.3, 11/10/25, CVI 9.0
Firmware Vesion: 1.5.0
Hit return to exit:_

B-7 Example 2 – Sending the *IDN? Command and Displaying results Programming with LabWindows/CVI
B-24 PN: 10410-00322 Rev. U MS464xB Series VNA PM
B-7 Example 2 – Sending the *IDN? Command and Displaying results
The previous example used only driver functions to get some information from the VNA. The GPIB command,
“*IDN?” returns the Manufacturer, Model #, Serial Number and Firmware Version. We used this command
previously in Figure B-8, “Using WGPIB with *IDN? Command” on page B-8 above using the WGPIB utility.
In this example we directly issue the “*IDN?” command and then parse the different parts of the response
string. The code snippet is below.

Programming with LabWindows/CVI B-7 Example 2 – Sending the *IDN? Command and Displaying results
MS464xB Series VNA PM PN: 10410-00322 Rev. U B-25
//==============================================================================
//
// Title: Example 2
// Purpose: Sending the *IDN? command and displaying results
//
// Created on: 11/30/2011 by David Judge.
// Copyright: Anritsu. All Rights Reserved.
//
//==============================================================================
//==============================================================================
// Include files
#include <ansi_c.h>
#include <visa.h>
#include <userint.h>
#include "au464x.h"
ViSession session;
ViStatus checkErr (ViStatus status);
#define CHECKERR(fCal) \
if (au464x_status = checkErr((fCal)), au464x_status < VI_SUCCESS) \
goto Error; else
// We’ll use this CHECKERR Macro above in all the examples from now on.
// It provides a convenient way to check every function for an error.
int main (int argc, char *argv[])
{
ViStatus status;
ViUInt32 read_count;
ViStatus au464x_status = VI_SUCCESS;
ViChar l_buffer[50];
ViChar* p2Manf = NULL;
ViChar* p2Model = NULL;
ViChar* p2Ser = NULL;
ViChar* p2Firm = NULL;
printf("Example 1: Using the *IDN? Query\n\n");
CHECKERR(au464x_init ("VectorStar_Test", VI_TRUE, VI_FALSE, &session));
CHECKERR(au464x_writeInstrData (session, "*IDN?"));

B-7 Example 2 – Sending the *IDN? Command and Displaying results Programming with LabWindows/CVI
B-26 PN: 10410-00322 Rev. U MS464xB Series VNA PM
CHECKERR(viRead (session, (ViPBuf)l_buffer, 50, &read_count));
l_buffer[49] = '\0';
au464x_close(session);
p2Manf = strtok(l_buffer, ",");
p2Model = strtok(NULL, ",");
p2Ser = strtok(NULL, ",");
p2Firm = strtok(NULL, "\n");
// We use au464x_writeInstrData() above to directly send a GPIB command.
// Then we use viRead() to read the results.
printf("Manufacturer: %s\nModel: %s\nSer#: %s\nFirmware: %s\n",
p2Manf,p2Model,p2Ser,p2Firm);
printf("\n\nHit return to exit:");
getc(stdin);
return 0;
Error:
printf("\n\nDetected an Error--Hit return to exit:");
getc(stdin);
return 0;
}
ViStatus checkErr (ViStatus status)
// The checkErr() function is called from the MACRO code.
// We check the status of the driver function and report any errors.
{
ViChar error_message [256];
ViChar error_buffer [1024];
if (status < VI_SUCCESS)
{
au464x_errorMessage (session, status, error_message);
sprintf (error_buffer, "Primary Error: 0x%08X, %s\n", status, error_message);
MessagePopup ("Error", error_buffer);

Programming with LabWindows/CVI B-7 Example 2 – Sending the *IDN? Command and Displaying results
MS464xB Series VNA PM PN: 10410-00322 Rev. U B-27
au464x_errorQuery (session, error_code, error_message);
SetWaitCursor (0);
sprintf (error_buffer, "Instrument Error: %s\n", error_message);
MessagePopup ("Error", error_buffer);
au464x_close(session);
session = 0;
}
return status;
}
Output from Example 2. We use the au464x_ writeInstrData() function to directly send GPIB commands. We then
use the VISA function viRead() to read the results.
Figure B-26. Example 2 – au464x_writeInstrData() and *IDN? – Output
<< Waiting for Input >>
Example 2: Using the *IDN? Query
Manufacturer: ANRITSU
Model: ms4644a
Ser#: 090402
Firmware: 1.5.0
Hit return to exit:_

B-8 Example 3 – Error Checking Programming with LabWindows/CVI
B-28 PN: 10410-00322 Rev. U MS464xB Series VNA PM
B-8 Example 3 – Error Checking
This example shows that if an invalid GPIB string is sent to the VNA then the CHECKERR macro catches the
error and displays the error message from the VNA. Here we send two valid strings: “*IDN?” and then “OID”.
But the third string is not a valid GPIB command and the instrument reports this. The code snippet is below.

Programming with LabWindows/CVI B-8 Example 3 – Error Checking
MS464xB Series VNA PM PN: 10410-00322 Rev. U B-29
//==============================================================================
//
// Title: Example 3
// Purpose: Error Checking
//
// Created on: 11/30/2011 by David Judge.
// Copyright: Anritsu. All Rights Reserved.
//
//==============================================================================
//==============================================================================
// Include files
#include <ansi_c.h>
#include <visa.h>
#include <userint.h>
#include "au464x.h"
ViSession session;
ViStatus checkErr (ViStatus status);
#define CHECKERR(fCal) \
if (au464x_status = checkErr((fCal)), au464x_status < VI_SUCCESS) \
goto Error; else
int main (int argc, char *argv[])
{
ViStatus status;
ViUInt32 read_count;
ViStatus au464x_status = VI_SUCCESS;
ViChar l_buffer[50];
ViChar* p2Manf = NULL;
ViChar* p2Model = NULL;
ViChar* p2Ser = NULL;
ViChar* p2Firm = NULL;
printf("Example 2: Testing for Errors\n\n");
CHECKERR(au464x_init ("VectorStar_Test", VI_TRUE, VI_FALSE, &session));

B-8 Example 3 – Error Checking Programming with LabWindows/CVI
B-30 PN: 10410-00322 Rev. U MS464xB Series VNA PM
//Use Native VNA Error Checking
CHECKERR(au464x_writeInstrData (session, "LANG NATIVE"));
//First send a known good command
CHECKERR(au464x_writeInstrData (session, "*IDN?"));
CHECKERR(viRead (session, (ViPBuf)l_buffer, 50, &read_count));
//Send an OID - also a good command
CHECKERR(au464x_writeInstrData (session, "OID"));
CHECKERR(viRead (session, (ViPBuf)l_buffer, 50, &read_count));
//This command is not a valid VNA command and should generate an error.
CHECKERR(au464x_writeInstrData (session, "ABC"));
au464x_close(session);
printf("\n\nHit return to exit:");
getc(stdin);
return 0;
Error:
printf("\n\nDetected an Error--Hit return to exit:");
getc(stdin);
return 0;
}
ViStatus checkErr (ViStatus status)
{
ViChar error_message [256];
ViUInt32 read_count;
ViChar error_buffer [1024];
ViInt32 my_error_code = 0;
ViInt32* error_code = &my_error_code;
ViUInt16 stb;
ViUInt16 VNA_ERROR = 4; //This means there is an error

Programming with LabWindows/CVI B-8 Example 3 – Error Checking
MS464xB Series VNA PM PN: 10410-00322 Rev. U B-31
ViUInt16 VNA_ERROR_MSG = 16; //This means there is a message in the error buffer
if (status >= 0)
viReadSTB (session, &stb);
// Check if stb & VNA_ERROR is set
// Add one more check in this function to look at the status byte for
// something in the error queue (bit 2) and also Message Available (bit 4).
if (status < VI_SUCCESS | | (((stb & VNA_ERROR) > 0) && ((stb & VNA_ERROR_MSG) >
0)))
{
au464x_writeInstrData (session, ":SYST:ERR?");
viRead (session, (ViPBuf)error_message, 256, &read_count);
SetWaitCursor (0);
sprintf (error_buffer, "Instrument Error: %s\n", error_message);
printf ("%s\n", error_buffer);
au464x_writeInstrData (session, "*CLS");
}
return status;
}
Figure B-27. Example 3 – Service Request Status Register – VectorStar Status Register

B-8 Example 3 – Error Checking Programming with LabWindows/CVI
B-32 PN: 10410-00322 Rev. U MS464xB Series VNA PM
The Service Request Status Register. It is slightly changed from Lightning to VectorStar. If LANG LIGHT is set then
the Lightning configuration of the Status Register is used. In this example we used “LANG NATIVE” so the
VectorStar status register is used. The code checks b2 to see if the error queue is not empty and also b4 to see if a
message is available.
We catch the command error after sending the bogus “ABC” command and report the message (Faulty program
mnemonic syntax).
Figure B-28. Example 3 – Error Checking
Figure B-27. Example 3 – Service Request Status Register – VectorStar Status Register
Example 3: Testing for Errors
Instrument Error: VXI-11 Command Error 12.05.2011 10:52:43.098 Faulty
program mnemonic syntax [[1]ABC
Hit return to exit:_

Programming with LabWindows/CVI B-9 Example 4 ─ LIST Command – Send to a File
MS464xB Series VNA PM PN: 10410-00322 Rev. U B-33
B-9 Example 4 ─ LIST Command – Send to a File
Here we send the Lightning commands “FMT1;LIST” to get the full list of commands supported by VectorStar.
The sting returned is an ASCII arbitrary block so we use the au464x_readArbitraryBlock() function to strip off
the arbitrary block header. Results are sent to a file. The code snippet is below.

B-9 Example 4 ─ LIST Command – Send to a File Programming with LabWindows/CVI
B-34 PN: 10410-00322 Rev. U MS464xB Series VNA PM
//==============================================================================
//
// Title: Example 4
// Purpose: LIST
//
// Created on: 11/30/2011 by David Judge.
// Copyright: Anritsu. All Rights Reserved.
//
//==============================================================================
//==============================================================================
// Include files
#include <ansi_c.h>
#include <visa.h>
#include <userint.h>
#include <formatio.h>
#include "au464x.h"
ViSession session;
ViStatus checkErr (ViStatus status);
#define CHECKERR(fCal) \
if (au464x_status = checkErr((fCal)), au464x_status < VI_SUCCESS) \
goto Error; else
int main (int argc, char *argv[])
{
ViInt32 retCount;
ViStatus status;
ViUInt32 read_count;
ViStatus au464x_status = VI_SUCCESS;
int fileHandle;
static ViChar readBuffer[100000];
// For these large buffers, we define them as static so
// the memory is on the heap and not the stack.
// Otherwise the stack may overflow
// (unless you increase the stack size using Options | Build Options).

Programming with LabWindows/CVI B-9 Example 4 ─ LIST Command – Send to a File
MS464xB Series VNA PM PN: 10410-00322 Rev. U B-35
CHECKERR(au464x_init ("VectorStar_Test", VI_TRUE, VI_FALSE, &session));
CHECKERR(au464x_writeInstrData(session,"FMT1;LIST"));
au464x_readArbitraryBlock(session, readBuffer, 1, 100000, VI_TRUE, &retCount);
au464x_close(session);
fileHandle = OpenFile (".\\commands.txt", VAL_WRITE_ONLY, VAL_OPEN_AS_IS,
VAL_ASCII);
WriteFile (fileHandle, readBuffer, retCount);
CloseFile (fileHandle);
Error:
printf("\n\nHit return to exit:");
getc(stdin);
return 0;
}
ViStatus checkErr (ViStatus status)
{
ViChar error_message [256];
ViUInt32 read_count;
ViChar error_buffer [1024];
ViInt32 my_error_code = 0;
ViInt32* error_code = &my_error_code;
ViUInt16 stb;
ViUInt16 VNA_ERROR = 4; //This means there is an error
ViUInt16 VNA_ERROR_MSG = 16; //This means there is a message in the error buffer
(4+16)
if (status >= 0)
viReadSTB (session, &stb);
//check if stb & VNA_ERROR is set
if (status < VI_SUCCESS | | (((stb & VNA_ERROR) > 0) && ((stb & VNA_ERROR_MSG) >
0)))

B-9 Example 4 ─ LIST Command – Send to a File Programming with LabWindows/CVI
B-36 PN: 10410-00322 Rev. U MS464xB Series VNA PM
{
au464x_writeInstrData (session, ":SYST:ERR?");
viRead (session, (ViPBuf)error_message, 256, &read_count);
SetWaitCursor (0);
sprintf (error_buffer, "Instrument Error: %s\n", error_message);
printf ("%s\n", error_buffer);
au464x_writeInstrData (session, "*CLS");
}
return status;
}
The List of all commands supported by VectorStar.
Figure B-29. VectorStar Supported Command List

Programming with LabWindows/CVI B-9 Example 4 ─ LIST Command – Send to a File
MS464xB Series VNA PM PN: 10410-00322 Rev. U B-37
Use WGPIB to get more help on any command. Help will tell you what type of command (Lightning, Native, 8510)
you're asking about and provides syntax.
Figure B-30. WGPIB Help

B-10 Example 5 ─ Acquiring Trace Data Programming with LabWindows/CVI
B-38 PN: 10410-00322 Rev. U MS464xB Series VNA PM
B-10 Example 5 ─ Acquiring Trace Data
Here we get the final data from Trace 2 which is set to Log magnitude and Phase data. The data comes out in
a one-dimensional interleaved array. We need to decimate the array to get the log mag and phase data into two
separate arrays. The code snippet is below.

Programming with LabWindows/CVI B-10 Example 5 ─ Acquiring Trace Data
MS464xB Series VNA PM PN: 10410-00322 Rev. U B-39
//==============================================================================
//
// Title: Example 5
// Purpose: Acquire Trace Data
//
// Created on: 11/30/2011 by David Judge.
// Copyright: Anritsu. All Rights Reserved.
//
//==============================================================================
//==============================================================================
// Include files
#include <ansi_c.h>
#include <visa.h>
#include <userint.h>
#include <formatio.h>
#include "au464x.h"
ViSession session;
ViStatus checkErr (ViStatus status);
#define CHECKERR(fCal) \
if (au464x_status = checkErr((fCal)), au464x_status < VI_SUCCESS) \
goto Error; else
int main (int argc, char *argv[])
{
ViInt32 retCount;
ViStatus status;
ViUInt32 read_count;
ViStatus au464x_status = VI_SUCCESS;
FILE* fp;
ViChar readBuffer[500000];
ViReal64 fdata[201];
ViReal64 chanData[402];
ViReal64 lmData[201];
ViReal64 phaseData[201];
int i, ii = 0;
// We configure the Trace to 2 Rows, 1 column with Trace 1 as LogMag and Phase.

B-10 Example 5 ─ Acquiring Trace Data Programming with LabWindows/CVI
B-40 PN: 10410-00322 Rev. U MS464xB Series VNA PM
// We get the Frequency data and then the Formatted Data.
// Note that we have 201 data points but we get 402 pieces of data.
// The data is interleaved so we decimate it in this loop.
CHECKERR(au464x_init ("VectorStar_Test", VI_FALSE, VI_FALSE, &session));
CHECKERR(au464x_SetSweepPoints (session, 1, 201));
CHECKERR(au464x_SetTraceCount (session, 1, 2));
CHECKERR(au464x_SetTraceFormat (session, 1, 1, AU464X_TRACEFORMAT_LOGPH));
CHECKERR(au464x_SetTracesLayout (session, 1, AU464X_DISPLAYLAYOUT_R2C1));
CHECKERR(au464x_GetFrequencyList (session, 1, fdata, 201 , &retCount));
CHECKERR(au464x_GetFormattedData (session, 1, chanData, 402,&retCount));
au464x_close(session);
fp = fopen(".\\chanData.txt","w") ;
for (i=0;i<201;i++)
{
lmData[i] = chanData[ii++];
phaseData[i] = chanData[ii++];
fprintf(fp,"%e %10.4f\t%10.4f\n",fdata[i],lmData[i],phaseData[i]);
}
fclose(fp);
Error:
printf("\n\nHit return to exit:");
getc(stdin);
return 0;
}
ViStatus checkErr (ViStatus status)
{
ViChar error_message [256];
ViUInt32 read_count;
ViChar error_buffer [1024];
ViInt32 my_error_code = 0;
ViInt32* error_code = &my_error_code;
ViUInt16 stb;

Programming with LabWindows/CVI B-10 Example 5 ─ Acquiring Trace Data
MS464xB Series VNA PM PN: 10410-00322 Rev. U B-41
ViUInt16 VNA_ERROR = 4; //This means there is an error
ViUInt16 VNA_ERROR_MSG = 16; //This means there is a message in the error
buffer(4+16)
if (status >= 0)
viReadSTB (session, &stb);
//check if stb & VNA_ERROR is set
if (status < VI_SUCCESS | | (((stb & VNA_ERROR) > 0) && ((stb & VNA_ERROR_MSG) >
0)))
{
au464x_writeInstrData (session, ":SYST:ERR?");
viRead (session, (ViPBuf)error_message, 256, &read_count);
SetWaitCursor (0);
sprintf (error_buffer, "Instrument Error: %s\n", error_message);
printf ("%s\n", error_buffer);
au464x_writeInstrData (session, "*CLS");
}
return status;
}

B-10 Example 5 ─ Acquiring Trace Data Programming with LabWindows/CVI
B-42 PN: 10410-00322 Rev. U MS464xB Series VNA PM
Figure 31─We print out the data into a 3 column format: frequency (Hz), Log Mag, Phase.
Figure B-31.

Programming with LabWindows/CVI B-11 Example 6 and 6a– Smith Chart Data
MS464xB Series VNA PM PN: 10410-00322 Rev. U B-43
B-11 Example 6 and 6a– Smith Chart Data
Example 6 – Acquire Smith Chart Trace Data
This example is similar to the previous example except here we do an instrument reset which sets up Smith
Charts on Trace 1 and 4. The code snippet is below.

B-11 Example 6 and 6a– Smith Chart Data Programming with LabWindows/CVI
B-44 PN: 10410-00322 Rev. U MS464xB Series VNA PM
//==============================================================================
//
// Title: Example 6
// Purpose: Acquire Trace Data
//
// Created on: 11/30/2011 by David Judge.
// Copyright: Anritsu. All Rights Reserved.
//
//==============================================================================
//==============================================================================
// Include files
#include <ansi_c.h>
#include <visa.h>
#include <userint.h>
#include <formatio.h>
#include "au464x.h"
ViSession session;
ViStatus checkErr (ViStatus status);
#define CHECKERR(fCal) \
if (au464x_status = checkErr((fCal)), au464x_status < VI_SUCCESS) \
goto Error; else
int main (int argc, char *argv[])
{
ViInt32 retCount;
ViStatus status;
ViUInt32 read_count;
ViStatus au464x_status = VI_SUCCESS;
FILE* fp;
ViChar readBuffer[500000];
ViReal64 fdata[201];
ViReal64 chanData[402];
ViReal64 impData[201];
ViReal64 reactData[201];
int i, ii = 0;

Programming with LabWindows/CVI B-11 Example 6 and 6a– Smith Chart Data
MS464xB Series VNA PM PN: 10410-00322 Rev. U B-45
CHECKERR(au464x_init ("VectorStar_Test", VI_FALSE, VI_TRUE, &session));
CHECKERR(au464x_SetSweepPoints (session, 1, 201));
CHECKERR(au464x_SetTraceCount (session, 1, 1));
CHECKERR(au464x_SetTraceFormat (session, 1, 1, AU464X_TRACEFORMAT_SMIT));
CHECKERR(au464x_SetTracesLayout (session, 1, AU464X_DISPLAYLAYOUT_R1C1));
CHECKERR(au464x_GetFrequencyList (session, 1, fdata, 201 , &retCount));
CHECKERR(au464x_GetFormattedData (session, 1, chanData, 402,&retCount));
au464x_close(session);
fp = fopen(".\\chanData.txt","w") ;
for (i=0;i<201;i++)
{
impData[i] = chanData[ii++];
reactData[i] = chanData[ii++];
fprintf(fp,"%e %10.4f\t%10.4f\n",fdata[i],impData[i],reactData[i]);
}
fclose(fp);
Error:
printf("\n\nHit return to exit:");
getc(stdin);
return 0;
}
ViStatus checkErr (ViStatus status)
{
ViChar error_message [256];
ViUInt32 read_count;
ViChar error_buffer [1024];
ViInt32 my_error_code = 0;
ViInt32* error_code = &my_error_code;
ViUInt16 stb;
ViUInt16 VNA_ERROR = 4; //This means there is an error

B-11 Example 6 and 6a– Smith Chart Data Programming with LabWindows/CVI
B-46 PN: 10410-00322 Rev. U MS464xB Series VNA PM
ViUInt16 VNA_ERROR_MSG = 16; //This means there is a message in the error
buffer(4+16)
if (status >= 0)
viReadSTB (session, &stb);
//check if stb & VNA_ERROR is set
if (status < VI_SUCCESS | | (((stb & VNA_ERROR) > 0) && ((stb & VNA_ERROR_MSG) >
0)))
{
au464x_writeInstrData (session, ":SYST:ERR?");
viRead (session, (ViPBuf)error_message, 256, &read_count);
SetWaitCursor (0);
sprintf (error_buffer, "Instrument Error: %s\n", error_message);
printf ("%s\n", error_buffer);
au464x_writeInstrData (session, "*CLS");
}
return status;
}

Programming with LabWindows/CVI B-11 Example 6 and 6a– Smith Chart Data
MS464xB Series VNA PM PN: 10410-00322 Rev. U B-47
Example 6a – Smith Chart Output
Next we modify Example 6 to use the built-in smith chart control. This program is adapted from the Smith
Chart Demo in samples\apps\smithchart. We use the smithchart fp found in toolslib\toolbox\smith.fp." We
set Trace 1 to Smith Chart and to output impedance values. Most Smith chart controls actually take a
normalized impedance (normalized to 1) so we divide the impedance/reactance pairs by 50 (ohms) to get
normalized smith chart data. The code snippet is below.
Here is the impedance/reactance data from Trace 1 (Smith Chart). Again we create 3 columns: frequency (Hz),
Impedance, Reactance.
Figure B-32. Example 6 – Trace 1 Impedance and Reactance Data

B-11 Example 6 and 6a– Smith Chart Data Programming with LabWindows/CVI
B-48 PN: 10410-00322 Rev. U MS464xB Series VNA PM
ViInt32 retCount;
ViStatus status;
ViUInt32 read_count;
ViStatus au464x_status = VI_SUCCESS;
ViReal64 fdata[201];
ViReal64 chanData[402];
ViReal64 impData[201];
ViReal64 reactData[201];
int i, ii = 0;
CHECKERR(au464x_init ("VectorStar_Test", VI_FALSE, VI_TRUE, &session));
CHECKERR(au464x_SetSweepPoints (session, 1, 201));
CHECKERR(au464x_SetTraceCount (session, 1, 1));
CHECKERR(au464x_SetTraceFormat (session, 1, 1, AU464X_TRACEFORMAT_SMIT));
CHECKERR(au464x_SetTracesLayout (session, 1, AU464X_DISPLAYLAYOUT_R1C1));
CHECKERR(au464x_GetFrequencyList (session, 1, fdata, 201 , &retCount));
CHECKERR(au464x_GetFormattedData (session, 1, chanData, 402,&retCount));
au464x_close(session);
for (i=0;i<201;i++)
{
impData[i] = chanData[ii++];
reactData[i] = chanData[ii++];
gZ.Real = impData[i]/50.0;
gZ.Im = reactData[i]/50.0;
SMITH_PlotImpedancePoint(panelHandle, PANEL_GRAPH, &gZ, VAL_SOLID_CIRCLE,
IMPEDANCE_COLOR);
}

Programming with LabWindows/CVI B-11 Example 6 and 6a– Smith Chart Data
MS464xB Series VNA PM PN: 10410-00322 Rev. U B-49
Use the LabWindows/CVI smith.fp to plot smith chart data.
Figure B-33. Example 6a – Smith Chart Output

B-12 Example 7 – Output S2P File Programming with LabWindows/CVI
B-50 PN: 10410-00322 Rev. U MS464xB Series VNA PM
B-12 Example 7 – Output S2P File
This is a good example that uses some au464x_writeInstrData() calls to accomplish some useful things.
Specifically, we are going to send some Native VectorStar commands along with some Lightning commands to
output an S2P file from the VNA to the PC. The code snippet is below.

Programming with LabWindows/CVI B-12 Example 7 – Output S2P File
MS464xB Series VNA PM PN: 10410-00322 Rev. U B-51
//==============================================================================
//
// Title: Example 7
// Purpose: Output S2P file
//
// Created on: 11/30/2011 by David Judge.
// Copyright: Anritsu. All Rights Reserved.
//
//==============================================================================
// Include files
#include <ansi_c.h>
#include <visa.h>
#include <userint.h>
#include <formatio.h>
#include "au464x.h"
ViSession session;
ViStatus checkErr (ViStatus status);
#define CHECKERR(fCal) \
if (au464x_status = checkErr((fCal)), au464x_status < VI_SUCCESS) \
goto Error; else
int main (int argc, char *argv[])
{
ViInt32 retCount;
ViStatus status;
ViUInt32 read_count;
ViStatus au464x_status = VI_SUCCESS;
int fileHandle;
ViChar readBuffer[100000];
CHECKERR(au464x_init ("VectorStar_Test", VI_FALSE, VI_TRUE, &session));
CHECKERR(au464x_writeInstrData(session,"LANG NATIVE"));
CHECKERR(au464x_writeInstrData(session,":SENSE:SWEEP:POINTS 25"));
CHECKERR(au464x_writeInstrData(session,":FORM:SNP:FREQ HZ"));
CHECKERR(au464x_writeInstrData(session,":FORM:SNP:PAR REIM"));
CHECKERR(au464x_writeInstrData(session,"TRS;WFS;OS2P"));

B-12 Example 7 – Output S2P File Programming with LabWindows/CVI
B-52 PN: 10410-00322 Rev. U MS464xB Series VNA PM
CHECKERR(au464x_readArbitraryBlock(session, readBuffer, 1, 100000, VI_TRUE,
&retCount));
au464x_close(session);
fileHandle = OpenFile (".\\dave.s2p", VAL_WRITE_ONLY, VAL_OPEN_AS_IS, VAL_ASCII);
WriteFile (fileHandle, readBuffer, retCount);
CloseFile (fileHandle);
Error:
printf("\n\nHit return to exit:");
getc(stdin);
return 0;
}
ViStatus checkErr (ViStatus status)
{
ViChar error_message [256];
ViUInt32 read_count;
ViChar error_buffer [1024];
ViInt32 my_error_code = 0;
ViInt32* error_code = &my_error_code;
ViUInt16 stb;
ViUInt16 VNA_ERROR = 4; //This means there is an error
ViUInt16 VNA_ERROR_MSG = 16; //This means there is a message in the error
buffer(4+16)
if (status >= 0)
viReadSTB (session, &stb);
//check if stb & VNA_ERROR is set
if (status < VI_SUCCESS | | (((stb & VNA_ERROR) > 0) && ((stb & VNA_ERROR_MSG) >
0)))
{
au464x_writeInstrData (session, ":SYST:ERR?");
viRead (session, (ViPBuf)error_message, 256, &read_count);
SetWaitCursor (0);

Programming with LabWindows/CVI B-12 Example 7 – Output S2P File
MS464xB Series VNA PM PN: 10410-00322 Rev. U B-53
sprintf (error_buffer, "Instrument Error: %s\n", error_message);
printf ("%s\n", error_buffer);
au464x_writeInstrData (session, "*CLS");
}
return status;
}
Transfer of an S2P file to the PC.
Figure B-34. Example 7 – S2P Output File

B-13 Example 8 – Output BMP File Programming with LabWindows/CVI
B-54 PN: 10410-00322 Rev. U MS464xB Series VNA PM
B-13 Example 8 – Output BMP File
We can use a similar technique to get the bitmap data to a file. Here we use the Lightning commands
“BMPC;OBMP” to output a bitmap file. BMPC selects color on white as the color scheme – this makes for
better printouts. The au464x_readArbitraryBlock() function again is used to strip off the arbitrary block
header and place the bitmap data into a file. If we didn’t strip off the header the bitmap file would be corrupt.
The code snippet is below.

Programming with LabWindows/CVI B-13 Example 8 – Output BMP File
MS464xB Series VNA PM PN: 10410-00322 Rev. U B-55
//==============================================================================
//
// Title: Example 8
// Purpose: Output BMP file
//
// Created on: 11/30/2011 by David Judge.
// Copyright: Anritsu. All Rights Reserved.
//
//==============================================================================
//==============================================================================
// Include files
#include <ansi_c.h>
#include <visa.h>
#include <userint.h>
#include <formatio.h>
#include "au464x.h"
ViSession session;
ViStatus checkErr (ViStatus status);
#define CHECKERR(fCal) \
if (au464x_status = checkErr((fCal)), au464x_status < VI_SUCCESS) \
goto Error; else
int main (int argc, char *argv[])
{
ViInt32 retCount;
ViStatus status;
ViUInt32 read_count;
ViStatus au464x_status = VI_SUCCESS;
int fileHandle;
static ViChar readBuffer[600000];
CHECKERR(au464x_init ("VectorStar_Test", VI_FALSE, VI_TRUE, &session));
CHECKERR(au464x_writeInstrData(session,"LANG NATIVE"));
CHECKERR(au464x_writeInstrData(session,"BMPC;OBMP"));
CHECKERR(au464x_readArbitraryBlock(session, readBuffer, 1, 600000, VI_TRUE,
&retCount));

B-13 Example 8 – Output BMP File Programming with LabWindows/CVI
B-56 PN: 10410-00322 Rev. U MS464xB Series VNA PM
au464x_close(session);
fileHandle = OpenFile (".\\dave.bmp", VAL_WRITE_ONLY, VAL_OPEN_AS_IS, VAL_ASCII);
WriteFile (fileHandle, readBuffer, retCount);
CloseFile (fileHandle);
Error:
printf("\n\nHit return to exit:");
getc(stdin);
return 0;
}
ViStatus checkErr (ViStatus status)
{
ViChar error_message [256];
ViUInt32 read_count;
ViChar error_buffer [1024];
ViInt32 my_error_code = 0;
ViInt32* error_code = &my_error_code;
ViUInt16 stb;
ViUInt16 VNA_ERROR = 4; //This means there is an error
ViUInt16 VNA_ERROR_MSG = 16; //This means there is a message in the error
buffer(4+16)
if (status >= 0)
viReadSTB (session, &stb);
//check if stb & VNA_ERROR is set
if (status < VI_SUCCESS | | (((stb & VNA_ERROR) > 0) && ((stb & VNA_ERROR_MSG) >
0)))
{
au464x_writeInstrData (session, ":SYST:ERR?");
viRead (session, (ViPBuf)error_message, 256, &read_count);
SetWaitCursor (0);
sprintf (error_buffer, "Instrument Error: %s\n", error_message);
printf ("%s\n", error_buffer);
au464x_writeInstrData (session, "*CLS");
}

Programming with LabWindows/CVI B-13 Example 8 – Output BMP File
MS464xB Series VNA PM PN: 10410-00322 Rev. U B-57
return status;
}
When the VI runs it puts up a dialog to allow the user to select a file name. Make sure to save the file with a “.bmp”
extension.
Figure B-35. Example 8 – Trace Display Output Saved as a BMP File

B-13 Example 8 – Output BMP File Programming with LabWindows/CVI
B-58 PN: 10410-00322 Rev. U MS464xB Series VNA PM

MS464xB Series VNA PM PN: 10410-00322 Rev. U C-1
Appendix C — Programming with VISA/C#
C-1 Introduction
This document provides an overview of programming techniques for controlling the VectorStar VNA using the
NI-VISA driver and C# over GPIB, TCP/IP (using VXI-11), and USB. Programming using TCP/IP Sockets
requires some special handling and is not discussed in this document.
C-2 Overview
Programming Basics
There are many cases where a user may want programmatic control of the VNA. Examples include automating
a test sequence, orchestrating a complex measurement involving various pieces of test equipment, gathering a
time series of data, or as a convenient way of getting data or images transferred from the VNA to a PC for
further analysis.

C-2 Overview Programming with VISA/C#
C-2 PN: 10410-00322 Rev. U MS464xB Series VNA PM
What is VISA?
VISA (Virtual Instrument System Architecture) is an I/O software standard for communicating with test
instruments like VectorStar over any of the bus architectures which VectorStar supports. A VISA driver is
available from both National Instruments and Agilent. National Instruments VISA drivers are available for
the following operating systems: Windows (all versions), Mac OS X, Linux, Mandriva, RedHat, SUSE,
PharLap, VxWorks, Pocket PC 2003, and Windows CE/Mobile. It’s always a good idea to get the latest driver
(Version 5.1.1), but make sure to get the Full Version (not just the runtime) version 5.0 or higher for the best
support of the latest .NET 4.0 Framework, USB and TCP/IP. The driver is available from
http://www.ni.com/visa/ or from NI Device Driver CD that comes with NI hardware.
Installing NI-VISA 5.1.1 Driver.
Figure C-1. Install NI-VISA Driver

Programming with VISA/C# C-2 Overview
MS464xB Series VNA PM PN: 10410-00322 Rev. U C-3
From the Full NI-VISA 5.1.1 installation, you can also select to install Developer Support for .NET Frameworks 2.0,
3.5 and 4.0. It does not automatically install Development Support for the .NET Frameworks so you have to select
these to install. Make sure to select “Examples” also. The VISA Version 5.1.1 driver supports the .NET Framework
2.0, 3.5 and 4.0.
Figure C-2. NI-VISA Installation

C-2 Overview Programming with VISA/C#
C-4 PN: 10410-00322 Rev. U MS464xB Series VNA PM
Programming Environments
Programming environments that are commonly used with test equipment include LabVIEW,
LabWindows/CVI, Microsoft Visual Studio (2005, 2008, 2010), Visual Basic 6, HP Basic, and so on. NI-VISA
supports the following Windows development environments:
•LabVIEW
•LabWindows/CVI
•Measurement Studio for Visual Studio
•Microsoft Visual Studio 2010/2008/2005/2003/6.0
•Microsoft Visual Basic 6.0
For the examples below, we’ll use Visual C# 2010 Express Edition. You can download the latest Express
Edition for free from the Microsoft website http://www.microsoft.com/express/download.
GPIB Mnemonics
VectorStar has a fairly large set of GPIB commands. This includes a set of Native commands, Lightning
commands and Agilent 8510 commands. You use the same commands regardless of the communication method
employed. See Example 3 for using the LIST command to output the full set of supported GPIB mnemonics
directly from the VNA.
Search for “VisaNS” in Visual Studio (Local) help to find more information about using the VISA driver.
Figure C-3. VisaNS Search

Programming with VISA/C# C-3 A Quick Start with the Windows GPIB Utility
MS464xB Series VNA PM PN: 10410-00322 Rev. U C-5
C-3 A Quick Start with the Windows GPIB Utility
Windows GPIB (WGPIB) is a useful windows program that is available from the Anritsu web site. The latest
version is 3.75 and you’ll want to get that one or higher to get the latest communication functions. Before
writing any software, make sure you can write to and read from VectorStar over the communication protocol
you’re interested in.
Take a quick look at WGPIB Help to get an overview of the application.
Figure C-4. WGPIB Help

C-3 A Quick Start with the Windows GPIB Utility Programming with VISA/C#
C-6 PN: 10410-00322 Rev. U MS464xB Series VNA PM
Example of setting up a VXI-11 connection to VectorStar. The VectorStar TCP/IP address is 10.0.1.194 in this
example.
Figure C-5. VXI-11 TCP/IP Connection
The result of using WGPIB to query the instrument using the "*IDN?" command.
Figure C-6. WGPIB Online Help
>E;*idn?
Sending ‘idn?’
6 bytes sent, 0.00 seconds
ANRITSU,MS4644B,130802,2.0.0
29 bytes received, 1 line, 0.06 seconds

Programming with VISA/C# C-3 A Quick Start with the Windows GPIB Utility
MS464xB Series VNA PM PN: 10410-00322 Rev. U C-7
References
•NI-VISA User Manual
•NI-VISA Programmer Reference Manual
•Lightning Programming Manual – 10410-00262
•VectorStar Programming Manual – IEEE, System, and SCPI Commands – 10410-00322
•VectorStar Programming Manual Supplement – Lightning 37xxxx and HP8510 Commands –
10410-00323

C-4 Programming Examples Programming with VISA/C#
C-8 PN: 10410-00322 Rev. U MS464xB Series VNA PM
C-4 Programming Examples
Getting Started
We’ll create a few simple Console-based programs to demonstrate the use of the NI-VISA driver for controlling
VectorStar.
Create a new Console Application Project.
Figure C-7. Getting Started – Console Application Project

Programming with VISA/C# C-4 Programming Examples
MS464xB Series VNA PM PN: 10410-00322 Rev. U C-9
If you have the references set up correctly you can copy and paste the code into the Program.cs file. Then Build
the solution and run (Start Debugging). Each example includes the complete program code.
Add references for National Instruments Common and National Instruments VisaNS. This shows the .NET 2.0
versions of these DLLs.
Figure C-8. Getting Started – References to VisaNS
For simple programs (like all the examples below) only these three references are required.
Figure C-9. Getting Started – Solution Explorer References

C-4 Programming Examples Programming with VISA/C#
C-10 PN: 10410-00322 Rev. U MS464xB Series VNA PM
Build the solution.
Figure C-10. Getting Stgarted – Building the Solution
Start Debugging.
Figure C-11. Getting Started – Debugging

Programming with VISA/C# C-5 Example 1 ─ Open Session and *IDN?
MS464xB Series VNA PM PN: 10410-00322 Rev. U C-11
C-5 Example 1 ─ Open Session and *IDN?
Example 1 – Code Listing
using System;
using NationalInstruments.VisaNS;
namespace Example1
{
class Program
{
static void Main(string[] args)
{
//VXI-11 Connection string
string sAddress = "TCPIP0::10.0.1.196::INSTR";
//The VNA uses a message based session
MessageBasedSession mbSession = null;
//But we'll just open a generic Session first
Session mySession = null;
//response string
string responseString = null;
try
{
//open a Session to the VNA
mySession = ResourceManager.GetLocalManager().Open(sAddress);
//cast this to a message based session
mbSession = (MessageBasedSession)mySession;
//Send "*IDN?" command
mbSession.Write("*IDN?\n");
//Notice that the Session Write commands are terminated with a “/n”.
//This is the newline character and is not really needed for GPIB,
//USB or VXI-11, but is needed for Sockets.
//It doesn’t cause any problems to include it.
//Read the response
responseString = mbSession.ReadString();
//Write to Console
Console.WriteLine("Response to *IDN?:");

C-5 Example 1 ─ Open Session and *IDN? Programming with VISA/C#
C-12 PN: 10410-00322 Rev. U MS464xB Series VNA PM
Console.WriteLine(responseString);
//Return to Local Control
mbSession.Write("RTL\n");
//Close the Session
mbSession.Dispose();
}
catch (VisaException v_exp)
{
Console.WriteLine("Visa caught an error!!");
Console.WriteLine(v_exp.Message);
}
catch (Exception exp)
{
Console.WriteLine("Something didn't work!!");
Console.WriteLine(exp.Message);
Console.WriteLine();
}
keepConsoleUp();
// This is here so the Console stays up until the user hits return.
}
private static void keepConsoleUp()
{
Console.WriteLine("");
Console.WriteLine("Enter to Continue");
Console.ReadLine();
}
}
}

Programming with VISA/C# C-5 Example 1 ─ Open Session and *IDN?
MS464xB Series VNA PM PN: 10410-00322 Rev. U C-13
Example 1 – Discussion
1. The program output shown below.
2. If it didn’t work then check that the sAddress string matches your setup. This is the error you’ll get if
the address is wrong as shown in the figure below.
The console output should look something like this if everything worked. The result is Manufacturer, Model, Serial
Number, and Firmware Version.
Figure C-12. Example 1 – Console Output
Results if the connection string is no good.
Figure C-13. Example 1 – Exception Message

C-5 Example 1 ─ Open Session and *IDN? Programming with VISA/C#
C-14 PN: 10410-00322 Rev. U MS464xB Series VNA PM
•The first thing to observe is the VISA connection string. Here are some possible strings:
//VXI-11 Connection string
string sAddress = "TCPIP0::10.0.1.194::INSTR";
//GPIB Connection string
string sAddress = "GPIB0::6::INSTR";
//USB Connection string (vendor::product::serial_number)
string sAddress = "USB0::0x0B5B::0xFFD0::MS4647B-12345::INSTR";
•The beauty of using VISA is that the only thing that needs to be changed for any of these possible
communication protocols is the connection string. The rest of the code should be exactly the same
(except for SOCKETS). For TCP/IP we recommend using VXI-11 since it better implements the
IEEE 488.2 standard and all status checking.
•But just in case, the connection string for a TCP/IP socket connection is:
//TCP/IP Sockets Connection string
string sAddress = "TCPIP0::10.0.1.194::5001::SOCKET";
3. Opening the communication session.
//open a Session to the VNA
mySession = ResourceManager.GetLocalManager().Open(sAddress);
//cast this to a message based session
mbSession = (MessageBasedSession)mySession;
4. Write to VNA and Read from VNA
//Send "*IDN?" command
mbSession.Write("*IDN?\n");
//Read the response
responseString = mbSession.ReadString();
•Notice that the mbSession.Write() commands are terminated with a “/n”. This is the newline
character. The next example discusses session parameters. Some of the other examples will get
into reading binary data and arbitrary block data.
5. Exception Handling

Programming with VISA/C# C-5 Example 1 ─ Open Session and *IDN?
MS464xB Series VNA PM PN: 10410-00322 Rev. U C-15
•The VISA driver catches certain types of errors like timeouts and .NET catches the rest.
catch (VisaException v_exp)
{
Console.WriteLine("Visa caught an error!!");
Console.WriteLine(v_exp.Message);
}
catch (Exception exp)
{
Console.WriteLine("Something didn't work!!");
Console.WriteLine(exp.Message);
Console.WriteLine();
}
6. Close the session using Dispose()
//Close the Session
mbSession.Dispose();
VisaException catches a timeout on a ReadString()
Figure C-14. Example 1 – VisaException and Timeout

C-6 Example 2 ─ Session Parameters and Status Checking Programming with VISA/C#
C-16 PN: 10410-00322 Rev. U MS464xB Series VNA PM
C-6 Example 2 ─ Session Parameters and Status Checking
Example 2 – Code Listing
using System;
using NationalInstruments.VisaNS;
using System.Threading;
namespace Example2
{
class Program
{
static void Main(string[] args)
{
//VXI-11 Connection string
string sAddress = "TCPIP0::10.0.1.196::INSTR";
//The VNA uses a message based session.
MessageBasedSession mbSession = null;
//But we'll just open a generic Session first
Session mySession = null;
try
{
//Open a Session to the VNA.
mySession = ResourceManager.GetLocalManager().Open(sAddress);
//Cast this to a message based session.
mbSession = (MessageBasedSession)mySession;
//Now set some Session Parameters.
//Timeout to 1 second (1000 ms).
mbSession.Timeout = 1000;
//Session Parameters were all set to default values in Example 1.
//Here we specifically set them.
//Use newline (\n or 0x0a) as termination character.
mbSession.TerminationCharacter = 0x0a;
//Terminate reads if the termination character is spotted.
mbSession.TerminationCharacterEnabled = false;
//Assert an END during the transfer of the last byte of data.
mbSession.SendEndEnabled = true;

Programming with VISA/C# C-6 Example 2 ─ Session Parameters and Status Checking
MS464xB Series VNA PM PN: 10410-00322 Rev. U C-17
//Send a *CLS
testClear(mbSession);
//Now try a few commands - first *IDN?
//Note that the \n is not included in these strings
//LANG NATIVE below allows us to work with the
//VectorStar Status Register setup in this example.
mbSession.Write("LANG NATIVE");
mbSession.Write("*IDN?");
Console.WriteLine("Response to *IDN?:");
testStatus_Read(mbSession);
//OID returns an instrument ID string
mbSession.Write("OID");
Console.WriteLine("Response to OID:");
testStatus_Read(mbSession);
//*OPT? returns the installed instrument options
mbSession.Write("*OPT?");
Console.WriteLine("Response to *OPT?:");
testStatus_Read(mbSession);
//This command doesn't exist, check that we catch it
//This command should be caught in testStatus().
mbSession.Write("ABC");
Console.WriteLine("Test ABC:");
testStatus(mbSession);
//This command is OK, no response is expected
mbSession.Write("CH3");
Console.WriteLine("Test CH3:");
testStatus(mbSession);
//Return to Local Control
mbSession.Write("RTL\n");
//Close the Session
mbSession.Dispose();
}
catch (VisaException v_exp)
{
Console.WriteLine("Visa caught an error!!");

C-6 Example 2 ─ Session Parameters and Status Checking Programming with VISA/C#
C-18 PN: 10410-00322 Rev. U MS464xB Series VNA PM
Console.WriteLine(v_exp.Message);
}
catch (Exception exp)
{
Console.WriteLine("Something didn't work!!");
Console.WriteLine(exp.Message);
}
keepConsoleUp();
}
private static void testClear(MessageBasedSession mbSession)
{
mbSession.Write("*CLS\n");
}
//This function tests the Service Request Status Register
//and does a read if MAV is set.
//It prints an error message if any error is reported.
private static void testStatus_Read(MessageBasedSession mbSession)
{
//These are the bits to check
int b2 = 4, //Error Queue is not empty
b4 = 16; //MAV = Message Available
//Read the Status Byte of Service Request Status Register
StatusByteFlags sb = mbSession.ReadStatusByte();
string responseString = null;
while (((int)sb & (b2 + b4)) == 0)
//Before we start the read we want to see the MAV bit set (b4).
//But if an error occurs (b2) we’ll report it.
//We could add another test to make sure we don’t loop here forever.
{
Thread.Sleep(10);
sb = mbSession.ReadStatusByte();
}
if (((int)sb & b2) != 0)
{

Programming with VISA/C# C-6 Example 2 ─ Session Parameters and Status Checking
MS464xB Series VNA PM PN: 10410-00322 Rev. U C-19
responseString = mbSession.Query("OGE\n");
Console.WriteLine("Error Queue: " + responseString);
}
else if (((int)sb & b4) != 0)
{
responseString = mbSession.ReadString();
Console.WriteLine(responseString);
}
mbSession.Write("*CLS\n");
}
//This function checks if the GPIB command raises an error.
//This function tests the Service Request Status Register.
//It prints an error message if any error is reported.
private static void testStatus(MessageBasedSession mbSession)
{
//These are the bits to check
int b2 = 4; //Error Queue is not empty
//Read the Status Byte of Service Request Status Register
//wait 50 ms
Thread.Sleep(50);
//then check status
StatusByteFlags sb = mbSession.ReadStatusByte();
string responseString = null;
if (((int)sb & b2) != 0)
{
responseString = mbSession.Query("OGE\n");
Console.WriteLine("Error Queue: " + responseString);
}
else
{
Console.WriteLine("OK");
}
mbSession.Write("*CLS\n");

C-6 Example 2 ─ Session Parameters and Status Checking Programming with VISA/C#
C-20 PN: 10410-00322 Rev. U MS464xB Series VNA PM
}
private static void keepConsoleUp()
{
Console.WriteLine("");
Console.WriteLine("Enter to Continue");
Console.ReadLine();
}
}
}
Example 2 – Discussion
1. In this example we check the Status Byte prior to reading the response.
•The Status Byte is the Service Request Status Register and is discussed elsewhere.
•We set the LANG to NATIVE to use the VectorStar Status Register Configuration.
•In general we expect to get a Message Available (MAV) response when data is available to read.
•Otherwise we expect something to be in the Error Queue (ERRQ).
•Notice when the code send an unknown command “ABC” and the testStatus() function catches it
and outputs the message in the Error Queue.
The Service Request Status Register. It is slightly changed from Lightning to VectorStar. If LANG LIGHT is set then
the Lightning configuration of the Status Register is used.
Figure C-15. Example 2 – Service Request Status Register

Programming with VISA/C# C-6 Example 2 ─ Session Parameters and Status Checking
MS464xB Series VNA PM PN: 10410-00322 Rev. U C-21
2. The expected output is shown below.
Note the error message after sending the “ABC” fake command.
Figure C-16. Example 2 – Faulty Command Message

C-7 Example 3 ─ LIST Command Programming with VISA/C#
C-22 PN: 10410-00322 Rev. U MS464xB Series VNA PM
C-7 Example 3 ─ LIST Command
Example 3 – Code Listing
using System;
using System.IO;
using NationalInstruments.VisaNS;
using System.Threading;
namespace Example3
{
class Program
{
static void Main(string[] args)
{
//VXI-11 Connection string
string sAddress = "TCPIP0::10.0.1.196::INSTR";
//The VNA uses a message based session
MessageBasedSession mbSession = null;
//But we'll just open a generic Session first
Session mySession = null;
string responseString = null;
string[] split = null;
try
{
//Open a Session to the VNA
mySession = ResourceManager.GetLocalManager().Open(sAddress);
//Cast this to a message based session
mbSession = (MessageBasedSession)mySession;
//Timeout to 1 second (1000 ms)
mbSession.Timeout = 1000;
mbSession.TerminationCharacter = 0x0a;
mbSession.TerminationCharacterEnabled = false;
mbSession.SendEndEnabled = true;
//We're expected a lot of response data to the LIST command
//We’ll increase the size of the read buffer.

Programming with VISA/C# C-7 Example 3 ─ LIST Command
MS464xB Series VNA PM PN: 10410-00322 Rev. U C-23
mbSession.DefaultBufferSize = 50000;
testClear(mbSession);
//Set the Language to NATIVE and send the LIST command
mbSession.Write("LANG NATIVE\n");
mbSession.Write("LIST\n");
responseString = testStatus_Read(mbSession);
//The results are delimited by a newline (\n)
//The Split() function is handy for many string parsing functions.
split = responseString.Split('\n');
//Send results to a file
//Results are written to a file in the same directory as the exe.
StreamWriter output = new StreamWriter("List.txt");
foreach (string s in split)
output.WriteLine(s);
output.Close();
mbSession.Write("RTL\n");
mbSession.Dispose();
}
catch (VisaException v_exp)
{
Console.WriteLine("Visa caught an error!!");
Console.WriteLine(v_exp.Message);
}
catch (Exception exp)
{
Console.WriteLine("Something didn't work!!");
Console.WriteLine(exp.Message);
}
keepConsoleUp();
}
private static void testClear(MessageBasedSession mbSession)
{
mbSession.Write("*CLS\n");
}
private static void keepConsoleUp()
{

C-7 Example 3 ─ LIST Command Programming with VISA/C#
C-24 PN: 10410-00322 Rev. U MS464xB Series VNA PM
Console.WriteLine("");
Console.WriteLine("Enter to Continue");
Console.ReadLine();
}
//This function tests the Service Request Status Register and
//does a read if MAV is set.
//It prints an error message if any error is reported.
private static string testStatus_Read(MessageBasedSession mbSession)
{
//These are the bits to check
int b2 = 4, //Error Queue is not empty
b4 = 16; //MAV = Message Available
//Read the Status Byte of Service Request Status Register
StatusByteFlags sb = mbSession.ReadStatusByte();
string responseString = null;
string errorString = null;
while (((int)sb & (b2 + b4)) == 0)
{
Thread.Sleep(10);
sb = mbSession.ReadStatusByte();
}
if (((int)sb & b2) != 0)
{
errorString = mbSession.Query("OGE\n");
Console.WriteLine("Error Queue: " + errorString);
}
else if (((int)sb & b4) != 0)
{
responseString = mbSession.ReadString();
}
mbSession.Write("*CLS\n");
return responseString;
}
}
}

Programming with VISA/C# C-7 Example 3 ─ LIST Command
MS464xB Series VNA PM PN: 10410-00322 Rev. U C-25
Example 3 – Discussion
1. This and the next few examples don’t write anything to the Console unless there is an error. Output is
sent to file in the same directory of the running program (\Example3\Bin\Debug\List.txt).
2. Use LANG LIGHT. Lightning has the same command but is comma delimited:
//Set the Language to LIGHTNING and send the LIST command
mbSession.Write("LANG LIGHT\n");
mbSession.Write("LIST\n");
responseString = testStatus_Read(mbSession);
//the results are delimited by a comma
split = responseString.Split(',');
The List of all commands supported by VectorStar.
Figure C-17. Example 3 – VectorStar Command Listing

C-7 Example 3 ─ LIST Command Programming with VISA/C#
C-26 PN: 10410-00322 Rev. U MS464xB Series VNA PM
3. Use WGPIB to get more help on any command.
Help will tell you what type of command (Lightning, Native, 8510) you're asking about and provides syntax.
Figure C-18. Example 3 – WGPIB Help Command Description

Programming with VISA/C# C-8 Example 4 ─ Acquiring ASCII Data, Arbitrary Block
MS464xB Series VNA PM PN: 10410-00322 Rev. U C-27
C-8 Example 4 ─ Acquiring ASCII Data, Arbitrary Block
Example 4 – Code Listing
using System;
using System.Text;
using System.IO;
using NationalInstruments.VisaNS;
using System.Threading;
namespace Example4
{
class Program
{
static void Main(string[] args)
{
//VXI-11 Connection string
string sAddress = "TCPIP0::10.0.1.196::INSTR";
//The VNA uses a message based session
MessageBasedSession mbSession = null;
//But we'll just open a generic Session first
Session mySession = null;
string responseStringN = null;
string responseStringL = null;
string[] splitN = null;
string[] splitL = null;
try
{
//open a Session to the VNA
mySession = ResourceManager.GetLocalManager().Open(sAddress);
//cast this to a message based session
mbSession = (MessageBasedSession)mySession;
//Timeout to 1 second (1000 ms)
mbSession.Timeout = 1000;
mbSession.TerminationCharacter = 0x0a;
mbSession.TerminationCharacterEnabled = false;
mbSession.SendEndEnabled = true;

C-8 Example 4 ─ Acquiring ASCII Data, Arbitrary Block Programming with VISA/C#
C-28 PN: 10410-00322 Rev. U MS464xB Series VNA PM
//We'll limit the number of data points to keep buffer small
mbSession.DefaultBufferSize = 5000;
testClear(mbSession);
//This next code group of code sets the sweep to 5 points,
//then makes trace1 active, sets to Smith Chart,
//does a trigger sweep and waits for sweep to finish.
//Then it sets output format to ASCII and asks for Final Data.
//Set the Language to NATIVE
mbSession.Write("LANG NATIVE\n");
mbSession.Write(":SENSE:SWEEP:POINTS 5\n");
mbSession.Write("CH1;SMI;\n");
mbSession.Write("TRS;WFS;HLD\n");
mbSession.Write("FMA;OFD\n");
responseStringN = testStatus_ReadArb(mbSession);
//the results are delimited by a newline (\n)
splitN = responseStringN.Split('\n');
//Set the Language to LIGHTNING
//Then we set the LANG LIGHT to see the subtle differences in
//how data is transferred when VectorStar is in Lightning mode.
mbSession.Write("LANG LIGHT\n");
mbSession.Write("FMA;OFD\n");
responseStringL = testStatus_ReadArb(mbSession);
//the results are delimited by a comma
splitL = responseStringL.Split(',');
//Send results to a file
StreamWriter output = new StreamWriter("OFD.txt");
output.WriteLine("Native Results");
foreach (string s in splitN)
output.WriteLine(s);
output.WriteLine("Lightning Results");
foreach (string s in splitL)
output.WriteLine(s);
output.Close();
mbSession.Write("RTL\n");
mbSession.Dispose();

Programming with VISA/C# C-8 Example 4 ─ Acquiring ASCII Data, Arbitrary Block
MS464xB Series VNA PM PN: 10410-00322 Rev. U C-29
}
catch (VisaException v_exp)
{
Console.WriteLine("Visa caught an error!!");
Console.WriteLine(v_exp.Message);
}
catch (Exception exp)
{
Console.WriteLine("Something didn't work!!");
Console.WriteLine(exp.Message);
}
}
private static void testClear(MessageBasedSession mbSession)
{
mbSession.Write("*CLS\n");
}
private static string testStatus_ReadArb(MessageBasedSession mbSession)
{
//These are the bits to check.
int b2 = 4, //Error Queue is not empty
b4 = 16; //MAV = Message Available
string responseString = null;
string replyString = null;
string errorString = null;
//Read the Status Byte of Service Request Status Register.
StatusByteFlags sb = mbSession.ReadStatusByte();
while (((int)sb & (b2 + b4)) == 0)
{
Thread.Sleep(10);
sb = mbSession.ReadStatusByte();
}
if (((int)sb & b2) != 0)
{
errorString = mbSession.Query("OGE\n");
Console.WriteLine("Error Queue: " + errorString);

C-8 Example 4 ─ Acquiring ASCII Data, Arbitrary Block Programming with VISA/C#
C-30 PN: 10410-00322 Rev. U MS464xB Series VNA PM
}
else if (((int)sb & b4) != 0)
{
responseString = mbSession.ReadString();
replyString = stripHeader(responseString);
}
mbSession.Write("*CLS\n");
return replyString;
}
private static string stripHeader(string responseString)
{
int i = 0;
string strReturn = null;
if (responseString[i++] == '#')
{
//Header is ASCII, get 2nd byte and convert to int.
StringBuilder sCount = new StringBuilder(responseString, i++, 1, 1);
int count1 = int.Parse(sCount.ToString());
//now read the bytecount string and convert to int
StringBuilder sBytes = new
StringBuilder(responseString,i,count1,count1);
int count2 = int.Parse(sBytes.ToString());
//set the index of the start of the data
i += count1;
//return the string with the header stripped off
strReturn = responseString.Substring(i);
}
return strReturn;
}
}
}

Programming with VISA/C# C-8 Example 4 ─ Acquiring ASCII Data, Arbitrary Block
MS464xB Series VNA PM PN: 10410-00322 Rev. U C-31
Example 4 – Discussion
1. Output result values are the same for Native mode and Lightning mode (since we put the unit in HOLD)
but the delimiters are different.
•Native mode uses a comma to separate the two values at each frequency and a newline (\n) to
separate pairs of values while Lightning mode separates each value with a comma. The display
was set for Smith Chart, impedance.
2. The OFD command returns an arbitrary block containing either ASCII or Binary data depending on the
currently selected format.
•In this example we select ASCII using the FMA command.
•The Arbitrary block header is stripped off with the stripHeader(string responseString)
function.
•The next example shows how to get binary data.
OFD command output on left. Resultant Smith Chart on right.
Figure C-19. Example 4 – Listing and Graph Outputs

C-9 Example 5 – Acquiring Binary Data, Arbitrary Block Programming with VISA/C#
C-32 PN: 10410-00322 Rev. U MS464xB Series VNA PM
C-9 Example 5 – Acquiring Binary Data, Arbitrary Block
Example 5 – Code Listing
using System;
using System.Text;
using System.IO;
using NationalInstruments.VisaNS;
using System.Threading;
namespace Example5
{
class Program
{
static void Main(string[] args)
{
//VXI-11 Connection string
string sAddress = "TCPIP0::10.0.1.196::INSTR";
//The VNA uses a message based session
MessageBasedSession mbSession = null;
//But we'll just open a generic Session first
Session mySession = null;
double[] responseArray = null;
try
{
//open a Session to the VNA
mySession = ResourceManager.GetLocalManager().Open(sAddress);
//cast this to a message based session
mbSession = (MessageBasedSession)mySession;
//Timeout to 1 second (1000 ms)
mbSession.Timeout = 1000;
mbSession.TerminationCharacter = 0x0a;
mbSession.TerminationCharacterEnabled = false;
mbSession.SendEndEnabled = true;
//We'll limit the number of data points to keep buffer small
mbSession.DefaultBufferSize = 5000;

Programming with VISA/C# C-9 Example 5 – Acquiring Binary Data, Arbitrary Block
MS464xB Series VNA PM PN: 10410-00322 Rev. U C-33
testClear(mbSession);
//Set the Language to NATIVE
//This code group sets the sweep to 8 points,
//then makes trace2 active, sets to Mag-Phase, does a trigger sweep,
//and waits for sweep to finish.
//Then it sets output format to 64 bit binary and
//least significant bit first (little endian) and
//asks for Final Data.
mbSession.Write("LANG NATIVE\n");
mbSession.Write("CH2;MPH;\n");
mbSession.Write(":SENSE:SWEEP:POINTS 8\n");
mbSession.Write("TRS;WFS;HLD\n");
mbSession.Write("LSB;FMB;OFD\n");
responseArray = testStatus_ReadArbBinaryDouble(mbSession);
//responseArray[] will hold the 16 readings from the VNA.
//They will be mag1, phase1, mag2, phase2, etc.
//Send results to a file
StreamWriter output = new StreamWriter("OFD.txt");
output.WriteLine("Native Results (Mag-Phase)");
foreach (double d in responseArray)
output.WriteLine(d);
output.Close();
mbSession.Write("RTL\n");
mbSession.Dispose();
}
catch (VisaException v_exp)
{
Console.WriteLine("Visa caught an error!!");
Console.WriteLine(v_exp.Message);
}
catch (Exception exp)
{
Console.WriteLine("Something didn't work!!");
Console.WriteLine(exp.Message);
}
}

C-9 Example 5 – Acquiring Binary Data, Arbitrary Block Programming with VISA/C#
C-34 PN: 10410-00322 Rev. U MS464xB Series VNA PM
private static double[] testStatus_ReadArbBinaryDouble(MessageBasedSession
mbSession)
{
//These are the bits to check
int b2 = 4, //Error Queue is not empty
b4 = 16; //MAV = Message Available
byte[] responsebytes = null;
double[] replybytes = null;
string errorString = null;
//Read the Status Byte of Service Request Status Register
StatusByteFlags sb = mbSession.ReadStatusByte();
while (((int)sb & (b2 + b4)) == 0)
{
Thread.Sleep(10);
sb = mbSession.ReadStatusByte();
}
if (((int)sb & b2) != 0)
{
errorString = mbSession.Query("OGE\n");
Console.WriteLine("Error Queue: " + errorString);
}
else if (((int)sb & b4) != 0)
{
//Here we use the ReadByteArray() function to read the
//binary data into a byte array.
//Then we convert the bytes to doubles.
responsebytes = mbSession.ReadByteArray();
replybytes = arbToDouble(responsebytes);
}
mbSession.Write("*CLS\n");
return replybytes;
}
private static void testClear(MessageBasedSession mbSession)
{
mbSession.Write("*CLS\n");

Programming with VISA/C# C-9 Example 5 – Acquiring Binary Data, Arbitrary Block
MS464xB Series VNA PM PN: 10410-00322 Rev. U C-35
}
//Here we convert Arb Block Binary Data to a double array
//This function reads the arbitrary block header and then converts
//the byte array into a double array. Every 8 bytes is converted to
//a double. We use a MemoryStream and BinaryReader to do the conversion.
private static double[] arbToDouble(byte[] responseBytes)
{
int i = 0;
double[] dReturn = null;
//Arbitrary Block should start with a #
if (responseBytes[i++] == '#')
{
//Header is ASCII, get 2nd byte and convert to int
string sCount = ASCIIEncoding.ASCII.GetString(responseBytes, i++, 1);
int count1 = int.Parse(sCount);
//now read the bytecount string and convert to int
string sBytes = ASCIIEncoding.ASCII.GetString(responseBytes, i,
count1);
int count2 = int.Parse(sBytes);
//the number of doubles is the #bytes/sizeof(double)
int dataCount = count2 / sizeof(double);
//resize the response array
dReturn = new double[dataCount];
//set the index of the start of the data
i += count1;
//There are many ways to convert a byte array to a double array
MemoryStream stream = new MemoryStream(responseBytes, i, count2);
//BinaryReader reads this data type in little-endian format
//So we must use the LSB mnemonic when acquiring the data
BinaryReader reader = new BinaryReader(stream);
for (int ii = 0; ii < dataCount; ii++)
{
dReturn[ii] = reader.ReadDouble();
}
}
return dReturn;
}

C-9 Example 5 – Acquiring Binary Data, Arbitrary Block Programming with VISA/C#
C-36 PN: 10410-00322 Rev. U MS464xB Series VNA PM
}
}
Example 5 – Discussion
Output file from this program should be in \Example5\bin\Debug\OFD.txt.
ODF command output listing.
Figure C-20. Example 5 – OFD Output

Programming with VISA/C# C-10 Example 6 – Output S2P File
MS464xB Series VNA PM PN: 10410-00322 Rev. U C-37
C-10 Example 6 – Output S2P File
Example 6 – Code Listing
using System;
using System.Text;
using System.IO;
using NationalInstruments.VisaNS;
using System.Threading;
namespace Example7
{
class Program
{
static void Main(string[] args)
{
//VXI-11 Connection string
string sAddress = "TCPIP0::10.0.1.196::INSTR";
//The VNA uses a message based session
MessageBasedSession mbSession = null;
//But we'll just open a generic Session first
Session mySession = null;
string responseStringN = null;
string[] splitN = null;
try
{
//open a Session to the VNA
mySession = ResourceManager.GetLocalManager().Open(sAddress);
//cast this to a message based session
mbSession = (MessageBasedSession)mySession;
//Timeout to 3 second (1000 ms)
mbSession.Timeout = 3000;
mbSession.TerminationCharacter = 0x0a;
mbSession.TerminationCharacterEnabled = false;
mbSession.SendEndEnabled = true;
//We'll limit the number of data points to keep buffer small
mbSession.DefaultBufferSize = 5000;
testClear(mbSession);

C-10 Example 6 – Output S2P File Programming with VISA/C#
C-38 PN: 10410-00322 Rev. U MS464xB Series VNA PM
//Set the Language to NATIVE
mbSession.Write("LANG NATIVE\n");
mbSession.Write(":SENSE:SWEEP:POINTS 25\n");
//set format to Hz and Re/Im
//We set the format of the S2P file parameters to
//Frequency in Hz and data in Real/Imag format.
mbSession.Write(":FORM:SNP:FREQ HZ\n");
mbSession.Write(":FORM:SNP:PAR REIM\n");
//Output S2P file over GPIB
mbSession.Write("TRS;WFS;OS2P\n");
responseStringN = testStatus_ReadArb(mbSession);
//the results are delimited by a newline (\n)
//Here the SplitN string array will hold each line of the S2P file.
splitN = responseStringN.Split('\n');
//Send results to a file
StreamWriter output = new StreamWriter("VS_S2P.s2p");
foreach (string s in splitN)
output.WriteLine(s);
output.Close();
mbSession.Write("RTL\n");
mbSession.Dispose();
}
catch (VisaException v_exp)
{
Console.WriteLine("Visa caught an error!!");
Console.WriteLine(v_exp.Message);
}
catch (Exception exp)
{
Console.WriteLine("Something didn't work!!");
Console.WriteLine(exp.Message);
}
}
private static void testClear(MessageBasedSession mbSession)
{
mbSession.Write("*CLS\n");

Programming with VISA/C# C-10 Example 6 – Output S2P File
MS464xB Series VNA PM PN: 10410-00322 Rev. U C-39
}
private static string testStatus_ReadArb(MessageBasedSession mbSession)
{
//These are the bits to check
int b2 = 4, //Error Queue is not empty
b4 = 16; //MAV = Message Available
string responseString = null;
string replyString = null;
string errorString = null;
//Read the Status Byte of Service Request Status Register
StatusByteFlags sb = mbSession.ReadStatusByte();
while (((int)sb & (b2 + b4)) == 0)
{
Thread.Sleep(10);
sb = mbSession.ReadStatusByte();
}
if (((int)sb & b2) != 0)
{
errorString = mbSession.Query("OGE\n");
Console.WriteLine("Error Queue: " + errorString);
}
else if (((int)sb & b4) != 0)
{
responseString = mbSession.ReadString();
replyString = stripHeader(responseString);
}
mbSession.Write("*CLS\n");
return replyString;
}
private static string stripHeader(string responseString)
{
int i = 0;
string strReturn = null;
if (responseString[i++] == '#')
{

C-10 Example 6 – Output S2P File Programming with VISA/C#
C-40 PN: 10410-00322 Rev. U MS464xB Series VNA PM
//Header is ASCII, get 2nd byte and convert to int.
StringBuilder sCount = new StringBuilder(responseString, i++, 1, 1);
int count1 = int.Parse(sCount.ToString());
//Now read the bytecount string and convert to int.
StringBuilder sBytes = new StringBuilder(responseString, i, count1,
count1);
int count2 = int.Parse(sBytes.ToString());
//Set the index of the start of the data.
i += count1;
//return the string with the header stripped off
strReturn = responseString.Substring(i);
}
return strReturn;
}
}
}

Programming with VISA/C# C-10 Example 6 – Output S2P File
MS464xB Series VNA PM PN: 10410-00322 Rev. U C-41
Example 6 – Discussion
Expected output is in \Example6\Bin\Debug\VS_S2P.s2p.
Transfer of an S2P file to the PC.
Figure C-21. Example 6 – S2P File to PC

C-11 Example 7 – Output a Bitmap Programming with VISA/C#
C-42 PN: 10410-00322 Rev. U MS464xB Series VNA PM
C-11 Example 7 – Output a Bitmap
Example 7 – Code Listing
using System;
using System.Text;
using System.IO;
using NationalInstruments.VisaNS;
using System.Threading;
namespace Example6
{
class Program
{
static void Main(string[] args)
{
//VXI-11 Connection string
string sAddress = "TCPIP0::10.0.1.196::INSTR";
//The VNA uses a message based session
MessageBasedSession mbSession = null;
//But we'll just open a generic Session first
Session mySession = null;
byte[] responseArray = null;
try
{
//open a Session to the VNA
mySession = ResourceManager.GetLocalManager().Open(sAddress);
//cast this to a message based session
mbSession = (MessageBasedSession)mySession;
//Timeout to 3 seconds (3000 ms)
mbSession.Timeout = 3000;
mbSession.TerminationCharacter = 0x0a;
mbSession.TerminationCharacterEnabled = false;
mbSession.SendEndEnabled = true;
//We expect about 534k bytes
//BMP files can be rather large so set up the buffer

Programming with VISA/C# C-11 Example 7 – Output a Bitmap
MS464xB Series VNA PM PN: 10410-00322 Rev. U C-43
//size to read it all at once.
mbSession.DefaultBufferSize = 600000;
testClear(mbSession);
//Set the Language to LIGHT,
mbSession.Write("LANG LIGHT\n");
//set color on white and output bitmap over gpib
mbSession.Write("BMPC;OBMP\n");
responseArray = testStatus_ReadArbBinaryByte(mbSession);
//Send results to a new Binary file
BinaryWriter output = new BinaryWriter(File.Open("VS.bmp",
FileMode.Create));
output.Write(responseArray);
output.Close();
mbSession.Write("RTL\n");
mbSession.Dispose();
}
catch (VisaException v_exp)
{
Console.WriteLine("Visa caught an error!!");
Console.WriteLine(v_exp.Message);
}
catch (Exception exp)
{
Console.WriteLine("Something didn't work!!");
Console.WriteLine(exp.Message);
}
}
private static byte[] testStatus_ReadArbBinaryByte(MessageBasedSession
mbSession)
{
//These are the bits to check
int b2 = 4, //Error Queue is not empty
b4 = 16; //MAV = Message Available
byte[] responsebytes = null;
byte[] replybytes = null;

C-11 Example 7 – Output a Bitmap Programming with VISA/C#
C-44 PN: 10410-00322 Rev. U MS464xB Series VNA PM
string errorString = null;
//Read the Status Byte of Service Request Status Register
StatusByteFlags sb = mbSession.ReadStatusByte();
while (((int)sb & (b2 + b4)) == 0)
{
Thread.Sleep(10);
sb = mbSession.ReadStatusByte();
}
if (((int)sb & b2) != 0)
{
errorString = mbSession.Query("OGE\n");
Console.WriteLine("Error Queue: " + errorString);
}
else if (((int)sb & b4) != 0)
{
//Here we use the ReadByteArray() function to read the
//binary data into a byte array. But we still want to
//strip off the arb block header.
responsebytes = mbSession.ReadByteArray();
replybytes = arbToByte(responsebytes);
}
mbSession.Write("*CLS\n");
return replybytes;
}
private static void testClear(MessageBasedSession mbSession)
{
mbSession.Write("*CLS\n");
}
//Convert Arb Block Binary Data to Byte array
//This function reads the arbitrary block header and then grabs and
//returns the byte array data.
//We continue to use the MemoryStream and BinaryReader classes.
private static byte[] arbToByte(byte[] responseBytes)
{

Programming with VISA/C# C-11 Example 7 – Output a Bitmap
MS464xB Series VNA PM PN: 10410-00322 Rev. U C-45
int i = 0;
byte[] dReturn = null;
//Arbitrary Block should start with a #
if (responseBytes[i++] == '#')
{
//Header is ASCII, get 2nd byte and convert to int
string sCount = ASCIIEncoding.ASCII.GetString(responseBytes, i++, 1);
int count1 = int.Parse(sCount);
//now read the bytecount string and convert to int
string sBytes = ASCIIEncoding.ASCII.GetString(responseBytes, i,
count1);
int count2 = int.Parse(sBytes);
//the number of doubles is the #bytes/sizeof(double)
int dataCount = count2 / sizeof(byte);
//resize the response array
dReturn = new byte[dataCount];
//set the index of the start of the data
i += count1;
MemoryStream stream = new MemoryStream(responseBytes, i, count2);
//BinaryReader reads this data type in little-endian format
//So we must use the LSB mnemonic when acquiring the data
BinaryReader reader = new BinaryReader(stream);
for (int ii = 0; ii < dataCount; ii++)
{
dReturn[ii] = reader.ReadByte();
}
}
return dReturn;
}
}
}

C-11 Example 7 – Output a Bitmap Programming with VISA/C#
C-46 PN: 10410-00322 Rev. U MS464xB Series VNA PM
Example 7 – Discussion
Output should be in \Example6\Bin\Debug\VS.bmp.
Results from Example 6.
Figure C-22. Example 6 – Output Results as BMP File
Properties of the bitmap file in this example.
Figure C-23. Bitmap File Properties

Programming with VISA/C# C-11 Example 7 – Output a Bitmap
MS464xB Series VNA PM PN: 10410-00322 Rev. U C-47

C-11 Example 7 – Output a Bitmap Programming with VISA/C#
C-48 PN: 10410-00322 Rev. U MS464xB Series VNA PM

MS464xB Series VNA PM PN: 10410-00322 Rev. U D-1
Appendix D — Programming Basics with
Legacy Software
D-1 Introduction
This appendix provides an overview of programming techniques for controlling the VectorStar Series VNAs
with older legacy software. Best practices recommend using the techniques and software described in
Appendix A, B, and C for new development. This appendix describes using the NI-VISA driver and C# over
GPIB, TCP/IP (using VXI-11), and USB. Programming using TCP/IP Sockets requires some special handling
and is not discussed in this document.
D-2 Programming Basics
Programmatic control of the VNA allow automating a test sequence, orchestrating a complex measurement
involving various pieces of test equipment, gathering a time series of data, or a convenient way of getting data
or images transferred from the VNA to a PC for further analysis.
VISA
VISA (Virtual Instrument System Architecture) is an I/O software standard for communicating with test
instruments like VectorStar over any of the bus architectures which VectorStar supports. Licensed VISA
drivers are available from National Instruments and Agilent. National Instruments VISA drivers are available
for the following operating systems:
•Windows 2000/Vista x64/Vista x86/XP/Windows 7
•Mac OS X
•Linux
•Mandriva
•RedHat
•SUSE
•PharLap
•VxWorks
•Pocket PC 2003
•Windows CE/Mobile
It’s always a good idea to get the latest driver (Version 4.4.1 as of the release date of this document), but make
sure to get the Full Version (not just the runtime) version 4.4 or higher for the best support of the latest .NET
3.5 Framework, USB and TCP/IP. The driver is available from http://www.ni.com or from NI Device Driver CD
that comes with NI hardware.
Note
The NI-VISA software, a product of National Instruments, is not freeware, but rather a licensed
software product available for purchase from National Instruments. The type of license required
depends whether you are developing or deploying an application. More information on National
Instruments and NI-VISA, consult their web site at http://www.ni.com.

D-2 Programming Basics Programming Basics with Legacy Software
D-2 PN: 10410-00322 Rev. U MS464xB Series VNA PM
Installing NI-VISA 4.4 Driver from the Device Driver CD does not automatically install Development Support
for the .NET Framework so it must be selectively installed. Be sure to select “Examples” as well. The VISA
Version 4.4 driver supports the .NET Framework 1.1, 2.0 and 3.5.
The Full NI-VISA 4.4.1 installation can also be selected from Developer Support for .NET Framework 3.5.
Figure D-1. Installing NI-VISA 4.4 Driver from the Device Driver CD
Figure D-2. Full NI-VISA 4.4.1 Installation

Programming Basics with Legacy Software D-2 Programming Basics
MS464xB Series VNA PM PN: 10410-00322 Rev. U D-3
Search for “VisaNS” in Visual Studio (Local) Help to find more information about using the VISA driver.
Programming Environments
Programming environments that are commonly used with test equipment include LabVIEW,
LabWindows/CVI, Microsoft Visual Studio (2003, 2005, 2008), Visual Basic 6, HP Basic, and others. NI-VISA
supports the following Windows development environments:
•LabVIEW 8.6/8.5/8.2/7.1.1
•LabWindows/CVI 8.5/8.1/8.0/7.1
•Measurement Studio for Visual Studio 2008/2005/2003 (all versions)
•Microsoft Visual Studio 2008/2005/2003/6.0
•Microsoft Visual Basic 6.0
The examples below use Visual C# 2008 Express Edition, which uses C# 3.0 and the .NET Framework 3.5. You
can download the Express Edition for free from the Microsoft at:
http://www.microsoft.com/express/download
GPIB Mnemonics
The MS464xB Series VNA has a fairly large set of GPIB commands. This includes a set of Native commands,
Lightning commands, and for MS464xA Series VNAs, Agilent HP8510 commands. You use the same
commands regardless of the communication method employed. Refer to Example 3 in this appendix for using
the LIST command to output the full set of supported GPIB mnemonics directly from the VNA.
Figure D-3. Search for “VisaNS”

D-3 Installing the LabVIEW Driver Programming Basics with Legacy Software
D-4 PN: 10410-00322 Rev. U MS464xB Series VNA PM
D-3 Installing the LabVIEW Driver
The LabVIEW driver was developed and is supported by National Instruments. The driver is available at the
National Instrument’s Instrument Driver Network (http://www.ni.com/devzone/idnet/) or you can download it
directly from within LabVIEW as shown below:
1. Install the instrument drivers from the LabVIEW help menu.
2. In the Manufacturer field, search for “Anritsu.” In the Additional Keywords field, use “37XXX.”
Figure D-4. LabVIEW Help Menu
Figure D-5. LabVIEW Find Instrument Drivers - Configure Search Dialog

Programming Basics with Legacy Software D-3 Installing the LabVIEW Driver
MS464xB Series VNA PM PN: 10410-00322 Rev. U D-5
3. Select Install > to start the installation of the 37XXX driver for LabVIEW.
4. Note the driver installation path.
•A typical installation path would be:
C:\Program Files\National Instruments\LabVIEW8.6\instr.lib\Anritsu 37XXX Series
5. In the MS464xB Series VNA application, select the “Lightning” remote language.
Figure D-6. LabVIEW Find Instrument Drivers - Login Dialog
Figure D-7. LabVIEW Instrument Driver Installation Dialog

D-3 Installing the LabVIEW Driver Programming Basics with Legacy Software
D-6 PN: 10410-00322 Rev. U MS464xB Series VNA PM
MAIN | System | SYSTEM | Remote Interface | REMOTE INTER. | Language Selection | REMOTE LANG.
Figure D-8. REMOTE LANG. Menu – Remote Language Selection
Note The remote language can also be set in the LabVIEW program, which is illustrated in the LabVIEW
examples 3, 6 and 7.

Programming Basics with Legacy Software D-4 Installing the LabWindows/CVI Driver
MS464xB Series VNA PM PN: 10410-00322 Rev. U D-7
D-4 Installing the LabWindows/CVI Driver
The LabWindows/CVI driver is developed and supported by National Instruments. The driver is available at
the National Instrument’s Instrument Driver Network (http://www.ni.com/devzone/idnet/).
1. The MS464xB Series VNA uses the au37xxx for LabWindows/CVI. Search for these drivers on the
National Instruments Driver Network.
2. Click the au37xxx driver for LabWindows/CVI link for more details. Downloading the driver copies a zip
file to your hard drive.
Figure D-9. au37xxx LabWindows/CVI Drivers for the MS464xB Series VNA (http://www.ni.com/devzone/idnet/)
Figure D-10. au37xxx LabWindows/CVI Driver Details

D-4 Installing the LabWindows/CVI Driver Programming Basics with Legacy Software
D-8 PN: 10410-00322 Rev. U MS464xB Series VNA PM
3. Click each Function Index of the driver to view a detailed HTML help file.
Figure D-11. au37xxx LabWindows/CVI Driver Hierarchical Function Index
Figure D-12. au37xxx LabWindows/CVI Driver Function Help File

Programming Basics with Legacy Software D-4 Installing the LabWindows/CVI Driver
MS464xB Series VNA PM PN: 10410-00322 Rev. U D-9
4. In the MS464xB Series VNA application, select the “Lightning” remote language.
Figure D-13. SYSTEM, REMOTE INTER (Remote Interface) and REMOTE LANG (Remote Language) Menus
Note The remote language can also be set in the LabWindows/CVI program, which is illustrated in the
LabWindows/CVI examples 3, 6 and 7.

D-5 Anritsu GPIB, USB, VXI-11, and TCP/IP Exerciser Programming Basics with Legacy Software
D-10 PN: 10410-00322 Rev. U MS464xB Series VNA PM
D-5 Anritsu GPIB, USB, VXI-11, and TCP/IP Exerciser
The Anritsu GPIB, USB, VXI-11, and TCP/IP Exerciser is a useful windows program. For more information
about availability, consult the Anritsu web site at http://www.anritsu.com. The Help system of the exerciser
provides an overview of the application.
Before writing any software, make sure that you can write to and read from the MS464xB Series VNA over the
communication protocol you’re interested in. The following dialog is an example of setting up a VXI-11
connection to VectorStar. The VectorStar TCP/IP address is 10.0.1.194 in this example.
Figure D-14. Anritsu GPIB, USB, VXI-11, and TCP/IP Exerciser Help
Figure D-15. Anritsu GPIB, USB, VXI-11, and TCP/IP Exerciser Interface Protocol and Address Dialog

Programming Basics with Legacy Software D-5 Anritsu GPIB, USB, VXI-11, and TCP/IP Exerciser
MS464xB Series VNA PM PN: 10410-00322 Rev. U D-11
The following shows the result of using the Anritsu GPIB, USB, VXI-11, and TCP/IP Exerciser to query the
instrument using the "*IDN?" command.
Be sure to consult the following references for more detailed information on general programming:
•NI-VISA User Manual
•NI-VISA Programmer Reference Manual
•LabVIEW Fundamentals Manual
•Getting Started with LabWindows/CVI
Figure D-16. Anritsu GPIB, USB, VXI-11, and TCP/IP Exerciser

D-6 VISA and C# Programming Examples Programming Basics with Legacy Software
D-12 PN: 10410-00322 Rev. U MS464xB Series VNA PM
D-6 VISA and C# Programming Examples
This section includes a few simple Console-based programs to demonstrate the use of the NI-VISA driver for
controlling the MS464xB Series VNA.
Create a New Console Application Project
Add references for National Instruments Common and National Instruments VisaNS. The following shows the
.NET 3.5 versions of these DLLs.
Figure D-17. New Project in Visual Studio
Figure D-18. Adding a Reference

Programming Basics with Legacy Software D-6 VISA and C# Programming Examples
MS464xB Series VNA PM PN: 10410-00322 Rev. U D-13
For simple programs (like all the examples below), only these three references are required.
If the references are set up correctly, copy and paste the code into the Program.cs file.
Build the Solution
Run the Code (Start Debugging).
Each of the following examples include the complete program code.
Figure D-19. Solution Explorer
Figure D-20. Build Solution
Figure D-21. Example Debug Menu

D-6 VISA and C# Programming Examples Programming Basics with Legacy Software
D-14 PN: 10410-00322 Rev. U MS464xB Series VNA PM
Example 1 – Opening a Session and Sending the *IDN? Command
using System;
using NationalInstruments.VisaNS;
namespace Example1
{
class Program
{
static void Main(string[] args)
{
//VXI-11 Connection string
string sAddress = "TCPIP0::10.0.1.196::INSTR";
//The VNA uses a message based session
MessageBasedSession mbSession = null;
//But we'll just open a generic Session first
Session mySession = null;
//response string
string responseString = null;
try
{
//open a Session to the VNA
mySession = ResourceManager.GetLocalManager().Open(sAddress);
//cast this to a message based session
mbSession = (MessageBasedSession)mySession;
//Send "*IDN?" command
mbSession.Write("*IDN?\n");
//Read the response
responseString = mbSession.ReadString();
//Write to Console
Console.WriteLine("Response to *IDN?:");
Console.WriteLine(responseString);
//Return to Local Control
mbSession.Write("RTL\n");
//Close the Session
mbSession.Dispose();
}
catch (VisaException v_exp)
{
Console.WriteLine("Visa caught an error!!");
Console.WriteLine(v_exp.Message);
}
catch (Exception exp)
{
Console.WriteLine("Something didn't work!!");
Console.WriteLine(exp.Message);
Console.WriteLine();
}
keepConsoleUp();
}
private static void keepConsoleUp()
{
Console.WriteLine("");
Console.WriteLine("Enter to Continue");
Console.ReadLine();
}
}
}

Programming Basics with Legacy Software D-6 VISA and C# Programming Examples
MS464xB Series VNA PM PN: 10410-00322 Rev. U D-15
Example 1 Discussion
Program Output
1. Examine the program output.
2. The console output should look something like the following if everything worked. The result is
Manufacturer, Model, Serial Number, and Firmware Version.
Address String
3. Check the Address String.
4. If the example did not work, check that the Address string matches your setup. The following error
results if the address is wrong or the connection string is no good:
5. The first thing to observe is the VISA connection string. Here are some possible strings:
//VXI-11 Connection string
string sAddress = "TCPIP0::10.0.1.194::INSTR";
//GPIB Connection string
string sAddress = "GPIB0::6::INSTR";
//USB Connection string (vendor::product::serial_number)
string sAddress = "USB0::0x0B5B::0xFFD0::MS4647B-12345::INSTR";
6. When using VISA, the only thing that needs to be changed for any of these possible communication
protocols is the connection string. The rest of the code should be exactly the same (except for SOCKETS).
VXI-11 should be used for TCP/IP since it implements the IEEE 488.2 standard and all status checking.
Figure D-22. Program Output
Figure D-23. Error Result

D-6 VISA and C# Programming Examples Programming Basics with Legacy Software
D-16 PN: 10410-00322 Rev. U MS464xB Series VNA PM
7. The connection string for a TCP/IP socket connection is:
//TCP/IP Sockets Connection string
string sAddress = "TCPIP0::10.0.1.194::5001::SOCKET";
8. Opening the communication session:
//open a Session to the VNA
mySession = ResourceManager.GetLocalManager().Open(sAddress);
//cast this to a message based session
mbSession = (MessageBasedSession)mySession;
9. Write to VNA and Read from VNA:
//Send "*IDN?" command
mbSession.Write("*IDN?\n");
//Read the response
responseString = mbSession.ReadString();
Notice that the mbSession.Write() commands are terminated with a “/n”. This is the newline
character.
Session Parameters
10. The next example discusses session parameters. Some of the other examples will get into reading binary
data and arbitrary block data.
Exception Handling
11. The VISA driver catches certain types of errors like time-outs and .NET catches the rest.
catch (VisaException v_exp)
{
Console.WriteLine("Visa caught an error!!");
Console.WriteLine(v_exp.Message);
}
catch (Exception exp)
{
Console.WriteLine("Something didn't work!!");
Console.WriteLine(exp.Message);
Console.WriteLine();
}
The VisaException function catches a time-out on a ReadString().
Close the Session
12. Close the session using Dispose():
//Close the Session
mbSession.Dispose();
Figure D-24. Error Catching

Programming Basics with Legacy Software D-6 VISA and C# Programming Examples
MS464xB Series VNA PM PN: 10410-00322 Rev. U D-17
Example 2 – Session Parameters and Status Checking
using System;
using NationalInstruments.VisaNS;
using System.Threading;
namespace Example2
{
class Program
{
static void Main(string[] args)
{
//VXI-11 Connection string
string sAddress = "TCPIP0::10.0.1.196::INSTR";
//The VNA uses a message based session
MessageBasedSession mbSession = null;
//But we'll just open a generic Session first
Session mySession = null;
try
{
//open a Session to the VNA
mySession = ResourceManager.GetLocalManager().Open(sAddress);
//cast this to a message based session
mbSession = (MessageBasedSession)mySession;
//Now set some Session Parameters
//Timeout to 1 second (1000 ms)
mbSession.Timeout = 1000;
//use newline (\n or 0x0a) as termination character
mbSession.TerminationCharacter = 0x0a;
//terminate reads if the termination character is spotted
mbSession.TerminationCharacterEnabled = false;
//Assert an END during the transfer of the last byte of data
mbSession.SendEndEnabled = true;
//Send a *CLS
testClear(mbSession);
//Now try a few commands - first *IDN?
//Note that the \n is not included in these strings
mbSession.Write("LANG NATIVE");
mbSession.Write("*IDN?");
Console.WriteLine("Response to *IDN?:");
testStatus_Read(mbSession);
//OID returns an instrument ID string
mbSession.Write("OID");
Console.WriteLine("Response to OID:");
testStatus_Read(mbSession);
//*OPT? returns the installed instrument options
mbSession.Write("*OPT?");
Console.WriteLine("Response to *OPT?:");
testStatus_Read(mbSession);
//This command doesn't exist,check that we catch it
mbSession.Write("ABC");
Console.WriteLine("Test ABC:");
testStatus(mbSession);
//this command is OK, no response is expected
mbSession.Write("CH3");
Console.WriteLine("Test CH3:");
testStatus(mbSession);

D-6 VISA and C# Programming Examples Programming Basics with Legacy Software
D-18 PN: 10410-00322 Rev. U MS464xB Series VNA PM
//Return to Local Control
mbSession.Write("RTL\n");
//Close the Session
mbSession.Dispose();
}
catch (VisaException v_exp)
{
Console.WriteLine("Visa caught an error!!");
Console.WriteLine(v_exp.Message);
}
catch (Exception exp)
{
Console.WriteLine("Something didn't work!!");
Console.WriteLine(exp.Message);
}
keepConsoleUp();
}
private static void testClear(MessageBasedSession mbSession)
{
mbSession.Write("*CLS\n");
}
//This function tests the Service Request Status Register
//and does a read if MAV is set.
//It prints an error message if any error is reported.
private static void testStatus_Read(MessageBasedSession mbSession)
{
//These are the bits to check
int b2 = 4, //Error Queue is not empty
b4 = 16; //MAV = Message Available
//Read the Status Byte of Service Request Status Register
StatusByteFlags sb = mbSession.ReadStatusByte();
string responseString = null;
while (((int)sb & (b2 + b4)) == 0)
{
Thread.Sleep(10);
sb = mbSession.ReadStatusByte();
}
if (((int)sb & b2) != 0)
{
responseString = mbSession.Query("OGE\n");
Console.WriteLine("Error Queue: " + responseString);
}
else if (((int)sb & b4) != 0)
{
responseString = mbSession.ReadString();
Console.WriteLine(responseString);
}
mbSession.Write("*CLS\n");
}
//This function tests the Service Request Status Register.
//It prints an error message if any error is reported.
private static void testStatus(MessageBasedSession mbSession)
{
//These are the bits to check
int b2 = 4; //Error Queue is not empty
//Read the Status Byte of Service Request Status Register

Programming Basics with Legacy Software D-6 VISA and C# Programming Examples
MS464xB Series VNA PM PN: 10410-00322 Rev. U D-19
//wait 50 ms
Thread.Sleep(50);
//then check status
StatusByteFlags sb = mbSession.ReadStatusByte();
string responseString = null;
if (((int)sb & b2) != 0)
{
responseString = mbSession.Query("OGE\n");
Console.WriteLine("Error Queue: " + responseString);
}
else
{
Console.WriteLine("OK");
}
mbSession.Write("*CLS\n");
}
private static void keepConsoleUp()
{
Console.WriteLine("");
Console.WriteLine("Enter to Continue");
Console.ReadLine();
}
}
}
Example 2 Discussion
Status Byte Checks
1. This example checks the Status Byte prior to reading the response. The Status Byte is the Service
Request Status Register and is discussed in “Status Group Reporting” on page 2-28. LANG is set to
NATIVE to use the MS464xB Series VNA Status Register Configuration. In general, a Message
Available (MAV) response is expected when data is available to read. Otherwise, something else is
expected to be in the Error Queue (ERRQ). Notice when the code sends an unknown command “ABC”,
the testStatus() function catches it and outputs the message in the Error Queue.
2. The response is slightly changed from Native to Lightning. If LANG LIGHT is set, then the Lightning
configuration of the Status Register is used.
Figure D-25. The Service Request Status Register

D-6 VISA and C# Programming Examples Programming Basics with Legacy Software
D-20 PN: 10410-00322 Rev. U MS464xB Series VNA PM
Expected Output
Figure D-26. Error message after sending the “ABC” command

Programming Basics with Legacy Software D-6 VISA and C# Programming Examples
MS464xB Series VNA PM PN: 10410-00322 Rev. U D-21
Example 3 – Sending Data to a File with the LIST Command
using System;
using System.IO;
using NationalInstruments.VisaNS;
using System.Threading;
namespace Example3
{
class Program
{
static void Main(string[] args)
{
//VXI-11 Connection string
string sAddress = "TCPIP0::10.0.1.196::INSTR";
//The VNA uses a message based session
MessageBasedSession mbSession = null;
//But we'll just open a generic Session first
Session mySession = null;
string responseString = null;
string[] split = null;
try
{
//open a Session to the VNA
mySession = ResourceManager.GetLocalManager().Open(sAddress);
//cast this to a message based session
mbSession = (MessageBasedSession)mySession;
//Timeout to 1 second (1000 ms)
mbSession.Timeout = 1000;
mbSession.TerminationCharacter = 0x0a;
mbSession.TerminationCharacterEnabled = false;
mbSession.SendEndEnabled = true;
//We're expected a lot of response data to the LIST command
mbSession.DefaultBufferSize = 50000;
testClear(mbSession);
//Set the Language to NATIVE and send the LIST command
mbSession.Write("LANG NATIVE\n");
mbSession.Write("LIST\n");
responseString = testStatus_Read(mbSession);
//the results are delimited by a newline (\n)
split = responseString.Split('\n');
//Send results to a file
StreamWriter output = new StreamWriter("List.txt");
foreach (string s in split)
output.WriteLine(s);
output.Close();
mbSession.Write("RTL\n");
mbSession.Dispose();
}
catch (VisaException v_exp)
{
Console.WriteLine("Visa caught an error!!");
Console.WriteLine(v_exp.Message);
}
catch (Exception exp)
{
Console.WriteLine("Something didn't work!!");
Console.WriteLine(exp.Message);

D-6 VISA and C# Programming Examples Programming Basics with Legacy Software
D-22 PN: 10410-00322 Rev. U MS464xB Series VNA PM
}
keepConsoleUp();
}
private static void testClear(MessageBasedSession mbSession)
{
mbSession.Write("*CLS\n");
}
private static void keepConsoleUp()
{
Console.WriteLine("");
Console.WriteLine("Enter to Continue");
Console.ReadLine();
}
//This function tests the Service Request Status Register
//and does a read if MAV is set.
//It prints an error message if any error is reported.
private static string testStatus_Read(MessageBasedSession mbSession)
{
//These are the bits to check
int b2 = 4, //Error Queue is not empty
b4 = 16; //MAV = Message Available
//Read the Status Byte of Service Request Status Register
StatusByteFlags sb = mbSession.ReadStatusByte();
string responseString = null;
string errorString = null;
while (((int)sb & (b2 + b4)) == 0)
{
Thread.Sleep(10);
sb = mbSession.ReadStatusByte();
}
if (((int)sb & b2) != 0)
{
errorString = mbSession.Query("OGE\n");
Console.WriteLine("Error Queue: " + errorString);
}
else if (((int)sb & b4) != 0)
{
responseString = mbSession.ReadString();
}
mbSession.Write("*CLS\n");
return responseString;
}
}
}

Programming Basics with Legacy Software D-6 VISA and C# Programming Examples
MS464xB Series VNA PM PN: 10410-00322 Rev. U D-23
Example 3 Discussion
1. This example and the next few examples do not write anything to the Console unless there is an error.
Output is sent to a file in the same directory of the running program (\Example3\Bin\Debug\List.txt):
Use of LANG LIGHT
2. Use LANG LIGHT – Lightning has the same command, but is comma delimited:
//Set the Language to LIGHTNING and send the LIST command
mbSession.Write("LANG LIGHT\n");
mbSession.Write("LIST\n");
responseString = testStatus_Read(mbSession);
//the results are delimited by a comma
split = responseString.Split(',');
Figure D-27. List of all commands supported by the MS464xB Series VNA

D-6 VISA and C# Programming Examples Programming Basics with Legacy Software
D-24 PN: 10410-00322 Rev. U MS464xB Series VNA PM
Anritsu GPIB, USB, VXI-11 Exerciser
3. Use the Anritsu GPIB, USB, VXI-11 Exerciser to get more help on any command. Help will tell you what
type of command (Native, Lightning, HP8510) and provides syntax.
Figure D-28. Anritsu GPIB, USB, VXI-11 Exerciser

Programming Basics with Legacy Software D-6 VISA and C# Programming Examples
MS464xB Series VNA PM PN: 10410-00322 Rev. U D-25
Example 4 – Acquiring ASCII Data, Arbitrary Block
using System;
using System.Text;
using System.IO;
using NationalInstruments.VisaNS;
using System.Threading;
namespace Example4
{
class Program
{
static void Main(string[] args)
{
//VXI-11 Connection string
string sAddress = "TCPIP0::10.0.1.196::INSTR";
//The VNA uses a message based session
MessageBasedSession mbSession = null;
//But we'll just open a generic Session first
Session mySession = null;
string responseStringN = null;
string responseStringL = null;
string[] splitN = null;
string[] splitL = null;
try
{
//open a Session to the VNA
mySession = ResourceManager.GetLocalManager().Open(sAddress);
//cast this to a message based session
mbSession = (MessageBasedSession)mySession;
//Timeout to 1 second (1000 ms)
mbSession.Timeout = 1000;
mbSession.TerminationCharacter = 0x0a;
mbSession.TerminationCharacterEnabled = false;
mbSession.SendEndEnabled = true;
//We'll limit the number of data points to keep buffer small
mbSession.DefaultBufferSize = 5000;
testClear(mbSession);
//Set the Language to NATIVE
mbSession.Write("LANG NATIVE\n");
mbSession.Write(":SENSE:SWEEP:POINTS 5\n");
mbSession.Write("CH1;SMI;\n");
mbSession.Write("TRS;WFS;HLD\n");
mbSession.Write("FMA;OFD\n");
responseStringN = testStatus_ReadArb(mbSession);
//the results are delimited by a newline (\n)
splitN = responseStringN.Split('\n');
//Set the Language to LIGHTNING
mbSession.Write("LANG LIGHT\n");
mbSession.Write("FMA;OFD\n");
responseStringL = testStatus_ReadArb(mbSession);
//the results are delimited by a comma
splitL = responseStringL.Split(',');
//Send results to a file
StreamWriter output = new StreamWriter("OFD.txt");
output.WriteLine("Native Results");
foreach (string s in splitN)
output.WriteLine(s);

D-6 VISA and C# Programming Examples Programming Basics with Legacy Software
D-26 PN: 10410-00322 Rev. U MS464xB Series VNA PM
output.WriteLine("Lightning Results");
foreach (string s in splitL)
output.WriteLine(s);
output.Close();
mbSession.Write("RTL\n");
mbSession.Dispose();
}
catch (VisaException v_exp)
{
Console.WriteLine("Visa caught an error!!");
Console.WriteLine(v_exp.Message);
}
catch (Exception exp)
{
Console.WriteLine("Something didn't work!!");
Console.WriteLine(exp.Message);
}
}
private static void testClear(MessageBasedSession mbSession)
{
mbSession.Write("*CLS\n");
}
private static string testStatus_ReadArb(MessageBasedSession mbSession)
{
//These are the bits to check
int b2 = 4, //Error Queue is not empty
b4 = 16; //MAV = Message Available
string responseString = null;
string replyString = null;
string errorString = null;
//Read the Status Byte of Service Request Status Register
StatusByteFlags sb = mbSession.ReadStatusByte();
while (((int)sb & (b2 + b4)) == 0)
{
Thread.Sleep(10);
sb = mbSession.ReadStatusByte();
}
if (((int)sb & b2) != 0)
{
errorString = mbSession.Query("OGE\n");
Console.WriteLine("Error Queue: " + errorString);
}
else if (((int)sb & b4) != 0)
{
responseString = mbSession.ReadString();
replyString = stripHeader(responseString);
}
mbSession.Write("*CLS\n");
return replyString;
}
private static string stripHeader(string responseString)
{
int i = 0;

Programming Basics with Legacy Software D-6 VISA and C# Programming Examples
MS464xB Series VNA PM PN: 10410-00322 Rev. U D-27
string strReturn = null;
if (responseString[i++] == '#')
{
//Header is ASCII, get 2nd byte and convert to int
StringBuilder sCount = new StringBuilder(responseString, i++, 1, 1);
int count1 = int.Parse(sCount.ToString());
//now read the bytecount string and convert to int
StringBuilder sBytes = new
StringBuilder(responseString,i,count1,count1);
int count2 = int.Parse(sBytes.ToString());
//set the index of the start of the data
i += count1;
//return the string with the header stripped off
strReturn = responseString.Substring(i);
}
return strReturn;
}
}
}
Example 4 Discussion
Output Results
1. Output result values are the same for Native mode and Lightning mode (since the unit is in HOLD), but
the delimiters are different. Native mode uses a comma delimiters to separate the two values at each
frequency and a newline (\n) to separate pairs of values. Lightning mode separates each value with a
comma. The display was set for Smith Chart, impedance.
OFD Command
2. The OFD command returns an arbitrary block containing either ASCII or Binary data depending on the
currently selected format. This example selects ASCII using the FMA command. The Arbitrary block
header is stripped off with the stripHeader(string responseString) function. The next example
shows how to get binary data.
Figure D-29. OFD Output File and Trace Display

D-6 VISA and C# Programming Examples Programming Basics with Legacy Software
D-28 PN: 10410-00322 Rev. U MS464xB Series VNA PM
Example 5 – Acquiring Binary Data, Arbitrary Block
using System;
using System.Text;
using System.IO;
using NationalInstruments.VisaNS;
using System.Threading;
namespace Example5
{
class Program
{
static void Main(string[] args)
{
//VXI-11 Connection string
string sAddress = "TCPIP0::10.0.1.196::INSTR";
//The VNA uses a message based session
MessageBasedSession mbSession = null;
//But we'll just open a generic Session first
Session mySession = null;
double[] responseArray = null;
try
{
//open a Session to the VNA
mySession = ResourceManager.GetLocalManager().Open(sAddress);
//cast this to a message based session
mbSession = (MessageBasedSession)mySession;
//Timeout to 1 second (1000 ms)
mbSession.Timeout = 1000;
mbSession.TerminationCharacter = 0x0a;
mbSession.TerminationCharacterEnabled = false;
mbSession.SendEndEnabled = true;
//We'll limit the number of data points to keep buffer small
mbSession.DefaultBufferSize = 5000;
testClear(mbSession);
//Set the Language to NATIVE
mbSession.Write("LANG NATIVE\n");
mbSession.Write("CH2;MPH;\n");
mbSession.Write(":SENSE:SWEEP:POINTS 8\n");
mbSession.Write("TRS;WFS;HLD\n");
mbSession.Write("LSB;FMB;OFD\n");
responseArray = testStatus_ReadArbBinaryDouble(mbSession);
//Send results to a file
StreamWriter output = new StreamWriter("OFD.txt");
output.WriteLine("Native Results (Mag-Phase)");
foreach (double d in responseArray)
output.WriteLine(d);
output.Close();
mbSession.Write("RTL\n");
mbSession.Dispose();
}
catch (VisaException v_exp)
{
Console.WriteLine("Visa caught an error!!");
Console.WriteLine(v_exp.Message);
}
catch (Exception exp)

Programming Basics with Legacy Software D-6 VISA and C# Programming Examples
MS464xB Series VNA PM PN: 10410-00322 Rev. U D-29
{
Console.WriteLine("Something didn't work!!");
Console.WriteLine(exp.Message);
}
}
private static double[] testStatus_ReadArbBinaryDouble(MessageBasedSession
mbSession)
{
//These are the bits to check
int b2 = 4, //Error Queue is not empty
b4 = 16; //MAV = Message Available
byte[] responsebytes = null;
double[] replybytes = null;
string errorString = null;
//Read the Status Byte of Service Request Status Register
StatusByteFlags sb = mbSession.ReadStatusByte();
while (((int)sb & (b2 + b4)) == 0)
{
Thread.Sleep(10);
sb = mbSession.ReadStatusByte();
}
if (((int)sb & b2) != 0)
{
errorString = mbSession.Query("OGE\n");
Console.WriteLine("Error Queue: " + errorString);
}
else if (((int)sb & b4) != 0)
{
responsebytes = mbSession.ReadByteArray();
replybytes = arbToDouble(responsebytes);
}
mbSession.Write("*CLS\n");
return replybytes;
}
private static void testClear(MessageBasedSession mbSession)
{
mbSession.Write("*CLS\n");
}
//Here we convert Arb Block Binary Data to a double array
private static double[] arbToDouble(byte[] responseBytes)
{
int i = 0;
double[] dReturn = null;
//Arbitrary Block should start with a #
if (responseBytes[i++] == '#')
{
//Header is ASCII, get 2nd byte and convert to int
string sCount = ASCIIEncoding.ASCII.GetString(responseBytes, i++,
1);
int count1 = int.Parse(sCount);
//now read the bytecount string and convert to int
string sBytes = ASCIIEncoding.ASCII.GetString(responseBytes, i,
count1);
int count2 = int.Parse(sBytes);
//the number of doubles is the #bytes/sizeof(double)
int dataCount = count2 / sizeof(double);

D-6 VISA and C# Programming Examples Programming Basics with Legacy Software
D-30 PN: 10410-00322 Rev. U MS464xB Series VNA PM
//resize the response array
dReturn = new double[dataCount];
//set the index of the start of the data
i += count1;
//There are many ways to convert a byte array to a double array
MemoryStream stream = new MemoryStream(responseBytes, i, count2);
//BinaryReader reads this data type in little-endian format
//So we must use the LSB mnemonic when acquiring the data
BinaryReader reader = new BinaryReader(stream);
for (int ii = 0; ii < dataCount; ii++)
{
dReturn[ii] = reader.ReadDouble();
}
}
return dReturn;
}
}
}
Example 5 Discussion
Output File
1. Output file from this program should be in \Example5\bin\Debug\OFD.txt:
Figure D-30. Binary Output, Arbitrary Block

Programming Basics with Legacy Software D-6 VISA and C# Programming Examples
MS464xB Series VNA PM PN: 10410-00322 Rev. U D-31
Example 6 – Output S2P File
using System;
using System.Text;
using System.IO;
using NationalInstruments.VisaNS;
using System.Threading;
namespace Example7
{
class Program
{
static void Main(string[] args)
{
//VXI-11 Connection string
string sAddress = "TCPIP0::10.0.1.196::INSTR";
//The VNA uses a message based session
MessageBasedSession mbSession = null;
//But we'll just open a generic Session first
Session mySession = null;
string responseStringN = null;
string[] splitN = null;
try
{
//open a Session to the VNA
mySession = ResourceManager.GetLocalManager().Open(sAddress);
//cast this to a message based session
mbSession = (MessageBasedSession)mySession;
//Timeout to 3 second (1000 ms)
mbSession.Timeout = 3000;
mbSession.TerminationCharacter = 0x0a;
mbSession.TerminationCharacterEnabled = false;
mbSession.SendEndEnabled = true;
//We'll limit the number of data points to keep buffer small
mbSession.DefaultBufferSize = 5000;
testClear(mbSession);
//Set the Language to NATIVE
mbSession.Write("LANG NATIVE\n");
mbSession.Write(":SENSE:SWEEP:POINTS 25\n");
//set format to Hz and Re/Im
mbSession.Write(":FORM:SNP:FREQ HZ\n");
mbSession.Write(":FORM:SNP:PAR REIM\n");
//Output S2P file over GPIB
mbSession.Write("TRS;WFS;OS2P\n");
responseStringN = testStatus_ReadArb(mbSession);
//the results are delimited by a newline (\n)
splitN = responseStringN.Split('\n');
//Send results to a file
StreamWriter output = new StreamWriter("VS_S2P.s2p");
foreach (string s in splitN)
output.WriteLine(s);
output.Close();
mbSession.Write("RTL\n");
mbSession.Dispose();
}
catch (VisaException v_exp)
{
Console.WriteLine("Visa caught an error!!");

D-6 VISA and C# Programming Examples Programming Basics with Legacy Software
D-32 PN: 10410-00322 Rev. U MS464xB Series VNA PM
Console.WriteLine(v_exp.Message);
}
catch (Exception exp)
{
Console.WriteLine("Something didn't work!!");
Console.WriteLine(exp.Message);
}
}
private static void testClear(MessageBasedSession mbSession)
{
mbSession.Write("*CLS\n");
}
private static string testStatus_ReadArb(MessageBasedSession mbSession)
{
//These are the bits to check
int b2 = 4, //Error Queue is not empty
b4 = 16; //MAV = Message Available
string responseString = null;
string replyString = null;
string errorString = null;
//Read the Status Byte of Service Request Status Register
StatusByteFlags sb = mbSession.ReadStatusByte();
while (((int)sb & (b2 + b4)) == 0)
{
Thread.Sleep(10);
sb = mbSession.ReadStatusByte();
}
if (((int)sb & b2) != 0)
{
errorString = mbSession.Query("OGE\n");
Console.WriteLine("Error Queue: " + errorString);
}
else if (((int)sb & b4) != 0)
{
responseString = mbSession.ReadString();
replyString = stripHeader(responseString);
}
mbSession.Write("*CLS\n");
return replyString;
}
private static string stripHeader(string responseString)
{
int i = 0;
string strReturn = null;
if (responseString[i++] == '#')
{
//Header is ASCII, get 2nd byte and convert to int
StringBuilder sCount = new StringBuilder(responseString, i++, 1, 1);
int count1 = int.Parse(sCount.ToString());
//now read the bytecount string and convert to int
StringBuilder sBytes = new StringBuilder(responseString, i, count1,
count1);
int count2 = int.Parse(sBytes.ToString());

Programming Basics with Legacy Software D-6 VISA and C# Programming Examples
MS464xB Series VNA PM PN: 10410-00322 Rev. U D-33
//set the index of the start of the data
i += count1;
//return the string with the header stripped off
strReturn = responseString.Substring(i);
}
return strReturn;
}
}
}
Example 6 Discussion
Expected output is in \Example7\Bin\Debug\VS_S2P.s2p
Figure D-31. Transfer of an S2P file to the PC

D-6 VISA and C# Programming Examples Programming Basics with Legacy Software
D-34 PN: 10410-00322 Rev. U MS464xB Series VNA PM
Example 7 – Output a Bitmap
using System;
using System.Text;
using System.IO;
using NationalInstruments.VisaNS;
using System.Threading;
namespace Example6
{
class Program
{
static void Main(string[] args)
{
//VXI-11 Connection string
string sAddress = "TCPIP0::10.0.1.196::INSTR";
//The VNA uses a message based session
MessageBasedSession mbSession = null;
//But we'll just open a generic Session first
Session mySession = null;
byte[] responseArray = null;
try
{
//open a Session to the VNA
mySession = ResourceManager.GetLocalManager().Open(sAddress);
//cast this to a message based session
mbSession = (MessageBasedSession)mySession;
//Timeout to 3 seconds (3000 ms)
mbSession.Timeout = 3000;
mbSession.TerminationCharacter = 0x0a;
mbSession.TerminationCharacterEnabled = false;
mbSession.SendEndEnabled = true;
//We expect about 534k bytes
mbSession.DefaultBufferSize = 600000;
testClear(mbSession);
//Set the Language to LIGHT,
mbSession.Write("LANG LIGHT\n");
//set color on white and output bitmap over GPIB
mbSession.Write("BMPC;OBMP\n");
responseArray = testStatus_ReadArbBinaryByte(mbSession);
//Send results to a new Binary file
BinaryWriter output = new BinaryWriter(File.Open("VS.bmp",
FileMode.Create));
output.Write(responseArray);
output.Close();
mbSession.Write("RTL\n");
mbSession.Dispose();
}
catch (VisaException v_exp)
{
Console.WriteLine("Visa caught an error!!");
Console.WriteLine(v_exp.Message);
}
catch (Exception exp)
{
Console.WriteLine("Something didn't work!!");
Console.WriteLine(exp.Message);
}

Programming Basics with Legacy Software D-6 VISA and C# Programming Examples
MS464xB Series VNA PM PN: 10410-00322 Rev. U D-35
}
private static byte[] testStatus_ReadArbBinaryByte(MessageBasedSession
mbSession)
{
//These are the bits to check
int b2 = 4, //Error Queue is not empty
b4 = 16; //MAV = Message Available
byte[] responsebytes = null;
byte[] replybytes = null;
string errorString = null;
//Read the Status Byte of Service Request Status Register
StatusByteFlags sb = mbSession.ReadStatusByte();
while (((int)sb & (b2 + b4)) == 0)
{
Thread.Sleep(10);
sb = mbSession.ReadStatusByte();
}
if (((int)sb & b2) != 0)
{
errorString = mbSession.Query("OGE\n");
Console.WriteLine("Error Queue: " + errorString);
}
else if (((int)sb & b4) != 0)
{
responsebytes = mbSession.ReadByteArray();
replybytes = arbToByte(responsebytes);
}
mbSession.Write("*CLS\n");
return replybytes;
}
private static void testClear(MessageBasedSession mbSession)
{
mbSession.Write("*CLS\n");
}
//Convert Arb Block Binary Data to Byte array
private static byte[] arbToByte(byte[] responseBytes)
{
int i = 0;
byte[] dReturn = null;
//Arbitrary Block should start with a #
if (responseBytes[i++] == '#')
{
//Header is ASCII, get 2nd byte and convert to int
string sCount = ASCIIEncoding.ASCII.GetString(responseBytes, i++,
1);
int count1 = int.Parse(sCount);
//now read the bytecount string and convert to int
string sBytes = ASCIIEncoding.ASCII.GetString(responseBytes, i,
count1);
int count2 = int.Parse(sBytes);
//the number of doubles is the #bytes/sizeof(double)
int dataCount = count2 / sizeof(byte);
//resize the response array
dReturn = new byte[dataCount];
//set the index of the start of the data
i += count1;

D-6 VISA and C# Programming Examples Programming Basics with Legacy Software
D-36 PN: 10410-00322 Rev. U MS464xB Series VNA PM
MemoryStream stream = new MemoryStream(responseBytes, i, count2);
//BinaryReader reads this data type in little-endian format
//So we must use the LSB mnemonic when acquiring the data
BinaryReader reader = new BinaryReader(stream);
for (int ii = 0; ii < dataCount; ii++)
{
dReturn[ii] = reader.ReadByte();
}
}
return dReturn;
}
}
}
Example 7 Discussion
The output should be in \Example6\Bin\Debug\VS.bmp
Figure D-32. Results from Example 6
Figure D-33. Bitmap Properties

Programming Basics with Legacy Software D-7 LabView Programming Examples
MS464xB Series VNA PM PN: 10410-00322 Rev. U D-37
D-7 LabView Programming Examples
This section describes eight programs that demonstrate the use of the 37XXX LabVIEW driver controlling the
MS464xB Series VNA. The programs provide functions to:
•Open a session
•Send the *IDN? command
•Check for errors
•Send data to a file with the LIST command
•Acquire trace data
•Acquire Smith Chart data
•Output an S2P File
•Output a BMP file
Setup Communications
1. Set up VXI-11 (TCP/IP) communications by noting the IP Address of the VNA and set up a resource (a
connection string).
Figure D-34. MS464xB Series VNA IP Address

D-7 LabView Programming Examples Programming Basics with Legacy Software
D-38 PN: 10410-00322 Rev. U MS464xB Series VNA PM
2. Set up the VISA resource using the Measurement and Automation Explorer (MAX).
3. Create a new resource in MAX by right clicking Devices and Interfaces and select Create New.
Figure D-35. LabView Tools
Figure D-36. Measurement and Automation Explorer (MAX)

Programming Basics with Legacy Software D-7 LabView Programming Examples
MS464xB Series VNA PM PN: 10410-00322 Rev. U D-39
4. Select the VISA TCP/IP Resource.
5. If the controlling PC and the VNA are on the same local sub-network (this is usually true if the first 3
numbers in the IP address are the same – for example, 10.0.1.x in this case), then you can Auto-detect
the VNA. Otherwise, you need to manually enter the IP address.
Figure D-37. Create New Resource Dialog
Figure D-38. Create New VISA TCP/IP Resource Dialog

D-7 LabView Programming Examples Programming Basics with Legacy Software
D-40 PN: 10410-00322 Rev. U MS464xB Series VNA PM
6. Select the detected instrument.
Figure D-39. Create New VISA TCP/IP Resource Dialog

Programming Basics with Legacy Software D-7 LabView Programming Examples
MS464xB Series VNA PM PN: 10410-00322 Rev. U D-41
7. Give the instrument an alias (the VectorStar_Test alias is used in LabVIEW).
8. Note that the VISA connection string has been replaced with the VISA alias.
Figure D-40. Measurement and Automation Explorer (MAX)
Figure D-41. Measurement and Automation Explorer Configuration

D-7 LabView Programming Examples Programming Basics with Legacy Software
D-42 PN: 10410-00322 Rev. U MS464xB Series VNA PM
9. In LabVIEW, begin creating the first example, a New VI.
Example 1 – Opening a Session
In this first example, a communication session is opened to the VNA and two of the driver VIs are used to get
some information about the VNA. The block diagram below shows four VIs from the Anritsu 37XXX Series
driver:
•Initialize.vi
•Revision Query.vi
•Instrument Options.vi
•Close.vi.
Figure D-42. LabVIEW New VI
Figure D-43. VI Block Diagram

Programming Basics with Legacy Software D-7 LabView Programming Examples
MS464xB Series VNA PM PN: 10410-00322 Rev. U D-43
1. In the Front Panel dialog, select “VectorStar_Test”, which was set up previously, as the VISA resource
name.
2. After running this VI, the Instrument Driver Version, Instrument Firmware Version, and Options are
filled in.
Figure D-44. Front Panel Dialog
Figure D-45. Front Panel Dialog

D-7 LabView Programming Examples Programming Basics with Legacy Software
D-44 PN: 10410-00322 Rev. U MS464xB Series VNA PM
Example 2 – Sending the *IDN? Command
The previous example used only driver VIs to get some information from the VNA. The GPIB command,
“*IDN?” returns the Manufacturer, Model #, Serial Number and Firmware Version. In this example, the
“*IDN?” command is used directly and the return string is parsed into the different parts of the response.
1. Directly send a GPIB string using the VISA Write function, then read the response from the VNA using
the VISA Read function.
2. Use the Scan From String function to grab the different comma-separated values in the response string.
Figure D-46. VI Block Diagram
Figure D-47. Front Panel for Example 1

Programming Basics with Legacy Software D-7 LabView Programming Examples
MS464xB Series VNA PM PN: 10410-00322 Rev. U D-45
Example 2 – Error Checking
Most of the 37xxx driver VIs use the Error Query.vi. This example shows that if an invalid GPIB string is sent
to the VNA, then the Error Query VI catches the error and displays the error message from the VNA.
1. Two valid strings, “*IDN?” and “OID,” are sent, but the third string is not a valid GPIB command and
the instrument reports this to the Front Panel.
2. Mix VISA Writes and Reads with the 37XXX driver’s Error Query VI.
3. The “ABC” command sent is invalid and was captured by the Error Query VI.
Figure D-48. VI Block Diagram
Figure D-49. Front Panel for Example 2

D-7 LabView Programming Examples Programming Basics with Legacy Software
D-46 PN: 10410-00322 Rev. U MS464xB Series VNA PM
Example 3 – Sending Data to a File with the LIST Command
This example sends output to a file that the user may specify (a file dialog is opened). The VISA Write
command is used to send the LIST command to the VNA. The “LANG NATIVE” command is used because this
sends a newline after each command in the output. If “LANG LIGHT” is used, then the commands are
separated by a comma and the file is more difficult to read.
The Front Panel shows that no errors were produced with either the GPIB code or with the File writing code.
Figure D-50. VI Block Diagram
Figure D-51. Front Panel for Example 3

Programming Basics with Legacy Software D-7 LabView Programming Examples
MS464xB Series VNA PM PN: 10410-00322 Rev. U D-47
The List of all commands supported by the MS464xB Series VNA is output to a text file. Note that the first line
has an arbitrary block header, which is covered in Example 6.
Use the Anritsu GPIB, USB, VXI-11, and TCP/IP Exerciser to get more help on any command. Help displays
the type of command (Lightning, Native, or HP8510) and provides syntax.
Figure D-52. Command List
Figure D-53. Anritsu GPIB, USB, VXI-11, and TCP/IP Exerciser

D-7 LabView Programming Examples Programming Basics with Legacy Software
D-48 PN: 10410-00322 Rev. U MS464xB Series VNA PM
Example 4 – Acquiring Trace Data
Trace 2 is set to Log magnitude and Phase data and the data comes out in a one dimensional interleaved array.
The array must be parsed to get the data into two separate arrays. In this example, the VNA is initialized to
get Log Magnitude and Phase Data (Final Data) from Trace 2. When two sets of data exist, the 1D array must
be parsed into two arrays since data 0, 2, 4, etc., is Log Magnitude data and data 1, 3, 5, etc., is phase data.
Send separate traces to each XY Graph. (Note that this data is from a simulated MS464xB and might not look
authentic).
Example 5 – Smith Chart Data
This example is similar to the previous example except the instrument is not reset, which sets up smith charts
on trace 1 and 4. Although the frequency data is not needed to display the smith chart, the frequency list is
extracted from the Read Frequency Values VI and the data count is determined from the number of frequencies.
This data count is passed to the For Loop control.
By default Trace1 is set to output impedance values. Smith chart takes a normalized impedance (normalized to
1), so we divide the impedance/reactance pairs by 50 (ohms) to get normalized smith chart data.
Figure D-54. VI Block Diagram
Figure D-55. Front Panel for Example 4

Programming Basics with Legacy Software D-7 LabView Programming Examples
MS464xB Series VNA PM PN: 10410-00322 Rev. U D-49
Use the Frequency Array to get the number of points to input into the For Loop control. The Channel Data from
Channel 1 is Impedance/Reactance, so divide by Z0 (or 50 ohms, hardcoded here) to get the smith chart data.
Below is the Front Panel Display where the data is from a simulated MS464xB.
Figure D-56. VI Block Diagram
Figure D-57. Front Panel for Example 5

D-7 LabView Programming Examples Programming Basics with Legacy Software
D-50 PN: 10410-00322 Rev. U MS464xB Series VNA PM
Below is the equivalent display on the MS464xB.
Example 6 – Output S2P File
This example uses VISA Writes and 37XXX driver VIs to accomplish tasks that the driver can’t perform.
Specifically, sending Native MS464xB commands with Lightning commands to output an S2P file from the
VNA to the PC. Since the driver VI is saved as a Private VI in the version 1.1 driver it must be made public (as
shown in Figure D-60).
A combination of VISA and driver commands is used to first send Native GPIB strings to setup the S2P output
to 25 data points, Frequency in Hz, and Data Format to Real/Imaginary via the Read ASCII ARB function (the
private driver to be made public, and then included directly to the VI).
Figure D-58. MS464xB VNA Smith Chart Display
Figure D-59. VI Block Diagram

Programming Basics with Legacy Software D-7 LabView Programming Examples
MS464xB Series VNA PM PN: 10410-00322 Rev. U D-51
Several of the Private functions in the driver are useful and can be made public by using Access Scope in the
Project Explorer.
When the VI runs, a dialog allows the transferred S2P file name to be selected. Make sure to save the file with
an “.S2P” extension.
Figure D-60. Project Explorer
Figure D-61. S2P File

D-7 LabView Programming Examples Programming Basics with Legacy Software
D-52 PN: 10410-00322 Rev. U MS464xB Series VNA PM
Example 7 – Output BMP File
A similar technique as that used in example 6 gets the bitmap data to a file. The Lightning commands
“BMPC;OBMP” outputs a bitmap file. BMPC selects color on white as the color scheme, making for better
printouts. The “Read ASCII ARB.vi” is used to strip off the arbitrary block header and place the bitmap data
into a file (the header corrupts the bitmap file).
Figure D-62. VI Block Diagram

Programming Basics with Legacy Software D-7 LabView Programming Examples
MS464xB Series VNA PM PN: 10410-00322 Rev. U D-53
When the VI runs, a dialog allows the file name to be selected. Make sure to save the file with a “.bmp”
extension.
Figure D-63. MS464xB VNA Bitmap Display

D-8 LabWindows/CVI Programming Examples Programming Basics with Legacy Software
D-54 PN: 10410-00322 Rev. U MS464xB Series VNA PM
D-8 LabWindows/CVI Programming Examples
The examples in this section demonstrate the use of the au37xxx CVI driver for controlling the MS464xB. The
following few steps are necessary before getting started with programming.
1. Set up communications to the MS464xB using VXI-11 (TCP/IP) by noting the IP Address of the VNA and
set up a resource (a connection string).
Figure D-64. MS464xB IP Address

Programming Basics with Legacy Software D-8 LabWindows/CVI Programming Examples
MS464xB Series VNA PM PN: 10410-00322 Rev. U D-55
2. Launch NI-MAX and create a new resource. The programs will reference this resource rather than a
specific address.
3. Select the VISA TCP/IP Resource.
Figure D-65. Measurement and Automation Explorer (MAX)
Figure D-66. Creating a New Resource Dialog

D-8 LabWindows/CVI Programming Examples Programming Basics with Legacy Software
D-56 PN: 10410-00322 Rev. U MS464xB Series VNA PM
4. If the controlling PC and the VNA are on the same local sub-network (this is usually true if the first 3
numbers in the IP address are the same – for example, 10.0.1.x in this case), then you can Auto-detect
the VNA. Otherwise, you need to manually enter the IP address.
5. Select the detected instrument.
Figure D-67. Create New VISA TCP/IP Resource Dialog
Figure D-68. Create New VISA TCP/IP Resource Dialog

Programming Basics with Legacy Software D-8 LabWindows/CVI Programming Examples
MS464xB Series VNA PM PN: 10410-00322 Rev. U D-57
6. Give the instrument an alias (the VectorStar_Test alias is used in LabWindows/CVI).
7. Note that the VISA connection string has been replaced with the VISA alias.
Figure D-69. Create New VISA TCP/IP Resource Dialog
Figure D-70. Measurement and Automation Explorer Configuration

D-8 LabWindows/CVI Programming Examples Programming Basics with Legacy Software
D-58 PN: 10410-00322 Rev. U MS464xB Series VNA PM
8. In LabWindows/CVI, create a new Project from Template.
9. Use the Command-line Application Template.
Figure D-71.
Figure D-72.

Programming Basics with Legacy Software D-8 LabWindows/CVI Programming Examples
MS464xB Series VNA PM PN: 10410-00322 Rev. U D-59
10. Set up the CVI to load the Anritsu driver automatically every time CVI starts up in:
Library | Customize to have CVI load the driver into our user Library every time CVI starts. This is a
preferable way to have access to the driver.
Figure D-73. Customizing CVI

D-8 LabWindows/CVI Programming Examples Programming Basics with Legacy Software
D-60 PN: 10410-00322 Rev. U MS464xB Series VNA PM
11. Browse to find the au37xxx.fp file.
12. Add the Function Tree (“.fp”) file.
Figure D-74. Customize Library Menu
Figure D-75. Selecting File

Programming Basics with Legacy Software D-8 LabWindows/CVI Programming Examples
MS464xB Series VNA PM PN: 10410-00322 Rev. U D-61
13. The driver is now in the Libraries folder.
14. Copy the driver DLL to someplace on the on the system path. If the system path is not known or a
custom path is not important, copy the file to C:\Windows\System32.
Figure D-76. Driver Library
Figure D-77. Copying Driver DLL

D-8 LabWindows/CVI Programming Examples Programming Basics with Legacy Software
D-62 PN: 10410-00322 Rev. U MS464xB Series VNA PM
15. Copy the DLL to C:\Windows\System32. This step is necessary (the LabWindows/CVI documentation
explains more about copying the DLL file).
Example 0 – Opening a Session
This first example opens a communication session to the VNA and then uses two of the driver VIs to get some
information about the VNA.
// Include files
#include <ansi_c.h>
#include "au37xxx.h"
int main (int argc, char *argv[])
{
ViSession session;
ViStatus status;
ViChar d[256];
ViChar d1[256];
printf("Example 0: Connection and Revision Query\n\n");
//status = au37xxx_init ("TCPIP0::10.0.1.196::INSTR", VI_TRUE, VI_FALSE,
&session);
status = au37xxx_init ("VectorStar_Test", VI_TRUE, VI_FALSE, &session);
status = au37xxx_revision_query (session, d,d1);
au37xxx_close(session);
printf("Driver Version: %s\n",d);
printf("Firmware Version: %s\n",d1);
printf("\n\nHit return to exit:");
getc(stdin);
return 0;
}
Figure D-78. Copying Driver DLL

Programming Basics with Legacy Software D-8 LabWindows/CVI Programming Examples
MS464xB Series VNA PM PN: 10410-00322 Rev. U D-63
The results of running Example 0 are shown below. The au37xxx_revision_query() function returns two
strings. The first is the version of the driver and the second is the version of firmware on the VNA.
Example 1 – Sending the *IDN? Command and Displaying Results
The previous example used only driver functions to get some information from the VNA. The GPIB command,
“*IDN?” returns the Manufacturer, Model #, Serial Number and Firmware Version. This command was used
previously in the Anritsu GPIB, USB, VXI-11, and TCP/IP Exerciser. In this example, the “*IDN?” command is
directly issued and then the different parts of the response string are parsed.
// Include files
#include <ansi_c.h>
#include <visa.h>
#include <userint.h>
#include "au37xxx.h"
ViSession session;
ViStatus checkErr (ViStatus status);
#define CHECKERR(fCal) \
if (au37xxx_status = checkErr((fCal)), au37xxx_status < VI_SUCCESS) \
goto Error; else
int main (int argc, char *argv[])
{
ViStatus status;
ViUInt32 read_count;
ViStatus au37xxx_status = VI_SUCCESS;
ViChar l_buffer[50];
ViChar* p2Manf = NULL;
ViChar* p2Model = NULL;
ViChar* p2Ser = NULL;
ViChar* p2Firm = NULL;
printf("Example 1: Using the *IDN? Query\n\n");
CHECKERR(au37xxx_init ("VectorStar_Test", VI_TRUE, VI_FALSE, &session));
CHECKERR(au37xxx_write (session, "*IDN?"));
CHECKERR(viRead (session, (ViPBuf)l_buffer, 50, &read_count));
Figure D-79. Example 0

D-8 LabWindows/CVI Programming Examples Programming Basics with Legacy Software
D-64 PN: 10410-00322 Rev. U MS464xB Series VNA PM
au37xxx_close(session);
p2Manf = strtok(l_buffer, ",");
p2Model = strtok(NULL, ",");
p2Ser = strtok(NULL, ",");
p2Firm = strtok(NULL, "\n");
printf("Manufacturer: %s\nModel: %s\nSer#: %s\nFirmware: %s\n",
p2Manf,p2Model,p2Ser,p2Firm);
printf("\n\nHit return to exit:");
getc(stdin);
return 0;
Error:
printf("\n\nDetected an Error--Hit return to exit:");
getc(stdin);
return 0;
}
ViStatus checkErr (ViStatus status)
{
ViChar error_message [256];
ViChar error_buffer [1024];
if (status < VI_SUCCESS)
{
au37xxx_error_message (session, status, error_message);
sprintf (error_buffer, "Primary Error: 0x%08X, %s\n", status,
error_message);
MessagePopup ("Error", error_buffer);
au37xxx_error_query (session, error_message);
SetWaitCursor (0);
sprintf (error_buffer, "Instrument Error: %s\n", error_message);
MessagePopup ("Error", error_buffer);
au37xxx_close(session);
session = 0;
}
return status;
}
The output from Example 1 is shown below. The au37xxx_write() function is used to directly send GPIB
commands. The VISA function viRead() is then used to read the results.
Figure D-80. Example 1

Programming Basics with Legacy Software D-8 LabWindows/CVI Programming Examples
MS464xB Series VNA PM PN: 10410-00322 Rev. U D-65
Example 2 – Error Checking
This example shows that if an invalid GPIB string is sent to the VNA then the CHECKERR macro catches the
error and displays the error message from the VNA. Here we send two valid strings: “*IDN?” and then “OID”.
Note that the third string is not a valid GPIB command and the instrument reports this.
// Include files
#include <ansi_c.h>
#include <visa.h>
#include <userint.h>
#include "au37xxx.h"
ViSession session;
ViStatus checkErr (ViStatus status);
#define CHECKERR(fCal) \
if (au37xxx_status = checkErr((fCal)), au37xxx_status < VI_SUCCESS) \
goto Error; else
int main (int argc, char *argv[])
{
ViStatus status;
ViUInt32 read_count;
ViStatus au37xxx_status = VI_SUCCESS;
ViChar l_buffer[50];
ViChar* p2Manf = NULL;
ViChar* p2Model = NULL;
ViChar* p2Ser = NULL;
ViChar* p2Firm = NULL;
printf("Example 2: Testing for Errors\n\n");
CHECKERR(au37xxx_init ("VectorStar_Test", VI_TRUE, VI_FALSE, &session));
//Use Native VNA Error Checking
CHECKERR(au37xxx_write (session, "LANG NATIVE"));
//First send a known good command
CHECKERR(au37xxx_write (session, "*IDN?"));
CHECKERR(viRead (session, (ViPBuf)l_buffer, 50, &read_count));
//Send an OID - also a good command
CHECKERR(au37xxx_write (session, "OID"));
CHECKERR(viRead (session, (ViPBuf)l_buffer, 50, &read_count));
//This command is not a valid VNA command and should generate an error
CHECKERR(au37xxx_write (session, "ABC"));
au37xxx_close(session);
printf("\n\nHit return to exit:");
getc(stdin);
return 0;
Error:
printf("\n\nDetected an Error--Hit return to exit:");
getc(stdin);

D-8 LabWindows/CVI Programming Examples Programming Basics with Legacy Software
D-66 PN: 10410-00322 Rev. U MS464xB Series VNA PM
return 0;
}
ViStatus checkErr (ViStatus status)
{
ViChar error_message [256];
ViChar error_buffer [1024];
ViUInt16 stb;
ViUInt16 VNA_ERROR = 4;
if (status >= 0)
viReadSTB (session, &stb);
//check if stb & VNA_ERROR is set
if ((status < VI_SUCCESS) | | ((stb & VNA_ERROR) > 0))
{
au37xxx_error_message (session, status, error_message);
sprintf (error_buffer, "Primary Error: 0x%08X, %s\n", status,
error_message);
printf ("%s\n", error_buffer);
au37xxx_error_query (session, error_message);
SetWaitCursor (0);
sprintf (error_buffer, "Instrument Error: %s\n", error_message);
printf ("%s\n", error_buffer);
au37xxx_close(session);
session = 0;
}
return status;
}
The Service Request Status Register is shown below and is slightly changed from Lightning to the MS464xB
VNA. If LANG LIGHT is set, then the Lightning configuration of the Status Register is used. In this example
the “LANG NATIVE” command is sent to use the MS464xB status register. The code checks b2 to see if the
error queue is not empty.
Figure D-81. MS464xB Service Request Status Register

Programming Basics with Legacy Software D-8 LabWindows/CVI Programming Examples
MS464xB Series VNA PM PN: 10410-00322 Rev. U D-67
The command error is caught after sending the erroneous “ABC” command and reports the message, “Faulty
program mnemonic syntax.”
Example 3 – Sending Data to a File with the LIST Command
The Lightning commands “FMT1;LIST” are sent to get the full list of commands supported by the MS464xB.
The sting returned is an ASCII arbitrary block and the au37xxx_readAsciiARBBlock() function is used to strip
off the arbitrary block header. The results are then sent to a file.
// Include files
#include <ansi_c.h>
#include <visa.h>
#include <userint.h>
#include <formatio.h>
#include "au37xxx.h"
ViSession session;
ViStatus checkErr (ViStatus status);
#define CHECKERR(fCal) \
if (au37xxx_status = checkErr((fCal)), au37xxx_status < VI_SUCCESS) \
goto Error; else
int main (int argc, char *argv[])
{
ViInt32 retCount;
ViStatus status;
ViUInt32 read_count;
ViStatus au37xxx_status = VI_SUCCESS;
int fileHandle;
static ViChar readBuffer[100000];
CHECKERR(au37xxx_init ("VectorStar_Test", VI_FALSE, VI_FALSE, &session));
CHECKERR(au37xxx_write(session,"FMT1;LIST"));
CHECKERR(au37xxx_readAsciiARBBlock(session,100000,readBuffer,&retCount));
au37xxx_close(session);
Figure D-82. Example 2

D-8 LabWindows/CVI Programming Examples Programming Basics with Legacy Software
D-68 PN: 10410-00322 Rev. U MS464xB Series VNA PM
fileHandle = OpenFile (".\\commands.txt", VAL_WRITE_ONLY, VAL_OPEN_AS_IS,
VAL_ASCII);
WriteFile (fileHandle, readBuffer, retCount);
CloseFile (fileHandle);
Error:
printf("\n\nHit return to exit:");
getc(stdin);
return 0;
}
ViStatus checkErr (ViStatus status)
{
ViChar error_message [256];
ViChar error_buffer [1024];
ViUInt16 stb;
ViUInt16 VNA_ERROR = 4;
if (status >= 0)
viReadSTB (session, &stb);
//check if stb & VNA_ERROR is set
if ((status < VI_SUCCESS) | | ((stb & VNA_ERROR) > 0))
{
au37xxx_error_message (session, status, error_message);
sprintf (error_buffer, "Primary Error: 0x%08X, %s\n", status,
error_message);
printf ("%s\n", error_buffer);
au37xxx_error_query (session, error_message);
SetWaitCursor (0);
sprintf (error_buffer, "Instrument Error: %s\n", error_message);
printf ("%s\n", error_buffer);
au37xxx_close(session);
session = 0;
}
return status;
}

Programming Basics with Legacy Software D-8 LabWindows/CVI Programming Examples
MS464xB Series VNA PM PN: 10410-00322 Rev. U D-69
The list of all commands supported by the MS464xB are listed in the commands.txt file.
Use the Anritsu GPIB, USB, VXI-11 Exerciser to get more help on any command. Help will tell you what type
of command (Native, Lightning, HP8510) and provides syntax.
Example 4 – Acquiring Trace Data
In this example, the final data from Trace 2, which is set to Log magnitude and Phase data, is acquired
programmatically. The data comes out in a one dimensional, interleaved array. The array must be parsed to
get the log magnitude and phase data into two separate arrays.
// Include files
#include <ansi_c.h>
#include <visa.h>
#include <userint.h>
#include <formatio.h>
#include "au37xxx.h"
ViSession session;
ViStatus checkErr (ViStatus status);
Figure D-83. MS464xB VNA Programming Commands List
Figure D-84. Anritsu GPIB, USB, VXI-11, and TCP/IP Exerciser

D-8 LabWindows/CVI Programming Examples Programming Basics with Legacy Software
D-70 PN: 10410-00322 Rev. U MS464xB Series VNA PM
#define CHECKERR(fCal) \
if (au37xxx_status = checkErr((fCal)), au37xxx_status < VI_SUCCESS) \
goto Error; else
int main (int argc, char *argv[])
{
ViInt32 retCount;
ViStatus status;
ViUInt32 read_count;
ViStatus au37xxx_status = VI_SUCCESS;
FILE* fp;
ViChar readBuffer[500000];
ViReal64 fdata[201];
ViReal64 chanData[402];
ViReal64 lmData[201];
ViReal64 phaseData[201];
int i, ii = 0;
CHECKERR(au37xxx_init ("VectorStar_Test", VI_FALSE, VI_FALSE, &session));
CHECKERR(au37xxx_configureChannel (session, 2));
CHECKERR(au37xxx_configureSweep (session, 201, AU37XXX_SWEEP_NORMAL));
CHECKERR(au37xxx_readFrequencyValues (session, 201,fdata,&retCount));
CHECKERR(au37xxx_readChannelData (session, 2, AU37XXX_DATA_FINAL, 402,
chanData, &retCount));
au37xxx_close(session);
fp = fopen(".\\chanData.txt","w") ;
for (i=0;i<201;i++)
{
lmData[i] = chanData[ii++];
phaseData[i] = chanData[ii++];
fprintf(fp,"%e %10.4f\t%10.4f\n",fdata[i],lmData[i],phaseData[i]);
}
fclose(fp);
Error:
printf("\n\nHit return to exit:");
getc(stdin);
return 0;
}
ViStatus checkErr (ViStatus status)
{
ViChar error_message [256];
ViChar error_buffer [1024];
ViUInt16 stb;
ViUInt16 VNA_ERROR = 4;
if (status >= 0)
viReadSTB (session, &stb);
//check if stb & VNA_ERROR is set

Programming Basics with Legacy Software D-8 LabWindows/CVI Programming Examples
MS464xB Series VNA PM PN: 10410-00322 Rev. U D-71
if ((status < VI_SUCCESS) | | ((stb & VNA_ERROR) > 0))
{
au37xxx_error_message (session, status, error_message);
sprintf (error_buffer, "Primary Error: 0x%08X, %s\n", status,
error_message);
printf ("%s\n", error_buffer);
au37xxx_error_query (session, error_message);
SetWaitCursor (0);
sprintf (error_buffer, "Instrument Error: %s\n", error_message);
printf ("%s\n", error_buffer);
au37xxx_close(session);
session = 0;
}
return status;
}
The data is printed out into a three-column format: Frequency (Hz), Log Magnitude, and Phase (note that the
data is simulated).
Figure D-85. Simulated Trace Data

D-8 LabWindows/CVI Programming Examples Programming Basics with Legacy Software
D-72 PN: 10410-00322 Rev. U MS464xB Series VNA PM
Example 5 – Smith Chart Data
This example is similar to the previous example, except the instrument is not reset, which sets up smith
charts on trace 1 and 4.
// Include files
#include <ansi_c.h>
#include <visa.h>
#include <userint.h>
#include <formatio.h>
#include "au37xxx.h"
ViSession session;
ViStatus checkErr (ViStatus status);
#define CHECKERR(fCal) \
if (au37xxx_status = checkErr((fCal)), au37xxx_status < VI_SUCCESS) \
goto Error; else
int main (int argc, char *argv[])
{
ViInt32 retCount;
ViStatus status;
ViUInt32 read_count;
ViStatus au37xxx_status = VI_SUCCESS;
FILE* fp;
ViChar readBuffer[500000];
ViReal64 fdata[201];
ViReal64 chanData[402];
ViReal64 impData[201];
ViReal64 reactData[201];
int i, ii = 0;
CHECKERR(au37xxx_init ("VectorStar_Test", VI_FALSE, VI_TRUE, &session));
CHECKERR(au37xxx_configureChannel (session, 1));
CHECKERR(au37xxx_configureSweep (session, 201, AU37XXX_SWEEP_NORMAL));
CHECKERR(au37xxx_readFrequencyValues (session, 201,fdata,&retCount));
CHECKERR(au37xxx_readChannelData (session, 1, AU37XXX_DATA_FINAL, 402,
chanData, &retCount));
au37xxx_close(session);
fp = fopen(".\\chanData.txt","w") ;
for (i=0;i<201;i++)
{
impData[i] = chanData[ii++];
reactData[i] = chanData[ii++];
fprintf(fp,"%e %10.4f\t%10.4f\n",fdata[i],impData[i],reactData[i]);
}
fclose(fp);
Error:
printf("\n\nHit return to exit:");
getc(stdin);
return 0;
}

Programming Basics with Legacy Software D-8 LabWindows/CVI Programming Examples
MS464xB Series VNA PM PN: 10410-00322 Rev. U D-73
ViStatus checkErr (ViStatus status)
{
ViChar error_message [256];
ViChar error_buffer [1024];
ViUInt16 stb;
ViUInt16 VNA_ERROR = 4;
if (status >= 0)
viReadSTB (session, &stb);
//check if stb & VNA_ERROR is set
if ((status < VI_SUCCESS) | | ((stb & VNA_ERROR) > 0))
{
au37xxx_error_message (session, status, error_message);
sprintf (error_buffer, "Primary Error: 0x%08X, %s\n", status,
error_message);
printf ("%s\n", error_buffer);
au37xxx_error_query (session, error_message);
SetWaitCursor (0);
sprintf (error_buffer, "Instrument Error: %s\n", error_message);
printf ("%s\n", error_buffer);
au37xxx_close(session);
session = 0;
}
return status;
}
The impedance/reactance data from Trace 1 (Smith Chart) is parsed into an ASCII file with a three-column
format: Frequency (Hz), Impedance, and Reactance (note that the data is simulated).
Figure D-86. Simulated Trace Data

D-8 LabWindows/CVI Programming Examples Programming Basics with Legacy Software
D-74 PN: 10410-00322 Rev. U MS464xB Series VNA PM
Example 5 is modified to use the built-in Smith chart control. The following program is adapted from the Smith
Chart Demo in the samples\apps\smithchart directory. The smith chart fp, found in toolslib\toolbox\smith.fp. is
used. By default, Trace1 is set to output impedance values. Most Smith chart controls actually take a
normalized impedance (normalized to 1), so the impedance/reactance pairs are divided by 50 ohms to get
normalized smith chart data.
ViInt32 retCount;
ViStatus status;
ViUInt32 read_count;
ViStatus au37xxx_status = VI_SUCCESS;
ViReal64 fdata[201];
ViReal64 chanData[402];
ViReal64 impData[201];
ViReal64 reactData[201];
int i, ii = 0;
CHECKERR(au37xxx_init ("VectorStar_Test", VI_FALSE, VI_FALSE, &session));
CHECKERR(au37xxx_configureChannel (session, 1));
CHECKERR(au37xxx_configureSweep (session, 201, AU37XXX_SWEEP_NORMAL));
CHECKERR(au37xxx_readFrequencyValues (session, 201,fdata,&retCount));
CHECKERR(au37xxx_readChannelData (session, 1, AU37XXX_DATA_FINAL, 402,
chanData, &retCount));
au37xxx_close(session);
for (i=0;i<201;i++)
{
impData[i] = chanData[ii++];
reactData[i] = chanData[ii++];
gZ.Real = impData[i]/50.0;
gZ.Im = reactData[i]/50.0;
SMITH_PlotImpedancePoint(panelHandle, PANEL_GRAPH, &gZ,
VAL_SOLID_CIRCLE, IMPEDANCE_COLOR);
}

Programming Basics with Legacy Software D-8 LabWindows/CVI Programming Examples
MS464xB Series VNA PM PN: 10410-00322 Rev. U D-75
The Labwindows/CVI smith.fp is used to plot smith chart data.
Example 6 – Output S2P File
This example uses au37xxx_write() calls to accomplish tasks that the driver can’t perform. Specifically, to send
Native MS464xB commands along with Lightning commands to output an S2P file from the VNA to the PC.
// Include files
#include <ansi_c.h>
#include <visa.h>
#include <userint.h>
#include <formatio.h>
#include "au37xxx.h"
ViSession session;
ViStatus checkErr (ViStatus status);
#define CHECKERR(fCal) \
if (au37xxx_status = checkErr((fCal)), au37xxx_status < VI_SUCCESS) \
goto Error; else
int main (int argc, char *argv[])
{
ViInt32 retCount;
ViStatus status;
ViUInt32 read_count;
ViStatus au37xxx_status = VI_SUCCESS;
int fileHandle;
ViChar readBuffer[100000];
CHECKERR(au37xxx_init ("VectorStar_Test", VI_FALSE, VI_TRUE, &session));
CHECKERR(au37xxx_write(session,"LANG NATIVE"));
CHECKERR(au37xxx_write(session,":SENSE:SWEEP:POINTS 25"));
CHECKERR(au37xxx_write(session,":FORM:SNP:FREQ HZ"));
CHECKERR(au37xxx_write(session,":FORM:SNP:PAR REIM"));
Figure D-87. Smith Chart Demo

D-8 LabWindows/CVI Programming Examples Programming Basics with Legacy Software
D-76 PN: 10410-00322 Rev. U MS464xB Series VNA PM
CHECKERR(au37xxx_write(session,"TRS;WFS;OS2P"));
CHECKERR(au37xxx_readAsciiARBBlock(session,100000,readBuffer,&retCount));
au37xxx_close(session);
fileHandle = OpenFile (".\\dave.s2p", VAL_WRITE_ONLY, VAL_OPEN_AS_IS,
VAL_ASCII);
WriteFile (fileHandle, readBuffer, retCount);
CloseFile (fileHandle);
Error:
printf("\n\nHit return to exit:");
getc(stdin);
return 0;
}
ViStatus checkErr (ViStatus status)
{
ViChar error_message [256];
ViChar error_buffer [1024];
ViUInt16 stb;
ViUInt16 VNA_ERROR = 4;
if (status >= 0)
viReadSTB (session, &stb);
//check if stb & VNA_ERROR is set
if ((status < VI_SUCCESS) | | ((stb & VNA_ERROR) > 0))
{
au37xxx_error_message (session, status, error_message);
sprintf (error_buffer, "Primary Error: 0x%08X, %s\n", status,
error_message);
printf ("%s\n", error_buffer);
au37xxx_error_query (session, error_message);
SetWaitCursor (0);
sprintf (error_buffer, "Instrument Error: %s\n", error_message);
printf ("%s\n", error_buffer);
au37xxx_close(session);
session = 0;
}
return status;
}

Programming Basics with Legacy Software D-8 LabWindows/CVI Programming Examples
MS464xB Series VNA PM PN: 10410-00322 Rev. U D-77
The resulting S2P file is transferred to the PC as shown below.
Example 7 – Output BMP File
A similar technique can be used to get the bitmap data to a file as in the previous example. The Lightning
commands “BMPC;OBMP” are used to output a bitmap file. BMPC selects color on white as the color scheme,
making for better printouts. The au37xxx_readAsciiARBBlock() function is used to strip off the arbitrary block
header and place the bitmap data into a file (the header corrupts the bitmap file).
// Include files
#include <ansi_c.h>
#include <visa.h>
#include <userint.h>
#include <formatio.h>
#include "au37xxx.h"
ViSession session;
ViStatus checkErr (ViStatus status);
#define CHECKERR(fCal) \
if (au37xxx_status = checkErr((fCal)), au37xxx_status < VI_SUCCESS) \
goto Error; else
int main (int argc, char *argv[])
{
ViInt32 retCount;
ViStatus status;
ViUInt32 read_count;
ViStatus au37xxx_status = VI_SUCCESS;
int fileHandle;
static ViChar readBuffer[600000];
CHECKERR(au37xxx_init ("VectorStar_Test", VI_FALSE, VI_TRUE, &session));
CHECKERR(au37xxx_write(session,"LANG NATIVE"));
CHECKERR(au37xxx_write(session,"BMPC;OBMP"));
Figure D-88. Transfer of an S2P file to the PC

D-8 LabWindows/CVI Programming Examples Programming Basics with Legacy Software
D-78 PN: 10410-00322 Rev. U MS464xB Series VNA PM
CHECKERR(au37xxx_readAsciiARBBlock(session,600000,readBuffer,&retCount));
au37xxx_close(session);
fileHandle = OpenFile (".\\dave.bmp", VAL_WRITE_ONLY, VAL_OPEN_AS_IS,
VAL_ASCII);
WriteFile (fileHandle, readBuffer, retCount);
CloseFile (fileHandle);
Error:
printf("\n\nHit return to exit:");
getc(stdin);
return 0;
}
ViStatus checkErr (ViStatus status)
{
ViChar error_message [256];
ViChar error_buffer [1024];
ViUInt16 stb;
ViUInt16 VNA_ERROR = 4;
if (status >= 0)
viReadSTB (session, &stb);
//check if stb & VNA_ERROR is set
if ((status < VI_SUCCESS) | | ((stb & VNA_ERROR) > 0))
{
au37xxx_error_message (session, status, error_message);
sprintf (error_buffer, "Primary Error: 0x%08X, %s\n", status,
error_message);
printf ("%s\n", error_buffer);
au37xxx_error_query (session, error_message);
SetWaitCursor (0);
sprintf (error_buffer, "Instrument Error: %s\n", error_message);
printf ("%s\n", error_buffer);
au37xxx_close(session);
session = 0;
}
return status;
}

Programming Basics with Legacy Software D-8 LabWindows/CVI Programming Examples
MS464xB Series VNA PM PN: 10410-00322 Rev. U D-79
When the VI runs, a dialog allow the file name to be selected. Make sure to save the file with a “.bmp”
extension.
‘
Figure D-89. MS464xB VNA Bitmap Display

D-8 LabWindows/CVI Programming Examples Programming Basics with Legacy Software
D-80 PN: 10410-00322 Rev. U MS464xB Series VNA PM

MS464xB Series VNA PM PN: 10410-00322 Rev. U E-1
Appendix E — Alphabetical Command Index
E-1 Introduction
This appendix provides an alphabetical listing of all commands and queries available for the VectorStar Series
VNA.
Sorting
Due to ASCII sorting:
•Commands beginning with a colon (“ : ” or SCPI commands) are sorted first.
•Commands with an optional keyword indicated by brackets (“[ ]”) sort after the non-optional keywords.
For example :STATe sorts before [:STATe].
•Commands that start with an asterisk (“ * ” or IEEE 488.2 commands) are sorted next.
•Commands that start with a number or letter are sorted last.
System Suffix
The “System” suffix has been added to the VectorStar Series VNA system, diagnostic, and troubleshooting
commands in this index list. These are only for identification and not a part of the actual command syntax.
E-2 Alphabetical Command Listing
:CALCulate:MARKer:TABle[:STATe] <char> . . . . . . . . . . . . . . . . . . . . . . . . . . . . . . . . . . . . . . . . . . . . . . . . . . . . . . . . . . . . . . . . . . . . . . . . 5-97
:CALCulate:MARKer:TABle[:STATe]? . . . . . . . . . . . . . . . . . . . . . . . . . . . . . . . . . . . . . . . . . . . . . . . . . . . . . . . . . . . . . . . . . . . . . . . . . . . . . . 5-97
:CALCulate{1-16}:AFCW:CDURation <NRf> . . . . . . . . . . . . . . . . . . . . . . . . . . . . . . . . . . . . . . . . . . . . . . . . . . . . . . . . . . . . . . . . . . . . . . . . . 5-6
:CALCulate{1-16}:AFCW:CDURation? . . . . . . . . . . . . . . . . . . . . . . . . . . . . . . . . . . . . . . . . . . . . . . . . . . . . . . . . . . . . . . . . . . . . . . . . . . . . . . . 5-6
:CALCulate{1-16}:AFCW:DELay{1-8} <NRf> . . . . . . . . . . . . . . . . . . . . . . . . . . . . . . . . . . . . . . . . . . . . . . . . . . . . . . . . . . . . . . . . . . . . . . . . . 5-7
:CALCulate{1-16}:AFCW:DELay{1-8}? . . . . . . . . . . . . . . . . . . . . . . . . . . . . . . . . . . . . . . . . . . . . . . . . . . . . . . . . . . . . . . . . . . . . . . . . . . . . . . . 5-7
:CALCulate{1-16}:AFCW:ESM <char> . . . . . . . . . . . . . . . . . . . . . . . . . . . . . . . . . . . . . . . . . . . . . . . . . . . . . . . . . . . . . . . . . . . . . . . . . . . . . . . 5-7
:CALCulate{1-16}:AFCW:ESM? . . . . . . . . . . . . . . . . . . . . . . . . . . . . . . . . . . . . . . . . . . . . . . . . . . . . . . . . . . . . . . . . . . . . . . . . . . . . . . . . . . . . 5-7
:CALCulate{1-16}:AFCW:ISAM <NRf> . . . . . . . . . . . . . . . . . . . . . . . . . . . . . . . . . . . . . . . . . . . . . . . . . . . . . . . . . . . . . . . . . . . . . . . . . . . . . . 5-8
:CALCulate{1-16}:AFCW:ISAM? . . . . . . . . . . . . . . . . . . . . . . . . . . . . . . . . . . . . . . . . . . . . . . . . . . . . . . . . . . . . . . . . . . . . . . . . . . . . . . . . . . . 5-8
:CALCulate{1-16}:AFCW:ISYN <NRf> . . . . . . . . . . . . . . . . . . . . . . . . . . . . . . . . . . . . . . . . . . . . . . . . . . . . . . . . . . . . . . . . . . . . . . . . . . . . . . 5-8
:CALCulate{1-16}:AFCW:ISYN? . . . . . . . . . . . . . . . . . . . . . . . . . . . . . . . . . . . . . . . . . . . . . . . . . . . . . . . . . . . . . . . . . . . . . . . . . . . . . . . . . . . . 5-8
:CALCulate{1-16}:AFCW:MODe <char> . . . . . . . . . . . . . . . . . . . . . . . . . . . . . . . . . . . . . . . . . . . . . . . . . . . . . . . . . . . . . . . . . . . . . . . . . . . . . 5-8
:CALCulate{1-16}:AFCW:MODe? . . . . . . . . . . . . . . . . . . . . . . . . . . . . . . . . . . . . . . . . . . . . . . . . . . . . . . . . . . . . . . . . . . . . . . . . . . . . . . . . . . . 5-8
:CALCulate{1-16}:AFCW:MWIDth{1-8} <NRf> . . . . . . . . . . . . . . . . . . . . . . . . . . . . . . . . . . . . . . . . . . . . . . . . . . . . . . . . . . . . . . . . . . . . . . . . 5-9
:CALCulate{1-16}:AFCW:MWIDth{1-8}? . . . . . . . . . . . . . . . . . . . . . . . . . . . . . . . . . . . . . . . . . . . . . . . . . . . . . . . . . . . . . . . . . . . . . . . . . . . . . 5-9
:CALCulate{1-16}:AFCW:POINts <NRf> . . . . . . . . . . . . . . . . . . . . . . . . . . . . . . . . . . . . . . . . . . . . . . . . . . . . . . . . . . . . . . . . . . . . . . . . . . . . . 5-9
:CALCulate{1-16}:AFCW:POINts? . . . . . . . . . . . . . . . . . . . . . . . . . . . . . . . . . . . . . . . . . . . . . . . . . . . . . . . . . . . . . . . . . . . . . . . . . . . . . . . . . . 5-9
:CALCulate{1-16}:AFCW:RDEX:BDIRectory <string> . . . . . . . . . . . . . . . . . . . . . . . . . . . . . . . . . . . . . . . . . . . . . . . . . . . . . . . . . . . . . . . . . 5-10
:CALCulate{1-16}:AFCW:RDEX:BDIRectory? . . . . . . . . . . . . . . . . . . . . . . . . . . . . . . . . . . . . . . . . . . . . . . . . . . . . . . . . . . . . . . . . . . . . . . . . 5-10
:CALCulate{1-16}:AFCW:RDEX:FORMat <char> . . . . . . . . . . . . . . . . . . . . . . . . . . . . . . . . . . . . . . . . . . . . . . . . . . . . . . . . . . . . . . . . . . . . . 5-10
:CALCulate{1-16}:AFCW:RDEX:FORMat? . . . . . . . . . . . . . . . . . . . . . . . . . . . . . . . . . . . . . . . . . . . . . . . . . . . . . . . . . . . . . . . . . . . . . . . . . . 5-10
:CALCulate{1-16}:AFCW:RECeiver:COUPle[:STATe] <char> . . . . . . . . . . . . . . . . . . . . . . . . . . . . . . . . . . . . . . . . . . . . . . . . . . . . . . . . . . . 5-11
:CALCulate{1-16}:AFCW:RECeiver:COUPle[:STATe]? . . . . . . . . . . . . . . . . . . . . . . . . . . . . . . . . . . . . . . . . . . . . . . . . . . . . . . . . . . . . . . . . 5-11
:CALCulate{1-16}:AFCW:RECeiver:TYPe <char> . . . . . . . . . . . . . . . . . . . . . . . . . . . . . . . . . . . . . . . . . . . . . . . . . . . . . . . . . . . . . . . . . . . . . 5-11
:CALCulate{1-16}:AFCW:RECeiver:TYPe? . . . . . . . . . . . . . . . . . . . . . . . . . . . . . . . . . . . . . . . . . . . . . . . . . . . . . . . . . . . . . . . . . . . . . . . . . . 5-11
:CALCulate{1-16}:AFCW:STOP:DELay{1-8} <NRf> . . . . . . . . . . . . . . . . . . . . . . . . . . . . . . . . . . . . . . . . . . . . . . . . . . . . . . . . . . . . . . . . . . . 5-12
:CALCulate{1-16}:AFCW:STOP:DELay{1-8}? . . . . . . . . . . . . . . . . . . . . . . . . . . . . . . . . . . . . . . . . . . . . . . . . . . . . . . . . . . . . . . . . . . . . . . . . 5-12
:CALCulate{1-16}:ALL:ALTernate:TRACe:NAMe:OFF . . . . . . . . . . . . . . . . . . . . . . . . . . . . . . . . . . . . . . . . . . . . . . . . . . . . . . . . . . . . . . . . 5-13
:CALCulate{1-16}:ALL:ALTernate:TRACe:NAMe:ON . . . . . . . . . . . . . . . . . . . . . . . . . . . . . . . . . . . . . . . . . . . . . . . . . . . . . . . . . . . . . . . . . 5-13
:CALCulate{1-16}:APPLication:MEASurement:TYPe <char> . . . . . . . . . . . . . . . . . . . . . . . . . . . . . . . . . . . . . . . . . . . . . . . . . . . . . . . . . . . 5-14
:CALCulate{1-16}:APPLication:MEASurement:TYPe? . . . . . . . . . . . . . . . . . . . . . . . . . . . . . . . . . . . . . . . . . . . . . . . . . . . . . . . . . . . . . . . . . 5-14
:CALCulate{1-16}:CORRection:ADAPter:REMoval . . . . . . . . . . . . . . . . . . . . . . . . . . . . . . . . . . . . . . . . . . . . . . . . . . . . . . . . . . . . . . . . . . . . 5-15
:CALCulate{1-16}:CORRection:ADAPter:REMoval:CALibration:X <string> . . . . . . . . . . . . . . . . . . . . . . . . . . . . . . . . . . . . . . . . . . . . . . . 5-15
:CALCulate{1-16}:CORRection:ADAPter:REMoval:CALibration:X? . . . . . . . . . . . . . . . . . . . . . . . . . . . . . . . . . . . . . . . . . . . . . . . . . . . . . . 5-15
:CALCulate{1-16}:CORRection:ADAPter:REMoval:CALibration:Y <string> . . . . . . . . . . . . . . . . . . . . . . . . . . . . . . . . . . . . . . . . . . . . . . . 5-16

E-2 Alphabetical Command Listing Alphabetical Command Index
E-2 PN: 10410-00322 Rev. U MS464xB Series VNA PM
:CALCulate{1-16}:CORRection:ADAPter:REMoval:CALibration:Y? . . . . . . . . . . . . . . . . . . . . . . . . . . . . . . . . . . . . . . . . . . . . . . . . . . . . . . 5-16
:CALCulate{1-16}:CORRection:ADAPter:REMoval:LENGth <NRf> . . . . . . . . . . . . . . . . . . . . . . . . . . . . . . . . . . . . . . . . . . . . . . . . . . . . . . 5-16
:CALCulate{1-16}:CORRection:ADAPter:REMoval:LENGth? . . . . . . . . . . . . . . . . . . . . . . . . . . . . . . . . . . . . . . . . . . . . . . . . . . . . . . . . . . . 5-16
:CALCulate{1-16}:CORRection:MERGe . . . . . . . . . . . . . . . . . . . . . . . . . . . . . . . . . . . . . . . . . . . . . . . . . . . . . . . . . . . . . . . . . . . . . . . . . . . . . 5-16
:CALCulate{1-16}:CORRection:MERGe:CALibration{1-2} <string> . . . . . . . . . . . . . . . . . . . . . . . . . . . . . . . . . . . . . . . . . . . . . . . . . . . . . . . 5-17
:CALCulate{1-16}:CORRection:MERGe:CALibration{1-2}? . . . . . . . . . . . . . . . . . . . . . . . . . . . . . . . . . . . . . . . . . . . . . . . . . . . . . . . . . . . . . . 5-17
:CALCulate{1-16}:DISPlay:MARKer:ALL[:STATe] <char> . . . . . . . . . . . . . . . . . . . . . . . . . . . . . . . . . . . . . . . . . . . . . . . . . . . . . . . . . . . . . . 5-18
:CALCulate{1-16}:DISPlay:MARKer:ALL[:STATe]? . . . . . . . . . . . . . . . . . . . . . . . . . . . . . . . . . . . . . . . . . . . . . . . . . . . . . . . . . . . . . . . . . . . 5-18
:CALCulate{1-16}:DISPlay:MARKer:INOVerlay[:STATe] <char> . . . . . . . . . . . . . . . . . . . . . . . . . . . . . . . . . . . . . . . . . . . . . . . . . . . . . . . . 5-18
:CALCulate{1-16}:DISPlay:MARKer:INOVerlay[:STATe]? . . . . . . . . . . . . . . . . . . . . . . . . . . . . . . . . . . . . . . . . . . . . . . . . . . . . . . . . . . . . . . 5-18
:CALCulate{1-16}:DNFigure:DUT:2PORt:NETWork:DEEMbed:FILE <filespec> . . . . . . . . . . . . . . . . . . . . . . . . . . . . . . . . . . . . . . . . . . . 5-22
:CALCulate{1-16}:DNFigure:DUT:2PORt:NETWork:DEEMbed:FILE? . . . . . . . . . . . . . . . . . . . . . . . . . . . . . . . . . . . . . . . . . . . . . . . . . . . . 5-22
:CALCulate{1-16}:DNFigure:DUT:2PORt:NETWork:DEEMbed:USEPath <char> . . . . . . . . . . . . . . . . . . . . . . . . . . . . . . . . . . . . . . . . . . . 5-23
:CALCulate{1-16}:DNFigure:DUT:2PORt:NETWork:DEEMbed:USEPath? . . . . . . . . . . . . . . . . . . . . . . . . . . . . . . . . . . . . . . . . . . . . . . . . 5-23
:CALCulate{1-16}:DNFigure:DUT:2PORt:NETWork:DEEMbed[:STATe] <char> . . . . . . . . . . . . . . . . . . . . . . . . . . . . . . . . . . . . . . . . . . . 5-22
:CALCulate{1-16}:DNFigure:DUT:2PORt:NETWork:DEEMbed[:STATe]? . . . . . . . . . . . . . . . . . . . . . . . . . . . . . . . . . . . . . . . . . . . . . . . . . 5-22
:CALCulate{1-16}:DNFigure:DUT:2PORt:NETWork:EMBed:FILE <filespec> . . . . . . . . . . . . . . . . . . . . . . . . . . . . . . . . . . . . . . . . . . . . . . 5-23
:CALCulate{1-16}:DNFigure:DUT:2PORt:NETWork:EMBed:FILE? . . . . . . . . . . . . . . . . . . . . . . . . . . . . . . . . . . . . . . . . . . . . . . . . . . . . . . 5-23
:CALCulate{1-16}:DNFigure:DUT:2PORt:NETWork:EMBed:USEPath <char> . . . . . . . . . . . . . . . . . . . . . . . . . . . . . . . . . . . . . . . . . . . . . 5-24
:CALCulate{1-16}:DNFigure:DUT:2PORt:NETWork:EMBed:USEPath? . . . . . . . . . . . . . . . . . . . . . . . . . . . . . . . . . . . . . . . . . . . . . . . . . . 5-24
:CALCulate{1-16}:DNFigure:DUT:2PORt:NETWork:EMBed[:STATe] <char> . . . . . . . . . . . . . . . . . . . . . . . . . . . . . . . . . . . . . . . . . . . . . . 5-24
:CALCulate{1-16}:DNFigure:DUT:2PORt:NETWork:EMBed[:STATe]? . . . . . . . . . . . . . . . . . . . . . . . . . . . . . . . . . . . . . . . . . . . . . . . . . . . 5-24
:CALCulate{1-16}:DNFigure:DUT:2PORt:RCVR <char> . . . . . . . . . . . . . . . . . . . . . . . . . . . . . . . . . . . . . . . . . . . . . . . . . . . . . . . . . . . . . . . 5-20
:CALCulate{1-16}:DNFigure:DUT:2PORt:RCVR? . . . . . . . . . . . . . . . . . . . . . . . . . . . . . . . . . . . . . . . . . . . . . . . . . . . . . . . . . . . . . . . . . . . . . 5-20
:CALCulate{1-16}:DNFigure:DUT:4PORt:COMBiner:MEASurement:TYPE <char> . . . . . . . . . . . . . . . . . . . . . . . . . . . . . . . . . . . . . . . . . 5-31
:CALCulate{1-16}:DNFigure:DUT:4PORt:COMBiner:MEASurement:TYPE? . . . . . . . . . . . . . . . . . . . . . . . . . . . . . . . . . . . . . . . . . . . . . . . 5-31
:CALCulate{1-16}:DNFigure:DUT:4PORt:COMBiner:REASsign:PORT{1-4} <char> . . . . . . . . . . . . . . . . . . . . . . . . . . . . . . . . . . . . . . . . . 5-31
:CALCulate{1-16}:DNFigure:DUT:4PORt:COMBiner:REASsign:PORT{1-4}? . . . . . . . . . . . . . . . . . . . . . . . . . . . . . . . . . . . . . . . . . . . . . . . 5-31
:CALCulate{1-16}:DNFigure:DUT:4PORt:COMBiner:SWAPped:PERForm? . . . . . . . . . . . . . . . . . . . . . . . . . . . . . . . . . . . . . . . . . . . . . . . 5-32
:CALCulate{1-16}:DNFigure:DUT:4PORt:COMBiner:SWAPped[:STATe]? . . . . . . . . . . . . . . . . . . . . . . . . . . . . . . . . . . . . . . . . . . . . . . . . . 5-33
:CALCulate{1-16}:DNFigure:DUT:4PORt:CORRelated:DUT:MODE <char> . . . . . . . . . . . . . . . . . . . . . . . . . . . . . . . . . . . . . . . . . . . . . . . 5-33
:CALCulate{1-16}:DNFigure:DUT:4PORt:CORRelated:DUT:MODE? . . . . . . . . . . . . . . . . . . . . . . . . . . . . . . . . . . . . . . . . . . . . . . . . . . . . . 5-33
:CALCulate{1-16}:DNFigure:DUT:4PORt:NETWork:DEEMbed:USEPath <char> . . . . . . . . . . . . . . . . . . . . . . . . . . . . . . . . . . . . . . . . . . . 5-26
:CALCulate{1-16}:DNFigure:DUT:4PORt:NETWork:DEEMbed:USEPath? . . . . . . . . . . . . . . . . . . . . . . . . . . . . . . . . . . . . . . . . . . . . . . . . 5-26
:CALCulate{1-16}:DNFigure:DUT:4PORt:NETWork:DEEMbed[:STATe] <char> . . . . . . . . . . . . . . . . . . . . . . . . . . . . . . . . . . . . . . . . . . . 5-25
:CALCulate{1-16}:DNFigure:DUT:4PORt:NETWork:DEEMbed[:STATe]? . . . . . . . . . . . . . . . . . . . . . . . . . . . . . . . . . . . . . . . . . . . . . . . . . 5-25
:CALCulate{1-16}:DNFigure:DUT:4PORt:NETWork:EMBed:USEPath <char> . . . . . . . . . . . . . . . . . . . . . . . . . . . . . . . . . . . . . . . . . . . . . 5-27
:CALCulate{1-16}:DNFigure:DUT:4PORt:NETWork:EMBed:USEPath? . . . . . . . . . . . . . . . . . . . . . . . . . . . . . . . . . . . . . . . . . . . . . . . . . . 5-27
:CALCulate{1-16}:DNFigure:DUT:4PORt:NETWork:EMBed[:STATe] <char> . . . . . . . . . . . . . . . . . . . . . . . . . . . . . . . . . . . . . . . . . . . . . . 5-27
:CALCulate{1-16}:DNFigure:DUT:4PORt:NETWork:EMBed[:STATe]? . . . . . . . . . . . . . . . . . . . . . . . . . . . . . . . . . . . . . . . . . . . . . . . . . . . 5-27
:CALCulate{1-16}:DNFigure:DUT:4PORt:NOISe:CALibration:METHod <char> . . . . . . . . . . . . . . . . . . . . . . . . . . . . . . . . . . . . . . . . . . . . 5-30
:CALCulate{1-16}:DNFigure:DUT:4PORt:NOISe:CALibration:METHod? . . . . . . . . . . . . . . . . . . . . . . . . . . . . . . . . . . . . . . . . . . . . . . . . . 5-30
:CALCulate{1-16}:DNFigure:DUT:4PORt:RCVR{1-2}:COMBiner:SINGleended:PERForm? . . . . . . . . . . . . . . . . . . . . . . . . . . . . . . . . . . . 5-32
:CALCulate{1-16}:DNFigure:DUT:4PORt:RCVR{1-2}:COMBiner:SINGleended[:STATe]? . . . . . . . . . . . . . . . . . . . . . . . . . . . . . . . . . . . . 5-32
:CALCulate{1-16}:DNFigure:DUT:4PORt:RCVR{1-2}:NETWork:DEEMbed:FILE <filespec> . . . . . . . . . . . . . . . . . . . . . . . . . . . . . . . . . . 5-25
:CALCulate{1-16}:DNFigure:DUT:4PORt:RCVR{1-2}:NETWork:EMBed:FILE <filespec> . . . . . . . . . . . . . . . . . . . . . . . . . . . . . . . . . . . . 5-26
:CALCulate{1-16}:DNFigure:DUT:4PORt:RCVR{1-2}:NETWork:EMBed:FILE? . . . . . . . . . . . . . . . . . . . . . . . . . . . . . . . . . . . . . . . . . . . . 5-26
:CALCulate{1-16}:DNFigure:DUT:4PORt:RCVR{1-2}NETWork:DEEMbed:FILE? . . . . . . . . . . . . . . . . . . . . . . . . . . . . . . . . . . . . . . . . . . . 5-25
:CALCulate{1-16}:DNFigure:DUT:4PORt:RESPonse:CONFiguration <char> . . . . . . . . . . . . . . . . . . . . . . . . . . . . . . . . . . . . . . . . . . . . . . 5-30
:CALCulate{1-16}:DNFigure:DUT:4PORt:RESPonse:CONFiguration? . . . . . . . . . . . . . . . . . . . . . . . . . . . . . . . . . . . . . . . . . . . . . . . . . . . . 5-30
:CALCulate{1-16}:DNFigure:DUT:4PORt:SPARameter:REASsign:PORt{1-4} <char> . . . . . . . . . . . . . . . . . . . . . . . . . . . . . . . . . . . . . . . . 5-30
:CALCulate{1-16}:DNFigure:DUT:TYPE <char> . . . . . . . . . . . . . . . . . . . . . . . . . . . . . . . . . . . . . . . . . . . . . . . . . . . . . . . . . . . . . . . . . . . . . . 5-21
:CALCulate{1-16}:DNFigure:DUT:TYPE? . . . . . . . . . . . . . . . . . . . . . . . . . . . . . . . . . . . . . . . . . . . . . . . . . . . . . . . . . . . . . . . . . . . . . . . . . . . 5-21
:CALCulate{1-16}:DNFigure:GAIN:TYPE <char> . . . . . . . . . . . . . . . . . . . . . . . . . . . . . . . . . . . . . . . . . . . . . . . . . . . . . . . . . . . . . . . . . . . . . 5-28
:CALCulate{1-16}:DNFigure:GAIN:TYPE? . . . . . . . . . . . . . . . . . . . . . . . . . . . . . . . . . . . . . . . . . . . . . . . . . . . . . . . . . . . . . . . . . . . . . . . . . . 5-28
:CALCulate{1-16}:DNFigure:LOAD:DUT:2PORt:SPARameter:DATA <filespec> . . . . . . . . . . . . . . . . . . . . . . . . . . . . . . . . . . . . . . . . . . . . 5-28
:CALCulate{1-16}:DNFigure:LOAD:DUT:4PORt:COMBiner:DATA <filespec> . . . . . . . . . . . . . . . . . . . . . . . . . . . . . . . . . . . . . . . . . . . . . 5-31
:CALCulate{1-16}:DNFigure:LOAD:DUT:4PORt:SPARameter:DATA <filespec> . . . . . . . . . . . . . . . . . . . . . . . . . . . . . . . . . . . . . . . . . . . . 5-29
:CALCulate{1-16}:DNFigure:LOAD:DUT:4PORt:SPARameter:DATA:TXT:RCVR{1-2} <filespec> . . . . . . . . . . . . . . . . . . . . . . . . . . . . . . 5-29
:CALCulate{1-16}:DNFigure:LOAD:RCVR{1-2}:OFFSet:DATA <filespec> . . . . . . . . . . . . . . . . . . . . . . . . . . . . . . . . . . . . . . . . . . . . . . . . . 5-20
:CALCulate{1-16}:DNFigure:RCVR{1-2}:OFFSet[:STATe] <char> . . . . . . . . . . . . . . . . . . . . . . . . . . . . . . . . . . . . . . . . . . . . . . . . . . . . . . . . 5-21
:CALCulate{1-16}:DNFigure:RCVR{1-2}:OFFSet[:STATe]? . . . . . . . . . . . . . . . . . . . . . . . . . . . . . . . . . . . . . . . . . . . . . . . . . . . . . . . . . . . . . 5-21
:CALCulate{1-16}:DNFigure:RMS:POINts <NRf> . . . . . . . . . . . . . . . . . . . . . . . . . . . . . . . . . . . . . . . . . . . . . . . . . . . . . . . . . . . . . . . . . . . . . 5-19
:CALCulate{1-16}:DNFigure:RMS:POINts? . . . . . . . . . . . . . . . . . . . . . . . . . . . . . . . . . . . . . . . . . . . . . . . . . . . . . . . . . . . . . . . . . . . . . . . . . . 5-19
:CALCulate{1-16}:DNFigure:TEMPerature? . . . . . . . . . . . . . . . . . . . . . . . . . . . . . . . . . . . . . . . . . . . . . . . . . . . . . . . . . . . . . . . . . . . . . . . . . 5-20
:CALCulate{1-16}:EOOE:EO4Measurment:CALCulate? . . . . . . . . . . . . . . . . . . . . . . . . . . . . . . . . . . . . . . . . . . . . . . . . . . . . . . . . . . . . . . . . 5-35
:CALCulate{1-16}:EOOE:EO4Measurment:CHARfile <char> . . . . . . . . . . . . . . . . . . . . . . . . . . . . . . . . . . . . . . . . . . . . . . . . . . . . . . . . . . . 5-36

Alphabetical Command Index E-2 Alphabetical Command Listing
MS464xB Series VNA PM PN: 10410-00322 Rev. U E-3
:CALCulate{1-16}:EOOE:EO4Measurment:CHARfile:SWAP[:STATe] <char> . . . . . . . . . . . . . . . . . . . . . . . . . . . . . . . . . . . . . . . . . . . . . . 5-36
:CALCulate{1-16}:EOOE:EO4Measurment:CHARfile:SWAP[:STATe]? . . . . . . . . . . . . . . . . . . . . . . . . . . . . . . . . . . . . . . . . . . . . . . . . . . . 5-36
:CALCulate{1-16}:EOOE:EO4Measurment:CHARfile? . . . . . . . . . . . . . . . . . . . . . . . . . . . . . . . . . . . . . . . . . . . . . . . . . . . . . . . . . . . . . . . . . 5-36
:CALCulate{1-16}:EOOE:EO4Measurment:CONFiguration <char> . . . . . . . . . . . . . . . . . . . . . . . . . . . . . . . . . . . . . . . . . . . . . . . . . . . . . . 5-37
:CALCulate{1-16}:EOOE:EO4Measurment:CONFiguration? . . . . . . . . . . . . . . . . . . . . . . . . . . . . . . . . . . . . . . . . . . . . . . . . . . . . . . . . . . . . 5-37
:CALCulate{1-16}:EOOE:EO4Measurment:EOPort <char> . . . . . . . . . . . . . . . . . . . . . . . . . . . . . . . . . . . . . . . . . . . . . . . . . . . . . . . . . . . . . 5-37
:CALCulate{1-16}:EOOE:EO4Measurment:EOPort? . . . . . . . . . . . . . . . . . . . . . . . . . . . . . . . . . . . . . . . . . . . . . . . . . . . . . . . . . . . . . . . . . . 5-37
:CALCulate{1-16}:EOOE:EO4Measurment:OEPort <char> . . . . . . . . . . . . . . . . . . . . . . . . . . . . . . . . . . . . . . . . . . . . . . . . . . . . . . . . . . . . . 5-38
:CALCulate{1-16}:EOOE:EO4Measurment:OEPort? . . . . . . . . . . . . . . . . . . . . . . . . . . . . . . . . . . . . . . . . . . . . . . . . . . . . . . . . . . . . . . . . . . 5-38
:CALCulate{1-16}:EOOE:EOMeasurment:CALCulate? . . . . . . . . . . . . . . . . . . . . . . . . . . . . . . . . . . . . . . . . . . . . . . . . . . . . . . . . . . . . . . . . 5-39
:CALCulate{1-16}:EOOE:EOMeasurment:CALFile <string> . . . . . . . . . . . . . . . . . . . . . . . . . . . . . . . . . . . . . . . . . . . . . . . . . . . . . . . . . . . . 5-39
:CALCulate{1-16}:EOOE:EOMeasurment:CALFile? . . . . . . . . . . . . . . . . . . . . . . . . . . . . . . . . . . . . . . . . . . . . . . . . . . . . . . . . . . . . . . . . . . . 5-39
:CALCulate{1-16}:EOOE:EOMeasurment:CHARfile <string> . . . . . . . . . . . . . . . . . . . . . . . . . . . . . . . . . . . . . . . . . . . . . . . . . . . . . . . . . . . 5-40
:CALCulate{1-16}:EOOE:EOMeasurment:CHARfile:SWAP[:STATe] <char> . . . . . . . . . . . . . . . . . . . . . . . . . . . . . . . . . . . . . . . . . . . . . . . 5-40
:CALCulate{1-16}:EOOE:EOMeasurment:CHARfile:SWAP[:STATe]? . . . . . . . . . . . . . . . . . . . . . . . . . . . . . . . . . . . . . . . . . . . . . . . . . . . . 5-40
:CALCulate{1-16}:EOOE:EOMeasurment:CHARfile? . . . . . . . . . . . . . . . . . . . . . . . . . . . . . . . . . . . . . . . . . . . . . . . . . . . . . . . . . . . . . . . . . . 5-40
:CALCulate{1-16}:EOOE:EOMeasurment:EOPort <char> . . . . . . . . . . . . . . . . . . . . . . . . . . . . . . . . . . . . . . . . . . . . . . . . . . . . . . . . . . . . . . 5-40
:CALCulate{1-16}:EOOE:EOMeasurment:EOPort? . . . . . . . . . . . . . . . . . . . . . . . . . . . . . . . . . . . . . . . . . . . . . . . . . . . . . . . . . . . . . . . . . . . 5-40
:CALCulate{1-16}:EOOE:GO4Measurment:CALCulate? . . . . . . . . . . . . . . . . . . . . . . . . . . . . . . . . . . . . . . . . . . . . . . . . . . . . . . . . . . . . . . . 5-41
:CALCulate{1-16}:EOOE:GO4Measurment:CALFile <string> . . . . . . . . . . . . . . . . . . . . . . . . . . . . . . . . . . . . . . . . . . . . . . . . . . . . . . . . . . . 5-42
:CALCulate{1-16}:EOOE:GO4Measurment:CALFile? . . . . . . . . . . . . . . . . . . . . . . . . . . . . . . . . . . . . . . . . . . . . . . . . . . . . . . . . . . . . . . . . . 5-42
:CALCulate{1-16}:EOOE:GO4Measurment:CHARfile <char> . . . . . . . . . . . . . . . . . . . . . . . . . . . . . . . . . . . . . . . . . . . . . . . . . . . . . . . . . . . 5-42
:CALCulate{1-16}:EOOE:GO4Measurment:CHARfile? . . . . . . . . . . . . . . . . . . . . . . . . . . . . . . . . . . . . . . . . . . . . . . . . . . . . . . . . . . . . . . . . 5-42
:CALCulate{1-16}:EOOE:GO4Measurment:CONFiguration <char> . . . . . . . . . . . . . . . . . . . . . . . . . . . . . . . . . . . . . . . . . . . . . . . . . . . . . . 5-43
:CALCulate{1-16}:EOOE:GO4Measurment:CONFiguration? . . . . . . . . . . . . . . . . . . . . . . . . . . . . . . . . . . . . . . . . . . . . . . . . . . . . . . . . . . . 5-43
:CALCulate{1-16}:EOOE:GO4Measurment:EOPort <char> . . . . . . . . . . . . . . . . . . . . . . . . . . . . . . . . . . . . . . . . . . . . . . . . . . . . . . . . . . . . . 5-43
:CALCulate{1-16}:EOOE:GO4Measurment:EOPort? . . . . . . . . . . . . . . . . . . . . . . . . . . . . . . . . . . . . . . . . . . . . . . . . . . . . . . . . . . . . . . . . . . 5-43
:CALCulate{1-16}:EOOE:GO4Measurment:OEPort <char> . . . . . . . . . . . . . . . . . . . . . . . . . . . . . . . . . . . . . . . . . . . . . . . . . . . . . . . . . . . . . 5-44
:CALCulate{1-16}:EOOE:GO4Measurment:OEPort? . . . . . . . . . . . . . . . . . . . . . . . . . . . . . . . . . . . . . . . . . . . . . . . . . . . . . . . . . . . . . . . . . . 5-44
:CALCulate{1-16}:EOOE:GO4Measurment:TARGetfile <string> . . . . . . . . . . . . . . . . . . . . . . . . . . . . . . . . . . . . . . . . . . . . . . . . . . . . . . . . 5-44
:CALCulate{1-16}:EOOE:GO4Measurment:TARGetfile? . . . . . . . . . . . . . . . . . . . . . . . . . . . . . . . . . . . . . . . . . . . . . . . . . . . . . . . . . . . . . . . 5-44
:CALCulate{1-16}:EOOE:GOMeasurment:CALCulate? . . . . . . . . . . . . . . . . . . . . . . . . . . . . . . . . . . . . . . . . . . . . . . . . . . . . . . . . . . . . . . . . 5-44
:CALCulate{1-16}:EOOE:GOMeasurment:CALFile <string> . . . . . . . . . . . . . . . . . . . . . . . . . . . . . . . . . . . . . . . . . . . . . . . . . . . . . . . . . . . . 5-45
:CALCulate{1-16}:EOOE:GOMeasurment:CALFile? . . . . . . . . . . . . . . . . . . . . . . . . . . . . . . . . . . . . . . . . . . . . . . . . . . . . . . . . . . . . . . . . . . 5-45
:CALCulate{1-16}:EOOE:GOMeasurment:CHARfile <char> . . . . . . . . . . . . . . . . . . . . . . . . . . . . . . . . . . . . . . . . . . . . . . . . . . . . . . . . . . . . 5-45
:CALCulate{1-16}:EOOE:GOMeasurment:CHARfile? . . . . . . . . . . . . . . . . . . . . . . . . . . . . . . . . . . . . . . . . . . . . . . . . . . . . . . . . . . . . . . . . . 5-45
:CALCulate{1-16}:EOOE:GOMeasurment:EOPort <char> . . . . . . . . . . . . . . . . . . . . . . . . . . . . . . . . . . . . . . . . . . . . . . . . . . . . . . . . . . . . . . 5-45
:CALCulate{1-16}:EOOE:GOMeasurment:EOPort? . . . . . . . . . . . . . . . . . . . . . . . . . . . . . . . . . . . . . . . . . . . . . . . . . . . . . . . . . . . . . . . . . . . 5-45
:CALCulate{1-16}:EOOE:GOMeasurment:TARGetfile <string> . . . . . . . . . . . . . . . . . . . . . . . . . . . . . . . . . . . . . . . . . . . . . . . . . . . . . . . . . 5-46
:CALCulate{1-16}:EOOE:GOMeasurment:TARGetfile? . . . . . . . . . . . . . . . . . . . . . . . . . . . . . . . . . . . . . . . . . . . . . . . . . . . . . . . . . . . . . . . . 5-46
:CALCulate{1-16}:EOOE:MSGS:LIST? . . . . . . . . . . . . . . . . . . . . . . . . . . . . . . . . . . . . . . . . . . . . . . . . . . . . . . . . . . . . . . . . . . . . . . . . . . . . . 5-34
:CALCulate{1-16}:EOOE:OE4Measurment:CALCulate? . . . . . . . . . . . . . . . . . . . . . . . . . . . . . . . . . . . . . . . . . . . . . . . . . . . . . . . . . . . . . . . 5-46
:CALCulate{1-16}:EOOE:OE4Measurment:CALFile <string> . . . . . . . . . . . . . . . . . . . . . . . . . . . . . . . . . . . . . . . . . . . . . . . . . . . . . . . . . . . 5-47
:CALCulate{1-16}:EOOE:OE4Measurment:CALFile? . . . . . . . . . . . . . . . . . . . . . . . . . . . . . . . . . . . . . . . . . . . . . . . . . . . . . . . . . . . . . . . . . . 5-47
:CALCulate{1-16}:EOOE:OE4Measurment:CHARfile <string> . . . . . . . . . . . . . . . . . . . . . . . . . . . . . . . . . . . . . . . . . . . . . . . . . . . . . . . . . . 5-47
:CALCulate{1-16}:EOOE:OE4Measurment:CHARfile:SWAP[:STATe] <char> . . . . . . . . . . . . . . . . . . . . . . . . . . . . . . . . . . . . . . . . . . . . . . 5-47
:CALCulate{1-16}:EOOE:OE4Measurment:CHARfile:SWAP[:STATe]? . . . . . . . . . . . . . . . . . . . . . . . . . . . . . . . . . . . . . . . . . . . . . . . . . . . 5-47
:CALCulate{1-16}:EOOE:OE4Measurment:CHARfile? . . . . . . . . . . . . . . . . . . . . . . . . . . . . . . . . . . . . . . . . . . . . . . . . . . . . . . . . . . . . . . . . . 5-47
:CALCulate{1-16}:EOOE:OE4Measurment:CONFiguration <char> . . . . . . . . . . . . . . . . . . . . . . . . . . . . . . . . . . . . . . . . . . . . . . . . . . . . . . 5-48
:CALCulate{1-16}:EOOE:OE4Measurment:CONFiguration? . . . . . . . . . . . . . . . . . . . . . . . . . . . . . . . . . . . . . . . . . . . . . . . . . . . . . . . . . . . . 5-48
:CALCulate{1-16}:EOOE:OE4Measurment:EOPort <char> . . . . . . . . . . . . . . . . . . . . . . . . . . . . . . . . . . . . . . . . . . . . . . . . . . . . . . . . . . . . . 5-48
:CALCulate{1-16}:EOOE:OE4Measurment:EOPort? . . . . . . . . . . . . . . . . . . . . . . . . . . . . . . . . . . . . . . . . . . . . . . . . . . . . . . . . . . . . . . . . . . 5-48
:CALCulate{1-16}:EOOE:OE4Measurment:OEPort <char> . . . . . . . . . . . . . . . . . . . . . . . . . . . . . . . . . . . . . . . . . . . . . . . . . . . . . . . . . . . . . 5-49
:CALCulate{1-16}:EOOE:OE4Measurment:OEPort? . . . . . . . . . . . . . . . . . . . . . . . . . . . . . . . . . . . . . . . . . . . . . . . . . . . . . . . . . . . . . . . . . . 5-49
:CALCulate{1-16}:EOOE:OEMeasurment:CALCulate? . . . . . . . . . . . . . . . . . . . . . . . . . . . . . . . . . . . . . . . . . . . . . . . . . . . . . . . . . . . . . . . . 5-49
:CALCulate{1-16}:EOOE:OEMeasurment:CALFile <string> . . . . . . . . . . . . . . . . . . . . . . . . . . . . . . . . . . . . . . . . . . . . . . . . . . . . . . . . . . . . 5-50
:CALCulate{1-16}:EOOE:OEMeasurment:CALFile? . . . . . . . . . . . . . . . . . . . . . . . . . . . . . . . . . . . . . . . . . . . . . . . . . . . . . . . . . . . . . . . . . . . 5-50
:CALCulate{1-16}:EOOE:OEMeasurment:CHARfile <string> . . . . . . . . . . . . . . . . . . . . . . . . . . . . . . . . . . . . . . . . . . . . . . . . . . . . . . . . . . . 5-50
:CALCulate{1-16}:EOOE:OEMeasurment:CHARfile:SWAP[:STATe] <char> . . . . . . . . . . . . . . . . . . . . . . . . . . . . . . . . . . . . . . . . . . . . . . . 5-50
:CALCulate{1-16}:EOOE:OEMeasurment:CHARfile:SWAP[:STATe]? . . . . . . . . . . . . . . . . . . . . . . . . . . . . . . . . . . . . . . . . . . . . . . . . . . . . 5-50
:CALCulate{1-16}:EOOE:OEMeasurment:CHARfile? . . . . . . . . . . . . . . . . . . . . . . . . . . . . . . . . . . . . . . . . . . . . . . . . . . . . . . . . . . . . . . . . . . 5-50
:CALCulate{1-16}:EOOE:OEMeasurment:EOPort <char> . . . . . . . . . . . . . . . . . . . . . . . . . . . . . . . . . . . . . . . . . . . . . . . . . . . . . . . . . . . . . . 5-51
:CALCulate{1-16}:EOOE:OEMeasurment:EOPort? . . . . . . . . . . . . . . . . . . . . . . . . . . . . . . . . . . . . . . . . . . . . . . . . . . . . . . . . . . . . . . . . . . . 5-51
:CALCulate{1-16}:EOOE:TYPE? . . . . . . . . . . . . . . . . . . . . . . . . . . . . . . . . . . . . . . . . . . . . . . . . . . . . . . . . . . . . . . . . . . . . . . . . . . . . . . . . . . 5-35
:CALCulate{1-16}:EXTRaction . . . . . . . . . . . . . . . . . . . . . . . . . . . . . . . . . . . . . . . . . . . . . . . . . . . . . . . . . . . . . . . . . . . . . . . . . . . . . . . . . . . . 5-52
:CALCulate{1-16}:EXTRaction:CALibration:CALB:FILe <string> . . . . . . . . . . . . . . . . . . . . . . . . . . . . . . . . . . . . . . . . . . . . . . . . . . . . . . . 5-54
:CALCulate{1-16}:EXTRaction:CALibration:CALB:FILe? . . . . . . . . . . . . . . . . . . . . . . . . . . . . . . . . . . . . . . . . . . . . . . . . . . . . . . . . . . . . . . 5-54

E-2 Alphabetical Command Listing Alphabetical Command Index
E-4 PN: 10410-00322 Rev. U MS464xB Series VNA PM
:CALCulate{1-16}:EXTRaction:CALibration:CALB:PORT <char> . . . . . . . . . . . . . . . . . . . . . . . . . . . . . . . . . . . . . . . . . . . . . . . . . . . . . . . . 5-54
:CALCulate{1-16}:EXTRaction:CALibration:CALB:PORT? . . . . . . . . . . . . . . . . . . . . . . . . . . . . . . . . . . . . . . . . . . . . . . . . . . . . . . . . . . . . . 5-54
:CALCulate{1-16}:EXTRaction:CALibration:INNer <string> . . . . . . . . . . . . . . . . . . . . . . . . . . . . . . . . . . . . . . . . . . . . . . . . . . . . . . . . . . . . 5-54
:CALCulate{1-16}:EXTRaction:CALibration:INNer? . . . . . . . . . . . . . . . . . . . . . . . . . . . . . . . . . . . . . . . . . . . . . . . . . . . . . . . . . . . . . . . . . . . 5-54
:CALCulate{1-16}:EXTRaction:CALibration:OUTer <string> . . . . . . . . . . . . . . . . . . . . . . . . . . . . . . . . . . . . . . . . . . . . . . . . . . . . . . . . . . . . 5-55
:CALCulate{1-16}:EXTRaction:CALibration:OUTer? . . . . . . . . . . . . . . . . . . . . . . . . . . . . . . . . . . . . . . . . . . . . . . . . . . . . . . . . . . . . . . . . . . 5-55
:CALCulate{1-16}:EXTRaction:CALibration[:CALa]:FILe <string> . . . . . . . . . . . . . . . . . . . . . . . . . . . . . . . . . . . . . . . . . . . . . . . . . . . . . . . 5-53
:CALCulate{1-16}:EXTRaction:CALibration[:CALa]:FILe? . . . . . . . . . . . . . . . . . . . . . . . . . . . . . . . . . . . . . . . . . . . . . . . . . . . . . . . . . . . . . . 5-53
:CALCulate{1-16}:EXTRaction:CALibration[:CALa]:PORT <char> . . . . . . . . . . . . . . . . . . . . . . . . . . . . . . . . . . . . . . . . . . . . . . . . . . . . . . . 5-53
:CALCulate{1-16}:EXTRaction:CALibration[:CALa]:PORT? . . . . . . . . . . . . . . . . . . . . . . . . . . . . . . . . . . . . . . . . . . . . . . . . . . . . . . . . . . . . . 5-53
:CALCulate{1-16}:EXTRaction:DELay{1-4} <NRf> . . . . . . . . . . . . . . . . . . . . . . . . . . . . . . . . . . . . . . . . . . . . . . . . . . . . . . . . . . . . . . . . . . . . 5-55
:CALCulate{1-16}:EXTRaction:DELay{1-4}? . . . . . . . . . . . . . . . . . . . . . . . . . . . . . . . . . . . . . . . . . . . . . . . . . . . . . . . . . . . . . . . . . . . . . . . . . 5-55
:CALCulate{1-16}:EXTRaction:ELL1:LENGth <NRf> . . . . . . . . . . . . . . . . . . . . . . . . . . . . . . . . . . . . . . . . . . . . . . . . . . . . . . . . . . . . . . . . . 5-56
:CALCulate{1-16}:EXTRaction:ELL1:LENGth? . . . . . . . . . . . . . . . . . . . . . . . . . . . . . . . . . . . . . . . . . . . . . . . . . . . . . . . . . . . . . . . . . . . . . . . 5-56
:CALCulate{1-16}:EXTRaction:ELL2:LENGth <NRf> . . . . . . . . . . . . . . . . . . . . . . . . . . . . . . . . . . . . . . . . . . . . . . . . . . . . . . . . . . . . . . . . . 5-56
:CALCulate{1-16}:EXTRaction:ELL2:LENGth? . . . . . . . . . . . . . . . . . . . . . . . . . . . . . . . . . . . . . . . . . . . . . . . . . . . . . . . . . . . . . . . . . . . . . . . 5-56
:CALCulate{1-16}:EXTRaction:ELL3:LENGth <NRf> . . . . . . . . . . . . . . . . . . . . . . . . . . . . . . . . . . . . . . . . . . . . . . . . . . . . . . . . . . . . . . . . . 5-57
:CALCulate{1-16}:EXTRaction:ELL3:LENGth? . . . . . . . . . . . . . . . . . . . . . . . . . . . . . . . . . . . . . . . . . . . . . . . . . . . . . . . . . . . . . . . . . . . . . . . 5-57
:CALCulate{1-16}:EXTRaction:ELL4:LENGth <NRf> . . . . . . . . . . . . . . . . . . . . . . . . . . . . . . . . . . . . . . . . . . . . . . . . . . . . . . . . . . . . . . . . . 5-57
:CALCulate{1-16}:EXTRaction:ELL4:LENGth? . . . . . . . . . . . . . . . . . . . . . . . . . . . . . . . . . . . . . . . . . . . . . . . . . . . . . . . . . . . . . . . . . . . . . . . 5-57
:CALCulate{1-16}:EXTRaction:S2P1filename:FILe <string> . . . . . . . . . . . . . . . . . . . . . . . . . . . . . . . . . . . . . . . . . . . . . . . . . . . . . . . . . . . . 5-58
:CALCulate{1-16}:EXTRaction:S2P1filename:FILe? . . . . . . . . . . . . . . . . . . . . . . . . . . . . . . . . . . . . . . . . . . . . . . . . . . . . . . . . . . . . . . . . . . . 5-58
:CALCulate{1-16}:EXTRaction:S2P2filename:FILe <string> . . . . . . . . . . . . . . . . . . . . . . . . . . . . . . . . . . . . . . . . . . . . . . . . . . . . . . . . . . . . 5-58
:CALCulate{1-16}:EXTRaction:S2P2filename:FILe? . . . . . . . . . . . . . . . . . . . . . . . . . . . . . . . . . . . . . . . . . . . . . . . . . . . . . . . . . . . . . . . . . . . 5-58
:CALCulate{1-16}:EXTRaction:S2P3filename:FILe <string> . . . . . . . . . . . . . . . . . . . . . . . . . . . . . . . . . . . . . . . . . . . . . . . . . . . . . . . . . . . . 5-58
:CALCulate{1-16}:EXTRaction:S2P3filename:FILe? . . . . . . . . . . . . . . . . . . . . . . . . . . . . . . . . . . . . . . . . . . . . . . . . . . . . . . . . . . . . . . . . . . . 5-58
:CALCulate{1-16}:EXTRaction:S2P4filename:FILe <string> . . . . . . . . . . . . . . . . . . . . . . . . . . . . . . . . . . . . . . . . . . . . . . . . . . . . . . . . . . . . 5-59
:CALCulate{1-16}:EXTRaction:S2P4filename:FILe? . . . . . . . . . . . . . . . . . . . . . . . . . . . . . . . . . . . . . . . . . . . . . . . . . . . . . . . . . . . . . . . . . . . 5-59
:CALCulate{1-16}:EXTRaction:S4P1filename:FILe <string> . . . . . . . . . . . . . . . . . . . . . . . . . . . . . . . . . . . . . . . . . . . . . . . . . . . . . . . . . . . . 5-59
:CALCulate{1-16}:EXTRaction:S4P1filename:FILe? . . . . . . . . . . . . . . . . . . . . . . . . . . . . . . . . . . . . . . . . . . . . . . . . . . . . . . . . . . . . . . . . . . . 5-59
:CALCulate{1-16}:EXTRaction:S4P2filename:FILe <string> . . . . . . . . . . . . . . . . . . . . . . . . . . . . . . . . . . . . . . . . . . . . . . . . . . . . . . . . . . . . 5-59
:CALCulate{1-16}:EXTRaction:S4P2filename:FILe? . . . . . . . . . . . . . . . . . . . . . . . . . . . . . . . . . . . . . . . . . . . . . . . . . . . . . . . . . . . . . . . . . . . 5-59
:CALCulate{1-16}:EXTRaction:SXPPortpair:PORT <char> . . . . . . . . . . . . . . . . . . . . . . . . . . . . . . . . . . . . . . . . . . . . . . . . . . . . . . . . . . . . . 5-60
:CALCulate{1-16}:EXTRaction:SXPPortpair:PORT? . . . . . . . . . . . . . . . . . . . . . . . . . . . . . . . . . . . . . . . . . . . . . . . . . . . . . . . . . . . . . . . . . . . 5-60
:CALCulate{1-16}:EXTRaction:ZERo:MATCh[:STATe] <char> . . . . . . . . . . . . . . . . . . . . . . . . . . . . . . . . . . . . . . . . . . . . . . . . . . . . . . . . . . 5-60
:CALCulate{1-16}:EXTRaction:ZERo:MATCh[:STATe]? . . . . . . . . . . . . . . . . . . . . . . . . . . . . . . . . . . . . . . . . . . . . . . . . . . . . . . . . . . . . . . . . 5-60
:CALCulate{1-16}:EXTRaction[:METHod]:A . . . . . . . . . . . . . . . . . . . . . . . . . . . . . . . . . . . . . . . . . . . . . . . . . . . . . . . . . . . . . . . . . . . . . . . . . 5-61
:CALCulate{1-16}:EXTRaction[:METHod]:B . . . . . . . . . . . . . . . . . . . . . . . . . . . . . . . . . . . . . . . . . . . . . . . . . . . . . . . . . . . . . . . . . . . . . . . . . 5-61
:CALCulate{1-16}:EXTRaction[:METHod]:C . . . . . . . . . . . . . . . . . . . . . . . . . . . . . . . . . . . . . . . . . . . . . . . . . . . . . . . . . . . . . . . . . . . . . . . . . 5-62
:CALCulate{1-16}:EXTRaction[:METHod]:D . . . . . . . . . . . . . . . . . . . . . . . . . . . . . . . . . . . . . . . . . . . . . . . . . . . . . . . . . . . . . . . . . . . . . . . . . 5-62
:CALCulate{1-16}:EXTRaction[:METHod]:E . . . . . . . . . . . . . . . . . . . . . . . . . . . . . . . . . . . . . . . . . . . . . . . . . . . . . . . . . . . . . . . . . . . . . . . . . 5-63
:CALCulate{1-16}:EXTRaction[:METHod]:F . . . . . . . . . . . . . . . . . . . . . . . . . . . . . . . . . . . . . . . . . . . . . . . . . . . . . . . . . . . . . . . . . . . . . . . . . 5-63
:CALCulate{1-16}:EXTRaction[:METHod]:G . . . . . . . . . . . . . . . . . . . . . . . . . . . . . . . . . . . . . . . . . . . . . . . . . . . . . . . . . . . . . . . . . . . . . . . . . 5-64
:CALCulate{1-16}:EXTRaction[:METHod]:GENB . . . . . . . . . . . . . . . . . . . . . . . . . . . . . . . . . . . . . . . . . . . . . . . . . . . . . . . . . . . . . . . . . . . . . 5-64
:CALCulate{1-16}:FCW:CPCount? . . . . . . . . . . . . . . . . . . . . . . . . . . . . . . . . . . . . . . . . . . . . . . . . . . . . . . . . . . . . . . . . . . . . . . . . . . . . . . . . . 5-65
:CALCulate{1-16}:FCW:DATA? . . . . . . . . . . . . . . . . . . . . . . . . . . . . . . . . . . . . . . . . . . . . . . . . . . . . . . . . . . . . . . . . . . . . . . . . . . . . . . . . . . . . 5-65
:CALCulate{1-16}:FCW:DCOLlect <char> . . . . . . . . . . . . . . . . . . . . . . . . . . . . . . . . . . . . . . . . . . . . . . . . . . . . . . . . . . . . . . . . . . . . . . . . . . . 5-66
:CALCulate{1-16}:FCW:DCOLlect? . . . . . . . . . . . . . . . . . . . . . . . . . . . . . . . . . . . . . . . . . . . . . . . . . . . . . . . . . . . . . . . . . . . . . . . . . . . . . . . . . 5-66
:CALCulate{1-16}:FCW:DTYPe <char> . . . . . . . . . . . . . . . . . . . . . . . . . . . . . . . . . . . . . . . . . . . . . . . . . . . . . . . . . . . . . . . . . . . . . . . . . . . . . 5-66
:CALCulate{1-16}:FCW:DTYPe? . . . . . . . . . . . . . . . . . . . . . . . . . . . . . . . . . . . . . . . . . . . . . . . . . . . . . . . . . . . . . . . . . . . . . . . . . . . . . . . . . . . 5-66
:CALCulate{1-16}:FCW:IBUF:POINts <NRf> . . . . . . . . . . . . . . . . . . . . . . . . . . . . . . . . . . . . . . . . . . . . . . . . . . . . . . . . . . . . . . . . . . . . . . . . 5-67
:CALCulate{1-16}:FCW:IBUF:POINts? . . . . . . . . . . . . . . . . . . . . . . . . . . . . . . . . . . . . . . . . . . . . . . . . . . . . . . . . . . . . . . . . . . . . . . . . . . . . . 5-67
:CALCulate{1-16}:FCW:MARK <char> . . . . . . . . . . . . . . . . . . . . . . . . . . . . . . . . . . . . . . . . . . . . . . . . . . . . . . . . . . . . . . . . . . . . . . . . . . . . . . 5-67
:CALCulate{1-16}:FCW:MODE <char> . . . . . . . . . . . . . . . . . . . . . . . . . . . . . . . . . . . . . . . . . . . . . . . . . . . . . . . . . . . . . . . . . . . . . . . . . . . . . . 5-68
:CALCulate{1-16}:FCW:MODE? . . . . . . . . . . . . . . . . . . . . . . . . . . . . . . . . . . . . . . . . . . . . . . . . . . . . . . . . . . . . . . . . . . . . . . . . . . . . . . . . . . . 5-68
:CALCulate{1-16}:FCW:MPCount? . . . . . . . . . . . . . . . . . . . . . . . . . . . . . . . . . . . . . . . . . . . . . . . . . . . . . . . . . . . . . . . . . . . . . . . . . . . . . . . . . 5-68
:CALCulate{1-16}:FCW:STReam:POINts <NRf> . . . . . . . . . . . . . . . . . . . . . . . . . . . . . . . . . . . . . . . . . . . . . . . . . . . . . . . . . . . . . . . . . . . . . . 5-69
:CALCulate{1-16}:FCW:STReam:POINts? . . . . . . . . . . . . . . . . . . . . . . . . . . . . . . . . . . . . . . . . . . . . . . . . . . . . . . . . . . . . . . . . . . . . . . . . . . . 5-69
:CALCulate{1-16}:FCW[:STATe] <char> . . . . . . . . . . . . . . . . . . . . . . . . . . . . . . . . . . . . . . . . . . . . . . . . . . . . . . . . . . . . . . . . . . . . . . . . . . . . 5-68
:CALCulate{1-16}:FCW[:STATe]? . . . . . . . . . . . . . . . . . . . . . . . . . . . . . . . . . . . . . . . . . . . . . . . . . . . . . . . . . . . . . . . . . . . . . . . . . . . . . . . . . . 5-68
:CALCulate{1-16}:FORMat:S1P:PORT <char> . . . . . . . . . . . . . . . . . . . . . . . . . . . . . . . . . . . . . . . . . . . . . . . . . . . . . . . . . . . . . . . . . . . . . . . 5-70
:CALCulate{1-16}:FORMat:S1P:PORT? . . . . . . . . . . . . . . . . . . . . . . . . . . . . . . . . . . . . . . . . . . . . . . . . . . . . . . . . . . . . . . . . . . . . . . . . . . . . . 5-70
:CALCulate{1-16}:FORMat:S2P:PORT <char> . . . . . . . . . . . . . . . . . . . . . . . . . . . . . . . . . . . . . . . . . . . . . . . . . . . . . . . . . . . . . . . . . . . . . . . 5-70
:CALCulate{1-16}:FORMat:S2P:PORT? . . . . . . . . . . . . . . . . . . . . . . . . . . . . . . . . . . . . . . . . . . . . . . . . . . . . . . . . . . . . . . . . . . . . . . . . . . . . . 5-70
:CALCulate{1-16}:FORMat:S3P:PORT <char> . . . . . . . . . . . . . . . . . . . . . . . . . . . . . . . . . . . . . . . . . . . . . . . . . . . . . . . . . . . . . . . . . . . . . . . 5-71
:CALCulate{1-16}:FORMat:S3P:PORT? . . . . . . . . . . . . . . . . . . . . . . . . . . . . . . . . . . . . . . . . . . . . . . . . . . . . . . . . . . . . . . . . . . . . . . . . . . . . . 5-71
:CALCulate{1-16}:FSIMulator:N . . . . . . . . . . . . . . . . . . . . . . . . . . . . . . . . . . . . . . . . . . . . . . . . . . . . . . . . . . . . . . . . . . . . . . . . . . . . . . . . . . . 5-87

Alphabetical Command Index E-2 Alphabetical Command Listing
MS464xB Series VNA PM PN: 10410-00322 Rev. U E-5
:CALCulate{1-16}:FSIMulator:NETWork:ADD . . . . . . . . . . . . . . . . . . . . . . . . . . . . . . . . . . . . . . . . . . . . . . . . . . . . . . . . . . . . . . . . . . . . . . . 5-72
:CALCulate{1-16}:FSIMulator:NETWork:C <NRf> . . . . . . . . . . . . . . . . . . . . . . . . . . . . . . . . . . . . . . . . . . . . . . . . . . . . . . . . . . . . . . . . . . . 5-72
:CALCulate{1-16}:FSIMulator:NETWork:C? . . . . . . . . . . . . . . . . . . . . . . . . . . . . . . . . . . . . . . . . . . . . . . . . . . . . . . . . . . . . . . . . . . . . . . . . . 5-72
:CALCulate{1-16}:FSIMulator:NETWork:CLEar . . . . . . . . . . . . . . . . . . . . . . . . . . . . . . . . . . . . . . . . . . . . . . . . . . . . . . . . . . . . . . . . . . . . . 5-72
:CALCulate{1-16}:FSIMulator:NETWork:COUNt? . . . . . . . . . . . . . . . . . . . . . . . . . . . . . . . . . . . . . . . . . . . . . . . . . . . . . . . . . . . . . . . . . . . . 5-73
:CALCulate{1-16}:FSIMulator:NETWork:DIELectric <NRf> . . . . . . . . . . . . . . . . . . . . . . . . . . . . . . . . . . . . . . . . . . . . . . . . . . . . . . . . . . . . 5-73
:CALCulate{1-16}:FSIMulator:NETWork:DIELectric:EVEN <NRf> . . . . . . . . . . . . . . . . . . . . . . . . . . . . . . . . . . . . . . . . . . . . . . . . . . . . . . 5-74
:CALCulate{1-16}:FSIMulator:NETWork:DIELectric:EVEN? . . . . . . . . . . . . . . . . . . . . . . . . . . . . . . . . . . . . . . . . . . . . . . . . . . . . . . . . . . . 5-74
:CALCulate{1-16}:FSIMulator:NETWork:DIELectric:ODD <NRf> . . . . . . . . . . . . . . . . . . . . . . . . . . . . . . . . . . . . . . . . . . . . . . . . . . . . . . . 5-74
:CALCulate{1-16}:FSIMulator:NETWork:DIELectric:ODD? . . . . . . . . . . . . . . . . . . . . . . . . . . . . . . . . . . . . . . . . . . . . . . . . . . . . . . . . . . . . 5-74
:CALCulate{1-16}:FSIMulator:NETWork:DIELectric? . . . . . . . . . . . . . . . . . . . . . . . . . . . . . . . . . . . . . . . . . . . . . . . . . . . . . . . . . . . . . . . . . 5-73
:CALCulate{1-16}:FSIMulator:NETWork:FREQuency <NRf> . . . . . . . . . . . . . . . . . . . . . . . . . . . . . . . . . . . . . . . . . . . . . . . . . . . . . . . . . . . 5-75
:CALCulate{1-16}:FSIMulator:NETWork:FREQuency? . . . . . . . . . . . . . . . . . . . . . . . . . . . . . . . . . . . . . . . . . . . . . . . . . . . . . . . . . . . . . . . . 5-75
:CALCulate{1-16}:FSIMulator:NETWork:L <NRf> . . . . . . . . . . . . . . . . . . . . . . . . . . . . . . . . . . . . . . . . . . . . . . . . . . . . . . . . . . . . . . . . . . . . 5-75
:CALCulate{1-16}:FSIMulator:NETWork:L? . . . . . . . . . . . . . . . . . . . . . . . . . . . . . . . . . . . . . . . . . . . . . . . . . . . . . . . . . . . . . . . . . . . . . . . . . 5-75
:CALCulate{1-16}:FSIMulator:NETWork:LENGth <NRf> . . . . . . . . . . . . . . . . . . . . . . . . . . . . . . . . . . . . . . . . . . . . . . . . . . . . . . . . . . . . . . 5-75
:CALCulate{1-16}:FSIMulator:NETWork:LENGth? . . . . . . . . . . . . . . . . . . . . . . . . . . . . . . . . . . . . . . . . . . . . . . . . . . . . . . . . . . . . . . . . . . . 5-75
:CALCulate{1-16}:FSIMulator:NETWork:LOSS <NRf> . . . . . . . . . . . . . . . . . . . . . . . . . . . . . . . . . . . . . . . . . . . . . . . . . . . . . . . . . . . . . . . . 5-76
:CALCulate{1-16}:FSIMulator:NETWork:LOSS:EVEN <NRf> . . . . . . . . . . . . . . . . . . . . . . . . . . . . . . . . . . . . . . . . . . . . . . . . . . . . . . . . . . 5-76
:CALCulate{1-16}:FSIMulator:NETWork:LOSS:EVEN? . . . . . . . . . . . . . . . . . . . . . . . . . . . . . . . . . . . . . . . . . . . . . . . . . . . . . . . . . . . . . . . 5-76
:CALCulate{1-16}:FSIMulator:NETWork:LOSS:ODD <NRf> . . . . . . . . . . . . . . . . . . . . . . . . . . . . . . . . . . . . . . . . . . . . . . . . . . . . . . . . . . . 5-77
:CALCulate{1-16}:FSIMulator:NETWork:LOSS:ODD? . . . . . . . . . . . . . . . . . . . . . . . . . . . . . . . . . . . . . . . . . . . . . . . . . . . . . . . . . . . . . . . . 5-77
:CALCulate{1-16}:FSIMulator:NETWork:LOSS? . . . . . . . . . . . . . . . . . . . . . . . . . . . . . . . . . . . . . . . . . . . . . . . . . . . . . . . . . . . . . . . . . . . . . 5-76
:CALCulate{1-16}:FSIMulator:NETWork:MODe <char> . . . . . . . . . . . . . . . . . . . . . . . . . . . . . . . . . . . . . . . . . . . . . . . . . . . . . . . . . . . . . . . 5-77
:CALCulate{1-16}:FSIMulator:NETWork:MODe? . . . . . . . . . . . . . . . . . . . . . . . . . . . . . . . . . . . . . . . . . . . . . . . . . . . . . . . . . . . . . . . . . . . . . 5-77
:CALCulate{1-16}:FSIMulator:NETWork:PORT <char> . . . . . . . . . . . . . . . . . . . . . . . . . . . . . . . . . . . . . . . . . . . . . . . . . . . . . . . . . . . . . . . 5-78
:CALCulate{1-16}:FSIMulator:NETWork:PORT? . . . . . . . . . . . . . . . . . . . . . . . . . . . . . . . . . . . . . . . . . . . . . . . . . . . . . . . . . . . . . . . . . . . . . 5-78
:CALCulate{1-16}:FSIMulator:NETWork:R <NRf> . . . . . . . . . . . . . . . . . . . . . . . . . . . . . . . . . . . . . . . . . . . . . . . . . . . . . . . . . . . . . . . . . . . 5-78
:CALCulate{1-16}:FSIMulator:NETWork:R? . . . . . . . . . . . . . . . . . . . . . . . . . . . . . . . . . . . . . . . . . . . . . . . . . . . . . . . . . . . . . . . . . . . . . . . . . 5-78
:CALCulate{1-16}:FSIMulator:NETWork:S2P <string> . . . . . . . . . . . . . . . . . . . . . . . . . . . . . . . . . . . . . . . . . . . . . . . . . . . . . . . . . . . . . . . . 5-78
:CALCulate{1-16}:FSIMulator:NETWork:S2P? . . . . . . . . . . . . . . . . . . . . . . . . . . . . . . . . . . . . . . . . . . . . . . . . . . . . . . . . . . . . . . . . . . . . . . . 5-78
:CALCulate{1-16}:FSIMulator:NETWork:S4P <string> . . . . . . . . . . . . . . . . . . . . . . . . . . . . . . . . . . . . . . . . . . . . . . . . . . . . . . . . . . . . . . . . 5-79
:CALCulate{1-16}:FSIMulator:NETWork:S4P:PORTs <char1>, <char2>, <char3>, <char4> . . . . . . . . . . . . . . . . . . . . . . . . . . . . . . . . . . 5-79
:CALCulate{1-16}:FSIMulator:NETWork:S4P:PORTs? . . . . . . . . . . . . . . . . . . . . . . . . . . . . . . . . . . . . . . . . . . . . . . . . . . . . . . . . . . . . . . . . 5-79
:CALCulate{1-16}:FSIMulator:NETWork:S4P:TERM:IGNore <char1>, {<char2>, ..., <charn>} . . . . . . . . . . . . . . . . . . . . . . . . . . . . . . . . 5-80
:CALCulate{1-16}:FSIMulator:NETWork:S4P:TERM:IGNore? . . . . . . . . . . . . . . . . . . . . . . . . . . . . . . . . . . . . . . . . . . . . . . . . . . . . . . . . . . 5-80
:CALCulate{1-16}:FSIMulator:NETWork:S4P:TRANsmission:TERM <NRf> . . . . . . . . . . . . . . . . . . . . . . . . . . . . . . . . . . . . . . . . . . . . . . 5-80
:CALCulate{1-16}:FSIMulator:NETWork:S4P:TRANsmission:TERM? . . . . . . . . . . . . . . . . . . . . . . . . . . . . . . . . . . . . . . . . . . . . . . . . . . . . 5-80
:CALCulate{1-16}:FSIMulator:NETWork:S4P? . . . . . . . . . . . . . . . . . . . . . . . . . . . . . . . . . . . . . . . . . . . . . . . . . . . . . . . . . . . . . . . . . . . . . . . 5-79
:CALCulate{1-16}:FSIMulator:NETWork:SWAPs2p <char> . . . . . . . . . . . . . . . . . . . . . . . . . . . . . . . . . . . . . . . . . . . . . . . . . . . . . . . . . . . . 5-80
:CALCulate{1-16}:FSIMulator:NETWork:SWAPs2p? . . . . . . . . . . . . . . . . . . . . . . . . . . . . . . . . . . . . . . . . . . . . . . . . . . . . . . . . . . . . . . . . . . 5-80
:CALCulate{1-16}:FSIMulator:NETWork:TYPe <char> . . . . . . . . . . . . . . . . . . . . . . . . . . . . . . . . . . . . . . . . . . . . . . . . . . . . . . . . . . . . . . . . 5-81
:CALCulate{1-16}:FSIMulator:NETWork:TYPe? . . . . . . . . . . . . . . . . . . . . . . . . . . . . . . . . . . . . . . . . . . . . . . . . . . . . . . . . . . . . . . . . . . . . . 5-81
:CALCulate{1-16}:FSIMulator:NETWork:Z0 <NRf> . . . . . . . . . . . . . . . . . . . . . . . . . . . . . . . . . . . . . . . . . . . . . . . . . . . . . . . . . . . . . . . . . . . 5-82
:CALCulate{1-16}:FSIMulator:NETWork:Z0:EVEN <NRf> . . . . . . . . . . . . . . . . . . . . . . . . . . . . . . . . . . . . . . . . . . . . . . . . . . . . . . . . . . . . . 5-82
:CALCulate{1-16}:FSIMulator:NETWork:Z0:EVEN? . . . . . . . . . . . . . . . . . . . . . . . . . . . . . . . . . . . . . . . . . . . . . . . . . . . . . . . . . . . . . . . . . . 5-82
:CALCulate{1-16}:FSIMulator:NETWork:Z0:ODD <NRf> . . . . . . . . . . . . . . . . . . . . . . . . . . . . . . . . . . . . . . . . . . . . . . . . . . . . . . . . . . . . . . 5-83
:CALCulate{1-16}:FSIMulator:NETWork:Z0:ODD? . . . . . . . . . . . . . . . . . . . . . . . . . . . . . . . . . . . . . . . . . . . . . . . . . . . . . . . . . . . . . . . . . . . 5-83
:CALCulate{1-16}:FSIMulator:NETWork:Z0? . . . . . . . . . . . . . . . . . . . . . . . . . . . . . . . . . . . . . . . . . . . . . . . . . . . . . . . . . . . . . . . . . . . . . . . . 5-82
:CALCulate{1-16}:FSIMulator:NETWork[:STATe] <char> . . . . . . . . . . . . . . . . . . . . . . . . . . . . . . . . . . . . . . . . . . . . . . . . . . . . . . . . . . . . . 5-83
:CALCulate{1-16}:FSIMulator:NETWork[:STATe]? . . . . . . . . . . . . . . . . . . . . . . . . . . . . . . . . . . . . . . . . . . . . . . . . . . . . . . . . . . . . . . . . . . . 5-83
:CALCulate{1-16}:FSIMulator:NETWork{1-50}:C <NRf> . . . . . . . . . . . . . . . . . . . . . . . . . . . . . . . . . . . . . . . . . . . . . . . . . . . . . . . . . . . . . . . 5-84
:CALCulate{1-16}:FSIMulator:NETWork{1-50}:C? . . . . . . . . . . . . . . . . . . . . . . . . . . . . . . . . . . . . . . . . . . . . . . . . . . . . . . . . . . . . . . . . . . . . 5-84
:CALCulate{1-16}:FSIMulator:NETWork{1-50}:DELete . . . . . . . . . . . . . . . . . . . . . . . . . . . . . . . . . . . . . . . . . . . . . . . . . . . . . . . . . . . . . . . . 5-84
:CALCulate{1-16}:FSIMulator:NETWork{1-50}:DIELectric <NRf> . . . . . . . . . . . . . . . . . . . . . . . . . . . . . . . . . . . . . . . . . . . . . . . . . . . . . . . 5-85
:CALCulate{1-16}:FSIMulator:NETWork{1-50}:DIELectric:EVEN <NRf> . . . . . . . . . . . . . . . . . . . . . . . . . . . . . . . . . . . . . . . . . . . . . . . . . 5-85
:CALCulate{1-16}:FSIMulator:NETWork{1-50}:DIELectric:EVEN? . . . . . . . . . . . . . . . . . . . . . . . . . . . . . . . . . . . . . . . . . . . . . . . . . . . . . . 5-85
:CALCulate{1-16}:FSIMulator:NETWork{1-50}:DIELectric:ODD <NRf> . . . . . . . . . . . . . . . . . . . . . . . . . . . . . . . . . . . . . . . . . . . . . . . . . . 5-86
:CALCulate{1-16}:FSIMulator:NETWork{1-50}:DIELectric:ODD? . . . . . . . . . . . . . . . . . . . . . . . . . . . . . . . . . . . . . . . . . . . . . . . . . . . . . . . 5-86
:CALCulate{1-16}:FSIMulator:NETWork{1-50}:DIELectric? . . . . . . . . . . . . . . . . . . . . . . . . . . . . . . . . . . . . . . . . . . . . . . . . . . . . . . . . . . . . 5-85
:CALCulate{1-16}:FSIMulator:NETWork{1-50}:FREQuency <NRf> . . . . . . . . . . . . . . . . . . . . . . . . . . . . . . . . . . . . . . . . . . . . . . . . . . . . . . 5-86
:CALCulate{1-16}:FSIMulator:NETWork{1-50}:FREQuency? . . . . . . . . . . . . . . . . . . . . . . . . . . . . . . . . . . . . . . . . . . . . . . . . . . . . . . . . . . . 5-86
:CALCulate{1-16}:FSIMulator:NETWork{1-50}:L <NRf> . . . . . . . . . . . . . . . . . . . . . . . . . . . . . . . . . . . . . . . . . . . . . . . . . . . . . . . . . . . . . . . 5-87
:CALCulate{1-16}:FSIMulator:NETWork{1-50}:LENGth <NRf> . . . . . . . . . . . . . . . . . . . . . . . . . . . . . . . . . . . . . . . . . . . . . . . . . . . . . . . . . 5-87
:CALCulate{1-16}:FSIMulator:NETWork{1-50}:LENGth? . . . . . . . . . . . . . . . . . . . . . . . . . . . . . . . . . . . . . . . . . . . . . . . . . . . . . . . . . . . . . . 5-87
:CALCulate{1-16}:FSIMulator:NETWork{1-50}:LOSS <NRf> . . . . . . . . . . . . . . . . . . . . . . . . . . . . . . . . . . . . . . . . . . . . . . . . . . . . . . . . . . . 5-87
:CALCulate{1-16}:FSIMulator:NETWork{1-50}:LOSS:EVEN <NRf> . . . . . . . . . . . . . . . . . . . . . . . . . . . . . . . . . . . . . . . . . . . . . . . . . . . . . 5-88

E-2 Alphabetical Command Listing Alphabetical Command Index
E-6 PN: 10410-00322 Rev. U MS464xB Series VNA PM
:CALCulate{1-16}:FSIMulator:NETWork{1-50}:LOSS:EVEN? . . . . . . . . . . . . . . . . . . . . . . . . . . . . . . . . . . . . . . . . . . . . . . . . . . . . . . . . . . . 5-88
:CALCulate{1-16}:FSIMulator:NETWork{1-50}:LOSS:ODD <NRf> . . . . . . . . . . . . . . . . . . . . . . . . . . . . . . . . . . . . . . . . . . . . . . . . . . . . . . . 5-88
:CALCulate{1-16}:FSIMulator:NETWork{1-50}:LOSS:ODD? . . . . . . . . . . . . . . . . . . . . . . . . . . . . . . . . . . . . . . . . . . . . . . . . . . . . . . . . . . . . 5-88
:CALCulate{1-16}:FSIMulator:NETWork{1-50}:LOSS? . . . . . . . . . . . . . . . . . . . . . . . . . . . . . . . . . . . . . . . . . . . . . . . . . . . . . . . . . . . . . . . . . 5-87
:CALCulate{1-16}:FSIMulator:NETWork{1-50}:MODe <char> . . . . . . . . . . . . . . . . . . . . . . . . . . . . . . . . . . . . . . . . . . . . . . . . . . . . . . . . . . . 5-89
:CALCulate{1-16}:FSIMulator:NETWork{1-50}:MODe? . . . . . . . . . . . . . . . . . . . . . . . . . . . . . . . . . . . . . . . . . . . . . . . . . . . . . . . . . . . . . . . . 5-89
:CALCulate{1-16}:FSIMulator:NETWork{1-50}:PORT <char> . . . . . . . . . . . . . . . . . . . . . . . . . . . . . . . . . . . . . . . . . . . . . . . . . . . . . . . . . . . 5-89
:CALCulate{1-16}:FSIMulator:NETWork{1-50}:PORT? . . . . . . . . . . . . . . . . . . . . . . . . . . . . . . . . . . . . . . . . . . . . . . . . . . . . . . . . . . . . . . . . 5-89
:CALCulate{1-16}:FSIMulator:NETWork{1-50}:R <NRf> . . . . . . . . . . . . . . . . . . . . . . . . . . . . . . . . . . . . . . . . . . . . . . . . . . . . . . . . . . . . . . . 5-89
:CALCulate{1-16}:FSIMulator:NETWork{1-50}:R? . . . . . . . . . . . . . . . . . . . . . . . . . . . . . . . . . . . . . . . . . . . . . . . . . . . . . . . . . . . . . . . . . . . . 5-89
:CALCulate{1-16}:FSIMulator:NETWork{1-50}:S2P <string> . . . . . . . . . . . . . . . . . . . . . . . . . . . . . . . . . . . . . . . . . . . . . . . . . . . . . . . . . . . 5-90
:CALCulate{1-16}:FSIMulator:NETWork{1-50}:S2P? . . . . . . . . . . . . . . . . . . . . . . . . . . . . . . . . . . . . . . . . . . . . . . . . . . . . . . . . . . . . . . . . . . 5-90
:CALCulate{1-16}:FSIMulator:NETWork{1-50}:S4P <string> . . . . . . . . . . . . . . . . . . . . . . . . . . . . . . . . . . . . . . . . . . . . . . . . . . . . . . . . . . . 5-90
:CALCulate{1-16}:FSIMulator:NETWork{1-50}:S4P:PORTs <char>, <char>, <char>, <char> . . . . . . . . . . . . . . . . . . . . . . . . . . . . . . . . . . 5-90
:CALCulate{1-16}:FSIMulator:NETWork{1-50}:S4P:PORTs? . . . . . . . . . . . . . . . . . . . . . . . . . . . . . . . . . . . . . . . . . . . . . . . . . . . . . . . . . . . . 5-90
:CALCulate{1-16}:FSIMulator:NETWork{1-50}:S4P:TERM:IGNore <char> {,<char2>, ...,<charn>} . . . . . . . . . . . . . . . . . . . . . . . . . . . . . 5-91
:CALCulate{1-16}:FSIMulator:NETWork{1-50}:S4P:TERM:IGNore? . . . . . . . . . . . . . . . . . . . . . . . . . . . . . . . . . . . . . . . . . . . . . . . . . . . . . . 5-91
:CALCulate{1-16}:FSIMulator:NETWork{1-50}:S4P:TRANsmission:TERM <NRf> . . . . . . . . . . . . . . . . . . . . . . . . . . . . . . . . . . . . . . . . . . 5-91
:CALCulate{1-16}:FSIMulator:NETWork{1-50}:S4P:TRANsmission:TERM? . . . . . . . . . . . . . . . . . . . . . . . . . . . . . . . . . . . . . . . . . . . . . . . 5-91
:CALCulate{1-16}:FSIMulator:NETWork{1-50}:S4P? . . . . . . . . . . . . . . . . . . . . . . . . . . . . . . . . . . . . . . . . . . . . . . . . . . . . . . . . . . . . . . . . . . 5-90
:CALCulate{1-16}:FSIMulator:NETWork{1-50}:SWAPs2p <char> . . . . . . . . . . . . . . . . . . . . . . . . . . . . . . . . . . . . . . . . . . . . . . . . . . . . . . . . 5-91
:CALCulate{1-16}:FSIMulator:NETWork{1-50}:SWAPs2p? . . . . . . . . . . . . . . . . . . . . . . . . . . . . . . . . . . . . . . . . . . . . . . . . . . . . . . . . . . . . . 5-91
:CALCulate{1-16}:FSIMulator:NETWork{1-50}:TYPe <char> . . . . . . . . . . . . . . . . . . . . . . . . . . . . . . . . . . . . . . . . . . . . . . . . . . . . . . . . . . . 5-92
:CALCulate{1-16}:FSIMulator:NETWork{1-50}:TYPe? . . . . . . . . . . . . . . . . . . . . . . . . . . . . . . . . . . . . . . . . . . . . . . . . . . . . . . . . . . . . . . . . . 5-92
:CALCulate{1-16}:FSIMulator:NETWork{1-50}:Z0 <NRf> . . . . . . . . . . . . . . . . . . . . . . . . . . . . . . . . . . . . . . . . . . . . . . . . . . . . . . . . . . . . . . 5-93
:CALCulate{1-16}:FSIMulator:NETWork{1-50}:Z0:EVEN <NRf> . . . . . . . . . . . . . . . . . . . . . . . . . . . . . . . . . . . . . . . . . . . . . . . . . . . . . . . . 5-93
:CALCulate{1-16}:FSIMulator:NETWork{1-50}:Z0:EVEN? . . . . . . . . . . . . . . . . . . . . . . . . . . . . . . . . . . . . . . . . . . . . . . . . . . . . . . . . . . . . . . 5-93
:CALCulate{1-16}:FSIMulator:NETWork{1-50}:Z0:ODD <NRf> . . . . . . . . . . . . . . . . . . . . . . . . . . . . . . . . . . . . . . . . . . . . . . . . . . . . . . . . . . 5-94
:CALCulate{1-16}:FSIMulator:NETWork{1-50}:Z0:ODD? . . . . . . . . . . . . . . . . . . . . . . . . . . . . . . . . . . . . . . . . . . . . . . . . . . . . . . . . . . . . . . . 5-94
:CALCulate{1-16}:FSIMulator:NETWork{1-50}:Z0? . . . . . . . . . . . . . . . . . . . . . . . . . . . . . . . . . . . . . . . . . . . . . . . . . . . . . . . . . . . . . . . . . . . 5-93
:CALCulate{1-16}:IMPedance:TRANsformation:PORT{1-4}:R0 <NRf> . . . . . . . . . . . . . . . . . . . . . . . . . . . . . . . . . . . . . . . . . . . . . . . . . . . . 5-95
:CALCulate{1-16}:IMPedance:TRANsformation:PORT{1-4}:R0? . . . . . . . . . . . . . . . . . . . . . . . . . . . . . . . . . . . . . . . . . . . . . . . . . . . . . . . . . 5-95
:CALCulate{1-16}:IMPedance:TRANsformation:PORT{1-4}:X0 <NRf> . . . . . . . . . . . . . . . . . . . . . . . . . . . . . . . . . . . . . . . . . . . . . . . . . . . . 5-95
:CALCulate{1-16}:IMPedance:TRANsformation:PORT{1-4}:X0? . . . . . . . . . . . . . . . . . . . . . . . . . . . . . . . . . . . . . . . . . . . . . . . . . . . . . . . . . 5-95
:CALCulate{1-16}:IMPedance:TRANsformation[:STATe] . . . . . . . . . . . . . . . . . . . . . . . . . . . . . . . . . . . . . . . . . . . . . . . . . . . . . . . . . . . . . . . 5-96
:CALCulate{1-16}:IMPedance:TRANsformation[:STATe]? . . . . . . . . . . . . . . . . . . . . . . . . . . . . . . . . . . . . . . . . . . . . . . . . . . . . . . . . . . . . . . 5-96
:CALCulate{1-16}:MARKer:COUPle <char> . . . . . . . . . . . . . . . . . . . . . . . . . . . . . . . . . . . . . . . . . . . . . . . . . . . . . . . . . . . . . . . . . . . . . . . . . 5-97
:CALCulate{1-16}:MARKer:COUPle? . . . . . . . . . . . . . . . . . . . . . . . . . . . . . . . . . . . . . . . . . . . . . . . . . . . . . . . . . . . . . . . . . . . . . . . . . . . . . . . 5-97
:CALCulate{1-16}:MXP:D1S0:TOPology <char> . . . . . . . . . . . . . . . . . . . . . . . . . . . . . . . . . . . . . . . . . . . . . . . . . . . . . . . . . . . . . . . . . . . . . . 5-98
:CALCulate{1-16}:MXP:D1S0:TOPology? . . . . . . . . . . . . . . . . . . . . . . . . . . . . . . . . . . . . . . . . . . . . . . . . . . . . . . . . . . . . . . . . . . . . . . . . . . . . 5-98
:CALCulate{1-16}:MXP:D1S1:TOPology <char1>, <char2> . . . . . . . . . . . . . . . . . . . . . . . . . . . . . . . . . . . . . . . . . . . . . . . . . . . . . . . . . . . . . 5-99
:CALCulate{1-16}:MXP:D1S1:TOPology? . . . . . . . . . . . . . . . . . . . . . . . . . . . . . . . . . . . . . . . . . . . . . . . . . . . . . . . . . . . . . . . . . . . . . . . . . . . . 5-99
:CALCulate{1-16}:MXP:D1S2:TOPology <char1>, <char2>, <char3> . . . . . . . . . . . . . . . . . . . . . . . . . . . . . . . . . . . . . . . . . . . . . . . . . . . . . 5-100
:CALCulate{1-16}:MXP:D1S2:TOPology? . . . . . . . . . . . . . . . . . . . . . . . . . . . . . . . . . . . . . . . . . . . . . . . . . . . . . . . . . . . . . . . . . . . . . . . . . . . 5-100
:CALCulate{1-16}:MXP:D2S0:TOPology <char1>, <char2> . . . . . . . . . . . . . . . . . . . . . . . . . . . . . . . . . . . . . . . . . . . . . . . . . . . . . . . . . . . . 5-101
:CALCulate{1-16}:MXP:D2S0:TOPology? . . . . . . . . . . . . . . . . . . . . . . . . . . . . . . . . . . . . . . . . . . . . . . . . . . . . . . . . . . . . . . . . . . . . . . . . . . . 5-101
:CALCulate{1-16}:NFIGure:LOAD:DUT:S2P:DATA <char> . . . . . . . . . . . . . . . . . . . . . . . . . . . . . . . . . . . . . . . . . . . . . . . . . . . . . . . . . . . . 5-103
:CALCulate{1-16}:NFIGure:LOAD:RECVer:OFFSet:DATA <filespec> . . . . . . . . . . . . . . . . . . . . . . . . . . . . . . . . . . . . . . . . . . . . . . . . . . . 5-104
:CALCulate{1-16}:NFIGure:NETWork:DEEMbed:FILe <string> . . . . . . . . . . . . . . . . . . . . . . . . . . . . . . . . . . . . . . . . . . . . . . . . . . . . . . . . 5-105
:CALCulate{1-16}:NFIGure:NETWork:DEEMbed:FILe? . . . . . . . . . . . . . . . . . . . . . . . . . . . . . . . . . . . . . . . . . . . . . . . . . . . . . . . . . . . . . . 5-105
:CALCulate{1-16}:NFIGure:NETWork:DEEMbed:VALid? . . . . . . . . . . . . . . . . . . . . . . . . . . . . . . . . . . . . . . . . . . . . . . . . . . . . . . . . . . . . . 5-105
:CALCulate{1-16}:NFIGure:NETWork:DEEMbed[:STATe] <char> . . . . . . . . . . . . . . . . . . . . . . . . . . . . . . . . . . . . . . . . . . . . . . . . . . . . . . 5-105
:CALCulate{1-16}:NFIGure:NETWork:DEEMbed[:STATe]? . . . . . . . . . . . . . . . . . . . . . . . . . . . . . . . . . . . . . . . . . . . . . . . . . . . . . . . . . . . . 5-105
:CALCulate{1-16}:NFIGure:NETWork:EMBed:FILe <string> . . . . . . . . . . . . . . . . . . . . . . . . . . . . . . . . . . . . . . . . . . . . . . . . . . . . . . . . . . 5-106
:CALCulate{1-16}:NFIGure:NETWork:EMBed:FILe? . . . . . . . . . . . . . . . . . . . . . . . . . . . . . . . . . . . . . . . . . . . . . . . . . . . . . . . . . . . . . . . . . 5-106
:CALCulate{1-16}:NFIGure:NETWork:EMBed:VALid? . . . . . . . . . . . . . . . . . . . . . . . . . . . . . . . . . . . . . . . . . . . . . . . . . . . . . . . . . . . . . . . 5-106
:CALCulate{1-16}:NFIGure:NETWork:EMBed[:STATe] <char> . . . . . . . . . . . . . . . . . . . . . . . . . . . . . . . . . . . . . . . . . . . . . . . . . . . . . . . . 5-106
:CALCulate{1-16}:NFIGure:NETWork:EMBed[:STATe]? . . . . . . . . . . . . . . . . . . . . . . . . . . . . . . . . . . . . . . . . . . . . . . . . . . . . . . . . . . . . . . 5-106
:CALCulate{1-16}:NFIGure:NOISe:CALibration:PERForm? . . . . . . . . . . . . . . . . . . . . . . . . . . . . . . . . . . . . . . . . . . . . . . . . . . . . . . . . . . . 5-103
:CALCulate{1-16}:NFIGure:RECVer:OFFSet[:STATe] <char> . . . . . . . . . . . . . . . . . . . . . . . . . . . . . . . . . . . . . . . . . . . . . . . . . . . . . . . . . . 5-107
:CALCulate{1-16}:NFIGure:RECVer:OFFSet[:STATe]? . . . . . . . . . . . . . . . . . . . . . . . . . . . . . . . . . . . . . . . . . . . . . . . . . . . . . . . . . . . . . . . 5-107
:CALCulate{1-16}:NFIGure:RMS:POINts <NRf> . . . . . . . . . . . . . . . . . . . . . . . . . . . . . . . . . . . . . . . . . . . . . . . . . . . . . . . . . . . . . . . . . . . . 5-104
:CALCulate{1-16}:NFIGure:RMS:POINts? . . . . . . . . . . . . . . . . . . . . . . . . . . . . . . . . . . . . . . . . . . . . . . . . . . . . . . . . . . . . . . . . . . . . . . . . . . 5-104
:CALCulate{1-16}:NFIGure:TEMPerature? . . . . . . . . . . . . . . . . . . . . . . . . . . . . . . . . . . . . . . . . . . . . . . . . . . . . . . . . . . . . . . . . . . . . . . . . . 5-104
:CALCulate{1-16}:NXN:FILe <char>, <string> . . . . . . . . . . . . . . . . . . . . . . . . . . . . . . . . . . . . . . . . . . . . . . . . . . . . . . . . . . . . . . . . . . . . . . 5-109
:CALCulate{1-16}:NXN:FILe? . . . . . . . . . . . . . . . . . . . . . . . . . . . . . . . . . . . . . . . . . . . . . . . . . . . . . . . . . . . . . . . . . . . . . . . . . . . . . . . . . . . . 5-109
:CALCulate{1-16}:NXN:IFPath:DEEMbedding[:STATe] <char> . . . . . . . . . . . . . . . . . . . . . . . . . . . . . . . . . . . . . . . . . . . . . . . . . . . . . . . . 5-109

Alphabetical Command Index E-2 Alphabetical Command Listing
MS464xB Series VNA PM PN: 10410-00322 Rev. U E-7
:CALCulate{1-16}:NXN:IFPath:DEEMbedding[:STATe]? . . . . . . . . . . . . . . . . . . . . . . . . . . . . . . . . . . . . . . . . . . . . . . . . . . . . . . . . . . . . . 5-109
:CALCulate{1-16}:NXN:IFPath:DIRection <char> . . . . . . . . . . . . . . . . . . . . . . . . . . . . . . . . . . . . . . . . . . . . . . . . . . . . . . . . . . . . . . . . . . . 5-110
:CALCulate{1-16}:NXN:IFPath:DIRection? . . . . . . . . . . . . . . . . . . . . . . . . . . . . . . . . . . . . . . . . . . . . . . . . . . . . . . . . . . . . . . . . . . . . . . . . . 5-110
:CALCulate{1-16}:NXN:IFPath:FILe <string> . . . . . . . . . . . . . . . . . . . . . . . . . . . . . . . . . . . . . . . . . . . . . . . . . . . . . . . . . . . . . . . . . . . . . . 5-110
:CALCulate{1-16}:NXN:IFPath:FILe? . . . . . . . . . . . . . . . . . . . . . . . . . . . . . . . . . . . . . . . . . . . . . . . . . . . . . . . . . . . . . . . . . . . . . . . . . . . . . 5-110
:CALCulate{1-16}:NXN:IFPath:MODified:FILe <string> . . . . . . . . . . . . . . . . . . . . . . . . . . . . . . . . . . . . . . . . . . . . . . . . . . . . . . . . . . . . . . 5-110
:CALCulate{1-16}:NXN:IFPath:MODified:FILe? . . . . . . . . . . . . . . . . . . . . . . . . . . . . . . . . . . . . . . . . . . . . . . . . . . . . . . . . . . . . . . . . . . . . 5-110
:CALCulate{1-16}:NXN:IFPath:MODified:SAVe . . . . . . . . . . . . . . . . . . . . . . . . . . . . . . . . . . . . . . . . . . . . . . . . . . . . . . . . . . . . . . . . . . . . . 5-111
:CALCulate{1-16}:NXN:LENGth <char>, <NRf> . . . . . . . . . . . . . . . . . . . . . . . . . . . . . . . . . . . . . . . . . . . . . . . . . . . . . . . . . . . . . . . . . . . . 5-111
:CALCulate{1-16}:NXN:LENGth? . . . . . . . . . . . . . . . . . . . . . . . . . . . . . . . . . . . . . . . . . . . . . . . . . . . . . . . . . . . . . . . . . . . . . . . . . . . . . . . . 5-111
:CALCulate{1-16}:NXN:SOLVe <char> . . . . . . . . . . . . . . . . . . . . . . . . . . . . . . . . . . . . . . . . . . . . . . . . . . . . . . . . . . . . . . . . . . . . . . . . . . . . 5-112
:CALCulate{1-16}:OPTical:EO:CALCulate? . . . . . . . . . . . . . . . . . . . . . . . . . . . . . . . . . . . . . . . . . . . . . . . . . . . . . . . . . . . . . . . . . . . . . . . . . 5-115
:CALCulate{1-16}:OPTical:EO:CALFile <string> . . . . . . . . . . . . . . . . . . . . . . . . . . . . . . . . . . . . . . . . . . . . . . . . . . . . . . . . . . . . . . . . . . . . 5-116
:CALCulate{1-16}:OPTical:EO:CALFile? . . . . . . . . . . . . . . . . . . . . . . . . . . . . . . . . . . . . . . . . . . . . . . . . . . . . . . . . . . . . . . . . . . . . . . . . . . . 5-116
:CALCulate{1-16}:OPTical:EO:CHARfile <string> . . . . . . . . . . . . . . . . . . . . . . . . . . . . . . . . . . . . . . . . . . . . . . . . . . . . . . . . . . . . . . . . . . . 5-116
:CALCulate{1-16}:OPTical:EO:CHARfile:SWAP[:STATe] <char> . . . . . . . . . . . . . . . . . . . . . . . . . . . . . . . . . . . . . . . . . . . . . . . . . . . . . . . 5-116
:CALCulate{1-16}:OPTical:EO:CHARfile:SWAP[:STATe]? . . . . . . . . . . . . . . . . . . . . . . . . . . . . . . . . . . . . . . . . . . . . . . . . . . . . . . . . . . . . . 5-116
:CALCulate{1-16}:OPTical:EO:CHARfile? . . . . . . . . . . . . . . . . . . . . . . . . . . . . . . . . . . . . . . . . . . . . . . . . . . . . . . . . . . . . . . . . . . . . . . . . . . 5-116
:CALCulate{1-16}:OPTical:EO:EOPort <char> . . . . . . . . . . . . . . . . . . . . . . . . . . . . . . . . . . . . . . . . . . . . . . . . . . . . . . . . . . . . . . . . . . . . . . 5-117
:CALCulate{1-16}:OPTical:EO:EOPort? . . . . . . . . . . . . . . . . . . . . . . . . . . . . . . . . . . . . . . . . . . . . . . . . . . . . . . . . . . . . . . . . . . . . . . . . . . . . 5-117
:CALCulate{1-16}:OPTical:EO:SETup[:TYPE] <string> . . . . . . . . . . . . . . . . . . . . . . . . . . . . . . . . . . . . . . . . . . . . . . . . . . . . . . . . . . . . . . . 5-117
:CALCulate{1-16}:OPTical:EO:SETup[:TYPE]? . . . . . . . . . . . . . . . . . . . . . . . . . . . . . . . . . . . . . . . . . . . . . . . . . . . . . . . . . . . . . . . . . . . . . 5-117
:CALCulate{1-16}:OPTical:EO4Port:CALCulate? . . . . . . . . . . . . . . . . . . . . . . . . . . . . . . . . . . . . . . . . . . . . . . . . . . . . . . . . . . . . . . . . . . . . 5-118
:CALCulate{1-16}:OPTical:EO4Port:CALFile <string> . . . . . . . . . . . . . . . . . . . . . . . . . . . . . . . . . . . . . . . . . . . . . . . . . . . . . . . . . . . . . . . 5-119
:CALCulate{1-16}:OPTical:EO4Port:CALFile? . . . . . . . . . . . . . . . . . . . . . . . . . . . . . . . . . . . . . . . . . . . . . . . . . . . . . . . . . . . . . . . . . . . . . . 5-119
:CALCulate{1-16}:OPTical:EO4Port:CHARfile <string> . . . . . . . . . . . . . . . . . . . . . . . . . . . . . . . . . . . . . . . . . . . . . . . . . . . . . . . . . . . . . . 5-119
:CALCulate{1-16}:OPTical:EO4Port:CHARfile:REASsign:PORT{1-4) <char> . . . . . . . . . . . . . . . . . . . . . . . . . . . . . . . . . . . . . . . . . . . . . 5-119
:CALCulate{1-16}:OPTical:EO4Port:CHARfile:REASsign:PORT{1-4)? . . . . . . . . . . . . . . . . . . . . . . . . . . . . . . . . . . . . . . . . . . . . . . . . . . . 5-119
:CALCulate{1-16}:OPTical:EO4Port:CHARfile:SWAP[:STATe] <char> . . . . . . . . . . . . . . . . . . . . . . . . . . . . . . . . . . . . . . . . . . . . . . . . . . 5-120
:CALCulate{1-16}:OPTical:EO4Port:CHARfile:SWAP[:STATe]? . . . . . . . . . . . . . . . . . . . . . . . . . . . . . . . . . . . . . . . . . . . . . . . . . . . . . . . . 5-120
:CALCulate{1-16}:OPTical:EO4Port:CHARfile? . . . . . . . . . . . . . . . . . . . . . . . . . . . . . . . . . . . . . . . . . . . . . . . . . . . . . . . . . . . . . . . . . . . . . 5-119
:CALCulate{1-16}:OPTical:EO4Port:CONFiguration <char> . . . . . . . . . . . . . . . . . . . . . . . . . . . . . . . . . . . . . . . . . . . . . . . . . . . . . . . . . . . 5-120
:CALCulate{1-16}:OPTical:EO4Port:CONFiguration? . . . . . . . . . . . . . . . . . . . . . . . . . . . . . . . . . . . . . . . . . . . . . . . . . . . . . . . . . . . . . . . . 5-120
:CALCulate{1-16}:OPTical:EO4Port:EOPort <char> . . . . . . . . . . . . . . . . . . . . . . . . . . . . . . . . . . . . . . . . . . . . . . . . . . . . . . . . . . . . . . . . . 5-121
:CALCulate{1-16}:OPTical:EO4Port:EOPort? . . . . . . . . . . . . . . . . . . . . . . . . . . . . . . . . . . . . . . . . . . . . . . . . . . . . . . . . . . . . . . . . . . . . . . . 5-121
:CALCulate{1-16}:OPTical:EO4Port:OEPort <char> . . . . . . . . . . . . . . . . . . . . . . . . . . . . . . . . . . . . . . . . . . . . . . . . . . . . . . . . . . . . . . . . . 5-121
:CALCulate{1-16}:OPTical:EO4Port:OEPort? . . . . . . . . . . . . . . . . . . . . . . . . . . . . . . . . . . . . . . . . . . . . . . . . . . . . . . . . . . . . . . . . . . . . . . . 5-121
:CALCulate{1-16}:OPTical:EO4Port:SETup[:TYPE] <string> . . . . . . . . . . . . . . . . . . . . . . . . . . . . . . . . . . . . . . . . . . . . . . . . . . . . . . . . . . 5-122
:CALCulate{1-16}:OPTical:EO4Port:SETup[:TYPE]? . . . . . . . . . . . . . . . . . . . . . . . . . . . . . . . . . . . . . . . . . . . . . . . . . . . . . . . . . . . . . . . . . 5-122
:CALCulate{1-16}:OPTical:ISON[:STATe] <char> . . . . . . . . . . . . . . . . . . . . . . . . . . . . . . . . . . . . . . . . . . . . . . . . . . . . . . . . . . . . . . . . . . . 5-113
:CALCulate{1-16}:OPTical:ISON[:STATe]? . . . . . . . . . . . . . . . . . . . . . . . . . . . . . . . . . . . . . . . . . . . . . . . . . . . . . . . . . . . . . . . . . . . . . . . . . 5-113
:CALCulate{1-16}:OPTical:MSGS:LIST? <NR1> . . . . . . . . . . . . . . . . . . . . . . . . . . . . . . . . . . . . . . . . . . . . . . . . . . . . . . . . . . . . . . . . . . . . 5-114
:CALCulate{1-16}:OPTical:OE:CALCulate? . . . . . . . . . . . . . . . . . . . . . . . . . . . . . . . . . . . . . . . . . . . . . . . . . . . . . . . . . . . . . . . . . . . . . . . . . 5-123
:CALCulate{1-16}:OPTical:OE:CALFile <string> . . . . . . . . . . . . . . . . . . . . . . . . . . . . . . . . . . . . . . . . . . . . . . . . . . . . . . . . . . . . . . . . . . . . 5-124
:CALCulate{1-16}:OPTical:OE:CALFile? . . . . . . . . . . . . . . . . . . . . . . . . . . . . . . . . . . . . . . . . . . . . . . . . . . . . . . . . . . . . . . . . . . . . . . . . . . . 5-124
:CALCulate{1-16}:OPTical:OE:CHARfile:EO <string> . . . . . . . . . . . . . . . . . . . . . . . . . . . . . . . . . . . . . . . . . . . . . . . . . . . . . . . . . . . . . . . . 5-124
:CALCulate{1-16}:OPTical:OE:CHARfile:EO:MEASure? <NR1> . . . . . . . . . . . . . . . . . . . . . . . . . . . . . . . . . . . . . . . . . . . . . . . . . . . . . . . 5-125
:CALCulate{1-16}:OPTical:OE:CHARfile:EO? . . . . . . . . . . . . . . . . . . . . . . . . . . . . . . . . . . . . . . . . . . . . . . . . . . . . . . . . . . . . . . . . . . . . . . . 5-124
:CALCulate{1-16}:OPTical:OE:CHARfile:OE <string> . . . . . . . . . . . . . . . . . . . . . . . . . . . . . . . . . . . . . . . . . . . . . . . . . . . . . . . . . . . . . . . . 5-126
:CALCulate{1-16}:OPTical:OE:CHARfile:OE? . . . . . . . . . . . . . . . . . . . . . . . . . . . . . . . . . . . . . . . . . . . . . . . . . . . . . . . . . . . . . . . . . . . . . . . 5-126
:CALCulate{1-16}:OPTical:OE:CHARfile:SWAP[:STATe] <char> . . . . . . . . . . . . . . . . . . . . . . . . . . . . . . . . . . . . . . . . . . . . . . . . . . . . . . . 5-126
:CALCulate{1-16}:OPTical:OE:CHARfile:SWAP[:STATe]? . . . . . . . . . . . . . . . . . . . . . . . . . . . . . . . . . . . . . . . . . . . . . . . . . . . . . . . . . . . . . 5-126
:CALCulate{1-16}:OPTical:OE:CHARfile:TARGetfile <string> . . . . . . . . . . . . . . . . . . . . . . . . . . . . . . . . . . . . . . . . . . . . . . . . . . . . . . . . . 5-127
:CALCulate{1-16}:OPTical:OE:CHARfile:TARGetfile? . . . . . . . . . . . . . . . . . . . . . . . . . . . . . . . . . . . . . . . . . . . . . . . . . . . . . . . . . . . . . . . . 5-127
:CALCulate{1-16}:OPTical:OE:EOPort <char> . . . . . . . . . . . . . . . . . . . . . . . . . . . . . . . . . . . . . . . . . . . . . . . . . . . . . . . . . . . . . . . . . . . . . . 5-127
:CALCulate{1-16}:OPTical:OE:EOPort? . . . . . . . . . . . . . . . . . . . . . . . . . . . . . . . . . . . . . . . . . . . . . . . . . . . . . . . . . . . . . . . . . . . . . . . . . . . . 5-127
:CALCulate{1-16}:OPTical:OE:SETup[:TYPE] <string> . . . . . . . . . . . . . . . . . . . . . . . . . . . . . . . . . . . . . . . . . . . . . . . . . . . . . . . . . . . . . . . 5-128
:CALCulate{1-16}:OPTical:OE:SETup[:TYPE]? . . . . . . . . . . . . . . . . . . . . . . . . . . . . . . . . . . . . . . . . . . . . . . . . . . . . . . . . . . . . . . . . . . . . . 5-128
:CALCulate{1-16}:OPTical:OE4Port:CALCulate? . . . . . . . . . . . . . . . . . . . . . . . . . . . . . . . . . . . . . . . . . . . . . . . . . . . . . . . . . . . . . . . . . . . . 5-129
:CALCulate{1-16}:OPTical:OE4Port:CALFile <string> . . . . . . . . . . . . . . . . . . . . . . . . . . . . . . . . . . . . . . . . . . . . . . . . . . . . . . . . . . . . . . . 5-130
:CALCulate{1-16}:OPTical:OE4Port:CALFile? . . . . . . . . . . . . . . . . . . . . . . . . . . . . . . . . . . . . . . . . . . . . . . . . . . . . . . . . . . . . . . . . . . . . . . 5-130
:CALCulate{1-16}:OPTical:OE4Port:CHARfile:EO <string> . . . . . . . . . . . . . . . . . . . . . . . . . . . . . . . . . . . . . . . . . . . . . . . . . . . . . . . . . . . 5-130
:CALCulate{1-16}:OPTical:OE4Port:CHARfile:EO:MEASure? <NR1> . . . . . . . . . . . . . . . . . . . . . . . . . . . . . . . . . . . . . . . . . . . . . . . . . . . 5-131
:CALCulate{1-16}:OPTical:OE4Port:CHARfile:EO? . . . . . . . . . . . . . . . . . . . . . . . . . . . . . . . . . . . . . . . . . . . . . . . . . . . . . . . . . . . . . . . . . . 5-130
:CALCulate{1-16}:OPTical:OE4Port:CHARfile:OE <string> . . . . . . . . . . . . . . . . . . . . . . . . . . . . . . . . . . . . . . . . . . . . . . . . . . . . . . . . . . . 5-132
:CALCulate{1-16}:OPTical:OE4Port:CHARfile:OE? . . . . . . . . . . . . . . . . . . . . . . . . . . . . . . . . . . . . . . . . . . . . . . . . . . . . . . . . . . . . . . . . . . 5-132
:CALCulate{1-16}:OPTical:OE4Port:CHARfile:REASsign:PORT{1-4) <char> . . . . . . . . . . . . . . . . . . . . . . . . . . . . . . . . . . . . . . . . . . . . . 5-132

E-2 Alphabetical Command Listing Alphabetical Command Index
E-8 PN: 10410-00322 Rev. U MS464xB Series VNA PM
:CALCulate{1-16}:OPTical:OE4Port:CHARfile:REASsign:PORT{1-4)? . . . . . . . . . . . . . . . . . . . . . . . . . . . . . . . . . . . . . . . . . . . . . . . . . . . 5-132
:CALCulate{1-16}:OPTical:OE4Port:CHARfile:SWAP[:STATe] <char> . . . . . . . . . . . . . . . . . . . . . . . . . . . . . . . . . . . . . . . . . . . . . . . . . . . 5-133
:CALCulate{1-16}:OPTical:OE4Port:CHARfile:SWAP[:STATe]? . . . . . . . . . . . . . . . . . . . . . . . . . . . . . . . . . . . . . . . . . . . . . . . . . . . . . . . . 5-133
:CALCulate{1-16}:OPTical:OE4Port:CHARfile:TARGetfile <string> . . . . . . . . . . . . . . . . . . . . . . . . . . . . . . . . . . . . . . . . . . . . . . . . . . . . . 5-133
:CALCulate{1-16}:OPTical:OE4Port:CHARfile:TARGetfile? . . . . . . . . . . . . . . . . . . . . . . . . . . . . . . . . . . . . . . . . . . . . . . . . . . . . . . . . . . . . 5-133
:CALCulate{1-16}:OPTical:OE4Port:CONFiguration <char> . . . . . . . . . . . . . . . . . . . . . . . . . . . . . . . . . . . . . . . . . . . . . . . . . . . . . . . . . . . 5-134
:CALCulate{1-16}:OPTical:OE4Port:CONFiguration? . . . . . . . . . . . . . . . . . . . . . . . . . . . . . . . . . . . . . . . . . . . . . . . . . . . . . . . . . . . . . . . . . 5-134
:CALCulate{1-16}:OPTical:OE4Port:EOPort <char> . . . . . . . . . . . . . . . . . . . . . . . . . . . . . . . . . . . . . . . . . . . . . . . . . . . . . . . . . . . . . . . . . . 5-134
:CALCulate{1-16}:OPTical:OE4Port:EOPort? . . . . . . . . . . . . . . . . . . . . . . . . . . . . . . . . . . . . . . . . . . . . . . . . . . . . . . . . . . . . . . . . . . . . . . . 5-134
:CALCulate{1-16}:OPTical:OE4Port:OEPort <char> . . . . . . . . . . . . . . . . . . . . . . . . . . . . . . . . . . . . . . . . . . . . . . . . . . . . . . . . . . . . . . . . . . 5-135
:CALCulate{1-16}:OPTical:OE4Port:OEPort? . . . . . . . . . . . . . . . . . . . . . . . . . . . . . . . . . . . . . . . . . . . . . . . . . . . . . . . . . . . . . . . . . . . . . . . 5-135
:CALCulate{1-16}:OPTical:OE4Port:SETup[:TYPE] <string> . . . . . . . . . . . . . . . . . . . . . . . . . . . . . . . . . . . . . . . . . . . . . . . . . . . . . . . . . . 5-135
:CALCulate{1-16}:OPTical:OE4Port:SETup[:TYPE]? . . . . . . . . . . . . . . . . . . . . . . . . . . . . . . . . . . . . . . . . . . . . . . . . . . . . . . . . . . . . . . . . . 5-135
:CALCulate{1-16}:OPTical:OO:CALCulate? . . . . . . . . . . . . . . . . . . . . . . . . . . . . . . . . . . . . . . . . . . . . . . . . . . . . . . . . . . . . . . . . . . . . . . . . . 5-136
:CALCulate{1-16}:OPTical:OO:CALFile <string> . . . . . . . . . . . . . . . . . . . . . . . . . . . . . . . . . . . . . . . . . . . . . . . . . . . . . . . . . . . . . . . . . . . . 5-137
:CALCulate{1-16}:OPTical:OO:CALFile? . . . . . . . . . . . . . . . . . . . . . . . . . . . . . . . . . . . . . . . . . . . . . . . . . . . . . . . . . . . . . . . . . . . . . . . . . . . 5-137
:CALCulate{1-16}:OPTical:OO:CHARfile:EO <string> . . . . . . . . . . . . . . . . . . . . . . . . . . . . . . . . . . . . . . . . . . . . . . . . . . . . . . . . . . . . . . . . 5-137
:CALCulate{1-16}:OPTical:OO:CHARfile:EO:MEASure? <NR1> – (System) . . . . . . . . . . . . . . . . . . . . . . . . . . . . . . . . . . . . . . . . . . . . . . . 5-138
:CALCulate{1-16}:OPTical:OO:CHARfile:EO:SWAP[:STATe] <char> . . . . . . . . . . . . . . . . . . . . . . . . . . . . . . . . . . . . . . . . . . . . . . . . . . . . 5-139
:CALCulate{1-16}:OPTical:OO:CHARfile:EO:SWAP[:STATe]? . . . . . . . . . . . . . . . . . . . . . . . . . . . . . . . . . . . . . . . . . . . . . . . . . . . . . . . . . . 5-139
:CALCulate{1-16}:OPTical:OO:CHARfile:EO:TARGetfile <string> . . . . . . . . . . . . . . . . . . . . . . . . . . . . . . . . . . . . . . . . . . . . . . . . . . . . . . 5-139
:CALCulate{1-16}:OPTical:OO:CHARfile:EO:TARGetfile? . . . . . . . . . . . . . . . . . . . . . . . . . . . . . . . . . . . . . . . . . . . . . . . . . . . . . . . . . . . . . 5-139
:CALCulate{1-16}:OPTical:OO:CHARfile:EO? . . . . . . . . . . . . . . . . . . . . . . . . . . . . . . . . . . . . . . . . . . . . . . . . . . . . . . . . . . . . . . . . . . . . . . . 5-137
:CALCulate{1-16}:OPTical:OO:CHARfile:OE <string> . . . . . . . . . . . . . . . . . . . . . . . . . . . . . . . . . . . . . . . . . . . . . . . . . . . . . . . . . . . . . . . . 5-139
:CALCulate{1-16}:OPTical:OO:CHARfile:OE:MEASure? <NR1> . . . . . . . . . . . . . . . . . . . . . . . . . . . . . . . . . . . . . . . . . . . . . . . . . . . . . . . . 5-140
:CALCulate{1-16}:OPTical:OO:CHARfile:OE:SWAP[:STATe] <char> . . . . . . . . . . . . . . . . . . . . . . . . . . . . . . . . . . . . . . . . . . . . . . . . . . . . 5-141
:CALCulate{1-16}:OPTical:OO:CHARfile:OE:SWAP[:STATe]? . . . . . . . . . . . . . . . . . . . . . . . . . . . . . . . . . . . . . . . . . . . . . . . . . . . . . . . . . . 5-141
:CALCulate{1-16}:OPTical:OO:CHARfile:OE:TARGetfile <string> . . . . . . . . . . . . . . . . . . . . . . . . . . . . . . . . . . . . . . . . . . . . . . . . . . . . . . 5-141
:CALCulate{1-16}:OPTical:OO:CHARfile:OE:TARGetfile? . . . . . . . . . . . . . . . . . . . . . . . . . . . . . . . . . . . . . . . . . . . . . . . . . . . . . . . . . . . . . 5-141
:CALCulate{1-16}:OPTical:OO:CHARfile:OE? . . . . . . . . . . . . . . . . . . . . . . . . . . . . . . . . . . . . . . . . . . . . . . . . . . . . . . . . . . . . . . . . . . . . . . . 5-139
:CALCulate{1-16}:OPTical:OO:EOPort <char> . . . . . . . . . . . . . . . . . . . . . . . . . . . . . . . . . . . . . . . . . . . . . . . . . . . . . . . . . . . . . . . . . . . . . . 5-141
:CALCulate{1-16}:OPTical:OO:EOPort? . . . . . . . . . . . . . . . . . . . . . . . . . . . . . . . . . . . . . . . . . . . . . . . . . . . . . . . . . . . . . . . . . . . . . . . . . . . . 5-141
:CALCulate{1-16}:OPTical:OO:SETup[:TYPE] <string> . . . . . . . . . . . . . . . . . . . . . . . . . . . . . . . . . . . . . . . . . . . . . . . . . . . . . . . . . . . . . . . 5-142
:CALCulate{1-16}:OPTical:OO:SETup[:TYPE]? . . . . . . . . . . . . . . . . . . . . . . . . . . . . . . . . . . . . . . . . . . . . . . . . . . . . . . . . . . . . . . . . . . . . . . 5-142
:CALCulate{1-16}:OPTical:OO4Port:CALCulate? . . . . . . . . . . . . . . . . . . . . . . . . . . . . . . . . . . . . . . . . . . . . . . . . . . . . . . . . . . . . . . . . . . . . 5-143
:CALCulate{1-16}:OPTical:OO4Port:CALFile <string> . . . . . . . . . . . . . . . . . . . . . . . . . . . . . . . . . . . . . . . . . . . . . . . . . . . . . . . . . . . . . . . . 5-144
:CALCulate{1-16}:OPTical:OO4Port:CALFile? . . . . . . . . . . . . . . . . . . . . . . . . . . . . . . . . . . . . . . . . . . . . . . . . . . . . . . . . . . . . . . . . . . . . . . . 5-144
:CALCulate{1-16}:OPTical:OO4Port:CHARfile:EO <string> . . . . . . . . . . . . . . . . . . . . . . . . . . . . . . . . . . . . . . . . . . . . . . . . . . . . . . . . . . . 5-144
:CALCulate{1-16}:OPTical:OO4Port:CHARfile:EO:MEASure? <NR1> – (System) . . . . . . . . . . . . . . . . . . . . . . . . . . . . . . . . . . . . . . . . . . 5-145
:CALCulate{1-16}:OPTical:OO4Port:CHARfile:EO:REASsign:PORT{1-4} <char> . . . . . . . . . . . . . . . . . . . . . . . . . . . . . . . . . . . . . . . . . . 5-146
:CALCulate{1-16}:OPTical:OO4Port:CHARfile:EO:REASsign:PORT{1-4}? . . . . . . . . . . . . . . . . . . . . . . . . . . . . . . . . . . . . . . . . . . . . . . . . 5-146
:CALCulate{1-16}:OPTical:OO4Port:CHARfile:EO:SWAP[:STATe] <char> . . . . . . . . . . . . . . . . . . . . . . . . . . . . . . . . . . . . . . . . . . . . . . . 5-146
:CALCulate{1-16}:OPTical:OO4Port:CHARfile:EO:SWAP[:STATe]? . . . . . . . . . . . . . . . . . . . . . . . . . . . . . . . . . . . . . . . . . . . . . . . . . . . . . 5-146
:CALCulate{1-16}:OPTical:OO4Port:CHARfile:EO:TARGetfile <string> . . . . . . . . . . . . . . . . . . . . . . . . . . . . . . . . . . . . . . . . . . . . . . . . . . 5-146
:CALCulate{1-16}:OPTical:OO4Port:CHARfile:EO:TARGetfile? . . . . . . . . . . . . . . . . . . . . . . . . . . . . . . . . . . . . . . . . . . . . . . . . . . . . . . . . 5-146
:CALCulate{1-16}:OPTical:OO4Port:CHARfile:EO? . . . . . . . . . . . . . . . . . . . . . . . . . . . . . . . . . . . . . . . . . . . . . . . . . . . . . . . . . . . . . . . . . . 5-144
:CALCulate{1-16}:OPTical:OO4Port:CHARfile:OE <string> . . . . . . . . . . . . . . . . . . . . . . . . . . . . . . . . . . . . . . . . . . . . . . . . . . . . . . . . . . . 5-147
:CALCulate{1-16}:OPTical:OO4Port:CHARfile:OE:MEASure? <NR1> . . . . . . . . . . . . . . . . . . . . . . . . . . . . . . . . . . . . . . . . . . . . . . . . . . . 5-148
:CALCulate{1-16}:OPTical:OO4Port:CHARfile:OE:REASsign:PORT{1-4} <char> . . . . . . . . . . . . . . . . . . . . . . . . . . . . . . . . . . . . . . . . . . 5-149
:CALCulate{1-16}:OPTical:OO4Port:CHARfile:OE:REASsign:PORT{1-4}? . . . . . . . . . . . . . . . . . . . . . . . . . . . . . . . . . . . . . . . . . . . . . . . . 5-149
:CALCulate{1-16}:OPTical:OO4Port:CHARfile:OE:SWAP[:STATe] <char> . . . . . . . . . . . . . . . . . . . . . . . . . . . . . . . . . . . . . . . . . . . . . . . 5-149
:CALCulate{1-16}:OPTical:OO4Port:CHARfile:OE:SWAP[:STATe]? . . . . . . . . . . . . . . . . . . . . . . . . . . . . . . . . . . . . . . . . . . . . . . . . . . . . . 5-149
:CALCulate{1-16}:OPTical:OO4Port:CHARfile:OE:TARGetfile <string> . . . . . . . . . . . . . . . . . . . . . . . . . . . . . . . . . . . . . . . . . . . . . . . . . . 5-149
:CALCulate{1-16}:OPTical:OO4Port:CHARfile:OE:TARGetfile? . . . . . . . . . . . . . . . . . . . . . . . . . . . . . . . . . . . . . . . . . . . . . . . . . . . . . . . . 5-149
:CALCulate{1-16}:OPTical:OO4Port:CHARfile:OE? . . . . . . . . . . . . . . . . . . . . . . . . . . . . . . . . . . . . . . . . . . . . . . . . . . . . . . . . . . . . . . . . . . 5-147
:CALCulate{1-16}:OPTical:OO4Port:CONFiguration <char> . . . . . . . . . . . . . . . . . . . . . . . . . . . . . . . . . . . . . . . . . . . . . . . . . . . . . . . . . . . 5-150
:CALCulate{1-16}:OPTical:OO4Port:CONFiguration? . . . . . . . . . . . . . . . . . . . . . . . . . . . . . . . . . . . . . . . . . . . . . . . . . . . . . . . . . . . . . . . . 5-150
:CALCulate{1-16}:OPTical:OO4Port:EOPort <char> . . . . . . . . . . . . . . . . . . . . . . . . . . . . . . . . . . . . . . . . . . . . . . . . . . . . . . . . . . . . . . . . . . 5-150
:CALCulate{1-16}:OPTical:OO4Port:EOPort? . . . . . . . . . . . . . . . . . . . . . . . . . . . . . . . . . . . . . . . . . . . . . . . . . . . . . . . . . . . . . . . . . . . . . . . 5-150
:CALCulate{1-16}:OPTical:OO4Port:OEPort <char> . . . . . . . . . . . . . . . . . . . . . . . . . . . . . . . . . . . . . . . . . . . . . . . . . . . . . . . . . . . . . . . . . . 5-151
:CALCulate{1-16}:OPTical:OO4Port:OEPort? . . . . . . . . . . . . . . . . . . . . . . . . . . . . . . . . . . . . . . . . . . . . . . . . . . . . . . . . . . . . . . . . . . . . . . . 5-151
:CALCulate{1-16}:OPTical:OO4Port:SETup[:TYPE] <string> . . . . . . . . . . . . . . . . . . . . . . . . . . . . . . . . . . . . . . . . . . . . . . . . . . . . . . . . . . 5-151
:CALCulate{1-16}:OPTical:OO4Port:SETup[:TYPE]? . . . . . . . . . . . . . . . . . . . . . . . . . . . . . . . . . . . . . . . . . . . . . . . . . . . . . . . . . . . . . . . . . 5-151
:CALCulate{1-16}:OPTical:TYPE? . . . . . . . . . . . . . . . . . . . . . . . . . . . . . . . . . . . . . . . . . . . . . . . . . . . . . . . . . . . . . . . . . . . . . . . . . . . . . . . . 5-114
:CALCulate{1-16}:PARameter:COUNt <NRf> . . . . . . . . . . . . . . . . . . . . . . . . . . . . . . . . . . . . . . . . . . . . . . . . . . . . . . . . . . . . . . . . . . . . . . . 5-152
:CALCulate{1-16}:PARameter:COUNt? . . . . . . . . . . . . . . . . . . . . . . . . . . . . . . . . . . . . . . . . . . . . . . . . . . . . . . . . . . . . . . . . . . . . . . . . . . . . 5-152
:CALCulate{1-16}:PARameter:SELect? . . . . . . . . . . . . . . . . . . . . . . . . . . . . . . . . . . . . . . . . . . . . . . . . . . . . . . . . . . . . . . . . . . . . . . . . . . . . 5-160

Alphabetical Command Index E-2 Alphabetical Command Listing
MS464xB Series VNA PM PN: 10410-00322 Rev. U E-9
:CALCulate{1-16}:PARameter{1-16}:COUPling <char> . . . . . . . . . . . . . . . . . . . . . . . . . . . . . . . . . . . . . . . . . . . . . . . . . . . . . . . . . . . . . . . 5-177
:CALCulate{1-16}:PARameter{1-16}:COUPling? . . . . . . . . . . . . . . . . . . . . . . . . . . . . . . . . . . . . . . . . . . . . . . . . . . . . . . . . . . . . . . . . . . . . . 5-177
:CALCulate{1-16}:PARameter{1-16}:DEFine <char1> | <char1>,<char2> | <char1>,<char2>,<char3>,<char4> . . . . . . . . . . . . . . . . . 5-153
:CALCulate{1-16}:PARameter{1-16}:DEFine? . . . . . . . . . . . . . . . . . . . . . . . . . . . . . . . . . . . . . . . . . . . . . . . . . . . . . . . . . . . . . . . . . . . . . . . 5-153
:CALCulate{1-16}:PARameter{1-16}:FORMat <char> . . . . . . . . . . . . . . . . . . . . . . . . . . . . . . . . . . . . . . . . . . . . . . . . . . . . . . . . . . . . . . . . 5-157
:CALCulate{1-16}:PARameter{1-16}:FORMat? . . . . . . . . . . . . . . . . . . . . . . . . . . . . . . . . . . . . . . . . . . . . . . . . . . . . . . . . . . . . . . . . . . . . . . 5-157
:CALCulate{1-16}:PARameter{1-16}:FSIMulator:BALun:D1S0:DEFine <char> . . . . . . . . . . . . . . . . . . . . . . . . . . . . . . . . . . . . . . . . . . . 5-165
:CALCulate{1-16}:PARameter{1-16}:FSIMulator:BALun:D1S0:DEFine? . . . . . . . . . . . . . . . . . . . . . . . . . . . . . . . . . . . . . . . . . . . . . . . . . 5-165
:CALCulate{1-16}:PARameter{1-16}:FSIMulator:BALun:D1S0:TOPology <char> . . . . . . . . . . . . . . . . . . . . . . . . . . . . . . . . . . . . . . . . . . 5-165
:CALCulate{1-16}:PARameter{1-16}:FSIMulator:BALun:D1S0:TOPology? . . . . . . . . . . . . . . . . . . . . . . . . . . . . . . . . . . . . . . . . . . . . . . . 5-165
:CALCulate{1-16}:PARameter{1-16}:FSIMulator:BALun:D1S1:DEFine <char> . . . . . . . . . . . . . . . . . . . . . . . . . . . . . . . . . . . . . . . . . . . 5-166
:CALCulate{1-16}:PARameter{1-16}:FSIMulator:BALun:D1S1:DEFine? . . . . . . . . . . . . . . . . . . . . . . . . . . . . . . . . . . . . . . . . . . . . . . . . . 5-166
:CALCulate{1-16}:PARameter{1-16}:FSIMulator:BALun:D1S1:TOPology <char1>, <char2> . . . . . . . . . . . . . . . . . . . . . . . . . . . . . . . . . 5-166
:CALCulate{1-16}:PARameter{1-16}:FSIMulator:BALun:D1S1:TOPology? . . . . . . . . . . . . . . . . . . . . . . . . . . . . . . . . . . . . . . . . . . . . . . . 5-166
:CALCulate{1-16}:PARameter{1-16}:FSIMulator:BALun:D1S2:DEFine <char> . . . . . . . . . . . . . . . . . . . . . . . . . . . . . . . . . . . . . . . . . . . 5-167
:CALCulate{1-16}:PARameter{1-16}:FSIMulator:BALun:D1S2:DEFine? . . . . . . . . . . . . . . . . . . . . . . . . . . . . . . . . . . . . . . . . . . . . . . . . . 5-167
:CALCulate{1-16}:PARameter{1-16}:FSIMulator:BALun:D1S2:TOPology <char1>, <char2>, <char3> . . . . . . . . . . . . . . . . . . . . . . . . . 5-167
:CALCulate{1-16}:PARameter{1-16}:FSIMulator:BALun:D1S2:TOPology? . . . . . . . . . . . . . . . . . . . . . . . . . . . . . . . . . . . . . . . . . . . . . . . 5-167
:CALCulate{1-16}:PARameter{1-16}:FSIMulator:BALun:D2S0:DEFine <char> . . . . . . . . . . . . . . . . . . . . . . . . . . . . . . . . . . . . . . . . . . . 5-169
:CALCulate{1-16}:PARameter{1-16}:FSIMulator:BALun:D2S0:DEFine? . . . . . . . . . . . . . . . . . . . . . . . . . . . . . . . . . . . . . . . . . . . . . . . . . 5-169
:CALCulate{1-16}:PARameter{1-16}:FSIMulator:BALun:D2S0:TOPology <char1>, <char2> . . . . . . . . . . . . . . . . . . . . . . . . . . . . . . . . . 5-170
:CALCulate{1-16}:PARameter{1-16}:FSIMulator:BALun:D2S0:TOPology? . . . . . . . . . . . . . . . . . . . . . . . . . . . . . . . . . . . . . . . . . . . . . . . 5-170
:CALCulate{1-16}:PARameter{1-16}:FSIMulator:BALun:DEVice <char> . . . . . . . . . . . . . . . . . . . . . . . . . . . . . . . . . . . . . . . . . . . . . . . . . 5-170
:CALCulate{1-16}:PARameter{1-16}:FSIMulator:BALun:DEVice? . . . . . . . . . . . . . . . . . . . . . . . . . . . . . . . . . . . . . . . . . . . . . . . . . . . . . . 5-170
:CALCulate{1-16}:PARameter{1-16}:MARKer:ACTivate? . . . . . . . . . . . . . . . . . . . . . . . . . . . . . . . . . . . . . . . . . . . . . . . . . . . . . . . . . . . . . 5-171
:CALCulate{1-16}:PARameter{1-16}:MARKer:DISCrete <char> . . . . . . . . . . . . . . . . . . . . . . . . . . . . . . . . . . . . . . . . . . . . . . . . . . . . . . . . 5-171
:CALCulate{1-16}:PARameter{1-16}:MARKer:DISCrete? . . . . . . . . . . . . . . . . . . . . . . . . . . . . . . . . . . . . . . . . . . . . . . . . . . . . . . . . . . . . . . 5-171
:CALCulate{1-16}:PARameter{1-16}:MARKer{1-13}:ACTivate . . . . . . . . . . . . . . . . . . . . . . . . . . . . . . . . . . . . . . . . . . . . . . . . . . . . . . . . . 5-172
:CALCulate{1-16}:PARameter{1-16}:MARKer{1-13}:X <NRf> . . . . . . . . . . . . . . . . . . . . . . . . . . . . . . . . . . . . . . . . . . . . . . . . . . . . . . . . . . 5-172
:CALCulate{1-16}:PARameter{1-16}:MARKer{1-13}:X? . . . . . . . . . . . . . . . . . . . . . . . . . . . . . . . . . . . . . . . . . . . . . . . . . . . . . . . . . . . . . . . 5-172
:CALCulate{1-16}:PARameter{1-16}:MARKer{1-13}:Y? . . . . . . . . . . . . . . . . . . . . . . . . . . . . . . . . . . . . . . . . . . . . . . . . . . . . . . . . . . . . . . . 5-172
:CALCulate{1-16}:PARameter{1-16}:MARKer{1-13}[:STATe] <char> . . . . . . . . . . . . . . . . . . . . . . . . . . . . . . . . . . . . . . . . . . . . . . . . . . . . 5-173
:CALCulate{1-16}:PARameter{1-16}:MARKer{1-13}[:STATe]? . . . . . . . . . . . . . . . . . . . . . . . . . . . . . . . . . . . . . . . . . . . . . . . . . . . . . . . . . . 5-173
:CALCulate{1-16}:PARameter{1-16}:MLOCation <char> . . . . . . . . . . . . . . . . . . . . . . . . . . . . . . . . . . . . . . . . . . . . . . . . . . . . . . . . . . . . . . 5-158
:CALCulate{1-16}:PARameter{1-16}:MLOCation:X <NRf> . . . . . . . . . . . . . . . . . . . . . . . . . . . . . . . . . . . . . . . . . . . . . . . . . . . . . . . . . . . . 5-159
:CALCulate{1-16}:PARameter{1-16}:MLOCation:X? . . . . . . . . . . . . . . . . . . . . . . . . . . . . . . . . . . . . . . . . . . . . . . . . . . . . . . . . . . . . . . . . . . 5-159
:CALCulate{1-16}:PARameter{1-16}:MLOCation:Y <NRf> . . . . . . . . . . . . . . . . . . . . . . . . . . . . . . . . . . . . . . . . . . . . . . . . . . . . . . . . . . . . 5-159
:CALCulate{1-16}:PARameter{1-16}:MLOCation:Y? . . . . . . . . . . . . . . . . . . . . . . . . . . . . . . . . . . . . . . . . . . . . . . . . . . . . . . . . . . . . . . . . . . 5-159
:CALCulate{1-16}:PARameter{1-16}:MLOCation? . . . . . . . . . . . . . . . . . . . . . . . . . . . . . . . . . . . . . . . . . . . . . . . . . . . . . . . . . . . . . . . . . . . 5-158
:CALCulate{1-16}:PARameter{1-16}:MSTatistics <char> . . . . . . . . . . . . . . . . . . . . . . . . . . . . . . . . . . . . . . . . . . . . . . . . . . . . . . . . . . . . . . 5-174
:CALCulate{1-16}:PARameter{1-16}:MSTatistics:DATA? . . . . . . . . . . . . . . . . . . . . . . . . . . . . . . . . . . . . . . . . . . . . . . . . . . . . . . . . . . . . . . 5-174
:CALCulate{1-16}:PARameter{1-16}:MSTatistics:DATA2? . . . . . . . . . . . . . . . . . . . . . . . . . . . . . . . . . . . . . . . . . . . . . . . . . . . . . . . . . . . . . 5-175
:CALCulate{1-16}:PARameter{1-16}:MSTatistics? . . . . . . . . . . . . . . . . . . . . . . . . . . . . . . . . . . . . . . . . . . . . . . . . . . . . . . . . . . . . . . . . . . . 5-174
:CALCulate{1-16}:PARameter{1-16}:REFerence:EXTension:AUTOmatic . . . . . . . . . . . . . . . . . . . . . . . . . . . . . . . . . . . . . . . . . . . . . . . . . 5-161
:CALCulate{1-16}:PARameter{1-16}:REFerence:EXTension:DISTance <NRf> . . . . . . . . . . . . . . . . . . . . . . . . . . . . . . . . . . . . . . . . . . . . 5-161
:CALCulate{1-16}:PARameter{1-16}:REFerence:EXTension:DISTance? . . . . . . . . . . . . . . . . . . . . . . . . . . . . . . . . . . . . . . . . . . . . . . . . . . 5-161
:CALCulate{1-16}:PARameter{1-16}:REFerence:EXTension:FDEPendent: EXPonent <NRf> . . . . . . . . . . . . . . . . . . . . . . . . . . . . . . . . 5-162
:CALCulate{1-16}:PARameter{1-16}:REFerence:EXTension:FDEPendent: EXPonent? . . . . . . . . . . . . . . . . . . . . . . . . . . . . . . . . . . . . . . 5-162
:CALCulate{1-16}:PARameter{1-16}:REFerence:EXTension:FDEPendent: FREQuency <NRf> . . . . . . . . . . . . . . . . . . . . . . . . . . . . . . . 5-162
:CALCulate{1-16}:PARameter{1-16}:REFerence:EXTension:FDEPendent: FREQuency? . . . . . . . . . . . . . . . . . . . . . . . . . . . . . . . . . . . . 5-162
:CALCulate{1-16}:PARameter{1-16}:REFerence:EXTension:FDEPendent: MSUPpression[:STATE] <char> . . . . . . . . . . . . . . . . . . . . 5-163
:CALCulate{1-16}:PARameter{1-16}:REFerence:EXTension:FDEPendent: MSUPpression[:STATE]? . . . . . . . . . . . . . . . . . . . . . . . . . . 5-163
:CALCulate{1-16}:PARameter{1-16}:REFerence:EXTension:FDEPendent:AUTOmatic . . . . . . . . . . . . . . . . . . . . . . . . . . . . . . . . . . . . . 5-161
:CALCulate{1-16}:PARameter{1-16}:REFerence:EXTension:FDEPendent:LOSS <NRf> . . . . . . . . . . . . . . . . . . . . . . . . . . . . . . . . . . . . . 5-163
:CALCulate{1-16}:PARameter{1-16}:REFerence:EXTension:FDEPendent:LOSS? . . . . . . . . . . . . . . . . . . . . . . . . . . . . . . . . . . . . . . . . . . 5-163
:CALCulate{1-16}:PARameter{1-16}:REFerence:EXTension:LOSS <NRf> . . . . . . . . . . . . . . . . . . . . . . . . . . . . . . . . . . . . . . . . . . . . . . . . 5-164
:CALCulate{1-16}:PARameter{1-16}:REFerence:EXTension:LOSS? . . . . . . . . . . . . . . . . . . . . . . . . . . . . . . . . . . . . . . . . . . . . . . . . . . . . . 5-164
:CALCulate{1-16}:PARameter{1-16}:REFerence:EXTension:PHAse <NRf> . . . . . . . . . . . . . . . . . . . . . . . . . . . . . . . . . . . . . . . . . . . . . . . 5-164
:CALCulate{1-16}:PARameter{1-16}:REFerence:EXTension:PHAse? . . . . . . . . . . . . . . . . . . . . . . . . . . . . . . . . . . . . . . . . . . . . . . . . . . . . 5-164
:CALCulate{1-16}:PARameter{1-16}:REFerence:EXTension:TIMe <NRf> . . . . . . . . . . . . . . . . . . . . . . . . . . . . . . . . . . . . . . . . . . . . . . . . 5-164
:CALCulate{1-16}:PARameter{1-16}:REFerence:EXTension:TIMe? . . . . . . . . . . . . . . . . . . . . . . . . . . . . . . . . . . . . . . . . . . . . . . . . . . . . . 5-164
:CALCulate{1-16}:PARameter{1-16}:SELect . . . . . . . . . . . . . . . . . . . . . . . . . . . . . . . . . . . . . . . . . . . . . . . . . . . . . . . . . . . . . . . . . . . . . . . . 5-176
:CALCulate{1-16}:POLar:ANGLe:STARt <NRf> . . . . . . . . . . . . . . . . . . . . . . . . . . . . . . . . . . . . . . . . . . . . . . . . . . . . . . . . . . . . . . . . . . . . . 5-178
:CALCulate{1-16}:POLar:ANGLe:STARt? . . . . . . . . . . . . . . . . . . . . . . . . . . . . . . . . . . . . . . . . . . . . . . . . . . . . . . . . . . . . . . . . . . . . . . . . . . 5-178
:CALCulate{1-16}:POLar:ANGLe:STOP <NRf> . . . . . . . . . . . . . . . . . . . . . . . . . . . . . . . . . . . . . . . . . . . . . . . . . . . . . . . . . . . . . . . . . . . . . 5-179
:CALCulate{1-16}:POLar:ANGLe:STOP? . . . . . . . . . . . . . . . . . . . . . . . . . . . . . . . . . . . . . . . . . . . . . . . . . . . . . . . . . . . . . . . . . . . . . . . . . . . 5-179
:CALCulate{1-16}:POLar:CHARt <char> . . . . . . . . . . . . . . . . . . . . . . . . . . . . . . . . . . . . . . . . . . . . . . . . . . . . . . . . . . . . . . . . . . . . . . . . . . . 5-179

E-2 Alphabetical Command Listing Alphabetical Command Index
E-10 PN: 10410-00322 Rev. U MS464xB Series VNA PM
:CALCulate{1-16}:POLar:CHARt? . . . . . . . . . . . . . . . . . . . . . . . . . . . . . . . . . . . . . . . . . . . . . . . . . . . . . . . . . . . . . . . . . . . . . . . . . . . . . . . . 5-179
:CALCulate{1-16}:PROCessing:ORDer:GRPDelay <char> . . . . . . . . . . . . . . . . . . . . . . . . . . . . . . . . . . . . . . . . . . . . . . . . . . . . . . . . . . . . . 5-180
:CALCulate{1-16}:PROCessing:ORDer:GRPDelay? . . . . . . . . . . . . . . . . . . . . . . . . . . . . . . . . . . . . . . . . . . . . . . . . . . . . . . . . . . . . . . . . . . . 5-180
:CALCulate{1-16}:PROCessing:ORDer:REFPlane <char> . . . . . . . . . . . . . . . . . . . . . . . . . . . . . . . . . . . . . . . . . . . . . . . . . . . . . . . . . . . . . 5-180
:CALCulate{1-16}:PROCessing:ORDer:REFPlane? . . . . . . . . . . . . . . . . . . . . . . . . . . . . . . . . . . . . . . . . . . . . . . . . . . . . . . . . . . . . . . . . . . . 5-180
:CALCulate{1-16}:PULSe:CONFig:DEFine:DONe:INFo? . . . . . . . . . . . . . . . . . . . . . . . . . . . . . . . . . . . . . . . . . . . . . . . . . . . . . . . . . . . . . . 5-181
:CALCulate{1-16}:PULSe:CONFig:DEFine[:STATe] <char> . . . . . . . . . . . . . . . . . . . . . . . . . . . . . . . . . . . . . . . . . . . . . . . . . . . . . . . . . . . 5-181
:CALCulate{1-16}:PULSe:CONFig:DEFine[:STATe]? . . . . . . . . . . . . . . . . . . . . . . . . . . . . . . . . . . . . . . . . . . . . . . . . . . . . . . . . . . . . . . . . . 5-181
:CALCulate{1-16}:PULSe:CONTinuous:CACType <char> . . . . . . . . . . . . . . . . . . . . . . . . . . . . . . . . . . . . . . . . . . . . . . . . . . . . . . . . . . . . . 5-182
:CALCulate{1-16}:PULSe:CONTinuous:CACType? . . . . . . . . . . . . . . . . . . . . . . . . . . . . . . . . . . . . . . . . . . . . . . . . . . . . . . . . . . . . . . . . . . . 5-182
:CALCulate{1-16}:PULSe:CONTinuous:CCDuration? . . . . . . . . . . . . . . . . . . . . . . . . . . . . . . . . . . . . . . . . . . . . . . . . . . . . . . . . . . . . . . . . . 5-182
:CALCulate{1-16}:PULSe:CONTinuous:DCDuration <NRf> . . . . . . . . . . . . . . . . . . . . . . . . . . . . . . . . . . . . . . . . . . . . . . . . . . . . . . . . . . . 5-182
:CALCulate{1-16}:PULSe:CONTinuous:DCDuration? . . . . . . . . . . . . . . . . . . . . . . . . . . . . . . . . . . . . . . . . . . . . . . . . . . . . . . . . . . . . . . . . . 5-182
:CALCulate{1-16}:PULSe:CONTinuous:PPOints <NRf> . . . . . . . . . . . . . . . . . . . . . . . . . . . . . . . . . . . . . . . . . . . . . . . . . . . . . . . . . . . . . . . 5-183
:CALCulate{1-16}:PULSe:CONTinuous:PPOints? . . . . . . . . . . . . . . . . . . . . . . . . . . . . . . . . . . . . . . . . . . . . . . . . . . . . . . . . . . . . . . . . . . . . 5-183
:CALCulate{1-16}:PULSe:CONTinuous:UDCDuration[:STATe] <char> . . . . . . . . . . . . . . . . . . . . . . . . . . . . . . . . . . . . . . . . . . . . . . . . . . 5-183
:CALCulate{1-16}:PULSe:CONTinuous:UDCDuration[:STATe]? . . . . . . . . . . . . . . . . . . . . . . . . . . . . . . . . . . . . . . . . . . . . . . . . . . . . . . . . 5-183
:CALCulate{1-16}:PULSe:COUPle:RECeiver:PARameter[:STATe] <char> . . . . . . . . . . . . . . . . . . . . . . . . . . . . . . . . . . . . . . . . . . . . . . . . 5-183
:CALCulate{1-16}:PULSe:COUPle:RECeiver:PARameter[:STATe]? . . . . . . . . . . . . . . . . . . . . . . . . . . . . . . . . . . . . . . . . . . . . . . . . . . . . . 5-183
:CALCulate{1-16}:PULSe:EXTernal:SYNC:MARKing[:STATe] . . . . . . . . . . . . . . . . . . . . . . . . . . . . . . . . . . . . . . . . . . . . . . . . . . . . . . . . . 5-184
:CALCulate{1-16}:PULSe:EXTernal:SYNC:MARKing[:STATe]? . . . . . . . . . . . . . . . . . . . . . . . . . . . . . . . . . . . . . . . . . . . . . . . . . . . . . . . . 5-184
:CALCulate{1-16}:PULSe:GENerator{1-4}:BURSt:DELay <NRf> . . . . . . . . . . . . . . . . . . . . . . . . . . . . . . . . . . . . . . . . . . . . . . . . . . . . . . . 5-184
:CALCulate{1-16}:PULSe:GENerator{1-4}:BURSt:DELay? . . . . . . . . . . . . . . . . . . . . . . . . . . . . . . . . . . . . . . . . . . . . . . . . . . . . . . . . . . . . 5-184
:CALCulate{1-16}:PULSe:GENerator{1-4}:BURSt:NUMBer <NRf> . . . . . . . . . . . . . . . . . . . . . . . . . . . . . . . . . . . . . . . . . . . . . . . . . . . . . 5-184
:CALCulate{1-16}:PULSe:GENerator{1-4}:BURSt:NUMBer? . . . . . . . . . . . . . . . . . . . . . . . . . . . . . . . . . . . . . . . . . . . . . . . . . . . . . . . . . . . 5-184
:CALCulate{1-16}:PULSe:GENerator{1-4}:BURSt:PERiod <NRf> . . . . . . . . . . . . . . . . . . . . . . . . . . . . . . . . . . . . . . . . . . . . . . . . . . . . . . . 5-184
:CALCulate{1-16}:PULSe:GENerator{1-4}:BURSt:PERiod? . . . . . . . . . . . . . . . . . . . . . . . . . . . . . . . . . . . . . . . . . . . . . . . . . . . . . . . . . . . . 5-184
:CALCulate{1-16}:PULSe:GENerator{1-4}:BURSt:WIDTh <NRf> . . . . . . . . . . . . . . . . . . . . . . . . . . . . . . . . . . . . . . . . . . . . . . . . . . . . . . . 5-185
:CALCulate{1-16}:PULSe:GENerator{1-4}:BURSt:WIDTh? . . . . . . . . . . . . . . . . . . . . . . . . . . . . . . . . . . . . . . . . . . . . . . . . . . . . . . . . . . . . 5-185
:CALCulate{1-16}:PULSe:GENerator{1-4}:DUTy:CYCLe? . . . . . . . . . . . . . . . . . . . . . . . . . . . . . . . . . . . . . . . . . . . . . . . . . . . . . . . . . . . . . 5-185
:CALCulate{1-16}:PULSe:GENerator{1-4}:ENABle <char> . . . . . . . . . . . . . . . . . . . . . . . . . . . . . . . . . . . . . . . . . . . . . . . . . . . . . . . . . . . . 5-185
:CALCulate{1-16}:PULSe:GENerator{1-4}:ENABle? . . . . . . . . . . . . . . . . . . . . . . . . . . . . . . . . . . . . . . . . . . . . . . . . . . . . . . . . . . . . . . . . . . 5-185
:CALCulate{1-16}:PULSe:GENerator{1-4}:INVerted:POLarity <char> . . . . . . . . . . . . . . . . . . . . . . . . . . . . . . . . . . . . . . . . . . . . . . . . . . . 5-185
:CALCulate{1-16}:PULSe:GENerator{1-4}:INVerted:POLarity? . . . . . . . . . . . . . . . . . . . . . . . . . . . . . . . . . . . . . . . . . . . . . . . . . . . . . . . . . 5-185
:CALCulate{1-16}:PULSe:GENerator{1-4}:LABel <string> . . . . . . . . . . . . . . . . . . . . . . . . . . . . . . . . . . . . . . . . . . . . . . . . . . . . . . . . . . . . . 5-186
:CALCulate{1-16}:PULSe:GENerator{1-4}:LABel? . . . . . . . . . . . . . . . . . . . . . . . . . . . . . . . . . . . . . . . . . . . . . . . . . . . . . . . . . . . . . . . . . . . 5-186
:CALCulate{1-16}:PULSe:GENerator{1-4}:MODe <char> . . . . . . . . . . . . . . . . . . . . . . . . . . . . . . . . . . . . . . . . . . . . . . . . . . . . . . . . . . . . . . 5-186
:CALCulate{1-16}:PULSe:GENerator{1-4}:MODe? . . . . . . . . . . . . . . . . . . . . . . . . . . . . . . . . . . . . . . . . . . . . . . . . . . . . . . . . . . . . . . . . . . . 5-186
:CALCulate{1-16}:PULSe:GENerator{1-4}:PULSe{1-4}:DELay <NRf> . . . . . . . . . . . . . . . . . . . . . . . . . . . . . . . . . . . . . . . . . . . . . . . . . . . 5-186
:CALCulate{1-16}:PULSe:GENerator{1-4}:PULSe{1-4}:DELay? . . . . . . . . . . . . . . . . . . . . . . . . . . . . . . . . . . . . . . . . . . . . . . . . . . . . . . . . . 5-186
:CALCulate{1-16}:PULSe:GENerator{1-4}:PULSe{1-4}:WIDTh <NRf> . . . . . . . . . . . . . . . . . . . . . . . . . . . . . . . . . . . . . . . . . . . . . . . . . . . 5-187
:CALCulate{1-16}:PULSe:GENerator{1-4}:PULSe{1-4}:WIDTh? . . . . . . . . . . . . . . . . . . . . . . . . . . . . . . . . . . . . . . . . . . . . . . . . . . . . . . . . 5-187
:CALCulate{1-16}:PULSe:MEASure:GENenerator . . . . . . . . . . . . . . . . . . . . . . . . . . . . . . . . . . . . . . . . . . . . . . . . . . . . . . . . . . . . . . . . . . . 5-187
:CALCulate{1-16}:PULSe:MEASure:GENenerator? . . . . . . . . . . . . . . . . . . . . . . . . . . . . . . . . . . . . . . . . . . . . . . . . . . . . . . . . . . . . . . . . . . 5-187
:CALCulate{1-16}:PULSe:MEASure:WIDTh <NRf> . . . . . . . . . . . . . . . . . . . . . . . . . . . . . . . . . . . . . . . . . . . . . . . . . . . . . . . . . . . . . . . . . . 5-187
:CALCulate{1-16}:PULSe:MEASure:WIDTh? . . . . . . . . . . . . . . . . . . . . . . . . . . . . . . . . . . . . . . . . . . . . . . . . . . . . . . . . . . . . . . . . . . . . . . . 5-187
:CALCulate{1-16}:PULSe:MODe <char> . . . . . . . . . . . . . . . . . . . . . . . . . . . . . . . . . . . . . . . . . . . . . . . . . . . . . . . . . . . . . . . . . . . . . . . . . . . 5-188
:CALCulate{1-16}:PULSe:MODe? . . . . . . . . . . . . . . . . . . . . . . . . . . . . . . . . . . . . . . . . . . . . . . . . . . . . . . . . . . . . . . . . . . . . . . . . . . . . . . . . . 5-188
:CALCulate{1-16}:PULSe:POINts <NRf> . . . . . . . . . . . . . . . . . . . . . . . . . . . . . . . . . . . . . . . . . . . . . . . . . . . . . . . . . . . . . . . . . . . . . . . . . . . 5-188
:CALCulate{1-16}:PULSe:POINts? . . . . . . . . . . . . . . . . . . . . . . . . . . . . . . . . . . . . . . . . . . . . . . . . . . . . . . . . . . . . . . . . . . . . . . . . . . . . . . . . 5-188
:CALCulate{1-16}:PULSe:PRF <NRf> . . . . . . . . . . . . . . . . . . . . . . . . . . . . . . . . . . . . . . . . . . . . . . . . . . . . . . . . . . . . . . . . . . . . . . . . . . . . . 5-189
:CALCulate{1-16}:PULSe:PRF? . . . . . . . . . . . . . . . . . . . . . . . . . . . . . . . . . . . . . . . . . . . . . . . . . . . . . . . . . . . . . . . . . . . . . . . . . . . . . . . . . . . 5-189
:CALCulate{1-16}:PULSe:PRI <NRf> . . . . . . . . . . . . . . . . . . . . . . . . . . . . . . . . . . . . . . . . . . . . . . . . . . . . . . . . . . . . . . . . . . . . . . . . . . . . . . 5-189
:CALCulate{1-16}:PULSe:PRI? . . . . . . . . . . . . . . . . . . . . . . . . . . . . . . . . . . . . . . . . . . . . . . . . . . . . . . . . . . . . . . . . . . . . . . . . . . . . . . . . . . . 5-189
:CALCulate{1-16}:PULSe:PULSes <NRf> . . . . . . . . . . . . . . . . . . . . . . . . . . . . . . . . . . . . . . . . . . . . . . . . . . . . . . . . . . . . . . . . . . . . . . . . . . 5-189
:CALCulate{1-16}:PULSe:PULSes? . . . . . . . . . . . . . . . . . . . . . . . . . . . . . . . . . . . . . . . . . . . . . . . . . . . . . . . . . . . . . . . . . . . . . . . . . . . . . . . . 5-189
:CALCulate{1-16}:PULSe:RECeiver:TYPe <char> . . . . . . . . . . . . . . . . . . . . . . . . . . . . . . . . . . . . . . . . . . . . . . . . . . . . . . . . . . . . . . . . . . . . 5-190
:CALCulate{1-16}:PULSe:RECeiver:TYPe? . . . . . . . . . . . . . . . . . . . . . . . . . . . . . . . . . . . . . . . . . . . . . . . . . . . . . . . . . . . . . . . . . . . . . . . . . 5-190
:CALCulate{1-16}:PULSe:RESolution <NRf> . . . . . . . . . . . . . . . . . . . . . . . . . . . . . . . . . . . . . . . . . . . . . . . . . . . . . . . . . . . . . . . . . . . . . . . 5-190
:CALCulate{1-16}:PULSe:RESolution? . . . . . . . . . . . . . . . . . . . . . . . . . . . . . . . . . . . . . . . . . . . . . . . . . . . . . . . . . . . . . . . . . . . . . . . . . . . . . 5-190
:CALCulate{1-16}:PULSe:STARt:DELay <NRf> . . . . . . . . . . . . . . . . . . . . . . . . . . . . . . . . . . . . . . . . . . . . . . . . . . . . . . . . . . . . . . . . . . . . . 5-190
:CALCulate{1-16}:PULSe:STARt:DELay? . . . . . . . . . . . . . . . . . . . . . . . . . . . . . . . . . . . . . . . . . . . . . . . . . . . . . . . . . . . . . . . . . . . . . . . . . . 5-190
:CALCulate{1-16}:PULSe:STOP:DELay <NRf> . . . . . . . . . . . . . . . . . . . . . . . . . . . . . . . . . . . . . . . . . . . . . . . . . . . . . . . . . . . . . . . . . . . . . . 5-191
:CALCulate{1-16}:PULSe:STOP:DELay? . . . . . . . . . . . . . . . . . . . . . . . . . . . . . . . . . . . . . . . . . . . . . . . . . . . . . . . . . . . . . . . . . . . . . . . . . . . 5-191
:CALCulate{1-16}:PULSe:SYNC:TYPe <char> . . . . . . . . . . . . . . . . . . . . . . . . . . . . . . . . . . . . . . . . . . . . . . . . . . . . . . . . . . . . . . . . . . . . . . 5-191
:CALCulate{1-16}:PULSe:SYNC:TYPe? . . . . . . . . . . . . . . . . . . . . . . . . . . . . . . . . . . . . . . . . . . . . . . . . . . . . . . . . . . . . . . . . . . . . . . . . . . . . 5-191
:CALCulate{1-16}:PULSe:ZOOM:MARKer[:STATe] <char> . . . . . . . . . . . . . . . . . . . . . . . . . . . . . . . . . . . . . . . . . . . . . . . . . . . . . . . . . . . . 5-191

Alphabetical Command Index E-2 Alphabetical Command Listing
MS464xB Series VNA PM PN: 10410-00322 Rev. U E-11
:CALCulate{1-16}:PULSe:ZOOM:MARKer[:STATe]? . . . . . . . . . . . . . . . . . . . . . . . . . . . . . . . . . . . . . . . . . . . . . . . . . . . . . . . . . . . . . . . . . 5-191
:CALCulate{1-16}:REFerence:EXTension:COAXial:DIELectric <char> . . . . . . . . . . . . . . . . . . . . . . . . . . . . . . . . . . . . . . . . . . . . . . . . . . 5-192
:CALCulate{1-16}:REFerence:EXTension:COAXial:DIELectric:OTHer <NRf> . . . . . . . . . . . . . . . . . . . . . . . . . . . . . . . . . . . . . . . . . . . . 5-193
:CALCulate{1-16}:REFerence:EXTension:COAXial:DIELectric:OTHer? . . . . . . . . . . . . . . . . . . . . . . . . . . . . . . . . . . . . . . . . . . . . . . . . . . 5-193
:CALCulate{1-16}:REFerence:EXTension:COAXial:DIELectric:VALue? . . . . . . . . . . . . . . . . . . . . . . . . . . . . . . . . . . . . . . . . . . . . . . . . . . 5-193
:CALCulate{1-16}:REFerence:EXTension:COAXial:DIELectric? . . . . . . . . . . . . . . . . . . . . . . . . . . . . . . . . . . . . . . . . . . . . . . . . . . . . . . . . 5-192
:CALCulate{1-16}:REFerence:EXTension:LINE <char> . . . . . . . . . . . . . . . . . . . . . . . . . . . . . . . . . . . . . . . . . . . . . . . . . . . . . . . . . . . . . . . 5-193
:CALCulate{1-16}:REFerence:EXTension:LINE? . . . . . . . . . . . . . . . . . . . . . . . . . . . . . . . . . . . . . . . . . . . . . . . . . . . . . . . . . . . . . . . . . . . . 5-193
:CALCulate{1-16}:REFerence:EXTension:MICrostrip:DIELectric <NRf> . . . . . . . . . . . . . . . . . . . . . . . . . . . . . . . . . . . . . . . . . . . . . . . . . 5-194
:CALCulate{1-16}:REFerence:EXTension:MICrostrip:DIELectric? . . . . . . . . . . . . . . . . . . . . . . . . . . . . . . . . . . . . . . . . . . . . . . . . . . . . . . 5-194
:CALCulate{1-16}:REFerence:EXTension:MICrostrip:EFFective <NRf> . . . . . . . . . . . . . . . . . . . . . . . . . . . . . . . . . . . . . . . . . . . . . . . . . 5-194
:CALCulate{1-16}:REFerence:EXTension:MICrostrip:EFFective? . . . . . . . . . . . . . . . . . . . . . . . . . . . . . . . . . . . . . . . . . . . . . . . . . . . . . . . 5-194
:CALCulate{1-16}:REFerence:EXTension:MICrostrip:THICKness <NRf> . . . . . . . . . . . . . . . . . . . . . . . . . . . . . . . . . . . . . . . . . . . . . . . . 5-194
:CALCulate{1-16}:REFerence:EXTension:MICrostrip:THICKness? . . . . . . . . . . . . . . . . . . . . . . . . . . . . . . . . . . . . . . . . . . . . . . . . . . . . . 5-194
:CALCulate{1-16}:REFerence:EXTension:MICrostrip:WIDth <NRf> . . . . . . . . . . . . . . . . . . . . . . . . . . . . . . . . . . . . . . . . . . . . . . . . . . . . 5-195
:CALCulate{1-16}:REFerence:EXTension:MICrostrip:WIDth? . . . . . . . . . . . . . . . . . . . . . . . . . . . . . . . . . . . . . . . . . . . . . . . . . . . . . . . . . 5-195
:CALCulate{1-16}:REFerence:EXTension:MICrostrip:Z0 <NRf> . . . . . . . . . . . . . . . . . . . . . . . . . . . . . . . . . . . . . . . . . . . . . . . . . . . . . . . . 5-195
:CALCulate{1-16}:REFerence:EXTension:MICrostrip:Z0? . . . . . . . . . . . . . . . . . . . . . . . . . . . . . . . . . . . . . . . . . . . . . . . . . . . . . . . . . . . . . 5-195
:CALCulate{1-16}:REFerence:EXTension:PARameter <char> . . . . . . . . . . . . . . . . . . . . . . . . . . . . . . . . . . . . . . . . . . . . . . . . . . . . . . . . . . 5-195
:CALCulate{1-16}:REFerence:EXTension:PARameter? . . . . . . . . . . . . . . . . . . . . . . . . . . . . . . . . . . . . . . . . . . . . . . . . . . . . . . . . . . . . . . . 5-195
:CALCulate{1-16}:REFerence:EXTension:PORT{1-4}:AUTOmatic . . . . . . . . . . . . . . . . . . . . . . . . . . . . . . . . . . . . . . . . . . . . . . . . . . . . . . 5-196
:CALCulate{1-16}:REFerence:EXTension:PORT{1-4}:DISTance <NRf> . . . . . . . . . . . . . . . . . . . . . . . . . . . . . . . . . . . . . . . . . . . . . . . . . . 5-196
:CALCulate{1-16}:REFerence:EXTension:PORT{1-4}:DISTance? . . . . . . . . . . . . . . . . . . . . . . . . . . . . . . . . . . . . . . . . . . . . . . . . . . . . . . . 5-196
:CALCulate{1-16}:REFerence:EXTension:PORT{1-4}:FDEPendent:AUTOmatic . . . . . . . . . . . . . . . . . . . . . . . . . . . . . . . . . . . . . . . . . . . 5-196
:CALCulate{1-16}:REFerence:EXTension:PORT{1-4}:FDEPendent:EXPonent <NRf> . . . . . . . . . . . . . . . . . . . . . . . . . . . . . . . . . . . . . . . 5-197
:CALCulate{1-16}:REFerence:EXTension:PORT{1-4}:FDEPendent:EXPonent? . . . . . . . . . . . . . . . . . . . . . . . . . . . . . . . . . . . . . . . . . . . . 5-197
:CALCulate{1-16}:REFerence:EXTension:PORT{1-4}:FDEPendent:FREQuency <NRf> . . . . . . . . . . . . . . . . . . . . . . . . . . . . . . . . . . . . . 5-197
:CALCulate{1-16}:REFerence:EXTension:PORT{1-4}:FDEPendent:FREQuency? . . . . . . . . . . . . . . . . . . . . . . . . . . . . . . . . . . . . . . . . . . 5-197
:CALCulate{1-16}:REFerence:EXTension:PORT{1-4}:FDEPendent:LOSS <NRf> . . . . . . . . . . . . . . . . . . . . . . . . . . . . . . . . . . . . . . . . . . 5-198
:CALCulate{1-16}:REFerence:EXTension:PORT{1-4}:FDEPendent:LOSS? . . . . . . . . . . . . . . . . . . . . . . . . . . . . . . . . . . . . . . . . . . . . . . . 5-198
:CALCulate{1-16}:REFerence:EXTension:PORT{1-4}:FDEPendent:MSUPpression[:STATE] <char> . . . . . . . . . . . . . . . . . . . . . . . . . . 5-198
:CALCulate{1-16}:REFerence:EXTension:PORT{1-4}:FDEPendent:MSUPpression[:STATE]? . . . . . . . . . . . . . . . . . . . . . . . . . . . . . . . . 5-198
:CALCulate{1-16}:REFerence:EXTension:PORT{1-4}:LOSS <NRf> . . . . . . . . . . . . . . . . . . . . . . . . . . . . . . . . . . . . . . . . . . . . . . . . . . . . . 5-198
:CALCulate{1-16}:REFerence:EXTension:PORT{1-4}:LOSS? . . . . . . . . . . . . . . . . . . . . . . . . . . . . . . . . . . . . . . . . . . . . . . . . . . . . . . . . . . . 5-198
:CALCulate{1-16}:REFerence:EXTension:PORT{1-4}:PHAse <NRf> . . . . . . . . . . . . . . . . . . . . . . . . . . . . . . . . . . . . . . . . . . . . . . . . . . . . . 5-199
:CALCulate{1-16}:REFerence:EXTension:PORT{1-4}:PHAse? . . . . . . . . . . . . . . . . . . . . . . . . . . . . . . . . . . . . . . . . . . . . . . . . . . . . . . . . . . 5-199
:CALCulate{1-16}:REFerence:EXTension:PORT{1-4}:TIMe <NRf> . . . . . . . . . . . . . . . . . . . . . . . . . . . . . . . . . . . . . . . . . . . . . . . . . . . . . . 5-199
:CALCulate{1-16}:REFerence:EXTension:PORT{1-4}:TIMe? . . . . . . . . . . . . . . . . . . . . . . . . . . . . . . . . . . . . . . . . . . . . . . . . . . . . . . . . . . . 5-199
:CALCulate{1-16}:REFerence:EXTension:WAVeguide:DIELectric <NRf> . . . . . . . . . . . . . . . . . . . . . . . . . . . . . . . . . . . . . . . . . . . . . . . . 5-199
:CALCulate{1-16}:REFerence:EXTension:WAVeguide:DIELectric? . . . . . . . . . . . . . . . . . . . . . . . . . . . . . . . . . . . . . . . . . . . . . . . . . . . . . 5-199
:CALCulate{1-16}:REFerence:EXTension:WAVeguide:FREQuency <NRf> . . . . . . . . . . . . . . . . . . . . . . . . . . . . . . . . . . . . . . . . . . . . . . . 5-200
:CALCulate{1-16}:REFerence:EXTension:WAVeguide:FREQuency? . . . . . . . . . . . . . . . . . . . . . . . . . . . . . . . . . . . . . . . . . . . . . . . . . . . . . 5-200
:CALCulate{1-16}:SNPSetup:CAUSality:ENForce[:STATe] <char> . . . . . . . . . . . . . . . . . . . . . . . . . . . . . . . . . . . . . . . . . . . . . . . . . . . . . 5-305
:CALCulate{1-16}:SNPSetup:CAUSality:ENForce[:STATe]? . . . . . . . . . . . . . . . . . . . . . . . . . . . . . . . . . . . . . . . . . . . . . . . . . . . . . . . . . . . 5-305
:CALCulate{1-16}:SNPSetup:GATed:DATa[:STATe] <char> . . . . . . . . . . . . . . . . . . . . . . . . . . . . . . . . . . . . . . . . . . . . . . . . . . . . . . . . . . . 5-305
:CALCulate{1-16}:SNPSetup:GATed:DATa[:STATe]? . . . . . . . . . . . . . . . . . . . . . . . . . . . . . . . . . . . . . . . . . . . . . . . . . . . . . . . . . . . . . . . . 5-305
:CALCulate{1-16}:SNPSetup:MATH:DATa[:STATe] <char> . . . . . . . . . . . . . . . . . . . . . . . . . . . . . . . . . . . . . . . . . . . . . . . . . . . . . . . . . . . 5-305
:CALCulate{1-16}:SNPSetup:MATH:DATa[:STATe]? . . . . . . . . . . . . . . . . . . . . . . . . . . . . . . . . . . . . . . . . . . . . . . . . . . . . . . . . . . . . . . . . . 5-305
:CALCulate{1-16}:SNPSetup:PASSivity:ENForce[:STATe] <char> . . . . . . . . . . . . . . . . . . . . . . . . . . . . . . . . . . . . . . . . . . . . . . . . . . . . . . 5-306
:CALCulate{1-16}:SNPSetup:PASSivity:ENForce[:STATe]? . . . . . . . . . . . . . . . . . . . . . . . . . . . . . . . . . . . . . . . . . . . . . . . . . . . . . . . . . . . 5-306
:CALCulate{1-16}:SNPSetup:PASSivity:FIRSt[:STATe] <char> . . . . . . . . . . . . . . . . . . . . . . . . . . . . . . . . . . . . . . . . . . . . . . . . . . . . . . . . 5-306
:CALCulate{1-16}:SNPSetup:PASSivity:FIRSt[:STATe]? . . . . . . . . . . . . . . . . . . . . . . . . . . . . . . . . . . . . . . . . . . . . . . . . . . . . . . . . . . . . . . 5-306
:CALCulate{1-16}:SNPSetup:PASSivity:TOLerance <NRf> . . . . . . . . . . . . . . . . . . . . . . . . . . . . . . . . . . . . . . . . . . . . . . . . . . . . . . . . . . . . 5-306
:CALCulate{1-16}:SNPSetup:PASSivity:TOLerance? . . . . . . . . . . . . . . . . . . . . . . . . . . . . . . . . . . . . . . . . . . . . . . . . . . . . . . . . . . . . . . . . . 5-306
:CALCulate{1-16}:TMS:COHerence[:STATe] <char> . . . . . . . . . . . . . . . . . . . . . . . . . . . . . . . . . . . . . . . . . . . . . . . . . . . . . . . . . . . . . . . . . 5-307
:CALCulate{1-16}:TMS:COHerence[:STATe]? . . . . . . . . . . . . . . . . . . . . . . . . . . . . . . . . . . . . . . . . . . . . . . . . . . . . . . . . . . . . . . . . . . . . . . . 5-307
:CALCulate{1-16}:TMS:MODe <char> . . . . . . . . . . . . . . . . . . . . . . . . . . . . . . . . . . . . . . . . . . . . . . . . . . . . . . . . . . . . . . . . . . . . . . . . . . . . . 5-307
:CALCulate{1-16}:TMS:MODe? . . . . . . . . . . . . . . . . . . . . . . . . . . . . . . . . . . . . . . . . . . . . . . . . . . . . . . . . . . . . . . . . . . . . . . . . . . . . . . . . . . 5-307
:CALCulate{1-16}:TMS:PHASe:SWEep:POINts <NRf> . . . . . . . . . . . . . . . . . . . . . . . . . . . . . . . . . . . . . . . . . . . . . . . . . . . . . . . . . . . . . . . 5-308
:CALCulate{1-16}:TMS:PHASe:SWEep:POINts? . . . . . . . . . . . . . . . . . . . . . . . . . . . . . . . . . . . . . . . . . . . . . . . . . . . . . . . . . . . . . . . . . . . . 5-308
:CALCulate{1-16}:TMS:PHASe:SWEep:STAR? . . . . . . . . . . . . . . . . . . . . . . . . . . . . . . . . . . . . . . . . . . . . . . . . . . . . . . . . . . . . . . . . . . . . . . 5-308
:CALCulate{1-16}:TMS:PHASe:SWEep:STARt <NRf> . . . . . . . . . . . . . . . . . . . . . . . . . . . . . . . . . . . . . . . . . . . . . . . . . . . . . . . . . . . . . . . . 5-308
:CALCulate{1-16}:TMS:PHASe:SWEep:STOP <NRf> . . . . . . . . . . . . . . . . . . . . . . . . . . . . . . . . . . . . . . . . . . . . . . . . . . . . . . . . . . . . . . . . 5-308
:CALCulate{1-16}:TMS:PHASe:SWEep:STOP? . . . . . . . . . . . . . . . . . . . . . . . . . . . . . . . . . . . . . . . . . . . . . . . . . . . . . . . . . . . . . . . . . . . . . . 5-308
:CALCulate{1-16}:TMS:PHASe:SWEep[:STATe] <char> . . . . . . . . . . . . . . . . . . . . . . . . . . . . . . . . . . . . . . . . . . . . . . . . . . . . . . . . . . . . . . 5-307
:CALCulate{1-16}:TMS:PHASe:SWEep[:STATe]? . . . . . . . . . . . . . . . . . . . . . . . . . . . . . . . . . . . . . . . . . . . . . . . . . . . . . . . . . . . . . . . . . . . . 5-307
:CALCulate{1-16}:TMS:POWer:OFFSet <NRf> . . . . . . . . . . . . . . . . . . . . . . . . . . . . . . . . . . . . . . . . . . . . . . . . . . . . . . . . . . . . . . . . . . . . . 5-308

E-2 Alphabetical Command Listing Alphabetical Command Index
E-12 PN: 10410-00322 Rev. U MS464xB Series VNA PM
:CALCulate{1-16}:TMS:POWer:OFFSet? . . . . . . . . . . . . . . . . . . . . . . . . . . . . . . . . . . . . . . . . . . . . . . . . . . . . . . . . . . . . . . . . . . . . . . . . . . . 5-308
:CALCulate{1-16}:TMS:REFerence:PORT <char> . . . . . . . . . . . . . . . . . . . . . . . . . . . . . . . . . . . . . . . . . . . . . . . . . . . . . . . . . . . . . . . . . . . . 5-309
:CALCulate{1-16}:TMS:REFerence:PORT? . . . . . . . . . . . . . . . . . . . . . . . . . . . . . . . . . . . . . . . . . . . . . . . . . . . . . . . . . . . . . . . . . . . . . . . . . 5-309
:CALCulate{1-16}:UFEXtraction:GENB:DELay <NRf> . . . . . . . . . . . . . . . . . . . . . . . . . . . . . . . . . . . . . . . . . . . . . . . . . . . . . . . . . . . . . . . 5-311
:CALCulate{1-16}:UFEXtraction:GENB:DELay? . . . . . . . . . . . . . . . . . . . . . . . . . . . . . . . . . . . . . . . . . . . . . . . . . . . . . . . . . . . . . . . . . . . . . 5-311
:CALCulate{1-16}:UFEXtraction:GENB:OSCLassical[:STATe] <char> . . . . . . . . . . . . . . . . . . . . . . . . . . . . . . . . . . . . . . . . . . . . . . . . . . . 5-311
:CALCulate{1-16}:UFEXtraction:GENB:OSCLassical[:STATe]? . . . . . . . . . . . . . . . . . . . . . . . . . . . . . . . . . . . . . . . . . . . . . . . . . . . . . . . . 5-311
:CALCulate{1-16}:UFEXtraction:GENB:PORT <char> . . . . . . . . . . . . . . . . . . . . . . . . . . . . . . . . . . . . . . . . . . . . . . . . . . . . . . . . . . . . . . . . 5-311
:CALCulate{1-16}:UFEXtraction:GENB:PORT? . . . . . . . . . . . . . . . . . . . . . . . . . . . . . . . . . . . . . . . . . . . . . . . . . . . . . . . . . . . . . . . . . . . . . 5-311
:CALCulate{1-16}:UFEXtraction:GENB:S2P:FILe <string> . . . . . . . . . . . . . . . . . . . . . . . . . . . . . . . . . . . . . . . . . . . . . . . . . . . . . . . . . . . . 5-312
:CALCulate{1-16}:UFEXtraction:GENB:S2P:FILe? . . . . . . . . . . . . . . . . . . . . . . . . . . . . . . . . . . . . . . . . . . . . . . . . . . . . . . . . . . . . . . . . . . . 5-312
:CALCulate{1-16}:UFEXtraction:GENB:STD{1-3}:COLLect . . . . . . . . . . . . . . . . . . . . . . . . . . . . . . . . . . . . . . . . . . . . . . . . . . . . . . . . . . . . 5-312
:CALCulate{1-16}:UFEXtraction:GENB:STD{1-3}:LOAD:L <NRf> . . . . . . . . . . . . . . . . . . . . . . . . . . . . . . . . . . . . . . . . . . . . . . . . . . . . . . 5-312
:CALCulate{1-16}:UFEXtraction:GENB:STD{1-3}:LOAD:L? . . . . . . . . . . . . . . . . . . . . . . . . . . . . . . . . . . . . . . . . . . . . . . . . . . . . . . . . . . . 5-312
:CALCulate{1-16}:UFEXtraction:GENB:STD{1-3}:LOAD:OFFSet? . . . . . . . . . . . . . . . . . . . . . . . . . . . . . . . . . . . . . . . . . . . . . . . . . . . . . . 5-313
:CALCulate{1-16}:UFEXtraction:GENB:STD{1-3}:LOAD:OFFSet<NRf> . . . . . . . . . . . . . . . . . . . . . . . . . . . . . . . . . . . . . . . . . . . . . . . . . 5-313
:CALCulate{1-16}:UFEXtraction:GENB:STD{1-3}:LOAD:R <NRf> . . . . . . . . . . . . . . . . . . . . . . . . . . . . . . . . . . . . . . . . . . . . . . . . . . . . . . 5-313
:CALCulate{1-16}:UFEXtraction:GENB:STD{1-3}:LOAD:R? . . . . . . . . . . . . . . . . . . . . . . . . . . . . . . . . . . . . . . . . . . . . . . . . . . . . . . . . . . . 5-313
:CALCulate{1-16}:UFEXtraction:GENB:STD{1-3}:MEAS? . . . . . . . . . . . . . . . . . . . . . . . . . . . . . . . . . . . . . . . . . . . . . . . . . . . . . . . . . . . . . 5-313
:CALCulate{1-16}:UFEXtraction:GENB:STD{1-3}:OPEN:OFFSet <NRf> . . . . . . . . . . . . . . . . . . . . . . . . . . . . . . . . . . . . . . . . . . . . . . . . . 5-314
:CALCulate{1-16}:UFEXtraction:GENB:STD{1-3}:OPEN:OFFSet? . . . . . . . . . . . . . . . . . . . . . . . . . . . . . . . . . . . . . . . . . . . . . . . . . . . . . . 5-314
:CALCulate{1-16}:UFEXtraction:GENB:STD{1-3}:S1P:PATH <string> . . . . . . . . . . . . . . . . . . . . . . . . . . . . . . . . . . . . . . . . . . . . . . . . . . . 5-314
:CALCulate{1-16}:UFEXtraction:GENB:STD{1-3}:S1P:PATH? . . . . . . . . . . . . . . . . . . . . . . . . . . . . . . . . . . . . . . . . . . . . . . . . . . . . . . . . . 5-314
:CALCulate{1-16}:UFEXtraction:GENB:STD{1-3}:SHORt:OFFSet <NRf> . . . . . . . . . . . . . . . . . . . . . . . . . . . . . . . . . . . . . . . . . . . . . . . . 5-314
:CALCulate{1-16}:UFEXtraction:GENB:STD{1-3}:SHORt:OFFSet? . . . . . . . . . . . . . . . . . . . . . . . . . . . . . . . . . . . . . . . . . . . . . . . . . . . . . 5-314
:CALCulate{1-16}:UFEXtraction:GENB:STD{1-3}:TYPe <CHAR> . . . . . . . . . . . . . . . . . . . . . . . . . . . . . . . . . . . . . . . . . . . . . . . . . . . . . . . 5-315
:CALCulate{1-16}:UFEXtraction:GENB:STD{1-3}:TYPe? . . . . . . . . . . . . . . . . . . . . . . . . . . . . . . . . . . . . . . . . . . . . . . . . . . . . . . . . . . . . . . 5-315
:CALCulate{1-16}:UFEXtraction:GENB:STDNumber <NRf> . . . . . . . . . . . . . . . . . . . . . . . . . . . . . . . . . . . . . . . . . . . . . . . . . . . . . . . . . . . 5-315
:CALCulate{1-16}:UFEXtraction:GENB:STDNumber? . . . . . . . . . . . . . . . . . . . . . . . . . . . . . . . . . . . . . . . . . . . . . . . . . . . . . . . . . . . . . . . . 5-315
:CALCulate{1-16}:UFEXtraction:MSTD:{D|F|G}:LINe{1|2}:COLLect . . . . . . . . . . . . . . . . . . . . . . . . . . . . . . . . . . . . . . . . . . . . . . . . . . . 5-317
:CALCulate{1-16}:UFEXtraction:MSTD:{D|F|G}:LINe{1|2}:LENGth . . . . . . . . . . . . . . . . . . . . . . . . . . . . . . . . . . . . . . . . . . . . . . . . . . . 5-317
:CALCulate{1-16}:UFEXtraction:MSTD:{D|F|G}:LINe{1|2}:LENGth? . . . . . . . . . . . . . . . . . . . . . . . . . . . . . . . . . . . . . . . . . . . . . . . . . . 5-317
:CALCulate{1-16}:UFEXtraction:MSTD:{D|F|G}:LINe{1|2}:MEASure? . . . . . . . . . . . . . . . . . . . . . . . . . . . . . . . . . . . . . . . . . . . . . . . . . 5-317
:CALCulate{1-16}:UFEXtraction:MSTD:{D|F|G}:LINe2[:STATe] . . . . . . . . . . . . . . . . . . . . . . . . . . . . . . . . . . . . . . . . . . . . . . . . . . . . . . . 5-318
:CALCulate{1-16}:UFEXtraction:MSTD:{D|F|G}:LINe2[:STATe]? . . . . . . . . . . . . . . . . . . . . . . . . . . . . . . . . . . . . . . . . . . . . . . . . . . . . . . 5-318
:CALCulate{1-16}:UFEXtraction:MSTD:{D|F|G}:REFLect:COLLect . . . . . . . . . . . . . . . . . . . . . . . . . . . . . . . . . . . . . . . . . . . . . . . . . . . . 5-318
:CALCulate{1-16}:UFEXtraction:MSTD:{D|F|G}:REFLect:LOAD:L <NRf> . . . . . . . . . . . . . . . . . . . . . . . . . . . . . . . . . . . . . . . . . . . . . . 5-318
:CALCulate{1-16}:UFEXtraction:MSTD:{D|F|G}:REFLect:LOAD:L? . . . . . . . . . . . . . . . . . . . . . . . . . . . . . . . . . . . . . . . . . . . . . . . . . . . . 5-318
:CALCulate{1-16}:UFEXtraction:MSTD:{D|F|G}:REFLect:LOAD:OFFSet <NRf> . . . . . . . . . . . . . . . . . . . . . . . . . . . . . . . . . . . . . . . . . 5-319
:CALCulate{1-16}:UFEXtraction:MSTD:{D|F|G}:REFLect:LOAD:OFFSet? . . . . . . . . . . . . . . . . . . . . . . . . . . . . . . . . . . . . . . . . . . . . . . 5-319
:CALCulate{1-16}:UFEXtraction:MSTD:{D|F|G}:REFLect:LOAD:R <NRf> . . . . . . . . . . . . . . . . . . . . . . . . . . . . . . . . . . . . . . . . . . . . . . 5-319
:CALCulate{1-16}:UFEXtraction:MSTD:{D|F|G}:REFLect:LOAD:R? . . . . . . . . . . . . . . . . . . . . . . . . . . . . . . . . . . . . . . . . . . . . . . . . . . . . 5-319
:CALCulate{1-16}:UFEXtraction:MSTD:{D|F|G}:REFLect:MEASure? . . . . . . . . . . . . . . . . . . . . . . . . . . . . . . . . . . . . . . . . . . . . . . . . . . 5-319
:CALCulate{1-16}:UFEXtraction:MSTD:{D|F|G}:REFLect:OPEN:OFFSet <NRf> . . . . . . . . . . . . . . . . . . . . . . . . . . . . . . . . . . . . . . . . . 5-320
:CALCulate{1-16}:UFEXtraction:MSTD:{D|F|G}:REFLect:OPEN:OFFSet? . . . . . . . . . . . . . . . . . . . . . . . . . . . . . . . . . . . . . . . . . . . . . . 5-320
:CALCulate{1-16}:UFEXtraction:MSTD:{D|F|G}:REFLect:S1P:PATH <STRING> . . . . . . . . . . . . . . . . . . . . . . . . . . . . . . . . . . . . . . . . . 5-320
:CALCulate{1-16}:UFEXtraction:MSTD:{D|F|G}:REFLect:S1P:PATH? . . . . . . . . . . . . . . . . . . . . . . . . . . . . . . . . . . . . . . . . . . . . . . . . . . 5-320
:CALCulate{1-16}:UFEXtraction:MSTD:{D|F|G}:REFLect:SHORt:OFFSet <NRf> . . . . . . . . . . . . . . . . . . . . . . . . . . . . . . . . . . . . . . . . 5-320
:CALCulate{1-16}:UFEXtraction:MSTD:{D|F|G}:REFLect:SHORt:OFFSet? . . . . . . . . . . . . . . . . . . . . . . . . . . . . . . . . . . . . . . . . . . . . . . 5-320
:CALCulate{1-16}:UFEXtraction:MSTD:{D|F|G}:REFLect:TYPe <CHAR> . . . . . . . . . . . . . . . . . . . . . . . . . . . . . . . . . . . . . . . . . . . . . . . 5-321
:CALCulate{1-16}:UFEXtraction:MSTD:{D|F|G}:REFLect:TYPe? . . . . . . . . . . . . . . . . . . . . . . . . . . . . . . . . . . . . . . . . . . . . . . . . . . . . . . 5-321
:CALCulate{1-16}:UFEXtraction:MSTD:{D|F|G}:REFLect[:STATe] . . . . . . . . . . . . . . . . . . . . . . . . . . . . . . . . . . . . . . . . . . . . . . . . . . . . . 5-321
:CALCulate{1-16}:UFEXtraction:MSTD:{D|F|G}:REFLect[:STATe]? . . . . . . . . . . . . . . . . . . . . . . . . . . . . . . . . . . . . . . . . . . . . . . . . . . . . 5-321
:CALCulate{1-16}:UFEXtraction:MSTD:{D|F|G}:ZERo:MATCh[:STATe] . . . . . . . . . . . . . . . . . . . . . . . . . . . . . . . . . . . . . . . . . . . . . . . . 5-321
:CALCulate{1-16}:UFEXtraction:MSTD:{D|F|G}:ZERo:MATCh[:STATe]? . . . . . . . . . . . . . . . . . . . . . . . . . . . . . . . . . . . . . . . . . . . . . . . 5-321
:CALCulate{1-16}:UFEXtraction:MSTD:{F|G}:DPATh . . . . . . . . . . . . . . . . . . . . . . . . . . . . . . . . . . . . . . . . . . . . . . . . . . . . . . . . . . . . . . . . 5-322
:CALCulate{1-16}:UFEXtraction:MSTD:{F|G}:DPATh? . . . . . . . . . . . . . . . . . . . . . . . . . . . . . . . . . . . . . . . . . . . . . . . . . . . . . . . . . . . . . . . 5-322
:CALCulate{1-16}:UFEXtraction:MSTD:D:DELay <NRf> . . . . . . . . . . . . . . . . . . . . . . . . . . . . . . . . . . . . . . . . . . . . . . . . . . . . . . . . . . . . . 5-322
:CALCulate{1-16}:UFEXtraction:MSTD:D:DELay? . . . . . . . . . . . . . . . . . . . . . . . . . . . . . . . . . . . . . . . . . . . . . . . . . . . . . . . . . . . . . . . . . . . 5-322
:CALCulate{1-16}:UFEXtraction:MSTD:D:PORT:PAIR . . . . . . . . . . . . . . . . . . . . . . . . . . . . . . . . . . . . . . . . . . . . . . . . . . . . . . . . . . . . . . . 5-322
:CALCulate{1-16}:UFEXtraction:MSTD:D:PORT:PAIR? . . . . . . . . . . . . . . . . . . . . . . . . . . . . . . . . . . . . . . . . . . . . . . . . . . . . . . . . . . . . . . 5-322
:CALCulate{1-16}:UFEXtraction:MSTD:D:S2P:FILe{1|2} <STRING> . . . . . . . . . . . . . . . . . . . . . . . . . . . . . . . . . . . . . . . . . . . . . . . . . . . 5-323
:CALCulate{1-16}:UFEXtraction:MSTD:D:S2P:FILe{1|2}? . . . . . . . . . . . . . . . . . . . . . . . . . . . . . . . . . . . . . . . . . . . . . . . . . . . . . . . . . . . . 5-323
:CALCulate{1-16}:UFEXtraction:MSTD:F:DELay{1|2} <NRf> . . . . . . . . . . . . . . . . . . . . . . . . . . . . . . . . . . . . . . . . . . . . . . . . . . . . . . . . . 5-323
:CALCulate{1-16}:UFEXtraction:MSTD:F:DELay{1|2}? . . . . . . . . . . . . . . . . . . . . . . . . . . . . . . . . . . . . . . . . . . . . . . . . . . . . . . . . . . . . . . . 5-323
:CALCulate{1-16}:UFEXtraction:MSTD:F:S2P:FILe{1|2|3|4} <STRING> . . . . . . . . . . . . . . . . . . . . . . . . . . . . . . . . . . . . . . . . . . . . . . . 5-324
:CALCulate{1-16}:UFEXtraction:MSTD:F:S2P:FILe{1|2|3|4}? . . . . . . . . . . . . . . . . . . . . . . . . . . . . . . . . . . . . . . . . . . . . . . . . . . . . . . . . 5-324

Alphabetical Command Index E-2 Alphabetical Command Listing
MS464xB Series VNA PM PN: 10410-00322 Rev. U E-13
:CALCulate{1-16}:UFEXtraction:MSTD:G:PORT:CONFig <char> . . . . . . . . . . . . . . . . . . . . . . . . . . . . . . . . . . . . . . . . . . . . . . . . . . . . . . 5-324
:CALCulate{1-16}:UFEXtraction:MSTD:G:PORT:CONFig? . . . . . . . . . . . . . . . . . . . . . . . . . . . . . . . . . . . . . . . . . . . . . . . . . . . . . . . . . . . . 5-324
:CALCulate{1-16}:UFEXtraction:MSTD:G:S4P:FILe{1|2} <STRING> . . . . . . . . . . . . . . . . . . . . . . . . . . . . . . . . . . . . . . . . . . . . . . . . . . . 5-325
:CALCulate{1-16}:UFEXtraction:MSTD:G:S4P:FILe{1|2}? . . . . . . . . . . . . . . . . . . . . . . . . . . . . . . . . . . . . . . . . . . . . . . . . . . . . . . . . . . . . 5-325
:CALCulate{1-16}:UFEXtraction:PLOCalized:{D|F|G}:REFLect:CTRL:AUTO [:STATE] <char> . . . . . . . . . . . . . . . . . . . . . . . . . . . . . 5-327
:CALCulate{1-16}:UFEXtraction:PLOCalized:{D|F|G}:REFLect:CTRL:AUTO? . . . . . . . . . . . . . . . . . . . . . . . . . . . . . . . . . . . . . . . . . . . 5-327
:CALCulate{1-16}:UFEXtraction:PLOCalized:{D|F|G}:REFLect:MAGNitude <NRf> . . . . . . . . . . . . . . . . . . . . . . . . . . . . . . . . . . . . . . 5-327
:CALCulate{1-16}:UFEXtraction:PLOCalized:{D|F|G}:REFLect:MAGNitude? . . . . . . . . . . . . . . . . . . . . . . . . . . . . . . . . . . . . . . . . . . . . 5-327
:CALCulate{1-16}:UFEXtraction:PLOCalized:{D|F|G}:REFLect:OFFSet <NRf> . . . . . . . . . . . . . . . . . . . . . . . . . . . . . . . . . . . . . . . . . . 5-328
:CALCulate{1-16}:UFEXtraction:PLOCalized:{D|F|G}:REFLect:OFFSet? . . . . . . . . . . . . . . . . . . . . . . . . . . . . . . . . . . . . . . . . . . . . . . . 5-328
:CALCulate{1-16}:UFEXtraction:PLOCalized:{D|F|G}:STD <char> . . . . . . . . . . . . . . . . . . . . . . . . . . . . . . . . . . . . . . . . . . . . . . . . . . . . 5-328
:CALCulate{1-16}:UFEXtraction:PLOCalized:{D|F|G}:STD? . . . . . . . . . . . . . . . . . . . . . . . . . . . . . . . . . . . . . . . . . . . . . . . . . . . . . . . . . . 5-328
:CALCulate{1-16}:UFEXtraction:PLOCalized:{D|F|G}:THRu:LENGth <NRf> . . . . . . . . . . . . . . . . . . . . . . . . . . . . . . . . . . . . . . . . . . . . 5-329
:CALCulate{1-16}:UFEXtraction:PLOCalized:{D|F|G}:THRu:LENGth? . . . . . . . . . . . . . . . . . . . . . . . . . . . . . . . . . . . . . . . . . . . . . . . . . 5-329
:CALCulate{1-16}:UFEXtraction:PLOCalized:{D|F|G}:THRu:MAGNitude <NRf> . . . . . . . . . . . . . . . . . . . . . . . . . . . . . . . . . . . . . . . . . 5-329
:CALCulate{1-16}:UFEXtraction:PLOCalized:{D|F|G}:THRu:MAGNitude? . . . . . . . . . . . . . . . . . . . . . . . . . . . . . . . . . . . . . . . . . . . . . . 5-329
:CALCulate{1-16}:UFEXtraction:PLOCalized:{D|F|G}:Z0:NEW <NRf> . . . . . . . . . . . . . . . . . . . . . . . . . . . . . . . . . . . . . . . . . . . . . . . . . 5-330
:CALCulate{1-16}:UFEXtraction:PLOCalized:{D|F|G}:Z0:NEW? . . . . . . . . . . . . . . . . . . . . . . . . . . . . . . . . . . . . . . . . . . . . . . . . . . . . . . 5-330
:CALCulate{1-16}:UFEXtraction:PLOCalized:{D|F|G}:Z0:REFerence[:STATE] <char> . . . . . . . . . . . . . . . . . . . . . . . . . . . . . . . . . . . . 5-330
:CALCulate{1-16}:UFEXtraction:PLOCalized:{D|F|G}:Z0:REFerence[:STATE]? . . . . . . . . . . . . . . . . . . . . . . . . . . . . . . . . . . . . . . . . . . 5-330
:CALCulate{1-16}:UFEXtraction:PLOCalized:{D|F|G}:ZERo:MATCh[:STATE] . . . . . . . . . . . . . . . . . . . . . . . . . . . . . . . . . . . . . . . . . . . 5-331
:CALCulate{1-16}:UFEXtraction:PLOCalized:{D|F|G}:ZERo:MATCh[:STATE]? . . . . . . . . . . . . . . . . . . . . . . . . . . . . . . . . . . . . . . . . . . 5-331
:CALCulate{1-16}:UFEXtraction:PLOCalized:{F|G}:DPATh <char> . . . . . . . . . . . . . . . . . . . . . . . . . . . . . . . . . . . . . . . . . . . . . . . . . . . . 5-331
:CALCulate{1-16}:UFEXtraction:PLOCalized:{F|G}:DPATh? . . . . . . . . . . . . . . . . . . . . . . . . . . . . . . . . . . . . . . . . . . . . . . . . . . . . . . . . . . 5-331
:CALCulate{1-16}:UFEXtraction:PLOCalized:{F|G}:REFLect:DELay{1-4} <NRf> . . . . . . . . . . . . . . . . . . . . . . . . . . . . . . . . . . . . . . . . . 5-332
:CALCulate{1-16}:UFEXtraction:PLOCalized:{F|G}:REFLect:DELay{1-4}? . . . . . . . . . . . . . . . . . . . . . . . . . . . . . . . . . . . . . . . . . . . . . . . 5-332
:CALCulate{1-16}:UFEXtraction:PLOCalized:D:DELay <NRf> . . . . . . . . . . . . . . . . . . . . . . . . . . . . . . . . . . . . . . . . . . . . . . . . . . . . . . . . 5-332
:CALCulate{1-16}:UFEXtraction:PLOCalized:D:DELay? . . . . . . . . . . . . . . . . . . . . . . . . . . . . . . . . . . . . . . . . . . . . . . . . . . . . . . . . . . . . . . 5-332
:CALCulate{1-16}:UFEXtraction:PLOCalized:D:PORT:PAIR <char> . . . . . . . . . . . . . . . . . . . . . . . . . . . . . . . . . . . . . . . . . . . . . . . . . . . . 5-333
:CALCulate{1-16}:UFEXtraction:PLOCalized:D:PORT:PAIR? . . . . . . . . . . . . . . . . . . . . . . . . . . . . . . . . . . . . . . . . . . . . . . . . . . . . . . . . . 5-333
:CALCulate{1-16}:UFEXtraction:PLOCalized:D:REFLect:DELay{1-2} <NRf> . . . . . . . . . . . . . . . . . . . . . . . . . . . . . . . . . . . . . . . . . . . . . 5-333
:CALCulate{1-16}:UFEXtraction:PLOCalized:D:REFLect:DELay{1-2}? . . . . . . . . . . . . . . . . . . . . . . . . . . . . . . . . . . . . . . . . . . . . . . . . . . 5-333
:CALCulate{1-16}:UFEXtraction:PLOCalized:D:REFLect:PORT <char> . . . . . . . . . . . . . . . . . . . . . . . . . . . . . . . . . . . . . . . . . . . . . . . . . 5-334
:CALCulate{1-16}:UFEXtraction:PLOCalized:D:REFLect:PORT? . . . . . . . . . . . . . . . . . . . . . . . . . . . . . . . . . . . . . . . . . . . . . . . . . . . . . . . 5-334
:CALCulate{1-16}:UFEXtraction:PLOCalized:D:S2P:FILe{1-2}? . . . . . . . . . . . . . . . . . . . . . . . . . . . . . . . . . . . . . . . . . . . . . . . . . . . . . . . . 5-334
:CALCulate{1-16}:UFEXtraction:PLOCalized:D:S2P:FILe{1-2}<STRING> . . . . . . . . . . . . . . . . . . . . . . . . . . . . . . . . . . . . . . . . . . . . . . . 5-334
:CALCulate{1-16}:UFEXtraction:PLOCalized:F:DELay{1-2} <NRf> . . . . . . . . . . . . . . . . . . . . . . . . . . . . . . . . . . . . . . . . . . . . . . . . . . . . . 5-335
:CALCulate{1-16}:UFEXtraction:PLOCalized:F:DELay{1-2}? . . . . . . . . . . . . . . . . . . . . . . . . . . . . . . . . . . . . . . . . . . . . . . . . . . . . . . . . . . 5-335
:CALCulate{1-16}:UFEXtraction:PLOCalized:F:S2P:FILe{1-4}? . . . . . . . . . . . . . . . . . . . . . . . . . . . . . . . . . . . . . . . . . . . . . . . . . . . . . . . . 5-335
:CALCulate{1-16}:UFEXtraction:PLOCalized:F:S2P:FILe{1-4}<STRING> . . . . . . . . . . . . . . . . . . . . . . . . . . . . . . . . . . . . . . . . . . . . . . . . 5-335
:CALCulate{1-16}:UFEXtraction:PLOCalized:G:DELay <NRf> . . . . . . . . . . . . . . . . . . . . . . . . . . . . . . . . . . . . . . . . . . . . . . . . . . . . . . . . 5-336
:CALCulate{1-16}:UFEXtraction:PLOCalized:G:DELay? . . . . . . . . . . . . . . . . . . . . . . . . . . . . . . . . . . . . . . . . . . . . . . . . . . . . . . . . . . . . . . 5-336
:CALCulate{1-16}:UFEXtraction:PLOCalized:G:S4P:FILe{1-2}? . . . . . . . . . . . . . . . . . . . . . . . . . . . . . . . . . . . . . . . . . . . . . . . . . . . . . . . . 5-336
:CALCulate{1-16}:UFEXtraction:PLOCalized:G:S4P:FILe{1-2}<STRING> . . . . . . . . . . . . . . . . . . . . . . . . . . . . . . . . . . . . . . . . . . . . . . . 5-336
:CALCulate{1-16}:UFEXtraction:SEQuential:DEFect:LOCation <NRf> . . . . . . . . . . . . . . . . . . . . . . . . . . . . . . . . . . . . . . . . . . . . . . . . . . 5-338
:CALCulate{1-16}:UFEXtraction:SEQuential:DEFect:LOCation? . . . . . . . . . . . . . . . . . . . . . . . . . . . . . . . . . . . . . . . . . . . . . . . . . . . . . . . 5-338
:CALCulate{1-16}:UFEXtraction:SEQuential:DEFect:MODel <CHAR> . . . . . . . . . . . . . . . . . . . . . . . . . . . . . . . . . . . . . . . . . . . . . . . . . . 5-338
:CALCulate{1-16}:UFEXtraction:SEQuential:DEFect:MODel? . . . . . . . . . . . . . . . . . . . . . . . . . . . . . . . . . . . . . . . . . . . . . . . . . . . . . . . . . 5-338
:CALCulate{1-16}:UFEXtraction:SEQuential:REFLect:LOCation <NRf> . . . . . . . . . . . . . . . . . . . . . . . . . . . . . . . . . . . . . . . . . . . . . . . . 5-338
:CALCulate{1-16}:UFEXtraction:SEQuential:REFLect:LOCation? . . . . . . . . . . . . . . . . . . . . . . . . . . . . . . . . . . . . . . . . . . . . . . . . . . . . . . 5-338
:CALCulate{1-16}:UFEXtraction:SEQuential:REFLect:MAGNitude <NRf> . . . . . . . . . . . . . . . . . . . . . . . . . . . . . . . . . . . . . . . . . . . . . . 5-339
:CALCulate{1-16}:UFEXtraction:SEQuential:REFLect:MAGNitude? . . . . . . . . . . . . . . . . . . . . . . . . . . . . . . . . . . . . . . . . . . . . . . . . . . . . 5-339
:CALCulate{1-16}:UFEXtraction:SEQuential:REFLect[:STATe] <char> . . . . . . . . . . . . . . . . . . . . . . . . . . . . . . . . . . . . . . . . . . . . . . . . . 5-339
:CALCulate{1-16}:UFEXtraction:SEQuential:REFLect[:STATe]? . . . . . . . . . . . . . . . . . . . . . . . . . . . . . . . . . . . . . . . . . . . . . . . . . . . . . . . 5-339
:CALCulate{1-16}:UFEXtraction:SEQuential:RPARameter <char> . . . . . . . . . . . . . . . . . . . . . . . . . . . . . . . . . . . . . . . . . . . . . . . . . . . . . 5-340
:CALCulate{1-16}:UFEXtraction:SEQuential:RPARameter? . . . . . . . . . . . . . . . . . . . . . . . . . . . . . . . . . . . . . . . . . . . . . . . . . . . . . . . . . . . 5-340
:CALCulate{1-16}:UFEXtraction:SEQuential:S2P:FILe <STRING> . . . . . . . . . . . . . . . . . . . . . . . . . . . . . . . . . . . . . . . . . . . . . . . . . . . . . 5-340
:CALCulate{1-16}:UFEXtraction:SEQuential:S2P:FILe? . . . . . . . . . . . . . . . . . . . . . . . . . . . . . . . . . . . . . . . . . . . . . . . . . . . . . . . . . . . . . . 5-340
:CALCulate{1-16}:UFEXtraction:SEQuential:S4P:FILe <STRING> . . . . . . . . . . . . . . . . . . . . . . . . . . . . . . . . . . . . . . . . . . . . . . . . . . . . . 5-341
:CALCulate{1-16}:UFEXtraction:SEQuential:S4P:FILe? . . . . . . . . . . . . . . . . . . . . . . . . . . . . . . . . . . . . . . . . . . . . . . . . . . . . . . . . . . . . . . 5-341
:CALCulate{1-16}:UFEXtraction[:METHod]:GENB . . . . . . . . . . . . . . . . . . . . . . . . . . . . . . . . . . . . . . . . . . . . . . . . . . . . . . . . . . . . . . . . . . 5-310
:CALCulate{1-16}:UFEXtraction[:METHod]:MSTD:{D|F|G} . . . . . . . . . . . . . . . . . . . . . . . . . . . . . . . . . . . . . . . . . . . . . . . . . . . . . . . . . . 5-316
:CALCulate{1-16}:UFEXtraction[:METHod]:PLOCalized:{D|F|G} . . . . . . . . . . . . . . . . . . . . . . . . . . . . . . . . . . . . . . . . . . . . . . . . . . . . . . 5-326
:CALCulate{1-16}:UFEXtraction[:METHod]:SEQuential . . . . . . . . . . . . . . . . . . . . . . . . . . . . . . . . . . . . . . . . . . . . . . . . . . . . . . . . . . . . . . 5-337
:CALCulate{1-16}[:SELected]:ALTernate:TRACe:NAMe <string> . . . . . . . . . . . . . . . . . . . . . . . . . . . . . . . . . . . . . . . . . . . . . . . . . . . . . . 5-201
:CALCulate{1-16}[:SELected]:ALTernate:TRACe:NAMe:STATe <char> . . . . . . . . . . . . . . . . . . . . . . . . . . . . . . . . . . . . . . . . . . . . . . . . . 5-201
:CALCulate{1-16}[:SELected]:ALTernate:TRACe:NAMe:STATe? . . . . . . . . . . . . . . . . . . . . . . . . . . . . . . . . . . . . . . . . . . . . . . . . . . . . . . . 5-201

E-2 Alphabetical Command Listing Alphabetical Command Index
E-14 PN: 10410-00322 Rev. U MS464xB Series VNA PM
:CALCulate{1-16}[:SELected]:ALTernate:TRACe:NAMe? . . . . . . . . . . . . . . . . . . . . . . . . . . . . . . . . . . . . . . . . . . . . . . . . . . . . . . . . . . . . . . 5-201
:CALCulate{1-16}[:SELected]:CONVersion:FUNCtion <char> . . . . . . . . . . . . . . . . . . . . . . . . . . . . . . . . . . . . . . . . . . . . . . . . . . . . . . . . . . 5-202
:CALCulate{1-16}[:SELected]:CONVersion:FUNCtion? . . . . . . . . . . . . . . . . . . . . . . . . . . . . . . . . . . . . . . . . . . . . . . . . . . . . . . . . . . . . . . . 5-202
:CALCulate{1-16}[:SELected]:CONVersion[:STATe] <char> . . . . . . . . . . . . . . . . . . . . . . . . . . . . . . . . . . . . . . . . . . . . . . . . . . . . . . . . . . . 5-203
:CALCulate{1-16}[:SELected]:CONVersion[:STATe]? . . . . . . . . . . . . . . . . . . . . . . . . . . . . . . . . . . . . . . . . . . . . . . . . . . . . . . . . . . . . . . . . . 5-203
:CALCulate{1-16}[:SELected]:DATA:FDATa <block> . . . . . . . . . . . . . . . . . . . . . . . . . . . . . . . . . . . . . . . . . . . . . . . . . . . . . . . . . . . . . . . . . 5-204
:CALCulate{1-16}[:SELected]:DATA:FDATa? . . . . . . . . . . . . . . . . . . . . . . . . . . . . . . . . . . . . . . . . . . . . . . . . . . . . . . . . . . . . . . . . . . . . . . . 5-204
:CALCulate{1-16}[:SELected]:DATA:FMEMory <block> . . . . . . . . . . . . . . . . . . . . . . . . . . . . . . . . . . . . . . . . . . . . . . . . . . . . . . . . . . . . . . . 5-205
:CALCulate{1-16}[:SELected]:DATA:FMEMory? . . . . . . . . . . . . . . . . . . . . . . . . . . . . . . . . . . . . . . . . . . . . . . . . . . . . . . . . . . . . . . . . . . . . . 5-205
:CALCulate{1-16}[:SELected]:DATA:SDATa <Block> . . . . . . . . . . . . . . . . . . . . . . . . . . . . . . . . . . . . . . . . . . . . . . . . . . . . . . . . . . . . . . . . . 5-205
:CALCulate{1-16}[:SELected]:DATA:SDATa? . . . . . . . . . . . . . . . . . . . . . . . . . . . . . . . . . . . . . . . . . . . . . . . . . . . . . . . . . . . . . . . . . . . . . . . 5-205
:CALCulate{1-16}[:SELected]:DATA:SMEMory <Block> . . . . . . . . . . . . . . . . . . . . . . . . . . . . . . . . . . . . . . . . . . . . . . . . . . . . . . . . . . . . . . 5-205
:CALCulate{1-16}[:SELected]:DATA:SMEMory? . . . . . . . . . . . . . . . . . . . . . . . . . . . . . . . . . . . . . . . . . . . . . . . . . . . . . . . . . . . . . . . . . . . . . 5-205
:CALCulate{1-16}[:SELected]:EYE:CONFigure:DEFine[:STATe] <char> . . . . . . . . . . . . . . . . . . . . . . . . . . . . . . . . . . . . . . . . . . . . . . . . . 5-206
:CALCulate{1-16}[:SELected]:EYE:CONFigure:DEFine[:STATe]? . . . . . . . . . . . . . . . . . . . . . . . . . . . . . . . . . . . . . . . . . . . . . . . . . . . . . . . 5-206
:CALCulate{1-16}[:SELected]:EYE:CONFigure:STATus? . . . . . . . . . . . . . . . . . . . . . . . . . . . . . . . . . . . . . . . . . . . . . . . . . . . . . . . . . . . . . . 5-207
:CALCulate{1-16}[:SELected]:EYE:EXECute . . . . . . . . . . . . . . . . . . . . . . . . . . . . . . . . . . . . . . . . . . . . . . . . . . . . . . . . . . . . . . . . . . . . . . . . 5-207
:CALCulate{1-16}[:SELected]:EYE:INPut:BPATtern:LENGth <int> . . . . . . . . . . . . . . . . . . . . . . . . . . . . . . . . . . . . . . . . . . . . . . . . . . . . . 5-208
:CALCulate{1-16}[:SELected]:EYE:INPut:BPATtern:LENGth? . . . . . . . . . . . . . . . . . . . . . . . . . . . . . . . . . . . . . . . . . . . . . . . . . . . . . . . . . 5-208
:CALCulate{1-16}[:SELected]:EYE:INPut:BPATtern:TYPE <char> . . . . . . . . . . . . . . . . . . . . . . . . . . . . . . . . . . . . . . . . . . . . . . . . . . . . . 5-208
:CALCulate{1-16}[:SELected]:EYE:INPut:BPATtern:TYPE? . . . . . . . . . . . . . . . . . . . . . . . . . . . . . . . . . . . . . . . . . . . . . . . . . . . . . . . . . . . 5-208
:CALCulate{1-16}[:SELected]:EYE:INPut:BPATtern:USER <string> . . . . . . . . . . . . . . . . . . . . . . . . . . . . . . . . . . . . . . . . . . . . . . . . . . . . 5-209
:CALCulate{1-16}[:SELected]:EYE:INPut:DRATe <NRf> . . . . . . . . . . . . . . . . . . . . . . . . . . . . . . . . . . . . . . . . . . . . . . . . . . . . . . . . . . . . . . 5-209
:CALCulate{1-16}[:SELected]:EYE:INPut:DRATe? . . . . . . . . . . . . . . . . . . . . . . . . . . . . . . . . . . . . . . . . . . . . . . . . . . . . . . . . . . . . . . . . . . . 5-209
:CALCulate{1-16}[:SELected]:EYE:INPut:FTIMe:DATA <NRf> . . . . . . . . . . . . . . . . . . . . . . . . . . . . . . . . . . . . . . . . . . . . . . . . . . . . . . . . 5-210
:CALCulate{1-16}[:SELected]:EYE:INPut:FTIMe:DATA? . . . . . . . . . . . . . . . . . . . . . . . . . . . . . . . . . . . . . . . . . . . . . . . . . . . . . . . . . . . . . . 5-210
:CALCulate{1-16}[:SELected]:EYE:INPut:HSHift <NRf> . . . . . . . . . . . . . . . . . . . . . . . . . . . . . . . . . . . . . . . . . . . . . . . . . . . . . . . . . . . . . . 5-209
:CALCulate{1-16}[:SELected]:EYE:INPut:HSHift? . . . . . . . . . . . . . . . . . . . . . . . . . . . . . . . . . . . . . . . . . . . . . . . . . . . . . . . . . . . . . . . . . . . 5-209
:CALCulate{1-16}[:SELected]:EYE:INPut:JITTer:DIRac{1-2}:OFFSet <NRf> . . . . . . . . . . . . . . . . . . . . . . . . . . . . . . . . . . . . . . . . . . . . . 5-212
:CALCulate{1-16}[:SELected]:EYE:INPut:JITTer:DIRac{1-2}:OFFSet? . . . . . . . . . . . . . . . . . . . . . . . . . . . . . . . . . . . . . . . . . . . . . . . . . . . 5-212
:CALCulate{1-16}[:SELected]:EYE:INPut:JITTer:DIRac{1-2}:PROBability <NRf> . . . . . . . . . . . . . . . . . . . . . . . . . . . . . . . . . . . . . . . . . 5-212
:CALCulate{1-16}[:SELected]:EYE:INPut:JITTer:DIRac{1-2}:PROBability? . . . . . . . . . . . . . . . . . . . . . . . . . . . . . . . . . . . . . . . . . . . . . . . 5-212
:CALCulate{1-16}[:SELected]:EYE:INPut:JITTer:DIRac{1-2}[:STATe] <char> . . . . . . . . . . . . . . . . . . . . . . . . . . . . . . . . . . . . . . . . . . . . . 5-212
:CALCulate{1-16}[:SELected]:EYE:INPut:JITTer:DIRac{1-2}[:STATe]? . . . . . . . . . . . . . . . . . . . . . . . . . . . . . . . . . . . . . . . . . . . . . . . . . . 5-212
:CALCulate{1-16}[:SELected]:EYE:INPut:JITTer:RANDom:MAGNitude <NRf> . . . . . . . . . . . . . . . . . . . . . . . . . . . . . . . . . . . . . . . . . . . 5-211
:CALCulate{1-16}[:SELected]:EYE:INPut:JITTer:RANDom:MAGNitude? . . . . . . . . . . . . . . . . . . . . . . . . . . . . . . . . . . . . . . . . . . . . . . . . 5-211
:CALCulate{1-16}[:SELected]:EYE:INPut:JITTer:RANDom[:STATe] <char> . . . . . . . . . . . . . . . . . . . . . . . . . . . . . . . . . . . . . . . . . . . . . . 5-211
:CALCulate{1-16}[:SELected]:EYE:INPut:JITTer:RANDom[:STATe]? . . . . . . . . . . . . . . . . . . . . . . . . . . . . . . . . . . . . . . . . . . . . . . . . . . . 5-211
:CALCulate{1-16}[:SELected]:EYE:INPut:JITTer:SINusoidal{1-2}:AMPLitude <NRf> . . . . . . . . . . . . . . . . . . . . . . . . . . . . . . . . . . . . . . 5-213
:CALCulate{1-16}[:SELected]:EYE:INPut:JITTer:SINusoidal{1-2}:AMPLitude? . . . . . . . . . . . . . . . . . . . . . . . . . . . . . . . . . . . . . . . . . . . 5-213
:CALCulate{1-16}[:SELected]:EYE:INPut:JITTer:SINusoidal{1-2}:FREQuency <NRf> . . . . . . . . . . . . . . . . . . . . . . . . . . . . . . . . . . . . . . 5-214
:CALCulate{1-16}[:SELected]:EYE:INPut:JITTer:SINusoidal{1-2}:FREQuency? . . . . . . . . . . . . . . . . . . . . . . . . . . . . . . . . . . . . . . . . . . . 5-214
:CALCulate{1-16}[:SELected]:EYE:INPut:JITTer:SINusoidal{1-2}[:STATe] <char> . . . . . . . . . . . . . . . . . . . . . . . . . . . . . . . . . . . . . . . . 5-213
:CALCulate{1-16}[:SELected]:EYE:INPut:JITTer:SINusoidal{1-2}[:STATe]? . . . . . . . . . . . . . . . . . . . . . . . . . . . . . . . . . . . . . . . . . . . . . . 5-213
:CALCulate{1-16}[:SELected]:EYE:INPut:NOISe:AMPLitude <NRf> . . . . . . . . . . . . . . . . . . . . . . . . . . . . . . . . . . . . . . . . . . . . . . . . . . . . 5-215
:CALCulate{1-16}[:SELected]:EYE:INPut:NOISe:AMPLitude? . . . . . . . . . . . . . . . . . . . . . . . . . . . . . . . . . . . . . . . . . . . . . . . . . . . . . . . . . 5-215
:CALCulate{1-16}[:SELected]:EYE:INPut:NOISe[:STATe] <char> . . . . . . . . . . . . . . . . . . . . . . . . . . . . . . . . . . . . . . . . . . . . . . . . . . . . . . 5-214
:CALCulate{1-16}[:SELected]:EYE:INPut:NOISe[:STATe]? . . . . . . . . . . . . . . . . . . . . . . . . . . . . . . . . . . . . . . . . . . . . . . . . . . . . . . . . . . . . 5-214
:CALCulate{1-16}[:SELected]:EYE:INPut:PAM4:LEVel{0-3} <NRf> . . . . . . . . . . . . . . . . . . . . . . . . . . . . . . . . . . . . . . . . . . . . . . . . . . . . . 5-218
:CALCulate{1-16}[:SELected]:EYE:INPut:PAM4:LEVel{0-3}? . . . . . . . . . . . . . . . . . . . . . . . . . . . . . . . . . . . . . . . . . . . . . . . . . . . . . . . . . . 5-218
:CALCulate{1-16}[:SELected]:EYE:INPut:PERSistence <NR1> . . . . . . . . . . . . . . . . . . . . . . . . . . . . . . . . . . . . . . . . . . . . . . . . . . . . . . . . . 5-215
:CALCulate{1-16}[:SELected]:EYE:INPut:PERSistence? . . . . . . . . . . . . . . . . . . . . . . . . . . . . . . . . . . . . . . . . . . . . . . . . . . . . . . . . . . . . . . 5-215
:CALCulate{1-16}[:SELected]:EYE:INPut:RTIMe:DATA <NRf> . . . . . . . . . . . . . . . . . . . . . . . . . . . . . . . . . . . . . . . . . . . . . . . . . . . . . . . . 5-210
:CALCulate{1-16}[:SELected]:EYE:INPut:RTIMe:DATA? . . . . . . . . . . . . . . . . . . . . . . . . . . . . . . . . . . . . . . . . . . . . . . . . . . . . . . . . . . . . . 5-210
:CALCulate{1-16}[:SELected]:EYE:INPut:SIGNaling:TYPE <char> . . . . . . . . . . . . . . . . . . . . . . . . . . . . . . . . . . . . . . . . . . . . . . . . . . . . . 5-217
:CALCulate{1-16}[:SELected]:EYE:INPut:SIGNaling:TYPE? . . . . . . . . . . . . . . . . . . . . . . . . . . . . . . . . . . . . . . . . . . . . . . . . . . . . . . . . . . . 5-217
:CALCulate{1-16}[:SELected]:EYE:INPut[:NRZ]:HLEVel <NRf> . . . . . . . . . . . . . . . . . . . . . . . . . . . . . . . . . . . . . . . . . . . . . . . . . . . . . . . 5-210
:CALCulate{1-16}[:SELected]:EYE:INPut[:NRZ]:HLEVel? . . . . . . . . . . . . . . . . . . . . . . . . . . . . . . . . . . . . . . . . . . . . . . . . . . . . . . . . . . . . . 5-210
:CALCulate{1-16}[:SELected]:EYE:INPut[:NRZ]:LLEVel <NRf> . . . . . . . . . . . . . . . . . . . . . . . . . . . . . . . . . . . . . . . . . . . . . . . . . . . . . . . . 5-211
:CALCulate{1-16}[:SELected]:EYE:INPut[:NRZ]:LLEVel? . . . . . . . . . . . . . . . . . . . . . . . . . . . . . . . . . . . . . . . . . . . . . . . . . . . . . . . . . . . . . 5-211
:CALCulate{1-16}[:SELected]:EYE:PAM4:EYE{1-3}:RESults:DATA? . . . . . . . . . . . . . . . . . . . . . . . . . . . . . . . . . . . . . . . . . . . . . . . . . . . . 5-217
:CALCulate{1-16}[:SELected]:EYE[:NRZ]:RESults:DATA? . . . . . . . . . . . . . . . . . . . . . . . . . . . . . . . . . . . . . . . . . . . . . . . . . . . . . . . . . . . . 5-216
:CALCulate{1-16}[:SELected]:FORMat <char> . . . . . . . . . . . . . . . . . . . . . . . . . . . . . . . . . . . . . . . . . . . . . . . . . . . . . . . . . . . . . . . . . . . . . . 5-219
:CALCulate{1-16}[:SELected]:FORMat? . . . . . . . . . . . . . . . . . . . . . . . . . . . . . . . . . . . . . . . . . . . . . . . . . . . . . . . . . . . . . . . . . . . . . . . . . . . . 5-219
:CALCulate{1-16}[:SELected]:GCOMpression:INDicator[:STATe] <char> . . . . . . . . . . . . . . . . . . . . . . . . . . . . . . . . . . . . . . . . . . . . . . . . 5-221
:CALCulate{1-16}[:SELected]:GCOMpression:INDicator[:STATe]? . . . . . . . . . . . . . . . . . . . . . . . . . . . . . . . . . . . . . . . . . . . . . . . . . . . . . . 5-221
:CALCulate{1-16}[:SELected]:GCOMpression:PARameter <char> . . . . . . . . . . . . . . . . . . . . . . . . . . . . . . . . . . . . . . . . . . . . . . . . . . . . . . 5-221

Alphabetical Command Index E-2 Alphabetical Command Listing
MS464xB Series VNA PM PN: 10410-00322 Rev. U E-15
:CALCulate{1-16}[:SELected]:GCOMpression:PARameter? . . . . . . . . . . . . . . . . . . . . . . . . . . . . . . . . . . . . . . . . . . . . . . . . . . . . . . . . . . . . 5-221
:CALCulate{1-16}[:SELected]:GCOMpression:PVALue <NRf> . . . . . . . . . . . . . . . . . . . . . . . . . . . . . . . . . . . . . . . . . . . . . . . . . . . . . . . . . 5-222
:CALCulate{1-16}[:SELected]:GCOMpression:PVALue? . . . . . . . . . . . . . . . . . . . . . . . . . . . . . . . . . . . . . . . . . . . . . . . . . . . . . . . . . . . . . . 5-222
:CALCulate{1-16}[:SELected]:GCOMpression:REFerence <char> . . . . . . . . . . . . . . . . . . . . . . . . . . . . . . . . . . . . . . . . . . . . . . . . . . . . . . . 5-222
:CALCulate{1-16}[:SELected]:GCOMpression:REFerence:VALue <NRf> . . . . . . . . . . . . . . . . . . . . . . . . . . . . . . . . . . . . . . . . . . . . . . . . . 5-223
:CALCulate{1-16}[:SELected]:GCOMpression:REFerence:VALue? . . . . . . . . . . . . . . . . . . . . . . . . . . . . . . . . . . . . . . . . . . . . . . . . . . . . . . 5-223
:CALCulate{1-16}[:SELected]:GCOMpression:REFerence? . . . . . . . . . . . . . . . . . . . . . . . . . . . . . . . . . . . . . . . . . . . . . . . . . . . . . . . . . . . . 5-222
:CALCulate{1-16}[:SELected]:GCOMpression:SNORmalize[:STATe] <char> . . . . . . . . . . . . . . . . . . . . . . . . . . . . . . . . . . . . . . . . . . . . . . 5-223
:CALCulate{1-16}[:SELected]:GCOMpression:SNORmalize[:STATe]? . . . . . . . . . . . . . . . . . . . . . . . . . . . . . . . . . . . . . . . . . . . . . . . . . . . 5-223
:CALCulate{1-16}[:SELected]:GDELay:APERture <NRf> . . . . . . . . . . . . . . . . . . . . . . . . . . . . . . . . . . . . . . . . . . . . . . . . . . . . . . . . . . . . . 5-224
:CALCulate{1-16}[:SELected]:GDELay:APERture? . . . . . . . . . . . . . . . . . . . . . . . . . . . . . . . . . . . . . . . . . . . . . . . . . . . . . . . . . . . . . . . . . . 5-224
:CALCulate{1-16}[:SELected]:LIMit:DATA <block> . . . . . . . . . . . . . . . . . . . . . . . . . . . . . . . . . . . . . . . . . . . . . . . . . . . . . . . . . . . . . . . . . . 5-226
:CALCulate{1-16}[:SELected]:LIMit:DATA? . . . . . . . . . . . . . . . . . . . . . . . . . . . . . . . . . . . . . . . . . . . . . . . . . . . . . . . . . . . . . . . . . . . . . . . . 5-226
:CALCulate{1-16}[:SELected]:LIMit:DISPlay[:STATe] <char> . . . . . . . . . . . . . . . . . . . . . . . . . . . . . . . . . . . . . . . . . . . . . . . . . . . . . . . . . 5-226
:CALCulate{1-16}[:SELected]:LIMit:DISPlay[:STATe]? . . . . . . . . . . . . . . . . . . . . . . . . . . . . . . . . . . . . . . . . . . . . . . . . . . . . . . . . . . . . . . . 5-226
:CALCulate{1-16}[:SELected]:LIMit:FAIL? . . . . . . . . . . . . . . . . . . . . . . . . . . . . . . . . . . . . . . . . . . . . . . . . . . . . . . . . . . . . . . . . . . . . . . . . . 5-226
:CALCulate{1-16}[:SELected]:LIMit:OFF . . . . . . . . . . . . . . . . . . . . . . . . . . . . . . . . . . . . . . . . . . . . . . . . . . . . . . . . . . . . . . . . . . . . . . . . . . 5-226
:CALCulate{1-16}[:SELected]:LIMit:REPort:POINt? . . . . . . . . . . . . . . . . . . . . . . . . . . . . . . . . . . . . . . . . . . . . . . . . . . . . . . . . . . . . . . . . . 5-227
:CALCulate{1-16}[:SELected]:LIMit:SEGMent:ADD {No argument} | {<char>} | {<char>,<NRf>,<NRf>} . . . . . . . . . . . . . . . . . . . . . . 5-227
:CALCulate{1-16}[:SELected]:LIMit:SEGMent:CLEar . . . . . . . . . . . . . . . . . . . . . . . . . . . . . . . . . . . . . . . . . . . . . . . . . . . . . . . . . . . . . . . . 5-228
:CALCulate{1-16}[:SELected]:LIMit:SEGMent:COUNt? . . . . . . . . . . . . . . . . . . . . . . . . . . . . . . . . . . . . . . . . . . . . . . . . . . . . . . . . . . . . . . 5-228
:CALCulate{1-16}[:SELected]:LIMit:SEGMent:DEFine <NRf> | <NRf>,<NRf> | <NRf>,<NRf>,<NRf>,<NRf> . . . . . . . . . . . . . . . . . 5-228
:CALCulate{1-16}[:SELected]:LIMit:SEGMent:DEFine? . . . . . . . . . . . . . . . . . . . . . . . . . . . . . . . . . . . . . . . . . . . . . . . . . . . . . . . . . . . . . . 5-228
:CALCulate{1-16}[:SELected]:LIMit:SEGMent:RADius <NRf> . . . . . . . . . . . . . . . . . . . . . . . . . . . . . . . . . . . . . . . . . . . . . . . . . . . . . . . . . 5-229
:CALCulate{1-16}[:SELected]:LIMit:SEGMent:RADius? . . . . . . . . . . . . . . . . . . . . . . . . . . . . . . . . . . . . . . . . . . . . . . . . . . . . . . . . . . . . . . 5-229
:CALCulate{1-16}[:SELected]:LIMit:SEGMent:TYPe <char> . . . . . . . . . . . . . . . . . . . . . . . . . . . . . . . . . . . . . . . . . . . . . . . . . . . . . . . . . . 5-229
:CALCulate{1-16}[:SELected]:LIMit:SEGMent:TYPe? . . . . . . . . . . . . . . . . . . . . . . . . . . . . . . . . . . . . . . . . . . . . . . . . . . . . . . . . . . . . . . . . 5-229
:CALCulate{1-16}[:SELected]:LIMit:SEGMent:X1 <NRf> . . . . . . . . . . . . . . . . . . . . . . . . . . . . . . . . . . . . . . . . . . . . . . . . . . . . . . . . . . . . . 5-230
:CALCulate{1-16}[:SELected]:LIMit:SEGMent:X1? . . . . . . . . . . . . . . . . . . . . . . . . . . . . . . . . . . . . . . . . . . . . . . . . . . . . . . . . . . . . . . . . . . 5-230
:CALCulate{1-16}[:SELected]:LIMit:SEGMent:X2 <NRf> . . . . . . . . . . . . . . . . . . . . . . . . . . . . . . . . . . . . . . . . . . . . . . . . . . . . . . . . . . . . . 5-230
:CALCulate{1-16}[:SELected]:LIMit:SEGMent:X2? . . . . . . . . . . . . . . . . . . . . . . . . . . . . . . . . . . . . . . . . . . . . . . . . . . . . . . . . . . . . . . . . . . 5-230
:CALCulate{1-16}[:SELected]:LIMit:SEGMent:Y1 <NRf> . . . . . . . . . . . . . . . . . . . . . . . . . . . . . . . . . . . . . . . . . . . . . . . . . . . . . . . . . . . . . 5-230
:CALCulate{1-16}[:SELected]:LIMit:SEGMent:Y1? . . . . . . . . . . . . . . . . . . . . . . . . . . . . . . . . . . . . . . . . . . . . . . . . . . . . . . . . . . . . . . . . . . 5-230
:CALCulate{1-16}[:SELected]:LIMit:SEGMent:Y12 <NRf> . . . . . . . . . . . . . . . . . . . . . . . . . . . . . . . . . . . . . . . . . . . . . . . . . . . . . . . . . . . . 5-231
:CALCulate{1-16}[:SELected]:LIMit:SEGMent:Y12? . . . . . . . . . . . . . . . . . . . . . . . . . . . . . . . . . . . . . . . . . . . . . . . . . . . . . . . . . . . . . . . . . 5-231
:CALCulate{1-16}[:SELected]:LIMit:SEGMent:Y2 <NRf> . . . . . . . . . . . . . . . . . . . . . . . . . . . . . . . . . . . . . . . . . . . . . . . . . . . . . . . . . . . . . 5-231
:CALCulate{1-16}[:SELected]:LIMit:SEGMent:Y2? . . . . . . . . . . . . . . . . . . . . . . . . . . . . . . . . . . . . . . . . . . . . . . . . . . . . . . . . . . . . . . . . . . 5-231
:CALCulate{1-16}[:SELected]:LIMit:SEGMent:Y22 <NRf> . . . . . . . . . . . . . . . . . . . . . . . . . . . . . . . . . . . . . . . . . . . . . . . . . . . . . . . . . . . . 5-231
:CALCulate{1-16}[:SELected]:LIMit:SEGMent:Y22? . . . . . . . . . . . . . . . . . . . . . . . . . . . . . . . . . . . . . . . . . . . . . . . . . . . . . . . . . . . . . . . . . 5-231
:CALCulate{1-16}[:SELected]:LIMit:SEGMent{1-50}:DEFine <NRf> | <NRf>,<NRf> | <NRf>,<NRf>,<NRf>,<NRf>} . . . . . . . . . . . . 5-232
:CALCulate{1-16}[:SELected]:LIMit:SEGMent{1-50}:DEFine? . . . . . . . . . . . . . . . . . . . . . . . . . . . . . . . . . . . . . . . . . . . . . . . . . . . . . . . . . 5-232
:CALCulate{1-16}[:SELected]:LIMit:SEGMent{1-50}:DELete . . . . . . . . . . . . . . . . . . . . . . . . . . . . . . . . . . . . . . . . . . . . . . . . . . . . . . . . . . 5-232
:CALCulate{1-16}[:SELected]:LIMit:SEGMent{1-50}:RADius <NRf> . . . . . . . . . . . . . . . . . . . . . . . . . . . . . . . . . . . . . . . . . . . . . . . . . . . . 5-233
:CALCulate{1-16}[:SELected]:LIMit:SEGMent{1-50}:RADius? . . . . . . . . . . . . . . . . . . . . . . . . . . . . . . . . . . . . . . . . . . . . . . . . . . . . . . . . . 5-233
:CALCulate{1-16}[:SELected]:LIMit:SEGMent{1-50}:TYPe <char> . . . . . . . . . . . . . . . . . . . . . . . . . . . . . . . . . . . . . . . . . . . . . . . . . . . . . . 5-234
:CALCulate{1-16}[:SELected]:LIMit:SEGMent{1-50}:TYPe? . . . . . . . . . . . . . . . . . . . . . . . . . . . . . . . . . . . . . . . . . . . . . . . . . . . . . . . . . . . 5-234
:CALCulate{1-16}[:SELected]:LIMit:SEGMent{1-50}:X1 <NRf> . . . . . . . . . . . . . . . . . . . . . . . . . . . . . . . . . . . . . . . . . . . . . . . . . . . . . . . . 5-234
:CALCulate{1-16}[:SELected]:LIMit:SEGMent{1-50}:X1? . . . . . . . . . . . . . . . . . . . . . . . . . . . . . . . . . . . . . . . . . . . . . . . . . . . . . . . . . . . . . 5-234
:CALCulate{1-16}[:SELected]:LIMit:SEGMent{1-50}:X2 <NRf> . . . . . . . . . . . . . . . . . . . . . . . . . . . . . . . . . . . . . . . . . . . . . . . . . . . . . . . . 5-235
:CALCulate{1-16}[:SELected]:LIMit:SEGMent{1-50}:X2? . . . . . . . . . . . . . . . . . . . . . . . . . . . . . . . . . . . . . . . . . . . . . . . . . . . . . . . . . . . . . 5-235
:CALCulate{1-16}[:SELected]:LIMit:SEGMent{1-50}:Y1 <NRf> . . . . . . . . . . . . . . . . . . . . . . . . . . . . . . . . . . . . . . . . . . . . . . . . . . . . . . . . 5-235
:CALCulate{1-16}[:SELected]:LIMit:SEGMent{1-50}:Y1? . . . . . . . . . . . . . . . . . . . . . . . . . . . . . . . . . . . . . . . . . . . . . . . . . . . . . . . . . . . . . 5-235
:CALCulate{1-16}[:SELected]:LIMit:SEGMent{1-50}:Y12 <NRf> . . . . . . . . . . . . . . . . . . . . . . . . . . . . . . . . . . . . . . . . . . . . . . . . . . . . . . . 5-236
:CALCulate{1-16}[:SELected]:LIMit:SEGMent{1-50}:Y12? . . . . . . . . . . . . . . . . . . . . . . . . . . . . . . . . . . . . . . . . . . . . . . . . . . . . . . . . . . . . 5-236
:CALCulate{1-16}[:SELected]:LIMit:SEGMent{1-50}:Y2 <NRf> . . . . . . . . . . . . . . . . . . . . . . . . . . . . . . . . . . . . . . . . . . . . . . . . . . . . . . . . 5-236
:CALCulate{1-16}[:SELected]:LIMit:SEGMent{1-50}:Y2? . . . . . . . . . . . . . . . . . . . . . . . . . . . . . . . . . . . . . . . . . . . . . . . . . . . . . . . . . . . . . 5-236
:CALCulate{1-16}[:SELected]:LIMit:SEGMent{1-50}:Y22 <NRf> . . . . . . . . . . . . . . . . . . . . . . . . . . . . . . . . . . . . . . . . . . . . . . . . . . . . . . . 5-237
:CALCulate{1-16}[:SELected]:LIMit:SEGMent{1-50}:Y22? . . . . . . . . . . . . . . . . . . . . . . . . . . . . . . . . . . . . . . . . . . . . . . . . . . . . . . . . . . . . 5-237
:CALCulate{1-16}[:SELected]:LIMit[:STATe] <char> . . . . . . . . . . . . . . . . . . . . . . . . . . . . . . . . . . . . . . . . . . . . . . . . . . . . . . . . . . . . . . . . . 5-237
:CALCulate{1-16}[:SELected]:LIMit[:STATe]? . . . . . . . . . . . . . . . . . . . . . . . . . . . . . . . . . . . . . . . . . . . . . . . . . . . . . . . . . . . . . . . . . . . . . . 5-237
:CALCulate{1-16}[:SELected]:MARKer:ACTivate? . . . . . . . . . . . . . . . . . . . . . . . . . . . . . . . . . . . . . . . . . . . . . . . . . . . . . . . . . . . . . . . . . . . 5-238
:CALCulate{1-16}[:SELected]:MARKer:ALL[:STATe] <char> . . . . . . . . . . . . . . . . . . . . . . . . . . . . . . . . . . . . . . . . . . . . . . . . . . . . . . . . . . 5-238
:CALCulate{1-16}[:SELected]:MARKer:MOVe:CENTer . . . . . . . . . . . . . . . . . . . . . . . . . . . . . . . . . . . . . . . . . . . . . . . . . . . . . . . . . . . . . . . 5-238
:CALCulate{1-16}[:SELected]:MARKer:MOVe:REFMarker . . . . . . . . . . . . . . . . . . . . . . . . . . . . . . . . . . . . . . . . . . . . . . . . . . . . . . . . . . . . 5-239
:CALCulate{1-16}[:SELected]:MARKer:MOVe:STARt . . . . . . . . . . . . . . . . . . . . . . . . . . . . . . . . . . . . . . . . . . . . . . . . . . . . . . . . . . . . . . . . 5-239
:CALCulate{1-16}[:SELected]:MARKer:MOVe:STOP . . . . . . . . . . . . . . . . . . . . . . . . . . . . . . . . . . . . . . . . . . . . . . . . . . . . . . . . . . . . . . . . . 5-239
:CALCulate{1-16}[:SELected]:MARKer:MPSEArch . . . . . . . . . . . . . . . . . . . . . . . . . . . . . . . . . . . . . . . . . . . . . . . . . . . . . . . . . . . . . . . . . . 5-239

E-2 Alphabetical Command Listing Alphabetical Command Index
E-16 PN: 10410-00322 Rev. U MS464xB Series VNA PM
:CALCulate{1-16}[:SELected]:MARKer:MPSEArch:EXCursion <NRf> . . . . . . . . . . . . . . . . . . . . . . . . . . . . . . . . . . . . . . . . . . . . . . . . . . . 5-240
:CALCulate{1-16}[:SELected]:MARKer:MPSEArch:EXCursion? . . . . . . . . . . . . . . . . . . . . . . . . . . . . . . . . . . . . . . . . . . . . . . . . . . . . . . . . 5-240
:CALCulate{1-16}[:SELected]:MARKer:MPSEArch:POLarity <char> . . . . . . . . . . . . . . . . . . . . . . . . . . . . . . . . . . . . . . . . . . . . . . . . . . . . 5-240
:CALCulate{1-16}[:SELected]:MARKer:MPSEArch:POLarity? . . . . . . . . . . . . . . . . . . . . . . . . . . . . . . . . . . . . . . . . . . . . . . . . . . . . . . . . . 5-240
:CALCulate{1-16}[:SELected]:MARKer:MPSEArch:THREshold <NRf> . . . . . . . . . . . . . . . . . . . . . . . . . . . . . . . . . . . . . . . . . . . . . . . . . . 5-240
:CALCulate{1-16}[:SELected]:MARKer:MPSEArch:THREshold? . . . . . . . . . . . . . . . . . . . . . . . . . . . . . . . . . . . . . . . . . . . . . . . . . . . . . . . . 5-240
:CALCulate{1-16}[:SELected]:MARKer:MTSEArch . . . . . . . . . . . . . . . . . . . . . . . . . . . . . . . . . . . . . . . . . . . . . . . . . . . . . . . . . . . . . . . . . . . 5-240
:CALCulate{1-16}[:SELected]:MARKer:MTSEArch:TARget <NRf> . . . . . . . . . . . . . . . . . . . . . . . . . . . . . . . . . . . . . . . . . . . . . . . . . . . . . . 5-241
:CALCulate{1-16}[:SELected]:MARKer:MTSEArch:TARget? . . . . . . . . . . . . . . . . . . . . . . . . . . . . . . . . . . . . . . . . . . . . . . . . . . . . . . . . . . . 5-241
:CALCulate{1-16}[:SELected]:MARKer:MTSEArch:TRANsition <char> . . . . . . . . . . . . . . . . . . . . . . . . . . . . . . . . . . . . . . . . . . . . . . . . . . 5-241
:CALCulate{1-16}[:SELected]:MARKer:MTSEArch:TRANsition? . . . . . . . . . . . . . . . . . . . . . . . . . . . . . . . . . . . . . . . . . . . . . . . . . . . . . . . 5-241
:CALCulate{1-16}[:SELected]:MARKer:OFF . . . . . . . . . . . . . . . . . . . . . . . . . . . . . . . . . . . . . . . . . . . . . . . . . . . . . . . . . . . . . . . . . . . . . . . . 5-241
:CALCulate{1-16}[:SELected]:MARKer:PSEArch <char> . . . . . . . . . . . . . . . . . . . . . . . . . . . . . . . . . . . . . . . . . . . . . . . . . . . . . . . . . . . . . . 5-241
:CALCulate{1-16}[:SELected]:MARKer:PSEArch:EXCursion <NRf> . . . . . . . . . . . . . . . . . . . . . . . . . . . . . . . . . . . . . . . . . . . . . . . . . . . . . 5-242
:CALCulate{1-16}[:SELected]:MARKer:PSEArch:EXCursion? . . . . . . . . . . . . . . . . . . . . . . . . . . . . . . . . . . . . . . . . . . . . . . . . . . . . . . . . . . 5-242
:CALCulate{1-16}[:SELected]:MARKer:PSEArch:POLarity <char> . . . . . . . . . . . . . . . . . . . . . . . . . . . . . . . . . . . . . . . . . . . . . . . . . . . . . . 5-242
:CALCulate{1-16}[:SELected]:MARKer:PSEArch:POLarity? . . . . . . . . . . . . . . . . . . . . . . . . . . . . . . . . . . . . . . . . . . . . . . . . . . . . . . . . . . . 5-242
:CALCulate{1-16}[:SELected]:MARKer:PSEArch:THREshold <NRf> . . . . . . . . . . . . . . . . . . . . . . . . . . . . . . . . . . . . . . . . . . . . . . . . . . . . 5-242
:CALCulate{1-16}[:SELected]:MARKer:PSEArch:THREshold? . . . . . . . . . . . . . . . . . . . . . . . . . . . . . . . . . . . . . . . . . . . . . . . . . . . . . . . . . 5-242
:CALCulate{1-16}[:SELected]:MARKer:PSEArch? . . . . . . . . . . . . . . . . . . . . . . . . . . . . . . . . . . . . . . . . . . . . . . . . . . . . . . . . . . . . . . . . . . . 5-241
:CALCulate{1-16}[:SELected]:MARKer:SEArch <char> . . . . . . . . . . . . . . . . . . . . . . . . . . . . . . . . . . . . . . . . . . . . . . . . . . . . . . . . . . . . . . . 5-243
:CALCulate{1-16}[:SELected]:MARKer:SEArch:BANDwidth:DATA? . . . . . . . . . . . . . . . . . . . . . . . . . . . . . . . . . . . . . . . . . . . . . . . . . . . . 5-243
:CALCulate{1-16}[:SELected]:MARKer:SEArch:BANDwidth:DEFine <NRf> . . . . . . . . . . . . . . . . . . . . . . . . . . . . . . . . . . . . . . . . . . . . . . 5-243
:CALCulate{1-16}[:SELected]:MARKer:SEArch:BANDwidth:DEFine? . . . . . . . . . . . . . . . . . . . . . . . . . . . . . . . . . . . . . . . . . . . . . . . . . . . 5-243
:CALCulate{1-16}[:SELected]:MARKer:SEArch:BANDwidth:RTYPe <char> . . . . . . . . . . . . . . . . . . . . . . . . . . . . . . . . . . . . . . . . . . . . . . 5-244
:CALCulate{1-16}[:SELected]:MARKer:SEArch:BANDwidth:RTYPe? . . . . . . . . . . . . . . . . . . . . . . . . . . . . . . . . . . . . . . . . . . . . . . . . . . . . 5-244
:CALCulate{1-16}[:SELected]:MARKer:SEArch:BANDwidth:RVALue <NRf> . . . . . . . . . . . . . . . . . . . . . . . . . . . . . . . . . . . . . . . . . . . . . 5-244
:CALCulate{1-16}[:SELected]:MARKer:SEArch:BANDwidth:RVALue? . . . . . . . . . . . . . . . . . . . . . . . . . . . . . . . . . . . . . . . . . . . . . . . . . . 5-244
:CALCulate{1-16}[:SELected]:MARKer:SEArch:BANDwidth:SHAPe:HIGH <NRf> . . . . . . . . . . . . . . . . . . . . . . . . . . . . . . . . . . . . . . . . . 5-244
:CALCulate{1-16}[:SELected]:MARKer:SEArch:BANDwidth:SHAPe:HIGH? . . . . . . . . . . . . . . . . . . . . . . . . . . . . . . . . . . . . . . . . . . . . . . 5-244
:CALCulate{1-16}[:SELected]:MARKer:SEArch:BANDwidth:SHAPe:LOW <NRf> . . . . . . . . . . . . . . . . . . . . . . . . . . . . . . . . . . . . . . . . . 5-245
:CALCulate{1-16}[:SELected]:MARKer:SEArch:BANDwidth:SHAPe:LOW? . . . . . . . . . . . . . . . . . . . . . . . . . . . . . . . . . . . . . . . . . . . . . . . 5-245
:CALCulate{1-16}[:SELected]:MARKer:SEArch:BANDwidth:SHAPe[:STATe] <char> . . . . . . . . . . . . . . . . . . . . . . . . . . . . . . . . . . . . . . 5-245
:CALCulate{1-16}[:SELected]:MARKer:SEArch:BANDwidth:SHAPe[:STATe]? . . . . . . . . . . . . . . . . . . . . . . . . . . . . . . . . . . . . . . . . . . . . 5-245
:CALCulate{1-16}[:SELected]:MARKer:SEArch:BANDwidth:SSTart <char> . . . . . . . . . . . . . . . . . . . . . . . . . . . . . . . . . . . . . . . . . . . . . . 5-245
:CALCulate{1-16}[:SELected]:MARKer:SEArch:BANDwidth:SSTart? . . . . . . . . . . . . . . . . . . . . . . . . . . . . . . . . . . . . . . . . . . . . . . . . . . . 5-245
:CALCulate{1-16}[:SELected]:MARKer:SEArch:BANDwidth[:STATe] <char> . . . . . . . . . . . . . . . . . . . . . . . . . . . . . . . . . . . . . . . . . . . . . 5-246
:CALCulate{1-16}[:SELected]:MARKer:SEArch:BANDwidth[:STATe]? . . . . . . . . . . . . . . . . . . . . . . . . . . . . . . . . . . . . . . . . . . . . . . . . . . . 5-246
:CALCulate{1-16}[:SELected]:MARKer:SEArch:NOTCh:DATA? . . . . . . . . . . . . . . . . . . . . . . . . . . . . . . . . . . . . . . . . . . . . . . . . . . . . . . . . 5-246
:CALCulate{1-16}[:SELected]:MARKer:SEArch:NOTCh:DEFine <NRf> . . . . . . . . . . . . . . . . . . . . . . . . . . . . . . . . . . . . . . . . . . . . . . . . . . 5-246
:CALCulate{1-16}[:SELected]:MARKer:SEArch:NOTCh:DEFine? . . . . . . . . . . . . . . . . . . . . . . . . . . . . . . . . . . . . . . . . . . . . . . . . . . . . . . . 5-246
:CALCulate{1-16}[:SELected]:MARKer:SEArch:NOTCh:RTYPe <char> . . . . . . . . . . . . . . . . . . . . . . . . . . . . . . . . . . . . . . . . . . . . . . . . . . 5-247
:CALCulate{1-16}[:SELected]:MARKer:SEArch:NOTCh:RTYPe? . . . . . . . . . . . . . . . . . . . . . . . . . . . . . . . . . . . . . . . . . . . . . . . . . . . . . . . 5-247
:CALCulate{1-16}[:SELected]:MARKer:SEArch:NOTCh:RVALue <NRf> . . . . . . . . . . . . . . . . . . . . . . . . . . . . . . . . . . . . . . . . . . . . . . . . . 5-247
:CALCulate{1-16}[:SELected]:MARKer:SEArch:NOTCh:RVALue? . . . . . . . . . . . . . . . . . . . . . . . . . . . . . . . . . . . . . . . . . . . . . . . . . . . . . . 5-247
:CALCulate{1-16}[:SELected]:MARKer:SEArch:NOTCh:SHAPe:HIGH <NRf> . . . . . . . . . . . . . . . . . . . . . . . . . . . . . . . . . . . . . . . . . . . . 5-247
:CALCulate{1-16}[:SELected]:MARKer:SEArch:NOTCh:SHAPe:HIGH? . . . . . . . . . . . . . . . . . . . . . . . . . . . . . . . . . . . . . . . . . . . . . . . . . . 5-247
:CALCulate{1-16}[:SELected]:MARKer:SEArch:NOTCh:SHAPe:LOW <NRf> . . . . . . . . . . . . . . . . . . . . . . . . . . . . . . . . . . . . . . . . . . . . . 5-248
:CALCulate{1-16}[:SELected]:MARKer:SEArch:NOTCh:SHAPe:LOW? . . . . . . . . . . . . . . . . . . . . . . . . . . . . . . . . . . . . . . . . . . . . . . . . . . 5-248
:CALCulate{1-16}[:SELected]:MARKer:SEArch:NOTCh:SHAPe[:STATe] <char> . . . . . . . . . . . . . . . . . . . . . . . . . . . . . . . . . . . . . . . . . . 5-248
:CALCulate{1-16}[:SELected]:MARKer:SEArch:NOTCh:SHAPe[:STATe]? . . . . . . . . . . . . . . . . . . . . . . . . . . . . . . . . . . . . . . . . . . . . . . . . 5-248
:CALCulate{1-16}[:SELected]:MARKer:SEArch:NOTCh:SSTart <char> . . . . . . . . . . . . . . . . . . . . . . . . . . . . . . . . . . . . . . . . . . . . . . . . . . 5-248
:CALCulate{1-16}[:SELected]:MARKer:SEArch:NOTCh:SSTart? . . . . . . . . . . . . . . . . . . . . . . . . . . . . . . . . . . . . . . . . . . . . . . . . . . . . . . . 5-248
:CALCulate{1-16}[:SELected]:MARKer:SEArch:NOTCh[:STATe] <char> . . . . . . . . . . . . . . . . . . . . . . . . . . . . . . . . . . . . . . . . . . . . . . . . . 5-249
:CALCulate{1-16}[:SELected]:MARKer:SEArch:NOTCh[:STATe]? . . . . . . . . . . . . . . . . . . . . . . . . . . . . . . . . . . . . . . . . . . . . . . . . . . . . . . 5-249
:CALCulate{1-16}[:SELected]:MARKer:SEArch:RANGe:ALL[:STATe] <char> . . . . . . . . . . . . . . . . . . . . . . . . . . . . . . . . . . . . . . . . . . . . . 5-249
:CALCulate{1-16}[:SELected]:MARKer:SEArch:RANGe:ALL[:STATe]? . . . . . . . . . . . . . . . . . . . . . . . . . . . . . . . . . . . . . . . . . . . . . . . . . . 5-249
:CALCulate{1-16}[:SELected]:MARKer:SEArch:RANGe:STARt:X <NRf> . . . . . . . . . . . . . . . . . . . . . . . . . . . . . . . . . . . . . . . . . . . . . . . . . 5-249
:CALCulate{1-16}[:SELected]:MARKer:SEArch:RANGe:STARt:X? . . . . . . . . . . . . . . . . . . . . . . . . . . . . . . . . . . . . . . . . . . . . . . . . . . . . . . 5-249
:CALCulate{1-16}[:SELected]:MARKer:SEArch:RANGe:STOP:X <NRf> . . . . . . . . . . . . . . . . . . . . . . . . . . . . . . . . . . . . . . . . . . . . . . . . . 5-250
:CALCulate{1-16}[:SELected]:MARKer:SEArch:RANGe:STOP:X? . . . . . . . . . . . . . . . . . . . . . . . . . . . . . . . . . . . . . . . . . . . . . . . . . . . . . . . 5-250
:CALCulate{1-16}[:SELected]:MARKer:SEArch:RANGe[:STATe] <char> . . . . . . . . . . . . . . . . . . . . . . . . . . . . . . . . . . . . . . . . . . . . . . . . . 5-250
:CALCulate{1-16}[:SELected]:MARKer:SEArch:RANGe[:STATe]? . . . . . . . . . . . . . . . . . . . . . . . . . . . . . . . . . . . . . . . . . . . . . . . . . . . . . . 5-250
:CALCulate{1-16}[:SELected]:MARKer:SEArch:TRACKing[:STATe] <char> . . . . . . . . . . . . . . . . . . . . . . . . . . . . . . . . . . . . . . . . . . . . . . 5-250
:CALCulate{1-16}[:SELected]:MARKer:SEArch:TRACKing[:STATe]? . . . . . . . . . . . . . . . . . . . . . . . . . . . . . . . . . . . . . . . . . . . . . . . . . . . . 5-250
:CALCulate{1-16}[:SELected]:MARKer:SEArch? . . . . . . . . . . . . . . . . . . . . . . . . . . . . . . . . . . . . . . . . . . . . . . . . . . . . . . . . . . . . . . . . . . . . . 5-243
:CALCulate{1-16}[:SELected]:MARKer:SET:CENTer . . . . . . . . . . . . . . . . . . . . . . . . . . . . . . . . . . . . . . . . . . . . . . . . . . . . . . . . . . . . . . . . . 5-250

Alphabetical Command Index E-2 Alphabetical Command Listing
MS464xB Series VNA PM PN: 10410-00322 Rev. U E-17
:CALCulate{1-16}[:SELected]:MARKer:SET:REFLevel . . . . . . . . . . . . . . . . . . . . . . . . . . . . . . . . . . . . . . . . . . . . . . . . . . . . . . . . . . . . . . . 5-251
:CALCulate{1-16}[:SELected]:MARKer:SET:STARt . . . . . . . . . . . . . . . . . . . . . . . . . . . . . . . . . . . . . . . . . . . . . . . . . . . . . . . . . . . . . . . . . . 5-251
:CALCulate{1-16}[:SELected]:MARKer:SET:STOP . . . . . . . . . . . . . . . . . . . . . . . . . . . . . . . . . . . . . . . . . . . . . . . . . . . . . . . . . . . . . . . . . . 5-251
:CALCulate{1-16}[:SELected]:MARKer:TSEArch <char> . . . . . . . . . . . . . . . . . . . . . . . . . . . . . . . . . . . . . . . . . . . . . . . . . . . . . . . . . . . . . . 5-251
:CALCulate{1-16}[:SELected]:MARKer:TSEArch:TARget <NRf> . . . . . . . . . . . . . . . . . . . . . . . . . . . . . . . . . . . . . . . . . . . . . . . . . . . . . . . 5-252
:CALCulate{1-16}[:SELected]:MARKer:TSEArch:TARget? . . . . . . . . . . . . . . . . . . . . . . . . . . . . . . . . . . . . . . . . . . . . . . . . . . . . . . . . . . . . 5-252
:CALCulate{1-16}[:SELected]:MARKer:TSEArch:TRANsition <char> . . . . . . . . . . . . . . . . . . . . . . . . . . . . . . . . . . . . . . . . . . . . . . . . . . . 5-252
:CALCulate{1-16}[:SELected]:MARKer:TSEArch:TRANsition? . . . . . . . . . . . . . . . . . . . . . . . . . . . . . . . . . . . . . . . . . . . . . . . . . . . . . . . . . 5-252
:CALCulate{1-16}[:SELected]:MARKer:TSEArch? . . . . . . . . . . . . . . . . . . . . . . . . . . . . . . . . . . . . . . . . . . . . . . . . . . . . . . . . . . . . . . . . . . . 5-251
:CALCulate{1-16}[:SELected]:MARKer{1-13}:ACTivate . . . . . . . . . . . . . . . . . . . . . . . . . . . . . . . . . . . . . . . . . . . . . . . . . . . . . . . . . . . . . . . 5-254
:CALCulate{1-16}[:SELected]:MARKer{1-13}:MOVe <char> . . . . . . . . . . . . . . . . . . . . . . . . . . . . . . . . . . . . . . . . . . . . . . . . . . . . . . . . . . . 5-254
:CALCulate{1-16}[:SELected]:MARKer{1-13}:SET <char> . . . . . . . . . . . . . . . . . . . . . . . . . . . . . . . . . . . . . . . . . . . . . . . . . . . . . . . . . . . . . 5-254
:CALCulate{1-16}[:SELected]:MARKer{1-13}:X <NRf> . . . . . . . . . . . . . . . . . . . . . . . . . . . . . . . . . . . . . . . . . . . . . . . . . . . . . . . . . . . . . . . 5-255
:CALCulate{1-16}[:SELected]:MARKer{1-13}:X? . . . . . . . . . . . . . . . . . . . . . . . . . . . . . . . . . . . . . . . . . . . . . . . . . . . . . . . . . . . . . . . . . . . . . 5-255
:CALCulate{1-16}[:SELected]:MARKer{1-13}:Y? . . . . . . . . . . . . . . . . . . . . . . . . . . . . . . . . . . . . . . . . . . . . . . . . . . . . . . . . . . . . . . . . . . . . . 5-255
:CALCulate{1-16}[:SELected]:MARKer{1-13}[:STATe] <char> . . . . . . . . . . . . . . . . . . . . . . . . . . . . . . . . . . . . . . . . . . . . . . . . . . . . . . . . . 5-255
:CALCulate{1-16}[:SELected]:MARKer{1-13}[:STATe]? . . . . . . . . . . . . . . . . . . . . . . . . . . . . . . . . . . . . . . . . . . . . . . . . . . . . . . . . . . . . . . . 5-255
:CALCulate{1-16}[:SELected]:MATH:DATa:FILe:MEMorize . . . . . . . . . . . . . . . . . . . . . . . . . . . . . . . . . . . . . . . . . . . . . . . . . . . . . . . . . . . 5-256
:CALCulate{1-16}[:SELected]:MATH:DISPlay <char> . . . . . . . . . . . . . . . . . . . . . . . . . . . . . . . . . . . . . . . . . . . . . . . . . . . . . . . . . . . . . . . . 5-257
:CALCulate{1-16}[:SELected]:MATH:DISPlay? . . . . . . . . . . . . . . . . . . . . . . . . . . . . . . . . . . . . . . . . . . . . . . . . . . . . . . . . . . . . . . . . . . . . . 5-257
:CALCulate{1-16}[:SELected]:MATH:FUNCtion <char> . . . . . . . . . . . . . . . . . . . . . . . . . . . . . . . . . . . . . . . . . . . . . . . . . . . . . . . . . . . . . . 5-257
:CALCulate{1-16}[:SELected]:MATH:FUNCtion? . . . . . . . . . . . . . . . . . . . . . . . . . . . . . . . . . . . . . . . . . . . . . . . . . . . . . . . . . . . . . . . . . . . . 5-257
:CALCulate{1-16}[:SELected]:MATH:INTErtrace:CTUse <char> . . . . . . . . . . . . . . . . . . . . . . . . . . . . . . . . . . . . . . . . . . . . . . . . . . . . . . . 5-258
:CALCulate{1-16}[:SELected]:MATH:INTErtrace:CTUse? . . . . . . . . . . . . . . . . . . . . . . . . . . . . . . . . . . . . . . . . . . . . . . . . . . . . . . . . . . . . . 5-258
:CALCulate{1-16}[:SELected]:MATH:INTErtrace:EQUation <string> . . . . . . . . . . . . . . . . . . . . . . . . . . . . . . . . . . . . . . . . . . . . . . . . . . . 5-258
:CALCulate{1-16}[:SELected]:MATH:INTErtrace:EQUation:LOAD <string> . . . . . . . . . . . . . . . . . . . . . . . . . . . . . . . . . . . . . . . . . . . . . 5-258
:CALCulate{1-16}[:SELected]:MATH:INTErtrace:EQUation:SAVE <string> . . . . . . . . . . . . . . . . . . . . . . . . . . . . . . . . . . . . . . . . . . . . . 5-259
:CALCulate{1-16}[:SELected]:MATH:INTErtrace:EQUation:SNP:FILe{1-4} <string> . . . . . . . . . . . . . . . . . . . . . . . . . . . . . . . . . . . . . . 5-259
:CALCulate{1-16}[:SELected]:MATH:INTErtrace:EQUation:SNP:FILe{1-4}? . . . . . . . . . . . . . . . . . . . . . . . . . . . . . . . . . . . . . . . . . . . . . 5-259
:CALCulate{1-16}[:SELected]:MATH:INTErtrace:EQUation:TDOMain[:STATe] <char> . . . . . . . . . . . . . . . . . . . . . . . . . . . . . . . . . . . . 5-259
:CALCulate{1-16}[:SELected]:MATH:INTErtrace:EQUation:TDOMain[:STATe]? . . . . . . . . . . . . . . . . . . . . . . . . . . . . . . . . . . . . . . . . . . 5-259
:CALCulate{1-16}[:SELected]:MATH:INTErtrace:EQUation? . . . . . . . . . . . . . . . . . . . . . . . . . . . . . . . . . . . . . . . . . . . . . . . . . . . . . . . . . . 5-258
:CALCulate{1-16}[:SELected]:MATH:INTErtrace:FUNCtion <char> . . . . . . . . . . . . . . . . . . . . . . . . . . . . . . . . . . . . . . . . . . . . . . . . . . . . 5-260
:CALCulate{1-16}[:SELected]:MATH:INTErtrace:FUNCtion? . . . . . . . . . . . . . . . . . . . . . . . . . . . . . . . . . . . . . . . . . . . . . . . . . . . . . . . . . . 5-260
:CALCulate{1-16}[:SELected]:MATH:INTErtrace:OPERand{1-2}:DEFine <char1>, <char2> . . . . . . . . . . . . . . . . . . . . . . . . . . . . . . . . . 5-261
:CALCulate{1-16}[:SELected]:MATH:INTErtrace:OPERand{1-2}:DEFine? . . . . . . . . . . . . . . . . . . . . . . . . . . . . . . . . . . . . . . . . . . . . . . . 5-261
:CALCulate{1-16}[:SELected]:MATH:INTErtrace[:STATe] <char> . . . . . . . . . . . . . . . . . . . . . . . . . . . . . . . . . . . . . . . . . . . . . . . . . . . . . . 5-262
:CALCulate{1-16}[:SELected]:MATH:INTErtrace[:STATe]? . . . . . . . . . . . . . . . . . . . . . . . . . . . . . . . . . . . . . . . . . . . . . . . . . . . . . . . . . . . 5-262
:CALCulate{1-16}[:SELected]:MATH:MEMorize . . . . . . . . . . . . . . . . . . . . . . . . . . . . . . . . . . . . . . . . . . . . . . . . . . . . . . . . . . . . . . . . . . . . . 5-262
:CALCulate{1-16}[:SELected]:MDATA:FDATa <block> . . . . . . . . . . . . . . . . . . . . . . . . . . . . . . . . . . . . . . . . . . . . . . . . . . . . . . . . . . . . . . . 5-263
:CALCulate{1-16}[:SELected]:MDATA:FDATa? . . . . . . . . . . . . . . . . . . . . . . . . . . . . . . . . . . . . . . . . . . . . . . . . . . . . . . . . . . . . . . . . . . . . . 5-263
:CALCulate{1-16}[:SELected]:MDATA:SDATa <block> . . . . . . . . . . . . . . . . . . . . . . . . . . . . . . . . . . . . . . . . . . . . . . . . . . . . . . . . . . . . . . . 5-264
:CALCulate{1-16}[:SELected]:MDATA:SDATa? . . . . . . . . . . . . . . . . . . . . . . . . . . . . . . . . . . . . . . . . . . . . . . . . . . . . . . . . . . . . . . . . . . . . . 5-264
:CALCulate{1-16}[:SELected]:MSTatistics:EYE:PAM4:ARELated[:STATe] <char> . . . . . . . . . . . . . . . . . . . . . . . . . . . . . . . . . . . . . . . . 5-275
:CALCulate{1-16}[:SELected]:MSTatistics:EYE:PAM4:CPERcentage[:STATe]? . . . . . . . . . . . . . . . . . . . . . . . . . . . . . . . . . . . . . . . . . . . 5-275
:CALCulate{1-16}[:SELected]:MSTatistics:EYE:PAM4:EYE{1-3}:AMPLitude[:STATe] <char> . . . . . . . . . . . . . . . . . . . . . . . . . . . . . . . 5-274
:CALCulate{1-16}[:SELected]:MSTatistics:EYE:PAM4:EYE{1-3}:AMPLitude[:STATe]? . . . . . . . . . . . . . . . . . . . . . . . . . . . . . . . . . . . . . 5-274
:CALCulate{1-16}[:SELected]:MSTatistics:EYE:PAM4:EYE{1-3}:ARELated[:STATe]? . . . . . . . . . . . . . . . . . . . . . . . . . . . . . . . . . . . . . . 5-275
:CALCulate{1-16}[:SELected]:MSTatistics:EYE:PAM4:EYE{1-3}:CPERcentage[:STATe] <char> . . . . . . . . . . . . . . . . . . . . . . . . . . . . . 5-275
:CALCulate{1-16}[:SELected]:MSTatistics:EYE:PAM4:EYE{1-3}:DCDistortion[:STATe] <char> . . . . . . . . . . . . . . . . . . . . . . . . . . . . . . 5-276
:CALCulate{1-16}[:SELected]:MSTatistics:EYE:PAM4:EYE{1-3}:DCDistortion[:STATe]? . . . . . . . . . . . . . . . . . . . . . . . . . . . . . . . . . . . 5-276
:CALCulate{1-16}[:SELected]:MSTatistics:EYE:PAM4:EYE{1-3}:FTIMe[:STATe] <char> . . . . . . . . . . . . . . . . . . . . . . . . . . . . . . . . . . . 5-276
:CALCulate{1-16}[:SELected]:MSTatistics:EYE:PAM4:EYE{1-3}:FTIMe[:STATe]? . . . . . . . . . . . . . . . . . . . . . . . . . . . . . . . . . . . . . . . . . 5-276
:CALCulate{1-16}[:SELected]:MSTatistics:EYE:PAM4:EYE{1-3}:HEIGht[:STATe] <char> . . . . . . . . . . . . . . . . . . . . . . . . . . . . . . . . . . 5-277
:CALCulate{1-16}[:SELected]:MSTatistics:EYE:PAM4:EYE{1-3}:HEIGht[:STATe]? . . . . . . . . . . . . . . . . . . . . . . . . . . . . . . . . . . . . . . . . 5-277
:CALCulate{1-16}[:SELected]:MSTatistics:EYE:PAM4:EYE{1-3}:HLEVel[:STATe] <char> . . . . . . . . . . . . . . . . . . . . . . . . . . . . . . . . . . 5-280
:CALCulate{1-16}[:SELected]:MSTatistics:EYE:PAM4:EYE{1-3}:HLEVel[:STATe]? . . . . . . . . . . . . . . . . . . . . . . . . . . . . . . . . . . . . . . . . 5-280
:CALCulate{1-16}[:SELected]:MSTatistics:EYE:PAM4:EYE{1-3}:LLEVel[:STATe] <char> . . . . . . . . . . . . . . . . . . . . . . . . . . . . . . . . . . 5-283
:CALCulate{1-16}[:SELected]:MSTatistics:EYE:PAM4:EYE{1-3}:LLEVel[:STATe]? . . . . . . . . . . . . . . . . . . . . . . . . . . . . . . . . . . . . . . . . 5-283
:CALCulate{1-16}[:SELected]:MSTatistics:EYE:PAM4:EYE{1-3}:MLEVel[:STATe] <char> . . . . . . . . . . . . . . . . . . . . . . . . . . . . . . . . . . 5-279
:CALCulate{1-16}[:SELected]:MSTatistics:EYE:PAM4:EYE{1-3}:MLEVel[:STATe]? . . . . . . . . . . . . . . . . . . . . . . . . . . . . . . . . . . . . . . . 5-279
:CALCulate{1-16}[:SELected]:MSTatistics:EYE:PAM4:EYE{1-3}:OFACtor[:STATe] <char> . . . . . . . . . . . . . . . . . . . . . . . . . . . . . . . . . 5-279
:CALCulate{1-16}[:SELected]:MSTatistics:EYE:PAM4:EYE{1-3}:OFACtor[:STATe]? . . . . . . . . . . . . . . . . . . . . . . . . . . . . . . . . . . . . . . . 5-279
:CALCulate{1-16}[:SELected]:MSTatistics:EYE:PAM4:EYE{1-3}:PPJitter[:STATe] <char> . . . . . . . . . . . . . . . . . . . . . . . . . . . . . . . . . . 5-280
:CALCulate{1-16}[:SELected]:MSTatistics:EYE:PAM4:EYE{1-3}:PPJitter[:STATe]? . . . . . . . . . . . . . . . . . . . . . . . . . . . . . . . . . . . . . . . 5-280
:CALCulate{1-16}[:SELected]:MSTatistics:EYE:PAM4:EYE{1-3}:RMSJitter[:STATe] <char> . . . . . . . . . . . . . . . . . . . . . . . . . . . . . . . . 5-281
:CALCulate{1-16}[:SELected]:MSTatistics:EYE:PAM4:EYE{1-3}:RMSJitter[:STATe]? . . . . . . . . . . . . . . . . . . . . . . . . . . . . . . . . . . . . . . 5-281

E-2 Alphabetical Command Listing Alphabetical Command Index
E-18 PN: 10410-00322 Rev. U MS464xB Series VNA PM
:CALCulate{1-16}[:SELected]:MSTatistics:EYE:PAM4:EYE{1-3}:RTIMe[:STATe] <char> . . . . . . . . . . . . . . . . . . . . . . . . . . . . . . . . . . . 5-281
:CALCulate{1-16}[:SELected]:MSTatistics:EYE:PAM4:EYE{1-3}:RTIMe[:STATe]? . . . . . . . . . . . . . . . . . . . . . . . . . . . . . . . . . . . . . . . . . 5-281
:CALCulate{1-16}[:SELected]:MSTatistics:EYE:PAM4:EYE{1-3}:SNRatio[:STATe] <char> . . . . . . . . . . . . . . . . . . . . . . . . . . . . . . . . . . 5-282
:CALCulate{1-16}[:SELected]:MSTatistics:EYE:PAM4:EYE{1-3}:SNRatio[:STATe]? . . . . . . . . . . . . . . . . . . . . . . . . . . . . . . . . . . . . . . . . 5-282
:CALCulate{1-16}[:SELected]:MSTatistics:EYE:PAM4:EYE{1-3}:WIDth[:STATe] <char> . . . . . . . . . . . . . . . . . . . . . . . . . . . . . . . . . . . . 5-283
:CALCulate{1-16}[:SELected]:MSTatistics:EYE:PAM4:EYE{1-3}:WIDth[:STATe]? . . . . . . . . . . . . . . . . . . . . . . . . . . . . . . . . . . . . . . . . . 5-283
:CALCulate{1-16}[:SELected]:MSTatistics:EYE:PAM4:MARKer:POSition <char> . . . . . . . . . . . . . . . . . . . . . . . . . . . . . . . . . . . . . . . . . 5-277
:CALCulate{1-16}[:SELected]:MSTatistics:EYE:PAM4:MARKer:POSition:X <NRf> . . . . . . . . . . . . . . . . . . . . . . . . . . . . . . . . . . . . . . . . 5-278
:CALCulate{1-16}[:SELected]:MSTatistics:EYE:PAM4:MARKer:POSition:X? . . . . . . . . . . . . . . . . . . . . . . . . . . . . . . . . . . . . . . . . . . . . . 5-278
:CALCulate{1-16}[:SELected]:MSTatistics:EYE:PAM4:MARKer:POSition:Y <NRf> . . . . . . . . . . . . . . . . . . . . . . . . . . . . . . . . . . . . . . . . 5-278
:CALCulate{1-16}[:SELected]:MSTatistics:EYE:PAM4:MARKer:POSition:Y? . . . . . . . . . . . . . . . . . . . . . . . . . . . . . . . . . . . . . . . . . . . . . 5-278
:CALCulate{1-16}[:SELected]:MSTatistics:EYE:PAM4:MARKer:POSition? . . . . . . . . . . . . . . . . . . . . . . . . . . . . . . . . . . . . . . . . . . . . . . . 5-277
:CALCulate{1-16}[:SELected]:MSTatistics:EYE:PAM4:TRELated[:STATe] <char> . . . . . . . . . . . . . . . . . . . . . . . . . . . . . . . . . . . . . . . . . 5-282
:CALCulate{1-16}[:SELected]:MSTatistics:EYE:PAM4:TRELated[:STATe]? . . . . . . . . . . . . . . . . . . . . . . . . . . . . . . . . . . . . . . . . . . . . . . 5-282
:CALCulate{1-16}[:SELected]:MSTatistics:EYE[:NRZ]:AMPLitude[:STATe] <char> . . . . . . . . . . . . . . . . . . . . . . . . . . . . . . . . . . . . . . . . 5-265
:CALCulate{1-16}[:SELected]:MSTatistics:EYE[:NRZ]:AMPLitude[:STATe]? . . . . . . . . . . . . . . . . . . . . . . . . . . . . . . . . . . . . . . . . . . . . . 5-265
:CALCulate{1-16}[:SELected]:MSTatistics:EYE[:NRZ]:ARELated[:STATe] <char> . . . . . . . . . . . . . . . . . . . . . . . . . . . . . . . . . . . . . . . . . 5-265
:CALCulate{1-16}[:SELected]:MSTatistics:EYE[:NRZ]:ARELated[:STATe]? . . . . . . . . . . . . . . . . . . . . . . . . . . . . . . . . . . . . . . . . . . . . . . 5-265
:CALCulate{1-16}[:SELected]:MSTatistics:EYE[:NRZ]:CPERcentage[:STATe] <char> . . . . . . . . . . . . . . . . . . . . . . . . . . . . . . . . . . . . . . 5-266
:CALCulate{1-16}[:SELected]:MSTatistics:EYE[:NRZ]:CPERcentage[:STATe]? . . . . . . . . . . . . . . . . . . . . . . . . . . . . . . . . . . . . . . . . . . . . 5-266
:CALCulate{1-16}[:SELected]:MSTatistics:EYE[:NRZ]:DCDistortion[:STATe] <char> . . . . . . . . . . . . . . . . . . . . . . . . . . . . . . . . . . . . . . 5-266
:CALCulate{1-16}[:SELected]:MSTatistics:EYE[:NRZ]:DCDistortion[:STATe]? . . . . . . . . . . . . . . . . . . . . . . . . . . . . . . . . . . . . . . . . . . . . 5-266
:CALCulate{1-16}[:SELected]:MSTatistics:EYE[:NRZ]:FTIMe[:STATe] <char> . . . . . . . . . . . . . . . . . . . . . . . . . . . . . . . . . . . . . . . . . . . . 5-267
:CALCulate{1-16}[:SELected]:MSTatistics:EYE[:NRZ]:FTIMe[:STATe]? . . . . . . . . . . . . . . . . . . . . . . . . . . . . . . . . . . . . . . . . . . . . . . . . . 5-267
:CALCulate{1-16}[:SELected]:MSTatistics:EYE[:NRZ]:HEIGht[:STATe] <char> . . . . . . . . . . . . . . . . . . . . . . . . . . . . . . . . . . . . . . . . . . . 5-267
:CALCulate{1-16}[:SELected]:MSTatistics:EYE[:NRZ]:HEIGht[:STATe]? . . . . . . . . . . . . . . . . . . . . . . . . . . . . . . . . . . . . . . . . . . . . . . . . 5-267
:CALCulate{1-16}[:SELected]:MSTatistics:EYE[:NRZ]:MARKer:POSition <char> . . . . . . . . . . . . . . . . . . . . . . . . . . . . . . . . . . . . . . . . . . 5-268
:CALCulate{1-16}[:SELected]:MSTatistics:EYE[:NRZ]:MARKer:POSition:X <NRf> . . . . . . . . . . . . . . . . . . . . . . . . . . . . . . . . . . . . . . . . 5-268
:CALCulate{1-16}[:SELected]:MSTatistics:EYE[:NRZ]:MARKer:POSition:X? . . . . . . . . . . . . . . . . . . . . . . . . . . . . . . . . . . . . . . . . . . . . . 5-268
:CALCulate{1-16}[:SELected]:MSTatistics:EYE[:NRZ]:MARKer:POSition:Y <NRf> . . . . . . . . . . . . . . . . . . . . . . . . . . . . . . . . . . . . . . . . 5-269
:CALCulate{1-16}[:SELected]:MSTatistics:EYE[:NRZ]:MARKer:POSition:Y? . . . . . . . . . . . . . . . . . . . . . . . . . . . . . . . . . . . . . . . . . . . . . 5-269
:CALCulate{1-16}[:SELected]:MSTatistics:EYE[:NRZ]:MARKer:POSition? . . . . . . . . . . . . . . . . . . . . . . . . . . . . . . . . . . . . . . . . . . . . . . . 5-268
:CALCulate{1-16}[:SELected]:MSTatistics:EYE[:NRZ]:MLEVel[:STATe] <char> . . . . . . . . . . . . . . . . . . . . . . . . . . . . . . . . . . . . . . . . . . . 5-269
:CALCulate{1-16}[:SELected]:MSTatistics:EYE[:NRZ]:MLEVel[:STATe]? . . . . . . . . . . . . . . . . . . . . . . . . . . . . . . . . . . . . . . . . . . . . . . . . 5-269
:CALCulate{1-16}[:SELected]:MSTatistics:EYE[:NRZ]:OFACtor[:STATe] <char> . . . . . . . . . . . . . . . . . . . . . . . . . . . . . . . . . . . . . . . . . . 5-270
:CALCulate{1-16}[:SELected]:MSTatistics:EYE[:NRZ]:OFACtor[:STATe]? . . . . . . . . . . . . . . . . . . . . . . . . . . . . . . . . . . . . . . . . . . . . . . . . 5-270
:CALCulate{1-16}[:SELected]:MSTatistics:EYE[:NRZ]:OLEVel[:STATe] <char> . . . . . . . . . . . . . . . . . . . . . . . . . . . . . . . . . . . . . . . . . . . 5-270
:CALCulate{1-16}[:SELected]:MSTatistics:EYE[:NRZ]:OLEVel[:STATe]? . . . . . . . . . . . . . . . . . . . . . . . . . . . . . . . . . . . . . . . . . . . . . . . . 5-270
:CALCulate{1-16}[:SELected]:MSTatistics:EYE[:NRZ]:PPJitter[:STATe] <char> . . . . . . . . . . . . . . . . . . . . . . . . . . . . . . . . . . . . . . . . . . 5-271
:CALCulate{1-16}[:SELected]:MSTatistics:EYE[:NRZ]:PPJitter[:STATe]? . . . . . . . . . . . . . . . . . . . . . . . . . . . . . . . . . . . . . . . . . . . . . . . . 5-271
:CALCulate{1-16}[:SELected]:MSTatistics:EYE[:NRZ]:RMSJitter[:STATe] <char> . . . . . . . . . . . . . . . . . . . . . . . . . . . . . . . . . . . . . . . . . 5-271
:CALCulate{1-16}[:SELected]:MSTatistics:EYE[:NRZ]:RMSJitter[:STATe]? . . . . . . . . . . . . . . . . . . . . . . . . . . . . . . . . . . . . . . . . . . . . . . 5-271
:CALCulate{1-16}[:SELected]:MSTatistics:EYE[:NRZ]:RTIMe[:STATe] <char> . . . . . . . . . . . . . . . . . . . . . . . . . . . . . . . . . . . . . . . . . . . . 5-272
:CALCulate{1-16}[:SELected]:MSTatistics:EYE[:NRZ]:RTIMe[:STATe]? . . . . . . . . . . . . . . . . . . . . . . . . . . . . . . . . . . . . . . . . . . . . . . . . . 5-272
:CALCulate{1-16}[:SELected]:MSTatistics:EYE[:NRZ]:SNRatio[:STATe] <char> . . . . . . . . . . . . . . . . . . . . . . . . . . . . . . . . . . . . . . . . . . 5-272
:CALCulate{1-16}[:SELected]:MSTatistics:EYE[:NRZ]:SNRatio[:STATe]? . . . . . . . . . . . . . . . . . . . . . . . . . . . . . . . . . . . . . . . . . . . . . . . . 5-272
:CALCulate{1-16}[:SELected]:MSTatistics:EYE[:NRZ]:TRELated[:STATe] <char> . . . . . . . . . . . . . . . . . . . . . . . . . . . . . . . . . . . . . . . . . 5-273
:CALCulate{1-16}[:SELected]:MSTatistics:EYE[:NRZ]:TRELated[:STATe]? . . . . . . . . . . . . . . . . . . . . . . . . . . . . . . . . . . . . . . . . . . . . . . . 5-273
:CALCulate{1-16}[:SELected]:MSTatistics:EYE[:NRZ]:WIDth[:STATe] <char> . . . . . . . . . . . . . . . . . . . . . . . . . . . . . . . . . . . . . . . . . . . . 5-273
:CALCulate{1-16}[:SELected]:MSTatistics:EYE[:NRZ]:WIDth[:STATe]? . . . . . . . . . . . . . . . . . . . . . . . . . . . . . . . . . . . . . . . . . . . . . . . . . 5-273
:CALCulate{1-16}[:SELected]:MSTatistics:EYE[:NRZ]:ZLEVel[:STATe] <char> . . . . . . . . . . . . . . . . . . . . . . . . . . . . . . . . . . . . . . . . . . . 5-274
:CALCulate{1-16}[:SELected]:MSTatistics:EYE[:NRZ]:ZLEVel[:STATe]? . . . . . . . . . . . . . . . . . . . . . . . . . . . . . . . . . . . . . . . . . . . . . . . . . 5-274
:CALCulate{1-16}[:SELected]:SMITh:IMPedance <NRf> . . . . . . . . . . . . . . . . . . . . . . . . . . . . . . . . . . . . . . . . . . . . . . . . . . . . . . . . . . . . . . 5-284
:CALCulate{1-16}[:SELected]:SMITh:IMPedance? . . . . . . . . . . . . . . . . . . . . . . . . . . . . . . . . . . . . . . . . . . . . . . . . . . . . . . . . . . . . . . . . . . . 5-284
:CALCulate{1-16}[:SELected]:SMITh:WRAP <NRf> . . . . . . . . . . . . . . . . . . . . . . . . . . . . . . . . . . . . . . . . . . . . . . . . . . . . . . . . . . . . . . . . . . 5-285
:CALCulate{1-16}[:SELected]:SMITh:WRAP? . . . . . . . . . . . . . . . . . . . . . . . . . . . . . . . . . . . . . . . . . . . . . . . . . . . . . . . . . . . . . . . . . . . . . . . 5-285
:CALCulate{1-16}[:SELected]:SMOothing:APERture <NRf> . . . . . . . . . . . . . . . . . . . . . . . . . . . . . . . . . . . . . . . . . . . . . . . . . . . . . . . . . . . 5-286
:CALCulate{1-16}[:SELected]:SMOothing:APERture? . . . . . . . . . . . . . . . . . . . . . . . . . . . . . . . . . . . . . . . . . . . . . . . . . . . . . . . . . . . . . . . . 5-286
:CALCulate{1-16}[:SELected]:SMOothing[:STATe] <char> . . . . . . . . . . . . . . . . . . . . . . . . . . . . . . . . . . . . . . . . . . . . . . . . . . . . . . . . . . . . 5-286
:CALCulate{1-16}[:SELected]:SMOothing[:STATe]? . . . . . . . . . . . . . . . . . . . . . . . . . . . . . . . . . . . . . . . . . . . . . . . . . . . . . . . . . . . . . . . . . . 5-286
:CALCulate{1-16}[:SELected]:TDATA:FDATa <block> . . . . . . . . . . . . . . . . . . . . . . . . . . . . . . . . . . . . . . . . . . . . . . . . . . . . . . . . . . . . . . . . 5-288
:CALCulate{1-16}[:SELected]:TDATA:FDATa? . . . . . . . . . . . . . . . . . . . . . . . . . . . . . . . . . . . . . . . . . . . . . . . . . . . . . . . . . . . . . . . . . . . . . . 5-288
:CALCulate{1-16}[:SELected]:TDATA:SDATa <block> . . . . . . . . . . . . . . . . . . . . . . . . . . . . . . . . . . . . . . . . . . . . . . . . . . . . . . . . . . . . . . . . 5-288
:CALCulate{1-16}[:SELected]:TDATA:SDATa? . . . . . . . . . . . . . . . . . . . . . . . . . . . . . . . . . . . . . . . . . . . . . . . . . . . . . . . . . . . . . . . . . . . . . . 5-288
:CALCulate{1-16}[:SELected]:TRANsform:TIME:ALIAsfree? . . . . . . . . . . . . . . . . . . . . . . . . . . . . . . . . . . . . . . . . . . . . . . . . . . . . . . . . . . . 5-290
:CALCulate{1-16}[:SELected]:TRANsform:TIME:CENTer <NRf> . . . . . . . . . . . . . . . . . . . . . . . . . . . . . . . . . . . . . . . . . . . . . . . . . . . . . . . 5-290
:CALCulate{1-16}[:SELected]:TRANsform:TIME:CENTer? . . . . . . . . . . . . . . . . . . . . . . . . . . . . . . . . . . . . . . . . . . . . . . . . . . . . . . . . . . . . 5-290

Alphabetical Command Index E-2 Alphabetical Command Listing
MS464xB Series VNA PM PN: 10410-00322 Rev. U E-19
:CALCulate{1-16}[:SELected]:TRANsform:TIME:DCTerm <char> . . . . . . . . . . . . . . . . . . . . . . . . . . . . . . . . . . . . . . . . . . . . . . . . . . . . . . 5-291
:CALCulate{1-16}[:SELected]:TRANsform:TIME:DCTerm:OTHer <NRf> . . . . . . . . . . . . . . . . . . . . . . . . . . . . . . . . . . . . . . . . . . . . . . . . 5-291
:CALCulate{1-16}[:SELected]:TRANsform:TIME:DCTerm:OTHer? . . . . . . . . . . . . . . . . . . . . . . . . . . . . . . . . . . . . . . . . . . . . . . . . . . . . . 5-291
:CALCulate{1-16}[:SELected]:TRANsform:TIME:DCTerm? . . . . . . . . . . . . . . . . . . . . . . . . . . . . . . . . . . . . . . . . . . . . . . . . . . . . . . . . . . . . 5-291
:CALCulate{1-16}[:SELected]:TRANsform:TIME:DISTance? . . . . . . . . . . . . . . . . . . . . . . . . . . . . . . . . . . . . . . . . . . . . . . . . . . . . . . . . . . 5-291
:CALCulate{1-16}[:SELected]:TRANsform:TIME:EXTrapolate <char> . . . . . . . . . . . . . . . . . . . . . . . . . . . . . . . . . . . . . . . . . . . . . . . . . . 5-292
:CALCulate{1-16}[:SELected]:TRANsform:TIME:EXTrapolate? . . . . . . . . . . . . . . . . . . . . . . . . . . . . . . . . . . . . . . . . . . . . . . . . . . . . . . . . 5-292
:CALCulate{1-16}[:SELected]:TRANsform:TIME:GATE:CENTer <NRf> . . . . . . . . . . . . . . . . . . . . . . . . . . . . . . . . . . . . . . . . . . . . . . . . . 5-292
:CALCulate{1-16}[:SELected]:TRANsform:TIME:GATE:CENTer? . . . . . . . . . . . . . . . . . . . . . . . . . . . . . . . . . . . . . . . . . . . . . . . . . . . . . . 5-292
:CALCulate{1-16}[:SELected]:TRANsform:TIME:GATE:DCGamma <NRf> . . . . . . . . . . . . . . . . . . . . . . . . . . . . . . . . . . . . . . . . . . . . . . 5-292
:CALCulate{1-16}[:SELected]:TRANsform:TIME:GATE:DCGamma? . . . . . . . . . . . . . . . . . . . . . . . . . . . . . . . . . . . . . . . . . . . . . . . . . . . . 5-292
:CALCulate{1-16}[:SELected]:TRANsform:TIME:GATE:IMPedance:STARt:LOCal <NRf> . . . . . . . . . . . . . . . . . . . . . . . . . . . . . . . . . . 5-294
:CALCulate{1-16}[:SELected]:TRANsform:TIME:GATE:IMPedance:STARt:LOCal? . . . . . . . . . . . . . . . . . . . . . . . . . . . . . . . . . . . . . . . . 5-294
:CALCulate{1-16}[:SELected]:TRANsform:TIME:GATE:IMPedance:STARt:REFerence <NRf> . . . . . . . . . . . . . . . . . . . . . . . . . . . . . . . 5-293
:CALCulate{1-16}[:SELected]:TRANsform:TIME:GATE:IMPedance:STARt:REFerence? . . . . . . . . . . . . . . . . . . . . . . . . . . . . . . . . . . . . 5-293
:CALCulate{1-16}[:SELected]:TRANsform:TIME:GATE:IMPedance:STOP:LOCal <NRf> . . . . . . . . . . . . . . . . . . . . . . . . . . . . . . . . . . . 5-294
:CALCulate{1-16}[:SELected]:TRANsform:TIME:GATE:IMPedance:STOP:LOCal? . . . . . . . . . . . . . . . . . . . . . . . . . . . . . . . . . . . . . . . . 5-294
:CALCulate{1-16}[:SELected]:TRANsform:TIME:GATE:IMPedance:STOP:REFerence <NRf> . . . . . . . . . . . . . . . . . . . . . . . . . . . . . . . 5-293
:CALCulate{1-16}[:SELected]:TRANsform:TIME:GATE:IMPedance:STOP:REFerence? . . . . . . . . . . . . . . . . . . . . . . . . . . . . . . . . . . . . . 5-293
:CALCulate{1-16}[:SELected]:TRANsform:TIME:GATE:KBBeta <NRf> . . . . . . . . . . . . . . . . . . . . . . . . . . . . . . . . . . . . . . . . . . . . . . . . . 5-295
:CALCulate{1-16}[:SELected]:TRANsform:TIME:GATE:KBBeta? . . . . . . . . . . . . . . . . . . . . . . . . . . . . . . . . . . . . . . . . . . . . . . . . . . . . . . 5-295
:CALCulate{1-16}[:SELected]:TRANsform:TIME:GATE:NOTCh[:STATe] <char> . . . . . . . . . . . . . . . . . . . . . . . . . . . . . . . . . . . . . . . . . . 5-296
:CALCulate{1-16}[:SELected]:TRANsform:TIME:GATE:NOTCh[:STATe]? . . . . . . . . . . . . . . . . . . . . . . . . . . . . . . . . . . . . . . . . . . . . . . . 5-296
:CALCulate{1-16}[:SELected]:TRANsform:TIME:GATE:REFerence:FREQuency <NRf> . . . . . . . . . . . . . . . . . . . . . . . . . . . . . . . . . . . . 5-295
:CALCulate{1-16}[:SELected]:TRANsform:TIME:GATE:REFerence:FREQuency? . . . . . . . . . . . . . . . . . . . . . . . . . . . . . . . . . . . . . . . . . 5-295
:CALCulate{1-16}[:SELected]:TRANsform:TIME:GATE:REFerence:LOSS <NRf> . . . . . . . . . . . . . . . . . . . . . . . . . . . . . . . . . . . . . . . . . 5-295
:CALCulate{1-16}[:SELected]:TRANsform:TIME:GATE:REFerence:LOSS? . . . . . . . . . . . . . . . . . . . . . . . . . . . . . . . . . . . . . . . . . . . . . . 5-295
:CALCulate{1-16}[:SELected]:TRANsform:TIME:GATE:SHAPe <char> . . . . . . . . . . . . . . . . . . . . . . . . . . . . . . . . . . . . . . . . . . . . . . . . . 5-296
:CALCulate{1-16}[:SELected]:TRANsform:TIME:GATE:SHAPe? . . . . . . . . . . . . . . . . . . . . . . . . . . . . . . . . . . . . . . . . . . . . . . . . . . . . . . . 5-296
:CALCulate{1-16}[:SELected]:TRANsform:TIME:GATE:SPAN <NRf> . . . . . . . . . . . . . . . . . . . . . . . . . . . . . . . . . . . . . . . . . . . . . . . . . . . 5-297
:CALCulate{1-16}[:SELected]:TRANsform:TIME:GATE:SPAN? . . . . . . . . . . . . . . . . . . . . . . . . . . . . . . . . . . . . . . . . . . . . . . . . . . . . . . . . 5-297
:CALCulate{1-16}[:SELected]:TRANsform:TIME:GATE:STARt <NRf> . . . . . . . . . . . . . . . . . . . . . . . . . . . . . . . . . . . . . . . . . . . . . . . . . . 5-297
:CALCulate{1-16}[:SELected]:TRANsform:TIME:GATE:STARt? . . . . . . . . . . . . . . . . . . . . . . . . . . . . . . . . . . . . . . . . . . . . . . . . . . . . . . . 5-297
:CALCulate{1-16}[:SELected]:TRANsform:TIME:GATE:STOP <NRf> . . . . . . . . . . . . . . . . . . . . . . . . . . . . . . . . . . . . . . . . . . . . . . . . . . . 5-298
:CALCulate{1-16}[:SELected]:TRANsform:TIME:GATE:STOP? . . . . . . . . . . . . . . . . . . . . . . . . . . . . . . . . . . . . . . . . . . . . . . . . . . . . . . . . 5-298
:CALCulate{1-16}[:SELected]:TRANsform:TIME:GATE[:STATe] <char> . . . . . . . . . . . . . . . . . . . . . . . . . . . . . . . . . . . . . . . . . . . . . . . . . 5-298
:CALCulate{1-16}[:SELected]:TRANsform:TIME:GATE[:STATe]? . . . . . . . . . . . . . . . . . . . . . . . . . . . . . . . . . . . . . . . . . . . . . . . . . . . . . . 5-298
:CALCulate{1-16}[:SELected]:TRANsform:TIME:IMPUlsewidth? . . . . . . . . . . . . . . . . . . . . . . . . . . . . . . . . . . . . . . . . . . . . . . . . . . . . . . . 5-298
:CALCulate{1-16}[:SELected]:TRANsform:TIME:PHASor:IMPulse[:STATe] <char> . . . . . . . . . . . . . . . . . . . . . . . . . . . . . . . . . . . . . . . 5-299
:CALCulate{1-16}[:SELected]:TRANsform:TIME:PHASor:IMPulse[:STATe]? . . . . . . . . . . . . . . . . . . . . . . . . . . . . . . . . . . . . . . . . . . . . . 5-299
:CALCulate{1-16}[:SELected]:TRANsform:TIME:RESPonse <char> . . . . . . . . . . . . . . . . . . . . . . . . . . . . . . . . . . . . . . . . . . . . . . . . . . . . 5-299
:CALCulate{1-16}[:SELected]:TRANsform:TIME:RESPonse? . . . . . . . . . . . . . . . . . . . . . . . . . . . . . . . . . . . . . . . . . . . . . . . . . . . . . . . . . . 5-299
:CALCulate{1-16}[:SELected]:TRANsform:TIME:SPAN <NRf> . . . . . . . . . . . . . . . . . . . . . . . . . . . . . . . . . . . . . . . . . . . . . . . . . . . . . . . . 5-299
:CALCulate{1-16}[:SELected]:TRANsform:TIME:SPAN? . . . . . . . . . . . . . . . . . . . . . . . . . . . . . . . . . . . . . . . . . . . . . . . . . . . . . . . . . . . . . . 5-299
:CALCulate{1-16}[:SELected]:TRANsform:TIME:SST0 <char> . . . . . . . . . . . . . . . . . . . . . . . . . . . . . . . . . . . . . . . . . . . . . . . . . . . . . . . . . 5-299
:CALCulate{1-16}[:SELected]:TRANsform:TIME:SST0? . . . . . . . . . . . . . . . . . . . . . . . . . . . . . . . . . . . . . . . . . . . . . . . . . . . . . . . . . . . . . . 5-299
:CALCulate{1-16}[:SELected]:TRANsform:TIME:STARt <NRf> . . . . . . . . . . . . . . . . . . . . . . . . . . . . . . . . . . . . . . . . . . . . . . . . . . . . . . . . 5-300
:CALCulate{1-16}[:SELected]:TRANsform:TIME:STARt? . . . . . . . . . . . . . . . . . . . . . . . . . . . . . . . . . . . . . . . . . . . . . . . . . . . . . . . . . . . . . 5-300
:CALCulate{1-16}[:SELected]:TRANsform:TIME:STOP <NRf> . . . . . . . . . . . . . . . . . . . . . . . . . . . . . . . . . . . . . . . . . . . . . . . . . . . . . . . . . 5-300
:CALCulate{1-16}[:SELected]:TRANsform:TIME:STOP? . . . . . . . . . . . . . . . . . . . . . . . . . . . . . . . . . . . . . . . . . . . . . . . . . . . . . . . . . . . . . . 5-300
:CALCulate{1-16}[:SELected]:TRANsform:TIME:TIME? . . . . . . . . . . . . . . . . . . . . . . . . . . . . . . . . . . . . . . . . . . . . . . . . . . . . . . . . . . . . . . 5-301
:CALCulate{1-16}[:SELected]:TRANsform:TIME:TRIP <char> . . . . . . . . . . . . . . . . . . . . . . . . . . . . . . . . . . . . . . . . . . . . . . . . . . . . . . . . . 5-301
:CALCulate{1-16}[:SELected]:TRANsform:TIME:TRIP? . . . . . . . . . . . . . . . . . . . . . . . . . . . . . . . . . . . . . . . . . . . . . . . . . . . . . . . . . . . . . . 5-301
:CALCulate{1-16}[:SELected]:TRANsform:TIME:TYPe <char> . . . . . . . . . . . . . . . . . . . . . . . . . . . . . . . . . . . . . . . . . . . . . . . . . . . . . . . . . 5-301
:CALCulate{1-16}[:SELected]:TRANsform:TIME:TYPe? . . . . . . . . . . . . . . . . . . . . . . . . . . . . . . . . . . . . . . . . . . . . . . . . . . . . . . . . . . . . . . 5-301
:CALCulate{1-16}[:SELected]:TRANsform:TIME:UNIt <char> . . . . . . . . . . . . . . . . . . . . . . . . . . . . . . . . . . . . . . . . . . . . . . . . . . . . . . . . . 5-301
:CALCulate{1-16}[:SELected]:TRANsform:TIME:UNIt? . . . . . . . . . . . . . . . . . . . . . . . . . . . . . . . . . . . . . . . . . . . . . . . . . . . . . . . . . . . . . . 5-301
:CALCulate{1-16}[:SELected]:TRANsform:TIME:WINDow:DCGamma <NRf> . . . . . . . . . . . . . . . . . . . . . . . . . . . . . . . . . . . . . . . . . . . . 5-302
:CALCulate{1-16}[:SELected]:TRANsform:TIME:WINDow:DCGamma? . . . . . . . . . . . . . . . . . . . . . . . . . . . . . . . . . . . . . . . . . . . . . . . . . 5-302
:CALCulate{1-16}[:SELected]:TRANsform:TIME:WINDow:KBBeta <NRf> . . . . . . . . . . . . . . . . . . . . . . . . . . . . . . . . . . . . . . . . . . . . . . . 5-302
:CALCulate{1-16}[:SELected]:TRANsform:TIME:WINDow:KBBeta? . . . . . . . . . . . . . . . . . . . . . . . . . . . . . . . . . . . . . . . . . . . . . . . . . . . . 5-302
:CALCulate{1-16}[:SELected]:TRANsform:TIME:WINDow:SHAPe <char> . . . . . . . . . . . . . . . . . . . . . . . . . . . . . . . . . . . . . . . . . . . . . . . 5-303
:CALCulate{1-16}[:SELected]:TRANsform:TIME:WINDow:SHAPe? . . . . . . . . . . . . . . . . . . . . . . . . . . . . . . . . . . . . . . . . . . . . . . . . . . . . . 5-303
:CALCulate{1-16}[:SELected]:TRANsform:TIME:ZOOM:IMPulses <NRf> . . . . . . . . . . . . . . . . . . . . . . . . . . . . . . . . . . . . . . . . . . . . . . . . 5-303
:CALCulate{1-16}[:SELected]:TRANsform:TIME:ZOOM:IMPulses? . . . . . . . . . . . . . . . . . . . . . . . . . . . . . . . . . . . . . . . . . . . . . . . . . . . . . 5-303
:CALCulate{1-16}[:SELected]:TRANsform:TIME:ZOOM[:STATe] <char> . . . . . . . . . . . . . . . . . . . . . . . . . . . . . . . . . . . . . . . . . . . . . . . . 5-304
:CALCulate{1-16}[:SELected]:TRANsform:TIME:ZOOM[:STATe]? . . . . . . . . . . . . . . . . . . . . . . . . . . . . . . . . . . . . . . . . . . . . . . . . . . . . . . 5-304

E-2 Alphabetical Command Listing Alphabetical Command Index
E-20 PN: 10410-00322 Rev. U MS464xB Series VNA PM
:CONTrol:AUXio:LIMit:POLarity <char> . . . . . . . . . . . . . . . . . . . . . . . . . . . . . . . . . . . . . . . . . . . . . . . . . . . . . . . . . . . . . . . . . . . . . . . . . . 5-342
:CONTrol:AUXio:LIMit:POLarity? . . . . . . . . . . . . . . . . . . . . . . . . . . . . . . . . . . . . . . . . . . . . . . . . . . . . . . . . . . . . . . . . . . . . . . . . . . . . . . . . 5-342
:CONTrol:AUXio:LIMit[:STATe] <char> . . . . . . . . . . . . . . . . . . . . . . . . . . . . . . . . . . . . . . . . . . . . . . . . . . . . . . . . . . . . . . . . . . . . . . . . . . . 5-342
:CONTrol:AUXio:LIMit[:STATe]? . . . . . . . . . . . . . . . . . . . . . . . . . . . . . . . . . . . . . . . . . . . . . . . . . . . . . . . . . . . . . . . . . . . . . . . . . . . . . . . . . 5-342
:CONTrol{1-16}:AOUT:MODE <char> . . . . . . . . . . . . . . . . . . . . . . . . . . . . . . . . . . . . . . . . . . . . . . . . . . . . . . . . . . . . . . . . . . . . . . . . . . . . . 5-346
:CONTrol{1-16}:AOUT:MODE? . . . . . . . . . . . . . . . . . . . . . . . . . . . . . . . . . . . . . . . . . . . . . . . . . . . . . . . . . . . . . . . . . . . . . . . . . . . . . . . . . . . 5-346
:CONTrol{1-16}:AOUT:PULSe:WIDth <NRf> . . . . . . . . . . . . . . . . . . . . . . . . . . . . . . . . . . . . . . . . . . . . . . . . . . . . . . . . . . . . . . . . . . . . . . . 5-347
:CONTrol{1-16}:AOUT:PULSe:WIDth? . . . . . . . . . . . . . . . . . . . . . . . . . . . . . . . . . . . . . . . . . . . . . . . . . . . . . . . . . . . . . . . . . . . . . . . . . . . . 5-347
:CONTrol{1-16}:AOUT:VERTical:TRACe <char> . . . . . . . . . . . . . . . . . . . . . . . . . . . . . . . . . . . . . . . . . . . . . . . . . . . . . . . . . . . . . . . . . . . . 5-347
:CONTrol{1-16}:AOUT:VERTical:TRACe:ACTive[:STATe] <char> . . . . . . . . . . . . . . . . . . . . . . . . . . . . . . . . . . . . . . . . . . . . . . . . . . . . . . 5-347
:CONTrol{1-16}:AOUT:VERTical:TRACe:ACTive[:STATe]? . . . . . . . . . . . . . . . . . . . . . . . . . . . . . . . . . . . . . . . . . . . . . . . . . . . . . . . . . . . . 5-347
:CONTrol{1-16}:AOUT:VERTical:TRACe? . . . . . . . . . . . . . . . . . . . . . . . . . . . . . . . . . . . . . . . . . . . . . . . . . . . . . . . . . . . . . . . . . . . . . . . . . . 5-347
:CONTrol{1-16}:AOUT:VOLTage:STARt <NRf> . . . . . . . . . . . . . . . . . . . . . . . . . . . . . . . . . . . . . . . . . . . . . . . . . . . . . . . . . . . . . . . . . . . . . 5-348
:CONTrol{1-16}:AOUT:VOLTage:STARt? . . . . . . . . . . . . . . . . . . . . . . . . . . . . . . . . . . . . . . . . . . . . . . . . . . . . . . . . . . . . . . . . . . . . . . . . . . 5-348
:CONTrol{1-16}:AOUT:VOLTage:STOP <NRf> . . . . . . . . . . . . . . . . . . . . . . . . . . . . . . . . . . . . . . . . . . . . . . . . . . . . . . . . . . . . . . . . . . . . . . 5-348
:CONTrol{1-16}:AOUT:VOLTage:STOP? . . . . . . . . . . . . . . . . . . . . . . . . . . . . . . . . . . . . . . . . . . . . . . . . . . . . . . . . . . . . . . . . . . . . . . . . . . . 5-348
:CONTrol{1-16}:AOUT:VOLTage:VMAX <NRf> . . . . . . . . . . . . . . . . . . . . . . . . . . . . . . . . . . . . . . . . . . . . . . . . . . . . . . . . . . . . . . . . . . . . . 5-348
:CONTrol{1-16}:AOUT:VOLTage:VMAX? . . . . . . . . . . . . . . . . . . . . . . . . . . . . . . . . . . . . . . . . . . . . . . . . . . . . . . . . . . . . . . . . . . . . . . . . . . . 5-348
:CONTrol{1-16}:AOUT:VOLTage:VMIN <NRf> . . . . . . . . . . . . . . . . . . . . . . . . . . . . . . . . . . . . . . . . . . . . . . . . . . . . . . . . . . . . . . . . . . . . . . 5-349
:CONTrol{1-16}:AOUT:VOLTage:VMIN? . . . . . . . . . . . . . . . . . . . . . . . . . . . . . . . . . . . . . . . . . . . . . . . . . . . . . . . . . . . . . . . . . . . . . . . . . . . 5-349
:CONTrol{1-16}:AOUT[:STATe] <char> . . . . . . . . . . . . . . . . . . . . . . . . . . . . . . . . . . . . . . . . . . . . . . . . . . . . . . . . . . . . . . . . . . . . . . . . . . . . 5-349
:CONTrol{1-16}:AOUT[:STATe]? . . . . . . . . . . . . . . . . . . . . . . . . . . . . . . . . . . . . . . . . . . . . . . . . . . . . . . . . . . . . . . . . . . . . . . . . . . . . . . . . . . 5-349
:CONTrol{1-16}:AOUT{1-2}:DRIVen:LEV <NRf> . . . . . . . . . . . . . . . . . . . . . . . . . . . . . . . . . . . . . . . . . . . . . . . . . . . . . . . . . . . . . . . . . . . . 5-349
:CONTrol{1-16}:AOUT{1-2}:DRIVen:LEV? . . . . . . . . . . . . . . . . . . . . . . . . . . . . . . . . . . . . . . . . . . . . . . . . . . . . . . . . . . . . . . . . . . . . . . . . . . 5-349
:CONTrol{1-16}:AOUT{1-2}:TTL:TYPe <char> . . . . . . . . . . . . . . . . . . . . . . . . . . . . . . . . . . . . . . . . . . . . . . . . . . . . . . . . . . . . . . . . . . . . . . 5-350
:CONTrol{1-16}:AOUT{1-2}:TTL:TYPe? . . . . . . . . . . . . . . . . . . . . . . . . . . . . . . . . . . . . . . . . . . . . . . . . . . . . . . . . . . . . . . . . . . . . . . . . . . . . 5-350
:DISPlay:ACTive:CHANnel:SWEep[:STATe] <char> . . . . . . . . . . . . . . . . . . . . . . . . . . . . . . . . . . . . . . . . . . . . . . . . . . . . . . . . . . . . . . . . . 5-352
:DISPlay:ACTive:CHANnel:SWEep[:STATe]? . . . . . . . . . . . . . . . . . . . . . . . . . . . . . . . . . . . . . . . . . . . . . . . . . . . . . . . . . . . . . . . . . . . . . . . 5-352
:DISPlay:ANNotation:FREQuency[:STATe]:OFF . . . . . . . . . . . . . . . . . . . . . . . . . . . . . . . . . . . . . . . . . . . . . . . . . . . . . . . . . . . . . . . . . . . . 5-352
:DISPlay:ANNotation:FREQuency[:STATe]? . . . . . . . . . . . . . . . . . . . . . . . . . . . . . . . . . . . . . . . . . . . . . . . . . . . . . . . . . . . . . . . . . . . . . . . . 5-352
:DISPlay:COLor:INVert:BACK <NRf>, <NRf>, <NRf> . . . . . . . . . . . . . . . . . . . . . . . . . . . . . . . . . . . . . . . . . . . . . . . . . . . . . . . . . . . . . . . . 5-352
:DISPlay:COLor:INVert:BACK? . . . . . . . . . . . . . . . . . . . . . . . . . . . . . . . . . . . . . . . . . . . . . . . . . . . . . . . . . . . . . . . . . . . . . . . . . . . . . . . . . . 5-352
:DISPlay:COLor:INVert:GRATicule:MAIN <NRf>, <NRf>, <NRf> . . . . . . . . . . . . . . . . . . . . . . . . . . . . . . . . . . . . . . . . . . . . . . . . . . . . . . 5-353
:DISPlay:COLor:INVert:GRATicule:MAIN? . . . . . . . . . . . . . . . . . . . . . . . . . . . . . . . . . . . . . . . . . . . . . . . . . . . . . . . . . . . . . . . . . . . . . . . . . 5-353
:DISPlay:COLor:INVert:GRATicule:SUB <NRf>, <NRf>, <NRf> . . . . . . . . . . . . . . . . . . . . . . . . . . . . . . . . . . . . . . . . . . . . . . . . . . . . . . . 5-353
:DISPlay:COLor:INVert:GRATicule:SUB? . . . . . . . . . . . . . . . . . . . . . . . . . . . . . . . . . . . . . . . . . . . . . . . . . . . . . . . . . . . . . . . . . . . . . . . . . . 5-353
:DISPlay:COLor:INVert:LIMit <NRf>, <NRf>, <NRf> . . . . . . . . . . . . . . . . . . . . . . . . . . . . . . . . . . . . . . . . . . . . . . . . . . . . . . . . . . . . . . . . 5-354
:DISPlay:COLor:INVert:LIMit? . . . . . . . . . . . . . . . . . . . . . . . . . . . . . . . . . . . . . . . . . . . . . . . . . . . . . . . . . . . . . . . . . . . . . . . . . . . . . . . . . . 5-354
:DISPlay:COLor:INVert:TRACe{1-16}:DATA <NRf>, <NRf>, <NRf> . . . . . . . . . . . . . . . . . . . . . . . . . . . . . . . . . . . . . . . . . . . . . . . . . . . . . 5-354
:DISPlay:COLor:INVert:TRACe{1-16}:DATA? . . . . . . . . . . . . . . . . . . . . . . . . . . . . . . . . . . . . . . . . . . . . . . . . . . . . . . . . . . . . . . . . . . . . . . . 5-354
:DISPlay:COLor:INVert:TRACe{1-16}:MEMory <NRf>, <NRf>, <NRf> . . . . . . . . . . . . . . . . . . . . . . . . . . . . . . . . . . . . . . . . . . . . . . . . . . 5-355
:DISPlay:COLor:INVert:TRACe{1-16}:MEMory? . . . . . . . . . . . . . . . . . . . . . . . . . . . . . . . . . . . . . . . . . . . . . . . . . . . . . . . . . . . . . . . . . . . . . 5-355
:DISPlay:COLor:INVert[:STATe] <char> . . . . . . . . . . . . . . . . . . . . . . . . . . . . . . . . . . . . . . . . . . . . . . . . . . . . . . . . . . . . . . . . . . . . . . . . . . . 5-355
:DISPlay:COLor:INVert[:STATe]? . . . . . . . . . . . . . . . . . . . . . . . . . . . . . . . . . . . . . . . . . . . . . . . . . . . . . . . . . . . . . . . . . . . . . . . . . . . . . . . . 5-355
:DISPlay:COLor:NORMal:BACK <NRf>, <NRf>, <NRf> . . . . . . . . . . . . . . . . . . . . . . . . . . . . . . . . . . . . . . . . . . . . . . . . . . . . . . . . . . . . . . 5-355
:DISPlay:COLor:NORMal:BACK? . . . . . . . . . . . . . . . . . . . . . . . . . . . . . . . . . . . . . . . . . . . . . . . . . . . . . . . . . . . . . . . . . . . . . . . . . . . . . . . . . 5-355
:DISPlay:COLor:NORMal:GRATicule:MAIN <NRf>, <NRf>, <NRf> . . . . . . . . . . . . . . . . . . . . . . . . . . . . . . . . . . . . . . . . . . . . . . . . . . . . . 5-356
:DISPlay:COLor:NORMal:GRATicule:MAIN? . . . . . . . . . . . . . . . . . . . . . . . . . . . . . . . . . . . . . . . . . . . . . . . . . . . . . . . . . . . . . . . . . . . . . . . 5-356
:DISPlay:COLor:NORMal:GRATicule:SUB <NRf>, <NRf>, <NRf> . . . . . . . . . . . . . . . . . . . . . . . . . . . . . . . . . . . . . . . . . . . . . . . . . . . . . . 5-356
:DISPlay:COLor:NORMal:GRATicule:SUB? . . . . . . . . . . . . . . . . . . . . . . . . . . . . . . . . . . . . . . . . . . . . . . . . . . . . . . . . . . . . . . . . . . . . . . . . 5-356
:DISPlay:COLor:NORMal:LIMit <NRf>, <NRf>, <NRf> . . . . . . . . . . . . . . . . . . . . . . . . . . . . . . . . . . . . . . . . . . . . . . . . . . . . . . . . . . . . . . . 5-356
:DISPlay:COLor:NORMal:LIMit? . . . . . . . . . . . . . . . . . . . . . . . . . . . . . . . . . . . . . . . . . . . . . . . . . . . . . . . . . . . . . . . . . . . . . . . . . . . . . . . . . 5-356
:DISPlay:COLor:NORMal:TRACe{1-16}:DATA <NRf>, <NRf>, <NRf> . . . . . . . . . . . . . . . . . . . . . . . . . . . . . . . . . . . . . . . . . . . . . . . . . . . 5-357
:DISPlay:COLor:NORMal:TRACe{1-16}:DATA? . . . . . . . . . . . . . . . . . . . . . . . . . . . . . . . . . . . . . . . . . . . . . . . . . . . . . . . . . . . . . . . . . . . . . 5-357
:DISPlay:COLor:NORMal:TRACe{1-16}:MEMory <NRf>, <NRf>, <NRf> . . . . . . . . . . . . . . . . . . . . . . . . . . . . . . . . . . . . . . . . . . . . . . . . . 5-357
:DISPlay:COLor:NORMal:TRACe{1-16}:MEMory? . . . . . . . . . . . . . . . . . . . . . . . . . . . . . . . . . . . . . . . . . . . . . . . . . . . . . . . . . . . . . . . . . . . 5-357
:DISPlay:COLor:RESet . . . . . . . . . . . . . . . . . . . . . . . . . . . . . . . . . . . . . . . . . . . . . . . . . . . . . . . . . . . . . . . . . . . . . . . . . . . . . . . . . . . . . . . . . 5-357
:DISPlay:COUNt <NRf> . . . . . . . . . . . . . . . . . . . . . . . . . . . . . . . . . . . . . . . . . . . . . . . . . . . . . . . . . . . . . . . . . . . . . . . . . . . . . . . . . . . . . . . . 5-358
:DISPlay:COUNt? . . . . . . . . . . . . . . . . . . . . . . . . . . . . . . . . . . . . . . . . . . . . . . . . . . . . . . . . . . . . . . . . . . . . . . . . . . . . . . . . . . . . . . . . . . . . . 5-358
:DISPlay:FONT:SIZe:CTITle <NRf> . . . . . . . . . . . . . . . . . . . . . . . . . . . . . . . . . . . . . . . . . . . . . . . . . . . . . . . . . . . . . . . . . . . . . . . . . . . . . . . 5-358
:DISPlay:FONT:SIZe:CTITle? . . . . . . . . . . . . . . . . . . . . . . . . . . . . . . . . . . . . . . . . . . . . . . . . . . . . . . . . . . . . . . . . . . . . . . . . . . . . . . . . . . . . 5-358
:DISPlay:FONT:SIZe:LTResult <NRf> . . . . . . . . . . . . . . . . . . . . . . . . . . . . . . . . . . . . . . . . . . . . . . . . . . . . . . . . . . . . . . . . . . . . . . . . . . . . . 5-358
:DISPlay:FONT:SIZe:LTResult? . . . . . . . . . . . . . . . . . . . . . . . . . . . . . . . . . . . . . . . . . . . . . . . . . . . . . . . . . . . . . . . . . . . . . . . . . . . . . . . . . . 5-358
:DISPlay:FONT:SIZe:MARKer:READout <NRf> . . . . . . . . . . . . . . . . . . . . . . . . . . . . . . . . . . . . . . . . . . . . . . . . . . . . . . . . . . . . . . . . . . . . . 5-359
:DISPlay:FONT:SIZe:MARKer:READout? . . . . . . . . . . . . . . . . . . . . . . . . . . . . . . . . . . . . . . . . . . . . . . . . . . . . . . . . . . . . . . . . . . . . . . . . . . 5-359
:DISPlay:FONT:SIZe:MARKer:TABLe <NRf> . . . . . . . . . . . . . . . . . . . . . . . . . . . . . . . . . . . . . . . . . . . . . . . . . . . . . . . . . . . . . . . . . . . . . . . 5-359
:DISPlay:FONT:SIZe:MARKer:TABLe? . . . . . . . . . . . . . . . . . . . . . . . . . . . . . . . . . . . . . . . . . . . . . . . . . . . . . . . . . . . . . . . . . . . . . . . . . . . . 5-359

Alphabetical Command Index E-2 Alphabetical Command Listing
MS464xB Series VNA PM PN: 10410-00322 Rev. U E-21
:DISPlay:FONT:SIZe:TSCale <NRf> . . . . . . . . . . . . . . . . . . . . . . . . . . . . . . . . . . . . . . . . . . . . . . . . . . . . . . . . . . . . . . . . . . . . . . . . . . . . . . 5-359
:DISPlay:FONT:SIZe:TSCale? . . . . . . . . . . . . . . . . . . . . . . . . . . . . . . . . . . . . . . . . . . . . . . . . . . . . . . . . . . . . . . . . . . . . . . . . . . . . . . . . . . . 5-359
:DISPlay:FONT:SIZe:TTITle <NRf> . . . . . . . . . . . . . . . . . . . . . . . . . . . . . . . . . . . . . . . . . . . . . . . . . . . . . . . . . . . . . . . . . . . . . . . . . . . . . . 5-360
:DISPlay:FONT:SIZe:TTITle? . . . . . . . . . . . . . . . . . . . . . . . . . . . . . . . . . . . . . . . . . . . . . . . . . . . . . . . . . . . . . . . . . . . . . . . . . . . . . . . . . . . . 5-360
:DISPlay:FSIGn[:STATe] <char> . . . . . . . . . . . . . . . . . . . . . . . . . . . . . . . . . . . . . . . . . . . . . . . . . . . . . . . . . . . . . . . . . . . . . . . . . . . . . . . . . 5-360
:DISPlay:FSIGn[:STATe]? . . . . . . . . . . . . . . . . . . . . . . . . . . . . . . . . . . . . . . . . . . . . . . . . . . . . . . . . . . . . . . . . . . . . . . . . . . . . . . . . . . . . . . 5-360
:DISPlay:SIZe <char> . . . . . . . . . . . . . . . . . . . . . . . . . . . . . . . . . . . . . . . . . . . . . . . . . . . . . . . . . . . . . . . . . . . . . . . . . . . . . . . . . . . . . . . . . . 5-360
:DISPlay:SIZe? . . . . . . . . . . . . . . . . . . . . . . . . . . . . . . . . . . . . . . . . . . . . . . . . . . . . . . . . . . . . . . . . . . . . . . . . . . . . . . . . . . . . . . . . . . . . . . . . 5-360
:DISPlay:SPLit <char> . . . . . . . . . . . . . . . . . . . . . . . . . . . . . . . . . . . . . . . . . . . . . . . . . . . . . . . . . . . . . . . . . . . . . . . . . . . . . . . . . . . . . . . . . 5-361
:DISPlay:SPLit? . . . . . . . . . . . . . . . . . . . . . . . . . . . . . . . . . . . . . . . . . . . . . . . . . . . . . . . . . . . . . . . . . . . . . . . . . . . . . . . . . . . . . . . . . . . . . . . 5-361
:DISPlay:WINDow:ACTivate? . . . . . . . . . . . . . . . . . . . . . . . . . . . . . . . . . . . . . . . . . . . . . . . . . . . . . . . . . . . . . . . . . . . . . . . . . . . . . . . . . . . 5-362
:DISPlay:WINDow:Y:NDIVisions <NRf> . . . . . . . . . . . . . . . . . . . . . . . . . . . . . . . . . . . . . . . . . . . . . . . . . . . . . . . . . . . . . . . . . . . . . . . . . . . 5-362
:DISPlay:WINDow:Y:NDIVisions? . . . . . . . . . . . . . . . . . . . . . . . . . . . . . . . . . . . . . . . . . . . . . . . . . . . . . . . . . . . . . . . . . . . . . . . . . . . . . . . . 5-362
:DISPlay:WINDow{1-16}:ACTivate . . . . . . . . . . . . . . . . . . . . . . . . . . . . . . . . . . . . . . . . . . . . . . . . . . . . . . . . . . . . . . . . . . . . . . . . . . . . . . . 5-362
:DISPlay:WINDow{1-16}:SIZe <char> . . . . . . . . . . . . . . . . . . . . . . . . . . . . . . . . . . . . . . . . . . . . . . . . . . . . . . . . . . . . . . . . . . . . . . . . . . . . . 5-362
:DISPlay:WINDow{1-16}:SIZe? . . . . . . . . . . . . . . . . . . . . . . . . . . . . . . . . . . . . . . . . . . . . . . . . . . . . . . . . . . . . . . . . . . . . . . . . . . . . . . . . . . . 5-362
:DISPlay:WINDow{1-16}:SPLit <char> . . . . . . . . . . . . . . . . . . . . . . . . . . . . . . . . . . . . . . . . . . . . . . . . . . . . . . . . . . . . . . . . . . . . . . . . . . . . 5-363
:DISPlay:WINDow{1-16}:SPLit? . . . . . . . . . . . . . . . . . . . . . . . . . . . . . . . . . . . . . . . . . . . . . . . . . . . . . . . . . . . . . . . . . . . . . . . . . . . . . . . . . . 5-363
:DISPlay:WINDow{1-16}:TITLe <string> . . . . . . . . . . . . . . . . . . . . . . . . . . . . . . . . . . . . . . . . . . . . . . . . . . . . . . . . . . . . . . . . . . . . . . . . . . 5-364
:DISPlay:WINDow{1-16}:TITLe:STATe <char> . . . . . . . . . . . . . . . . . . . . . . . . . . . . . . . . . . . . . . . . . . . . . . . . . . . . . . . . . . . . . . . . . . . . . 5-364
:DISPlay:WINDow{1-16}:TITLe:STATe? . . . . . . . . . . . . . . . . . . . . . . . . . . . . . . . . . . . . . . . . . . . . . . . . . . . . . . . . . . . . . . . . . . . . . . . . . . . 5-364
:DISPlay:WINDow{1-16}:TITLe? . . . . . . . . . . . . . . . . . . . . . . . . . . . . . . . . . . . . . . . . . . . . . . . . . . . . . . . . . . . . . . . . . . . . . . . . . . . . . . . . . 5-364
:DISPlay:WINDow{1-16}:TRACe{1-16}:SIZe <char> . . . . . . . . . . . . . . . . . . . . . . . . . . . . . . . . . . . . . . . . . . . . . . . . . . . . . . . . . . . . . . . . . . 5-364
:DISPlay:WINDow{1-16}:TRACe{1-16}:SIZe? . . . . . . . . . . . . . . . . . . . . . . . . . . . . . . . . . . . . . . . . . . . . . . . . . . . . . . . . . . . . . . . . . . . . . . . 5-364
:DISPlay:WINDow{1-16}:TRACe{1-16}:SMITh:CENTer:X <NRf> . . . . . . . . . . . . . . . . . . . . . . . . . . . . . . . . . . . . . . . . . . . . . . . . . . . . . . . 5-365
:DISPlay:WINDow{1-16}:TRACe{1-16}:SMITh:CENTer:X? . . . . . . . . . . . . . . . . . . . . . . . . . . . . . . . . . . . . . . . . . . . . . . . . . . . . . . . . . . . . 5-365
:DISPlay:WINDow{1-16}:TRACe{1-16}:SMITh:CENTer:Y <NRf> . . . . . . . . . . . . . . . . . . . . . . . . . . . . . . . . . . . . . . . . . . . . . . . . . . . . . . . 5-365
:DISPlay:WINDow{1-16}:TRACe{1-16}:SMITh:CENTer:Y? . . . . . . . . . . . . . . . . . . . . . . . . . . . . . . . . . . . . . . . . . . . . . . . . . . . . . . . . . . . . 5-365
:DISPlay:WINDow{1-16}:TRACe{1-16}:Y:AUTO . . . . . . . . . . . . . . . . . . . . . . . . . . . . . . . . . . . . . . . . . . . . . . . . . . . . . . . . . . . . . . . . . . . . . 5-366
:DISPlay:WINDow{1-16}:TRACe{1-16}:Y:PDIV <NRf> . . . . . . . . . . . . . . . . . . . . . . . . . . . . . . . . . . . . . . . . . . . . . . . . . . . . . . . . . . . . . . . . 5-367
:DISPlay:WINDow{1-16}:TRACe{1-16}:Y:PDIV? . . . . . . . . . . . . . . . . . . . . . . . . . . . . . . . . . . . . . . . . . . . . . . . . . . . . . . . . . . . . . . . . . . . . . 5-367
:DISPlay:WINDow{1-16}:TRACe{1-16}:Y:PDIV2 <NRf> . . . . . . . . . . . . . . . . . . . . . . . . . . . . . . . . . . . . . . . . . . . . . . . . . . . . . . . . . . . . . . . 5-368
:DISPlay:WINDow{1-16}:TRACe{1-16}:Y:PDIV2? . . . . . . . . . . . . . . . . . . . . . . . . . . . . . . . . . . . . . . . . . . . . . . . . . . . . . . . . . . . . . . . . . . . . 5-368
:DISPlay:WINDow{1-16}:TRACe{1-16}:Y:PHASe:OFFSet <NRf> . . . . . . . . . . . . . . . . . . . . . . . . . . . . . . . . . . . . . . . . . . . . . . . . . . . . . . . 5-368
:DISPlay:WINDow{1-16}:TRACe{1-16}:Y:PHASe:OFFSet? . . . . . . . . . . . . . . . . . . . . . . . . . . . . . . . . . . . . . . . . . . . . . . . . . . . . . . . . . . . . 5-368
:DISPlay:WINDow{1-16}:TRACe{1-16}:Y:PHASe:WRAPping[:STATe] <char> . . . . . . . . . . . . . . . . . . . . . . . . . . . . . . . . . . . . . . . . . . . . . 5-368
:DISPlay:WINDow{1-16}:TRACe{1-16}:Y:PHASe:WRAPping[:STATe]? . . . . . . . . . . . . . . . . . . . . . . . . . . . . . . . . . . . . . . . . . . . . . . . . . . 5-368
:DISPlay:WINDow{1-16}:TRACe{1-16}:Y:PHOFF <NRf> . . . . . . . . . . . . . . . . . . . . . . . . . . . . . . . . . . . . . . . . . . . . . . . . . . . . . . . . . . . . . . 5-369
:DISPlay:WINDow{1-16}:TRACe{1-16}:Y:PHOFF? . . . . . . . . . . . . . . . . . . . . . . . . . . . . . . . . . . . . . . . . . . . . . . . . . . . . . . . . . . . . . . . . . . . 5-369
:DISPlay:WINDow{1-16}:TRACe{1-16}:Y:RLEV <NRf> . . . . . . . . . . . . . . . . . . . . . . . . . . . . . . . . . . . . . . . . . . . . . . . . . . . . . . . . . . . . . . . 5-369
:DISPlay:WINDow{1-16}:TRACe{1-16}:Y:RLEV? . . . . . . . . . . . . . . . . . . . . . . . . . . . . . . . . . . . . . . . . . . . . . . . . . . . . . . . . . . . . . . . . . . . . 5-369
:DISPlay:WINDow{1-16}:TRACe{1-16}:Y:RLEV2 <NRf> . . . . . . . . . . . . . . . . . . . . . . . . . . . . . . . . . . . . . . . . . . . . . . . . . . . . . . . . . . . . . . 5-369
:DISPlay:WINDow{1-16}:TRACe{1-16}:Y:RLEV2? . . . . . . . . . . . . . . . . . . . . . . . . . . . . . . . . . . . . . . . . . . . . . . . . . . . . . . . . . . . . . . . . . . . 5-369
:DISPlay:WINDow{1-16}:TRACe{1-16}:Y:RPOS <NRf> . . . . . . . . . . . . . . . . . . . . . . . . . . . . . . . . . . . . . . . . . . . . . . . . . . . . . . . . . . . . . . . 5-370
:DISPlay:WINDow{1-16}:TRACe{1-16}:Y:RPOS? . . . . . . . . . . . . . . . . . . . . . . . . . . . . . . . . . . . . . . . . . . . . . . . . . . . . . . . . . . . . . . . . . . . . 5-370
:DISPlay:WINDow{1-16}:TRACe{1-16}:Y:RPOS2 <NRf> . . . . . . . . . . . . . . . . . . . . . . . . . . . . . . . . . . . . . . . . . . . . . . . . . . . . . . . . . . . . . . 5-370
:DISPlay:WINDow{1-16}:TRACe{1-16}:Y:RPOS2? . . . . . . . . . . . . . . . . . . . . . . . . . . . . . . . . . . . . . . . . . . . . . . . . . . . . . . . . . . . . . . . . . . . 5-370
:DISPlay:WINDow{1-16}:XLABel <char> . . . . . . . . . . . . . . . . . . . . . . . . . . . . . . . . . . . . . . . . . . . . . . . . . . . . . . . . . . . . . . . . . . . . . . . . . . 5-371
:DISPlay:WINDow{1-16}:XLABel? . . . . . . . . . . . . . . . . . . . . . . . . . . . . . . . . . . . . . . . . . . . . . . . . . . . . . . . . . . . . . . . . . . . . . . . . . . . . . . . . 5-371
:DISPlay:WINDow{1-16}:Y:AUTO . . . . . . . . . . . . . . . . . . . . . . . . . . . . . . . . . . . . . . . . . . . . . . . . . . . . . . . . . . . . . . . . . . . . . . . . . . . . . . . . 5-371
:DISPlay:XLABel:ALL <char> . . . . . . . . . . . . . . . . . . . . . . . . . . . . . . . . . . . . . . . . . . . . . . . . . . . . . . . . . . . . . . . . . . . . . . . . . . . . . . . . . . . 5-371
:DISPlay:Y:AUTO . . . . . . . . . . . . . . . . . . . . . . . . . . . . . . . . . . . . . . . . . . . . . . . . . . . . . . . . . . . . . . . . . . . . . . . . . . . . . . . . . . . . . . . . . . . . . 5-371
:DISPlay:Y:NDIVisions . . . . . . . . . . . . . . . . . . . . . . . . . . . . . . . . . . . . . . . . . . . . . . . . . . . . . . . . . . . . . . . . . . . . . . . . . . . . . . . . . . . . . . . . . 5-372
:FORMat:BORDer <char> . . . . . . . . . . . . . . . . . . . . . . . . . . . . . . . . . . . . . . . . . . . . . . . . . . . . . . . . . . . . . . . . . . . . . . . . . . . . . . . . . . . . . . 5-373
:FORMat:BORDer? . . . . . . . . . . . . . . . . . . . . . . . . . . . . . . . . . . . . . . . . . . . . . . . . . . . . . . . . . . . . . . . . . . . . . . . . . . . . . . . . . . . . . . . . . . . . 5-373
:FORMat:DATA <char> . . . . . . . . . . . . . . . . . . . . . . . . . . . . . . . . . . . . . . . . . . . . . . . . . . . . . . . . . . . . . . . . . . . . . . . . . . . . . . . . . . . . . . . . 5-374
:FORMat:DATA:HEADing[:STATe] <char> . . . . . . . . . . . . . . . . . . . . . . . . . . . . . . . . . . . . . . . . . . . . . . . . . . . . . . . . . . . . . . . . . . . . . . . . 5-374
:FORMat:DATA:HEADing[:STATe]? . . . . . . . . . . . . . . . . . . . . . . . . . . . . . . . . . . . . . . . . . . . . . . . . . . . . . . . . . . . . . . . . . . . . . . . . . . . . . . 5-374
:FORMat:DATA? . . . . . . . . . . . . . . . . . . . . . . . . . . . . . . . . . . . . . . . . . . . . . . . . . . . . . . . . . . . . . . . . . . . . . . . . . . . . . . . . . . . . . . . . . . . . . . 5-374
:FORMat:SNP:FREQuency <char> . . . . . . . . . . . . . . . . . . . . . . . . . . . . . . . . . . . . . . . . . . . . . . . . . . . . . . . . . . . . . . . . . . . . . . . . . . . . . . . 5-374
:FORMat:SNP:FREQuency? . . . . . . . . . . . . . . . . . . . . . . . . . . . . . . . . . . . . . . . . . . . . . . . . . . . . . . . . . . . . . . . . . . . . . . . . . . . . . . . . . . . . . 5-374
:FORMat:SNP:PARameter <char> . . . . . . . . . . . . . . . . . . . . . . . . . . . . . . . . . . . . . . . . . . . . . . . . . . . . . . . . . . . . . . . . . . . . . . . . . . . . . . . . 5-375
:FORMat:SNP:PARameter? . . . . . . . . . . . . . . . . . . . . . . . . . . . . . . . . . . . . . . . . . . . . . . . . . . . . . . . . . . . . . . . . . . . . . . . . . . . . . . . . . . . . . 5-375
:HCOPy:DEVice:ID <String> . . . . . . . . . . . . . . . . . . . . . . . . . . . . . . . . . . . . . . . . . . . . . . . . . . . . . . . . . . . . . . . . . . . . . . . . . . . . . . . . . . . . 5-376
:HCOPy:DEVice:ID:STATe <char> . . . . . . . . . . . . . . . . . . . . . . . . . . . . . . . . . . . . . . . . . . . . . . . . . . . . . . . . . . . . . . . . . . . . . . . . . . . . . . . 5-376
:HCOPy:DEVice:ID:STATe? . . . . . . . . . . . . . . . . . . . . . . . . . . . . . . . . . . . . . . . . . . . . . . . . . . . . . . . . . . . . . . . . . . . . . . . . . . . . . . . . . . . . . 5-376
:HCOPy:DEVice:ID? . . . . . . . . . . . . . . . . . . . . . . . . . . . . . . . . . . . . . . . . . . . . . . . . . . . . . . . . . . . . . . . . . . . . . . . . . . . . . . . . . . . . . . . . . . . 5-376

E-2 Alphabetical Command Listing Alphabetical Command Index
E-22 PN: 10410-00322 Rev. U MS464xB Series VNA PM
:HCOPy:IMAGe <char> . . . . . . . . . . . . . . . . . . . . . . . . . . . . . . . . . . . . . . . . . . . . . . . . . . . . . . . . . . . . . . . . . . . . . . . . . . . . . . . . . . . . . . . . . 5-377
:HCOPy:IMAGe? . . . . . . . . . . . . . . . . . . . . . . . . . . . . . . . . . . . . . . . . . . . . . . . . . . . . . . . . . . . . . . . . . . . . . . . . . . . . . . . . . . . . . . . . . . . . . . 5-377
:HCOPy:MODel <String> . . . . . . . . . . . . . . . . . . . . . . . . . . . . . . . . . . . . . . . . . . . . . . . . . . . . . . . . . . . . . . . . . . . . . . . . . . . . . . . . . . . . . . . 5-377
:HCOPy:MODel:STATe? . . . . . . . . . . . . . . . . . . . . . . . . . . . . . . . . . . . . . . . . . . . . . . . . . . . . . . . . . . . . . . . . . . . . . . . . . . . . . . . . . . . . . . . . 5-377
:HCOPy:MODel:STATe<char> . . . . . . . . . . . . . . . . . . . . . . . . . . . . . . . . . . . . . . . . . . . . . . . . . . . . . . . . . . . . . . . . . . . . . . . . . . . . . . . . . . . 5-377
:HCOPy:MODel? . . . . . . . . . . . . . . . . . . . . . . . . . . . . . . . . . . . . . . . . . . . . . . . . . . . . . . . . . . . . . . . . . . . . . . . . . . . . . . . . . . . . . . . . . . . . . . . 5-377
:HCOPy:OPERator:COMMent:STATe <char> . . . . . . . . . . . . . . . . . . . . . . . . . . . . . . . . . . . . . . . . . . . . . . . . . . . . . . . . . . . . . . . . . . . . . . . 5-378
:HCOPy:OPERator:COMMent:STATe? . . . . . . . . . . . . . . . . . . . . . . . . . . . . . . . . . . . . . . . . . . . . . . . . . . . . . . . . . . . . . . . . . . . . . . . . . . . . 5-378
:HCOPy:OPERator:COMMent? . . . . . . . . . . . . . . . . . . . . . . . . . . . . . . . . . . . . . . . . . . . . . . . . . . . . . . . . . . . . . . . . . . . . . . . . . . . . . . . . . . . 5-378
:HCOPy:OPERator:COMMent<String> . . . . . . . . . . . . . . . . . . . . . . . . . . . . . . . . . . . . . . . . . . . . . . . . . . . . . . . . . . . . . . . . . . . . . . . . . . . . 5-378
:HCOPy:OPERator:NAMe <String> . . . . . . . . . . . . . . . . . . . . . . . . . . . . . . . . . . . . . . . . . . . . . . . . . . . . . . . . . . . . . . . . . . . . . . . . . . . . . . . 5-378
:HCOPy:OPERator:NAMe:STATe <char> . . . . . . . . . . . . . . . . . . . . . . . . . . . . . . . . . . . . . . . . . . . . . . . . . . . . . . . . . . . . . . . . . . . . . . . . . . 5-379
:HCOPy:OPERator:NAMe:STATe? . . . . . . . . . . . . . . . . . . . . . . . . . . . . . . . . . . . . . . . . . . . . . . . . . . . . . . . . . . . . . . . . . . . . . . . . . . . . . . . . 5-379
:HCOPy:OPERator:NAMe? . . . . . . . . . . . . . . . . . . . . . . . . . . . . . . . . . . . . . . . . . . . . . . . . . . . . . . . . . . . . . . . . . . . . . . . . . . . . . . . . . . . . . . 5-378
:HCOPy:PRINt:DATe:TIMe:STATe <char> . . . . . . . . . . . . . . . . . . . . . . . . . . . . . . . . . . . . . . . . . . . . . . . . . . . . . . . . . . . . . . . . . . . . . . . . . 5-379
:HCOPy:PRINt:DATe:TIMe:STATe? . . . . . . . . . . . . . . . . . . . . . . . . . . . . . . . . . . . . . . . . . . . . . . . . . . . . . . . . . . . . . . . . . . . . . . . . . . . . . . . 5-379
:HCOPy:PRINt:HEADers:STATe <char> . . . . . . . . . . . . . . . . . . . . . . . . . . . . . . . . . . . . . . . . . . . . . . . . . . . . . . . . . . . . . . . . . . . . . . . . . . . 5-379
:HCOPy:PRINt:HEADers:STATe? . . . . . . . . . . . . . . . . . . . . . . . . . . . . . . . . . . . . . . . . . . . . . . . . . . . . . . . . . . . . . . . . . . . . . . . . . . . . . . . . 5-379
:HCOPy:PRINt:LOGO:STATe <char> . . . . . . . . . . . . . . . . . . . . . . . . . . . . . . . . . . . . . . . . . . . . . . . . . . . . . . . . . . . . . . . . . . . . . . . . . . . . . 5-380
:HCOPy:PRINt:LOGO:STATe? . . . . . . . . . . . . . . . . . . . . . . . . . . . . . . . . . . . . . . . . . . . . . . . . . . . . . . . . . . . . . . . . . . . . . . . . . . . . . . . . . . . 5-380
:HCOPy:PRINt:LOGO:TYPe <char> . . . . . . . . . . . . . . . . . . . . . . . . . . . . . . . . . . . . . . . . . . . . . . . . . . . . . . . . . . . . . . . . . . . . . . . . . . . . . . . 5-380
:HCOPy:PRINt:LOGO:TYPe? . . . . . . . . . . . . . . . . . . . . . . . . . . . . . . . . . . . . . . . . . . . . . . . . . . . . . . . . . . . . . . . . . . . . . . . . . . . . . . . . . . . . 5-380
:HCOPy:PRINt:TYPe <char> . . . . . . . . . . . . . . . . . . . . . . . . . . . . . . . . . . . . . . . . . . . . . . . . . . . . . . . . . . . . . . . . . . . . . . . . . . . . . . . . . . . . 5-380
:HCOPy:PRINt:TYPe? . . . . . . . . . . . . . . . . . . . . . . . . . . . . . . . . . . . . . . . . . . . . . . . . . . . . . . . . . . . . . . . . . . . . . . . . . . . . . . . . . . . . . . . . . . 5-380
:HCOPy:USER:LOGO . . . . . . . . . . . . . . . . . . . . . . . . . . . . . . . . . . . . . . . . . . . . . . . . . . . . . . . . . . . . . . . . . . . . . . . . . . . . . . . . . . . . . . . . . . 5-381
:HCOPy:USER:LOGO? . . . . . . . . . . . . . . . . . . . . . . . . . . . . . . . . . . . . . . . . . . . . . . . . . . . . . . . . . . . . . . . . . . . . . . . . . . . . . . . . . . . . . . . . . 5-381
:HCOPy[:IMMediate] . . . . . . . . . . . . . . . . . . . . . . . . . . . . . . . . . . . . . . . . . . . . . . . . . . . . . . . . . . . . . . . . . . . . . . . . . . . . . . . . . . . . . . . . . . . 5-381
:MMEMory:CATalog? {<string>} . . . . . . . . . . . . . . . . . . . . . . . . . . . . . . . . . . . . . . . . . . . . . . . . . . . . . . . . . . . . . . . . . . . . . . . . . . . . . . . . . . 5-382
:MMEMory:COPY <string1>, <string2> . . . . . . . . . . . . . . . . . . . . . . . . . . . . . . . . . . . . . . . . . . . . . . . . . . . . . . . . . . . . . . . . . . . . . . . . . . . . 5-382
:MMEMory:DELete <string> . . . . . . . . . . . . . . . . . . . . . . . . . . . . . . . . . . . . . . . . . . . . . . . . . . . . . . . . . . . . . . . . . . . . . . . . . . . . . . . . . . . . . 5-383
:MMEMory:LOAD <string> . . . . . . . . . . . . . . . . . . . . . . . . . . . . . . . . . . . . . . . . . . . . . . . . . . . . . . . . . . . . . . . . . . . . . . . . . . . . . . . . . . . . . . 5-383
:MMEMory:LOAD:CKIT <string> . . . . . . . . . . . . . . . . . . . . . . . . . . . . . . . . . . . . . . . . . . . . . . . . . . . . . . . . . . . . . . . . . . . . . . . . . . . . . . . . 5-383
:MMEMory:LOAD:FLAT <string> . . . . . . . . . . . . . . . . . . . . . . . . . . . . . . . . . . . . . . . . . . . . . . . . . . . . . . . . . . . . . . . . . . . . . . . . . . . . . . . . 5-384
:MMEMory:LOAD:FSEGMent <string> . . . . . . . . . . . . . . . . . . . . . . . . . . . . . . . . . . . . . . . . . . . . . . . . . . . . . . . . . . . . . . . . . . . . . . . . . . . . 5-384
:MMEMory:LOAD:ISEGMent <string> . . . . . . . . . . . . . . . . . . . . . . . . . . . . . . . . . . . . . . . . . . . . . . . . . . . . . . . . . . . . . . . . . . . . . . . . . . . . 5-384
:MMEMory:LOAD:LIMit <string> . . . . . . . . . . . . . . . . . . . . . . . . . . . . . . . . . . . . . . . . . . . . . . . . . . . . . . . . . . . . . . . . . . . . . . . . . . . . . . . . 5-384
:MMEMory:LOAD:LINearity <string> . . . . . . . . . . . . . . . . . . . . . . . . . . . . . . . . . . . . . . . . . . . . . . . . . . . . . . . . . . . . . . . . . . . . . . . . . . . . . 5-385
:MMEMory:LOAD:MDATA <string> . . . . . . . . . . . . . . . . . . . . . . . . . . . . . . . . . . . . . . . . . . . . . . . . . . . . . . . . . . . . . . . . . . . . . . . . . . . . . . 5-385
:MMEMory:MDIRectory <string> . . . . . . . . . . . . . . . . . . . . . . . . . . . . . . . . . . . . . . . . . . . . . . . . . . . . . . . . . . . . . . . . . . . . . . . . . . . . . . . . . 5-385
:MMEMory:RDIRectory <string> . . . . . . . . . . . . . . . . . . . . . . . . . . . . . . . . . . . . . . . . . . . . . . . . . . . . . . . . . . . . . . . . . . . . . . . . . . . . . . . . . 5-385
:MMEMory:STORe <string> . . . . . . . . . . . . . . . . . . . . . . . . . . . . . . . . . . . . . . . . . . . . . . . . . . . . . . . . . . . . . . . . . . . . . . . . . . . . . . . . . . . . . 5-386
:MMEMory:STORe:FLAT{1-7} <string> . . . . . . . . . . . . . . . . . . . . . . . . . . . . . . . . . . . . . . . . . . . . . . . . . . . . . . . . . . . . . . . . . . . . . . . . . . . . 5-386
:MMEMory:STORe:FSEGMent <string> . . . . . . . . . . . . . . . . . . . . . . . . . . . . . . . . . . . . . . . . . . . . . . . . . . . . . . . . . . . . . . . . . . . . . . . . . . . 5-387
:MMEMory:STORe:IMAGe <string> . . . . . . . . . . . . . . . . . . . . . . . . . . . . . . . . . . . . . . . . . . . . . . . . . . . . . . . . . . . . . . . . . . . . . . . . . . . . . . 5-387
:MMEMory:STORe:ISEGMent <string> . . . . . . . . . . . . . . . . . . . . . . . . . . . . . . . . . . . . . . . . . . . . . . . . . . . . . . . . . . . . . . . . . . . . . . . . . . . . 5-387
:MMEMory:STORe:LIMit <string> . . . . . . . . . . . . . . . . . . . . . . . . . . . . . . . . . . . . . . . . . . . . . . . . . . . . . . . . . . . . . . . . . . . . . . . . . . . . . . . . 5-387
:MMEMory:STORe:LINearity{1-2} <string> . . . . . . . . . . . . . . . . . . . . . . . . . . . . . . . . . . . . . . . . . . . . . . . . . . . . . . . . . . . . . . . . . . . . . . . . 5-388
:MMEMory:STORe:MDATA <string> . . . . . . . . . . . . . . . . . . . . . . . . . . . . . . . . . . . . . . . . . . . . . . . . . . . . . . . . . . . . . . . . . . . . . . . . . . . . . . 5-388
:MMEMory:STORe:MP41 <string> . . . . . . . . . . . . . . . . . . . . . . . . . . . . . . . . . . . . . . . . . . . . . . . . . . . . . . . . . . . . . . . . . . . . . . . . . . . . . . . . 5-388
:MMEMory:STORe:MP42 <string> . . . . . . . . . . . . . . . . . . . . . . . . . . . . . . . . . . . . . . . . . . . . . . . . . . . . . . . . . . . . . . . . . . . . . . . . . . . . . . . . 5-388
:MMEMory:TRANsfer <string>, <block> . . . . . . . . . . . . . . . . . . . . . . . . . . . . . . . . . . . . . . . . . . . . . . . . . . . . . . . . . . . . . . . . . . . . . . . . . . . 5-389
:MMEMory:TRANsfer? . . . . . . . . . . . . . . . . . . . . . . . . . . . . . . . . . . . . . . . . . . . . . . . . . . . . . . . . . . . . . . . . . . . . . . . . . . . . . . . . . . . . . . . . . 5-389
:MMEMory:WRITE:CKIT <char1>, <char2>, <char3>, <string> . . . . . . . . . . . . . . . . . . . . . . . . . . . . . . . . . . . . . . . . . . . . . . . . . . . . . . . . 5-389
:SENSe:BANDwidth:ENHancer[:STATe] <char> . . . . . . . . . . . . . . . . . . . . . . . . . . . . . . . . . . . . . . . . . . . . . . . . . . . . . . . . . . . . . . . . . . . . 5-392
:SENSe:BANDwidth:ENHancer[:STATe]? . . . . . . . . . . . . . . . . . . . . . . . . . . . . . . . . . . . . . . . . . . . . . . . . . . . . . . . . . . . . . . . . . . . . . . . . . . 5-392
:SENSe:HOLD:FUNCtion <char> . . . . . . . . . . . . . . . . . . . . . . . . . . . . . . . . . . . . . . . . . . . . . . . . . . . . . . . . . . . . . . . . . . . . . . . . . . . . . . . . . 5-393
:SENSe:HOLD:FUNCtion? . . . . . . . . . . . . . . . . . . . . . . . . . . . . . . . . . . . . . . . . . . . . . . . . . . . . . . . . . . . . . . . . . . . . . . . . . . . . . . . . . . . . . . 5-393
:SENSe{1-16}:ABORtcal . . . . . . . . . . . . . . . . . . . . . . . . . . . . . . . . . . . . . . . . . . . . . . . . . . . . . . . . . . . . . . . . . . . . . . . . . . . . . . . . . . . . . . . . . 5-396
:SENSe{1-16}:AVERage:CLEar . . . . . . . . . . . . . . . . . . . . . . . . . . . . . . . . . . . . . . . . . . . . . . . . . . . . . . . . . . . . . . . . . . . . . . . . . . . . . . . . . . . 5-397
:SENSe{1-16}:AVERage:COUNt <NRf> . . . . . . . . . . . . . . . . . . . . . . . . . . . . . . . . . . . . . . . . . . . . . . . . . . . . . . . . . . . . . . . . . . . . . . . . . . . . 5-397
:SENSe{1-16}:AVERage:COUNt? . . . . . . . . . . . . . . . . . . . . . . . . . . . . . . . . . . . . . . . . . . . . . . . . . . . . . . . . . . . . . . . . . . . . . . . . . . . . . . . . . 5-397
:SENSe{1-16}:AVERage:SWEep? . . . . . . . . . . . . . . . . . . . . . . . . . . . . . . . . . . . . . . . . . . . . . . . . . . . . . . . . . . . . . . . . . . . . . . . . . . . . . . . . . 5-397
:SENSe{1-16}:AVERage:TYPe <char> . . . . . . . . . . . . . . . . . . . . . . . . . . . . . . . . . . . . . . . . . . . . . . . . . . . . . . . . . . . . . . . . . . . . . . . . . . . . . 5-398
:SENSe{1-16}:AVERage:TYPe? . . . . . . . . . . . . . . . . . . . . . . . . . . . . . . . . . . . . . . . . . . . . . . . . . . . . . . . . . . . . . . . . . . . . . . . . . . . . . . . . . . . 5-398
:SENSe{1-16}:AVERage[:STATe] <char> . . . . . . . . . . . . . . . . . . . . . . . . . . . . . . . . . . . . . . . . . . . . . . . . . . . . . . . . . . . . . . . . . . . . . . . . . . . 5-398
:SENSe{1-16}:AVERage[:STATe]? . . . . . . . . . . . . . . . . . . . . . . . . . . . . . . . . . . . . . . . . . . . . . . . . . . . . . . . . . . . . . . . . . . . . . . . . . . . . . . . . . 5-398
:SENSe{1-16}:BANDwidth[:RESolution] <NRf> . . . . . . . . . . . . . . . . . . . . . . . . . . . . . . . . . . . . . . . . . . . . . . . . . . . . . . . . . . . . . . . . . . . . . 5-399

Alphabetical Command Index E-2 Alphabetical Command Listing
MS464xB Series VNA PM PN: 10410-00322 Rev. U E-23
:SENSe{1-16}:BANDwidth[:RESolution]? . . . . . . . . . . . . . . . . . . . . . . . . . . . . . . . . . . . . . . . . . . . . . . . . . . . . . . . . . . . . . . . . . . . . . . . . . . 5-399
:SENSe{1-16}:BWIDth[:RESolution] <NRf> . . . . . . . . . . . . . . . . . . . . . . . . . . . . . . . . . . . . . . . . . . . . . . . . . . . . . . . . . . . . . . . . . . . . . . . . 5-400
:SENSe{1-16}:BWIDth[:RESolution]? . . . . . . . . . . . . . . . . . . . . . . . . . . . . . . . . . . . . . . . . . . . . . . . . . . . . . . . . . . . . . . . . . . . . . . . . . . . . . 5-400
:SENSe{1-16}:CORRection:COEFficient <char>, <block> . . . . . . . . . . . . . . . . . . . . . . . . . . . . . . . . . . . . . . . . . . . . . . . . . . . . . . . . . . . . . 5-402
:SENSe{1-16}:CORRection:COEFficient:1P2PF . . . . . . . . . . . . . . . . . . . . . . . . . . . . . . . . . . . . . . . . . . . . . . . . . . . . . . . . . . . . . . . . . . . . . 5-407
:SENSe{1-16}:CORRection:COEFficient:1P2PR . . . . . . . . . . . . . . . . . . . . . . . . . . . . . . . . . . . . . . . . . . . . . . . . . . . . . . . . . . . . . . . . . . . . . 5-407
:SENSe{1-16}:CORRection:COEFficient:FULL1 . . . . . . . . . . . . . . . . . . . . . . . . . . . . . . . . . . . . . . . . . . . . . . . . . . . . . . . . . . . . . . . . . . . . . 5-407
:SENSe{1-16}:CORRection:COEFficient:FULL2 . . . . . . . . . . . . . . . . . . . . . . . . . . . . . . . . . . . . . . . . . . . . . . . . . . . . . . . . . . . . . . . . . . . . . 5-408
:SENSe{1-16}:CORRection:COEFficient:FULL4 . . . . . . . . . . . . . . . . . . . . . . . . . . . . . . . . . . . . . . . . . . . . . . . . . . . . . . . . . . . . . . . . . . . . . 5-402
:SENSe{1-16}:CORRection:COEFficient:FULLB . . . . . . . . . . . . . . . . . . . . . . . . . . . . . . . . . . . . . . . . . . . . . . . . . . . . . . . . . . . . . . . . . . . . 5-408
:SENSe{1-16}:CORRection:COEFficient:PORT{12 | 13 | 14 | 23 | 24 | 34}:1P2PF . . . . . . . . . . . . . . . . . . . . . . . . . . . . . . . . . . . . . . . . 5-403
:SENSe{1-16}:CORRection:COEFficient:PORT{12 | 13 | 14 | 23 | 24 | 34}:1P2PR . . . . . . . . . . . . . . . . . . . . . . . . . . . . . . . . . . . . . . . . 5-403
:SENSe{1-16}:CORRection:COEFficient:PORT{12 | 13 | 14 | 23 | 24 | 34}:FULL2 . . . . . . . . . . . . . . . . . . . . . . . . . . . . . . . . . . . . . . . . 5-403
:SENSe{1-16}:CORRection:COEFficient:PORT{12 | 13 | 14 | 23 | 24 | 34}:FULLB . . . . . . . . . . . . . . . . . . . . . . . . . . . . . . . . . . . . . . . 5-404
:SENSe{1-16}:CORRection:COEFficient:PORT{12 | 13 | 14 | 23 | 24 | 34}:RESPB . . . . . . . . . . . . . . . . . . . . . . . . . . . . . . . . . . . . . . . 5-404
:SENSe{1-16}:CORRection:COEFficient:PORT{12 | 13 | 14 | 23 | 24 | 34}:TFRB . . . . . . . . . . . . . . . . . . . . . . . . . . . . . . . . . . . . . . . . . 5-404
:SENSe{1-16}:CORRection:COEFficient:PORT{12 | 13 | 14 | 23 | 24 | 34}:TFRF . . . . . . . . . . . . . . . . . . . . . . . . . . . . . . . . . . . . . . . . . 5-404
:SENSe{1-16}:CORRection:COEFficient:PORT{12 | 13 | 14 | 23 | 24 | 34}:TFRR . . . . . . . . . . . . . . . . . . . . . . . . . . . . . . . . . . . . . . . . . 5-405
:SENSe{1-16}:CORRection:COEFficient:PORT{123 | 124 | 134 | 234}:FULL3 . . . . . . . . . . . . . . . . . . . . . . . . . . . . . . . . . . . . . . . . . . . . 5-405
:SENSe{1-16}:CORRection:COEFficient:PORT{1-4}:FULL1 . . . . . . . . . . . . . . . . . . . . . . . . . . . . . . . . . . . . . . . . . . . . . . . . . . . . . . . . . . . 5-405
:SENSe{1-16}:CORRection:COEFficient:PORT{1-4}:RESP1 . . . . . . . . . . . . . . . . . . . . . . . . . . . . . . . . . . . . . . . . . . . . . . . . . . . . . . . . . . . . 5-405
:SENSe{1-16}:CORRection:COEFficient:RESP1 . . . . . . . . . . . . . . . . . . . . . . . . . . . . . . . . . . . . . . . . . . . . . . . . . . . . . . . . . . . . . . . . . . . . . 5-408
:SENSe{1-16}:CORRection:COEFficient:RESPB . . . . . . . . . . . . . . . . . . . . . . . . . . . . . . . . . . . . . . . . . . . . . . . . . . . . . . . . . . . . . . . . . . . . . 5-409
:SENSe{1-16}:CORRection:COEFficient:TFRB . . . . . . . . . . . . . . . . . . . . . . . . . . . . . . . . . . . . . . . . . . . . . . . . . . . . . . . . . . . . . . . . . . . . . . 5-409
:SENSe{1-16}:CORRection:COEFficient:TFRF . . . . . . . . . . . . . . . . . . . . . . . . . . . . . . . . . . . . . . . . . . . . . . . . . . . . . . . . . . . . . . . . . . . . . . 5-409
:SENSe{1-16}:CORRection:COEFficient:TFRR . . . . . . . . . . . . . . . . . . . . . . . . . . . . . . . . . . . . . . . . . . . . . . . . . . . . . . . . . . . . . . . . . . . . . . 5-410
:SENSe{1-16}:CORRection:COEFficient? <char> . . . . . . . . . . . . . . . . . . . . . . . . . . . . . . . . . . . . . . . . . . . . . . . . . . . . . . . . . . . . . . . . . . . . 5-402
:SENSe{1-16}:CORRection:COLLect:1P2PF . . . . . . . . . . . . . . . . . . . . . . . . . . . . . . . . . . . . . . . . . . . . . . . . . . . . . . . . . . . . . . . . . . . . . . . . 5-537
:SENSe{1-16}:CORRection:COLLect:1P2PR . . . . . . . . . . . . . . . . . . . . . . . . . . . . . . . . . . . . . . . . . . . . . . . . . . . . . . . . . . . . . . . . . . . . . . . . 5-537
:SENSe{1-16}:CORRection:COLLect:BBCal:PORT{1-4}:FREQuency:BREakpoint <NRf> . . . . . . . . . . . . . . . . . . . . . . . . . . . . . . . . . . . . 5-411
:SENSe{1-16}:CORRection:COLLect:BBCal:PORT{1-4}:FREQuency:BREakpoint? . . . . . . . . . . . . . . . . . . . . . . . . . . . . . . . . . . . . . . . . . 5-411
:SENSe{1-16}:CORRection:COLLect:CALB:1P2PF . . . . . . . . . . . . . . . . . . . . . . . . . . . . . . . . . . . . . . . . . . . . . . . . . . . . . . . . . . . . . . . . . . . 5-412
:SENSe{1-16}:CORRection:COLLect:CALB:1P2PR . . . . . . . . . . . . . . . . . . . . . . . . . . . . . . . . . . . . . . . . . . . . . . . . . . . . . . . . . . . . . . . . . . 5-412
:SENSe{1-16}:CORRection:COLLect:CALB:FULL2 . . . . . . . . . . . . . . . . . . . . . . . . . . . . . . . . . . . . . . . . . . . . . . . . . . . . . . . . . . . . . . . . . . 5-413
:SENSe{1-16}:CORRection:COLLect:DISPlay[:CURRent]:CALibration[:STATe] <char> . . . . . . . . . . . . . . . . . . . . . . . . . . . . . . . . . . . . 5-421
:SENSe{1-16}:CORRection:COLLect:DISPlay[:CURRent]:CALibration[:STATe]? . . . . . . . . . . . . . . . . . . . . . . . . . . . . . . . . . . . . . . . . . . 5-421
:SENSe{1-16}:CORRection:COLLect:ECAL:AUTOmatic:ORIentation[:STATe] <char> . . . . . . . . . . . . . . . . . . . . . . . . . . . . . . . . . . . . . 5-414
:SENSe{1-16}:CORRection:COLLect:ECAL:AUTOmatic:ORIentation[:STATe]? . . . . . . . . . . . . . . . . . . . . . . . . . . . . . . . . . . . . . . . . . . . 5-414
:SENSe{1-16}:CORRection:COLLect:ECAL:BEGin? . . . . . . . . . . . . . . . . . . . . . . . . . . . . . . . . . . . . . . . . . . . . . . . . . . . . . . . . . . . . . . . . . . 5-414
:SENSe{1-16}:CORRection:COLLect:ECAL:CALB:THRU:TYPE . . . . . . . . . . . . . . . . . . . . . . . . . . . . . . . . . . . . . . . . . . . . . . . . . . . . . . . . 5-539
:SENSe{1-16}:CORRection:COLLect:ECAL:CALB:THRU:TYPE? . . . . . . . . . . . . . . . . . . . . . . . . . . . . . . . . . . . . . . . . . . . . . . . . . . . . . . . 5-539
:SENSe{1-16}:CORRection:COLLect:ECAL:CALB:TRUEthru <char> . . . . . . . . . . . . . . . . . . . . . . . . . . . . . . . . . . . . . . . . . . . . . . . . . . . 5-415
:SENSe{1-16}:CORRection:COLLect:ECAL:CHARacterize? . . . . . . . . . . . . . . . . . . . . . . . . . . . . . . . . . . . . . . . . . . . . . . . . . . . . . . . . . . . 5-416
:SENSe{1-16}:CORRection:COLLect:ECAL:CONTinue? . . . . . . . . . . . . . . . . . . . . . . . . . . . . . . . . . . . . . . . . . . . . . . . . . . . . . . . . . . . . . . 5-418
:SENSe{1-16}:CORRection:COLLect:ECAL:MSGS:LIST? . . . . . . . . . . . . . . . . . . . . . . . . . . . . . . . . . . . . . . . . . . . . . . . . . . . . . . . . . . . . . 5-419
:SENSe{1-16}:CORRection:COLLect:ECAL:MSGS:LIST? . . . . . . . . . . . . . . . . . . . . . . . . . . . . . . . . . . . . . . . . . . . . . . . . . . . . . . . . . . . . . 5-537
:SENSe{1-16}:CORRection:COLLect:ECAL:ORIentation <char> . . . . . . . . . . . . . . . . . . . . . . . . . . . . . . . . . . . . . . . . . . . . . . . . . . . . . . . 5-420
:SENSe{1-16}:CORRection:COLLect:ECAL:ORIentation? . . . . . . . . . . . . . . . . . . . . . . . . . . . . . . . . . . . . . . . . . . . . . . . . . . . . . . . . . . . . . 5-420
:SENSe{1-16}:CORRection:COLLect:ECAL:PORT{12|13|14|23|24|34}:FULL4 . . . . . . . . . . . . . . . . . . . . . . . . . . . . . . . . . . . . . . . . . . 5-420
:SENSe{1-16}:CORRection:COLLect:ECAL[:CALa]:THRU:TYPE . . . . . . . . . . . . . . . . . . . . . . . . . . . . . . . . . . . . . . . . . . . . . . . . . . . . . . . 5-539
:SENSe{1-16}:CORRection:COLLect:ECAL[:CALa]:THRU:TYPE? . . . . . . . . . . . . . . . . . . . . . . . . . . . . . . . . . . . . . . . . . . . . . . . . . . . . . . 5-539
:SENSe{1-16}:CORRection:COLLect:ECAL[:CALa]:TRUEthru <char> . . . . . . . . . . . . . . . . . . . . . . . . . . . . . . . . . . . . . . . . . . . . . . . . . . 5-421
:SENSe{1-16}:CORRection:COLLect:ECAL[:CALa]:TRUEthru? . . . . . . . . . . . . . . . . . . . . . . . . . . . . . . . . . . . . . . . . . . . . . . . . . . . . . . . . 5-421
:SENSe{1-16}:CORRection:COLLect:ENHMatch:MIXer:USE:TSM[:STATe] . . . . . . . . . . . . . . . . . . . . . . . . . . . . . . . . . . . . . . . . . . . . . . 5-539
:SENSe{1-16}:CORRection:COLLect:ENHMatch:MIXer:USE:TSM[:STATe]? . . . . . . . . . . . . . . . . . . . . . . . . . . . . . . . . . . . . . . . . . . . . . 5-539
:SENSe{1-16}:CORRection:COLLect:FLEXible:DEFine <char>{,<char2>,...,<charn>} . . . . . . . . . . . . . . . . . . . . . . . . . . . . . . . . . . . . . . 5-422
:SENSe{1-16}:CORRection:COLLect:FLEXible:DEFine? . . . . . . . . . . . . . . . . . . . . . . . . . . . . . . . . . . . . . . . . . . . . . . . . . . . . . . . . . . . . . . 5-422
:SENSe{1-16}:CORRection:COLLect:FLEXible[:STATe] <char> . . . . . . . . . . . . . . . . . . . . . . . . . . . . . . . . . . . . . . . . . . . . . . . . . . . . . . . . 5-422
:SENSe{1-16}:CORRection:COLLect:FLEXible[:STATe]? . . . . . . . . . . . . . . . . . . . . . . . . . . . . . . . . . . . . . . . . . . . . . . . . . . . . . . . . . . . . . . 5-422
:SENSe{1-16}:CORRection:COLLect:FULL1 . . . . . . . . . . . . . . . . . . . . . . . . . . . . . . . . . . . . . . . . . . . . . . . . . . . . . . . . . . . . . . . . . . . . . . . . 5-540
:SENSe{1-16}:CORRection:COLLect:FULL2 . . . . . . . . . . . . . . . . . . . . . . . . . . . . . . . . . . . . . . . . . . . . . . . . . . . . . . . . . . . . . . . . . . . . . . . . 5-540
:SENSe{1-16}:CORRection:COLLect:FULL4 . . . . . . . . . . . . . . . . . . . . . . . . . . . . . . . . . . . . . . . . . . . . . . . . . . . . . . . . . . . . . . . . . . . . . . . . 5-423
:SENSe{1-16}:CORRection:COLLect:FULLB . . . . . . . . . . . . . . . . . . . . . . . . . . . . . . . . . . . . . . . . . . . . . . . . . . . . . . . . . . . . . . . . . . . . . . . 5-540
:SENSe{1-16}:CORRection:COLLect:HYBRid:ENHMatch:CAL1:FILename . . . . . . . . . . . . . . . . . . . . . . . . . . . . . . . . . . . . . . . . . . . . . . 5-541
:SENSe{1-16}:CORRection:COLLect:HYBRid:ENHMatch:CAL2:FILename . . . . . . . . . . . . . . . . . . . . . . . . . . . . . . . . . . . . . . . . . . . . . . 5-541
:SENSe{1-16}:CORRection:COLLect:HYBRid:ENHMatch:REFPlane:EXTension :MODel . . . . . . . . . . . . . . . . . . . . . . . . . . . . . . . . . . . 5-541
:SENSe{1-16}:CORRection:COLLect:HYBRid:ENHMatch:REFPlane:EXTension :MODel? . . . . . . . . . . . . . . . . . . . . . . . . . . . . . . . . . . 5-541

E-2 Alphabetical Command Listing Alphabetical Command Index
E-24 PN: 10410-00322 Rev. U MS464xB Series VNA PM
:SENSe{1-16}:CORRection:COLLect:HYBRid:ENHMatch:S2P:FILename . . . . . . . . . . . . . . . . . . . . . . . . . . . . . . . . . . . . . . . . . . . . . . . . 5-541
:SENSe{1-16}:CORRection:COLLect:HYBRid:ENHMatch:S2P:REVerse[:STATe] . . . . . . . . . . . . . . . . . . . . . . . . . . . . . . . . . . . . . . . . . . 5-542
:SENSe{1-16}:CORRection:COLLect:HYBRid:ENHMatch:S2P:REVerse[:STATe]? . . . . . . . . . . . . . . . . . . . . . . . . . . . . . . . . . . . . . . . . . 5-542
:SENSe{1-16}:CORRection:COLLect:HYBRid:ENHMatch:TLINe:DIELectric:TYPe . . . . . . . . . . . . . . . . . . . . . . . . . . . . . . . . . . . . . . . . 5-542
:SENSe{1-16}:CORRection:COLLect:HYBRid:ENHMatch:TLINe:DIELectric:TYPe? . . . . . . . . . . . . . . . . . . . . . . . . . . . . . . . . . . . . . . . . 5-542
:SENSe{1-16}:CORRection:COLLect:HYBRid:ENHMatch:TLINe:FREQuency . . . . . . . . . . . . . . . . . . . . . . . . . . . . . . . . . . . . . . . . . . . . . 5-542
:SENSe{1-16}:CORRection:COLLect:HYBRid:ENHMatch:TLINe:FREQuency? . . . . . . . . . . . . . . . . . . . . . . . . . . . . . . . . . . . . . . . . . . . . 5-542
:SENSe{1-16}:CORRection:COLLect:HYBRid:ENHMatch:TLINe:IMPedance . . . . . . . . . . . . . . . . . . . . . . . . . . . . . . . . . . . . . . . . . . . . . 5-543
:SENSe{1-16}:CORRection:COLLect:HYBRid:ENHMatch:TLINe:IMPedance? . . . . . . . . . . . . . . . . . . . . . . . . . . . . . . . . . . . . . . . . . . . . 5-543
:SENSe{1-16}:CORRection:COLLect:HYBRid:ENHMatch:TLINe:LENGth . . . . . . . . . . . . . . . . . . . . . . . . . . . . . . . . . . . . . . . . . . . . . . . 5-543
:SENSe{1-16}:CORRection:COLLect:HYBRid:ENHMatch:TLINe:LENGth? . . . . . . . . . . . . . . . . . . . . . . . . . . . . . . . . . . . . . . . . . . . . . . . 5-543
:SENSe{1-16}:CORRection:COLLect:HYBRid:ENHMatch:TLINe:LOSS . . . . . . . . . . . . . . . . . . . . . . . . . . . . . . . . . . . . . . . . . . . . . . . . . . 5-543
:SENSe{1-16}:CORRection:COLLect:HYBRid:ENHMatch:TLINe:LOSS? . . . . . . . . . . . . . . . . . . . . . . . . . . . . . . . . . . . . . . . . . . . . . . . . . 5-543
:SENSe{1-16}:CORRection:COLLect:HYBRid:ENHMatch:TLINe:OTHer . . . . . . . . . . . . . . . . . . . . . . . . . . . . . . . . . . . . . . . . . . . . . . . . . 5-544
:SENSe{1-16}:CORRection:COLLect:HYBRid:ENHMatch:TLINe:OTHer? . . . . . . . . . . . . . . . . . . . . . . . . . . . . . . . . . . . . . . . . . . . . . . . . 5-544
:SENSe{1-16}:CORRection:COLLect:HYBRid:FILe{1-4} <string> . . . . . . . . . . . . . . . . . . . . . . . . . . . . . . . . . . . . . . . . . . . . . . . . . . . . . . . 5-424
:SENSe{1-16}:CORRection:COLLect:HYBRid:FILe{1-4}? . . . . . . . . . . . . . . . . . . . . . . . . . . . . . . . . . . . . . . . . . . . . . . . . . . . . . . . . . . . . . . 5-424
:SENSe{1-16}:CORRection:COLLect:HYBRid:FULL4 . . . . . . . . . . . . . . . . . . . . . . . . . . . . . . . . . . . . . . . . . . . . . . . . . . . . . . . . . . . . . . . . . 5-424
:SENSe{1-16}:CORRection:COLLect:HYBRid:MULTiple:THRu <char> {,<char>,...,<char>} . . . . . . . . . . . . . . . . . . . . . . . . . . . . . . . . . . 5-425
:SENSe{1-16}:CORRection:COLLect:HYBRid:MULTiple:THRu? . . . . . . . . . . . . . . . . . . . . . . . . . . . . . . . . . . . . . . . . . . . . . . . . . . . . . . . . 5-425
:SENSe{1-16}:CORRection:COLLect:HYBRid:PORT{12 | 13 | 14 | 23 | 24 | 34}:FULL4 . . . . . . . . . . . . . . . . . . . . . . . . . . . . . . . . . . . 5-428
:SENSe{1-16}:CORRection:COLLect:HYBRid:PORT{12 | 13 | 14 | 23 | 24 | 34}:THRu . . . . . . . . . . . . . . . . . . . . . . . . . . . . . . . . . . . . 5-428
:SENSe{1-16}:CORRection:COLLect:HYBRid:PORT{12 | 13 | 14 | 23 | 24 | 34}:THRu:RECIProcal[:STATe] <char> . . . . . . . . . . . . 5-429
:SENSe{1-16}:CORRection:COLLect:HYBRid:PORT{12 | 13 | 14 | 23 | 24 | 34}:THRu:RECIProcal[:STATe]? . . . . . . . . . . . . . . . . . . 5-429
:SENSe{1-16}:CORRection:COLLect:HYBRid:PORT{12|13|14|23|24|34}:FULL2 . . . . . . . . . . . . . . . . . . . . . . . . . . . . . . . . . . . . . . . . 5-426
:SENSe{1-16}:CORRection:COLLect:HYBRid:PORT{12|13|14|23|24|34}:LSELection <char> . . . . . . . . . . . . . . . . . . . . . . . . . . . . . . 5-426
:SENSe{1-16}:CORRection:COLLect:HYBRid:PORT{12|13|14|23|24|34}:LSELection? . . . . . . . . . . . . . . . . . . . . . . . . . . . . . . . . . . . . 5-426
:SENSe{1-16}:CORRection:COLLect:HYBRid:PORT{12|13|14|23|24|34}:S2PThru:FILe <string> . . . . . . . . . . . . . . . . . . . . . . . . . . . 5-427
:SENSe{1-16}:CORRection:COLLect:HYBRid:PORT{12|13|14|23|24|34}:S2PThru:FILe? . . . . . . . . . . . . . . . . . . . . . . . . . . . . . . . . . . 5-427
:SENSe{1-16}:CORRection:COLLect:HYBRid:PORT{123 | 124 | 134 | 234}:FULL3 . . . . . . . . . . . . . . . . . . . . . . . . . . . . . . . . . . . . . . . . 5-427
:SENSe{1-16}:CORRection:COLLect:LINE <char> . . . . . . . . . . . . . . . . . . . . . . . . . . . . . . . . . . . . . . . . . . . . . . . . . . . . . . . . . . . . . . . . . . . 5-544
:SENSe{1-16}:CORRection:COLLect:LINE? . . . . . . . . . . . . . . . . . . . . . . . . . . . . . . . . . . . . . . . . . . . . . . . . . . . . . . . . . . . . . . . . . . . . . . . . . 5-544
:SENSe{1-16}:CORRection:COLLect:LOAD <char> . . . . . . . . . . . . . . . . . . . . . . . . . . . . . . . . . . . . . . . . . . . . . . . . . . . . . . . . . . . . . . . . . . 5-544
:SENSe{1-16}:CORRection:COLLect:LOAD? . . . . . . . . . . . . . . . . . . . . . . . . . . . . . . . . . . . . . . . . . . . . . . . . . . . . . . . . . . . . . . . . . . . . . . . . 5-544
:SENSe{1-16}:CORRection:COLLect:LRL:BAND{1-5}:PORT12:FREQuency <NRf> . . . . . . . . . . . . . . . . . . . . . . . . . . . . . . . . . . . . . . . . 5-430
:SENSe{1-16}:CORRection:COLLect:LRL:BAND{1-5}:PORT12:FREQuency? . . . . . . . . . . . . . . . . . . . . . . . . . . . . . . . . . . . . . . . . . . . . . . 5-430
:SENSe{1-16}:CORRection:COLLect:LRL:BAND{1-5}:PORT12:LOSS <NRf> . . . . . . . . . . . . . . . . . . . . . . . . . . . . . . . . . . . . . . . . . . . . . . 5-431
:SENSe{1-16}:CORRection:COLLect:LRL:BAND{1-5}:PORT12:LOSS? . . . . . . . . . . . . . . . . . . . . . . . . . . . . . . . . . . . . . . . . . . . . . . . . . . . 5-431
:SENSe{1-16}:CORRection:COLLect:LRL:CALB:BAND:COUNt <NRf> . . . . . . . . . . . . . . . . . . . . . . . . . . . . . . . . . . . . . . . . . . . . . . . . . . 5-433
:SENSe{1-16}:CORRection:COLLect:LRL:CALB:BAND:COUNt? . . . . . . . . . . . . . . . . . . . . . . . . . . . . . . . . . . . . . . . . . . . . . . . . . . . . . . . 5-433
:SENSe{1-16}:CORRection:COLLect:LRL:CALB:BAND{1-5}:FREQuency <NRf> . . . . . . . . . . . . . . . . . . . . . . . . . . . . . . . . . . . . . . . . . . 5-432
:SENSe{1-16}:CORRection:COLLect:LRL:CALB:BAND{1-5}:FREQuency? . . . . . . . . . . . . . . . . . . . . . . . . . . . . . . . . . . . . . . . . . . . . . . . . 5-432
:SENSe{1-16}:CORRection:COLLect:LRL:CALB:BAND{1-5}:LOSS <NRf> . . . . . . . . . . . . . . . . . . . . . . . . . . . . . . . . . . . . . . . . . . . . . . . . 5-432
:SENSe{1-16}:CORRection:COLLect:LRL:CALB:BAND{1-5}:LOSS? . . . . . . . . . . . . . . . . . . . . . . . . . . . . . . . . . . . . . . . . . . . . . . . . . . . . . 5-432
:SENSe{1-16}:CORRection:COLLect:LRL:CALB:BAND{1-5}:REFLection:TYPe <char> . . . . . . . . . . . . . . . . . . . . . . . . . . . . . . . . . . . . . 5-433
:SENSe{1-16}:CORRection:COLLect:LRL:CALB:BAND{1-5}:REFLection:TYPe? . . . . . . . . . . . . . . . . . . . . . . . . . . . . . . . . . . . . . . . . . . . 5-433
:SENSe{1-16}:CORRection:COLLect:LRL:CALB:CKIT:LOAD <string> . . . . . . . . . . . . . . . . . . . . . . . . . . . . . . . . . . . . . . . . . . . . . . . . . . 5-433
:SENSe{1-16}:CORRection:COLLect:LRL:CALB:CKIT:NAMe <string> . . . . . . . . . . . . . . . . . . . . . . . . . . . . . . . . . . . . . . . . . . . . . . . . . . 5-434
:SENSe{1-16}:CORRection:COLLect:LRL:CALB:CKIT:NAMe? . . . . . . . . . . . . . . . . . . . . . . . . . . . . . . . . . . . . . . . . . . . . . . . . . . . . . . . . . 5-434
:SENSe{1-16}:CORRection:COLLect:LRL:CALB:CKIT:SAVe <string> . . . . . . . . . . . . . . . . . . . . . . . . . . . . . . . . . . . . . . . . . . . . . . . . . . . 5-434
:SENSe{1-16}:CORRection:COLLect:LRL:CALB:DEVice{1-10}:LINE . . . . . . . . . . . . . . . . . . . . . . . . . . . . . . . . . . . . . . . . . . . . . . . . . . . . 5-434
:SENSe{1-16}:CORRection:COLLect:LRL:CALB:DEVice{1-10}:LINE:FREQuency <NRf> . . . . . . . . . . . . . . . . . . . . . . . . . . . . . . . . . . . 5-435
:SENSe{1-16}:CORRection:COLLect:LRL:CALB:DEVice{1-10}:LINE:FREQuency? . . . . . . . . . . . . . . . . . . . . . . . . . . . . . . . . . . . . . . . . . 5-435
:SENSe{1-16}:CORRection:COLLect:LRL:CALB:DEVice{1-10}:LINE:LENGth <NRf> . . . . . . . . . . . . . . . . . . . . . . . . . . . . . . . . . . . . . . 5-435
:SENSe{1-16}:CORRection:COLLect:LRL:CALB:DEVice{1-10}:LINE:LENGth? . . . . . . . . . . . . . . . . . . . . . . . . . . . . . . . . . . . . . . . . . . . . 5-435
:SENSe{1-16}:CORRection:COLLect:LRL:CALB:DEVice{1-10}:LINE:LOSS <NRf> . . . . . . . . . . . . . . . . . . . . . . . . . . . . . . . . . . . . . . . . . 5-436
:SENSe{1-16}:CORRection:COLLect:LRL:CALB:DEVice{1-10}:LINE:LOSS? . . . . . . . . . . . . . . . . . . . . . . . . . . . . . . . . . . . . . . . . . . . . . . 5-436
:SENSe{1-16}:CORRection:COLLect:LRL:CALB:DEVice{1-10}:PORT{1-4}:MATCH:C0 <NRf> . . . . . . . . . . . . . . . . . . . . . . . . . . . . . . . . 5-436
:SENSe{1-16}:CORRection:COLLect:LRL:CALB:DEVice{1-10}:PORT{1-4}:MATCH:C0? . . . . . . . . . . . . . . . . . . . . . . . . . . . . . . . . . . . . . 5-436
:SENSe{1-16}:CORRection:COLLect:LRL:CALB:DEVice{1-10}:PORT{1-4}:MATCH:C1 <NRf> . . . . . . . . . . . . . . . . . . . . . . . . . . . . . . . . 5-437
:SENSe{1-16}:CORRection:COLLect:LRL:CALB:DEVice{1-10}:PORT{1-4}:MATCH:C1? . . . . . . . . . . . . . . . . . . . . . . . . . . . . . . . . . . . . . 5-437
:SENSe{1-16}:CORRection:COLLect:LRL:CALB:DEVice{1-10}:PORT{1-4}:MATCH:C2 <NRf> . . . . . . . . . . . . . . . . . . . . . . . . . . . . . . . . 5-437
:SENSe{1-16}:CORRection:COLLect:LRL:CALB:DEVice{1-10}:PORT{1-4}:MATCH:C2? . . . . . . . . . . . . . . . . . . . . . . . . . . . . . . . . . . . . . 5-437
:SENSe{1-16}:CORRection:COLLect:LRL:CALB:DEVice{1-10}:PORT{1-4}:MATCH:C3 <NRf> . . . . . . . . . . . . . . . . . . . . . . . . . . . . . . . . 5-438
:SENSe{1-16}:CORRection:COLLect:LRL:CALB:DEVice{1-10}:PORT{1-4}:MATCH:C3? . . . . . . . . . . . . . . . . . . . . . . . . . . . . . . . . . . . . . 5-438
:SENSe{1-16}:CORRection:COLLect:LRL:CALB:DEVice{1-10}:PORT{1-4}:MATCH:L0 <NRf> . . . . . . . . . . . . . . . . . . . . . . . . . . . . . . . . 5-438
:SENSe{1-16}:CORRection:COLLect:LRL:CALB:DEVice{1-10}:PORT{1-4}:MATCH:L0? . . . . . . . . . . . . . . . . . . . . . . . . . . . . . . . . . . . . . 5-438

Alphabetical Command Index E-2 Alphabetical Command Listing
MS464xB Series VNA PM PN: 10410-00322 Rev. U E-25
:SENSe{1-16}:CORRection:COLLect:LRL:CALB:DEVice{1-10}:PORT{1-4}:MATCH:L1 <NRf> . . . . . . . . . . . . . . . . . . . . . . . . . . . . . . . 5-439
:SENSe{1-16}:CORRection:COLLect:LRL:CALB:DEVice{1-10}:PORT{1-4}:MATCH:L1? . . . . . . . . . . . . . . . . . . . . . . . . . . . . . . . . . . . . . 5-439
:SENSe{1-16}:CORRection:COLLect:LRL:CALB:DEVice{1-10}:PORT{1-4}:MATCH:L2 <NRf> . . . . . . . . . . . . . . . . . . . . . . . . . . . . . . . 5-439
:SENSe{1-16}:CORRection:COLLect:LRL:CALB:DEVice{1-10}:PORT{1-4}:MATCH:L2? . . . . . . . . . . . . . . . . . . . . . . . . . . . . . . . . . . . . . 5-439
:SENSe{1-16}:CORRection:COLLect:LRL:CALB:DEVice{1-10}:PORT{1-4}:MATCH:L3 <NRf> . . . . . . . . . . . . . . . . . . . . . . . . . . . . . . . 5-440
:SENSe{1-16}:CORRection:COLLect:LRL:CALB:DEVice{1-10}:PORT{1-4}:MATCH:L3? . . . . . . . . . . . . . . . . . . . . . . . . . . . . . . . . . . . . . 5-440
:SENSe{1-16}:CORRection:COLLect:LRL:CALB:DEVice{1-10}:PORT{1-4}:MATCH:OFF1 <NRf> . . . . . . . . . . . . . . . . . . . . . . . . . . . . . 5-441
:SENSe{1-16}:CORRection:COLLect:LRL:CALB:DEVice{1-10}:PORT{1-4}:MATCH:OFF1? . . . . . . . . . . . . . . . . . . . . . . . . . . . . . . . . . . 5-441
:SENSe{1-16}:CORRection:COLLect:LRL:CALB:DEVice{1-10}:PORT{1-4}:MATCH:OFF2 <NRf> . . . . . . . . . . . . . . . . . . . . . . . . . . . . . 5-441
:SENSe{1-16}:CORRection:COLLect:LRL:CALB:DEVice{1-10}:PORT{1-4}:MATCH:OFF2? . . . . . . . . . . . . . . . . . . . . . . . . . . . . . . . . . . 5-441
:SENSe{1-16}:CORRection:COLLect:LRL:CALB:DEVice{1-10}:PORT{1-4}:MATCH:OFF3 <NRf> . . . . . . . . . . . . . . . . . . . . . . . . . . . . . 5-442
:SENSe{1-16}:CORRection:COLLect:LRL:CALB:DEVice{1-10}:PORT{1-4}:MATCH:OFF3? . . . . . . . . . . . . . . . . . . . . . . . . . . . . . . . . . . 5-442
:SENSe{1-16}:CORRection:COLLect:LRL:CALB:DEVice{1-10}:PORT{1-4}:MATCH:OFFS <NRf> . . . . . . . . . . . . . . . . . . . . . . . . . . . . . 5-440
:SENSe{1-16}:CORRection:COLLect:LRL:CALB:DEVice{1-10}:PORT{1-4}:MATCH:OFFS? . . . . . . . . . . . . . . . . . . . . . . . . . . . . . . . . . . 5-440
:SENSe{1-16}:CORRection:COLLect:LRL:CALB:DEVice{1-10}:PORT{1-4}:MATCH:R <NRf> . . . . . . . . . . . . . . . . . . . . . . . . . . . . . . . . 5-443
:SENSe{1-16}:CORRection:COLLect:LRL:CALB:DEVice{1-10}:PORT{1-4}:MATCH:R? . . . . . . . . . . . . . . . . . . . . . . . . . . . . . . . . . . . . . 5-443
:SENSe{1-16}:CORRection:COLLect:LRL:CALB:DEVice{1-10}:PORT{1-4}:MATCH:S1P:FILE <string> . . . . . . . . . . . . . . . . . . . . . . . . 5-442
:SENSe{1-16}:CORRection:COLLect:LRL:CALB:DEVice{1-10}:PORT{1-4}:MATCH:S1P:FILE? . . . . . . . . . . . . . . . . . . . . . . . . . . . . . . 5-442
:SENSe{1-16}:CORRection:COLLect:LRL:CALB:DEVice{1-10}:PORT{1-4}:MATCH:S1P[:STATe] <char> . . . . . . . . . . . . . . . . . . . . . . 5-443
:SENSe{1-16}:CORRection:COLLect:LRL:CALB:DEVice{1-10}:PORT{1-4}:MATCH:S1P[:STATe]? . . . . . . . . . . . . . . . . . . . . . . . . . . . . 5-443
:SENSe{1-16}:CORRection:COLLect:LRL:CALB:DEVice{1-10}:PORT{1-4}:MATCH:Z0 <NRf> . . . . . . . . . . . . . . . . . . . . . . . . . . . . . . . 5-444
:SENSe{1-16}:CORRection:COLLect:LRL:CALB:DEVice{1-10}:PORT{1-4}:MATCH:Z0? . . . . . . . . . . . . . . . . . . . . . . . . . . . . . . . . . . . . . 5-444
:SENSe{1-16}:CORRection:COLLect:LRL:CALB:DEVice{1-10}:TYPe <char> . . . . . . . . . . . . . . . . . . . . . . . . . . . . . . . . . . . . . . . . . . . . . 5-444
:SENSe{1-16}:CORRection:COLLect:LRL:CALB:DEVice{1-10}:TYPe? . . . . . . . . . . . . . . . . . . . . . . . . . . . . . . . . . . . . . . . . . . . . . . . . . . . 5-444
:SENSe{1-16}:CORRection:COLLect:LRL:CALB:FREQuency:BREakpoint <NRf> . . . . . . . . . . . . . . . . . . . . . . . . . . . . . . . . . . . . . . . . . 5-445
:SENSe{1-16}:CORRection:COLLect:LRL:CALB:FREQuency:BREakpoint? . . . . . . . . . . . . . . . . . . . . . . . . . . . . . . . . . . . . . . . . . . . . . . 5-445
:SENSe{1-16}:CORRection:COLLect:LRL:CALB:FREQuency:BREakpoint{1-4} <NRf> . . . . . . . . . . . . . . . . . . . . . . . . . . . . . . . . . . . . . 5-445
:SENSe{1-16}:CORRection:COLLect:LRL:CALB:FREQuency:BREakpoint{1-4}? . . . . . . . . . . . . . . . . . . . . . . . . . . . . . . . . . . . . . . . . . . . 5-445
:SENSe{1-16}:CORRection:COLLect:LRL:CALB:OPEN:OFFS <NRf> . . . . . . . . . . . . . . . . . . . . . . . . . . . . . . . . . . . . . . . . . . . . . . . . . . . 5-446
:SENSe{1-16}:CORRection:COLLect:LRL:CALB:OPEN:OFFS? . . . . . . . . . . . . . . . . . . . . . . . . . . . . . . . . . . . . . . . . . . . . . . . . . . . . . . . . 5-446
:SENSe{1-16}:CORRection:COLLect:LRL:CALB:REFPlane <char> . . . . . . . . . . . . . . . . . . . . . . . . . . . . . . . . . . . . . . . . . . . . . . . . . . . . . 5-446
:SENSe{1-16}:CORRection:COLLect:LRL:CALB:REFPlane? . . . . . . . . . . . . . . . . . . . . . . . . . . . . . . . . . . . . . . . . . . . . . . . . . . . . . . . . . . . 5-446
:SENSe{1-16}:CORRection:COLLect:LRL:CALB:SHORT:OFFS <NRf> . . . . . . . . . . . . . . . . . . . . . . . . . . . . . . . . . . . . . . . . . . . . . . . . . . 5-446
:SENSe{1-16}:CORRection:COLLect:LRL:CALB:SHORT:OFFS? . . . . . . . . . . . . . . . . . . . . . . . . . . . . . . . . . . . . . . . . . . . . . . . . . . . . . . . 5-446
:SENSe{1-16}:CORRection:COLLect:LRL:DEVice{1-10}:MATCH:PORT <char> . . . . . . . . . . . . . . . . . . . . . . . . . . . . . . . . . . . . . . . . . . . 5-447
:SENSe{1-16}:CORRection:COLLect:LRL:DEVice{1-10}:MATCH:PORT? . . . . . . . . . . . . . . . . . . . . . . . . . . . . . . . . . . . . . . . . . . . . . . . . . 5-447
:SENSe{1-16}:CORRection:COLLect:LRL:DEVice{1-10}:PORT{1-4}:MATCH . . . . . . . . . . . . . . . . . . . . . . . . . . . . . . . . . . . . . . . . . . . . . . 5-447
:SENSe{1-16}:CORRection:COLLect:LRL:DEVice{1-10}:PORT12:LINE . . . . . . . . . . . . . . . . . . . . . . . . . . . . . . . . . . . . . . . . . . . . . . . . . . 5-448
:SENSe{1-16}:CORRection:COLLect:LRL:DEVice{1-10}:PORT12:LINE:DELay <NRf> . . . . . . . . . . . . . . . . . . . . . . . . . . . . . . . . . . . . . 5-448
:SENSe{1-16}:CORRection:COLLect:LRL:DEVice{1-10}:PORT12:LINE:DELay? . . . . . . . . . . . . . . . . . . . . . . . . . . . . . . . . . . . . . . . . . . . 5-448
:SENSe{1-16}:CORRection:COLLect:LRL:DEVice{1-10}:PORT12:LINE:FREQuency <NRf> . . . . . . . . . . . . . . . . . . . . . . . . . . . . . . . . . 5-449
:SENSe{1-16}:CORRection:COLLect:LRL:DEVice{1-10}:PORT12:LINE:FREQuency? . . . . . . . . . . . . . . . . . . . . . . . . . . . . . . . . . . . . . . 5-449
:SENSe{1-16}:CORRection:COLLect:LRL:DEVice{1-10}:PORT12:LINE:LENGth <NRf> . . . . . . . . . . . . . . . . . . . . . . . . . . . . . . . . . . . . 5-450
:SENSe{1-16}:CORRection:COLLect:LRL:DEVice{1-10}:PORT12:LINE:LENGth? . . . . . . . . . . . . . . . . . . . . . . . . . . . . . . . . . . . . . . . . . 5-450
:SENSe{1-16}:CORRection:COLLect:LRL:DEVice{1-10}:PORT12:LINE:LOSS <NRf> . . . . . . . . . . . . . . . . . . . . . . . . . . . . . . . . . . . . . . 5-450
:SENSe{1-16}:CORRection:COLLect:LRL:DEVice{1-10}:PORT12:LINE:LOSS? . . . . . . . . . . . . . . . . . . . . . . . . . . . . . . . . . . . . . . . . . . . . 5-450
:SENSe{1-16}:CORRection:COLLect:LRL:DEVice{1-10}:PORT12:LINE:PLENgth <NRf> . . . . . . . . . . . . . . . . . . . . . . . . . . . . . . . . . . . 5-451
:SENSe{1-16}:CORRection:COLLect:LRL:DEVice{1-10}:PORT12:LINE:PLENgth? . . . . . . . . . . . . . . . . . . . . . . . . . . . . . . . . . . . . . . . . 5-451
:SENSe{1-16}:CORRection:COLLect:LRL:PORT{13 | 14 | 23 | 24}:FULL3 <char> . . . . . . . . . . . . . . . . . . . . . . . . . . . . . . . . . . . . . . . . 5-452
:SENSe{1-16}:CORRection:COLLect:LRL:PORT{13 | 14 | 23 | 24}:FULL4 . . . . . . . . . . . . . . . . . . . . . . . . . . . . . . . . . . . . . . . . . . . . . . 5-453
:SENSe{1-16}:CORRection:COLLect:LRL:SINGleton:CKIT:LOAD <string> . . . . . . . . . . . . . . . . . . . . . . . . . . . . . . . . . . . . . . . . . . . . . . 5-454
:SENSe{1-16}:CORRection:COLLect:LRL:SINGleton:CKIT:NAMe <string> . . . . . . . . . . . . . . . . . . . . . . . . . . . . . . . . . . . . . . . . . . . . . . 5-454
:SENSe{1-16}:CORRection:COLLect:LRL:SINGleton:CKIT:NAMe? . . . . . . . . . . . . . . . . . . . . . . . . . . . . . . . . . . . . . . . . . . . . . . . . . . . . . 5-454
:SENSe{1-16}:CORRection:COLLect:LRL:SINGleton:CKIT:SAVe <string> . . . . . . . . . . . . . . . . . . . . . . . . . . . . . . . . . . . . . . . . . . . . . . . 5-455
:SENSe{1-16}:CORRection:COLLect:LRL:SINGleton:OPEN:C0 <NRf> . . . . . . . . . . . . . . . . . . . . . . . . . . . . . . . . . . . . . . . . . . . . . . . . . . 5-455
:SENSe{1-16}:CORRection:COLLect:LRL:SINGleton:OPEN:C0? . . . . . . . . . . . . . . . . . . . . . . . . . . . . . . . . . . . . . . . . . . . . . . . . . . . . . . . 5-455
:SENSe{1-16}:CORRection:COLLect:LRL:SINGleton:OPEN:C1 <NRf> . . . . . . . . . . . . . . . . . . . . . . . . . . . . . . . . . . . . . . . . . . . . . . . . . . 5-455
:SENSe{1-16}:CORRection:COLLect:LRL:SINGleton:OPEN:C1? . . . . . . . . . . . . . . . . . . . . . . . . . . . . . . . . . . . . . . . . . . . . . . . . . . . . . . . 5-455
:SENSe{1-16}:CORRection:COLLect:LRL:SINGleton:OPEN:C2 <NRf> . . . . . . . . . . . . . . . . . . . . . . . . . . . . . . . . . . . . . . . . . . . . . . . . . . 5-456
:SENSe{1-16}:CORRection:COLLect:LRL:SINGleton:OPEN:C2? . . . . . . . . . . . . . . . . . . . . . . . . . . . . . . . . . . . . . . . . . . . . . . . . . . . . . . . 5-456
:SENSe{1-16}:CORRection:COLLect:LRL:SINGleton:OPEN:C3 <NRf> . . . . . . . . . . . . . . . . . . . . . . . . . . . . . . . . . . . . . . . . . . . . . . . . . . 5-456
:SENSe{1-16}:CORRection:COLLect:LRL:SINGleton:OPEN:C3? . . . . . . . . . . . . . . . . . . . . . . . . . . . . . . . . . . . . . . . . . . . . . . . . . . . . . . . 5-456
:SENSe{1-16}:CORRection:COLLect:LRL:SINGleton:OPEN:OFFSet <NRf> . . . . . . . . . . . . . . . . . . . . . . . . . . . . . . . . . . . . . . . . . . . . . . 5-456
:SENSe{1-16}:CORRection:COLLect:LRL:SINGleton:OPEN:OFFSet? . . . . . . . . . . . . . . . . . . . . . . . . . . . . . . . . . . . . . . . . . . . . . . . . . . . 5-456
:SENSe{1-16}:CORRection:COLLect:LRL:SINGleton:REFLection:TYPe <char> . . . . . . . . . . . . . . . . . . . . . . . . . . . . . . . . . . . . . . . . . . . 5-457
:SENSe{1-16}:CORRection:COLLect:LRL:SINGleton:REFLection:TYPe? . . . . . . . . . . . . . . . . . . . . . . . . . . . . . . . . . . . . . . . . . . . . . . . . 5-457
:SENSe{1-16}:CORRection:COLLect:LRL:SINGleton:SHORt:L0 <NRf> . . . . . . . . . . . . . . . . . . . . . . . . . . . . . . . . . . . . . . . . . . . . . . . . . 5-457

E-2 Alphabetical Command Listing Alphabetical Command Index
E-26 PN: 10410-00322 Rev. U MS464xB Series VNA PM
:SENSe{1-16}:CORRection:COLLect:LRL:SINGleton:SHORt:L0? . . . . . . . . . . . . . . . . . . . . . . . . . . . . . . . . . . . . . . . . . . . . . . . . . . . . . . . 5-457
:SENSe{1-16}:CORRection:COLLect:LRL:SINGleton:SHORt:L1 <NRf> . . . . . . . . . . . . . . . . . . . . . . . . . . . . . . . . . . . . . . . . . . . . . . . . . . 5-457
:SENSe{1-16}:CORRection:COLLect:LRL:SINGleton:SHORt:L1? . . . . . . . . . . . . . . . . . . . . . . . . . . . . . . . . . . . . . . . . . . . . . . . . . . . . . . . 5-457
:SENSe{1-16}:CORRection:COLLect:LRL:SINGleton:SHORt:L2 <NRf> . . . . . . . . . . . . . . . . . . . . . . . . . . . . . . . . . . . . . . . . . . . . . . . . . . 5-458
:SENSe{1-16}:CORRection:COLLect:LRL:SINGleton:SHORt:L2? . . . . . . . . . . . . . . . . . . . . . . . . . . . . . . . . . . . . . . . . . . . . . . . . . . . . . . . 5-458
:SENSe{1-16}:CORRection:COLLect:LRL:SINGleton:SHORt:L3 <NRf> . . . . . . . . . . . . . . . . . . . . . . . . . . . . . . . . . . . . . . . . . . . . . . . . . . 5-458
:SENSe{1-16}:CORRection:COLLect:LRL:SINGleton:SHORt:L3? . . . . . . . . . . . . . . . . . . . . . . . . . . . . . . . . . . . . . . . . . . . . . . . . . . . . . . . 5-458
:SENSe{1-16}:CORRection:COLLect:LRL:SINGleton:SHORt:OFFSet <NRf> . . . . . . . . . . . . . . . . . . . . . . . . . . . . . . . . . . . . . . . . . . . . . 5-458
:SENSe{1-16}:CORRection:COLLect:LRL:SINGleton:SHORt:OFFSet? . . . . . . . . . . . . . . . . . . . . . . . . . . . . . . . . . . . . . . . . . . . . . . . . . . . 5-458
:SENSe{1-16}:CORRection:COLLect:LRL:WAVeguide:DIELectric <NRf> . . . . . . . . . . . . . . . . . . . . . . . . . . . . . . . . . . . . . . . . . . . . . . . . 5-459
:SENSe{1-16}:CORRection:COLLect:LRL:WAVeguide:DIELectric? . . . . . . . . . . . . . . . . . . . . . . . . . . . . . . . . . . . . . . . . . . . . . . . . . . . . . . 5-459
:SENSe{1-16}:CORRection:COLLect:LRL:WAVeguide:FREQuency <NRf> . . . . . . . . . . . . . . . . . . . . . . . . . . . . . . . . . . . . . . . . . . . . . . . . 5-459
:SENSe{1-16}:CORRection:COLLect:LRL:WAVeguide:FREQuency? . . . . . . . . . . . . . . . . . . . . . . . . . . . . . . . . . . . . . . . . . . . . . . . . . . . . . 5-459
:SENSe{1-16}:CORRection:COLLect:LRL[:CALa]:BAND:COUNt <NRf> . . . . . . . . . . . . . . . . . . . . . . . . . . . . . . . . . . . . . . . . . . . . . . . . . 5-460
:SENSe{1-16}:CORRection:COLLect:LRL[:CALa]:BAND:COUNt? . . . . . . . . . . . . . . . . . . . . . . . . . . . . . . . . . . . . . . . . . . . . . . . . . . . . . . 5-460
:SENSe{1-16}:CORRection:COLLect:LRL[:CALa]:BAND{1-5}:FREQuency <NRf> . . . . . . . . . . . . . . . . . . . . . . . . . . . . . . . . . . . . . . . . . . 5-460
:SENSe{1-16}:CORRection:COLLect:LRL[:CALa]:BAND{1-5}:FREQuency? . . . . . . . . . . . . . . . . . . . . . . . . . . . . . . . . . . . . . . . . . . . . . . . 5-460
:SENSe{1-16}:CORRection:COLLect:LRL[:CALa]:BAND{1-5}:LOSS <NRf> . . . . . . . . . . . . . . . . . . . . . . . . . . . . . . . . . . . . . . . . . . . . . . . 5-461
:SENSe{1-16}:CORRection:COLLect:LRL[:CALa]:BAND{1-5}:LOSS? . . . . . . . . . . . . . . . . . . . . . . . . . . . . . . . . . . . . . . . . . . . . . . . . . . . . 5-461
:SENSe{1-16}:CORRection:COLLect:LRL[:CALa]:BAND{1-5}:REFLection:TYPe <char> . . . . . . . . . . . . . . . . . . . . . . . . . . . . . . . . . . . . 5-461
:SENSe{1-16}:CORRection:COLLect:LRL[:CALa]:BAND{1-5}:REFLection:TYPe? . . . . . . . . . . . . . . . . . . . . . . . . . . . . . . . . . . . . . . . . . . 5-461
:SENSe{1-16}:CORRection:COLLect:LRL[:CALa]:CKIT:LOAD <string> . . . . . . . . . . . . . . . . . . . . . . . . . . . . . . . . . . . . . . . . . . . . . . . . . 5-461
:SENSe{1-16}:CORRection:COLLect:LRL[:CALa]:CKIT:NAMe <string> . . . . . . . . . . . . . . . . . . . . . . . . . . . . . . . . . . . . . . . . . . . . . . . . . 5-462
:SENSe{1-16}:CORRection:COLLect:LRL[:CALa]:CKIT:NAMe? . . . . . . . . . . . . . . . . . . . . . . . . . . . . . . . . . . . . . . . . . . . . . . . . . . . . . . . . 5-462
:SENSe{1-16}:CORRection:COLLect:LRL[:CALa]:CKIT:SAVe <string> . . . . . . . . . . . . . . . . . . . . . . . . . . . . . . . . . . . . . . . . . . . . . . . . . . 5-462
:SENSe{1-16}:CORRection:COLLect:LRL[:CALa]:DEVice{1-10}:LINE . . . . . . . . . . . . . . . . . . . . . . . . . . . . . . . . . . . . . . . . . . . . . . . . . . . 5-462
:SENSe{1-16}:CORRection:COLLect:LRL[:CALa]:DEVice{1-10}:LINE:FREQuency? . . . . . . . . . . . . . . . . . . . . . . . . . . . . . . . . . . . . . . . . 5-463
:SENSe{1-16}:CORRection:COLLect:LRL[:CALa]:DEVice{1-10}:LINE:FREQuency<NRf> . . . . . . . . . . . . . . . . . . . . . . . . . . . . . . . . . . . 5-463
:SENSe{1-16}:CORRection:COLLect:LRL[:CALa]:DEVice{1-10}:LINE:LENGth <NRf> . . . . . . . . . . . . . . . . . . . . . . . . . . . . . . . . . . . . . 5-463
:SENSe{1-16}:CORRection:COLLect:LRL[:CALa]:DEVice{1-10}:LINE:LENGth? . . . . . . . . . . . . . . . . . . . . . . . . . . . . . . . . . . . . . . . . . . . 5-463
:SENSe{1-16}:CORRection:COLLect:LRL[:CALa]:DEVice{1-10}:LINE:LOSS <NRf> . . . . . . . . . . . . . . . . . . . . . . . . . . . . . . . . . . . . . . . . 5-464
:SENSe{1-16}:CORRection:COLLect:LRL[:CALa]:DEVice{1-10}:LINE:LOSS? . . . . . . . . . . . . . . . . . . . . . . . . . . . . . . . . . . . . . . . . . . . . . 5-464
:SENSe{1-16}:CORRection:COLLect:LRL[:CALa]:DEVice{1-10}:PORT{1-4}:MATCH:C0 <NRf> . . . . . . . . . . . . . . . . . . . . . . . . . . . . . . . 5-464
:SENSe{1-16}:CORRection:COLLect:LRL[:CALa]:DEVice{1-10}:PORT{1-4}:MATCH:C0? . . . . . . . . . . . . . . . . . . . . . . . . . . . . . . . . . . . . 5-464
:SENSe{1-16}:CORRection:COLLect:LRL[:CALa]:DEVice{1-10}:PORT{1-4}:MATCH:C1 <NRf> . . . . . . . . . . . . . . . . . . . . . . . . . . . . . . . 5-465
:SENSe{1-16}:CORRection:COLLect:LRL[:CALa]:DEVice{1-10}:PORT{1-4}:MATCH:C1? . . . . . . . . . . . . . . . . . . . . . . . . . . . . . . . . . . . . 5-465
:SENSe{1-16}:CORRection:COLLect:LRL[:CALa]:DEVice{1-10}:PORT{1-4}:MATCH:C2 <NRf> . . . . . . . . . . . . . . . . . . . . . . . . . . . . . . . 5-465
:SENSe{1-16}:CORRection:COLLect:LRL[:CALa]:DEVice{1-10}:PORT{1-4}:MATCH:C2? . . . . . . . . . . . . . . . . . . . . . . . . . . . . . . . . . . . . 5-465
:SENSe{1-16}:CORRection:COLLect:LRL[:CALa]:DEVice{1-10}:PORT{1-4}:MATCH:C3 <NRf> . . . . . . . . . . . . . . . . . . . . . . . . . . . . . . . 5-466
:SENSe{1-16}:CORRection:COLLect:LRL[:CALa]:DEVice{1-10}:PORT{1-4}:MATCH:C3? . . . . . . . . . . . . . . . . . . . . . . . . . . . . . . . . . . . . 5-466
:SENSe{1-16}:CORRection:COLLect:LRL[:CALa]:DEVice{1-10}:PORT{1-4}:MATCH:L0 <NRf> . . . . . . . . . . . . . . . . . . . . . . . . . . . . . . . 5-466
:SENSe{1-16}:CORRection:COLLect:LRL[:CALa]:DEVice{1-10}:PORT{1-4}:MATCH:L0? . . . . . . . . . . . . . . . . . . . . . . . . . . . . . . . . . . . . 5-466
:SENSe{1-16}:CORRection:COLLect:LRL[:CALa]:DEVice{1-10}:PORT{1-4}:MATCH:L1 <NRf> . . . . . . . . . . . . . . . . . . . . . . . . . . . . . . . 5-467
:SENSe{1-16}:CORRection:COLLect:LRL[:CALa]:DEVice{1-10}:PORT{1-4}:MATCH:L1? . . . . . . . . . . . . . . . . . . . . . . . . . . . . . . . . . . . . 5-467
:SENSe{1-16}:CORRection:COLLect:LRL[:CALa]:DEVice{1-10}:PORT{1-4}:MATCH:L2 <NRf> . . . . . . . . . . . . . . . . . . . . . . . . . . . . . . . 5-467
:SENSe{1-16}:CORRection:COLLect:LRL[:CALa]:DEVice{1-10}:PORT{1-4}:MATCH:L2? . . . . . . . . . . . . . . . . . . . . . . . . . . . . . . . . . . . . 5-467
:SENSe{1-16}:CORRection:COLLect:LRL[:CALa]:DEVice{1-10}:PORT{1-4}:MATCH:L3 <NRf> . . . . . . . . . . . . . . . . . . . . . . . . . . . . . . . 5-468
:SENSe{1-16}:CORRection:COLLect:LRL[:CALa]:DEVice{1-10}:PORT{1-4}:MATCH:L3? . . . . . . . . . . . . . . . . . . . . . . . . . . . . . . . . . . . . 5-468
:SENSe{1-16}:CORRection:COLLect:LRL[:CALa]:DEVice{1-10}:PORT{1-4}:MATCH:OFF1 <NRf> . . . . . . . . . . . . . . . . . . . . . . . . . . . . 5-468
:SENSe{1-16}:CORRection:COLLect:LRL[:CALa]:DEVice{1-10}:PORT{1-4}:MATCH:OFF1? . . . . . . . . . . . . . . . . . . . . . . . . . . . . . . . . . 5-468
:SENSe{1-16}:CORRection:COLLect:LRL[:CALa]:DEVice{1-10}:PORT{1-4}:MATCH:OFF2 <NRf> . . . . . . . . . . . . . . . . . . . . . . . . . . . . 5-469
:SENSe{1-16}:CORRection:COLLect:LRL[:CALa]:DEVice{1-10}:PORT{1-4}:MATCH:OFF2? . . . . . . . . . . . . . . . . . . . . . . . . . . . . . . . . . 5-469
:SENSe{1-16}:CORRection:COLLect:LRL[:CALa]:DEVice{1-10}:PORT{1-4}:MATCH:OFF3 <NRf> . . . . . . . . . . . . . . . . . . . . . . . . . . . . 5-469
:SENSe{1-16}:CORRection:COLLect:LRL[:CALa]:DEVice{1-10}:PORT{1-4}:MATCH:OFF3? . . . . . . . . . . . . . . . . . . . . . . . . . . . . . . . . . 5-469
:SENSe{1-16}:CORRection:COLLect:LRL[:CALa]:DEVice{1-10}:PORT{1-4}:MATCH:OFFS <NRf> . . . . . . . . . . . . . . . . . . . . . . . . . . . . 5-470
:SENSe{1-16}:CORRection:COLLect:LRL[:CALa]:DEVice{1-10}:PORT{1-4}:MATCH:OFFS? . . . . . . . . . . . . . . . . . . . . . . . . . . . . . . . . . 5-470
:SENSe{1-16}:CORRection:COLLect:LRL[:CALa]:DEVice{1-10}:PORT{1-4}:MATCH:R <NRf> . . . . . . . . . . . . . . . . . . . . . . . . . . . . . . . . 5-470
:SENSe{1-16}:CORRection:COLLect:LRL[:CALa]:DEVice{1-10}:PORT{1-4}:MATCH:R? . . . . . . . . . . . . . . . . . . . . . . . . . . . . . . . . . . . . . 5-470
:SENSe{1-16}:CORRection:COLLect:LRL[:CALA]:DEVice{1-10}:PORT{1-4}:MATCH:S1P:FILE <string> . . . . . . . . . . . . . . . . . . . . . . . 5-471
:SENSe{1-16}:CORRection:COLLect:LRL[:CALA]:DEVice{1-10}:PORT{1-4}:MATCH:S1P:FILE? . . . . . . . . . . . . . . . . . . . . . . . . . . . . . . 5-471
:SENSe{1-16}:CORRection:COLLect:LRL[:CALa]:DEVice{1-10}:PORT{1-4}
:MATCH:Z0 <NRf> . . . . . . . . . . . . . . . . . . . . . . . . . . . . . . . . . . . . . . . . . . . . . . . . . . . . . . . . . . . . . . . . . . . . . . . . . . . . . . . . . . . . . . . . . 5-471
:SENSe{1-16}:CORRection:COLLect:LRL[:CALa]:DEVice{1-10}:PORT{1-4}:MATCH:Z0? . . . . . . . . . . . . . . . . . . . . . . . . . . . . . . . . . . . . 5-471
:SENSe{1-16}:CORRection:COLLect:LRL[:CALa]:DEVice{1-10}:TYPe <char> . . . . . . . . . . . . . . . . . . . . . . . . . . . . . . . . . . . . . . . . . . . . . 5-472
:SENSe{1-16}:CORRection:COLLect:LRL[:CALa]:DEVice{1-10}:TYPe? . . . . . . . . . . . . . . . . . . . . . . . . . . . . . . . . . . . . . . . . . . . . . . . . . . . 5-472
:SENSe{1-16}:CORRection:COLLect:LRL[:CALa]:FREQuency:BREakpoint <NRf> . . . . . . . . . . . . . . . . . . . . . . . . . . . . . . . . . . . . . . . . . 5-472
:SENSe{1-16}:CORRection:COLLect:LRL[:CALa]:FREQuency:BREakpoint? . . . . . . . . . . . . . . . . . . . . . . . . . . . . . . . . . . . . . . . . . . . . . . 5-472

Alphabetical Command Index E-2 Alphabetical Command Listing
MS464xB Series VNA PM PN: 10410-00322 Rev. U E-27
:SENSe{1-16}:CORRection:COLLect:LRL[:CALa]:FREQuency:BREakpoint{1-4} <NRf> . . . . . . . . . . . . . . . . . . . . . . . . . . . . . . . . . . . . 5-473
:SENSe{1-16}:CORRection:COLLect:LRL[:CALa]:FREQuency:BREakpoint{1-4}? . . . . . . . . . . . . . . . . . . . . . . . . . . . . . . . . . . . . . . . . . . 5-473
:SENSe{1-16}:CORRection:COLLect:LRL[:CALa]:OPEN:OFFS <NRf> . . . . . . . . . . . . . . . . . . . . . . . . . . . . . . . . . . . . . . . . . . . . . . . . . . 5-473
:SENSe{1-16}:CORRection:COLLect:LRL[:CALa]:OPEN:OFFS? . . . . . . . . . . . . . . . . . . . . . . . . . . . . . . . . . . . . . . . . . . . . . . . . . . . . . . . 5-473
:SENSe{1-16}:CORRection:COLLect:LRL[:CALa]:REFPlane <char> . . . . . . . . . . . . . . . . . . . . . . . . . . . . . . . . . . . . . . . . . . . . . . . . . . . . 5-474
:SENSe{1-16}:CORRection:COLLect:LRL[:CALa]:REFPlane? . . . . . . . . . . . . . . . . . . . . . . . . . . . . . . . . . . . . . . . . . . . . . . . . . . . . . . . . . . 5-474
:SENSe{1-16}:CORRection:COLLect:LRL[:CALa]:SHORT:OFFS <NRf> . . . . . . . . . . . . . . . . . . . . . . . . . . . . . . . . . . . . . . . . . . . . . . . . . 5-474
:SENSe{1-16}:CORRection:COLLect:LRL[:CALa]:SHORT:OFFS? . . . . . . . . . . . . . . . . . . . . . . . . . . . . . . . . . . . . . . . . . . . . . . . . . . . . . . 5-474
:SENSe{1-16}:CORRection:COLLect:METHod <char> . . . . . . . . . . . . . . . . . . . . . . . . . . . . . . . . . . . . . . . . . . . . . . . . . . . . . . . . . . . . . . . . 5-475
:SENSe{1-16}:CORRection:COLLect:METHod? . . . . . . . . . . . . . . . . . . . . . . . . . . . . . . . . . . . . . . . . . . . . . . . . . . . . . . . . . . . . . . . . . . . . . 5-475
:SENSe{1-16}:CORRection:COLLect:MICrostrip:DIELectric <NRf> . . . . . . . . . . . . . . . . . . . . . . . . . . . . . . . . . . . . . . . . . . . . . . . . . . . . . 5-476
:SENSe{1-16}:CORRection:COLLect:MICrostrip:DIELectric? . . . . . . . . . . . . . . . . . . . . . . . . . . . . . . . . . . . . . . . . . . . . . . . . . . . . . . . . . . 5-476
:SENSe{1-16}:CORRection:COLLect:MICrostrip:EFFective <NRf> . . . . . . . . . . . . . . . . . . . . . . . . . . . . . . . . . . . . . . . . . . . . . . . . . . . . . 5-477
:SENSe{1-16}:CORRection:COLLect:MICrostrip:EFFective? . . . . . . . . . . . . . . . . . . . . . . . . . . . . . . . . . . . . . . . . . . . . . . . . . . . . . . . . . . . 5-477
:SENSe{1-16}:CORRection:COLLect:MICrostrip:KIT <char> . . . . . . . . . . . . . . . . . . . . . . . . . . . . . . . . . . . . . . . . . . . . . . . . . . . . . . . . . . 5-478
:SENSe{1-16}:CORRection:COLLect:MICrostrip:KIT? . . . . . . . . . . . . . . . . . . . . . . . . . . . . . . . . . . . . . . . . . . . . . . . . . . . . . . . . . . . . . . . . 5-478
:SENSe{1-16}:CORRection:COLLect:MICrostrip:PORT{1-4}:CONNector <char> . . . . . . . . . . . . . . . . . . . . . . . . . . . . . . . . . . . . . . . . . . 5-479
:SENSe{1-16}:CORRection:COLLect:MICrostrip:PORT{1-4}:CONNector? . . . . . . . . . . . . . . . . . . . . . . . . . . . . . . . . . . . . . . . . . . . . . . . . 5-479
:SENSe{1-16}:CORRection:COLLect:MICrostrip:THICKness <NRf> . . . . . . . . . . . . . . . . . . . . . . . . . . . . . . . . . . . . . . . . . . . . . . . . . . . . 5-479
:SENSe{1-16}:CORRection:COLLect:MICrostrip:THICKness? . . . . . . . . . . . . . . . . . . . . . . . . . . . . . . . . . . . . . . . . . . . . . . . . . . . . . . . . . 5-479
:SENSe{1-16}:CORRection:COLLect:MICrostrip:WIDth <NRf> . . . . . . . . . . . . . . . . . . . . . . . . . . . . . . . . . . . . . . . . . . . . . . . . . . . . . . . . 5-480
:SENSe{1-16}:CORRection:COLLect:MICrostrip:WIDth? . . . . . . . . . . . . . . . . . . . . . . . . . . . . . . . . . . . . . . . . . . . . . . . . . . . . . . . . . . . . . 5-480
:SENSe{1-16}:CORRection:COLLect:MICrostrip:Z0 <NRf> . . . . . . . . . . . . . . . . . . . . . . . . . . . . . . . . . . . . . . . . . . . . . . . . . . . . . . . . . . . . 5-480
:SENSe{1-16}:CORRection:COLLect:MICrostrip:Z0? . . . . . . . . . . . . . . . . . . . . . . . . . . . . . . . . . . . . . . . . . . . . . . . . . . . . . . . . . . . . . . . . . 5-480
:SENSe{1-16}:CORRection:COLLect:MULTiple:THRu <char> {<char>,<char>,<char>,<char>,<char>} . . . . . . . . . . . . . . . . . . . . . . . . 5-481
:SENSe{1-16}:CORRection:COLLect:MULTiple:THRu? . . . . . . . . . . . . . . . . . . . . . . . . . . . . . . . . . . . . . . . . . . . . . . . . . . . . . . . . . . . . . . . 5-481
:SENSe{1-16}:CORRection:COLLect:PORT <char> . . . . . . . . . . . . . . . . . . . . . . . . . . . . . . . . . . . . . . . . . . . . . . . . . . . . . . . . . . . . . . . . . . 5-545
:SENSe{1-16}:CORRection:COLLect:PORT? . . . . . . . . . . . . . . . . . . . . . . . . . . . . . . . . . . . . . . . . . . . . . . . . . . . . . . . . . . . . . . . . . . . . . . . . 5-545
:SENSe{1-16}:CORRection:COLLect:PORT{1 | 2 | 3 | 4 | 12 | 13 | 14 | 23 | 24 | 34 | 123 | 124 | 134 | 234 | 1234}:FULL1 . . . . 5-483
:SENSe{1-16}:CORRection:COLLect:PORT{1 | 2 | 3 | 4 | 12 | 13 | 14 | 23 | 24 | 34 | 123 | 124 | 134 | 234 | 1234}:RESP1 . . . . 5-483
:SENSe{1-16}:CORRection:COLLect:PORT{12 | 13 | 14 | 23 | 24 | 34}:ISOL . . . . . . . . . . . . . . . . . . . . . . . . . . . . . . . . . . . . . . . . . . . . 5-484
:SENSe{1-16}:CORRection:COLLect:PORT{12 | 13 | 14 | 23 | 24 | 34}:LSELection <char> . . . . . . . . . . . . . . . . . . . . . . . . . . . . . . . . 5-484
:SENSe{1-16}:CORRection:COLLect:PORT{12 | 13 | 14 | 23 | 24 | 34}:LSELection? . . . . . . . . . . . . . . . . . . . . . . . . . . . . . . . . . . . . . . 5-484
:SENSe{1-16}:CORRection:COLLect:PORT{12 | 13 | 14 | 23 | 24 | 34}:S2PThru:ADAPter[:STATe] <char> . . . . . . . . . . . . . . . . . . . 5-485
:SENSe{1-16}:CORRection:COLLect:PORT{12 | 13 | 14 | 23 | 24 | 34}:S2PThru:ADAPter[:STATe]? . . . . . . . . . . . . . . . . . . . . . . . . . 5-485
:SENSe{1-16}:CORRection:COLLect:PORT{12 | 13 | 14 | 23 | 24 | 34}:S2PThru:FILe <string> . . . . . . . . . . . . . . . . . . . . . . . . . . . . . 5-484
:SENSe{1-16}:CORRection:COLLect:PORT{12 | 13 | 14 | 23 | 24 | 34}:S2PThru:FILe? . . . . . . . . . . . . . . . . . . . . . . . . . . . . . . . . . . . . 5-484
:SENSe{1-16}:CORRection:COLLect:PORT{12 | 13 | 14 | 23 | 24 | 34}:TFRB . . . . . . . . . . . . . . . . . . . . . . . . . . . . . . . . . . . . . . . . . . . . 5-485
:SENSe{1-16}:CORRection:COLLect:PORT{12 | 13 | 14 | 23 | 24 | 34}:TFRF . . . . . . . . . . . . . . . . . . . . . . . . . . . . . . . . . . . . . . . . . . . . 5-485
:SENSe{1-16}:CORRection:COLLect:PORT{12 | 13 | 14 | 23 | 24 | 34}:TFRR . . . . . . . . . . . . . . . . . . . . . . . . . . . . . . . . . . . . . . . . . . . . 5-486
:SENSe{1-16}:CORRection:COLLect:PORT{12 | 13 | 14 | 23 | 24 | 34}:THRu . . . . . . . . . . . . . . . . . . . . . . . . . . . . . . . . . . . . . . . . . . . 5-486
:SENSe{1-16}:CORRection:COLLect:PORT{12 | 13 | 14 | 23 | 24 | 34}:THRu:FREQuency <NRf> . . . . . . . . . . . . . . . . . . . . . . . . . . . 5-486
:SENSe{1-16}:CORRection:COLLect:PORT{12 | 13 | 14 | 23 | 24 | 34}:THRu:FREQuency? . . . . . . . . . . . . . . . . . . . . . . . . . . . . . . . . 5-486
:SENSe{1-16}:CORRection:COLLect:PORT{12 | 13 | 14 | 23 | 24 | 34}:THRu:LABEL <string> . . . . . . . . . . . . . . . . . . . . . . . . . . . . . 5-487
:SENSe{1-16}:CORRection:COLLect:PORT{12 | 13 | 14 | 23 | 24 | 34}:THRu:LABEL? . . . . . . . . . . . . . . . . . . . . . . . . . . . . . . . . . . . . 5-487
:SENSe{1-16}:CORRection:COLLect:PORT{12 | 13 | 14 | 23 | 24 | 34}:THRu:LENGth <NRf> . . . . . . . . . . . . . . . . . . . . . . . . . . . . . . 5-487
:SENSe{1-16}:CORRection:COLLect:PORT{12 | 13 | 14 | 23 | 24 | 34}:THRu:LENGth? . . . . . . . . . . . . . . . . . . . . . . . . . . . . . . . . . . . 5-487
:SENSe{1-16}:CORRection:COLLect:PORT{12 | 13 | 14 | 23 | 24 | 34}:THRu:LOSS <NRf> . . . . . . . . . . . . . . . . . . . . . . . . . . . . . . . . 5-488
:SENSe{1-16}:CORRection:COLLect:PORT{12 | 13 | 14 | 23 | 24 | 34}:THRu:LOSS? . . . . . . . . . . . . . . . . . . . . . . . . . . . . . . . . . . . . . 5-488
:SENSe{1-16}:CORRection:COLLect:PORT{12 | 13 | 14 | 23 | 24 | 34}:THRu:RECIProcal <char> . . . . . . . . . . . . . . . . . . . . . . . . . . . 5-488
:SENSe{1-16}:CORRection:COLLect:PORT{12 | 13 | 14 | 23 | 24 | 34}:THRu:RECIProcal? . . . . . . . . . . . . . . . . . . . . . . . . . . . . . . . . 5-488
:SENSe{1-16}:CORRection:COLLect:PORT{12 | 13 | 14 | 23 | 24 | 34}:THRu:SERial <string> . . . . . . . . . . . . . . . . . . . . . . . . . . . . . 5-488
:SENSe{1-16}:CORRection:COLLect:PORT{12 | 13 | 14 | 23 | 24 | 34}:THRu:SERial? . . . . . . . . . . . . . . . . . . . . . . . . . . . . . . . . . . . . 5-488
:SENSe{1-16}:CORRection:COLLect:PORT{12 | 13 | 14 | 23 | 24 | 34}:THRu:UPDate:ECAL[:STATe] . . . . . . . . . . . . . . . . . . . . . . . 5-489
:SENSe{1-16}:CORRection:COLLect:PORT{12 | 13 | 14 | 23 | 24 | 34}:THRU:UPDate:ECAL[:STATe] . . . . . . . . . . . . . . . . . . . . . . . 5-524
:SENSe{1-16}:CORRection:COLLect:PORT{12 | 13 | 14 | 23 | 24 | 34}:THRU:UPDate:ECAL[:STATe] <char> . . . . . . . . . . . . . . . . 5-549
:SENSe{1-16}:CORRection:COLLect:PORT{12 | 13 | 14 | 23 | 24 | 34}:THRu:UPDate:ECAL[:STATe]? . . . . . . . . . . . . . . . . . . . . . . 5-489
:SENSe{1-16}:CORRection:COLLect:PORT{12 | 13 | 14 | 23 | 24 | 34}:THRU:UPDate:ECAL[:STATe]? . . . . . . . . . . . . . . . . . . . . . . 5-549
:SENSe{1-16}:CORRection:COLLect:PORT{12 | 13 | 14 | 23 | 24 | 34}:THRu:Z0 <NRf> . . . . . . . . . . . . . . . . . . . . . . . . . . . . . . . . . . . 5-489
:SENSe{1-16}:CORRection:COLLect:PORT{12 | 13 | 14 | 23 | 24 | 34}:THRu:Z0? . . . . . . . . . . . . . . . . . . . . . . . . . . . . . . . . . . . . . . . . 5-489
:SENSe{1-16}:CORRection:COLLect:PORT{12 | 13 | 14 | 23 | 24 |34}:THRU:UPDate:ECAL[:STATe]? . . . . . . . . . . . . . . . . . . . . . . . 5-524
:SENSe{1-16}:CORRection:COLLect:PORT{123 | 124 | 134 | 234}:FULL3 . . . . . . . . . . . . . . . . . . . . . . . . . . . . . . . . . . . . . . . . . . . . . . . 5-489
:SENSe{1-16}:CORRection:COLLect:PORT{1-4}:CONNector <char> . . . . . . . . . . . . . . . . . . . . . . . . . . . . . . . . . . . . . . . . . . . . . . . . . . . . 5-490
:SENSe{1-16}:CORRection:COLLect:PORT{1-4}:CONNector? . . . . . . . . . . . . . . . . . . . . . . . . . . . . . . . . . . . . . . . . . . . . . . . . . . . . . . . . . . 5-490
:SENSe{1-16}:CORRection:COLLect:PORT{1-4}:LOAD . . . . . . . . . . . . . . . . . . . . . . . . . . . . . . . . . . . . . . . . . . . . . . . . . . . . . . . . . . . . . . . 5-491
:SENSe{1-16}:CORRection:COLLect:PORT{1-4}:LOAD:SELect <char> . . . . . . . . . . . . . . . . . . . . . . . . . . . . . . . . . . . . . . . . . . . . . . . . . . 5-491
:SENSe{1-16}:CORRection:COLLect:PORT{1-4}:LOAD:SELect? . . . . . . . . . . . . . . . . . . . . . . . . . . . . . . . . . . . . . . . . . . . . . . . . . . . . . . . . 5-491

E-2 Alphabetical Command Listing Alphabetical Command Index
E-28 PN: 10410-00322 Rev. U MS464xB Series VNA PM
:SENSe{1-16}:CORRection:COLLect:PORT{1-4}:LOAD:TYPe <char> . . . . . . . . . . . . . . . . . . . . . . . . . . . . . . . . . . . . . . . . . . . . . . . . . . . . 5-492
:SENSe{1-16}:CORRection:COLLect:PORT{1-4}:LOAD:TYPe? . . . . . . . . . . . . . . . . . . . . . . . . . . . . . . . . . . . . . . . . . . . . . . . . . . . . . . . . . . 5-492
:SENSe{1-16}:CORRection:COLLect:PORT{1-4}:LOAD1:C0 <NRf> . . . . . . . . . . . . . . . . . . . . . . . . . . . . . . . . . . . . . . . . . . . . . . . . . . . . . . 5-492
:SENSe{1-16}:CORRection:COLLect:PORT{1-4}:LOAD1:C0? . . . . . . . . . . . . . . . . . . . . . . . . . . . . . . . . . . . . . . . . . . . . . . . . . . . . . . . . . . . 5-492
:SENSe{1-16}:CORRection:COLLect:PORT{1-4}:LOAD1:C1 <NRf> . . . . . . . . . . . . . . . . . . . . . . . . . . . . . . . . . . . . . . . . . . . . . . . . . . . . . . 5-492
:SENSe{1-16}:CORRection:COLLect:PORT{1-4}:LOAD1:C1? . . . . . . . . . . . . . . . . . . . . . . . . . . . . . . . . . . . . . . . . . . . . . . . . . . . . . . . . . . . 5-492
:SENSe{1-16}:CORRection:COLLect:PORT{1-4}:LOAD1:C2 <NRf> . . . . . . . . . . . . . . . . . . . . . . . . . . . . . . . . . . . . . . . . . . . . . . . . . . . . . . 5-493
:SENSe{1-16}:CORRection:COLLect:PORT{1-4}:LOAD1:C2? . . . . . . . . . . . . . . . . . . . . . . . . . . . . . . . . . . . . . . . . . . . . . . . . . . . . . . . . . . . 5-493
:SENSe{1-16}:CORRection:COLLect:PORT{1-4}:LOAD1:C3 <NRf> . . . . . . . . . . . . . . . . . . . . . . . . . . . . . . . . . . . . . . . . . . . . . . . . . . . . . . 5-493
:SENSe{1-16}:CORRection:COLLect:PORT{1-4}:LOAD1:C3? . . . . . . . . . . . . . . . . . . . . . . . . . . . . . . . . . . . . . . . . . . . . . . . . . . . . . . . . . . . 5-493
:SENSe{1-16}:CORRection:COLLect:PORT{1-4}:LOAD1:L0 <NRf> . . . . . . . . . . . . . . . . . . . . . . . . . . . . . . . . . . . . . . . . . . . . . . . . . . . . . . 5-493
:SENSe{1-16}:CORRection:COLLect:PORT{1-4}:LOAD1:L0? . . . . . . . . . . . . . . . . . . . . . . . . . . . . . . . . . . . . . . . . . . . . . . . . . . . . . . . . . . . 5-493
:SENSe{1-16}:CORRection:COLLect:PORT{1-4}:LOAD1:L1 <NRf> . . . . . . . . . . . . . . . . . . . . . . . . . . . . . . . . . . . . . . . . . . . . . . . . . . . . . . 5-494
:SENSe{1-16}:CORRection:COLLect:PORT{1-4}:LOAD1:L1? . . . . . . . . . . . . . . . . . . . . . . . . . . . . . . . . . . . . . . . . . . . . . . . . . . . . . . . . . . . 5-494
:SENSe{1-16}:CORRection:COLLect:PORT{1-4}:LOAD1:L2 <NRf> . . . . . . . . . . . . . . . . . . . . . . . . . . . . . . . . . . . . . . . . . . . . . . . . . . . . . . 5-494
:SENSe{1-16}:CORRection:COLLect:PORT{1-4}:LOAD1:L2? . . . . . . . . . . . . . . . . . . . . . . . . . . . . . . . . . . . . . . . . . . . . . . . . . . . . . . . . . . . 5-494
:SENSe{1-16}:CORRection:COLLect:PORT{1-4}:LOAD1:L3 <NRf> . . . . . . . . . . . . . . . . . . . . . . . . . . . . . . . . . . . . . . . . . . . . . . . . . . . . . . 5-494
:SENSe{1-16}:CORRection:COLLect:PORT{1-4}:LOAD1:L3? . . . . . . . . . . . . . . . . . . . . . . . . . . . . . . . . . . . . . . . . . . . . . . . . . . . . . . . . . . . 5-494
:SENSe{1-16}:CORRection:COLLect:PORT{1-4}:LOAD1:LABEL <string> . . . . . . . . . . . . . . . . . . . . . . . . . . . . . . . . . . . . . . . . . . . . . . . . 5-495
:SENSe{1-16}:CORRection:COLLect:PORT{1-4}:LOAD1:LABEL? . . . . . . . . . . . . . . . . . . . . . . . . . . . . . . . . . . . . . . . . . . . . . . . . . . . . . . . 5-495
:SENSe{1-16}:CORRection:COLLect:PORT{1-4}:LOAD1:OFF1 <NRf> . . . . . . . . . . . . . . . . . . . . . . . . . . . . . . . . . . . . . . . . . . . . . . . . . . . 5-495
:SENSe{1-16}:CORRection:COLLect:PORT{1-4}:LOAD1:OFF1? . . . . . . . . . . . . . . . . . . . . . . . . . . . . . . . . . . . . . . . . . . . . . . . . . . . . . . . . 5-495
:SENSe{1-16}:CORRection:COLLect:PORT{1-4}:LOAD1:OFF2 <NRf> . . . . . . . . . . . . . . . . . . . . . . . . . . . . . . . . . . . . . . . . . . . . . . . . . . . 5-495
:SENSe{1-16}:CORRection:COLLect:PORT{1-4}:LOAD1:OFF2? . . . . . . . . . . . . . . . . . . . . . . . . . . . . . . . . . . . . . . . . . . . . . . . . . . . . . . . . 5-495
:SENSe{1-16}:CORRection:COLLect:PORT{1-4}:LOAD1:OFF3 <NRf> . . . . . . . . . . . . . . . . . . . . . . . . . . . . . . . . . . . . . . . . . . . . . . . . . . . 5-496
:SENSe{1-16}:CORRection:COLLect:PORT{1-4}:LOAD1:OFF3? . . . . . . . . . . . . . . . . . . . . . . . . . . . . . . . . . . . . . . . . . . . . . . . . . . . . . . . . 5-496
:SENSe{1-16}:CORRection:COLLect:PORT{1-4}:LOAD1:OFFS <NRf> . . . . . . . . . . . . . . . . . . . . . . . . . . . . . . . . . . . . . . . . . . . . . . . . . . . 5-496
:SENSe{1-16}:CORRection:COLLect:PORT{1-4}:LOAD1:OFFS? . . . . . . . . . . . . . . . . . . . . . . . . . . . . . . . . . . . . . . . . . . . . . . . . . . . . . . . . 5-496
:SENSe{1-16}:CORRection:COLLect:PORT{1-4}:LOAD1:R <NRf> . . . . . . . . . . . . . . . . . . . . . . . . . . . . . . . . . . . . . . . . . . . . . . . . . . . . . . . 5-496
:SENSe{1-16}:CORRection:COLLect:PORT{1-4}:LOAD1:R? . . . . . . . . . . . . . . . . . . . . . . . . . . . . . . . . . . . . . . . . . . . . . . . . . . . . . . . . . . . . 5-496
:SENSe{1-16}:CORRection:COLLect:PORT{1-4}:LOAD1:S1P:FILe <string> . . . . . . . . . . . . . . . . . . . . . . . . . . . . . . . . . . . . . . . . . . . . . . 5-506
:SENSe{1-16}:CORRection:COLLect:PORT{1-4}:LOAD1:S1P:FILe? . . . . . . . . . . . . . . . . . . . . . . . . . . . . . . . . . . . . . . . . . . . . . . . . . . . . . 5-506
:SENSe{1-16}:CORRection:COLLect:PORT{1-4}:LOAD1:S1P[:STATe] <char> . . . . . . . . . . . . . . . . . . . . . . . . . . . . . . . . . . . . . . . . . . . . . 5-507
:SENSe{1-16}:CORRection:COLLect:PORT{1-4}:LOAD1:S1P[:STATe]? . . . . . . . . . . . . . . . . . . . . . . . . . . . . . . . . . . . . . . . . . . . . . . . . . . 5-507
:SENSe{1-16}:CORRection:COLLect:PORT{1-4}:LOAD1:SERial <string> . . . . . . . . . . . . . . . . . . . . . . . . . . . . . . . . . . . . . . . . . . . . . . . . 5-496
:SENSe{1-16}:CORRection:COLLect:PORT{1-4}:LOAD1:SERial? . . . . . . . . . . . . . . . . . . . . . . . . . . . . . . . . . . . . . . . . . . . . . . . . . . . . . . . 5-496
:SENSe{1-16}:CORRection:COLLect:PORT{1-4}:LOAD1:Z0 <NRf> . . . . . . . . . . . . . . . . . . . . . . . . . . . . . . . . . . . . . . . . . . . . . . . . . . . . . . 5-497
:SENSe{1-16}:CORRection:COLLect:PORT{1-4}:LOAD1:Z0? . . . . . . . . . . . . . . . . . . . . . . . . . . . . . . . . . . . . . . . . . . . . . . . . . . . . . . . . . . . 5-497
:SENSe{1-16}:CORRection:COLLect:PORT{1-4}:LOAD2:C0 <NRf> . . . . . . . . . . . . . . . . . . . . . . . . . . . . . . . . . . . . . . . . . . . . . . . . . . . . . . 5-497
:SENSe{1-16}:CORRection:COLLect:PORT{1-4}:LOAD2:C0? . . . . . . . . . . . . . . . . . . . . . . . . . . . . . . . . . . . . . . . . . . . . . . . . . . . . . . . . . . . 5-497
:SENSe{1-16}:CORRection:COLLect:PORT{1-4}:LOAD2:C1 <NRf> . . . . . . . . . . . . . . . . . . . . . . . . . . . . . . . . . . . . . . . . . . . . . . . . . . . . . . 5-497
:SENSe{1-16}:CORRection:COLLect:PORT{1-4}:LOAD2:C1? . . . . . . . . . . . . . . . . . . . . . . . . . . . . . . . . . . . . . . . . . . . . . . . . . . . . . . . . . . . 5-497
:SENSe{1-16}:CORRection:COLLect:PORT{1-4}:LOAD2:C2 <NRf> . . . . . . . . . . . . . . . . . . . . . . . . . . . . . . . . . . . . . . . . . . . . . . . . . . . . . . 5-498
:SENSe{1-16}:CORRection:COLLect:PORT{1-4}:LOAD2:C2? . . . . . . . . . . . . . . . . . . . . . . . . . . . . . . . . . . . . . . . . . . . . . . . . . . . . . . . . . . . 5-498
:SENSe{1-16}:CORRection:COLLect:PORT{1-4}:LOAD2:C3 <NRf> . . . . . . . . . . . . . . . . . . . . . . . . . . . . . . . . . . . . . . . . . . . . . . . . . . . . . . 5-498
:SENSe{1-16}:CORRection:COLLect:PORT{1-4}:LOAD2:C3? . . . . . . . . . . . . . . . . . . . . . . . . . . . . . . . . . . . . . . . . . . . . . . . . . . . . . . . . . . . 5-498
:SENSe{1-16}:CORRection:COLLect:PORT{1-4}:LOAD2:L0 <NRf> . . . . . . . . . . . . . . . . . . . . . . . . . . . . . . . . . . . . . . . . . . . . . . . . . . . . . . 5-498
:SENSe{1-16}:CORRection:COLLect:PORT{1-4}:LOAD2:L0? . . . . . . . . . . . . . . . . . . . . . . . . . . . . . . . . . . . . . . . . . . . . . . . . . . . . . . . . . . . 5-498
:SENSe{1-16}:CORRection:COLLect:PORT{1-4}:LOAD2:L1 <NRf> . . . . . . . . . . . . . . . . . . . . . . . . . . . . . . . . . . . . . . . . . . . . . . . . . . . . . . 5-499
:SENSe{1-16}:CORRection:COLLect:PORT{1-4}:LOAD2:L1? . . . . . . . . . . . . . . . . . . . . . . . . . . . . . . . . . . . . . . . . . . . . . . . . . . . . . . . . . . . 5-499
:SENSe{1-16}:CORRection:COLLect:PORT{1-4}:LOAD2:L2 <NRf> . . . . . . . . . . . . . . . . . . . . . . . . . . . . . . . . . . . . . . . . . . . . . . . . . . . . . . 5-499
:SENSe{1-16}:CORRection:COLLect:PORT{1-4}:LOAD2:L2? . . . . . . . . . . . . . . . . . . . . . . . . . . . . . . . . . . . . . . . . . . . . . . . . . . . . . . . . . . . 5-499
:SENSe{1-16}:CORRection:COLLect:PORT{1-4}:LOAD2:L3 <NRf> . . . . . . . . . . . . . . . . . . . . . . . . . . . . . . . . . . . . . . . . . . . . . . . . . . . . . . 5-499
:SENSe{1-16}:CORRection:COLLect:PORT{1-4}:LOAD2:L3? . . . . . . . . . . . . . . . . . . . . . . . . . . . . . . . . . . . . . . . . . . . . . . . . . . . . . . . . . . . 5-499
:SENSe{1-16}:CORRection:COLLect:PORT{1-4}:LOAD2:LABEL <string> . . . . . . . . . . . . . . . . . . . . . . . . . . . . . . . . . . . . . . . . . . . . . . . . 5-500
:SENSe{1-16}:CORRection:COLLect:PORT{1-4}:LOAD2:LABEL? . . . . . . . . . . . . . . . . . . . . . . . . . . . . . . . . . . . . . . . . . . . . . . . . . . . . . . . 5-500
:SENSe{1-16}:CORRection:COLLect:PORT{1-4}:LOAD2:OFF1 <NRf> . . . . . . . . . . . . . . . . . . . . . . . . . . . . . . . . . . . . . . . . . . . . . . . . . . . 5-500
:SENSe{1-16}:CORRection:COLLect:PORT{1-4}:LOAD2:OFF1? . . . . . . . . . . . . . . . . . . . . . . . . . . . . . . . . . . . . . . . . . . . . . . . . . . . . . . . . 5-500
:SENSe{1-16}:CORRection:COLLect:PORT{1-4}:LOAD2:OFF2 <NRf> . . . . . . . . . . . . . . . . . . . . . . . . . . . . . . . . . . . . . . . . . . . . . . . . . . . 5-500
:SENSe{1-16}:CORRection:COLLect:PORT{1-4}:LOAD2:OFF2? . . . . . . . . . . . . . . . . . . . . . . . . . . . . . . . . . . . . . . . . . . . . . . . . . . . . . . . . 5-500
:SENSe{1-16}:CORRection:COLLect:PORT{1-4}:LOAD2:OFF3 <NRf> . . . . . . . . . . . . . . . . . . . . . . . . . . . . . . . . . . . . . . . . . . . . . . . . . . . 5-501
:SENSe{1-16}:CORRection:COLLect:PORT{1-4}:LOAD2:OFF3? . . . . . . . . . . . . . . . . . . . . . . . . . . . . . . . . . . . . . . . . . . . . . . . . . . . . . . . . 5-501
:SENSe{1-16}:CORRection:COLLect:PORT{1-4}:LOAD2:OFFS <NRf> . . . . . . . . . . . . . . . . . . . . . . . . . . . . . . . . . . . . . . . . . . . . . . . . . . . 5-501
:SENSe{1-16}:CORRection:COLLect:PORT{1-4}:LOAD2:OFFS? . . . . . . . . . . . . . . . . . . . . . . . . . . . . . . . . . . . . . . . . . . . . . . . . . . . . . . . . 5-501
:SENSe{1-16}:CORRection:COLLect:PORT{1-4}:LOAD2:R <NRf> . . . . . . . . . . . . . . . . . . . . . . . . . . . . . . . . . . . . . . . . . . . . . . . . . . . . . . . 5-501
:SENSe{1-16}:CORRection:COLLect:PORT{1-4}:LOAD2:R? . . . . . . . . . . . . . . . . . . . . . . . . . . . . . . . . . . . . . . . . . . . . . . . . . . . . . . . . . . . . 5-501
:SENSe{1-16}:CORRection:COLLect:PORT{1-4}:LOAD2:S1P:FILe <string> . . . . . . . . . . . . . . . . . . . . . . . . . . . . . . . . . . . . . . . . . . . . . . 5-507

Alphabetical Command Index E-2 Alphabetical Command Listing
MS464xB Series VNA PM PN: 10410-00322 Rev. U E-29
:SENSe{1-16}:CORRection:COLLect:PORT{1-4}:LOAD2:S1P:FILe? . . . . . . . . . . . . . . . . . . . . . . . . . . . . . . . . . . . . . . . . . . . . . . . . . . . . . 5-507
:SENSe{1-16}:CORRection:COLLect:PORT{1-4}:LOAD2:S1P[:STATe] <char> . . . . . . . . . . . . . . . . . . . . . . . . . . . . . . . . . . . . . . . . . . . . 5-508
:SENSe{1-16}:CORRection:COLLect:PORT{1-4}:LOAD2:S1P[:STATe]? . . . . . . . . . . . . . . . . . . . . . . . . . . . . . . . . . . . . . . . . . . . . . . . . . . 5-508
:SENSe{1-16}:CORRection:COLLect:PORT{1-4}:LOAD2:SERial <string> . . . . . . . . . . . . . . . . . . . . . . . . . . . . . . . . . . . . . . . . . . . . . . . . 5-502
:SENSe{1-16}:CORRection:COLLect:PORT{1-4}:LOAD2:SERial? . . . . . . . . . . . . . . . . . . . . . . . . . . . . . . . . . . . . . . . . . . . . . . . . . . . . . . . 5-502
:SENSe{1-16}:CORRection:COLLect:PORT{1-4}:LOAD2:Z0 <NRf> . . . . . . . . . . . . . . . . . . . . . . . . . . . . . . . . . . . . . . . . . . . . . . . . . . . . . 5-502
:SENSe{1-16}:CORRection:COLLect:PORT{1-4}:LOAD2:Z0? . . . . . . . . . . . . . . . . . . . . . . . . . . . . . . . . . . . . . . . . . . . . . . . . . . . . . . . . . . . 5-502
:SENSe{1-16}:CORRection:COLLect:PORT{1-4}:OPEN . . . . . . . . . . . . . . . . . . . . . . . . . . . . . . . . . . . . . . . . . . . . . . . . . . . . . . . . . . . . . . . 5-502
:SENSe{1-16}:CORRection:COLLect:PORT{1-4}:OPEN:C0 <NRf> . . . . . . . . . . . . . . . . . . . . . . . . . . . . . . . . . . . . . . . . . . . . . . . . . . . . . . 5-503
:SENSe{1-16}:CORRection:COLLect:PORT{1-4}:OPEN:C0? . . . . . . . . . . . . . . . . . . . . . . . . . . . . . . . . . . . . . . . . . . . . . . . . . . . . . . . . . . . 5-503
:SENSe{1-16}:CORRection:COLLect:PORT{1-4}:OPEN:C1 <NRf> . . . . . . . . . . . . . . . . . . . . . . . . . . . . . . . . . . . . . . . . . . . . . . . . . . . . . . 5-503
:SENSe{1-16}:CORRection:COLLect:PORT{1-4}:OPEN:C1? . . . . . . . . . . . . . . . . . . . . . . . . . . . . . . . . . . . . . . . . . . . . . . . . . . . . . . . . . . . 5-503
:SENSe{1-16}:CORRection:COLLect:PORT{1-4}:OPEN:C2 <NRf> . . . . . . . . . . . . . . . . . . . . . . . . . . . . . . . . . . . . . . . . . . . . . . . . . . . . . . 5-503
:SENSe{1-16}:CORRection:COLLect:PORT{1-4}:OPEN:C2? . . . . . . . . . . . . . . . . . . . . . . . . . . . . . . . . . . . . . . . . . . . . . . . . . . . . . . . . . . . 5-503
:SENSe{1-16}:CORRection:COLLect:PORT{1-4}:OPEN:C3 <NRf> . . . . . . . . . . . . . . . . . . . . . . . . . . . . . . . . . . . . . . . . . . . . . . . . . . . . . . 5-504
:SENSe{1-16}:CORRection:COLLect:PORT{1-4}:OPEN:C3? . . . . . . . . . . . . . . . . . . . . . . . . . . . . . . . . . . . . . . . . . . . . . . . . . . . . . . . . . . . 5-504
:SENSe{1-16}:CORRection:COLLect:PORT{1-4}:OPEN:LABEL <string> . . . . . . . . . . . . . . . . . . . . . . . . . . . . . . . . . . . . . . . . . . . . . . . . . 5-504
:SENSe{1-16}:CORRection:COLLect:PORT{1-4}:OPEN:LABEL? . . . . . . . . . . . . . . . . . . . . . . . . . . . . . . . . . . . . . . . . . . . . . . . . . . . . . . . 5-504
:SENSe{1-16}:CORRection:COLLect:PORT{1-4}:OPEN:OFFS <NRf> . . . . . . . . . . . . . . . . . . . . . . . . . . . . . . . . . . . . . . . . . . . . . . . . . . . . 5-504
:SENSe{1-16}:CORRection:COLLect:PORT{1-4}:OPEN:OFFS? . . . . . . . . . . . . . . . . . . . . . . . . . . . . . . . . . . . . . . . . . . . . . . . . . . . . . . . . . 5-504
:SENSe{1-16}:CORRection:COLLect:PORT{1-4}:OPEN:S1P:FILe <string> . . . . . . . . . . . . . . . . . . . . . . . . . . . . . . . . . . . . . . . . . . . . . . . 5-505
:SENSe{1-16}:CORRection:COLLect:PORT{1-4}:OPEN:S1P:FILe? . . . . . . . . . . . . . . . . . . . . . . . . . . . . . . . . . . . . . . . . . . . . . . . . . . . . . . 5-505
:SENSe{1-16}:CORRection:COLLect:PORT{1-4}:OPEN:S1P[:STATe] <char> . . . . . . . . . . . . . . . . . . . . . . . . . . . . . . . . . . . . . . . . . . . . . 5-505
:SENSe{1-16}:CORRection:COLLect:PORT{1-4}:OPEN:S1P[:STATe]? . . . . . . . . . . . . . . . . . . . . . . . . . . . . . . . . . . . . . . . . . . . . . . . . . . . 5-505
:SENSe{1-16}:CORRection:COLLect:PORT{1-4}:OPEN:SERial <string> . . . . . . . . . . . . . . . . . . . . . . . . . . . . . . . . . . . . . . . . . . . . . . . . . 5-511
:SENSe{1-16}:CORRection:COLLect:PORT{1-4}:OPEN:SERial? . . . . . . . . . . . . . . . . . . . . . . . . . . . . . . . . . . . . . . . . . . . . . . . . . . . . . . . . 5-511
:SENSe{1-16}:CORRection:COLLect:PORT{1-4}:REFLection:COMPonent <char> . . . . . . . . . . . . . . . . . . . . . . . . . . . . . . . . . . . . . . . . . 5-512
:SENSe{1-16}:CORRection:COLLect:PORT{1-4}:REFLection:COMPonent? . . . . . . . . . . . . . . . . . . . . . . . . . . . . . . . . . . . . . . . . . . . . . . . 5-512
:SENSe{1-16}:CORRection:COLLect:PORT{1-4}:SHORT . . . . . . . . . . . . . . . . . . . . . . . . . . . . . . . . . . . . . . . . . . . . . . . . . . . . . . . . . . . . . . 5-512
:SENSe{1-16}:CORRection:COLLect:PORT{1-4}:SHORT:L0 <NRf> . . . . . . . . . . . . . . . . . . . . . . . . . . . . . . . . . . . . . . . . . . . . . . . . . . . . . 5-512
:SENSe{1-16}:CORRection:COLLect:PORT{1-4}:SHORT:L0? . . . . . . . . . . . . . . . . . . . . . . . . . . . . . . . . . . . . . . . . . . . . . . . . . . . . . . . . . . 5-512
:SENSe{1-16}:CORRection:COLLect:PORT{1-4}:SHORT:L1 <NRf> . . . . . . . . . . . . . . . . . . . . . . . . . . . . . . . . . . . . . . . . . . . . . . . . . . . . . 5-513
:SENSe{1-16}:CORRection:COLLect:PORT{1-4}:SHORT:L1? . . . . . . . . . . . . . . . . . . . . . . . . . . . . . . . . . . . . . . . . . . . . . . . . . . . . . . . . . . 5-513
:SENSe{1-16}:CORRection:COLLect:PORT{1-4}:SHORT:L2 <NRf> . . . . . . . . . . . . . . . . . . . . . . . . . . . . . . . . . . . . . . . . . . . . . . . . . . . . . 5-513
:SENSe{1-16}:CORRection:COLLect:PORT{1-4}:SHORT:L2? . . . . . . . . . . . . . . . . . . . . . . . . . . . . . . . . . . . . . . . . . . . . . . . . . . . . . . . . . . 5-513
:SENSe{1-16}:CORRection:COLLect:PORT{1-4}:SHORT:L3 <NRf> . . . . . . . . . . . . . . . . . . . . . . . . . . . . . . . . . . . . . . . . . . . . . . . . . . . . . 5-513
:SENSe{1-16}:CORRection:COLLect:PORT{1-4}:SHORT:L3? . . . . . . . . . . . . . . . . . . . . . . . . . . . . . . . . . . . . . . . . . . . . . . . . . . . . . . . . . . 5-513
:SENSe{1-16}:CORRection:COLLect:PORT{1-4}:SHORT:LABEL <string> . . . . . . . . . . . . . . . . . . . . . . . . . . . . . . . . . . . . . . . . . . . . . . . 5-514
:SENSe{1-16}:CORRection:COLLect:PORT{1-4}:SHORT:LABEL? . . . . . . . . . . . . . . . . . . . . . . . . . . . . . . . . . . . . . . . . . . . . . . . . . . . . . . 5-514
:SENSe{1-16}:CORRection:COLLect:PORT{1-4}:SHORT:OFFS <NRf> . . . . . . . . . . . . . . . . . . . . . . . . . . . . . . . . . . . . . . . . . . . . . . . . . . 5-514
:SENSe{1-16}:CORRection:COLLect:PORT{1-4}:SHORT:OFFS? . . . . . . . . . . . . . . . . . . . . . . . . . . . . . . . . . . . . . . . . . . . . . . . . . . . . . . . . 5-514
:SENSe{1-16}:CORRection:COLLect:PORT{1-4}:SHORT:S1P:FILe <string> . . . . . . . . . . . . . . . . . . . . . . . . . . . . . . . . . . . . . . . . . . . . . . 5-508
:SENSe{1-16}:CORRection:COLLect:PORT{1-4}:SHORT:S1P:FILe? . . . . . . . . . . . . . . . . . . . . . . . . . . . . . . . . . . . . . . . . . . . . . . . . . . . . . 5-508
:SENSe{1-16}:CORRection:COLLect:PORT{1-4}:SHORT:S1P[:STATe] <char> . . . . . . . . . . . . . . . . . . . . . . . . . . . . . . . . . . . . . . . . . . . . 5-506
:SENSe{1-16}:CORRection:COLLect:PORT{1-4}:SHORT:S1P[:STATe]? . . . . . . . . . . . . . . . . . . . . . . . . . . . . . . . . . . . . . . . . . . . . . . . . . . 5-506
:SENSe{1-16}:CORRection:COLLect:PORT{1-4}:SHORT:SERial <string> . . . . . . . . . . . . . . . . . . . . . . . . . . . . . . . . . . . . . . . . . . . . . . . . 5-514
:SENSe{1-16}:CORRection:COLLect:PORT{1-4}:SHORT:SERial? . . . . . . . . . . . . . . . . . . . . . . . . . . . . . . . . . . . . . . . . . . . . . . . . . . . . . . . 5-514
:SENSe{1-16}:CORRection:COLLect:PORT{1-4}:SHORT1 . . . . . . . . . . . . . . . . . . . . . . . . . . . . . . . . . . . . . . . . . . . . . . . . . . . . . . . . . . . . . 5-515
:SENSe{1-16}:CORRection:COLLect:PORT{1-4}:SHORT1:L0 <NRf> . . . . . . . . . . . . . . . . . . . . . . . . . . . . . . . . . . . . . . . . . . . . . . . . . . . . 5-515
:SENSe{1-16}:CORRection:COLLect:PORT{1-4}:SHORT1:L0? . . . . . . . . . . . . . . . . . . . . . . . . . . . . . . . . . . . . . . . . . . . . . . . . . . . . . . . . . 5-515
:SENSe{1-16}:CORRection:COLLect:PORT{1-4}:SHORT1:L1 <NRf> . . . . . . . . . . . . . . . . . . . . . . . . . . . . . . . . . . . . . . . . . . . . . . . . . . . . 5-515
:SENSe{1-16}:CORRection:COLLect:PORT{1-4}:SHORT1:L1? . . . . . . . . . . . . . . . . . . . . . . . . . . . . . . . . . . . . . . . . . . . . . . . . . . . . . . . . . 5-515
:SENSe{1-16}:CORRection:COLLect:PORT{1-4}:SHORT1:L2 <NRf> . . . . . . . . . . . . . . . . . . . . . . . . . . . . . . . . . . . . . . . . . . . . . . . . . . . . 5-516
:SENSe{1-16}:CORRection:COLLect:PORT{1-4}:SHORT1:L2? . . . . . . . . . . . . . . . . . . . . . . . . . . . . . . . . . . . . . . . . . . . . . . . . . . . . . . . . . 5-516
:SENSe{1-16}:CORRection:COLLect:PORT{1-4}:SHORT1:L3 <NRf> . . . . . . . . . . . . . . . . . . . . . . . . . . . . . . . . . . . . . . . . . . . . . . . . . . . . 5-516
:SENSe{1-16}:CORRection:COLLect:PORT{1-4}:SHORT1:L3? . . . . . . . . . . . . . . . . . . . . . . . . . . . . . . . . . . . . . . . . . . . . . . . . . . . . . . . . . 5-516
:SENSe{1-16}:CORRection:COLLect:PORT{1-4}:SHORT1:LABEL <string> . . . . . . . . . . . . . . . . . . . . . . . . . . . . . . . . . . . . . . . . . . . . . . 5-516
:SENSe{1-16}:CORRection:COLLect:PORT{1-4}:SHORT1:LABEL? . . . . . . . . . . . . . . . . . . . . . . . . . . . . . . . . . . . . . . . . . . . . . . . . . . . . . 5-516
:SENSe{1-16}:CORRection:COLLect:PORT{1-4}:SHORT1:OFFS <NRf> . . . . . . . . . . . . . . . . . . . . . . . . . . . . . . . . . . . . . . . . . . . . . . . . . 5-517
:SENSe{1-16}:CORRection:COLLect:PORT{1-4}:SHORT1:OFFS? . . . . . . . . . . . . . . . . . . . . . . . . . . . . . . . . . . . . . . . . . . . . . . . . . . . . . . . 5-517
:SENSe{1-16}:CORRection:COLLect:PORT{1-4}:SHORT1:S1P:FILe <string> . . . . . . . . . . . . . . . . . . . . . . . . . . . . . . . . . . . . . . . . . . . . . 5-509
:SENSe{1-16}:CORRection:COLLect:PORT{1-4}:SHORT1:S1P:FILe? . . . . . . . . . . . . . . . . . . . . . . . . . . . . . . . . . . . . . . . . . . . . . . . . . . . . 5-509
:SENSe{1-16}:CORRection:COLLect:PORT{1-4}:SHORT1:S1P[:STATe] <char> . . . . . . . . . . . . . . . . . . . . . . . . . . . . . . . . . . . . . . . . . . . 5-509
:SENSe{1-16}:CORRection:COLLect:PORT{1-4}:SHORT1:S1P[:STATe]? . . . . . . . . . . . . . . . . . . . . . . . . . . . . . . . . . . . . . . . . . . . . . . . . . 5-509
:SENSe{1-16}:CORRection:COLLect:PORT{1-4}:SHORT1:SERial <string> . . . . . . . . . . . . . . . . . . . . . . . . . . . . . . . . . . . . . . . . . . . . . . . 5-517
:SENSe{1-16}:CORRection:COLLect:PORT{1-4}:SHORT1:SERial? . . . . . . . . . . . . . . . . . . . . . . . . . . . . . . . . . . . . . . . . . . . . . . . . . . . . . . 5-517
:SENSe{1-16}:CORRection:COLLect:PORT{1-4}:SHORT2 . . . . . . . . . . . . . . . . . . . . . . . . . . . . . . . . . . . . . . . . . . . . . . . . . . . . . . . . . . . . . 5-517

E-2 Alphabetical Command Listing Alphabetical Command Index
E-30 PN: 10410-00322 Rev. U MS464xB Series VNA PM
:SENSe{1-16}:CORRection:COLLect:PORT{1-4}:SHORT2:L0 <NRf> . . . . . . . . . . . . . . . . . . . . . . . . . . . . . . . . . . . . . . . . . . . . . . . . . . . . 5-518
:SENSe{1-16}:CORRection:COLLect:PORT{1-4}:SHORT2:L0? . . . . . . . . . . . . . . . . . . . . . . . . . . . . . . . . . . . . . . . . . . . . . . . . . . . . . . . . . . 5-518
:SENSe{1-16}:CORRection:COLLect:PORT{1-4}:SHORT2:L1 <NRf> . . . . . . . . . . . . . . . . . . . . . . . . . . . . . . . . . . . . . . . . . . . . . . . . . . . . 5-518
:SENSe{1-16}:CORRection:COLLect:PORT{1-4}:SHORT2:L1? . . . . . . . . . . . . . . . . . . . . . . . . . . . . . . . . . . . . . . . . . . . . . . . . . . . . . . . . . . 5-518
:SENSe{1-16}:CORRection:COLLect:PORT{1-4}:SHORT2:L2 <NRf> . . . . . . . . . . . . . . . . . . . . . . . . . . . . . . . . . . . . . . . . . . . . . . . . . . . . 5-518
:SENSe{1-16}:CORRection:COLLect:PORT{1-4}:SHORT2:L2? . . . . . . . . . . . . . . . . . . . . . . . . . . . . . . . . . . . . . . . . . . . . . . . . . . . . . . . . . . 5-518
:SENSe{1-16}:CORRection:COLLect:PORT{1-4}:SHORT2:L3 <NRf> . . . . . . . . . . . . . . . . . . . . . . . . . . . . . . . . . . . . . . . . . . . . . . . . . . . . 5-519
:SENSe{1-16}:CORRection:COLLect:PORT{1-4}:SHORT2:L3? . . . . . . . . . . . . . . . . . . . . . . . . . . . . . . . . . . . . . . . . . . . . . . . . . . . . . . . . . . 5-519
:SENSe{1-16}:CORRection:COLLect:PORT{1-4}:SHORT2:LABEL <string> . . . . . . . . . . . . . . . . . . . . . . . . . . . . . . . . . . . . . . . . . . . . . . . 5-519
:SENSe{1-16}:CORRection:COLLect:PORT{1-4}:SHORT2:LABEL? . . . . . . . . . . . . . . . . . . . . . . . . . . . . . . . . . . . . . . . . . . . . . . . . . . . . . . 5-519
:SENSe{1-16}:CORRection:COLLect:PORT{1-4}:SHORT2:OFFS <NRf> . . . . . . . . . . . . . . . . . . . . . . . . . . . . . . . . . . . . . . . . . . . . . . . . . . 5-519
:SENSe{1-16}:CORRection:COLLect:PORT{1-4}:SHORT2:OFFS? . . . . . . . . . . . . . . . . . . . . . . . . . . . . . . . . . . . . . . . . . . . . . . . . . . . . . . . 5-519
:SENSe{1-16}:CORRection:COLLect:PORT{1-4}:SHORT2:S1P:FILe <string> . . . . . . . . . . . . . . . . . . . . . . . . . . . . . . . . . . . . . . . . . . . . . 5-510
:SENSe{1-16}:CORRection:COLLect:PORT{1-4}:SHORT2:S1P:FILe? . . . . . . . . . . . . . . . . . . . . . . . . . . . . . . . . . . . . . . . . . . . . . . . . . . . . 5-510
:SENSe{1-16}:CORRection:COLLect:PORT{1-4}:SHORT2:S1P[:STATe] <char> . . . . . . . . . . . . . . . . . . . . . . . . . . . . . . . . . . . . . . . . . . . . 5-510
:SENSe{1-16}:CORRection:COLLect:PORT{1-4}:SHORT2:S1P[:STATe]? . . . . . . . . . . . . . . . . . . . . . . . . . . . . . . . . . . . . . . . . . . . . . . . . . 5-510
:SENSe{1-16}:CORRection:COLLect:PORT{1-4}:SHORT2:SERial <string> . . . . . . . . . . . . . . . . . . . . . . . . . . . . . . . . . . . . . . . . . . . . . . . 5-520
:SENSe{1-16}:CORRection:COLLect:PORT{1-4}:SHORT2:SERial? . . . . . . . . . . . . . . . . . . . . . . . . . . . . . . . . . . . . . . . . . . . . . . . . . . . . . . 5-520
:SENSe{1-16}:CORRection:COLLect:PORT{1-4}:SHORT3 . . . . . . . . . . . . . . . . . . . . . . . . . . . . . . . . . . . . . . . . . . . . . . . . . . . . . . . . . . . . . 5-520
:SENSe{1-16}:CORRection:COLLect:PORT{1-4}:SHORT3:L0 <NRf> . . . . . . . . . . . . . . . . . . . . . . . . . . . . . . . . . . . . . . . . . . . . . . . . . . . . 5-520
:SENSe{1-16}:CORRection:COLLect:PORT{1-4}:SHORT3:L0? . . . . . . . . . . . . . . . . . . . . . . . . . . . . . . . . . . . . . . . . . . . . . . . . . . . . . . . . . . 5-520
:SENSe{1-16}:CORRection:COLLect:PORT{1-4}:SHORT3:L1 <NRf> . . . . . . . . . . . . . . . . . . . . . . . . . . . . . . . . . . . . . . . . . . . . . . . . . . . . 5-521
:SENSe{1-16}:CORRection:COLLect:PORT{1-4}:SHORT3:L1? . . . . . . . . . . . . . . . . . . . . . . . . . . . . . . . . . . . . . . . . . . . . . . . . . . . . . . . . . . 5-521
:SENSe{1-16}:CORRection:COLLect:PORT{1-4}:SHORT3:L2 <NRf> . . . . . . . . . . . . . . . . . . . . . . . . . . . . . . . . . . . . . . . . . . . . . . . . . . . . 5-521
:SENSe{1-16}:CORRection:COLLect:PORT{1-4}:SHORT3:L2? . . . . . . . . . . . . . . . . . . . . . . . . . . . . . . . . . . . . . . . . . . . . . . . . . . . . . . . . . . 5-521
:SENSe{1-16}:CORRection:COLLect:PORT{1-4}:SHORT3:L3 <NRf> . . . . . . . . . . . . . . . . . . . . . . . . . . . . . . . . . . . . . . . . . . . . . . . . . . . . 5-521
:SENSe{1-16}:CORRection:COLLect:PORT{1-4}:SHORT3:L3? . . . . . . . . . . . . . . . . . . . . . . . . . . . . . . . . . . . . . . . . . . . . . . . . . . . . . . . . . . 5-521
:SENSe{1-16}:CORRection:COLLect:PORT{1-4}:SHORT3:LABEL <string> . . . . . . . . . . . . . . . . . . . . . . . . . . . . . . . . . . . . . . . . . . . . . . . 5-522
:SENSe{1-16}:CORRection:COLLect:PORT{1-4}:SHORT3:LABEL? . . . . . . . . . . . . . . . . . . . . . . . . . . . . . . . . . . . . . . . . . . . . . . . . . . . . . . 5-522
:SENSe{1-16}:CORRection:COLLect:PORT{1-4}:SHORT3:OFFS <NRf> . . . . . . . . . . . . . . . . . . . . . . . . . . . . . . . . . . . . . . . . . . . . . . . . . . 5-522
:SENSe{1-16}:CORRection:COLLect:PORT{1-4}:SHORT3:OFFS? . . . . . . . . . . . . . . . . . . . . . . . . . . . . . . . . . . . . . . . . . . . . . . . . . . . . . . . 5-522
:SENSe{1-16}:CORRection:COLLect:PORT{1-4}:SHORT3:S1P:FILe <string> . . . . . . . . . . . . . . . . . . . . . . . . . . . . . . . . . . . . . . . . . . . . . 5-511
:SENSe{1-16}:CORRection:COLLect:PORT{1-4}:SHORT3:S1P:FILe? . . . . . . . . . . . . . . . . . . . . . . . . . . . . . . . . . . . . . . . . . . . . . . . . . . . . 5-511
:SENSe{1-16}:CORRection:COLLect:PORT{1-4}:SHORT3:S1P[:STATe] <char> . . . . . . . . . . . . . . . . . . . . . . . . . . . . . . . . . . . . . . . . . . . . 5-523
:SENSe{1-16}:CORRection:COLLect:PORT{1-4}:SHORT3:S1P[:STATe]? . . . . . . . . . . . . . . . . . . . . . . . . . . . . . . . . . . . . . . . . . . . . . . . . . 5-523
:SENSe{1-16}:CORRection:COLLect:PORT{1-4}:SHORT3:SERial <string> . . . . . . . . . . . . . . . . . . . . . . . . . . . . . . . . . . . . . . . . . . . . . . . 5-522
:SENSe{1-16}:CORRection:COLLect:PORT{1-4}:SHORT3:SERial? . . . . . . . . . . . . . . . . . . . . . . . . . . . . . . . . . . . . . . . . . . . . . . . . . . . . . . 5-522
:SENSe{1-16}:CORRection:COLLect:PORT{1-4}:SLOAD1 . . . . . . . . . . . . . . . . . . . . . . . . . . . . . . . . . . . . . . . . . . . . . . . . . . . . . . . . . . . . . 5-523
:SENSe{1-16}:CORRection:COLLect:PORT{1-4}:SLOAD2 . . . . . . . . . . . . . . . . . . . . . . . . . . . . . . . . . . . . . . . . . . . . . . . . . . . . . . . . . . . . . 5-523
:SENSe{1-16}:CORRection:COLLect:PORT{1-4}:SLOAD3 . . . . . . . . . . . . . . . . . . . . . . . . . . . . . . . . . . . . . . . . . . . . . . . . . . . . . . . . . . . . . 5-523
:SENSe{1-16}:CORRection:COLLect:PORT{1-4}:SLOAD4 . . . . . . . . . . . . . . . . . . . . . . . . . . . . . . . . . . . . . . . . . . . . . . . . . . . . . . . . . . . . . 5-524
:SENSe{1-16}:CORRection:COLLect:PORT{1-4}:SLOAD5 . . . . . . . . . . . . . . . . . . . . . . . . . . . . . . . . . . . . . . . . . . . . . . . . . . . . . . . . . . . . . 5-524
:SENSe{1-16}:CORRection:COLLect:PORT{1-4}:SLOAD6 . . . . . . . . . . . . . . . . . . . . . . . . . . . . . . . . . . . . . . . . . . . . . . . . . . . . . . . . . . . . . 5-524
:SENSe{1-16}:CORRection:COLLect:REFerence:Z0 <NRf> . . . . . . . . . . . . . . . . . . . . . . . . . . . . . . . . . . . . . . . . . . . . . . . . . . . . . . . . . . . . 5-525
:SENSe{1-16}:CORRection:COLLect:REFerence:Z0? . . . . . . . . . . . . . . . . . . . . . . . . . . . . . . . . . . . . . . . . . . . . . . . . . . . . . . . . . . . . . . . . . . 5-525
:SENSe{1-16}:CORRection:COLLect:RESP1 . . . . . . . . . . . . . . . . . . . . . . . . . . . . . . . . . . . . . . . . . . . . . . . . . . . . . . . . . . . . . . . . . . . . . . . . 5-546
:SENSe{1-16}:CORRection:COLLect:RESPB . . . . . . . . . . . . . . . . . . . . . . . . . . . . . . . . . . . . . . . . . . . . . . . . . . . . . . . . . . . . . . . . . . . . . . . . 5-546
:SENSe{1-16}:CORRection:COLLect:SAVe . . . . . . . . . . . . . . . . . . . . . . . . . . . . . . . . . . . . . . . . . . . . . . . . . . . . . . . . . . . . . . . . . . . . . . . . . . 5-525
:SENSe{1-16}:CORRection:COLLect:SMCorrection[:STATe] <char> . . . . . . . . . . . . . . . . . . . . . . . . . . . . . . . . . . . . . . . . . . . . . . . . . . . . . 5-526
:SENSe{1-16}:CORRection:COLLect:SMCorrection[:STATe]? . . . . . . . . . . . . . . . . . . . . . . . . . . . . . . . . . . . . . . . . . . . . . . . . . . . . . . . . . . 5-526
:SENSe{1-16}:CORRection:COLLect:TFR:CLEar . . . . . . . . . . . . . . . . . . . . . . . . . . . . . . . . . . . . . . . . . . . . . . . . . . . . . . . . . . . . . . . . . . . . 5-526
:SENSe{1-16}:CORRection:COLLect:TFRB . . . . . . . . . . . . . . . . . . . . . . . . . . . . . . . . . . . . . . . . . . . . . . . . . . . . . . . . . . . . . . . . . . . . . . . . . 5-546
:SENSe{1-16}:CORRection:COLLect:TFRF . . . . . . . . . . . . . . . . . . . . . . . . . . . . . . . . . . . . . . . . . . . . . . . . . . . . . . . . . . . . . . . . . . . . . . . . . 5-547
:SENSe{1-16}:CORRection:COLLect:TFRR . . . . . . . . . . . . . . . . . . . . . . . . . . . . . . . . . . . . . . . . . . . . . . . . . . . . . . . . . . . . . . . . . . . . . . . . . 5-547
:SENSe{1-16}:CORRection:COLLect:THRu:ADD <char> . . . . . . . . . . . . . . . . . . . . . . . . . . . . . . . . . . . . . . . . . . . . . . . . . . . . . . . . . . . . . . 5-526
:SENSe{1-16}:CORRection:COLLect:THRu:CLEar . . . . . . . . . . . . . . . . . . . . . . . . . . . . . . . . . . . . . . . . . . . . . . . . . . . . . . . . . . . . . . . . . . . 5-526
:SENSe{1-16}:CORRection:COLLect:TYPe? . . . . . . . . . . . . . . . . . . . . . . . . . . . . . . . . . . . . . . . . . . . . . . . . . . . . . . . . . . . . . . . . . . . . . . . . . 5-547
:SENSe{1-16}:CORRection:COLLect:WAVeguide:DIELectric <NRf> . . . . . . . . . . . . . . . . . . . . . . . . . . . . . . . . . . . . . . . . . . . . . . . . . . . . . 5-527
:SENSe{1-16}:CORRection:COLLect:WAVeguide:DIELectric? . . . . . . . . . . . . . . . . . . . . . . . . . . . . . . . . . . . . . . . . . . . . . . . . . . . . . . . . . . 5-527
:SENSe{1-16}:CORRection:COLLect:WAVeguide:FREQuency <NRf> . . . . . . . . . . . . . . . . . . . . . . . . . . . . . . . . . . . . . . . . . . . . . . . . . . . . 5-527
:SENSe{1-16}:CORRection:COLLect:WAVeguide:FREQuency? . . . . . . . . . . . . . . . . . . . . . . . . . . . . . . . . . . . . . . . . . . . . . . . . . . . . . . . . . 5-527
:SENSe{1-16}:CORRection:COLLect:WAVeguide:KIT <char> . . . . . . . . . . . . . . . . . . . . . . . . . . . . . . . . . . . . . . . . . . . . . . . . . . . . . . . . . . 5-528
:SENSe{1-16}:CORRection:COLLect:WAVeguide:KIT? . . . . . . . . . . . . . . . . . . . . . . . . . . . . . . . . . . . . . . . . . . . . . . . . . . . . . . . . . . . . . . . . 5-528
:SENSe{1-16}:CORRection:COLLect:WAVeguide:LABel <string> . . . . . . . . . . . . . . . . . . . . . . . . . . . . . . . . . . . . . . . . . . . . . . . . . . . . . . . 5-528
:SENSe{1-16}:CORRection:COLLect:WAVeguide:LABel? . . . . . . . . . . . . . . . . . . . . . . . . . . . . . . . . . . . . . . . . . . . . . . . . . . . . . . . . . . . . . . 5-528
:SENSe{1-16}:CORRection:COLLect:WAVeguide:LOAD:L0 <NRf> . . . . . . . . . . . . . . . . . . . . . . . . . . . . . . . . . . . . . . . . . . . . . . . . . . . . . . 5-529
:SENSe{1-16}:CORRection:COLLect:WAVeguide:LOAD:L0? . . . . . . . . . . . . . . . . . . . . . . . . . . . . . . . . . . . . . . . . . . . . . . . . . . . . . . . . . . . 5-529

Alphabetical Command Index E-2 Alphabetical Command Listing
MS464xB Series VNA PM PN: 10410-00322 Rev. U E-31
:SENSe{1-16}:CORRection:COLLect:WAVeguide:LOAD:OFFSet <NRf> . . . . . . . . . . . . . . . . . . . . . . . . . . . . . . . . . . . . . . . . . . . . . . . . . 5-529
:SENSe{1-16}:CORRection:COLLect:WAVeguide:LOAD:OFFSet? . . . . . . . . . . . . . . . . . . . . . . . . . . . . . . . . . . . . . . . . . . . . . . . . . . . . . . 5-529
:SENSe{1-16}:CORRection:COLLect:WAVeguide:LOAD:R <NRf> . . . . . . . . . . . . . . . . . . . . . . . . . . . . . . . . . . . . . . . . . . . . . . . . . . . . . . 5-529
:SENSe{1-16}:CORRection:COLLect:WAVeguide:LOAD:R? . . . . . . . . . . . . . . . . . . . . . . . . . . . . . . . . . . . . . . . . . . . . . . . . . . . . . . . . . . . . 5-529
:SENSe{1-16}:CORRection:COLLect:WAVeguide:OPEN:C0 <NRf> . . . . . . . . . . . . . . . . . . . . . . . . . . . . . . . . . . . . . . . . . . . . . . . . . . . . . 5-530
:SENSe{1-16}:CORRection:COLLect:WAVeguide:OPEN:C0? . . . . . . . . . . . . . . . . . . . . . . . . . . . . . . . . . . . . . . . . . . . . . . . . . . . . . . . . . . 5-530
:SENSe{1-16}:CORRection:COLLect:WAVeguide:OPEN:C1 <NRf> . . . . . . . . . . . . . . . . . . . . . . . . . . . . . . . . . . . . . . . . . . . . . . . . . . . . . 5-530
:SENSe{1-16}:CORRection:COLLect:WAVeguide:OPEN:C1? . . . . . . . . . . . . . . . . . . . . . . . . . . . . . . . . . . . . . . . . . . . . . . . . . . . . . . . . . . 5-530
:SENSe{1-16}:CORRection:COLLect:WAVeguide:OPEN:C2 <NRf> . . . . . . . . . . . . . . . . . . . . . . . . . . . . . . . . . . . . . . . . . . . . . . . . . . . . . 5-530
:SENSe{1-16}:CORRection:COLLect:WAVeguide:OPEN:C2? . . . . . . . . . . . . . . . . . . . . . . . . . . . . . . . . . . . . . . . . . . . . . . . . . . . . . . . . . . 5-530
:SENSe{1-16}:CORRection:COLLect:WAVeguide:OPEN:C3 <NRf> . . . . . . . . . . . . . . . . . . . . . . . . . . . . . . . . . . . . . . . . . . . . . . . . . . . . . 5-531
:SENSe{1-16}:CORRection:COLLect:WAVeguide:OPEN:C3? . . . . . . . . . . . . . . . . . . . . . . . . . . . . . . . . . . . . . . . . . . . . . . . . . . . . . . . . . . 5-531
:SENSe{1-16}:CORRection:COLLect:WAVeguide:OPEN:OFFSet <NRf> . . . . . . . . . . . . . . . . . . . . . . . . . . . . . . . . . . . . . . . . . . . . . . . . . 5-531
:SENSe{1-16}:CORRection:COLLect:WAVeguide:OPEN:OFFSet? . . . . . . . . . . . . . . . . . . . . . . . . . . . . . . . . . . . . . . . . . . . . . . . . . . . . . . 5-531
:SENSe{1-16}:CORRection:COLLect:WAVeguide:OPEN:S1P:FILe <string> . . . . . . . . . . . . . . . . . . . . . . . . . . . . . . . . . . . . . . . . . . . . . . 5-511
:SENSe{1-16}:CORRection:COLLect:WAVeguide:OPEN:S1P:FILe? . . . . . . . . . . . . . . . . . . . . . . . . . . . . . . . . . . . . . . . . . . . . . . . . . . . . . 5-511
:SENSe{1-16}:CORRection:COLLect:WAVeguide:OPEN:S1P[:STATe] <char> . . . . . . . . . . . . . . . . . . . . . . . . . . . . . . . . . . . . . . . . . . . . 5-531
:SENSe{1-16}:CORRection:COLLect:WAVeguide:OPEN:S1P[:STATe]? . . . . . . . . . . . . . . . . . . . . . . . . . . . . . . . . . . . . . . . . . . . . . . . . . . 5-531
:SENSe{1-16}:CORRection:COLLect:WAVeguide:SERial <string> . . . . . . . . . . . . . . . . . . . . . . . . . . . . . . . . . . . . . . . . . . . . . . . . . . . . . . 5-532
:SENSe{1-16}:CORRection:COLLect:WAVeguide:SERial? . . . . . . . . . . . . . . . . . . . . . . . . . . . . . . . . . . . . . . . . . . . . . . . . . . . . . . . . . . . . . 5-532
:SENSe{1-16}:CORRection:COLLect:WAVeguide:SHORT1:OFFSet <NRf> . . . . . . . . . . . . . . . . . . . . . . . . . . . . . . . . . . . . . . . . . . . . . . . 5-532
:SENSe{1-16}:CORRection:COLLect:WAVeguide:SHORT1:OFFSet? . . . . . . . . . . . . . . . . . . . . . . . . . . . . . . . . . . . . . . . . . . . . . . . . . . . . 5-532
:SENSe{1-16}:CORRection:COLLect:WAVeguide:SHORT2:OFFSet <NRf> . . . . . . . . . . . . . . . . . . . . . . . . . . . . . . . . . . . . . . . . . . . . . . . 5-532
:SENSe{1-16}:CORRection:COLLect:WAVeguide:SHORT2:OFFSet? . . . . . . . . . . . . . . . . . . . . . . . . . . . . . . . . . . . . . . . . . . . . . . . . . . . . 5-532
:SENSe{1-16}:CORRection:COLLect:WAVeguide:SHORT3:OFFSet <NRf> . . . . . . . . . . . . . . . . . . . . . . . . . . . . . . . . . . . . . . . . . . . . . . . 5-533
:SENSe{1-16}:CORRection:COLLect:WAVeguide:SHORT3:OFFSet? . . . . . . . . . . . . . . . . . . . . . . . . . . . . . . . . . . . . . . . . . . . . . . . . . . . . 5-533
:SENSe{1-16}:CORRection:COLLect:WAVeguide:SLOAD:MINF <NRf> . . . . . . . . . . . . . . . . . . . . . . . . . . . . . . . . . . . . . . . . . . . . . . . . . 5-533
:SENSe{1-16}:CORRection:COLLect:WAVeguide:SLOAD:MINF? . . . . . . . . . . . . . . . . . . . . . . . . . . . . . . . . . . . . . . . . . . . . . . . . . . . . . . . 5-533
:SENSe{1-16}:CORRection:COLLect[:CALa]:PORT{12 | 13 | 14 | 23 | 24 | 34}:1P2PF . . . . . . . . . . . . . . . . . . . . . . . . . . . . . . . . . . . . 5-535
:SENSe{1-16}:CORRection:COLLect[:CALa]:PORT{12 | 13 | 14 | 23 | 24 | 34}:1P2PR . . . . . . . . . . . . . . . . . . . . . . . . . . . . . . . . . . . . 5-535
:SENSe{1-16}:CORRection:COLLect[:CALa]:PORT{12 | 13 | 14 | 23 | 24 | 34}:FULL2 . . . . . . . . . . . . . . . . . . . . . . . . . . . . . . . . . . . . 5-535
:SENSe{1-16}:CORRection:DISPlay:RSWeep[:STATe] <char> . . . . . . . . . . . . . . . . . . . . . . . . . . . . . . . . . . . . . . . . . . . . . . . . . . . . . . . . . 5-550
:SENSe{1-16}:CORRection:DISPlay:RSWeep[:STATe]? . . . . . . . . . . . . . . . . . . . . . . . . . . . . . . . . . . . . . . . . . . . . . . . . . . . . . . . . . . . . . . . 5-550
:SENSe{1-16}:CORRection:EXTension:PORT{1-4} <NRf> . . . . . . . . . . . . . . . . . . . . . . . . . . . . . . . . . . . . . . . . . . . . . . . . . . . . . . . . . . . . . 5-551
:SENSe{1-16}:CORRection:EXTension:PORT{1-4}? . . . . . . . . . . . . . . . . . . . . . . . . . . . . . . . . . . . . . . . . . . . . . . . . . . . . . . . . . . . . . . . . . . 5-551
:SENSe{1-16}:CORRection:INTerpolation:STATe <char> . . . . . . . . . . . . . . . . . . . . . . . . . . . . . . . . . . . . . . . . . . . . . . . . . . . . . . . . . . . . . 5-552
:SENSe{1-16}:CORRection:INTerpolation:STATe? . . . . . . . . . . . . . . . . . . . . . . . . . . . . . . . . . . . . . . . . . . . . . . . . . . . . . . . . . . . . . . . . . . . 5-552
:SENSe{1-16}:CORRection:ISOLation:STATe <char> . . . . . . . . . . . . . . . . . . . . . . . . . . . . . . . . . . . . . . . . . . . . . . . . . . . . . . . . . . . . . . . . 5-553
:SENSe{1-16}:CORRection:ISOLation:STATe? . . . . . . . . . . . . . . . . . . . . . . . . . . . . . . . . . . . . . . . . . . . . . . . . . . . . . . . . . . . . . . . . . . . . . . 5-553
:SENSe{1-16}:CORRection:STATe <char> . . . . . . . . . . . . . . . . . . . . . . . . . . . . . . . . . . . . . . . . . . . . . . . . . . . . . . . . . . . . . . . . . . . . . . . . . . 5-554
:SENSe{1-16}:CORRection:STATe? . . . . . . . . . . . . . . . . . . . . . . . . . . . . . . . . . . . . . . . . . . . . . . . . . . . . . . . . . . . . . . . . . . . . . . . . . . . . . . . 5-554
:SENSe{1-16}:DNFigure:DUT:4PORt:RCVR{1-2}:CORRelated:CALibration:PERForm? . . . . . . . . . . . . . . . . . . . . . . . . . . . . . . . . . . . . . 5-557
:SENSe{1-16}:DNFigure:DUT:4PORt:RCVR{1-2}:CORRelated:CALibration[:STATe]? . . . . . . . . . . . . . . . . . . . . . . . . . . . . . . . . . . . . . . 5-557
:SENSe{1-16}:DNFigure:LOAD:RCVR{1-2}:CALibration:DATA <filespec> . . . . . . . . . . . . . . . . . . . . . . . . . . . . . . . . . . . . . . . . . . . . . . . 5-556
:SENSe{1-16}:DNFigure:RCVR{1-2}:CALibration:PERForm? . . . . . . . . . . . . . . . . . . . . . . . . . . . . . . . . . . . . . . . . . . . . . . . . . . . . . . . . . . 5-555
:SENSe{1-16}:DNFigure:RCVR{1-2}:CALibration[:STATe]? . . . . . . . . . . . . . . . . . . . . . . . . . . . . . . . . . . . . . . . . . . . . . . . . . . . . . . . . . . . 5-555
:SENSe{1-16}:DNFigure:RCVR{1-2}:NOISe:CALibration:PERForm? . . . . . . . . . . . . . . . . . . . . . . . . . . . . . . . . . . . . . . . . . . . . . . . . . . . . 5-556
:SENSe{1-16}:DNFigure:RCVR{1-2}:NOISe:CALibration[:STATe]? . . . . . . . . . . . . . . . . . . . . . . . . . . . . . . . . . . . . . . . . . . . . . . . . . . . . . 5-556
:SENSe{1-16}:DUAL:DRIVe:PORTs <char> . . . . . . . . . . . . . . . . . . . . . . . . . . . . . . . . . . . . . . . . . . . . . . . . . . . . . . . . . . . . . . . . . . . . . . . . 5-649
:SENSe{1-16}:DUAL:DRIVe:PORTs? . . . . . . . . . . . . . . . . . . . . . . . . . . . . . . . . . . . . . . . . . . . . . . . . . . . . . . . . . . . . . . . . . . . . . . . . . . . . . . 5-649
:SENSe{1-16}:FREQuency:CENTer <NRf> . . . . . . . . . . . . . . . . . . . . . . . . . . . . . . . . . . . . . . . . . . . . . . . . . . . . . . . . . . . . . . . . . . . . . . . . . 5-558
:SENSe{1-16}:FREQuency:CENTer? . . . . . . . . . . . . . . . . . . . . . . . . . . . . . . . . . . . . . . . . . . . . . . . . . . . . . . . . . . . . . . . . . . . . . . . . . . . . . . 5-558
:SENSe{1-16}:FREQuency:CW <NRf> . . . . . . . . . . . . . . . . . . . . . . . . . . . . . . . . . . . . . . . . . . . . . . . . . . . . . . . . . . . . . . . . . . . . . . . . . . . . . 5-558
:SENSe{1-16}:FREQuency:CW? . . . . . . . . . . . . . . . . . . . . . . . . . . . . . . . . . . . . . . . . . . . . . . . . . . . . . . . . . . . . . . . . . . . . . . . . . . . . . . . . . . 5-558
:SENSe{1-16}:FREQuency:DATA <block> . . . . . . . . . . . . . . . . . . . . . . . . . . . . . . . . . . . . . . . . . . . . . . . . . . . . . . . . . . . . . . . . . . . . . . . . . . 5-559
:SENSe{1-16}:FREQuency:DATA? . . . . . . . . . . . . . . . . . . . . . . . . . . . . . . . . . . . . . . . . . . . . . . . . . . . . . . . . . . . . . . . . . . . . . . . . . . . . . . . . 5-559
:SENSe{1-16}:FREQuency:INDexed:DISCrete <block> . . . . . . . . . . . . . . . . . . . . . . . . . . . . . . . . . . . . . . . . . . . . . . . . . . . . . . . . . . . . . . . 5-559
:SENSe{1-16}:FREQuency:SPAN <NRf> . . . . . . . . . . . . . . . . . . . . . . . . . . . . . . . . . . . . . . . . . . . . . . . . . . . . . . . . . . . . . . . . . . . . . . . . . . . 5-559
:SENSe{1-16}:FREQuency:SPAN? . . . . . . . . . . . . . . . . . . . . . . . . . . . . . . . . . . . . . . . . . . . . . . . . . . . . . . . . . . . . . . . . . . . . . . . . . . . . . . . . 5-559
:SENSe{1-16}:FREQuency:STARt <NRf> . . . . . . . . . . . . . . . . . . . . . . . . . . . . . . . . . . . . . . . . . . . . . . . . . . . . . . . . . . . . . . . . . . . . . . . . . . 5-560
:SENSe{1-16}:FREQuency:STARt? . . . . . . . . . . . . . . . . . . . . . . . . . . . . . . . . . . . . . . . . . . . . . . . . . . . . . . . . . . . . . . . . . . . . . . . . . . . . . . . . 5-560
:SENSe{1-16}:FREQuency:STOP <NRf> . . . . . . . . . . . . . . . . . . . . . . . . . . . . . . . . . . . . . . . . . . . . . . . . . . . . . . . . . . . . . . . . . . . . . . . . . . . 5-560
:SENSe{1-16}:FREQuency:STOP? . . . . . . . . . . . . . . . . . . . . . . . . . . . . . . . . . . . . . . . . . . . . . . . . . . . . . . . . . . . . . . . . . . . . . . . . . . . . . . . . 5-560
:SENSe{1-16}:FSEGMent:ADD . . . . . . . . . . . . . . . . . . . . . . . . . . . . . . . . . . . . . . . . . . . . . . . . . . . . . . . . . . . . . . . . . . . . . . . . . . . . . . . . . . 5-561
:SENSe{1-16}:FSEGMent:AVERage:COUNt <NRf> . . . . . . . . . . . . . . . . . . . . . . . . . . . . . . . . . . . . . . . . . . . . . . . . . . . . . . . . . . . . . . . . . . 5-561
:SENSe{1-16}:FSEGMent:AVERage:COUNt? . . . . . . . . . . . . . . . . . . . . . . . . . . . . . . . . . . . . . . . . . . . . . . . . . . . . . . . . . . . . . . . . . . . . . . . 5-561
:SENSe{1-16}:FSEGMent:BWIDth[:RESolution] <NRf> . . . . . . . . . . . . . . . . . . . . . . . . . . . . . . . . . . . . . . . . . . . . . . . . . . . . . . . . . . . . . . 5-562

E-2 Alphabetical Command Listing Alphabetical Command Index
E-32 PN: 10410-00322 Rev. U MS464xB Series VNA PM
:SENSe{1-16}:FSEGMent:BWIDth[:RESolution]? . . . . . . . . . . . . . . . . . . . . . . . . . . . . . . . . . . . . . . . . . . . . . . . . . . . . . . . . . . . . . . . . . . . . 5-562
:SENSe{1-16}:FSEGMent:CLEar . . . . . . . . . . . . . . . . . . . . . . . . . . . . . . . . . . . . . . . . . . . . . . . . . . . . . . . . . . . . . . . . . . . . . . . . . . . . . . . . . 5-562
:SENSe{1-16}:FSEGMent:COUNt? . . . . . . . . . . . . . . . . . . . . . . . . . . . . . . . . . . . . . . . . . . . . . . . . . . . . . . . . . . . . . . . . . . . . . . . . . . . . . . . . 5-562
:SENSe{1-16}:FSEGMent:CWMODe[:STATe] <char> . . . . . . . . . . . . . . . . . . . . . . . . . . . . . . . . . . . . . . . . . . . . . . . . . . . . . . . . . . . . . . . . . 5-562
:SENSe{1-16}:FSEGMent:CWMODe[:STATe]? . . . . . . . . . . . . . . . . . . . . . . . . . . . . . . . . . . . . . . . . . . . . . . . . . . . . . . . . . . . . . . . . . . . . . . 5-562
:SENSe{1-16}:FSEGMent:DATA? . . . . . . . . . . . . . . . . . . . . . . . . . . . . . . . . . . . . . . . . . . . . . . . . . . . . . . . . . . . . . . . . . . . . . . . . . . . . . . . . . 5-563
:SENSe{1-16}:FSEGMent:DISPlay <char> . . . . . . . . . . . . . . . . . . . . . . . . . . . . . . . . . . . . . . . . . . . . . . . . . . . . . . . . . . . . . . . . . . . . . . . . . . 5-563
:SENSe{1-16}:FSEGMent:DISPlay:AVERaging[:STATe] <char> . . . . . . . . . . . . . . . . . . . . . . . . . . . . . . . . . . . . . . . . . . . . . . . . . . . . . . . . 5-563
:SENSe{1-16}:FSEGMent:DISPlay:AVERaging[:STATe]? . . . . . . . . . . . . . . . . . . . . . . . . . . . . . . . . . . . . . . . . . . . . . . . . . . . . . . . . . . . . . 5-563
:SENSe{1-16}:FSEGMent:DISPlay:IFBW[:STATe] <char> . . . . . . . . . . . . . . . . . . . . . . . . . . . . . . . . . . . . . . . . . . . . . . . . . . . . . . . . . . . . . 5-563
:SENSe{1-16}:FSEGMent:DISPlay:IFBW[:STATe]? . . . . . . . . . . . . . . . . . . . . . . . . . . . . . . . . . . . . . . . . . . . . . . . . . . . . . . . . . . . . . . . . . . 5-563
:SENSe{1-16}:FSEGMent:DISPlay:POWer[:STATe] <char> . . . . . . . . . . . . . . . . . . . . . . . . . . . . . . . . . . . . . . . . . . . . . . . . . . . . . . . . . . . . 5-564
:SENSe{1-16}:FSEGMent:DISPlay:POWer[:STATe]? . . . . . . . . . . . . . . . . . . . . . . . . . . . . . . . . . . . . . . . . . . . . . . . . . . . . . . . . . . . . . . . . . 5-564
:SENSe{1-16}:FSEGMent:DISPlay? . . . . . . . . . . . . . . . . . . . . . . . . . . . . . . . . . . . . . . . . . . . . . . . . . . . . . . . . . . . . . . . . . . . . . . . . . . . . . . . 5-563
:SENSe{1-16}:FSEGMent:FREQuency:ACTive:STARt? . . . . . . . . . . . . . . . . . . . . . . . . . . . . . . . . . . . . . . . . . . . . . . . . . . . . . . . . . . . . . . . 5-564
:SENSe{1-16}:FSEGMent:FREQuency:ACTive:STOP? . . . . . . . . . . . . . . . . . . . . . . . . . . . . . . . . . . . . . . . . . . . . . . . . . . . . . . . . . . . . . . . . 5-564
:SENSe{1-16}:FSEGMent:FREQuency:FSTArt <NRf> . . . . . . . . . . . . . . . . . . . . . . . . . . . . . . . . . . . . . . . . . . . . . . . . . . . . . . . . . . . . . . . . 5-565
:SENSe{1-16}:FSEGMent:FREQuency:FSTArt? . . . . . . . . . . . . . . . . . . . . . . . . . . . . . . . . . . . . . . . . . . . . . . . . . . . . . . . . . . . . . . . . . . . . . 5-565
:SENSe{1-16}:FSEGMent:FREQuency:FSTEp <NRf> . . . . . . . . . . . . . . . . . . . . . . . . . . . . . . . . . . . . . . . . . . . . . . . . . . . . . . . . . . . . . . . . . 5-565
:SENSe{1-16}:FSEGMent:FREQuency:FSTEp? . . . . . . . . . . . . . . . . . . . . . . . . . . . . . . . . . . . . . . . . . . . . . . . . . . . . . . . . . . . . . . . . . . . . . . 5-565
:SENSe{1-16}:FSEGMent:FREQuency:FSTOp <NRf> . . . . . . . . . . . . . . . . . . . . . . . . . . . . . . . . . . . . . . . . . . . . . . . . . . . . . . . . . . . . . . . . 5-566
:SENSe{1-16}:FSEGMent:FREQuency:FSTOp? . . . . . . . . . . . . . . . . . . . . . . . . . . . . . . . . . . . . . . . . . . . . . . . . . . . . . . . . . . . . . . . . . . . . . . 5-566
:SENSe{1-16}:FSEGMent:FREQuency:STARt <NRf> . . . . . . . . . . . . . . . . . . . . . . . . . . . . . . . . . . . . . . . . . . . . . . . . . . . . . . . . . . . . . . . . . 5-566
:SENSe{1-16}:FSEGMent:FREQuency:STARt? . . . . . . . . . . . . . . . . . . . . . . . . . . . . . . . . . . . . . . . . . . . . . . . . . . . . . . . . . . . . . . . . . . . . . . 5-566
:SENSe{1-16}:FSEGMent:FREQuency:STOP <NRf> . . . . . . . . . . . . . . . . . . . . . . . . . . . . . . . . . . . . . . . . . . . . . . . . . . . . . . . . . . . . . . . . . 5-567
:SENSe{1-16}:FSEGMent:FREQuency:STOP? . . . . . . . . . . . . . . . . . . . . . . . . . . . . . . . . . . . . . . . . . . . . . . . . . . . . . . . . . . . . . . . . . . . . . . . 5-567
:SENSe{1-16}:FSEGMent:FREQuency[:CW][:FIXed] <NRf> . . . . . . . . . . . . . . . . . . . . . . . . . . . . . . . . . . . . . . . . . . . . . . . . . . . . . . . . . . . 5-567
:SENSe{1-16}:FSEGMent:FREQuency[:CW][:FIXed]? . . . . . . . . . . . . . . . . . . . . . . . . . . . . . . . . . . . . . . . . . . . . . . . . . . . . . . . . . . . . . . . . . 5-567
:SENSe{1-16}:FSEGMent:MAXPoints? . . . . . . . . . . . . . . . . . . . . . . . . . . . . . . . . . . . . . . . . . . . . . . . . . . . . . . . . . . . . . . . . . . . . . . . . . . . . . 5-568
:SENSe{1-16}:FSEGMent:MODBB:POWer:PORT{1-4} <NRf> . . . . . . . . . . . . . . . . . . . . . . . . . . . . . . . . . . . . . . . . . . . . . . . . . . . . . . . . . . 5-568
:SENSe{1-16}:FSEGMent:MODBB:POWer:PORT{1-4}? . . . . . . . . . . . . . . . . . . . . . . . . . . . . . . . . . . . . . . . . . . . . . . . . . . . . . . . . . . . . . . . 5-568
:SENSe{1-16}:FSEGMent:POINt? . . . . . . . . . . . . . . . . . . . . . . . . . . . . . . . . . . . . . . . . . . . . . . . . . . . . . . . . . . . . . . . . . . . . . . . . . . . . . . . . . 5-569
:SENSe{1-16}:FSEGMent:POWer:PORT{1-4}[:LEVel][:IMMediate][:AMPlitude] <NRf> . . . . . . . . . . . . . . . . . . . . . . . . . . . . . . . . . . . . . 5-569
:SENSe{1-16}:FSEGMent:POWer:PORT{1-4}[:LEVel][:IMMediate][:AMPlitude]? . . . . . . . . . . . . . . . . . . . . . . . . . . . . . . . . . . . . . . . . . . 5-569
:SENSe{1-16}:FSEGMent:SPAntype <char> . . . . . . . . . . . . . . . . . . . . . . . . . . . . . . . . . . . . . . . . . . . . . . . . . . . . . . . . . . . . . . . . . . . . . . . . 5-570
:SENSe{1-16}:FSEGMent:SPAntype? . . . . . . . . . . . . . . . . . . . . . . . . . . . . . . . . . . . . . . . . . . . . . . . . . . . . . . . . . . . . . . . . . . . . . . . . . . . . . . 5-570
:SENSe{1-16}:FSEGMent:SWEep:MAXimize . . . . . . . . . . . . . . . . . . . . . . . . . . . . . . . . . . . . . . . . . . . . . . . . . . . . . . . . . . . . . . . . . . . . . . . . 5-570
:SENSe{1-16}:FSEGMent:SWEep:POINt <NR1> . . . . . . . . . . . . . . . . . . . . . . . . . . . . . . . . . . . . . . . . . . . . . . . . . . . . . . . . . . . . . . . . . . . . 5-571
:SENSe{1-16}:FSEGMent:SWEep:POINt? . . . . . . . . . . . . . . . . . . . . . . . . . . . . . . . . . . . . . . . . . . . . . . . . . . . . . . . . . . . . . . . . . . . . . . . . . . 5-571
:SENSe{1-16}:FSEGMent[:STATe] <char> . . . . . . . . . . . . . . . . . . . . . . . . . . . . . . . . . . . . . . . . . . . . . . . . . . . . . . . . . . . . . . . . . . . . . . . . . . 5-571
:SENSe{1-16}:FSEGMent[:STATe]? . . . . . . . . . . . . . . . . . . . . . . . . . . . . . . . . . . . . . . . . . . . . . . . . . . . . . . . . . . . . . . . . . . . . . . . . . . . . . . . 5-571
:SENSe{1-16}:FSEGMent{1-50}:AVERage:COUNt <NRf> . . . . . . . . . . . . . . . . . . . . . . . . . . . . . . . . . . . . . . . . . . . . . . . . . . . . . . . . . . . . . 5-572
:SENSe{1-16}:FSEGMent{1-50}:AVERage:COUNt? . . . . . . . . . . . . . . . . . . . . . . . . . . . . . . . . . . . . . . . . . . . . . . . . . . . . . . . . . . . . . . . . . . 5-572
:SENSe{1-16}:FSEGMent{1-50}:BWIDth[:RESolution] <NRf> . . . . . . . . . . . . . . . . . . . . . . . . . . . . . . . . . . . . . . . . . . . . . . . . . . . . . . . . . . 5-572
:SENSe{1-16}:FSEGMent{1-50}:BWIDth[:RESolution]? . . . . . . . . . . . . . . . . . . . . . . . . . . . . . . . . . . . . . . . . . . . . . . . . . . . . . . . . . . . . . . . 5-572
:SENSe{1-16}:FSEGMent{1-50}:CWMODe[:STATe] <char> . . . . . . . . . . . . . . . . . . . . . . . . . . . . . . . . . . . . . . . . . . . . . . . . . . . . . . . . . . . . 5-573
:SENSe{1-16}:FSEGMent{1-50}:CWMODe[:STATe]? . . . . . . . . . . . . . . . . . . . . . . . . . . . . . . . . . . . . . . . . . . . . . . . . . . . . . . . . . . . . . . . . . 5-573
:SENSe{1-16}:FSEGMent{1-50}:FREQuency:FSTArt <NRf> . . . . . . . . . . . . . . . . . . . . . . . . . . . . . . . . . . . . . . . . . . . . . . . . . . . . . . . . . . . 5-573
:SENSe{1-16}:FSEGMent{1-50}:FREQuency:FSTArt? . . . . . . . . . . . . . . . . . . . . . . . . . . . . . . . . . . . . . . . . . . . . . . . . . . . . . . . . . . . . . . . . 5-573
:SENSe{1-16}:FSEGMent{1-50}:FREQuency:FSTEp <NRf> . . . . . . . . . . . . . . . . . . . . . . . . . . . . . . . . . . . . . . . . . . . . . . . . . . . . . . . . . . . . 5-574
:SENSe{1-16}:FSEGMent{1-50}:FREQuency:FSTEp? . . . . . . . . . . . . . . . . . . . . . . . . . . . . . . . . . . . . . . . . . . . . . . . . . . . . . . . . . . . . . . . . . 5-574
:SENSe{1-16}:FSEGMent{1-50}:FREQuency:FSTOp <NRf> . . . . . . . . . . . . . . . . . . . . . . . . . . . . . . . . . . . . . . . . . . . . . . . . . . . . . . . . . . . . 5-574
:SENSe{1-16}:FSEGMent{1-50}:FREQuency:FSTOp? . . . . . . . . . . . . . . . . . . . . . . . . . . . . . . . . . . . . . . . . . . . . . . . . . . . . . . . . . . . . . . . . . 5-574
:SENSe{1-16}:FSEGMent{1-50}:FREQuency[:CW][:FIXed] <NRf> . . . . . . . . . . . . . . . . . . . . . . . . . . . . . . . . . . . . . . . . . . . . . . . . . . . . . . 5-575
:SENSe{1-16}:FSEGMent{1-50}:FREQuency[:CW][:FIXed]? . . . . . . . . . . . . . . . . . . . . . . . . . . . . . . . . . . . . . . . . . . . . . . . . . . . . . . . . . . . . 5-575
:SENSe{1-16}:FSEGMent{1-50}:MODBB:POWer:PORT{1-4} <NRf> . . . . . . . . . . . . . . . . . . . . . . . . . . . . . . . . . . . . . . . . . . . . . . . . . . . . . 5-575
:SENSe{1-16}:FSEGMent{1-50}:MODBB:POWer:PORT{1-4}? . . . . . . . . . . . . . . . . . . . . . . . . . . . . . . . . . . . . . . . . . . . . . . . . . . . . . . . . . . 5-575
:SENSe{1-16}:FSEGMent{1-50}:POWer:PORT{1-4}[:LEVel][:IMMediate][:AMPlitude] <NRf> . . . . . . . . . . . . . . . . . . . . . . . . . . . . . . . . 5-576
:SENSe{1-16}:FSEGMent{1-50}:POWer:PORT{1-4}[:LEVel][:IMMediate][:AMPlitude]? . . . . . . . . . . . . . . . . . . . . . . . . . . . . . . . . . . . . . 5-576
:SENSe{1-16}:FSEGMent{1-50}:SPAntype <char> . . . . . . . . . . . . . . . . . . . . . . . . . . . . . . . . . . . . . . . . . . . . . . . . . . . . . . . . . . . . . . . . . . . 5-576
:SENSe{1-16}:FSEGMent{1-50}:SPAntype? . . . . . . . . . . . . . . . . . . . . . . . . . . . . . . . . . . . . . . . . . . . . . . . . . . . . . . . . . . . . . . . . . . . . . . . . . 5-576
:SENSe{1-16}:FSEGMent{1-50}:SWEep:POINt <NR1> . . . . . . . . . . . . . . . . . . . . . . . . . . . . . . . . . . . . . . . . . . . . . . . . . . . . . . . . . . . . . . . . 5-577
:SENSe{1-16}:FSEGMent{1-50}:SWEep:POINt? . . . . . . . . . . . . . . . . . . . . . . . . . . . . . . . . . . . . . . . . . . . . . . . . . . . . . . . . . . . . . . . . . . . . . 5-577
:SENSe{1-16}:FSEGMent{1-50}[:STATe] <char> . . . . . . . . . . . . . . . . . . . . . . . . . . . . . . . . . . . . . . . . . . . . . . . . . . . . . . . . . . . . . . . . . . . . . 5-577
:SENSe{1-16}:FSEGMent{1-50}[:STATe]? . . . . . . . . . . . . . . . . . . . . . . . . . . . . . . . . . . . . . . . . . . . . . . . . . . . . . . . . . . . . . . . . . . . . . . . . . . 5-577
:SENSe{1-16}:GRANging:AUTO[:STATe] <char> . . . . . . . . . . . . . . . . . . . . . . . . . . . . . . . . . . . . . . . . . . . . . . . . . . . . . . . . . . . . . . . . . . . . 5-578
:SENSe{1-16}:GRANging:AUTO[:STATe]? . . . . . . . . . . . . . . . . . . . . . . . . . . . . . . . . . . . . . . . . . . . . . . . . . . . . . . . . . . . . . . . . . . . . . . . . . . 5-578

Alphabetical Command Index E-2 Alphabetical Command Listing
MS464xB Series VNA PM PN: 10410-00322 Rev. U E-33
:SENSe{1-16}:GRANging:MGSTate <char> . . . . . . . . . . . . . . . . . . . . . . . . . . . . . . . . . . . . . . . . . . . . . . . . . . . . . . . . . . . . . . . . . . . . . . . . . 5-578
:SENSe{1-16}:GRANging:MGSTate? . . . . . . . . . . . . . . . . . . . . . . . . . . . . . . . . . . . . . . . . . . . . . . . . . . . . . . . . . . . . . . . . . . . . . . . . . . . . . . 5-578
:SENSe{1-16}:HOLD:FUNCtion <char> . . . . . . . . . . . . . . . . . . . . . . . . . . . . . . . . . . . . . . . . . . . . . . . . . . . . . . . . . . . . . . . . . . . . . . . . . . . 5-579
:SENSe{1-16}:HOLD:FUNCtion? . . . . . . . . . . . . . . . . . . . . . . . . . . . . . . . . . . . . . . . . . . . . . . . . . . . . . . . . . . . . . . . . . . . . . . . . . . . . . . . . . 5-579
:SENSe{1-16}:IMD:CONFigure . . . . . . . . . . . . . . . . . . . . . . . . . . . . . . . . . . . . . . . . . . . . . . . . . . . . . . . . . . . . . . . . . . . . . . . . . . . . . . . . . . 5-581
:SENSe{1-16}:IMD:CONFigure:DEFine[:STATe] <char> . . . . . . . . . . . . . . . . . . . . . . . . . . . . . . . . . . . . . . . . . . . . . . . . . . . . . . . . . . . . . . 5-582
:SENSe{1-16}:IMD:CONFigure:DEFine[:STATe]? . . . . . . . . . . . . . . . . . . . . . . . . . . . . . . . . . . . . . . . . . . . . . . . . . . . . . . . . . . . . . . . . . . . 5-582
:SENSe{1-16}:IMD:CONFigure:STATus? . . . . . . . . . . . . . . . . . . . . . . . . . . . . . . . . . . . . . . . . . . . . . . . . . . . . . . . . . . . . . . . . . . . . . . . . . . 5-582
:SENSe{1-16}:IMD:DRVer:PORT? . . . . . . . . . . . . . . . . . . . . . . . . . . . . . . . . . . . . . . . . . . . . . . . . . . . . . . . . . . . . . . . . . . . . . . . . . . . . . . . . 5-582
:SENSe{1-16}:IMD:ENABled[:STATe] <char> . . . . . . . . . . . . . . . . . . . . . . . . . . . . . . . . . . . . . . . . . . . . . . . . . . . . . . . . . . . . . . . . . . . . . . . 5-583
:SENSe{1-16}:IMD:ENABled[:STATe]? . . . . . . . . . . . . . . . . . . . . . . . . . . . . . . . . . . . . . . . . . . . . . . . . . . . . . . . . . . . . . . . . . . . . . . . . . . . . 5-583
:SENSe{1-16}:IMD:GRANging:AUTO[:STATe] <char> . . . . . . . . . . . . . . . . . . . . . . . . . . . . . . . . . . . . . . . . . . . . . . . . . . . . . . . . . . . . . . . 5-583
:SENSe{1-16}:IMD:GRANging:AUTO[:STATe]? . . . . . . . . . . . . . . . . . . . . . . . . . . . . . . . . . . . . . . . . . . . . . . . . . . . . . . . . . . . . . . . . . . . . . 5-583
:SENSe{1-16}:IMD:GRANging:MGSTate <char> . . . . . . . . . . . . . . . . . . . . . . . . . . . . . . . . . . . . . . . . . . . . . . . . . . . . . . . . . . . . . . . . . . . . 5-583
:SENSe{1-16}:IMD:GRANging:MGSTate? . . . . . . . . . . . . . . . . . . . . . . . . . . . . . . . . . . . . . . . . . . . . . . . . . . . . . . . . . . . . . . . . . . . . . . . . . . 5-583
:SENSe{1-16}:IMD:MODe <char> . . . . . . . . . . . . . . . . . . . . . . . . . . . . . . . . . . . . . . . . . . . . . . . . . . . . . . . . . . . . . . . . . . . . . . . . . . . . . . . . 5-584
:SENSe{1-16}:IMD:MODe? . . . . . . . . . . . . . . . . . . . . . . . . . . . . . . . . . . . . . . . . . . . . . . . . . . . . . . . . . . . . . . . . . . . . . . . . . . . . . . . . . . . . . . 5-584
:SENSe{1-16}:IMD:NCALibration:PERForm . . . . . . . . . . . . . . . . . . . . . . . . . . . . . . . . . . . . . . . . . . . . . . . . . . . . . . . . . . . . . . . . . . . . . . . . 5-584
:SENSe{1-16}:IMD:NCALibration[:STATe] <char> . . . . . . . . . . . . . . . . . . . . . . . . . . . . . . . . . . . . . . . . . . . . . . . . . . . . . . . . . . . . . . . . . . 5-584
:SENSe{1-16}:IMD:NCALibration[:STATe]? . . . . . . . . . . . . . . . . . . . . . . . . . . . . . . . . . . . . . . . . . . . . . . . . . . . . . . . . . . . . . . . . . . . . . . . . 5-584
:SENSe{1-16}:IMD:PARameter{1-16}:DISPlay <char> . . . . . . . . . . . . . . . . . . . . . . . . . . . . . . . . . . . . . . . . . . . . . . . . . . . . . . . . . . . . . . . . 5-585
:SENSe{1-16}:IMD:PARameter{1-16}:DISPlay? . . . . . . . . . . . . . . . . . . . . . . . . . . . . . . . . . . . . . . . . . . . . . . . . . . . . . . . . . . . . . . . . . . . . . 5-585
:SENSe{1-16}:IMD:PARameter{1-16}:RESPonse:ORDer <char> . . . . . . . . . . . . . . . . . . . . . . . . . . . . . . . . . . . . . . . . . . . . . . . . . . . . . . . . 5-585
:SENSe{1-16}:IMD:PARameter{1-16}:RESPonse:ORDer? . . . . . . . . . . . . . . . . . . . . . . . . . . . . . . . . . . . . . . . . . . . . . . . . . . . . . . . . . . . . . 5-585
:SENSe{1-16}:IMD:PARameter{1-16}:RESPonse:REFerence:PLANe <char> . . . . . . . . . . . . . . . . . . . . . . . . . . . . . . . . . . . . . . . . . . . . . . 5-586
:SENSe{1-16}:IMD:PARameter{1-16}:RESPonse:REFerence:PLANe? . . . . . . . . . . . . . . . . . . . . . . . . . . . . . . . . . . . . . . . . . . . . . . . . . . . 5-586
:SENSe{1-16}:IMD:PARameter{1-16}:RESPonse:REFerence:TYPE <char> . . . . . . . . . . . . . . . . . . . . . . . . . . . . . . . . . . . . . . . . . . . . . . . 5-586
:SENSe{1-16}:IMD:PARameter{1-16}:RESPonse:REFerence:TYPE? . . . . . . . . . . . . . . . . . . . . . . . . . . . . . . . . . . . . . . . . . . . . . . . . . . . . . 5-586
:SENSe{1-16}:IMD:PARameter{1-16}:RESPonse:SIDE <char> . . . . . . . . . . . . . . . . . . . . . . . . . . . . . . . . . . . . . . . . . . . . . . . . . . . . . . . . . 5-587
:SENSe{1-16}:IMD:PARameter{1-16}:RESPonse:SIDE? . . . . . . . . . . . . . . . . . . . . . . . . . . . . . . . . . . . . . . . . . . . . . . . . . . . . . . . . . . . . . . . 5-587
:SENSe{1-16}:IMD:PARameter{1-16}:RESPonse:TYPE <char> . . . . . . . . . . . . . . . . . . . . . . . . . . . . . . . . . . . . . . . . . . . . . . . . . . . . . . . . . 5-588
:SENSe{1-16}:IMD:PARameter{1-16}:RESPonse:TYPE? . . . . . . . . . . . . . . . . . . . . . . . . . . . . . . . . . . . . . . . . . . . . . . . . . . . . . . . . . . . . . . 5-588
:SENSe{1-16}:IMD:POINts <NRf> . . . . . . . . . . . . . . . . . . . . . . . . . . . . . . . . . . . . . . . . . . . . . . . . . . . . . . . . . . . . . . . . . . . . . . . . . . . . . . . . 5-588
:SENSe{1-16}:IMD:POINts? . . . . . . . . . . . . . . . . . . . . . . . . . . . . . . . . . . . . . . . . . . . . . . . . . . . . . . . . . . . . . . . . . . . . . . . . . . . . . . . . . . . . . 5-588
:SENSe{1-16}:IMD:POWer:PORT:COUPle[:STATe] <char> . . . . . . . . . . . . . . . . . . . . . . . . . . . . . . . . . . . . . . . . . . . . . . . . . . . . . . . . . . . 5-589
:SENSe{1-16}:IMD:POWer:PORT:COUPle[:STATe]? . . . . . . . . . . . . . . . . . . . . . . . . . . . . . . . . . . . . . . . . . . . . . . . . . . . . . . . . . . . . . . . . . 5-589
:SENSe{1-16}:IMD:PRODuct:IFBW <NRf> . . . . . . . . . . . . . . . . . . . . . . . . . . . . . . . . . . . . . . . . . . . . . . . . . . . . . . . . . . . . . . . . . . . . . . . . . 5-589
:SENSe{1-16}:IMD:PRODuct:IFBW? . . . . . . . . . . . . . . . . . . . . . . . . . . . . . . . . . . . . . . . . . . . . . . . . . . . . . . . . . . . . . . . . . . . . . . . . . . . . . . 5-589
:SENSe{1-16}:IMD:RECeiver:PORT:SELect <char> . . . . . . . . . . . . . . . . . . . . . . . . . . . . . . . . . . . . . . . . . . . . . . . . . . . . . . . . . . . . . . . . . . 5-589
:SENSe{1-16}:IMD:RECeiver:PORT:SELect? . . . . . . . . . . . . . . . . . . . . . . . . . . . . . . . . . . . . . . . . . . . . . . . . . . . . . . . . . . . . . . . . . . . . . . . 5-589
:SENSe{1-16}:IMD:SPECtrum:DELTa <NRf> . . . . . . . . . . . . . . . . . . . . . . . . . . . . . . . . . . . . . . . . . . . . . . . . . . . . . . . . . . . . . . . . . . . . . . 5-590
:SENSe{1-16}:IMD:SPECtrum:DELTa? . . . . . . . . . . . . . . . . . . . . . . . . . . . . . . . . . . . . . . . . . . . . . . . . . . . . . . . . . . . . . . . . . . . . . . . . . . . . 5-590
:SENSe{1-16}:IMD:SPECtrum:FREQuency <NRf> . . . . . . . . . . . . . . . . . . . . . . . . . . . . . . . . . . . . . . . . . . . . . . . . . . . . . . . . . . . . . . . . . . 5-590
:SENSe{1-16}:IMD:SPECtrum:FREQuency? . . . . . . . . . . . . . . . . . . . . . . . . . . . . . . . . . . . . . . . . . . . . . . . . . . . . . . . . . . . . . . . . . . . . . . . . 5-590
:SENSe{1-16}:IMD:SPECtrum:ORDer <char> . . . . . . . . . . . . . . . . . . . . . . . . . . . . . . . . . . . . . . . . . . . . . . . . . . . . . . . . . . . . . . . . . . . . . . 5-590
:SENSe{1-16}:IMD:SPECtrum:ORDer? . . . . . . . . . . . . . . . . . . . . . . . . . . . . . . . . . . . . . . . . . . . . . . . . . . . . . . . . . . . . . . . . . . . . . . . . . . . . 5-590
:SENSe{1-16}:IMD:SPECtrum:SEGMented:SECond:ORDer[:STATe] <char> . . . . . . . . . . . . . . . . . . . . . . . . . . . . . . . . . . . . . . . . . . . . . 5-591
:SENSe{1-16}:IMD:SPECtrum:SEGMented:SECond:ORDer[:STATe]? . . . . . . . . . . . . . . . . . . . . . . . . . . . . . . . . . . . . . . . . . . . . . . . . . . . 5-591
:SENSe{1-16}:IMD:SPECtrum:TONE1:POWer <NRf> . . . . . . . . . . . . . . . . . . . . . . . . . . . . . . . . . . . . . . . . . . . . . . . . . . . . . . . . . . . . . . . . 5-591
:SENSe{1-16}:IMD:SPECtrum:TONE1:POWer? . . . . . . . . . . . . . . . . . . . . . . . . . . . . . . . . . . . . . . . . . . . . . . . . . . . . . . . . . . . . . . . . . . . . . 5-591
:SENSe{1-16}:IMD:SPECtrum:TONE2:POWer <NRf> . . . . . . . . . . . . . . . . . . . . . . . . . . . . . . . . . . . . . . . . . . . . . . . . . . . . . . . . . . . . . . . . 5-592
:SENSe{1-16}:IMD:SPECtrum:TONE2:POWer? . . . . . . . . . . . . . . . . . . . . . . . . . . . . . . . . . . . . . . . . . . . . . . . . . . . . . . . . . . . . . . . . . . . . . 5-592
:SENSe{1-16}:IMD:SPUR:AVOidance[:STATe] <char> . . . . . . . . . . . . . . . . . . . . . . . . . . . . . . . . . . . . . . . . . . . . . . . . . . . . . . . . . . . . . . . 5-592
:SENSe{1-16}:IMD:SPUR:AVOidance[:STATe]? . . . . . . . . . . . . . . . . . . . . . . . . . . . . . . . . . . . . . . . . . . . . . . . . . . . . . . . . . . . . . . . . . . . . . 5-592
:SENSe{1-16}:IMD:SWEPt:DELTa <NRf> . . . . . . . . . . . . . . . . . . . . . . . . . . . . . . . . . . . . . . . . . . . . . . . . . . . . . . . . . . . . . . . . . . . . . . . . . 5-592
:SENSe{1-16}:IMD:SWEPt:DELTa? . . . . . . . . . . . . . . . . . . . . . . . . . . . . . . . . . . . . . . . . . . . . . . . . . . . . . . . . . . . . . . . . . . . . . . . . . . . . . . . 5-592
:SENSe{1-16}:IMD:SWEPt:FREQuency:STARt <NRf> . . . . . . . . . . . . . . . . . . . . . . . . . . . . . . . . . . . . . . . . . . . . . . . . . . . . . . . . . . . . . . . 5-593
:SENSe{1-16}:IMD:SWEPt:FREQuency:STARt? . . . . . . . . . . . . . . . . . . . . . . . . . . . . . . . . . . . . . . . . . . . . . . . . . . . . . . . . . . . . . . . . . . . . . 5-593
:SENSe{1-16}:IMD:SWEPt:FREQuency:STOP <NRf> . . . . . . . . . . . . . . . . . . . . . . . . . . . . . . . . . . . . . . . . . . . . . . . . . . . . . . . . . . . . . . . . 5-593
:SENSe{1-16}:IMD:SWEPt:FREQuency:STOP? . . . . . . . . . . . . . . . . . . . . . . . . . . . . . . . . . . . . . . . . . . . . . . . . . . . . . . . . . . . . . . . . . . . . . 5-593
:SENSe{1-16}:IMD:SWEPt:TONE1:POWer <NRf> . . . . . . . . . . . . . . . . . . . . . . . . . . . . . . . . . . . . . . . . . . . . . . . . . . . . . . . . . . . . . . . . . . . 5-593
:SENSe{1-16}:IMD:SWEPt:TONE1:POWer? . . . . . . . . . . . . . . . . . . . . . . . . . . . . . . . . . . . . . . . . . . . . . . . . . . . . . . . . . . . . . . . . . . . . . . . . 5-593
:SENSe{1-16}:IMD:SWEPt:TONE2:POWer <NRf> . . . . . . . . . . . . . . . . . . . . . . . . . . . . . . . . . . . . . . . . . . . . . . . . . . . . . . . . . . . . . . . . . . . 5-594
:SENSe{1-16}:IMD:SWEPt:TONE2:POWer? . . . . . . . . . . . . . . . . . . . . . . . . . . . . . . . . . . . . . . . . . . . . . . . . . . . . . . . . . . . . . . . . . . . . . . . . 5-594
:SENSe{1-16}:IMD:TONe:IFBW <NRf> . . . . . . . . . . . . . . . . . . . . . . . . . . . . . . . . . . . . . . . . . . . . . . . . . . . . . . . . . . . . . . . . . . . . . . . . . . . . 5-596
:SENSe{1-16}:IMD:TONe:IFBW? . . . . . . . . . . . . . . . . . . . . . . . . . . . . . . . . . . . . . . . . . . . . . . . . . . . . . . . . . . . . . . . . . . . . . . . . . . . . . . . . . 5-596
:SENSe{1-16}:IMD:TONE1:SOURce <char> . . . . . . . . . . . . . . . . . . . . . . . . . . . . . . . . . . . . . . . . . . . . . . . . . . . . . . . . . . . . . . . . . . . . . . . . 5-594

E-2 Alphabetical Command Listing Alphabetical Command Index
E-34 PN: 10410-00322 Rev. U MS464xB Series VNA PM
:SENSe{1-16}:IMD:TONE1:SOURce? . . . . . . . . . . . . . . . . . . . . . . . . . . . . . . . . . . . . . . . . . . . . . . . . . . . . . . . . . . . . . . . . . . . . . . . . . . . . . . 5-594
:SENSe{1-16}:IMD:TONE2:SOURce <char> . . . . . . . . . . . . . . . . . . . . . . . . . . . . . . . . . . . . . . . . . . . . . . . . . . . . . . . . . . . . . . . . . . . . . . . . 5-596
:SENSe{1-16}:IMD:TONE2:SOURce? . . . . . . . . . . . . . . . . . . . . . . . . . . . . . . . . . . . . . . . . . . . . . . . . . . . . . . . . . . . . . . . . . . . . . . . . . . . . . . 5-596
:SENSe{1-16}:ISEGMent:ADD . . . . . . . . . . . . . . . . . . . . . . . . . . . . . . . . . . . . . . . . . . . . . . . . . . . . . . . . . . . . . . . . . . . . . . . . . . . . . . . . . . . 5-597
:SENSe{1-16}:ISEGMent:AVERage:COUNt <NRf> . . . . . . . . . . . . . . . . . . . . . . . . . . . . . . . . . . . . . . . . . . . . . . . . . . . . . . . . . . . . . . . . . . . 5-597
:SENSe{1-16}:ISEGMent:AVERage:COUNt? . . . . . . . . . . . . . . . . . . . . . . . . . . . . . . . . . . . . . . . . . . . . . . . . . . . . . . . . . . . . . . . . . . . . . . . . 5-597
:SENSe{1-16}:ISEGMent:BWIDth[:RESolution] <NRf> . . . . . . . . . . . . . . . . . . . . . . . . . . . . . . . . . . . . . . . . . . . . . . . . . . . . . . . . . . . . . . . 5-598
:SENSe{1-16}:ISEGMent:BWIDth[:RESolution]? . . . . . . . . . . . . . . . . . . . . . . . . . . . . . . . . . . . . . . . . . . . . . . . . . . . . . . . . . . . . . . . . . . . . 5-598
:SENSe{1-16}:ISEGMent:CLEar . . . . . . . . . . . . . . . . . . . . . . . . . . . . . . . . . . . . . . . . . . . . . . . . . . . . . . . . . . . . . . . . . . . . . . . . . . . . . . . . . . 5-598
:SENSe{1-16}:ISEGMent:COUNt? . . . . . . . . . . . . . . . . . . . . . . . . . . . . . . . . . . . . . . . . . . . . . . . . . . . . . . . . . . . . . . . . . . . . . . . . . . . . . . . . 5-598
:SENSe{1-16}:ISEGMent:CWMODe[:STATe] <char> . . . . . . . . . . . . . . . . . . . . . . . . . . . . . . . . . . . . . . . . . . . . . . . . . . . . . . . . . . . . . . . . . 5-599
:SENSe{1-16}:ISEGMent:CWMODe[:STATe]? . . . . . . . . . . . . . . . . . . . . . . . . . . . . . . . . . . . . . . . . . . . . . . . . . . . . . . . . . . . . . . . . . . . . . . . 5-599
:SENSe{1-16}:ISEGMent:DATA? . . . . . . . . . . . . . . . . . . . . . . . . . . . . . . . . . . . . . . . . . . . . . . . . . . . . . . . . . . . . . . . . . . . . . . . . . . . . . . . . . 5-599
:SENSe{1-16}:ISEGMent:DISPlay:AVERaging[:STATe] <char> . . . . . . . . . . . . . . . . . . . . . . . . . . . . . . . . . . . . . . . . . . . . . . . . . . . . . . . . 5-599
:SENSe{1-16}:ISEGMent:DISPlay:AVERaging[:STATe]? . . . . . . . . . . . . . . . . . . . . . . . . . . . . . . . . . . . . . . . . . . . . . . . . . . . . . . . . . . . . . . 5-599
:SENSe{1-16}:ISEGMent:DISPlay:IFBW[:STATe] <char> . . . . . . . . . . . . . . . . . . . . . . . . . . . . . . . . . . . . . . . . . . . . . . . . . . . . . . . . . . . . . 5-600
:SENSe{1-16}:ISEGMent:DISPlay:IFBW[:STATe]? . . . . . . . . . . . . . . . . . . . . . . . . . . . . . . . . . . . . . . . . . . . . . . . . . . . . . . . . . . . . . . . . . . . 5-600
:SENSe{1-16}:ISEGMent:DISPlay:POWer[:STATe] <char> . . . . . . . . . . . . . . . . . . . . . . . . . . . . . . . . . . . . . . . . . . . . . . . . . . . . . . . . . . . . 5-600
:SENSe{1-16}:ISEGMent:DISPlay:POWer[:STATe]? . . . . . . . . . . . . . . . . . . . . . . . . . . . . . . . . . . . . . . . . . . . . . . . . . . . . . . . . . . . . . . . . . . 5-600
:SENSe{1-16}:ISEGMent:FREQuency:FSTArt <NRf> . . . . . . . . . . . . . . . . . . . . . . . . . . . . . . . . . . . . . . . . . . . . . . . . . . . . . . . . . . . . . . . . . 5-600
:SENSe{1-16}:ISEGMent:FREQuency:FSTArt? . . . . . . . . . . . . . . . . . . . . . . . . . . . . . . . . . . . . . . . . . . . . . . . . . . . . . . . . . . . . . . . . . . . . . . 5-600
:SENSe{1-16}:ISEGMent:FREQuency:FSTEp <NRf> . . . . . . . . . . . . . . . . . . . . . . . . . . . . . . . . . . . . . . . . . . . . . . . . . . . . . . . . . . . . . . . . . 5-601
:SENSe{1-16}:ISEGMent:FREQuency:FSTEp? . . . . . . . . . . . . . . . . . . . . . . . . . . . . . . . . . . . . . . . . . . . . . . . . . . . . . . . . . . . . . . . . . . . . . . 5-601
:SENSe{1-16}:ISEGMent:FREQuency:FSTOp <NRf> . . . . . . . . . . . . . . . . . . . . . . . . . . . . . . . . . . . . . . . . . . . . . . . . . . . . . . . . . . . . . . . . . 5-601
:SENSe{1-16}:ISEGMent:FREQuency:FSTOp? . . . . . . . . . . . . . . . . . . . . . . . . . . . . . . . . . . . . . . . . . . . . . . . . . . . . . . . . . . . . . . . . . . . . . . 5-601
:SENSe{1-16}:ISEGMent:FREQuency[:CW][:FIXed] <NRf> . . . . . . . . . . . . . . . . . . . . . . . . . . . . . . . . . . . . . . . . . . . . . . . . . . . . . . . . . . . . 5-602
:SENSe{1-16}:ISEGMent:FREQuency[:CW][:FIXed]? . . . . . . . . . . . . . . . . . . . . . . . . . . . . . . . . . . . . . . . . . . . . . . . . . . . . . . . . . . . . . . . . . 5-602
:SENSe{1-16}:ISEGMent:INDex:ACTive:STARt? . . . . . . . . . . . . . . . . . . . . . . . . . . . . . . . . . . . . . . . . . . . . . . . . . . . . . . . . . . . . . . . . . . . . 5-602
:SENSe{1-16}:ISEGMent:INDex:ACTive:STOP? . . . . . . . . . . . . . . . . . . . . . . . . . . . . . . . . . . . . . . . . . . . . . . . . . . . . . . . . . . . . . . . . . . . . . 5-602
:SENSe{1-16}:ISEGMent:INDex:STARt <NRf> . . . . . . . . . . . . . . . . . . . . . . . . . . . . . . . . . . . . . . . . . . . . . . . . . . . . . . . . . . . . . . . . . . . . . . 5-603
:SENSe{1-16}:ISEGMent:INDex:STARt? . . . . . . . . . . . . . . . . . . . . . . . . . . . . . . . . . . . . . . . . . . . . . . . . . . . . . . . . . . . . . . . . . . . . . . . . . . . 5-603
:SENSe{1-16}:ISEGMent:INDex:STOP <NRf> . . . . . . . . . . . . . . . . . . . . . . . . . . . . . . . . . . . . . . . . . . . . . . . . . . . . . . . . . . . . . . . . . . . . . . . 5-603
:SENSe{1-16}:ISEGMent:INDex:STOP? . . . . . . . . . . . . . . . . . . . . . . . . . . . . . . . . . . . . . . . . . . . . . . . . . . . . . . . . . . . . . . . . . . . . . . . . . . . . 5-603
:SENSe{1-16}:ISEGMent:MAXPoints? . . . . . . . . . . . . . . . . . . . . . . . . . . . . . . . . . . . . . . . . . . . . . . . . . . . . . . . . . . . . . . . . . . . . . . . . . . . . . 5-604
:SENSe{1-16}:ISEGMent:MODBB:POWer:PORT{1-4} <NRf> . . . . . . . . . . . . . . . . . . . . . . . . . . . . . . . . . . . . . . . . . . . . . . . . . . . . . . . . . . 5-604
:SENSe{1-16}:ISEGMent:MODBB:POWer:PORT{1-4}? . . . . . . . . . . . . . . . . . . . . . . . . . . . . . . . . . . . . . . . . . . . . . . . . . . . . . . . . . . . . . . . . 5-604
:SENSe{1-16}:ISEGMent:POINt? . . . . . . . . . . . . . . . . . . . . . . . . . . . . . . . . . . . . . . . . . . . . . . . . . . . . . . . . . . . . . . . . . . . . . . . . . . . . . . . . . 5-604
:SENSe{1-16}:ISEGMent:POWer:PORT{1-4}[:LEVel][:IMMediate][:AMPlitude] <NRf> . . . . . . . . . . . . . . . . . . . . . . . . . . . . . . . . . . . . . 5-605
:SENSe{1-16}:ISEGMent:POWer:PORT{1-4}[:LEVel][:IMMediate][:AMPlitude]? . . . . . . . . . . . . . . . . . . . . . . . . . . . . . . . . . . . . . . . . . . . 5-605
:SENSe{1-16}:ISEGMent:SPAntype <char> . . . . . . . . . . . . . . . . . . . . . . . . . . . . . . . . . . . . . . . . . . . . . . . . . . . . . . . . . . . . . . . . . . . . . . . . . 5-605
:SENSe{1-16}:ISEGMent:SPAntype? . . . . . . . . . . . . . . . . . . . . . . . . . . . . . . . . . . . . . . . . . . . . . . . . . . . . . . . . . . . . . . . . . . . . . . . . . . . . . . 5-605
:SENSe{1-16}:ISEGMent:SWEep:MAXimize . . . . . . . . . . . . . . . . . . . . . . . . . . . . . . . . . . . . . . . . . . . . . . . . . . . . . . . . . . . . . . . . . . . . . . . . 5-606
:SENSe{1-16}:ISEGMent:SWEep:POINt <NR1> . . . . . . . . . . . . . . . . . . . . . . . . . . . . . . . . . . . . . . . . . . . . . . . . . . . . . . . . . . . . . . . . . . . . . 5-606
:SENSe{1-16}:ISEGMent:SWEep:POINt? . . . . . . . . . . . . . . . . . . . . . . . . . . . . . . . . . . . . . . . . . . . . . . . . . . . . . . . . . . . . . . . . . . . . . . . . . . . 5-606
:SENSe{1-16}:ISEGMent[:STATe] <char> . . . . . . . . . . . . . . . . . . . . . . . . . . . . . . . . . . . . . . . . . . . . . . . . . . . . . . . . . . . . . . . . . . . . . . . . . . 5-606
:SENSe{1-16}:ISEGMent[:STATe]? . . . . . . . . . . . . . . . . . . . . . . . . . . . . . . . . . . . . . . . . . . . . . . . . . . . . . . . . . . . . . . . . . . . . . . . . . . . . . . . . 5-606
:SENSe{1-16}:ISEGMent{1-50}:AVERage:COUNt <NRf> . . . . . . . . . . . . . . . . . . . . . . . . . . . . . . . . . . . . . . . . . . . . . . . . . . . . . . . . . . . . . . 5-607
:SENSe{1-16}:ISEGMent{1-50}:AVERage:COUNt? . . . . . . . . . . . . . . . . . . . . . . . . . . . . . . . . . . . . . . . . . . . . . . . . . . . . . . . . . . . . . . . . . . . 5-607
:SENSe{1-16}:ISEGMent{1-50}:BWIDth[:RESolution] <NRf> . . . . . . . . . . . . . . . . . . . . . . . . . . . . . . . . . . . . . . . . . . . . . . . . . . . . . . . . . . 5-607
:SENSe{1-16}:ISEGMent{1-50}:BWIDth[:RESolution]? . . . . . . . . . . . . . . . . . . . . . . . . . . . . . . . . . . . . . . . . . . . . . . . . . . . . . . . . . . . . . . . . 5-607
:SENSe{1-16}:ISEGMent{1-50}:CWMODe[:STATe] <char> . . . . . . . . . . . . . . . . . . . . . . . . . . . . . . . . . . . . . . . . . . . . . . . . . . . . . . . . . . . . 5-608
:SENSe{1-16}:ISEGMent{1-50}:CWMODe[:STATe]? . . . . . . . . . . . . . . . . . . . . . . . . . . . . . . . . . . . . . . . . . . . . . . . . . . . . . . . . . . . . . . . . . . 5-608
:SENSe{1-16}:ISEGMent{1-50}:FREQuency:FSTArt <NRf> . . . . . . . . . . . . . . . . . . . . . . . . . . . . . . . . . . . . . . . . . . . . . . . . . . . . . . . . . . . . 5-608
:SENSe{1-16}:ISEGMent{1-50}:FREQuency:FSTArt? . . . . . . . . . . . . . . . . . . . . . . . . . . . . . . . . . . . . . . . . . . . . . . . . . . . . . . . . . . . . . . . . . 5-608
:SENSe{1-16}:ISEGMent{1-50}:FREQuency:FSTEp <NRf> . . . . . . . . . . . . . . . . . . . . . . . . . . . . . . . . . . . . . . . . . . . . . . . . . . . . . . . . . . . . 5-608
:SENSe{1-16}:ISEGMent{1-50}:FREQuency:FSTEp? . . . . . . . . . . . . . . . . . . . . . . . . . . . . . . . . . . . . . . . . . . . . . . . . . . . . . . . . . . . . . . . . . 5-608
:SENSe{1-16}:ISEGMent{1-50}:FREQuency:FSTOp <NRf> . . . . . . . . . . . . . . . . . . . . . . . . . . . . . . . . . . . . . . . . . . . . . . . . . . . . . . . . . . . . 5-609
:SENSe{1-16}:ISEGMent{1-50}:FREQuency:FSTOp? . . . . . . . . . . . . . . . . . . . . . . . . . . . . . . . . . . . . . . . . . . . . . . . . . . . . . . . . . . . . . . . . . 5-609
:SENSe{1-16}:ISEGMent{1-50}:FREQuency[:CW][:FIXed] <NRf> . . . . . . . . . . . . . . . . . . . . . . . . . . . . . . . . . . . . . . . . . . . . . . . . . . . . . . . 5-609
:SENSe{1-16}:ISEGMent{1-50}:FREQuency[:CW][:FIXed]? . . . . . . . . . . . . . . . . . . . . . . . . . . . . . . . . . . . . . . . . . . . . . . . . . . . . . . . . . . . . 5-609
:SENSe{1-16}:ISEGMent{1-50}:MODBB:POWer:PORT{1-4} <NRf> . . . . . . . . . . . . . . . . . . . . . . . . . . . . . . . . . . . . . . . . . . . . . . . . . . . . . . 5-610
:SENSe{1-16}:ISEGMent{1-50}:MODBB:POWer:PORT{1-4}? . . . . . . . . . . . . . . . . . . . . . . . . . . . . . . . . . . . . . . . . . . . . . . . . . . . . . . . . . . . 5-610
:SENSe{1-16}:ISEGMent{1-50}:POWer:PORT{1-4}[:LEVel][:IMMediate][:AMPlitude] <NRf> . . . . . . . . . . . . . . . . . . . . . . . . . . . . . . . . . 5-610
:SENSe{1-16}:ISEGMent{1-50}:POWer:PORT{1-4}[:LEVel][:IMMediate][:AMPlitude]? . . . . . . . . . . . . . . . . . . . . . . . . . . . . . . . . . . . . . . 5-610
:SENSe{1-16}:ISEGMent{1-50}:SPAntype <char> . . . . . . . . . . . . . . . . . . . . . . . . . . . . . . . . . . . . . . . . . . . . . . . . . . . . . . . . . . . . . . . . . . . . 5-611
:SENSe{1-16}:ISEGMent{1-50}:SPAntype? . . . . . . . . . . . . . . . . . . . . . . . . . . . . . . . . . . . . . . . . . . . . . . . . . . . . . . . . . . . . . . . . . . . . . . . . . . 5-611
:SENSe{1-16}:ISEGMent{1-50}:SWEep:POINt <NR1> . . . . . . . . . . . . . . . . . . . . . . . . . . . . . . . . . . . . . . . . . . . . . . . . . . . . . . . . . . . . . . . . 5-611

Alphabetical Command Index E-2 Alphabetical Command Listing
MS464xB Series VNA PM PN: 10410-00322 Rev. U E-35
:SENSe{1-16}:ISEGMent{1-50}:SWEep:POINt? . . . . . . . . . . . . . . . . . . . . . . . . . . . . . . . . . . . . . . . . . . . . . . . . . . . . . . . . . . . . . . . . . . . . . 5-611
:SENSe{1-16}:ISEGMent{1-50}[:STATe] <char> . . . . . . . . . . . . . . . . . . . . . . . . . . . . . . . . . . . . . . . . . . . . . . . . . . . . . . . . . . . . . . . . . . . . . 5-612
:SENSe{1-16}:ISEGMent{1-50}[:STATe]? . . . . . . . . . . . . . . . . . . . . . . . . . . . . . . . . . . . . . . . . . . . . . . . . . . . . . . . . . . . . . . . . . . . . . . . . . . . 5-612
:SENSe{1-16}:NFIGure:LOAD:RCVR:CALibration:DATA <filespec> . . . . . . . . . . . . . . . . . . . . . . . . . . . . . . . . . . . . . . . . . . . . . . . . . . . . 5-613
:SENSe{1-16}:NFIGure:NOISe:CALibration[:STATe]? . . . . . . . . . . . . . . . . . . . . . . . . . . . . . . . . . . . . . . . . . . . . . . . . . . . . . . . . . . . . . . . . 5-613
:SENSe{1-16}:NFIGure:RCVR:CALibration:PERForm? . . . . . . . . . . . . . . . . . . . . . . . . . . . . . . . . . . . . . . . . . . . . . . . . . . . . . . . . . . . . . . . 5-613
:SENSe{1-16}:NFIGure:RCVR:CALibration[:STATe]? . . . . . . . . . . . . . . . . . . . . . . . . . . . . . . . . . . . . . . . . . . . . . . . . . . . . . . . . . . . . . . . . 5-614
:SENSe{1-16}:OFFSet:ADD . . . . . . . . . . . . . . . . . . . . . . . . . . . . . . . . . . . . . . . . . . . . . . . . . . . . . . . . . . . . . . . . . . . . . . . . . . . . . . . . . . . . . 5-616
:SENSe{1-16}:OFFSet:BBModule:DELay:TIMe <NRf> . . . . . . . . . . . . . . . . . . . . . . . . . . . . . . . . . . . . . . . . . . . . . . . . . . . . . . . . . . . . . . . 5-616
:SENSe{1-16}:OFFSet:BBModule:DELay:TIMe? . . . . . . . . . . . . . . . . . . . . . . . . . . . . . . . . . . . . . . . . . . . . . . . . . . . . . . . . . . . . . . . . . . . . . 5-616
:SENSe{1-16}:OFFSet:BBModule:DELay[:STATe] <char> . . . . . . . . . . . . . . . . . . . . . . . . . . . . . . . . . . . . . . . . . . . . . . . . . . . . . . . . . . . . . 5-617
:SENSe{1-16}:OFFSet:BBModule:DELay[:STATe]? . . . . . . . . . . . . . . . . . . . . . . . . . . . . . . . . . . . . . . . . . . . . . . . . . . . . . . . . . . . . . . . . . . 5-617
:SENSe{1-16}:OFFSet:BBModule:LEVeling:RFSubchoice:TYPe <char> . . . . . . . . . . . . . . . . . . . . . . . . . . . . . . . . . . . . . . . . . . . . . . . . . . 5-617
:SENSe{1-16}:OFFSet:BBModule:LEVeling:RFSubchoice:TYPe? . . . . . . . . . . . . . . . . . . . . . . . . . . . . . . . . . . . . . . . . . . . . . . . . . . . . . . . 5-617
:SENSe{1-16}:OFFSet:BBModule:LEVeling:TYPe <char> . . . . . . . . . . . . . . . . . . . . . . . . . . . . . . . . . . . . . . . . . . . . . . . . . . . . . . . . . . . . . 5-618
:SENSe{1-16}:OFFSet:BBModule:LEVeling:TYPe? . . . . . . . . . . . . . . . . . . . . . . . . . . . . . . . . . . . . . . . . . . . . . . . . . . . . . . . . . . . . . . . . . . 5-618
:SENSe{1-16}:OFFSet:BBModule:RCVR[:STATe] . . . . . . . . . . . . . . . . . . . . . . . . . . . . . . . . . . . . . . . . . . . . . . . . . . . . . . . . . . . . . . . . . . . . 5-618
:SENSe{1-16}:OFFSet:BBModule:RCVR[:STATe]? . . . . . . . . . . . . . . . . . . . . . . . . . . . . . . . . . . . . . . . . . . . . . . . . . . . . . . . . . . . . . . . . . . . 5-618
:SENSe{1-16}:OFFSet:BBModule:SRC[:STATe] <char> . . . . . . . . . . . . . . . . . . . . . . . . . . . . . . . . . . . . . . . . . . . . . . . . . . . . . . . . . . . . . . . 5-618
:SENSe{1-16}:OFFSet:BBModule:SRC[:STATe]? . . . . . . . . . . . . . . . . . . . . . . . . . . . . . . . . . . . . . . . . . . . . . . . . . . . . . . . . . . . . . . . . . . . . 5-618
:SENSe{1-16}:OFFSet:CLEar . . . . . . . . . . . . . . . . . . . . . . . . . . . . . . . . . . . . . . . . . . . . . . . . . . . . . . . . . . . . . . . . . . . . . . . . . . . . . . . . . . . . 5-619
:SENSe{1-16}:OFFSet:COMMon:OFFSet[:STATe] <char> . . . . . . . . . . . . . . . . . . . . . . . . . . . . . . . . . . . . . . . . . . . . . . . . . . . . . . . . . . . . . 5-619
:SENSe{1-16}:OFFSet:COMMon:OFFSet[:STATe]? . . . . . . . . . . . . . . . . . . . . . . . . . . . . . . . . . . . . . . . . . . . . . . . . . . . . . . . . . . . . . . . . . . 5-619
:SENSe{1-16}:OFFSet:COUNt? . . . . . . . . . . . . . . . . . . . . . . . . . . . . . . . . . . . . . . . . . . . . . . . . . . . . . . . . . . . . . . . . . . . . . . . . . . . . . . . . . . 5-619
:SENSe{1-16}:OFFSet:DONe . . . . . . . . . . . . . . . . . . . . . . . . . . . . . . . . . . . . . . . . . . . . . . . . . . . . . . . . . . . . . . . . . . . . . . . . . . . . . . . . . . . . 5-620
:SENSe{1-16}:OFFSet:EXTernal{1-4}:CW[:STATe] <char> . . . . . . . . . . . . . . . . . . . . . . . . . . . . . . . . . . . . . . . . . . . . . . . . . . . . . . . . . . . . 5-621
:SENSe{1-16}:OFFSet:EXTernal{1-4}:CW[:STATe]? . . . . . . . . . . . . . . . . . . . . . . . . . . . . . . . . . . . . . . . . . . . . . . . . . . . . . . . . . . . . . . . . . . 5-621
:SENSe{1-16}:OFFSet:EXTernal{1-4}[:FREQuency]:DIVisor <NRf> . . . . . . . . . . . . . . . . . . . . . . . . . . . . . . . . . . . . . . . . . . . . . . . . . . . . . 5-621
:SENSe{1-16}:OFFSet:EXTernal{1-4}[:FREQuency]:DIVisor? . . . . . . . . . . . . . . . . . . . . . . . . . . . . . . . . . . . . . . . . . . . . . . . . . . . . . . . . . . 5-621
:SENSe{1-16}:OFFSet:EXTernal{1-4}[:FREQuency]:MULTiplier <NRf> . . . . . . . . . . . . . . . . . . . . . . . . . . . . . . . . . . . . . . . . . . . . . . . . . 5-621
:SENSe{1-16}:OFFSet:EXTernal{1-4}[:FREQuency]:MULTiplier? . . . . . . . . . . . . . . . . . . . . . . . . . . . . . . . . . . . . . . . . . . . . . . . . . . . . . . . 5-621
:SENSe{1-16}:OFFSet:EXTernal{1-4}[:FREQuency]:OFFSet <NRf> . . . . . . . . . . . . . . . . . . . . . . . . . . . . . . . . . . . . . . . . . . . . . . . . . . . . . 5-622
:SENSe{1-16}:OFFSet:EXTernal{1-4}[:FREQuency]:OFFSet? . . . . . . . . . . . . . . . . . . . . . . . . . . . . . . . . . . . . . . . . . . . . . . . . . . . . . . . . . . 5-622
:SENSe{1-16}:OFFSet:EXTModule:CONTrol:TYPe <char> . . . . . . . . . . . . . . . . . . . . . . . . . . . . . . . . . . . . . . . . . . . . . . . . . . . . . . . . . . . . 5-620
:SENSe{1-16}:OFFSet:EXTModule:CONTrol:TYPe? . . . . . . . . . . . . . . . . . . . . . . . . . . . . . . . . . . . . . . . . . . . . . . . . . . . . . . . . . . . . . . . . . . 5-620
:SENSe{1-16}:OFFSet:EXTModule[:STATe] <char> . . . . . . . . . . . . . . . . . . . . . . . . . . . . . . . . . . . . . . . . . . . . . . . . . . . . . . . . . . . . . . . . . . 5-622
:SENSe{1-16}:OFFSet:EXTModule[:STATe]? . . . . . . . . . . . . . . . . . . . . . . . . . . . . . . . . . . . . . . . . . . . . . . . . . . . . . . . . . . . . . . . . . . . . . . . 5-622
:SENSe{1-16}:OFFSet:HIGHest:FREQuency? . . . . . . . . . . . . . . . . . . . . . . . . . . . . . . . . . . . . . . . . . . . . . . . . . . . . . . . . . . . . . . . . . . . . . . . 5-622
:SENSe{1-16}:OFFSet:INTernal:PHASe <NRf> . . . . . . . . . . . . . . . . . . . . . . . . . . . . . . . . . . . . . . . . . . . . . . . . . . . . . . . . . . . . . . . . . . . . . 5-624
:SENSe{1-16}:OFFSet:INTernal:PHASe? . . . . . . . . . . . . . . . . . . . . . . . . . . . . . . . . . . . . . . . . . . . . . . . . . . . . . . . . . . . . . . . . . . . . . . . . . . 5-624
:SENSe{1-16}:OFFSet:INTernal{1-2}:CW[:STATe] <char> . . . . . . . . . . . . . . . . . . . . . . . . . . . . . . . . . . . . . . . . . . . . . . . . . . . . . . . . . . . . . 5-623
:SENSe{1-16}:OFFSet:INTernal{1-2}:CW[:STATe]? . . . . . . . . . . . . . . . . . . . . . . . . . . . . . . . . . . . . . . . . . . . . . . . . . . . . . . . . . . . . . . . . . . 5-623
:SENSe{1-16}:OFFSet:INTernal{1-2}:STATe . . . . . . . . . . . . . . . . . . . . . . . . . . . . . . . . . . . . . . . . . . . . . . . . . . . . . . . . . . . . . . . . . . . . . . . . 5-624
:SENSe{1-16}:OFFSet:INTernal{1-2}:STATe? . . . . . . . . . . . . . . . . . . . . . . . . . . . . . . . . . . . . . . . . . . . . . . . . . . . . . . . . . . . . . . . . . . . . . . . 5-624
:SENSe{1-16}:OFFSet:INTernal{1-2}[:FREQuency]:DIVisor <NRf> . . . . . . . . . . . . . . . . . . . . . . . . . . . . . . . . . . . . . . . . . . . . . . . . . . . . . 5-623
:SENSe{1-16}:OFFSet:INTernal{1-2}[:FREQuency]:DIVisor? . . . . . . . . . . . . . . . . . . . . . . . . . . . . . . . . . . . . . . . . . . . . . . . . . . . . . . . . . . 5-623
:SENSe{1-16}:OFFSet:INTernal{1-2}[:FREQuency]:MULTiplier <NRf> . . . . . . . . . . . . . . . . . . . . . . . . . . . . . . . . . . . . . . . . . . . . . . . . . . 5-623
:SENSe{1-16}:OFFSet:INTernal{1-2}[:FREQuency]:MULTiplier? . . . . . . . . . . . . . . . . . . . . . . . . . . . . . . . . . . . . . . . . . . . . . . . . . . . . . . . 5-623
:SENSe{1-16}:OFFSet:INTernal{1-2}[:FREQuency]:OFFSet <NRf> . . . . . . . . . . . . . . . . . . . . . . . . . . . . . . . . . . . . . . . . . . . . . . . . . . . . . 5-624
:SENSe{1-16}:OFFSet:INTernal{1-2}[:FREQuency]:OFFSet? . . . . . . . . . . . . . . . . . . . . . . . . . . . . . . . . . . . . . . . . . . . . . . . . . . . . . . . . . . 5-624
:SENSe{1-16}:OFFSet:LOWest:FREQuency? . . . . . . . . . . . . . . . . . . . . . . . . . . . . . . . . . . . . . . . . . . . . . . . . . . . . . . . . . . . . . . . . . . . . . . . 5-625
:SENSe{1-16}:OFFSet:MMModule:COMMon:MODe[:STATe] <char> . . . . . . . . . . . . . . . . . . . . . . . . . . . . . . . . . . . . . . . . . . . . . . . . . . . . 5-625
:SENSe{1-16}:OFFSet:MMModule:COMMon:MODe[:STATe]? . . . . . . . . . . . . . . . . . . . . . . . . . . . . . . . . . . . . . . . . . . . . . . . . . . . . . . . . . 5-625
:SENSe{1-16}:OFFSet:MMModule:DELay:TIMe <char> . . . . . . . . . . . . . . . . . . . . . . . . . . . . . . . . . . . . . . . . . . . . . . . . . . . . . . . . . . . . . . 5-625
:SENSe{1-16}:OFFSet:MMModule:DELay:TIMe? . . . . . . . . . . . . . . . . . . . . . . . . . . . . . . . . . . . . . . . . . . . . . . . . . . . . . . . . . . . . . . . . . . . . 5-625
:SENSe{1-16}:OFFSet:MMModule:DELay[:STATe] <char> . . . . . . . . . . . . . . . . . . . . . . . . . . . . . . . . . . . . . . . . . . . . . . . . . . . . . . . . . . . . 5-626
:SENSe{1-16}:OFFSet:MMModule:DELay[:STATe]? . . . . . . . . . . . . . . . . . . . . . . . . . . . . . . . . . . . . . . . . . . . . . . . . . . . . . . . . . . . . . . . . . 5-626
:SENSe{1-16}:OFFSet:MMModule:LEVeling:TYPe <char> . . . . . . . . . . . . . . . . . . . . . . . . . . . . . . . . . . . . . . . . . . . . . . . . . . . . . . . . . . . . 5-626
:SENSe{1-16}:OFFSet:MMModule:LEVeling:TYPe? . . . . . . . . . . . . . . . . . . . . . . . . . . . . . . . . . . . . . . . . . . . . . . . . . . . . . . . . . . . . . . . . . . 5-626
:SENSe{1-16}:OFFSet:MMModule:RCVR[:STATe] <char> . . . . . . . . . . . . . . . . . . . . . . . . . . . . . . . . . . . . . . . . . . . . . . . . . . . . . . . . . . . . 5-626
:SENSe{1-16}:OFFSet:MMModule:RCVR[:STATe]? . . . . . . . . . . . . . . . . . . . . . . . . . . . . . . . . . . . . . . . . . . . . . . . . . . . . . . . . . . . . . . . . . . 5-626
:SENSe{1-16}:OFFSet:MMModule:SRC[:STATe] <char> . . . . . . . . . . . . . . . . . . . . . . . . . . . . . . . . . . . . . . . . . . . . . . . . . . . . . . . . . . . . . . 5-627
:SENSe{1-16}:OFFSet:MMModule:SRC[:STATe] <char> . . . . . . . . . . . . . . . . . . . . . . . . . . . . . . . . . . . . . . . . . . . . . . . . . . . . . . . . . . . . . . 5-627
:SENSe{1-16}:OFFSet:MMModule:SRC[:STATe]? . . . . . . . . . . . . . . . . . . . . . . . . . . . . . . . . . . . . . . . . . . . . . . . . . . . . . . . . . . . . . . . . . . . 5-627
:SENSe{1-16}:OFFSet:MMModule:SRC[:STATe]? . . . . . . . . . . . . . . . . . . . . . . . . . . . . . . . . . . . . . . . . . . . . . . . . . . . . . . . . . . . . . . . . . . . 5-627
:SENSe{1-16}:OFFSet:MMModule:VCO[:FREQuency]:OVERrange <NRf> . . . . . . . . . . . . . . . . . . . . . . . . . . . . . . . . . . . . . . . . . . . . . . . 5-627
:SENSe{1-16}:OFFSet:MMModule:VCO[:FREQuency]:OVERrange <NRf> . . . . . . . . . . . . . . . . . . . . . . . . . . . . . . . . . . . . . . . . . . . . . . . 5-628

E-2 Alphabetical Command Listing Alphabetical Command Index
E-36 PN: 10410-00322 Rev. U MS464xB Series VNA PM
:SENSe{1-16}:OFFSet:MMModule:VCO[:FREQuency]:OVERrange? . . . . . . . . . . . . . . . . . . . . . . . . . . . . . . . . . . . . . . . . . . . . . . . . . . . . . 5-627
:SENSe{1-16}:OFFSet:MMModule:VCO[:FREQuency]:OVERrange? . . . . . . . . . . . . . . . . . . . . . . . . . . . . . . . . . . . . . . . . . . . . . . . . . . . . . 5-628
:SENSe{1-16}:OFFSet:PHASe:SYNChronization[:STATe] . . . . . . . . . . . . . . . . . . . . . . . . . . . . . . . . . . . . . . . . . . . . . . . . . . . . . . . . . . . . . 5-628
:SENSe{1-16}:OFFSet:PHASe:SYNChronization[:STATe]? . . . . . . . . . . . . . . . . . . . . . . . . . . . . . . . . . . . . . . . . . . . . . . . . . . . . . . . . . . . . 5-628
:SENSe{1-16}:OFFSet:PINVersion[:STATe] <char> . . . . . . . . . . . . . . . . . . . . . . . . . . . . . . . . . . . . . . . . . . . . . . . . . . . . . . . . . . . . . . . . . . 5-628
:SENSe{1-16}:OFFSet:PINVersion[:STATe]? . . . . . . . . . . . . . . . . . . . . . . . . . . . . . . . . . . . . . . . . . . . . . . . . . . . . . . . . . . . . . . . . . . . . . . . . 5-628
:SENSe{1-16}:OFFSet:POWer:CALibration:REFPlane <char> . . . . . . . . . . . . . . . . . . . . . . . . . . . . . . . . . . . . . . . . . . . . . . . . . . . . . . . . . 5-629
:SENSe{1-16}:OFFSet:POWer:CALibration:REFPlane? . . . . . . . . . . . . . . . . . . . . . . . . . . . . . . . . . . . . . . . . . . . . . . . . . . . . . . . . . . . . . . . 5-629
:SENSe{1-16}:OFFSet:RCVSource:CW[:STATe] <char> . . . . . . . . . . . . . . . . . . . . . . . . . . . . . . . . . . . . . . . . . . . . . . . . . . . . . . . . . . . . . . . 5-629
:SENSe{1-16}:OFFSet:RCVSource:CW[:STATe]? . . . . . . . . . . . . . . . . . . . . . . . . . . . . . . . . . . . . . . . . . . . . . . . . . . . . . . . . . . . . . . . . . . . . . 5-629
:SENSe{1-16}:OFFSet:RCVSource[:FREQuency]:DIVisor <NRf> . . . . . . . . . . . . . . . . . . . . . . . . . . . . . . . . . . . . . . . . . . . . . . . . . . . . . . . . 5-629
:SENSe{1-16}:OFFSet:RCVSource[:FREQuency]:DIVisor? . . . . . . . . . . . . . . . . . . . . . . . . . . . . . . . . . . . . . . . . . . . . . . . . . . . . . . . . . . . . . 5-629
:SENSe{1-16}:OFFSet:RCVSource[:FREQuency]:MULTiplier <NRf> . . . . . . . . . . . . . . . . . . . . . . . . . . . . . . . . . . . . . . . . . . . . . . . . . . . . 5-630
:SENSe{1-16}:OFFSet:RCVSource[:FREQuency]:MULTiplier? . . . . . . . . . . . . . . . . . . . . . . . . . . . . . . . . . . . . . . . . . . . . . . . . . . . . . . . . . 5-630
:SENSe{1-16}:OFFSet:RCVSource[:FREQuency]:OFFSet <NRf> . . . . . . . . . . . . . . . . . . . . . . . . . . . . . . . . . . . . . . . . . . . . . . . . . . . . . . . . 5-630
:SENSe{1-16}:OFFSet:RCVSource[:FREQuency]:OFFSet? . . . . . . . . . . . . . . . . . . . . . . . . . . . . . . . . . . . . . . . . . . . . . . . . . . . . . . . . . . . . . 5-630
:SENSe{1-16}:OFFSet:RECEiver:CW[:STATe] <char> . . . . . . . . . . . . . . . . . . . . . . . . . . . . . . . . . . . . . . . . . . . . . . . . . . . . . . . . . . . . . . . . 5-630
:SENSe{1-16}:OFFSet:RECEiver:CW[:STATe]? . . . . . . . . . . . . . . . . . . . . . . . . . . . . . . . . . . . . . . . . . . . . . . . . . . . . . . . . . . . . . . . . . . . . . . 5-630
:SENSe{1-16}:OFFSet:RECEiver[:FREQuency]:DIVisor <NRf> . . . . . . . . . . . . . . . . . . . . . . . . . . . . . . . . . . . . . . . . . . . . . . . . . . . . . . . . . 5-631
:SENSe{1-16}:OFFSet:RECEiver[:FREQuency]:DIVisor? . . . . . . . . . . . . . . . . . . . . . . . . . . . . . . . . . . . . . . . . . . . . . . . . . . . . . . . . . . . . . . 5-631
:SENSe{1-16}:OFFSet:RECEiver[:FREQuency]:MULTiplier <NRf? . . . . . . . . . . . . . . . . . . . . . . . . . . . . . . . . . . . . . . . . . . . . . . . . . . . . . 5-631
:SENSe{1-16}:OFFSet:RECEiver[:FREQuency]:MULTiplier? . . . . . . . . . . . . . . . . . . . . . . . . . . . . . . . . . . . . . . . . . . . . . . . . . . . . . . . . . . 5-631
:SENSe{1-16}:OFFSet:RECEiver[:FREQuency]:OFFSet <NRf> . . . . . . . . . . . . . . . . . . . . . . . . . . . . . . . . . . . . . . . . . . . . . . . . . . . . . . . . . 5-631
:SENSe{1-16}:OFFSet:RECEiver[:FREQuency]:OFFSet? . . . . . . . . . . . . . . . . . . . . . . . . . . . . . . . . . . . . . . . . . . . . . . . . . . . . . . . . . . . . . . 5-631
:SENSe{1-16}:OFFSet:SPUR:AVOidance[:STATe] <char> . . . . . . . . . . . . . . . . . . . . . . . . . . . . . . . . . . . . . . . . . . . . . . . . . . . . . . . . . . . . . 5-632
:SENSe{1-16}:OFFSet:SPUR:AVOidance[:STATe]? . . . . . . . . . . . . . . . . . . . . . . . . . . . . . . . . . . . . . . . . . . . . . . . . . . . . . . . . . . . . . . . . . . . 5-632
:SENSe{1-16}:OFFSet:STARt <NRf> . . . . . . . . . . . . . . . . . . . . . . . . . . . . . . . . . . . . . . . . . . . . . . . . . . . . . . . . . . . . . . . . . . . . . . . . . . . . . . 5-632
:SENSe{1-16}:OFFSet:STARt? . . . . . . . . . . . . . . . . . . . . . . . . . . . . . . . . . . . . . . . . . . . . . . . . . . . . . . . . . . . . . . . . . . . . . . . . . . . . . . . . . . . 5-632
:SENSe{1-16}:OFFSet:STOP <NRf> . . . . . . . . . . . . . . . . . . . . . . . . . . . . . . . . . . . . . . . . . . . . . . . . . . . . . . . . . . . . . . . . . . . . . . . . . . . . . . . 5-633
:SENSe{1-16}:OFFSet:STOP? . . . . . . . . . . . . . . . . . . . . . . . . . . . . . . . . . . . . . . . . . . . . . . . . . . . . . . . . . . . . . . . . . . . . . . . . . . . . . . . . . . . . 5-633
:SENSe{1-16}:OFFSet[:STATe] <char> . . . . . . . . . . . . . . . . . . . . . . . . . . . . . . . . . . . . . . . . . . . . . . . . . . . . . . . . . . . . . . . . . . . . . . . . . . . . . 5-633
:SENSe{1-16}:OFFSet[:STATe]? . . . . . . . . . . . . . . . . . . . . . . . . . . . . . . . . . . . . . . . . . . . . . . . . . . . . . . . . . . . . . . . . . . . . . . . . . . . . . . . . . . 5-633
:SENSe{1-16}:OFFSet{1-50}:BBModule:DELay:TIMe <NRf> . . . . . . . . . . . . . . . . . . . . . . . . . . . . . . . . . . . . . . . . . . . . . . . . . . . . . . . . . . . 5-633
:SENSe{1-16}:OFFSet{1-50}:BBModule:DELay:TIMe? . . . . . . . . . . . . . . . . . . . . . . . . . . . . . . . . . . . . . . . . . . . . . . . . . . . . . . . . . . . . . . . . 5-633
:SENSe{1-16}:OFFSet{1-50}:BBModule:DELay[:STATe] <char> . . . . . . . . . . . . . . . . . . . . . . . . . . . . . . . . . . . . . . . . . . . . . . . . . . . . . . . . 5-634
:SENSe{1-16}:OFFSet{1-50}:BBModule:DELay[:STATe]? . . . . . . . . . . . . . . . . . . . . . . . . . . . . . . . . . . . . . . . . . . . . . . . . . . . . . . . . . . . . . . 5-634
:SENSe{1-16}:OFFSet{1-50}:BBModule:LEVeling:TYPe <char> . . . . . . . . . . . . . . . . . . . . . . . . . . . . . . . . . . . . . . . . . . . . . . . . . . . . . . . . 5-634
:SENSe{1-16}:OFFSet{1-50}:BBModule:LEVeling:TYPe? . . . . . . . . . . . . . . . . . . . . . . . . . . . . . . . . . . . . . . . . . . . . . . . . . . . . . . . . . . . . . . 5-634
:SENSe{1-16}:OFFSet{1-50}:BBModule:RCVR[:STATe] <char> . . . . . . . . . . . . . . . . . . . . . . . . . . . . . . . . . . . . . . . . . . . . . . . . . . . . . . . . . 5-634
:SENSe{1-16}:OFFSet{1-50}:BBModule:RCVR[:STATe]? . . . . . . . . . . . . . . . . . . . . . . . . . . . . . . . . . . . . . . . . . . . . . . . . . . . . . . . . . . . . . . 5-634
:SENSe{1-16}:OFFSet{1-50}:BBModule:SRC[:STATe] <char> . . . . . . . . . . . . . . . . . . . . . . . . . . . . . . . . . . . . . . . . . . . . . . . . . . . . . . . . . . 5-635
:SENSe{1-16}:OFFSet{1-50}:BBModule:SRC[:STATe]? . . . . . . . . . . . . . . . . . . . . . . . . . . . . . . . . . . . . . . . . . . . . . . . . . . . . . . . . . . . . . . . . 5-635
:SENSe{1-16}:OFFSet{1-50}:EXTernal{1-4}:CW[:STATe] <char> . . . . . . . . . . . . . . . . . . . . . . . . . . . . . . . . . . . . . . . . . . . . . . . . . . . . . . . . 5-635
:SENSe{1-16}:OFFSet{1-50}:EXTernal{1-4}:CW[:STATe]? . . . . . . . . . . . . . . . . . . . . . . . . . . . . . . . . . . . . . . . . . . . . . . . . . . . . . . . . . . . . . 5-635
:SENSe{1-16}:OFFSet{1-50}:EXTernal{1-4}[:FREQuency]:DIVisor <NRf> . . . . . . . . . . . . . . . . . . . . . . . . . . . . . . . . . . . . . . . . . . . . . . . . 5-635
:SENSe{1-16}:OFFSet{1-50}:EXTernal{1-4}[:FREQuency]:DIVisor? . . . . . . . . . . . . . . . . . . . . . . . . . . . . . . . . . . . . . . . . . . . . . . . . . . . . . . 5-635
:SENSe{1-16}:OFFSet{1-50}:EXTernal{1-4}[:FREQuency]:MULTiplier <NRf> . . . . . . . . . . . . . . . . . . . . . . . . . . . . . . . . . . . . . . . . . . . . . 5-636
:SENSe{1-16}:OFFSet{1-50}:EXTernal{1-4}[:FREQuency]:MULTiplier? . . . . . . . . . . . . . . . . . . . . . . . . . . . . . . . . . . . . . . . . . . . . . . . . . . 5-636
:SENSe{1-16}:OFFSet{1-50}:EXTernal{1-4}[:FREQuency]:OFFSet <NRf> . . . . . . . . . . . . . . . . . . . . . . . . . . . . . . . . . . . . . . . . . . . . . . . . 5-636
:SENSe{1-16}:OFFSet{1-50}:EXTernal{1-4}[:FREQuency]:OFFSet? . . . . . . . . . . . . . . . . . . . . . . . . . . . . . . . . . . . . . . . . . . . . . . . . . . . . . . 5-636
:SENSe{1-16}:OFFSet{1-50}:EXTModule[:STATe] <char> . . . . . . . . . . . . . . . . . . . . . . . . . . . . . . . . . . . . . . . . . . . . . . . . . . . . . . . . . . . . . 5-637
:SENSe{1-16}:OFFSet{1-50}:EXTModule[:STATe]? . . . . . . . . . . . . . . . . . . . . . . . . . . . . . . . . . . . . . . . . . . . . . . . . . . . . . . . . . . . . . . . . . . . 5-637
:SENSe{1-16}:OFFSet{1-50}:INTernal{1-2}:CW[:STATe] <char> . . . . . . . . . . . . . . . . . . . . . . . . . . . . . . . . . . . . . . . . . . . . . . . . . . . . . . . . 5-637
:SENSe{1-16}:OFFSet{1-50}:INTernal{1-2}:CW[:STATe]? . . . . . . . . . . . . . . . . . . . . . . . . . . . . . . . . . . . . . . . . . . . . . . . . . . . . . . . . . . . . . . 5-637
:SENSe{1-16}:OFFSet{1-50}:INTernal{1-2}[:FREQuency]:DIVisor <NRf> . . . . . . . . . . . . . . . . . . . . . . . . . . . . . . . . . . . . . . . . . . . . . . . . . 5-637
:SENSe{1-16}:OFFSet{1-50}:INTernal{1-2}[:FREQuency]:DIVisor? . . . . . . . . . . . . . . . . . . . . . . . . . . . . . . . . . . . . . . . . . . . . . . . . . . . . . . 5-637
:SENSe{1-16}:OFFSet{1-50}:INTernal{1-2}[:FREQuency]:MULTiplier <NRf> . . . . . . . . . . . . . . . . . . . . . . . . . . . . . . . . . . . . . . . . . . . . . 5-638
:SENSe{1-16}:OFFSet{1-50}:INTernal{1-2}[:FREQuency]:MULTiplier? . . . . . . . . . . . . . . . . . . . . . . . . . . . . . . . . . . . . . . . . . . . . . . . . . . 5-638
:SENSe{1-16}:OFFSet{1-50}:INTernal{1-2}[:FREQuency]:OFFSet <NRf> . . . . . . . . . . . . . . . . . . . . . . . . . . . . . . . . . . . . . . . . . . . . . . . . . 5-638
:SENSe{1-16}:OFFSet{1-50}:INTernal{1-2}[:FREQuency]:OFFSet? . . . . . . . . . . . . . . . . . . . . . . . . . . . . . . . . . . . . . . . . . . . . . . . . . . . . . . 5-638
:SENSe{1-16}:OFFSet{1-50}:MMModule:COMMon:MODe[:STATe] <char> . . . . . . . . . . . . . . . . . . . . . . . . . . . . . . . . . . . . . . . . . . . . . . . 5-639
:SENSe{1-16}:OFFSet{1-50}:MMModule:COMMon:MODe[:STATe] <char> . . . . . . . . . . . . . . . . . . . . . . . . . . . . . . . . . . . . . . . . . . . . . . . 5-641
:SENSe{1-16}:OFFSet{1-50}:MMModule:COMMon:MODe[:STATe]? . . . . . . . . . . . . . . . . . . . . . . . . . . . . . . . . . . . . . . . . . . . . . . . . . . . . . 5-639
:SENSe{1-16}:OFFSet{1-50}:MMModule:COMMon:MODe[:STATe]? . . . . . . . . . . . . . . . . . . . . . . . . . . . . . . . . . . . . . . . . . . . . . . . . . . . . . 5-641
:SENSe{1-16}:OFFSet{1-50}:MMModule:DELay:TIMe . . . . . . . . . . . . . . . . . . . . . . . . . . . . . . . . . . . . . . . . . . . . . . . . . . . . . . . . . . . . . . . . 5-642
:SENSe{1-16}:OFFSet{1-50}:MMModule:DELay:TIMe <NRf> . . . . . . . . . . . . . . . . . . . . . . . . . . . . . . . . . . . . . . . . . . . . . . . . . . . . . . . . . . 5-639
:SENSe{1-16}:OFFSet{1-50}:MMModule:DELay:TIMe? . . . . . . . . . . . . . . . . . . . . . . . . . . . . . . . . . . . . . . . . . . . . . . . . . . . . . . . . . . . . . . . 5-639

Alphabetical Command Index E-2 Alphabetical Command Listing
MS464xB Series VNA PM PN: 10410-00322 Rev. U E-37
:SENSe{1-16}:OFFSet{1-50}:MMModule:DELay:TIMe? . . . . . . . . . . . . . . . . . . . . . . . . . . . . . . . . . . . . . . . . . . . . . . . . . . . . . . . . . . . . . . . 5-642
:SENSe{1-16}:OFFSet{1-50}:MMModule:DELay[:STATe] . . . . . . . . . . . . . . . . . . . . . . . . . . . . . . . . . . . . . . . . . . . . . . . . . . . . . . . . . . . . . 5-642
:SENSe{1-16}:OFFSet{1-50}:MMModule:DELay[:STATe] <char> . . . . . . . . . . . . . . . . . . . . . . . . . . . . . . . . . . . . . . . . . . . . . . . . . . . . . . . 5-639
:SENSe{1-16}:OFFSet{1-50}:MMModule:DELay[:STATe]? . . . . . . . . . . . . . . . . . . . . . . . . . . . . . . . . . . . . . . . . . . . . . . . . . . . . . . . . . . . . . 5-639
:SENSe{1-16}:OFFSet{1-50}:MMModule:DELay[:STATe]? . . . . . . . . . . . . . . . . . . . . . . . . . . . . . . . . . . . . . . . . . . . . . . . . . . . . . . . . . . . . . 5-642
:SENSe{1-16}:OFFSet{1-50}:MMModule:LEVeling:TYPe . . . . . . . . . . . . . . . . . . . . . . . . . . . . . . . . . . . . . . . . . . . . . . . . . . . . . . . . . . . . . . 5-643
:SENSe{1-16}:OFFSet{1-50}:MMModule:LEVeling:TYPe <char> . . . . . . . . . . . . . . . . . . . . . . . . . . . . . . . . . . . . . . . . . . . . . . . . . . . . . . . 5-640
:SENSe{1-16}:OFFSet{1-50}:MMModule:LEVeling:TYPe? . . . . . . . . . . . . . . . . . . . . . . . . . . . . . . . . . . . . . . . . . . . . . . . . . . . . . . . . . . . . . 5-640
:SENSe{1-16}:OFFSet{1-50}:MMModule:LEVeling:TYPe? . . . . . . . . . . . . . . . . . . . . . . . . . . . . . . . . . . . . . . . . . . . . . . . . . . . . . . . . . . . . . 5-643
:SENSe{1-16}:OFFSet{1-50}:MMModule:RCVR[:STATe] . . . . . . . . . . . . . . . . . . . . . . . . . . . . . . . . . . . . . . . . . . . . . . . . . . . . . . . . . . . . . . 5-643
:SENSe{1-16}:OFFSet{1-50}:MMModule:RCVR[:STATe] <char> . . . . . . . . . . . . . . . . . . . . . . . . . . . . . . . . . . . . . . . . . . . . . . . . . . . . . . . . 5-640
:SENSe{1-16}:OFFSet{1-50}:MMModule:RCVR[:STATe]? . . . . . . . . . . . . . . . . . . . . . . . . . . . . . . . . . . . . . . . . . . . . . . . . . . . . . . . . . . . . . 5-640
:SENSe{1-16}:OFFSet{1-50}:MMModule:RCVR[:STATe]? . . . . . . . . . . . . . . . . . . . . . . . . . . . . . . . . . . . . . . . . . . . . . . . . . . . . . . . . . . . . . 5-643
:SENSe{1-16}:OFFSet{1-50}:MMModule:SRC[:STATe] . . . . . . . . . . . . . . . . . . . . . . . . . . . . . . . . . . . . . . . . . . . . . . . . . . . . . . . . . . . . . . . 5-644
:SENSe{1-16}:OFFSet{1-50}:MMModule:SRC[:STATe] <char> . . . . . . . . . . . . . . . . . . . . . . . . . . . . . . . . . . . . . . . . . . . . . . . . . . . . . . . . . 5-641
:SENSe{1-16}:OFFSet{1-50}:MMModule:SRC[:STATe]? . . . . . . . . . . . . . . . . . . . . . . . . . . . . . . . . . . . . . . . . . . . . . . . . . . . . . . . . . . . . . . . 5-641
:SENSe{1-16}:OFFSet{1-50}:MMModule:SRC[:STATe]? . . . . . . . . . . . . . . . . . . . . . . . . . . . . . . . . . . . . . . . . . . . . . . . . . . . . . . . . . . . . . . . 5-644
:SENSe{1-16}:OFFSet{1-50}:MMModule:VCO[:FREQuency]:OVERrange . . . . . . . . . . . . . . . . . . . . . . . . . . . . . . . . . . . . . . . . . . . . . . . . 5-644
:SENSe{1-16}:OFFSet{1-50}:MMModule:VCO[:FREQuency]:OVERrange <NRf> . . . . . . . . . . . . . . . . . . . . . . . . . . . . . . . . . . . . . . . . . . 5-641
:SENSe{1-16}:OFFSet{1-50}:MMModule:VCO[:FREQuency]:OVERrange? . . . . . . . . . . . . . . . . . . . . . . . . . . . . . . . . . . . . . . . . . . . . . . . 5-641
:SENSe{1-16}:OFFSet{1-50}:MMModule:VCO[:FREQuency]:OVERrange? . . . . . . . . . . . . . . . . . . . . . . . . . . . . . . . . . . . . . . . . . . . . . . . 5-644
:SENSe{1-16}:OFFSet{1-50}:RCVSource:CW[:STATe] <char> . . . . . . . . . . . . . . . . . . . . . . . . . . . . . . . . . . . . . . . . . . . . . . . . . . . . . . . . . . 5-644
:SENSe{1-16}:OFFSet{1-50}:RCVSource:CW[:STATe]? . . . . . . . . . . . . . . . . . . . . . . . . . . . . . . . . . . . . . . . . . . . . . . . . . . . . . . . . . . . . . . . 5-644
:SENSe{1-16}:OFFSet{1-50}:RCVSource[:FREQuency]:DIVisor <NRf> . . . . . . . . . . . . . . . . . . . . . . . . . . . . . . . . . . . . . . . . . . . . . . . . . . 5-645
:SENSe{1-16}:OFFSet{1-50}:RCVSource[:FREQuency]:DIVisor? . . . . . . . . . . . . . . . . . . . . . . . . . . . . . . . . . . . . . . . . . . . . . . . . . . . . . . . . 5-645
:SENSe{1-16}:OFFSet{1-50}:RCVSource[:FREQuency]:MULTiplier <NRf> . . . . . . . . . . . . . . . . . . . . . . . . . . . . . . . . . . . . . . . . . . . . . . . 5-645
:SENSe{1-16}:OFFSet{1-50}:RCVSource[:FREQuency]:MULTiplier? . . . . . . . . . . . . . . . . . . . . . . . . . . . . . . . . . . . . . . . . . . . . . . . . . . . . 5-645
:SENSe{1-16}:OFFSet{1-50}:RCVSource[:FREQuency]:OFFSet <NRf> . . . . . . . . . . . . . . . . . . . . . . . . . . . . . . . . . . . . . . . . . . . . . . . . . . 5-646
:SENSe{1-16}:OFFSet{1-50}:RCVSource[:FREQuency]:OFFSet? . . . . . . . . . . . . . . . . . . . . . . . . . . . . . . . . . . . . . . . . . . . . . . . . . . . . . . . . 5-646
:SENSe{1-16}:OFFSet{1-50}:RECEiver:CW[:STATe] <char> . . . . . . . . . . . . . . . . . . . . . . . . . . . . . . . . . . . . . . . . . . . . . . . . . . . . . . . . . . . 5-646
:SENSe{1-16}:OFFSet{1-50}:RECEiver:CW[:STATe]? . . . . . . . . . . . . . . . . . . . . . . . . . . . . . . . . . . . . . . . . . . . . . . . . . . . . . . . . . . . . . . . . 5-646
:SENSe{1-16}:OFFSet{1-50}:RECEiver[:FREQuency]:DIVisor <NRf> . . . . . . . . . . . . . . . . . . . . . . . . . . . . . . . . . . . . . . . . . . . . . . . . . . . 5-647
:SENSe{1-16}:OFFSet{1-50}:RECEiver[:FREQuency]:DIVisor? . . . . . . . . . . . . . . . . . . . . . . . . . . . . . . . . . . . . . . . . . . . . . . . . . . . . . . . . . 5-647
:SENSe{1-16}:OFFSet{1-50}:RECEiver[:FREQuency]:MULTiplier <NRf> . . . . . . . . . . . . . . . . . . . . . . . . . . . . . . . . . . . . . . . . . . . . . . . . 5-647
:SENSe{1-16}:OFFSet{1-50}:RECEiver[:FREQuency]:MULTiplier? . . . . . . . . . . . . . . . . . . . . . . . . . . . . . . . . . . . . . . . . . . . . . . . . . . . . . 5-647
:SENSe{1-16}:OFFSet{1-50}:RECEiver[:FREQuency]:OFFSet <NRf> . . . . . . . . . . . . . . . . . . . . . . . . . . . . . . . . . . . . . . . . . . . . . . . . . . . 5-648
:SENSe{1-16}:OFFSet{1-50}:RECEiver[:FREQuency]:OFFSet? . . . . . . . . . . . . . . . . . . . . . . . . . . . . . . . . . . . . . . . . . . . . . . . . . . . . . . . . . 5-648
:SENSe{1-16}:OFFSet{1-50}:STARt <NRf> . . . . . . . . . . . . . . . . . . . . . . . . . . . . . . . . . . . . . . . . . . . . . . . . . . . . . . . . . . . . . . . . . . . . . . . . . 5-648
:SENSe{1-16}:OFFSet{1-50}:STARt? . . . . . . . . . . . . . . . . . . . . . . . . . . . . . . . . . . . . . . . . . . . . . . . . . . . . . . . . . . . . . . . . . . . . . . . . . . . . . . 5-648
:SENSe{1-16}:OFFSet{1-50}:STOP <NRf> . . . . . . . . . . . . . . . . . . . . . . . . . . . . . . . . . . . . . . . . . . . . . . . . . . . . . . . . . . . . . . . . . . . . . . . . . . 5-649
:SENSe{1-16}:OFFSet{1-50}:STOP? . . . . . . . . . . . . . . . . . . . . . . . . . . . . . . . . . . . . . . . . . . . . . . . . . . . . . . . . . . . . . . . . . . . . . . . . . . . . . . . 5-649
:SENSe{1-16}:RECeiver:CALibration:EXISt? <char> . . . . . . . . . . . . . . . . . . . . . . . . . . . . . . . . . . . . . . . . . . . . . . . . . . . . . . . . . . . . . . . . . 5-650
:SENSe{1-16}:RECeiver:CALibration:STATe <char> . . . . . . . . . . . . . . . . . . . . . . . . . . . . . . . . . . . . . . . . . . . . . . . . . . . . . . . . . . . . . . . . . 5-650
:SENSe{1-16}:RECeiver:CALibration:STATe? . . . . . . . . . . . . . . . . . . . . . . . . . . . . . . . . . . . . . . . . . . . . . . . . . . . . . . . . . . . . . . . . . . . . . . . 5-650
:SENSe{1-16}:RECeiver:CALibration? <char> . . . . . . . . . . . . . . . . . . . . . . . . . . . . . . . . . . . . . . . . . . . . . . . . . . . . . . . . . . . . . . . . . . . . . . 5-650
:SENSe{1-16}:RECEiver:CONFiguration <char> . . . . . . . . . . . . . . . . . . . . . . . . . . . . . . . . . . . . . . . . . . . . . . . . . . . . . . . . . . . . . . . . . . . . 5-651
:SENSe{1-16}:RECEiver:CONFiguration? . . . . . . . . . . . . . . . . . . . . . . . . . . . . . . . . . . . . . . . . . . . . . . . . . . . . . . . . . . . . . . . . . . . . . . . . . . 5-651
:SENSe{1-16}:SEGment:AVERage[:SWEepbysweep][:STATe] <char> . . . . . . . . . . . . . . . . . . . . . . . . . . . . . . . . . . . . . . . . . . . . . . . . . . . 5-652
:SENSe{1-16}:SEGment:AVERage[:SWEepbysweep][:STATe]? . . . . . . . . . . . . . . . . . . . . . . . . . . . . . . . . . . . . . . . . . . . . . . . . . . . . . . . . . 5-652
:SENSe{1-16}:SEGMent:TYPe? . . . . . . . . . . . . . . . . . . . . . . . . . . . . . . . . . . . . . . . . . . . . . . . . . . . . . . . . . . . . . . . . . . . . . . . . . . . . . . . . . . 5-652
:SENSe{1-16}:SOURce{1-4}:EXTernal[:STATe] <char> . . . . . . . . . . . . . . . . . . . . . . . . . . . . . . . . . . . . . . . . . . . . . . . . . . . . . . . . . . . . . . . 5-653
:SENSe{1-16}:SOURce{1-4}:EXTernal[:STATe]? . . . . . . . . . . . . . . . . . . . . . . . . . . . . . . . . . . . . . . . . . . . . . . . . . . . . . . . . . . . . . . . . . . . . . 5-653
:SENSe{1-16}:SPUR:REDuction[:STATe] <char> . . . . . . . . . . . . . . . . . . . . . . . . . . . . . . . . . . . . . . . . . . . . . . . . . . . . . . . . . . . . . . . . . . . . 5-654
:SENSe{1-16}:SPUR:REDuction[:STATe]? . . . . . . . . . . . . . . . . . . . . . . . . . . . . . . . . . . . . . . . . . . . . . . . . . . . . . . . . . . . . . . . . . . . . . . . . . . 5-654
:SENSe{1-16}:SWEep:CW:POINt <NRf> . . . . . . . . . . . . . . . . . . . . . . . . . . . . . . . . . . . . . . . . . . . . . . . . . . . . . . . . . . . . . . . . . . . . . . . . . . . 5-655
:SENSe{1-16}:SWEep:CW:POINt? . . . . . . . . . . . . . . . . . . . . . . . . . . . . . . . . . . . . . . . . . . . . . . . . . . . . . . . . . . . . . . . . . . . . . . . . . . . . . . . . 5-655
:SENSe{1-16}:SWEep:CW[:STATe] <char> . . . . . . . . . . . . . . . . . . . . . . . . . . . . . . . . . . . . . . . . . . . . . . . . . . . . . . . . . . . . . . . . . . . . . . . . . 5-655
:SENSe{1-16}:SWEep:CW[:STATe]? . . . . . . . . . . . . . . . . . . . . . . . . . . . . . . . . . . . . . . . . . . . . . . . . . . . . . . . . . . . . . . . . . . . . . . . . . . . . . . . 5-655
:SENSe{1-16}:SWEep:DELay <NRf> . . . . . . . . . . . . . . . . . . . . . . . . . . . . . . . . . . . . . . . . . . . . . . . . . . . . . . . . . . . . . . . . . . . . . . . . . . . . . . 5-656
:SENSe{1-16}:SWEep:DELay:TYPe <char> . . . . . . . . . . . . . . . . . . . . . . . . . . . . . . . . . . . . . . . . . . . . . . . . . . . . . . . . . . . . . . . . . . . . . . . . . 5-656
:SENSe{1-16}:SWEep:DELay:TYPe? . . . . . . . . . . . . . . . . . . . . . . . . . . . . . . . . . . . . . . . . . . . . . . . . . . . . . . . . . . . . . . . . . . . . . . . . . . . . . . 5-656
:SENSe{1-16}:SWEep:DELay? . . . . . . . . . . . . . . . . . . . . . . . . . . . . . . . . . . . . . . . . . . . . . . . . . . . . . . . . . . . . . . . . . . . . . . . . . . . . . . . . . . . 5-656
:SENSe{1-16}:SWEep:POINt <NRf> . . . . . . . . . . . . . . . . . . . . . . . . . . . . . . . . . . . . . . . . . . . . . . . . . . . . . . . . . . . . . . . . . . . . . . . . . . . . . . 5-656
:SENSe{1-16}:SWEep:POINt? . . . . . . . . . . . . . . . . . . . . . . . . . . . . . . . . . . . . . . . . . . . . . . . . . . . . . . . . . . . . . . . . . . . . . . . . . . . . . . . . . . . . 5-656
:SENSe{1-16}:SWEep:TIMe <NRf> . . . . . . . . . . . . . . . . . . . . . . . . . . . . . . . . . . . . . . . . . . . . . . . . . . . . . . . . . . . . . . . . . . . . . . . . . . . . . . . 5-657
:SENSe{1-16}:SWEep:TIMe:DISPlay[:STATe] <char> . . . . . . . . . . . . . . . . . . . . . . . . . . . . . . . . . . . . . . . . . . . . . . . . . . . . . . . . . . . . . . . . 5-657
:SENSe{1-16}:SWEep:TIMe:DISPlay[:STATe]? . . . . . . . . . . . . . . . . . . . . . . . . . . . . . . . . . . . . . . . . . . . . . . . . . . . . . . . . . . . . . . . . . . . . . . 5-657

E-2 Alphabetical Command Listing Alphabetical Command Index
E-38 PN: 10410-00322 Rev. U MS464xB Series VNA PM
:SENSe{1-16}:SWEep:TIMe:STATe <char> . . . . . . . . . . . . . . . . . . . . . . . . . . . . . . . . . . . . . . . . . . . . . . . . . . . . . . . . . . . . . . . . . . . . . . . . . 5-657
:SENSe{1-16}:SWEep:TIMe:STATe? . . . . . . . . . . . . . . . . . . . . . . . . . . . . . . . . . . . . . . . . . . . . . . . . . . . . . . . . . . . . . . . . . . . . . . . . . . . . . . . 5-657
:SENSe{1-16}:SWEep:TIMe:TYPe <char> . . . . . . . . . . . . . . . . . . . . . . . . . . . . . . . . . . . . . . . . . . . . . . . . . . . . . . . . . . . . . . . . . . . . . . . . . . 5-658
:SENSe{1-16}:SWEep:TIMe:TYPe? . . . . . . . . . . . . . . . . . . . . . . . . . . . . . . . . . . . . . . . . . . . . . . . . . . . . . . . . . . . . . . . . . . . . . . . . . . . . . . . . 5-658
:SENSe{1-16}:SWEep:TIMe? . . . . . . . . . . . . . . . . . . . . . . . . . . . . . . . . . . . . . . . . . . . . . . . . . . . . . . . . . . . . . . . . . . . . . . . . . . . . . . . . . . . . . 5-657
:SENSe{1-16}:SWEep:TYPe <char> . . . . . . . . . . . . . . . . . . . . . . . . . . . . . . . . . . . . . . . . . . . . . . . . . . . . . . . . . . . . . . . . . . . . . . . . . . . . . . . 5-658
:SENSe{1-16}:SWEep:TYPe? . . . . . . . . . . . . . . . . . . . . . . . . . . . . . . . . . . . . . . . . . . . . . . . . . . . . . . . . . . . . . . . . . . . . . . . . . . . . . . . . . . . . . 5-658
:SENSe{1-16}:TS3738:FREQuency:STARt <NRf> . . . . . . . . . . . . . . . . . . . . . . . . . . . . . . . . . . . . . . . . . . . . . . . . . . . . . . . . . . . . . . . . . . . . 5-659
:SENSe{1-16}:TS3738:FREQuency:STARt? . . . . . . . . . . . . . . . . . . . . . . . . . . . . . . . . . . . . . . . . . . . . . . . . . . . . . . . . . . . . . . . . . . . . . . . . . 5-659
:SENSe{1-16}:TS3738:FREQuency:STOP <NRf> . . . . . . . . . . . . . . . . . . . . . . . . . . . . . . . . . . . . . . . . . . . . . . . . . . . . . . . . . . . . . . . . . . . . . 5-659
:SENSe{1-16}:TS3738:FREQuency:STOP? . . . . . . . . . . . . . . . . . . . . . . . . . . . . . . . . . . . . . . . . . . . . . . . . . . . . . . . . . . . . . . . . . . . . . . . . . . 5-659
:SENSe{1-16}:TS3738:LO:DIVisor <NRf> . . . . . . . . . . . . . . . . . . . . . . . . . . . . . . . . . . . . . . . . . . . . . . . . . . . . . . . . . . . . . . . . . . . . . . . . . . 5-660
:SENSe{1-16}:TS3738:LO:DIVisor? . . . . . . . . . . . . . . . . . . . . . . . . . . . . . . . . . . . . . . . . . . . . . . . . . . . . . . . . . . . . . . . . . . . . . . . . . . . . . . . . 5-660
:SENSe{1-16}:TS3738:LO:MULTiplier <NRf> . . . . . . . . . . . . . . . . . . . . . . . . . . . . . . . . . . . . . . . . . . . . . . . . . . . . . . . . . . . . . . . . . . . . . . . 5-660
:SENSe{1-16}:TS3738:LO:MULTiplier? . . . . . . . . . . . . . . . . . . . . . . . . . . . . . . . . . . . . . . . . . . . . . . . . . . . . . . . . . . . . . . . . . . . . . . . . . . . . 5-660
:SENSe{1-16}:TS3738:OML:WGType <char> . . . . . . . . . . . . . . . . . . . . . . . . . . . . . . . . . . . . . . . . . . . . . . . . . . . . . . . . . . . . . . . . . . . . . . . . 5-661
:SENSe{1-16}:TS3738:OML:WGType? . . . . . . . . . . . . . . . . . . . . . . . . . . . . . . . . . . . . . . . . . . . . . . . . . . . . . . . . . . . . . . . . . . . . . . . . . . . . . 5-661
:SENSe{1-16}:TS3738:RECeiver <char> . . . . . . . . . . . . . . . . . . . . . . . . . . . . . . . . . . . . . . . . . . . . . . . . . . . . . . . . . . . . . . . . . . . . . . . . . . . . 5-662
:SENSe{1-16}:TS3738:RECeiver? . . . . . . . . . . . . . . . . . . . . . . . . . . . . . . . . . . . . . . . . . . . . . . . . . . . . . . . . . . . . . . . . . . . . . . . . . . . . . . . . . 5-662
:SENSe{1-16}:TS3738:RF:DIVisor <NRf> . . . . . . . . . . . . . . . . . . . . . . . . . . . . . . . . . . . . . . . . . . . . . . . . . . . . . . . . . . . . . . . . . . . . . . . . . . 5-662
:SENSe{1-16}:TS3738:RF:DIVisor? . . . . . . . . . . . . . . . . . . . . . . . . . . . . . . . . . . . . . . . . . . . . . . . . . . . . . . . . . . . . . . . . . . . . . . . . . . . . . . . . 5-662
:SENSe{1-16}:TS3738:RF:MULTiplier <NRf> . . . . . . . . . . . . . . . . . . . . . . . . . . . . . . . . . . . . . . . . . . . . . . . . . . . . . . . . . . . . . . . . . . . . . . . 5-663
:SENSe{1-16}:TS3738:RF:MULTiplier? . . . . . . . . . . . . . . . . . . . . . . . . . . . . . . . . . . . . . . . . . . . . . . . . . . . . . . . . . . . . . . . . . . . . . . . . . . . . 5-663
:SENSe{1-16}:TS3738:VDI:MODel <char> . . . . . . . . . . . . . . . . . . . . . . . . . . . . . . . . . . . . . . . . . . . . . . . . . . . . . . . . . . . . . . . . . . . . . . . . . . 5-663
:SENSe{1-16}:TS3738:VDI:MODel? . . . . . . . . . . . . . . . . . . . . . . . . . . . . . . . . . . . . . . . . . . . . . . . . . . . . . . . . . . . . . . . . . . . . . . . . . . . . . . . 5-663
:SENSe{1-16}:TS3738:VDI:WGType <char> . . . . . . . . . . . . . . . . . . . . . . . . . . . . . . . . . . . . . . . . . . . . . . . . . . . . . . . . . . . . . . . . . . . . . . . . 5-664
:SENSe{1-16}:TS3738:VDI:WGType? . . . . . . . . . . . . . . . . . . . . . . . . . . . . . . . . . . . . . . . . . . . . . . . . . . . . . . . . . . . . . . . . . . . . . . . . . . . . . . 5-664
:SENSe{1-16}:TS3738[:STATe] <char> . . . . . . . . . . . . . . . . . . . . . . . . . . . . . . . . . . . . . . . . . . . . . . . . . . . . . . . . . . . . . . . . . . . . . . . . . . . . . 5-665
:SENSe{1-16}:TS3738[:STATe]? . . . . . . . . . . . . . . . . . . . . . . . . . . . . . . . . . . . . . . . . . . . . . . . . . . . . . . . . . . . . . . . . . . . . . . . . . . . . . . . . . . 5-665
:SENSe{1-16}:TS3739:FREQuency:STARt . . . . . . . . . . . . . . . . . . . . . . . . . . . . . . . . . . . . . . . . . . . . . . . . . . . . . . . . . . . . . . . . . . . . . . . . . . 5-666
:SENSe{1-16}:TS3739:FREQuency:STARt? . . . . . . . . . . . . . . . . . . . . . . . . . . . . . . . . . . . . . . . . . . . . . . . . . . . . . . . . . . . . . . . . . . . . . . . . . 5-666
:SENSe{1-16}:TS3739:FREQuency:STOP <NRf> . . . . . . . . . . . . . . . . . . . . . . . . . . . . . . . . . . . . . . . . . . . . . . . . . . . . . . . . . . . . . . . . . . . . . 5-666
:SENSe{1-16}:TS3739:FREQuency:STOP? . . . . . . . . . . . . . . . . . . . . . . . . . . . . . . . . . . . . . . . . . . . . . . . . . . . . . . . . . . . . . . . . . . . . . . . . . . 5-666
:SENSe{1-16}:TS3739:LO:DIVisor <NRf> . . . . . . . . . . . . . . . . . . . . . . . . . . . . . . . . . . . . . . . . . . . . . . . . . . . . . . . . . . . . . . . . . . . . . . . . . . 5-667
:SENSe{1-16}:TS3739:LO:DIVisor? . . . . . . . . . . . . . . . . . . . . . . . . . . . . . . . . . . . . . . . . . . . . . . . . . . . . . . . . . . . . . . . . . . . . . . . . . . . . . . . . 5-667
:SENSe{1-16}:TS3739:LO:MULTiplier <NRf> . . . . . . . . . . . . . . . . . . . . . . . . . . . . . . . . . . . . . . . . . . . . . . . . . . . . . . . . . . . . . . . . . . . . . . . 5-667
:SENSe{1-16}:TS3739:LO:MULTiplier? . . . . . . . . . . . . . . . . . . . . . . . . . . . . . . . . . . . . . . . . . . . . . . . . . . . . . . . . . . . . . . . . . . . . . . . . . . . . 5-667
:SENSe{1-16}:TS3739:OML:WGType . . . . . . . . . . . . . . . . . . . . . . . . . . . . . . . . . . . . . . . . . . . . . . . . . . . . . . . . . . . . . . . . . . . . . . . . . . . . . . 5-668
:SENSe{1-16}:TS3739:OML:WGType? . . . . . . . . . . . . . . . . . . . . . . . . . . . . . . . . . . . . . . . . . . . . . . . . . . . . . . . . . . . . . . . . . . . . . . . . . . . . . 5-668
:SENSe{1-16}:TS3739:RECeiver . . . . . . . . . . . . . . . . . . . . . . . . . . . . . . . . . . . . . . . . . . . . . . . . . . . . . . . . . . . . . . . . . . . . . . . . . . . . . . . . . . 5-669
:SENSe{1-16}:TS3739:RECeiver? . . . . . . . . . . . . . . . . . . . . . . . . . . . . . . . . . . . . . . . . . . . . . . . . . . . . . . . . . . . . . . . . . . . . . . . . . . . . . . . . . 5-669
:SENSe{1-16}:TS3739:RF:DIVisor <NRf> . . . . . . . . . . . . . . . . . . . . . . . . . . . . . . . . . . . . . . . . . . . . . . . . . . . . . . . . . . . . . . . . . . . . . . . . . . 5-669
:SENSe{1-16}:TS3739:RF:DIVisor? . . . . . . . . . . . . . . . . . . . . . . . . . . . . . . . . . . . . . . . . . . . . . . . . . . . . . . . . . . . . . . . . . . . . . . . . . . . . . . . . 5-669
:SENSe{1-16}:TS3739:RF:MULTiplier <NRf> . . . . . . . . . . . . . . . . . . . . . . . . . . . . . . . . . . . . . . . . . . . . . . . . . . . . . . . . . . . . . . . . . . . . . . . 5-670
:SENSe{1-16}:TS3739:RF:MULTiplier? . . . . . . . . . . . . . . . . . . . . . . . . . . . . . . . . . . . . . . . . . . . . . . . . . . . . . . . . . . . . . . . . . . . . . . . . . . . . 5-670
:SENSe{1-16}:TS3739:VDI:MODel . . . . . . . . . . . . . . . . . . . . . . . . . . . . . . . . . . . . . . . . . . . . . . . . . . . . . . . . . . . . . . . . . . . . . . . . . . . . . . . . 5-670
:SENSe{1-16}:TS3739:VDI:MODel? . . . . . . . . . . . . . . . . . . . . . . . . . . . . . . . . . . . . . . . . . . . . . . . . . . . . . . . . . . . . . . . . . . . . . . . . . . . . . . . 5-670
:SENSe{1-16}:TS3739:VDI:WGType <char> . . . . . . . . . . . . . . . . . . . . . . . . . . . . . . . . . . . . . . . . . . . . . . . . . . . . . . . . . . . . . . . . . . . . . . . . 5-671
:SENSe{1-16}:TS3739:VDI:WGType? . . . . . . . . . . . . . . . . . . . . . . . . . . . . . . . . . . . . . . . . . . . . . . . . . . . . . . . . . . . . . . . . . . . . . . . . . . . . . . 5-671
:SENSe{1-16}:TS3739[:STATe] <char> . . . . . . . . . . . . . . . . . . . . . . . . . . . . . . . . . . . . . . . . . . . . . . . . . . . . . . . . . . . . . . . . . . . . . . . . . . . . . 5-672
:SENSe{1-16}:TS3739[:STATe]? . . . . . . . . . . . . . . . . . . . . . . . . . . . . . . . . . . . . . . . . . . . . . . . . . . . . . . . . . . . . . . . . . . . . . . . . . . . . . . . . . . 5-672
:SOURce:ALL:EXTernal:FTRIGger[:STATe] <char> . . . . . . . . . . . . . . . . . . . . . . . . . . . . . . . . . . . . . . . . . . . . . . . . . . . . . . . . . . . . . . . . . . 5-673
:SOURce:ALL:EXTernal:FTRIGger[:STATe]? . . . . . . . . . . . . . . . . . . . . . . . . . . . . . . . . . . . . . . . . . . . . . . . . . . . . . . . . . . . . . . . . . . . . . . . 5-673
:SOURce{1-16}:EFFective:MODBB:POWer:PORT{1-4}? . . . . . . . . . . . . . . . . . . . . . . . . . . . . . . . . . . . . . . . . . . . . . . . . . . . . . . . . . . . . . . . 5-674
:SOURce{1-16}:EFFective:POWer:PORT{1-4}[:LEVel][:IMMediate][:AMPlitude]? . . . . . . . . . . . . . . . . . . . . . . . . . . . . . . . . . . . . . . . . . . 5-674
:SOURce{1-16}:MODBB:POWer:PORT{1-4} <NRf> . . . . . . . . . . . . . . . . . . . . . . . . . . . . . . . . . . . . . . . . . . . . . . . . . . . . . . . . . . . . . . . . . . . 5-675
:SOURce{1-16}:MODBB:POWer:PORT{1-4}? . . . . . . . . . . . . . . . . . . . . . . . . . . . . . . . . . . . . . . . . . . . . . . . . . . . . . . . . . . . . . . . . . . . . . . . . 5-675
:SOURce{1-16}:POWer:AINPut <char> . . . . . . . . . . . . . . . . . . . . . . . . . . . . . . . . . . . . . . . . . . . . . . . . . . . . . . . . . . . . . . . . . . . . . . . . . . . . 5-676
:SOURce{1-16}:POWer:AINPut? . . . . . . . . . . . . . . . . . . . . . . . . . . . . . . . . . . . . . . . . . . . . . . . . . . . . . . . . . . . . . . . . . . . . . . . . . . . . . . . . . . 5-676
:SOURce{1-16}:POWer:CALibration:PULSed:GATe:STARt <NRf> . . . . . . . . . . . . . . . . . . . . . . . . . . . . . . . . . . . . . . . . . . . . . . . . . . . . . . 5-677
:SOURce{1-16}:POWer:CALibration:PULSed:GATe:STARt? . . . . . . . . . . . . . . . . . . . . . . . . . . . . . . . . . . . . . . . . . . . . . . . . . . . . . . . . . . . 5-677
:SOURce{1-16}:POWer:CALibration:PULSed:GATe:STOP <NRf> . . . . . . . . . . . . . . . . . . . . . . . . . . . . . . . . . . . . . . . . . . . . . . . . . . . . . . . 5-678
:SOURce{1-16}:POWer:CALibration:PULSed:GATe:STOP? . . . . . . . . . . . . . . . . . . . . . . . . . . . . . . . . . . . . . . . . . . . . . . . . . . . . . . . . . . . . 5-678
:SOURce{1-16}:POWer:CALibration:PULSed:GATe[:STATe] <char> . . . . . . . . . . . . . . . . . . . . . . . . . . . . . . . . . . . . . . . . . . . . . . . . . . . . 5-677
:SOURce{1-16}:POWer:CALibration:PULSed:GATe[:STATe]? . . . . . . . . . . . . . . . . . . . . . . . . . . . . . . . . . . . . . . . . . . . . . . . . . . . . . . . . . . 5-677
:SOURce{1-16}:POWer:COMBiner[:STATe] <char> . . . . . . . . . . . . . . . . . . . . . . . . . . . . . . . . . . . . . . . . . . . . . . . . . . . . . . . . . . . . . . . . . . 5-676
:SOURce{1-16}:POWer:COMBiner[:STATe] <char> . . . . . . . . . . . . . . . . . . . . . . . . . . . . . . . . . . . . . . . . . . . . . . . . . . . . . . . . . . . . . . . . . . 5-677

Alphabetical Command Index E-2 Alphabetical Command Listing
MS464xB Series VNA PM PN: 10410-00322 Rev. U E-39
:SOURce{1-16}:POWer:COMBiner[:STATe]? . . . . . . . . . . . . . . . . . . . . . . . . . . . . . . . . . . . . . . . . . . . . . . . . . . . . . . . . . . . . . . . . . . . . . . . . 5-676
:SOURce{1-16}:POWer:COMBiner[:STATe]? . . . . . . . . . . . . . . . . . . . . . . . . . . . . . . . . . . . . . . . . . . . . . . . . . . . . . . . . . . . . . . . . . . . . . . . . 5-677
:SOURce{1-16}:POWer:FUNDamental:CORRection[:STATe] <char> . . . . . . . . . . . . . . . . . . . . . . . . . . . . . . . . . . . . . . . . . . . . . . . . . . . . 5-678
:SOURce{1-16}:POWer:FUNDamental:CORRection[:STATe]? . . . . . . . . . . . . . . . . . . . . . . . . . . . . . . . . . . . . . . . . . . . . . . . . . . . . . . . . . . 5-678
:SOURce{1-16}:POWer:LINear:FUNDamental:CORRection[:STATe] <char> . . . . . . . . . . . . . . . . . . . . . . . . . . . . . . . . . . . . . . . . . . . . . 5-678
:SOURce{1-16}:POWer:LINear:FUNDamental:CORRection[:STATe]? . . . . . . . . . . . . . . . . . . . . . . . . . . . . . . . . . . . . . . . . . . . . . . . . . . . 5-678
:SOURce{1-16}:POWer:LINear:USBSensor:NAMe <string> . . . . . . . . . . . . . . . . . . . . . . . . . . . . . . . . . . . . . . . . . . . . . . . . . . . . . . . . . . . 5-679
:SOURce{1-16}:POWer:LINear:USBSensor:NAMe? . . . . . . . . . . . . . . . . . . . . . . . . . . . . . . . . . . . . . . . . . . . . . . . . . . . . . . . . . . . . . . . . . . 5-679
:SOURce{1-16}:POWer:LINear:USBSensor[:STATe] <char> . . . . . . . . . . . . . . . . . . . . . . . . . . . . . . . . . . . . . . . . . . . . . . . . . . . . . . . . . . . 5-679
:SOURce{1-16}:POWer:LINear:USBSensor[:STATe]? . . . . . . . . . . . . . . . . . . . . . . . . . . . . . . . . . . . . . . . . . . . . . . . . . . . . . . . . . . . . . . . . . 5-679
:SOURce{1-16}:POWer:PORT:COUPle <char> . . . . . . . . . . . . . . . . . . . . . . . . . . . . . . . . . . . . . . . . . . . . . . . . . . . . . . . . . . . . . . . . . . . . . . 5-679
:SOURce{1-16}:POWer:PORT:COUPle? . . . . . . . . . . . . . . . . . . . . . . . . . . . . . . . . . . . . . . . . . . . . . . . . . . . . . . . . . . . . . . . . . . . . . . . . . . . . 5-679
:SOURce{1-16}:POWer:PORT{1-4}:ATTenuation <NRf> . . . . . . . . . . . . . . . . . . . . . . . . . . . . . . . . . . . . . . . . . . . . . . . . . . . . . . . . . . . . . . 5-683
:SOURce{1-16}:POWer:PORT{1-4}:ATTenuation? . . . . . . . . . . . . . . . . . . . . . . . . . . . . . . . . . . . . . . . . . . . . . . . . . . . . . . . . . . . . . . . . . . . . 5-683
:SOURce{1-16}:POWer:PORT{1-4}:LINear:MODBB:POWer:EFFective:STOP? . . . . . . . . . . . . . . . . . . . . . . . . . . . . . . . . . . . . . . . . . . . . 5-683
:SOURce{1-16}:POWer:PORT{1-4}:LINear:MODBB:POWer:STARt? . . . . . . . . . . . . . . . . . . . . . . . . . . . . . . . . . . . . . . . . . . . . . . . . . . . . 5-683
:SOURce{1-16}:POWer:PORT{1-4}:LINear:MODBB:POWer:STARt<NRf> . . . . . . . . . . . . . . . . . . . . . . . . . . . . . . . . . . . . . . . . . . . . . . . . 5-683
:SOURce{1-16}:POWer:PORT{1-4}:LINear:MODBB:POWer:STEP? . . . . . . . . . . . . . . . . . . . . . . . . . . . . . . . . . . . . . . . . . . . . . . . . . . . . . 5-684
:SOURce{1-16}:POWer:PORT{1-4}:LINear:MODBB:POWer:STOP <NRf> . . . . . . . . . . . . . . . . . . . . . . . . . . . . . . . . . . . . . . . . . . . . . . . . 5-684
:SOURce{1-16}:POWer:PORT{1-4}:LINear:MODBB:POWer:STOP? . . . . . . . . . . . . . . . . . . . . . . . . . . . . . . . . . . . . . . . . . . . . . . . . . . . . . 5-684
:SOURce{1-16}:POWer:PORT{1-4}:LINear:MODBB:SINGle:POWer:EFFective:VALue? . . . . . . . . . . . . . . . . . . . . . . . . . . . . . . . . . . . . 5-684
:SOURce{1-16}:POWer:PORT{1-4}:LINear:MODBB:SINGle:POWer:VALue <NRf> . . . . . . . . . . . . . . . . . . . . . . . . . . . . . . . . . . . . . . . . 5-684
:SOURce{1-16}:POWer:PORT{1-4}:LINear:MODBB:SINGle:POWer:VALue? . . . . . . . . . . . . . . . . . . . . . . . . . . . . . . . . . . . . . . . . . . . . . 5-684
:SOURce{1-16}:POWer:PORT{1-4}:LINear:POWer:POINt <NRf> . . . . . . . . . . . . . . . . . . . . . . . . . . . . . . . . . . . . . . . . . . . . . . . . . . . . . . . 5-686
:SOURce{1-16}:POWer:PORT{1-4}:LINear:POWer:POINt? . . . . . . . . . . . . . . . . . . . . . . . . . . . . . . . . . . . . . . . . . . . . . . . . . . . . . . . . . . . . 5-686
:SOURce{1-16}:POWer:PORT{1-4}:LINear:POWer:STARt <NRf> . . . . . . . . . . . . . . . . . . . . . . . . . . . . . . . . . . . . . . . . . . . . . . . . . . . . . . . 5-686
:SOURce{1-16}:POWer:PORT{1-4}:LINear:POWer:STARt? . . . . . . . . . . . . . . . . . . . . . . . . . . . . . . . . . . . . . . . . . . . . . . . . . . . . . . . . . . . . 5-686
:SOURce{1-16}:POWer:PORT{1-4}:LINear:POWer:STEP? . . . . . . . . . . . . . . . . . . . . . . . . . . . . . . . . . . . . . . . . . . . . . . . . . . . . . . . . . . . . . 5-686
:SOURce{1-16}:POWer:PORT{1-4}:LINear:POWer:STOP <NRf> . . . . . . . . . . . . . . . . . . . . . . . . . . . . . . . . . . . . . . . . . . . . . . . . . . . . . . . 5-687
:SOURce{1-16}:POWer:PORT{1-4}:LINear:POWer:STOP? . . . . . . . . . . . . . . . . . . . . . . . . . . . . . . . . . . . . . . . . . . . . . . . . . . . . . . . . . . . . . 5-687
:SOURce{1-16}:POWer:PORT{1-4}:LINear:REFerence:ATTenuation <NRf> . . . . . . . . . . . . . . . . . . . . . . . . . . . . . . . . . . . . . . . . . . . . . . 5-687
:SOURce{1-16}:POWer:PORT{1-4}:LINear:REFerence:ATTenuation? . . . . . . . . . . . . . . . . . . . . . . . . . . . . . . . . . . . . . . . . . . . . . . . . . . . 5-687
:SOURce{1-16}:POWer:PORT{1-4}:LINear:SINGle:POWer:EFFective:VALue? . . . . . . . . . . . . . . . . . . . . . . . . . . . . . . . . . . . . . . . . . . . . 5-687
:SOURce{1-16}:POWer:PORT{1-4}:LINear:SINGle:POWer:VALue <NRf> . . . . . . . . . . . . . . . . . . . . . . . . . . . . . . . . . . . . . . . . . . . . . . . . 5-688
:SOURce{1-16}:POWer:PORT{1-4}:LINear:SINGle:POWer:VALue? . . . . . . . . . . . . . . . . . . . . . . . . . . . . . . . . . . . . . . . . . . . . . . . . . . . . . 5-688
:SOURce{1-16}:POWer:PORT{1-4}:LINear:SINGle:POWer[:STATe] <char> . . . . . . . . . . . . . . . . . . . . . . . . . . . . . . . . . . . . . . . . . . . . . . 5-688
:SOURce{1-16}:POWer:PORT{1-4}:LINear:SINGle:POWer[:STATe]? . . . . . . . . . . . . . . . . . . . . . . . . . . . . . . . . . . . . . . . . . . . . . . . . . . . . 5-688
:SOURce{1-16}:POWer:PORT{1-4}:LINear:TEST:ATTenuation <NRf> . . . . . . . . . . . . . . . . . . . . . . . . . . . . . . . . . . . . . . . . . . . . . . . . . . 5-688
:SOURce{1-16}:POWer:PORT{1-4}:LINear:TEST:ATTenuation? . . . . . . . . . . . . . . . . . . . . . . . . . . . . . . . . . . . . . . . . . . . . . . . . . . . . . . . . 5-688
:SOURce{1-16}:POWer:PORT{1-4}:NWExtract:FREQuency:DEEMbed:FILe <string> . . . . . . . . . . . . . . . . . . . . . . . . . . . . . . . . . . . . . . 5-693
:SOURce{1-16}:POWer:PORT{1-4}:NWExtract:FREQuency:DEEMbed:FILe? . . . . . . . . . . . . . . . . . . . . . . . . . . . . . . . . . . . . . . . . . . . . . 5-693
:SOURce{1-16}:POWer:PORT{1-4}:NWExtract:FREQuency:DEEMbed[:STATe] <char> . . . . . . . . . . . . . . . . . . . . . . . . . . . . . . . . . . . . . 5-692
:SOURce{1-16}:POWer:PORT{1-4}:NWExtract:FREQuency:DEEMbed[:STATe]? . . . . . . . . . . . . . . . . . . . . . . . . . . . . . . . . . . . . . . . . . . 5-692
:SOURce{1-16}:POWer:PORT{1-4}:NWExtract:FREQuency:EMBed:FILe <string> . . . . . . . . . . . . . . . . . . . . . . . . . . . . . . . . . . . . . . . . . 5-693
:SOURce{1-16}:POWer:PORT{1-4}:NWExtract:FREQuency:EMBed:FILe? . . . . . . . . . . . . . . . . . . . . . . . . . . . . . . . . . . . . . . . . . . . . . . . 5-693
:SOURce{1-16}:POWer:PORT{1-4}:NWExtract:FREQuency:EMBed[:STATe] <char> . . . . . . . . . . . . . . . . . . . . . . . . . . . . . . . . . . . . . . . 5-693
:SOURce{1-16}:POWer:PORT{1-4}:NWExtract:FREQuency:EMBed[:STATe]? . . . . . . . . . . . . . . . . . . . . . . . . . . . . . . . . . . . . . . . . . . . . 5-693
:SOURce{1-16}:POWer:PORT{1-4}:NWExtract:POWer:DEEMbed:FILe <string> . . . . . . . . . . . . . . . . . . . . . . . . . . . . . . . . . . . . . . . . . . 5-694
:SOURce{1-16}:POWer:PORT{1-4}:NWExtract:POWer:DEEMbed:FILe? . . . . . . . . . . . . . . . . . . . . . . . . . . . . . . . . . . . . . . . . . . . . . . . . . 5-694
:SOURce{1-16}:POWer:PORT{1-4}:NWExtract:POWer:DEEMbed[:STATe] <char> . . . . . . . . . . . . . . . . . . . . . . . . . . . . . . . . . . . . . . . . . 5-694
:SOURce{1-16}:POWer:PORT{1-4}:NWExtract:POWer:DEEMbed[:STATe]? . . . . . . . . . . . . . . . . . . . . . . . . . . . . . . . . . . . . . . . . . . . . . . 5-694
:SOURce{1-16}:POWer:PORT{1-4}:NWExtract:POWer:EMBed:FILe <string> . . . . . . . . . . . . . . . . . . . . . . . . . . . . . . . . . . . . . . . . . . . . . 5-695
:SOURce{1-16}:POWer:PORT{1-4}:NWExtract:POWer:EMBed:FILe? . . . . . . . . . . . . . . . . . . . . . . . . . . . . . . . . . . . . . . . . . . . . . . . . . . . 5-695
:SOURce{1-16}:POWer:PORT{1-4}:NWExtract:POWer:EMBed[:STATe] <char> . . . . . . . . . . . . . . . . . . . . . . . . . . . . . . . . . . . . . . . . . . . 5-694
:SOURce{1-16}:POWer:PORT{1-4}:NWExtract:POWer:EMBed[:STATe]? . . . . . . . . . . . . . . . . . . . . . . . . . . . . . . . . . . . . . . . . . . . . . . . . 5-694
:SOURce{1-16}:POWer:PORT{1-4}:REFerence:ATTenuation <NRf> . . . . . . . . . . . . . . . . . . . . . . . . . . . . . . . . . . . . . . . . . . . . . . . . . . . . . 5-689
:SOURce{1-16}:POWer:PORT{1-4}:REFerence:ATTenuation? . . . . . . . . . . . . . . . . . . . . . . . . . . . . . . . . . . . . . . . . . . . . . . . . . . . . . . . . . . 5-689
:SOURce{1-16}:POWer:PORT{1-4}:SLOPe <NRf> . . . . . . . . . . . . . . . . . . . . . . . . . . . . . . . . . . . . . . . . . . . . . . . . . . . . . . . . . . . . . . . . . . . . 5-689
:SOURce{1-16}:POWer:PORT{1-4}:SLOPe? . . . . . . . . . . . . . . . . . . . . . . . . . . . . . . . . . . . . . . . . . . . . . . . . . . . . . . . . . . . . . . . . . . . . . . . . . 5-689
:SOURce{1-16}:POWer:PORT{1-4}:TEST:ATTenuation <NRf> . . . . . . . . . . . . . . . . . . . . . . . . . . . . . . . . . . . . . . . . . . . . . . . . . . . . . . . . . 5-689
:SOURce{1-16}:POWer:PORT{1-4}:TEST:ATTenuation? . . . . . . . . . . . . . . . . . . . . . . . . . . . . . . . . . . . . . . . . . . . . . . . . . . . . . . . . . . . . . . 5-689
:SOURce{1-16}:POWer:PORT{1-6}:LINear:CORRection:COLLect . . . . . . . . . . . . . . . . . . . . . . . . . . . . . . . . . . . . . . . . . . . . . . . . . . . . . . . 5-681
:SOURce{1-16}:POWer:PORT{1-6}:LINear:CORRection:DATA <block> . . . . . . . . . . . . . . . . . . . . . . . . . . . . . . . . . . . . . . . . . . . . . . . . . . 5-682
:SOURce{1-16}:POWer:PORT{1-6}:LINear:CORRection:DATA? . . . . . . . . . . . . . . . . . . . . . . . . . . . . . . . . . . . . . . . . . . . . . . . . . . . . . . . . 5-682
:SOURce{1-16}:POWer:PORT{1-6}:LINear:CORRection:POWer:STARt <NRf> . . . . . . . . . . . . . . . . . . . . . . . . . . . . . . . . . . . . . . . . . . . . 5-682
:SOURce{1-16}:POWer:PORT{1-6}:LINear:CORRection:POWer:STARt? . . . . . . . . . . . . . . . . . . . . . . . . . . . . . . . . . . . . . . . . . . . . . . . . . 5-682
:SOURce{1-16}:POWer:PORT{1-6}:LINear:CORRection:POWer:STOP? . . . . . . . . . . . . . . . . . . . . . . . . . . . . . . . . . . . . . . . . . . . . . . . . . . 5-682

E-2 Alphabetical Command Listing Alphabetical Command Index
E-40 PN: 10410-00322 Rev. U MS464xB Series VNA PM
:SOURce{1-16}:POWer:PORT{1-6}:LINear:CORRection[:STATe] <char> . . . . . . . . . . . . . . . . . . . . . . . . . . . . . . . . . . . . . . . . . . . . . . . . . 5-683
:SOURce{1-16}:POWer:PORT{1-6}:LINear:CORRection[:STATe]? . . . . . . . . . . . . . . . . . . . . . . . . . . . . . . . . . . . . . . . . . . . . . . . . . . . . . . . 5-683
:SOURce{1-16}:POWer:PORT{1-6}:LINear:POWer:EFFective:STARt? . . . . . . . . . . . . . . . . . . . . . . . . . . . . . . . . . . . . . . . . . . . . . . . . . . . 5-685
:SOURce{1-16}:POWer:PORT{1-6}:LINear:POWer:EFFective:STOP? . . . . . . . . . . . . . . . . . . . . . . . . . . . . . . . . . . . . . . . . . . . . . . . . . . . . 5-685
:SOURce{1-16}:POWer:PORT{1-6}:LINear:POWer:OFFSet <NRf> . . . . . . . . . . . . . . . . . . . . . . . . . . . . . . . . . . . . . . . . . . . . . . . . . . . . . . 5-685
:SOURce{1-16}:POWer:PORT{1-6}:LINear:POWer:OFFSet? . . . . . . . . . . . . . . . . . . . . . . . . . . . . . . . . . . . . . . . . . . . . . . . . . . . . . . . . . . . 5-685
:SOURce{1-16}:POWer:PORT{1-7}:CORRection:COLLect . . . . . . . . . . . . . . . . . . . . . . . . . . . . . . . . . . . . . . . . . . . . . . . . . . . . . . . . . . . . . . 5-680
:SOURce{1-16}:POWer:PORT{1-7}:CORRection:DATA <block> . . . . . . . . . . . . . . . . . . . . . . . . . . . . . . . . . . . . . . . . . . . . . . . . . . . . . . . . . 5-680
:SOURce{1-16}:POWer:PORT{1-7}:CORRection:DATA? . . . . . . . . . . . . . . . . . . . . . . . . . . . . . . . . . . . . . . . . . . . . . . . . . . . . . . . . . . . . . . . 5-680
:SOURce{1-16}:POWer:PORT{1-7}:CORRection:TARGet <NRf> . . . . . . . . . . . . . . . . . . . . . . . . . . . . . . . . . . . . . . . . . . . . . . . . . . . . . . . . 5-680
:SOURce{1-16}:POWer:PORT{1-7}:CORRection:TARGet? . . . . . . . . . . . . . . . . . . . . . . . . . . . . . . . . . . . . . . . . . . . . . . . . . . . . . . . . . . . . . . 5-680
:SOURce{1-16}:POWer:PORT{1-7}:CORRection[:STATe] <char> . . . . . . . . . . . . . . . . . . . . . . . . . . . . . . . . . . . . . . . . . . . . . . . . . . . . . . . . 5-681
:SOURce{1-16}:POWer:PORT{1-7}:CORRection[:STATe]? . . . . . . . . . . . . . . . . . . . . . . . . . . . . . . . . . . . . . . . . . . . . . . . . . . . . . . . . . . . . . 5-681
:SOURce{1-16}:POWer:PORT{1-7}[:LEVel][:IMMediate][:AMPlitude] <NRf> . . . . . . . . . . . . . . . . . . . . . . . . . . . . . . . . . . . . . . . . . . . . . . 5-690
:SOURce{1-16}:POWer:PORT{1-7}[:LEVel][:IMMediate][:AMPlitude]? . . . . . . . . . . . . . . . . . . . . . . . . . . . . . . . . . . . . . . . . . . . . . . . . . . . 5-690
:SOURce{1-16}:POWer:PULSe:LEVeling:MODE <char> . . . . . . . . . . . . . . . . . . . . . . . . . . . . . . . . . . . . . . . . . . . . . . . . . . . . . . . . . . . . . . 5-690
:SOURce{1-16}:POWer:PULSe:LEVeling:MODE? . . . . . . . . . . . . . . . . . . . . . . . . . . . . . . . . . . . . . . . . . . . . . . . . . . . . . . . . . . . . . . . . . . . . 5-690
:SOURce{1-16}:POWer:PULSe:LEVeling:POINt:TOLerance <NRf> . . . . . . . . . . . . . . . . . . . . . . . . . . . . . . . . . . . . . . . . . . . . . . . . . . . . . 5-690
:SOURce{1-16}:POWer:PULSe:LEVeling:POINt:TOLerance? . . . . . . . . . . . . . . . . . . . . . . . . . . . . . . . . . . . . . . . . . . . . . . . . . . . . . . . . . . 5-690
:SOURce{1-16}:POWer:PULSe:LEVeling:REFResh . . . . . . . . . . . . . . . . . . . . . . . . . . . . . . . . . . . . . . . . . . . . . . . . . . . . . . . . . . . . . . . . . . . 5-691
:SOURce{1-16}:POWer:SLOPe[:STATe] <char> . . . . . . . . . . . . . . . . . . . . . . . . . . . . . . . . . . . . . . . . . . . . . . . . . . . . . . . . . . . . . . . . . . . . . . 5-691
:SOURce{1-16}:POWer:SLOPe[:STATe]? . . . . . . . . . . . . . . . . . . . . . . . . . . . . . . . . . . . . . . . . . . . . . . . . . . . . . . . . . . . . . . . . . . . . . . . . . . . 5-691
:SOURce{1-16}:POWer:USBSensor:NAMe <string> . . . . . . . . . . . . . . . . . . . . . . . . . . . . . . . . . . . . . . . . . . . . . . . . . . . . . . . . . . . . . . . . . . 5-692
:SOURce{1-16}:POWer:USBSensor:NAMe? . . . . . . . . . . . . . . . . . . . . . . . . . . . . . . . . . . . . . . . . . . . . . . . . . . . . . . . . . . . . . . . . . . . . . . . . . 5-692
:SOURce{1-16}:POWer:USBSensor[:STATe] <char> . . . . . . . . . . . . . . . . . . . . . . . . . . . . . . . . . . . . . . . . . . . . . . . . . . . . . . . . . . . . . . . . . . 5-691
:SOURce{1-16}:POWer:USBSensor[:STATe]? . . . . . . . . . . . . . . . . . . . . . . . . . . . . . . . . . . . . . . . . . . . . . . . . . . . . . . . . . . . . . . . . . . . . . . . 5-691
:SOURce{1-16}:TS3739:ALCCal:FREQuency:POWer:TABLe{1-10}:ENTRy <NRf>, <NRf> . . . . . . . . . . . . . . . . . . . . . . . . . . . . . . . . . . . 5-696
:SOURce{1-16}:TS3739:ALCCal:FREQuency:POWer:TABLe{1-10}:ENTRy? . . . . . . . . . . . . . . . . . . . . . . . . . . . . . . . . . . . . . . . . . . . . . . 5-696
:SOURce{1-16}:TS3739:ALCCal:LEVeltype <char> . . . . . . . . . . . . . . . . . . . . . . . . . . . . . . . . . . . . . . . . . . . . . . . . . . . . . . . . . . . . . . . . . . . 5-697
:SOURce{1-16}:TS3739:ALCCal:LEVeltype? . . . . . . . . . . . . . . . . . . . . . . . . . . . . . . . . . . . . . . . . . . . . . . . . . . . . . . . . . . . . . . . . . . . . . . . . 5-697
:SOURce{1-16}:TS3739:ALCCal:POINt? . . . . . . . . . . . . . . . . . . . . . . . . . . . . . . . . . . . . . . . . . . . . . . . . . . . . . . . . . . . . . . . . . . . . . . . . . . . . 5-697
:SOURce{1-16}:TS3739:ALCCal:PORT{1-4}:CORRection:COLLect? . . . . . . . . . . . . . . . . . . . . . . . . . . . . . . . . . . . . . . . . . . . . . . . . . . . . . 5-698
:SOURce{1-4}:EXTernal:ADDRess <NRf> . . . . . . . . . . . . . . . . . . . . . . . . . . . . . . . . . . . . . . . . . . . . . . . . . . . . . . . . . . . . . . . . . . . . . . . . . . 5-699
:SOURce{1-4}:EXTernal:ADDRess? . . . . . . . . . . . . . . . . . . . . . . . . . . . . . . . . . . . . . . . . . . . . . . . . . . . . . . . . . . . . . . . . . . . . . . . . . . . . . . . 5-699
:SOURce{1-4}:EXTernal:FREQuency:MAXimum? . . . . . . . . . . . . . . . . . . . . . . . . . . . . . . . . . . . . . . . . . . . . . . . . . . . . . . . . . . . . . . . . . . . . 5-699
:SOURce{1-4}:EXTernal:FREQuency:MINimum? . . . . . . . . . . . . . . . . . . . . . . . . . . . . . . . . . . . . . . . . . . . . . . . . . . . . . . . . . . . . . . . . . . . . 5-700
:SOURce{1-4}:EXTernal:MODel? . . . . . . . . . . . . . . . . . . . . . . . . . . . . . . . . . . . . . . . . . . . . . . . . . . . . . . . . . . . . . . . . . . . . . . . . . . . . . . . . . 5-700
:SOURce{1-4}:EXTernal:POINt? . . . . . . . . . . . . . . . . . . . . . . . . . . . . . . . . . . . . . . . . . . . . . . . . . . . . . . . . . . . . . . . . . . . . . . . . . . . . . . . . . . 5-700
:SOURce{1-4}:EXTernal:POWer <NRf> . . . . . . . . . . . . . . . . . . . . . . . . . . . . . . . . . . . . . . . . . . . . . . . . . . . . . . . . . . . . . . . . . . . . . . . . . . . . 5-700
:SOURce{1-4}:EXTernal:POWer? . . . . . . . . . . . . . . . . . . . . . . . . . . . . . . . . . . . . . . . . . . . . . . . . . . . . . . . . . . . . . . . . . . . . . . . . . . . . . . . . . 5-700
:STATus:OPERation:CONDition? . . . . . . . . . . . . . . . . . . . . . . . . . . . . . . . . . . . . . . . . . . . . . . . . . . . . . . . . . . . . . . . . . . . . . . . . . . . . . . . . . 5-701
:STATus:OPERation:ENABle <NRf> . . . . . . . . . . . . . . . . . . . . . . . . . . . . . . . . . . . . . . . . . . . . . . . . . . . . . . . . . . . . . . . . . . . . . . . . . . . . . . 5-701
:STATus:OPERation:ENABle? . . . . . . . . . . . . . . . . . . . . . . . . . . . . . . . . . . . . . . . . . . . . . . . . . . . . . . . . . . . . . . . . . . . . . . . . . . . . . . . . . . . 5-701
:STATus:OPERation:NTRansition <NRf> . . . . . . . . . . . . . . . . . . . . . . . . . . . . . . . . . . . . . . . . . . . . . . . . . . . . . . . . . . . . . . . . . . . . . . . . . . 5-701
:STATus:OPERation:NTRansition? . . . . . . . . . . . . . . . . . . . . . . . . . . . . . . . . . . . . . . . . . . . . . . . . . . . . . . . . . . . . . . . . . . . . . . . . . . . . . . . 5-701
:STATus:OPERation:PTRansition <NRf> . . . . . . . . . . . . . . . . . . . . . . . . . . . . . . . . . . . . . . . . . . . . . . . . . . . . . . . . . . . . . . . . . . . . . . . . . . 5-701
:STATus:OPERation:PTRansition? . . . . . . . . . . . . . . . . . . . . . . . . . . . . . . . . . . . . . . . . . . . . . . . . . . . . . . . . . . . . . . . . . . . . . . . . . . . . . . . . 5-701
:STATus:OPERation[:EVENt]? . . . . . . . . . . . . . . . . . . . . . . . . . . . . . . . . . . . . . . . . . . . . . . . . . . . . . . . . . . . . . . . . . . . . . . . . . . . . . . . . . . . 5-702
:STATus:QUEStionable:CONDition? . . . . . . . . . . . . . . . . . . . . . . . . . . . . . . . . . . . . . . . . . . . . . . . . . . . . . . . . . . . . . . . . . . . . . . . . . . . . . . 5-703
:STATus:QUEStionable:ENABle <NRf> . . . . . . . . . . . . . . . . . . . . . . . . . . . . . . . . . . . . . . . . . . . . . . . . . . . . . . . . . . . . . . . . . . . . . . . . . . . 5-703
:STATus:QUEStionable:ENABle? . . . . . . . . . . . . . . . . . . . . . . . . . . . . . . . . . . . . . . . . . . . . . . . . . . . . . . . . . . . . . . . . . . . . . . . . . . . . . . . . . 5-703
:STATus:QUEStionable:LIMit:CONDition? . . . . . . . . . . . . . . . . . . . . . . . . . . . . . . . . . . . . . . . . . . . . . . . . . . . . . . . . . . . . . . . . . . . . . . . . . 5-703
:STATus:QUEStionable:LIMit:ENABle <NRf> . . . . . . . . . . . . . . . . . . . . . . . . . . . . . . . . . . . . . . . . . . . . . . . . . . . . . . . . . . . . . . . . . . . . . . 5-703
:STATus:QUEStionable:LIMit:ENABle? . . . . . . . . . . . . . . . . . . . . . . . . . . . . . . . . . . . . . . . . . . . . . . . . . . . . . . . . . . . . . . . . . . . . . . . . . . . 5-703
:STATus:QUEStionable:LIMit:NTRansition <NRf> . . . . . . . . . . . . . . . . . . . . . . . . . . . . . . . . . . . . . . . . . . . . . . . . . . . . . . . . . . . . . . . . . . 5-704
:STATus:QUEStionable:LIMit:NTRansition? . . . . . . . . . . . . . . . . . . . . . . . . . . . . . . . . . . . . . . . . . . . . . . . . . . . . . . . . . . . . . . . . . . . . . . . 5-704
:STATus:QUEStionable:LIMit:PTRansition <NRf> . . . . . . . . . . . . . . . . . . . . . . . . . . . . . . . . . . . . . . . . . . . . . . . . . . . . . . . . . . . . . . . . . . 5-704
:STATus:QUEStionable:LIMit:PTRansition? . . . . . . . . . . . . . . . . . . . . . . . . . . . . . . . . . . . . . . . . . . . . . . . . . . . . . . . . . . . . . . . . . . . . . . . . 5-704
:STATus:QUEStionable:LIMit[:EVENt]? . . . . . . . . . . . . . . . . . . . . . . . . . . . . . . . . . . . . . . . . . . . . . . . . . . . . . . . . . . . . . . . . . . . . . . . . . . . 5-704
:STATus:QUEStionable:NTRansition <NRf> . . . . . . . . . . . . . . . . . . . . . . . . . . . . . . . . . . . . . . . . . . . . . . . . . . . . . . . . . . . . . . . . . . . . . . . . 5-704
:STATus:QUEStionable:NTRansition? . . . . . . . . . . . . . . . . . . . . . . . . . . . . . . . . . . . . . . . . . . . . . . . . . . . . . . . . . . . . . . . . . . . . . . . . . . . . . 5-704
:STATus:QUEStionable:PTRansition <NRf> . . . . . . . . . . . . . . . . . . . . . . . . . . . . . . . . . . . . . . . . . . . . . . . . . . . . . . . . . . . . . . . . . . . . . . . . 5-705
:STATus:QUEStionable:PTRansition? . . . . . . . . . . . . . . . . . . . . . . . . . . . . . . . . . . . . . . . . . . . . . . . . . . . . . . . . . . . . . . . . . . . . . . . . . . . . . 5-705
:STATus:QUEStionable[:EVENt]? . . . . . . . . . . . . . . . . . . . . . . . . . . . . . . . . . . . . . . . . . . . . . . . . . . . . . . . . . . . . . . . . . . . . . . . . . . . . . . . . 5-705
:SYST:TIM:ELAP:INIT? – (System). . . . . . . . . . . . . . . . . . . . . . . . . . . . . . . . . . . . . . . . . . . . . . . . . . . . . . . . . . . . . . . . . . . . . . . . . . . . . . . . . . 4-8
:SYST:TIM:ELAP:TURN? – (System) . . . . . . . . . . . . . . . . . . . . . . . . . . . . . . . . . . . . . . . . . . . . . . . . . . . . . . . . . . . . . . . . . . . . . . . . . . . . . . . . 4-8
:SYST:TIM:INIT? – (System) . . . . . . . . . . . . . . . . . . . . . . . . . . . . . . . . . . . . . . . . . . . . . . . . . . . . . . . . . . . . . . . . . . . . . . . . . . . . . . . . . . . . . . . 4-8

Alphabetical Command Index E-2 Alphabetical Command Listing
MS464xB Series VNA PM PN: 10410-00322 Rev. U E-41
:SYST:TIM:TURN? – (System) . . . . . . . . . . . . . . . . . . . . . . . . . . . . . . . . . . . . . . . . . . . . . . . . . . . . . . . . . . . . . . . . . . . . . . . . . . . . . . . . . . . . . 4-8
:SYSTem:AUTocal:SWITch <char> . . . . . . . . . . . . . . . . . . . . . . . . . . . . . . . . . . . . . . . . . . . . . . . . . . . . . . . . . . . . . . . . . . . . . . . . . . . . . . . 5-706
:SYSTem:AUTocal:SWITch? . . . . . . . . . . . . . . . . . . . . . . . . . . . . . . . . . . . . . . . . . . . . . . . . . . . . . . . . . . . . . . . . . . . . . . . . . . . . . . . . . . . . . 5-706
:SYSTem:COMMunicate:GPIB:ADDRess <NRf> . . . . . . . . . . . . . . . . . . . . . . . . . . . . . . . . . . . . . . . . . . . . . . . . . . . . . . . . . . . . . . . . . . . . 5-707
:SYSTem:COMMunicate:GPIB:ADDRess? . . . . . . . . . . . . . . . . . . . . . . . . . . . . . . . . . . . . . . . . . . . . . . . . . . . . . . . . . . . . . . . . . . . . . . . . . 5-707
:SYSTem:COMMunicate:GPIB:BBANd:PMETer:ADDRess . . . . . . . . . . . . . . . . . . . . . . . . . . . . . . . . . . . . . . . . . . . . . . . . . . . . . . . . . . . . 5-707
:SYSTem:COMMunicate:GPIB:BBANd:PMETer:ADDRess? . . . . . . . . . . . . . . . . . . . . . . . . . . . . . . . . . . . . . . . . . . . . . . . . . . . . . . . . . . . 5-707
:SYSTem:COMMunicate:GPIB:DBANd:PMETer:ADDRess <NRf> . . . . . . . . . . . . . . . . . . . . . . . . . . . . . . . . . . . . . . . . . . . . . . . . . . . . . . 5-707
:SYSTem:COMMunicate:GPIB:DBANd:PMETer:ADDRess? . . . . . . . . . . . . . . . . . . . . . . . . . . . . . . . . . . . . . . . . . . . . . . . . . . . . . . . . . . . 5-707
:SYSTem:COMMunicate:GPIB:EXTernal:TSET:ADDRess <NRf> . . . . . . . . . . . . . . . . . . . . . . . . . . . . . . . . . . . . . . . . . . . . . . . . . . . . . . 5-708
:SYSTem:COMMunicate:GPIB:EXTernal:TSET:ADDRess? . . . . . . . . . . . . . . . . . . . . . . . . . . . . . . . . . . . . . . . . . . . . . . . . . . . . . . . . . . . 5-708
:SYSTem:COMMunicate:GPIB:FCOUNter:ADDRess <NRf> . . . . . . . . . . . . . . . . . . . . . . . . . . . . . . . . . . . . . . . . . . . . . . . . . . . . . . . . . . 5-708
:SYSTem:COMMunicate:GPIB:FCOUNter:ADDRess? . . . . . . . . . . . . . . . . . . . . . . . . . . . . . . . . . . . . . . . . . . . . . . . . . . . . . . . . . . . . . . . . 5-708
:SYSTem:COMMunicate:GPIB:PMETer:ADDRess <NRf> . . . . . . . . . . . . . . . . . . . . . . . . . . . . . . . . . . . . . . . . . . . . . . . . . . . . . . . . . . . . . 5-708
:SYSTem:COMMunicate:GPIB:PMETer:ADDRess? . . . . . . . . . . . . . . . . . . . . . . . . . . . . . . . . . . . . . . . . . . . . . . . . . . . . . . . . . . . . . . . . . . 5-708
:SYSTem:COMMunicate:GPIB:PMETer:BBANd[:ADDRess] . . . . . . . . . . . . . . . . . . . . . . . . . . . . . . . . . . . . . . . . . . . . . . . . . . . . . . . . . . 5-709
:SYSTem:COMMunicate:GPIB:PMETer:BBANd[:ADDRess]? . . . . . . . . . . . . . . . . . . . . . . . . . . . . . . . . . . . . . . . . . . . . . . . . . . . . . . . . . . 5-709
:SYSTem:COMMunicate:GPIB:PMETer:DBANd[:ADDRess] . . . . . . . . . . . . . . . . . . . . . . . . . . . . . . . . . . . . . . . . . . . . . . . . . . . . . . . . . . 5-709
:SYSTem:COMMunicate:GPIB:PMETer:DBANd[:ADDRess]? . . . . . . . . . . . . . . . . . . . . . . . . . . . . . . . . . . . . . . . . . . . . . . . . . . . . . . . . . . 5-709
:SYSTem:COMMunicate:GPIB:PMETer:WBANd[:ADDRess] . . . . . . . . . . . . . . . . . . . . . . . . . . . . . . . . . . . . . . . . . . . . . . . . . . . . . . . . . . 5-709
:SYSTem:COMMunicate:GPIB:PMETer:WBANd[:ADDRess]? . . . . . . . . . . . . . . . . . . . . . . . . . . . . . . . . . . . . . . . . . . . . . . . . . . . . . . . . . 5-709
:SYSTem:COMMunicate:GPIB:WBANd:PMETer:ADDRess <NRf> . . . . . . . . . . . . . . . . . . . . . . . . . . . . . . . . . . . . . . . . . . . . . . . . . . . . . 5-710
:SYSTem:COMMunicate:GPIB:WBANd:PMETer:ADDRess? . . . . . . . . . . . . . . . . . . . . . . . . . . . . . . . . . . . . . . . . . . . . . . . . . . . . . . . . . . 5-710
:SYSTem:COMMunicate:TCPIP:ADDRess? . . . . . . . . . . . . . . . . . . . . . . . . . . . . . . . . . . . . . . . . . . . . . . . . . . . . . . . . . . . . . . . . . . . . . . . . 5-710
:SYSTem:COMMunicate:TCPIP:GATE? . . . . . . . . . . . . . . . . . . . . . . . . . . . . . . . . . . . . . . . . . . . . . . . . . . . . . . . . . . . . . . . . . . . . . . . . . . . 5-710
:SYSTem:COMMunicate:TCPIP:HDW? . . . . . . . . . . . . . . . . . . . . . . . . . . . . . . . . . . . . . . . . . . . . . . . . . . . . . . . . . . . . . . . . . . . . . . . . . . . . 5-710
:SYSTem:COMMunicate:TCPIP:MASK? . . . . . . . . . . . . . . . . . . . . . . . . . . . . . . . . . . . . . . . . . . . . . . . . . . . . . . . . . . . . . . . . . . . . . . . . . . . 5-710
:SYSTem:COMMunicate:TCPIP:PORT <NRf> . . . . . . . . . . . . . . . . . . . . . . . . . . . . . . . . . . . . . . . . . . . . . . . . . . . . . . . . . . . . . . . . . . . . . . 5-711
:SYSTem:COMMunicate:TCPIP:PORT? . . . . . . . . . . . . . . . . . . . . . . . . . . . . . . . . . . . . . . . . . . . . . . . . . . . . . . . . . . . . . . . . . . . . . . . . . . . 5-711
:SYSTem:COMMunicate:USB:ADDRess? . . . . . . . . . . . . . . . . . . . . . . . . . . . . . . . . . . . . . . . . . . . . . . . . . . . . . . . . . . . . . . . . . . . . . . . . . . 5-711
:SYSTem:DUT:PROTection[:STATe] <char> . . . . . . . . . . . . . . . . . . . . . . . . . . . . . . . . . . . . . . . . . . . . . . . . . . . . . . . . . . . . . . . . . . . . . . . . 5-711
:SYSTem:DUT:PROTection[:STATe]? . . . . . . . . . . . . . . . . . . . . . . . . . . . . . . . . . . . . . . . . . . . . . . . . . . . . . . . . . . . . . . . . . . . . . . . . . . . . . 5-711
:SYSTem:ERRor:CLEar . . . . . . . . . . . . . . . . . . . . . . . . . . . . . . . . . . . . . . . . . . . . . . . . . . . . . . . . . . . . . . . . . . . . . . . . . . . . . . . . . . . . . . . . 5-711
:SYSTem:ERRor:COUNt? . . . . . . . . . . . . . . . . . . . . . . . . . . . . . . . . . . . . . . . . . . . . . . . . . . . . . . . . . . . . . . . . . . . . . . . . . . . . . . . . . . . . . . . 5-711
:SYSTem:ERRor:QUEue? . . . . . . . . . . . . . . . . . . . . . . . . . . . . . . . . . . . . . . . . . . . . . . . . . . . . . . . . . . . . . . . . . . . . . . . . . . . . . . . . . . . . . . . 5-712
:SYSTem:ERRor[:NEXt]? . . . . . . . . . . . . . . . . . . . . . . . . . . . . . . . . . . . . . . . . . . . . . . . . . . . . . . . . . . . . . . . . . . . . . . . . . . . . . . . . . . . . . . . 5-712
:SYSTem:EXTernal:TSET:FPORt:BIAS:TEES? . . . . . . . . . . . . . . . . . . . . . . . . . . . . . . . . . . . . . . . . . . . . . . . . . . . . . . . . . . . . . . . . . . . . . 5-712
:SYSTem:EXTernal:TSET:FPORt:EXISt? . . . . . . . . . . . . . . . . . . . . . . . . . . . . . . . . . . . . . . . . . . . . . . . . . . . . . . . . . . . . . . . . . . . . . . . . . . 5-712
:SYSTem:EXTernal:TSET:FPORt:FREQuency:MAXimum? . . . . . . . . . . . . . . . . . . . . . . . . . . . . . . . . . . . . . . . . . . . . . . . . . . . . . . . . . . . 5-712
:SYSTem:EXTernal:TSET:FPORt:FREQuency:MINimum? . . . . . . . . . . . . . . . . . . . . . . . . . . . . . . . . . . . . . . . . . . . . . . . . . . . . . . . . . . . . 5-713
:SYSTem:EXTernal:TSET:FPORt:MODel? . . . . . . . . . . . . . . . . . . . . . . . . . . . . . . . . . . . . . . . . . . . . . . . . . . . . . . . . . . . . . . . . . . . . . . . . . 5-713
:SYSTem:EXTernal:TSET:FPORt:REVision? . . . . . . . . . . . . . . . . . . . . . . . . . . . . . . . . . . . . . . . . . . . . . . . . . . . . . . . . . . . . . . . . . . . . . . . 5-713
:SYSTem:EXTernal:TSET:FPORt:VERSion? . . . . . . . . . . . . . . . . . . . . . . . . . . . . . . . . . . . . . . . . . . . . . . . . . . . . . . . . . . . . . . . . . . . . . . . 5-713
:SYSTem:HOLD:BIAS[:STATe] <char> . . . . . . . . . . . . . . . . . . . . . . . . . . . . . . . . . . . . . . . . . . . . . . . . . . . . . . . . . . . . . . . . . . . . . . . . . . . . 5-713
:SYSTem:HOLD:BIAS[:STATe]? . . . . . . . . . . . . . . . . . . . . . . . . . . . . . . . . . . . . . . . . . . . . . . . . . . . . . . . . . . . . . . . . . . . . . . . . . . . . . . . . . 5-713
:SYSTem:HOLD:POWer <NRf> . . . . . . . . . . . . . . . . . . . . . . . . . . . . . . . . . . . . . . . . . . . . . . . . . . . . . . . . . . . . . . . . . . . . . . . . . . . . . . . . . . 5-714
:SYSTem:HOLD:POWer? . . . . . . . . . . . . . . . . . . . . . . . . . . . . . . . . . . . . . . . . . . . . . . . . . . . . . . . . . . . . . . . . . . . . . . . . . . . . . . . . . . . . . . . 5-714
:SYSTem:HOLD:RF[:STATe] <char> . . . . . . . . . . . . . . . . . . . . . . . . . . . . . . . . . . . . . . . . . . . . . . . . . . . . . . . . . . . . . . . . . . . . . . . . . . . . . . 5-714
:SYSTem:HOLD:RF[:STATe]? . . . . . . . . . . . . . . . . . . . . . . . . . . . . . . . . . . . . . . . . . . . . . . . . . . . . . . . . . . . . . . . . . . . . . . . . . . . . . . . . . . . 5-714
:SYSTem:IFCalibration:AUTomatic[:STATe] <char> . . . . . . . . . . . . . . . . . . . . . . . . . . . . . . . . . . . . . . . . . . . . . . . . . . . . . . . . . . . . . . . . . 5-714
:SYSTem:IFCalibration:AUTomatic[:STATe]? . . . . . . . . . . . . . . . . . . . . . . . . . . . . . . . . . . . . . . . . . . . . . . . . . . . . . . . . . . . . . . . . . . . . . . 5-714
:SYSTem:IFCalibration:DIGital:TRIGger . . . . . . . . . . . . . . . . . . . . . . . . . . . . . . . . . . . . . . . . . . . . . . . . . . . . . . . . . . . . . . . . . . . . . . . . . . 5-714
:SYSTem:IFCalibration:TRIGger . . . . . . . . . . . . . . . . . . . . . . . . . . . . . . . . . . . . . . . . . . . . . . . . . . . . . . . . . . . . . . . . . . . . . . . . . . . . . . . . . 5-714
:SYSTem:MATH:INTErtrace:EQUation:SNP:FILe{1-16} <string> . . . . . . . . . . . . . . . . . . . . . . . . . . . . . . . . . . . . . . . . . . . . . . . . . . . . . . 5-715
:SYSTem:MATH:INTErtrace:EQUation:SNP:FILe{1-16}? . . . . . . . . . . . . . . . . . . . . . . . . . . . . . . . . . . . . . . . . . . . . . . . . . . . . . . . . . . . . . 5-715
:SYSTem:OSKAuto[:STATe] <char> . . . . . . . . . . . . . . . . . . . . . . . . . . . . . . . . . . . . . . . . . . . . . . . . . . . . . . . . . . . . . . . . . . . . . . . . . . . . . . 5-715
:SYSTem:OSKAuto[:STATe]? . . . . . . . . . . . . . . . . . . . . . . . . . . . . . . . . . . . . . . . . . . . . . . . . . . . . . . . . . . . . . . . . . . . . . . . . . . . . . . . . . . . . 5-715
:SYSTem:POFF . . . . . . . . . . . . . . . . . . . . . . . . . . . . . . . . . . . . . . . . . . . . . . . . . . . . . . . . . . . . . . . . . . . . . . . . . . . . . . . . . . . . . . . . . . . . . . . 5-715
:SYSTem:POINt:MAXimum <char> . . . . . . . . . . . . . . . . . . . . . . . . . . . . . . . . . . . . . . . . . . . . . . . . . . . . . . . . . . . . . . . . . . . . . . . . . . . . . . . 5-716
:SYSTem:POINt:MAXimum? . . . . . . . . . . . . . . . . . . . . . . . . . . . . . . . . . . . . . . . . . . . . . . . . . . . . . . . . . . . . . . . . . . . . . . . . . . . . . . . . . . . . 5-716
:SYSTem:PORT:COUNt? . . . . . . . . . . . . . . . . . . . . . . . . . . . . . . . . . . . . . . . . . . . . . . . . . . . . . . . . . . . . . . . . . . . . . . . . . . . . . . . . . . . . . . . 5-717
:SYSTem:PORT{1-4}:REFerence:ATTenuation <NRf> . . . . . . . . . . . . . . . . . . . . . . . . . . . . . . . . . . . . . . . . . . . . . . . . . . . . . . . . . . . . . . . . 5-717
:SYSTem:PORT{1-4}:REFerence:ATTenuation? . . . . . . . . . . . . . . . . . . . . . . . . . . . . . . . . . . . . . . . . . . . . . . . . . . . . . . . . . . . . . . . . . . . . . 5-717
:SYSTem:PORT{1-4}:TEST:ATTenuation <NRf> . . . . . . . . . . . . . . . . . . . . . . . . . . . . . . . . . . . . . . . . . . . . . . . . . . . . . . . . . . . . . . . . . . . . 5-717
:SYSTem:PORT{1-4}:TEST:ATTenuation? . . . . . . . . . . . . . . . . . . . . . . . . . . . . . . . . . . . . . . . . . . . . . . . . . . . . . . . . . . . . . . . . . . . . . . . . . 5-717
:SYSTem:POWerup:FILe <string> . . . . . . . . . . . . . . . . . . . . . . . . . . . . . . . . . . . . . . . . . . . . . . . . . . . . . . . . . . . . . . . . . . . . . . . . . . . . . . . . 5-718
:SYSTem:POWerup:FILe? . . . . . . . . . . . . . . . . . . . . . . . . . . . . . . . . . . . . . . . . . . . . . . . . . . . . . . . . . . . . . . . . . . . . . . . . . . . . . . . . . . . . . . 5-718

E-2 Alphabetical Command Listing Alphabetical Command Index
E-42 PN: 10410-00322 Rev. U MS464xB Series VNA PM
:SYSTem:POWerup:TYPe <char> . . . . . . . . . . . . . . . . . . . . . . . . . . . . . . . . . . . . . . . . . . . . . . . . . . . . . . . . . . . . . . . . . . . . . . . . . . . . . . . . . 5-718
:SYSTem:POWerup:TYPe? . . . . . . . . . . . . . . . . . . . . . . . . . . . . . . . . . . . . . . . . . . . . . . . . . . . . . . . . . . . . . . . . . . . . . . . . . . . . . . . . . . . . . . 5-718
:SYSTem:PRESet . . . . . . . . . . . . . . . . . . . . . . . . . . . . . . . . . . . . . . . . . . . . . . . . . . . . . . . . . . . . . . . . . . . . . . . . . . . . . . . . . . . . . . . . . . . . . . 5-719
:SYSTem:PRESet:FILe <string> . . . . . . . . . . . . . . . . . . . . . . . . . . . . . . . . . . . . . . . . . . . . . . . . . . . . . . . . . . . . . . . . . . . . . . . . . . . . . . . . . . 5-719
:SYSTem:PRESet:FILe? . . . . . . . . . . . . . . . . . . . . . . . . . . . . . . . . . . . . . . . . . . . . . . . . . . . . . . . . . . . . . . . . . . . . . . . . . . . . . . . . . . . . . . . . . 5-719
:SYSTem:PRESet:TYPe <char> . . . . . . . . . . . . . . . . . . . . . . . . . . . . . . . . . . . . . . . . . . . . . . . . . . . . . . . . . . . . . . . . . . . . . . . . . . . . . . . . . . 5-720
:SYSTem:PRESet:TYPe? . . . . . . . . . . . . . . . . . . . . . . . . . . . . . . . . . . . . . . . . . . . . . . . . . . . . . . . . . . . . . . . . . . . . . . . . . . . . . . . . . . . . . . . . 5-720
:SYSTem:PRESet:ZERo . . . . . . . . . . . . . . . . . . . . . . . . . . . . . . . . . . . . . . . . . . . . . . . . . . . . . . . . . . . . . . . . . . . . . . . . . . . . . . . . . . . . . . . . . 5-721
:SYSTem:REFerence[:TENMhz]:TYPE? . . . . . . . . . . . . . . . . . . . . . . . . . . . . . . . . . . . . . . . . . . . . . . . . . . . . . . . . . . . . . . . . . . . . . . . . . . . . 5-722
:SYSTem:RETRace:RF[:STATe] <char> . . . . . . . . . . . . . . . . . . . . . . . . . . . . . . . . . . . . . . . . . . . . . . . . . . . . . . . . . . . . . . . . . . . . . . . . . . . . 5-722
:SYSTem:RETRace:RF[:STATe]? . . . . . . . . . . . . . . . . . . . . . . . . . . . . . . . . . . . . . . . . . . . . . . . . . . . . . . . . . . . . . . . . . . . . . . . . . . . . . . . . . 5-722
:SYSTem:TIMe:ELAPsed:INITial? – (System) . . . . . . . . . . . . . . . . . . . . . . . . . . . . . . . . . . . . . . . . . . . . . . . . . . . . . . . . . . . . . . . . . . . . . . . . . 4-8
:SYSTem:TIMe:ELAPsed:TURNon? – (System) . . . . . . . . . . . . . . . . . . . . . . . . . . . . . . . . . . . . . . . . . . . . . . . . . . . . . . . . . . . . . . . . . . . . . . . . 4-8
:SYSTem:TIMe:INITial? – (System) . . . . . . . . . . . . . . . . . . . . . . . . . . . . . . . . . . . . . . . . . . . . . . . . . . . . . . . . . . . . . . . . . . . . . . . . . . . . . . . . . 4-8
:SYSTem:TIMe:TURNon? – (System) . . . . . . . . . . . . . . . . . . . . . . . . . . . . . . . . . . . . . . . . . . . . . . . . . . . . . . . . . . . . . . . . . . . . . . . . . . . . . . . . 4-8
:TRIGger[:SEQuence]:EXTernal:DELay <NRf> . . . . . . . . . . . . . . . . . . . . . . . . . . . . . . . . . . . . . . . . . . . . . . . . . . . . . . . . . . . . . . . . . . . . . 5-723
:TRIGger[:SEQuence]:EXTernal:DELay? . . . . . . . . . . . . . . . . . . . . . . . . . . . . . . . . . . . . . . . . . . . . . . . . . . . . . . . . . . . . . . . . . . . . . . . . . . . 5-723
:TRIGger[:SEQuence]:EXTernal:EDGe <char> . . . . . . . . . . . . . . . . . . . . . . . . . . . . . . . . . . . . . . . . . . . . . . . . . . . . . . . . . . . . . . . . . . . . . . 5-723
:TRIGger[:SEQuence]:EXTernal:EDGe? . . . . . . . . . . . . . . . . . . . . . . . . . . . . . . . . . . . . . . . . . . . . . . . . . . . . . . . . . . . . . . . . . . . . . . . . . . . . 5-723
:TRIGger[:SEQuence]:EXTernal:HANDshake[:STATe] <char> . . . . . . . . . . . . . . . . . . . . . . . . . . . . . . . . . . . . . . . . . . . . . . . . . . . . . . . . . 5-724
:TRIGger[:SEQuence]:EXTernal:HANDshake[:STATe]? . . . . . . . . . . . . . . . . . . . . . . . . . . . . . . . . . . . . . . . . . . . . . . . . . . . . . . . . . . . . . . . 5-724
:TRIGger[:SEQuence]:EXTernal:TYPe <char> . . . . . . . . . . . . . . . . . . . . . . . . . . . . . . . . . . . . . . . . . . . . . . . . . . . . . . . . . . . . . . . . . . . . . . 5-724
:TRIGger[:SEQuence]:EXTernal:TYPe? . . . . . . . . . . . . . . . . . . . . . . . . . . . . . . . . . . . . . . . . . . . . . . . . . . . . . . . . . . . . . . . . . . . . . . . . . . . . 5-724
:TRIGger[:SEQuence]:MANual:TYPe <char> . . . . . . . . . . . . . . . . . . . . . . . . . . . . . . . . . . . . . . . . . . . . . . . . . . . . . . . . . . . . . . . . . . . . . . . 5-724
:TRIGger[:SEQuence]:MANual:TYPe? . . . . . . . . . . . . . . . . . . . . . . . . . . . . . . . . . . . . . . . . . . . . . . . . . . . . . . . . . . . . . . . . . . . . . . . . . . . . . 5-724
:TRIGger[:SEQuence]:OUT[:STATe] <char> . . . . . . . . . . . . . . . . . . . . . . . . . . . . . . . . . . . . . . . . . . . . . . . . . . . . . . . . . . . . . . . . . . . . . . . . 5-724
:TRIGger[:SEQuence]:OUT[:STATe]? . . . . . . . . . . . . . . . . . . . . . . . . . . . . . . . . . . . . . . . . . . . . . . . . . . . . . . . . . . . . . . . . . . . . . . . . . . . . . . 5-724
:TRIGger[:SEQuence]:REMote:TYPe <char> . . . . . . . . . . . . . . . . . . . . . . . . . . . . . . . . . . . . . . . . . . . . . . . . . . . . . . . . . . . . . . . . . . . . . . . . 5-725
:TRIGger[:SEQuence]:REMote:TYPe? . . . . . . . . . . . . . . . . . . . . . . . . . . . . . . . . . . . . . . . . . . . . . . . . . . . . . . . . . . . . . . . . . . . . . . . . . . . . . 5-725
:TRIGger[:SEQuence]:SEDTransfer[:STATe] <char> . . . . . . . . . . . . . . . . . . . . . . . . . . . . . . . . . . . . . . . . . . . . . . . . . . . . . . . . . . . . . . . . . 5-725
:TRIGger[:SEQuence]:SEDTransfer[:STATe]? . . . . . . . . . . . . . . . . . . . . . . . . . . . . . . . . . . . . . . . . . . . . . . . . . . . . . . . . . . . . . . . . . . . . . . . 5-725
:TRIGger[:SEQuence]:SOURce <char> . . . . . . . . . . . . . . . . . . . . . . . . . . . . . . . . . . . . . . . . . . . . . . . . . . . . . . . . . . . . . . . . . . . . . . . . . . . . . 5-725
:TRIGger[:SEQuence]:SOURce? . . . . . . . . . . . . . . . . . . . . . . . . . . . . . . . . . . . . . . . . . . . . . . . . . . . . . . . . . . . . . . . . . . . . . . . . . . . . . . . . . . 5-725
:TRIGger[:SEQuence][:IMMediate][:REMote] . . . . . . . . . . . . . . . . . . . . . . . . . . . . . . . . . . . . . . . . . . . . . . . . . . . . . . . . . . . . . . . . . . . . . . . 5-726
:TRIGger[:SEQuence][:REMote]:SINGle . . . . . . . . . . . . . . . . . . . . . . . . . . . . . . . . . . . . . . . . . . . . . . . . . . . . . . . . . . . . . . . . . . . . . . . . . . . 5-728
*CLS . . . . . . . . . . . . . . . . . . . . . . . . . . . . . . . . . . . . . . . . . . . . . . . . . . . . . . . . . . . . . . . . . . . . . . . . . . . . . . . . . . . . . . . . . . . . . . . . . . . . . . . . . . 3-2
*DDT <Arbitrary Block> | <String> . . . . . . . . . . . . . . . . . . . . . . . . . . . . . . . . . . . . . . . . . . . . . . . . . . . . . . . . . . . . . . . . . . . . . . . . . . . . . . . . 3-2
*DDT? . . . . . . . . . . . . . . . . . . . . . . . . . . . . . . . . . . . . . . . . . . . . . . . . . . . . . . . . . . . . . . . . . . . . . . . . . . . . . . . . . . . . . . . . . . . . . . . . . . . . . . . . . 3-2
*ESE <NRf> . . . . . . . . . . . . . . . . . . . . . . . . . . . . . . . . . . . . . . . . . . . . . . . . . . . . . . . . . . . . . . . . . . . . . . . . . . . . . . . . . . . . . . . . . . . . . . . . . . . . 3-3
*ESE? . . . . . . . . . . . . . . . . . . . . . . . . . . . . . . . . . . . . . . . . . . . . . . . . . . . . . . . . . . . . . . . . . . . . . . . . . . . . . . . . . . . . . . . . . . . . . . . . . . . . . . . . . 3-3
*ESR? . . . . . . . . . . . . . . . . . . . . . . . . . . . . . . . . . . . . . . . . . . . . . . . . . . . . . . . . . . . . . . . . . . . . . . . . . . . . . . . . . . . . . . . . . . . . . . . . . . . . . . . . . 3-3
*IDN? . . . . . . . . . . . . . . . . . . . . . . . . . . . . . . . . . . . . . . . . . . . . . . . . . . . . . . . . . . . . . . . . . . . . . . . . . . . . . . . . . . . . . . . . . . . . . . . . . . . . . . . . . 3-3
*IST? . . . . . . . . . . . . . . . . . . . . . . . . . . . . . . . . . . . . . . . . . . . . . . . . . . . . . . . . . . . . . . . . . . . . . . . . . . . . . . . . . . . . . . . . . . . . . . . . . . . . . . . . . . 3-3
*OPC . . . . . . . . . . . . . . . . . . . . . . . . . . . . . . . . . . . . . . . . . . . . . . . . . . . . . . . . . . . . . . . . . . . . . . . . . . . . . . . . . . . . . . . . . . . . . . . . . . . . . . . . . . 3-4
*OPC? . . . . . . . . . . . . . . . . . . . . . . . . . . . . . . . . . . . . . . . . . . . . . . . . . . . . . . . . . . . . . . . . . . . . . . . . . . . . . . . . . . . . . . . . . . . . . . . . . . . . . . . . . 3-6
*OPT? . . . . . . . . . . . . . . . . . . . . . . . . . . . . . . . . . . . . . . . . . . . . . . . . . . . . . . . . . . . . . . . . . . . . . . . . . . . . . . . . . . . . . . . . . . . . . . . . . . . . . . . . . 3-6
*PRE <NRf> . . . . . . . . . . . . . . . . . . . . . . . . . . . . . . . . . . . . . . . . . . . . . . . . . . . . . . . . . . . . . . . . . . . . . . . . . . . . . . . . . . . . . . . . . . . . . . . . . . . . 3-6
*PRE? . . . . . . . . . . . . . . . . . . . . . . . . . . . . . . . . . . . . . . . . . . . . . . . . . . . . . . . . . . . . . . . . . . . . . . . . . . . . . . . . . . . . . . . . . . . . . . . . . . . . . . . . . 3-6
*RST . . . . . . . . . . . . . . . . . . . . . . . . . . . . . . . . . . . . . . . . . . . . . . . . . . . . . . . . . . . . . . . . . . . . . . . . . . . . . . . . . . . . . . . . . . . . . . . . . . . . . . . . . . 3-7
*SRE <NRf> . . . . . . . . . . . . . . . . . . . . . . . . . . . . . . . . . . . . . . . . . . . . . . . . . . . . . . . . . . . . . . . . . . . . . . . . . . . . . . . . . . . . . . . . . . . . . . . . . . . . 3-8
*SRE? . . . . . . . . . . . . . . . . . . . . . . . . . . . . . . . . . . . . . . . . . . . . . . . . . . . . . . . . . . . . . . . . . . . . . . . . . . . . . . . . . . . . . . . . . . . . . . . . . . . . . . . . . 3-8
*STB? . . . . . . . . . . . . . . . . . . . . . . . . . . . . . . . . . . . . . . . . . . . . . . . . . . . . . . . . . . . . . . . . . . . . . . . . . . . . . . . . . . . . . . . . . . . . . . . . . . . . . . . . . 3-8
*TRG . . . . . . . . . . . . . . . . . . . . . . . . . . . . . . . . . . . . . . . . . . . . . . . . . . . . . . . . . . . . . . . . . . . . . . . . . . . . . . . . . . . . . . . . . . . . . . . . . . . . . . . . . . 3-9
*TST? . . . . . . . . . . . . . . . . . . . . . . . . . . . . . . . . . . . . . . . . . . . . . . . . . . . . . . . . . . . . . . . . . . . . . . . . . . . . . . . . . . . . . . . . . . . . . . . . . . . . . . . . . 3-9
*WAI . . . . . . . . . . . . . . . . . . . . . . . . . . . . . . . . . . . . . . . . . . . . . . . . . . . . . . . . . . . . . . . . . . . . . . . . . . . . . . . . . . . . . . . . . . . . . . . . . . . . . . . . . 3-10
ALCCALON <char> – (System) . . . . . . . . . . . . . . . . . . . . . . . . . . . . . . . . . . . . . . . . . . . . . . . . . . . . . . . . . . . . . . . . . . . . . . . . . . . . . . . . . . . . . 4-3
ALCCALON? – (System). . . . . . . . . . . . . . . . . . . . . . . . . . . . . . . . . . . . . . . . . . . . . . . . . . . . . . . . . . . . . . . . . . . . . . . . . . . . . . . . . . . . . . . . . . . 4-3
FIND <string> – (System) . . . . . . . . . . . . . . . . . . . . . . . . . . . . . . . . . . . . . . . . . . . . . . . . . . . . . . . . . . . . . . . . . . . . . . . . . . . . . . . . . . . . . . . . . 4-3
FRCVCALON <char> – (System). . . . . . . . . . . . . . . . . . . . . . . . . . . . . . . . . . . . . . . . . . . . . . . . . . . . . . . . . . . . . . . . . . . . . . . . . . . . . . . . . . . . 4-3
FRCVCALON? – (System) . . . . . . . . . . . . . . . . . . . . . . . . . . . . . . . . . . . . . . . . . . . . . . . . . . . . . . . . . . . . . . . . . . . . . . . . . . . . . . . . . . . . . . . . . 4-3
FRFCALON? – (System). . . . . . . . . . . . . . . . . . . . . . . . . . . . . . . . . . . . . . . . . . . . . . . . . . . . . . . . . . . . . . . . . . . . . . . . . . . . . . . . . . . . . . . . . . . 4-3
HELP <char> – (System) . . . . . . . . . . . . . . . . . . . . . . . . . . . . . . . . . . . . . . . . . . . . . . . . . . . . . . . . . . . . . . . . . . . . . . . . . . . . . . . . . . . . . . . . . . 4-3
IRCVCAL <arbitrary block> – (System) . . . . . . . . . . . . . . . . . . . . . . . . . . . . . . . . . . . . . . . . . . . . . . . . . . . . . . . . . . . . . . . . . . . . . . . . . . . . . . 4-4
IRCVCAL? <char> – (System) . . . . . . . . . . . . . . . . . . . . . . . . . . . . . . . . . . . . . . . . . . . . . . . . . . . . . . . . . . . . . . . . . . . . . . . . . . . . . . . . . . . . . . 4-4
ISDEBUG? – (System) . . . . . . . . . . . . . . . . . . . . . . . . . . . . . . . . . . . . . . . . . . . . . . . . . . . . . . . . . . . . . . . . . . . . . . . . . . . . . . . . . . . . . . . . . . . . 4-4
ISRCVCAL? – (System) . . . . . . . . . . . . . . . . . . . . . . . . . . . . . . . . . . . . . . . . . . . . . . . . . . . . . . . . . . . . . . . . . . . . . . . . . . . . . . . . . . . . . . . . . . . 4-4
LANG <char> – (System) . . . . . . . . . . . . . . . . . . . . . . . . . . . . . . . . . . . . . . . . . . . . . . . . . . . . . . . . . . . . . . . . . . . . . . . . . . . . . . . . . . . . . . . . . . 4-5

Alphabetical Command Index E-2 Alphabetical Command Listing
MS464xB Series VNA PM PN: 10410-00322 Rev. U E-43
LANG? – (System) . . . . . . . . . . . . . . . . . . . . . . . . . . . . . . . . . . . . . . . . . . . . . . . . . . . . . . . . . . . . . . . . . . . . . . . . . . . . . . . . . . . . . . . . . . . . . . . 4-5
LIST – (System) . . . . . . . . . . . . . . . . . . . . . . . . . . . . . . . . . . . . . . . . . . . . . . . . . . . . . . . . . . . . . . . . . . . . . . . . . . . . . . . . . . . . . . . . . . . . . . . . . 4-6
ONCS – (System) . . . . . . . . . . . . . . . . . . . . . . . . . . . . . . . . . . . . . . . . . . . . . . . . . . . . . . . . . . . . . . . . . . . . . . . . . . . . . . . . . . . . . . . . . . . . . . . . 4-6
ORCVCAL – (System) . . . . . . . . . . . . . . . . . . . . . . . . . . . . . . . . . . . . . . . . . . . . . . . . . . . . . . . . . . . . . . . . . . . . . . . . . . . . . . . . . . . . . . . . . . . . 4-6
RCVCAL <char1>, <char2> – (System) . . . . . . . . . . . . . . . . . . . . . . . . . . . . . . . . . . . . . . . . . . . . . . . . . . . . . . . . . . . . . . . . . . . . . . . . . . . . . . 4-6
RCVCALON <char1>, <char2> – (System). . . . . . . . . . . . . . . . . . . . . . . . . . . . . . . . . . . . . . . . . . . . . . . . . . . . . . . . . . . . . . . . . . . . . . . . . . . . 4-6
RCVCALON? <char1> – (System) . . . . . . . . . . . . . . . . . . . . . . . . . . . . . . . . . . . . . . . . . . . . . . . . . . . . . . . . . . . . . . . . . . . . . . . . . . . . . . . . . . . 4-6
RTL – (System) . . . . . . . . . . . . . . . . . . . . . . . . . . . . . . . . . . . . . . . . . . . . . . . . . . . . . . . . . . . . . . . . . . . . . . . . . . . . . . . . . . . . . . . . . . . . . . . . . . 4-6
TST? – (System) . . . . . . . . . . . . . . . . . . . . . . . . . . . . . . . . . . . . . . . . . . . . . . . . . . . . . . . . . . . . . . . . . . . . . . . . . . . . . . . . . . . . . . . . . . . . . . . . . 4-7
TSTAIF? – (System) . . . . . . . . . . . . . . . . . . . . . . . . . . . . . . . . . . . . . . . . . . . . . . . . . . . . . . . . . . . . . . . . . . . . . . . . . . . . . . . . . . . . . . . . . . . . . . 4-7
TSTDECK? – (System) . . . . . . . . . . . . . . . . . . . . . . . . . . . . . . . . . . . . . . . . . . . . . . . . . . . . . . . . . . . . . . . . . . . . . . . . . . . . . . . . . . . . . . . . . . . . 4-7
TSTDSP? – (System) . . . . . . . . . . . . . . . . . . . . . . . . . . . . . . . . . . . . . . . . . . . . . . . . . . . . . . . . . . . . . . . . . . . . . . . . . . . . . . . . . . . . . . . . . . . . . 4-7
TSTRES? – (System) . . . . . . . . . . . . . . . . . . . . . . . . . . . . . . . . . . . . . . . . . . . . . . . . . . . . . . . . . . . . . . . . . . . . . . . . . . . . . . . . . . . . . . . . . . . . . 4-7
TSTSRC? – (System) . . . . . . . . . . . . . . . . . . . . . . . . . . . . . . . . . . . . . . . . . . . . . . . . . . . . . . . . . . . . . . . . . . . . . . . . . . . . . . . . . . . . . . . . . . . . . 4-7

E-2 Alphabetical Command Listing Alphabetical Command Index
E-44 PN: 10410-00322 Rev. U MS464xB Series VNA PM
