Apigee Edge Private Cloud Operations Guide V4
User Manual:
Open the PDF directly: View PDF
.
Page Count: 163 [warning: Documents this large are best viewed by clicking the View PDF Link!]

Apigee
TM
ApigeeEdgeforPrivateCloud
v4.16.05
May31,2015
OperationsGuide
ConfidentialandProprietaryinformationofApigee,Inc.NottobedisclosedexceptunderNonDisclosureAgreement.

ApigeeEdgeOperationsGuidePage2
Copyright(c)2016ApigeeCorporation.Allrightsreserved.
Apigee
(TM)
andtheApigeelogoaretrademarksorregisteredtrademarksofApigeeCorp.oritssubsidiaries.All
othertrademarksarethepropertyoftheirrespectiveowners.Allspecificationsaresubjecttochangewithout
notice.
THECONTENTSOFTHISPUBLICATIONAREPROVIDED"ASIS"WITHOUTWARRANTYOFANYKIND,
EITHEREXPRESSORIMPLIED,INCLUDINGBUTNOTLIMITEDTO,THEIMPLIEDWARRANTIESOF
MERCHANTABILITY,FITNESSFORAPARTICULARPURPOSEORNONINFRINGEMENTOF
INTELLECTUALPROPERTY.
APIGEECORPORATIONSHALLNOTUNDERANYCIRCUMSTANCESBELIABLETOANYPERSONFOR
ANYSPECIAL,INCIDENTAL,INDIRECTORCONSEQUENTIALDAMAGES,INCLUDINGWITHOUT
LIMITATION,DAMAGESRESULTINGFROMTHEUSEOFORRELIANCEONTHEINFORMATIONINTHIS
PUBLICATION,LOSSOFPROFITS,REVENUEORDATA,EVENIFAPIGEECORPORATIONHASBEEN
PREVIOUSLYADVISEDOFTHEPOSSIBILITYOFSUCHDAMAGES.
ContactInformation
INDIA
No.17/2,2BCross,7thMain,2&3
Floor,Off80FeetRoad,3rdBlock
Koramangala,Bangalore560034
Call+918067696800
www.apigee.com
USA
10AlmadenBoulevard,
16thFloor,SanJose
CA95113
Call+1(408)3437300
www.apigee.com
UK
3SheldonSquare
LondonW26HY
Call:+44(0)7501232390
www.apigee.com/
ConfidentialandproprietaryinformationofApigee,Inc.Nottobedisclosedexceptundernondisclosureagreement.

ApigeeEdgeOperationsGuidePage3
Contents
Overview
AccesstheApigeeCommunityforyourquestions
ApigeeEdgeArchitectureOverview
ComponentDescriptions
ComponentsrequiredforAPIprocessing
ComponentsnotrequiredforAPIprocessingbutforsystemservices
ComponentsnotrequiredforAPIprocessing
AboutPlanets,Regions,Pods,Organizations,EnvironmentsandVirtualHosts
AboutPlanets
AboutRegions
AboutPods
AboutOrganizations
AboutEnvironments
AboutVirtualHosts
Creatingyourfirstorganization,environment,andvirtualhost
ApigeeInstallationFileSystem
Installationdirectory
FileSystemStructure
ImportantDatatoRememberFromtheInstallationProcess
HowtoConfigureEdge
Howtouse.propertiesfiles
Locationof.propertiesfiles
Determiningthecurrentvalueofatoken
Settingtokensin.propertiesfiles
Locatingatoken
Settingatokenthatiscurrentlycommentedout
Usingtheapigeeadminapi.shutility
ConfidentialandproprietaryinformationofApigee,Inc.Nottobedisclosedexceptundernondisclosureagreement.

ApigeeEdgeOperationsGuidePage4
Installingapigeeadminapi.sh
apigeeadminapi.shsyntax
Settingparametersusingcommandlineswitchesandenvironmentvariables
Passingafiletotheapigeeadminapi.shutility
DisplayingdebugandAPIinformation
ScalingEdgeforPrivateCloud
AddingaRouterorMessageProcessornode
AddaRouter
AddaMessageProcessor
AddbothaRouterandaMessageProcessor
AddingCassandranodes
ExistingEdgeconfiguration
ModifyingtheconfigfiletoaddthethreenewCassandranodes
ConfigureEdge
ReconfiguretheexistingCassandranodes
InstallCassandraonthenewnodes
ReconfiguretheManagementServer
AddingZooKeepernodes
ExistingEdgeconfiguration
ModifyingtheconfigfiletoaddthethreenewZooKeepernodes
ConfigureEdge
InstallZooKeeperonthenewnodes
ReconfiguretheexistingZooKeepernodes
RestartallZookeepernodes
ReconfiguretheManagementServernode
ReconfigurealltheRouters
ReconfigurealltheMessageProcessors
ReconfigureallQpidnodes
ConfidentialandproprietaryinformationofApigee,Inc.Nottobedisclosedexceptundernondisclosureagreement.

ApigeeEdgeOperationsGuidePage5
ReconfigureallPostgresnodes
Validatetheinstallation
Addingadatacenter
Considerationsbeforeaddingadatacenter
Updatingtheexistingdatacenter
Creatingtheconfigurationfiles
Proceduretoaddanewdatacenter
MovingApigeeServers
ChangingtheIPAddressofaCassandraNode
ForconfigurationswithasingleCassandranode
ForconfigurationswithmultipleCassandranodes(ring)
Updatedatastoreregistrations
ChangingtheIPAddressofaZooKeeperNode
ChangetheIPAddressandrestarttheZooKeeperensemble(formultinodeensemble
configurationsonly)
InformtheApigeenodesofthechangedconfiguration
ChangingtheIPAddressofaLDAPServer(OpenLDAP)
ChangingtheIPAddressofOtherApigeeNodeTypes
PostInstallationTasks
ResettingPasswords
ResetOpenLDAPPassword
ResetSystemAdminPassword
ResetOrganizationUserPassword
SysAdminandOrganizationUserPasswordRules
ResettingCassandrapassword
ManagingtheDefaultLDAPPasswordPolicyforAPIManagement
ConfiguringtheDefaultLDAPPasswordPolicy
ToconfigurethedefaultLDAPpasswordpolicy:
DefaultLDAPPasswordPolicyAttributes
ConfidentialandproprietaryinformationofApigee,Inc.Nottobedisclosedexceptundernondisclosureagreement.

ApigeeEdgeOperationsGuidePage6
UnlockingaUserAccount
SettingtheSessionTimeoutintheEdgeUI
Enabling/DisablingServer(MessageProcessor/Router)Reachability
Enablingreachabilityonanode
Disablingreachabilityonanode
Checkingreachabilitystatus
RemovingaServer(ManagementServer/MessageProcessor/Router)
SettingServerAutostart
Troubleshootingautostart
Starting,Stopping,andRestartingApigeeEdge
Starting,StoppingandRestartinganIndividualService
UninstallingEdge
ViewingPodDetails
SettingtheportnumberoftheEdgeUI
HandlingaPostgresSQLDatabaseFailover
CustomizingEdgeEmailTemplates
ConfiguringtheEdgeSMTPserver
ConfiguringSMTPfortheApigeeBaaSSMTPServer
ModifyingJavaSettings
SettingHTTPrequest/responseheaderlimits
SettingtheURLoftheDeveloperServicesportal
AllowingtheTraceToolAccesstoLocalIPAddresses
ReplacingtheEdgelicensefile
Allowcustomreportslongerthan31daysintheEdgeUI
ConfiguringtheRoutertoretryconnectionstoaMessageProcessor
Settinglogfilelocation
Settheexpirationtimeforuseractivationlinksinactivationemails
EnableaccesstoOAuth2.0tokensbyuserIDandappID
ConfidentialandproprietaryinformationofApigee,Inc.Nottobedisclosedexceptundernondisclosureagreement.

ApigeeEdgeOperationsGuidePage7
APIstoretrieveandrevokeOAuth2.0accesstokensbyuserIDandappID
Procedureforenablingtokenaccess
Step1:Enabletokenaccesssupportforanorganization
Step2:Setpermissionsforopsadminroleintheorganization
Step3:Settheoauth_max_search_limitproperty
Step4:ConfiguretheOAuth2.0policythatgeneratestokenstoincludeenduserID
ConfiguringSSL
CreatingaJKSfile
Generatinganobfuscatedpassword
ConfiguringSSLbetweenaRouterandaMessageProcessor
ConfiguringSSLforthemanagementAPI
EnsurethatyourSSLportisopen
ConfigureSSL
ConfiguringSSLforthemanagementUI
EnsurethatyourSSLportisopen
ConfigureSSL
RecurringEdgeServicesMaintenanceTasks
MaintenanceToolSet
ApacheCassandraMaintenanceTasks
AntiEntropyMaintenance
LogFileMaintenance
ApacheZookeeperMaintenanceTasks
FourLetterCommands
RemovingOldSnapshotFiles
LogFileMaintenance
OpenLDAPMaintenanceTasks
RecurringAnalyticsServicesMaintenanceTasks
PruningAnalyticsData
ConfidentialandproprietaryinformationofApigee,Inc.Nottobedisclosedexceptundernondisclosureagreement.

ApigeeEdgeOperationsGuidePage8
OrganizationandEnvironmentMaintenance
CheckingStatusofUsers,OrganizationandEnvironment
Aboutusingconfigfiles
Aboutsettingupavirtualhost
OptionswhenyoudonothaveaDNSentryforthevirtualhost
CreatinganOrganization,Environment,andVirtualHost
CreateanOrganization
CreateanorganizationbyusingAPIcalls
CreateanEnvironment
CreateanenvironmentbyusingAPIcalls
CreateaVirtualHost
DeletingaVirtualHost/Environment/Organization
DeleteaVirtualHost
DeleteanEnvironment
DisassociateanEnvironmentfromMessageProcessor
Cleanupanalytics
Deletetheenvironment
DeleteanOrganization
DisassociateanOrganizationfromPod
Deletetheorganization
ManagingUsers,Roles,andPermissions
Addingauser
Assigningtheusertoaroleinanorganization
Addingasystemadministrator
Specifyingtheemaildomainofasystemadministrator
Deletingauser
BackupandRestore
WhattoBackup
ConfidentialandproprietaryinformationofApigee,Inc.Nottobedisclosedexceptundernondisclosureagreement.

ApigeeEdgeOperationsGuidePage9
Recoverytimeobjective(RTO)vs.Recoverypointobjective(RPO)
BeforeYouStart:UsefulFacts
HowtoPerformaBackup
HowtoPerformaRestore
HowtoRestoreaComponenttoanExistingEnvironment
ApacheZooKeeper
Restoreonestandalonenode
Restoreoneclusternode
Restoreacompletecluster
ApacheCassandra
Restoreonestandalonenode
Restoreoneclusternode
Restoreacompletecluster
PostgreSQLdatabase
PosgreSQLrunningstandaloneorasMaster
PosgreSQLrunningasStandby
PostgresServer
Qpidddatabase
QpidServer
OpenLDAP
ManagementServer
MessageProcessor
Router
EdgeUI
HowtoReinstallandRestoreComponents
ApacheZooKeeper
Restoreonestandalonenode
Restoreoneclusternode
ConfidentialandproprietaryinformationofApigee,Inc.Nottobedisclosedexceptundernondisclosureagreement.

ApigeeEdgeOperationsGuidePage10
Restoreacompletecluster
ApacheCassandra
Restoreonestandalonenode
Restoreoneclusternode
Restoreacompletecluster
PostgreSQLdatabase
PosgreSQLrunningstandaloneorasMaster
PosgreSQLrunningasStandby
PostgresServer
QpidServerandQpidd
OpenLDAP
ManagementServer
MessageProcessor
Router
EdgeUI
CompleteSiteRecovery
Restoreacompletesite
Monitoring
WhattoMonitor
Systemhealthchecks
Processes/Applicationchecks
APIlevelchecks
Messageflowchecks
HowtoMonitor
EnablingJMXauthenticationandsettingtheJMXpassword
ManagementServer
UsingJConsole–monitorsystemhealthcheckandprocessinformation
UsingEdgeApplication–APIchecks
ConfidentialandproprietaryinformationofApigee,Inc.Nottobedisclosedexceptundernondisclosureagreement.

ApigeeEdgeOperationsGuidePage11
UsingEdgeApplication–Users,organizationanddeploymentchecks
Router
MessageProcessor
UsingJConsole–monitorsystemhealthcheckandprocessinformation
UsingEdgeApplication–APIchecks
UsingJMX–Messageflowchecks
QpidServer
UsingJConsole–monitorsystemhealthcheckandprocessinformation
UsingEdgeApplication–APIchecks
PostgresServer
UsingJConsole–monitorsystemhealthcheckandprocessinformation
UsingEdgeApplication–APIchecks
UsingEdgeApplication–organizationandenvironmentchecks
UsingEdgeApplication–axstatuscheck
PostgresSQLDatabase
UsingScript–check_postgres.pl
DBChecks
APIcheck–healthstatusofpostgresprocess
PostgresResources
ApacheCassandra
UsingJConsole–monitortaskstatistics
Usingnodetoolutility–manageclusternodes
CassandraMonitoring(UI)
CassandraResource
ApacheZooKeeper
CheckingZooKeeperstatus
UsingZooKeeperFourLetterWords
OpenLDAP
ConfidentialandproprietaryinformationofApigee,Inc.Nottobedisclosedexceptundernondisclosureagreement.

ApigeeEdgeOperationsGuidePage12
LDAPLevelTest
MonitoringBestPractices
MonitoringAlerts
SettingAlertThresholds
CriteriaforSettingSystemlevelAlerts
CheckingonApigeespecificandThirdpartyPorts
ViewingLogs
EnablingdebuglogsfortheMessageProcessorandEdgeUI
MonitoringTools
ManagingLDAPResources
CreateanLDAPresource
Example
ListallLDAPResources
GettheDetailsofanLDAPResource
UpdateanLDAPresource
DeleteanLDAPResource
ConfidentialandproprietaryinformationofApigee,Inc.Nottobedisclosedexceptundernondisclosureagreement.

ApigeeEdgeOperationsGuidePage13
Overview
ThisdocumentprovidesinstructionsonhowtoperformkeyoperationaltasksfortheApigeeEdgeforPrivate
Cloud.
Theinformationisarrangedaccordingtothespecificoperationalareabeingcovered,withsubsectionsfor
eachkeyApigeesubsystem–EdgeServicesandAnalytics.
Thisversionofthisdocumenthasdetailsspecifictoversion4.16.01.Anyreferencesthatarespecificto
previousversionsareoversightsandshouldbereportedasbugs.
AccesstheApigeeCommunityforyourquestions
TheApigeeCommunityisafreeresourcewhereyoucancontactApigeeaswellasotherApigeecustomers
withquestions,tips,andotherissues.Beforepostingtothecommunity,besuretofirstsearchexistingpoststo
seeifyourquestionhasalreadybeenanswered.
ConfidentialandproprietaryinformationofApigee,Inc.Nottobedisclosedexceptundernondisclosureagreement.

ApigeeEdgeOperationsGuidePage14
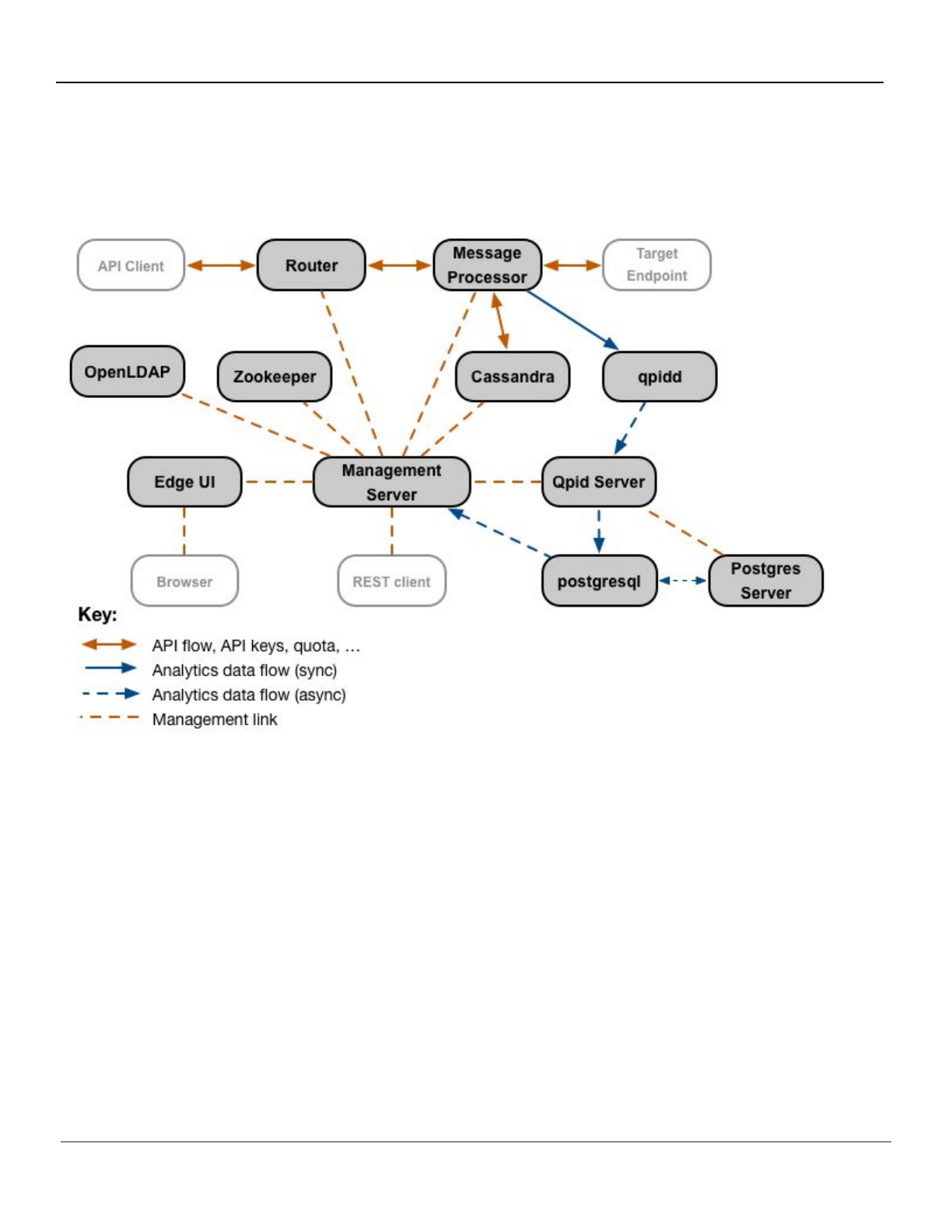
ApigeeEdgeArchitectureOverview
ThefollowingdiagramillustratestheApigeeEdgearchitectureandhowEdgecomponentsinteract.
Figure1:ConceptualComponentInteractions
ComponentDescriptions
ComponentsrequiredforAPIprocessing
ThefollowingcomponentsmustbeupandrunningtoprocessAPIrequests:
● TheApigeeRouterreceivesrequestsfromaloadbalancer,determineswhichorganizationand
environmenttherequestistoberoutedto,andsendstherequesttoaMessageProcessorconfigured
tohandlerequestsforthatorganizationandenvironment.
● TheApigeeMessageProcessorprocessesAPIrequests.TheMessageProcessorevaluatesan
incomingrequest,executesanyApigeepolicies,andcallsthebackendsystemsandothersystemsto
retrievedata.Oncethoseresponseshavebeenreceived,theMessageProcessorformatsaresponse
andreturnsittotheinitialclient.
ConfidentialandproprietaryinformationofApigee,Inc.Nottobedisclosedexceptundernondisclosureagreement.

ApigeeEdgeOperationsGuidePage15
●ApacheCassandraistheruntimedatarepositoryforApigeeAPIprocessing.Itisaneventually
consistent,distributeddatabase.
ComponentsnotrequiredforAPIprocessingbutforsystemservices
ThefollowingcomponentsarenotrequiredforprocessingAPIrequests,butarerequiredtostarttherequired
Router,MessageProcessor,andCassandracomponents:
●ApacheZookeeperisaconfigurationdatabase,whichholdsinformationaboutthelocationand
configurationofthevariousApigeecomponents.Itisaninstantlyconsistent,distributeddatabase.
ComponentsnotrequiredforAPIprocessing
ThefollowingcomponentsarenotrequiredforprocessingAPIrequestsbutarenecessarytoenableadditional
Edgefunctionality:
●ApacheQpidisaqueuingsystemthatacceptsanalyticsdatafromtheMessageProcessorsandwrites
thedatatothePostgreSQLdatabase.
● TheApigeePostgresServermanagesthePostgresSQLanalyticsdatabase.
● TheApigeeManagementServeristheendpointforManagementAPIrequests.TheManagement
ServeralsointeractswiththeEnterpriseUserInterfacetodisplayAnalyticsreportingrequests.
● TheApigeeEdgeUserInterfaceisthemanagementUIfortheApigeesystem.ThisUIcanbeused
todefineanddeployAPIs,managedeveloperandapplicationdefinitions,andmanageApigeesystem
users.
● TheLDAPrepository(OpenLDAP)containsApigeeUIuser,role,andpermissiondefinitions.
ConfidentialandproprietaryinformationofApigee,Inc.Nottobedisclosedexceptundernondisclosureagreement.

ApigeeEdgeOperationsGuidePage16
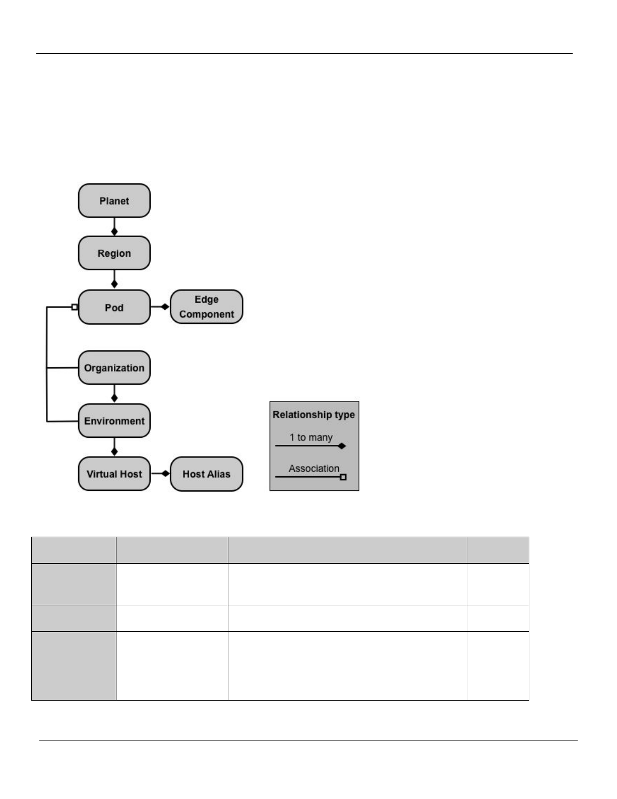
AboutPlanets,Regions,Pods,Organizations,Environments
andVirtualHosts
AnonpremisesinstallationofEdgePrivateCloud,oranEdgeinstance
,consistsofmultipleEdgecomponents
installedonasetofservernodes.Thefollowingimageshowstherelationshipamongtheplanet,regions,
pods,organizations,environments,andvirtualhoststhatmakeupanEdgeinstance:
Thefollowingtabledescribestheserelationships:
Contains
Associatedwith
Default
Planet
Oneormore
regions
n/a
Region
Oneormorepods
"dc1"
Pod
OneormoreEdge
components
"central"
"gateway"
"analytics
"
ConfidentialandproprietaryinformationofApigee,Inc.Nottobedisclosedexceptundernondisclosureagreement.

ApigeeEdgeOperationsGuidePage17
Organization
Oneormore
environments
OneormorepodscontainingMessage
Processors,andauseractingastheorg
admin
none
Environment
Oneormorevirtual
hosts
OneormoreMessageProcessorsinapod
associatedwiththeparentorganization
none
VirtualHost
Oneormorehost
aliases
none
AboutPlanets
Aplanet
representsanentireEdgehardwareandsoftwareenvironmentandcancontainoneormoreregions.
InEdge,aplanetisalogicalgroupingofregions—youdonotexplicitlycreateorconfigureaplanetaspartof
installingEdge.
AboutRegions
Aregion
isagroupingofoneormorepods.Bydefault,whenyouinstallEdge,theinstallercreatesasingle
regionnamed"dc1"containingthreepods,asthefollowingtableshows:
Region
Podsintheregion
"dc1"
"gateway","central",
"analytics"
Thefollowingimageshowsthedefaultregions:
ConfidentialandproprietaryinformationofApigee,Inc.Nottobedisclosedexceptundernondisclosureagreement.

ApigeeEdgeOperationsGuidePage18
Thisimageshowstheloadbalancerdirectingtraffictothe"gateway"pod.The"gateway"podcontainsthe
EdgeRouterandMessageProcessorcomponentsthathandleAPIrequests.Unlessyoudefinemultipledata
centers,youshouldnothavetocreateadditionalregions.
Inamorecomplexinstallation,youcancreatetwoormoreregions.Onereasontocreatemultipleregionsisto
organizemachinesgeographically,whichminimizesnetworktransittime.Inthisscenario,youhostAPI
endpointssothattheyaregeographically“close”totheconsumersofthoseAPIs.
InEdge,eachregionisreferredtoasadatacenter
.AdatacenterintheEasternUScanthenhandlerequests
arrivingfromBoston,Massachusetts,whileadatacenterinSingaporecanhandlerequestsoriginatingfrom
devicesorcomputersinAsia.
Forexample,thefollowingimageshowstworegions,correspondingtotwodatacenters:
AboutPods
Apod
isagroupingofoneormoreEdgecomponentsandCassandradatastores.TheEdgecomponentscan
beinstalledonthesamenode,butaremorecommonlyinstalledondifferentnodes.ACassandradatastoreis
adatarepositoryusedbytheEdgecomponentsinthepod.
Bydefault,whenyouinstallEdge,theinstallercreatesthreepodsandassociatesthefollowingEdge
componentsandCassandradatastoreswitheachpod:
Pod
Edgecomponents
Cassandradatastores
"gateway"
Router,MessageProcessor
cachedatastore
counterdatastore
dcdatastore
keyvaluemapdatastore
kmsdatastore
ConfidentialandproprietaryinformationofApigee,Inc.Nottobedisclosedexceptundernondisclosureagreement.

ApigeeEdgeOperationsGuidePage19
"central"
ManagementServer,Zookeeper,
LDAP,UI
applicationdatastore
apimodeldatastore
auditdatastore
authdatastore
managementserver
usersettingsdatastore
"analytics"
Postgres,Qpid
analyticsdatastore
reportcruddatastore
TheEdgecomponentsandCassandradatastoresinthe"gateway"podarerequiredforAPIprocessing.These
componentsanddatastoresmustbeupandrunningtoprocessAPIrequests.Thecomponentsanddatastores
inthe"central"and"analytics"podsarenotrequiredtoprocessAPIs,butaddadditionalfunctionalitytoEdge.
Thefollowingimageshowsthecomponentsineachpod:
YoucanaddadditionalpodsforMessageProcessorsandRouterstothethreethatarecreatedbydefault.You
canalsoaddadditionalEdgecomponentstoanexistingpod.Forexample,youcanaddadditionalRoutersand
MessageProcessorstothe"gateway"podtohandleincreasedtrafficloads.
Noticethatthe"gateway"podcontainstheEdgeRouterandMessageProcessorcomponents.Routersonly
sendrequeststoMessageProcessorsinthesamepodandnottoMessageProcessorsinotherpods.
ConfidentialandproprietaryinformationofApigee,Inc.Nottobedisclosedexceptundernondisclosureagreement.

ApigeeEdgeOperationsGuidePage20
YoucanusethefollowingAPIcalltoviewserverregistrationdetailsattheendoftheinstallationforeachpod.
Thisisausefulmonitoringtool.
curluadminEmail:pword
http://<ms_IP
>:8080/v1/servers?pod=podName
wherems_IP
istheIPaddressorDNSnameoftheManagementServer,andpodName
iseither:
●gateway
●central
●analytics
Forexample,forthe"gateway"pod:
>curluadminEmail:pword
http://<ms_IP
>:8080/v1/servers?pod=gateway
Youseeoutputintheform:
[{
"externalHostName":"localhost",
"externalIP":"192.168.1.11",
"internalHostName":"localhost",
"internalIP":"192.168.1.11",
"isUp":true,
"pod":"gateway",
"reachable":true,
"region":"dc1",
"tags":{
"property":[{
"name":"jmx.rmi.port",
"value":"1101"
},...]
},
"type":["messageprocessor"],
"uUID":"276bc2507dd046a5a583fd11eba786f8"
},
{
"internalIP":"192.168.1.11",
"isUp":true,
ConfidentialandproprietaryinformationofApigee,Inc.Nottobedisclosedexceptundernondisclosureagreement.

ApigeeEdgeOperationsGuidePage21
"pod":"gateway",
"reachable":true,
"region":"dc1",
"tags":{
"property":[]
},
"type":["dcdatastore","managementserver","cachedatastore",
"keyvaluemapdatastore","counterdatastore","kmsdatastore"],
"uUID":"13cee956d3a745778f0f1694564179e4"
},
{
"externalHostName":"localhost",
"externalIP":"192.168.1.11",
"internalHostName":"localhost",
"internalIP":"192.168.1.11",
"isUp":true,
"pod":"gateway",
"reachable":true,
"region":"dc1",
"tags":{
"property":[{
"name":"jmx.rmi.port",
"value":"1100"
},...]
},
"type":["router"],
"uUID":"de8a0200e40543a3a5f9eabafdd990e2"
}]
Thetypeattributeliststhecomponenttype.NotethatitliststheCassandradatastoresregisteredinthepod.
WhileCassandranodesareinstalledinthe"gateway"pod,youwillseeCassandradatastoresregisteredwith
allpods.
ConfidentialandproprietaryinformationofApigee,Inc.Nottobedisclosedexceptundernondisclosureagreement.

ApigeeEdgeOperationsGuidePage22
AboutOrganizations
Anorganization
isacontainerforalltheobjectsinanApigeeaccount,includingAPIs,APIproducts,apps,and
developers.Anorganizationisassociatedwithoneormorepods,whereeachpodmustcontainoneormore
MessageProcessors.
Note:Inthedefaultinstallation,whereyouonlyhaveasingle"gateway"podthatcontainsalltheMessage
Processors,youonlyassociateanorgwiththe"gateway"pod.
InanonpremisesinstallationofEdgePrivateCloud,therearenoorganizationsbydefault.Whenyoucreate
anorganization,youspecifytwopiecesofinformation:
1. Auserwhofunctionsastheorganizationadministrator.Thatusercanthenaddadditionaluserstothe
organization,andsettheroleofeachuser.
2. The"gateway"pod,thepodcontainingtheMessageProcessors.
Anorganizationcancontainoneormoreenvironments.ThedefaultEdgeinstallationprocedurepromptsyou
tocreatetwoenvironments:"test"and"prod".However,youcancreatemoreenvironmentsasnecessary,such
as"staging","experiments",etc.
OrganizationprovidesscopeforsomeApigeecapabilities.Forexample,keyvaluemap(KVM)datais
availableattheorganizationlevel,meaningfromallenvironments.Othercapabilities,suchascaching,are
scopedtoaspecificenvironment.Apigeeanalyticsdataispartitionedbyacombinationoforganizationand
environment.
Shownbelowarethemajorobjectsofanorganization,includingthosedefinedgloballyintheorganization,and
thosedefinedspecificallytoanenvironment:
ConfidentialandproprietaryinformationofApigee,Inc.Nottobedisclosedexceptundernondisclosureagreement.

ApigeeEdgeOperationsGuidePage23
AboutEnvironments
Anenvironment
isaruntimeexecutioncontextfortheAPIproxiesinanorganization.YoumustdeployanAPI
proxytoanenvironmentbeforeitcanbeaccessed.YoucandeployanAPIproxytoasingleenvironmentorto
multipleenvironments.
Anorganizationcancontainmultipleenvironments.Forexample,youmightdefinea"dev","test",and"prod"
environmentinanorganization.
Whenyoucreateanenvironment,youassociateitwithoneormoreMessageProcessors.Youcanthinkofan
environmentasanamedsetofMessageProcessorsonwhichAPIproxiesrun.Everyenvironmentcanbe
associatedwiththesameMessageProcessors,orwithdifferentones.
Tocreateanenvironment,specifytwopiecesofinformation:
1. Theorganizationcontainingtheenvironment.
2. TheMessageProcessorsthathandleAPIproxyrequeststotheenvironment.TheseMessage
Processorsmustbeinapodassociatedwiththeenvironment'sparentorganization.
Bydefault,whenyoucreateanenvironment,EdgeassociatesallavailableMessageProcessorsinthe
"gateway"podwiththeenvironment.Alternatively,youcanspecifyasubsetoftheavailableMessage
ProcessorssothatdifferentMessageProcessorshandlerequeststodifferentenvironments.
AMessageProcessorcanbeassociatedwithmultipleenvironments.Forexample,yourEdgeinstallation
containstwoMessageProcessors:AandB.Youthencreatethreeenvironmentsinyourorganization:"dev",
"test",and"prod":
● Forthe"dev"environment,youassociateMessageProcessorAbecauseyoudonotexpectalarge
volumeoftraffic.
● Forthe"test"environment,youassociateMessageProcessorBbecauseyoudonotexpectalarge
volumeoftraffic.
● Forthe"prod"environment,youassociatebothMessageProcessorsAandBtohandlethe
productionlevelvolume.
TheMessageProcessorsassignedtoanenvironmentcanallbefromthesamepod,orcanbefrommultiple
pods,spanningmultipleregionsanddatacenters.Forexample,youdefinetheenvironment"global"inyour
organizationthatincludesMessageProcessorsfromthreeregions,meaningthreedifferentdatacenters:US,
Japan,andGermany.
DeployinganAPIproxytothe"global"environmentcausestheAPIproxytorunonMessageProcessorsinall
ofthreedatacenters.APItrafficarrivingataRouterinanyoneofthosedatacenterswouldbedirectedonlyto
MessageProcessorsinthatdatacenterbecauseRoutersonlydirecttraffictoMessageProcessorsinthe
samepod.
ConfidentialandproprietaryinformationofApigee,Inc.Nottobedisclosedexceptundernondisclosureagreement.

ApigeeEdgeOperationsGuidePage24
AboutVirtualHosts
Avirtualhost
definestheportontheEdgeRouteronwhichanAPIproxyisexposed,and,byextension,the
URLthatappsusetoaccesstheAPIproxy.Everyenvironmentmustdefineatleastonevirtualhost.
EnsurethattheportnumberspecifiedbythevirtualhostisopenontheRouternode.Youcanthenaccessan
APIproxybymakingarequestto:
http://<routerIP>:<port>/{proxybasepath}/{resourcename}
https://<routerIP>:<port>/{proxybasepath}/{resourcename}
where:
●httporhttps:IfthevirtualhostisconfiguredtosupportsSSL,useHTTPS.Ifthevirtualhostdoes
notsupportSSL,useHTTP.
●<routerIP>:<port>istheIPaddressandportnumberofthevirtualhost.
●{proxybasepath}and{resourcename}aredefinedwhenyoucreatetheAPIproxy.
Typically,youdonotpublishyourAPIstocustomerswithanIPaddressandportnumber.Instead,youdefine
aDNSentryfortheRouterandport.Forexample:
http://myAPI.myCo.com/{proxybasepath}/{resourcename}
https://myAPI.myCo.com/{proxybasepath}/{resourcename}
Youalsomustcreateahostalias
forthevirtualhostthatmatchesthedomainnameoftheDNSentry.From
theexampleabove,youwouldspecifyahostaliasofmyAPI.myCo.com.IfyoudonothaveaDNSentry,set
thehostaliastotheIPaddressoftheRouterandportofthevirtualhost,as<routerIP>:port.
Formore,seehttp://apigee.com/docs/apiservices/content/virtualhosts.
Creatingyourfirstorganization,environment,andvirtualhost
AfteryoucompletetheEdgeinstallationprocess,yourfirstactionistypicallytocreateanorganization,
environment,andvirtualhostthroughthe"onboarding"process.Toperformonboarding,runthefollowing
commandontheEdgeManagementServernode:
/<inst_root>/apigee/apigeeservice/bin/apigeeserviceapigeeprovision
setuporgfconfigFile
Thiscommandtakesasinputaconfigfilethatdefinesauser,organization,environment,andvirtualhost.
Forexample,youcreate:
● Auserofyourchoosingtofunctionastheorganizationadministrator
● Anorganizationnamedexample
● AnenvironmentintheorganizationnamedprodthatisassociatedwithallMessageProcessorsinthe
"gateway"pod
ConfidentialandproprietaryinformationofApigee,Inc.Nottobedisclosedexceptundernondisclosureagreement.

ApigeeEdgeOperationsGuidePage25
● AvirtualhostintheenvironmentnameddefaultthatallowsHTTPaccessonport9001
● Hostaliasforthevirtualhost
Afterrunningthatscript,youcanaccessyourAPIsbyusingaURLintheform:
http://<routerip>:9001/{proxybasepath}/{resourcename}
Youcanlateraddanynumberoforganizations,environments,andvirtualhosts.
Formoreinformationononboarding,seehttp://docs.apigee.com/apiservices/content/onboardorganization.
ConfidentialandproprietaryinformationofApigee,Inc.Nottobedisclosedexceptundernondisclosureagreement.

ApigeeEdgeOperationsGuidePage26
ApigeeInstallationFileSystem
Aspartoftheinstallationprocess,severaldirectoriesarecreatedwhichcontainprograms,scriptsandtools
thatyoumayfindusefulinyourdaytodayoperationofthesystem.
Installationdirectory
Bydefault,theinstallerwritesallfilestothe/<inst_root>/apigeedirectory.
Intheinstructionsinthisguide,theinstallationdirectoryisnotedas/<inst_root>/apigee,where
/<inst_root>is/opt.
FileSystemStructure
Underthe/<inst_root>/apigeedirectoryareanumberofdirectories,includingonedirectoryforeach
Edgecomponent.Eachdirectoryisprefixedby:
●apigeeathirdpartycomponentusedbyEdge.Forexample,apigeecassandra.
●edgeanEdgecomponentfromApigee.Forexample,edgemanagementserver.
●edgemintaMonetizationcomponent.Forexampleedgemintmanagementserver.
●baasanAPIBaaScomponent.Forexamplebaasusergrid.
Additionaldirectoriesunderthe/<inst_root>/apigeedirectoryinclude:
●customer/applicationToconfigureEdgecomponentsafterinstallation,youedit.propertiesfiles
inthecustomer/applicationdirectory.Changesto.propertiesfilesrequireyoutorestartthe
affectedEdgecomponent.
Eachcomponenthasitsown.propertiesfileinthatdirectory.Forexample,router.propertiesand
managementserver.properties.The.propertiesfilesarenotinstalledbydefault.Typically,you
createthemonlywhensettingpropertiesonacomponent.
●dataDataassociatedwitheachcomponent.IfyoucreatealocalmirroroftheEdgerepo,itisstored
inthedatadirectory.
●var/logLogfilesforeachcomponent.Forexample,var/log/edgemanagementserver
containsthelogfilesfortheEdgeManagementServer.
Warning:Onlymodify.propertiesfilesunderthecustomer/applicationdirectory.Modifyinganyfiles
underanEdgecomponent'sdirectory,underthe/<inst_root>/apigee/etcdirectory,andunderthe
/<inst_root>/apigee/tokendirectoryisnotsupportedandwillresultinaninoperablesystem.Please
contactApigeeSupportifmodificationisrequired.
ConfidentialandproprietaryinformationofApigee,Inc.Nottobedisclosedexceptundernondisclosureagreement.

ApigeeEdgeOperationsGuidePage27
ImportantDatatoRememberFromtheInstallationProcess
Beforeyoucanperformanymaintenancetasks,youneedtoknowafewthingsaboutyourApigeeEdge
environmentthataresetduringthesysteminstallationprocess.Besurethatyouhavethefollowing
informationavailabletoyouroperationsteam:
● Gatewaypodname(default"gateway")
● Centralpodname(default"central")
● Analyticspodname(default"analytics")
● Regionname(default"dc1")
● AdministrativeuserIDandpassword
Otherimportantinformation,suchastheApigeeversionnumberortheuniqueidentifiers(UUIDs)ofanApigee
component,canbefoundasfollows:
● UsethefollowingcommandtodisplaythestatusofallEdgecomponentsinstalledonthenode:
>/<inst_root>/apigee/apigeeservice/bin/apigeeallstatus
● UsethefollowingcommandtodisplaytheversionnumbersofallEdgecomponentsinstalledonthe
node:
>/<inst_root>/apigee/apigeeservice/bin/apigeeallversion
● UsethefollowingAPIcalltodisplaytheUUIDofinstallEdgecomponents:
>curlhttp://<ms_IP
>:<port_num
>/v1/servers/selfu$ADMINEMAIL:$PW
wherems_IP
istheIPaddressorDNSnameoftheManagementservernode,andport_num
is:
o 8081fortheRouter
o 8082fortheMessageProcessor
o 8083forQpid
o 8084forPostgres
ConfidentialandproprietaryinformationofApigee,Inc.Nottobedisclosedexceptundernondisclosureagreement.

ApigeeEdgeOperationsGuidePage28
HowtoConfigureEdge
ToconfigureEdgeafterinstallation,youuseacombinationof.propertiesfilesandEdgeutilities.For
example,toconfigureSSLontheEdgeUI,youedit.propertiesfilestosetthenecessaryproperties.
Changesto.propertiesfilesrequireyoutorestarttheaffectedEdgecomponent.
Apigeereferstothetechniqueofediting.propertiesfilesascodewithconfig
.Essentially,codewithconfig
isakey/valuelookuptoolbasedonsettingsinthe.propertiesfiles.Incodewithconfig,thekeysare
referredtoastokens
.Therefore,toconfigureEdge,yousettokens
in.propertiesfiles.
CodewithconfigallowsEdgecomponentstosetdefaultvaluesthatareshippedwiththeproduct,letsthe
installationteamoverridethosesettingsbasedontheinstallationtopology,andthenletscustomersoverride
anypropertiestheychoose.
Ifyouthinkofitasahierarchy,thenthesettingsarearrangesasfollowswithcustomersettingshavingthe
highestprioritytooverrideanysettingsfromtheinstallerteamorApigee:
1. Customer
2. Installer
3. Apigee
Howtouse.propertiesfiles
Asacustomer,youcanonlymodifythe.propertiesfilesinthe
/<inst_root>/apigee/customer/applicationdirectory.Eachcomponenthasitsown.properties
fileinthatdirectory.Forexample,router.propertiesandmanagementserver.properties.
Note:Ifyouhavenotsetanypropertiesforacomponent,the
/<inst_root>/apigee/customer/applicationdirectorymightnotcontaina.propertiesfileforthe
component.Inthatcase,createone.Theonlyrequirementona.propertiesfileisthatitmustbe
accessibleorreadablebythe"apigee"user.Forexample,tocreatea.propertiesfile:
1. Createthefileinaneditorasanyuser.
2. Chowntheownerofthefiletoapigee:apigeeor,ifyouchangedtheuserrunningtheEdgeservice
fromtheapigeeuser,chownthefiletotheuserwhoisrunningtheEdgeservice.
Tosetapropertyforacomponent,editthecorresponding.propertiesfiletosetatoken,andthenrestart
thecomponent:
>/<inst_root>/apigee/apigeeservice/bin/apigeeservicecomponent
restart
Forexample,aftereditingrouter.properties,restarttheRouter:
>/<inst_root>/apigee/apigeeservice/bin/apigeeserviceedgerouterrestart
WhenyouupgradeEdge,the.propertiesfilesinthe
/<inst_root>/apigee/customer/applicationdirectoryareread.Thatmeanstheupgradewillretain
anypropertiesthatyousetonthecomponent.
ConfidentialandproprietaryinformationofApigee,Inc.Nottobedisclosedexceptundernondisclosureagreement.

ApigeeEdgeOperationsGuidePage29
Locationof.propertiesfiles
Therearethreetopleveldirectoriesfor.propertiesfilesforEdgecomponents:installationowner,and
customers.Thedefaultlocationsareshowninthefollowingtable:
Warning:Edgecustomerscanonlymodifythe.propertiesfilesunder
<inst_root>/apigee/customer.Whileyoucanviewfilesunderthecomponentandinstallation
directories,donotmodifyanyfiles.
Owner
DefaultTokenRootDirectory
Component
<inst_root>/apigee/<prefix
><component
>/conf
where/<prefix
><component
>identifiesthecomponent,suchasedgerouteror
apigeecassandra.
Installation
<inst_root>/apigee/token
Customer
<inst_root>/apigee/customer
Determiningthecurrentvalueofatoken
Beforeyousetatokeninthe.propertiesfileforthecomponent,youcanfirstdetermineitscurrentvalueby
usingthefollowingcommand:
>/<inst_dir>/apigee/apigeeservice/bin/apigeeservicecomp
configuresearch
token
wherecomp
isthenameofthecomponent,andtoken
isthetokentoinspect.
Thiscommandsearchesthehierarchyof.propertiesfilestodeterminethecurrentvalueofthetoken.
Forexample,tocheckthecurrentvalueoftheconf_router_HTTP.request.line.limittokenforthe
Router:
>/<inst_dir>/apigee/apigeeservice/bin/apigeeserviceedgerouterconfigure
searchconf_router_HTTP.request.line.limit
Youshouldseeoutputintheform:
Foundkeyconf_router_HTTP.request.line.limit,withvalue,4k,in
/opt/apigee/edgerouter/token/default.properties
Settingtokensin.propertiesfiles
Tooverridethevalueofatoken:
ConfidentialandproprietaryinformationofApigee,Inc.Nottobedisclosedexceptundernondisclosureagreement.

ApigeeEdgeOperationsGuidePage30
1. Editthe.propertiesfileforthecomponenttosetthetokenvalue.Ifthefiledoesnotexist,then
createit.
2. Restartthecomponent.
3. Checkthetokenvalue.
Forexample,tosettherequestlinelimitfortheEdgeRouter:
1. Editthe/<inst_root>/apigee/customer/application/router.propertiesfiletosetthe
conf_router_HTTP.request.line.limittoken:
conf_router_HTTP.request.line.limit=8k
2. RestarttheEdgeRouter:
>/<inst_root>/apigee/apigeeservice/bin/apigeeserviceedgerouter
restart
3. Checkthevalueofthetoken:
>/<inst_dir>/apigee/apigeeservice/bin/apigeeserviceedgerouter
configuresearchconf_router_HTTP.request.line.limit
Locatingatoken
Inmostcases,thetokensyouneedtosetareidentifiedinthisguide.However,ifyouneedtodeterminethe
tokenusedtooverrideaproperty,performagrepinthesourcefolderofthecomponent.
Forexample,ifyouknowthatinapreviousreleaseofEdgeyousetthesession.maxAgepropertyandwant
toknowthetokenvalueusedtosetit,thengrepforthepropertyinthe
/<inst_root>/apigee/edgeui/sourcedirectory:
>grepri"session.maxAge"/<inst_root>/apigee/edgeui/source
Youshouldseearesultintheform:
/<inst_root>/apigee/edgeui/source/conf/application.conf:session.maxAge={T}conf_
application_session.maxage{/T}
Thestringbetweenthe{T}{/T}tagsisthetokenthatyousetinthe.propertiesfile.
Settingatokenthatiscurrentlycommentedout
SometokensarecommentedoutintheEdgeconfigurationfiles.Ifyoutrytosetatokenthatiscommented
out,thesettingisignored.
Tosetatokenthatiscommentedout,youuseaspecialsyntax,intheform:
conf/file.extension
+propertyName
=propertyValue
ConfidentialandproprietaryinformationofApigee,Inc.Nottobedisclosedexceptundernondisclosureagreement.

ApigeeEdgeOperationsGuidePage31
Forexample,youwanttosetthepropertynamedHTTPClient.proxy.hostontheMessageProcessor.
Youthengrepforthepropertytodetermineitstoken:
>cd/opt/apigee/edgemessageprocessor
>grepri"HTTPClient.proxy.host"*
Thegrepcommandreturnsresultsintheformthatincludesthetokenvalue.Noticehowthepropertynameis
commentedout,asindicatedbythe#prefixonthepropertyname:
source/conf/http.properties:#HTTPClient.proxy.host={T}conf_http_HTTPClient.proxy
.host{/T}
token/default.properties:conf_http_HTTPClient.proxy.host=
conf/http.properties:#HTTPClient.proxy.host=
Tosettheproperty,edit/opt/apigee/customer/application/messageprocessor.properties
tosetthepropertyas:
conf/http.properties+HTTPClient.proxy.host=myhost.name.com
Noticehowthepropertynameisprefixedbyconf/http.properties+,thelocationandnameofthe
configurationfilecontainingthepropertyfollowedby"+".
AfteryourestarttheMessageProcessor,examinethefile
/opt/apigee/edgemessageprocessor/conf/http.properties:
>cat/opt/apigee/edgemessageprocessor/conf/http.properties
Attheendofthefile,youwillseethepropertyset,intheform:
conf/http.properties:HTTPClient.proxy.host=yhost.name.com
ConfidentialandproprietaryinformationofApigee,Inc.Nottobedisclosedexceptundernondisclosureagreement.

ApigeeEdgeOperationsGuidePage32
Usingtheapigeeadminapi.shutility
Usetheapigeeadminapi.shutilitytoperformthesameEdgeconfigurationtasksthatyouperformby
makingcallstotheEdgemanagementAPI.Theadvantagetotheapigeeadminapi.shutilityisthatit:
● Useasimplecommandlineinterface
● Implementstabbasedcommandcompletion
● Provideshelpandusageinformation
● CandisplaythecorrespondingAPIcallifyoudecidetotrytheAPI
Theapigeeadminapi.shutilityisnotareplacementfortheapigeeprovisionutility.The
apigeeprovisionutilityactuallyusestheapigeeadminapi.shutilitytoperformitstasks.
Themaindifferencesbetweenthetwoare:
● Theapigeeadminapi.shutilityperformsatomicfunctionsthatreplaceindividualEdgeAPIcalls.
Forexample,tocreateanorganization,environment,andvirtualhostrequiresthreeseparate
apigeeadminapi.shcommandscorrespondingtothreeAPIcalls.
● Theapigeeprovisionutilityisdesignedtoperformacompletehighleveloperationinasingle
command.Forexample,youcancreateanorganization,environment,andvirtualhostwithasingle
apigeeprovisioncommandbypassingaconfigfilewithallnecessaryinformation.
TheEdgedocumentationusesbothutilitieswhereappropriate.
Installingapigeeadminapi.sh
Theapigeeadminapi.shutilityisautomaticallyinstalledwhenyouinstalltheapigeeprovisionorthe
apigeevalidateutility.
Theutilityisinstalledinthefollowinglocation:
/opt/apigee/apigeeadminapi/bin/apigeeadminapi.sh
apigeeadminapi.shsyntax
Theapigeeadminapi.shutilityusesasimplecommandlinesyntax.Atanytime,usethetabkeytodisplay
apromptthatliststheavailablecommandoptions.
Toseeallpossiblecommands,invoketheutilitywithnooptions:
>apigeeadminapi.sh
Ifyoupressthetabkeyaftertypingapigeeadminapi.sh,youwillseethelistofpossibleoptions:
analytics classification logsessions regions securityprofile userroles
buildinfo GET orgs runtime servers users
Thetabkeydisplaysoptionsbasedonthecontextofthecommand.Ifyouenterthetabkeyaftertyping:
ConfidentialandproprietaryinformationofApigee,Inc.Nottobedisclosedexceptundernondisclosureagreement.

ApigeeEdgeOperationsGuidePage33
>apigeeadminapi.shorgs
Youwillseethepossibleoptionsforcompletingtheorgscommand:
addapisappsdeleteenvslistpodsuserroles
Usethehoptiontodisplayhelpforanycommand.Forexample,ifyouusethehoptionasshownbelow:
>apigeeadminapi.shorgsh
Theutilitydisplayscompletehelpinformationforallpossibleoptionstotheorgscommand.Thefirstitemin
theoutputshowsthehelpforthe"orgsadd"command:
+++++++++++++++++++++++++++++++++++++++++++
orgsadd
Required:
oORGOrganizationname
Optional:
HHEADERaddhttpheaderinrequest
adminADMIN_EMAILadminemailaddress
pwdADMIN_PASSWORDadminpassword
hostEDGE_SERVERedgeservertomakerequestto
portEDGE_PORTporttouseforthehttprequest
sslsetEDGE_PROTOtohttps,defaultstohttp
debug(setindebugmode,turnsonverboseincurl)
hDisplaysHelp
Settingparametersusingcommandlineswitchesandenvironmentvariables
Youmustenterallparameterstoacommandbyusingeithercommandlineswitches,orbyusingenvironment
variables.Prefixthecommandlineswitcheswithasingledash()ordoubledash()asrequired.
Note:Ifyouomitthesysadminpasswordwhenenteringacommand,theapigeeadminapi.shutilitywill
promtyouforit.Itwillnotpromptyouforanyotherparameters.
Forexample,fromthehelpshowaboveforthethe"orgsadd"command,youcanspecifytheorganization
namebyeither:
● Usingtheocommandlineswitch:
>apigeeadminapi.shorgsotestOrg
ConfidentialandproprietaryinformationofApigee,Inc.Nottobedisclosedexceptundernondisclosureagreement.

ApigeeEdgeOperationsGuidePage34
● SettinganenvironmentvariablenamedORG:
>exportORG=testOrg
>apigeeadminapi.shorgs
Note:YoutypicallyuseenvironmentvariablestosetADMIN_EMAILandEDGE_SERVER,andoptionally
ADMIN_PASSWORD.Theseparametersareusedbymostcommands.Theconcernwithsettingotherparams,
suchasORG,byusingenvironmentvariablesisthatthesettingmightbecorrectforonecommandbutcouldbe
incorrectforasubsequentcommand.Forexample,ifyouforgettoresettheenvironmentvariable,youmight
inadvertentlypassthewrongvaluetothenextcommand.
Ifyouomitanyrequiredparameterstothecommand,theutilitydisplaysanerrormessagedescribingthe
missingparameters.Forexample,ifyouomitthehostorEDGE_SERVERenvironmentvariablespecifying
theEdgeManagementServerwhencreatinganorg,youseethefollowingerrormessage:
Errorwithrequiredvariableorparameter
ADMIN_PASSWORD....OK
ADMIN_EMAIL....OK
EDGE_SERVER....null
TwocommonparametersthatyouoftensetasenvironmentvariablesarethesysadminemailaddressandIP
addressoftheManagementServer:
>exportADMIN_EMAIL=foo@bar.com
>exportEDGE_SERVER=192.168.56.101
Passingafiletotheapigeeadminapi.shutility
Someapigeeadminapi.shutilitycommandscorrespondtoPUTandPOSTAPIcallsthattakearequest
body.Forexample,creatingavirtualhostcorrespondstoaPOSTAPIcallthatrequiresinformationaboutthe
virtualhostintherequestbody.
Whenusingtheapigeeadminapi.shutilitytocreateavirtualhost,oranycommandthattakesarequest
body,youcanpassallofthenecessaryinformationonthecommandlineasshownbelow:
>apigeeadminapi.shorgsenvsvirtual_hostsaddeprodotestOrghost
localhostadminfoo@bar.comvmyVHostUtilp9005a192.168.56.101:9005
Or,youcanpassafilecontainingthesameinformationaswouldbecontainedintherequestbodyofthe
POST.Forexample,thefollowingcommandtakesafiledefiningthevirtualhost:
>apigeeadminapi.shorgsenvsvirtual_hostsaddeprodotestOrghost
localhostadminfoo@bar.comfvhostcreate
wherethefilevhostcreatecontainsthePOSTbodyofthecall.Inthisexample,itisaXMLformatted
requestbody:
<VirtualHostname="myVHostUtil">
<HostAliases>
<HostAlias>192.168.56.101:9005</HostAlias>
ConfidentialandproprietaryinformationofApigee,Inc.Nottobedisclosedexceptundernondisclosureagreement.

ApigeeEdgeOperationsGuidePage35
</HostAliases>
<Interfaces/>
<Port>9005</Port>
</VirtualHost>
DisplayingdebugandAPIinformation
Usethedebugoptiontotheapigeeadminapi.shutilitytodisplaydetailedinformationaboutthe
command.ThisinfomrationincludesthecURLcommandgeneratedbytheapigeeadminapi.shutilityto
performtheoperation.
Forexample,thiscommandusesthedebugoption:
>apigeeadminapi.shorgsaddotestOrg2adminfoo@bar.comhostlocalhost
debug
Anddisplaysthefollowingoutput,includingthegeneratedcURLcommand:
curlHContentType:application/xmlvXPOSTskw\n==>%{http_code}
u***oo@bar.com:*****http://localhost:8080/v1/od<Organization
name="testOrg2"type="paid"/>
*Abouttoconnect()tolocalhostport8080(#0)
*Trying::1...connected
*Connectedtolocalhost(::1)port8080(#0)
*ServerauthusingBasicwithuser'foo@bar.com'
>POST/v1/oHTTP/1.1
>Authorization:Basicc2dp234234NvbkBhcGlnZ2342342342342341Q5
>UserAgent:curl/7.19.7(x86_64redhatlinuxgnu)libcurl/7.19.7NSS/3.19.1
BasicECCzlib/1.2.3libidn/1.18libssh2/1.4.2
>Host:localhost:8080
>Accept:*/*
>ContentType:application/xml
>ContentLength:43
>
}[datanotshown]
<HTTP/1.1201Created
<ContentType:application/json
<Date:Tue,03May201602:08:32GMT
<ContentLength:291
<
{[datanotshown]
*Connection#0tohostlocalhostleftintact
*Closingconnection#0
ConfidentialandproprietaryinformationofApigee,Inc.Nottobedisclosedexceptundernondisclosureagreement.

ApigeeEdgeOperationsGuidePage36
ScalingEdgeforPrivateCloud
ScalinganinstanceofEdgeforPrivateCloudreferstotheprocessofaddingeitheradditionalprocessing
nodes,oraddinganentiredatacenter,orregion,totheinstallation.
AddingaRouterorMessageProcessornode
YoucanaddaRouterorMessageProcessornodetoanexistinginstallation.Foralistofthesystem
requirementsforaRouterorMessageProcessor,see
http://docs.apigee.com/apiservices/latest/installationrequirements.
AddaRouter
AfteryouinstallEdgeonthenode,usethefollowingproceduretoaddtheRouter:
1. InstallEdgeonthenodeusingtheinternetornoninternetprocedureasdescribedintheEdge
Installation
manual.
2. Atthecommandprompt,runtheapigeesetup.shscript:
>/<inst_root>/apigee/apigeesetup/bin/setup.shprfconfigFile
The“pr”optionspecifiestoinstalltheRouter.See
http://docs.apigee.com/apiservices/latest/installedgecomponentsnodeforinformationoncreatinga
configFile
.
3. Whentheinstallationcompletes,thescriptdisplaystheUUIDoftheRouter.
IfyouneedtodeterminetheUUIDlater,usethefollowingcURLcommandonthehostwhereyou
installedtheRouter:
>curlhttp://<router_IP>:8081/v1/servers/self
4. Tochecktheconfiguration,youcanrunthefollowingcURLcommand:
>curlvuadminEmail:pword
"http://<ms_IP>:8080/v1/servers?pod=<pod_name>"
wherepod_name
isgatewayoryourcustompodname.YoushouldseetheUUIDsofallRouters,
includingtheRouterthatyoujustadded.
IftheRouterUUIDdoesnotappearintheoutput,runthefollowingcURLcommandtoaddit:
>curlvuadminEmail:pword
XPOST
"http://<ms_IP
>:8080/regions/<region_name>/pods/<pod_name
>/serversd
ConfidentialandproprietaryinformationofApigee,Inc.Nottobedisclosedexceptundernondisclosureagreement.

ApigeeEdgeOperationsGuidePage37
"action=add&uuid={router_UUID
}&type=router"
Replacems_IP
withtheIPaddressoftheManagementServer,region_name
withthedefaultregion
nameofdc1oryourcustomregionname,andpod_name
withgatewayoryourcustompodname.
5. Totesttherouter,youshouldbeabletomakerequeststoyourAPIsthroughtheIPaddressorDNS
nameoftheRouter.Forexample:
http://<newRouter_IP>:<port>/v1/apiPath
Forexample,ifyoucompletedthefirsttutorialwhereyoucreatedtheweatherAPI:
http://<newRouter_IP>:<port>/v1/weather/forecastrss?w=12797282
AddaMessageProcessor
AfteryouinstallEdgeonthenode,usethefollowingproceduretoaddaMessageProcessor:
1. InstallEdgeonthenodeusingtheinternetornoninternetprocedureasdescribedintheEdge
Installation
manual.
2. Atthecommandprompt,runtheapigeesetup.shscript:
>/<inst_root>/apigee/apigeesetup/bin/setup.shpmpfconfigFile
The“pmp”optionspecifiestoinstalltheMessageProcessor.See
http://docs.apigee.com/apiservices/latest/installedgecomponentsnodeforinformationoncreatinga
configFile
.
3. Whentheinstallationcompletes,thescriptdisplaystheUUIDoftheMessageProcessor.Notethat
UUIDasyouneedittocompletetheconfigurationprocess.
IfyouneedtodeterminetheUUID,usethefollowingcURLcommandonthehostwhereyouinstalled
theMessageProcessor:
>curlhttp://<mp_IP>:8082/v1/servers/self
4. Foreachenvironmentineachorganizationinyourinstallation,usethefollowingcURLcommandto
associatetheMessageProcessorwiththeenvironment:
>curlvuadminEmail:pword
H"ContentType:application/xwwwformurlencoded"XPOST
"http://<ms_IP
>:8080/v1/o/{org_name
}/e/{env_name
}/servers"d
"action=add&uuid={mp_UUID
}"
ConfidentialandproprietaryinformationofApigee,Inc.Nottobedisclosedexceptundernondisclosureagreement.

ApigeeEdgeOperationsGuidePage38
Replacems_IP
withtheIPaddressoftheManagementServerandorg_name
andenv_name
withthe
organizationandenvironmentassociatedwiththeMessageProcessor.
5. Tochecktheconfiguration,youcanrunthefollowingcURLcommand:
>curlvuadminEmail:pword
"http://<ms_IP
>:8080/v1/o/{org_name
}/e/{env_name
}/servers"
whereorg_name
isthenameofyourorganization,andenv_name
istheenvironment.Youshouldsee
theUUIDsofallMessageProcessorsassociatedwiththeorganizationandenvironment,includingthe
MessageProcessorthatyoujustadded.
AddbothaRouterandaMessageProcessor
AfteryouinstallEdgeonthenode,usthefollowingproceduretoaddarouterandMessageProcessoratthe
sametime:
1. Atthecommandprompt,runtheapigeesetupscript:
>/<inst_root>/apigee/apigeesetup/bin/setup.shprmpfconfigFile
The“prmp”optionspecifiestoinstalltheRouterandMessageProcessor.See
thttp://docs.apigee.com/apiservices/latest/installedgecomponentsnodeforinformationoncreatinga
configFile
.
2. FollowtheproceduresabovetoconfiguretheRouterandMessageProcessor.
AddingCassandranodes
ThisdocumentdescribeshowtoaddthreenewCassandranodestoanexistingEdgeforPrivateCloud
installation.
WhileyoucanaddoneortwoCassandranodestoanexistingEdgeinstallation,Apigeerecommendsthatyou
addthreenodesatatime.
ExistingEdgeconfiguration
AllthesupportedEdgetopologiesforaproductionsystemspecifytousethreeCassandranodes.Thethree
nodesarespecifiedtotheCASS_HOSTSpropertyintheconfigfileasshownbelow:
IP1=10.10.0.1
IP2=10.10.0.2
IP3=10.10.0.3
HOSTIP=$(hostnamei)
ADMIN_EMAIL=opdk@apigee.com
APIGEE_ADMINPW=Secret123
ConfidentialandproprietaryinformationofApigee,Inc.Nottobedisclosedexceptundernondisclosureagreement.

ApigeeEdgeOperationsGuidePage39
LICENSE_FILE=/tmp/license.txt
MSIP=$IP1
USE_LDAP_REMOTE_HOST=n
LDAP_TYPE=1
APIGEE_LDAPPW=secret
BIND_ON_ALL_INTERFACES=y
MP_POD=gateway
REGION=dc1
ZK_HOSTS="$IP1$IP2$IP3"
ZK_CLIENT_HOSTS="$IP1$IP2$IP3"
CASS_HOSTS="$IP1:1,1$IP2:1,1$IP3:1,1"
SKIP_SMTP=n
SMTPHOST=smtp.example.com
SMTPUSER=smtp@example.com
SMTPPASSWORD=smtppwd
NotethattheREGIONpropertyspecifiestheregionnameas"dc1".Youneedthatinformationwhenadding
thenewCassandranodes.
ModifyingtheconfigfiletoaddthethreenewCassandranodes
Inthisexample,thethreenewCassandranodesareatthefollowingIPaddresses:
● 10.10.0.14
● 10.10.0.15
● 10.10.0.16
YoumustfirstupdateEdgeconfigurationfiletoaddthenewnodes:
IP1=10.10.0.1
IP2=10.10.0.2
IP3=10.10.0.3
#AddthenewnodeIPaddresses.
IP14=10.10.0.14
IP15=10.10.0.15
IP16=10.10.0.16
HOSTIP=$(hostnamei)
ADMIN_EMAIL=opdk@apigee.com
...
#UpdateCASS_HOSTStoaddeachnewnodeafteranexistingnodes.
CASS_HOSTS="$IP1:1,1$IP14:1,1$IP2:1,1$IP15:1,1$IP3:1,1$IP16:1,1"
Important:AddeachnewCassandranodetoCASS_HOSTSafteranexistingnode.
ConfidentialandproprietaryinformationofApigee,Inc.Nottobedisclosedexceptundernondisclosureagreement.

ApigeeEdgeOperationsGuidePage40
Thisensurethattheexistingnodesretaintheirinitialtokensettings,andtheinitialtokenofeachnewnodeis
betweenthetokenvaluesoftheexistingnodes.
ConfigureEdge
Aftereditingtheconfigfile,youmust:
● ReconfiguretheexistingCassandranodes
● InstallCassandraonthenewnodes
● ReconfiguretheManagementServer
ReconfiguretheexistingCassandranodes
OntheexistingCassandranodes:
1. Rerunthesetup.shwiththe"pc"profileandthenewconfigfile:
>/opt/apigee/apigeesetup/bin/setup.shpcfupdatedConfigFile
InstallCassandraonthenewnodes
OneachnewCassandranode:
1. InstallCassandraonthethreenodes:
a. InstallapigeesetuponthefirstnodeasdescribedintheEdgeInstallationGuide
.
b. InstallCassandraonthefirstnodebyusingtheupdatedconfigfile:
>/opt/apigee/apigeesetup/bin/setup.shpcfupdatedConfigFile
c. RepeatstepsaandbfortheremainingnewCassandranodes.
2. RebuildthethreenewCassandranodes,specifyingtheregionnamesetintheconfigfilebythe
REGIONproperty.Inthisexample,itis"dc1":
a. Onthefirstnode,run:
>/opt/apigee/apigeecassandra/bin/nodetoolhnodeIP
rebuilddc1
wherenodeIP
istheIPaddressoftheCassandranode.
b. RepeatstepaontheremainingnewCassandranodes.
ReconfiguretheManagementServer
OnaManagementServernode
1. UpdatetheapigeecassandraclientcomponentontheManagementServernode:
>/opt/apigee/apigeeservice/bin/apigeeserviceapigeecassandraclient
update
2. Rerunsetup.shtoupdatetheManagementServerforthenewlyaddedCassandranodes:
>/opt/apigee/apigeesetup/bin/setup.shpmsfupdatedConfigFile
ConfidentialandproprietaryinformationofApigee,Inc.Nottobedisclosedexceptundernondisclosureagreement.

ApigeeEdgeOperationsGuidePage41
AddingZooKeepernodes
ThisdocumentdescribeshowtoaddthreenewZooKeepernodestoanexistingEdgeforPrivateCloud
installation.
YoucanaddoneortwoZooKeepernodestoanexistingEdgeinstallation,however,youmustmakesurethat
youalwayshaveanoddnumberofZooKeepervoternodes,asdescribedbelow..
ExistingEdgeconfiguration
AllthesupportedEdgetopologiesforaproductionsystemspecifytousethreeZooKeepernodes.Thethree
nodesarespecifiedtotheZK_HOSTSandZK_CLIENT_HOSTSpropertiesintheconfigfileasshownbelow:
IP1=10.10.0.1
IP2=10.10.0.2
IP3=10.10.0.3
HOSTIP=$(hostnamei)
ADMIN_EMAIL=opdk@apigee.com
APIGEE_ADMINPW=Secret123
LICENSE_FILE=/tmp/license.txt
MSIP=$IP1
USE_LDAP_REMOTE_HOST=n
LDAP_TYPE=1
APIGEE_LDAPPW=secret
BIND_ON_ALL_INTERFACES=y
MP_POD=gateway
REGION=dc1
ZK_HOSTS="$IP1$IP2$IP3"
ZK_CLIENT_HOSTS="$IP1$IP2$IP3"
CASS_HOSTS="$IP1:1,1$IP2:1,1$IP3:1,1"
SKIP_SMTP=n
SMTPHOST=smtp.example.com
SMTPUSER=smtp@example.com
SMTPPASSWORD=smtppwd
where:
●ZK_HOSTSspecifiestheIPaddressesorDNSnamesoftheZooKeepernodes.TheIPaddressesor
DNSnamesmustbelistedinthesameorderonallZooKeepernodes.Inamultidatacenter
environment,listallZooKeepernodesfrombothdatacenters.
●ZK_CLIENT_HOSTSspecifiestheIPaddressesorDNSnamesoftheZooKeepernodesusedbythis
datacenter.TheIPaddressesorDNSnamesmustbelistedinthesameorderonallZooKeeper
nodes.
ConfidentialandproprietaryinformationofApigee,Inc.Nottobedisclosedexceptundernondisclosureagreement.

ApigeeEdgeOperationsGuidePage42
Inasingledatacenterinstallation,thesearethesamenodesasspecifiedbyZK_HOSTS.Inamultidata
centerenvironment,listonlytheZooKeepernodesinthisdatacenter.
ModifyingtheconfigfiletoaddthethreenewZooKeepernodes
Inthisexample,thethreenewZooKeepernodesareatthefollowingIPaddresses:
● 10.10.0.14
● 10.10.0.15
● 10.10.0.16
YoumustfirstupdateEdgeconfigurationfiletoaddthenewnodes:
IP1=10.10.0.1
IP2=10.10.0.2
IP3=10.10.0.3
#AddthenewnodeIPaddresses.
IP14=10.10.0.14
IP15=10.10.0.15
IP16=10.10.0.16
HOSTIP=$(hostnamei)
ADMIN_EMAIL=opdk@apigee.com
...
#UpdateZK_HOSTStoaddeachnewnodeafteranexistingnodes.
ZK_HOSTS="$IP1$IP2$IP3$IP14$IP15$IP16:observer"
#UpdateZK_Client_HOSTStoaddeachnewnodeafteranexistingnodes.
ZK_CLIENT_HOSTS="$IP1$IP2$IP3$IP14$IP15$IP16"
MarkthelastnodeinZK_HOSTSwiththewith“:observer”modifier.Nodeswithoutthe“:observer”modifierare
called"voters".Youmusthaveanoddnumberof"voters"inyourconfiguration.Therefore,inthisconfiguration,
youhave5ZooKeepervotersandoneobserver.
Note:Whileyoucanconfigurethreeobserversandthreevoters,Apigeerecommendsthatyouusefivevoters.
MakesuretoaddthenodestobothZK_HOSTSandZK_CLIENT_HOSTSinthesameorder.However,omitthe
“:observer”modifierwhensettingZK_CLIENT_HOSTS.
ConfigureEdge
Aftereditingtheconfigfile,youmustperformallofthefollowingtasks.
InstallZooKeeperonthenewnodes
InstallZookeeperonthenewnodes:
ConfidentialandproprietaryinformationofApigee,Inc.Nottobedisclosedexceptundernondisclosureagreement.

ApigeeEdgeOperationsGuidePage43
1. InstallapigeesetuponthefirstnodeasdescribedintheEdgeInstallationGuide
.
2. InstallZooKeeperonthefirstnodebyusingthefollowingcommands:
>/opt/apigee/apigeeservice/bin/apigeeserviceapigeezookeeperinstall
>/opt/apigee/apigeeservice/bin/apigeeserviceapigeezookeepersetupf
updatedConfigFile
3. Repeatsteps1and2fortheremainingnewZooKeepernodes.
ReconfiguretheexistingZooKeepernodes
OntheexistingZooKeepernodes:
1. Rerunthesetup.shwiththe"pc"profileandthenewconfigfile:
>/opt/apigee/apigeeservice/bin/apigeeserviceapigeezookeepersetupf
updatedConfigFile
RestartallZookeepernodes
OnallZooKeepernodes:
1. Restartthenode:
>/opt/apigee/apigeeservice/bin/apigeeserviceapigeezookeeperrestart
YoumustrestartallZooKeepernodes,butorderofrestartdoesnotmatter.
ReconfiguretheManagementServernode
OntheManagementServernode:
1. Runthesetupcommand:
>/opt/apigee/apigeeservice/bin/apigeeserviceedgemanagementserver
setupfupdatedConfigFile
2. RestarttheManagementServer:
>/opt/apigee/apigeeservice/bin/apigeeserviceedgemanagementserver
restart
ReconfigurealltheRouters
OnallRouternodes:
1. Runthesetupcommand:
ConfidentialandproprietaryinformationofApigee,Inc.Nottobedisclosedexceptundernondisclosureagreement.

ApigeeEdgeOperationsGuidePage44
>/opt/apigee/apigeeservice/bin/apigeeserviceedgeroutersetupf
updatedConfigFile
2. RestarttheRouter:
>/opt/apigee/apigeeservice/bin/apigeeserviceedgerouterrestart
ReconfigurealltheMessageProcessors
OnallMessageProcessornodes:
1. Runthesetupcommand:
>/opt/apigee/apigeeservice/bin/apigeeserviceedgemessageprocessor
setupfupdatedConfigFile
2. RestarttheMessageProcessor:
>/opt/apigee/apigeeservice/bin/apigeeserviceedgemessageprocessor
restart
ReconfigureallQpidnodes
OnallQpidnodes:
1. Runthesetupcommand:
>/opt/apigee/apigeeservice/bin/apigeeserviceedgeqpidserversetupf
updatedConfigFile
2. RestartQpid:
>/opt/apigee/apigeeservice/bin/apigeeserviceedgeqpidserverrestart
ReconfigureallPostgresnodes
OnallPostgresnodes:
1. Runthesetupcommand:
>/opt/apigee/apigeeservice/bin/apigeeserviceedgepostgresserversetup
fupdatedConfigFile
2. RestartPostgres:
>/opt/apigee/apigeeservice/bin/apigeeserviceedgepostgresserver
restart
Validatetheinstallation
YoucanvalidatetheinstallationofthenewZooKeepernodesbysendingcommandstoport2181usingnetcat
(nc)ortelnet.FormoreinfoonZooKeepercommands,see:
http://zookeeper.apache.org/doc/r3.1.2/zookeeperAdmin.html#sc_zkCommands
ConfidentialandproprietaryinformationofApigee,Inc.Nottobedisclosedexceptundernondisclosureagreement.

ApigeeEdgeOperationsGuidePage45
Tovalidate:
1. IfitisnotinstalledontheZooKeepernode,installnc:
>sudoyuminstallnc
2. Runthefollowingnccommand:
>echostat|nclocalhost2181
3. Repeatsteps1and2oneachZooKeepernode.
IntheModelineoftheoutputforthenodes,onenodeshouldbedesignatedasobserver,onenodeas
leader,andtherestasfollowers.
Addingadatacenter
Youcanaddadatacenter(alsocalledaregion
)toanexistingdatacenter.
Considerationsbeforeaddingadatacenter
Beforeyouinstalladdadatacenter,youmustunderstandhowtoconfigureOpenLDAP,ZooKeeper,
Cassandra,andPostgresserversacrossthedatacenters.Youmustalsoensurethatthenecessaryportsare
openbetweenthenodesinthetwodatacenters.
● OpenLDAP
EachdatacenterhasitsownOpenLDAPserverconfiguredwithreplicationenabled.Whenyouinstall
thenewdatacenter,youmustconfigureOpenLDAPtousereplication,andyoumustreconfigurethe
OpenLDAPserverintheexistingdatacentertousereplication.
● ZooKeeper
FortheZK_HOSTSpropertyforbothdatacenters,specifytheIPaddressesorDNSnamesofall
ZooKeepernodesfrombothdatacenters,inthesameorder,andmarkanynodeswiththewith
“:observer”modifier.Nodeswithoutthe“:observer”modifierarecalled"voters".Youmusthaveanodd
numberof"voters"inyourconfiguration.
Inthistopology,theZooKeeperhostonhost9istheobserver:
Intheexampleconfigurationfileshownbelow,node9istaggedwiththe“:observer”modifiersothat
youhavefivevoters:Nodes1,2,3,7,and8.
ConfidentialandproprietaryinformationofApigee,Inc.Nottobedisclosedexceptundernondisclosureagreement.

ApigeeEdgeOperationsGuidePage46
FortheZK_CLIENT_HOSTSpropertyforeachdatacenter,specifytheIPaddressesorDNSnamesof
onlytheZooKeepernodesinthedatacenter,inthesameorder,forallZooKeepernodesinthedata
center.
● Cassandra
AlldatacentersmusttohavethesamenumberofCassandranodes.
ForCASS_HOSTSforeachdatacenter,ensurethatyouspecifyallCassandraIPaddressesorDNS
namesforbothdatacenters.Fordatacenter1,listtheCassandranodesinthatdatacenterfirst.For
datacenter2,listtheCassandranodesinthatdatacenterfirst.ListtheCassandranodesinthesame
orderforallCassandranodesinthedatacenter.
AllCassandranodesmusthaveasuffix':<d>,<r>',forexample'<ip>:1,1=datacenter1and
rack/availabilityzone1and'<ip>:2,1=datacenter2andrack/availabilityzone1.
Forexample,"192.168.124.201:1,1192.168.124.202:1,1192.168.124.203:1,1192.168.124.204:2,1
192.168.124.205:2,1192.168.124.206:2,1"
Thefirstnodeinrack/availabilityzone1ofeachdatacenterwillbeusedastheseedserver.
Inthisdeploymentmodel,Cassandrasetupwilllooklikethis:
● Postgres
Bydefault,EdgeinstallsallPostgresnodesinmastermode.However,whenyouhavemultipledata
centers,youconfigurePostgresnodestousemasterstandbyreplicationsothatifthemasternode
fails,thestandbynodecancontinuetoservertraffic.Typically,youconfigurethemasterPostgres
serverinonedatacenter,andthestandbyserverintheseconddatacenter.
IftheexistingdatacenterisalreadyconfiguredtohavetwoPostgresnodesrunninginmaster/standby
mode,thenaspartofthisprocedure,deregistertheexistingstandbynodeandreplaceitwithastandby
nodeinthenewdatacenter.
ThefollowingtableshowsthebeforeandafterPostgresconfigurationforbothscenarios:
Before
After
SingleMasterPostgresnodeindc1
MasterPostgresnodeindc1
StandbyPostgresnodeindc2
MasterPostgresnodeindc1
StandbyPostgresnodeindc1
MasterPostgresnodeindc1
StandbyPostgresnodeindc2
DeregisteroldStandbyPostgresnodeindc1
ConfidentialandproprietaryinformationofApigee,Inc.Nottobedisclosedexceptundernondisclosureagreement.

ApigeeEdgeOperationsGuidePage47
●Portrequirements
Youmustensurethatthenecessaryportsareopenbetweenthenodesinthetwodatacenters.Fora
portdiagram,seetheEdgeInstallationGuide
.
Updatingtheexistingdatacenter
Addingadatacenterrequiresyoutoperformthestepstoinstallandconfigurethenewdatacenternodes,but
italsorequiresyoutoupdatenodesintheoriginaldatacenter.Thesemodificationsarenecessarybecause
youareaddingnewCassandraandZooKeepernodesinthenewdatacenterthathavetobeaccessibletothe
existingdatacenter,andyouhavetoreconfigureOpenLDAPtousereplication.
Creatingtheconfigurationfiles
Shownbelowarethesilentconfigurationfilesforthetwodatacenters,whereeachdatacenterhas6nodes.
Noticethattheconfigfilefordc1addsadditionalsettingsto:
● ConfigureOpenLDAPwithreplicationacrosstwoOpenLDAPnodes.
● AddthenewCassandraandZooKeepernodesfromdc2totheconfigfilefordc1.
#Datacenter1
IP1=IPorDNSnameOfNode1
IP2=IPorDNSnameOfNode2
IP3=IPorDNSnameOfNode3
IP7=IPorDNSnameOfNode7
IP8=IPorDNSnameOfNode8
IP9=IPorDNSnameOfNode9
HOSTIP=$(hostnamei)
MSIP=$IP1
ADMIN_EMAIL=opdk@apigee.com
APIGEE_ADMINPW=Secret123
LICENSE_FILE=/tmp/license.txt
USE_LDAP_REMOTE_HOST=n
LDAP_TYPE=2
LDAP_SID=1
LDAP_PEER=$IP7
APIGEE_LDAPPW=secret
BIND_ON_ALL_INTERFACES=y
MP_POD=gateway1
REGION=dc1
ZK_HOSTS="$IP1$IP2$IP3$IP7$IP8
$IP9:observer"
ZK_CLIENT_HOSTS="$IP1$IP2$IP3"
CASS_HOSTS="$IP1:1,1$IP2:1,1$IP3:1,1
$IP7:2,1$IP8:2,1$IP9:2,1"
#Datacenter2
IP1=IPorDNSnameOfNode1
IP2=IPorDNSnameOfNode2
IP3=IPorDNSnameOfNode3
IP7=IPorDNSnameOfNode7
IP8=IPorDNSnameOfNode8
IP9=IPorDNSnameOfNode9
HOSTIP=$(hostnamei)
MSIP=$IP7
ADMIN_EMAIL=opdk@apigee.com
APIGEE_ADMINPW=Secret123
LICENSE_FILE=/tmp/license.txt
USE_LDAP_REMOTE_HOST=n
LDAP_TYPE=2
LDAP_SID=2
LDAP_PEER=$IP1
APIGEE_LDAPPW=secret
BIND_ON_ALL_INTERFACES=y
MP_POD=gateway2
REGION=dc2
ZK_HOSTS="$IP1$IP2$IP3$IP7$IP8
$IP9:observer"
ZK_CLIENT_HOSTS="$IP7$IP8$IP9"
CASS_HOSTS="$IP7:2,1$IP8:2,1$IP9:2,1
$IP1:1,1$IP2:1,1$IP3:1,1"
ConfidentialandproprietaryinformationofApigee,Inc.Nottobedisclosedexceptundernondisclosureagreement.

ApigeeEdgeOperationsGuidePage48
SKIP_SMTP=n
SMTPHOST=smtp.example.com
SMTPUSER=smtp@example.com
SMTPPASSWORD=smtppwd
SMTPSSL=n
SMTPPORT=25
SKIP_SMTP=n
SMTPHOST=smtp.example.com
SMTPUSER=smtp@example.com
SMTPPASSWORD=smtppwd
SMTPSSL=n
SMTPPORT=25
Proceduretoaddanewdatacenter
Inthisprocedure,thedatacentersarenamed:
●dc1:theexistingdatacenter
●dc2:thenewdatacenter
1. Ondc2,installapigeesetuponallnodes.SeetheEdgeInstallationGuide
formoreinfo.
2. Ondc2,installCassandraandZooKeeperontheappropriatenodes:
/opt/apigee/apigeesetup/bin/setup.shpdsfconfigFile2
3. Ondc1,rerunsetup.shontheoriginalCassandranodeswiththenewdc1confiigfilethatincludes
theCassandranodesfromdc2:
/opt/apigee/apigeesetup/bin/setup.shpdsfconfigFile1
4. Ondc1,rerunsetup.shontheManagementServernode:
>/opt/apigee/apigeesetup/bin/setup.shpmsfconfigFile1
5. Ondc2,runtherebuildcommandonallCassandranodes,specifyingtheregionnameofdc1:
>/opt/apigee/apigeecassandra/bin/nodetoolhcassIP
rebuilddc1
6. Ondc2,installtheManagementServerontheappropriatenode:
>/opt/apigee/apigeesetup/bin/setup.shpmsfconfigFile2
7. Ondc2,installtheRoutesandMessageProcessorsontheappropriatenodes:
>/opt/apigee/apigeesetup/bin/setup.shprmpfconfigFile2
8. Ondc2,installQpidontheappropriatenodes:
ConfidentialandproprietaryinformationofApigee,Inc.Nottobedisclosedexceptundernondisclosureagreement.

ApigeeEdgeOperationsGuidePage49
>/opt/apigee/apigeesetup/bin/setup.shpqsfconfigFile2
9. Ondc2,installPostgresontheappropriatenode:
>/opt/apigee/apigeesetup/bin/setup.shppsfconfigFile2
10. SetupPostgresmaster/standbyforthePostgresnodes.ThePostgresnodeindc1isthemaster,and
thePostgresnodeindc2isthestandbyserver.
Note:Ifdc1isalreadyconfiguredtohavetwoPostgresnodesrunninginmaster/standbymode,then
aspartofthisprocedure,usetheexistingmasterPostgresnodeindc1asthemaster,andthe
Postgresnodeindc2asthestandbyserver.Laterinthisprocedure,youwillderegistertheexisting
Postgresstandbyserverindc1.
a. Onthemasternodeindc1,edittheconfigfiletoset:
PG_MASTER=IPorDNSofNewMaster
PG_STANDBY=IPorDNSofOldMaster
b. Enablereplicationonthenewmaster:
>/opt/apigee/apigeeservice/bin/apigeeserviceapigeepostgresql
setupreplicationonmasterfconfigFIle
c. Onthestandbynodeindc2,edittheconfigfiletoset:
PG_MASTER=IPorDNSofNewMaster
PG_STANDBY=IPorDNSofOldMaster
d. Onthestandbynodeindc2,stoptheserverandthendeleteanyexistingPostgresdata:
>/opt/apigee/apigeeservice/bin/apigeeserviceapigeepostgresql
stop
>rmrf/opt/apigee/data/apigeepostgresql/
Note:Ifnecessary,youcanbackupthisdatabeforedeletingit.
e. Configurethestandbynodeindc2:
>/opt/apigee/apigeeservice/bin/apigeeserviceapigeepostgresql
setupreplicationonstandbyfconfigFile
11. Ondc1,updateanalyticsconfigurationandconfiguretheorganizations.
a. OntheManagementServernodeofdc1,gettheUUIDofthePostgresnode:
>apigeeadminapi.shserverslistrdc1panalyticst
ConfidentialandproprietaryinformationofApigee,Inc.Nottobedisclosedexceptundernondisclosureagreement.

ApigeeEdgeOperationsGuidePage50
postgresserveradminadminEmail
pwdadminPword
hostlocalhost
TheUUIDappearsattheendofthereturneddata.Savethatvalue.
Note:Ifdc1isconfiguredtohavetwoPostgresnodesrunninginmaster/standbymode,you
seetwoIPaddressesandUUIDsintheoutput.SavebothUUIDs.FromtheIPs,youshouldbe
abletodeterminewhichUUIDisforthemasterandwhichisforthestandbynode.
b. OntheManagementServernodeofdc2,gettheUUIDofthePostgresnodeasshowninthe
previousstep.Savethatvalue.
c. OntheManagementServernodeofdc1,determinethenameoftheanalyticsandconsumer
groups.Manyofthecommandsbelowrequirethatinformation.
Bydefault,thenameoftheanalyticsgroupisaxgroup001,andthenameoftheconsumer
groupisconsumergroup001.Inthesilentconfigfileforaregion,youcansetthenameof
theanalyticsgroupbyusingtheAXGROUPproperty.
Ifyouareunsureofthenamesoftheanalyticsandconsumergroups,usethefollowing
commandtodisplaythem:
>apigeeadminapi.shanalyticsgroupslistadminadminEmail
pwd
adminPword
hostlocalhost
Thiscommandreturnstheanalyticsgroupnameinthenamefield,andtheconsumergroup
nameintheconsumergroupsfield.
d. OntheManagementServernodeofdc1,removetheexistingPostgresserverfromthe
analyticsgroup:
i. RemovethePostgresnodefromtheconsumergroup:
>apigeeadminapi.shanalyticsgroupsconsumer_groups
datastoresremovegaxgroup001cconsumergroup001uUUID
YadminadminEmail
pwdadminPword
hostlocalhost
Ifdc1isconfiguredtohavetwoPostgresnodesrunninginmaster/standbymode,
removeboth:
>apigeeadminapi.shanalyticsgroupsconsumer_groups
datastoresremovegaxgroup001cconsumergroup001u
UUID_1,UUID_2
YadminadminEmail
pwdadminPword
host
localhost
ConfidentialandproprietaryinformationofApigee,Inc.Nottobedisclosedexceptundernondisclosureagreement.

ApigeeEdgeOperationsGuidePage51
ii. RemovethePostgresnodefromtheanalyticsgroup:
>apigeeadminapi.shanalyticsgroupspostgres_serverremoveg
axgroup001uUUID
YadminadminEmail
pwdadminPword
hostlocalhost
Ifdc1isconfiguredtohavetwoPostgresnodesrunninginmaster/standbymode,
removeboth:
>apigeeadminapi.shanalyticsgroupsconsumer_groups
datastoresremovegaxgroup001cconsumergroup001u
UUID1,UUID2
YadminadminEmail
pwdadminPword
host
localhost
e. OntheManagementServernodeofdc1,addthenewmaster/standbyPostgresserversto
theanalyticsgroup:
i. AddbothPostgresserverstotheanalyticsgroup:
>apigeeadminapi.shanalyticsgroupspostgres_serveraddg
axgroup001u"UUID_1
,UUID_2
"adminadminEmail
pwd
adminPword
hostlocalhost
whereUUID_1
correspondstothemasterPostgresnodeindc1,andUUID_2
correspondstothestandbyPostgresnodeindc2.
ii. AddthePGserverstotheconsumergroupasmaster/standby:
>apigeeadminapi.shanalyticsgroupsconsumer_groups
datastoresaddgaxgroup001cconsumergroup001u
"UUID_1
,UUID_2
"adminadminEmail
pwdadminPword
host
localhost
f. AddtheQpidserversfromdc2totheanalyticsgroup:
i. OntheMSnodeofdc1,gettheUUIDsoftheQpidnodesindc2:
>apigeeadminapi.shserverslistrdc2pcentralt
qpidserveradminadminEmail
pwdadminPword
hostlocalhost
TheUUIDsappearattheendofthereturneddata.Savethosevalues.
ii. OntheManagementServernodeofdc1,addtheQpidnodestotheanalyticsgroup:
>apigeeadminapi.shanalyticsgroupsqpid_serveraddg
axgroup001uUUID_1,UUID_2
adminadminEmail
pwdadminPword
ConfidentialandproprietaryinformationofApigee,Inc.Nottobedisclosedexceptundernondisclosureagreement.

ApigeeEdgeOperationsGuidePage52
hostlocalhost
iii. OntheManagementServernodeofdc1,addtheQpidnodestotheconsumergroup:
>apigeeadminapi.shanalyticsgroupsconsumer_groupsconsumers
addgaxgroup001cconsumergroup001uUUID_1,UUID_2
adminadminEmail
pwdadminPword
hostlocalhost
g. DeregisteranddeletetheoldPostgresstandbyserverfromdc1:
i. Deregistertheexistingdc1Postgresstandbyserver:
>apigeeadminapi.shserversderegisteruUUID
rdc1p
analyticstpostgresserverYadminadminEmail
pwd
adminPword
hostlocalhost
whereUUID
istheoldstandbyPostgresnodeindc1.
ii. Deletetheexistingdc1Postgresstandbyserver:
Note:ThiscommanddoesnotuninstallthePostgresservernode.Itonlyremovesitfrom
thelistofEdgenodes.YoucanlateruninstallPostgresfromthenode,ifnecessary.
>apigeeadminapi.shserversdeleteuUUID
adminadminEmail
pwdadminPword
hostlocalhost
12. Foreachorganizationandforeachenvironmentthatyouwanttosupportacrossdatacenters:
a. OntheManagementServernodeofdc1,addthenewMP_PODtotheOrganization:
>apigeeadminapi.shorgspodsaddoorgName
rdc2pgateway2
adminadminEmail
pwdadminPword
hostlocalhost
wheregateway2
isthenameofthegatewaypodasdefinedbytheMP_PODpropertyinthe
dc2configfile.
b. AddthenewMessageProcessorstotheorgandenvironment:
i. OntheManagementServernodeofdc2,gettheUUIDsoftheMessageProcessor
nodesindc2:
>apigeeadminapi.shserverslistrdc2pgateway2
t
messageprocessoradminadminEmail
pwdadminPword
host
localhost
ConfidentialandproprietaryinformationofApigee,Inc.Nottobedisclosedexceptundernondisclosureagreement.

ApigeeEdgeOperationsGuidePage53
TheUUIDsappearattheendofthereturneddata.Savethosevalues.
ii. OntheManagementServernodeofdc1,foreachMessageProcessorindc2,add
theMessageProcessortoanenvironmentfortheorg:
>apigeeadminapi.shorgsenvsserversaddoorgName
eenvName
uUUID
adminadminEmail
pwdadminPword
hostlocalhost
c. OntheManagementServernodeofdc1,checktheorganization:
>apigeeadminapi.shorgsapisdeploymentsoorgName
aapiProxyName
adminadminEmail
pwdadminPword
hostlocalhost
whereapiProxyName
isthenameofanAPIproxydeployedintheorganization.
ConfidentialandproprietaryinformationofApigee,Inc.Nottobedisclosedexceptundernondisclosureagreement.

ApigeeEdgeOperationsGuidePage54
MovingApigeeServers
ApigeecomponentsuseIPaddressestocommunicatewitheachother.Movingcomponentsfromonemachine
toanothermaycauseaconfigurationmismatch.Tofixconfigurationmismatches,followtherelevant
instructionsbelow.
ChangingtheIPAddressofaCassandraNode
TochangetheIPaddressofaCassandranode,performthefollowingsteps:
ForconfigurationswithasingleCassandranode
1. Edit/<inst_root>/apigee/customer/application/cassandra.propertiesonthe
systembeingmodified.Ifthefiledoesnotexist,createit.
2. Changethefollowingparameters:
● Settheconf_cassandra_seedsandconf_cassandra_listen_addressparametersto
specifythesystem’snewIPaddress.
● Changetheconf_cassandra_rpc_addresstouseeitherthenewIPaddressor0.0.0.0(which
allowsCassandraThrifttolistenonallinterfaces).
3. Open
/<inst_root>/apigee/apigeecassandra/conf/cassandratopology.propertiesin
aneditor.
YoushouldseetheoldIPaddressanddefaultsettingintheform:
192.168.56.101=dc1:ra1
default=dc1:ra1
Savethatinformation.
4. Edit/<inst_root>/apigee/customer/application/cassandra.propertiestochangethe
oldIPaddressspecifiedtothenewIPaddress:
conf_cassandratopology_topology=192.168.56.103=dc1:ra1\ndefault=dc1:ra
1\n
Ensurethatyouinsert“\n”aftertheIPaddress,andspecifythesamedefaultsettingsasyoufound
aboveinStep3.
5. RestartCassandra:
>/<inst_root>/apigee/apigeeservice/bin/apigeeserviceapigeecassandra
restart
ConfidentialandproprietaryinformationofApigee,Inc.Nottobedisclosedexceptundernondisclosureagreement.

ApigeeEdgeOperationsGuidePage55
6. IfnecessaryalsorepairZooKeeper(seebelow),elserestarteveryApigeeplatformcomponentstarting
withManagementServer.
ForconfigurationswithmultipleCassandranodes(ring)
1. Ifthenodebeingchangedisaseednode,edit
/<inst_root>/apigee/customer/application/cassandra.propertiesfileoneach
systeminthering,andchangetheconf_cassandra_seedsparametertoincludethemodified
system’snewIP.Ifthecassandra.propertiesfiledoesnotexist,createit.
2. Edit/<inst_root>/apigee/customer/application/cassandra.propertiesonthe
systembeingmodified,andchangethefollowingparameters:
● Settheconf_cassandra_listen_addresstousethenewIPaddress.
● Settheconf_cassandra_rpc_addresstouseeitherthenewIPaddressor0.0.0.0(which
allowsCassandraThrifttolistenonallinterfaces).
3. Open
/<inst_root>/apigee/apigeecassandra/conf/cassandratopology.propertiesin
aneditor.
YoushouldseeallCassandraIPaddressesanddefaultsettingintheform:
192.168.56.101=dc1:ra1
192.168.56.102=dc1:ra1
192.168.56.103=dc1:ra1
default=dc1:ra1
Savethatinformation.
4. Edit/<inst_root>/apigee/customer/application/cassandra.propertiestochangethe
oldIPaddressspecifiedtothenewIPaddress:
conf_cassandratopology_topology=192.168.56.101=dc1:ra1\n192.168.56.102=
dc1:ra1\n192.168.56.104=dc1:ra1\ndefault=dc1:ra1\n
Ensurethatyouinsert“\n”aftereachIPaddress,andusethesamedefaultsettingsasyourecorded
aboveinStep3.
5. RestartCassandraonthemodifiedsystem.Ifthemodifiedsystemisaseednode,alsorestarteach
systemthatusedthemodifiedseednode.
>/<inst_root>/apigee/apigeeservice/bin/apigeeserviceapigeecassandra
restart
6.Runthenodetoolringcommandonthemodifiednodetoensurethattheringiscomplete.The
utilitycanbefoundat<inst_root>/apigee/apigeecassandra/bin.
>nodetoolhlocalhostring
ConfidentialandproprietaryinformationofApigee,Inc.Nottobedisclosedexceptundernondisclosureagreement.

ApigeeEdgeOperationsGuidePage56
7.Runnodetoolrepaironthemodifiednode.Notethatthisprocessmaytakesometime,soitis
highlyrecommendedthatthisnotbedoneduringpeakAPItraffichours.
>nodetoolhlocalhostrepair
8. Ifnecessary,repairZooKeeper(seebelow),thenrestarteveryApigeeplatformcomponentstartingwith
ManagementServer
Updatedatastoreregistrations
1. FindtheUUIDsofdatastoreregistrationsspecifyingtheoldIPaddressbyusingthecommandsbelow.
Takenoteofthe"type"and"UUID"parameters:
●curlu$ADMINEMAIL:$PW"http://$MSIP:$port/v1/servers?pod=central"|
egrepi'(type|internalip|uuid|region)'
●curlu$ADMINEMAIL:$PW"http://$MSIP:$port/v1/servers?pod=gateway"|
egrepi'(type|internalip|uuid|region)'
●curlu$ADMINEMAIL:$PW"http://$MSIP:$port/v1/servers?pod=analytics"
|egrepi'(type|internalip|uuid|region)'
2. RegisterthenewIPaddressesusingoneofthecommandsbelow.Thecommandneededwilldepend
onthetypeofthechangednode.
Note:TheREGIONparameterbelowreferstothedatacenterthattheclusterisin.Forexample,forhigh
availabilityyouwouldgenerallyhaveaclusterindc1(DaterCenter1)andaclusterindc2(Data
Center2).Thisparameterisdefinedatinstallationtime.Thedefaultvalueisdc1.
● Fortype="applicationdatastore":
curlu$ADMINEMAIL:$PW"http://$MSIP:$port/v1/serversd
"Type=applicationdatastore&Type=auditdatastore&InternalIP=${NEWIP}&re
gion=${REGION}&pod=central"H'contenttype:
application/xwwwformurlencoded'XPOST
● Fortype="kmsdatastore":
curlu$ADMINEMAIL:$PW"http://$MSIP:$port/v1/serversd
"Type=kmsdatastore&Type=dcdatastore&Type=keyvaluemapdatastore&Type=c
ounterdatastore&Type=cachedatastore
&InternalIP=${NEWIP}®ion=${REGION}&pod=${GATEWAY_POD}"H
'contenttype:application/xwwwformurlencoded'XPOST
● Fortype="reportcruddatastore":
curlu$ADMINEMAIL:$PW"http://$MSIP:$port/v1/servers"d
"Type=reportcruddatastore&InternalIP=${NEW_IP}®ion=${REGION}&pod=an
alytics"H'contenttype:application/xwwwformurlencoded'XPOST
ConfidentialandproprietaryinformationofApigee,Inc.Nottobedisclosedexceptundernondisclosureagreement.

ApigeeEdgeOperationsGuidePage57
3. DeleteoldregistrationsfortheUUIDofthesystemonwhichtheIPaddresswaschanged
● ForeachoftheseUUIDsissue:
curlu$ADMINEMAIL:$PW"http://$MSIP:$port/v1/servers/${OLD_UUID}"X
DELETE
ChangingtheIPAddressofaZooKeeperNode
FollowthestepsbelowtochangetheIPaddressofaZooKeepernode:
ChangetheIPAddressandrestarttheZooKeeperensemble(formultinodeensemble
configurationsonly)
1. Open/<inst_root>/apigee/apigeezookeeper/conf/zoo.cfginaneditor.
YoushouldseeallZooKeeperIPaddressesanddefaultsettingintheform:
server.1=192.168.56.101:2888:3888
server.2=192.168.56.102:2888:3888
server.3=192.168.56.103:2888:3888
Savethatinformation.
2.OneachZooKeepernode,editthefile
/<inst_root>/apigee/customer/application/zookeeper.propertiesfiletosetthe
conf_zoo_quorumpropertytothecorrectIPaddresses.Ifthefiledoesnotexist,createit.
conf_zoo_quorum=server.1=192.168.56.101:2888:3888\nserver.2=192.168.56.102
:2888:3888\nserver.3=192.168.56.104:2888:3888\n
Ensurethatyouinsert“\n”aftereachIPaddressandthatentriesareinthesameorderoneverynode.
3. FindtheleaderoftheZooKeeperensemblebyusingthefollowingcommand(replace<node>withthe
IPaddressoftheZookeepermachine):
echosrvr|nc<node>2181
TheModelineintheoutputshouldsay"leader".
4. RestartoneZooKeeperaftertheotherstartingwiththeleaderandendingwiththenodeonwhichtheIP
addresswaschanged.IfmorethanonezookeepernodechangedIPaddressesitmaybenecessaryto
restartallnodes.
>/<inst_root>/apigee/apigeeservice/bin/apigeeserviceapigeezookeeper
restart
5. UsetheechocommanddescribedabovetoverifyeachZooKeepernode.
ConfidentialandproprietaryinformationofApigee,Inc.Nottobedisclosedexceptundernondisclosureagreement.

ApigeeEdgeOperationsGuidePage58
InformtheApigeenodesofthechangedconfiguration
1. OneachRouternode,editthefile
/<inst_root>/apigee/customer/application/router.propertiesasfollows.Ifthefile
doesnotexist,createit.
● Changetheconf_zookeeper_connection.stringparametertoincludethenewIPaddress
● Changetheconf_zookeeper_zk1.hostparametertoincludethenewIPaddress
2. OneveryMessageProcessornode,editthefile
/<inst_root>/apigee/customer/application/messageprocessor.propertiesasfollows.Ifthefile
doesnotexist,createit.
● Changetheconf_zookeeper_connection.stringparametertoincludethenewIPaddress
● Changetheconf_zookeeper_zk1.hostparametertoincludethenewIPaddress
3. OntheManagementServernode,editthefile
/<inst_root>/apigee/customer/application/managementserver.propertiesasfollows.Ifthefile
doesnotexist,createit.
● Changetheconf_zookeeper_connection.stringparametertoincludethenewIPaddress
● Changetheconf_zookeeper_zk1.hostparametertoincludethenewIPaddress
4. RestartallApigeeplatformcomponentbyrunningthefollowingcommandoneachnode:
/<inst_root>/apigee/apigeeservice/bin/apigeeallrestart
ChangingtheIPAddressofaLDAPServer(OpenLDAP)
TochangetheIPaddressofanOpenLDAPnode,dothefollowing:
1. OntheManagementServernode,editthefile
/<inst_root>/apigee/customer/application/managementserver.propertiesfile.Ifthefiledoes
notexist,createit.
2. Inthemanagementserver.propertiesfile,settheconf_security_ldap.server.host
parametertothenewIPaddress.
3. RestarttheManagementServer:
>/<inst_root>/apigee/apigeeservice/bin/apigeeservice
edgemanagementserverrestart
ChangingtheIPAddressofOtherApigeeNodeTypes
TochangetheIPaddressofanyofthesenodetypes(Router,MessageProcessor,PostgresServer(not
postgresql)andQpidServer(notqpidd):
ConfidentialandproprietaryinformationofApigee,Inc.Nottobedisclosedexceptundernondisclosureagreement.

ApigeeEdgeOperationsGuidePage59
1. UsethefollowingcURLcommandtoregisterthenewinternalandexternalIPaddress:
curlu$ADMINEMAIL:$PWXPUThttp://$MSIP:8080/v1/servers/<uuid>d
ExternalIP=<ip>
curlu$ADMINEMAIL:$PWXPUThttp://$MSIP:8080/v1/servers/<uuid>d
InternalIP=<ip>
whereuuidistheUUIDofthenode.
IfyoudonotknowtheUUIDofthenode,youcanusethefollowingcommandtodisplayit:
● Router:curlhttp://<router_IP>:8081/v1/servers/self
● MessageProcessor:curlhttp://<mp_IP>:8082/v1/servers/self
● Qpid:curlhttp://<qp_IP>:8083/v1/servers/self
● Postgres:curlhttp://<pg_IP>:8084/v1/servers/self
ConfidentialandproprietaryinformationofApigee,Inc.Nottobedisclosedexceptundernondisclosureagreement.

ApigeeEdgeOperationsGuidePage60
PostInstallationTasks
Thissectiondiscussestasksoradditionalconfigurationstepswhichcanbestbeaccomplishedafterthe
primarysiteinstallationiscomplete.
ResettingPasswords
YoucanresettheOpenLDAP,ApigeeEdgesystemadministrator,Edgeorganizationuser,andCassandra
passwordsaftertheinstallationiscomplete.
ResetOpenLDAPPassword
DependingonyourEdgeconfiguration,OpenLDAPcanbeinstalledas:
● AsingleinstanceofOpenLDAPinstalledontheManagementServernode.Forexample,ina2node,
5node,or9nodeEdgeconfiguration.
● MultipleOpenLDAPinstancesinstalledonManagementServernodes,configuredwithOpenLDAP
replication.Forexample,ina12nodeEdgeconfiguration.
● MultipleOpenLDAPinstancesinstalledontheirownnodes,configuredwithOpenLDAPreplication.For
example,ina13nodeEdgeconfiguration.
ThewayyouresettheOpenLDAPpassworddependsonyourconfiguration.
ForasingleinstanceofOpenLDAPinstalledontheManagementServer,performthefollowing:
1)OntheManagementServernode,runthefollowingcommandtocreatethenewOpenLDAPpassword:
>/<inst_root>/apigee/apigeeservice/bin/apigeeserviceapigeeopenldap
changeldappasswordooldPword
nnewPword
2)RunthefollowingcommandtostorethenewpasswordforaccessbytheManagementServer:
>/<inst_root>/apigee/apigeeservice/bin/apigeeservice
edgemanagementserverstore_ldap_credentialspnewPword
ThiscommandrestartstheManagementServer.
InanOpenLDAPreplicationsetupwithOpenLDAPinstalledonManagementServernodes,followthe
abovestepsonbothManagementServernodestoupdatethepassword.
Note:Youmustsetidenticalnewpassword
onbothLDAPserversinordertoachievesuccessfulOpenLDAP
replication.
InanOpenLDAPreplicationsetupwithOpenLDAPbeingonanodeotherthanManagementServer,
ensurethatyoufirstchangethepasswordonbothOpenLDAPnodes,thenonbothManagementServer
nodes.
ConfidentialandproprietaryinformationofApigee,Inc.Nottobedisclosedexceptundernondisclosureagreement.

ApigeeEdgeOperationsGuidePage61
ResetSystemAdminPassword
Resettingthesystemadminpasswordrequiresyoutoresetthepasswordintwoplaces:
● ManagementServer
● UI
Note:YoucannotresetthesystemadminpasswordfromtheEdgeUI.Youmustusetheprocedurebelowto
resetit.
Warning:YoushouldstoptheEdgeUIbeforeresettingthesystemadminpassword.Becauseyouresetthe
passwordfirstontheManagementServer,therecanbeashortperiodoftimewhentheUIisstillusingtheold
password.IftheUImakesmorethanthreecallsusingtheoldpassword,theOpenLDAPserverlocksoutthe
systemadminaccountforthreeminutes.
Toresetthesystemadminpassword:
1) OntheUInode,stoptheEdgeUI:
>/<inst_root>/apigee/apigeeservice/bin/apigeeserviceedgeuistop
2) OntheManagementServer,runthefollowingcommandtoresetthepassword:
>/<inst_root>/apigee/apigeeservice/bin/apigeeservice
edgemanagementserverchange_sysadmin_passwordocurrentPW
nnewPW
3)EditthesilentconfigfilethatyouusedtoinstalltheEdgeUItosetthefollowingproperties:
APIGEE_ADMINPW=newPW
SMTPHOST=smtp.gmail.com
SMTPPORT=465
SMTPUSER=foo@gmail.com
SMTPPASSWORD=bar
SMTPSSL=y
NotethatyouhavetoincludetheSMTPpropertieswhenpassingthenewpasswordbecauseall
propertiesontheUIarereset.
4)UsetheapigeesetuputilitytoresetthepasswordontheEdgeUIfromtheconfigfile:
>/<inst_root>/apigee/apigeesetup/bin/setup.shpuifconfigFile
5) StarttheEdgeUIontheUInode:
>/<inst_root>/apigee/apigeeservice/bin/apigeeserviceedgeuistart
ConfidentialandproprietaryinformationofApigee,Inc.Nottobedisclosedexceptundernondisclosureagreement.

ApigeeEdgeOperationsGuidePage62
InanOpenLDAPreplicationenvironmentwithmultipleManagementServers,resettingthepasswordonone
ManagementServerupdatestheotherManagementServerautomatically.However,youhavetoupdateall
EdgeUInodesseparately.
ResetOrganizationUserPassword
Toresetthepasswordforanorganizationuser,usetheapigeeservceutilitytoinvokeapigeesetup:
/<inst_root>/apigee/apigeeservice/bin/apigeeserviceapigeesetup
reset_user_password
[h]
[uUSER_EMAIL]
[pUSER_PWD]
[aADMIN_EMAIL]
[PAPIGEE_ADMINPW]
[fconfigFile]
Forexample:
>/<inst_root>/apigee/apigeeservice/bin/apigeeserviceapigeesetup
reset_user_passworduuser@myCo.compfoo12345aadmin@myCo.comP
adminPword
Note:Ifyouomittheadminemail,thenitusesthedefaultadminemailsetatinstallationtime.Ifyouomitthe
adminpassword,thenthescriptpromptsforit.Allotherparametersmustbesetonthecommandline,orina
configfile.
Shownbelowisanexampleconfigfilethatyoucanusewiththe"f"option:
USER_NAME=user@myCo.com
USER_PWD="foo12345"
APIGEE_ADMINPW=adminPword
YoucanalsousethefollowingcurlcommandtoinvoketheEdgeAPItochangetheuserpassword:
curlu<adminEmail>:<passwd>XPOST\
http://<managementip>:8080/v1/users/{userEmail}\
d'<User>
<Password>{newPW}</Password>
<FirstName>{firstName}</FirstName>
<LastName>{lastName}</LastName>
<EmailId>{userEmail}</EmailId>
</User>'\
H"ContentType:application/xml"
whereuserEmail
istheemailaddressoftheorganizationuser.
ConfidentialandproprietaryinformationofApigee,Inc.Nottobedisclosedexceptundernondisclosureagreement.

ApigeeEdgeOperationsGuidePage63
SysAdminandOrganizationUserPasswordRules
UsethissectiontoenforceadesiredlevelofpasswordlengthandstrengthforyourAPImanagementusers.
Thesettingsuseaseriesofpreconfigured(anduniquelynumbered)regularexpressionstocheckpassword
content(suchasuppercase,lowercase,numbers,andspecialcharacters).Writethesesettingsto
/<inst_root>/apigee/customer/application/managementserver.propertiesfile.Ifthatfile
doesnotexist,createit.
Aftereditingmanagementserver.properties,restartthemanagementserver:
>/<inst_root>/apigee/apigeeservice/bin/apigeeserviceedgemanagementserver
restart
Youcanthensetpasswordstrengthratingsbygroupingdifferentcombinationsofregularexpressions.For
example,youcandeterminethatapasswordwithatleastoneuppercaseandonelowercaselettergetsa
strengthratingof"3",butthatapasswordwithatleastonelowercaseletterandonenumbergetsastronger
ratingof"4".
Table5:PasswordValidationmanagementserver.properties
Properties
Description
conf_security_password.validation.minimum.
password.length=8
conf_security_password.validation.default.rating=2
conf_security_password.validation.minimum.
rating.required=3
Usethesetodeterminetheoverall
characteristicsofvalidpasswords.Thedefault
minimumratingforpasswordstrength
(describedlaterinthetable)is3.
Noticethatthe
password.validation.default.ratin
g=2islowerthantheminimumrating
required,whichmeansthatifapassword
enteredfallsoutsideoftherulesyou
configure,thepasswordisrateda2andis
thereforeinvalid(belowtheminimumratingof
3).
Followingareregularexpressionsthatidentifypasswordcharacteristics.Notethateachoneisnumbered.
Forexample,"password.validation.regex.5=…"isexpressionnumber5.You’llusethesenumbersinalater
sectionofthefiletosetdifferentcombinationsthatdetermineoverallpasswordstrength.
conf_security_password.validation.regex.1=^(.)\\1+$
1–Allcharactersrepeat
conf_security_password.validation.regex.2=^.*[az]+.*$
2–Atleastonelowercaseletter
ConfidentialandproprietaryinformationofApigee,Inc.Nottobedisclosedexceptundernondisclosureagreement.

ApigeeEdgeOperationsGuidePage64
conf_security_password.validation.regex.3=^.*[AZ]+.*$
3–Atleastoneuppercaseletter
conf_security_password.validation.regex.4=^.*[09]+.*$
4–Atleastonedigit
conf_security_password.validation.regex.5=^.*[^azAz09
]+.*$
5–Atleastonespecialcharacter(not
includingunderscore_)
conf_security_password.validation.regex.6=^.*[_]+.*$
6–Atleastoneunderscore
conf_security_password.validation.regex.7=^.*[az]{2,}.*$
7–Morethanonelowercaseletter
conf_security_password.validation.regex.8=^.*[AZ]{2,}.*$
8–Morethanoneuppercaseletter
conf_security_password.validation.regex.9=^.*[09]{2,}.*$
9–Morethanonedigit
conf_security_password.validation.regex.10=^.*[^azAz0
9]{2,}.*$
10–Morethanonespecialcharacter(not
includingunderscore)
conf_security_password.validation.regex.11=^.*[_]{2,}.*$
11–Morethanoneunderscore
Thefollowingrulesdeterminepasswordstrengthbasedonpasswordcontent.Eachruleincludesoneor
moreregularexpressionsfromtheprevioussectionandassignsanumericstrengthtoit.Thenumeric
strengthofapasswordiscomparedtothe
conf_security_password.validation.minimum.rating.requirednumberatthetopofthis
filetodeterminewhetherornotapasswordisvalid.
conf_security_password.validation.rule.1=1,AND,0
conf_security_password.validation.rule.2=2,3,4,AND,4
conf_security_password.validation.rule.3=2,9,AND,4
conf_security_password.validation.rule.4=3,9,AND,4
conf_security_password.validation.rule.5=5,6,OR,4
conf_security_password.validation.rule.6=3,2,AND,3
conf_security_password.validation.rule.7=2,9,AND,3
conf_security_password.validation.rule.8=3,9,AND,3
Eachruleisnumbered.Forexample,
"password.validation.rule.3=…"isrulenumber
3.
Eachruleusesthefollowingformat(rightof
theequalssign):
<regexindexlist>,<AND|OR>,<rating>
regexindexlististhelistofregular
expressions(bynumberfromtheprevious
section),alongwithanAND|ORoperator
(meaning,consideralloranyofthe
expressionslisted).
ConfidentialandproprietaryinformationofApigee,Inc.Nottobedisclosedexceptundernondisclosureagreement.

ApigeeEdgeOperationsGuidePage65
ratingisthenumericstrengthratinggivento
eachrule.
Forexample,rule5meansthatanypassword
withatleastonespecialcharacterORone
underscoregetsastrengthratingof4.With
password.validation.minimum.
rating.required=3atthetopofthefile,a
passwordwitha4ratingisvalid.
conf_security_rbac.password.validation.enabled=true
Setrolebasedaccesscontrolpassword
validationtofalsewhensinglesignon(SSO)
isenabled.Defaultistrue.
ResettingCassandrapassword
Bydefault,Cassandrashipswithauthenticationdisabled.Ifyouenableauthentication,itusesapredefined
usernamed'cassandra'withapasswordof'cassandra'.Youcanusethisaccount,setadifferent
passwordforthisaccount,orcreateanewCassandrauser.Add,remove,andmodifyusersbyusingthe
CassandraCREATE/ALTER/DROPUSERstatements.
ForinformationonhowtoenableCassandraauthentication,see
http://docs.apigee.com/apiservices/latest/enablecassandraauthentication.
ToresettheCassandrapassword,youhaveto:
● SetthepasswordoneachCassandranode
● UpdatetheEdgeconfigurationfilesoneachnodewiththenewpassword
Formoreinformation,see
http://www.datastax.com/documentation/cql/3.0/cql/cql_reference/cqlCommandsTOC.html.
ToresettheCassandrapassword:
1. LogintothefirstCassandranode.
2. LogintoCassandrausingthecqlshtoolandthedefaultcredentials:
>/<inst_root>/apigee/apigeecassandra/bin/cqlshcassIPcassPortu
cassandrapcassandra
Where:
●cassIPistheIPaddressoftheCassandranode.
●cassPortistheCassandraport,whichbydefaultis9160.
● Thedefaultuseriscassandra.
ConfidentialandproprietaryinformationofApigee,Inc.Nottobedisclosedexceptundernondisclosureagreement.

ApigeeEdgeOperationsGuidePage66
● Thedefaultpasswordiscassandra.Ifyouchangedthepasswordpreviously,usethecurrent
password.
3. Runthefollowingcommandasthecqlsh>prompttoupdatethepassword:
cqlsh>ALTERUSERcassandraWITHPASSWORD'NEW_PASSWORD';
4. Exitthecqlshtool:
cqlsh>exit
5. RepeatonallCassandranodes,ensuringthatyouusethesamepasswordonallnodes.
6. OntheManagementServernode,runthefollowingcommand:
>/<inst_root>/apigee/apigeeservice/bin/apigeeservice
edgemanagementserverstore_cassandra_credentialsuCASS_USERNAME
p
CASS_PASSWORD
Optionally,youcanpassafiletothecommandcontainingthenewusernameandpassword:
>apigeeserviceedgemanagementserverstore_cassandra_credentialsf
configFile
WheretheconfigFilecontainsthefollowing:
conf_credentials_cassandra.user=CASS_USERNAME
conf_credentials_cassandra.password=CASS_PASSWROD
ThiscommandautomaticallyrestartstheManagementServer.
7. Repeatthisprocessonthe:
● AllMessageProcessors
● AllRouters
● AllQpidservers(edgeqpidserver)
● Postgresservers(edgepostgresserver)
TheCassandrapasswordisnowchanged.
ManagingtheDefaultLDAPPasswordPolicyforAPIManagement
TheApigeesystemusesOpenLDAPtoauthenticateusersinyourAPImanagementenvironment.OpenLDAP
makesthisLDAPpasswordpolicyfunctionalityavailable.
ConfidentialandproprietaryinformationofApigee,Inc.Nottobedisclosedexceptundernondisclosureagreement.

ApigeeEdgeOperationsGuidePage67
ThissectiondescribeshowtoconfigurethedelivereddefaultLDAPpasswordpolicy.Usethispasswordpolicy
toconfigurevariouspasswordauthenticationoptions,suchasthenumberofconsecutivefailedloginattempts
afterwhichapasswordcannolongerbeusedtoauthenticateausertothedirectory.
ThissectionalsodescribeshowtouseacoupleofAPIstounlockuseraccountsthathavebeenlocked
accordingtoattributesconfiguredinthedefaultpasswordpolicy.
ConfiguringtheDefaultLDAPPasswordPolicy
ToconfigurethedefaultLDAPpasswordpolicy:
1. ConnecttoyourLDAPserverusinganLDAPclient,suchasApacheStudioorldapmodify.Bydefault
OpenLDAPserverlistensonport10389ontheOpenLDAPnode.
Toconnect,specifytheBindDNoruserofcn=manager,dc=apigee,dc=comandtheOpenLDAP
passwordthatyousetatthetimeofEdgeinstallation.
2. Usetheclienttonavigatetothepasswordpolicyattributesfor:
a. Edgeusers:cn=default,ou=pwpolicies,dc=apigee,dc=com
b. Edgesysadmin:cn=sysadmin,ou=pwpolicies,dc=apigee,dc=com
3. Editthepasswordpolicyattributevaluesasdesired.
4. Savetheconfiguration.
Default LDAP Password Policy Attributes
Attribute
Description
Default
pwdExpireWarning
Themaximumnumberofsecondsbeforeapasswordis
duetoexpirethatexpirationwarningmessageswillbe
returnedtoauserwhoisauthenticatingtothedirectory.
604800
(Equivalentto
7days)
pwdFailureCountInterval
Numberofsecondsafterwhicholdconsecutivefailed
bindattemptsarepurgedfromthefailurecounter.
Inotherwords,thisisthenumberofsecondsafterwhich
thecountofconsecutivefailedloginattemptsisreset.
IfpwdFailureCountIntervalissetto0,onlya
successfulauthenticationcanresetthecounter.
IfpwdFailureCountIntervalissetto>0,the
attributedefinesadurationafterwhichthecountof
300
ConfidentialandproprietaryinformationofApigee,Inc.Nottobedisclosedexceptundernondisclosureagreement.

ApigeeEdgeOperationsGuidePage68
consecutivefailedloginattemptsisautomaticallyreset,
evenifnosuccessfulauthenticationhasoccurred.
Wesuggestthatthisattributebesettothesamevalue
asthepwdLockoutDurationattribute.
pwdInHistory
Maximumnumberofused,orpast,passwordsforauser
thatwillbestoredinthepwdHistoryattribute.
Whenchangingherpassword,theuserwillbeblocked
fromchangingittoanyofherpastpasswords.
3
pwdLockout
IfTRUE,specifiestolockoutauserwhentheirpassword
expiressothattheusercannolongerlogin.
False
pwdLockoutDuration
Numberofsecondsduringwhichapasswordcannotbe
usedtoauthenticatetheuserduetotoomany
consecutivefailedloginattempts.
Inotherwords,thisisthelengthoftimeduringwhicha
useraccountwillremainlockedduetoexceedingthe
numberofconsecutivefailedloginattemptssetbythe
pwdMaxFailureattribute.
IfpwdLockoutDurationissetto0,theuseraccount
willremainlockeduntilasystemadministratorunlocksit.
SeeUnlockingaUserAccount.
IfpwdLockoutDurationissetto>0,theattribute
definesadurationforwhichtheuseraccountwillremain
locked.Whenthistimeperiodhaselapsed,theuser
accountwillbeautomaticallyunlocked.
Wesuggestthatthisattributebesettothesamevalue
asthepwdFailureCountIntervalattribute.
300
pwdMaxAge
Numberofsecondsafterwhichauser(nonsysadmin)
passwordexpires.Avalueof0meanspasswordsdonot
expire.Thedefaultvalueof2592000correspondsto30
daysfromthetimethepasswordwascreated.
user:2592000
sysadmin:0
ConfidentialandproprietaryinformationofApigee,Inc.Nottobedisclosedexceptundernondisclosureagreement.

ApigeeEdgeOperationsGuidePage69
pwdMaxFailure
Numberofconsecutivefailedloginattemptsafterwhich
apasswordmaynotbeusedtoauthenticateauserto
thedirectory.
3
pwdMinLength
Specifiestheminimumnumberofcharactersrequired
whensettingapassword.
8
UnlockingaUserAccount
Auser’saccountmaybelockedduetoattributessetinthepasswordpolicy.AuserwiththesysadminApigee
roleassignedcanusethefollowingAPIcalltounlocktheuser’saccount.Replacevaluesincurlybraceswith
actualvalues.
Tounlockauser:
/v1/users/{userEmail}/status?action=unlockXPOSTu{adminEmail}:{password}
Note:ToensurethatonlysystemadministratorscancallthisAPI,the/users/*/statuspathisincludedin
theconf_security_rbac.restricted.resourcespropertyfortheManagementServer:
>cd/opt/apigee/edgemanagementserver
>grepri"conf_security_rbac.restricted.resources"*
Theoutputcontainsthefollowing:
token/default.properties:conf_security_rbac.restricted.resources=/environments,
/environments/*,/environments/*/virtualhosts,/environments/*/virtualhosts/*,/po
ds,/environments/*/servers,/rebuildindex,/users/*/status
SettingtheSessionTimeoutintheEdgeUI
Bydefault,asessionintheEdgeUIexpiresonedayafterlogin.ThatmeansEdgeUIusershavetologin
againafterthesessionexpires.
Youcanconfigurethesessiontimeoutbesettingtheconf_application_session.maxAgepropertyin
the/<inst_root>/apigee/customer/application/ui.propertiesfile.Tosetthisproperty:
1. Opentheui.propertiesfileinaneditor.Ifthefiledoesnotexist,createit:
>vi/<inst_root>/apigee/customer/application/ui.properties
2. Setconf_application_session.maxAgeasatimevalueandtimeunit.Timeunitscanbe:
●m,minute,minutes
●h,hour,hours
ConfidentialandproprietaryinformationofApigee,Inc.Nottobedisclosedexceptundernondisclosureagreement.

ApigeeEdgeOperationsGuidePage70
●d,day,days
Forexample,setconf_application_session.maxAgeas:30m,12h,2d.
3. Saveyourchanges.
4. RestarttheEdgeUI:
>/<inst_root>/apigee/apigeeservice/bin/apigeeserviceedgeuirestart
Enabling/DisablingServer(MessageProcessor/Router)Reachability
Itisagoodpracticetosetreachabilitytofalseonaserverduringmaintenance,suchasforaserverrestartor
upgrade.Whenreachabilityisfalse,notrafficisdirectedtotheserver.Forexample,whenreachabilityisfalse
onaMessageProcessor,RouterswillnotdirectanytraffictothatMessageProcessor.
ToupgradeaMessageProcessor,youcanusethefollowingprocedure:
1) SetreachabilitytofalseontheMessageProcessor.
2) WaitafewsecondsfortheMessageProcessortofinishanycurrentrequests.
3) UpgradetheMessageProcessorandrestartit.
4) SetreachabilitytotrueontheMessageProcessor.
Note:InsomeconfigurationstheremaybeanumberofRoutersbehindaLoadBalancer(ELB).TheELB
mightbeconfiguredtomonitorthereachabilityflagoftheRouters,inwhichcasesettingreachabilitytofalseon
aRouterwouldallowyoutorestarttheRouter.
ThefollowingAPIcallallowsloadbalancerstoconfigureanodeasreachableorunreachable.Notethatitdoes
notremovetheserverphysicallyinasetup:
>curluadminEmail:pWord
XPOST"http://<ms_IP
>:8080/v1/servers/UUID
"d
"reachable=true|false
"
whereUUID
istheUUIDoftheMessageProcessororRouter,andreachableissettoeithertrueorfalse.
IfyouneedtodeterminetheUUIDoftheRouter,usethefollowingcURLcommand:
>curlhttp://<routerIP>:8081/v1/servers/self
IfyouneedtodeterminetheUUIDoftheMessageProcessor,usethefollowingcURLcommand:
>curlhttp://<mpIP>:8082/v1/servers/self
Enablingreachabilityonanode
Toenableanynode(Router/MessageProcessor):
>curluadminEmail:pWord
XPOST"http://<ms_IP
>:8080/v1/servers/UUID
"d
"reachable=true"
ConfidentialandproprietaryinformationofApigee,Inc.Nottobedisclosedexceptundernondisclosureagreement.

ApigeeEdgeOperationsGuidePage71
Disablingreachabilityonanode
Todisableanynode(Router/MessageProcessor):
>curluadminEmail:pWord
XPOST"http://<ms_IP
>:8080/v1/servers/UUID
"d
"reachable=false"
Checkingreachabilitystatus
Togetreachablestatusofanynode(Router/MessageProcessor):
>curluadminEmail:pWord
"http://<ms_IP
>:8080/v1/servers/UUID
/reachable"
RemovingaServer(ManagementServer/MessageProcessor/Router)
FollowthestepsbelowtoremoveaserverfromanonpremisesinstallationofApigeeEdgeforPrivateCloud.
1) (MessageProcessoronly)DeregisterMessageProcessorfromtheorganization'senvironments
curlXPOST
http://<managementip>:8080/v1/o/<orgName>/e/<envName>/servers
d"uuid={uuid}®ion={regionName}&pod={podName}&action=remove"
2) Deregisterserver’stype
curlhttp://<managementip>:8080/v1/serversXPOSTd
"type={messageprocessor|router|managementserver}®ion={regionName}&pod
={podName}&uuid={uuid}&action=remove"
3) Deletetheserver
curlhttp://<managementip>:8080/v1/servers/{uuid}XDELETE
SettingServerAutostart
AnonpremisesinstallationofEdgePrivatedoesnotrestartautomaticallyduringareboot.Youcanusethe
followingcommandstoenable/disableautostartonanynode.
Forallcomponentsonthenode:
●/<inst_root>/apigeeservice/bin/apigeeallenable_autostart
●/<inst_root>/apigeeservice/bin/apigeealldisable_autostart
Foraspecificcomponent:
●/<inst_root>/apigeeservice/bin/apigeeservicecomp
enable_autostart
●/<inst_root>/apigeeservice/bin/apigeeservicecomp
disable_autostart
Thescriptonlyaffectsthenodeonwhichyourunit.Ifyouwanttoconfigureallnodesforautostart,runthe
scriptonallnodes.
ConfidentialandproprietaryinformationofApigee,Inc.Nottobedisclosedexceptundernondisclosureagreement.

ApigeeEdgeOperationsGuidePage72
Note:IfyourunintoissueswheretheOpenLDAPserverdoesnotstartautomaticallyonreboot,trydisabling
SELinuxorsettingittopermissivemode.
Notethattheorderofstartingthecomponentsisveryimportant:
1) FirststartZooKeeper,Cassandra,LDAP(OpenLDAP)
IfZooKeeperandCassandraareinstalledascluster,thecompleteclustermustbeupandrunning
beforestartinganyotherApigeecomponent.
2) Then,anyApigeecomponent(ManagementServer,Router,UI,etc.)
ForPostgresServerfirststartpostgresqlandforQpidServerfirststartqpidd.
Implications:
● ForacompleterestartofanApigeeEdgeenvironment,thenodeswithZooKeeperandCassandra
needtobebootedcompletelypriortoanyothernode.
● IfanyotherApigeecomponentisrunningononeormoreZooKeeperandCassandranodes,itisnot
recommendedtouseautostart.Instead,startthecomponentsintheorderdescribedbelowinStarting,
Stopping,andRestartingApigeeEdge.
Troubleshootingautostart
Ifyouconfigureautostart,andEdgeencountersissueswithstartingtheOpenLDAPserver,youcantry
disablingSELinuxorsettingittopermissivemodeonallnodes.ToconfigureSELinux:
1. Editthe/etc/sysconfig/selinuxfile:
>sudovi/etc/sysconfig/selinux
2. SetSELINUX=disabledorSELINUX=permissive
3. Saveyouredits.
4. RestartthemachineandthenrestartEdge:
>/<inst_root>/apigee/bin/allstart.sh
Starting,Stopping,andRestartingApigeeEdge
Theorderofstoppingandstartingthesubsystemsisimportant.Startandstopscriptsareprovidedthattake
careofthatforyouforEdgecomponentsrunningonthesamenode.
Stoporder:IfyouinstallEdgeonmultiplenodes,thenyoushouldstopEdgecomponentsonthosenodesin
thefollowingorder:
1. ApigeeUI
2. ManagementServer
3. Router
4. MessageProcessor
ConfidentialandproprietaryinformationofApigee,Inc.Nottobedisclosedexceptundernondisclosureagreement.

ApigeeEdgeOperationsGuidePage73
5. QpidServer
6. PostgresServer
7. OpenLDAP
8. Qpidd
9. PostgreSQLdatabase
10. Cassandra
11. ZooKeeper
Startorder:IfyouinstallEdgeonmultiplenodes,thenyoushouldstartEdgecomponentsonthosenodesin
thefollowingorder:
1. ZooKeeper
2. Cassandra
3. OpenLDAP
4. Qpidd
5. PostgreSQLdatabase
6. ManagementServer
7. Router
8. MessageProcessor
9. QpidServer
10. PostgresServer
11. ApigeeUI
ThefollowingscriptsdetecttheApigeecomponentsconfiguredtorunonthesystemonwhichthescriptis
executed,andwillstartorstoponlythosecomponentsinthecorrectorderforthatnode.
● TostopApigeeEdge,ApacheCassandra,andApacheZooKeeper:
/<inst_root>/apigee/apigeeservice/bin/apigeeallstop
● TostartApacheZooKeeper,ApacheCassandra,andApigeeEdge:
/<inst_root>/apigee/apigeeservice/bin/apigeeallstart
● Tocheckiftheserverisrunning:
/<inst_root>/apigee/apigeeservice/bin/apigeeallstatus
Starting,StoppingandRestartinganIndividualService
Youcanusethefollowingtooltostart/stop/restartanindividualApigeeserviceonanyspecificserver.
/<inst_root>/apigee/apigeeservice/bin/apigeeservice<service><command>
ConfidentialandproprietaryinformationofApigee,Inc.Nottobedisclosedexceptundernondisclosureagreement.

ApigeeEdgeOperationsGuidePage74
where:
●<service>isoneofthefollowing:edgemanagementserver,edgeui,edgerouter,
edgemessageprocessor,apigeeqpidserver,apigeepostgresserver,
apigeezookeeper,apigeecassandra,apigeeopenldap,apigeeqpidd,
apigeepostgresql
●<command>isoneofthefollowing:start,stop,restart
Forexample,tostartorstoporrestartManagementServer,runthefollowingcommands:
apigeeserviceedgemanagementserverstart
apigeeserviceedgemanagementserverstop
apigeeserviceedgemanagementserverrestart
YoucanalsocheckthestatusofanindividualApigeeservicebyusingthefollowingcommand:
apigeeserviceedgemanagementserverstatus
UninstallingEdge
Touninstallacomponent,usetheapigeeserviceutilityintheform:
>/<inst_root>/apigee/apigeeservice/bin/apigeeservicecompName
uninstall
Forexample,touninstalltheEdgeUI:
>/<inst_root>/apigee/apigeeservice/bin/apigeeserviceedgeuiuninstall
TouninstallallApigeecomponentsonthenode,uninstalltheapigeeserviceutility:
>/opt/apigee/apigeeservice/bin/apigeeserviceapigeeserviceuninstall
Thiscommanddoesnotdeleteanydataorlogfiles.Itonlydeletesthecomponents.
IfyouwanttocompletelyremoveEdgefromyoursystem:
1. StopallEdgeservicesrunningonthemachine:
>/opt/apigee/apigeeservice/bin/apigeeallstop
2. Cleartheyumcache:
>sudoyumcleanall
3. RemovealltheApigeeRPMs:
>sudorpme$(rpmqa|egrep"(apigee|edge|baas)")
4. Removetheinstallationrootdirectory:
>sudormrf/opt/apigee
ConfidentialandproprietaryinformationofApigee,Inc.Nottobedisclosedexceptundernondisclosureagreement.

ApigeeEdgeOperationsGuidePage75
ViewingPodDetails
YoucanusethefollowingAPIcalltoviewserverregistrationdetailsattheendoftheinstallationforeachpod.
Thisisausefulmonitoringtool.
curluadminEmail:pword
http://<ms_IP
>:8080/v1/servers?pod=podName
wherems_IP
istheIPaddressorDNSnameoftheManagementServer,andpodName
iseither:
●gateway
●central
●analytics
Forexample,forthe"gateway"pod:
>curluadminEmail:pword
http://<ms_IP
>:8080/v1/servers?pod=gateway
Youseeoutputintheform:
[{
"externalHostName":"localhost",
"externalIP":"192.168.1.11",
"internalHostName":"localhost",
"internalIP":"192.168.1.11",
"isUp":true,
"pod":"gateway",
"reachable":true,
"region":"dc1",
"tags":{
"property":[{
"name":"jmx.rmi.port",
"value":"1101"
},...]
},
"type":["messageprocessor"],
"uUID":"276bc2507dd046a5a583fd11eba786f8"
},
{
ConfidentialandproprietaryinformationofApigee,Inc.Nottobedisclosedexceptundernondisclosureagreement.

ApigeeEdgeOperationsGuidePage76
"internalIP":"192.168.1.11",
"isUp":true,
"pod":"gateway",
"reachable":true,
"region":"dc1",
"tags":{
"property":[]
},
"type":["dcdatastore","managementserver","cachedatastore",
"keyvaluemapdatastore","counterdatastore","kmsdatastore"],
"uUID":"13cee956d3a745778f0f1694564179e4"
},
{
"externalHostName":"localhost",
"externalIP":"192.168.1.11",
"internalHostName":"localhost",
"internalIP":"192.168.1.11",
"isUp":true,
"pod":"gateway",
"reachable":true,
"region":"dc1",
"tags":{
"property":[{
"name":"jmx.rmi.port",
"value":"1100"
},...]
},
"type":["router"],
"uUID":"de8a0200e40543a3a5f9eabafdd990e2"
}]
ConfidentialandproprietaryinformationofApigee,Inc.Nottobedisclosedexceptundernondisclosureagreement.

ApigeeEdgeOperationsGuidePage77
SettingtheportnumberoftheEdgeUI
Bydefault,theEdgeUIlistensonport9000oftheEdgenodeonwhichitisinstalled.Usethefollowing
proceduretochangetheportnumber:
1. EnsurethatthedesiredportnumberisopenontheEdgenode.
2. Open/<inst_root>/apigee/customer/edgeui.d/ui.shinaneditor.Ifthefileanddirectory
doesnotexist,createit.
3. Setthefollowingproperttyinui.sh:
exportJAVA_OPTS="Dhttp.address=IP
Dhttp.port=PORT
"
WhereIPistheIPaddressoftheEdgeUInode,andPORTisthenewportnumber.
4. Savethefile.
5. RestarttheEdgeUI:
/<inst_root>/apigee/apigeeservice/bin/apigeeserviceedgeuirestart
YoucannowaccesstheEdgeUIonthenewportnumber.
HandlingaPostgresSQLDatabaseFailover
PerformthefollowingduringaPostgreSQLdatabasefailover:
1) Stopapigeepostgresqlonthecurrentmasterifitisstillrunning:
>/<inst_root>/apigee/apigeeservice/bin/apigeeserviceapigeepostgresql
stop
2) Gotostandbynodeandinvokethefollowingcommandtomakeitthemaster:
>/<inst_root>/apigee/apigeeservice/bin/apigeeserviceapigeepostgresql
promotestandbytomasterIPorDNSofOldMaster
Ifoldmasterisrestoredatsometimeinthefuture,makeitastandbynode:
1) Onthecurrentmaster,edittheconfigfiletoset:
PG_MASTER=IPorDNSofNewMaster
PG_STANDBY=IPorDNSofOldMaster
2) Enablereplicationonthenewmaster:
ConfidentialandproprietaryinformationofApigee,Inc.Nottobedisclosedexceptundernondisclosureagreement.

ApigeeEdgeOperationsGuidePage78
>/<inst_root>/apigee/apigeeservice/bin/apigeeserviceapigeepostgresql
setupreplicationonmasterfconfigFIle
3) Ontheoldmaster,edittheconfigfiletoset:
PG_MASTER=IPorDNSofNewMaster
PG_STANDBY=IPorDNSofOldMaster
4) Ontheoldmaster,cleanoutanyoldPostgresdata:
>rmrf/<inst_root>/apigee/data/apigeepostgresql/
Note:Ifnecessary,youcanbackupthisdatabeforedeletingit.
5) Configuretheoldmasterasastandby:
>/<inst_root>/apigee/apigeeservice/bin/apigeeserviceapigeepostgresql
setupreplicationonstandbyfconfigFile
6) Oncompletionofreplication,verifythereplicationstatusbyissuingthefollowingscriptsonboth
servers.Thesystemshoulddisplayidenticalresultsonbothserverstoensureasuccessfulreplication:
a. Onthemasternode,run:
>/<inst_root>/apigee/apigeeservice/bin/apigeeservice
apigeepostgresqlpostgrescheckmaster
Validatethatitsaysitisthemaster.
b. Onthestandbynode:
>/<inst_root>/apigee/apigeeservice/bin/apigeeservice
apigeepostgresqlpostgrescheckstandby
Validatethatitsaysitisthestandby.
CustomizingEdgeEmailTemplates
Edgeautomaticallysendsemailsinresponsetocertainevents.Foreachoftheseevents,Edgedefinesa
defaultemailtemplatein/<inst_root>/apigee/edgeui/emailtemplates.Tocustomizethese
emails,youcaneditthedefaulttemplates.
Note:TheseeventsaretriggeredwhenmodifyingusersintheEdgemanagementUI.Ifyouuseascripttoadd
ormodifyauser,noemailissent.
Theeventswhereanemailissent,andthedefaulttemplatefileforthegeneratedemail,are:
ConfidentialandproprietaryinformationofApigee,Inc.Nottobedisclosedexceptundernondisclosureagreement.

ApigeeEdgeOperationsGuidePage79
● Newuserisadded:useraddednew.html
● Existinguserrequestsapasswordreset:passwordreset.html
● Auserisaddedtoanorganization:useraddedexisting.html
Note:ThenextinstallationofEdgeoverwritesthesefiles,somakesuretobackupanycustomizationsthatyou
make.
The"From"fieldoftheemailcanbecustomizedbysettingtheconf_apigee_apigee.mgmt.mailfrom
propertyin/<inst_root>/apigee/customer/application/ui.properties(ifthatfiledoesnot
exist,createit).Forexample:
conf_apigee_apigee.mgmt.mailfrom="MyCompany<myCo@company.com>"
Theemailsubjectsarecustomizablebyeditingthefollowingpropertiesin
/<inst_root>/apigee/customer/application/ui.properties(ifthatfiledoesnotexist,createit):
●conf_apigeebase_apigee.emails.passwordreset.subject
●conf_apigeebase_apigee.emails.useraddedexisting.subject
●conf_apigeebase_apigee.emails.useraddednew.subject
Severalemailpropertiesreferencethe{companyNameShort}placeholder,whichdefaultstoavalueof
"Apigee".Youcansetthevalueoftheplaceholderbyusingthe
conf_apigee_apigee.branding.companynameshortpropertyinui.properties.Forexample:
conf_apigee_apigee.branding.companynameshort="MyCompany"
Aftersettinganypropertiesin/<inst_root>/apigee/customer/application/ui.properties,you
mustrestarttheEdgeUI:
>/<inst_root>/apigee/apigeeservice/bin/apigeeserviceedgeuirestart
ConfiguringtheEdgeSMTPserver
AnSMTPserverallowstheEdgeUItosendemails.Forexample,theEdgeUIcansendanemailtoassista
userinrecoveringtheirUIpassword.
Atinstalltime,youcanspecifytheSMTPinformation.TochangetheSMTPinformation,orifyoudeferred
SMTPconfigurationatthetimeofinstallation,youcanusetheapigeesetuputilitytomodifytheSMTP
configuration.
Youcanchangeanyorallofthefollowinginformation:
● SMTPhost,suchassmtp.gmail.com
● SMTPport,suchas465ifyouareusingSSL
● SMTPusernameandpassword
ToupdatetheSMTPinformation:
ConfidentialandproprietaryinformationofApigee,Inc.Nottobedisclosedexceptundernondisclosureagreement.

ApigeeEdgeOperationsGuidePage80
1.EdittheconfigurationfilethatyouusedtoinstallEdge,orcreateanewconfigurationfilewiththe
followinginformation:
SKIP_SMTP=n
SMTPHOST=smtp.example.com
SMTPUSER=smtp@example.com#0fornousername
SMTPPASSWORD=smtppwd#0fornopassword
SMTPSSL=n
SMTPPORT=25
2. RuntheapigeesetuputilityonalltheEdgeUInodestoupdatetheSMTPsettings:
>/<inst_root>/apigee/apigeesetup/bin/setup.shpuifconfigFile
TheapigeesetuputilityrestartstheEdgeUI.
ConfiguringSMTPfortheApigeeBaaSSMTPServer
ApigeeBaaSrequiresthatyouconfigureanSMTPserver.WhenyouinstalltheApigeeBaaSAPIBackend
Stack,youentertheSMTPinformation,includingthepasswordoftheSMTPuser.Thatpasswordisthen
encryptedbeforeitisstored.
IfyoulaterwanttochangetheSMTPinformation,edit
/<inst_root>/apigee/customer/application/usergrid.propertiesonallBaaSStacknodes.
Toencryptedanewpasswordsoyoucansetitinusergrid.properties,usetheapigeeserviceutility:
>/<inst_root>/apigee/apigeeservice/bin/apigeeservicebaasusergridnewPword
TochangeSMTPinformation:
1. Open/<inst_root>/apigee/customer/application/usergrid.propertiesinaneditor.Createthisfile
ifitdoesnotexist.
2. Setthefollowingpropertiesasnecessary:
#SMTPProperties
usergriddeployment_mail.smtp.host=smtp.gmail.com
usergriddeployment_mail.smtp.port=465
usergriddeployment_mail.smtp.auth=true
usergriddeployment_mail.smtp.username=your@email.com
usergriddeployment_mail.smtp.password=SECURE:74c57edacd3242f0ba1b1413890e17c22a5
usergriddeployment_mail.smtp.quitwait=false
#SMTPSProperties
usergriddeployment_mail.smtps.host=smtp.gmail.com
usergriddeployment_mail.smtps.port=465
usergriddeployment_mail.smtps.auth=true
usergriddeployment_mail.smtps.username=your@email.com
ConfidentialandproprietaryinformationofApigee,Inc.Nottobedisclosedexceptundernondisclosureagreement.

ApigeeEdgeOperationsGuidePage81
usergriddeployment_mail.smtps.password=SECURE:74c57edacd3242f0ba1b1413890e17c22a52
usergriddeployment_mail.smtps.quitwait=false
3. Aftereditingthisinformation,youmustrestarttheAPIBackendStackbyusingthecommand:
>/<inst_root>/apigee/apigeeservice/bin/apigeeservicebaasusergrid
restart
4. RepeatonallAPIBaaSStacknodes.
ModifyingJavaSettings
Dependingonyourtrafficandprocessingrequirementsyoumayneedtoincreasetheheapsizeforoneor
moreApigeecomponents.
Tochangetheheapsettings,editthepropertiesfileforthecomponent.Ifthecomponentisinstalledon
multiplemachines,suchastheEdgeRouter,theneditthepropertiesfileonallmachineshostingthe
component.
Tosetthesevalues,setthefollowingproperties:
●bin_setenv_min_memsettheminimumheapsize.Thedefaultis256MB.
●bin_setenv_max_memsetthemaximumheapsize.Thedefaultis512MB.
●bin_setenv_max_permsizesetthemaximumpermgensize.Thedefaultis128MB.Onthe
MessageProcessor,Apigeerecommendsthatyousetthisvalueto256MBor512MB,dependingon
yourtraffic.
Setthesepropertiesforeachcomponentonthemachine.Forexample,fortheRouter,settheminthe
/<inst_dir>/apigee/customer/application/router.propertiesfile.FortheMessage
Processor,settheminthe
/<inst_dir>/apigee/customer/application/messageprocessor.propertiesfile.
Aftersettingthevalues,restartthecomponent:
>/<inst_root>/apigee/apigeeservice/bin/apigeeservicecomp
restart
Forexample:
>/<inst_root>/apigee/apigeeservice/bin/apigeeserviceedgerouterrestart
SettingHTTPrequest/responseheaderlimits
TheEdgeRouterandMessageProcessorhavepredefinedlimitstothesizeofrequest/responseheadersand
tothelinesize.
FortheRouter,whichhandlesincomingrequestsfromyourAPIs,editthefollowingpropertiesin
/<inst_root>/apigee/customer/application/router.propertiestochangethesedefaultvalues:
ConfidentialandproprietaryinformationofApigee,Inc.Nottobedisclosedexceptundernondisclosureagreement.

ApigeeEdgeOperationsGuidePage82
conf_router_HTTP.request.line.limit=4k
conf_router_HTTP.request.header.limit=8k
conf_router_HTTP.response.line.limit=4k
conf_router_HTTP.response.header.limit=8k
Ifthatfiledoesnotexist,createit.
YoumustrestarttheRouterafterchangingtheseproperties:
>/<inst_root>/apigee/apigeeservice/bin/apigeeserviceedgerouterrestart
FortheMessageProcessor,whichhandlesoutgoingrequeststoyourbackendservices,editthefollowing
propertiesin/<inst_root>/apigee/customer/application/messageprocessor.propertiesto
changethesedefaultvalues:
conf/http.properties+HTTPRequest.line.limit=7k
conf/http.properties+HTTPRequest.headers.limit=25k
conf/http.properties+HTTPResponse.line.limit=2k
conf/http.properties+HTTPResponse.headers.limit=25k
Note:ThesyntaxisslightlydifferentfortheMessageProcessorbecausethepropertiesarecommentedoutby
default.
Ifthatfiledoesnotexist,createit.
YoumustrestarttheMessageProcessorafterchangingtheseproperties:
>/<inst_root>/apigee/bin/apigeeservicemessageprocessorrestart
SettingtheURLoftheDeveloperServicesportal
ApigeeprovidesyouwithaDeveloperServicesportalthatyoucanusetobuildandlaunchyourown
customizedwebsitetoprovidealloftheseservicestoyourdevelopmentcommunity.Edgecustomerscan
createtheirowndeveloperportal,eitherinthecloudoronprem.SeeWhatisadeveloperportal?formore
information.
TheEdgeUIdisplaystheDevPortalbuttononthePublish>Developerspagethat,whenclicked,opensthe
portalassociatedwithanorganization.Bydefault,thatbuttonopensthefollowingURL:
http://live{orgname).devportal.apigee.com
where{orgname}isthenameoftheorganization.
YoucansetthisURLtoadifferentURL,forexampleifyourportalhasaDNSrecord,ordisablethebutton
completely.Usethefollowingpropertiesoftheorganizationtocontrolthebutton:
●features.devportalDisabled:Settofalse(default)toenablethebuttonandtotruetodisableit.
● features.devportalUrl:SettotheURLofthedeveloperportal.
Yousetthesepropertiesseparatelyforeachorganization.Tosettheseproperties,youfirstusethefollowing
APIcalltodeterminethecurrentpropertysettingsontheorganization:
ConfidentialandproprietaryinformationofApigee,Inc.Nottobedisclosedexceptundernondisclosureagreement.

ApigeeEdgeOperationsGuidePage83
curlH"ContentType:application/json"\
uadminEmail:pword
XGET\
http://<msIP>:8080/v1/organizations/{orgname
}
Thiscallreturnsanobjectdescribingtheorganizationintheform:
{
"createdAt":1428676711119,
"createdBy":"me@my.com",
"displayName":"orgname",
"environments":["prod"],
"lastModifiedAt":1428692717222,
"lastModifiedBy":"me@my.com",
"name":"organme",
"properties":{
"property":[{
"name":"foo",
"value":"bar"}]
},
"type":"paid"
}
Noteanyexistingpropertiesinthepropertiesareaoftheobject.Whenyousetpropertiesonthe
organization,thevalueinpropertiesoverwritesanycurrentproperties.Therefore,ifyouwanttoset
features.devportalDisabledorfeatures.devportalUrlintheorganization,makesureyoucopy
anyexistingpropertieswhenyousetthem.
UsethefollowingPUTcalltosetpropertiesontheorganization:
curlH"ContentType:application/json"\
uadminEmail:pword
XPUT\
http://<msIP>:8080/v1/organizations/{orgname
}\
d'{
"displayName":"orgname",
"name":"orgname",
"properties":{
"property":[{
"name":"foo",
"value":"bar"},
{
"name":"features.devportalUrl",
"value":http://devorgname.devportal.apigee.com/},
{
"name":"features.devportalDisabled",
"value":"false"}]
}
}'
ConfidentialandproprietaryinformationofApigee,Inc.Nottobedisclosedexceptundernondisclosureagreement.

ApigeeEdgeOperationsGuidePage84
InthePUTcall,youonlyhavetospecifydisplayName,name,andproperties.Notethatthiscallincudes
the"foo"propertythatwasoriginallysetontheorganization.
AllowingtheTraceToolAccesstoLocalIPAddresses
TheTracetoolintheEdgeUIhastheabilitytosendandreceiveAPIrequesttoanyspecifiedURL.Incertain
deploymentscenarioswhereEdgecomponentsarecohostedwithotherinternalservices,amalicioususer
maymisusethepoweroftheTracetool.
Theconf_apigeebase_apigee.feature.enabletraceforinternaladdressespropertyis
disabledbydefaulttopreventtheTracetoolfromsendingrequeststothefollowingprivateIPaddresses:
● Loopbackaddress(127.0.0.1orlocalhost)
● SiteLocalAddresses(ForIPv410.0.0.0/8,172.16.0.0/12,192.168.0.0/16)
● AnyLocalAddress(anyaddressresolvingtolocalhost).
IftheApigeeRoutersarereachableonlyovertheaboveprivateIPranges,Apigeerecommendsthatyouset
theconf_apigeebase_apigee.feature.enabletraceforinternaladdressespropertytotrue.
Tosetthepropertytotrue:
1. Opentheui.propertiesfileinaneditor.Ifthefiledoesnotexist,createit.
>vi/<inst_root>/apigee/customer/application/ui.properties
2. Setthefollowingpropertytotrue:
conf_apigeebase_apigee.feature.enabletraceforinternaladdresses="true"
3. Saveyourchangestoui.properties.
4. RestarttheEdgeUI:
>/<inst_root>/apigee/apigeeservice/bin/apigeeserviceedgeuirestart
YoucannowaccesslocalIPaddressesintheTracetool.
ReplacingtheEdgelicensefile
Ifyourlicenseexpires,usethefollowingproceduretoreplaceit:
1. Overwritetheexistinglicensefilewiththenewlicensefile:
>cp<customer_license_file>/<inst_root>/apigee/customer/conf/license.txt
2. Changeownershipofthenewlicensefiletothe"apigee"user:
ConfidentialandproprietaryinformationofApigee,Inc.Nottobedisclosedexceptundernondisclosureagreement.

ApigeeEdgeOperationsGuidePage85
>chownapigee:apigee/<inst_root>/apigee/customer/conf/license.txt
SpecifyadifferentuserifyouarerunningEdgeasauserotherthan"apigee".
3. RestarttheEdgeManagementServer:
>/<inst_root>/apigee/apigeeservice/bin/apigeeservice
edgemanagementserverrestart
Allowcustomreportslongerthan31daysintheEdgeUI
Bydefault,theEdgeUIonlyletsyoucreatecustomreportsforamaximumof31days.
Tooverridethisdefault:
1. Opentheui.propertiesfileinaneditor.Ifthefiledoesnotexist,createit.
>vi/<inst_root>/apigee/customer/application/ui.properties
2. Setthefollowingpropertytotrue:
conf_apigeebase_apigee.feature.enableforcerangelimit="true"
3. Saveyourchangestoui.properties.
4. RestarttheEdgeUI:
>/<inst_root>/apigee/apigeeservice/bin/apigeeserviceedgeuirestart
ConfiguringtheRoutertoretryconnectionstoaMessageProcessor
TheRoutermakesahealthchecktotheMessageProcessoreveryfivesecondstodetermineiftheMessage
Processorisabletoservicerequests.IfaMessageProcessorgoesdown,theRouterautomaticallyforwards
requeststoanotherMessageProcessor.
YoucanconfigurehowtheRouterreactswhentheMessageProcessorgoesdownbysettingthe
conf_load_balancing_load.balancing.driver.nginx.server.retrypropertyontheRouter.
Thatpropertytakesaspacedelimitedsetofvaluesthatcaninclude:
●off:Disableretry,theRouterreturnsafailurecodeuponarequest.
●http_599:(Default)IftheRouterreceivesanHTTP599responsefromtheMessageProcessor,the
RouterforwardstherequesttothenextMessageProcessor.
HTTP599isaspecialresponsecodethatisgeneratedbyaMessageProcessorwhenitisbeing
shutdown.TheMessageProcessortriestocompleteallexistingrequests,butforanynewrequestsit
respondswithHTTP599tosignaltotheRoutertoretrytherequestonthenextMessageProcessor.
ConfidentialandproprietaryinformationofApigee,Inc.Nottobedisclosedexceptundernondisclosureagreement.

ApigeeEdgeOperationsGuidePage86
●error:IfanerroroccurredwhileestablishingaconnectionwiththeMessageProcessor,passinga
requesttoit,orreadingtheresponseheaderfromit,theRouterforwardstherequesttothenext
MessageProcessor.
●timeout:IfatimeoutoccurswhileestablishingaconnectionwiththeMessageProcessor,passinga
requesttoit,orreadingtheresponseheaderfromit,theRouterforwardstherequesttothenext
MessageProcessor.
●invalid_header:IftheMessageProcessorreturnedanemptyorinvalidresponse,theRouter
forwardstherequesttothenextMessageProcessor.
●http_XXX
:IftheMessageProcessorreturnedaresponsewithHTTPcodeXXX
,theRouterforwards
therequesttothenextMessageProcessor.
ToconfiguretheRouter:
1. Editthe/<inst_root>/apigee/customer/application/router.propertiesfile(ifthefile
doesnotexist,createit).
2. Settheconf_load_balancing_load.balancing.driver.nginx.server.retryproperty.
conf_load_balancing_load.balancing.driver.nginx.server.retry=http_599error
3. RestarttheRouter:
>/<inst_root>/apigee/apigeeservice/bin/apigeeserviceedgerouter
restart
Settinglogfilelocation
Bydefault,thelogfilesforanEdgecomponentarewrittentothe
/<inst_root>/apigee/var/log/componentName
directory.Usethefollowingproceduretochangethe
defaultlocationforallEdgecomponentsexcepttheEdgeUI:
1. Createthefollowingfile:
/<inst_root>/apigee/etc/componentName
.d/APIGEE_APP_LOGDIR.sh
2. Addthefollowingpropertytothefile:
APIGEE_APP_LOGDIR=/foo/bar
where/foo/bar
specifiesthedirectoryforthelogfiles.
3. Restartthecomponent:
>/<install_dir>/apigee/apigeeservice/bin/apigeeservicecompName
restart
ConfidentialandproprietaryinformationofApigee,Inc.Nottobedisclosedexceptundernondisclosureagreement.

ApigeeEdgeOperationsGuidePage87
Settheexpirationtimeforuseractivationlinksinactivationemails
Whenauserregistersanewaccount,orrequeststoresetapassword,theyreceiveanemailthatcontainan
activationlink.Bydefault,thatactivationlinkexpiresafter600seconds,ortenminutes.
Youcanconfigretheexirationtimebysettingthe
conf_apigee_apigee.forgotpassword.emaillinkexpirysecondstokenintheui.properties
file.
Tosettheexpirytime:
1. OntheEdgeUInode,edit
/<install_dir>/apigee/customer/application/ui.properties.Ifthatfiledoesnotexist,
createit.
2. Addthefollowingpropertytothefiletosettheexpirytimeinseconds:
conf_apigee_apigee.forgotpassword.emaillinkexpiryseconds=timeInSeconds
3. RestarttheEdgeUI:
>/<install_dir>/apigee/apigeeservice/bin/apigeeserviceedgeuirestart
EnableaccesstoOAuth2.0tokensbyuserIDandappID
ThissectiondescribeshowtoenableretrievalandrevocationofOAuth2.0accesstokensbyenduserID,app
ID,orboth.
AppIDsareautomaticallyaddedtoanOAuthaccesstoken.Therefore,afteryouusetheprocedurebelowto
enabletokenaccessforanorganization,youcanaccesstokensbyappID.
ToretrieveandrevokeOAuth2.0accesstokensbyenduserID,anenduserIDmustbepresentintheaccess
token.TheprocedurebelowdescribeshowaddanenduserIDtoanexistingtokenortonewtokens.
Bydefault,whenEdgegeneratesanOAuth2.0accesstoken,thetokenhastheformat:
{
"issued_at":"1421847736581",
"application_name":"a68d01f8b15c4be3b800ceae8c456f5a",
"scope":"READ",
"status":"approved",
"api_product_list":"[PremiumWeatherAPI]",
"expires_in":"3599",
"developer.email":"tesla@weathersample.com",
"organization_id":"0",
"token_type":"BearerToken",
"client_id":"k3nJyFJIA3p62DWOkLO6OJNi87GYXFmP",
ConfidentialandproprietaryinformationofApigee,Inc.Nottobedisclosedexceptundernondisclosureagreement.

ApigeeEdgeOperationsGuidePage88
"access_token":"7S22UqXGJDTuUADGzJzjXzXSaGJL",
"organization_name":"myorg",
"refresh_token_expires_in":"0",
"refresh_count":"0"
}
Notethefollowing:
● Theapplication_namefieldcontainstheUUIDoftheappassociatedwiththetoken.Ifyouenable
retrievalandrevocationofOAuth2.0accesstokensbyappID,thisistheappIDyouuse.
● Theaccess_tokenfieldcontainstheOAuth2.0accesstokenvalue.
ToenableretrievalandrevocationofOAuth2.0accesstokensbyenduserID,configuretheOAuth2.0policy
toincludetheuserIDinthetoken,asdescribedintheprocedurebelow.
TheenduserIDisthestringthatEdgeusesasthedeveloperID,notthedeveloper'semailaddress.Youcan
determinethedeveloper'sIDfromthedeveloper'semailaddressbyusingtheGetDeveloperAPIcall.
AfteryouconfigureEdgetoincludetheenduserIDinthetoken,itisincludedastheapp_enduserfield,as
shownbelow:
{
"issued_at":"1421847736581",
"application_name":"a68d01f8b15c4be3b800ceae8c456f5a",
"scope":"READ",
"app_enduser":"6ZG094fgnjNf02EK",
"status":"approved",
"api_product_list":"[PremiumWeatherAPI]",
"expires_in":"3599",
"developer.email":"tesla@weathersample.com",
"organization_id":"0",
"token_type":"BearerToken",
"client_id":"k3nJyFJIA3p62DWOkLO6OJNi87GYXFmP",
"access_token":"7S22UqXGJDTuUADGzJzjXzXSaGJL",
"organization_name":"myorg",
"refresh_token_expires_in":"0",
"refresh_count":"0"
}
APIstoretrieveandrevokeOAuth2.0accesstokensbyuserIDandappID
UsethefollowingAPIstoaccessOAuthtokensbyuserID,appID,orboth:
● GetOAuth2.0AccessTokenbyEndUserIDorAppID
● RevokeOAuth2.0AccessTokenbyEndUserIDorAppID
ConfidentialandproprietaryinformationofApigee,Inc.Nottobedisclosedexceptundernondisclosureagreement.

ApigeeEdgeOperationsGuidePage89
Procedureforenablingtokenaccess
UsethefollowingproceduretoenableretrievalandrevocationofOAuth2.0accesstokensbyenduserIDand
appID.
Step1:Enabletokenaccesssupportforanorganization
Youmustenabletokenaccessforeachorganizationseparately.CallthePUTAPIbelowforeachorganization
onwhichyouwanttoenabletheretrievalandrevocationofOAuth2.0accesstokensbyenduserIDorappID.
Theusermakingthefollowingcallmustbeintheroleorgadminoropsadminfortheorganization.Replace
thevaluesin{curlybraces}
withyourorgspecificvalues:
>curlH"Contenttype:text/xml"XPOST\
https://<msip>:8080/v1/organizations/{org_name
}\
d'<Organizationname="{org_name
}">
<Properties>
<Propertyname="features.isOAuthRevokeEnabled">true</Property>
<Propertyname="features.isOAuth2TokenSearchEnabled">true</Property>
</Properties>
</Organization>'\
u{userEmail}:{mypassword}
Step2:Setpermissionsforopsadminroleintheorganization
Onlytheorgadminandopsadminrolesinanorganizationshouldbegivenpermissionstoretrieve(HTTP
GET)andrevoke(HTTPPUT)OAuth2.0tokensbasedonuserIDorappID.Tocontrolaccess,setgetand
putpermissionsonthe/oauth2resourceforanorganization.ThatresourcehasaURLintheform:
https://<msip>:8080/v1/organizations/{org_name}/oauth2
Theorgadminroleshouldalreadyhavethenecessarypermissions.Fortheopsadminroleforthe/oauth2
resource,thepermissionsshouldlooklikethis:
<ResourcePermissionpath="/oauth2">
<Permissions>
<Permission>get</Permission>
<Permission>put</Permission>
</Permissions>
</ResourcePermission>
YoucanusetheGetPermissionforaSingleResourceAPIcalltoseewhichroleshavepermissionsforthe
/oauth2resource.
Basedontheresponse,youcanusetheAddPermissionsforResourcetoaRoleandDeletePermissionfor
ResourceAPIcallstomakeanynecessaryadjustmentstothe/oauth2resourcepermissions.
UsethefollowingcURLcommandtogivetheopsadminrolegetandputpermissionsforthe/oauth2
resource.Replacethevaluesin{curlybraces
}withyourorgspecificvalues:
ConfidentialandproprietaryinformationofApigee,Inc.Nottobedisclosedexceptundernondisclosureagreement.

ApigeeEdgeOperationsGuidePage90
>curlXPOSTH'Contenttype:application/xml'\
http://<msip>:8080/v1/organizations/{org}/userroles/opsadmin/permissions\
d'<ResourcePermissionpath="/oauth2">
<Permissions>
<Permission>get</Permission>
<Permission>put</Permission>
</Permissions>
</ResourcePermission>'\
u{USEREMAIL}:{PWD}
UsethefollowingcURLcommandtorevokegetandputpermissionsforthe/oauth2resourcefromroles
otherthanorgadminandopsadmin.Replacethevaluesin{curlybraces
}withyourorgspecificvalues:
>curlXDELETEH'Contenttype:application/xml'\
http://<msip>:8080/v1/organizations/{orgname}/userroles/{roles}/permissions\
d'<ResourcePermissionpath="/oauth2">
<Permissions></Permissions>
</ResourcePermission>'\
u{USEREMAIL}:{PWD}
Step3:Settheoauth_max_search_limitproperty
Ensurethattheconf_keymanagement_oauth_max_search_limitpropertyin
customer/application/managementserver.propertiesfileissetto100:
conf_keymanagement_oauth_max_search_limit=100
Ifthisfiledoesnotexist,createit.
Thispropertysetsthepagesizeusedwhenfetchingtokens.Apigeerecommendsavalueof100,butyoucan
setitasyouseefit.
Onanewinstallation,thepropertyshouldbealreadysetto100.Ifyouhavetochangethevalueofthis
property,restarttheManagementServerandMessageProcessorbyusingthecommands:
>/<inst_rt>/apigee/apigeeservice/bin/apigeeserviceedgemanagementserver
restart
>/<inst_rt>/apigee/apigeeservice/bin/apigeeserviceedgemessageprocessor
restart
Step4:ConfiguretheOAuth2.0policythatgeneratestokenstoincludeenduserID
Note:Thistaskisoptional.YouonlyneedtoperformitifyouwanttoretrieveandrevokeOAuth2.0access
tokensbyenduserID.
ConfiguretheOAuth2.0policyusedtogenerateaccesstokenstoincludetheenduserIDinthetoken.By
includingenduserIDsintheaccesstoken,youcanretrieveandrevoketokensbyID.
ToconfigurethepolicytoincludeanenduserIDinanaccesstoken,therequestthatcreatestheaccesstoken
mustincludetheenduserIDandyoumustspecifytheinputvariablethatcontainstheenduserID.
ConfidentialandproprietaryinformationofApigee,Inc.Nottobedisclosedexceptundernondisclosureagreement.

ApigeeEdgeOperationsGuidePage91
TheOAuth2.0policybelow,namedGenerateAccessTokenClient,generatesanOAuth2.0accesstoken.Note
theadditionofthe<AppEndUser>taginboldthatspecifiesthevariablecontainingtheenduserID:
<OAuthV2async="false"continueOnError="false"enabled="true"
name="GenerateAccessTokenClient">
<DisplayName>OAuth2.0.01</DisplayName>
<ExternalAuthorization>false</ExternalAuthorization>
<Operation>GenerateAccessToken</Operation>
<SupportedGrantTypes>
<GrantType>client_credentials</GrantType>
</SupportedGrantTypes>
<GenerateResponseenabled="true"/>
<GrantType>request.queryparam.grant_type</GrantType>
<AppEndUser>request.header.appuserID</AppEndUser><ExpiresIn>960000</ExpiresIn>
</OAuthV2>
YoucanthenusethefollowingcURLcommandtogeneratetheOAuth2.0accesstoken,passingtheuserID
astheappuserIDheader:
>curlH"appuserID:6ZG094fgnjNf02EK"\
https://myorgtest.apigee.net/oauth/client_credential/accesstoken?grant_type=client_credentials\
XPOST\
d'client_id=k3nJyFJIA3p62TKIkLO6OJNXFmP&client_secret=gk5K5lIp943AY4'
Inthisexample,theappuserIDispassedasarequestheader.Youcanpassinformationaspartofarequest
inmanyways.Forexample,asanalternative,youcan:
● Useaformparametervariable:request.formparam.appuserID
● UseaflowvariableprovidingtheenduserID
ConfidentialandproprietaryinformationofApigee,Inc.Nottobedisclosedexceptundernondisclosureagreement.

ApigeeEdgeOperationsGuidePage92
ConfiguringSSL
SecureSocketLayer(SSL)isabestpracticeforensuringsecure,encryptedmessagingacrossyourAPI
environment,fromappstoApigeeEdgetoyourbackendservices.
RegardlessoftheenvironmentconfigurationforyourmanagementAPI—forexample,whetheryou’reusinga
proxy,arouter,and/oraloadbalancerinfrontofyourmanagementAPI(ornot)—Edgeletsyouenableand
configureSSL,givingyoucontrolovermessageencryptioninyouronpremiseAPImanagementenvironment.
ForanonpremisesinstallationofEdgePrivateCloud,thereareseveralplaceswhereyoucanconfigureSSL:
1. BetweenaRouterandMessageProcessor
2. ForaccesstotheEdgemanagementAPI
3. ForaccesstotheEdgemanagementUI
4. ForaccessfromanapptoyourAPIs
5. ForaccessfromEdgetoyourbackendservices
ConfiguringSSLforthefirstthreeitemsisdescribedbelow.Alloftheseproceduresassumethatyouhave
createdaJKSfilecontainingyourSSLcertificationandprivatekey.
ToconfigureSSLforaccessfromanapptoyourAPIs,#4above,seeCreatingavirtualhostforan
onpremisesEdgeinstallation.ToconfigureSSLforaccessfromEdgetoyourbackendservices,#5above,
seeConfiguringSSLfromEdgetothebackendservice.
ForacompleteoverviewofconfiguringSSLonEdge,seeSSL.
CreatingaJKSfile
YourepresentthekeystoreasaJKSfile,wherethekeystorecontainsyourSSLcertificateandprivatekey.
ThereareseveralwaystocreateaJKSfile,butonewayistousetheopensslandkeytoolutilities.
Note:Ifyouhaveacertificatechain,allcertsinthechainmustbeappendedinorderintoasinglePEMfile,
wherethelastcertificateissignedbyaCA.
Forexample,youhaveaPEMfilenamedserver.pemcontainingyourSSLcertificateandaPEMfilenamed
private_key.pemcontainingyourprivatekey.UsethefollowingcommandstocreatethePKCS12file:
>opensslpkcs12exportclcertsinserver.peminkeyprivate_key.pemout
keystore.pkcs12
Youhavetoenterthepassphraseforthekey,ifithasone,andanexportpassword.Thiscommandcreatesa
PKCS12filenamedkeystore.pkcs12.
UsethefollowingcommandtoconvertittoaJKSfilenamedkeystore.jks:
>keytoolimportkeystoresrckeystorekeystore.pkcs12srcstoretypepkcs12
destkeystorekeystore.jksdeststoretypejks
YouarepromptedtoenterthenewpasswordfortheJKSfile,andtheexistingpasswordforthePKCS12file.
ConfidentialandproprietaryinformationofApigee,Inc.Nottobedisclosedexceptundernondisclosureagreement.

ApigeeEdgeOperationsGuidePage93
Generatinganobfuscatedpassword
SomepartsoftheEdgeSSLconfigurationprocedurerequireyoutoenteranobfuscatedpasswordina
configurationfile.Anobfuscatedpasswordisamoresecurealternativetoenteringyourpasswordinplaintext.
YoucangenerateanobfuscatedpasswordinJavabyusingtheJetty.jarfilesinstalledwithEdge.eneratethe
obfuscatedpasswordbyusingacommandintheform:
>javacp/<inst_root>/apigee/edgegateway/lib/thirdparty/jettyhttp
x.y.z.jar:/<inst_root>/apigee/edgegateway/lib/thirdparty/jettyutilx.y.z.jar
org.eclipse.jetty.http.security.PasswordyourPassword
wherex.y.zspecifiestheversionnumberoftheJetty.jarfiles,suchas8.0.4.v20111024.Thiscommand
returnsthepasswordintheform:
yourPassword
OBF:58fh40h61svy156789gk1saj
MD5:902fobg9d80e6043b394cb2314e9c6
UsetheobfuscatedpasswordspecifiedbyOBFwhenconfiguringSSL.
Formoreinformation,seethisarticle.
ConfiguringSSLbetweenaRouterandaMessageProcessor
Bydefault,SSLbetweentheRouterandMessageProcessorisdisabled.
Note:Port8082ontheMessageProcessorhastobeopenforaccessbytheRoutertoperformhealthchecks
whenyouconfigureTLS/SSLbetweentheRouterandMessageProcessor.IfyoudonotconfigureTLS/SSL
betweentheRouterandMessageProcessor,thedefaultconfiguration,port8082stillmustbeopenonthe
MessageProcessortomanagethecomponent,buttheRouterdoesnotrequireaccesstoit.
UsethefollowingproceduretoenableSSLencryptionbetweenaRouterandtheMessageProcessor:
1. Ensurethatport8082ontheMessageProcessorisaccessiblebytheRouter.
2. GeneratethekeystoreJKSfilecontainingyourSSLcertificationandprivatekey.Formore,see
CreatingaJKSfile.
3. CopythekeystoreJKSfiletothe/tmpdirectoryontheMessageProcessorserver.
4. ChangepermissionsandownershipoftheJKSfile:
>chownapigee:apigee/tmp/keystore
.jks
>chmod600/tmp/keystore
.jks
wherekeystore
.jksisthenameofyourkeystorefile.
ConfidentialandproprietaryinformationofApigee,Inc.Nottobedisclosedexceptundernondisclosureagreement.

ApigeeEdgeOperationsGuidePage94
5. Editthefile
/<inst_root>/apigee/customer/application/messageprocessor.properties.Ifthe
filedoesnotexist,createit.
6. Setthefollowingpropertiesinthemessageprocessor.propertiesfile:
conf_messageprocessorcommunication_local.http.ssl=true
conf_messageprocessorcommunication+local.http.port=8443
conf_messageprocessorcommunication+local.http.ssl.keystore.type=jks
conf_messageprocessorcommunication+local.http.ssl.keystore.path=/tmp/keyStore.jks
conf_messageprocessorcommunication+local.http.ssl.keyalias=apigeedevtest
#Entertheobfuscatedkeystorepasswordbelow.
conf_messageprocessorcommunication+local.http.ssl.keystore.password=OBF:obsPword
wherekeyStore.jks
isyourkeystorefile,andobsPword
isyourobfuscatedkeystoreandkeyalias
password.SeeGeneratinganobfuscatedpasswordforinformationongeneratinganobfuscated
password.
7. StoptheMessageProcessorsandRouters:
/<install_dir>/apigee/apigeeservice/bin/apigeeservice
edgemessageprocessorstop
/<install_dir>/apigee/apigeeservice/bin/apigeeserviceedgerouterstop
8. OntheRouter,deleteanyfilesin/opt/nginx/conf.d:
>rmf/opt/nginx/conf.d/*
9. StarttheMessageProcessorsandRouters:
/<install_dir>/apigee/apigeeservice/bin/apigeeservice
edgemessageprocessorstart
/<install_dir>/apigee/apigeeservice/bin/apigeeserviceedgerouterstart
10. RepeatforanyadditionalMessageProcessors.
Thefollowingtablelistsalloftheavailablepropertiesinmessageprocessor.properties:
Properties
Description
conf_messageprocessorcommunication_local.http.host=<localhostorIP
address>
Optional.Hostnametolistenonforrouter
connections.Thiswilloverridethehost
nameconfiguredatregistration.
ConfidentialandproprietaryinformationofApigee,Inc.Nottobedisclosedexceptundernondisclosureagreement.

ApigeeEdgeOperationsGuidePage95
conf_messageprocessorcommunication_local.http.port=8998
Optional.Porttolistenonforrouter
connections.Defaultis8998.
conf_messageprocessorcommunication_local.http.ssl=<false|true>
SetthistotruetoenableSSL.Defaultis
false.WhenSSLisenabled,youmustset
local.http.ssl.keystore.pathand
local.http.ssl.keyalias.
conf_messageprocessorcommunication_local.http.ssl.keystore.path=
Localfilesystempathtothekeystore(JKS
orPKCS12).Mandatorywhen
local.http.ssl=true.
conf_messageprocessorcommunication_local.http.ssl.keyalias=
Keyaliasfromthekeystoretobeusedfor
SSLconnections.Mandatorywhen
local.http.ssl=true.
conf_messageprocessorcommunication_local.http.ssl.
keyalias.password=
Passwordusedforencryptingthekey
insidethekeystore.Useanobfuscated
passwordinthisformat:OBF:xxxxxxxxxx
conf_messageprocessorcommunication_local.http.ssl.keystore.type=jks
Keystoretype.OnlyJKSandPKCS12are
currentlysupported.DefaultisJKS.
conf_messageprocessorcommunication_local.http.ssl.
keystore.password=
Optional.Obfuscatedpasswordforthe
keystore.Useanobfuscatedpasswordin
thisformat:OBF:xxxxxxxxxx
conf_messageprocessorcommunication_local.http.ssl.ciphers=<cipher1
,cipher2>
Optional.Whenconfigured,onlythe
cipherslistedareallowed.Ifomitted,use
allcipherssupportedbytheJDK.
ConfiguringSSLforthemanagementAPI
Bydefault,SSLisdisabledforthemanagementAPIandyouaccesstheEdgemanagementAPIoverHTTPby
usingtheIPaddressoftheManagementServernodeandport8080.Forexample:
http://ms_IP:8080
Alternatively,youcanconfigureSSLaccesstothemanagementAPIsothatyoucanaccessitintheform:
https://ms_IP:8443
ConfidentialandproprietaryinformationofApigee,Inc.Nottobedisclosedexceptundernondisclosureagreement.

ApigeeEdgeOperationsGuidePage96
Inthisexample,youconfigureSSLaccesstouseport8443.However,thatportnumberisnotrequiredby
EdgeyoucanconfiguretheManagementServertouseotherportvalues.Theonlyrequirementisthatyour
firewallallowstrafficoverthespecifiedport.
ToensuretrafficencryptiontoandfromyourmanagementAPI,configurethesettingsinthe
/<install_dir>/apigee/customer/application/managementserver.propertiesfile.
InadditiontoSSLconfiguration,youcanalsocontrolpasswordvalidation(passwordlengthandstrength)by
modifyingthemanagementserver.propertiesfile.
Note:Aftermodifyingthesefiles,restartyourmanagementAPIservice.
EnsurethatyourSSLportisopen
TheprocedureinthissectionconfiguresSSLtouseport8443ontheManagementServer.Regardlessofthe
portthatyouuse,youmustensurethattheportisopenontheManagementServer.Forexample,youcanuse
thefollowingcommandtoopenit:
$iptablesAINPUTmstatestateNEWmtcpptcpdport8443jACCEPT
verbose
ConfigureSSL
Editthe/<install_dir>/apigee/customer/application/managementserver.propertiesfile
tocontrolSSLuseontraffictoandfromyourmanagementAPI.Ifthisfiledoesnotexist,createit.
UsethefollowingproceduretoconfigureSSLaccesstothemanagementUI:
1. GeneratethekeystoreJKSfilecontainingyourSSLcertificationandprivatekey.FormoreseeCreating
aJKSfile.
2. CopythekeystoreJKSfiletoadirectoryontheManagementServernode,suchas/tmp.
3. ChangeownershipoftheJKSfiletoapigee:
$chownapigee:apigeekeystore.jks
wherekeystore
.jksisthenameofyourkeystorefile.
4. Edit/<install_dir>/apigee/customer/application/managementserver.properties
tosetthefollowingproperties.Ifthatfiledoesnotexist,createit:
conf_webserver_ssl.enabled=true
#SetnexttotrueifallcommunicationsshouldbeoverHTTPS.
#NotrecommendedbecausemanyEdgeinternalcallsuseHTTP.
conf_webserver_http.turn.off=false
conf_webserver_ssl.port=8443
conf_webserver_keystore.path=/tmp/keystore.jks
#Entertheobfuscatedkeystorepasswordbelow.
ConfidentialandproprietaryinformationofApigee,Inc.Nottobedisclosedexceptundernondisclosureagreement.

ApigeeEdgeOperationsGuidePage97
conf_webserver_keystore.password=OBF:obfuscatedPassword
conf_webserver_cert.alias=apigeedevtest
wherekeyStore.jks
isyourkeystorefile,andobfuscatedPassword
isyourobfuscatedkeystore
password.SeeGeneratinganobfuscatedpasswordforinformationongeneratinganobfuscated
password.
5. RestarttheEdgeManagementServerbyusingthecommands:
$/<install_dir>/apigee/apigeeservice/bin/apigeeserviceedgemanagementserver
restart
ThemanagementAPInowsupportsaccessoverSSL.
ThefollowingtablelistsalloftheSSLpropertiesthatyoucansetinmanagementserver.properties:
Properties
Description
conf_webserver_http.port=8080
Defaultis8080.
conf_webserver_ssl.enabled=false
Toenable/disableSSL.WithSSLenabled
(true),youmustalsosetthessl.portand
keystore.pathproperties.
conf_webserver_http.turn.off=true
Toenable/disablehttpalongwithhttps.Ifyou
wanttouseonlyHTTPS,leavethedefaultvalue
totrue.
conf_webserver_ssl.port=8443
ThesearemandatorywhenSSLisenabled
(ssl.enabled=true)
conf_webserver_keystore.path=<path>
ModifytheSSLporttomatchyourserver’sSSL
port,andprovidethepathtoyourkeystorefile.
conf_webserver_keystore.password=
Useanobfuscatedpasswordinthisformat:
OBF:xxxxxxxxxx
conf_webserver_cert.alias=
Optionalkeystorecertificatealias
conf_webserver_keymanager.password=
Ifyourkeymanagerhasapassword,enteran
obfuscatedversionofthepasswordinthis
format:OBF:xxxxxxxxxx
ConfidentialandproprietaryinformationofApigee,Inc.Nottobedisclosedexceptundernondisclosureagreement.

ApigeeEdgeOperationsGuidePage98
conf_webserver_trust.all=<false|true>
conf_webserver_trust.store.path=<path>
conf_webserver_trust.store.password=
Configuresettingsforyourtruststore.
DeterminewhetheryouwanttoacceptallSSL
certificates(forexample,toaccept
nonstandardtypes).Thedefaultisfalse.
Providethepathtoyourtruststore,andenter
anobfuscatedtruststorepasswordinthis
format:OBF:xxxxxxxxxx
conf_webserver_exclude.cipher.suites=<CIPHER_S
UITE_1CIPHER_SUITE_2>
conf_webserver_include.cipher.suites=
Indicateanyciphersuitesyouwanttoincludeor
exclude.Forexample,ifyoudiscover
vulnerabilityinacipher,youcanexcludeithere.
Separatemultiplecipherswithaspace.
Forinformationoncyphersuitesand
cryptographyarchitecture,see:
http://docs.oracle.com/javase/8/docs/technotes/
guides/security/SunProviders.html#SunJSSE
conf_webserver_ssl.session.cache.size=
conf_webserver_ssl.session.timeout=
Integersthatdetermine:
● TheSSLsessioncachesize(inbytes)
forstoringsessioninformationfor
multipleclients.
● TheamountoftimeSSLsessionscan
lastbeforetheytimeout(in
milliseconds).
ConfiguringSSLforthemanagementUI
Bydefault,youaccesstheEdgemanagementUIoverHTTPbyusingtheIPaddressoftheManagement
Servernodeandport9000.Forexample:
http://ms_IP:9000
Alternatively,youcanconfigureSSLaccesstothemanagementUIsothatyoucanaccessitintheform:
https://ms_IP:9443
Inthisexample,youconfigureSSLaccesstouseport9443.However,thatportnumberisnotrequiredby
EdgeyoucanconfiguretheManagementServertouseotherportvalues.Theonlyrequirementisthatyour
firewallallowstrafficoverthespecifiedport.
ConfidentialandproprietaryinformationofApigee,Inc.Nottobedisclosedexceptundernondisclosureagreement.

ApigeeEdgeOperationsGuidePage99
EnsurethatyourSSLportisopen
TheprocedureinthissectionconfiguresSSLtouseport9443ontheManagementServer.Regardlessofthe
portthatyouuse,youmustensurethattheportisopenontheManagementServer.Forexample,youcanuse
thefollowingcommandtoopenit:
$iptablesAINPUTmstatestateNEWmtcpptcpdport9443jACCEPT
verbose
ConfigureSSL
UsethefollowingproceduretoconfigureSSLaccesstothemanagementUI:
1. GeneratethekeystoreJKSfilecontainingyourSSLcertificationandprivatekeyandcopyittothe
ManagementServernode.Formoreinformation,seeCreatingaJKSfile.
2. RunthefollowingcommandtoconfigureSSL:
$/<inst_root>/<inst_root>/apigee/apigeeservice/bin/apigeeservice
edgeuiconfiguressl
3. EntertheHTTPSportnumber,forexample,9443.
4. SpecifyifyouwanttodisableHTTPaccesstothemanagementUI.Bydefault,themanagementUIis
accessibleoverHTTPonport9000.
5. Enterthekeystorealgorithm.ThedefaultisJKS.
6. EntertheabsolutepathtothekeystoreJKSfile.
Thescriptcopiesthefiletothe/<install_dir>/apigee/customer/confdirectoryonthe
ManagementServernode,andchangestheownershipofthefiletoapigee.
7. Enterthekeystorepassword.
8. ThescriptthenrestartstheEdgemanagementUI.Aftertherestart,themanagementUIsupports
accessoverSSL.
ConfidentialandproprietaryinformationofApigee,Inc.Nottobedisclosedexceptundernondisclosureagreement.

ApigeeEdgeOperationsGuidePage100
RecurringEdgeServicesMaintenanceTasks
InordertoensureoptimaldaytodayoperationoftheApigeesystem,certaintasksshouldbeperformedwhen
thesystemisoriginallyinstalledand/oronaperiodicbasis.
MaintenanceToolSet
Thefollowingtoolsareusedtocommunicatewith,ormaintainvariouscomponentsof,theApigeesystem.The
variable$APROOTreferstothedirectoryinwhichtheApigeesystemisinstalled.
Tool
UsedFor
SystemLocation
nodetool
ApacheCassandramaintenance
/<inst_root>/apigee/apigeecassandra/bin
cassandracli
ApacheCassandracommandline
/<inst_root>/apigee/apigeecassandra/bin
zkCli.sh
ApacheZooKeepercommandlineutility
/<inst_root>/apigee/apigeezookeeper/bin
nc
ArbitraryTCP/IPandUDPcommands;invocation
ofZooKeeper"fourlettercommands"
/usr/bin/ncoranotherlocationdependentonyour
operatingsystem
Insituationswherethe"nc"or"telnet"commandsmightbeconsideredasecurityrisk,thefollowingPython
scriptcanbeused:
importtime
importsocket
importsys
iflen(sys.argv)<>4:
print"Usage:%saddressport4lettercmd"%sys.argv[0]
else:
c=socket.socket(socket.AF_INET,socket.SOCK_STREAM)
c.connect((sys.argv[1],int(sys.argv[2])))
c.send(sys.argv[3])
time.sleep(0.1)
printc.recv(512)
ApacheCassandraMaintenanceTasks
AntiEntropyMaintenance
TheApacheCassandraringnodesrequireperiodicmaintenancetoensureconsistencyacrossallnodes.To
performthismaintenance,usetheCassandra"nodetoolhlocalhostrepair"command.
Note:ThismaintenancemustberunoneveryCassandranodeatleasteverytendaysinordertoeliminate
problemsrelatedtoCassandra"forgottendeletes".Running"nodetoolhlocalhostrepair"
ConfidentialandproprietaryinformationofApigee,Inc.Nottobedisclosedexceptundernondisclosureagreement.

ApigeeEdgeOperationsGuidePage101
imposesasignificantloadonthesystem,soApigeerecommendsthatthisprocessonlyberunduringperiods
ofrelativelylowworkload.
InasingleregionorsingledatacenterApigeeinstallation,usethecommand"nodetoolhlocalhost
repair"ononeCassandranodetoensureconsistencyacrossallnodesinthering.Inamultiregionor
multidatacenterApigeeinstallation,use"nodetoolhlocalhostrepairpr"oneverynodeinthe
ring(acrossallregionsordatacenters).
Formoreinformationon"forgottendeletes"andCassandraconsistency,andforinstructionsonhowtouse
"nodetool",see:
http://wiki.apache.org/cassandra/OperationsConsistency
ImportantNote:Apigeedoesnotrecommendadding,movingorremovingCassandranodeswithout
contactingApigeeCustomerSuccess.TheApigeesystemtracksCassandranodesusingtheirIPaddress,and
performingringmaintenancewithoutperformingcorrespondingupdatesontheApigeeenvironmentmetadata
willcauseundesirableresults.
LogFileMaintenance
Cassandralogsarestoredinthe/<inst_root>/apigee/var/log/cassandradirectoryoneachnode.
Bydefault,amaximumof50logfiles,eachwithamaximumsizeof20MB,canbecreated;oncethislimitis
reachedolderlogsaredeletedwhennewerlogsarecreated.
IfyoushouldfindthatCassandralogfilesaretakingupexcessivespace,youcanmodifytheamountofspace
allocatedforlogfilesbyeditingthelog4jsettings.
1. Edit/<install_dir>/apigee/customer/application/cassandra.propertiestosetthe
followingproperties.Ifthatfiledoesnotexist,createit:
conf_log4jserver_log4j.appender.r.maxfilesize=20MB#maxfilesize
conf_log4jserver_log4j.appender.r.maxbackupindex=50#maxopenfiles
2. RestartCassandrabyusingthecommands:
$/<install_dir>/apigee/apigeeservice/bin/apigeeserviceapigeecassandrarestart
ApacheZookeeperMaintenanceTasks
FourLetterCommands
ApacheZooKeeperhasanumberof"fourlettercommands"thatcanbehelpfulindeterminingthecurrent
statusofZooKeepervoterandobservernodes.Thesecommandscanbeinvokedusing"nc","telnet"or
anotherutilitythathastheabilitytosendcommandstoaspecificport.Detailsonthefourlettercommands
canbefoundat:
http://zookeeper.apache.org/doc/r3.1.2/zookeeperAdmin.html#sc_zkCommands.
ConfidentialandproprietaryinformationofApigee,Inc.Nottobedisclosedexceptundernondisclosureagreement.

ApigeeEdgeOperationsGuidePage102
RemovingOldSnapshotFiles
ApacheZooKeeperalsorequiresperiodicmaintenancetoremoveoldsnapshotfileswhichaccumulateas
updatestothesystemaremade.Instructionsonhowtocleanupoldsnapshotscanbefoundat
http://zookeeper.apache.org/doc/r3.1.2/zookeeperAdmin.html#sc_maintenance.
LogFileMaintenance
ApacheZookeeperlogfilesarekeptin/<inst_root>/apigee/var/log/zookeeper.Normally,logfile
maintenanceshouldnotberequired,butifyoufindthatthereareanexcessivenumberofZooKeeperlogsor
thatthelogsareverylargeyoucanmodifyZooKeeper’slog4jpropertiestosetthemaximumfilesizeandfile
count.
1. Edit/<install_dir>/apigee/customer/application/zookeeper.propertiestosetthe
followingproperties.Ifthatfiledoesnotexist,createit:
conf_log4j_log4j.appender.rollingfile.maxfilesize=10MB#maxfilesize
conf_log4j_log4j.appender.rollingfile.maxbackupindex=50#maxopenfiles
2. RestartZooKeeperbyusingthecommands:
$/<install_dir>/apigee/apigeeservice/bin/apigeeserviceapigeezookeeperrestart
OpenLDAPMaintenanceTasks
OpenLDAPlogfilesarecontainedinthedirectory/<inst_root>/apigee/var/log.Thesefilescanbe
periodicallyarchivedandremovedinordertoensurethattheydonottakeupexcessivediskspace.
Informationonmaintaining,archivingandremovingOpenLDAPlogscanbefoundinSection19.2ofthe
OpenLDAPmanualathttp://www.openldap.org/doc/admin24/maintenance.html.
ConfidentialandproprietaryinformationofApigee,Inc.Nottobedisclosedexceptundernondisclosureagreement.

ApigeeEdgeOperationsGuidePage103
RecurringAnalyticsServicesMaintenanceTasks
ManyApigeeAnalyticsServicestaskscanbeperformedusingstandardPostgresutilities.Theroutine
maintenancetasksyouwouldperformontheAnalyticsdatabase–suchasdatabasereorganizationusing
VACUUM,reindexingandlogfilemaintenancearethesameasthoseyouwouldperformonanyPostgreSQL
database.InformationonroutinePostgresmaintenancecanbefoundat
http://www.postgresql.org/docs/9.1/static/maintenance.html.
ImportantNote:ApigeedoesnotrecommendmovingthePostgreSQLdatabasewithoutcontactingApigee
CustomerSuccess.TheApigeesystemPostgreSQLdatabaseserversusingtheirIPaddress,andmovingthe
databaseorchangingitsIPaddresswithoutperformingcorrespondingupdatesontheApigeeenvironment
metadatawillcauseundesirableresults.
FormoreonmaintainingPostgreSQLdatabase,see
http://www.postgresql.org/docs/9.1/static/maintenance.html.
Note:NopruningisrequiredforCassandra.Expiredtokensareautomaticallypurgedafter180days.
PruningAnalyticsData
AstheamountofanalyticsdataavailablewithintheApigeerepositoryincreases,youmayfinditdesirableto
"prune"thedatabeyondyourrequiredretentioninterval.Runthefollowingcommandtoprunedatafora
specificorganizationandenvironment:
>/<inst_root>/apigee/apigeeservice/bin/apigeeserviceapigeepostgresql
pgdatapurge<Org><Env><NoOfDaysToPurgeBackFromCurrentDate>
Thiscommandinterrogatesthe"childfactables"tableinthe"analytics"schematodeterminewhichrawdata
partitionscoverthedatesforwhichdatapruningistobeperformed,thendropsthosetables.Oncethetables
aredropped,theentriesin"childfactables"relatedtothosepartitionsaredeleted.
Childfactablesaredailypartitionedfactdata.Everydaynewpartitionsarecreatedanddatagetsingestedinto
thedailypartitionedtables.Soatalaterpointintime,whentheoldfactdatawillnotberequired,youcan
purgetherespectivechildfactables.
Note:IfyouhaveconfiguredmasterstandbyreplicationbetweenPostgresservers,thenyouonlyneedtorun
thisscriptonthePostgresmaster.
ConfidentialandproprietaryinformationofApigee,Inc.Nottobedisclosedexceptundernondisclosureagreement.

ApigeeEdgeOperationsGuidePage104
OrganizationandEnvironmentMaintenance
Thissectioncoversvariousadministrativeoperations,forexample,creation,managementandremovalof
Apigeeorganizations,environmentsandvirtualhostsinanApigeeEdgeforPrivateCloudinstallation.
Foranintroductiontoorganizations,environments,andvirtualhosts,seeAboutRegions,Pods,Organizations,
EnvironmentsandVirtualHosts.
CheckingStatusofUsers,OrganizationandEnvironment
ManagementServerplaysavitalroleinholdingallothercomponentstogetherinanonpremisesinstallationof
EdgePrivateCloud.Youcancheckforuser,organizationanddeploymentstatusontheManagementServer
byissuingthefollowingCURLcommands:
curlu<adminEmail>:<adminpasswd>http://localhost:8080/v1/users
curlu<adminEmail>:<adminpasswd>http://localhost:8080/v1/organizations
curlu<adminEmail>:<adminpasswd>
http://localhost:8080/v1/organizations/<orgname>
/deployments
Thesystemshoulddisplay200HTTPstatusforallcalls.Ifthesefail,dothefollowing:
1. ChecktheManagementServerlogs(at
<inst_root>/apigee/var/log/apigee/managementserver)foranyerrors.
2. MakeacallagainstManagementServertocheckwhetheritisfunctioningproperly.
3. RemovetheserverfromtheELBandthenrestarttheManagementServer.
/<inst_root>/apigee/bin/apigeeservicemanagementserverrestart
Aboutusingconfigfiles
Thecommandsshownbelowtakeaconfigfileasinput.Forexample,youpassaconfigfiletothesetuporg
commandtodefineallthepropertiesoftheorganization,includingtheenvironmentandvirtualhost.
Foracompleteconfigfile,andinformationonthepropertiesthatyoucansetintheconfigfile,see
http://docs.apigee.com/apiservices/content/onboardorganization.
Aboutsettingupavirtualhost
AvirtualhostonEdgedefinesthedomainsandEdgeRouterportsonwhichanAPIproxyisexposed,and,by
extension,theURLthatappsusetoaccessanAPIproxy.AvirtualhostalsodefineswhethertheAPIproxyis
accessedbyusingtheHTTPprotocol,orbytheencryptedHTTPSprotocol.
UsethescriptsandAPIcallsshownbelowtocreateavirtualhost.Whenyoucreatethevirtualhost,youmust
specifythefollowinginformation:
ConfidentialandproprietaryinformationofApigee,Inc.Nottobedisclosedexceptundernondisclosureagreement.

ApigeeEdgeOperationsGuidePage105
●ThenameofthevirtualhostthatyouusetoreferenceitinyourAPIproxies.
●TheportontheRouterforthevirtualhost.Typicallytheseportsstartat9001andincrementbyonefor
everynewvirtualhost.
●Thehostaliasofthevirtualhost.TypicallytheDNSnameofthevirtualhost.
TheEdgeRoutercomparestheHostheaderoftheincomingrequesttothelistofhostaliasesaspart
ofdeterminingtheAPIproxythathandlestherequest.Whenmakingarequestthroughavirtualhost,
eitherspecifyadomainnamethatmatchesthehostaliasofavirtualhost,orspecifytheIPaddressof
theRouterandtheHostheadercontainingthehostalias.
Forexample,ifyoucreatedavirtualhostwithahostaliasofmyapis.apigee.netonport9001,thenacURL
requesttoanAPIthroughthatvirtualhostcoulduseoneofthefollowingforms:
● IfyouhaveaDNSentryformyapis.apigee.net:
curlhttp://myapis.apigee.net:9001/{proxybasepath}/{resourcepath}
● IfyoudonothaveaDNSentryformyapis.apigee.net:
curlhttp://<routerIP>:9001/{proxybasepath}/{resourcepath}
H'Host:myapis.apigee.net'
Inthesecondform,youspecifytheIPaddressoftheRouter,andpassthehostaliasintheHost
header.
Note:Thecurlcommand,mostbrowsers,andmanyotherutilitiesautomaticallyappendtheHost
headerwiththedomainaspartoftherequest,soyoucanactuallyuseacurlcommandintheform:
curlhttp://<routerIP>:9001/{proxybasepath}/{resourcepath}
OptionswhenyoudonothaveaDNSentryforthevirtualhost
OneoptionwhenyoudonothaveaDNSentryistosetthehostaliastotheIPaddressoftheRouterandport
ofthevirtualhost,as<routerIP>:port.Forexample:
192.168.1.31:9001
Whenyoumakeacurlcommandintheformbelow:
curlhttp://<routerIP>:9001/{proxybasepath}/{resourcepath}
ThisoptionispreferredbecauseitworkswellwiththeEdgeUI.
IfyouhavemultipleRouters,addahostaliasforeachRouter,specifyingtheIPaddressofeachRouterand
portofthevirtualhost.
Alternatively,youcansetthehostaliastoavalue,suchastemp.hostalias.com.Then,youhavetopassthe
hostheaderoneveryrequest:
ConfidentialandproprietaryinformationofApigee,Inc.Nottobedisclosedexceptundernondisclosureagreement.

ApigeeEdgeOperationsGuidePage106
curlvhttp://<routerIP>:9001/{proxybasepath}/{resourcepath}
H'Host:temp.hostalias.com'
Or,addthehostaliastoyour/etc/hostsfile.Forexample,addthislineto/etc/hosts:
192.168.1.31temp.hostalias.com
ThenyoucanmakearequestasifyouhadaDNSentry:
curlvhttp://myapis.apigee.net:9001/{proxybasepath}/{resourcepath}
CreatinganOrganization,Environment,andVirtualHost
BeforeyoucreateanAPIproxyonApigeeEdge,youmustcreateatleastoneorganizationand,withineach
organization,oneormoreenvironmentsandvirtualhosts.
Typically,organizationsandenvironmentsarecreatedtogether.Tosimplifytheprocess,usethe
apigeeprovisionutility.InvokeitfromthecommandlineontheEdgeManagementServer:
>/<inst_root>/apigee/apigeeservice/bin/apigeeserviceapigeeprovision
setuporgfconfigFile
Theconfigfilecontains:
APIGEE_ADMINPW=adminPword#Ifomitted,youarepromptedforit.
NEW_USER="y"
USER_NAME=orgAdmin@myCo.com
FIRST_NAME=foo
LAST_NAME=bar
USER_PWD="userPwrod"
ORG_NAME=example#lowercaseonly,nospaces,underscores,orperiods.
ENV_NAME=prod
VHOST_PORT=9001
VHOST_NAME=default
VHOST_ALIAS="$IP1:9001"
#OptionallyconfigureSSLforvirtualhost.
#VHOST_SSL=y#Setto"y"toenableSSLonthevirtualhost.
#KEYSTORE_JAR=#JARfilecontainingthecertandprivatekey.
#KEYSTORE_NAME=#Nameofthekeystore.
#KEYSTORE_ALIAS=#Thekeyalias.
#KEY_PASSWORD=#Thekeypassword,ifithasone.
#AXGROUP=axgroup001#Defaultnameisaxgroup001
Note:ForSSLconfiguration,seeKeystoresandTruststoresandConfiguringSSLaccesstoanAPIforthe
PrivateCloudformoreinformationoncreatingtheJARfile,andotheraspectsofconfiguringSSL.
Thecommandthen:
ConfidentialandproprietaryinformationofApigee,Inc.Nottobedisclosedexceptundernondisclosureagreement.

ApigeeEdgeOperationsGuidePage107
● Createtheorganization
Note:Youcannotrenameanorganizationafteryoucreateit.
● Associatetheorganizationwithapod,bydefaultisassociatesitwiththe"gateway"pod
● Addthespecifieduserastheorgadmin.Iftheuserdoesnotexist,youcancreateone.
● Createoneormoreenvironments
● Createoneormorevirtualhostforeachenvironment
● AssociatetheenvironmentwithallMessageProcessor(s)
● Enableanalytics
Foracompletesilentconfigfile,seehttp://docs.apigee.com/apiservices/content/onboardorganization.
Bydefault,themaximumlengthoftheorganizationnameandenvironmentnameis20characterswhenusing
theapigeeprovisionutility.ThislimitdoesnotapplyifyouusetheEdgeAPIdirectlytocreatethe
organizationorenvironment.
Note:Ratherthanusingtheapigeeprovisionutility,youcanuseasetofadditionalscripts,ortheEdge
APIitself,tocreateandconfigureanorganization.Forexample,usetheescriptstoaddanorganizationand
associateitwithmultiplepods.ThefollowingsectionsdescribethosescriptsandAPIsinmoredetail.
CreateanOrganization
Usethecreateorgcommandtocreateanorganization:
>/<inst_root>/apigee/apigeeservice/bin/apigeeserviceapigeeprovision
createorgfconfigFile
Thisscriptcreatestheorganization,butdoesnotaddorconfiguretheenvironmentsandvirtualhostsrequired
bytheorganizationtohandleAPIcalls.
Note:Youcannotrenameanorganizationafteryoucreateit.
Theconfigfilecontainsthenameoftheorgandtheemailaddressoftheorgadmin.Thecharactersyoucan
useinthenameattributearerestrictedto:az09\$%.Donotusespaces,periodsoruppercaselettersin
thename:
APIGEE_ADMINPW=adminPword #Ifomitted,youarepromptedforit.
ORG_NAME=example#lowercaseonly,nospaces,underscores,orperiods.
ORG_ADMIN=orgAdmin@myCo.com
Thecommandthen:
● Createstheorganization
● Associatestheorganizationwithapod,bydefaultisassociatesitwiththe"gateway"pod
● Addsthespecifieduserastheorgadmin.Theusermustalreadyexist;otherwisethescriptissuesan
error.
ConfidentialandproprietaryinformationofApigee,Inc.Nottobedisclosedexceptundernondisclosureagreement.

ApigeeEdgeOperationsGuidePage108
Note:Youcannotcreatetwoorganizationswiththesamename.Inthatcase,thesecondcreatewillfail,like
this:
<Error>
<Code>organizations.OrganizationAlreadyExists</Code>
<Message>Organization:testalreadyexists</Message>
<Contexts/>
</Error>
CreateanorganizationbyusingAPIcalls
Alternatively,youcanusethefollowingAPIcallstocreateanorg.Thefirstcallcreatestheorg:
curlH"ContentType:application/xml"u<adminEmail>:<adminpasswd>\
XPOSThttp://<msip>:8080/v1/organizations\
d'<Organizationname="<orgname>"type="paid"/>'
Thenextcallassociatestheorgwithapod:
curlH"ContentType:application/xwwwformurlencoded"\
u<adminEmail>:<adminpasswd>XPOST\
http://<msip>:8080/v1/organizations/<orgname>/pods\
d"region=default&pod=gateway"
Youcanmakethiscallmultipletimestoassociatetheorganizationwithmultiplepods.
Thefinalcalladdsanexistinguserastheorgadminfortheorg:
curlH"ContentType:application/xml"u<adminEmail>:<adminpasswd>\
XPOST\
http://<msip>:8080/v1/organizations/<orgname>/users/<useremail>/userroles/\
d'<Roles><Rolename="orgadmin"/></Roles>'
Note:Currently,ApigeeEdgeforPrivateCloudsupportstheroles–orgadmin,readonlyadmin,opsadmin,
user,andbusinessuser,allhavingadefaultpermissionoffullaccesstoentities(APIs,APIproducts,apps,
developers,andreports)inanApigeeorganization.Dependingonthecustomer’sneeds,youcancustomize
thepredefinedorconfiguremorecomplexrolesandpermissionsusingRBACAPI.See
http://apigee.com/docs/api/userroles(orhttp://apigee.com/docs/content/documentationarchivestofindthe
docsthatcorrespondtoearlierversionsoftheproduct).
Iftheuserdoesnotexist,youcanusethefollowingcalltocreatetheuserasdescribedinAddingauser.
CreateanEnvironment
Usetheaddenvcommandtocreateanenvironmentinanexistingorganization:
>/<inst_root>/apigee/apigeeservice/bin/apigeeserviceapigeeprovision
addenvfconfigFile
Thisconfigfilecontaintheinformationnecessarytocreatetheenvironmentandvirtualhost:
ConfidentialandproprietaryinformationofApigee,Inc.Nottobedisclosedexceptundernondisclosureagreement.

ApigeeEdgeOperationsGuidePage109
APIGEE_ADMINPW=adminPword #Ifomitted,youarepromptedforit.
ORG_NAME=example#lowercaseonly,nospaces,underscores,orperiods.
ENV_NAME=prod
VHOST_PORT=9001
VHOST_NAME=default
VHOST_ALIAS="$IP1:9001"
#OptionallyconfigureSSLforvirtualhost.
#VHOST_SSL=y#Setto"y"toenableSSLonthevirtualhost.
#KEYSTORE_JAR=#JARfilecontainingthecertandprivatekey.
#KEYSTORE_NAME=#Nameofthekeystore.
#KEYSTORE_ALIAS=#Thekeyalias.
#KEY_PASSWORD=#Thekeypassword,ifithasone.
#AXGROUP=axgroup001#Defaultnameisaxgroup001
Note:ForSSLconfiguration,seeKeystoresandTruststoresandConfiguringSSLaccesstoanAPIforthe
PrivateCloudformoreinformationoncreatingtheJARfile,andotheraspectsofconfiguringSSL.
Thecommand:
● Createstheenvironment
● Createsasinglevirtualhostfortheenvironment
● AssociatestheenvironmentwithallMessageProcessor(s)inthepodassociatedwiththeorganization
containingtheenvironment.
● Enablesanalytics
Note:Ifyouenableanalyticsforoneenvironmentinanorganization,youmustenableanalyticsforall
environmentsintheorganization.
CreateanenvironmentbyusingAPIcalls
Alternatively,youcanusethefollowingAPIcallstocreateanenvironment.Thefirstcallcreatesthe
environment:
curlH"ContentType:application/xml"u<adminuser>:<adminpasswd>\
XPOSThttp://<msip>:8080/v1/organizations/<orgname>/environments\
d'<Environmentname="<envname>"/>'
Note:Thecharactersyoucanuseinthenameattributearerestrictedto:AZ09._\$%.
ThenextcallassociatestheenvironmentwithaMessageProcessor.MakethiscallforeachMessage
Processorthatyouwanttoassociatewiththeenvironment:
curlH"ContentType:application/xwwwformurlencoded"\
u<adminuser>:<adminpasswd>XPOST\
http://<msip>:8080/v1/organizations/<orgname>/environments/<envname>/servers
ConfidentialandproprietaryinformationofApigee,Inc.Nottobedisclosedexceptundernondisclosureagreement.

ApigeeEdgeOperationsGuidePage110
\
d"action=add&uuid=<uuid>"
Where"<uuid>"istheUUIDofMessageProcessor.YoucanobtaintheUUIDbyusingthecommand:
>curlhttp://<mpip>:8082/v1/servers/self
Where"<mpip>"istheIPaddressoftheMessageProcessor.
ThenextAPIcallenablesAnalyticsforagivenenvironment.ItvalidatestheexistenceofQpidandPostgres
ServersinthePODsofalldatacenters.ThenitstartstheAnalyticsonboardingforthegivenorganizationand
environment.
Note:RatherthanusethefollowingAPIcall,usethefollowingcommandtoenableAnalytics:
>/<inst_root>/apigee/apigeeservice/bin/apigeeserviceapigeeprovision
enableaxfconfigFile
Thisconfigfilecontains:
ORG_NAME=orgName
ENV_NAME=envName
Note:Ifyouenableanalyticsforoneenvironmentinanorganization,youmustenableanalyticsforall
environmentsintheorganization.
curlH"ContentType:application/json"u<adminuser>:<adminpasswd>
XPOST
http://<msip>:8080/v1/organizations/<orgname>/environments/<envname>/analyti
cs/admind"@sample.json"
Wheresample.jsoncontainsentriesforAnalyticsonboarding.ContactApigeeSupporttoobtaintheJSON
file.
CreateaVirtualHost
Youcancreateavirtualhostinanexistingenvironmentinanorganization.Oftenanenvironmentsupports
multiplevirtualhosts.Forexample,onevirtualhostmightsupporttheHTTPprotocol,whileanothervirtualhost
inthesameenvironmentsupportstheencryptedHTTPSprotocol.
UsethefollowingAPIcalltocreateadditionalvirtualhosts,ortocreateavirtualhostforanenvironmentwith
novirtualhost:
curlH"ContentType:application/xml"u<adminuser>:<adminpasswd>\
XPOST\
http://<msip>:8080/v1/organizations/<orgname>/environments/<envname>/virtual
hosts\
d'<VirtualHostname="default">\
<HostAliases>\
<HostAlias>myorgtest.apigee.net</HostAlias>\
</HostAliases>\
ConfidentialandproprietaryinformationofApigee,Inc.Nottobedisclosedexceptundernondisclosureagreement.

ApigeeEdgeOperationsGuidePage111
<Interfaces/>\
<Port>443</Port>\
</VirtualHost>'
Note:Thecharactersyoucanuseinthenameattributearerestrictedto:AZ09._\$%.
Foracompletedescriptionofcreatingavirtualhost,includingcreatingasecurevirtualhostthatusesSSLover
HTTPS,seehttp://apigee.com/docs/apiservices/content/creatingvirtualhost.
DeletingaVirtualHost/Environment/Organization
Thissectionexplainstheremovaloforganizations,environments,andvirtualhosts.NotethattheorderofAPI
callsisveryimportant–thatmeans,forexample,thesteptoremoveanorganizationcanonlybeexecuted
afteryouremoveallassociatedenvironmentsintheorganization.
DeleteaVirtualHost
Beforeyoucandeleteavirtualhostfromanenvironment,youmustupdateanyAPIproxiesthatreferencethe
virtualhosttoremovethereference.SeeVirtualhostsformore.
UsethefollowingAPItodeleteavirtualhost:
curlu<adminuser>:<adminpasswd>XDELETE\
"http://<msip>:8080/v1/organizations/<orgname>/environments/<envname>/virtua
lhosts/{virtualhost_name}"
DeleteanEnvironment
Youcanonlydeleteanenvironmentafteryouhave:
1. Deletedallvirtualhostsintheenvironmentasdescribedabove
2. DisassociatedtheenvironmentfromallMessageProcessors
3. Cleanedupanalytics
DisassociateanEnvironmentfromMessageProcessor
UsethefollowingAPItoremoveanassociationofanenvironmentwithaMessageProcessor.Ifyouwantto
deletetheenvironment,youmustdisassociateitfromallMessageProcessors:
curlH"ContentType:application/xwwwformurlencoded"\
u<adminuser>:<adminpasswd>XPOST\
"http://<msip>:8080/v1/organizations/<orgname>/environments/<envname>/server
s"\
d"action=remove&uuid=<uuid>"
Where"<uuid>"istheUUIDofMessageProcessor.
Note:ToretrievetheUUIDoftheMessageProcessor,runthefollowingcommand:
>curlhttp://<mpip>:8082/v1/servers/self
ConfidentialandproprietaryinformationofApigee,Inc.Nottobedisclosedexceptundernondisclosureagreement.

ApigeeEdgeOperationsGuidePage112
Where"<mpip>"istheIPaddressoftheMessageProcessor.
Cleanupanalytics
Removeanalyticsinformationabouttheorganization:
curlu<adminuser>:<adminpasswd>XDELETE\
http://<msIP>:8080/v1/analytics/groups/ax/analytics/scopes?org=<orgname>&env=
<envname>
Deletetheenvironment
UsethefollowingAPItodeleteanenvironment:
curlu<adminuser>:<adminpasswd>\
http://<msip>:8080/v1/organizations/<orgname>/environments/<envname>\
XDELETE
DeleteanOrganization
Youcanonlydeleteanorganizationafteryouhave:
1. Deletedallvirtualhostsinallenvironmentsintheorganizationasdescribedabove
2. Deletedallenvironmentsintheorganizationasdescribedabove
3. Disassociatedtheorganizationfromallpods
DisassociateanOrganizationfromPod
UsethefollowingAPItodeletedisassociateanorganizationfromapod:
curlH"ContentType:application/xwwwformurlencoded"\
u<adminuser>:<adminpasswd>XPOST\
"http://<msip>:8080/v1/organizations/<orgname>/pods"\
d"action=remove&<regionname>=default&pod=<podname>"
Note:Tofindoutwhatregionandpodsanorganizationisassociatedwith,runthefollowingcommand:
curlu<adminuser>:<adminpasswd>\
"http://<msip>:8080/v1/organizations/<orgname>/pods"
Deletetheorganization
UsethefollowingAPItodeleteanorganization:
curlu<adminuser>:<adminpasswd>XDELETE\
"http://<msip>:8080/v1/organizations/<orgname>"
ConfidentialandproprietaryinformationofApigee,Inc.Nottobedisclosedexceptundernondisclosureagreement.

ApigeeEdgeOperationsGuidePage113
ManagingUsers,Roles,andPermissions
TheApigeedocumentationsitehasextensiveinformationonmanaginguserrolesandpermissions.Userscan
bemanagedusingboththeEdgeUIandtheManagementAPI;rolesandpermissionscanbemanagedonly
withtheManagementAPI.
Forinformationonusersandcreatingusers,see:
● Aboutglobalusers
● Creatingglobalusers
Manyoftheoperationsthatyouperformtomanageusersrequiressystemadministratorprivileges.InaCloud
basedinstallationofEdge,Apigeefunctionsintheroleofsystemadministrator.InanEdgeforthePrivate
Cloudinstallation,yoursystemadministratormustperformthesetasksasdescribedbelow.
Addingauser
YoucancreateausereitherbyusingtheEdgeAPI,theEdgeUI,orEdgecommands.Thissectiondescribes
howtouseEdgeAPIandEdgecommands.ForinformationoncreatingusersintheEdgeUI,seeCreating
globalusers.
Afteryoucreatetheuserinanorganization,youmustassignaroletotheuser.Rolesdeterminetheaccess
rightsoftheuseronEdge.
Note:TheusercannotlogintotheEdgeUI,anddoesnotappearinthelistofusersintheEdgeUI,untilyou
assignittoaroleinanorganization.
UsethefollowingcommandtocreateauserwiththeEdgeAPI:
curlH"ContentType:application/xml"u<sysAdminEmail>:<passwd>\
XPOSThttp://<ms_IP>:8080/v1/users\
d'<User>\
<FirstName>New</FirstName>\
<LastName>User</LastName>\
<Password>newUserPWord</Password>\
<EmailId>foo@bar.com</EmailId>\
</User>'
OrusethefollowingEdgecommandtocreateauser:
>/<inst_root>/apigee/apigeeservice/bin/apigeeserviceapigeeprovision
createuserfconfigFile
WheretheconfigFile
containtheinformationnecessarytocreatetheuser:
APIGEE_ADMINPW=sysAdminPW #Ifomitted,youwillbeprompted.
USER_NAME=foo@bar.com
FIRST_NAME=New
ConfidentialandproprietaryinformationofApigee,Inc.Nottobedisclosedexceptundernondisclosureagreement.

ApigeeEdgeOperationsGuidePage114
LAST_NAME=User
USER_PWD="newUserPWord"
ORG_NAME=myorg#lowercaseonly,nospaces,underscores,orperiods.
Youcanthenusethiscalltoviewinformationabouttheuser:
curlu<sysAdminEmail>:<passwd>\
http://<ms_IP>:8080/v1/users/foo@bar.com
Assigningtheusertoaroleinanorganization
Beforeanewusercandoanything,theyhavetobeassignedtoaroleinanorganization.Youcanassignthe
usertodifferentroles,including:orgadmin,businessuser,opsadmin,user,ortoacustomroledefined
intheorganization.
Assigningausertoaroleinanorganizationautomaticallyaddsthatusertotheorganization.Assignauserto
multipleorganizationsbyassigningthemtoaroleineachorganization.
Usethefollowingcommandtoassigntheusertoaroleinanorganization:
curlXPOSTH"ContentType:application/xwwwformurlencoded"/
u<sysAdminEmail>:<passwd>/
http://<ms_IP>:8080/v1/o/<org_name>/userroles/<role>/users?id=foo@bar.com
Youcanviewtheuser'srolesbyusingthefollowingcommand:
curlu<sysAdminEmail>:<passwd>
http://<ms_IP>:8080/v1/users/foo@bar.com/userroles
Toremoveauserfromanorganization,removeallrolesinthatorganizationfromtheuser.Usethefollowing
commandtoremovearolefromauser:
curlXDELETEu<sysAdminEmail>:<passwd>
http://<ms_IP>:8080/v1/o/<org_name>/userroles/<role>/users/foo@bar.com
Addingasystemadministrator
Asystemadministratorcan:
● Createorgs
● AddRouters,MessageProcessors,andothercomponentstoanEdgeinstallation
● ConfigureSSL
● Createadditionalsystemadministrators
● PerformallEdgeadministrativetasks
Whileonlyasingleuseristhedefaultuserforadministrativetasks,therecanbemorethanonesystem
administrator.Anyuserwhoisamemberofthesysadminrolehasfullpermissionstoallresources.
ConfidentialandproprietaryinformationofApigee,Inc.Nottobedisclosedexceptundernondisclosureagreement.

ApigeeEdgeOperationsGuidePage115
Note:Thesysadminroleisuniqueinthatauserassignedtothatroledoesnothavetobepartofan
organization.However,youtypicallyassignittoanorganization,otherwisethatusercannotlogintotheEdge
UI.
YoucancreatetheuserforthesystemadministratorineithertheEdgeUIorAPI.However,youmustusethe
EdgeAPItoassigntheusertotheroleofsysadmin.Assigningausertothesysadminrolecannotbedone
intheEdgeUI.
Toaddasystemadministrator:
1. CreateauserintheEdgeUIorAPI.
2. Addusertosysadminrole:
curlu<sysAdminEmail>:<passwd>\
XPOSThttp://<ms_IP>:8080/v1/userroles/sysadmin/users\
d'id=foo@bar.com'
3. Makesurenewuserisinsysadminrole:
curlu<sysAdminEmail>:<passwd>
http://<ms_IP>:8080/v1/userroles/sysadmin/users
Returnstheuser'semailaddress:
["foo@bar.com"]
4. Checkpermissionsofnewuser:
curlu<sysAdminEmail>:<passwd>
http://<ms_IP>:8080/v1/users/foo@bar.com/permissions
Returns:
{
"resourcePermission":[{
"path":"/",
"permissions":["get","put","delete"]
}]
}
5. Afteryouaddthenewsystemadministrator,youcanaddtheusertoanyorgs.
Note:ThenewsystemadministratorusercannotlogintotheEdgeUIuntilyouaddtheusertoatleastone
org.
ConfidentialandproprietaryinformationofApigee,Inc.Nottobedisclosedexceptundernondisclosureagreement.

ApigeeEdgeOperationsGuidePage116
6. Ifyoulaterwanttoremovetheuserfromthesystemadministratorrole,youcanusethefollowingAPI:
curlXDELETEu<sysadminEmail:pword>
http://<ms_IP>:8080/v1/userroles/sysadmin/users/foo@bar.com
Notethatthiscallonlyremovestheuserfromtherole,itdoesnotdeletetheuser.
Specifyingtheemaildomainofasystemadministrator
Asanextralevelofsecurity,youcanspecifytherequiredemaildomainofanEdgesystemadministrator.
Whenaddingasystemadministrator,iftheuser'semailaddressisnotinthespecifieddomain,thenaddingthe
usertothesysadminrolefails.
Bydefault,therequireddomainisempty,meaningyoucanaddanyemailaddresstothesysadminrole.
Tosettheemaildomain:
1. Openinaneditormanagementserver.properties:
vi/<inst_root>/apigee/customer/application/managementserver.properties
Ifthisfiledoesnotexist,createit.
2. Settheconf_security_rbac.global.roles.allowed.domainspropertytothe
commaseparatedlistofalloweddomains.Forexample:
conf_security_rbac.global.roles.allowed.domains=myCo.com,yourCo.com
3. Saveyourchanges.
4. RestarttheEdgeManagementServer:
/<inst_root>/apigee/apigeeservice/bin/apigeeservice
edgemanagementserverrestart
Ifyounowattempttoaddausertothesysadminrole,andtheemailaddressoftheuserisnotinone
ofthespecifieddomains,theaddfails.
Deletingauser
YoucancreateausereitherbyusingtheEdgeAPIortheEdgeUI.However,youcanonlydeleteauserby
usingtheAPI.
Toseethelistofcurrentusers,includingemailaddress,usethefollowingcURLcommand:
curlu<sysAdminEmail>:<passwd>http://<msIP>:8080/v1/users
UsethefollowingcURLcommandtodeleteauser:
ConfidentialandproprietaryinformationofApigee,Inc.Nottobedisclosedexceptundernondisclosureagreement.

ApigeeEdgeOperationsGuidePage117
curlu<sysAdminEmail>:<passwd>\
XDELETEhttp://<msIP>:8080/v1/users/<userEmail>
ConfidentialandproprietaryinformationofApigee,Inc.Nottobedisclosedexceptundernondisclosureagreement.

ApigeeEdgeOperationsGuidePage118
BackupandRestore
ThissectiondescribesthebackupandrestoretasksinanonpremisesinstallationofApigeeEdge.Itis
recommendedthatyoushouldalwayscreateabackupofApigeeEdgecomponents,i.e.configurationand
data,atregularintervalsandensurethatrecoveryisperformedinaneventofasystemfailure.Backupand
restoreproceduresenableyoutorestorethestateofanentiresystem(includingallcomponents),without
affectingotherpartsofthesystem.
WhattoBackup
InanonpremisesdeploymentofApigeeEdge,youmustbackupthefollowingEdgecomponents:
● ApacheZooKeeper(apigeezookeeper)
● ApacheCassandra(apigeecassandra)
● PostgresServer(edgepostgresserver)
● PostgreSQLdatabase(apigeepostgresql)
Note:InaPostgresMaster/Standbyconfiguration,youonlybackuptheMaster.Youdonothaveto
backuptheslave.
● QpidServer(edgeqpidserver)
● Qpidd(apigeeqpidd)
● OpenLDAP(apigeeopenldap)
● ManagementServer(edgemanagementserver)
● MessageProcessor(edgemessageprocessor)
● Router(edgerouter)
● EdgeUI(edgeui)
Recoverytimeobjective(RTO)vs.Recoverypointobjective(RPO)
TheRTOisthedurationoftimeandaservicelevelwithinwhichabusinessprocessmustberestoredaftera
disaster(ordisruption)inordertoavoidunacceptableconsequencesassociatedwithabreakinbusiness
continuity.
ARPOisthemaximumtolerableperiodinwhichdatamightbelostfromanITserviceduetoamajorincident.
Bothobjectivesmustbetakenintoconsiderationbeforeyouimplementabackupplanforyourrecovery
strategy.
ConfidentialandproprietaryinformationofApigee,Inc.Nottobedisclosedexceptundernondisclosureagreement.

ApigeeEdgeOperationsGuidePage119
BeforeYouStart:UsefulFacts
Youmayobservethatinstallationdataisdistributedacrossseveralsystems,forexampleorganizationsarein
LDAP,ZooKeeperandCassandra.Makesurethatyoutakecareofthefollowingnotesaboutbackupand
restore:
● IfyouhavemultipleCassandranodes,backthemuponeatatime.Thebackupprocesstemporarily
shutsdownCassandra,soyoudonotwanttorunitatthesametimeforallCassandranodes.
● IfyouhavemultipleZooKeepernodes,backthemuponeatatime.Thebackupprocesstemporarily
shutsdownZooKeeper.
● IfyouhavemultiplePostgresnodes,backthemuponeatatime.
● YoucanbackupallotherEdgecomponentsatthesametimeonallnodesbyusingtoolssuchas
AnsibleorChef.
● WhenyourestoreoneofZooKeeper,CassandraorLDAPnodesitisrecommendedtorestoreallthree
nodesinordertoachieveconsistency(especiallywhenorganizations/environmentshavebeencreated
sincebackupwascreated).
Note:TheabovedoesnotaffectrestorationofoneCassandraorZooKeepernodeinadatastore
cluster,sincenobackupisused.
● IfLDAPorglobaladministratorpasswordsarelost/corrupted,acompletebackupisrequiredinorderto
getthesamecredentialsforthelastbackupandrunningsystem.
● Allbackupfiles,exceptforPostreSQL,arenamedintheform:
backup(year).(month).(day),(hour).(min).(seconds).tar.gz
PostreSQLbackupfilesarenamed:
(year).(month).(day),(hour).(min).(seconds).dump
HowtoPerformaBackup
Usethefollowingcommandtoperformabackup:
>/<inst_root>/apigee/apigeeservice/bin/apigeeservicecomp
backup
wherecomp
isthenameofthecomponent.Forexample:
>/<inst_root>/apigee/apigeeservice/bin/apigeeserviceapigeecassandrabackup
Note:WhenbackingupacompleteEdgeinstallation,youmustbackupallcomponents.SeeWhattoBackup
formore.
Thebackupcommand:
1. Stopsthecomponent(exceptforPostgreSQLwhichmustberunningtobackup).
ConfidentialandproprietaryinformationofApigee,Inc.Nottobedisclosedexceptundernondisclosureagreement.

ApigeeEdgeOperationsGuidePage120
2. Createsatarfileofthefollowingdirectoriesandfiles,wherecomp
isthenameofthecomponent:
a. Directories
i. /<inst_root>/apigee/data/comp
ii. /<inst_root>/apigee/etc/comp
.d
b. Filesiftheyexists
i. /<inst_root>/apigee/token/application/comp
.properties
ii. /<inst_root>/apigee/customer/application/comp
.properties
iii. /<inst_root>/apigee/customer/defaults.sh
iv. /<inst_root>/apigee/customer/conf/license.txt
3. ForallcomponentsexceptPostgreSQL,writesthetarfileto
/<inst_root>/apigee/backup/comp
.Thenameisintheform:
backup(year).(month).(day),(hour).(min).(seconds).tar.gz
Forexample:
backup2016.03.17,14.40.41.tar.gz
ForPostgreSQL,thefileisnamed:
(year).(month).(day),(hour).(min).(seconds).dump
4. Restartsthecomponent(exceptforPostgreSQLwhichmustberunningtobackup).
IfyouhavemultipleEdgecomponentsinstalledonthesamenode,youcanbackupthemallwithasingle
command:
>/<inst_root>/apigee/apigeeservice/bin/apigeeallbackup
Thiscommandcreatesabackupfileforeachcomponentonthenode.
HowtoPerformaRestore
Usethefollowingcommandtoperformarestore:
>/<inst_root>/apigee/apigeeservice/bin/apigeeservicecomp
restorebackupFile
wherecomp
isthenameofthecomponentandbackupFile
isthenameofthebackupfile.Forexample:
>/<inst_root>/apigee/apigeeservice/bin/apigeeserviceapigeecassandra
restorebackup2016.03.17,14.40.41.tar.gz
Thebackupfileisoptional.Ifomitted,itusesthelatestfilein/<inst_root>/apigee/backup/comp
.
ConfidentialandproprietaryinformationofApigee,Inc.Nottobedisclosedexceptundernondisclosureagreement.

ApigeeEdgeOperationsGuidePage121
Note:Thereisno"all"restorecommand.Youmustrestorecomponentindividually.
Therestorecommand:
1. Getsthelatestbackupfile,ifafilenamewasnotpassedin,orusesthespecifiedbackupfile.
2. Checkstoseeifthedirectoriesareempty:
a./<inst_root>/apigee/data/comp
b./<inst_root>/apigee/etc/comp
.d
3. Iftheabovedirectoriesarenotempty,restorestopsandaskyoutoremovethem.
4. Stopsthecomponent.
5. Restorethecomponentfromthebackup.
Note:Youmustexplicitlyrestartthecomponentafterarestore.
HowtoRestoreaComponenttoanExistingEnvironment
ThissectioncoversrestorationofanyEdgecomponenttoanexistingenvironmentwithouthavingtoreinstall
thecomponent.ThismeansthenodewhereyouarerestoringthecomponenthasthesameIPaddressorDNS
nameaswhenyouperformedthebackup.
IfyouhavetoreinstallthecomponentseeHowtoReinstallandRestoreComponents.
ApacheZooKeeper
Restoreonestandalonenode
1) RemoveoldZooKeeperdirectories:
/<inst_root>/apigee/data/apigeezookeeper
/<inst_root>/apigee/etc/apigeezookeeper.d
2) RestoreZooKeeperdatafromthebackupfile:
>/<inst_root>/apigee/apigeeservice/bin/apigeeserviceapigeezookeeper
restorebackup2016.03.17,14.40.41.tar.gz
3) RestartallcomponentstoestablishsynchronizationwiththenewrestoredZooKeeper.
Restoreoneclusternode
1) IfasingleZooKeepernodefails,thatispartofanensemble,youcancreateanewnodewiththesame
hostname/IPaddress(followthereinstallstepsmentionedhere)andwhenitjoinstheZooKeeper
ensembleitwillgetthelatestsnapshotsfromtheLeaderandstarttoserveclients.Youdonotneedto
restoredatainthisinstance.
ConfidentialandproprietaryinformationofApigee,Inc.Nottobedisclosedexceptundernondisclosureagreement.

ApigeeEdgeOperationsGuidePage122
Restoreacompletecluster
1) Stopthecompletecluster.
2) RestoreallZooKeepernodesfromthebackupfile.
3) StarttheZooKeepercluster.
4) Restartallcomponents.
ApacheCassandra
Restoreonestandalonenode
1) RemoveoldCassandradirectories:
/<inst_root>/apigee/data/apigeecassandra
/<inst_root>/apigee/etc/apigeecassandra.d
2) RestoretheCassandranodefromthebackupfile:
/<inst_root>/apigee/apigeeservice/bin/apigeeserviceapigeecassandra
restorebackup2016.03.17,14.40.41.tar.gz
3) Restartallcomponents.
Restoreoneclusternode
1) IfasingleCassandranodefails,thatispartofanensemble,youcancreateanewnodewiththesame
hostname/IPaddress(followthereinstallstepsmentionedhere).Youonlyneedtoreinstall
Cassandra,youdonotneedtorestorethedata.
Whenperformingarestoreonanonseednode,ensurethatatleastoneCassandraseednodeisup.
AfterinstallingCassandra,andthenodeisup,(giventhatRF>=2forallkeyspaces)executethe
followingnodetoolcommandtoinitializethenode:
<inst_root>/apigee/apigeecassandra/bin/nodetoolhlocalhostrepair
Restoreacompletecluster
1) Stopthecompletecluster.
2) RestoreallCassandranodesfromthebackupfile.
3) StarttheCassandracluster.
4) Restartallcomponents.
ConfidentialandproprietaryinformationofApigee,Inc.Nottobedisclosedexceptundernondisclosureagreement.

ApigeeEdgeOperationsGuidePage123
PostgreSQLdatabase
PosgreSQLrunningstandaloneorasMaster
1) StoptheManagementServer,QpidServer,andPostgresServeronallnodes:
Note:YoursystemcanstillhandlerequeststoAPIproxieswhilethesecomponentsarestopped.
>/<inst_root>/apigee/apigeeservice/bin/apigeeservice
edgemanagementserverstop
>/<inst_root>/apigee/apigeeservice/bin/apigeeserviceedgeqpidserver
stop
>/<inst_root>/apigee/apigeeservice/bin/apigeeservice
edgepostgresserverstop
2) MakesurePostgreSQLdatabaseisrunning:
>/<inst_root>/apigee/apigeeservice/bin/apigeeserviceapigeepostgresql
status
3) RestorePostgreSQLdatabasefromthebackupfile:
/<inst_root>/apigee/apigeeservice/bin/apigeeserviceapigeepostgresql
restore2016.03.17,14.40.41.dump
4) StarttheManagementServer,QpidServer,andPostgresServeronallnodes:
>/<inst_root>/apigee/apigeeservice/bin/apigeeservice
edgemanagementserverstart
>/<inst_root>/apigee/apigeeservice/bin/apigeeserviceedgeqpidserver
start
>/<inst_root>/apigee/apigeeservice/bin/apigeeservice
edgepostgresserverstart
PosgreSQLrunningasStandby
1) ReconfigurePostgreSQLdatabaseusingthesameconfigfileyouusedtoinstallit:
/<inst_root>/apigee/apigeeservice/bin/apigeeserviceapigeepostgresql
setupfconfigFile
ConfidentialandproprietaryinformationofApigee,Inc.Nottobedisclosedexceptundernondisclosureagreement.

ApigeeEdgeOperationsGuidePage124
2) StartPostgreSQL:
>/<inst_root>/apigee/apigeeservice/bin/apigeeserviceapigeepostgresql
start
PostgresServer
1) RemoveoldPostgresServerdirectories:
/<inst_root>/apigee/data/edgepostgresserver
/<inst_root>/apigee/etc/edgepostgresserver.d
2) RestorePostgresServerfromthebackupfile:
>/<inst_root>/apigee/apigeeservice/bin/apigeeservice
edgepostgreserverrestorebackup2016.03.17,14.40.41.tar.gz
3) StartPostgresServer:
>/<inst_root>/apigee/apigeeservice/bin/apigeeservice
edgepostgresserverstart
Qpidddatabase
1) RemoveoldQpidddirectories:
/<inst_root>/apigee/data/apigeeqpidd
/<inst_root>/apigee/etc/apigeeqpidd.d
2) RestoreQpidd:
>/<inst_root>/apigee/apigeeservice/bin/apigeeserviceapigeeqpidd
restorebackup2016.03.17,14.40.41.tar.gz
3) StartQpidd:
>/<inst_root>/apigee/apigeeservice/bin/apigeeserviceapigeeqpiddstart
QpidServer
1) RemoveoldQpidServerdirectories:
/<inst_root>/apigee/data/edgeqpidserver
/<inst_root>/apigee/etc/edgeqpidserver.d
2) RestoreQpidServerfromthebackupfile:
ConfidentialandproprietaryinformationofApigee,Inc.Nottobedisclosedexceptundernondisclosureagreement.

ApigeeEdgeOperationsGuidePage125
>/<inst_root>/apigee/apigeeservice/bin/apigeeserviceedgeqpidserver
restorebackup2016.03.17,14.40.41.tar.gz
3) StartQpidServer:
>/<inst_root>/apigee/apigeeservice/bin/apigeeserviceedgeqpidserver
start
OpenLDAP
1) RemoveoldOpenLDAPdirectories:
/<inst_root>/apigee/data/apigeeopenldap
/<inst_root>/apigee/etc/apigeeopenldap.d
2) RestoreOpenLDAPfromthebackupfile:
>/<inst_root>/apigee/apigeeservice/bin/apigeeserviceapigeeopenldap
restorebackup2016.03.17,14.40.41.tar.gz
3) RestartOpenLDAP:
>/<inst_root>/apigee/apigeeservice/bin/apigeeserviceapigeeopenldap
start
ManagementServer
1) RemoveoldManagementServerdirectories:
/<inst_root>/apigee/data/edgemanagementserver
/<inst_root>/apigee/etc/edgemanagementserver.d
2) RestoreManagementServerfromthebackupfile:
>/<inst_root>/apigee/apigeeservice/bin/apigeeservice
edgemanagementserverrestorebackup2016.03.17,14.40.41.tar.gz
3) RestarttheManagementServer:
>/<inst_root>/apigee/apigeeservice/bin/apigeeservice
edgemanagementserverstart
MessageProcessor
1) RemoveoldMessageProcessordirectories:
/<inst_root>/apigee/data/edgemessageprocessor
/<inst_root>/apigee/etc/edgemessageprocessor.d
ConfidentialandproprietaryinformationofApigee,Inc.Nottobedisclosedexceptundernondisclosureagreement.

ApigeeEdgeOperationsGuidePage126
2) RestoreMessageProcessorfromthebackupfile:
>/<inst_root>/apigee/apigeeservice/bin/apigeeserviceedge
messageprocessorrestorebackup2016.03.17,14.40.41.tar.gz
3) RestartMessageProcessor:
>/<inst_root>/apigee/apigeeservice/bin/apigeeservice
edgemessageprocessorstart
Router
1) RemoveoldRouterdirectories:
/<inst_root>/apigee/data/edgerouter
/<inst_root>/apigee/etc/edgerouter.d
2) RestoreRouterfromthebackupfile:
>/<inst_root>/apigee/apigeeservice/bin/apigeeserviceedgerouter
restorebackup2016.03.17,14.40.41.tar.gz
3) RestartRouter:
>/<inst_root>/apigee/apigeeservice/bin/apigeeserviceedgerouterstart
EdgeUI
1) RemoveoldUIdirectories:
/<inst_root>/apigee/data/edgeui
/<inst_root>/apigee/etc/edgeui.d
2) RestoreUIfromthebackupfile:
>/<inst_root>/apigee/apigeeservice/bin/apigeeserviceedgeuirestore
backup2016.03.17,14.40.41.tar.gz
3) RestartUI:
>/<inst_root>/apigee/apigeeservice/bin/apigeeserviceedgeuistart
HowtoReinstallandRestoreComponents
ThissectioncoversreinstallationandrestorationofanEdgecomponent.Usethisprocedureifyouhaveto
reinstalltheEdgecomponentbeforeyourestorethebackup.
ConfidentialandproprietaryinformationofApigee,Inc.Nottobedisclosedexceptundernondisclosureagreement.

ApigeeEdgeOperationsGuidePage127
Note:TheseproceduresallassumethatyouarereinstallingthecomponentontoanodewiththesameIP
addressorDNSnameasthenodethatfailed.
ApacheZooKeeper
Restoreonestandalonenode
1) StopZooKeeper:
>/<inst_root>/apigee/apigeeservice/bin/apigeeserviceapigeezookeeper
stop
2) RemoveoldZooKeeperdirectories:
/<inst_root>/apigee/data/apigeezookeeper
/<inst_root>/apigee/etc/apigeezookeeper.d
3) ReinstallZooKeeper:
>/<inst_root>/apigee/apigeeservice/bin/apigeeserviceapigeezookeeper
install
4) RestoreZooKeeper.
>/<inst_root>/apigee/apigeeservice/bin/apigeeserviceapigeezookeeper
restorebackup2016.03.17,14.40.41.tar.gz
5) Restartallcomponents:
>/<inst_root>/apigee/apigeeservice/bin/apigeeallrestart
Restoreoneclusternode
IfasingleZooKeepernodefailsthatispartofanensemble,youcancreateanewnodewiththesame
hostname/IPaddressandreinstallZooKeeper.WhenthenewZooKeepernodejoinstheZooKeeper
ensembleitwillgetthelatestsnapshotsfromtheLeaderandstarttoserveclients.Youdonotneedtorestore
datainthisinstance.
1) ReinstallZooKeeper:
>/<inst_root>/apigee/apigeeservice/bin/apigeeserviceapigeezookeeper
install
2) RunsetupontheZooKeepernodeusingthesameconfigfileusedwheninstallingtheoriginalnode:
>/<inst_root>/apigee/apigeeservice/bin/apigeeserviceapigeezookeeper
setupfconfigFile
ConfidentialandproprietaryinformationofApigee,Inc.Nottobedisclosedexceptundernondisclosureagreement.

ApigeeEdgeOperationsGuidePage128
3) StartZooKeeper:
>/<inst_root>/apigee/apigeeservice/bin/apigeeserviceapigeezookeeper
start
Restoreacompletecluster
1) Stopthecompletecluster.
2) RestoreallZooKeepernodesfromthebackupfileasdescribedaboveforasinglenode.
3) StarttheZooKeepercluster.
4) Restartallcomponents.
ApacheCassandra
Restoreonestandalonenode
1) StopCassandra:
>/<inst_root>/apigee/apigeeservice/bin/apigeeserviceapigeecassandra
stop
2) RemoveoldCassandradirectories:
/<inst_root>/apigee/data/apigeecassandra
/<inst_root>/apigee/etc/apigeecassandra.d
3) ReinstallCassandra:
>/<inst_root>/apigee/apigeeservice/bin/apigeeserviceapigeecassandra
install
4) RestoreCassandra:
>/<inst_root>/apigee/apigeeservice/bin/apigeeserviceapigeecassandra
restorebackup2016.03.17,14.40.41.tar.gz
5) Restartallcomponents:
>/<inst_root>/apigee/apigeeservice/bin/apigeeallrestart
Restoreoneclusternode
IfasingleCassandranodefails,thatispartofanensemble,youcancreateanewnodewiththesame
hostname/IPaddress.YouonlyneedtoreinstallCassandra,youdonotneedtorestorethedata.
Note:Whenperformingareinstallonanonseednode,ensurethatatleastoneCassandraseednodeisup.
ConfidentialandproprietaryinformationofApigee,Inc.Nottobedisclosedexceptundernondisclosureagreement.

ApigeeEdgeOperationsGuidePage129
1) ReinstallCassandra:
>/<inst_root>/apigee/apigeeservice/bin/apigeeserviceapigeecassandra
install
2) RunsetupontheCassandranodeusingthesameconfigfileusedwheninstallingtheoriginalnode:
>/<inst_root>/apigee/apigeeservice/bin/apigeeserviceapigeecassandra
setupfconfigFile
3) StartCassandra:
>/<inst_root>/apigee/apigeeservice/bin/apigeeserviceapigeecassandra
start
4) AfterinstallingCassandra,andthenodeisup,(giventhatRF>=2forallkeyspaces)executethe
followingnodetoolcommandtoinitializethenode:
<inst_root>/apigee/apigeecassandra/bin/nodetoolhlocalhostrepair
Restoreacompletecluster
1. Stopthecompletecluster.
2. RestoreallCassandranodesfromthebackupfile.
3. StarttheCassandracluster.
4. Restartallcomponents.
PostgreSQLdatabase
PosgreSQLrunningstandaloneorasMaster
1) StoptheManagementServer,QpidServer,andPostgresServeronallnodes:
Note:YoursystemcanstillhandlerequeststoAPIproxieswhilethesecomponentsarestopped.
>/<inst_root>/apigee/apigeeservice/bin/apigeeservice
edgemanagementserverstop
>/<inst_root>/apigee/apigeeservice/bin/apigeeserviceedgeqpidserver
stop
>/<inst_root>/apigee/apigeeservice/bin/apigeeservice
edgepostgresserverstop
ConfidentialandproprietaryinformationofApigee,Inc.Nottobedisclosedexceptundernondisclosureagreement.

ApigeeEdgeOperationsGuidePage130
2) ReinstallPostgreSQLdatabase:
>/<inst_root>/apigee/apigeeservice/bin/apigeeserviceapigeepostgresql
install
3) StartPostgreSQL:
>/<inst_root>/apigee/apigeeservice/bin/apigeeserviceapigeepostgresql
start
4) RestorePostgreSQLdatabasefromthebackupfile:
/<inst_root>/apigee/apigeeservice/bin/apigeeserviceapigeepostgresql
restore2016.03.17,14.40.41.dump
5) StarttheManagementServer,QpidServer,andPostgresServeronallnodes:
>/<inst_root>/apigee/apigeeservice/bin/apigeeservice
edgemanagementserverstart
>/<inst_root>/apigee/apigeeservice/bin/apigeeserviceedgeqpidserver
start
>/<inst_root>/apigee/apigeeservice/bin/apigeeservice
edgepostgresserverstart
PosgreSQLrunningasStandby
1) ReinstallPostgreSQLdatabase:
>/<inst_root>/apigee/apigeeservice/bin/apigeeserviceapigeepostgresql
install
2) ReconfigurePostgreSQLdatabaseusingthesameconfigfileyouusedtoinstallit:
/<inst_root>/apigee/apigeeservice/bin/apigeeserviceapigeepostgresql
setupfconfigFile
3) StartPostgreSQL:
>/<inst_root>/apigee/apigeeservice/bin/apigeeserviceapigeepostgresql
start
PostgresServer
1) StopPostgresServeronallmasterandstandbynodes:
ConfidentialandproprietaryinformationofApigee,Inc.Nottobedisclosedexceptundernondisclosureagreement.

ApigeeEdgeOperationsGuidePage131
>/<inst_root>/apigee/apigeeservice/bin/apigeeservice
edgepostgresserverstop
2) RemoveoldPostgresServerdirectories:
/<inst_root>/apigee/data/edgepostgresserver
/<inst_root>/apigee/etc/edgepostgresserver.d
3) ReinstallPostgresServer:
>/<inst_root>/apigee/apigeeservice/bin/apigeeservice
edgepostgresserverinstall
4) RestorePostgresServerfromthebackupfile:
>/<inst_root>/apigee/apigeeservice/bin/apigeeservice
edgepostgreserverrestorebackup2016.03.17,14.40.41.tar.gz
5) StartPostgresServeronallmasterandstandbynodes:
>/<inst_root>/apigee/apigeeservice/bin/apigeeservice
edgepostgresserverstart
QpidServerandQpidd
1) StopQpidd,QpidServer,andPostgresServeronallnodes:
>/<inst_root>/apigee/apigeeservice/bin/apigeeserviceedgeqpidserver
stop
>/<inst_root>/apigee/apigeeservice/bin/apigeeservice
edgepostgresserverstop
>/<inst_root>/apigee/apigeeservice/bin/apigeeserviceapigeeqpiddstop
2) RemoveoldQpidServerandQpidddirectories:
/<inst_root>/apigee/data/edgeqpidserver
/<inst_root>/apigee/etc/edgeqpidserver.d
/<inst_root>/apigee/data/apigeeqpidd
/<inst_root>/apigee/etc/apigeeqpidd.d
3) ReinstallQpidd:
>/<inst_root>/apigee/apigeeservice/bin/apigeeserviceapigeeqpidd
install
4) RestoreQpidd:
ConfidentialandproprietaryinformationofApigee,Inc.Nottobedisclosedexceptundernondisclosureagreement.

ApigeeEdgeOperationsGuidePage132
>/<inst_root>/apigee/apigeeservice/bin/apigeeserviceapigeeqpidd
restorebackup2016.03.17,14.40.41.tar.gz
5) StartQpidd:
>/<inst_root>/apigee/apigeeservice/bin/apigeeserviceapigeeqpiddstart
6) ReinstallQpidServer:
>/<inst_root>/apigee/apigeeservice/bin/apigeeserviceedgeqpidserver
install
7) RestoreQpidServer:
>/<inst_root>/apigee/apigeeservice/bin/apigeeserviceapigeeqpidserver
restorebackup2016.03.17,14.40.41.tar.gz
8) RestartQpidServer,Qpidd,andPostgresServersonallnodes:
>/<inst_root>/apigee/apigeeservice/bin/apigeeserviceapigeeqpidd
restart
>/<inst_root>/apigee/apigeeservice/bin/apigeeserviceedgeqpidserver
restart
>/<inst_root>/apigee/apigeeservice/bin/apigeeservice
edgepostgresserverrestart
OpenLDAP
1) StopOpenLDAP:
>/<inst_root>/apigee/apigeeservice/bin/apigeeserviceapigeeopenldap
stop
2) ReinstallOpenLDAP:
>/<inst_root>/apigee/apigeeservice/bin/apigeeserviceapigeeopenldap
install
3) RemoveoldOpenLDAPdirectories:
/<inst_root>/apigee/data/apigeeopenldap
/<inst_root>/apigee/etc/apigeeopenldap.d
4) RestoreOpenLDAP:
ConfidentialandproprietaryinformationofApigee,Inc.Nottobedisclosedexceptundernondisclosureagreement.

ApigeeEdgeOperationsGuidePage133
>/<inst_root>/apigee/apigeeservice/bin/apigeeserviceapigeeopenldap
restorebackup2016.03.17,14.40.41.tar.gz
5) RestartOpenLDAP:
>/<inst_root>/apigee/apigeeservice/bin/apigeeserviceapigeeopenldap
start
6) RestartallManagementServers:
>/<inst_root>/apigee/apigeeservice/bin/apigeeservice
edgemanagementserverrestart
ManagementServer
1) StopManagementServer:
>/<inst_root>/apigee/apigeeservice/bin/apigeeservice
edgemanagementserverstop
2) RemoveoldManagementServerdirectories:
/<inst_root>/apigee/data/edgemanagementserver
/<inst_root>/apigee/etc/edgemanagementserver.d
3) ReinstallManagementServer:
>/<inst_root>/apigee/apigeeservice/bin/apigeeservice
edgemanagementserverinstall
4) RestoreManagementServerfromthebackupfile:
>/<inst_root>/apigee/apigeeservice/bin/apigeeservice
edgemanagementserverrestorebackup2016.03.17,14.40.41.tar.gz
5) RestartManagementServer:
>/<inst_root>/apigee/apigeeservice/bin/apigeeservice
edgemanagementserverstart
MessageProcessor
1) StopMessageProcessor:
>/<inst_root>/apigee/apigeeservice/bin/apigeeservice
edgemessageprocessorstop
ConfidentialandproprietaryinformationofApigee,Inc.Nottobedisclosedexceptundernondisclosureagreement.

ApigeeEdgeOperationsGuidePage134
2) RemoveoldMessageProcessordirectories:
/<inst_root>/apigee/data/edgemessageprocessor
/<inst_root>/apigee/etc/edgemessageprocessor.d
3) ReinstallMessageProcessor:
>/<inst_root>/apigee/apigeeservice/bin/apigeeservice
edgemessageprocessorinstall
4) RestoreMessageProcessorfromthebackupfile:
>/<inst_root>/apigee/apigeeservice/bin/apigeeservice
edgemessageprocessorrestorebackup2016.03.17,14.40.41.tar.gz
5) RestartMessageProcessor:
>/<inst_root>/apigee/apigeeservice/bin/apigeeservice
edgemessageprocessorstart
Router
1) StopRouter:
>/<inst_root>/apigee/apigeeservice/bin/apigeeserviceedgerouterstop
2) RemoveoldRouterdirectories:
/<inst_root>/apigee/data/edgerouter
/<inst_root>/apigee/etc/edgerouter.d
3) ReinstallRouter:
>/<inst_root>/apigee/apigeeservice/bin/apigeeserviceedgerouter
install
4) RestoreRouterfromthebackupfile:
>/<inst_root>/apigee/apigeeservice/bin/apigeeserviceedgerouter
restorebackup2016.03.17,14.40.41.tar.gz
5) RestartRouter:
>/<inst_root>/apigee/apigeeservice/bin/apigeeserviceedgerouterstart
ConfidentialandproprietaryinformationofApigee,Inc.Nottobedisclosedexceptundernondisclosureagreement.

ApigeeEdgeOperationsGuidePage135
EdgeUI
1) StopUI:
>/<inst_root>/apigee/apigeeservice/bin/apigeeserviceedgeuistop
2) RemoveoldUIdirectories:
/<inst_root>/apigee/data/edgeui
/<inst_root>/apigee/etc/edgeui.d
3) ReinstallUI:
>/<inst_root>/apigee/apigeeservice/bin/apigeeserviceedgeuiinstall
4) RestoreUIfromthebackupfile:
>/<inst_root>/apigee/apigeeservice/bin/apigeeserviceedgeuirestore
backup2016.03.17,14.40.41.tar.gz
5) RestartUI:
>/<inst_root>/apigee/apigeeservice/bin/apigeeserviceedgeuistart
CompleteSiteRecovery
Restoreacompletesite
1) Stopallcomponentnodes.NotethattheorderofstoppingthesubsystemsisimportantfirstallEdge
nodesandthenalldatastoresnodes.
2) Restoreallcomponentsasdescribedabove.
3) Nowstartallcomponentsinthefollowingorder.Notethattheorderofstartingthesubsystemsis
important:
a) StarttheZooKeepercluster
b) StarttheCassandracluster
c) EnsurethatOpenLDAPisupandrunning
d) Startqpid
e) EnsurethatthePostgreSQLdatabaseisupandrunning
f) StartManagementServer
g) StartRoutersandMessageProcessors
h) StartQpidServer
i) StartPostgresServer
j) StartApigeeUI
ConfidentialandproprietaryinformationofApigee,Inc.Nottobedisclosedexceptundernondisclosureagreement.

ApigeeEdgeOperationsGuidePage136
Monitoring
Thissectionprovidesanintroductiontothemonitoringtasksthatyoushouldperformatspecificintervalsto
maintainyouronpremiseinstallation.Monitoringhelpsyoutoperformaudits,troubleshootanddiagnose
problems.
BeforemonitoringyourApigeeEdgeforPrivateCloud,youshouldhaveagoodworkingknowledgeofApigee
Edge.YoumustalsobefamiliarwithoverallorganizationalcomponentsofApigeeEdgeandtheirfunctional
differences.
ForinformationonoverviewandinstallingApigeeEdgeforPrivateCloud,see
http://docs.apigee.com/apiservices/latest/installingedgeprivatecloud.
WhattoMonitor
Generallyinaproductionsetup,thereisaneedtoenablemonitoringmechanismswithinanApigeeEdgefor
PrivateClouddeployment.Thesemonitoringtechniqueswarnthenetworkadministrators(oroperators)ofan
errororafailure.EveryerrorgeneratedisreportedasanalertinApigeeEdge.Formoreinformationonalerts,
seeMonitoringBestPractices.
Forease,Apigeecomponentsareclassifiedmainlyintotwocategories:
●ApigeespecificJavaServerServices–TheseincludeManagementServer,MessageProcessor,
QpidServer,andPostgresServer.
●ThirdpartyServices–TheseincludeNginxRouter,ApacheCassandra,ApacheZooKeeper,
OpenLDAP,PostgresSQLdatabase,andQpid.
InanonpremisedeploymentofApigeeEdge,thefollowingtableprovidesaquickglanceintotheparameters
thatyoucanmonitor:
Component
Sy
st
e
m
Ch
ec
ks
Pr
oc
es
s
Le
ve
l
St
at
s
A
PI
L
ev
el
C
he
ck
s
Me
ss
ag
e
Fl
ow
Ch
ec
ks
Co
mp
on
ent
Sp
eci
fic
ApigeespecificJava
Services
ManagementServer
☑
☑
☑
MessageProcessor
☑
☑
☑
☑
QpidServer
☑
☑
☑
ConfidentialandproprietaryinformationofApigee,Inc.Nottobedisclosedexceptundernondisclosureagreement.

ApigeeEdgeOperationsGuidePage137
PostgresServer
☑
☑
☑
ThirdpartyServices
ApacheCassandra
☑
☑
ApacheZooKeeper
☑
☑
OpenLDAP
☑
☑
PostgreSQLdatabase
☑
☑
Qpid
☑
☑
NginxRouter
☑
☑
☑
Ingeneral,afterApigeeEdgehasbeeninstalled,youcanperformthefollowingmonitoringtaskstotrackthe
performanceofanApigeeEdgeforPrivateCloudinstallation.
Figure2:ApigeeEdgeforPrivateCloudMonitoringOverview
Systemhealthchecks
ItisveryimportanttomeasurethesystemhealthparameterssuchasCPUutilization,memoryutilizationand
portconnectivityatahigherlevel.Youcanmonitorthefollowingparameterstogetthebasicsofsystemhealth.
●CPUUtilization–Specifiesthebasicstatistics(User/System/IOWait/Idle)abouttheCPUutilization.
Forexample,totalCPUusedbythesystem.
ConfidentialandproprietaryinformationofApigee,Inc.Nottobedisclosedexceptundernondisclosureagreement.

ApigeeEdgeOperationsGuidePage138
●Free/UsedMemory–Specifiesthesystemmemoryutilizationasbytes.Forexample,physicalmemory
usedbythesystem.
●DiskSpaceUsage–Specifiesthefilesysteminformationbasedonthecurrentdiskusage.For
example,harddiskspaceusedbythesystem.
●LoadAverage–Specifiesthenumberofprocesseswaitingtorun.
●NetworkStatistics–Networkpacketsand/orbytestransmittedandreceived,alongwiththe
transmissionerrorsaboutaspecifiedcomponent.
Processes/Applicationchecks
Attheprocesslevel,youcanviewimportantinformationaboutalltheprocessesthatarerunning.Forexample,
theseincludememoryandCPUusagestatisticsthataprocessorapplicationutilizes.Forprocesseslikeqpidd,
postgrespostmaster,javaandsoon,youcanmonitorthefollowing:
●Processidentification:IdentifyaparticularApigeeprocess.Forexample,youcanmonitorforthe
existenceofanApigeeserverjavaprocess.
●Threadstatistics:Viewtheunderlyingthreadingpatternsthataprocessuses.Forexample,youcan
monitorpeakthreadcount,threadcountforalltheprocesses.
●Memoryutilization:ViewthememoryusageforalltheApigeeprocesses.Forexample,youcan
monitortheparameterslikeheapmemoryusage,nonheapmemoryusageusedbyaprocess.
APIlevelchecks
AttheAPIlevel,youcanmonitorwhetherserverisupandrunningforfrequentlyusedAPIcallsproxiedby
Apigee.Forexample,youcanperformAPIcheckontheManagementServer,Router,andMessageProcessor
byinvokingthefollowingcURLcommand:
curlhttp://<host>:<port>/v1/servers/self/up
Where<host>istheIPaddressoftheApigeeEdgecomponent.The<port>numberisspecifictoeach
Edgecomponent.Forexample:
● ManagementServer:8080
● Router:8081
● MessageProcessor:8082
● etc.
Seetheindividualsectionsbelowforinformationonrunningthiscommandforeachcomponent
Thiscallreturnsthe"true"and"false".Forbestresults,youcanalsoissueAPIcallsdirectlyonthebackend
(withwhichApigeesoftwareinteracts)inordertoquicklydeterminewhetheranerrorexistswithintheApigee
softwareenvironmentoronthebackend.
Note:TomonitoryourAPIproxies,youcanalsouseApigee'sAPIHealth.APIHealthmakesscheduledcalls
toyourAPIproxiesandnotifiesyouwhentheyfailandhow.Whencallssucceed,APIHealthshowsyou
ConfidentialandproprietaryinformationofApigee,Inc.Nottobedisclosedexceptundernondisclosureagreement.

ApigeeEdgeOperationsGuidePage139
responsetimesandcanevennotifyyouwhenresponselatencyishigh.APIHealthcanmakecallsfrom
differentlocationsaroundtheworldtocompareAPIbehaviorbetweenregions.
Messageflowchecks
YoucancollectdatafromRoutersandMessageProcessorsaboutmessageflowpattern/statistics.Thisallows
youtomonitorthefollowing:
● Numberofactiveclients
● Numberofresponses(10X,20X,30X,40Xand50X)
● Connectfailures
ThishelpsyoutoprovidedashboardsfortheAPImessageflow.
HowtoMonitor
Thissectiondescribesthemonitoringtechniquesofcomponentssupportedbyanonpremisedeploymentof
ApigeeEdge.
EnablingJMXauthenticationandsettingtheJMXpassword
ThemonitoringprocessfortheManagementServer,MessageProcessor,Qpid,andPostgresalluseJMX.
JMXisenabledbydefaultandremoteJMXaccessdoesnotrequireapassword.
ToenableJMXauthentication,eachcomponenthasachange_jmx_authactionthatyouuseto
enable/disableauthenticationandtosettheJMXcredentials.
ToenableJMXauthentication,usethefollowingcommand:
>/<inst_root>/apigee/apigeeservice/bin/apigeeservicecomp
change_jmx_auth
optionsOrConfigFile
where:
●comp
iseitheredgemanagementserver,edgemessageprocessor,edgerouter,
edgeqpidserver,oredgepostgresserver.
● Optionsare:
ou:username
op:password
oe:y(enable)orn(dsiable)
● Configfileincludes:
o JMX_USERNAME=username
o JMX_ENABLED=y/n
o JMX_PASSWORD=password(ifnotsetornotpassedinwithp,youareprompted)
ConfidentialandproprietaryinformationofApigee,Inc.Nottobedisclosedexceptundernondisclosureagreement.

ApigeeEdgeOperationsGuidePage140
Forexample,touseoptionsonthecommandline:
>/<inst_root>/apigee/apigeeservice/bin/apigeeserviceedgemanagementserver
change_jmx_authufoopbarey
Ifyouhaveaconfigfile:
>/<inst_root>/apigee/apigeeservice/bin/apigeeserviceedgemanagementserver
change_jmx_authfconfigFile
IfyouarerunningEdgeonmultiplenodes,runthiscommandonallnodes,specifyingthesameusernameand
password.
TolaterdisableJMXauthentication,usethecommand:
>/<inst_root>/apigee/apigeeservice/bin/apigeeserviceedgemanagementserver
change_jmx_authen
ManagementServer
UsingJConsole–monitorsystemhealthcheckandprocessinformation
UseJConsole(aJMXcomplianttool)tomanageandmonitorhealthcheckandprocessstatistics.Using
JConsole,youcanconsumeJMXstatisticsexposedbyManagementServer(oranyserver)anddisplaythem
inagraphicalinterface.FormoreinformationonJConsoleusage,see
http://docs.oracle.com/javase/8/docs/technotes/guides/management/jconsole.html
UseJConsoleandthefollowingserviceURLtomonitortheJMXattributes(MBeans)offeredviaJMX.
service:jmx:rmi:///jndi/rmi://<ipaddress>:<port>/platform
where<ipaddress>istheIPaddressofManagementServer(orrespectiveserver).Bydefaulttheportis
1099fortheManagementServer.
GenericJMXstatistics
JMXMBeans
JMXAttributes
Memory
HeapMemoryUsage
NonHeapMemoryUsage
Usage
Note:Attributevalueswillbedisplayedinfourvalues:committed,init,max,and
used.
UsingEdgeApplication–APIchecks
YoucanperformAPIcheckontheManagementServer(oranyserver)byinvokingthefollowingCURL
command:
curlhttp://<host>:8080/v1/servers/self/up
ConfidentialandproprietaryinformationofApigee,Inc.Nottobedisclosedexceptundernondisclosureagreement.

ApigeeEdgeOperationsGuidePage141
Where,hostistheIPaddressofManagementServer.
Thiscallreturnsthe"true"and"false".Iftrue,thatmeansnodeisupandJavaserviceisrunning.
IfyoudonotreceiveaHTTP200(OK)response,theEdgeisunabletorespondtoport8080requests.
Troubleshooting
1. Logintotheserverandrunthefollowingcommand:
/<inst_root>/apigee/apigeeservice/bin/apigeeservice
edgemanagementserverstatus
2. Iftheserviceisnotrunningstarttheservice
/<inst_root>/apigee/apigeeservice/bin/apigeeservice
edgemanagementserverstart
UsingEdgeApplication–Users,organizationanddeploymentchecks
ManagementServerplaysavitalroleinholdingallotherparcelstogetherineachonpremisesinstallation.You
cancheckforuser,organizationanddeploymentstatusonthemanagementserverbyissuingthefollowing
commands:
curluuserEmail:passwordhttp://localhost:8080/v1/users
curluuserEmail:passwordhttp://localhost:8080/v1/organizations
curluuserEmail:password
http://localhost:8080/v1/organizations/orgname/deployments
Thesystemshoulddisplay"deployed"statusforallcalls.Ifthesefail,dothefollowing:
1. ChecktheManagementServerlogs(at
<inst_root>/apigee/var/log/edgemanagementserver)foranyerrors.
2. MakeacallagainstManagementServertocheckwhetheritisfunctioningproperly.
3. RemovetheserverfromtheELBandthenrestarttheManagementServer.
/<inst_root>/apigee/apigeeservice/bin/apigeeservice
edgemanagementserverrestart
Router
YoucanperformAPIcheckontheRouter(oranyserver)byinvokingthefollowingCURLcommand:
curlhttp://<host>:8081/v1/servers/self/up
Where,hostistheIPaddressofRouter.
Thiscallreturnsthe"true"and"false".Iftrue,thatmeansnodeisupandJavaserviceisrunning.
IfyoudonotreceiveaHTTP200(OK)response,Edgeisunabletorespondtoport8081requests.
Troubleshooting
ConfidentialandproprietaryinformationofApigee,Inc.Nottobedisclosedexceptundernondisclosureagreement.

ApigeeEdgeOperationsGuidePage142
1. Logintotheserverandrunthefollowingcommands:
/<inst_root>/apigee/apigeeservice/bin/apigeeserviceedgerouterstatus
2. Iftheserviceisnotrunningstarttheservice
/<inst_root>/apigee/apigeeservice/bin/apigeeserviceedgerouterstart
3. Iftheserviceisrunning,testthatitisfunctioning.Youmonitortheclusterstatusbycheckingthe
memberCountagainstthereachableCountandalertalltheinstanceswith'memberCount!=
reachableCount'
curlvu<userEmail>:<password>http://localhost:port
/v1/cluster
Whereport–8081forRouterand8082forMessageProcessor.
TheoutputofaboveCURLcommandisshownbelow.
{
"memberCount":12,
"pod":"rea1gw001",
"reachableCount":12,
"region":"useast1",
"types":["managementserver"]
*Connection#0tohostms05apigeeleftintact
*Closingconnection#0
}
4. Ifitisnotfunctioning,runthefollowingcommandtoexaminethefailureorfindtheoffendingmember.
curlhttp://localhost:port
/v1/cluster/members
Whereport–8081forRouterand8082forMessageProcessor.
TheoutputofaboveCURLcommandwilllikethis
{
"lastChange":0,
"latency":0,
"state":"CONNECTED",
"uuid":"9c4c8bde00154dc582d259fb326c4074"
},{
"address":"/192.168.5.209:4526",
"clusterType":"router,messageprocessor",
ConfidentialandproprietaryinformationofApigee,Inc.Nottobedisclosedexceptundernondisclosureagreement.

ApigeeEdgeOperationsGuidePage143
"lastChange":1350658037228,
"latency":3,
"pod":"rea1gw001",
"region":"useast1",
"serverType":"messageprocessor",
"state":"CONNECTED",
"uuid":"f1c663a12bb8469fb5fd69a5c5aa91c5"
},{
"address":"/192.168.5.29:4526",
"clusterType":"router,messageprocessor",
"lastChange":1350623005057,
"latency":1,
"pod":"rea1gw001",
"region":"useast1",
"serverType":"messageprocessor",
"state":"DISCONNECTED",
"uuid":"4cfe932bf6444581b1aedf338af9c7ce"
},{
"address":"/192.168.4.182:4526",
"clusterType":"router,messageprocessor",
"lastChange":1350657730535,
"latency":1,
"pod":"rea1gw001",
"region":"useast1",
"serverType":"messageprocessor",
"state":"CONNECTED",
"uuid":"cba063d5b8a4409f9e0bf5d403e02091"
}
5. NoticethattheIPaddress192.168.5.29isdisconnected.Restarttheserver
/<inst_root>/apigee/apigeeservice/bin/apigeeserviceedgerouterrestart
ConfidentialandproprietaryinformationofApigee,Inc.Nottobedisclosedexceptundernondisclosureagreement.

ApigeeEdgeOperationsGuidePage144
Note:IfaRouterhasadisconnectedstate,removetherouterfromtheELBandthenrestartit.
6. Afterrestartcheckthatitisfunctioning
curlvhttp://localhost:port
/v1/cluster
Whereport–8081forRouterand8082forMessageProcessor.
MessageProcessor
UsingJConsole–monitorsystemhealthcheckandprocessinformation
FollowthesameasdescribedforManagementServer.
Note:Ensurethatyouuseport–1101.
UsingEdgeApplication–APIchecks
FollowthesameasdescribedforRouter.
Note:Ensurethatyouuseport–8082.
UsingJMX–Messageflowchecks
FollowthesameasdescribedforManagementServer.
Note:Ensurethatyouuseport–1101.
QpidServer
UsingJConsole–monitorsystemhealthcheckandprocessinformation
FollowthesameasdescribedforManagementServer.
Note:Ensurethatyouuseport–1102.
UsingEdgeApplication–APIchecks
FollowthesameasdescribedforManagementServer.
Note:Ensurethatyouuseport–8083.ThefollowingCURLcommandisalsosupportedforQpidServer:
curlhttp://<qpid_IP>:8083/v1/servers/self
PostgresServer
UsingJConsole–monitorsystemhealthcheckandprocessinformation
FollowthesameasdescribedforManagementServer.
Note:Ensurethatyouuseport–1103.
ConfidentialandproprietaryinformationofApigee,Inc.Nottobedisclosedexceptundernondisclosureagreement.

ApigeeEdgeOperationsGuidePage145
UsingEdgeApplication–APIchecks
FollowthesameasdescribedforManagementServer.
Note:Ensurethatyouuseport–8084.ThefollowingCURLcommandisalsosupportedforPostgresServer:
curlhttp://<postgres_IP>:8084/v1/servers/self
UsingEdgeApplication–organizationandenvironmentchecks
YoucancheckfororganizationandenvironmentnamethatareonboardedonthePostgresServerbyissuing
thefollowingCURLcommands:
curlhttp://<postgres_IP>:8084/v1/servers/self/organizations
Note:Ensurethatyouuseport–8084.
Thesystemshoulddisplaytheorganizationandenvironmentname.
UsingEdgeApplication–axstatuscheck
YoucanverifythestatusoftheanalyticsserversbyissuingthefollowingCURLcommand.
curluuserEmail:password
http://<host>:<port>/v1/organizations/<orgname>/environments/<envname>/pro
visioning/axstatus
ThesystemshoulddisplaySUCCESSstatusforallanalyticsservers.TheoutputofaboveCURLcommandis
shownbelow:
{
"environments":[{
"components":[{
"message":"successatThuFeb2810:27:38CET2013",
"name":"pg",
"status":"SUCCESS",
"uuid":"[c678d16c79904a5aae19a99f925fcb93]"
},{
"message":"successatThuFeb2810:29:03CET2013",
"name":"qs",
"status":"SUCCESS",
"uuid":"[ee9f0db7a9d34d2196c51a15b0bf0adf]"
}],
"message":"",
"name":"prod"
}],
"organization":"acme",
"status":"SUCCESS"
}
ConfidentialandproprietaryinformationofApigee,Inc.Nottobedisclosedexceptundernondisclosureagreement.

ApigeeEdgeOperationsGuidePage146
PostgresSQLDatabase
UsingScript–check_postgres.pl
TomonitorthePostgresSQLdatabase,youcanuseastandardmonitoringscript,check_postgres.pl
whichis
availableathttp://bucardo.org/wiki/Check_postgres.
Note:Thescript,check_postgres.pl
needstobeinstalledineachPostgresnode.
Beforeyourunthescript:
1. EnsurethatyouhaveinstalledperlTimeHiRes.x86_64,aPerlmodulethatimplementshigh
resolutionalarm,sleep,gettimeofday,andintervaltimers.Forexample,youcaninstallitbyusingthe
followingcommand:
yuminstallperlTimeHiRes.x86_64
ThedefaultoutputoftheAPIcallsusingthescript,check_postgres.pl
isNagioscompatible.Afteryouinstall
thescript,dothefollowingchecks:
1. Databasesize–checkthedatabasesize:
check_postgres.plH10.176.218.202dbapigeeuapigeedbpasspostgres
include=apigeeactiondatabase_sizewarning='800GB'critical='900
GB'
2. Incomingconnectiontothedatabase–checksthenumberofincomingconnectionstothedatabase
andcompareswithmaximumallowedconnections:
check_postgres.plH10.176.218.202dbapigeeuapigeedbpasspostgres
actionbackends
3. Databaseavailabilityandperformance–checksifdatabaseisrunningandavailable:
check_postgres.plH10.176.218.202dbapigeeuapigeedbpasspostgres
actionconnection
4. Diskspace–checksthediskspace:
check_postgres.plH10.176.218.202dbapigeeuapigeedbpasspostgres
actiondisk_spacewarning='80%'critical='90%'
5. Onboardedorganizations/environments–checksthenumberoforganizationandenvironment
onboardedinaPostgresnode:
check_postgres.plH10.176.218.202dbapigeeuapigeedbpasspostgres
action=custom_queryquery="selectcount(*)asresultfrompg_tables
whereschemaname='analytics'andtablenamelike'%fact'"warning='80'
critical='90'valtype=integer
Note:Pleaserefertothehttp://bucardo.org/check_postgres/check_postgres.pl.htmlincaseyouneedanyhelp
onusingtheabovecommands.
ConfidentialandproprietaryinformationofApigee,Inc.Nottobedisclosedexceptundernondisclosureagreement.

ApigeeEdgeOperationsGuidePage147
DBChecks
YoucanverifythatthepropertablesarecreatedinPostgresSQLdatabase.
LogintoPostgreSQLdatabaseusing:
psqlUapigeedapigee
andthenrun:
\danalytics."<org>.<env>.fact"
APIcheck–healthstatusofpostgresprocess
YoucanperformAPIcheckonthepostgresmachinebyinvokingthefollowingCURLcommand:
http://<postgres_IP>:8084/v1/servers/self/health/
Note:Ensurethatyouuseport8084.
Itreturnsthe‘ACTIVE’statuswhenpostgresprocessisactive.Ifthepostgresprocessisnotupandrunning,it
returnsthe‘INACTIVE’status.
PostgresResources
http://www.postgresql.org/docs/9.0/static/monitoring.html
http://www.postgresql.org/docs/9.0/static/diskusage.html
http://bucardo.org/check_postgres/check_postgres.pl.html
ApacheCassandra
UsingJConsole–monitortaskstatistics
UseJConsoleandthefollowingserviceURLtomonitortheJMXattributes(MBeans)offeredviaJMX.
service:jmx:rmi:///jndi/rmi://<ipaddress>:7199/jmxrmi
where<ipaddress>istheIPoftheCassandraserver.
JMXisenabledbydefaultforCassandraandremoteJMXaccesstoCassandradoesnotrequireapassword.
ToenableJMXauthenticationtoaddapassword:
1. Edit/<inst_root>/apigee/customer/application/cassandra.properties.Ifthefile
doesnotexist,createit.
2. Addthefollowingtothefile:
conf_cassandraenv_com.sun.management.jmxremote.authenticate=true
3. Savethefile.
4.Copythefollowingfilesfromyour$JAVA_HOMEdirectoryto
/<inst_root>/apigee/data/apigeecassandra/:
ConfidentialandproprietaryinformationofApigee,Inc.Nottobedisclosedexceptundernondisclosureagreement.

ApigeeEdgeOperationsGuidePage148
cp${JAVA_HOME}/lib/management/jmxremote.password.template
$APIGEE_ROOT/data/apigeecassandra/jmxremote.password
cp${JAVA_HOME}/lib/management/jmxremote.access
$APIGEE_ROOT/data/apigeecassandra/jmxremote.access
5. Editjmxremote.passwordandaddusernameandpasswordtothefile:
cassandrapassword
wherepassword
istheJMXpassword.
6.Editjmxremote.accessandaddthefollowingrole:
cassandrareadwrite
7.Makesurethefilesareownedby"apigee"andthatthefilemodeis400:
>chownapigee:apigee
/<inst_root>/apigee/data/apigeecassandra/jmxremote.*
>chmod400/<inst_root>/apigee/data/apigeecassandra/jmxremote.*
8. RunconfigureonCassandra:
>/<inst_root>/apigee/apigeeservice/bin/apigeeserviceapigeecassandra
configure
9. RestartCassandra:
>/<inst_root>/apigee/apigeeservice/bin/apigeeserviceapigeecassandra
restart
Tolaterdisableauthentication:
1. Edit/<inst_root>/apigee/customer/application/cassandra.properties.
2. Removethefollowinglineinthefile:
conf_cassandraenv_com.sun.management.jmxremote.authenticate=true
3. RunconfigureonCassandra:
>/<inst_root>/apigee/apigeeservice/bin/apigeeserviceapigeecassandra
configure
4. RestartCassandra:
>/<inst_root>/apigee/apigeeservice/bin/apigeeserviceapigeecassandra
ConfidentialandproprietaryinformationofApigee,Inc.Nottobedisclosedexceptundernondisclosureagreement.

ApigeeEdgeOperationsGuidePage149
restart
CassandraJMXstatistics
JMXMBeans
JMXAttributes
ColumnFamilies/apprepo/environments
ColumnFamilies/apprepo/organizations
ColumnFamilies/apprepo/apiproxy_revisions
ColumnFamilies/apprepo/apiproxies
ColumnFamilies/audit/audits
ColumnFamilies/audit/audits_ref
PendingTasks
MemtableColumnsCount
MemtableDataSize
ReadCount
RecentReadLatencyMicros
TotalReadLatencyMicros
WriteCount
RecentWriteLatencyMicros
TotalWriteLatencyMicros
TotalDiskSpaceUsed
LiveDiskSpaceUsed
LiveSSTableCount
BloomFilterFalsePositives
RecentBloomFilterFalseRatio
BloomFilterFalseRatio
Usingnodetoolutility–manageclusternodes
Thenodetoolutility,whichisacommandlineinterfaceforCassandra,isusedtomanageclusternodes.The
utilitycanbefoundat<inst_root>/apigee/apigeecassandra/bin.
Formoreinfoonnodetoolutility,seehttp://www.datastax.com/docs/1.0/references/nodetool
ThefollowingcallscanbemadeonallCassandraclusternodes:
1. Generalringinfo(alsopossibleforsingleCassandranode):Lookforthe"Up"and"Normal"forall
nodes.
[host]#nodetoolhlocalhostring
Theoutputoftheabovecommandlooksasshownbelow:
AddressDCRackStatusStateLoadOwnsToken
113427455640312821154458202477256070484
ConfidentialandproprietaryinformationofApigee,Inc.Nottobedisclosedexceptundernondisclosureagreement.

ApigeeEdgeOperationsGuidePage150
192.168.124.201dc1ra1UpNormal1.67MB33,33%0
192.168.124.202dc1ra1UpNormal1.68MB33,33%
56713727820156410577229101238628035242
192.168.124.203dc1ra1UpNormal1.67MB33,33%
113427455640312821154458202477256070484
2. Generalinfoaboutnodes(callpernode)
nodetoolhlocalhostinfo
Theoutputoftheabovecommandlooksasshownbelow:
Token:0
Gossipactive:true
Load:1.67MB
GenerationNo:1361968765
Uptime(seconds):78108
HeapMemory(MB):46,80/772,00
DataCenter:dc1
Rack:ra1
Exceptions:0
3. Statusofthethriftserver(servingclientAPI)
host]#nodetoolhlocalhoststatusthrift
Theoutputoftheabovecommanddisplaysstatusas"running".
4. Statusofdatastreamingoperations:Observetrafficforcassandranodes
nodetoolhlocalhostnetstats192.168.124.203
Theoutputoftheabovecommandlooksasshownbelow:
Mode:NORMAL
Nothingstreamingto/192.168.124.203
Nothingstreamingfrom/192.168.124.203
PoolNameActivePendingCompleted
Commandsn/a01688
Responsesn/a0292277
CassandraMonitoring(UI)
RefertothedatastaxopscenterURL:http://www.datastax.com/products/opscenter
CassandraResource
RefertothefollowingURL:http://www.datastax.com/docs/1.0/operations/monitoring
ConfidentialandproprietaryinformationofApigee,Inc.Nottobedisclosedexceptundernondisclosureagreement.

ApigeeEdgeOperationsGuidePage151
ApacheZooKeeper
CheckingZooKeeperstatus
1. EnsuretheZooKeeperprocessisrunning.ZooKeeperwritesaPIDfileto
<inst_root>/apigee/var/run/apigeezookeeper/apigeezookeeper.pid.
2. TestZooKeeperportstoensurethatyoucanestablishaTCPconnectiontoports2181and3888on
everyZooKeeperserver.
3. EnsurethatyoucanreadvaluesfromtheZooKeeperdatabase.ConnectusingaZooKeeperclient
library(or/<inst_root>/apigee/apigeezookeeper/bin/zkCli.sh)andreadavaluefrom
thedatabase.
4. Checkthestatus:
>/<inst_root>/apigee/apigeeservice/bin/apigeeserviceapigeezookeeper
status
UsingZooKeeperFourLetterWords
ZooKeepercanbemonitoredviaasmallsetofcommands(fourletterwords)thataresenttotheport2181
usingnetcat(nc)ortelnet.
FormoreinfoonZooKeepercommands,see:
http://zookeeper.apache.org/doc/r3.1.2/zookeeperAdmin.html#sc_zkCommands
Forexample:
●srvr:Listsfulldetailsfortheserver.
●stat:Listsbriefdetailsfortheserverandconnectedclients.
ThefollowingcommandscanbeissuedtotheZooKeeperport:
1. Runthefourlettercommandruoktotestifserverisrunninginanonerrorstate.Asuccessful
responsereturns"imok".
echoruok|nc<host>2181
imok
2. Runthefourlettercommand,stattolistserverperformanceandconnectedclientsstatistics.
echostat|nc<host>2181
Zookeeperversion:3.4.51392090,builton09/30/201217:52GMT
Clients:
/0:0:0:0:0:0:0:1:33467[0](queued=0,recved=1,sent=0)
/192.168.124.201:42388[1](queued=0,recved=8433,sent=8433)
ConfidentialandproprietaryinformationofApigee,Inc.Nottobedisclosedexceptundernondisclosureagreement.

ApigeeEdgeOperationsGuidePage152
/192.168.124.202:42185[1](queued=0,recved=1339,sent=1347)
/192.168.124.204:39296[1](queued=0,recved=7688,sent=7692)
Latencymin/avg/max:0/0/128
Received:26144
Sent:26160
Connections:4
Outstanding:0
Zxid:0x2000002c2
Mode:follower
Nodecount:283
Note:ItissometimesimportanttoseewhetheraZooKeeperisinMode:leader,followerorobserver.
3. Ifnetcat(nc)isnotavailable,youcanusethepythonasanalternative.Createafilenamed
zookeeper.pythatcontainsthefollowing:
importtime,socket,
sysc=socket.socket(socket.AF_INET,socket.SOCK_STREAM)
c.connect((sys.argv[1],2181))
c.send(sys.argv[2])
time.sleep(0.1)
printc.recv(512)
Nowrunthefollowingpythonlines:
pythonzookeeper.py192.168.124.201ruok
pythonzookeeper.py192.168.124.201stat
OpenLDAP
LDAPLevelTest
YoucanmonitortheOpenLDAPtoseewhetherthespecificrequestsareservedproperly.Inotherwords,
checkforaspecificsearchthatreturnstherightresult.
1. Useldapsearch(yuminstallopenldapclients)toquerytheentryofthesystemadmin.
ThisentryisusedtoauthenticateallAPIcalls.
ldapsearchb"uid=admin,ou=users,ou=global,dc=apigee,dc=com"xWD
"cn=manager,dc=apigee,dc=com"Hldap://localhost:10389LLL
ConfidentialandproprietaryinformationofApigee,Inc.Nottobedisclosedexceptundernondisclosureagreement.

ApigeeEdgeOperationsGuidePage153
YouarethenpromptedfortheLDAPadminpassword:
EnterLDAPPassword:
Afterenteringthepassword,youseearesponseintheform:
dn:uid=admin,ou=users,ou=global,dc=apigee,dc=com
objectClass:organizationalPerson
objectClass:person
objectClass:inetOrgPerson
objectClass:top
uid:admin
cn:admin
sn:admin
userPassword::
e1NTSEF9bS9xbS9RbVNXSFFtUWVsU1F0c3BGL3BQMkhObFp2eDFKUytmZVE9PQ=
=
mail:opdk@apigee.com
2. CheckwhetherManagementServerisstillconnectedtoLDAPissue
curlu<userEMail>:<password>http://localhost:8080/v1/users/<ADMIN>
Returns:
{
"emailId":<ADMIN>,
"firstName":"admin",
"lastName":"admin"
}
YoucanalsomonitortheOpenLDAPcaches,whichhelpinreducingthenumberofdiskaccessesandhence
improvetheperformanceofthesystem.MonitoringandthentuningthecachesizeintheOpenLDAPserver
canheavilyimpacttheperformanceofthedirectoryserver.Youcanviewthelogfiles
(<inst_root>/apigee/var/log)toobtaininformationaboutcache.
ConfidentialandproprietaryinformationofApigee,Inc.Nottobedisclosedexceptundernondisclosureagreement.

ApigeeEdgeOperationsGuidePage154
MonitoringBestPractices
MonitoringAlerts
ApigeeEdgeallowsyoutoforwardalertstosyslogsorexternalmonitoringsystems/toolswhenanerrorora
failureoccursduetofailureofanevent.Thesealertscanbesystemlevelorapplicationlevelalerts/events.
Applicationlevelalertsaremostlycustomalertsthatarecreatedbasedoneventsgenerated.Thenetwork
administratorusuallyconfiguresthecustomconditions.Formoreinformationonalerts,contactApigee
Support.
SettingAlertThresholds
Setathresholdafterwhichanalertneedstobegenerated.Whatyousetdependsonyourhardware
configuration?Thresholdshouldbesetinrelationtoyourcapacity.Forexample,ApigeeEdgemightbetoolow
ifyouonlyhave6GBcapacity.Youcanassignthresholdwithequalto(=)orgreaterthan(>)criterion.Youcan
alsospecifyatimeintervalbetweentwoconsecutivealertsgeneration.Youcanusethe
hours/minutes/secondsoption.
CriteriaforSettingSystemlevelAlerts
Alert
SuggestedThreshold
Description
Lowmemory
500MB
Memoryistoolowtostarta
component
Lowdiskspace(/var/log)
8GB
Diskspacehasfallentoolow.
Highload
3+
Processeswaitingtorunhave
increasedunexpectedly
Processstopped
N/A,aBooleanvalueof
trueorfalse
ApigeeJavaprocessinthe
systemhasstopped
Note:Fordiskspace,monitorallmountedpartitions.
CheckingonApigeespecificandThirdpartyPorts
Monitorthefollowingportstomakesurethey’reactive
● Port4526,4527and4528onManagementServer,RouterandMessageProcessor
● Port1099,1100and1101onManagementServer,RouterandMessageProcessor
● Port8081onRouters
● Port8082and8998onMessageProcessors
Port8080onManagementServerCheckthefollowingthirdpartyportstomakesurethey’reactive:
ConfidentialandproprietaryinformationofApigee,Inc.Nottobedisclosedexceptundernondisclosureagreement.

ApigeeEdgeOperationsGuidePage155
● Qpidport5672
● Postgresport5432
● Cassandraport7000,7199,9042,9160
● ZooKeeperport2181
● OpenLDAPport10389
InordertodeterminewhichporteachApigeecomponentislisteningforAPIcallson,issuethefollowingAPI
callstotheManagementServer(whichisgenerallyonport8080):
curlvu<username>:<password>
http://<host>:<port>/v1/servers?pod=gateway®ion=dc1
curlvu<username>:<password>http://
<host>:<port>/v1/servers?pod=central®ion=dc1
curlvu<username>:<password>http://
<host>:<port>/v1/servers?pod=analytics®ion=dc1
Theoutputofthesecommandswillcontainsectionssimilartothatshownbelow.The
"http.management.port"sectiongivestheportnumberforthespecifiedcomponent.
{
"externalHostName":"localhost",
"externalIP":"111.222.333.444",
"internalHostName":"localhost",
"internalIP":"111.222.333.444",
"isUp":true,
"pod":"gateway",
"reachable":true,
"region":"default",
"tags":{
"property":[{
"name":"Profile",
"value":"Router"
},{
"name":"rpc.port",
"value":"4527"
},{
ConfidentialandproprietaryinformationofApigee,Inc.Nottobedisclosedexceptundernondisclosureagreement.

ApigeeEdgeOperationsGuidePage156
"name":"http.management.port",
"value":"8081"
},{
"name":"jmx.rmi.port",
"value":"1100"
}]
},
"type":["router"],
"uUID":"2d4ec885e20a4173ae8710be38b35750"
}
ViewingLogs
Logfileskeeptrackofmessagesregardingtheevent/operationofthesystem.Messagesappearinthelog
whenprocessesbeginandcompleteorwhenanerrorconditionoccurs.Byviewinglogfiles,youcanobtain
informationaboutsystemcomponents,forexample,CPU,memory,disk,load,processes,soon,beforeand
afterattainingafailedstate.Thisalsoallowsyoutoidentifyanddiagnosethesourceofcurrentsystem
problemsorhelpyoupredictpotentialsystemproblems.
Forexample,atypicalsystemlogofacomponentcontainsfollowingentriesasseenbelow:
TimeStamp=25/01/1319:25;NextDelay=30
Memory
HeapMemoryUsage={used=29086176}{max=64880640};
NonHeapMemoryUsage={init=24313856}{committed=57278464};
Threading
PeakThreadCount=53;ThreadCount=53;
OperatingSystem
SystemLoadAverage=0.25;
Youcaneditthe/<inst_root>/apigee/conf/logback.xmlfiletocontroltheloggingmechanism
withouthavingtorestartaserver.Thelogback.xmlfilecontainsthefollowingpropertythatsetsthefrequency
thattheloggingmechanismchecksthelogback.xmlfileforconfigurationchanges:
<configurationscan="true"scanPeriod="30seconds">
Bydefault,theloggingmechanismchecksforchangeseveryminute.Ifyouomitthetimeunitstothe
scanPeriodattribute,itdefaultstomilliseconds.
Note:SettingthescanPeriodattributetoashortintervalmightaffectsystemperformance.
ConfidentialandproprietaryinformationofApigee,Inc.Nottobedisclosedexceptundernondisclosureagreement.

ApigeeEdgeOperationsGuidePage157
ThefollowingtabletellsthelogfileslocationofApigeeEdgePrivateCloudcomponents.
Components
Location
ManagementServer
<inst_root>/apigee/var/log/edgemanagementserver
Router
<inst_root>/apigee/var/log/edgerouter
MessageProcessor
<inst_root>/apigee/var/log/edgemessageprocessor
QpidServer
<inst_root>/apigee/var/log/apigeeqpidserver
ApigeePostgresServer
<inst_root>/apigee/var/log/apigeepostgresserver
EdgeUI
<inst_root>/apigee/var/log/edgeui
ZooKeeper
<inst_root>/apigee/var/log/apigeezookeeper
OpenLDAP
<inst_root>/apigee/var/log/apigeeopenldap
Cassandra
<inst_root>/apigee/var/log/apigeecassandra
Qpidd
<inst_root>/apigee/var/log/apigeeqpidd
PostgreSQLdatabase
<inst_root>/apigee/var/log/apigeepostgresql
EnablingdebuglogsfortheMessageProcessorandEdgeUI
ToenabledebuglogsforMessageProcessor:
1. OntheMessageProcessornode,edit
/<install_dir>/apigee/customer/application/messsageprocessor.properties.If
thatfiledoesnotexist,createit.
2. Addthefollowingpropertytothefile:
conf_system_log.level=DEBUG
3. RestarttheMessageProcessor:
>/<install_dir>/apigee/apigeeservice/bin/apigeeservice
edgemessageprocessorrestart
ToenabledebuglogsforEdgeUI:
4. OntheEdgeUInode,edit
/<install_dir>/apigee/customer/application/ui.properties.Ifthatfiledoesnotexist,
createit.
5. Addthefollowingpropertytothefile:
conf_application_logger.application=DEBUG
ConfidentialandproprietaryinformationofApigee,Inc.Nottobedisclosedexceptundernondisclosureagreement.

ApigeeEdgeOperationsGuidePage158
6. RestarttheEdgeUI:
>/<install_dir>/apigee/apigeeservice/bin/apigeeserviceedgeuirestart
MonitoringTools
TheopensourcemonitoringtoolssuchasNagios,Collectd,Graphite,Splunk,Sumologic,andMonitcanhelp
youmonitoryourentireenterpriseenvironmentandbusinessprocesses.
Component
N
a
gi
o
s
C
ol
le
ct
d
S
pl
u
n
k
Systemlev
elchecks
CPUutilization
☑
☑
Free/usedmemory
☑
☑
Diskspaceusage
☑
☑
Networkstatistics
☑
☑
Processes
☑
APIchecks
☑
JMX
☑
Java
☑
Logfiles
☑
Critical
events
RateLimithit
☑
Backendserver(HybrisorSharePoint)cannotbereached
☑
FaaS(STS)cannotbereached
☑
Warning
events
SMTPservercannotbereached
☑
SLA’sviolated
☑
ConfidentialandproprietaryinformationofApigee,Inc.Nottobedisclosedexceptundernondisclosureagreement.

ApigeeEdgeOperationsGuidePage159
ConfidentialandproprietaryinformationofApigee,Inc.Nottobedisclosedexceptundernondisclosureagreement.

ApigeeEdgeOperationsGuidePage160
ManagingLDAPResources
WhenusingtheLDAPpolicyforauthenticationorDNqueries
(http://apigee.com/docs/apiservices/content/ldappolicy),thepolicyusesanApigeesideLDAPresourcethat
containstheconnectiondetailstoyourLDAPprovider.Thissectiondescribeshowtocreateandmanage
LDAPresourcesviaanAPI.
Tofindthedocsthatcorrespondtoearlierversionsoftheproduct,see
http://apigee.com/docs/content/documentationarchives.
CreateanLDAPresource
FollowingistheAPIforcreatinganLDAPresource:
/v1/organizations/{org_name}/environments/{environment}/ldapresources
FollowingisanannotatedXMLpayloadthatdescribestheLDAPresourceconfigurationyou’llsendtocreate
theresource:
<LdapResourcename="ldap1">
<Connection>
<Hosts>
<Hostport="636">foo.com</Host><!portisoptional:defaultsto389forldap://and
636forldaps://>
</Hosts>
<SSLEnabled>false</SSLEnabled><!optional,defaultstofalse>
<Version>3</Version><!optional,defaultsto3>
<Authentication>simple</Authentication><!optional,onlysimplesupported>
<ConnectionProvider>jndi|unboundid</ConnectionProvider><!required>
<ServerSetType>single|roundrobin|failover</ServerSetType><!notapplicableforjndi
>
<LdapConnectorClass>com.custom.ldap.MyProvider</LdapConnectorClass><!Ifusinga
customLDAPprovider,thefullyqualifiedclass>
</Connection>
<ConnectPoolenabled="true"><!enabledisoptional,defaultstotrue>
<Timeout>30000</Timeout><!optional,inmilliseconds;ifnotset,notimeout>
<Maxsize>50</Maxsize><!optional;ifnotset,nomaxconnections>
<Prefsize>30</Prefsize><!optional;ifnotset,noprefsize>
<Initsize></Initsize><!optional;ifnotset,defaultsto1>
<Protocol></Protocol><!optional;ifnotset,defaultsto'sslplain'>
</ConnectPool>
<Admin>
<DN>cn=admin,dc=apigee,dc=com</DN>
<Password>secret</Password>
</Admin>
</LdapResource>
ConfidentialandproprietaryinformationofApigee,Inc.Nottobedisclosedexceptundernondisclosureagreement.

ApigeeEdgeOperationsGuidePage161
Example
ThefollowingexamplecreatesanLDAPresourcenamedldap1.
curlXPOSTH"ContentType:application/xml"\
https://api.enterprise.apigee.com/v1/organizations/myorg/environments/test/ldap
resources\
u{apigee_email}:{password}d\
'<LdapResourcename="ldap1">
<Connection>
<Hosts>
<Host>foo.com</Host>
</Hosts>
<SSLEnabled>false</SSLEnabled>
<Version>3</Version>
<Authentication>simple</Authentication>
<ConnectionProvider>unboundid</ConnectionProvider>
<ServerSetType>roundrobin</ServerSetType>
</Connection>
<ConnectPoolenabled="true">
<Timeout>30000</Timeout>
<Maxsize>50</Maxsize>
<Prefsize>30</Prefsize>
<Initsize></Initsize>
<Protocol></Protocol>
</ConnectPool>
<Admin>
<DN>cn=admin,dc=apigee,dc=com</DN>
<Password>secret</Password>
</Admin>
</LdapResource>'
ListallLDAPResources
curl
https://api.enterprise.apigee.com/v1/organizations/myorg/environments/test/ldap
resources\
u{apigee_email}:{password}
GettheDetailsofanLDAPResource
curl
https://api.enterprise.apigee.com/v1/organizations/myorg/environments/test/ldap
ConfidentialandproprietaryinformationofApigee,Inc.Nottobedisclosedexceptundernondisclosureagreement.

ApigeeEdgeOperationsGuidePage162
resources/ldap1\
u{apigee_email}:{password}
UpdateanLDAPresource
curlXPOSTH"ContentType:application/xml"\
https://api.enterprise.apigee.com/v1/organizations/myorg/environments/test/ldap
resources/ldap1\
u{apigee_email}:{password}d\
'<LdapResourcename="ldap1">
<Connection>
<Hosts>
<Host>foo.com</Host>
</Hosts>
<SSLEnabled>false</SSLEnabled>
<Version>3</Version>
<Authentication>simple</Authentication>
<ConnectionProvider>unboundid</ConnectionProvider>
<ServerSetType>roundrobin</ServerSetType>
</Connection>
<ConnectPoolenabled="true">
<Timeout>50000</Timeout>
<Maxsize>50</Maxsize>
<Prefsize>30</Prefsize>
<Initsize></Initsize>
<Protocol></Protocol>
</ConnectPool>
<Admin>
<DN>cn=admin,dc=apigee,dc=com</DN>
<Password>secret</Password>
</Admin>
</LdapResource>'
DeleteanLDAPResource
curlXDELETE\
https://api.enterprise.apigee.com/v1/organizations/myorg/environments/test/ldap
resources/ldap1\
u{apigee_email}:{password}
ConfidentialandproprietaryinformationofApigee,Inc.Nottobedisclosedexceptundernondisclosureagreement.

ApigeeEdgeOperationsGuidePage163
ConfidentialandproprietaryinformationofApigee,Inc.Nottobedisclosedexceptundernondisclosureagreement.