Aras Innovator 11.0 Effectivity Services Programmers Guide
User Manual:
Open the PDF directly: View PDF
.
Page Count: 91

fdfdfdfd
Document #: 11.0.02018030901
Last Modified: 9/12/2018
Aras Innovator 11
Effectivity Services Programmer’s Guide

2018 Aras Corporation All Copyrights Reserved. 2
Aras Innovator 11
Effectivity Services Programmer’s Guide
Copyright Information
Copyright © 2018 Aras Corporation. All Rights Reserved.
Aras Corporation
100 Brickstone Square
Suite 100
Andover, MA 01810
Phone: 978-691-8900
Fax: 978-794-9826
E-mail: support@aras.com
Website: https://www.aras.com/
Notice of Rights
Copyright © 2018 by Aras Corporation. This material may be distributed only subject to the terms and conditions set forth in the
Open Publication License, V1.0 or later (the latest version is presently available at http://www.opencontent.org/openpub/).
Distribution of substantively modified versions of this document is prohibited without the explicit permission of the copyright holder.
Distribution of the work or derivative of the work in any standard (paper) book form for commercial purposes is prohibited unless
prior permission is obtained from the copyright holder.
Aras Innovator, Aras, and the Aras Corp "A" logo are registered trademarks of Aras Corporation in the United States and other
countries.
All other trademarks referenced herein are the property of their respective owners.
Notice of Liability
The information contained in this document is distributed on an "As Is" basis, without warranty of any kind, express or implied,
including, but not limited to, the implied warranties of merchantability and fitness for a particular purpose or a warranty of non-
infringement. Aras shall have no liability to any person or entity with respect to any loss or damage caused or alleged to be caused
directly or indirectly by the information contained in this document or by the software or hardware products described herein.

2018 Aras Corporation All Copyrights Reserved. 3
Aras Innovator 11
Effectivity Services Programmer’s Guide
Table of Contents
Send Us Your Comments ............................................................................................. 6
1 Introduction .............................................................................................................. 8
1.1 What is Effectivity Services? ........................................................................................................ 8
2 Terminology ............................................................................................................. 9
3 Getting Started ....................................................................................................... 10
3.1 Effectivity Services Data Model Concept Overview ................................................................... 10
3.2 Effectivity Services Process Flow Overview .............................................................................. 11
3.3 Process Flow Overview of Effectivity Services combined with Query Builder and Tree Grid
View 13
4 Free-Form Boolean Expression Language .......................................................... 15
4.1 Expression Nodes ...................................................................................................................... 16
<expression>…</expression> ..................................................................................... 16
<eq>…</eq> ................................................................................................................ 17
<ge>…</ge> ................................................................................................................ 17
<le>…</le> .................................................................................................................. 17
<variable id=”…”/> ....................................................................................................... 18
<named-constant id=”…”/> .......................................................................................... 18
<constant>…</constant> ............................................................................................ 18
<and>…</and> ............................................................................................................ 18
<or>…</or> ................................................................................................................. 19
<not>…</not> .............................................................................................................. 20
<implication>…</implication> ..................................................................................... 20
<exactly-one/> ............................................................................................................. 21
<at-most-one /> ........................................................................................................... 22
<at-least-one /> ........................................................................................................... 22
5 Data Model .............................................................................................................. 23
6 Configuring Effectivity Services ........................................................................... 26
6.1 Administrator Actions ................................................................................................................. 26
6.2 Administrator/User Actions ......................................................................................................... 27
6.3 User Actions ............................................................................................................................... 27
7 Scope Object Model ............................................................................................... 28
7.1 Scope Object Model Design ....................................................................................................... 28
7.2 Customizing Scope Builder ........................................................................................................ 29
Implementing the Scope Builder Method .................................................................... 29
Builder Method usage .................................................................................................. 29
Scope Resolver ........................................................................................................... 29
Caching........................................................................................................................ 30
Sample Builder Method ............................................................................................... 31

2018 Aras Corporation All Copyrights Reserved. 4
Aras Innovator 11
Effectivity Services Programmer’s Guide
8 Admin Setup ........................................................................................................... 33
9 API Usage ............................................................................................................... 37
9.1 Overview .................................................................................................................................... 37
9.2 Creating a Query Definition to Filter by Effectivity ..................................................................... 38
Setting up a Query Definition....................................................................................... 39
Defining Effectivity Criteria .......................................................................................... 40
9.3 Creating a Tree Grid View to Display Effective Items ................................................................ 45
Setting Up a Tree Grid View ........................................................................................ 45
Using Tree Grid View Parameters for Resolving Effective Items ................................ 53
10 Dynamic Tree Grid Control API .................................................................... 71
10.1 Constructor ................................................................................................................................. 71
10.2 Public fields ................................................................................................................................ 71
10.3 Events ........................................................................................................................................ 71
addRow........................................................................................................................ 72
addRows ...................................................................................................................... 72
removeRow ................................................................................................................. 72
removeAllRows ............................................................................................................ 73
addColumn .................................................................................................................. 73
removeColumn ............................................................................................................ 73
10.4 Common objects description ...................................................................................................... 74
Metadata objects ......................................................................................................... 74
Column settings object ................................................................................................ 74
Column object .............................................................................................................. 75
Row object ................................................................................................................... 75
10.5 Public methods ........................................................................................................................... 76
loadData ...................................................................................................................... 76
obtainRowID ................................................................................................................ 77
addRows ...................................................................................................................... 78
removeRow ................................................................................................................. 78
removeAllRows ............................................................................................................ 79
selectRow .................................................................................................................... 79
deselectRow ................................................................................................................ 79
addColumn .................................................................................................................. 79
removeColumn ............................................................................................................ 80
getChildRowIds ........................................................................................................... 80
getRowUserData ......................................................................................................... 80
setRowUserData ......................................................................................................... 81
setCellEditability .......................................................................................................... 81
getCellEditability .......................................................................................................... 82
setCellValue ................................................................................................................ 82
getCellValue ................................................................................................................ 82
getColumnCount .......................................................................................................... 83
getVisibleColumnCount ............................................................................................... 83
getColumnIndex .......................................................................................................... 83
getColumnName .......................................................................................................... 83

2018 Aras Corporation All Copyrights Reserved. 5
Aras Innovator 11
Effectivity Services Programmer’s Guide
getColumnOrder .......................................................................................................... 83
getAllColumnNames .................................................................................................... 84
getParentId .................................................................................................................. 84
containsRow ................................................................................................................ 84
containsColumn ........................................................................................................... 84
expandAll ..................................................................................................................... 85
collapseAll.................................................................................................................... 85
isRowExpanded ........................................................................................................... 85
isRowVisible ................................................................................................................ 85
getVisibleRowCount .................................................................................................... 85
getAllRowCount ........................................................................................................... 85
getVisibleRowIds ......................................................................................................... 86
getAllRowIds ................................................................................................................ 86
getRowId...................................................................................................................... 86
getRowIndex ................................................................................................................ 86
moveColumn ............................................................................................................... 87
setColumnSettings ...................................................................................................... 87
getColumnSettings ...................................................................................................... 87
setColumnMetadata .................................................................................................... 87
getColumnMetadata .................................................................................................... 88
setColumnVisibility ...................................................................................................... 88
getColumnVisibility ...................................................................................................... 88
setColumnLabel ........................................................................................................... 90
getColumnLabel .......................................................................................................... 90
setColumnWidth .......................................................................................................... 90
getColumnWidth .......................................................................................................... 91
setCellMetadata ........................................................................................................... 91
getCellMetadataOnly ................................................................................................... 91

2018 Aras Corporation All Copyrights Reserved. 6
Aras Innovator 11
Effectivity Services Programmer’s Guide
Send Us Your Comments
Aras Corporation welcomes your comments and suggestions on the quality and usefulness of this
document. Your input is an important part of the information used for future revisions.
o Did you find any errors?
o Is the information clearly presented?
o Do you need more information? If so, where and what level of detail?
o Are the examples correct? Do you need more examples?
o What features did you like most?
If you find any errors or have any other suggestions for improvement, indicate the document title, and the
chapter, section, and page number (if available).
You can send comments to us in the following ways:
Email:
Support@aras.com
Subject: Aras Innovator Documentation
Or,
Postal service:
Aras Corporation
100 Brickstone Square
Suite 100
Andover, MA 01810
Attention: Aras Innovator Documentation
Or,
FAX:
978-794-9826
Attn: Aras Innovator Documentation
If you would like a reply, provide your name, email address, address, and telephone number.
If you have usage issues with the software, visit https://www.aras.com/support/

2018 Aras Corporation All Copyrights Reserved. 7
Aras Innovator 11
Effectivity Services Programmer’s Guide
Document Conventions
The following table highlights the document conventions used in the document:
Document Conventions
Convention
Description
Bold
Emphasizes the names of menu items, dialog boxes,
dialog box elements, and commands.
Example: Click OK.
Code
Code examples appear in courier font. It may represent
text you type or data you read.
Yellow highlight
Code highlighted in yellow draws attention to the code that is
being indicated in the content.
Yellow highlight
with red text
Red text highlighted in yellow indicates the code parameter
that needs to be changed or replaced.
Italics
Reference to other documents.
Note:
Notes contain additional useful information.
Warning
Warnings contain important information. Pay special
attention to information highlighted this way.
Successive menu choices
Successive menu choices may appear with a greater than
sign (-->) between the items that you will select
consecutively.
Example: Navigate to File --> Save --> OK.

2018 Aras Corporation All Copyrights Reserved. 8
Aras Innovator 11
Effectivity Services Programmer’s Guide
1 Introduction
“Effectivity” refers to the ability to conditionally include items in a structure. This condition can consist of
multiple variables influencing the decision to include or exclude an item in a specific configuration of the
structure.
Let’s use building an assembly as an example. This assembly is included in a product structure. It uses
Part-1 for product model “X” and Part-2 for product model “Y.” In this case, product model is the variable
used in defining the part’s effectivity in this structure.
There are many different types of effectivity variables depending on the types of products, for example:
The Aerospace and Shipbuilding industries create low-volume, highly complex products.
Differences in product configurations are tracked by variables, such as Model, Unit Number, or
Hull Number.
The Automotive and High-Tech industries create high-volume products. Configuration changes
are influenced by when materials are available to use. Therefore, Date-based effectivity is
commonly used.
The Food and Beverage and Pharmaceutical industries create formula-based products. Changes
to the product configuration are tracked using Lot, Batch, or Plant effectivity.
1.1 What is Effectivity Services?
Effectivity Services is built into the Aras Platform. It provides core functionality to develop applications to
manage effectivity on structures and resolve structures for given effectivity criteria.
Together, Effectivity core services and the custom application layer enable you to:
Define custom effectivity variables (such as date, model, unit, lot, batch, and plant),
Set effectivity conditions on relationships,
Recursively resolve structures by effectivity to generate configured structures.

2018 Aras Corporation All Copyrights Reserved. 9
Aras Innovator 11
Effectivity Services Programmer’s Guide
2 Terminology
Term
Definition
Effectivity
Identification of valid uses of an item in a structure, if it is conditional.
Effectivity Variable
Variables that influence effectivity decisions, such as date, model, unit, batch,
lot, plant.
Effectivity Scope
Built-in ItemType that represents a list of relevant Effectivity Variables.
For example, configuration differences in standard bicycles may be tracked by
Model and Date, while configuration differences in highly customized
performance bicycles may be tracked by Unit Number.
Effectivity Expression
Expression representing the effectivity condition in the Boolean Expression
Language. For example:
Model = “Model X” and (Unit >= 10 and Unit <=20)
Effectivity Criteria
Criteria used for resolving a structure by effectivity.
Effectivity conditions set on relationships are evaluated against the input
criteria to determine the inclusion or exclusion of conditional items in the
resolved structure. For example:
Model = “Model X”, Unit =15
Scope Object
Instance of the class “Aras.Server.Core.Configurator.Scope”, and is a
container of Variable instances.

2018 Aras Corporation All Copyrights Reserved. 10
Aras Innovator 11
Effectivity Services Programmer’s Guide
3 Getting Started
Effectivity Services is used for resolving structures with effectivity conditions on Relationship Items for
specified criteria.
The Aras Platform uses the following Effectivity Services features:
The Effectivity Services Data Model built with new ItemTypes, RelationshipTypes, Methods and
more to enable customization and/or extension to support a custom flow.
The Effectivity Resolution Engine determines which items are effective in a structure for a
specific configuration.
3.1 Effectivity Services Data Model Concept Overview
The Effectivity Services data model concept contains the following main structural blocks:
Figure 1.
1. Effectivity Scope is an item of the ItemType “effs_scope” used for defining the context for
effectivity resolution. An Effectivity Scope item requires a reference to the “Builder method” and
may have “Scope Effective ItemType” relations to the RelationshipTypes where effectivity is
managed.
2. Scope Effective ItemType is an item of the RelationshipType “effs_scope_itemtype” which
creates a relationship between an Effectivity Scope item and an ItemType (“RelationshipType”
ItemType). When this relationship is established, the Effectivity Services Core automatically
creates a new null (No Related) RelationshipType for the specified ItemType and names it
according to the template “effs_%ITEMTYPE%_expression”, where %ITEMTYPE% is the
ItemType name.
Note: If the automatically generated RelationshipType name (“effs_%ITEMTYPE%_expression”) is
longer than 30 characters, you will be unable to create the relationship in the relationship grid. In
this case, the Administrator must either manually enter the name on the Effectivity Scope
ItemType form or send an AML request with the explicitly specified property “name” to create the
RelationshipType. The length of the property “name” value should not exceed 13 characters.
The RelationshipType “effs_%ITEMTYPE%_expression” is added as a poly source to the
polymorphic ItemType “effs_expression” in order to subscribe to the Effectivity Resolution Engine.
This RelationshipType retains Effectivity Expressions.

2018 Aras Corporation All Copyrights Reserved. 11
Aras Innovator 11
Effectivity Services Programmer’s Guide
3. Builder method is an item of the ItemType “Method”. A reference to it is stored in the property
“builder_method” associated with an Effectivity Scope item. The Effectivity Resolution Engine
calls this method to construct a Scope object, which serves as the base for effectivity resolution.
For more information about the builder method, refer to section 7.2.1 Implementing the Scope
Builder Method.
Note: The Effectivity Scope is an item of the ItemType “effs_scope”. The Scope object is an
instance of the class “Aras.Server.Core.Configurator.Scope,” which is the result of
Builder method execution.
3.2 Effectivity Services Process Flow Overview
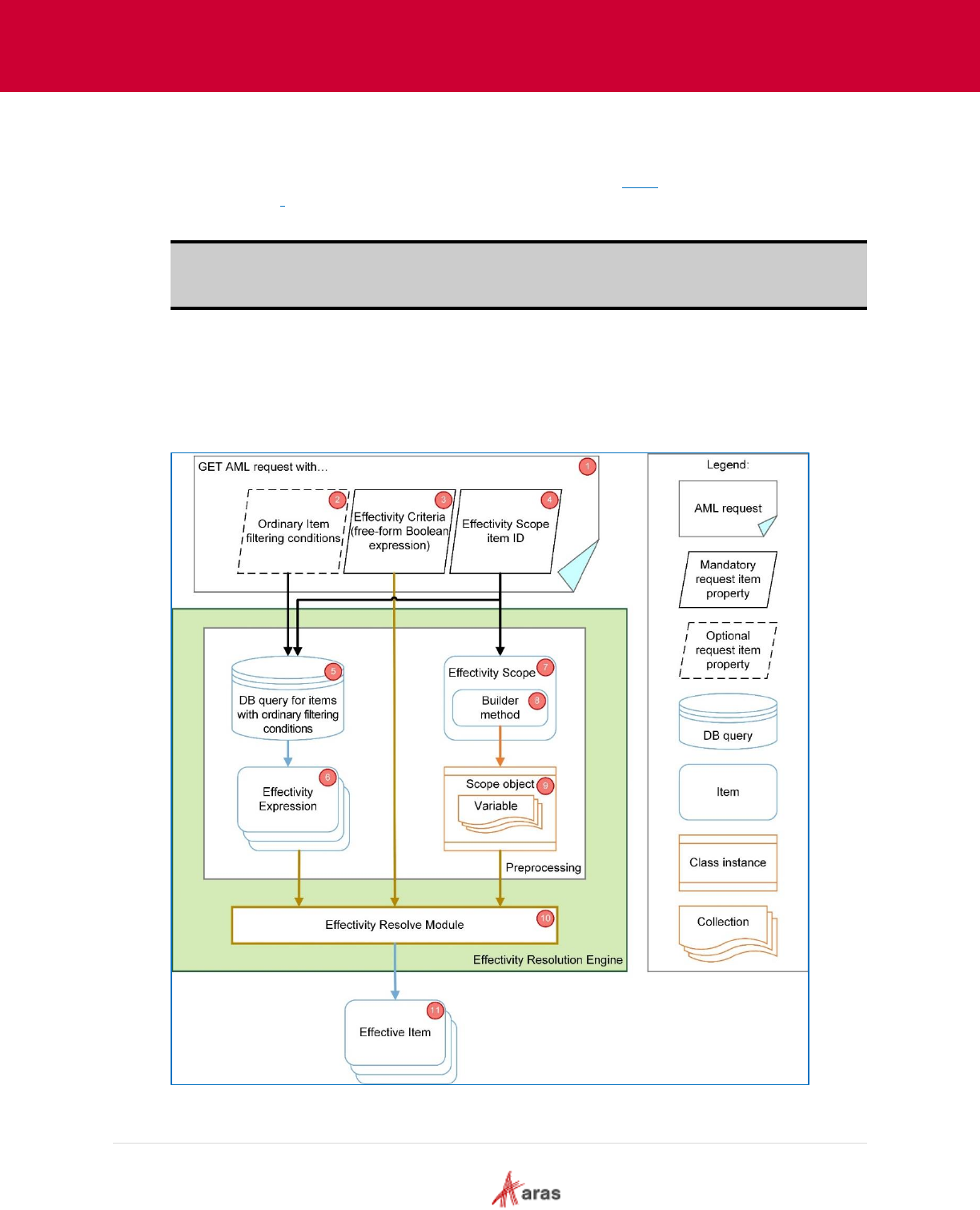
The following diagram shows the process flow for Effectivity Services.
Figure 2.

2018 Aras Corporation All Copyrights Reserved. 12
Aras Innovator 11
Effectivity Services Programmer’s Guide
1. An AML request with the action “get”, where there are mandatory and optional request item
properties (nodes) to apply effectivity resolution on a requested structure.
Note: The Effectivity Resolution Engine intercepts only “GET” AML requests.
The current implementation of the Effectivity Resolution Engine can intercept “GET” AML
requests to the ItemTypes, which are poly sources of the polymorphic ItemType
“effs_expression”. Therefore, it can process items of poly source ItemTypes of the polymorphic
ItemType “effs_expression” to determine effective items.
2. Ordinary item filtering conditions in an AML request are used as criteria to limit the items
requested from a database (DB) in the preprocessing stage of effectivity resolution processing.
The GetItem internal module uses them to request items from the DB to fulfill specified filtering
conditions. For example, these criteria may be item id, a list of item ids (known as the “idlist”
attribute on a request Item node), or item property tags in an AML request. Ordinary item filtering
conditions are optional and provided as needed.
3. Effectivity Criteria is a condition (e.g., Model = CH-X and Production Date = 2018/06/28) written
in the Free-Form Boolean expression. For more information, refer to section 4 Free-Form
Boolean Expression Language. The criteria are used to evaluate each effectivity expression in a
requested structure to determine effective items. An item is effective within a structure if the
evaluation of its corresponding Effectivity Expression(s) against Effectivity Criteria produces the
logical truth.
The representation of the “Effectivity Criteria” mandatory field in an AML request is the node
“definition” matching the XPath “Item/definition | Item/and/definition” and containing a free-form
Boolean expression in the XML-encoded form.
Note: The node “definition” is not passed to the internal GetItem module. Therefore, it will not
affect the items requested from a database.
4. Effectivity Scope item ID is the unique identifier (ID) of an Effectivity Scope Item used as a
context for effectivity resolution.
The representation of the “Effectivity Scope item ID” mandatory field in an AML request is the
node “effs_scope_id” matching the XPath “Item/effs_scope_id | Item/and/effs_scope_id” and
containing 32-hex GUID.
Note: The node “effs_scope_id” is passed to the internal GetItem module as part of querying
the database.
5. DB query for items with ordinary filtering conditions is an action on the preprocessing stage of
effectivity resolution. The internal GetItem module requests items from a DB with optional item
filtering conditions and the mandatory property ”effs_scope_id”. A response has items with
effectivity expressions for evaluation with Effectivity Criteria.
6. Effectivity Expression items are the result of querying a DB for items, which fulfill specified
optional item filtering conditions and the mandatory property “effs_scope_id”.
7. Effectivity Scope is an item of the ItemType “effs_scope” requested from a DB using the
incoming mandatory request property “effs_scope_id”. This is to get a builder method referenced
in the property “builder_method” of an Effectivity Scope item.
8. Builder Method is an item of the ItemType “Method”. The preprocessing stage of Effectivity
Resolution extracts the last generation of the method code using a reference in an Effectivity
Scope item, compiles the code and calls it with the single argument “Effectivity Scope Id” to return
a properly constructed Scope object.

2018 Aras Corporation All Copyrights Reserved. 13
Aras Innovator 11
Effectivity Services Programmer’s Guide
9. Scope object is a properly constructed instance of the class
“Aras.Server.Core.Configurator.Scope”, which has a list of Effectivity Variables, which will take a
part in Effectivity Resolution.
10. Effectivity Resolve Module takes Effectivity Expression items, Effectivity Criteria, and a Scope
object to evaluate each Effectivity Expression item against Effectivity Criteria. If this evaluation
produces the logical truth, the item goes to the resulting structure.
11. Effective items are the result of the effectivity resolution process flow. The final structure only
contains the items determined to be “effective”.
3.3 Process Flow Overview of Effectivity Services combined
with Query Builder and Tree Grid View
Combining Effectivity Services with the Query Builder and Tree Grid View applications is one of the native
ways to visualize the results of the effectivity resolution process in the user interface.
The intended use of the Query Builder application is to create Query Definitions which are reusable AML
requests. For more information about using Query Builder, refer to the Aras Innovator 11.0 – Query
Builder Guide.
The Tree Grid View application enables you to build a visual data structure. For more information about
Tree Grid View, refer to the Aras Innovator 11.0 – Tree Grid View Administrator Guide.
Effectivity Services acts as an interlayer in the native Query Definition process flow. The Effectivity
Resolution Engine performs additional processing on the items requested by Query Definition.
The following diagram illustrates the process flow for Effectivity Services combined with Query Builder
and Tree Grid View:
Figure 3.

2018 Aras Corporation All Copyrights Reserved. 14
Aras Innovator 11
Effectivity Services Programmer’s Guide
1. The configured Tree Grid View uses its associated Query Definition to query data to display. For
information on how to configure the Tree Grid View, refer to section 9.3 Creating a Tree Grid
View to Display Effective Items.
2. The Query Builder Engine processes the received Query Definition to retrieve data from a
database (DB) and return it. To complete this task, the Query Builder Engine prepares and sends
the AML request internally. For information on how to configure the Query Definition, refer to
section 9.2 Creating a Query Definition.
3. The Effectivity Resolution Engine receives the AML request from the Query Builder Engine,
gets the necessary data from a DB by applying the request, and filters data according to the
Effectivity Criteria.
4. The Effectivity Resolution Engine prepares the AML response containing the effective items
and sends it back to the Query Builder Engine.
5. The Query Builder Engine receives and processes the requested data according to the
requirements of the regular query execution flow.
6. The Query Builder Engine sends the items structure to the Tree Grid View to display.

2018 Aras Corporation All Copyrights Reserved. 15
Aras Innovator 11
Effectivity Services Programmer’s Guide
4 Free-Form Boolean Expression Language
The Free-Form Boolean expression language enables you to easily define restrictions and relationships
between Variables. It is based on the Aras Markup Language (AML). The following nodes are used in the
language:
expression
eq
ge
le
variable
named-constant
constant
and
or
not
implication
condition
consequence
Some of these nodes contain required attributes and some of them have a strict structure or required
nodes.
When using an expression in AML, it should be represented as a value of a Container Node. This can be
achieved in two ways: wrapped with CDATA or encoded.
CDATA Example:
<containerNode>
<![CDATA[<expression>
<and>
<eq>
<variable id="item_id_model" />
<named-constant id="item_id_z5" />
</eq>
<eq>
<variable id="item_id_unit" />
<constant type="int">10</constant>
</eq>
</and>
</expression>]]>
</containerNode>
Note: There can only be one CDATA node within a Container Node. The CDATA node can only contain
one expression node.
Encoded Example:
<containerNode>
<expression>
<and>
<eq>

2018 Aras Corporation All Copyrights Reserved. 16
Aras Innovator 11
Effectivity Services Programmer’s Guide
<variable id="item_id_model" />
<named-constant id="item_id_z5" />
</eq>
<eq>
<variable id="item_id_unit" />
<constant type="int">10<constant>
</eq>
</and>
</expression>
</containerNode>
The following sections describe these nodes and include examples.
4.1 Expression Nodes
The following table lists dependencies between expression nodes.
Tag
Can contain
expression
implication, and, or, not, eq, ge, le
eq
variable, named-constant, constant
ge
variable, constant
le
variable, constant
variable
id attribute
named-constant
id attribute
constant
type
and
implication, and, or, not, eq, ge, le
or
implication, and, or, not, eq, ge, le
not
implication, and, or, not, eq, ge, le
implication
condition, consequence
condition
implication, and, or, not, eq, ge, le
consequence
implication, and, or, not, eq, ge, le
<expression>…</expression>
The <expression> node is a root node that represents the expression. Use the <expression> tag to define
an expression in Boolean language.

2018 Aras Corporation All Copyrights Reserved. 17
Aras Innovator 11
Effectivity Services Programmer’s Guide
<expression>
<and>
<eq>
<variable id="item_id_model" />
<named-constant id="item_id_z5" />
</eq>
<le>
<variable id="item_id_unit" />
<constant type="int">10</constant>
</le>
</and>
</expression>
This example represents the Boolean expression for Model = Z5 AND Unit <= 10.
<eq>…</eq>
The <eq> node defines equivalence. Equivalence is defined between a Variable and a NamedConstant or
Constant. <eq> has a strict content: it must include the node pair <variable> and <named-constant> or
<constant>.
<eq>
<variable id="item_id_model" />
<named-constant id="item_id_z5" />
</eq>
This example represents the Boolean expression for Model = Z5.
<eq>
<variable id="item_id_unit" />
<constant type="int">10</constant>
</eq>
This example represents the Boolean expression for Unit = 10.
<ge>…</ge>
The <ge> node defines a greater than or equal to operator. This operator is defined between a Variable
and a Constant. <ge> has a strict content: it must include the node pair <variable> and <constant>.
<ge>
<variable id="item_id_unit" />
<constant type="int">1</constant>
</ge>
This example represents the Boolean expression for Unit >= 10.
<le>…</le>
The <le> node defines a less than or equal to operator. This operator is defined between a Variable and a
Constant. <le> has a strict content: it must include the node pair <variable> and <constant>.

2018 Aras Corporation All Copyrights Reserved. 18
Aras Innovator 11
Effectivity Services Programmer’s Guide
<le>
<variable id="item_id_unit" />
<constant type="int">10</constant>
</le>
This example represents the Boolean expression for Unit <= 10.
<variable id=”…”/>
The <variable> node defines a variable element. This element is used to define the first part of an
equivalence. The first part of an equivalence must be the variable. The “id” attribute is required; it defines
the unique identifier for the instance.
<eq>
<variable id="item_id_model" />
<named-constant id="item_id_z5" />
</eq>
This example represents the Boolean expression for Model = Z5 where Model is the variable.
<named-constant id=”…”/>
The <named-constant> node defines the namedConstant element. This element is used to define the
second part of an equivalence. The “id” attribute is required; it defines the unique identifier for the
namedConstant instance. NamedConstant is used when a variable can have a value from a list of defined
values.
<eq>
<variable id="item_id_model" />
<named-constant id="item_id_z5" />
</eq>
This example represents the Boolean expression for Model = Z5 where Z5 is the named constant.
<constant>…</constant>
The <constant> node defines a constant element. This element is used to define the second part of an
operation. The “type” attribute is required; it defines the Constant value type. Supported types are as
follows:
Int
DateTime
String
<le>
<variable id="item_id_unit" />
<constant type="int">10</constant>
</le>
This example represents the Boolean expression for Unit <= 10 where 10 is the constant.
<and>…</and>
The <and> node defines the Boolean operation “and”. It can contain an unlimited number of allowed child
tags.

2018 Aras Corporation All Copyrights Reserved. 19
Aras Innovator 11
Effectivity Services Programmer’s Guide
Note: It is unnecessary to include the <and></and> node explicitly within the expression node because
it is already implied.
<and>
<eq>
<variable id="item_id_model" />
<named-constant id="item_id_z5" />
</eq>
<le>
<variable id="item_id_unit" />
<constant type="int">10</constant>
</le>
</and>
This example represents the Boolean expression for Model = Z5 AND Unit <= 10.
<or>…</or>
The <or> node defines the Boolean operation “or”. It can contain an unlimited number of allowed child
tags.
<or>
<eq>
<variable id="item_id_moel" />
<named-constant id="item_id_z5" />
</eq>
<le>
<variable id="item_id_unit" />
<constant type="int">10</constant>
</le>
</or>
This example represents the Boolean expression for Model = Z5 OR Unit <= 10.
The following is an example of an OR node using an inner AND node:
<or>
<eq>
<variable id="item_id_model" />
<named-constant id="item_id_z5" />
</eq>
<and>
<ge>
<variable id="item_id_unit" />
<constant type="int">10</constant>
</ge>
<eq>
<variable id="item_id_model" />
<named-constant id="item_id_z6" />
</eq>
</and>
</or>
This example represents the Boolean expression for Model = Z5 OR (Unit >= 10 AND Model = Z6).

2018 Aras Corporation All Copyrights Reserved. 20
Aras Innovator 11
Effectivity Services Programmer’s Guide
<not>…</not>
The <not> node defines the Boolean operation “not”. Only one child node can be created within this node.
The child node can contain an unlimited number of nested, allowed child nodes, as shown in the second
example.
<not>
<eq>
<variable id="item_id_model" />
<named-constant id="item_id_z5" />
</eq>
</not>
This example represents the Boolean expression for NOT(Model = Z5).
The following example shows that the child node contained within the <not> node can have nested child
nodes:
<not>
<and>
<eq>
<variable id="item_id_model" />
<named-constant id="item_id_z5" />
</eq>
<eq>
<variable id="item_id_unit" />
<constant type="int">10</constant>
</eq>
</and>
</not>
This example represents the Boolean expression for NOT(Model = Z5 AND Unit = 10). It is different than
NOT(Model = Z5) OR NOT(Unit = 10).
<implication>…</implication>
The <implication> node defines a Boolean operation “implication”, such as “if Model = Z6 then Unit >=
10”. This node must contain the <condition> and <consequence> child nodes. The <condition> node
must precede the <consequence> node. Neither of these nodes can be empty.
<implication>
<condition>
<eq>
<variable id="item_id_model" />
<named-constant id="item_id_z6" />
</eq>
</condition>
<consequence>
<ge>
<variable id="item_id_unit" />
<constant type="int">10</constant>
</ge>
</consequence>
</implication>
This example represents the Boolean expression for IF Model = Z6 THEN Unit >= 10.

2018 Aras Corporation All Copyrights Reserved. 21
Aras Innovator 11
Effectivity Services Programmer’s Guide
You can have an unlimited number of child nodes in condition and consequence tags as shown in the
example.
The following example shows that ‘condition’ and ‘consequence’ nodes can be used with inner 'and' and
'or' nodes:
<implication>
<condition>
<or>
<eq>
<variable id="item_id_model" />
<named-constant id="item_id_z5" />
</eq>
<eq>
<variable id="item_id_model" />
<named-constant id="item_id_z6" />
</eq>
</or>
</condition>
<consequence>
<and>
<ge>
<variable id="item_id_unit" />
<constant type="int">10</constant>
</ge>
<le>
<variable id="item_id_unit" />
<constant type="int">20</constant>
</le>
</and>
</consequence>
</implication>
This example represents the Boolean expression for IF (Model = Z5 OR Model = Z6) THEN (Unit >= 10
AND Unit <= 20).
<exactly-one/>
The <exactly-one> node defines an operation. The operator describes a condition that means “one and
only one of the listed equivalencies can be true”. <exactly-one> must contain a set of <eq> child nodes.
<exactly-one>
<eq>
<variable id="item_id_model" />
<named-constant id="item_id_z5" />
</eq>
<eq>
<variable id="item_id_model" />
<named-constant id="item_id_z6" />
</eq>
</exactly-one>
This example represents the Boolean expression for EXACTLY-ONE(Model = Z5 | Model = Z6).

2018 Aras Corporation All Copyrights Reserved. 22
Aras Innovator 11
Effectivity Services Programmer’s Guide
Note: Each equivalence in EXACTLY-ONE must use the same variable in 11.0 SP14.
<at-most-one />
The <at-most-one> node defines an operation. The operator describes a condition that means “either none
or just one of the listed equivalencies can be true”. <at-most-one> must contain a set of <eq> child nodes.
Each equivalence in AT-MOST-ONE must use the same variable.
<at-most-one>
<eq>
<variable id="item_id_model" />
<named-constant id="item_id_z5" />
</eq>
<eq>
<variable id="item_id_model" />
<named-constant id="item_id_z6" />
</eq>
</at-most-one>
This example represents the Boolean expression for AT-MOST-ONE(Model = Z5 | Model = Z6).
Note: Each equivalence in AT-MOST-ONE must use same variable in 11.0 SP14.
<at-least-one />
The <at-least-one> node defines an operation. The operator describes a condition that means “at least
one of the listed equivalencies should be true”. <at-least-one> must contain a set of <eq> child nodes:
Each equivalence in AT-LEAST-ONE must use the same variable.
<at-least-one>
<eq>
<variable id="item_id_model" />
<named-constant id="item_id_z5" />
</eq>
<eq>
<variable id="item_id_model" />
<named-constant id="item_id_z6" />
</eq>
</at-least-one>
This example represents the Boolean expression for AT-LEAST-ONE(Model = Z5 | Model = Z6).
Note: Each equivalence in AT-LEAST-ONE must use the same variable in 11.0 SP14.

2018 Aras Corporation All Copyrights Reserved. 23
Aras Innovator 11
Effectivity Services Programmer’s Guide
5 Data Model
This section contains a technical description of the Effectivity Services Data Model.
Legend
Polymorphic
effs_expression
id
effs_scope_id
Relationship
effs_ItemType1_expression
id
source_id
effs_scope_id
Relationship
effs_ItemType2_expression
id
source_id
effs_scope_id
ItemType
Relationship
effs_scope_itemtype
id
source_id
related_id
definition
definition
definition
effs_scope
id
name
builder_method
effs_expression_itemtype_id
name
name
....
name
...
ItemType1
ItemType2
OnBeforeAdd creates
new Relationship
OnG et used to perform
filterin g
Existing ItemType
New Item Type
Auto Generated Relationship Type
Figure 4.

2018 Aras Corporation All Copyrights Reserved. 24
Aras Innovator 11
Effectivity Services Programmer’s Guide
Item Type
Property
Description
ItemType
Standard ItemType ItemType, which
is a holder of all ItemTypes in Aras
Innovator
ItemType1, ItemType2
Relationship ItemTypes that are to
be managed by effectivity.
effs_scope,
effs_scope_itemtype,
effs_expression
Effectivity Data Model
effs_scope
Container for scope object definition
name
Name of Scope Item
builder_method
Link to custom builder method that
will construct Scope object for
current Item
effs_scope_itemtype
Relationship between Scope
(source_id) and target Item
Type(related_id)
onBeforeAdd event auto-generates
no related relationship with name
effs_#ItemType#_expression. Just
one Item can be created for pair
scope and item type.
effs_expression_itemtype_id
itemType id,
effs_#ItemType#_expression
source_id
effs_scope id
related_id
itemType id, target relationship Item
Type
effs_expression
Polymorphic ItemType with onGet
event
effs_scope_id
effs_scope id
definition
Container for expression

2018 Aras Corporation All Copyrights Reserved. 25
Aras Innovator 11
Effectivity Services Programmer’s Guide
Item Type
Property
Description
effs_#ItemType#_expression
Poly source for effs_expression, No
related relationship to target
ItemType
effs_scope_id
effs_scope id
source_id
item id for target Item Type
definition
Container for expression

2018 Aras Corporation All Copyrights Reserved. 26
Aras Innovator 11
Effectivity Services Programmer’s Guide
6 Configuring Effectivity Services
This section provides a brief description of what needs to be configured in Effectivity Services in order to
be able to use it with Query Builder and Tree Grid View. A more detailed description can be found in
subsequent sections.
Legend
Define
Custom
Data Model
Implement
Builder
Method
Create Scope,
Link Scope
with
Relationship
Run
resolution
from UI
Admin
Action
User
Action
Admin/
User
Action
Configure QD
With
Effectivity
Criteria
Configure
TGV
Set Effectivity
Expressions
QD – Query Definition
TGV – Tree Grid View
Figure 5.
6.1 Administrator Actions
Administrators are responsible for the following tasks:
Define Custom Data Model – Define business item types to be used to build Effectivity Scope.
These can be item types for effectivity variables, relationships where effectivity information is
managed.
Implement builder method - Implement server method that builds Scope object from custom Data.
Create Scope – Add effs_scope Item, specify Name and builder method. Link custom Data to
Scope if needed.
Link Scope with Relationship – Add effs_scope_itemtype Item. Link Scope and Relationship
ItemType that need to be managed by effectivity.

2018 Aras Corporation All Copyrights Reserved. 27
Aras Innovator 11
Effectivity Services Programmer’s Guide
6.2 Administrator/User Actions
Both Administrators and Users can perform the following actions:
Set Effectivity Expressions – Create the effs_#ItemType#_expression Item with an Effectivity
Expression for selected Relationship Item.
Configure Query Definition to work with Effectivity Criteria – Create a Query Definition that selects
your data using the specified criteria expression.
Configure Tree Grid View to display returned data – Create a Tree Grid View configuration that
shows the data returned from executing the Query Definition.
6.3 User Actions
Users can specify effectivity resolution criteria by entering parameter values for effectivity variables using
the UI.
Note: Query Builder and Tree Grid View must be configured to work with specific parameters that
enable entering values to create a structure resolution request.

2018 Aras Corporation All Copyrights Reserved. 28
Aras Innovator 11
Effectivity Services Programmer’s Guide
7 Scope Object Model
7.1 Scope Object Model Design
The Scope object contains a list of Variables. A Variable can be one of three data types (integer, date,
string) or can have Enum with a list of values that can be assigned to the variable.
The following diagram illustrates the structure of the Scope Object Model:
Scope
Id
Name
Rule
Id
Definition
Variable
Id
Name
DataType
RuleList
VariableList
Enum
Id
Name
DataType
NamedConstant<T>
Id
Name
Value <T>
NamedConstantList
Enum
Name
ValueType
Constant<T>
Value <T>
ValueType
Figure 6.
Scope is a class that contains a list of Variables and a list of Rules.
Note: Effectivity Services does not support RuleList and Rule class in 11.0 SP14.
Variable classes store variable definitions. Variable datatypes are integer, date, string or null. The
Variable type will be null if the Variable uses Enum with a list of Named constants. If Enum is null, the
Variable is handled by type.
Enum is the container for the list of Named constants. A Named constant is intended to store the value
definition. It contains the property name, value, and valuetype.

2018 Aras Corporation All Copyrights Reserved. 29
Aras Innovator 11
Effectivity Services Programmer’s Guide
7.2 Customizing Scope Builder
The Scope Builder method is a server method that is responsible for constructing a Scope Object. The
purpose of the builder method is to construct a Scope Object using custom business data and business
logic.
The Scope Builder uses a predefined method template. The template enables you to implement a Scope
builder method properly.
Implementing the Scope Builder Method
The Scope Builder method uses the CSharp:Aras.Server.Core.Configurator template to define a class
that inherits from the base abstract class. Here is the template for the Scope builder method:
namespace $(pkgname)
{
public class $(clsname): ScopeBuilderBase
{
$(MethodCode)
}
}
Base abstract class:
public abstract class ScopeBuilderBase
{
public Item ScopeItem { get; set; }
public IServerConnection IomConnection { get; private set; }
public void Init(Item scopeItem, IServerConnection iomConnection) {}
public abstract Scope BuildScope();
public abstract string[] GetGuidsItemDependsOn();
public abstract List<string> GetItemTypeNamesItemDependsOn();
public abstract ArrayList GetCustomKey();
}
The Scope Builder method is designed to provide a way for constructing a Scope object. The Scope
Builder method also provides the built-in possibility to cache the Scope object.
Note: Implementing a Scope Builder method forces the override all abstract methods.
Builder Method usage
The Effectivity Scope ItemType (effs_scope) is associated with the property builder_method. This
property is a link to the Method Item. Effectivity Services automatically runs the linked builder method to
get the Scope Object for the specified Effectivity Scope Item.
Scope Resolver
Scope Resolver is an internal module that is used as part of the Scope Builder process. It is used to
parse request AML, call for the Scope builder method, and cache the Scope builder method result. The
following description is for information only, to make internal processing clearer:
internal class ScopeResolverModule
{

2018 Aras Corporation All Copyrights Reserved. 30
Aras Innovator 11
Effectivity Services Programmer’s Guide
public Scope BuildScope(Item item)
{
ScopeBuilderBase builder = GetBuilder(item);
builder.Init(item, this.serverConnection);
return this.cache.CacheDriverNotNull(
CachableScopeContainer.GetKey(builder.GetCustomKey()), list =>
CachableScopeContainer.GetInstance(builder,
this.cacheItemType)).Scope;
}
private ScopeBuilderBase GetBuilder(Item scopeItem) { }
}
Caching
The Scope builder approach provides a built-in ability to cache a constructed Scope object. You can
override the CustomKey function to store and retrieve the Scope object from the cache. This function
returns the same ArrayList for each request for the same Scope object. To store different caches for
different Scope objects, you can override the GetCustomKey function to return the different contents of
the ArrayList:
public override ArrayList GetCustomKey()
{
return new ArrayList {
ScopeItem.getID(),
};
}
The Scope object can be invalidated automatically. Invalidation is triggered if at least one of the Items that
the Scope object depends on changes. To do this, the system maintains a list of Item IDs and list of
ItemTypes associated with these Items. Any time an item associated with a maintained ItemType and ID
is changed, the system invalidates the found item.
The following collections must be created to make caching and invalidation possible:
List of ItemType Names. This list contains the name of each Item Type that is used to build the
Scope.
public override List<string> GetItemTypeNamesItemDependsOn()
{
return new List<string> {
"ItemType1",
"ItemType2",
"ItemType3",
"ItemType4"
};
}
Each Item Type in this list must be a poly source item for the ScopeCacheDependency Poly Item
ItemType.
List of Item IDs. This list contains the ID of each Item that is used to build the Scope.
public override string[] GetGuidsItemDependsOn()
{

2018 Aras Corporation All Copyrights Reserved. 31
Aras Innovator 11
Effectivity Services Programmer’s Guide
return new string[] {
"item_id_Z4",
"item_id_Z5",
"item_id_Z6",
"item_id_Z7"
};
}
Sample Builder Method
The effs_scope ItemType has a property named builder_method. This Item property is the link to a
custom server method. The Builder method is a server method that is responsible for constructing a
Scope Object from custom business data.
This sample shows how to implement a Builder method that creates a static Scope Object.
//MethodTemplateName=CSharp:Aras.Server.Core.Configurator;
public override Scope BuildScope()
{
Scope builtScope = new Scope { Id = "item_id_scope", Name = "Model/SN Scope" };
Variable int_variable = new Variable(DataType.Int) { Id = "item_id_serialNumber", Name
= "Serial Number" };
builtScope.VariableList.Add(int_variable);
Aras.Server.Core.Configurator.Enum vEnum = new
Aras.Server.Core.Configurator.Enum(DataType.String) { Id = "item_id_modelList", Name =
"List of Models" };
vEnum.AddNamedConstant("item_id_modelX", "Model X", "1");
vEnum.AddNamedConstant("item_id_modelY", "Model Y", "2");
vEnum.AddNamedConstant("item_id_modelZ", "Model Z", "3");
builtScope.VariableList.Add(new Variable(DataType.String) { Id = "item_id_model", Name
= "Model", Enum = vEnum });
return builtScope;
}
public override ArrayList GetCustomKey()
{
return new ArrayList { "static_scope" };
}
public override string[] GetGuidsItemDependsOn()
{
return new string[0];
}
public override List<string> GetItemTypeNamesItemDependsOn()
{
return new List<string> { };
}
In this sample we have a static Scope Object, so we can store it in the cache using a hardcoded ID as a
key. The method result is cached with key "static_scope".
The Scope has two Variables:
[Serial Number] – data type of integer

2018 Aras Corporation All Copyrights Reserved. 32
Aras Innovator 11
Effectivity Services Programmer’s Guide
[Model] - data type of string, with list of values:
o [Model X]
o [Model Y]
o [Model Z]
Note: All IDs in this sample code are hardcoded to show the meaning of the builder method. An actual
implementation of a builder method retrieves business data and builds the appropriate Scope
Object.
GetCustomKey, GetGuidsItemDependsOn, and GetItemTypeNamesItemDependsOn return
either static or empty values for this sample static Scope Object. A Scope Object using real
business data would return a feasible result.

2018 Aras Corporation All Copyrights Reserved. 33
Aras Innovator 11
Effectivity Services Programmer’s Guide
8 Admin Setup
This section describes how to configure Effectivity Services to manage Effectivity on selected
Relationship ItemTypes.
1. You need to first create an Effectivity Scope item to define a context. Select
Administration>Effectivity Services>Effectivity Scope in the TOC. You can search for existing
Scope items by name or associated builder method. The Builder method contains a list of
Variables that are available in the context.
Figure 7.
The Effectivity Scope (effs_scope) is related to the Effectivity Scope ItemType
(effs_scope_itemtype). The related_id links to the Relationship ItemType which is managed by
effectivity.
Note: In this guide, the Part BOM ItemType is used as an example to manage effectivity.
2. Double-click Scope to access the Scope Item.
3. Click the New Relationship icon on the Effectivity Scope ItemType tab. The Itemtype Search
dialog box appears.

2018 Aras Corporation All Copyrights Reserved. 34
Aras Innovator 11
Effectivity Services Programmer’s Guide
Figure 8.
4. Search for Part BOM and double click on it to add it to the Effectivity Scope ItemType.
5. Save the current Effectivity Scope.
Figure 9.
Note: You can have any number of different Relationships in the same Effectivity Scope.

2018 Aras Corporation All Copyrights Reserved. 35
Aras Innovator 11
Effectivity Services Programmer’s Guide
New “Effectivity” (effs_Part_BOM_expression) “No Related” relationship ItemType will be
automatically generated. The Source_id of effs_Part_BOM_expression is a link to Part BOM,
and the related_id is null. With this configuration, the “Effectivity” tab appears on the Part BOM
form.
Figure 10.
Note: Log out of Aras Innovator and then log in as new relationship ItemTypes are created
automatically, unless they already exist.
6. Create a new Effectivity for Part BOM by clicking the icon on the Effectivity tab and selecting
a new effectivity.
7. Click the right-mouse-button, and choose the View Effectivity option to view/edit the effectivity
expression.
8. Select the Effectivity Scope and set the Effectivity Expression with the help of the guided UI. The
Effectivity Expression guided UI displays a list of Variables associated with the selected Effectivity
Scope.

2018 Aras Corporation All Copyrights Reserved. 36
Aras Innovator 11
Effectivity Services Programmer’s Guide
Figure 11.

2018 Aras Corporation All Copyrights Reserved. 37
Aras Innovator 11
Effectivity Services Programmer’s Guide
9 API Usage
9.1 Overview
Using Query Builder with Effectivity Services resolved item structures can be presented in a Tree Grid
View. For additional information about Query Builder please refer to the “Aras Innovator 11.0 – Query
Builder Guide.” For additional information about Tree Grid View, refer to the “Aras Innovator 11.0 – Tree
Grid View Administrator Guide.” Both Guides are distributed with the Aras Innovator CD image.
This section describes the following use cases using Effectivity Services combined with Query Builder
and Tree Grid View:
Resolving a Part BOM structure for given effectivity criteria.
Viewing all parts in a Part BOM structure that are a) effective for the criteria contained in the
specified Effectivity Scope and b) have no Effectivity Expressions in the specified Effectivity
Scope.
Before you can configure a Query Definition and a Tree Grid View, you need to:
Define business data that will be converted to Variables and Named Constants by the Builder
Method.
Implement the Builder Method.
Create the Effectivity Scope.
Relate a Relationship ItemType to the Effectivity Scope instance.
To follow the example in this section the Administrator has already defined the following structural
elements, shown in Figure 12:
The Effectivity Scope item “Car Scope”. The Effectivity Scope item has the Relationship ItemType
“Part BOM” as the Effectivity Scope ItemType.
The Effectivity Variables associated with the Effectivity Scope item:
o WheelSystem – is an Enum Variable. That means this Effectivity Variable has an enumerated
list of possible Named Constants (values / options – Rear, Front, Four), which can be
assigned to it.
o BatteryCapacity – is an Int Variable. That means any appropriate integer value can be
assigned to this Effectivity Variable.
o CarModel – is a String Variable. That means any appropriate string value can be assigned to
this Effectivity Variable.
o AvailableDate – is a DateTime Variable. That means any appropriate date value can be
assigned to this Effectivity Variable.

2018 Aras Corporation All Copyrights Reserved. 38
Aras Innovator 11
Effectivity Services Programmer’s Guide
Figure 12.
9.2 Creating a Query Definition to Filter by Effectivity
A Query Definition is a fundamental element which we use to retrieve data from the server.
In this section we will use the Part -> Part BOM structure to show how Effectivity Services can be used.
Part
Part BOM
Effectivity
Item Type
Relationship Type
Relation
Figure 13.

2018 Aras Corporation All Copyrights Reserved. 39
Aras Innovator 11
Effectivity Services Programmer’s Guide
Setting up a Query Definition
9.2.1.1 Creating a Query Definition
Go to Administration (1) / Configuration (2) / Query Definition (3) in the TOC.
Figure 14.
9.2.1.2 Selecting Context Item Type Query Definition
1. Create an item and enter a value in the Name field (1).
2. Click on the ellipses in the Context ItemType dialog to search for a Context Item Type (2). Once
you select the ItemType and save the form, the selected ItemType appears as a link as shown
here.
Figure 15.
9.2.1.3 Building a Recursive Part Structure
Click on the Show Editor button on the left sidebar to switch to Query-Editing Mode. Build a recursive
part structure using the Part BOM relationship.

2018 Aras Corporation All Copyrights Reserved. 40
Aras Innovator 11
Effectivity Services Programmer’s Guide
Figure 16.
9.2.1.4 Selecting Properties
Select the properties that you want the query to return. Let’s select the following properties for the Part:
Figure 17.
Defining Effectivity Criteria
In order to define effectivity criteria, add the corresponding “Effectivity” relationship
(effs_Part_BOM_expression), where Effectivity Conditions are saved.

2018 Aras Corporation All Copyrights Reserved. 41
Aras Innovator 11
Effectivity Services Programmer’s Guide
9.2.2.1 Adding two “Effectivity” relationships to the “Part BOM” item
Figure 18.
1. Add the Effectivity relationship twice with different aliases as shown in Figure 19.
2. Use the Relationship with the effs_Part_BOM_expression alias for structure resolution by
effectivity.
3. Use the Relationship with the effs_Part_BOM_expr_no_resolve alias to check if the Part BOM
item has any “Effectivity” relationship Items for the specified Scope.
Figure 19.

2018 Aras Corporation All Copyrights Reserved. 42
Aras Innovator 11
Effectivity Services Programmer’s Guide
These two aliases are used in the where condition on the Part BOM query item.
9.2.2.2 Adding a Part BOM where condition
Add a where condition to the “Part BOM” query item. The where condition shown in Figure 20 allows us to
get the related part in case the Part BOM item does not have any effectivity relationships
(effs_Part_BOM_expr_no_resolve = 0), or it has at least one effectivity expression resolved to true
(effs_Part_BOM_expression > 0) for the given effectivity resolution criteria/condition.
Figure 20.
9.2.2.3 Adding an effs_Part_BOM_expr_no_resolve where condition
Add a where condition on the “effs_Part_BOM_expr_no_resolve” query item filtering by the “Effectivity
Scope” and “behavior” properties. The “Effectivity Scope” value must match the ID of the scope created in
the Administration / Effectivity Services / Effectivity Scope TOC category.
This gives us Part BOMs that have no configured Effectivity Expression in the current Scope.
Note: The “(behavior = 'float' OR behavior = 'fixed')” condition is required in order to filter the search
using the latest version of the relationship item.

2018 Aras Corporation All Copyrights Reserved. 43
Aras Innovator 11
Effectivity Services Programmer’s Guide
Figure 21.
9.2.2.4 Adding an “effs_Part_BOM_expression” where condition
Add a where condition on the “effs_Part_BOM_expression” query item filtering by the “Effectivity Scope,”
“behavior,” and “definition” properties.
The “Effectivity Scope” value must match the ID of the scope created in the Administration / Effectivity
Services / Effectivity Scope TOC category.
The Definition property value must contain an effectivity expression that will be used for resolving the part
structure.
This gives us Part BOMs that have a configured Effectivity Expression in the current Scope. The
configured Effectivity Expression corresponds to the Effectivity criteria from the “definition” property of the
Query Item.
Note: The “(behavior = 'float' OR behavior = 'fixed')” condition is required to filter the search using the
latest version of the relationship item.
In the following figure the “Definition” property contains an effectivity expression with a $WheelSystem
query parameter.

2018 Aras Corporation All Copyrights Reserved. 44
Aras Innovator 11
Effectivity Services Programmer’s Guide
Figure 22.
Note: Only <EQ> is supported in effectivity resolution criteria. Only one Effectivity Scope can be used in
a “Where Condition.”
Query parameters allow us to execute the same query using different parameter values.
Figure 23.
9.2.2.5 Confirming Conditions
Make sure all conditions are set correctly. The final version of the effectivity query definition should look
like this:

2018 Aras Corporation All Copyrights Reserved. 45
Aras Innovator 11
Effectivity Services Programmer’s Guide
Figure 24.
9.3 Creating a Tree Grid View to Display Effective Items
Tree Grid View is standard functionality for Aras Innovator. It offers a visual layout of the data as a
Relationship tab in an item view. In this example Tree Grid View uses the Query Definition created in the
previous section to resolve the Part BOM structure and display the result in the grid.
Setting Up a Tree Grid View
9.3.1.1 Tree Grid Views
Select Administration / Configuration / Tree Grid Views in the TOC.
Figure 25.
9.3.1.2 Creating a Tree Grid View Item
Create a Tree Grid View item. Set the required “Name” property and search for a query definition in the
“Query Definition” field.

2018 Aras Corporation All Copyrights Reserved. 46
Aras Innovator 11
Effectivity Services Programmer’s Guide
Figure 26.
9.3.1.3 Using the Tree Grid View Editor
Click the Show Editor button on the sidebar.
Figure 27.
9.3.1.4 Mapping Elements
Select the “Part,” “Part BOM,” and “Part” rows, right click on them and choose Map Element from the
context menu to include these elements in the tree grid view.

2018 Aras Corporation All Copyrights Reserved. 47
Aras Innovator 11
Effectivity Services Programmer’s Guide
Figure 28.
9.3.1.5 Combining Elements
Select Part BOM and related Part elements, right click on them and choose Combine from the context
menu to combine them into one element for better structure visualization in the Tree Grid View.
Figure 29.
9.3.1.6 Adding Columns
Right click on the Part Structure column header and select Add New Column.

2018 Aras Corporation All Copyrights Reserved. 48
Aras Innovator 11
Effectivity Services Programmer’s Guide
Figure 30.
9.3.1.7 Changing the Column Label
Change new column label to State.
Figure 31.
9.3.1.8 Choosing Cell Display Settings
Select the State cell in the Part row, right click on it and choose Cell Display Settings from the context
menu.
Figure 32.
9.3.1.9 Setting text templates
1. Select the {Part.state} option in the Helper listbox to set it as the text template for this cell.

2018 Aras Corporation All Copyrights Reserved. 49
Aras Innovator 11
Effectivity Services Programmer’s Guide
Figure 33.
2. Set {Part.state} as the text template for the “State” cell in the “Part BOM --- Part” row.
Figure 34.
3. Add the Part Number column and setup display settings as shown here:
Figure 35.
9.3.1.10 Parameter Mapping
Click the Show Parameter Mapping button and map the existing query parameters to their data sources.
In this example the named constants for WheelSystem enum are represented by the items of
“WheelSystem” ItemType. So the “Data Type” property is set to “Item” and the corresponding ItemType is
specified in the “Data Source” property.

2018 Aras Corporation All Copyrights Reserved. 50
Aras Innovator 11
Effectivity Services Programmer’s Guide
Figure 36.
9.3.1.11 Tree Grid View Usage
1. Click the Actions menu and select Set Tree Grid View Usage.
Figure 37.
2. Choose the Relationship Tab option as the target usage in the Set Tree Grid View Usage dialog
box.

2018 Aras Corporation All Copyrights Reserved. 51
Aras Innovator 11
Effectivity Services Programmer’s Guide
Figure 38.
3. Click the Used On button and select the ItemType to add to the new relationship.
Figure 39.
4. Specify the relationship name and label.

2018 Aras Corporation All Copyrights Reserved. 52
Aras Innovator 11
Effectivity Services Programmer’s Guide
Figure 40.
5. Define the starting condition for query definition execution. The Starting condition is applied once
to the root item of the query definition. It allows you to get the resolved part structure for one part
item.
Figure 41.
6. Click Generate to create the relationship with the Tree Grid View.

2018 Aras Corporation All Copyrights Reserved. 53
Aras Innovator 11
Effectivity Services Programmer’s Guide
Figure 42.
Using Tree Grid View Parameters for Resolving Effective Items
The Resolved part structure for the current part item is displayed in the Tree Grid View. Figure 43 shows
all of the related parts. The Effectivity expressions have not been added yet.

2018 Aras Corporation All Copyrights Reserved. 54
Aras Innovator 11
Effectivity Services Programmer’s Guide
Figure 43.
9.3.2.1 Using Tree Grid View parameters with Enum variables
In this section, we set effectivity expressions for Part BOM relationship items using the “Simple Engine
3.0” and “Simple Engine 2.0” related parts.
1. Go to the BOM tab, right click on part item, and select View “BOM.”

2018 Aras Corporation All Copyrights Reserved. 55
Aras Innovator 11
Effectivity Services Programmer’s Guide
Figure 44.
2. Click the Effectivity tab and create a new relationship item. Right click on it and select View
Effectivity.
Note: The Effectivity tab was added automatically when the “Part BOM” relationship ItemType
was added to an Effectivity Scope item.
Figure 45.
3. Set the “Effectivity Scope” property, save the item, set the effectivity expression
WheelSystem=Rear for Part BOM using “Simple Engine 3.0” as the related part. After that save
“Part BOM Effectivity” item again, unlock and close it. Then save “Part BOM” item, unlock and
close it.

2018 Aras Corporation All Copyrights Reserved. 56
Aras Innovator 11
Effectivity Services Programmer’s Guide
Figure 46.
4. Repeat the same steps to set the effectivity expression WheelSystem=Front for the Part BOM
using “Simple Engine 2.0” as the related part.
5. Go to the Part Structure tab in the Tree Grid View and click the Modify Parameters button in
the toolbar.
6. Set the WheelSystem query parameter value to named-constant “Four” represented by an item
of the “WheelSystem” itemtype.
Figure 47.

2018 Aras Corporation All Copyrights Reserved. 57
Aras Innovator 11
Effectivity Services Programmer’s Guide
“Simple Engine 3.0” and “Simple Engine 2.0” parts are not displayed in the Tree Grid View because
their effectivity expressions conflict with the “WheelSystem=Four” expression for structure resolution.
Figure 48.
7. Set the WheelSystem query parameter to “Rear” and the “Simple Engine 3.0” part is displayed.
Figure 49.
8. Set the WheelSystem query parameter to “Front” and the “Simple Engine 2.0” part is displayed.

2018 Aras Corporation All Copyrights Reserved. 58
Aras Innovator 11
Effectivity Services Programmer’s Guide
Figure 50.
Note: You can also use the standard “List” ItemType to store named constants for Enum variables. In
this case you must specify List as the data type and list item as the data source in the Tree Grid
View query parameters mapping. You must set Named constant IDs in the “Value” properties as
shown in Figure 51.
Figure 51.
9.3.2.2 Using Tree Grid View parameters with Integer variables
This example uses the Query Builder and Tree Grid View parameters with the “BatteryCapacity” integer
variable.

2018 Aras Corporation All Copyrights Reserved. 59
Aras Innovator 11
Effectivity Services Programmer’s Guide
1. Create the effectivity expression BatteryCapacity >= 100 on the “Part BOM” item with the
“Coupe” related part.
Figure 52.
Figure 53.
2. Add the new query parameter BatteryCapacity in the query definition item.

2018 Aras Corporation All Copyrights Reserved. 60
Aras Innovator 11
Effectivity Services Programmer’s Guide
Figure 54.
3. Change the effectivity condition for structure resolution to BatteryCapacity variable equals
$BatteryCapacity parameter.
Figure 55.
4. Go to the Tree Grid View item and map the BatteryCapacity parameter. Set the Data Type
value to Integer.

2018 Aras Corporation All Copyrights Reserved. 61
Aras Innovator 11
Effectivity Services Programmer’s Guide
Figure 56.
5. Go to the part item and open the relationship tab in the Tree Grid View. Click the Modify
Parameters button and change the BatteryCapacity parameter value to 111.
Figure 57.
Note: Due to Tree Grid View parameters functionality, it’s required to fill all parameters in the Tree Grid
View Parameters dialog for the structure resolution.

2018 Aras Corporation All Copyrights Reserved. 62
Aras Innovator 11
Effectivity Services Programmer’s Guide
The “Coupe” related part is displayed because the “111 > 100” condition is fulfilled.
Figure 58.
6. Click the Modify Parameters button and change the BatteryCapacity parameter value to 90.
The “Coupe” related part is not displayed because the BatteryCapacity parameter value 90
conflicts with the “BatteryCapacity >= 100” expression set on the “Part BOM” item.
Figure 59.

2018 Aras Corporation All Copyrights Reserved. 63
Aras Innovator 11
Effectivity Services Programmer’s Guide
9.3.2.3 Using Tree Grid View Parameters with Date variables
This example uses the Query Builder and Tree Grid View parameters with the “AvailableDate” datetime
variable.
1. Create the effectivity expression AvailableDate >= 2018-03-31 on the “Part BOM” item using
“Automatic GearBox” as the related part.
Note: Effectivity Services only supports the “short_date” pattern for DateTime variables in the XML
expression. This means that the XML expression must have the datetime value specified using
one of the following formats – “yyyy-MM-dd” or “yyyy-MM-ddT00:00:00".
Figure 60.
Figure 61.
2. Add the new query parameter AvailableDate to the query definition item. If a default value is
needed, specify the default value in one of the supported datetime formats - “yyyy-MM-dd” or
“yyyy-MM-ddT00:00:00".

2018 Aras Corporation All Copyrights Reserved. 64
Aras Innovator 11
Effectivity Services Programmer’s Guide
Figure 62.
3. Change the effectivity condition for structure resolution to the AvailableDate variable equals
$AvailableDate parameter.
Figure 63.
4. Go to the Tree Grid View item and map the AvailableDate parameter. Set the Data Type value
to “date” and the Pattern value to “short_date.”

2018 Aras Corporation All Copyrights Reserved. 65
Aras Innovator 11
Effectivity Services Programmer’s Guide
Figure 64.
5. Go to the Part item and open the relationship tab in Tree Grid View. Click the Modify Parameters
button and change the AvailableDate parameter value to 2018-03-31.
Note: In the user interface datetime value appears in the local format.
Figure 65.
The “Automatic GearBox” related part is displayed because the “AvailableDate >= 2018-03-
31” condition is fulfilled.

2018 Aras Corporation All Copyrights Reserved. 66
Aras Innovator 11
Effectivity Services Programmer’s Guide
Figure 66.
6. Click the Modify Parameters button and change the AvailableDate parameter value to 2018-03-
15.
7. The “Automatic GearBox” related part is not displayed because the AvailableDate parameter
value 2018-03-15 conflicts with the expression “AvailableDate >= 2018-03-31” set on the “Part
BOM” item.
Figure 67.
9.3.2.4 Using Tree Grid View Parameters with String variables
This example uses the Query Builder and Tree Grid View parameters with the “CarModel” string variable.

2018 Aras Corporation All Copyrights Reserved. 67
Aras Innovator 11
Effectivity Services Programmer’s Guide
1. Create the effectivity expression CarModel = Model12 on the “Part BOM” item using the “Sedan”
related part.
Note: Latin characters and numbers are the only valid characters for the string variables.
Figure 68.
Figure 69.
2. Add the new query parameter CarModel to the query definition item.

2018 Aras Corporation All Copyrights Reserved. 68
Aras Innovator 11
Effectivity Services Programmer’s Guide
Figure 70.
3. Change the effectivity condition for structure resolution to the CarModel variable equals
$CarModel parameter.
Figure 71.
4. Go to the Tree Grid View item and map the CarModel parameter. Set the Data Type value to
“string” and the Pattern value to “^[0-9A-Za-z]+$” in order to restrict unsupported characters for
the query parameter. The Regular expression ^[0-9A-Za-z]+$ enables you to enter only digits and
Latin characters in upper or lower case.

2018 Aras Corporation All Copyrights Reserved. 69
Aras Innovator 11
Effectivity Services Programmer’s Guide
Figure 72.
5. Go to the part item and open the relationship tab in Tree Grid View. Click the Modify Parameters
button and change the CarModel parameter value to Model12.
Figure 73.
The “Sedan” related part is displayed because the “CarModel = Model12” condition is fulfilled.

2018 Aras Corporation All Copyrights Reserved. 70
Aras Innovator 11
Effectivity Services Programmer’s Guide
Figure 74.
6. Click the Modify Parameters button and change the CarModel parameter value to Model9.
7. The “Sedan” related part is not displayed because the CarModel parameter value “Model9”
conflicts with the expression “CarModel = Model12” set on the “Part BOM” item.
Figure 75.

2018 Aras Corporation All Copyrights Reserved. 71
Aras Innovator 11
Effectivity Services Programmer’s Guide
10 Dynamic Tree Grid Control API
The Dynamic Tree Grid Control is available in Effectivity Services. This section describes the API. The
Dynamic Tree Grid control is inherited from the TreeGrid component and has all of its public methods,
fields, and events.
10.1 Constructor
The constructor supports two parameters:
Name
Type
Description
dom
Object
Required parameter.
It is a DOM element that will be used as a control container.
settings
Object
Optional parameter.
It contains the following global settings for grid initialization:
multiSelect – gives you the ability to select multiple rows in
the grid. The default value is false.
editable – determines whether a grid can be edited or not.
The default value is true.
sortable – determines whether or not grid columns can be
sorted. The default value is true.
draggableColumns – determines whether or not grid columns
can be moved. The default value is true.
resizable – determines wheter or not columns can be
resized. The default value is true.
If you do not specify the settings parameter, its default value
will be used for grid initialization.
10.2 Public fields
DynamicTreeGrid does not have its own public fields. It uses the base TreeGrid component public fields.
10.3 Events
You can add and remove Events using the “on” and “off” public methods.
Each event listener callback accepts a single parameter: an event object of the type “CustomEvent”
containing a “detail” property with specific event information.

2018 Aras Corporation All Copyrights Reserved. 72
Aras Innovator 11
Effectivity Services Programmer’s Guide
Note: Column and row indexes are zero-based. Row indexing starts from the first row displayed in a
grid and ends at the bottom row of the entire grid. It means that rows whose parents are
collapsed/invisible are not counted. The column indexing starts from the first column on the left.
All invisible rows and columns have an index of -1.
addRow
Event fired after each row is added to the grid when adding rows using the “addRows” or “loadData”
methods.
Detail properties
Name
Type
Description
rowId
String
ID of the added row.
parentId
String
ID of the parent row. Null if added row is root.
addRows
Event fired after all rows are added using the “addRows” or “loadData” methods.
Detail properties
Name
Type
Description
rowIds
Array
Added row IDs.
parentId
String
ID of the parent row. The ID is Null if the added row
is root.
removeRow
Event fired after deleting a row from the grid using the “removeRow” method.
Detail properties
Name
Type
Description
rowIds
Array
IDs of the deleted rows. Array contains ID of the
deleted row and IDs of all descendant rows.
parentId
String
ID of the parent row. The ID is Null if the deleted

2018 Aras Corporation All Copyrights Reserved. 73
Aras Innovator 11
Effectivity Services Programmer’s Guide
row is a root row.
removeAllRows
Event fired after deleting all rows from the grid using the “removeAllRows” method.
Detail properties
Name
Type
Description
rowIds
Array
IDs of the deleted rows.
addColumn
Event fired after adding a new column using the “addColumn” or “loadData” methods.
Detail properties
Name
Type
Description
columnName
String
Column name.
removeColumn
Event fired after deleting a column using the “removeColumn” method.
Detail properties
Name
Type
Description
columnName
String
Column name.

2018 Aras Corporation All Copyrights Reserved. 74
Aras Innovator 11
Effectivity Services Programmer’s Guide
10.4 Common objects description
This section describes common objects frequently used in the DynamicTreeGrid public methods.
Metadata objects
A Metadata object is an object that contains additional information about a cell that is required for the grid
editors and formatters to render the cell properly.
A Metadata object can have the following properties:
formatter – optional property.
The formatter name used to display cell content. If you do not specify a “formatter” property, the
formatter type is determined by the grid based on the cell value. E.g. if the cell value is a string
the ‘text’ formatter will be used, and if the cell value is boolean the ‘boolean’ formatter will be
used.
editor – optional property.
The name of the editor used to display cell content when the cell is in the edit state. If you do not
specify an “editor” property, the editor type will be determined by the grid.
Other properties that can be used in the formatter and editor functions from the “metadata”
parameter.
Example:
{
formatter: ‘select’,
editor: ‘select’,
options: [
{label: 'Red', value: 'id1'},
{label: 'Green', value: 'id2'},
{label: 'Blue', value: 'id3'}
]
}
Column settings object
The Column settings object contains additional settings applicable to the corresponding column.
If a grid is not editable/resizable/sortable, then you cannot edit/resize/sort columns. However, if the grid is
editable/resizable/sortable you can adjust these columns. The Column setting does not change when the
corresponding grid setting is changed.
The Column settings object can have the following optional properties:
resizable enables you to decide whether or not to resize a column. The default value is obtained
from grid settings when adding a new column.
editable enables you to decide whether or not you want to edit cells in this column. The default
value is obtained from grid settings when adding a new column. This setting value will be used as
a default value for the cell’s editability setting when adding new rows. You can also use the
“setCellEditability” and “getCellEditability” methods to set/get cell editability.

2018 Aras Corporation All Copyrights Reserved. 75
Aras Innovator 11
Effectivity Services Programmer’s Guide
sortable enables you to decide whether or not you want to sort by this column. The default value
is obtained from the grid settings when adding a new column.
visible enables you to decide if the column should be visible or not. The Default value is true
when adding a new column.
Example:
{
resizable: false,
sortable: true,
editable: false,
visible: true
}
Column object
The Column object is used in the “loadData” and “addColumn” methods. It can contain the following
properties:
name – required property. Column name.
label – optional property. The column name is used as the label if the “label” property is not set.
width – optional property. The width is calculated automatically based on the column label if the
“width” property is not set.
metadata – optional property. It contains a metadata object for all cells in this column. Column
metadata is used only for cells without their own metadata. The Metadata object is described in
section 10.4.1.
settings – optional property containing settings that are applied to the corresponding column. The
Column settings object is described in section 10.4.2.
Example:
{
label: ‘Column 1’,
width: 100,
name: ‘property1,
metadata: {
formatter: ‘boolean’
},
settings: {
resizable: false,
editable: false
}
}
Row object
The Row object is used in the “loadData” and “addRows” methods. It can contain different properties. If
the row object property name matches the column name, then its value is used as a cell value. The Row
object property is updated automatically when the corresponding grid cell value is changed.
Example:

2018 Aras Corporation All Copyrights Reserved. 76
Aras Innovator 11
Effectivity Services Programmer’s Guide
{
property1: ‘value 1’,
property2: ‘value 2’,
someOtherProperties: ‘additional property’
}
10.5 Public methods
loadData
Initializes the grid with specified rows and columns.
If the “columns” parameter is not specified, the columns will be obtained automatically from the “rows”
parameter. Each unique property of the row object will represent a column with the same name.
If both the “rows” and “columns” parameters are not specified, the method removes all existing rows and
columns.
Note: The grid automatically updates the corresponding properties of the provided row object when the
cell value is changed.
Optional Input parameters
Name
Type
Description
rows
Array
An array containing the row objects described in section 10.4.4.
If the parameter is not an array, the rows are not added.
columns
Array
An array containing column objects described in section 10.4.3.
The Array’s element position determines the column order.
Return value
Array – an array that contains the IDs of the added rows.
Example of the “rows” array parameter:
[
{
property1: ‘row 1’,
property2: ‘value2’,
someOtherProperties: ‘additional property’
},
{
property1: ‘row 2’
}
]
Example of the “columns” array parameter:
[

2018 Aras Corporation All Copyrights Reserved. 77
Aras Innovator 11
Effectivity Services Programmer’s Guide
{
label: ‘Column 1’,
width: 55,
name: ‘property1,
metadata: {
formatter: ‘select’,
editor: ‘select’,
options: [
{label: 'Red', value: 'id1'},
{label: 'Green', value: 'id2'},
{label: 'Blue', value: 'id3'}
]
}
},
{
name: ‘property2’,
settings: {
resizable: false,
sortable: true,
editable: false
}
}
]
obtainRowID
obtainRowID is an overridable handler which should return a unique row id for the given row object when
adding new rows using the “loadData” or “addRows” methods. It returns null by default. The Unique row
id will be generated automatically if the handler returns a falsy value, e.g. false, empty string, null or
undefined. If the handler returns a truthy value which is not a string or grid that already contains a row
with the same id, an error will be thrown in the “loadData” or “addRows” methods.
Input parameters
Name
Type
Description
rowInfo
Object
Row object which is used to add a new row.
parentId
String
Parent row ID. The ID will be Null if the row is added as root.
Return value
String – row ID.
Example:
dynamicTreeGrid.obtainRowId = function(rowObj, parentId) {
return rowObj.id_property;
};

2018 Aras Corporation All Copyrights Reserved. 78
Aras Innovator 11
Effectivity Services Programmer’s Guide
addRows
Adds rows to the specified position in the grid.
Input parameters
Name
Type
Description
rows
Array
Required parameter.
Arrays containing row objects are described in section 10.4.4.
If the parameter is not an array, the rows will not be added.
parentId
String
Optional parameter. ID of the parent row.
If the “parentId” parameter is null or undefined, rows will be added
as roots.
position
Number
Optional parameter. It is a zero-based index that is used to insert
new rows into the child row IDs array of the parent row (or roots
array if parentId is not specified). The Index can be greater than or
equal to 0 and less than or equal to the children array length.
If the “position” parameter is not specified, new child rows will be
appended to the end of the children array.
The getChildRowIds method can be used to find out the row index
in the children array.
doRender
Boolean
Optional parameter. Renders grid after adding rows. The default
value is true.
Return value
Array – array which contains IDs of the added rows.
removeRow
Removes the row with the specified ID from the grid and grid rows collection.
Input parameters
Name
Type
Description
rowId
String
Row ID.

2018 Aras Corporation All Copyrights Reserved. 79
Aras Innovator 11
Effectivity Services Programmer’s Guide
removeAllRows
Removes all rows from the grid and the grid rows collection.
selectRow
Selects row with the specified ID. If grid's "multiSelect" setting is set to false, the specified row becomes
the only selected row. Otherwise the specified row becomes selected and all previously selected rows
stay selected.
Input parameters
Name
Type
Description
rowId
String
Row ID.
deselectRow
Cancels the selection of the specified row.
Input parameters
Name
Type
Description
rowId
String
Row id.
addColumn
Adds a column to the grid.
Input parameters
Name
Type
Description
column
Object
Required parameter. The Column object is described in the
section 10.4.3.
position
Number
Optional parameter. Zero based column index. If its position is not
specified, the column will be appended after existing columns.

2018 Aras Corporation All Copyrights Reserved. 80
Aras Innovator 11
Effectivity Services Programmer’s Guide
removeColumn
Removes the specified column from the grid and the grid columns collection.
Input parameters
Name
Type
Description
name
String
Column name.
getChildRowIds
Returns an Array containing the child row IDs for the specified parent row. This method returns the IDs of
the root rows if the “parentId” parameter is null or undefined.
Input parameters
Name
Type
Description
parentId
String
Optional parameter. ID of the parent row.
Return value
Array – array with child row IDs or an empty array if there are no children.
getRowUserData
Gets user data stored by the specified row and key.
Input parameters
Name
Type
Description
rowId
String
Row ID.
key
String
Key for storing user data.
Return value
Anything - User data stored by the specified row and key.
Example:
let itemtype = grid.getRowUserData(rowId, ‘itemtype’);

2018 Aras Corporation All Copyrights Reserved. 81
Aras Innovator 11
Effectivity Services Programmer’s Guide
setRowUserData
Sets user data for the specified row and key.
Input parameters
Name
Type
Description
rowId
String
Row Id
key
String
Key for storing user data
value
Anything
Value
Example:
grid.setRowUserData(rowId, ‘itemtype’, ‘Part’);
setCellEditability
Sets cell edit availability.
Input parameters
Name
Type
Description
rowId
String
Required parameter. Row ID.
columnName
String
Required parameter. Column name.
editable
Boolean
Optional parameter. Can a cell be edited or not. Default value is
true.

2018 Aras Corporation All Copyrights Reserved. 82
Aras Innovator 11
Effectivity Services Programmer’s Guide
getCellEditability
Returns true if the specified cell is editable, otherwise it returns false.
Input parameters
Name
Type
Description
rowId
String
Row Id.
columnName
String
Column name.
Return value
Boolean – is cell editable or not.
setCellValue
Sets cell value and updates the corresponding property in the user row object.
Input parameters
Name
Type
Description
rowId
String
Row ID
columnName
String
Column name
value
Anything
Cell value
getCellValue
Gets the cell value.
Input parameters
Name
Type
Description
rowId
String
Row ID
columnName
String
Column name
Return value
Anything – cell value.

2018 Aras Corporation All Copyrights Reserved. 83
Aras Innovator 11
Effectivity Services Programmer’s Guide
getColumnCount
Gets a count of all columns (visible and invisible).
Return value
Number
getVisibleColumnCount
Gets a count of visible columns.
Return value
Number
getColumnIndex
Gets a column index by the column name. Returns -1 if column is not found or invisible.
Input parameters
Name
Type
Description
columnName
String
Column name.
Return value
Number – column index
getColumnName
Gets the column name using the column index.
Input parameters
Name
Type
Description
columnIndex
Number
Column index
Return value
String – column name
getColumnOrder
Gets Array with the names of visible columns in the same order as they are displayed in the grid.
Return value
Array

2018 Aras Corporation All Copyrights Reserved. 84
Aras Innovator 11
Effectivity Services Programmer’s Guide
getAllColumnNames
Gets Array with the names of all columns in the order they are added to the grid.
Return value
Array
getParentId
Gets the ID of the parent row for the specified row. Returns null if the specified row is root and has no
parent.
Input parameters
Name
Type
Description
rowId
String
Row Id.
Return value
String – parent row ID.
containsRow
Returns true if the grid has a row with the specified ID in the rows collection, otherwise it returns false.
Input parameters
Name
Type
Description
rowId
String
Row Id.
Return value
Boolean
containsColumn
Returns true if the grid has a column with the specified name in the columns collection, otherwise it
returns false.
Input parameters
Name
Type
Description
columnName
String
Column name.
Return value
Boolean

2018 Aras Corporation All Copyrights Reserved. 85
Aras Innovator 11
Effectivity Services Programmer’s Guide
expandAll
Expands all rows with their descendants.
collapseAll
Collapses all rows with their descendants.
isRowExpanded
Returns true if the specified row is expanded, otherwise it returns false.
Input parameters
Name
Type
Description
rowId
String
Row Id.
Return value
Boolean
isRowVisible
Returns true if the specified row is visible, otherwise it returns false.
Input parameters
Name
Type
Description
rowId
String
Row Id.
Return value
Boolean
getVisibleRowCount
Gets the number of visible rows that can be displayed in the grid.
Note: The number of visible rows is not the total rows count. For example, if the grid has only one root
row with 10 children and the root row is collapsed, the getVisibleRowCount() method will return 1.
Return value
Number
getAllRowCount
Gets the number of all rows (visible and invisible) contained in the rows collection.
Return value

2018 Aras Corporation All Copyrights Reserved. 86
Aras Innovator 11
Effectivity Services Programmer’s Guide
Number
getVisibleRowIds
Gets the Array with the IDs of visible rows displayed in the grid.
Return value
Array
getAllRowIds
Gets the Array with the IDs of all rows contained in the rows collection.
Return value
Array
getRowId
Gets the row ID by the row index.
Input parameters
Name
Type
Description
rowIndex
Number
Row index (zero based, from “top” to “bottom”).
Return value
String – row ID.
getRowIndex
Gets the row index using the row ID. The method returns -1 if the row is not found or not visible.
Input parameters
Name
Type
Description
rowId
String
Row ID
Return value
Number – row index.

2018 Aras Corporation All Copyrights Reserved. 87
Aras Innovator 11
Effectivity Services Programmer’s Guide
moveColumn
Moves a column to the specified position.
Input parameters
Name
Type
Description
columnName
String
Column name
columnIndex
Number
New column position – zero based index.
setColumnSettings
Sets settings for the specified column.
Input parameters
Name
Type
Description
columnName
String
Column name
settings
Object
The Column settings object described in the section 10.4.2
Note: If a column setting is not specified in the column object, its
value will not be changed.
getColumnSettings
Gets settings for the specified column.
Input parameters
Name
Type
Description
columnName
String
Column name.
Return value
Object - column settings object described in section 10.4.2.
setColumnMetadata
Sets metadata for the specified column that will be used by the column cells without their own metadata.

2018 Aras Corporation All Copyrights Reserved. 88
Aras Innovator 11
Effectivity Services Programmer’s Guide
Input parameters
Name
Type
Description
columnName
String
Column name
metadata
Object
Metadata object described in the section 10.4.1.
getColumnMetadata
Gets metadata for the specified column. Returns null if the column has no metadata.
Input parameters
Name
Type
Description
columnName
String
Column name
Return value
Object – metadata object described in section 10.4.1.
setColumnVisibility
Sets column visibility.
Input parameters
Name
Type
Description
columnName
String
Required parameter. Column name.
visible
Boolean
Optional parameter. Column visibility. The default value is true.
getColumnVisibility
Returns true if the specified column is visible, otherwise it returns false.
Input parameters
Name
Type
Description
columnName
String
Column name

2018 Aras Corporation All Copyrights Reserved. 89
Aras Innovator 11
Effectivity Services Programmer’s Guide

2018 Aras Corporation All Copyrights Reserved. 90
Aras Innovator 11
Effectivity Services Programmer’s Guide
Return value
Boolean
setColumnLabel
Sets the label for the specified column.
Input parameters
Name
Type
Description
columnName
String
Column name
label
String
Column label.
getColumnLabel
Gets the label for the specified column.
Input parameters
Name
Type
Description
columnName
String
Column name
Return value
String - column label.
setColumnWidth
Sets the width for the specified column.
Input parameters
Name
Type
Description
columnName
String
Column name
width
Number
Column width

2018 Aras Corporation All Copyrights Reserved. 91
Aras Innovator 11
Effectivity Services Programmer’s Guide
getColumnWidth
Gets the width for the specified column.
Input parameters
Name
Type
Description
columnName
String
Column name
Return value
Number - column width.
setCellMetadata
Sets metadata for the specified cell.
Input parameters
Name
Type
Description
rowId
String
Row Id
columnName
String
Column name
metadata
Object
Metadata object described in the section 10.4.1
getCellMetadataOnly
Gets metadata for the specified cell. Returns null if the cell has no metadata (even if the column has
metadata).
Input parameters
Name
Type
Description
rowId
String
Row Id
columnName
String
Column name
Return value
Object – metadata object described in section 10.4.1.