ContactStore 7.8 Installation Avaya IP Office Contact Store Contactstore7.8
User Manual: Avaya IP Office ContactStore 7.8 Installation Avaya IP Office Information - www.telecomuserguides.com
Open the PDF directly: View PDF
.
Page Count: 86

15-601038 Issue 4c - (25 October 2012)
ContactStore 7.8 Installation
IP Office

ContactStore 7.8 Installation Page 2
15-601038 Issue 4c (25 October 2012)IP Office
© 2012 Avaya All Rights Reserved.
Notices
While reasonable efforts have been made to ensure that the information in
this document is complete and accurate at the time of printing, Avaya
assumes no liability for any errors. Avaya reserves the right to make changes
and corrections to the information in this document without the obligation to
notify any person or organization of such changes.
Documentation disclaimer
Avaya shall not be responsible for any modifications, additions, or deletions
to the original published version of this documentation unless such
modifications, additions, or deletions were performed by Avaya.
End User agree to indemnify and hold harmless Avaya, Avaya's agents,
servants and employees against all claims, lawsuits, demands and judgments
arising out of, or in connection with, subsequent modifications, additions or
deletions to this documentation, to the extent made by End User.
Link disclaimer
Avaya is not responsible for the contents or reliability of any linked Web sites
referenced within this site or documentation(s) provided by Avaya. Avaya is
not responsible for the accuracy of any information, statement or content
provided on these sites and does not necessarily endorse the products,
services, or information described or offered within them. Avaya does not
guarantee that these links will work all the time and has no control over the
availability of the linked pages.
Warranty
Avaya provides a limited warranty on this product. Refer to your sales
agreement to establish the terms of the limited warranty. In addition, Avaya’s
standard warranty language, as well as information regarding support for this
product, while under warranty, is available to Avaya customers and other
parties through the Avaya Support Web site: http://www.avaya.com/support.
Please note that if you acquired the product from an authorized Avaya reseller
outside of the United States and Canada, the warranty is provided to you by
said Avaya reseller and not by Avaya.
Licenses
THE SOFTWARE LICENSE TERMS AVAILABLE ON THE AVAYA WEBSITE,
HTTP://SUPPORT.AVAYA.COM/LICENSEINFO/ ARE APPLICABLE TO ANYONE
WHO DOWNLOADS, USES AND/OR INSTALLS AVAYA SOFTWARE,
PURCHASED FROM AVAYA INC., ANY AVAYA AFFILIATE, OR AN AUTHORIZED
AVAYA RESELLER (AS APPLICABLE) UNDER A COMMERCIAL AGREEMENT
WITH AVAYA OR AN AUTHORIZED AVAYA RESELLER. UNLESS OTHERWISE
AGREED TO BY AVAYA IN WRITING, AVAYA DOES NOT EXTEND THIS
LICENSE IF THE SOFTWARE WAS OBTAINED FROM ANYONE OTHER THAN
AVAYA, AN AVAYA AFFILIATE OR AN AVAYA AUTHORIZED RESELLER, AND
AVAYA RESERVES THE RIGHT TO TAKE LEGAL ACTION AGAINST YOU AND
ANYONE ELSE USING OR SELLING THE SOFTWARE WITHOUT A LICENSE. BY
INSTALLING, DOWNLOADING OR USING THE SOFTWARE, OR AUTHORIZING
OTHERS TO DO SO, YOU, ON BEHALF OF YOURSELF AND THE ENTITY FOR
WHOM YOU ARE INSTALLING, DOWNLOADING OR USING THE SOFTWARE
(HEREINAFTER REFERRED TO INTERCHANGEABLY AS “YOU” AND “END
USER”), AGREE TO THESE TERMS AND CONDITIONS AND CREATE A
BINDING CONTRACT BETWEEN YOU AND AVAYA INC. OR THE APPLICABLE
AVAYA AFFILIATE (“AVAYA”).
Avaya grants End User a license within the scope of the license types
described below. The applicable number of licenses and units of capacity for
which the license is granted will be one (1), unless a different number of
licenses or units of capacity is specified in the Documentation or other
materials available to End User. "Designated Processor" means a single
stand-alone computing device. "Server" means a Designated Processor that
hosts a software application to be accessed by multiple users. "Software"
means the computer programs in object code, originally licensed by Avaya
and ultimately utilized by End User, whether as stand-alone products or
pre-installed on Hardware. "Hardware" means the standard hardware
originally sold by Avaya and ultimately utilized by End User.
License types
Designated System(s) License (DS). End User may install and use each copy
of the Software on only one Designated Processor, unless a different number
of Designated Processors is indicated in the Documentation or other materials
available to End User. Avaya may require the Designated Processor(s) to be
identified by type, serial number, feature key, location or other specific
designation, or to be provided by End User to Avaya through electronic means
established by Avaya specifically for this purpose.
Copyright
Except where expressly stated otherwise, no use should be made of materials
on this site, the Documentation(s) and Product(s) provided by Avaya. All
content on this site, the documentation(s) and the product(s) provided by
Avaya including the selection, arrangement and design of the content is
owned either by Avaya or its licensors and is protected by copyright and other
intellectual property laws including the sui generis rights relating to the
protection of databases. You may not modify, copy, reproduce, republish,
upload, post, transmit or distribute in any way any content, in whole or in
part, including any code and software. Unauthorized reproduction,
transmission, dissemination, storage, and or use without the express written
consent of Avaya can be a criminal, as well as a civil, offense under the
applicable law.
Third Party Components
Certain software programs or portions thereof included in the Product may
contain software distributed under third party agreements ("Third Party
Components"), which may contain terms that expand or limit rights to use
certain portions of the Product ("Third Party Terms"). Information regarding
distributed Linux OS source code (for those Products that have distributed the
Linux OS source code), and identifying the copyright holders of the Third
Party Components and the Third Party Terms that apply to them is available
on the Avaya Support Web site: http://support.avaya.com/Copyright.
Preventing toll fraud
"Toll fraud" is the unauthorized use of your telecommunications system by an
unauthorized party (for example, a person who is not a corporate employee,
agent, subcontractor, or is not working on your company's behalf). Be aware
that there can be a risk of toll fraud associated with your system and that, if
toll fraud occurs, it can result in substantial additional charges for your
telecommunications services.
Avaya fraud intervention
If you suspect that you are being victimized by toll fraud and you need
technical assistance or support, call Technical Service Center Toll Fraud
Intervention Hotline at +1-800-643-2353 for the United States and Canada.
For additional support telephone numbers, see the Avaya Support Web site:
http://support.avaya.com
Suspected security vulnerabilities with Avaya products should be reported to
Avaya by sending mail to: securityalerts@avaya.com.
Trademarks
Avaya and Aura are trademarks of Avaya, Inc.
The trademarks, logos and service marks (“Marks”) displayed in this site, the
documentation(s) and product(s) provided by Avaya are the registered or
unregistered Marks of Avaya, its affiliates, or other third parties. Users are
not permitted to use such Marks without prior written consent from Avaya or
such third party which may own the Mark. Nothing contained in this site, the
documentation(s) and product(s) should be construed as granting, by
implication, estoppel, or otherwise, any license or right in and to the Marks
without the express written permission of Avaya or the applicable third party.
Avaya is a registered trademark of Avaya Inc. All non-Avaya trademarks are
the property of their respective owners.
Downloading documents
For the most current versions of documentation, see the Avaya Support Web
site: http://www.avaya.com/support
Contact Avaya Support
Avaya provides a telephone number for you to use to report problems or to
ask questions about your product. The support telephone number is
1-800-242-2121 in the United States. For additional support telephone
numbers, see the Avaya Web site: http://www.avaya.com/support

ContactStore 7.8 Installation Page 3
15-601038 Issue 4c (25 October 2012)IP Office
Contents
Contents
ContactStore Overview1.
..................................................................... 81.1 License
..................................................................... 91.2 Functional Components
..................................................................... 101.3 Recordings
..................................................................... 111.4 Internal Database
..................................................................... 121.5 Licensing
..................................................................... 121.6 Supported Languages
Installation2.
..................................................................... 152.1 Calculating Disk Size Required for Recordings
..................................................................... 162.2 Installing ContactStore
..................................................................... 172.3 Testing the Recording Operation
............................................................................ 172.3.1 Configuring your Browser
............................................................................ 182.3.2 Adding ContactStore to a Zone
..................................................................... 192.4 Upgrading from ContactStore 7.2
..................................................................... 202.5 Upgrading ContactStore 7.8
Accessing ContactStore3.
Configuring ContactStore Settings4.
..................................................................... 264.1 System Overview Page
..................................................................... 274.2 Audit Trail
..................................................................... 284.3 Viewing Alarms and Events
..................................................................... 294.4 Adding Hierarchical File Storage Support
..................................................................... 294.5 Advanced Configuration Options
Administration of User Accounts5.
..................................................................... 335.1 Windows Domain Authentication
..................................................................... 335.2 Use of SSL
..................................................................... 335.3 Session Inactivity Timeout
..................................................................... 345.4 Creating a New Account
..................................................................... 355.5 Changing Your Password
..................................................................... 365.6 Editing an Account
..................................................................... 375.7 Deleting an Account
IP Office/Voicemail Pro Configuration6.
..................................................................... 416.1 Call Recording Warning
..................................................................... 426.2 Changing the Recording Time
..................................................................... 426.3 Manual Call Recording
..................................................................... 446.4 Automatic Recording Options
..................................................................... 496.5 Creating a Call Flow
Administrative Tasks7.
..................................................................... 537.1 Daily Procedures
..................................................................... 547.2 Weekly Procedures
..................................................................... 547.3 Monthly Procedures
..................................................................... 557.4 Backing Up the Database
..................................................................... 557.5 Restoring the Database
..................................................................... 567.6 Backing Up The Voice Recordings
..................................................................... 567.7 Moving to a New PC
Search and Replay8.
..................................................................... 588.1 Accessing Search and Replay
..................................................................... 598.2 Searching for Calls
..................................................................... 608.3 Viewing Results
..................................................................... 618.4 Call Sets
..................................................................... 638.5 Playing a Call
..................................................................... 648.6 Exporting Multiple Calls
Appendix9.
..................................................................... 669.1 ContactStore Version
..................................................................... 679.2 Archiving
..................................................................... 699.3 Alarms
..................................................................... 719.4 Trouble Shooting
............................................................................ 719.4.1 Installation Problems
............................................................................ 719.4.2 Trouble Shooting Tools
............................................................................ 729.4.3 System Administration Page Problems
............................................................................ 739.4.4 Email Alarm Problems
............................................................................ 739.4.5 ContactStore to VoiceMail Pro Problems
............................................................................ 749.4.6 Search and Replay Problems
..................................................................... 779.5 Advanced Security
............................................................................ 779.5.1 Installing Unlimited Strength Encryption
............................................................................ 779.5.2 Changing the Tomcat Port Numbers
............................................................................ 789.5.3 Installing a Signed SSL Certificate
............................................................................ 80
9.5.4 Configuring Viewer and Archive to use
HTTPS
...............................................................................83Index

ContactStore 7.8 Installation Page 5
15-601038 Issue 4c (25 October 2012)IP Office
ContactStore Overview
Chapter 1.

ContactStore 7.8 Installation Page 7
15-601038 Issue 4c (25 October 2012)IP Office
ContactStore Overview:
1. ContactStore Overview
This documentation covers version 7.8 of ContactStore for IP Office, supported in conjunction with IP Office 5.0 and higher
with Voicemail Pro 5.0 and higher.
The standard call recording facilities provided with IP Office and Voicemail Pro can be extended further by using
ContactStore. ContactStore stores and catalogs recordings so that they are easily accessible for later retrieval. Any
recordings that you instruct Voicemail Pro to 'send to the Voice Recording library' are placed in a database.
ContactStore for IP Office (referred to as ContactStore from now on) is provided with the Voicemail Pro software CD set
and has an inbuilt 90 day trial license. A fully featured ContactStore system can be installed and used for 90 days from the
creation of the first recording. After this time the system will stop taking recordings until a license is purchased and
installed into the IP Office. All of the existing recordings can be accessed but no new ones can be made.
It is important to understand how the ContactStore operates so that you can best maintain and update it. This section
takes you from an overview diagram through to a detailed discussion of the operation of the system.
ContactStore complements the voice recording capabilities of Voicemail Pro. It stores and catalogs the recordings so that
they are easily accessible. Any recordings that you instruct Voicemail Pro to “send to the Voice Recording Library” are
placed in a folder that is visible to ContactStore. ContactStore checks this folder every few seconds and if it finds a new
recording file there, it:
·Reads the information about the recording from the file.
·Compresses the audio to 16kbps G.726 format.
·Stores the resultant file in the configured ContactStore hard disk, either on a separate server or in a specified
partition.
·Updates its integral database with details of the recording.
·Deletes the original .wav file from the handover directory.

ContactStore 7.8 Installation Page 8
15-601038 Issue 4c (25 October 2012)IP Office
1.1 License
Verint Systems, Inc. ("Verint Systems")
© 2004 - 2009 Verint Systems, Inc.
All rights reserved, worldwide.
All materials (regardless of form, and including, without limitation, software applications, documentation, and any other
information relating to Verint Systems, its products or services "Verint Materials") are the exclusive property of Verint
Systems, and subject to the license agreement terms and conditions relating to those Verint Materials (“License
Agreement”) as agreed to by you at the time of license. Only expressly authorized individuals under obligations of
confidentiality are permitted to access, review and use the Verint Materials. By accessing, reviewing and/or using the
Verint Materials, you expressly agree to (i) the terms and conditions contained in the License Agreement, (ii) not disclose
these materials to any third party except as expressly authorized by Verint Systems, and (iii) protect the Verint Materials
as confidential and trade secret information. Any unauthorized review, retransmission, dissemination or other use of the
Verint Materials is strictly prohibited. If
you are not authorized to access, review or use the Verint Materials, please return the Verint Materials in their entirety
(and any copies) from where they were obtained. EXCEPT AS OTHERWISE EXPRESSLY PROVIDED IN THE VERINT
SYSTEMS CLICKWRAP LICENSE AGREEMENT, ALL VERINT MATERIALS ARE PROVIDED "AS IS" AND
WITHOUT WARRANTY OF ANY KIND. VERINT SYSTEMS DOES NOT MAKE AND EXPRESSLY DISCLAIMS ALL WARRANTIES
AND REPRESENTATIONS WITH RESPECT TO THE VERINT MATERIALS (AND ANY COPIES OF THE SAME) PROVIDED
HEREUNDER OR OTHERWISE, WHETHER ORAL OR WRITTEN, EXPRESS OR
IMPLIED, INCLUDING, BUT NOT LIMITED TO, THE IMPLIED WARRANTIES OF MERCHANTABILITY, ACCURACY,
NON-INFRINGEMENT, SYSTEM INTEGRATION, AND FITNESS FOR A PARTICULAR PURPOSE. EXCEPT AS OTHERWISE
EXPRESSLY
PROVIDED IN THE VERINT SYSTEMS CLICKWRAP LICENSE AGREEMENT, NEITHER VERINT SYSTEMS NOR ITS AFFILIATES
OFFICERS, DIRECTORS, EMPLOYEES, SHAREHOLDERS, AGENTS, SUPPLIERS, OR REPRESENTATIVES SHALL BE LIABLE TO
YOU OR ANY THIRD PARTY FOR ANY DIRECT, INDIRECT, INCIDENTAL, SPECIAL, EXEMPLARY OR CONSEQUENTIAL
DAMAGES WHETHER FORESEEABLE OR UNFORESEEABLE, THAT MAY ARISE OUT OF OR IN CONNECTION WITH THIS
AGREEMENT EVEN IF VERINT SYSTEMS HAS BEEN NOTIFIED OF THE POSSIBILITY OR LIKELIHOOD OF SUCH DAMAGES
OR COSTS OCCURRING, AND WHETHER SUCH LIABILITY IS BASED ON CONTRACT, TORT, NEGLIGENCE, STRICT
LIABILITY, PRODUCTS LIABILITY OR OTHERWISE.
This computer program is protected by U.S. and international copyright laws, patent laws, and other intellectual property
laws and treaties. Unauthorized use, duplication, publication and distribution of all or any portion of this computer program
are expressly prohibited and will be prosecuted to the maximum extent provided by law. Your rights in this computer
program are limited to the license rights granted under the license agreement agreed to by you at the time of license. If
needed, please contact your vendor for an additional copy of those terms. All other rights, title and interest are expressly
restricted and retained by Verint Systems, Inc. and its licensors. The following open source applications are included with
this computer program ("Open Source"), with ownership in those applications as indicated below. Ant, Axis, log4j and
Tomcat are each copyright © 2000 - 2003 The Apache Software Foundation. All rights reserved. Licensed under the
Apache License, Version 2.0, which can be obtained at http://www.apache.org/licenses/LICENSE-2.0. PostgreSQL is
portions copyright © 1996 - 2005, The PostgreSQL Global Development Group, and portions copyright © 1994, The
Regents of the University of California. All rights reserved. A copy of the PostgreSQL license can be obtained at
http://www.postgresql.org/about/licence. jcifs is copyright © 2004 The JCIFS Project. All rights reserved. Licensed under
the terms of the GNU Lesser General Public License as published by the Free Software Foundation, which can be obtained
at http://www.gnu.org/licenses/licenses.html. JoeSNMP is copyright © 2002 - 2003 Blast Internet Services, Inc, and
copyright © 1999 - 2001 Oculan Corp. Copyrights for modified and included code are included in the individual source
files. All rights reserved. Licensed under the terms of the GNU Lesser General Public License as published by the Free
Software Foundation, which can be obtained at http://www.gnu.org/licenses/licenses.html. A license in each Open Source
software application is provided to you in accordance with the specific license terms specified above. EXCEPT WITH
REGARD TO ANY WARRANTIES OR OTHER RIGHTS AND OBLIGATIONS EXPRESSLY PROVIDED DIRECTLY TO YOU FROM
VERINT, ALL OPEN SOURCE SOFTWARE IS PROVIDED "AS IS'' AND ANY EXPRESSED OR IMPLIED WARRANTIES,
INCLUDING, BUT NOT LIMITED TO, THE IMPLIED WARRANTIES OF MERCHANTABILITY AND FITNESS FOR A PARTICULAR
PURPOSE ARE DISCLAIMED. IN NO EVENT SHALL THE OWNERS OF THE OPEN SOURCE SOFTWARE OR ITS
CONTRIBUTORS BE LIABLE FOR ANY DIRECT, INDIRECT, INCIDENTAL, SPECIAL, EXEMPLARY, OR CONSEQUENTIAL
DAMAGES (INCLUDING, BUT NOT LIMITED TO, PROCUREMENT OF SUBSTITUTE GOODS OR SERVICES; LOSS OF USE,
DATA, OR PROFITS; OR BUSINESS INTERRUPTION) HOWEVER CAUSED AND ON ANY THEORY OF LIABILITY, WHETHER IN
CONTRACT, STRICT LIABILITY, OR TORT (INCLUDING NEGLIGENCE OR OTHERWISE) ARISING IN ANY WAY OUT OF THE
USE OF THE OPEN SOURCE SOFTWARE, EVEN IF ADVISED OF THE POSSIBILITY OF SUCH DAMAGE.

ContactStore 7.8 Installation Page 9
15-601038 Issue 4c (25 October 2012)IP Office
ContactStore Overview: License
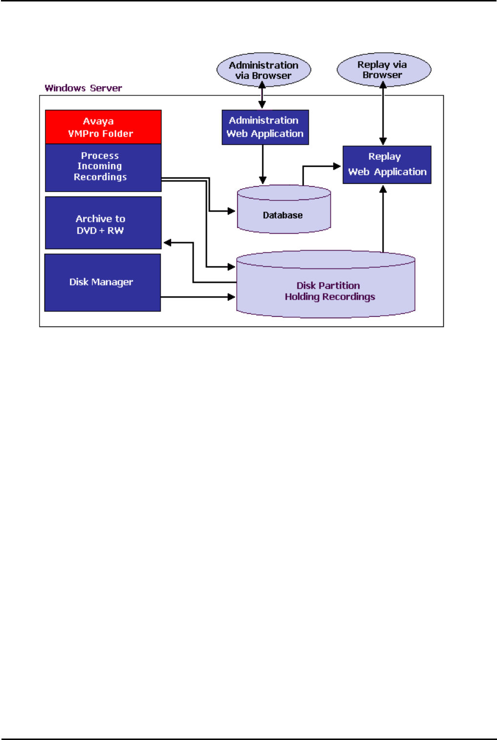
1.2 Functional Components
ContactStore can run on the same server as Voicemail Pro or a separate one. The ContactStore application contains
several distinct Functional components as shown in the diagram.
The major functional components of the ContactStore server are:
·A folder into which Voicemail Pro deposits .wav files as recordings complete.
·A file path into which call contents and derived files are written as industry standard .wav and .xml files.
·A PostgreSQL database into which details of all recorded calls are inserted.
·A browser-based call search and replay application.
·A browser-based system configuration and status monitoring application.
·Disk space management - Oldest recordings are automatically deleted as needed.
·Optional archive management - Recordings can be automatically written to a DVD+RW drive.
The rest of this section provides details about these components.

ContactStore 7.8 Installation Page 10
15-601038 Issue 4c (25 October 2012)IP Office
1.3 Recordings
ContactStore stores recorded calls with certain security in place. Access to recordings is strictly controlled according to the
security constraints configured within the System Administration pages. Each recording has an owner; the call owner is
the number of the extension that recorded the call. You can specify to which extensions each user has replay rights. The
user can search for and replay calls 'owned' by those stations. Typically an individual may be given rights to replay calls
owned by their own extension number while managers may have rights to extension numbers of all their staff.
Recording files
Calls are stored in an industry standard .wav file.
When each call is completed and as each recording becomes available, ContactStore compresses the audio and updates
the database with a record of the call. These files are stored in a hierarchy of folders beneath a root path, which you set
after installing the software.
Every recording results in:
·One .wav file.
The .wav file contains the actual audio of the recording. You can double-click some .wav files to play them directly.
Others are in audio formats that are not directly supported by Microsoft's Media Player; these must be converted
into a supported format before they can be played. Since ContactStore's Search and Replay application does this
conversion automatically, you do not need to access these files directly.
·One .xml file.
The .xml files contain details about the recorded calls. Although most users typically search against the
ContactStore’s database of calls, you can view these files directly in a browser if required. Within each .xml file
there are:
·All the details known about this recording. Most of the information, but not all, will be inserted into the calls
database. Some of the information is only of interest for diagnostic and maintenance purposes.
·A link to the final audio file.
·Start and end time.
You should always use the integral DVD archiver to automatically back up these files.
Audio compression
ContactStore uses the G.726 16kbps ADPCM compression standard, which provides the best compromise between storage
capacity and CPU loading.
ContactStore is designed to perform compression as a background task, which does not impact your ability to record,
search or play other calls. It takes approximately 1 minute to compress a two hour recording; there is a delay (from a few
seconds to a few minutes) between completion of a recording and its availability in the Search and Replay application.

ContactStore 7.8 Installation Page 11
15-601038 Issue 4c (25 October 2012)IP Office
ContactStore Overview: Recordings
1.4 Internal Database
If you have retained all of the .xml and .wav files, then you have kept all of the details about the recordings you have
made. However, the system uses a database to hold this information in more readily accessible forms. This database is
located on the ContactStore server.
The database stores details of the recordings as well as details of the ContactStore configuration.
·Recording details
The call details database is stored beneath the location into which you installed ContactStore, under the
\postgresql\data sub-directory and occupies approximately 1KB per call. To allow you to search for calls easily,
the details of the recordings are normally inserted into this database. It contains one record for each call recorded
and additional records for each party on the call and the owner of the call. The information stored for each call is:
·A unique reference for the recording.
·The start date and time.
·The duration of the recording.
·The name and number of the parties on the call where this was available to IP Office (through ANI, CLI or
dialed digits) at the time of the call.
·The direction of the call (incoming or outgoing).
·The owners of the recording (an internal call, recorded by both parties will appear one but have two owners).
·The target or dialed number, which may be different from the number that actually took the call.
·Configuration details
Several tables hold details of system configuration, such as file paths, time-outs and user authorization rights.
Archiving
To avoid having to repopulate these databases in the event of corruption or disk failure, you should back up the data files
.
55

ContactStore 7.8 Installation Page 12
15-601038 Issue 4c (25 October 2012)IP Office
1.5 Licensing
The full functionality of the ContactStore is available through purchasing a license which is entered into the IP Office
configuration. However, ContactStore will operate with a free 90-day evaluation license. This time period starts from the
time at which you make your first recording with the system. During this period, the product is fully functional.
·During the timed trial period, the administration pages will warn you that you are running on a timed license and
that following the expiration date, ContactStore will DELETE subsequent recordings. It is therefore important that
you install a full license BEFORE the end of the trial period if you wish to continue making recordings.
Even after the trial period, you will still be able to access recordings made during the trial - it is only newly made
recordings that will be deleted rather than processed by ContactStore.
·This does not apply to recordings made and kept within your Voicemail Pro system - only to those directed to the
Voice Recording Library (VRL).
At any time during the trial period, or after it, you may purchase a license for the product to run on one or more of your IP
Office systems. As you install the supplied license on an IP Office, the ContactStore will automatically detect this as you
make the next recording and will process recordings from that system. Until a recording is made you will continue to see a
warning message on the ContactStore administration screens. If you have multiple IP Office systems in a Small
Community Network (SCN), you must purchase and install a separate license for each.
·Once one or more of your IP Office systems has had a full license installed and a recording has been made, you will
continue to receive daily warnings about the trial period - for any other IP Office systems which are not licensed.
Recordings made on these unlicensed systems will continue to be processed up to 90 days from the date of the first
recording (made by the system as a whole) but thereafter recordings made on these systems will not be saved.
Daily warnings will continue to be raised in this case.
You can add ContactStore licenses to additional IP Offices (if your VMPro supports multiple IP Offices) at any time. These
will be detected automatically by ContactStore as the first recording from each switch is processed after the installation of
the license. This will be applicable if you have multiple IP Offices in a Small Community Network (SCN) using Centralized
Voicemail Pro. Until you do so, any recordings received from unlicensed IP Office servers will result in a warning alarm
being generated each day to ensure that you are aware that the timed license will expire or has expired.
·Important
After 90 days no further recordings are saved until the system is licensed.
1.6 Supported Languages
ContactStore is supported in several languages.
·US English
·UK English
·Dutch
·Italian
·German
·Russian
·French
·Japanese
·Korean
·Latin Spanish
·Brazilian Portuguese
·Simplified Chinese
Time Zone and Daylight Savings Time (DST) Support
All dates and times are stored in the database in Coordinated Universal Time (UTC). However, when you view records
using the search and replay application, these are converted to your local time. If you view the records using a database
query tool the times will be shown in the time zone of the client machine, which may be different from the server time.
The XML files relating to the recordings include ISO standard time stamps, giving both UTC and offset from Greenwich
Mean Time (GMT).

ContactStore 7.8 Installation Page 13
15-601038 Issue 4c (25 October 2012)IP Office
Installation
Chapter 2.

ContactStore 7.8 Installation Page 14
15-601038 Issue 4c (25 October 2012)IP Office
2. Installation
The platform required for a ContactStore server varies according to the volume of recordings to be made and the number
of concurrent users of the search and replay application.
The sizing guidelines given assume a sustained recording load of up to 15 concurrent recordings and a moderate replay
load of up to 5 concurrent replays.
ContactStore manages disk space so as to maintain a small amount of free space on the disk. To do this, install it on its
own partition so that the whole partition can be used for the storage of the application and the recordings made by it. For
more information, see Calculating the Disk Size Required for Recordings for instructions on how to determine the total
hard disk requirements.
Variant
RAM
HD
Pentium 4
Celeron
AMD
XP Pro
Vista
2003
Server
2008
Server
VM Pro Server and
ContactStore
512MB
20GB[1]
P4 2.8GHz
Not Tested
Athlon XP 3000+
All Athlon 64
ContactStore
512MB
10GB[2]
2.GHz
Not Tested
Athlon XP 3000+
All Athlon 64
Notes
1. For all voicemail servers, allow 1mb per minute for messages and greeting storage.
2. Also allow 7.2MB per hour for recordings in the ContactStore disk partition.
Disk Partitions
We recommend that you install ContactStore on a dedicated drive partition. This enables the software to monitor the
available disk space and automatically delete your oldest recordings to make room for newer ones as your disk fills.
·Ideally, use 2 partitions; one for the ContactStore application and calls database plus a further partition which will
be used solely to store the actual recordings.
If you install the software onto a partition that other software uses, you may find that, over time, the amount of storage
available for your recordings decreases, due to gradual build-up of log files, internet caches, temporary files, and so on.
ContactStore is designed to control the growth of its own such files in its own partition but cannot do so for other
applications.
The first step of the installation process is for you to specify the partition and path onto which ContactStore should be
installed. A minimum of 20GB is recommended to allow for at least 10GB of recordings (over 1000 hours of audio) to be
held online. For more information, see Calculating the Disk Size Required for Recordings .
The following scenarios are supported by Avaya for installing the ContactStore solution. These scenarios relate to installing
the ContactStore and Voicemail Pro application.
·Same Drive - Separate Partition.
·Same Server - Separate Drives.
·Separate Servers.
Sound Card
To replay calls from the ContactStore server itself, it must be equipped with a sound card and appropriate Windows drivers
installed. However, this is not essential since replays can be performed via a browser on another computer.
Local DVD+RW drive
Single-sided 4.7GB DVD+RW media are supported.
You should install the DVD+RW before you install the software. You can do this after you install the ContactStore
software; however, no archive media will be created until you install the drive.
Network connectivity
The ContactStore server must have LAN speed of 100Mbps or better access to the directory into which Voicemail Pro
deposits recordings and to the storage location into which ContactStore compresses and retains the recordings.
·Internet Explorer 6.0 or higher required.
15
15

ContactStore 7.8 Installation Page 15
15-601038 Issue 4c (25 October 2012)IP Office
Installation:
2.1 Calculating Disk Size Required for Recordings
The table shows how many gigabytes (GB) per day you typically use given the number of recording ports you have and
the average utilization of these ports over the working day. The figures are based on the assumption that your
compressed recordings will be at 16kbps (a single G.726 file) and that the utilization is averaged over an 8-hour working
day. Should your circumstances differ, recalculate the figures according to the hours over which your port utilization is
averaged.
The assumptions are:
·Compressed Audio - G.726 16kbps per call.
·Resulting in - 7.2MB per hour of recording.
·Hours per day - 8 (typical single shift).
Type of Operation
PBX Extn
Busy - Extn
Typical Call Center
Extreme Call Center
Ports Utilization
10%
30%
70%
100%
10
0.1
0.2
0.4
0.6
20
0.1
0.3
0.8
1.2
30
0.2
0.5
1.2
1.7
40
0.2
0.6
1.6
2.3
·Note - All figures are in GB per day.
Total requirements
Use the following table to determine the required disk capacity for your recorder.
Allow
For
Comments
10GB
System overhead and
call details database
PostgreSQL database, Java Virtual Machine, and call details
for 5 million call records online. Buffering space for DVD
archive, etc.
Daily Usage x
(days required online + safety
margin)
Compressed recordings.
Examples
Environment
Daily Storage
Total Storage
Typical office recording
·30 extensions in normal PBX environment
·10% utilization over 8 hour day)
·30 days online storage
·1 million call records kept online
0.2GB/day
(G.726 16kbps recording)
10 + (30 x 0.2) = 16GB
Small Informal Call Center
·30 extensions in light use
(30% utilization over 8 hour day)
·90 days online storage
0.5GB/day
(G.726 16kbps recording)
10 + (90 x 0.5) = 55GB

ContactStore 7.8 Installation Page 16
15-601038 Issue 4c (25 October 2012)IP Office
2.2 Installing ContactStore
If a version of ContactStore is already installed, follow the instructions for Upgrading ContactStore .
Pre-Requisites
Before installing ContactStore software make sure that you have completed the following pre-requisites:
1. Installed and verified the IP Office system for general telephony operation.
2. Added the ContactStore license to the IP Office configuration.
3. Installed the Voicemail Pro server application and verified general voicemail mailbox operation.
4. If ContactStore is to be installed on a separate machine from the Voicemail Pro server:
1. Check that the Voice Recording Library folder (by default c:\Program Files\Avaya\IP Office\Voicemail
Pro\VM\VRL) on the Voicemail Pro server is visible as a network share from the ContactStore server.
2. Configure your security so that the ContactStore service can read and write to the share for that folder.
3. Create and set a registry key on the ContactStore server to tell ContactStore the location of the share. Set
the key HKEY_LOCAL_MACHINE\SOFTWARE\Network Alchemy\Voicemail\Directories\VRLDir to
be a string containing the name of the share.
Install the ContactStore Software
1.Insert the ContactStore Distribution CD. Installation should auto-start. The Choose Setup Language window
opens.
·If the installation program does not start automatically, use Windows Explorer to access the CD drive and
double-click setup.exe to start the program.
2.Select the installation language. The language is used for the installation.
3.Click OK. Installation preparation begins. The Welcome to the InstallShield Wizard for ContactStore window opens.
4.Click Next. The Choose Destination Location window opens.
5.Select the path into which to install the application.
6.Click Next. Installation will take a few minutes. When the software has been installed the InstallShield Wizard
Complete window opens. The PostgreSQL will be installed automatically.
7.Click Finish.
8.To complete the installation reboot the server.
9.Connect the ContactStore server to the IP Office via the Local Area Network port.
10.Verify connection by entering http://myservername:8888/ in your browser, replacing myservername with
the IP address or host name of the ContactStore.
Basic Configuration
1.Start ContactStore . Enter a user name with a blank password. As the first user to log in, that user name will
become the administrator for ContactStore.
2.When requested to change the password, leave the Old Password field blank and enter password for the
administrator in the New Password and Verify New Password fields.
3.Select the option Server shown on the left-hand panel.
4.The key setting that must be configured is the Call storage path. Set this to the location in which you want
ContactStore to store recordings. Ideally this should be a dedicated partition.
5.Set the other server settings as required.
6.Using IP Office Manager, edit the IP Office configuration to have a selected user's outgoing calls recorded.
7.Test recording operation .
The first time you access the Search and Replay page you will be asked to install an ActiveX control. For more information,
see Starting ContactStore .
20
22
24
40
17
22

ContactStore 7.8 Installation Page 17
15-601038 Issue 4c (25 October 2012)IP Office
Installation: Installing ContactStore
2.3 Testing the Recording Operation
Once you have installed and configured the ContactStore, you need to verify that the recorder is storing and indexing
recordings correctly.
Testing the recording operation
You are now in a position to make test calls to verify correct operation. You should make calls using each of the stations
and call types you have configured to be recorded and passed to ContactStore. This test will confirm basic setup.
You should also check the recording and tagging of any complex call scenarios to be used. These include various transfers,
conferences, and so on. This test is recommended to ensure that any configuration problems are discovered early.
To test the recording operation of the ContactStore server, you must replay the recordings. ContactStore performs replay
of recordings by means of a browser-based application that is accessible with Internet Explorer (IE) V5.0 and higher. The
following sections describe how to set up your browser and how to access the application.
·Configuring your Browser .
·Adding ContactStore to a Zone .
·Accessing Search and Replay .
Monitoring the system
Monitor the system status regularly over the first few days of operation to confirm that utilization levels and storage
volumes are in line with your expectations. You can reconfigure or add additional storage if necessary.
2.3.1 Configuring your Browser
The Search and Replay page downloads an ActiveX control, which it uses to decompress the audio for replay. If your
default security settings prohibit downloading such controls, you need to provide a means of getting the ActiveX control to
your users' desktops. Internet Explorer (IE) determines rights by putting web servers into zones and then granting those
zones specific rights.
To access and use the page, the zone needs the following rights:
·Run ActiveX controls and plug-ins.
·Script ActiveX controls marked safe for scripting.
·ActiveX Scripting.
·Download signed ActiveX controls.
·On Windows Vista you must also clear the Enable Protected Mode checkbox.
Your Intranet zone and/or the Trusted Site zone may already be assigned these rights. If so, you need to verify that the
ContactStore is in one of these zones .
17
18
58
18

ContactStore 7.8 Installation Page 18
15-601038 Issue 4c (25 October 2012)IP Office
2.3.2 Adding ContactStore to a Zone
You can add ContactStore to a Trusted Site or Intranet zone.
To add ContactStore to Trusted sites:
1.In the Control Panel, open Internet Options.
2.Click the Security tab.
3.Click the Trusted sites icon.
4.Click Sites.
5.Uncheck the require HTTPS box (unless you are using HTTPS/SSL ).
6.Enter the URL of the ContactStore server and click Add. Internet Explorer does not recognize that a Fully Qualified
Domain Name (FQDN) and IP address are the same; you must add the URL to the list exactly as you type it in the
address bar.
7.Click OK.
To verify that you have configured the Zone information correctly, the icon on the lower right side of the IE status bar
should show Trusted Site instead of Internet.
To add ContactStore to a Local intranet Zone:
1.In the Control Panel, open Internet Options.
2.Click the Security tab.
3.Click the Local intranet icon.
4.Click Sites.
5.Click Advanced.
6.Uncheck the require HTTPS box (unless you are using HTTPS/SSL ).
7.Enter the URL of the ContactStore server and click Add. Internet Explorer does not recognize that a certain Fully
Qualified Domain Name (FQDN) and IP address are the same; you must add the URL to the list exactly as you type
it in the address bar.
8.Click OK.
Note
·You can also specify that sites that bypass the proxy server are in this Zone.
33
33

ContactStore 7.8 Installation Page 19
15-601038 Issue 4c (25 October 2012)IP Office
Installation: Testing the Recording Operation
2.4 Upgrading from ContactStore 7.2
The previous supported version of ContactStore for IP Office is version 7.2.09. That version uses an MSDE database for
the storage of the call data whereas version 7.8 uses a PostgresSQL database.
It is not possible to restore backups of 7.2.09 systems to a newly installed 7.8 system due to the different database
formats. However, the installer for version 7.8 supports the direct upgrading of an existing version 7.2.09 system, creating
a PostgreSQL copy of the MSDE database during the installation process.
Therefore the recommended upgrade process is to first upgrade to 7.2.09 if not already on that release, backup the
system, then upgrade to 7.8.
If upgrading an existing Contact 7.2 Server
1.Backup the partitions containing the MSDE database and the partition being used for call storage. This is purely
precaution should it become necessary to revert to version 7.2.
2.Upgrade the system to version 7.2.09 is not already done.
3.Install ContactStore 7.8 , allowing it to upgrade the MSDE database to a PostgreSQL database.
4.Set the Call storage path (System Settings | Server) to match the current location of the call store.
5.Test that you can search for, find and play existing calls.
If intending to install ContactStore 7.2 on a new server PC
1. Install ContactStore 7.2 on a new server. (It will install on Vista but if you have User Account Control on, right-click
on setup.exe and select "Run as Administrator". You will not be able to replay calls from the Vista machine until you
have upgraded to 7.8. This is normal).
2. Back up the old MSDE database and restore it to the new server.
3. Backup the call recordings and restore them to the new server.
4. Check you can replay old recordings on the new ContactStore 7.2 system.
5. Upgrade the new server to ContactStore 7.8.
16

ContactStore 7.8 Installation Page 20
15-601038 Issue 4c (25 October 2012)IP Office
2.5 Upgrading ContactStore 7.8
If a version of ContactStore 7.8 is already installed, you need to complete the following steps before installing the new
software version.
1.Backup the PostgresSQL database .
2.Upgrade the software.
3.Test operation to confirm the that the upgrade has been successful.
55

ContactStore 7.8 Installation Page 21
15-601038 Issue 4c (25 October 2012)IP Office
Accessing ContactStore
Chapter 3.

ContactStore 7.8 Installation Page 22
15-601038 Issue 4c (25 October 2012)IP Office
3. Accessing ContactStore
If you have trouble accessing ContactStore, make sure that ContactStore is part of a trusted site or intranet zone
within your browser's settings.
1.Open a browser window (using Internet Explorer) on any PC that can access the ContactStore server.
2.Enter http://myservername:8888 (where myservername is the host name or IP address of the ContactStore
server).
3.You will be directed to the login page as shown in the example.
4.Enter your username and password.
·If it is the first time that ContactStore has been logged into, enter a username of your choice. Leave the
password field blank as it is ignored on the initial login.
·Click OK. As the first user of the system, you are automatically added to the user database with administrator
rights. You are then redirected to the Change Password page.
·Leaving the Old Password field blank. Enter a New Password and enter it again in the Verify New
Password box.
5.Click OK. You are now logged into the system and the Introduction page is displayed. Unless there are already any
recordings to process and you have installed a full license, you will see the timed trial warning as shown below.
If it is the first time that you have logged in to ContactStore you can now configure the system .
Note
·If you logged into the application with a local user account, you should always use the Logout link from any page in
the Administration application to exit the application.
18
24

ContactStore 7.8 Installation Page 23
15-601038 Issue 4c (25 October 2012)IP Office
Configuring ContactStore
Settings
Chapter 4.

ContactStore 7.8 Installation Page 24
15-601038 Issue 4c (25 October 2012)IP Office
4. Configuring ContactStore Settings
There are some configuration details that must be set in order to safeguard the operation and recoverability of your
system. Any that cannot be left at automatic defaults are shown in red on the appropriate administration page.
To complete the configuration:
1.Click the link Server under the heading System Settings. The Server Settings page opens.
2.The Server Settings page determines how the ContactStore server operates. Verify that all settings are
appropriate for your system. Any values that are shown in red must be edited and valid values entered.
·Recorder Settings
·Recorder Number
This defaults to 1. If you have more than one IP Office within your business, you should set each one to a
different number to ensure that recordings made on each of your systems are readily distinguishable from
each other. The ContactStore application gives each recording a unique recording reference number. If you
do not set each of your systems to a different number, it may be impossible to identify which system a
given recording came from.
·Call storage path
This specifies the path into which recordings will be stored. All recordings are stored beneath this root
folder. Before you start recording you must specify this path. Use a dedicated partition if possible. You can
also use a share on another server but only if access rights are established such that this share is
automatically visible to the application without the need for additional authentication. Be sure that the
share is always accessible to the recorder. Avaya cannot take responsibility for failures due to network
outages between the recorder and the share. To change this setting once you have already started
recording, copy all folders and files beneath the old location to the new location before you make any
further recordings.
·Optional Local DVD+RW Drive
This setting shows the drive letter of the DVD+RW drive being used to archive calls. This setting is
typically D. If you do not have such a drive, or do not want to use it for recording archival, leave it blank.
It will show as Not defined.
·If you intend to install a DVD driver shortly, set this value to something so that recordings are queued
up for archival. While the setting is blank, recordings made are not marked as needing to be archived.
·Start DVD+RW volume labels with
Each DVD+RW media to which calls are written is given a unique label. These are sequentially numbered
and start with the string specified here. The setting defaults to Calls but can be set to any string of up to 5
characters. This field is short so that a 4-digit sequence number can be appended to it.

ContactStore 7.8 Installation Page 25
15-601038 Issue 4c (25 October 2012)IP Office
Configuring ContactStore Settings:
·If you only have a single ContactStore server, you can leave this at the default. If you have more than
one ContactStore server in your enterprise, verify that each has a different string set for this label
root so that media produced by each system can be clearly distinguished from each other.
·If you change this setting while a DVD is being written, the system will stop writing to that disk. Insert
a new one, which will be labeled with the new name. The sequence numbers after the name will
continue to increase rather than be reset to 0000.
·Retain call details for (months)
At some point, the size of the call details database will become either unmanageable or will fill the
available disk space. Specify, in months, how long call detail records are retained before they are purged
from the system. This ensures that the database stabilizes at a finite size.
·Purging is carried out at, or shortly after, 1:00 each morning and does not impact recording or replay.
·Alarm Notification
These settings are used to allow sending of alarms and events via email. Emails are only sent every 10 minutes
at most.
·SMTP Mail "From" Address
Set the name from which alarm email messages originate, for example, "ContactStore Head Office."
Confirm that you are receiving emails correctly after you make any changes to these settings.
·SMTP Mail Server
Enter the name of the SMTP mail server on which you have established an email account that the
ContactStore can use to send email messages regarding alarms and events. If you leave this blank, the
system will not send email messages when alarms occur. If you leave this setting blank, you can leave the
remaining settings on this page blank.
·SMTP Username
Leave this blank unless your SMTP server requires that any sender be authenticated. If required, set the
username of the SMTP account here.
·SMTP Password
Leave this blank unless your SMTP server requires that any sender be authenticated first. If required, set
the password of the SMTP account here. The password is masked when entered in this field.
·Send alarm/event emails to
Specify the email addresses to which alarm and event messages should be sent. Separate multiple
addresses with a semi-colon (;). The email recipient can be a local system administrator, a manned help-
desk and/or suppliers' support desks if you have a support agreement that includes this facility. The
system sends an email message each time an alarm occurs or is cleared. It also sends an email once per
night to let you know it is still operating. Failure to receive the nightly email message should be
investigated; it could indicate that the server has failed.
·SNMP Read Community
You can use an SNMP monitoring system such as HP OpenView to monitor IP Office ContactStore. To do
so, set the name of the SNMP Read Community. The recorder will then respond to SNMPV1 Get messages.
The MIB files for the recorder specific variables are provided on the installation CD.
·For security reasons, recorders:
·Do not allow "well known" community names like private or public
·Do not respond to SNMP Gets until a community name has been set
·Do not use the usual port of 161, but instead use 2161.
·SNMP Trap Destination
Enter the IP address (if any) that SNMP traps should be sent to.

ContactStore 7.8 Installation Page 26
15-601038 Issue 4c (25 October 2012)IP Office
4.1 System Overview Page
The System Overview page shows summary information about the current state of the ContactStore server.
To view the System Overview page:
1.Click the link System Overview under the heading Status. The System Overview page opens.
·Note: The DVD entries are only shown if you have configured a DVD+RW drive on the System Settings |
Server page.
·Current DVD state
Use this entry to confirm that the DVD drive has sensed, and is using, a valid disk. Unless it is showing Active,
or you are replaying from a previous disk, you should insert a new or the latest partially filled disk so that
archiving can continue.
·Active if it is able to record to the disk
·Foreign if it cannot use or recognize the inserted disk
·Old if a previously closed disk has been reinserted
·Empty if there is no disk in the drive.
·Current DVD Label
Use this value to label the current disk. Disks are sequentially numbered. You should label the next disk (with
the next available number) before inserting it.
·Free Space on current DVD media
Use this value to determine when you will need to change the DVD media. A blank media shows 4 GB free
space.
·Total call segments recorded to date
This value shows the total number of call segments that have been recorded by the system to date.
·Total call segments recorded today
Use this value to confirm that recordings are being made today. If you have restarted the server today, this
will show the number of call segments recorded since that restart.
·Date of oldest call held on disk
Until your disk has filled for the first time, monitor the available space on the drive until you have confirmed
that the rate at which space is being consumed is in line with your predictions. You should be able to estimate
when the disk will fill and when the first calls recorded will be deleted to make way for new calls. Once the disk
has started to "wrap" and calls are being deleted daily, use this figure to monitor the online retrieval capacity.
If the figure starts to fall, your disk space is being used more rapidly than before; the recording volumes are
increasing, so you may need to expand the disk capacity before the duration of calls it can hold falls below your
minimum requirement.
2.Use the Refresh link to update the page.
24

ContactStore 7.8 Installation Page 27
15-601038 Issue 4c (25 October 2012)IP Office
Configuring ContactStore Settings: System Overview Page
4.2 Audit Trail
The Status > Audit Trail page shows administrator and user actions over a specific period. The default reporting period
is the current day. You can also filter this report according to Event Type and Username.
To generate a report for a different period, enter the date range in the calendar controls, and click the Refresh link.
The Audit Trail functions track the following user actions:
·Successful user logins
·Failed user logins
·Password changes (although, for security reasons, the actual password is not stored)
·End user searches on the database
·Replay requests
It also tracks all administrator actions that affect recording, such as configuration changes and creation or deletion of user
accounts.
The Detail column includes the SQL statement used in searching for calls. It also uses the internal name of a setting rather
than the user-friendly, localized name. This avoids any change of meaning that could occur in internationalization.
Each report is restricted to a maximum of 1000 audit records. To report on more, break your reporting period into a
number of smaller date ranges.
Use your browser's print, save, or email features to provide a permanent record of the details. To create a summary that
presents all results on a single page, click the Show All link at the top. The Show All and Page at a Time links are not
shown if the list of audit entries is less than one page long.
Configuration records (which include the audit trail) are retained for 13 months. Each night after that period has elapsed,
a background job deletes any records older than 13 months.
If you want to retain the records longer, back up the database as described in Backing up the Database .
55

ContactStore 7.8 Installation Page 28
15-601038 Issue 4c (25 October 2012)IP Office
4.3 Viewing Alarms and Events
The Alarms and Events page shows system warnings, alarms and events. Alarms are logged to ContactStore's database
and held for a month before being purged at 1:00 each morning.
·As long as you have set up mail account information on the Server page, an email message detailing alarms and events
will be sent to the addresses listed there.
To view the Alarms and Events page:
1.Click the link Alarms and Events under the heading Status. The Alarms and Events page opens.
The controls at the top of the page allow you to view:
·Only those events that you have not previously cleared versus all alarms and events.
·Alarms and events above a selected severity level.
Use the links above and below the table to refresh the page and to clear some or all alarms.
The default on the page is to show all alarms and events that have not yet been cleared; you can see any new or
outstanding issues on first viewing the page.
To change the set of events shown:
1.Click the check box and/or radio button to specify your preferences.
2.Click the Refresh link above or below the table.
As each alarm or event is generated, it is initially active.
To clear an individual alarm or event:
1.Click the check box to the left of the event.
2.Click the Clear selected event(s) link.
Be careful using the Clear All events link. Acknowledging an alarm without consciously noting its details may lead to
system problems being "hidden" without your knowledge.
·Alarms and events are generated for a variety of reasons. A list of alarms and events that may be generated and
what to do about them can be found in the appendix .
69

ContactStore 7.8 Installation Page 29
15-601038 Issue 4c (25 October 2012)IP Office
Configuring ContactStore Settings: Viewing Alarms and Events
4.4 Adding Hierarchical File Storage Support
If you intend to configure the recorder so that recordings are stored on a network share, where the ContactStore cannot
or should not attempt to determine the amount of free disk space, you may need to disable the deletion of old call
recordings. You will then need to ensure that the share does not fill (either manually or by some automated means, such
as a Hierarchical File Storage system) to ensure that there is always space available for new recordings.
To disable the deletion of old call recordings, add the following line to the properties file: csipo.diskmanager=false
The recorder will now not attempt to delete old recording files; therefore, you must configure the HFS system to migrate
older files to your tape library as necessary.
When attempting to replay calls from files that have been migrated to tape, there is a delay before the call is replayed. If
the delay is 30s or so, then the replay application will work; longer delays may trigger a time-out. If a time-out occurs,
wait a few minutes and then retry. The file may be restored by the time the second replay request is made.
4.5 Advanced Configuration Options
A number of advanced options require that you edit the properties file \properties\csipo.properties. The file is located
beneath the path into which you installed ContactStore. (The default path is C:\Program Files\Witness). You can use
Notepad or any other text editor to make the changes to this file. Before editing this file it is recommended you create a
backup.

ContactStore 7.8 Installation Page 31
15-601038 Issue 4c (25 October 2012)IP Office
Administration of User
Accounts
Chapter 5.

ContactStore 7.8 Installation Page 32
15-601038 Issue 4c (25 October 2012)IP Office
5. Administration of User Accounts
User accounts can be added, modified or deleted from the User Security page.
·IMPORTANT
The System Administration application will run for anyone if there is no user defined with administrator rights. To
avoid locking yourself out of the system by accident, first create a user record for each administrator you need,
then add search and replay only users.
To view user accounts:
1.Click the link Users under the heading Security. The User Security page opens.

ContactStore 7.8 Installation Page 33
15-601038 Issue 4c (25 October 2012)IP Office
Administration of User Accounts:
5.1 Windows Domain Authentication
You can create local user accounts within the recorder application itself. However, it is more secure to use Windows
domain accounts and you may wish to enable this feature - or even restrict access so that only windows domain accounts
have access to the system.
·Tip
If users are prompted for their domain passwords when they access the web interface, make sure that the recorder
is either part of the intranet zone, or make it a trusted site and configure Internet Explorer to automatically log on
to trusted sites.
To Enable Windows Domain Authentication:
1. Create a user account (as described below) who's username is domain\username - for example,
CORP1\JSmith. Note that the username is case sensitive and must match exactly the case of the username stored
in the domain controller.
2. Add properties to the properties file to define either your domain controller or WINS controller as follows:
sso.dc=IP address of domain controller
or
sso.domain=domain name to use
sso.wins=IP address of WINS server to use
To Enforce Windows Domain Authentication only:
1. Enable Windows Domain Authentication as above.
2. Log in as an Administrator using a domain account
3. On the Security > Users page, set Allow local user accounts? to No.
5.2 Use of SSL
You should consider whether you wish to enforce the use of Secure Sockets Layer (SSL) . By default, users can access
the recorder via http (on port 8888) or by encrypted https (on port 8443). You can force users to use the secure https
port, by setting Allow unencrypted (http) access? to No on the Security | Users administration page. When you do
this, any user who attempts to access the recorder through the unsecured (http) route is automatically redirected to the
secure (https) address.
The application is distributed with an SSL certificate that is valid for 3 years from the date it was issued. The certificate
makes it possible to give users secure access to the server. When users access it through this secure https port, the traffic
between their browser and the recorder is automatically encrypted.
However, Internet Explorer will warn your users that the name on the certificate does not match the name of the server
using it. You can either advise your users that this is acceptable and should be ignored or, for greater security, you may
acquire and install your own SSL certificate.
5.3 Session Inactivity Timeout
If a user does not access the administration or search and replay screen for a period in minutes exceeding this setting,
they will have to log in again (unless you are using Windows Domain Authentication ).
78
33

ContactStore 7.8 Installation Page 34
15-601038 Issue 4c (25 October 2012)IP Office
5.4 Creating a New Account
For a user to use ContactStore they need an account name and password. The account will determine what features and
settings the user can access.
1.Click Add User at the bottom left to add one or more additional user accounts. The following window opens:
·Username
Enter a Username. This can be a Windows domain qualified username (for example, corpdomain\johnd) or
a local application username (for example johnd).
·To use a domain qualified username, which will be authenticated using Windows authentication, you must
configure Windows Domain Authentication . To allow users from other domains to log in, you must
establish reciprocal arrangements between the domain controller for the domain that the ContactStore
server is in and the other domain.
·When a local username account is created, the account is initially given a blank password. The new local
user is automatically redirected to the Change Password form the first time they log in.
·Role
Select a role for the user:
·System Admin
This type of user has full access to the ContactStore menus.
·Restricted Admin
This type of user can see the system status and alarms; eject DVDs and administer Replay Only user
accounts. They cannot change the system configuration settings.
·Replay Only
This type of user can only replay messages.
·Comment
Use the Comment text box to enter the full name, job title or other identifying information that will help you
to administer the user's account.
·May export recordings as files?
This option controls whether the email and export options are available to the user.
·Is allowed to replay calls owned by
Use this field to enter the list of stations or agents that this user is allowed to search for and replay. The initial
account created when the first user logs in is automatically given replay rights to all 2 to 10 digit station
numbers. You can modify these rights as required.
·Enter a comma separated list of individual station or agent numbers. You can also use a hyphen to
separate the ranges. If you have several users with the same replay rights, you can select the text in this
area and right-click to copy it to the clipboard. You can then paste it into the next account, saving a lot of
typing and potential for error. Some typical examples are:
·Note
The number of digits is important. For example, giving a user rights over 0000-9999 does not give
them rights over any 3, 5, 6, ..., digit numbers.
·4000
User can only replay calls owned by agent 4000. This is a typical entry for a CSR with this Agent
identifier that indicates that they can only play their own calls.
33

ContactStore 7.8 Installation Page 35
15-601038 Issue 4c (25 October 2012)IP Office
Administration of User Accounts: Creating a New Account
·4000-4019
User can replay calls owned by any agent in the range 4000-4019. This is a typical entry for a
supervisor in a call center in which agent ranges are assigned to teams.
·4000,4003,4010-4019,4124-4128
Mixture of ranges and individual numbers. This is a typical "real-world" scenario for a supervisor in a
call center where the originally assigned numbering plan has been added to over the years.
·1000-9999
Blanket coverage of all 4-digit station/agent numbers. This is a typical entry for a senior manager with
search and replay rights over all recordings.
2.Click Enter and Stay Open to save the account definition and keep the window open to create additional user
accounts. Click Enter and Close to save the account definition and close the window. Click Close Window to quit
without changing the account definition.
5.5 Changing Your Password
Unless using an account authenticated using Windows Domain Authentication , when your account is created, it will
have a blank password. You are automatically asked to change the password the first time you attempt to login. You
should change your password regularly.
To change the password:
1.Select Change Password at the top right of any administration page. The Change Password prompt is opened.
2.Enter your Old Password.
3.Enter your New Password.
4.Enter the new password again to Confirm New Password.
5.Click OK.
33

ContactStore 7.8 Installation Page 36
15-601038 Issue 4c (25 October 2012)IP Office
5.6 Editing an Account
Any account can be changed. You can change any of the fields except the user's name. To change the users name, note
their account details, create a new account with the same details and required name and then delete the old user .
·To reset a local user's password for any reason, check the box marked Reset Password and click Enter and
Close. Instruct the user to log in promptly.
·If you use a Windows domain qualified username, Windows authentication is performed, so the Reset Password
checkbox is irrelevant.
To edit an account:
1.Click the Edit link next to the user's entry in the list. The following window opens:
2.Alter the details as required.
·Role
Select a role for the user:
·System Admin
This type of user has full access to the ContactStore menus.
·Restricted Admin
This type of user can see the system status and alarms; eject DVDs and administer Replay Only user
accounts. They cannot change the system configuration settings.
·Replay Only
This type of user can only replay messages.
·Comment
Use the Comment text box to enter the full name, job title or other identifying information that will help you
to administer the user's account.
·May export recordings as files?
This option controls whether the email and export options are available to the user.
·Is allowed to replay calls owned by
Use this field to enter the list of stations or agents that this user is allowed to search for and replay. The initial
account created when the first user logs in is automatically given replay rights to all 2 to 10 digit station
numbers. You can modify these rights as required.
·Enter a comma separated list of individual station or agent numbers. You can also use a hyphen to
separate the ranges. If you have several users with the same replay rights, you can select the text in this
area and right-click to copy it to the clipboard. You can then paste it into the next account, saving a lot of
typing and potential for error. Some typical examples are:
·Note
The number of digits is important. For example, giving a user rights over 0000-9999 does not give
them rights over any 3, 5, 6, ..., digit numbers.
·4000
User can only replay calls owned by agent 4000. This is a typical entry for a CSR with this Agent
identifier that indicates that they can only play their own calls.
·4000-4019
User can replay calls owned by any agent in the range 4000-4019. This is a typical entry for a
supervisor in a call center in which agent ranges are assigned to teams.
34 37

ContactStore 7.8 Installation Page 37
15-601038 Issue 4c (25 October 2012)IP Office
Administration of User Accounts: Editing an Account
·4000,4003,4010-4019,4124-4128
Mixture of ranges and individual numbers. This is a typical "real-world" scenario for a supervisor in a
call center where the originally assigned numbering plan has been added to over the years.
·1000-9999
Blanket coverage of all 4-digit station/agent numbers. This is a typical entry for a senior manager with
search and replay rights over all recordings.
3.Click Enter and Close to save the changes. Click Close Window to quit without changing the account definition.
5.7 Deleting an Account
Any accounts can be deleted. However, there must always be one administrator account. If you need to change the name
of the administrator account you must enter a new administrator account and then delete the account no longer required.
To delete accounts:
1.Click the checkbox in the Select column for each user to delete
2.Click the Delete selected user(s) link.

ContactStore 7.8 Installation Page 39
15-601038 Issue 4c (25 October 2012)IP Office
IP Office/Voicemail Pro
Configuration
Chapter 6.

ContactStore 7.8 Installation Page 40
15-601038 Issue 4c (25 October 2012)IP Office
6. IP Office/Voicemail Pro Configuration
IP Office can use the Voicemail Pro server to manually and automatically record calls. When licensed, it can also be
configured to pass those recordings to ContactStore.
·Conference Capacity
Call recording uses conferencing capacity and so is subject to the available conferencing capacity of the IP Office
system.
·Call Recording Warning
In many locations, it is a local or national requirement to warn those involved in a call that they are being recorded.
The Voicemail Pro does this by playing an Advice of Call Recording prompt which can be switched off. On
automatically recorded call, some telephones may also display a recording symbol.
·Recording Duration
Call recording is limited to the maximum length of 1 hour.
·Voice Recording Library (VRL)
Recordings are normally placed into standard mailboxes. VRL operation allows recordings to be transferred to a
specialist archiving application, in this case ContactStore. This allows both longer recording and the sorting and
searching of recordings.
41
42

ContactStore 7.8 Installation Page 41
15-601038 Issue 4c (25 October 2012)IP Office
IP Office/Voicemail Pro Configuration:
6.1 Call Recording Warning
In many locations, it is a local or national requirement to warn those involved in a call that they are being recorded. One
method for doing this is to enable the Advice of Call Recording (AOCR) message provided by the Voicemail Pro server.
·The 'advice of recording' will always be played if the Advice of Call Recording message is enabled.
·It can not be guaranteed that a caller will hear an 'advice of recording' announcement when the call is using
analogue trunks. Analogue trunks do not support call status signalling so the 'advice of recording' announcement is
played as soon as the trunk is seized even if the call is ringing and has not been answered.
·The Play Advice on Call Recording option is on by default.
The Advice of Call Recording Message
This message is provided in the file aor_00.wav. For each language installed on the Voicemail Pro server, a copy is
located in the sub-folders of c:\Program Files\Avaya\IP Office\Voicemail Server\WAVS.
To switch the recording warning on or off:
1.From the Voicemail Pro Client, click or select Administration > Preferences > General.
2.Click Play Advice on Call Recording to switch this option on (checked) or off (unchecked).
3.Click OK.
4.Click Save & Make Live.
To hide the auto record indication
In addition to the audible advice of call recording prompt , some Avaya terminals display REC to show that the call is being
recorded. The display can be suppressed.
1.Open IP Office Manager and load the configuration from IP Office.
2.In the Navigation pane, click System.
3.In the System Configuration window, click the System tab.
4.Check Hide auto recording. The terminal display REC will be suppressed.
5.Save the configuration back to the IP Office system.

ContactStore 7.8 Installation Page 42
15-601038 Issue 4c (25 October 2012)IP Office
6.2 Changing the Recording Time
For recordings being placed into a Voicemail Pro mailbox, the maximum recording time is 1 hour.
To change the recording length:
1.Start the Voicemail Pro Client.
2.Click or select Administration > Preferences > General.
3.The Max. VRL Record Length (secs) setting is used only for calls being recorded to VRL. The maximum record
length is 3600 seconds (60 minutes).
4.Click OK.
5.Click Save & Make Live.
6.3 Manual Call Recording
There are several ways to start manually recording a call.
Phone Manager Pro
Users can initiate call recording using Phone Manager Pro when they are working in Agent Mode. The recording feature is
active during a telephone call and when call recording is available.
·Press on the toolbar to start recording. Press on the toolbar to stop the recording.
·Select Actions > Start Recording. The call will be recorded. Press Actions > Stop Recording to finish recording
the call.
SoftConsole
The SoftConsole operator can manually record all or part of a current telephone call.
·Press the button on the toolbar. The button acts as a toggle. Press the button again to stop recording.
·Select Actions > Record Call. This action toggles and so is also used to stop recording.
·Press F5 to start recording. Press F5 again to stop the recording.
4400 Series
Telephones in the 4400 Series with a Menu key can manually trigger call recording by:
·Press Menu | Menu | Func| Recor.
Using DSS Keys
The call record function can be programmed against a DSS key. When a DSS key has been programmed it can be pressed
during a call to record the conversation.
To set a DSS key for manual recording:
1.Open IP Office Manager and load the configuration from IP Office.
2.In the Navigation pane, click User and select the individual user.
3.Select the Button Programming tab.
4.Select the required DSS key and click Edit.
5.Click browse for the Action. The Button Programming window opens.
6.Select Advanced | Call | Call Record. Click OK.
7.In the Action Data field, enter a description that will appear on the telephone display.
8.Click OK.
9.Click to save the configuration file.

ContactStore 7.8 Installation Page 43
15-601038 Issue 4c (25 October 2012)IP Office
IP Office/Voicemail Pro Configuration: Manual Call Recording
A call is recorded if the user presses the programmed DSS key during any call. The caller will hear an announcement that
the call is being recorded if the mandatory call recording warning is active. See Call Recording Warning .
Using Short Codes
The short code feature "Call Record" can be used to trigger recording of calls into the user's designated mailbox. The
example short code (*95) can be set up as a user short code or a system short code. In either case it will trigger recording
Field
Contains...
Code
*95
Feature
Call Record
Telephone Number
[Leave blank]
Line Group Id
0
To use the short code
1.During a call, put the caller on hold.
2.Dial the short code. The call is automatically reconnected and recording begins.
Recording Location
The IP Office Manager can be used to specify where recordings triggered by a user are placed:
To configure a user's recording options:
1.Open IP Office Manager and load the configuration from IP Office.
2.In the Navigation pane, click User and select the individual user.
3.Select the Voice Recording tab.
4.In Manual Recording Mailbox, select from the list the mailbox that is to be used to contain recordings triggered
by the user. For ContactStore, select Voice Recording Library (Manual).
5.Click OK.
6.Click to merge the configuration change back to the IP Office.
41

ContactStore 7.8 Installation Page 44
15-601038 Issue 4c (25 October 2012)IP Office
6.4 Automatic Recording Options
The IP Office system can be configured to automatically record calls based on the user, hunt group, incoming call route or
account code.
Trigger
Incoming
Outgoing
Default Recording
Destination
Duration*
Incoming Call Route
None
For the call duration.
Hunt Group
Hunt group mailbox
Until ended or transferred
to a user outside the hunt
group or its overflow
group.
User
User mailbox
Until the user ends or
transfers call.
Account Code
User mailbox
Until the user ends or
transfers calls.
·Individual calls may match several recording criteria. Where that is the case, the following applies:
·If the destinations for the recordings are different, separate recordings occur with the durations are indicated
above.
·If the destinations for the recordings are the same, a single recording is made using either the incoming call
route, hunt group or user duration in that order or priority.
·Multiple recordings of the same call use multiple voicemail channels.
·Time profiles can be used to control when automatic call recording is used.
·For inbound calls recording will not take place if the call goes to normal voicemail.
·Different frequency settings, set in percentage terms, can be applied to the automatic recording of inbound and
outbound calls.
·A mandatory setting can be used to return a busy tone when call recording is triggered but no voicemail ports are
available.
·Where calls have been answered using a Line appearance button, the call recording goes to the mailbox setting of
the original call route destination.

ContactStore 7.8 Installation Page 45
15-601038 Issue 4c (25 October 2012)IP Office
IP Office/Voicemail Pro Configuration: Automatic Recording Options
To set automatic call recording for a user:
1.Open IP Office Manager and load the configuration from IP Office.
2.In the Navigation pane, click User.
3.Select the required user.
4.Select the Voice Recording tab.
5.From the Record Inbound and Record Outbound drop-down lists select the recording frequency required.
·None: Do not record.
·On: Record all calls if possible.
·Mandatory: Record all calls. If recording is not possible, return busy tone to the caller.
·xx%: Record calls at intervals matching the set percentage, eg. for every other call for 50%.
·For inbound calls, recording will not take place if the call also goes to normal voicemail.
6.Specify the destination for the recordings. By default, this is a user's own mailbox. For ContactStore, select Voice
Recording Library (Auto).
7.Click OK.
8.Click to send the configuration back to the IP Office.

ContactStore 7.8 Installation Page 46
15-601038 Issue 4c (25 October 2012)IP Office
To set automatic call recording for a hunt group:
1.Open IP Office Manager and load the configuration from IP Office.
2.In the Navigation pane, click HuntGroup.
3.Select the required hunt group.
4.Select the Voice Recording tab.
5.From the Record Inbound drop-down lists select the recording frequency required.
·None: Do not record.
·On: Record all calls if possible.
·Mandatory: Record all calls. If recording is not possible, return busy tone to the caller.
·xx%: Record calls at intervals matching the set percentage, eg. for every other call for 50%.
6.For inbound calls, recording will not take place if the call also goes to normal voicemail.
7.Select the Recording Time Profile is required. If not set, recording is applied at all times.
8.The Recording Mailbox option is available for IP Office 4.1+. For previous releases the destination is always the
mailbox of the user making the call. For ContactStore, select Voice Recording Library.
9.Click OK.
10.Click to send the configuration back to the IP Office.

ContactStore 7.8 Installation Page 47
15-601038 Issue 4c (25 October 2012)IP Office
IP Office/Voicemail Pro Configuration: Automatic Recording Options
To set automatic call recording for an incoming call route:
1.Open IP Office Manager and load the configuration from IP Office.
2.In the Navigation pane, click Incoming Call Route.
3.Select the required incoming call route.
4.Select the Voice Recording tab.
5.From the Record Inbound drop-down lists select the recording frequency required.
·None: Do not record.
·On: Record all calls if possible.
·Mandatory: Record all calls. If recording is not possible, return busy tone to the caller.
·xx%: Record calls at intervals matching the set percentage, eg. for every other call for 50%.
6.For inbound calls, recording will not take place if the call also goes to normal voicemail.
7.Select the Recording Time Profile is required. If not set, recording is applied at all times.
8.Specify the destination for the recordings or select the option to place the recordings in the voice recording library.
For ContactStore, select Voice Recording Library.
9.Click OK.
10.Click to send the configuration back to the IP Office.

ContactStore 7.8 Installation Page 48
15-601038 Issue 4c (25 October 2012)IP Office
To set automatic call recording for an outgoing account call:
1.Open IP Office Manager and load the configuration from IP Office.
2.In the Navigation pane, click Account Code.
3.Select the required account code.
4.Select the Voice Recording tab.
5.From the Record Outbound drop-down lists select the recording frequency required.
·None: Do not record.
·On: Record all calls if possible.
·Mandatory: Record all calls. If recording is not possible, return busy tone to the caller.
·xx%: Record calls at intervals matching the set percentage, eg. for every other call for 50%.
6.For inbound calls, recording will not take place if the call also goes to normal voicemail.
7.Select the Recording Time Profile is required. If not set, recording is applied at all times.
8.The Recording Mailbox option is available for IP Office 4.1+. For previous releases the destination is always the
mailbox of the user making the call. For ContactStore, select Voice Recording Library.
9.Select the option to place the recordings in the voice recording library.
10.Click OK.

ContactStore 7.8 Installation Page 49
15-601038 Issue 4c (25 October 2012)IP Office
IP Office/Voicemail Pro Configuration: Automatic Recording Options
6.5 Creating a Call Flow
A call flow can be created in Voicemail Pro that enables a caller to leave messages in ContactStore. When the call flow is
used all voicemail messages are routed to the ContactStore Voice Recording Library. The action used is Leave Mail where
the VRL option is selected in the specific tab.
The following exercise will take you through creating a call flow where the voicemail messages are routed to the
ContactStore Voice recording Library. The exercise is only an example and not intended to reflect a real-life customer call
flow. When completed the call flow will look similar to the example shown.
1.From Start > Programs > IP Office, open Voicemail Pro.
2.Right-click Modules and select Add.
3.In the Name field, type AutoAttend and click OK. The Start Point is placed in the Details pane.
4.A menu needs to be added to the Start Point.
·Click the Start Point action to select it.
·Click the Basic Actions icon and select Menu.
·Click the details pane to place the action.
5.The menu options 1, and 2 need to be added.
·Right-click the Menu action and select Properties.
·In the Touch Tones tab, check 1 and 2 and click OK.
6.The transfer locations of Reception group need to be added.
·Click the Telephony Actions icon and select Transfer.
·Click in the details pane to place the action.
·Open the Properties for the Transfer action by double-clicking on the Transfer action.
·In the General tab change the Token Name to Transfer Reception.
·Select the Specific tab. Type the destination as Reception or 301. During this example exercise it is assumed
that the hunt group Reception number is 301.
·Select OK.
7.A Leave Mail action needs to be added.
·Click the Mailbox Actions icon and select Leave Mail.
·Click the details pane to place the action.
·Open the properties for the Leave Mail action by double clicking on the Leave Mail action.
·In the Specific tab select the VRL option. This will route all voicemails to the ContactStore Voice Recording
Library.
·Select OK.
8.The actions need to be connected.
·Click the Connection icon on the toolbar and connect the Start Point Next result and drag to the
Menu.
·The options in the Menu need to be connected to the transfer locations. Click the Connection icon and
connect 1 to Transfer Reception.
·Click the Connection icon and connect 2 to Leave Mail.

ContactStore 7.8 Installation Page 50
15-601038 Issue 4c (25 October 2012)IP Office
9.Click the Save & Make Live icon.
·Choose Yes to make the changes permanent.
This part of the example exercise, adds a system short code so that you can make test calls to the AutoAttend call flow.
1.In IP Office Manager, add a short code. The example uses *90 but any short code can be used.
Field
Enter
Code
*90
Feature
Voicemail Collect
Telephone Number
"AutoAttend"
Line Group ID
0
Locale
[leave blank]
Force Account Code
[leave blank]
2.Save and merge the configuration to the IP Office unit.
3.Test the short code by dialing *90 from any extension other than 301.
4.Press 1 and you should be transferred to the Reception group (in this example, extension 301).
5.Press 2 and you should be transferred to voicemail. Leave a message.
6.Check in ContactStore that the message you recorded has been stored.

ContactStore 7.8 Installation Page 51
15-601038 Issue 4c (25 October 2012)IP Office
Administrative Tasks
Chapter 7.

ContactStore 7.8 Installation Page 52
15-601038 Issue 4c (25 October 2012)IP Office
7. Administrative Tasks
The System Administration pages are used to maintain, update, and monitor your system. The ContactStore recording
system includes an administration application that is accessible only to specified administrators. Use the pages in this web
application to maintain, update, and monitor the system.
The left navigation pane on each page provides access to the following key areas:
·System Settings
Use this page to view and change the configuration of the ContactStore application and how it interacts with your IP
Office switch. For more information, see Changing Server Settings .
·Security
Use this page to control which calls can be replayed by whom, and who can administer the system. For more
information, see Viewing User Accounts .
·Status
Use these pages to monitor the current state of the server. For more information, see System Overview and
Viewing Alarms and Event .
Key points
Before using the System Administration pages, you should familiarize yourself with the following key points.
·Invalid settings
Any of the system's settings that are known to be invalid are shown in red. Use the information in this guide to
change the settings to valid values. If you change a setting, but submit an invalid entry, a message indicates the
reason that the entry is rejected and you are prompted to re-enter it. To quit without changing a parameter, click
on the Close Window link.
·Alarms and Events
If the link to the Alarms and Events page is shown in red, it means that at least one alarm has been raised and
has not yet been cleared. Click on the link to see the new alarms.
·Impact of changes
When you change a setting, the window into which you enter the new setting explains the meaning of that setting
and the consequences of changing it. The following screen shows the message displayed when you change the path
for storage of recordings.
24
32
26
28

ContactStore 7.8 Installation Page 53
15-601038 Issue 4c (25 October 2012)IP Office
Administrative Tasks:
7.1 Daily Procedures
Unless you have fully automated alerting of these conditions, the following procedures should be carried out at the start of
each day:
·Alarms
Check the Alarms and Events page for new problems.
·Disk capacity
Check the available disk space daily for the partition on which your recordings are stored until the disk has filled
and starts to wrap. Past that point, the amount of free space should stay close to 1GB.
·ContactStore is designed to run with the partition holding the recordings almost full. This maximizes the
number of recordings that are available online to you.
·Unless you have explicitly disabled disk management, the ContactStore's disk manager thread will delete files
on a FIFO (First In First Out) basis to preserve the specified amount of free space.
·Web Logs
Check the contents of the web log files and examine any errors logged since the previous check. The default
installation location for the web logs is in the sub-folder \logs.
·While the above directory holds the ContactStore's log files (cscm.log), you may also want to check for server
errors in \tomcat5525\logs.
Look at all error and warning messages, not just those generated by the ContactStore services.
·System Status
Some problems are not easily trapped automatically; check the system status regularly via the System Overview
page. Verify that all figures are in line with expectations and investigate any anomalies, such as no recordings
today. The table below summarizes the values to check and what constitutes an abnormal reading.
Variable
Check this value...
If not, it probably indicates that...
ContactStore Server
Total call segments recorded today.
>0
Either no one is using recording or there is a major
problem.
Date of oldest call held on disk.
Is the date you installed
the system or within
acceptable bounds once
your disk has filled.
The disk is filling too rapidly forcing calls to be
overwritten that are younger than your planned
retention period.
Archival (only shows if drive is configured)
Current DVD Label.
Is a valid label
Drive is empty, disk is corrupt, or drive is broken.
Free space on current DVD media (GB).
Is 0.1GB or higher
The disk should be changed.
·Confirm recording and replay
To confirm recording and replay:
·Check the daily recording count as listed in the table to verify that calls are being uploaded into the database.
·Use the Search and Replay page to select the most recent calls to verify that calls are accessible.
·Confirm that the start time of these calls is as you would expect. Verify that the start time corresponds to the
most recent calls made on the extensions being recorded.
·Confirm that these calls are playable and that audio quality is good.
·Archive
If using DVD+RW archive, check the current disk's available capacity. Change the disk if the available capacity is
less than 0.8GB. Total disk capacity allowed is 4.7GB. However, due to limitations in the DVD+RW writing, the last
0.6GB is not available for individual files to be written to and hence cannot be used by ContactStore.
Be sure that the disks are not filled completely; there is then an indeterminate time before they are changed during which
calls cannot be written to removable media.
If you change them before they fill, then calls are written to removable media as soon as a reasonable volume of
recordings is available (100MB) or 24 hours have elapsed since the oldest unarchived call started.

ContactStore 7.8 Installation Page 54
15-601038 Issue 4c (25 October 2012)IP Office
7.2 Weekly Procedures
As you become confident of the normal operation of your recorder, you can reduce the frequency of the daily tasks. For
example, if you know that the rate at which your disk is filling is much less than the available space, you can check it
weekly.
Perform the following tasks each week:
·Disk capacity-main recording store
When ContactStore is first installed, the disk is almost empty. As it gradually fills, you should note the rate at which
it is being used (at least weekly) and extrapolate to estimate when the disk will be full. At this point, the
ContactStore will begin deleting the oldest calls to make room for new ones.
·If this happens to calls that are younger than planned, check the configuration of the ContactStore to ensure
the correct calls only are being recorded. Add additional disk capacity to the partition before it fills.
·Disk capacity check all partitions
Check the available space on any other disk partitions. Verify that these other drives have sufficient space. The
recorder will warn you should the space on a partition it is using falls below 500MB. Accumulated temporary files or
log files that may need to be manually purged can cause this drop in available space.
·When purging files, remember that files you delete go to the Recycle Bin directory and that the space they
occupy is not freed until you click Empty Recycle Bin.
·Call detail database purging
If you have enabled automatic purging of aged call detail records, you should still monitor the size of the calls
database during the first few months of use so that you can predict how large it will get by the time old records
begin to be purged.
·Many customers plan never to purge call detail records; they add disk capacity every year or two as the
database grows. If you do this, you should upgrade your server every few years to compensate for the
increasing size of the database and the reduction in search and update speed.
·Complete Server Backup
Changes to system configuration that affect user access rights are stored in the database, so they are backed up
along with the call detail records.
If you are not using RAID arrays, Avaya strongly recommends that you take a ghost image of the ContactStore server (or
at least of the partitions on which your operating system and program files are installed) to allow for easy restoration in
the event of catastrophic system failure.
7.3 Monthly Procedures
Check the following aspects of the system on a monthly basis:
·Loading trends
Note the total call volumes recorded every month to be aware of gradually increasing traffic trends. If it appears
that the load is increasing, consider increasing server specification or disk space. To do this:
·Note the number of calls recorded at the end of each month and compare with previous month's accumulated
total.
·Note the age of the oldest call on the disk (only applicable once the disk has filled for the first time).
·Note the CPU load during busy hour.
·Server Backup
Back up your server on a regular basis, particularly if you make any changes to the setup of your server. Make a
ghost image of the server so that you can quickly rebuild it in the event of major hardware failure.
·Recording Check
Any changes to the system may affect the system’s capabilities. To be sure that the system is functioning correctly,
periodically verify that the physical setup is properly specified in the Administration application.
·In addition, if you change the IP addresses or node names of any system components, you should perform a
full commissioning test to confirm correct storage of all required calls.

ContactStore 7.8 Installation Page 55
15-601038 Issue 4c (25 October 2012)IP Office
Administrative Tasks: Monthly Procedures
7.4 Backing Up the Database
You can back up your recorder’s database using a command line procedure. The procedure uses the PostgreSQL
pg_dump command to extract data from the database. It must be executed while the database is running. Do not stop
the ContactStore service or the PostgreSQL service before proceeding.
1. Log on as an administrator and open a command window.
2. Change directory (“cd”) to the \bin folder in the installation path
3. Create a backup file by entering the command: winbackup <backupfile> where <backupfile> is the full path
name for the backup file. Make sure there is enough space on the target drive for the backup file. Consider copying
the backup file to another server, or external media.
7.5 Restoring the Database
The following process erases the default database that exists after a complete re-installation and replaces it with the
database that you have previously backed up .
1. Re-install the operating system.
2. Log on as administrator and install the recorder .
3. Stop the IP Office ContactStore service.
4. Open a command window
5. Change Directory ("cd") to the \bin directory beneath the install path.
6. Enter the command winbackup <backupfile> restore where <backupfile> is the full path name for the backup
file.
7. Ignore the warning stating that "pgpsql already exists".
8. Start the IP Office ContactStore service.
55

ContactStore 7.8 Installation Page 56
15-601038 Issue 4c (25 October 2012)IP Office
7.6 Backing Up The Voice Recordings
ContactStore stores voice recordings in the path you specify on the System Setting | Server page. This path quickly fills
up with thousands of directories and millions of files. When the partition is nearly full, the server maintains only a tiny
amount of free space on the partition by deleting batches of 100 recordings (and the directory that catalogued them) at a
time, as it requires space for new recordings. This causes a huge churn of files every day on a large system.
Limitations of Full and Incremental Backup Procedures
On a ContactStore server, two issues make it difficult to back up voice files:
·the file size
·the rate of change of the voice recording files
Together these issues make most traditional backup strategies for the voice recordings ineffective. Traditional full backups
are required more frequently than normal, which wastes backup media, and incremental backups are larger than expected
because of the large churn of creations and deletions. For a backup strategy to be successful, it must be easy to restore
the data if necessary.
Traditional “full plus incremental” backup solutions are ineffective because these backup solutions cannot complete fully.
In the event of a complete disk failure, the process restores the full backup, then the increments in chronological order.
This procedure immediately overflows the disk when the restore program tries to create the increments because the
partition holding the call is almost at capacity to begin with. The full plus incremental backup will fail because it runs out of
disk space before it has processed the “removals” part of the procedure. Traditional restore procedures are also
ineffective. If you use this solution to review a recording that has been deleted because of age, the ContactStore service
immediately deletes any restored file as part of its disk maintenance. Finally, traditional backup solutions often require
locks on the disk while they work. This can seriously disrupt the working of the recorder.
This simplest and cheapest strategy for backing up the recordings is to use the built in DVD+RW archive mechanism. This
is not only fully integrated with the workings of the recorder and its search and replay mechanism, but also is well suited
to the incremental recording required for a recorder. As recordings are added to the calls path they are copied to DVD in
an efficient manner. Even when they have been deleted from the hard disk, the recorder is still able to play them because
it knows which DVD they are on and can replay directly from DVD, without an intervening ‘restoration’ step. Each DVD
holds about 4GB, which means it can hold about 150 channel-days worth of recordings from a busy system. For less than
dollar a day, even a busy system can have limitless backup.
7.7 Moving to a New PC
If it becomes necessary to move the ContactStore server to a new PC, use the following process.
1.Take backup of call details database .
2.Install ContactStore on the new server PC.
3.Restore the call details database to new machine.
4.Copy the calls folder used by the previous server to the location (Server | Call Storage Path) set for the new
server.
55
55

ContactStore 7.8 Installation Page 57
15-601038 Issue 4c (25 October 2012)IP Office
Search and Replay
Chapter 8.

ContactStore 7.8 Installation Page 58
15-601038 Issue 4c (25 October 2012)IP Office
8. Search and Replay
ContactStore performs replay of recordings by means of a browser-based application that is accessible with Internet
Explorer (IE) V5.0 and higher. The Search and Replay page includes the following features:
·Personal security restrictions. The restrictions are applied as you log into the web server.
·Criteria-based searches. Use the Search filter fields to perform specific searches.
·Calls matching your requested search appear in the right-hand pane.
·Replay controls. Use the replay controls to start, stop, pause, skip forward, skip backward, or to export the
recording to a readily playable .wav file.
·Audio waveform display. The waveform presents a graphic representation of the audio content of the call. Use the
waveform to avoid replaying static or silences, and to move easily to specific portions of a call.
8.1 Accessing Search and Replay
Internet Explorer is used to view the Search and Replay application.
1.Enter the URL for the ContactStore server in the form: http://myservername:8888, replacing myservername
with the IP address or host name of the ContactStore. To use the host name, it must be entered into your DNS
server.
2.Enter your Username and Password.
·If you are already logged on as a Windows user and this account has been entered into ContactStore, you will
immediately access the application.
·If this is your first time logging on, or if the password has just been reset, the password field is ignored.
However, before you can continue, you must change your password.
3.If your user account has administration privileges, the Administration page is displayed when you log in. Use the
link at the top left to access the Search and Replay page. The Search and Replay page also provides a link to
return to the administration pages. Otherwise, once you log in, the Search and Replay page is displayed:

ContactStore 7.8 Installation Page 59
15-601038 Issue 4c (25 October 2012)IP Office
Search and Replay: Accessing Search and Replay
8.2 Searching for Calls
Search filters can be used to find specific records. As you search for calls, keep in mind:
·Searching on the basis of the details of one or more of the "parties" involved in the call is the most common way to
find the calls you are looking for. This will find calls to or from a station, number, or name (partial or entire) that
you enter.
·You will find that Incl (includes) is the most useful search method when searching for calls involving specific parties.
·If you select the blank option in the drop-down box, any existing entry in the text box next to it will be retained. It
won’t be applied to the current search, but it makes it easy to add it back into the search criteria later.
·If a recording has a blank entry for a field, it is listed as "N/A" (not available). You cannot, however, search for such
records by specifying "starts with N" or "ends with A" or "includes N/A" in the Search field; this tag is not present
in the database.
To search for calls:
1.Use the calendar controls at the upper left to specify the date and time range. Time and date reference when the
call segment started.
2.Use the drop-down boxes for each criterion, for example, Parties, to specify the operand, such as = equals (numeric
fields only).
The drop-down box lists the following operands:
Drop-down
Meaning
No criteria
=
Equals (numeric fields only)
<
Less than (numeric fields only)
>
Greater than (numeric fields only)
Incl
Includes or Contains (string fields only)
Starts
Starts with (string fields only)
Ends
Ends with (string fields only)
3.In the corresponding text box, enter the specific criterion, such as 3.
4.Select Search to execute the specified search.

ContactStore 7.8 Installation Page 60
15-601038 Issue 4c (25 October 2012)IP Office
8.3 Viewing Results
The example shows a typical result set. The Results list includes the following information:
·Call start time.
·Call length in minutes and seconds.
·Name (where available) and number of the parties on the call.
·Call type - incoming or outgoing.
·target number (the number dialed which may not be the same as the number that answered the call).
When you view the results you can:
·Click the page indicators (1 2 3 ... 8 Next ) above the Results table to move through the list of results.
·Click the arrows within the column headers to sort the results by that column. A blue arrow indicates the active sort
field and direction.
·Note
By default ContactStore only returns the first 100 matching call records. This limit can be increased, however
setting the limit too high may slow down the return of results. To set a limit, add the string viewerx.limit=N to
the file csipo.properties , replacing N with the maximum number of records required.
29

ContactStore 7.8 Installation Page 61
15-601038 Issue 4c (25 October 2012)IP Office
Search and Replay: Viewing Results
8.4 Call Sets
Call sets allow you to save the results of a search and to then be able to re-access that set of calls by name. You can then
remove files from the call set or use other searches to add additional calls to the call set.
To create a call set
1.Perform a search.
2.Within the results, for those calls that you want included in the call set, select the check box on the right.
3.Click on the icon.
·To add the selected calls to an existing call set, select Add to existing Call Set and use the drop down list to
select the call set. Click Enter.
·To add the selected calls to a new call set, select Create new Call Set. Enter a name for the call set and click
Enter.

ContactStore 7.8 Installation Page 62
15-601038 Issue 4c (25 October 2012)IP Office
Viewing and Editing a Call Set
1.To display an existing call set, select the call set name from the Call Set drop down at the bottom left of the screen
and click SEARCH. The calls in that call set are then displayed.
2.To remove calls from the call set, select the check box next to the calls to be removed and then click on the
icon.

ContactStore 7.8 Installation Page 63
15-601038 Issue 4c (25 October 2012)IP Office
Search and Replay: Call Sets
8.5 Playing a Call
When a call recording has been found you can play the recording.
1.Click the radio button to the left of the call you want to play, ie the column with the icon.
2.The audio is retrieved from the server and an audio wave form is shown at the top of the screen. Audio retrieval
may take a few seconds to a few minutes depending on the size of the file.
3.Click on the audio waveform to play it. Click anywhere in the audio waveform to play from that point in the call.
Click just to the left of the audio waveform to play from the very beginning of the call.
4.Placing your mouse over the audio waveform displays a small control panel that you can use to control playback
and to perform other actions:
· Skip back.
· Play.
· Pause.
· Skip forwards.
·The following additional options are only available for users who have May export recordings as files?
enabled in their user account settings. These users can also export multiple calls at the same time.
· Save as .wav file.
· Email as .wav file.
64

ContactStore 7.8 Installation Page 64
15-601038 Issue 4c (25 October 2012)IP Office
8.6 Exporting Multiple Calls
Users who have the May export recordings as files? option enabled in their account can export calls. They can export
an individual call while playing it. They can also export multiple calls with or without a call details file.
1.Perform a search.
2.Within the results, for those calls that you want included in the export, select the check box on the right.
3.Click on the icon.
4.Select what you want to export.
·Audio
Export just an audio file for each selected call.
·Details
Export a .csv text file of call details for the selected calls.
·Both
Export both file types.
5.A menu will appear for you to browse to the folder location where you want the files exported. If you are also
exporting the file details you can set the name of the .csv file at this time. Select a location and click OK.
6.The progress of the export is displayed.
63

ContactStore 7.8 Installation Page 65
15-601038 Issue 4c (25 October 2012)IP Office
Appendix
Chapter 9.

ContactStore 7.8 Installation Page 66
15-601038 Issue 4c (25 October 2012)IP Office
9. Appendix
9.1 ContactStore Version
To discover the version of ContactStore that is installed click on the About link at the top right of the screen.

ContactStore 7.8 Installation Page 67
15-601038 Issue 4c (25 October 2012)IP Office
Appendix: ContactStore Version
9.2 Archiving
The hard disk has limited storage capabilities. When the available hard disk space is full, older recordings will be deleted,
overwritten by newer recordings.
·When you have configured a local archive drive, all your recordings will be archived. However, recordings made
before this was configured are not archived.
To keep copies of recordings or to protect the recordings in the event of failure/theft/destruction of the hard disk on the
recorder or to provide longer-term archive and replay capability, you can use a DVD+RW drive in or connected to the
ContactStore server.
With a DVD+RW drive installed or connected to the ContactStore server, you can archive calls automatically. The
application writes files to disk in batches as calls are recorded. It also archives the call details to the disks. Note that the
DVD+RW must be installed before ContactStore.
Recording files are copied to the DVD disk:
·When 14 hours of recordings have been made (equivalent to 100MB when recording in G.726 mode).
or
·When 24 hours have passed since the last write to DVD.
When a recording is archived, the index and the recording are stored. The index for the file is stored as an xml file on the
DVD. When a call is deleted from the hard disk, ContactStore prompts for the DVD that is specified as part of the archive
configuration.
The xml files associated with each recording are archived to the DVD along with the .wav files that contain the actual
recording. The xml files describe the recording and are useful for long term identification if necessary, for example if an
archived call needs to be retrieved after a number of years. If you need to retrieve an archived recording you can find the
index in the database and from it find out which DVD the recording is on.
·Tip
It is also advisable to keep backups of the call records from the database.
DVD+RW Media Control and Care
To find calls easily and reliably, be sure that all media are labeled, handled and stored correctly. To ensure maximum
reliability and consistent high quality recording and playback, follow these DVD+RW care procedures rigorously at all
times:
·Follow the manufacturer's guidelines for cleaning the drive's lens.
·Disks exposed to temperatures outside the operating environment must be stabilized before use. Leave the
cartridges in the operating environment temperature for a MINIMUM of two hours.
·Protect disks from extremes of heat. Do not store disks in direct sunlight.
·Avoid excessively damp environments; disks can be damaged by liquids and also by extreme humidity.
·Do not let disks get dirty. When not in use, store disks in their supplied protective container.
·Do not drop disks.
·Do not touch the optical media inside the cartridge.

ContactStore 7.8 Installation Page 68
15-601038 Issue 4c (25 October 2012)IP Office
Archival Procedures
The following section explain how to complete the basic archival procedures:
Loading a disk
To load a new disk:
1.Insert a blank DVD+RW disk in the drive.
2.Wait 10 seconds for it to spin up.
3.In the ContactStore System Administration application, click the System Overview link to confirm that the
ContactStore has recognized the disk.
The Current DVD media field shows that the disk has been recognized and is being written to; it also shows the volume
label that has been assigned to the new disk. The Free Space on current DVD media line shows 4.0GB available on a clean
disk.
Changing Disks
The System Overview page shows when the disk is full; however, you should change disks at regular intervals, for
example, daily, or every Monday at 9:00 am. Do not wait for a disk to fill up completely. If a DVD is filled, subsequent
calls cannot be archived until the next disk is inserted. You could lose recordings if there is a hard disk failure when the
DVD is filled.
·Tip
Check the state of the current disk in the drive daily, though alarms will be generated if the disk is not writable
when calls are ready to be archived.
To eject a disk that is still being recorded in order to retrieve calls from another disk, replace the partially full disk and
recording will continue to it.
·Important
The archival process never writes to disks out of sequence. For example, if you eject a partially full disk, then insert
a blank disk on which the next set of calls is written, you cannot then reinsert the partially full disk.
Labeling a Disk
As you eject each disk, label the disk itself using an approved indelible marker. Your label should indicate:
·The identifier of the ContactStore producing the disk. The identifier is Calls by default; you can change this value on the
Server Settings page of the System Administration application.
·The sequential serial number of the disk.
·The date/time the disk became full.
Verifying recorded disks
To verify that the contents of the disks are valid, you must first eject and re-insert the disk. Wait 10 seconds and then
open Explorer on the drive.
If the contents of the disk are valid, there will be a single UID file and a set of large.tar files that contain the .wav and .
xml files of the original recordings.
If you cannot resolve the problem, contact your supplier's support organization for advice. Be sure to:
·Place the disk back in its protective container.
·Store the disk in a logical order with the other recorded disks.

ContactStore 7.8 Installation Page 69
15-601038 Issue 4c (25 October 2012)IP Office
Appendix: Archiving
9.3 Alarms
The system will automatically generate alarms showing system warnings. Alarms are logged to ContactStore for IP Office's
database and held a month before being purged.
The administrator can define specific email addresses to which alarms are automatically forwarded. The email recipient
could be a local system administrator, a manned help-desk and/or supplier's desks if you have a support agreement that
includes this facility.
When configured, the system sends an email message each time an alarm occurs or is cleared up to a maximum of every
10 minutes. It also sends an email once a night to let you know that it is still operating. Failure to receive the overnight
message should be investigated; it could indicate that the server has failed.
This appendix lists the alarm conditions that may be reported and offers suggestions for clearing the alarms. The alarms
listed are generated by the ContactStore server and reported in the ContactStore System Administration pages and
through email. XXX and YYY in the AlarmText column represent a specific parameter, such as a station number, file name,
and so on.

ContactStore 7.8 Installation Page 70
15-601038 Issue 4c (25 October 2012)IP Office
Level
AlarmText
Remarks
What to Do
Info
XXX Job Queue backlog reduced to
acceptable level. Currently YYYms.
Performance acceptable
again.
–
Info
System shut down.
System shut down for some
reason.
If you stopped it, no action
required. Otherwise find out
why. This message is displayed
after a controlled shutdown.
Info
Wrote to archive disk correctly.
Previously reported archive
problem now cleared.
No action required.
Info
Correct archive disk now inserted.
Now able to write to disk in
drive.
No action required.
Info
Mail sent successfully.
Previously reported problem
sending email resolved.
No action required.
Minor
Cannot insert details of recording XXX
into database.
–
Check available disk space on
the partition on which
ContactStore is installed.
Verify that the PostgreSQL
service is running.
Minor
Failed to delete file XXX. Reason: YYY.
–
Check the Voicemail Pro's Voice
Recording Library path; as long
as the call is playable from
ContactStore, you can delete
the file manually.
Minor
Failed to copy file XXX. I/O Error: YYY.
–
Take copy of XXX manually.
Minor
Failed to create/write target files for
recording YYY.
–
Take copy of XXX manually.
Minor
Failed to write XML file XXX. Reason:
YYY.
–
Check disk space on the
partition on which your calls are
being stored.
Minor
Error processing file XXX. Reason YYY.
–
Depends on reason shown.
Warning
XXX Job Queue individual slow job - took
YYYms.
One-off occurrence not
important.
Note time of day and report if
persistent.
Warning
XXX Job Queue backlogged. Delay
currently YYYms but may go higher.
One-off occurrence not
important.
Note time of day and report if
persistent.
Warning
System restarting.
System restarted for some
reason.
If you restarted it, no action is
required. Otherwise find out
why. Power failure?
Major
Error displaying alarm tag.
ContactStore bug.
Report problem.
Major
Bad or wrong type of archive disk
inserted.
–
Insert blank DVD+RW
Major
Unable to write to archive file XXX.
Reason: YYY. Check Troubleshooting
Guide.
–
Insert a new blank DVD+RW.
Major
No disk available for calls archive.
–
Insert blank DVD+RW.
Major
Previously closed archive disk inserted.
–
Insert blank DVD+RW.
Major
Error displaying ContactStore state tag.
ContactStore bug.
Report problem.
Major
Error purging database. Reason: XXX.
Check PostgreSQL service
running.
Depends on reason shown.
Major
Error sending email.
–
Check all email settings. Send
test email to verify this account.
Major
Authentication failed attempting to send
email.
–
Check account name and
password for email account.

ContactStore 7.8 Installation Page 71
15-601038 Issue 4c (25 October 2012)IP Office
Appendix: Alarms
9.4 Trouble Shooting
9.4.1 Installation Problems
My install CD doesn't autorun in Windows
Use Explorer to view the contents of the CD. Double-click the setup icon to start the program.
9.4.2 Trouble Shooting Tools
When problems occur, check the following:
·Emailed Alarms and Events
If you have been using the email settings to have alarms and events forwarded to one or more email addresses,
you should check these carefully. As well as checking the contents of messages you have received, also check for
days when the nightly message has not been received.
·Alarms and Events Page
This page within the administration application provides a wealth of information on problems that the system has
detected.
Review the alarms carefully. If the problem is not immediately apparent, consider viewing all alarms-including those that
have previously been cleared. It may be that someone has cleared an alarm without addressing it or realizing its
significance.
·Web Log Files
Check for errors being reported in log files within the following directories beneath the installation path on the
ContactStore server:
·\logs
·\tomcat5525\logs
The following table gives more details about these log files.
Log File
Naming convention
Default
Level
Levels
Supported
To change level
cscm.log
Current day’s file is
cscm.log and previous
days are date
stamped.
INFO
DEBUG, INFO,
WARN, ERROR
a) Permanently from next time service starts:
1.Edit the file (or create it if it does not exist)
\properties\csipo.properties
2.Add the line log.level=DEBUG, replacing DEBUG
with any of the levels supported as shown to the left.
3.Reboot the server or restart the ContactStore service
to have this setting take effect.
b) Temporarily, until you change it again or the service
restarts:
1.Log in to the admin application.
2.Go to:
http://myservername:8888/log?level=DEBUG
replacing DEBUG with any of the levels supported as
shown to the left.

ContactStore 7.8 Installation Page 72
15-601038 Issue 4c (25 October 2012)IP Office
9.4.3 System Administration Page Problems
You may encounter problems as you access and use the System Administration application. This section lists those
problems and provides steps to take to correct them.
Cannot access the System Administration pages
If you cannot access the System Administration pages, try the following:
·Ping the server to confirm that connectivity is possible. If not, trace the network connections between client and
server and double-check the server's IP address, default gateway etc.·
·Use the numeric dot notation IP address instead of the hostname. If this works, then the hostname is wrong or
cannot be translated by your DNS services. You may need to use a fully qualified node name, such as contactstore.
bigco.com.·
·Use the browser on the server itself to access http://localhost:8888. If this works, then the problem is in the
network between server and client. If it does not work, then the problem may be with the Tomcat web server which
runs as a Windows service called 'ContactStore'. Check that the service ContactStore is running.
·Verify that the PostgreSQL database service is running on the server.
Cannot log in
If you have trouble logging in, double-check the state of Caps Lock and ensure the password is being entered with the
correct case
If you can log in under another account, reset the password of the account that is having problems.
Change Password page appears but not Contents Page
If you managed to set a new password you will need to use this for all subsequent logins, even if you did not reach the
main Administration page.
Web pages appear "untidy"
If the forms on the System Administration pages and/or Search and Replay page appear to be out of alignment; fields are
truncated; headings or lines that, according to the screens shown in this document, should be on one line actually split
across two lines, check your desktop properties. If set to Large Fonts (120dpi), this will impact all website accesses not
just the ContactStore pages.
To correct display issues:
1.Right-click your desktop and select Properties.
2.On the Settings tab, click Advanced and set the DPI Setting to 96dpi.
On new laptops, especially those with 1400x1050 resolution screens, the DPI is often set to 120dpi. Using too small a
window or too large a type (View > Text Size in Internet Explorer) can make the columns and headings on the web pages
wrap where they would not normally.

ContactStore 7.8 Installation Page 73
15-601038 Issue 4c (25 October 2012)IP Office
Appendix: Trouble Shooting
9.4.4 Email Alarm Problems
Invalid entries in any one of the parameters used to define the email settings will result in errors.
To check for invalid entries:
1.Use the settings from ContactStore to set up a standard mail client.
2.Send a message using the account specified to prove that the settings in ContactStore are valid.
If email messages have been working and then stop without any of the settings having changed, verify that nothing has
changed on the mail server. This problem occurs, for example, if your password has been reset or changed on the mail
server.
If the ContactStore is not sending email messages, it may not be able to access the SMTP server or POP server. Check the
network connections to the ContactStore.
9.4.5 ContactStore to VoiceMail Pro Problems
ContactStore continually polls the folder into which Voicemail Pro places recordings. ContactStore identifies this folder from
the following registry key:
HKEY_LOCAL_MACHINE\SOFTWARE\Network Alchemy\Voicemail\Directories\VRLDir
If there seems to be a problem between ContactStore and Voicemail Pro:
·Verify that the registry key exists and is set to the expected folder.
·During recording, check the folder <Voicemail Pro installation folder>/VM/VRL to see if Voicemail Pro is
writing files to the correct folder.
·Make the Voice Recording Library on the VMPro server visible as a network share and that the ContactStore service
can read and write to this share.

ContactStore 7.8 Installation Page 74
15-601038 Issue 4c (25 October 2012)IP Office
9.4.6 Search and Replay Problems
For most problems with Search and Replay, consider the following diagnostic approaches to narrow down the cause of the
problem:
·Search for a different call, for example, one that is more recent or older; shorter or longer.
·Log in as a different user with different replay restrictions.
Specific issues are listed below.
Cannot access the application
If you cannot get to the login page:
·Try accessing the page from a machine on the network that is closer to the ContactStore:
·On the same LAN if you are having problems with WAN access.
·From the same sub-net if having problems from a different sub-net.
·From the console if having problems from the same sub-net.
·Try using a different browser or a different version of the same browser.
·Try accessing the page from the other side of a firewall.
Problems downloading ActiveX control
If you see error messages relating to ActiveX controls being downloaded-or blocked from being downloaded, your security
settings may be too restrictive. For more information, see Configuring your browser .
Problems displaying ActiveX control
If the ActiveX control downloads but displays a red cross on white background at the top of the page, upgrade to Internet
Explorer 6.0. These symptoms have been seen on Internet Explorer 5.0.
Cannot log in
If you see the login page but cannot get past it:
·Verify that Caps Lock is off and that you are entering the user name and password with the correct case.
·Log in as a different user
·Confirm the spelling of your log in name with the system administrator and check that your account is still
configured in the administration pages.
·Ask the system administrator to reset your password. Log in with a blank password and change your password
when redirected to the Change Password page.
Search returns no calls
If you get to the search page but no calls are returned when you perform a search:
·Broaden your search criteria to confirm that you can at least find some calls. Start by requesting calls from any
parties for today. If that shows no calls, extend the time period. Try setting the date range back to at least the time
you know you have seen call records for in the past.
·Check that the system administrator has given you access to the correct calls. Your search and replay restriction
may be wrong or too narrow for the search you are attempting.
·Confirm that calls are being recorded. Follow the troubleshooting guidelines for recording problems if you suspect
that the system is not actually recording or processing any calls.
17

ContactStore 7.8 Installation Page 75
15-601038 Issue 4c (25 October 2012)IP Office
Appendix: Trouble Shooting
Calls missing from the database
Calls might need to be re-imported if the PostgreSQL database was not working when the recordings were processed. To
have the system try again to add one or more recordings to its database:
1.Create a text file named “redo.txt” e.g. in Notepad. Enter the 15 digit Index Number (INum) e.g.
800000123456789 of a call to be reprocessed. Repeat for other calls, taking a new line for each call.
2.Place this file into the handover directory (as defined by the Registry key HKEY_LOCAL_MACHINE\
SOFTWARE\Network Alchemy\Voicemail\Directories\VRLDir)
Calls listed but cannot play them
If you can see the list of calls that matched your search criteria, but cannot actually play them, look at the area at the top
of the browser page where the "graph" of the audio normally shows and match your symptoms to one of the following:
1.No Audio "graph"
This means that the call has not been retrieved from the recorder or DVD disk or has not reached the client PC.
·Check the server logs for errors.
·Note the call's 15 digit reference number. (This number is shown as the default file name if you click on the
Export button). Search for that .wav file in the recording storage path.
·Check connectivity and available bandwidth to the client PC.
·Check the Multimedia on your PC.
2.Audio graph stops in mid call
This implies that the transfer of data from the ContactStore server to your client PC has been stopped or
interrupted.
·Request the same call again. There may have been a temporary network problem.
·Request a different call. If the problem is only with one call, you may have a corrupt file on your hard disk.
·Request the problem call from another PC on the same network. If the other PC can retrieve it successfully,
assess the differences between the two client PCs; the problem is most likely at the client end.
·Request the problem call from different sub-nets, ideally working closer to the ContactStore.
·Request the call from the ContactStore server's own browser. If this works and the others don't, then the
problem is likely to be in the network between server and clients.
3.Audio graph appears but no sound
The audio file has reached the client PC successfully; the problem is most likely to be with the PC's multimedia
setup or current settings.
·Verify that the PC has a sound card.
·Play a .wav file through Media Player or similar application to verify that the sound card is set up correctly.
·Set any hardware volume and/or mute controls on the speakers/headphones to maximum volume.
·Double-click the icon in the system tray at the bottom right-hand corner of the screen to verify that the PC's
software volume controls are not set to mute or very low.
·Ensure you are not running any other programs that may be locking the sound card exclusively. If in doubt,
shut down all other programs.
·Try another similar PC. If that works, look for differences in the multimedia setup of the two PCs.
4.No New Recordings Playable
If you can replay old recordings but not newly made calls, there may be a problem with the recording and/or
storage components of the system. Follow these steps:
·On the System Overview page of the ContactStore System Administration application, look at the counts for
total calls recorded and calls recorded today.
·Make a test recording.
·Complete the recording and hang up.
· Return to the System Overview page and note the New Total Call Count and Daily Call Count. These
counts should have increased by at least one, the recording that you just made. If the counts have increased,
the ContactStore is processing recordings. This is probably a search/replay problem. See earlier sections for
help. If these counts have not increased, the recording has not been successfully compressed and stored on
the ContactStore server or inserted into the call details database. Do the following:
·Look for alarm messages that indicate problems with file read/write. The error message should indicate
whether disk space or a directory access problem is the cause. Check that .wav files are appearing in the
latest folder beneath your calls storage path (\calls by default) as recordings are made.

ContactStore 7.8 Installation Page 76
15-601038 Issue 4c (25 October 2012)IP Office
·Check disk space in all partitions. If any of these is 0 or less than 50MB, this may be the problem. Check
for build up of log files. Check that the call details database hasn't exceeded the available space. Consider
reducing the number of months of calls kept-use the purge settings on the Server configuration page to
adjust this.
·Check that the Tomcat server is running. This runs as Windows service 'ContactStore'
·Check for messages in the web log files.
·Reboot the ContactStore server and watch for error messages on startup.
Partial recording problems
Since no hardware component in the system is dedicated to specific ports, any hardware problem is likely to affect all
recordings equally. Therefore, if some calls are being recorded and are playable but others are not, the problem is
probably in the recording configuration of Voicemail Pro.

ContactStore 7.8 Installation Page 77
15-601038 Issue 4c (25 October 2012)IP Office
Appendix: Trouble Shooting
9.5 Advanced Security
9.5.1 Installing Unlimited Strength Encryption
To support key sizes larger than 128 bits, you will need to replace the standard Java Jurisdiction Policy Files using the
following instructions:
1.Using your browser, go to the following link: http://java.sun.com/javase/downloads/index_jdk5.jsp
2.Follow the link entitled: Java Cryptography Extension (JCE) Unlimited Strength Jurisdiction Policy Files 5.0 at the
foot of the page.
3.Download and unzip the files.
4.Follow the instructions in the readme.txt. (The path for installation is /usr/java/jre1.5.0_13/lib/security).
5.You should note the instruction to back up the existing jars that will be replaced
9.5.2 Changing the Tomcat Port Numbers
You can change the default http and https ports (888 and 8443 respectively) by editing
/opt/witness/tomcat5525/config/server.xml.
Locate the two Connector elements on roughly lines 20 and 30 and change 8888 to the chosen plain port number and
8443 to the chosen secure port number.
You must also set the following property in the properties file cscm.localport=nnnn specifying the replacement for 8888.
·Note: If you are using Central Replay Server you must change all the recorders and the Central Replay Server. The
port numbers must be consistent across all of these servers for upload to the Central Replay Server to work.
·If you use Viewer you should alter the URL entered in the Viewer administration screens to your chosen port
number.
·Note: If you change the https port from the default of 8443 and you do not allow http access, you must also set the
following line in the properties file so that attempts to use http are redirected to the correct https socket.
https.socket=nnnn
The server.xml may be overwritten on subsequent upgrades. You should keep a copy of the file after editing it so that this
can be compared with any changed version and the appropriate set of merged changes determined after the upgrade.

ContactStore 7.8 Installation Page 78
15-601038 Issue 4c (25 October 2012)IP Office
9.5.3 Installing a Signed SSL Certificate
If you want to install your own SSL certificate, you must replace the certificate distributed with the application. Your
replacement certificate must be specific to your installed server.
Selecting a Certificate Authority (CA)
If you do not already use a certificate authority, you can use:
·http://www.freessl.com/starterssl/starterssl.html - FreeSSL requires that the web server has a fully qualified
domain name (e.g. contactrecorder.bigcorp.com or contactrecorder.division.bigcorp.com) and needs to be able to
send an email to an address like ssladmin@bigcorp.com or administrator@division.bigcorp.com. The list of
addresses can be found on their website, and it includes admin, ssladmin, root, and administrator.
·http://www.instantssl.com - InstantSSL is more flexible and allows intranet addresses (such as WINS names and IP
addresses) as well as fully qualified domain names.
Backing up the Keystore file
In the instructions which follow, replace <installdir> with the location into which you installed Verint ContactStore for
Communication Manager.
The certificates and keys are stored beneath your installation folder in the file:
/opt/witness/keystore/keystore.jks
Because this file contains the original, distributed certificate, it is important to make a backup of it. You will delete this file
during the remaining steps. Should it be necessary to restore the original certificate, you can copy the backup to the
original filename.
Creating the new Certificate
If you would like to test this implementation, you can practice this procedure with a certificate authority's 30-day trial
certificate. Then, to implement real certificates, you can start over from this point.
To create a certificate:
1.Create a new certificate with the real URL of the Verint ContactStore for Communication Manager.
2.Log onto the server and change directory as follows:
cd /opt/witness/keystore
3.Remove the original keystore file
rm keystore.jks
4.Run the java keytool utility with
/javadirectory/bin/keytool -genkey -keystore keystore.jks -alias tomcat -keyalg RSA
5.Fill in the Keytool prompts with the following:
Password: Contact5tor3
·Note: You must type this password, exactly as shown. It is case sensitive.
a. First & Last Name: enter the FQDN, IP address or intranet name
b.Organizational Unit: enter your division
c. Organization: enter your company name
d.City/Location: enter your location
e. State/Province: enter your state
f. Country Code: enter the ISO 2 letter code for your country (for example, GB is the code for United Kingdom)
6.Enter yes if the information is correct.
7.Hit enter when prompted for the second password.
8.Restart the Verint ContactStore for Communication Manager service.
9.Access the Administration pages via https.
10.Check that the certificate matches the information entered.

ContactStore 7.8 Installation Page 79
15-601038 Issue 4c (25 October 2012)IP Office
Appendix: Advanced Security
11.Double click the padlock icon. Internet Explorer should warn you that the certificate is unsigned. However, it
should no longer display a message that indicates the certificate does not match the web server name.
Tip: If you do get a warning that the certificate does not match, check that the Common Name matches the URL. Double
click the padlock, select the details tab, and click the Subject line. This displays the Common Name.
Generating a Certificate Signing Request
You need a Certificate Signing Request (CSR) as the first step of the signing process. When you have it, paste it into the
Certificate Authority's web page. To generate a CSR:
1.Re-run the keytool command
/javadirectory/bin/keytool -certreq -keystore keystore.jks -alias tomcat
2.Enter the password - which is Contact5tor3.
3.Copy and paste the output into the CA's web page. (Include the BEGIN and END lines.)
4.Complete the verification process
5.Reply to the verification emails and other verification steps until you obtain a signed certificate back from the CA.
Importing the CA's certificates
Before you can import your certificate reply, you need to import the certificate authority's
root certificate and any intermediate certificates between their root and your certificate.
To acquire these certificates:
1.Download these certificates from the certificate authority's website.
2.Save the root as rcert.crt and any intermediate as icert.crt. If you have more than one intermediate certificate, give
them separate filenames.
To import all your certificates:
1.Import the root certificate by running keytool:
/javadirectory/bin/keytool -import -keystore keystore.jks -alias root -file rcert.crt
2.Enter the password - which is Contact5tor3.
3.Import the intermediate (if required).
/javadirectory/bin/keytool -import -keystore keystore.jks -alias inter -file icert.crt
·If you have more than one intermediate certificate, import them as inter1, etc.
4.Import your signed certificate.
5.Save the file the CA sent as cert.crt.
6.Import with the keytool.
/javadirectory/bin/keytool -import -keystore keystore.jks -alias tomcat -file cert.crt
7.Restart the Verint ContactStore for Communication Manager service.
8.Access the administration pages using https.
9.Double click the padlock icon and ensure that Internet Explorer no longer displays a message that the certificate is
unsigned.
Backing up the keystore file
The keystore file now contains:
·the random private key that is unique to this web server
·the signed certificate you just paid for

ContactStore 7.8 Installation Page 80
15-601038 Issue 4c (25 October 2012)IP Office
These two are linked and cannot be regenerated, so it is important to back up the keystore file. If either one of these
components is lost, you must regenerate the certificate and pay again to get it signed.
9.5.4 Configuring Viewer and Archive to use HTTPS
To allow Viewer and Archive to connect to ContactStore using HTTPS, you must first create and install an customized
certificate for each recorder in your environment. See Installing a Signed SSL Certificate . You must obtain certificates
with the exact recorder names, as entered in the Capture Platform setting in Viewer.
Keep the intermediate and root certificates that you received with the signed certificate and imported into the keystore.
You will also need to import these into Viewer and Archive.
Importing the public certificates into Viewer and Archive
The following procedure describes how to import the public certificates into a windows server. This process must be
followed on both the Viewer and the Archive server. This is necessary so that Viewer and Archive can validate the cscm
server.
1.Choose Start > Run, type mmc, and then click OK. The Microsoft Management Console (MMC) window opens
2.Click File > Add Remove Snap-in.
3.In the Add/Remove Snap-in window, click Add.
4.In the Add Standalone Snap-in window, click Certificates, and then click Add.
5.Choose Computer Account (to manage the certificate store on the local computer), and then click Next. The Select
Computer window opens.
6.Choose Local Computer, and then click Finish.
Now that the snap-in is available you should import any intermediate certificate(s).
1.In the Console window under Certificates, right-click Intermediate Certificate Authorities, and then select All Tasks
> Import. The Certificate Import Wizard window opens.
2.Click Next. The File to Import window displays.
3.Click Browse
4.Browse for the intermediate certificate file, select the Files of type drop-down list X.509 Certificate (*.cer, *.crt),
and select it.
5.Click Next.
6.The Certificate Store dialog box opens.
7.Select Place all certificates in the following store, and then select the Trusted Root Certificate Authorities store click
Next.
8.Check the displayed information, and then click Finish.
Finally import the root certificate.
1.In the Console window under Certificates, right-click Intermediate Certificate Authorities, and then select All Tasks
> Import. The Certificate Import Wizard window opens.
2.Click Next. The File to Import window displays.
3.Click Browse
4.Browse for the root.cer file, select the Files of type drop-down list X.509 Certificate (*.cer, *.crt), and select it.
5.Click Next.
6.The Certificate Store dialog box opens.
7.Select Place all certificates in the following store, and then select the Trusted Root Certificate Authorities store click
Next.
8.Check the displayed information, and then click Finish.
78

ContactStore 7.8 Installation Page 81
15-601038 Issue 4c (25 October 2012)IP Office
Appendix: Advanced Security
Configure Viewer to use https and a secure port
By default Viewer will not use https or the secure port to connect to the cscm recorder, both these features need to be
enabled on Viewer. This is done using the Viewer utility EyrBSConfigurationViewer which is located in the following
directory on the Viewer server, note by default Viewer uses http and once https is enabled will default to use port 50150.
C:\Program Files\ComPlus Applications\{A639A196-338F-48E0-B76B-E223C00B5617}
Configure Viewer to use https
1.Navigate to the EyrBSConfigurationViewer application and right-click in explorer, select run as…
2.The Run As dialog appears, select The following user option and specify the account which Viewer is running under.
3.The Configuration Viewer application is launched.
4.Navigate to Central Configuration > Systems >Main Eyretel System > General
5.In the right-hand pane right-click the SSLOnly value and select Modify
6.Change the value from False to True.
7.Select OK.
8.Still using the Configuration Viewer, navigate to Central Configuration > Systems > CapturePlatformName >
General, where CapturePlatformName is the capture platform name of the cscm recorder as configured in Viewer.
9.In the right-hand pane right-click and select New > Value a new value is created, set the name to SSLHostPort.
10.Now right-click the new value and select Modify
11.Set the value to the https port in use by the cscm recorder, the recorders default https port is 8443.
12.Select OK.
13.Now close the Configuration Viewer.
14.Now you should launch Component Services and navigate to Com+ Applications, select Application Portal,
right-click and select shutdown.
15.Viewer should now use https when communicating with the cscm recorder.
Configure Archive to use https
By default Archive will not use https to connect to the cscm recorder, this is done by editing a file located on the Archive
server.
Configure Archive to use https
1.Open the following file in a text editor C:\Program Files\Verint Systems\conf\SecurityConfig.xml
2.Locate the following xml element in the file <SSLOnly>false</SSLOnly>
3.Change the word false to true and save the file.
4.Now use the Archive Management UI to stop and start the archive service.
5.Archive will now use https to contact to the cscm recorder.
As a result of changing this file the archive system will raise two Major alarms indicating that the security configuration file
has been tampered and that there is an SSL Configuration Error, both of these can be ignored – examples of these are as
follows.
File Tampered, 04/24/2008 8:44 AM, On Archive781, file "C:\Program Files\Verint Systems\conf\securityconfig.xml" may
have been tampered with. Please refer to the System Administration Guide for details on how to correct a tampered file.
SSL Configuration Error, 04/24/2008 8:46 AM, SSL is configured for Content Server on host ARCHIVE781, but a required
file is missing. The file is C:\Program Files\Verint Systems\conf\security\cert.pem. Please deploy the file or remove
SSLConfiguration by modifying RecorderGeneral.xml ssllistenport.
·Note: Archive will use the capture platforms https port as configured using the Viewer Configuration tool as
described in the previous section, the error message above is related to a core recorder content server
configuration which is not part of the cscm recorder deployment and hence can be ignored. The certificates referred
to in the alarm are not necessary for cscm as the public certificates are available via the windows certificate store
as described earlier.

ContactStore 7.8 Installation Page 83
15-601038 Issue 4c (25 October 2012)IP Office
Index
Index
A
Accessing
Search 58
Account Code 44
Adding
ContactStore 18
Advice
Call Recording 41
Call Recording Message 41
enable 41
Alarm 69
Analogue 41
Appendix 71
Automatic 44
Automatic Recording Options
Setting 44
B
Backingup 55
C
Call 41, 42
50 44
Playing 63
Searching 59
Call Details Database
Restoring 55
Call Flow
Creating 49
Call Recording
Advice 41
Call Recording Message
Advice 41
Call Recording Warning 41
Chapter 12, 16, 17
Check Hide 41
Completing
System Setup 17
ConstactStore Components 9
ContactStore
Adding 18
Installing 16
Starting 22
Upgrading 20
Voicemail Pro Problems 73
ContactStore Overview 7
ContactStore Version 66
Create
Call Flow 49
New User Account 34
D
Daily Procedures 53
Database 11
Delete
User Account 37
E
Edit
Properties File 29
User Account 36
Email Alarm Problems 73
H
Hardware Requirements 14
HuntGroup 44
I
Incoming Call Route 44
Initial Settings
Verifying 24
Installing
ContactStore 16
M
Manual Recording Mailbox 42
Manual Recording Options
Setting 42
Max 42
Monthly Procedures 54
N
New User Account
Create 34
O
Overview 28
P
Password 35
Play Advice 41
Play Advice on Call Recording 41
Playing
Call 63
Properties File
Editing 29
R
REC 41
Record Inbound 44
Record Outbound 44
Recording Library 42, 44
Recording Library options 42, 44
Recording Operation
Testing 17
Recording Time 44
Changing 42
Recording Time Profile 44
Recording Warning 41
Recordings 10
Release 44
Replay 58
Resources
Troubleshooting 71
Restoring
Call Details Database 55
Results
Viewing 60
S
Search & Replay 58
Searching
Accessing 58
Calls 59
Security 32
Server 55
Starting
ContactStore 22
status signalling 41
Storage Requirements 15
Supported Languages 12
System Administration Page Problems 72
System Configuration window 41
System Overview Page 26
System Setup
Completing 17
SystemAdminPages 52

ContactStore 7.8 Installation Page 84
15-601038 Issue 4c (25 October 2012)IP Office
T
Testing
Recording Operation 17
Troubleshooting 74
Resources 71
U
Upgrading
ContactStore 20
User Account
Delete 37
Edit 36
V
Verifying
Initial Settings 24
Viewing
Results 60
Voice Recording
Select 42, 44
Voice Recording Library 42, 44
Voicemail Pro Client 41
Start 42
Voicemail Pro Problems
ContactStore 73
Voicemail Pro Server 41
VRL 42, 44
VRL application 42, 44
VRL Record Length 42
W
Weekly Procedures 54
Z
Zone 18

ContactStore 7.8 Installation Page 85
15-601038 Issue 4c (25 October 2012)IP Office

ContactStore 7.8 Installation Page 86
15-601038 Issue 4c (25 October 2012)IP Office
Performance figures and data quoted in this document are typical, and must be
specifically confirmed in writing by Avaya before they become applicable to any
particular order or contract. The company reserves the right to make alterations
or amendments to the detailed specifications at its discretion. The publication of
information in this document does not imply freedom from patent or other
protective rights of Avaya or others.
All trademarks identified by the ® or ™ are registered trademarks or trademarks,
respectively, of Avaya Inc. All other trademarks are the property of their
respective owners.
This document contains proprietary information of Avaya and is not to be
disclosed or used except in accordance with applicable agreements.
© 2012 Avaya Inc. All rights reserved.