Bio Mini SDK For Android 2.0.1 Reference Manual
User Manual:
Open the PDF directly: View PDF
.
Page Count: 74
BioMini SDK for Android
V2.0.1
Table of Contents
1.1 What's New ............................................................................................................................................................................. 3
1.2 History ....................................................................................................................................................................................... 3
1.3 Overview .................................................................................................................................................................................. 6
2. Getting Started ......................................................................................................................................................................... 8
2.1 Environment Setting................................................................................................................................................... 8
Project generation ..................................................................................................................................................... 8
3. Development .......................................................................................................................................................................... 13
3.1 Enrollment Tutorial .................................................................................................................................................. 13
3.2 Verification Tutorial .................................................................................................................................................. 15
3.3 APIs ................................................................................................................................................................................. 18
3.4 Definitions ................................................................................................................................................................... 59
3.4.1 ENUM ............................................................................................................................................................... 59
3.4.2 Class .................................................................................................................................................................. 63
4. Appendix .................................................................................................................................................................................. 68
What is Biometrics? ........................................................................................................................................................ 68
Scanners ............................................................................................................................................................................. 71
BioMini Slim 2 .......................................................................................................................................................... 71
BioMini Plus 2 .......................................................................................................................................................... 72
BioMini Slim .............................................................................................................................................................. 72
BioMini Combo ........................................................................................................................................................ 73
BioMini......................................................................................................................................................................... 74

1. Introduction
The BioMini Android SDK provides the specific functions to capture fingerprints, to display scanner
real-time images on the screen while the finger is on the platen.
1.1 What's New
Version 2.0.1
- Application speed improved due to Libusb-1.0 module
- Bugfix.
1.2 History
Version 2.0.0
- SDK renewal – SDK is not compatible with older version due to interface & API change
- S/W LFD supporting device added: BioMini Slim
- Bugfix.
Version 1.4.5
- S/W LFD supporting device added: BioMini Plus2, BioMini Slim2
- New API added
UFA_ExtractTemplateFromWSQ()
UFA_ExtractTemplateFromBMP()
- Capture speed improved: BioMini Slim2
Version 1.4
- Supporting device added: BioMini Slim2
- BioMini CardSDK interface module added
- Compatible with new Suprema fingerprint scanners: BioMini Slim 2 (BM-Slim2)
- Redefine the followings from UFA_XXX to ENUM type
ECODE
PARAM
TEMPLATE_TYPE
FRAME_RATE
SCANNER_OPTIONS
- Added new parameter
Enable auto sleep mode - UFA_PARAM_ENABLE_AUTOSLEEP
- Added new functions
UFA_SetSleep
UFA_IsAwake
UFA_GetCompanyID
UFA_GetCoreCoordinate
Version 1.3
- Supporting device added: BioMini Plus2
- Compatible with new Suprema fingerprint scanners: BioMini Plus2 (SFR550)
- Changed the development tool from ADT/Eclipse to Android Studio/Gradle
- Added new parameter as below
Support 360-degree matching - UFA_PARAM_AUTO_ROTATE parameter
- Added new functions as below
UFA_SetDevice
UFA_GetCaptureImageBufferToBMPBuffer
UFA_GetCaptureImageBufferToWSQBufferVar
UFA_GetCaptureImageBufferToWSQBufferVarEx
UFA_GetFeatureNumber
UFA_GetFPQuality
Version 1.2
- Compatible with new Suprema fingerprint scanners: BioMini and SFU-410
- BioMiniAndroid - Added new functions as below
Save capture image data of bmp format
Set device callback
Get version string
Set capture frame rate
Check scanner capture status
IBioMiniDeviceCallback - Abstract class for callback to check device attached
Version 1.1
- Add NIST certified WSQ format - UFA_GetCaptureImageBufferToWSQBuffer
- Main class name typo fixed
Version 1.0
- BioMini SDK for Android release
- Supporting device added: BioMini Slim
- Googleplay Demo release
- Support BioMini Slim, BioMini Combo(fingerprint scanner only) and SFU-S20
- BioMiniAndroid - Managing scanner, fingerprint template extraction and 1:1 matching
- Added fingerprint image capturing function
- Added fingerprint template extraction function
- Added 1:1 matching function

1.3 Overview
SDK Structure
BioMini Android SDK consists of the following
- BioMiniFactory class that manages BioMini equipment, Instance and manages actual device
handler.
- IBioMiniDevice interface that extracts from instanceized BioMiniFactory and controls actual
machine operation
- BioMini SDK for Android is based on Factory pattern.
BioMini Device instance (Handler) matches with each BioMini device and each Instance operates
separately.

SDK Package Consists of
Path
:
/
File Name
Description
/bin/biominisample.apk
Sample APK package with latest SDK
/doc/xxxxxx.pdf
Manual Document
/lib/libBioMini.aar
This version of the Android library
/sample
Android studio sample directory
/sample/biominisample/src/main/res/lay
out.xml
Layout xml file mapped to MainActivity
/sample/biominisample/src/main/java/co
m/suprema/biominisample/MainActivity.
java
MainActivity of Sample application
System Requirements
The following minimum system requirements are necessary in order to use the SDK
described in this document
- Operating System:
Android 4.1 (Jelly Bean / API Level 17) or above
- Hardware:
Cpu : Quad-Core 1.7GHz or better
Memory: 2G or more memory
Supported platform : ARMeabi / ARMeabi-V7a / x86
Supported programming language : Java (Java library with JNI)
Supported scanner : BioMini Slim 2, BioMini Plus 2, BioMini Slim, BioMini
Android USB Host API

2. Getting Started
2.1 Environment Setting
Project generation
1. Generate a new application project in Android Studio.

2. Execute File → New → Module menu.
3. Select “Import .JAR/.AAR Package” type and clik Next button.

4. Select BioMini Android SDK (libBioMini_v20.aar) in File name and click Finish button to close.

5. Execute File → Project Structure menu.
6. Select 'app' or 'other main module' in the left list and click 'Dependencies' tab.
7. Click right mouse button, select '+' and click '3 Module dependency'. After then
select :libBioMini_v20.

8. Generate BioMiniAndroid object to control device according to Android SDK programming
guide.

3. Development
3.1 Enrollment Tutorial
1. Preliminaries
//import biomini android package
import com.suprema.BioMiniFactory;
import com.suprema.CaptureResponder;
import com.suprema.IBioMiniDevice;
2. Find scanner device, get user permission and SDK Initialize
private static BioMiniFactory
mBioMiniFactory
= null;
@Override
protected void onCreate(Bundle savedInstanceState) {
.
.
.
// allocate SDK instance
mBioMiniFactory
= new BioMiniFactory(mainContext) {
@Override
public void onDeviceChange(DeviceChangeEvent event, Object dev) {
if (event == DeviceChangeEvent.
DEVICE_ATTACHED
&& mCurrentDevice == null) {
new Thread(new Runnable() {
@Override
public void run() {
.
.
.
if (
mBioMiniFactory
!= null) {
// find BioMini device, get user permission and SDK initialize
mCurrentDevice =
mBioMiniFactory
.getDevice(0);
}
}
}
}).start();
}
3. Parameters
// set security level parameter : 1~7 [4:default]
mCurrentDevice.setParameter(new
IBioMiniDevice.Parameter(IBioMiniDevice.ParameterType.
SECURITY_LEVEL
, security_level));
// set sensitivity parameter : 0~7 [7:default]
mCurrentDevice.setParameter(new IBioMiniDevice.Parameter(IBioMiniDevice.ParameterType.
SENSITIVITY
,
sensitivity_level));
// set timeout parameter : 0~ [10000:default]

mCurrentDevice.setParameter(new IBioMiniDevice.Parameter(IBioMiniDevice.ParameterType.
TIMEOUT
,
timeout));
// set LFD level parameter : 0 ~ 5 [0:default]
mCurrentDevice.setParameter(new IBioMiniDevice.Parameter(IBioMiniDevice.ParameterType.
DETECT_FAKE
,
lfd_level));
// set fast mode parameter : 1 or 0 [1:default]
mCurrentDevice.setParameter(new IBioMiniDevice.Parameter(IBioMiniDevice.ParameterType.
FAST_MODE
,
fast_mode?1:0));
// set scanning mode parameter : 1 or 0 [1:default]
mCurrentDevice.setParameter(new
IBioMiniDevice.Parameter(IBioMiniDevice.ParameterType.
SCANNING_MODE
, crop_mode?1:0));
// set external trigger parameter : 1 or 0 [1:default]
mCurrentDevice.setParameter(new IBioMiniDevice.Parameter(IBioMiniDevice.ParameterType.
EXT_TRIGGER
,
ext_trigger?1:0));
// set auto sleep mode parameter : 1 or 0 [0:default]
mCurrentDevice.setParameter(new
IBioMiniDevice.Parameter(IBioMiniDevice.ParameterType.
ENABLE_AUTOSLEEP
, auto_sleep?1:0));
4. Capture image and extract template
((ImageView) findViewById(R.id.
imagePreview
)).setImageBitmap(null);
IBioMiniDevice.CaptureOption option = new IBioMiniDevice.CaptureOption();
option.captureTemplate = true;
// capture fingerprint image
mCurrentDevice.captureSingle(option,
new CaptureResponder() {
@Override
public boolean onCaptureEx(final Object context, final Bitmap capturedImage,
final IBioMiniDevice.TemplateData capturedTemplate,
final IBioMiniDevice.FingerState fingerState) {
runOnUiThread(new Runnable() {
@Override
public void run() {
if(capturedImage != null) {
ImageView iv = (ImageView) findViewById(R.id.
imagePreview
);
if(iv != null) {
iv.setImageBitmap(capturedImage);
}
}
}
});
if(capturedTemplate != null) {
mUsers.add(new UserData(userName, capturedTemplate.data,
capturedTemplate.data.length));
}
5. Uninitialize scanner module
else if (mCurrentDevice != null && event == DeviceChangeEvent.
DEVICE_DETACHED
&&
mCurrentDevice.isEqual(dev)) {
mCurrentDevice = null;
}

3.2 Verification Tutorial
1. Preliminaries
//import biomini android package
import com.suprema.BioMiniFactory;
import com.suprema.CaptureResponder;
import com.suprema.IBioMiniDevice;
2. Create matcher
private static BioMiniFactory
mBioMiniFactory
= null;
@Override
protected void onCreate(Bundle savedInstanceState) {
.
.
.
// allocate SDK instance
mBioMiniFactory
= new BioMiniFactory(mainContext) {
@Override
public void onDeviceChange(DeviceChangeEvent event, Object dev) {
if (event == DeviceChangeEvent.
DEVICE_ATTACHED
&& mCurrentDevice == null) {
new Thread(new Runnable() {
@Override
public void run() {
.
.
.
if (
mBioMiniFactory
!= null) {
// find BioMini device, get user permission and SDK initialize
mCurrentDevice =
mBioMiniFactory
.getDevice(0);
}
}
}
}).start();
}
3. Set Parameters
// set security level parameter : 1~7 [4:default]
mCurrentDevice.setParameter(new
IBioMiniDevice.Parameter(IBioMiniDevice.ParameterType.
SECURITY_LEVEL
, security_level));
// set sensitivity parameter : 0~7 [7:default]
mCurrentDevice.setParameter(new IBioMiniDevice.Parameter(IBioMiniDevice.ParameterType.
SENSITIVITY
,
sensitivity_level));
// set timeout parameter : 0~ [10000:default]
mCurrentDevice.setParameter(new IBioMiniDevice.Parameter(IBioMiniDevice.ParameterType.
TIMEOUT
,
timeout));
// set LFD level parameter : 0 ~ 5 [0:default]

mCurrentDevice.setParameter(new IBioMiniDevice.Parameter(IBioMiniDevice.ParameterType.
DETECT_FAKE
,
lfd_level));
// set fast mode parameter : 1 or 0 [1:default]
mCurrentDevice.setParameter(new IBioMiniDevice.Parameter(IBioMiniDevice.ParameterType.
FAST_MODE
,
fast_mode?1:0));
// set scanning mode parameter : 1 or 0 [1:default]
mCurrentDevice.setParameter(new
IBioMiniDevice.Parameter(IBioMiniDevice.ParameterType.
SCANNING_MODE
, crop_mode?1:0));
// set external trigger parameter : 1 or 0 [1:default]
mCurrentDevice.setParameter(new IBioMiniDevice.Parameter(IBioMiniDevice.ParameterType.
EXT_TRIGGER
,
ext_trigger?1:0));
// set auto sleep mode parameter : 1 or 0 [0:default]
CurrentDevice.setParameter(new
IBioMiniDevice.Parameter(IBioMiniDevice.ParameterType.
ENABLE_AUTOSLEEP
, auto_sleep?1:0));
4. Verify
IBioMiniDevice.CaptureOption option = new IBioMiniDevice.CaptureOption();
option.captureTemplate = true;
// capture fingerprint image
mCurrentDevice.captureSingle(option,
new CaptureResponder() {
@Override
public boolean onCaptureEx(final Object context, final Bitmap capturedImage,
final IBioMiniDevice.TemplateData capturedTemplate,
final IBioMiniDevice.FingerState fingerState) {
runOnUiThread(new Runnable() {
@Override
public void run() {
if(capturedImage != null) {
ImageView iv = (ImageView) findViewById(R.id.
imagePreview
);
if(iv != null) {
iv.setImageBitmap(capturedImage);
}
}
}
});
if(capturedTemplate != null) {
boolean isMatched = false;
String matchedName = "";
for(UserData ud : mUsers) {
if(mCurrentDevice.verify(
capturedTemplate.data, capturedTemplate.data.length,
ud.template, ud.template.length)) {
isMatched = true;
matchedName = ud.name;
break;
}
}
if(isMatched) {
// Match found, Verify OK
}
else {
// No match found, Verify template not match
}
}

else {
// Template is not extracted
}
return true;
}
5. Uninitialize scanner module
else if (mCurrentDevice != null && event == DeviceChangeEvent.
DEVICE_DETACHED
&&
mCurrentDevice.isEqual(dev)) {
mCurrentDevice = null;
}
3.3 APIs
1. getParameter()
- Gets the parameter value.
2. setParameter()
- Sets the parameter value.
3. captureSingle()
- Captures single image. Captured image is returned by parameter.
4. startCapturing()
- Starts capturing.
5. isCaptuing()
- Checks whether the scanner is capturing or not.
6. getFeatureNumber()
- Gets the number of Minutiae from template data.
7. getFPQuality()
- Calculates the quality score of an image as defined in NISTIR 7151: FingerPrint Image
Quality. The score would be between 1(excellent) and 5(poor).
8. abortCapturing()
- Aborts capturing which is started by startCapturing().
9. extractTemplate()
- Extracts a template from the stored image buffer which is acquired using
captureSingle() or startCapturing().
10. clearCaptureImageBuffer()
- Clears the capture image buffer.
11. verify()
- Compares two extracted templates.
12. getCompanyID()
- Returns the company ID of device.
13. getCoreCoordinate()
- Returns the coordinates of the fingerprint Core in the captured image
14. errString()
- Gets the error string from ErrorCode
15. isAwake()
- Check whether the currently connected device is SleepMode
* Supported Device: BioMini Slim(PID: 0x0407), BioMini Slim 2(PID: 0x0408)
16. popPerformanceLog()
- Gets the processing log
17. getImageWidth()
- Gets width of target image
18. getImageHeight()
- Gets height of target image
19. getCaptureImageAsWsq()
- Makes an WSQ image from captured raw image data, with the specific width and
height
20. getCaptureImageAsBmp()
- Make a BMP formatted array from the captured image buffer
21. getDeviceInfo()
- Gets the device information
22. setEncryptionKey()
- Sets the encryption key
23. encrypt()
- Encrypts the data
24. decrypt()
- Decrypts the data
25. getLastError()
- Gets the last ErrorCode
26. getSDKInfo()
- Gets the revision information of SDK
27. getDeviceCount()
- Gets the number of devices
28. getDevice()
- Gets the device
29. captureAuto()
- Unimplemented. This API will be implemented
30. activate()
- This API used for device control however it is unnecessary in application development.
31. deactivate()
- This API used for device control however it is unnecessary in application development.
32. isInUse()
- This API used for device control however it is unnecessary in application development.
33. isEqual()
- This API used for device control however it is unnecessary in application development.

Create BioMiniFactory instance
private static BioMiniFactory
mBioMiniFactory
= null;
public IBioMiniDevice mCurrentDevice = null;
private MainActivity mainContext;
.
.
.
@Override
protected void onCreate(Bundle savedInstanceState) {
.
.
.
mainContext = this;
.
.
.
}
mBioMiniFactory
= new BioMiniFactory(mainContext) {
@Override
public void onDeviceChange(DeviceChangeEvent event, Object dev) {
if (event == DeviceChangeEvent.
DEVICE_ATTACHED
&& mCurrentDevice == null) {
new Thread(new Runnable() {
@Override
public void run() {
int cnt = 0;
while (
mBioMiniFactory
== null && cnt < 20) {
SystemClock.
sleep
(1000);
cnt++;
}
if (
mBioMiniFactory
!= null) {
mCurrentDevice =
mBioMiniFactory
.getDevice(0);
}
}
}).start();
} else if (mCurrentDevice != null && event == DeviceChangeEvent.
DEVICE_DETACHED
&&
mCurrentDevice.isEqual(dev)) {
Log.
d
(
TAG
, "mCurrentDevice removed : " + mCurrentDevice);
mCurrentDevice = null;
}
}
};

3.3.1 IBioMiniDevice.getParameter
- Gets the parameter value.
Public Parameter getParameter(ParameterType type);
- Parameter
- ParameterType type : Parameter type; one of parameters
ParameterType
definition
Code
Description
Default value
TIMEOUT
0
Timeout (millisecond unit) (0: infinite)
10000
SENSITIVITY
1
Sensitivity (0 ~ 7); Higher value means
more sensitive
7
SCANNING_MODE
2
Result image size of BioMini Plus 2
1
FAST_MODE
3
Fast Mode (0: not use fast mode, 1: use
fast mode)
1
SECURITY_LEVEL
4
Level 1 : Below 1% (1e~2)
4
Level 2 : Below 0.1% (1e~3)
Level 3 : Below 0.01% (1e~4)
Level 4 : Below 0.001% (1e~5)
Level 5 : Below 0.0001% (1e~6)
Level 6 : Below 0.00001% (1e~7)
DETECT_FAKE
5
Use Live Finger Detection (0: not use LFD,
1~5 : use LFD); Higher value means more
strong to fake finger
0
AUTO_ROTATE
6
Supports 360-degree matching (0: not use
rotate mode, 1: use rotate mode)
0
DETECT_CORE
7
Detect core (0: not use the function to
detect the core of a fingerprint, 1: use the
function to detect the core of a fingerprint)
0

TEMPLATE_TYPE
8
Template type
0
ENABLE_AUTOSLEEP
9
Checks whether auto-sleep mode is or not
(0: off, 1: on)
* Supported device: BioMini Slim, BioMini
Slim 2
0
EXT_TRIGGER
10
Adaptive Capture Mode
1
INVALID
11
Invalid
-
- Example
// Define
IBioMiniDevice mCurrentDevice = null;
.
. // Create BioMiniFactory instance
.
// Get security level
int security_level = (int)
mCurrentDevice.getParameter(IBioMiniDevice.ParameterType.SECURITY_LEVEL).value;
// Get sensitivity level
int sensitivity_level = (int)
mCurrentDevice.getParameter(IBioMiniDevice.ParameterType.SENSITIVITY).value;
// Get timeout
int timeout = (int)
mCurrentDevice.getParameter(IBioMiniDevice.ParameterType.TIMEOUT).value;
// Get LFD level
int lfd_level = (int)
mCurrentDevice.getParameter(IBioMiniDevice.ParameterType.DETECT_FAKE).value;
// Get fast mode
boolean fast_mode =
mCurrentDevice.getParameter(IBioMiniDevice.ParameterType.FAST_MODE).value == 1;
// Get crop mode
boolean crop_mode =
mCurrentDevice.getParameter(IBioMiniDevice.ParameterType.SCANNING_MODE).value
== 1;
// Get ext trigger mode
boolean ext_trigger =
mCurrentDevice.getParameter(IBioMiniDevice.ParameterType.EXT_TRIGGER).value ==
1;
// Get auto sleep mode

boolean auto_sleep =
mCurrentDevice.getParameter(IBioMiniDevice.ParameterType.ENABLE_AUTOSLEEP).valu
e == 1;
- Return Value(refer to return values)

3.3.2 IBioMiniDevice.setParameter
- Sets the parameter value.
public boolean setParameter(Parameter parameter);
- Parameter
- Parameter parameter : Parameter to declare
ParameterType
definition
Code
Description
Default value
TIMEOUT
0
Timeout (millisecond unit) (0: infinite)
10000
SENSITIVITY
1
Sensitivity (0 ~ 7); Higher value means
more sensitive
7
SCANNING_MODE
2
Result image size of BioMini Plus 2
1
FAST_MODE
3
Fast Mode (0: not use fast mode, 1: use
fast mode)
1
SECURITY_LEVEL
4
Level 1 : Below 1% (1e~2)
4
Level 2 : Below 0.1% (1e~3)
Level 3 : Below 0.01% (1e~4)
Level 4 : Below 0.001% (1e~5)
Level 5 : Below 0.0001% (1e~6)
Level 6 : Below 0.00001% (1e~7)
DETECT_FAKE
5
Use Live Finger Detection (0: not use LFD,
1~3 : use LFD); Higher value means more
strong to fake finger
0
AUTO_ROTATE
6
Supports 360-degree matching (0: not use
rotate mode, 1: use rotate mode)
0
DETECT_CORE
7
Detect core (0: not use the function to
detect the core of a fingerprint, 1: use the
function to detect the core of a fingerprint)
0

TEMPLATE_TYPE
8
Template type
0
ENABLE_AUTOSLEEP
9
Checks whether auto-sleep mode is or not
(0: off, 1: on)
* Supported device: BioMini Slim, BioMini
Slim 2
0
EXT_TRIGGER
10
Adaptive Capture Mode
1
INVALID
11
Invalid
-
- Example
// Define
IBioMiniDevice mCurrentDevice=null;
.
. // Create BioMiniFactory instance.
.
// Set security level
mCurrentDevice.setParameter(new
IBioMiniDevice.Parameter(IBioMiniDevice.ParameterType.SECURITY_LEVEL,
security_level));
// Set sensitivity level
mCurrentDevice.setParameter(new
IBioMiniDevice.Parameter(IBioMiniDevice.ParameterType.SENSITIVITY_LEVEL,
security_level));
// Set timeout
mCurrentDevice.setParameter(new
IBioMiniDevice.Parameter(IBioMiniDevice.ParameterType.TIMEOUT, timeout));
// Set LFD level
mCurrentDevice.setParameter(new
IBioMiniDevice.Parameter(IBioMiniDevice.ParameterType.DETECT_FAKE,
lfd_level));
// Set fast mode
mCurrentDevice.setParameter(new
IBioMiniDevice.Parameter(IBioMiniDevice.ParameterType.FAST_MODE,
fast_mode?1:0));
// Set crop mode
mCurrentDevice.setParameter(new
IBioMiniDevice.Parameter(IBioMiniDevice.ParameterType.SCANNING_MODE,
crop_mode?1:0));
// Set ext trigger mode
mCurrentDevice.setParameter(new
IBioMiniDevice.Parameter(IBioMiniDevice.ParameterType.EXT_TRIGGER,
ext_trigger?1:0));

// Set auto sleep mode
mCurrentDevice.setParameter(new
IBioMiniDevice.Parameter(IBioMiniDevice.ParameterType.ENABLE_AUTOSLEEP,
auto_sleep?1:0));
- Return Value(refer to return values)

3.3.3 IBioMiniDevice.captureSingle
- Captures single image. The image and template are passed through the parameters of the
Capture responder callback function.
boolean captureSingle(CaptureOption opt, ICaptureResponder responder, boolean
bAsync);
- Parameter
- CaptureOption opt : captureSingle Options to use when captureSingle
- ICaptureResponder responder : callback instance of responder receives capture result and
error code
- boolean bAsync : asynchronous parameter of capture operation (TRUE: asynchronous / FALSE:
synchronous)
- Example
// Define
IBioMiniDevice mCurrentDevice=null;
.
. // Create BioMiniFactory instance
.
Private IBioMiniDevice.CaptureOption mCaptureOptionDefault = new IBioMiniDevice.CaptureOption();
Private CaptureResponder mCaptureResponseDefault = new CaptureResponder() {
@Override
public boolean onCaptureEx(final Object context, final Bitmap capturedImage, final
IBioMiniDevice.TemplateData capturedTemplate, final IBioMiniDevice.FingerState fingerState) {
.
. // Capture success
.
return true;
}
};
.
.
.
// Capture single image
mCurrentDevice.captureSingle(mCaptureOptionDefault, mCaptureResponseDefault, true);
- Return Value
true : Capture success
false : Capture fail

3.3.4 IBioMiniDevice.startCapturing
- Starts capturing. The image and template are passed through the parameters of the Capture
responder callback function.
int startCapturing(CapturOption opt, ICaptureResponder responder);
- Parameter
- CaptureOption opt : options to use when startCapturing
- ICaptureResponder responder : callback instance of responder receives capture result and
error code
- Example
// Define
IBioMiniDevice mCurrentDevice=null;
.
.// Create BioMiniFactory instance
.
Private IBioMiniDevice.CaptureOption mCaptureOptionDefault = new IBioMiniDevice.CaptureOption();
Private CaptureResponder mCaptureResponsePrev = new CaptureResponder() {
@Override
public boolean onCaptureEx(final Object context, final Bitmap capturedImage, final
IBioMiniDevice.TemplateData capturedTemplate, final IBioMiniDevice.FingerState fingerState) {
.
. // Capture success
.
return true;
}
};
.
.
.
// Start capturing
mCurrentDevice.startCapturing(mCaptureOptionDefault, mCaptureResponsePrev);
- Return Value
ErrorCode

3.3.5 IBioMiniDevice.isCapturing
- Checks whether the scanner is capturing or not.
boolean isCapturing();
- Parameter
- N/A
- Example
// Define
IBioMiniDevice mCurrentDevice=null;
.
.// Create BioMiniFactory instance
.
// Check whether the scanner is capturing
if(!mCurrentDevice.isCapturing()) {
.
. // The scanner is not capturing
.
}
- Return Value
true : if capturing is on going
false : if not

3.3.6 IBioMiniDevice.getFeatureNumber
- Gets the number of Minutiae from template data
int getFeatureNumber(byte[] template, int template_size);
- Parameter
- byte[] template : Array of template data
- int template_size : Template size
- Example
// Define
IBioMiniDevice mCurrentDevice=null;
.
.// Create BioMiniFactory instance
.
byte[] template;
int size;
// Capture a fingerprint image & extract template
// Get template data; template
// Get feature number
int nFeature = mCurrentDevice.getFeatureNumber(template, size);
- Return Value
Number of features from the template given

3.3.7 IBioMiniDevice.getFPQuality
- Calculates the quality score of an image as defined in NISTIR 7151: FingerPrint Image Quality.
The score would be between 1(excellent) and 5(poor)
int getFPQuality(byte[]FPImage,int nWidth, int nHeight, int nFPQualityMode);
- Parameter
- byte [] FPImage : fingerprint image in RAW format
- int nWidth : width of the image
- int nHeight : height of the image
- int nFPQualityMode : fingerprint calculation mode
- Example
// Define
IBioMiniDevice mCurrentDevice=null;
.
.// Create BioMiniFactory instance
.
byte[] image;
int width;
int height;
int mode;
// Capture a fingerprint image & extract template
// Get captured image data; image, width, height
int nQuality = mCurrentDevice.getFPQuality(image, width, height, mode);
- Return Value
Fingerprint quality

3.3.8 IBioMiniDevice.abortCapturing
- Aborts capturing which is started by startCapturing() or captureSingle()
int abortCapturing();
- Parameter
- N/A
- Example
// Define
IBioMiniDevice mCurrentDevice=null;
.
.// Create BioMiniFactory instance
.
// Abort capturing
if(mCurrentDevice.isCapturing()) {
.
. mCurrentDevice.abortCapturing();
.
}
- Return Value
ErrorCode

3.3.9 IBioMiniDevice.extractTemplate
- Extracts a template from the stored image buffer which is acquired using captureSingle() or
startCapturing()
TemplateData extractTemplate();
- Parameter
- N/A
- Example
// Define
IBioMiniDevice mCurrentDevice=null;
.
.// Create BioMiniFactory instance
.
// Capture a fingerprint image
// Extract template
IBioMiniDevice.TemplateData tmp = mCurrentDevice.extractTemplate();
- Return Value
Template data

3.3.10 IBioMiniDevice.clearCaptureImageBuffer
- Clears the capture image buffer
boolean clearCaptureImageBuffer();
- Parameter
- N/A
- Example
// Define
IBioMiniDevice mCurrentDevice=null;
.
.// Create BioMiniFactory instance
.
// Capture a fingerprint image
// Clear capture image buffer
mCurrentDevice.clearCaptureImageBuffer()
- Return Value
true : if image buffer was cleared
false : if not

3.3.11 IBioMiniDevice.verify
- Compares two extracted templates
boolean verify(byte[] pTemplate1, int nTemplate1Size, byte[] pTemplate2, int
nTemplate2Size);
- Parameter
- byte [] pTemplate1 : an array containing the first template
- int nTemplate1Size : size of the first template array
- byte [] pTemplate2 : an array containing the second template
- int nTemplate2Size : size of the second template array
- Example
// Define
IBioMiniDevice mCurrentDevice=null;
.
.// Create BioMiniFactory instance
.
byte[] template1;
byte[] template2;
// Capture two fingerprint images and extract templates
// Capture a fingerprint image & extract template
// Get extracted template; template1, template2
if(mCurrentDevice.verify(template1.data, template1.data.length, template2.data,
template2.data.length)) {
.
. // Verify success
.
}
- Return Value
true : verification is succeed
false : verification is failed

3.3.12 IBioMiniDevice.getCompanyID
- Returns the company ID of device
String getCompanyID();
- Parameter
- N/A
- Example
// Define
IBioMiniDevice mCurrentDevice=null;
.
.// Create BioMiniFactory instance
.
// Get company ID
Log.d( “ CompanyID : “ + mCurrentDevice.getCompanyID());
- Return Value
Company ID

3.3.13 IBioMiniDevice.getCoreCoordinate
- Returns the coordinates of the fingerprint Core in the captured image
int[] getCoreCoordinate();
- Parameter
- N/A
- Example
// Define
IBioMiniDevice mCurrentDevice=null;
.
.// Create BioMiniFactory instance
.
// Capture fingerprint image
// Get coordinates of the fingerprint core
int[] coord = mCurrentDevice.getCoreCoordinate();
- Return Value
Core coordinate array

3.3.14 IBioMiniDevice.errString
- Gets the error string from ErrorCode
String errString(int errCode);
- Parameter
- int errCode : Error code in int format
- Example
// Define
IBioMiniDevice mCurrentDevice=null;
.
.// Create BioMiniFactory instance
.
// Any process
// Gets the error string
Log.d( “ errString : “ + mCurrentDevice.errString(errCode));
- Return Value
Error string

3.3.15 IBioMiniDevice.isAwake
- Check whether the currently connected device is SleepMode
* Supported Device: BioMini Slim(PID: 0x0407), BioMini Slim 2(PID: 0x0408)
boolean isAwake();
- Parameter
- N/A
- Example
// Define
IBioMiniDevice mCurrentDevice=null;
.
.// Create BioMiniFactory instance
.
if(mCurrentDevice.isAwake() {
.
. // Wake up mode
.
}
- Return Value
True : wake up mode
False : sleep mode

3.3.16 IBioMiniDevice.popPerformanceLog
- Gets the processing log
String popPerformanceLog();
- Parameter
- N/A
- Example
// Define
IBioMiniDevice mCurrentDevice=null;
.
.// Create BioMiniFactory instance
.
// Any process
// Gets the processing log
Log.d(((IBioMiniDevice)context).popPerformanceLog());
- Return Value
Processing log

3.3.17 IBioMiniDevice.getImageWidth
- Gets width of target image
int getImageWidth();
- Parameter
- N/A
- Example
// Define
IBioMiniDevice mCurrentDevice=null;
.
.// Create BioMiniFactory instance
.
// Gets width of target image
int nWidth = mCurrentDevice.getImageWidth();
- Return Value
Width of target image

3.3.18 IBioMiniDevice.getImageHeight
- Gets height of target image
int getImageHeight();
- Parameter
- N/A
- Example
// Define
IBioMiniDevice mCurrentDevice=null;
.
.// Create BioMiniFactory instance
.
// Gets height of target image
int nHeight = mCurrentDevice.getImageHeight();
- Return Value
Height of target image

3.3.19 IBioMiniDevice.getCaptureImageAsWsq
- Makes an WSQ image from captured raw image data, with the specific width and height
byte[] getCaptureImageAsWsq(int width, int height, float fBitRate, int rotate);
- Parameter
- int width : width of image to crop (padding if bigger than image size, original size if
negative)
- int height : height of image to crop (padding if bigger than image size, original size if
negative)
- float fBitRate : compression ratio (0 to 8)
- int rotate : rotation angle of the resulting image
- Example
// Define
IBioMiniDevice mCurrentDevice=null;
.
.// Create BioMiniFactory instance
.
// Capture fingerprint image
int width;
int height;
float fBitRate;
int rotate;
// Get capture image as wsq
byte[] wsq =mCurrentDevice.getCaptureImageAsWsq(width, height, fBitRate,
rotate);
- Return Value
WSQ image buffer

3.3.20 IBioMiniDevice.getCaptureImageAsBmp
- Make a BMP formatted array from the captured image buffer
byte[] getCaptureImageAsBmp();
- Parameter
- N/A
- Example
// Define
IBioMiniDevice mCurrentDevice=null;
.
.// Create BioMiniFactory instance
.
// Capture fingerprint image
// Get capture image as bmp
byte[] bmp = mCurrentDevice.getCaptureImageAsBmp();
- Return Value
BMP formatted array

3.3.21 IBioMiniDevice.getDeviceInfo
- Gets the device information
DeviceInfo getDeviceInfo();
- Parameter
- N/A
- Example
// Define
IBioMiniDevice mCurrentDevice=null;
.
.// Create BioMiniFactory instance
.
// Get device information
if(mCurrentDevice != null) {
Log.d(“ DeviceName : “ + mCurrentDevice.getDeviceInfo().deviceName);
}
- Return Value
Device information

3.3.22 IBioMiniDevice.setEncryptionKey
- Sets the encryption key
void setEncryptionKey(byte[] key);
- Parameter
- N/A
- Example
// Define
IBioMiniDevice mCurrentDevice=null;
.
.// Create BioMiniFactory instance
.
byte[] encryptionKey;
// Set encryption key
mCurrentDevice.setEncryptionKey(encryptionKey);
- Return Value
null

3.3.23 IBioMiniDevice.encrypt
- Encrypts the data
byte[] encrypt(byte[] data);
- Parameter
- byte[] data : data to be decrypted
- Example
// Define
IBioMiniDevice mCurrentDevice=null;
.
.// Create BioMiniFactory instance
.
// Capture fingerprint image and extract template
// Get extracted template; template
// Encrypt template
byte[] encryptData = mCurrentDevice.encrypt(template.data);
- Return Value
Encrypted data

3.3.24 IBioMiniDevice.decrypt
- Decrypts the data
byte[] decrypt(byte[] data);
- Parameter
- byte[] data : data to be encrypted
- Example
// Define
IBioMiniDevice mCurrentDevice=null;
.
.// Create BioMiniFactory instance
.
// Capture fingerprint image and extract template
// Encrypt extracted template data
// Get encrypted template data; data
// Dncrypt template
byte[] decryptData = mCurrentDevice.decrypt(data);
- Return Value
Decrypted data

3.3.25 IBioMiniDevice.getLastError
- Gets the last ErrorCode
ErrorCode getLastError();
- Parameter
- N/A
- Example
// Define
IBioMiniDevice mCurrentDevice=null;
.
.// Create BioMiniFactory instance
.
// Get last error code
ErrorCode lastError = mCurrentDevice.getLastError();
- Return Value
ErrorCode.OK

3.3.26 BioMiniFactory.getSDKInfo
- Gets the revision information of SDK
SDKInfo getSDKInfo();
- Parameter
- N/A
- Example
// Define
IBioMiniDevice mCurrentDevice=null;
private static BioMiniFactory mBioMiniFactory=null;
.
.// Create BioMiniFactory instance
.
// Get SDK information
printRev(“”+mBioMiniFactory.getSDKInfo());
- Return Value
Revision information of SDK

3.3.27 BioMiniFactory.getDeviceCount
- Gets the number of devices
int getDeviceCount();
- Parameter
- N/A
- Example
// Define
IBioMiniDevice mCurrentDevice=null;
private static BioMiniFactory mBioMiniFactory=null;
.
.// Create BioMiniFactory instance
.
// Get device count
int count = mBioMiniFactory.getDeviceCount();
- Return Value
The number of devices

3.3.28 BioMiniFactory.getDevice
- Gets the device
IBioMiniDevice getDevice(int i);
- Parameter
- int i : device number to get
- Example
// Define
IBioMiniDevice mCurrentDevice=null;
private static BioMiniFactorym BioMiniFactory=null;
.
.// Create BioMiniFactory instance
.
// Get device
mCurrentDevice = mBioMiniFactory.getDevice(0);
- Return Value
Device
3.3.29 IBioMiniDevice.captureAuto
- Unimplemented. This API will be implemented???
3.3.30 IBioMiniDevice.activate
- This API used for device control however it is unnecessary in application development.
3.3.31 IBioMiniDevice.deactivate
- This API used for device control however it is unnecessary in application development.
3.3.32 IBioMiniDevice.isInUse
- This API used for device control however it is unnecessary in application development.
3.3.33 IBioMiniDevice.isEqual
- This API used for device control however it is unnecessary in application development.

3.4 Definitions
3.4.1 ENUM
ImageType definition
Code
Description
RAW_8
0
8-bit RAW image
BITMAP
1
8-bit bitmap image
WSQ
2
WSQ image
DisconnectionCause definition
Code
Description
USB_UNPLUGGED
0
USB Disconnected
SLEEP_MODE
1
SLEEP MODE status
DEACTIVATED
2
Deactivated state
FrameRate definition
Code
Description
LOW
0
Low speed frame rate mode
MID
1
Medium speed frame rate mode
HIGH
2
High speed frame rate mode
ELOW
3
Extreme low speed frame rate mode
SHIGH
4
Superior high speed frame rate mode
SLOW
5
Superior low speed frame rate mode
DEFAULT
6
Default value : MID
ParameterValueType definition
Code
Description
INT
0
Integer

STRING
1
String
ParameterType
definition
Code
Description
Default value
TIMEOUT
0
Timeout (millisecond unit) (0: infinite)
10000
SENSITIVITY
1
Sensitivity (0 ~ 7); Higher value means
more sensitive
7
SCANNING_MODE
2
Result image size of BioMini Plus 2
1
FAST_MODE
3
Fast Mode (0: not use fast mode, 1: use fast
mode)
1
SECURITY_LEVEL
4
Level 1 : Below 1% (1e~2)
4
Level 2 : Below 0.1% (1e~3)
Level 3 : Below 0.01% (1e~4)
Level 4 : Below 0.001% (1e~5)
Level 5 : Below 0.0001% (1e~6)
Level 6 : Below 0.00001% (1e~7)
DETECT_FAKE
5
Use Live Finger Detection (0: not use LFD,
1~3 : use LFD); Higher value means more
strong to fake finger
0
AUTO_ROTATE
6
Supports 360-degree matching (0: not use
rotate mode, 1: use rotate mode)
0
DETECT_CORE
7
Detect core (0: not use the function to
detect the core of a fingerprint, 1: use the
function to detect the core of a fingerprint)
0
TEMPLATE_TYPE
8
Template type
0
ENABLE_AUTOSLEEP
9
Checks whether auto-sleep mode is or not
(0: off, 1: on)
* Supported device: BioMini Slim, BioMini
0

Slim 2
EXT_TRIGGER
10
Adaptive Capture Mode
1
INVALID
11
Invalid
TemplateType definition
Code
Description
SUPREMA
0
Suprema template type
ISO19794_2
1
ISO template type
ANSI1378
2
ANSI378 template type
ErrorCode definition
Code
Description
OK
0
Success
ERROR
1
General error
ERR_LICENSE_NOT_MATCH
2
License does not match
ERR_NOT_SUPPORTED
3
This function is not supported
ERR_INVALID_PARAMETERS
4
Input parameters are invalid
ERR_ALREADY_INITIALIZED
5
Module is already initialized
ERR_NOT_INITIALIZED
6
Module is not initialized
ERR_NO_DEVICE
7
Device is not connected
ERR_PERMISSION_DENIED
8
Device permission is canceled
ERR_CAPTURE_RUNNING
9
Capturing is started using
captureSingle or startCapturing
ERR_CAPTURE_FAILED
10
Capturing is timeout or aborted
ERR_NOT_CAPTURED
11
There is no captured image for
extraction
ERR_EXTRACTION_FAILED
12
Extraction is failed

ERR_TEMPLATE_TYPE
13
Template type is not matched
ERR_FILE_EXIST_ALREADY
14
A file with same name exists
ERR_CORE_NOT_DETECTED
15
Core is not detected
ERR_CORE_TO_LEFT
16
Move finger to left
ERR_CORE_TO_LEFT_TOP
17
Move finger to left-top
ERR_CORE_TO_TOP
18
Move finger to top
ERR_CORE_TO_RIGHT_UP
19
Move finger to right-top
ERR_CORE_TO_RIGHT
20
Move finger to right
ERR_CORE_TO_RIGHT_BOTTOM
21
Move finger to right-bottom
ERR_CORE_TO_BOTTM
22
Move finger to bottom
ERR_CORE_TO_LEFT_BOTTOM
23
Move finger to left-bottom
ERR_UNKNOWN
24
Unknown Error
ScanningMode definition
Code
Description
SCANNING_MODE_FULL
0
Result image size of BioMini Plus 2
: 315(W)x354(H) (pixels)
SCANNING_MODE_CROP
1
Result image size of BioMini Plus 2
: 288(W)x340(H) (pixels)
3.4.2 Class
1. CaptureOption
- Contains data of capture option
2. ImageOptions
- Contains data of image option
3. Parameter
- Contains data of parameter
4. TemplateData
- Contains data of template data
5. FingerState
- Contains data of finger state
6. DeviceInfo
- Contains data of device information
7. SDKInfo
- Contains revision information of SDK

3.4.2.1 CaptureOption class
- Contains data of capture option
class CaptureOption {
public int captureTimeout;
public boolean captureImage;
public boolean captureTemplate;
public FrameRate frameRate;
};
- Properties
captureTimeout
Controls a timeout for capture
captureImage
Checks whether receive image as a result of
capture or not
captureTemplate
Checks whether receive template data as a
result of capture or not
frameRate
Controls a frame rate for capture
3.4.2.2 ImageOptions class
- Contains data of image options
class ImageOptions {
public ImageType imageType;
public float compressionRatio;
};
- Properties
imageType
Controls an image type
compressionRatio
Controls a compression ratio of an image

3.4.2.3 Parameter class
- Contains data of parameter
class Parameter {
public ParameterType type;
public long value;
}
- Properties
type
Receives a type of parameter
value
Receives a value of parameter
3.4.2.4 TemplateData class
- Contains data of template data
class TemplateData {
public byte[] data;
public TemplateType type;
public int quality;
}
- Properties
data
Receives a type of template data
type
Receives a value of template type
quality
Receives a value of template quality

3.4.2.5 FingerState class
- Contains data of finger state
class FingerState {
public boolean isFingerExist;
}
- Properties
isFingerExist
Checks whether finger exists or not
3.4.2.6 DeviceInfo class
- Contains data of device information
class DeviceInfo {
public String deviceName;
public String deviceSN;
public String versionSDK;
}
- Properties
deviceName
Receives a name of device
deviceSN
Receives a serial number of device
versionSDK
Receives a version of SDK

3.4.2.7 SDKInfo class
- Contains revision information of SDK
class SDKInfo {
public intMajor;
public intMid;
public int Minor;
public int Rev;
}
- Properties
Major
Receives a major number of SDK version
Mid
Receives a mid number of SDK version
Minor
Receives a minor number of SDK version
Rev
Receives a revision version of SDK

4. Appendix
What is Biometrics?
Identifying individuals based on their distinctive anatomical(fingerprint, face,
iris, hand geometry) and behavioral(signature, voice) characteristics is
called biometrics. Because biometric identifiers cannot be shared or
misplaced, they intrinsically represent an individual's identify. Biometrics is
quickly becoming an essential component of effective identification
solutions. Recognition of a person by their body, then linking that body to an
externally established “identity”, forms a powerful authentication tool.
Fingerprint identification has been widely used for a long time because individual’s unique
Fingerprint pattern cannot be shared or misplaced, they essentially represent an individual’s
identity. Fingerprint contains rich information in a small area compared to other biological
anatomical (face, iris, hand geometry) and behavioral (signature, voice) characteristics.
Identifying individuals based on fingerprint is well-known as the most feasible method compared
to other biometrical characteristics. Among the other biometric identification methods, fingerprint
identification has a good balance of qualities including accuracy, throughput, size and cost of
scan devices, maturity of technology and convenience of use, making it the dominant biometric
technology in industry.
Two major methods are being used in fingerprint identification; matching based on feature point
and filter bank. Matching algorithm based on feature point extract “local minutiae from Thinning
fingerprint image or gray scale fingerprint image. Thereafter a method for matching using the
location relationship between the feature point in the fingerprint template stored image and the
input fingerprint image. he feature point matching takes relatively short processing time however
matching performance could be deceased on noised fingerprint images. Filters bank matching
algorithm extract fingerprint ridge using Gabor filters bank.
Measured by means of an automated device for
physical and behavioral characteristics, Technology to
utilize as a means of personal identification
Physical characteristics available - fingerprint, palm print,
face, iris veins, etc. Physical and behavioral features
available - voice, signature, key tapping, Gait, etc.
Fingerprint is specified patterned from finger’s sweat gland
which is consisting of ridge and Valley. Ridge has a certain
direction at even interval. Also Ridge (Ridge) has
characteristics where lean towards end from certain
direction and the ridge (Ridge) part (Junction birurcation)
which is divided into two directions.
Classfication of fingerprint recoginition
Fingerprint recognition is divided into classification (Classification) and matching (Matching).
Classification (Classification) is a way of determine that fingerprint belongs to a particular group
based on the overall form of a fingerprint. Matching (Matching) is to compare the fingerprints
match with the fingerprints stored in the input. Matching (Matching) is divided into 2 different
methods; 1: N matching (Identification) and 1: 1 matching (Verification). The extracted fingerprint
minute is used to do matching. The minutiae can be divided into Local feature and global feature

by its own characteristic The Global feature can be determined by formation of fingerprint and
direction pattern of ridge & location of ridge minutiae determines the Local feature.
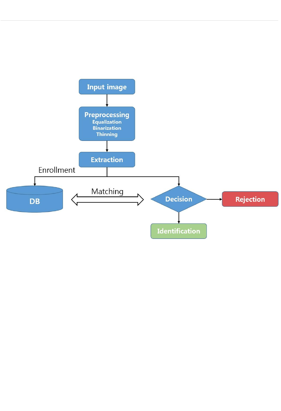
Fingerprint recoginition
Basic formation of fingerprint recognition system is as below. Preprocess the fingerprint image
which was entered by fingerprint reader. Then recognize the fingerprint by extracting the features
and comparing with saved fingerprint data stored in database.
a. Preprocessing
To extract features from the fingerprint image, follow through below process. Clarifying the image
by removing the noise and also ridge ending, minutiae placement, crossed features caused by
the noise. This process is called the preprocessing. Here, 3 preprocessing methods are
performed; smoothing, binarization and thinning.
b. Feature Extraction
Fingerprint features can be performed as below methods; End point of ridge, minutiae
placement, ridge direction pattern, connecting information between core and ridge, local feature
containing ridge formation.
The feature extraction can be effected by fingerprint pressure, direction, location, placement, and
condition of the fingerprint.
c. Feature Matching
The matching is comparing saved template pattern in the database with fingerprint features taken

from the device. To determine the match, may use pattern matching, statistics identification,
structure identification.
About FAR, FRR and EER
Here, we discusses some general principles of biometric recognition systems, describes different
classification errors and explains how the quality of two systems can be compared objectively.
a. Identification vs. Verification
A biometric recognition system can run in two different modes: identification or verification.
Identification is the process of trying to find out a person's identity by examining a biometric
pattern calculated from the person's biometric features. In the identification case, the system is
trained with the patterns of several persons. For each of the persons, a biometric template is
calculated in this training stage. A pattern that is going to be identified is matched against every
known template, yielding either a score or a distance describing the similarity between the
pattern and the template. The system assigns the pattern to the person with the most similar
biometric template. To prevent impostor patterns (in this case all patterns of persons not known
by the system) from being correctly identified, the similarity has to exceed a certain level. If this
level is not reached, the pattern is rejected. In the verification case, a person's identity is claimed
a priori. The pattern that is verified only is compared with the person's individual template. Similar
to identification, it is checked whether the similarity between pattern and template is sufficient to
provide access to the secured system or area.
b. Thresholding (False Acceptance / False Rejection)
The threshold depending fraction of the falsely accepted patterns divided by the number of all
impostor patterns is called False Acceptance Rate (FAR). Its value is one, if all impostor
patterns are falsely accepted and zero, if none of the impostor patterns is accepted. Look on the
graphic on the right to see the values of the FAR for the score distribution of the left image for
varying threshold.
Now let's change to the client patterns. Similar to the impostor scores, the client pattern's scores
vary around a certain mean value. The mean score of the client patterns is higher than the mean
value of the impostor patterns, as shown in the left of the following two images. If a classification
threshold that is too high is applied to the classification scores, some of the client patterns are
falsely rejected. Depending on the value of the threshold, between none and all of the client
patterns will be falsely rejected. The fraction of the number of rejected client patterns divided by
the total number of client patterns is called False Rejection Rate (FRR). According to the FAR, its
value lies in between zero and one. The image on the right shows the FAR for a varying threshold
for the score distribution shown in the image on the left.

The choice of the threshold value becomes a problem if the distributions of the client and the
impostor scores overlap, as shown in the next image on the left. On the right, the corresponding
false acceptance and false rejection rates are displayed.
Note that if the score distributions overlap, the FAR and FRR intersect at a certain point. The value
of the FAR and the FRR at this point, which is of course the same for both of them, is called
the Equal Error Rate (EER).
Scanners
BioMini Slim 2
Ultra-slim FAP20 Fingerprint scanner
BioMini Slim 2 is FAP20 certified fingerprint scanner
featuring an array of cutting-edge technologies. Along
with its 13.5mm slim optical sensor, BioMini Slim 2
features Suprema's proprietary Multi-dynamic
Range(MDR) technology, FBI PIV/FIPS 201/Mobile ID
FAP20 compliance and Android device support.
BioMini Slim 2 also provides developers more physical
flexibility with its reduced form factor and the ultra-slim
optical sensor ensures robust operation over time.
BioMini Slim provides new and advanced Live Finger
Detection(LFD) technology by applying a machine
learning method that analyzes and categorizes image patterns according to optical characteristics.
Specification

Main
Sensor Type(Optical)
Resolution(500dpi/256gray)
Sensing Area(15.24×20.32mm)
Image Size(300×400 pixels)
Compression Standards(WSQ)
Template Format(Suprema, ISO19794-2, ANSI-378)
Image Format(ISO19794-4)
IP Rating(IP65)
Interface
USB(2.0 High-speed)
Hardware
Operating Temperature(-10°C ~ 50°C)
Certification(CE, FCC, KC, UL/CB, WHQL, IEC62471, WEEE)
Dimensions(72.8×40.7×18.5mm/WxLxH)
Compatibility
Operating System(Windows, Linux, Android4.1/Jelly Bean and Above)
BioMini Plus 2
FBI PIV Approved Authentication Scanner
BioMini Plus 2 is an USB fingerprint scanner designed to
provide high level security solution for identity access
management solutions. BioMini Plus 2 features Suprema’s
latest live finger detection technology for protection against
fake fingerprints. The device features sleek and ergonomic
design with scratch resistant IP65 sensor surface securing
high usability. The usability is further extended with
integration of MDR technology that allows effective capture
of fingerprints even under direct sunlight. Combined with its
comprehensive SDK solution, BioMini Plus 2 is a versatile
and optimal platform for system integrators, hardware
manufacturers and security companies.
Specification
Main
Sensor Type(Optical)
Resolution(500dpi/256gray)
Sensing Area(16.0x18.0mm)
Image Size(315×354 pixels)
Compression Standards(WSQ)
Template Format(Suprema, ISO19794-2, ANSI-378)
Image Format(ISO19794-4)
IP Rating(IP65)
Interface
USB(2.0 High-speed)
Hardware
Operating Temperature(-10°C ~ 50°C)
Certification(CE, FCC, KC, RoHS, USB-IF, CB, IEC62471, WEEE, WHQL)
Dimensions(66x90x58mm/WxLxH)
Compatibility
Operating System(Windows, Linux, Android4.1/Jelly Bean and Above)
BioMini Slim

FBI PIV and Mobile ID FAP20 Certified USB Fingerprint
Scanner
BioMini Slim has been designed to provide a high level security
solution for identity access management solutions for
authentication. With IP65 grade dust and waterproof form factor,
BioMini Slim features a sleek ergonomic design with the latest
500dpi slim optical sensor, which boasts a large platen size for
easy and reliable fingerprints capturing as well as advanced LFD (Live Finger Detection)
technology.
Specification
Main
Sensor Type(Optical)
Resolution(500dpi/256gray)
Platen Size(18×25.4mm)
Sensing Area(17x25mm)
Image Size(320×480 pixels)
Compression Standards(WSQ)
Template Format(Suprema, ISO19794-2, ANSI-378)
Image Format(ISO19794-4)
IP Rating(IP65)
Interface
USB(2.0 High-speed)
Hardware
Operating Temperature(-10°C ~ 50°C)
Certification(CE,FCC,KC,UL,WHQL, USB-IF,WEEE)
Dimensions(82×57.7x27mm/WxLxH)
Compatibility
Operating System(Windows, Linux, Android4.1/Jelly Bean and Above)
BioMini Combo
Contact Smart Card Reader with USB Fingerprint
Scanner
Suprema BioMini Combo has been designed to provide
two factor authentication security solutions for
authentication purposes. The scanner features
Suprema’s latest slim optical sensor with large platen
size for easier capturing. Smart card reader functionality
and advanced Live Finger Detection technology
enhances security makes BioMini Combo a secure
platform for developers.
Specification
Main
Sensor Type(Optical)
Resolution(500dpi/256gray)
Platen Size(18×25.4mm)
Sensing Area(17x25mm)
Image Size(320×480 pixels)
Compression Standards(WSQ)
Template Format(Suprema, ISO19794-2, ANSI-378)

Image Format(ISO19794-4)
Card Support
CardType(ISO 7816/EMV 2000with SAM Slot_optical)
Interface
USB(2.0 High-speed)
Hardware
Operating Temperature(-10°C ~ 50°C)
Certification(CE,FCC,KC,UL,WHQL, USB-IF,WEEE)
Dimensions(82×57.7x27mm/WxLxH)
Compatibility
Operating System(Windows, Linux, Android4.1/Jelly Bean and Above)
BioMini
High Performance Authentication Scanner Our latest range
of high performance fingerprint scanners are supported by
powerful software development kit (SDK) which features
Suprema's award-winning algorithm that ranked 1st in FVC and
NIST MINEX tests. Suprema Authentication Scanners offers
unrivaled versatile platform for development to leading security
companies, system integrators and hardware manufacturers.
Specification
Main
Sensor Type(Optical)
Resolution(500dpi/256gray)
Sensing Area(16x18mm)
Image Size(288×320 pixels)
Compression Standards(WSQ)
Template Format(Suprema, ISO19794-2, ANSI-378)
Image Format(ISO19794-4)
Interface
USB(2.0 High-speed)
Hardware
Operating Temperature(-10°C ~ 50°C)
Certification(CE,FCC,KC,WHQL)
Dimensions(66x90x58mm/WxLxH)
Compatibility
Operating System(Windows, Linux, Android4.1/Jelly Bean and Above)