BioMiniSDK For Windows V3.6.0 Bio Mini SDK 3.6.0 Reference Manual
User Manual:
Open the PDF directly: View PDF
.
Page Count: 300 [warning: Documents this large are best viewed by clicking the View PDF Link!]
- Table of Contents
- 1. Introduction
- 2. Getting Started
- 3. C/C++ Development
- 3.1 Environment Setting
- 3.2 Enrollment Tutorial
- 3.3 Verification Tutorial
- 3.4 Identification Tutorial
- 3.5 C/C++ APIs
- UFS_Init
- UFS_Update
- UFS_Uninit
- UFS_SetScannerCallback
- UFS_RemoveScannerCallback
- UFS_GetScannerNumber
- UFS_GetScannerHandle
- UFS_GetScannerHandleByID
- UFS_GetScannerIndex
- UFS_GetScannerID
- UFS_GetScannerType
- UFS_GetParameter
- UFS_SetParameter
- UFS_IsSensorOn
- UFS_IsFingerOn
- UFS_CaptureSingleImage
- UFS_StartCapturing
- UFS_StartAutoCapture
- UFS_IsCapturing
- UFS_AbortCapturing
- UFS_Extract
- UFS_ExtractEx
- UFS_SetEncryptionKey
- UFS_EncryptTemplate
- UFS_DecryptTemplate
- UFS_GetCaptureImageBufferInfo
- UFS_GetCaptureImageBuffer
- UFS_GetCaptureImageBufferToBMPImageBuffer
- UFS_GetCaptureImageBufferTo19794_4ImageBuffer
- UFS_GetCaptureImageBufferToWSQImageBuffer
- UFS_GetCaptureImageBufferToWSQImageBufferVar
- UFS_DecompressWSQBMP
- UFS_DecompressWSQBMPMem
- UFS_DrawCaptureImageBuffer
- UFS_DrawFeatureBuffer
- UFS_SaveCaptureImageBufferToBMP
- UFS_SaveCaptureImageBufferTo19794_4
- UFS_SaveCaptureImageBufferToWSQ
- UFS_SaveCaptureImageBufferToWSQVar
- UFS_ClearCaptureImageBuffer
- UFS_GetErrorString
- UFS_GetTemplateType
- UFS_SetTemplateType
- UFS_SelectTemplate
- UFS_SelectTemplateEx
- UFS_GetFPQuality
- UFS_GetFeatureNumber
- UFS_EnrollUI
- UFS_VerifyUI
- UFS_CaptureSingleUI
- UFM_Create
- UFM_Delete
- UFM_GetParameter
- UFM_SetParameter
- UFM_Verify
- UFM_VerifyEx
- UFM_Identify, UFM_IdentifyMT
- UFM_AbortIdentify
- UFM_IdentifyInit
- UFM_IdentifyNext
- UFM_RotateTemplate
- UFM_GetErrorString
- UFM_GetTemplateType
- UFM_SetTemplateType
- UFS_STATUS
- UFM_STATUS
- 4. .net Development
- 4.1 Environment Setting
- 4.2 .net APIs
- UFScanner.Init
- UFScanner.Update
- UFScanner.Uninit
- UFScanner.SetScannerCallback
- UFScanner.RemoveScannerCallback
- UFScanner.GetScannerNumber
- UFScanner.GetScannerHandle
- UFScanner.GetScannerHandleByID
- UFScanner.GetScannerIndex
- UFScanner.GetScannerID
- UFScanner.GetScannerType
- UFScanner.GetParameter
- UFScanner.SetParameter
- UFScanner.IsSensorOn
- UFScanner.IsFingerOn
- UFScanner.CaptureSingleImage
- UFScanner.StartCapturing
- UFScanner.StartAutoCapture
- UFScanner.IsCapturing
- UFScanner.AbortCapturing
- UFScanner.Extract
- UFScanner.ExtractEx
- UFScanner.SetEncryptionKey
- UFScanner.EncryptTemplate
- UFScanner.DecryptTemplate
- UFScanner.GetCaptureImageBufferInfo
- UFScanner.GetCaptureImageBuffer
- UFScanner.GetCaptureImageBufferToBMPImageBuffer
- UFScanner.GetCaptureImageBufferTo19794_4ImageBuffer
- UFScanner.GetCaptureImageBufferToWSQImageBuffer
- UFScanner.GetCaptureImageBufferToWSQImageBufferVar
- UFScanner.DecompressWSQBMP
- UFScanner.DecompressWSQBMPMem
- UFScanner.DrawCaptureImageBuffer
- UFScanner.DrawFeatureBuffer
- UFScanner.SaveCaptureImageBufferToBMP
- UFScanner.SaveCaptureImageBufferTo19794_4
- UFScanner.SaveCaptureImageBufferToWSQ
- UFScanner.SaveCaptureImageBufferToWSQVar
- UFScanner.ClearCaptureImageBuffer
- UFScanner.GetErrorString
- UFScanner.GetTemplateType
- UFScanner.SetTemplateType
- UFScanner.SelectTemplate
- UFScanner.SelectTemplateEx
- UFScanner.GetFPQuality
- UFScanner.GetFeatureNumber
- UFScanner.EnrollUI
- UFScanner.VerifyUI
- UFMatcher.Create
- UFMatcher.Delete
- UFMatcher.GetParameter
- UFMatcher.SetParameter
- UFMatcher.Verify
- UFMatcher.Identify, UFM_IdentifyMT
- UFMatcher.AbortIdentify
- UFMatcher.IdentifyInit
- UFMatcher.IdentifyNext
- UFMatcher.RotateTemplate
- UFMatcher.GetErrorString
- UFMatcher.GetTemplateType
- UFMatcher.SetTemplateType
- UFScanner.STATUS
- UFMatcher.STATUS
- 5. JAVA Development
- 5.1 Environment Setting
- 5.2 Java APIs
- UFS_Init
- UFS_Update
- UFS_Uninit
- UFS_SetScannerCallback
- UFS_RemoveScannerCallback
- UFS_GetScannerNumber
- UFS_GetScannerHandle
- UFS_GetScannerHandleByID
- UFS_GetScannerIndex
- UFS_GetScannerID
- UFS_GetScannerType
- UFS_GetParameter
- UFS_SetParameter
- UFS_IsSensorOn
- UFS_IsFingerOn
- UFS_CaptureSingleImage
- UFS_StartCapturing
- UFS_StartAutoCapture
- UFS_IsCapturing
- UFS_AbortCapturing
- UFS_Extract
- UFS_ExtractEx
- UFS_SetEncryptionKey
- UFS_EncryptTemplate
- UFS_DecryptTemplate
- UFS_GetCaptureImageBufferInfo
- UFS_GetCaptureImageBuffer
- UFS_GetCaptureImageBufferToBMPImageBuffer
- UFS_GetCaptureImageBufferTo19794_4ImageBuffer
- UFS_GetCaptureImageBufferToWSQImageBuffer
- UFS_GetCaptureImageBufferToWSQImageBufferVar
- UFS_DecompressWSQBMP
- UFS_DecompressWSQBMPMem
- UFS_SaveCaptureImageBufferToBMP
- UFS_SaveCaptureImageBufferTo19794_4
- UFS_SaveCaptureImageBufferToWSQ
- UFS_SaveCaptureImageBufferToWSQVar
- UFS_ClearCaptureImageBuffer
- UFS_GetErrorString
- UFS_GetTemplateType
- UFS_SetTemplateType
- UFS_SelectTemplate
- UFS_SelectTemplateEx
- UFS_GetFPQuality
- UFS_GetFeatureNumber
- UFM_Create
- UFM_Delete
- UFM_GetParameter
- UFM_SetParameter
- UFM_Verify
- UFM_Identify, UFM_IdentifyMT
- UFM_AbortIdentify
- UFM_IdentifyInit
- UFM_IdentifyNext
- UFM_RotateTemplate
- UFM_GetErrorString
- UFM_GetTemplateType
- UFM_SetTemplateType
- UFS_STATUS
- UFM_STATUS
- 6. WebAgent
- 6.1 Introduction
- 6.2 WebAgent APIs
- api/createSessionID
- api/sessionClear
- api/version
- api/initDevice
- api/uninitDevice
- api/close
- api/getScannerStatus
- api/isFingerOn
- api/setParameters
- api/getParameters
- api/captureSingle
- api/startCapturing
- api/autoCapture
- api/abortCapture
- api/getTemplateData
- api/getImageData
- api/saveImageBuffer
- db/enroll
- db/verify
- db/identify
- db/update
- db/delete
- db/deleteAll
- db/queryData
- db/abortIdentify
- db/getTemplateData
- img/captureImg.bmp
- img/previewImg.bmp
- img/previewStreaming.bmp
- img/convertedCaptureImage.bmp(.dat/.wsq)
- 7. Appendix

i/vii BioMin SDK for Windows v3.6.0
BioMini SDK for Windows
v3.6.0

ii/vii BioMin SDK for Windows v3.6.0
Table of Contents
1. Introduction 1 ..........................................................
1.1 What's New 1 .....................................................................................
1.2 History 1 .............................................................................................
1.3 Overview 5 .........................................................................................
SDK Structure 5 .....................................................................................................................
SDK Package Consists of 5 ....................................................................................................
System Requirements 7 ........................................................................................................
2. Getting Started 8 ....................................................
2.1 SDK Installation 8 .............................................................................
Installation Instructions 8 ......................................................................................................
Step-by-Step Installation Guide 8 ..........................................................................................
2.2 BioMini Demo Program 12 ...............................................................
Basic Demo 12 .......................................................................................................................
MultiScanner Demo 13 ..........................................................................................................
3. C/C++ Development 15 ..........................................
3.1 Environment Setting 15 ...................................................................
3.2 Enrollment Tutorial 19 .....................................................................
Workflow 19 ...........................................................................................................................
Example 19 ............................................................................................................................
3.3 Verification Tutorial 22 ....................................................................
Verification Workflow 22 ........................................................................................................
Example 22 ............................................................................................................................
3.4 Identification Tutorial 25 .................................................................
Identification Workflow 25 .....................................................................................................
Example 25 ............................................................................................................................
3.5 C/C++ APIs 28 ....................................................................................
UFS_Init 33 ............................................................................................................................
UFS_Update 34 ......................................................................................................................
UFS_Uninit 35 ........................................................................................................................
UFS_SetScannerCallback 36 ..................................................................................................
UFS_RemoveScannerCallback 37 ..........................................................................................
UFS_GetScannerNumber 38 ..................................................................................................
UFS_GetScannerHandle 39 ....................................................................................................
UFS_GetScannerHandleByID 40 .............................................................................................
UFS_GetScannerIndex 41 ......................................................................................................
UFS_GetScannerID 42 ............................................................................................................
UFS_GetScannerType 43 .......................................................................................................
UFS_GetParameter 44 ...........................................................................................................
UFS_SetParameter 46 ............................................................................................................
UFS_IsSensorOn 48 ................................................................................................................
UFS_IsFingerOn 49 .................................................................................................................

iii/vii BioMin SDK for Windows v3.6.0
UFS_CaptureSingleImage 50 .................................................................................................
UFS_StartCapturing 51 ..........................................................................................................
UFS_StartAutoCapture 52 ......................................................................................................
UFS_IsCapturing 53 ...............................................................................................................
UFS_AbortCapturing 54 .........................................................................................................
UFS_Extract 55 ......................................................................................................................
UFS_ExtractEx 57 ..................................................................................................................
UFS_SetEncryptionKey 59 ......................................................................................................
UFS_EncryptTemplate 60 .......................................................................................................
UFS_DecryptTemplate 62 ......................................................................................................
UFS_GetCaptureImageBufferInfo 64 ......................................................................................
UFS_GetCaptureImageBuffer 65 ............................................................................................
UFS_GetCaptureImageBufferToBMPImageBuffer 67 ..............................................................
UFS_GetCaptureImageBufferTo19794_4ImageBuffer 69 .......................................................
UFS_GetCaptureImageBufferToWSQImageBuffer 71 .............................................................
UFS_GetCaptureImageBufferToWSQImageBufferVar 73 ........................................................
UFS_DecompressWSQBMP 75 ................................................................................................
UFS_DecompressWSQBMPMem 76 ........................................................................................
UFS_DrawCaptureImageBuffer 78 .........................................................................................
UFS_DrawFeatureBuffer 80 ....................................................................................................
UFS_SaveCaptureImageBufferToBMP 82 ...............................................................................
UFS_SaveCaptureImageBufferTo19794_4 83 ........................................................................
UFS_SaveCaptureImageBufferToWSQ 84 ..............................................................................
UFS_SaveCaptureImageBufferToWSQVar 85 .........................................................................
UFS_ClearCaptureImageBuffer 86 .........................................................................................
UFS_GetErrorString 87 ...........................................................................................................
UFS_GetTemplateType 88 .....................................................................................................
UFS_SetTemplateType 89 ......................................................................................................
UFS_SelectTemplate 90 .........................................................................................................
UFS_SelectTemplateEx 92 .....................................................................................................
UFS_GetFPQuality 94 .............................................................................................................
UFS_GetFeatureNumber 95 ...................................................................................................
UFS_EnrollUI 96 .....................................................................................................................
UFS_VerifyUI 98 .....................................................................................................................
UFS_CaptureSingleUI 100 ......................................................................................................
UFM_Create 101 ....................................................................................................................
UFM_Delete 102 ....................................................................................................................
UFM_GetParameter 103 .........................................................................................................
UFM_SetParameter 104 .........................................................................................................
UFM_Verify 105 ......................................................................................................................
UFM_VerifyEx 107 ..................................................................................................................
UFM_Identify, UFM_IdentifyMT 109 ........................................................................................
UFM_AbortIdentify 112 ..........................................................................................................
UFM_IdentifyInit 113 ..............................................................................................................
UFM_IdentifyNext 114 ...........................................................................................................
UFM_RotateTemplate 116 .....................................................................................................
UFM_GetErrorString 117 ........................................................................................................
UFM_GetTemplateType 118 ...................................................................................................
UFM_SetTemplateType 119 ...................................................................................................
UFS_STATUS 120 ...................................................................................................................
UFM_STATUS 121 ...................................................................................................................

iv/vii BioMin SDK for Windows v3.6.0
4. .net Development 122 ............................................
4.1 Environment Setting 122 .................................................................
4.2 .net APIs 124 ......................................................................................
UFScanner.Init 129 ................................................................................................................
UFScanner.Update 129 ..........................................................................................................
UFScanner.Uninit 130 ............................................................................................................
UFScanner.SetScannerCallback 130 ......................................................................................
UFScanner.RemoveScannerCallback 131 ..............................................................................
UFScanner.GetScannerNumber 131 ......................................................................................
UFScanner.GetScannerHandle 132 ........................................................................................
UFScanner.GetScannerHandleByID 132 ................................................................................
UFScanner.GetScannerIndex 133 ..........................................................................................
UFScanner.GetScannerID 133 ...............................................................................................
UFScanner.GetScannerType 134 ...........................................................................................
UFScanner.GetParameter 134 ...............................................................................................
UFScanner.SetParameter 136 ................................................................................................
UFScanner.IsSensorOn 136 ...................................................................................................
UFScanner.IsFingerOn 137 ....................................................................................................
UFScanner.CaptureSingleImage 137 .....................................................................................
UFScanner.StartCapturing 138 ..............................................................................................
UFScanner.StartAutoCapture 138 ..........................................................................................
UFScanner.IsCapturing 139 ...................................................................................................
UFScanner.AbortCapturing 139 .............................................................................................
UFScanner.Extract 140 ..........................................................................................................
UFScanner.ExtractEx 140 ......................................................................................................
UFScanner.SetEncryptionKey 141 .........................................................................................
UFScanner.EncryptTemplate 141 ..........................................................................................
UFScanner.DecryptTemplate 142 ..........................................................................................
UFScanner.GetCaptureImageBufferInfo 142 ..........................................................................
UFScanner.GetCaptureImageBuffer 143 ................................................................................
UFScanner.GetCaptureImageBufferToBMPImageBuffer 143 ..................................................
UFScanner.GetCaptureImageBufferTo19794_4ImageBuffer 144 ...........................................
UFScanner.GetCaptureImageBufferToWSQImageBuffer 144 .................................................
UFScanner.GetCaptureImageBufferToWSQImageBufferVar 145 ...........................................
UFScanner.DecompressWSQBMP 145 ...................................................................................
UFScanner.DecompressWSQBMPMem 146 ............................................................................
UFScanner.DrawCaptureImageBuffer 146 .............................................................................
UFScanner.DrawFeatureBuffer 147 .......................................................................................
UFScanner.SaveCaptureImageBufferToBMP 147 ...................................................................
UFScanner.SaveCaptureImageBufferTo19794_4 148 ............................................................
UFScanner.SaveCaptureImageBufferToWSQ 148 ..................................................................
UFScanner.SaveCaptureImageBufferToWSQVar 149 .............................................................
UFScanner.ClearCaptureImageBuffer 149 .............................................................................
UFScanner.GetErrorString 150 ..............................................................................................
UFScanner.GetTemplateType 150 .........................................................................................
UFScanner.SetTemplateType 151 .........................................................................................
UFScanner.SelectTemplate 151 .............................................................................................
UFScanner.SelectTemplateEx 152 .........................................................................................
UFScanner.GetFPQuality 152 .................................................................................................

v/vii BioMin SDK for Windows v3.6.0
UFScanner.GetFeatureNumber 153 .......................................................................................
UFScanner.EnrollUI 153 .........................................................................................................
UFScanner.VerifyUI 155 .........................................................................................................
UFMatcher.Create 156 ...........................................................................................................
UFMatcher.Delete 157 ...........................................................................................................
UFMatcher.GetParameter 157 ...............................................................................................
UFMatcher.SetParameter 158 ................................................................................................
UFMatcher.Verify 158 ............................................................................................................
UFMatcher.Identify, UFM_IdentifyMT 160 ..............................................................................
UFMatcher.AbortIdentify 160 .................................................................................................
UFMatcher.IdentifyInit 161 ....................................................................................................
UFMatcher.IdentifyNext 161 ..................................................................................................
UFMatcher.RotateTemplate 162 ............................................................................................
UFMatcher.GetErrorString 162 ..............................................................................................
UFMatcher.GetTemplateType 163 .........................................................................................
UFMatcher.SetTemplateType 163 .........................................................................................
UFScanner.STATUS 164 .........................................................................................................
UFMatcher.STATUS 165 .........................................................................................................
5. JAVA Development 166 ...........................................
5.1 Environment Setting 166 .................................................................
Setting Guide 167 ..................................................................................................................
5.2 Java APIs 169 .....................................................................................
UFS_Init 173 ..........................................................................................................................
UFS_Update 174 ....................................................................................................................
UFS_Uninit 175 ......................................................................................................................
UFS_SetScannerCallback 176 ................................................................................................
UFS_RemoveScannerCallback 177 ........................................................................................
UFS_GetScannerNumber 178 ................................................................................................
UFS_GetScannerHandle 179 ..................................................................................................
UFS_GetScannerHandleByID 180 ...........................................................................................
UFS_GetScannerIndex 181 ....................................................................................................
UFS_GetScannerID 182 ..........................................................................................................
UFS_GetScannerType 183 .....................................................................................................
UFS_GetParameter 184 .........................................................................................................
UFS_SetParameter 186 ..........................................................................................................
UFS_IsSensorOn 188 ..............................................................................................................
UFS_IsFingerOn 189 ...............................................................................................................
UFS_CaptureSingleImage 190 ...............................................................................................
UFS_StartCapturing 191 ........................................................................................................
UFS_StartAutoCapture 192 ....................................................................................................
UFS_IsCapturing 193 .............................................................................................................
UFS_AbortCapturing 194 .......................................................................................................
UFS_Extract 195 ....................................................................................................................
UFS_ExtractEx 196 ................................................................................................................
UFS_SetEncryptionKey 198 ....................................................................................................
UFS_EncryptTemplate 199 .....................................................................................................
UFS_DecryptTemplate 200 ....................................................................................................
UFS_GetCaptureImageBufferInfo 201 ....................................................................................
UFS_GetCaptureImageBuffer 202 ..........................................................................................

vi/vii BioMin SDK for Windows v3.6.0
UFS_GetCaptureImageBufferToBMPImageBuffer 203 ............................................................
UFS_GetCaptureImageBufferTo19794_4ImageBuffer 204 .....................................................
UFS_GetCaptureImageBufferToWSQImageBuffer 205 ...........................................................
UFS_GetCaptureImageBufferToWSQImageBufferVar 206 ......................................................
UFS_DecompressWSQBMP 207 ..............................................................................................
UFS_DecompressWSQBMPMem 208 ......................................................................................
UFS_SaveCaptureImageBufferToBMP 209 .............................................................................
UFS_SaveCaptureImageBufferTo19794_4 210 ......................................................................
UFS_SaveCaptureImageBufferToWSQ 211 ............................................................................
UFS_SaveCaptureImageBufferToWSQVar 212 .......................................................................
UFS_ClearCaptureImageBuffer 213 .......................................................................................
UFS_GetErrorString 214 .........................................................................................................
UFS_GetTemplateType 215 ...................................................................................................
UFS_SetTemplateType 216 ....................................................................................................
UFS_SelectTemplate 217 .......................................................................................................
UFS_SelectTemplateEx 218 ...................................................................................................
UFS_GetFPQuality 219 ...........................................................................................................
UFS_GetFeatureNumber 220 .................................................................................................
UFM_Create 221 ....................................................................................................................
UFM_Delete 222 ....................................................................................................................
UFM_GetParameter 223 .........................................................................................................
UFM_SetParameter 225 .........................................................................................................
UFM_Verify 227 ......................................................................................................................
UFM_Identify, UFM_IdentifyMT 229 ........................................................................................
UFM_AbortIdentify 230 ..........................................................................................................
UFM_IdentifyInit 231 ..............................................................................................................
UFM_IdentifyNext 232 ...........................................................................................................
UFM_RotateTemplate 234 .....................................................................................................
UFM_GetErrorString 235 ........................................................................................................
UFM_GetTemplateType 236 ...................................................................................................
UFM_SetTemplateType 237 ...................................................................................................
UFS_STATUS 238 ...................................................................................................................
UFM_STATUS 239 ...................................................................................................................
6. WebAgent 240 ..........................................................
6.1 Introduction 241 ................................................................................
Contents of Web-agent packages 241 ...................................................................................
Usage 241 .............................................................................................................................
6.2 WebAgent APIs 245 ..........................................................................
api/createSessionID 248 ........................................................................................................
api/sessionClear 249 .............................................................................................................
api/version 250 ......................................................................................................................
api/initDevice 251 ..................................................................................................................
api/uninitDevice 252 ..............................................................................................................
api/close 253 .........................................................................................................................
api/getScannerStatus 254 .....................................................................................................
api/isFingerOn 255 ................................................................................................................
api/setParameters 256 ..........................................................................................................
api/getParameters 257 ..........................................................................................................
api/captureSingle 258 ............................................................................................................

vii/vii BioMin SDK for Windows v3.6.0
api/startCapturing 259 ...........................................................................................................
api/autoCapture 260 ..............................................................................................................
api/abortCapture 261 ............................................................................................................
api/getTemplateData 262 ......................................................................................................
api/getImageData 263 ...........................................................................................................
api/saveImageBuffer 264 .......................................................................................................
db/enroll 266 .........................................................................................................................
db/verify 268 .........................................................................................................................
db/identify 269 ......................................................................................................................
db/update 270 .......................................................................................................................
db/delete 271 ........................................................................................................................
db/deleteAll 272 ....................................................................................................................
db/queryData 273 ..................................................................................................................
db/abortIdentify 275 ..............................................................................................................
db/getTemplateData 276 .......................................................................................................
img/captureImg.bmp 277 ......................................................................................................
img/previewImg.bmp 278 ......................................................................................................
img/previewStreaming.bmp 279 ...........................................................................................
img/convertedCaptureImage.bmp(.dat/.wsq) 280 .................................................................
7. Appendix 282 ...........................................................
What is Biometrics? 282 .........................................................................
Scanners 286 ............................................................................................
BioMini Plus2 286 ..................................................................................................................
BioMini Slim 287 ....................................................................................................................
BioMini Combo 288 ................................................................................................................
BioMini Plus 289 ....................................................................................................................
BioMini 290 ............................................................................................................................
TroubleShooting 291 ...............................................................................

1/293 BioMin SDK for Windows v3.6.0
1. Introduction
The BioMini SDK provides the specific functions to capture fingerprints, to display scanner real-time
images on the screen while the finger is on the platen and includes all PC interfaces and drivers.
1.1 What's New
Version 3.6
Compatible with new Suprema fingerprint scanners
BioMini Plus2 (SFR550)
UFScanner - UFS_CaptureSingleUI function added
Performs same as UFS_CaptureSingle and Popup Window appears
UFMatcher - UFM_VerifyEx function added
Performs same as UFM_Verify, and returns matching score by 6th parameter
1.2 History
Version 3.5.5
Do not check license file(UFLicense.dat file removed)
UFScanner - New APIs added
Save WSQ Image Buffer to variable size
Decompress WSQ format data to data of Bmp format
Get quality information of image(UFS_GetFPQuality)
Added EnrollUI, VerifyUI APIs
UFDatabase is removed
Version 3.5.0
Compatible with new Suprema fingerprint scanners
BioMini Slim (SFR600), BioMini Combo and SFU-S20
UFScanner - UFS_StartAutoCapture added
Auto finger detect and capture function
UFScanner - UFS_ExtractEx function added
Template extraction function for large size template
UFScanner - UFS_SelectTemplateEx added
Template selection function for large size template
Version 3.4.2
The SentinelHASP Basic USB dongle added for license control

2/293 BioMin SDK for Windows v3.6.0
Version 3.4.1
Java JNA module fixed
Call the UFM_Identify_J instead of the UFM_Identify when using JNA module
Version 3.4
Universal manufacturer ID embedded in scanners without license control
Version 3.3.1
Support new sensor, which has AGC(Auto Gain Control) feature on BioMini
Removed brightness setting from new sensor since the AGC automatically finds it's optimal
brightness setting
Version 3.3.0
Updated extraction and matching algorithm is applied
The performance on the low quality fingerprints is improved
Applied advanced quality measure in extraction function
Modified basic samples to use 1 template or 2 templates when enrollment
Support JAVA JNI wrapper
Added JAVA JNI demo sample
Added latent fingerprint defense for BioMini
Support ISO19794-4 image format saving in BioMini SDK
Support WSQ image format saving in BioMini SDK
Version 3.2.0
Support BioMini Plus - High quality sensor scanner
LFD(live fingerprint detection) algorithm - the live finger detection algorithm.
Support WSQ file format in Image SDK -UFExtractor
Support image drawing function in Image SDK - UFExtractor
Support feature drawing function in BioMini SDK - UFScanner
Update sample demo of SDK and sample demo usage tutorial of manual
Version 3.1.0
Support Java interfaces
Support ANSI378 templates
Version 3.1.0.6
Added BioMini Lock to Image SDK- License lock mode

3/293 BioMin SDK for Windows v3.6.0
Version 3.0.0
Completely new interface compared with version 2.x
Support full functionality for managing scanners
Support handling multiple devices
Support plug-and-play events
Ensure thread safety for all functions
Scanner, matcher, extractor and database are treated as independent objects
Version 3.0.0.15
Added license scheme Using RSD(Real Scan Device)
UFExtractor - Modify maximum image size 1024 x 1024 from 640 x 480
Version 3.0.0.14
UFScanner, UFExtractor - Added function which get number of Minutiae
UFS_GetFeatureNumber, UFE_GetFeatureNumber
UFMatcher - Added parameter for 360-degree matching.
UFM_PARAM_AUTO_ROTATE (If set 1 at SetParameter support 360-degree matching)
Version 3.0.0.13
Support MAC address type license
Version 3.0.0.12
UFMatcher - UFM_RotateTemplate function supports SIF type
Version 3.0.0.11
Modify SFR200's extract algorithm parameter for template compatibility between SFR200 and
OP2/OP3
Version 3.0.0.8
Error correction about UFScanner.dll SFR300 Ver.2's Logon process
Version 3.0.0.7
Modify UFDatabase.mdb file problem
UFDatabase.dll - Add error syntax when DB open

4/293 BioMin SDK for Windows v3.6.0
Version 3.0.0.5
UFExtractor - Add UFE_MODE_GENERAL mode (Using general image type)
Modify maximum resolution 640 x 640
Change UFScanner_IZZIX.dll to latest versions(1.1.6.22)
Version 3.0.0.4
Modify Identify function Fast Mode and improve speed: About 20000 matches/sec

5/293 BioMin SDK for Windows v3.6.0
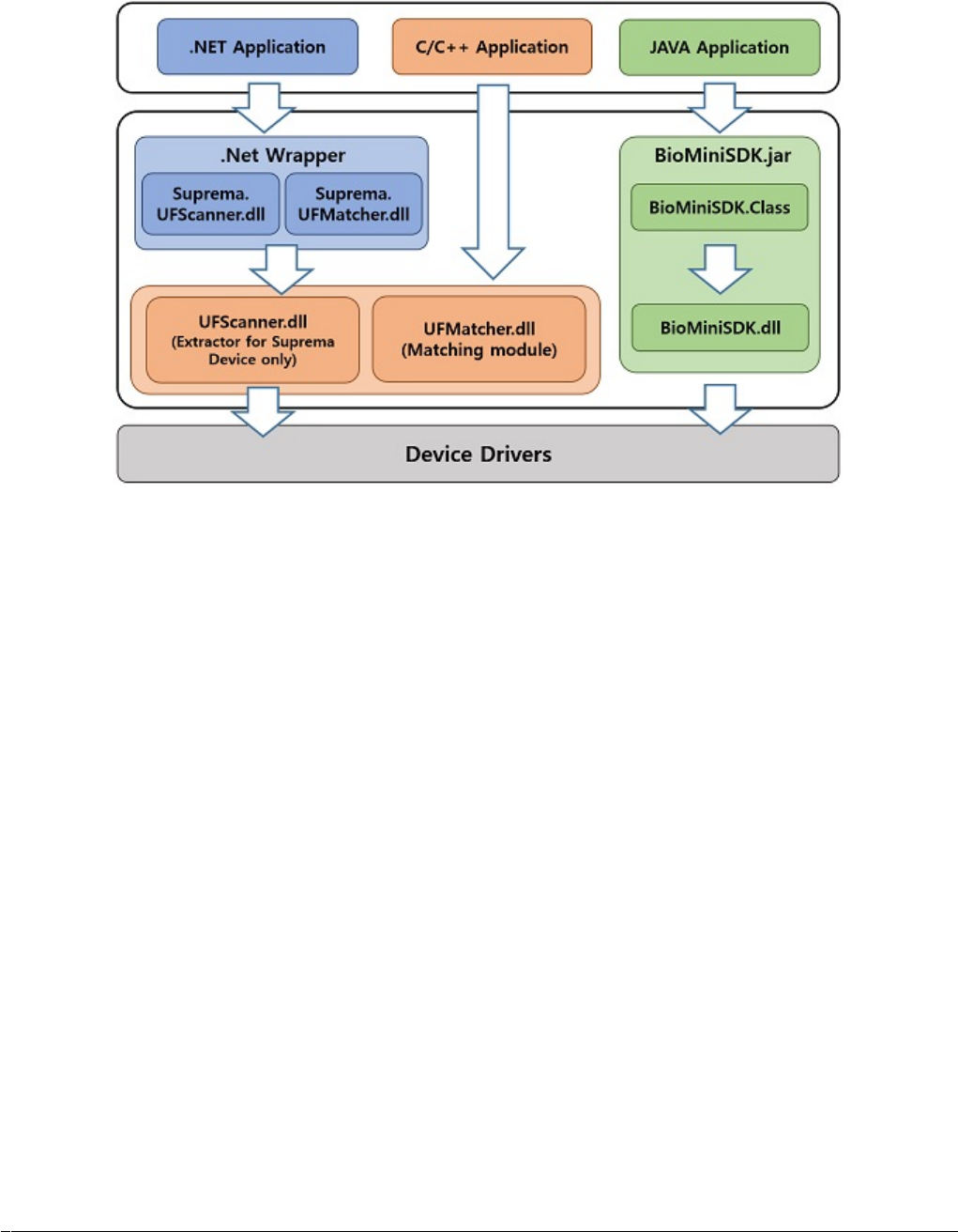
1.3 Overview
SDK Structure
BioMini SDK contains UFScanner module to control a device and UFMatcher module to perform
verification & identification. Also, it provides Suprema.UFscanner.dll, Suprema.UFMatcher.dll for .net
development and BioMiniSDK.jar file for JAVA development.
SDK Package Consists of

6/293 BioMin SDK for Windows v3.6.0
Path File Name Description
\bin
\cert\localhost_cert.crt
Certificate for localhost URL
(replaceable with a file of the
same name)
\cert\localhost_cert.key Key for the same
\html\array.generics.min.js
Opensource library to support
array functionality used in sample
javascript
\html\BiominiWebAgent.js Javascript file to utilize Web-agent
APIs (replaceable)
\html\favicon.ico Icon for localhost URL
\html\index.html Example page for web-api
connected with web-agent
\html\jquery.min.js jQuery library for sample
javascript file
\res\en\img\*.jpg
\res\kr\img\*.jpg
\res\ps\img\*.jpg
Background & buttion image
sources for Enrollment UI.
Replaceable on demand of your
application design
/java/BioMiniSDK.jar Package file for BioMiniJNI
demoBioMini.jar package file for demoBioMini
demoBioMini_java.bat Script file to execute demoBioMini
\x64\* Librariese and executable files for
x64 platform
AgentCtrl.exe Web-Agent Control UI
Biomini_DemoCS.exe Demo using C#
Biomini_DemoVBNET.exe Demo using VB .NET
Biomini_DemoVC.exe Demo using VC++ 9.0
MultiScannerDemo.exe Multi scanner demo using VC++
9.0
Biomini_WebAgent.exe Web-Agent Control console
application
CertMgr.exe Certificate manage tool
D.LC Essential component of dignosis
tool
DiagnosisTool.exe Diagnosis tool for Suprema
fingerprint scanners
IEnrollUI.dll
COM object DLL for Enrollment UI
You should register(using
regsvr32.exe) before you use
Enrollment UI
libeay32.dll, ssleay32.dll Open SSL libraries
MultiScannerDemo.exe Multi scanner demo using VC++
9.0
Suprema.tlb Type library for Visual Basic 6.0
Suprema.UFMatcher.dll Matcher module wrapper for .NET
Suprema.UFScanner.dll Scanner module wrapper for .NET
UFMatcher.dll Matcher module
UFScanner.dll Scanner module
UFScanner_IZZIX.dl Scanner sub module for SFR200
register_enrollui.bat Register EnrollUI dll to registry
\docs BioMiniSDK_for_Windows_3.6_Reference_Manual.pdf Reference Manual

7/293 BioMin SDK for Windows v3.6.0
Path File Name Description
\include UFMatcher.h Header file for matcher module
UFScanner.h Header file for scanner module
\install
\drivers\SFR Driver(unified)/Sup_Fingerprint_Driver_v2.2.0.exe Universal driver for SFR400,
SFR410, SFR500, SFR550, SFR600
\drivers/SFR200\* Driver packages for SFR200
\drivers/SFR300-S\* Driver packages for SFR300-S
\drivers/SFR300(ver.2)\* Driver packages for SFR300-
S(Ver.2)
\Redistribution Package\vc2013redist_x64.exe Visual Studio 2013 redistributable
package(x64)
\Redistribution Package\vc2013redist_x86.exe Visual Studio 2013 redistributable
package(x86)
\Redistribution Package\vc2008redist_x86.exe Visual Studio 2008 redistributable
package(x86)
\Redistribution Package\vc2008redist_x64.exe Visual Studio 2008 redistributable
package(x64)
\lib
UFMatcher.lib Library file for matcher module
UFScanner.lib Library file for scanner module
\x64\*.lib Library files for x64
\sample
\Java\demoBioMini.java Contains image demo sample code
for java
\VS60\UFE30_DemoVB60\* Contains demo sample project for
Visual Basic 6.0
\VS90\Biomini_DemoVC\* Contains demo sample project for
Visual C++ 9.0
\VS90\Biomini_DemoCS\* Contains demo sample project for
C#
\VS90\Biomini_DemoVBNET\* Contains demo sample project for
Visual Basic .NET
\VS90\MultiScannerDemoVC\* Contains multi scanner demo
sample project for Visual C++ 9.0
System Requirements
The following minimum system requirements are necessary in order to use the SDK described in this
document
Operating System:
Windows 7 / 8.1 / 10 (32/64bit)
Tools:
Visual Studio 2008 (9.0) or higher (.NET Framework 3.5) - Visual C++, Visual C#, Visual
Basic .NET
Java SDK 1.4 or higher (using JNI(Java Native Interface))
Hardware:
CPU: Core 2 Due 2.4GHz
Memory: 1G or more memory
PC Interface: USB 2.0

8/293 BioMin SDK for Windows v3.6.0
2. Getting Started
2.1 SDK Installation
Installing the BioMini SDK copies all the required driver files into the same directory, where they can
be easily accessed during the BioMini installation.
Installation Instructions
Disconnect the USB cable of device from the PC1.
Uninstall all previous versions of the BioMini SDK2.
Double click on BioMini SDK Setup_v3.6.exe3.
Use the default settings of the install program4.
Refer to the BioMini SDK v3.6 Documentation. You can find this documentation at C:\Program5.
Files\BioMini\docs
Step-by-Step Installation Guide
1. Disconnect the USB cable of device from the PC before proceeding to install the program
2. Click “Next” if the above screen appears after running “Setup_BioMini_SDK_3.6.exe”

9/293 BioMin SDK for Windows v3.6.0
3. Select the “BioMini SDK” and Click “Next” to continue
4. Click the I Agree to proceed the installation
5. Click “Install” button to continue the installation

10/293 BioMin SDK for Windows v3.6.0
6. Installing(This process can take 5sec under)
7. If the BioMini Device Driver is not installed, check the “Install BioMini Driver”, then click on close.
8. After installation of the SDK, BioMini Device Driver will be installed automatically.

11/293 BioMin SDK for Windows v3.6.0
9. Once the driver is successfully installed, click “Finish” button to restart the PC.
10. After installation, you can detect BioMini from device management if the BioMini is plugged in.

12/293 BioMin SDK for Windows v3.6.0
2.2 BioMini Demo Program
BioMini_Demo provides the basic usage about managing scanners and executing enrollment,
verification and identification. This program uses UFScanner and UFMatcher modules.
Basic Demo
Executable File Location
bin\Biomini_DemoCS.exe
bin\Biomini_DemoVC.exe
bin\Biomini_DemoVBNET.exe
Java version
Source code of all demo application
Picture of the Demo sample applications
User Interface Components
BioMini SDK Demo sample demonstrates how to use BioMini SDK roughly. Please use this sample as a
reference for making your own program. BioMini SDK demo provides following methods:
Initialize Scanner - A scanner should be initialized for using all functions about the scanner
Enrolls fingerprint - A fingerprint can be enrolled by using BioMini scanner
Verification - A fingerprint can be verified against enrolled fingerprint
Identification - A fingerprint can be identified against every enrolled fingerprint
Saves data - Saves a template file or a fingerprint image to BMP format
Every Biomini_Demo application is written by different languages from Visual C++ to JAVA. But they
are made of same functions and same interface design.

13/293 BioMin SDK for Windows v3.6.0
MultiScanner Demo
MultiScannerDemo provides the demo about using multiple scanners simultaneously. This Program
uses UFScanner and UFMatcher modules.
Executable File Location
bin\MultiScannerDemo.exe
Source code of all demo application
Picture of the Demo sample applications
User Interface Components
BioMini SDK MultiScannerDemo sample demonstrates how to use BioMini SDK with multiple scanners.
Please use this sample as a reference for making your own program. BioMini SDK Multiscanner demo
provides following methods:
Initialize Scanner - The scanners should be initialized for using the functions about the scanner
Enroll fingerprint - A fingerprint can be enrolled by using BioMini scanner
Identification - A fingerprint can be identified against every enrolled fingerprint
MultiScannerDemo application written in only Visual C++ language (VS9.0) The picture bellow shows
the BioMini SDK MultiScannerDemo sample main window and description about bunch of interface
components.

14/293 BioMin SDK for Windows v3.6.0

15/293 BioMin SDK for Windows v3.6.0
3. C/C++ Development
3.1 Environment Setting
This section will expain how to import BioMini Libraries(UFScanner.dll, UFMatcher.dll) on Microsoft
Visual Studio 2013.
1. Create new MFC Application project
2. Select [Dialog based] for application type

16/293 BioMin SDK for Windows v3.6.0
3. Add “%SDKDIR%include\” folder at “Project Property Pages → C/C++ → General → Additional
Include Directories”. ex) C:\Program Files\Suprema\BioMini\include\
4. Add “%SDKDIR%lib\” folder at “Project Property Pages → Linker → General → Additional Library
Directories”. ex) C:\Program Files\Suprema\BioMini\lib\

17/293 BioMin SDK for Windows v3.6.0
5. Add “UFScanner.lib, UFMatcher.lib” at “Project Property Pages → Linker → Input → Additional
Dependencies”.
6. Add “UFScanner.h, UFMatcher.h” files to “HelloBioMiniDlg.cpp” source code.
7. Add initializing code as below at OnInitDialog( ) Message.
// TODO: Add extra initialization here
UFS_STATUS ufs_res;
ufs_res = UFS_Init();
if (ufs_res != UFS_OK) return TRUE;
int nScannerNumber = ;
ufs_res = UFS_GetScannerNumber(&nScannerNumber);
if (nScannerNumber > )
{
AfxMessageBox(_T("Device is initialized successfully."), , );
}

18/293 BioMin SDK for Windows v3.6.0
8. Add release code as below at OnClose( ) Message.
void CHelloBioMiniDlg::OnClose()
{
// TODO: Add your message handler code here and/or call default
UFS_Uninit();
CDialogEx::OnClose();
}
9. Compile Project and copy UFScanner.dll & UFMatcher.dll at $(SolutionDir)Debug\
10. You can check message as below by running HelloBioMini.exe after connecting the device.

19/293 BioMin SDK for Windows v3.6.0
3.2 Enrollment Tutorial
An application for people to enroll:
Captures multiple fingerprints for at least two fingers from a fingerprint reader.
Checks image quality to ensure that a good quality scan is obtained.
Extracts the fingerprint minutiae.
Saves the fingerprint images and/or minutiae in a database.
During the enrollment process, one or more fingers are scanned for each person. We recommend that
you enroll at least two fingers (more is recommended) because in the event of an accident or injury to
one finger, another enrolled finger can be used to identify the individual.
The enrollment application needs to perform the following steps to enroll a single finger from a user:
Workflow
Call UFS_Init() to initialize the device for image acquisition.1.
Call UFS_GetScannerHandle() to get the scanner handle2.
Call UFS_Setparameter() to set up the parameters of the scanner3.
Call UFS_SetTemplateType() to set up the type of the template4.
Call UFS_CaptureSingleImage() to start to acquire the fingerprint image5.
Call UFS_Uninit() to uninitialize scanners6.
Example
1. Preliminaries
// Add Suprema UFScanner lib (lib\UFScanner.lib) to the Project.
// Add following statements in the source
#include "UFScanner.h"
// We use 1024 bytes template size in this tutorial.
#define TEMPLATE_SIZE 1024
2. Initialize scanner module and check number of scanners
UFS_STATUS ufs_res;
int nScannerNumber;
// Initialize scanner module
ufs_res = UFS_Init();

20/293 BioMin SDK for Windows v3.6.0
// Always check status return codes after running SDK functions
// Meaning of status return code can be retrieved using UFS_GetErrorString()
// In the tutorial, we omit error check codes
// Check number of scanners
ufs_res = UFS_GetScannerNumber(&nScannerNumber);
// If number of scanner is under one, that means there is no scanner in this
system
3. Get first scanner
UFS_STATUS ufs_res;
HUFScanner hScanner;
// Get first scanner handle (0 means first scanner)
ufs_res = UFS_GetScannerHandle(, &hScanner);
4. Set parameters
// hScanner comes from section 3
UFS_STATUS ufs_res;
int nValue;
// Set timeout for capturing images to 5 seconds
nValue = 5000;
ufs_res = UFS_SetParameter(hScanner, UFS_PARAM_TIMEOUT, &nValue);
// Set template size to 1024 bytes
nValue = MAX_TEMPLATE_SIZE;
ufs_res = UFS_SetParameter(hScanner, UFS_PARAM_TEMPLATE_SIZE, &nValue);
// Set not to detect core when extracting template
nValue = FALSE;
ufs_res = UFS_SetParameter(hScanner, UFS_PARAM_DETECT_CORE, &nValue);
5. Capture image and extract template
// hScanner comes from section 3
UFS_STATUS ufs_res;
unsigned char aTemplate[MAX_TEMPLATE_SIZE];
int nTemplateSize;
int nEnrollQuality;
// Clear capture buffer
ufs_res = UFS_ClearCaptureImageBuffer(hScanner);
// Capture single image
ufs_res = UFS_CaptureSingleImage(hScanner);
// If capturing images is fail, iterate above capture routine or show error
message

21/293 BioMin SDK for Windows v3.6.0
// Extract template from captured image
ufs_res = UFS_ExtractEx(hScanner, MAX_TEMPLATE_SIZE, aTemplate,
&nTemplateSize, &nEnrollQuality);
// If extraction is succeed, check nEnrollQuality is above predefined
quality threshold
6. Uninitialize scanner module
UFS_STATUS ufs_res;
// Uninitialize scanner module
ufs_res = UFS_Uninit();

22/293 BioMin SDK for Windows v3.6.0
3.3 Verification Tutorial
Fingerprint recognition involves operation:
Verifying - Comparing a fingerprint against a specific user’s enrolled fingerprint(s) to
verify a specific person’s identity (e.g., when the user types their name and then uses a
fingerprint rather than a password).
Verification Workflow
UFS_Init() to initialize scanners for image acquisition1.
UFS_GetScannerHandle() to get the scanner handle2.
UFS_Setparameter() to set up the parameters of the scanner3.
UFS_SetTemplateType() to set up the type of the template4.
UFS_CaptureSingleImage() to start to acquire the fingerprint image5.
UFS_Extract() to extract the captured image to template6.
UFM_Create() to create a Matcher for matching7.
UFM_Verify() to compare it to a selected template in database8.
UFM_Delete() to close a Matcher9.
UFS_Uninit() to uninitialize scanners10.
Example
1. Preliminaries
// Add Suprema UFMatcher lib (lib\UFMatcher.lib) to the Project
// Add following statements in the source
#include "UFMatcher.h"
// We use 1024 bytes template size in this tutorial
#define MAX_TEMPLATE_SIZE 1024
2. Initialize scanner module and check number of scanners
UFM_STATUS ufm_res; HUFMatcher hMatcher;
// Create matcher
ufm_res = UFM_Create(&hMatcher);

23/293 BioMin SDK for Windows v3.6.0
// Always check status return codes after running SDK functions
// Meaning of status return code can be retrieved using UFM_GetErrorString()
// In the tutorial, we omit error check codes
3. Get first scanner
UFS_STATUS ufs_res;
HUFScanner hScanner;
// Get first scanner handle (0 means first scanner)
ufs_res = UFS_GetScannerHandle(, &hScanner);
4. Set parameters
// hScanner comes from section 3
UFS_STATUS ufs_res;
int value;
// Set timeout for capturing images to 5 seconds
value = 5000;
ufs_res = UFS_SetParameter(hScanner, UFS_PARAM_TIMEOUT, &value);
// Set template size to 1024 bytes
value = MAX_TEMPLATE_SIZE;
ufs_res = UFS_SetParameter(hScanner, UFS_PARAM_TEMPLATE_SIZE, &value);
// Set not to detect core when extracting template
value = FALSE;
ufs_res = UFS_SetParameter(hScanner, UFS_PARAM_DETECT_CORE, &value);
5. Capture image and extract template
// hScanner comes from section 3
UFS_STATUS ufs_res;
byte[] Template = new byte[MAX_TEMPLATE_SIZE];
int TemplateSize;
int EnrollQuality;
// Clear capture buffer
ufs_res = Scanner.ClearCaptureImageBuffer();
// Capture single image
ufs_res = Scanner.CaptureSingleImage();
// If capturing images is fail, iterate above capture routine or show error
message
// Extract template from captured image

24/293 BioMin SDK for Windows v3.6.0
ufs_res = Scanner.ExtractEx(MAX_TEMPLATE_SIZE, Template, out TemplateSize,
out EnrollQuality);
// If extraction is succeed, check nEnrollQuality is above predefined
quality threshold
6. Uninitialize scanner module
UFS_STATUS ufs_res;
// Uninitialize scanner module
ufs_res = UFS_Uninit();

25/293 BioMin SDK for Windows v3.6.0
3.4 Identification Tutorial
Fingerprint recognition involves operation:
Identification - Comparing a fingerprint against the database of enrolled fingerprints and
confirming that the fingerprint is enrolled (e.g., to open a door there many be many
authorized users).
Identification Workflow
UFS_Init() to initialize scanners for image acquisition1.
UFS_GetScannerHandle() to get the scanner handle2.
UFS_Setparameter() to set up the parameters of the scanner3.
UFS_SetTemplateType() to set up the template type4.
UFS_CaptureSingleImage() to start to acquire the fingerprint image5.
UFS_Extract() to extract the captured image to template6.
UFM_Create() to create a Matcher for matching7.
UFM_Identify() to compare it to N number of templates in database8.
UFM_Delete() to close a Matcher9.
UFS_Uninit() to uninitialize scanners10.
Example
1. Preliminaries
// Add Suprema UFMatcher lib (lib\UFMatcher.lib) to the Project
// Add following statements in the source
#include "UFMatcher.h"
// We use 1024 bytes template size in this tutorial
#define MAX_TEMPLATE_SIZE 1024
// Set maximum template number to 50 (number depends on application)
#define MAX_TEMPLATE_NUM 50
2. Create matcher
UFM_STATUS ufm_res;

26/293 BioMin SDK for Windows v3.6.0
HUFMatcher hMatcher;
// Create matcher
ufm_res = UFM_Create(&hMatcher);
// Always check status return codes after running SDK functions
// Meaning of status return code can be retrieved using UFM_GetErrorString()
// In the tutorial, we omit error check codes
3. Set parameters
// hMatcher comes from section 2
UFM_STATUS ufm_res;
int value;
// Set security level to 4
value = 4;
ufm_res = UFM_SetParameter(hMatcher, UFM_PARAM_SECURITY_LEVEL, &value);
// Set fast mode on
value = TRUE;
ufm_res = UFM_SetParameter(hMatcher, UFM_PARAM_FAST_MODE, &value);
4. Identify
// hMatcher comes from section 2
UFM_STATUS ufm_res;
unsigned char Template1[MAX_TEMPLATE_SIZE];
int Template1Size;
unsigned char* Template2Array[MAX_TEMPLATE_NUM];
int Template2SizeArray[MAX_TEMPLATE_NUM];
int Template2Num;
int nMatchIndex;
// Allocate Template2Array
for (i = ; i < MAX_TEMPLATE_NUM; i++)
{
Template2Array[i] = (unsigned
char*)malloc(MAX_TEMPLATE_SIZE);
memset(Template2Array[i], , MAX_TEMPLATE_SIZE);
}
// Get Template1 from scanner or image or database
// Get Template2Array from scanner or image or database
// Identify Template1 from Template2Array, set timeout to 5
seconds
ufm_res = UFM_Identify(hMatcher, Template1, Template1Size, Template2Array,
Template2SizeArray, Template2Num, 5000, &nMatchIndex);

27/293 BioMin SDK for Windows v3.6.0
if (ufm_res != UFM_OK)
{
// Execute error handling codes
}
else
{
if (nMatchIndex != -1)
{
// Identification succeed
}
else
{
// Identification failed
}
}
// Free Template2Array
for (i = ; i < MAX_TEMPLATE_NUM; i++)
{
free(Template2Array[i]);
}
5. Delete matcher
// hMatcher comes from section 2
UFM_STATUS ufm_res;
// Delete matcher
ufm_res = UFM_Delete(&hMatcher);

28/293 BioMin SDK for Windows v3.6.0
3.5 C/C++ APIs
Below are instructions of the C++ APIs. You can find the detailed
information of the C++ APIs in a header file. This defines the class
and structure of the data that are necessary to use the functions. All
header files are located in <SDK_HOME>\include folder.
UFS_Init()
Initializes a UFScanner module
UFS_Update()
Enforces a UFScanner module to update the connection state of scanners
UFS_Uninit()
Un-initializes a UFScanner module
UFS_SetScannerCallback()
Registers a scanner callback function
UFS_RemoveScannerCallback()
Removes a registered scanner callback function
UFS_GetScannerNumber()
Gets the number of scanners
UFS_GetScannerHandle()
Gets the scanner handle using the scanner index
UFS_GetScannerHandleByID()
Gets the scanner handle using a scanner ID
UFS_GetScannerIndex()
Gets the scanner index that is assigned to the scanner handle
UFS_GetScannerID()
Gets a scanner ID that is assigned to the scanner handle
UFS_GetScannerType()
Gets the scanner type that is assigned to the scanner handle
UFS_GetParameter()
Gets the parameter value of a UFScanner module
UFS_SetParameter()
Sets the parameter value of a UFScanner module

29/293 BioMin SDK for Windows v3.6.0
UFS_IsSensorOn()
Checks whether a scanner is connected or not
UFS_IsFingerOn()
Checks whether a finger is placed on a scanner or not
UFS_CaptureSingleImage()
Captures single image. Captured image is stored to the internal buffer
UFS_StartCapturing()
Starts capturing. The capture is going on until the specified time exceeds
UFS_StartAutoCapture()
Starts the automatic capture. Currently this function is working for Suprema SFR600(BioMini
Slim) only
UFS_IsCapturing()
Checks if the specified scanner is running to capture which is started by
UFS_CaptureSingleImage or UFS_StartCapturing
UFS_AbortCapturing()
Aborts capturing which is started by UFS_CaptureSingleImage or UFS_StartCapturing
UFS_Extract()
Extracts a template from the stored image buffer which is acquired using
UFS_CaptureSingleImage() or UFS_StartCapturing()
UFS_ExtractEx()
Extracts a template from the stored image buffer which is acquired using
UFS_CaptureSingleImage() or UFS_StartCapturing().This is extended version of UFS_Extract
function to accommodate a template with large size
UFS_SetEncryptionKey()
Sets the encryption key
UFS_EncryptTemplate()
Encrypts a template
UFS_DecryptTemplate()
Decrypts a template
UFS_GetCaptureImageBufferInfo()
Gets the information of the capture image buffer
UFS_GetCaptureImageBuffer()
Copies the capture image buffer to the specified image data array
UFS_GetCaptureImageBufferToBMPImageBuffer()
Copies the capture image buffer to the specified image data of bmp format
UFS_GetCaptureImageBufferTo19794_4ImageBuffer()

30/293 BioMin SDK for Windows v3.6.0
Copies the capture image buffer to the specified image data of 19794_4 format
UFS_GetCaptureImageBufferToWSQImageBuffer()
Copies the capture image buffer to the specified image data of the WSQ format
UFS_GetCaptureImageBufferToWSQImageBufferVar()
Copies the capture image buffer (cropped or expanded to the specified size) to the target image
data buffer of the WSQ format
UFS_DecompressWSQBMP()
Decompress a WSQ file and save to a BMP file
UFS_DecompressWSQBMPMem()
Decompress a WSQ buffer and save to the image data of the bmp format
UFS_DrawCaptureImageBuffer()
Draws the fingerprint image which is acquired using UFS_CaptureSingleImage() or
UFS_StartCapturing(). This function is not supported on java
UFS_DrawFeatureBuffer()
Draws the fingerprint image which is acquired using UFS_CaptureSingleImage() or
UFS_StartCapturing(). This function is not supported on java And should be called after the
extraction from the last captured fingerprint image. If extraction is not performed from the last
captured image, this function will not draw the feature in the image frame
UFS_SaveCaptureImageBufferToBMP()
Saves the capture image buffer to the specified file of the bitmap format
UFS_SaveCaptureImageBufferTo19794_4()
Saves the capture image buffer to the specified file of the 19794_4 format
UFS_SaveCaptureImageBufferToWSQ()
Saves the capture image buffer to the specified file of the WSQ format
UFS_SaveCaptureImageBufferToWSQVar()
Saves the capture image buffer (cropped or expanded to the specified size) to the target file of
the WSQ format
UFS_ClearCaptureImageBuffer()
Clears the capture image buffer stored to the internal buffer
UFS_GetErrorString()
Gets the error string for specified UFS_STAUS value
UFS_GetTemplateType()
Gets the template type value
UFS_SetTemplateType()
Sets the template type value
UFS_SelectTemplate()

31/293 BioMin SDK for Windows v3.6.0
Selects n number of good templates from m number of input templates
UFS_SelectTemplateEx()
Selects n number of good templates from m number of input templates This is extended version
of UFS_SelectTemplate function to accommodate the template with large size
UFS_GetFPQuality()
Calculates the quality score of an image as defined in NISTIR 7151: FingerPrint Image Quality.
The score would be between 1(excellent) and 5(poor)
UFS_GetFeatureNumber()
Get number of Minutiae from template data
UFS_EnrollUI()
Generates the fingerprint enrollment dialog. This function can be called after executing
UFS_Init(). Enrolling a fingerprint is extracting a template from finger and saving the template.
Below sample’s UFS_EnrollUI() captures a fingerprint image after setting the template type. And
extracts a template from captured fingerprint image. The extracted template will be saved in a
specific template array, which is a parameter of the UFS_EnrollUI(). It supported only for
Windows environment
UFS_VerifyUI()
Generates the fingerprint verification dialog. This function can be called after executing
UFS_Init() and UFS_EnrollUI(). Two fingerprints can be verified whether they are matched or not.
Below sample’s UFS_VerifyUI() captures a fingerprint image and extracts a template from the
image. And execute 1:1 matching using extracted template and templates enrolled from
UFS_EnrollUI()
UFS_CapturesingleUI()
Performs same as UFS_CaptureSingle and Popup Window appears once the capturing starts to
show captured image then disappears.
UFM_Create()
Creates a matcher object
UFM_Delete()
Deletes a specified matcher object
UFM_GetParameter()
Gets the parameter value of UFMatcher module
UFM_SetParameter()
Sets the parameter value of UFMatcher module
UFM_Verify()
Compares two extracted templates
UFM_VerifyEx()
Performs same as UFM_Verify, and returns matching score by 6th parameter (matching score in
between 0~1, idle match as the score is close to 1)

32/293 BioMin SDK for Windows v3.6.0
UFM_Identify(),IdentifyMT()
Compares a template with given template array UFM_IdentifyMT function uses multi threads
internally for faster identifying in multi-core systems
UFM_AbortIdentify()
Aborts current identifying procedure started using UFM_Identify()
UFM_IdentifyInit()
Initializes identify with input template
UFM_IdentifyNext()
Matches one input template to the template specified in UFM_IdentifyInit()
UFM_RotateTemplate()
Rotates the specified template to the amount of 180 degrees
UFM_GetErrorString()
Gets the error string for the specified UFM_STAUS value
UFM_GetTemplateType()
Gets the parameter value
UFM_SetTemplateType()
Sets the parameter value

33/293 BioMin SDK for Windows v3.6.0
UFS_Init
Initializes a UFScanner module.
UFS_STATUS UFS_API UFS_Init();
Examples
UFS_STATUS ufs_res;
int nScannerNumber;
ufs_res = UFS_GetScannerNumber(&nScannerNumber);
if (ufs_res == UFS_OK)
{
// UFS_GetScannerNumber is succeeded
}
else
{
// UFS_GetScannerNumber is failed
// Use UFS_GetErrorString function to show error string
}
Return Values(refer to return values)

34/293 BioMin SDK for Windows v3.6.0
UFS_Update
Enforces a UFScanner module to update the connection state of scanners.
UFS_STATUS UFS_API UFS_Update();
Examples
UFS_STATUS ufs_res;
ufs_res = UFS_Update();
if (ufs_res == UFS_OK)
{
// UFS_Init is succeeded
}
else
{
// UFS_Init is failed
// Use UFS_GetErrorString function to show error string
}
Return Values(refer to return values)

35/293 BioMin SDK for Windows v3.6.0
UFS_Uninit
Un-initializes a UFScanner module.
UFS_STATUS UFS_API UFS_Uninit();
Examples
UFS_STATUS ufs_res;
ufs_res = UFS_Uninit();
if (ufs_res == UFS_OK)
{
// UFS_Init is succeeded
}
else
{
// UFS_Init is failed
// Use UFS_GetErrorString function to show error string
}
Return Values(refer to return values)

36/293 BioMin SDK for Windows v3.6.0
UFS_SetScannerCallback
Registers the scanner callback function.
UFS_STATUS UFS_API UFS_SetScannerCallback(
UFS_SCANNER_PROC* pScannerProc,
void* pParam );
Parameters
pScannerProc [in] : Handle to the UFS_SCANNER_PROC function which receives scanner events
pParam [in] : Pointer to the scanner callback data which will be transmitted with a scanner
callback event
Examples
UFS_STATUS ufs_res;
ufs_res = UFS_Uninit();
if (ufs_res == UFS_OK)
{
// UFS_Init is succeeded
}
else
{
// UFS_Init is failed
// Use UFS_GetErrorString function to show error string
}
Return Values(refer to return values)

37/293 BioMin SDK for Windows v3.6.0
UFS_RemoveScannerCallback
Removes the registered scanner callback function.
UFS_STATUS UFS_API UFS_RemoveScannerCallback();
Examples
UFS_STATUS ufs_res;
ufs_res = UFS_RemoveScannerCallback();
if (ufs_res == UFS_OK)
{
// UFS_RemoveScannerCallback is succeeded
}
else
{
// UFS_RemoveScannerCallback is failed
// Use UFS_GetErrorString function to show error string
}
Return Values(refer to return values)

38/293 BioMin SDK for Windows v3.6.0
UFS_GetScannerNumber
Gets the number of scanners.
UFS_STATUS UFS_API UFS_GetScannerNumber(
int* pnScannerNumber);
Parameters
pnScannerNumber [out] : Receive the number of scanners
Examples
UFS_STATUS ufs_res;
int nScannerNumber;
ufs_res = UFS_GetScannerNumber(&nScannerNumber);
if (ufs_res == UFS_OK)
{
// UFS_GetScannerNumber is succeeded
}
else
{
// UFS_GetScannerNumber is failed
// Use UFS_GetErrorString function to show error string
}
Return Values(refer to return values)

39/293 BioMin SDK for Windows v3.6.0
UFS_GetScannerHandle
Gets the scanner handle using a scanner index.
UFS_STATUS UFS_API UFS_GetScannerHandle(
int nScannerIndex,
HUFScanner* phScanner );
Parameters
nScannerIndex [in] : Scanner index (0 ~ number of scanners - 1)
phScanner [out] : Pointer to handle of the scanner object
Examples
UFS_STATUS ufs_res;
int nScannerIndex;
HUFScanner hScanner;
// Set nScannerIndex to (0 ~ number of scanners - 1 )
// Number of scanner can be retrieved using UFS_GetScannerNumber function
ufs_res = UFS_GetScannerHandle(nScannerIndex, &hScanner);
if (ufs_res == UFS_OK)
{
// UFS_GetScannerHandle is succeeded
}
else
{
// UFS_GetScannerHandle is failed
// Use UFS_GetErrorString function to show error string
}
Return Values(refer to return values)

40/293 BioMin SDK for Windows v3.6.0
UFS_GetScannerHandleByID
Gets the scanner handle using a scanner ID.
UFS_STATUS UFS_API UFS_GetScannerHandleByID(
const char* szScannerID,
HUFScanner* phScanner );
Parameters
szScannerID [in] : Scanner ID
phScanner [out] : Pointer to handle of the scanner object
Examples
UFS_STATUS ufs_res;
char strID[64];
HUFScanner hScanner;
// Assign scanner ID to strID
// Scanner ID can be retrieved using UFS_GetScannerID function
ufs_res = UFS_GetScannerHandleByID(strID, &hScanner);
if (ufs_res == UFS_OK)
{
// UFS_GetScannerHandleByID is succeeded
}
else
{
// UFS_GetScannerHandleByID is failed
// Use UFS_GetErrorString function to show error string
}
Return Values(refer to return values)

41/293 BioMin SDK for Windows v3.6.0
UFS_GetScannerIndex
Gets a scanner index that is assigned to the scanner handle.
UFS_STATUS UFS_API UFS_GetScannerIndex(
HUFScanner hScanner,
int* pnScannerIndex );
Parameters
hScanner [in] : Handle to the scanner object
pnScannerIndex [out] : Receive scanner index of specified scanner handle
Examples
UFS_STATUS ufs_res;
HUFScaner hScanner;
int nScannerIndex;
// Get hScanner handle
ufs_res = UFS_GetScannerIndex(hScanner, &nScannerIndex);
if (ufs_res == UFS_OK)
{
// UFS_GetScannerIndex is succeeded
}
else
{
// UFS_GetScannerIndex is failed
// Use UFS_GetErrorString function to show error string
}
Return Values(refer to return values)

42/293 BioMin SDK for Windows v3.6.0
UFS_GetScannerID
Gets scanner ID assigned to scanner handle.
UFS_STATUS UFS_API UFS_GetScannerID(
HUFScanner hScanner,
char* szScannerID );
Parameters
hScanner [in] : Handle to the scanner object
szScannerID [out] : Receive scanner ID of specified scanner handle; Scanner ID has maximum
32 characters. szScannerID must be allocated in user's applications and allocated size must be
larger than 33 bytes for considering null character in 33th byte position.
Examples
UFS_STATUS ufs_res;
HUFScanner hScanner;
char strID[64];
// Should be larger than 33 bytes
// Get hScanner handle
ufs_res = UFS_GetScannerID(hScanner, strID);
if (ufs_res == UFS_OK)
{
// UFS_GetScannerID is succeeded
}
else
{
// UFS_GetScannerID is failed
// Use UFS_GetErrorString function to show error string
}
Return Values(refer to return values)

43/293 BioMin SDK for Windows v3.6.0
UFS_GetScannerType
Gets the scanner type that is assigned to the scanner handle.
UFS_STATUS UFS_API UFS_GetScannerType(
HUFScanner hScanner,
int* pnScannerType );
Parameters
hScanner [in] : Handle to the scanner object
pnScannerType [out] : Receives one of the scanner type
Scanner type Code Description
UFS_SCANNER_TYPE_SFR200 1001 Suprema SFR200
UFS_SCANNER_TYPE_SFR300 1002 Suprema SFR300-S
UFS_SCANNER_TYPE_SFR300v2 1003 Suprema SFR300v2, SFR400
UFS_SCANNER_TYPE_SFR500 1004 Suprema SFR500
UFS_SCANNER_TYPE_SFR600 1005 Suprema SFR600
UFS_SCANNER_TYPE_SFR410 1006 Suprema SFR410
UFS_SCANNER_TYPE_SFR550 1007 Suprema SFR550
Examples
UFS_STATUS ufs_res;
HUFScaner hScanner;
int nScannerType;
// Get hScanner handle
ufs_res = UFS_GetScannerType(hScanner, &nScannerType);
if (ufs_res == UFS_OK)
{
// UFS_GetScannerType is succeeded
}
else
{
// UFS_GetScannerType is failed
// Use UFS_GetErrorString function to show error string
}
Return Values(refer to return values)

44/293 BioMin SDK for Windows v3.6.0
UFS_GetParameter
Gets parameter value of UFScanner module.
UFS_STATUS UFS_API UFS_GetParameter(
HUFScanner hScanner,
int nParam,
void* pValue );
Parameters
hScanner [in] : Handle to the scanner object
nParam [in] : Parameter type; one of parameters
Parameter Code Description Default
value
UFS_PARAM_TIMEOUT 201 Timeout (millisecond unit) (0: infinite) 5000
UFS_PARAM_BRIGHTNESS 202
Brightness (0 ~ 255); Higher value means darker image.
* Not supported Device: BioMini-Slim(SFU-S20, SFU-S20B)
BioMini(SFU-300)
100
UFS_PARAM_SENSITIVITY 203 Sensitivity (0 ~ 7); Higher value means more sensitive 4
UFS_PARAM_SERIAL 204 Serial (get only)
-UFS_PARAM_SDK_VERSION 210 SDK Version (get only)
UFS_PARAM_SDK_COPYRIGHT 211 SDK Copyright (get only)
UFS_PARAM_DETECT_CORE 301 Detect core (0: not use core, 1: use core) 0
UFS_PARAM_TEMPLATE_SIZE 302 Template size (byte unit) (256 ~ 1024, 32 bytes step size) 1024
UFS_PARAM_USE_SIF 311 Use SIF (0: not use SIF, 1: use SIF) 0
UFS_PARAM_DETECT_FAKE 312
Use live Finger Detection (0: not use LFD, 1 ~3 : use LFD); Higher
value means more strong to fake finger
* Supported Device: BioMini Slim(SFU-S20, SFU-S20B)
0
pValue [out] : Receives parameter value of specified parameter type; pValue must point to
adequate storage type matched to parameter type
Examples
UFS_STATUS ufs_res;
HUFScaner hScanner;
int nValue;
char strSerial[64];
char strSdkVer[64];
char copyright[64];
// Get hScanner handle
// Get timeout
ufs_res = UFS_GetParameter(hScanner, UFS_PARAM_TIMEOUT, &nValue);
// Error handling routine is omitted

45/293 BioMin SDK for Windows v3.6.0
// Get brightness
ufs_res = UFS_GetParameter(hScanner, UFS_PARAM_BRIGHTNESS, &nValue);
// Error handling routine is omitted
// Get sensitivity
ufs_res = UFS_GetParameter(hScanner, UFS_PARAM_SENSITIVITY, &nValue);
// Error handling routine is omitted
// Get serial
ufs_res = UFS_GetParameter(hScanner, UFS_PARAM_SERIAL, strSerial);
// Error handling routine is omitted
// Get SDK version
ufs_res = UFS_GetParameter(hScanner, UFS_PARAM_SDK_VERSION, strSdkVer);
// Error handling routine is omitted
// Get SDK copyright
ufs_res = UFS_GetParameter(hScanner, UFS_PARAM_SDK_COPYRIGHT, copyright);
// Error handling routine is omitted
// Get detect core
ufs_res = UFS_GetParameter(hScanner, UFS_PARAM_DETECT_CORE, &nValue);
// Error handling routine is omitted
// Get template size
ufs_res = UFS_GetParameter(hScanner, UFS_PARAM_TEMPLATE_SIZE, &nValue);
// Error handling routine is omitted
// Get use SIF
ufs_res = UFS_GetParameter(hScanner, UFS_PARAM_USE_SIF, &nValue);
// Error handling routine is omitted
Return Values(refer to return values)

46/293 BioMin SDK for Windows v3.6.0
UFS_SetParameter
Sets parameter value of UFScanner module.
UFS_STATUS UFS_API UFS_SetParameter(
HUFScanner hScanner,
int nParam,
void* pValue );
Parameters
hScanner [in] : Handle to the scanner object
nParam [in] : Parameter type; one of parameters
Parameter Code Description Default
value
UFS_PARAM_TIMEOUT 201 Timeout (millisecond unit) (0: infinite) 5000
UFS_PARAM_BRIGHTNESS 202
Brightness (0 ~ 255); Higher value means darker image.
* Not supported Device: BioMini-Slim(SFU-S20, SFU-S20B)
BioMini(SFU-300)
100
UFS_PARAM_SENSITIVITY 203 Sensitivity (0 ~ 7); Higher value means more sensitive 4
UFS_PARAM_SERIAL 204 Serial (get only)
-UFS_PARAM_SDK_VERSION 210 SDK Version (get only)
UFS_PARAM_SDK_COPYRIGHT 211 SDK Copyright (get only)
UFS_PARAM_DETECT_CORE 301 Detect core (0: not use core, 1: use core) 0
UFS_PARAM_TEMPLATE_SIZE 302 Template size (byte unit) (256 ~ 1024, 32 bytes step size) 1024
UFS_PARAM_USE_SIF 311 Use SIF (0: not use SIF, 1: use SIF) 0
UFS_PARAM_DETECT_FAKE 312
Use live Finger Detection (0: not use LFD, 1 ~3 : use LFD); Higher
value means more strong to fake finger
* Supported Device: BioMini Slim(SFU-S20, SFU-S20B)
0
pValue [in] : Pointer to parameter value of specified parameter type; pValue must point to
adequate storage type matched to parameter type
Examples
UFS_STATUS ufs_res;
HUFScaner hScanner;
int nValue;
// Get hScanner handle
// Set timeout to nValue
ufs_res = UFS_SetParameter(hScanner, UFS_PARAM_TIMEOUT, &nValue);
// Error handling routine is omitted
// Set brightness to nValue
ufs_res = UFS_SetParameter(hScanner, UFS_PARAM_BRIGHTNESS, &nValue);
// Error handling routine is omitted

47/293 BioMin SDK for Windows v3.6.0
// Set sensitivity to nValue
ufs_res = UFS_SetParameter(hScanner, UFS_PARAM_SENSITIVITY, &nValue);
// Error handling routine is omitted
// Set detect core to nValue
ufs_res = UFS_SetParameter(hScanner, UFS_PARAM_DETECT_CORE, &nValue);
// Error handling routine is omitted
// Set template size to nValue
ufs_res = UFS_SetParameter(hScanner, UFS_PARAM_TEMPLATE_SIZE, &nValue);
// Error handling routine is omitted
// Set use SIF to nValue
ufs_res = UFS_SetParameter(hScanner, UFS_PARAM_USE_SIF, &nValue);
// Error handling routine is omitted
Return Values(refer to return values)

48/293 BioMin SDK for Windows v3.6.0
UFS_IsSensorOn
Checks whether a scanner is connected or not.
UFS_STATUS UFS_API UFS_IsSensorOn(
HUFScanner hScanner,
int* pbSensorOn );
Parameters
hScanner [in] : Handle to the scanner object
pbSensorOn [out] : Receive the status of specified scanner object; 1: the scanner is connected,
0: the scanner is disconnected
Examples
UFS_STATUS ufs_res;
HUFScaner hScanner;
int bSensorOn;
// Get hScanner handle
ufs_res = UFS_IsSensorOn(hScanner, &bSensorOn);
if (ufs_res == UFS_OK)
{
// UFS_IsSensorOn is succeeded
}
else
{
// UFS_IsSensorOn is failed
// Use UFS_GetErrorString function to show error string
}
Return Values(refer to return values)

49/293 BioMin SDK for Windows v3.6.0
UFS_IsFingerOn
Checks whether a finger is placed on a scanner or not.
UFS_STATUS UFS_API UFS_IsFingerOn(
HUFScanner hScanner,
int* pbFingerOn );
Parameters
hScanner [in] : Handle to the scanner object
pbFingerOn [out] : Checks if a finger is placed on the specified scanner; 1: a finger is on the
scanner, 0: a finger is not on the scanner
Examples
UFS_STATUS ufs_res;
HUFScaner hScanner;
int bFingerOn;
// Get hScanner handle
ufs_res = UFS_IsFingerOn(hScanner, &bFingerOn);
if (ufs_res == UFS_OK)
{
// UFS_IsFingerOn is succeeded
}
else
{
// UFS_IsFingerOn is failed
// Use UFS_GetErrorString function to show error string
}
Return Values(refer to return values)

50/293 BioMin SDK for Windows v3.6.0
UFS_CaptureSingleImage
Captures single image. Captured image is stored to the internal buffer.
UFS_STATUS UFS_API UFS_CaptureSingleImage(
HUFScanner hScanner, );
Parameters
hScanner [in] : Handle to the scanner object
Examples
UFS_STATUS ufs_res;
HUFScaner hScanner;
// Get hScanner handle
ufs_res = UFS_CaptureSingleImage(hScanner);
if (ufs_res == UFS_OK)
{
// UFS_CaptureSingleImage is succeeded
}
else
{
// UFS_CaptureSingleImage is failed
// Use UFS_GetErrorString function to show error string
}
Return Values(refer to return values)

51/293 BioMin SDK for Windows v3.6.0
UFS_StartCapturing
Starts capturing. The capture is going on until the specified time exceeds.
UFS_STATUS UFS_API UFS_StartCapturing(
HUFScanner hScanner,
UFS_CAPTURE_PROC* pCaptureProc,
void* pParam );
Parameters
hScanner [in] : Handle to the scanner object
pCaptureProc [in] : Handle to the UFS_CAPTURE_PROC function which receives capture events
pParam [in] : Pointer to the capture callback data which will be transmitted with a capture
callback event
Examples
// Define capture procedure
int UFS_CALLBACK CaptureProc(HUFScanner hScanner, int bFingerOn, unsigned
char* pImage, int nWidth, int nHeight, int nResolution, void* pParam)
{
// ...
}
UFS_STATUS ufs_res;
HUFScaner hScanner;
void* pParam;
// Get hScanner handle
// Assign pParam, for example, application data
ufs_res = UFS_StartCapturing(hScanner, CaptureProc, pParam);
if (ufs_res == UFS_OK)
{
// UFS_StartCapturing is succeeded
}
else
{
// UFS_StartCapturing is failed
// Use UFS_GetErrorString function to show error string
}
Return Values(refer to return values)

52/293 BioMin SDK for Windows v3.6.0
UFS_StartAutoCapture
Starts the automatic capture. Currently this function is working for Suprema SFR600(BioMini Slim)
only.
UFS_STATUS UFS_API UFS_StartAutoCapture(
HUFScanner hScanner,
UFS_CAPTURE_PROC* pCaptureProc,
void* pParam );
Parameters
hScanner [in] : Handle to the scanner object
pCaptureProc [in] : Handle to the UFS_CAPTURE_PROC function which receives capture events
pParam [in] : Pointer to the capture callback data which will be transmitted with a capture
callback event
Examples
// Define capture procedure
int UFS_CALLBACK CaptureProc(HUFScanner hScanner, int bFingerOn, unsigned
char* pImage, int nWidth, int nHeight, int nResolution, void* pParam)
{
// ...
}
UFS_STATUS ufs_res;
HUFScaner hScanner;
void* pParam;
// Get hScanner handle
// Assign pParam, for example, application data
ufs_res = UFS_StartAutoCapture(hScanner, CaptureProc, pParam);
if (ufs_res == UFS_OK)
{
// UFS_StartAutoCapture is succeeded
}
else
{
// UFS_StartAutoCapture is failed
// Use UFS_GetErrorString function to show error string
}
Return Values(refer to return values)

53/293 BioMin SDK for Windows v3.6.0
UFS_IsCapturing
Checks if the specified scanner is running to capture which is started by UFS_CaptureSingleImage or
UFS_StartCapturing
UFS_STATUS UFS_API UFS_IsCapturing(
HUFScanner hScanner,
int* pbCapturing );
Parameters
hScanner [in] : Handle to the scanner object
pbCapturing [out] : Checks if the specified scanner is running capturing; 1: the capture is
running, 0: the capture is not running
Examples
UFS_STATUS ufs_res;
HUFScaner hScanner;
int bCapturing;
// Get hScanner handle
ufs_res = UFS_IsCapturing(hScanner, &bCapturing);
if (ufs_res == UFS_OK)
{
//UFS_IsCapturing is succeeded
}
else
{
// UFS_IsCapturing is failed
// Use UFS_GetErrorString function to show error string
}
Return Values(refer to return values)

54/293 BioMin SDK for Windows v3.6.0
UFS_AbortCapturing
Aborts capturing which is started by UFS_CaptureSingleImage or UFS_StartCapturing.
UFS_STATUS UFS_API UFS_AbortCapturing(
HUFScanner hScanner, );
Parameters
hScanner [in] : Handle to the scanner object
Examples
UFS_STATUS ufs_res;
HUFScaner hScanner;
// Get hScanner handle
// Start capturing
ufs_res = UFS_AbortCapturing(hScanner);
if (ufs_res == UFS_OK)
{
// UFS_AbortCapturing is succeeded
}
else
{
// UFS_AbortCapturing is failed
// Use UFS_GetErrorString function to show error string
}
Return Values(refer to return values)

55/293 BioMin SDK for Windows v3.6.0
UFS_Extract
Extracts a template from the stored image buffer which is acquired using UFS_CaptureSingleImage or
UFS_StartCapturing.
UFS_STATUS UFS_API UFS_Extract(
HUFScanner hScanner,
unsigned char* pTemplate,
int* pnTemplateSize,
int* pnEnrollQuality);
Parameters
hScanner [in] : Handle to the scanner object
pTemplate [out] : Pointer to the template array; The array must be allocated in advance
pnTemplateSize [out] : Receives the size (in bytes) of pTemplate
pnEnrollQuality [out] : Receives the quality of enrollment; Quality value ranges from 1 to 100.
Typically this value should be above 30 for further processing such as enroll and matching.
Especially in case of enrollment, the use of good quality image ( above 50 ) is highly
recommended.
Examples
// Template size can be controlled by using UFS_SetParameter function
// Default value is 1024 bytes
#define MAX_TEMPLATE_SIZE 1024
UFS_STATUS ufs_res;
HUFScaner hScanner;
unsigned char Template[MAX_TEMPLATE_SIZE];
int TemplateSize;
int nEnrollQuality;
// Get hScanner handle
ufs_res = UFS_Extract(hScanner, Template, &TemplateSize, &nEnrollQuality);
if (ufs_res == UFS_OK)
{
// UFS_Extract is succeeded
}
else
{
// UFS_Extract is failed
// Use UFS_GetErrorString function to show error string
}

57/293 BioMin SDK for Windows v3.6.0
UFS_ExtractEx
Extracts a template from the stored image buffer which is acquired using UFS_CaptureSingleImage or
UFS_StartCapturing. This is extended version of UFS_Extract function to accommodate large size
template.
UFS_STATUS UFS_API UFS_ExtractEx(
HUFScanner hScanner,
int* nBufferSize,
unsigned char* pTemplate,
int* pnTemplateSize,
int* pnEnrollQuality);
Parameters
hScanner [in] : Handle to the scanner object
nBufferSize [in] : Template buffer size
pTemplate [out] : Pointer to the template array; The array must be allocated in advance
pnTemplateSize [out] : Receives the size (in bytes) of pTemplate
pnEnrollQuality [out] : Receives the quality of enrollment; Quality value ranges from 1 to 100.
Typically this value should be above 30 for further processing such as enroll and matching.
Especially in case of enrollment, the use of good quality image ( above 50 ) is highly
recommended.
Examples
// Template size can be controlled by using UFS_SetParameter function
// Default value is 1024 bytes
#define MAX_TEMPLATE_SIZE 1024
UFS_STATUS ufs_res;
HUFScaner hScanner;
unsigned char Template[MAX_TEMPLATE_SIZE];
int TemplateSize;
int nEnrollQuality;
// Get hScanner handle
ufs_res = UFS_ExtractEx(hScanner, MAX_TEMPLATE_SIZE, Template,
&TemplateSize, &nEnrollQuality);
if (ufs_res == UFS_OK)
{
// UFS_ExtractEx is succeeded
}
else
{
// UFS_ExtractEx is failed

59/293 BioMin SDK for Windows v3.6.0
UFS_SetEncryptionKey
Sets encryption key.
UFS_STATUS UFS_API UFS_SetEncryptionKey(
HUFScanner hScanner,
unsigned char* pKey );
Parameters
hScanner [in] : Handle to the scanner object
pKey[out] : Pointer to the 32 bytes key array; default key is first byte is 1 and second to 32th
byte are all 0
Examples
UFS_STATUS ufs_res;
HUFScaner hScanner;
unsigned char UserKey[32];
// Get hScanner handle
// Generate 32 byte encryption key to UserKey
ufs_res = UFS_SetEncryptionKey(hScanner, UserKey);
if (ufs_res == UFS_OK)
{
// UFS_SetEncryptionKey is succeeded
}
else
{
// UFS_SetEncryptionKey is failed
// Use UFS_GetErrorString function to show error string
}
Return Values(refer to return values)

60/293 BioMin SDK for Windows v3.6.0
UFS_EncryptTemplate
Encrypts template.
UFS_STATUS UFS_API UFS_EncryptTemplate(
HUFScanner hScanner,
unsigned char* pTemplateInput,
int nTemplateInputSize,
unsigned char* pTemplateOutput,
int* pnTemplateOutputSize);
Parameters
hScanner [in] : Handle to the scanner object
pTemplate [in] : Pointer to input template data
nTemplateInputSize [in] : Input template size
pTemplateOutput [out] : Pointer to encrypted template data
pnTemplateOutputSize [in / out] : Inputs allocated size of encrypted template data; Receives
output template size
Examples
// Assume template size is 384 bytes
#define MAX_TEMPLATE_SIZE 384
UFS_STATUS ufs_res;
HUFScaner hScanner;
unsigned char TemplateInput[MAX_TEMPLATE_SIZE];
unsigned char TemplateOutput[MAX_TEMPLATE_SIZE];
int TemplateInputSize;
int TemplateOutputSize;
// Get hScanner handle
// Get an input template to encrypt, TemplateInput and TemplateInputSize
// Set output template buffer size TemplateoutputSize = MAX_TEMPLATE_SIZE;
ufs_res = UFS_EncryptTemplate(hScanner, TemplateInput, TemplateInputSize,
TemplateOutput, &TemplateOutputSize);
if (ufs_res == UFS_OK)
{
// UFS_EncryptTemplate is succeeded
}
else
{
// UFS_EncryptTemplate is failed
// Use UFS_GetErrorString function to show error string
}

62/293 BioMin SDK for Windows v3.6.0
UFS_DecryptTemplate
Decrypts template.
UFS_STATUS UFS_API UFS_DecryptTemplate(
HUFScanner hScanner,
unsigned char* pTemplateInput,
int nTemplateInputSize,
unsigned char* pTemplateOutput,
int* pnTemplateOutputSize);
Parameters
hScanner [in] : Handle to the scanner object
pTemplateInput [in] : Pointer to input template data(encrypted)
nTemplateInputSize [in] : Input template size
pTemplateOutput [out] : Pointer to output template data
pnTemplateOutputSize [in / out] : Inputs allocated size of output template data; Receives output
template size
Examples
// Assume template size is 384 bytes
#define MAX_TEMPLATE_SIZE 384
UFS_STATUS ufs_res;
HUFScaner hScanner;
unsigned char TemplateInput[MAX_TEMPLATE_SIZE];
unsigned char TemplateOutput[MAX_TEMPLATE_SIZE];
int TemplateInputSize;
int TemplateOutputSize;
// Get hScanner handle
// Get an encrypted template, TemplateInput and TemplateInputSize
// Set output template buffer size
TemplateoutputSize = MAX_TEMPLATE_SIZE;
ufs_res = UFS_DecryptTemplate(hScanner, TemplateInput, TemplateInputSize,
TemplateOutput, &TemplateOutputSize);
if (ufs_res == UFS_OK)
{
// UFS_DecryptTemplate is succeeded
}
else
{
// UFS_DecryptTemplate is failed

64/293 BioMin SDK for Windows v3.6.0
UFS_GetCaptureImageBufferInfo
Gets the information of the capture image buffer.
UFS_STATUS UFS_API UFS_GetCaptureImageBufferInfo (
HUFScanner hScanner,
int* pnWidth,
int* pnHeight,
int* pnResolution );
Parameters
hScanner [in] : Handle to the scanner object
pnWidth [out] : Receives the width of the capture image buffer
pnHeight [out] : Receives the height of the capture image buffer
pnResolution [out] : Receives the resolution of the capture image buffer
Examples
UFS_STATUS ufs_res;
HUFScaner hScanner;
int nWidth;
int nHeight;
int nResolution;
// Get hScanner handle
ufs_res = UFS_GetCaptureImageBufferInfo(hScanner, &nWidth, &nHeight,
&nResolution);
if (ufs_res == UFS_OK)
{
// UFS_GetCaptureImageBufferInfo is succeeded
}
else
{
// UFS_GetCaptureImageBufferInfo is failed
// Use UFS_GetErrorString function to show error string
}
Return Values(refer to return values)

65/293 BioMin SDK for Windows v3.6.0
UFS_GetCaptureImageBuffer
Copies the capture image buffer to the specified image data array.
UFS_STATUS UFS_API UFS_GetCaptureImageBuffer(
HUFScanner hScanner,
unsigned char* pImageData );
Parameters
hScanner [in] : Handle to the scanner object
pImageData [out] : Pointer to image data array; The array must be allocated bigger than the
size of capture image buffer in advance
Examples
UFS_STATUS ufs_res;
HUFScaner hScanner;
int nWidth;
int nHeight;
int nResolution;
unsigned char* pImageData
// Get hScanner handle
// Get capture image buffer information
ufs_res = UFS_GetCaptureImageBufferInfo(hScanner, &nWidth, &nHeight,
&nResolution);
// Error handling routine is omitted
// Allocate image buffer
pImageData = (unsigned char*)malloc(nWidth * nHeight * sizeof(unsigned
char));
ufs_res = UFS_GetCaptureImageBuffer(hScanner, pImageData);
if (ufs_res == UFS_OK)
{
// UFS_GetCaptureImageBuffer is succeeded
}
else
{
// UFS_GetCaptureImageBuffer is failed
// Use UFS_GetErrorString function to show error string
}
// Free image buffer after usage
free(pImageBuffer)

67/293 BioMin SDK for Windows v3.6.0
UFS_GetCaptureImageBufferToBMPImageBuffer
Copies the capture image buffer to the specified image data of bmp format.
UFS_STATUS UFS_API UFS_GetCaptureImageBufferToBMPImageBuffer(
HUFScanner hScanner,
unsigned char* pImageData,
int* pImageDataLength );
Parameters
hScanner [in] : Handle to the scanner object
pImageData [out] : Pointer to bmp image data; The buffer must be allocated bigger than the
size of capture image buffer in advance
pImageDataLength [out] : pointer to bmp image data size
Examples
UFS_STATUS ufs_res;
HUFScaner hScanner;
int nWidth;
int nHeight;
int nResolution;
int nBmpHeaderSize;
unsigned char* pBmpImageBuf;
int nBmpImageBufSize;
// Get hScanner handle
ufs_res = UFS_GetCaptureImageBufferInfo(hScanner, &nWidth, &nHeight,
&nResolution);
// Error handling routine is omitted
nBmpHeaderSize = sizeof(BITMAPFILEHEADER) + sizeof(BITMAPINFOHEADER) +
sizeof(RGBQUAD);
// Allocate bmp image buffer
pBmpImageBuf = (unsigned char*)malloc(nWidth * nHeight + nBmpHeaderSize);
ufs_res = UFS_GetCaptureImageBufferToBMPImageBuffer(hScanner, pBmpImageBuf,
&nBmpImageBufSize);
if (ufs_res == UFS_OK)
{
// UFS_GetCaptureImageBufferToBMP is succeeded
}
else
{

69/293 BioMin SDK for Windows v3.6.0
UFS_GetCaptureImageBufferTo19794_4ImageBuffer
Copies the capture image buffer to the specified image data of 19794_4 format.
UFS_STATUS UFS_API UFS_GetCaptureImageBufferTo19794_4ImageBuffer(
HUFScanner hScanner,
unsigned char* pImageData,
int* pImageDataLength );
Parameters
hScanner [in] : Handle to the scanner object
pImageData [out] : Pointer to 19794_4 format image data; The buffer must be allocated bigger
than the size of capture image buffer in advance
pImageDataLength [out] : pointer to 19794_4 format image data size
Examples
UFS_STATUS ufs_res;
HUFScaner hScanner;
int nWidth;
int nHeight;
int nResolution;
unsigned char* pConvertedImageBuf;
int nConvertedImageBufSize;
// Get hScanner handle
ufs_res = UFS_GetCaptureImageBufferInfo(hScanner, &nWidth, &nHeight,
&nResolution);
// Error handling routine is omitted
pConvertedImageBuf = (unsigned char*)malloc(nWidth * nHeight);
ufs_res = UFS_GetCaptureImageBufferTo19794_4ImageBuffer(hScanner,
pConvertedImageBuf, &nConvertedImageBufSize);
if (ufs_res == UFS_OK)
{
// UFS_GetCaptureImageBufferTo19794_4ImageBuffer is succeeded
}
else
{
// UFS_GetCaptureImageBufferTo19794_4ImageBuffer is failed
// Use UFS_GetErrorString function to show error string
}
// Free image buffer after usage
free(pConvertedImageBuf)

71/293 BioMin SDK for Windows v3.6.0
UFS_GetCaptureImageBufferToWSQImageBuffer
Copies the capture image buffer to the specified image data of the WSQ format.
UFS_STATUS UFS_API UFS_GetCaptureImageBufferToWSQImageBuffer(
HUFScanner hScanner,
const float ratio,
unsigned char* wsqData,
int* wsqDataLen );
Parameters
hScanner [in] : Handle to the scanner object
ratio [in] : Compression ratio of image
wsqData [out] : Pointer to WSQ format image data; The buffer must be allocated bigger than
the size of capture image buffer in advance
wsqDataLen [out] : pointer to WSQ format image data size</fs>
Examples
UFS_STATUS ufs_res;
HUFScaner hScanner;
int nWidth;
int nHeight;
int nResolution;
unsigned char* pConvertedImageBuf;
int nConvertedImageBufSize;
float nRatio = 0.75;
// Get hScanner handle
ufs_res = UFS_GetCaptureImageBufferInfo(hScanner, &nWidth, &nHeight,
&nResolution);
// Error handling routine is omitted
pConvertedImageBuf = (unsigned char*)malloc(nWidth * nHeight);
ufs_res = UFS_GetCaptureImageBufferToWSQImageBuffer(hScanner, nRatio,
pConvertedImageBuf, &nConvertedImageBufSize);
if (ufs_res == UFS_OK)
{
// UFS_GetCaptureImageBufferToWSQImageBuffer is succeeded
}
else
{
// UFS_GetCaptureImageBufferToWSQImageBuffer is failed
// Use UFS_GetErrorString function to show error string
}

73/293 BioMin SDK for Windows v3.6.0
UFS_GetCaptureImageBufferToWSQImageBufferVar
Copies the capture image buffer (cropped or expanded to the specified size) to the target image data
buffer of the WSQ format.
UFS_STATUS UFS_API UFS_GetCaptureImageBufferToWSQImageBufferVar(
HUFScanner hScanner,
Const float ratio,
unsigned char* wsqData,
int* wsqDataLen,
int nWidth,
int nHeight );
Parameters
hScanner [in] : Handle to the scanner object
ratio [in] : Compression ratio of image
wsqData [out] : Pointer to WSQ format image data; The buffer must be allocated bigger than
the size of capture image buffer in advance
wsqDataLen [out] : pointer to WSQ format image data size
nWidth [in] : Width to resize the capture image
nHeight [in] : Height to resize the capture image
Examples
UFS_STATUS ufs_res;
HUFScaner hScanner;
int nWidth;
int nHeight;
unsigned char* pConvertedImageBuf;
int nConvertedImageBufSize;
float nRatio = 0.75;
// Get hScanner handle
// Get image size to resize(nWidth, nHeight)
pConvertedImageBuf = (unsigned char*)malloc(nWidth * nHeight);
ufs_res = UFS_GetCaptureImageBufferToWSQImageBufferVar(hScanner, nRatio,
pConvertedImageBuf, &nConvertedImageBufSize, nWidth, nHeight);
if (ufs_res == UFS_OK)
{
// UFS_GetCaptureImageBufferToWSQImageBufferVar is succeeded
}
else
{

75/293 BioMin SDK for Windows v3.6.0
UFS_DecompressWSQBMP
Decompress WSQ file and save to BMP file.
UFS_STATUS UFS_API UFS_DecompressWSQBMP(
HUFScanner hScanner,
char* wsqFile,
char* bmpFile );
Parameters
hScanner [in] : Handle to the scanner object
wsqFile [in] : Specifies file name to get wsq data buffer
bmpFile [in] : Specifies file name to save image buffer
Examples
UFS_STATUS ufs_res;
HUFScaner hScanner;
char szWsqFileName[128];
char szBmpFileName[128];
// Get hScanner handle
// Get WSQ file name to save bmp file
// Get Bmp file from the WSQ file
ufs_res = UFS_DecompressWSQBMP (hScanner, szWsqFileName, szBmpFileName);
if (ufs_res == UFS_OK)
{
// UFS_DecompressWSQBMP is succeeded
}
else
{
// UFS_DecompressWSQBMP is failed
// Use UFS_GetErrorString function to show error string
}
Return Values(refer to return values)

76/293 BioMin SDK for Windows v3.6.0
UFS_DecompressWSQBMPMem
Decompress WSQ buffer and save to image data of bmp format.
UFS_STATUS UFS_API UFS_DecompressWSQBMPMem(
HUFScanner hScanner,
unsigned char* wsqBuffer,
int wsqBufferLen,
unsigned char* bmpBuffer,
int* bmpBufferLen );
Parameters
hScanner [in] : Handle to the scanner object
wsqBuffer [in] : Pointer to WSQ format image data
wsqBufferLen [in] : Size of WSQ format image data
bmpBuffer [out] : Pointer to bmp image data; The array must be allocated bigger than the size
of capture image buffer in advance.
bmpBufferLen [out] : pointer to bmp image data size
Examples
UFS_STATUS ufs_res;
HUFScaner hScanner;
int nWidth;
int nHeight;
int nResolution;
int nBmpHeaderSize;
unsigned char* pWsqBuffer;
int nWsqBufferLen;
unsigned char* pBmpBuffer;
int nBmpBufferLen;
// Get hScanner handle
// Get WSQ data (ex.UFS_GetCaptureImageBufferToWSQImageBuffer)
ufs_res = UFS_GetCaptureImageBufferInfo(hScanner, &nWidth, &nHeight,
&nResolution);
// Error handling routine is omitted
nBmpHeaderSize = sizeof(BITMAPFILEHEADER) + sizeof(BITMAPINFOHEADER) +
sizeof(RGBQUAD);
pBmpBuffer = (unsigned char*)malloc(nWidth * nHeight * nBmpHeaderSize);
ufs_res = UFS_DecompressWSQBMPMem(hScanner, pWsqBuffer, nWsqBufferLen,
pBmpBuffer, nBmpBufferLen);
if (ufs_res == UFS_OK)

78/293 BioMin SDK for Windows v3.6.0
UFS_DrawCaptureImageBuffer
Draws the fingerprint image which is acquired using UFS_CaptureSingleImage or UFS_StartCapturing.
This function is not supported on java.
UFS_STATUS UFS_API UFS_DrawCaptureImageBuffer(
HUFScanner hScanner,
HDC hDC,
int nLeft,
int nTop,
int nRight,
int nBottom,
int bCore );
Parameters
hScanner [in] : Handle to the scanner object
hDC [in] : Handle to the DC where the fingerprint image is drawn
nLeft [in] : Specifies the logical x-coordinate of the upper-left corner of the rectangle
nTop [in] : Specifies the logical y-coordinate of the upper-left corner of the rectangle
nRight [in] : Specifies the logical x-coordinate of the lower-right corner of the rectangle
nBottom [in] : Specifies the logical y-coordinate of the lower-right corner of the rectangle
bCore [in] : Specifies whether the core of fingerprint is drawn of not
Examples
UFS_STATUS ufs_res;
HUFScaner hScanner;
HDC hDC;
int nLeft;
int nTop;
int nRight;
int nBottom;
int bCore;
// Get hScanner handle
// Get HDC and determine rectangle to draw image, hDC, nLeft, nTop, nRight,
nBottom
// Determine core to be drawn, bCore
ufs_res = UFS_DrawCaptureImageBuffer(hScanner, hDC, nLeft, nTop, nRight,
nBottom, bCore);
if (ufs_res == UFS_OK)
{
// UFS_DrawCaptureImageBuffer is succeeded
}
else
{

80/293 BioMin SDK for Windows v3.6.0
UFS_DrawFeatureBuffer
Draws the fingerprint image which is acquired using UFS_CaptureSingleImage or UFS_StartCapturing.
This function is not supported on java. And should be called after extraction from last captured
fingerprint image. If extraction is not performed from the last captured image, this function will not
draw the feature in image frame.
UFS_STATUS UFS_API UFS_DrawFeatureBuffer(
HUFScanner hScanner,
HDC hDC,
int nLeft,
int nTop,
int nRight,
int nBottom,
int bCore );
Parameters
hScanner [in] : Handle to the scanner object
hDC [in] : Handle to the DC where the fingerprint image is drawn
nLeft [in] : Specifies the logical x-coordinate of the upper-left corner of the rectangle
nTop [in] : Specifies the logical y-coordinate of the upper-left corner of the rectangle
nRight [in] : Specifies the logical x-coordinate of the lower-right corner of the rectangle
nBottom [in] : Specifies the logical y-coordinate of the lower-right corner of the rectangle
bCore [in] : Specifies whether the core of fingerprint is drawn of not
Examples
UFS_STATUS ufs_res;
HUFScaner hScanner;
HDC hDC;
int nLeft;
int nTop;
int nRight;
int nBottom;
int bCore;
// Get hScanner handle
// Get HDC and determine rectangle to draw image, hDC, nLeft, nTop, nRight,
nBottom
// Determine core to be drawn, bCore
ufs_res = UFS_DrawFeatureBuffer(hScanner, hDC, nLeft, nTop, nRight, nBottom,
bCore);
if (ufs_res == UFS_OK)
{
// UFS_DrawFeatureBuffer is succeeded
}

82/293 BioMin SDK for Windows v3.6.0
UFS_SaveCaptureImageBufferToBMP
Saves the capture image buffer to the specified file of the bitmap format.
UFS_STATUS UFS_API UFS_SaveCaptureImageBufferToBMP(
HUFScanner hScanner,
char* szFileName );
Parameters
hScanner [in] : Handle to the scanner object
szFileName [in] : Specifies file name to save image buffer
Examples
UFS_STATUS ufs_res;
HUFScaner hScanner;
char szFileName[128];
// Get hScanner handle
// Get file name, szFileName
ufs_res = UFS_SaveCaptureImageBufferToBMP(hScanner, szFileName);
if (ufs_res == UFS_OK)
{
// UFS_SaveCaptureImageBufferToBMP is succeeded
}
else
{
// UFS_SaveCaptureImageBufferToBMP is failed
// Use UFS_GetErrorString function to show error string
}
Return Values(refer to return values)

83/293 BioMin SDK for Windows v3.6.0
UFS_SaveCaptureImageBufferTo19794_4
Saves the capture image buffer to the specified file of the 19794_4 format.
UFS_STATUS UFS_API UFS_SaveCaptureImageBufferTo19794_4(
HUFScanner hScanner,
char* szFileName );
Parameters
hScanner [in] : Handle to the scanner object
szFileName [in] : Specifies file name to save image buffer
Examples
UFS_STATUS ufs_res;
HUFScaner hScanner;
char szFileName[128];
// Get hScanner handle
// Get file name, szFileName
ufs_res = UFS_SaveCaptureImageBufferTo19794_4(hScanner, szFileName);
if (ufs_res == UFS_OK)
{
// UFS_SaveCaptureImageBufferTo19794_4 is succeeded
}
else
{
// UFS_SaveCaptureImageBufferTo19794_4 is failed
// Use UFS_GetErrorString function to show error string
}
Return Values(refer to return values)

84/293 BioMin SDK for Windows v3.6.0
UFS_SaveCaptureImageBufferToWSQ
Saves the capture image buffer to the specified file of the WSQ format.
UFS_STATUS UFS_API UFS_SaveCaptureImageBufferToWSQ(
HUFScanner hScanner,
const float ratio,
char* szFileName );
Parameters
hScanner [in] : Handle to the scanner object
ratio [in] : Compression ratio of image
szFileName [in] : Specifies file name to save image buffer
Examples
UFS_STATUS ufs_res;
HUFScaner hScanner;
char szFileName[128];
// Get hScanner handle
// Get file name; szFileName
ufs_res = UFS_SaveCaptureImageBufferToWSQ(hScanner, ratio, szFileName);
if (ufs_res == UFS_OK)
{
// UFS_SaveCaptureImageBufferToWSQ is succeeded
}
else
{
// UFS_SaveCaptureImageBufferToWSQ is failed
// Use UFS_GetErrorString function to show error string
}
Return Values(refer to return values)

85/293 BioMin SDK for Windows v3.6.0
UFS_SaveCaptureImageBufferToWSQVar
Saves the capture image buffer (cropped or expanded to the specified size) to the target file of the
WSQ format.
UFS_STATUS UFS_API UFS_SaveCaptureImageBufferToWSQVar(
HUFScanner hScanner,
const float ratio,
char* szFileName,
int nWidth,
int nHeight );
Parameters
hScanner [in] : Handle to the scanner object
ratio [in] : Compression ratio of image
szFileName [in] : Specfies file name to save image buffer
nWidth [in] : Width to resize the capture image
nHeight [in] : Height to resize the capture image
Examples
UFS_STATUS ufs_res;
HUFScaner hScanner;
char szFileName[128];
int nWidth;
int nHeight;
// Get hScanner handle
// Get file name, szFileName
// Get size of capture image to resize; nWidth,nHeight
ufs_res = UFS_SaveCaptureImageBufferToWSQVar(hScanner, ratio, szFileName,
nWidth, nHeight);
if (ufs_res == UFS_OK)
{
// UFS_SaveCaptureImageBufferToWSQVar is succeeded
}
else
{
// UFS_SaveCaptureImageBufferToWSQVar is failed
// Use UFS_GetErrorString function to show error string
}
Return Values(refer to return values)

86/293 BioMin SDK for Windows v3.6.0
UFS_ClearCaptureImageBuffer
Clears the capture image buffer stored to the internal buffer.
UFS_STATUS UFS_API UFS_ClearCaptureImageBuffer(
HUFScanner hScanner );
Parameters
hScanner [in] : Handle to the scanner object
Examples
UFS_STATUS ufs_res;
HUFScaner hScanner;
// Get hScanner handle
ufs_res = UFS_ClearCaptureImageBuffer(hScanner);
if (ufs_res == UFS_OK)
{
// UFS_ClearCaptureImageBuffer is succeeded
}
else
{
// UFS_ClearCaptureImageBuffer is failed
// Use UFS_GetErrorString function to show error string
}
Return Values(refer to return values)

87/293 BioMin SDK for Windows v3.6.0
UFS_GetErrorString
Gets the error string for specified UFS_STATUS value.
UFS_STATUS UFS_API UFS_GetErrorString(
UFS_STATUS res,
char* szErrorString );
Parameters
res [in] : Status return value
szErrorString [out] : Receives error string
Examples
UFS_STATUS ufs_res;
char strError[128];
// Get status return code, ufs_res
ufs_res = UFS_GetErrorString(ufs_res, strError);
if (ufs_res == UFS_OK)
{
// UFS_GetErrorString is succeeded
}
else
{
// UFS_GetErrorString is failed
}
Return Values(refer to return values)

88/293 BioMin SDK for Windows v3.6.0
UFS_GetTemplateType
Gets the template type value.
UFS_STATUS UFS_API UFS_GetTemplateType(
HUFScanner hScanner,
int* nTemplateType );
Parameters
hScanner [in] : Handle to the scanner object
nTemplateType [out] : Receives the parameter value of specified parameter type; 'pValue' must
point to adequate type that is matched with the parameter type
Template type Code Description
UFS_TEMPLATE_TYPE_SUPREMA 2001 Suprema template type
UFS_TEMPLATE_TYPE_ISO19794_2 2002 ISO template type
UFS_TEMPLATE_TYPE_ANSI378 2003 ANSI378 template type
Examples
UFS_STATUS ufs_res;
HUFScaner hScanner;
int nTemplateType;
// Get hScanner handle
ufs_res = UFS_GetTemplateType(hScanner, &nTemplateType);
// Error handling routine is omitted
Return Values(refer to return values)

89/293 BioMin SDK for Windows v3.6.0
UFS_SetTemplateType
Sets the template type value.
UFS_STATUS UFS_API UFS_SetTemplateType(
HUFScanner hScanner,
int nTemplateType );
Parameters
hScanner [in] : Handle to the scanner object
nTemplateType [in] : Parameter type; one of template type
Template type Code Description
UFS_TEMPLATE_TYPE_SUPREMA 2001 Suprema template type
UFS_TEMPLATE_TYPE_ISO19794_2 2002 ISO template type
UFS_TEMPLATE_TYPE_ANSI378 2003 ANSI378 template type
Examples
UFS_STATUS ufs_res;
HUFScaner hScanner;
int nTemplateType;
// Get hScanner handle
nTemplateType = UFS_TEMPLATE_TYPE_SUPREMA;
ufs_res = UFS_SetTemplateType(hScanner, nTemplateType);
// Error handling routine is omitted
Return Values(refer to return values)

90/293 BioMin SDK for Windows v3.6.0
UFS_SelectTemplate
Selects n number of good templates from m number of input templates.
UFS_STATUS UFS_API UFS_SelectTemplate(
HUFScanner hScanner,
unsigned char** ppTemplateInput,
int* pnTemplateInputSize,
int nTemplateInputNum,
unsigned char** ppTemplateOutput,
int* pnTemplateOutputSize,
int nTemplateOutputNum );
Parameters
hScanner [in] : Handle to the scanner object
ppTemplateInput [in] : Array pointer to the input template arrays
pnTemplateInputSize [in] : Array pointer to input templates'size
nTemplateInputNum [in] : Number of input templates
ppTemplateOutput [out] : Array pointer to the output template arrays
pnTemplateOutputSize [out] : Array pointer to the output templates'size
nTemplateOutputNum [in] : Number of output templates; should be less than input template
number by more than one
Examples
unsigned char Template[MAX_TEMPLATE_SIZE];
int TemplateSize;
int nEnrollQuality;
UFS_STATUS ufs_res;
int i = ;
// sample number
int inputNum = 4;
int outputNum = 2;
While(1)
{
// capture a fingerprint image
.
.
ufs_res = UFS_Extract(hScanner, Template, &TemplateSize,
&nEnrollQuality);
.
.
// if UFS_Extract is succeed
memcpy(InputTemplateArray[i], Template, TemplateSize);
InputTemplateSizeArray[i] = TemplateSize;

91/293 BioMin SDK for Windows v3.6.0
i++;
if(i == inputNum)
break;
}
ufs_res = UFS_SelectTemplate(hScanner, InputTemplateArray,
InputTemplateSizeArray, inputNum, OutputTemplateArray,
OutputTemplateSizeArray, outputNum);
// UFS_SelectTemplate is succeed
if (ufs_res == UFS_OK)
{
// If you want to enroll the output templates, move OutputTemplateArray
and OutputTemplateSizeArray data to your template array for enrollment or
database.
}
// select template function has error.
else
{
// ...
}
Return Values(refer to return values)

92/293 BioMin SDK for Windows v3.6.0
UFS_SelectTemplateEx
Selects n number of good templates from m number of input templates. This is extended version of
UFS_SelectTemplate function to accommodate large size template.
UFS_STATUS UFS_API UFS_SelectTemplateEx(
HUFScanner hScanner,
int nBufferSize,
unsigned char** ppTemplateInput,
int* pnTemplateInputSize,
int nTemplateInputNum,
unsigned char** ppTemplateOutput,
int* pnTemplateOutputSize,
int nTemplateOutputNum );
Parameters
hScanner [in] : Handle to the scanner object
nBufferSize [in] : Template buffer size
ppTemplateInput [in] : Array pointer to the input template arrays
pnTemplateInputSize [in] : Array pointer to the input templates'size
nTemplateInputNum [in] : Number of input templates
ppTemplateOutput [out] : Array pointer to the output template arrays
pnTemplateOutputSize [out] : Array pointer to the output templates'size
nTemplateOutputNum [in] : Number of output templates; should be less than input template
number by more than one
Examples
unsigned char Template[MAX_TEMPLATE_SIZE];
int TemplateSize;
int nEnrollQuality;
UFS_STATUS ufs_res;
int i = ;
// sample number
int inputNum = 4;
int outputNum = 2;
While(1)
{
// capture a fingerprint image
.
.
ufs_res = UFS_Extract(hScanner, Template, &TemplateSize,
&nEnrollQuality);
.
.

93/293 BioMin SDK for Windows v3.6.0
// if UFS_Extract is succeed
memcpy(InputTemplateArray[i], Template, TemplateSize);
InputTemplateSizeArray[i] = TemplateSize;
i++; if(i == inputNum)
break;
}
ufs_res = UFS_SelectTemplateEx(hScanner, MAX_TEMPLATE_SIZE,
InputTemplateArray, InputTemplateSizeArray, inputNum, OutputTemplateArray,
OutputTemplateSizeArray, outputNum);
// UFS_SelectTemplate is succeed
if (ufs_res == UFS_OK)
{
// If you want to enroll the output templates, move OutputTemplateArray
and OutputTemplateSizeArray data to your template array for enrollment or
database.
}
// select template function has error.
else
{
// ...
}
Return Values(refer to return values)

94/293 BioMin SDK for Windows v3.6.0
UFS_GetFPQuality
Calculates the quality score of an image as defined in NISTIR 7151: FingerPrint Image Quality. The
score would be between 1(excellent) and 5(poor).
UFS_STATUS UFS_API UFS_GetFPQuality(
HUFScanner hScanner,
unsigned char* pFPImage,
int nWidth,
int nHeight,
int* pnFPQuality );
Parameters
hScanner [in] : Handle to the scanner object
pFPImage [in] : Raw capture image data
nWidth [in] : Width of capture image data
nHeight [in] : Height of capture image data
pnFPQuality [in] : NIST quality score of image data
Examples
UFS_STATUS ufs_res;
HUFScaner hScanner;
unsigned char *pCaptImageBuf;
int nCaptImageWidth;
int nCaptImageHeight;
int nFPQuality;
// Capture a fingerprint image
// Get Capture Image Data; pCaptImageBuf, nCaptImageWidth, nCaptImageHeight
ufs_res = UFS_GetFPQuality(hScanner, pCaptImageBuf, nCaptImageWidth,
nCaptImageWidth, &nFPQuality);
if (ufs_res == UFS_OK)
{
// UFS_ GetFPQuality is successed
}
else
{
// UFS_ GetFPQuality is failed
// Use UFS_GetErrorString function to show error string
}
Return Values(refer to return values)

95/293 BioMin SDK for Windows v3.6.0
UFS_GetFeatureNumber
Get the number of Minutiae from the template data.
UFS_STATUS UFS_API UFS_GetFeatureNumber (
HUFScanner hScanner,
unsigned char* pTemplate,
int nTemplateSize,
int* pnFeatureNum );
Parameters
hScanner [in] : Handle to the scanner object
pTemplate [in] : Template data
nTemplateSize [in] : Size of template data
pnFeatureNum [out] : The number of minutiae from pTemplate
Examples
unsigned char Template[MAX_TEMPLATE_SIZE];
int TemplateSize;
int nFeatureNum;
int nEnrollQuality;
UFS_STATUS ufs_res;
HUFScaner hScanner;
// Capture a fingerprint image
ufs_res = UFS_Extract(hScanner, Template, &TemplateSize, &nEnrollQuality);
// Error handling routine is omitted
ufs_res = UFS_GetFeatureNumber(hScanner, Template, TemplateSize,
&nFeatureNum);
if (ufs_res == UFS_OK)
{
// UFS_GetFeatureNumber is succeeded
}
else
{
// UFS_ GetFeatureNumber is failed
// Use UFS_GetErrorString function to show error string
}
Return Values(refer to return values)

96/293 BioMin SDK for Windows v3.6.0
UFS_EnrollUI
Generate the fingerprint enrollment dialog. This function can be called after executing UFS_Init.
Enrolling a fingerprint is extracting a template from finger and saving the template. Below sample’s
UFS_EnrollUI function captures a fingerprint image after setting the template type. And extracts a
template from captured fingerprint image. The extracted template will be saved in a specific template
array, which is a parameter of the UFS_EnrollUI function. It supported only for Windows environment.
*Constraints
– You should have ‘img’ folder to use graphical backgrounds and buttons. The application uses the
img folder should be at the upper level folder. For example, if the application is at the /bin/sample,
‘img’ folder should be at the location of /bin/sample/img.
– Enrollment UI is based on COM interface. Thus you should register dll file before use. You can use
the pre-coded script (register_enrollui.bat) to register the dll file, or simple type the command
‘regsvr32.exe IEnrollUI.dll’ at the command prompt.
UFS_STATUS UFS_API UFS_EnrollUI(
HUFScanner hScanner,
int nTimeout,
int nOptions,
BYTE* pUF_FIR_Buf,
int* pUF_FIR_Buf_Len,
BYTE* pISO_FIR_Buf,
int* pISO_FIR_Buf_Len,
char* pImages_Path,
BYTE* pImage_Buf = NULL,
int* pImage_Buf_Len= NULL);
Parameters
hScanner [in] : Handle to the scanner object
nTimeout [in] : Timeout of the capture
nOptions [in] : Options for enrollment. Matching level, image Quality, number of fingerprints for
enrollment, number of templates per finger
pUF_FIR_Buf [out] : Pointer to the byte array for suprema template. This data pointer is assigned
by maximum 1024*20
pUF_FIR_Buf_Len [out] : Pointer to the int array for length of suprema template buffer
pISO_FIR_Buf [out] : Pointer to the byte array for ISO template. This data pointer is assigned by
maximum 1024 * 20
pISO_FIR_Buf_Len [out] : Pointer to the int array for length of ISO template buffer
pImages_Path [in] : Path to captured images to be saved. If NULL value is passed, nothing will
be saved
pImage_Buf [out] : Pointer to the byte array for image buffer. This data pointer is assigned by
maximum 320 * 480
pImage_Buf_Len [out] : Pointer to the int array for length of image buffer
Examples

97/293 BioMin SDK for Windows v3.6.0
// (1) initialize the buffer
BYTE* pUFBuf = new BYTE[1024*20];
memset(pUFBuf, , 1024*20);
int* pUFBufSize = new int[20];
memset(pUFBufSize, , 20);
BYTE* pISOBuf = new BYTE[1024*20];
memset(pISOBuf, , 1024*20);
int* pISOBufSize = new int[20];
memset(pISOBufSize, , 20);
int nFingersToEnroll = 10;
int nTemplatesPerFinger = 2;
// (2) set the options
int nOptions = UF_PACK_SECURITY(m_nSecurityLevel+1) |
UF_PACK_QUALITY(m_quality) |
UF_PACK_NFINGERS(nFingersToEnroll) |
UF_PACK_NTEMPLATES(nTemplatesPerFinger); //
// (3) execute the enrollment ui api
UFS_EnrollUI(hScanner, m_nTimeout, nOptions, pUFBuf, pUFBufSize, pISOBuf,
pISOBufSize, “c:\\”, null, null);
// (4) get the templates buffer
memcpy(m_pTemplateBuf, pUFBuf, 1024*20*sizeof(BYTE));
memcpy(m_pTemplateBufSize, pUFBufSize, 20*sizeof(int));
// (5) release buffer
delete[] pUFBuf;
delete[] pUFBufSize;
delete[] pISOBuf;
delete[] pISOBufSize;
Return Values(refer to return values)

98/293 BioMin SDK for Windows v3.6.0
UFS_VerifyUI
Generate the fingerprint verification dialog. This function can be called after executing UFS_Init and
UFS_EnrollUI. Two fingerprints can be verified whether they are matched or not. Below sample’s
UFS_VerifyUI function captures a fingerprint image and extracts a template from the image. And
execute 1:1 matching using extracted template and templates enrolled from UFS_EnrollUI.
*Constraints
– Refer to the UFS_EnrollUI constraints.
UFS_STATUS UFS_API UFS_VerifyUI(
HUFScanner hScanner,
int nTimeout,
int nOptions,
int nFPTemplateType,
BYTE* pFIR_BUF,
int* pFIR_Buf_Len,
char* pImages_Path,
int* nFingerIndex);
Parameters
hScanner [in] : Handle to the scanner object
nTimeout [in] : Timeout of the capture
nOptions [in] : Options for enrollment. Matching level, image Quality, number of fingerprints for
enrollment, number of templates per finger
nFPTemplateType [in] : Template type for matching enrolled templates with captured
fingerprint
pFIR_Buf [out] : Pointer to the byte array for template
pFIR_Buf_Len [out] : Pointer to the int array for length of template buffer
pImages_Path [in] : Path to captured images
nFingerIndex [in] : Matched finger index from enrolled templates. If this value is -1, the
matching result is failed
Examples
int nFingersToEnroll = 10;
int nTemplatesPerFinger = 2;
// (1) set the options
int nOptions = UF_PACK_SECURITY(m_nSecurityLevel+1) |
UF_PACK_QUALITY(m_quality) |
UF_PACK_NFINGERS(nFingersToEnroll) |
UF_PACK_NTEMPLATES(nTemplatesPerFinger);
// (2) excute the enrollment ui api
UFS_VerifyUI(hScanner, m_nTimeout, UFS_TEMPLATE_TYPE_SUPREMA, nOptions,

100/293 BioMin SDK for Windows v3.6.0
UFS_CaptureSingleUI
Performs same as UFS_CaptureSingle and Popup Window appears once the capturing starts to show
captured image then disappears.
UFS_STATUS UFS_API UFS_CaptureSingleUI(
HUFScanner hScanner,
int nTimeout,
int nOptions,
BYTE* pUFImageBuf,
int* pUFImageWidth,
int* pUFImageHeight,
char* pImages_Path ,
int* nFPQuality);
Parameters
hScanner [in] : Effective handle for connected BioMini
nTimeout [in] : Applicable timeout parameter for capture single function
nOptions [in] : Same as UFS_EnrollUI option
pUFImageBuf [in] : Buffer of captured image (The memory buffer has to me managed by the
user)
pUFImageWidth, int* pUFImageHeight [in] :
pImages_Path [in] : Width / Height of Captured image (pixel)
nFPQuality [in] : Returns same score as UFS_GetFPQuality
Example
UFS_STATUS ufs_res = UFS_GetCaptureImageBufferInfo(hScanner ,&nWidth ,
&nHeight, &nResolution );
unsigned char *pbImage = (unsigned char*)malloc(nWidth * nHeight);
ZeroMemory(pbImage , , nWidth* nHeight);
int nOptions =
UF_PACK_SECURITY(hWnd->m_nSecurityLevel+1) |
UF_PACK_QUALITY(hWnd->m_quality);
ufs_res = UFS_CaptureSingleUI(hScanner, hWnd->m_nTimeout, nOptions, pbImage,
&nWidth , &nHeight, NULL, &nQuality);
hWnd->AddMessage( "UFS_CaptureSingleUI FPQuality %s : %d\r\n",
ufs_res==UFS_OK?"OK":"Failed", nQuality);
free(pbImage);
Return Values(refer to return values)

101/293 BioMin SDK for Windows v3.6.0
UFM_Create
Creates a matcher object.
UFM_STATUS UFM_API UFM_Create(
HUFMatcher* phMatcher );
Parameters
phMatcher [out] : Pointer to handle of the matcher object
Examples
UFM_STATUS ufm_res;
HUFMatcher hMatcher;
ufm_res = UFM_Create(&hMatcher);
if (ufm_res == UFM_OK)
{
// UFM_Create is succeeded
}
else
{
// UFM_Create is failed
// Use UFM_GetErrorString function to show error string
}
Return Values (refer to return values)

102/293 BioMin SDK for Windows v3.6.0
UFM_Delete
Deletes specified matcher object.
UFM_STATUS UFM_API UFM_Delete(
HUFMatcher pMatcher );
Parameters
pMatcher [in] : Handle to the matcher object
Examples
UFM_STATUS ufm_res;
HUFMatcher hMatcher;
// Create hMatcher and use
ufm_res = UFM_Delete(hMatcher);
if (ufm_res == UFM_OK)
{
// UFM_Delete is succeeded
}
else
{
// UFM_Delete is failed
// Use UFM_GetErrorString function to show error string
}
Return Values (refer to return values)

103/293 BioMin SDK for Windows v3.6.0
UFM_GetParameter
Gets parameter value of UFMatcher module.
UFM_STATUS UFM_API UFM_GetParameter(
HUFMatcher pMatcher,
int nParam,
void* pValue );
Parameters
pMatcher [in] : Handle to the matcher object
nParam [in] : Parameter type; one of parameters
Parameter Code Description Default
value
UFM_PARAM_FAST_MODE 301 Fast Mode (0: not use fast mode, 1: use fast mode) 1
UFM_PARAM_SECURITY_LEVEL 302
Set the False Accept Ratio(FAR) (1: Below 1%, 2: Below 0.1%, 3:
Below 0.01%, 4: Below 0.001%, 5: Below 0.0001%, 6: Below
0.00001%, 7: Below 0.000001%)
4
UFM_PARAM_USE_SIF 311 Use SIF (0: not use SIF, 1: use SIF) 0
UFM_PARAM_AUTO_ROTATE 321 Rotate Mode(0: not use rotate mode, 1: use rotate mode) 0
UFM_PARAM_SDK_VERSION 210 SDK Version (get only) -
UFM_PARAM_SDK_COPYRIGHT 211 SDK Copyright (get only)
pValue [out] : Receives parameter value of specified parameter type; pValue must point to
adequate storage type matched to parameter type
Examples
UFM_STATUS ufm_res;
HUFMatcher hMatcher;
int nValue;
// Create hMatcher
// Get fast mode
ufm_res = UFM_GetParameter(hMatcher, UFM_PARAM_FAST_MODE, &nValue);
// Error handling routine is omitted
// Get security level
ufm_res = UFM_GetParameter(hMatcher, UFM_PARAM_SECURITY_LEVEL, &nValue);
// Error handling routine is omitted
// Get use SIF
ufm_res = UFM_GetParameter(hMatcher, UFM_PARAM_USE_SIF, &nValue);
// Error handling routine is omitted
Return Values (refer to return values)

104/293 BioMin SDK for Windows v3.6.0
UFM_SetParameter
Sets parameter value of UFMatcher module.
UFM_STATUS UFM_API UFM_SetParameter(
HUFMatcher pMatcher,
int nParam,
void* pValue );
Parameters
pMatcher [in] : Handle to the matcher object
nParam [in] : Parameter type; one of parameters
Parameter Code Description Default
value
UFM_PARAM_FAST_MODE 301 Fast Mode (0: not use fast mode, 1: use fast mode) 1
UFM_PARAM_SECURITY_LEVEL 302
Set the False Accept Ratio(FAR) (1: Below 1%, 2: Below 0.1%, 3:
Below 0.01%, 4: Below 0.001%, 5: Below 0.0001%, 6: Below
0.00001%, 7: Below 0.000001%)
4
UFM_PARAM_USE_SIF 311 Use SIF (0: not use SIF, 1: use SIF) 0
UFM_PARAM_AUTO_ROTATE 321 Rotate Mode(0: not use rotate mode, 1: use rotate mode) 0
UFM_PARAM_SDK_VERSION 210 SDK Version (get only) -
UFM_PARAM_SDK_COPYRIGHT 211 SDK Copyright (get only)
pValue [in] : Pointer to parameter value of specified parameter type; pValue must point to
adequate storage type matched to parameter type
Examples
UFM_STATUS ufm_res;
HUFMatcher hMatcher;
int nValue;
// Create hMatcher
// Set fast mode to nValue
ufm_res = UFM_SetParameter(hMatcher, UFM_PARAM_FAST_MODE, &nValue);
// Error handling routine is omitted
// Set security level to nValue
ufm_res = UFM_SetParameter(hMatcher, UFM_PARAM_SECURITY_LEVEL, &nValue);
// Error handling routine is omitted
// Set use SIF to nValue
ufm_res = UFM_SetParameter(hMatcher, UFM_PARAM_USE_SIF, &nValue);
// Error handling routine is omitted
Return Values (refer to return values)

105/293 BioMin SDK for Windows v3.6.0
UFM_Verify
Compares two extracted templates.
UFM_STATUS UFM_API UFM_Verify(
HUFMatcher pMatcher,
unsigned char* pTemplate1,
int nTemplate1Size,
unsigned char* pTemplate2,
int nTemplate2Size,
int* bVerifySucceed
);
Parameters
pMatcher [in] : Handle to the matcher object
pTemplate1 [in] : Pointer to the template1
nTemplate1Size [in] : Specifies the size of the template1
pTemplate2 [in] : Pointer to the template2
nTemplate2Size [in] : Specifies the size of the template2
bVerifySucceed [out] : Receives, whether verification is succeed; 1: verification is succeed, 0:
verification is failed
Examples
// Assume template size is 1024 bytes
#define MAX_TEMPLATE_SIZE 1024
UFM_STATUS ufm_res;
HUFMatcher hMatcher;
unsigned char Template1[MAX_TEMPLATE_SIZE];
unsigned char Template2[MAX_TEMPLATE_SIZE];
int nTemplate1Size;
int nTemplate2Size;
int bVerifySucceed;
// Create hMatcher
// Get two templates, Template1 and Template2
ufm_res = UFM_Verify(hMatcher, Template1, nTemplate1Size, Template2,
nTemplate2Size, &bVerifySucceed);
if (ufm_res == UFM_OK)
{
// UFM_Verify is succeeded
if (bVerifySucceed)
{
// Template1 is matched to Template2
}

107/293 BioMin SDK for Windows v3.6.0
UFM_VerifyEx
Performs same as UFM_Verify, and returns matching score by 6th parameter (matching score in
between 0~1, idle match as the score is close to 1)
UFM_STATUS UFM_API UFM_VerifyEx(
HUFMatcher hMatcher,
unsigned char* pTemplate1,
int nTemplate1Size,
unsigned char* pTemplate2,
int nTemplate2Size,
float* fScore,
int* bVerifySucceed
);
Parameter Parameters
hMatcher [in] : Handle to the matcher object
pTemplate1 [in] : Pointer to the template1
nTemplate1Size [in] : Specifies the size of the template1
pTemplate2 [in] : Pointer to the template2
nTemplate2Size [in] : Specifies the size of the template2
fScore [out] : Matching score beween pTemplate1 and pTemplate2
bCerifySucceed [out] : Receives, whether verification is succeed; 1: verification is succeed, 0:
verification is failed
Example
// Assume template size is 1024 bytes
#define MAX_TEMPLATE_SIZE 1024
UFM_STATUS ufm_res;
HUFMatcher hMatcher;
unsigned char Template1[MAX_TEMPLATE_SIZE];
unsigned char Template2[MAX_TEMPLATE_SIZE];
int nTemplate1Size;
int nTemplate2Size;
float fScore;
int bVerifySucceed;
// Create hMatcher
// Get two templates, Template1 and Template2
ufm_res = UFM_Verify(hMatcher, Template1, nTemplate1Size, Template2,
nTemplate2Size, &fScore, &bVerifySucceed);
if (ufm_res == UFM_OK)
{
// UFM_Verify is succeeded
if (bVerifySucceed)

109/293 BioMin SDK for Windows v3.6.0
UFM_Identify, UFM_IdentifyMT
Compares a template with given template array. UFM_IdentifyMT function uses multi threads
internally for faster identifying in multi-core systems.
UFM_STATUS UFM_API UFM_Identify(
HUFMatcher pMatcher,
unsigned char* pTemplate1,
int nTemplate1Size,
unsigned char** ppTemplate2,
int* pnTemplate2Size,
int nTemplate2Num,
int nTimeout,
int* pnMatchTemplate2Index );
UFM_STATUS UFM_API UFM_IdentifyMT(
HUFMatcher pMatcher,
unsigned char* pTemplate1,
int nTemplate1Size,
unsigned char** ppTemplate2,
int* pnTemplate2Size,
int nTemplate2Num,
int nTimeout,
int* pnMatchTemplate2Index );
Parameters
pMatcher [in] : Handle of the matcher object
pTemplate1 [in] : Pointer to the template
nTemplate1Size [in] : Specifies the size of the template
ppTemplate2 [in] : Pointer to the template array
pnTemplate2Size [in] : Pointer to the template size array
nTemplate2Num [in] : Specifies the number of templates in the template array
nTimeout [in] : Specifies maximum time for identifying in milliseconds; If elapsed time for
identifying exceeds nTimeout, function stops further identifying and returns
UFM_ERR_MATCH_TIMEOUT; 0 means infinity
pnMatchTemplate2Index [out] : Receives the index of matched template in the template array;
-1 means pTemplate1 is not matched to all of templates in ppTemplate2
Examples
// Assume template size is 1024 bytes
#define MAX_TEMPLATE_SIZE 1024 UFM_STATUS ufm_res;
HUFMatcher hMatcher;
unsigned char Template1[MAX_TEMPLATE_SIZE];
unsigned char** ppTemplate2;
int nTemplate1Size;
int* pnTemplate2Size;

110/293 BioMin SDK for Windows v3.6.0
int nTemplate2Num;
int nTimeout;
int nMatchTemplate2Index;
int i;
// Create hMatcher
// Get input template from user, Template1
// Make template array from DB or something
// Get number of template to nTemplate2Num
ppTemplate2 = (unsigned char**)malloc(nTemplate2Num * sizeof(unsigned
char*));
pnTemplate2Size = (int*)malloc(nTemplate2Num * sizeof(int));
for (i = ; i < nTemplate2Num; i++)
{
ppTemplate2[i] = (unsigned char*)malloc(MAX_TEMPLATE_SIZE *
sizeof(unsigned char));
// Copy i th template to ppTemplate2[i]
// Set i th template size to pnTemplateSize[i]
}
// Set match timeout to nTimeout
ufm_res = UFM_Identify(hMatcher, Template1, Template1Size, ppTemplate2,
pnTemplate2Size, nTemplate2Num, nTimeout, &nMatchTemplate2Index);
if (ufm_res == UFM_OK)
{
// UFM_Identify is succeeded
if (nMatchTemplate2Index != -1)
{
// Input fingerprint Template1 is matched to
ppTemplate2[nMatchTemplate2Index]
}
else
{
// Input fingerprint is not in ppTemplate2
}
}
else
{
// UFM_Identify is failed
// Use UFM_GetErrorString function to show error string
}
// Free template array
free(pnTemplate2Size);
for (i = ; i < nTemplate2Num; i++)
{
free(ppTemplate2[i]);

112/293 BioMin SDK for Windows v3.6.0
UFM_AbortIdentify
Aborts current identifying procedure started using UFM_Identify.
UFM_STATUS UFM_API UFM_AbortIdentify(
HUFMatcher pMatcher );
Parameters
pMatcher [in] : Handle to the matcher object
Examples
UFM_STATUS ufm_res;
HUFMatcher hMatcher;
// Create hMatcher
// Start UFM_Identify
ufm_res = UFM_AbortIdentify(hMatcher);
if (ufm_res == UFM_OK)
{
// UFM_AbortIdentify is succeeded
}
else
{
// UFM_AbortIdentify is failed
// Use UFM_GetErrorString function to show error string
}
Return Values (refer to return values)

113/293 BioMin SDK for Windows v3.6.0
UFM_IdentifyInit
Initializes identify with input template.
UFM_STATUS UFM_API UFM_IdentifyInit(
HUFMatcher pMatcher,
unsigned char* pTemplate1,
int nTemplate1Size, );
Parameters
pMatcher [in] : Handle to the matcher object
pTemplate1 [in] : Pointer to the template
nTemplate1Size [in] : Specifies the size of the template
Examples
// Assume template size is 1024 bytes
#define MAX_TEMPLATE_SIZE 1024
UFM_STATUS ufm_res;
HUFMatcher hMatcher;
unsigned char Template1[MAX_TEMPLATE_SIZE];
int nTemplate1Size;
// Create hMatcher
// Get Template1
ufm_res = UFM_IdentifyInit(hMatcher, Template1, nTemplate1Size);
if (ufm_res == UFM_OK)
{
// UFM_IdentifyInit is succeeded
}
else
{
// UFM_IdentifyInit is failed
// Use UFM_GetErrorString function to show error string
}
Return Values (refer to return values)

114/293 BioMin SDK for Windows v3.6.0
UFM_IdentifyNext
Matches one input template to the template specified in UFM_IdentifyInit.
UFM_STATUS UFM_API UFM_IdentifyNext(
HUFMatcher pMatcher,
unsigned char* pTemplate2,
int nTemplate2Size,
int* bIdentifySucceed );
Parameters
pMatcher [in] : Handle to the matcher object
pTemplate2 [in] : Pointer to the template array
nTemplate2Size [in] : Specifies the size of the template array
bIdentifySucceed [out] : Receives whether identification is succeed; 1: identification is succeed,
0: identification is failed
Examples
#define MAX_TEMPLATE_NUM 50
UFM_STATUS ufm_res;
HUFMatcher hMatcher;
unsigned char *Template2[MAX_TEMPLATE_NUM * 2];
int nTemplate2Size[MAX_TEMPLATE_NUM * 2];
int nTemplate2Num;
int bIdentifySucceed;
int i;
// Create hMatcher
// Execute UFM_IdentifyInit with query template
// Get number of templates in DB or something, and save it to nTemplate2Num
bIdentifySucceed = ;
for (i = ; i < nTemplate2Num; i++)
{
// Get one template in DB or something, and save it to Template2 and
nTemplate2Size
ufm_res = UFM_IdentifyNext(hMatcher, Template2[i], nTemplate2Size[i],
&bIdentifySucceed);
if (ufm_res == UFM_OK)
{
// UFM_IdentifyNext is succeeded
}
else
{

116/293 BioMin SDK for Windows v3.6.0
UFM_RotateTemplate
Rotates the specified template to the amount of 180 degrees.
UFM_STATUS UFM_API UFM_RotateTemplate(
HUFMatcher pMatcher,
unsigned char* pTemplate,
int nTemplateSize );
Parameters
pMatcher[in] : Handle to the matcher object
pTemplate [in / out] : Pointer to the template
nTemplateSize [in] : Specifies the size of the template
Examples
// Assume template size if 1024 bytes
#define MAX_TEMPLATE_SIZE 1024
UFM_STATUS ufm_res;
HUFMatcher hMatcher;
unsigned char Template[MAX_TEMPLATE_SIZE];
int nTemplateSize;
// Create hMatcher
// Get a template, and save it to Template and nTemplateSize
ufm_res = UFM_RotateTemplate(hMatcher, Template, nTemplateSize);
if (ufm_res == UFM_OK)
{
// UFM_RotateTemplate is succeeded
}
else
{
// UFM_RotateTemplate is failed // Use UFM_GetErrorString function to
show error string
}
Return Values (refer to return values)

117/293 BioMin SDK for Windows v3.6.0
UFM_GetErrorString
Gets the error string for specified UFM_STATUS value.
UFM_STATUS UFM_API UFM_GetErrorString(
UFM_STATUS res,
char* szErrorString );
Parameters
res [in] : Status return value
szErrorString [out] : Receives error string
Examples
UFM_STATUS ufm_res;
char strError[128];
// Get status return code,
ufm_res ufm_res = UFM_GetErrorString(ufm_res, strError);
if (ufm_res == UFM_OK)
{
// UFM_GetErrorString is succeeded
}
else
{
// UFM_GetErrorString is failed
}
Return Values (refer to return values)

118/293 BioMin SDK for Windows v3.6.0
UFM_GetTemplateType
Gets the parameter value.
UFM_STATUS UFM_API UFM_GetTemplateType(
HUFMatcher pMatcher,
int* nTemplateType );
Parameters
pMatcher [in] : Handle to the matcher object
nTemplateType [out] : Receives parameter value of specified parameter type; pValue must
point to adequate storage type matched to template type
Template type Code Description
UFM_TEMPLATE_TYPE_SUPREMA 2001 Suprema template type
UFM_TEMPLATE_TYPE_ISO19794_2 2002 ISO template type
UFM_TEMPLATE_TYPE_ANSI378 2003 ANSI378 template type
Examples
UFM_STATUS ufm_res;
HUFMatcher hMatcher;
int nTemplateType;
// Get hMatcher handle
ufm_res = UFM_GetTemplateType(hMatcher,&nTemplateType);
// Error handling routine is omitted
Return Values (refer to return values)

119/293 BioMin SDK for Windows v3.6.0
UFM_SetTemplateType
Gets parameter value.
UFM_STATUS UFM_API UFM_SetTemplateType(
HUFMatcher pMatcher,
int nTemplateType );
Parameters
pMatcher [in] : Handle to the matcher object
nTemplateType [in] : Parameter type; one of template type
Template type Code Description
UFM_TEMPLATE_TYPE_SUPREMA 2001 Suprema template type
UFM_TEMPLATE_TYPE_ISO19794_2 2002 ISO template type
UFM_TEMPLATE_TYPE_ANSI378 2003 ANSI378 template type
Examples
UFM_STATUS ufm_res;
HUFMatcher hMatcher;
int nTemplateType;
// Get hScanner handle
nTemplateType = UFM_TEMPLATE_TYPE_SUPREMA;
ufs_res = UFM_SetTemplateType(hMatcher, nTemplateType);
// Error handling routine is omitted
Return Values (refer to return values)

120/293 BioMin SDK for Windows v3.6.0
UFS_STATUS
Every function in a UFScanner module returns UFS_OK when it succeeds. When it fails, it returns a
value corresponding to a error code. Please find the error code on the followings if you'd like to know
the information about the UFS_STATUS (integer) value.
Code Value Description
UFS_OK 0Success
UFS_ERROR -1 General error
UFS_ERR_NO_LICENSE -101 Device is not connected or License is not located
UFS_ERR_LICENSE_NOT_MATCH -102 License does not match
UFS_ERR_LICENSE_EXPIRED -103 License has expired
UFS_ERR_NOT_SUPPORTED -111 This function is not supported
UFS_ERR_INVALID_PARAMETERS -112 Input parameters are invalid
UFS_ERR_ALREADY_INITIALIZED -201 Module is already initialized
UFS_ERR_NOT_INITIALIZED -202 Module is not initialized
UFS_ERR_DEVICE_NUMBER_EXCEED -203 Device number exceeds
UFS_ERR_LOAD_SCANNER_LIBRARY -204 Error on loading the library of a scanner
UFS_ERR_CAPTURE_RUNNING -211 Capturing is started using UFS_CaptureSingleImage or
UFS_StartCapturing
UFS_ERR_CAPTURE_FAILED -212 Capturing is timeout or aborted
UFS_ERR_NOT_GOOD_IMAGE -301 Input image is not good
UFS_ERR_EXTRACTION_FAILED -302 Extraction is failed
UFS_ERR_CORE_NOT_DETECTED -351 Core is not detected
UFS_ERR_CORE_TO_LEFT_TOP -353 Move finger to left-top
UFS_ERR_CORE_TO_TOP -354 Move finger to top
UFS_ERR_CORE_TO_RIGHT_TOP -355 Move finger to right-top
UFS_ERR_CORE_TO_RIGHT -356 Move finger to right
UFS_ERR_CORE_TO_RIGHT_BOTTOM -357 Move finger to right-bottom
UFS_ERR_CORE_TO_BOTTOM -358 Move finger to bottom
UFS_ERR_CORE_TO_LEFT_BOTTOM -359 Move finger to left-bottom

121/293 BioMin SDK for Windows v3.6.0
UFM_STATUS
Every function in a UFMatcher module returns UFM_OK when it succeeds. When it fails, it returns a
value corresponding to a error code. Please find the error code on the followings if you'd like to know
the information about the UFM_STATUS (integer) value.
Code Value Description
UFM_OK 0Success
UFM_ERROR -1 General error
UFM_ERR_NO_LICENSE -101 System has no license
UFM_ERR_LICENSE_NOT_MATCH -102 License does not match
UFM_ERR_LICENSE_EXPIRED -103 License has expired
UFM_ERR_NOT_SUPPORTED -111 This function is not supported
UFM_ERR_INVALID_PARAMETERS -112 Input parameters are invalid
UFM_ERR_MATCH_TIMEOUT -401 Matching is timeout
UFM_ERR_MATCH_ABORTED -402 Matching is aborted
UFM_ERR_TEMPLATE_TYPE -411 Template type does not match

122/293 BioMin SDK for Windows v3.6.0
4. .net Development
BioMini SDK provides .net Wrapper DLL for .net development.
Suprema.UFScanner.dll
Suprema.UFMatcher.dll
By adding above wrapper dll to the development project reference, allows to use .net API easy. To run
the program, not only the .net wrapper dll, UFScanner.dll & UFMatcher.dll must be located at exe
folder together.
4.1 Environment Setting
1. Click “Add Reference…” on “Solution Explorer”
2. Select Suprema.UFMatcher.dll & Suprema.UFScanner.dll on “Browse” tab and click “OK”.

123/293 BioMin SDK for Windows v3.6.0
3. Can be confirmed as below from “Solution Explorer”, once the reference is successfully added.
4. Can use .net APIs by adding “using Suprema;” to the source code.

124/293 BioMin SDK for Windows v3.6.0
4.2 .net APIs
This Document contains reference of all modules included in
BioMini SDK for .NET developers using following languages,
<Visual C# , Visual Basic .NET> In this document, APIs are
described using C# language.
UFScanner.Init()
Initializes a UFScanner module
UFScanner.Update()
Enforces a UFScanner module to update the connection state of scanners
UFScanner.Uninit()
Un-initializes a UFScanner module
UFScanner.SetScannerCallback()
Registers a scanner callback function
UFScanner.RemoveScannerCallback()
Removes a registered scanner callback function
UFScanner.GetScannerNumber()
Gets the number of scanners
UFScanner.GetScannerHandle()
Gets the scanner handle using the scanner index
UFScanner.GetScannerHandleByID()
Gets the scanner handle using a scanner ID
UFScanner.GetScannerIndex()
Gets the scanner index that is assigned to the scanner handle
UFScanner.GetScannerID()
Gets a scanner ID that is assigned to the scanner handle
UFScanner.GetScannerType()
Gets the scanner type that is assigned to the scanner handle
UFScanner.GetParameter()
Gets the parameter value of a UFScanner module
UFScanner.SetParameter()
Sets the parameter value of a UFScanner module
UFScanner.IsSensorOn()
Checks whether a scanner is connected or not

125/293 BioMin SDK for Windows v3.6.0
UFScanner.IsFingerOn()
Checks whether a finger is placed on a scanner or not
UFScanner.CaptureSingleImage()
Captures single image. Captured image is stored to the internal buffer
UFScanner.StartCapturing()
Starts capturing. The capture is going on until the specified time exceeds
UFScanner.StartAutoCapture()
Starts the automatic capture. Currently this function is working for Suprema SFR600(BioMini
Slim) only
UFScanner.IsCapturing()
Checks if the specified scanner is running to capture which is started by
UFS_CaptureSingleImage or UFS_StartCapturing
UFScanner.AbortCapturing()
Aborts capturing which is started by UFS_CaptureSingleImage or UFS_StartCapturing
UFScanner.Extract()
Extracts a template from the stored image buffer which is acquired using
UFScanner.CaptureSingleImage() or UFScanner.StartCapturing()
UFScanner.ExtractEx()
Extracts a template from the stored image buffer which is acquired using
UFScanner.CaptureSingleImage() or UFScanner.StartCapturing().This is extended version of
UFScanner.Extract function to accommodate a template with large size
UFScanner.SetEncryptionKey()
Sets the encryption key
UFScanner.EncryptTemplate()
Encrypts a template
UFScanner.DecryptTemplate()
Decrypt a template
UFScanner.GetCaptureImageBufferInfo()
Gets the information of the capture image buffer
UFScanner.GetCaptureImageBuffer()
Copies the capture image buffer to the specified image data array
UFScanner.GetCaptureImageBufferToBMPImageBuffer()
Copies the capture image buffer to the specified image data of bmp format
UFScanner.GetCaptureImageBufferTo19794_4ImageBuffer()
Copies the capture image buffer to the specified image data of 19794_4 format
UFScanner.GetCaptureImageBufferToWSQImageBuffer()

126/293 BioMin SDK for Windows v3.6.0
Copies the capture image buffer to the specified image data of the WSQ format
UFScanner.GetCaptureImageBufferToWSQImageBufferVar()
Copies the capture image buffer (cropped or expanded to the specified size) to the target image
data buffer of the WSQ format
UFScanner.DecompressWSQBMP()
Decompress a WSQ file and save to a BMP file
UFScanner.DecompressWSQBMPMem()
Decompress a WSQ buffer and save to the image data of the bmp format
UFScanner.DrawCaptureImageBuffer()
Draws the fingerprint image which is acquired using UFScanner.CaptureSingleImage() or
UFScanner.StartCapturing(). This function is not supported on java
UFScanner.DrawFeatureBuffer()
Draws the fingerprint image which is acquired using UFScanner.CaptureSingleImage() or
UFScanner.StartCapturing(). This function is not supported on java And should be called after
the extraction from the last captured fingerprint image. If extraction is not performed from the
last captured image, this function will not draw the feature in the image frame
UFScanner.SaveCaptureImageBufferToBMP()
Saves the capture image buffer to the specified file of the bitmap format
UFScanner.SaveCaptureImageBufferTo19794_4()
Saves the capture image buffer to the specified file of the 19794_4 format
UFScanner.SaveCaptureImageBufferToWSQ()
Saves the capture image buffer to the specified file of the WSQ format
UFScanner.SaveCaptureImageBufferToWSQVar()
Saves the capture image buffer (cropped or expanded to the specified size) to the target file of
the WSQ format
UFScanner.ClearCaptureImageBuffer()
Clears the capture image buffer stored to the internal buffer
UFScanner.GetErrorString()
Gets the error string for specified UFS_STAUS value
UFScanner.GetTemplateType()
Gets the template type value
UFScanner.SetTemplateType()
Sets the template type value
UFScanner.SelectTemplate()
Selects n number of good templates from m number of input templates
UFScanner.SelectTemplateEx()

127/293 BioMin SDK for Windows v3.6.0
Selects n number of good templates from m number of input templates This is extended version
of UFS_SelectTemplate function to accommodate the template with large size
UFScanner.GetFPQuality()
Calculates the quality score of an image as defined in NISTIR 7151: FingerPrint Image Quality.
The score would be between 1(excellent) and 5(poor)
UFScanner.GetFeatureNumber()
Get number of Minutiae from template data
UFScanner.EnrollUI()
Generates the fingerprint enrollment dialog. This function can be called after executing
UFS_Init(). Enrolling a fingerprint is extracting a template from finger and saving the template.
Below sample’s UFS_EnrollUI() captures a fingerprint image after setting the template type. And
extracts a template from captured fingerprint image. The extracted template will be saved in a
specific template array, which is a parameter of the UFS_EnrollUI(). It supported only for
Windows environment
UFScanner.VerifyUI()
Generates the fingerprint verification dialog. This function can be called after executing
UFS_Init() and UFS_EnrollUI(). Two fingerprints can be verified whether they are matched or not.
Below sample’s UFS_VerifyUI() captures a fingerprint image and extracts a template from the
image. And execute 1:1 matching using extracted template and templates enrolled from
UFS_EnrollUI()
UFMatcher.Create()
Creates a matcher object
UFMatcher.Delete()
Deletes a specified matcher object
UFMatcher.GetParameter()
Gets the parameter value of UFMatcher module
UFMatcher.SetParameter()
Sets the parameter value of UFMatcher module
UFMatcher.Verify()
Compares two extracted templates
UFMatcher.Identify(),IdentifyMT()
Compares a template with given template array UFMatcher.IdentifyMT function uses multi
threads internally for faster identifying in multi-core systems
UFMatcher.AbortIdentify()
Aborts current identifying procedure started using UFMatcher.Identify()
UFMatcher.IdentifyInit()
Initializes identify with input template
UFMatcher.IdentifyNext()

128/293 BioMin SDK for Windows v3.6.0
Matches one input template to the template specified in UFMatcher.IdentifyInit()
UFMatcher.RotateTemplate()
Rotates the specified template to the amount of 180 degrees
UFMatcher.GetErrorString()
Gets the error string for the specified UFMatcher.STAUS value
UFMatcher.GetTemplateType()
Gets the parameter value
UFMatcher.SetTemplateType()
Sets the parameter value

134/293 BioMin SDK for Windows v3.6.0
UFScanner.GetScannerType
Gets the scanner type that is assigned to the scanner handle.
public enum UFS_SCANNER_TYPE
Parameters
pnScannerType [out] : Receives one of the scanner type
Scanner type Code Description
UFS_SCANNER_TYPE_SFR200 1001 Suprema SFR200
UFS_SCANNER_TYPE_SFR300 1002 Suprema SFR300-S
UFS_SCANNER_TYPE_SFR300v2 1003 Suprema SFR300v2, SFR400, SFR410
UFS_SCANNER_TYPE_SFR410 1006 Suprema SFR410
UFS_SCANNER_TYPE_SFR500 1004 Suprema SFR500
UFS_SCANNER_TYPE_SFR600 1005 Suprema SFR600
UFS_SCANNER_TYPE_SFR550 1007 Suprema SFR550
Return Values (refer to return values)
UFScanner.GetParameter
Gets parameter value of UFScanner module.
Parameters
Parameter Code Description Default
value
UFS_PARAM_TIMEOUT 201 Timeout (millisecond unit) (0: infinite) 5000
UFS_PARAM_BRIGHTNESS 202
Brightness (0 ~ 255); Higher value means darker
image.* Not supported Device: BioMini-Slim(SFU-S20,
SFU-S20B) BioMini(SFU-300)
100
UFS_PARAM_SENSITIVITY 203 Sensitivity (0 ~ 7); Higher value means more
sensitive 4
UFS_PARAM_SERIAL 204 Serial (get only)
-UFS_PARAM_SDK_VERSION 210 SDK Version (get only)
UFS_PARAM_SDK_COPYRIGHT 211 SDK Copyright (get only)
UFS_PARAM_DETECT_CORE 301 Detect core (0: not use core, 1: use core) 0
UFS_PARAM_TEMPLATE_SIZE 302 Template size (byte unit) (256 ~ 1024, 32 bytes step
size) 1024
UFS_PARAM_USE_SIF 311 Use SIF (0: not use SIF, 1: use SIF) 0
UFS_PARAM_DETECT_FAKE 312
Use live Finger Detection (0: not use LFD, 1 ~3 : use
LFD); Higher value means more strong to fake finger *
Supported Device: BioMini Slim(SFU-S20, SFU-S20B)
0
pValue [out] : Receives parameter value of specified parameter type; pValue must point to
adequate storage type matched to parameter type

136/293 BioMin SDK for Windows v3.6.0
UFScanner.SetParameter
Sets parameter value of UFScanner module.
Parameters
Parameter Code Description Default
value
UFS_PARAM_TIMEOUT 201 Timeout (millisecond unit) (0: infinite) 5000
UFS_PARAM_BRIGHTNESS 202
Brightness (0 ~ 255); Higher value means darker
image.* Not supported Device: BioMini-Slim(SFU-S20,
SFU-S20B) BioMini(SFU-300)
100
UFS_PARAM_SENSITIVITY 203 Sensitivity (0 ~ 7); Higher value means more
sensitive 4
UFS_PARAM_SERIAL 204 Serial (get only)
-UFS_PARAM_SDK_VERSION 210 SDK Version (get only)
UFS_PARAM_SDK_COPYRIGHT 211 SDK Copyright (get only)
UFS_PARAM_DETECT_CORE 301 Detect core (0: not use core, 1: use core) 0
UFS_PARAM_TEMPLATE_SIZE 302 Template size (byte unit) (256 ~ 1024, 32 bytes step
size) 1024
UFS_PARAM_USE_SIF 311 Use SIF (0: not use SIF, 1: use SIF) 0
UFS_PARAM_DETECT_FAKE 312
Use live Finger Detection (0: not use LFD, 1 ~3 : use
LFD); Higher value means more strong to fake finger *
Supported Device: BioMini Slim(SFU-S20, SFU-S20B)
0
Return Values (refer to return values)
UFScanner.IsSensorOn
Checks whether a scanner is connected or not.
Return Values (refer to return values)

137/293 BioMin SDK for Windows v3.6.0
UFScanner.IsFingerOn
Checks whether a finger is placed on a scanner or not.
Parameters
pbFingerOn [out] : Checks if a finger is placed on the specified scanner; 1: a finger is on the
scanner, 0: a finger is not on the scanner
Return Values (refer to return values)
UFScanner.CaptureSingleImage
Captures single image. Captured image is stored to the internal buffer.
public UFS_STATUS CaptureSingleImage();
Return Values (refer to return values)

138/293 BioMin SDK for Windows v3.6.0
UFScanner.StartCapturing
Starts capturing. The capture is going on until the specified time exceeds.
public UFS_STATUS StartCapturing();
Return Values (refer to return values)
UFScanner.StartAutoCapture
Starts the automatic capture. Currently this function is working for Suprema SFR600(BioMini Slim)
only.
public UFS_STATUS StartAutoCapture();
Return Values (refer to return values)

139/293 BioMin SDK for Windows v3.6.0
UFScanner.IsCapturing
Checks if the specified scanner is running to capture which is started by
UFScanner.CaptureSingleImage() or UFScanner.StartCapturing().
Parameters
pbCapturing [out] : Checks if the specified scanner is running capturing; 1: the capture is
running, 0: the capture is not running
Return Values (refer to return values)
UFScanner.AbortCapturing
Aborts capturing which is started by UFScanner.CaptureSingleImage() or UFScanner.StartCapturing().
public UFS_STATUS AbortCapturing();
Return Values (refer to return values)

140/293 BioMin SDK for Windows v3.6.0
UFScanner.Extract
Extracts a template from the stored image buffer which is acquired using
UFScanner.CaptureSingleImage() or UFScanner.StartCapturing().
public UFS_STATUS Extract(
byte[] Template,
out int TemplateSize,
out int EnrollQuality
);
Parameters
pTemplate [out] : Pointer to the template array; The array must be allocated in advance
pnTemplateSize [out] : Receives the size (in bytes) of pTemplate
pnEnrollQuality [out] : Receives the quality of enrollment; Quality value ranges from 1 to 100.
Typically this value should be above 30 for further processing such as enroll and matching.
Especially in case of enrollment, the use of good quality image ( above 50 ) is highly
recommended.
Return Values (refer to return values)
UFScanner.ExtractEx
Extracts a template from the stored image buffer which is acquired using
UFScanner.CaptureSingleImage() or UFScanner.StartCapturing(). This is extended version of
UFScanner.extract() function to accommodate a template with large size.
public UFS_STATUS ExtractEx(
int nBufferSize,
byte[] Template,
out int TemplateSize,
out int EnrollQuality
);
Parameters
nBufferSize [in] : Template buffer size
pTemplate [out] : Pointer to the template array; The array must be allocated in advance
pnTemplateSize [out] : Receives the size (in bytes) of pTemplate
pnEnrollQuality [out] : Receives the quality of enrollment; Quality value ranges from 1 to 100.
Typically this value should be above 30 for further processing such as enroll and matching.
Especially in case of enrollment, the use of good quality image ( above 50 ) is highly
recommended.
Return Values (refer to return values)

141/293 BioMin SDK for Windows v3.6.0
UFScanner.SetEncryptionKey
Sets encryption key.
public UFS_STATUS SetEncryptionKey(byte[] Key);
Parameters
pKey[out] : Pointer to the 32 bytes key array; default key is first byte is 1 and second to 32th
byte are all 0
Return Values (refer to return values)
UFScanner.EncryptTemplate
Encrypts template.
public UFS_STATUS EncryptTemplate(
byte[] TemplateInput,
int TemplateInputSize,
byte[] TemplateOutput,
ref int TemplateOutputSize
);
Parameters
hScanner [in] : Handle to the scanner object
pTemplate [in] : Pointer to input template data
pTemplateInputSize [in] : Input template size
pTemplateOutput [out] : Pointer to encrypted template data
pnTemplateOutputSize [in / out] : Inputs allocated size of encrypted template data; Receives
output template size
Return Values (refer to return values)

142/293 BioMin SDK for Windows v3.6.0
UFScanner.DecryptTemplate
Decrypts template.
public UFS_STATUS DecryptTemplate(
byte[] TemplateInput,
int TemplateInputSize,
byte[] TemplateOutput,
ref int TemplateOutputSize
);
Parameters
pTemplateInput [in] : Pointer to input template data(encrypted)
nTemplateInputSize [in] : Input template size
pTemplateOutput [out] : Pointer to output template data
pnTemplateOutputSize [in / out] : Inputs allocated size of output template data; Receives output
template size
Return Values (refer to return values)
UFScanner.GetCaptureImageBufferInfo
Gets the information of the capture image buffer.
Parameters
pnWidth [out] : Receives the width of the capture image buffer
pnHeight [out] : Receives the height of the capture image buffer
pnResolution [out] : Receives the resolution of the capture image buffer
Return Values (refer to return values)

143/293 BioMin SDK for Windows v3.6.0
UFScanner.GetCaptureImageBuffer
Copies the capture image buffer to the specified image data array.
public UFS_STATUS GetCaptureImageBuffer(
out Bitmap bitmap,
out int Resolution);
Parameters
pImageData [out] : Pointer to image data array; The array must be allocated bigger than the
size of capture image buffer in advance
Return Values (refer to return values)
UFScanner.GetCaptureImageBufferToBMPImageBuffer
Copies the capture image buffer to the specified image data of bmp format.
public UFS_STATUS GetCaptureImageBufferToBMPImageBuffer(
byte[] imageData,
out int nImageDataLength);
Parameters
pImageData [out] : Pointer to bmp image data; The buffer must be allocated bigger than the
size of capture image buffer in advance
pImageDataLength [out] : pointer to bmp image data size
Return Values (refer to return values)

144/293 BioMin SDK for Windows v3.6.0
UFScanner.GetCaptureImageBufferTo19794_4ImageBuff
er
Copies the capture image buffer to the specified image data of 19794_4 format.
public UFS_STATUS GetCaptureImageBufferTo19794_4ImageBuffer(
byte[] imageData,
out int nImageDataLength);
Parameters
pImageData [out] : Pointer to 19794_4 format image data; The buffer must be allocated bigger
than the size of capture image buffer in advance
pImageDataLength [out] : pointer to 19794_4 format image data size
Return Values (refer to return values)
UFScanner.GetCaptureImageBufferToWSQImageBuffer
Copies the capture image buffer to the specified image data of the WSQ format.
public UFS_STATUS GetCaptureImageBufferToWSQImageBuffer(
byte[] wsqData,
out int TemplateSize,
float ratio);
Parameters
ratio [in] : Compression ratio of image
wsqData [out] : Pointer to WSQ format image data; The buffer must be allocated bigger than
the size of capture image buffer in advance
wsqDataLen [out] : pointer to WSQ format image data size
Return Values (refer to return values)

145/293 BioMin SDK for Windows v3.6.0
UFScanner.GetCaptureImageBufferToWSQImageBufferV
ar
Copies the capture image buffer (cropped or expanded to the specified size) to the target image
data buffer of the WSQ format.
public UFS_STATUS GetCaptureImageBufferToWSQImageBufferVar(
byte[] wsqData,
out int TemplateSize,
float ratio,
int nWidth,
int nHeight
);
Parameters
Ratio [in] : Compression ratio of image
wsqData [out] : Pointer to WSQ format image data; The buffer must be allocated bigger than
the size of capture image buffer in advance
wsqDataLen [out] : pointer to WSQ format image data size
nWidth [in] : Width to resize the capture image
nHeight [in] : Height to resize the capture image
Return Values (refer to return values)
UFScanner.DecompressWSQBMP
Decompress WSQ file and save to BMP file.
public UFS_STATUS DecompressWSQBMP(
string wsqFileName,
string bmpFileName);
Parameters
wsqFile [in] : Specifies file name to get wsq data buffer
bmpFile [in] : Specifies file name to save image buffer
Return Values (refer to return values)

146/293 BioMin SDK for Windows v3.6.0
UFScanner.DecompressWSQBMPMem
Decompress WSQ buffer and save to image data of bmp format.
public UFS_STATUS DecompressWSQBMPMem(
byte[] wsqBuffer,
int wsqBufferLen,
byte[] bmpBuffer,
out int bmpBufferLen);
Parameters
wsqBuffer [in] : Pointer to WSQ format image data
wsqBufferLen [in] : Size of WSQ format image data
bmpBuffer [out] : Pointer to bmp image data; The array must be allocated bigger than the size
of capture image buffer in advance.
bmpBufferLen [out] : pointer to bmp image data size
Return Values (refer to return values)
UFScanner.DrawCaptureImageBuffer
Draws the fingerprint image which is acquired using UFScanner.CaptureSingleImage() or
UFScanner.StartCapturing(). This function is not supported on java.
public UFS_STATUS DrawCaptureImageBuffer(
Graphics g,
Rectangle rect,
bool DrawCore);
Parameters
hDC [in] : Handle to the DC where the fingerprint image is drawn
nLeft [in] : Specifies the logical x-coordinate of the upper-left corner of the rectangle
nTop [in] : Specifies the logical y-coordinate of the upper-left corner of the rectangle
nRight [in] : Specifies the logical x-coordinate of the lower-right corner of the rectangle
nBottom [in] : Specifies the logical y-coordinate of the lower-right corner of the rectangle
bCore [in] : Specifies whether the core of fingerprint is drawn of not
Return Values (refer to return values)

147/293 BioMin SDK for Windows v3.6.0
UFScanner.DrawFeatureBuffer
Draws the fingerprint image which is acquired using UFScanner.CaptureSingleImage() or
UFScanner.StartCapturing(). This function is not supported on java and should be called after the
extraction from the last captured fingerprint image. If extraction is not performed from the last
captured image, this function will not draw the feature in the image frame.
public UFS_STATUS DrawFeatureBuffer(
Graphics g,
Rectangle rect,
bool DrawCore);
Parameters
hDC [in] : Handle to the DC where the fingerprint image is drawn
nLeft [in] : Specifies the logical x-coordinate of the upper-left corner of the rectangle
nTop [in] : Specifies the logical y-coordinate of the upper-left corner of the rectangle
nRight [in] : Specifies the logical x-coordinate of the lower-right corner of the rectangle
nBottom [in] : Specifies the logical y-coordinate of the lower-right corner of the rectangle
bCore [in] : Specifies whether the core of fingerprint is drawn of not
Return Values (refer to return values)
UFScanner.SaveCaptureImageBufferToBMP
Saves the capture image buffer to the specified file of the bitmap format.
public UFS_STATUS SaveCaptureImageBufferToBMP(
string FileName
);
Parameters
szFileName [in] : Specfies file name to save image buffer
Return Values (refer to return values)

148/293 BioMin SDK for Windows v3.6.0
UFScanner.SaveCaptureImageBufferTo19794_4
Saves the capture image buffer to the specified file of the 19794_4 format.
public UFS_STATUS SaveCaptureImageBufferTo19794_4(
string FileName
);
Parameters
szFileName [in] : Specifies file name to save image buffer
Return Values (refer to return values)
UFScanner.SaveCaptureImageBufferToWSQ
Saves the capture image buffer to the specified file of the WSQ format.
public UFS_STATUS SaveCaptureImageBufferToWSQ(
string FileName,
float ratio);
Parameters
ratio [in] : Compression ratio of image
szFileName [in] : Specifies file name to save image buffer
Return Values (refer to return values)

149/293 BioMin SDK for Windows v3.6.0
UFScanner.SaveCaptureImageBufferToWSQVar
Saves the capture image buffer (cropped or expanded to the specified size) to the target file of the
WSQ format.
public UFS_STATUS SaveCaptureImageBufferToWSQVar(
string FileName,
float ratio,
int nWidth,
int nHeight );
Parameters
ratio [in] : Compression ratio of image
szFileName [in] : Specfies file name to save image buffer
nWidth [in] : Width to resize the capture image
nHeight [in] : Height to resize the capture image
Return Values (refer to return values)
UFScanner.ClearCaptureImageBuffer
Clears the capture image buffer stored to the internal buffer.
public UFS_STATUS ClearCaptureImageBuffer();
Return Values (refer to return values)

150/293 BioMin SDK for Windows v3.6.0
UFScanner.GetErrorString
Gets the error string for specified UFScanner.STATUS() value.
public static UFS_STATUS GetErrorString(
UFS_STATUS res,
out string ErrorString);
Parameters
szErrorString [out] : Receives error string
Return Values (refer to return values)
UFScanner.GetTemplateType
Gets the template type value.
Parameters
pValue [out] : Receives the parameter value of specified parameter type; 'pValue' must point to
adequate type that is matched with the parameter type
Template type Code Description
UFS_TEMPLATE_TYPE_SUPREMA 2001 Suprema template type
UFS_TEMPLATE_TYPE_ISO19794_2 2002 ISO template type
UFS_TEMPLATE_TYPE_ANSI378 2003 ANSI378 template type
Return Values (refer to return values)

151/293 BioMin SDK for Windows v3.6.0
UFScanner.SetTemplateType
Sets the template type value.
Parameters
nTemplateType [in] : Parameter type; one of template type
Template type Code Description
UFS_TEMPLATE_TYPE_SUPREMA 2001 Suprema template type
UFS_TEMPLATE_TYPE_ISO19794_2 2002 ISO template type
UFS_TEMPLATE_TYPE_ANSI378 2003 ANSI378 template type
Return Values (refer to return values)
UFScanner.SelectTemplate
Selects n number of good templates from m number of input templates.
Parameters
ppTemplateInput [in] : Array pointer to the input template arrays
pnTemplateInputSize [in] : Array pointer to input templates'size
nTemplateInputNum [in] : Number of input templates
ppTemplateOutput [out] : Array pointer to the output template arrays
pnTemplateOutputSize [out] : Array pointer to the output templates'size
nTemplateOutputNum [in] : Number of output templates; should be less than input template
number by more than one
Return Values (refer to return values)

152/293 BioMin SDK for Windows v3.6.0
UFScanner.SelectTemplateEx
Selects n number of good templates from m number of input templates This is extended version of
UFScanner.SelectTemplate() function to accommodate the template with large size.
Parameters
nBufferSize [in] : Template buffer size
ppTemplateInput [in] : Array pointer to the input template arrays
pnTemplateInputSize [in] : Array pointer to the input templates'size
nTemplateInputNum [in] : Number of input templates
ppTemplateOutput [out] : Array pointer to the output template arrays
pnTemplateOutputSize [out] : Array pointer to the output templates'size
nTemplateOutputNum [in] : Number of output templates; should be less than input template
number by more than one
Return Values (refer to return values)
UFScanner.GetFPQuality
Calculates the quality score of an image as defined in NISTIR 7151: FingerPrint Image Quality. The
score would be between 1(excellent) and 5(poor).
public UFS_STATUS GetFPQuality(
byte[] fpImageData,
int nWidth,
int nHeight,
out int nFPQuality);
Parameters
fpImageData[in] : Raw capture image data
nWidth [in] : Width of capture image data
nHeight [in] : Height of capture image data
nFPQuality[in] : NIST quality score of image data
Return Values (refer to return values)

153/293 BioMin SDK for Windows v3.6.0
UFScanner.GetFeatureNumber
Get the number of Minutiae from the template data.
public UFS_STATUS GetFeatureNumber(
byte[] Template,
int TemplateSize,
out int FeatureNumber);
Parameters
pTemplate [in] : Template data
nTemplateSize [in] : Size of template data
pnFeatureNum [out] : The number of minutiae from pTemplate
Return Values (refer to return values)
UFScanner.EnrollUI
Generate the fingerprint enrollment dialog. This function can be called after executing UFS_Init.
Enrolling a fingerprint is extracting a template from finger and saving the template. Below sample’s
UFS_EnrollUI function captures a fingerprint image after setting the template type. And extracts a
template from captured fingerprint image. The extracted template will be saved in a specific template
array, which is a parameter of the UFS_EnrollUI function. It supported only for Windows environment.
*Constraints
– You should have ‘img’ folder to use graphical backgrounds and buttons. The application uses the
img folder should be at the upper level folder. For example, if the application is at the /bin/sample,
‘img’ folder should be at the location of /bin/sample/img.
– Enrollment UI is based on COM interface. Thus you should register dll file before use. You can use
the pre-coded script (register_enrollui.bat) to register the dll file, or simple type the command
‘regsvr32.exe IEnrollUI.dll’ at the command prompt.
public Suprema.UFS_STATUS EnrollUI(
int nTimeout,
int nOptions,
byte[] pUF_FIR_Buf,
int[] pUF_FIR_Buf_Len,
byte[] pISO_FIR_Buf,
int[] pISO_FIR_Buf_Len,
byte[] pImages_Path,
byte[] pImages_buf,
int[] pImages_Buf_Len);

154/293 BioMin SDK for Windows v3.6.0
Parameters
nTimeout [in] : Timeout of the capture
nOptions [in] : Options for enrollment. Matching level, image Quality, number of fingerprints for
enrollment, number of templates per finger
pUF_FIR_Buf [out] : Pointer to the byte array for suprema template. This data pointer is assigned
by maximum 1024*20
pUF_FIR_Buf_Len [out] : Pointer to the int array for length of suprema template buffer
pISO_FIR_Buf [out] : Pointer to the byte array for ISO template. This data pointer is assigned by
maximum 1024 * 20
pISO_FIR_Buf_Len [out] : Pointer to the int array for length of ISO template buffer
pImages_Path [in] : Path to captured images to be saved. If NULL value is passed, nothing will
be saved
pImage_Buf [out] : Pointer to the byte array for image buffer. This data pointer is assigned by
maximum 320 * 480
pImage_Buf_Len [out] : Pointer to the int array for length of image buffer
Return Values (refer to return values)

155/293 BioMin SDK for Windows v3.6.0
UFScanner.VerifyUI
Generate the fingerprint verification dialog. This function can be called after executing UFS_Init and
UFS_EnrollUI. Two fingerprints can be verified whether they are matched or not. Below sample’s
UFS_VerifyUI function captures a fingerprint image and extracts a template from the image. And
execute 1:1 matching using extracted template and templates enrolled from UFS_EnrollUI.
*Constraints
– Refer to the UFS_EnrollUI constraints.
public Suprema.UFS_STATUS VerifyUI(
int nTimeout,
int nOptions,
int nFPTemplateType,
byte[] pFIR_Buf,
int[] pFIR_Buf_Len,
byte[] pImage_Name,
out int nFingerIndex);
Parameters
nTimeout [in] : Timeout of the capture
nOptions [in] : Options for enrollment. Matching level, image Quality, number of fingerprints for
enrollment, number of templates per finger
nFPTemplateType [in] : Template type for matching enrolled templates with captured
fingerprint
pFIR_Buf [out] : Pointer to the byte array for template
pFIR_Buf_Len [out] : Pointer to the int array for length of template buffer
pImage_Name[in] :
nFingerIndex [in] : Matched finger index from enrolled templates. If this value is -1, the
matching result is failed

157/293 BioMin SDK for Windows v3.6.0
UFMatcher.Delete
Deletes specified matcher object.
Return Values (refer to return values)
UFMatcher.GetParameter
Gets parameter value of UFMatcher module.
Parameters
nParam [in] : Parameter type; one of parameters
Parameter Code Description Default
value
UFM_PARAM_FAST_MODE 301 Fast Mode (0: not use fast mode, 1: use fast mode) 1
UFM_PARAM_SECURITY_LEVEL 302
Set the False Accept Ratio(FAR) (1: Below 1%, 2:
Below 0.1%, 3: Below 0.01%, 4: Below 0.001%, 5:
Below 0.0001%, 6: Below 0.00001%, 7: Below
0.000001%)
4
UFM_PARAM_USE_SIF 311 Use SIF (0: not use SIF, 1: use SIF) 0
UFM_PARAM_AUTO_ROTATE 321 Rotate Mode(0: not use rotate mode, 1: use rotate
mode) 0
UFM_PARAM_SDK_VERSION 210 SDK Version (get only) -
UFM_PARAM_SDK_COPYRIGHT 211 SDK Copyright (get only)
pValue [out] : Receives parameter value of specified parameter type; pValue must point to
adequate storage type matched to parameter type
Return Values (refer to return values)

158/293 BioMin SDK for Windows v3.6.0
UFMatcher.SetParameter
Sets parameter value of UFMatcher module.
Parameters
nParam [in] : Parameter type; one of parameters
Parameter Code Description Default
value
UFM_PARAM_FAST_MODE 301 Fast Mode (0: not use fast mode, 1: use fast mode) 1
UFM_PARAM_SECURITY_LEVEL 302
Set the False Accept Ratio(FAR) (1: Below 1%, 2:
Below 0.1%, 3: Below 0.01%, 4: Below 0.001%, 5:
Below 0.0001%, 6: Below 0.00001%, 7: Below
0.000001%)
4
UFM_PARAM_USE_SIF 311 Use SIF (0: not use SIF, 1: use SIF) 0
UFM_PARAM_AUTO_ROTATE 321 Rotate Mode(0: not use rotate mode, 1: use rotate
mode) 0
UFM_PARAM_SDK_VERSION 210 SDK Version (get only) -
UFM_PARAM_SDK_COPYRIGHT 211 SDK Copyright (get only)
pValue [in] : Pointer to parameter value of specified parameter type; pValue must point to
adequate storage type matched to parameter type
Return Values (refer to return values)
UFMatcher.Verify
Compares two extracted templates.
public Suprema.UFM_STATUS Verify(
byte[] Template1,
int Template1Size,
byte[] Template2,
int Template2Size,
out bool VerifySucceed
);
Parameters
pTemplate1 [in] : Pointer to the template1
nTemplate1Size [in] : Specifies the size of the template1
pTemplate2 [in] : Pointer to the template2
nTemplate2Size [in] : Specifies the size of the template2
bCerifySucceed [out] : Receives, whether verification is succeed; 1: verification is succeed, 0:
verification is failed

160/293 BioMin SDK for Windows v3.6.0
UFMatcher.Identify, UFM_IdentifyMT
Compares a template with given template array. UFM_IdentifyMT function uses multi threads
internally for faster identifying in multi-core systems.
Parameters
pTemplate1 [in] : Pointer to the template
nTemplate1Size [in] : Specifies the size of the template
ppTemplate2 [in] : Pointer to the template array
pnTemplate2Size [in] : Pointer to the template size array
nTemplate2Num [in] : Specifies the number of templates in the template array
nTimeout [in] : Specifies maximum time for identifying in milliseconds; If elapsed time for
identifying exceeds nTimeout, function stops further identifying and returns
UFM_ERR_MATCH_TIMEOUT; 0 means infinity
pnMatchTemplate2Index [out] : Receives the index of matched template in the template array;
-1 means pTemplate1 is not matched to all of templates in ppTemplate2
Return Values (refer to return values)
UFMatcher.AbortIdentify
Aborts current identifying procedure started using UFMatcher.Identify(),IdentifyMT().
Return Values (refer to return values)

161/293 BioMin SDK for Windows v3.6.0
UFMatcher.IdentifyInit
Initializes identify with input template.
public Suprema.UFM_STATUS IdentifyInit(
byte[] Template1,
int Template1Size
);
Parameters
pTemplate1 [in] : Pointer to the template
nTemplate1Size [in] : Specifies the size of the template
Return Values (refer to return values)
UFMatcher.IdentifyNext
Matches one input template to the template specified in UFMatcher.IdentifyInit().
public Suprema.UFM_STATUS IdentifyNext(
byte[] Template2,
int Template2Size,
out bool IdentifySucceed)
};
Parameters
pTemplate2 [in] : Pointer to the template array
nTemplate2Size [in] : Specifies the size of the template array
bIdentifySucceed [out] : Receives whether identification is succeed; 1: identification is succeed,
0: identification is failed
Return Values (refer to return values)

162/293 BioMin SDK for Windows v3.6.0
UFMatcher.RotateTemplate
Rotates the specified template to the amount of 180 degrees.
public Suprema.UFM_STATUS RotateTemplate(byte[] Template, int TemplateSize);
Parameters
pTemplate [in / out] : Pointer to the template
nTemplateSize [in] : Specifies the size of the template
Return Values (refer to return values)
UFMatcher.GetErrorString
Gets the error string for the specified UFMatcher.STATUS() value.
public static Suprema.UFM_STATUS GetErrorString(
Suprema.UFM_STATUS res,
out string ErrorString
);
Parameters
res [in] : Status return value
szErrorString [out] : Receives error string
Return Values (refer to return values)

163/293 BioMin SDK for Windows v3.6.0
UFMatcher.GetTemplateType
Gets the parameter value.
Parameters
pValue [out] : Receives parameter value of specified parameter type; pValue must point to
adequate storage type matched to template type
Template type Code Description
UFM_TEMPLATE_TYPE_SUPREMA 2001 Suprema template type
UFM_TEMPLATE_TYPE_ISO19794_2 2002 ISO template type
UFM_TEMPLATE_TYPE_ANSI378 2003 ANSI378 template type
Return Values (refer to return values)
UFMatcher.SetTemplateType
Gets parameter value.
Parameters
nTemplateType [in] : Parameter type; one of template type
Template type Code Description
UFM_TEMPLATE_TYPE_SUPREMA 2001 Suprema template type
UFM_TEMPLATE_TYPE_ISO19794_2 2002 ISO template type
UFM_TEMPLATE_TYPE_ANSI378 2003 ANSI378 template type
Return Values (refer to return values)

164/293 BioMin SDK for Windows v3.6.0
UFScanner.STATUS
Every function in a UFScanner module returns UFS_OK when it succeeds. When it fails, it returns a
value corresponding to a error code. Please find the error code on the followings if you'd like to know
the information about the UFS_STATUS (integer) value.
Code Value Description
UFS_OK 0Success
UFS_ERROR -1 General error
UFS_ERR_NO_LICENSE -101 Device is not connected or License is not located
UFS_ERR_LICENSE_NOT_MATCH -102 License does not match
UFS_ERR_LICENSE_EXPIRED -103 License has expired
UFS_ERR_NOT_SUPPORTED -111 This function is not supported
UFS_ERR_INVALID_PARAMETERS -112 Input parameters are invalid
UFS_ERR_ALREADY_INITIALIZED -201 Module is already initialized
UFS_ERR_NOT_INITIALIZED -202 Module is not initialized
UFS_ERR_DEVICE_NUMBER_EXCEED -203 Device number exceeds
UFS_ERR_LOAD_SCANNER_LIBRARY -204 Error on loading the library of a scanner
UFS_ERR_CAPTURE_RUNNING -211 Capturing is started using UFS_CaptureSingleImage or
UFS_StartCapturing
UFS_ERR_CAPTURE_FAILED -212 Capturing is timeout or aborted
UFS_ERR_NOT_GOOD_IMAGE -301 Input image is not good
UFS_ERR_EXTRACTION_FAILED -302 Extraction is failed
UFS_ERR_CORE_NOT_DETECTED -351 Core is not detected
UFS_ERR_CORE_TO_LEFT_TOP -353 Move finger to left-top
UFS_ERR_CORE_TO_TOP -354 Move finger to top
UFS_ERR_CORE_TO_RIGHT_TOP -355 Move finger to right-top
UFS_ERR_CORE_TO_RIGHT -356 Move finger to right
UFS_ERR_CORE_TO_RIGHT_BOTTOM -357 Move finger to right-bottom
UFS_ERR_CORE_TO_BOTTOM -358 Move finger to bottom
UFS_ERR_CORE_TO_LEFT_BOTTOM -359 Move finger to left-bottom

165/293 BioMin SDK for Windows v3.6.0
UFMatcher.STATUS
Every function in a UFMatcher module returns UFM_OK when it succeeds. When it fails, it returns a
value corresponding to a error code. Please find the error code on the followings if you'd like to know
the information about the UFM_STATUS (integer) value.
Code Value Description
UFM_OK 0Success
UFM_ERROR -1 General error
UFM_ERR_NO_LICENSE -101 System has no license
UFM_ERR_LICENSE_NOT_MATCH -102 License does not match
UFM_ERR_LICENSE_EXPIRED -103 License has expired
UFM_ERR_NOT_SUPPORTED -111 This function is not supported
UFM_ERR_INVALID_PARAMETERS -112 Input parameters are invalid
UFM_ERR_MATCH_TIMEOUT -401 Matching is timeout
UFM_ERR_MATCH_ABORTED -402 Matching is aborted
UFM_ERR_TEMPLATE_TYPE -411 Template type does not match

166/293 BioMin SDK for Windows v3.6.0
5. JAVA Development
5.1 Environment Setting
You need the following packages installed BioMini SDK, JAVA SDK 1.4 or higher, JNI package file
(“BioMiniSDK.jar” is at the following location “<BioMini SDK installed path>\bin\java”)
1. Install Java SDK
You must install Java SDK 1.4 or higher version.
For more information, please see http://www.oracle.com.
2. Set Classpath
After java sdk installation, you must set classpath as following example.
“CLASSPATH=.;<path to the BioMiniSDK.jar file>;”
3. Build and run sample
You can build and run the JNI demo application in the following location.
<BioMini SDK installed folder>\samples\java\demoBioMini.java

167/293 BioMin SDK for Windows v3.6.0
Setting Guide
1. After creating the project, select “Add JAR?Folder…” by using right mouse button from
the Library.
2. Add BioMiniSDK.jar & demoBioMini.jar from the bin folder as below.
3. Add /SDK_Dir/samples/java\demoBioMini.java file to the source packages

168/293 BioMin SDK for Windows v3.6.0
4. Can run as below once initiated after compile.

169/293 BioMin SDK for Windows v3.6.0
5.2 Java APIs
The Java API is built as a wrapper to the JNI. The Java API is
available for Windows. This page provides an overview of the API.
For details of using the API on a specific reader platform, consult
the appropriate Platform Guide.
UFS_Init()
Initializes a UFScanner module
UFS_Update()
Enforces a UFScanner module to update the connection state of scanners
UFS_Uninit()
Un-initializes a UFScanner module
UFS_SetScannerCallback()
Registers a scanner callback function
UFS_RemoveScannerCallback()
Removes a registered scanner callback function
UFS_GetScannerNumber()
Gets the number of scanners
UFS_GetScannerHandle()
Gets the scanner handle using the scanner index
UFS_GetScannerHandleByID()
Gets the scanner handle using a scanner ID
UFS_GetScannerIndex()
Gets the scanner index that is assigned to the scanner handle
UFS_GetScannerID()
Gets a scanner ID that is assigned to the scanner handle
UFS_GetScannerType()
Gets the scanner type that is assigned to the scanner handle
UFS_GetParameter()
Gets the parameter value of a UFScanner module
UFS_SetParameter()
Sets the parameter value of a UFScanner module

170/293 BioMin SDK for Windows v3.6.0
UFS_IsSensorOn()
Checks whether a scanner is connected or not
UFS_IsFingerOn()
Checks whether a finger is placed on a scanner or not
UFS_CaptureSingleImage()
Captures single image. Captured image is stored to the internal buffer
UFS_StartCapturing()
Starts capturing. The capture is going on until the specified time exceeds
UFS_StartAutoCapture()
Starts the automatic capture. Currently this function is working for Suprema SFR600(BioMini
Slim) only
UFS_IsCapturing()
Checks if the specified scanner is running to capture which is started by
UFS_CaptureSingleImage or UFS_StartCapturing
UFS_AbortCapturing()
Aborts capturing which is started by UFS_CaptureSingleImage() or UFS_StartCapturing()
UFS_Extract()
Extracts a template from the stored image buffer which is acquired using
UFS_CaptureSingleImage() or UFS_StartCapturing()
UFS_ExtractEx()
Extracts a template from the stored image buffer which is acquired using
UFS_CaptureSingleImage() or UFS_StartCapturing().This is extended version of UFS_Extract()
function to accommodate a template with large size
UFS_SetEncryptionKey()
Sets the encryption key
UFS_EncryptTemplate()
Encrypts a template
UFS_DecryptTemplate()
Decrypt a template
UFS_GetCaptureImageBufferInfo()
Gets the information of the capture image buffer
UFS_GetCaptureImageBuffer()
Copies the capture image buffer to the specified image data array
UFS_GetCaptureImageBufferToBMPImageBuffer()
Copies the capture image buffer to the specified image data of bmp format
UFS_GetCaptureImageBufferTo19794_4ImageBuffer()

171/293 BioMin SDK for Windows v3.6.0
Copies the capture image buffer to the specified image data of 19794_4 format
UFS_GetCaptureImageBufferToWSQImageBuffer()
Copies the capture image buffer to the specified image data of the WSQ format
UFS_GetCaptureImageBufferToWSQImageBufferVar()
Copies the capture image buffer (cropped or expanded to the specified size) to the target image
data buffer of the WSQ format
UFS_DecompressWSQBMP()
Decompress a WSQ file and save to a BMP file
UFS_DecompressWSQBMPMem()
Decompress a WSQ buffer and save to the image data of the bmp format
UFS_SaveCaptureImageBufferToBMP()
Saves the capture image buffer to the specified file of the bitmap format
UFS_SaveCaptureImageBufferTo19794_4()
Saves the capture image buffer to the specified file of the 19794_4 format
UFS_SaveCaptureImageBufferToWSQ()
Saves the capture image buffer to the specified file of the WSQ format
UFS_SaveCaptureImageBufferToWSQVar()
Saves the capture image buffer (cropped or expanded to the specified size) to the target file of
the WSQ format
UFS_ClearCaptureImageBuffer()
Clears the capture image buffer stored to the internal buffer
UFS_GetErrorString()
Gets the error string for specified UFS_STAUS value
UFS_GetTemplateType()
Gets the template type value
UFS_SetTemplateType()
Sets the template type value
UFS_SelectTemplate()
Selects n number of good templates from m number of input templates
UFS_SelectTemplateEx()
Selects n number of good templates from m number of input templates This is extended version
of UFS_SelectTemplate function to accommodate the template with large size
UFS_GetFPQuality()
Calculates the quality score of an image as defined in NISTIR 7151: FingerPrint Image Quality.
The score would be between 1(excellent) and 5(poor)

172/293 BioMin SDK for Windows v3.6.0
UFS_GetFeatureNumber()
Get number of Minutiae from template data
UFM_Create()
Creates a matcher object
UFM_Delete()
Deletes a specified matcher object
UFM_GetParameter()
Gets the parameter value of UFMatcher module
UFM_SetParameter()
Sets the parameter value of UFMatcher module
UFM_Verify()
Compares two extracted templates
UFM_Identify(),IdentifyMT()
Compares a template with given template array UFM_IdentifyMT() function uses multi threads
internally for faster identifying in multi-core systems
UFM_AbortIdentify()
Aborts current identifying procedure started using UFM_Identify()
UFM_IdentifyInit()
Initializes identify with input template
UFM_IdentifyNext()
Matches one input template to the template specified in UFM_IdentifyInit()
UFM_RotateTemplate()
Rotates the specified template to the amount of 180 degrees
UFM_GetErrorString()
Gets the error string for the specified UFM_STAUS value
UFM_GetTemplateType()
Gets the parameter value
UFM_SetTemplateType()
Sets the parameter value

173/293 BioMin SDK for Windows v3.6.0
UFS_Init
Initializes a UFScanner module.
int UFS_Init();
Examples
int nRes =;
BioMiniSDK p = null;
//make instance
p = new BioMiniSDK();
nRes = p.UFS_Init();
if(nRes ==p.UFS_OK)
{
// UFS_Init is succeeded
}
else
{
// UFS_Init is failed
// Use UFS_GetErrorString method to show error string
}
Return Values(refer to return values)

174/293 BioMin SDK for Windows v3.6.0
UFS_Update
Enforces a UFScanner module to update the connection state of scanners.
int UFS_Update();
Examples
int ufs_res;
//make class library instance(BioMiniSDK p)
ufs_res = p.UFS_Update();
if (ufs_res == p.UFS_OK)
{
// UFS_Update is succeeded
}
else
{
// UFS_Update is failed
// Use UFS_GetErrorString function to show error string
}
Return Values(refer to return values)

175/293 BioMin SDK for Windows v3.6.0
UFS_Uninit
Un-initializes a UFScanner module.
int UFS_UnInit();
Examples
int ufs_res;
//make class library instance(BioMiniSDK p)
ufs_res = p.UFS_Uninit();
if (ufs_res == p.UFS_OK)
{
// UFS_Uninit is succeeded
}
else
{
// UFS_Uninit is failed
// Use UFS_GetErrorString function to show error string
}
Return Values(refer to return values)

176/293 BioMin SDK for Windows v3.6.0
UFS_SetScannerCallback
Registers the scanner callback function.
int UFS_SetScannerCallback(
String nCallbackFunctionName);
Parameters
nCallbackFunctionName[in] :
Examples
// Define scanner procedure
public void scannerCallback(char[] szScannerID, int bSensorOn)
{
// ...
}
// Set parameter, the name of call function for scanner event (USB Plug)
//make class library instance(BioMiniSDK p)
ufs_res = p.UFS_SetScannerCallback("scannerCallback");
if(ufs_res==p.UFS_OK)
{
// UFS_SetScannerCallback is succeeded
}
else
{
// UFS_SetScannerCallback is failed
// Use UFS_GetErrorString function to show error string
}
Return Values(refer to return values)

177/293 BioMin SDK for Windows v3.6.0
UFS_RemoveScannerCallback
Removes the registered scanner callback function.
int UFS_RemoveScannerCallback();
Examples
int ufs_res;
//make class library instance(BioMiniSDK p)
ufs_res = p.UFS_RemoveScannerCallback();
if (ufs_res == UFS_OK)
{
// UFS_RemoveScannerCallback is succeeded
}
else
{
// UFS_RemoveScannerCallback is failed
// Use UFS_GetErrorString function to show error string
}
Return Values(refer to return values)

178/293 BioMin SDK for Windows v3.6.0
UFS_GetScannerNumber
Gets the number of scanners.
int UFS_GetScannerNumber(
int[] pnScannerNumber );
Parameters
pnScannerNumber [out] : Receive the number of scanners
Examples
int ufs_res;
int[] nNumber = new int[1];
//make class library instance(BioMiniSDK p)
ufs_res = p.UFS_GetScannerNumber(nNumber);
if (ufs_res == UFS_OK)
{
// UFS_GetScannerNumber is succeeded
nNumber[1] ...
}
else
{
// UFS_GetScannerNumber is failed
// Use UFS_GetErrorString function to show error string
}
Return Values(refer to return values)

179/293 BioMin SDK for Windows v3.6.0
UFS_GetScannerHandle
Gets the scanner handle using a scanner index.
int UFS_GetScannerHandle(
int nScannerIndex,
long[] phScanner );
Parameters
nScannerIndex [in] : Scanner index (0 ~ number of scanners - 1)
phScanner [out] : Pointer to handle of the scanner object
Examples
int ufs_res;
long[] hScanner = new long[1];
int index = ;
// Set nScannerIndex to (0 ~ number of scanners - 1 )
// Number of scanner can be retrieved using UFS_GetScannerNumber function
//make class library instance(BioMiniSDK p)
ufs_res = p.UFS_GetScannerHandle(index, hScanner);
if (ufs_res == UFS_OK)
{
// UFS_GetScannerHandle is succeeded
// hScanner[0] is the handle
}
else
{
// UFS_GetScannerHandle is failed
// Use UFS_GetErrorString function to show error string
}
Return Values(refer to return values)

180/293 BioMin SDK for Windows v3.6.0
UFS_GetScannerHandleByID
Gets the scanner handle using a scanner ID.
int UFS_GetScannerHandleByID(
String szScannerID,
long[] phScanner );
Parameters
szScannerID [in] : Scanner ID
phScanner [out] : Pointer to handle of the scanner object
Return Values(refer to return values)

181/293 BioMin SDK for Windows v3.6.0
UFS_GetScannerIndex
Gets a scanner index that is assigned to the scanner handle.
int UFS_GetScannerIndex(
long hScanner,
int[] pnScannerIndex );
Parameters
hScanner [in] : Handle to the scanner object
pnScannerIndex [out] : Receive scanner index of specified scanner handle
Return Values(refer to return values)

182/293 BioMin SDK for Windows v3.6.0
UFS_GetScannerID
Gets scanner ID assigned to scanner handle.
int UFS_GetScannerID(
long hScanner,
byte[] szScannerID );
Parameters
hScanner [in] : Handle to the scanner object
szScannerID [out] : Receive scanner ID of specified scanner handle; Scanner ID has maximum
32 characters. szScannerID must be allocated in user's applications and allocated size must be
larger than 33 bytes for considering null character in 33th byte position.
Examples
int ufs_res;
long[] hScanner = new long[1];
byte[] strID = new byte[128];
// Should be larger than 33 bytes
// make class library instance(BioMiniSDK p)
// Get hScanner handle
ufs_res = p.UFS_GetScannerID(hScanner[], strID);
if (ufs_res == p.UFS_OK)
{
// UFS_GetScannerID is succeeded
// byte to string..
}
else
{
// UFS_GetScannerID is failed
// Use UFS_GetErrorString function to show error string
}
Return Values(refer to return values)

183/293 BioMin SDK for Windows v3.6.0
UFS_GetScannerType
Gets the scanner type that is assigned to the scanner handle.
int UFS_GetScannerType(
long hScanner,
int[] pnScannerType );
Parameters
hScanner [in] : Handle to the scanner object
pnScannerType [out] : Receives one of the scanner type
Scanner type Code Description
UFS_SCANNER_TYPE_SFR200 1001 Suprema SFR200
UFS_SCANNER_TYPE_SFR300 1002 Suprema SFR300-S
UFS_SCANNER_TYPE_SFR300v2 1003 Suprema SFR300v2, SFR400
UFS_SCANNER_TYPE_SFR500 1004 Suprema SFR500
UFS_SCANNER_TYPE_SFR600 1005 Suprema SFR600
UFS_SCANNER_TYPE_SFR410 1006 Suprema SFR410
UFS_SCANNER_TYPE_SFR550 1007 Suprema SFR550
Examples
int ufs_res;
long[] hScanner = new long[1];
int[] nScannerType = new int[1];
// make class library instance(BioMiniSDK p)
// Get hScanner handle
ufs_res = p.UFS_GetScannerType(hScanner[], nScannerType);
if (ufs_res == UFS_OK)
{
// UFS_GetScannerType is succeeded
// nScannerType[0] is the scanner type
}
else
{
// UFS_GetScannerType is failed
// Use UFS_GetErrorString function to show error string
}
Return Values(refer to return values)

184/293 BioMin SDK for Windows v3.6.0
UFS_GetParameter
Gets parameter value of UFScanner module.
int UFS_GetParameter(
long hScanner,
int nParam,
int[] pValue );
Parameters
hScanner [in] : Handle to the scanner object
nParam [in] : Parameter type; one of parameters
Parameter Code Description Default
value
UFS_PARAM_TIMEOUT 201 Timeout (millisecond unit) (0: infinite) 5000
UFS_PARAM_BRIGHTNESS 202
Brightness (0 ~ 255); Higher value means darker image.
* Not supported Device: BioMini-Slim(SFU-S20, SFU-S20B)
BioMini(SFU-300)
100
UFS_PARAM_SENSITIVITY 203 Sensitivity (0 ~ 7); Higher value means more sensitive 4
UFS_PARAM_SERIAL 204 Serial (get only)
-UFS_PARAM_SDK_VERSION 210 SDK Version (get only)
UFS_PARAM_SDK_COPYRIGHT 211 SDK Copyright (get only)
UFS_PARAM_DETECT_CORE 301 Detect core (0: not use core, 1: use core) 0
UFS_PARAM_TEMPLATE_SIZE 302 Template size (byte unit) (256 ~ 1024, 32 bytes step size) 1024
UFS_PARAM_USE_SIF 311 Use SIF (0: not use SIF, 1: use SIF) 0
UFS_PARAM_DETECT_FAKE 312
Use live Finger Detection (0: not use LFD, 1 ~3 : use LFD); Higher
value means more strong to fake finger
* Supported Device: BioMini Slim(SFU-S20, SFU-S20B)
0
pValue [out] : Receives parameter value of specified parameter type; pValue must point to
adequate storage type matched to parameter type
Examples
int ufs_res;
long[] hScanner = new long[1];
int[] nValue = new int[1];
//make class library instance(BioMiniSDK p)
// Get hScanner handle
// Get timeout
ufs_res = p.UFS_GetParameter(hScanner[], p.UFS_PARAM_TIMEOUT, nValue );
// Error handling routine is omitted
// nValue[0] is the parameter value
// Get brightness

185/293 BioMin SDK for Windows v3.6.0
ufs_res = p.UFS_GetParameter(hScanner[], p.UFS_PARAM_BRIGHTNESS, nValue );
// Error handling routine is omitted
// Get sensitivity
ufs_res = p.UFS_GetParameter(hScanner[], p.UFS_PARAM_SENSITIVITY, nValue );
// Error handling routine is omitted
// Get detect core
ufs_res = p.UFS_GetParameter(hScanner[], p.UFS_PARAM_DETECT_CORE, nValue );
// Error handling routine is omitted
// Get template size
ufs_res = p.UFS_GetParameter(hScanner[], p.UFS_PARAM_TEMPLATE_SIZE, nValue
);
// Error handling routine is omitted
// Get use SIF
ufs_res = p.UFS_GetParameter(hScanner[], p.UFS_PARAM_USE_SIF, nValue );
// Error handling routine is omitted
Return Values(refer to return values)

186/293 BioMin SDK for Windows v3.6.0
UFS_SetParameter
Sets parameter value of UFScanner module.
int UFS_SetParameter(
long hScanner,
int nParam,
int[] pValue );
Parameters
hScanner [in] : Handle to the scanner object
nParam [in] : Parameter type; one of parameters
Parameter Code Description Default
value
UFS_PARAM_TIMEOUT 201 Timeout (millisecond unit) (0: infinite) 5000
UFS_PARAM_BRIGHTNESS 202
Brightness (0 ~ 255); Higher value means darker image.
* Not supported Device: BioMini-Slim(SFU-S20, SFU-S20B)
BioMini(SFU-300)
100
UFS_PARAM_SENSITIVITY 203 Sensitivity (0 ~ 7); Higher value means more sensitive 4
UFS_PARAM_SERIAL 204 Serial (get only)
-UFS_PARAM_SDK_VERSION 210 SDK Version (get only)
UFS_PARAM_SDK_COPYRIGHT 211 SDK Copyright (get only)
UFS_PARAM_DETECT_CORE 301 Detect core (0: not use core, 1: use core) 0
UFS_PARAM_TEMPLATE_SIZE 302 Template size (byte unit) (256 ~ 1024, 32 bytes step size) 1024
UFS_PARAM_USE_SIF 311 Use SIF (0: not use SIF, 1: use SIF) 0
UFS_PARAM_DETECT_FAKE 312
Use live Finger Detection (0: not use LFD, 1 ~3 : use LFD); Higher
value means more strong to fake finger
* Supported Device: BioMini Slim(SFU-S20, SFU-S20B)
0
pValue [in] : Pointer to parameter value of specified parameter type; pValue must point to
adequate storage type matched to parameter type
Examples
int ufs_res;
long[] hScanner = new long[1];
int[] nValue = new int[1];
//make class library instance(BioMiniSDK p)
// Get hScanner handle
// Set timeout to nValue nValue[0] = 5000;
ufs_res = p.UFS_SetParameter(hScanner[], p.UFS_PARAM_TIMEOUT, nValue);
// Error handling routine is omitted
// Set brightness to nValue nValue[0] = 100;
ufs_res = p.UFS_SetParameter(hScanner[], p.UFS_PARAM_BRIGHTNESS, nValue);

187/293 BioMin SDK for Windows v3.6.0
// Error handling routine is omitted
// Set sensitivity to nValue
ufs_res = p.UFS_SetParameter(hScanner[], p.UFS_PARAM_SENSITIVITY, nValue);
// Error handling routine is omitted
// Set detect core to nValue
ufs_res = p.UFS_SetParameter(hScanner[], p.UFS_PARAM_DETECT_CORE, nValue);
// Error handling routine is omitted
// Set template size to nValue
ufs_res = p.UFS_SetParameter(hScanner[], p.UFS_PARAM_TEMPLATE_SIZE, nValue);
// Error handling routine is omitted
// Set use SIF to nValue
ufs_res = p.UFS_SetParameter(hScanner[], p.UFS_PARAM_USE_SIF, nValue);
// Error handling routine is omitted
Return Values(refer to return values)

188/293 BioMin SDK for Windows v3.6.0
UFS_IsSensorOn
Checks whether a scanner is connected or not.
int UFS_IsSensorOn(
long hScanner,
int[] pbSensorOn );
Parameters
hScanner [in] : Handle to the scanner object
pbSensorOn [out] : Receive the status of specified scanner object; 1: the scanner is connected,
0: the scanner is disconnected
Return Values(refer to return values)

189/293 BioMin SDK for Windows v3.6.0
UFS_IsFingerOn
Checks whether a finger is placed on a scanner or not.
int UFS_IsFingerOn(
long hScanner,
int[] pbFingerOn );
Parameters
hScanner [in] : Handle to the scanner object
pbFingerOn [out] : Checks if a finger is placed on the specified scanner; 1: a finger is on the
scanner, 0: a finger is not on the scanner
Return Values(refer to return values)

190/293 BioMin SDK for Windows v3.6.0
UFS_CaptureSingleImage
Captures single image. Captured image is stored to the internal buffer.
int UFS_CaptureSingleImage(
long hScanner);
Parameters
hScanner [in] : Handle to the scanner object
Examples
int ufs_res;
long[] hScanner = new long[1];
// make class library instance(BioMiniSDK p)
// Get hScanner handle
ufs_res = p.UFS_CaptureSingleImage(hScanner[]);
if (ufs_res == p.UFS_OK)
{
// UFS_CaptureSingleImage is succeeded
}
else
{
// UFS_CaptureSingleImage is failed
// Use UFS_GetErrorString function to show error string
}
Return Values(refer to return values)

191/293 BioMin SDK for Windows v3.6.0
UFS_StartCapturing
Starts capturing. The capture is going on until the specified time exceeds.
int UFS_StartCapturing(
long hScanner,
String nCallbackFunctionName );
Parameters
hScanner [in] : Handle to the scanner object
nCallbackFunctionName [in] :
Examples
// Define capture procedure
public void captureCallback(int bFingerOn, byte[] pImage, int nWidth, int
nHeight, int nResolution)
{
// ....
// pMainInstance.drawCurrentFingerImage();
}
int ufs_res;
long[] hScanner = new long[1];
// make class library instance(BioMiniSDK p)
// Get hScanner handle
// Set parameter, the name of your call function for getting captured image
ufs_res = p.UFS_StartCapturing(hScanner[], "captureCallback");
if (ufs_res == p.UFS_OK)
{
// UFS_StartCapturing is succeeded
}
else
{
// UFS_StartCapturing is failed
// Use UFS_GetErrorString function to show error string
}
Return Values(refer to return values)

192/293 BioMin SDK for Windows v3.6.0
UFS_StartAutoCapture
Starts the automatic capture. Currently this function is working for Suprema SFR600(BioMini Slim)
only.
int UFS_StartAutoCapture(
long hScanner,
String nCallbackFunctionName );
Parameters
hScanner [in] : Handle to the scanner object
nCallbackFunctionName [in] :
Examples
// Define capture procedure
public void captureCallback(int bFingerOn, byte[] pImage, int nWidth, int
nHeight, int nResolution)
{
// ....
// pMainInstance.drawCurrentFingerImage();
}
int ufs_res;
long[] hScanner = new long[1];
// make class library instance(BioMiniSDK p)
// Get hScanner handle
// Set parameter, the name of your call function for getting captured image
ufs_res = p.UFS_StartAutoCapture(hScanner[], "captureCallback");
if (ufs_res == p.UFS_OK)
{
// UFS_StartAutoCapture is succeeded
}
else
{
// UFS_StartAutoCapture is failed
// Use UFS_GetErrorString function to show error string
}
Return Values(refer to return values)

193/293 BioMin SDK for Windows v3.6.0
UFS_IsCapturing
Checks if the specified scanner is running to capture which is started by UFS_CaptureSingleImage or
UFS_StartCapturing
int UFS_IsCapturing(
long hScanner,
int[] bCapturing );
Parameters
hScanner [in] : Handle to the scanner object
bCapturing [out] : Checks if the specified scanner is running capturing; 1: the capture is
running, 0: the capture is not running
Return Values(refer to return values)

194/293 BioMin SDK for Windows v3.6.0
UFS_AbortCapturing
Aborts capturing which is started by UFS_CaptureSingleImage or UFS_StartCapturing.
int UFS_AbortCapturing(
long hScanner);
Parameters
hScanner [in] : Handle to the scanner object
Examples
int ufs_res;
long[] hScanner = new long[1];
// make class library instance(BioMiniSDK p)
// Get hScanner handle
ufs_res = p.UFS_AbortCapturing(hScanner[]);
if (ufs_res == p.UFS_OK)
{
// UFS_AbortCapturing is succeeded
}
else
{
// UFS_AbortCapturing is failed
// Use UFS_GetErrorString function to show error string
}
Return Values(refer to return values)

195/293 BioMin SDK for Windows v3.6.0
UFS_Extract
Extracts a template from the stored image buffer which is acquired using UFS_CaptureSingleImage or
UFS_StartCapturing.
int UFS_Extract(
long hScanner,
byte[] pTemplate,
int[] pnTemplateSize,
int[] pnEnrollQuality );
Parameters
hScanner [in] : Handle to the scanner object
pTemplate [out] : Pointer to the template array; The array must be allocated in advance
pnTemplateSize [out] : Receives the size (in bytes) of pTemplate
pnEnrollQuality [out] : Receives the quality of enrollment; Quality value ranges from 1 to 100.
Typically this value should be above 30 for further processing such as enroll and matching.
Especially in case of enrollment, the use of good quality image ( above 50 ) is highly
recommended.
Return Values(refer to return values)

196/293 BioMin SDK for Windows v3.6.0
UFS_ExtractEx
Extracts a template from the stored image buffer which is acquired using UFS_CaptureSingleImage or
UFS_StartCapturing. This is extended version of UFS_Extract function to accommodate large size
template.
int UFS_ExtractEx(
long hScanner,
int nBufferSize,
byte[] pTemplate,
int[] pnTemplateSize,
int[] pnEnrollQuality );
Parameters
hScanner [in] : Handle to the scanner object
nBufferSize [in] : Template buffer size
pTemplate [out] : Pointer to the template array; The array must be allocated in advance
pnTemplateSize [out] : Receives the size (in bytes) of pTemplate
pnEnrollQuality [out] : Receives the quality of enrollment; Quality value ranges from 1 to 100.
Typically this value should be above 30 for further processing such as enroll and matching.
Especially in case of enrollment, the use of good quality image ( above 50 ) is highly
recommended.
Examples
// Template size can be controlled by using UFS_SetParameter function
// Default value is 1024 bytes
int MAX_TEMPLATE_SIZE = 1024;
int ufs_res;
long[] hScanner = new long[1];
byte[] Template = new byte[MAX_TEMPLATE_SIZE];
int[] TemplateSize= new int[1];
int[] TemplateQuality= new int[1];
// make class library instance(BioMiniSDK p)
// Get hScanner handle
ufs_res = p.UFS_ExtractEx(hScanner[], MAX_TEMPLATE_SIZE, Template,
TemplateSize, TemplateQuality);
if (ufs_res == p.UFS_OK)
{
// UFS_ExtractEx is succeeded
}
else
{

198/293 BioMin SDK for Windows v3.6.0
UFS_SetEncryptionKey
Sets encryption key.
int UFS_SetEncryptionKey(
long hScanner,
byte[] pKey );
Parameters
hScanner [in] : Handle to the scanner object
pKey[out] : Pointer to the 32 bytes key array; default key is first byte is 1 and second to 32th
byte are all 0
Return Values(refer to return values)

199/293 BioMin SDK for Windows v3.6.0
UFS_EncryptTemplate
Encrypts template.
int UFS_EncryptTemplate(
long hScanner,
byte[] pTemplateInput,
int nTemplateInputSize,
byte[] pTemplateOutput,
int[] pnTemplateOutputSize );
Parameters
hScanner [in] : Handle to the scanner object
pTemplateInput [in] : Pointer to input template data
nTemplateInputSize [in] : Input template size
pTemplateOutput [out] : Pointer to encrypted template data
pnTemplateOutputSize [in / out] : Inputs allocated size of encrypted template data; Receives
output template size
Return Values(refer to return values)

200/293 BioMin SDK for Windows v3.6.0
UFS_DecryptTemplate
Decrypts template.
int UFS_DecryptTemplate(
long hScanner,
byte[] pTemplateInput,
int nTemplateInputSize,
byte[] pTemplateOutput,
int[] pnTemplateOutputSize );
Parameters
hScanner [in] : Handle to the scanner object
pTemplateInput [in] : Pointer to input template data(encrypted)
nTemplateInputSize [in] : Input template size
pTemplateOutput [out] : Pointer to output template data
pnTemplateOutputSize [in / out] : Inputs allocated size of output template data; Receives output
template size
Return Values(refer to return values)

201/293 BioMin SDK for Windows v3.6.0
UFS_GetCaptureImageBufferInfo
Gets the information of the capture image buffer.
int UFS_GetCaptureImageBufferInfo(
long hScanner,
int[] pnWidth,
int[] pnHeight,
int[] pnResolution );
Parameters
hScanner [in] : Handle to the scanner object
pnWidth [out] : Receives the width of the capture image buffer
pnHeight [out] : Receives the height of the capture image buffer
pnResolution [out] : Receives the resolution of the capture image buffer
Examples
int ufs_res;
long[] hScanner = new long[1];
int[] nWidth = new int[1];
int[] nHeight = new int[1];
int[] nResolution = new int[1];
// make class library instance(BioMiniSDK p)
// Get hScanner handle
ufs_res = p.UFS_GetCaptureImageBufferInfo(hScanner[], nWidth, nHeight,
nResolution);
if (ufs_res == p.UFS_OK)
{
// UFS_GetCaptureImageBufferInfo is succeeded
}
else
{
// UFS_GetCaptureImageBufferInfo is failed
// Use UFS_GetErrorString function to show error string
}
Return Values(refer to return values)

202/293 BioMin SDK for Windows v3.6.0
UFS_GetCaptureImageBuffer
Copies the capture image buffer to the specified image data array.
int UFS_GetCaptureImageBuffer(
long hScanner,
byte[] pImageData );
Parameters
hScanner [in] : Handle to the scanner object
pImageData [out] : Pointer to image data array; The array must be allocated bigger than the
size of capture image buffer in advance
Examples
int ufs_res;
long[] hScanner = new long[1];
int[]nWidth = new int[1];
int[]nHeight= new int[1];
int[]nResolution= new int[1];
// Get hScanner handle
// Get capture image buffer information
ufs_res = p.UFS_GetCaptureImageBufferInfo(hScanner[], nWidth, nHeight,
nResolution);
// Error handling routine is omitted
// Allocate image buffer
byte[] pImageData = new byte[nWidth * nHeight];
ufs_res = p.UFS_GetCaptureImageBuffer(hScanner[], pImageData);
if (ufs_res == p.UFS_OK)
{
// UFS_GetCaptureImageBuffer is succeeded
}
else
{
// UFS_GetCaptureImageBuffer is failed
// Use UFS_GetErrorString function to show error string
}
Return Values(refer to return values)

203/293 BioMin SDK for Windows v3.6.0
UFS_GetCaptureImageBufferToBMPImageBuffer
Copies the capture image buffer to the specified image data of bmp format.
int UFS_GetCaptureImageBufferToBMPImageBuffer(
long hScanner,
byte[] pImageData,
int[] pImageLength );
Parameters
hScanner [in] : Handle to the scanner object
pImageData [out] : Pointer to bmp image data; The buffer must be allocated bigger than the
size of capture image buffer in advance
pImageLength [out] : pointer to bmp image data size
Return Values(refer to return values)

204/293 BioMin SDK for Windows v3.6.0
UFS_GetCaptureImageBufferTo19794_4ImageBuffer
Copies the capture image buffer to the specified image data of 19794_4 format.
int UFS_GetCaptureImageBufferTo19794_4ImageBuffer(
long hScanner,
byte[] pImageData,
int[] pImageLength );
Parameters
hScanner [in] : Handle to the scanner object
pImageData [out] : Pointer to 19794_4 format image data; The buffer must be allocated bigger
than the size of capture image buffer in advance
pImageLength [out] : pointer to 19794_4 format image data size
Return Values(refer to return values)

205/293 BioMin SDK for Windows v3.6.0
UFS_GetCaptureImageBufferToWSQImageBuffer
Copies the capture image buffer to the specified image data of the WSQ format.
int UFS_GetCaptureImageBufferToWSQImageBuffer(
long hScanner,
float ratio,
byte[] wsqData,
int[] wsqDataLen );
Parameters
hScanner [in] : Handle to the scanner object
ratio [in] : Compression ratioof image
wsqData [out] : Pointer to WSQ format image data; The buffer must be allocated bigger than
the size of capture image buffer in advance
wsqDataLen [out] : pointer to WSQ format image data size
Return Values(refer to return values)

206/293 BioMin SDK for Windows v3.6.0
UFS_GetCaptureImageBufferToWSQImageBufferVar
Copies the capture image buffer (cropped or expanded to the specified size) to the target image data
buffer of the WSQ format.
int UFS_GetCaptureImageBufferToWSQImageBufferVar(
long hScanner,
float ratio,
byte[] wsqData,
int[] wsqDataLen,
int nWidth,
int nHeight );
Parameters
hScanner [in] : Handle to the scanner object
ratio [in] : Compression ratio of image
wsqData [out] : Pointer to WSQ format image data; The buffer must be allocated bigger than
the size of capture image buffer in advance
wsqDataLen [out] : pointer to WSQ format image data size
nWidth [in] : Width to resize the capture image
nHeight [in] : Height to resize the capture image
Return Values(refer to return values)

207/293 BioMin SDK for Windows v3.6.0
UFS_DecompressWSQBMP
Decompress WSQ file and save to BMP file.
int UFS_ DecompressWSQBMP(
long hScanner,
String wsqFile,
String bmpFile );
Parameters
hScanner [in] : Handle to the scanner object
wsqFile [in] : Specifies file name to get wsq data buffer
bmpFile [in] : Specifies file name to save image buffer
Return Values(refer to return values)

208/293 BioMin SDK for Windows v3.6.0
UFS_DecompressWSQBMPMem
Decompress WSQ buffer and save to image data of bmp format.
int UFS_ DecompressWSQBMPMem(
long hScanner,
byte[] wsqBuffer,
int wsqBufferLen,
byte[] bmpBuffer,
int[] bmpBufferLen );
Parameters
hScanner [in] : Handle to the scanner object
wsqBuffer [in] : Pointer to WSQ format image data
wsqBufferLen [in] : Size of WSQ format image data
bmpBuffer [out] : Pointer to bmp image data; The array must be allocated bigger than the size
of capture image buffer in advance.
bmpBufferLen [out] : pointer to bmp image data size
Return Values(refer to return values)

209/293 BioMin SDK for Windows v3.6.0
UFS_SaveCaptureImageBufferToBMP
Saves the capture image buffer to the specified file of the bitmap format.
int UFS_SaveCaptureImageBufferToBMP(
long hScanner,
String szFileName );
Parameters
hScanner [in] : Handle to the scanner object
szFileName [in] : Specfies file name to save image buffer
Examples
int ufs_res;
long[] hScanner = new long[1];
String szFileName;
// make class library instance(BioMiniSDK p)
// Get hScanner handle
// Get file name, szFileName
ufs_res = p.UFS_SaveCaptureImageBufferToBMP(hScanner[], szFileName);
if (ufs_res == p.UFS_OK)
{
// UFS_SaveCaptureImageBufferToBMP is succeeded
}
else
{
// UFS_SaveCaptureImageBufferToBMP is failed
// Use UFS_GetErrorString function to show error string
}
Return Values(refer to return values)

210/293 BioMin SDK for Windows v3.6.0
UFS_SaveCaptureImageBufferTo19794_4
Saves the capture image buffer to the specified file of the 19794_4 format.
java int UFS_SaveCaptureImageBufferTo19794_4(
long hScanner,
String szFileName );
Parameters
hScanner [in] : Handle to the scanner object
szFileName [in] : Specifies file name to save image buffer
Examples
int ufs_res;
long[] hScanner = new long[1];
String szFileName;
// make class library instance(BioMiniSDK p)
// Get hScanner handle
// Get file name, szFileName
ufs_res = p.UFS_SaveCaptureImageBufferTo19794_4(hScanner[], szFileName);
if (ufs_res == p.UFS_OK)
{
// UFS_SaveCaptureImageBufferTo19794_4 is succeeded
}
else
{
// UFS_SaveCaptureImageBufferTo19794_4 is failed
// Use UFS_GetErrorString function to show error string
}
Return Values(refer to return values)

211/293 BioMin SDK for Windows v3.6.0
UFS_SaveCaptureImageBufferToWSQ
Saves the capture image buffer to the specified file of the WSQ format.
int UFS_SaveCaptureImageBufferToWSQ(
long hScanner,
float ratio,
String szFileName );
Parameters
hScanner [in] : Handle to the scanner object
ratio [in] : Compression ratio of image
szFileName [in] : Specifies file name to save image buffer
Return Values(refer to return values)

212/293 BioMin SDK for Windows v3.6.0
UFS_SaveCaptureImageBufferToWSQVar
Saves the capture image buffer (cropped or expanded to the specified size) to the target file of the
WSQ format.
int UFS_SaveCaptureImageBufferToWSQVar(
long hScanner,
float ratio,
String szFileName,
int nWidth,
int nHeight );
Parameters
hScanner [in] : Handle to the scanner object
ratio [in] : Compression ratio of image
szFileName [in] : Specfies file name to save image buffer
nWidth [in] : Width to resize the capture image
nHeight [in] : Height to resize the capture image
Return Values(refer to return values)

213/293 BioMin SDK for Windows v3.6.0
UFS_ClearCaptureImageBuffer
Clears the capture image buffer stored to the internal buffer.
int UFS_ClearCaptureImageBuffer(
long hScanner);
Parameters
hScanner [in] : Handle to the scanner object
Examples
int ufs_res;
long[] hScanner = new long[1];
// make class library instance(BioMiniSDK p)
// Get hScanner handle
ufs_res = p.UFS_ClearCaptureImageBuffer(hScanner[]);
if (ufs_res == p.UFS_OK)
{
// UFS_ClearCaptureImageBuffer is succeeded
}
else
{
// UFS_ClearCaptureImageBuffer is failed
// Use UFS_GetErrorString function to show error string
}
Return Values(refer to return values)

214/293 BioMin SDK for Windows v3.6.0
UFS_GetErrorString
Gets the error string for specified UFS_STAUS value.
int UFS_GetErrorString(
int res,
byte[] szErrorString );
Parameters
hScanner [in] : Handle to the scanner object
szErrorString [out] : Receives error string
Examples
int ufs_res;
byte[] strError = new byte[128];
// Get status return code, ufs_res
ufs_res = p.UFS_GetErrorString(ufs_res, strError);
if (ufs_res == p.UFS_OK)
{
// UFS_GetErrorString is succeeded
}
else
{
// UFS_GetErrorString is failed
}
Return Values(refer to return values)

215/293 BioMin SDK for Windows v3.6.0
UFS_GetTemplateType
Gets the template type value.
int UFS_GetTemplateType(
long hScanner,
int[] nTemplateType );
Parameters
hScanner [in] : Handle to the scanner object
nTemplateType [out] : Receives the parameter value of specified parameter type; 'pValue' must
point to adequate type that is matched with the parameter type
Template type Code Description
UFS_TEMPLATE_TYPE_SUPREMA 2001 Suprema template type
UFS_TEMPLATE_TYPE_ISO19794_2 2002 ISO template type
UFS_TEMPLATE_TYPE_ANSI378 2003 ANSI378 template type
Return Values(refer to return values)

216/293 BioMin SDK for Windows v3.6.0
UFS_SetTemplateType
Sets the template type value.
int UFS_SetTemplateType(
long hScanner,
int nTemplateType );
Parameters
hScanner [in] : Handle to the scanner object
nTemplateType [in] : Parameter type; one of template type
Template type Code Description
UFS_TEMPLATE_TYPE_SUPREMA 2001 Suprema template type
UFS_TEMPLATE_TYPE_ISO19794_2 2002 ISO template type
UFS_TEMPLATE_TYPE_ANSI378 2003 ANSI378 template type
Examples
int ufs_res;
long[] hScanner = new long[1];
int nTemplateType;
// make class library instance(BioMiniSDK p)
// Get hScanner handle
nTemplateType =UFS_TEMPLATE_TYPE_SUPREMA;
ufs_res = p.UFS_SetTemplateType(hScanner[], nTemplateType);
// Error handling routine is omitted
Return Values(refer to return values)

217/293 BioMin SDK for Windows v3.6.0
UFS_SelectTemplate
Selects n number of good templates from m number of input templates.
int UFS_SelectTemplate(
long hScanner,
byte[][] ppTemplateInput,
int[] pnTemplateInputSize,
int nTemplateInputNum,
byte[][] ppTemplateOutput,
int[] pnTemplateOutputSize,
int nTemplateOutputNum );
Parameters
hScanner [in] : Handle to the scanner object
ppTemplateInput [in] : Array pointer to the input template arrays
pnTemplateInputSize [in] : Array pointer to input templates'size
nTemplateInputNum [in] : Number of input templates
ppTemplateOutput [out] : Array pointer to the output template arrays
pnTemplateOutputSize [out] : Array pointer to the output templates'size
nTemplateOutputNum [in] : Number of output templates; should be less than input template
number by more than one
Return Values(refer to return values)

218/293 BioMin SDK for Windows v3.6.0
UFS_SelectTemplateEx
Selects n number of good templates from m number of input templates. This is extended version of
UFS_SelectTemplate function to accommodate large size template.
nt UFS_SelectTemplateEx(
long hScanner,
int nBufferSize,
byte[][] ppTemplateInput,
int[] pnTemplateInputSize,
int nTemplateInputNum,
byte[][] ppTemplateOutput,
int[] pnTemplateOutputSize,
int nTemplateOutputNum );
Parameters
hScanner [in] : Handle to the scanner object
nBufferSize [in] : Template buffer size
ppTemplateInput [in] : Array pointer to the input template arrays
pnTemplateInputSize [in] : Array pointer to the input templates'size
nTemplateInputNum [in] : Number of input templates
ppTemplateOutput [out] : Array pointer to the output template arrays
pnTemplateOutputSize [out] : Array pointer to the output templates'size
nTemplateOutputNum [in] : Number of output templates; should be less than input template
number by more than one
Return Values(refer to return values)

219/293 BioMin SDK for Windows v3.6.0
UFS_GetFPQuality
Calculates the quality score of an image as defined in NISTIR 7151: FingerPrint Image Quality. The
score would be between 1(excellent) and 5(poor).
int UFS_GetFPQuality(
long hScanner,
byte[] pFPImage,
int nWidth,
int nHeight,
int[] pnFPQuality );
Parameters
hScanner [in] : Handle to the scanner object
pFPImage [in] : Raw capture image data
nWidth [in] : Width of capture image data
nHeight [in] : Height of capture image data
pnFPQuality [in] : NIST quality score of image data
Return Values(refer to return values)

220/293 BioMin SDK for Windows v3.6.0
UFS_GetFeatureNumber
Get the number of Minutiae from the template data.
int UFS_GetFeatureNumber(
long hScanner,
byte[] pTemplate,
int nTemplateSize,
int[] pnFeatureNum );
Parameters
hScanner [in] : Handle to the scanner object
pTemplate [in] : Template data
nTemplateSize [in] : Size of template data
pnFeatureNum [out] : The number of minutiae from pTemplate
Return Values(refer to return values)

221/293 BioMin SDK for Windows v3.6.0
UFM_Create
Creates a matcher object.
int UFM_Create(
long hMatcher);
Parameters
hMatcher [out] : Pointer to handle of the matcher object
Examples
int ufm_res;
long[] hMatcher = new long[1];
//make instance
p = new BioMiniSDK();
ufm_res = p.UFM_Create(hMatcher);
if (ufm_res == p.UFM_OK)
{
// UFM_Create is succeeded
// hMatcher[0] is the handle
}
else
{
// UFM_Create is failed
// Use UFM_GetErrorString function to show error string
}
Return Values(refer to return values)

222/293 BioMin SDK for Windows v3.6.0
UFM_Delete
Deletes specified matcher object.
int UFM_Delete(
long hMatcher);
Parameters
hMatcher [in] : Handle to the matcher object
Examples
int ufm_res;
long[] hMatcher = new long[1];
// make class library instance(BioMiniSDK p)
// Create hMatcher handle
ufm_res = p.UFM_Delete(hMatcher[]);
if (ufm_res == p.UFM_OK)
{
// UFM_Delete is succeeded
}
else
{
// UFM_Delete is failed
// Use UFM_GetErrorString function to show error string
}
Return Values(refer to return values)

223/293 BioMin SDK for Windows v3.6.0
UFM_GetParameter
Gets parameter value of UFMatcher module.
int UFM_GetParameter(
long hMatcher,
int nParam,
int[] pValue );
Parameters
hMatcher [in] : Handle to the matcher object
nParam [in] : Parameter type; one of parameters
Parameter Code Description Default
value
UFM_PARAM_FAST_MODE 301 Fast Mode (0: not use fast mode, 1: use fast mode) 1
UFM_PARAM_SECURITY_LEVEL 302
Set the False Accept Ratio(FAR) (1: Below 1%, 2: Below 0.1%, 3:
Below 0.01%, 4: Below 0.001%, 5: Below 0.0001%, 6: Below
0.00001%, 7: Below 0.000001%)
4
UFM_PARAM_USE_SIF 311 Use SIF (0: not use SIF, 1: use SIF) 0
UFM_PARAM_AUTO_ROTATE 321 Rotate Mode(0: not use rotate mode, 1: use rotate mode) 0
UFM_PARAM_SDK_VERSION 210 SDK Version (get only) -
UFM_PARAM_SDK_COPYRIGHT 211 SDK Copyright (get only)
pValue [out] : Receives parameter value of specified parameter type; pValue must point to
adequate storage type matched to parameter type
Examples
int ufm_res;
long[] hMatcher = new long[1];
int[] nValue = new int[1];
// make class library instance(BioMiniSDK p)
// Create hMatcher handle
// Get fast mode
ufm_res = p.UFM_GetParameter(hMatcher[], p.UFM_PARAM_FAST_MODE, nValue);
// Error handling routine is omitted
// Get security level
ufm_res = p.UFM_GetParameter(hMatcher[], p.UFM_PARAM_SECURITY_LEVEL,
nValue);
// Error handling routine is omitted
// Get use SIF
ufm_res = p.UFM_GetParameter(hMatcher[], p.UFM_PARAM_USE_SIF, &nValue);
// Error handling routine is omitted

225/293 BioMin SDK for Windows v3.6.0
UFM_SetParameter
Sets parameter value of UFMatcher module.
int UFM_SetParameter(
long hMatcher,
int nParam,
int[] pValue );
Parameters
hMatcher [in] : Handle to the matcher object
nParam [in] : Parameter type; one of parameters
Parameter Code Description Default
value
UFM_PARAM_FAST_MODE 301 Fast Mode (0: not use fast mode, 1: use fast mode) 1
UFM_PARAM_SECURITY_LEVEL 302
Set the False Accept Ratio(FAR) (1: Below 1%, 2: Below 0.1%, 3:
Below 0.01%, 4: Below 0.001%, 5: Below 0.0001%, 6: Below
0.00001%, 7: Below 0.000001%)
4
UFM_PARAM_USE_SIF 311 Use SIF (0: not use SIF, 1: use SIF) 0
UFM_PARAM_AUTO_ROTATE 321 Rotate Mode(0: not use rotate mode, 1: use rotate mode) 0
UFM_PARAM_SDK_VERSION 210 SDK Version (get only) -
UFM_PARAM_SDK_COPYRIGHT 211 SDK Copyright (get only)
pValue [in] : Pointer to parameter value of specified parameter type; pValue must point to
adequate storage type matched to parameter type
Examples
int_STATUS ufm_res;
long[] hMatcher = new long[1];
int[] nValue = new int[1];
// make class library instance(BioMiniSDK p)
// Create hMatcher handle
// Set fast mode to nValue
nValue[] = 1;
ufm_res = p.UFM_SetParameter(hMatcher[], p.UFM_PARAM_FAST_MODE, nValue);
// Error handling routine is omitted
// Set security level to nValue
nValue[] = 4;
ufm_res = UFM_SetParameter(hMatcher[], p.UFM_PARAM_SECURITY_LEVEL, nValue);
// Error handling routine is omitted
// Set use SIF to nValue
nValue[] = ;

227/293 BioMin SDK for Windows v3.6.0
UFM_Verify
Compares two extracted templates.
int UFM_Verify(
long hMatcher,
byte[] pTemplate1,
int nTemplate1Size,
byte[] pTemplate2,
int nTemplate2Size,
int[] bVerifySucceed );
Parameters
hMatcher [in] : Handle to the matcher object
pTemplate1 [in] : Pointer to the template1
nTemplate1Size [in] : Specifies the size of the template1
pTemplate2 [in] : Pointer to the template2
nTemplate2Size [in] : Specifies the size of the template2
bVerifySucceed [out] : Receives, whether verification is succeed; 1: verification is succeed, 0:
verification is failed
Examples
// Assume template size is 1024 bytes
int MAX_TEMPLATE_SIZE = 1024;
int ufm_res;
Pointer hMatcher;
byte[] Template1 = new byte[MAX_TEMPLATE_SIZE];
byte[] Template2 = new byte[MAX_TEMPLATE_SIZE];
int nTemplate1Size;
int nTemplate2Size;
int[] bVerifySucceed = new int[1];
int nSucceed;
// make class library instance(BioMiniSDK p)
// Create hMatcher handle
// Get two templates, Template1 and Template2
ufm_res = p.UFM_Verify(hMatcher[], Template1, nTemplate1Size, Template2,
nTemplate2Size, bVerifySucceed);
if (ufm_res == p.UFM_OK)
{
// UFM_Verify is succeeded
nSucceed=bVerifySucceed[];

229/293 BioMin SDK for Windows v3.6.0
UFM_Identify, UFM_IdentifyMT
Compares a template with given template array. UFM_IdentifyMT function uses multi threads
internally for faster identifying in multi-core systems.
int UFM_Identify(
long hMatcher,
byte[] pTemplate1,
int nTemplate1Size,
byte[][] pTemplate2,
int[] nTemplate2Size,
int nTemplate2Num,
int nTimeout,
int[] nMatchTemplate2Index );
int UFM_IdentifyMT(
long hMatcher,
byte[] pTemplate1,
int nTemplate1Size,
byte[][] pTemplate2,
int[] nTemplate2Size,
int nTemplate2Num,
int nTimeout,
int[] nMatchTemplate2Index );
Parameters
hMatcher [in] : Handle of the matcher object
pTemplate1 [in] : Pointer to the template
nTemplate1Size [in] : Specifies the size of the template
ppTemplate2 [in] : Pointer to the template array
pnTemplate2Size [in] : Pointer to the template size array
nTemplate2Num [in] : Specifies the number of templates in the template array
nTimeout [in] : Specifies maximum time for identifying in milliseconds; If elapsed time for
identifying exceeds nTimeout, function stops further identifying and returns
UFM_ERR_MATCH_TIMEOUT; 0 means infinity
pnMatchTemplate2Index [out] : Receives the index of matched template in the template array;
-1 means pTemplate1 is not matched to all of templates in ppTemplate2
Return Values(refer to return values)

230/293 BioMin SDK for Windows v3.6.0
UFM_AbortIdentify
Aborts current identifying procedure started using UFM_Identify.
int UFM_AbortIdentify(
long hMatcher);
Parameters
hMatcher [in] : Handle to the matcher object
Examples
int ufm_res;
long[] hMatcher = new long[1];
// make class library instance(BioMiniSDK p)
// Create hMatcher handle
// Start UFM_Identify
ufm_res = p.UFM_AbortIdentify(hMatcher);
if (ufm_res == p.UFM_OK)
{
// UFM_AbortIdentify is succeeded
}
else
{
// UFM_AbortIdentify is failed
// Use UFM_GetErrorString function to show error string
}
Return Values(refer to return values)

231/293 BioMin SDK for Windows v3.6.0
UFM_IdentifyInit
Initializes identify with input template.
int UFM_IdentifyInit(
long hMatcher,
byte[] pTemplate1,
int nTemplate1Size );
Parameters
hMatcher [in] : Handle to the matcher object
pTemplate1 [in] : Pointer to the template
nTemplate1Size [in] : Specifies the size of the template
Examples
// Assume template size is 1024 bytes
int MAX_TEMPLATE_SIZE = 1024;
int ufm_res;
long[] hMatcher = new long[1];
byte[] Template1 = new byte[MAX_TEMPLATE_SIZE];
int nTemplate1Size;
// make class library instance(BioMiniSDK p)
// Create hMatcher handle
// Get Template1
ufm_res = p.UFM_IdentifyInit(hMatcher[], Template1, nTemplate1Size);
if (ufm_res == p.UFM_OK)
{
// UFM_IdentifyInit is succeeded
}
else
{
// UFM_IdentifyInit is failed
// Use UFM_GetErrorString function to show error string
}
Return Values(refer to return values)

232/293 BioMin SDK for Windows v3.6.0
UFM_IdentifyNext
Matches one input template to the template specified in UFM_IdentifyInit.
int UFM_IdentifyNext(
long hMatcher,
byte[] pTemplate2,
int nTemplate2Size,
int[] bIdentifySucceed );
Parameters
hMatcher [in] : Handle to the matcher object
pTemplate2 [in] : Pointer to the template array
nTemplate2Size [in] : Specifies the size of the template array
bIdentifySucceed [out] : Receives whether identification is succeed; 1: identification is succeed,
0: identification is failed
Examples
int MAX_TEMPLATE_NUM = 50;
int ufm_res;
long[] hMatcher = new long[1];
byte[] Template2 = new byte[MAX_TEMPLATE_NUM];
int[] nTemplate2Size = new byte[MAX_TEMPLATE_NUM];
int nTemplate2Num;
int[] bIdentifySucceed = new int[1];
int i;
// make class library instance(BioMiniSDK p)
// Create hMatcher handle
// Get number of templates in DB or something, and save it to nTemplate2Num
for (i = ; i < nTemplate2Num; i++)
{
// Get one template in DB or something, and save it to Template2 and
nTemplate2Size
ufm_res = p.UFM_IdentifyNext(hMatcher[], Template2[i], nTemplate2Size[i],
bIdentifySucceed[]);
if (ufm_res == p.UFM_OK)
{
// UFM_IdentifyNext is succeeded
}
else

234/293 BioMin SDK for Windows v3.6.0
UFM_RotateTemplate
Rotates the specified template to the amount of 180 degrees.
int UFM_RotateTemplate(
long hMatcher,
byte[] pTemplate,
int nTemplateSize );
Parameters
hMatcher [in] : Handle to the matcher object
pTemplate [in / out] : Pointer to the template
nTemplateSize [in] : Specifies the size of the template
Examples
// Assume template size is 1024 bytes
int MAX_TEMPLATE_SIZE = 1024;
int ufm_res;
long[] hMatcher = new long[1];
byte[] Template = new byte[MAX_TEMPLATE_SIZE];
int nTemplateSize;
// make class library instance(BioMiniSDK p)
// Create hMatcher handle
// Get a template, and save it to Template and nTemplateSize
ufm_res = p.UFM_RotateTemplate(hMatcher[], Template, nTemplateSize);
if (ufm_res == p.UFM_OK)
{
// UFM_RotateTemplate is succeeded
}
else
{
// UFM_RotateTemplate is failed
// Use UFM_GetErrorString function to show error string
}
Return Values(refer to return values)

235/293 BioMin SDK for Windows v3.6.0
UFM_GetErrorString
Gets the error string for specified UFM_STATUS value.
int UFM_GetErrorString(
int res,
byte[] szErrorString );
Parameters
res [in] : Status return value
szErrorString [out] : Receives error string
Examples
int ufs_res;
byte[] strError = new byte[128];
// Get status return code, ufm_res
ufs_res = p.UFM_GetErrorString(ufs_res, strError);
if (ufs_res == p.UFS_OK)
{
// UFM_GetErrorString is succeeded
}
else
{
// UFM_GetErrorString is failed
}
Return Values(refer to return values)

236/293 BioMin SDK for Windows v3.6.0
UFM_GetTemplateType
Gets the parameter value.
int UFM_GetTemplateType(
long hMatcher,
int[] nTemplateType );
Parameters
hMatcher [in] : Handle to the matcher object
pValue [out] : Receives parameter value of specified parameter type; pValue must point to
adequate storage type matched to template type
Template type Code Description
UFM_TEMPLATE_TYPE_SUPREMA 2001 Suprema template type
UFM_TEMPLATE_TYPE_ISO19794_2 2002 ISO template type
UFM_TEMPLATE_TYPE_ANSI378 2003 ANSI378 template type
Examples
int ufm_res;
long[] hMatcher = new long[1];
int[] nTemplateType = new int[1];
// make class library instance(BioMiniSDK p)
// Create hMatcher handle
ufm_res = p.UFM_GetTemplateType(hMatcher[], nTemplateType );
// Error handling routine is omitted
Return Values(refer to return values)

237/293 BioMin SDK for Windows v3.6.0
UFM_SetTemplateType
Gets parameter value.
int UFM_SetTemplateType(
long hMatcher,
int nTemplateType );
Parameters
hMatcher [in] : Handle to the matcher object
nTemplateType [in] : Parameter type; one of template type
Template type Code Description
UFM_TEMPLATE_TYPE_SUPREMA 2001 Suprema template type
UFM_TEMPLATE_TYPE_ISO19794_2 2002 ISO template type
UFM_TEMPLATE_TYPE_ANSI378 2003 ANSI378 template type
Examples
int ufm_res;
long[] hMatcher = new long[1];
int nTemplateType;
// make class library instance(BioMiniSDK p)
// Create hMatcher handle
nTemplateType =p.UFM_TEMPLATE_TYPE_SUPREMA;
ufm_res = p.UFM_SetTemplateType(hMatcher[], nTemplateType);
// Error handling routine is omitted
Return Values(refer to return values)

238/293 BioMin SDK for Windows v3.6.0
UFS_STATUS
Every function in a UFScanner module returns UFS_OK when it succeeds. When it fails, it returns a
value corresponding to a error code. Please find the error code on the followings if you'd like to know
the information about the UFS_STATUS (integer) value.
Code Value Description
UFS_OK 0Success
UFS_ERROR -1 General error
UFS_ERR_NO_LICENSE -101 Device is not connected or License is not located
UFS_ERR_LICENSE_NOT_MATCH -102 License does not match
UFS_ERR_LICENSE_EXPIRED -103 License has expired
UFS_ERR_NOT_SUPPORTED -111 This function is not supported
UFS_ERR_INVALID_PARAMETERS -112 Input parameters are invalid
UFS_ERR_ALREADY_INITIALIZED -201 Module is already initialized
UFS_ERR_NOT_INITIALIZED -202 Module is not initialized
UFS_ERR_DEVICE_NUMBER_EXCEED -203 Device number exceeds
UFS_ERR_LOAD_SCANNER_LIBRARY -204 Error on loading the library of a scanner
UFS_ERR_CAPTURE_RUNNING -211 Capturing is started using UFS_CaptureSingleImage or
UFS_StartCapturing
UFS_ERR_CAPTURE_FAILED -212 Capturing is timeout or aborted
UFS_ERR_NOT_GOOD_IMAGE -301 Input image is not good
UFS_ERR_EXTRACTION_FAILED -302 Extraction is failed
UFS_ERR_CORE_NOT_DETECTED -351 Core is not detected
UFS_ERR_CORE_TO_LEFT_TOP -353 Move finger to left-top
UFS_ERR_CORE_TO_TOP -354 Move finger to top
UFS_ERR_CORE_TO_RIGHT_TOP -355 Move finger to right-top
UFS_ERR_CORE_TO_RIGHT -356 Move finger to right
UFS_ERR_CORE_TO_RIGHT_BOTTOM -357 Move finger to right-bottom
UFS_ERR_CORE_TO_BOTTOM -358 Move finger to bottom
UFS_ERR_CORE_TO_LEFT_BOTTOM -359 Move finger to left-bottom

239/293 BioMin SDK for Windows v3.6.0
UFM_STATUS
Every function in a UFMatcher module returns UFM_OK when it succeeds. When it fails, it returns a
value corresponding to a error code. Please find the error code on the followings if you'd like to know
the information about the UFM_STATUS (integer) value.
Code Value Description
UFM_OK 0Success
UFM_ERROR -1 General error
UFM_ERR_NO_LICENSE -101 System has no license
UFM_ERR_LICENSE_NOT_MATCH -102 License does not match
UFM_ERR_LICENSE_EXPIRED -103 License has expired
UFM_ERR_NOT_SUPPORTED -111 This function is not supported
UFM_ERR_INVALID_PARAMETERS -112 Input parameters are invalid
UFM_ERR_MATCH_TIMEOUT -401 Matching is timeout
UFM_ERR_MATCH_ABORTED -402 Matching is aborted
UFM_ERR_TEMPLATE_TYPE -411 Template type does not match

240/293 BioMin SDK for Windows v3.6.0
6. WebAgent
Able to use as below package by installing Web-Agent to the client and multiple access is supported
according to the network and RDP server performance, theoretically thre is no limitation. But only the
minimum requirements must met to perform. (Minimum Atom 1.5GHz Dual core)
This page describes the basic functions of BioMini-WebAgent in a step-by-step manner. The Guide
contains following topics,
Introduction
APIs

241/293 BioMin SDK for Windows v3.6.0
6.1 Introduction
Contents of Web-agent packages
Directory Sub Directory Contents
/bin/
-AgentCntrl.exe : Agent Control UI
BioMini_WebAgent.exe : Web-Agent console UI
html
index.html : Example page for Web-API connected with Web-Agent
favicon.ico : Icon for localhost URL
jquery.min.js : IJQuery script (replaceable)
BioMiniWebAgent.js : Example code of Web-API script
cert localhost_set.crt : Certification file for locallost URL
localhost_cert.key : Key of the same
Usage
Installing Weg-Agent
By executing Setup_Suprema_BioMini_SDK.exe, Web-agent and Web-agent control UI will be installed
in C:\Program Files\Suprema\BioMini\bin directory. User may register AgentCtrl.exe as a start-up
program manually When you run ‘AgentCtrl.exe’, Control UI will be appeared, and you may hide it by
clicking ‘Hide’ button.
You can find the minimized icon at the tray bar By double-clicking the tray icon, control UI will be
shown again.
If VC 2013 Redistributable package isn’t installed, you should install it during the installation of
BioMini SDK by enabling check box.
Embedding in HTML

242/293 BioMin SDK for Windows v3.6.0
You may add JavaScript as guided in the example code located in bin/html folder of SDK. You may
simply embed java script file of the example as the following code.
<head>
<script language='javascript' src='array.generics.min.js'></script>
<script language='javascript' src='jquery.min.js'></script>
<script language='javascript' src='BiominiWebAgent.js'></script>
</head>
There are several target ID as below
ID
Fpimg(img/Preview_Fingerprint image to be updated by SDK)
Tb_DisplayLog(text/Log message from JavaScript)
Tb_Sensitivity(button/Scanner optioin_Capture sensitivity)
Tb_BrightnessValue(text/Scanner option_Brightness)
DDb SecuLevOpt(text/Scanner option_Security level)
DDb TimeoutOpt(text/Scanner option_capture timeout)
DDb Tpltype(text/Extraction option_Template type)
DDb CompRatio(text/Extraction option _compression ratio)
DDb QltyLv(text/Matching option_Quality level)
DDb Tftype(text/Save option/Fingerprint image file type)
You may use following JavaScript functions or you may modify it for your own purpose
Function Name
Init (Initialize the device_api/initDevice)
UnInit (Reset device to be Initialized again _api/uninitDevice)
OnSelectScannerOptions(Updates message tagged with ‘Tb_DisplayLog’ ID._
api/getScannerStatus)
StartCapture (Start the capture process _ api/startCapturing)
AbortCapture (Abort on going capture process_/api/abortCapture)
GetTemplateData (Get template data of the fingerprint image which is most recently captured _
/api/getTemplateData)
SendParameter (/api/setParameters)
CaptureSingle (Capture fingerprint image without showing preview image – result will be shown
directly after the detection of a finger _ /api/captureSingle)
AutoCapture(Capture fingerprint by the condition of finger-on_/api/autoCapture)
SaveImageBuffer(Save the current image buffer to a predefined location
(convertedCaptureImage.*)._/api/saveImageBuffer)
UpdateTemplate(Update specific data given as a parameter_/api/update)
InfoDelAll(Delete all user data registered in the user database of the web-agent _ /api/deleteAll)
SaveTemplate(Save template file of selected user in the user database of the web-
agent_/api/saveTemplate)
Identify(Identify the fingerprint from the user database of the web-agent _ /api/identify)

243/293 BioMin SDK for Windows v3.6.0
AbortIdentify(Abort identification process. _ /api/abortIdentify)
DelTpl(Delete a specific user at the user database of the web-agent _ /api/delete)
Using Web-API
Web-Agent works on localhost domain address as a web-page follows.
Option 1 Option 2
Address localhost localhost
Protocol HTTP HTTPS
Port 8084 8083
You may use any internet browser, but there may be issues when adapting JQuery JavaScript library,
or using HTTPS certification. You may refer to the trouble-shooting guide ‘BioMini_Web_Agent_TS
Guide.pdf’ or contact technical support to solve the issues.
Basic use of each functions on Web-API is based on URL. For example, you can initialize the device
(UFS_InitDevice in native language API), by accessing API URL ‘https://localhost:8083/api/initDevice’.
The input parameters can be delivered with JSON formatted text such as { sHandle:99999,
brightness: 100 }.
You can also get the server response by parsing the JSON formatted text such as { brightness: 100,
sensitivity: 3, … } delivered from the server.</fs>
Session Management
For security reasons, some API can’t share data with access from another web page. You need a basic
understanding of session cookie to prevent some security related issues.
When the API (ex. captureSingle) which uses ‘session’ is called, new specific session will be opened.
Once the connection with the device is established (session is open), the access from another web
browser (ex. Chrome, IE) is always blocked. When the session is open, Web-agent keeps unique
session information which is corresponding to a combination of current device handle, session cookie
and Page ID (optional) until the connection is lost.
You can manage the session by using ‘createSessionID’ and ‘sessionClear’ APIs. You can also control
the access from another tab in the same browser by using ‘Page ID’ (which is optionally provided). In
order to enable this, send Page ID when accessing the API (which enables session checking – refer the
below chart) is called. Basically Page ID is a non-reproducible number. It is assumed to be generated
by client, and sent to the web-agent. The following example would help to implement your own
application session blocking.
The condition to disable session is classified into two conditions. 1st condition is that any operation is
not issued for the pre-defined timeout period (default value is set up as 5 minutes). And the 2nd is
that page calls ‘sessionClear’ API. 2nd condition is controlled by JavaScript, and can be bound to the

244/293 BioMin SDK for Windows v3.6.0
page unload event.
Constraints
Session Cookie is generated only once. In case of provided example, session cookie is
generated when the page is loaded
If session cookie is not set, web-agent gets error (No session cookie is passed)
Example
var pageID = ;
function InitPage() {
pageID = Math.random();
}
Session Check APIs No Session Check APIs
/api/
isFingerOn initDevice
captureSingle uninitDevice
startCapturing getScannerStatus
autoCapture getParameters
getTemplateData setParameters
getImageData abortCapture
saveImageBuffer version
/db/
update abortIdentify
enroll deleteAll
verify delete
verifyTemplate queryData
identify
getTemplateData

245/293 BioMin SDK for Windows v3.6.0
6.2 WebAgent APIs
Device control APIs
api/createSessionID
This API creates new session and returns sessionID which can be used to create a cookie by the
web application. Session ID consists of current time and client’s IP address. Refer the below
example
api/sessionClear
This API clears existing session which was created by createSessionID API. If page ID for the
session is existing, you should send page ID (parameter_id) to get the authority to clear it
api/version
add description
api/initDevice
Equivalent to UFS_Init & UFS_Update API. UFS_Update is functionally integrated in this API and
went to be obsolete
api/uninitDevice
Equivalent to UFS_Uninit API
api/close
Unloads BioMini PC SDK and prepare exit. This API call causes the background server to be end.
User should run BioMini_WebAgent.exe again to use Web-API again
api/getScannerStatus
Gets scanner with the given device index value
api/isFingerOn
Returns results whether any finger is on the scanner
api/setParameters
Sets scanner option parameters composed of one or more of the followings
api/getParameters
Gets scanner option parameters composed of one or more of the parameters as described at
‘setParameters’ API section
api/captureSingle
Start capturing a fingerprint image without any preview images
api/startCapturing
Starts capturing thread to be stopped by timeout (set with ‘setParameters’ API). You may finish
the running thread by calling ‘abortCapture’ API
api/autoCapture

246/293 BioMin SDK for Windows v3.6.0
Starts iterative capturing process of waiting for the finger and capture the image automatically.
The iteration can be canceled by ‘abortCapture’ API
api/abortCapture
Aborts capture thread running by calling ‘startCapturing’ or ‘autoCapture’ API
api/getTemplateData
Extract template from the last captured image
api/getImageData
Get image data in base64 format from the last captured image
api/saveImageBuffer
Saves a fingerprint image at the specific remote folder. User may access the file and download
it
Enrollment test APIs
db/enroll
Enrolls user data into a memory managed by SDK. If ‘userSerialNo’ is bigger than the last index
of previously enrolled data, will add new user. ‘userSerialNo’ should be in the rage of 0 to N.
Data is never saved in the fixed disk – all data will be gone if the web-agent is terminated. Web-
agent tries 4 times fingerprint capture to enroll the user, instead of 1 time fingerprint capture in
default mode (0)
|db/verify
Verifies selected user (should be enrolled previously) is matched with currently selected user
db/identify
Returns identification result of scanned fingerprint by comparing with registered users in the
Web-agent software
db/update
Updates specified user data in web-agent
db/delete
Deletes specified user data in web-agent
db/deleteAll
Delete all the user data in web-agent
db/queryData
Retrieves all the user information registered
db/abortIdentify

247/293 BioMin SDK for Windows v3.6.0
Aborts currently running identifying process. If the capturing process is running, this API has no
effect
db/getTemplateData
Aborts currently running identifying process. If the capturing process is running, this API has no
effect
Image APIs
img/captureImgbmp
Get captured image file from ‘captureSingle’ API. When the time is up, this image data
disappears automatically. So ‘captureSingle’ API is needed to pass resetTimer value
img/previewImgbmp
Get preview image file from ‘startCapturing’ or ‘autoCapture’ API for IE browser. Refer to the
example code(BiominiWebAgent.js) to update preview image continuously
img/previewStreaming.bmp
Web-page application would provide a preview image by accessing virtual preview image file,
named previewStreaming.bmp. Preview image is updated from the time ‘startCapturing’ or
‘autoCapture’ API called. Any refreshing technic is not needed to get the newly captured image,
for this virtual file access. This API does not support IE browser. For the IE browsers, you have to
use ‘previewImg.bmp’ instead
img/convertedCaptureImage.bmp(.dat/ .wsq)
You can convert the image at the capture buffer to the image format by simply calling
‘convertedCaptureImage.[extension]’. Each image file extension insists ‘bmp for windows
bitmap image file’, ‘dat for ISO 19794-4 fingerprint image file’ and ‘wsq for WSQ compressed
fingerprint image format

248/293 BioMin SDK for Windows v3.6.0
api/createSessionID
This API creates new session and returns sessionID which can be used to create a cookie by the web
application. Session ID consists of current time and client’s IP address. Refer the below example.
Examples
function InitPage () {
jQuery.ajax({
type: "GET",
url: urlStr + "/api/createSessionID",
dataType: "json"
success: function (msg) {
if (msg.retValue == ) {
session Id = msg.sseionId;
//TODO: session ID can be used to set cookie.
}
},
error: function (request, status, error) {
// TODO: your error handling code
}
}};
}
Returns Session ID like. {“sessionID”:“20151129483_2130706433”}

249/293 BioMin SDK for Windows v3.6.0
api/sessionClear
This API clears existing session which was created by createSessionID API. If page ID for the session is
existing, you should send page ID (parameter : id) to get the authority to clear it.
Examples
function DeletePage () {
jQuery.ajax({
type: "GET"
url: urlStr + "/api/sessionClear",
data: {
id: pageID
}
});
}
Parameters : id(pageID)

250/293 BioMin SDK for Windows v3.6.0
api/version
Examples
function Init () {
jQuery.ajax({
type: "GET"
url: urlStr + "/api/version",
datatype: "json",
success: function (msg) {
if (msg.retValue == ) {
api version = msg.api;
//TODO: API version can be used to deal with compatibility
}
}
error: function (request, status, error) {
// TODO: your error handling code
}
}};
}
Returns API version like : {“api”:“0.1”}

251/293 BioMin SDK for Windows v3.6.0
api/initDevice
Equivalent to UFS_Init & UFS_Update API. UFS_Update is functionally integrated in this API and went to
be obsolete.
Examples
function Init () {
jQuery.ajax({
type: "GET"
url: urlStr + "/api/initDevice",
datatype: "json",
success: function (msg) {
if (msg.retValue == ) {
deviceInfos = msg.ScannerInfos;
//TODO: add enumerated scanners info to your HTML page
}
}
error: function (request, status, error) {
// TODO: your error handling code
}
}};
}
Return value : Device information composed of the followings.
Category Name Description Etc
- ScannerCount
ScannerInfos
DeviceIndex Sequential device index of an order of enumeration
Scannername Scanner name composed of model name, serial number and
extra digits
DeviceHandle Device handle value same as HUFScanner in native SDK
DeviceType User friendly scanner model name
[Common return
values]
request initDevice(echo)
retString Return string(error info)
retValue Return value(error code)
# Common return values will be ignored at the following API descriptions.

252/293 BioMin SDK for Windows v3.6.0
api/uninitDevice
Equivalent to UFS_Uninit API.
Examples
function unInit () {
jQuery.ajax({
type: "GET"
url: urlStr + "/api/uninitDevice",
datatype: "json",
success: function (msg) {
if (msg.retValue == ) {
deviceInfos = msg.ScannerInfos;
//TODO: remove listed scanners info from your HTML page
}
}
error: function (request, status, error) {
// TODO: your error handling code
}
}};
}
Return value : Device information same as the return value of initDevice API.

253/293 BioMin SDK for Windows v3.6.0
api/close
Unloads BioMini PC SDK and prepare exit. This API call causes the background server to be end. User
should run BioMini_WebAgent.exe again to use Web-API again.
Return value : None.

254/293 BioMin SDK for Windows v3.6.0
api/getScannerStatus
Gets scanner with the given device index value
Examples
function OnSelectScannerOptions () {
jQuery.ajax({
type: "GET"
url: urlStr + "/api/getScannerStatus",
datatype: "json",
data: {
sHandle: deviceInfos [currentDeviceIndex].DeviceHandle
success: function (msg) {
if (msg.retValue == ) {
//TODO: collect details of the scanner of id 'idx'
}
},
error: function (request, status, error) {
// TODO: your error handling code
}
}};
}
Parameters : handle (device handle)
Return value : Device status compose of the followings.
Category Name Description Etc
-
SensorValid Flag that senses the validity of given device index
SensorOn Flag that senses if device of given device index is turned on
IsCapturing Flag that senses if device of given device index is running or idle

255/293 BioMin SDK for Windows v3.6.0
api/isFingerOn
Returns results whether any finger is on the scanner.
Examples
function IsFingerOn () {
jQuery.ajax({
type: "GET"
url: urlStr + "/api/isFingerOn",
datatype: "json",
data: {
sHandle: deviceInfos [currentDeviceIndex].DeviceHandle
},
success: function (msg) {
if (msg.retValue == ) {
//TODO: handle finger-on status
}
},
error: function (request, status, error) {
// TODO: your error handling code
}
}};
}
Parameters : handle (device handle)
Return value : Device status compose of the followings.
Category Name Description Etc
-
SensorValid Flag that senses the validity of given device index
FingerOn Flag that senses if there is a finger on the sensor surface of the device of
given device index

256/293 BioMin SDK for Windows v3.6.0
api/setParameters
Sets scanner option parameters composed of one or more of the followings.
Examples
function SetSensitivity(isensitivity) {
jQuery.ajax({
type: "GET"
url: urlStr + "/api/setParameters",
datatype: "json",
data: {
sHandle: deviceInfos [currentDeviceIndex].DeviceHandle
sensitivity: isensitivity
},
success: function (msg) {
if (msg.retValue == ) {
//TODO: may update your HTML page
}
},
error: function (request, status, error) {
// TODO: your error handling code
}
}};
}
Parameters :
Category Name Description Etc
-
sHandle Device Handle to set parameters
brightness Fingerprint images brightness
fastmode Matcher option that defines security level
securitylevel Matcher option that defines security level
sensitivity Capture sensitivity option in level
Timeout Capture timeout value in milliseconds
templateType Extractor option of the output file type. Integer range of 1 to 3 that
indexes Suprema, ISO 19794-2 or ANSI 378

257/293 BioMin SDK for Windows v3.6.0
api/getParameters
Gets scanner option parameters composed of one or more of the parameters as described at
‘setParameters’ API section.
Examples
function GetSensitivity(isensitivity) {
jQuery.ajax({
type: "GET"
url: urlStr + "/api/getParameters",
datatype: "json",
data: {
sHandle: deviceInfos [currentDeviceIndex].DeviceHandle
sensitivity: isensitivity
},
success: function (msg) {
if (msg.retValue == ) {
//TODO: may update your HTML page
}
},
error: function (request, status, error) {
// TODO: your error handling code
}
}};
}
Parameters :
Category Name Description Etc
-
sHandle Device Handle to get parameters
brightness Fingerprint images brightness
fastmode Matcher option that defines security level
securitylevel Matcher option that defines security level
sensitivity Capture sensitivity option in level
Timeout Capture timeout value in milliseconds
templateType Extractor option of the output file type. Integer range of 1 to 3 that
indexes Suprema, ISO 19794-2 or ANSI 378

258/293 BioMin SDK for Windows v3.6.0
api/captureSingle
Start capturing a fingerprint image without any preview images.
Examples
function CaptureSingle() {
if (isExistScannerHandle() == false) {
alert('Scanner Init First');
return;
}
clearTimeout(flag);
$('#Fpimg').attr('src',
'data:image/gif;base64,R01GOD1hAQABAIAAAAAAP///ywAAAAAAQABAAACAUwAOw==');
alert("Placed your Finger on Camera");
jQuery.ajax({
type: "GET"
url: urlStr + "/api/captureSingle",
datatype: "json",
data: {
sHandle: deviceInfos [selectedDeviceIndex].DeviceHandle
id: pageID,
resetTimer: delayVal
sensitivity: isensitivity
},
success: function (msg) {
AppendLog("captureSingle", msg.retString);
if (msg.retValue == ) {
//TODO: display or save the last captured image
}
},
error: function (request, status, error) {
// TODO: your error handling code
}
}};
}
Parameters :
Category Name Description Etc
-
sHandle Device Handle to set parameters
id Client Page ID to manage client session
resetTimer
Fingerprint images and template data is removed for the security
reason.‘resetTimer’parameter sets the life-time of last capture data in
milliseconds. Default value is 30,000. Valid range is 5,000 to 600,000

259/293 BioMin SDK for Windows v3.6.0
api/startCapturing
Starts capturing thread to be stopped by timeout (set with ‘setParameters’ API). You may finish the
running thread by calling ‘abortCapture’ API.
Examples
function StartCapture() {
if (isExistScannerHandle() == false) {
alert('Scanner Init First');
return;
}
jQuery.ajax({
type: "GET"
url: urlStr + "/api/startCapturing",
datatype: "json",
data: {
sHandle: deviceInfos [selectedDeviceIndex].DeviceHandle
id: pageID,
resetTimer: delayVal
},
success: function (msg) {
//TODO: do something to enable preview
}
},
error: function (request, status, error) {
// TODO: your error handling code
}
}};
}
Parameters : sHandle (device handle), id (page ID), resetTimer (delay value)

260/293 BioMin SDK for Windows v3.6.0
api/autoCapture
Starts iterative capturing process of waiting for the finger and capture the image automatically. The
iteration can be canceled by ‘abortCapture’ API
Examples
function AutoCapture() {
if (isExistScannerHandle() == false) {
alert('Scanner Init First');
return;
}
clearTimeout(flag);
jQuery.ajax({
type: "GET"
url: urlStr + "/api/autoCapturing",
data: {
sHandle: deviceInfos [selectedDeviceIndex].DeviceHandle
id: pageID,
},
success: function (msg) {
//TODO: do something to enable preview
},
error: function (request, status, error) {
// TODO: your error handling code
}
}};
}
Parameters : sHandle (device handle), id (page ID)

261/293 BioMin SDK for Windows v3.6.0
api/abortCapture
Aborts capture thread running by calling ‘startCapturing’ or ‘autoCapture’ API.
Examples
function AutoCapture() {
jQuery.ajax({
type: "GET"
url: urlStr + "/api/abortCapturing",
dataType: "json"
data: {
sHandle: deviceInfos [selectedDeviceIndex].DeviceHandle
resetTimer: delayVal
},
success: function (msg) {
if (msg.retValue == ) {
//TODO: scanning process safely aborted
}
},
error: function (request, status, error) {
// TODO: your error handling code
}
}};
}
Parameters : sHandle (device handle), resetTimer (delay value)

262/293 BioMin SDK for Windows v3.6.0
api/getTemplateData
Extract template from the last captured image.
Examples
function GetTemplateData() {
jQuery.ajax({
type: "GET"
url: urlStr + "/api/getTemplateData",
dataType: "json"
data: {
sHandle: deviceInfos [selectedDeviceIndex].DeviceHandle
id: pageID,
encrypt: encryptmode,
encryptkey: encryptkey,
extractEX: extractExMode,
qualityLevel: qualityLevVal
},
success: function (msg) {
if (msg.retValue == ) {
//TODO: handle template data encoded in base64 format
templateData = msg.templateBase64;
}
},
error: function (request, status, error) {
// TODO: your error handling code
}
}};
}
Parameters :
Category Name Description Etc
-
sHandle Device Handle to set parameters
id Client Page ID to manage client session
encrypt Template data encryption mode. 1 for encrypted template, 0 for raw
template
encryptKey The key value of template data encryption. Unpredictable text within size
of 8 (MAX) characters preferred
extractEx Boolean flag that defines ‘extract’ API option. 1 for using extended mode
(enables larger size template), 0 for default
quality Threshold of extracted template quality

263/293 BioMin SDK for Windows v3.6.0
api/getImageData
Get image data in base64 format from the last captured image.
Examples
function GetImageData() {
jQuery.ajax({
type: "GET"
url: urlStr + "/api/getImageData",
dataType: "json"
data: {
sHandle: deviceInfos [selectedDeviceIndex].DeviceHandle
id: pageID,
fileType: formatType // 1: BMP*, 2: 19794-4, 3: WSQ
compressionRatio: compRatioVal
},
success: function (msg) {
if (msg.retValue == ) {
//TODO: handle 'bmp' image data encoded in base64 format
imageData = msg.templateBase64;
}
},
error: function (request, status, error) {
// TODO: your error handling code
}
}};
}
Parameters :
Category Name Description Etc
-
sHandle Device Handle to set parameters
id Client Page ID to manage client session
fileType File type selection option for ‘saveImageBuffer’ API. 1 for ‘bmp’
image, 2 for ISO 19794-4, and 3 for WSQ file format
compressionRatio Compression ratio of image. Valid range is 0.1 to 1

264/293 BioMin SDK for Windows v3.6.0
api/saveImageBuffer
Saves a fingerprint image at the specific remote folder. User may access the file and download it.
Examples
function LoadConvertedImageBuffer(imgUrl) {
var iframe = document.createElement("iframe");
iframe.src = imgUrl;
iframe.style.display = "none";
document.body.appendchild(iframe);
}
function SaveImageBuffer() {
jQuery.ajax({
type: "GET"
url: urlStr + "/api/saveImageBuffer",
dataType: "json"
data: {
sHandle: deviceInfos [selectedDeviceIndex].DeviceHandle
id: pageID,
fileType: formatType // 1: BMP*, 2: 19794-4, 3: WSQ
compressionRatio: compRatioVal
},
success: function (msg) {
if (msg.retValue == ) {
if(formatType == 1)
LoadConvertedImageBuffer(
urlStr + "/img/convertedCaptureImage.bmp");
else if(formatType == 2)
LoadConvertedImageBuffer(
urlStr + "/img/convertedCaptureImage.dat");
else if(formatType == 3)
LoadConvertedImageBuffer(
urlStr + "/img/convertedCaptureImage.wsq");
}
},
error: function (request, status, error) {
// TODO: your error handling code
}
}};
}
Parameters : same as parameter of ‘getImageData’ API
Return value : 1~3 integer variable stands for the type of files. Intput variable ‘dataType’ and
return value should be the same. 1: BMP, 2: 19794-4, 3: WSQ
If target folder(html/img/) doesn’t have a permission to write file, this api returns error string of
‘cannot write file’. To solve this problem, refer to the details of measures below

265/293 BioMin SDK for Windows v3.6.0
1) Execute web-agent as an administrator
2) Give write permission to the target folder.

266/293 BioMin SDK for Windows v3.6.0
db/enroll
Enrolls user data into a memory managed by SDK. If ‘userSerialNo’ is bigger than the last index of
previously enrolled data, will add new user. ‘userSerialNo’ should be in the rage of 0 to N. Data is
never saved in the fixed disk – all data will be gone if the web-agent is terminated. Web-agent tries 4
times fingerprint capture to enroll the user, instead of 1 time fingerprint capture in default mode (0).
Examples
function Enroll() {
jQuery.ajax({
type: "GET"
url: urlStr + "/db/enroll",
dataType: "json"
data: {
sHandle: deviceInfos [selectedDeviceIndex].DeviceHandle
id: pageID,
UserID: strUserID,
selectTemplate: selectTemplateOpt,
encrypt: encryptMode,
encryptkey: encryptkey,
extractEx: extractExMode,
qualityLevel: qualityLevVal
},
success: function (msg) {
if (msg.retValue == ) {
// TODO: scannig process safely aborted
}
},
error: function (request, status, error) {
// TODO: your error handling code
}
}};
}
Parameters :

267/293 BioMin SDK for Windows v3.6.0
Category Name Description Etc
-
sHandle Device Handle
id PageID
userID Identical user ID(string)
userSerialNo Identical user serial number(0~N-1)
selectTemplate Select template mode. selects 2 number of good templates from 4
number of input template
encrypt Template data encryption mode. 1 for encrypted template, 0 for raw
template
encryptKey The key value of template data encryption. Unpredictable text within
size of 8 (MAX) characters preferred
encrypEx Boolean flag that defines 'extract' API option
qualityLevel Threshold of extracted template quality

268/293 BioMin SDK for Windows v3.6.0
db/verify
Verifies selected user (should be enrolled previously) is matched with currently selected user.
Examples
function Verify() {
jQuery.ajax({
type: "GET"
url: urlStr + "/db/verify",
dataType: "json"
data: {
sHandle: deviceInfos [selectedDeviceIndex].DeviceHandle
id: pageID,
UserSerialNo: numEnrolledUser,
extractEx: extractExMode,
qualityLevel: qualityLevVal
},
success: function (msg) {
if (msg.retValue == ) {
// TODO: matching succeeeded, you should handle the result
}
},
error: function (request, status, error) {
// TODO: your error handling code
}
}};
}
Parameters : sHandle, id(pageID), userSerialNo, extractEx, qualityLevel

269/293 BioMin SDK for Windows v3.6.0
db/identify
Returns identification result of scanned fingerprint by comparing with registered users in the Web-
agent software.
Examples
function Identify() {
jQuery.ajax({
type: "GET"
url: urlStr + "/db/identify",
dataType: "json"
data: {
sHandle: deviceInfos [selectedDeviceIndex].DeviceHandle
id: pageID,
extractEx: extractExMode,
qualityLevel: qualityLevVal
},
success: function (msg) {
if (msg.retIdentify == 1) {
// TODO: matching failed, you should handle the result
}
else {
// TODO: matching succeeded, you should handle the result
},
error: function (request, status, error) {
// TODO: your error handling code
}
}};
}
Parameters : sHandle (device handle), id(pageID), extractEx, qualityLevel
Return value : retIdentify (-1: does not match with any of registered templates, others: index of
matched user)

270/293 BioMin SDK for Windows v3.6.0
db/update
Updates specified user data in web-agent.
Examples
function Update() {
jQuery.ajax({
type: "GET"
url: urlStr + "/db/update?dummy" + Math.random(),
dataType: "json"
data: {
sHandle: deviceInfos [selectedDeviceIndex].DeviceHandle
id: pageID,
userSerialNo: selectedUserNo,
extractEx: cb_extractExMode,
qualityLevel: document.getElementById("DDb_Q1tyLv").value
},
success: function (msg) {
if (msg.retValue == ) {
// TODO: updating process safely finished
}
},
error: function (request, status, error) {
// TODO: your error handling code
}
}};
}
Parameters : sHandle (device handle), id(pageID), extractEx, qualityLevel

271/293 BioMin SDK for Windows v3.6.0
db/delete
Deletes specified user data in web-agent.
Examples
function Delete() {
jQuery.ajax({
type: "GET"
url: urlStr + "/db/delete",
dataType: "json"
data: {
sHandle: deviceInfos [selectedDeviceIndex].DeviceHandle
userSerialNo: selectedUserNo,
},
success: function (msg) {
if (msg.retValue == ) {
// TODO: updating process safely finished
}
},
error: function (request, status, error) {
// TODO: your error handling code
}
}};
}
Parameters : sHandle (device handle), userSerialNo

272/293 BioMin SDK for Windows v3.6.0
db/deleteAll
Delete all the user data in web-agent.
Examples
function DeleteAll() {
jQuery.ajax({
type: "GET"
url: urlStr + "/db/deleteAll",
dataType: "json"
success: function (msg) {
// TODO: deleting process safely finished
},
error: function (request, status, error) {
// TODO: your error handling code
}
}};
}

273/293 BioMin SDK for Windows v3.6.0
db/queryData
Retrieves all the user information registered.
Examples
function QueryData() {
jQuery.ajax({
type: "GET"
url: urlStr + "/db/queryData",
dataType: "json"
data: {
sHandle: deviceInfos[selectedDeviceIndex].DeviceHandle,
},
success: function (msg) {
if (msg.retValue == ) {
var n users = parseInt(msg.db.size);
for (var i = ; i < n_users; i++) {
var id i = msg.db[i].id;
var tmp2 size = msg.db[i].template2;
if (tmp2 size == ) {
// the enrolled type is 1-template
}
else {
// the enrolled type is 2-template
type_i = 1;
}
// handle the enrolled type (type_i == 0: 1-template)
// handle the data queried
}
}
},
error: function (request, status, error) {
// TODO: your error handling code
}
}};
}
Parameters : sHandle (device handle)
Return value

274/293 BioMin SDK for Windows v3.6.0
Category Name Description Etc
db
size Size of database (number of users registered)
index(integer)
* indices are at the
range of 0~(size-1)
total number of
indices is 'size'.
id User ID (name) of the enrolled template
template1 1st template data size
quality1
1st template quality (if the templates are captured
with ‘select template’ option, quality1 is always
100.
template2 2nd template data size
quality2
2nd template quality (if the templates are captured
with ‘select template’ option, quality2 is always
100.

275/293 BioMin SDK for Windows v3.6.0
db/abortIdentify
Aborts currently running identifying process. If the capturing process is running, this API has no effect.
Examples
function QueryData() {
jQuery.ajax({
type: "GET"
url: urlStr + "/db/abortIdentify",
dataType: "json"
data: {
success: function (msg) {
if (msg.retValue == ) {
// TODO: succeeded, you should handle the result
}
},
error: function (request, status, error) {
// TODO: your error handling code
}
}};
}

276/293 BioMin SDK for Windows v3.6.0
db/getTemplateData
Aborts currently running identifying process. If the capturing process is running, this API has no effect.
Examples
function SaveTemplate() {
jQuery.ajax({
type: "GET"
url: urlStr + "/db/getTemplateData",
dataType: "json"
data: {
sHandle: deviceInfos[selectedDeviceIndex].DeviceHandle,
id: pageID,
userSerialNo: selectedUserNo,
encrypt: encryptMode,
encryptkey: encryptkeyVal,
}
success: function (msg) {
if (msg.retValue == ) {
// TODO: handle template data encoded in base64 format
templateData = msg.templateBase64;
}
},
error: function (request, status, error) {
// TODO: your error handling code
}
}};
}
Parameters : sHandle (device handle), id (Page ID), userSerialNo, encrypt, encryptKey
Category Name Description Etc
-
sHandle Device Handle
id PageID
userSerialNo Identical user serial number(0~N-1)
encrypt Template data encryption mode. 1 for encrypted template, 0 for raw
template
encryptKey The key value of template data encryption. Unpredictable text within size
of 8 (MAX) characters preferred

277/293 BioMin SDK for Windows v3.6.0
img/captureImg.bmp
Get captured image file from ‘captureSingle’ API. When the time is up, this image data disappears
automatically. So ‘captureSingle’ API is needed to pass resetTimer value.
Examples
function LoadImage() {
var sessionData = "&shandle=" + deviceInfos[currentIdx].DeviceHandle
+ "&id=" + pageID;
$('#Fpimg').removeAttr();
$('#Fpimg').attr("src", urlStr+"/img/captureImg.bmp" + sessionData);
}
Parameters : sHandle(device handle), id(Page ID)

278/293 BioMin SDK for Windows v3.6.0
img/previewImg.bmp
Get preview image file from ‘startCapturing’ or ‘autoCapture’ API for IE browser. Refer to the example
code(BiominiWebAgent.js) to update preview image continuously.
Examples
function PreviewLoop() {
var sessionData = "&shandle=" + deviceInfos[currentIdx].DeviceHandle
+ "&id=" + pageID;
var imgUrl = urlStr + "/img/previewImg.bmp" + sessionData;
$('#Fpimg').removeAttr();
$('#Fpimg').attr("src", imgUrl);
}}
Parameters : sHandle(device handle), id(Page ID)

279/293 BioMin SDK for Windows v3.6.0
img/previewStreaming.bmp
Web-page application would provide a preview image by accessing virtual preview image file, named
previewStreaming.bmp. Preview image is updated from the time ‘startCapturing’ or ‘autoCapture’ API
called. Any refreshing technic is not needed to get the newly captured image, for this virtual file
access. This API does not support IE browser. For the IE browsers, you have to use ‘previewImg.bmp’
instead.
Examples
function PreviewOnChecked() {
var browser = navigator.userAgent.toLowerCase();
if(browser.indexOf("chrome") != -1){
var imgUrl = urlStr + "/img/previewStreaming.bmp" + sessionData;
$('#Fpimg').removeAttr();
$('#Fpimg').attr("src", imgUrl);
}
}}
Parameters : sHandle(device handle), id(Page ID)

280/293 BioMin SDK for Windows v3.6.0
img/convertedCaptureImage.bmp(.dat/.wsq)
You can convert the image at the capture buffer to the image format by simply calling
‘convertedCaptureImage.[extension]’. Each image file extension insists ‘bmp for windows bitmap
image file’, ‘dat for ISO 19794-4 fingerprint image file’ and ‘wsq for WSQ compressed fingerprint
image format.
Examples
function LoadConvertedImageBuffer() {
var iframe = document.createElement("ifame");
iframe.src = urlStr + "/img/convertedCaptureImage.bmp"
Iframe.style.display = "none";
Document.body.appendChild(iframe);
}

281/293 BioMin SDK for Windows v3.6.0

282/293 BioMin SDK for Windows v3.6.0
7. Appendix
What is Biometrics?
Identifying individuals based on their distinctive anatomical(fingerprint, face, iris,
hand geometry) and behavioral(signature, voice) characteristics is called
biometrics. Because biometric identifiers cannot be shared or misplaced, they
intrinsically represent an individual's identify. Biometrics is quickly becoming an
essential component of effective identification solutions. Recognition of a person by
their body, then linking that body to an externally established “identity”, forms a
powerful authentication tool.
Fingerprint identification has been widely used for a long time because individual’s unique Fingerprint
pattern cannot be shared or misplaced, they essentially represent an individual’s identity. Fingerprint
contains rich information in a small area compared to other biological anatomical (face, iris, hand
geometry) and behavioral (signature, voice) characteristics. Identifying individuals based on
fingerprint is well-known as the most feasible method compared to other biometrical characteristics.
Among the other biometric identification methods, fingerprint identification has a good balance of
qualities including accuracy, throughput, size and cost of scan devices, maturity of technology and
convenience of use, making it the dominant biometric technology in industry.
Two major methods are being used in fingerprint identification; matching based on feature point and
filter bank. Matching algorithm based on feature point extract “local minutiae from Thinning
fingerprint image or gray scale fingerprint image. Thereafter a method for matching using the location
relationship between the feature point in the fingerprint template stored image and the input
fingerprint image. he feature point matching takes relatively short processing time however matching
performance could be deceased on noised fingerprint images. Filters bank matching algorithm extract
fingerprint ridge using Gabor filters bank.
Measured by means of an automated device for physical
and behavioral characteristics, Technology to utilize as a
means of personal identification
Physical characteristics available - fingerprint, palm print, face, iris
veins, etc. Physical and behavioral features available - voice,
signature, key tapping, Gait, etc.
Fingerprint is specified patterned from finger’s sweat gland which
is consisting of ridge and Valley. Ridge has a certain direction at
even interval. Also Ridge (Ridge) has characteristics where lean
towards end from certain direction and the ridge (Ridge) part
(Junction birurcation) which is divided into two directions.
Classfication of fingerprint recoginition

283/293 BioMin SDK for Windows v3.6.0
Fingerprint recognition is divided into classification (Classification) and matching (Matching).
Classification (Classification) is a way of determine that fingerprint belongs to a particular group
based on the overall form of a fingerprint. Matching (Matching) is to compare the fingerprints match
with the fingerprints stored in the input. Matching (Matching) is divided into 2 different methods; 1: N
matching (Identification) and 1: 1 matching (Verification). The extracted fingerprint minute is used to
do matching. The minutiae can be divided into Local feature and global feature by its own
characteristic The Global feature can be determined by formation of fingerprint and direction pattern
of ridge & location of ridge minutiae determines the Local feature.
Fingerprint recoginition
Basic formation of fingerprint recognition system is as below. Preprocess the fingerprint image which
was entered by fingerprint reader. Then recognize the fingerprint by extracting the features and
comparing with saved fingerprint data stored in database.
a. Preprocessing
To extract features from the fingerprint image, follow through below process. Clarifying the image by
removing the noise and also ridge ending, minutiae placement, crossed features caused by the noise.
This process is called the preprocessing. Here, 3 preprocessing methods are performed; smoothing,
binarization and thinning.
b. Feature Extraction
Fingerprint features can be performed as below methods; End point of ridge, minutiae placement,
ridge direction pattern, connecting information between core and ridge, local feature containing ridge
formation.

284/293 BioMin SDK for Windows v3.6.0
The feature extraction can be effected by fingerprint pressure, direction, location, placement, and
condition of the fingerprint.
c. Feature Matching
The matching is comparing saved template pattern in the database with fingerprint features taken
from the device. To determine the match, may use pattern matching, statistics identification,
structure identification.
About FAR, FRR and EER
Here, we discusses some general principles of biometric recognition systems, describes different
classification errors and explains how the quality of two systems can be compared objectively.
a. Identification vs. Verification
A biometric recognition system can run in two different modes: identification or verification.
Identification is the process of trying to find out a person's identity by examining a biometric pattern
calculated from the person's biometric features. In the identification case, the system is trained with
the patterns of several persons. For each of the persons, a biometric template is calculated in this
training stage. A pattern that is going to be identified is matched against every known template,
yielding either a score or a distance describing the similarity between the pattern and the template.
The system assigns the pattern to the person with the most similar biometric template. To prevent
impostor patterns (in this case all patterns of persons not known by the system) from being correctly
identified, the similarity has to exceed a certain level. If this level is not reached, the pattern is
rejected. In the verification case, a person's identity is claimed a priori. The pattern that is verified
only is compared with the person's individual template. Similar to identification, it is checked whether
the similarity between pattern and template is sufficient to provide access to the secured system or
area.
b. Thresholding (False Acceptance / False Rejection)
The threshold depending fraction of the falsely accepted patterns divided by the number of all
impostor patterns is called False Acceptance Rate (FAR). Its value is one, if all impostor patterns
are falsely accepted and zero, if none of the impostor patterns is accepted. Look on the graphic on
the right to see the values of the FAR for the score distribution of the left image for varying threshold.

285/293 BioMin SDK for Windows v3.6.0
Now let's change to the client patterns. Similar to the impostor scores, the client pattern's scores vary
around a certain mean value. The mean score of the client patterns is higher than the mean value of
the impostor patterns, as shown in the left of the following two images. If a classification threshold
that is too high is applied to the classification scores, some of the client patterns are falsely rejected.
Depending on the value of the threshold, between none and all of the client patterns will be falsely
rejected. The fraction of the number of rejected client patterns divided by the total number of client
patterns is called False Rejection Rate (FRR). According to the FAR, its value lies in between zero
and one. The image on the right shows the FAR for a varying threshold for the score distribution
shown in the image on the left.
The choice of the threshold value becomes a problem if the distributions of the client and the
impostor scores overlap, as shown in the next image on the left. On the right, the corresponding false
acceptance and false rejection rates are displayed.
Note that if the score distributions overlap, the FAR and FRR intersect at a certain point. The value of
the FAR and the FRR at this point, which is of course the same for both of them, is called the Equal
Error Rate (EER).

286/293 BioMin SDK for Windows v3.6.0
Scanners
BioMini Plus2
FBI PIV Approved Authentication Scanner
BioMini Plus 2 is an USB fingerprint scanner designed to provide high
level security solution for identity access management solutions.
BioMini Plus 2 features Suprema’s latest live finger detection
technology for protection against fake fingerprints. The device
features sleek and ergonomic design with scratch resistant IP65
sensor surface securing high usability. The usability is further
extended with integration of MDR technology that allows effective
capture of fingerprints even under direct sunlight. Combined with its
comprehensive SDK solution, BioMini Plus 2 is a versatile and
optimal platform for system integrators, hardware manufacturers
and security companies.
Specification
Main
Sensor Type(Optical)
Resolution(500dpi/256gray)
Sensing Area(16.0x18.0mm)
Image Size(315×354 pixels)
Compression Standards(WSQ)
Template Format(Suprema,ISO19794-2, ANSI-378)
Image Format(ISO19794-4)
IP Rating(IP65)
Interface
USB(2.0 High-speed)
Hardware
Operating Temperature(-10°C ~ 50°C)
Certification(CE,FCC,UL,WHQL,USB-IF RoHS,WEEE)
Dimensions(66x90x58mm/WxLxH)
Compatibility
Operating System(Windows, Linux, Android4.1/Jelly Bean and Above)

287/293 BioMin SDK for Windows v3.6.0
BioMini Slim
FBI PIV and Mobile ID FAP20 Certified USB Fingerprint Scanner
BioMini Slim has been designed to provide a high level security solution
for identity access management solutions for authentication. With IP65
grade dust and waterproof form factor, BioMini Slim features a sleek
ergonomic design with the latest 500dpi slim optical sensor, which
boasts a large platen size for easy and reliable fingerprints capturing as
well as advanced LFD (Live Finger Detection) technology.
Specification
Main
Sensor Type(Optical)
Resolution(500dpi/256gray)
Platen Size(18×25.4mm)
Sensing Area(17x25mm)
Image Size(320×480 pixels)
Compression Standards(WSQ)
Template Format(Suprema,ISO19794-2, ANSI-378)
Image Format(ISO19797-4)
IP Rating(IP65)
Interface
USB(2.0 High-speed)
Hardware
Operating Temperature(-10°C ~ 50°C)
Certification(CE,FCC,KC,UL,WHQL, USB-IF,WEEE)
Dimensions(82×57.7x27mm/WxLxH)
Compatibility
Operating System(Windows, Linux, Android4.1/Jelly Bean and Above)

288/293 BioMin SDK for Windows v3.6.0
BioMini Combo
Contact Smart Card Reader with USB Fingerprint Scanner
Suprema BioMini Combo has been designed to provide two
factor authentication security solutions for authentication
purposes. The scanner features Suprema’s latest slim optical
sensor with large platen size for easier capturing. Smart card
reader functionality and advanced Live Finger Detection
technology enhances security makes BioMini Combo a secure
platform for developers.
Specification
Main
Sensor Type(Optical)
Resolution(500dpi/256gray)
Platen Size(18×25.4mm)
Sensing Area(17x25mm)
Image Size(320×480 pixels)
Compression Standards(WSQ)
Template Format(Suprema,ISO19794-2, ANSI-378)
Image Format(ISO19797-4)
Card Support
CardType(ISO 7816/EMV 2000with SAM Slot_optical)
Interface
USB(2.0 High-speed)
Hardware
Operating Temperature(-10°C ~ 50°C)
Certification(CE,FCC,KC,UL,WHQL, USB-IF,WEEE)
Dimensions(82×57.7x27mm/WxLxH)
Compatibility
Operating System(Windows, Linux)

289/293 BioMin SDK for Windows v3.6.0
BioMini Plus
FBI PIV Approved Authentication Scanner
Suprema BioMiniPlus has been designed to provide high level security
solution with its proven reliability through FBI-PIV certification. BioMini
Plus features hybrid live finger detection (LFD) technology and multi
award-winning Suprema Algorithm. Packed in a sleek and ergonomic
design, it features durable 500dpi optical sensor and high speed USB
2.0 interface. Combined with its comprehensive SDK solution,
Specification
Main
Sensor Type(Optical)
Resolution(500dpi/256gray)
Sensing Area(15.5×18.8mm)
Image Size(260×340 pixels)
Compression Standards(WSQ)
Template Format(Suprema,ISO19794-2, ANSI-378)
Image Format(ISO19797-4)
IP Rating(IP65)
Interface
USB(2.0 High-speed)
Hardware
Operating Temperature(-10°C ~ 50°C)
Certification(CE,FCC,KC,UL,WHQL, USB-IF,WEEE)
Dimensions(66x90x58mm/WxLxH)
Compatibility
Operating System(Windows, Linux, Android4.1/Jelly Bean and Above)

290/293 BioMin SDK for Windows v3.6.0
BioMini
High Performance Authentication Scanner Our latest range of high
performance fingerprint scanners are supported by powerful software
development kit (SDK) which features Suprema's award-winning
algorithm that ranked 1st in FVC and NIST MINEX tests. Suprema
Authentication Scanners offers unrivaled versatile platform for
development to leading security companies, system integrators and
hardware manufacturers.
Specification
Main
Sensor Type(Optical)
Resolution(500dpi/256gray)
Sensing Area(16x18mm)
Image Size(288×320 pixels)
Compression Standards(WSQ)
Template Format(Suprema,ISO19794-2, ANSI-378)
Image Format(ISO19797-4)
Interface
USB(2.0 High-speed)
Hardware
Operating Temperature(-10°C ~ 50°C)
Certification(CE,FCC,KC,WHQL)
Dimensions(66x90x58mm/WxLxH)
Compatibility
Operating System(Windows, Linux, Android4.1/Jelly Bean and Above)

291/293 BioMin SDK for Windows v3.6.0
TroubleShooting
Q. When i tried the 'init' on the sample, i faced "ERROR:No license" error(No licensed device or file
found).
!!! A. In order to use the BioMini SDK, a scanner should be connected to PC. Please install the driver
from <BioMini SDK_HOME>\install\drivers\SFR Driver(unified), and then connect the scanner.
Q. I have an error "Unable to load DLL 'UFScanner.dll': The specified module could not be found.
(Exception from HRESULT: 0x8007007E)”. How can i solve the error?
A. Please try to do the following way.
1. Check a output path on Reference in Visual Studio as below image.
2. Confirm whether there is the 'UFScanner.dll' file on the output path. If there isn't, put the
'UFScanner.dll' file into the output path.
3. Try doing it again.
Q. I have tried copying all dlls from \bin folder to the bin directory of my project. But it gives the given
error: "System.BadImageFormatException: An attempt was made to load a program with an incorrect
format. (Exception from HRESULT: 0x8007000B)".
A. You can get the “0x8007000B” error since you used the dll files for 32bit in the 64bit environment,
so please put following dll files from \bin\x64 folder into \bin directory of your project and re-build it.
- UFScanner.dll
- UFMatcher.dll
- UFExtract.dll
- Suprema.UFScanner.dll (This is a wrapper dll. Please copy this if you use the C# language.)
- Suprema.UFMatcher.dll (This is a wrapper dll. Please copy this if you use the C# language.)
- Suprema.UFExtract.dll (This is a wrapper dll. Please copy this if you use the C# language.)

292/293 BioMin SDK for Windows v3.6.0
Q. When i try to execute a diagnosis tool, i got an error "Unable to start program because mfc120u.dll
or msvcr120.dll is not present in your computer".
A. Please download Visual C++ 2013 Redistributable package on the following link according to their
environment. https://www.microsoft.com/en-US/download/details.aspx?id=40784
Q. When i click "Create log" on a diagnosis tool, this is crashed.
A. Please run the diagnosis tool as administrator.
Q. [Web agent] When i launched 'BioMini_WebAgent.exe' application, i got “Web-Agent server failed
to start" error.
A. If ‘Biomini_WebAgent.exe’ application failed to launch and print “Web-Agent server failed to start”
error on the screen, please check the following file’s existence where ‘Biomini_WebAgent.exe’
installed.
ssleay32.dll, libeay32.dll
Q. [Web agent] I'm facing “network error 0x2efd" error in Microsoft Edge browser. (Windows 10)
A. - Make sure ‘localhost loopback’ option is enabled. - Run ‘cmd.exe' with Administrator authority,
and execute following script.
CheckNetIsolation.exeLoopbackExempt -a -n=Microsoft.MicrosoftEdge_8wekyb3d8bbwe
- Type about:flagsin the address edit box, and check if “Allow localhost loopback” option is enabled.

293/293 BioMin SDK for Windows v3.6.0
Q. [Web agent] I get “This Connection is Untrusted” error on Firefox browser.
A. Click “I Understand the Risks” and then click “Add Exception” button.





























