Bluetooth40_en Bluetooth4_en Bluetooth4 En
User Manual: Bluetooth4_en
Open the PDF directly: View PDF
.
Page Count: 42

HM Bluetooth module datasheet
-------------------------------------------------------Last Version V530 2014-08-05 1
Condemn the copycat company copied behavior on HM-10!!!!!!
If you buy a fake, please apply for a refund guarantee your legitimate rights
and interests

HM Bluetooth module datasheet
-------------------------------------------------------Last Version V530 2014-08-05 2
JNHuaMao Technology Company
Bluetooth 4.0 BLE module
Datasheet

HM Bluetooth module datasheet
-------------------------------------------------------Last Version V530 2014-08-05 3
² Professional bluetooth products suppliers.
² Remote control module provider
² data transmission module provider
² PIO state acquisition module provider
² Customizable bluetooth module and bluetooth solutions
² Jinan high and new technology enterprise
² SIG members
Address: D-4020, Qilu soft zone Jinan city,Shandong, China
Telephone: (86) 0531-85117999
WebSite: http://www.jnhuamao.cn
WebSite: http://www.huamaosoft.com
Mail: webmaster@jnhuamao.cn

HM Bluetooth module datasheet
-------------------------------------------------------Last Version V530 2014-08-05 4
The most complete, most convenient, the most stable of
luetooth data transmission, remote control, PIO
acquisition module
---- Master and slave role in one
---- Remote control without other MCU
---- The PIO data acquisition without other MCU
13. Product parameters
Ø BT Version: Bluetooth Specification V4.0 BLE
Ø Send and receive no bytes limit.
Ø Working frequency: 2.4GHz ISM band
Ø Modulation method: GFSK(Gaussian Frequency Shift Keying)
Ø RF Power: -23dbm, -6dbm, 0dbm, 6dbm, can modify through AT
Command AT+POWE.
Ø Speed: Asynchronous: 6K Bytes
Synchronous: 6K Bytes
Ø Security: Authentication and encryption
Ø Service: Central & Peripheral UUID FFE0,FFE1
Ø Power: +3.3VDC 50mA
Ø Long range: Open space have 100 Meters with iphone4s
Ø Power: In sleep mode 400uA~1.5mA, Active mode 8.5mA.
Ø Working temperature:–5 ~ +65 Centigrade
Ø Size: HM- 10 26.9mm x 13mm x 2.2 mm; HM-11 18*13.5*2.2mm

HM Bluetooth module datasheet
-------------------------------------------------------Last Version V530 2014-08-05 5
2. Product overview
Thanks for you choose our products. If you want to know more,
www.jnhuamao.cn can help you (Videos, New version datasheet, Module work
flow, project Codes, etc.)
HM Bluetooth module use CSR BlueCore or TI CC2540, Master and slave
roles in one, transmission version and remote control version and PIO state
acquisition functions in one, Support the AT command modify module
parameters, Convenient and flexible.
Transmission version can be used to transmit data between two Bluetooth
devices.
Remote Control version can be used to Control PIO ports output high or
low level without any other MCU.
The PIO state acquisition version can be used to acquisition PIO ports
state without any other MUC. (Only support Bluetooth V2.1)
HM-01, HM-02, HM-03, HM-04, HM-05, HM-06, HM-07, HM-08, HM-09 is
Bluetooth V2.1 version. Use CSR Chip.
HM-10, HM-11, HM-12 is Bluetooth V4.0 BLE version. Use TI Chip.
HM-01, HM-02, HM-09, HM-10 have same size and same pins.
HM-05, HM-06, HM-07, HM-11 have same size and same pins.

HM Bluetooth module datasheet
-------------------------------------------------------Last Version V530 2014-08-05 6
3. Product model
Models VDD Size(mm) Flash Chip BT Version
HM-01 3.3V 26.9*13*2.2 8M BC417143
V2.1+EDR
HM-02 2.5-3.7V
26.9*13*2.2 6M BC3/BC4 V2.1
HM-03 2.5-3.7V
27.4*12.5*4.3 6M BC3/BC4 V2.1
HM-04 3.3V Not for sale
HM-05 2.5-3.7V
13.5*18.5*2.3 6M BC3/BC4 V2.1
HM-06 2.5-3.7V
13.5*18.5*2.3 6M BC3/BC4 V2.1
HM-07 2.5-3.7V
13.5*18.5*2.3 8M V2.1+EDR
HM-08 3.3V 26.9*13*2.5 8M Class 1 V2.1+EDR
HM-09 2.5-3.7V
26.9*13*2.2 8M V2.1+EDR
HM-10 2-3.7V 26.9*13*2.2 256Kb
CC2540/1 V4.0 BLE
HM-11 2.5-3.7V
13.5*18.5*2.2 256Kb
CC2540/1 V4.0 BLE
HM-12 2.7~3.7V
26.9*13*2.2 64KB CSR Dual mode
HM-13 2.7~3.7V
13.5*18.5*2.2 64KB CSR Dual mode
HM-15 5V 65*32*16 256KB
CC2540 V4.0 BLE

HM Bluetooth module datasheet
-------------------------------------------------------Last Version V530 2014-08-05 8
5. Product pictures
Not for sale
HM-01
BT 2.1
HM-02
BT 2.1
HM-03
BT 2.1
HM-04
BT 2.1
HM-05
BT 2.1
HM-06
BT 2.1
HM-07
BT 2.1
HM-09
BT 2.1
HM-10
BLE 4.0
HM-11
BLE 4.0
HM-12
Dual mode
HM-13
Dual mode
HM-15 BLE
USB Dongle
HMSensor iBeacon

HM Bluetooth module datasheet
-------------------------------------------------------Last Version V530 2014-08-05 9
6. Product technical specifications
This document only include Bluetooth BLE 4.0 document, You can goto
http://www.jnhuamao.cn/bluetooth_en.rar get Bluetooth V2.1 version
datasheet. That document include: HM-01, HM-02, HM-03, HM-04, HM-05,
HM-06, HM-07, HM-08, HM-09.
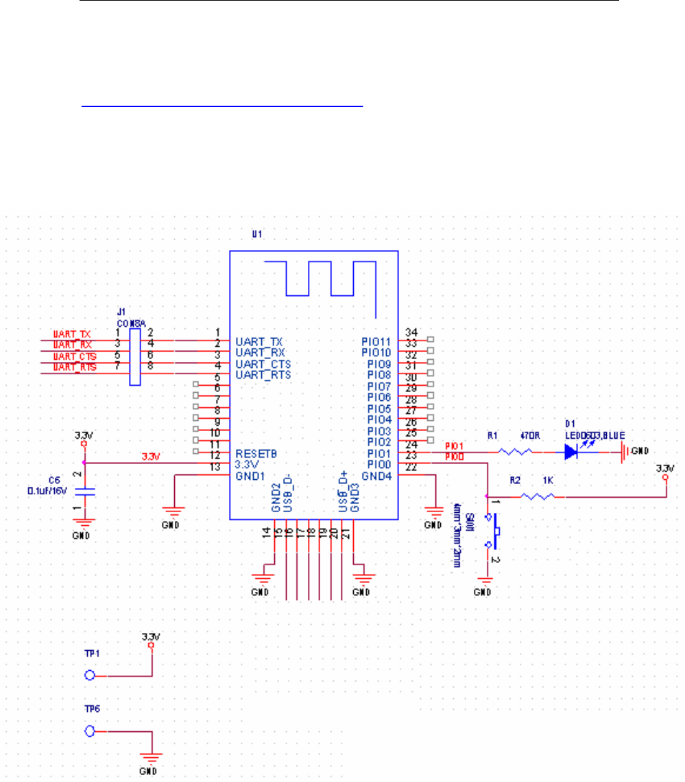
6.1 HM-10 Schematic
6.2 HM-10 Size

HM Bluetooth module datasheet
-------------------------------------------------------Last Version V530 2014-08-05 10
6.3 HM-10 package information
6.4 HM-10 Device Terminal Functions
No Name Description CC254X
1 UART_TX UART interface P1_6
2 UART_RX UART interface P1_7
3 UART_CTS
UART interface P1_4

HM Bluetooth module datasheet
-------------------------------------------------------Last Version V530 2014-08-05 11
4 UART_RTS
UART interface P1_5
5 NC NC
6 NC NC
7 NC NC P2_2
8 NC NC P2_1
9 NC NC P2_0
10 NC NC
11 RESETB Reset if low >100ms. RESET_N
12 VCC 3.3V
13 GND Ground
14 GND Ground
15 USB_D- USB interface PIN3
16 NC NC
17 NC NC
18 NC NC
19 NC NC
20 UB_D+ USB interface PIN2
21 GND Ground GND
22 GND Ground GND
23 PIO0 System Key P1_3
24 PIO1 System LED P1_2
25 PIO2 input/output pin. PWM output
P1_1
26 PIO3 input/output pin/ADC P1_0
27 PIO4 input/output pin/ADC P0_7
28 PIO5 input/output pin/ADC P0_6
29 PIO6 input/output pin/ADC P0_5
30 PIO7 input/output pin/ADC P0_4
31 PIO8 input/output pin/ADC P0_3
32 PIO9 input/output pin/ADC P0_2

HM Bluetooth module datasheet
-------------------------------------------------------Last Version V530 2014-08-05 12
33 PIO10 input/output pin/ADC P0_1
34 PIO11 input/output pin/
ADC/DS18B20/DHT11
P0_0
6.5 HM-11 Size
6.6 HM-11 Package information
6.7 HM-11 Device Terminal Functions
No Name Description CC254X
1 UART_RTS
UART interface P1_5

HM Bluetooth module datasheet
-------------------------------------------------------Last Version V530 2014-08-05 13
2 UART_TX UART interface P1_6
3 UART_CTS
UART interface P1_4
4 UART_RX UART interface P1_7
5 NC NC P2_1
6 NC NC P2_2
7 NC NC PIN2
8 NC NC PIN3
9 VCC V3.3 VCC
10 NC NC or VCC
11 RESETB Reset if low <100ms RESET_N
12 GND Ground GND
13 PIO3 input/output pin P1_1
14 PIO2 input/output pin/PWM P1_0
15 PIO1 System LED P0_7
16 PIO0 System KEY P0_6
6.8 HM-15
HM-15 is based HM-10, a real USB interface.
6.9 HM-Sensor

HM Bluetooth module datasheet
-------------------------------------------------------Last Version V530 2014-08-05 14

HM Bluetooth module datasheet
-------------------------------------------------------Last Version V530 2014-08-05 15
7. System function
How to wake up module from sleep mode?
There are two ways to wake up module from sleep mode.
7.1 Send “I am iron man, I am iron man, I am iron man I am iron…..” string.
Yes, that is a joke, in sleep mode, you can send a long string (Length >
80 or more), that string can made module wake up, and you will receive
“OK+WAKE” string through UART. That string can’t include any AT commands.
7.2 Long press system KEY >=1000 ms.
After wake up module, you can send and receive AT commands.
How to let module into sleep mode?
In discoverable mode, send “AT+SLEEP” string through UART, if all is okay,
module will return “OK+SLEEP” string and into sleep mode.

HM Bluetooth module datasheet
-------------------------------------------------------Last Version V530 2014-08-05 16
System KEY function (PIO0)
Press if Low > 1000ms:
7.3.1 If Module is in sleep mode
Module will wake up immediately, if AT+NOTI value is “1”, module will
send “OK+WAKE” string through UART.
7.3.2 If Module has already connected to remote device
Module will disconnect from remote device.
7.3.3 If Module is standby mode
Module will reset to default configuration. Then restart.
System LED function (PIO1)
In sleep mode, LED has turned off.
If AT+PIO10 is setup
Unconnected status: Output High 500 ms, Low 500 ms
Connected status: Output High
If AT+PIO11 is setup
Unconnected status: Output Low.
Connected status: Output High.
System work Mode
A) Mode 0(Transmission mode):
When not connected, through the AT command configuration module,
connection, only for serial data transmission.
B) Mode 1(PIO acquisition mode):
When not connected, through the AT command configuration module,
connection, a) serial data transmission. b) Control of the PIO2,3 output
state(HM-11 has none). c) The acquisition of PIO4 ~ 11 input state(HM-11 only
PIO2,3).
C) Mode 2(Remote control mode):
When not connected, through the AT command configuration module,
connection, a) serial data transmission. b) Control of the PIO2~11 output
state(HM-11 only PIO2,3).

HM Bluetooth module datasheet
-------------------------------------------------------Last Version V530 2014-08-05 17
8 AT Commands
Factory default setting:
Name: HMSoft; Baud: 9600, N, 8, 1; Pin code: 000000; Peripheral
Role; transmit mode.
AT Command format:
Uppercase AT command format. string format, without any other
symbol. (e.g. \r or \n).
On Transmit version: Only accept AT Command from UART interface when
Bluetooth device is not connected with remote device.
On Remote version: Can accept AT Command from UART interface when
Bluetooth Device is not connected with remote device, Also can accept AT
Command from remote Bluetooth device when connected that.
On PIO collection version: Only accept AT Command from UART interface
when Bluetooth device is not connected with remote device.
Bluetooth V2.1 version Command is not here, please download datasheet
from http://www.jnhuamao.cn/Bluetooth_en.rar
1. Test Command

HM Bluetooth module datasheet
-------------------------------------------------------Last Version V530 2014-08-05 18
Send Receive Parameter
AT OK
OK+LOST
None
If Module is not connected to remote device will receive: “OK”
If Module has connected, module will disconnected from remote device, if “AT
+ NOTI” is setup to 1, will receive: “OK+LOST”
2. Query module address
Send Receive Parameter
AT+ADC[para1]? OK+GET:0.00 Para1: 3~B
map to PIO3~PIOB
HM-11 has no this function.
Added since V526.
3. Query module address
Send Receive Parameter
AT+ADDR? OK+ADDR:MAC Address
None
3. Query/Set Advertising interval
Send Receive Parameter
AT+ADVI? OK+ Get:[Para] None
AT+ADVI[Para] OK+ Set:[Para] Para: 0 ~ F
0: 100ms
1: 152.5 ms
2: 211.25 ms
3: 318.75 ms
4: 417.5 ms
5: 546.25 ms
6: 760 ms
7: 852.5 ms
8: 1022.5 ms
9: 1285 ms

HM Bluetooth module datasheet
-------------------------------------------------------Last Version V530 2014-08-05 19
A: 2000ms
B: 3000ms
C: 4000ms
D: 5000ms
E: 6000ms
F: 7000ms
Default: 9
HMSoft Default: 0
HMSensor Default: 9
The maximum 1285ms recommendations form the IOS system. That is to
say, 1285ms is apple allowed, but in response to scan and connected all the
time will be long.
This command is added since V517 version.
V522 allow max value F.
4. Query/Set Advertising Type
Send Receive Parameter
AT+ADTY? OK+ Get:[Para] None
AT+ADTY[Para] OK+ Set:[Para] Para: 0 ~ 3
0: Advertising
ScanResponse,
Connectable
1: Only allow last device
connect in 1.28 seconds
2: Only allow Advertising
and ScanResponse.
3: Only allow Advertising
Default: 0
Added since V519
5. Query/Set ANCS switch

HM Bluetooth module datasheet
-------------------------------------------------------Last Version V530 2014-08-05 20
Send Receive Parameter
AT+ANCS? OK+ Get:[Para] None
AT+ANCS[Para] OK+ Set:[Para] Para: 0 ~ 1
0: Off
1: On
Default: 0
Note1: This command added in V524.
Note2: Please send AT+RESET to restart module if you set value 1.
Note3: Must execute AT+TYPE3 first.
6. Query/Set whitelist switch
Send Receive Parameter
AT+ALLO? OK+ Get:[Para] None
AT+ALLO[Para] OK+ Set:[Para] Para: 0 ~ 1
0: Off
1: On
Default: 0
Note1: This command added in V523.
Note2: WhiteList allow three mac address link to module. Please use AT+AD
command set whitelist mac address.
7. Query/Set whitelist mac address
Send Receive Parameter
AT+AD[para1]?? OK+ Get:[Para2] None
AT+ALLO[Para1][Para2]
OK+ Set:[Para2] Para1: 1, 2, 3
Para2: MAC address
Para1 default: 0
Note1: This command added in V523.
E.g.
Send AT+ID1001122334455
Recv OK+Set:001122334455

HM Bluetooth module datasheet
-------------------------------------------------------Last Version V530 2014-08-05 21
8. Query/Set Module pin output state, After power supplied
Send Receive Parameter
AT+BEFC? OK+ Get:[Para] None
AT+BEFC[Para] OK+ Set:[Para] Para: 000~ 3FF
Default: 000
This command added in V527.
3FF == 001111111111, left to right side is map to PIO0~PIOB, PIO0 and
PIo1 is used by system. Only Pio2~PIOB pins is available.
e.g. Set PIO2~PIOB all output high after power supplied.
Send: AT+BEFC3FF
Recv:OK+Set:3FF
When next time power on, module PIO2~PIOB will output high.
Note: Query PIO pins current state please use AT+PIO?? Command.
Note: Please don’t use this command when “AT+MODE1” is setup.
9. Query/Set Module pin output state, After connection is established
Send Receive Parameter
AT+AFTC? OK+ Get:[Para] None
AT+AFTC[Para] OK+ Set:[Para] Para: 000~ 3FF
Default: 000
This command added in V527.
3FF == 001111111111, Left to right side is map to PIO0~PIOB, PIO0 and
PIo1 is used by system. Only Pio2~PIOB pins is available.
e.g. Set PIO2~PIOB all output high when connection is established.
Send: AT+AFTC3FF
Recv: OK+Set:3FF
When Bluetooth connection is established, module PIO2~PIOB will output
high.
Note: Query PIO pins current state please use “AT+PIO??” command.
Note: Please don’t use this command when “AT+MODE1” is setup.

HM Bluetooth module datasheet
-------------------------------------------------------Last Version V530 2014-08-05 22
10. Query/Set battery monitor switch
Send Receive Parameter
AT+BATC? OK+ Get:[Para] None
AT+BATC[Para] OK+ Set:[Para] Para: 0 ~ 1
0: Off
1: On
Default: 0
This command added in V520
11. Query battery information
Send Receive Parameter
AT+BATT? OK+BATT:[Para] Para: 000~100
There has three ways to get battery information:
a. Before establishing a connection, Send “AT+BATT?” through UART.
b. After established a connection, In Mode 1 or 2, remote side send
“AT+BATT?”
Battery information has included in scan response data package, one hour
update once. You can use Android or IOS discovery module, when module has
been discovered, you can get it from scan result array.
Data format is 0x02, 0x16, 0x00, 0xB0, [FLAG], [temperature], [ humidity],
[battery].
Android:
Included in OnLeScan function result array, you can see it direct.
private BluetoothAdapter.LeScanCallback mLeScanCallback = new BluetoothAdapter.LeScanCallback() {
@Override
public void onLeScan(final BluetoothDevice device, int rssi,
byte[] scanRecord) {
......<Other code>......
String sBatt = ""; //Battery
String sTemp = ""; //Temperature

HM Bluetooth module datasheet
-------------------------------------------------------Last Version V530 2014-08-05 23
String sHumi = ""; //Humidity
for(int i = 0; i < scanRecord.length; i++)
{
if(i + 7 < scanRecord.length)
{
//Since V522
if(scanRecord[i] == 0x07 && scanRecord[i + 1] == 0x16
&& scanRecord[I + 2] == 0x00 && scanRecord[I + 3] == 0xB0)
{
if(scanRecord[i + 7] > 0)
sBatt = String.valueOf(scanRecord[i + 7]);
if(scanRecord[i + 5] > 0)
sTemp = String.valueOf(scanRecord[i + 5]);
if(scanRecord[i + 6] > 0)
sHumi = String.valueOf(scanRecord[i + 6]);
}
}
}
......<Other code>......
}
};
iOS:
c. Included in LeScan function result NSDictionary struct, service id is
0xB000.
12. Query/Set Bit format
Send Receive Parameter
AT+BIT7? OK+Get:[para1] Para1: bit7 switch.

HM Bluetooth module datasheet
-------------------------------------------------------Last Version V530 2014-08-05 24
AT+BIT7[para1] OK+Set:[para1] 0-----Not compatible
1-----Compatible
Default: 0
This command is used only for compatible uses 7 data bits, 2 stop bit device.
13. Query/Set baud rate
Send Receive Parameter
AT+BAUD? OK+Get:[para1]
AT+BAUD[para1] OK+Set:[para1]
Para1: Baud rate No.
0---------9600
1---------19200
2---------38400
3---------57600
4---------115200
5---------4800
6---------2400
7---------1200
8---------230400
Default: 0(9600)
e.g.
Query baud:
Send: AT+BAUD?
Receive: OK+Get:0
Setup baud:
Send: AT+BAUD1
Receive: OK+Set:1
Note: If setup to Value 7, After next power on, module will not support any
AT Commands, until PIO0 is pressed, Module will change Baud to 9600.
14. Query/Set Characteristic
Send Receive Parameter
AT+CHAR? OK+Get:[para1] Para1: 0x0001~0xFFFE

HM Bluetooth module datasheet
-------------------------------------------------------Last Version V530 2014-08-05 25
AT+CHAR[para1] OK+Set:[para1] Default: 0xFFE1
e.g. change characteristic value to 0xAAA0
Send: AT+CHAR0xAAA0
Recv: OK+Set:0xAAA0
15. Clear Last Connected device address
Send Receive Parameter
AT+CLEAR OK+CLEAR None
Notice: Only Central role is used.
16. Try connect to last succeeded device
Send Receive Parameter
AT+CONNL OK+CONN[Para1] Para1: L, E, F, N
L: Connecting
E: Connect error
F: Connect Fail
N: No Address
Notice: Only Central role is used.
If remote device has already connected to other device or shut down,
“OK+CONNF” will received after about 10 seconds.
17. Try connect an address
Send Receive Parameter
AT+CON[Para1] OK+CONN[Para2] Para1: Address
Like: 0017EA090909
Para2: A, E, F
A: Connecting
E: Connect error
F: Connect Fail
Notice: Only central role is used.
If remote device has already connected to other device or shut down,
“OK+CONNF” will received after about 10 Seconds.

HM Bluetooth module datasheet
-------------------------------------------------------Last Version V530 2014-08-05 26
e.g.
Try to connect an device which MAC address is 00:17:EA:09:09:09
Send: AT+CON0017EA090909
May receive a reply:
OK+CONNA ========= Accept request, connecting
OK+CONNE ========= Connect error
OK+CONN ========= Connected, if AT+NOTI1 is setup
OK+CONNF ========= Connect Failed, After 10 seconds
18. Query PIO04~PIO11 input(output) state
Send Receive Parameter
AT+COL?? OK+ Col:[Para1] Para1: 0x00~0xFF
Para1 is a byte, has 8 bits, bit 7 ~ bit 0 is map to the PIO4 ~ PIO11.
This command is added since V515 version.
19. Query/Set PIO collection rate
Send Receive Parameter
AT+CYC?? OK+ Get:[para1]
AT+CYC[para1] OK+ Set:[para1]
Para1: 00~99
Unit: seconds
Default: 10
In mode 1, when PIO state is change, module will send OK+Col:[xx] to
UART or remote side. This command is set send interval.
This command is added since V515 version.
20. Start a device discovery scan
Send Receive Parameter
AT+DISC? OK+DISC[para1] Para1: S, E, Address
string
S: Start discovery
E: End discovery
Address string:
Discovered device

HM Bluetooth module datasheet
-------------------------------------------------------Last Version V530 2014-08-05 27
address information
max results is 6 devices
Please set AT+ROLE1 and AT+IMME1 first.
e.g.
Send: AT+DISC?
Recv: OK+DISCS
Recv: OK+DISC:123456789012 (discovered device address information)
If AT+SHOW1 is setup, you will receive then Name information as follow
Recv: OK+NAME: xxx
After send Name value, will send two extra “\r\n” value ASCII byte
Recv: OK+DISC:234567890123
Recv: OK+NAME: xxx
After send Name value, will send two extra “\r\n” value ASCII byte
…..(Max results is 6, use array 0~5)
Recv: OK+DISCE
Connect to a discovered device: AT+CONN0, AT+CONN1……AT+CONN5
21. Connect to an Discovery device
Send Receive Parameter
AT+CONN[para1] OK+CONN[para2] Para1: 0~5
Para2: E, F, 0~5
E: Link error
F: Link failed
0~5: Try to connect
This command is use after execute AT+DISC?
This command will clear all discovery data.
22. Query/Set iBeacon deploy mode
Send Receive Parameter
AT+DELO[para1] OK+DELO[para1] Para1: 1, 2
1: Allowed to broadcast

HM Bluetooth module datasheet
-------------------------------------------------------Last Version V530 2014-08-05 28
and scanning
2: Only allow broadcast
After receive OK+DELO[para1], module will reset after 500ms.
This command will let module into non-connectable status until next power on.
23. Set advertising data FLAG byte
Send Receive Parameter
AT+FLAG[P1] OK+ Set:[P1] P1: 0~FF (one byte)
Note: This command added in V530. Please ref to AT+BATT? Command.
24. Query/Set filter of HM modules
Send Receive Parameter
AT+FILT? OK+ Get:[para1]
AT+FILT[para1] OK+ Set:[para1]
Para1: 0, 1
0: Will find all BLE modules
1: Only find HM Modules
Default: 1
Note: This command is removed since V530
25. Remove bond information
Send Receive Parameter
AT+ERASE OK+ERASE
Note1: Added in V524 version.
26. Query/Set flow control switch
Send Receive Parameter
AT+FIOW? OK+ Get:[para1]
AT+FIOW[para1] OK+ Set:[para1]
Para1: 0, 1
0: Off
1: On
Default: 0
27. System Help Information
Send Receive Parameter
AT+HELP? Help Information None
28. Query/Set Module work type

HM Bluetooth module datasheet
-------------------------------------------------------Last Version V530 2014-08-05 29
Send Receive Parameter
AT+IMME? OK+ Get:[para1]
AT+IMME[para1] OK+ Set:[para1]
Para1: 0, 1
1: When module is powered
on, only respond the AT
Command, don’t do anything.
until AT + START is received,
or can use
AT+CON,AT+CONNL
0: When power on, work
immediately
Default: 0
This command is only used for Central role.
29. Query/Set Module iBeacon switch
Send Receive Parameter
AT+IBEA? OK+Get:[para1]
AT+IBEA[para1] OK+Set:[para1]
Para1: 0, 1
0: Turn off iBeacon
1: Turn on iBeacon
Default: 0
iBeacon UUID is: 74278BDA-B644-4520-8F0C-720EAF059935.
This command is added since V517 version.
30. Query/Set iBeacon UUID
Send Receive Parameter
AT+IBE0? OK+Get:[para1]
AT+IBE0[para1] OK+Set:[para1]
Para1: 00000001~
FFFFFFFE
Default: 74278BDA
iBeacon UUID is: 74278BDA-B644-4520-8F0C-720EAF059935.
This command can change red color string in iBeacon UUID.
This command is added since V520 version.
e.g.: Send: AT+IBE012345678 change iBeacon UUID red color string to

HM Bluetooth module datasheet
-------------------------------------------------------Last Version V530 2014-08-05 30
“12345678”
31. Query/Set iBeacon UUID
Send Receive Parameter
AT+IBE1? OK+Get:[para1]
AT+IBE1[para1] OK+Set:[para1]
Para1: 00000001~
FFFFFFFE
Default: B6444520
iBeacon UUID is: 74278BDA-B644-4520-8F0C-720EAF059935.
This command can change red color string in iBeacon UUID.
This command is added since V520 version.
e.g.: Send: AT+IBE112345678 change iBeacon UUID red color string to
“12345678”
32. Query/Set iBeacon UUID
Send Receive Parameter
AT+IBE2? OK+Get:[para1]
AT+IBE2[para1] OK+Set:[para1]
Para1: 00000001~
FFFFFFFE
Default: 8F0C720E
iBeacon UUID is: 74278BDA-B644-4520-8F0C-720EAF059935.
This command can change red color string in iBeacon UUID.
This command is added since V520 version.
e.g.: Send: AT+IBE112345678 change iBeacon UUID red color string to
“12345678”
33. Query/Set iBeacon UUID
Send Receive Parameter
AT+IBE3? OK+Get:[para1]
AT+IBE3[para1] OK+Set:[para1]
Para1: 00000001~
FFFFFFFE
Default: AF059935
iBeacon UUID is: 74278BDA-B644-4520-8F0C-720EAF059935.
This command can change red color string in iBeacon UUID.
This command is added since V520 version.

HM Bluetooth module datasheet
-------------------------------------------------------Last Version V530 2014-08-05 31
e.g.: Send: AT+IBE112345678 change iBeacon UUID red color string to
“12345678”
34. Query/Set Module iBeacon Marjor version
Send Receive Parameter
AT+MARJ? OK+Get:[para1]
AT+MARJ[para1] OK+Set:[para1]
Para1: 0x0001, 0xFFFE
Default: 0xFFE0
E.g. Change marjor version to 0x0102
Send: AT+MARJ0x0102, if all is okay, module will send back OK+Set:
0x0102
This command is added since V517 version.
35. Query/Set Module iBeacon minor
Send Receive Parameter
AT+MINO? OK+Get:[para1]
AT+MINO[para1] OK+Set:[para1]
Para1: 0x0001, 0xFFFE
Default: 0xFFE1
This command is added since V517 version.
36. Query/Set Module iBeacon Measured power
Send Receive Parameter
AT+MEAS? OK+Get:[para1]
AT+MEAS[para1] OK+Set:[para1]
Para1: 0x0001, 0xFFFE
Default: 0xFFE1
This command is added since V519 version.
37. Query/Set Module Work Mode
Send Receive Parameter
AT+MODE? OK+Get:[para1]
AT+MODE[para1] OK+Set:[para1]
Para1: 0, 1, 2
0: Transmission Mode
1: PIO collection Mode +
Mode 0
2: Remote Control Mode
+ Mode 0
Default: 0

HM Bluetooth module datasheet
-------------------------------------------------------Last Version V530 2014-08-05 32
Mode 0:
Before establishing a connection, you can use the AT command
configuration module through UART.
After established a connection, you can send data to remote side from
each other.
Mode 1:
Before establishing a connection, you can use the AT command
configuration module through UART.
After established a connection, you can send data to remote side. Remote
side can do fellows:
Send AT command configuration module.
Collect PIO04 to the PIO11 pins input state of HM-10.
Collect PIO03 pins input state of HM-11.
Remote control PIO2, PIO3 pins output state of HM-10.
Remote control PIO2 pin output state of HM-11.
Send data to module UART port (not include any AT command and per
package must less than 20 bytes).
Mode 2:
Before establishing a connection, you can use the AT command
configuration module through UART.
After established a connection, you can send data to remote side. Remote
side can do fellows:
Send AT command configuration module.
Remote control PIO2 to PIO11 pins output state of HM-10.
Remote control PIO2, PIO3 pins output state of HM-11.
Send data to module UART port (not include any AT command and per
package must less than 20 bytes).
38. Query/Set Notify information
Send Receive Parameter

HM Bluetooth module datasheet
-------------------------------------------------------Last Version V530 2014-08-05 33
AT+NOTI? OK+Get:[para1]
AT+NOTI[para1] OK+Set:[para1]
Para1: 0, 1
0: Don’t Notify
1: Notify
Default: 0
If this value is set to 1, when link ESTABLISHED or LOSTED module will
send OK+CONN or OK+LOST string through UART.
39. Query/Set Module name
Send Receive Parameter
AT+NAME? OK+NAME[para1]
AT+NAME[para1] OK+Set[para1]
Para1: module name,
Max length is 12.
Default: HMSoft
e.g.
change module name to bill_gates
Send: AT+NAMEbill_gates
Receive: OK+SetName:bill_gates
40. Query/Set output driver power
Send Receive Parameter
Query: AT+PCTL? OK+Get:[para1] None
Set: AT+PCTL[para1] OK+Set:[para1] Para1: 0,1
0:Normal power output
1:Max power output
Default: 1
Noted: Added in V527
41. Query/Set Parity bit
Send Receive Parameter
Query: AT+PARI? OK+Get:[para1] None
Set: AT+PARI[para1] OK+Set:[para1] Para1: 0,1,2
0:None
1:EVEN

HM Bluetooth module datasheet
-------------------------------------------------------Last Version V530 2014-08-05 34
2:ODD
Default: 0 (None)
42. Query/Set PIO1 output status (System LED)
Send Receive Parameter
AT+PIO1? OK+Get:[para1]
AT+ PIO1 [para1] OK+Set:[para1]
Para1: 0, 1
0: Unconnected Output
500ms High 500ms Low,
Connected output High.
1: Unconnected output
Low, Connected output
High.
Default: 0
43. Query/Set PIO pins output high or low (Only this time, when module next
power on, this value is not be used)
Send Receive Parameter
AT+PIO[para1]? OK+PIO:[para1][para2]
AT+PIO[para1][para2]
OK+PIO:[para1][para2]
Para1: 2~B, ?
Para2: 0, 1, ?
HM-11 only has 4 pins.
Para1 is which PIO pin
you want to Query/Set
Value:
2,3,4,5,6,7,8,9,A,B.
Para2 is Query or setup
value.
“0” is low and “1” is high
and “?” is query
e.g.
Query PIO2
Send: AT+PIO2?

HM Bluetooth module datasheet
-------------------------------------------------------Last Version V530 2014-08-05 35
Setup PIO2 output high
Send: AT+PIO21
Receive: OK+PIO21
HM-10 HMSensor version: para1 value is 2~A
HM-10 HMSoft version: para1 value is 2~B
HM-11 HMSensor version: para1 value is 2
HM-11 HMSoft version: para1 value is 2, 3
V525 added PIO2 PWM function, Para2 value is 0~9
0: output low
1: output high
2: output 100ms PWM
3: output 200ms PWM
……
9: output 800ms PWM
V527 added AT+PIO?? Format query all pins output state.
44. Query/Set Pin Code
Send Receive Parameter
AT+PASS? OK+Get:[para1]
AT+PIN[para1] OK+Set:[para1]
Para1 is Pin Code,
000000~999999
Default: 000000
e.g.
Query Pin Code
Send: AT+PIN?
Receive: OK+PIN:000000
Setup Pin Code 008888
Send: AT+PIN008888
Receive: OK+Set:008888
45. Query/Set Module Power
Send Receive Parameter

HM Bluetooth module datasheet
-------------------------------------------------------Last Version V530 2014-08-05 36
AT+POWE? OK+Get:[para1] None
AT+ POWE [para1] OK+Set:[para1] Para: 0 ~ 3
0: -23dbm
1: -6dbm
2: 0dbm
3: 6dbm
Default: 2
46. Query/Set Module sleep type
Send Receive Parameter
AT+PWRM? OK+Get:[para1] None
AT+PWRM[para1] OK+Set:[para1] Para1: 0~1
0:Auto sleep
1:don’t auto sleep
Default: 1
Only support peripheral role.
47. Query/Set reliable advertising mode
Send Receive Parameter
AT+RELI? OK+ Get:[para1]
AT+RELI[para1] OK+ Set:[para1]
Para1: 0, 1
0: Normal advertising
1: Reliable advertising
Default: 0
Note: This command is added since V530
48. Restore all setup value to factory setup
Send Receive Parameter
AT+RENEW OK+RENEW None
49. Restart module
Send Receive Parameter
AT+RESET OK+RESET None
50. Query/Set Master and Slaver Role

HM Bluetooth module datasheet
-------------------------------------------------------Last Version V530 2014-08-05 37
Send Receive Parameter
AT+ROLE? OK+Get:[para1]
AT+ROLE[para1] OK+Set:[para1]
Para1: 0, 1
0: Peripheral
1: Central
Default: 0
51. Query RSSI Value
Send Receive Parameter
AT+RSSI? OK+RSSI:[para1] None
Require: AT+MODE value > 0
This command only used by Remote device query when connected.
52. Query Last Connected Device Address
Send Receive Parameter
AT+RADD? OK+RADD:MAC Address
None
53. Query/Set Module Sensor work interval
Send Receive Parameter
AT+RAT?? OK+Get:[para1]
AT+RAT[para1] OK+Set:[para1]
Para1: 00~99
0:Save when connected
1:Don’t Save
Default: 0
Unit: minute
Note: This command is only use for HMSensor
54. Query/Set Stop bit
Send Receive Parameter
AT+STOP? OK+Get:[para1] None
AT+STOP[para1] OK+Set:[para1] Para1:0, 1
0: One stop bit
1: Two stop bit
Default: 0 (One stop bit)
55. Work immediately

HM Bluetooth module datasheet
-------------------------------------------------------Last Version V530 2014-08-05 38
Send Receive Parameter
AT+START OK+START None
This command is only used when AT+IMME1 is setup.
56. Query Module into sleep mode
Send Receive Parameter
AT+SLEEP OK+SLEEP None
Only support Peripheral role.
57. Query/Set Module save connected address parameter
Send Receive Parameter
AT+SAVE? OK+Get:[para1] None
AT+SAVE[para1] OK+Set:[para1] Para1: 0~1
0:Save when connected
1:Don’t Save
Default: 0
58. Query/Set sensor type on module PIO11(HM-11 is PIO3)
Send Receive Parameter
AT+SENS? OK+Get:[para1]
AT+SENS[para1] OK+Set:[para1]
Para1: 0, 1, 2
0: None
1: DHT11
2: DS18B20
Default: 0
Note: This command is use for HMSensor.
59. Query/Set discovery parameter
Send Receive Parameter
AT+SHOW? OK+Get:[para1] None
AT+SHOW[para1] OK+Set:[para1] Para1: 0~1
0:Don’t show name
1:Show name
Default: 0

HM Bluetooth module datasheet
-------------------------------------------------------Last Version V530 2014-08-05 39
Please execute AT+FILT0 first.
If AT+SHOW1 is setup, AT+DISC? Command will show you name information
included into scan result package.
60. Query/Set Module Sensor Temperature and humidity(if has a sensor)
Send Receive Parameter
AT+TEHU? OK+Get:[para1][para2] Para1: 000~120
Para2: 000~100
Note: This command is use for HMSensor.
This value is added into scan response data package.
Data format is 0x02, 0x16, 0x00, 0xB0, [reserved], [temperature], [ humidity],
[battery].
Android:
Included in OnLeScan function result array, you can see it direct.
iOS:
Included in LeScan function result NSDictionary struct, service id is
0xB000.
61. Query DS18B20 Sensor or IC temperature
Send Receive Parameter
AT+TEMP? OK+Get:[para1] Para1:
000.000~255.000
Note1: if not setup AT+SENS value, will get IC temperature.
Note2: Added in V523 version, Modified at V526.
62. Query/Set module connect remote device timeout value
Send Receive Parameter
AT+TCON? OK+TCON:[para1] None
AT+TCON[para1] OK+Set:[para1] Para1 is timeout value.
when time is up module
will not connect this
address anymore, then

HM Bluetooth module datasheet
-------------------------------------------------------Last Version V530 2014-08-05 40
enter search mode.
Para1 allowed value:
000000~999999
Unit is ms.
Default:
000000 Connect forever
This value is only used for Central Role, when module has Last Connected
address.
63. Query/Set Module Bond Mode
Send Receive Parameter
AT+TYPE? OK+Get:[para1] None
AT+TYPE[para1] OK+Set:[para1] Para1: 0~2
0:Not need PIN Code
1:Auth not need PIN
2:Auth with PIN
3:Auth and bond
Default: 0
Important: If your module version is less than V515, please don’t use
this command. Under android 4.3 AT+TYPE1 is same to AT+TYPE2.
Note1: Value 3 is added in V524.
64. Query/Set service UUID
Send Receive Parameter
AT+UUID? OK+Get:[para1]
AT+UUID[para1] OK+Set:[para1]
Para1: 0x0001~0xFFFE
Default: 0xFFE0
e.g. Change UUID value to 0xAAA0
Send: AT+UUID0xAAA0
Recv: OK+Set:0xAAA0
65. Query/Set UART sleep type
Send Receive Parameter

HM Bluetooth module datasheet
-------------------------------------------------------Last Version V530 2014-08-05 41
AT+UART? OK+Get:[para1]
AT+UART[para1] OK+Set:[para1]
Para1: 0~1
0: When module into
sleep mode, you can
wake up module through
UART.
1: When module into
sleep mode, shutdown
UART too.
Default: 0xFFE0
Note: This command is only use for HMSensor.
66. Query Software Version
Send Receive Parameter
AT+VERR?
AT+VERS?
Version Information None

HM Bluetooth module datasheet
-------------------------------------------------------Last Version V530 2014-08-05 42
Resource:
Bluetooth Module 2.1 datasheet:
http://www.jnhuamao.cn/Bluetooth_en.zip
Bluetooth Module 4.0 datasheet:
http://www.jnhuamao.cn/Bluetooth40_en.zip
Bluetooth Module 4.0 USB Dongle
http://www.jnhuamao.cn/HMDongle40_en.zip
Bluetooth 2.1 Com Assistant for android:
http://www.jnhuamao.cn/HMComAssistant.rar
Bluetooth 4.0 Com Assistant for android 4.3:
http://www.jnhuamao.cn/HMBLEComAssistant.rar
Bluetooth 4.0 IOS Code:
http://www.jnhuamao.cn/HMSoft_iso7.zip
http://www.jnhuamao.cn/HMSoft_iso7.zip
