Manuale_tecnico_Bravo_Kit_B/N_Art.8173I_1ed_cod.2G40000383 Bravo Kit
Bravo-8173I-kit Bravo-8173I-kit
User Manual: Bravo-kit
Open the PDF directly: View PDF
.
Page Count: 100

Assistenza tecnica Italia 0346/750090
Commerciale Italia 0346/750091
Technical service abroad (+39)0346750092
Export department (+39) 0346750093
www.comelitgroup.com
PT
MANUAL
TÉCNICO
IT
MANUALE
TECNICO
EN
TECHNICAL
MANUAL
FR
MANUEL
TECHNIQUE
NL
TECHNISCHE
HANDLEIDING
DE
TECHNISCHES
HANDBUCH
ES
MANUAL
TÉCNICO
Manuale tecnico Bravo kit B/N bifamiliare Art. 8173I
Technical manual for two-family Bravo Kit B/W Art. 8173I
Technische handleiding Bravo kit Z/W tweegezinswoning Art. 8173I
Manuel technique Bravo kit N/B deux usagers Art. 8173I
Technisches Handbuch Bravo Kit S/W Türsprechanlage
für Zweifamilienhaus Art. 8173I
Manual técnico Bravo Kit B/N bifamiliar art. 8173I
Manual técnico Bravo Kit P/B bifamiliar art. 8173I

2
IT
Generalità 3
Posto esterno
Art. 4879K 3
Art. 1207 3
Installazione posto esterno 3
Inserimento cartellini portanome 4
Posti interni
Art. 5701 5
Art. 5714/K 5
Installazione Art. 5701 a incasso o a parete 6
Installazione scheda opzionale Art. 5733, Art. 5734 6
Art. 2608 7
Installazione citofono Art. 2608 7
Indicazioni generali di installazione e funzionamento 8
Tabella distanze di funzionamento 8
Funzionamento 8
Descrizione impostazioni e funzionamento pulsanti 9
Impostazioni staffa Art. 5714/K e citofono Style Art. 2608 9
Impostazione staffa Art. 5714/K principale o secondaria 10
Monitior supplementari principali o secondari 10
Selezione suoneria monitor 10
Utilizzo kit in impianti con porta principale 11
Programmazione pulsanti Art. 4680K 11
Programmazioni speciali Art. 4680K 12
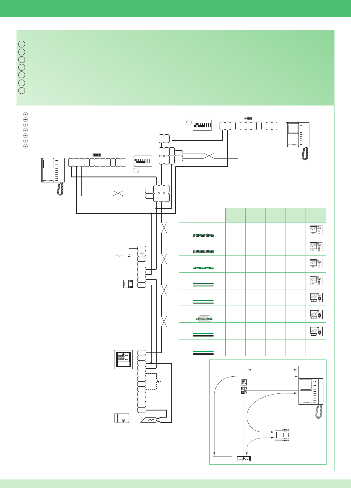
Schemi di collegamento
BK/018I Schema base per kit bifamiliari Art. 8173I con collegamento in cascata. Messa in funzione/verifi ca tensioni di impianto a riposo. 82
BK/013IB Schema base per kit bifamiliari Art. 8173I con collegamento in derivazione 83
BK/014IB Schema per kit bifamiliari Art. 8173I ampliati con un secondo Art. 4879K. Collegamento in derivazione. 84
BK/014I/A Schema per kit bifamiliari Art. 8173I ampliati con un secondo Art. 4879K. Collegamento in cascata. 85
BK/018I/A Schema per kit bifamiliare con alimentatore aggiuntivo Art. 1595 86
BK/019I Utilizzo modulo telecamera scorporata Art. 1259/A 87
BK/EN/109I Schema per connessione a porta principale da 2 a 9 Bravo Kit tramite Art. 4834/9 88
BK/EN/110I Schema per connessione a porta principale di 30 Bravo Kit (massimo). Collegamento Bravo in cascata con Art. 1424. 90
SB2/AAQ Collegamento amplifi catore video Art. 4833/A 92
BK/HI Aggiunta di un monitor principale in parallelo. Collegamento in cascata 92
BK/II Aggiunta di un monitor principale in parallelo. Collegamento in derivazione 93
BK/A9 Collegamento in derivazione di 1 monitor principale e di 1 monitor secondario con lo stesso codice utente 93
BK/CI Collegamento in cascata di 1 monitor principale e di 1 monitor secondario con lo stesso codice utente 94
BK/AABI Collegamento citofoni aggiuntivi in derivazione dal monitor 94
BK/AAAI Collegamento citofoni aggiuntivi in cascata dal monitor 95
BK/FI Aggiunta di un citofono in parallelo in derivazione dal montante 95
PXK/AAK Connessione di dispositivi di ripetizione di chiamata (Art. 1229 o Art. 1122/A) 96
BK/PI Utilizzo per usi vari del pulsante P1 (Art. 5714/K) 97
BK/NI Utilizzo morsetto LED 1 97
SB/X3 Utilizzo per usi vari del pulsante P1 (Art. 2608) 97
Variante collegamento chiamata fuori porta 98
PXK/EC Collegamento relé attuatore Art. 1256 98
PXK/RTNP Utilizzo relé posto esterno su apriporta o comando attuatore (vedi programmazioni speciali pag.12: gestione comando attuatore) 99
PXK/SNP Variante con serratura di sicurezza e alimentazione aggiuntiva 99
Utilizzo della rete RC per fi ltro serratura sui contatti del relè 100
PXK/DO Variante utilizzo segnalazione porta aperta.
Da utilizzare solo in impianti con 1 solo posto esterno senza scambi Art. 1224A, Art. 1424. 100
Avvertenze
• Effettuare l’installazione seguendo scrupolosamente le istruzioni fornite dal costruttore ed in conformità alle norme vigenti.
• Tutti gli apparecchi devono essere destinati esclusivamente all’uso per cui sono stati concepiti. Comelit Group S.p.A. declina ogni responsabilità per un utilizzo improprio degli
apparecchi, per modifi che effettuate da altri a qualunque titolo e scopo, per l’uso di accessori e materiali non originali.
• Tutti i prodotti sono conformi alle prescrizioni delle direttive 2006/95/CE (che sostituisce la direttiva 73/23/CEE e successivi emendamenti) e ciò è attestato dalla presenza della marcatura
CE sugli stessi.
• Evitare di porre i fi li di montante in prossimità di cavi di alimentazione (230/400V).
• Gli interventi di installazione, montaggio e assistenza agli apparecchi elettrici devono essere eseguiti esclusivamente da elettricisti specializzati.
• Togliere l’alimentazione prima di effettuare qualsiasi manutenzione.
• Connettere il telaio porta moduli a terra (vedi Fig.)
• Non tenere premuto il gancio fonica con la cornetta sollevata.
• La telecamera non deve essere installata di fronte a grandi sorgenti luminose, oppure in luoghi dove il soggetto ripreso rimanga molto in controluce.
Per risolvere il problema precedentemente descritto, si consiglia di modifi care l'altezza di installazione della telecamera, solitamente 160 - 165 cm, ad
un'altezza di 180 cm e di orientare l'obiettivo verso il basso in modo da migliorare la qualità delle riprese.
• Le telecamere con sensore CCD a colori, presentano in condizioni di scarsa luminosità, una sensibilità inferiore rispetto alle telecamere in bianco e nero.
Si consiglia pertanto, in ambienti poco illuminati di prevedere una fonte di illuminazione aggiuntiva.

3
IT
2
Art. 4879K
4
LED
O
F
F
LED
O
F
F
WHITE OFF BLUE
3
1 2
Generalità
I Kit video citofonici bifamiliare Art. 8173I sono utilizzabili in edifici civili o
terziari dove è richiesto un’efficace controllo di accesso a fronte di semplici
operazioni di installazione.
Infatti bastano 2 conduttori tra il posto esterno e il/i monitor interni per
attivare il sistema (chiamata, fonica, video, autoaccensione), più 2 fili per
alimentare a 33V DC il posto esterno e l’elettroserratura.
É disponibile inoltre una vasta gamma di accessori per risolvere facilmente
ogni esigenza di impianto; infatti oltre a interessanti accessori di tipo
standard è possibile ampliare l’impianto aggiungendo videocitofoni e/o
citofoni e/o posti esterni.
In questo modo si può raggiungere un massimo di 2 posti esterni con 3
posti interni tra citofoni e videocitofoni per la configurazione monofamiliare.
Tramite opportuni impostazioni è possibile effettuare comunicazioni
intercomunicanti monofamiliari (cioè tra utenti con il medesimo codice
utente) utilizzando sia videocitofoni che citofoni.
Più Kit possono essere connessi a una porta principale Simplebus e/o a
un centralino Art. 1998A.
Posto esterno
Art. 1207
Caratteristiche tecniche
Il trasformatore prevede 2 uscite: una per alimentare il posto esterno e
l’elettroserratura, l’altra per alimentare il monitor.
Dimensioni: 105x85x85 mm (6 moduli DIN).
Fusibile di protezione 500mA ritardato.
Descrizione morsettiera
L N ingresso tensione di rete 110-240 VAC
+22V 0V uscita DC di alimentazione del monitor
+33V 0V uscita DC per posto esterno e elettroserratura
Art. 4879K
►Selezione illuminazione led cartellini portanome
►Lasciare in posizione la
protezione di impianto
Installazione posto esterno
Caratteristiche tecniche
Connessione al monitor con 2 fili per audio, video, apriporta e chiamata più
2 fili per alimentazione da Art. 1207.
Telecamera orientabile ad alta sensibilità con sensore CCD 1/3”.
Cartellini portanome con illuminazione a led selezionabile tra blu, bianca
e spenta.
Regolazione volume altoparlante.
Dimensione scatola da incasso: 127x127x45 mm.
Il pulsante dell'Art. 4879K è impostato di fabbrica per effettuare la chiamata
all'indirizzo 1.
Dimensione posto esterno: 112x89,5x40 mm
Descrizione morsettiera
LL connessione monitor (video, chiamata, fonica, apriporta)
V+ V- alimentazione posto esterno
RTE ingresso apriporta locale temporizzato
DO ingresso segnalazione porta aperta
PR morsetto di programmazione
GND morsetto negativo da utilizzare in fase di programmazione
NO NC COM contatti del relé da 10A
SE connessione elettroserratura

4
IT
5
4A
21
43
OK
Daniela Rizzo
Dott. Luca Ricci Luciano Doria
NO
Daniela Rizzo
Dott. Luca Ricci Luciano Doria
icci Luciano Doria
Daniela Rizzo
NO
Dott. Luca Ricci Luciano Doria
Daniela Rizzo
Dott. Luca Ricci Luciano Doria
Daniela Rizzo
Robinson
as Anne Francois
Dott. Luca Ricci Luciano Doria
Daniela Rizzo
Posizione alternativa del microfono
►Centrare il cartellino
per evitare infi ltrazio-
ni
Inserimento cartellini portanome

5
IT
9
1
2
3
4
5
6
3
4
2
1
5
6
7
8
1
2
6
2
1
3
5
1 2 3 4
ON
5 6 7 8
DIP
4
7
Posti interni
Art. 5701
Caratteristiche tecniche monitor bianco e nero Art. 5701
1 Regolazione volume chiamata / selettore funzione Privacy (per servizio
Privacy si intende l’esclusione della chiamata dal posto esterno e da
citofoni o videocitofoni intercomunicanti; l’attivazione della funzione
Privacy è evidenziata dalla comparsa di un indicatore rosso a lato del
selettore).
L’utente può selezionare la suoneria del Monitor come descritto a
pagina 10.
2 Led di segnalazione (accensione in funzione della confi gurazione
adottata).
3 Etichetta memo-pulsanti su cui è possibile riportare la funzione dei
pulsanti.
4 Cornetta Monitor (sollevare la cornetta per iniziare la comunicazione).
5 Manopola regolazione luminosità (ruotare in senso orario per
aumentare la luminosità).
6 Manopola regolazione intensità colore (ruotare in senso orario per
aumentare il valore).
7 Gancio di fissaggio.
8 Frontalino di serie personalizzabile con Kit di personalizzazione Art.
5727.
9 Schermo bianco e nero 4’’.
Art. 5714/K
1 Connettore Staffa-Monitor.
2 S1 Dip switch programmazione indirizzi utente.
3 JP1 Jumper per programmare la staffa come Principale (P) o
Secondaria (S) (vedi pag. 10).
4 CN1 Connettore per schede opzionali Art. 5733, Art. 5734.
5 CV3 CV4 Jumper per liberare Pulsante 1 (contatto C. NO. 24V- 100mA
max).
6 Morsettiera per connessione impianto:
0 +20 morsetti per connessione con Art. 1205/B o Art. 1212/B.
L L Morsetti di connessione linea Bus.
CFP CFP Ingresso chiamata da piano.
P1 C1 Contatti per Pulsante 1 usato per usi vari.
Per avere un contatto C.NO. (24V-100mA max) rimuovere i jumper
CV3 e CV4.
+S -S Morsetti per dispositivo ripetizione di chiamata.
LED1 Ingresso per gestione accensione Led di segnalazione
(in presenza di segnale su questo morsetto il Led lampeggia; vedi
variante BK/NI a pag. 97).
7 CV5 Jumper chiusura video.
Descrizione pulsanti:
A Pulsante Apriporta.
P1 Pulsante disponibile di serie, utilizzabile per servizi vari (contatto
C.NO. 1A max) a seconda delle necessità di impianto; rimuovendo
CV3 e CV4 come riportato nella variante BK/PI a pag. 97.
P2 Pulsante disponibile di serie.
P3 P4 Pulsanti opzionali (utilizzando la scheda Art. 5733 o Art. 5734) per
attivazione funzioni supplementari.
P5 P6 Pulsanti opzionali (utilizzando la scheda Art. 5733) o Led di
segnalazione opzionali (utilizzando la scheda Art. 5734) disponibili per
diverse funzioni.
È possibile utilizzare nella stessa unità familiare fino a un massimo di 3
Monitor.

6
IT
1
2
3
4
5
6
1
2
1
2
3
4
5
6
3 4
1
2
3
4
5
6
3
2
1
5
CV4CV3
DIP
140-145 cm
115-125 cm
CV4CV3
DIP
1 2 2B2A
1
2
3
4
5
6
10,2cm 11cm
14,4cm
8,1cm 1,4cm
1,4cm
1
1
2
2
3
1
1
2
3
2
1
3
4
5
6
3
4 5
2
Installazione scheda opzionale Art. 5733, Art. 5734
1 Connettore maschio staffa
2 Morsettiera:
N.B. Per utilizzare i pulsanti come contatto C.NO.
(24V-100mA max) rimuovere il fi lo verso il connettore
staffa e liberare il relativo comune.
P3 contatto pulsante 3 del monitor
C3 contatto comune pulsante 3 del monitor. Comune
principale da staffa Art. 5714/K (scollegare il fi lo verso
il connettore staffa per liberare tutti i contatti comuni)
P4 contatto pulsante 4 del monitor
C4 contatto comune pulsante 4 del monitor
+P5 contatto pulsante 5 del monitor per Art. 5733.
Ingresso positivo Led 5 per Art. 5734.
-C5 contatto comune pulsante 5 del monitor per Art.
5733. Ingresso negativo Led 5 per Art. 5734.
+P6 contatto pulsante 6 del monitor per Art. 5733.
Ingresso positivo Led 6 per Art. 5734.
-C6 contatto comune pulsante 6 del monitor per Art.
5733. Ingresso negativo Led 6 per Art. 5734.
3 Connettore femmina Art. 5733, Art. 5734
Installazione Art. 5701 a incasso o a parete
Solo per scheda opzionale Art. 5734
►Tagliare e rimuovere i pulsanti 5 e 6 del
monitor
►Inserire i pulsanti trasparenti allegati
alla confezione dell'articolo nelle
posizioni dei pulsanti 5 e 6
►Posizionare i fi li tra la scheda e la
staffa

7
IT
3
4
5
6
7B
7A
1
2
140-145 cm
115-125 cm
1 2 3A
3B 3C 4
Art. 2608 Non è utilizzabile per sfruttare la funzione intercomunicante.
Il citofono va montato sempre utilizzando l’Art. 1214/2C come mostrato
nello schema di collegamento BK/FI a pag. 95.
1 Indicatore funzione Privacy.
2 Selettore suoneria/servizio Privacy a 3 posizioni:
Posizione alto: Suoneria volume massimo.
Posizione centrale: Suoneria volume medio.
Posizione basso: Attivazione funzione Privacy.
(Per servizio Privacy si intende l’esclusione della chiamata dal posto
esterno e centralino; l’attivazione della funzione Privacy è evidenziata
dalla comparsa di un indicatore rosso in alto a destra).
3 Trimmer regolazione volume microfono.
4 Micro-interruttori per impostazione codice utente.
5 Morsetti connessione impianto:
L L Connessione alla linea bus.
CFP CFP Ingresso chiamata da piano.
P1 C1 Morsetti Pulsante P1 per servizi vari (contatto C. NO. 24V-100mA
max) (rimuovere CV1 e CV2, vedi variante SB/X3 pag. 97).
S+ S- Morsetti per dispositivo ripetizione di chiamata.
6 CV1 CV2 Jumper da rimuovere per avere contatto pulito C.NO. sul
pulsante P1.
7A/7B JP1 Jumper per selezionare la funzione Chiamata centralino
(posizione C)/Attuatore generico (posizione A) del pulsante P1.
Descrizione pulsanti:
A Pulsante Apriporta.
P1 Pulsante P1 chiamata centralino/attuatore generico/pulsante per
servizi vari presente in morsettiera (P1 C1).
Pulire con un panno inumidito con acqua. Evitare Alcool e altri
prodotti aggressivi.
Installazione citofono Art. 2608

8
IT
1207
A
B
D
1214/2
1216
F
F
4833/A
1207
1212/B
E
1595
G
8
78K 4878K
4878K
4879K
A/G MAX B/E MAX C MAX D MAX F MAX Art. 1216
Comelit Art. 4577 1 mm2 (Ø 1,2 mm AWG 17)
50 m
(165 feet)
50 m
(165 feet)
200 m
(655 feet)
100 m
(330 feet)
150 m
(495 feet)
Comelit Art. 4576-4578
0,5 mm
2
(Ø 0,8 mm AWG 20
)
25 m
(85 feet)
200 m
(655 feet)
100 m
(330 feet)
150 m
(495 feet)
1,5 mm
2
(Ø 1,4 mm AWG 15)
75 m
(245 feet)
100 m
(330 feet)
UTP5 cat. 5 0,2 mm2 (Ø 0,5 mm AWG 24)
190 m
(625feet)
60 m
(195 feet)
150 m
(495 feet)
0,28 mm2 (Ø 0,6 mm AWG 23)
5 m
(15 feet)
190 m
(625 feet)
60 m
(195 feet)
150 m
(495 feet)
0,5 mm2 (Ø 0,8 mm AWG 20)
25 m
(85 feet)
25 m
(85 feet)
190 m
(625 feet)
60 m
(195 feet)
150 m
(495 feet)
1 mm2 (Ø 1,2 mm AWG 17)
50 m
(165 feet)
50 m
(165 feet)
190 m
(625 feet)
60 m
(195 feet)
150 m
(495 feet)
1 mm2 (Ø 1,2 mm AWG 17)
50 m
(165 feet)
50 m
(165 feet)
120 m
(395 feet)
40 m
(130 feet)
100 m
(330 feet)
1,5 mm2 (Ø 1,4 mm AWG 15)
75 m
(245 feet)
100 m
(330 feet)
190 m
(625 feet)
60 m
(195 feet)
150 m
(495 feet)
2,5 mm2 (Ø 1,8 mm AWG 13)
100 m
(330 feet)
150 m
(495 feet)
190 m
(625 feet)
60 m
(195 feet)
150 m
(495 feet)
2
2
2
1
1
1
bus
power
Indicazioni generali di installazione e funzionamento
La distanza massima totale tra il posto esterno e il monitor più lontano è 400 m.
La somma totale del numero di posti interni con stesso codice utente e del numero di dispositivi di ripetizione chiamata collegati ai suddetti posti interni
non può superare il numero di 4.
Connettere un solo dispositivo di ripetizione chiamata per ogni posto interno.
La distanza MAX del collegamento tra posto interno e dispositivo di ripetizione chiamata è di 20m; utilizzare cavo schermato per il collegamento e non
far passare i cavi in prossimità di carichi induttivi pesanti o cavi di alimentazione (230V / 400V).
Funzionamento
In caso di cortocircuito persistente sulla linea bus il posto esterno emette un tono di segnalazione intermittente.
Il visitatore quando preme il tasto di chiamata accende l’illuminazione del soggetto, aziona la suoneria interna di chiamata (se la funzione privacy non è
abilitata) e fa apparire l’immagine sul/sui monitor principale/i per circa 60”.
La durata massima della conversazione tra posto esterno e posto interno è di 90’’.
Al posto esterno si ha un tono di avvenuta chiamata; se in impianti con 2 o più ingressi all'atto della chiamata, il posto esterno emette un tono di occupato
invece che la replica della suoneria, significa che un'altra comunicazione è già in atto verso un altro posto esterno.
Per la programmazione di indirizzi utente diversi da quelli impostati di fabbrica (1 e 2) vedi pag. 9.
Per le funzionalità intercomunicanti del Sistema Bravo Kit vedi pag. 10.
Tabella distanze di funzionamento

9
IT
1 2 3 4
ON
5 6 7 8
DIP
1 2 3 4
ON
5 6 7 8
DIP
S1-8
S1-7
S1-6
S1-4
S1-3
S1-2
S1-1
S1-5
S1-5
S1-4
S1-3
S1-2
S1-1
12345678
I valori di S1-1, S1-2, S1-3, S1-4 e S1-5 definiscono l’indirizzo di chiamata della staffa e dei citofoni come riportato nella seguente tabella.
I valori di S1-6, S1-7 e S1-8 definiscono la modalità operativa del sistema Bravo Kit come riportato nella seguente tabella.
¹ La chiamata intercomunicante bifamiliare (tra citofoni e/o videocitofoni) è possibile solo se i 2 utenti sono impostati su codici di chiamata contigui
(contrassegnati dalla stessa lettera AA..CC..OO nella tabella di programmazione dei micro interruttori riportata a pag. 9).
AP1 P2 P3 P4 P5 P6 DIP
6
DIP
7
DIP
8S1
default
000
AAttuatore
Accensione
interna /
Richiesta video
Chiamata a
centralino
Chiamata
intercomunicante
monofamiliare
Chiamata
intercomunicante
bifamiliare¹Dottore
A
Chiamata
intercomunicante
monofamiliare
Chiamata
intercomunicante
bifamiliare¹
Chiamata a
centralino
Chiamata
intercomunicante
monofamiliare
Chiamata
intercomunicante
bifamiliare¹Dottore 100
A
Chiamata
intercomunicante
monofamiliare
Dottore Chiamata a
centralino
Chiamata
intercomunicante
monofamiliare
Chiamata
intercomunicante
bifamiliare¹Dottore 010
A
Chiamata
intercomunicante
bifamiliare¹Dottore Chiamata a
centralino
Chiamata
intercomunicante
monofamiliare
Chiamata
intercomunicante
bifamiliare¹Dottore 110
A
Chiamata
intercomunicante
monofamiliare
Accensione
interna /
Richiesta video
Chiamata a
centralino
Chiamata
intercomunicante
monofamiliare
Chiamata
intercomunicante
bifamiliare¹Dottore 001
A
Chiamata
intercomunicante
bifamiliare¹
Accensione
interna /
Richiesta video
Chiamata a
centralino
Chiamata
intercomunicante
monofamiliare
Chiamata
intercomunicante
bifamiliare¹Dottore 101
AChiamata a
centralino
Accensione
interna /
Richiesta video
Chiamata a
centralino
Chiamata
intercomunicante
monofamiliare
Chiamata
intercomunicante
bifamiliare¹Dottore 011
AChiamata a
centralino Attuatore Chiamata a
centralino
Chiamata
intercomunicante
monofamiliare
Chiamata
intercomunicante
bifamiliare¹Dottore 111
Cod. Intercom.
bifam. S1 Cod. Intercom.
bifam. S1 Cod. Intercom.
bifam. S1 Cod. Intercom.
bifam. S1
1A 9E 17 I 25 M
2A 10 E 18 I 26 M
3B 11 F 19 J 27 N
4B 12 F 20 J 28 N
5C 13 G 21 K 29 O
6C 14 G 22 K 30 O
7D 15 H 23 L
8D 16 H 24 L
Descrizione impostazioni e funzionamento pulsanti
Impostazioni staffa Art. 5714/K e citofono Style Art. 2608
Posizione dei micro-interruttori della staffa Art. 5714/K e del citofono Style Art. 2608 ►Sui citofoni Art. 2608, Art. 2610 e Art.
2628 posizionare i dip S1-6, S1-7,
S1-8 su OFF

10
IT
1
ON
1
ON
1 2 3 4
ON
5 6 7 8
DIP
S
S
Impostazione staffa Art. 5714/K principale o secondaria
Principale
Secondaria
Descrizione funzioni pulsanti
Attuatore
La pressione del pulsante impostato nella modalità attuatore permette
l'attivazione dell'Art. 1256 che può essere utilizzato ad esempio per
attivare l'apertura di cancelli, porte basculanti o per l'attivazione del
modulo telecamere cicliche Art. 1259/A.
Autoaccensione/richiesta video
√L'autoaccensione va abilitata
√L'autoaccensione è possibile solo con impianto a riposo
√L'autoaccensione è consigliata solo per impianti con 1 o 2 ingressi
La pressione del pulsante 2 impostato in questa modalità permette di
visualizzare sullo schermo del monitor l'immagine trasmessa dal posto
esterno anche se non è stata effettuata nessuna chiamata.
In impianti dotati di 2 posti esterni è possibile visualizzare alternativamente
l'immagine da un posto esterno all'altro (funzione "bascula") con
successive pressioni del pulsante 2.
Su monitor secondari (JP1 in posizione S) il pulsante 2 ha la funzione
di richiesta video, permette di accendere un monitor in seguito a una
chiamata da posto esterno.
Abilitazione:
►premere il pulsante dedicato all'autoaccensione del monitor per un
tempo superiore a 4 sec.
»2 toni di conferma
Disabilitazione:
►premere il pulsante dedicato all'autoaccensione per un tempo
superiore a 6 sec.
»1 tono di conferma
Accensione:
►premere e rilasciare immediatamente il pulsante dedicato (pulsante
2 - se mantenute le impostazioni di fabbrica)
Chiamata a centralino
La pressione del pulsante impostato in questa modalità permette di
inviare una chiamata al centralino di portineria.
Chiamata intercomunicante bifamiliare
Questa funzione permette di inviare una chiamata agli altri apparecchi
(videocitofoni e/o citofoni) impostati sullo stesso indirizzo di chiamata
bifamiliare rispetto al proprio, come indicato nalle tabella riportata a pag.
9.
Chiamata intercomunicante monofamiliare
Questa funzione permette di inviare una chiamata agli altri apparecchi
(videocitofoni e/o citofoni) impostati sullo stesso indirizzo di chiamata.
►Il ricevente della chiamata alzando la cornetta entra in comunicazione
con il chiamante. Riagganciando la cornetta la comunicazione viene
terminata.
Una chiamata da posto esterno è comunque sempre prioritaria rispetto
a una comunicazione intercomunicante. In questo caso gli utenti che
si trovano già in conversazione sentiranno in cornetta un tono simile a
quello di chiamata se quest'ultima è indirizzata a loro o un triplice tono di
segnalazione in caso contrario.
►Per rispondere alla chiamata da posto esterno è sufficiente sollevare
la cornetta da qualunque apparecchio libero o riagganciare e sollevare
la cornetta da un apparecchio impegnato nella comunicazione
intercomunicante.
L'attivazione della comunicazione con il posto esterno interrompe la
conversazione intercomunicante precedentemente in corso.
Una chiamata intercomunicante non è prioritaria rispetto ad una
conversazione/chiamata con il posto esterno.
In questo caso, durante un tentativo di chiamata intercomunicante, il
LED di segnalazione lampeggerà per alcuni secondi per segnalare che
il sistema è occupato.
Dottore
Questa funzione permette l'azionamento automatico dell'apriporta su
chiamata da posto esterno all'indirizzo del posto interno su cui la funzione
è stata attivata.
Abilitazione/disabilitazione:
►tenere premuto per 2 sec. il pulsante impostato per tale funzione
»a funzione attivata il led di segnalazione rimane acceso
Monitior supplementari principali o secondari
L’impostazione di JP1 definisce se la staffa in oggetto verrà gestita come
principale (P) o secondaria (S).
Il posto esterno può gestire fino a un massimo di 3 videocitofoni o citofoni
per pulsante di chiamata.
Nella configurazione classica del Bravo Kit si possono avere al massimo
2 videocitofoni secondari e 1 videocitofono principale per pulsante di
chiamata tutti alimentati dallo stesso Art. 1207.
É possibile gestire fino a 3 videocitofoni principali all’interno della stessa
unità familiare (cioè impostati sul medesimo codice utente). In questa
particolare configurazione, i videocitofoni principali addizionali dovranno
essere alimentati dall’apposito Art. 1212/B (vedi variante BK/HI, BK/II
pag. 92, 93).
Quando dal posto esterno si effettua una chiamata, il monitor che si
accende è il videocitofono principale.
Gli eventuali monitor secondari della medesima unità familiare resteranno
spenti.
Rispondendo alla chiamata del posto esterno da un videocitofono
secondario, l'immagine viene automaticamente visualizzata sul monitor.
A questo punto il monitor del videocitofono principale si spegne e
l’immagine compare sul monitor del videocitofono su cui viene premuto il
pulsante 2 - richiesta video.
Per visualizzare l’immagine senza sollevare la cornetta, premere il
pulsante 2 - richiesta video.
1. Tenere premuto il pulsante A fino a che non verrà emesso un suono
di conferma (l'operazione è possibile solo con l'impianto in situazione
di riposo; in caso contrario il led di segnalazione lampeggerà per
avvisare l'utente).
2. Premere e rilasciare il pulsante A :
►1 volta per modificare la suoneria di chiamata da posto esterno
»viene emesso un tono di conferma
►2 volte per modificare la suoneria da centralino
»vengono emessi 2 toni di conferma
►3 volte per modificare la suoneria del campanello di piano
»vengono emessi 3 toni di conferma
►Ulteriori pressioni del pulsante A ripetono la sequenza appena
descritta
3. Dopo l'ultima pressione del pulsante A attendere un suono di
conferma prima di passare alla fase seguente.
4. Premere e rilasciare il pulsante A per scorrere in sequenza le varie
suonerie disponibili. Nel caso si voglia riascoltare più volte la stessa
suoneria mantenere premuto il pulsante A .
5. Sollevare e riagganciare la cornetta per confermare la scelta dell'ultima
suoneria ascoltata e per uscire (in qualunque momento) dalla modalità
di variazione suoneria del monitor.
»all'uscita dalla modalità di variazione suoneria del monitor verrà
emesso un suono di conferma.
»il videocitofono riprende il suo normale funzionamento.
Selezione suoneria monitor

11
IT
2
4
3
3
5
1
-V
+V
Utilizzo kit in impianti con porta principale
Negli schemi BK/EN/109I, BK/EN/110I a pag. 88, 90 viene mostrata una
possibile confi gurazione di impianto che offre la possibilità di gestire fi no
a un massimo di 30 Bravo Kit da parte di un Art. 4680 - Art. 4680K* posto
per esempio all'ingresso di un complesso residenziale.
Utilizzando questi schemi di impianto è possibile chiamare uno dei Bravo
Kit dall'ingresso principale dotato di Art. 4680 - Art. 4680K*.
In questa confi gurazione è necessario programmare i pulsanti dell'Art.
4680K a bordo dell'Art. 4879K come descritto nella seguente procedura
opzionale
►Impostare il codice utente
tramite i dip, vedi tabella pag. 9
Programmazione pulsanti Art. 4680K
ed i posti interni con il codice corrispondente, vedi tabella a pag. 9.
Per maggiori informazioni sull'integrazione dei Bravo Kit in impianti
Simplebus e per la programmazione della porta principale (Art. 4680 -
Art. 4680K*) fare riferimento al catalogo (n. 140), al manuale tecnico FT/
SB/24.
*Limitazioni utilizzo Art. 4680K
Il 4680K gestisce le chiamate provenienti dai moduli pulsanti o digitali SOLO
se comprese tra l'indirizzo 1 e l'indirizzo 10.

12
IT
7
1
3
5
6
1622
4680
4680K
4680C
4680KC
2
4
1622
4680
4680K
4680C
4680KC
-V
+V
opzionale
opzionale
►Impostare i dip secondo la funzione
che si desidera programmare, vedi
tabella pag. 12
Programmazioni speciali Art. 4680K
1 sec.
Codice Dip switch
ON
Resistenza di antiappannamento
213 1,3,5,7,8
OFF (default)
212 3,5,7,8
ON
Messaggi audio-visivi
210 2,5,7,8
solo messaggi visivi
211 1,2,5,7,8
Svedese
214 2,3,5,7,8
OFF (default)
215 1,2,3,5,7,8
Italiano
216 4,5,7,8
Francese
217 1,4,5,7,8
Spagnolo
218 2,4,5,7,8
Olandese
219 1,2,4,5,7,8
Greco
220 3,4,5,7,8
Inglese
221 1,3,4,5,7,8
Tedesco
222 2,3,4,5,7,8
Portoghese
Serratura
223 1,2,3,4,5,7,8
Comando serratura su SE in AC (default)
224 6,7,8
Comando serratura su SE in AC potenziata
225 1,6,7,8
Comando serratura su SE in DC
245 1,3,5,6,7,8
Tempo serratura: 2 sec + tono disattivo (default)
246 2,3,5,6,7,8
Tempo serratura: 4 sec
247 1,2,3,5,6,7,8
Tempo serratura: 8 sec
248 4,5,6,7,8
Tono conferma serratura: attivo
251 1,2,4,5,6,7,8
Relè C.NC.NO in parallelo a SE (default)
252 3,4,5,6,7,8
Apriporta sempre attivo (default)
253 1,3,4,5,6,7,8
Apriporta attivo solo per utente chiamato
Gestione comando attuatore
N.B. sull'impianto non deve essere
presente l'Art. 1256 in modalità attuatore
generico.
229 1,3,6,7,8
Attivazione relè C.NC.NO su comando
attuatore: 2 sec
230 2,3,6,7,8
Attivazione relè C.NC.NO su comando
attuatore: 4 sec
231 1,2,3,6,7,8
Attivazione relè C.NC.NO su comando
attuatore: 8 sec
228 3,6,7,8
Comando attuatore su linea seriale S:
disattivo (default)
227 1,2,6,7,8
Comando attuatore su linea seriale S: attivo
Funzioni impianto
232 4,6,7,8
Tempo di attesa risposta: 60 sec (default)
233 1,4,6,7,8
Tempo di attesa risposta: 180 sec
234 2,4,6,7,8
Tempo di attesa risposta: 30 sec
235 1,2,4,6,7,8
Tempo di conversazione: 90 sec (default)
236 3,4,6,7,8
Tempo di conversazione: 180 sec
237 1,3,4,6,7,8
Autoaccensione: attiva (default)
238 2,3,4,6,7,8
Autoaccensione: disattiva
239 1,2,3,4,6,7,8
Tono conferma su chiamata utente: attivo
(default)
240 5,6,7,8
Tono conferma su chiamata utente: disattivo
243 1,2,5,6,7,8
Tempo di attesa reset: 10 sec (default)
244 3,5,6,7,8
Tempo di attesa reset: 1 sec
208 5,7,8
Reset dopo apriporta in fonica: attivo (default)
209 1,5,7,8
Reset dopo apriporta in fonica: disattivo
249 1,4,5,6,7,8
Invio chiamata: singola (default)
250 2,4,5,6,7,8
Invio chiamata: tripla
254 2,3,4,5,6,7,8
Ripristino default

1313
EN
Warning:
• Install the equipment by carefully following the instructions given by the manufacturer and in compliance with the standards in force.
• All the equipment must only be used for the purpose it was designed for. Comelit Group S.p.A. declines any responsibility for improper use of the apparatus, for modifi cations made by
third parties for any reason or purpose, and for the use of accessories and materials which are not originals.
• All the products comply with the requirements of Directive 2006/95/EC (which replaced Directive 73/23/EEC and subsequent amendments), as certifi ed by the CE mark they carry.
• Do not route the riser wires in proximity to power supply cables (230/400V).
• Installation, mounting and assistance procedures for electrical devices must only be performed by specialised electricians.
• Cut off the power supply before carrying out any maintenance work.
• Connect the module-holder frame to earth (see Fig.).
• Do not press and hold the audio hook while the handset is lifted.
• The camera must not be installed opposite bright light sources, or in places where the fi lmed subject is against the light. To resolve this problem, we
recommend modifying the installation height of the camera, which is usually 160 - 165 cm, to a height of 180 cm and pointing the lens downward so as
to improve fi lming quality.
• Cameras with colour CCD sensor have poorer sensitivity in low light conditions than black/white cameras. We therefore recommend, in dimly lit
environments, that an additional light source is installed.
General information 14
External unit
Art. 4879K 14
Art. 1207 14
Installing the external unit 14
Inserting nameplates 15
Internal units
Art. 5701 16
Art. 5714/K 16
Installing Art. 5701 as a fl ush- or wall-mounted device 17
Installing optional card Art. 5733, Art. 5734 17
Art. 2608 18
Installing door-entry phone Art. 2608 18
General installation and operating instructions 19
Operating distances table 19
Operation 19
Description of button functions and settings 20
Settings for bracket Art. 5714/K and Style door-entry phone Art. 2608 20
Setting bracket Art. 5714/K as main or secondary 21
Additional main or secondary monitors 21
Selecting the monitor ringtone 21
Using the kit in systems with a main entrance 22
Programming buttons on Art. 4680K 22
Special programming - Art. 4680K 23
Wiring diagrams
BK/018I Basic diagram for two-family kits Art. 8173I with cascade connection. Switching on/voltage check with system in standby.82
BK/013IB Basic diagram for two-family kits Art. 8173I with branch connection 83
BK/014IB Diagram for two-family kits Art. 8173I extended with a second Art. 4879K. Branch connection. 84
BK/014I/A Diagram for two-family kits Art. 8173I extended with a second Art. 4879K. Cascade connection. 85
BK/018I/A Diagram for two-family kit with additional power supply unit Art. 1595 86
BK/019I Use of remote camera module Art. 1259/A 87
BK/EN/109I Diagram for connecting 2 to 9 Bravo Kits to main entrance panel using Art. 4834/9 88
BK/EN/110I Diagram for connecting 30 Bravo Kits (maximum) to the main entrance panel. Cascade connection of Bravo using Art. 1424 90
SB2/AAQ Connection of video amplifi er Art. 4833/A 92
BK/HI Addition of a main monitor in parallel. Cascade connection 92
BK/II Addition of a main monitor in parallel. Branch connection 93
BK/A9 Branch connection of 1 main monitor and 1 secondary monitor with the same user code 93
BK/CI Cascade connection of 1 main monitor and 1 secondary monitor with the same user code 94
BK/AABI Connection of additional door-entry phones with branch connection from monitor 94
BK/AAAI Connection of additional door-entry phones with cascade connection from monitor 95
BK/FI Addition of a parallel door-entry phone, with branch connection from riser 95
PXK/AAK Connection of call repetition devices (Art. 1229 or Art. 1122/A) 96
BK/PI Use for various purposes of button P1 (Art. 5714/K) 97
BK/NI Use of LED 1 97
SB/X3 Use for various purposes of button P1 (Art. 2608) 97
Floor door call connection variant 98
PXK/EC Connecting actuator relay Art. 1256 98
PXK/RTNP Using the external unit relay on lock-release or actuator control (see special programming, page 23: actuator control management) 99
PXK/SNP Variant with security door lock and additional power supply 99
Using the RC network for door lock fi lter on relay contacts 100
PXK/DO Door open indication use variant.
Only for use in systems with a single external unit without switching devices Art. 1224A, Art. 1424. 100

1414
EN
2
Art. 4879K
4
LED
O
F
F
LED
O
F
F
WHITE OFF BLUE
3
1 2
General information
The Two-Family Door Entry Monitor Kits Art. 8173I can be used in
residential or service sector buildings where effective access control and
simple installation procedures are required.
In fact, it only requires 2 wires between the external unit and the internal
monitor/s to activate the system (calls, audio, video self-ignition), plus two
wires to provide the 33 V DC power supply for the external unit and the
electric lock.
A wide range of accessories is also available to deal with the needs of any
type of system; in fact, in addition to interesting standard type accessories,
the system can also be extended by adding door entry monitors and/or
door-entry phones and/or external units.
This makes it possible to reach a maximum of 2 external units with 3 internal
units including door-entry phones and door entry monitors for single-family
configuration.
By means of appropriate settings single-family intercom communications
(i.e. between users with the same user code) are possible using both door
entry monitors and door-entry phones.
Several kits can be connected to a Simplebus main entrance panel and/or
a switchboard Art. 1998A.
External unit
Art. 1207
Technical characteristics
The transformer provides 2 outputs: one to power the external unit and the
electric lock and the other to power the monitor.
Dimensions: 105x85x85 mm (6 DIN modules).
500 mA delayed protection fuse.
Description of terminal block
L N mains voltage input 110-240 VAC
+22V 0V monitor power supply DC output
+33V 0V DC output for external unit and electric lock
Art. 4879K
►Nameplate LED lighting selection
►Leave the system protec-
tion device in position
Installing the external unit
Technical characteristics
Connection to monitor with 2 wires for audio, video, lock-release and call
plus 2 wires for power supply from Art. 1207.
High sensitivity, adjustable camera with 1/3” CCD sensor.
Nameplates with LED lighting (options: blue, white or off).
Loudspeaker volume control.
Flush-mounted box dimensions: 127x127x45 mm.
The button for Art. 4879K is factory set to call address 1.
External unit dimensions: 112x89.5x40 mm
Description of terminal block
LL monitor connection (video, call, audio, lock-release)
V+ V- external unit power supply
RTE request to exit input
DO door open indication input
PR programming terminal
GND negative terminal to be used in programming stage
NO NC COM 10 A relay contacts
SE electric lock connection

1515
EN
5
4A
21
43
OK
Daniela Rizzo
Dott. Luca Ricci Luciano Doria
NO
Daniela Rizzo
Dott. Luca Ricci Luciano Doria
cci Luciano Doria
Daniela Rizzo
NO
Dott. Luca Ricci Luciano Doria
Daniela Rizzo
Dott. Luca Ricci Luciano Doria
Daniela Rizzo
Robinson
as Anne Francois
Dott. Luca Ricci Luciano Doria
Daniela Rizzo
Alternative microphone position
►Centre the label to
prevent infi ltration
Inserting nameplates

1616
EN
9
1
2
3
4
5
6
3
4
2
1
5
6
7
8
1
2
6
2
1
3
5
1 2 3 4
ON
5 6 7 8
DIP
4
7
Internal units
Art. 5701
Technical characteristics - Monochrome monitor Art. 5701
1 Call volume adjustment/Privacy function selector (Privacy service
means exclusion of the call from the external unit and from intercom
system door-entry phones or door entry monitors; activation of the
Privacy function is signalled by a red indicator appearing to the side of
the selector).
The user can select the Monitor ringtone as described on page 21.
2 LED indicator (activation according to confi guration adopted).
3 Button memo label for indicating button functions.
4 Monitor handset (lift the handset to start communication).
5 Brightness control knob (turn clockwise to increase brightness).
6 Colour intensity adjustment knob (turn clockwise to increase the value).
7 Hooking bracket.
8 Standard front panel, can be customised with customisation kit Art.
5727.
9 4” Black and white screen
Art. 5714/K
1 Bracket-Monitor connector.
2 S1 Dip switch for programming user addresses.
3 JP1 Jumper for programming the bracket as Main (M) or Secondary
(S) (see page 21).
4 CN1 Optional card (Art. 5733 or 5734) connector.
5 CV3 CV4 Jumpers for freeing Button 1 (C. NO. contact 24 V- 100 mA
max.).
6 Terminal block for system connection:
+ - Terminals for connection to Art. 1207 or 1212/B.
L L Bus line connection terminals.
CFP CFP Floor door call input.
P1 C1 Contacts for Button 1 used for various purposes.
To have a C.NO. contact (24 V-100 mA max.), remove jumpers CV3
and CV4.
+S -S Terminals for call repetition device.
+LED -LED Input terminals for LED used for various purposes.
7 CV5 Jumper for video closure.
Description of buttons:
A Key button.
P1 Button available as standard, can be used for various services (C.NO.
contact 1 A max.) depending on system requirements; removing CV3
and CV4 as specifi ed in variant BK/PI on page 97.
P2 Button available as standard.
P3 P4 Optional buttons (using card Art. 5733 or Art. 5734) for activating
additional functions.
P5 P6 Optional buttons (using card Art. 5733) or optional LED indicators
(using card Art. 5734) available for different functions.
Up to 3 monitors can be used in the same family unit.

1717
EN
1
2
3
4
5
6
1
2
1
2
3
4
5
6
3 4
1
2
3
4
5
6
3
2
1
5
CV4CV3
DIP
140-145 cm
115-125 cm
CV4CV3
DIP
1 2 2B2A
1
2
3
4
5
6
10,2cm 11cm
14,4cm
8,1cm 1,4cm
1,4cm
1
1
2
2
3
1
1
2
3
2
1
3
4
5
6
3
4 5
2
Installing optional card Art. 5733, Art. 5734
1 Bracket male connector
2 Terminal board:
Note: To use the buttons as a C.NO. contact (24 V-100 mA
max.) remove the wire to the bracket connector and free
the corresponding common contact.
P3 monitor button 3 contact
C3 monitor button 3 common contact. Main common
contact from bracket Art. 5714/K (disconnect the wire to
the bracket connector to free all common contacts)
P4 monitor button 4 contact
C4 monitor button 4 common contact
+P5 monitor button 5 contact for Art. 5733. LED 5 positive
input for Art. 5734
-C5 monitor button 5 common contact for Art. 5733. LED 5
negative input for Art. 5734
+P6 monitor button 6 contact for Art. 5733. LED 6 positive
input for Art. 5734
-C6 monitor button 6 common contact for Art. 5733. LED 6
negative input for Art. 5734
3 Female connector Art. 5733, Art. 5734
Installing Art. 5701 as a fl ush- or wall-mounted device
For optional card Art. 5734 only
►Disconnect and remove monitor
buttons 5 and 6
►Fit the transparent buttons supplied
in the packaging into button
positions 5 and 6
►Run the wires between the card and
the bracket

1818
EN
3
4
5
6
7B
7A
1
2
140-145 cm
115-125 cm
1 2 3A
3B 3C 4
Art. 2608 Cannot be used for the intercom function.
The door-entry phone should always be mounted using Art. 1214/2C as
illustrated in connection diagram BK/FI on page 95.
1 Privacy function indicator.
2 3-position ringtone/Privacy service selector:
High position: Maximum ringtone volume.
Middle position: Medium ringtone volume.
Low position: Privacy function activation.
Privacy service means exclusion of the call ringtone from the external
unit and switchboard; activation of the Privacy function is signalled by
a red indicator appearing at the top right-hand side).
3 Trimmer for adjusting the microphone volume.
4 User code programming microswitches.
5 System connection terminals:
L L Bus line connection.
CFP CFP Floor door call input.
P1 C1 Button P1 terminals for various purposes (contact C. NO 24 V -
100 mA max.) (remove CV1 and CV2, see variant SB/X3 on page 97).
S+ S- Terminals for call repetition device.
6 CV1 CV2 Jumpers to be removed in order to have potential-free C.
NO contact on button P1.
7A/7B JP1 Jumpers for selecting the switchboard call (position C) /
generic actuator (position A) function of button P1.
Description of buttons:
A Key button.
P1 Button P1 for switchboard call / generic actuator / button for various
purposes present on terminal block (P1 C1).
Clean using a damp cloth. Do not use alcohol or other aggressive
products.
Installing door-entry phone Art. 2608

1919
EN
1207
A
B
D
1214/2
1216
F
F
4833/A
1207
1212/B
E
1595
G
8
78K 4878K
4878K
4879K
A/G MAX B/E MAX C MAX D MAX F MAX Art. 1216
Comelit Art. 4577 1 mm2 (Ø 1,2 mm AWG 17)
50 m
(165 feet)
50 m
(165 feet)
200 m
(655 feet)
100 m
(330 feet)
150 m
(495 feet)
Comelit Art. 4576-4578
0,5 mm
2
(Ø 0,8 mm AWG 20
)
25 m
(85 feet)
200 m
(655 feet)
100 m
(330 feet)
150 m
(495 feet)
1,5 mm
2
(Ø 1,4 mm AWG 15)
75 m
(245 feet)
100 m
(330 feet)
UTP5 cat. 5 0,2 mm2 (Ø 0,5 mm AWG 24)
190 m
(625feet)
60 m
(195 feet)
150 m
(495 feet)
0,28 mm2 (Ø 0,6 mm AWG 23)
5 m
(15 feet)
190 m
(625 feet)
60 m
(195 feet)
150 m
(495 feet)
0,5 mm2 (Ø 0,8 mm AWG 20)
25 m
(85 feet)
25 m
(85 feet)
190 m
(625 feet)
60 m
(195 feet)
150 m
(495 feet)
1 mm2 (Ø 1,2 mm AWG 17)
50 m
(165 feet)
50 m
(165 feet)
190 m
(625 feet)
60 m
(195 feet)
150 m
(495 feet)
1 mm2 (Ø 1,2 mm AWG 17)
50 m
(165 feet)
50 m
(165 feet)
120 m
(395 feet)
40 m
(130 feet)
100 m
(330 feet)
1,5 mm2 (Ø 1,4 mm AWG 15)
75 m
(245 feet)
100 m
(330 feet)
190 m
(625 feet)
60 m
(195 feet)
150 m
(495 feet)
2,5 mm2 (Ø 1,8 mm AWG 13)
100 m
(330 feet)
150 m
(495 feet)
190 m
(625 feet)
60 m
(195 feet)
150 m
(495 feet)
2
2
2
1
1
1
bus
power
General installation and operating instructions
The maximum total distance between the external unit and the furthest monitor is 400 m.
The total number of internal units with the same user code added to the number of call repetition devices connected to these internal units cannot exceed 4.
Connect only one call repetition device for each internal unit.
The MAX. cable length between the internal unit and call repetition device is 20 m. A shielded cable should be used for the connection and should not run
close to heavy inductive loads or power supply cables (230 V / 400 V).
Operation
In case of a persistent short-circuit on the bus line, the external unit emits an intermittent signalling tone.
When the visitor presses the call button, caller illumination and the internal call ringtone (if the Privacy function is not enabled) are activated and image is
displayed on the main monitor/s for approx. 60 seconds.
The maximum duration of the conversation between the external and internal units is 90 seconds.
A call confirmation tone sounds at the external unit; in systems with 2 or more entrances, if the external unit gives a busy tone instead of replicating the
ringtone, this means that another communication is already in progress with another external unit.
For programming user addresses different from the factory settings (1 and 2), see page 20.
For the intercom functions of the Bravo Kit System, see page 21.
Operating distances table

2020
EN
1 2 3 4
ON
5 6 7 8
DIP
1 2 3 4
ON
5 6 7 8
DIP
S1-8
S1-7
S1-6
S1-4
S1-3
S1-2
S1-1
S1-5
S1-5
S1-4
S1-3
S1-2
S1-1
12345678
AP1 P2 P3 P4 P5 P6 DIP
6
DIP
7
DIP
8S1
Default
000
AActuator Internal ignition /
Video request Switchboard call Single-family
intercom call
Two-family
intercom call ¹Doctor
ASingle-family
intercom call
Two-family
intercom call ¹Switchboard call Single-family
intercom call
Two-family
intercom call ¹Doctor 100
ASingle-family
intercom call Doctor Switchboard call Single-family
intercom call
Two-family
intercom call ¹Doctor 010
ATwo-family
intercom call ¹Doctor Switchboard call Single-family
intercom call
Two-family
intercom call ¹Doctor 110
ASingle-family
intercom call
Internal ignition /
Video request Switchboard call Single-family
intercom call
Two-family
intercom call ¹Doctor 001
ATwo-family
intercom call ¹Internal ignition /
Video request Switchboard call Single-family
intercom call
Two-family
intercom call ¹Doctor 101
ASwitchboard call Internal ignition /
Video request Switchboard call Single-family
intercom call
Two-family
intercom call ¹Doctor 011
ASwitchboard call Actuator Switchboard call Single-family
intercom call
Two-family
intercom call ¹Doctor 111
Description of button functions and settings
Settings for bracket Art. 5714/K and Style door-entry phone Art. 2608
Position of the microswitches for bracket Art. 5714/K and Style door-entry phone Art. 2608
The values of S1-1, S1-2, S1-3, S1-4 and S1-5 define the call address of the bracket and door-entry phones as shown in the table below.
►For door-entry phones Art. 2608, Art.
2610 and Art. 2628, set dip switches
S1-6, S1-7, S1-8 to OFF
Cod. Two-fam.
intercom S1 Cod. Two-fam.
intercom S1 Cod. Two-fam.
intercom S1 Cod. Two-fam.
intercom S1
1A 9E 17 I 25 M
2A 10 E 18 I 26 M
3B 11 F 19 J 27 N
4B 12 F 20 J 28 N
5C 13 G 21 K 29 O
6C 14 G 22 K 30 O
7D 15 H 23 L
8D 16 H 24 L
The values of S1-6, S1-7 and S1-8 define the operating mode of the Bravo Kit System, as shown in the table below.
¹ For two-family intercom calls (between door-entry phones and/or door entry monitors), set the 2 users to contiguous call addresses (marked with the
same letter AA…CC..OO in the microswitch programming table on page 20).

2121
EN
1
ON
1
ON
1 2 3 4
ON
5 6 7 8
DIP
S
S
Additional main or secondary monitors
The setting of JP1 defines whether the bracket in question will be managed
as main (M) or secondary (S).
The external unit can manage up to a maximum of 3 door entry monitors
or door-entry phones for each call button.
In the classic Bravo Kit configuration, it is therefore possible to have at
most 2 secondary door entry monitors and 1 main door entry monitor for
each call button, all powered by the same Art. 1207.
It is possible to manage up to 3 main door entry monitors within the same
family unit (i.e. set to the same user code). In this particular configuration,
the additional main door entry monitors must each be powered by the
special Art. 1212/B (see variant BK/HI and BK/II, page 92, 93).
When a call is made from the external unit, the monitor switched on will be
the main door entry monitor.
Any secondary monitors in the same residence unit will remain off.
When responding to a call from the external unit using a secondary door
entry monitor, the image is automatically displayed on the monitor.
At this point, the main door entry monitor switches off and the image
appears on the door entry monitor on which button 2 - video request - was
pressed.
To display the image without lifting the handset, press button 2 - video
request.
Setting bracket Art. 5714/K as main or secondary
Main
Secondary
1. Press and hold button A until a confirmation tone is emitted (this
procedure is only possible with the system in standby; otherwise the
LED indicator will flash to warn the user).
2. Press and release button A
►Once to change the ringtone for a call from the external unit
»one confirmation tone is emitted
►Twice to change the ringtone for a switchboard call
»two confirmation tones are emitted
►Three times to change the doorbell ringtone
»three confirmation tones are emitted
►Any further pressing of button A repeats the sequence described
above.
3. After the last time button A is pressed, wait for a confirmation tone
before proceeding to the next stage.
4. Press and release button A to scroll through the sequence of various
available ringtones. If you want to listen to the same ringtone several
times, press and hold button A .
5. Lift and replace the handset to confirm selection of the last ringtone
heard and to exit (at any time) the monitor ringtone selection mode.
»On exiting the monitor ringtone selection mode, a confirmation tone
will be emitted.
»The door entry monitor now resumes normal operation.
Selecting the monitor ringtone
Description of button functions
Actuator
Pressing the button set to Actuator mode allows activation of Art. 1256,
which can be used to open gates, up&over doors, etc., or to activate the
cyclic camera module Art. 1259/A.
Self-ignition/Video request
√Self-ignition should be enabled
√Self-ignition is possible only when the system is in standby
√Self-ignition is recommended only for systems with 1 or 2 entrances
Press button 2 in this mode to display the image transmitted by the
external unit on the monitor, even if no call has been made.
In systems with 2 external units, it is possible to view the image from one
external unit or the other alternately (“toggle” function) by pressing button
2.
On secondary monitors (JP1 in position S), button 2 has the video request
function and can be used to switch on a monitor on receipt of a call from
the external unit.
Enabling:
►press the monitor self-ignition button and hold for longer than 4
seconds
»2 confirmation tones
Disabling:
►press the self-ignition button and hold for longer than 6 seconds
»1 confirmation tone
Ignition:
►press and immediately release the specific button (button 2 - if the
factory settings have been retained)
Switchboard call
Press the button set in this mode to transmit a call to the porter switchboard.
Two-family intercom call
This function can be used to transmit a call to the other units (door entry
monitors and/or door-entry phones) set to the Two-family call address, as
indicated in the table on page 20.
Single-family intercom call
This function can be used to transmit a call to the other units (door entry
monitors and/or door-entry phones) set to the same call address.
►By lifting the handset, the receiver of the call starts communicating with
the caller. Communication is ended by hanging up the handset.
In any case, a call from the external unit always takes priority over
intercom communication. In this case, users who are already speaking
will hear a tone similar to the ringtone in the handset if the call is for them,
otherwise a triple signal tone will sound.
►To answer the call from the external unit, simply lift the handset of
any free unit or hang up and lift the handset of a unit engaged in the
intercom call.
Activation of communication with the external unit interrupts the intercom
conversation previously in progress.
An intercom call does not have priority over a conversation/call with the
external unit.
In this case, during an intercom call attempt, the LED indicator will flash
for a few seconds to signal that the system is busy.
Doctor
This function enables automatic activation of the lock-release when a call
is made from an external unit to the address of the internal unit for which
the function was enabled.
Enabling/Disabling:
►press the button set for this function and hold for 2 seconds
»when the function is enabled, the LED indicator stays on

2222
EN
2
4
3
3
5
1-V
+V
Using the kit in systems with a main entrance
The diagrams BK/EN/109I and BK/EN/110I on page 88 and 90 show a
possible system confi guration for managing up to a max. of 30 Bravo Kits
with one Art. 4680 - Art. 4680K* placed, for example, at the entrance of a
residential complex.
Using these system diagrams, it is possible to call one of the Bravo Kits
from the main entrance equipped with Art. 4680 - Art. 4680K*.
In this confi guration it is necessary to program the buttons of Art. 4680K on
Art. 4879K (as illustrated in the procedure below); the internal units should
also be programmed with the corresponding code (see table on page 20).
For further information on the integration of Bravo Kits into Simplebus
optional
►Set the user code using the dip
switches, see table on page 20
Programming buttons on Art. 4680K
systems and the programming of the main entrance (Art. 4680 - Art.
4680K*), refer to the catalogue (no. 140) and the technical manual FT/
SB/24.
* Operating restrictions for Art. 4680K
Art. 4680K manages calls originating from ONLY digital or button modules
if they fall between address 1 and address 10.

2323
EN
7
1
3
5
6
1622
4680
4680K
4680C
4680KC
2
4
1622
4680
4680K
4680C
4680KC
-V
+V
Code Dip switch
ON
De-misting heating element
213 1,3,5,7,8
OFF (default)
212 3,5,7,8
ON
Audio-visual messages
210 2,5,7,8
visual messages only
211 1,2,5,7,8
Swedish
214 2,3,5,7,8
OFF (default)
215 1,2,3,5,7.8
Italian
216 4,5,7,8
French
217 1,4,5,7,8
Spanish
218 2,4,5,7,8
Dutch
219 1,2,4,5,7.8
Greek
220 3,4,5,7,8
English
221 1,3,4,5,7.8
German
222 2,3,4,5,7.8
Portuguese
Door lock
223 1,2,3,4,5,7,8
Door lock command on SE in AC (default)
224 6,7,8
Door lock command on SE in enhanced AC
225 1,6,7,8
Door lock command on SE in DC
245 1,3,5,6,7.8
Door lock time: 2 sec. + disabling tone
(default)
246 2,3,5,6,7.8
Door lock time: 4 sec.
247 1,2,3,5,6,7,8
Door lock time: 8 sec.
248 4,5,6,7,8
Door lock confi rmation tone: enabled
251 1,2,4,5,6,7,8
C.NC.NO relay in parallel with SE (default)
252 3,4,5,6,7.8
Lock-release always enabled (default)
253 1,3,4,5,6,7,8
Lock-release only enabled for user called
Actuator control management
NOTE the system should not include Art.
1256 in generic actuator mode.
229 1,3,6,7,8
Enabling C.NC.NO relay on actuator
control: 2 sec.
230 2,3,6,7,8
Enabling C.NC.NO relay on actuator
control: 4 sec.
231 1,2,3,6,7.8
Enabling C.NC.NO relay on actuator
control: 8 sec.
228 3,6,7,8
Actuator function on S serial line = disabled
(default)
227 1,2,6,7,8
Actuator function on S serial line = enabled
System functions
232 4,6,7,8
Awaiting response time: 60 sec. (default)
233 1,4,6,7,8
Awaiting response time: 180 sec.
234 2,4,6,7,8
Awaiting response time: 30 sec.
235 1,2,4,6,7.8
Talk time: 90 sec. (default)
236 3,4,6,7,8
Talk time: 180 sec.
237 1,3,4,6,7.8
Self-ignition: enabled (default)
238 2,3,4,6,7.8
Self-ignition: disabled
239 1,2,3,4,6,7,8
Confi rmation tone on user call = enabled
(default)
240 5,6,7,8
Confi rmation tone on user call = disabled
243 1,2,5,6,7.8
Reset wait time: 10 sec. (default)
244 3,5,6,7,8
Reset wait time: 1 sec.
208 5,7,8
Reset after lock-release in audio: enabled
(default)
209 1,5,7,8
Reset after lock-release in audio: disabled
249 1,4,5,6,7.8
Call transmission: single (default)
250 2,4,5,6,7.8
Call transmission: triple
254 2,3,4,5,6,7,8
Restore default
Special programming - Art. 4680K
optional
optional
►Set the dip switches in accordance
with the function you wish to
program, see table on page 23
1 sec.

2424
FR
Avertissements
• Effectuer l’installation en suivant scrupuleusement les instructions fournies par le constructeur et conformément aux normes en vigueur.
• Tous les appareils doivent être strictement destinés à l’emploi pour lequel ils ont été conçus. La société Comelit Group S.p.A. décline toute responsabilité en cas de mauvais usage des
appareils, pour des modifi cations effectuées par d’autres personnes pour n’importe quelle raison et pour l’utilisation d’accessoires et matériaux non d’origine.
• Tous les produits sont conformes aux prescriptions de la directive 2006/95/CE (qui remplace la directive 73/23/CEE et amendements successifs), avec marquage CE.
• Eviter de placer les fi ls de montant ˆà proximité des câbles d’alimentation (230/400V)
• Les interventions d’installation, de montage et d’assistance aux appareils électriques doivent être effectuées exclusivement par des électriciens
spécialisés.
• Couper l’alimentation avant d’effectuer toute opération d’entretien.
• Relier le cadre porte-modules à la terre (voir Fig.).
• Ne pas maintenir le crochet phonie enfoncé lorsque le combiné est décroché.
• La caméra ne doit pas être installée face à de fortes sources de lumière ni dans des lieux où la personne fi lmée est fortement à contre-jour. Pour
résoudre le problème précédemment décrit, il est conseillé de modifi er la hauteur d’installation de la caméra, normalement à 160 - 165 cm, en la plaçant
à une hauteur de 180 cm et d’orienter l’objectif vers le bas de manière à améliorer la qualité des prises de vue.
• Les caméras avec capteur CCD couleurs présentent, dans des conditions de mauvaise luminosité, une sensibilité inférieure par rapport aux caméras
en noir et blanc. Par conséquent, dans les milieux faiblement éclairés, il est conseillé de prévoir une source d’éclairage supplémentaire.
Généralités 25
Poste extérieur
Art. 4879K 25
Art. 1207 25
Installation poste extérieur 25
Installation étiquettes porte-noms 26
Postes Intérieurs
Art. 5701 27
Art. 5714/K 27
Installation Art. 5701 encastrée ou en saillie 28
Installation carte option Art. 5733, Art. 5734 28
Art. 2608 29
Installation combiné parlophonique Art. 2608 29
Indications générales d’installation et fonctionnement 30
Tableau distances de fonctionnement 30
Fonctionnement 30
Description programmations et fonctions boutons 31
Programmation de l’étrier Art. 5714/K et combiné parlophonique Style Art. 2608 31
Programmation étrier Art. 5714/K principale ou secondaire 32
Moniteurs supplémentaires principaux ou secondaires 32
Sélection de la sonnerie Moniteur 32
Utilisation du kit sur les installations avec porte principale 33
Programmation Art. 4680K 33
Programmations spéciales Art. 4680K 34
Schémas de connexion
BK/018I Schéma base pour kit deux usagers Art. 8173I avec connexion en cascade. Mise en service/vérifi cation tensions d'installation au repos. 82
BK/013IB Schéma base pour kit deux usagers Art. 8173I avec connexion en dérivation 83
BK/014IB Schéma pour kit deux usagers Art. 8173I complétés avec un second Art. 4879K. Connexion en dérivation. 84
BK/014I/A Schéma pour kit deux usagers Art. 8173I complétés avec un second Art. 4879K. Connexion en cascade. 85
BK/018I/A Schéma pour kit deux usager avec alimentateur complémentaire Art. 1595 86
BK/019I Emploi module caméra déportée Art. 1259/A 87
BK/EN/109I Schéma pour connexion à porte principale de 2 à 9 Bravo kit avec Art. 4834/9 88
BK/EN/110I Schéma pour connexion à porte principale de 30 Bravo kit (maximum). Branchement Bravo en cascade avec Art. 1424. 90
SB2/AAQ Connexion amplifi cateur vidéo Art. 4833/A 92
BK/HI Adjonction d'un moniteur principal en parallèle. Connexion en cascade 92
BK/II Adjonction d'un moniteur principal en parallèle. Connexion en dérivation 93
BK/A9 Connexion en dérivation de 1 moniteur principal et 1 moniteur secondaire avec le même code usager 93
BK/CI Connexion en cascade de 1 moniteur principal et 1 moniteur secondaire avec le même code usager 94
BK/AABI Connexion combinés parlophoniques supplémentaires en dérivation du moniteur 94
BK/AAAI Connexion combinés parlophoniques supplémentaires en cascade du moniteur 95
BK/FI Adjonction d'un combiné parlophonique en parallèle en dérivation du montant 95
PXK/AAK Connexion de dispositifs de répétition d’appel (Art. 1229 ou Art. 1122/A) 96
BK/PI Utilisation pour usages divers du bouton P1(Art. 5714/K) 97
BK/NI Utilisation borne LED 1 97
SB/X3 Utilisation pour usages divers du bouton P1 (Art. 2608) 97
Variante connexion appel palier 98
PXK/EC Branchement relais actionneur Art.1256 98
PXK/RTNP Utilisation relais poste extérieur sur ouvre-porte ou commande actionneur (voir programmations spéciales, page 34 :
gestion commande actionneur) 99
PXK/SNP Variante avec gâche de sécurité et alimentation supplémentaire 99
Utilisation du réseau RC pour fi ltre gâche sur les contacts du relais 100
PXK/DO Variante utilisation signalisation porte ouverte.
À utiliser uniquement dans les installations avec 1 seul poste extérieur sans commutateur Art. 1224A, Art. 1424. 100

2525
FR
2
Art. 4879K
4
LED
O
F
F
LED
O
F
F
WHITE OFF BLUE
3
1 2
Généralités
Les kits parlophoniques et visiophoniques deux usagers Art. 8173I peuvent
être utilisés dans des bâtiments privés ou tertiaires dans lesquels un
contrôle efficace des accès est demandé face à de simples opérations
d’installation.
En effet, 2 conducteurs suffisent entre le poste extérieur et le/s moniteur/s
interne/s pour activer le système (appel, phonie, vidéo, auto-allumage) plus
deux fils pour alimenter à 33V DC le poste extérieur et la gâche électrique.
En outre, une vaste gamme d’accessoires est disponible pour résoudre
facilement chaque exigence d’installation ; en effet, outre des accessoires
intéressants de type standard, il est possible d’agrandir l’installation
en ajoutant des portiers vidéo et/ou des interphones et/ou des postes
extérieurs.
Il est ainsi possible d’ajouter au maximum deux postes extérieurs
avec 3 postes intérieurs entre combinés parlophoniques et moniteurs
visiophoniques pour la version un usager.
Avec une configuration spécifique, on peut effectuer des communications
intercommunicantes un usager (c’est-à-dire entre les usagers possédant
le même code) en utilisant tant les moniteurs visiophoniques que les
combinés parlophoniques.
Plusieurs kits peuvent être reliés à un port principal Simplebus et/ou à un
standard Art. 1998A.
Poste extérieur
Art. 1207
Caractéristiques techniques
Le transformateur prévoit 2 sorties : une pour alimenter le poste extérieur
et la gâche électrique, et une pour alimenter le moniteur.
Dimensions : 105x85x85 mm (6 modules DIN).
Fusible de protection 500 mA retardé.
Description bornier
L N entrée tension de ligne 110-240 VAC
+22V 0V sortie CC d’alimentation du moniteur
+33V 0V sortie CC pour poste extérieur et gâche électrique
Art. 4879K
►Sélection éclairage leds étiquettes porte-nom
►Laisser en position
la protection de
l’installation
Installation poste extérieur
Caractéristiques techniques
Connexion au moniteur avec 2 fils pour audio, vidéo, ouvre-porte et appel
plus 2 fils pour alimentation par Art. 1207.
Caméra orientable à haute sensibilité avec capteur CCD 1/3”.
Étiquettes porte-noms avec éclairage à led au choix : bleue, blanche et
éteinte.
Réglage volume haut-parleur.
Dimensions boîtier à encastrer : 127x127x45 mm.
Le bouton de l’Art. 4879K est réglé en usine pour effectuer l’appel à
l’adresse 1.
Dimensions poste extérieur : 112 x 89.5 x 40 mm
Description bornier
LL connexion moniteur (vidéo, appel, phonie, ouvre-porte)
V+ V- alimentation poste extérieur
RTE entrées ouvre-porte local temporisé
DO entrée signalisation porte ouverte
PR borne de programmation
GND borne négative à utiliser en phase de programmation
NO NF COM contacts du relais de 10A
SE connexion gâche électrique

2626
FR
5
4A
21
43
OK
Daniela Rizzo
Dott. Luca Ricci Luciano Doria
NO
Daniela Rizzo
Dott. Luca Ricci Luciano Doria
icci Luciano Doria
Daniela Rizzo
NO
Dott. Luca Ricci Luciano Doria
Daniela Rizzo
Dott. Luca Ricci Luciano Doria
Daniela Rizzo
Robinson
as Anne Francois
Dott. Luca Ricci Luciano Doria
Daniela Rizzo
Position alternative du micro
►Centrer l’étiquette
pour éviter les infi ltra-
tions
Installation étiquettes porte-noms

2727
FR
9
1
2
3
4
5
6
3
4
2
1
5
6
7
8
1
2
6
2
1
3
5
1 2 3 4
ON
5 6 7 8
DIP
4
7
Postes Intérieurs
Art. 5701
Caractéristiques techniques moniteur noir et blanc Art. 5701
1 Réglage du volume d’appel / activation de la fonction Privé (le Service
Privé exclut l’appel du poste extérieur et des moniteurs visiophoniques
et combinés parlophoniques.intercommunicants ; l’activation du
service Privé est indiquée par l’apparition d’un indicateur rouge à côté
du sélecteur).
L’utilisateur peut sélectionner la sonnerie du moniteur comme décrit
page 32.
2 Led de signalisation (allumage en fonction de la confi guration adoptée).
3 Étiquette mémo-boutons sur laquelle indiquer la fonction des boutons.
4 Combiné Moniteur (soulever le combiné pour commencer la
communication).
5. Bouton de réglage de la luminosité (tourner dans le sens des aiguilles
d’une montre pour augmenter la luminosité).
6 Bouton de réglage de l’intensité de la couleur (tourner dans le sens des
aiguilles d’une montre pour augmenter la valeur).
7 Crochet de fixation.
8 Façade de série personnalisable avec le kit de personnalisation Art.
5727.
9 Écran 4” noir et blanc
Art. 5714/K
1 Connecteur étrier-moniteur.
2 S1 Dip switch programmation adresses usager.
3 JP1 Cavalier pour la programmation de l’étrier comme principal (P) ou
Secondaire (S) (voir page 32)
4 CN1 Connecteur pour la carte Art. 5733 ou Art. 5734
5 CV3 CV4 Cavalier pour libérer le bouton 1 (contact C.NO, 24V- 100mA
max).
6 Bornier pour le raccordement de l’installation :
+ - Bornes de connexion avec Art. 1207 ou 1212/B
L L Bornes de connexion ligne Bus.
CFP CFP Entrée de l’appel palier.
P1 C1 Contacts pour bouton 1 utilisé pour divers usages.
Pour avoir un contact C.NO. (24V-100mA max), enlever les cavaliers
CV3 et CV4.
+S -S Bornes pour le dispositif de répétition de l’appel.
+LED- LED Bornes entrée Led pour usagers divers.
7 CV5 cavalier de débranchement vidéo.
Description boutons :
A Bouton ouvre-porte.
P1 Bouton disponible de série, utilisable pour divers usages (contact
C.NO. 1A max) selon les nécessités de l’installation ; en retirant CV3 et
CV4 comme indiqué dans les variantes BK/PI page 97.
P2 Bouton disponible de série.
P3 P4 Boutons en option (en utilisant la carte Art. 5733 ou Art. 5734) pour
l’activation de fonctions supplémentaires.
P5 P6 Boutons en option (en utilisant la carte Art. 5733) ou leds de
signalisation en option (en utilisant la carte Art. 5734) disponibles pour
différentes fonctions.
Possibilité d’utiliser pour le même appartement jusqu’à un maximum de
3 moniteurs.

2828
FR
1
2
3
4
5
6
1
2
1
2
3
4
5
6
3 4
1
2
3
4
5
6
3
2
1
5
CV4CV3
DIP
140-145 cm
115-125 cm
CV4CV3
DIP
1 2 2B2A
1
2
3
4
5
6
10,2cm 11cm
14,4cm
8,1cm 1,4cm
1,4cm
1
1
2
2
3
1
1
2
3
2
1
3
4
5
6
3
4 5
2
Installation carte option Art. 5733, Art. 5734
1 Connecteur mâle étrier
2 Bornier :
REMARQUE : Pour utiliser les boutons comme contact
C.NO. (24V-100mA max), enlevez le fi l vers le connecteur
étrier et libérer le commun correspondant.
P3 : contact bouton 3 du moniteur
C3 : contact commun bouton 3 du moniteur. Commun
principal d’étrier Art. 5714/K (déconnecter le fi l vers le
connecteur étrier pour libérer tous les contacts communs)
P4 : contact bouton 4 du moniteur
C4 : contact commun bouton 4 du moniteur
+P5 : contact bouton 5 du moniteur pour Art. 5733. Entrée
positive Led 5 pour Art. 5734.
-C5 : contact commun bouton 5 du moniteur pour Art. 5733.
Entrée négative Led 5 pour Art. 5734.
+P6 : contact bouton 6 du moniteur pour Art. 5733. Entrée
positive Led 6 pour Art. 5734.
-C6 : contact commun bouton 6 du moniteur pour Art. 5733.
Entrée négative Led 6 pour Art. 5734.
3 Connecteur femelle Art. 5733 ou Art. 5734.
Installation Art. 5701 encastrée ou en saillie
Uniquement pour carte optionnelle Art. 5734
►Couper et retirer les boutons 5 et 6 du
moniteur
►Installer les boutons transparents
fournis avec l’emballage de l’article
dans les positions des boutons 5 et 6.
►Placer les fi ls entre la carte et l’étrier.

2929
FR
3
4
5
6
7B
7A
1
2
140-145 cm
115-125 cm
1 2 3A
3B 3C 4
Art. 2608 Non utilisable pour la fonction intercommunicante.
Le combiné parlophonique doit toujours être monté en utilisant l’Art.
1214/2C comme indiqué par le schéma de branchement BK/FI page 95.
1 Voyant fonction Privacy.
2 Sélecteur sonnerie / service Privacy à 3 positions :
Position haute : Sonnerie volume maximum.
Position centrale : Sonnerie volume moyen.
Position basse : Activation fonction Privacy.
(Le Service Privé exclut l’appel du poste extérieur ou du standard
de conciergerie ; l’activation de la fonction Privé est indiquée par
l’apparition d’un voyant rouge en haut à droite).
3 Potentiomètre de réglage du volume du microphone.
4 Micro-interrupteurs pour programmation code usager.
5 Bornes pour le raccordement de l’installation :
L L Connexion à la ligne bus.
CFP CFP Entrée de l’appel palier.
P1 C1 Bornes bouton P1 pour services divers (contact C.NO,
24V-100mA max) (retirer CV1 et CV2, voir variante SB/X3 page 97).
S+ S- Bornes pour le dispositif de répétition de l’appel.
6 CV1 CV2 Cavalier à retirer pour avoir un contact libre C.NO. sur le
bouton P1.
7A/7B JP1 cavalier pour sélectionner la fonction appel standard (position
C)/Actionneur générique (position A) du bouton P1.
Description boutons :
A Bouton ouvre-porte.
P1 Bouton P1 appel standard/actionneur générique/bouton pour usages
divers présent en bornier (P1 C1).
Nettoyer avec un chiffon humidifi é avec de l’eau. Éviter d’utiliser de
l’alcool ou d’autres produits agressifs.
Installation combiné parlophonique Art. 2608

3030
FR
1207
A
B
D
1214/2
1216
F
F
4833/A
1207
1212/B
E
1595
G
8
78K 4878K
4878K
4879K
A/G MAX B/E MAX C MAX D MAX F MAX Art. 1216
Comelit Art. 4577 1 mm2 (Ø 1,2 mm AWG 17)
50 m
(165 feet)
50 m
(165 feet)
200 m
(655 feet)
100 m
(330 feet)
150 m
(495 feet)
Comelit Art. 4576-4578
0,5 mm
2
(Ø 0,8 mm AWG 20
)
25 m
(85 feet)
200 m
(655 feet)
100 m
(330 feet)
150 m
(495 feet)
1,5 mm
2
(Ø 1,4 mm AWG 15)
75 m
(245 feet)
100 m
(330 feet)
UTP5 cat. 5 0,2 mm2 (Ø 0,5 mm AWG 24)
190 m
(625feet)
60 m
(195 feet)
150 m
(495 feet)
0,28 mm2 (Ø 0,6 mm AWG 23)
5 m
(15 feet)
190 m
(625 feet)
60 m
(195 feet)
150 m
(495 feet)
0,5 mm2 (Ø 0,8 mm AWG 20)
25 m
(85 feet)
25 m
(85 feet)
190 m
(625 feet)
60 m
(195 feet)
150 m
(495 feet)
1 mm2 (Ø 1,2 mm AWG 17)
50 m
(165 feet)
50 m
(165 feet)
190 m
(625 feet)
60 m
(195 feet)
150 m
(495 feet)
1 mm2 (Ø 1,2 mm AWG 17)
50 m
(165 feet)
50 m
(165 feet)
120 m
(395 feet)
40 m
(130 feet)
100 m
(330 feet)
1,5 mm2 (Ø 1,4 mm AWG 15)
75 m
(245 feet)
100 m
(330 feet)
190 m
(625 feet)
60 m
(195 feet)
150 m
(495 feet)
2,5 mm2 (Ø 1,8 mm AWG 13)
100 m
(330 feet)
150 m
(495 feet)
190 m
(625 feet)
60 m
(195 feet)
150 m
(495 feet)
2
2
2
1
1
1
bus
power
Indications générales d’installation et fonctionnement
La distance maximum totale entre le poste extérieur et le moniteur le plus éloigné est de 400 m.
La somme du nombre de postes intérieurs ayant le même code usager et du nombre de dispositifs de répétition d’appel branchés à ces postes intérieurs
ne peut pas être supérieure à 4.
Brancher un seul dispositif de répétition d’appel pour chaque poste intérieur.
La distance MAX de la connexion entre le poste intérieur et le dispositif de répétition d’appel est de 20m ; pour la connexion, utiliser un câble blindé et ne
pas faire passer les câbles à proximité de charges inductives lourdes ou de câbles d’alimentation (230V / 400V).
Fonctionnement
En cas de court-circuit persistant sur la ligne bus, le poste extérieur émet un signal sonore intermittent d’avertissement.
Lorsque le visiteur appuie sur le bouton d’appel, les leds blanches s’allument pour éclairer la personne, la sonnerie interne d’appel s’enclenche (si la
fonction privé n’est pas validée) et l’image s’affiche au moniteur principal ou aux moniteurs principaux, pendant environ 60”.
La durée maximum de la conversation entre poste extérieur et poste intérieur est de 90’’.
Sur le poste extérieur on a une tonalité d’appel ; lorsque, dans les installations à 2 entrées ou plus, au moment de l’appel le poste extérieur émet une
tonalité d’occupé au lieu de la sonnerie, cela signifie qu’une autre conversation est en cours vers un autre poste extérieur.
Pour la programmation d’adresses usagers différentes de celles programmées d’origine (1 et 2), voir page 31.
Pour les fonctions d’intercommunication du système BRAVO KIT, voir la page 32.
Tableau distances de fonctionnement

3131
FR
S1-5
S1-4
S1-3
S1-2
S1-1
12345678
1 2 3 4
ON
5 6 7 8
DIP
1 2 3 4
ON
5 6 7 8
DIP
S1-8
S1-7
S1-6
S1-4
S1-3
S1-2
S1-1
S1-5
AP1 P2 P3 P4 P5 P6 DIP
6
DIP
7
DIP
8S1
default
000
AActionneur
Éclairage
intérieur /
Demande vidéo
Appel au
standard
Appel intercom-
municant un
usager
Appel intercom-
municant deux
usagers¹
Docteur
A
Appel
intercommunicant
un usager
Appel intercom-
municant deux
usagers¹
Appel au
standard
Appel intercom-
municant un
usager
Appel intercom-
municant deux
usagers¹
Docteur 100
A
Appel
intercommunicant
un usager
Docteur Appel au
standard
Appel intercom-
municant un
usager
Appel intercom-
municant deux
usagers¹
Docteur 010
A
Appel intercom-
municant deux
usagers¹
Docteur Appel au
standard
Appel intercom-
municant un
usager
Appel intercom-
municant deux
usagers¹
Docteur 110
A
Appel
intercommunicant
un usager
Éclairage
intérieur /
Demande vidéo
Appel au
standard
Appel intercom-
municant un
usager
Appel intercom-
municant deux
usagers¹
Docteur 001
A
Appel intercom-
municant deux
usagers¹
Éclairage
intérieur /
Demande vidéo
Appel au
standard
Appel intercom-
municant un
usager
Appel intercom-
municant deux
usagers¹
Docteur 101
AAppel au
standard
Éclairage
intérieur /
Demande vidéo
Appel au
standard
Appel intercom-
municant un
usager
Appel intercom-
municant deux
usagers¹
Docteur 011
AAppel au
standard Actionneur Appel au
standard
Appel intercom-
municant un
usager
Appel intercom-
municant deux
usagers¹
Docteur 111
Description programmations et fonctions boutons
Programmation de l’étrier Art. 5714/K et combiné parlophonique Style Art. 2608
Les valeurs de S1-1, S1-2, S1-3, S1-4 et S1-5 définissent l’adresse d’appel de l’étrier et des combinés parlophoniques comme illustré par la table suivante.
Les valeurs de S1-6, S1-7 et S1-8 définissent le mode de fonctionnement du système Bravo Kit comme illustré par la table suivante.
¹ Pour l’appel intercommunicant deux usagers (entre combinés visiophoniques et/ou parlophoniques) programmer les 2 usagers sur des adresses
d’appel contigües (marquées par la même lettre AA…CC..OO dans le tableau de programmation des micro-interrupteurs, page 31).
Cod. Intercom.
deux
usagers S1 Cod. Intercom.
deux
usagers S1 Cod. Intercom.
deux
usagers S1 Cod. Intercom.
deux
usagers S1
1A 9E 17 I 25 M
2A 10 E 18 I 26 M
3B 11 F 19 J 27 N
4B 12 F 20 J 28 N
5C 13 G 21 K 29 O
6C 14 G 22 K 30 O
7D 15 H 23 L
8D 16 H 24 L
Position des micro-interrupteurs de l’étrier Art. 5714/K et du combiné parlophonique style Art. 2608. ►Sur les combinés parlophoniques
Art. 2608, Art. 2610 et Art. 2628 placer
les dips S1-6, S1-7, S1-8 sur OFF.

3232
FR
1
ON
1
ON
1 2 3 4
ON
5 6 7 8
DIP
S
S
Moniteurs supplémentaires principaux ou secondaires
La programmation de JP1 définit si l’étrier en objet sera géré comme
principal (P) ou comme secondaire (S).
Le poste extérieur peut gérer jusqu’à un maximum de 3 visiophones
ou interphones par bouton d’appel.
Dans la configuration classique de Bravo Kit, on peut donc avoir
au maximum 2 combinés visiophoniques secondaires et 1 combiné
visiophonique principal par bouton d’appel, tous alimentés par le
même Art.1207.
On a la possibilité de gérer jusqu’à 3 combinés visiophoniques
principaux au sein de la même unité familiale (c’est-à-dire programmés
sur le même code usager). Dans cette configuration particulière, les
combinés visiophoniques principaux supplémentaires devront être
alimentés chacun par l’Art. 1212/B (Variante BK/HI et BK/II page 92,
93).
Lorsque l’on effectue un appel depuis le poste extérieur, le moniteur
que le système allumera sera celui du combiné visiophonique
principal.
Les autres moniteurs secondaires de la même unité familiale
resteront éteints.
En répondant à l’appel du poste extérieur depuis un moniteur
visiophonique secondaire, l’image est automatiquement visualisée
sur le moniteur.
À ce stade, le moniteur du visiophone principal s’éteint et l’image
s’affiche au moniteur du visiophone sur lequel on a appuyé sur le
Bouton 2 - demande vidéo.
Pour visualiser l’image sans soulever le combiné, appuyer le bouton
2 - demande vidéo.
Programmation étrier Art. 5714/K principale ou secondaire
Principale
Secondaire
1. Maintenir appuyé le bouton A jusqu’à ce qu’une tonalité de
confirmation soit audible (cette opération n’est possible que lorsque
le système est en condition de repos ; dans le cas contraire, la led de
signalisation clignote pour avertir l’utilisateur).
2. Appuyer et relâcher le bouton A :
►1 fois pour modifier la sonnerie d’appel par poste extérieur
»émission d’une tonalité de confirmation
►2 fois pour modifier la sonnerie d’appel par conciergerie
»émission de 2 tonalités de confirmation
►3 fois pour modifier la sonnerie de palier
»émission de 3 tonalités de confirmation
►Appuyer ultérieurement sur le bouton A pour répéter la séquence
décrite ci-dessus.
3. Après avoir appuyé sur le bouton A une dernière fois, attendre la
tonalité de confirmation de la sélection avant de passer à la phase
suivante.
4. Appuyer et relâcher le bouton A pour écouter les diverses sonneries
disponibles l’une après l’autre. Si l’on désire écouter plusieurs fois la
même sonnerie, maintenir le bouton A appuyé.
5. Décrocher le récepteur et le raccrocher pour confirmer le choix de la
sonnerie choisie et pour sortir (à tout moment) du mode de variation
de sonnerie du moniteur.
»Une tonalité de confirmation vous avertira que vous avez quitté la
modalité de variation de la sonnerie moniteur.
»À ce stade, le visiophone reprendra son fonctionnement normal.
Sélection de la sonnerie Moniteur
Description fonctions boutons
Actionneur
La pression du bouton programmé dans la modalité actionneur permet
d’activer l’Art. 1256 qui peut être utilisé par exemple pour activer
l’ouverture de portails, portes basculantes ou pour l’activation du module
caméras cycliques Art. 1259/A.
Autoallumage/demande vidéo
√L’auto-allumage doit être habilité
√L’auto-allumage n’est possible que lorsque l’installation est en veille.
√L’auto-allumage est conseillé uniquement pour les installations avec
1 ou 2 entrées
La pression du bouton 2 dans cette modalité permet de visualiser sur
l’écran du moniteur l’image transmise depuis le poste extérieur même si
aucun appel n’a été effectué.
Dans les installations équipées de 2 postes externes, il est possible de
visualiser alternativement l’image depuis un poste extérieur ou depuis
l’autre (fonction « basculer ») en appuyant plusieurs fois sur le bouton 2.
Sur les moniteurs secondaires (JP1 en position S) le bouton 2 a la fonction
de demande vidéo, permet d’allumer un moniteur suite à un appel de
poste extérieur.
Activation :
►appuyer le bouton dédié à l’auto-allumage du moniteur pendant un
temps dépassant 4 sec.
»2 tonalités de confirmation
Désactivation :
►appuyer le bouton dédié à l’auto-allumage pendant un temps
dépassant 6 sec.
»1 tonalité de confirmation
Allumage :
►appuyer sur le bouton 2 et le relâcher immédiatement (si les
programmations faites à l’usine ont été maintenues)
Appel au standard
Appel au standard Appuyer sur le bouton réglé sur cette modalité pour
envoyer un appel au standard de conciergerie de l’installation.
Appel intercommunicant deux usagers
Cette fonction permet d’envoyer un appel vers les appareils (combinés
visiophoniques et/ou parlophoniques) programmés sur l’adresse d’appel
deux usagers sur le poste d’origine, comme indiqué sur le tableau, page
31.
Appel intercommunicant un usager
Cette fonction permet d’envoyer un appel aux autres appareils (moniteurs
et/ou combinés) programmés sur la même adresse d’appel.
►En saisissant le combiné, le destinataire de l’appel engage la
communication avec l’appelant. La communication prend fin lorsque
le combiné est raccroché.
Un appel provenant d’un poste extérieur est toujours prioritaire sur une
communication intercommunicante. Dans ce cas, les utilisateurs déjà en
communication entendent dans le combiné un signal sonore similaire à
un signal d’appel si ce dernier leur est destiné, ou un triple signal sonore
dans le cas contraire.
►Pour prendre l’appel provenant du poste extérieur, il suffit de
saisir le combiné d’une unité disponible ou de raccrocher, puis
de saisir le combiné d’une unité occupée par une communication
intercommunicante.
L’activation de la communication avec l’unité extérieure interrompt la
conversation intercom en cours.
Un appel intercommunicant n’est pas prioritaire sur une conversation/un
appel avec le poste extérieur.
Dans ce cas, lors d’une tentative d’appel intercommunicant, la led clignote
pendant quelques secondes pour indiquer que le système est occupé.
Docteur
Cette fonction permet d’actionner automatiquement l’ouvre-porte sur
appel extérieur à l’adresse du poste intérieur sur lequel la fonction a été
activée.
Validation / Invalidation
►appuyer pendant 2 sec.le bouton spécifique de cette fonction
»Lorsque la fonction est active, la led de signalisation reste allumée

3333
FR
2
4
3
3
5
1
-V
+V
Utilisation du kit sur les installations avec porte principale
Les schémas BK/EN/109I, BK/EN/110I pages 88, 90 montrent une
confi guration possible d’installation qui offre la possibilité de gérer jusqu’à
un maximum de 30 Bravo Kit de la part d’un Art. 4680 - Art. 4680K* situé,
par exemple, à l’entrée d’un complexe résidentiel.
L’utilisation de ces schémas d’installation permet d’appeler un des Bravo
kit de la plaque de rue principale, intégrant l’Art. 4680 - Art. 4680K*.
Dans cette confi guration, il est nécessaire de programmer les boutons de
l’Art. 4680K embarqué sur l’Art. 4879K comme décrit dans la procédure
suivante et les postes intérieurs avec le code correspondant, voir table
optionnel
►Saisir le code usager au moyen
des DIP, voir tableau page 31
Programmation Art. 4680K
page 31.
Pour plus de détails sur l’intégration des Bravo Kit dans des installations
Simplebus et pour la programmation de la porte principale (Art. 4680 -
Art. 4680K*), se référer au catalogue (Catalogue n°140) et au manuel
technique FT/SB/24.
* Limitations utilisation Art. 4680K
L'art. 4680K gère les appels provenant des modules à boutons ou
numériques, UNIQUEMENT s'ils sont compris entre l'adresse 1 et
l'adresse 10.

3434
FR
7
1
3
5
6
1622
4680
4680K
4680C
4680KC
2
4
1622
4680
4680K
4680C
4680KC
-V
+V
Code DIP switch
ON
Résistance d'anti-buée
213 1,3,5,7,8
OFF (default)
212 3,5,7,8
ON
Messages audiovisuels
210 2,5,7,8
uniquement messages visuels
211 1,2,5,7,8
Suédois
214 2,3,5,7,8
OFF (default)
215 1,2,3,5,7,8
ENGLISH
216 4,5,7,8
Français
217 1,4,5,7,8
Espagnol
218 2,4,5,7,8
Hollandais
219 1,2,4,5,7,8
Grec
220 3,4,5,7,8
Anglais
221 1,3,4,5,7,8
Allemand
222 2,3,4,5,7,8
Portugais
Gâche
223 1,2,3,4,5,7,8
Commande gâche sur SE en CA (par défaut)
224 6,7,8
Commande gâche sur SE en CA intensifi é
225 1,6,7,8
Commande gâche sur SE en CC
245 1,3,5,6,7,8
Temps gâche : 2 sec + tonalité désactivée
(par défaut)
246 2,3,5,6,7,8
Temps gâche : 4 sec
247 1,2,3,5,6,7,8
Temps gâche : 8 sec
248 4,5,6,7,8
Tonalité confi rmation gâche : actif
251 1,2,4,5,6,7,8
Relais C.NC.NO en parallèle à SE (par
défaut)
252 3,4,5,6,7,8
Ouvre-porte toujours actif (par défaut)
253 1,3,4,5,6,7,8
Ouvre-porte actif uniquement pour usager
appelé
Gestion commande actionneur
REMARQUE : l'installation ne doit
pas être équipée de l'art. 1256 mode
actionneur générique
229 1,3,6,7,8
Activation relais C.NF.NO sur commande
actionneur : 2 sec
230 2,3,6,7,8
Activation relais C.NF.NO sur commande
actionneur : 4 sec
231 1,2,3,6,7,8
Activation relais C.NF.NO sur commande
actionneur : 8 sec
228 3,6,7,8
Commande actionneur sur ligne série S :
désactivée (par défaut)
227 1,2,6,7,8
Commande actionneur sur ligne série S :
activée
Fonctions installation
232 4,6,7,8
Temps d'attente réponse : 60 sec (par défaut)
233 1,4,6,7,8
Temps d'attente réponse : 180 sec
234 2,4,6,7,8
Temps d'attente réponse : 30 sec
235 1,2,4,6,7,8
Temps de conversation : 90 sec (par défaut)
236 3,4,6,7,8
Temps de conversation : 180 sec
237 1,3,4,6,7,8
Auto-allumage : actif (par défaut)
238 2,3,4,6,7,8
Auto-allumage : désactivé
239 1,2,3,4,6,7,8
Tonalité confi rmation sur appel usager : actif
(par défaut)
240 5,6,7,8
Tonalité confi rmation sur appel usager : non
actif
243 1,2,5,6,7,8
Temps d'attente reset : 10 sec (par défaut)
244 3,5,6,7,8
Temps d'attente reset : 1 sec
208 5,7,8
Reset après ouverture gâche en phonie :
actif (default)
209 1,5,7,8
Reset après ouverture gâche en phonie : non
actif
249 1,4,5,6,7,8
Envoi appel : unique (default)
250 2,4,5,6,7,8
Envoi appel : triple
254 2,3,4,5,6,7,8
Rétablissement réglage d'usine
Programmations spéciales Art. 4680K
optionnel
optionnel
►Régler les DIP selon la fonction
que l’on désire programmer, voir
tableau page 34
1 sec.

3535
NL
Waarschuwingen
• Voer de installatiewerkzaamheden zorgvuldig uit volgens de door de fabrikant gegeven instructies en met inachtneming van de geldende normen.
Alle componenten mogen alleen gebruikt worden voor de doeleinden waarvoor ze zijn ontworpen. Comelit Group S.p.A. is niet verantwoordelijk voor oneigenlijk gebruik van de
apparatuur, voor wijzigingen die om welke reden dan ook door derden zijn aangebracht, en voor het gebruik van accessoires en materialen die niet door de fabrikant zijn aangeleverd.
• Alle producten voldoen aan de eisen van de richtlijn 2006/95/EG (die de richtlijn 73/23/EEG en latere wijzigingen vervangt). Dit wordt bevestigd door het CE-label op de producten
• Monteer de aders van de stamleiding niet in de nabijheid van voedingskabels (230/400V)
• De installatie-, montage- en servicewerkzaamheden aan de elektrische apparaten mogen uitsluitend door gespecialiseerde elektriciens worden verricht.
• Onderbreek de voeding, voordat u onderhoudswerkzaamheden uitvoert.
• Sluit het moduleframe op de aardleiding aan (zie afb.).
• Houd de telefoonhaak niet ingedrukt als de hoorn is opgenomen.
• Installeer de camera niet tegenover felle lichtbronnen of op plaatsen waar de opgenomen persoon met de rug naar het licht staat. Om het hierboven
beschreven probleem op te lossen, is het raadzaam om de installatiehoogte van de videocamera, die normaal 160 - 165 cm is, te wijzigen naar een
hoogte van 180 cm en om de lens naar beneden te richten, zodat de opnamekwaliteit wordt verbeterd.
• Camera’s met CCD-kleurensensor hebben in schaars verlichte omstandigheden een lagere gevoeligheid dan zwart-witcamera’s. Het wordt daarom
aanbevolen om in schaars verlichte omgevingen een extra lichtbron te plaatsen.
Algemeen 36
Entreepaneel
Art. 4879K 36
Art. 1207 36
Installatie entreepaneel 36
Montage naambordjes 37
Interne aansluitingen
Art. 5701 38
Art. 5714/K 38
Installatie art. 5701 voor inbouw of opbouw 39
Installatie van de optionele kaart art. 5733, art. 5734 39
Art. 2608 40
Installatie deurtelefoon art. 2608 40
Algemene aanwijzingen voor de installatie en de werking 41
Tabel afstanden 41
Werking 41
Beschrijving van de instellingen en werking van de knoppen 42
Programmeren van grondplaat art. 5714/K en deurtelefoon Style art. 2608 42
Grondplaat Art. 5714/K instellen als hoofdgrondplaat of secundaire grondplaat 43
Extra hoofd- of secundaire monitors 43
Het kiezen van de beltoon van de monitor 43
Gebruik van de kit in systemen met een hoofdingang 44
Programmering knoppen art. 4680K 44
Speciale programmeringsmogelijkheden art. 4680K 45
Aansluitschema's
BK/018I Basisschema voor kits voor tweegezinswoningen art. 8173I met aansluiting in cascade. Inwerkingstelling/spanningscontrole
van een systeem in de ruststand.. 82
BK/013IB Basisschema voor kits voor tweegezinswoningen art. 8173I met afgetakte aansluiting 83
BK/014IB Schema voor kits voor tweegezinswoningen art. 8173I uitgebreid met een tweede entreepaneel art. 4879K. Afgetakte aansluiting. 84
BK/014I/A Schema voor kits voor tweegezinswoningen art. 8173I uitgebreid met een tweede entreepaneel art. 4879K. Anschluss in Kaskadenschaltung. 85
BK/018I/A Schema voor kit voor tweegezinswoning met extra voedingstransformator art. 1595 86
BK/019I Gebruik module voor externe camera art. 1259/A 87
BK/EN/109I Schema voor aansluiting op hoofdingang van 2 tot 9 Bravo Kits met art. 4834/9 88
BK/EN/110I Schema voor aansluiting op hoofdingang van 30 Bravo Kits (maximum) Aansluiting Bravo in cascade met art. 1424 90
SB2/AAQ Aansluiting van de videoversterker art. 4833/A 92
BK/HI Toevoeging van een hoofdmonitor in parallelschakeling. Aansluiting in cascade 92
BK/II Toevoeging van een hoofdmonitor. Afgetakte aansluiting 93
BK/A9 Afgetakte aansluiting van 1 hoofdmonitor en 1 secundaire monitor met dezelfde gebruikerscode 93
BK/CI Aansluiting in cascade van1 hoofdmonitor en 1 secundaire monitor met dezelfde gebruikerscode 94
BK/AABI Aansluiting van extra deurtelefoons afgetakt van de monitor 94
BK/AAAI Aansluiting in cascade van extra deurtelefoons vanaf de monitor 95
BK/FI Aansluiting in cascade van extra deurtelefoons vanaf de monitor 95
PXK/AAK Aansluiting van een extra bel (art. 1229 of art. 1122/A) 96
BK/PI Gebruik voor verschillende doeleinden van drukknop P1 (art. 5714/K) 97
BK/NI Gebruik klem LED 1 97
SB/X3 Gebruik voor verschillende doeleinden van drukknop P1 (art. 2608) 97
Aansluitvariant etagebel 98
PXK/EC Aansluiting relais module art. 1256 98
PXK/RTNP Gebruik relais entreepaneel op deuropener of relaissturing (zie Speciale programmeringsmogelijkheden, pag. 45: Beheer
relaissturing) 99
PXK/SNP Variant met veiligheidsslot en extra voeding 99
Gebruik van het RC-net voor storingsfi lter op de contacten van het relais 100
PXK/DO Gebruiksvariant van de signalering ‘deur open’.
Alleen te gebruiken bij installaties met slechts 1 entreepaneel zonder deurselectoren art. 1224A, art. 1424. 100

3636
NL
2
Art. 4879K
4
LED
O
F
F
LED
O
F
F
WHITE OFF BLUE
3
1 2
Algemeen
De Kits Video-intercoms Tweegezinswoning Art. 8173I kunnen
gebruikt worden in civiele gebouwen of dienstgebouwen waar een
efficiënte toegangscontrole vereist is gecombineerd met eenvoudige
installatiewerkzaamheden.
Er zijn slechts 2 aders nodig tussen het entreepaneel en de interne
monitor(s) om het systeem te activeren (oproep, intercom, video,
automatisch inschakelen), plus 2 draden voor de 33V DC-voeding van het
entreepaneel en het elektrisch slot
Daarnaast is een uitgebreid assortiment accessoires beschikbaar, die een
eenvoudige oplossing bieden voor alle eisen die aan de installatie worden
gesteld: naast interessante standaardaccessoires, kan de installatie
worden uitgebreid met video-intercoms en/of extra deurtelefoons en/of
entreepanelen
Op die manier kunnen maximaal 2 entreepanelen met 3 interne
aansluitingen gerealiseerd worden waaronder deurtelefoons en video-
intercoms voor de eengezinsconfiguratie.
Met geschikte instellingen kunnen eengezinsintercomoproepen gedaan
worden (dat wil zeggen tussen gebruikers met dezelfde gebruikerscode)
bij gebruik van zowel video-intercoms als deurtelefoons.
Op een Simplebus-hoofdentreepaneel en/of een centrale art. 1998A
kunnen meerdere kits worden aangesloten.
Entreepaneel
Art. 1207
Technische gegevens
De transformator heeft 2 uitgangen: één voor de voeding van het
entreepaneel en het elektrische slot en één voor de voeding van de monitor.
Afmetingen: 105x85x85 mm (6 DIN-modulen)
Vertraagde zekering 500mA
Beschrijving van het aansluitblok
L N ingang netspanning 110-240 VAC
+22V 0V uitgang DC voeding van de monitor
+33V 0V DC-uitgang voor entreepaneel en elektrisch slot
Art. 4879K
►Selectie ledverlichting naambordjes
►Laat de installatiebeveili-
ging op zijn plaats.
Installatie entreepaneel
Technische gegevens
Aansluiting op de monitor met 2 draden voor audio, video, deuropener en
oproepen plus 2 draden voor voeding vanaf art. 1207/B.
Instelbare camera met hoge gevoeligheid en 1/3” CCD-sensor.
Naambordjes met verlichting met leds met de keuze blauw, wit en uit.
Volumeregeling luidspreker.
Afmeting inbouwdoos: 127x127x45 mm.
De toets van art. 4879K is in de fabriek ingesteld om een oproep te doen
aan adres 1.
Afmeting entreepaneel: 112x89,5x40 mm
Beschrijving van het aansluitblok
LL aansluiting monitor (video, oproep, audioverbinding, deuropener)
V+ V- voeding entreepaneel
RTE ingang lokale deuropener met tijdsinstelling
DO ingang signalering ‘deur open’
PR programmeerklem
GND negatieve klem voor gebruik tijdens het programmeren
NO NC COM contacten van het relais van 10A
SE aansluiting elektrisch slot

3737
NL
5
4A
21
43
OK
Daniela Rizzo
Dott. Luca Ricci Luciano Doria
NO
Daniela Rizzo
Dott. Luca Ricci Luciano Doria
icci Luciano Doria
Daniela Rizzo
NO
Dott. Luca Ricci Luciano Doria
Daniela Rizzo
Dott. Luca Ricci Luciano Doria
Daniela Rizzo
Robinson
as Anne Francois
Dott. Luca Ricci Luciano Doria
Daniela Rizzo
Alternatieve positie van de microfoon
►Centreer het naam-
bordje om te voorko-
men dat er water kan
binnendringen
Montage naambordjes

3838
NL
9
1
2
3
4
5
6
3
4
2
1
5
6
7
8
1
2
6
2
1
3
5
1 2 3 4
ON
5 6 7 8
DIP
4
7
Interne aansluitingen
Art. 5701
Technische gegevens zwartwitmonitor art. 5701
1 Volumeregeling oproep / schakelaar Privacyfunctie. (onder
privacyfunctie wordt verstaan, het uitschakelen van de oproep vanaf
het entreepaneel en vanaf deurtelefoons of video-intercoms; wanneer
de privacyfunctie actief is, is een rode indicator naast de schakelaar
zichtbaar).
De gebruiker kan een beltoon voor de monitor kiezen, zoals beschreven
op pagina 43.
2 Signaalled (inschakeling afhankelijk van de gebruikte confi guratie).
3 Memosticker voor het noteren van de functies van de knoppen.
4 Hoorn van de monitor (de hoorn opnemen om een gesprek te voeren).
5 Knop voor instelling van de helderheid (rechtsom draaien om de
lichtsterkte te verhogen).
6 Knop voor instelling van de kleursterkte (rechtsom draaien om de
waarde te verhogen).
7 Bevestigingshaak.
8 Standaard front, kan met de kit met alternatieve fronten aan de
persoonlijke voorkeur worden aangepast Art. 5727.
9 Zwart-witscherm 4".
Art. 5714/K
1 Connector Grondplaat-Monitor.
2 S1 Dipschwitch voor programmering van gebruikersadressen.
3 JP1 Jumper voor het programmeren van de grondplaat als hoofd- of
secundaire grondplaat (zie pag. 43).
4 CN1 Connector voor aansluiting van de optionele kaarten art. 5733,
art. 5734.
5 CV3 CV4 Jumper, om drukknop 1 potentiaalvrij te maken (C.NO.-
contact. 24V- 100mA max).
6 Aansluitklemmenbord voor de installatie:
+ - Klemmen voor aansluiting van art. 1207/B of 1212/B
L L Klemmen voor aansluiting busleiding.
CFP CFP Ingang voor etagebel.
P1 C1 klemmen voor drukknop 1, bestemd voor verschillende
doeleinden.
Om over een C.NO.-contact (max. 24V - 100mA) te kunnen beschikken,
de jumpers CV3 en CV4 verwijderen.
+S -S-klemmen voor aansluiting van extra bel.
+LED -LED-klemmen voor leds voor verschillende doeleinden.
7 CV5 Jumper voor afsluiten van het videosignaal.
Beschrijving van de drukknoppen:
A Knop deuropener.
P1 Drukknop, standaard aanwezig, te gebruiken voor diverse functies
(C.NO-contact 1A max) afhankelijk van de installatievereisten; door de
CV3 en CV4 te verwijderen zoals aangegeven in de variant BK/PI op
pag. 97.
P2 Drukknop, standaard aanwezig.
P3 P4 Optionele drukknoppen (bij gebruik van de kaart art. 5733 of art.
5734) voor inschakeling van extra functies.
P5 P6 Optionele drukknoppen (bij gebruik van de kaart art. 5733) of
optionele signaalleds (bij gebruik van de kaart art. 5734), beschikbaar
voor diverse functies.
Binnen één gezinsinstallatie kunnen maximaal 3 monitors worden
aangesloten.

3939
NL
1
2
3
4
5
6
1
2
1
2
3
4
5
6
3 4
1
2
3
4
5
6
3
2
1
5
CV4CV3
DIP
140-145 cm
115-125 cm
CV4CV3
DIP
1 2 2B2A
1
2
3
4
5
6
10,2cm 11cm
14,4cm
8,1cm 1,4cm
1,4cm
1
1
2
2
3
1
1
2
3
2
1
3
4
5
6
3
4 5
2
Installatie van de optionele kaart art. 5733, art. 5734
1 Mannelijke connector van de grondplaat
2 Aansluitblok:
OPMERKING: Om de drukknoppen te kunnen gebruiken
als C.NO.-contact (24V-100 mA max.), moet de draad naar
de connector van de grondplaat verwijderd worden en dient
de betreffende gemeenschappelijke aansluiting potentiaalvrij
gemaakt te worden
P3 contact van drukknop 3 van de monitor
C3 gemeenschappelijk contact van drukknop 3 van de monitor.
Gemeenschappelijk hoofdcontact van de grondplaat art. 5714/K
(maak de draad naar de connector van de grondplaat los om
alle gemeenschappelijke contacten potentiaalvrij te maken)
P4 contact van drukknop 4 van de monitor
C4 gemeenschappelijk contact van drukknop 4 van de monitor
+P5 contact van drukknop 5 van de monitor voor art. 5733.
Positieve ingang led 5 voor art. 5734.
-C5 gemeenschappelijk contact van drukknop 5 van de monitor
voor art. 5733. Negatieve ingang led 5 voor art. 5734.
+P6 contact van drukknop 6 van de monitor voor art. 5733.
Positieve ingang led 6 voor art. 5734.
-C6 gemeenschappelijk contact van drukknop 6 van de monitor
voor art. 5733. Negatieve ingang led 6 voor art. 5734.
3 Vrouwelijke connector art. 5733 of art. 5734
Installatie art. 5701 voor inbouw of opbouw
Alleen voor de optionele kaart art. 5734
►De knoppen 5 en 6 van de monitor
afsnijden en verwijderen
►De bij de verpakking van het artikel gele-
verde transparante knoppen monteren op
de plaatsen van de knoppen 5 en 6
►Plaats de draden tussen de kaart en
de grondplaat

4040
NL
3
4
5
6
7B
7A
1
2
140-145 cm
115-125 cm
1 2 3A
3B 3C 4
Art. 2608 De deurtelefoon kan niet worden gebruikt voor intercomfuncties.
De deurtelefoon moet altijd gemonteerd worden met behulp van art.
1214/2C, zoals afgebeeld in het aansluitschema BK/FI op pag. 95.
1 Indicatielampje voor privacyfunctie.
2 Keuzeschakelaar beltoon/privacyfunctie met 3 standen:
Bovenste stand: luide beltoon.
Middelste stand: normale beltoon.
Onderste stand: inschakeling privacyfunctie.
(Met de privacyfunctie wordt bedoeld dat de beltoon van een oproep
vanaf het entreepaneel en vanuit de centrale uitgeschakeld wordt.
Wanneer de privacyfunctie actief is, brandt er een rood indicatielampje
rechtsboven).
3 Trimmer voor volumeregeling van microfoon.
4 Microschakelaars voor instelling gebruikerscode.
5 Aansluitklemmen voor de installatie:
L L Aansluiting op de buslijn.
CFP CFP Ingang voor etagebel.
P1 C1 Klemmen drukknop P1 voor verschillende functies (C.
24V-100mA max) (CV1 en CV2 verwijderen, zie variant SB/X3 op pag.
97).
S+ S- Klemmen voor aansluiting van extra bel.
6 CV1 CV2 Jumper, te verwijderen om drukknop P1 C. NO
potentiaalvrij te maken.
7A/7B JP1 Jumper voor het selecteren van de functie Bellen naar
portierscentrale (stand C) / Algemene relaissturing (stand A) van de
drukknop P1.
Beschrijving van de drukknoppen:
A Knop deuropener.
P1 Drukknop P1 bellen naar portierscentrale/algemene relaissturing/
drukknop voor verschillende doeleinden aanwezig in aansluitblok
(P1 C1).
Reinigen met een met water bevochtigde doek. Vermijd het gebruik
van alcohol en andere agressieve producten.
Installatie deurtelefoon art. 2608

4141
NL
1207
A
B
D
1214/2
1216
F
F
4833/A
1207
1212/B
E
1595
G
8
78K 4878K
4878K
4879K
A/G MAX B/E MAX C MAX D MAX F MAX Art. 1216
Comelit Art. 4577 1 mm2 (Ø 1,2 mm AWG 17)
50 m
(165 feet)
50 m
(165 feet)
200 m
(655 feet)
100 m
(330 feet)
150 m
(495 feet)
Comelit Art. 4576-4578
0,5 mm
2
(Ø 0,8 mm AWG 20
)
25 m
(85 feet)
200 m
(655 feet)
100 m
(330 feet)
150 m
(495 feet)
1,5 mm
2
(Ø 1,4 mm AWG 15)
75 m
(245 feet)
100 m
(330 feet)
UTP5 cat. 5 0,2 mm2 (Ø 0,5 mm AWG 24)
190 m
(625feet)
60 m
(195 feet)
150 m
(495 feet)
0,28 mm2 (Ø 0,6 mm AWG 23)
5 m
(15 feet)
190 m
(625 feet)
60 m
(195 feet)
150 m
(495 feet)
0,5 mm2 (Ø 0,8 mm AWG 20)
25 m
(85 feet)
25 m
(85 feet)
190 m
(625 feet)
60 m
(195 feet)
150 m
(495 feet)
1 mm2 (Ø 1,2 mm AWG 17)
50 m
(165 feet)
50 m
(165 feet)
190 m
(625 feet)
60 m
(195 feet)
150 m
(495 feet)
1 mm2 (Ø 1,2 mm AWG 17)
50 m
(165 feet)
50 m
(165 feet)
120 m
(395 feet)
40 m
(130 feet)
100 m
(330 feet)
1,5 mm2 (Ø 1,4 mm AWG 15)
75 m
(245 feet)
100 m
(330 feet)
190 m
(625 feet)
60 m
(195 feet)
150 m
(495 feet)
2,5 mm2 (Ø 1,8 mm AWG 13)
100 m
(330 feet)
150 m
(495 feet)
190 m
(625 feet)
60 m
(195 feet)
150 m
(495 feet)
2
2
2
1
1
1
bus
power
Algemene aanwijzingen voor de installatie en de werking
De maximale totale afstand tussen het entreepaneel en de verst verwijderde monitor is 400 m.
Het aantal interne aansluitingen met dezelfde gebruikerscode en het aantal extra bellen die op bovenstaande interne aansluitingen zijn aangesloten
mogen samen niet meer dan 4 zijn.
Sluit één extra bel aan per interne aansluiting.
De MAXIMALE afstand van de verbinding tussen de interne aansluiting en de extra bel bedraagt 20m; gebruik afgeschermde kabel voor deze verbinding
en leid de kabels niet in de nabijheid van hoge inductieve belastingen of netvoedingskabels (230V / 400V).
Werking
In geval van voortdurende kortsluiting op de buslijn klinkt bij het entreepaneel een intermitterende waarschuwingstoon.
Als de bezoeker op de oproeptoets drukt, gaan de witte leds voor de verlichting van de persoon branden, gaat de interne beltoon over (als de privacyfunctie
niet is ingeschakeld) en verschijnt het beeld op de hoofdmonitor(en) gedurende circa 60”.
De maximale tijdsduur van het gesprek tussen entreepaneel en interne aansluiting bedraagt 90’’.
Wanneer bij systemen met 2 of meerdere ingangen bij het entreepaneel na de oproep een bezettoon klinkt in plaats van de herhaling van de beltoon,
betekent dit dat er al een andere spraakverbinding naar een ander entreepaneel bezig is.
Zie pagina 42 voor het programmeren van andere gebruikersadressen dan die welke zijn ingesteld in de fabriek (1 en 2).
Zie pagina 43 voor de intercomfuncties van het Bravo Kit-systeem.
Tabel afstanden

4242
NL
S1-5
S1-4
S1-3
S1-2
S1-1
12345678
1 2 3 4
ON
5 6 7 8
DIP
1 2 3 4
ON
5 6 7 8
DIP
S1-8
S1-7
S1-6
S1-4
S1-3
S1-2
S1-1
S1-5
AP1 P2 P3 P4 P5 P6 DIP
6
DIP
7
DIP
8S1
default
000
ABureausteun
Inschakeling van
binnenuit / Pas-
sieve Beeldoproep
Bellen naar por-
tierscentrale
Intercomoproep
voor een eenge-
zinswoning
Intercomoproep
voor een tweege-
zinswoning¹
Arts
A
Intercomoproep
voor een eenge-
zinswoning
Intercomoproep
voor een tweege-
zinswoning¹
Bellen naar por-
tierscentrale
Intercomoproep
voor een eenge-
zinswoning
Intercomoproep
voor een tweege-
zinswoning¹
Arts 100
A
Intercomoproep
voor een eenge-
zinswoning
Arts Bellen naar por-
tierscentrale
Intercomoproep
voor een eenge-
zinswoning
Intercomoproep
voor een tweege-
zinswoning¹
Arts 010
A
Intercomoproep
voor een tweege-
zinswoning¹
Arts Bellen naar por-
tierscentrale
Intercomoproep
voor een eenge-
zinswoning
Intercomoproep
voor een tweege-
zinswoning¹
Arts 110
A
Intercomoproep
voor een eenge-
zinswoning
Inschakeling van
binnenuit / Pas-
sieve Beeldoproep
Bellen naar por-
tierscentrale
Intercomoproep
voor een eenge-
zinswoning
Intercomoproep
voor een tweege-
zinswoning¹
Arts 001
A
Intercomoproep
voor een tweege-
zinswoning¹
Inschakeling van
binnenuit / Pas-
sieve Beeldoproep
Bellen naar por-
tierscentrale
Intercomoproep
voor een eenge-
zinswoning
Intercomoproep
voor een tweege-
zinswoning¹
Arts 101
ABellen naar por-
tierscentrale
Inschakeling van
binnenuit / Pas-
sieve Beeldoproep
Bellen naar por-
tierscentrale
Intercomoproep
voor een eenge-
zinswoning
Intercomoproep
voor een tweege-
zinswoning¹
Arts 011
ABellen naar por-
tierscentrale Bureausteun Bellen naar por-
tierscentrale
Intercomoproep
voor een eenge-
zinswoning
Intercomoproep
voor een tweege-
zinswoning¹
Arts 111
Beschrijving van de instellingen en werking van de knoppen
Programmeren van grondplaat art. 5714/K en deurtelefoon Style art. 2608
De waarden van S1-1, S1-2, S1-3, S1-4 en S1-5 bepalen het oproepadres van de grondplaat en van de deurtelefoons zoals weergegeven is in de volgende tabel.
Cod. Intercom.
tweegezinswoning S1 Cod. Intercom.
tweegezinswoning S1 Cod. Intercom.
tweegezinswoning S1 Cod. Intercom.
tweegezinswoning S1
1A 9E 17 I 25 M
2A 10 E 18 I 26 M
3B 11 F 19 J 27 N
4B 12 F 20 J 28 N
5C 13 G 21 K 29 O
6C 14 G 22 K 30 O
7D 15 H 23 L
8D 16 H 24 L
De waarden van S1-6, S1-7 en S1-8 bepalen de werkingsmodus van het Bravo Kit-systeem zoals weergegeven is in de volgende tabel.
¹ Voor de intercomoproep tweegezinswoning (tussen deurtelefoons en/of video-intercoms) de 2 gebruikers instellen op aangrenzende oproepadressen
(gemarkeerd met dezelfde letter AA…CC..OO in de programmeringstabel van de microschakelaars, weergegeven op pagina 42).
Stand van de microschakelaars van de grondplaat art. 5714/K en van de deurtelefoon Style
Art. 2608
►Zet bij de deurtelefoons art. 2608, art. 2610 en
art. 2628 de dipswitches S1-6, S1-7, S1-8 op OFF.

4343
NL
1
ON
1
ON
1 2 3 4
ON
5 6 7 8
DIP
S
S
Extra hoofd- of secundaire monitors
De instelling van JP1 bepaalt of de grondplaat in kwestie zal worden
aangestuurd als hoofdgrondplaat (P) of als secundaire grondplaat (S).
Het entreepaneel kan maximaal 3 video-intercoms of deurtelefoons per
oproeptoets beheren.
In de traditionele configuratie van de Bravo Kit kunnen maximaal 2
secundaire video-intercoms en 1 hoofd-video-intercom per oproeptoets
bestaan die allemaal worden gevoed door hetzelfde art. 1207.
Binnen één gezinseenheid kunnen maximaal 3 hoofd-video-intercoms
worden beheerd (d.w.z. ingesteld op dezelfde gebruikerscode). In deze
specifieke configuratie moet ieder van de extra hoofd-video-intercoms
worden gevoed door een art. 1212/B (zie variant BK/HI en BK/II op pag.
92, 93).
Als er een oproep plaatsvindt vanaf het entreepaneel, zal het systeem de
monitor van de hoofd-video-intercom inschakelen.
Eventuele andere secundaire monitors van dezelfde gezinseenheid
blijven uit.
Als een oproep van het entreepaneel door een secundaire video-
intercom wordt beantwoord, wordt het beeld automatisch op de monitor
weergegeven.
De monitor van de hoofd-video-intercom gaat dan uit en het beeld wordt
weergegeven op de monitor van de video-intercom waarvan de Knop 2 -
Passieve beeldoproep is ingedrukt.
Voor beeldweergave zonder de hoorn op te nemen, op knop 2 - passieve
beeldoproep - drukken.
Grondplaat Art. 5714/K instellen als hoofdgrondplaat of secundaire grondplaat
Hoofd
Secundair
1. Houd knop A ingedrukt tot u een bevestigingstoon hoort (dit is alleen
mogelijk wanneer de installatie in de ruststand verkeert; wanneer dit
niet het geval is, knippert de led om de gebruiker te waarschuwen).
2. Druk op knop A en laat hem weer los:
►1 keer om de beltoon vanaf het entreepaneel te wijzigen
»er klinkt een bevestigingstoon
►2 keer om de beltoon vanaf de centrale te wijzigen
»er klinken 2 bevestigingstonen
►3 keer om de beltoon van de etagebel te wijzigen
»er klinken 3 bevestigingstonen
►Wanneer u nog vaker op knop A drukt, wordt de bovenstaande
volgorde herhaald.
3. Wacht, nadat u voor de laatste maal op knop A hebt gedrukt, op
de bevestigingstoon voor uw keuze voordat u tot de volgende stap
overgaat.
4. Druk op knop A en laat hem weer los om de beschikbare beltonen op
volgorde te beluisteren. Wanneer u dezelfde beltoon meerdere malen
wilt horen, houdt u knop A ingedrukt.
5. Neem de hoorn op en plaats hem terug om uw keuze van de laatste
beluisterde beltoon te bevestigen en de modus Wijzigen beltoon van
de monitor (op ieder gewenst moment) te verlaten.
»Wanneer u de modus Wijzigen beltoon van monitor verlaat, klinkt er
een bevestigingstoon.
»De video-intercom keert dan terug naar de normale werking.
Het kiezen van de beltoon van de monitor
Functiebeschrijving van de knoppen
Bureausteun
Door op de in de modus Relaissturing ingestelde knop te drukken kan
het relais Art 1256 bekrachtigd worden, bijvoorbeeld voor het openen
van hekken of garagedeuren of om de beeldwisselaar, art. 1259/A, te
activeren.
Beeldoproep / Passieve beeldoproep
√De beeldoproep moet ingeschakeld worden
√De beeldoproepfunctie is alleen mogelijk als het systeem in de
ruststand staat
√De functie Beeldoproep wordt alleen aanbevolen voor systemen met
1 of 2 ingangen
Door op de in deze modus ingestelde knop 2 te drukken, kan op het scherm
het beeld dat afkomstig is van het entreepaneel worden weergegeven,
ook als er geen oproep heeft plaatsgevonden.
Bij installaties met 2 entreepanelen kan afwisselend het beeld van het
ene of het andere entreepaneel weergegeven worden (functie ‘’wisselen’’)
door telkens op knop 2 te drukken.
Op secundaire monitors (JP1 in stand S) heeft knop 2 de functie van
passieve beeldoproep, waarmee een monitor ingeschakeld kan worden
na een oproep van het entreepaneel.
Inschakeling:
►druk op de knop voor beeldoproep van de monitor gedurende langer
dan 4 sec.
»2 bevestigingstonen
Uitschakeling:
►druk op de knop voor beeldoproep gedurende langer dan 6 sec.
»1 bevestigingstoon
Inschakeling:
►De monitor wordt ingeschakeld door op de betreffende knop te drukken
(knop 2 - bij gehandhaafde fabrieksinstellingen) en deze meteen weer
los te laten.
Bellen naar portierscentrale
Door op de in deze modus ingestelde knop te drukken, kan de
portierscentrale worden opgeroepen.
Intercomoproep tweegezinswoning
Met deze functie kan een oproep gedaan worden aan de apparaten (video-
intercoms en/of deurtelefoons) die ingesteld zijn op het oproepadres
tweegezinswoning ten opzichte van het eigen adres, zoals aangegeven
in de tabel op pag. 42.
Intercomoproep voor een eengezinswoning
Met deze functie kunnen andere apparaten (video-intercoms en/of
deurtelefoons) die ingesteld zijn op hetzelfde oproepadres worden
opgeroepen.
►Door de hoorn van het toestel te nemen, kan de gebelde persoon
communiceren met de beller. De verbinding wordt verbroken door de
hoorn weer op het toestel te plaatsen.
Een oproep vanaf het entreepaneel heeft echter altijd voorrang boven
een intercomgesprek. De gebruikers die reeds met elkaar in gesprek zijn,
horen in de hoorn een toon die gelijk is aan een oproeptoon als de oproep
voor hen bestemd is, of anders een drietonige waarschuwing.
►Om de oproep van het entreepaneel te beantwoorden, moet de hoorn
van een vrij apparaat worden opgenomen, of moet de hoorn van een
apparaat waarop een intercomgesprek gaande is worden opgehangen
en weer opgenomen.
Het inschakelen van de communicatie met het entreepaneel onderbreekt
het eerder gevoerde intercomgesprek.
Een intercomoproep heeft geen voorrang boven een gesprek met/oproep
naar het entreepaneel.
In dat geval zal tijdens een poging om een intercomoproep te doen, de led
gedurende enkele seconden knipperen om aan te geven dat het systeem
bezet is.
Arts
Met deze functie kan de deuropener automatisch in werking gesteld
worden bij een oproep vanaf het entreepaneel naar het adres van de
interne aansluiting waarop deze functie geactiveerd is.
Inschakeling / uitschakeling:
►houd de knop die voor deze functie is ingesteld gedurende 2 sec.
ingedrukt als de functie actief is, blijft de signaalled aan

4444
NL
2
4
3
3
5
1
-V
+V
Gebruik van de kit in systemen met een hoofdingang
In de schema’s BK/EN/109I en BK/EN/110I op pag. 88, 90 staat een
mogelijke systeemconfi guratie die de mogelijkheid biedt maximaal 30
Bravo Kit-systemen te beheren met art. 4680 - art. 4680K, dat bijvoorbeeld
bij de ingang van een appartementencomplex wordt geplaatst.
Als deze installatieschema’s worden gevolgd kan een van de Bravo Kit-
systemen worden opgeroepen vanaf de hoofdingang, als deze is voorzien
van art. 4680 - art. 4680K.
In deze confi guratie moeten de knoppen van de module art. 4680K die
aanwezig zijn in art. 4879K, zoals beschreven in de volgende procedure en
de interne aansluitingen met de overeenkomstige code geprogrammeerd
optioneel
►Stel de gebruikerscode in met de
dipswitches, zie de tabel op pag. 42
Programmering knoppen art. 4680K
worden, zie de tabel op pag. 42.
Raadpleeg de catalogus (nr. 140) en de technische handleiding FT/SB/24,
voor meer informatie over het inbouwen van de Bravo Kit in Simplebus-
systemen en voor de programmering van het hoofdentreepaneel (Art.
4680 - art. 4680K).
* Gebruiksbeperkingen art. 4680K
De 4680K beheert de oproepen die afkomstig zijn van de drukknopmodulen
of digitale modulen ALLEEN als ze zich tussen het adres 1 en het adres
10 bevinden.

4545
NL
7
1
3
5
6
1622
4680
4680K
4680C
4680KC
2
4
1622
4680
4680K
4680C
4680KC
-V
+V
Code Dipswitches
ON
Weerstand tegen beslaan
213 1,3,5,7,8
OFF (default)
212 3,5,7,8
ON
Audiovisuele berichten
210 2,5,7,8
alleen visuele berichten
211 1,2,5,7,8
Zweeds
214 2,3,5,7,8
OFF (default)
215 1,2,3,5,7,8
Italiaans
216 4,5,7,8
Frans
217 1,4,5,7,8
Spaans
218 2,4,5,7,8
Nederlands
219 1,2,4,5,7,8
Grieks
220 3,4,5,7,8
Engels
221 1,3,4,5,7,8
Duits
222 2,3,4,5,7,8
Portugees
Slot
223 1,2,3,4,5,7,8
Bediening slot op SE in AC (default)
224 6,7,8
Bediening slot op SE in versterkte AC
225 1,6,7,8
Bediening slot op SE in DC
245 1,3,5,6,7,8
Tijd slot: 2 sec. + toon uit (default)
246 2,3,5,6,7,8
Tijd slot: 4 sec.
247 1,2,3,5,6,7,8
Tijd slot: 8 sec.
248 4,5,6,7,8
Bevestigingstoon slot: ingeschakeld
251 1,2,4,5,6,7,8
Relais C.NC.NO in parallelschakeling met
SE (default)
252 3,4,5,6,7,8
Deuropener altijd aan (default)
253 1,3,4,5,6,7,8
Deuropener alleen aan voor de opgeroepen
gebruiker
Beheer relaissturing
OPMERKING: op de installatie mag art.
1256 niet aanwezig zijn in de modus
algemene relaissturing.
229 1,3,6,7,8
Inschakeling relais C.NC.NO op
relaissturing: 2 sec.
230 2,3,6,7,8
Inschakeling relais C.NC.NO op
relaissturing: 4 sec.
231 1,2,3,6,7,8
Inschakeling relais C.NC.NO op
relaissturing: 8 sec.
228 3,6,7,8
Relaissturing op seriële lijn S: uitgeschakeld
(default)
227 1,2,6,7,8
Relaissturing op seriële lijn S: ingeschakeld
Functies installatie
232 4,6,7,8
Wachttijd antwoord: 60 sec. (default)
233 1,4,6,7,8
Wachttijd antwoord: 180 sec.
234 2,4,6,7,8
Wachttijd antwoord: 30 sec.
235 1,2,4,6,7,8
Gesprekstijd: 90 sec. (default)
236 3,4,6,7,8
Gesprekstijd: 180 sec.
237 1,3,4,6,7,8
Automatische inschakeling (default)
238 2,3,4,6,7,8
Automatische inschakeling: uitgeschakeld
239 1,2,3,4,6,7,8
Bevestigingstoon bij oproep gebruiker:
ingeschakeld (default)
240 5,6,7,8
Bevestigingstoon bij oproep gebruiker:
uitgeschakeld
243 1,2,5,6,7,8
Wachttijd reset: 10 sec. (default)
244 3,5,6,7,8
Wachttijd reset: 1 sec.
208 5,7,8
Reset na deuropening met audioverbinding:
ingeschakeld (default)
209 1,5,7,8
Reset na deuropening met audioverbinding:
uitgeschakeld
249 1,4,5,6,7,8
Oproep: enkel (default)
250 2,4,5,6,7,8
Oproep verzenden: drievoudig
254 2,3,4,5,6,7,8
Reset default
Speciale programmeringsmogelijkheden art. 4680K
optioneel
optioneel
►Stel de dipswitches in afhankelijk van
de functie die u wilt programmeren,
zie de tabel op pag. 45
1 sec.

4646
DE
Hinweise
• Der Einbau muss genau nach den Anweisungen des Herstellers und unter Einhaltung der einschlägigen Vorschriften erfolgen.
• Alle Geräte dürfen ausschließlich nur zu dem Zweck eingesetzt werden, für den sie entwickelt worden sind. Die Comelit Group S.p.A. übernimmt keine Haftung für einen unsachgemäßen
Gebrauch der Geräte, für durch Dritte vorgenommene Änderungen oder die Verwendung von Nicht-Original-Zubehör und -Ersatzteilen.
• Alle unsere Produkte erfüllen die Anforderungen der Richtlinien 2006/95/EG (geändert durch die Richtlinie 73/23/EWG und deren nachfolgende Ergänzungen), wie durch ihre CE-
Kennzeichnung bestätigt wird.
• Die Kabel der Steigleitung nicht in Nähe der Stromkabel (230/400 V) verlegen.
• Kabelverlegung sowie Einbau und Wartung der elektrischen Geräte müssen von einem Elektrofachmann ausgeführt werden.
• Vor Wartungseingriffen immer erst die Spannungsversorgung unterbrechen.
• Den Modulträger an Masse anschließen (siehe Abb.).
• Die Gabel der Sprechgarnitur bei abgehobenem Hörer nicht gedrückt halten.
• Die Kamera darf nicht vor großen Lichtquellen oder an Stellen installiert werden, an denen das Motiv zu sehr im Gegenlicht steht. Zur Lösung des
obigen Problems empfi ehlt sich, die Kamera auf einer Höhe von 180 cm anstatt der üblichen 160 - 165 cm zu installieren, und das Objektiv nach unten
zu richten, um die Qualität der Aufnahmen zu verbessern.
• Die Kameras mit CCD-Farbsensor haben bei schlechten Lichtverhältnissen eine geringere Empfi ndlichkeit als Schwarz/Weiß-Kameras. In schlecht
beleuchteter Umgebung wird daher empfohlen, für eine zusätzliche Lichtquelle zu sorgen.
Allgemeines 47
Außenstelle
Art. 4879K 47
Art. 1207 47
Installation der Außenstelle 47
Einsetzen der Namensschilder 48
Innensprechstellen
Art. 5701 49
Art. 5714/K 49
Unter- oder Aufputzinstallation Art. 5701 50
Installation der optionalen Steckkarte Art. 5733, Art. 5734 50
Art. 2608 51
Installation der Innensprechstelle Art. 2608 51
Allgemeine Installations- und Betriebshinweise 52
Tabelle der zulässigen Entfernungen der Geräte 52
Funktionsweise 52
Beschreibung Tasteneinstellungen und -funktionen 53
Einstellungen Grundplatte Art. 5714/K und Innensprechstelle Style Art. 2608 53
Einstellung der Grundplatte Art. 5714/K als Haupt- oder Zusatzgrundplatte 54
Zusätzliche Haupt- oder Nebenmonitore 54
Wahl des Monitor-Ruftons 54
Verwendung des Sets in Anlagen mit Haupttür 55
Programmierung der Tasten Art. 4680K 55
Besondere Programmierungen Art. 4680K 56
Anschlusspläne
BK/018I Basisschema voor kits voor tweegezinswoningen art. 8173I met aansluiting in cascade. Inbetriebnahme / Spannungsprüfung
der Anlage im Standby-Modus.
82
83
BK/013IB Grundanschlussplan für Zweifamilienhaus-Sets Art. 8173I mit Anschluss über Abzweigung 84
BK/014IB Anschlussplan für Zweifamilienhaus-Sets Art. 8173I, erweitert um einen zweiten Art. 4879K. Anschluss über Abzweigung. 85
BK/014I/A Anschlussplan für Zweifamilienhaus-Sets Art. 8173I, erweitert um einen zweiten Art. 4879K. Anschluss in Kaskadenschaltung. 86
BK/018I/A Schaltplan für Zweifamilienhaus mit zusätzlichem Netzteil Art. 1595 87
BK/019I Einsatz des separaten Kameramoduls Art. 1259/A 88
BK/EN/109I Plan für den Anschluss von 2 bis 9 Bravo Kit an die Haupttür über Art. 4834/9 90
SB2/AAQ Anschluss Videosignalverstärker art. 4833/A 92
BK/HI Zusätzliche Installation eines Hauptmonitors in Parallelschaltung, Kaskadenverbindung 92
BK/II Zusätzliche Installation eines Hauptmonitors in Parallelschaltung, Abzweigverbindung 93
BK/A9 Abzweigungsverbindung von 1 Haupt- und 1 Zusatzmonitor mit demselben Teilnehmercode 93
BK/CI Kaskadenverbindung 1 Hauptmonitors und 1 Nebenmonitors mit gleichem Benutzercode 94
BK/AABI Anschluss zusätzlicher Sprechstellen mit Abzweigung vom Monitor 94
BK/AAAI Anschluss zusätzlicher Sprechstellen in Kaskadenschaltung vom Monitor 95
BK/FI Anschluss zusätzlicher Sprechstellen in Kaskadenschaltung vom Monitor 95
PXK/AAK Anschluss von Rufwiederholeinrichtungen (Art. 1229 bzw. Art. 1122/A) 96
BK/PI Verwendung von Taste P1 für sonstige Funktionen (Art. 5714/K) 97
BK/NI Verwendung der Klemme LED 1 97
SB/X3 Verwendung von Taste P1 für sonstige Funktionen (Art. 2608) 97
Anschlussvariante Rufsignale der Außensprechstellen 98
PXK/EC Anschluss Relais Art. 1256 98
PXK/RTNP Verwendung des Relais der Außensprechstelle als Türöffner oder zur Relaisansteuerung (siehe Besondere
Programmierungen, Seite 56: Relaisansteuerung) 99
PXK/SNP Variante mit Sicherheits-Türöffner und zusätzlicher Stromversorgung 99
Verwendung des RC-Glieds als Türöffner-Filter an den Relaiskontakten 100
PXK/DO Einsatzvariante der Meldung TÜR OFFEN.
Verwendung nur in Anlagen mit 1 Außensprechstelle ohne Signalweichen Art. 1224A u. Art. 1424. 100

4747
DE
2
Art. 4879K
4
LED
O
F
F
LED
O
F
F
WHITE OFF BLUE
3
1 2
Allgemeines
Die Video-Türsprechanlagen als Zweifamilienhaus-Set Art. 8173I können in
Wohngebäuden oder im Dienstleistungssektor verwendet werden, wo eine
effektive Zugangskontrolle bei gleichzeitig einfachem Installationsaufwand
gefordert ist.
Zur Aktivierung des Systems (Ruf, Sprechverbindung, Video,
Selbsteinschaltung) sind lediglich 2 Leiter zwischen der Außenstelle
und dem/den Monitor/en an der/den Innenstelle/n sowie 2 Drähte zur
Versorgung mit 33V DC von Außenstelle und elektr. Türöffner erforderlich.
Zudem steht ein breites Angebot an Zubehörteilen zur Verfügung, um
jeder Anlagenanforderung gerecht zu werden: Neben der Installation von
interessanten Standard-Zubehörteilen kann eine bereits installierte Anlage
durch Videosprech- und/oder Innensprechstellen und/oder Außenstellen
erweitert werden.
Somit sind in der Konfiguration als Einfamilienanlage bis zu 2 Außenstellen
mit 3 Innensprechstellen (Sprech- und/oder Videosprechgeräte) möglich.
Über entsprechende Einstellungen können sowohl mit Videosprechstellen
als auch mit Innensprechstellen Interngespräche innerhalb der
Einfamlienanlage (d.h. zwischen Teilnehmern mit demselben
Teilnehmercode) durchgeführt werden.
Mehrere Sets können an einen Simplebus Haupteingang und/oder eine
Rufzentrale Art. 1998A angeschlossen werden.
Außenstelle
Art 1207
Technische Daten
Der Transformator hat 2 Ausgänge: einen für die Versorgung der
Außenstelle und des elektrischen Türöffners und einen für die Versorgung
des Monitors.
Abmessungen: 105x85x85 mm (6 DIN-Module).
Träge Schutzsicherung 500 mA.
Beschreibung der Klemmenleiste
L N Eingang Netzspannung 110-240 VAC
+22V 0V Gleichspannungsausgang zur Versorgung des Monitors
+33V 0V Gleichspannungsausgang für Außenstelle und elektr. Türöffner
Art. 4879K
►Auswahl LED-Beleuchtung der Namensschilder
►Die Sicherung der Anlage
nicht entfernen
Installation der Außenstelle
Technische Daten
Anschluss an Monitor mit 2 Leitern für Audio, Video, Türöffner und Ruf
sowie 2 Leitern zur Versorgung von Art. 1207.
Hochempfindliche schwenkbare Videokamera mit CCD 1/3” Sensor.
Namensschilder mit LED-Beleuchtung, wahlweise in blau, weiß oder
ausgeschaltet.
Lautstärkeregelung Lautsprecher.
Abmessungen des Unterputzgehäuses: 127x127x45 mm.
Die Taste von Art. 4879K ist werkseitig auf den Anruf an die Adresse 1
eingestellt.
Abmessung der Außenstelle: 112x89,5x40 mm
Beschreibung der Klemmenleiste
LL Monitor-Anschluss (Video, Ruf, Sprechverbindung, Türöffner)
V+ V- Versorgung von Außenstelle
RTE Eingang für zeitgesteuerten lokalen Türöffner
DO Eingang für die Anzeige ‚Tür offen‘
PR Programmierklemme
GND In der Programmierphase zu verwendende Minusklemme
NO NC COM Kontakte des 10A-Relais
SE Anschluss elektrischer Türöffner

4848
DE
5
4A
21
43
OK
Daniela Rizzo
Dott. Luca Ricci Luciano Doria
NO
Daniela Rizzo
Dott. Luca Ricci Luciano Doria
icci Luciano Doria
Daniela Rizzo
NO
Dott. Luca Ricci Luciano Doria
Daniela Rizzo
Dott. Luca Ricci Luciano Doria
Daniela Rizzo
Robinson
as Anne Francois
Dott. Luca Ricci Luciano Doria
Daniela Rizzo
Alternative Position des Mikrofons
►Das Namensschild
zentrieren, damit kein
Wasser eindringen
kann
Einsetzen der Namensschilder

4949
DE
9
1
2
3
4
5
6
3
4
2
1
5
6
7
8
1
2
6
2
1
3
5
1 2 3 4
ON
5 6 7 8
DIP
4
7
Innensprechstellen
Art 5701
Technische Daten Schwarz-Weiß-Monitor Art. 5701
1 Einstellung Ruflautstärke/Wahltaste Funktion Rufabschaltung
(damit ist die Deaktivierung des Rufs von der Außenstelle und von
Interngesprächen zwischen Sprech- und Videosprechstellen gemeint;
die Aktivierung der Funktion Rufabschaltung wird durch das Einschalten
einer roten Anzeige an der Seite des Wahlschalters angezeigt).
Der Benutzer kann den Rufton des Monitors gemäß der Beschreibung
auf Seite 54 wählen.
2 LED-Anzeige (Einschalten je nach gewählter Konfi guration).
3 Tastenentikett zum Notieren der Tastenfunktionen.
4 Monitor-Hörer (den Hörer abnehmen, um mit der Kommunikation zu
beginnen).
5 Helligkeitsregler (im Uhrzeigersinn drehen, um die Helligkeit zu
erhöhen).
6 Drehregler der Farbintensität (im Uhrzeigersinn drehen, um den Wert
zu erhöhen).
7 Befestigungshaken.
8 Serienmäßige Frontblende Art. 5727, mit Customisation Kit
personalisierbar.
9 Bildschirm mit 4 Zoll in Schwarz-Weiß.
Art. 5714/K
1 Steckverbinder Grundplatte-Monitor.
2 S1 Dipschalter zur Programmierung der Teilnehmeradressen.
3 JP1 Jumper zur Programmierung der Grundplatte als Hauptsprechstelle
(P) oder Nebensprechstelle (siehe Seite 54).
4 CN1 Verbinder für optionale Steckkarten Art. 5733, Art. 5734.
5 CV3 CV4 Jumper für Neubelegung von Taste 1 (Schließerkontakt 24V-
100mA max).
6 Klemmleiste für den Anschluss an die Anlage:
+ - Klemmen für den Anschluss an Art. 1207 o 1212/B
L L Anschlussklemmen Busleitung
CFP CFP Eingang Etagenruf.
P1 C1 Kontakte für Taste 1, für verschiedene Anwendungen genutzt.
Um einen Schließerkontakt herzustellen (24V-100mA max) Die Jumper
CV3 und CV4 entfernen.
+S -S Klemmen für Rufwiederholeinrichtung.
+LED -LED Klemmen LED-Eingang für verschiedene Anwendungen.
7 CV5 Jumper zum Schließen des Videosignals.
Beschreibung der Tasten:
A Türöffnertaste.
P1 Taste serienmäßig nicht belegt, für verschiedene Anwendungen
(Schließerkontakt 1A max) je nach Anlagenanforderungen; durch
Entfernen von CV3 und CV4 wie für die Variante BK/PI auf Seite 97
vermerkt.
P2 Taste serienmäßig nicht belegt.
P3 P4 Optionale Tasten (bei Verwendung der Steckkarte Art. 5733 oder
Art. 5734) zur Aktivierung von Zusatzfunktionen.
P5 P6 Optionale Tasten (bei Verwendung der Steckkarte Art. 5733) oder
optionale Anzeige-LEDs (bei Verwendung der Steckkarte Art. 5734)
verfügbar für verschiedene Funktionen.
In der gleichen Wohnung können bis zu 3 Monitore verwendet werden.

5050
DE
1
2
3
4
5
6
1
2
1
2
3
4
5
6
3 4
1
2
3
4
5
6
3
2
1
5
CV4CV3
DIP
140-145 cm
115-125 cm
CV4CV3
DIP
1 2 2B2A
1
2
3
4
5
6
10,2cm 11cm
14,4cm
8,1cm 1,4cm
1,4cm
1
1
2
2
3
1
1
2
3
2
1
3
4
5
6
3
4 5
2
Installation der optionalen Steckkarte Art. 5733, Art. 5734
1 Stecker Grundplatte
2 Klemmleiste:
ANM. Zur Verwendung der Tasten als Schließerkontakt (max.
24V-100mA) den Draht zum Steckverbinder der Grundplatte
entfernen und den entsprechenden gemeinsamen Kontakt
freigeben.
P3 Kontakt Taste 3 des Monitors
C3 Gemeinsamer Kontakt Taste 3 des Monitors. Gemeinsame
Hauptleitung von der Grundplatte Art. 5714/K (Kabel zum
Steckverbinder der Grundplatte trennen, um alle gemeinsamen
Kontakte freizugeben)
P4 Kontakt Taste 4 des Monitors
C4 Gemeinsamer Kontakt Taste 4 des Monitors
+P5 Kontakt Taste 5 des Monitors für Art. 5733 Positiver
Eingang LED 5 für Art. 5734.
-C5 Gemeinsamer Kontakt Taste 5 des Monitors für Art. 5733
Negativer Eingang LED 5 für Art. 5734.
+P6 Kontakt Taste 6 des Monitors für Art. 5733. Positiver
Eingang LED 6 für Art. 5734.
-C6 Gemeinsamer Kontakt Taste 6 des Monitors für Art. 5733.
Negativer Eingang LED 6 für Art. 5734.
3 Steckbuchse Art. 5733, Art. 5734
Unter- oder Aufputzinstallation Art. 5701
Nur für die optionale Steckkarte Art. 5734
►Die Tasten 5 und 6 des Monitors
abschneiden und entfernen
►Die der Verpackung beiliegenden
transparenten Tasten an Stelle der
Tasten 5 und 6 einsetzen.
►Die Drähte zwischen Steckkarte und
Grundplatte anbringen

5151
DE
3
4
5
6
7B
7A
1
2
140-145 cm
115-125 cm
1 2 3A
3B 3C 4
Art 2608 Nicht zur Nutzung der Funktion Gegensprechbetrieb verwendbar.
Die Innensprechstelle immer unter Verwendung von Art. 1214/2C, wie auf
dem Anschlussplan BK/FI auf Seite 95 dargestellt, installieren.
1 Anzeige Privacy.
2 Wahlschalter Rufton/Privacy mit 3 Stellungen:
Stellung oben: Rufton mit maximaler Lautstärke.
Mittelstellung: Rufton mit mittlerer Lautstärke.
Stellung unten: Aktivierung der Privacy-Funktion.
(Unter Privacy-Funktion ist die Deaktivierung des Rufs von der
Außenstelle oder der Zentrale gemeint; die Aktivierung der Funktion
Rufabschaltung wird durch das Aufl euchten einer roten LED rechts
oben angezeigt).
3 Lautstärkeregler des Mikrofons.
4 Mikroschalter zur Einstellung des Teilnehmercodes.
5 Anschlussklemmen der Anlage:
L L Anschluss an Busleitung.
CFP CFP Eingang Etagenruf.
P1 C1 Klemmen der Taste P1 für Zusatzfunktionen Schließerkontakt
24V-100mA max) (CV1 und CV2 entfernen, siehe Variante SB/X3 Seite
97).
S+ S- Klemmen für Rufwiederholeinrichtung.
6 CV1 CV2 Jumper sind zu entfernen, um einen potentialfreien
Schließer an Taste P1 herzustellen.
7A/7B JP1 Jumper zur Wahl der Funktion ‚Ruf an Pförtnerzentrale‘
(Stellung C) bzw. Standardrelais (Stellung A) der Taste P1.
Beschreibung der Tasten:
A Türöffnertaste.
P1 Taste P1 Ruf an Pförtnerzentrale / allgemeine Relaissteuerung / Taste
für verschiedene Funktionen auf Klemmleiste (P1 C1).
Das Gerät mit einem feuchten Tuch reinigen. Dazu keinen Alkohol
oder ähnliche aggressive Substanzen verwenden.
Installation der Innensprechstelle Art. 2608

5252
DE
1207
A
B
D
1214/2
1216
F
F
4833/A
1207
1212/B
E
1595
G
8
78K 4878K
4878K
4879K
A/G MAX B/E MAX C MAX D MAX F MAX Art. 1216
Comelit Art. 4577 1 mm2 (Ø 1,2 mm AWG 17)
50 m
(165 feet)
50 m
(165 feet)
200 m
(655 feet)
100 m
(330 feet)
150 m
(495 feet)
Comelit Art. 4576-4578
0,5 mm
2
(Ø 0,8 mm AWG 20
)
25 m
(85 feet)
200 m
(655 feet)
100 m
(330 feet)
150 m
(495 feet)
1,5 mm
2
(Ø 1,4 mm AWG 15)
75 m
(245 feet)
100 m
(330 feet)
UTP5 cat. 5 0,2 mm2 (Ø 0,5 mm AWG 24)
190 m
(625feet)
60 m
(195 feet)
150 m
(495 feet)
0,28 mm2 (Ø 0,6 mm AWG 23)
5 m
(15 feet)
190 m
(625 feet)
60 m
(195 feet)
150 m
(495 feet)
0,5 mm2 (Ø 0,8 mm AWG 20)
25 m
(85 feet)
25 m
(85 feet)
190 m
(625 feet)
60 m
(195 feet)
150 m
(495 feet)
1 mm2 (Ø 1,2 mm AWG 17)
50 m
(165 feet)
50 m
(165 feet)
190 m
(625 feet)
60 m
(195 feet)
150 m
(495 feet)
1 mm2 (Ø 1,2 mm AWG 17)
50 m
(165 feet)
50 m
(165 feet)
120 m
(395 feet)
40 m
(130 feet)
100 m
(330 feet)
1,5 mm2 (Ø 1,4 mm AWG 15)
75 m
(245 feet)
100 m
(330 feet)
190 m
(625 feet)
60 m
(195 feet)
150 m
(495 feet)
2,5 mm2 (Ø 1,8 mm AWG 13)
100 m
(330 feet)
150 m
(495 feet)
190 m
(625 feet)
60 m
(195 feet)
150 m
(495 feet)
2
2
2
1
1
1
bus
power
Allgemeine Installations- und Betriebshinweise
Die maximal zulässige Entfernung zwischen Außenstelle und entferntestem Monitor beträgt 400 m.
Die sich aus der Anzahl der Innenstellen mit dem gleichen Benutzercode und der Anzahl der mit diesen Innenstellen verbundenen
Rufwiederholungsvorrichtungen ergebende Gesamtsumme darf nicht mehr als sein.
Jeweils nur eine Rufwiederholeinrichtung pro Innensprechstelle anschließen.
Die maximale Entfernung zwischen Innensprechstelle und Rufwiederholeinrichtung beträgt 20 m; zur Verbindung ist ein abgeschirmtes Kabel zu
verwenden und die Kabel dürfen nicht in der Nähe von induktiven Belastungen oder von Stromkabeln (230V/400V) verlegt werden.
Funktionsweise
Im Falle eines anhaltenden Kurzschlusses auf der Buslinie gibt die Außenstelle einen intermittierenden Signalton aus.
Durch Drücken der Ruftaste schaltet der Besucher die Beleuchtung des Motivs ein, löst den Rufton der Innensprechstelle aus (insofern die Privacy-
Funktion nicht aktiviert ist) und lässt sein Bild für ca. 60 Sek. auf dem/den Hauptmonitor/en erscheinen
Die maximale Gesprächsdauer zwischen Außenstelle und Innensprechstelle beträgt 90 Sekunden.
An der Außenstelle ist ein Ton zu hören, mit dem der erfolgte Ruf bestätigt wird; ist bei Anlagen mit zwei oder mehreren Eingängen zum Zeitpunkt des
Rufs ein Besetztzeichen anstelle der Wiederholung des Ruftons zu hören, bedeutet dies, dass bereits eine Kommunikation mit einer anderen Außenstelle
stattfindet.
Für die Programmierung von anderen als den werkseitig eingestellten Benutzeradressen (1 und 2) siehe Seite 53.
Für die Intercom-Funktionen des Systems Bravo Kit siehe Seite 54.
Tabelle der zulässigen Entfernungen der Geräte

5353
DE
1 2 3 4
ON
5 6 7 8
DIP
1 2 3 4
ON
5 6 7 8
DIP
S1-8
S1-7
S1-6
S1-4
S1-3
S1-2
S1-1
S1-5
S1-5
S1-4
S1-3
S1-2
S1-1
12345678
AP1 P2 P3 P4 P5 P6 DIP
6
DIP
7
DIP
8S1
Voreinstellung
000
ARelais
Einschaltung von
innen / Videoanfor-
derung
Ruf an Pförtner-
zentrale
Einfamilienhaus-
Internruf
Zweifamilienhaus-
Internruf¹ Arztruf
AEinfamilienhaus-
Internruf
Zweifamilienhaus-
Internruf¹
Ruf an Pförtner-
zentrale
Einfamilienhaus-
Internruf
Zweifamilienhaus-
Internruf¹ Arztruf 100
AEinfamilienhaus-
Internruf Arztruf Ruf an Pförtner-
zentrale
Einfamilienhaus-
Internruf
Zweifamilienhaus-
Internruf¹ Arztruf 010
AZweifamilienhaus-
Internruf¹ Arztruf Ruf an Pförtner-
zentrale
Einfamilienhaus-
Internruf
Zweifamilienhaus-
Internruf¹ Arztruf 110
AEinfamilienhaus-
Internruf
Einschaltung von
innen / Videoanfor-
derung
Ruf an Pförtner-
zentrale
Einfamilienhaus-
Internruf
Zweifamilienhaus-
Internruf¹ Arztruf 001
AZweifamilienhaus-
Internruf¹
Einschaltung von
innen / Videoanfor-
derung
Ruf an Pförtner-
zentrale
Einfamilienhaus-
Internruf
Zweifamilienhaus-
Internruf¹ Arztruf 101
ARuf an Pförtner-
zentrale
Einschaltung von
innen / Videoanfor-
derung
Ruf an Pförtner-
zentrale
Einfamilienhaus-
Internruf
Zweifamilienhaus-
Internruf¹ Arztruf 011
ARuf an Pförtner-
zentrale Relais Ruf an Pförtner-
zentrale
Einfamilienhaus-
Internruf
Zweifamilienhaus-
Internruf¹ Arztruf 111
Die Werte S1-6, S1-7 und S1-8 definieren die Betriebsart des Systems Bravo Kit gemäß folgender Tabelle.
¹ Für den Zweifamilienhaus-Internruf (zwischen Innensprechstellen und Videosprechstellen) die 2 Teilnehmer auf benachbarte Rufadresse einstellen
(gekennzeichnet durch den gleichen Buchstaben AA…CC..OO in der Programmiertabelle der Mikroschalter auf Seite 53).
Cod. Zweifam.-
Internruf S1 Cod. Zweifam.-
Internruf S1 Cod. Zweifam.-
Internruf S1 Cod. Zweifam.-
Internruf S1
1A 9E 17 I 25 M
2A 10 E 18 I 26 M
3B 11 F 19 J 27 N
4B 12 F 20 J 28 N
5C 13 G 21 K 29 O
6C 14 G 22 K 30 O
7D 15 H 23 L
8D 16 H 24 L
Beschreibung Tasteneinstellungen und -funktionen
Einstellungen Grundplatte Art. 5714/K und Innensprechstelle Style Art. 2608
Die Werte S1-1, S1-2, S1-3, S1-4 und S1-5 definieren die Rufadresse der Grundplatte und der Innensprechstellen gemäß folgender Tabelle.
Stellung der Mikroschalter der Grundplatte Art. 5714/K und der Innensprechstelle Style Art. 2608 ►An den Innensprechstellen Art. 2608,
Art. 2610 und Art. 2628 die Dipschalter
S1-6, S1-7, S1-8 auf OFF setzen.

5454
DE
1
ON
1
ON
1 2 3 4
ON
5 6 7 8
DIP
S
S
Zusätzliche Haupt- oder Nebenmonitore
Die Einstellung von JP1 definiert, ob die betreffende Grundplatte als
Hauptsprechstelle (P) oder Nebensprechstelle verwaltet wird.
Die Außenstelle ist für die Steuerung von maximal 3 Videosprech- oder
Sprechgeräten pro Ruftaste ausgelegt.
In der klassischen Konfiguration von Bravo Kit können demnach maximal
2 Neben-Videosprechstellen und 1 Haupt-Videosprechstelle je Ruftaste
installiert werden, deren Versorgung stets durch den Art. 1207 erfolgt.
Es besteht die Möglichkeit, bis zu 3 Haupt-Videosprechstellen innerhalb der
gleichen Wohnung (d.h. mit Einstellung auf den gleichen Teilnehmercode)
zu steuern. In dieser besonderen Konfiguration müssen die zusätzlichen
Haupt-Videosprechstellen von dem hierfür vorgesehenen Art. 1212/B
versorgt werden (siehe Variante BK/HI und BK/II Seite 92, 93).
Geht ein Ruf von der Außenstelle aus, ist der eingeschaltete Monitor die
Haupt-Videosprechstelle.
Die eventuell vorhandenen Nebenmonitore der gleichen Wohnung
bleiben ausgeschaltet.
Wird der Ruf der Außenstelle von einer Neben-Videosprechstelle
beantwortet, erscheint das Bild automatisch am Monitor.
Nun wird der Monitor der Haupt-Videosprechstelle ausgeschaltet und das
Bild am Monitor der Videosprechstelle angezeigt, deren Taste 2 - Video-
Anforderung - gedrückt wird.
Um das Bild anzuzeigen, ohne den Hörer abzunehmen, die Taste 2 -
Video-Anforderung - drücken.
Einstellung der Grundplatte Art. 5714/K als Haupt- oder Zusatzgrundplatte
Hauptsprech-
stelle
Nebensprech-
stelle
1. Die Taste A gedrückt halten, bis ein Bestätigungston zu hören ist (der
Vorgang ist nur bei Anlage in Standby möglich; andernfalls blinkt die
Anzeige-LED, um den Benutzer zu informieren).
2. Taste A drücken und wieder loslassen:
►1 Mal, um den Rufton von der Außensprechstelle zu ändern
»es ertönt ein Bestätigungston
►2 Mal, um den Rufton von der Zentrale zu ändern
»es ertönen 2 Bestätigungstöne
►3 Mal, um den Rufton der Etagenklingel zu ändern
»es ertönen 3 Bestätigungstöne
►Durch erneutes Drücken der Taste A wird der oben beschriebene
Vorgang wiederholt
3. Nach dem letzten Drücken der Taste A den Bestätigungston abwarten,
dann mit dem nächsten Schritt fortfahren.
4. Die Taste A drücken und loslassen, um die verfügbaren Ruftöne
nacheinander zu durchlaufen. Die Taste A gedrückt halten, um einen
Rufton mehrmals anzuhören.
5. Den Hörer abnehmen und wieder auflegen, um die Wahl des zuletzt
gehörten Ruftons zu bestätigen und den Änderungsmodus des
Ruftons am Monitor zu beenden (dies ist jederzeit möglich).
»Beim Beenden der Ruftonänderung ist ein Bestätigungston zu hören.
»Nun nimmt die Videosprechstelle ihren normalen Betrieb wieder auf.
Wahl des Monitor-Ruftons
Beschreibung der Tastenfunktionen
Relais
Die Betätigung der auf Relais eingestellten Taste ermöglicht die
Aktivierung von Art. 1256, der beispielsweise dazu genutzt werden kann,
die Öffnung von Dreh- oder Kipptoren bzw. die Einschaltung des Moduls
der zyklischen Videokameras Art. 1259/A zu aktivieren.
Selbsteinschaltung/ Video-Anforderung
√Die Selbsteinschaltung muss aktiviert werden.
√Die Selbsteinschaltung ist nur möglich, wenn sich die Anlage in
Standby befindet
√Die Funktion Selbsteinschaltung wird nur für Anlagen mit 1 oder 2
Eingängen empfohlen
Durch Drücken der auf diese Betriebsart eingestellten Taste 2 lässt sich
das von der Außenstelle gesendete Bild am Bildschirm anzeigen, auch
wenn kein Ruf getätigt wurde.
Bei Anlagen mit 2 Außenstellen lässt sich abwechselnd das Bild der einen
oder der anderen Außenstelle (‚Pendelfunktion‘) anzeigen, indem die
Taste 2 mehrmals nacheinander gedrückt wird.
An den Zusatzmonitoren (JP1 auf S) hat die Taste 2 die Funktion der
Video-Anforderung und dient zum Einschalten eines Monitors nach einem
Ruf von der Außenstelle.
Aktivierung:
►Die Selbsteinschalttaste des Monitors länger als 4 Sek. gedrückt
halten.
»2 Bestätigungstöne
Deaktivierung:
►Die Selbsteinschalttaste länger als 6 Sek. gedrückt halten.
»1 Bestätigungston
Einschaltung:
►Die entsprechende Taste (Taste 2, falls die werkseitigen Einstellungen
beibehalten wurden) drücken und sofort wieder loslassen
Ruf an Zentrale
Durch Drücken der auf diese Betriebsart eingestellten Taste lässt sich ein
Ruf an die Pförtnerzentrale der Anlage senden.
Zweifamilienhaus-Internruf
Diese Funktion ermöglicht, einen Ruf an die Geräte (Videosprechstellen
und /oder Innensprechstellen) zu senden, die auf die andere und nicht auf
die eigene Rufadresse im Zweifamilienhaus eingestellt sind, wie in der
Tabelle auf Seite 53 dargestellt.
Einfamilienhaus-Internruf
Diese Funktion ermöglicht, einen Ruf an die anderen Geräte (Video-
und /oder Innensprechstellen) zu tätigen, die auf dieselbe Rufadresse
eingestellt sind.
►Wenn der Empfänger des Anrufs den Hörer abnimmt, nimmt er mit
dem Anrufer Verbindung auf. Durch Auflegen des Hörers wird die
Kommunikation beendet.
Ein von einer Außensprechstelle eingehender Anruf hat jedoch zu jeder
Zeit Vorrang vor einem Interngespräch. In diesem Fall vernehmen die
bereits an einem Gespräch beteiligten Benutzer einen Ton, der dem eines
an sie gerichteten Rufs ähnelt, oder andernfalls drei Signaltöne.
►Um den von der Außenstelle eingehenden Ruf anzunehmen, nur den
Hörer von jedem beliebigen freien Gerät abnehmen oder den Hörer
von einem am Interngespräch beteiligten Gerät abnehmen und wieder
auflegen.
Die Aufnahme des Gesprächs mit der Außenstelle unterbricht das zuvor
laufende Interngespräch.
Interngespräche haben keinen Vorrang vor einem Gespräch/Ruf mit der
Außenstelle.
In diesem Fall blinkt bei einem versuchten Interngespräch die LED für
einige Sekunden, um zu melden, dass das System besetzt ist.
Arztruf
Diese Funktion gestattet die automatische Betätigung des Türöffners bei
Ruf von der Außenstelle an die Adresse der Innensprechstelle, an der die
Funktion aktiviert wurde.
Aktivierung / Deaktivierung
►Die auf diese Funktion eingestellte Taste 2 Sek. lang gedrückt halten
»Bei aktivierter Funktion bleibt die Anzeige-LED eingeschaltet

5555
DE
2
4
3
3
5
1
-V
+V
Verwendung des Sets in Anlagen mit Haupttür
Die Anschlusspläne BK/EN/109I, BK/EN/110I auf Seite 88, 90 stellen eine
Anlagenkonfi guration dar, die die Möglichkeit bietet, bis zu maximal 30
Bravo Kit durch einen zum Beispiel am Eingang eines Wohnkomplexes
installierten Art. 4680 - Art. 4680K* steuern zu lassen.
Bei Verwendung dieser Anlagenpläne kann eines der Bravo Kit von dem
mit Art. 4680 - Art. 4680K* ausgestatteten Haupteingang angerufen
werden.
In dieser Konfi guration müssen die Tasten von Art. 4680K am Art. 4879K
wie nachstehend beschrieben, und die Innensprechstellen mit dem
optional
►Mit den Dipschaltern den Teilnehmer-
code einstellen, siehe Tabelle auf Seite
53
Programmierung der Tasten Art. 4680K
entsprechenden Code programmiert werden, siehe Tabelle auf Seite 53.
Nähere Informationen über den Einbau der Bravo Kit in Simplebus Anlagen
und die Programmierung der Haupttür (Art. 4680 - Art. 4680K*) fi nden Sie
im Katalog (Nr. 140), im technischen Handbuch FT/SB/24.
* Verwendungseinschränkungen Art. 4680K
Der Art. 4680K verwaltet die von den Tasten- oder digitalen Rufmodulen
eingehenden Anrufe NUR, wenn sie zwischen der Adresse 1 und der
Adresse 10 liegen.

5656
DE
7
1
3
5
6
1622
4680
4680K
4680C
4680KC
2
4
1622
4680
4680K
4680C
4680KC
-V
+V
Code Dipschalter
ON
Heizwiderstand zur Beschlagentfernung
213 1,3,5,7,8
OFF (Voreinstellung)
212 3,5 7,8
ON
Audiovisuelle Meldungen
210 2,5,7,8
nur optische Anzeigen
211 1,2,5,7,8
Schwedisch
214 2,3,5,7,8
OFF (Voreinstellung)
215 1,2,3,5,7,8
Italienisch
216 4,5,7,8
Französisch
217 1,4,5,7,8
Spanisch
218 2,4,5,7,8
Niederländisch
219 1,2,4,5,7,8
Griechisch
220 3,4,5,7,8
Englisch
221 1,3,4,5,7,8
Deutsch
222 2,3,4,5,7,8
Portugiesisch
Türschloss
223 1,2,3,4,5,7,8
Türöffnerbetätigung auf SE in Wechselspannung
(Voreinstellung)
224 6,7,8
Türöffnerbetätigung auf SE in verstärkter Wechselspannung
225 1,6,7,8
Türöffnerbetätigung auf SE in Gleichspannung
245 1,3,5,6,7,8
Betätigungsdauer des Türöffners: 2 Sek. + Signalton
deaktiviert (Voreinstellung)
246 2,3,5,6,7,8
Betätigungsdauer des Türöffners: 4 Sek.
247 1,2,3,5,6,7,8
Betätigungsdauer des Türöffners: 8 Sek.
248 4,5,6,7,8
Türöffner-Bestätigungston: aktiv
251 1,2,4,5,6,7,8
Relais mit Öffner-/Schließerkontakt in Parallelschaltung
zu SE (Voreinstellung)
252 3,4,5,6,7,8
Türöffner immer aktiviert (Voreinstellung)
253 1,3,4,5,6,7,8
Türöffner nur für angerufenen Teilnehmer aktiv
Relaisansteuerung
Anm.: In der Anlage darf kein Art. 1256
im Standardrelais-Modus installiert sein.
229 1,3,6,7,8
Aktivierung Öffner-/Schließerkontakt des Relais
bei Relaisansteuerung: 2 Sek.
230 2,3,6,7,8
Aktivierung Öffner-/Schließerkontakt des Relais
bei Relaisansteuerung: 4 Sek.
231 1,2,3,6,7,8
Aktivierung Öffner-/Schließerkontakt des Relais
bei Relaisansteuerung: 8 Sek.
228 3,6,7,8
Relaisansteuerung auf serieller Leitung S: deaktiviert
(Voreinstellung)
227 1,2,6,7,8
Relaisansteuerung auf serieller Leitung S: aktiv
Anlagenfunktionen
232 4,6,7,8
Wartezeit Antwort: 60 Sek. (Voreinstellung)
233 1,4,6,7,8
Wartezeit Antwort: 180 Sek.
234 2,4,6,7,8
Wartezeit Antwort: 30 Sek.
235 1,2,4,6,7,8
Gesprächsdauer: 90 Sek. (Voreinstellung)
236 3,4,6,7,8
Gesprächsdauer: 180 Sek.
237 1,3,4,6,7,8
Selbsteinschaltung: aktiviert (Voreinstellung)
238 2,3,4,6,7,8
Selbsteinschaltung: deaktiviert
239 1,2,3,4,6,7,8
Bestätigungston bei Teilnehmerruf: aktiv (Voreinstellung)
240 5,6,7,8
Bestätigungston bei Teilnehmerruf: deaktiviert
243 1,2,5,6,7,8
Wartezeit Reset: 10 Sek. (Voreinstellung)
244 3,5,6,7,8
Wartezeit Reset: 1 Sek.
208 5,7,8
Reset nach Türöffner in Sprechverbindung: aktiv
(Voreinstellung)
209 1,5,7,8
Reset nach Türöffner in Sprechverbindung: deaktiviert
249 1,4,5,6,7,8
Rufübermittlung: Einzelruf (Voreinstellung)
250 2,4,5,6,7,8
Rufübermittlung: Dreifachruf
254 2,3,4,5,6,7,8
Reset auf Voreinstellung
Besondere Programmierungen Art. 4680K
optional
optional
►Mit den Dipschaltern die zu pro-
grammierende Funktion einstel-
len, siehe die Tabelle auf Seite 56
1 Sek.

5757
ES
Advertencias
• La instalación se ha de efectuar en conformidad con las normas vigentes, siguiendo atentamente las instrucciones suministradas por el fabricante.
• Todos los aparatos deben destinarse exclusivamente al uso para el cual han sido construidos. Comelit Group S.p.A. declina toda responsabilidad por el uso impropio de los aparatos,
por cambios efectuados por terceros por cualquier motivo o fi nalidad y por el uso de accesorios y materiales no originales.
• Todos los productos son conformes a los requisitos de las Directivas 2006/95/CE (que sustituye la Directiva 73/23/CEE y sucesivas enmiendas) como demuestra la presencia de la marca
CE en ellos.
• No poner los cables de la columna montante cerca de los cables de alimentación (230/400V).
• La instalación, el montaje y el mantenimiento de los aparatos eléctricos deben ser efectuados exclusivamente por electricistas especializados.
• Antes de efectuar cualquier operación de mantenimiento hay que cortar la alimentación.
• Conectar el bastidor de soporte de los módulos a tierra (veáse Fig.).
• No mantener presionado el gancho de audio si el micro teléfono está descolgado.
• No instalar la telecámara delante de grandes fuentes luminosas ni en lugares donde la persona captada quede en contraluz. Para evitar este problema,
se aconseja instalar la telecámara a una altura de 180 cm (en lugar de la altura habitual de 160-165 cm) y orientar el objetivo hacia abajo ya que esto
mejora la calidad de la toma.
• En condiciones de poca luminosidad, las telecámaras con sensor CCD en color ofrecen una menor sensibilidad que las telecámaras en blanco y negro.
Por lo tanto, en ambientes poco iluminados, se aconseja instalar una fuente luminosa adicional.
Generalidades 58
Unidad externa
Art. 4879K 58
Art. 1207 58
Instalación de la unidad externa 58
Montaje de los tarjeteros 59
Unidades internas
Art. 5701 60
Art. 5714/K 60
Instalación del art. 5701 empotrado o de pared 61
Instalación de la tarjeta opcional art. 5733 o 5734 61
Art. 2608 62
Instalación del telefonillo art. 2608 62
Indicaciones generales de instalación y funcionamiento 63
Tabla de las distancias de funcionamiento 63
Funcionamiento 63
Descripción de las confi guraciones y del funcionamiento de los pulsadores 64
Confi guración de la placa soporte art. 5714/K y de los telefonillos Style art. 2608 64
Confi guración de la placa soporte art. 5714/K como principal o secundaria 65
Monitores adicionales, principales o secundarios 65
Selección del tono de llamada del monitor 65
Uso del kit en instalaciones con puerta principal 66
Programación de los pulsadores art. 4680K 66
Programaciones especiales art. 4680K 67
Esquemas de conexión
BK/018I Esquema básico para kits bifamiliares Art. 8173I con conexión en cascada. Puesta en funcionamiento/comprobación de las
tensiones con la instalación en reposo. 82
BK/013IB Esquema básico para kit bifamiliares Art. 8173I con conexión en derivación 83
BK/014IB Esquema para kits bifamiliares Art. 8173I ampliados con un segundo Art. 4879K. Conexión en derivación. 84
BK/014I/A Esquema para kits bifamiliares Art. 8173I ampliados con un segundo Art. 4879K. Conexión en cascada. 85
BK/018I/A Esquema para kits bifamiliares con alimentador adicional art. 1595 86
BK/019I Uso del módulo telecámara separada art. 1259/A 87
BK/EN/109I Esquema para conectar a la puerta principal de dos a nueve Bravo Kit mediante el art. 4834/9 88
BK/EN/110I Esquema para conectar a la puerta principal treinta Bravo Kit (máximo). Conexión Bravo en cascada con art. 1424. 90
SB2/AAQ Conexión del amplifi cador vídeo art. 4833/A 92
BK/HI Adición de un monitor principal en paralelo. Conexión en cascada 92
BK/II Adición de un monitor principal en paralelo. Conexión en derivación 93
BK/A9 Conexión en derivación de 1 monitor principal y 1 monitor secundario con el mismo código de usuario 93
BK/CI Conexión en cascada de 1 monitor principal y 1 monitor secundario con el mismo código de usuario 94
BK/AABI Conexión de telefonillos adicionales en derivación desde el monitor 94
BK/AAAI Conexión de telefonillos adicionales en cascada desde el monitor 95
BK/FI Adición de un telefonillo en paralelo, derivado de la columna montante 95
PXK/AAK Conexión de dispositivos de repetición de llamada (art. 1229 o art. 1122/A) 96
BK/PI Pulsador P1 para varios usos (art. 5714/K) 97
BK/NI Uso del borne LED 1 97
SB/X3 Pulsador P1 para varios usos (art. 2608) 97
Variante para la conexión de la llamada del timbre de planta 98
PXK/EC Conexión del relé actuador art. 1256 98
PXK/RTNP Uso del relé de la unidad externa en el abrepuertas o mando actuador (véase Programaciones especiales en la pág 67:
Gestión del mando actuador) 99
PXK/SNP Variante con cerradura de seguridad y alimentación adicional 99
Uso de la red RC para el fi ltro de la cerradura en los contactos del relé 100
PXK/DO Variante para el uso de la señalización de puerta abierta.
Se ha de utilizar sólo en instalaciones con 1 unidad externa sin conmutadores art. 1224A o art. 1424. 100

5858
ES
2
Art. 4879K
4
LED
O
F
F
LED
O
F
F
WHITE OFF BLUE
3
1 2
Generalidades
Los kits de vídeo porteros bifamiliares art. 8173I se pueden utilizar en
edificios civiles o terciarios en los cuales se requiere un control eficaz del
acceso y una fácil instalación.
En efecto, sólo se requieren dos conductores entre la unidad externa y
y los monitores internos para activar el sistema (llamada, audio, vídeo y
autoencendido) más dos hilos para alimentar con 33 Vcc la unidad externa
y la cerradura eléctrica.
Se encuentra disponible una amplia gama de accesorios para resolver
fácilmente cualquier exigencia de instalación: además de interesantes
accesorios estándar, es posible ampliar la instalación añadiendo monitores,
telefonillos o unidades externas.
De esta manera, es posible obtener dos unidades externas con tres
unidades internas entre telefonillos y monitores de vídeo portero para la
configuración unifamiliar.
Mediante las oportunas configuraciones, utilizando monitores de vídeo
portero o telefonillos, es posible obtener comunicaciones intercomunicantes
unifamiliares (entre usuarios con el mismo código de usuario).
También es posible conectar varios kits a una puerta principal Simplebus
y/o a una centralita art. 1998A.
Unidad externa
Art. 1207
Características técnicas
El transformador prevé dos salidas: una para alimentar la unidad externa y
la electrocerradura y otra para alimentar el monitor.
Dimensiones: 105x85x85 mm (6 módulos DIN).
Fusible de protección: 500 mA retardado.
Descripción de la regleta de conexiones
L N entrada de tensión de red de 110-240 Vca
+22V 0V salida de CC para la alimentación del monitor
+33V 0V salida de CC para la unidad externa y la electrocerradura
Art. 4879K
►Selección de la iluminación de los leds de los
tarjeteros.
►Dejar colocada la protec-
ción de la instalación.
Instalación de la unidad externa
Características técnicas
Conexión al monitor con dos hilos para audio, vídeo, abrepuertas y llamada
más dos hilos para la alimentación desde el art. 1207.
Telecámara orientable de alta sensibilidad con sensor CCD 1/3”.
Tarjeteros con iluminación con led, seleccionable entre azul, blanca y
apagada.
Regulación del volumen del altavoz.
Dimensiones de la caja de empotrar: 127x127x45 mm.
El pulsador del art. 4879K se ha configurado en fábrica para llamar a la
dirección 1.
Dimensiones de la unidad externa: 112x89,5x40 mm
Descripción de la regleta de conexiones
LL conexión al monitor (vídeo, llamada, audio y abrepuertas)
V+ V- entrada de la unidad externa
RTE entradas abrepuertas local temporizado
DO entrada de señalización de puerta abierta
PR borne de programación
GND borne negativo que se debe utilizar durante la fase de programación
NO NC COM contactos del relé de 10 A
SE conexión a la electrocerradura

5959
ES
5
4A
21
43
OK
Daniela Rizzo
Dott. Luca Ricci Luciano Doria
NO
Daniela Rizzo
Dott. Luca Ricci Luciano Doria
cci Luciano Doria
Daniela Rizzo
NO
Dott. Luca Ricci Luciano Doria
Daniela Rizzo
Dott. Luca Ricci Luciano Doria
Daniela Rizzo
Robinson
as Anne Francois
Dott. Luca Ricci Luciano Doria
Daniela Rizzo
Posición alternativa del micrófono
►Centrar el tarjetero
para evitar fi ltracio-
nes.
Montaje de los tarjeteros

6060
ES
9
1
2
3
4
5
6
3
4
2
1
5
6
7
8
1
2
6
2
1
3
5
1 2 3 4
ON
5 6 7 8
DIP
4
7
Unidades internas
Art. 5701
Características técnicas del monitor en blanco y negro art. 5701
1 Regulación del volumen de llamada / selector de la función Privacidad
(por función Privacidad se entiende la exclusión de la llamada desde
la unidad externa y desde telefonillos o monitores de vídeo portero
intercomunicantes; la activación de la función Privacidad está indicada
por el encendido de un indicador rojo al lado del selector).
El usuario puede seleccionar el tono de llamada preferido del monitor
tal como se describe en la página 65.
2 Led de señalización (se enciende según la confi guración realizada).
3 Etiqueta de identificación de los pulsadores del monitor en la que es
posible escribir su función.
4 Micro teléfono del monitor (descolgarlo para empezar la comunicación).
5 Mando de regulación del brillo (girar en el sentido de las manecillas del
reloj para aumentar el brillo).
6 Mando de regulación de la intensidad del color (girar en el sentido de
las manecillas del reloj para aumentar el valor).
7 Gancho de fijación.
8 Frontal de serie personalizable con el kit art. 5727.
9 Pantalla de 4’’ en blanco y negro.
Art. 5714/K
1 Conector placa soporte-monitor.
2 S1 DIP switch para programar los códigos de usuario.
3 JP1 Puente para programar la placa soporte como principal (P) o
secundaria (S) (véase pág. 65).
4 CN1 Conector para tarjetas opcionales art. 5733 y art. 5734.
5 CV3 CV4 Puente para liberar el pulsador 1 (contacto normalmente
abierto 24 V- 100 mA máx.).
6 Regleta de conexiones para la instalación:
+ - Bornes para la conexión con el art. 1207 o 1212/B
L L Bornes de conexión de la línea Bus.
CFP CFP Entrada para llamada timbre de planta.
P1 C1 Contactos para pulsador 1, destinado a diferentes usos.
Para obtener un contacto normalmente abierto (24 V - 100 mA máx.)
quitar los puentes CV3 y CV4.
S+ S- Bornes para el dispositivo de repetición de llamada.
LED + LED- Bornes de entrada LED para diferentes usos.
7 CV5 Puente para el cierre del vídeo.
Descripción de los pulsadores:
A Pulsador abrepuertas.
P1 Pulsador disponible de serie, se puede utilizar para diferentes funciones
(contacto normalmente abierto 1 A máx.) en función de los requisitos
de instalación; quitando los puentes CV3 y CV4 como se indica en la
variante BK/PI en la pág. 97.
P2 Pulsador disponible de serie.
P3 P4 Pulsadores opcionales (utilizando la tarjeta art. 5733 o 5734) para
activar funciones suplementarias.
P5 P6 Pulsadores opcionales (utilizando la tarjeta art. 5733) o leds de
señalización opcionales (utilizando la tarjeta art. 5734) disponibles para
diferentes funciones.
En la misma unidad familiar se pueden utilizar tres monitores como
máximo.

6161
ES
1
2
3
4
5
6
1
2
1
2
3
4
5
6
3 4
1
2
3
4
5
6
3
2
1
5
CV4CV3
DIP
140-145 cm
115-125 cm
CV4CV3
DIP
1 2 2B2A
1
2
3
4
5
6
10,2cm 11cm
14,4cm
8,1cm 1,4cm
1,4cm
1
1
2
2
3
1
1
2
3
2
1
3
4
5
6
3
4 5
2
Instalación de la tarjeta opcional art. 5733 o 5734
1 Conector macho de la placa soporte
2 Regleta de conexiones:
Nota: Para utilizar los pulsadores como contacto
normalmente abierto (24 V - 100 mA máx.), quitar el hilo hacia
el conector de la placa soporte y liberar el borne común.
P3 contacto del pulsador 3 del monitor
C3 contacto común del pulsador 3 del monitor. Común
principal de la placa soporte art. 5714/K (desconectar el
hilo hacia el conector de la placa soporte para liberar todos
los contactos comunes).
P4 contacto del pulsador 4 del monitor
C4 contacto común del pulsador 4 del monitor
+P5 contacto del pulsador 5 del monitor para art. 5733.
Entrada positiva del led 5 para art. 5734.
-C5 contacto común del pulsador 5 del monitor para art.
5733. Entrada negativa del led 5 para art. 5734.
+P6 contacto del pulsador 6 del monitor para art. 5733.
Entrada positiva del led 6 para art. 5734.
-C6 contacto común del pulsador 6 del monitor para art.
5733. Entrada negativa del led 6 para art. 5734.
3 Conector hembra para art. 5733 o 5734
Instalación del art. 5701 empotrado o de pared
Sólo para la tarjeta opcional art. 5734
►Cortar y quitar los pulsadores 5 y 6 del
monitor.
►Montar los pulsadores transparentes
incluidos en el paquete del artículo en
las posiciones de los pulsadores 5 y 6
►Colocar los hilos entre la tarjeta y la
placa soporte

6262
ES
3
4
5
6
7B
7A
1
2
140-145 cm
115-125 cm
1 2 3A
3B 3C 4
Art. 2608 No se puede utilizar para aprovechar la función intercomunicante.
El telefonillo siempre se tiene que montar utilizando el art. 1214/2C como
se ilustra en el esquema de conexión BK/FI en la pág. 95.
1 Indicador de la función Privacidad.
2 Selector del tono de llamada/función Privacidad de tres posiciones:
Posición superior: volumen máximo del tono de llamada.
Posición central: volumen medio del tono de llamada.
Posición inferior: activación de la función Privacidad.
(Por función Privacidad se entiende la exclusión de la llamada desde
la unidad externa y la centralita; la activación de la función Privacidad
está señalada por el encendido de un indicador rojo en la parte superior
derecha).
3 Trimmer de regulación del volumen del micrófono.
4 Microinterruptores para programar el código de usuario.
5 Bornes de conexión de la instalación:
L L Conexión a la línea Bus.
CFP CFP Entrada para llamada timbre de planta.
P1 C1 Bornes pulsador P1 para diferentes servicios (contacto
normalmente abierto 24 V-100 mA máx.) (quitar CV1 y CV2, véase
variante SB/X3 pág. 97).
S+ S- Bornes para dispositivo de repetición de llamada.
6 CV1 CV2 Puentes que se han de quitar para obtener un contacto
libre de potencial normalmente abierto en el pulsador P1.
7A/7B JP1 Puente para seleccionar las funciones Llamada a la centralita
(posición C) y actuador genérico (posición A) del pulsador P1.
Descripción de los pulsadores:
A Pulsador abrepuertas.
P1 Pulsador P1 de llamada a la centralita / actuador genérico / pulsador
para diferentes funciones presente en la regleta de conexiones (P1 C1).
Limpiar con un paño humedecido en agua. Evitar alcohol y otros
productos agresivos.
Instalación del telefonillo art. 2608

6363
ES
1207
A
B
D
1214/2
1216
F
F
4833/A
1207
1212/B
E
1595
G
8
78K 4878K
4878K
4879K
A/G MAX B/E MAX C MAX D MAX F MAX Art. 1216
Comelit Art. 4577 1 mm2 (Ø 1,2 mm AWG 17)
50 m
(165 feet)
50 m
(165 feet)
200 m
(655 feet)
100 m
(330 feet)
150 m
(495 feet)
Comelit Art. 4576-4578
0,5 mm
2
(Ø 0,8 mm AWG 20
)
25 m
(85 feet)
200 m
(655 feet)
100 m
(330 feet)
150 m
(495 feet)
1,5 mm
2
(Ø 1,4 mm AWG 15)
75 m
(245 feet)
100 m
(330 feet)
UTP5 cat. 5 0,2 mm2 (Ø 0,5 mm AWG 24)
190 m
(625feet)
60 m
(195 feet)
150 m
(495 feet)
0,28 mm2 (Ø 0,6 mm AWG 23)
5 m
(15 feet)
190 m
(625 feet)
60 m
(195 feet)
150 m
(495 feet)
0,5 mm2 (Ø 0,8 mm AWG 20)
25 m
(85 feet)
25 m
(85 feet)
190 m
(625 feet)
60 m
(195 feet)
150 m
(495 feet)
1 mm2 (Ø 1,2 mm AWG 17)
50 m
(165 feet)
50 m
(165 feet)
190 m
(625 feet)
60 m
(195 feet)
150 m
(495 feet)
1 mm2 (Ø 1,2 mm AWG 17)
50 m
(165 feet)
50 m
(165 feet)
120 m
(395 feet)
40 m
(130 feet)
100 m
(330 feet)
1,5 mm2 (Ø 1,4 mm AWG 15)
75 m
(245 feet)
100 m
(330 feet)
190 m
(625 feet)
60 m
(195 feet)
150 m
(495 feet)
2,5 mm2 (Ø 1,8 mm AWG 13)
100 m
(330 feet)
150 m
(495 feet)
190 m
(625 feet)
60 m
(195 feet)
150 m
(495 feet)
2
2
2
1
1
1
bus
power
Indicaciones generales de instalación y funcionamiento
La distancia máxima que puede haber entre la unidad externa y el monitor más lejano es de 400 m.
Las unidades internas con el mismo código de usuario y los dispositivos de repetición de llamada conectados a dichas unidades internas no pueden
sumar más de 4.
Conectar un único dispositivo de repetición de llamada para cada unidad interna.
Entre la unidad interna y el dispositivo de repetición de la llamada puede haber 20 m como máximo. Utilizar cable blindado para la conexión y no tender
los cables cerca de cargas inductivas pesadas o cables de alimentación (230 V / 400 V).
Funcionamiento
En caso de que se produzca un cortocircuito persistente en la línea de bus, en la unidad externa se oye un tono de señalización
intermitente.
El visitante, al pulsar la tecla de llamada, provoca el encendido de los leds de infrarrojos que lo iluminan, el toque del timbre interno (si la función
Privacidad no está activada) y la visualización de su imagen en los monitores principales durante 60 segundos.
La conversación entre la unidad externa y la unidad interna puede durar 90’’ como máximo.
En la unidad externa se obtiene un tono de confirmación de que se ha efectuado la llamada; si, en instalaciones con dos o más entradas, al efectuar una
llamada, la unidad externa emite un tono de ocupado en lugar de repetir el timbre, significa que ya existe una comunicación con otra unidad externa.
Para programar direcciones de usuarios diferentes a las programadas en fábrica (1 y 2), véase la pág. 64.
Para las funciones intercomunicantes del sistema Bravo Kit, véase página 65.
Tabla de las distancias de funcionamiento

6464
ES
1 2 3 4
ON
5 6 7 8
DIP
1 2 3 4
ON
5 6 7 8
DIP
S1-8
S1-7
S1-6
S1-4
S1-3
S1-2
S1-1
S1-5
S1-5
S1-4
S1-3
S1-2
S1-1
12345678
AP1 P2 P3 P4 P5 P6 DIP
6
DIP
7
DIP
8S1
PREDEF.
000
AActuador Encendido interno
/ Solicitud de vídeo
Llamada a la
centralita
Llamada
intercomunicante
unifamiliar
Llamada
intercomunicante
bifamiliar¹Doctor
A
Llamada
intercomunicante
unifamiliar
Llamada
intercomunicante
bifamiliar¹
Llamada a la
centralita
Llamada
intercomunicante
unifamiliar
Llamada
intercomunicante
bifamiliar¹Doctor 100
A
Llamada
intercomunicante
unifamiliar
Doctor Llamada a la
centralita
Llamada
intercomunicante
unifamiliar
Llamada
intercomunicante
bifamiliar¹Doctor 010
A
Llamada
intercomunicante
bifamiliar¹Doctor Llamada a la
centralita
Llamada
intercomunicante
unifamiliar
Llamada
intercomunicante
bifamiliar¹Doctor 110
A
Llamada
intercomunicante
unifamiliar
Encendido interno
/ Solicitud de vídeo
Llamada a la
centralita
Llamada
intercomunicante
unifamiliar
Llamada
intercomunicante
bifamiliar¹Doctor 001
A
Llamada
intercomunicante
bifamiliar¹
Encendido interno
/ Solicitud de vídeo
Llamada a la
centralita
Llamada
intercomunicante
unifamiliar
Llamada
intercomunicante
bifamiliar¹Doctor 101
ALlamada a la
centralita
Encendido interno
/ Solicitud de vídeo
Llamada a la
centralita
Llamada
intercomunicante
unifamiliar
Llamada
intercomunicante
bifamiliar¹Doctor 011
ALlamada a la
centralita Actuador Llamada a la
centralita
Llamada
intercomunicante
unifamiliar
Llamada
intercomunicante
bifamiliar¹Doctor 111
Descripción de las confi guraciones y del funcionamiento de los pulsadores
Programmeren van grondplaat art. 5714/K en deurtelefoon Style art. 2608
Los valores de los microinterruptores S1-1, S1-2, S1-3, S1-4 y S1-5 definen la dirección de la llamada de la placa soporte y de los telefonillos como se indica en la tabla siguiente.
Cod. Intercom.
bifam. S1 Cod. Intercom.
bifam. S1 Cod. Intercom.
bifam. S1 Cod. Intercom.
bifam. S1
1A 9E 17 I 25 M
2A 10 E 18 I 26 M
3B 11 F 19 J 27 N
4B 12 F 20 J 28 N
5C 13 G 21 K 29 O
6C 14 G 22 K 30 O
7D 15 H 23 L
8D 16 H 24 L
Los valores de los microinterruptores S1-6, S1-7 y S1-8 definen la modalidad operativa del sistema Bravo Kit como se indica en la tabla siguiente.
¹ Para utilizar la función llamada intercomunicante bifamiliar (entre telefonillos y/o monitores de vídeo portero), hay que programar los dos usuarios en
direcciones de llamada contiguas (indicadas por la misma letra AA...CC...00 en la tabla de programación de los microinterruptores, ilustrada en la pág. 64).
Posición de los microinterruptores de la placa soporte art. 5714/K y del telefonillo Style Art. 2608 ►En los telefonillos art. 2608, art. 2610 y
art. 2628, colocar los DIP switch S1-6,
S1-7 y S1-8 en OFF

6565
ES
1
ON
1
ON
1 2 3 4
ON
5 6 7 8
DIP
S
S
Monitores adicionales, principales o secundarios
La configuración de JP1 define si la placa soporte en cuestión se
gestionará como principal (P) o como secundaria (S).
La unidad externa puede gestionar hasta un máximo de tres monitores de
vídeo portero o telefonillos por pulsador de llamada.
Por lo tanto, en la configuración clásica de Bravo Kit, se puede disponer
de dos monitores de vídeo portero secundarios como máximo y de un
monitor de vídeo portero principal por pulsador de llamada, alimentados
todos ellos por el mismo alimentador art. 1207.
Existe la posibilidad de gestionar hasta tres monitores de vídeo portero
principales dentro de una misma unidad familiar, es decir, configurados
con el mismo código de usuario. En esta configuración especial, los
monitores de vídeo portero principales adicionales se han de alimentar
con el correspondiente transformador art. 1212/B (véase variante BK/HI,
BK/II en las págs. 92 y 93).
Cuando se efectúa una llamada desde la unidad externa, el monitor que
se enciende es el monitor de vídeo portero principal.
Los otros monitores secundarios de la misma unidad familiar permanecen
apagados.
Respondiendo a la llamada de la unidad externa desde un monitor de
vídeo portero secundario, la imagen se visualiza de inmediato.
Luego, el monitor de vídeo portero principal se apaga y la imagen se
visualiza en el monitor de vídeo portero secundario desde el cual se ha
accionado el pulsador 2 - Solicitud de vídeo.
Para ver la imagen sin tener que descolgar el micro teléfono, presionar el
pulsador 2 - Solicitud de vídeo.
Confi guración de la placa soporte art. 5714/K como principal o secundaria
Principal
Secundaria
1. Mantener presionado el pulsador A hasta que se emita un sonido
de confirmación (la operación sólo es posible con la instalación en
reposo; si no lo está, el led de señalización parpadea para avisar al
usuario).
2. Presionar y soltar el pulsador A
:
►Una vez para cambiar el tono de llamada desde la unidad externa.
»Se emite un tono de confirmación
►Dos veces para cambiar el tono de llamada desde la centralita
»Se emiten dos tonos confirmación
►Tres veces para cambiar el tono de llamada desde el rellano
»Se emiten tres tonos confirmación
►Si se sigue presionando el pulsador A
, se repite la secuencia descrita
anteriormente.
3. Después de la última presión del pulsador A
, esperar a que se emita
un sonido de confirmación antes de pasar a la fase siguiente.
4. Presionar y soltar el pulsador A para desplazar en secuencia los
diferentes tonos de llamada disponibles. En caso de que se quiera
volver a escuchar el mismo tono de llamada, mantener presionado el
pulsador A
.
5. Descolgar y colgar el micro teléfono para confirmar la elección del
último tono de llamada escuchado y para salir en cualquier momento
de la modalidad de variación del tono de llamada del monitor.
»Al salir de la modalidad de variación del tono de llamada del monitor
se emite un sonido de confirmación.
»Luego, el monitor de vídeo portero vuelve a su funcionamiento normal.
Selección del tono de llamada del monitor
Descripción de las funciones de los pulsadores
Actuador
Si el pulsador se ha configurado como actuador, al presionarlo se activa el
art. 1256 que se puede utilizar, por ejemplo, para abrir cancelas o puertas
basculantes o para encender el módulo telecámaras cíclicas art. 1259/A.
Autoencendido / solicitud de vídeo
√El autoencendido debe habilitarse.
√El autoencendido sólo es posible cuando la instalación está en reposo.
√La función autoencendido sólo se aconseja para instalaciones con
una o dos entradas.
Si se presiona el pulsador 2, configurado en esta modalidad, en el monitor
se visualiza la imagen transmitida desde la unidad externa, incluso si no
se ha efectuado ninguna llamada.
En instalaciones dotadas con dos unidades externas es posible visualizar
alternativamente la imagen procedente de una u otra unidad externa
(función “Báscula’’) presionando repetidamente el pulsador 2.
En los monitores secundarios (JP1 en posición S), el pulsador 2 sirve
para la función Solicitud de vídeo, es decir, permite encender un monitor
tras una llamada desde la unidad externa.
Habilitación:
►presionar el pulsador de autoencendido del monitor durante más de
4 s.
»Dos tonos de confirmación
Inhabilitación:
►presionar el pulsador de autoencendido del monitor durante más de
6 s.
»Un tono de confirmación
Encendido:
►presionar y soltar de inmediato el pulsador dedicado (pulsador 2 si se
mantienen las configuraciones de fábrica)
Llamada a la centralita
Al accionar el pulsador configurado en esta modalidad, se envía una
llamada a la centralita de consejería de la instalación.
Llamada intercomunicante bifamiliar
Esta función permite enviar una llamada a otros aparatos (monitores de
vídeo portero y/o telefonillos) programados con la dirección de llamada
bifamiliar con respecto al propio, como se indica en la tabla de la pág. 64
Llamada intercomunicante unifamiliar
Esta función permite enviar una llamada a otros aparatos (monitores
de vídeo portero y/o telefonillos) configurados con el mismo código de
llamada.
►Al descolgar el micro teléfono, el receptor de la llamada entra en
comunicación con el usuario que llama. La comunicación termina al
colgar el micro teléfono.
En cualquier caso, una llamada desde una unidad externa siempre tiene
prioridad con relación a una comunicación intercomunicante. En este
caso, los usuarios que ya están hablando oirán un tono parecido al tono
de llamada en el micro teléfono si la llamada es para ellos, o un tono de
señalización triple si no es para ellos.
►Para responder a la llamada de la unidad externa, sólo hay que
descolgar el micro teléfono de alguna unidad libre o colgar y levantar
el micro teléfono de una unidad ocupada en una intercomunicación.
La activación de la comunicación con la unidad externa interrumpe la
conversación intercomunicante que se estaba llevando a cabo.
Una llamada intercomunicante no tiene prioridad sobre una conversación
o llamada de una unidad externa.
En este caso, durante un intento de llamada intercomunicante, el led
parpadea durante algunos segundos para indicar que el sistema está
ocupado.
Doctor
Esta función permite accionar automáticamente el abrepuertas tras una
llamada desde la unidad externa a la dirección de la unidad interna en la
que se ha activado dicha función.
Habilitación / inhabilitación:
►mantener presionado durante 2 s el pulsador que se ha configurado
para esta función.
»Con la función activada, el led de señalización permanece encendido.

6666
ES
2
4
3
3
5
1
-V
+V
Uso del kit en instalaciones con puerta principal
En los esquemas BK/EN/109I y BK/EN/110I de las págs. 88 y 90 se ilustra
un ejemplo de confi guración de la instalación; dicha confi guración ofrece
la posibilidad de gestionar hasta un máximo de 30 Bravo Kit por parte
de un art. 4680 - art. 4680K* instalado, por ejemplo, en la entrada de un
complejo residencial.
Utilizando estos esquemas de instalación es posible llamar a uno de los
Bravo Kit desde la entrada principal dotada con el art. 4680 - art. 4680K*.
En esta confi guración, es necesario programar los pulsadores del art.
4680K a bordo del art. 4879K como se describe en las operaciones
opcional
►Confi gurar el código de usuario mediante
los DIP switches, véase tabla pág. 64
Programación de los pulsadores art. 4680K
siguientes y las unidades externas con el código correspondiente (véase
la tabla en la pág. 64).
Para mayor información sobre la integración de los Bravo Kit en
instalaciones Simplebus y para programar la puerta principal (art. 4680 -
art. 4680K*), véase el catálogo (n. 140) y la hoja técnica FT/SB/24.
* Limites de uso del art. 4680K
El art. 4680K gestiona las llamadas procedentes de los módulos de
pulsadores o digitales SÓLO si están comprendidas entre la dirección 1
y la dirección 10.

6767
ES
7
1
3
5
6
1622
4680
4680K
4680C
4680KC
2
4
1622
4680
4680K
4680C
4680KC
-V
+V
Código DIP switch
ON
Resistencia antiempañamiento
213 1,3,5,7,8
OFF (valor predefi nido)
212 3,5,7,8
ON
Mensajes audiovisuales
210 2,5,7,8
Sólo mensajes visuales
211 1,2,5,7,8
Sueco
214 2,3,5,7,8
OFF (predefi nido)
215 1,2,3,5,7,8
Italiano
216 4,5,7,8
Francés
217 1,4,5,7,8
Español
218 2,4,5,7,8
Holandés
219 1,2,4,5,7,8
Griego
220 3,4,5,7,8
Inglés
221 1,3,4,5,7,8
Alemán
222 2,3,4,5,7,8
Portugués
Cerradura
223 1,2,3,4,5,7,8
Mando de la cerradura en SE con CA
(predefi nido)
224 6,7,8
Mando de la cerradura en SE con CA
potenciada
225 1,6,7,8
Mando de la cerradura en SE con CC
245 1,3,5,6,7,8
Tiempo de la cerradura: 2 s + tono
desactivado (predefi nido)
246 2,3,5,6,7,8
Tiempo de la cerradura: 4 s
247 1,2,3,5,6,7,8
Tiempo de la cerradura: 8 s
248 4,5,6,7,8
Tono de confi rmación de la cerradura:
activado
251 1,2,4,5,6,7,8
Relé C. NC. NA en paralelo a SE (predefi nido)
252 3,4,5,6,7,8
Abrepuertas siempre activo (predefi nido)
253 1,3,4,5,6,7,8
Abrepuertas activo sólo para el usuario que
ha recibido la llamada
Gestión del mando actuador
NOTA: en la instalación no tiene que
haber el art. 1256 en modalidad actuador
genérico.
229 1,3,6,7,8
Activación del relé C.NC.NA en el mando
del actuador: 2 s
230 2,3,6,7,8
Activación del relé C.NC.NA en el mando
del actuador: 4 s
231 1,2,3,6,7,8
Activación del relé C.NC.NA en el mando
del actuador: 8 s
228 3,6,7,8
Mando actuador en la línea serial S:
desactivado (predefi nido)
227 1,2,6,7,8
Mando actuador en la línea serial S: activado
Funciones de la instalación
232 4,6,7,8
Tiempo de espera de la respuesta: 60 s
(predefi nido)
233 1,4,6,7,8
Tiempo de espera de la respuesta: 180 s
234 2,4,6,7,8
Tiempo de espera de la respuesta: 30 s
235 1,2,4,6,7,8
Tiempo de conversación: 90 s (predefi nido)
236 3,4,6,7,8
Tiempo de conversación: 180 s
237 1,3,4,6,7,8
Autoencendido: activado (predefi nido)
238 2,3,4,6,7,8
Autoencendido: desactivado
239 1,2,3,4,6,7,8
Tono de confi rmación de llamada del
usuario: activado (predefi nido)
240 5,6,7,8
Tono de confi rmación de llamada del usuario:
desactivado
243 1,2,5,6,7,8
Tiempo de espera reset: 10 s (predefi nido)
244 3,5,6,7,8
Tiempo de espera reset: 1 s
208 5,7,8
Reset tras abrepuertas en audio: activado
(predefi nido)
209 1,5,7,8
Reset tras abrepuertas en audio: desactivado
249 1,4,5,6,7,8
Envío de llamada: una vez (predefi nido)
250 2,4,5,6,7,8
Envío de llamada: tres veces
254 2,3,4,5,6,7,8
Restablecimiento predefi nido
Programaciones especiales art. 4680K
opcional
opcional
►Confi gurar los DIP switches según
la función que se desea programar,
véase tabla pág. 67
1 s.

6868
PT
Avisos
• Instalar o equipamento cuidadosamente, seguindo as instruções dadas pelo fabricante e em conformidade com a legislação em vigor.
• Todos os aparelhos devem ser exclusivamente destinados ao uso para o qual foram concebidos. Comelit Group S.p.A. declina qualquer responsabilidade pelo uso impróprio do
equipamento, quaisquer modifi cações efectuadas por qualquer motivo sem autorização prévia, como também pelo uso de acessórios e materiais que não tenham sido originariamente
fornecidas pela Comelit Group S.p.A.
• Todos os produtos estão em conformidade com os requisitos das directivas 2006/95/CE (que substituem as directivas 73/23/CEE e as alterações
subsequentes). A prova é a marca CE nos produtos.
• Evitar colocar os fi os da coluna na proximidade de cabos de alimentação (230/400 V).
• As intervenções de instalação, montagem e assistência a aparelhos eléctricos devem ser realizadas exclusivamente por electricistas especializados.
• Cortar a alimentação eléctrica antes de realizar qualquer tipo de manutenção.
• Ligar a moldura à terra (consultar a Fig.)
• Não manter premido o gancho do som com o auscultador levantado.
• A câmara não deve ser instalada à frente de grandes objectos luminosos ou em locais onde a pessoa fi lmada esteja em contraluz. Para resolver o
problema anterior, sugere-se modifi car a altura da instalação da câmara, geralmente 160-165 cm, a uma altura de 180 cm e orientar a objectiva para
baixo de forma a melhorar a qualidade da captura.
• As câmaras com sensor CCD a cores apresentam, em condições de pouca luminosidade, uma sensibilidade inferior à das câmaras a preto e branco.
Sugere-se, portanto, em ambientes pouco iluminados, arranjar uma fonte de iluminação adicional.
Generalidades 69
Posto externo
Art. 4879K 69
Art. 1207 69
Instalação do posto externo 69
Introdução dos cartões porta nomes 70
Postos internos
Art. 5701 71
Art. 5714/K 71
Instalação do art. 5701 de embutir ou na parede 72
Instalação das fi chas opcionais art. 5733 e art. 5734 72
Art. 2608 73
Instalação do telefone intercomunicador art. 2608 73
Indicações gerais de instalação e funcionamento 74
Tabela de distâncias de funcionamento 74
Funcionamento 74
Descrição das confi gurações e funcionamento dos botões 75
Confi guração do suporte art. 5714/K e telefone intercomunicador Style art. 2608 75
Confi guração do suporte art. 5714/K principal ou secundário 76
Monitores suplementares principais ou secundários 76
Selecção do som do monitor 76
Utilização do kit em instalações com porta principal 77
Programação dos botões art. 4680K 77
Programações especiais art. 4680K 78
Esquemas de ligação
BK/018I Esquema básico para kits bifamiliares art. 8173I com ligação em cascata. Colocação em funcionamento/controlo das tensões
do aparelho quando está em repouso. 82
BK/013IB Esquema base para kits bifamiliares art. 8173I com ligação em derivação 83
BK/014IB Esquema para kits bifamiliares art. 8173I ampliados com um segundo art. 4879K. Ligação em derivação. 84
BK/014I/A Esquema para kits bifamiliares art. 8173I ampliados com um segundo art. 4879K. Ligação em cascata. 85
BK/018I/A Esquema para kit bifamiliares com alimentador suplementar art.1595 86
BK/019I Utilização do módulo da câmara separada art. 1259/A 87
BK/EN/109I Esquema para a ligação com a porta principal de 2 a 9 Bravo Kits através do art. 4834/9 88
BK/EN/110I Esquema para a ligação com a porta principal de 30 Bravo Kits (máximo). Ligação Bravo em cascata com art. 1424. 90
SB2/AAQ Ligação do amplifi cador vídeo art. 4833/A 92
BK/HI Adição de um monitor principal em paralelo. Ligação em cascata 92
BK/II Adição de um monitor principal em paralelo. Ligação em derivação 93
BK/A9 Ligação em derivação de 1 monitor principal e 1 monitor secundário com o mesmo código de utilizador 93
BK/CI Ligação em cascata de 1 monitor principal e de 1 monitor secundário com o mesmo código utilizador 94
BK/AABI Ligação de telefones intercomunicadores suplementares em derivação do monitor 94
BK/AAAI Ligação de telefones intercomunicadores suplementares em cascata do monitor 95
BK/FI Ligação de telefones intercomunicadores suplementares em cascata do monitor 95
PXK/AAK Ligação de dispositivos de repetição da chamada (art. 1229 ou art. 1122/A) 96
BK/PIUtilização do botão P1 para vários usos (art. 5714/K) 97
BK/NI Utilização do borne Luz indicadora 1 97
SB/X3 Utilização do botão P1 para vários usos (art. 2608) 97
Variante para ligação da campainha externa 98
PXK/EC Ligação do relé actuador art. 1256 98
PXK/RTNP Utilização do relé do posto exterior para abertura de porta ou comando actuador (vide Programações especiais da Pág
78: Gestão do comando actuador) 99
PXK/SNP Variante com fechadura de segurança e alimentação suplementar 99
Utilização da rede RC para fi ltrar a fechadura nos contactos do relé 100
PXK/DO Variante para a utilização da indicação porta aberta.
Utilizar apenas em instalações com 1 único posto externo sem comutador art. 1224A, art. 1424. 100

6969
PT
2
Art. 4879K
4
LED
O
F
F
LED
O
F
F
WHITE OFF BLUE
3
1 2
Generalidades
Os Kits vídeo-intercomunicadores bifamiliares art. 8173I podem ser
utilizados em edifícios familiares ou comerciais onde for necessário um
controlo eficiente do acesso através de simples operações de instalação.
De facto, são suficientes 2 condutores entre o posto externo e o(s)
monitor(es) interno(s) para activar o sistema (chamada, som, vídeo,
acendimento automático), e 2 fios 33 V AC para a alimentação do posto
externo e da fechadura eléctrica.
Adicionalmente, a Comelit disponibiliza uma série de acessórios que
resolve facilmente todas as exigências da instalação e para além de
acessórios interessantes do tipo padrão, é possível aumentar a instalação
adicionando vídeo-intercomunicadores e/ou telefones intercomunicadores
e/ou postos externos.
Deste modo, é possível chegar a um máximo de 2 postos externos
com 3 postos internos entre telefones intercomunicadores e vídeo-
intercomunicadores para a configuração monofamiliar.
Através de configurações apropriadas é possível realizar comunicações
de intercomunicação monofamiliares (isto é, entre utilizadores com o
mesmo código de utilizador), utilizando quer vídeo-intercomunicadores,
quer telefones intercomunicadores.
Podem ser ligados kits adicionais a uma porta principal Simplebus e/ou a
uma central art. 1998A.
Posto externo
art. 1207
Características técnicas
O transformador possui 2 saídas: uma para alimentar o posto externo e a
fechadura eléctrica, e outra para alimentar o monitor.
Dimensões: 105x95x65 mm (6 módulos DIN).
Fusível de protecção 500 mA retardado.
Descrição da bateria de bornes
L N entrada alimentação eléctrica 110-240 V AC
+22V 0V saída DC para alimentação do monitor
+33V 0V saída DC para o posto externo e a fechadura eléctrica
Art. 4879K
►Selecção da ilumina-
ção das luzes indi-
cadoras dos cartões
porta nomes.
►Deixar colocada
a protecção da
instalação.
Instalação do posto externo
Características técnicas
Ligação ao monitor com 2 fios para áudio, vídeo, abertura da porta e
chamada, e 2 fios para alimentação do art. 1207.
Câmara orientável de alta sensibilidade com sensor CCD 1/3”’.
Cartões porta nomes com iluminação por luz indicadora, seleccionável
entre azul, branco e desligado.
Regulação do volume do altifalante.
Dimensão da caixa de embutir: 127x127x45 mm.
O botão do art. 4879K é configurado na fábrica para realizar a chamada
ao endereço 1.
Dimensão do posto externo: 112x89,5x40 mm.
Descrição da bateria de bornes
LL ligação do monitor (vídeo, chamada, áudio, abertura da porta)
V+ V- alimentação do posto externo
RTE entrada abertura da porta local com temporizador
DO entrada indicação porta aberta
PR borne de programação
GND borne negativo a utilizar na fase de programação
NO NC COM contactos do relé de 10 A
SE Ligação da fechadura eléctrica

7070
PT
5
4A
21
43
OK
Daniela Rizzo
Dott. Luca Ricci Luciano Doria
NO
Daniela Rizzo
Dott. Luca Ricci Luciano Doria
icci Luciano Doria
Daniela Rizzo
NO
Dott. Luca Ricci Luciano Doria
Daniela Rizzo
Dott. Luca Ricci Luciano Doria
Daniela Rizzo
Robinson
as Anne Francois
Dott. Luca Ricci Luciano Doria
Daniela Rizzo
Posição alternativa do microfone
►Centrar o cartão para
evitar infi ltrações
Introdução dos cartões porta nomes

7171
PT
9
1
2
3
4
5
6
3
4
2
1
5
6
7
8
1
2
6
2
1
3
5
1 2 3 4
ON
5 6 7 8
DIP
4
7
Postos internos
Art. 5701
Características técnicas do monitor a preto e branco art. 5701
1 Regulação do volume de chamada/selector da função privacidade
(por serviço privacidade entende-se a exclusão da chamada do posto
exterior e de telefones intercomunicadores e vídeo-intercomunicadores.
A activação da função privacidade é evidenciada pelo aparecimento
de um indicador vermelho ao lado do selector).
O utilizador pode seleccionar o som do monitor, como descrito na
página 76.
2 Luz indicadora (acende em função da confi guração seleccionada).
3 Etiqueta para memorizar os botões na qual é possível indicar a função
dos botões.
4 Auscultador do monitor (levantar o auscultador para iniciar a
comunicação).
5 Manípulo de regulação da luminosidade (rodar para a direita para
aumentar a luminosidade).
6 Manípulo de regulação da intensidade da cor (rodar no sentido dos
ponteiros do relógio para aumentar o valor).
7 Gancho de fixação
8 Painel frontal de série personalizável com o kit de personalização art.
5727.
9 Ecrã 4” preto e branco.
Art. 5714/K
1 Conector suporte-monitor.
2 S1 Dip switch programação dos endereços dos utilizadores.
3 JP1 Comutador de derivação para programar o suporte como principal
ou secundário (consultar pág. 76).
4 CN1 Conector para fichas opcionais art. 5733, art. 5734.
5 CV3 CV4 Comutador de derivação para libertar o botão 1 (contacto C.
NO. 24 V- 100 mA máx).
6 Bateria de bornes de ligação da instalação:
+ - Bornes para ligação com o art. 1207/B ou 1212/B
L L Bornes para ligação à linha bus.
CFP CFP Entrada chamada de andar local.
P1 C1 Contactos para o Botão 1 utilizado para diversos usos.
Para obter um contacto C.NO. (24 V-100 mA máx.) retirar os
comutadores de derivação CV3 e CV4.
+S -S Bornes para dispositivo de repetição de chamada.
Luz indicadora + Luz indicadora - Bornes de entrada da luz
indicadora para vários usos.
7 CV5 Comutador de derivação fecho vídeo.
Descrição dos botões:
A Botão de abertura da porta.
P1 Botão disponível de série, utilizável para vários usos (contacto C.NO. 1
A máx.) segundo a necessidade da instalação; removendo CV3 e CV4
como indicado na variante BK/PI na pág. 97.
P2 Botão disponível de série.
P3 P4 Botões opcionais (utilizando a fi cha art. 5733 ou art. 5734) para
activar funções suplementares.
P5 P6 Botões opcionais (utilizando a fi cha art. 5733) ou luz indicadora
opcional (utilizando a fi cha art. 5734) disponível para várias funções.
É possível utilizar na mesma unidade familiar até ao máximo de 3
monitores.

7272
PT
1
2
3
4
5
6
1
2
1
2
3
4
5
6
3 4
1
2
3
4
5
6
3
2
1
5
CV4CV3
DIP
140-145 cm
115-125 cm
CV4CV3
DIP
1 2 2B2A
1
2
3
4
5
6
10,2cm 11cm
14,4cm
8,1cm 1,4cm
1,4cm
1
1
2
2
3
1
1
2
3
2
1
3
4
5
6
3
4 5
2
Instalação das fi chas opcionais art. 5733 e art. 5734
1 Conector macho suporte
2 Bateria de bornes:
NOTA Para utilizar os botões como contacto C.NO. (24
V-100 mA máx.) retirar o fi o para o conector do suporte e
libertar o respectivo comum.
P3 contacto botão 3 do monitor.
C3 contacto comum botão 3 do monitor. Comum principal
do suporte art. 5714/K (desligar o fi o para o conector do
suporte para libertar todos os contactos comuns).
P4 contacto botão 4 do monitor.
C4 contacto comum botão 4 do monitor.
+P5 contacto botão 5 do monitor para art. 5733. Entrada
positiva luz indicadora 5 para o art. 5734.
-C5 contacto comum botão 5 do monitor para o art. 5733.
Entrada negativa luz indicadora 5 para o art. 5734.
+P6 contacto botão 6 do monitor para o art. 5733. Entrada
positiva luz indicadora 6 para o art. 5734.
-C6 contacto comum botão 6 do monitor para o art. 5733.
Entrada negativa luz indicadora 6 para o art. 5734.
3 Conector fêmea art. 5733, art. 5734.
Instalação do art. 5701 de embutir ou na parede
Apenas para a fi cha opcional art. 5734
►Cortar e remover os botões 5 e 6 do
monitor
►Introduzir os botões transparentes
fornecidos na embalagem do artigo
na posição dos botões 5 e 6.
►Colocar os fi os entre a fi cha e o
suporte

7373
PT
3
4
5
6
7B
7A
1
2
140-145 cm
115-125 cm
1 2 3A
3B 3C 4
Art. 2608 Não é utilizável como função de intercomunicação.
O telefone intercomunicador deve ser sempre instalado utilizando o art.
1214/2C como ilustrado no esquema de ligação BK/FI na pág. 95.
1 Indicador da função Privacidade.
2 Selector de 3 posições para campainha/serviço privacidade:
Posição alta: campainha no volume máximo.
Posição central: campainha no volume médio.
Posição baixa: activação do serviço privacidade.
(O serviço privacidade signifi ca a exclusão do som de chamada do
posto externo e da central; a activação da função de privacidade
encontra-se indicada por um indicador vermelho que aparece no canto
superior direito).
3 Regulação do volume do microfone.
4 Microinterruptores para a configuração do código de utilizador.
5 Bornes de ligação da instalação:
L L Ligação de linha Bus.
CFP CFP Entrada chamada de andar local.
P1 C1 Bornes do botão P1 para vários usos (contacto C. NO. 24 V-100
mA máx.) (remover CV1 e CV2, consultar a variante SB/X3 na pág.
97).
S+ S- Bornes para o dispositivo de repetição de chamada.
6 CV1 CV2 Comutador de derivação a ser removido para ter
contacto limpo C. NO. no botão P1.
7A/7BJP1 Comutador de derivação para seleccionar a função chamada à
central (posição C)/Actuador geral (posição A) do botão P1.
Descrição dos botões:
A Botão de abertura da porta.
P1 Botão P1 chamada central/actuador geral/ botão para vários usos
disponível na bateria de bornes (P1 C1).
Limpar com um pano humedecido em água. Não utilizar álcool e
outros produtos agressivos.
Instalação do telefone intercomunicador art. 2608

7474
PT
1207
A
B
D
1214/2
1216
F
F
4833/A
1207
1212/B
E
1595
G
8
78K 4878K
4878K
4879K
A/G MAX B/E MAX C MAX D MAX F MAX Art. 1216
Comelit Art. 4577 1 mm2 (Ø 1,2 mm AWG 17)
50 m
(165 feet)
50 m
(165 feet)
200 m
(655 feet)
100 m
(330 feet)
150 m
(495 feet)
Comelit Art. 4576-4578
0,5 mm
2
(Ø 0,8 mm AWG 20
)
25 m
(85 feet)
200 m
(655 feet)
100 m
(330 feet)
150 m
(495 feet)
1,5 mm
2
(Ø 1,4 mm AWG 15)
75 m
(245 feet)
100 m
(330 feet)
UTP5 cat. 5 0,2 mm2 (Ø 0,5 mm AWG 24)
190 m
(625feet)
60 m
(195 feet)
150 m
(495 feet)
0,28 mm2 (Ø 0,6 mm AWG 23)
5 m
(15 feet)
190 m
(625 feet)
60 m
(195 feet)
150 m
(495 feet)
0,5 mm2 (Ø 0,8 mm AWG 20)
25 m
(85 feet)
25 m
(85 feet)
190 m
(625 feet)
60 m
(195 feet)
150 m
(495 feet)
1 mm2 (Ø 1,2 mm AWG 17)
50 m
(165 feet)
50 m
(165 feet)
190 m
(625 feet)
60 m
(195 feet)
150 m
(495 feet)
1 mm2 (Ø 1,2 mm AWG 17)
50 m
(165 feet)
50 m
(165 feet)
120 m
(395 feet)
40 m
(130 feet)
100 m
(330 feet)
1,5 mm2 (Ø 1,4 mm AWG 15)
75 m
(245 feet)
100 m
(330 feet)
190 m
(625 feet)
60 m
(195 feet)
150 m
(495 feet)
2,5 mm2 (Ø 1,8 mm AWG 13)
100 m
(330 feet)
150 m
(495 feet)
190 m
(625 feet)
60 m
(195 feet)
150 m
(495 feet)
2
2
2
1
1
1
bus
power
Indicações gerais de instalação e funcionamento
A distância máxima total entre o posto externo e o monitor mais afastado é de 400 m.
A soma total do número de postos internos com o mesmo código de utilizador e do número de dispositivos de repetição de chamada ligados aos postos
internos não pode ser superior a 4.
Ligar apenas um dispositivo de repetição de chamada para cada posto interno.
A distância máxima da ligação entre ponto interno e dispositivo de repetição de chamada de 20 m; usar cabo blindado para a ligação e não passar os
cabos na proximidade de cargas indutivas pesadas ou cabos de alimentação (230 V / 400 V).
Funcionamento
Em caso de curto-circuito persistente na linha bus, o posto externo emite um som de sinalização intermitente.
O visitante, ao premir a tecla de chamada, acende a luz que o ilumina, activa a campainha interna de chamada (se a função privacidade não estiver
activada), e a sua imagem será exibida no(s) monitor(es) principal(ais) durante cerca de 60 segundos.
A duração máxima da conversação entre posto externo e posto interno é de 90 segundos.
No posto externo ouve-se um som de chamada a entrar; se em sistemas com 2 ou mais entradas, no momento da chamada, o posto externo emitir o
som de ocupado em vez do som de uma campainha, significa que está a decorrer outra comunicação com outro posto externo.
Para a programação dos endereços de utilizadores diferentes daqueles programados de fábrica (1 e 2), consultar a pág. 75.
Para as funções de intercomunicação do sistema Bravo kit, consulte a pág. 76.
Tabela de distâncias de funcionamento

7575
PT
S1-5
S1-4
S1-3
S1-2
S1-1
12345678
1 2 3 4
ON
5 6 7 8
DIP
1 2 3 4
ON
5 6 7 8
DIP
S1-8
S1-7
S1-6
S1-4
S1-3
S1-2
S1-1
S1-5
AP1 P2 P3 P4 P5 P6 DIP
6
DIP
7
DIP
8S1
predefinição
000
AActuador Ligação interna/
Pedido vídeo Chamada à central
Chamada de
intercomunicação
monofamiliar
Chamada de
intercomunica-
ção bifamiliar¹
Médico
A
Chamada de
intercomunicação
monofamiliar
Chamada de
intercomunica-
ção bifamiliar¹
Chamada à central
Chamada de
intercomunicação
monofamiliar
Chamada de
intercomunica-
ção bifamiliar¹
Médico 100
A
Chamada de
intercomunicação
monofamiliar
Médico Chamada à central
Chamada de
intercomunicação
monofamiliar
Chamada de
intercomunica-
ção bifamiliar¹
Médico 010
A
Chamada de
intercomunica-
ção bifamiliar¹
Médico Chamada à central
Chamada de
intercomunicação
monofamiliar
Chamada de
intercomunica-
ção bifamiliar¹
Médico 110
A
Chamada de
intercomunicação
monofamiliar
Ligação interna/
Pedido vídeo Chamada à central
Chamada de
intercomunicação
monofamiliar
Chamada de
intercomunica-
ção bifamiliar¹
Médico 001
A
Chamada de
intercomunica-
ção bifamiliar¹
Ligação interna/
Pedido vídeo Chamada à central
Chamada de
intercomunicação
monofamiliar
Chamada de
intercomunica-
ção bifamiliar¹
Médico 101
AChamada à central Ligação interna/
Pedido vídeo Chamada à central
Chamada de
intercomunicação
monofamiliar
Chamada de
intercomunica-
ção bifamiliar¹
Médico 011
AChamada à central Actuador Chamada à central
Chamada de
intercomunicação
monofamiliar
Chamada de
intercomunica-
ção bifamiliar¹
Médico 111
Descrição das confi gurações e funcionamento dos botões
Einstellungen Grundplatte Art. 5714/K und Innensprechstelle Style Art. 2608
Os valores de S1-1, S1-2, S1-3, S1-4 e S1-5 definem o endereço de chamada do suporte e dos telefones intercomunicadores como indicado na seguinte tabela.
Os valores de S1-6, S1-7 e S1-8 definem o modo de funcionamento do sistema Bravo Kit como indicado na seguinte tabela.
¹ Para a chamada de intercomunicação bifamiliar (entre telefones intercomunicadores e/ou vídeo-intercomunicadores), configurar os 2 utilizadores nos
endereços de chamada adjacentes (sinalizados pela mesma letra AA…CC..OO na tabela de programação dos microinterruptores indicada na página 75).
Cod. Intercom.
bifam. S1 Cod. Intercom.
bifam. S1 Cod. Intercom.
bifam. S1 Cod. Intercom.
bifam. S1
1A 9E 17 I 25 M
2A 10 E 18 I 26 M
3B 11 F 19 J 27 N
4B 12 F 20 J 28 N
5C 13 G 21 K 29 O
6C 14 G 22 K 30 O
7D 15 H 23 L
8D 16 H 24 L
Posição dos microinterruptores do suporte art. 5714/K e do telefone intercomunicador
Style art. 2608
►Nos telefones intercomunicadores art. 2608, art. 2610 e
art. 2628 colocar os dip switches S1-6, S1-7, S1-8 em OFF.

7676
PT
1
ON
1
ON
1 2 3 4
ON
5 6 7 8
DIP
S
S
Monitores suplementares principais ou secundários
A configuração de JP1 define se o suporte em questão será gerido como
principal (P) ou secundário (S).
O posto externo pode gerir até 3 vídeo-intercomunicadores ou telefones
intercomunicadores por cada botão de chamada.
Na configuração clássica do Bravo Kit é possível ter no máximo 2 vídeo-
intercomunicadores secundários e 1 vídeo-intercomunicador principal por
botão de chamada, todos alimentados pelo mesmo art. 1207.
Existe a possibilidade de gerir até 3 vídeo-intercomunicadores
principais dentro da mesma unidade familiar (isto é, configurados com
o mesmo código utilizador). Nesta configuração especial, os vídeo-
intercomunicadores principais adicionais devem ser alimentados com o
art. 1212/B (consultar a variante BK/HI, BK/II na pág. 92, 93).
Quando se efectua uma chamada do posto externo, o monitor que se
acende é o vídeo-intercomunicador principal.
Os eventuais monitores secundários da mesma unidade familiar
permanecerão desligados.
Ao atender a chamada do posto externo de um vídeo-intercomunicador
secundário, a imagem será automaticamente visualizada no monitor.
Neste ponto o monitor do vídeo-intercomunicador principal desliga-se e a
imagem surge no monitor do vídeo-intercomunicador no qual foi premido
o botão 2 - pedido de vídeo.
Para visualizar a imagem sem levantar o auscultador, premir o botão 2 -
pedido de vídeo.
Confi guração do suporte art. 5714/K principal ou secundário
Principal
Secundário
1. Manter premido o botão A até que não seja emitido nenhum som
de confirmação (a operação é possível apenas nos aparelhos em
situação de repouso; caso contrário a luz indicadora piscará para
avisar o utilizador).
2. Premir e libertar o botão A
►1 vez para modificar a campainha de chamada do posto externo
»ouve-se um som de confirmação
►2 vezes para modificar a campainha da central
»ouvem-se 2 sons de confirmação
►3 vezes para modificar a campainha da campainha de andar
»ouvem-se 3 sons de confirmação
►Ao premir o botão A novamente, repete a sequência descrita acima.
3. Após a última pressão no botão A aguardar pelo som de confirmação
antes de passar à fase seguinte.
4. Premir e libertar o botão A para percorrer em sequência as várias
campainhas disponíveis. Caso se pretenda voltar a ouvir a mesma
campainha, manter premido o botão A .
5. Levantar e pousar o auscultador para confirmar a selecção da última
campainha ouvida e para sair (em qualquer momento) do modo de
modificação da campainha do monitor.
»Ao sair do modo de modificação da campainha do monitor será emitido
um som de confirmação.
»O vídeo-intercomunicador retoma o seu funcionamento normal.
Selecção do som do monitor
Descrição das funções das teclas
Actuador
Premir o botão configurado como actuador permite activar o art. 1256
que pode ser utilizado, por exemplo, para activar a abertura de portões,
de portas basculantes ou para activar o módulo de câmaras cíclicas art.
1259/A.
Acendimento automático/Pedido de vídeo
√O acendimento automático é activado
√O acendimento automático é possível apenas com o aparelho em
repouso.
√O acendimento automático é aconselhado apenas em instalações
com 1 ou 2 entradas
Premir o botão 2 configurado neste modo permite visualizar no ecrã do
monitor a imagem transmitida do posto externo, mesmo que não tenha
sido feita nenhuma chamada.
Em sistemas equipados com 2 postos externos é possível visualizar
alternativamente a imagem de um posto externo ou do outro (função
“báscula”), através das sucessivas pressões no botão 2.
Em monitores secundários (JP1 na posição S), o botão 2 tem a função
de pedido de vídeo, permite activar um monitor após uma chamada do
posto externo.
Activação:
►premir o botão dedicado ao acendimento automático do monitor por
um tempo superior a 4 segundos.
»ouvem-se 2 sons de confirmação
Desactivação:
►premir o botão dedicado ao acendimento automático do monitor por
um tempo superior a 6 segundos.
»ouvem-se 1 som de confirmação
Ligar:
►premir e soltar imediatamente o botão dedicado (botão 2 - se forem
mantidas as configurações de fábrica)
Chamada à central
A pressão do botão configurado neste modo permite enviar uma chamada
para a central de portaria.
Chamada de intercomunicação bifamiliar
Esta função permite enviar uma chamada aos aparelhos (vídeo-
intercomunicadores e/ou telefones intercomunicadores) configurados no
endereço de chamada bifamiliar relativamente ao mesmo, como indicado
na tabela da página 75.
Chamada de intercomunicação monofamiliar
Esta função permite enviar uma chamada a outros aparelhos (vídeo-
intercomunicadores e/ou telefones intercomunicadores) configurados no
mesmo endereço de chamada.
►O destinatário da chamada, levantando o auscultador, entra em
comunicação com o emissor da chamada. A comunicação termina
quando se pousa o auscultador.
Uma chamada de um posto externo é, contudo, sempre prioritária
relativamente a uma comunicação de intercomunicação. Neste caso, os
utilizadores que já estão em comunicação ouvirão um som semelhante
ao toque de chamada no auscultador, se esta for dirigida aos mesmos,
ou então um som triplo.
►Para atender a chamada do posto externo, basta levantar o auscultador
de qualquer aparelho livre ou pousar e levantar o auscultador da
unidade ocupada numa comunicação de intercomunicação.
A activação da comunicação com a unidade externa interrompe a
conversação que estava a decorrer através do intercomunicador.
Uma chamada de intercomunicação não é prioritária relativamente a uma
conversação/chamada com o posto externo.
Neste caso, durante uma tentativa de chamada de intercomunicação, a
luz indicadora piscará por alguns segundos para sinalizar que o sistema
está ocupado.
Médico
Esta função permite a activação automática da abertura da porta em
chamadas do posto externo ao endereço do posto interno em qual a
função foi activada.
Activação/desactivação:
►manter premido por 2 segundos o botão configurado para a função.
»A luz indicadora permanece acesa quando a função se encontra activa

7777
PT
2
4
3
3
5
1
-V
+V
Utilização do kit em instalações com porta principal
Nos esquemas BK/EN/109I e BK/EN/110I na pág. 88, 90 é apresentada
uma possível confi guração de instalação que oferece a possibilidade de
gerir até a um máximo de 30 Bravo Kit a partir de um art. 4680 - art.
4680K* colocado, por exemplo, na entrada de um complexo residencial.
Utilizando estes esquemas de instalação é possível chamar um dos Bravo
Kit da entrada principal, que tenha o art. 4680 - art. 4680K*.
Com esta confi guração é necessário programar os botões do art. 4680K
incorporados no art. 4879K como descrito no procedimento seguinte e
Opcional
►Confi gurar o código de utilizador com
os dips, consultar a tabela da pág. 75
Programação dos botões art. 4680K
os postos internos com o código correspondente. Consultar a tabela na
página 75.
Para mais informações sobre a integração dos Bravo Kit em instalações
Simplebus e para a programação da porta principal (art. 4680 - art.
4680K*) consultar o catálogo (n. 140), e o manual técnico FT/SB/24.
* Limitações de utilização do art. 4680K
O art. 4680K gere as chamadas provenientes dos módulos de botões ou
digitais APENAS se estiver entre o endereço 1 e o endereço 10.

7878
PT
7
1
3
5
6
1622
4680
4680K
4680C
4680KC
2
4
1622
4680
4680K
4680C
4680KC
-V
+V
Código Dip switch
ON
Resistência antiembaciamento
213 1,3,5,7,8
OFF (predefi nição)
212 3,5,7,8
ON
Mensagens audiovisuais
210 2,5,7,8
apenas mensagens visuais
211 1,2,5,7,8
Sueco
214 2,3,5,7,8
OFF (predefi nição)
215 1,2,3,5,7,8
Italiano
216 4,5,7,8
Francês
217 1,4,5,7,8
Espanhol
218 2,4,5,7,8
Holandês
219 1,2,4,5,7,8
Grego
220 3,4,5,7,8
Inglês
221 1,3,4,5,7,8
Alemão
222 2,3,4,5,7,8
Português
Fechadura
223 1,2,3,4,5,7,8
Comando fechadura em SE para AC
(predefi nição)
224 6,7,8
Comando fechadura em SE para AC
melhorada
225 1,6,7,8
Comando fechadura em SE para DC
245 1,3,5,6,7,8
Tempo fechadura: 2 seg. + som desactivado
(predefi nição)
246 2,3,5,6,7,8
Tempo fechadura: 4 seg.
247 1,2,3,5,6,7,8
Tempo fechadura: 8 seg.
248 4,5,6,7,8
Som de confi rmação fechadura: activado
251 1,2,4,5,6,7,8
Relé C.NC.NO em paralelo a SE
(predefi nição)
252 3,4,5,6,7,8
Abertura da porta sempre activada
(predefi nição)
253 1,3,4,5,6,7,8
Abertura da porta activada apenas para o
utilizador que recebe a chamada
Gestão do comando actuador
NOTA: na instalação o art. 1256 não
deverá estar no modo de actuador geral.
229 1,3,6,7,8
Activação do relé C.NC.NO no comando
actuador: 2 seg.
230 2,3,6,7,8
Activação do relé C.NC.NO no comando
actuador: 4 seg.
231 1,2,3,6,7,8
Activação do relé C.NC.NO no comando
actuador: 8 seg.
228 3,6,7,8
Comando actuador na linha serial S:
desactivado (predefi nição)
227 1,2,6,7,8
Comando actuador na linha serial S: activado
Funções do equipamento
232 4,6,7,8
Tempo de espera resposta: 60 seg.
(predefi nição)
233 1,4,6,7,8
Tempo de espera resposta: 180 seg.
234 2,4,6,7,8
Tempo de espera resposta: 30 seg.
235 1,2,4,6,7,8
Tempo de conversação: 90 seg.
(predefi nição)
236 3,4,6,7,8
Tempo de conversação: 180 seg.
237 1,3,4,6,7,8
Acendimento automático: activado
(predefi nição)
238 2,3,4,6,7,8
Acendimento automático: desactivado
239 1,2,3,4,6,7,8
Som de confi rmação aquando da chamada
de utilizador: activado (predefi nição)
240 5,6,7,8
Som de confi rmação aquando da chamada
de utilizador: desactivado
243 1,2,5,6,7,8
Tempo de espera reiniciação: 10 seg.
(predefi nição)
244 3,5,6,7,8
Tempo de espera reiniciação: 1 seg.
208 5,7,8
Reiniciação após abertura de porta em
áudio: activado (predefi nição)
209 1,5,7,8
Reiniciação após abertura de porta em
áudio: desactivado
249 1,4,5,6,7,8
Envio de chamada: única (predefi nição)
250 2,4,5,6,7,8
Envio chamada: tripla
254 2,3,4,5,6,7,8
Reposição predefi nição
Programações especiais art. 4680K
Opcional
Opcional
►Confi gurar os dips segundo a
função que se pretende programar,
consultar a tabela da pág. 78
1 seg.

79

80

81

82
DE
ES
PT
BK/018I
IT
EN
FR
NL
DE
ES
PT
A MAX B MAX C MAX
Comelit Art. 4576-4578 0,5 mm2 (Ø 0,8 mm AWG 20)
25 m
(85 feet)
200 m
(655 feet)
UTP5 cat. 5 0,2 mm2 (Ø 0,5 mm AWG 24)
190 m
(625 feet)
0,28 mm2 (Ø 0,6 mm AWG 23)
5 m
(15 feet)
190 m
(625 feet)
0,5 mm2 (Ø 0,8 mm AWG 20)
25 m
(85 feet)
25 m
(85 feet)
190 m
(625 feet)
1 mm2 (Ø 1,2 mm AWG 17)
50 m
(165 feet)
50 m
(165 feet)
190 m
(625 feet)
1 mm2 (Ø 1,2 mm AWG 17)
50 m
(165 feet)
50 m
(165 feet)
120 m
(395 feet)
1,5 mm2 (Ø 1,4 mm AWG 15)
75 m
(245 feet)
100 m
(330 feet)
190 m
(625 feet)
2,5 mm2 (Ø 1,8 mm AWG 13)
100 m
(330 feet)
150 m
(495 feet)
190 m
(625 feet)
CV5
2
RTE
NC
L
L
1
4879K
V+
V
-
DO
PR
GND
NO
COM
SE
+
1207
L
N
22V
0V
0V
33V
+
110-240V
33 Vdc
22 Vdc
20 - 22 Vdc
26 - 28 Vdc
PS
1234 6758
ON
2
*
JP1
5714/K
5701+
5701+
5714/K
SP
JP1
*
1
ON
85764321
26- 28 Vdc
LED
1
1
C
1
P
P
F
C
LL
P
F
C
20
-
S
+
S
VV
0
LED
1
1
C
1
P
P
F
C
LL
P
F
C
20
-
S
+
S
VV
0
*
4879K
1207
A
B
C
Schema base per kit bifamiliari Art. 8173I con collegamento in cascata. Messa in funzione/verifi ca tensioni di impianto a riposo.
Per maggiori informazioni sulle distanze vedi pag. 8
*Pulsante comando apriporta locale
Per S1-6, S1-7 e S1-8 (vedi tabella pag. 9)
Basic diagram for two-family kits Art. 8173I with cascade connection. Switching on/voltage check with system in standby.
For further information on distances, see page 19
*Local door-opener button
For S1-6, S1-7 and S1-8 (see table, page 20)
Schéma base pour kit deux usagers Art. 8173I avec connexion en cascade. Mise en service/vérifi cation tensions d'installation au repos.
Pour plus d’informations sur les distances, voir pages 30
*Bouton commande ouvre-porte local
Pour S1-6, S1-7 et S1-8 (voir table page 31)
Basisschema voor kits voor tweegezinswoningen art. 8173I met aansluiting in cascade. Inwerkingstelling/spanningscontrole van een systeem in de ruststand.
Zie voor meer informatie over de afstanden blz. 41
*Bedieningsknop lokale deuropener
Voor S1-6, S1-7 en S1-8 (zie tabel op pag. 42)
Basisschema voor kits voor tweegezinswoningen art. 8173I met aansluiting in cascade. Inbetriebnahme / Spannungsprüfung der Anlage im Standby-Modus.
Weitere Informationen zu den Abständen fi nden Sie auf S. 52
*Lokale Türöffnertaste
Für S1-6, S1-7 e S1-8 (siehe Tabelle Seite 53)
Esquema básico para kits bifamiliares Art. 8173I con conexión en cascada. Puesta en funcionamiento/comprobación de las tensiones con la instalación en reposo.
Para mayor información sobre las distancias, véanse Pág. 63
*Pulsador abrepuertas local
Para S1-6, S1-7 y S1-8 (véase tabla de pág. 64)
Esquema básico para kits bifamiliares art. 8173I com ligação em cascata. Colocação em funcionamento/controlo das tensões do aparelho quando está em repouso.
Para mais informações sobre as distâncias, consultar as página 74
*Botão de comando abertura da porta local
Para S1-6, S1-7 e S1-8 (consultar a tabela da página 75)

83
BK/013IB
IT
EN
FR
NL
DE
ES
PT
A
MAX
B
MAX
C
MAX
D
MAX
Art.
1216
Comelit Art. 4576-4578 0,5 mm2
(Ø 0,8 mm AWG 20)
25 m
(85 feet)
200 m
(655 feet)
100 m
(325 feet)
UTP5 cat. 5 0,2 mm2
(Ø 0,5 mm AWG 24)
190 m
(625 feet)
60 m
(195 feet)
0,28 mm2
(Ø 0,6 mm AWG 23)
5 m
(15 feet)
190 m
(625 feet)
60 m
(195 feet)
0,5 mm2
(Ø 0,8 mm AWG 20)
25 m
(85 feet)
25 m
(85 feet)
190 m
(625 feet)
60 m
(195 feet)
1 mm2
(Ø 1,2 mm AWG 17)
50 m
(165 feet)
50 m
(165 feet)
190 m
(625 feet)
60 m
(195 feet)
1 mm2
(Ø 1,2 mm AWG 17)
50 m
(165 feet)
50 m
(165 feet)
120 m
(395 feet)
40 m
(130 feet)
1,5 mm2
(Ø 1,4 mm AWG 15)
75 m
(245 feet)
100 m
(330 feet)
190 m
(625 feet)
60 m
(195 feet)
2,5 mm2
(Ø 1,8 mm AWG 13)
100 m
(330 feet)
150 m
(495 feet)
190 m
(625 feet)
60 m
(195 feet)
2
2
1
1
1
1207
1214/2
1216
A
B
D
C
1216
LL
SE
COM
NO
GND
PR
DO
-
V
V+
4879K
1
L
L
NC
RTE
2
+
+
1214/2
L
OUT
L
IN
L
IN
L
OUT
LM
LM
LM
LM
OUT
L
IN
L
IN
L
OUT
L
+
+
1214/2
2
ON
85764321
+
1207
L
N
22V
0V
0V
33V
+
5701+
5714/K
SP
PS
JP1
5714/K
5701+
JP1
*
1
ON
85764321
110-240V
LED
1
1
C
1
P
P
F
C
LL
P
F
C
20
-
S
+
S
VV
0
0
VV
S
+
S
-
20
C
F
P
LL
C
F
P
P
1
C
11
LED
*
*Pulsante comando apriporta locale
Schema base per kit bifamiliari Art. 8173I con collegamento in derivazione
Per maggiori informazioni sulle distanze vedi pag. 8
Per S1-6, S1-7 e S1-8 (vedi tabella pag. 9)
*Local door-opener button
Basic diagram for two-family kits Art. 8173I with branch connection
For further information on distances, see page 19
For S1-6, S1-7 and S1-8 (see table, page 20)
*Bouton commande ouvre-porte local
Schéma base pour kit deux usagers Art. 8173I avec connexion en dérivation
Pour plus d’informations sur les distances, voir pages 30
Pour S1-6, S1-7 et S1-8 (voir table page 31)
*Bedieningsknop lokale deuropener
Basisschema voor kits voor tweegezinswoningen art. 8173I met afgetakte aansluiting
Zie voor meer informatie over de afstanden blz. 41
Voor S1-6, S1-7 en S1-8 (zie tabel op pag. 42)
*Lokale Türöffnertaste
Grundanschlussplan für Zweifamilienhaus-Sets Art. 8173I mit Anschluss über Abzweigung
Weitere Informationen zu den Abständen fi nden Sie auf S. 52
Für S1-6, S1-7 e S1-8 (siehe Tabelle Seite 53)
*Pulsador abrepuertas local
Esquema básico para kit bifamiliares Art. 8173I con conexión en derivación
Para mayor información sobre las distancias, véanse Pág. 63
Para S1-6, S1-7 y S1-8 (véase tabla de pág. 64)
*Botão de comando abertura da porta local
Esquema base para kits bifamiliares art. 8173I com ligação em derivação
Para mais informações sobre as distâncias, consultar as página 74
Para S1-6, S1-7 e S1-8 (consultar a tabela da página 75)

84
1207
1234 6758
ON
MIN
1234 6758
ON
MAX
P
L
P
L
S
L
S
L
M
L
M
L
+
~~
-
1224A
1214/2
+
+
L
OUT
L
IN
L
IN
L
OUT
LM
LM
LM
LM
OUT
L
IN
L
IN
L
OUT
L
1214/2
+
+
L
LL
1216
N
22
+
VV
00
VV
+
33
SE
COM
NO
GND
PR
DO
-
V
V+
4879K
1
L
L
NC
RTE
2
RTE
NC
L
L
V+
V
-
DO
PR
GND
NO
COM
SE
21
4879K
110-240V
5701+
5714/K
SP
PS
JP1
5714/K
5701+
JP1
*
1
ON
85764321
0
VV
S
+
S
-
20
C
F
P
LL
C
F
P
P
1
C
11
LED
LED
1
1
C
1
P
P
F
C
LL
P
F
C
20
-
S
+
S
VV
0
2
ON
85764321
*
NL
DE
ES
PT
BK/014IB
IT
EN
FR
Schema per kit bifamiliari Art. 8173I ampliati con un secondo Art. 4879K. Collegamento in derivazione.
*Pulsante comando apriporta locale
Per S1-6, S1-7 e S1-8 (vedi tabella pag. 9)
Diagram for two-family kits Art. 8173I extended with a second Art. 4879K. Branch connection.
*Local door-opener button
For S1-6, S1-7 and S1-8 (see table, page 20)
Schéma pour kit deux usagers Art. 8173I complétés avec un second Art. 4879K. Connexion en dérivation.
*Bouton commande ouvre-porte local
Pour S1-6, S1-7 et S1-8 (voir table page 31)
Schema voor kits voor tweegezinswoningen art. 8173I uitgebreid met een tweede entreepaneel art. 4879K. Afgetakte aansluiting.
*Bedieningsknop lokale deuropener
Voor S1-6, S1-7 en S1-8 (zie tabel op pag. 42)
Anschlussplan für Zweifamilienhaus-Sets Art. 8173I, erweitert um einen zweiten Art. 4879K.Anschluss über Abzweigung.
*Lokale Türöffnertaste
Für S1-6, S1-7 e S1-8 (siehe Tabelle Seite 53)
Esquema para kits bifamiliares Art. 8173I ampliados con un segundo Art. 4879K. Conexión en derivación.
*Pulsador abrepuertas local
Para S1-6, S1-7 y S1-8 (véase tabla de pág. 64)
Esquema para kits bifamiliares art. 8173I ampliados com um segundo art. 4879K. Ligação em derivação.
*Botão de comando abertura da porta local
Para S1-6, S1-7 e S1-8 (consultar a tabela da página 75)

85
4879K
1 2
SE
COM
NO
GND
PR
DO
-
V
V+
L
L
NC
RTE
2
RTE
NC
L
L
1
4879K
V+
V
-
DO
PR
GND
NO
COM
SE
33
+
V
V
00
V
V
+
22
N
L
1224A
-
~
~
+
L
M
L
M
L
S
L
S
L
P
L
P
MAX
ON
85764321
MIN
ON
85764321
1207
CV5
5701+
5714/K
SP
PS
1234 6758
ON
2
*
JP1
5714/K
5701+
JP1
*
1
ON
85764321
110-240V
LED
1
1
C
1
P
P
F
C
LL
P
F
C
20
-
S
+
S
VV
0
0
VV
S
+
S
-
20
C
F
P
LL
C
F
P
P
1
C
11
LED
NL
DE
ES
PT
BK/014I/A
IT
EN
FR
Schema per kit bifamiliari Art. 8173I ampliati con un secondo Art. 4879K. Collegamento in cascata.
*Pulsante comando apriporta locale
Per S1-6, S1-7 e S1-8 (vedi tabella pag. 9)
Diagram for two-family kits Art. 8173I extended with a second Art. 4879K. Cascade connection.
*Local door-opener button
For S1-6, S1-7 and S1-8 (see table, page 20)
Schéma pour kit deux usagers Art. 8173I complétés avec un second Art. 4879K. Connexion en cascade.
*Bouton commande ouvre-porte local
Pour S1-6, S1-7 et S1-8 (voir table page 31)
Schema voor kits voor tweegezinswoningen art. 8173I uitgebreid met een tweede entreepaneel art. 4879K. Anschluss in Kaskadenschaltung.
*Bedieningsknop lokale deuropener
Voor S1-6, S1-7 en S1-8 (zie tabel op pag. 42)
Anschlussplan für Zweifamilienhaus-Sets Art. 8173I, erweitert um einen zweiten Art. 4879K. Anschluss in Kaskadenschaltung.
*Lokale Türöffnertaste
Für S1-6, S1-7 e S1-8 (siehe Tabelle Seite 53)
Esquema para kits bifamiliares Art. 8173I ampliados con un segundo Art. 4879K. Conexión en cascada.
*Pulsador abrepuertas local
Para S1-6, S1-7 y S1-8 (véase tabla de pág. 64)
Esquema para kits bifamiliares art. 8173I ampliados com um segundo art. 4879K. Ligação em cascata.
*Botão de comando abertura da porta local
Para S1-6, S1-7 e S1-8 (consultar a tabela da página 75)

86
+
33V
0V
0V
22V
N
SE
COM
NO
GND
PR
DO
-
V
V+
L
L
NC
RTE
L
1207
+
1595
+
-
4879K
1 2
CV5
5701+
5714/K
SP
PS
1234 6758
ON
2
*
JP1
5714/K
5701+
JP1
*
1
ON
85764321
110-240V
120-230V
LED
1
1
C
1
P
P
F
C
LL
P
F
C
20
-
S
+
S
VV
0
0
VV
S
+
S
-
20
C
F
P
LL
C
F
P
P
1
C
11
LED
BK/018I/A
IT
A
C
1595
1207
B
4879K
A MAX B MAX C MAX C MAX
(Art. 4833/A)
Comelit Art. 4576-4578 0,5 mm2 (Ø 0,8 mm AWG 20)
25 m
(85 feet)
200 m
(655 feet)
200 m
(655 feet)
UTP5 cat. 5 0,2 mm2 (Ø 0,5 mm AWG 24)
190 m
(625 feet)
190 m
(625 feet)
0,28 mm2 (Ø 0,6 mm AWG 23)
5 m
(15 feet)
190 m
(625 feet)
190 m
(625 feet)
0,5 mm2 (Ø 0,8 mm AWG 20)
25 m
(85 feet)
25 m
(85 feet)
190 m
(625 feet)
190 m
(625 feet)
1 mm2 (Ø 1,2 mm AWG 17)
50 m
(165 feet)
50 m
(165 feet)
190 m
(625 feet)
190 m
(625 feet)
1 mm2 (Ø 1,2 mm AWG 17)
50 m
(165 feet)
50 m
(165 feet)
120 m
(395 feet)
120 m
(395 feet)
1,5 mm2 (Ø 1,4 mm AWG 15)
75 m
(245 feet)
100 m
(330 feet)
190 m
(625 feet)
190 m
(625 feet)
2,5 mm2 (Ø 1,8 mm AWG 13)
100 m
(330 feet)
150 m
(495 feet)
190 m
(625 feet)
190 m
(625 feet)
EN
FR
NL
DE
ES
PT
Schema per kit bifamiliare con alimentatore aggiuntivo Art. 1595
Per S1-6, S1-7 e S1-8 (vedi tabella pag. 9)
Per maggiori informazioni sulle distanze vedi pag. 8
Diagram for two-family kit with additional power supply unit Art. 1595
For S1-6, S1-7 and S1-8 (see table, page 20)
For further information about distances refer to page 19
Schéma pour kit deux usager avec alimentateur complémentaire Art. 1595
Pour S1-6, S1-7 et S1-8 (voir table page 31)
Pour plus de détails sur les distances faire référence au page 30
Schema voor kit voor tweegezinswoning met extra voedingstransformator art. 1595
Voor S1-6, S1-7 en S1-8 (zie tabel op pag. 42)
Zie voor meer informatie over de afstanden pagina 41
Schaltplan für Zweifamilienhaus mit zusätzlichem Netzteil Art. 1595
Für S1-6, S1-7 und S1-8 (siehe Tabelle Seite 53)
Siehe Seite 52 für weitere Informationen zu den Entfernungen
Esquema para kits bifamiliares con alimentador adicional art. 1595
Para S1-6, S1-7 y S1-8 (véase tabla de pág. 64)
Para mayor información sobre las distancias, véase la página 63
Para S1-6, S1-7 e S1-8 (consultar a tabela da página 75)
Para mais informações sobre as distâncias, consultar as página 74
Esquema para kit bifamiliares com alimentador suplementar art.1595

87
1234 6758
ON
1259/A
G
N
DA
N
I
3
VS
32
SV
2
S
11
V
+
-
~~
LLL
OUT
L
OUT
IN IN
+
33V
0V
0V
22V
N
L
1207
+
230V~ 12V~
1200
2
RTE
NC
L
L
1
4879K
V+
V
-
DO
PR
GND
NO
COM
SE
CV5
5701+
5714/K
SP
PS
1234 6758
ON
2
*
JP1
5714/K
5701+
JP1
*
1
ON
85764321
110-240V
LED
1
1
C
1
P
P
F
C
LL
P
F
C
20
-
S
+
S
VV
0
0
VV
S
+
S
-
20
C
F
P
LL
C
F
P
P
1
C
11
LED
*
IT
EN
FR
NL
DE
ES
PT
BK/019I
Utilizzo modulo telecamera scorporata Art. 1259/A
∆ Da alimentare separatamente
*Pulsante comando apriporta locale
Per S1-6, S1-7 e S1-8 (vedi tabella pag. 9)
Per settaggio e funzionamento Art. 1259/A vedi FT/SB/13
Use of remote camera module Art. 1259/A
∆ To be powered separately
*Local door-opener button
For S1-6, S1-7 and S1-8 (see table, page 20)
For the setting and operation of Art. 1259/A, see FT/SB/13
Emploi module caméra déportée Art. 1259/A
∆ À alimenter séparément
*Bouton commande ouvre-porte local
Pour S1-6, S1-7 et S1-8 (voir table page 31)
Pour la programmation et le fonctionnement Art. 1259/A voir FT/SB/13
Gebruik module voor externe camera art. 1259/A
∆ Apart te voeden
*Bedieningsknop lokale deuropener
Voor S1-6, S1-7 en S1-8 (zie tabel op pag. 42)
Zie voor de instelling en werking van art. 1259/A de handleiding FT/SB/13
Einsatz des separaten Kameramoduls Art. 1259/A
∆ Separate Stromversorgung erforderlich
*Lokale Türöffnertaste
Für S1-6, S1-7 und S1-8 (siehe Tabelle Seite 53)
Für Programmierung und Betrieb von Art. 1259/A siehe FT/SB/13
Uso del módulo telecámara separada art. 1259/A
∆ Alimentar por separado
*Pulsador abrepuertas local
Para S1-6, S1-7 y S1-8 (véase tabla de pág. 64)
Para la configuración y el funcionamiento del art. 1259/A véase FT/SB/13
Utilização do módulo da câmara separada art. 1259/A
∆ Alimentar separadamente
*Botão de comando abertura da porta local
Para S1-6, S1-7 e S1-8 (consultar a tabela da pág. 75)
Para programação e funcionamento do art. 1259/A consultar FT/SB/13

88
L
2
L
2
L
3
L
3
L
IN
L
IN
L
1
L
1
L
4
L
4
4834/9
4833/A
L
IN
L
IN
L
OUT
L
OUT
~
+
~
-
#
MAX
ON
85764321
MIN
ON
85764321 1234 6758
ON
MIN
1234 6758
ON
MAX
#
-
~+
~
OUT
L
OUT
L
IN
L
IN
L
L
9
L
9
L
8
L
8
L
7
L
7
L
6
L
6
L
5
L
5
P
L
P
L
S
L
S
L
M
L
M
L
+
~~
-
1224A
-
~
~
+
L
M
L
M
L
S
L
S
L
P
L
P
J2
J1
33436
J2
J1
4680/4680K
LL
O
D
C
O
M
+
VV
-
E
T
R
P
R
G
N
D
NONC
S
E
33
+
V
V
00
V
V
+
22
N
L
1207
LN
22
+
VV
00
VV
+
33
110-240V
2
RTE
NC
L
L
1
4879K
V+
V
-
DO
PR
GND
NO
COM
SE SE
COM
NO
GND
PR
DO
-
V
V+
4879K
3
L
L
NC
RTE
4
1207 1224A 4833/A
CV5
5701+
5714/K
SP
PS
1234 6758
ON
2
*
JP1
5714/K
5701+
JP1
*
1
ON
85764321 1234 6758
ON
3
*
JP1
5701+
5714/K
JP1
*
4
ON
85764321
SP
PS
5714/K
5701+
CV5
110-240V
120-230V
-
+
1595
LED
1
1
C
1
P
P
F
C
LL
P
F
C
20
-
S
+
S
VV
0
0
VV
S
+
S
-
20
C
F
P
LL
C
F
P
P
1
C
11
LED LED
1
1
C
1
P
P
F
C
LL
P
F
C
20
-
S
+
S
VV
0
0
VV
S
+
S
-
20
C
F
P
LL
C
F
P
P
1
C
11
LED
BK/EN/109I
IT
EN
FR
NL
IT
EN
FR
NL
DE
ES
PT
Schema per connessione a porta principale da 2 a 9 Bravo Kit tramite Art. 4834/9
Limitazioni utilizzo Art. 4680K
Il 4680K gestisce le chiamate provenienti dai moduli pulsanti o digitali SOLO se
comprese tra l'indirizzo 1 e l'indirizzo 10.
Diagram for connecting 2 to 9 Bravo Kits to main entrance panel using Art. 4834/9
Operating restrictions for Art. 4680K
Art. 4680K manages calls originating from ONLY digital or button modules if they fall
between address 1 and address 10.
Schéma pour connexion à porte principale de 2 à 9 Bravo kit avec Art. 4834/9
Limitations utilisation Art. 4680K
L'art. 4680K gère les appels provenant des modules à boutons ou numériques,
UNIQUEMENT s'ils sont compris entre l'adresse 1 et l'adresse 10.
Schema voor aansluiting op hoofdingang van 2 tot 9 Bravo Kits met art. 4834/9
Gebruiksbeperkingen art. 4680K
De 4680K beheert de oproepen die afkomstig zijn van de drukknopmodulen of
digitale modulen ALLEEN als ze zich tussen het adres 1 en het adres 10 bevinden.
Verwendungseinschränkungen Art. 4680K
Der Art. 4680K verwaltet die von den Tasten- oder digitalen Rufmodulen eingehenden
Anrufe NUR, wenn sie zwischen der Adresse 1 und der Adresse 10 liegen.
Limites de uso del art. 4680K
El art. 4680K gestiona las llamadas procedentes de los módulos de pulsadores o
digitales SÓLO si están comprendidas entre la dirección 1 y la dirección 10.
Limitações de utilização do art. 4680K
O art. 4680K gere as chamadas provenientes dos módulos de botões ou digitais
APENAS se estiver entre o endereço 1 e o endereço 10.

89
L
IN
L
IN
L
OUT
L
OUT
~
+
~
-
#
MAX
ON
85764321
MIN
ON
85764321
-
~
~
+
L
M
L
M
L
S
L
S
L
P
L
P
33
+
V
V
00
V
V
+
22
N
L
4
RTE
NC
L
L
3
4879K
V+
V
-
DO
PR
GND
NO
COM
SE
1207 1224A 4833/A
1234 6758
ON
5
*
JP1
5701+
5714/K
JP1
*
6
ON
85764321
SP
PS
5714/K
5701+
CV5
110-240V
LED
1
1
C
1
P
P
F
C
LL
P
F
C
20
-
S
+
S
VV
0
0
VV
S
+
S
-
20
C
F
P
LL
C
F
P
P
1
C
11
LED
DE
ES
PT
IT
EN
FR
#
NL
DE
ES
PT
*Pulsante comando apriporta locale
Per S1-6, S1-7 e S1-8 (vedi tabella pag. 9)
Per maggiori informazioni sulle distanze di utilizzo dell'Art. 4833/A e Art. 4834/9 e per maggiori informazioni
sulle impostazioni necessarie in merito all'Art. 1224A fare riferimento al manuale tecnico FT/SB/24
*Local door-opener button
For S1-6, S1-7 and S1-8 (see table, page 20)
For further information on operating distances for Art. 4833/A and Art. 4834/9, and for further information on
the necessary settings for Art. 1224A, refer to the technical manual FT/SB/24
*Bouton commande ouvre-porte local
Pour S1-6, S1-7 et S1-8 (voir table page 31)
Pour plus d’informations sur les distances d’utilisation de l’Art. 4833/A et Art. 4834/9 et plus plus de détails
sur les réglages nécessaires en ce qui concerne l’Art. 1224A se référer au manuel technique FT/SB/24
*Bedieningsknop lokale deuropener
Voor S1-6, S1-7 en S1-8 (zie tabel op pag. 42)
Zie voor meer informatie over de gebruiksafstanden van Art. 4833/A en Art. 4834/9 en voor meer informatie
over de benodigde instellingen voor Art. 1224A de technische handleiding FT/SB/24
*Lokale Türöffnertaste
Plan für den Anschluss von 2 bis 9 Bravo Kit an die Haupttür über Art. 4834/9
Für S1-6, S1-7 und S1-8 (siehe Tabelle Seite 53)
Weitere Informationen über die Entfernungen zur Verwendung von Art. 4833/A und Art. 4834/9 sowie über
die für Art. 1224A erforderlichen Einstellungen sind dem technischen FT/SB/24 Handbuch zu entnehmen
*Pulsador abrepuertas local
Esquema para conectar a la puerta principal de dos a nueve Bravo Kit mediante el art. 4834/9
Para S1-6, S1-7 y S1-8 (véase tabla de pág. 64)
Para mayor información sobre las distancias de uso del Art. 4833/A y del Art. 4834/9 y sobre la configuración
necesaria para el Art. 1224A, consultar el manual técnico FT/SB/24
*Botão de comando abertura da porta local
Esquema para a ligação com a porta principal de 2 a 9 Bravo Kits através do art. 4834/9
Para S1-6, S1-7 e S1-8 (consultar a tabela da página 75)
Para mais informações sobre as distâncias de utilização do Art. 4833/A e Art. 4834/9 e para mais informações
sobre as programações necessárias em relação ao Art. 1224A, consultar o manual técnico FT/SB/24

90
LPin
S
L
S
L
M
L
M
L
~
LPout
+
-
~
1424
JP3
S3
ON
21
JP1
A
B
BA
JP2
S2S1
ON
85764321
ON
85764321
E
S
NC NO
D
N
G
R
P
R
T
E
-
VV
+
M
O
C
D
OLL
J1
J2
33436
J1
J2
1207
LN
22
+
VV
00
VV
+
33
LL
O
D
C
O
M
+
VV
-
E
T
R
P
R
G
N
D
NONC
S
EE
S
NC NO
D
N
G
R
P
R
T
E
-
VV
+
M
O
C
D
OLL
33
+
V
V
00
V
V
+
22
N
L
1207
1234 6758
ON
1234 6758
ON
S1 S2
JP2
AB
B
A
JP1
12
ON
S3
JP3
1424
~
-
+
LPout
~
L
M
L
M
L
S
L
SLPin
110-240V
4879K
1 2 43
4879K
LL
1216
CV5
CV5
5701+
5714/K
SP
PS
1234 6758
ON
2
*
JP1
5714/K
5701+
JP1
*
1
ON
85764321 1234 6758
ON
3
*
JP1
5701+
5714/K
JP1
*
4
ON
85764321
SP
PS
5714/K
5701+
CV5
CV5
1216
LL
110-240V
120-230V
-
+
1595
LED
1
1
C
1
P
P
F
C
LL
P
F
C
20
-
S
+
S
VV
0
0
VV
S
+
S
-
20
C
F
P
LL
C
F
P
P
1
C
11
LED
0
VV
S
+
S
-
20
C
F
P
LL
C
F
P
P
1
C
11
LED
LED
1
1
C
1
P
P
F
C
LL
P
F
C
20
-
S
+
S
VV
0
4680/4680K
*
**
BK/EN/110IC
IT
EN
FR
NL
Schema per connessione a porta principale di 30 Bravo Kit (massimo). Collegamento Bravo in cascata con Art. 1424.
Per maggiori informazioni sulle distanze vedi pag. 8 e FT/SB/24
*Pulsante comando apriporta locale
Diagram for connecting 30 Bravo Kits (maximum) to the main entrance panel. Cascade connection of Bravo using Art. 1424.
For further information about distances refer to page 19 and FT/SB/24
*Local door-opener button
Schéma pour connexion à porte principale de 30 Bravo kit (maximum). Branchement Bravo en cascade avec Art. 1424.
Pour plus de détails sur les distances faire référence au page 30 et FT/SB/24
*Bouton commande ouvre-porte local
Schema voor aansluiting op hoofdingang van 30 Bravo Kits (maximum) Aansluiting Bravo in cascade met art. 1424.
Zie voor meer informatie over de afstanden pagina 41 en FT/SB/24
*Bedieningsknop lokale deuropener
Siehe Seite 52 für weitere Informationen zu den Entfernungen und FT/SB/24
*Lokale Türöffnertaste
Para mayor información sobre las distancias, véase la página 63 y FT/SB/24
*Pulsador abrepuertas local
Informações mais detalhadas sobre as distâncias podem ser consultadas nas páginas 74 e FT/SB/24
*Botão de comando abertura da porta local

91
S1 S2
JP2
AB
B
A
JP1
12
ON
S3
JP3
LPin
S
L
S
L
M
L
M
L
~
LPout
+
-
~
1424
JP3
S3
ON
21
JP1
A
B
BA
JP2
S2S1
ON
85764321
ON
85764321
1207
LN
22
+
VV
00
VV
+
33
LL
O
D
C
O
M
+
VV
-
E
T
R
P
R
G
N
D
NONC
S
EE
S
NC NO
D
N
G
R
P
R
T
E
-
VV
+
M
O
C
D
OLL
33
+
V
V
00
V
V
+
22
N
L
1207 1424
~
-
+
LPout
~
L
M
L
M
L
S
L
SLPin
65
4879K
6059
4879K
1234 6758
ON
5
*
JP1
5701+
5714/K
JP1
*
6
ON
85764321
SP
PS
5714/K
5701+
CV5
CV5
1216
LL
JP1
5701+
5714/K
JP1
SP
PS
5714/K
5701+
CV5
CV5
1216
LL
1234 6758
ON
29
1234 6758
ON
30
110-240V 110-240V
LED
1
1
C
1
P
P
F
C
LL
P
F
C
20
-
S
+
S
VV
0
0
VV
S
+
S
-
20
C
F
P
LL
C
F
P
P
1
C
11
LED
LED
1
1
C
1
P
P
F
C
LL
P
F
C
20
-
S
+
S
VV
0
0
VV
S
+
S
-
20
C
F
P
LL
C
F
P
P
1
C
11
LED
1234 6758
ON
1234 6758
ON
* *
DE
ES
PT
Per S1-6, S1-7 e S1-8 (vedi tabella pag. 9)
IT Limitazioni utilizzo Art. 4680K
Il 4680K gestisce le chiamate provenienti dai moduli pulsanti o digitali SOLO se
comprese tra l'indirizzo 1 e l'indirizzo 10.
For S1-6, S1-7 and S1-8 (see table, page 20)
EN Operating restrictions for Art. 4680K
Art. 4680K manages calls originating from ONLY digital or button modules if they fall
between address 1 and address 10. Pour S1-6, S1-7 et S1-8 (voir table page 31)
FR Limitations utilisation Art. 4680K
L'art. 4680K gère les appels provenant des modules à boutons ou numériques,
UNIQUEMENT s'ils sont compris entre l'adresse 1 et l'adresse 10.
Voor S1-6, S1-7 en S1-8 (zie tabel op pag. 42)
NL Gebruiksbeperkingen art. 4680K
De 4680K beheert de oproepen die afkomstig zijn van de drukknopmodulen of
digitale modulen ALLEEN als ze zich tussen het adres 1 en het adres 10 bevinden.
Für S1-6, S1-7 und S1-8 (siehe Tabelle Seite 53)
Plan für den Anschluss von 30 Bravo Kit (max.) an die Haupttür. Anschluss von Bravo in Kaskadenschaltung mit Art. 1424.
DE Verwendungseinschränkungen Art. 4680K
Der Art. 4680K verwaltet die von den Tasten- oder digitalen Rufmodulen eingehenden
Anrufe NUR, wenn sie zwischen der Adresse 1 und der Adresse 10 liegen.
Para S1-6, S1-7 y S1-8 (véase tabla de pág. 64)
Esquema para conectar a la puerta principal treinta Bravo Kit (máximo). Conexión Bravo en cascada con art. 1424.
ES Limites de uso del art. 4680K
El art. 4680K gestiona las llamadas procedentes de los módulos de pulsadores o
digitales SÓLO si están comprendidas entre la dirección 1 y la dirección 10.
Para S1-6, S1-7 e S1-8 (consultar a tabela da página 75)
Esquema para a ligação com a porta principal de 30 Bravo Kits (máximo). Ligação Bravo em cascata com art. 1424.
PT Limitações de utilização do art. 4680K
O art. 4680K gere as chamadas provenientes dos módulos de botões ou digitais
APENAS se estiver entre o endereço 1 e o endereço 10.

92
1200
12V~
230V~
-
~+
~
OUT
L
OUT
L
IN
L
IN
L
4833/A
SB2/AAQ
0
2
0
1212/B
0
3
2
0
LED
1
1
C
1
P
P
F
C
LL
P
F
C
20
-
S
+
S
5714/K
5701+
VV
0
1234 6758
ON
1
*
5701+
5714/K
*
1
ON
85764321
0
VV
S
+
S
-
20
C
F
P
LL
C
F
P
P
1
C
11
LED
PS
JP1
JP1
SP
+
-
1207
CV5
BK/HI
EN
FR
NL
DE
ES
PT
IT
PT
ES
DE
IT
EN
FR
NL
LINEA MONTANTE
DAL POSTO ESTERNO
Collegamento amplifi catore video Art. 4833/A
Aggiunta di un monitor principale in parallelo. Collegamento in cascata
Per S1-6, S1-7 e S1-8 (vedi tabella pag. 9)
RISER LINE
FROM EXTERNAL UNIT
Connection of video amplifi er Art. 4833/A
Addition of a main monitor in parallel. Cascade connection
For S1-6, S1-7 and S1-8 (see table, page 20)
LIGNE MONTANT
DEPUIS LE POSTE EXTÉRIEUR
Connexion amplifi cateur vidéo Art. 4833/A
Adjonction d'un moniteur principal en parallèle. Connexion en cascade
Pour S1-6, S1-7 et S1-8 (voir table page 31)
Aansluiting van de videoversterker art. 4833/A
KABEL STAMLEIDING
VAN BUITENPOST
Toevoeging van een hoofdmonitor in parallelschakeling. Aansluiting in cascade
Voor S1-6, S1-7 en S1-8 (zie tabel op pag. 42)
Anschluss Videosignalverstärker art. 4833/A
STEIGLEITUNG
VON AUSSENSTELLE
Zusätzliche Installation eines Hauptmonitors in Parallelschaltung, Kaskadenverbindung
Für S1-6, S1-7 e S1-8 (siehe Tabelle Seite 53)
Conexión del amplifi cador vídeo art. 4833/A
LÍNEA COLUMNA MONTANTE
DESDE LA UNIDAD EXTERNA
Adición de un monitor principal en paralelo. Conexión en cascada
Para S1-6, S1-7 y S1-8 (véase tabla de pág. 64)
Ligação do amplifi cador vídeo art. 4833/A
LINHA COLUNA
DO POSTO EXTERNO
Adição de um monitor principal em paralelo. Ligação em cascata
Para S1-6, S1-7 e S1-8 (consultar a tabela da página 75)

93
+
-
LL
1216
L
OUT
L
IN
L
IN
L
OUT
LM
LM
+
+
1214/2
1214/2
+
+LM
LM
OUT
L
IN
L
IN
L
OUT
L
1207
*
1
ON
85764321
1234 6758
ON
1
*
PS
5701+
5714/K
JP1
0
VV
S
+
S
-
20
C
F
P
LL
C
F
P
P
1
C
11
LED
LED
1
1
C
1
P
P
F
C
LL
P
F
C
20
-
S
+
S
VV
0
JP1
5714/K
5701+
SP
BK/A9
BK/II
5701+
5714/K
L
OUT
L
IN
L
IN
L
OUT
1214/2
LM
LM
+
+
1216
LL
LED
1
1
C
1
P
P
F
C
LL
P
F
C
20
-
S
+
S
VV
0
1234 6758
ON
1
* *
1
ON
85764321
0
VV
S
+
S
-
20
C
F
P
LL
C
F
P
P
1
C
11
LED
5714/K
5701+
0
2
3
0
0
2
0
1212/B
+
-
PS
JP1 JP1
SP
1207
EN
FR
NL
DE
ES
PT
IT
EN
FR
NL
DE
ES
PT
IT
Per S1-6, S1-7 e S1-8 (vedi tabella pag. 9)
Collegamento in derivazione di 1 monitor principale e di 1 monitor secondario con lo stesso codice utente
Aggiunta di un monitor principale in parallelo. Collegamento in derivazione
Per S1-6, S1-7 e S1-8 (vedi tabella pag. 9)
For S1-6, S1-7 and S1-8 (see table, page 20)
Branch connection of 1 main monitor and 1 secondary monitor with the same user code
Addition of a main monitor in parallel. Branch connection
For S1-6, S1-7 and S1-8 (see table, page 20)
Pour S1-6, S1-7 et S1-8 (voir table page 31)
Connexion en dérivation de 1 moniteur principal et 1 moniteur secondaire avec le même code usager
Adjonction d'un moniteur principal en parallèle. Connexion en dérivation
Pour S1-6, S1-7 et S1-8 (voir table page 31)
Voor S1-6, S1-7 en S1-8 (zie tabel op pag. 42)
Afgetakte aansluiting van 1 hoofdmonitor en 1 secundaire monitor met dezelfde gebruikerscode
Toevoeging van een hoofdmonitor. Afgetakte aansluiting
Voor S1-6, S1-7 en S1-8 (zie tabel op pag. 42)
Für S1-6, S1-7 e S1-8 (siehe Tabelle Seite 53)
Abzweigungsverbindung von 1 Haupt- und 1 Zusatzmonitor mit demselben Teilnehmercode
Zusätzliche Installation eines Hauptmonitors in Parallelschaltung, Abzweigverbindung
Für S1-6, S1-7 e S1-8 (siehe Tabelle Seite 53)
Para S1-6, S1-7 y S1-8 (véase tabla de pág. 64)
Conexión en derivación de 1 monitor principal y 1 monitor secundario con el mismo código de usuario
Adición de un monitor principal en paralelo. Conexión en derivación
Para S1-6, S1-7 y S1-8 (véase tabla de pág. 64)
Para S1-6, S1-7 e S1-8 (consultar a tabela da página 75)
Ligação em derivação de 1 monitor principal e 1 monitor secundário com o mesmo código de utilizador
Adição de um monitor principal em paralelo. Ligação em derivação
Para S1-6, S1-7 e S1-8 (consultar a tabela da página 75)

94
1214/2
+
+LM
LM
OUT
L
IN
L
IN
L
OUT
L
1216
LL
LED
1
1
C
1
P
P
F
C
LL
P
F
C
20
-
S
+
S
5714/K
5701+
VV
00
VV
S
+
S
-
20
C
F
P
LL
C
F
P
P
1
C
11
LED
5701+
5714/K
+
-
1207
JP1 JP1
SP PS
1234 6758
ON
1
**
1
ON
85764321
BK/CI
L
OUT
L
IN
L
IN
L
OUT
1214/2C
LM
LM
LL P
C
F
P
C
F
P
11
C
+
S
-
SS
-
S
+
C
33
P
F
C
P
F
C
P
LL
2608
1214/2
1214/2
LM
LM
OUT
L
IN
L
IN
L
OUT
L
5701+
5714/K
S
+
S
-
20
C
F
P
LL
C
F
P
P
1
C
1
VV
0
D
E
L
1
1216
LL
2628
+
+
+
-
1207
PS
JP1
SW3
S1
S2
BK/AABI
EN
FR
NL
DE
ES
PT
IT
FR
NL
DE
ES
PT
IT
EN
Collegamento in cascata di 1 monitor principale e di 1 monitor secondario con lo stesso codice utente
Collegamento citofoni aggiuntivi in derivazione dal monitor
Per S1-6, S1-7 e S1-8 (vedi tabella pag. 9)
Cascade connection of 1 main monitor and 1 secondary monitor with the same user code
Connection of additional door-entry phones with branch connection from monitor
For S1-6, S1-7 and S1-8 (see table, page 20)
Connexion en cascade d'1 moniteur principal et 1 moniteur secondaire avec le même code usager
Connexion combinés parlophoniques supplémentaires en dérivation du moniteur
Pour S1-6, S1-7 et S1-8 (voir table page 31)
Aansluiting in cascade van1 hoofdmonitor en 1 secundaire monitor met dezelfde gebruikerscode
Aansluiting van extra deurtelefoons afgetakt van de monitor
Voor S1-6, S1-7 en S1-8 (zie tabel op pag. 42)
Kaskadenverbindung 1 Hauptmonitors und 1 Nebenmonitors mit gleichem Benutzercode
Anschluss zusätzlicher Sprechstellen mit Abzweigung vom Monitor
Für S1-6, S1-7 e S1-8 (siehe Tabelle Seite 53)
Conexión en cascada de 1 monitor principal y 1 monitor secundario con el mismo código de usuario
Conexión de telefonillos adicionales en derivación desde el monitor
Para S1-6, S1-7 y S1-8 (véase tabla de pág. 64)
Ligação em cascata de 1 monitor principal e de 1 monitor secundário com o mesmo código utilizador
Ligação de telefones intercomunicadores suplementares em derivação do monitor
Para S1-6, S1-7 e S1-8 (consultar a tabela da página 75)

95
1216
LL
1214/2
1214/2C
+
+LM
LM
OUT
L
IN
L
IN
L
LM
LM
OUT
L
IN
L
IN
L
OUT
L
OUT
L
JP1
0
VV
S
+
S
-
20
C
F
P
LL
C
F
P
P
1
C
11
LED
5701+
5714/K
SP
+
-
1207
S
-
S
+
2608
C
11
P
F
C
P
F
C
P
LL
L
OUT
L
IN
L
IN
L
OUT
LM
LM
1214/2C
1214/2C
LM
LM
OUT
L
IN
L
IN
L
OUT
L
2610
+
S
P
F
C
P
F
C
LL
-
SCP
22
S1S2
6228W
6228B
P
F
C
LL
P
F
C
-
S
+
S
SW1
BK/FI
BK/AAAI
2628
1214/2
2608
LL P
C
F
P
C
F
P
33
C
+
S
-
SS
-
S
+
C
11
P
F
C
P
F
C
P
LL
LM
LM
1214/2C
OUT
L
IN
L
IN
L
OUT
L
1216
LL
1207
-
+
+
+
LL
1216
L
OUT
L
IN
L
IN
L
OUT
LM
LM
1214/2
1
L
E
D
0
VV 1
C
1
P
P
F
C
LL
P
F
C
20
-
S
+
S
5714/K
5701+
JP1
SP
S2 S1
SW3
EN
FR
NL
DE
ES
PT
IT
EN
FR
NL
DE
ES
PT
IT Aggiunta di un citofono in parallelo in derivazione dal montante
Collegamento citofoni aggiuntivi in cascata dal monitor
Addition of a parallel door-entry phone, with branch connection from riser
Connection of additional door-entry phones with cascade connection from monitor
Adjonction d'un combiné parlophonique en parallèle en dérivation du montant
Connexion combinés parlophoniques supplémentaires en cascade du moniteur
Aansluiting in cascade van extra deurtelefoons vanaf de monitor
Aansluiting in cascade van extra deurtelefoons vanaf de monitor
Anschluss zusätzlicher Sprechstellen in Kaskadenschaltung vom Monitor
Anschluss zusätzlicher Sprechstellen in Kaskadenschaltung vom Monitor
Adición de un telefonillo en paralelo, derivado de la columna montante
Conexión de telefonillos adicionales en cascada desde el monitor
Ligação de telefones intercomunicadores suplementares em cascata do monitor
Ligação de telefones intercomunicadores suplementares em cascata do monitor

96
1229
O
N
C
N
C
-
+
12/24V
AC/DC
1122/A
(12V)
S
-
S
++
S
-
S
**
PXK/AAK
IT
EN
FR
DE
NL
ES
PT
EN
FR
IT
NL
ES
DE
PT
EN
FR
NL
DE
ES
PT
IT
La somma totale del numero di posti interni con stesso codice utente
e del numero di dispositivi di ripetizione chiamata collegati ai suddetti
posti interni non può superare il numero di 4. Connettere un solo
dispositivo di ripetizione chiamata per ogni posto interno. In caso
di connessione di carichi induttivi si consiglia l’inserimento di una
capacità di 470nF in parallelo ai contatti C-NO dell’Art. 1122/A.
* 20 m MAX - Utilizzare cavo schermato per il collegamento e non
far passare i cavi in prossimità di carichi induttivi pesanti o cavi di
alimentazione (230V / 400V).
Connessione di dispositivi di ripetizione di chiamata (Art. 1229 o Art. 1122/A)
* 20 m MAX - Use screened cable for the connection and do not run
cables near heavy inductive loads or power supply cables (230V /
400V).
Connection of call repetition devices (Art. 1229 or Art. 1122/A)
The total number of internal units with the same user code plus the
number of call repetition devices connected to these internal units
cannot exceed 4. Connect only one call repetition device for each
internal unit. If inductive loads are connected, a 470nF capacitor
should be fi tted in parallel with the C-NO contacts of Art. 1122/A.
La somme du nombre de postes intérieurs ayant le même code
usager et du nombre de dispositifs de répétition d’appel branchés à
ces postes intérieurs ne peut pas être supérieure à 4. Brancher un
seul dispositif de répétition d’appel pour chaque poste intérieur. En
cas de connexion de charges inductives, il est conseillé d’installer une
capacité de 470nF en parallèle aux contacts C-NO de l’Art. 1122/A.
Connexion de dispositifs de répétition d’appel (Art. 1229 ou Art. 1122/A)
* 20 m MAX - Pour la connexion, utiliser un câble blindé et ne pas
faire passer les câbles à proximité de charges inductives lourdes ou
de câbles d’alimentation (230V / 400V).
Aansluiting van een extra bel (art. 1229 of art. 1122/A)
De som van het aantal binnentoestellen met dezelfde gebruikerscode
en het aantal extra bellen dat met deze binnentoestellen verbonden
is, mag niet groter zijn dan 4. Sluit één extra bel aan per interne
aansluiting. Bij aansluiting van inductieve belastingen adviseren wij
een condensator van 470nF parallel aan de NO-contacten van art.
1122/A aan te sluiten.
* 20 m MAX - Gebruik een afgeschermde kabel voor deze verbinding
en leid de kabels niet in de nabijheid van hoge inductieve belastingen
of netvoedingskabels (230V / 400V).
Anschluss von Rufwiederholeinrichtungen (Art. 1229 bzw. Art. 1122/A)
* 20 m MAX - Für den Anschluss abgeschirmte Kabel verwenden
und die Kabel nicht in der Nähe von großen induktiven Lasten oder
Stromversorgungskabeln (230V / 400V) verlegen.
Insgesamt dürfen nicht mehr als 4 Innenstationen mit gleichem
Benutzercode und daran angeschlossene Rufwiederholeinrichtungen
vorhanden sein. Jeweils nur eine Rufwiederholeinrichtung pro
Innensprechstelle anschließen. Bei einem Anschluss von induktiven
Lasten empfi ehlt sich die Parallelschaltung eines Kondensators mit
470nF zu den Schließerkontakten von Art. 1122/A.
Conexión de dispositivos de repetición de llamada (art. 1229 o art. 1122/A)
Las unidades internas con el mismo código de usuario y los
dispositivos de repetición de llamada conectados a dichas unidades
internas no pueden sumar más de 4. Conectar un único dispositivo
de repetición de llamada para cada unidad interna. En caso de
conexión de cargas inductivas, es aconsejable disponer de una
conexión con una capacidad de 470nF en paralelo a los contactos
normalmente abiertos del art. 1122/A.
* 20 m MAX - Utilizar cable blindado para la conexión y no tender los
cables cerca de cargas inductivas pesadas o cables de alimentación
(230V / 400V).
Ligação de dispositivos de repetição da chamada (art. 1229 ou art. 1122/A)
* 20 m MAX - Utilizar cabo blindado para a ligação e não fazer passar
os cabos nas proximidades de cargas indutivas pesadas ou de cabos
de alimentação (230V / 400V).
A soma total do número de postos internos com o mesmo código
de utilizador e do número de dispositivos de repetição de chamada
ligados aos postos internos não pode ser superior a 4. Ligar apenas
um dispositivo de repetição de chamada para cada posto interno. Em
caso de conexão de cargas indutivas aconselha-se a introdução de
uma resistência de 470nF em paralelo aos contactos C-NO do art.
1122/A.

97
LED
1
1
C
1
P
P
F
C
LL P
F
C
20
-
S
+
S
5714/K
5701+
VV
0
100 mA max
24 V DC
NO C
+
-
1207
CV3CV4
P1
BK/PI
LED
1
1
C
1
P
P
F
C
LL
P
F
C
20
-
S
+
S
5714/K
5701+
VV
0
-
+
12-24V DC
+
-
1207
JP1
SP
BK/NI
P1
2608
SB/X3
PT
ES
DE
IT
EN
FR
NL
PT
ES
DE
IT
EN
FR
NL
PT
ES
DE
IT
EN
FR
NL
Utilizzo per usi vari del pulsante P1 (Art. 5714/K)
In presenza di tensione sul morsetto LED 1 il led di segnalazione lampeggia
Utilizzo morsetto LED 1
Utilizzo per usi vari del pulsante P1 (Art. 2608)
Rimuovere i jumper CV1 e CV2
Use for various purposes of button P1 (Art. 5714/K)
The LED indicator fl ashes in the presence of voltage on terminal LED 1
Use of LED 1
Use for various purposes of button P1 (Art. 2608)
Remove jumpers CV1 and CV2
Utilisation pour usages divers du bouton P1(Art. 5714/K)
En présence de tension sur la borne LED 1, la led de signalisation clignote
Utilisation borne LED 1
Utilisation pour usages divers du bouton P1 (Art. 2608)
Enlever les cavaliers CV1 et CV2
Gebruik voor verschillende doeleinden van drukknop P1 (art. 5714/K)
Gebruik klem LED 1
Bij spanning op de klem LED 1, knippert de led
Gebruik voor verschillende doeleinden van drukknop P1 (art. 2608)
Verwijder de jumpers CV1 en CV2
Verwendung von Taste P1 für sonstige Funktionen (Art. 5714/K)
Verwendung der Klemme LED 1
Ist Spannung an der Klemme LED 1 vorhanden, blinkt die Anzeige-LED
Verwendung von Taste P1 für sonstige Funktionen (Art. 2608)
Jumper CV1 und CV2 entfernen
Pulsador P1 para varios usos (art. 5714/K)
Uso del borne LED 1
En presencia de tensión en el borne LED 1, el led de señalización parpadea
Pulsador P1 para varios usos (art. 2608)
Quitar los puentes CV1 y CV2
Utilização do botão P1 para vários usos (art. 5714/K)
Utilização do borne Luz indicadora 1
Na presença de energia eléctrica no borne Luz indicadora 1 o indicador luminoso pisca
Utilização do botão P1 para vários usos (art. 2608)
Retirar os comutadores de derivação CV1 e CV2

98
CFP
CFP
*
IT
EN
FR
NL
DE
ES
PT
IT
EN
FR
NL
DE
PT
ES
21
4680KC
4680K
+
33V
0V
0V
22V
N
L
1207
+
C
N
O
CNL L
~
-
~
+
L
OUT
L
IN
L
IN
L
OUT
LM
LM
1214/2C
1256
12/24V
AC/DC
LL
O
D
C
O
M
+
VV
-
E
T
R
P
R
G
N
D
NONC
S
E
110-240V
*
PXK/EC
IT
EN
FR
NL
DE
ES
PT
IT
FR
EN
NL
DE
ES
PT
In caso di più citofoni o staffe monitor con lo stesso codice utente
collegare il pulsante CFP su uno solo; tutti i dispositivi suoneranno
contemporaneamente
Variante collegamento chiamata fuori porta
Collegamento relé attuatore Art. 1256
*Pulsante comando apriporta locale
Non alimentare l'Art. 1256 con 33v in continua.
In caso di bisogno aggiungere l'Art. 1200.
Per maggiori informazioni su Art. 1256 vedi FT/SB2/02
If there are a number of door-entry phones or monitor brackets with
the same user code, connect the CFP button to one only; all the
devices will ring simultaneously
Floor door call connection variant
Connecting actuator relay Art. 1256
*Local door-opener button
Do not power Art. 1256 with continuous 33 V supply.
If necessary, add Art. 1200.
For further information on Art. 1256, see FT/SB2/02
En cas de plusieurs combinés parlophoniques ou étriers moniteur
avec le même code usager, relier le bouton CFP sur un seul ; tous les
dispositifs sonneront en même temps
Variante connexion appel palier
Branchement relais actionneur Art.1256
*Bouton commande ouvre-porte local
Ne pas alimenter l’Art. 1256 avec 33v en continu.
En cas de besoin ajouter l’Art. 1200.
Pour plus d’informations sur l’Art.1256 voir FT/SB2/02
Aansluitvariant etagebel
Bij meerdere deurtelefoons of grondplaten met dezelfde
gebruikerscode moet de knop CFP op slechts één code worden
aangesloten; alle inrichtingen bellen tegelijkertijd
Aansluiting relais module art. 1256
*Bedieningsknop lokale deuropener
Voed art. 1256 niet met 33v continustroom
Indien nodig art. 1200 toevoegen.
Zie voor meer informatie over art. 1256, FT/SB2/02
Anschlussvariante Rufsignale der Außensprechstellen
Im Fall mehrerer Sprechstellen oder Monitorgrundplatten mit dem
gleichen Benutzercode ist die CFP Taste nur an eine Vorrichtung
anzuschließen; sämtliche Vorrichtungen werden gleichzeitig klingeln
Anschluss Relais Art. 1256
*Lokale Türöffnertaste
Den Art. 1256 nicht mit 33V Gleichspannung versorgen.
Im Bedarfsfall den Art. 1200 hinzufügen.
Für weitere Informationen über Art. 1256 siehe FT/SB2/02
Variante para la conexión de la llamada del timbre de planta
En caso de varios telefonillos o soportes con el mismo código de
usuario, conectar el pulsador CFP a uno sólo; todos los dispositivos
se activarán al mismo tiempo
Conexión del relé actuador art. 1256
*Pulsador abrepuertas local
No alimentar el art. 1256 con 33 V en corriente continua
Si es necesario, añadir el art. 1200.
Para mayor información sobre el art. 1256, véase FT/SB2/02
Variante para ligação da campainha externa
No caso de vários telefones intercomunicadores ou suportes de
monitor com o mesmo código de utilizador, ligar o botão CFP num só;
todos os dispositivos soarão em simultâneo
Ligação do relé actuador art. 1256
*Botão de comando abertura da porta local
Não alimentar o art. 1256 com 33 V em continuação.
Em caso de necessidade adicionar o art. 1200.
Para mais informações sobre o art. 1256, consultar FT/SB2/02

99
12/24V
AC/DC
LL
O
D
C
O
M+
VV
-
E
T
R
P
R
G
N
D
NONC
S
E
4680K / 4680KC
110-240V
1207
LN
22
+
VV
00
VV
+
33
E
S
NC NO
D
N
G
R
P
R
T
E
-
VV
+
M
O
C
D
OLL
230 V
10A MAX
AC-DC
12V/24V
4680KC
4680K/
110-240V
1207
LN
22
+
VV
00
VV
+
33
PXK/RTNP
PXK/SNP
FR
NL
DE
ES
PT
EN
FR
NL
DE
ES
PT
IT
IT
EN
Utilizzo relé posto esterno su apriporta o comando attuatore (vedi programmazioni speciali pag.12: gestione comando attuatore)
Variante con serratura di sicurezza e alimentazione aggiuntiva
Using the external unit relay on lock-release or actuator control (see special programming, page23: actuator control management)
Variant with security door lock and additional power supply
Utilisation relais poste extérieur sur ouvre-porte ou commande actionneur (voir programmations spéciales, page 34 : gestion commande actionneur)
Variante avec gâche de sécurité et alimentation supplémentaire
Gebruik relais entreepaneel op deuropener of relaissturing (zie Speciale programmeringsmogelijkheden, pag. 45: Beheer relaissturing)
Variant met veiligheidsslot en extra voeding
Verwendung des Relais der Außensprechstelle als Türöffner oder zur Relaisansteuerung (siehe Besondere Programmierungen, Seite 56: Relaisansteuerung)
Variante mit Sicherheits-Türöffner und zusätzlicher Stromversorgung
Uso del relé de la unidad externa en el abrepuertas o mando actuador (véase Programaciones especiales en la pág 67: Gestión del mando actuador)
Variante con cerradura de seguridad y alimentación adicional
Utilização do relé do posto exterior para abertura de porta ou comando actuador (vide Programações especiais da Pág 78: Gestão do comando actuador)
Variante com fechadura de segurança e alimentação suplementar

1° edizione Rev.1 04/2014 cod. 2G40000383
100
Sui contatti C. NO.
On contacts C. NO.
Sur les contacts C. NO.
Op de C. NO-contacten.
An den Schließerkontakten
En los contactos normalmente abiertos
Nos contactos C. NO.
Sui contatti C. NO.
On contacts C. NO.
Sur les contacts C. NO.
Op de C. NO-contacten.
An den Schließerkontakten
En los contactos normalmente abiertos
Nos contactos C. NO.
Esclusa: contatto pulito
Disabled: clean contact
Exclue : contact libre
Met uitzondering van: potentiaalvrij contact
Ausgenommen: potentialfreier Kontakt
Excluido: contacto libre de potencial
Exclusão: contacto limpo
EN
FR
NL
DE
ES
PT
IT Utilizzo della rete RC per fi ltro serratura sui contatti del relè
Using the RC network for door lock fi lter on relay contacts
Utilisation du réseau RC pour fi ltre gâche sur les contacts du relais
Gebruik van het RC-net voor storingsfi lter op de contacten van het relais
Verwendung des RC-Glieds als Türöffner-Filter an den Relaiskontakten
Uso de la red RC para el fi ltro de la cerradura en los contactos del relé
Utilização da rede RC para fi ltrar a fechadura nos contactos do relé