CardMan 5x21 CL Reader Developers Guide Card Man V1 13
User Manual:
Open the PDF directly: View PDF
.
Page Count: 67

Title:
CardMan 5x21-CL Reader Developer’s Guide Version: 1.13
Created/Modified:
28.08.07 20:01 Page: 1 of 67 Printed: 18.09.07 08:17
CardMan 5x21
-
CL Reader Developer’s Guide
Document Version: 1.13
Abstract:
Disclaimer:
Guide for developers who want to integrate contactless storage or CPU
cards using OMNIKEY CardMan 5x21 smart card readers.
Last modified: 27.08.2007
Copyright 2004-2007 by OMNIKEY GmbH
All Rights Reserved.
The information in this document may not be changed without the express
written permission from OMNIKEY GmbH.

Title:
CardMan 5x21-CL Reader Developer’s Guide Version: 1.13
Created/Modified:
28.08.07 20:01 Page: 2 of 67 Printed: 18.09.07 08:17
Table Of Contents
1
Getting Started – Quick Guide to Access Contactless Cards 5
1.1
Driver Installation 5
1.1.1
Reader Name for Contact/Contactless Slot 7
1.2
Diagnostic Tool 7
1.2.1
Driver Version Detection 8
1.2.2
OMNIKEY Proprietary API Detection 8
1.2.3
Card and Reader Detection 8
1.2.4
Card Type Detection and RFID Settings 9
1.2.5
Air Interface Baud Rate Configuration 11
2
PC/SC 2.0 12
2.1
How to Access Contactless Cards via PC/SC 12
2.2
ATR Generation 14
2.2.1
CPU Cards 14
2.2.2
Storage Cards 14
3
Accessing Asynchronous Cards 15
3.1
DESFire Card 16
3.1.1
Example: Write Card Data via ISO 7816-4 Framed APDU 16
3.1.2
Example: Read Card Data via ISO 7816-4 Framed APDU 16
4
Accessing Synchronous Cards (Storage Cards) 17
4.1
Mifare Card 17
4.1.1
Mifare Increment (Card Command) 18
4.1.2
Mifare Decrement (Card Command) 19
4.1.3
Mifare Emulation Mode 20
4.1.4
Mifare Application Directory (MAD) 20
4.2
iCLASS Card 21
4.2.1
Card Access via SCardCLICCTransmit 21
4.3
ST LRI64 Support (PC/SC 2.0 add-on) 23
4.3.1
Update Binary 23
4.3.2
Read Binary 23
5
CardMan 5x21-CL Keys 25
5.1
Key Numbering Scheme 25
5.2
Key Container and Key Slots 27
5.3
Key Update Rules 28
6
Standard Communication with iCLASS Card 30
6.1
APDU Structure for Standard Communication 30
6.2
Commands Available in Standard Communication Mode 30

Title:
CardMan 5x21-CL Reader Developer’s Guide Version: 1.13
Created/Modified:
28.08.07 20:01 Page: 3 of 67 Printed: 18.09.07 08:17
6.2.1
Select Page (Card Command) 31
6.2.2
Load Key 33
6.2.3
GetKeySlotInfo (Reader Command) 35
6.2.4
Authenticate (Card Command) 36
6.2.5
Read (Card Command) 37
6.2.6
Update (Card Command) 38
6.3
Communication in Standard Mode 39
7
Secured Communication with the iCLASS Card 40
7.1
Multi-Step Approach to a Secure Card Reader System 40
7.1.1
Authenticity Between Host and Reader 40
7.1.2
Confidentiality of USB Data Exchange 40
7.1.3
Integrity of Transmitted Data 40
7.1.4
Authenticity Between Reader and Card 40
7.1.5
Integrity of the Radio Frequency (RF) Transmission 41
7.1.6
Confidentiality of the RF Transmission 41
7.1.7
Authentication of the Host for Read/Write Session 41
7.1.8
Protection Against Known Attacks 41
7.2
APDU Structure for Secured Communication 42
7.2.1
Data Header (DH) 43
7.2.2
Signature Generation 43
7.2.3
Session Key Generation 43
7.2.4
Example: Proprietary Datagram Exchange between Host and Reader 44
7.3
Instructions (INS) for Secured Communication 45
7.3.1
Manage Session (Reader Command) 46
7.3.2
Select Page (Card Command) 46
7.3.3
Load Key (Reader Command) 46
7.3.4
Authenticate (Card Command) 46
7.3.5
Read (Card Command) 47
7.3.6
Update (Card Command) 47
7.3.7
GetKeySlotInfo (Reader Command) 47
7.3.8
Update Card Key 47
7.4
Communication at Secured Mode 49
7.5
Example APDUs for a Session at Secured Mode 50
Appendix A
Application Programming 53
A1
Sample Project 53
A1.1
Overview 53
A1.2
Reader Related Functions 54
A1.3
Mifare Card Related Functions Using Synchronous API 54
A1.4
PC/SC 2.01 54
A1.5
ISO 7816 - APDU 54

Title:
CardMan 5x21-CL Reader Developer’s Guide Version: 1.13
Created/Modified:
28.08.07 20:01 Page: 4 of 67 Printed: 18.09.07 08:17
A1.6
iCLASS Standard Mode 55
A2
Code Snippets 56
A2.1
Getting the Card UID (PC/SC 2.01) 56
A2.2
Loading a Mifare Key (PC/SC 2.01) 56
A2.3
Mifare 1K/4K Authenticate (PC/SC 2.01) 57
A2.4
Mifare 1K/4K Write (PC/SC 2.01) 57
A2.5
Mifare 1K/4K Read (PC/SC 2.01) 57
A2.6
Mifare 1K/4K Increment (OMNIKEY Proprietary API) 58
A2.7
Mifare 1K/4K Decrement (OMNIKEY Proprietary API) 58
A2.8
Mifare Emulation Mode (OMNIKEY Proprietary API) 59
A2.9
iCLASS Select Page (OMNIKEY Proprietary API) 60
Appendix B
Accessing iCLASS Memory 61
B1.1 Memory Layout 61
B1.2 Assigning Space to iCLASS Application 2 62
B1.3 Read/Write Memory of iCLASS 2KS, 16KS or page 0 of iCLASS 8x2KS card 62
B1.4 Read/Write Memory of iCLASS 8x2KS Card on Pages 1 to 7 62
Appendix C 64
C1.1 Terms and Abbreviations 64
Appendix D Version History 65
D1.1 Document Changes 65
D1.2 Firmware History 66
Appendix E References 67

Title:
CardMan 5x21-CL Reader Developer’s Guide Version: 1.13
Created/Modified:
28.08.07 20:01 Page: 5 of 67 Printed: 18.09.07 08:17
1 Getting Started – Quick Guide to Access Contactless Cards
This document is intended as a guide for software developers who want to integrate contactless
memory or CPU cards using OMNIKEY CardMan 5x21 smart card readers.
This chapter describes how to install the drivers necessary to operate the CardMan 5x21 in a Windows
based environment. Please note that other operating systems such as Linux are also supported by the
CardMan 5x21.
1.1 Driver Installation
The OMNIKEY CardMan 5x21 driver is mandatory for all systems that require support for contactless
smart cards.
CardMan 5x21 is a CCID compliant device. This means that the contact interface can be operated
without an OMNIKEY proprietary driver installed. However, for contactless cards, the OMNIKEY
proprietary CardMan 5x21 driver is necessary.
The following steps describe how to install the CardMan 5x21 driver:
1. First, go to www.omnikey.com. Then, select the support/download section and download the latest
CardMan 5x21 driver installation package for Windows.
2. Run the installation package and follow the instructions on the screen. The installation package will
extract all the necessary driver files to your hard drive. Please note the location to which the files were
copied. Please note that at this time you have only extracted, not installed the driver files.
3. Connect the reader to a USB Port of your computer.
4. The “Found New Hardware Wizard” will appear. To continue driver installation, click “Next”.
Note: On Windows XP systems, the Microsoft Windows CCID Class driver may be activated without
showing the “Found New Hardware Wizard”. If this is the case, the Microsoft PC/SC driver` must be
replaced manually with the OMNIKEY proprietary PC/SC driver. This can be done using the Device
Manager.
5. In the next dialogue, choose “Search for a suitable driver for my device (recommended)” and
click “Next”.

Title:
CardMan 5x21-CL Reader Developer’s Guide Version: 1.13
Created/Modified:
28.08.07 20:01 Page: 6 of 67 Printed: 18.09.07 08:17
6. Now, choose “Specify a Location” and click “Next”.
7. Press “Browse” and go to the location where you previously installed the driver package. To
continue press “OK”.
8. If the driver was found in this location press “Next” to continue.
9. If the driver is a test driver (a BETA driver that is not digitally signed), the following dialogue will
appear. It can be accepted by clicking “Yes”.

Title:
CardMan 5x21-CL Reader Developer’s Guide Version: 1.13
Created/Modified:
28.08.07 20:01 Page: 7 of 67 Printed: 18.09.07 08:17
10. The following message should appear and the green LED on the CardMan 5x21 reader should light
up.
If the installation was successful, the green LED on the reader will light up and the reader will be listed
in the diagnostic tool as “CardMan 5x21”. Now your reader is ready for use and you can do a quick
smart card system check using the OMNIKEY Diagnostic Tool described in the chapter entitled
“Diagnostic Tool”.
1.1.1 Reader Name for Contact/Contactless Slot
OMNIKEY CardMan 5x21 is a “dual slot” reader. This means that from the application and smart card
resource manager point of view there are two readers available, each represented by its respective
reader name. “OMNIKEY CardMan 5x21 n” identifies the contact slot and “CardMan 5x21-CL n”
stands for the contactless slot. The “n” represents a slot number 0, 1…, etc. This allows card tracking
though contact and air interface, respectively.
1.2 Diagnostic Tool
The OMNIKEY Diagnostic tool is a great tool for a quick test of the smart card system. It lists all
available OMNIKEY readers, driver files with version information, firmware version information, and
also allows the configuration of the RFID/air interface.
‘Diagnostic Tool’ can be started from the Control Panel.

Title:
CardMan 5x21-CL Reader Developer’s Guide Version: 1.13
Created/Modified:
28.08.07 20:01 Page: 8 of 67 Printed: 18.09.07 08:17
1.2.1 Driver Version Detection
The General Tab shows if the ‘Resource Manager’ is running. Select this tab to find out more about
version and manufacturer data of smart card system services, DLLs, and drivers.
Diagnostic Tool, General Tab
1.2.2 OMNIKEY Proprietary API Detection
The API tab shows the APIs that have been installed on your system, including the OMNIKEY
Synchronous API.
Diagnostic Tool, API Tab
1.2.3 Card and Reader Detection
The OMNIKEY Diagnostic tool creates a separate tab for each available OMNIKEY reader interface.
The tabs indicate their respective reader names - the same names you will be using within the PC/SC
framework.

Title:
CardMan 5x21-CL Reader Developer’s Guide Version: 1.13
Created/Modified:
28.08.07 20:01 Page: 9 of 67 Printed: 18.09.07 08:17
For a quick connectivity test of your contactless card, select the “OMNIKEY CardMan 5x21-CL 0” tab
and place a contactless card on the reader. As soon as the card is detected, the Status field will switch
from “no smart card inserted” to “smart card inserted” and the ATR field will display the card’s ATR.
Please refer to the chapter about ATR for further information on how the Answer to Reset (ATR) is
generated for contactless smart cards.
The Diagnostic Tool has an internal flat database that allows a quick lookup of the ATR. If it is a known
card, a description will be displayed in the Smart Card Name field. For contactless cards the card’s
unique ID (UID) will be displayed in the Smart Card Name field and in the Protocol field T=CL will be
displayed.
Diagnostic Tool, Reader Tab
Diagnostic Tool, Reader Tab (card inserted)
1.2.4 Card Type Detection and RFID Settings
CardMan 5x21-CL supports multiple 13.56MHz contactless standards and protocols, including but not
limited to, ISO14443A, ISO14443B, ISO15694, iCLASS, I-CODE. As there is no physical card switch,
the only way to get information about a card in the field is by trial and error in a predefined search
order. The built-in anti-collision mechanisms ensure that, once a card is detected, it is the only card the
reader interface is connected with.
The OMNIKEY Diagnostic tool has an RFID Settings tab that allows configuration of the card types the
reader should look for and their respective search order. However, the RFID Settings tab must first be
enabled by right-clicking on the title bar of the Diagnostic Tool window and then choosing
View->RFID settings from the drop-down menu.
Diagnostic Tool, activate RFID settings

Title:
CardMan 5x21-CL Reader Developer’s Guide Version: 1.13
Created/Modified:
28.08.07 20:01 Page: 10 of 67 Printed: 18.09.07 08:17
Diagnostic Tool, RFID settings Tab
The left window pane contains a list of all active card types. The right window pane contains a list of all
available card types that are supported by the reader but are not included in the card search. Card
types from the left window pane can be moved to the right window pane, and vice versa, using the
and buttons. With the and buttons the search order in the active list can be changed.
The setting has to be activated using the Apply button. The Reset button discards any unsaved
changes.
Note: The search order is forward-looking to improve system performance. This means that the last
successfully detected card type automatically moves to the top of the search order, regardless of its
position within the order set on the RFID settings tab.

Title:
CardMan 5x21-CL Reader Developer’s Guide Version: 1.13
Created/Modified:
28.08.07 20:01 Page: 11 of 67 Printed: 18.09.07 08:17
1.2.5 Air Interface Baud Rate Configuration
For ISO 14443 type cards the air interface transmission speed can be 106 kbps, 212 kbps, 424 kbps,
or 848 kbps. By default, the contactless interface is set to 424 kbps. It can be changed to a different
value through the RFID settings tab of the Diagnostic Tool.
Diagnostic Tool, Baud Rate Change
To change the baud rate, select the card type (ISO14443A or ISO14443B) and change the ‘Maximum
Baud Rate’ field. Finalize your setting by pressing the ‘Apply’ button.

Title:
CardMan 5x21-CL Reader Developer’s Guide Version: 1.13
Created/Modified:
28.08.07 20:01 Page: 12 of 67 Printed: 18.09.07 08:17
2 PC/SC 2.0
With the OMNIKEY CardMan 5x21 PC/SC driver, ISO14443A/B or ISO15693 compliant contactless
cards can be accessed through the same framework as ISO7816 compliant contact cards. This makes
card integration a snap for any developer who is already familiar with PC/SC. Even valuable PC/SC
resource manager functions, such as card tracking, are available for contactless card integration.
The Microsoft Developer Network (MSDN) Library contains valuable information and a complete
documentation of the SCard API within the MSDN Platform SDK: “Security” section.
Contactless CPU cards can be accessed directly via PC/SC. For storage cards other than Mifare
cards, an additional library – the OMNIKEY synchronous API – is necessary. Whether using direct
PC/SC access or the OMNIKEY synchronous API, only a small set of functions is required to write your
first “hello card” program.
Card can be integrated via
PC/SC 2.0 compliant APDU’s OMNIKEY Synchronous API
Mifare YES YES
ICLASS NO YES
LRI64 YES NO
2.1 How to Access Contactless Cards via PC/SC
The following steps provide a guideline to create your first contactless smart card application using
industry standard, PC/SC compliant API function calls. The function definitions provided below are
taken verbatim from the MSDN Library [MSDNLIB]. For additional descriptions of these and other
PC/SC functions provided by the Microsoft Windows PC/SC smart card components, please refer
directly to the MSDNLIB. The following functions are defined in the Microsoft Platform SDK (Security
section).
1. Establish Context
This step will initialize the PC/SC API and allocate all resources necessary for a smart card
session. The SCardEstablishContext function establishes the resource manager context (the
scope) within which database operations are performed.
LONG SCardEstablishContext( IN DWORD dwScope,
IN LPCVOID pvReserved1,
IN LPCVOID pvReserved2,
OUT LPSCARDCONTEXT phContext);
2. Get Status Change
Next, check the status of the reader for card insertion, removal, or availability of the reader.
SCardGetStatusChange. This function blocks execution until the current availability of the
cards in a specific set of readers changes. The caller supplies a list of readers to be monitored
and the maximum amount of time (in milliseconds) that it is willing to wait for an action to occur
on one of the listed readers.
LONG SCardGetStatusChange( IN SCARDCONTEXT hContext,
IN DWORD dwTimeout,
IN OUT LPSCARD_READERSTATE rgReaderStates,
IN DWORD cReaders);

Title:
CardMan 5x21-CL Reader Developer’s Guide Version: 1.13
Created/Modified:
28.08.07 20:01 Page: 13 of 67 Printed: 18.09.07 08:17
3. List Readers
Then, get a list of all PC/SC readers using the SCardListReaders function. Look for “OMNIKEY
CardMan 5x21-CL 0” in the returned list. If multiple CardMan 5x21 readers are connected to
your system, they will be enumerated. Examples: “OMNIKEY CardMan 5x21-CL 1”,
“OMNIKEY CardMan 5x21-CL 2”.
Always make sure to analyze the complete string. CardMan 5x21 also has a contact interface.
Look for the “-CL” in the reader mane to make sure that you are really referring to the
contactless interface in the following calls.
LONG SCardListReaders( IN SCARDCONTEXT hContext,
IN LPCTSTR mszGroups,
OUT LPTSTR mszReaders,
IN OUT LPDWORD pcchReaders);
4. Connect
Now, you can connect to the card. The SCardConnect function establishes a connection
(using a specific resource manager context) between the calling application and a smart card
contained by a specific reader. If no card exists in the specified reader, an error is returned.
LONG SCardConnect( IN SCARDCONTEXT hContext,
IN LPCTSTR szReader,
IN DWORD dwShareMode,
IN DWORD dwPreferredProtocols,
OUT LPSCARDHANDLE phCard,
OUT LPDWORD pdwActiveProtocol);
Note: For iCLASS cards use T=0 protocol (mandatory).
5. Exchange Data and Commands with the Card
Next, exchange command and data via APDUs. The SCardTransmit function sends a service
request to the smart card, and expects to receive data back from the card.
LONG SCardTransmit( IN SCARDHANDLE hCard,
IN LPCSCARD_I0_REQUEST pioSendPci,
IN LPCBYTE pbSendBuffer,
IN DWORD cbSendLength,
IN OUT LPSCARD_IO_REQUEST pioRecvPci,
OUT LPBYTE pbRecvBuffer,
IN OUT LPDWORD pcbRecvLength);
Note: For storage cards that are not supported by PC/SC 2.0, you need to call an OMNIKEY
proprietary API function such as SCardCLICCTransmit instead. This function exposes
additional functionality of the CardMan 5x21-CL reader that is not yet defined in PC/SC
standards. Other than that, you are still using the standard PC/SC framework to track cards,
list readers, etc. Even the smart card handle is the same.
6. Disconnect
It is not absolutely necessary to disconnect the card after the completion of all transactions, but
it is recommended. The SCardDisconnect function terminates a connection previously opened
between the calling application and a smart card in the target reader.
LONG SCardDisconnect( IN SCARDHANDLE hCard,
IN DWORD dwDisposition);
7. Release
This step ensures that all system resources are being released. The SCardReleaseContext
function closes an established resource manager context, freeing any resources allocated
under that context.
LONG SCardReleaseContext( IN SCARDCONTEXT hContext);

Title:
CardMan 5x21-CL Reader Developer’s Guide Version: 1.13
Created/Modified:
28.08.07 20:01 Page: 14 of 67 Printed: 18.09.07 08:17
2.2 ATR Generation
Unlike contact cards, contactless cards don’t generate an ATR. They generate an Answer to Select
(ATS) instead. To make contactless cards available within the PC/SC framework, CardMan 5x21
generates a PC/SC compliant ATR according to PC/SC v2.01 “Interoperability Specification for ICCs
and Personal Computer Systems” [PCSC 2.01].
The documents can be downloaded from the PC/SC Workgroup at the following web address:
http://www.pcscworkgroup.com/specifications/specdownload.php
2.2.1 CPU Cards
Contactless smart cards (cards with a CPU) expose their ATS or information bytes via ATR mapping
according to PCSC 2.01, Part 3: Requirements for PC-Connected Interface Devices, 3.1.3.2.3.1, Table
3.5.
2.2.2 Storage Cards
The ATR of storage cards (i.e. cards without a CPU) is composed as described in PCSC 2.01, Part 3:
Requirements for PC-Connected Interface Devices, 3.1.3.2.3.1, Table 3.6. In order to allow the host
application to identify a storage and card type properly, its standard and card name is mapped
according to the Part 3 Supplemental Document of PCSC 2.01.
Note: The Registered Application Provider Identifier (RID) returned by the CardMan 5x21 for storage
cards (cards without a CPU) is A0 00 00 06 0A, indicating a PC/SC compliant ATR generation.

Title:
CardMan 5x21-CL Reader Developer’s Guide Version: 1.13
Created/Modified:
28.08.07 20:01 Page: 15 of 67 Printed: 18.09.07 08:17
3 Accessing Asynchronous Cards
Asynchronous cards are cards with CPU or memory cards that are accessible via standard PC/SC
using Microsoft’s library “winscard.dll”. This type of cards supports at least one of the asynchronous
protocols T=0 or T=1. The Microsoft Platform SDK contains PC/SC sample code for Visual C/C++ and
Visual Basic.
No additional libraries or third-party software components are necessary to integrate contactless CPU
cards.

Title:
CardMan 5x21-CL Reader Developer’s Guide Version: 1.13
Created/Modified:
28.08.07 20:01 Page: 16 of 67 Printed: 18.09.07 08:17
3.1 DESFire Card
According to [DESFIRE], DESFire cards can be accessed via ISO7816-4 compliant framed APDU
commands (ISO7816-4 framing).
3.1.1 Example: Write Card Data via ISO 7816-4 Framed APDU
Command Syntax
CLA INS P1 P2 Lc File No.
Offset Length Data Le
‘90’ ‘3D’ ‘00’ ‘00’ ‘xx’ ‘xx’ ‘xxxxxx’ ‘xxxxxx’ ‘xx’ … ‘xx’ ‘00’
Lc = 7+ DataLength; Le=0 (no other values accepted)
Response Syntax
Response Data SW1 SW2
empty ‘xx’ ‘xx’
Status Codes
SW1 SW2 Description
'90' '00' success
'91’ 'xx error (refer to DESFire data sheet)
3.1.2 Example: Read Card Data via ISO 7816-4 Framed APDU
Command Syntax
CLA INS P1 P2 Lc File No.
Offset Length Data Le
‘90’ ‘3D’ ‘00’ ‘00’ ‘07’ ‘xx’ ‘xxxxxx’ ‘LLLLLL’ empty ‘00’
Le=0 (no other values accepted)
Response Syntax
Response Data SW1 SW2
‘xx’ ... ‘xx’ (‘LLLLLL’ bytes) ‘xx’ ‘xx’
Status Codes
SW1 SW2 Description
'90' '00' success
'91’ 'xx error (refer to DESFire data sheet)

Title:
CardMan 5x21-CL Reader Developer’s Guide Version: 1.13
Created/Modified:
28.08.07 20:01 Page: 17 of 67 Printed: 18.09.07 08:17
4 Accessing Synchronous Cards (Storage Cards)
OMNIKEY provides two ways to integrate contactless storage cards. They can either be accessed
through OMNIKEY’s proprietary synchronous API library, or, for cards such as Mifare cards, directly via
PC/SC 2.0 compliant function calls. Storage cards that are not supported directly through PC/SC 2.0
compliant APDU exchanges, can only be accessed via OMNIKEY proprietary synchronous API.
The synchronous API for Windows systems resides in a DLL named “scardsyn.dll”. It can be
downloaded from OMNIKEY’s website. The download also contains sample code for Mifare and
iCLASS cards. For further information about this API, refer to the help file “cmsync.hlp” available in the
c:\omnikey\hlp folder after installation of the synchronous API with default settings.
The OMNIKEY Synchronous API is typically used whenever a card has not yet found its way into the
PC/SC 2.0 standard. Currently, only Mifare cards can be integrated via PC/SC 2.0 compliant APDU.
Card can be integrated via
PC/SC 2.0 compliant APDUs OMNIKEY Synchronous API
Mifare Yes Yes
iCLASS No Yes
No special drivers are required for a PC/SC 2.0 compliant card integration on Windows or Linux.
OMNIKEY’s latest drivers provide seamless cross-platform support allowing industry standard-
compliant contactless card integration.
4.1 Mifare Card
CardMan 5x21 supports Mifare 1K, Mifare 4K and Mifare Ultra Light cards.
The following functions are supported via PC/SC:
GetUID
LoadKey
Authenticate
Verify
Update Binary
Read Binary
Implemented according to [PCSC 2.01]
Increment OMNIKEY proprietary extension of PC/SC
Decrement OMNIKEY proprietary extension of PC/SC
Mifare Emulation Mode OMNIKEY proprietary extension of PC/SC
CM_IOCTL_SET_RFID_CONTROL_FLAGS
Please refer to the [PCSC 2.01] and [MIFARE] for documentation of PC/SC 2.0 compliant Mifare card
access. The following section only describes usage of functions that are not already documented in
[PCSC 2.01]. They are part of an OMNIKEY proprietary extension of PC/SC.

Title:
CardMan 5x21-CL Reader Developer’s Guide Version: 1.13
Created/Modified:
28.08.07 20:01 Page: 18 of 67 Printed: 18.09.07 08:17
4.1.1 Mifare Increment (Card Command)
This command will increment the value of a block, if the card and block support this functionality:
Command Syntax
CLA ‘FF’
INS ‘D4’
P1 MSB of block address
P2 LSB of block address
LC 1
Data Field One byte value indicating block increment
Le empty
Response Syntax
Data Field Empty
SW1
SW2
status word as described below
‘90’ ‘00’ Success
'65' ‘81’ memory failure (unsuccessful increment)
‘69’ ‘81’ incompatible command
‘69’ ‘82’ security status not satisfied
‘69’ ‘86’ command not allowed
‘6A’ ‘81’ function not supported
‘6A’ ‘82’ invalid block address

Title:
CardMan 5x21-CL Reader Developer’s Guide Version: 1.13
Created/Modified:
28.08.07 20:01 Page: 19 of 67 Printed: 18.09.07 08:17
4.1.2 Mifare Decrement (Card Command)
This command will decrement the value of a block, if the card and block support this functionality:
Command Syntax
CLA ‘FF’
INS ‘D8’
P1 MSB of block address
P2 LSB of block address
LC 1
Data Field one byte value indicating block decrement
Le Empty
Response Syntax
Data Field Empty
SW1
SW2
status word as described below
‘90’ ‘00’ Success
'65' ‘81’ memory failure (unsuccessful decrement)
‘69’ ‘81’ incompatible command
‘69’ ‘82’ security status not satisfied
‘69’ ‘86’ command not allowed
‘6A’ ‘81’ function not supported
‘6A’ ‘82’ invalid block address

Title:
CardMan 5x21-CL Reader Developer’s Guide Version: 1.13
Created/Modified:
28.08.07 20:01 Page: 20 of 67 Printed: 18.09.07 08:17
4.1.3 Mifare Emulation Mode
By default, the CardMan 5x21 driver exposes standard Mifare storage cards through a PC/SC 2.01
compliant interface. This driver-level Mifare emulation mode makes standard Mifare cards available via
standard APDUs even though the card itself does not support any asynchronous protocols supported
directly by native PC/SC components.
For dual-interface cards things work a little different. Their CPU supports communication via
ISO14443A part 4 (T=CL) allowing on-card Mifare emulation rather than host-side Mifare emulation.
This means that CardMan 5x21’s default mode (i.e. host-side Mifare emulation) must be disabled to
support the on-card Mifare emulation of such dial-interface card.
There are two ways to switch between host-side and card-side Mifare emulation: via registry keys or
via IO controls using the PC/SC function ScardControl() as described in Appendix A2.8 Mifare
Emulation Mode (OMNIKEY Proprietary API).
The following registry keys let you switch between OMNIKEY Mifare emulation mode (default) and on-
card Mifare emulation.
HKEY_LOCAL_MACHINE\SYSTEM\CurrentControlSet\Control\CardMan\RFID
ControlFlags=0x00000004 OMNIKEY’s host-side Mifare emulation ON
default
ControlFlags=0x00000000 OMNIKEY’s host-side Mifare emulation OFF
T=CL, for on-card Mifare emulation
Notes:
- The CardMan 5x21 driver needs to be (re)started after changing the registry keys (disconnect and
reconnect the reader).
4.1.4 Mifare Application Directory (MAD)
To access the Mifare Application Directory (MAD), two commands are necessary – Authenticate and
Read. The following steps describe how a MAD can be retrieved from a Mifare card:
1. Authenticate block 3 with the Public key ‘A0A1A2A3A4A5’ and authentication mode A.
2. Read Block 3.
3. Read Block 2.
4. Read Block 1.

Title:
CardMan 5x21-CL Reader Developer’s Guide Version: 1.13
Created/Modified:
28.08.07 20:01 Page: 21 of 67 Printed: 18.09.07 08:17
4.2 iCLASS Card
HID iCLASS cards can only be accessed through OMNIKEY’s proprietary “scardsyn” API. This
synchronous API contains a function that is dedicated to accessing contactless cards using the
standard PC/SC card handle.
OMNIKEY CardMan 5x21-CL exposes all iClass functions necessary to access any of the application
areas on an iClass card. Two modes of communication between the card and the application are
supported:
• Standard mode communication
• Secured mode communication (OMNIKEY proprietary mode)
Note: OMNIKEY CardMan 5x21 does not allow WRITE access to the HID application (1st application
on page 0). For READ access to the HID application, secured communication (available for firmware
version 5.00 and greater) is mandatory.
4.2.1 Card Access via SCardCLICCTransmit
SCardCLICCTransmit is the OMNIKEY proprietary function to access HID iCLASS cards via the
OMNIKEY synchronous API. It supports both, standard and secure communication modes and is
defined as follows:
OKERR ENTRY SCardCLICCTransmit (
IN SCARDHANDLE ulHandleCard,
IN PUCHAR pucSendData,
IN ULONG ulSendDataBufLen,
IN OUT PUCHAR pucReceivedData,
IN OUT PULONG pulReceivedDataBufLen );
Parameter Description
ulHandleCard handle to the card, provided from the PC/SC "smart card resource
manager" after connecting to the card with SCardConnect
pucSendData buffer for data sent to the reader/card, typically a command APDU
ulSendDataBufLen length of the data to be sent
pucReceivedData buffer for data received from reader/card, typically data and status
pulReceivedDataBufLen before the call: length (in bytes) of the receive buffer
after the call: number of bytes actually received

Title:
CardMan 5x21-CL Reader Developer’s Guide Version: 1.13
Created/Modified:
28.08.07 20:01 Page: 22 of 67 Printed: 18.09.07 08:17
Command Syntax
CLA INS P1 P2 Lc Input Data or Datagram
***
Le
‘8x’ ‘xx’ ‘xx’ ‘xx’ ‘xx’ ‘xx’ ... ‘xx’ (Lc bytes) ‘xx’
Response Syntax
Response Data or Datagram
***
SW1 SW2
‘xx’ .. ‘xx’ (Le or max bytes) ‘xx’ ‘xx’
Status Codes
SW1 SW2 Description
'90' '00' success
'64' '00' card execution error
'67' '00' wrong length
'68' '00' invalid class (CLA) byte
'69' '82' security status not satisfied. This can include wrong data structure,
wrong keys, incorrect padding.
'6A' '81' invalid instruction (INS) byte
'6B' '00' wrong parameter P1 or P2
The error codes defined in the table above are valid for all the commands. Command specific error
codes are documented with their respective command documentation.
Note: Error code ‘6982’ “security status not satisfied”, received during any secured communication,
blocks any further commands and requires that the card be removed and re-inserted to reactivate
communication with the card.

Title:
CardMan 5x21-CL Reader Developer’s Guide Version: 1.13
Created/Modified:
28.08.07 20:01 Page: 23 of 67 Printed: 18.09.07 08:17
4.3
ST LRI64 Support (PC/SC 2.0 add-on)
ST Microelectronics’ LRI64 is a memory tag IC with 64-bit Unique ID (UID) and WORM user area. The
following table lists PC/SC 2.01 compliant functions that are available for LRI64 based storage cards.
Get UID
Update Binary
Read Binary
implemented according to [PCSC 2.01]
This ISO15693 compliant IC is not accessible with standard standard driver settings. It requires the
following registry key setting:
[HKEY_LOCAL_MACHINE\SYSTEM\CurrentControlSet\Control\CardMan\RFID]
"ControlFlags"=dword:00000010
Please refer to the [PCSC 2.01] and [LRI64] for documentation of PC/SC 2.0 compliant LRI64 card
access. The following section only describes usage of functions that are not already documented in
[PCSC 2.01].
4.3.1
Update Binary
UpdateBinary requires block numbers within the WORM memory area (Write-Once Read-Many).
Examples:
Write ‘121314’ to block ‘0D’ (decimal 12):
Command APDU: ‘FFD6000D03121314’
Response APDU : ‘9000’
Attempt to write ‘101112 to block ‘0A’ (10 decimal):
Command APDU: ‘FFD6000A03101112’
Response APDU : ‘6282’
For blocks 10 and 11 this works out fine, however, because we previously wrote to block 12, the card
responds with ‘6282’ “
End of file reached before writing Lc bytes”. A
fter the first write access to
block 12 only read operations are supported.
The following APDU attempts to write to block 7:
Command APDU: ‘FFD6000701FF’
Response APDU : ‘6581’
The card responds with ‘6581’ “
Memory failure (unsuccessful writing)” because this
is a UID byte
- write access to the UID area is always locked.
4.3.2 Read Binary
The ReadBinary command is available for all blocks of the LRI64 chip.
Examples:

Title:
CardMan 5x21-CL Reader Developer’s Guide Version: 1.13
Created/Modified:
28.08.07 20:01 Page: 24 of 67 Printed: 18.09.07 08:17
Reading all 15 blocks from 0 to 14
Command APDU: ‘FFB0000000’
Response APDE : ‘xxxxxxxxxxxxxxxxxxxxxxxxxxxxxx9000’
Attempt to read 16 blocks
Command APDU: ‘FFB0000010’
Response APDE : ‘xxxxxxxxxxxxxxxxxxxxxxxxxxxxxx6282’
The response is ‘6282’ or “
End of file reached before reading expected number of bytes”. Even
though the warning ‘6282’ is returned, all bytes from block 0 up to block 14 are read
correctly.
Read blocks 10 and 11 (2 bytes)
Command APDU: ‘FFB0000A02’
Response APDE : ‘xxxx9000’
Attempt to read an invalid block number:
Command APDU: ‘FFB0000F01’
Response APDE : ‘6A82’
The response is the error code ‘6A82’ because block number 15 does not exists.

Title:
CardMan 5x21-CL Reader Developer’s Guide Version: 1.13
Created/Modified:
28.08.07 20:01 Page: 25 of 67 Printed: 18.09.07 08:17
5 CardMan 5x21-CL Keys
OMNIKEY CardMan 5x21-CL has a set of built-in cryptographic keys, some of which are implemented
in volatile memory others in non-volatile memory.
5.1 Key Numbering Scheme
Cryptographic keys are referenced by a unique key number between 0x00 and 0xFE. Each key
number refers to a key of pre-defined length for a specific card type. For cards such as Mifare and
iCLASS, multiple key numbers are reserved.
The OMNIKEY key number is used to determine key usage, key length, and to map the reader key to
the third party card key.
Examples:
CardMan Key number ‘0A’ refers to the 6 byte Mifare key 10, K
MIF10
CardMan Key number ‘24’ refers to the 8 byte iCLASS Default key for application 1 on page 1
Refer to [MIFARE] and [ICLASS] for detailed documentation of these third-party keys and contact your
card manufacturer in case you need information about any key values.
Keys Numbers and Key Names
Key
Number Key Name Key Length
Key Type Memory
Type
6-byte (Mifare) keys
‘00’ to ‘1F’ K
MIF0
(Mifare Key 0) to K
MIF31
(Mifare Key
31) 6 bytes Card Key Non-
volatile
memory
8-byte (iClass) keys
‘20’ K
IAMC
(Any Inside Application Master key) 8 bytes Card Key Non-
volatile
memory
‘21’ K
MDC
HID Master Key
(K
MD0
, Kd for application 1 of page 0 on
Book 0 of iCLASS card)
8 bytes Card Key Non-
volatile
memory
‘22’ RFU
(previously used for
HID Master Key K
MDO
)
8 bytes Card Key Non-
volatile
memory
‘23’ K
MC0
(Default Master Key for application 2
of page 0 of iCLASS card) 8 bytes Card Key Non-
volatile
memory
‘24’ K
MD1
(Default Master Key for application 1
of page 1 of iCLASS card) 8 bytes Card Key Non-
volatile
memory
‘25’ K
MC1
(Default Master Key for application 2
of page 1 of iCLASS card) 8 bytes Card Key Non-
volatile
memory
‘26’ K
MD2
(Default Master Key for application 1
of page 2 of iCLASS card) 8 bytes Card Key Non-
volatile
memory

Title:
CardMan 5x21-CL Reader Developer’s Guide Version: 1.13
Created/Modified:
28.08.07 20:01 Page: 26 of 67 Printed: 18.09.07 08:17
‘27’ K
MC2
(Default Master Key for application 2
of page 2 of iCLASS card) 8 bytes Card Key Non-
volatile
memory
‘28’ K
MD3
(Default Master Key for application 1
of page 3 of iCLASS card) 8 bytes Card Key Non-
volatile
memory
‘29’ K
MC3
(Default Master Key for application 2
of page 3 of iCLASS card) 8 bytes Card Key Non-
volatile
memory
‘2A’ K
MD4
(Default Master Key for application 1
of page 4 of iCLASS card) 8 bytes Card Key Non-
volatile
memory
‘2B’ K
MC4
(Default Master Key for application
2) of page 4 of iCLASS card 8 bytes Card Key Non-
volatile
memory
‘2C’ K
MD5
(Default Master Key for application 1
of page 5 of iCLASS card) 8 bytes Card Key Non-
volatile
memory
‘2D’ K
MC5
(Default Master Key for application 2
of page 5 of iCLASS card) 8 bytes Card Key Non-
volatile
memory
‘2E’ K
MD6
(Default Master Key for application 1
of page 6 of iCLASS card) 8 bytes Card Key Non-
volatile
memory
‘2F’ K
MC6
(Default Master Key for application 2
of page 6 of iCLASS card) 8 bytes Card Key Non-
volatile
memory
‘30’ K
MD7
(Default Master Key for application 1
of page 7 of iCLASS card) 8 bytes Card Key Non-
volatile
memory
‘31’ K
MC7
(Default Master Key for application 2
of page 7 of iCLASS card) 8 bytes Card Key Non-
volatile
memory
‘32’ K
MTD
(Master Transport Key for application
1 of iCLASS card, key stored at chip
production)
8 bytes Card Key Non
volatile
memory
‘33’ K
MTC
(Master Transport Key for application
1 of iCLASS card, key stored at chip
production))
8 bytes Card Key Non-
volatile
memory
‘34’ K
MD0B1
(Default Master Key for application
1 of page 0 on Book 1 of iCLASS card) 8 bytes Card Key Non-
volatile
memory
‘35’..’7f’ RFU
16-byte keys
‘80’ K
CUR
(Custom read key)
16 bytes Reader Key Non-
volatile
memory
‘81’ K
CUW
(Custom write Key)
16 bytes Reader Key Non-
volatile
memory

Title:
CardMan 5x21-CL Reader Developer’s Guide Version: 1.13
Created/Modified:
28.08.07 20:01 Page: 27 of 67 Printed: 18.09.07 08:17
‘82’ K
ENC
(Card data encryption key) 16 bytes Card Key Non-
volatile
memory
24- byte keys
‘B0’..’CF’ RFU
32-byte keys
‘D0’..’DF’ RFU
0xF0 to 0xFF are volatile keys
0xF0 K
VAK
(volatile application key)
8 bytes Card Key Volatile
memory
‘F1’...‘FF’
RFU
Note: CardMan 5x21 firmware version 5.00 is the first to support all keys listed above. Readers with
firmware version 1.03 and 1.04 only support key numbers 0x20 and 0xF0.
Key number 0x21 to Key number 0x31 (except 0x22) are the default keys for iCLASS cards. Key
number 0x32 and 0x33 are the default transport keys for Inside cards.
Keys 0x21 and 0x22 are stored in the reader. The remaining non-volatile keys 0x23 to 0x33 are stored
in the registry.
Key 0x21 can’t be updated. Updates of key 0x22 are RFU and currently not supported.
5.2 Key Container and Key Slots
The CardMan 5x21-CL key container is organized in fixed-length key slots. These key slots allow easy
usage of cryptographic keys. It is thus not necessary that the host application knows anything about
the physical storage location. Keys can be loaded into a key container just by referring to a key slot and
a key number. Key access and usage are managed by the reader firmware. For security purposes,
keys can only be used and updated, but they can never be read. As an additional security measure,
keys are diversified with two 16-byte secret keys before being committed to a key container.
Key slot properties are available for advanced users. This feature is designed to ensure proper use of
a single key in case there are more keys than key slots.
Key Container of CardMan 5x21-CL Reader
Key Slot
(KS)
Number
KS Length
Default Stored
Key Name Default Stored
Key Number Remarks
‘00’ 12 K
MIF0
’00’
…. 12 ------- ----
‘1F’ 12 K
MIF31
’1F’
No key slot information is
available for these key slots.
Retrieving information will return
SW1SW2 “6300”.
‘20’ 16 K
CUR
’80’
’21’ 16 K
CUW
’81’
’22’ 16 K
ENC
’82’
’23’ 08 K
IAMC
’20’
'24’ 08 K
MDO
’22’
Key slot information is available.

Title:
CardMan 5x21-CL Reader Developer’s Guide Version: 1.13
Created/Modified:
28.08.07 20:01 Page: 28 of 67 Printed: 18.09.07 08:17
’25’ 08 K
MDC
’21’
’26’ 08 K
VAK
’F0’ No key slot information is
available for these key slots.
Retrieving information will return
SW1SW2 “6300”.
’27’ 08 K
MC0
’23’
’28’ 08 K
MD1
’24’
’29’ 08 K
MC1
’25’
’2A’ 08 K
MD2
’26’
’2B’ 08 K
MC2
’27’
’2C’ 08 K
MD3
’28’
’2D’ 08 K
MC3
’29’
’2E’ 08 K
MD4
’2A’
’2F’ 08 K
MC4
’2B’
’30’ 08 K
MD5
’2C’
’31’ 08 K
MC5
’2D’
’32’ 08 K
MD6
’2E’
’33’ 08 K
MC6
’2F’
’34’ 08 K
MD7
’30’
’35’ 08 K
MC7
’31’
’36’ 08 K
MTD
’32
’37’ 08 K
MTC
’33’
’38’ 08 K
MD0B1
’34’
Key slot information is available.
5.3 Key Update Rules
The following table lists update rules for keys being used by the reader system. Key updates relate to
keys residing in the OMNIKEY reader. Those keys are used for authentication of the reader to the card
or to encrypt data written to the card.
Key
Name Key
Number Key
Update Rule Description
K
MIF0
to
K
MIF31
’00’ to ‘1F’ Always 6-byte Mifare keys can be loaded/updated by using the
SCardCLWriteMifareKeyToReader function of
synchronous API. A key sent to reader may be plain or 3-
DES encrypted with the K
CUR
or K
CUW
K
IAMC
‘20’ Standard Mode:
- Always
Secured Mode:
- Read session
- Write session
8-byte iCLASS key to authenticate any iCLASS
application. The default value for this key is the Inside
contactless card transport key Kd0 (authenticates to
application 1 on page 0).

Title:
CardMan 5x21-CL Reader Developer’s Guide Version: 1.13
Created/Modified:
28.08.07 20:01 Page: 29 of 67 Printed: 18.09.07 08:17
K
MDC
’21’ Never Authenticates the reader to the HID application of an
iCLASS card for read access. This authentication requires
secure mode operation. Write access to the HID
application is not allowed.
K
MDO
’22’ Never RFU
K
CUR
’80’ Secured mode:
- read session
- write session
Authenticates the reader to establish a secured session.
Grants the application read access. This key can also be
used to encrypt the Mifare key in
SCardCLWriteMifareKeyToReader function.
K
CUW
’81’ Secured mode:
- read session
Authenticates the reader to establish a secured session.
Grants the application read-only access. This key can
also be used to encrypt the Mifare key in
SCardCLWriteMifareKeyToReader function.
K
ENC
’82’ Secured mode:
- read session
- write session
Encrypts data written to the card or decrypts data read
from the card. Requires read/update INS bits to be set
accordingly. If INS bits are set for DES, the first 8 bytes of
K
ENC
are used. For 3-DES operations, all 16 bytes are
used.
K
VAK
’F0’ Standard Mode:
- Always
Secured Mode:
- Read session
- Write session
Authenticates any application on the iCLASS card. The
sequence is as follows:
Load K
VAK
with the 8-byte value, Authenticate with K
VAK
………………………………………………………………
Load K
VAK
with new 8-byte value, Authenticate with
K
VAK.
K
MC0
to
K
MC7
K
MD1
to
K
MD7,
and
K
MD0B1
’23‘ to ’31’
and ‘34’ Never iCLASS default keys for free memory zones. May be used
to authenticate to any non-HID application on an iCLASS
card. This allows quick evaluation of iCLASS cards
without knowledge of the default keys.
K
MTD -
K
MTC,
’32’
’33’
Never iCLASS transport keys set by the card manufacturer.

Title:
CardMan 5x21-CL Reader Developer’s Guide Version: 1.13
Created/Modified:
28.08.07 20:01 Page: 30 of 67 Printed: 18.09.07 08:17
6 Standard Communication with iCLASS Card
Standard communication means that there is no authentication of the host application (i.e. Windows
program) to the CardMan 5x21-CL. Unless the card itself has a built-in mechanisms for confidential
communication, the channel between host and reader is unprotected, exposing the connecting USB
cable to eavesdropping.
6.1 APDU Structure for Standard Communication
iCLASS cards are supported via ISO7816 compliant APDU exchange. Command and response
APDUs are exchanged through the OMNIKEY proprietary API function SCardCLICCTransmit residing
in the OMNIKEY synchronous API.
Command APDU (via pucSendData)
CLA INS P1 P2 Lc Data in
Le
‘80’ ‘xx’ ‘xx’ ‘xx’ ‘xx’ ‘xx’ … ‘xx’ ‘xx’
Response APDU (via pucReceivedData)
Data out SW2 SW1
‘xx’ … ‘xx’ ‘xx’ ‘xx’
6.2 Commands Available in Standard Communication Mode
Card commands are referred to by their respective instruction (INS) byte as part of a command APDU
sent by SCardCLICCTransmit. The following table lists all INS values supported by the OMNIKEY
CardMan 5x21-CL reader in standard communication mode.

Title:
CardMan 5x21-CL Reader Developer’s Guide Version: 1.13
Created/Modified:
28.08.07 20:01 Page: 31 of 67 Printed: 18.09.07 08:17
List of Supported INS bytes (APDU Commend Set)
Instruction (INS) Description Command Type
‘82’ Load Key reader command
‘C4’ GetKeySlotInfo reader command
‘A6’ Select Page card command
‘88’ Authenticate card command
‘B0’ Read card command
‘D6’ Update card command
6.2.1 Select Page (Card Command)
iCLASS comes with various card configurations. Every iCLASS card has at least one page (page 0).
Cards such as the iCLASS 2x8KS, provide additional pages 1 to 7. In addition to pages, iCLASS cards
also have books. To select a certain memory block on an iCLASS card, you need to know its book
number, page number, and block number.
It is necessary to select the appropriate page and book before any authentication to an iCLASS card
application for read/write access can be performed. In the context of iCLASS cards, an application
area and memory area are synonymous.
Currently, only cards with more than 16 kbit of total memory capacity have an additional book. The
following section describes parameters of the Select Page command.
Command Syntax
CLA ‘80’
INS ‘A6’
P1 ‘00’: Select the only page of iCLASS 2KS or single page of 16KS
’01’: Select page of multi-page iCLASS 16KS (8x2KS) or 32KS
P2 Specifies whether data is requested from the card
’00’: no data requested
’04’: request for 8-byte card serial number
’08’: request for 8-byte configuration block data
’0C’: request for 8-byte application issuer data
LC for P1=’00’: standard mode: empty; secured mode: ‘00’
for P1=’01’: ‘01’
Data Field for P1=’00’: empty
for P1=’01’: book number and page number according to format below
Le for P2=’00’: empty
for P2>’00’: ’00’ or ‘08’
Data Field Format for Page Number & Book Selection
b7
b6
b5
b4 b3 b2 b1 b0
0 0 0 Book number
0: for 1
st
book
1: for 2
nd
book on iCLASS 32KS
0 Page number 0-7
Examples for Page Selection:

Title:
CardMan 5x21-CL Reader Developer’s Guide Version: 1.13
Created/Modified:
28.08.07 20:01 Page: 32 of 67 Printed: 18.09.07 08:17
Data Field Description
‘03’ select page 3 of an iCLASS 8x2KS card
‘03’ select page 3 of book 0 of an iCLASS 32KS (book 0: 8x2KS) card
‘13’ select page 3 of book 1 of an iCLASS 32KS (book 1: 8x2KS) card
‘10’ select book 1 (16KS) of an iCLASS 32KS
‘00’ select book 0 (16KS) of an iCLASS 32KS
Response Syntax
Data Field empty or
8 byte card response, in case of a previous request for such data
SW1 SW2 status word as described below
‘90’ ‘00’ Success
‘62’ ‘83’ requested page number does not exist
‘6C’ ‘xx’ wrong length Le. xx returns the number of data available
Please refer to 4.2.1-Card Access via SCardCLICCTransmit for additional status words common to all
iCLASS access functions.
Note: If the application resides on page 0 of an 8x2KS iCLASS card or on the single page of an
iCLASS 16KS or iCLASS 2KS card, the Select Page command is not necessary. It can still be helpful
to call Select Page anyway, in case you need to retrieve the card serial number, configuration block, or
application issuer data.

Title:
CardMan 5x21-CL Reader Developer’s Guide Version: 1.13
Created/Modified:
28.08.07 20:01 Page: 33 of 67 Printed: 18.09.07 08:17
6.2.2 Load Key
Load Key command loads an iCLASS card key and stores it in reader memory, thus preparing the
reader for subsequent card authentication commands. CardMan 5x21 can only store one such key at a
time.
Command Syntax
CLA ‘80’: standard mode operation
’84’: secured mode operation
INS ‘82’
P1 ‘xx’ specifies key location according to byte format below
P2 ‘xx’ key number (see Key Numbering Scheme)
LC ‘08’
Data Field 8 byte key
Le Empty
P1 - Format for Key Location
b7 b6 b5 b4 b3 b2 b1 b0 Description
x 0: card key
1: reader key
x 0: plain transmission
1: secured transmission (not available)
x 0: key loaded in volatile memory
1: key loaded in non-volatile memory.
x 0: RFU (non-zero value returns error)
0 0 0 0 b0..b3 must be set to 0
Note: A key in volatile memory only needs to be loaded once during any given card session. Unless
you need to authenticate to any additional application with a different key, you can use the stored key
throughout the session for more than just one authentication.

Title:
CardMan 5x21-CL Reader Developer’s Guide Version: 1.13
Created/Modified:
28.08.07 20:01 Page: 34 of 67 Printed: 18.09.07 08:17
Response Syntax
Data Field empty
SW1 SW2 status word as described below
‘90’ ‘00’ success
‘63’ ‘00’ no further information given (warning)
‘63’ ‘81’ loading/updating is not allowed
‘63’ ‘82’ card key not supported
‘63’ ‘83’ reader key not supported
‘63’ ‘84’ plaintext transmission not supported
‘63’ ‘85’ secured transmission not supported
‘63’ ‘86’ volatile memory is not available
‘63’ ‘87’ non-volatile memory is not available
‘63’ ‘88’ key number not valid
‘63’ ‘89’ key length is not correct
Please refer to 4.2.1-Card Access via SCardCLICCTransmit for additional status words common to all
iCLASS access functions.

Title:
CardMan 5x21-CL Reader Developer’s Guide Version: 1.13
Created/Modified:
28.08.07 20:01 Page: 35 of 67 Printed: 18.09.07 08:17
6.2.3 GetKeySlotInfo (Reader Command)
The GetKeySlotInfo reader command provides access to key slot status information.
OMNIKEY CardMan 5x21-CL provides a set of predefined key slots in the key container. Key slots can
easily be loaded with keys by referring to the key number (i.e. key reference) rather than loading the
actual 8 byte key by value. The slot for key storage is automatically determined by the reader system.
Command Syntax
CLA ‘80’: standard mode operation
’84’: secured mode operation
INS ‘C4’
P1 ‘00’
P2 ‘xx’ key slot number (see chapter 5.2 Key Container and Key Slots)
LC standard mode: empty; secured mode: ‘00’
Data Field 8 byte key
Le ‘00’ or ‘02’
Response Syntax
Data Field 2 byte key information
see “Key Information” and “Key Access Option” below
SW1 SW2 status word as described below
‘90’ ‘00’ success
‘63’ ‘00’ no further information given (warning)
‘63’ ‘01’ key slot does not contain valid key or empty key slot
‘62’ ‘83’ requested key slot does not exist
‘6C’ ‘xx’ more data available than requested; xx returns available data size
Please refer to 4.2.1-Card Access via SCardCLICCTransmit for additional status words common to all
iCLASS access functions.
Key Information (contained in Data Field)
b15 b14 B13 b12 b11 b10 b9 b8 b7 b6 b5 b4 b3 b2 b1 b0
RFU Key
Access
Option
key number according to
5.1-Key Numbering Scheme
’FF’ means “empty key slot”
Key Access Option (contained in b9,b8 of Data Field)
b9 B8 Key Access Option
0 0 key can be loaded for any plaintext and secured transmission.
0 1 key can only be loaded in OMNIKEY proprietary secured mode
1 0 key can never be loaded
1 1 RFU

Title:
CardMan 5x21-CL Reader Developer’s Guide Version: 1.13
Created/Modified:
28.08.07 20:01 Page: 36 of 67 Printed: 18.09.07 08:17
6.2.4 Authenticate (Card Command)
The Authenticate command authenticates the reader system to the card application of the selected
page. For iCLASS authentication, this command requires previous page selection.
Command Syntax
CLA ‘80’: standard mode operation
’84’: secured mode operation
INS ‘88’
P1 ‘xx’ key type:
’00’: Inside Contactless or iCLASS debit key Kd (i.e. application 1)
’01’: Inside Contactless or iCLASS credit key Kc (i.e. application 2)
’60’: Mifare Key A
’61’: Mifare Key B
’FF’: key type unknown or not necessary
all other values: RFU
P2 ‘xx’ key number (see chapter 5.1-Key Numbering Scheme )
LC length of address
iCLASS: standard mode: empty; secured mode: ‘00’
other cards: ‘01’ or ‘02’ (max 2 address bytes supported)
Data Field iCLASS: empty
other cards: one or two byte address
Le empty
Response Syntax
Data Field empty
SW1 SW2 status word as described below
‘90’ ‘00’ success
‘63’ ‘00’ no further information given (warning)
‘69’ ‘83’ authentication cannot be done
‘69’ ‘84’ reference key not useable
‘69’ ‘88’ key number not valid
Please refer to 4.2.1-Card Access via SCardCLICCTransmit for additional status words common to all
iCLASS access functions.

Title:
CardMan 5x21-CL Reader Developer’s Guide Version: 1.13
Created/Modified:
28.08.07 20:01 Page: 37 of 67 Printed: 18.09.07 08:17
6.2.5 Read (Card Command)
The Read command reads a data block from the given block address. For the iCLASS card, only eight
bytes can be read at a time. For further information about available blocks refer to [HID_ICLASS]. This
command requires previous page selection and, depending on the iCLASS card configuration,
authentication to the iCLASS application.
Command Syntax
CLA ‘80’: standard mode operation
’84’: secured mode operation
INS ‘B0’
P1 MSB of block number
P2 LSB of block number
LC standard mode: empty; secured mode: ‘00’
Data Field empty
Le ‘00’ or ‘08’
’20’: if supported by card, up to 32 bytes can be returned
Response Syntax
Data Field 8 byte block returned from the card (iCLASS)
32 bytes returned if card supports it
SW1 SW2 status word as described below
‘90’ ‘00’ success
‘62’ ‘81’ part of returned data may be corrupted
‘62’ ‘82’ end of file reached before reading all requested bytes
‘69’ ‘81’ command incompatible
‘69’ ‘86’ command not allowed
‘6A’ ‘81’ function not supported
‘6A’ ‘82’ file not found or addressed block or byte does not exist
‘6C’ ‘xx’ more data available than requested; xx returns available data size,
typically ‘08’
Please refer to 4.2.1-Card Access via SCardCLICCTransmit for additional status words common to all
iCLASS access functions.
Note: Reading blocks without valid authentication or trying to read data without read permission, will
set all returned data to ‘FF’.

Title:
CardMan 5x21-CL Reader Developer’s Guide Version: 1.13
Created/Modified:
28.08.07 20:01 Page: 38 of 67 Printed: 18.09.07 08:17
6.2.6 Update (Card Command)
The Update command writes a data block to a given block address. For the iCLASS card, only eight
bytes can be written at a time. For further information about available blocks refer to [HID_ICLASS].
This command requires previous page selection and, depending on the iCLASS card configuration,
authentication to the iCLASS application.
Command Syntax
CLA ‘80’: standard mode operation
’84’: secured mode operation
INS ‘D6’
P1 MSB of block number
P2 LSB of block number
LC ‘08’ (iCLASS only allows 8 bytes per call)
Data Field 8 bytes to be written to card
Le empty
Response Syntax
Data Field empty
SW1 SW2 status word as described below
‘90’ ‘00’ success
‘62’ ‘82’ end of file reached before writing all Lc bytes
‘65’ ‘81’ memory failure (unsuccessful writing).
‘69’ ‘81’ command incompatible
‘69’ ‘86’ command not allowed
‘6A’ ‘81’ function not supported
‘6A’ ‘82’ file not found or addressed block or byte does not exist
Please refer to 4.2.1-Card Access via SCardCLICCTransmit for additional status words common to all
iCLASS access functions.
Note: Trying to update without authenticating to the corresponding application will return ‘6400‘ “Card
Execution Error”.

Title:
CardMan 5x21-CL Reader Developer’s Guide Version: 1.13
Created/Modified:
28.08.07 20:01 Page: 39 of 67 Printed: 18.09.07 08:17
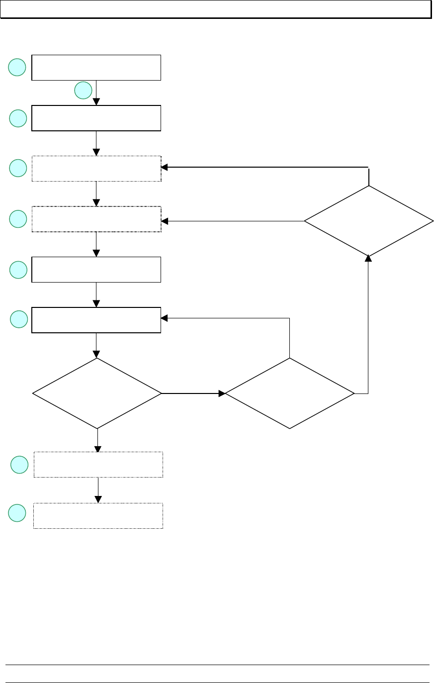
6.3 Communication in Standard Mode
Establish Context
Connect Card
Select Page
Load Key
Authenticate Application
Yes
Read/Update
Further
Read/Update
No
Disconnect Card
Same
Application
Yes
Same Page
No
Yes
No
1
2
3
4
5
6
7
8
Release Context
9

Title:
CardMan 5x21-CL Reader Developer’s Guide Version: 1.13
Created/Modified:
28.08.07 20:01 Page: 40 of 67 Printed: 18.09.07 08:17
7 Secured Communication with the iCLASS Card
For a desktop smart card reader, such as the OMNIKEY CardMan 5x21-CL, security mainly evolves
from the following scenarios:
• Authenticity between the host application and the reader
• Confidentiality of data transmitted via USB cable
• Integrity of transmitted data
• Authenticity between the reader and the card
• Confidentiality and integrity of the RF transmission
• Confidentiality of data stored in cards
OMNIKEY CardMan 5x21-CL reader provides an end-to-end security scheme to fulfill the security
requirements listed above.
Note: Secured mode communication requires reader firmware version 5.00 or greater.
7.1 Multi-Step Approach to a Secure Card Reader System
7.1.1 Authenticity Between Host and Reader
Authenticity between host and reader is enforced with a mutual authentication scheme that requires a
16-byte transport key (Kcur or Kcuw) and a proprietary algorithm. Sessions can only be initiated upon
successful completion of this one-step mutual authentication process.
Note: This feature prevents unauthorized reader usage. Additional information about this process is
available to under an NDA.
7.1.2 Confidentiality of USB Data Exchange
CardMan 5x21-CL has a built-in mechanism that protects against eavesdropping and replay attacks on
USB traffic. The data transmitted through a USB cable is triple DES encrypted with the Session Key
(Ks). This key is generated during the mutual authentication process. It is unique for every session.
Therefore, traffic recorded in one session cannot be replayed in another session.
7.1.3 Integrity of Transmitted Data
Data transmitted between host and reader is digitally signed with an eight-byte Message Authentication
Code (MAC) which is appended to the data. This is done to detect any inconsistencies that may occur
due to erroneous or modified data.
7.1.4 Authenticity Between Reader and Card
iCLASS cards allow authentication of the reader system to the card. This is done by proving knowledge
of a shared secret, the iCLASS card application key K
IAMC
or K
MDC
. Applications that are protected

Title:
CardMan 5x21-CL Reader Developer’s Guide Version: 1.13
Created/Modified:
28.08.07 20:01 Page: 41 of 67 Printed: 18.09.07 08:17
with such a key require successful reader authentication before read/write access to card data can be
granted.
7.1.5 Integrity of the Radio Frequency (RF) Transmission
Data integrity of an RF transmission with an iCLASS card is enforced with a two-byte checksum (based
on CRC algorithm).
7.1.6 Confidentiality of the RF Transmission
The CardMan 5x21-CL supports an important feature to guarantee confidentiality: it encrypts data
before writing data to the card and decrypts data read from the card. Confidentiality in this context
means that data can be securely transmitted between the card and the reader without an
eavesdropper being able to read the data in plaintext.
7.1.7 Authentication of the Host for Read/Write Session
CardMan 5x21-CL contains two keys K
CUR
and K
CUW
that are used to control access to read and write
functions respectively. Initiating a reader session with K
CUR
makes it a read-only session thus blocking
functions that write to the card. Starting a session with K
CUW
enables the reader for both read and write
access.
Note: This is part of a host-to-reader authentication mechanism, not to be confused with reader-to-card
authentication enforced by the card itself.
7.1.8 Protection Against Known Attacks
Replay Attacks:
The data header contains a datagram that is different with every APDU exchange. The reader
ensures that no frame is repeated.
Plain Text Attack:
For some critical commands, there is a built-in delay to prevent a plain text attack. If there is any
error in the data header or signature, the session is immediately terminated. One can commence
communication only again after starting a new session.
OMNIKEY welcomes comments and suggestions regarding any additional features that might be
implemented to prevent specific attacks to the card system.

Title:
CardMan 5x21-CL Reader Developer’s Guide Version: 1.13
Created/Modified:
28.08.07 20:01 Page: 42 of 67 Printed: 18.09.07 08:17
7.2 APDU Structure for Secured Communication
CardMan 5x21-CL provides a unique mechanism to secure the communication channel using
OMNIKEY’s proprietary cryptographic envelope which protects the transmitted data from
eavesdroppers.
Secured communication requires additional steps to prepare data before sending it to the reader
system and after receiving data from the reader. The underlying triple DES algorithm requires a block
size that is a multiple of 8. Therefore, the datagram has a built-in padding scheme. Authenticity of the
plaintext is enforced with an 8 byte signature.
Command Syntax
CLA INS P1 P2 Lc Input Datagram (sent to the reader)
Le
‘84’ ‘xx’ ‘xx’ ‘xx’ ‘xx’ ‘xx ... xx” ‘xx’
Input Datagram (sent to the reader)
Data Header (DH) Size of INS
related data
Lc
INS
INS related
data (INSData) Padding
Bytes (PB) Signature
‘xxxxxxxx’ ‘xx’ ‘xx ... xx’ ’80 ... 00’ ‘xx ... xx’
4 bytes 1 byte
Lc
INS
bytes P bytes 8 bytes
P = number of padding bytes to satisfy (4+1+
Lc
INS
+P) is multiple of 8.
Response Syntax
Output Datagram (received from the reader) SW2 SW1
‘xx ... xx’ ‘xx’ ‘xx’
Output Datagram (received from the reader)
P = number of padding bytes to satisfy (4+1+
Lc
INS
+P) is multiple of 8.
Note: If no valid session key Ks is available due to a previous error during the ‘Start Session’
command, all datagram bytes are set to ‘00’. Therefore the host would receive ’00 ... 00’ || SW1 || SW2
as response from the reader.
Data Header (DH) Size of Card
Response
LcR
Card
Response Padding
Bytes
(PB)
Signature
‘xxxxxxxx’ ‘xx’ ‘xx ... xx’ ’80 ... 00’ ‘xx ... xx’
4 bytes 1 byte n bytes P bytes 8 bytes
3-DES{K
S,
( )}
3-DES{K
S,
( )}

Title:
CardMan 5x21-CL Reader Developer’s Guide Version: 1.13
Created/Modified:
28.08.07 20:01 Page: 43 of 67 Printed: 18.09.07 08:17
7.2.1 Data Header (DH)
Data Header
Byte 0 Byte 1 Byte 2 Byte 3
Host data header (HDH) Reader data header (RDH)
When the host system sends a Host Data Header (HDH) to the reader, the reader must acknowledge
the HDH in its response by returning the 1’s complement of the original HDH. This allows the host to
check whether it receives data originating from the correct data header.
When the reader sends a Reader Data Header (RDH) to the host, the host must acknowledge the
RDH in its next request by sending the 1’s complement of the preceding RDH. This allows the reader
to check whether the data sent by the host follows a previous reader response.
7.2.2 Signature Generation
The CardMan 5x21-CL signature generation is based on an 8-byte Message Authentication Code
(MAC). The MAC value is calculated by taking the last 8 bytes of a DES CBC encypted data block
consisting of DH, LcINSData, INSData, and padding bytes. Kcur or Kcuw are used as signing keys.
The following steps describe how padding is applied to create a data block that can be signed using a
DES CBC operation:
• Append '80' to the right of the data block.
• If the resulting data block length is a multiple of eight, no further padding is required.
• Do zero (‘00’) padding until the data block size reaches a multiple of eight.
7.2.3 Session Key Generation
The session key Ks is derived from an 8-byte random number and the MAC transmitted to the reader
during Start Session. For the Start Session command, LcINSData equals 8 (length of the random
number) and INSData contains the 8-byte random number.
All secured communication calls following a successful session key negotiation are 3DES encrypted
with Ks.

Title:
CardMan 5x21-CL Reader Developer’s Guide Version: 1.13
Created/Modified:
28.08.07 20:01 Page: 44 of 67 Printed: 18.09.07 08:17
7.2.4 Example: Proprietary Datagram Exchange between Host and Reader
Host Reader
Note: This is a read-only session because K
CUR
was used in the start session command. If K
CUW
were
used to start the session, both read and write operations would be allowed. The HID application is
always read-only.

Title:
CardMan 5x21-CL Reader Developer’s Guide Version: 1.13
Created/Modified:
28.08.07 20:01 Page: 45 of 67 Printed: 18.09.07 08:17
7.3 Instructions (INS) for Secured Communication
Card commands are referred to by their respective instruction (INS) byte as part of a command APDU
sent by SCardCLICCTransmit. CardMan 5x21-CL with firmware version 5.00 or greater supports the
following secured mode instructions:
List of INS bytes for Secured Communication
Instruction (INS) Description Command Type
‘C4’ GetKeySlotInfo reader command
‘72’ Manage Session reader command
‘82’ Load Key reader command
‘A6’ Select Page card command
‘88’ Authenticate card command
‘B0’ Read card command
‘D6’ Update card command
‘24’ Update Card Key card command
In the following sections the command structure is described. LcINS and INSData are part of the
OMNIKEY proprietary structure.
Notes
1- Secured mode’ and ‘Standard Mode’ use different formatting of P1, bit 7 and bit 6 of the
Read/Update commands (INS 0xB0 and 0xD6 respectively). The two LSBits of P1 are used to control
the encryption of data read or updated.
2- Lc must always be transmitted in secured mode.

Title:
CardMan 5x21-CL Reader Developer’s Guide Version: 1.13
Created/Modified:
28.08.07 20:01 Page: 46 of 67 Printed: 18.09.07 08:17
7.3.1 Manage Session (Reader Command)
The Manage Session command is used to either start a session or end a session.
Command Syntax
CLA ‘84’
INS ‘72’
P1 ‘00’: start session
’01’: end session
other values: RFU
P1 = ‘00’ (start session) P1 = ’01’ (end session)
P2
‘00’: start read only session
’01’: start read/write session ‘00’
Lc ‘08’: challenge size ‘00’
Data Field 8-byte random number (challenge) empty
Le empty
Response Syntax
Data Field empty
SW1 SW2
status word as described below
‘90’ ‘00’ success
Please refer to 4.2.1-Card Access via SCardCLICCTransmit for additional status words common to all
iCLASS access functions.
Note: A session will be automatically ended if the card is removed.
7.3.2 Select Page (Card Command)
Except for the CLA byte ‘84’, the syntax for Select Page in secured mode is identical to the command
described in 6.2.1-Select Page (Card Command).
7.3.3 Load Key (Reader Command)
Except for the CLA byte ‘84’, the syntax for Load Key in secured mode is identical to the Load
Command described in 6.2.2-Load Key.
7.3.4 Authenticate (Card Command)
Except for the CLA byte ‘84’, the syntax for Authenticate in secured mode is identical to the command
described in 6.2.4-Authenticate (Card Command).

Title:
CardMan 5x21-CL Reader Developer’s Guide Version: 1.13
Created/Modified:
28.08.07 20:01 Page: 47 of 67 Printed: 18.09.07 08:17
7.3.5 Read (Card Command)
Except for the CLA byte ‘84’, and the additional formatting rules for P1 described below, the syntax for
the Read command in secured mode is identical to the command described in 6.2.5-Read (Card
Command).
P1 Formatting for Secured Mode
b7 b6 b5 – b0 Description
0 0 Plain
0 1 DES Encryption
1 0 Triple DES Encryption
1 1
Block Nr. MSB
RFU
Data needs to be decrypted with the K
ENC
to get the plaintext data.
7.3.6 Update (Card Command)
Except for the CLA byte ‘84’, and additional formatting of P1 described below, the syntax for the
Update command in secured mode is identical with the command described in 6.2.6-Update (Card
Command).
P1 Formatting for Secured Mode
b7 b6 b5 – b0 Description
0 0 Plain
0 1 DES Encryption
1 0 Triple DES Encryption
1 1
Block Nr. MSB
RFU
Data is encrypted with K
ENC
before storing it on the card.
7.3.7 GetKeySlotInfo (Reader Command)
Except for the CLA byte ‘84’, the syntax for 7.3.7 GetKeySlotInfo in secured mode is identical to the
command described in 6.2.3-GetKeySlotInfo (Reader Command).
7.3.8 Update Card Key
The Update Card Key command is used to change KC or KD.
Command Syntax
CLA ‘84’
INS ‘24’
P1 ‘00’: New key for KD (application 1)
’01’: New key for KC (application 2)
other values: RFU
P2 Key number where new key is stored.
Lc ‘00’: empty

Title:
CardMan 5x21-CL Reader Developer’s Guide Version: 1.13
Created/Modified:
28.08.07 20:01 Page: 48 of 67 Printed: 18.09.07 08:17
Data Field empty
Le empty
Response Syntax
Data Field empty
SW1 SW2
status word as described below
‘90’ ‘00’ Success
'65' '81' Memory failure (unsuccessful writing)
'69' '81'
‘86’ Command incompatible
Command not allowed
'6A' '81' Function not supported
Please refer to 4.2.1-Card Access via SCardCLICCTransmit for additional status words common to all
iCLASS access functions.
The sequences for using UpdateCardKey command are as follows:
1. If the desired change of the key is not in page 0, the page has to be selected by a ‘Select
Page’ command
2. Load transport/old key by ‘Load Key’ command
3. Authenticate the card with the old key (key number as used for ‘Load Key’in step 2)
4. Load new key by ‘Load Key’ command
5. Now send Update CardKey command with specific P2 (New Key number as loaded in
step 4)
Note: You can only update KD (application 1) after authentication with KD, and you can only update
KC (application 2) after authentication with KC.
Note: Do not write directly to address 3,4 where KC and KD are stored, this will destroy the
keys.

Title:
CardMan 5x21-CL Reader Developer’s Guide Version: 1.13
Created/Modified:
28.08.07 20:01 Page: 49 of 67 Printed: 18.09.07 08:17
7.4 Communication at Secured Mode
Establish Context
Connect Card
Select Page
Authenticate Application
Yes
Read/Update
Further
Read/Update
No
Disconnect Card
Same
Application
Yes
Same Page
No
No
1
2
3
5
6
8
9
4
Start Session
End Session
10
Release Context
Load Key Yes
11
7

Title:
CardMan 5x21-CL Reader Developer’s Guide Version: 1.13
Created/Modified:
28.08.07 20:01 Page: 50 of 67 Printed: 18.09.07 08:17
7.5 Example APDUs for a Session at Secured Mode
K
CUR
= ‘A0A1A2A3A4A5A6A7A8A9AAABACADAEAF’, Read-only session
Host Reader
1. Start Session
CLA INS P1 P2 Lc OMNIKEY Proprietary Input Datagram (sent to reader) CLEAR
‘84’ ‘72’ ‘00’ ‘00’ ‘18’ ‘1422’ ‘9D2B’ ‘08’ ‘4A895F20C2D30B5E
’ ‘800000’ ‘9E5052819C5A8D3C’
HDH
(Rnd) RDH
(Rnd)
LcINS
Rnd8 (INSData) Padding Signature
DH MAC
‘FD274CE840FA9AD139E4FC2923653A88743CB5986DB4F7A0’
OMNIKEY Proprietary Input datagram (sent to reader) ENCIPHERED
Signature = DESEn {(A0A1A2A3A4A5A6A7),(14229D2B084A895F20C2D30B5E800000)}
= 8A8D430D608714FE9E5052819C5A8D3C
9E5052819C5A8D3C (last eight bytes of DES encryption)
Enciphered datagram = 3-DESEn{
(A0A1A2A3A4A5A6A7A8A9AAABACADAEAF),
(14229D2B084A895F20C2D30B5E8000009E5052819C5A8D3C) }
= FD274CE840FA9AD139E4FC2923653A88743CB5986DB4F7A0 (24 byte input datagram)
SessionKey (K
S
) = Rnd8 + MAC = 4A895F20C2D30B5E9E5052819C5A8D3C
OMNIKEY Proprietary Output Datagram (received from reader) SW1SW2
A04B84A4DE515FD8A9D40DFFE703FBF1 9000
‘EBDD’ E00C 00 800000 E367401E2DA8FACB
~HDH RDH(Rnd)
LcR
Padding Signature
DH MAC
3-DESDec{(4A895F20C2D30B5E9E5052819C5A8D3C),(A04B84A4DE515FD8A9D40DFFE703FBF1) }
= EBDDE00C00800000E367401E2DA8FACB
Signature = DESEn{(4A895F20C2D30B5E),( EBDDE00C00800000) }
= E367401E2DA8FACB
Note: An open source library to accomplish all security protocols introduced in the secured
communication mode is available from OMNIKEY upon request.

Title:
CardMan 5x21-CL Reader Developer’s Guide Version: 1.13
Created/Modified:
28.08.07 20:01 Page: 51 of 67 Printed: 18.09.07 08:17
2. Authenticate HID Application
CLA INS P1 P2 Lc OMNIKEY Proprietary Send Datagram
84 88 00 21 10 B3F1 1FF3 00 800000 B50318C9E871191A
HDH
(Rnd) ~RDH
LcINS
Padding Signature
DH MAC
B5FD83E756CA03DE54FBEA5546E8867D
Proprietary Data
Signature = DESEn{(4A895F20C2D30B5E),(B3F11FF300800000)}
= B50318C9E871191A
Proprietary Data = 3-DESEn{(4A895F20C2D30B5E9E5052819C5A8D3C),( B3F11FF300800000B50318C9E871191A) }
= B5FD83E756CA03DE54FBEA5546E8867D
OMNIKEY Proprietary Response Datagram SW1SW2
78A10C4FCC7EBC2C516354A56C4C7818 9000
4C0E 7D55 00 800000 D2D0B0B4E34EBDBE
~HDH RDH(Rnd)
LcR
Padding Signature
DH MAC
3-DESDec{(4A895F20C2D30B5E9E5052819C5A8D3C), (78A10C4FCC7EBC2C516354A56C4C7818) }
= 4C0E7D5500800000D2D0B0B4E34EBDBE
Signature = DESEn{(4A895F20C2D30B5E),( 4C0E7D5500800000) }
= D2D0B0B4E34EBDBE
Note: An open source library to accomplish all security protocols introduced in the secured
communication mode is available from OMNIKEY upon request.

Title:
CardMan 5x21-CL Reader Developer’s Guide Version: 1.13
Created/Modified:
28.08.07 20:01 Page: 52 of 67 Printed: 18.09.07 08:17
3. Read Block 6
CLA INS P1 P2 Lc OMNIKEY Proprietary Send Datagram Le
84 B0 00 06 10 6762 82AA 00 800000 F63AB82BED09B039 08
HDH
(Rnd) ~RDH
LcINS
Padding Signature
DH MAC
2FABB8F0533E742383F4FE9045142859
Proprietary Data
Signature = DESEn{(4A895F20C2D30B5E),( 676282AA00800000)}
= F63AB82BED09B039
Proprietary Data = 3-DESEn{(4A895F20C2D30B5E9E5052819C5A8D3C),( 676282AA00800000F63AB82BED09B039) }
= 2FABB8F0533E742383F4FE9045142859
OMNIKEY Proprietary Response Datagram SW1S
W2
AA401E3D849B881044FF4D847977D9070C589338C097F163 9000
989D 2A94 08 000000000000E414
800000 3101DDB971C922FF
~HDH RDH(Rnd)
LcR
Response Data Padding Signature
DH MAC
3-DESDec {(4A895F20C2D30B5E9E5052819C5A8D3C),
(AA401E3D849B881044FF4D847977D9070C589338C097F163)}
= 989D2A9408000000000000E4148000003101DDB971C922FF
Signature = DESEn{(4A895F20C2D30B5E),( 989D2A9408000000000000E414800000) }
= 1CDF21DCA31BABDB3101DDB971C922FF
= 3101DDB971C922FF (last 8-byte block)
Note: An open source library to accomplish all security protocols introduced in the secured
communication mode is available from OMNIKEY upon request.

Title:
CardMan 5x21-CL Reader Developer’s Guide Version: 1.13
Created/Modified:
28.08.07 20:01 Page: 53 of 67 Printed: 18.09.07 08:17
Appendix A Application Programming
A1 Sample Project
The following C++ sample project is part of the synchronous API which can be downloaded from our
website at www.omnikey.com
If you choose the default installation settings, sample code can be found in:
c:\omnikey\samples\contactlessdemovc.
Sample code for Visual Basic is also available and can be found in
c:\omnikey\samples\contactlessdemovb.
The sample uses the OMNIKEY synchronous API and demonstrates how to select a reader, connect
to a card, and access either a Mifare or an iCLASS card.
Note: Mifare cards can also be integrated via non-proprietary, PC/SC 2.0 compliant function calls.
A1.1 Overview

Title:
CardMan 5x21-CL Reader Developer’s Guide Version: 1.13
Created/Modified:
28.08.07 20:01 Page: 54 of 67 Printed: 18.09.07 08:17
Figure 1: Screenshot of Sample Program
In the list box in the top-left corner of the window you can select the reader from a drop down list that
contains all readers available to the smart card resource manager. When a card is inserted, the ATR,
UID and Card Name is displayed. The functions in the Reader Related functions group box can be
used with or without a card in the RF field.
Functions available in the Mifare Functions using Sync API group can only be used when a Mifare
card is in the field. The ISO 7816/iCLASS/PCSC 2.01 group allows APDU exchange with a CPU card
(asynchronous card) in the field.
Each processed command produces output in the output log on the bottom of the window. This log can
be cleared with the Refresh Output Screen button. The return status of the last function executed is
shown in the group box Last Operation Status.
The Exit button closes the application.
A1.2 Reader Related Functions
Reader related functions don’t require a card in the field.
To store a MIFare key, do the following:
• Define a key number to determine the location where the key will be stored.
• Select either plain or secured as the mode of transmission of the key. For secured
transmissions, use transmission key number 0x80 or 0x81.
• Enter the key in hex string format to the text field Mifare Key. For plain transmissions enter a
6 byte, 12 hex digit value (no spaces). For secured transmission enter an 8 byte value.
• Click on the Write Mifare Key to Reader button to load the key to reader memory.
A1.3 Mifare Card Related Functions Using Synchronous API
Before using any of the Mifare Card Related functions authentication to the card is required. (Mifare
UltraLight does not need authentication).
To authenticate to a block of the card do the following:
• In the field Block Nr, enter the block number of the block you want to authenticate to.
• In the Access Option box choose whether a key number or a plain key will be supplied.
• In the Authentication Mode box choose Mode A or Mode B.
• Press the Authenticate button.
Upon successful authentication, you can read and write data blocks and use the increment and
decrement functions.
A1.4 PC/SC 2.01
Enter an APDU according to PC/SC 2.01 to access storage cards such as Mifare cards directly without
using the OMNIKEY proprietary synchronous API.
A1.5 ISO 7816 - APDU
Enter an APDU for your CPU (asynchronous) card and send the APDU the same way you would an
ISO7816 contact card.

Title:
CardMan 5x21-CL Reader Developer’s Guide Version: 1.13
Created/Modified:
28.08.07 20:01 Page: 55 of 67 Printed: 18.09.07 08:17
A1.6 iCLASS Standard Mode
Present an iCLASS card to the reader RF field, and send APDUs directly to the card according to the
chapter 6-Standard Communication with iCLASS Card. This will give you an easy-to-use way of
experimenting with the available functions.

Title:
CardMan 5x21-CL Reader Developer’s Guide Version: 1.13
Created/Modified:
28.08.07 20:01 Page: 56 of 67 Printed: 18.09.07 08:17
A2 Code Snippets
This section lists some coding samples for a PC/SC 2.01 compliant implementation.
A2.1 Getting the Card UID (PC/SC 2.01)
The following function retrieves the Unique card ID (UID) of the card currently connected via air
interface. You can use the UID as the card serial number. It is available for every ISO 14443 A/B or
ISO 15693 compliant card and does not matter whether it is a CPU or storage card. This makes
GetUID the ideal candidate for Hello Card type applications. If you don’t have access to application
keys, the UID may serve as a valuable identifier that allows card lookup on a backend database.
BOOLEAN GetUID(UCHAR *UID, int &sizeofUID)
{
ucByteSend[0] = 0xFF;//CLA
ucByteSend[1] = 0xCA;//INS
ucByteSend[2] = 0x00;//P1
ucByteSend[3] = 0x00;//P2
ucByteSend[4] = 0x00;//Le
ulnByteSend = 5;
printf("\nRetrieving the UID..........");
SCard_Status = SCardTransmit(hCard,SCARD_PCI_T1,ucByteSend,ulnByteSend,NULL,
ucByteReceive, &dwRecvLength);
if (SCard_Status != SCARD_S_SUCCESS)
{
printf("\nProblem in SCardTransmit, Erro rcode = 0x%04X",SCard_Status);
return FALSE;
}
if(ucByteReceive[dwRecvLength-2] != 0x90 || ucByteReceive[dwRecvLength-1] != 0x00)
{
printf("\nWrong return code: %02X%02X",
ucByteReceive[dwRecvLength-2],ucByteReceive[dwRecvLength-1]);
return FALSE;
}
sizeofUID = dwRecvLength-2;
memcpy(UID,ucByteReceive,sizeofUID);
return TRUE;
}
A2.2 Loading a Mifare Key (PC/SC 2.01)
The following code-snippet loads a Mifare key to the reader. The key is stored in non-volatile memory.
Once loaded, it remains available throughout the reader session.
BOOLEAN LoadKey(UCHAR ucKeyNr, UCHAR *ucKey, UCHAR ucKeyLength)
{
ucByteSend[0] = 0xFF; //CLA
ucByteSend[1] = 0x82; //INS
ucByteSend[2] = 0x20; //P1 card key, plain transmission, non-volatile memory
ucByteSend[3] = ucKeyNr; //P2 key number for mifare could be 0x00 to 0x31)
ucByteSend[4] = ucKeyLength;//Lc
memcpy(ucByteSend+5,ucKey, ucKeyLength );
ulnByteSend = 5+ucKeyLength;
printf("\nLoading Key to the reader..........");
SCard_Status = SCardTransmit(hCard,SCARD_PCI_T1,ucByteSend,ulnByteSend,NULL,
ucByteReceive, &dwRecvLength);
if (SCard_Status != SCARD_S_SUCCESS)
{
printf("\nProblem in SCardTransmit, Erro rcode = 0x%04X",SCard_Status);
return FALSE;
}
if(ucByteReceive[dwRecvLength-2] != 0x90 || ucByteReceive[dwRecvLength-1] != 0x00)
{
printf("\nWrong return code: %02X%02X",
ucByteReceive[dwRecvLength -2],ucByteReceive[dwRecvLength-1]);
return FALSE;

Title:
CardMan 5x21-CL Reader Developer’s Guide Version: 1.13
Created/Modified:
28.08.07 20:01 Page: 57 of 67 Printed: 18.09.07 08:17
}
return TRUE;
}
A2.3 Mifare 1K/4K Authenticate (PC/SC 2.01)
The following code snippet demonstrates how to authenticate to a Mifare card:
BOOLEAN Authenticate(UCHAR BlockNr, UCHAR ucKeyNr, UCHAR ucKeyType)
{
ucByteSend[0] = 0xFF; // CLA
ucByteSend[1] = 0x88; // INS
ucByteSend[2] = 0x00; // P1, Mifare Block Number MSB, for mifare it is always 0x00
ucByteSend[3] = BlockNr; // Mifare Block Number LSB
ucByteSend[4] = ucKeyType; // P3
ucByteSend[5] = ucKeyNr;
ulnByteSend = 6;
printf("\nAuthenticating ..........");
SCard_Status = SCardTransmit(hCard,SCARD_PCI_T1,ucByteSend,ulnByteSend,NULL,
ucByteReceive, &dwRecvLength);
if (SCard_Status != SCARD_S_SUCCESS)
{
printf("\nProblem in SCardTransmit, Erro rcode = 0x%04X",SCard_Status);
return FALSE;
}
if(ucByteReceive[dwRecvLength-2] != 0x90 || ucByteReceive[dwRecvLength-1] != 0x00)
{
printf("\nWrong return code: %02X%02X",
ucByteReceive[dwRecvLength-2],ucByteReceive[dwRecvLength-1]);
return FALSE;
}
return TRUE;
}
A2.4 Mifare 1K/4K Write (PC/SC 2.01)
BOOLEAN UpdateBinary(UCHAR BlockNr, UCHAR *ucDataToWrite, UCHAR ucDataLenght)
{
ucByteSend[0] = 0xFF;//CLA
ucByteSend[1] = 0xD6;//INS
ucByteSend[2] = 0x00;//P1, Mifare Block Number MSB, for mifare it is always 0x00
ucByteSend[3] = BlockNr;//Mifare Block Number LSB
ucByteSend[4] = ucDataLenght;
memcpy(ucByteSend+5,ucDataToWrite, ucDataLenght);
ulnByteSend = 5+ucDataLenght;
printf("\nUpdating Block ..........");
SCard_Status = SCardTransmit(hCard,SCARD_PCI_T1,ucByteSend,ulnByteSend,NULL,
ucByteReceive, &dwRecvLength);
if (SCard_Status != SCARD_S_SUCCESS)
{
printf("\nProblem in SCardTransmit, Erro rcode = 0x%04X",SCard_Status);
return FALSE;
}
if(ucByteReceive[dwRecvLength-2] != 0x90 || ucByteReceive[dwRecvLength-1] != 0x00)
{
printf("\nWrong return code: %02X%02X",
ucByteReceive[dwRecvLength-2],ucByteReceive[dwRecvLength-1]);
return FALSE;
}
return TRUE;
}
A2.5 Mifare 1K/4K Read (PC/SC 2.01)
BOOLEAN ReadBinary(UCHAR BlockNr, UCHAR *ucDataRead, UCHAR &ucDataLenght)
{
ucByteSend[0] = 0xFF;//CLA
ucByteSend[1] = 0xB0;//INS
ucByteSend[2] = 0x00;//P1, Mifare Block Number MSB, for mifare it is always 0x00
ucByteSend[3] = BlockNr;//Mifare Block Number LSB
ucByteSend[4] = 0x10;//Le
ulnByteSend = 5;

Title:
CardMan 5x21-CL Reader Developer’s Guide Version: 1.13
Created/Modified:
28.08.07 20:01 Page: 58 of 67 Printed: 18.09.07 08:17
dwRecvLength = 255;
printf("\nReading Block ..........");
SCard_Status = SCardTransmit(hCard,SCARD_PCI_T1,ucByteSend,ulnByteSend,NULL,
ucByteReceive, &dwRecvLength);
if (SCard_Status != SCARD_S_SUCCESS)
{
printf("\nProblem in SCardTransmit, Erro rcode = 0x%04X",SCard_Status);
return FALSE;
}
if(ucByteReceive[dwRecvLength-2] != 0x90 || ucByteReceive[dwRecvLength-1] != 0x00)
{
printf("\nWrong return code: %02X%02X",
ucByteReceive[dwRecvLength-2],ucByteReceive[dwRecvLength-1]);
return FALSE;
}
ucDataLenght = (unsigned char)dwRecvLength -2;
memcpy(ucDataRead,ucByteReceive,ucDataLenght);
return TRUE;
}
A2.6 Mifare 1K/4K Increment (OMNIKEY Proprietary API)
BOOLEAN Increment(UCHAR BlockNr, UCHAR *ucDataTobeIncremented, UCHAR ucDataLenght)
{
ucByteSend[0] = 0xFF;//CLA
ucByteSend[1] = 0xD4;//INS
ucByteSend[2] = 0x00;//P1, Mifare Block Number MSB, for mifare it is always 0x00
ucByteSend[3] = BlockNr;//Mifare Block Number LSB
ucByteSend[4] = ucDataLenght;
memcpy(ucByteSend+5,ucDataTobeIncremented, ucDataLenght);
ulnByteSend = 5+ucDataLenght;
printf("\nIncrementing Block ..........");
SCard_Status = SCardTransmit(hCard,SCARD_PCI_T1,ucByteSend,ulnByteSend,NULL,
ucByteReceive, &dwRecvLength);
if (SCard_Status != SCARD_S_SUCCESS)
{
printf("\nProblem in SCardTransmit, Erro rcode = 0x%04X",SCard_Status);
return FALSE;
}
if(ucByteReceive[dwRecvLength-2] != 0x90 || ucByteReceive[dwRecvLength-1] != 0x00)
{
printf("\nWrong return code: %02X%02X",
ucByteReceive[dwRecvLength-2],ucByteReceive[dwRecvLength-1]);
return FALSE;
}
return TRUE;
}
A2.7 Mifare 1K/4K Decrement (OMNIKEY Proprietary API)
BOOLEAN Decrement(UCHAR BlockNr, UCHAR *ucDataTobeDecremented, UCHAR ucDataLenght)
{
ucByteSend[0] = 0xFF;//CLA
ucByteSend[1] = 0xD8;//INS
ucByteSend[2] = 0x00;//P1, Mifare Block Number MSB, for mifare it is always 0x00
ucByteSend[3] = BlockNr;//Mifare Block Number LSB
ucByteSend[4] = ucDataLenght;
memcpy(ucByteSend+5,ucDataTobeDecremented, ucDataLenght);
ulnByteSend = 5+ucDataLenght;
printf("\nDecrementing Block ..........");
SCard_Status = SCardTransmit(hCard,SCARD_PCI_T1,ucByteSend,ulnByteSend,NULL,
ucByteReceive, &dwRecvLength);
if (SCard_Status != SCARD_S_SUCCESS)
{
printf("\nProblem in SCardTransmit, Erro rcode = 0x%04X",SCard_Status);
return FALSE;
}
if(ucByteReceive[dwRecvLength-2] != 0x90 || ucByteReceive[dwRecvLength-1] != 0x00)
{
printf("\nWrong return code: %02X%02X",
ucByteReceive[dwRecvLength- 2],ucByteReceive[dwRecvLength-1]);
return FALSE;
}
return TRUE;
}

Title:
CardMan 5x21-CL Reader Developer’s Guide Version: 1.13
Created/Modified:
28.08.07 20:01 Page: 59 of 67 Printed: 18.09.07 08:17
A2.8 Mifare Emulation Mode (OMNIKEY Proprietary API)
With the following code-snippet the Mifare Emulation Mode can switched on and off.
DWORD dwActiveProtocol;
DWORD dwControlFlag;
BYTE InBuffer[16];
BYTE OutBuffer[16];
DWORD dwInBufferSize ;
DWORD dwOutBufferSize;
DWORD dwBytesReturned;
DWORD *Mask = (DWORD *)InBuffer;
DWORD *Value = (DWORD *)InBuffer+1;
DWORD dwControlCode = CM_IOCTL_SET_RFID_CONTROL_FLAGS;
memset(InBuffer, 0x00, sizeof(InBuffer));
memset(OutBuffer, 0x00, sizeof(OutBuffer));
*Mask = 0x00000004;
*Value = dwControlFlag & *Mask;
dwInBufferSize = 8;
dwOutBufferSize = 0;
dwBytesReturned = 0;
SCard_Status = SCardControl(hCard,
dwControlCode,
(LPCVOID)InBuffer,
dwInBufferSize,
(LPVOID)OutBuffer,
dwOutBufferSize,
&dwBytesReturned);
if (SCard_Status == SCARD_S_SUCCESS)
{
if(dwControlFlag)
sprintf(szText,"Mifare\t");
else
sprintf(szText,"T=CL\t");
}
else
{
sprintf(szText,"IO Cntrol error\r");
}
// The card is disconnected after changing the Mifare emulation mode
do
{
sReaderState.szReader = szReaderName;
sReaderState.dwCurrentState = SCARD_STATE_EMPTY;
sReaderState.dwEventState = SCARD_STATE_EMPTY;
SCardGetStatusChange(hContext,50,&sReaderState,1);
}
while((sReaderState.dwEventState & SCARD_STATE_PRESENT) == 0);

Title:
CardMan 5x21-CL Reader Developer’s Guide Version: 1.13
Created/Modified:
28.08.07 20:01 Page: 60 of 67 Printed: 18.09.07 08:17
A2.9 iCLASS Select Page (OMNIKEY Proprietary API)
The following code-snippet selects page 0x01 of a 8x2KS iCLASS card and returns the card serial
number:
//Select page 0x02 of a 8x2KS iCLASS card
UCHAR ucDataSend[7] = {0};
ULONG ulNoOfDataSend = 7;
UCHAR ucReceivedData[64] = {0};
ULONG ulNoOfDataReceived = 64;
ucDataSend [0] = 0x80 //CLA, standard mode
ucDataSend [1] = 0xA6 //INS
ucDataSend [2] = 0x01 //P1
ucDataSend [3] = 0x04 //P2, return card serial number
ucDataSend [4] = 0x01 //Lc
ucDataSend [5] = 0x01 //Page number
ucDataSend [6] = 0x08 //Le
SCard_Status = SCardCLICCTransmit(hCard,ucDataSend,ulNoOfDataSend,
ucReceivedData,&ulNoOfDataReceived);
if(SCard_Status!= SCARD_S_SUCCESS)
{
printf("Error in SCardCLICCTransmit, with error code %8X", SCard_Status);
exit(-1);
}

Title:
CardMan 5x21-CL Reader Developer’s Guide Version: ‘00’
Created/Modified:
28.08.07 20:01 Page: 61 of 67 Printed: 18.09.07 08:17
Appendix B Accessing iCLASS Memory
In the following diagrams the free zones of two typical iCLASS memory layouts is shown:
B1.1 Memory Layout
a) Memory layout of an iCLASS 2KS, iCLASS 16KS or page 0 of an iCLASS 8x2KS card:
b) Memory layout of an iCLASS 8x2KS on pages 1 to 7:
Block Number Block Description (block size eight bytes)
‘00’ card serial number
‘01’ configuration block
’02’ e-Purse
‘03’ Kd (so-called debit key, key for application 1)
’04’ Kc (so-called credit key, key for Application 2)
’05’ application issuer area
‘06’
….
’12’
HID application
’13’
….
‘1F’(2KS)
‘FF’(16KS)
Free zones in iCLASS 2KS, iCLASS 16KS or page 0 of iCLASS 8x2KS
Block Size: 8 bytes
’00’ card serial number
’01’ configuration block
’02’ e-Purse
’03’ Kd (so-called debit key, key for application 1)
’04’ Kc (so-called credit key, key for Application 2)
’05’ application issuer area
’06’
….
‘xx’
application 1 (free zones in iCLASS 8x2KS other than page 0)
‘xx’+1
….
‘1F’
application 2 (free zones in iCLASS 8x2KS other than page 0)

Title:
CardMan 5x21-CL Reader Developer’s Guide Version: ’00’
Created/Modified:
28.08.07 20:01 Page: 62 of 67 Printed: 18.09.07 08:17
B1.2 Assigning Space to iCLASS Application 2
By default, iCLASS cards have the application limit set to the last byte of its respective memory area.
This means that the complete memory area is reserved for application 1 and the size of application 2 is
set to zero. The application limit can be set to a different block number to support an additional
application. To do this, the page’s configuration block must be overwritten as follows:
1. Select the page you want to configure.
2. Authenticate with Kd of the selected page.
3. Read 8 bytes from block 0x01 – the configuration block.
4. Replace the first byte with the block number ‘xx’ of the new application limit.
5. Leave the remaining bytes of the configuration block unchanged and write all 8 bytes back to
the configuration block 0x01.
6. Remove the card.
B1.3 Read/Write Memory of iCLASS 2KS, 16KS or page 0 of iCLASS 8x2KS
card
1. Insert card.
2. Connect to card.
3. For secured mode: Start Session.
4. Authenticate with K
MC0
, (P1 = 0x01, P2 = 0x23).
If the key is not an iCLASS default key, the new key has to be loaded as K
IAMC
or K
VAK ,
and in
the authenticate command the key number of K
IAMC
or K
VAK
must be used.
5. Read/write any block (block number 0x13 to 0x1F for 2KS and 0xFF for 16KS).
6. For secured mode: End Session.
7. Disconnect from card.
8. Remove card.
B1.4 Read/Write Memory of iCLASS 8x2KS Card on Pages 1 to 7
1. Insert card.
2. Connect to card.
3. For secured mode: Start Session.
4. Select page N (N = 1 to 7).
5. Authenticate with K
MDN
/ K
MCN
(P1 = 0x00 for K
MDN ,
or 0x01 for K
MCN
, P2 = K
MDN
,/ K
MCN
(refer
to chapter 5.1Key Numbering Scheme).
6. If the key is other than iCLASS default key, the new key has to be loaded as K
IAMC
or K
VAK ,
and
in the authenticate command the key number of K
IAMC
or K
VAK
must be used.

Title:
CardMan 5x21-CL Reader Developer’s Guide Version: ’00’
Created/Modified:
28.08.07 20:01 Page: 63 of 67 Printed: 18.09.07 08:17
7. Read/write any block (block number 0x13 to 0x1F for 2KS and 0xFF for 16KS).
8. For secured mode: End Session.
9. Disconnect card.
10. Remove card.

Title:
CardMan 5x21-CL Reader Developer’s Guide Version: ’00’
Created/Modified:
28.08.07 20:01 Page: 64 of 67 Printed: 18.09.07 08:17
Appendix C
C1.1 Terms and Abbreviations
The following table lists abbreviations used throughout this document.
CSNR Card Serial Number
HDH Host Data Header
INSData Instruction Specific Data
K
CUR
Customer Read Key
K
CUW
Customer Write Key
K
DOKM
Omnikey Diversified Master Key
K
ENC
Card Data Encryption Key
K
IAMC
Any Application Master Key
K
MCN
Page N Application 2’s Master Key of iCLASS card
K
MDC
HID Master Key Current
K
MDN
Page N Application 1’s Master Key of iCLASS card
K
MDNB1
Page N Application 1’s on Book 1 Master Key of iCLASS card
K
MDO
HID Master Key Old
K
MTD
ICLASS Master Transport key for application 1
K
MTC
ICLASS Master Transport key for application 2
K
OKM
OMNIKEY Master Key
K
S
Session Key
K
VAK
Any Volatile Application Master Key
Lc
INS
Instruction specific data (INSData) length.
LcR Card Response data length
RDH Reader Data Header
RSNR Reader Serial Number

Title:
CardMan 5x21-CL Reader Developer’s Guide Version: ’00’
Created/Modified:
28.08.07 20:01 Page: 65 of 67 Printed: 18.09.07 08:17
Appendix D Version History
D1.1 Document Changes
Version Author(s) Date Description
1.00 Abu Ismail Feb 08, 2005 Initial Version
1.01 Abu Ismail June 30, 2006 Reorganization, adding PC/SC 2.01 support
1.10 Marc Jacquinot Aug 18, 2006 FW 5.00, secured communication, finalized document
for release
1.11 Marc Jacquinot Nov 22, 2006 Added notes: mandatory Lc in secured mode
1.12 Werner Waitz Aug 20, 2007 Add K
MD0B1
(Default Master Key for application 1 of
page 0 on Book 1), Mifare Emulation Mode and
PC/SC 2.01 support for LRI64
1.13 Marc Jacquinot Aug 28, 2007 Minor edits, Reviewed recent changes.

Title:
CardMan 5x21-CL Reader Developer’s Guide Version: ’00’
Created/Modified:
28.08.07 20:01 Page: 66 of 67 Printed: 18.09.07 08:17
D1.2 Firmware History
FW Version Special Feature(s) Remarks
1.00 MIF Mifare support
1.01, 1.02 MIF, MKS
1.03, 1.04 MIF, MKS, IST iCLASS memory access
5.00 MIF, MKS, IST, ISE iClass secured mode, HID application read
5.10 MIF, MKS, IST, ISE iClass secured mode, HID application read
Special Feature of Synchronous Cards:
MIF = MIFARE Functionalities
MKS = MIFARE Key Storage
MSK = MIFARE Secured Key Loading
IST = iCLASS Standard Mode Communication
ISE = iCLASS Secured Mode Communication

Title:
CardMan 5x21-CL Reader Developer’s Guide Version: ’00’
Created/Modified:
28.08.07 20:01 Page: 67 of 67 Printed: 18.09.07 08:17
Appendix E References
[MIFARE] MIFARE Data Sheets
http://www.semiconductors.philips.com/markets/identification/datasheets/index.html -
mifare
[MSDNLIB] Microsoft Developer Network Library; http://msdn.microsoft.com/library/
[DESFIRE] DESFire Data Sheets
http://www.semiconductors.philips.com/acrobat_download/other/identification/M075031.pdf
[PCSC_2.01]
PC/SC Workgroup Specifications 2.01
http://www.pcscworkgroup.com/
[PICO16KS] PICOTAG and PICOCRYPT secured 16KS data sheet from the Inside Contactless
[PICO2KS] PICOTAG and PICOCRYPT secured 2KS data sheet from the Inside Contactless
[ICLASSD] iCLASS card specifications from HID.
[ISO7816-4] Information Technology Identification Cards Integrated Circuit(s) Cards with Contacts, Part
4: Inter-industry Commands for Interchange
[LRI64] ST Microelectronics datasheet for “LRI64”