Clean Architecture: A Craftsman's Guide To Software Structure And Design (Robert C. Martin Series) Architecture
User Manual:
Open the PDF directly: View PDF
.
Page Count: 364 [warning: Documents this large are best viewed by clicking the View PDF Link!]
- Title Page
- Copyright Page
- Dedication
- Contents
- Foreword
- Preface
- Acknowledgments
- About the Author
- PART I Introduction
- PART II Starting with the Bricks: Programming Paradigms
- PART III Design Principles
- PART IV Component Principles
- PART V Architecture
- Chapter 15 What Is Architecture?
- Chapter 16 Independence
- Chapter 17 Boundaries: Drawing Lines
- Chapter 18 Boundary Anatomy
- Chapter 19 Policy and Level
- Chapter 20 Business Rules
- Chapter 21 Screaming Architecture
- Chapter 22 The Clean Architecture
- Chapter 23 Presenters and Humble Objects
- Chapter 24 Partial Boundaries
- Chapter 25 Layers and Boundaries
- Chapter 26 The Main Component
- Chapter 27 Services: Great and Small
- Chapter 28 The Test Boundary
- Chapter 29 Clean Embedded Architecture
- PART VI Details
- PART VII Appendix
- Index

About This E-Book
EPUB is an open, industry-standard format for e-books. However, support for EPUB and its many
features varies across reading devices and applications. Use your device or app settings to customize
the presentation to your liking. Settings that you can customize often include font, font size, single or
double column, landscape or portrait mode, and figures that you can click or tap to enlarge. For
additional information about the settings and features on your reading device or app, visit the device
manufacturer’s Web site.
Many titles include programming code or configuration examples. To optimize the presentation of
these elements, view the e-book in single-column, landscape mode and adjust the font size to the
smallest setting. In addition to presenting code and configurations in the reflowable text format, we
have included images of the code that mimic the presentation found in the print book; therefore, where
the reflowable format may compromise the presentation of the code listing, you will see a “Click here
to view code image” link. Click the link to view the print-fidelity code image. To return to the
previous page viewed, click the Back button on your device or app.


Clean Architecture
A CRAFTSMAN’S GUIDE TO SOFTWARE STRUCTURE AND DESIGN
Robert C. Martin
Boston • Columbus • Indianapolis • New York • San Francisco • Amsterdam • Cape Town Dubai •
London • Madrid • Milan • Munich • Paris • Montreal • Toronto • Delhi • Mexico City São Paulo •
Sydney • Hong Kong • Seoul • Singapore • Taipei • Tokyo

Many of the designations used by manufacturers and sellers to distinguish their products are claimed
as trademarks. Where those designations appear in this book, and the publisher was aware of a
trademark claim, the designations have been printed with initial capital letters or in all capitals.
The author and publisher have taken care in the preparation of this book, but make no expressed or
implied warranty of any kind and assume no responsibility for errors or omissions. No liability is
assumed for incidental or consequential damages in connection with or arising out of the use of the
information or programs contained herein.
For information about buying this title in bulk quantities, or for special sales opportunities (which
may include electronic versions; custom cover designs; and content particular to your business,
training goals, marketing focus, or branding interests), please contact our corporate sales department
at corpsales@pearsoned.com or (800) 382-3419.
For government sales inquiries, please contact governmentsales@pearsoned.com.
For questions about sales outside the U.S., please contact intlcs@pearson.com.
Visit us on the Web: informit.com
Library of Congress Control Number: 2017945537
Copyright © 2018 Pearson Education, Inc.
All rights reserved. Printed in the United States of America. This publication is protected by
copyright, and permission must be obtained from the publisher prior to any prohibited reproduction,
storage in a retrieval system, or transmission in any form or by any means, electronic, mechanical,
photocopying, recording, or likewise. For information regarding permissions, request forms and the
appropriate contacts within the Pearson Education Global Rights & Permissions Department, please
visit www.pearsoned.com/permissions/.
ISBN-13: 978-0-13-449416-6
ISBN-10: 0-13-449416-4
1 17
This book is dedicated to my lovely wife, my four spectacular children, and their families, including
my quiver full of five grandchildren—who are the dessert of my life.

CONTENTS
Foreword
Preface
Acknowledgments
About the Author
PART I Introduction
Chapter 1 What Is Design and Architecture?
The Goal?
Case Study
Conclusion
Chapter 2 A Tale of Two Values
Behavior
Architecture
The Greater Value
Eisenhower’s Matrix
Fight for the Architecture
PART II Starting with the Bricks: Programming Paradigms
Chapter 3 Paradigm Overview
Structured Programming
Object-Oriented Programming
Functional Programming
Food for Thought
Conclusion
Chapter 4 Structured Programming
Proof
A Harmful Proclamation
Functional Decomposition
No Formal Proofs
Science to the Rescue

Tests
Conclusion
Chapter 5 Object-Oriented Programming
Encapsulation?
Inheritance?
Polymorphism?
Conclusion
Chapter 6 Functional Programming
Squares of Integers
Immutability and Architecture
Segregation of Mutability
Event Sourcing
Conclusion
PART III Design Principles
Chapter 7 SRP: The Single Responsibility Principle
Symptom 1: Accidental Duplication
Symptom 2: Merges
Solutions
Conclusion
Chapter 8 OCP: The Open-Closed Principle
A Thought Experiment
Directional Control
Information Hiding
Conclusion
Chapter 9 LSP: The Liskov Substitution Principle
Guiding the Use of Inheritance
The Square/Rectangle Problem
LSP and Architecture
Example LSP Violation
Conclusion
Chapter 10 ISP: The Interface Segregation Principle
ISP and Language
ISP and Architecture
Conclusion
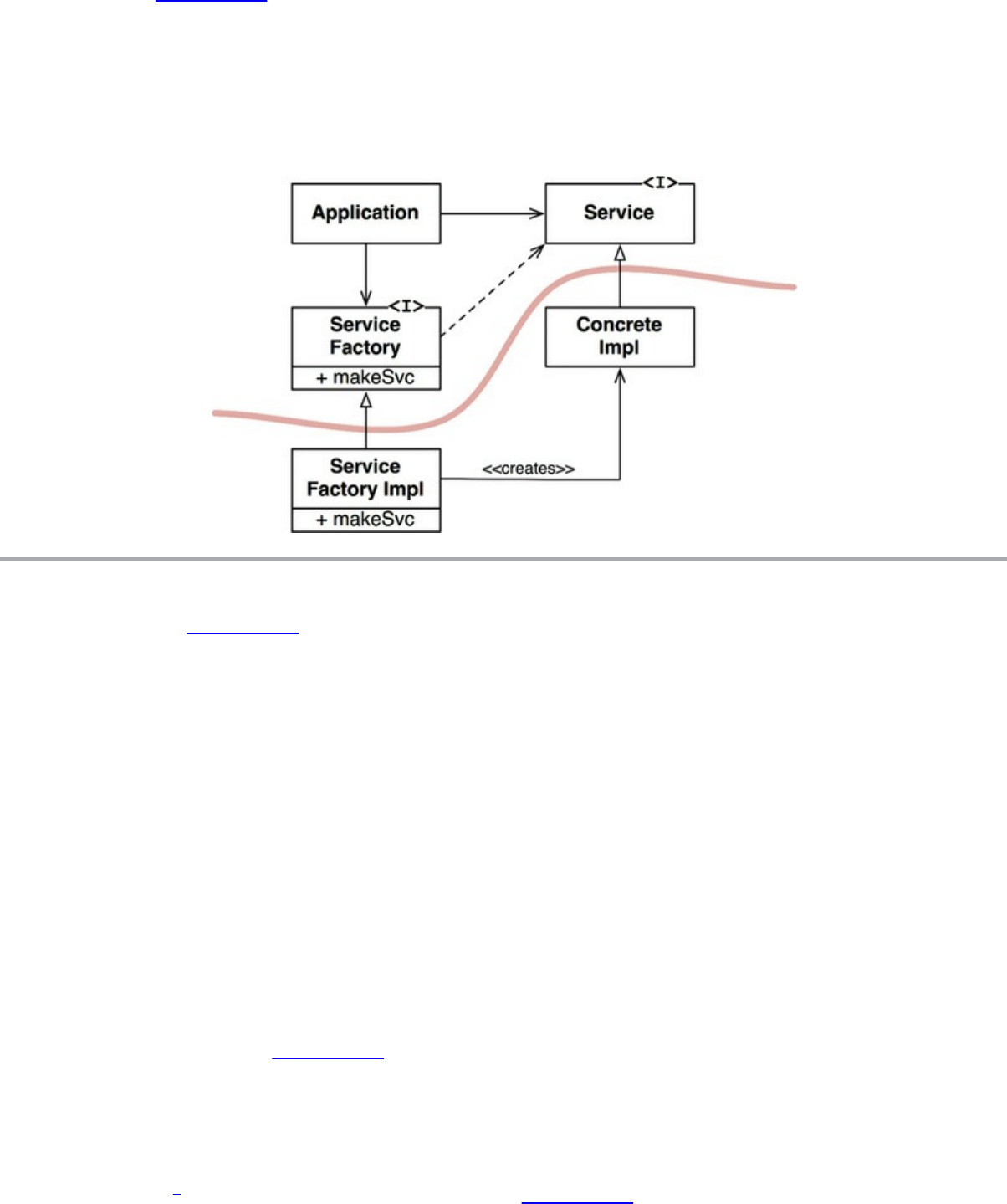
Chapter 11 DIP: The Dependency Inversion Principle

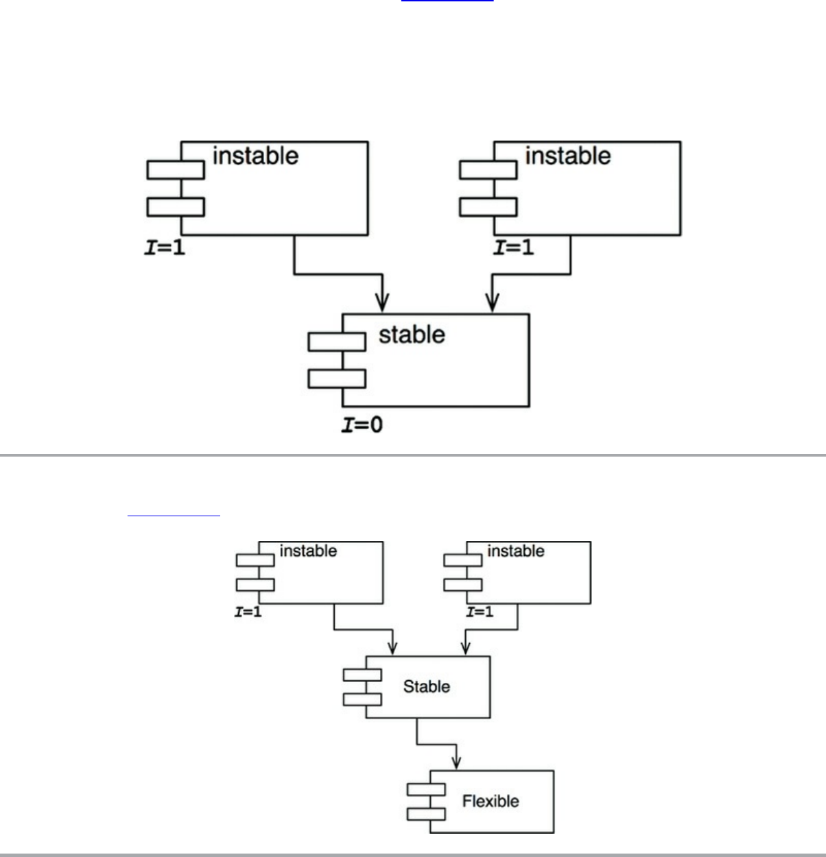
Stable Abstractions
Factories
Concrete Components
Conclusion
PART IV Component Principles
Chapter 12 Components
A Brief History of Components
Relocatability
Linkers
Conclusion
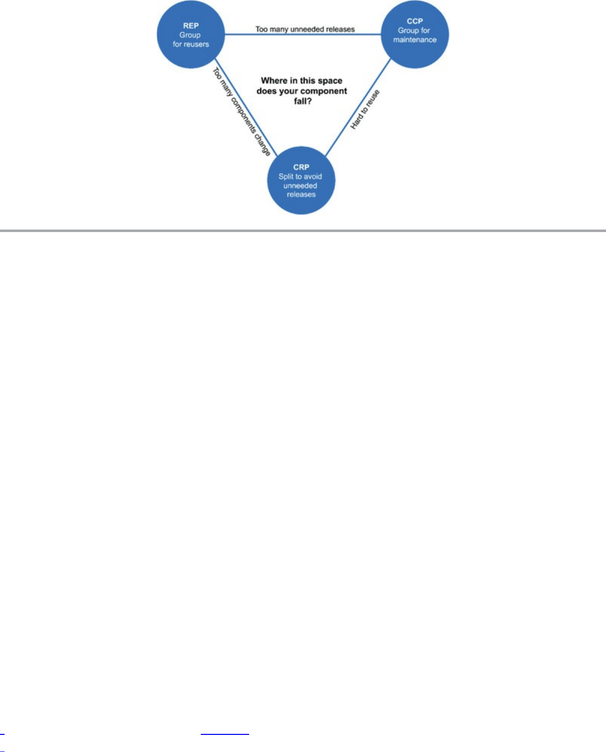
Chapter 13 Component Cohesion
The Reuse/Release Equivalence Principle
The Common Closure Principle
The Common Reuse Principle
The Tension Diagram for Component Cohesion
Conclusion
Chapter 14 Component Coupling
The Acyclic Dependencies Principle
Top-Down Design
The Stable Dependencies Principle
The Stable Abstractions Principle
Conclusion
PART V Architecture
Chapter 15 What Is Architecture?
Development
Deployment
Operation
Maintenance
Keeping Options Open
Device Independence
Junk Mail
Physical Addressing
Conclusion
Chapter 16 Independence
Use Cases
Operation

Development
Deployment
Leaving Options Open
Decoupling Layers
Decoupling Use Cases
Decoupling Mode
Independent Develop-ability
Independent Deployability
Duplication
Decoupling Modes (Again)
Conclusion
Chapter 17 Boundaries: Drawing Lines
A Couple of Sad Stories
FitNesse
Which Lines Do You Draw, and When Do You Draw Them?
What About Input and Output?
Plugin Architecture
The Plugin Argument
Conclusion
Chapter 18 Boundary Anatomy
Boundary Crossing
The Dreaded Monolith
Deployment Components
Threads
Local Processes
Services
Conclusion
Chapter 19 Policy and Level
Level
Conclusion
Chapter 20 Business Rules
Entities
Use Cases
Request and Response Models
Conclusion
Chapter 21 Screaming Architecture
The Theme of an Architecture
The Purpose of an Architecture

But What About the Web?
Frameworks Are Tools, Not Ways of Life
Testable Architectures
Conclusion
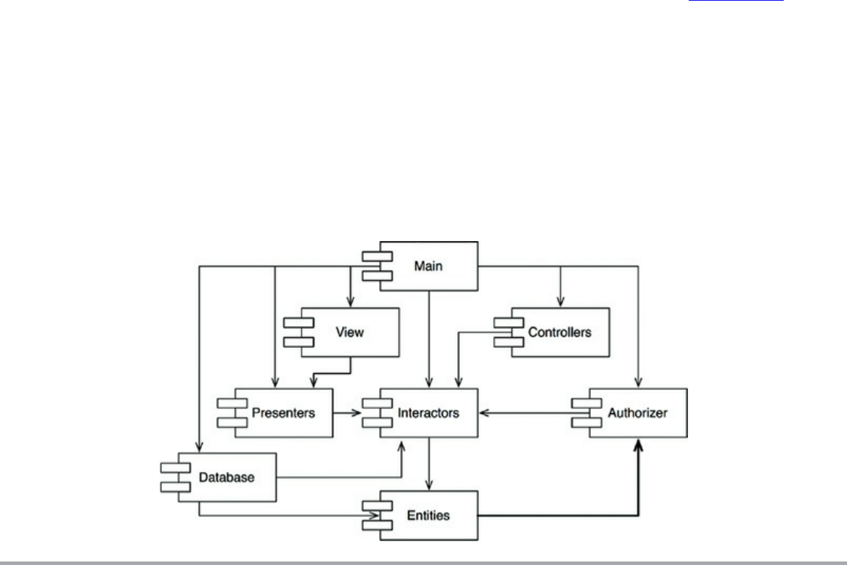
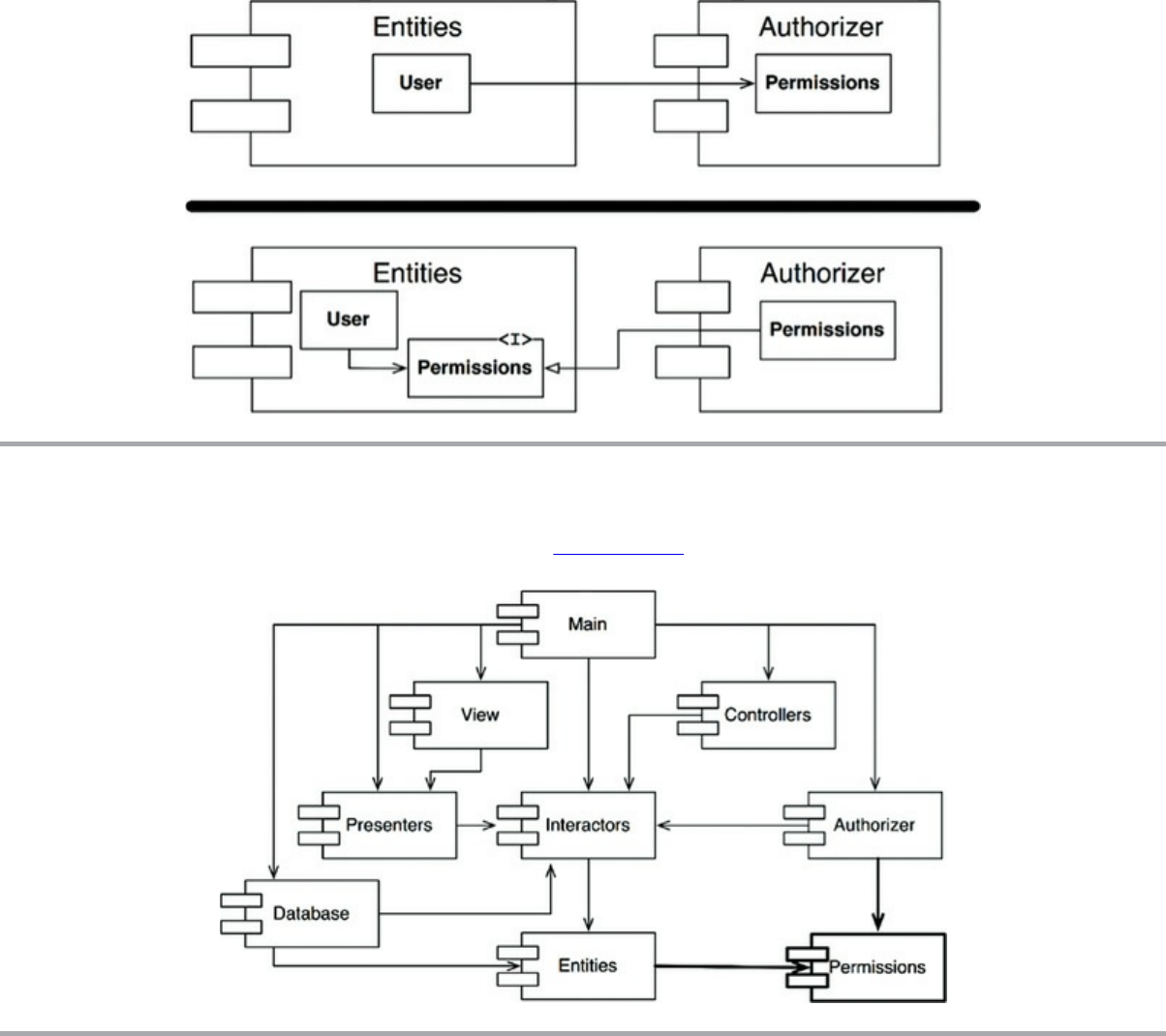
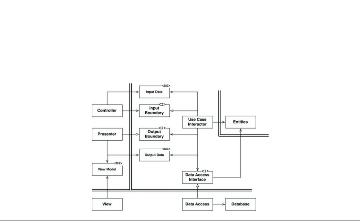
Chapter 22 The Clean Architecture
The Dependency Rule
A Typical Scenario
Conclusion
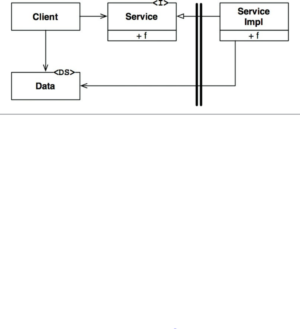
Chapter 23 Presenters and Humble Objects
The Humble Object Pattern
Presenters and Views
Testing and Architecture
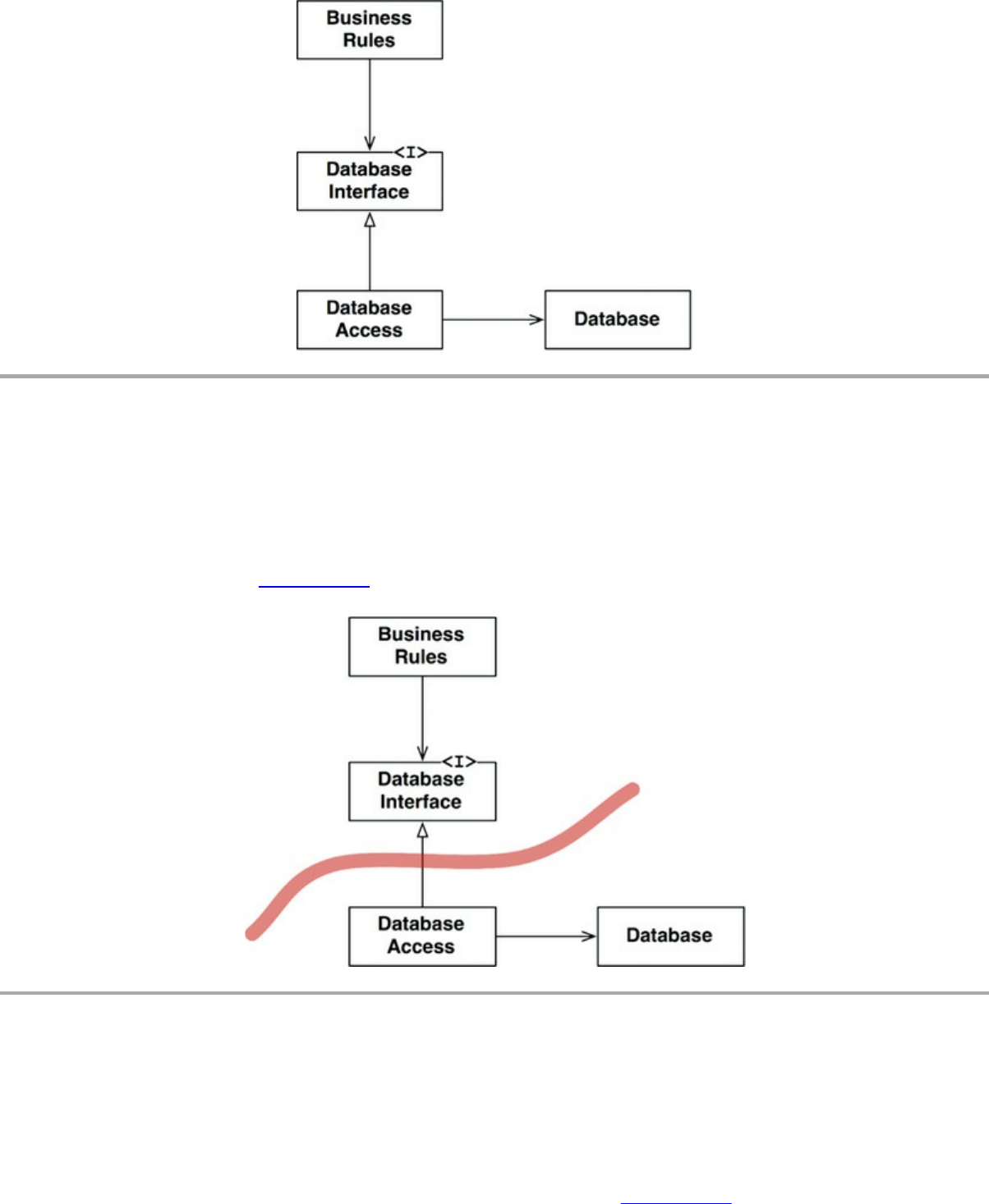
Database Gateways
Data Mappers
Service Listeners
Conclusion
Chapter 24 Partial Boundaries
Skip the Last Step
One-Dimensional Boundaries
Facades
Conclusion
Chapter 25 Layers and Boundaries
Hunt the Wumpus
Clean Architecture?
Crossing the Streams
Splitting the Streams
Conclusion
Chapter 26 The Main Component
The Ultimate Detail
Conclusion
Chapter 27 Services: Great and Small
Service Architecture?
Service Benefits?
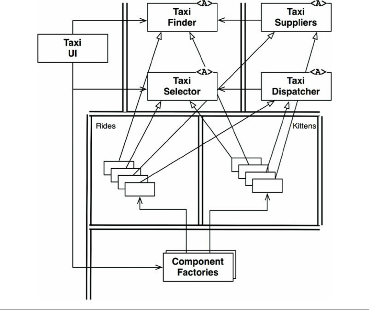
The Kitty Problem
Objects to the Rescue
Component-Based Services
Cross-Cutting Concerns

Conclusion
Chapter 28 The Test Boundary
Tests as System Components
Design for Testability
The Testing API
Conclusion
Chapter 29 Clean Embedded Architecture
App-titude Test
The Target-Hardware Bottleneck
Conclusion
PART VI Details
Chapter 30 The Database Is a Detail
Relational Databases
Why Are Database Systems So Prevalent?
What If There Were No Disk?
Details
But What about Performance?
Anecdote
Conclusion
Chapter 31 The Web Is a Detail
The Endless Pendulum
The Upshot
Conclusion
Chapter 32 Frameworks Are Details
Framework Authors
Asymmetric Marriage
The Risks
The Solution
I Now Pronounce You …
Conclusion
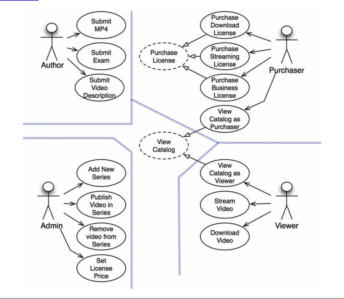
Chapter 33 Case Study: Video Sales
The Product
Use Case Analysis
Component Architecture
Dependency Management
Conclusion

FOREWORD
What do we talk about when we talk about architecture?
As with any metaphor, describing software through the lens of architecture can hide as much as it can
reveal. It can both promise more than it can deliver and deliver more than it promises.
The obvious appeal of architecture is structure, and structure is something that dominates the
paradigms and discussions of software development—components, classes, functions, modules,
layers, and services, micro or macro. But the gross structure of so many software systems often defies
either belief or understanding—Enterprise Soviet schemes destined for legacy, improbable Jenga
towers reaching toward the cloud, archaeological layers buried in a big-ball-of-mud slide. It’s not
obvious that software structure obeys our intuition the way building structure does.
Buildings have an obvious physical structure, whether rooted in stone or concrete, whether arching
high or sprawling wide, whether large or small, whether magnificent or mundane. Their structures
have little choice but to respect the physics of gravity and their materials. On the other hand—except
in its sense of seriousness—software has little time for gravity. And what is software made of?
Unlike buildings, which may be made of bricks, concrete, wood, steel, and glass, software is made of
software. Large software constructs are made from smaller software components, which are in turn
made of smaller software components still, and so on. It’s coding turtles all the way down.
When we talk about software architecture, software is recursive and fractal in nature, etched and
sketched in code. Everything is details. Interlocking levels of detail also contribute to a building’s
architecture, but it doesn’t make sense to talk about physical scale in software. Software has structure
—many structures and many kinds of structures—but its variety eclipses the range of physical
structure found in buildings. You can even argue quite convincingly that there is more design activity
and focus in software than in building architecture—in this sense, it’s not unreasonable to consider
software architecture more architectural than building architecture!
But physical scale is something humans understand and look for in the world. Although appealing and
visually obvious, the boxes on a PowerPoint diagram are not a software system’s architecture.
There’s no doubt they represent a particular view of an architecture, but to mistake boxes for the big
picture—for the architecture—is to miss the big picture and the architecture: Software architecture
doesn’t look like anything. A particular visualization is a choice, not a given. It is a choice founded on
a further set of choices: what to include; what to exclude; what to emphasize by shape or color; what
to de-emphasize through uniformity or omission. There is nothing natural or intrinsic about one view
over another.
Although it might not make sense to talk about physics and physical scale in software architecture, we
do appreciate and care about certain physical constraints. Processor speed and network bandwidth
can deliver a harsh verdict on a system’s performance. Memory and storage can limit the ambitions of
any code base. Software may be such stuff as dreams are made on, but it runs in the physical world.
This is the monstrosity in love, lady, that the will is infinite, and the execution confined; that the desire is boundless,
and the act a slave to limit.
—William Shakespeare
The physical world is where we and our companies and our economies live. This gives us another
calibration we can understand software architecture by, other less physical forces and quantities
through which we can talk and reason.
Architecture represents the significant design decisions that shape a system, where significant is measured by cost of
change.
—Grady Booch
Time, money, and effort give us a sense of scale to sort between the large and the small, to distinguish
the architectural stuff from the rest. This measure also tells us how we can determine whether an
architecture is good or not: Not only does a good architecture meet the needs of its users, developers,
and owners at a given point in time, but it also meets them over time.
If you think good architecture is expensive, try bad architecture.
—Brian Foote and Joseph Yoder
The kinds of changes a system’s development typically experiences should not be the changes that are
costly, that are hard to make, that take managed projects of their own rather than being folded into the
daily and weekly flow of work.
That point leads us to a not-so-small physics-related problem: time travel. How do we know what
those typical changes will be so that we can shape those significant decisions around them? How do
we reduce future development effort and cost without crystal balls and time machines?
Architecture is the decisions that you wish you could get right early in a project, but that you are not necessarily more
likely to get them right than any other.
—Ralph Johnson
Understanding the past is hard enough as it is; our grasp of the present is slippery at best; predicting
the future is nontrivial.
This is where the road forks many ways.
Down the darkest path comes the idea that strong and stable architecture comes from authority and
rigidity. If change is expensive, change is eliminated—its causes subdued or headed off into a
bureaucratic ditch. The architect’s mandate is total and totalitarian, with the architecture becoming a
dystopia for its developers and a constant source of frustration for all.
Down another path comes a strong smell of speculative generality. A route filled with hard-coded
guesswork, countless parameters, tombs of dead code, and more accidental complexity than you can
shake a maintenance budget at.
The path we are most interested is the cleanest one. It recognizes the softness of software and aims to
preserve it as a first-class property of the system. It recognizes that we operate with incomplete
knowledge, but it also understands that, as humans, operating with incomplete knowledge is
something we do, something we’re good at. It plays more to our strengths than to our weaknesses. We
create things and we discover things. We ask questions and we run experiments. A good architecture
comes from understanding it more as a journey than as a destination, more as an ongoing process of
enquiry than as a frozen artifact.
Architecture is a hypothesis, that needs to be proven by implementation and measurement.
—Tom Gilb
To walk this path requires care and attention, thought and observation, practice and principle. This
might at first sound slow, but it’s all in the way that you walk.
The only way to go fast, is to go well.
—Robert C. Martin
Enjoy the journey.
—Kevlin Henney
May 2017

PREFACE
The title of this book is Clean Architecture. That’s an audacious name. Some would even call it
arrogant. So why did I choose that title, and why did I write this book?
I wrote my very first line of code in 1964, at the age of 12. The year is now 2016, so I have been
writing code for more than half a century. In that time, I have learned a few things about how to
structure software systems—things that I believe others would likely find valuable.
I learned these things by building many systems, both large and small. I have built small embedded
systems and large batch processing systems. I have built real-time systems and web systems. I have
built console apps, GUI apps, process control apps, games, accounting systems, telecommunications
systems, design tools, drawing apps, and many, many others.
I have built single-threaded apps, multithreaded apps, apps with few heavy-weight processes, apps
with many light-weight processes, multiprocessor apps, database apps, mathematical apps,
computational geometry apps, and many, many others.
I’ve built a lot of apps. I’ve built a lot of systems. And from them all, and by taking them all into
consideration, I’ve learned something startling.
The architecture rules are the same!
This is startling because the systems that I have built have all been so radically different. Why should
such different systems all share similar rules of architecture? My conclusion is that the rules of
software architecture are independent of every other variable.
This is even more startling when you consider the change that has taken place in hardware over the
same half-century. I started programming on machines the size of kitchen refrigerators that had half-
megahertz cycle times, 4K of core memory, 32K of disk memory, and a 10 character per second
teletype interface. I am writing this preface on a bus while touring in South Africa. I am using a
MacBook with four i7 cores running at 2.8 gigahertz each. It has 16 gigabytes of RAM, a terabyte of
SSD, and a 2880×1800 retina display capable of showing extremely high-definition video. The
difference in computational power is staggering. Any reasonable analysis will show that this
MacBook is at least 1022 more powerful than those early computers that I started using half a century
ago.
Twenty-two orders of magnitude is a very large number. It is the number of angstroms from Earth to
Alpha-Centuri. It is the number of electrons in the change in your pocket or purse. And yet that number

—that number at least—is the computational power increase that I have experienced in my own
lifetime.
And with all that vast change in computational power, what has been the effect on the software I
write? It’s gotten bigger certainly. I used to think 2000 lines was a big program. After all, it was a full
box of cards that weighed 10 pounds. Now, however, a program isn’t really big until it exceeds
100,000 lines.
The software has also gotten much more performant. We can do things today that we could scarcely
dream about in the 1960s. The Forbin Project, The Moon Is a Harsh Mistress, and 2001: A Space
Odyssey all tried to imagine our current future, but missed the mark rather significantly. They all
imagined huge machines that gained sentience. What we have instead are impossibly small machines
that are still … just machines.{xx}
And there is one thing more about the software we have now, compared to the software from back
then: It’s made of the same stuff. It’s made of if statements, assignment statements, and while loops.
Oh, you might object and say that we’ve got much better languages and superior paradigms. After all,
we program in Java, or C#, or Ruby, and we use object-oriented design. True—and yet the code is
still just an assemblage of sequence, selection, and iteration, just as it was back in the 1960s and
1950s.
When you really look closely at the practice of programming computers, you realize that very little
has changed in 50 years. The languages have gotten a little better. The tools have gotten fantastically
better. But the basic building blocks of a computer program have not changed.
If I took a computer programmer from 1966 forward in time to 2016 and put her1 in front of my
MacBook running IntelliJ and showed her Java, she might need 24 hours to recover from the shock.
But then she would be able to write the code. Java just isn’t that different from C, or even from
Fortran.
And if I transported you back to 1966 and showed you how to write and edit PDP-8 code by punching
paper tape on a 10 character per second teletype, you might need 24 hours to recover from the
disappointment. But then you would be able to write the code. The code just hasn’t changed that
much.
That’s the secret: This changelessness of the code is the reason that the rules of software architecture
are so consistent across system types. The rules of software architecture are the rules of ordering and
assembling the building blocks of programs. And since those building blocks are universal and
haven’t changed, the rules for ordering them are likewise universal and changeless.
Younger programmers might think this is nonsense. They might insist that everything is new and
different nowadays, that the rules of the past are past and gone. If that is what they think, they are
sadly mistaken. The rules have not changed. Despite all the new languages, and all the new
frameworks, and all the paradigms, the rules are the same now as they were when Alan Turing wrote
the first machine code in 1946.

But one thing has changed: Back then, we didn’t know what the rules were. Consequently, we broke
them, over and over again. Now, with half a century of experience behind us, we have a grasp of
those rules.
And it is those rules—those timeless, changeless, rules—that this book is all about.
Register your copy of Clean Architecture on the InformIT site for convenient access to updates
and/or corrections as they become available. To start the registration process, go to
informit.com/register and log in or create an account. Enter the product ISBN (9780134494166)
and click Submit. Look on the Registered Products tab for an Access Bonus Content link next to
this product, and follow that link to access the bonus materials.
1. And she very likely would be female since, back then, women made up a large fraction of programmers.

ACKNOWLEDGMENTS
The people who played a part in the creation of this book—in no particular order:{xxiii}
Chris Guzikowski
Chris Zahn
Matt Heuser
Jeff Overbey
Micah Martin
Justin Martin
Carl Hickman
James Grenning
Simon Brown
Kevlin Henney
Jason Gorman
Doug Bradbury
Colin Jones
Grady Booch
Kent Beck
Martin Fowler
Alistair Cockburn
James O. Coplien
Tim Conrad
Richard Lloyd
Ken Finder
Kris Iyer (CK)
Mike Carew
Jerry Fitzpatrick
Jim Newkirk
Ed Thelen
Joe Mabel
Bill Degnan
And many others too numerous to name.
In my final review of this book, as I was reading the chapter on Screaming Architecture, Jim
Weirich’s bright-eyed smile and melodic laugh echoed through my mind. Godspeed, Jim!

ABOUT THE AUTHOR
Robert C. Martin (Uncle Bob) has been a programmer since 1970. He is the co-founder of
cleancoders.com, which offers online video training for software developers, and is the founder of
Uncle Bob Consulting LLC, which offers software consulting, training, and skill development
services to major corporations worldwide. He served as the Master Craftsman at 8th Light, Inc., a
Chicago-based software consulting firm. He has published dozens of articles in various trade journals
and is a regular speaker at international conferences and trade shows. He served three years as the
editor-in-chief of the C++ Report and served as the first chairman of the Agile Alliance.
Martin has authored and edited many books, including The Clean Coder, Clean Code, UML for Java
Programmers, Agile Software Development, Extreme Programming in Practice, More C++ Gems,
Pattern Languages of Program Design 3, and Designing Object Oriented C++ Applications Using
the Booch Method.

I
INTRODUCTION
It doesn’t take a huge amount of knowledge and skill to get a program working. Kids in high school
do it all the time. Young men and women in college start billion-dollar businesses based on
scrabbling together a few lines of PHP or Ruby. Hoards of junior programmers in cube farms around
the world slog through massive requirements documents held in huge issue tracking systems to get
their systems to “work” by the sheer brute force of will. The code they produce may not be pretty; but
it works. It works because getting something to work—once—just isn’t that hard.
Getting it right is another matter entirely. Getting software right is hard. It takes knowledge and skills
that most young programmers haven’t yet acquired. It requires thought and insight that most
programmers don’t take the time to develop. It requires a level of discipline and dedication that most
programmers never dreamed they’d need. Mostly, it takes a passion for the craft and the desire to be a
professional.
And when you get software right, something magical happens: You don’t need hordes of programmers
to keep it working. You don’t need massive requirements documents and huge issue tracking systems.
You don’t need global cube farms and 24/7 programming.
When software is done right, it requires a fraction of the human resources to create and maintain.
Changes are simple and rapid. Defects are few and far between. Effort is minimized, and functionality
and flexibility are maximized.
Yes, this vision sounds a bit utopian. But I’ve been there; I’ve seen it happen. I’ve worked in projects
where the design and architecture of the system made it easy to write and easy to maintain. I’ve
experienced projects that required a fraction of the anticipated human resources. I’ve worked on
systems that had extremely low defect rates. I’ve seen the extraordinary effect that good software
architecture can have on a system, a project, and a team. I’ve been to the promised land.
But don’t take my word for it. Look at your own experience. Have you experienced the opposite?
Have you worked on systems that are so interconnected and intricately coupled that every change,
regardless of how trivial, takes weeks and involves huge risks? Have you experienced the impedance
of bad code and rotten design? Has the design of the systems you’ve worked on had a huge negative
effect on the morale of the team, the trust of the customers, and the patience of the managers? Have
you seen teams, departments, and even companies that have been brought down by the rotten structure
of their software? Have you been to programming hell?
I have—and to some extent, most of the rest of us have, too. It is far more common to fight your way
through terrible software designs than it is to enjoy the pleasure of working with a good one.

1
WHAT IS DESIGN AND ARCHITECTURE?
There has been a lot of confusion about design and architecture over the years. What is design? What
is architecture? What are the differences between the two?
One of the goals of this book is to cut through all that confusion and to define, once and for all, what
design and architecture are. For starters, I’ll assert that there is no difference between them. None at
all.
The word “architecture” is often used in the context of something at a high level that is divorced from
the lower-level details, whereas “design” more often seems to imply structures and decisions at a
lower level. But this usage is nonsensical when you look at what a real architect does.
Consider the architect who designed my new home. Does this home have an architecture? Of course it
does. And what is that architecture? Well, it is the shape of the home, the outward appearance, the
elevations, and the layout of the spaces and rooms. But as I look through the diagrams that my
architect produced, I see an immense number of low-level details. I see where every outlet, light
switch, and light will be placed. I see which switches control which lights. I see where the furnace is
placed, and the size and placement of the water heater and the sump pump. I see detailed depictions
of how the walls, roofs, and foundations will be constructed.
In short, I see all the little details that support all the high-level decisions. I also see that those low-
level details and high-level decisions are part of the whole design of the house.

And so it is with software design. The low-level details and the high-level structure are all part of the
same whole. They form a continuous fabric that defines the shape of the system. You can’t have one
without the other; indeed, no clear dividing line separates them. There is simply a continuum of
decisions from the highest to the lowest levels.
THE GOAL?
And the goal of those decisions? The goal of good software design? That goal is nothing less than my
utopian description:
The goal of software architecture is to minimize the human resources required to build and maintain the required
system.
The measure of design quality is simply the measure of the effort required to meet the needs of the
customer. If that effort is low, and stays low throughout the lifetime of the system, the design is good.
If that effort grows with each new release, the design is bad. It’s as simple as that.
CASE STUDY
As an example, consider the following case study. It includes real data from a real company that
wishes to remain anonymous.
First, let’s look at the growth of the engineering staff. I’m sure you’ll agree that this trend is very
encouraging. Growth like that shown in Figure 1.1 must be an indication of significant success!

Figure 1.1 Growth of the engineering staff
Reproduced with permission from a slide presentation by Jason Gorman
Now let’s look at the company’s productivity over the same time period, as measured by simple lines
of code (Figure 1.2).
Figure 1.2 Productivity over the same period of time
Clearly something is going wrong here. Even though every release is supported by an ever-increasing
number of developers, the growth of the code looks like it is approaching an asymptote.

Now here’s the really scary graph: Figure 1.3 shows how the cost per line of code has changed over
time.
These trends aren’t sustainable. It doesn’t matter how profitable the company might be at the moment:
Those curves will catastrophically drain the profit from the business model and drive the company
into a stall, if not into a downright collapse.
What caused this remarkable change in productivity? Why was the code 40 times more expensive to
produce in release 8 as opposed to release 1?
Figure 1.3 Cost per line of code over time
THE SIGNATURE OF A MESS
What you are looking at is the signature of a mess. When systems are thrown together in a hurry, when
the sheer number of programmers is the sole driver of output, and when little or no thought is given to
the cleanliness of the code or the structure of the design, then you can bank on riding this curve to its
ugly end.
Figure 1.4 shows what this curve looks like to the developers. They started out at nearly 100%
productivity, but with each release their productivity declined. By the fourth release, it was clear that
their productivity was going to bottom out in an asymptotic approach to zero.

Figure 1.4 Productivity by release
From the developers’ point of view, this is tremendously frustrating, because everyone is working
hard. Nobody has decreased their effort.
And yet, despite all their heroics, overtime, and dedication, they simply aren’t getting much of
anything done anymore. All their effort has been diverted away from features and is now consumed
with managing the mess. Their job, such as it is, has changed into moving the mess from one place to
the next, and the next, and the next, so that they can add one more meager little feature.
THE EXECUTIVE VIEW
If you think that’s bad, imagine what this picture looks like to the executives! Consider Figure 1.5,
which depicts monthly development payroll for the same period.
Figure 1.5 Monthly development payroll by release
Release 1 was delivered with a monthly payroll of a few hundred thousand dollars. The second
release cost a few hundred thousand more. By the eighth release monthly payroll was $20 million,

and climbing.
Just this chart alone is scary. Clearly something startling is happening. One hopes that revenues are
outpacing costs and therefore justifying the expense. But no matter how you look at this curve, it’s
cause for concern.
But now compare the curve in Figure 1.5 with the lines of code written per release in Figure 1.2. That
initial few hundred thousand dollars per month bought a lot of functionality—but the final $20 million
bought almost nothing! Any CFO would look at these two graphs and know that immediate action is
necessary to stave off disaster.
But which action can be taken? What has gone wrong? What has caused this incredible decline in
productivity? What can executives do, other than to stamp their feet and rage at the developers?
WHAT WENT WRONG?
Nearly 2600 years ago, Aesop told the story of the Tortoise and the Hare. The moral of that story has
been stated many times in many different ways:
• “Slow and steady wins the race.”
• “The race is not to the swift, nor the battle to the strong.”
• “The more haste, the less speed.”
The story itself illustrates the foolishness of overconfidence. The Hare, so confident in its intrinsic
speed, does not take the race seriously, and so naps while the Tortoise crosses the finish line.
Modern developers are in a similar race, and exhibit a similar overconfidence. Oh, they don’t sleep
—far from it. Most modern developers work their butts off. But a part of their brain does sleep—the
part that knows that good, clean, well-designed code matters.
These developers buy into a familiar lie: “We can clean it up later; we just have to get to market
first!” Of course, things never do get cleaned up later, because market pressures never abate. Getting
to market first simply means that you’ve now got a horde of competitors on your tail, and you have to
stay ahead of them by running as fast as you can.
And so the developers never switch modes. They can’t go back and clean things up because they’ve
got to get the next feature done, and the next, and the next, and the next. And so the mess builds, and
productivity continues its asymptotic approach toward zero.
Just as the Hare was overconfident in its speed, so the developers are overconfident in their ability to
remain productive. But the creeping mess of code that saps their productivity never sleeps and never
relents. If given its way, it will reduce productivity to zero in a matter of months.
The bigger lie that developers buy into is the notion that writing messy code makes them go fast in the
short term, and just slows them down in the long term. Developers who accept this lie exhibit the
hare’s overconfidence in their ability to switch modes from making messes to cleaning up messes

sometime in the future, but they also make a simple error of fact. The fact is that making messes is
always slower than staying clean, no matter which time scale you are using.
Consider the results of a remarkable experiment performed by Jason Gorman depicted in Figure 1.6.
Jason conducted this test over a period of six days. Each day he completed a simple program to
convert integers into Roman numerals. He knew his work was complete when his predefined set of
acceptance tests passed. Each day the task took a little less than 30 minutes. Jason used a well-known
cleanliness discipline named test-driven development (TDD) on the first, third, and fifth days. On the
other three days, he wrote the code without that discipline.
Figure 1.6 Time to completion by iterations and use/non-use of TDD
First, notice the learning curve apparent in Figure 1.6. Work on the latter days is completed more
quickly than the former days. Notice also that work on the TDD days proceeded approximately 10%
faster than work on the non-TDD days, and that even the slowest TDD day was faster than the fastest
non-TDD day.
Some folks might look at that result and think it’s a remarkable outcome. But to those who haven’t
been deluded by the Hare’s overconfidence, the result is expected, because they know this simple
truth of software development:
The only way to go fast, is to go well.
And that’s the answer to the executive’s dilemma. The only way to reverse the decline in productivity
and the increase in cost is to get the developers to stop thinking like the overconfident Hare and start
taking responsibility for the mess that they’ve made.
The developers may think that the answer is to start over from scratch and redesign the whole system
—but that’s just the Hare talking again. The same overconfidence that led to the mess is now telling
them that they can build it better if only they can start the race over. The reality is less rosy:
Their overconfidence will drive the redesign into the same mess as the original project.
CONCLUSION
In every case, the best option is for the development organization to recognize and avoid its own
overconfidence and to start taking the quality of its software architecture seriously.
To take software architecture seriously, you need to know what good software architecture is. To
build a system with a design and an architecture that minimize effort and maximize productivity, you
need to know which attributes of system architecture lead to that end.
That’s what this book is about. It describes what good clean architectures and designs look like, so
that software developers can build systems that will have long profitable lifetimes.

2
A TALE OF TWO VALUES
Every software system provides two different values to the stakeholders: behavior and structure.
Software developers are responsible for ensuring that both those values remain high. Unfortunately,
they often focus on one to the exclusion of the other. Even more unfortunately, they often focus on the
lesser of the two values, leaving the software system eventually valueless.
BEHAVIOR
The first value of software is its behavior. Programmers are hired to make machines behave in a way
that makes or saves money for the stakeholders. We do this by helping the stakeholders develop a
functional specification, or requirements document. Then we write the code that causes the
stakeholder’s machines to satisfy those requirements.
When the machine violates those requirements, programmers get their debuggers out and fix the
problem.
Many programmers believe that is the entirety of their job. They believe their job is to make the
machine implement the requirements and to fix any bugs. They are sadly mistaken.
ARCHITECTURE
The second value of software has to do with the word “software”—a compound word composed of
“soft” and “ware.” The word “ware” means “product”; the word “soft”… Well, that’s where the
second value lies.
Software was invented to be “soft.” It was intended to be a way to easily change the behavior of
machines. If we’d wanted the behavior of machines to be hard to change, we would have called it
hardware.
To fulfill its purpose, software must be soft—that is, it must be easy to change. When the stakeholders
change their minds about a feature, that change should be simple and easy to make. The difficulty in
making such a change should be proportional only to the scope of the change, and not to the shape of
the change.
It is this difference between scope and shape that often drives the growth in software development
costs. It is the reason that costs grow out of proportion to the size of the requested changes. It is the
reason that the first year of development is much cheaper than the second, and the second year is much
cheaper than the third.
From the stakeholders’ point of view, they are simply providing a stream of changes of roughly
similar scope. From the developers’ point of view, the stakeholders are giving them a stream of
jigsaw puzzle pieces that they must fit into a puzzle of ever-increasing complexity. Each new request
is harder to fit than the last, because the shape of the system does not match the shape of the request.
I’m using the word “shape” here in a unconventional way, but I think the metaphor is apt. Software
developers often feel as if they are forced to jam square pegs into round holes.
The problem, of course, is the architecture of the system. The more this architecture prefers one shape
over another, the more likely new features will be harder and harder to fit into that structure.
Therefore architectures should be as shape agnostic are practical.
THE GREATER VALUE
Function or architecture? Which of these two provides the greater value? Is it more important for the
software system to work, or is it more important for the software system to be easy to change?
If you ask the business managers, they’ll often say that it’s more important for the software system to
work. Developers, in turn, often go along with this attitude. But it’s the wrong attitude. I can prove
that it is wrong with the simple logical tool of examining the extremes.
• If you give me a program that works perfectly but is impossible to change, then it won’t work
when the requirements change, and I won’t be able to make it work. Therefore the program will
become useless.
• If you give me a program that does not work but is easy to change, then I can make it work, and
keep it working as requirements change. Therefore the program will remain continually useful.

You may not find this argument convincing. After all, there’s no such thing as a program that is
impossible to change. However, there are systems that are practically impossible to change, because
the cost of change exceeds the benefit of change. Many systems reach that point in some of their
features or configurations.
If you ask the business managers if they want to be able to make changes, they’ll say that of course
they do, but may then qualify their answer by noting that the current functionality is more important
than any later flexibility. In contrast, if the business managers ask you for a change, and your estimated
costs for that change are unaffordably high, the business managers will likely be furious that you
allowed the system to get to the point where the change was impractical.
EISENHOWER’S MATRIX
Consider President Dwight D. Eisenhower’s matrix of importance versus urgency (Figure 2.1). Of
this matrix, Eisenhower said:
I have two kinds of problems, the urgent and the important. The urgent are not important, and the important are never
urgent.1
Figure 2.1 Eisenhower matrix
There is a great deal of truth to this old adage. Those things that are urgent are rarely of great
importance, and those things that are important are seldom of great urgency.
The first value of software—behavior—is urgent but not always particularly important.
The second value of software—architecture—is important but never particularly urgent.
Of course, some things are both urgent and important. Other things are not urgent and not important.
Ultimately, we can arrange these four couplets into priorities:
1. Urgent and important

2. Not urgent and important
3. Urgent and not important
4. Not urgent and not important
Note that the architecture of the code—the important stuff—is in the top two positions of this list,
whereas the behavior of the code occupies the first and third positions.
The mistake that business managers and developers often make is to elevate items in position 3 to
position 1. In other words, they fail to separate those features that are urgent but not important from
those features that truly are urgent and important. This failure then leads to ignoring the important
architecture of the system in favor of the unimportant features of the system.
The dilemma for software developers is that business managers are not equipped to evaluate the
importance of architecture. That’s what software developers were hired to do. Therefore it is the
responsibility of the software development team to assert the importance of architecture over the
urgency of features.
FIGHT FOR THE ARCHITECTURE
Fulfilling this responsibility means wading into a fight—or perhaps a better word is “struggle.”
Frankly, that’s always the way these things are done. The development team has to struggle for what
they believe to be best for the company, and so do the management team, and the marketing team, and
the sales team, and the operations team. It’s always a struggle.
Effective software development teams tackle that struggle head on. They unabashedly squabble with
all the other stakeholders as equals. Remember, as a software developer, you are a stakeholder. You
have a stake in the software that you need to safeguard. That’s part of your role, and part of your duty.
And it’s a big part of why you were hired.
This challenge is doubly important if you are a software architect. Software architects are, by virtue
of their job description, more focused on the structure of the system than on its features and functions.
Architects create an architecture that allows those features and functions to be easily developed,
easily modified, and easily extended.
Just remember: If architecture comes last, then the system will become ever more costly to develop,
and eventually change will become practically impossible for part or all of the system. If that is
allowed to happen, it means the software development team did not fight hard enough for what they
knew was necessary.
1. From a speech at Northwestern University in 1954.

II
STARTING WITH THE BRICKS: PROGRAMMING
PARADIGMS
Software architecture begins with the code—and so we will begin our discussion of architecture by
looking at what we’ve learned about code since code was first written.
In 1938, Alan Turing laid the foundations of what was to become computer programming. He was not
the first to conceive of a programmable machine, but he was the first to understand that programs
were simply data. By 1945, Turing was writing real programs on real computers in code that we
would recognize (if we squinted enough). Those programs used loops, branches, assignment,
subroutines, stacks, and other familiar structures. Turing’s language was binary.
Since those days, a number of revolutions in programming have occurred. One revolution with which
we are all very familiar is the revolution of languages. First, in the late 1940s, came assemblers.
These “languages” relieved the programmers of the drudgery of translating their programs into binary.
In 1951, Grace Hopper invented A0, the first compiler. In fact, she coined the term compiler. Fortran
was invented in 1953 (the year after I was born). What followed was an unceasing flood of new
programming languages—COBOL, PL/1, SNOBOL, C, Pascal, C++, Java, ad infinitum.
Another, probably more significant, revolution was in programming paradigms. Paradigms are ways
of programming, relatively unrelated to languages. A paradigm tells you which programming
structures to use, and when to use them. To date, there have been three such paradigms. For reasons
we shall discuss later, there are unlikely to be any others.

3
PARADIGM OVERVIEW
The three paradigms included in this overview chapter are structured programming, object-orient
programming, and functional programming.
STRUCTURED PROGRAMMING
The first paradigm to be adopted (but not the first to be invented) was structured programming, which
was discovered by Edsger Wybe Dijkstra in 1968. Dijkstra showed that the use of unrestrained jumps
(goto statements) is harmful to program structure. As we’ll see in the chapters that follow, he
replaced those jumps with the more familiar if/then/else and do/while/until constructs.
We can summarize the structured programming paradigm as follows:
Structured programming imposes discipline on direct transfer of control.
OBJECT-ORIENTED PROGRAMMING
The second paradigm to be adopted was actually discovered two years earlier, in 1966, by Ole Johan
Dahl and Kristen Nygaard. These two programmers noticed that the function call stack frame in the
ALGOL language could be moved to a heap, thereby allowing local variables declared by a function to
exist long after the function returned. The function became a constructor for a class, the local
variables became instance variables, and the nested functions became methods. This led inevitably to
the discovery of polymorphism through the disciplined use of function pointers.
We can summarize the object-oriented programming paradigm as follows:
Object-oriented programming imposes discipline on indirect transfer of control.
FUNCTIONAL PROGRAMMING
The third paradigm, which has only recently begun to be adopted, was the first to be invented. Indeed,
its invention predates computer programming itself. Functional programming is the direct result of the
work of Alonzo Church, who in 1936 invented l-calculus while pursuing the same mathematical
problem that was motivating Alan Turing at the same time. His l-calculus is the foundation of the LISP
language, invented in 1958 by John McCarthy. A foundational notion of l-calculus is immutability—
that is, the notion that the values of symbols do not change. This effectively means that a functional
language has no assignment statement. Most functional languages do, in fact, have some means to alter
the value of a variable, but only under very strict discipline.
We can summarize the functional programming paradigm as follows:
Functional programming imposes discipline upon assignment.
FOOD FOR THOUGHT
Notice the pattern that I’ve quite deliberately set up in introducing these three programming
paradigms: Each of the paradigms removes capabilities from the programmer. None of them adds new
capabilities. Each imposes some kind of extra discipline that is negative in its intent. The paradigms
tell us what not to do, more than they tell us what to do.
Another way to look at this issue is to recognize that each paradigm takes something away from us.
The three paradigms together remove goto statements, function pointers, and assignment. Is there
anything left to take away?
Probably not. Thus these three paradigms are likely to be the only three we will see—at least the only
three that are negative. Further evidence that there are no more such paradigms is that they were all
discovered within the ten years between 1958 and 1968. In the many decades that have followed, no
new paradigms have been added.
CONCLUSION
What does this history lesson on paradigms have to do with architecture? Everything. We use
polymorphism as the mechanism to cross architectural boundaries; we use functional programming to
impose discipline on the location of and access to data; and we use structured programming as the
algorithmic foundation of our modules.
Notice how well those three align with the three big concerns of architecture: function, separation of
components, and data management.

4
STRUCTURED PROGRAMMING
Edsger Wybe Dijkstra was born in Rotterdam in 1930. He survived the bombing of Rotterdam during
World War II, along with the German occupation of the Netherlands, and in 1948 graduated from high
school with the highest possible marks in math, physics, chemistry, and biology. In March 1952, at the
age of 21 (and just 9 months before I was born), Dijkstra took a job with the Mathematical Center of
Amsterdam as the Netherlands’ very first programmer.
In 1955, having been a programmer for three years, and while still a student, Dijkstra concluded that
the intellectual challenge of programming was greater than the intellectual challenge of theoretical
physics. As a result, he chose programming as his long-term career.
In 1957, Dijkstra married Maria Debets. At the time, you had to state your profession as part of the
marriage rites in the Netherlands. The Dutch authorities were unwilling to accept “programmer” as
Dijkstra’s profession; they had never heard of such a profession. To satisfy them, Dijkstra settled for
“theoretical physicist” as his job title.
As part of deciding to make programming his career, Dijkstra conferred with his boss, Adriaan van
Wijngaarden. Dijkstra was concerned that no one had identified a discipline, or science, of
programming, and that he would therefore not be taken seriously. His boss replied that Dijkstra might
very well be one of the people who would discover such disciplines, thereby evolving software into
a science.
Dijkstra started his career in the era of vacuum tubes, when computers were huge, fragile, slow,
unreliable, and (by today’s standards) extremely limited. In those early years, programs were written
in binary, or in very crude assembly language. Input took the physical form of paper tape or punched
cards. The edit/compile/test loop was hours—if not days—long.
It was in this primitive environment that Dijkstra made his great discoveries.
PROOF
The problem that Dijkstra recognized, early on, was that programming is hard, and that programmers
don’t do it very well. A program of any complexity contains too many details for a human brain to
manage without help. Overlooking just one small detail results in programs that may seem to work,
but fail in surprising ways.
Dijkstra’s solution was to apply the mathematical discipline of proof. His vision was the construction
of a Euclidian hierarchy of postulates, theorems, corollaries, and lemmas. Dijkstra thought that
programmers could use that hierarchy the way mathematicians do. In other words, programmers
would use proven structures, and tie them together with code that they would then prove correct
themselves.
Of course, to get this going, Dijkstra realized that he would have to demonstrate the technique for
writing basic proofs of simple algorithms. This he found to be quite challenging.
During his investigation, Dijkstra discovered that certain uses of goto statements prevent modules
from being decomposed recursively into smaller and smaller units, thereby preventing use of the
divide-and-conquer approach necessary for reasonable proofs.
Other uses of goto, however, did not have this problem. Dijkstra realized that these “good” uses of
goto corresponded to simple selection and iteration control structures such as if/then/else and
do/while. Modules that used only those kinds of control structures could be recursively subdivided
into provable units.
Dijkstra knew that those control structures, when combined with sequential execution, were special.
They had been identified two years before by Böhm and Jacopini, who proved that all programs can
be constructed from just three structures: sequence, selection, and iteration.
This discovery was remarkable: The very control structures that made a module provable were the
same minimum set of control structures from which all programs can be built. Thus structured
programming was born.
Dijkstra showed that sequential statements could be proved correct through simple enumeration. The
technique mathematically traced the inputs of the sequence to the outputs of the sequence. This
approach was no different from any normal mathematical proof.
Dijkstra tackled selection through reapplication of enumeration. Each path through the selection was
enumerated. If both paths eventually produced appropriate mathematical results, then the proof was
solid.
Iteration was a bit different. To prove an iteration correct, Dijkstra had to use induction. He proved
the case for 1 by enumeration. Then he proved the case that if N was assumed correct, N + 1 was
correct, again by enumeration. He also proved the starting and ending criteria of the iteration by
enumeration.
Such proofs were laborious and complex—but they were proofs. With their development, the idea
that a Euclidean hierarchy of theorems could be constructed seemed reachable.
A HARMFUL PROCLAMATION
In 1968, Dijkstra wrote a letter to the editor of CACM, which was published in the March issue. The
title of this letter was “Go To Statement Considered Harmful.” The article outlined his position on the
three control structures.
And the programming world caught fire. Back then we didn’t have an Internet, so people couldn’t
post nasty memes of Dijkstra, and they couldn’t flame him online. But they could, and they did, write
letters to the editors of many published journals.
Those letters weren’t necessarily all polite. Some were intensely negative; others voiced strong
support for his position. And so the battle was joined, ultimately to last about a decade.
Eventually the argument petered out. The reason was simple: Dijkstra had won. As computer
languages evolved, the goto statement moved ever rearward, until it all but disappeared. Most
modern languages do not have a goto statement—and, of course, LISP never did.
Nowadays we are all structured programmers, though not necessarily by choice. It’s just that our
languages don’t give us the option to use undisciplined direct transfer of control.
Some may point to named breaks in Java or exceptions as goto analogs. In fact, these structures are
not the utterly unrestricted transfers of control that older languages like Fortran or COBOL once had.
Indeed, even languages that still support the goto keyword often restrict the target to within the scope
of the current function.
FUNCTIONAL DECOMPOSITION
Structured programming allows modules to be recursively decomposed into provable units, which in
turn means that modules can be functionally decomposed. That is, you can take a large-scale problem
statement and decompose it into high-level functions. Each of those functions can then be decomposed
into lower-level functions, ad infinitum. Moreover, each of those decomposed functions can be
represented using the restricted control structures of structured programming.
Building on this foundation, disciplines such as structured analysis and structured design became
popular in the late 1970s and throughout the 1980s. Men like Ed Yourdon, Larry Constantine, Tom
DeMarco, and Meilir Page-Jones promoted and popularized these techniques throughout that period.
By following these disciplines, programmers could break down large proposed systems into modules
and components that could be further broken down into tiny provable functions.
NO FORMAL PROOFS
But the proofs never came. The Euclidean hierarchy of theorems was never built. And programmers
at large never saw the benefits of working through the laborious process of formally proving each and
every little function correct. In the end, Dijkstra’s dream faded and died. Few of today’s programmers
believe that formal proofs are an appropriate way to produce high-quality software.
Of course, formal, Euclidian style, mathematical proofs are not the only strategy for proving
something correct. Another highly successful strategy is the scientific method.
SCIENCE TO THE RESCUE
Science is fundamentally different from mathematics, in that scientific theories and laws cannot be
proven correct. I cannot prove to you that Newton’s second law of motion, F = ma, or law of gravity,
F = Gm1m2/r2, are correct. I can demonstrate these laws to you, and I can make measurements that
show them correct to many decimal places, but I cannot prove them in the sense of a mathematical
proof. No matter how many experiments I conduct or how much empirical evidence I gather, there is
always the chance that some experiment will show that those laws of motion and gravity are
incorrect.
That is the nature of scientific theories and laws: They are falsifiable but not provable.
And yet we bet our lives on these laws every day. Every time you get into a car, you bet your life that
F = ma is a reliable description of the way the world works. Every time you take a step, you bet your
health and safety that F = Gm1m2/r2 is correct.
Science does not work by proving statements true, but rather by proving statements false. Those
statements that we cannot prove false, after much effort, we deem to be true enough for our purposes.
Of course, not all statements are provable. The statement “This is a lie” is neither true nor false. It is
one of the simplest examples of a statement that is not provable.
Ultimately, we can say that mathematics is the discipline of proving provable statements true.
Science, in contrast, is the discipline of proving provable statements false.
TESTS
Dijkstra once said, “Testing shows the presence, not the absence, of bugs.” In other words, a program
can be proven incorrect by a test, but it cannot be proven correct. All that tests can do, after sufficient
testing effort, is allow us to deem a program to be correct enough for our purposes.
The implications of this fact are stunning. Software development is not a mathematical endeavor,
even though it seems to manipulate mathematical constructs. Rather, software is like a science. We
show correctness by failing to prove incorrectness, despite our best efforts.
Such proofs of incorrectness can be applied only to provable programs. A program that is not
provable—due to unrestrained use of goto, for example—cannot be deemed correct no matter how
many tests are applied to it.
Structured programming forces us to recursively decompose a program into a set of small provable
functions. We can then use tests to try to prove those small provable functions incorrect. If such tests
fail to prove incorrectness, then we deem the functions to be correct enough for our purposes.
CONCLUSION
It is this ability to create falsifiable units of programming that makes structured programming valuable
today. This is the reason that modern languages do not typically support unrestrained goto statements.
Moreover, at the architectural level, this is why we still consider functional decomposition to be one
of our best practices.
At every level, from the smallest function to the largest component, software is like a science and,
therefore, is driven by falsifiability. Software architects strive to define modules, components, and
services that are easily falsifiable (testable). To do so, they employ restrictive disciplines similar to
structured programming, albeit at a much higher level.
It is those restrictive disciplines that we will study in some detail in the chapters to come.

5
OBJECT-ORIENTED PROGRAMMING
As we will see, the basis of a good architecture is the understanding and application of the principles
of object-oriented design (OO). But just what is OO?
One answer to this question is “The combination of data and function.” Although often cited, this is a
very unsatisfying answer because it implies that o.f() is somehow different from f(o). This is
absurd. Programmers were passing data structures into functions long before 1966, when Dahl and
Nygaard moved the function call stack frame to the heap and invented OO.
Another common answer to this question is “A way to model the real world.” This is an evasive
answer at best. What does “modeling the real world” actually mean, and why is it something we
would want to do? Perhaps this statement is intended to imply that OO makes software easier to
understand because it has a closer relationship to the real world—but even that statement is evasive
and too loosely defined. It does not tell us what OO is.
Some folks fall back on three magic words to explain the nature of OO: encapsulation, inheritance,
and polymorphism. The implication is that OO is the proper admixture of these three things, or at
least that an OO language must support these three things.
Let’s examine each of these concepts in turn.

ENCAPSULATION?
The reason encapsulation is cited as part of the definition of OO is that OO languages provide easy
and effective encapsulation of data and function. As a result, a line can be drawn around a cohesive
set of data and functions. Outside of that line, the data is hidden and only some of the functions are
known. We see this concept in action as the private data members and the public member functions of
a class.
This idea is certainly not unique to OO. Indeed, we had perfect encapsulation in C. Consider this
simple C program:
Click here to view code image
point.h
struct Point;
struct Point* makePoint(double x, double y);
double distance (struct Point *p1, struct Point *p2);
Click here to view code image
point.c
#include "point.h"
#include <stdlib.h>
#include <math.h>
struct Point {
double x,y;
};
struct Point* makepoint(double x, double y) {
struct Point* p = malloc(sizeof(struct Point));
p->x = x;
p->y = y;
return p;
}
double distance(struct Point* p1, struct Point* p2) {
double dx = p1->x - p2->x;
double dy = p1->y - p2->y;
return sqrt(dx*dx+dy*dy);
}
The users of point.h have no access whatsoever to the members of struct Point. They can call
the makePoint() function, and the distance() function, but they have absolutely no knowledge of
the implementation of either the Point data structure or the functions.
This is perfect encapsulation—in a non-OO language. C programmers used to do this kind of thing all
the time. We would forward declare data structures and functions in header files, and then implement
them in implementation files. Our users never had access to the elements in those implementation
files.

But then came OO in the form of C++—and the perfect encapsulation of C was broken.
The C++ compiler, for technical reasons,1 needed the member variables of a class to be declared in
the header file of that class. So our Point program changed to look like this:
Click here to view code image
point.h
class Point {
public:
Point(double x, double y);
double distance(const Point& p) const;
private:
double x;
double y;
};
Click here to view code image
point.cc
#include "point.h"
#include <math.h>
Point::Point(double x, double y)
: x(x), y(y)
{}
double Point::distance(const Point& p) const {
double dx = x-p.x;
double dy = y-p.y;
return sqrt(dx*dx + dy*dy);
}
Clients of the header file point.h know about the member variables x and y! The compiler will
prevent access to them, but the client still knows they exist. For example, if those member names are
changed, the point.cc file must be recompiled! Encapsulation has been broken.
Indeed, the way encapsulation is partially repaired is by introducing the public, private, and
protected keywords into the language. This, however, was a hack necessitated by the technical need
for the compiler to see those variables in the header file.
Java and C# simply abolished the header/implementation split altogether, thereby weakening
encapsulation even more. In these languages, it is impossible to separate the declaration and
definition of a class.
For these reasons, it is difficult to accept that OO depends on strong encapsulation. Indeed, many OO
languages2 have little or no enforced encapsulation.
OO certainly does depend on the idea that programmers are well-behaved enough to not circumvent

encapsulated data. Even so, the languages that claim to provide OO have only weakened the once
perfect encapsulation we enjoyed with C.
INHERITANCE?
If OO languages did not give us better encapsulation, then they certainly gave us inheritance.
Well—sort of. Inheritance is simply the redeclaration of a group of variables and functions within an
enclosing scope. This is something C programmers3 were able to do manually long before there was
an OO language.
Consider this addition to our original point.h C program:
Click here to view code image
namedPoint.h
struct NamedPoint;
struct NamedPoint* makeNamedPoint(double x, double y, char* name);
void setName(struct NamedPoint* np, char* name);
char* getName(struct NamedPoint* np);
Click here to view code image
namedPoint.c
#include "namedPoint.h"
#include <stdlib.h>
struct NamedPoint {
double x,y;
char* name;
};
struct NamedPoint* makeNamedPoint(double x, double y, char* name) {
struct NamedPoint* p = malloc(sizeof(struct NamedPoint));
p->x = x;
p->y = y;
p->name = name;
return p;
}
void setName(struct NamedPoint* np, char* name) {
np->name = name;
}
char* getName(struct NamedPoint* np) {
return np->name;
}
Click here to view code image
main.c

#include "point.h"
#include "namedPoint.h"
#include <stdio.h>
int main(int ac, char** av) {
struct NamedPoint* origin = makeNamedPoint(0.0, 0.0, "origin");
struct NamedPoint* upperRight = makeNamedPoint (1.0, 1.0, "upperRight");
printf("distance=%f\n",
distance(
(struct Point*) origin,
(struct Point*) upperRight));
}
If you look carefully at the main program, you’ll see that the NamedPoint data structure acts as though
it is a derivative of the Point data structure. This is because the order of the first two fields in
NamedPoint is the same as Point. In short, NamedPoint can masquerade as Point because
NamedPoint is a pure superset of Point and maintains the ordering of the members that correspond
to Point.
This kind of trickery was a common practice4 of programmers prior to the advent of OO. In fact, such
trickery is how C++ implements single inheritance.
Thus we might say that we had a kind of inheritance long before OO languages were invented. That
statement wouldn’t quite be true, though. We had a trick, but it’s not nearly as convenient as true
inheritance. Moreover, multiple inheritance is a considerably more difficult to achieve by such
trickery.
Note also that in main.c, I was forced to cast the NamedPoint arguments to Point. In a real OO
language, such upcasting would be implicit.
It’s fair to say that while OO languages did not give us something completely brand new, it did make
the masquerading of data structures significantly more convenient.
To recap: We can award no point to OO for encapsulation, and perhaps a half-point for inheritance.
So far, that’s not such a great score.
But there’s one more attribute to consider.
POLYMORPHISM?
Did we have polymorphic behavior before OO languages? Of course we did. Consider this simple C
copy program.
Click here to view code image
#include <stdio.h>
void copy() {
int c;

while ((c=getchar()) != EOF)
putchar(c);
}
The function getchar() reads from STDIN. But which device is STDIN? The putchar() function
writes to STDOUT. But which device is that? These functions are polymorphic—their behavior
depends on the type of STDIN and STDOUT.
It’s as though STDIN and STDOUT are Java-style interfaces that have implementations for each device.
Of course, there are no interfaces in the example C program—so how does the call to getchar()
actually get delivered to the device driver that reads the character?
The answer to that question is pretty straightforward. The UNIX operating system requires that every
IO device driver provide five standard functions:5 open, close, read, write, and seek. The
signatures of those functions must be identical for every IO driver.
The FILE data structure contains five pointers to functions. In our example, it might look like this:
Click here to view code image
struct FILE {
void (*open)(char* name, int mode);
void (*close)();
int (*read)();
void (*write)(char);
void (*seek)(long index, int mode);
};
The IO driver for the console will define those functions and load up a FILE data structure with their
addresses—something like this:
Click here to view code image
#include "file.h"
void open(char* name, int mode) {/*...*/}
void close() {/*...*/};
int read() {int c;/*...*/ return c;}
void write(char c) {/*...*/}
void seek(long index, int mode) {/*...*/}
struct FILE console = {open, close, read, write, seek};
Now if STDIN is defined as a FILE*, and if it points to the console data structure, then getchar()
might be implemented this way:
Click here to view code image
extern struct FILE* STDIN;
int getchar() {
return STDIN->read();
}
In other words, getchar() simply calls the function pointed to by the read pointer of the FILE data
structure pointed to by STDIN.
This simple trick is the basis for all polymorphism in OO. In C++, for example, every virtual function
within a class has a pointer in a table called a vtable, and all calls to virtual functions go through
that table. Constructors of derivatives simply load their versions of those functions into the vtable of
the object being created.
The bottom line is that polymorphism is an application of pointers to functions. Programmers have
been using pointers to functions to achieve polymorphic behavior since Von Neumann architectures
were first implemented in the late 1940s. In other words, OO has provided nothing new.
Ah, but that’s not quite correct. OO languages may not have given us polymorphism, but they have
made it much safer and much more convenient.
The problem with explicitly using pointers to functions to create polymorphic behavior is that
pointers to functions are dangerous. Such use is driven by a set of manual conventions. You have to
remember to follow the convention to initialize those pointers. You have to remember to follow the
convention to call all your functions through those pointers. If any programmer fails to remember
these conventions, the resulting bug can be devilishly hard to track down and eliminate.
OO languages eliminate these conventions and, therefore, these dangers. Using an OO language makes
polymorphism trivial. That fact provides an enormous power that old C programmers could only
dream of. On this basis, we can conclude that OO imposes discipline on indirect transfer of control.
THE POWER OF POLYMORPHISM
What’s so great about polymorphism? To better appreciate its charms, let’s reconsider the example
copy program. What happens to that program if a new IO device is created? Suppose we want to use
the copy program to copy data from a handwriting recognition device to a speech synthesizer device:
How do we need to change the copy program to get it to work with those new devices?
We don’t need any changes at all! Indeed, we don’t even need to recompile the copy program. Why?
Because the source code of the copy program does not depend on the source code of the IO drivers.
As long as those IO drivers implement the five standard functions defined by FILE, the copy program
will be happy to use them.
In short, the IO devices have become plugins to the copy program.
Why did the UNIX operating system make IO devices plugins? Because we learned, in the late 1950s,
that our programs should be device independent. Why? Because we wrote lots of programs that were
device dependent, only to discover that we really wanted those programs to do the same job but use a
different device.

For example, we often wrote programs that read input data from decks of cards,6 and then punched
new decks of cards as output. Later, our customers stopped giving us decks of cards and started
giving us reels of magnetic tape. This was very inconvenient, because it meant rewriting large
portions of the original program. It would be very convenient if the same program worked
interchangeably with cards or tape.
The plugin architecture was invented to support this kind of IO device independence, and has been
implemented in almost every operating system since its introduction. Even so, most programmers did
not extend the idea to their own programs, because using pointers to functions was dangerous.
OO allows the plugin architecture to be used anywhere, for anything.
DEPENDENCY INVERSION
Imagine what software was like before a safe and convenient mechanism for polymorphism was
available. In the typical calling tree, main functions called high-level functions, which called mid-
level functions, which called low-level functions. In that calling tree, however, source code
dependencies inexorably followed the flow of control (Figure 5.1).
Figure 5.1 Source code dependencies versus flow of control
For main to call one of the high-level functions, it had to mention the name of the module that
contained that function In C, this was a #include. In Java, it was an import statement. In C#, it was
a using statement. Indeed, every caller was forced to mention the name of the module that contained
the callee.
This requirement presented the software architect with few, if any, options. The flow of control was
dictated by the behavior of the system, and the source code dependencies were dictated by that flow
of control.
When polymorphism is brought into play, however, something very different can happen (Figure 5.2).

Figure 5.2 Dependency inversion
In Figure 5.2, module HL1 calls the F() function in module ML1. The fact that it calls this function
through an interface is a source code contrivance. At runtime, the interface doesn’t exist. HL1 simply
calls F() within ML1.7
Note, however, that the source code dependency (the inheritance relationship) between ML1 and the
interface I points in the opposite direction compared to the flow of control. This is called
dependency inversion, and its implications for the software architect are profound.
The fact that OO languages provide safe and convenient polymorphism means that any source code
dependency, no matter where it is, can be inverted.
Now look back at that calling tree in Figure 5.1, and its many source code dependencies. Any of those
source code dependencies can be turned around by inserting an interface between them.
With this approach, software architects working in systems written in OO languages have absolute
control over the direction of all source code dependencies in the system. They are not constrained to
align those dependencies with the flow of control. No matter which module does the calling and
which module is called, the software architect can point the source code dependency in either
direction.
That is power! That is the power that OO provides. That’s what OO is really all about—at least from
the architect’s point of view.
What can you do with that power? As an example, you can rearrange the source code dependencies of
your system so that the database and the user interface (UI) depend on the business rules (Figure 5.3),
rather than the other way around.

Figure 5.3 The database and the user interface depend on the business rules
This means that the UI and the database can be plugins to the business rules. It means that the source
code of the business rules never mentions the UI or the database.
As a consequence, the business rules, the UI, and the database can be compiled into three separate
components or deployment units (e.g., jar files, DLLs, or Gem files) that have the same dependencies
as the source code. The component containing the business rules will not depend on the components
containing the UI and database.
In turn, the business rules can be deployed independently of the UI and the database. Changes to the
UI or the database need not have any effect on the business rules. Those components can be deployed
separately and independently.
In short, when the source code in a component changes, only that component needs to be redeployed.
This is independent deployability.
If the modules in your system can be deployed independently, then they can be developed
independently by different teams. That’s independent developability.
CONCLUSION
What is OO? There are many opinions and many answers to this question. To the software architect,
however, the answer is clear: OO is the ability, through the use of polymorphism, to gain absolute
control over every source code dependency in the system. It allows the architect to create a plugin
architecture, in which modules that contain high-level policies are independent of modules that
contain low-level details. The low-level details are relegated to plugin modules that can be deployed
and developed independently from the modules that contain high-level policies.
1. The C++ compiler needs to know the size of the instances of each class.
2. For example, Smalltalk, Python, JavaScript, Lua, and Ruby.
3. Not just C programmers: Most languages of that era had the capability to masquerade one data structure as another.
4. Indeed it still is.
5. UNIX systems vary; this is just an example.
6. Punched cards—IBM Hollerith cards, 80 columns wide. I’m sure many of you have never even seen one of these, but they were
commonplace in the 1950s, 1960s, and even 1970s.
7. Albeit indirectly.

6
FUNCTIONAL PROGRAMMING
In many ways, the concepts of functional programming predate programming itself. This paradigm is
strongly based on the l-calculus invented by Alonzo Church in the 1930s.
SQUARES OF INTEGERS
To explain what functional programming is, it’s best to examine some examples. Let’s investigate a
simple problem: printing the squares of the first 25 integers.
In a language like Java, we might write the following:
Click here to view code image
public class Squint {
public static void main(String args[]) {
for (int i=0; i<25; i++)
System.out.println(i*i);
}
}
In a language like Clojure, which is a derivative of Lisp, and is functional, we might implement this
same program as follows:

Click here to view code image
(println (take 25 (map (fn [x] (* x x)) (range))))
If you don’t know Lisp, then this might look a little strange. So let me reformat it a bit and add some
comments.
Click here to view code image
(println ;___________________ Print
(take 25 ;_________________ the first 25
(map (fn [x] (* x x)) ;__ squares
(range)))) ;___________ of Integers
It should be clear that println, take, map, and range are all functions. In Lisp, you call a function
by putting it in parentheses. For example, (range) calls the range function.
The expression (fn [x] (* x x)) is an anonymous function that calls the multiply function, passing
its input argument in twice. In other words, it computes the square of its input.
Looking at the whole thing again, it’s best to start with the innermost function call.
• The range function returns a never-ending list of integers starting with 0.
• This list is passed into the map function, which calls the anonymous squaring function on each
element, producing a new never-ending list of all the squares.
• The list of squares is passed into the take function, which returns a new list with only the first 25
elements.
• The println function prints its input, which is a list of the first 25 squares of integers.
If you find yourself terrified by the concept of never-ending lists, don’t worry. Only the first 25
elements of those never-ending lists are actually created. That’s because no element of a never-ending
list is evaluated until it is accessed.
If you found all of that confusing, then you can look forward to a glorious time learning all about
Clojure and functional programming. It is not my goal to teach you about these topics here.
Instead, my goal here is to point out something very dramatic about the difference between the
Clojure and Java programs. The Java program uses a mutable variable—a variable that changes state
during the execution of the program. That variable is i—the loop control variable. No such mutable
variable exists in the Clojure program. In the Clojure program, variables like x are initialized, but
they are never modified.
This leads us to a surprising statement: Variables in functional languages do not vary.
IMMUTABILITY AND ARCHITECTURE

Why is this point important as an architectural consideration? Why would an architect be concerned
with the mutability of variables? The answer is absurdly simple: All race conditions, deadlock
conditions, and concurrent update problems are due to mutable variables. You cannot have a race
condition or a concurrent update problem if no variable is ever updated. You cannot have deadlocks
without mutable locks.
In other words, all the problems that we face in concurrent applications—all the problems we face in
applications that require multiple threads, and multiple processors—cannot happen if there are no
mutable variables.
As an architect, you should be very interested in issues of concurrency. You want to make sure that the
systems you design will be robust in the presence of multiple threads and processors. The question
you must be asking yourself, then, is whether immutability is practicable.
The answer to that question is affirmative, if you have infinite storage and infinite processor speed.
Lacking those infinite resources, the answer is a bit more nuanced. Yes, immutability can be
practicable, if certain compromises are made.
Let’s look at some of those compromises.
SEGREGATION OF MUTABILITY
One of the most common compromises in regard to immutability is to segregate the application, or the
services within the application, into mutable and immutable components. The immutable components
perform their tasks in a purely functional way, without using any mutable variables. The immutable
components communicate with one or more other components that are not purely functional, and allow
for the state of variables to be mutated (Figure 6.1).
Figure 6.1 Mutating state and transactional memory
Since mutating state exposes those components to all the problems of concurrency, it is common

practice to use some kind of transactional memory to protect the mutable variables from concurrent
updates and race conditions.
Transactional memory simply treats variables in memory the same way a database treats records on
disk.1 It protects those variables with a transaction- or retry-based scheme.
A simple example of this approach is Clojure’s atom facility:
Click here to view code image
(def counter (atom 0)) ; initialize counter to 0
(swap! counter inc) ; safely increment counter.
In this code, the counter variable is defined as an atom. In Clojure, an atom is a special kind of
variable whose value is allowed to mutate under very disciplined conditions that are enforced by the
swap! function.
The swap! function, shown in the preceding code, takes two arguments: the atom to be mutated, and a
function that computes the new value to be stored in the atom. In our example code, the counter atom
will be changed to the value computed by the inc function, which simply increments its argument.
The strategy used by swap! is a traditional compare and swap algorithm. The value of counter is
read and passed to inc. When inc returns, the value of counter is locked and compared to the value
that was passed to inc. If the value is the same, then the value returned by inc is stored in counter
and the lock is released. Otherwise, the lock is released, and the strategy is retried from the
beginning.
The atom facility is adequate for simple applications. Unfortunately, it cannot completely safeguard
against concurrent updates and deadlocks when multiple dependent variables come into play. In those
instances, more elaborate facilities can be used.
The point is that well-structured applications will be segregated into those components that do not
mutate variables and those that do. This kind of segregation is supported by the use of appropriate
disciplines to protect those mutated variables.
Architects would be wise to push as much processing as possible into the immutable components, and
to drive as much code as possible out of those components that must allow mutation.
EVENT SOURCING
The limits of storage and processing power have been rapidly receding from view. Nowadays it is
common for processors to execute billions of instructions per second and to have billions of bytes of
RAM. The more memory we have, and the faster our machines are, the less we need mutable state.
As a simple example, imagine a banking application that maintains the account balances of its

customers. It mutates those balances when deposit and withdrawal transactions are executed.
Now imagine that instead of storing the account balances, we store only the transactions. Whenever
anyone wants to know the balance of an account, we simply add up all the transactions for that
account, from the beginning of time. This scheme requires no mutable variables.
Obviously, this approach sounds absurd. Over time, the number of transactions would grow without
bound, and the processing power required to compute the totals would become intolerable. To make
this scheme work forever, we would need infinite storage and infinite processing power.
But perhaps we don’t have to make the scheme work forever. And perhaps we have enough storage
and enough processing power to make the scheme work for the reasonable lifetime of the application.
This is the idea behind event sourcing.2 Event sourcing is a strategy wherein we store the
transactions, but not the state. When state is required, we simply apply all the transactions from the
beginning of time.
Of course, we can take shortcuts. For example, we can compute and save the state every midnight.
Then, when the state information is required, we need compute only the transactions since midnight.
Now consider the data storage required for this scheme: We would need a lot of it. Realistically,
offline data storage has been growing so fast that we now consider trillions of bytes to be small—so
we have a lot of it.
More importantly, nothing ever gets deleted or updated from such a data store. As a consequence, our
applications are not CRUD; they are just CR. Also, because neither updates nor deletions occur in the
data store, there cannot be any concurrent update issues.
If we have enough storage and enough processor power, we can make our applications entirely
immutable—and, therefore, entirely functional.
If this still sounds absurd, it might help if you remembered that this is precisely the way your source
code control system works.
CONCLUSION
To summarize:
• Structured programming is discipline imposed upon direct transfer of control.
• Object-oriented programming is discipline imposed upon indirect transfer of control.
• Functional programming is discipline imposed upon variable assignment.
Each of these three paradigms has taken something away from us. Each restricts some aspect of the
way we write code. None of them has added to our power or our capabilities.

What we have learned over the last half-century is what not to do.
With that realization, we have to face an unwelcome fact: Software is not a rapidly advancing
technology. The rules of software are the same today as they were in 1946, when Alan Turing wrote
the very first code that would execute in an electronic computer. The tools have changed, and the
hardware has changed, but the essence of software remains the same.
Software—the stuff of computer programs—is composed of sequence, selection, iteration, and
indirection. Nothing more. Nothing less.
1. I know... What’s a disk?
2. Thanks to Greg Young for teaching me about this concept.

III
DESIGN PRINCIPLES
Good software systems begin with clean code. On the one hand, if the bricks aren’t well made, the
architecture of the building doesn’t matter much. On the other hand, you can make a substantial mess
with well-made bricks. This is where the SOLID principles come in.
The SOLID principles tell us how to arrange our functions and data structures into classes, and how
those classes should be interconnected. The use of the word “class” does not imply that these
principles are applicable only to object-oriented software. A class is simply a coupled grouping of
functions and data. Every software system has such groupings, whether they are called classes or not.
The SOLID principles apply to those groupings.
The goal of the principles is the creation of mid-level software structures that:
• Tolerate change,
• Are easy to understand, and
• Are the basis of components that can be used in many software systems.
The term “mid-level” refers to the fact that these principles are applied by programmers working at
the module level. They are applied just above the level of the code and help to define the kinds of
software structures used within modules and components.
Just as it is possible to create a substantial mess with well-made bricks, so it is also possible to

create a system-wide mess with well-designed mid-level components. For this reason, once we have
covered the SOLID principles, we will move on to their counterparts in the component world, and
then to the principles of high-level architecture.
The history of the SOLID principles is long. I began to assemble them in the late 1980s while
debating software design principles with others on USENET (an early kind of Facebook). Over the
years, the principles have shifted and changed. Some were deleted. Others were merged. Still others
were added. The final grouping stabilized in the early 2000s, although I presented them in a different
order.
In 2004 or thereabouts, Michael Feathers sent me an email saying that if I rearranged the principles,
their first words would spell the word SOLID—and thus the SOLID principles were born.
The chapters that follow describe each principle more thoroughly. Here is the executive summary:
• SRP: The Single Responsibility Principle
An active corollary to Conway’s law: The best structure for a software system is heavily influenced
by the social structure of the organization that uses it so that each software module has one, and only
one, reason to change.
• OCP: The Open-Closed Principle
Bertrand Meyer made this principle famous in the 1980s. The gist is that for software systems to be
easy to change, they must be designed to allow the behavior of those systems to be changed by
adding new code, rather than changing existing code.
• LSP: The Liskov Substitution Principle
Barbara Liskov’s famous definition of subtypes, from 1988. In short, this principle says that to build
software systems from interchangeable parts, those parts must adhere to a contract that allows those
parts to be substituted one for another.
• ISP: The Interface Segregation Principle
This principle advises software designers to avoid depending on things that they don’t use.
• DIP: The Dependency Inversion Principle
The code that implements high-level policy should not depend on the code that implements low-
level details. Rather, details should depend on policies.
These principles have been described in detail in many different publications1 over the years. The
chapters that follow will focus on the architectural implications of these principles instead of
repeating those detailed discussions. If you are not already familiar with these principles, what
follows is insufficient to understand them in detail and you would be well advised to study them in
the footnoted documents.
1. For example, Agile Software Development, Principles, Patterns, and Practices, Robert C. Martin, Prentice Hall, 2002,
http://www.butunclebob.com/ArticleS.UncleBob.PrinciplesOfOod, and https://en.wikipedia.org/wiki/SOLID_(object-oriented_design)
(or just google SOLID).

7
SRP: THE SINGLE RESPONSIBILITY PRINCIPLE
Of all the SOLID principles, the Single Responsibility Principle (SRP) might be the least well
understood. That’s likely because it has a particularly inappropriate name. It is too easy for
programmers to hear the name and then assume that it means that every module should do just one
thing.
Make no mistake, there is a principle like that. A function should do one, and only one, thing. We use
that principle when we are refactoring large functions into smaller functions; we use it at the lowest
levels. But it is not one of the SOLID principles—it is not the SRP.
Historically, the SRP has been described this way:
A module should have one, and only one, reason to change.
Software systems are changed to satisfy users and stakeholders; those users and stakeholders are the
“reason to change” that the principle is talking about. Indeed, we can rephrase the principle to say
this:
A module should be responsible to one, and only one, user or stakeholder.
Unfortunately, the words “user” and “stakeholder” aren’t really the right words to use here. There
will likely be more than one user or stakeholder who wants the system changed in the same way.
Instead, we’re really referring to a group—one or more people who require that change. We’ll refer

to that group as an actor.
Thus the final version of the SRP is:
A module should be responsible to one, and only one, actor.
Now, what do we mean by the word “module”? The simplest definition is just a source file. Most of
the time that definition works fine. Some languages and development environments, though, don’t use
source files to contain their code. In those cases a module is just a cohesive set of functions and data
structures.
That word “cohesive” implies the SRP. Cohesion is the force that binds together the code responsible
to a single actor.
Perhaps the best way to understand this principle is by looking at the symptoms of violating it.
SYMPTOM 1: ACCIDENTAL DUPLICATION
My favorite example is the Employee class from a payroll application. It has three methods:
calculatePay(), reportHours(), and save() (Figure 7.1).
Figure 7.1 The Employee class
This class violates the SRP because those three methods are responsible to three very different
actors.
• The calculatePay() method is specified by the accounting department, which reports to the CFO.
• The reportHours() method is specified and used by the human resources department, which
reports to the COO.
• The save() method is specified by the database administrators (DBAs), who report to the CTO.
By putting the source code for these three methods into a single Employee class, the developers have

coupled each of these actors to the others. This coupling can cause the actions of the CFO’s team to
affect something that the COO’s team depends on.
For example, suppose that the calculatePay() function and the reportHours() function share a
common algorithm for calculating non-overtime hours. Suppose also that the developers, who are
careful not to duplicate code, put that algorithm into a function named regularHours() (Figure 7.2).
Figure 7.2 Shared algorithm
Now suppose that the CFO’s team decides that the way non-overtime hours are calculated needs to be
tweaked. In contrast, the COO’s team in HR does not want that particular tweak because they use non-
overtime hours for a different purpose.
A developer is tasked to make the change, and sees the convenient regularHours() function called
by the calculatePay() method. Unfortunately, that developer does not notice that the function is also
called by the reportHours() function.
The developer makes the required change and carefully tests it. The CFO’s team validates that the
new function works as desired, and the system is deployed.
Of course, the COO’s team doesn’t know that this is happening. The HR personnel continue to use the
reports generated by the reportHours() function—but now they contain incorrect numbers.
Eventually the problem is discovered, and the COO is livid because the bad data has cost his budget
millions of dollars.
We’ve all seen things like this happen. These problems occur because we put code that different
actors depend on into close proximity. The SRP says to separate the code that different actors
depend on.
SYMPTOM 2: MERGES
It’s not hard to imagine that merges will be common in source files that contain many different

methods. This situation is especially likely if those methods are responsible to different actors.
For example, suppose that the CTO’s team of DBAs decides that there should be a simple schema
change to the Employee table of the database. Suppose also that the COO’s team of HR clerks
decides that they need a change in the format of the hours report.
Two different developers, possibly from two different teams, check out the Employee class and begin
to make changes. Unfortunately their changes collide. The result is a merge.
I probably don’t need to tell you that merges are risky affairs. Our tools are pretty good nowadays,
but no tool can deal with every merge case. In the end, there is always risk.
In our example, the merge puts both the CTO and the COO at risk. It’s not inconceivable that the CFO
could be affected as well.
There are many other symptoms that we could investigate, but they all involve multiple people
changing the same source file for different reasons.
Once again, the way to avoid this problem is to separate code that supports different actors.
SOLUTIONS
There are many different solutions to this problem. Each moves the functions into different classes.
Perhaps the most obvious way to solve the problem is to separate the data from the functions. The
three classes share access to EmployeeData, which is a simple data structure with no methods
(Figure 7.3). Each class holds only the source code necessary for its particular function. The three
classes are not allowed to know about each other. Thus any accidental duplication is avoided.
Figure 7.3 The three classes do not know about each other
The downside of this solution is that the developers now have three classes that they have to
instantiate and track. A common solution to this dilemma is to use the Facade pattern (Figure 7.4).

Figure 7.4 The Facade pattern
The EmployeeFacade contains very little code. It is responsible for instantiating and delegating to the
classes with the functions.
Some developers prefer to keep the most important business rules closer to the data. This can be done
by keeping the most important method in the original Employee class and then using that class as a
Facade for the lesser functions (Figure 7.5).
Figure 7.5 The most important method is kept in the original Employee class and used as a Facade for the lesser functions
You might object to these solutions on the basis that every class would contain just one function. This
is hardly the case. The number of functions required to calculate pay, generate a report, or save the
data is likely to be large in each case. Each of those classes would have many private methods in
them.
Each of the classes that contain such a family of methods is a scope. Outside of that scope, no one
knows that the private members of the family exist.
CONCLUSION
The Single Responsibility Principle is about functions and classes—but it reappears in a different
form at two more levels. At the level of components, it becomes the Common Closure Principle. At
the architectural level, it becomes the Axis of Change responsible for the creation of Architectural
Boundaries. We’ll be studying all of these ideas in the chapters to come.

8
OCP: THE OPEN-CLOSED PRINCIPLE
The Open-Closed Principle (OCP) was coined in 1988 by Bertrand Meyer.1 It says:
A software artifact should be open for extension but closed for modification.
In other words, the behavior of a software artifact ought to be extendible, without having to modify
that artifact.
This, of course, is the most fundamental reason that we study software architecture. Clearly, if simple
extensions to the requirements force massive changes to the software, then the architects of that
software system have engaged in a spectacular failure.
Most students of software design recognize the OCP as a principle that guides them in the design of
classes and modules. But the principle takes on even greater significance when we consider the level
of architectural components.
A thought experiment will make this clear.
A THOUGHT EXPERIMENT
Imagine, for a moment, that we have a system that displays a financial summary on a web page. The
data on the page is scrollable, and negative numbers are rendered in red.

Now imagine that the stakeholders ask that this same information be turned into a report to be printed
on a black-and-white printer. The report should be properly paginated, with appropriate page
headers, page footers, and column labels. Negative numbers should be surrounded by parentheses.
Clearly, some new code must be written. But how much old code will have to change?
A good software architecture would reduce the amount of changed code to the barest minimum.
Ideally, zero.
How? By properly separating the things that change for different reasons (the Single Responsibility
Principle), and then organizing the dependencies between those things properly (the Dependency
Inversion Principle).
By applying the SRP, we might come up with the data-flow view shown in Figure 8.1. Some analysis
procedure inspects the financial data and produces reportable data, which is then formatted
appropriately by the two reporter processes.
Figure 8.1 Applying the SRP
The essential insight here is that generating the report involves two separate responsibilities: the
calculation of the reported data, and the presentation of that data into a web- and printer-friendly
form.
Having made this separation, we need to organize the source code dependencies to ensure that
changes to one of those responsibilities do not cause changes in the other. Also, the new organization
should ensure that the behavior can be extended without undo modification.
We accomplish this by partitioning the processes into classes, and separating those classes into
components, as shown by the double lines in the diagram in Figure 8.2. In this figure, the component
at the upper left is the Controller. At the upper right, we have the Interactor. At the lower right, there
is the Database. Finally, at the lower left, there are four components that represent the Presenters and
the Views.

Figure 8.2 Partitioning the processes into classes and separating the classes into components
Classes marked with <I> are interfaces; those marked with <DS> are data structures. Open
arrowheads are using relationships. Closed arrowheads are implements or inheritance relationships.
The first thing to notice is that all the dependencies are source code dependencies. An arrow pointing
from class A to class B means that the source code of class A mentions the name of class B, but class
B mentions nothing about class A. Thus, in Figure 8.2, FinancialDataMapper knows about
FinancialDataGateway through an implements relationship, but FinancialGateway knows nothing
at all about FinancialDataMapper.
The next thing to notice is that each double line is crossed in one direction only. This means that all
component relationships are unidirectional, as shown in the component graph in Figure 8.3. These
arrows point toward the components that we want to protect from change.

Figure 8.3 The component relationships are unidirectional
Let me say that again: If component A should be protected from changes in component B, then
component B should depend on component A.
We want to protect the Controller from changes in the Presenters. We want to protect the Presenters
from changes in the Views. We want to protect the Interactor from changes in—well, anything.
The Interactor is in the position that best conforms to the OCP. Changes to the Database, or the
Controller, or the Presenters, or the Views, will have no impact on the Interactor.
Why should the Interactor hold such a privileged position? Because it contains the business rules.
The Interactor contains the highest-level policies of the application. All the other components are
dealing with peripheral concerns. The Interactor deals with the central concern.
Even though the Controller is peripheral to the Interactor, it is nevertheless central to the Presenters
and Views. And while the Presenters might be peripheral to the Controller, they are central to the
Views.
Notice how this creates a hierarchy of protection based on the notion of “level.” Interactors are the
highest-level concept, so they are the most protected. Views are among the lowest-level concepts, so
they are the least protected. Presenters are higher level than Views, but lower level than the
Controller or the Interactor.
This is how the OCP works at the architectural level. Architects separate functionality based on how,
why, and when it changes, and then organize that separated functionality into a hierarchy of
components. Higher-level components in that hierarchy are protected from the changes made to
lower-level components.
DIRECTIONAL CONTROL
If you recoiled in horror from the class design shown earlier, look again. Much of the complexity in

that diagram was intended to make sure that the dependencies between the components pointed in the
correct direction.
For example, the FinancialDataGateway interface between the FinancialReportGenerator and
the FinancialDataMapper exists to invert the dependency that would otherwise have pointed from
the Interactor component to the Database component. The same is true of the
FinancialReportPresenter interface, and the two View interfaces.
INFORMATION HIDING
The FinancialReportRequester interface serves a different purpose. It is there to protect the
FinancialReportController from knowing too much about the internals of the Interactor. If that
interface were not there, then the Controller would have transitive dependencies on the
FinancialEntities.
Transitive dependencies are a violation of the general principle that software entities should not
depend on things they don’t directly use. We’ll encounter that principle again when we talk about the
Interface Segregation Principle and the Common Reuse Principle.
So, even though our first priority is to protect the Interactor from changes to the Controller, we also
want to protect the Controller from changes to the Interactor by hiding the internals of the Interactor.
CONCLUSION
The OCP is one of the driving forces behind the architecture of systems. The goal is to make the
system easy to extend without incurring a high impact of change. This goal is accomplished by
partitioning the system into components, and arranging those components into a dependency hierarchy
that protects higher-level components from changes in lower-level components.
1. Bertrand Meyer. Object Oriented Software Construction, Prentice Hall, 1988, p. 23.

9
LSP: THE LISKOV SUBSTITUTION PRINCIPLE
In 1988, Barbara Liskov wrote the following as a way of defining subtypes.
What is wanted here is something like the following substitution property: If for each object o1 of type S there is an
object o2 of type T such that for all programs P defined in terms of T, the behavior of P is unchanged when o1 is
substituted for o2 then S is a subtype of T.1
To understand this idea, which is known as the Liskov Substitution Principle (LSP), let’s look at some
examples.
GUIDING THE USE OF INHERITANCE
Imagine that we have a class named License, as shown in Figure 9.1. This class has a method named
calcFee(), which is called by the Billing application. There are two “subtypes” of License:
PersonalLicense and BusinessLicense. They use different algorithms to calculate the license fee.

Figure 9.1 License, and its derivatives, conform to LSP
This design conforms to the LSP because the behavior of the Billing application does not depend, in
any way, on which of the two subtypes it uses. Both of the subtypes are substitutable for the License
type.
THE SQUARE/RECTANGLE PROBLEM
The canonical example of a violation of the LSP is the famed (or infamous, depending on your
perspective) square/rectangle problem (Figure 9.2).
Figure 9.2 The infamous square/rectangle problem
In this example, Square is not a proper subtype of Rectangle because the height and width of the
Rectangle are independently mutable; in contrast, the height and width of the Square must change
together. Since the User believes it is communicating with a Rectangle, it could easily get confused.
The following code shows why:

Click here to view code image
Rectangle r = …
r.setW(5);
r.setH(2);
assert(r.area() == 10);
If the … code produced a Square, then the assertion would fail.
The only way to defend against this kind of LSP violation is to add mechanisms to the User (such as
an if statement) that detects whether the Rectangle is, in fact, a Square. Since the behavior of the
User depends on the types it uses, those types are not substitutable.
LSP AND ARCHITECTURE
In the early years of the object-oriented revolution, we thought of the LSP as a way to guide the use of
inheritance, as shown in the previous sections. However, over the years the LSP has morphed into a
broader principle of software design that pertains to interfaces and implementations.
The interfaces in question can be of many forms. We might have a Java-style interface, implemented
by several classes. Or we might have several Ruby classes that share the same method signatures. Or
we might have a set of services that all respond to the same REST interface.
In all of these situations, and more, the LSP is applicable because there are users who depend on
well-defined interfaces, and on the substitutability of the implementations of those interfaces.
The best way to understand the LSP from an architectural viewpoint is to look at what happens to the
architecture of a system when the principle is violated.
EXAMPLE LSP VIOLATION
Assume that we are building an aggregator for many taxi dispatch services. Customers use our
website to find the most appropriate taxi to use, regardless of taxi company. Once the customer makes
a decision, our system dispatches the chosen taxi by using a restful service.
Now assume that the URI for the restful dispatch service is part of the information contained in the
driver database. Once our system has chosen a driver appropriate for the customer, it gets that URI
from the driver record and then uses it to dispatch the driver.
Suppose Driver Bob has a dispatch URI that looks like this:
Click here to view code image

purplecab.com/driver/Bob
Our system will append the dispatch information onto this URI and send it with a PUT, as follows:
Click here to view code image
purplecab.com/driver/Bob
/pickupAddress/24 Maple St.
/pickupTime/153
/destination/ORD
Clearly, this means that all the dispatch services, for all the different companies, must conform to the
same REST interface. They must treat the pickupAddress, pickupTime, and destination fields
identically.
Now suppose the Acme taxi company hired some programmers who didn’t read the spec very
carefully. They abbreviated the destination field to just dest. Acme is the largest taxi company in our
area, and Acme’s CEO’s ex-wife is our CEO’s new wife, and … Well, you get the picture. What
would happen to the architecture of our system?
Obviously, we would need to add a special case. The dispatch request for any Acme driver would
have to be constructed using a different set of rules from all the other drivers.
The simplest way to accomplish this goal would be to add an if statement to the module that
constructed the dispatch command:
Click here to view code image
if (driver.getDispatchUri().startsWith("acme.com"))…
But, of course, no architect worth his or her salt would allow such a construction to exist in the
system. Putting the word “acme” into the code itself creates an opportunity for all kinds of horrible
and mysterious errors, not to mention security breaches.
For example, what if Acme became even more successful and bought the Purple Taxi company. What
if the merged company maintained the separate brands and the separate websites, but unified all of the
original companies’ systems? Would we have to add another if statement for “purple”?
Our architect would have to insulate the system from bugs like this by creating some kind of dispatch
command creation module that was driven by a configuration database keyed by the dispatch URI.
The configuration data might look something like this:
Click here to view code image
URI Dispatch Format
Acme.com /pickupAddress/%s/pickupTime/%s/dest/%s
*.* /pickupAddress/%s/pickupTime/%s/destination/%s

And so our architect has had to add a significant and complex mechanism to deal with the fact that the
interfaces of the restful services are not all substitutable.
CONCLUSION
The LSP can, and should, be extended to the level of architecture. A simple violation of
substitutability, can cause a system’s architecture to be polluted with a significant amount of extra
mechanisms.
1. Barbara Liskov, “Data Abstraction and Hierarchy,” SIGPLAN Notices 23, 5 (May 1988).

10
ISP: THE INTERFACE SEGREGATION PRINCIPLE
The Interface Segregation Principle (ISP) derives its name from the diagram shown in Figure 10.1.
Figure 10.1 The Interface Segregation Principle
In the situation illustrated in Figure 10.1, there are several users who use the operations of the OPS
class. Let’s assume that User1 uses only op1, User2 uses only op2, and User3 uses only op3.
Now imagine that OPS is a class written in a language like Java. Clearly, in that case, the source code

of User1 will inadvertently depend on op2 and op3, even though it doesn’t call them. This
dependence means that a change to the source code of op2 in OPS will force User1 to be recompiled
and redeployed, even though nothing that it cared about has actually changed.
This problem can be resolved by segregating the operations into interfaces as shown in Figure 10.2.
Again, if we imagine that this is implemented in a statically typed language like Java, then the source
code of User1 will depend on U1Ops, and op1, but will not depend on OPS. Thus a change to OPS that
User1 does not care about will not cause User1 to be recompiled and redeployed.
Figure 10.2 Segregated operations
ISP AND LANGUAGE
Clearly, the previously given description depends critically on language type. Statically typed
languages like Java force programmers to create declarations that users must import, or use, or
otherwise include. It is these included declarations in source code that create the source code
dependencies that force recompilation and redeployment.
In dynamically typed languages like Ruby and Python, such declarations don’t exist in source code.
Instead, they are inferred at runtime. Thus there are no source code dependencies to force
recompilation and redeployment. This is the primary reason that dynamically typed languages create
systems that are more flexible and less tightly coupled than statically typed languages.
This fact could lead you to conclude that the ISP is a language issue, rather than an architecture issue.
ISP AND ARCHITECTURE
If you take a step back and look at the root motivations of the ISP, you can see a deeper concern
lurking there. In general, it is harmful to depend on modules that contain more than you need. This is

obviously true for source code dependencies that can force unnecessary recompilation and
redeployment—but it is also true at a much higher, architectural level.
Consider, for example, an architect working on a system, S. He wants to include a certain framework,
F, into the system. Now suppose that the authors of F have bound it to a particular database, D. So S
depends on F. which depends on D (Figure 10.3).
Figure 10.3 A problematic architecture
Now suppose that D contains features that F does not use and, therefore, that S does not care about.
Changes to those features within D may well force the redeployment of F and, therefore, the
redeployment of S. Even worse, a failure of one of the features within D may cause failures in F and
S.
CONCLUSION
The lesson here is that depending on something that carries baggage that you don’t need can cause you
troubles that you didn’t expect.
We’ll explore this idea in more detail when we discuss the Common Reuse Principle in Chapter 13,
“Component Cohesion.”

11
DIP: THE DEPENDENCY INVERSION PRINCIPLE
The Dependency Inversion Principle (DIP) tells us that the most flexible systems are those in which
source code dependencies refer only to abstractions, not to concretions.
In a statically typed language, like Java, this means that the use, import, and include statements
should refer only to source modules containing interfaces, abstract classes, or some other kind of
abstract declaration. Nothing concrete should be depended on.
The same rule applies for dynamically typed languages, like Ruby and Python. Source code
dependencies should not refer to concrete modules. However, in these languages it is a bit harder to
define what a concrete module is. In particular, it is any module in which the functions being called
are implemented.
Clearly, treating this idea as a rule is unrealistic, because software systems must depend on many
concrete facilities. For example, the String class in Java is concrete, and it would be unrealistic to
try to force it to be abstract. The source code dependency on the concrete java.lang.string cannot,
and should not, be avoided.
By comparison, the String class is very stable. Changes to that class are very rare and tightly
controlled. Programmers and architects do not have to worry about frequent and capricious changes
to String.
For these reasons, we tend to ignore the stable background of operating system and platform facilities
when it comes to DIP. We tolerate those concrete dependencies because we know we can rely on
them not to change.
It is the volatile concrete elements of our system that we want to avoid depending on. Those are the
modules that we are actively developing, and that are undergoing frequent change.
STABLE ABSTRACTIONS
Every change to an abstract interface corresponds to a change to its concrete implementations.
Conversely, changes to concrete implementations do not always, or even usually, require changes to
the interfaces that they implement. Therefore interfaces are less volatile than implementations.
Indeed, good software designers and architects work hard to reduce the volatility of interfaces. They
try to find ways to add functionality to implementations without making changes to the interfaces. This
is Software Design 101.
The implication, then, is that stable software architectures are those that avoid depending on volatile
concretions, and that favor the use of stable abstract interfaces. This implication boils down to a set
of very specific coding practices:
• Don’t refer to volatile concrete classes. Refer to abstract interfaces instead. This rule applies in
all languages, whether statically or dynamically typed. It also puts severe constraints on the creation
of objects and generally enforces the use of Abstract Factories.
• Don’t derive from volatile concrete classes. This is a corollary to the previous rule, but it bears
special mention. In statically typed languages, inheritance is the strongest, and most rigid, of all the
source code relationships; consequently, it should be used with great care. In dynamically typed
languages, inheritance is less of a problem, but it is still a dependency—and caution is always the
wisest choice.
• Don’t override concrete functions. Concrete functions often require source code dependencies.
When you override those functions, you do not eliminate those dependencies—indeed, you inherit
them. To manage those dependencies, you should make the function abstract and create multiple
implementations.
• Never mention the name of anything concrete and volatile. This is really just a restatement of
the principle itself.
FACTORIES
To comply with these rules, the creation of volatile concrete objects requires special handling. This
caution is warranted because, in virtually all languages, the creation of an object requires a source
code dependency on the concrete definition of that object.
In most object-oriented languages, such as Java, we would use an Abstract Factory to manage this
undesirable dependency.

The diagram in Figure 11.1 shows the structure. The Application uses the ConcreteImpl through
the Service interface. However, the Application must somehow create instances of the
ConcreteImpl. To achieve this without creating a source code dependency on the ConcreteImpl, the
Application calls the makeSvc method of the ServiceFactory interface. This method is
implemented by the ServiceFactoryImpl class, which derives from ServiceFactory. That
implementation instantiates the ConcreteImpl and returns it as a Service.
Figure 11.1 Use of the Abstract Factory pattern to manage the dependency
The curved line in Figure 11.1 is an architectural boundary. It separates the abstract from the
concrete. All source code dependencies cross that curved line pointing in the same direction, toward
the abstract side.
The curved line divides the system into two components: one abstract and the other concrete. The
abstract component contains all the high-level business rules of the application. The concrete
component contains all the implementation details that those business rules manipulate.
Note that the flow of control crosses the curved line in the opposite direction of the source code
dependencies. The source code dependencies are inverted against the flow of control—which is why
we refer to this principle as Dependency Inversion.
CONCRETE COMPONENTS
The concrete component in Figure 11.1 contains a single dependency, so it violates the DIP. This is
typical. DIP violations cannot be entirely removed, but they can be gathered into a small number of
concrete components and kept separate from the rest of the system.
Most systems will contain at least one such concrete component—often called main because it
contains the main1 function. In the case illustrated in Figure 11.1, the main function would instantiate
the ServiceFactoryImpl and place that instance in a global variable of type ServiceFactory. The
Application would then access the factory through that global variable.

CONCLUSION
As we move forward in this book and cover higher-level architectural principles, the DIP will show
up again and again. It will be the most visible organizing principle in our architecture diagrams. The
curved line in Figure 11.1 will become the architectural boundaries in later chapters. The way the
dependencies cross that curved line in one direction, and toward more abstract entities, will become
a new rule that we will call the Dependency Rule.
1. In other words, the function that is invoked by the operating system when the application is first started up.

IV
COMPONENT PRINCIPLES
If the SOLID principles tell us how to arrange the bricks into walls and rooms, then the component
principles tell us how to arrange the rooms into buildings. Large software systems, like large
buildings, are built out of smaller components.
In Part IV, we will discuss what software components are, which elements should compose them, and
how they should be composed together into systems.

12
COMPONENTS
Components are the units of deployment. They are the smallest entities that can be deployed as part of
a system. In Java, they are jar files. In Ruby, they are gem files. In .Net, they are DLLs. In compiled
languages, they are aggregations of binary files. In interpreted languages, they are aggregations of
source files. In all languages, they are the granule of deployment.
Components can be linked together into a single executable. Or they can be aggregated together into a
single archive, such as a .war file. Or they can be independently deployed as separate dynamically
loaded plugins, such as.jar or .dll or .exe files. Regardless of how they are eventually deployed,
well-designed components always retain the ability to be independently deployable and, therefore,
independently developable.
A BRIEF HISTORY OF COMPONENTS
In the early years of software development, programmers controlled the memory location and layout
of their programs. One of the first lines of code in a program would be the origin statement, which
declared the address at which the program was to be loaded.
Consider the following simple PDP-8 program. It consists of a subroutine named GETSTR that inputs a
string from the keyboard and saves it in a buffer. It also has a little unit test program to exercise
GETSTR.

Click here to view code image
*200
TLS
START, CLA
TAD BUFR
JMS GETSTR
CLA
TAD BUFR
JMS PUTSTR
JMP START
BUFR, 3000
GETSTR, 0
DCA PTR
NXTCH, KSF
JMP -1
KRB
DCA I PTR
TAD I PTR
AND K177
ISZ PTR
TAD MCR
SZA
JMP NXTCH
K177, 177
MCR, -15
Note the *200 command at the start of this program. It tells the compiler to generate code that will be
loaded at address 2008.
This kind of programming is a foreign concept for most programmers today. They rarely have to think
about where a program is loaded in the memory of the computer. But in the early days, this was one of
the first decisions a programmer needed to make. In those days, programs were not relocatable.
How did you access a library function in those olden days? The preceding code illustrates the
approach used. Programmers included the source code of the library functions with their application
code, and compiled them all as a single program.1 Libraries were kept in source, not in binary.
The problem with this approach was that, during this era, devices were slow and memory was
expensive and, therefore, limited. Compilers needed to make several passes over the source code, but
memory was too limited to keep all the source code resident. Consequently, the compiler had to read
in the source code several times using the slow devices.
This took a long time—and the larger your function library, the longer the compiler took. Compiling a
large program could take hours.
To shorten the compile times, programmers separated the source code of the function library from the
applications. They compiled the function library separately and loaded the binary at a known address
—say, 20008. They created a symbol table for the function library and compiled that with their
application code. When they wanted to run an application, they would load the binary function

library,2 and then load the application. Memory looked like the layout shown in Figure 12.1.
Figure 12.1 Early memory layout
This worked fine so long as the application could fit between addresses 00008 and 17778. But soon
applications grew to be larger than the space allotted for them. At that point, programmers had to split
their applications into two address segments, jumping around the function library (Figure 12.2).
Figure 12.2 Splitting the application into two address segments
Obviously, this was not a sustainable situation. As programmers added more functions to the function
library, it exceeded its bounds, and they had to allocate more space for it (in this example, near
70008). This fragmentation of programs and libraries necessarily continued as computer memory
grew.
Clearly, something had to be done.
RELOCATABILITY
The solution was relocatable binaries. The idea behind them was very simple. The compiler was
changed to output binary code that could be relocated in memory by a smart loader. The loader would
be told where to load the relocatable code. The relocatable code was instrumented with flags that
told the loader which parts of the loaded data had to be altered to be loaded at the selected address.
Usually this just meant adding the starting address to any memory reference addresses in the binary.
Now the programmer could tell the loader where to load the function library, and where to load the
application. In fact, the loader would accept several binary inputs and simply load them in memory
one right after the other, relocating them as it loaded them. This allowed programmers to load only
those functions that they needed.
The compiler was also changed to emit the names of the functions as metadata in the relocatable
binary. If a program called a library function, the compiler would emit that name as an external
reference. If a program defined a library function, the compiler would emit that name as an external
definition. Then the loader could link the external references to the external definitions once it had
determined where it had loaded those definitions.
And the linking loader was born.
LINKERS
The linking loader allowed programmers to divide their programs up onto separately compilable and
loadable segments. This worked well when relatively small programs were being linked with
relatively small libraries. However, in the late 1960s and early 1970s, programmers got more
ambitious, and their programs got a lot bigger.
Eventually, the linking loaders were too slow to tolerate. Function libraries were stored on slow
devices such a magnetic tape. Even the disks, back then, were quite slow. Using these relatively slow
devices, the linking loaders had to read dozens, if not hundreds, of binary libraries to resolve the
external references. As programs grew larger and larger, and more library functions accumulated in
libraries, a linking loader could take more than an hour just to load the program.
Eventually, the loading and the linking were separated into two phases. Programmers took the slow
part—the part that did that linking—and put it into a separate application called the linker. The output
of the linker was a linked relocatable that a relocating loader could load very quickly. This allowed
programmers to prepare an executable using the slow linker, but then they could load it quickly, at any
time.
Then came the 1980s. Programmers were working in C or some other high-level language. As their
ambitions grew, so did their programs. Programs that numbered hundreds of thousands of lines of
code were not unusual.
Source modules were compiled from .c files into .o files, and then fed into the linker to create
executable files that could be quickly loaded. Compiling each individual module was relatively fast,
but compiling all the modules took a bit of time. The linker would then take even more time.

Turnaround had again grown to an hour or more in many cases.
It seemed as if programmers were doomed to endlessly chase their tails. Throughout the 1960s,
1970s, and 1980s, all the changes made to speed up workflow were thwarted by programmers’
ambitions, and the size of the programs they wrote. They could not seem to escape from the hour-long
turnaround times. Loading time remained fast, but compile-link times were the bottleneck.
We were, of course, experiencing Murphy’s law of program size:
Programs will grow to fill all available compile and link time.
But Murphy was not the only contender in town. Along came Moore,3 and in the late 1980s, the two
battled it out. Moore won that battle. Disks started to shrink and got significantly faster. Computer
memory started to get so ridiculously cheap that much of the data on disk could be cached in RAM.
Computer clock rates increased from 1 MHz to 100 MHz.
By the mid-1990s, the time spent linking had begun to shrink faster than our ambitions could make
programs grow. In many cases, link time decreased to a matter of seconds. For small jobs, the idea of
a linking loader became feasible again.
This was the era of Active-X, shared libraries, and the beginnings of .jar files. Computers and
devices had gotten so fast that we could, once again, do the linking at load time. We could link
together several .jar files, or several shared libraries in a matter of seconds, and execute the
resulting program. And so the component plugin architecture was born.
Today we routinely ship .jar files or DLLs or shared libraries as plugins to existing applications. If
you want to create a mod to Minecraft, for example, you simply include your custom .jar files in a
certain folder. If you want to plug Resharper into Visual Studio, you simply include the appropriate
DLLs.
CONCLUSION
These dynamically linked files, which can be plugged together at runtime, are the software
components of our architectures. It has taken 50 years, but we have arrived at a place where
component plugin architecture can be the casual default as opposed to the herculean effort it once
was.
1. My first employer kept several dozen decks of the subroutine library source code on a shelf. When you wrote a new program, you
simply grabbed one of those decks and slapped it onto the end of your deck.
2. Actually, most of those old machines used core memory, which did not get erased when you powered the computer down. We often
left the function library loaded for days at a time.
3. Moore’s law: Computer speed, memory, and density double every 18 months. This law held from the 1950s to 2000, but then, at least
for clock rates, stopped cold.

13
COMPONENT COHESION
Which classes belong in which components? This is an important decision, and requires guidance
from good software engineering principles. Unfortunately, over the years, this decision has been made
in an ad hoc manner based almost entirely on context.
In this chapter we will discuss the three principles of component cohesion:
• REP: The Reuse/Release Equivalence Principle
• CCP: The Common Closure Principle
• CRP: The Common Reuse Principle
THE REUSE/RELEASE EQUIVALENCE PRINCIPLE
The granule of reuse is the granule of release.
The last decade has seen the rise of a menagerie of module management tools, such as Maven,
Leiningen, and RVM. These tools have grown in importance because, during that time, a vast number
of reusable components and component libraries have been created. We are now living in the age of
software reuse—a fulfillment of one of the oldest promises of the object-oriented model.
The Reuse/Release Equivalence Principle (REP) is a principle that seems obvious, at least in
hindsight. People who want to reuse software components cannot, and will not, do so unless those

components are tracked through a release process and are given release numbers.
This is not simply because, without release numbers, there would be no way to ensure that all the
reused components are compatible with each other. Rather, it also reflects the fact that software
developers need to know when new releases are coming, and which changes those new releases will
bring.
It is not uncommon for developers to be alerted about a new release and decide, based on the changes
made in that release, to continue to use the old release instead. Therefore the release process must
produce the appropriate notifications and release documentation so that users can make informed
decisions about when and whether to integrate the new release.
From a software design and architecture point of view, this principle means that the classes and
modules that are formed into a component must belong to a cohesive group. The component cannot
simply consist of a random hodgepodge of classes and modules; instead, there must be some
overarching theme or purpose that those modules all share.
Of course, this should be obvious. However, there is another way to look at this issue that is perhaps
not quite so obvious. Classes and modules that are grouped together into a component should be
releasable together. The fact that they share the same version number and the same release tracking,
and are included under the same release documentation, should make sense both to the author and to
the users.
This is weak advice: Saying that something should “make sense” is just a way of waving your hands
in the air and trying to sound authoritative. The advice is weak because it is hard to precisely explain
the glue that holds the classes and modules together into a single component. Weak though the advice
may be, the principle itself is important, because violations are easy to detect—they don’t “make
sense.” If you violate the REP, your users will know, and they won’t be impressed with your
architectural skills.
The weakness of this principle is more than compensated for by the strength of the next two
principles. Indeed, the CCP and the CRP strongly define the this principle, but in a negative sense.
THE COMMON CLOSURE PRINCIPLE
Gather into components those classes that change for the same reasons and at the same times. Separate into different
components those classes that change at different times and for different reasons.
This is the Single Responsibility Principle restated for components. Just as the SRP says that a class
should not contain multiples reasons to change, so the Common Closure Principle (CCP) says that a
component should not have multiple reasons to change.
For most applications, maintainability is more important than reusability. If the code in an application
must change, you would rather that all of the changes occur in one component, rather than being
distributed across many components.1 If changes are confined to a single component, then we need to
redeploy only the one changed component. Other components that don’t depend on the changed
component do not need to be revalidated or redeployed.
The CCP prompts us to gather together in one place all the classes that are likely to change for the
same reasons. If two classes are so tightly bound, either physically or conceptually, that they always
change together, then they belong in the same component. This minimizes the workload related to
releasing, revalidating, and redeploying the software.
This principle is closely associated with the Open Closed Principle (OCP). Indeed, it is “closure” in
the OCP sense of the word that the CCP addresses. The OCP states that classes should be closed for
modification but open for extension. Because 100% closure is not attainable, closure must be
strategic. We design our classes such that they are closed to the most common kinds of changes that
we expect or have experienced.
The CCP amplifies this lesson by gathering together into the same component those classes that are
closed to the same types of changes. Thus, when a change in requirements comes along, that change
has a good chance of being restricted to a minimal number of components.
SIMILARITY WITH SRP
As stated earlier, the CCP is the component form of the SRP. The SRP tells us to separate methods
into different classes, if they change for different reasons. The CCP tells us to separate classes into
different components, if they change for different reasons. Both principles can be summarized by the
following sound bite:
Gather together those things that change at the same times and for the same reasons. Separate those things that
change at different times or for different reasons.
THE COMMON REUSE PRINCIPLE
Don’t force users of a component to depend on things they don’t need.
The Common Reuse Principle (CRP) is yet another principle that helps us to decide which classes
and modules should be placed into a component. It states that classes and modules that tend to be
reused together belong in the same component.
Classes are seldom reused in isolation. More typically, reusable classes collaborate with other
classes that are part of the reusable abstraction. The CRP states that these classes belong together in
the same component. In such a component we would expect to see classes that have lots of
dependencies on each other.
A simple example might be a container class and its associated iterators. These classes are reused
together because they are tightly coupled to each other. Thus they ought to be in the same component.
But the CRP tells us more than just which classes to put together into a component: It also tells us
which classes not to keep together in a component. When one component uses another, a dependency
is created between the components. Perhaps the using component uses only one class within the used

component—but that still doesn’t weaken the dependency. The using component still depends on the
used component.
Because of that dependency, every time the used component is changed, the using component will
likely need corresponding changes. Even if no changes are necessary to the using component, it will
likely still need to be recompiled, revalidated, and redeployed. This is true even if the using
component doesn’t care about the change made in the used component.
Thus when we depend on a component, we want to make sure we depend on every class in that
component. Put another way, we want to make sure that the classes that we put into a component are
inseparable—that it is impossible to depend on some and not on the others. Otherwise, we will be
redeploying more components than is necessary, and wasting significant effort.
Therefore the CRP tells us more about which classes shouldn’t be together than about which classes
should be together. The CRP says that classes that are not tightly bound to each other should not be in
the same component.
RELATION TO ISP
The CRP is the generic version of the ISP. The ISP advises us not to depend on classes that have
methods we don’t use. The CRP advises us not to depend on components that have classes we don’t
use.
All of this advice can be reduced to a single sound bite:
Don’t depend on things you don’t need.
THE TENSION DIAGRAM FOR COMPONENT
COHESION
You may have already realized that the three cohesion principles tend to fight each other. The REP
and CCP are inclusive principles: Both tend to make components larger. The CRP is an exclusive
principle, driving components to be smaller. It is the tension between these principles that good
architects seek to resolve.
Figure 13.1 is a tension diagram2 that shows how the three principles of cohesion interact with each
other. The edges of the diagram describe the cost of abandoning the principle on the opposite vertex.

Figure 13.1 Cohesion principles tension diagram
An architect who focuses on just the REP and CRP will find that too many components are impacted
when simple changes are made. In contrast, an architect who focuses too strongly on the CCP and
REP will cause too many unneeded releases to be generated.
A good architect finds a position in that tension triangle that meets the current concerns of the
development team, but is also aware that those concerns will change over time. For example, early in
the development of a project, the CCP is much more important than the REP, because develop-ability
is more important than reuse.
Generally, projects tend to start on the right hand side of the triangle, where the only sacrifice is
reuse. As the project matures, and other projects begin to draw from it, the project will slide over to
the left. This means that the component structure of a project can vary with time and maturity. It has
more to do with the way that project is developed and used, than with what the project actually does.
CONCLUSION
In the past, our view of cohesion was much simpler than the REP, CCP, and CRP implied. We once
thought that cohesion was simply the attribute that a module performs one, and only one, function.
However, the three principles of component cohesion describe a much more complex variety of
cohesion. In choosing the classes to group together into components, we must consider the opposing
forces involved in reusability and develop-ability. Balancing these forces with the needs of the
application is nontrivial. Moreover, the balance is almost always dynamic. That is, the partitioning
that is appropriate today might not be appropriate next year. As a consequence, the composition of the
components will likely jitter and evolve with time as the focus of the project changes from develop-
ability to reusability.
1. See the section on “The Kitty Problem” in Chapter 27, “Services: Great and Small.“
2. Thanks to Tim Ottinger for this idea.

14
COMPONENT COUPLING
The next three principles deal with the relationships between components. Here again we will run
into the tension between develop-ability and logical design. The forces that impinge upon the
architecture of a component structure are technical, political, and volatile.
THE ACYCLIC DEPENDENCIES PRINCIPLE
Allow no cycles in the component dependency graph.
Have you ever worked all day, gotten some stuff working, and then gone home, only to arrive the next
morning to find that your stuff no longer works? Why doesn’t it work? Because somebody stayed later
than you and changed something you depend on! I call this “the morning after syndrome.”
The “morning after syndrome” occurs in development environments where many developers are
modifying the same source files. In relatively small projects with just a few developers, it isn’t too
big a problem. But as the size of the project and the development team grow, the mornings after can
get pretty nightmarish. It is not uncommon for weeks to go by without the team being able to build a
stable version of the project. Instead, everyone keeps on changing and changing their code trying to
make it work with the last changes that someone else made.
Over the last several decades, two solutions to this problem have evolved, both of which came from
the telecommunications industry. The first is “the weekly build,” and the second is the Acyclic
Dependencies Principle (ADP).
THE WEEKLY BUILD
The weekly build used to be common in medium-sized projects. It works like this: All the developers
ignore each other for the first four days of the week. They all work on private copies of the code, and
don’t worry about integrating their work on a collective basis. Then, on Friday, they integrate all their
changes and build the system.
This approach has the wonderful advantage of allowing the developers to live in an isolated world
for four days out of five. The disadvantage, of course, is the large integration penalty that is paid on
Friday.
Unfortunately, as the project grows, it becomes less feasible to finish integrating the project on
Friday. The integration burden grows until it starts to overflow into Saturday. A few such Saturdays
are enough to convince the developers that integration should really begin on Thursday—and so the
start of integration slowly creeps toward the middle of the week.
As the duty cycle of development versus integration decreases, the efficiency of the team decreases,
too. Eventually this situation becomes so frustrating that the developers, or the project managers,
declare that the schedule should be changed to a biweekly build. This suffices for a time, but the
integration time continues to grow with project size.
Eventually, this scenario leads to a crisis. To maintain efficiency, the build schedule has to be
continually lengthened—but lengthening the build schedule increases project risks. Integration and
testing become increasingly harder to do, and the team loses the benefit of rapid feedback.
ELIMINATING DEPENDENCY CYCLES
The solution to this problem is to partition the development environment into releasable components.
The components become units of work that can be the responsibility of a single developer, or a team
of developers. When developers get a component working, they release it for use by the other
developers. They give it a release number and move it into a directory for other teams to use. They
then continue to modify their component in their own private areas. Everyone else uses the released
version.
As new releases of a component are made available, other teams can decide whether they will
immediately adopt the new release. If they decide not to, they simply continue using the old release.
Once they decide that they are ready, they begin to use the new release.
Thus no team is at the mercy of the others. Changes made to one component do not need to have an
immediate affect on other teams. Each team can decide for itself when to adapt its own components to
new releases of the components. Moreover, integration happens in small increments. There is no
single point in time when all developers must come together and integrate everything they are doing.
This is a very simple and rational process, and it is widely used. To make it work successfully,

however, you must manage the dependency structure of the components. There can be no cycles. If
there are cycles in the dependency structure, then the “morning after syndrome” cannot be avoided.
Consider the component diagram in Figure 14.1. It shows a rather typical structure of components
assembled into an application. The function of this application is unimportant for the purpose of this
example. What is important is the dependency structure of the components. Notice that this structure is
a directed graph. The components are the nodes, and the dependency relationships are the directed
edges.
Figure 14.1 Typical component diagram
Notice one more thing: Regardless of which component you begin at, it is impossible to follow the
dependency relationships and wind up back at that component. This structure has no cycles. It is a
directed acyclic graph (DAG).
Now consider what happens when the team responsible for Presenters makes a new release of their
component. It is easy to find out who is affected by this release; you just follow the dependency
arrows backward. Thus View and Main will both be affected. The developers currently working on
those components will have to decide when they should integrate their work with the new release of
Presenters.
Notice also that when Main is released, it has utterly no effect on any of the other components in the
system. They don’t know about Main, and they don’t care when it changes. This is nice. It means that
the impact of releasing Main is relatively small.
When the developers working on the Presenters component would like to run a test of that
component, they just need to build their version of Presenters with the versions of the Interactors
and Entities components that they are currently using. None of the other components in the system
need be involved. This is nice. It means that the developers working on Presenters have relatively
little work to do to set up a test, and that they have relatively few variables to consider.
When it is time to release the whole system, the process proceeds from the bottom up. First the
Entities component is compiled, tested, and released. Then the same is done for Database and

Interactors. These components are followed by Presenters, View, Controllers, and then
Authorizer. Main goes last. This process is very clear and easy to deal with. We know how to build
the system because we understand the dependencies between its parts.
THE EFFECT OF A CYCLE IN THE COMPONENT DEPENDENCY GRAPH
Suppose that a new requirement forces us to change one of the classes in Entities such that it makes
use of a class in Authorizer. For example, let’s say that the User class in Entities uses the
Permissions class in Authorizer. This creates a dependency cycle, as shown in Figure 14.2.
This cycle creates some immediate problems. For example, the developers working on the Database
component know that to release it, the component must be compatible with Entities. However, with
the cycle in place, the Database component must now also be compatible with Authorizer. But
Authorizer depends on Interactors. This makes Database much more difficult to release.
Entities, Authorizer, and Interactors have, in effect, become one large component—which
means that all of the developers working on any of those components will experience the dreaded
“morning after syndrome.” They will be stepping all over one another because they must all use
exactly the same release of one another’s components.
Figure 14.2 A dependency cycle
But this is just part of the trouble. Consider what happens when we want to test the Entities
component. To our chagrin, we find that we must build and integrate with Authorizer and
Interactors. This level of coupling between components is troubling, if not intolerable.
You may have wondered why you have to include so many different libraries, and so much of
everybody else’s stuff, just to run a simple unit test of one of your classes. If you investigate the matter
a bit, you will probably discover that there are cycles in the dependency graph. Such cycles make it
very difficult to isolate components. Unit testing and releasing become very difficult and error prone.
In addition, build issues grow geometrically with the number of modules.
Moreover, when there are cycles in the dependency graph, it can be very difficult to work out the

order in which you must build the components. Indeed, there probably is no correct order. This can
lead to some very nasty problems in languages like Java that read their declarations from compiled
binary files.
BREAKING THE CYCLE
It is always possible to break a cycle of components and reinstate the dependency graph as a DAG.
There are two primary mechanisms for doing so:
1. Apply the Dependency Inversion Principle (DIP). In the case in Figure 14.3, we could create an
interface that has the methods that User needs. We could then put that interface into Entities and
inherit it into Authorizer. This inverts the dependency between Entities and Authorizer,
thereby breaking the cycle.

Figure 14.3 Inverting the dependency between Entities and Authorizer
2. Create a new component that both Entities and Authorizer depend on. Move the class(es) that
they both depend on into that new component (Figure 14.4).
Figure 14.4 The new component that both Entities and Authorizer depend on
THE “JITTERS”
The second solution implies that the component structure is volatile in the presence of changing
requirements. Indeed, as the application grows, the component dependency structure jitters and
grows. Thus the dependency structure must always be monitored for cycles. When cycles occur, they
must be broken somehow. Sometimes this will mean creating new components, making the
dependency structure grow.
TOP-DOWN DESIGN
The issues we have discussed so far lead to an inescapable conclusion: The component structure
cannot be designed from the top down. It is not one of the first things about the system that is
designed, but rather evolves as the system grows and changes.
Some readers may find this point to be counterintuitive. We have come to expect that large-grained
decompositions, like components, will also be high-level functional decompositions.
When we see a large-grained grouping such as a component dependency structure, we believe that the
components ought to somehow represent the functions of the system. Yet this does not seem to be an
attribute of component dependency diagrams.
In fact, component dependency diagrams have very little do to with describing the function of the
application. Instead, they are a map to the buildability and maintainability of the application. This is
why they aren’t designed at the beginning of the project. There is no software to build or maintain, so
there is no need for a build and maintenance map. But as more and more modules accumulate in the
early stages of implementation and design, there is a growing need to manage the dependencies so that
the project can be developed without the “morning after syndrome.” Moreover, we want to keep
changes as localized as possible, so we start paying attention to the SRP and CCP and collocate
classes that are likely to change together.
One of the overriding concerns with this dependency structure is the isolation of volatility. We don’t
want components that change frequently and for capricious reasons to affect components that
otherwise ought to be stable. For example, we don’t want cosmetic changes to the GUI to have an
impact on our business rules. We don’t want the addition or modification of reports to have an impact
on our highest-level policies. Consequently, the component dependency graph is created and molded
by architects to protect stable high-value components from volatile components.
As the application continues to grow, we start to become concerned about creating reusable elements.
At this point, the CRP begins to influence the composition of the components. Finally, as cycles
appear, the ADP is applied and the component dependency graph jitters and grows.
If we tried to design the component dependency structure before we designed any classes, we would
likely fail rather badly. We would not know much about common closure, we would be unaware of
any reusable elements, and we would almost certainly create components that produced dependency
cycles. Thus the component dependency structure grows and evolves with the logical design of the
system.
THE STABLE DEPENDENCIES PRINCIPLE
Depend in the direction of stability.
Designs cannot be completely static. Some volatility is necessary if the design is to be maintained. By
conforming to the Common Closure Principle (CCP), we create components that are sensitive to
certain kinds of changes but immune to others. Some of these components are designed to be volatile.
We expect them to change.
Any component that we expect to be volatile should not be depended on by a component that is

difficult to change. Otherwise, the volatile component will also be difficult to change.
It is the perversity of software that a module that you have designed to be easy to change can be made
difficult to change by someone else who simply hangs a dependency on it. Not a line of source code
in your module need change, yet your module will suddenly become more challenging to change. By
conforming to the Stable Dependencies Principle (SDP), we ensure that modules that are intended to
be easy to change are not depended on by modules that are harder to change.
STABILITY
What is meant by “stability”? Stand a penny on its side. Is it stable in that position? You would likely
say “no.” However, unless disturbed, it will remain in that position for a very long time. Thus
stability has nothing directly to do with frequency of change. The penny is not changing, but it is
difficult to think of it as stable.
Webster’s Dictionary says that something is stable if it is “not easily moved.” Stability is related to
the amount of work required to make a change. On the one hand, the standing penny is not stable
because it requires very little work to topple it. On the other hand, a table is very stable because it
takes a considerable amount of effort to turn it over.
How does this relate to software? Many factors may make a software component hard to change—for
example, its size, complexity, and clarity, among other characteristics. We will ignore all those
factors and focus on something different here. One sure way to make a software component difficult to
change, is to make lots of other software components depend on it. A component with lots of incoming
dependencies is very stable because it requires a great deal of work to reconcile any changes with all
the dependent components.
The diagram in Figure 14.5 shows X, which is a stable component. Three components depend on X, so
it has three good reasons not to change. We say that X is responsible to those three components.
Conversely, X depends on nothing, so it has no external influence to make it change. We say it is
independent.

Figure 14.5 X: a stable component
Figure 14.6 shows Y, which is a very unstable component. No other components depend on Y, so we
say that it is irresponsible. Y also has three components that it depends on, so changes may come from
three external sources. We say that Y is dependent.
Figure 14.6 Y: a very unstable component
STABILITY METRICS
How can we measure the stability of a component? One way is to count the number of dependencies
that enter and leave that component. These counts will allow us to calculate the positional stability of
the component.
• Fan-in: Incoming dependencies. This metric identifies the number of classes outside this component
that depend on classes within the component.
• Fan-out: Outgoing depenencies. This metric identifies the number of classes inside this component
that depend on classes outside the component.

• I: Instability: I = Fan-out , (Fan-in + Fan-out). This metric has the range [0, 1]. I = 0 indicates a
maximally stable component. I = 1 indicates a maximally unstable component.
The Fan-in and Fan-out metrics1 are calculated by counting the number of classes outside the
component in question that have dependencies with the classes inside the component in question.
Consider the example in Figure 14.7.
Figure 14.7 Our example
Let’s say we want to calculate the stability of the component Cc. We find that there are three classes
outside Cc that depend on classes in Cc. Thus, Fan-in = 3. Moreover, there is one class outside Cc
that classes in Cc depend on. Thus, Fan-out = 1 and I = 1/4.
In C++, these dependencies are typically represented by #include statements. Indeed, the I metric is
easiest to calculate when you have organized your source code such that there is one class in each
source file. In Java, the I metric can be calculated by counting import statements and qualified
names.
When the I metric is equal to 1, it means that no other component depends on this component (Fan-in
= 0), and this component depends on other components (Fan-out > 0). This situation is as unstable as
a component can get; it is irresponsible and dependent. Its lack of dependents gives the component no
reason not to change, and the components that it depends on may give it ample reason to change.
In contrast, when the I metric is equal to 0, it means that the component is depended on by other
components (Fan-in > 0), but does not itself depend on any other components (Fan-out = 0). Such a
component is responsible and independent. It is as stable as it can get. Its dependents make it hard to
change the component, and its has no dependencies that might force it to change.
The SDP says that the I metric of a component should be larger than the I metrics of the components
that it depends on. That is, I metrics should decrease in the direction of dependency.
NOT ALL COMPONENTS SHOULD BE STABLE

If all the components in a system were maximally stable, the system would be unchangeable. This is
not a desirable situation. Indeed, we want to design our component structure so that some components
are unstable and some are stable. The diagram in Figure 14.8 shows an ideal configuration for a
system with three components.
The changeable components are on top and depend on the stable component at the bottom. Putting the
unstable components at the top of the diagram is a useful convention because any arrow that points up
is violating the SDP (and, as we shall see later, the ADP).
Figure 14.8 An ideal configuration for a system with three components
The diagram in Figure 14.9 shows how the SDP can be violated.
Figure 14.9 SDP violation
Flexible is a component that we have designed to be easy to change. We want Flexible to be
unstable. However, some developer, working in the component named Stable, has hung a
dependency on Flexible. This violates the SDP because the I metric for Stable is much smaller
than the I metric for Flexible. As a result, Flexible will no longer be easy to change. A change to

Flexible will force us to deal with Stable and all its dependents.
To fix this problem, we somehow have to break the dependence of Stable on Flexible. Why does
this dependency exist? Let’s assume that there is a class C within Flexible that another class U
within Stable needs to use (Figure 14.10).
Figure 14.10 U within Stable uses C within Flexible
We can fix this by employing the DIP. We create an interface class called US and put it in a component
named UServer. We make sure that this interface declares all the methods that U needs to use. We then
make C implement this interface as shown in Figure 14.11. This breaks the dependency of Stable on
Flexible, and forces both components to depend on UServer. UServer is very stable (I = 0), and
Flexible retains its necessary instability (I = 1). All the dependencies now flow in the direction of
decreasing I.
Figure 14.11 C implements the interface class US
Abstract Components
You may find it strange that we would create a component—in this example, UService—that contains
nothing but an interface. Such a component contains no executable code! It turns out, however, that
this is a very common, and necessary, tactic when using statically typed languages like Java and C#.
These abstract components are very stable and, therefore, are ideal targets for less stable components
to depend on.
When using dynamically typed languages like Ruby and Python, these abstract components don’t exist
at all, nor do the dependencies that would have targeted them. Dependency structures in these
languages are much simpler because dependency inversion does not require either the declaration or
the inheritance of interfaces.
THE STABLE ABSTRACTIONS PRINCIPLE
A component should be as abstract as it is stable.
WHERE DO WE PUT THE HIGH-LEVEL POLICY?
Some software in the system should not change very often. This software represents high-level
architecture and policy decisions. We don’t want these business and architectural decisions to be
volatile. Thus the software that encapsulates the high-level policies of the system should be placed
into stable components (I = 0). Unstable components (I = 1) should contain only the software that is
volatile—software that we want to be able to quickly and easily change.
However, if the high-level policies are placed into stable components, then the source code that
represents those policies will be difficult to change. This could make the overall architecture
inflexible. How can a component that is maximally stable (I = 0) be flexible enough to withstand
change? The answer is found in the OCP. This principle tells us that it is possible and desirable to
create classes that are flexible enough to be extended without requiring modification. Which kind of
classes conform to this principle? Abstract classes.
INTRODUCING THE STABLE ABSTRACTIONS PRINCIPLE
The Stable Abstractions Principle (SAP) sets up a relationship between stability and abstractness. On
the one hand, it says that a stable component should also be abstract so that its stability does not
prevent it from being extended. On the other hand, it says that an unstable component should be
concrete since it its instability allows the concrete code within it to be easily changed.
Thus, if a component is to be stable, it should consist of interfaces and abstract classes so that it can
be extended. Stable components that are extensible are flexible and do not overly constrain the
architecture.
The SAP and the SDP combined amount to the DIP for components. This is true because the SDP says
that dependencies should run in the direction of stability, and the SAP says that stability implies
abstraction. Thus dependencies run in the direction of abstraction.
The DIP, however, is a principle that deals with classes—and with classes there are no shades of
gray. Either a class is abstract or it is not. The combination of the SDP and the SAP deals with
components, and allows that a component can be partially abstract and partially stable.
MEASURING ABSTRACTION

The A metric is a measure of the abstractness of a component. Its value is simply the ratio of
interfaces and abstract classes in a component to the total number of classes in the component.
• Nc: The number of classes in the component.
• Na: The number of abstract classes and interfaces in the component.
• A: Abstractness. A = Na ÷ Nc.
The A metric ranges from 0 to 1. A value of 0 implies that the component has no abstract classes at
all. A value of 1 implies that the component contains nothing but abstract classes.
THE MAIN SEQUENCE
We are now in a position to define the relationship between stability (I) and abstractness (A). To do
so, we create a graph with A on the vertical axis and I on the horizontal axis (Figure 14.12). If we
plot the two “good” kinds of components on this graph, we will find the components that are
maximally stable and abstract at the upper left at (0, 1). The components that are maximally unstable
and concrete are at the lower right at (1, 0).
Figure 14.12 The I/A graph
Not all components fall into one of these two positions, because components often have degrees of
abstraction and stability. For example, it is very common for one abstract class to derive from another
abstract class. The derivative is an abstraction that has a dependency. Thus, though it is maximally
abstract, it will not be maximally stable. Its dependency will decrease its stability.
Since we cannot enforce a rule that all components sit at either (0, 1) or (1, 0), we must assume that
there is a locus of points on the A/I graph that defines reasonable positions for components. We can
infer what that locus is by finding the areas where components should not be—in other words, by
determining the zones of exclusion (Figure 11.13).

Figure 14.13 Zones of exclusion
The Zone of Pain
Consider a component in the area of (0, 0). This is a highly stable and concrete component. Such a
component is not desirable because it is rigid. It cannot be extended because it is not abstract, and it
is very difficult to change because of its stability. Thus we do not normally expect to see well-
designed components sitting near (0, 0). The area around (0, 0) is a zone of exclusion called the Zone
of Pain.
Some software entities do, in fact, fall within the Zone of Pain. An example would be a database
schema. Database schemas are notoriously volatile, extremely concrete, and highly depended on. This
is one reason why the interface between OO applications and databases is so difficult to manage, and
why schema updates are generally painful.
Another example of software that sits near the area of (0, 0) is a concrete utility library. Although
such a library has an I metric of 1, it may actually be nonvolatile. Consider the String component,
for example. Even though all the classes within it are concrete, it is so commonly used that changing it
would create chaos. Therefore String is nonvolatile.
Nonvolatile components are harmless in the (0, 0) zone since they are not likely to be changed. For
that reason, it is only volatile software components that are problematic in the Zone of Pain. The more
volatile a component in the Zone of Pain, the more “painful” it is. Indeed, we might consider
volatility to be a third axis of the graph. With this understanding, Figure 14.13 shows only the most
painful plane, where volatility = 1.
The Zone of Uselessness
Consider a component near (1, 1). This location is undesirable because it is maximally abstract, yet
has no dependents. Such components are useless. Thus this area is called the Zone of Uselessness.
The software entities that inhabit this region are a kind of detritus. They are often leftover abstract
classes that no one ever implemented. We find them in systems from time to time, sitting in the code

base, unused.
A component that has a position deep within the Zone of Uselessness must contain a significant
fraction of such entities. Clearly, the presence of such useless entities is undesirable.
AVOIDING THE ZONES OF EXCLUSION
It seems clear that our most volatile components should be kept as far from both zones of exclusion as
possible. The locus of points that are maximally distant from each zone is the line that connects (1, 0)
and (0, 1). I call this line the Main Sequence.2
A component that sits on the Main Sequence is not “too abstract” for its stability, nor is it “too
unstable” for its abstractness. It is neither useless nor particularly painful. It is depended on to the
extent that it is abstract, and it depends on others to the extent that it is concrete.
The most desirable position for a component is at one of the two endpoints of the Main Sequence.
Good architects strive to position the majority of their components at those endpoints. However, in
my experience, some small fraction of the components in a large system are neither perfectly abstract
nor perfectly stable. Those components have the best characteristics if they are on, or close, to the
Main Sequence.
DISTANCE FROM THE MAIN SEQUENCE
This leads us to our last metric. If it is desirable for components to be on, or close, to the Main
Sequence, then we can create a metric that measures how far away a component is from this ideal.
• D3: Distance. D = |A+I–1| . The range of this metric is [0, 1]. A value of 0 indicates that the
component is directly on the Main Sequence. A value of 1 indicates that the component is as far
away as possible from the Main Sequence.
Given this metric, a design can be analyzed for its overall conformance to the Main Sequence. The D
metric for each component can be calculated. Any component that has a D value that is not near zero
can be reexamined and restructured.
Statistical analysis of a design is also possible. We can calculate the mean and variance of all the D
metrics for the components within a design. We would expect a conforming design to have a mean and
variance that are close to zero. The variance can be used to establish “control limits” so as to identify
components that are “exceptional” in comparison to all the others.
In the scatterplot in Figure 14.14, we see that the bulk of the components lie along the Main Sequence,
but some of them are more than one standard deviation (Z = 1) away from the mean. These aberrant
components are worth examining more closely. For some reason, they are either very abstract with
few dependents or very concrete with many dependents.

Figure 14.14 Scatterplot of the components
Another way to use the metrics is to plot the D metric of each component over time. The graph in
Figure 14.15 is a mock-up of such a plot. You can see that some strange dependencies have been
creeping into the Payroll component over the last few releases. The plot shows a control threshold
at D = 0.1. The R2.1 point has exceeded this control limit, so it would be worth our while to find out
why this component is so far from the main sequence.
Figure 14.15 Plot of D for a single component over time
CONCLUSION
The dependency management metrics described in this chapter measure the conformance of a design
to a pattern of dependency and abstraction that I think is a “good” pattern. Experience has shown that
certain dependencies are good and others are bad. This pattern reflects that experience. However, a
metric is not a god; it is merely a measurement against an arbitrary standard. These metrics are
imperfect, at best, but it is my hope that you find them useful.

1. In previous publications, I used the names Efferent and Afferent couplings (Ce and Ca) for Fan-out and Fan-in, respectively. That
was just hubris on my part: I liked the metaphor of the central nervous system.
2. The author begs the reader’s indulgence for the arrogance of borrowing such an important term from astronomy.
3. In previous publications, I called this metric D′. I see no reason to continue that practice.

V
ARCHITECTURE

15
WHAT IS ARCHITECTURE?
The word “architecture” conjures visions of power and mystery. It makes us think of weighty
decisions and deep technical prowess. Software architecture is at the pinnacle of technical
achievement. When we think of a software architect, we think of someone who has power, and who
commands respect. What young aspiring software developer has not dreamed of one day becoming a
software architect?
But what is software architecture? What does a software architect do, and when does he or she do it?
First of all, a software architect is a programmer; and continues to be a programmer. Never fall for
the lie that suggests that software architects pull back from code to focus on higher-level issues. They
do not! Software architects are the best programmers, and they continue to take programming tasks,
while they also guide the rest of the team toward a design that maximizes productivity. Software
architects may not write as much code as other programmers do, but they continue to engage in
programming tasks. They do this because they cannot do their jobs properly if they are not
experiencing the problems that they are creating for the rest of the programmers.
The architecture of a software system is the shape given to that system by those who build it. The
form of that shape is in the division of that system into components, the arrangement of those
components, and the ways in which those components communicate with each other.
The purpose of that shape is to facilitate the development, deployment, operation, and maintenance of
the software system contained within it.
The strategy behind that facilitation is to leave as many options open as possible, for as long as possible.
Perhaps this statement has surprised you. Perhaps you thought that the goal of software architecture
was to make the system work properly. Certainly we want the system to work properly, and certainly
the architecture of the system must support that as one of its highest priorities.
However, the architecture of a system has very little bearing on whether that system works. There are
many systems out there, with terrible architectures, that work just fine. Their troubles do not lie in
their operation; rather, they occur in their deployment, maintenance, and ongoing development.
This is not to say that architecture plays no role in supporting the proper behavior of the system. It
certainly does, and that role is critical. But the role is passive and cosmetic, not active or essential.
There are few, if any, behavioral options that the architecture of a system can leave open.
The primary purpose of architecture is to support the life cycle of the system. Good architecture
makes the system easy to understand, easy to develop, easy to maintain, and easy to deploy. The
ultimate goal is to minimize the lifetime cost of the system and to maximize programmer productivity.
DEVELOPMENT
A software system that is hard to develop is not likely to have a long and healthy lifetime. So the
architecture of a system should make that system easy to develop, for the team(s) who develop it.
Different team structures imply different architectural decisions. On the one hand, a small team of five
developers can quite effectively work together to develop a monolithic system without well-defined
components or interfaces. In fact, such a team would likely find the strictures of an architecture
something of an impediment during the early days of development. This is likely the reason why so
many systems lack good architecture: They were begun with none, because the team was small and
did not want the impediment of a superstructure.
On the other hand, a system being developed by five different teams, each of which includes seven
developers, cannot make progress unless the system is divided into well-defined components with
reliably stable interfaces. If no other factors are considered, the architecture of that system will likely
evolve into five components—one for each team.
Such a component-per-team architecture is not likely to be the best architecture for deployment,
operation, and maintenance of the system. Nevertheless, it is the architecture that a group of teams
will gravitate toward if they are driven solely by development schedule.
DEPLOYMENT
To be effective, a software system must be deployable. The higher the cost of deployment, the less
useful the system is. A goal of a software architecture, then, should be to make a system that can be
easily deployed with a single action.
Unfortunately, deployment strategy is seldom considered during initial development. This leads to
architectures that may make the system easy to develop, but leave it very difficult to deploy.
For example, in the early development of a system, the developers may decide to use a “micro-
service architecture.” They may find that this approach makes the system very easy to develop since
the component boundaries are very firm and the interfaces relatively stable. However, when it comes
time to deploy the system, they may discover that the number of micro-services has become daunting;
configuring the connections between them, and the timing of their initiation, may also turn out to be a
huge source of errors.
Had the architects considered deployment issues early on, they might have decided on fewer
services, a hybrid of services and in-process components, and a more integrated means of managing
the interconnections.
OPERATION
The impact of architecture on system operation tends to be less dramatic than the impact of
architecture on development, deployment, and maintenance. Almost any operational difficulty can be
resolved by throwing more hardware at the system without drastically impacting the software
architecture.
Indeed, we have seen this happen over and over again. Software systems that have inefficient
architectures can often be made to work effectively simply by adding more storage and more servers.
The fact that hardware is cheap and people are expensive means that architectures that impede
operation are not as costly as architectures that impede development, deployment, and maintenance.
This is not to say that an architecture that is well tuned to the operation of the system is not desirable.
It is! It’s just that the cost equation leans more toward development, deployment, and maintenance.
Having said that, there is another role that architecture plays in the operation of the system: A good
software architecture communicates the operational needs of the system.
Perhaps a better way to say this is that the architecture of a system makes the operation of the system
readily apparent to the developers. Architecture should reveal operation. The architecture of the
system should elevate the use cases, the features, and the required behaviors of the system to first-
class entities that are visible landmarks for the developers. This simplifies the understanding of the
system and, therefore, greatly aids in development and maintenance.
MAINTENANCE
Of all the aspects of a software system, maintenance is the most costly. The never-ending parade of
new features and the inevitable trail of defects and corrections consume vast amounts of human
resources.
The primary cost of maintenance is in spelunking and risk. Spelunking is the cost of digging through
the existing software, trying to determine the best place and the best strategy to add a new feature or
to repair a defect. While making such changes, the likelihood of creating inadvertent defects is always
there, adding to the cost of risk.
A carefully thought-through architecture vastly mitigates these costs. By separating the system into
components, and isolating those components through stable interfaces, it is possible to illuminate the
pathways for future features and greatly reduce the risk of inadvertent breakage.
KEEPING OPTIONS OPEN
As we described in an earlier chapter, software has two types of value: the value of its behavior and
the value of its structure. The second of these is the greater of the two because it is this value that
makes software soft.
Software was invented because we needed a way to quickly and easily change the behavior of
machines. But that flexibility depends critically on the shape of the system, the arrangement of its
components, and the way those components are interconnected.
The way you keep software soft is to leave as many options open as possible, for as long as possible.
What are the options that we need to leave open? They are the details that don’t matter.
All software systems can be decomposed into two major elements: policy and details. The policy
element embodies all the business rules and procedures. The policy is where the true value of the
system lives.
The details are those things that are necessary to enable humans, other systems, and programmers to
communicate with the policy, but that do not impact the behavior of the policy at all. They include IO
devices, databases, web systems, servers, frameworks, communication protocols, and so forth.
The goal of the architect is to create a shape for the system that recognizes policy as the most
essential element of the system while making the details irrelevant to that policy. This allows
decisions about those details to be delayed and deferred.
For example:
• It is not necessary to choose a database system in the early days of development, because the high-
level policy should not care which kind of database will be used. Indeed, if the architect is careful,
the high-level policy will not care if the database is relational, distributed, hierarchical, or just
plain flat files.
• It is not necessary to choose a web server early in development, because the high-level policy
should not know that it is being delivered over the web. If the high-level policy is unaware of
HTML, AJAX, JSP, JSF, or any of the rest of the alphabet soup of web development, then you don’t
need to decide which web system to use until much later in the project. Indeed, you don’t even have
to decide if the system will be delivered over the web.

• It is not necessary to adopt REST early in development, because the high-level policy should be
agnostic about the interface to the outside world. Nor is it necessary to adopt a micro-services
framework, or a SOA framework. Again, the high-level policy should not care about these things.
• It is not necessary to adopt a dependency injection framework early in development, because the
high-level policy should not care how dependencies are resolved.
I think you get the point. If you can develop the high-level policy without committing to the details that
surround it, you can delay and defer decisions about those details for a long time. And the longer you
wait to make those decisions, the more information you have with which to make them properly.
This also leaves you the option to try different experiments. If you have a portion of the high-level
policy working, and it is agnostic about the database, you could try connecting it to several different
databases to check applicability and performance. The same is true with web systems, web
frameworks, or even the web itself.
The longer you leave options open, the more experiments you can run, the more things you can try, and
the more information you will have when you reach the point at which those decisions can no longer
be deferred.
What if the decisions have already been made by someone else? What if your company has made a
commitment to a certain database, or a certain web server, or a certain framework? A good architect
pretends that the decision has not been made, and shapes the system such that those decisions can
still be deferred or changed for as long as possible.
A good architect maximizes the number of decisions not made.
DEVICE INDEPENDENCE
As an example of this kind of thinking, let’s take a trip back to the 1960s, when computers were
teenagers and most programmers were mathematicians or engineers from other disciplines (and-one
third or more were women).
In those days we made a lot of mistakes. We didn’t know they were mistakes at the time, of course.
How could we?
One of those mistakes was to bind our code directly to the IO devices. If we needed to print
something on a printer, we wrote code that used the IO instructions that would control the printer. Our
code was device dependent.
For example, when I wrote PDP-8 programs that printed on the teleprinter, I used a set of machine
instructions that looked like this:
Click here to view code image
PRTCHR, 0
TSF
JMP .-1
TLS
JMP I PRTCHR
PRTCHR is a subroutine that prints one character on the teleprinter. The beginning zero was used as the
storage for the return address. (Don’t ask.) The TSF instruction skipped the next instruction if the
teleprinter was ready to print a character. If the teleprinter was busy, then TSF just fell through to the
JMP .-1 instruction, which just jumped back to the TSF instruction. If the teleprinter was ready, then
TSF would skip to the TLS instruction, which sent the character in the A register to the teleprinter.
Then the JMP I PRTCHR instruction returned to the caller.
At first this strategy worked fine. If we needed to read cards from the card reader, we used code that
talked directly to the card reader. If we needed to punch cards, we wrote code that directly
manipulated the punch. The programs worked perfectly. How could we know this was a mistake?
But big batches of punched cards are difficult to manage. They can be lost, mutilated, spindled,
shuffled, or dropped. Individual cards can be lost and extra cards can be inserted. So data integrity
became a significant problem.
Magnetic tape was the solution. We could move the card images to tape. If you drop a magnetic tape,
the records don’t get shuffled. You can’t accidentally lose a record, or insert a blank record simply by
handing the tape. The tape is much more secure. It’s also faster to read and write, and it is very easy
to make backup copies.
Unfortunately, all our software was written to manipulate card readers and card punches. Those
programs had to be rewritten to use magnetic tape. That was a big job.
By the late 1960s, we had learned our lesson—and we invented device independence. The operating
systems of the day abstracted the IO devices into software functions that handled unit records that
looked like cards. The programs would invoke operating system services that dealt with abstract unit-
record devices. Operators could tell the operating system whether those abstract services should be
connected to card readers, magnetic tape, or any other unit-record device.
Now the same program could read and write cards, or read and write tape, without any change. The
Open–Closed Principle was born (but not yet named).
JUNK MAIL
In the late 1960s, I worked for a company that printed junk mail for clients. The clients would send us
magnetic tapes with unit records containing the names and addresses of their customers, and we
would write programs that printed nice personalized advertisements.
You know the kind:
Hello Mr. Martin,
Congratulations!
We chose YOU from everyone else who lives on Witchwood Lane to participate in our new fantastic
one-time-only offering…
The clients would send us huge rolls of form letters with all the words except the name and address,
and any other element they wanted us to print. We wrote programs that extracted the names,
addresses, and other elements from the magnetic tape, and printed those elements exactly where they
needed to appear on the forms.
These rolls of form letters weighed 500 pounds and contained thousands of letters. Clients would
send us hundreds of these rolls. We would print each one individually.
At first, we had an IBM 360 doing the printing on its sole line printer. We could print a few thousand
letters per shift. Unfortunately, this tied up a very expensive machine for a very long time. In those
days, IBM 360s rented for tens of thousands of dollars per month.
So we told the operating system to use magnetic tape instead of the line printer. Our programs didn’t
care, because they had been written to use the IO abstractions of the operating system.
The 360 could pump out a full tape in 10 minutes or so—enough to print several rolls of form letters.
The tapes were taken outside of the computer room and mounted on tape drives connected to offline
printers. We had five of them, and we ran those five printers 24 hours per day, seven days per week,
printing hundreds of thousands of pieces of junk mail every week.
The value of device independence was enormous! We could write our programs without knowing or
caring which device would be used. We could test those programs using the local line printer
connected to the computer. Then we could tell the operating system to “print” to magnetic tape and run
off hundreds of thousands of forms.
Our programs had a shape. That shape disconnected policy from detail. The policy was the formatting
of the name and address records. The detail was the device. We deferred the decision about which
device we would use.
PHYSICAL ADDRESSING
In the early 1970s, I worked on a large accounting system for a local truckers union. We had a 25MB
disk drive on which we stored records for Agents, Employers, and Members. The different records
had different sizes, so we formatted the first few cylinders of the disk so that each sector was just the
size of an Agent record. The next few cylinders were formatted to have sectors that fit the Employer
records. The last few cylinders were formatted to fit the Member records.
We wrote our software to know the detailed structure of the disk. It knew that the disk had 200
cylinders and 10 heads, and that each cylinder had several dozen sectors per head. It knew which
cylinders held the Agents, Employers, and Members. All this was hard-wired into the code.
We kept an index on the disk that allowed us to look up each of the Agents, Employers, and
Members. This index was in yet another specially formatted set of cylinders on the disk. The Agent
index was composed of records that contained the ID of an agent, and the cylinder number, head
number, and sector number of that Agent record. Employers and Members had similar indices.
Members were also kept in a doubly linked list on the disk. Each Member record held the cylinder,
head, and sector number of the next Member record, and of the previous Member record.
What would happen if we needed to upgrade to a new disk drive—one with more heads, or one with
more cylinders, or one with more sectors per cylinder? We had to write a special program to read in
the old data from the old disk, and then write it out to the new disk, translating all of the
cylinder/head/sector numbers. We also had to change all the hard-wiring in our code—and that hard-
wiring was everywhere! All the business rules knew the cylinder/head/sector scheme in detail.
One day a more experienced programmer joined our ranks. When he saw what we had done, the
blood drained from his face, and he stared aghast at us, as if we were aliens of some kind. Then he
gently advised us to change our addressing scheme to use relative addresses.
Our wiser colleague suggested that we consider the disk to be one huge linear array of sectors, each
addressable by a sequential integer. Then we could write a little conversion routine that knew the
physical structure of the disk, and could translate the relative address to a cylinder/head/sector
number on the fly.
Fortunately for us, we took his advice. We changed the high-level policy of the system to be agnostic
about the physical structure of the disk. That allowed us to decouple the decision about disk drive
structure from the application.
CONCLUSION
The two stories in this chapter are examples, in the small, of a principle that architects employ in the
large. Good architects carefully separate details from policy, and then decouple the policy from the
details so thoroughly that the policy has no knowledge of the details and does not depend on the
details in any way. Good architects design the policy so that decisions about the details can be
delayed and deferred for as long as possible.

16
INDEPENDENCE
As we previously stated, a good architecture must support:
• The use cases and operation of the system.
• The maintenance of the system.
• The development of the system.
• The deployment of the system.
USE CASES
The first bullet—use cases—means that the architecture of the system must support the intent of the
system. If the system is a shopping cart application, then the architecture must support shopping cart
use cases. Indeed, this is the first concern of the architect, and the first priority of the architecture. The
architecture must support the use cases.
However, as we discussed previously, architecture does not wield much influence over the behavior
of the system. There are very few behavioral options that the architecture can leave open. But
influence isn’t everything. The most important thing a good architecture can do to support behavior is
to clarify and expose that behavior so that the intent of the system is visible at the architectural level.
A shopping cart application with a good architecture will look like a shopping cart application. The

use cases of that system will be plainly visible within the structure of that system. Developers will
not have to hunt for behaviors, because those behaviors will be first-class elements visible at the top
level of the system. Those elements will be classes or functions or modules that have prominent
positions within the architecture, and they will have names that clearly describe their function.
Chapter 21, “Screaming Architecture,” will make this point much clearer.
OPERATION
Architecture plays a more substantial, and less cosmetic, role in supporting the operation of the
system. If the system must handle 100,000 customers per second, the architecture must support that
kind of throughput and response time for each use case that demands it. If the system must query big
data cubes in milliseconds, then the architecture must be structured to allow this kind of operation.
For some systems, this will mean arranging the processing elements of the system into an array of
little services can be run in parallel on many different servers. For other systems, it will mean a
plethora of little lightweight threads sharing the address space of a single process within a single
processor. Still other systems will need just a few processes running in isolated address spaces. And
some systems can even survive as simple monolithic programs running in a single process.
As strange as it may seem, this decision is one of the options that a good architect leaves open. A
system that is written as a monolith, and that depends on that monolithic structure, cannot easily be
upgraded to multiple processes, multiple threads, or micro-services should the need arise. By
comparison, an architecture that maintains the proper isolation of its components, and does not
assume the means of communication between those components, will be much easier to transition
through the spectrum of threads, processes, and services as the operational needs of the system change
over time.
DEVELOPMENT
Architecture plays a significant role in supporting the development environment. This is where
Conway’s law comes into play. Conway’s law says:
Any organization that designs a system will produce a design whose structure is a copy of the organization’s
communication structure.
A system that must be developed by an organization with many teams and many concerns must have an
architecture that facilitates independent actions by those teams, so that the teams do not interfere with
each other during development. This is accomplished by properly partitioning the system into well-
isolated, independently developable components. Those components can then be allocated to teams
that can work independently of each other.
DEPLOYMENT
The architecture also plays a huge role in determining the ease with which the system is deployed.
The goal is “immediate deployment.” A good architecture does not rely on dozens of little
configuration scripts and property file tweaks. It does not require manual creation of directories or
files that must be arranged just so. A good architecture helps the system to be immediately deployable
after build.
Again, this is achieved through the proper partitioning and isolation of the components of the system,
including those master components that tie the whole system together and ensure that each component
is properly started, integrated, and supervised.
LEAVING OPTIONS OPEN
A good architecture balances all of these concerns with a component structure that mutually satisfies
them all. Sounds easy, right? Well, it’s easy for me to write that.
The reality is that achieving this balance is pretty hard. The problem is that most of the time we don’t
know what all the use cases are, nor do we know the operational constraints, the team structure, or the
deployment requirements. Worse, even if we did know them, they will inevitably change as the system
moves through its life cycle. In short, the goals we must meet are indistinct and inconstant. Welcome
to the real world.
But all is not lost: Some principles of architecture are relatively inexpensive to implement and can
help balance those concerns, even when you don’t have a clear picture of the targets you have to hit.
Those principles help us partition our systems into well-isolated components that allow us to leave as
many options open as possible, for as long as possible.
A good architecture makes the system easy to change, in all the ways that it must change, by leaving
options open.
DECOUPLING LAYERS
Consider the use cases. The architect wants the structure of the system to support all the necessary use
cases, but does not know what all those use cases are. However, the architect does know the basic
intent of the system. It’s a shopping cart system, or it’s a bill of materials system, or it’s an order
processing system. So the architect can employ the Single Responsibility Principle and the Common
Closure Principle to separate those things that change for different reasons, and to collect those things
that change for the same reasons—given the context of the intent of the system.
What changes for different reasons? There are some obvious things. User interfaces change for
reasons that have nothing to do with business rules. Use cases have elements of both. Clearly, then, a
good architect will want to separate the UI portions of a use case from the business rule portions in
such a way that they can be changed independently of each other, while keeping those use cases
visible and clear.
Business rules themselves may be closely tied to the application, or they may be more general. For
example, the validation of input fields is a business rule that is closely tied to the application itself. In
contrast, the calculation of interest on an account and the counting of inventory are business rules that
are more closely associated with the domain. These two different kinds of rules will change at
different rates, and for different reasons—so they should be separated so that they can be
independently changed.
The database, the query language, and even the schema are technical details that have nothing to do
with the business rules or the UI. They will change at rates, and for reasons, that are independent of
other aspects of the system. Consequently, the architecture should separate them from the rest of the
system so that they can be independently changed.
Thus we find the system divided into decoupled horizontal layers—the UI, application-specific
business rules, application-independent business rules, and the database, just to mention a few.
DECOUPLING USE CASES
What else changes for different reasons? The use cases themselves! The use case for adding an order
to an order entry system almost certainly will change at a different rate, and for different reasons, than
the use case that deletes an order from the system. Use cases are a very natural way to divide the
system.
At the same time, use cases are narrow vertical slices that cut through the horizontal layers of the
system. Each use case uses some UI, some application-specific business rules, some application-
independent business rules, and some database functionality. Thus, as we are dividing the system in to
horizontal layers, we are also dividing the system into thin vertical use cases that cut through those
layers.
To achieve this decoupling, we separate the UI of the add-order use case from the UI of the delete-
order use case. We do the same with the business rules, and with the database. We keep the use cases
separate down the vertical height of the system.
You can see the pattern here. If you decouple the elements of the system that change for different
reasons, then you can continue to add new use cases without interfering with old ones. If you also
group the UI and database in support of those use cases, so that each use case uses a different aspect
of the UI and database, then adding new use cases will be unlikely to affect older ones.
DECOUPLING MODE
Now think of what all that decoupling means for the second bullet: operations. If the different aspects
of the use cases are separated, then those that must run at a high throughput are likely already
separated from those that must run at a low throughput. If the UI and the database have been separated
from the business rules, then they can run in different servers. Those that require higher bandwidth
can be replicated in many servers.
In short, the decoupling that we did for the sake of the use cases also helps with operations. However,
to take advantage of the operational benefit, the decoupling must have the appropriate mode. To run in
separate servers, the separated components cannot depend on being together in the same address
space of a processor. They must be independent services, which communicate over a network of
some kind.
Many architects call such components “services” or “micro-services,” depending upon some vague
notion of line count. Indeed, an architecture based on services is often called a service-oriented
architecture.
If that nomenclature set off some alarm bells in your mind, don’t worry. I’m not going to tell you that
SoA is the best possible architecture, or that micro-services are the wave of the future. The point
being made here is that sometimes we have to separate our components all the way to the service
level.
Remember, a good architecture leaves options open. The decoupling mode is one of those options.
Before we explore that topic further, let’s look to the other two bullets.
INDEPENDENT DEVELOP-ABILITY
The third bullet was development. Clearly when components are strongly decoupled, the interference
between teams is mitigated. If the business rules don’t know about the UI, then a team that focuses on
the UI cannot much affect a team that focuses on the business rules. If the use cases themselves are
decoupled from one another, then a team that focuses on the addOrder use case is not likely to
interfere with a team that focuses on the deleteOrder use case.
So long as the layers and use cases are decoupled, the architecture of the system will support the
organization of the teams, irrespective of whether they are organized as feature teams, component
teams, layer teams, or some other variation.
INDEPENDENT DEPLOYABILITY
The decoupling of the use cases and layers also affords a high degree of flexibility in deployment.
Indeed, if the decoupling is done well, then it should be possible to hot-swap layers and use cases in
running systems. Adding a new use case could be a simple as adding a few new jar files or services
to the system while leaving the rest alone.
DUPLICATION
Architects often fall into a trap—a trap that hinges on their fear of duplication.
Duplication is generally a bad thing in software. We don’t like duplicated code. When code is truly
duplicated, we are honor-bound as professionals to reduce and eliminate it.
But there are different kinds of duplication. There is true duplication, in which every change to one
instance necessitates the same change to every duplicate of that instance. Then there is false or
accidental duplication. If two apparently duplicated sections of code evolve along different paths—if
they change at different rates, and for different reasons—then they are not true duplicates. Return to
them in a few years, and you’ll find that they are very different from each other.
Now imagine two use cases that have very similar screen structures. The architects will likely be
strongly tempted to share the code for that structure. But should they? Is that true duplication? Or it is
accidental?
Most likely it is accidental. As time goes by, the odds are that those two screens will diverge and
eventually look very different. For this reason, care must be taken to avoid unifying them. Otherwise,
separating them later will be a challenge.
When you are vertically separating use cases from one another, you will run into this issue, and your
temptation will be to couple the use cases because they have similar screen structures, or similar
algorithms, or similar database queries and/or schemas. Be careful. Resist the temptation to commit
the sin of knee-jerk elimination of duplication. Make sure the duplication is real.
By the same token, when you are separating layers horizontally, you might notice that the data
structure of a particular database record is very similar to the data structure of a particular screen
view. You may be tempted to simply pass the database record up to the UI, rather than to create a
view model that looks the same and copy the elements across. Be careful: This duplication is almost
certainly accidental. Creating the separate view model is not a lot of effort, and it will help you keep
the layers properly decoupled.
DECOUPLING MODES (AGAIN)
Back to modes. There are many ways to decouple layers and use cases. They can be decoupled at the
source code level, at the binary code (deployment) level, and at the execution unit (service) level.
• Source level. We can control the dependencies between source code modules so that changes to one
module do not force changes or recompilation of others (e.g., Ruby Gems).
In this decoupling mode the components all execute in the same address space, and communicate
with each other using simple function calls. There is a single executable loaded into computer
memory. People often call this a monolithic structure.
• Deployment level. We can control the dependencies between deployable units such as jar files,
DLLs, or shared libraries, so that changes to the source code in one module do not force others to
be rebuilt and redeployed.
Many of the components may still live in the same address space, and communicate through function
calls. Other components may live in other processes in the same processor, and communicate
through interprocess communications, sockets, or shared memory. The important thing here is that
the decoupled components are partitioned into independently deployable units such as jar files,
Gem files, or DLLs.
• Service level. We can reduce the dependencies down to the level of data structures, and
communicate solely through network packets such that every execution unit is entirely independent
of source and binary changes to others (e.g., services or micro-services).
What is the best mode to use?
The answer is that it’s hard to know which mode is best during the early phases of a project. Indeed,
as the project matures, the optimal mode may change.
For example, it’s not difficult to imagine that a system that runs comfortably on one server right now
might grow to the point where some of its components ought to run on separate servers. While the
system runs on a single server, the source-level decoupling might be sufficient. Later, however, it
might require decoupling into deployable units, or even services.
One solution (which seems to be popular at the moment) is to simply decouple at the service level by
default. A problem with this approach is that it is expensive and encourages coarse-grained
decoupling. No matter how “micro” the micro-services get, the decoupling is not likely to be fine-
grained enough.
Another problem with service-level decoupling is that it is expensive, both in development time and
in system resources. Dealing with service boundaries where none are needed is a waste of effort,
memory, and cycles. And, yes, I know that the last two are cheap—but the first is not.
My preference is to push the decoupling to the point where a service could be formed. should it
become necessary; but then to leave the components in the same address space as long as possible.
This leaves the option for a service open.
With this approach, initially the components are separated at the source code level. That may be good
enough for the duration of the project’s lifetime. If, however, deployment or development issues arise,
driving some of the decoupling to a deployment level may be sufficient—at least for a while.
As the development, deployment, and operational issues increase, I carefully choose which
deployable units to turn into services, and gradually shift the system in that direction.
Over time, the operational needs of the system may decline. What once required decoupling at the
service level may now require only deployment-level or even source-level decoupling.
A good architecture will allow a system to be born as a monolith, deployed in a single file, but then
to grow into a set of independently deployable units, and then all the way to independent services
and/or micro-services. Later, as things change, it should allow for reversing that progression and
sliding all the way back down into a monolith.
A good architecture protects the majority of the source code from those changes. It leaves the
decoupling mode open as an option so that large deployments can use one mode, whereas small
deployments can use another.
CONCLUSION
Yes, this is tricky. And I’m not saying that the change of decoupling modes should be a trivial
configuration option (though sometimes that is appropriate). What I’m saying is that the decoupling
mode of a system is one of those things that is likely to change with time, and a good architect
foresees and appropriately facilitates those changes.

17
BOUNDARIES: DRAWING LINES
Software architecture is the art of drawing lines that I call boundaries. Those boundaries separate
software elements from one another, and restrict those on one side from knowing about those on the
other. Some of those lines are drawn very early in a project’s life—even before any code is written.
Others are drawn much later. Those that are drawn early are drawn for the purposes of deferring
decisions for as long as possible, and of keeping those decisions from polluting the core business
logic.
Recall that the goal of an architect is to minimize the human resources required to build and maintain
the required system. What it is that saps this kind of people-power? Coupling—and especially
coupling to premature decisions.
Which kinds of decisions are premature? Decisions that have nothing to do with the business
requirements—the use cases—of the system. These include decisions about frameworks, databases,
web servers, utility libraries, dependency injection, and the like. A good system architecture is one in
which decisions like these are rendered ancillary and deferrable. A good system architecture does not
depend on those decisions. A good system architecture allows those decisions to be made at the latest
possible moment, without significant impact.
A COUPLE OF SAD STORIES

Here’s the sad story of company P, which serves as a warning about making premature decisions. In
the 1980s the founders of P wrote a simple monolithic desktop application. They enjoyed a great deal
of success and grew the product through the 1990s into a popular and successful desktop GUI
application.
But then, in the late 1990s, the web emerged as a force. Suddenly everybody had to have a web
solution, and P was no exception. P’s customers clamored for a version of the product on the web. To
meet this demand, the company hired a bunch of hotshot twenty-something Java programmers and
embarked upon a project to webify their product.
The Java guys had dreams of server farms dancing in their heads, so they adopted a rich three-tiered
“architecture”1 that they could distribute through such farms. There would be servers for the GUI,
servers for the middleware, and servers for the database. Of course.
The programmers decided, very early on, that all domain objects would have three instantiations: one
in the GUI tier, one in the middleware tier, and one in the database tier. Since these instantiations
lived on different machines, a rich system of interprocessor and inter-tier communications was set up.
Method invocations between tiers were converted to objects, serialized, and marshaled across the
wire.
Now imagine what it took to implement a simple feature like adding a new field to an existing record.
That field had to be added to the classes in all three tiers, and to several of the inter-tier messages.
Since data traveled in both directions, four message protocols needed to be designed. Each protocol
had a sending and receiving side, so eight protocol handlers were required. Three executables had to
be built, each with three updated business objects, four new messages, and eight new handlers.
And think of what those executables had to do to implement the simplest of features. Think of all the
object instantiations, all the serializations, all the marshaling and de-marshaling, all the building and
parsing of messages, all the socket communications, timeout managers, retry scenarios, and all the
other extra stuff that you have to do just to get one simple thing done.
Of course, during development the programmers did not have a server farm. Indeed, they simply ran
all three executables in three different processes on a single machine. They developed this way for
several years. But they were convinced that their architecture was right. And so, even though they
were executing in a single machine, they continued all the object instantiations, all the serializations,
all the marshaling and de-marshaling, all the building and parsing of messages, all the socket
communications, and all the extra stuff in a single machine.
The irony is that company P never sold a system that required a server farm. Every system they ever
deployed was a single server. And in that single server all three executables continued all the object
instantiations, all the serializations, all the marshaling and de-marshaling, all the building and parsing
of messages, all the socket communications, and all the extra stuff, in anticipation of a server farm that
never existed, and never would.
The tragedy is that the architects, by making a premature decision, multiplied the development effort
enormously.
The story of P is not isolated. I’ve seen it many times and in many places. Indeed, P is a superposition
of all those places.
But there are worse fates than P.
Consider W, a local business that manages fleets of company cars. They recently hired an “Architect”
to get their rag-tag software effort under control. And, let me tell you, control was this guy’s middle
name. He quickly realized that what this little operation needed was a full-blown, enterprise-scale,
service-oriented “ARCHITECTURE.” He created a huge domain model of all the different
“objects” in the business, designed a suite of services to manage these domain objects, and put all the
developers on a path to Hell. As a simple example, suppose you wanted to add the name, address,
and phone number of a contact person to a sales record. You had to go to the ServiceRegistry and
ask for the service ID of the ContactService. Then you had to send a CreateContact message to
the ContactService. Of course, this message had dozens of fields that all had to have valid data in
them—data to which the programmer had no access, since all the programmer had was a name,
address, and phone number. After faking the data, the programmer had to jam the ID of the newly
created contact into the sales record and send the UpdateContact message to the
SaleRecordService.
Of course, to test anything you had to fire up all the necessary services, one by one, and fire up the
message bus, and the BPel server, and … And then, there were the propagation delays as these
messages bounced from service to service, and waited in queue after queue.
And then if you wanted to add a new feature—well, you can imagine the coupling between all those
services, and the sheer volume of WSDLs that needed changing, and all the redeployments those
changes necessitated …
Hell starts to seem like a nice place by comparison.
There’s nothing intrinsically wrong with a software system that is structured around services. The
error at W was the premature adoption and enforcement of a suite of tools that promised SoA—that
is, the premature adoption of a massive suite of domain object services. The cost of those errors was
sheer person-hours—person-hours in droves—flushed down the SoA vortex.
I could go on describing one architectural failure after another. But let’s talk about an architectural
success instead.
FITNESSE
My Son, Micah, and I started work on FitNesse in 2001. The idea was to create a simple wiki that
wrapped Ward Cunningham’s FIT tool for writing acceptance tests.
This was back in the days before Maven “solved” the jar file problem. I was adamant that anything
we produced should not require people to download more than one jar file. I called this rule,
“Download and Go.” This rule drove many of our decisions.

One of the first decisions was to write our own web server, specific to the needs of FitNesse. This
might sound absurd. Even in 2001 there were plenty of open source web servers that we could have
used. Yet writing our own turned out to be a really good decision because a bare-bones web server is
a very simple piece of software to write and it allowed us to postpone any web framework decision
until much later.2
Another early decision was to avoid thinking about a database. We had MySQL in the back of our
minds, but we purposely delayed that decision by employing a design that made the decision
irrelevant. That design was simply to put an interface between all data accesses and the data
repository itself.
We put the data access methods into an interface named WikiPage. Those methods provided all the
functionality we needed to find, fetch, and save pages. Of course, we didn’t implement those methods
at first; we simply stubbed them out while we worked on features that didn’t involve fetching and
saving the data.
Indeed, for three months we simply worked on translating wiki text into HTML. This didn’t require
any kind of data storage, so we created a class named MockWikiPage that simply left the data access
methods stubbed.
Eventually, those stubs became insufficient for the features we wanted to write. We needed real data
access, not stubs. So we created a new derivative of WikiPage named InMemoryPage. This
derivative implemented the data access method to manage a hash table of wiki pages, which we kept
in RAM.
This allowed us to write feature after feature for a full year. In fact, we got the whole first version of
the FitNesse program working this way. We could create pages, link to other pages, do all the fancy
wiki formatting, and even run tests with FIT. What we couldn’t do was save any of our work.
When it came time to implement persistence, we thought again about MySQL, but decided that wasn’t
necessary in the short term, because it would be really easy to write the hash tables out to flat files.
So we implemented FileSystemWikiPage, which just moved the functionality out to flat files, and
then we continued developing more features.
Three months later, we reached the conclusion that the flat file solution was good enough; we decided
to abandon the idea of MySQL altogether. We deferred that decision into nonexistence and never
looked back.
That would be the end of the story if it weren’t for one of our customers who decided that he needed
to put the wiki into MySQL for his own purposes. We showed him the architecture of WikiPages that
had allowed us to defer the decision. He came back a day later with the whole system working in
MySQL. He simply wrote a MySqlWikiPage derivative and got it working.
We used to bundle that option with FitNesse, but nobody else ever used it, so eventually we dropped
it. Even the customer who wrote the derivative eventually dropped it.

Early in the development of FitNesse, we drew a boundary line between business rules and
databases. That line prevented the business rules from knowing anything at all about the database,
other than the simple data access methods. That decision allowed us to defer the choice and
implementation of the database for well over a year. It allowed us to try the file system option, and it
allowed us to change direction when we saw a better solution. Yet it did not prevent, or even impede,
moving in the original direction (MySQL) when someone wanted it.
The fact that we did not have a database running for 18 months of development meant that, for 18
months, we did not have schema issues, query issues, database server issues, password issues,
connection time issues, and all the other nasty issues that raise their ugly heads when you fire up a
database. It also meant that all our tests ran fast, because there was no database to slow them down.
In short, drawing the boundary lines helped us delay and defer decisions, and it ultimately saved us
an enormous amount of time and headaches. And that’s what a good architecture should do.
WHICH LINES DO YOU DRAW, AND WHEN DO
YOU DRAW THEM?
You draw lines between things that matter and things that don’t. The GUI doesn’t matter to the
business rules, so there should be a line between them. The database doesn’t matter to the GUI, so
there should be a line between them. The database doesn’t matter to the business rules, so there
should be a line between them.
Some of you may have rejected one or more of those statements, especially the part about the business
rules not caring about the database. Many of us have been taught to believe that the database is
inextricably connected to the business rules. Some of us have even been convinced that the database
is the embodiment of the business rules.
But, as we shall see in another chapter, this idea is misguided. The database is a tool that the business
rules can use indirectly. The business rules don’t need to know about the schema, or the query
language, or any of the other details about the database. All the business rules need to know is that
there is a set of functions that can be used to fetch or save data. This allows us to put the database
behind an interface.
You can see this clearly in Figure 17.1. The BusinessRules use the DatabaseInterface to load
and save data. The DatabaseAccess implements the interface and directs the operation of the actual
Database.

Figure 17.1 The database behind an interface
The classes and interfaces in this diagram are symbolic. In a real application, there would be many
business rule classes, many database interface classes, and many database access implementations.
All of them, though, would follow roughly the same pattern.
Where is the boundary line? The boundary is drawn across the inheritance relationship, just below
the DatabaseInterface (Figure 17.2).
Figure 17.2 The boundary line
Note the two arrows leaving the DatabaseAccess class. Those two arrows point away from the
DatabaseAccess class. That means that none of these classes knows that the DatabaseAccess class
exists.
Now let’s pull back a bit. We’ll look at the component that contains many business rules, and the
component that contains the database and all its access classes (Figure 17.3).

Figure 17.3 The business rules and database components
Note the direction of the arrow. The Database knows about the BusinessRules. The
BusinessRules do not know about the Database. This implies that the DatabaseInterface classes
live in the BusinessRules component, while the DatabaseAccess classes live in the Database
component.
The direction of this line is important. It shows that the Database does not matter to the
BusinessRules, but the Database cannot exist without the BusinessRules.
If that seems strange to you, just remember this point: The Database component contains the code that
translates the calls made by the BusinessRules into the query language of the database. It is that
translation code that knows about the BusinessRules.
Having drawn this boundary line between the two components, and having set the direction of the
arrow toward the BusinessRules, we can now see that the BusinessRules could use any kind of
database. The Database component could be replaced with many different implementations—the
BusinessRules don’t care.
The database could be implemented with Oracle, or MySQL, or Couch, or Datomic, or even flat files.
The business rules don’t care at all. And that means that the database decision can be deferred and
you can focus on getting the business rules written and tested before you have to make the database
decision.
WHAT ABOUT INPUT AND OUTPUT?
Developers and customers often get confused about what the system is. They see the GUI, and think
that the GUI is the system. They define a system in terms of the GUI, so they believe that they should
see the GUI start working immediately. They fail to realize a critically important principle: The IO is
irrelevant.

This may be hard to grasp at first. We often think about the behavior of the system in terms of the
behavior of the IO. Consider a video game, for example. Your experience is dominated by the
interface: the screen, the mouse, the buttons, and the sounds. You forget that behind that interface there
is a model—a sophisticated set of data structures and functions—driving it. More importantly, that
model does not need the interface. It would happily execute its duties, modeling all the events in the
game, without the game ever being displayed on the screen. The interface does not matter to the model
—the business rules.
And so, once again, we see the GUI and BusinessRules components separated by a boundary line
(Figure 17.4). Once again, we see that the less relevant component depends on the more relevant
component. The arrows show which component knows about the other and, therefore, which
component cares about the other. The GUI cares about the BusinessRules.
Figure 17.4 The boundary between GUI and BusinessRules components
Having drawn this boundary and this arrow, we can now see that the GUI could be replaced with any
other kind of interface—and the BusinessRules would not care.
PLUGIN ARCHITECTURE
Taken together, these two decisions about the database and the GUI create a kind of pattern for the
addition of other components. That pattern is the same pattern that is used by systems that allow third-
party plugins.
Indeed, the history of software development technology is the story of how to conveniently create
plugins to establish a scalable and maintainable system architecture. The core business rules are kept
separate from, and independent of, those components that are either optional or that can be
implemented in many different forms (Figure 17.5).

Figure 17.5 Plugging in to the business rules
Because the user interface in this design is considered to be a plugin, we have made it possible to
plug in many different kinds of user interfaces. They could be web based, client/server based, SOA
based, Console based, or based on any other kind of user interface technology.
The same is true of the database. Since we have chosen to treat it as a plugin, we can replace it with
any of the various SQL databases, or a NOSQL database, or a file system-based database, or any
other kind of database technology we might deem necessary in the future.
These replacements might not be trivial. If the initial deployment of our system was web-based, then
writing the plugin for a client-server UI could be challenging. It is likely that some of the
communications between the business rules and the new UI would have to be reworked. Even so, by
starting with the presumption of a plugin structure, we have at very least made such a change
practical.
THE PLUGIN ARGUMENT
Consider the relationship between ReSharper and Visual Studio. These components are produced by
completely different development teams in completely different companies. Indeed, JetBrains, the
maker of ReSharper, lives in Russia. Microsoft, of course, resides in Redmond, Washington. It’s hard
to imagine two development teams that are more separate.
Which team can damage the other? Which team is immune to the other? The dependency structure tells
the story (Figure 17.6). The source code of ReSharper depends on the source code of Visual Studio.
Thus there is nothing that the ReSharper team can do to disturb the Visual Studio team. But the Visual
Studio team could completely disable the ReSharper team if they so desired.

Figure 17.6 ReSharper depends on Visual Studio
That’s a deeply asymmetric relationship, and it is one that we desire to have in our own systems. We
want certain modules to be immune to others. For example, we don’t want the business rules to break
when someone changes the format of a web page, or changes the schema of the database. We don’t
want changes in one part of the system to cause other unrelated parts of the system to break. We don’t
want our systems to exhibit that kind of fragility.
Arranging our systems into a plugin architecture creates firewalls across which changes cannot
propagate. If the GUI plugs in to the business rules, then changes in the GUI cannot affect those
business rules.
Boundaries are drawn where there is an axis of change. The components on one side of the boundary
change at different rates, and for different reasons, than the components on the other side of the
boundary.
GUIs change at different times and at different rates than business rules, so there should be a
boundary between them. Business rules change at different times and for different reasons than
dependency injection frameworks, so there should be a boundary between them.
This is simply the Single Responsibility Principle again. The SRP tells us where to draw our
boundaries.
CONCLUSION
To draw boundary lines in a software architecture, you first partition the system into components.
Some of those components are core business rules; others are plugins that contain necessary functions
that are not directly related to the core business. Then you arrange the code in those components such
that the arrows between them point in one direction—toward the core business.
You should recognize this as an application of the Dependency Inversion Principle and the Stable

Abstractions Principle. Dependency arrows are arranged to point from lower-level details to higher-
level abstractions.
1. The word “architecture” appears in quotes here because three-tier is not an architecture; it’s a topology. It’s exactly the kind of
decision that a good architecture strives to defer.
2. Many years later we were able to slip the Velocity framework into FitNesse.

18
BOUNDARY ANATOMY
The architecture of a system is defined by a set of software components and the boundaries that
separate them. Those boundaries come in many different forms. In this chapter we’ll look at some of
the most common.
BOUNDARY CROSSING
At runtime, a boundary crossing is nothing more than a function on one side of the boundary calling a
function on the other side and passing along some data. The trick to creating an appropriate boundary
crossing is to manage the source code dependencies.
Why source code? Because when one source code module changes, other source code modules may
have to be changed or recompiled, and then redeployed. Managing and building firewalls against this
change is what boundaries are all about.
THE DREADED MONOLITH
The simplest and most common of the architectural boundaries has no strict physical representation. It
is simply a disciplined segregation of functions and data within a single processor and a single
address space. In a previous chapter, I called this the source-level decoupling mode.

From a deployment point of view, this amounts to nothing more than a single executable file—the so-
called monolith. This file might be a statically linked C or C++ project, a set of Java class files
bound together into an executable jar file, a set of .NET binaries bound into a single .EXE file, and so
on.
The fact that the boundaries are not visible during the deployment of a monolith does not mean that
they are not present and meaningful. Even when statically linked into a single executable, the ability
to independently develop and marshal the various components for final assembly is immensely
valuable.
Such architectures almost always depend on some kind of dynamic polymorphism1 to manage their
internal dependencies. This is one of the reasons that object-oriented development has become such
an important paradigm in recent decades. Without OO, or an equivalent form of polymorphism,
architects must fall back on the dangerous practice of using pointers to functions to achieve the
appropriate decoupling. Most architects find prolific use of pointers to functions to be too risky, so
they are forced to abandon any kind of component partitioning.
The simplest possible boundary crossing is a function call from a low-level client to a higher-level
service. Both the runtime dependency and the compile-time dependency point in the same direction,
toward the higher-level component.
In Figure 18.1, the flow of control crosses the boundary from left to right. The Client calls function
f() on the Service. It passes along an instance of Data. The <DS> marker simply indicates a data
structure. The Data may be passed as a function argument or by some other more elaborate means.
Note that the definition of the Data is on the called side of the boundary.
Figure 18.1 Flow of control crosses the boundary from a lower level to a higher level
When a high-level client needs to invoke a lower-level service, dynamic polymorphism is used to
invert the dependency against the flow of control. The runtime dependency opposes the compile-time
dependency.
In Figure 18.2, the flow of control crosses the boundary from left to right as before. The high-level

Client calls the f() function of the lower-level ServiceImpl through the Service interface. Note,
however, that all dependencies cross the boundary from right to left toward the higher-level
component. Note, also, that the definition of the data structure is on the calling side of the boundary.
Figure 18.2 Crossing the boundary against the flow of control
Even in a monolithic, statically linked executable, this kind of disciplined partitioning can greatly aid
the job of developing, testing, and deploying the project. Teams can work independently of each other
on their own components without treading on each other’s toes. High-level components remain
independent of lower-level details.
Communications between components in a monolith are very fast and inexpensive. They are typically
just function calls. Consequently, communications across source-level decoupled boundaries can be
very chatty.
Since the deployment of monoliths usually requires compilation and static linking, components in
these systems are typically delivered as source code.
DEPLOYMENT COMPONENTS
The simplest physical representation of an architectural boundary is a dynamically linked library like
a .Net DLL, a Java jar file, a Ruby Gem, or a UNIX shared library. Deployment does not involve
compilation. Instead, the components are delivered in binary, or some equivalent deployable form.
This is the deployment-level decoupling mode. The act of deployment is simply the gathering of these
deployable units together in some convenient form, such as a WAR file, or even just a directory.
With that one exception, deployment-level components are the same as monoliths. The functions
generally all exist in the same processor and address space. The strategies for segregating the
components and managing their dependencies are the same.2
As with monoliths, communications across deployment component boundaries are just function calls
and, therefore, are very inexpensive. There may be a one-time hit for dynamic linking or runtime
loading, but communications across these boundaries can still be very chatty.
THREADS
Both monoliths and deployment components can make use of threads. Threads are not architectural
boundaries or units of deployment, but rather a way to organize the schedule and order of execution.
They may be wholly contained within a component, or spread across many components.
LOCAL PROCESSES
A much stronger physical architectural boundary is the local process. A local process is typically
created from the command line or an equivalent system call. Local processes run in the same
processor, or in the same set of processors within a multicore, but run in separate address spaces.
Memory protection generally prevents such processes from sharing memory, although shared memory
partitions are often used.
Most often, local processes communicate with each other using sockets, or some other kind of
operating system communications facility such as mailboxes or message queues.
Each local process may be a statically linked monolith, or it may be composed of dynamically linked
deployment components. In the former case, several monolithic processes may have the same
components compiled and linked into them. In the latter, they may share the same dynamically linked
deployment components.
Think of a local process as a kind of uber-component: The process consists of lower-level
components that manage their dependencies through dynamic polymorphism.
The segregation strategy between local processes is the same as for monoliths and binary
components. Source code dependencies point in the same direction across the boundary, and always
toward the higher-level component.
For local processes, this means that the source code of the higher-level processes must not contain the
names, or physical addresses, or registry lookup keys of lower-level processes. Remember that the
architectural goal is for lower-level processes to be plugins to higher-level processes.
Communication across local process boundaries involve operating system calls, data marshaling and
decoding, and interprocess context switches, which are moderately expensive. Chattiness should be
carefully limited.
SERVICES
The strongest boundary is a service. A service is a process, generally started from the command line

or through an equivalent system call. Services do not depend on their physical location. Two
communicating services may, or may not, operate in the same physical processor or multicore. The
services assume that all communications take place over the network.
Communications across service boundaries are very slow compared to function calls. Turnaround
times can range from tens of milliseconds to seconds. Care must be taken to avoid chatting where
possible. Communications at this level must deal with high levels of latency.
Otherwise, the same rules apply to services as apply to local processes. Lower-level services should
“plug in” to higher-level services. The source code of higher-level services must not contain any
specific physical knowledge (e.g., a URI) of any lower-level service.
CONCLUSION
Most systems, other than monoliths, use more than one boundary strategy. A system that makes use of
service boundaries may also have some local process boundaries. Indeed, a service is often just a
facade for a set of interacting local processes. A service, or a local process, will almost certainly be
either a monolith composed of source code components or a set of dynamically linked deployment
components.
This means that the boundaries in a system will often be a mixture of local chatty boundaries and
boundaries that are more concerned with latency.
1. Static polymorphism (e.g., generics or templates) can sometimes be a viable means of dependency management in monolithic systems,
especially in languages like C++. However, the decoupling afforded by generics cannot protect you from the need for recompilation
and redeployment the way dynamic polymorphism can.
2. Although static polymorphism is not an option in this case.

19
POLICY AND LEVEL
Software systems are statements of policy. Indeed, at its core, that’s all a computer program actually
is. A computer program is a detailed description of the policy by which inputs are transformed into
outputs.
In most nontrivial systems, that policy can be broken down into many different smaller statements of
policy. Some of those statements will describe how particular business rules are to be calculated.
Others will describe how certain reports are to be formatted. Still others will describe how input
data are to be validated.
Part of the art of developing a software architecture is carefully separating those policies from one
another, and regrouping them based on the ways that they change. Policies that change for the same
reasons, and at the same times, are at the same level and belong together in the same component.
Policies that change for different reasons, or at different times, are at different levels and should be
separated into different components.
The art of architecture often involves forming the regrouped components into a directed acyclic
graph. The nodes of the graph are the components that contain policies at the same level. The directed
edges are the dependencies between those components. They connect components that are at different
levels.
Those dependencies are source code, compile-time dependencies. In Java, they are import
statements. In C#, they are using statements. In Ruby, they are require statements. They are the

dependencies that are necessary for the compiler to function.
In a good architecture, the direction of those dependencies is based on the level of the components
that they connect. In every case, low-level components are designed so that they depend on high-level
components.
LEVEL
A strict definition of “level” is “the distance from the inputs and outputs.” The farther a policy is from
both the inputs and the outputs of the system, the higher its level. The policies that manage input and
output are the lowest-level policies in the system.
The data flow diagram in Figure 19.1 depicts a simple encryption program that reads characters from
an input device, translates the characters using a table, and then writes the translated characters to an
output device. The data flows are shown as curved solid arrows. The properly designed source code
dependencies are shown as straight dashed lines.
Figure 19.1 A simple encryption program
The Translate component is the highest-level component in this system because it is the component
that is farthest from the inputs and outputs.1
Note that the data flows and the source code dependencies do not always point in the same direction.
This, again, is part of the art of software architecture. We want source code dependencies to be
decoupled from data flow and coupled to level.
It would be easy to create an incorrect architecture by writing the encryption program like this:
Click here to view code image
function encrypt() {
while(true)

writeChar(translate(readChar()));
}
This is incorrect architecture because the high-level encrypt function depends on the lower-level
readChar and writeChar functions.
A better architecture for this system is shown in the class diagram in Figure 19.2. Note the dashed
border surrounding the Encrypt class, and the CharWriter and CharReader interfaces. All
dependencies crossing that border point inward. This unit is the highest-level element in the system.
Figure 19.2 Class diagram showing a better architecture for the system
ConsoleReader and ConsoleWriter are shown here as classes. They are low level because they are
close to the inputs and outputs.
Note how this structure decouples the high-level encryption policy from the lower-level input/output
policies. This makes the encryption policy usable in a wide range of contexts. When changes are
made to the input and output policies, they are not likely to affect the encryption policy.
Recall that policies are grouped into components based on the way that they change. Policies that
change for the same reasons and at the same times are grouped together by the SRP and CCP. Higher-
level policies—those that are farthest from the inputs and outputs—tend to change less frequently, and
for more important reasons, than lower-level policies. Lower-level policies—those that are closest
to the inputs and outputs—tend to change frequently, and with more urgency, but for less important
reasons.
For example, even in the trivial example of the encryption program, it is far more likely that the IO
devices will change than that the encryption algorithm will change. If the encryption algorithm does
change, it will likely be for a more substantive reason than a change to one of the IO devices.
Keeping these policies separate, with all source code dependencies pointing in the direction of the
higher-level policies, reduces the impact of change. Trivial but urgent changes at the lowest levels of
the system have little or no impact on the higher, more important, levels.

Another way to look at this issue is to note that lower-level components should be plugins to the
higher-level components. The component diagram in Figure 19.3 shows this arrangement. The
Encryption component knows nothing of the IODevices component; the IODevices component
depends on the Encryption component.
Figure 19.3 Lower-level components should plug in to higher-level components
CONCLUSION
At this point, this discussion of policies has involved a mixture of the Single Responsibility
Principle, the Open-Closed Principle, the Common Closure Principle, the Dependency Inversion
Principle, the Stable Dependencies Principle, and the Stable Abstractions Principle. Look back and
see if you can identify where each principle was used, and why.
1. Meilir Page-Jones called this component the “Central Transform” in his book The Practical Guide to Structured Systems Design,
2nd ed. (Yourdon Press, 1988).

20
BUSINESS RULES
If we are going to divide our application into business rules and plugins, we’d better get a good grasp
on just what business rules actually are. It turns out there are several different kinds.
Strictly speaking, business rules are rules or procedures that make or save the business money. Very
strictly speaking, these rules would make or save the business money, irrespective of whether they
were implemented on a computer. They would make or save money even if they were executed
manually.
The fact that a bank charges N% interest for a loan is a business rule that makes the bank money. It
doesn’t matter if a computer program calculates the interest, or if a clerk with an abacus calculates
the interest.
We shall call these rules Critical Business Rules, because they are critical to the business itself, and
would exist even if there were no system to automate them.
Critical Business Rules usually require some data to work with. For example, our loan requires a
loan balance, an interest rate, and a payment schedule.
We shall call this data Critical Business Data. This is the data that would exist even if the system
were not automated.
The critical rules and critical data are inextricably bound, so they are a good candidate for an object.

We’ll call this kind of object an Entity.1
ENTITIES
An Entity is an object within our computer system that embodies a small set of critical business rules
operating on Critical Business Data. The Entity object either contains the Critical Business Data or
has very easy access to that data. The interface of the Entity consists of the functions that implement
the Critical Business Rules that operate on that data.
For example, Figure 20.1 shows what our Loan entity might look like as a class in UML. It has three
pieces of Critical Business Data, and presents three related Critical Business Rules at its interface.
Figure 20.1 Loan entity as a class in UML
When we create this kind of class, we are gathering together the software that implements a concept
that is critical to the business, and separating it from every other concern in the automated system we
are building. This class stands alone as a representative of the business. It is unsullied with concerns
about databases, user interfaces, or third-party frameworks. It could serve the business in any system,
irrespective of how that system was presented, or how the data was stored, or how the computers in
that system were arranged. The Entity is pure business and nothing else.
Some of you may be concerned that I called it a class. Don’t be. You don’t need to use an object-
oriented language to create an Entity. All that is required is that you bind the Critical Business Data
and the Critical Business Rules together in a single and separate software module.
USE CASES
Not all business rules are as pure as Entities. Some business rules make or save money for the
business by defining and constraining the way that an automated system operates. These rules would
not be used in a manual environment, because they make sense only as part of an automated system.

For example, imagine an application that is used by bank officers to create a new loan. The bank may
decide that it does not want the loan officers to offer loan payment estimates until they have first
gathered, and validated, contact information and ensured that the candidate’s credit score is 500 or
higher. For this reason, the bank may specify that the system will not proceed to the payment
estimation screen until the contact information screen has been filled out and verified, and the credit
score has been confirmed to be greater than the cutoff.
This is a use case.2 A use case is a description of the way that an automated system is used. It
specifies the input to be provided by the user, the output to be returned to the user, and the processing
steps involved in producing that output. A use case describes application-specific business rules as
opposed to the Critical Business Rules within the Entities.
Figure 20.2 shows an example of a use case. Notice that in the last line it mentions the Customer. This
is a reference to the Customer entity, which contains the Critical Business Rules that govern the
relationship between the bank and its customers.
Figure 20.2 Example use case
Use cases contain the rules that specify how and when the Critical Business Rules within the Entities
are invoked. Use cases control the dance of the Entities.
Notice also that the use case does not describe the user interface other than to informally specify the
data coming in from that interface, and the data going back out through that interface. From the use
case, it is impossible to tell whether the application is delivered on the web, or on a thick client, or
on a console, or is a pure service.
This is very important. Use cases do not describe how the system appears to the user. Instead, they
describe the application-specific rules that govern the interaction between the users and the Entities.
How the data gets in and out of the system is irrelevant to the use cases.
A use case is an object. It has one or more functions that implement the application-specific business
rules. It also has data elements that include the input data, the output data, and the references to the
appropriate Entities with which it interacts.

Entities have no knowledge of the use cases that control them. This is another example of the
direction of the dependencies following the Dependency Inversion Principle. High-level concepts,
such as Entities, know nothing of lower-level concepts, such as use cases. Instead, the lower-level
use cases know about the higher-level Entities.
Why are Entities high level and use cases lower level? Because use cases are specific to a single
application and, therefore, are closer to the inputs and outputs of that system. Entities are
generalizations that can be used in many different applications, so they are farther from the inputs and
outputs of the system. Use cases depend on Entities; Entities do not depend on use cases.
REQUEST AND RESPONSE MODELS
Use cases expect input data, and they produce output data. However, a well-formed use case object
should have no inkling about the way that data is communicated to the user, or to any other component.
We certainly don’t want the code within the use case class to know about HTML or SQL!
The use case class accepts simple request data structures for its input, and returns simple response
data structures as its output. These data structures are not dependent on anything. They do not derive
from standard framework interfaces such as HttpRequest and HttpResponse. They know nothing of
the web, nor do they share any of the trappings of whatever user interface might be in place.
This lack of dependencies is critical. If the request and response models are not independent, then the
use cases that depend on them will be indirectly bound to whatever dependencies the models carry
with them.
You might be tempted to have these data structures contain references to Entity objects. You might
think this makes sense because the Entities and the request/response models share so much data.
Avoid this temptation! The purpose of these two objects is very different. Over time they will change
for very different reasons, so tying them together in any way violates the Common Closure and Single
Responsibility Principles. The result would be lots of tramp data, and lots of conditionals in your
code.
CONCLUSION
Business rules are the reason a software system exists. They are the core functionality. They carry the
code that makes, or saves, money. They are the family jewels.
The business rules should remain pristine, unsullied by baser concerns such as the user interface or
database used. Ideally, the code that represents the business rules should be the heart of the system,
with lesser concerns being plugged in to them. The business rules should be the most independent and
reusable code in the system.
1. This is Ivar Jacobson’s name for this concept (I. Jacobson et al., Object Oriented Software Engineering, Addison-Wesley, 1992).

21
SCREAMING ARCHITECTURE
Imagine that you are looking at the blueprints of a building. This document, prepared by an architect,
provides the plans for the building. What do these plans tell you?
If the plans you are viewing are for a single-family residence, then you’ll likely see a front entrance, a
foyer leading to a living room, and perhaps a dining room. There will likely be a kitchen a short
distance away, close to the dining room. Perhaps there is a dinette area next to the kitchen, and
probably a family room close to that. When you looked at those plans, there would be no question that
you were looking at a single family home. The architecture would scream: “HOME.”
Now suppose you were looking at the architecture of a library. You would likely see a grand
entrance, an area for check-in/out clerks, reading areas, small conference rooms, and gallery after
gallery capable of holding bookshelves for all the books in the library. That architecture would
scream: “LIBRARY.”
So what does the architecture of your application scream? When you look at the top-level directory
structure, and the source files in the highest-level package, do they scream “Health Care System,” or
“Accounting System,” or “Inventory Management System”? Or do they scream “Rails,” or
“Spring/Hibernate,” or “ASP”?
THE THEME OF AN ARCHITECTURE
Go back and read Ivar Jacobson’s seminal work on software architecture: Object Oriented Software
Engineering. Notice the subtitle of the book: A Use Case Driven Approach. In this book Jacobson
makes the point that software architectures are structures that support the use cases of the system. Just
as the plans for a house or a library scream about the use cases of those buildings, so should the
architecture of a software application scream about the use cases of the application.
Architectures are not (or should not be) about frameworks. Architectures should not be supplied by
frameworks. Frameworks are tools to be used, not architectures to be conformed to. If your
architecture is based on frameworks, then it cannot be based on your use cases.
THE PURPOSE OF AN ARCHITECTURE
Good architectures are centered on use cases so that architects can safely describe the structures that
support those use cases without committing to frameworks, tools, and environments. Again, consider
the plans for a house. The first concern of the architect is to make sure that the house is usable—not to
ensure that the house is made of bricks. Indeed, the architect takes pains to ensure that the homeowner
can make decisions about the exterior material (bricks, stone, or cedar) later, after the plans ensure
that the use cases are met.
A good software architecture allows decisions about frameworks, databases, web servers, and other
environmental issues and tools to be deferred and delayed. Frameworks are options to be left open.
A good architecture makes it unnecessary to decide on Rails, or Spring, or Hibernate, or Tomcat, or
MySQL, until much later in the project. A good architecture makes it easy to change your mind about
those decisions, too. A good architecture emphasizes the use cases and decouples them from
peripheral concerns.
BUT WHAT ABOUT THE WEB?
Is the web an architecture? Does the fact that your system is delivered on the web dictate the
architecture of your system? Of course not! The web is a delivery mechanism—an IO device—and
your application architecture should treat it as such. The fact that your application is delivered over
the web is a detail and should not dominate your system structure. Indeed, the decision that your
application will be delivered over the web is one that you should defer. Your system architecture
should be as ignorant as possible about how it will be delivered. You should be able to deliver it as a
console app, or a web app, or a thick client app, or even a web service app, without undue
complication or change to the fundamental architecture.
FRAMEWORKS ARE TOOLS, NOT WAYS OF LIFE
Frameworks can be very powerful and very useful. Framework authors often believe very deeply in
their frameworks. The examples they write for how to use their frameworks are told from the point of
view of a true believer. Other authors who write about the framework also tend to be disciples of the
true belief. They show you the way to use the framework. Often they assume an all-encompassing, all-
pervading, let-the-framework-do-everything position.
This is not the position you want to take.
Look at each framework with a jaded eye. View it skeptically. Yes, it might help, but at what cost?
Ask yourself how you should use it, and how you should protect yourself from it. Think about how
you can preserve the use-case emphasis of your architecture. Develop a strategy that prevents the
framework from taking over that architecture.
TESTABLE ARCHITECTURES
If your system architecture is all about the use cases, and if you have kept your frameworks at arm’s
length, then you should be able to unit-test all those use cases without any of the frameworks in place.
You shouldn’t need the web server running to run your tests. You shouldn’t need the database
connected to run your tests. Your Entity objects should be plain old objects that have no dependencies
on frameworks or databases or other complications. Your use case objects should coordinate your
Entity objects. Finally, all of them together should be testable in situ, without any of the complications
of frameworks.
CONCLUSION
Your architecture should tell readers about the system, not about the frameworks you used in your
system. If you are building a health care system, then when new programmers look at the source
repository, their first impression should be, “Oh, this is a heath care system.” Those new
programmers should be able to learn all the use cases of the system, yet still not know how the system
is delivered. They may come to you and say:
“We see some things that look like models—but where are the views and controllers?”
And you should respond:
“Oh, those are details that needn’t concern us at the moment. We’ll decide about them later.”

22
THE CLEAN ARCHITECTURE
Over the last several decades we’ve seen a whole range of ideas regarding the architecture of
systems. These include:
• Hexagonal Architecture (also known as Ports and Adapters), developed by Alistair Cockburn, and
adopted by Steve Freeman and Nat Pryce in their wonderful book Growing Object Oriented
Software with Tests
• DCI from James Coplien and Trygve Reenskaug
• BCE, introduced by Ivar Jacobson from his book Object Oriented Software Engineering: A Use-
Case Driven Approach
Although these architectures all vary somewhat in their details, they are very similar. They all have
the same objective, which is the separation of concerns. They all achieve this separation by dividing
the software into layers. Each has at least one layer for business rules, and another layer for user and
system interfaces.
Each of these architectures produces systems that have the following characteristics:
• Independent of frameworks. The architecture does not depend on the existence of some library of
feature-laden software. This allows you to use such frameworks as tools, rather than forcing you to
cram your system into their limited constraints.
• Testable. The business rules can be tested without the UI, database, web server, or any other

external element.
• Independent of the UI. The UI can change easily, without changing the rest of the system. A web UI
could be replaced with a console UI, for example, without changing the business rules.
• Independent of the database. You can swap out Oracle or SQL Server for Mongo, BigTable,
CouchDB, or something else. Your business rules are not bound to the database.
• Independent of any external agency. In fact, your business rules don’t know anything at all about
the interfaces to the outside world.
The diagram in Figure 22.1 is an attempt at integrating all these architectures into a single actionable
idea.
Figure 22.1 The clean architecture
THE DEPENDENCY RULE
The concentric circles in Figure 22.1 represent different areas of software. In general, the further in
you go, the higher level the software becomes. The outer circles are mechanisms. The inner circles
are policies.
The overriding rule that makes this architecture work is the Dependency Rule:
Source code dependencies must point only inward, toward higher-level policies.
Nothing in an inner circle can know anything at all about something in an outer circle. In particular,
the name of something declared in an outer circle must not be mentioned by the code in an inner
circle. That includes functions, classes, variables, or any other named software entity.
By the same token, data formats declared in an outer circle should not be used by an inner circle,
especially if those formats are generated by a framework in an outer circle. We don’t want anything in
an outer circle to impact the inner circles.
ENTITIES
Entities encapsulate enterprise-wide Critical Business Rules. An entity can be an object with
methods, or it can be a set of data structures and functions. It doesn’t matter so long as the entities can
be used by many different applications in the enterprise.
If you don’t have an enterprise and are writing just a single application, then these entities are the
business objects of the application. They encapsulate the most general and high-level rules. They are
the least likely to change when something external changes. For example, you would not expect these
objects to be affected by a change to page navigation or security. No operational change to any
particular application should affect the entity layer.
USE CASES
The software in the use cases layer contains application-specific business rules. It encapsulates and
implements all of the use cases of the system. These use cases orchestrate the flow of data to and from
the entities, and direct those entities to use their Critical Business Rules to achieve the goals of the
use case.
We do not expect changes in this layer to affect the entities. We also do not expect this layer to be
affected by changes to externalities such as the database, the UI, or any of the common frameworks.
The use cases layer is isolated from such concerns.
We do, however, expect that changes to the operation of the application will affect the use cases and,
therefore, the software in this layer. If the details of a use case change, then some code in this layer
will certainly be affected.
INTERFACE ADAPTERS
The software in the interface adapters layer is a set of adapters that convert data from the format most
convenient for the use cases and entities, to the format most convenient for some external agency such
as the database or the web. It is this layer, for example, that will wholly contain the MVC architecture
of a GUI. The presenters, views, and controllers all belong in the interface adapters layer. The
models are likely just data structures that are passed from the controllers to the use cases, and then
back from the use cases to the presenters and views.
Similarly, data is converted, in this layer, from the form most convenient for entities and use cases, to
the form most convenient for whatever persistence framework is being used (i.e., the database). No
code inward of this circle should know anything at all about the database. If the database is a SQL
database, then all SQL should be restricted to this layer—and in particular to the parts of this layer
that have to do with the database.
Also in this layer is any other adapter necessary to convert data from some external form, such as an
external service, to the internal form used by the use cases and entities.

FRAMEWORKS AND DRIVERS
The outermost layer of the model in Figure 22.1 is generally composed of frameworks and tools such
as the database and the web framework. Generally you don’t write much code in this layer, other than
glue code that communicates to the next circle inward.
The frameworks and drivers layer is where all the details go. The web is a detail. The database is a
detail. We keep these things on the outside where they can do little harm.
ONLY FOUR CIRCLES?
The circles in Figure 22.1 are intended to be schematic: You may find that you need more than just
these four. There’s no rule that says you must always have just these four. However, the Dependency
Rule always applies. Source code dependencies always point inward. As you move inward, the level
of abstraction and policy increases. The outermost circle consists of low-level concrete details. As
you move inward, the software grows more abstract and encapsulates higher-level policies. The
innermost circle is the most general and highest level.
CROSSING BOUNDARIES
At the lower right of the diagram in Figure 22.1 is an example of how we cross the circle boundaries.
It shows the controllers and presenters communicating with the use cases in the next layer. Note the
flow of control: It begins in the controller, moves through the use case, and then winds up executing in
the presenter. Note also the source code dependencies: Each points inward toward the use cases.
We usually resolve this apparent contradiction by using the Dependency Inversion Principle. In a
language like Java, for example, we would arrange interfaces and inheritance relationships such that
the source code dependencies oppose the flow of control at just the right points across the boundary.
For example, suppose the use case needs to call the presenter. This call must not be direct because
that would violate the Dependency Rule: No name in an outer circle can be mentioned by an inner
circle. So we have the use case call an interface (shown in Figure 22.1 as “use case output port”) in
the inner circle, and have the presenter in the outer circle implement it.
The same technique is used to cross all the boundaries in the architectures. We take advantage of
dynamic polymorphism to create source code dependencies that oppose the flow of control so that we
can conform to the Dependency Rule, no matter which direction the flow of control travels.
WHICH DATA CROSSES THE BOUNDARIES
Typically the data that crosses the boundaries consists of simple data structures. You can use basic
structs or simple data transfer objects if you like. Or the data can simply be arguments in function
calls. Or you can pack it into a hashmap, or construct it into an object. The important thing is that
isolated, simple data structures are passed across the boundaries. We don’t want to cheat and pass
Entity objects or database rows. We don’t want the data structures to have any kind of dependency

that violates the Dependency Rule.
For example, many database frameworks return a convenient data format in response to a query. We
might call this a “row structure.” We don’t want to pass that row structure inward across a boundary.
Doing so would violate the Dependency Rule because it would force an inner circle to know
something about an outer circle.
Thus, when we pass data across a boundary, it is always in the form that is most convenient for the
inner circle.
A TYPICAL SCENARIO
The diagram in Figure 22.2 shows a typical scenario for a web-based Java system using a database.
The web server gathers input data from the user and hands it to the Controller on the upper left. The
Controller packages that data into a plain old Java object and passes this object through the
InputBoundary to the UseCaseInteractor. The UseCaseInteractor interprets that data and uses
it to control the dance of the Entities. It also uses the DataAccessInterface to bring the data used
by those Entities into memory from the Database. Upon completion, the UseCaseInteractor
gathers data from the Entities and constructs the OutputData as another plain old Java object. The
OutputData is then passed through the OutputBoundary interface to the Presenter.
Figure 22.2 A typical scenario for a web-based Java system utilizing a database
The job of the Presenter is to repackage the OutputData into viewable form as the ViewModel,
which is yet another plain old Java object. The ViewModel contains mostly Strings and flags that the
View uses to display the data. Whereas the OutputData may contain Date objects, the Presenter
will load the ViewModel with corresponding Strings already formatted properly for the user. The
same is true of Currency objects or any other business-related data. Button and MenuItem names
are placed in the ViewModel, as are flags that tell the View whether those Buttons and MenuItems
should be gray.
This leaves the View with almost nothing to do other than to move the data from the ViewModel into
the HTML page.
Note the directions of the dependencies. All dependencies cross the boundary lines pointing inward,
following the Dependency Rule.
CONCLUSION
Conforming to these simple rules is not difficult, and it will save you a lot of headaches going
forward. By separating the software into layers and conforming to the Dependency Rule, you will
create a system that is intrinsically testable, with all the benefits that implies. When any of the
external parts of the system become obsolete, such as the database, or the web framework, you can
replace those obsolete elements with a minimum of fuss.

23
PRESENTERS AND HUMBLE OBJECTS
In Chapter 22, we introduced the notion of presenters. Presenters are a form of the Humble Object
pattern, which helps us identify and protect architectural boundaries. Actually, the Clean Architecture
in the last chapter was full of Humble Object implementations.
THE HUMBLE OBJECT PATTERN
The Humble Object pattern1 is a design pattern that was originally identified as a way to help unit
testers to separate behaviors that are hard to test from behaviors that are easy to test. The idea is very
simple: Split the behaviors into two modules or classes. One of those modules is humble; it contains
all the hard-to-test behaviors stripped down to their barest essence. The other module contains all the
testable behaviors that were stripped out of the humble object.
For example, GUIs are hard to unit test because it is very difficult to write tests that can see the
screen and check that the appropriate elements are displayed there. However, most of the behavior of
a GUI is, in fact, easy to test. Using the Humble Object pattern, we can separate these two kinds of
behaviors into two different classes called the Presenter and the View.
PRESENTERS AND VIEWS

The View is the humble object that is hard to test. The code in this object is kept as simple as
possible. It moves data into the GUI but does not process that data.
The Presenter is the testable object. Its job is to accept data from the application and format it for
presentation so that the View can simply move it to the screen. For example, if the application wants a
date displayed in a field, it will hand the Presenter a Date object. The Presenter will then format that
data into an appropriate string and place it in a simple data structure called the View Model, where
the View can find it.
If the application wants to display money on the screen, it might pass a Currency object to the
Presenter. The Presenter will format that object with the appropriate decimal places and currency
markers, creating a string that it can place in the View Model. If that currency value should be turned
red if it is negative, then a simple boolean flag in the View model will be set appropriately.
Every button on the screen will have a name. That name will be a string in the View Model, placed
there by the presenter. If those buttons should be grayed out, the Presenter will set an appropriate
boolean flag in the View model. Every menu item name is a string in the View model, loaded by the
Presenter. The names for every radio button, check box, and text field are loaded, by the Presenter,
into appropriate strings and booleans in the View model. Tables of numbers that should be displayed
on the screen are loaded, by the Presenter, into tables of properly formatted strings in the View
model.
Anything and everything that appears on the screen, and that the application has some kind of control
over, is represented in the View Model as a string, or a boolean, or an enum. Nothing is left for the
View to do other than to load the data from the View Model into the screen. Thus the View is humble.
TESTING AND ARCHITECTURE
It has long been known that testability is an attribute of good architectures. The Humble Object
pattern is a good example, because the separation of the behaviors into testable and non-testable parts
often defines an architectural boundary. The Presenter/View boundary is one of these boundaries, but
there are many others.
DATABASE GATEWAYS
Between the use case interactors and the database are the database gateways.2 These gateways are
polymorphic interfaces that contain methods for every create, read, update, or delete operation that
can be performed by the application on the database. For example, if the application needs to know
the last names of all the users who logged in yesterday, then the UserGateway interface will have a
method named getLastNamesOfUsersWhoLoggedInAfter that takes a Date as its argument and
returns a list of last names.
Recall that we do not allow SQL in the use cases layer; instead, we use gateway interfaces that have
appropriate methods. Those gateways are implemented by classes in the database layer. That
implementation is the humble object. It simply uses SQL, or whatever the interface to the database is,
to access the data required by each of the methods. The interactors, in contrast, are not humble
because they encapsulate application-specific business rules. Although they are not humble, those
interactors are testable, because the gateways can be replaced with appropriate stubs and test-
doubles.
DATA MAPPERS
Going back to the topic of databases, in which layer do you think ORMs like Hibernate belong?
First, let’s get something straight: There is no such thing as an object relational mapper (ORM). The
reason is simple: Objects are not data structures. At least, they are not data structures from their
users’ point of view. The users of an object cannot see the data, since it is all private. Those users see
only the public methods of that object. So, from the user’s point of view, an object is simply a set of
operations.
A data structure, in contrast, is a set of public data variables that have no implied behavior. ORMs
would be better named “data mappers,” because they load data into data structures from relational
database tables.
Where should such ORM systems reside? In the database layer of course. Indeed, ORMs form another
kind of Humble Object boundary between the gateway interfaces and the database.
SERVICE LISTENERS
What about services? If your application must communicate with other services, or if your
application provides a set of services, will we find the Humble Object pattern creating a service
boundary?
Of course! The application will load data into simple data structures and then pass those structures
across the boundary to modules that properly format the data and send it to external services. On the
input side, the service listeners will receive data from the service interface and format it into a
simple data structure that can be used by the application. That data structure is then passed across the
service boundary.
CONCLUSION
At each architectural boundary, we are likely to find the Humble Object pattern lurking somewhere
nearby. The communication across that boundary will almost always involve some kind of simple
data structure, and the boundary will frequently divide something that is hard to test from something
that is easy to test. The use of this pattern at architectural boundaries vastly increases the testability of

24
PARTIAL BOUNDARIES
Full-fledged architectural boundaries are expensive. They require reciprocal polymorphic Boundary
interfaces, Input and Output data structures, and all of the dependency management necessary to
isolate the two sides into independently compilable and deployable components. That takes a lot of
work. It’s also a lot of work to maintain.
In many situations, a good architect might judge that the expense of such a boundary is too high—but
might still want to hold a place for such a boundary in case it is needed later.
This kind of anticipatory design is often frowned upon by many in the Agile community as a violation
of YAGNI: “You Aren’t Going to Need It.” Architects, however, sometimes look at the problem and
think, “Yeah, but I might.” In that case, they may implement a partial boundary.
SKIP THE LAST STEP
One way to construct a partial boundary is to do all the work necessary to create independently
compilable and deployable components, and then simply keep them together in the same component.
The reciprocal interfaces are there, the input/output data structures are there, and everything is all set
up—but we compile and deploy all of them as a single component.
Obviously, this kind of partial boundary requires the same amount of code and preparatory design

work as a full boundary. However, it does not require the administration of multiple components.
There’s no version number tracking or release management burden. That difference should not be
taken lightly.
This was the early strategy behind FitNesse. The web server component of FitNesse was designed
to be separable from the wiki and testing part of FitNesse. The idea was that we might want to
create other web-based applications by using that web component. At the same, we did not want
users to have to download two components. Recall that one of our design goals was “download and
go.” It was our intent that users would download one jar file and execute it without having to hunt for
other jar files, work out version compatibilities, and so on.
The story of FitNesse also points out one of the dangers of this approach. Over time, as it became
clear that there would never be a need for a separate web component, the separation between the web
component and the wiki component began to weaken. Dependencies started to cross the line in the
wrong direction. Nowadays, it would be something of a chore to re-separate them.
ONE-DIMENSIONAL BOUNDARIES
The full-fledged architectural boundary uses reciprocal boundary interfaces to maintain isolation in
both directions. Maintaining separation in both directions is expensive both in initial setup and in
ongoing maintenance.
A simpler structure that serves to hold the place for later extension to a full-fledged boundary is
shown in Figure 24.1. It exemplifies the traditional Strategy pattern. A ServiceBoundary interface is
used by clients and implemented by ServiceImpl classes.
Figure 24.1 The Strategy pattern
It should be clear that this sets the stage for a future architectural boundary. The necessary
dependency inversion is in place in an attempt to isolate the Client from the ServiceImpl. It should
also be clear that the separation can degrade pretty rapidly, as shown by the nasty dotted arrow in the

diagram. Without reciprocal interfaces, nothing prevents this kind of backchannel other than the
diligence and discipline of the developers and architects.
FACADES
An even simpler boundary is the Facade pattern, illustrated in Figure 24.2. In this case, even the
dependency inversion is sacrificed. The boundary is simply defined by the Facade class, which lists
all the services as methods, and deploys the service calls to classes that the client is not supposed to
access.
Figure 24.2 The Facade pattern
Note, however, that the Client has a transitive dependency on all those service classes. In static
languages, a change to the source code in one of the Service classes will force the Client to
recompile. Also, you can imagine how easy backchannels are to create with this structure.
CONCLUSION
We’ve seen three simple ways to partially implement an architectural boundary. There are, of course,
many others. These three strategies are simply offered as examples.
Each of these approaches has its own set of costs and benefits. Each is appropriate, in certain
contexts, as a placeholder for an eventual full-fledged boundary. Each can also be degraded if that
boundary never materializes.
It is one of the functions of an architect to decide where an architectural boundary might one day
exist, and whether to fully or partially implement that boundary.

25
LAYERS AND BOUNDARIES
It is easy to think of systems as being composed of three components: UI, business rules, and
database. For some simple systems, this is sufficient. For most systems, though, the number of
components is larger than that.
Consider, for example, a simple computer game. It is easy to imagine the three components. The UI
handles all messages from the player to the game rules. The game rules store the state of the game in
some kind of persistent data structure. But is that all there is?
HUNT THE WUMPUS
Let’s put some flesh on these bones. Let’s assume that the game is the venerable Hunt the Wumpus
adventure game from 1972. This text-based game uses very simple commands like GO EAST and
SHOOT WEST. The player enters a command, and the computer responds with what the player sees,
smells, hears, and experiences. The player is hunting for a Wumpus in a system of caverns, and must
avoid traps, pits, and other dangers lying in wait. If you are interested, the rules of the game are easy
to find on the web.
Let’s assume that we’ll keep the text-based UI, but decouple it from the game rules so that our version
can use different languages in different markets. The game rules will communicate with the UI
component using a language-independent API, and the UI will translate the API into the appropriate

human language.
If the source code dependencies are properly managed, as shown in Figure 25.1, then any number of
UI components can reuse the same game rules. The game rules do not know, nor do they care, which
human language is being used.
Figure 25.1 Any number of UI components can reuse the game rules
Let’s also assume that the state of the game is maintained on some persistent store—perhaps in flash,
or perhaps in the cloud, or maybe just in RAM. In any of those cases, we don’t want the game rules to
know the details. So, again, we’ll create an API that the game rules can use to communicate with the
data storage component.
We don’t want the game rules to know anything about the different kinds of data storage, so the
dependencies have to be properly directed following the Dependency Rule, as shown in Figure 25.2.
Figure 25.2 Following the Dependency Rule
CLEAN ARCHITECTURE?
It should be clear that we could easily apply the clean architecture approach in this context,1 with all
the use cases, boundaries, entities, and corresponding data structures. But have we really found all the

significant architectural boundaries?
For example, language is not the only axis of change for the UI. We also might want to vary the
mechanism by which we communicate the text. For example, we might want to use a normal shell
window, or text messages, or a chat application. There are many different possibilities.
That means that there is a potential architectural boundary defined by this axis of change. Perhaps we
should construct an API that crosses that boundary and isolates the language from the communications
mechanism; that idea is illustrated in Figure 25.3.
Figure 25.3 The revised diagram
The diagram in Figure 25.3 has gotten a little complicated, but should contain no surprises. The
dashed outlines indicate abstract components that define an API that is implemented by the
components above or below them. For example, the Language API is implemented by English and
Spanish.
GameRules communicates with Language through an API that GameRules defines and Language
implements. Language communicates with TextDelivery using an API that Language defines but
TextDelivery implements. The API is defined and owned by the user, rather than by the
implementer.
If we were to look inside GameRules, we would find polymorphic Boundary interfaces used by the
code inside GameRules and implemented by the code inside the Language component. We would
also find polymorphic Boundary interfaces used by Language and implemented by code inside
GameRules.
If we were to look inside of Language, we would find the same thing: Polymorphic Boundary
interfaces implemented by the code inside TextDelivery, and polymorphic Boundary interfaces
used by TextDelivery and implemented by Language.
In each case, the API defined by those Boundary interfaces is owned by the upstream component.
The variations, such as English, SMS, and CloudData, are provided by polymorphic interfaces

defined in the abstract API component, and implemented by the concrete components that serve them.
For example, we would expect polymorphic interfaces defined in Language to be implemented by
English and Spanish.
We can simplify this diagram by eliminating all the variations and focusing on just the API
components. Figure 25.4 shows this diagram.
Figure 25.4 Simplified diagram
Notice that the diagram is oriented in Figure 25.4 so that all the arrows point up. This puts
GameRules at the top. This orientation makes sense because GameRules is the component that
contains the highest-level policies.
Consider the direction of information flow. All input comes from the user through the TextDelivery
component at the bottom left. That information rises through the Language component, getting
translated into commands to GameRules. GameRules processes the user input and sends appropriate
data down to DataStorage at the lower right.
GameRules then sends output back down to Language, which translates the API back to the
appropriate language and then delivers that language to the user through TextDelivery.
This organization effectively divides the flow of data into two streams.2 The stream on the left is
concerned with communicating with the user, and the stream on the right is concerned with data
persistence. Both streams meet at the top3 at GameRules, which is the ultimate processor of the data
that goes through both streams.
CROSSING THE STREAMS
Are there always two data streams as in this example? No, not at all. Imagine that we would like to
play Hunt the Wumpus on the net with multiple players. In this case, we would need a network
component, like that shown in Figure 25.5. This organization divides the data flow into three streams,

all controlled by the GameRules.
Figure 25.5 Adding a network component
So, as systems become more complex, the component structure may split into many such streams.
SPLITTING THE STREAMS
At this point you may be thinking that all the streams eventually meet at the top in a single component.
If only life were so simple! The reality, of course, is much more complex.
Consider the GameRules component for Hunt the Wumpus. Part of the game rules deal with the
mechanics of the map. They know how the caverns are connected, and which objects are located in
each cavern. They know how to move the player from cavern to cavern, and how to determine the
events that the player must deal with.
But there is another set of policies at an even higher level—policies that know the health of the
player, and the cost or benefit of a particular event. These policies could cause the player to gradually
lose health, or to gain health by discovering food. The lower-level mechanics policy would declare
events to this higher-level policy, such as FoundFood or FellInPit. The higher-level policy would
then manage the state of the player (as shown in Figure 25.6). Eventually that policy would decide
whether the player wins or loses.

Figure 25.6 The higher-level policy manages the player
Is this an architectural boundary? Do we need an API that separates MoveManagement from
PlayerManagement? Well, let’s make this a bit more interesting and add micro-services.
Let’s assume that we’ve got a massive multiplayer version of Hunt the Wumpus. MoveManagement is
handled locally within the player’s computer, but PlayerManagement is handled by a server.
PlayerManagement offers a micro-service API to all the connected MoveManagement components.
The diagram in Figure 25.7 depicts this scenario in a somewhat abbreviated fashion. The Network
elements are a bit more complex than depicted—but you can probably still get the idea. A full-fledged
architectural boundary exists between MoveManagement and PlayerManagement in this case.
Figure 25.7 Adding a micro-service API
CONCLUSION
What does all this mean? Why have I taken this absurdly simply program, which could be

implemented in 200 lines of Kornshell, and extrapolated it out with all these crazy architectural
boundaries?
This example is intended to show that architectural boundaries exist everywhere. We, as architects,
must be careful to recognize when they are needed. We also have to be aware that such boundaries,
when fully implemented, are expensive. At the same time, we have to recognize that when such
boundaries are ignored, they are very expensive to add in later—even in the presence of
comprehensive test-suites and refactoring discipline.
So what do we do, we architects? The answer is dissatisfying. On the one hand, some very smart
people have told us, over the years, that we should not anticipate the need for abstraction. This is the
philosophy of YAGNI: “You aren’t going to need it.” There is wisdom in this message, since over-
engineering is often much worse than under-engineering. On the other hand, when you discover that
you truly do need an architectural boundary where none exists, the costs and risks can be very high to
add such a boundary.
So there you have it. O Software Architect, you must see the future. You must guess—intelligently.
You must weigh the costs and determine where the architectural boundaries lie, and which should be
fully implemented, and which should be partially implemented, and which should be ignored.
But this is not a one-time decision. You don’t simply decide at the start of a project which boundaries
to implement and which to ignore. Rather, you watch. You pay attention as the system evolves. You
note where boundaries may be required, and then carefully watch for the first inkling of friction
because those boundaries don’t exist.
At that point, you weigh the costs of implementing those boundaries versus the cost of ignoring them
—and you review that decision frequently. Your goal is to implement the boundaries right at the
inflection point where the cost of implementing becomes less than the cost of ignoring.
It takes a watchful eye.
1. It should be just as clear that we would not apply the clean architecture approach to something as trivial as this game. After all, the
entire program can probably be written in 200 lines of code or less. In this case, we’re using a simple program as a proxy for a much
larger system with significant architectural boundaries.
2. If you are confused by the direction of the arrows, remember that they point in the direction of source code dependencies, not in the
direction of data flow.
3. In days long past, we would have called that top component the Central Transform. See Practical Guide to Structured Systems
Design, 2nd ed., Meilir Page-Jones, 1988.

26
THE MAIN COMPONENT
In every system, there is at least one component that creates, coordinates, and oversees the others. I
call this component Main.
THE ULTIMATE DETAIL
The Main component is the ultimate detail—the lowest-level policy. It is the initial entry point of the
system. Nothing, other than the operating system, depends on it. Its job is to create all the Factories,
Strategies, and other global facilities, and then hand control over to the high-level abstract portions of
the system.
It is in this Main component that dependencies should be injected by a Dependency Injection
framework. Once they are injected into Main, Main should distribute those dependencies normally,
without using the framework.
Think of Main as the dirtiest of all the dirty components.
Consider the following Main component from a recent version of Hunt the Wumpus. Notice how it
loads up all the strings that we don’t want the main body of the code to know about.
Click here to view code image
public class Main implements HtwMessageReceiver {
private static HuntTheWumpus game;
private static int hitPoints = 10;
private static final List<String> caverns = new ArrayList<>();
private static final String[] environments = new String[]{
"bright",
"humid",
"dry",
"creepy",
"ugly",
"foggy",
"hot",
"cold",
"drafty",
"dreadful"
};
private static final String[] shapes = new String[] {
"round",
"square",
"oval",
"irregular",
"long",
"craggy",
"rough",
"tall",
"narrow"
};
private static final String[] cavernTypes = new String[] {
"cavern",
"room",
"chamber",
"catacomb",
"crevasse",
"cell",
"tunnel",
"passageway",
"hall",
"expanse"
};
private static final String[] adornments = new String[] {
"smelling of sulfur",
"with engravings on the walls",
"with a bumpy floor",
"",
"littered with garbage",
"spattered with guano",
"with piles of Wumpus droppings",
"with bones scattered around",
"with a corpse on the floor",
"that seems to vibrate",
"that feels stuffy",
"that fills you with dread"
};
Now here’s the main function. Notice how it uses the HtwFactory to create the game. It passes in the
name of the class, htw.game.HuntTheWumpusFacade, because that class is even dirtier than Main.

This prevents changes in that class from causing Main to recompile/redeploy.
Click here to view code image
public static void main(String[] args) throws IOException {
game = HtwFactory.makeGame("htw.game.HuntTheWumpusFacade",
new Main());
createMap();
BufferedReader br =
new BufferedReader(new InputStreamReader(System.in));
game.makeRestCommand().execute();
while (true) {
System.out.println(game.getPlayerCavern());
System.out.println("Health: " + hitPoints + " arrows: " +
game.getQuiver());
HuntTheWumpus.Command c = game.makeRestCommand();
System.out.println(">");
String command = br.readLine();
if (command.equalsIgnoreCase("e"))
c = game.makeMoveCommand(EAST);
else if (command.equalsIgnoreCase("w"))
c = game.makeMoveCommand(WEST);
else if (command.equalsIgnoreCase("n"))
c = game.makeMoveCommand(NORTH);
else if (command.equalsIgnoreCase("s"))
c = game.makeMoveCommand(SOUTH);
else if (command.equalsIgnoreCase("r"))
c = game.makeRestCommand();
else if (command.equalsIgnoreCase("sw"))
c = game.makeShootCommand(WEST);
else if (command.equalsIgnoreCase("se"))
c = game.makeShootCommand(EAST);
else if (command.equalsIgnoreCase("sn"))
c = game.makeShootCommand(NORTH);
else if (command.equalsIgnoreCase("ss"))
c = game.makeShootCommand(SOUTH);
else if (command.equalsIgnoreCase("q"))
return;
c.execute();
}
}
Notice also that main creates the input stream and contains the main loop of the game, interpreting the
simple input commands, but then defers all processing to other, higher-level components.
Finally, notice that main creates the map.
Click here to view code image
private static void createMap() {
int nCaverns = (int) (Math.random() * 30.0 + 10.0);
while (nCaverns-- > 0)
caverns.add(makeName());
for (String cavern : caverns) {
maybeConnectCavern(cavern, NORTH);
maybeConnectCavern(cavern, SOUTH);
maybeConnectCavern(cavern, EAST);
maybeConnectCavern(cavern, WEST);
}
String playerCavern = anyCavern();
game.setPlayerCavern(playerCavern);
game.setWumpusCavern(anyOther(playerCavern));
game.addBatCavern(anyOther(playerCavern));
game.addBatCavern(anyOther(playerCavern));
game.addBatCavern(anyOther(playerCavern));
game.addPitCavern(anyOther(playerCavern));
game.addPitCavern(anyOther(playerCavern));
game.addPitCavern(anyOther(playerCavern));
game.setQuiver(5);
}
// much code removed…
}
The point is that Main is a dirty low-level module in the outermost circle of the clean architecture. It
loads everything up for the high level system, and then hands control over to it.
CONCLUSION
Think of Main as a plugin to the application—a plugin that sets up the initial conditions and
configurations, gathers all the outside resources, and then hands control over to the high-level policy
of the application. Since it is a plugin, it is possible to have many Main components, one for each
configuration of your application.
For example, you could have a Main plugin for Dev, another for Test, and yet another for Production.
You could also have a Main plugin for each country you deploy to, or each jurisdiction, or each
customer.
When you think about Main as a plugin component, sitting behind an architectural boundary, the
problem of configuration becomes a lot easier to solve.

27
SERVICES: GREAT AND SMALL
Service-oriented “architectures” and micro-service “architectures” have become very popular of
late. The reasons for their current popularity include the following:
• Services seem to be strongly decoupled from each other. As we shall see, this is only partially true.
• Services appear to support independence of development and deployment. Again, as we shall see,
this is only partially true.
SERVICE ARCHITECTURE?
First, let’s consider the notion that using services, by their nature, is an architecture. This is patently
untrue. The architecture of a system is defined by boundaries that separate high-level policy from
low-level detail and follow the Dependency Rule. Services that simply separate application
behaviors are little more than expensive function calls, and are not necessarily architecturally
significant.
This is not to say that all services should be architecturally significant. There are often substantial
benefits to creating services that separate functionality across processes and platforms—whether they
obey the Dependency Rule or not. It’s just that services, in and of themselves, do not define an
architecture.
A helpful analogy is the organization of functions. The architecture of a monolithic or component-
based system is defined by certain function calls that cross architectural boundaries and follow the
Dependency Rule. Many other functions in those systems, however, simply separate one behavior
from another and are not architecturally significant.
So it is with services. Services are, after all, just function calls across process and/or platform
boundaries. Some of those services are architecturally significant, and some aren’t. Our interest, in
this chapter, is with the former.
SERVICE BENEFITS?
The question mark in the preceding heading indicates that this section is going to challenge the current
popular orthodoxy of service architecture. Let’s tackle the benefits one at a time.
THE DECOUPLING FALLACY
One of the big supposed benefits of breaking a system up into services is that services are strongly
decoupled from each other. After all, each service runs in a different process, or even a different
processor; therefore those services do not have access to each other’s variables. What’s more, the
interface of each service must be well defined.
There is certainly some truth to this—but not very much truth. Yes, services are decoupled at the level
of individual variables. However, they can still be coupled by shared resources within a processor,
or on the network. What’s more, they are strongly coupled by the data they share.
For example, if a new field is added to a data record that is passed between services, then every
service that operates on the new field must be changed. The services must also strongly agree about
the interpretation of the data in that field. Thus those services are strongly coupled to the data record
and, therefore, indirectly coupled to each other.
As for interfaces being well defined, that’s certainly true—but it is no less true for functions. Service
interfaces are no more formal, no more rigorous, and no better defined than function interfaces.
Clearly, then, this benefit is something of an illusion.
THE FALLACY OF INDEPENDENT DEVELOPMENT AND DEPLOYMENT
Another of the supposed benefits of services is that they can be owned and operated by a dedicated
team. That team can be responsible for writing, maintaining, and operating the service as part of a
dev-ops strategy. This independence of development and deployment is presumed to be scalable. It is
believed that large enterprise systems can be created from dozens, hundreds, or even thousands of
independently developable and deployable services. Development, maintenance, and operation of the
system can be partitioned between a similar number of independent teams.
There is some truth to this belief—but only some. First, history has shown that large enterprise

systems can be built from monoliths and component-based systems as well as service-based systems.
Thus services are not the only option for building scalable systems.
Second, the decoupling fallacy means that services cannot always be independently developed,
deployed, and operated. To the extent that they are coupled by data or behavior, the development,
deployment, and operation must be coordinated.
THE KITTY PROBLEM
As an example of these two fallacies, let’s look at our taxi aggregator system again. Remember, this
system knows about many taxi providers in a given city, and allows customers to order rides. Let’s
assume that the customers select taxis based on a number of criteria, such as pickup time, cost, luxury,
and driver experience.
We wanted our system to be scalable, so we chose to build it out of lots of little micro-services. We
subdivided our development staff into many small teams, each of which is responsible for
developing, maintaining, and operating a correspondingly1 small number of services.
The diagram in Figure 27.1 shows how our fictitious architects arranged services to implement this
application. The TaxiUI service deals with the customers, who use mobile devices to order taxis.
The TaxiFinder service examines the inventories of the various TaxiSuppliers and determines
which taxies are possible candidates for the user. It deposits these into a short-term data record
attached to that user. The TaxiSelector service takes the user’s criteria of cost, time, luxury, and so
forth, and chooses an appropriate taxi from among the candidates. It hands that taxi off to the
TaxiDispatcher service, which orders the appropriate taxi.
Figure 27.1 Services arranged to implement the taxi aggregator system
Now let us suppose that this system has been in operation for more than a year. Our staff of
developers have been happily developing new features while maintaining and operating all these
services.

One bright and cheerful day, the marketing department holds a meeting with the development team. In
this meeting, they announce their plans to offer a kitten delivery service to the city. Users can order
kittens to be delivered to their homes or to their places of business.
The company will set up several kitten collection points across the city. When a kitten order is
placed, a nearby taxi will be selected to collect a kitten from one of those collection points, and then
deliver it to the appropriate address.
One of the taxi suppliers has agreed to participate in this program. Others are likely to follow. Still
others may decline.
Of course, some drivers may be allergic to cats, so those drivers should never be selected for this
service. Also, some customers will undoubtedly have similar allergies, so a vehicle that has been
used to deliver kittens within the last 3 days should not be selected for customers who declare such
allergies.
Look at that diagram of services. How many of those services will have to change to implement this
feature? All of them. Clearly, the development and deployment of the kitty feature will have to be very
carefully coordinated.
In other words, the services are all coupled, and cannot be independently developed, deployed, and
maintained.
This is the problem with cross-cutting concerns. Every software system must face this problem,
whether service oriented or not. Functional decompositions, of the kind depicted in the service
diagram in Figure 27.1, are very vulnerable to new features that cut across all those functional
behaviors.
OBJECTS TO THE RESCUE
How would we have solved this problem in a component-based architecture? Careful consideration
of the SOLID design principles would have prompted us to create a set of classes that could be
polymorphically extended to handle new features.
The diagram in Figure 27.2 shows the strategy. The classes in this diagram roughly correspond to the
services shown in Figure 27.1. However, note the boundaries. Note also that the dependencies follow
the Dependency Rule.
Much of the logic of the original services is preserved within the base classes of the object model.
However, that portion of the logic that was specific to rides has been extracted into a Rides
component. The new feature for kittens has been placed into a Kittens component. These two
components override the abstract base classes in the original components using a pattern such as
Template Method or Strategy.
Note again that the two new components, Rides and Kittens, follow the Dependency Rule. Note

also that the classes that implement those features are created by factories under the control of the UI.
Clearly, in this scheme, when the Kitty feature is implemented, the TaxiUI must change. But nothing
else needs to be changed. Rather, a new jar file, or Gem, or DLL is added to the system and
dynamically loaded at runtime.
Thus the Kitty feature is decoupled, and independently developable and deployable.
Figure 27.2 Using an object-oriented approach to deal with cross-cutting concerns
COMPONENT-BASED SERVICES
The obvious question is: Can we do that for services? And the answer is, of course: Yes! Services do
not need to be little monoliths. Services can, instead, be designed using the SOLID principles, and
given a component structure so that new components can be added to them without changing the

existing components within the service.
Think of a service in Java as a set of abstract classes in one or more jar files. hink of each new
feature or feature extension as another jar file that contains classes that extend the abstract classes in
the first jar files. Deploying a new feature then becomes not a matter of redeploying the services, but
rather a matter of simply adding the new jar files to the load paths of those services. In other words,
adding new features conforms to the Open-Closed Principle.
The service diagram in Figure 27.3 shows the structure. The services still exist as before, but each
has its own internal component design, allowing new features to be added as new derivative classes.
Those derivative classes live within their own components.
Figure 27.3 Each service has its own internal component design, enabling new features to be added as new derivative classes
CROSS-CUTTING CONCERNS
What we have learned is that architectural boundaries do not fall between services. Rather, those
boundaries run through the services, dividing them into components.

To deal with the cross-cutting concerns that all significant systems face, services must be designed
with internal component architectures that follow the Dependency Rule, as shown in the diagram in
Figure 27.4. Those services do not define the architectural boundaries of the system; instead, the
components within the services do.
Figure 27.4 Services must be designed with internal component architectures that follow the Dependency Rule
CONCLUSION
As useful as services are to the scalability and develop-ability of a system, they are not, in and of
themselves, architecturally significant elements. The architecture of a system is defined by the
boundaries drawn within that system, and by the dependencies that cross those boundaries. That
architecture is not defined by the physical mechanisms by which elements communicate and execute.
A service might be a single component, completely surrounded by an architectural boundary.
Alternatively, a service might be composed of several components separated by architectural
boundaries. In rare2 cases, clients and services may be so coupled as to have no architectural
significance whatever.
1. Therefore the number of micro-services will be roughly equal to the number of programmers.
2. We hope they are rare. Unfortunately, experience suggests otherwise.

28
THE TEST BOUNDARY
Yes, that’s right: The tests are part of the system, and they participate in the architecture just like
every other part of the system does. In some ways, that participation is pretty normal. In other ways, it
can be pretty unique.
TESTS AS SYSTEM COMPONENTS
There is a great deal of confusion about tests. Are they part of the system? Are they separate from the
system? Which kinds of tests are there? Are unit tests and integration tests different things? What
about acceptance tests, functional tests, Cucumber tests, TDD tests, BDD tests, component tests, and
so on?
It is not the role of this book to get embroiled in that particular debate, and fortunately it isn’t
necessary. From an architectural point of view, all tests are the same. Whether they are the tiny little
tests created by TDD, or large FitNesse, Cucumber, SpecFlow, or JBehave tests, they are
architecturally equivalent.
Tests, by their very nature, follow the Dependency Rule; they are very detailed and concrete; and they
always depend inward toward the code being tested. In fact, you can think of the tests as the outermost
circle in the architecture. Nothing within the system depends on the tests, and the tests always depend
inward on the components of the system.
Tests are also independently deployable. In fact, most of the time they are deployed in test systems,
rather than in production systems. So, even in systems where independent deployment is not
otherwise necessary, the tests will still be independently deployed.
Tests are the most isolated system component. They are not necessary for system operation. No user
depends on them. Their role is to support development, not operation. And yet, they are no less a
system component than any other. In fact, in many ways they represent the model that all other system
components should follow.
DESIGN FOR TESTABILITY
The extreme isolation of the tests, combined with the fact that they are not usually deployed, often
causes developers to think that tests fall outside of the design of the system. This is a catastrophic
point of view. Tests that are not well integrated into the design of the system tend to be fragile, and
they make the system rigid and difficult to change.
The issue, of course, is coupling. Tests that are strongly coupled to the system must change along with
the system. Even the most trivial change to a system component can cause many coupled tests to break
or require changes.
This situation can become acute. Changes to common system components can cause hundreds, or even
thousands, of tests to break. This is known as the Fragile Tests Problem.
It is not hard to see how this can happen. Imagine, for example, a suite of tests that use the GUI to
verify business rules. Such tests may start on the login screen and then navigate through the page
structure until they can check particular business rules. Any change to the login page, or the navigation
structure, can cause an enormous number of tests to break.
Fragile tests often have the perverse effect of making the system rigid. When developers realize that
simple changes to the system can cause massive test failures, they may resist making those changes.
For example, imagine the conversation between the development team and a marketing team that
requests a simple change to the page navigation structure that will cause 1000 tests to break.
The solution is to design for testability. The first rule of software design—whether for testability or
for any other reason—is always the same: Don’t depend on volatile things. GUIs are volatile. Test
suites that operate the system through the GUI must be fragile. Therefore design the system, and the
tests, so that business rules can be tested without using the GUI.
THE TESTING API
The way to accomplish this goal is to create a specific API that the tests can use to verify all the
business rules. This API should have superpowers that allow the tests to avoid security constraints,
bypass expensive resources (such as databases), and force the system into particular testable states.
This API will be a superset of the suite of interactors and interface adapters that are used by the
user interface.
The purpose of the testing API is to decouple the tests from the application. This decoupling
encompasses more than just detaching the tests from the UI: The goal is to decouple the structure of
the tests from the structure of the application.
STRUCTURAL COUPLING
Structural coupling is one of the strongest, and most insidious, forms of test coupling. Imagine a test
suite that has a test class for every production class, and a set of test methods for every production
method. Such a test suite is deeply coupled to the structure of the application.
When one of those production methods or classes changes, a large number of tests must change as
well. Consequently, the tests are fragile, and they make the production code rigid.
The role of the testing API is to hide the structure of the application from the tests. This allows the
production code to be refactored and evolved in ways that don’t affect the tests. It also allows the
tests to be refactored and evolved in ways that don’t affect the production code.
This separation of evolution is necessary because as time passes, the tests tend to become
increasingly more concrete and specific. In contrast, the production code tends to become
increasingly more abstract and general. Strong structural coupling prevents—or at least impedes—
this necessary evolution, and prevents the production code from being as general, and flexible, as it
could be.
SECURITY
The superpowers of the testing API could be dangerous if they were deployed in production systems.
If this is a concern, then the testing API, and the dangerous parts of its implementation, should be kept
in a separate, independently deployable component.
CONCLUSION
Tests are not outside the system; rather, they are parts of the system that must be well designed if they
are to provide the desired benefits of stability and regression. Tests that are not designed as part of
the system tend to be fragile and difficult to maintain. Such tests often wind up on the maintenance
room floor—discarded because they are too difficult to maintain.

29
CLEAN EMBEDDED ARCHITECTURE
By James Grenning
A while ago I read an article entitled “The Growing Importance of Sustaining Software for the DoD”1
on Doug Schmidt’s blog. Doug made the following claim:
“Although software does not wear out, firmware and hardware become obsolete, thereby requiring software
modifications.”
It was a clarifying moment for me. Doug mentioned two terms that I would have thought to be obvious
—but maybe not. Software is this thing that can have a long useful life, but firmware will become
obsolete as hardware evolves. If you have spent any time in embedded systems development, you
know the hardware is continually evolving and being improved. At the same time, features are added
to the new “software,” and it continually grows in complexity.
I’d like to add to Doug’s statement:
Although software does not wear out, it can be destroyed from within by unmanaged dependencies on firmware and
hardware.
It is not uncommon for embedded software to be denied a potentially long life due to being infected
with dependencies on hardware.
I like Doug’s definition of firmware, but let’s see which other definitions are out there. I found these

alternatives:
• “Firmware is held in non-volatile memory devices such as ROM, EPROM, or flash memory.”
(https://en.wikipedia.org/wiki/Firmware)
• “Firmware is a software program or set of instructions programmed on a hardware device.”
(https://techterms.com/definition/firmware)
• “Firmware is software that is embedded in a piece of hardware.” (https://www.lifewire.com/what-
is-firmware-2625881)
• Firmware is “Software (programs or data) that has been written onto read-only memory (ROM).”
(http://www.webopedia.com/TERM/F/firmware.html)
Doug’s statement makes me realize that these accepted definitions of firmware are wrong, or at least
obsolete. Firmware does not mean code lives in ROM. It’s not firmware because of where it is
stored; rather, it is firmware because of what it depends on and how hard it is to change as hardware
evolves. Hardware does evolve (pause and look at your for phone for evidence), so we should
structure our embedded code with that reality in mind.
I have nothing against firmware, or firmware engineers (I’ve been known to write some firmware
myself). But what we really need is less firmware and more software. Actually, I am disappointed
that firmware engineers write so much firmware!
Non-embedded engineers also write firmware! You non-embedded developers essentially write
firmware whenever you bury SQL in your code or when you spread platform dependencies throughout
your code. Android app developers write firmware when they don’t separate their business logic
from the Android API.
I’ve been involved in a lot of efforts where the line between the product code (the software) and the
code that interacts with the product’s hardware (the firmware) is fuzzy to the point of nonexistence.
For example, in the late 1990s I had the fun of helping redesign a communications subsystem that was
transitioning from time-division multiplexing (TDM) to voice over IP (VOIP). VOIP is how things are
done now, but TDM was considered the state of the art from the 1950s and 1960s, and was widely
deployed in the 1980s and 1990s.
Whenever we had a question for the systems engineer about how a call should react to a given
situation, he would disappear and a little later emerge with a very detailed answer. “Where did he get
that answer?” we asked. “From the current product’s code,” he’d answer. The tangled legacy code
was the spec for the new product! The existing implementation had no separation between TDM and
the business logic of making calls. The whole product was hardware/technology dependent from top
to bottom and could not be untangled. The whole product had essentially become firmware.
Consider another example: Command messages arrive to this system via serial port. Unsurprisingly,
there is a message processor/dispatcher. The message processor knows the format of messages, is
able to parse them, and can then dispatch the message to the code that can handle the request. None of
this is surprising, except that the message processor/dispatcher resides in the same file as code that
interacts with a UART2 hardware. The message processor is polluted with UART details. The

message processor could have been software with a potentially long useful life, but instead it is
firmware. The message processor is denied the opportunity to become software—and that is just not
right!
I’ve known and understood the need for separating software from hardware for a long time, but
Doug’s words clarified how to use the terms software and firmware in relationship to each other.
For engineers and programmers, the message is clear: Stop writing so much firmware and give your
code a chance at a long useful life. Of course, demanding it won’t make it so. Let’s look at how we
can keep embedded software architecture clean to give the software a fighting chance of having a long
and useful life.
APP-TITUDE TEST
Why does so much potential embedded software become firmware? It seems that most of the
emphasis is on getting the embedded code to work, and not so much emphasis is placed on structuring
it for a long useful life. Kent Beck describes three activities in building software (the quoted text is
Kent’s words and the italics are my commentary):
1. “First make it work.” You are out of business if it doesn’t work.
2. “Then make it right.” Refactor the code so that you and others can understand it and evolve it as
needs change or are better understood.
3. “Then make it fast.” Refactor the code for “needed” performance.
Much of the embedded systems software that I see in the wild seems to have been written with “Make
it work” in mind—and perhaps also with an obsession for the “Make it fast” goal, achieved by adding
micro-optimizations at every opportunity. In The Mythical Man-Month, Fred Brooks suggests we
“plan to throw one away.” Kent and Fred are giving virtually the same advice: Learn what works,
then make a better solution.
Embedded software is not special when it comes to these problems. Most non-embedded apps are
built just to work, with little regard to making the code right for a long useful life.
Getting an app to work is what I call the App-titude test for a programmer. Programmers, embedded
or not, who just concern themselves with getting their app to work are doing their products and
employers a disservice. There is much more to programming than just getting an app to work.
As an example of code produced while passing the App-titude test, check out these functions located
in one file of a small embedded system:
Click here to view code image
ISR(TIMER1_vect) { ... }
ISR(INT2_vect) { ... }
void btn_Handler(void) { ... }
float calc_RPM(void) { ... }

static char Read_RawData(void) { ... }
void Do_Average(void) { ... }
void Get_Next_Measurement(void) { ... }
void Zero_Sensor_1(void) { ... }
void Zero_Sensor_2(void) { ... }
void Dev_Control(char Activation) { ... }
char Load_FLASH_Setup(void) { ... }
void Save_FLASH_Setup(void) { ... }
void Store_DataSet(void) { ... }
float bytes2float(char bytes[4]) { ... }
void Recall_DataSet(void) { ... }
void Sensor_init(void) { ... }
void uC_Sleep(void) { ... }
That list of functions is in the order I found them in the source file. Now I’ll separate them and group
them by concern:
• Functions that have domain logic
Click here to view code image
float calc_RPM(void) { ... }
void Do_Average(void) { ... }
void Get_Next_Measurement(void) { ... }
void Zero_Sensor_1(void) { ... }
void Zero_Sensor_2(void) { ... }
• Functions that set up the hardware platform
Click here to view code image
ISR(TIMER1_vect) { ... }*
ISR(INT2_vect) { ... }
void uC_Sleep(void) { ... }
Functions that react to the on off button press
void btn_Handler(void) { ... }
void Dev_Control(char Activation) { ... }
A Function that can get A/D input readings from the hardware
static char Read_RawData(void) { ... }
• Functions that store values to the persistent storage
Click here to view code image
char Load_FLASH_Setup(void) { ... }
void Save_FLASH_Setup(void) { ... }
void Store_DataSet(void) { ... }
float bytes2float(char bytes[4]) { ... }
void Recall_DataSet(void) { ... }
• Function that does not do what its name implies
Click here to view code image
void Sensor_init(void) { ... }
Looking at some of the other files in this application, I found many impediments to understanding the
code. I also found a file structure that implied that the only way to test any of this code is in the

embedded target. Virtually every bit of this code knows it is in a special microprocessor architecture,
using “extended” C constructs3 that tie the code to a particular tool chain and microprocessor. There
is no way for this code to have a long useful life unless the product never needs to be moved to a
different hardware environment.
This application works: The engineer passed the App-titude test. But the application can’t be said to
have a clean embedded architecture.
THE TARGET-HARDWARE BOTTLENECK
There are many special concerns that embedded developers have to deal with that non-embedded
developers do not—for example, limited memory space, real-time constraints and deadlines, limited
IO, unconventional user interfaces, and sensors and connections to the real world. Most of the time
the hardware is concurrently developed with the software and firmware. As an engineer developing
code for this kind of system, you may have no place to run the code. If that’s not bad enough, once you
get the hardware, it is likely that the hardware will have its own defects, making software
development progress even slower than usual.
Yes, embedded is special. Embedded engineers are special. But embedded development is not so
special that the principles in this book are not applicable to embedded systems.
One of the special embedded problems is the target-hardware bottleneck. When embedded code is
structured without applying clean architecture principles and practices, you will often face the
scenario in which you can test your code only on the target. If the target is the only place where testing
is possible, the target-hardware bottleneck will slow you down.
A CLEAN EMBEDDED ARCHITECTURE IS A TESTABLE EMBEDDED
ARCHITECTURE
Let’s see how to apply some of the architectural principles to embedded software and firmware to
help you eliminate the target-hardware bottleneck.
Layers
Layering comes in many flavors. Let’s start with three layers, as shown in Figure 29.1. At the bottom,
there is the hardware. As Doug warns us, due to technology advances and Moore’s law, the hardware
will change. Parts become obsolete, and new parts use less power or provide better performance or
are cheaper. Whatever the reason, as an embedded engineer, I don’t want to have a bigger job than is
necessary when the inevitable hardware change finally happens.

Figure 29.1 Three layers
The separation between hardware and the rest of the system is a given—at least once the hardware is
defined (Figure 29.2). Here is where the problems often begin when you are trying to pass the App-
titude test. There is nothing that keeps hardware knowledge from polluting all the code. If you are not
careful about where you put things and what one module is allowed to know about another module,
the code will be very hard to change. I’m not just talking about when the hardware changes, but when
the user asks for a change, or when a bug needs to be fixed.
Figure 29.2 Hardware must be separated from the rest of the system
Software and firmware intermingling is an anti-pattern. Code exhibiting this anti-pattern will resist
changes. In addition, changes will be dangerous, often leading to unintended consequences. Full
regression tests of the whole system will be needed for minor changes. If you have not created
externally instrumented tests, expect to get bored with manual tests—and then you can expect new bug
reports.
The Hardware Is a Detail

The line between software and firmware is typically not so well defined as the line between code
and hardware, as shown in Figure 29.3.
Figure 29.3 The line between software and firmware is a bit fuzzier than the line between code and hardware
One of your jobs as an embedded software developer is to firm up that line. The name of the
boundary between the software and the firmware is the hardware abstraction layer (HAL) (Figure
29.4). This is not a new idea: It has been in PCs since the days before Windows.
Figure 29.4 The hardware abstraction layer
The HAL exists for the software that sits on top of it, and its API should be tailored to that software’s
needs. As an example, the firmware can store bytes and arrays of bytes into flash memory. In contrast,
the application needs to store and read name/value pairs to some persistence mechanism. The
software should not be concerned that the name/value pairs are stored in flash memory, a spinning
disk, the cloud, or core memory. The HAL provides a service, and it does not reveal to the software
how it does it. The flash implementation is a detail that should be hidden from software.
As another example, an LED is tied to a GPIO bit. The firmware could provide access to the GPIO

bits, where a HAL might provide Led_TurnOn(5). That is a pretty low-level hardware abstraction
layer. Let’s consider raising the level of abstraction from a hardware perspective to the
software/product perspective. What is the LED indicating? Suppose that it indicated low battery
power. At some level, the firmware (or a board support package) could provide Led_TurnOn(5),
while the HAL provides Indicate_LowBattery(). You can see the HAL expressing services needed
by the application. You can also see that layers may contain layers. It is more of a repeating fractal
pattern than a limited set of predefined layers. The GPIO assignments are details that should be
hidden from the software.
DON’T REVEAL HARDWARE DETAILS TO THE USER OF THE HAL
A clean embedded architecture’s software is testable off the target hardware. A successful HAL
provides that seam or set of substitution points that facilitate off-target testing.
The Processor Is a Detail
When your embedded application uses a specialized tool chain, it will often provide header files to
<i>help you</i>.4 These compilers often take liberties with the C language, adding new keywords to
access their processor features. The code will look like C, but it is no longer C.
Sometimes vendor-supplied C compilers provide what look like global variables to give access
directly to processor registers, IO ports, clock timers, IO bits, interrupt controllers, and other
processor functions. It is helpful to get access to these things easily, but realize that any of your code
that uses these helpful facilities is no longer C. It won’t compile for another processor, or maybe even
with a different compiler for the same processor.
I would hate to think that the silicon and tool provider is being cynical, tying your product to the
compiler. Let’s give the provider the benefit of a doubt by assuming that it is truly trying to help. But
now it’s up to you to use that help in a way that does not hurt in the future. You will have to limit
which files are allowed to know about the C extensions.
Let’s look at this header file designed for the ACME family of DSPs—you know, the ones used by
Wile E. Coyote:
Click here to view code image
#ifndef _ACME_STD_TYPES
#define _ACME_STD_TYPES
Click here to view code image
#if defined(_ACME_X42)
typedef unsigned int Uint_32;
typedef unsigned short Uint_16;
typedef unsigned char Uint_8;
typedef int Int_32;
typedef short Int_16;

typedef char Int_8;
#elif defined(_ACME_A42)
typedef unsigned long Uint_32;
typedef unsigned int Uint_16;
typedef unsigned char Uint_8;
typedef long Int_32;
typedef int Int_16;
typedef char Int_8;
#else
#error <acmetypes.h> is not supported for this environment
#endif
#endif
The acmetypes.h header file should not be used directly. If you do, your code gets tied to one of the
ACME DSPs. You are using an ACME DSP, you say, so what is the harm? You can’t compile your
code unless you include this header. If you use the header and define _ACME_X42 or _ACME_A42, your
integers will be the wrong size if you try to test your code off-target. If that is not bad enough, one day
you’ll want to port your application to another processor, and you will have made that task much
more difficult by not choosing portability and by not limiting what files know about ACME.
Instead of using acmetypes.h, you should try to follow a more standardized path and use stdint.h.
But what if the target compiler does not provide stdint.h? You can write this header file. The
stdint.h you write for target builds uses the acmetypes.h for target compiles like this:
Click here to view code image
#ifndef _STDINT_H_
#define _STDINT_H_
#include <acmetypes.h>
typedef Uint_32 uint32_t;
typedef Uint_16 uint16_t;
typedef Uint_8 uint8_t;
typedef Int_32 int32_t;
typedef Int_16 int16_t;
typedef Int_8 int8_t;
#endif
Having your embedded software and firmware use stdint.h helps keep your code clean and
portable. Certainly, all of the software should be processor independent, but not all of the firmware
can be. This next code snippet takes advantage of special extensions to C that gives your code access
to the peripherals in the micro-controller. It’s likely your product uses this micro-controller so that
you can use its integrated peripherals. This function outputs a line that says "hi" to the serial output
port. (This example is based on real code from the wild.)
Click here to view code image
void say_hi()
{
IE = 0b11000000;
SBUF0 = (0x68);
while(TI_0 == 0);
TI_0 = 0;
SBUF0 = (0x69);
while(TI_0 == 0);
TI_0 = 0;
SBUF0 = (0x0a);
while(TI_0 == 0);
TI_0 = 0;
SBUF0 = (0x0d);
while(TI_0 == 0);
TI_0 = 0;
IE = 0b11010000;
}
There are lots of problems with this small function. One thing that might jump out at you is the
presence of 0b11000000. This binary notation is cool; can C do that? Unfortunately, no. A few other
problems relate to this code directly using the custom C extensions:
IE: Interrupt enable bits.
SBUF0: Serial output buffer.
TI_0: Serial transmit buffer empty interrupt. Reading a 1 indicates the buffer is empty.
The uppercase variables actually access micro-controller built-in peripherals. If you want to control
interrupts and output characters, you must use these peripherals. Yes, this is convenient—but it’s not
C.
A clean embedded architecture would use these device access registers directly in very few places
and confine them totally to the firmware. Anything that knows about these registers becomes firmware
and is consequently bound to the silicon. Tying code to the processor will hurt you when you want to
get code working before you have stable hardware. It will also hurt you when you move your
embedded application to a new processor.
If you use a micro-controller like this, your firmware could isolate these low-level functions with
some form of a processor abstraction layer (PAL). Firmware above the PAL could be tested off-
target, making it a little less firm.
The Operating System Is a Detail
A HAL is necessary, but is it sufficient? In bare-metal embedded systems, a HAL may be all you need
to keep your code from getting too addicted to the operating environment. But what about embedded
systems that use a real-time operating system (RTOS) or some embedded version of Linux or
Windows?
To give your embedded code a good chance at a long life, you have to treat the operating system as a

detail and protect against OS dependencies.
The software accesses the services of the operating environment through the OS. The OS is a layer
separating the software from firmware (Figure 29.5). Using an OS directly can cause problems. For
example, what if your RTOS supplier is bought by another company and the royalties go up, or the
quality goes down? What if your needs change and your RTOS does not have the capabilities that you
now require? You’ll have to change lots of code. These won’t just be simple syntactical changes due
to the new OS’s API, but will likely have to adapt semantically to the new OS’s different capabilities
and primitives.
Figure 29.5 Adding in an operating system
A clean embedded architecture isolates software from the operating system, through an operating
system abstraction layer (OSAL) (Figure 29.6). In some cases, implementing this layer might be as
simple as changing the name of a function. In other cases, it might involve wrapping several functions
together.
Figure 29.6 The operating system abstraction layer
If you have ever moved your software from one RTOS to another, you know it is painful. If your
software depended on an OSAL instead of the OS directly, you would largely be writing a new OSAL
that is compatible with the old OSAL. Which would you rather do: modify a bunch of complex
existing code, or write new code to a defined interface and behavior? This is not a trick question. I
choose the latter.
You might start worrying about code bloat about now. Really, though, the layer becomes the place
where much of the duplication around using an OS is isolated. This duplication does not have to
impose a big overhead. If you define an OSAL, you can also encourage your applications to have a
common structure. You might provide message passing mechanisms, rather than having every thread
handcraft its concurrency model.
The OSAL can help provide test points so that the valuable application code in the software layer can
be tested off-target and off-OS. A clean embedded architecture’s software is testable off the target
operating system. A successful OSAL provides that seam or set of substitution points that facilitate
off-target testing.
PROGRAMMING TO INTERFACES AND SUBSTITUTABILITY
In addition to adding a HAL and potentially an OSAL inside each of the major layers (software, OS,
firmware, and hardware), you can—and should—apply the principles described throughout this book.
These principles encourage separation of concerns, programming to interfaces, and substitutability.
The idea of a layered architecture is built on the idea of programming to interfaces. When one module
interacts with another though an interface, you can substitute one service provider for another. Many
readers will have written their own small version of printf for deployment in the target. As long as
the interface to your printf is the same as the standard version of printf, you can override the
service one for the other.
One basic rule of thumb is to use header files as interface definitions. When you do so, however, you
have to be careful about what goes in the header file. Limit header file contents to function
declarations as well as the constants and struct names that are needed by the function.
Don’t clutter the interface header files with data structures, constants, and typedefs that are needed by
only the implementation. It’s not just a matter of clutter: That clutter will lead to unwanted
dependencies. Limit the visibility of the implementation details. Expect the implementation details to
change. The fewer places where code knows the details, the fewer places where code will have to be
tracked down and modified.
A clean embedded architecture is testable within the layers because modules interact through
interfaces. Each interface provides that seam or substitution point that facilitates off-target testing.
DRY CONDITIONAL COMPILATION DIRECTIVES
One use of substitutability that is often overlooked relates to how embedded C and C++ programs
handle different targets or operating systems. There is a tendency to use conditional compilation to

turn on and off segments of code. I recall one especially problematic case where the statement
#ifdef BOARD_V2 was mentioned several thousand times in a telecom application.
This repetition of code violates the Don’t Repeat Yourself (DRY) principle.5 If I see #ifdef
BOARD_V2 once, it’s not really a problem. Six thousand times is an extreme problem. Conditional
compilation identifying the target-hardware’s type is often repeated in embedded systems. But what
else can we do?
What if there is a hardware abstraction layer? The hardware type would become a detail hidden
under the HAL. If the HAL provides a set of interfaces, instead of using conditional compilation, we
could use the linker or some form of runtime binding to connect the software to the hardware.
CONCLUSION
People who are developing embedded software have a lot to learn from experiences outside of
embedded software. If you are an embedded developer who has picked up this book, you will find a
wealth of software development wisdom in the words and ideas.
Letting all code become firmware is not good for your product’s long-term health. Being able to test
only in the target hardware is not good for your product’s long-term health. A clean embedded
architecture is good for your product’s long-term health.
1. https://insights.sei.cmu.edu/sei_blog/2011/08/the-growing-importance-of-sustaining-software-for-thedod.html
2. The hardware device that controls the serial port.
3. Some silicon providers add keywords to the C language to make accessing the registers and IO ports simple from C. Unfortunately,
once that is done, the code is no longer C.
4. This statement intentionally uses HTML.
5. Hunt and Thomas, The Pragmatic Programmer.

VI
DETAILS

30
THE DATABASE IS A DETAIL
From an architectural point of view, the database is a non-entity—it is a detail that does not rise to
the level of an architectural element. Its relationship to the architecture of a software system is rather
like the relationship of a doorknob to the architecture of your home.
I realize that these are fighting words. Believe me, I’ve had the fight. So let me be clear: I am not
talking about the data model. The structure you give to the data within your application is highly
significant to the architecture of your system. But the database is not the data model. The database is
piece of software. The database is a utility that provides access to the data. From the architecture’s
point of view, that utility is irrelevant because it’s a low-level detail—a mechanism. And a good
architect does not allow low-level mechanisms to pollute the system architecture.
RELATIONAL DATABASES
Edgar Codd defined the principles of relational databases in 1970. By the mid-1980s, the relational
model had grown to become the dominant form of data storage. There was a good reason for this
popularity: The relational model is elegant, disciplined, and robust. It is an excellent data storage and
access technology.
But no matter how brilliant, useful, and mathematically sound a technology it is, it is still just a
technology. And that means it’s a detail.
While relational tables may be convenient for certain forms of data access, there is nothing
architecturally significant about arranging data into rows within tables. The use cases of your
application should neither know nor care about such matters. Indeed, knowledge of the tabular
structure of the data should be restricted to the lowest-level utility functions in the outer circles of the
architecture.
Many data access frameworks allow database rows and tables to be passed around the system as
objects. Allowing this is an architectural error. It couples the use cases, business rules, and in some
cases even the UI to the relational structure of the data.
WHY ARE DATABASE SYSTEMS SO PREVALENT?
Why are software systems and software enterprises dominated by database systems? What accounts
for the preeminence of Oracle, MySQL, and SQL Server? In a word: disks.
The rotating magnetic disk was the mainstay of data storage for five decades. Several generations of
programmers have known no other form of data storage. Disk technology has grown from huge stacks
of massive platters 48 inches in diameter that weighed thousands of pounds and held 20 megabytes, to
single thin circles, 3 inches in diameter, that weigh just a few grams and hold a terabyte or more. It’s
been a wild ride. And throughout that ride programmers have been plagued by one fatal trait of disk
technology: Disks are slow.
On a disk, data is stored within circular tracks. Those tracks are divided into sectors that hold a
convenient number of bytes, often 4K. Each platter may have hundreds of tracks, and there can be a
dozen or so platters. If you want to read a particular byte off the disk, you have to move the head to
the proper track, wait for the disk to rotate to the proper sector, read all 4K of that sector into RAM,
and then index into that RAM buffer to get the byte you want. And all that takes time—milliseconds of
times.
Milliseconds might not seem like a lot, but a millisecond is a million times longer than the cycle time
of most processors. If that data was not on a disk, it could be accessed in nanoseconds, instead of
milliseconds.
To mitigate the time delay imposed by disks, you need indexes, caches, and optimized query schemes;
and you need some kind of regular means of representing the data so that these indexes, caches, and
query schemes know what they are working with. In short, you need a data access and management
system. Over the years these systems have split into two distinct kinds: file systems and relational
database management systems (RDBMS).
File systems are document based. They provide a natural and convenient way to store whole
documents. They work well when you need to save and retrieve a set of documents by name, but they
don’t offer a lot of help when you’re searching the content of those documents. It’s easy to find a file
named login.c, but it’s hard, and slow, to find every .c file that has a variable named x in it.
Database systems are content based. They provide a natural and convenient way to find records
based on their content. They are very good at associating multiple records based on some bit of
content that they all share. Unfortunately, they are rather poor at storing and retrieving opaque
documents.
Both of these systems organize the data on disk so that it can be stored and retrieved in as efficient a
way as possible, given their particular access needs. Each has their own scheme for indexing and
arranging the data. In addition, each eventually brings the relevant data into RAM, where it can be
quickly manipulated.
WHAT IF THERE WERE NO DISK?
As prevalent as disks once were, they are now a dying breed. Soon they will have gone the way of
tape drives, floppy drives, and CDs. They are being replaced by RAM.
Ask yourself this question: When all the disks are gone, and all your data is stored in RAM, how will
you organize that data? Will you organize it into tables and access it with SQL? Will you organize it
into files and access it through a directory?
Of course not. You’ll organize it into linked lists, trees, hash tables, stacks, queues, or any of the other
myriad data structures, and you’ll access it using pointers or references—because that’s what
programmers do.
In fact, if you think carefully about this issue, you’ll realize that this is what you already do. Even
though the data is kept in a database or a file system, you read it into RAM and then you reorganize it,
for your own convenience, into lists, sets, stacks, queues, trees, or whatever data structure meets your
fancy. It is very unlikely that you leave the data in the form of files or tables.
DETAILS
This reality is why I say that the database is a detail. It’s just a mechanism we use to move the data
back and forth between the surface of the disk and RAM. The database is really nothing more than a
big bucket of bits where we store our data on a long-term basis. But we seldom use the data in that
form.
Thus, from an architectural viewpoint, we should not care about the form that the data takes while it
is on the surface of a rotating magnetic disk. Indeed, we should not acknowledge that the disk exists at
all.
BUT WHAT ABOUT PERFORMANCE?
Isn’t performance an architectural concern? Of course it is—but when it comes to data storage, it’s a
concern that can be entirely encapsulated and separated from the business rules. Yes, we need to get
the data in and out of the data store quickly, but that’s a low-level concern. We can address that
concern with low-level data access mechanisms. It has nothing whatsoever to do with the overall
architecture of our systems.
ANECDOTE
In the late 1980s, I led a team of software engineers at a startup company that was trying to build and
market a network management system that measured the communications integrity of T1
telecommunication lines. The system retrieved data from the devices at the endpoints of those lines,
and then ran a series of predictive algorithms to detect and report problems.
We were using UNIX platforms, and we stored our data in simple random access files. We had no
need of a relational database because our data had few content-based relationships. It was better kept
in trees and linked lists in those random access files. In short, we kept the data in a form that was
most convenient to load into RAM where it could be manipulated.
We hired a marketing manager for this startup—a nice and knowledgeable guy. But he immediately
told me that we had to have a relational database in the system. It wasn’t an option and it wasn’t an
engineering issue—it was a marketing issue.
This made no sense to me. Why in the world would I want to rearrange my linked lists and trees into
a bunch of rows and tables accessed through SQL? Why would I introduce all the overhead and
expense of a massive RDBMS when a simple random access file system was more than sufficient? So
I fought him, tooth and nail.
We had a hardware engineer at this company who took up the RDBMS chant. He became convinced
that our software system needed an RDBMS for technical reasons. He held meetings behind my back
with the executives of the company, drawing stick figures on the whiteboard of a house balancing on a
pole, and he would ask the executives, “Would you build a house on a pole?” His implied message
was that an RDBMS that keeps its tables in random access files was somehow more reliable than the
random access files that we were using.
I fought him. I fought the marketing guy. I stuck to my engineering principles in the face of incredible
ignorance. I fought, and fought, and fought.
In the end, the hardware developer was promoted over my head to become the software manager. In
the end, they put a RDBMS into that poor system. And, in the end, they were absolutely right and I
was wrong.
Not for engineering reasons, mind you: I was right about that. I was right to fight against putting an
RDBMS into the architectural core of the system. The reason I was wrong was because our customers
expected us to have a relational database. They didn’t know what they would do with it. They didn’t
have any realistic way of using the relational data in our system. But it didn’t matter: Our customers
fully expected an RDBMS. It had become a check box item that all the software purchasers had on
their list. There was no engineering rationale—rationality had nothing to do with it. It was an
irrational, external, and entirely baseless need, but it was no less real.
Where did that need come from? It originated from the highly effective marketing campaigns
employed by the database vendors at the time. They had managed to convince high-level executives
that their corporate “data assets” needed protection, and that the database systems they offered were
the ideal means of providing that protection.
We see the same kind of marketing campaigns today. The word “enterprise” and the notion of
“Service-Oriented Architecture” have much more to do with marketing than with reality.
What should I have done in that long-ago scenario? I should have bolted an RDBMS on the side of
the system and provided some narrow and safe data access channel to it, while maintaining the
random access files in the core of the system. What did I do? I quit and became a consultant.
CONCLUSION
The organizational structure of data, the data model, is architecturally significant. The technologies
and systems that move data on and off a rotating magnetic surface are not. Relational database
systems that force the data to be organized into tables and accessed with SQL have much more to do
with the latter than with the former. The data is significant. The database is a detail.

31
THE WEB IS A DETAIL
Were you a developer in the 1990s? Do you remember how the web changed everything? Do you
remember how we looked at our old client–server architectures with disdain in the face of the shiny
new technology of The Web?
Actually the web didn’t change anything. Or, at least, it shouldn’t have. The web is just the latest in a
series of oscillations that our industry has gone through since the 1960s. These oscillations move
back and forth between putting all the computer power in central servers and putting all computer
power out at the terminals.
We’ve seen several of these oscillations just in the last decade or so since the web became
prominent. At first we thought all the computer power would be in server farms, and the browsers
would be stupid. Then we started putting applets in the browsers. But we didn’t like that, so we
moved dynamic content back to the servers. But then we didn’t like that, so we invented Web 2.0 and
moved lots of processing back into the browser with Ajax and JavaScript. We went so far as to create
whole huge applications written to execute in the browsers. And now we’re all excited about pulling
that JavaScript back into the server with Node.
(Sigh.)
THE ENDLESS PENDULUM
Of course, it would be incorrect to think that those oscillations started with the web. Before the web,
there was client–server architecture. Before that, there were central minicomputers with arrays of
dumb terminals. Before that, there were mainframes with smart green-screen terminals (that were
very much analogous to modern-day browsers). Before that, there were computer rooms and punched
cards …
And so the story goes. We can’t seem to figure out where we want the computer power. We go back
and forth between centralizing it and distributing it. And, I imagine, those oscillations will continue
for some time to come.
When you look at it in the overall scope of IT history, the web didn’t change anything at all. The web
was simply one of many oscillations in a struggle that began before most of us were born and will
continue well after most of us have retired.
As architects, though, we have to look at the long term. Those oscillations are just short-term issues
that we want to push away from the central core of our business rules.
Let me tell you the story of company Q. Company Q built a very popular personal finance system. It
was a desktop app with a very useful GUI. I loved using it.
Then came the web. In its next release, company Q changed the GUI to look, and behave, like a
browser. I was thunderstruck! What marketing genius decided that personal finance software, running
on a desktop, should have the look and feel of a web browser?
Of course, I hated the new interface. Apparently everyone else did, too—because after a few
releases, company Q gradually removed the browser-like feel and turned its personal finance system
back into a regular desktop GUI.
Now imagine you were a software architect at Q. Imagine that some marketing genius convinces
upper management that the whole UI has to change to look more like the web. What do you do? Or,
rather, what should you have done before this point to protect your application from that marketing
genius?
You should have decoupled your business rules from your UI. I don’t know whether the Q architects
had done that. One day I’d love to hear their story. Had I been there at the time, I certainly would have
lobbied very hard to isolate the business rules from the GUI, because you never know what the
marketing geniuses will do next.
Now consider company A, which makes a lovely smartphone. Recently it released an upgraded
version of its “operating system” (it’s so strange that we can talk about the operating system inside a
phone). Among other things, that “operating system” upgrade completely changed the look and feel of
all the applications. Why? Some marketing genius said so, I suppose.
I’m not an expert on the software within that device, so I don’t know if that change caused any
significant difficulties for the programmers of the apps that run in company A’s phone. I do hope the
architects at A, and the architects of the apps, keep their UI and business rules isolated from each
other, because there are always marketing geniuses out there just waiting to pounce on the next little
bit of coupling you create.
THE UPSHOT
The upshot is simply this: The GUI is a detail. The web is a GUI. So the web is a detail. And, as an
architect, you want to put details like that behind boundaries that keep them separate from your core
business logic.
Think about it this way: The WEB is an IO device. In the 1960s, we learned the value of writing
applications that were device independent. The motivation for that independence has not changed.
The web is not an exception to that rule.
Or is it? The argument can be made that a GUI, like the web, is so unique and rich that it is absurd to
pursue a device-independent architecture. When you think about the intricacies of JavaScript
validation or drag-and-drop AJAX calls, or any of the plethora of other widgets and gadgets you can
put on a web page, it’s easy to argue that device independence is impractical.
To some extent, this is true. The interaction between the application and the GUI is “chatty” in ways
that are quite specific to the kind of GUI you have. The dance between a browser and a web
application is different from the dance between a desktop GUI and its application. Trying to abstract
out that dance, the way devices are abstracted out of UNIX, seems unlikely to be possible.
But another boundary between the UI and the application can be abstracted. The business logic can
be thought of as a suite of use cases, each of which performs some function on behalf of a user. Each
use case can be described based on the input data, the processing preformed, and the output data.
At some point in the dance between the UI and the application, the input data can be said to be
complete, allowing the use case to be executed. Upon completion, the resultant data can be fed back
into the dance between the UI and the application.
The complete input data and the resultant output data can be placed into data structures and used as
the input values and output values for a process that executes the use case. With this approach, we can
consider each use case to be operating the IO device of the UI in a device-independent manner.
CONCLUSION
This kind of abstraction is not easy, and it will likely take several iterations to get just right. But it is
possible. And since the world is full of marketing geniuses, it’s not hard to make the case that it’s
often very necessary.

32
FRAMEWORKS ARE DETAILS
Frameworks have become quite popular. Generally speaking, this is a good thing. There are many
frameworks out there that are free, powerful, and useful.
However, frameworks are not architectures—though some try to be.
FRAMEWORK AUTHORS
Most framework authors offer their work for free because they want to be helpful to the community.
They want to give back. This is laudable. However, regardless of their high-minded motives, those
authors do not have your best interests at heart. They can’t, because they don’t know you, and they
don’t know your problems.
Framework authors know their own problems, and the problems of their coworkers and friends. And
they write their frameworks to solve those problems—not yours.
Of course, your problems will likely overlap with those other problems quite a bit. If this were not
the case, frameworks would not be so popular. To the extent that such overlap exists, frameworks can
be very useful indeed.
ASYMMETRIC MARRIAGE
The relationship between you and the framework author is extraordinarily asymmetric. You must
make a huge commitment to the framework, but the framework author makes no commitment to you
whatsoever.
Think about this point carefully. When you use a framework, you read through the documentation that
the author of that framework provides. In that documentation, the author, and other users of that
framework, advise you on how to integrate your software with the framework. Typically, this means
wrapping your architecture around that framework. The author recommends that you derive from the
framework’s base classes, and import the framework’s facilities into your business objects. The
author urges you to couple your application to the framework as tightly as possible.
For the framework author, coupling to his or her own framework is not a risk. The author wants to
couple to that framework, because the author has absolute control over that framework.
What’s more, the author wants you to couple to the framework, because once coupled in this way, it is
very hard to break away. Nothing feels more validating to a framework author than a bunch of users
willing to inextricably derive from the author’s base classes.
In effect, the author is asking you to marry the framework—to make a huge, long-term commitment to
that framework. And yet, under no circumstances will the author make a corresponding commitment to
you. It’s a one-directional marriage. You take on all the risk and burden; the framework author takes
on nothing at all.
THE RISKS
What are the risks? Here are just a few for you to consider.
• The architecture of the framework is often not very clean. Frameworks tend to violate he
Dependency Rule. They ask you to inherit their code into your business objects—your Entities!
They want their framework coupled into that innermost circle. Once in, that framework isn’t coming
back out. The wedding ring is on your finger; and it’s going to stay there.
• The framework may help you with some early features of your application. However, as your
product matures, it may outgrow the facilities of the framework. If you’ve put on that wedding ring,
you’ll find the framework fighting you more and more as time passes.
• The framework may evolve in a direction that you don’t find helpful. You may be stuck upgrading to
new versions that don’t help you. You may even find old features, which you made use of,
disappearing or changing in ways that are difficult for you to keep up with.
• A new and better framework may come along that you wish you could switch to.
THE SOLUTION
What is the solution?
Don’t marry the framework!
Oh, you can use the framework—just don’t couple to it. Keep it at arm’s length. Treat the framework
as a detail that belongs in one of the outer circles of the architecture. Don’t let it into the inner circles.
If the framework wants you to derive your business objects from its base classes, say no! Derive
proxies instead, and keep those proxies in components that are plugins to your business rules.
Don’t let frameworks into your core code. Instead, integrate them into components that plug in to your
core code, following the Dependency Rule.
For example, maybe you like Spring. Spring is a good dependency injection framework. Maybe you
use Spring to auto-wire your dependencies. That’s fine, but you should not sprinkle @autowired
annotations all throughout your business objects. Your business objects should not know about Spring.
Instead, you can use Spring to inject dependencies into your Main component. It’s OK for Main to
know about Spring since Main is the dirtiest, lowest-level component in the architecture.
I NOW PRONOUNCE YOU …
There are some frameworks that you simply must marry. If you are using C++, for example, you will
likely have to marry STL—it’s hard to avoid. If you are using Java, you will almost certainly have to
marry the standard library.
That’s normal—but it should still be a decision. You must understand that when you marry a
framework to your application, you will be stuck with that framework for the rest of the life cycle of
that application. For better or for worse, in sickness and in health, for richer, for poorer, forsaking all
others, you will be using that framework. This is not a commitment to be entered into lightly.
CONCLUSION
When faced with a framework, try not to marry it right away. See if there aren’t ways to date it for a
while before you take the plunge. Keep the framework behind an architectural boundary if at all
possible, for as long as possible. Perhaps you can find a way to get the milk without buying the cow.

33
CASE STUDY: VIDEO SALES
Now it’s time to put these rules and thoughts about architecture together into a case study. This case
study will be short and simple, yet will depict both the process a good architect uses and the
decisions that such an architect makes.
THE PRODUCT
For this case study, I’ve chosen a product with which I am rather intimately familiar: the software for
a website that sells videos. Of course, it is reminiscent of cleancoders.com, the site where I sell my
software tutorial videos.
The basic idea is trivial. We have a batch of videos we want to sell. We sell them, on the web, to
both individuals and businesses. Individuals can pay one price to stream the videos, and another,
higher price to download those videos and own them permanently. Business licenses are streaming
only, and are purchased in batches that allow quantity discounts.
Individuals typically act as both the viewers and the purchasers. Businesses, in contrast, often have
people who buy the videos that other people will watch.
Video authors need to supply their video files, written descriptions, and ancillary files with exams,
problems, solutions, source code, and other materials.

Administrators need to add new video series, add and delete videos to and from the series, and
establish prices for various licenses.
Our first step in determining the initial architecture of the system is to identify the actors and use
cases.
USE CASE ANALYSIS
Figure 33.1 shows a typical use-case analysis.
Figure 33.1 A typical use-case analysis
The four main actors are evident. According to the Single Responsibility Principle, these four actors
will be the four primary sources of change for the system. Every time some new feature is added, or
some existing feature is changed, that step will be taken to serve one of these actors. Therefore we

want to partition the system such that a change to one actor does not affect any of the other actors.
The use cases shown in Figure 33.1 are not a complete list. For example, you won’t find log-in or
log-out use cases. The reason for this omission is simply to manage the size of the problem in this
book. If I were to include all the different use cases, then this chapter would have to turn into a book
in its own right.
Note the dashed use cases in the center of Figure 33.1. They are abstract1 use cases. An abstract use
case is one that sets a general policy that another use case will flesh out. As you can see, the View
Catalog as Viewer and View Catalog as Purchaser use cases both inherit from the View Catalog
abstract use case.
On the one hand, it was not strictly necessary for me to create that abstraction. I could have left the
abstract use case out of the diagram without compromising any of the features of the overall product.
On the other hand, these two use cases are so similar that I thought it wise to recognize the similarity
and find a way to unify it early in the analysis.
COMPONENT ARCHITECTURE
Now that we know the actors and use cases, we can create a preliminary component architecture
(Figure 33.2).
The double lines in the drawing represent architectural boundaries as usual. You can see the typical
partitioning of views, presenters, interactors, and controllers. You can also see that I’ve broken each
of those categories up by their corresponding actors.
Each of the components in Figure 33.2 represents a potential .jar file or .dll file. Each of those
components will contain the views, presenters, interactors, and controllers that have been allocated to
it.
Note the special components for the Catalog View and the Catalog Presenter. This is how I dealt
with the abstract View Catalog use case. I assume that those views and presenters will be coded into
abstract classes within those components, and that the inheriting components will contain view and
presenter classes that will inherit from those abstract classes.

Figure 33.2 A preliminary component architecture
Would I really break the system up into all these components, and deliver them as .jar or .dll files?
Yes and no. I would certainly break the compile and build environment up this way, so that I could
build independent deliverables like that. I would also reserve the right to combine all those
deliverables into a smaller number of deliverables if necessary. For example, given the partitioning
in Figure 33.2, it would be easy to combine them into five .jar files—one for views, presenters,
interactors, controllers, and utilities, respectively. I could then independently deploy the components
that are most likely to change independently of each other.
Another possible grouping would be to put the views and presenters together into the same .jar file,
and put the interactors, controllers, and utilities in their own .jar file. Still another, even more
primitive, grouping would be to create two .jar files, with views and presenters in one file, and
everything else in the other.
Keeping these options open will allow us to adapt the way we deploy the system based on how the
system changes over time.
DEPENDENCY MANAGEMENT

The flow of control in Figure 33.2 proceeds from right to left. Input occurs at the controllers, and that
input is processed into a result by the interactors. The presenters then format the results, and the
views display those presentations.
Notice that the arrows do not all flow from the right to the left. In fact, most of them point from left to
right. This is because the architecture is following the Dependency Rule. All dependencies cross the
boundary lines in one direction, and they always point toward the components containing the higher-
level policy.
Also notice that the using relationships (open arrows) point with the flow of control, and that the
inheritance relationships (closed arrows) point against the flow of control. This depicts our use of
the Open–Closed Principle to make sure that the dependencies flow in the right direction, and that
changes to low-level details do not ripple upward to affect high-level policies.
CONCLUSION
The architecture diagram in Figure 33.2 includes two dimensions of separation. The first is the
separation of actors based on the Single Responsibility Principle; the second is the Dependency Rule.
The goal of both is to separate components that change for different reasons, and at different rates.
The different reasons correspond to the actors; the different rates correspond to the different levels of
policy.
Once you have structured the code this way, you can mix and match how you want to actually deploy
the system. You can group the components into deployable deliverables in any way that makes sense,
and easily change that grouping when conditions change.
1. This is my own notation for “abstract” use cases. It would have been more standard to use a UML stereotype such as <<abstract>>,
but I don‘t find adhering to such standards very useful nowadays.

34
THE MISSING CHAPTER
By Simon Brown
All of the advice you’ve read so far will certainly help you design better software, composed of
classes and components with well-defined boundaries, clear responsibilities, and controlled
dependencies. But it turns out that the devil is in the implementation details, and it’s really easy to fall
at the last hurdle if you don’t give that some thought, too.
Let’s imagine that we’re building an online book store, and one of the use cases we’ve been asked to
implement is about customers being able to view the status of their orders. Although this is a Java
example, the principles apply equally to other programming languages. Let’s put the Clean
Architecture to one side for a moment and look at a number of approaches to design and code
organization.
PACKAGE BY LAYER
The first, and perhaps simplest, design approach is the traditional horizontal layered architecture,
where we separate our code based on what it does from a technical perspective. This is often called
“package by layer.” Figure 34.1 shows what this might look like as a UML class diagram.
In this typical layered architecture, we have one layer for the web code, one layer for our “business
logic,” and one layer for persistence. In other words, code is sliced horizontally into layers, which

are used as a way to group similar types of things. In a “strict layered architecture,” layers should
depend only on the next adjacent lower layer. In Java, layers are typically implemented as packages.
As you can see in Figure 34.1, all of the dependencies between layers (packages) point downward. In
this example, we have the following Java types:
• OrdersController: A web controller, something like a Spring MVC controller, that handles
requests from the web.
• OrdersService: An interface that defines the “business logic” related to orders.
• OrdersServiceImpl: The implementation of the orders service.1
• OrdersRepository: An interface that defines how we get access to persistent order information.
• JdbcOrdersRepository: An implementation of the repository interface.
Figure 34.1 Package by layer
In “Presentation Domain Data Layering,”2 Martin Fowler says that adopting such a layered

architecture is a good way to get started. He’s not alone. Many of the books, tutorials, training
courses, and sample code you’ll find will also point you down the path of creating a layered
architecture. It’s a very quick way to get something up and running without a huge amount of
complexity. The problem, as Martin points out, is that once your software grows in scale and
complexity, you will quickly find that having three large buckets of code isn’t sufficient, and you will
need to think about modularizing further.
Another problem is that, as Uncle Bob has already said, a layered architecture doesn’t scream
anything about the business domain. Put the code for two layered architectures, from two very
different business domains, side by side and they will likely look eerily similar: web, services, and
repositories. There’s also another huge problem with layered architectures, but we’ll get to that later.
PACKAGE BY FEATURE
Another option for organizing your code is to adopt a “package by feature” style. This is a vertical
slicing, based on related features, domain concepts, or aggregate roots (to use domain-driven design
terminology). In the typical implementations that I’ve seen, all of the types are placed into a single
Java package, which is named to reflect the concept that is being grouped.
With this approach, as shown in Figure 34.2, we have the same interfaces and classes as before, but
they are all placed into a single Java package rather than being split among three packages. This is a
very simple refactoring from the “package by layer” style, but the top-level organization of the code
now screams something about the business domain. We can now see that this code base has something
to do with orders rather than the web, services, and repositories. Another benefit is that it’s
potentially easier to find all of the code that you need to modify in the event that the “view orders”
use case changes. It’s all sitting in a single Java package rather than being spread out.3
I often see software development teams realize that they have problems with horizontal layering
(“package by layer”) and switch to vertical layering (“package by feature”) instead. In my opinion,
both are suboptimal. If you’ve read this book so far, you might be thinking that we can do much better
—and you’re right.

Figure 34.2 Package by feature
PORTS AND ADAPTERS
As Uncle Bob has said, approaches such as “ports and adapters,” the “hexagonal architecture,”
“boundaries, controllers, entities,” and so on aim to create architectures where business/domain-
focused code is independent and separate from the technical implementation details such as
frameworks and databases. To summarize, you often see such code bases being composed of an
“inside” (domain) and an “outside” (infrastructure), as suggested in Figure 34.3.

Figure 34.3 A code base with an inside and an outside
The “inside” region contains all of the domain concepts, whereas the “outside” region contains the
interactions with the outside world (e.g., UIs, databases, third-party integrations). The major rule here
is that the “outside” depends on the “inside”—never the other way around. Figure 34.4 shows a
version of how the “view orders” use case might be implemented.
The com.mycompany.myapp.domain package here is the “inside,” and the other packages are the
“outside.” Notice how the dependencies flow toward the “inside.” The keen-eyed reader will notice
that the OrdersRepository from previous diagrams has been renamed to simply be Orders. This
comes from the world of domain-driven design, where the advice is that the naming of everything on
the “inside” should be stated in terms of the “ubiquitous domain language.” To put that another way,
we talk about “orders” when we’re having a discussion about the domain, not the “orders repository.”

Figure 34.4 View orders use case
It’s also worth pointing out that this is a simplified version of what the UML class diagram might look
like, because it’s missing things like interactors and objects to marshal the data across the dependency
boundaries.
PACKAGE BY COMPONENT
Although I agree wholeheartedly with the discussions about SOLID, REP, CCP, and CRP and most of
the advice in this book, I come to a slightly different conclusion about how to organize code. So I’m
going to present another option here, which I call “package by component.” To give you some
background, I’ve spent most of my career building enterprise software, primarily in Java, across a
number of different business domains. Those software systems have varied immensely, too. A large
number have been web-based, but others have been client–server4, distributed, message-based, or
something else. Although the technologies differed, the common theme was that the architecture for

most of these software systems was based on a traditional layered architecture.
I’ve already mentioned a couple of reasons why layered architectures should be considered bad, but
that’s not the whole story. The purpose of a layered architecture is to separate code that has the same
sort of function. Web stuff is separated from business logic, which is in turn separated from data
access. As we saw from the UML class diagram, from an implementation perspective, a layer
typically equates to a Java package. From a code accessibility perspective, for the
OrdersController to be able to have a dependency on the OrdersService interface, the
OrdersService interface needs to be marked as public, because they are in different packages.
Likewise, the OrdersRepository interface needs to be marked as public so that it can be seen
outside of the repository package, by the OrdersServiceImpl class.
In a strict layered architecture, the dependency arrows should always point downward, with layers
depending only on the next adjacent lower layer. This comes back to creating a nice, clean, acyclic
dependency graph, which is achieved by introducing some rules about how elements in a code base
should depend on each other. The big problem here is that we can cheat by introducing some
undesirable dependencies, yet still create a nice, acyclic dependency graph.
Suppose that you hire someone new who joins your team, and you give the newcomer another
orders-related use case to implement. Since the person is new, he wants to make a big impression
and get this use case implemented as quickly as possible. After sitting down with a cup of coffee for a
few minutes, the newcomer discovers an existing OrdersController class, so he decides that’s
where the code for the new orders-related web page should go. But it needs some orders data from
the database. The newcomer has an epiphany: “Oh, there’s an OrdersRepository interface already
built, too. I can simply dependency-inject the implementation into my controller. Perfect!” After a few
more minutes of hacking, the web page is working. But the resulting UML diagram looks like Figure
34.5.
The dependency arrows still point downward, but the OrdersController is now additionally
bypassing the OrdersService for some use cases. This organization is often called a relaxed layered
architecture, as layers are allowed to skip around their adjacent neighbor(s). In some situations, this
is the intended outcome—if you’re trying to follow the CQRS5 pattern, for example. In many other
cases, bypassing the business logic layer is undesirable, especially if that business logic is
responsible for ensuring authorized access to individual records, for example.
While the new use case works, it’s perhaps not implemented in the way that we were expecting. I see
this happen a lot with teams that I visit as a consultant, and it’s usually revealed when teams start to
visualize what their code base really looks like, often for the first time.

Figure 34.5 Relaxed layered architecture
What we need here is a guideline—an architectural principle—that says something like, “Web
controllers should never access repositories directly.” The question, of course, is enforcement. Many
teams I’ve met simply say, “We enforce this principle through good discipline and code reviews,
because we trust our developers.” This confidence is great to hear, but we all know what happens
when budgets and deadlines start looming ever closer.
A far smaller number of teams tell me that they use static analysis tools (e.g., NDepend, Structure101,
Checkstyle) to check and automatically enforce architecture violations at build time. You may have
seen such rules yourself; they usually manifest themselves as regular expressions or wildcard strings
that state “types in package **/web should not access types in **/data”; and they are executed after
the compilation step.
This approach is a little crude, but it can do the trick, reporting violations of the architecture
principles that you’ve defined as a team and (you hope) failing the build. The problem with both

approaches is that they are fallible, and the feedback loop is longer than it should be. If left
unchecked, this practice can turn a code base into a “big ball of mud.”6 I’d personally like to use the
compiler to enforce my architecture if at all possible.
This brings us to the “package by component” option. It’s a hybrid approach to everything we’ve seen
so far, with the goal of bundling all of the responsibilities related to a single coarse-grained
component into a single Java package. It’s about taking a service-centric view of a software system,
which is something we’re seeing with micro-service architectures as well. In the same way that ports
and adapters treat the web as just another delivery mechanism, “package by component” keeps the
user interface separate from these coarse-grained components. Figure 34.6 shows what the “view
orders” use case might look like.
In essence, this approach bundles up the “business logic” and persistence code into a single thing,
which I’m calling a “component.” Uncle Bob presented his definition of “component” earlier in the
book, saying:
Components are the units of deployment. They are the smallest entities that can be deployed as part of a system. In
Java, they are jar files.

Figure 34.6 View orders use case
My definition of a component is slightly different: “A grouping of related functionality behind a nice
clean interface, which resides inside an execution environment like an application.” This definition
comes from my “C4 software architecture model,”7 which is a simple hierarchical way to think about
the static structures of a software system in terms of containers, components, and classes (or code). It
says that a software system is made up of one or more containers (e.g., web applications, mobile
apps, stand-alone applications, databases, file systems), each of which contains one or more
components, which in turn are implemented by one or more classes (or code). Whether each
component resides in a separate jar file is an orthogonal concern.
A key benefit of the “package by component” approach is that if you’re writing code that needs to do
something with orders, there’s just one place to go—the OrdersComponent. Inside the component,
the separation of concerns is still maintained, so the business logic is separate from data persistence,
but that’s a component implementation detail that consumers don’t need to know about. This is akin to
what you might end up with if you adopted a micro-services or Service-Oriented Architecture—a

separate OrdersService that encapsulates everything related to handling orders. The key difference
is the decoupling mode. You can think of well-defined components in a monolithic application as
being a stepping stone to a micro-services architecture.
THE DEVIL IS IN THE IMPLEMENTATION
DETAILS
On the face of it, the four approaches do all look like different ways to organize code and, therefore,
could be considered different architectural styles. This perception starts to unravel very quickly if
you get the implementation details wrong, though.
Something I see on a regular basis is an overly liberal use of the public access modifier in languages
such as Java. It’s almost as if we, as developers, instinctively use the public keyword without
thinking. It’s in our muscle memory. If you don’t believe me, take a look at the code samples for
books, tutorials, and open source frameworks on GitHub. This tendency is apparent, regardless of
which architectural style a code base is aiming to adopt—horizontal layers, vertical layers, ports and
adapters, or something else. Marking all of your types as public means you’re not taking advantage
of the facilities that your programming language provides with regard to encapsulation. In some cases,
there’s literally nothing preventing somebody from writing some code to instantiate a concrete
implementation class directly, violating the intended architecture style.
ORGANIZATION VERSUS ENCAPSULATION
Looking at this issue another way, if you make all types in your Java application public, the
packages are simply an organization mechanism (a grouping, like folders), rather than being used for
encapsulation. Since public types can be used from anywhere in a code base, you can effectively
ignore the packages because they provide very little real value. The net result is that if you ignore the
packages (because they don’t provide any means of encapsulation and hiding), it doesn’t really matter
which architectural style you’re aspiring to create. If we look back at the example UML diagrams, the
Java packages become an irrelevant detail if all of the types are marked as public. In essence, all
four architectural approaches presented earlier in this chapter are exactly the same when we overuse
this designation (Figure 34.7).
Take a close look at the arrows between each of the types in Figure 34.7: They’re all identical
regardless of which architectural approach you’re trying to adopt. Conceptually the approaches are
very different, but syntactically they are identical. Furthermore, you could argue that when you make
all of the types public, what you really have are just four ways to describe a traditional horizontally
layered architecture. This is a neat trick, and of course nobody would ever make all of their Java
types public. Except when they do. And I’ve seen it.
The access modifiers in Java are not perfect,8 but ignoring them is just asking for trouble. The way
Java types are placed into packages can actually make a huge difference to how accessible (or

inaccessible) those types can be when Java’s access modifiers are applied appropriately. If I bring
the packages back and mark (by graphically fading) those types where the access modifier can be
made more restrictive, the picture becomes pretty interesting (Figure 34.8).
Figure 34.7 All four architectural approaches are the same
Moving from left to right, in the “package by layer” approach, the OrdersService and
OrdersRepository interfaces need to be public, because they have inbound dependencies from
classes outside of their defining package. In contrast, the implementation classes
(OrdersServiceImpl and JdbcOrdersRepository) can be made more restrictive (package
protected). Nobody needs to know about them; they are an implementation detail.
In the “package by feature” approach, the OrdersController provides the sole entry point into the
package, so everything else can be made package protected. The big caveat here is that nothing else in
the code base, outside of this package, can access information related to orders unless they go through
the controller. This may or may not be desirable.
In the ports and adapters approach, the OrdersService and Orders interfaces have inbound
dependencies from other packages, so they need to be made public. Again, the implementation
classes can be made package protected and dependency injected at runtime.

Figure 34.8 Grayed-out types are where the access modifier can be made more restrictive
Finally, in the “package by component” approach, the OrdersComponent interface has an inbound
dependency from the controller, but everything else can be made package protected. The fewer
public types you have, the smaller the number of potential dependencies. There’s now no way9 that
code outside this package can use the OrdersRepository interface or implementation directly, so we
can rely on the compiler to enforce this architectural principle. You can do the same thing in .NET
with the internal keyword, although you would need to create a separate assembly for every
component.
Just to be absolutely clear, what I’ve described here relates to a monolithic application, where all of
the code resides in a single source code tree. If you are building such an application (and many
people are), I would certainly encourage you to lean on the compiler to enforce your architectural
principles, rather than relying on self-discipline and post-compilation tooling.
OTHER DECOUPLING MODES
In addition to the programming language you’re using, there are often other ways that you can

decouple your source code dependencies. With Java, you have module frameworks like OSGi and the
new Java 9 module system. With module systems, when used properly, you can make a distinction
between types that are public and types that are published. For example, you could create an Orders
module where all of the types are marked as public, but publish only a small subset of those types
for external consumption. It’s been a long time coming, but I’m enthusiastic that the Java 9 module
system will give us another tool to build better software, and spark people’s interest in design
thinking once again.
Another option is to decouple your dependencies at the source code level, by splitting code across
different source code trees. If we take the ports and adapters example, we could have three source
code trees:
• The source code for the business and domain (i.e., everything that is independent of technology and
framework choices): OrdersService, OrdersServiceImpl, and Orders
• The source code for the web: OrdersController
• The source code for the data persistence: JdbcOrdersRepository
The latter two source code trees have a compile-time dependency on the business and domain code,
which itself doesn’t know anything about the web or the data persistence code. From an
implementation perspective, you can do this by configuring separate modules or projects in your build
tool (e.g., Maven, Gradle, MSBuild). Ideally you would repeat this pattern, having a separate source
code tree for each and every component in your application. This is very much an idealistic solution,
though, because there are real-world performance, complexity, and maintenance issues associated
with breaking up your source code in this way.
A simpler approach that some people follow for their ports and adapters code is to have just two
source code trees:
• Domain code (the “inside”)
• Infrastructure code (the “outside”)
This maps on nicely to the diagram (Figure 34.9) that many people use to summarize the ports and
adapters architecture, and there is a compile-time dependency from the infrastructure to the domain.

Figure 34.9 Domain and infrastructure code
This approach to organizing source code will also work, but be aware of the potential trade-off. It’s
what I call the “Périphérique anti-pattern of ports and adapters.” The city of Paris, France, has a ring
road called the Boulevard Périphérique, which allows you to circumnavigate Paris without entering
the complexities of the city. Having all of your infrastructure code in a single source code tree means
that it’s potentially possible for infrastructure code in one area of your application (e.g., a web
controller) to directly call code in another area of your application (e.g., a database repository),
without navigating through the domain. This is especially true if you’ve forgotten to apply appropriate
access modifiers to that code.
CONCLUSION: THE MISSING ADVICE
The whole point of this chapter is to highlight that your best design intentions can be destroyed in a
flash if you don’t consider the intricacies of the implementation strategy. Think about how to map your
desired design on to code structures, how to organize that code, and which decoupling modes to apply
during runtime and compile-time. Leave options open where applicable, but be pragmatic, and take
into consideration the size of your team, their skill level, and the complexity of the solution in
conjunction with your time and budgetary constraints. Also think about using your compiler to help
you enforce your chosen architectural style, and watch out for coupling in other areas, such as data
models. The devil is in the implementation details.
1. This is arguably a horrible way to name a class, but as we’ll see later, perhaps it doesn’t really matter.
2. https://martinfowler.com/bliki/PresentationDomainDataLayering.html.

3. This benefit is much less relevant with the navigation facilities of modern IDEs, but it seems there has been a renaissance moving
back to lightweight text editors, for reasons I am clearly too old to understand.
4. My first job after graduating from university in 1996 was building client–server desktop applications with a technology called
PowerBuilder, a super-productive 4GL that exceled at building database-driven applications. A couple of years later, I was building
client–server applications with Java, where we had to build our own database connectivity (this was pre-JDBC) and our own GUI
toolkits on top of AWT. That’s “progress“ for you!
5. In the Command Query Responsibility Segregation pattern, you have separate patterns for updating and reading data.
6. http://www.laputan.org/mud/
7. See https://www.structurizr.com/help/c4 for more information.
8. In Java, for example, although we tend to think of packages as being hierarchical, it’s not possible to create access restrictions based
on a package and subpackage relationship. Any hierarchy that you create is in the name of those packages, and the directory structure
on disk, only.
9. Unless you cheat and use Java’s reflection mechanism, but please don’t do that!

VII
Appendix

A
ARCHITECTURE ARCHAEOLOGY
To unearth the principles of good architecture, let’s take a 45-year journey through some of the
projects I have worked on since 1970. Some of these projects are interesting from an architectural
point of view. Others are interesting because of the lessons learned and because of how they fed into
subsequent projects.
This appendix is somewhat autobiographical. I’ve tried to keep the discussion relevant to the topic of
architecture; but, as in anything autobiographical, other factors sometimes intrude. ;-)
UNION ACCOUNTING SYSTEM
In the late 1960s, a company by the name of ASC Tabulating signed a contract with Local 705 of the
Teamsters Union to provide an accounting system. The computer ASC chose to implement this system
on was a GE Datanet 30, as shown in Figure A.1.

Figure A.1 GE Datanet 30
Courtesy Ed Thelen, ed-thelen.org
As you can see from the picture, this was a huge1 machine. It filled a room, and the room needed strict
environmental controls.
This computer was built in the days before integrated circuits. It was built out of discrete transistors.
There were even some vacuum tubes in it (albeit only in the sense amplifiers of the tape drives).
By today’s standards the machine was huge, slow, small, and primitive. It had 16K × 18 bits of core,
with a cycle time of about 7 microseconds.2 It filled a big, environmentally controlled room. It had 7
track magnetic tape drives and a disk drive with a capacity of 20 megabytes or so.
That disk was a monster. You can see it in the picture in Figure A.2—but that doesn’t quite give you
the scale of the beast. The top of that cabinet was over my head. The platters were 36 inches in
diameter, and 3/8 of an inch thick. One of the platters is pictured in Figure A.3.
Now count the platters in that first picture. There are more than a dozen. Each one had its own
individual seek arm that was driven by pneumatic actuators. You could watch those seek heads move
across the platters. The seek time was probably about half a second to a second.
When this beast was turned on, it sounded like a jet engine. The floor would rumble and shake until it
got up to speed.3

Figure A.2 The data storage unit with its platters
Courtesy Ed Thelen, ed-thelen.org
The great claim to fame of the Datanet 30 was its capability to drive a large number of asynchronous
terminals at relatively high speed. That’s exactly what ASC needed.
ASC was based in Lake Bluff, Illinois, 30 miles north of Chicago. The Local 705 office was in
downtown Chicago. The union wanted a dozen or so of their data entry clerks to use CRT4 terminals
(Figure A.4) to enter data into the system. They would print reports on ASR35 teletypes (Figure A.5).
Figure A.3 One platter of that disk: 3/8 inch thick, 36 inches in diameter
Courtesy, Ed Thelen, ed-thelen.org
The CRT terminals ran at 30 characters per second. This was a pretty good rate for the late 1960s
because modems were relatively unsophisticated in those days.
ASC leased a dozen or so dedicated phone lines and twice that number of 300 baud modems from the
phone company to connect the Datanet 30 to these terminals.

These computers did not come with operating systems. They didn’t even come with file systems.
What you got was an assembler.
If you needed to store data on the disk, you stored data on the disk. Not in a file. Not in a directory.
You figured out which track, platter, and sector to put the data into, and then you operated the disk to
put the data there. Yes, that means we wrote our own disk driver.
Figure A.4 Datapoint CRT terminal
Courtesy of Bill Degnan, vintagecomputer.net
The Union Accounting system had three kinds of records: Agents, Employers, and Members. The
system was a CRUD system for these records, but also included operations for posting dues,
computing changes in the general ledger, and so on.
The original system was written in assembler by a consultant who somehow managed to cram the
whole thing into 16K.
As you might imagine, that big Datanet 30 was an expensive machine to operate and maintain. The
software consultant who kept the software running was expensive, too. What’s more, minicomputers
were becoming popular, and were much cheaper.

Figure A.5 ASR35 teletype
Joe Mabel, with permission
In 1971, when I was 18 years old, ASC hired me and two of my geeky friends to replace the whole
union accounting system with one that was based on a Varian 620/f minicomputer (Figure A.6). The
computer was cheap. We were cheap. So it seemed like a good deal for ASC.
The Varian machine had a 16-bit bus and 32K * 16 core memory. It had a cycle time of about 1
microsecond. It was much more powerful than the Datanet 30. It used IBM’s wildly successful 2314
disk technology, allowing us to store 30 megabytes on platters that were only 14 inches in diameter
and could not explode through concrete block walls!
Of course, we still had no operating system. No file system. No high-level language. All we had was
an assembler. But we made do.
Figure A.6 Varian 620/f minicomputer
The Minicomputer Orphanage

Instead of trying to cram the whole system into 32K, we created an overlay system. Applications
would be loaded from disk into a block of memory dedicated to overlays. They would be executed in
that memory, and preemptively swapped back out onto disk, with their local RAM, to allow other
programs to execute.
Programs would get swapped into the overlay area, execute enough to fill the output buffers, and then
get swapped out so that another program could be swapped in.
Of course, when your UI runs at 30 characters per second, your programs spend a lot of time waiting.
We had plenty of time to swap the programs in and off the disk to keep all of the terminals running as
fast as they could go. Nobody ever complained of response time issues.
We wrote a preemptive supervisor that managed the interrupts and IO. We wrote the applications; we
wrote the disk drivers, the terminal drivers, the tape drivers, and everything else in that system. There
was not a single bit in that system that we did not write. Though it was a struggle involving far too
many 80-hour weeks, we got the beast up and running in a matter of 8 or 9 months.
The architecture of the system was simple (Figure A.7). When an application was started, it would
generate output until its particular terminal buffer was full. Then the supervisor would swap the
application out, and swap a new application in. The supervisor would continue to dribble out the
contents of the terminal buffer at 30 cps until it was nearly empty. Then it would swap the application
back in to fill the buffer again.
Figure A.7 The system architecture
There are two boundaries in this system. The first is the character output boundary. The applications
had no idea that their output was going to a 30-cps terminal. Indeed, the character output was entirely
abstract from the applications’ point of view. The applications simply passed strings to the
supervisor, and the supervisor took care of loading the buffers, sending the characters to the
terminals, and swapping the applications in and out of memory.
This boundary was dependency normal—that is, dependencies pointed with the flow of control. The
applications had compile-time dependencies on the supervisor, and the flow of control passed from
the applications to the supervisor. The boundary prevented the applications from knowing which kind
of device the output was going to.
The second boundary was dependency inverted. The supervisor could start the applications, but had
no compile-time dependencies upon them. The flow of control passed from the supervisor to the
applications. The polymorphic interface that inverted the dependency was simply this: Every
application was started by jumping to the exact same memory address within the overlay area. The
boundary prevented the supervisor from knowing anything about the applications other than the
starting point.
LASER TRIM
In 1973, I joined a company in Chicago called Teradyne Applied Systems (TAS). This was a division
of Teradyne Inc., which was headquartered in Boston. Our product was a system that used relatively
high-powered lasers to trim electronic components to very fine tolerances.
Back in those days, manufacturers would silk-screen electronic components onto ceramic substrates.
Those substrates were on the order of 1 inch square. The components were typically resistors—
devices that resist the flow of current.
The resistance of a resistor depends on a number of factors, including its composition and its
geometry. The wider the resistor, the less resistance it has.
Our system would position the ceramic substrate in a harness that had probes that made contact with
the resistors. The system would measure the resistance of the resistors, and then use a laser to burn
off parts of the resistor, making it thinner and thinner until it reached the desired resistance value
within a tenth of a percent or so.
We sold these systems to manufacturers. We also used some in-house systems to trim relatively small
batches for small manufacturers.
The computer was an M365. This was in the days when many companies built their own computers:
Teradyne built the M365 and supplied it to all its divisions. The M365 was an enhanced version of a
PDP-8—a popular minicomputer of the day.
The M365 controlled the positioning table, which moved the ceramic substrates under the probes. It
controlled the measurement system and the laser. The laser was positioned using X-Y mirrors that
could rotate under program control. The computer could also control the power setting of the laser.
The development environment of the M365 was relatively primitive. There was no disk. Mass
storage was on tape cartridges that looked like old 8-track audio tape cassettes. The tapes and drives
were made by Tri-Data.
Like the 8-track audio cassettes of the day, the tape was oriented in a loop. The drive moved the tape
in only one direction—there was no rewind! If you wanted to position the tape at the beginning, you

had to send it forward to its “load point.”
The tape moved at a speed of approximately 1 foot per second. Thus, if the tape loop was 25 feet
long, it could take as long as 25 seconds to send it to the load point. For this reason Tridata made
cartridges in several lengths, ranging from 10 feet to 100 feet.
The M365 had a button on the front that would load memory with a little bootstrap program and
execute it. This program would read the first block of data from the tape, and execute that. Typically
this block held a loader that loaded the operating system that lived on the rest of the tape.
The operating system would prompt the user for the name of a program to run. Those programs were
stored on the tape, just after the operating system. We would type in the name of the program—for
example, the ED-402 Editor—and the operating system would search the tape for that program, load
it, and execute it.
The console was an ASCII CRT with green phosphors, 72 characters wide5 by 24 lines. The
characters were all uppercase.
To edit a program, you would load the ED-402 Editor, and then insert the tape that held your source
code. You would read one tape block of that source code into memory, and it would be displayed on
the screen. The tape block might hold 50 lines of code. You would make your edits by moving the
cursor around on the screen and typing in a manner similar to vi. When you were done, you would
write that block onto a different tape, and read the next block from the source tape. You kept on doing
this until you were done.
There was no scrolling back to previous blocks. You edited your program in a straight line, from
beginning to end. Going back to the beginning forced you to finish copying the source code onto the
output tape and then start a new editing session on that tape. Perhaps not surprisingly, given these
constraints, we printed our programs out on paper, marked all the edits by hand in red ink, and then
edited our programs block by block by consulting our markups on the listing.
Once the program was edited, we returned to the OS and invoked the assembler. The assembler read
the source code tape, and wrote a binary tape, while also producing a listing on our data products line
printer.
The tapes weren’t 100% reliable, so we always wrote two tapes at the same time. That way, at least
one of them had a high probability of being free of errors.
Our program was approximately 20,000 lines of code, and took nearly 30 minutes to compile. The
odds that we would get a tape read error during that time were roughly 1 in 10. If the assembler got a
tape error, it would ring the bell on the console and then start printing a stream of errors on the
printer. You could hear this maddening bell all across the lab. You could also hear the cursing of the
poor programmer who just learned that the 30-minute compile needed to start over.
The architecture of the program was typical for those days. There was a Master Operating Program,
appropriately called “the MOP.” Its job was to manage basic IO functions and provide the rudiments
of a console “shell.” Many of the divisions of Teradyne shared the MOP source code, but each had
forked it for its own uses. Consequently, we would send source code updates around to each other in
the form of marked-up listings that we would then integrate manually (and very carefully).
A special-purpose utility layer controlled the measurement hardware, the positioning tables, and the
laser. The boundary between this layer and the MOP was muddled at best. While the utility layer
called the MOP, the MOP had been specifically modified for that layer, and often called back into it.
Indeed, we didn’t really think of these two as separate layers. To us, it was just some code that we
added to the MOP in a highly coupled way.
Next came the isolation layer. This layer provided a virtual machine interface for the application
programs, which were written in a completely different domain-specific data-driven language (DSL).
The language had operations for moving the laser, moving the table, making cuts, making
measurements, and so on. Our customers would write their laser trimming application programs in
this language, and the isolation layer would execute them.
This approach was not intended to create a machine-independent laser trim language. Indeed, the
language had many idiosyncrasies that were deeply coupled to the layers below. Rather, this approach
gave the application programmers a “simpler” language than M356 assembler in which to program
their trim jobs.
Trim jobs could be loaded from tape and executed by the system. Essentially, our system was an
operating system for trim applications.
The system was written in M365 assembler and compiled in a single compilation unit that produced
absolute binary code.
The boundaries in this application were soft at best. Even the boundary between the system code and
the applications written in the DSL was not well enforced. There were couplings everywhere.
But that was typical of software in the early 1970s.
ALUMINUM DIE-CAST MONITORING
In the middle of the 1970s, while OPEC was placing an embargo on oil, and gasoline shortages were
causing angry drivers to get into fights at gas stations, I began working at Outboard Marine
Corporation (OMC). This is the parent company of Johnson Motors and Lawnboy lawnmowers.
OMC maintained a huge facility in Waukegan, Illinois, for creating die-cast aluminum parts for all of
the company’s motors and products. Aluminum was melted down in huge furnaces, and then carried in
large buckets to dozens upon dozens of individually operated aluminum die-cast machines. Each
machine had a human operator responsible for setting the molds, cycling the machine, and extracting
the newly cast parts. These operators were paid based on how many parts they produced.
I was hired to work on a shop-floor automation project. OMC had purchased an IBM System/7—
which was IBM’s answer to the minicomputer. They tied this computer to all the die-cast machines on
the floor, so that we could count, and time, the cycles of each machine. Our role was to gather all that
information and present it on 3270 green-screen displays.
The language was assembler. And, again, every bit of code that executed in this computer was code
that we wrote. There was no operating system, no subroutine libraries, and no framework. It was just
raw code.
It was also interrupt-driven real-time code. Every time a die-cast machine cycled, we had to update a
batch of statistics, and send messages to a great IBM 370 in-the-sky, running a CICS-COBOL program
that presented those statistics on the green screens.
I hated this job. Oh, boy, did I. Oh, the work was fun! But the culture … Suffice it to say that I was
required to wear a tie.
Oh, I tried. I really did. But I was clearly unhappy working there, and my colleagues knew it. They
knew it because I couldn’t remember critical dates or manage to get up early enough to attend
important meetings. This was the only programming job I was ever fired from—and I deserved it.
From an architectural point of view, there’s not a lot to learn here except for one thing. The System/7
had a very interesting instruction called set program interrupt (SPI). This allowed you to trigger an
interrupt of the processor, allowing it to handle any other queued lower-priority interrupts.
Nowadays, in Java we call this Thread.yield().
4-TEL
In October 1976, having been fired from OMC, I returned to a different division of Teradyne—a
division I would stay with for 12 years. The product I worked on was named 4-TEL. Its purpose was
to test every telephone line in a telephone service area, every night, and produce a report of all lines
requiring repair. It also allowed telephone test personnel to test specific telephone lines in detail.
This system started its life with the same kind of architecture as the Laser Trim system. It was a
monolithic application written in assembly language without any significant boundaries. But at the
time I joined the company, that was about to change.
The system was used by testers located in a service center (SC). A service center covered many
central offices (CO), each of which could handle as many as 10,000 phone lines. The dialing and
measurement hardware had to be located inside the CO. So that’s where the M365 computers were
put. We called those computers the central office line testers (COLTs). Another M365 was placed at
the SC; it was called the service area computer (SAC). The SAC had several modems that it could
use to dial up the COLTs and communicate at 300 baud (30 cps).
At first, the COLT computers did everything, including all the console communication, menus, and
reports. The SAC was just a simple multiplexor that took the output from the COLTs and put it on a
screen.

The problem with this setup was that 30 cps is really slow. The testers didn’t like watching the
characters trickle across the screen, especially since they were only interested in a few key bits of
data. Also, in those days, the core memory in the M365 was expensive, and the program was big.
The solution was to separate the part of the software that dialed and measured lines from the part that
analyzed the results and printed the reports. The latter would be moved into the SAC, and the former
would remain behind in the COLTs. This would allow the COLT to be a smaller machine, with much
less memory, and would greatly speed up the response at the terminal, since the reports would be
generated in the SAC.
The result was remarkably successful. Screen updates were very fast (once the appropriate COLT
had been dialed), and the memory footprint of the COLTs shrank a lot.
The boundary was very clean and highly decoupled. Very short packets of data were exchanged
between the SAC and COLT. These packets were a very simple form of DSL, representing primitive
commands like “DIAL XXXX” or “MEASURE.”
The M365 was loaded from tape. Those tape drives were expensive and weren’t very reliable—
especially in the industrial environment of a telephone central office. Also, the M365 was an
expensive machine relative to the rest of the electronics within the COLT. So we embarked upon a
project to replace the M365 with a microcomputer based on an 8085 µprocessor.
The new computer was composed of a processor board that held the 8085, a RAM board that held
32K of RAM, and three ROM boards that held 12K of read-only memory apiece. All these boards fit
into the same chassis as the measurement hardware, thereby eliminating the bulky extra chassis that
had housed the M365.
The ROM boards held 12 Intel 2708 EPROM (Erasable Programmable Read-Only Memory) chips.6
Figure A.8 shows an example of such a chip. We loaded those chips with software by inserting them
into special devices called PROM burners that were driven by our development environment. The
chips could be erased by exposing them to high-intensity ultraviolet light.7
My buddy CK and I translated the M365 assembly language program for the COLT into 8085
assembly language. This translation was done by hand and took us about 6 months. The end result was
approximately 30K of 8085 code.
Our development environment had 64K of RAM and no ROM, so we could quickly download our
compiled binaries into RAM and test them.
Once we got the program working, we switched to using the EPROMs. We burned 30 chips and
inserted them into just the right slots in the three ROM boards. Each chip was labeled so we could
tell which chip went into which slot.
The 30K program was a single binary, 30K long. To burn the chips, we simply divided that binary
image into 30 different 1K segments, and burned each segment onto the appropriately labeled chip.

Figure A.8 EPROM chip
This worked very well, and we began to mass-produce the hardware and deploy the system into the
field.
But software is soft.8 Features needed to be added. Bugs needed to be fixed. And as the installed base
grew, the logistics of updating the software by burning 30 chips per installation, and having field
service people replace all 30 chips at each site became a nightmare.
There were all kinds of problems. Sometimes chips would be mislabeled, or the labels would fall
off. Sometimes the field service engineer would mistakenly replace the wrong chip. Sometimes the
field service engineer would inadvertently break a pin off one of the new chips. Consequently, the
field engineers had to carry extras of all 30 chips with them.
Why did we have to change all 30 chips? Every time we added or removed code from our 30K
executable, it changed the addresses in which each instruction was loaded. It also changed the
addresses of the subroutines and functions that we called. So every chip was affected, no matter how
trivial the change.
One day, my boss came to me and asked me to solve that problem. He said we needed a way to make
a change to the firmware without replacing all 30 chips every time. We brainstormed this issue for a
while, and then embarked upon the “Vectorization” project. It took me three months.
The idea was beautifully simple. We divided the 30K program into 32 independently compilable
source files, each less than 1K. At the beginning of each source file, we told the compiler in which
address to load the resulting program (e.g., ORG C400 for the chip that was to be inserted into the C4
position).
Also at the beginning of each source file, we created a simple, fixed-size data structure that contained
all the addresses of all the subroutines on that chip. This data structure was 40 bytes long, so it could
hold no more than 20 addresses. This meant that no chip could have more than 20 subroutines.
Next, we created a special area in RAM known as the vectors. It contained 32 tables of 40 bytes—
exactly enough RAM to hold the pointers at the start of each chip.
Finally, we changed every call to every subroutine on every chip into an indirect call through the
appropriate RAM vector.
When our processor booted, it would scan each chip and load the vector table at the start of each chip
into the RAM vectors. Then it would jump into the main program.
This worked very well. Now, when we fixed a bug, or added a feature, we could simply recompile
one or two chips, and send just those chips to the field service engineers.
We had made the chips independently deployable. We had invented polymorphic dispatch. We had
invented objects.
This was a plugin architecture, quite literally. We plugged those chips in. We eventually engineered it
so that a feature could be installed into our products by plugging the chip with that feature into one of
the open chip sockets. The menu control would automatically appear, and the binding into the main
application would happen automatically.
Of course, we didn’t know about object-oriented principles at the time, and we knew nothing about
separating user interface from business rules. But the rudiments were there, and they were very
powerful.
One unexpected side benefit of the approach was that we could patch the firmware over a dial-up
connection. If we found a bug in the firmware, we could dial up our devices and use the on-board
monitor program to alter the RAM vector for the faulty subroutine to point to a bit of empty RAM.
Then we’d enter the repaired subroutine into that RAM area, by typing it in machine code, in
hexadecimal.
This was a great boon to our field service operation, and to our customers. If they had a problem, they
didn’t need us to ship new chips and schedule an urgent field service call. The system could be
patched, and a new chip could be installed at the next regularly scheduled maintenance visit.
THE SERVICE AREA COMPUTER
The 4-TEL service area computer (SAC) was based on an M365 minicomputer. This system
communicated with all the COLTs out in the field, through either dedicated or dial-up modems. It
would command those COLTs to measure telephone lines, would receive back the raw results, and
would then perform a complex analysis of those results to identify and locate any faults.
DISPATCH DETERMINATION
One of the economic foundations for this system was based on the correct allocation of repair
craftsmen. Repair craft were separated, by union rules, into three categories: central office, cable,
and drop. CO craftsmen fixed problems inside the central office. Cable craftsmen fixed problems in
the cable plant that connected the CO to the customer. Drop craftsmen fixed problems inside the
customer’s premises, and in the lines connecting the external cable to that premises (the “drop”).
When a customer complained about a problem, our system could diagnose that problem and
determine which kind of craftsman to dispatch. This saved the phone companies lots of money
because incorrect dispatches meant delays for the customer and wasted trips for the craftsmen.
The code that made this dispatch determination was designed and written by someone who was very
bright, but a terrible communicator. The process of writing the code has been described as “Three
weeks of staring at the ceiling and two days of code pouring out of every orifice of his body—after
which he quit.”
Nobody understood this code. Every time we tried to add a feature or fix a defect, we broke it in
some way. And since it was upon this code that one of the primary economic benefits our system
rested, every new defect was deeply embarrassing to the company.
In the end, our management simply told us to lock that code down and never modify it. That code
became officially rigid.
This experience impressed upon me the value of good, clean code.
ARCHITECTURE
The system was written in 1976 in M365 assembler. It was a single, monolithic program of roughly
60,000 lines. The operating system was a home-grown, nonpreemptive, task-switcher based on
polling. We called it MPS for multiprocessing system. The M365 computer had no built-in stack, so
task-specific variables were kept in a special area of memory and swapped out at every context
switch. Shared variables were managed with locks and semaphores. Reentrancy issues and race
conditions were constant problems.
There was no isolation of device control logic, or UI logic, from the business rules of the system. For
example, modem control code could be found smeared throughout the bulk of the business rules and
UI code. There was no attempt to gather it into a module or abstract the interface. The modems were
controlled, at the bit level, by code that was scattered everywhere around the system.
The same was true for the terminal UI. Messages and formatting control code were not isolated. They
ranged far and wide throughout the 60,000-line code base.
The modem modules we were using were designed to be mounted on PC boards. We bought those
units from a third party, and integrated them with other circuitry onto a board that fit into our custom
backplane. These units were expensive. So, after a few years, we decided to design our own
modems. We, in the software group, begged the hardware designer to use the same bit formats for
controlling the new modem. We explained that the modem control code was smeared everywhere, and
that our system would have to deal with both kinds of modems in the future. So, we begged and
cajoled, “Please make the new modem look just like the old modem from a software control point of
view.”
But when we got the new modem, the control structured was entirely different. It was not just a little
different. It was entirely, and completely, different.
Thanks, hardware engineer.
What were we to do? We were not simply replacing all the old modems with new modems. Instead,
we were mixing old and new modems in our systems. The software needed to be able to handle both
kinds of modems at the same time. Were we doomed to surround every place in the code that
manipulated the modems with flags and special cases? There were hundreds of such places!
In the end, we opted for an even worse solution.
One particular subroutine wrote data to the serial communication bus that was used to control all our
devices, including our modems. We modified that subroutine to recognize the bit patterns that were
specific to the old modem, and translate them into the bit patterns needed by the new modem.
This was not straightforward. Commands to the modem consisted of sequences of writes to different
IO addresses on the serial bus. Our hack had to interpret these commands, in sequence, and translate
them into a different sequence using different IO addresses, timings, and bit positions.
We got it to work, but it was the worst hack imaginable. It was because of this fiasco that I learned
the value of isolating hardware from business rules, and of abstracting interfaces.
THE GRAND REDESIGN IN THE SKY
By the time the 1980s rolled around, the idea of producing your own minicomputer and your own
computer architecture was beginning to fall out of fashion. There were many microcomputers on the
market, and getting them to work was cheaper and more standard then continuing to rely on
proprietary computer architectures from the late 1960s. That, plus the horrible architecture of the
SAC software, induced our technical management to start a complete re-architecture of the SAC
system.
The new system was to be written in C using a UNIX O/S on disk, running on an Intel 8086
microcomputer. Our hardware guys started working on the new computer hardware, and a select
group of software developers, “The Tiger Team,” was commissioned with the rewrite.
I won’t bore you with the details of the initial fiasco. Suffice it to say that the first Tiger Team failed
entirely after burning two or three man-years on a software project that never delivered anything.
A year or two later, probably 1982, the process was started again. The goal was the total and
complete redesign of the SAC in C and UNIX on our own, newly designed, impressively powerful
80286 hardware. We called that computer “Deep Thought.”
It took years, then more years, and then even more years. I don’t know when the first UNIX-based
SAC was finally deployed; I believe I had left the company by then (1988). Indeed, I’m not at all sure
it ever was deployed.
Why the delay? In short, it is very difficult for a redesign team to catch up with a large staff of
programmers who are actively maintaining the old system. Here’s just one example of the difficulties
they encountered.
EUROPE
At about the same time that the SAC was being redesigned in C, the company started to expand sales
into Europe. They could not wait for the redesigned software to be finished, so of course, they
deployed the old M365 systems into Europe.
The problem was that the phone systems in Europe were very different from the phone systems in the
United States. The organization of the craft and of the bureaucracies were different as well. So one of
our best programmers was sent to the United Kingdom to lead a team of U.K. developers to modify
the SAC software to deal with all these European issues.
Of course, no serious attempt was made to integrate these changes into the U.S.-based software. This
was long before networks made it feasible to transmit large code bases across the ocean. These U.K.
developers simply forked the U.S.-based code and modified it as needed.
This, of course, caused difficulties. Bugs were found on both sides of the Atlantic that needed repair
on the other side. But the modules had changed significantly, so it was very difficult to determine
whether the fix made in the United States would work in the United Kingdom.
After a few years of heartburn, and the installation of a high-throughput line connecting the U.S. and
U.K. offices, a serious attempt was made to integrate these two forks back together again, making the
differences a matter of configuration. This effort failed the first, second, and third times it was tried.
The two code bases, though remarkably similar, were still too different to reintegrate—especially in
the rapidly changing market environment that existed at that time.
Meanwhile, the “Tiger Team,” trying to rewrite everything in C and UNIX, realized that it also had to
deal with this European/US dichotomy. And, of course, that did nothing to accelerate their progress.
SAC CONCLUSION
There are many other stories I could tell you about this system, but it’s just too depressing for me to
continue. Suffice it to say that many of the hard lessons of my software life were learned while
immersed in the horrible assembler code of the SAC.
C LANGUAGE
The 8085 computer hardware that we used in the 4-Tel Micro project gave us a relatively low-cost
computing platform for many different projects that could be embedded into industrial environments.
We could load it up with 32K of RAM and another 32K of ROM, and we had an extremely flexible
and powerful scheme for controlling peripherals. What we did not have was a flexible and

convenient language with which to program the machine. The 8085 assembler was simply not fun to
write code in.
On top of that, the assembler we were using was written by our own programmers. It ran on our
M365 computers, using the cartridge tape operating system described in the “Laser Trim” section.
As fate would have it, our lead hardware engineer convinced our CEO that we needed a real
computer. He didn’t actually know what he would do with it, but he had a lot of political clout. So we
purchased a PDP-11/60.
I, a lowly software developer at the time, was ecstatic. I knew precisely what I wanted to do with
that computer. I was determined that this was going to be my machine.
When the manuals arrived, many months before the delivery of the machine, I took them home and
devoured them. By the time the computer was delivered, I knew how to operate both the hardware
and the software at an intimate level—at least, as intimate as home study can make it.
I helped to write the purchase order. In particular, I specified the disk storage that the new computer
would have. I decided we should buy two disk drives that could take removable disk packs that held
25 megabytes each.9
Fifty megabytes! The number seemed infinite! I remember walking through the halls of the office, late
at night, cackling like the Wicked Witch of the West: “Fifty megabytes! Hahahahahahahahahah!”
I had the facilities manager build a little room that would house six VT100 terminals. I decorated it
with pictures from space. Our software developers would use this room to write and compile code.
When the machine arrived, I spent several days setting it up, wiring all the terminals, and getting
everything to work. It was a joy—a labor of love.
We purchased standard assemblers for the 8085 from Boston Systems Office, and we translated the 4-
Tel Micro code into that syntax. We built a cross-compilation system that allowed us to download
compiled binaries from the PDP-11 to our 8085 development environments, and ROM burners. And
—Bob’s your Uncle—it all worked like a champ.
C
But that left us with the problem of still using 8085 assembler. That was not a situation that I was
happy with. I had heard that there was this “new” language that was heavily used at Bell Labs. They
called it “C.” So I purchased a copy of The C Programming Language by Kernighan and Ritchie.
Like the PDP-11 manuals a few months before, I inhaled this book.
I was astounded by the simple elegance of this language. It sacrificed none of the power of assembly
language, and provided access to that power with a much more convenient syntax. I was sold.
I purchased a C compiler from Whitesmiths, and got it running on the PDP-11. The output of the

compiler was assembler syntax that was compatible with the Boston Systems Office 8085 compiler.
So we had a pathway to go from C to the 8085 hardware! We were in business.
Now the only problem was convincing a group of embedded assembly language programmers that
they should be using C. But that’s a nightmare tale for another time …
BOSS
Our 8085 platform had no operating system. My experience with the MPS system of the M365, and
the primitive interrupt mechanisms of the IBM System 7, convinced me that we needed a simple task
switcher for the 8085. So I conceived of BOSS: Basic Operating System and Scheduler.10
The vast majority of BOSS was written in C. It provided the ability to create concurrent tasks. Those
tasks were not preemptive—task switching did not take place based on interrupts. Instead, and just
like with the MPS system on the M365, tasks were switched based on a simple polling mechanism.
The polling happened whenever a task blocked for an event.
The BOSS call to block a task looked like this:
block(eventCheckFunction);
This call suspended the current task, placed the eventCheckFunction in the polling list, and
associated it with the newly blocked task. It then waited in the polling loop, calling each of the
functions in the polling list until one of them returned true. The task associated with that function was
then allowed to run.
In other words, as I said before, it was a simple, nonpreemptive task switcher.
This software became the basis for a vast number of projects over the following years. But one of the
first was the pCCU.
pCCU
The late 1970s and early 1980s were a tumultuous time for telephone companies. One of the sources
of that tumult was the digital revolution.
For the preceding century, the connection between the central switching office and the customer’s
telephone had been a pair of copper wires. These wires were bundled into cables that spread in a
huge network across the countryside. They were sometimes carried on poles, and sometimes buried
underground.
Copper is a precious metal, and the phone company had tons (literally tons) of it covering the country.
The capital investment was enormous. Much of that capital could be reclaimed by transporting the
telephone conversation over digital connections. A single pair of copper wires could carry hundreds
of conversations in digital form.
In response, the phone companies embarked upon the process of replacing their old analog central
switching equipment with modern digital switches.
Our 4-Tel product tested copper wires, not digital connections. There were still plenty of copper
wires in a digital environment, but they were much shorter than before, and they were localized near
the customer’s telephones. The signal would be carried digitally from the central office to a local
distribution point, where it would be converted back to an analog signal and distributed to the
customer over standard copper wires. This meant that our measurement device needed to be located
out where the copper wires began, but our dialing device needed to remain at the central office. The
problem was that all our COLTs embodied both dialing and measurement in the same device. (We
could have saved ourselves a fortune had we recognized that obvious architectural boundary a few
years earlier!)
Thus we conceived of a new product architecture: the CCU/CMU (the COLT control unit and the
COLT measurement unit). The CCU would be located at the central switching office, and would
handle the dialing of the phone lines to be tested. The CMU would be located at the local distribution
points, and would measure the copper wires that led to the customer’s phone.
The problem was that for each CCU, there were many CMUs. The information about which CMU
should be used for each phone number was held by the digital switch itself. Thus the CCU had to
interrogate the digital switch to determine which CMU to communicate with and control.
We promised the phone companies that we would have this new architecture working in time for their
transition. We knew they were months, if not years away, so we did not feel rushed. We also knew
that it would take several man-years to develop this new CCU/CMU hardware and software.
THE SCHEDULE TRAP
As time went on, we found that there were always urgent matters that required us to postpone
development of the CCU/CMU architecture. We felt safe about this decision because the phone
companies were consistently delaying the deployment of digital switches. As we looked at their
schedules, we felt confident that we had plenty of time, so we consistently delayed our development.
Then came the day that my boss called me into his office and said: “One of our customers is
deploying a digital switch next month. We have to have a working CCU/CMU by then.”
I was aghast! How could we possibly do man-years of development in a month? But my boss had a
plan …
We did not, in fact, need a full CCU/CMU architecture. The phone company that was deploying the
digital switch was tiny. They had only one central office, and only two local distribution points. More
importantly, the “local” distribution points were not particularly local. They actually had regular-old
analog switches in them that switched to several hundred customers. Better yet, those switches were
of a kind that could be dialed by a normal COLT. Better even still, the customer’s phone number
contained all the information necessary to decide which local distribution point to use. If the phone
number had a 5, 6, or 7 in a certain position, it went to distribution point 1; otherwise, it went to
distribution point 2.
So, as my boss explained to me, we did not actually need a CCU/CMU. What we needed was a
simple computer at the central office connected by modem lines to two standard COLTs at the
distribution points. The SAC would communicate with our computer at the central office, and that
computer would decode the phone number and then relay the dialing and measurement commands to
the COLT at the appropriate distribution point.
Thus was born the pCCU.
This was the first product written in C and using BOSS that was deployed to a customer. It took me
about a week to develop. There is no deep architectural significance to this tale, but it makes a nice
preface to the next project.
DLU/DRU
In the early 1980s, one of our customers was a telephone company in Texas. They had large
geographic areas to cover. In fact, the areas were so large that a single service area required several
different offices from which to dispatch craftsmen. Those offices had test craftspeople who needed
terminals into our SAC.
You might think that this was a simple problem to solve—but remember that this story takes place in
the early 1980s. Remote terminals were not very common. To make matters worse, the hardware of
the SAC presumed that all the terminals were local. Our terminals actually sat on a proprietary, high-
speed, serial bus.
We had remote terminal capability, but it was based on modems, and in the early 1980s modems were
generally limited to 300 bits per second. Our customers were not happy with that slow speed.
High-speed modems were available, but they were very expensive, and they needed to run on
“conditioned” permanent connections. Dial-up quality was definitely not good enough.
Our customers demanded a solution. Our response was DLU/DRU.
DLU/DRU stood for “Display Local Unit” and “Display Remote Unit.” The DLU was a computer
board that plugged into the SAC computer chassis and pretended to be a terminal manager board.
Instead of controlling the serial bus for local terminals, however, it took the character stream and
multiplexed it over a single 9600-bps conditioned modem link.
The DRU was a box placed at the customer’s remote location. It connected to the other end of the
9600-bps link, and had the hardware to control the terminals on our proprietary serial bus. It
demultiplexed the characters received from the 9600-bps link and sent them to the appropriate local
terminals.
Strange, isn’t it? We had to engineer a solution that nowadays is so ubiquitous we never even think
about it. But back then …
We even had to invent our own communications protocol because, in those days, standard
communications protocols were not open source shareware. Indeed, this was long before we had any
kind of Internet connection.
ARCHITECTURE
The architecture of this system was very simple, but there are some interesting quirks I want to
highlight. First, both units used our 8085 technology, and both were written in C and used BOSS. But
that’s where the similarity ended.
There were two of us on the project. I was the project lead, and Mike Carew was my close associate.
I took on the design and coding of the DLU; Mike did the DRU.
The architecture of the DLU was based on a dataflow model. Each task did a small and focused job,
and then passed its output to the next task in line, using a queue. Think of a pipes and filters model in
UNIX. The architecture was intricate. One task might feed a queue that many others would service.
Other tasks would feed a queue that just one task would service.
Think of an assembly line. Each position on the assembly line has a single, simple, highly focused job
to perform. Then the product moves to the next position in line. Sometimes the assembly line splits
into many lines. Sometimes those lines merge back into a single line. That was the DLU.
Mike’s DRU used a remarkably different scheme. He created one task per terminal, and simply did
the entire job for that terminal in that task. No queues. No data flow. Just many identical large tasks,
each managing its own terminal.
This is the opposite of an assembly line. In this case the analogy is many expert builders, each of
whom builds an entire product.
At the time I thought my architecture was superior. Mike, of course, thought his was better. We had
many entertaining discussions about this. In the end, of course, both worked quite well. And I was left
with the realization that software architectures can be wildly different, yet equally effective.
VRS
As the 1980s progressed, newer and newer technologies appeared. One of those technologies was the
computer control of voice.
One of the features of the 4-Tel system was the ability of the craftsman to locate a fault in a cable. The
procedure was as follows:
• The tester, in the central office, would use our system to determine the approximate distance, in feet,
to the fault. This would be accurate to within 20% or so. The tester would dispatch a cable repair
craftsman to an appropriate access point near that position.
• The cable repair craftsman, upon arrival, would call the tester and ask to begin the fault location
process. The tester would invoke the fault location feature of the 4-Tel system. The system would
begin measuring the electronic characteristics of that faulty line, and would print messages on the
screen requesting that certain operations be performed, such as opening the cable or shorting the
cable.
• The tester would tell the craftsman which operations the system wanted, and the craftsman would
tell the tester when the operation was complete. The tester would then tell the system that the
operation was complete, and the system would continue with the test.
• After two or three such interactions, the system would calculate a new distance to the fault. The
cable craftsman would then drive to that location and begin the process again.
Imagine how much better that would be if the cable craftsmen, up on the pole or standing at a
pedestal, could operate the system themselves. And that is exactly what the new voice technologies
allowed us to do. The cable craftsmen could call directly into our system, direct the system with
touch tones, and listen to the results being read back to them in a pleasant voice.
THE NAME
The company held a little contest to select a name for the new system. One of the most creative of the
names suggested was SAM CARP. This stood for “Still Another Manifestation of Capitalist Avarice
Repressing the Proletariat.” Needless to say, that wasn’t selected.
Another was the Teradyne Interactive Test System. That one was also not selected.
Still another was Service Area Test Access Network. That, too, was not selected.
The winner, in the end, was VRS: Voice Response System.
ARCHITECTURE
I did not work on this system, but I heard about what happened. The story I am going to relate to you
is second-hand, but for the most part, I believe it to be correct.
These were the heady days of microcomputers, UNIX operating systems, C, and SQL databases. We
were determined to use them all.
From the many database vendors out there, we eventually chose UNIFY. UNIFY was a database
system that worked with UNIX, which was perfect for us.
UNIFY also supported a new technology called Embedded SQL. This technology allowed us to
embed SQL commands, as strings, right into our C code. And so we did—everywhere.
I mean, it was just so cool that you could put your SQL right into your code, anywhere you wanted.
And where did we want to? Everywhere! And so there was SQL smeared throughout the body of that
code.
Of course, in those days SQL was hardly a solid standard. There were lots of special vendor-specific
quirks. So the special SQL and special UNIFY API calls were also smeared throughout the code.
This worked great! The system was a success. The craftsmen used it, and the telephone companies
loved it. Life was all smiles.
Then the UNIFY product we were using was cancelled.
Oh. Oh.
So we decided to switch to SyBase. Or was it Ingress? I don’t remember. Suffice it to say, we had to
search through all that C code, find all the embedded SQL and special API calls, and replace them
with corresponding gestures for the new vendor.
After three months of effort or so, we gave up. We couldn’t make it work. We were so coupled to
UNIFY that there was no serious hope of restructuring the code at any practical expense.
So, we hired a third party to maintain UNIFY for us, based on a maintenance contract. And, of course,
the maintenance rates went up year after year after year.
VRS CONCLUSION
This is one of the ways that I learned that databases are details that should be isolated from the
overall business purpose of the system. This is also one of the reasons that I don’t like strongly
coupling to third-party software systems.
THE ELECTRONIC RECEPTIONIST
In 1983, our company sat at the confluence of computer systems, telecommunications systems, and
voice systems. Our CEO thought this might be a fertile position from which to develop new products.
To address this goal, he commissioned a team of three (which included me) to conceive, design, and
implement a new product for the company.
It didn’t take us long to come up with The Electronic Receptionist (ER).
The idea was simple. When you called a company, ER would answer and ask you who you wanted to
speak with. You would use touch tones to spell the name of that person, and ER would then connect
you. The users of ER could dial in and, by using simple touch-tone commands, tell it which phone
number the desired person could be reached at, anywhere in the world. In fact, the system could list
several alternate numbers.
When you called ER and dialed RMART (my code), ER would call the first number on my list. If I

failed to answer and identify myself, it would call the next number, and the next. If I still wasn’t
reached, ER would record a message from the caller.
ER would then, periodically, try to find me to deliver that message, and any other message left for me
by anyone else.
This was the first voice mail system ever, and we11 held the patent to it.
We built all the hardware for this system—the computer board, the memory board, the voice/telecom
boards, everything. The main computer board was Deep Thought, the Intel 80286 processor that I
mentioned earlier.
The voice boards each supported one telephone line. They consisted of a telephone interface, a voice
encoder/decoder, some memory, and an Intel 80186 microcomputer.
The software for the main computer board was written in C. The operating system was MP/M-86, an
early command-line–driven, multiprocessing, disk operating system. MP/M was the poor man’s
UNIX.
The software for the voice boards was written in assembler, and had no operating system.
Communication between Deep Thought and the voice boards occurred through shared memory.
The architecture of this system would today be called service oriented. Each telephone line was
monitored by a listener process running under MP/M. When a call came in, an initial handler process
was started and the call was passed to it. As the call proceeded from state to state, the appropriate
handler process would be started and take control.
Messages were passed between these services through disk files. The currently running service
would determine what the next service should be; would write the necessary state information into a
disk file; would issue the command line to start that service; and then would exit.
This was the first time I had built a system like this. Indeed, this was the first time I had been the
principal architect of an entire product. Everything having to do with software was mine—and it
worked like a champ.
I would not say that the architecture of this system was “clean” in the sense of this book; it was not a
“plugin” architecture. However, it definitely showed signs of true boundaries. The services were
independently deployable, and lived within their own domain of responsibility. There were high-
level processes and low-level processes, and many of the dependencies ran in the right direction.
ER DEMISE
Unfortunately, the marketing of this product did not go very well. Teradyne was a company that sold
test equipment. We did not understand how to break into the office equipment market.
After repeated attempts over two years, our CEO gave up and—unfortunately—dropped the patent
application. The patent was picked up by the company that filed three months after we filed; thus we
surrendered the entire voice mail and electronic call-forwarding market.
Ouch!
On the other hand, you can’t blame me for those annoying machines that now plague our existence.
CRAFT DISPATCH SYSTEM
ER had failed as a product, but we still had all this hardware and software that we could use to
enhance our existing product lines. Moreover, our marketing success with VRS convinced us that we
should offer a voice response system for interacting with telephone craftsmen that did not depend on
our test systems.
Thus was born CDS, the Craft Dispatch System. CDS was essentially ER, but specifically focused on
the very narrow domain of managing the deployment of telephone repairmen in the field.
When a problem was discovered in a phone line, a trouble ticket was created in the service center.
Trouble tickets were kept in an automated system. When a repairman in the field finished a job, he
would call the service center for the next assignment. The service center operator would pull up the
next trouble ticket and read it off to the repairman.
We set about to automate that process. Our goal was for the repairman in the field to call into CDS
and ask for the next assignment. CDS would consult the trouble ticket system, and read off the results.
CDS would keep track of which repairman was assigned to which trouble ticket, and would inform
the trouble ticket system of the status of the repair.
There were quite a few interesting features of this system having to do with interacting with the
trouble ticket system, the plant management system, and any automated testing systems.
The experience with the service-oriented architecture of ER made me want to try the same idea more
aggressively. The state machine for a trouble ticket was much more involved than the state machine
for handling a call with ER. I set about to create what would now be called a micro-service
architecture.
Every state transition of any call, no matter how insignificant, caused the system to start up a new
service. Indeed, the state machine was externalized into a text file that the system read. Each event
coming into the system from a phone line turned into a transition in that finite state machine. The
existing process would start a new process dictated by the state machine to handle that event; then the
existing process would either exit or wait on a queue.
This externalized state machine allowed us to change the flow of the application without changing any
code (the Open-Closed Principle). We could easily add a new service, independently of any of the
others, and wire it into the flow by modifying the text file that contained the state machine. We could
even do this while the system was running. In other words we had hot-swapping and an effective

BPEL (Business Process Execution Language).
The old ER approach of using disk files to communicate between services was too slow for this much
more rapid flip-flopping of services, so we invented a shared memory mechanism that we called the
3DBB.12 The 3DBB allowed data to be accessed by name; the names we used were names assigned
to each state machine instance.
The 3DBB was great for storing strings and constants, but couldn’t be used for holding complex data
structures. The reason for this is technical but easy to understand. Each process in MP/M lived in its
own memory partition. Pointers to data in one memory partition had no meaning in another memory
partition. As a consequence, the data in the 3DBB could not contain pointers. Strings were fine, but
trees, linked lists, or any data structure with pointers would not work.
The trouble tickets in the trouble ticket system came from many different sources. Some were
automated, and some were manual. The manual entries were created by operators who were talking to
customers about their troubles. As the customers described their problems, the operators would type
in their complaints and observations in a structured text stream. It looked something like this:
Click here to view code image
/pno 8475551212 /noise /dropped-calls
You get the idea. The / character started a new topic. Following the slash was a code, and following
the code were parameters. There were thousands of codes, and an individual trouble ticket could
have dozens of them in the description. Worse, since they were manually entered, they were often
misspelled or improperly formatted. They were meant for humans to interpret, not for machines to
process.
Our problem was to decode these semi-free-form strings, interpret and fix any errors, and then turn
them into voice output so we could read them to the repairman, up on a pole, listening with a handset.
This required, among other things, a very flexible parsing and data representation technique. That data
representation had to be passed through the 3DBB, which could handle only strings.
And so, on an airplane, flying between customer visits, I invented a scheme that I called FLD: Field
Labeled Data. Nowadays we would call this XML or JSON. The format was different, but the idea
was the same. FLDs were binary trees that associated names with data in a recursive hierarchy. FLDs
could be queried by a simple API, and could be translated to and from a convenient string format that
was ideal for the 3DBB.
So, micro-services communicating through shared memory analog of sockets using an XML analog—
in 1985.
There is nothing new under the Sun.
CLEAR COMMUNICATIONS
In 1988, a group of Teradyne employees left the company to form a startup named Clear
Communications. I joined them a few months later. Our mission was to build the software for a
system that would monitor the communications quality of T1 lines—the digital lines that carried long-
distance communications across the country. The vision was a huge monitor with a map of the United
States crisscrossed by T1 lines flashing red if they were degrading.
Remember, graphical user interfaces were brand new in 1988. The Apple Macintosh was only five
years old. Windows was a joke back then. But Sun Microsystems was building Sparcstations that had
credible X-Windows GUIs. So we went with Sun—and therefore with C and UNIX.
This was a startup. We worked 70 to 80 hours per week. We had the vision. We had the motivation.
We had the will. We had the energy. We had the expertise. We had equity. We had dreams of being
millionaires. We were full of shit.
The C code poured out of every orifice of our bodies. We slammed it here, and shoved it there. We
constructed huge castles in the air. We had processes, and message queues, and grand, superlative
architectures. We wrote a full seven-layer ISO communications stack from scratch—right down to the
data link layer.
We wrote GUI code. GOOEY CODE! OMG! We wrote GOOOOOEY code.
I personally wrote a 3000-line C function named gi(); its name stood for Graphic Interpreter. It was
a masterpiece of goo. It was not the only goo I wrote at Clear, but it was my most infamous.
Architecture? Are you joking? This was a startup. We didn’t have time for architecture. Just code,
dammit! Code for your very lives!
So we coded. And we coded. And we coded. But, after three years, what we failed to do was sell.
Oh, we had an installation or two. But the market was not particularly interested in our grand vision,
and our venture capital financiers were getting pretty fed up.
I hated my life at this point. I saw all my effort and dreams crashing down. I had conflicts at work,
conflicts at home because of work, and conflicts with myself.
And then I got a phone call that changed everything.
THE SETUP
Two years before that phone call, two things of significance happened.
First, I managed to set up a uucp connection to a nearby company that had a uucp connection to
another facility that was connected to the Internet. These connections were dial-up, of course. Our
main Sparcstation (the one on my desk) used a 1200-bps modem to call up our uucp host twice per
day. This gave us email and Netnews (an early social network where people discussed interesting
issues).

Second, Sun released a C++ compiler. I had been interested in C++ and OO since 1983, but
compilers were difficult to come by. So when the opportunity presented itself, I changed languages
right away. I left the 3000-line C functions behind, and started to write C++ code at Clear. And I
learned …
I read books. Of course, I read The C++ Programming Language and The Annotated C++
Reference Manual (The ARM) by Bjarne Stroustrup. I read Rebecca Wirfs-Brock’s lovely book on
responsibility-driven design: Designing Object Oriented Software. I read OOA and OOD and OOP
by Peter Coad. I read Smalltalk-80 by Adele Goldberg. I read Advanced C++ Programming Styles
and Idioms by James O. Coplien. But perhaps most significantly of all, I read Object Oriented
Design with Applications by Grady Booch.
What a name! Grady Booch. How could anyone forget a name like that. What’s more, he was the
Chief Scientist at a company called Rational! How I wanted to be a Chief Scientist! And so I read
his book. And I learned, and I learned, and I learned …
As I learned, I also began debating on Netnews, the way people now debate on Facebook. My
debates were about C++ and OO. For two years, I relieved the frustrations that were building at work
by debating with hundreds of folks on Usenet about the best language features and the best principles
of design. After a while, I even started making a certain amount of sense.
It was in one of those debates that the foundations of the SOLID principles were laid.
And all that debating, and perhaps even some of the sense, got me noticed …
UNCLE BOB
One of the engineers at Clear was a young fellow by the name of Billy Vogel. Billy gave nicknames to
everyone. He called me Uncle Bob. I suspect, despite my name being Bob, that he was making an
offhand reference to J. R. “Bob” Dobbs (see https://en.wikipedia.org/wiki/File:Bobdobbs.png).
At first I tolerated it. But as the months went by, his incessant chattering of “Uncle Bob, … Uncle
Bob,” in the context of the pressures and disappointments of the startup, started to wear pretty thin.
And then, one day, the phone rang.
THE PHONE CALL
It was a recruiter. He had gotten my name as someone who knew C++ and object-oriented design. I’m
not sure how, but I suspect it had something to do with my Netnews presence.
He said he had an opportunity in Silicon Valley, at a company named Rational. They were looking for
help building a CASE13 tool.
The blood drained from my face. I knew what this was. I don’t know how I knew, but I knew. This
was Grady Booch’s company. I saw before me the opportunity to join forces with Grady Booch!

ROSE
I joined Rational, as a contract programmer, in 1990. I was working on the ROSE product. This was
a tool that allowed programmers to draw Booch diagrams—the diagrams that Grady had written
about in Object-Oriented Analysis and Design with Applications (Figure A.9 shows an example).
Figure A.9 A Booch diagram
The Booch notation was very powerful. It presaged notations like UML.
ROSE had an architecture—a real architecture. It was constructed in true layers, and the
dependencies between layers were properly controlled. The architecture made it releasable,
developable, and independently deployable.
Oh, it wasn’t perfect. There were a lot of things we still didn’t understand about architectural
principles. We did not, for example, create a true plugin structure.
We also fell for one of the most unfortunate fads of the day—we used a so-called object-oriented
database.
But, overall, the experience was a great one. I spent a lovely year and a half working with the
Rational team on ROSE. This was one of the most intellectually stimulating experiences of my
professional life.
THE DEBATES CONTINUED
Of course, I did not stop debating on Netnews. In fact, I drastically increased my network presence. I
started writing articles for C++ Report. And, with Grady’s help, I started working on my first book:
Designing Object-Oriented C++ Applications Using the Booch Method.
One thing bothered me. It was perverse, but it was true. No one was calling me “Uncle Bob.” I found
that I missed it. So I made the mistake of putting “Uncle Bob” in my email and Netnews signatures.
And the name stuck. Eventually I realized that it was a pretty good brand.
... BY ANY OTHER NAME
ROSE was a gigantic C++ application. It was composed of layers, with a strictly enforced
dependency rule. That rule is not the rule that I have described in this book. We did not point our
dependencies toward high-level policies. Rather, we pointed our dependencies in the more
traditional direction of flow control. The GUI pointed at the representation, which pointed at the
manipulation rules, which pointed at the database. In the end, it was this failure to direct our
dependencies toward policy that aided the eventual demise of the product.
The architecture of ROSE was similar to the architecture of a good compiler. The graphical notation
was “parsed” into an internal representation; that representation was then manipulated by rules and
stored in an object-oriented database.
Object-oriented databases were a relatively new idea, and the OO world was all abuzz with the
implications. Every object-oriented programmer wanted to have an object-oriented database in his or
her system. The idea was relatively simple, and deeply idealistic. The database stores objects, not
tables. The database was supposed to look like RAM. When you accessed an object, it simply
appeared in memory. If that object pointed to another object, the other object would appear in
memory as soon as you accessed it. It was like magic.
That database was probably our biggest practical mistake. We wanted the magic, but what we got
was a big, slow, intrusive, expensive third-party framework that made our lives hell by impeding our
progress on just about every level.
That database was not the only mistake we made. The biggest mistake, in fact, was over-architecture.
There were many more layers than I have described here, and each had its own brand of
communications overhead. This served to significantly reduce the productivity of the team.
Indeed, after many man-years of work, immense struggles, and two tepid releases, the whole tool was
scrapped and replaced with a cute little application written by a small team in Wisconsin.
And so I learned that great architectures sometimes lead to great failures. Architecture must be
flexible enough to adapt to the size of the problem. Architecting for the enterprise, when all you really
need is a cute little desktop tool, is a recipe for failure.
ARCHITECTS REGISTRY EXAM
In the early 1990s, I became a true consultant. I traveled the world teaching people what this new OO
thing was. My consulting was focused strongly on the design and architecture of object-oriented
systems.
One of my first consulting clients was Educational Testing Service (ETS). It was under contract with
the National Council of Architects Registry Board (NCARB) to conduct the registration exams for
new architect candidates.
Anyone desiring to be a registered architect (the kind who design buildings) in the United States or
Canada must pass the registration exam. This exam involved having the candidate solve a number of
architectural problems involving building design. The candidate might be given a set of requirements
for a public library, or a restaurant, or a church, and then asked to draw the appropriate architectural
diagrams.
The results would be collected and saved until such time as a group of senior architects could be
gathered together as jurors, to score the submissions. These gatherings were big, expensive events
and were the source of much ambiguity and delay.
NCARB wanted to automate the process by having the candidates take the exams using a computer,
and then have another computer do the evaluation and scoring. NCARB asked ETS to develop that
software, and ETS hired me to gather a team of developers to produce the product.
ETS had broken the problem down into 18 individual test vignettes. Each would require a CAD-like
GUI application that the candidate would use to express his or her solution. A separate scoring
application would take in the solutions and produce scores.
My partner, Jim Newkirk, and I realized that these 36 applications had vast amounts of similarity. The
18 GUI apps all used similar gestures and mechanisms. The 18 scoring applications all used the same
mathematical techniques. Given these shared elements, Jim and I were determined to develop a
reusable framework for all 36 applications. Indeed, we sold this idea to ETS by saying that we’d
spend a long time working on the first application, but then the rest would just pop out every few
weeks.
At this point you should be face-palming or banging your head on this book. Those of you who are old
enough may remember the “reuse” promise of OO. We were all convinced, back then, that if you just
wrote good clean object-oriented C++ code, you would just naturally produce lots and lots of
reusable code.
So we set about to write the first application—which was the most complicated of the batch. It was
called Vignette Grande.
The two of us worked full time on Vignette Grande with an eye toward creating a reusable
framework. It took us a year. At the end of that year we had 45,000 lines of framework code and 6000
lines of application code. We delivered this product to ETS, and they contracted with us to write the
other 17 applications post-haste.
So Jim and I recruited a team of three other developers and we began to work on the next few
vignettes.
But something went wrong. We found that the reusable framework we had created was not
particularly reusable. It did not fit well into the new applications being written. There were subtle
frictions that just didn’t work.
This was deeply discouraging, but we believed we knew what to do about it. We went to ETS and
told them that there would be a delay—that the 45,000-line framework needed to be rewritten, or at
least readjusted. We told them that it would take a while longer to get that done.
I don’t need to tell you that ETS was not particularly happy with this news.
So we began again. We set the old framework aside and began writing four new vignettes
simultaneously. We would borrow ideas and code from the old framework but rework them so that
they fit into all four without modification. This effort took another year. It produced another 45,000-
line framework, plus four vignettes that were on the order of 3000 to 6000 lines each.
Needless to say, the relationship between the GUI applications and the framework followed the
Dependency Rule. The vignettes were plugins to the framework. All the high-level GUI policy was in
the framework. The vignette code was just glue.
The relationship between the scoring applications and the framework was a bit more complex. The
high-level scoring policy was in the vignette. The scoring framework plugged into the scoring
vignette.
Of course, both of these applications were statically linked C++ applications, so the notion of plugin
was nowhere in our minds. And yet, the way the dependencies ran was consistent with the
Dependency Rule.
Having delivered those four applications, we began on the next four. And this time they started
popping out the back end every few weeks, just as we had predicted. The delay had cost us nearly a
year on our schedule, so we hired another programmer to speed the process along.
We met our dates and our commitments. Our customer was happy. We were happy. Life was good.
But we learned a good lesson: You can’t make a reusable framework until you first make a usable
framework. Reusable frameworks require that you build them in concert with several reusing
applications.
CONCLUSION
As I said at the start, this appendix is somewhat autobiographical. I’ve hit the high points of the
projects that I felt had an architectural impact. And, of course, I mentioned a few episodes that were
not exactly relevant to the technical content of this book, but were significant nonetheless.
Of course, this was a partial history. There were many other projects that I worked on over the
decades. I also purposely stopped this history in the early 1990s—because I have another book to
write about the events of the late 1990s.
My hope is that you enjoyed this little trip down my memory lane; and that you were able to learn
some things along the way.

1. One of the stories we heard about the particular machine at ASC was that it was shipped in a large semi-trailer truck along with a
household of furniture. On the way, the truck hit a bridge at high speed. The computer was fine, but it slid forward and crushed the
furniture into splinters.
2. Today we would say that it had a clock rate of 142 kHz.
3. Imagine the mass of that disk. Imagine the kinetic energy! One day we came in and saw little metal shavings dropping out from the
button of the cabinet. We called the maintenance man. He advised us to shut the unit down. When he came to repair it, he said that
one of the bearings had worn out. Then he told us stories about how these disks, if not repaired, could tear loose from their moorings,
plow through concrete block walls, and embed themselves into cars in the parking lot.
4. Cathode ray tube: monochrome, green-screen, ASCII displays.
5. The magic number 72 came from Hollerith punched cards, which held 80 characters each. The last 8 characters were “reserved” for
sequence numbers in case you dropped the deck.
6. Yes, I understand that’s an oxymoron.
7. They had a little clear plastic window that allowed you to see the silicon chip inside, and allowed the UV to erase the data.
8. Yes, I know that when software is burned into ROM, it’s called firmware—but even firmware is really still soft.
9. RKO7.
10. This was later renamed as Bob’s Only Successful Software.
11. Our company held the patent. Our employment contract made it clear that anything we invented belonged to our company. My boss
told me: “You sold it to us for one dollar, and we didn’t pay you that dollar.”
12. Three-Dimensional Black Board. If you were born in the 1950s, you likely get this reference: Drizzle, Drazzle, Druzzle, Drone.
13. Computer Aided Software Engineering

INDEX
Numbers
3DBB shared memory system, Craft Dispatch System archaeology project, 363
4-TEL, archaeology projects
BOSS, 351–352
C language, 349–351
DLU/DRU, 354–356
overview of, 339–344
pCCU, 352–354
SAC (service area computer), 344–349
VRS, 357–359
8085 computer, archaeological projects
4-TEL, 341
BOSS, 351
C language and, 349–351
DLU/DRU, 356
8086 Intel microcomputer, SAC archaeology project, 347–348
A
Abstract classes
conclusion, 132
Dependency Inversion Principle and, 87
leftover in Zone of Uselessness, 129–130
placing high-level policy, 126–128
services in Java as set of, 246
Abstract components, 125–126
Abstract Factories, 89–90
Abstractions
principle of stable. See SAP (Stable Abstractions Principle)
source code dependencies and, 87
stable, 88–89
Access modifiers, architectural packages, 316–319
Accidental duplication, 154–155
Actors, 62–65

Address segments, relocatable binaries, 99–100
ADP (Acyclic Dependencies Principle)
breaking cycle, 117–118
component dependency graph effected by, 118
effect of cycle in component dependency graph, 115–117
eliminating dependency cycles, 113–115
jitters, 118
overview of, 112
weekly build, 112–113
Aluminum die-cast monitoring, archaeology project, 338–339
APIs, testing, 252–253
App-titude test, 258–261
Application-specific business rules, use cases, 192–193, 204
Architects
goal to minimize human resources, 160
registry exam archaeology project, 370–373
separate details from policy, 142
Architecture
clean. See Clean architecture
clean embedded. See Clean embedded architecture
design vs., 4
in DLU/DRU archaeology project, 356
Eisenhower’s matrix of importance vs. urgency, 16–17
getting software right, 2
immutability and, 52
independence. See Independence
ISP and, 86
LSP and, 80
plugin, 170–171
in ROSE archaeology product, 368–370
in SAC archaeology project, 345–347
as senior to function, 18
as software value, 14–15
stability, 122–126
testing, 213
three big concerns in, 24
value of function vs., 15–16
in VRS archaeology project, 358–359
Architecture archaeology projects
4-TEL, 339–344
aluminum die-cast monitoring, 338–339

architects registry exam, 370–373
by author since 1970, 325–326
Basic Operating System and Scheduler, 351–352
C language, 349–351
conclusion, 373
Craft Dispatch System, 361–367
DLU/DRU, 354–356
Electronic Receptionist, 359–361
Laser Trim, 334–338
pCCU, 352–354
ROSE product, 368–370
service area computer, 344–349
Union Accounting system, 326–334
VRS, 357–359
Architecture, defining
conclusion, 146
deployment, 138
development, 137–138
device independence, 142–143
junk mail example, 144–145
keeping options open, 140–142
maintenance, 139–140
operation, 138–139
physical addressing example, 145–146
understanding, 135–137
Architecture, screaming
about the web, 197–198
conclusion, 199
frameworks as tools, not ways of life, 198
overview of, 195–196
purpose of, 197
testable architectures, 198
theme, 196–197
Archives, as aggregation of components, 96
Artifacts, OCP, 70
ASC Tabulating, Union Accounting archaeology project, 326–334
Assignment, and functional programming, 23
Asymmetric marriage, to framework authors, 292–293
Authors, framework, 292–293
Automated systems, business rules, 191–192

B
Base classes, frameworks, 293
BCE system architecture, 202
Beck, Kent, 258–261
Behavior (function)
architecture supports system, 137, 148
Eisenhower’s matrix of importance vs. urgency, 16–17
fighting for seniority of architecture over function, 18
keeping options open, 140–142
as software value, 14
value of function vs. architecture, 15–16
Binaries, relocatability, 99–100
Booch, Grady
introduction to, 366
working for, 367
working on ROSE product, 368–369
BOSS (Basic Operating System and Scheduler)
archaeology project, 351–352
in DLU/DRU archaeology project, 356
Boundaries
in 4-TEL archaeology project, 340–341
conclusion, 173
dividing services into components, 246
in Electronic Receptionist archaeology project, 361
FitNesse program, 163–165
input and output, 169–170
in Laser Trim archaeology project, 338
layers and. See Layers and boundaries
overview of, 159–160
partial, 218–220
plugin architecture, 170–171
plugin argument, 172–173
sad stories of architectural failures, 160–163
services as function calls across, 240
test, 249–253
Union Accounting system archaeology project, 333–334
which lines to draw, and when, 165–169
Boundary anatomy
boundary crossing, 176
conclusion, 181
deployment components, 178–179

dreaded monolith, 176–178
local processes, 179–180
services, 180–181
threads, 179
Boundary crossing
in clean architecture, 206
clean architecture scenario, 207–208
creating appropriate, 176
Dependency Rule for data in, 207
Breaking cycle, Acyclic Dependencies Principle, 117–118
Business managers
Eisenhower’s matrix of importance vs. urgency, 17
preference for function vs. architecture, 15–16
Business rules
boundaries between GUI and, 169–170
clean architecture for, 202–203
conclusion, 194
creating Entities, 190–191
decoupling from UI, 287–289
decoupling layers, 152–153
decoupling use cases, 153
designing for testability, 251
in Hunt the Wumpus adventure game, 222–223
independent developability, 47
keeping close to data, 67
plugging into, 170–173
policy statements calculating, 184
request/response models and, 193–194
in SAC archaeology project, 346–347
separating components with boundary lines, 165–169
understanding, 189–190
use cases for, 191–193, 204
C
C++ language
inheritance in, 40
learning, 366
marrying STL framework in, 293
polymorphism in, 42
ROSE application, 369–370
weakening encapsulation, 36–37

C language
BOSS archaeology project using, 351–352
DLU/DRU archaeology project using, 356
encapsulation in, 34–36
inheritance in, 38–40
polymorphism in, 40–42
redesigning SAC in, 347–348
C language, archaeology project, 349–351
C# programming language
abstract components in, 125
dependency inversion, 45
using statements for dependencies, 184
weakening encapsulation, 36–37
C Programming Language (Kernighan & Ritchie), 351
C4 software architecture model, 314–315
Carew, Mike, 356
CASE (Computer Aided Software Engineering) tool, 368
Case study. See Video sales case study
Cathode ray tube (CRT) terminals, Union Accounting archaeology project, 328–329
CCP (Common Closure Principle)
decoupling layers, 152
grouping policies into components, 186–187
keeping changes localized, 118
overview of, 105–107
Stable Dependencies Principle and, 120
tension diagram, 108–110
CCU/CMU (COLT control unit/COLT measurement unit), pCCU archaeology project, 353–354
CDS (Craft Dispatch System), archaeology project
overview of, 361–363
Central office line testers. See COLTs (central office line testers)
Central offices (COs), 4-TEL archaeology project, 339–340
Change, ease of software, 14–15
Church, Alonzo, 22–23, 50
CICS-COBOL program, aluminum die-cast archaeology project, 339
Classes
abstract. See Abstract classes
Common Reuse Principle, 107–108
DIP and, 89
LSP use in guiding inheritance, 78
partitioning processes into, 71–72
Reuse/Release Equivalence Principle, 105

SRP examples, 67
Clean architecture
characteristics of, 201–203
conclusion, 209
Dependency Rule, 203–207
frameworks tend to violate, 293
typical scenario, 208
using layers and boundaries, 223–226
Clean embedded architecture
app-titude test, 258–261
conclusion, 273
don’t reveal hardware details to user of HAL, 265–269
DRY conditional compilation directives, 272
hardware is detail, 263–264
is testable embedded architecture, 262
layers, 262–263
operating system is detail, 269–271
overview of, 255–258
programming to interfaces and substitutability, 271–272
target-hardware bottleneck, 261
Cleancoders.com, 297
Clear Communications, 364–367
phone call, 367
setup, 366
Uncle Bob, 367
Clojure, 50–51, 53–54
Codd, Edgar, 278
Code
in aluminum die-cast archaeology project, 338–339
decreasing productivity/increased cost of, 5–7
foolishness of overconfidence, 9–12
rising costs of development payroll, 8–9
in SAC archaeology project, 345
signature of messy, 7–8
source code dependencies. See Source code dependencies
Code organization
conclusion, 321
devil is in the details, 315–316
other decoupling modes, 319–320
overview of, 303–304
package by component, 310–315

package by feature, 306–307
package by layer, 304–306
ports and adapters, 308–310
vs. encapsulation, 316–319
Cohesion, Single Responsibility Principle, 63
COLTs (central office line testers)
in 4-TEL archaeology project, 340–344
pCCU archaeology project, 352–354
in service area computer archaeology project, 344–349
Common Closure Principle. See CCP (Common Closure Principle)
Common Reuse Principle. See CRP (Common Reuse Principle)
Communications
across deployment component boundaries, 179
across local process boundaries, 180
across service boundaries, 180–181
across source-level decoupled boundaries, 178
Conway’s law, 149
as function calls between components in monoliths, 178
in types of decoupling modes, 155–157
Compare and swap algorithm, 54
Compiled languages, 96
Compilers
enforce architectural principles with, 319
location of source code, 97–98
relocatable binaries, 99–100
Component architecture, video sales case study, 300–302
Component-based systems
building scalable, 241
designing services using SOLID, 245–246
function calls, 240
OO approach for cross-cutting concerns, 244–245
Component cohesion
Common Closure Principle, 105–107
Common Reuse Principle, 107–108
conclusion, 110
overview of, 104
Reuse/Release Equivalence Principle, 104–105
tension diagram, 108–110
Component coupling
ADP. See ADP (Acyclic Dependencies Principle)
conclusion, 132

Fragile Tests Problem, 251
overview of, 111
Stable Abstractions Principle. See SAP (Stable Abstractions Principle)
Stable Dependencies Principle, 120–126
top-down design, 118–119
Component dependency graph
break cycle of components/reinstate as DAG, 117–118
effect of cycle in, 115–117
Component-per-team architecture, 137–138
Components
concrete, 91
deployment of, 178–179
history of, 96–99
linkers, 100–102
overview of, 96
package by, 313–315
partitioning processes into classes/separating classes into, 71–72
principles, 93
relocatability, 99–100
tests as system, 250
Computer Aided Software Engineering (CASE) tool, 368
Concrete components, Dependency Inversion Principle, 91
Concurrent tasks, BOSS archaeology project, 351–352
Concurrent updates, 52–53
Constantine, Larry, 29
Control, flow of. See Flow of control
Control structures, program, 27–28
Control, transfer of, 22
Controllers
in clean architecture, 203, 205
clean architecture scenario, 207–208
crossing circle boundaries, 206
Conway’s law, 149
Copper wires, pCCU archaeology project, 352–354
Core code, avoid frameworks in, 293
COs (central offices), 4-TEL archaeology project, 339–340
Coupling. See also Component coupling
avoid allowing framework, 293
to premature decisions, 160
Craft Dispatch System. See CDS (Craft Dispatch System), archaeology project
Critical Business Data, 190–191

Critical Business Rules, 190–193
Cross-cutting concerns
designing services to deal with, 247
object-oriented approach to, 244–245
Crossing data streams, 226
CRP (Common Reuse Principle)
influencing composition of components, 118
overview of, 107–108
tension diagram, 108–110
CRT (cathode ray tube) terminals, Union Accounting archaeology project, 328–329
Cycles
breaking, 117–118
effect of in dependency graph, 115–117
eliminating dependency, 113–115
weekly build issues, 112–113
D
D metric, distance from Main Sequence, 130–132
DAGs (directed acyclic graphs)
architectural framework for policy, 184
breaking cycle of components, 117–118
defined, 114
Dahl, Ole Johan, 22
Data
clean architecture scenario, 207–208
Dependency Rule for crossing boundaries, 207
management concerns in architecture, 24
mappers, 214–215
separating from functions, 66
Data model, database vs., 278
Data storage
in Laser Trim archaeology project, 335
prevalence of database systems due to disks, 279–280
in Union Accounting archaeology project, 327–328
Database
clean architecture independent from, 202
clean architecture scenario, 207–208
creating testable architecture without, 198
decoupling layers, 153
decoupling use cases, 153
Dependency Rule, 205

drawing boundary line between business rules and, 165
gateways, 214
in Hunt the Wumpus adventure game, 222–223
independent developability, 47
leaving options open in development, 141, 197
plugin architecture, 171
relational, 278
schema in Zone of Pain, 129
separating components with boundary lines, 165–169
Database is detail
anecdote, 281–283
conclusion, 283
details, 281
if there were no disks, 280–281
overview of, 277–278
performance, 281
relational databases, 278
why database systems are so prevalent, 279–280
DCI system architecture, 202
Deadlocks, from mutable variables, 52
Decoupling
as fallacy of services, 240–241
independent deployment, 154, 241
independent development, 153–154, 241
kitty problem example, 242–243
layers, 151–152
modes, 153, 155–158
OO approach for cross-cutting concerns, 244–245
purpose of testing API, 252–253
source code dependencies, 319
use cases, 152
DeMarco, Tom, 29
Dependencies
ADP. See ADP (Acyclic Dependencies Principle)
architectural framework for policy, 184
calculating stability metrics, 123
case study. See Video sales case study
Common Reuse Principle and, 107–108
DIP. See DIP (Dependency Inversion Principle)
in Laser Trim archaeology project, 338
managing undesirable, 89–90

OCP example, 72
in package by layer, 304–306, 310–311
software destroyed by unmanaged, 256
stable. See SDP (Stable Dependencies Principle)
transitive, 75
understanding component, 121
in Union Accounting archaeology project, 333–334
Dependency graph, 115–118
Dependency Injection framework, Main component, 232
Dependency inversion, 44–47
Dependency management
metrics. See ADP (Acyclic Dependencies Principle)
via full-fledged architectural boundaries, 218
via polymorphism in monolithic systems, 177
video sales case study, 302
Dependency Rule
clean architecture and, 203–206
clean architecture scenario, 207–208
crossing boundaries, 206
defined, 91
dependency management, 302
designing services to follow, 247
Entities, 204
frameworks and drivers, 205
frameworks tending to violate, 293
in Hunt the Wumpus adventure game, 223
interface adapters, 205
OO approach for cross-cutting concerns, 244–245
services may follow, 240
tests following, 250
use cases, 204
which data crosses boundaries, 207
Deployment
architecture determines ease of, 150
components, 178–180
components as units of, 96
impact of architecture on, 138
tests use independent, 250
Deployment-level decoupling mode, 156–157, 178–179
Design
approaches to. See Code organization

architecture vs., 4
decreasing productivity/increases cost of code, 5–7
getting it right, 2
goal of good, 4–5
reducing volatility of interfaces, 88
signature of a mess, 7–8
SOLID principles of, 57–59
for testability, 251
Designing Object-Oriented C++ Applications Using the Booch Method, 369
Detail
database is. See Database is detail
don’t reveal hardware, to user of HAL, 265–269
framework is, 291–295
hardware is, 263–264
separating from policy, 140–142
story of architectural success, 163–165
web is, 285–289
Developers
decreasing productivity/increasing cost of code, 5–7
Eisenhower’s matrix of importance vs. urgency, 17
foolishness of overconfidence, 9–12
preference for function vs. architecture, 15–16
scope vs. shape in determining cost of change, 15
signature of a mess, 8–9
as stakeholders, 18
Development
impact of architecture on, 137–138
independent. See Independent developability
role of architecture in supporting, 149–150
role of test to support, 250
Device independence
defined, 142–143
IO device of UI as, 288–289
junk mail example, 144–145
physical addressing example, 145–146
in programming, 44
Digital revolution, and telephone companies, 352–354
Dijkstra, Edsger Wybe
applying discipline of proof to programming, 27
discovery of structured programming, 22
history of, 26

proclamation on goto statements, 28–29
on testing, 31
DIP (Dependency Inversion Principle)
breaking cycle of components, 117–118
conclusion, 91
concrete components, 91
crossing circle boundaries, 206
defined, 59
drawing boundary lines, 173
Entities without knowledge of use cases as, 193
factories, 89–90
in good software architecture, 71
not all components should be stable, 125
overview of, 87–88
stable abstractions, 88–89
Stable Abstractions Principle, 127
Directed acyclic graph. See DAGs (directed acyclic graphs)
Directional control, Open-Closed Principle, 74
Disks
if there were no, 280–281
prevalence of database systems due to, 279–280
in Union Accounting archaeology project, 326–330
Dispatch code, service area computer project, 345
Display local unit/display remote unit (DLU/DRU) archaeology project, 354–356
DLU/DRU (display local unit/display remote unit), archaeology project, 354–356
Do/while/until statements, 22, 27
Don’t Repeat Yourself (DRY) principle, conditional compilation directives, 272
Drawing lines. See Boundaries
Drivers, Dependency Rule, 205
DRY (Don’t Repeat Yourself) principle, conditional compilation directives, 272
DSL (domain-specific data-driven language), Laser Trim archaeology project, 337
Duplication
accidental, 63–65
true vs. accidental, 154–155
Dynamic polymorphism, 177–178, 206
Dynamically linked libraries, as architectural boundaries, 178–179
Dynamically typed languages
DIP and, 88
ISP and, 85
E

Editing, Laser Trim archaeology project, 336
Educational Testing Service (ETS), 370–372
Eisenhower, matrix of importance vs. urgency, 16–17
Embedded architecture. See Clean embedded architecture
Encapsulation
in defining OOP, 35–37
organization vs., 316–319
overuse of public and, 316
Entities
business rules and, 190–191
clean architecture scenario, 207–208
creating testable architecture, 198
Dependency Rule for, 204
risks of frameworks, 293
use cases vs., 191–193
Enumeration, Dijkstra’s proof for sequence/selection, 28
EPROM (Erasable Programmable Read-Only Memory) chips, 4-TEL archaeology project, 341–343
ER (Electronic Receptionist)
archaeology project, 359–361
Craft Dispatch System was, 362–364
ETS (Educational Testing Service), 370–372
Europe, redesigning SAC for US and, 347–348
Event sourcing, storing transactions, 54–55
Executables
deployment of monoliths, 176–178
linking components as, 96
External agency, clean architecture independence from, 202
External definition, compilers, 100
External reference, compilers, 100
F
Facade pattern, partial boundaries, 220
Fan-in/fan-out metrics, component stability, 122–123
Feathers, Michael, 58
File systems, mitigating time delay, 279–280
Firewalls, boundary crossings via, 176
Firmware
in 4-TEL archaeology project, 343–344
definitions of, 256–257
eliminating target-hardware bottleneck, 262–263
fuzzy line between software and, 263–264

obsolete as hardware evolves, 256
stop writing so much, 257–258
FitNesse program
overview of, 163–165
partial boundary, 218–219
FLD (Field Labeled Data), Craft Dispatch System archaeology project, 363
Flow of control
crossing circle boundaries, 206
dependency management, case study, 302
dynamic polymorphism, 177–178
in Union Accounting archaeology project, 334
Fowler, Martin, 305–306
Fragile Tests Problem, 251
Frameworks
avoid basing architecture on, 197
clean architecture independent from, 202
creating testable architecture without, 198
Dependency Rule for, 205
as option to be left open, 197
as tools, not a way of life, 198
Frameworks are details
asymmetric marriage and, 292–293
conclusion, 295
framework authors, 292
frameworks you must simply marry, 295
popularity of, 292
risks, 293–294
solution, 294
Function calls, services as, 240
Functional decomposition
programming best practice, 32
in structured programming, 29
Functional pointers, OOP, 22, 23
Functional programming
conclusion, 56
event sourcing, 54–55
history of, 22–23
immutability, 52
overview of, 50
segregation of mutability, 52–54
squares of integers example, 50–51

Functions
avoid overriding concrete, 89
breaking down into parts (functional decomposition), 29
one of three big concerns in architecture, 24
principle of doing one thing, 62
separating from data, 66
SRP examples, 67
G
Gateways, database, 214
GE Datanet 30 computer, Union Accounting archaeology project, 326–330
Goto statements
Dijkstra replaces with iteration control structures, 27
Dijkstra’s proclamation on harmfulness of, 28–29
history of structured programming, 22
removed in structured programming, 23
Growing Object Oriented Software with Tests (Freeman & Pryce), 202
GUI (graphical user interface). See also UI (user interface)
decoupling business rules from, 287–289
designing for testability, 251
developing architects registry exam, 371–372
input/output and boundary lines, 169–170
plugin architecture, 170–171
plugin argument, 172–173
separating from business rules with boundaries, 165–169
unit testing, 212
web is, 288
H
HAL (hardware abstraction layer)
avoid revealing hardware details to user of, 265–269
as boundary line between software/firmware, 264
DRY conditional compilation directives, 272
operating system is detail and, 269–271
Hardware
eliminating target-hardware bottleneck with layers, 262–263
firmware becomes obsolete through evolution of, 256
in SAC archaeology project, 346–347
Header files, programming to interfaces with, 272
Hexagonal Architecture (Ports and Adapters), 202
High-level policy

decoupling from lower level input/output policies, 185–186
separating details from, 140–142
splitting data streams, 227–228
where to place, 126
Human resources, goal of architect to minimize, 160
Humble Object pattern
data mappers, 214–215
database getaways, 214
Presenters and Views, 212–213
Presenters as form of, 212
testing and architecture, 213
understanding, 212
Hunt the Wumpus game
layers and boundaries. See Layers and boundaries
Main component from, 232–237
I
IBM System/7, aluminum die-cast archaeology project, 338–339
If/then/else statements, 22, 27
Immutability, 52–54
Implementation strategy. See Code organization
Importance, urgency vs. Eisenhower’s matrix of, 16–17
Incoming dependencies, stability metrics, 122–123
Independence
conclusion, 158
decoupling layers, 151–152
decoupling mode, 153
decoupling use cases, 152
deployment, 150
development, 149–150
duplication, 154–155
independent deployability, 154
independent developability, 153–154
leaving options open, 150–151
operation, 149
overview of, 147–148
types of decoupling modes, 155–158
use cases, 148
Independent components
calculating stability metrics, 123
understanding, 121

Independent deployability
in 4-TEL archaeology project, 344
as fallacy of services, 241
kitty problem example, 242–243
in OO approach for cross-cutting concerns, 244–245
overview of, 154
Independent developability
as fallacy of services, 241
kitty problem example, 242–243
in OO approach for cross-cutting concerns, 244–245
overview of, 153–154
of UI and database, 47
Induction, Dijkstra’s proof related to iteration, 28
Information hiding, Open-Closed Principle, 74–75
Inheritance relationships
crossing circle boundaries, 206
defining OOP, 37–40
dependency inversion, 46
dependency management, 302
guiding use of, 78
Input/output
business rules for use cases, 193–194
decoupling higher-level policy from lower level, 185–187
policy level defined as distance from, 184
separating components with boundary lines, 169–170
Integers, functional programming example, 50–51
Integration, weekly build issues, 112–113
Interface adapters, Dependency Rule for, 205
Interface Segregation Principle. See ISP (Interface Segregation Principle)
IO device
UNIX functions, 41–44
web is, 288–289
Isolation, test, 250–251
ISP (Interface Segregation Principle)
architecture and, 86
Common Reuse Principle compared with, 108
conclusion, 86
defined, 59
language type and, 85
overview of, 84–85
Iteration, 27–28

J
Jacobson, Ivar, 196, 202
Jar files
component architecture, 301
components as, 96
creating partial boundary, 219
defining function of components, 313
designing component-based services, 245–246
Download and Go rule for, 163
in source-level decoupling mode, 176
Java
abstract components in, 125
code organization approaches in. See Code organization
components as jar files in, 96
DIP and, 87
import statements for dependencies, 184
ISP example, 84–85
marrying standard library framework in, 293
module frameworks in, 319
package by layer in, 304–306
squares of integers example in, 50–51
weakening encapsulation, 36–37
Jitters, breaking cycle of components, 118
Junk mail example, 144–145
K
Kitty problem example, 242–245
L
Languages
clean architecture and, 223–226
Hunt the Wumpus adventure game, 222–223
Laser Trim, archaeology project
4-TEL project, 339
overview of, 334–338
Layered architecture
package by layer code organization, 304–306
relaxed, 311–312
why it is considered bad, 310–311
Layers
approach to code organization, 304–306

clean architecture using, 202–203
decoupling, 151–152
duplication of, 155
eliminating target-hardware bottleneck, 262–263
independent developability, 154
Layers and boundaries
clean architecture, 223–226
conclusion, 228
crossing streams, 226
Hunt the Wumpus adventure game, 222–223
overview of, 221–222
splitting streams, 227–228
Leiningen tool, module management, 104
Level
hierarchy of protection and, 74
policy and, 184–187
Libraries
location of source code, 97–98
relocatable binaries, 99–100
Life cycle, architecture supports system, 137
Linkers, separating from loaders, 100–102
Liskov, Barbara, 78
Liskov Substitution Principle (LSP). See LSP (Liskov Substitution Principle)
LISP langauge, functional programming, 23
Lisp language, squares of integers example, 50–51
Loaders
linking, 100–102
relocatable binaries, 99–100
Local process boundaries, 179–180
LSP (Liskov Substitution Principle)
architecture and, 80
conclusion, 82
defined, 59
guiding use of inheritance, 78
overview of, 78
square/rectangle example problem, 79
violation of, 80–82
M
M365 computer
4-TEL archaeology project, 340–341

Laser Trim archaeology project, 335–338
SAC archaeology project, 345–347
Mailboxes, local processes communicate via, 180
Main component
conclusion, 237
as concrete component, 91
defined, 232
object-oriented programming, 40
polymorphism, 45
small impact of releasing, 115
as ultimate detail, 232–237
Main Sequence
avoiding Zones of Exclusion via, 130
defining relationship between abstraction/stability, 127–128
measuring distance from, 130–132
Zone of Pain, 129
Zone of Uselessness, 129–130
Maintenance, impact of architecture on, 139–140
Marketing campaigns, database vendor, 283
Master Operating Program (MOP), Laser Trim archaeology project, 336
Mathematics
contrasting science with, 30
discipline of proof, 27–28
Maven tool, module management, 104
McCarthy, John, 23
Memory
early layout of, 98–99
local processes and, 179
RAM. See RAM
Merges, SRP examples, 65
Message queues, local processes communicate via, 180
Metrics
abstraction, 127
distance from Main Sequence, 130–132
Meyer, Bertrand, 70
Micro-service architecture
in Craft Dispatch System archaeology project, 362–363
decoupling mode, 153
deployment strategy, 138
popularity of, 239
Modems, SAC archaeology project, 346–347

Modules
Common Reuse Principle, 107–108
defined, 62
management tools, 104
public types vs. published types, 319
Reuse/Release Equivalence Principle, 105
Monoliths
building scalable systems, 241
deployment-level components vs., 179
deployment of, 176–178
function calls, 240
local processes as statically linked, 180
threads, 179
Moore’s Law, 101
MOP (Master Operating Program), Laser Trim archaeology project, 336
Morning after syndrome
eliminating dependency cycles to solve, 113–115
managing dependencies to prevent, 118
overview of, 112
weekly build issues, 112–113
MPS (multiprocessing system), SAC archaeology project, 345–346
Mutability, 52–54
Mutable variables, 51, 54–55
N
National Council of Architects Registry Board (NCARB), 370–372
.NET, components as DLLs, 96
NetNews, presence of author on, 367–369
Newkirk, Jim, 371–372
Nygaard, Kristen, 22
O
Object-oriented databases, ROSE product, 368–370
Object Oriented Design with Applications (Booch), 366, 368
Object-oriented programming
conclusion, 47
for cross-cutting concerns, 244–245
dependency inversion, 44–47
deployment of monoliths, 177
encapsulation, 35–37
history of, 22

inheritance, 37–40
overview of, 34–35
polymorphism, 40–43
power of polymorphism, 43–44
Object Oriented Software Engineering (Jacobson), 196, 202
Object relational mappers (ORMs), 214–215
Objects, invented in 4-TEL archaeology project, 344
OCP (Open-Closed Principle)
birth of, 142
Common Closure Principle compared with, 106
conclusion, 75
in Craft Dispatch System archaeology project, 363
defined, 59
dependency management, 302
designing component-based services, 246
directional control, 74
information hiding, 74–75
overview of, 70
thought experiment, 71–74
OMC (Outboard Marine Corporation), aluminum die-cast archaeology project, 338–339
One-dimensional boundaries, 219
Open-Closed Principle. See OCP (Open-Closed Principle)
Operating system abstraction layer (OSAL), clean embedded architecture, 270–271
Operating system (OS), is detail, 269–271
Operations
architecture supports system, 138–139, 149
decoupling use cases for, 153
use cases affected by changes in, 204
Options, keeping open
good architecture makes system easy to change, 150–151
operational architecture, 149
purpose of architecture, 140–142, 197
via decoupling mode, 153
Organization vs. encapsulation, 316–319
ORMs (object relational mappers), 214–215
OS (operating system), is detail, 269–271
OSAL (operating system abstraction layer), clean embedded architecture, 270–271
Oscillations, web as one of many, 285–289
Outgoing dependencies, stability metrics, 122–123
Overconfidence, foolishness of, 9–12

P
Package by component, 310–315, 318
Package by feature, 306–307, 317
Package by layer
access modifiers, 317–318
horizontal layering of code, 304–306
why it is considered bad, 310–311
Packages, organization vs. encapsulation, 316–319
Page-Jones, Meilir, 29
Partial boundaries
conclusion, 220
facades, 220
one-dimensional boundaries, 219
reasons to implement, 217–218
skip last step, 218–219
Patches, in 4-TEL archaeology project, 344
PCCU, archaeology project, 352–354
PDP-11/60 computer, 349–351
Performance, as low-level concern, 281
Périphérique anti-pattern of ports and adapters, 320–321
Physical addressing example, 145–146
Plugin architecture
in 4-TEL archaeology project, 344
for device independence, 44
drawing boundaries for axis of change, 173
of lower-level components into higher-level components, 187
Main component as, 237
start with presumption of, 170–171
Pointers
in creating polymorphic behavior, 43
functional, 22–23
Policy
in clean architecture, 203
high-level. See High-level policy
overview of, 183–184
software systems as statements of, 183
splitting data streams, 227–228
Polymorphic dispatch, 4-TEL archaeology project, 344
Polymorphism
crossing circle boundaries with dynamic, 206
dependency inversion, 44–47

flow of control in dynamic, 177–178
in object-oriented programming, 22, 40–43
power of, 43–44
Ports and adapters
access modifiers, 318
approach to code organization, 308–310
decouple dependencies with source code trees, 319–320
Périphérique anti-pattern of, 320–321
Positional stability, component, 122–123
Premature decisions, coupling to, 160–163
“Presentation Domain Data Layering” (Fowler), 305–306
Presenters
in clean architecture, 203, 205
clean architecture scenario, 207–208
component architecture, 301
crossing circle boundaries, 206
Presenters and humble objects
conclusion, 215
data mappers, 214–215
database getaways, 214
Humble Object pattern, 212
overview of, 211–212
Presenters and Views, 212–213
service listeners, 215
testing and architecture, 213
Processes, partitioning into classes/separating classes, 71–72
Processor
is detail, 265–269
mutability and, 52
Product, video sales case study, 298
Productivity
decreasing, increasing cost of code, 5–7
signature of a mess, 8–9
Programming languages
abstract components in, 125–126
components, 96
dynamically typed, 88
ISP and, 85
statically typed, 87
variables in functional languages, 51
Programming paradigms

functional programming. See Functional programming
history of, 19–20
object-oriented programming. See Object-oriented programming
overview of, 21–24
structured programming. See Structured programming
Proof
discipline of, 27–28
structured programming lacking, 30–31
Proxies, using with frameworks, 293
Public types
misuse of, 315–316
vs. types that are published in modules, 319
Python
DIP and, 88
ISP and, 85
R
Race conditions
due to mutable variables, 52
protecting against concurrent updates and, 53
RAM
4-TEL archaeology project, 341, 343–344
replacing disks, 280–281
Rational (company), 367, 368
RDBMS (relational database management systems), 279–283
Real-time operating system (RTOS) is detail, 269–271
Relational database management systems (RDBMS), 279–283
Relational databases, 278, 281–283
Relaxed layered architecture, 311–312
Releases
effect of cycle in component dependency graph, 115–117
eliminating dependency cycles, 113–115
numbering new component, 113
Reuse/Release Equivalence Principle for new, 104–105
Remote terminals, DLU/DRU archaeology project, 354–356
REP (Reuse/Release Equivalence Principle), 104–105, 108–110
Request models, business rules, 193–194
ReSharper, plugin argument, 172–173
Response models, business rules, 193–194
REST, leave options open in development, 141
Reusability. See CRP (Common Reuse Principle)

Reuse/Release Equivalence Principle (REP), 104–105, 108–110
Risks
architecture should mitigate costs of, 139–140
of frameworks, 293–294
ROM boards, 4-TEL archaeology project, 341
ROSE product, archaeology project, 368–370
RTOS (real-time operating system) is detail, 269–271
Ruby
components as gem files, 96
DIP and, 88
ISP and, 85
RVM tool, module management, 104
S
SAC (service area computer), archaeology project
4-TEL using, 340–341
architecture, 345–347
conclusion, 349
dispatch determination, 345
DLU/DRU archaeology project, 354–356
Europe, 348–349
grand redesign, 347–348
overview of, 344
SAP (Stable Abstractions Principle)
avoiding zones of exclusion, 130
distance from main sequence, 130–132
drawing boundary lines, 173
introduction to, 126–127
main sequence, 127–130
measuring abstraction, 127
where to put high-level policy, 126
SC (service center), 4-TEL archaeology project, 339–340
Scalability
kitty problem and services, 242–243
services not only option for building, 241
Schmidt, Doug, 256–258
Scientific methods, proving statements false, 30–31
Scope, of changing architecture, 15
Screaming architecture. See Architecture, screaming
SDP (Stable Dependencies Principle)
abstract components, 125–126

not all components should be, 124–125
not all components should be stable, 123–125
overview of, 120
stability, 120–121
stability metrics, 122–123
Stable Abstractions Principle, 127
Security, testing API, 253
Selection, as program control structure, 27–28
Separation of components, as big concern in architecture, 24
Sequence, as program control structure, 27–28
Serial communication bus, SAC archaeology project, 347
Service area computer. See SAC (service area computer), archaeology project
Service center (SC), 4-TEL archaeology project, 339–340
Service-level decoupling mode, 153, 156–157
Services
component-based, 245–246
conclusion, 247
cross-cutting concerns, 246–247
decoupling fallacy, 240–241
as function calls vs. architecture, 240
Humble Object boundaries for, 214–215
independent development/deployment fallacy, 241
kitty problem, 242–243
objects to the rescue, 244–245
overview of, 239
as strongest boundary, 180–181
Set program interrupt (SPI) instruction, aluminum die-cast archaeology project, 339
Shape, of change, 15
Single Responsibility Principle. See SRP (Single Responsibility Principle)
SOA (service-oriented architecture)
decoupling mode, 153
in Electronic Receptionist archaeology project, 360–361
reasons for popularity of, 239
Sockets, local processes communicate via, 180
Software
clean embedded architecture isolates OS from, 270
components. See Components
eliminating target-hardware bottleneck with layers, 262–263
fuzzy line between firmware and, 263–264
getting it right, 1–2
SOLID principles, 58

value of architecture vs. behavior, 14–18
Software development
fighting for architecture over function, 18
like a science, 31
Software reuse
Common Reuse Principle, 107–108
reusable components and, 104
Reuse/Release Equivalence Principle, 104–105
SOLID principles
Dependency Inversion Principle. See DIP (Dependency Inversion Principle)
designing component-based services using, 245–246
history of, 57–59
Interface Segregation Principle. See ISP (Interface Segregation Principle)
Liskov Substitution Principle. See LSP (Liskov Substitution Principle)
OO approach for cross-cutting concerns, 244–245
Open-Closed Principle. See OCP (Open-Closed Principle)
Single Responsibility Principle. See SRP (Single Responsibility Principle)
Source code, compiling, 97–98
Source code dependencies
creating boundary crossing via, 176
crossing circle boundaries, 206
decoupling, 184–185, 319
dependency inversion, 44–47
local processes as, 180
OCP example, 72
referring only to abstractions, 87–88
UI components reuse game rules via, 222–223
Source code trees, decoupling dependencies, 319–321
Source-level decoupling mode, 155–157, 176–178
Spelunking, architecture mitigates costs of, 139–140
SPI (set program interrupt) instruction, aluminum die-cast archaeology project, 339
Splitting data streams, 227–228
Square/rectangle problem, LSP, 79
Squares of integers, functional programming, 50–51
SRP (Single Responsibility Principle)
accidental duplication example, 63–65
Common Closure Principle vs., 106–107
conclusion, 66–67
decoupling layers, 152
defined, 59
dependency management, 302

in good software architecture, 71
grouping policies into components, 186–187
keeping changes localized, 118
merges, 65
overview of, 61–63
solutions, 66–67
use case analysis, 299
where to draw boundaries, 172–173
Stability, component
measuring, 122–123
relationship between abstraction and, 127–130
SAP. See SAP (Stable Abstractions Principle)
understanding, 120–121
Stable Abstractions Principle. See SAP (Stable Abstractions Principle)
Stable components
abstract components as, 125–126
as harmless in Zone of Pain, 129
not all components should be, 123–125
placing high-level policies in, 126
Stable Abstractions Principle, 126–127
Stable Dependencies Principle. See SDP (Stable Dependencies Principle)
Stakeholders
scope vs. shape for cost of change, 15
seniority of architecture over function, 18
values provided by software systems, 14
State
concurrency issues from mutation, 53
storing transactions but not, 54–55
Static analysis tools, architecture violations, 313
Static vs. dynamic polymorphism, 177
Strategy pattern
creating one-dimensional boundaries, 219
OO approach for cross-cutting concerns, 244–245
Streams, data
clean architecture and, 224–226
crossing, 226
splitting, 227–228
Structural coupling, testing API, 252
Structure. See Architecture
Structured programming
Dijkstra’s proclamation on goto statements, 28–29

discipline of proof, 27–28
functional decomposition in, 29
history of, 22
lack of formal proofs, 30
overview of, 26
role of science in, 30–31
role of tests in, 31
value of, 31–32
Substitution
LSP. See LSP (Liskov Substitution Principle)
programming to interfaces and, 271–272
Subtypes, defining, 78
T
Target-hardware bottleneck, 261, 262–272
TAS (Teradyne Applied Systems), 334–338, 339–344
Template Method pattern, OO approach for cross-cutting concerns, 244–245
Test boundary
conclusion, 253
designing for testability, 251
Fragile Tests Problem, 251
overview of, 249–250
testing API, 252–253
tests as system components, 250
Testable architecture
clean architecture creating, 202
clean embedded architecture as, 262–272
overview of, 198
Testing
and architecture, 213
Presenters and Views, 212–213
in structured programming, 31
unit. See Unit testing
via Humble Object pattern, 212
Threads
mutability and, 52
schedule/order of execution, 179
Three-tiered “architecture” (as topology), 161
Top-down design, component structure, 118–119
Transactional memory, 53
Transactions, storing, 54–55

Transitive dependencies, violating software principles, 75
Trouble tickets, CDS archaeology project, 362–364
True duplication, 154–155
Turning, Alan, 23
U
UI (user interface). See also GUI (graphical user interface)
applying LSP to, 80
clean architecture independent from, 202
crossing circle boundaries, 206
decoupling business rules from, 287–289
decoupling layers, 152–153
decoupling use cases, 153
Hunt the Wumpus adventure game, 222–223
independent developability, 47, 154
Interface Segregation Principle, 84
programming to, 271–272
reducing volatility of, 88
SAC archaeology project, 346
UML class diagram
package by layer, 304–305, 310
ports and adapters, 308–310
relaxed layered architecture, 311–312
Uncle Bob, 367, 369
UNIFY database system, VRS archaeology project, 358–359
Union Accounting system, archaeology project, 326–334
Unit testing
creating testable architecture, 198
effect of cycle in component dependency graph, 116–117
via Humble Object pattern, 212
UNIX, IO device driver functions, 41–44
Upgrades, risks of frameworks, 293
Urgency, Eisenhower’s matrix of importance vs., 16–17
Use cases
architecture must support, 148
business rules for, 191–194
clean architecture scenario, 207–208
coupling to premature decisions with, 160
creating testable architecture, 198
crossing circle boundaries, 206
decoupling, 152

decoupling mode, 153
Dependency Rule for, 204
duplication of, 155
good architecture centered on, 196, 197
independent developability and, 154
video sales case study, 298–300
User interface
GUI. See GUI (graphical user interface)
UI. See UI (user interface)
Utility library, Zone of Pain, 129
Uucp connection, 366
V
Values, software system
architecture (structure), 14–15
behavior, 14
Eisenhower’s matrix of importance vs. urgency, 16–17
fighting for seniority of architecture, 18
function vs. architecture, 15–16
overview of, 14
Variables, functional language, 51
Varian 620/f minicomputer, Union Accounting archaeology project, 331–334
Video sales case study
component architecture, 300–302
conclusion, 302
dependency management, 302
on process/decisions of good architect, 297–298
product, 298
use case analysis, 298–300
View Model, Presenters and Views, 213
Views
component architecture, 301
Presenters and, 212–213
Vignette Grande, architects registry exam, 371–372
Visual Studio, plugin argument, 172–173
Voice technologies, archaeology projects
Electronic Receptionist, 359–361
Voice Response System, 357–359
Volatile components
dependency graph and, 118
design for testability, 251

placing in volatile software, 126
as problematic in Zone of Pain, 129
Stable Dependencies Principle and, 120
Von Neumann, 34
VRS (Voice Response System), archaeology projects, 357–359, 362–363
W
Web
as delivery system for your application, 197–198
Dependency Rule for, 205
is detail, 285–289
Web servers
creating testable architecture without, 198
as option to be left open, 141, 197
writing own, 163–165
Weekly build, 112–113
Wiki text, architectural success story, 164
Y
Yourdon, Ed, 29
Z
Zones of exclusion
avoiding, 130
relationship between abstraction/stability, 128
Zone of Pain, 129
Zone of Uselessness, 129–130

Code Snippets
Code Snippets
Code Snippets
Code Snippets
Code Snippets
Code Snippets
Code Snippets
Code Snippets
Code Snippets










































