CONTENTS DE2 115 User Manual
User Manual:
Open the PDF directly: View PDF
.
Page Count: 116 [warning: Documents this large are best viewed by clicking the View PDF Link!]

1

1
CONTENTS
Chapter 1 DE2-115 Package .................................................................................. 4
1.1 Package Contents .................................................................................................................................. 4
1.2 The DE2-115 Board Assembly .............................................................................................................. 5
1.3 Getting Help ......................................................................................................................................... 6
Chapter 2 Introduction of the Altera DE2-115 Board ............................................ 7
2.1 Layout and Components ........................................................................................................................ 7
2.2 Block Diagram of the DE2-115 Board ................................................................................................... 9
2.3 Power-up the DE2-115 Board .............................................................................................................. 12
Chapter 3 DE2-115 Control Panel ........................................................................ 14
3.1 Control Panel Setup ............................................................................................................................ 14
3.2 Controlling the LEDs, 7-segment Displays and LCD Display............................................................ 16
3.3 Switches and Push-buttons .................................................................................................................. 18
3.4 SDRAM/SRAM/EEPROM/Flash Controller and Program-mer ........................................................... 19
3.5 USB Monitoring ................................................................................................................................. 21
3.6 PS/2 Device ........................................................................................................................................ 22
3.7 SD Card .............................................................................................................................................. 23
3.8 RS-232 Communication ...................................................................................................................... 23
3.9 VGA ................................................................................................................................................... 24
3.10 HSMC .............................................................................................................................................. 25
3.11 IR Receiver ....................................................................................................................................... 26
3.12 Overall Structure of the DE2-115 Control Panel ................................................................................ 27
Chapter 4 Using the DE2-115 Board .................................................................... 29
4.1 Configuring the Cyclone IV E FPGA .................................................................................................. 29
4.2 Using Push-buttons and Switches ........................................................................................................ 32

2
4.3 Using LEDs ........................................................................................................................................ 34
4.4 Using the 7-segment Displays ............................................................................................................. 36
4.5 Clock Circuitry ................................................................................................................................... 38
4.6 Using the LCD Module ....................................................................................................................... 39
4.7 High Speed Mezzanine Card ............................................................................................................... 40
4.8 Using the Expansion Header ............................................................................................................... 45
4.9 Using 14-pin General Purpose I/O Connector ...................................................................................... 50
4.10 Using VGA ....................................................................................................................................... 51
4.11 Using the 24-bit Audio CODEC ........................................................................................................ 53
4.12 RS-232 Serial Port ............................................................................................................................ 54
4.13 PS/2 Serial Port ................................................................................................................................. 55
4.14 Gigabit Ethernet Transceiver ............................................................................................................. 56
4.15 TV Decoder ...................................................................................................................................... 59
4.16 Implementing a TV Encoder.............................................................................................................. 60
4.17 Using the USB Interface .................................................................................................................... 61
4.18 Using IR ........................................................................................................................................... 62
4.19 Using SRAM/SDRAM/FLASH/EEPROM/SD Card .......................................................................... 63
Chapter 5 DE2-115 System Builder ..................................................................... 70
5.1 Introduction ........................................................................................................................................ 70
5.2 General Design Flow .......................................................................................................................... 70
5.3 Using DE2-115 System Builder ........................................................................................................... 71
Chapter 6 Examples of Advanced Demonstrations ............................................. 77
6.1 DE2-115 Factory Configuration .......................................................................................................... 77
6.2 TV Box Demonstration ....................................................................................................................... 78
6.3 USB Paintbrush .................................................................................................................................. 80
6.4 USB Device ........................................................................................................................................ 82
6.5 A Karaoke Machine ............................................................................................................................. 84
6.6 SD Card Demonstration ...................................................................................................................... 86
6.7 SD Card Music Player ......................................................................................................................... 89
6.8 PS/2 Mouse Demonstration ................................................................................................................. 93

3
6.9 IR Receiver Demonstration ................................................................................................................. 96
6.10 Music Synthesizer Demonstration ................................................................................................... 100
6.11 Audio Recording and Playing .......................................................................................................... 103
6.12 Web Server Demonstration .............................................................................................................. 106
Chapter 7 Appendix .......................................................................................... 115
7.1 Revision History ............................................................................................................................... 115
7.2 Copyright Statement.......................................................................................................................... 115

4
Chapter 1
DE2-115 Package
The DE2-115 package contains all components needed to use the DE2-115 board in conjunction
with a computer that runs the Microsoft Windows OS.
1
1.
.1
1
P
Pa
ac
ck
ka
ag
ge
e
C
Co
on
nt
te
en
nt
ts
s
Figure 1-1 shows a photograph of the DE2-115 package.
Figure 1-1 The DE2-115 package contents
The DE2-115 package includes:
The DE2-115 board.
USB Cable for FPGA programming and control.
DE2-115 System CD containing the DE2-115 documentation and supporting materials,
including the User Manual, the Control Panel, System Builder and Altera Monitor Program
utility, reference designs and demonstrations, device datasheets, tutorials, and a set of laboratory
exercises.
CD-ROMs containing Altera‟s Quartus® II Web Edition and the Nios® II Embedded Design
Suit Evaluation Edition software.

5
Bag of six rubber (silicon) covers for the DE2-115 board stands. The bag also contains some
extender pins, which can be used to facilitate easier probing with testing equipment of the
board‟s I/O expansion headers.
Clear plastic cover for the board.
12V DC desktop power supply.
Remote controller
1
1.
.2
2
T
Th
he
e
D
DE
E2
2-
-1
11
15
5
B
Bo
oa
ar
rd
d
A
As
ss
se
em
mb
bl
ly
y
To assemble the included stands for the DE2-115 board:
Assemble a rubber (silicon) cover, as shown in Figure 1-2, for each of the six copper stands on
the DE2-115 board
The clear plastic cover provides extra protection, and is mounted over the top of the board by
using additional stands and screws
Figure 1-2 The feet for the DE2-115 board

6
1
1.
.3
3
G
Ge
et
tt
ti
in
ng
g
H
He
el
lp
p
Here are the addresses where you can get help if you encounter any problem:
Altera Corporation
101 Innovation Drive San Jose, California, 95134 USA
Email: university@altera.com
Terasic Technologies
No. 356, Sec. 1, Fusing E. Rd. Jhubei City, HsinChu County, Taiwan, 302
Email: support@terasic.com
Tel.: +886-3-550-8800
Web: DE2-115.terasic.com

7
Chapter 2
Introduction of the Altera DE2-115 Board
This chapter presents the features and design characteristics of the DE2-115 board.
2
2.
.1
1
L
La
ay
yo
ou
ut
t
a
an
nd
d
C
Co
om
mp
po
on
ne
en
nt
ts
s
A photograph of the DE2-115 board is shown in Figure 2-1 and Figure 2-2. It depicts the layout of
the board and indicates the location of the connectors and key components.
Figure 2-1 The DE2-115 board (top view)

8
Figure 2-2 The DE2-115 board (bottom view)
The DE2-115 board has many features that allow users to implement a wide range of designed
circuits, from simple circuits to various multimedia projects.
The following hardware is provided on the DE2-115 board:
Altera Cyclone® IV 4CE115 FPGA device
Altera Serial Configuration device – EPCS64
USB Blaster (on board) for programming; both JTAG and Active Serial (AS) programming
modes are supported
2MB SRAM
Two 64MB SDRAM
8MB Flash memory
SD Card socket
4 Push-buttons
18 Slide switches
18 Red user LEDs
9 Green user LEDs
50MHz oscillator for clock sources
24-bit CD-quality audio CODEC with line-in, line-out, and microphone-in jacks
VGA DAC (8-bit high-speed triple DACs) with VGA-out connector
TV Decoder (NTSC/PAL/SECAM) and TV-in connector
2 Gigabit Ethernet PHY with RJ45 connectors
USB Host/Slave Controller with USB type A and type B connectors
RS-232 transceiver and 9-pin connector
PS/2 mouse/keyboard connector
IR Receiver
2 SMA connectors for external clock input/output

9
One 40-pin Expansion Header with diode protection
One High Speed Mezzanine Card (HSMC) connector
16x2 LCD module
In addition to these hardware features, the DE2-115 board has software support for standard I/O
interfaces and a control panel facility for accessing various components. Also, the software is
provided for supporting a number of demonstrations that illustrate the advanced capabilities of the
DE2-115 board.
In order to use the DE2-115 board, the user has to be familiar with the Quartus II software. The
necessary knowledge can be acquired by reading the tutorials “Getting Started with Altera’s DE2-115
Board” (tut_initialDE2-115.pdf) and “Quartus II Introduction” (which exists in three versions based on the design
entry method used, namely Verilog, VHDL or schematic entry). These tutorials are provided in the directory
DE2_115_tutorials on the DE2-115 System CD that accompanies the DE2-115 kit and can also be found on
Terasic‟s DE2-115 web pages.
2
2.
.2
2
B
Bl
lo
oc
ck
k
D
Di
ia
ag
gr
ra
am
m
o
of
f
t
th
he
e
D
DE
E2
2-
-1
11
15
5
B
Bo
oa
ar
rd
d
Figure 2-3 gives the block diagram of the DE2-115 board. To provide maximum flexibility for the
user, all connections are made through the Cyclone IV E FPGA device. Thus, the user can configure
the FPGA to implement any system design.
Figure 2-3 Block Diagram of DE2-115

10
Following is more detailed information about the blocks in Figure 2-3:
F
FP
PG
GA
A
d
de
ev
vi
ic
ce
e
Cyclone IV EP4CE115F29 device
114,480 LEs
432 M9K memory blocks
3,888 Kbits embedded memory
4 PLLs
F
FP
PG
GA
A
c
co
on
nf
fi
ig
gu
ur
ra
at
ti
io
on
n
JTAG and AS mode configuration
EPCS64 serial configuration device
On-board USB Blaster circuitry
M
Me
em
mo
or
ry
y
d
de
ev
vi
ic
ce
es
s
128MB (32Mx32bit) SDRAM
2MB (1Mx16) SRAM
8MB (4Mx16) Flash with 8-bit mode
32Kb EEPROM
S
SD
D
C
Ca
ar
rd
d
s
so
oc
ck
ke
et
t
Provides SPI and 4-bit SD mode for SD Card access
C
Co
on
nn
ne
ec
ct
to
or
rs
s
Two Ethernet 10/100/1000 Mbps ports
High Speed Mezzanine Card (HSMC)
Configurable I/O standards (voltage levels:3.3/2.5/1.8/1.5V)
USB type A and B
o Provide host and device controllers compliant with USB 2.0
o Support data transfer at full-speed and low-speed
o PC driver available

11
40-pin expansion port
o Configurable I/O standards (voltage levels:3.3/2.5/1.8/1.5V)
VGA-out connector
o VGA DAC (high speed triple DACs)
DB9 serial connector for RS-232 port with flow control
PS/2 mouse/keyboard
C
Cl
lo
oc
ck
k
Three 50MHz oscillator clock inputs
SMA connectors (external clock input/output)
A
Au
ud
di
io
o
24-bit encoder/decoder (CODEC)
Line-in, line-out, and microphone-in jacks
D
Di
is
sp
pl
la
ay
y
16x2 LCD module
S
Sw
wi
it
tc
ch
he
es
s
a
an
nd
d
i
in
nd
di
ic
ca
at
to
or
rs
s
18 slide switches and 4 push-buttons switches
18 red and 9 green LEDs
Eight 7-segment displays
O
Ot
th
he
er
r
f
fe
ea
at
tu
ur
re
es
s
Infrared remote-control receiver module
TV decoder (NTSC/PAL/SECAM) and TV-in connector

12
P
Po
ow
we
er
r
Desktop DC input
Switching and step-down regulators LM3150MH
2
2.
.3
3
P
Po
ow
we
er
r-
-u
up
p
t
th
he
e
D
DE
E2
2-
-1
11
15
5
B
Bo
oa
ar
rd
d
The DE2-115 board comes with a preloaded configuration bit stream to demonstrate some features
of the board. This bit stream also allows users to see quickly if the board is working properly. To
power-up the board perform the following steps:
1. Connect the provided USB cable from the host computer to the USB Blaster connector on the
DE2-115 board. For communication between the host and the DE2-115 board, it is necessary
to install the Altera USB Blaster driver software. If this driver is not already installed on the
host computer, it can be installed as explained in the tutorial “Getting Started with Altera's
DE2-115 Board ” (tut_initialDE2-115.pdf). This tutorial is available in the directory
DE2_115_tutorials on the DE2-115 System CD.
2. Turn off the power by pressing the red ON/OFF switch before connecting the 12V adapter to
the DE2-115 board.
3. Connect a VGA monitor to the VGA port on the DE2-115 board.
4. Connect your headset to the line-out audio port on the DE2-115 board.
5. Turn the RUN/PROG switch (SW19) on the left edge of the DE2-115 board to RUN position;
the PROG position is used only for the AS Mode programming.
6. Recycle the power by turning the red power switch on the DE2-115 board OFF and ON again .
At this point you should observe the following:
All user LEDs are flashing
All 7-segment displays are cycling through the numbers 0 to F
The LCD display shows “Welcome to the Altera DE2-115”
The VGA monitor displays the image shown in Figure 2-4
Set the slide switch SW17 to the DOWN position; you should hear a 1-kHz sound. Be careful of
the very loud volume for avoiding any discomfort
Set the slide switch SW17 to the UP position and connect the output of an audio player to the
line-in connector on the DE2-115 board; on your speaker or headset you should hear the music
played from the audio player (MP3, PC, iPod, or the like)

13
You can also connect a microphone to the microphone-in connector on the DE2-115 board; your
voice will be mixed with the music playing on the audio player
Figure 2-4 The default VGA output pattern

14
Chapter 3
DE2-115 Control Panel
The DE2-115 board comes with a Control Panel facility that allows users to access various
components on the board from a host computer. The host computer communicates with the board
through a USB connection. The facility can be used to verify the functionality of components on the
board or be used as a debug tool while developing RTL code.
This chapter first presents some basic functions of the Control Panel, then describes its structure in
block diagram form, and finally describes its capabilities.
3
3.
.1
1
C
Co
on
nt
tr
ro
ol
l
P
Pa
an
ne
el
l
S
Se
et
tu
up
p
The Control Panel Software Utility is located in the directory
“DE2_115_tools/DE2_115_control_panel” in the DE2-115 System CD. It's free of installation, just
copy the whole folder to your host computer and launch the control panel by executing the
“DE2_115_ControlPanel.exe”. (Windows 7 64-bit Users: If an error message that shows a missing
jtag_client.dll file (cannot find jtag_client.dll) while the Control Panel is commencing, users should
re-launch the DE4_ControlPanel.exe from the following directory
(/DE2_115_tools/DE2_115_control_panel/win7_64bits))
Specific control circuit should be downloaded to your FPGA board before the control panel can
request it to perform required tasks. The program will call Quartus II tools to download the control
circuit to the FPGA board through USB-Blaster[USB-0] connection.
To activate the Control Panel, perform the following steps:
1. Make sure Quartus II 10.0 or later version is installed successfully on your PC.
2. Set the RUN/PROG switch to the RUN position.
3. Connect the supplied USB cable to the USB Blaster port, connect the 12V power supply, and
turn the power switch ON.
4. Start the executable DE2_115_ControlPanel.exe on the host computer. The Control Panel user
interface shown in Figure 3-1 will appear.

15
5. The DE2_115_ControlPanel.sof bit stream is loaded automatically as soon as the
DE2_115_control_panel.exe is launched.
6. In case the connection is disconnected, click on CONNECT where the .sof will be re-loaded
onto the board.
7. Note, the Control Panel will occupy the USB port until you close that port; you cannot use Quartus II to
download a configuration file into the FPGA until the USB port is closed.
8. The Control Panel is now ready for use; experience it by setting the ON/OFF status for some
LEDs and observing the result on the DE2-115 board.
Figure 3-1 The DE2-115 Control Panel
The concept of the DE2-115 Control Panel is illustrated in Figure 3-2. The “Control Circuit” that
performs the control functions is implemented in the FPGA board. It communicates with the
Control Panel window, which is active on the host computer, via the USB Blaster link. The
graphical interface is used to issue commands to the control circuit. It handles all requests and
performs data transfers between the computer and the DE2-115 board.

16
Figure 3-2 The DE2-115 Control Panel concept
The DE2-115 Control Panel can be used to light up LEDs, change the values displayed on
7-segment and LCD displays, monitor buttons/switches status, read/write the SDRAM, SRAM,
EEPROM and Flash Memory, monitor the status of an USB device, communicate with the PS/2
mouse, output VGA color pattern to VGA monitor, verify functionality of HSMC connector I/Os,
communicate with PC via RS-232 interface and read SD Card specification information. The
feature of reading/writing a word or an entire file from/to the Flash Memory allows the user to
develop multimedia applications (Flash Audio Player, Flash Picture Viewer) without worrying about
how to build a Memory Programmer.
3
3.
.2
2
C
Co
on
nt
tr
ro
ol
ll
li
in
ng
g
t
th
he
e
L
LE
ED
Ds
s,
,
7
7-
-s
se
eg
gm
me
en
nt
t
D
Di
is
sp
pl
la
ay
ys
s
a
an
nd
d
L
LC
CD
D
D
Di
is
sp
pl
la
ay
y
A simple function of the Control Panel is to allow setting the values displayed on LEDs, 7-segment
displays, and the LCD character display.
Choosing the LED tab leads to the window in Figure 3-3. Here, you can directly turn the LEDs on
or off individually or by clicking “Light All” or “Unlight All”.

17
Figure 3-3 Controlling LEDs
Choosing the 7-SEG tab leads to the window shown in Figure 3-4. From the window, directly use
the left-right arrows to control the 7-SEG patterns on the DE2-115 board which are updated
immediately. Note that the dots of the 7-SEGs are not enabled on DE2-115 board.
Figure 3-4 Controlling 7-SEG display

18
Choosing the LCD tab leads to the window in Figure 3-5. Text can be written to the LCD display
by typing it in the LCD box then pressing the Set button.
Figure 3-5 Controlling the LCD display
The ability to set arbitrary values into simple display devices is not needed in typical design
activities. However, it gives the user a simple mechanism for verifying that these devices are
functioning correctly in case a malfunction is suspected. Thus, it can be used for troubleshooting
purposes.
3
3.
.3
3
S
Sw
wi
it
tc
ch
he
es
s
a
an
nd
d
P
Pu
us
sh
h-
-b
bu
ut
tt
to
on
ns
s
Choosing the Switches tab leads to the window in Figure 3-6. The function is designed to monitor
the status of slide switches and push-buttons in real time and show the status in a graphical user
interface. It can be used to verify the functionality of the slide switches and push-buttons.

19
Figure 3-6 Monitoring switches and buttons
The ability to check the status of push-button and slide switch is not needed in typical design
activities. However, it provides users a simple mechanism for verifying if the buttons and switches
are functioning correctly. Thus, it can be used for troubleshooting purposes.
3
3.
.4
4
S
SD
DR
RA
AM
M/
/S
SR
RA
AM
M/
/E
EE
EP
PR
RO
OM
M/
/F
Fl
la
as
sh
h
C
Co
on
nt
tr
ro
ol
ll
le
er
r
a
an
nd
d
P
Pr
ro
og
gr
ra
am
m-
-
m
me
er
r
The Control Panel can be used to write/read data to/from the SDRAM, SRAM, EEPROM, and
Flash chips on the DE2-115 board. As an example, we will describe how the SDRAM may be
accessed; the same approach is used to access the SRAM, EEPROM, and Flash. Click on the
Memory tab and select “SDRAM” to reach the window in Figure 3-7.

20
Figure 3-7 Accessing the SDRAM
A 16-bit word can be written into the SDRAM by entering the address of the desired location,
specifying the data to be written, and pressing the Write button. Contents of the location can be read
by pressing the Read button. Figure 3-7 depicts the result of writing the hexadecimal value 06CA
into offset address 200, followed by reading the same location.
The Sequential Write function of the Control Panel is used to write the contents of a file into the
SDRAM as follows:
1. Specify the starting address in the Address box.
2. Specify the number of bytes to be written in the Length box. If the entire file is to be loaded,
then a checkmark may be placed in the File Length box instead of giving the number of bytes.
3. To initiate the writing process, click on the Write a File to Memory button.
4. When the Control Panel responds with the standard Windows dialog box asking for the source
file, specify the desired file in the usual manner.
The Control Panel also supports loading files with a .hex extension. Files with a .hex extension are
ASCII text files that specify memory values using ASCII characters to represent hexadecimal
values. For example, a file containing the line
0123456789ABCDEF
Defines eight 8-bit values: 01, 23, 45, 67, 89, AB, CD, EF. These values will be loaded
consecutively into the memory.

21
The Sequential Read function is used to read the contents of the SDRAM and fill them into a file as
follows:
1. Specify the starting address in the Address box.
2. Specify the number of bytes to be copied into the file in the Length box. If the entire contents
of the SDRAM are to be copied (which involves all 128 Mbytes), then place a checkmark in
the Entire Memory box.
3. Press Load Memory Content to a File button.
4. When the Control Panel responds with the standard Windows dialog box asking for the
destination file, specify the desired file in the usual manner.
Users can use the similar way to access the SRAM, EEPROM and Flash. Please note that users
need to erase the Flash before writing data to it.
3
3.
.5
5
U
US
SB
B
M
Mo
on
ni
it
to
or
ri
in
ng
g
The Control Panel provides users a USB monitoring tool which monitors the status of the USB
devices connected to the USB port on the DE2-115 board. By plugging in a USB device to the USB
host port of the board, the device type is displayed on the control window. Figure 3-8 shows a USB
mouse plugged into the host USB port.
Figure 3-8 USB Mouse Monitoring Tool

22
3
3.
.6
6
P
PS
S/
/2
2
D
De
ev
vi
ic
ce
e
The Control Panel provides users a PS/2 monitoring tool which monitors the real-time status of a
PS/2 mouse connected to the DE2-115 board. The movement of the mouse and the status of the
three buttons will be shown in the graphical and text interface. The mouse movement is translated
as a position (x,y) with range from (0,0)~(1023,767). This function can be used to verify the
functionality of the PS/2 connection.
Follow the steps below to exercise the PS/2 Mouse Monitoring tool:
1. Choosing the PS/2 tab leads to the window in Figure 3-9.
2. Plug a PS/2 mouse to the PS/2 port on the DE2-115 board.
3. Press the Start button to start the PS/2 mouse monitoring process, and the button caption is
changed from Start to Stop. In the monitoring process, the status of the PS/2 mouse is updated
and shown in the Control Panel‟s GUI window in real-time. Press Stop to terminate the
monitoring process.
Figure 3-9 PS/2 Mouse Monitoring Tool

23
3
3.
.7
7
S
SD
D
C
Ca
ar
rd
d
The function is designed to read the identification and specification information of the SD Card.
The 4-bit SD MODE is used to access the SD Card. This function can be used to verify the
functionality of the SD Card Interface. Follow the steps below to exercise the SD Card:
1. Choosing the SD Card tab leads to the window in Figure 3-10.
2. Insert an SD Card to the DE2-115 board, and then press the Read button to read the SD Card.
The SD Card‟s identification, specification, and file format information will be displayed in the
control window.
Figure 3-10 Reading the SD Card Identification and Specification
3
3.
.8
8
R
RS
S-
-2
23
32
2
C
Co
om
mm
mu
un
ni
ic
ca
at
ti
io
on
n
The Control Panel allows users to verify the operation of the RS-232 serial communication interface
on the DE2-115. The setup is established by connecting a RS-232 9-pin male to female cable from
the PC to the RS-232 port where the Control Panel communicates to the terminal emulator software
on the PC, or vice versa. Alternatively, a RS-232 loopback cable can also be used if you do not wish
to use the PC to verify the test. The Receive terminal window on the Control Panel monitors the
serial communication status. Follow the steps below to initiate the RS-232 communication:

24
1. Choosing the RS-232 tab leads to the window in Figure 3-11.
2. Plug in a RS-232 9-pin male to female cable from PC to RS-232 port or a RS-232 loopback
cable directly to RS-232 port.
3. The RS-232 settings are provided below in case a connection from the PC is used:
Baud Rate: 115200
Parity Check Bit: None
Data Bits: 8
Stop Bits: 1
Flow Control (CTS/RTS): ON
4. To begin the communication, enter specific letters followed by clicking Send. During the
communication process, observe the status of the Receive terminal window to verify its
operation.
Figure 3-11 RS-232 Serial Communication
3
3.
.9
9
V
VG
GA
A
DE2-115 Control Panel provides VGA pattern function that allows users to output color pattern to
LCD/CRT monitor using the DE2-115 board. Follow the steps below to generate the VGA pattern
function:

25
1. Choosing the VGA tab leads to the window in Figure 3-12.
2. Plug a D-sub cable to VGA connector of the DE2-115 board and LCD/CRT monitor.
3. The LCD/CRT monitor will display the same color pattern on the control panel window.
4. Click the drop down menu shown in Figure 3-12 where you can output the selected color
individually.
Figure 3-12 Controlling VGA display
3
3.
.1
10
0
H
HS
SM
MC
C
Select the HSMC tab to reach the window shown in Figure 3-13. This function is designed to verify
the functionality of the signals located on the HSMC connector. Before running the HSMC
loopback verification test, follow the instruction noted under the Loopback Installation section and
click on Verify. Please note to turn off the DE2-115 board before the HSMC loopback adapter is
installed to prevent any damage to the board.
The HSMC loopback adapter is not provided in the kit package but can be purchased through the
website below:
(http://www.terasic.com.tw/cgi-bin/page/archive.pl?Language=English&CategoryNo=78&No=495)

26
Figure 3-13 HSMC loopback verification test performed under Control Panel
3
3.
.1
11
1
I
IR
R
R
Re
ec
ce
ei
iv
ve
er
r
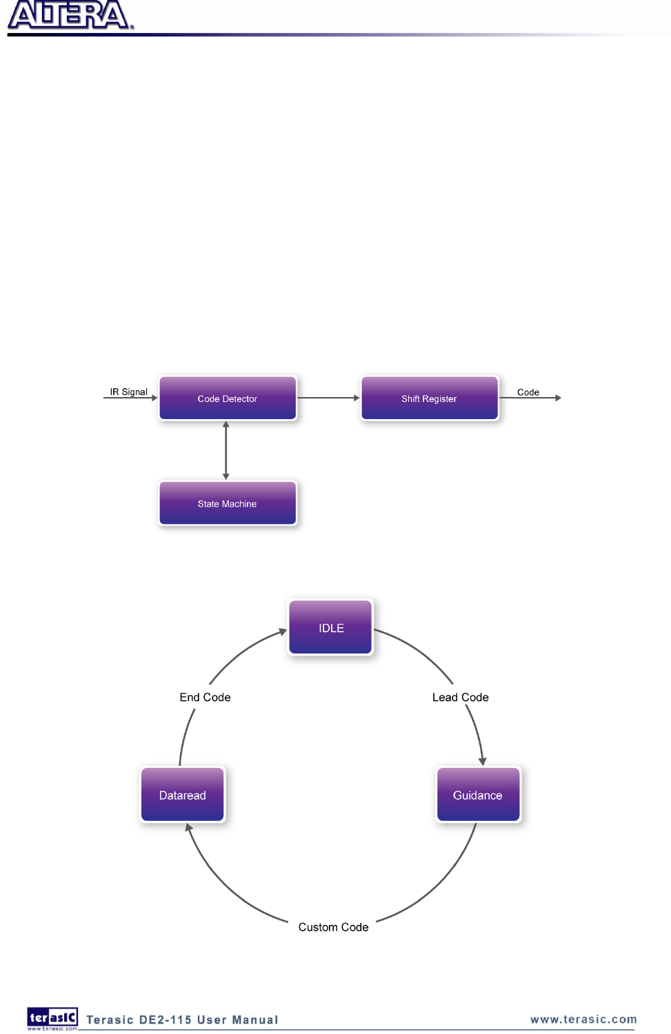
From the control panel, we can test the IR receiver on the DE2-115 by sending scan code from a
remote controller. Figure 3-14 depicts the IR receiver window when the IR tab is pressed. When the
scan code is received, the information will be displayed on the IR Receiver window represented in
hexadecimal. Also, the pressed button on the remote controller will be indicated on the graphic of
remote controller on the IR receiver window. Note that there exists several encoding form among
different brands of remote controllers. Only the remote controller comes with the kit is confirmed to
be compatible with this software.

27
Figure 3-14 Testing the IR receiver using remote controller
3
3.
.1
12
2
O
Ov
ve
er
ra
al
ll
l
S
St
tr
ru
uc
ct
tu
ur
re
e
o
of
f
t
th
he
e
D
DE
E2
2-
-1
11
15
5
C
Co
on
nt
tr
ro
ol
l
P
Pa
an
ne
el
l
The DE2-115 Control Panel is based on a Nios II SOPC system instantiated in the Cyclone IV E
FPGA with software running on the on-chip memory. The software part is implemented in C code;
the hardware part is implemented in Verilog HDL code with SOPC builder. The source code is not
available on the DE2_115 System CD.
To run the Control Panel, users should make the configuration according to Section 3.1. Figure
3-15 depicts the structure of the Control Panel. Each input/output device is controlled by the Nios II
Processor instantiated in the FPGA chip. The communication with the PC is done via the USB
Blaster link. The Nios II interprets the commands sent from the PC and performs the corresponding
actions.

28
Figure 3-15 The block diagram of the DE2-115 control panel

29
Chapter 4
Using the DE2-115 Board
This chapter gives instructions for using the DE2-115 board and describes each of its peripherals.
4
4.
.1
1
C
Co
on
nf
fi
ig
gu
ur
ri
in
ng
g
t
th
he
e
C
Cy
yc
cl
lo
on
ne
e
I
IV
V
E
E
F
FP
PG
GA
A
The procedure for downloading a circuit from a host computer to the DE2-115 board is described in
the tutorial Quartus II Introduction. This tutorial is found in the DE2_115_tutorials folder on the
DE2-115 System CD. The user is encouraged to read the tutorial first, and treat the information
below as a short reference.
The DE2-115 board contains a serial configuration device that stores configuration data for the
Cyclone IV E FPGA. This configuration data is automatically loaded from the configuration device
into the FPGA every time while power is applied to the board. Using the Quartus II software, it is
possible to reconfigure the FPGA at any time, and it is also possible to change the non-volatile data
that is stored in the serial configuration device. Both types of programming methods are described
below.
1. JTAG programming: In this method of programming, named after the IEEE standards Joint
Test Action Group, the configuration bit stream is downloaded directly into the Cyclone IV E
FPGA. The FPGA will retain this configuration as long as power is applied to the board; the
configuration information will be lost when the power is turned off.
2. AS programming: In this method, called Active Serial programming, the configuration bit
stream is downloaded into the Altera EPCS64 serial configuration device. It provides
non-volatile storage of the bit stream, so that the information is retained even when the power
supply to the DE2-115 board is turned off. When the board‟s power is turned on, the
configuration data in the EPCS64 device is automatically loaded into the Cyclone IV E FPGA.
JTAG Chain on DE2-115 Board
To use JTAG interface for configuring FPGA device, the JTAG chain on DE2-115 must form a
close loop that allows Quartus II programmer to detect FPGA device. Figure 4-1 illustrates the
JTAG chain on DE2-115 board. Shorting pin1 and pin2 on JP3 can disable the JTAG signals on

30
HSMC connector that will form a close JTAG loop chain on DE2-115 board (See Figure 4-2). Thus,
only the on board FPGA device (Cyclone IV E) will be detected by Quartus II programmer. If users
want to include another FPGA device or interface containing FPGA device in the chain via HSMC
connector, short pin2 and pin3 on JP3 to enable the JTAG signal ports on the HSMC connector.
Figure 4-1 The JTAG chain on DE2-115 board
Figure 4-2 The JTAG chain configuration header
The sections below describe the steps used to perform both JTAG and AS programming. For both
methods the DE2-115 board is connected to a host computer via a USB cable. Using this connection,
the board will be identified by the host computer as an Altera USB Blaster device. The process for
installing on the host computer the necessary software device driver that communicates with the
USB Blaster is described in the tutorial “Getting Started with Altera’s DE2-115 Board”
(tut_initialDE2-115.pdf). This tutorial is available on the DE2-115 System CD.

31
Configuring the FPGA in JTAG Mode
Figure 4-3 illustrates the JTAG configuration setup. To download a configuration bit stream into
the Cyclone IV E FPGA, perform the following steps:
Ensure that power is applied to the DE2-115 board
Configure the JTAG programming circuit by setting the RUN/PROG slide switch (SW19) to the
RUN position (See Figure 4-4)
Connect the supplied USB cable to the USB Blaster port on the DE2-115 board (See Figure
2-1)
The FPGA can now be programmed by using the Quartus II Programmer to select a
configuration bit stream file with the .sof filename extension
Figure 4-3 The JTAG configuration scheme
Figure 4-4 The RUN/PROG switch (SW19) is set in JTAG mode

32
Configuring the EPCS64 in AS Mode
Figure 4-5 illustrates the AS configuration setup. To download a configuration bit stream into the
EPCS64 serial configuration device, perform the following steps:
Ensure that power is applied to the DE2-115 board.
Connect the supplied USB cable to the USB Blaster port on the DE2-115 board (See Figure
4-5)
Configure the JTAG programming circuit by setting the RUN/PROG slide switch (SW19) to the
PROG position.
The EPCS64 chip can now be programmed by using the Quartus II Programmer to select a
configuration bit stream file with the .pof filename extension.
Once the programming operation is finished, set the RUN/PROG slide switch back to the RUN
position and then reset the board by turning the power switch off and back on; this action causes
the new configuration data in the EPCS64 device to be loaded into the FPGA chip.
Figure 4-5 The AS configuration scheme
4
4.
.2
2
U
Us
si
in
ng
g
P
Pu
us
sh
h-
-b
bu
ut
tt
to
on
ns
s
a
an
nd
d
S
Sw
wi
it
tc
ch
he
es
s
The DE2-115 board provides four push-button switches as shown in Figure 4-6. Each of these
switches is debounced using a Schmitt Trigger circuit, as indicated in Figure 4-7. The four outputs
called KEY0, KEY1, KEY2, and KEY3 of the Schmitt Trigger devices are connected directly to the
Cyclone IV E FPGA. Each push-button switch provides a high logic level when it is not pressed,
and provides a low logic level when depressed. Since the push-button switches are debounced, they
are appropriate for using as clock or reset inputs in a circuit.

33
Figure 4-6 Connections between the push-button and Cyclone IV E FPGA
Pushbutton releasedPushbutton depressed
Before
Debouncing
Schmitt Trigger
Debounced
Figure 4-7 Switch debouncing
There are also 18 slide switches on the DE2-115 board (See Figure 4-8). These switches are not
debounced, and are assumed for use as level-sensitive data inputs to a circuit. Each switch is
connected directly to a pin on the Cyclone IV E FPGA. When the switch is in the DOWN position
(closest to the edge of the board), it provides a low logic level to the FPGA, and when the switch is
in the UP position it provides a high logic level.

34
Figure 4-8 Connections between the slide switches and Cyclone IV E FPGA
4
4.
.3
3
U
Us
si
in
ng
g
L
LE
ED
Ds
s
There are 27 user-controllable LEDs on the DE2-115 board. Eighteen red LEDs are situated above
the 18 Slide switches, and eight green LEDs are found above the push-button switches (the 9th
green LED is in the middle of the 7-segment displays). Each LED is driven directly by a pin on the
Cyclone IV E FPGA; driving its associated pin to a high logic level turns the LED on, and driving
the pin low turns it off. Figure 4-9 shows the connections between LEDs and Cyclone IV E FPGA.
Figure 4-9 Connections between the LEDs and Cyclone IV E FPGA
A list of the pin names on the Cyclone IV E FPGA that are connected to the slide switches is given
in Table 4-1. Similarly, the pins used to connect to the push-button switches and LEDs are
displayed in Table 4-2 and Table 4-3, respectively.

35
Table 4-1 Pin Assignments for Slide Switches
Signal Name
FPGA Pin No.
Description
I/O Standard
SW[0]
PIN_AB28
Slide Switch[0]
Depending on JP7
SW[1]
PIN_AC28
Slide Switch[1]
Depending on JP7
SW[2]
PIN_AC27
Slide Switch[2]
Depending on JP7
SW[3]
PIN_AD27
Slide Switch[3]
Depending on JP7
SW[4]
PIN_AB27
Slide Switch[4]
Depending on JP7
SW[5]
PIN_AC26
Slide Switch[5]
Depending on JP7
SW[6]
PIN_AD26
Slide Switch[6]
Depending on JP7
SW[7]
PIN_AB26
Slide Switch[7]
Depending on JP7
SW[8]
PIN_AC25
Slide Switch[8]
Depending on JP7
SW[9]
PIN_AB25
Slide Switch[9]
Depending on JP7
SW[10]
PIN_AC24
Slide Switch[10]
Depending on JP7
SW[11]
PIN_AB24
Slide Switch[11]
Depending on JP7
SW[12]
PIN_AB23
Slide Switch[12]
Depending on JP7
SW[13]
PIN_AA24
Slide Switch[13]
Depending on JP7
SW[14]
PIN_AA23
Slide Switch[14]
Depending on JP7
SW[15]
PIN_AA22
Slide Switch[15]
Depending on JP7
SW[16]
PIN_Y24
Slide Switch[16]
Depending on JP7
SW[17]
PIN_Y23
Slide Switch[17]
Depending on JP7
Table 4-2 Pin Assignments for Push-buttons
Signal Name
FPGA Pin No.
Description
I/O Standard
KEY[0]
PIN_M23
Push-button[0]
Depending on JP7
KEY[1]
PIN_M21
Push-button[1]
Depending on JP7
KEY[2]
PIN_N21
Push-button[2]
Depending on JP7
KEY[3]
PIN_R24
Push-button[3]
Depending on JP7
Table 4-3 Pin Assignments for LEDs
Signal Name
FPGA Pin No.
Description
I/O Standard
LEDR[0]
PIN_G19
LED Red[0]
2.5V
LEDR[1]
PIN_F19
LED Red[1]
2.5V
LEDR[2]
PIN_E19
LED Red[2]
2.5V
LEDR[3]
PIN_F21
LED Red[3]
2.5V
LEDR[4]
PIN_F18
LED Red[4]
2.5V
LEDR[5]
PIN_E18
LED Red[5]
2.5V
LEDR[6]
PIN_J19
LED Red[6]
2.5V
LEDR[7]
PIN_H19
LED Red[7]
2.5V
LEDR[8]
PIN_J17
LED Red[8]
2.5V
LEDR[9]
PIN_G17
LED Red[9]
2.5V
LEDR[10]
PIN_J15
LED Red[10]
2.5V
LEDR[11]
PIN_H16
LED Red[11]
2.5V
LEDR[12]
PIN_J16
LED Red[12]
2.5V
LEDR[13]
PIN_H17
LED Red[13]
2.5V
LEDR[14]
PIN_F15
LED Red[14]
2.5V

36
LEDR[15]
PIN_G15
LED Red[15]
2.5V
LEDR[16]
PIN_G16
LED Red[16]
2.5V
LEDR[17]
PIN_H15
LED Red[17]
2.5V
LEDG[0]
PIN_E21
LED Green[0]
2.5V
LEDG[1]
PIN_E22
LED Green[1]
2.5V
LEDG[2]
PIN_E25
LED Green[2]
2.5V
LEDG[3]
PIN_E24
LED Green[3]
2.5V
LEDG[4]
PIN_H21
LED Green[4]
2.5V
LEDG[5]
PIN_G20
LED Green[5]
2.5V
LEDG[6]
PIN_G22
LED Green[6]
2.5V
LEDG[7]
PIN_G21
LED Green[7]
2.5V
LEDG[8]
PIN_F17
LED Green[8]
2.5V
4
4.
.4
4
U
Us
si
in
ng
g
t
th
he
e
7
7-
-s
se
eg
gm
me
en
nt
t
D
Di
is
sp
pl
la
ay
ys
s
The DE2-115 Board has eight 7-segment displays. These displays are arranged into two pairs and a
group of four, behaving the intent of displaying numbers of various sizes. As indicated in the
schematic in Figure 4-10, the seven segments (common anode) are connected to pins on Cyclone
IV E FPGA. Applying a low logic level to a segment will light it up and applying a high logic level
turns it off.
Each segment in a display is identified by an index from 0 to 6, with the positions given in Figure
4-10. Table 4-4 shows the assignments of FPGA pins to the 7-segment displays.
Figure 4-10 Connections between the 7-segment display HEX0 and Cyclone IV E FPGA
Table 4-4 Pin Assignments for 7-segment Displays
Signal Name
FPGA Pin No.
Description
I/O Standard
HEX0[0]
PIN_G18
Seven Segment Digit 0[0]
2.5V
HEX0[1]
PIN_F22
Seven Segment Digit 0[1]
2.5V
HEX0[2]
PIN_E17
Seven Segment Digit 0[2]
2.5V
HEX0[3]
PIN_L26
Seven Segment Digit 0[3]
Depending on JP7
HEX0[4]
PIN_L25
Seven Segment Digit 0[4]
Depending on JP7

37
HEX0[5]
PIN_J22
Seven Segment Digit 0[5]
Depending on JP7
HEX0[6]
PIN_H22
Seven Segment Digit 0[6]
Depending on JP7
HEX1[0]
PIN_M24
Seven Segment Digit 1[0]
Depending on JP7
HEX1[1]
PIN_Y22
Seven Segment Digit 1[1]
Depending on JP7
HEX1[2]
PIN_W21
Seven Segment Digit 1[2]
Depending on JP7
HEX1[3]
PIN_W22
Seven Segment Digit 1[3]
Depending on JP7
HEX1[4]
PIN_W25
Seven Segment Digit 1[4]
Depending on JP7
HEX1[5]
PIN_U23
Seven Segment Digit 1[5]
Depending on JP7
HEX1[6]
PIN_U24
Seven Segment Digit 1[6]
Depending on JP7
HEX2[0]
PIN_AA25
Seven Segment Digit 2[0]
Depending on JP7
HEX2[1]
PIN_AA26
Seven Segment Digit 2[1]
Depending on JP7
HEX2[2]
PIN_Y25
Seven Segment Digit 2[2]
Depending on JP7
HEX2[3]
PIN_W26
Seven Segment Digit 2[3]
Depending on JP7
HEX2[4]
PIN_Y26
Seven Segment Digit 2[4]
Depending on JP7
HEX2[5]
PIN_W27
Seven Segment Digit 2[5]
Depending on JP7
HEX2[6]
PIN_W28
Seven Segment Digit 2[6]
Depending on JP7
HEX3[0]
PIN_V21
Seven Segment Digit 3[0]
Depending on JP7
HEX3[1]
PIN_U21
Seven Segment Digit 3[1]
Depending on JP7
HEX3[2]
PIN_AB20
Seven Segment Digit 3[2]
Depending on JP6
HEX3[3]
PIN_AA21
Seven Segment Digit 3[3]
Depending on JP6
HEX3[4]
PIN_AD24
Seven Segment Digit 3[4]
Depending on JP6
HEX3[5]
PIN_AF23
Seven Segment Digit 3[5]
Depending on JP6
HEX3[6]
PIN_Y19
Seven Segment Digit 3[6]
Depending on JP6
HEX4[0]
PIN_AB19
Seven Segment Digit 4[0]
Depending on JP6
HEX4[1]
PIN_AA19
Seven Segment Digit 4[1]
Depending on JP6
HEX4[2]
PIN_AG21
Seven Segment Digit 4[2]
Depending on JP6
HEX4[3]
PIN_AH21
Seven Segment Digit 4[3]
Depending on JP6
HEX4[4]
PIN_AE19
Seven Segment Digit 4[4]
Depending on JP6
HEX4[5]
PIN_AF19
Seven Segment Digit 4[5]
Depending on JP6
HEX4[6]
PIN_AE18
Seven Segment Digit 4[6]
Depending on JP6
HEX5[0]
PIN_AD18
Seven Segment Digit 5[0]
Depending on JP6
HEX5[1]
PIN_AC18
Seven Segment Digit 5[1]
Depending on JP6
HEX5[2]
PIN_AB18
Seven Segment Digit 5[2]
Depending on JP6
HEX5[3]
PIN_AH19
Seven Segment Digit 5[3]
Depending on JP6
HEX5[4]
PIN_AG19
Seven Segment Digit 5[4]
Depending on JP6
HEX5[5]
PIN_AF18
Seven Segment Digit 5[5]
Depending on JP6
HEX5[6]
PIN_AH18
Seven Segment Digit 5[6]
Depending on JP6
HEX6[0]
PIN_AA17
Seven Segment Digit 6[0]
Depending on JP6
HEX6[1]
PIN_AB16
Seven Segment Digit 6[1]
Depending on JP6
HEX6[2]
PIN_AA16
Seven Segment Digit 6[2]
Depending on JP6
HEX6[3]
PIN_AB17
Seven Segment Digit 6[3]
Depending on JP6
HEX6[4]
PIN_AB15
Seven Segment Digit 6[4]
Depending on JP6
HEX6[5]
PIN_AA15
Seven Segment Digit 6[5]
Depending on JP6
HEX6[6]
PIN_AC17
Seven Segment Digit 6[6]
Depending on JP6
HEX7[0]
PIN_AD17
Seven Segment Digit 7[0]
Depending on JP6
HEX7[1]
PIN_AE17
Seven Segment Digit 7[1]
Depending on JP6

38
HEX7[2]
PIN_AG17
Seven Segment Digit 7[2]
Depending on JP6
HEX7[3]
PIN_AH17
Seven Segment Digit 7[3]
Depending on JP6
HEX7[4]
PIN_AF17
Seven Segment Digit 7[4]
Depending on JP6
HEX7[5]
PIN_AG18
Seven Segment Digit 7[5]
Depending on JP6
HEX7[6]
PIN_AA14
Seven Segment Digit 7[6]
3.3V
4
4.
.5
5
C
Cl
lo
oc
ck
k
C
Ci
ir
rc
cu
ui
it
tr
ry
y
The DE2-115 board includes one oscillator that produces 50 MHz clock signal. A clock buffer is
used to distribute 50 MHz clock signal with low jitter to FPGA. The distributing clock signals are
connected to the FPGA that are used for clocking the user logic. The board also includes two SMA
connectors which can be used to connect an external clock source to the board or to drive a clock
signal out through the SMA connector. In addition, all these clock inputs are connected to the phase
locked loops (PLL) clock input pins of the FPGA to allow users to use these clocks as a source
clock for the PLL circuit.
The clock distribution on the DE2-115 board is shown in Figure 4-11. The associated pin
assignments for clock inputs to FPGA I/O pins are listed in Table 4-5.
Figure 4-11 Block diagram of the clock distribution
Table 4-5 Pin Assignments for Clock Inputs
Signal Name
FPGA Pin No.
Description
I/O Standard
CLOCK_50
PIN_Y2
50 MHz clock input
3.3V
CLOCK2_50
PIN_AG14
50 MHz clock input
3.3V
CLOCK3_50
PIN_AG15
50 MHz clock input
Depending on JP6
SMA_CLKOUT
PIN_AE23
External (SMA) clock output
Depending on JP6
SMA_CLKIN
PIN_AH14
External (SMA) clock input
3.3V

39
4
4.
.6
6
U
Us
si
in
ng
g
t
th
he
e
L
LC
CD
D
M
Mo
od
du
ul
le
e
The LCD module has built-in fonts and can be used to display text by sending appropriate
commands to the display controller called HD44780. Detailed information for using the display is
available in its datasheet, which can be found on the manufacturer‟s website, and from the
DE2_115_datasheets\LCD folder on the DE2-115 System CD. A schematic diagram of the LCD
module showing connections to the Cyclone IV E FPGA is given in Figure 4-12. The associated pin
assignments appear in Table 4-6.
Figure 4-12 Connections between the LCD module and Cyclone IV E FPGA
*(1): Note the current LCD modules used on DE2-115 boards do not have backlight.
Therefore the LCD_BLON signal should not be used in users’ design projects.
Table 4-6 Pin Assignments for LCD Module
Signal Name
FPGA Pin No.
Description
I/O
Standard
LCD_DATA[7]
PIN_M5
LCD Data[7]
3.3V
LCD_DATA[6]
PIN_M3
LCD Data[6]
3.3V
LCD_DATA[5]
PIN_K2
LCD Data[5]
3.3V
LCD_DATA[4]
PIN_K1
LCD Data[4]
3.3V
LCD_DATA[3]
PIN_K7
LCD Data[3]
3.3V

40
LCD_DATA[2]
PIN_L2
LCD Data[2]
3.3V
LCD_DATA[1]
PIN_L1
LCD Data[1]
3.3V
LCD_DATA[0]
PIN_L3
LCD Data[0]
3.3V
LCD_EN
PIN_L4
LCD Enable
3.3V
LCD_RW
PIN_M1
LCD Read/Write Select, 0 = Write, 1 = Read
3.3V
LCD_RS
PIN_M2
LCD Command/Data Select, 0 = Command, 1 = Data
3.3V
LCD_ON
PIN_L5
LCD Power ON/OFF
3.3V
LCD_BLON
PIN_L6
LCD Back Light ON/OFF
3.3V
4
4.
.7
7
H
Hi
ig
gh
h
S
Sp
pe
ee
ed
d
M
Me
ez
zz
za
an
ni
in
ne
e
C
Ca
ar
rd
d
The DE2-115 development board contains a HSMC interface to provide a mechanism for extending
the peripheral-set of a FPGA host board by means of add-on cards. This can address today‟s high
speed signaling requirement as well as low-speed device interface support. The HSMC interface
support JTAG, clock outputs and inputs, high speed LVDS and single-ended signaling. The HSMC
connector connects directly to the Cyclone IV E FPGA with 82 pins. Signals HSMC_SDA and
HSMC_SCLK share the same bus with the respected signals I2C_SDA and I2C_SCL of the
WM8731 audio ship and ADV7180 TV decoder chip. Table 4-7 shows the maximum power
consumption of the daughter card that connects to HSMC port.
Table 4-7 Power Supply of the HSMC
Supplied Voltage
Max. Current Limit
12V
1A
3.3V
1.5A
(1).Note the current levels indicated in Table 4-7 are based on 50% resource consumption.
If the HSMC interface is utilized with design resources exceeding 50%, please notify our support
(support@terasic.com).
(2).If the HSMC loopback adapter is mounted, the I2C_SCL will be directly routed back to
I2C_SDA. Because audio chip, TV decoder chip and HSMC share one I2C bus, therefore audio
and video chip won’t function correctly.
The voltage level of the I/O pins on the HSMC connector can be adjusted to 3.3V, 2.5V, 1.8V, or
1.5V using JP7 (The default setting is 2.5V, see Figure 4-13). Because the HSMC I/Os are
connected to Bank 5 & 6 of the FPGA and the VCCIO voltage (VCCIO5 & VCCIO6) of these
banks are controlled by the header JP7, users can use a jumper to select the input voltage of
VCCIO5 & VCCIO6 to 3.3V, 2.5V, 1.8V, and 1.5V to control the voltage level of the I/O pins.
Table 4-8 lists the jumper settings of the JP7.

41
Figure 4-13 HSMC VCCIO supply voltage setting header
Table 4-8 Jumper Settings for different I/O Standards
JP7 Jumper Settings
Supplied Voltage to VCCIO5 & VCCIO6
IO Voltage of HSMC Connector (JP8)
Short Pins 1 and 2
1.5V
1.5V
Short Pins 3 and 4
1.8V
1.8V
Short Pins 5 and 6
2.5V
2.5V (Default)
Short Pins 7 and 8
3.3V
3.3V
Note: Users that connect a daughter card on the HSMC connector need to pay close
attention on the I/O standard between DE2-115 HSMC connector pins and daughter card system.
For example, if the I/O standard of HSMC pins on DE2-115 board is set to 1.8V, a daughter card
with 3.3V I/O standard may not work properly on DE2-115 board due to I/O standard mismatch.
Additionally, when LVDS is used as the I/O standard of the HSMC connector, the LVDS receivers
need to assemble a 100 Ohm resistor between two input signals for each pairs as shown in Figure
4-14. Table 4-9 shows all the pin assignments of the HSMC connector.

42
Figure 4-14 LVDS interface on HSMC connector and Cyclone IV E FPGA
Table 4-9 Pin Assignments for HSMC connector
Signal Name
FPGA Pin
No.
Description
I/O Standard
HSMC_CLKIN0
PIN_AH15
Dedicated clock input
Depending
on JP6
HSMC_CLKIN_N1
PIN_J28
LVDS RX or CMOS I/O or differential clock input
Depending
on JP7
HSMC_CLKIN_N2
PIN_Y28
LVDS RX or CMOS I/O or differential clock input
Depending
on JP7
HSMC_CLKIN_P1
PIN_J27
LVDS RX or CMOS I/O or differential clock input
Depending
on JP7
HSMC_CLKIN_P2
PIN_Y27
LVDS RX or CMOS I/O or differential clock input
Depending
on JP7
HSMC_CLKOUT0
PIN_AD28
Dedicated clock output
Depending
on JP7
HSMC_CLKOUT_N1
PIN_G24
LVDS TX or CMOS I/O or differential clock input/output
Depending
on JP7
HSMC_CLKOUT_N2
PIN_V24
LVDS TX or CMOS I/O or differential clock input/output
Depending
on JP7
HSMC_CLKOUT_P1
PIN_G23
LVDS TX or CMOS I/O or differential clock input/output
Depending
on JP7
HSMC_CLKOUT_P2
PIN_V23
LVDS TX or CMOS I/O or differential clock input/output
Depending
on JP7
HSMC_D[0]
PIN_AE26
LVDS TX or CMOS I/O
Depending
on JP7
HSMC_D[1]
PIN_AE28
LVDS RX or CMOS I/O
Depending
on JP7
HSMC_D[2]
PIN_AE27
LVDS TX or CMOS I/O
Depending
on JP7
HSMC_D[3]
PIN_AF27
LVDS RX or CMOS I/O
Depending
on JP7
HSMC_RX_D_N[0]
PIN_F25
LVDS RX bit 0n or CMOS I/O
Depending

43
on JP7
HSMC_RX_D_N[1]
PIN_C27
LVDS RX bit 1n or CMOS I/O
Depending
on JP7
HSMC_RX_D_N[2]
PIN_E26
LVDS RX bit 2n or CMOS I/O
Depending
on JP7
HSMC_RX_D_N[3]
PIN_G26
LVDS RX bit 3n or CMOS I/O
Depending
on JP7
HSMC_RX_D_N[4]
PIN_H26
LVDS RX bit 4n or CMOS I/O
Depending
on JP7
HSMC_RX_D_N[5]
PIN_K26
LVDS RX bit 5n or CMOS I/O
Depending
on JP7
HSMC_RX_D_N[6]
PIN_L24
LVDS RX bit 6n or CMOS I/O
Depending
on JP7
HSMC_RX_D_N[7]
PIN_M26
LVDS RX bit 7n or CMOS I/O
Depending
on JP7
HSMC_RX_D_N[8]
PIN_R26
LVDS RX bit 8n or CMOS I/O
Depending
on JP7
HSMC_RX_D_N[9]
PIN_T26
LVDS RX bit 9n or CMOS I/O
Depending
on JP7
HSMC_RX_D_N[10]
PIN_U26
LVDS RX bit 10n or CMOS I/O
Depending
on JP7
HSMC_RX_D_N[11]
PIN_L22
LVDS RX bit 11n or CMOS I/O
Depending
on JP7
HSMC_RX_D_N[12]
PIN_N26
LVDS RX bit 12n or CMOS I/O
Depending
on JP7
HSMC_RX_D_N[13]
PIN_P26
LVDS RX bit 13n or CMOS I/O
Depending
on JP7
HSMC_RX_D_N[14]
PIN_R21
LVDS RX bit 14n or CMOS I/O
Depending
on JP7
HSMC_RX_D_N[15]
PIN_R23
LVDS RX bit 15n or CMOS I/O
Depending
on JP7
HSMC_RX_D_N[16]
PIN_T22
LVDS RX bit 16n or CMOS I/O
Depending
on JP7
HSMC_RX_D_P[0]
PIN_F24
LVDS RX bit 0 or CMOS I/O
Depending
on JP7
HSMC_RX_D_P[1]
PIN_D26
LVDS RX bit 1 or CMOS I/O
Depending
on JP7
HSMC_RX_D_P[2]
PIN_F26
LVDS RX bit 2 or CMOS I/O
Depending
on JP7
HSMC_RX_D_P[3]
PIN_G25
LVDS RX bit 3 or CMOS I/O
Depending
on JP7
HSMC_RX_D_P[4]
PIN_H25
LVDS RX bit 4 or CMOS I/O
Depending
on JP7
HSMC_RX_D_P[5]
PIN_K25
LVDS RX bit 5 or CMOS I/O
Depending
on JP7
HSMC_RX_D_P[6]
PIN_L23
LVDS RX bit 6 or CMOS I/O
Depending
on JP7

44
HSMC_RX_D_P[7]
PIN_M25
LVDS RX bit 7 or CMOS I/O
Depending
on JP7
HSMC_RX_D_P[8]
PIN_R25
LVDS RX bit 8 or CMOS I/O
Depending
on JP7
HSMC_RX_D_P[9]
PIN_T25
LVDS RX bit 9 or CMOS I/O
Depending
on JP7
HSMC_RX_D_P[10]
PIN_U25
LVDS RX bit 10 or CMOS I/O
Depending
on JP7
HSMC_RX_D_P[11]
PIN_L21
LVDS RX bit 11 or CMOS I/O
Depending
on JP7
HSMC_RX_D_P[12]
PIN_N25
LVDS RX bit 12 or CMOS I/O
Depending
on JP7
HSMC_RX_D_P[13]
PIN_P25
LVDS RX bit 13 or CMOS I/O
Depending
on JP7
HSMC_RX_D_P[14]
PIN_P21
LVDS RX bit 14 or CMOS I/O
Depending
on JP7
HSMC_RX_D_P[15]
PIN_R22
LVDS RX bit 15 or CMOS I/O
Depending
on JP7
HSMC_RX_D_P[16]
PIN_T21
LVDS RX bit 16 or CMOS I/O
Depending
on JP7
HSMC_TX_D_N[0]
PIN_D28
LVDS TX bit 0n or CMOS I/O
Depending
on JP7
HSMC_TX_D_N[1]
PIN_E28
LVDS TX bit 1n or CMOS I/O
Depending
on JP7
HSMC_TX_D_N[2]
PIN_F28
LVDS TX bit 2n or CMOS I/O
Depending
on JP7
HSMC_TX_D_N[3]
PIN_G28
LVDS TX bit 3n or CMOS I/O
Depending
on JP7
HSMC_TX_D_N[4]
PIN_K28
LVDS TX bit 4n or CMOS I/O
Depending
on JP7
HSMC_TX_D_N[5]
PIN_M28
LVDS TX bit 5n or CMOS I/O
Depending
on JP7
HSMC_TX_D_N[6]
PIN_K22
LVDS TX bit 6n or CMOS I/O
Depending
on JP7
HSMC_TX_D_N[7]
PIN_H24
LVDS TX bit 7n or CMOS I/O
Depending
on JP7
HSMC_TX_D_N[8]
PIN_J24
LVDS TX bit 8n or CMOS I/O
Depending
on JP7
HSMC_TX_D_N[9]
PIN_P28
LVDS TX bit 9n or CMOS I/O
Depending
on JP7
HSMC_TX_D_N[10]
PIN_J26
LVDS TX bit 10n or CMOS I/O
Depending
on JP7
HSMC_TX_D_N[11]
PIN_L28
LVDS TX bit 11n or CMOS I/O
Depending
on JP7
HSMC_TX_D_N[12]
PIN_V26
LVDS TX bit 12n or CMOS I/O
Depending
on JP7
HSMC_TX_D_N[13]
PIN_R28
LVDS TX bit 13n or CMOS I/O
Depending

45
on JP7
HSMC_TX_D_N[14]
PIN_U28
LVDS TX bit 14n or CMOS I/O
Depending
on JP7
HSMC_TX_D_N[15]
PIN_V28
LVDS TX bit 15n or CMOS I/O
Depending
on JP7
HSMC_TX_D_N[16]
PIN_V22
LVDS TX bit 16n or CMOS I/O
Depending
on JP7
HSMC_TX_D_P[0]
PIN_D27
LVDS TX bit 0 or CMOS I/O
Depending
on JP7
HSMC_TX_D_P[1]
PIN_E27
LVDS TX bit 1 or CMOS I/O
Depending
on JP7
HSMC_TX_D_P[2]
PIN_F27
LVDS TX bit 2 or CMOS I/O
Depending
on JP7
HSMC_TX_D_P[3]
PIN_G27
LVDS TX bit 3 or CMOS I/O
Depending
on JP7
HSMC_TX_D_P[4]
PIN_K27
LVDS TX bit 4 or CMOS I/O
Depending
on JP7
HSMC_TX_D_P[5]
PIN_M27
LVDS TX bit 5 or CMOS I/O
Depending
on JP7
HSMC_TX_D_P[6]
PIN_K21
LVDS TX bit 6 or CMOS I/O
Depending
on JP7
HSMC_TX_D_P[7]
PIN_H23
LVDS TX bit 7 or CMOS I/O
Depending
on JP7
HSMC_TX_D_P[8]
PIN_J23
LVDS TX bit 8 or CMOS I/O
Depending
on JP7
HSMC_TX_D_P[9]
PIN_P27
LVDS TX bit 9 or CMOS I/O
Depending
on JP7
HSMC_TX_D_P[10]
PIN_J25
LVDS TX bit 10 or CMOS I/O
Depending
on JP7
HSMC_TX_D_P[11]
PIN_L27
LVDS TX bit 11 or CMOS I/O
Depending
on JP7
HSMC_TX_D_P[12]
PIN_V25
LVDS TX bit 12 or CMOS I/O
Depending
on JP7
HSMC_TX_D_P[13]
PIN_R27
LVDS TX bit 13 or CMOS I/O
Depending
on JP7
HSMC_TX_D_P[14]
PIN_U27
LVDS TX bit 14 or CMOS I/O
Depending
on JP7
HSMC_TX_D_P[15]
PIN_V27
LVDS TX bit 15 or CMOS I/O
Depending
on JP7
HSMC_TX_D_P[16]
PIN_U22
LVDS TX bit 16 or CMOS I/O
Depending
on JP7
4
4.
.8
8
U
Us
si
in
ng
g
t
th
he
e
E
Ex
xp
pa
an
ns
si
io
on
n
H
He
ea
ad
de
er
r
The DE2-115 Board provides one 40-pin expansion header. The header connects directly to 36 pins
of the Cyclone IV E FPGA, and also provides DC +5V (VCC5), DC +3.3V (VCC3P3), and two

46
GND pins. Figure 4-15 shows the I/O distribution of the GPIO connector. The maximum power
consumption of the daughter card that connects to GPIO port is shown in Table 4-10.
Figure 4-15 GPIO Pin Arrangement
Table 4-10 Power Supply of the Expansion Header
Supplied Voltage
Max. Current Limit
5V
1A
3.3V
1.5A
Each pin on the expansion headers is connected to two diodes and a resistor that provides protection
against high and low voltages. Figure 4-16 shows the protection circuitry for only one of the pin on
the header, but this circuitry is included for all 36 data pins.
Figure 4-16 Connections between the GPIO connector and Cyclone IV E FPGA

47
The voltage level of the I/O pins on the expansion headers can be adjusted to 3.3V, 2.5V, 1.8V, or
1.5V using JP6 (The default value is 3.3V, see Figure 4-17). Because the expansion I/Os are
connected to Bank 4 of the FPGA and the VCCIO voltage (VCCIO4) of this bank is controlled by
the header JP6, users can use a jumper to select the input voltage of VCCIO4 to 3.3V, 2.5V, 1.8V,
and 1.5V to control the voltage level of the I/O pins. Table 4-11 lists the jumper settings of the JP6.
The pin-outs of the JP6 appear in Figure 4-17.
Figure 4-17 GPIO VCCIO supply voltage setting header
Table 4-11 Voltage Level Setting of the Expansion Headers Using JP6
JP6 Jumper Settings
Supplied Voltage to VCCIO4
IO Voltage of Expansion Headers (JP5)
Short Pins 1 and 2
1.5V
1.5V
Short Pins 3 and 4
1.8V
1.8V
Short Pins 5 and 6
2.5V
2.5V
Short Pins 7 and 8
3.3V
3.3V (Default)

48
Note : Users who want to use daughter card on GPIO connector need to pay close attention
to the I/O standard between DE2-115 GPIO connector pins and daughter card system. For
example, if the I/O standard of GPIO pins on DE2-115 board is set to 1.8V, a daughter card with
3.3V I/O standard may not work properly on the DE2-115 board due to I/O standard mismatch.
Figure 4-18 depicts the pin definition on the expansion connector for using these I/Os as LVDS
transmitters. Due to the reason that the column I/Os of the FPGA the expansion pins connecting
with can only support emulated LVDS transmitters, two single-ended output buffers and external
resistors must be used as shown in Figure 4-19. The associated I/O standard of these differential
FPGA I/O pins on Quartus II project should set to LVDS_E_3R.
Figure 4-18 Pin defined when using LVDS interface on GPIO FPGA pins
The factory default setting on Rs resistor will be 47 ohm and Rp resistor will not be assembled for
single-ended I/O standard application. For LVDS transmitter application, please assemble 120 and
170 ohm resistor on Rs and Rp position, respectively.
Finally, Table 4-12 shows all the pin assignments of the GPIO connector.

49
Figure 4-19 Using Emulated LVDS on GPIO
Table 4-12 Pin Assignments for Expansion Headers
Signal Name
FPGA Pin No.
Description
I/O Standard
GPIO[0]
PIN_AB22
GPIO Connection DATA[0]
Depending on JP6
GPIO[1]
PIN_AC15
GPIO Connection DATA[1]
Depending on JP6
GPIO[2]
PIN_AB21
GPIO Connection DATA[2]
Depending on JP6
GPIO[3]
PIN_Y17
GPIO Connection DATA[3]
Depending on JP6
GPIO[4]
PIN_AC21
GPIO Connection DATA[4]
Depending on JP6
GPIO[5]
PIN_Y16
GPIO Connection DATA[5]
Depending on JP6
GPIO[6]
PIN_AD21
GPIO Connection DATA[6]
Depending on JP6
GPIO[7]
PIN_AE16
GPIO Connection DATA[7]
Depending on JP6
GPIO[8]
PIN_AD15
GPIO Connection DATA[8]
Depending on JP6
GPIO[9]
PIN_AE15
GPIO Connection DATA[9]
Depending on JP6
GPIO[10]
PIN_AC19
GPIO Connection DATA[10]
Depending on JP6
GPIO[11]
PIN_AF16
GPIO Connection DATA[11]
Depending on JP6
GPIO[12]
PIN_AD19
GPIO Connection DATA[12]
Depending on JP6
GPIO[13]
PIN_AF15
GPIO Connection DATA[13]
Depending on JP6
GPIO[14]
PIN_AF24
GPIO Connection DATA[14]
Depending on JP6
GPIO[15]
PIN_AE21
GPIO Connection DATA[15]
Depending on JP6
GPIO[16]
PIN_AF25
GPIO Connection DATA[16]
Depending on JP6
GPIO[17]
PIN_AC22
GPIO Connection DATA[17]
Depending on JP6
GPIO[18]
PIN_AE22
GPIO Connection DATA[18]
Depending on JP6
GPIO[19]
PIN_AF21
GPIO Connection DATA[19]
Depending on JP6
GPIO[20]
PIN_AF22
GPIO Connection DATA[20]
Depending on JP6
GPIO[21]
PIN_AD22
GPIO Connection DATA[21]
Depending on JP6
GPIO[22]
PIN_AG25
GPIO Connection DATA[22]
Depending on JP6
GPIO[23]
PIN_AD25
GPIO Connection DATA[23]
Depending on JP6
GPIO[24]
PIN_AH25
GPIO Connection DATA[24]
Depending on JP6
GPIO[25]
PIN_AE25
GPIO Connection DATA[25]
Depending on JP6
GPIO[26]
PIN_AG22
GPIO Connection DATA[26]
Depending on JP6
GPIO[27]
PIN_AE24
GPIO Connection DATA[27]
Depending on JP6
GPIO[28]
PIN_AH22
GPIO Connection DATA[28]
Depending on JP6

50
GPIO[29]
PIN_AF26
GPIO Connection DATA[29]
Depending on JP6
GPIO[30]
PIN_AE20
GPIO Connection DATA[30]
Depending on JP6
GPIO[31]
PIN_AG23
GPIO Connection DATA[31]
Depending on JP6
GPIO[32]
PIN_AF20
GPIO Connection DATA[32]
Depending on JP6
GPIO[33]
PIN_AH26
GPIO Connection DATA[33]
Depending on JP6
GPIO[34]
PIN_AH23
GPIO Connection DATA[34]
Depending on JP6
GPIO[35]
PIN_AG26
GPIO Connection DATA[35]
Depending on JP6
4
4.
.9
9
U
Us
si
in
ng
g
1
14
4-
-p
pi
in
n
G
Ge
en
ne
er
ra
al
l
P
Pu
ur
rp
po
os
se
e
I
I/
/O
O
C
Co
on
nn
ne
ec
ct
to
or
r
The DE2-115 Board provides 14-pin expansion header. The header connects directly to 7 pins of the
Cyclone IV E FPGA, and also provides DC +3.3V (VCC3P3), and six GND pins as shown in
Figure 4-20. The voltage level of the I/O pins on the 14-pin expansion header is 3.3V. Finally,
Table 4-13 shows the pin assignments for I/O connections.
Figure 4-20 Connections between FPGA and 14-pin general purpose I/O
Table 4-13 Pin Assignments for General Purpose I/Os
Signal Name
FPGA Pin No.
Description
I/O Standard
EX_IO[0]
PIN_J10
Extended IO[0]
3.3V
EX_IO[1]
PIN_J14
Extended IO[1]
3.3V
EX_IO[2]
PIN_H13
Extended IO[2]
3.3V
EX_IO[3]
PIN_H14
Extended IO[3]
3.3V
EX_IO[4]
PIN_F14
Extended IO[4]
3.3V
EX_IO[5]
PIN_E10
Extended IO[5]
3.3V
EX_IO[6]
PIN_D9
Extended IO[6]
3.3V

51
4
4.
.1
10
0
U
Us
si
in
ng
g
V
VG
GA
A
The DE2-115 board includes a 15-pin D-SUB connector for VGA output. The VGA synchronization
signals are provided directly from the Cyclone IV E FPGA, and the Analog Devices ADV7123
triple 10-bit high-speed video DAC (only the higher 8-bits are used) is used to produce the analog
data signals (red, green, and blue). It could support the SXGA standard (1280*1024) with a
bandwidth of 100MHz. Figure 4-21 gives the associated schematic.
Figure 4-21 Connections between FPGA and VGA
The timing specification for VGA synchronization and RGB (red, green, blue) data can be found on
various educational website (for example, search for “VGA signal timing”). Figure 4-22 illustrates
the basic timing requirements for each row (horizontal) that is displayed on a VGA monitor. An
active-low pulse of specific duration (time (a) in the figure) is applied to the horizontal
synchronization (hsync) input of the monitor, which signifies the end of one row of data and the
start of the next. The data (RGB) output to the monitor must be off (driven to 0 V) for a time period
called the back porch (b) after the hsync pulse occurs, which is followed by the display interval (c).
During the data display interval the RGB data drives each pixel in turn across the row being
displayed. Finally, there is a time period called the front porch (d) where the RGB signals must
again be off before the next hsync pulse can occur. The timing of the vertical synchronization
(vsync) is the similar as shown in Figure 4-22, except that a vsync pulse signifies the end of one
frame and the start of the next, and the data refers to the set of rows in the frame (horizontal timing).
Table 4-14 and Table 4-15 show different resolutions and durations of time periods a, b, c, and d
for both horizontal and vertical timing.
Detailed information for using the ADV7123 video DAC is available in its datasheet, which can be
found on the manufacturer‟s website, or in the DE2_115_datasheets\VIDEO-DAC folder on the
DE2-115 System CD. The pin assignments between the Cyclone IV E FPGA and the ADV7123 are
listed in Table 4-16. An example of code that drives a VGA display is described in Sections 6.2 and
6.3.

52
Note: The RGB data bus on DE2-115 board is 8 bit instead of 10 bit on DE2/DE2-70 board.
Figure 4-22 VGA horizontal timing specification
Table 4-14 VGA Horizontal Timing Specification
VGA mode
Horizontal Timing Spec
Configuration
Resolution(HxV)
a(us)
b(us)
c(us)
d(us)
Pixel clock(MHz)
VGA(60Hz)
640x480
3.8
1.9
25.4
0.6
25
VGA(85Hz)
640x480
1.6
2.2
17.8
1.6
36
SVGA(60Hz)
800x600
3.2
2.2
20
1
40
SVGA(75Hz)
800x600
1.6
3.2
16.2
0.3
49
SVGA(85Hz)
800x600
1.1
2.7
14.2
0.6
56
XGA(60Hz)
1024x768
2.1
2.5
15.8
0.4
65
XGA(70Hz)
1024x768
1.8
1.9
13.7
0.3
75
XGA(85Hz)
1024x768
1.0
2.2
10.8
0.5
95
1280x1024(60Hz)
1280x1024
1.0
2.3
11.9
0.4
108
Table 4-15 VGA Vertical Timing Specification
VGA mode
Vertical Timing Spec
Configuration
Resolution(HxV)
a(lines)
b(lines)
c(lines)
d(lines)
Pixel clock(MHz)
VGA(60Hz)
640x480
2
33
480
10
25
VGA(85Hz)
640x480
3
25
480
1
36
SVGA(60Hz)
800x600
4
23
600
1
40
SVGA(75Hz)
800x600
3
21
600
1
49
SVGA(85Hz)
800x600
3
27
600
1
56
XGA(60Hz)
1024x768
6
29
768
3
65
XGA(70Hz)
1024x768
6
29
768
3
75
XGA(85Hz)
1024x768
3
36
768
1
95
1280x1024(60Hz)
1280x1024
3
38
1024
1
108

53
Table 4-16 Pin Assignments for ADV7123
Signal Name
FPGA Pin No.
Description
I/O Standard
VGA_R[0]
PIN_E12
VGA Red[0]
3.3V
VGA_R[1]
PIN_E11
VGA Red[1]
3.3V
VGA_R[2]
PIN_D10
VGA Red[2]
3.3V
VGA_R[3]
PIN_F12
VGA Red[3]
3.3V
VGA_R[4]
PIN_G10
VGA Red[4]
3.3V
VGA_R[5]
PIN_J12
VGA Red[5]
3.3V
VGA_R[6]
PIN_H8
VGA Red[6]
3.3V
VGA_R[7]
PIN_H10
VGA Red[7]
3.3V
VGA_G[0]
PIN_G8
VGA Green[0]
3.3V
VGA_G[1]
PIN_G11
VGA Green[1]
3.3V
VGA_G[2]
PIN_F8
VGA Green[2]
3.3V
VGA_G[3]
PIN_H12
VGA Green[3]
3.3V
VGA_G[4]
PIN_C8
VGA Green[4]
3.3V
VGA_G[5]
PIN_B8
VGA Green[5]
3.3V
VGA_G[6]
PIN_F10
VGA Green[6]
3.3V
VGA_G[7]
PIN_C9
VGA Green[7]
3.3V
VGA_B[0]
PIN_B10
VGA Blue[0]
3.3V
VGA_B[1]
PIN_A10
VGA Blue[1]
3.3V
VGA_B[2]
PIN_C11
VGA Blue[2]
3.3V
VGA_B[3]
PIN_B11
VGA Blue[3]
3.3V
VGA_B[4]
PIN_A11
VGA Blue[4]
3.3V
VGA_B[5]
PIN_C12
VGA Blue[5]
3.3V
VGA_B[6]
PIN_D11
VGA Blue[6]
3.3V
VGA_B[7]
PIN_D12
VGA Blue[7]
3.3V
VGA_CLK
PIN_A12
VGA Clock
3.3V
VGA_BLANK_N
PIN_F11
VGA BLANK
3.3V
VGA_HS
PIN_G13
VGA H_SYNC
3.3V
VGA_VS
PIN_C13
VGA V_SYNC
3.3V
VGA_SYNC_N
PIN_C10
VGA SYNC
3.3V
4
4.
.1
11
1
U
Us
si
in
ng
g
t
th
he
e
2
24
4-
-b
bi
it
t
A
Au
ud
di
io
o
C
CO
OD
DE
EC
C
The DE2-115 board provides high-quality 24-bit audio via the Wolfson WM8731 audio CODEC
(Encoder/Decoder). This chip supports microphone-in, line-in, and line-out ports, with a sample rate
adjustable from 8 kHz to 96 kHz. The WM8731 is controlled via serial I2C bus interface*, which is
connected to pins on the Cyclone IV E FPGA. A schematic diagram of the audio circuitry is shown
in Figure 4-23, and the FPGA pin assignments are listed in Table 4-17. Detailed information for
using the WM8731 codec is available in its datasheet, which can be found on the manufacturer‟s
website, or in the DE2_115_datasheets\Audio CODEC folder on the DE2-115 System CD.

54
Figure 4-23 Connections between FPGA and Audio CODEC
Table 4-17 Audio CODEC Pin Assignments
Signal Name
FPGA Pin No.
Description
I/O Standard
AUD_ADCLRCK
PIN_C2
Audio CODEC ADC LR Clock
3.3V
AUD_ADCDAT
PIN_D2
Audio CODEC ADC Data
3.3V
AUD_DACLRCK
PIN_E3
Audio CODEC DAC LR Clock
3.3V
AUD_DACDAT
PIN_D1
Audio CODEC DAC Data
3.3V
AUD_XCK
PIN_E1
Audio CODEC Chip Clock
3.3V
AUD_BCLK
PIN_F2
Audio CODEC Bit-Stream Clock
3.3V
I2C_SCLK
PIN_B7
I2C Clock
3.3V
I2C_SDAT
PIN_A8
I2C Data
3.3V
Note: If the HSMC loopback adapter is mounted, the I2C_SCL will be directly routed back
to I2C_SDA. Because audio chip, TV decoder chip and HSMC share one I2C bus, therefore
audio and video chip won’t function correctly.
4
4.
.1
12
2
R
RS
S-
-2
23
32
2
S
Se
er
ri
ia
al
l
P
Po
or
rt
t
The DE2-115 board uses the ZT3232 transceiver chip and a 9-pin DB9 connector for RS-232
communications. For detailed information on how to use the transceiver, please refer to the
datasheet, which is available on the manufacturer‟s website, or in the DE2_115_datasheets\RS-232
folder on the DE2-115 System CD. Figure 4-24 shows the related schematics, and Table 4-18 lists
the Cyclone IV E FPGA pin assignments.

55
Figure 4-24 Connections between FPGA and ZT3232 (RS-232) chip
Table 4-18 RS-232 Pin Assignments
Signal Name
FPGA Pin No.
Description
I/O Standard
UART_RXD
PIN_G12
UART Receiver
3.3V
UART_TXD
PIN_G9
UART Transmitter
3.3V
UART_CTS
PIN_G14
UART Clear to Send
3.3V
UART_RTS
PIN_J13
UART Request to Send
3.3V
4
4.
.1
13
3
P
PS
S/
/2
2
S
Se
er
ri
ia
al
l
P
Po
or
rt
t
The DE2-115 board includes a standard PS/2 interface and a connector for a PS/2 keyboard or
mouse. Figure 4-25 shows the schematic of the PS/2 circuit. In addition, users can use the PS/2
keyboard and mouse on the DE2-115 board simultaneously by plugging an extension PS/2 Y-Cable
(See Figure 4-26). Instructions for using a PS/2 mouse or keyboard can be found by performing an
appropriate search on various educational websites. The pin assignments for the associated interface
are shown in Table 4-19.
Note: If users connect only one PS/2 equipment, the PS/2 interface between FPGA I/O
should be “PS2_CLK” and “PS2_DAT”.
Figure 4-25 Connection between FPGA and PS/2

56
Figure 4-26 Y-Cable use for both Keyboard and Mouse
Table 4-19 PS/2 Pin Assignments
Signal Name
FPGA Pin No.
Description
I/O Standard
PS2_CLK
PIN_G6
PS/2 Clock
3.3V
PS2_DAT
PIN_H5
PS/2 Data
3.3V
PS2_CLK2
PIN_G5
PS/2 Clock (reserved for second PS/2 device)
3.3V
PS2_DAT2
PIN_F5
PS/2 Data (reserved for second PS/2 device)
3.3V
4
4.
.1
14
4
G
Gi
ig
ga
ab
bi
it
t
E
Et
th
he
er
rn
ne
et
t
T
Tr
ra
an
ns
sc
ce
ei
iv
ve
er
r
The DE2-115 board provides Ethernet support via two Marvell 88E1111 Ethernet PHY chips. The
88E1111 chip with integrated 10/100/1000 Mbps Gigabit Ethernet transceiver support
GMII/MII/RGMII/TBI MAC interfaces. Table 4-20 describes the default settings for both chips.
Figure 4-27 shows the connection setup between the Gigabit Ethernet PHY (ENET0) and FPGA.
Table 4-20 Default Configuration for Gigabit Ethernet
Configuration
Description
Default Value
PHYADDR[4:0]
PHY Address in MDIO/MDC Mode
10000 for Enet0;10001 for Enet1
ENA_PAUSE
Enable Pause
1-Default Register 4.11:10 to 11
ANEG[3:0]
Auto negotiation configuration
for copper modes
1110-Auto-neg, advertise all capabilities, prefer
master
ENA_XC
Enable Crossover
0-Disable
DIS_125
Disable 125MHz clock
1-Disable 125CLK
HWCFG[3:0]
Hardware Configuration Mode
1011/1111 RGMII to copper/GMII to copper
DIS_FC
Disable fiber/copper interface
1-Disable
DIS_SLEEP
Energy detect
1-Disable energy detect
SEL_TWSI
Interface select
0-Select MDC/MDIO interface
INT_POL
Interrupt polarity
1-INTn signal is active LOW
75/50OHM
Termination resistance
0-50 ohm termination for fiber
Here only RGMII and MII modes are supported on the board (The factory default mode is RGMII).
There is one jumper for each chip for switching work modes from RGMII to MII (See Figure 4-28).

57
You will need to perform a hardware reset after any change for enabling new settings. Table 4-21
and Table 4-22 describe the working mode settings for ENET0 PHY (U8) and ENET1 PHY (U9)
respectively.
In addition, it is dynamically configurable to support 10Mbps, 100Mbps (Fast Ethernet) or
1000Mbps (Gigabit Ethernet) operation using standard Cat 5e UTP cabling. The associated pin
assignments are listed in Table 4-23. For detailed information on how to use the 88E1111 refers to
its datasheet and application notes, which are available on the manufacturer‟s website.
Figure 4-27 Connections between FPGA and Ethernet
Figure 4-28 Working mode setup header for Ethernet PHY
Table 4-21 Jumper Settings for Working Mode of ENET0 (U8)
JP1 Jumper Settings
ENET0 PHY Working Mode
Short Pins 1 and 2
RGMII Mode
Short Pins 2 and 3
MII Mode

58
Table 4-22 Jumper Settings for Working Mode of ENET1 (U9)
JP2 Jumper Settings
ENET1 PHY Working Mode
Short Pins 1 and 2
RGMII Mode
Short Pins 2 and 3
MII Mode
Table 4-23 Pin Assignments for Fast Ethernet
Signal Name
FPGA Pin No.
Description
I/O Standard
ENET0_GTX_CLK
PIN_A17
GMII Transmit Clock 1
2.5V
ENET0_INT_N
PIN_A21
Interrupt open drain output 1
2.5V
ENET0_LINK100
PIN_C14
Parallel LED output of 100BASE-TX link 1
3.3V
ENET0_MDC
PIN_C20
Management data clock reference 1
2.5V
ENET0_MDIO
PIN_B21
Management data 1
2.5V
ENET0_RST_N
PIN_C19
Hardware reset signal 1
2.5V
ENET0_RX_CLK
PIN_A15
GMII and MII receive clock 1
2.5V
ENET0_RX_COL
PIN_E15
GMII and MII collision 1
2.5V
ENET0_RX_CRS
PIN_D15
GMII and MII carrier sense 1
2.5V
ENET0_RX_DATA[0]
PIN_C16
GMII and MII receive data[0] 1
2.5V
ENET0_RX_DATA[1]
PIN_D16
GMII and MII receive data[1] 1
2.5V
ENET0_RX_DATA[2]
PIN_D17
GMII and MII receive data[2] 1
2.5V
ENET0_RX_DATA[3]
PIN_C15
GMII and MII receive data[3] 1
2.5V
ENET0_RX_DV
PIN_C17
GMII and MII receive data valid 1
2.5V
ENET0_RX_ER
PIN_D18
GMII and MII receive error 1
2.5V
ENET0_TX_CLK
PIN_B17
MII transmit clock 1
2.5V
ENET0_TX_DATA[0]
PIN_C18
MII transmit data[0] 1
2.5V
ENET0_TX_DATA[1]
PIN_D19
MII transmit data[1] 1
2.5V
ENET0_TX_DATA[2]
PIN_A19
MII transmit data[2] 1
2.5V
ENET0_TX_DATA[3]
PIN_B19
MII transmit data[3] 1
2.5V
ENET0_TX_EN
PIN_A18
GMII and MII transmit enable 1
2.5V
ENET0_TX_ER
PIN_B18
GMII and MII transmit error 1
2.5V
ENET1_GTX_CLK
PIN_C23
GMII Transmit Clock 2
2.5V
ENET1_INT_N
PIN_D24
Interrupt open drain output 2
2.5V
ENET1_LINK100
PIN_D13
Parallel LED output of 100BASE-TX link 2
3.3V
ENET1_MDC
PIN_D23
Management data clock reference 2
2.5V
ENET1_MDIO
PIN_D25
Management data 2
2.5V
ENET1_RST_N
PIN_D22
Hardware reset signal 2
2.5V
ENET1_RX_CLK
PIN_B15
GMII and MII receive clock 2
2.5V
ENET1_RX_COL
PIN_B22
GMII and MII collision 2
2.5V
ENET1_RX_CRS
PIN_D20
GMII and MII carrier sense 2
2.5V
ENET1_RX_DATA[0]
PIN_B23
GMII and MII receive data[0] 2
2.5V
ENET1_RX_DATA[1]
PIN_C21
GMII and MII receive data[1] 2
2.5V
ENET1_RX_DATA[2]
PIN_A23
GMII and MII receive data[2] 2
2.5V
ENET1_RX_DATA[3]
PIN_D21
GMII and MII receive data[3] 2
2.5V
ENET1_RX_DV
PIN_A22
GMII and MII receive data valid 2
2.5V
ENET1_RX_ER
PIN_C24
GMII and MII receive error 2
2.5V

59
ENET1_TX_CLK
PIN_C22
MII transmit clock 2
2.5V
ENET1_TX_DATA[0]
PIN_C25
MII transmit data[0] 2
2.5V
ENET1_TX_DATA[1]
PIN_A26
MII transmit data[1] 2
2.5V
ENET1_TX_DATA[2]
PIN_B26
MII transmit data[2] 2
2.5V
ENET1_TX_DATA[3]
PIN_C26
MII transmit data[3] 2
2.5V
ENET1_TX_EN
PIN_B25
GMII and MII transmit enable 2
2.5V
ENET1_TX_ER
PIN_A25
GMII and MII transmit error 2
2.5V
ENETCLK_25
PIN_A14
Ethernet clock source
3.3V
4
4.
.1
15
5
T
TV
V
D
De
ec
co
od
de
er
r
The DE2-115 board is equipped with an Analog Device ADV7180 TV decoder chip. The ADV7180
is an integrated video decoder that automatically detects and converts a standard analog baseband
television signals (NTSC, PAL, and SECAM) into 4:2:2 component video data compatible with the
8-bit ITU-R BT.656 interface standard. The ADV7180 is compatible with a broad range of video
devices, including DVD players, tape-based sources, broadcast sources, and security/surveillance
cameras.
The registers in the TV decoder can be programmed by a serial I2C bus, which is connected to the
Cyclone IV E FPGA as indicated in Figure 4-29. Note that the I2C address W/R of the TV decoder
(U6) is 0x40/0x41. The pin assignments are listed in Table 4-24. Detailed information of the
ADV7180 is available on the manufacturer‟s website, or in the DE2_115_datasheets\TV Decoder
folder on the DE2-115 System CD.
Figure 4-29 Connections between FPGA and TV Decoder

60
Note: If the HSMC loopback adapter is mounted, the I2C_SCL will be directly routed back
to I2C_SDA. Because audio chip, TV decoder chip and HSMC share one I2C bus, therefore
audio and video chip won’t function correctly.
Table 4-24 TV Decoder Pin Assignments
Signal Name
FPGA Pin No.
Description
I/O Standard
TD_ DATA [0]
PIN_E8
TV Decoder Data[0]
3.3V
TD_ DATA [1]
PIN_A7
TV Decoder Data[1]
3.3V
TD_ DATA [2]
PIN_D8
TV Decoder Data[2]
3.3V
TD_ DATA [3]
PIN_C7
TV Decoder Data[3]
3.3V
TD_ DATA [4]
PIN_D7
TV Decoder Data[4]
3.3V
TD_ DATA [5]
PIN_D6
TV Decoder Data[5]
3.3V
TD_ DATA [6]
PIN_E7
TV Decoder Data[6]
3.3V
TD_ DATA [7]
PIN_F7
TV Decoder Data[7]
3.3V
TD_HS
PIN_E5
TV Decoder H_SYNC
3.3V
TD_VS
PIN_E4
TV Decoder V_SYNC
3.3V
TD_CLK27
PIN_B14
TV Decoder Clock Input.
3.3V
TD_RESET_N
PIN_G7
TV Decoder Reset
3.3V
I2C_SCLK
PIN_B7
I2C Clock
3.3V
I2C_SDAT
PIN_A8
I2C Data
3.3V
4
4.
.1
16
6
I
Im
mp
pl
le
em
me
en
nt
ti
in
ng
g
a
a
T
TV
V
E
En
nc
co
od
de
er
r
Although the DE2-115 board does not include a TV encoder chip, the ADV7123 (10-bit high-speed
triple ADCs) can be used to implement a professional-quality TV encoder with the digital
processing part implemented in the Cyclone IV E FPGA. Figure 4-30 shows a block diagram of a
TV encoder implemented in this manner.
Figure 4-30 A TV Encoder that uses the Cyclone IV E FPGA and the ADV7123

61
4
4.
.1
17
7
U
Us
si
in
ng
g
t
th
he
e
U
US
SB
B
I
In
nt
te
er
rf
fa
ac
ce
e
The DE2-115 board provides both USB host and device interfaces using the Philips ISP1362
single-chip USB controller. The host and device controllers are compliant with the Universal Serial
Bus Specification Rev. 2.0, supporting data transfer at full-speed (12 Mbit/s) and low-speed (1.5
Mbit/s). Figure 4-31 shows the schematic diagram of the USB circuitry; the pin assignments for the
associated interface are listed in Table 4-25.
Detailed information for using the ISP1362 device is available in its datasheet and programming
guide; both documents can be found on the manufacturer‟s website, or in the
DE2_115_datasheets\USB folder on the DE2-115 System CD. The most challenging part of a USB
application is in the design of the software driver needed. Two complete examples of USB drivers,
for both host and device applications, can be found in Sections 6.4 and 6.5. These demonstrations
provide examples of software drivers for the Nios II processor.
Figure 4-31 Connections between FPGA and USB (ISP1362)
Table 4-25 USB (ISP1362) Pin Assignments
Signal Name
FPGA Pin No.
Description
I/O Standard
OTG_ADDR[0]
PIN_H7
ISP1362 Address[0]
3.3V
OTG_ADDR[1]
PIN_C3
ISP1362 Address[1]
3.3V
OTG_DATA[0]
PIN_J6
ISP1362 Data[0]
3.3V
OTG_DATA[1]
PIN_K4
ISP1362 Data[1]
3.3V
OTG_DATA[2]
PIN_J5
ISP1362 Data[2]
3.3V
OTG_DATA[3]
PIN_K3
ISP1362 Data[3]
3.3V
OTG_DATA[4]
PIN_J4
ISP1362 Data[4]
3.3V
OTG_DATA[5]
PIN_J3
ISP1362 Data[5]
3.3V
OTG_DATA[6]
PIN_J7
ISP1362 Data[6]
3.3V
OTG_DATA[7]
PIN_H6
ISP1362 Data[7]
3.3V

62
OTG_DATA[8]
PIN_H3
ISP1362 Data[8]
3.3V
OTG_DATA[9]
PIN_H4
ISP1362 Data[9]
3.3V
OTG_DATA[10]
PIN_G1
ISP1362 Data[10]
3.3V
OTG_DATA[11]
PIN_G2
ISP1362 Data[11]
3.3V
OTG_DATA[12]
PIN_G3
ISP1362 Data[12]
3.3V
OTG_DATA[13]
PIN_F1
ISP1362 Data[13]
3.3V
OTG_DATA[14]
PIN_F3
ISP1362 Data[14]
3.3V
OTG_DATA[15]
PIN_G4
ISP1362 Data[15]
3.3V
OTG_CS_N
PIN_A3
ISP1362 Chip Select
3.3V
OTG_RD_N
PIN_B3
ISP1362 Read
3.3V
OTG_WR_N
PIN_A4
ISP1362 Write
3.3V
OTG_RST_N
PIN_C5
ISP1362 Reset
3.3V
OTG_INT[0]
PIN_A6
ISP1362 Interrupt 0
3.3V
OTG_INT[1]
PIN_D5
ISP1362 Interrupt 1
3.3V
OTG_DACK_N[0]
PIN_C4
ISP1362 DMA Acknowledge 0
3.3V
OTG_DACK_N[1]
PIN_D4
ISP1362 DMA Acknowledge 1
3.3V
OTG_DREQ[0]
PIN_J1
ISP1362 DMA Request 0
3.3V
OTG_DREQ[1]
PIN_B4
ISP1362 DMA Request 1
3.3V
OTG_FSPEED
PIN_C6
USB Full Speed, 0 = Enable, Z = Disable
3.3V
OTG_LSPEED
PIN_B6
USB Low Speed, 0 = Enable, Z = Disable
3.3V
4
4.
.1
18
8
U
Us
si
in
ng
g
I
IR
R
The DE2-115 provides an infrared remote-control receiver Module (model: IRM-V538N7/TR1),
whose datasheet is offered in the DE2_115_datasheets\IR_Receiver folder on DE2-115 system CD.
Note that for this all-in-one receiver module, it is only compatible with the 38KHz carrier Standard,
with a maximum data rate of about 4kbps for its product information. The accompanied remote
controller with an encoding chip of uPD6121G is very suitable of generating expected infrared
signals. Figure 4-32 shows the related schematic of the IR receiver, and the pin assignments of the
associated interface are listed in Table 4-26.
Figure 4-32 Connection between FPGA and IR

63
Table 4-26 IR Pin Assignments
Signal Name
FPGA Pin No.
Description
I/O Standard
IRDA_RXD
PIN_Y15
IR Receiver
3.3V
4
4.
.1
19
9
U
Us
si
in
ng
g
S
SR
RA
AM
M/
/S
SD
DR
RA
AM
M/
/F
FL
LA
AS
SH
H/
/E
EE
EP
PR
RO
OM
M/
/S
SD
D
C
Ca
ar
rd
d
SRAM
The DE2-115 board has 2MB SRAM memory with 16-bit data width. Being featured with a
maximum performance frequency of about 125MHz under the condition of standard 3.3V single
power supply makes it suitable of dealing with high-speed media processing applications that need
ultra data throughput. The related schematic is shown in Figure 4-33.
Figure 4-33 Connections between FPGA and SRAM
SDRAM
The board features 128MB of SDRAM, implemented using two 64MB SDRAM devices. Each
device consists of separate 16-bit data lines connected to the FPGA, and shared control and address
lines. These chips use the 3.3V LVCMOS signaling standard. Connections between FPGA and
SDRAM are shown in Figure 4-34.

64
Figure 4-34 Connections between FPGA and SDRAM
FLASH
The board is assembled with 8MB of flash memory using an 8-bit data bus. The device uses 3.3V
CMOS signaling standard. Because of its non-volatile property, it is usually used for storing
software binaries, images, sounds or other media. Connections between FPGA and Flash are shown
in Figure 4-35.
Figure 4-35 Connections between FPGA and Flash

65
EEPROM
The board has 32Kb EEPROM. With the benefit of I2C bus, users could use it as residence of user
data like version information, MAC address or other description substance. Figure 4-36 gives the
schematic view of the EEPROM. The configured access address of EEPROM is 0xA0 for writing
and 0xA1 for reading.
Figure 4-36 Connections between FPGA and EEPROM
SD Card
Many applications use a large external storage device, such as SD Card or CF card, for storing data.
The DE2-115 board provides the hardware needed for SD Card access. Users can implement
custom controllers to access the SD Card in SPI mode and SD Card 4-bit or 1-bit mode. Figure
4-37 shows the related signals.
Finally, Table 4-27~Table 4-30 lists all the associated pins for interfacing FPGA respectively.

66
Figure 4-37 Connections between FPGA and SD Card Socket
Table 4-27 SRAM Pin Assignments
Signal Name
FPGA Pin No.
Description
I/O Standard
SRAM_ADDR[0]
PIN_AB7
SRAM Address[0]
3.3V
SRAM_ADDR[1]
PIN_AD7
SRAM Address[1]
3.3V
SRAM_ADDR[2]
PIN_AE7
SRAM Address[2]
3.3V
SRAM_ADDR[3]
PIN_AC7
SRAM Address[3]
3.3V
SRAM_ADDR[4]
PIN_AB6
SRAM Address[4]
3.3V
SRAM_ADDR[5]
PIN_AE6
SRAM Address[5]
3.3V
SRAM_ADDR[6]
PIN_AB5
SRAM Address[6]
3.3V
SRAM_ADDR[7]
PIN_AC5
SRAM Address[7]
3.3V
SRAM_ADDR[8]
PIN_AF5
SRAM Address[8]
3.3V
SRAM_ADDR[9]
PIN_T7
SRAM Address[9]
3.3V
SRAM_ADDR[10]
PIN_AF2
SRAM Address[10]
3.3V
SRAM_ADDR[11]
PIN_AD3
SRAM Address[11]
3.3V
SRAM_ADDR[12]
PIN_AB4
SRAM Address[12]
3.3V
SRAM_ADDR[13]
PIN_AC3
SRAM Address[13]
3.3V
SRAM_ADDR[14]
PIN_AA4
SRAM Address[14]
3.3V
SRAM_ADDR[15]
PIN_AB11
SRAM Address[15]
3.3V
SRAM_ADDR[16]
PIN_AC11
SRAM Address[16]
3.3V
SRAM_ADDR[17]
PIN_AB9
SRAM Address[17]
3.3V
SRAM_ADDR[18]
PIN_AB8
SRAM Address[18]
3.3V
SRAM_ADDR[19]
PIN_T8
SRAM Address[19]
3.3V
SRAM_DQ[0]
PIN_AH3
SRAM Data[0]
3.3V
SRAM_DQ[1]
PIN_AF4
SRAM Data[1]
3.3V
SRAM_DQ[2]
PIN_AG4
SRAM Data[2]
3.3V
SRAM_DQ[3]
PIN_AH4
SRAM Data[3]
3.3V
SRAM_DQ[4]
PIN_AF6
SRAM Data[4]
3.3V
SRAM_DQ[5]
PIN_AG6
SRAM Data[5]
3.3V
SRAM_DQ[6]
PIN_AH6
SRAM Data[6]
3.3V

67
SRAM_DQ[7]
PIN_AF7
SRAM Data[7]
3.3V
SRAM_DQ[8]
PIN_AD1
SRAM Data[8]
3.3V
SRAM_DQ[9]
PIN_AD2
SRAM Data[9]
3.3V
SRAM_DQ[10]
PIN_AE2
SRAM Data[10]
3.3V
SRAM_DQ[11]
PIN_AE1
SRAM Data[11]
3.3V
SRAM_DQ[12]
PIN_AE3
SRAM Data[12]
3.3V
SRAM_DQ[13]
PIN_AE4
SRAM Data[13]
3.3V
SRAM_DQ[14]
PIN_AF3
SRAM Data[14]
3.3V
SRAM_DQ[15]
PIN_AG3
SRAM Data[15]
3.3V
SRAM_OE_N
PIN_AD5
SRAM Output Enable
3.3V
SRAM_WE_N
PIN_AE8
SRAM Write Enable
3.3V
SRAM_CE_N
PIN_AF8
SRAM Chip Select
3.3V
SRAM_LB_N
PIN_AD4
SRAM Lower Byte Strobe
3.3V
SRAM_UB_N
PIN_AC4
SRAM Higher Byte Strobe
3.3V
Table 4-28 SDRAM Pin Assignments
Signal Name
FPGA Pin No.
Description
I/O Standard
DRAM_ADDR[0]
PIN_R6
SDRAM Address[0]
3.3V
DRAM_ADDR[1]
PIN_V8
SDRAM Address[1]
3.3V
DRAM_ADDR[2]
PIN_U8
SDRAM Address[2]
3.3V
DRAM_ADDR[3]
PIN_P1
SDRAM Address[3]
3.3V
DRAM_ADDR[4]
PIN_V5
SDRAM Address[4]
3.3V
DRAM_ADDR[5]
PIN_W8
SDRAM Address[5]
3.3V
DRAM_ADDR[6]
PIN_W7
SDRAM Address[6]
3.3V
DRAM_ADDR[7]
PIN_AA7
SDRAM Address[7]
3.3V
DRAM_ADDR[8]
PIN_Y5
SDRAM Address[8]
3.3V
DRAM_ADDR[9]
PIN_Y6
SDRAM Address[9]
3.3V
DRAM_ADDR[10]
PIN_R5
SDRAM Address[10]
3.3V
DRAM_ADDR[11]
PIN_AA5
SDRAM Address[11]
3.3V
DRAM_ADDR[12]
PIN_Y7
SDRAM Address[12]
3.3V
DRAM_DQ[0]
PIN_W3
SDRAM Data[0]
3.3V
DRAM_DQ[1]
PIN_W2
SDRAM Data[1]
3.3V
DRAM_DQ[2]
PIN_V4
SDRAM Data[2]
3.3V
DRAM_DQ[3]
PIN_W1
SDRAM Data[3]
3.3V
DRAM_DQ[4]
PIN_V3
SDRAM Data[4]
3.3V
DRAM_DQ[5]
PIN_V2
SDRAM Data[5]
3.3V
DRAM_DQ[6]
PIN_V1
SDRAM Data[6]
3.3V
DRAM_DQ[7]
PIN_U3
SDRAM Data[7]
3.3V
DRAM_DQ[8]
PIN_Y3
SDRAM Data[8]
3.3V
DRAM_DQ[9]
PIN_Y4
SDRAM Data[9]
3.3V
DRAM_DQ[10]
PIN_AB1
SDRAM Data[10]
3.3V
DRAM_DQ[11]
PIN_AA3
SDRAM Data[11]
3.3V
DRAM_DQ[12]
PIN_AB2
SDRAM Data[12]
3.3V
DRAM_DQ[13]
PIN_AC1
SDRAM Data[13]
3.3V
DRAM_DQ[14]
PIN_AB3
SDRAM Data[14]
3.3V
DRAM_DQ[15]
PIN_AC2
SDRAM Data[15]
3.3V

68
DRAM_DQ[16]
PIN_M8
SDRAM Data[16]
3.3V
DRAM_DQ[17]
PIN_L8
SDRAM Data[17]
3.3V
DRAM_DQ[18]
PIN_P2
SDRAM Data[18]
3.3V
DRAM_DQ[19]
PIN_N3
SDRAM Data[19]
3.3V
DRAM_DQ[20]
PIN_N4
SDRAM Data[20]
3.3V
DRAM_DQ[21]
PIN_M4
SDRAM Data[21]
3.3V
DRAM_DQ[22]
PIN_M7
SDRAM Data[22]
3.3V
DRAM_DQ[23]
PIN_L7
SDRAM Data[23]
3.3V
DRAM_DQ[24]
PIN_U5
SDRAM Data[24]
3.3V
DRAM_DQ[25]
PIN_R7
SDRAM Data[25]
3.3V
DRAM_DQ[26]
PIN_R1
SDRAM Data[26]
3.3V
DRAM_DQ[27]
PIN_R2
SDRAM Data[27]
3.3V
DRAM_DQ[28]
PIN_R3
SDRAM Data[28]
3.3V
DRAM_DQ[29]
PIN_T3
SDRAM Data[29]
3.3V
DRAM_DQ[30]
PIN_U4
SDRAM Data[30]
3.3V
DRAM_DQ[31]
PIN_U1
SDRAM Data[31]
3.3V
DRAM_BA[0]
PIN_U7
SDRAM Bank Address[0]
3.3V
DRAM_BA[1]
PIN_R4
SDRAM Bank Address[1]
3.3V
DRAM_DQM[0]
PIN_U2
SDRAM byte Data Mask[0]
3.3V
DRAM_DQM[1]
PIN_W4
SDRAM byte Data Mask[1]
3.3V
DRAM_DQM[2]
PIN_K8
SDRAM byte Data Mask[2]
3.3V
DRAM_DQM[3]
PIN_N8
SDRAM byte Data Mask[3]
3.3V
DRAM_RAS_N
PIN_U6
SDRAM Row Address Strobe
3.3V
DRAM_CAS_N
PIN_V7
SDRAM Column Address Strobe
3.3V
DRAM_CKE
PIN_AA6
SDRAM Clock Enable
3.3V
DRAM_CLK
PIN_AE5
SDRAM Clock
3.3V
DRAM_WE_N
PIN_V6
SDRAM Write Enable
3.3V
DRAM_CS_N
PIN_T4
SDRAM Chip Select
3.3V
Table 4-29 Flash Pin Assignments
Signal Name
FPGA Pin No.
Description
I/O Standard
FL_ADDR[0]
PIN_AG12
FLASH Address[0]
3.3V
FL_ADDR[1]
PIN_AH7
FLASH Address[1]
3.3V
FL_ADDR[2]
PIN_Y13
FLASH Address[2]
3.3V
FL_ADDR[3]
PIN_Y14
FLASH Address[3]
3.3V
FL_ADDR[4]
PIN_Y12
FLASH Address[4]
3.3V
FL_ADDR[5]
PIN_AA13
FLASH Address[5]
3.3V
FL_ADDR[6]
PIN_AA12
FLASH Address[6]
3.3V
FL_ADDR[7]
PIN_AB13
FLASH Address[7]
3.3V
FL_ADDR[8]
PIN_AB12
FLASH Address[8]
3.3V
FL_ADDR[9]
PIN_AB10
FLASH Address[9]
3.3V
FL_ADDR[10]
PIN_AE9
FLASH Address[10]
3.3V
FL_ADDR[11]
PIN_AF9
FLASH Address[11]
3.3V
FL_ADDR[12]
PIN_AA10
FLASH Address[12]
3.3V
FL_ADDR[13]
PIN_AD8
FLASH Address[13]
3.3V
FL_ADDR[14]
PIN_AC8
FLASH Address[14]
3.3V

69
FL_ADDR[15]
PIN_Y10
FLASH Address[15]
3.3V
FL_ADDR[16]
PIN_AA8
FLASH Address[16]
3.3V
FL_ADDR[17]
PIN_AH12
FLASH Address[17]
3.3V
FL_ADDR[18]
PIN_AC12
FLASH Address[18]
3.3V
FL_ADDR[19]
PIN_AD12
FLASH Address[19]
3.3V
FL_ADDR[20]
PIN_AE10
FLASH Address[20]
3.3V
FL_ADDR[21]
PIN_AD10
FLASH Address[21]
3.3V
FL_ADDR[22]
PIN_AD11
FLASH Address[22]
3.3V
FL_DQ[0]
PIN_AH8
FLASH Data[0]
3.3V
FL_DQ[1]
PIN_AF10
FLASH Data[1]
3.3V
FL_DQ[2]
PIN_AG10
FLASH Data[2]
3.3V
FL_DQ[3]
PIN_AH10
FLASH Data[3]
3.3V
FL_DQ[4]
PIN_AF11
FLASH Data[4]
3.3V
FL_DQ[5]
PIN_AG11
FLASH Data[5]
3.3V
FL_DQ[6]
PIN_AH11
FLASH Data[6]
3.3V
FL_DQ[7]
PIN_AF12
FLASH Data[7]
3.3V
FL_CE_N
PIN_AG7
FLASH Chip Enable
3.3V
FL_OE_N
PIN_AG8
FLASH Output Enable
3.3V
FL_RST_N
PIN_AE11
FLASH Reset
3.3V
FL_RY
PIN_Y1
FLASH Ready/Busy output
3.3V
FL_WE_N
PIN_AC10
FLASH Write Enable
3.3V
FL_WP_N
PIN_AE12
FLASH Write Protect /Programming Acceleration
3.3V
Table 4-30 EEPROM Pin Assignments
Signal Name
FPGA Pin No.
Description
I/O Standard
EEP_I2C_SCLK
PIN_D14
EEPROM clock
3.3V
EEP_I2C_SDAT
PIN_E14
EEPROM data
3.3V
Table 4-31 SD Card Socket Pin Assignments
Signal Name
FPGA Pin No.
Description
I/O Standard
SD_CLK
PIN_AE13
SD Clock
3.3V
SD_CMD
PIN_AD14
SD Command Line
3.3V
SD_DAT[0]
PIN_AE14
SD Data[0]
3.3V
SD_DAT[1]
PIN_AF13
SD Data[1]
3.3V
SD_DAT[2]
PIN_AB14
SD Data[2]
3.3V
SD_DAT[3]
PIN_AC14
SD Data[3]
3.3V
SD_WP_N
PIN_AF14
SD Write Protect
3.3V

70
Chapter 5
DE2-115 System Builder
This chapter describes how users can create a custom design project on the DE2-115 board by using
DE2-115 Software Tool – DE2-115 System Builder.
5
5.
.1
1
I
In
nt
tr
ro
od
du
uc
ct
ti
io
on
n
The DE2-115 System Builder is a Windows based software utility, designed to assist users to create
a Quartus II project for the DE2-115 board within minutes. The generated Quartus II project files
include:
Quartus II Project File (.qpf)
Quartus II Setting File (.qsf)
Top-Level Design File (.v)
Synopsis Design Constraints file (.sdc)
Pin Assignment Document (.htm)
By providing the above files, DE2-115 System Builder prevents occurrence of situations that are
prone to errors when users manually edit the top-level design file or place pin assignments. The
common mistakes that users encounter are the following:
1. Board damaged for wrong pin/bank voltage assignments.
2. Board malfunction caused by wrong device connections or missing pin counts for connected
ends.
3. Performance degeneration because of improper pin assignments.
5
5.
.2
2
G
Ge
en
ne
er
ra
al
l
D
De
es
si
ig
gn
n
F
Fl
lo
ow
w
This section will introduce the general design flow to build a project for the DE2-115 board via the
DE2-115 System Builder. The general design flow is illustrated in Figure 5-1.
Users should launch DE2-115 System Builder and create a new project according to their design
requirements. When users complete the settings, the DE2-115 System Builder will generate two
major files which include top-level design file (.v) and Quartus II setting file (.qsf).

71
The top-level design file contains top-level verilog HDL wrapper for users to add their own
design/logic. The Quartus II setting file contains information such as FPGA device type, top-level
pin assignment, and I/O standard for each user-defined I/O pin.
Finally, Quartus II programmer must be used to download SOF file to DE2-115 board using JTAG
interface.
Start
Launch Quartus II and
Open Project
Add User Design/Logic
Compile to generate
.SOF
Configure FPGA
End
.QPF
.QSF
.V
.HTM
.SDC
Launch
DE2-115 System Builder
Create New
DE2-115 System Builder
Project
Generate
Quartus II Project
and Document
Figure 5-1 The general design flow of building a design
5
5.
.3
3
U
Us
si
in
ng
g
D
DE
E2
2-
-1
11
15
5
S
Sy
ys
st
te
em
m
B
Bu
ui
il
ld
de
er
r
This section provides the detailed procedures on how the DE2-115 System Builder is used.
Install and launch the DE2-115 System Builder
The DE2-115 System Builder is located in the directory:
"DE2_115_tools\DE2_115_system_builder" on the DE2-115 System CD. Users can copy the whole
folder to a host computer without installing the utility. Launch the DE2-115 System Builder by
executing the DE2_115_SystemBuilder.exe on the host computer and the GUI window will appear
as shown in Figure 5-2.

73
System Configuration
Under System Configuration users are given the flexibility of enabling their choice of included
components on the DE2-115 as shown in Figure 5-4. Each component of the DE2-115 is listed
where users can enable or disable a component according to their design by simply marking a check
or removing the check in the field provided. If the component is enabled, the DE2-115 System
Builder will automatically generate the associated pin assignments including the pin name, pin
location, pin direction, and I/O standard.
Figure 5-4 System Configuration Group
GPIO Expansion
Users can connect GPIO expansion card onto GPIO header located on the DE2-115 board as shown
in Figure 5-5. Select the appropriate daughter card you wish to include in your design from the
drop-down menu. The system builder will automatically generate the associated pin assignments
including the pin name, pin location, pin direction, and IO standard.
If a customized daughter board is used, users can select “GPIO Default” followed by changing the
pin name, pin direction, and IO standard according to the specification of the customized daughter
board.

74
Figure 5-5 GPIO Expansion Group
The “Prefix Name” is an optional feature which denotes the prefix pin name of the daughter card
assigned in your design. Users may leave this field empty.
HSMC Expansion
Users can connect HSMC-interfaced daughter cards onto HSMC located on the DE2-115 board
shown in Figure 5-6. Select the daughter card you wish to add to your design under the appropriate
HSMC connector where the daughter card is connected to. The System Builder will automatically
generate the associated pin assignment including pin name, pin location, pin direction, and IO
standard.

75
Figure 5-6 HSMC Expansion Group
The “Prefix Name” is an optional feature that denotes the pin name of the daughter card assigned in
your design. Users may leave this field empty.
Project Setting Management
The DE2-115 System Builder also provides functions to restore default setting, loading a setting,
and saving users‟ board configuration file shown in Figure 5-7. Users can save the current board
configuration information into a .cfg file and load it to the DE2-115 System Builder.
Figure 5-7 Project Settings

76
Project Generation
When users press the Generate button, the DE2-115 System Builder will generate the corresponding
Quartus II files and documents as listed in the Table 5-1:
Table 5-1 The files generated by DE2-115 System Builder
No.
Filename
Description
1
<Project name>.v
Top level verilog HDL file for Quartus II
2
<Project name>.qpf
Quartus II Project File
3
<Project name>.qsf
Quartus II Setting File
4
<Project name>.sdc
Synopsis Design Constraints file for Quartus II
5
<Project name>.htm
Pin Assignment Document
Users can use Quartus II software to add custom logic into the project and compile the project to
generate the SRAM Object File (.sof).

77
Chapter 6
Examples of Advanced Demonstrations
This chapter provides a number of examples of advanced circuits implemented on the DE2-115
board. These circuits provide demonstrations of the major features on the board, such as its audio
and video capabilities, USB, and Ethernet connectivity. For each demonstration the Cyclone IV E
FPGA (or EPCS64 serial EEPROM) configuration file is provided, as well as the full source code in
Verilog HDL. All of the associated files can be found in the DE2_115_demonstrations folder on the
DE2-115 System CD. For each demonstrations described in the following sections, the name of the
project directory for its files is given, which are subdirectories of the DE2_115_demonstrations
folder.
Installing the Demonstrations
To install the demonstrations on your computer:
Copy the directory DE2_115_demonstrations into a local directory of your choice. It is important to
ensure that the path to your local directory contains no spaces – otherwise, the Nios II software will
not work. Note Quartus II v9.1 SP2 is required for all DE2-115 demonstrations to support Cyclone
IV E device. Quartus II v10.0 can be installed from the Altera Complete Design Suite DVD
provided.
6
6.
.1
1
D
DE
E2
2-
-1
11
15
5
F
Fa
ac
ct
to
or
ry
y
C
Co
on
nf
fi
ig
gu
ur
ra
at
ti
io
on
n
The DE2-115 board is shipped from the factory with a default configuration bit-stream that
demonstrates some of the basic features of the board. The setup required for this demonstration, and
the locations of its files are shown below.
Demonstration Setup, File Locations, and Instructions
Project directory: DE2_115_Default
Bit stream used: DE2_115_Default.sof or DE2_115_Default.pof
Power on the DE2-115 board, with the USB cable connected to the USB Blaster port. If
necessary (that is, if the default factory configuration of the DE2-115 board is not currently

78
stored in EPCS64 device), download the bit stream to the board by using either JTAG or AS
programming
You should now be able to observe that the 7-segment displays are displaying a sequence of
characters, and the red and green LEDs are flashing. Also, “Welcome to the Altera DE2-115” is
shown on the LCD display
Optionally connect a VGA display to the VGA D-SUB connector. When connected, the VGA
display should show a color picture
Optionally connect a powered speaker to the stereo audio-out jack
Place slide switch SW17 in the DOWN position to hear a 1 kHz humming sound from the
audio-out port. Alternatively, if slide switch SW17 is in the UP position, and optionally
connects the microphone in port with a microphone and/or connects the line-in port with an
audio player's output, you will hear the sound from the microphone or audio player or mixed
sound from both.
The Verilog HDL source code for this demonstration is provided in the DE2_115_Default folder,
which also includes the necessary files for the corresponding Quartus II project. The top-level
Verilog HDL file, called DE2_115_Default.v, can be used as a template for other projects, because it
defines ports that correspond to all of the user-accessible pins on the Cyclone IV E FPGA.
6
6.
.2
2
T
TV
V
B
Bo
ox
x
D
De
em
mo
on
ns
st
tr
ra
at
ti
io
on
n
This demonstration plays video and audio input from a DVD player using the VGA output, audio
CODEC, and one TV decoder (U6) on the DE2-115 board. Figure 6-1 shows the block diagram of
the design. There are two major blocks in the circuit, called I2C_AV_Config and TV_to_VGA. The
TV_to_VGA block consists of the ITU-R 656 Decoder, SDRAM Frame Buffer, YUV422 to
YUV444, YcrCb to RGB, and VGA Controller. The figure also shows the TV Decoder (ADV7180)
and the VGA DAC (ADV7123) chips used.
As soon as the bit stream is downloaded into the FPGA, the register values of the TV Decoder chip
are used to configure the TV decoder via the I2C_AV_Config block, which uses the I2C protocol to
communicate with the TV Decoder chip. Following the power-on sequence, the TV Decoder chip
will be unstable for a time period; the Lock Detector is responsible for detecting this instability.
The ITU-R 656 Decoder block extracts YcrCb 4:2:2 (YUV 4:2:2) video signals from the ITU-R 656
data stream sent from the TV Decoder. It also generates a data valid control signal indicating the
valid period of data output. Because the video signal from the TV Decoder is interlaced, we need to
perform de-interlacing on the data source. We used the SDRAM Frame Buffer and a field selection
multiplexer (MUX) which is controlled by the VGA controller to perform the de-interlacing
operation. Internally, the VGA Controller generates data request and odd/even selection signals to
the SDRAM Frame Buffer and filed selection multiplexer (MUX). The YUV422 to YUV444 block
converts the selected YcrCb 4:2:2 (YUV 4:2:2) video data to the YcrCb 4:4:4 (YUV 4:4:4) video
data format.

79
Finally, the YcrCb_to_RGB block converts the YcrCb data into RGB data output. The VGA
Controller block generates standard VGA synchronous signals VGA_HS and VGA_VS to enable
the display on a VGA monitor.
Figure 6-1 Block diagram of the TV box demonstration
Demonstration Setup, File Locations, and Instructions
Project directory: DE2_115_TV
Bit stream used: DE2_115_TV.sof or DE2_115_TV.pof
Connect a DVD player‟s composite video output (yellow plug) to the Video-In RCA jack (J12)
of the DE2-115 board. The DVD player has to be configured to provide:
o NTSC output
o 60Hz refresh rate
o 4:3 aspect ratio
o Non-progressive video
Connect the VGA output of the DE2-115 board to a VGA monitor (both LCD and CRT type of
monitors should work)
Connect the audio output of the DVD player to the line-in port of the DE2-115 board and
connect a speaker to the line-out port. If the audio output jacks from the DVD player are RCA
type, then an adaptor will be needed to convert to the mini-stereo plug supported on the
DE2-115 board; this is the same type of plug supported on most computers
Load the bit stream into FPGA by execute the batch file „de2_115_tv.bat‟ under
DE2_115_TV\demo_batch\ folder
Press KEY0 on the DE2-115 board to reset the circuit

80
Note: If the HSMC loopback adapter is mounted, the I2C_SCL will be directly routed back
to I2C_SDA. Because audio chip, TV decoder chip and HSMC share one I2C bus, therefore
audio and video chip won’t function correctly.
Figure 6-2 illustrates the setup for this demonstration.
Figure 6-2 The setup for the TV box demonstration
6
6.
.3
3
U
US
SB
B
P
Pa
ai
in
nt
tb
br
ru
us
sh
h
USB port is widely used in many multimedia products. The DE2-115 board provides a complete
USB solution for both host and device applications. In this demonstration, we implement a
Paintbrush application by using a USB mouse as the input device.
This demonstration uses the device port of the Philips ISP1362 chip and the Nios II processor to
implement a USB mouse movement detector. We also implemented a video frame buffer with a
VGA controller to perform the real-time image storage and display. Figure 6-3 shows the block
diagram of the circuit, which allows the user to draw lines on the VGA display screen using the
USB mouse. The VGA Controller block is integrated into the Altera Avalon bus so that it can be
controlled by the Nios II processor.
Once the program runs, the Nios II processor is started as it will detect the existence of the USB

81
mouse connected to DE2-115 board. When the mouse moves, the Nios II processor is able to keep
track of the movement and record it in a frame buffer memory. The VGA Controller will overlap the
data stored in the frame buffer with a default image pattern and display the overlapped image on the
VGA display.
Figure 6-3 Block diagram of the USB paintbrush demonstration
Demonstration Setup, File Locations, and Instructions
Project directory: DE2_115_NIOS_HOST_MOUSE_VGA
Bit stream used: DE2_115_NIOS_HOST_MOUSE_VGA.sof
Nios II Workspace: DE2_115_NIOS_HOST_MOUSE_VGA\Software
Connect a USB Mouse to the USB Host Connector (type A) of the DE2-115 board
Connect the VGA output of the DE2-115 board to a VGA monitor (both LCD and CRT type of
monitors should work)
Load the bit stream into FPGA(note*)
Run the Nios II and choose DE2_115_NIOS_HOST_MOUSE_VGA\Software as the workspace.
Click on the Run button(note*)
You should now be able to observe a blue background with an Altera logo on the VGA display
Move the USB mouse and observe the corresponding movements of the cursor on the screen
Left-click mouse to draw white dots/lines and right-click the mouse to erase white dots/lines on
the screen.
Note: execute
DE2_115_NIOS_HOST_MOUSE_VGA\demo_batch\nios_host_mouse_vga.bat will
download .sof and .elf files.

82
Figure 6-4 illustrates the setup for this demonstration.
Figure 6-4 The setup for the USB paintbrush demonstration
6
6.
.4
4
U
US
SB
B
D
De
ev
vi
ic
ce
e
Most USB applications and products operate as USB devices, rather than USB hosts. In this
demonstration, we show how the DE2-115 board can operate as a USB device that can be connected
to a host computer. As indicated in the block diagram in Figure 6-5, the Nios II processor is used to
communicate with the host computer via host port on the DE2-115 board‟s Philips ISP1362 device.
After connecting the DE2-115 board to a USB port on the host computer, a software program has to
be executed on the Nios II processor to initialize the Philips ISP1362 chip. Once the software
program is successfully executed, the host computer will identify the new device in its USB device
list and asks for the associated driver; the device will be identified as a Philips PDIUSBD12
SMART Evaluation Board. After completion of the driver installation on the host computer, the next
step is to run a software program on the host computer called ISP1362DcUsb.exe; this program
communicates with the DE2-115 board.
In the ISP1362DcUsb program, clicking on the Add button in the window panel of the software
causes the host computer to send a particular USB packet to the DE2-115 board; the packet will be
received by the Nios II processor and will increment the value of a hardware counter. The value of
the counter is displayed on one of the board‟s 7-segment displays, and also on the green LEDs. If
the user clicks on the Clear button in the window panel of the software driver, the host computer

83
sends a different USB packet to the board, which causes the Nios II processor to clear the hardware
counter to zero.
Figure 6-5 Block diagram of the USB device demonstration
Demonstration Setup, File Locations, and Instructions
Project directory: DE2_115_NIOS_DEVICE_LED
Bit stream used: DE2_115_NIOS_DEVICE_LED.sof
Nios II Workspace: DE2_115_NIOS_DEVICE_LED\Software
Borland C++ Software Driver: DE2_115_NIOS_DEVICE_LED\SW
Connect the USB Device connector of the DE2-115 board to the host computer using a USB
cable (type AB).
Load the bit stream into FPGA(note*)
Run Nios II IDE with DE2_115_NIOS_DEVICE_LED\Software as the workspace. Click on
Run(note*)
A new USB hardware device will be detected. Specify the location of the driver as
DE2_115_NIOS_DEVICE_LED\D12test.inf (Philips PDIUSBD12 SMART Evaluation Board).
Ignore any warning messages produced during installation
The host computer should report that a Philips PDIUSBD12 SMART Evaluation Board is now
installed
Execute the software: DE2_115_NIOS_DEVICE_LED\SW\ISP1362DcUsb.exe on the host
computer. Then, experiment with the software by clicking on the ADD and Clear buttons

84
Note: execute DE2_115_NIOS_DEVICE_LED\demo_batch\nios_device_led.bat will
download .sof and .elf files.
Figure 6-6 illustrates the setup for this demonstration.
Figure 6-6 Setup for the USB device demonstration
6
6.
.5
5
A
A
K
Ka
ar
ra
ao
ok
ke
e
M
Ma
ac
ch
hi
in
ne
e
This demonstration uses the microphone-in, line-in, and line-out ports on the DE2-115 board to
create a Karaoke Machine application. The Wolfson WM8731 audio CODEC is configured in the
master mode, with which the audio CODEC generates AD/DA serial bit clock (BCK) and the
left/right channel clock (LRCK) automatically. As indicated in Figure 6-7, the I2C interface is used
to configure the Audio CODEC. The sample rate and gain of the CODEC are set in this manner, and
the data input from the line-in port is then mixed with the microphone-in port and the result is sent
to the line-out port.
For this demonstration the sample rate is set to 48kHz. Pressing the pushbutton KEY0 reconfigures
the gain of the audio CODEC via I2C bus, cycling within ten predefined gain values (volume levels)
provided by the device.

85
Figure 6-7 Block diagram of the Karaoke Machine demonstration
Demonstration Setup, File Locations, and Instructions
Project directory: DE2_115_i2sound
Bit stream used: DE2_115_i2sound.sof or DE2_115_i2sound.pof
Connect a microphone to the microphone-in port (pink color) on the DE2-115 board
Connect the audio output of a music-player, such as an MP3 player or computer, to the line-in
port (blue color) on the DE2-115 board
Connect a headset/speaker to the line-out port (green color) on the DE2-115 board
Load the bit stream into the FPGA by execute the batch file „DE2_115_i2sound‟ under the
DE2_115_i2sound\demo_batch folder
You should be able to hear a mixture of the microphone sound and the sound from the music
player
Press KEY0 to adjust the volume; it cycles between volume levels 0 to 9
Note: If the HSMC loopback adapter is mounted, the I2C_SCL will be directly routed back
to I2C_SDA. Because audio chip, TV decoder chip and HSMC share one I2C bus, therefore
audio and video chip won’t function correctly.
Figure 6-8 illustrates the setup for this demonstration.

86
Figure 6-8 The setup for the Karaoke Machine
6
6.
.6
6
S
SD
D
C
Ca
ar
rd
d
D
De
em
mo
on
ns
st
tr
ra
at
ti
io
on
n
Many applications use a large external storage device, such as an SD Card or CF card to store data.
The DE2-115 board provides the hardware and software needed for SD Card access. In this
demonstration we will show how to browse files stored in the root directory of an SD Card and how
to read the file contents of a specific file. The SD Card is required to be formatted as FAT File
System in advance. Long file name is supported in this demonstration.
Figure 6-9 shows the hardware system block diagram of this demonstration. The system requires a
50MHz clock provided by the board. The PLL generates a 100MHz clock for the Nios II processor
and other controllers. Four PIO pins are connected to the SD Card socket. SD 4-bit Mode is used to
access the SD Card hardware. The SD 4-bit protocol and FAT File System function are all
implemented by Nios II software. The software is stored in the on-chip memory.

87
Figure 6-9 Block Diagram of the SD Card Demonstration
Figure 6-10 shows the software stack of this demonstration. The Nios PIO block provides basic IO
functions to access hardware directly. The functions are provided from Nios II system and the
function prototype is defined in the header file <io.h>. The SD Card block implements SD 4-bit
mode protocol for communication with SD Cards. The FAT File System block implements reading
function for FAT16 and FAT 32 file system. Long filename is supported. By calling the public FAT
functions, users can browse files under the root directory of the SD Card. Furthermore, users can
open a specified file and read the contents of the file.
The main block implements main control of this demonstration. When the program is executed, it
detects whether an SD Card is inserted. If an SD Card is found, it will check whether the SD Card is
formatted as FAT file system. If so, it searches all files in the root directory of the FAT file system
and displays their names in the nios2-terminal. If a text file named “test.txt” is found, it will dump
the file contents. If it successfully recognizes the FAT file system, it will turn on the green LED. On
the other hand, it will turn on the red LED if it fails to parse the FAT file system or if there is no SD
Card found in the SD Card socket of the DE2-115 board. If users press KEY3 of the DE2-115 board,
the program will perform above process again.

88
Main
FAT File System
SD Card
Nios II PIO
Figure 6-10 Software Stack of the SD Card Demonstration
D
De
em
mo
on
ns
st
tr
ra
at
ti
io
on
n
S
So
ou
ur
rc
ce
e
C
Co
od
de
e
Project directory: DE2_115_SD_CARD
Bit stream used: DE2_115_SD_CARD.sof
Nios II Workspace: DE2_115_SD_CARD\Software
D
De
em
mo
on
ns
st
tr
ra
at
ti
io
on
n
B
Ba
at
tc
ch
h
F
Fi
il
le
e
Demo Batch File Folder: DE2_115_SD_CARD \demo_batch
The demo batch file includes the following files:
Batch File: DE2_115_SD_Card.bat, DE2_115_SD_CARD_bashrc
FPGA Configure File: DE2_115_SD_CARD.sof
Nios II Program: DE2_115_SD_CARD.elf
D
De
em
mo
on
ns
st
tr
ra
at
ti
io
on
n
S
Se
et
tu
up
p
Make sure Quartus II and Nios II are installed on your PC.
Power on the DE2-115 board.
Connect USB Blaster to the DE2-115 board and install USB Blaster driver if necessary.
Execute the demo batch file “DE2_115_SD_Card.bat” under the batch file folder,
DE2_115_SD_CARD\demo_batch.
After Nios II program is downloaded and executed successfully, a prompt message will be
displayed in nios2-terminal.
Copy test files to the root directory of the SD Card.
Insert the SD Card into the SD Card socket of DE2-115, as shown in Figure 6-11.
Press KEY3 of the DE2-115 board to start reading SD Card.
The program will display SD Card information, as shown in Figure 6-12.

89
Figure 6-11 Insert SD Card for the SD Card Demonstration
Figure 6-12 Running results of the SD Card demonstration
6
6.
.7
7
S
SD
D
C
Ca
ar
rd
d
M
Mu
us
si
ic
c
P
Pl
la
ay
ye
er
r
Many commercial media/audio players use a large external storage device, such as an SD Card or
CF card, to store music or video files. Such players may also include high-quality DAC devices so
that good audio quality can be produced. The DE2-115 board provides the hardware and software
needed for SD Card access and professional audio performance so that it is possible to design
advanced multimedia products using the DE2-115 board.
In this demonstration we show how to implement an SD Card Music Player on the DE2-115 board,
in which the music files are stored in an SD Card and the board can play the music files via its
CD-quality audio DAC circuits. We use the Nios II processor to read the music data stored in the
SD Card and use the Wolfson WM8731 audio CODEC to play the music.

90
Figure 6-13 shows the hardware block diagram of this demonstration. The system requires a 50
MHz clock provided from the board. The PLL generates a 100MHz clock for Nios II processor and
the other controllers except for the audio controller. The audio chip is controlled by the Audio
Controller which is a user-defined SOPC component. This audio controller needs an input clock of
18.432 MHz. In this design, the clock is provided by the PLL block. The audio controller requires
the audio chip working in master mode, so the serial bit (BCK) and the left/right channel clock
(LRCK) are provided by the audio chip. The 7-segment display is controlled by the SEG7
Controller which also is a user-defined SOPC component. Two PIO pins are connected to the I2C
bus. The I2C protocol is implemented by software. Four PIO pins are connected to the SD Card
socket. The IR receiver is controlled by the IR Controller which also is a user-defined SOPC
component. SD 4-Bit Mode is used to access the SD Card and is implemented by software. All of
the other SOPC components in the block diagram are SOPC Builder built-in components.
Figure 6-13 Block diagram of the SD music player demonstration
Figure 6-14 shows the software stack of this demonstration. SD 4-Bit Mode block implements the
SD 4-Bit mode protocol for reading raw data from the SD Card. The FAT block implements
FAT16/FAT32 file system for reading wave files that is stored in the SD Card. In this block, only
read function is implemented. The WAVE Lib block implements WAVE file decoding function for
extracting audio data from wave files. The I2C block implements I2C protocol for configuring
audio chip. The SEG7 block implements displaying function to display elapsed playing time. The
Audio block implements audio FIFO checking function and audio signal sending/receiving function.
The IR block acts as a control interface of the music player system.

91
Main
Nios HAL
System
Call SEG7 I2C Audio
WAVE Lib
FAT16/FAT32
SD 4-bit Mode
IR
Receiver
Figure 6-14 Software Stack of the SD music player demonstration
The audio chip should be configured before sending audio signal to the audio chip. The main
program uses I2C protocol to configure the audio chip working in master mode; the audio output
interface working in I2S 16-bits per channel and with sampling rate according to the wave file
contents. In audio playing loop, the main program reads 512-byte audio data from the SD Card, and
then writes the data to DAC FIFO in the Audio Controller. Before writing the data to the FIFO, the
program will verify if the FIFO is full. The design also mixes the audio signal from the
microphone-in and line-in for the Karaoke-style effects by enabling the BYPASS and SITETONE
functions in the audio chip.
Finally, users can obtain the status of the SD music player from the 16x2 LCD module, the
7-segment display, and the LEDs. The top and bottom row of the LCD module will display the file
name of the music that is played on the DE2-115 board and the value of music volume, respectively.
The 7-segment displays will show the elapsed time of the playing music file. The LED will indicate
the audio signal strength.
Demonstration Setup, File Locations, and Instructions
Project directory: DE2_115_SD_Card_Audio_Player
Bit stream used: DE2_115_SD_Card_Audio_Player.sof
Nios II Workspace: DE2_115_SD_Card_Audio_Player\Software
Format your SD Card into FAT16/FAT32 format
Place the wave files to the root directory of the SD Card. The provided wave files must have a
sample rate of either 96K, 48K, 44.1K, 32K, or 8K. In addition, the wave files must be stereo
and 16 bits per channel.
Load the bitstream into the FPGA on the DE2-115 board(note*1)
Run the Nios II Software under the workspace
DE2_115_SD_Card_Audio_Player\Software(note*1)

92
Connect a headset or speaker to the DE2-115 board and you should be able to hear the music
played from the SD Card
Press KEY3 on the DE2-115 board to play the next music file stored in the SD Card.
Press KEY2 and KEY1 to increase and decrease the output music volume respectively.
Users can also use the remote control to play/pause the music, select the last/next music file to
play and control volume. The detailed information about each function of remote controller is
shown in Table 6-1.
Table 6-1 Detailed information of the button on the remote controller
Button Name
Function Description
PLAY
Play music or pause music
CHANNEL
Select last/next music file to play
VOLUME
Turn up/down volume
MUTE
Mute/un-mute
Note:
1. Execute the batch file DE2_115_SD_Card_Audio_Player\demo_batch
\ DE2_115_SD_Card_Audio_Player.bat to download both hardware and software bit stream
2. If the capacity of your SD Memory Card is more than or equal 8GB, please make sure it has
the performance more than or equal to Class 4
3. If the HSMC loopback adapter is mounted, the I2C_SCL will be directly routed back to
I2C_SDA. Because audio chip, TV decoder chip and HSMC share one I2C bus, therefore audio
and video chip won’t function correctly.
Figure 6-15 illustrates the setup for this demonstration.

93
Figure 6-15 The setup for the SD music player demonstration
6
6.
.8
8
P
PS
S/
/2
2
M
Mo
ou
us
se
e
D
De
em
mo
on
ns
st
tr
ra
at
ti
io
on
n
We offer this simple PS/2 controller coded in Verilog HDL to demonstrate bidirectional
communication between PS/2 controller and the device, the PS/2 mouse. You can treat it as a
how-to basis and develop your own controller that could accomplish more sophisticated instructions,
like setting the sampling rate or resolution, which need to transfer two data bytes.
For detailed information about the PS/2 protocol, please perform an appropriate search on various
educational web sites. Here we give a brief introduction:
Outline
PS/2 protocol use two wires for bidirectional communication, one clock line and one data line. The
PS/2 controller always has total control over the transmission line, but the PS/2 device generates
clock signal during data transmission.

94
Data transmit from the device to controller
After sending an enabling instruction to the PS/2 mouse at stream mode, the device starts to send
displacement data out, which consists of 33 bits. The frame data is cut into three similar slices, each
of them containing a start bit (always zero) and eight data bits (with LSB first), one parity check bit
(odd check), and one stop bit (always one).
PS/2 controller samples the data line at the falling edge of the PS/2 clock signal. This could easily
be implemented using a shift register of 33 bits, but be cautious with the clock domain crossing
problem.
Data transmit from the controller to device
Whenever the controller wants to transmit data to device, it first pulls the clock line low for more
than one clock cycle to inhibit the current transmit process or to indicate the start of a new transmit
process, which usually be called as inhibit state. After that, it pulls low the data line then release the
clock line, and this is called the request state. The rising edge on the clock line formed by the
release action can also be used to indicate the sample time point as for a 'start bit. The device will
detect this succession and generates a clock sequence in less than 10ms time. The transmit data
consists of 12bits, one start bit (as explained before), eight data bits, one parity check bit (odd
check), one stop bit (always one), and one acknowledge bit (always zero). After sending out the
parity check bit, the controller should release the data line, and the device will detect any state
change on the data line in the next clock cycle. If there‟s no change on the data line for one clock
cycle, the device will pull low the data line again as an acknowledgement which means that the data
is correctly received.
After the power on cycle of the PS/2 mouse, it enters into stream mode automatically and disable
data transmit unless an enabling instruction is received. Figure 6-16 shows the waveform while
communication happening on two lines.

95
Figure 6-16 Waveforms on two lines while communication taking place
Demonstration Setup, File Locations, and Instructions
Project directory: DE2_115_PS2_DEMO
Bit stream used : DE2_115_PS2_DEMO.sof
Load the bit stream into FPGA by executing
DE2_115_PS2_DEMO\demo_batch\DE2_115_PS2_DEMO.bat
Plug in the PS/2 mouse
Press KEY[0] for enabling data transfer
Press KEY[1] to clear the display data cache
You should see digital changes on 7-segment display when the PS/2 mouse moves, and the
LEDG[2:0] will blink respectively when the left-button, right-button or middle-button is pressed.
Table 6-2 gives the detailed information.
Table 6-2 Detailed information of the indicators
Indicator Name
Description
LEDG[0]
Left button press indicator
LEDG[1]
Right button press indicator
LEDG[2]
Middle button press indicator

96
HEX0
Low byte of X displacement
HEX1
High byte of X displacement
HEX2
Low byte of Y displacement
HEX3
High byte of Y displacement
Figure 6-17 illustrates the setup of this demonstration.
Figure 6-17 The setup of the PS/2 Mouse demonstration
6
6.
.9
9
I
IR
R
R
Re
ec
ce
ei
iv
ve
er
r
D
De
em
mo
on
ns
st
tr
ra
at
ti
io
on
n
In this demonstration, the key-related information that the user has pressed on the remote
controller(Figure 6-18,Table 6-3) will be displayed on the DE2-115 board. Users only need to
point the remote controller to the IR receiver on DE2-115 board and press the key. After the signal
being decoded and processed through FPGA, the related information will be displayed on the
7-segment displays in hexadecimal format, which contains Custom Code, Key Code and Inversed
Key Code. The Custom Code and Key Code are used to identify a remote controller and key on the
remote controller, respectively.
Next we will introduce how this information being decoded and then displayed in this demo.
When a key on the remote controller is pressed, the remote controller will emit a standard frame,
shown in Figure 6-19. The beginning of the frame is the lead code represents the start bit, and then
is the key-related information, and the last 1 bit end code represents the end of the frame.

97
Figure 6-18 Remote controller
Table 6-3 Key code information for each Key on remote controller
Lead Code 1bit Custom Code 16bits Key Code 8bits Inv Key Code
8bits
End
Code
1bit
Figure 6-19 The transmitting frame of the IR remote controller
Key
Key Code
Key
Key Code
Key
Key Code
Key
Key Code
0x0F
0x13
0x10
0x12
0x01
0x02
0x03
0x1A
0x04
0x05
0x06
0x1E
0x07
0x08
0x09
0x1B
0x11
0x00
0x17
0x1F
0x16
0x14
0x18
0x0C

98
After the IR receiver on DE2-115 board receives this frame, it will directly transmit that to FPGA.
In this demo, the IP of IR receiver controller is implemented in the FPGA. As Figure 6-20 shows, it
includes Code Detector, State Machine, and Shift Register. First, the IR receiver demodulates the
signal inputs to Code Detector block .The Code Detector block will check the Lead Code and
feedback the examination result to State Machine block.
The State Machine block will change the state from IDLE to GUIDANCE once the Lead code is
detected. Once the Code Detector has detected the Custom Code status, the current state will change
from GUIDANCE to DATAREAD state. At this state, the Code Detector will save the Custom Code
and Key/Inv Key Code and output to Shift Register then displays it on 7-segment displays. Figure
6-21 shows the state shift diagram of State Machine block. Note that the input clock should be
50MHz.
Figure 6-20 The IR Receiver controller
Figure 6-21 State shift diagram of State Machine

99
We can apply the IR receiver to many applications, such as integrating to the SD Card Demo, and
you can also develop other related interesting applications with it.
Demonstration Setup, File Locations, and Instructions
Project directory: DE2_115_IR
Bit stream used: DE2_115_IR.sof
Load the bit stream into the FPGA by executing DE2_115_IR\demo_batch\DE2_115_IR.bat file
Point the IR receiver with the remote-controller and press any button
Table 6-4 shows how the received code and key data display on eight 7-segment displays.
Table 6-4 Detailed information of the indicators
Indicator Name
Description
HEX0
Inversed low byte of Key Code
HEX1
Inversed high byte of Key Code
HEX2
Low byte of Key Code
HEX3
High byte of Key Code
HEX4
Low byte of Custom Code
HEX5
High byte of Custom Code
HEX6
Repeated low byte of Custom Code
HEX7
Repeated high byte of Custom Code
Figure 6-22 illustrates the setup for this demonstration.
Figure 6-22 The Setup of the IR receiver demonstration

100
6
6.
.1
10
0
M
Mu
us
si
ic
c
S
Sy
yn
nt
th
he
es
si
iz
ze
er
r
D
De
em
mo
on
ns
st
tr
ra
at
ti
io
on
n
This demonstration shows how to implement a Multi-tone Electronic Keyboard using DE2-115
board with a PS/2 Keyboard and a speaker.
PS/2 Keyboard is used as the piano keyboard for input. The Cyclone IV E FPGA on the DE2-115
board serves as the Music Synthesizer SOC to generate music and tones. The VGA connected to the
DE2-115 board is used to show which key is pressed during the playing of the music.
Figure 6-23 shows the block diagram of the design of the Music Synthesizer. There are four major
blocks in the circuit: DEMO_SOUND, PS2_KEYBOARD, STAFF, and TONE_GENERATOR. The
DEMO_SOUND block stores a demo sound for users to play; PS2_KEYBOARD handles the users‟
input from PS/2 keyboard; The STAFF block draws the corresponding keyboard diagram on VGA
monitor when key(s) are pressed. The TONE_GENERATOR is the core of music synthesizer SOC.
Users can switch the music source either from PS2_KEYBOAD or the DEMO_SOUND block
using SW9. To repeat the demo sound, users can press KEY1.
The TONE_GENERATOR has two tones: (1) String. (2) Brass, which is controlled by SW0. The
audio codec used on the DE2-115 board has two channels, which can be turned ON/OFF using SW1
and SW2.
Figure 6-24 illustrates the setup for this demonstration.

101
Figure 6-23 Block diagram of the Music Synthesizer design
Demonstration Setup, File Locations, and Instructions
Project directory: DE2_115_Synthesizer
Bit stream used: DE2_115_Synthesizer.sof or DE2-115_Synthesizer.pof
Connect a PS/2 Keyboard to the DE2-115 board.
Connect the VGA output of the DE2-115 board to a VGA monitor (both LCD and CRT type of
monitors should work)
Connect the lineout of the DE2-115 board to a speaker.
Load the bit stream into FPGA by executing
DE2_115_Synthesizer\demo_batch\DE2_115_Synthesizer.bat file
Make sure all the switches (SW[9:0]) are set to 0 (Down Position)
Press KEY1 on the DE2-115 board to start the music demo
Press KEY0 on the DE2-115 board to reset the circuit
Note: If the HSMC loopback adapter is mounted, the I2C_SCL will be directly routed back
to I2C_SDA. Because audio chip, TV decoder chip and HSMC share one I2C bus, therefore
audio and video chip won’t function correctly.

102
Table 6-5 and Table 6-6 illustrate the usage of the slide switches, push-button switches (KEYs),
PS/2 Keyboard.
Slide Switches and Push-buttons switches
Table 6-5 Usage of the slide switches and push-buttons switches (KEYs)
Signal Name
Description
KEY[0]
Reset Circuit
KEY[1]
Repeat the Demo Music
SW[0]
OFF: BRASS, ON: STRING
SW[9]
OFF: DEMO, ON: PS/2 KEYBOARD
SW[1]
Channel-1 ON / OFF
SW[2]
Channel-2 ON / OFF
PS/2 Keyboard
Table 6-6 Usage of the PS/2 Keyboard Keys
Signal Name
Description
Q
-#4
A
-5
W
-#5
S
-6
E
-#6
D
-7
F
1
T
#1
G
2
Y
#2
H
3
J
4
I
#4
K
5
O
#5
L
6
P
#6
:
7
“
+1

103
Figure 6-24 The Setup of the Music Synthesizer Demonstration
6
6.
.1
11
1
A
Au
ud
di
io
o
R
Re
ec
co
or
rd
di
in
ng
g
a
an
nd
d
P
Pl
la
ay
yi
in
ng
g
This demonstration shows how to implement an audio recorder and player using the DE2-115 board
with the built-in Audio CODEC chip. This demonstration is developed based on SOPC Builder and
Nios II IDE. Figure 6-25 shows the man-machine interface of this demonstration. Two
push-buttons and six slide switches are used for users to configure this audio system: SW0 is used
to specify recording source to be Line-in or MIC-In. SW1 is used to enable/disable MIC Boost
when the recording source is MIC-In. SW2 is used to enable/disable Zero-Cross Detection for audio
playing. SW3, SW4, and SW5 are used to specify recording sample rate as 96K, 48K, 44.1K, 32K,
or 8K. The 16x2 LCD is used to indicate the Recording/Playing status. The 7-SEG is used to
display Recording/Playing duration with time unit in 1/100 second. The LED is used to indicate the
audio signal strength. Table 6-7 and Table 6-8 summarize the usage of Slide switches for
configuring the audio recorder and player.

104
Figure 6-25 Man-Machine Interface of Audio Recorder and Player
Figure 6-26 shows the block diagram of the Audio Recorder and Player design. There are hardware
and software parts in the block diagram. The software part stores the Nios II program in SRAM.
The software part is built by Nios II IDE in C programming language. The hardware part is built by
SOPC Builder under Quartus II. The hardware part includes all the other blocks. The “AUDIO
Controller” is a user-defined SOPC component. It is designed to send audio data to the audio chip
or receive audio data from the audio chip.
The audio chip is programmed through I2C protocol which is implemented in C code. The I2C pins
from audio chip are connected to SOPC System Interconnect Fabric through PIO controllers. In this
example, the audio chip is configured in Master Mode. The audio interface is configured as I2S and
16-bit mode. 18.432MHz clock generated by the PLL is connected to the XTI/MCLK pin of the
audio chip through the AUDIO Controller.
Figure 6-26 Block diagram of the audio recorder and player

105
Demonstration Setup, File Locations, and Instructions
Hardware Project directory: DE2_115_AUDIO
Bit stream used: DE2_115_AUDIO.sof
Software Project directory: DE2_115_AUDIO\software\
Connect an Audio Source to the LINE-IN port of the DE2-115 board.
Connect a Microphone to MIC-IN port on the DE2-115 board.
Connect a speaker or headset to LINE-OUT port on the DE2-115 board.
Load the bit stream into FPGA. (note *1)
Load the Software Execution File into FPGA. (note *1)
Configure audio with the Slide switches.
Press KEY3 on the DE2-115 board to start/stop audio recoding (note *2)
Press KEY2 on the DE2-115 board to start/stop audio playing (note *3)
Note:
(1). Execute DE2_115_AUDIO\demo_batch\audio.bat will download .sof and .elf files.
(2). Recording process will stop if audio buffer is full.
(3). Playing process will stop if audio data is played completely.
(4).If the HSMC loopback adapter is mounted, the I2C_SCL will be directly routed back to
I2C_SDA. Because audio chip, TV decoder chip and HSMC share one I2C bus, therefore audio
and video chip won’t function correctly.
Table 6-7 Slide switches usage for audio source and signal processing setting
Slide Switches
0 – DOWN Position
1 – UP Position
SW0
Audio is from MIC
Audio is from LINE-IN
SW1
Disable MIC Boost
Enable MIC Boost
SW2
Disable Zero-cross Detection
Enable Zero-cross Detection
Table 6-8 Slide switch setting for sample rate switching for audio recorder and player
SW5
(0 – DOWN;
1- UP)
SW4
(0 – DOWN;
1-UP)
SW3
(0 – DOWN;
1-UP)
Sample Rate
0
0
0
96K
0
0
1
48K
0
1
0
44.1K
0
1
1
32K
1
0
0
8K
Unlisted combination
96K

106
6
6.
.1
12
2
W
We
eb
b
S
Se
er
rv
ve
er
r
D
De
em
mo
on
ns
st
tr
ra
at
ti
io
on
n
This design example shows a HTTP server using the sockets interface of the NicheStack™ TCP/IP
Stack Nios II Edition on MicroC/OS-II to serve web content from the DE2-115 board. The server
can process basic requests to serve HTML, JPEG, GIF, PNG, JS, CSS, SWF, ICO files from the
Altera read-only .zip file system. Additionally, it allows users to control various board components
from the web page.
As Part of the Nios II EDS, NicheStack™ TCP/IP Network Stack is a complete networking
software suite designed to provide an optimal solution for network related applications accompany
Nios II.
Using this demo, we assume that you already have a basic knowledge of TCP/IP protocols.
The following describes the related SOPC system. The SOPC system used in this demo contains
Nios II processor, On-Chip memory, JTAG UART, timer, Triple-Speed Ethernet, Scatter-Gather
DMA controller and other peripherals etc. In the configuration page of the Altera Triple-Speed
Ethernet Controller, users can either set the MAC interface as MII or RGMII as shown in Figure
6-27 and Figure 6-28 respectively.

107
Figure 6-27 MII interface MAC Configuration

108
Figure 6-28 RGMII interface MAC Configuration
In the MAC Options tab (See Figure 6-29), users should set up proper values for the PHY chip
88E1111. The MDIO Module should be included, as it is used to generate a 2.5MHz MDC clock for
the PHY chip from the controller's source clock(here a 100MHz clock source is expected) to divide
the MAC control register interface clock to produce the MDC clock output on the MDIO interface.
The MAC control register interface clock frequency is 100MHz and the desired MDC clock
frequency is 2.5MHz, so a host clock divisor of 40 should be used.

111
Figure 6-32 PHY connected to the MAC via RGMII
After the SOPC hardware project has been built, develop the SOPC software project, whose basic
architecture is shown in Figure 6-33. The top block contains the Nios II processor and the
necessary hardware to be implemented into the DE2-115 host board. The software device drivers
contain the necessary device drivers needed for the Ethernet and other hardware components to
work. The HAL API block provides the interface for the software device drivers, while the Micro
C/OS-II provides communication services to the NicheStack™ and Web Server. The NicheStack™
TCP/IP Stack software block provides networking services to the application block where it
contains the tasks for Web Server.

112
Nios II Processor
Software Device Drivers
HAL API
MicroC/OS-II
NicheStack TCP/IP Software Component
Application Specific System Initialization
Web Server Application
Figure 6-33 Nios II Program Software Architecture
Finally, the detail descriptions for Software flow chart of the Web Server program are listed in
below:
Firstly, the Web Server program initiates the MAC and net device then calls the get_mac_addr()
function to set the MAC addresses for the PHY. Secondly, it initiates the auto-negotiation process to
check the link between PHY and gateway device. If the link exists, the PHY and gateway devices
will broadcast their transmission parameters, speed, and duplex mode. After the auto-negotiation
process has finished, it will establish the link. Thirdly, the Web Server program will prepare the
transmitting and receiving path for the link. If the path is created successfully, it will call the
get_ip_addr() function to set up the IP address for the network interface. After the IP address is
successfully distributed, the NicheStack™ TCP/IP Stack will start to run for Web Server application.
Figure 6-34 describes this demo setup and connections on DE2-115. The Nios II processor is
running NicheStack™ on the MicroC/OS-II RTOS.
Note: your gateway should support DHCP because it uses DHCP protocol to request a valid
IP from the Gateway, or else you would need to reconfigure the system library to use static IP
assignment. Furthermore, the web server demonstration uses the RGMII or MII interface to
access the TCP/IP. You can switch the MAC Interface via JP1 and JP2 for Ethernet 0 and

113
Ethernet 1 respectively. Table 6-9 shows the project name of web server demonstration for each
Ethernet Port and working mode.
Table 6-9 Demo Directory Paths
PHY
project
directory
Interface
ENET0
ENET1
RGMII interface
DE2_115_Web_Server\
DE2_115_WEB_SERVER_RGMII_ENET0
DE2_115_Web_Server\
DE2_115_WEB_SERVER_RGMII_ENET1
MII interface
DE2_115_Web_Server\
DE2_115_WEB_SERVER_MII_ENET0
DE2_115_Web_Server\
DE2_115_WEB_SERVER_MII_ENET1
Demonstration Setup, File Locations, and Instructions
The Following steps describe how to setup a Web Server demonstration on the ENET0 in RGMII
mode.
Project directory: DE2_115_Web_Server\ DE2_115_WEB_SERVER_RGMII_ENET0
Nios II Project workspace: Project directory\software
Bit stream used: DE2_115_WEB_SERVER.sof
Web site content zip file: ro_zipfs.zip
Make sure the PHY device is working on RGMII mode (Short pin 1 and pin 2 of JP1)
Launch Quartus II and download the web server demo bit stream into FPGA
Launch Nios II IDE and open the Nios II Project workspace
Download the web site content zip file into FLASH memory using the Flash Programmer in
Nios II IDE
Plug a CAT 5e cable into the Ethernet port (J4) on the DE2-115 board
Select „Run->Run as Nios II Hardware‟ in Nios II IDE window to run this project (note *)
Once the LCD on DE2-115 board shows the valid IP address got from Gateway, then launch
your web browser
Input the IP into your browser. (IP is shown on the LCD display)
You will see the brand new DE2-115 webpage on your computer
On the web page, you could access the DE2-115 board‟s peripherals from the left sidebar or link
to external pages from the right sidebar. Try check some LEDs on the left sidebar and then press
send will light up the specified LEDs on board. You also could send text to the LCD or set the
value for 7-segment displays on DE2-115 board. Figure 6-35 gives a snapshot of the web server
page

114
Note: Or execute DE2_115_Web_Server\<Web Server Mode-Port
Specific>\demo_batch\web_server.bat for downloading .sof and .elf files.
Figure 6-34 System Principle Diagram
Figure 6-35 Served web page for DE2-115

115
Chapter 7
Appendix
7
7.
.1
1
R
Re
ev
vi
is
si
io
on
n
H
Hi
is
st
to
or
ry
y
Version
Change Log
V1.0
Initial Version (Preliminary)
V1.01
VGA Vertical Timing table correction
SDRAM Table reference modification
V1.02
Modify Table4-15 Header info.
V1.03
Modify section 6.3 demo description
7
7.
.2
2
C
Co
op
py
yr
ri
ig
gh
ht
t
S
St
ta
at
te
em
me
en
nt
t
Copyright © 2010 Terasic Technologies. All rights reserved.


