RRV3644_A DJM700S
User Manual: DJM700S
Open the PDF directly: View PDF
.
Page Count: 140 [warning: Documents this large are best viewed by clicking the View PDF Link!]
- DJM-700-S
- <グラフィック>
- CONTENTS
- CONTENTS
- 1. SERVICE PRECAUTIONS
- 1.1 NOTES ON SOLDERING
- 2. SPECIFICATIONS
- 2.1 ACCESSORIES
- 2.2 SPECIFICATIONS
- 2.3 PANEL FACILITIES
- 3. BASIC ITEMS FOR SERVICE
- 3.1 CHECK POINTS AFTER SERVICING
- 3.2 PCB LOCATIONS
- 3.3 JIGS LIST
- 4. BLOCK DIAGRAM
- 4.1 OVERALL WIRING DIAGRAM
- 4.2 OVERALL BLOCK DIAGRAM
- 4.3 MAIN BLOCK DIAGRAM
- 5. DIAGNOSIS
- 5.1 TEST MODE
- 5.2 UPDATING OF THE FIRMWARE
- 5.3 HOW TO UPDATE
- 5.4 POWER ON SEQUENCE
- 6. SERVICE MODE
- <グラフィック>
- 7. DISASSEMBLY
- 8. EACH SETTING AND ADJUSTMENT
- 9. EXPLODED VIEWS AND PARTS LIST
- 9.1 PACKING SECTION
- 9.2 EXTERIOR SECTION
- 9.3 CONTROL PANEL SECTION
- 10. SCHEMATIC DIAGRAM
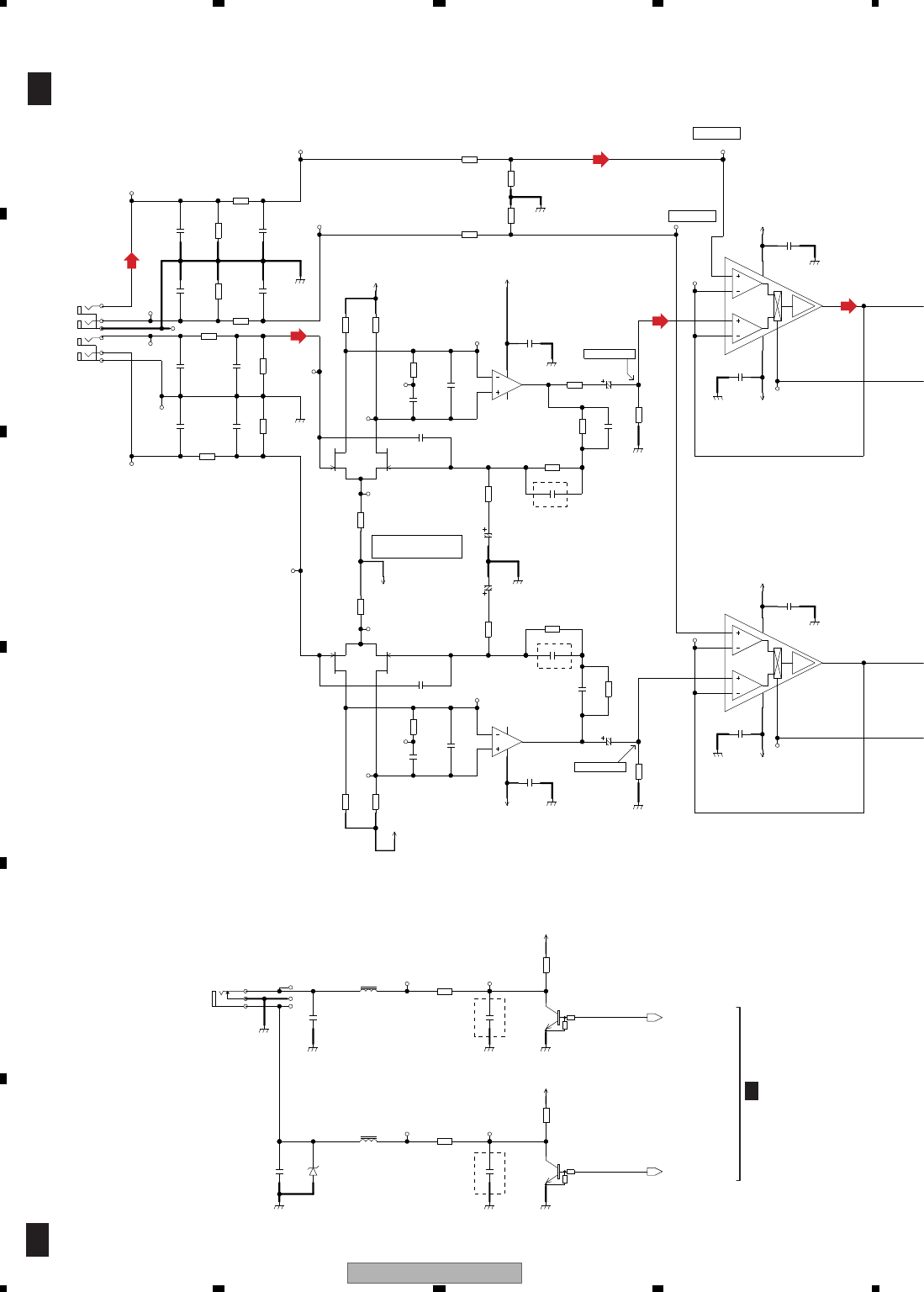
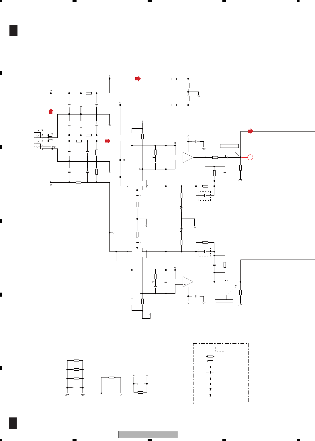
- 10.1 INPUT ASSY (1/6)
- 10.2 INPUT ASSY (2/6)
- 10.3 INPUT ASSY (3/6)
- 10.4 INPUT ASSY (4/6)
- 10.5 INPUT ASSY (5/6)
- 10.6 INPUT ASSY (6/6)
- 10.7 MIC1 JACK ASSY
- 10.8 MIC VR ASSY
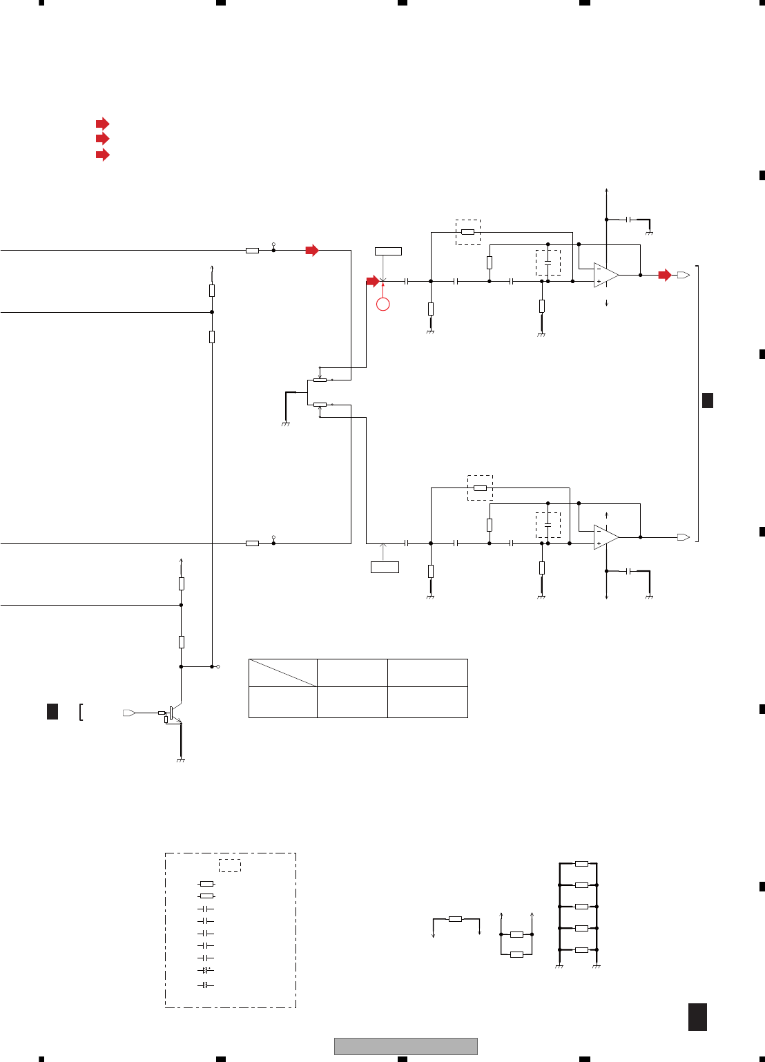
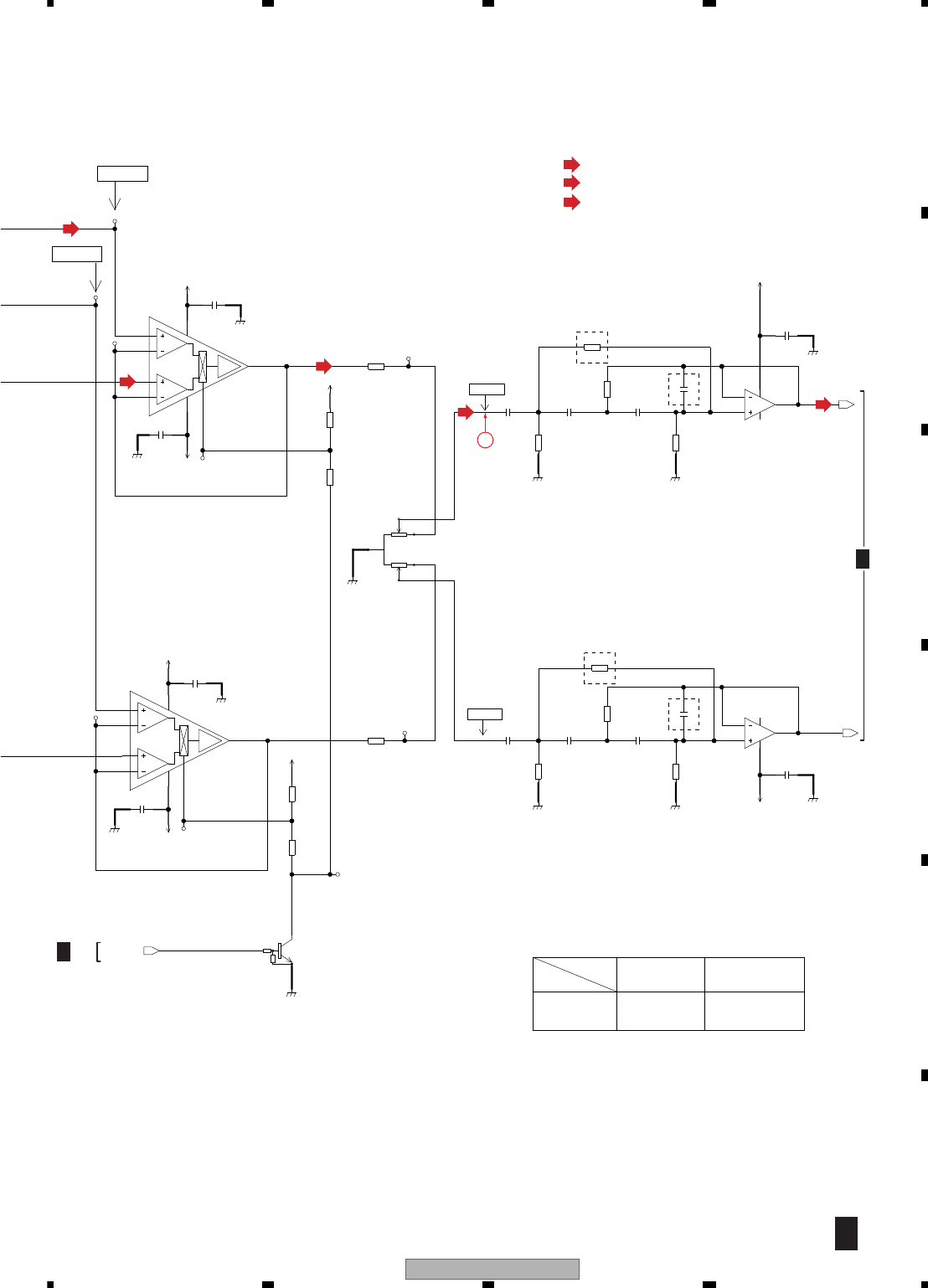
- 10.9 MAIN ASSY (1/4)
- 10.10 MAIN ASSY (2/4)
- 10.11 MAIN ASSY (3/4)
- 10.12 MAIN ASSY (4/4)
- 10.13 PANEL 1 ASSY
- 10.14 PANEL 2 ASSY
- 10.15 OUTPUT ASSY (1/6)
- 10.16 OUTPUT ASSY (2/6)
- 10.17 OUTPUT ASSY (3/6)
- 10.18 OUTPUT ASSY (4/6)
- 10.19 OUTPUT ASSY (5/6)
- 10.20 OUTPUT ASSY (6/6)
- 10.21 FADER (CROSS), (CH1), (CH2), (CH3) and (CH4) ASSYS
- 10.22 HP JACK ASSY
- 10.23 REG ASSY
- 10.24 TRANS ASSY
- 10.25 PRIMARY ASSY
- 10.26 VOLTAGES
- 10.27 WAVEFORMS
- 11. PCB CONNECTION DIAGRAM
- 11.1 INPUT, MIC1 JACK and MIC VR ASSYS
- 11.2 MAIN ASSY
- 11.3 PANEL 1 ASSY
- 11.4 PANEL 2, FADER (CROSS), (CH1), (CH2), (CH3) and (CH4) ASSYS
- 11.5 OUTPUT and HP JACK ASSYS
- 11.6 REG, TRANS and PRIMARY ASSYS
- 12. PCB PARTS LIST

ORDER NO.
PIONEER CORPORATION 4-1, Meguro 1-chome, Meguro-ku, Tokyo 153-8654, Japan
PIONEER ELECTRONICS (USA) INC. P.O. Box 1760, Long Beach, CA 90801-1760, U.S.A.
PIONEER EUROPE NV Haven 1087, Keetberglaan 1, 9120 Melsele, Belgium
PIONEER ELECTRONICS ASIACENTRE PTE. LTD. 253 Alexandra Road, #04-01, Singapore 159936
PIONEER CORPORATION 2007
DJM-700-S
RRV3644
DJ MIXER
DJM-700-S
DJM-700-K
THIS MANUAL IS APPLICABLE TO THE FOLLOWING MODEL(S) AND TYPE(S).
Model Type Power Requirement Remarks
DJM-700-S KUCXJ AC 120 V
DJM-700-K
DJM-700-S WYXJ5 AC 220 V to 240 V
DJM-700-K
DJM-700-S RLXJ AC 110 V to 120 V / AC 220 V to 240 V
DJM-700-K
For details, refer to "Important Check Points for good servicing".
T-ZZR SEPT. 2007 printed in Japan

DJM-700-S
2
1234
1 234
C
D
F
A
B
E
SAFETY INFORMATION
1. SAFETY PRECAUTIONS
The following check should be performed for the
continued protection of the customer and service
technician.
LEAKAGE CURRENT CHECK
Measure leakage current to a known earth ground
(water pipe, conduit, etc.) by connecting a leakage
current tester such as Simpson Model 229-2 or
equivalent between the earth ground and all exposed
metal parts of the appliance (input/output terminals,
screwheads, metal overlays, control shaft, etc.). Plug
the AC line cord of the appliance directly into a 120V
AC 60 Hz outlet and turn the AC power switch on. Any
current measured must not exceed 0.5 mA.
ANY MEASUREMENTS NOT WITHIN THE LIMITS
OUTLINED ABOVE ARE INDICATIVE OF A POTENTIAL
SHOCK HAZARD AND MUST BE CORRECTED BEFORE
RETURNING THE APPLIANCE TO THE CUSTOMER.
2. PRODUCT SAFETY NOTICE
Many electrical and mechanical parts in the appliance
have special safety related characteristics. These are
often not evident from visual inspection nor the protection
afforded by them necessarily can be obtained by using
replacement components rated for voltage, wattage, etc.
Replacement parts which have these special safety
characteristics are identified in this Service Manual.
Electrical components having such features are
identified by marking with a > on the schematics and on
the parts list in this Service Manual.
The use of a substitute replacement component which
does not have the same safety characteristics as the
PIONEER recommended replacement one, shown in the
parts list in this Service Manual, may create shock, fire,
or other hazards.
Product Safety is continuously under review and new
instructions are issued from time to time. For the latest
information, always consult the current PIONEER Service
Manual. A subscription to, or additional copies of,
PIONEER Service Manual may be obtained at a nominal
charge from PIONEER.
Leakage
current
tester
Reading should
not be above
0.5 mA
Device
under
test
Test all
exposed metal
surfaces
Also test with
plug reversed
(Using AC adapter
plug as required)
Earth
ground
AC Leakage Test
(FOR USA MODEL ONLY)
WARNING
This product contains lead in solder and certain electrical parts contain chemicals which are known to the state of California to
cause cancer, birth defects or other reproductive harm.
Health & Safety Code Section 25249.6 - Proposition 65
NOTICE
(FOR CANADIAN MODEL ONLY)
Fuse symbols (fast operating fuse) and/or (slow operating fuse) on PCB indicate that replacement parts must
be of identical designation.
REMARQUE
(POUR MODÈLE CANADIEN SEULEMENT)
Les symboles de fusible (fusible de type rapide) et/ou (fusible de type lent) sur CCI indiquent que les pièces
de remplacement doivent avoir la même désignation.
This service manual is intended for qualified service technicians ; it is not meant for the casual
do-it-yourselfer. Qualified technicians have the necessary test equipment and tools, and have been
trained to properly and safely repair complex products such as those covered by this manual.
Improperly performed repairs can adversely affect the safety and reliability of the product and may
void the warranty. If you are not qualified to perform the repair of this product properly and safely, you
should not risk trying to do so and refer the repair to a qualified service technician.

DJM-700-S 3
5678
5678
C
D
F
A
B
E
[Important Check Points for Good Servicing]
In this manual, procedures that must be performed during repairs are marked with the below symbol.
Please be sure to confirm and follow these procedures.
1. Product safety
Please conform to product regulations (such as safety and radiation regulations), and maintain a safe servicing environment by
following the safety instructions described in this manual.
1 Use specified parts for repair.
Use genuine parts. Be sure to use important parts for safety.
2 Do not perform modifications without proper instructions.
Please follow the specified safety methods when modification(addition/change of parts) is required due to interferences such as
radio/TV interference and foreign noise.
3 Make sure the soldering of repaired locations is properly performed.
When you solder while repairing, please be sure that there are no cold solder and other debris.
Soldering should be finished with the proper quantity. (Refer to the example)
4 Make sure the screws are tightly fastened.
Please be sure that all screws are fastened, and that there are no loose screws.
5 Make sure each connectors are correctly inserted.
Please be sure that all connectors are inserted, and that there are no imperfect insertion.
6 Make sure the wiring cables are set to their original state.
Please replace the wiring and cables to the original state after repairs.
In addition, be sure that there are no pinched wires, etc.
7 Make sure screws and soldering scraps do not remain inside the product.
Please check that neither solder debris nor screws remain inside the product.
8 There should be no semi-broken wires, scratches, melting, etc. on the coating of the power cord.
Damaged power cords may lead to fire accidents, so please be sure that there are no damages.
If you find a damaged power cord, please exchange it with a suitable one.
9 There should be no spark traces or similar marks on the power plug.
When spark traces or similar marks are found on the power supply plug, please check the connection and advise on secure
connections and suitable usage. Please exchange the power cord if necessary.
a Safe environment should be secured during servicing.
When you perform repairs, please pay attention to static electricity, furniture, household articles, etc. in order to prevent injuries.
Please pay attention to your surroundings and repair safely.
2. Adjustments
To keep the original performance of the products, optimum adjustments and confirmation of characteristics within specification.
Adjustments should be performed in accordance with the procedures/instructions described in this manual.
4. Cleaning
For parts that require cleaning, such as optical pickups, tape deck heads, lenses and mirrors used in projection monitors, proper
cleaning should be performed to restore their performances.
3. Lubricants, Glues, and Replacement parts
Use grease and adhesives that are equal to the specified substance.
Make sure the proper amount is applied.
5. Shipping mode and Shipping screws
To protect products from damages or failures during transit, the shipping mode should be set or the shipping screws should be
installed before shipment. Please be sure to follow this method especially if it is specified in this manual.

DJM-700-S
4
1234
1 234
C
D
F
A
B
E
CONTENTS
SAFETY INFORMATION..........................................................................................................................................................2
1. SERVICE PRECAUTIONS ....................................................................................................................................................5
1.1 NOTES ON SOLDERING ...............................................................................................................................................5
2. SPECIFICATIONS .................................................................................................................................................................6
2.1 ACCESSORIES ..............................................................................................................................................................6
2.2 SPECIFICATIONS...........................................................................................................................................................6
2.3 PANEL FACILITIES .........................................................................................................................................................7
3. BASIC ITEMS FOR SERVICE.............................................................................................................................................12
3.1 CHECK POINTS AFTER SERVICING..........................................................................................................................12
3.2 PCB LOCATIONS .........................................................................................................................................................13
3.3 JIGS LIST .....................................................................................................................................................................14
4. BLOCK DIAGRAM...............................................................................................................................................................16
4.1 OVERALL WIRING DIAGRAM......................................................................................................................................16
4.2 OVERALL BLOCK DIAGRAM.......................................................................................................................................18
4.3 MAIN BLOCK DIAGRAM ..............................................................................................................................................20
5. DIAGNOSIS.........................................................................................................................................................................22
5.1 TEST MODE .................................................................................................................................................................22
5.2 UPDATING OF THE FIRMWARE .................................................................................................................................29
5.3 HOW TO UPDATE.........................................................................................................................................................33
5.4 POWER ON SEQUENCE .............................................................................................................................................38
6. SERVICE MODE .................................................................................................................................................................41
7. DISASSEMBLY....................................................................................................................................................................42
8. EACH SETTING AND ADJUSTMENT ................................................................................................................................46
9. EXPLODED VIEWS AND PARTS LIST...............................................................................................................................48
9.1 PACKING SECTION .....................................................................................................................................................48
9.2 EXTERIOR SECTION...................................................................................................................................................50
9.3 CONTROL PANEL SECTION .......................................................................................................................................54
10. SCHEMATIC DIAGRAM ....................................................................................................................................................56
10.1 INPUT ASSY (1/6) ......................................................................................................................................................56
10.2 INPUT ASSY (2/6) ......................................................................................................................................................58
10.3 INPUT ASSY (3/6) ......................................................................................................................................................60
10.4 INPUT ASSY (4/6) ......................................................................................................................................................62
10.5 INPUT ASSY (5/6) ......................................................................................................................................................64
10.6 INPUT ASSY (6/6) ......................................................................................................................................................66
10.7 MIC1 JACK ASSY.......................................................................................................................................................68
10.8 MIC VR ASSY .............................................................................................................................................................69
10.9 MAIN ASSY (1/4) ........................................................................................................................................................70
10.10 MAIN ASSY (2/4) ......................................................................................................................................................72
10.11 MAIN ASSY (3/4) ......................................................................................................................................................74
10.12 MAIN ASSY (4/4) ......................................................................................................................................................76
10.13 PANEL 1 ASSY .........................................................................................................................................................78
10.14 PANEL 2 ASSY .........................................................................................................................................................80
10.15 OUTPUT ASSY (1/6) ................................................................................................................................................82
10.16 OUTPUT ASSY (2/6) ................................................................................................................................................84
10.17 OUTPUT ASSY (3/6) ................................................................................................................................................86
10.18 OUTPUT ASSY (4/6) ................................................................................................................................................88
10.19 OUTPUT ASSY (5/6) ................................................................................................................................................90
10.20 OUTPUT ASSY (6/6) ................................................................................................................................................92
10.21 FADER (CROSS), (CH1), (CH2), (CH3) and (CH4) ASSYS.....................................................................................94
10.22 HP JACK ASSY ........................................................................................................................................................95
10.23 REG ASSY................................................................................................................................................................96
10.24 TRANS ASSY ...........................................................................................................................................................97
10.25 PRIMARY ASSY .......................................................................................................................................................98
10.26 VOLTAGES..............................................................................................................................................................100
10.27 WAVEFORMS.........................................................................................................................................................105
11. PCB CONNECTION DIAGRAM ......................................................................................................................................110
11.1 INPUT, MIC1 JACK and MIC VR ASSYS..................................................................................................................110
11.2 MAIN ASSY ..............................................................................................................................................................114
11.3 PANEL 1 ASSY .........................................................................................................................................................118
11.4 PANEL 2, FADER (CROSS), (CH1), (CH2), (CH3) and (CH4) ASSYS ....................................................................122
11.5 OUTPUT and HP JACK ASSYS ...............................................................................................................................126
11.6 REG, TRANS and PRIMARY ASSYS.......................................................................................................................130
12. PCB PARTS LIST ............................................................................................................................................................134

DJM-700-S 5
5678
5678
C
D
F
A
B
E
1. SERVICE PRECAUTIONS
1.1 NOTES ON SOLDERING
• For environmental protection, lead-free solder is used on the printed circuit boards mounted in this unit.
Be sure to use lead-free solder and a soldering iron that can meet specifications for use with lead-free solders for repairs
accompanied by reworking of soldering.
• Compared with conventional eutectic solders, lead-free solders have higher melting points, by approximately 40 °C.
Therefore, for lead-free soldering, the tip temperature of a soldering iron must be set to around 373 °C in general, although
the temperature depends on the heat capacity of the PC board on which reworking is required and the weight of the tip of
the soldering iron.
Compared with eutectic solders, lead-free solders have higher bond strengths but slower wetting times and higher melting
temperatures (hard to melt/easy to harden).
The following lead-free solders are available as service parts:
• Parts numbers of lead-free solder:
GYP1006 1.0 in dia.
GYP1007 0.6 in dia.
GYP1008 0.3 in dia.

DJM-700-S
6
1234
1 234
C
D
F
A
B
E
2. SPECIFICATIONS
2.1 ACCESSORIES
2.2 SPECIFICATIONS
• Operating Instructions
(KUCXJ: DRB1426)
(WYXJ5: DRB1425)
(RLXJ: DRB1427)
Accessories
• Warranty Card
1 General
Power source...............................................................AC 120 V, 60 Hz
Power consumption....................................................................... 34 W
Operating temperature .............. +5 °C to +35 °C (+41 °F to +95 °F)
Operating humidity ........................5 % to 85 % (without condensation)
Weight ........................................................................... 6.6 kg (14.6 lb)
Maximum dimensions
...................................... 320 mm (W) x 378.4 mm(D) x 107.9 mm (H)
12.6 in (W) x 15.3 in (D) x 4.3 in (H)
2 Audio section
Sampling rate ............................................................................. 96 kHz
A/D, D/A converter.......................................................................24 bits
Frequency response
LINE..........................................................................20 Hz to 20 kHz
MIC........................................................................... 20 Hz to 20 kHz
PHONO ........................................................ 20 Hz to 20 kHz (RIAA)
S/N ratio (at rated output)
LINE........................................................................................ 104 dB
PHONO .................................................................................... 94 dB
MIC........................................................................................... 82 dB
Distortion (LINE-MASTER 1).................................................... 0.005 %
Standard input level/Input impedance
PHONO 2 to 4 ............................................................–52 dBu/47 kΩ
MIC 1..........................................................................–52 dBu/22 kΩ
LINE, LINE/CD 1 to 4 .................................................–12 dBu/22 kΩ
RETURN.....................................................................–16 dBu/47 kΩ
Standard output level/Load impedance/Output impedance
MASTER 1............................................... +8 dBu/10 kΩ/22 Ω or less
MASTER 2...........................................................+2 dBu/10 kΩ/10 Ω
REC.....................................................................–8 dBu/10 kΩ/10 Ω
BOOTH................................................................+2 dBu/10 kΩ/22 Ω
SEND................................................................. –12 dBu/10 kΩ/1 kΩ
PHONES ................................................+8.5 dBu/32 Ω/22 Ω or less
Rated output level/Load impedance
MASTER 1................................................................. +25 dBu/10 kΩ
MASTER 2................................................................. +20 dBu/10 kΩ
Crosstalk (LINE) ...........................................................................80 dB
Channel equalizer response
HI............................................................... –26 dB to +6 dB (13 kHz)
MID.............................................................. –26 dB to +6 dB (1 kHz)
LOW ............................................................–26 dB to +6 dB (70 Hz)
Microphone equalizer response
HI............................................................. –12 dB to +12 dB (10 kHz)
LOW ........................................................–12 dB to +12 dB (100 Hz)
3 Input/output connector systems
PHONO input connectors
RCA pin jacks...................................................................................3
CD input connectors
RCA pin jacks...................................................................................2
LINE input connectors
RCA pin jacks...................................................................................3
MIC input connectors
XLR connector..................................................................................1
Phone jack (Ø6.3 mm)......................................................................1
RETURN input connectors
Phone jacks (Ø6.3 mm)....................................................................1
MASTER output connectors
XLR connectors................................................................................1
RCA pin jacks...................................................................................1
BOOTH output connectors
RCA pin jacks...................................................................................1
REC output connectors
RCA pin jacks...................................................................................1
SEND output connectors
Phone jacks (Ø6.3 mm)....................................................................1
DIGITAL coaxial output connector
RCA pin jack.....................................................................................1
MIDI OUT connector
5P DIN..............................................................................................1
PHONES output connector
Stereo phone jack (Ø6.3 mm) ..........................................................1
CONTROL connector
Mini phone jacks (Ø3.5 mm).............................................................2
4 Accessories
Operating Instructions ......................................................................... 1
Warranty card...................................................................................... 1
Specifications and appearance are subject to change without
notice.

DJM-700-S 7
5678
5678
C
D
F
A
B
E
2.3 PANEL FACILITIES
DJM–700
PROFESSIONAL MIXIER
TRIM
+9
TRIM
+9
TRIM
+9
TRIM
+9
0
MID
+6-26
MID
+6-26
MID
+6-26
MID
+6-26
HI
+6-26
HI
+6-26
HI
+6-26
HI
+6-26
LOW
+6-26
LOW
+6-26
LOW
+6-26
LOW
+6-26
FREQUENCY
HPFLPF
FILTER
BALANCE
RL
dB
OVER
10
7
4
2
1
0
–1
–2
–3
–5
–7
–10
–15
–24
dB
OVER
10
7
4
2
1
0
–1
–2
–3
–5
–7
–10
–15
–24
dB
OVER
10
7
4
2
1
0
–1
–2
–3
–5
–7
–10
–15
–24
dB
OVER
10
7
4
2
1
0
–1
–2
–3
–5
–7
–10
–15
–24
dBLR
OVER
10
7
4
2
1
0
–1
–2
–3
–5
–7
–10
–15
–24
EQEQEQEQ
LINE PHONOLINEPHONOLINEPHONOCDCD
POWER
MASTER
LEVEL
CH-1 CH-2 CH-3 CH-4
1234
HEADPHONES CUE
MASTER EFFECTS
10
9
8
7
6
5
4
3
2
1
0
10
9
8
7
6
5
4
3
2
1
0
10
9
8
7
6
5
4
3
2
1
0
10
9
8
7
6
5
4
3
2
1
0
A THRU B A THRU B A THRU B A THRU B
BA
CROSS FADER ASSIGN
BOOTH MONITOR
LEVEL
0
CH FADER
CROSS FADER
AUTO
ON/OFF START/STOP
TAP
BEAT
MIDI
BEAT EFFECTS
LEVEL/DEPTH
TIME
MAX
ON/OFF
MIN
DELAY
1
2
3
4
MIC
CF.A
CF.B
MASTER
TRANS
DOWN
FILTER
UP
FLANGER
REVERSE
PHASER
ROLL
REVERB
CRUSH ROLL
ROBOT
ECHO
SND/RTN
cd
FADER START
MIC1
HEADPHONES
MIC1 LEVEL
0
MIC2 LEVEL
0
LEVEL
0
HI
MIC
CH-1 CH-2
OFF ON
TAL K
OVER
+12-12
LOW
+12-12
MIXING
MASTERCUE
EQ
MONO SPLIT STEREO
PHONES
MONO STEREO
3
4
5
29
30
23
17
18 19 18 19 18 19 18 19
33 34
20
26
21
6
7
28
31
24 32
36
41
42
40
39
43
38
35
37
22
1
2
16
16
11
13
14
8
12
15
11
13
14
9
12
15
11
13
14
10
12
15
11
13
14
10
12
15
25
27
44
16 16 16 16
OPERATION PANEL
1 Microphone 1 input jack (MIC 1)
Connect microphone with XLR-type plug.
2 Microphone 1 level control dial (MIC 1 LEVEL)
Use to adjust the volume of microphone 1. (adjustable range –∞to
0 dB)
3 Microphone 2 level control dial (MIC 2 LEVEL)
Use to adjust the volume of microphone 2. (adjustable range –∞to
0 dB)
4 Microphone equalizer high-range control dial (HI)
Use to adjust the treble (high-range) frequencies of microphones 1
and 2. (adjustable range –12 dB to +12 dB)
5 Microphone equalizer low-range control dial (LOW)
Use to adjust the bass (low-range) frequencies of microphones 1
and 2. (adjustable range –12 dB to +12 dB)
6 Microphone function indicator
Lights when microphone is ON; flashes when TALK OVER is ON.
7 Microphone function selector switch (MIC)
OFF:
No microphone sound is output.
ON:
Microphone sound is output normally.
TALK OVER:
Microphone sound is output; when sound is input to a connected
microphone, the TALK OVER function operates and all sound
other than that from the microphone is attenuated by 20 dB.
• When not using the TALK OVER function, it is recommended to
set the switch to the [OFF] or [ON] position.
8 Channel 1 input selector switch
CD:
Selects CD input (line level analog input).
LINE:
Use to select LINE input connectors.
9 Channel 2 input selector switch
CD:
Use to select CD input (line level analog input).
PHONO:
Use to select PHONO input connectors (analog turntable input).
10 Channel 3, 4 input selector switch
LINE:
Use to select LINE input (line level analog input).
PHONO:
Use to select PHONO input connectors (analog turntable input).
11 TRIM adjust dial
Use to adjust the input level for each channel. (adjustable range: –
∞ to +9 dB, mid-position is about 0 dB)
12 Channel equalizer high-range adjust dial (HI)
Use to adjust the treble (high-range) frequency sound for each
channel. (adjustable range: –26 dB to +6 dB)

DJM-700-S
8
1234
1 234
C
D
F
A
B
E
13 Channel equalizer mid-range adjust dial (MID)
Use to adjust the mid-range frequency sound for each channel.
(adjustable range: –26 dB to +6 dB)
14 Channel equalizer low-range adjust dial (LOW)
Use to adjust the bass (low-range) frequency sound for each
channel. (adjustable range: –26 dB to +6 dB)
15 Channel level indicator
Displays the current level for each channel, with two-second peak
hold.
16 HEADPHONES CUE buttons/indicators
These buttons are used to select from 1 to 4,MASTER, or
EFFECTS, to allow you to monitor the desired source through
headphones. If multiple buttons are pressed simultaneously, the
selected audio sources are mixed. Press the button once more to
cancel the selected source. Unselected buttons glow darkly, while
selected source buttons light brightly.
17 Fader start button/indicator (FADER START CH-1, CH-2)
Enables the fader start/back cue function for the channel to which
a DJ CD player is connected. The button lights when set to ON.
When enabled, the operation differs depending on the setting of
the CROSS FADER ASSIGN switch.
• When the CROSS FADER ASSIGN switch is set to the [A] or [B]
position, fader start button operation is linked to the operation of
the cross fader (and unlinked to channel fader).
• When the CROSS FADER ASSIGN switch is set to the [THRU]
position, fader start button operation is linked to the operation of
the channel fader (and unlinked to cross fader).
18 Channel fader lever
Use to adjust sound volumes for each channel. (adjustable range:
–∞ to 0 dB)
Output is in accordance with the channel fader curve selected
with the CH FADER curve switch.
19 CROSS FADER ASSIGN switch
This switch assigns each channel’s output to either right or left
side of the cross fader (if multiple channels are assigned to the
same side, the result will be the combined sum of the channels).
A:
The selected channel is assigned to the cross fader’s A (left) side.
THRU:
The channel fader’s output is sent as is to the master output,
without being passed through the cross fader.
B:
The selected channel is assigned to the cross fader’s B (right) side.
20 Channel fader curve switch (CH FADER)
This switch allows the user to select from two types of channel
fader curve response. This setting is applied equally to channels
1 to 4.
• At the left setting, the curve operates to produce a rapid rise as
the channel fader approaches its distant position.
• At the right setting, the curve operates to produce an even,
neutral rise throughout the channel fader’s movement.
21 Cross fader curve switch (CROSS FADER)
This switch allows the user to select from three types of cross fader
curve response.
• At the left setting, the curve produces a rapid signal rise. (As
soon as the cross fader lever leaves the [A] side, the [B] channel
sound is produced.)
• At the right setting, the curve operates to produce an even,
neutral rise throughout the cross fader’s movement.
• At the middle setting, an intermediate curve is produced,
midway between the two curves noted above.
22 Cross fader lever
Outputs sound assigned to [A] and [B] sides in accordance with
setting of the CROSS FADER ASSIGN switch, and subject to the
cross fader curve selected with the CROSS FADER curve switch.
23 Master output level dial (MASTER LEVEL)
Use to adjust the master output level. (adjustable range: –∞ to
0 dB)
The master output is the sum combination of the sound from
channels set to [THRU] with the CROSS FADER ASSIGN switch;
the signal passed through the cross fader; and the signals from
microphone 1 and microphone 2 (if the effect selector is set to
[SND/RTN], the RETURN input is also added).
24 Master level indicator (MASTER L, R)
These segment indicators display the output level from L and R
channels. The indicators have a two-second peak hold.
25 Master balance dial (BALANCE)
Use to adjust the L/R channel balance for master output, booth
monitor output, recording output, and digital output.
26 Master output MONO/STEREO selector switch
When set to the [MONO] position, master output, booth monitor
output, recording output, digital output are all produced in L+R
monaural.
27 BOOTH MONITOR LEVEL control dial
This dial is used to adjust the booth monitor output volume.
The volume can be adjusted independently of the master output
level. (adjustable range: –∞ to 0 dB)
28 Headphones output switch (MONO SPLIT/STEREO)
MONO SPLIT:
When HEADPHONES CUE (1,2,3,4 or EFFECTS) button is
selected, the selected audio is output to the L channel. When
HEADPHONES CUE (MASTER) button is selected, the master
audio is output from the R channel.
STEREO:
The audio source selected with the HEADPHONES CUE button is
output in stereo.
29 Headphones mixing dial (MIXING)
When rotated clockwise (toward [MASTER]), the master output
audio is produced at the headphones (only when [MASTER] has
been selected with the HEADPHONES CUEbutton); when rotated
counterclockwise (toward [CUE]), the headphones output
becomes the mixture of the effect monitor and the channel
selected with the HEADPHONES CUE button.
In the middle position, the audio from [MASTER] and [CUE] will be
output.
30 Headphones level adjust dial (LEVEL)
Adjusts the output level of the headphones jack. (adjustable range:
–∞ to 0 dB)

DJM-700-S 9
5678
5678
C
D
F
A
B
E
31 Headphones jack (PHONES)
Connect to headphones equipped with phone-type jack.
32 Beat select buttons ( BEAT )
(Beat up):Doubles the calculated BPM.
(Beat down):Halves the calculated BPM.
• Some effects can be set for “3/4”.
With some effects, these are used for functions other than setting
the beat.
33 MIDI ON/OFF button
Sets MIDI output function (not including timing lock) to ON/OFF.
When power is first turned ON, automatically defaults to OFF.
34 MIDI start/stop button (MIDI START/STOP)
Outputs START/STOP signal for MIDI control function.
When this control is enabled, the [MIDI START (STOP)] message
appears for two seconds on the display.
MIDI SNAP SHOT:
When the
MIDI START/STOP
button is held depressed, a snapshot
is sent to the external MIDI component.
35 BPM measuring mode button (AUTO)
Switches between the BPM measuring modes AUTO and TAP.
When [AUTO] indicator on the display is lighted, the BPM will be
measured automatically.
36
TAP
button
The BPM is calculated from the intervals at which the TAP button
is struck. If the TAP button is pressed in the AUTO mode, the mode
automatically switches to the TAP mode (manual input).
37 MANUAL/EFFECT Frequency filter button
Use to switch between manual filter and effect frequency filter.
When power is first turned ON, defaults to effect frequency filter
and the button indicator lights. When manual filter is selected, the
button indicator does not light.
38 Manual filter adjust dial (FREQUENCY)
Use to adjust the cutoff frequency of the selected filter.
39 Effect selector (DELAY, ECHO, TRANS, FILTER, FLANGER,
PHASER, REVERB, ROBOT (ROBOT VOCODER), CRUSH, ROLL,
REVERSE (REVERSE ROLL), UP (UP ROLL), DOWN (DOWN
ROLL), SND/RTN (SEND/RETURN))
Use to select desired type of effect.
When using an external effector connected to the SEND and
RETURN connectors, set to the [SND/RTN] position.
40 Effect channel selector (1, 2, 3, 4, MIC, CF.A, CF.B, MASTER)
Use to select the channel to which effects are applied.
When [MIC] is selected, effects are applied to both microphone 1
and microphone 2.
41 Effect parameter 1 dial [TIME (PARAMETER 1)]
Adjusts time parameter for selected effect (With some effects,
this is used for adjustments other than time parameters.)
• If the
TIME
dial is rotated while depressing the TAP button,
direct BPM can be set manually.
• If the
TIME
dial is rotated while holding the TAP button and
AUTO/TAP buttons depressed, the BPM can be set in 0.1 units.
42 Effect parameter 2 dial [LEVEL/DEPTH (PARAMETER 2)]
Adjusts quantitative parameters for selected effect.
43 Effect button/indicator (ON/OFF)
Sets selected effect ON/OFF. When power is first turned ON,
defaults to effect OFF. When set to effect OFF, the button
indicator lights. When effects are enabled (ON), the button
flashes.
44 Display
DISPLAY SECTION
1 Effects display section
Text display (7 characters) displays effect name as shown in
accompanying table. Also, when one of the change operations is
performed as noted in the table, the corresponding characters are
displayed for two seconds, after which the display returns to the
original effect name.
2 Channel select display section
Lights position selected by effect channel selector.
3 Parameter display section
AUTO/TAP:
[AUTO] lights when the BPM measuring mode is set to AUTO, and
[TAP] lights when the BPM measuring mode is set to manual
(TAP).
BPM counter display (3 digits):
In AUTO mode, displays the automatically detected BPM value. If
the BPM count cannot be detected automatically, the display will
flash at the previously detected value. In manual (TAP) mode,
displays the BPM value designated by TAP input, etc.
BPM:
Lights constantly.
MIDI:
Indicates status of MIDI output function ON/OFF.
• Lights when MIDI output function is ON.
• Not lighted when MIDI output function is OFF.
Parameter 1 display (5 digits):
Displays parameters designated for each effect. When the beat
select buttons (
BEAT
,
) are pressed, the corresponding beat
multiple change is displayed for two seconds. If the beat select
buttons (
BEAT
, ) are used to designate a value outside the
parameter range, the current number will flash but will not
change.
Unit Display (%/ms):
Lights in accordance with the unit used for each effect.
Switching Operation Display
STARTAt MIDI start
STOPAt MIDI stop
SNAPMIDI snapshot
When MIDI output function is ON MIDI On
When MIDI output function is OFF MIDIOff
A B M
MIDI
BPM
%
mS
123 4
AUTO
TAP
1
2
3
4

DJM-700-S
10
1234
1 234
C
D
F
A
B
E
Shaded items are not displayed.
DELAY 1/8 16/1
ECHO 1/8 16/1
TRANS 1/16 16/1
FILTER 1/4 64/1
FLANGER 1/4 64/1
PHASER 1/4 64/1
REVERB 10 90
ROBOT —
–100
–66 —
CRUSH 1/4 64/1
ROLL 1/16 16/1
REV ROLL 1/16 16/1
UP ROLL 1/16 16/1
DOWN ROLL
DELAY
ECHO
TRANS
FILTER
FLANGER
PHASER
REVERB
ROBOT
CRUSH
ROLL
REVROLL
UP ROLL
DWNROLL
1
1
10
10
10
10
1
-100
10
10
10
10
10
ms
ms
ms
ms
ms
ms
%
%
ms
ms
ms
ms
ms
4 000
4 000
16 000
32 000
32 000
32 000
100
100
32 000
4 000
4 000
4 000
4 000
500
500
500
2 000
2 000
2 000
50
0
2 000
500
500
500
500 1/16
1/4
1/4
1/8
1/2
1/2
1/2
20
1/2
1/8
1/8
1/8
1/8
1/2
1/2
1/4
1/1
1/1
1/1
30
1/1
1/4
1/4
1/4
1/4
–50
3/4
3/4
1/2
2/1
2/1
2/1
40
2/1
1/2
1/2
1/2
1/2
0
1/1
1/1
1/1
4/1
4/1
4/1
50
4/1
1/1
1/1
1/1
1/1
26
2/1
2/1
2/1
8/1
8/1
8/1
60
8/1
2/1
2/1
2/1
2/1
50
4/1
4/1
4/1
16/1
16/1
16/1
70
16/1
4/1
4/1
4/1
4/1
100
8/1
8/1
8/1
32/1
32/1
32/1
80
32/1
8/1
8/1
8/1
8/1 16/1
SND/RTN SND/RTN
4 Beat display section
Displays the location of parameter 1 relative to BPM (1/1 beat). The
lower row is lighted constantly. When the parameter 1 location
approaches a threshold value, the corresponding indicator is
lighted. When the parameter 1 is between threshold values, the
indicator flashes. Although the display includes seven actual
indicators, the values of the two ends can also be considered to
represent indicators, with the result that nine positions can be
logically assumed. When the values are at the two ends, no
indicators light.
Effect
selector
Effect
display Beat displayParameter display
Effect name Minimum
value
Maximum
value
Default Unit

DJM-700-S 11
5678
5678
C
D
F
A
B
E
CONNECTION PANEL
1 POWER switch
2 BOOTH monitor output connectors
RCA-type booth monitor output jack.
The sound level from these connectors is controlled independently
by the BOOTH MONITOR LEVEL dial, regardless of the position of
the MASTER LEVEL dial.
3 Recording output connectors (REC)
RCA type output connectors for recording.
4 PHONO input connectors
RCA type phono level (MM cartridge) input connectors.
Do not use for inputting line level signals.
5 LINE input connectors
RCA type line level input connectors.
Use to connect a cassette deck or other line level output
component.
6 CD input connectors
RCA type line level input connectors.
Use to connect a DJ CD player or other line level output
component.
7 CONTROL connectors
Ø3.5 mm mini-connector. Use to connect to the control connector
of a Pioneer DJ CD player.
When the connectors are connected, the DJM-700-S/DJM-700-K’s
fader can be used to perform start/stop on the DJ CD player.
8 Two microphone input jacks (MIC 2)
Connect microphones equipped with phone-type plugs.
9 Signal grounding terminals (SIGNAL GND)
Reduces noise when connecting an analog turntable.
10 MIDI OUT connector
DIN type output connector.
Use to connect to other MIDI component.
11 DIGITAL OUT connector
RCA type digital coaxial output connector.
Master audio digital output.
12 Sampling frequency selector switch (fs 48 k/96 k)
Use to set the sampling frequency of the digital output to 96 kHz/
24-bit format or 48 kHz/24-bit format.
• Turn power off before changing this switch position.
13 RETURN connectors
Ø6.3 mm phone-type input connectors.
Use to connect to the output connectors of external effectors or
similar components.
When the L channel only is connected, the L channel input is
simultaneously input to the R channel.
14 SEND output connectors
Ø6.3 mm phone-type output connectors.
Use to connect to the input connectors of external effectors or
other similar components. When the L channel only is connected,
a L+R monaural signal is output.
15 Master output attenuator switch (MASTER ATT)
Use to attenuate the level of the master 1 and master 2 outputs.
Attenuation can be set to 0 dB, –3 dB, or –6 dB.
16 MASTER 2 output connectors
RCA type unbalanced output.
17 MASTER 1 output connectors
XLR type (male) balanced output.
• When using a cord with RCA-type plug, users are recommended
to connect the plug directly to the MASTER 2 connectors
without using an XLR/RCA converter plug.
18 Power cord
Connect to ordinary AC outlet.
POWER
ON
OFF
BOOTH REC
L
R
L
R
L
R
L
R
L
R
PHONO LINE PHONO PHONOLINE
CH-4 CH-3 CH-2 CH-1
SIGNAL GND
SEND DIGITAL OUT
(MONO)
CD LINE
CONTROL
CONTROL
CD
1 GND
3 COLD
2 HOT
-6dB -3dB 0dB
MIC 2
RETURN
(MONO)
RLRL
RL
RL
MASTER1
MASTER2 MASTER
ATT.
48k 96k
fs(Hz)
MIDI OUT
1234 789
101112151718 1316 14
56

DJM-700-S
12
1234
1 234
C
D
F
A
B
E
3. BASIC ITEMS FOR SERVICE
3.1 CHECK POINTS AFTER SERVICING
To ensure the quality of the product after repair, check the recommended items shown below:
See the table below for the items to be checked regarding audio:
Item to be checked regarding audio
Distortion
Noise
Volume too low
Volume too high
Volume fluctuating
Sound interrupted
No. Procedures Item to be checked
1
Check if all the symptoms pointed out by the customer have been
addressed. If a symptom pointed out by the customer is
attributable to a particular source, such as Mic, each Input, Fader,
Equalizer, and Trim, input that particular source for checking.
The symptoms in question must not be reproduced.
Audio and operations must be normal.
2Check the analog audio inputs. (Make connections for analog
audio signals with a CDJ player.) Audio for each channel and operations must be normal.
3Check Fader playback. (Select Fader and check the multichannel
operations via the DSP.) Audio for each channel and operations must be normal.
4 Check the master outputs. (Connect with a CDJ player.) Audio and operations must be normal.
5 Check the audio from headphone output. Audio must be normal, without noise.
6 Check the exterior section. Check for any scratches or dirt that have been made or attached
on the exterior section after receiving the product for repair.

DJM-700-S 13
5678
5678
C
D
F
A
B
E
3.2 PCB LOCATIONS
INPUT
ASSY
AOUTPUT
ASSY
GPRIMARY
ASSY
P
PANEL 1 ASSY
E
PANEL 2 ASSY
F
MAIN
ASSY
D
HP JACK
ASSY
M
FADER (CROSS) ASSY
H
FADER (CH2)
ASSY
JFADER (CH3)
ASSY
K
FADER
(CH4)
ASSY
L
FADER
(CH1)
ASSY
I
TRANS
ASSY
O
REG
ASSY
N
MIC1 JACK
ASSY
B
MIC VR
ASSY
C
1..MAIN ASSY DWX2674
NSP 1..INPL ASSY DWM2309
2..INPUT ASSY DWX2675
2..PANEL 2 ASSY DWX2678
2..MIC1 JACK ASSY DWX2685
2..MIC VR ASSY DWX2686
NSP 1..PANL ASSY DWM2311
2..PANEL 1 ASSY DWX2677
2..FADER (CROSS) ASSY DWX2680
2..FADER (CH1) ASSY DWX2681
2..FADER (CH2) ASSY DWX2682
2..FADER (CH3) ASSY DWX2683
2..FADER (CH4) ASSY DWX2684
• For KUCXJ and WYXJ5 types
NSP 1..OUPW ASSY DWM2310
2..OUTPUT ASSY DWX2676
> 2..PRIMARY ASSY DWX2687
2..TRANS ASSY DWX2688
2..REG ASSY DWX2689
2..HP JACK ASSY DWX2690
• For RLXJ type
NSP 1..OUPW ASSY DWM2315
2..OUTPUT ASSY DWX2676
> 2..PRIMARY ASSY DWX2692
2..TRANS ASSY DWX2757
2..REG ASSY DWX2689
2..HP JACK ASSY DWX2690
Parts marked by "NSP" are generally unavailable because they are not in our Master Spare Parts List.
The mark found on some component parts indicates the importance of the safety factor of the part.
Therefore, when replacing, be sure to use parts of identical designation.
NOTES:
Mark No. Description Part No.
LIST OF ASSEMBLIES
Mark No. Description Part No.

DJM-700-S
14
1234
1 234
C
D
F
A
B
E
3.3 JIGS LIST
Dedicated cable GGD1530 Used for connector conversion
Jig Name Jig No. Remarks
Jigs list
Interface device GGF1605 Used for firmware download

DJM-700-S 15
5678
5678
C
D
F
A
B
E

DJM-700-S
16
1234
1 234
C
D
F
A
B
E
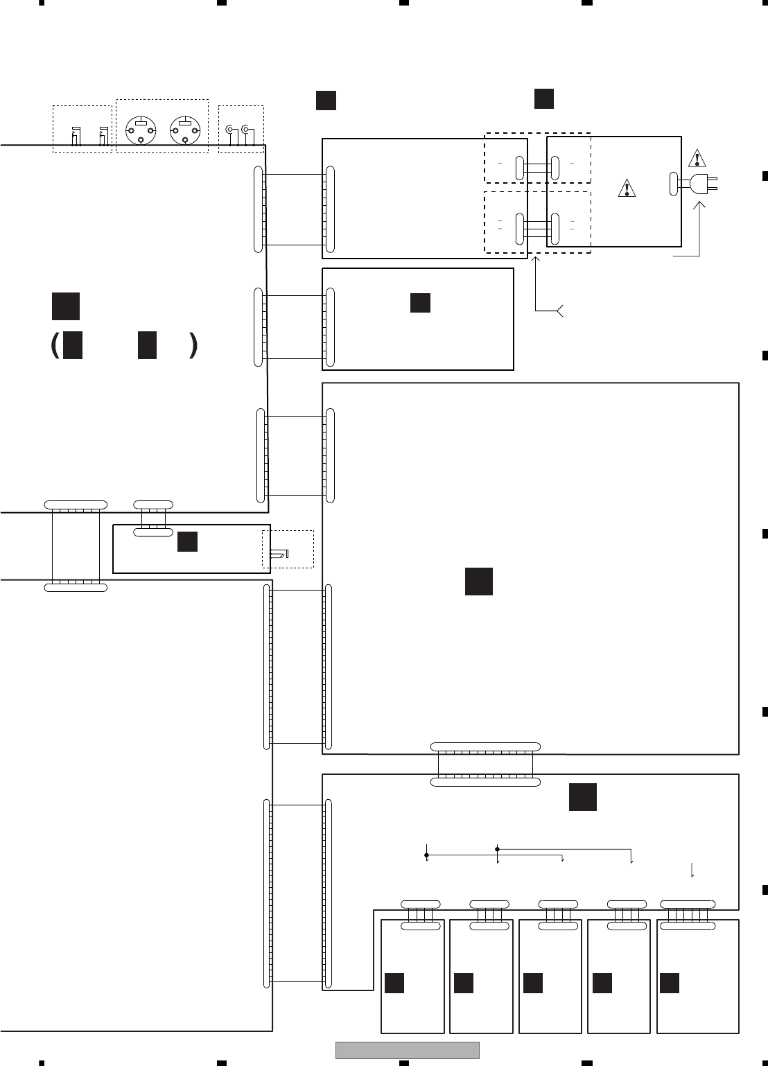
4. BLOCK DIAGRAM
4.1 OVERALL WIRING DIAGRAM
JA3002
RKN1004-A
2
3
1
JA7501
DKN1136-A
2
4
1
3
CKS3153-A
1
2
3
4
5
6
S6B-PH-K-S
1
2
3
4
5
6
JA4005
DKN1452-A
2
3
1
JA4009
DKN1188-A
1
2
3
45
67
CKS2643-A
1
2
3
4
5
6
JA3012
DKN1452-A
2
3
1
VKN1290-A
1
2
3
4
5
6
7
8
9
10
11
12
13
14
15
16
17
18
19
20
21
22
23
24
25
26
27
28
29
30
JA3005
VKB1132-A
1
2
3
4
5
6
JA3006
RKN1004-A
2
3
1
JA4008
PKB1033-A
2
1
CKS3153-A
1
2
3
4
5
6
JA3001
VKB1132-A
1
2
3
4
5
6
JA4004
DKN1452-A
2
3
1
CKS2643-A
1
2
3
4
5
6
JA3008
VKB1132-A
1
2
3
4
5
6
JA3010
VKB1132-A
1
2
3
4
5
6
JA3007
VKB1132-A
1
2
3
4
5
6
B6B-PH-K-S
1
2
3
4
5
6
VKN1434-A
1
2
3
4
5
6
7
8
9
10
11
12
13
14
15
16
17
18
19
20
21
22
23
24
25
26
27
28
29
30
S8B-PH-K-S
1
2
3
4
5
6
7
8
VKN1413-A
1
2
3
4
5
6
7
8
9
VKN1240-A
1
2
3
4
5
6
7
8
9
AKM1282-A
1
2
3
4
5
6
7
8
9
10
11
AKM1278-A
1
2
3
4
5
6
7
VKN1276-A
1
2
3
4
5
6
7
8
9
10
11
12
13
14
15
16
B7B-PH-K-S
1
2
3
4
5
6
7
B11B-PH-K-S
1
2
3
4
5
6
7
8
9
10
11
VKN1420-A
1
2
3
4
5
6
7
8
9
10
11
12
13
14
15
16
AKM1279-A
1
2
3
4
5
6
7
8
MIC2_IN
CH1_L
GNDA(MIC)
GNDA(MIC)
SEL_CH1
GNDA(MIC)GNDA(MIC)
FADRE_ST_1-
GNDA
GNDA(CH2)
V-15A
GNDA
MIC1
GNDA(MIC)
V+15A
RETURN
V+15A
MIC2
GNDA(CH1)
FADER_ST_2+
FADRE_ST_1-
GNDA
MIC1-
MIC2
MIC1_GND
MIC1+
GNDA(CH1)
MIC1+
MIC2
FADER_ST_2+
V-15A
GNDA(CH1)
MIC1-
MIC2_GND
GNDA(CH2)
MIC1-
GNDA(CH2)
MIC2
GNDA(CH1)
GNDA
GNDA
GNDA(CH1)
BOOTH/REC
GNDA(CH1)
GNDA(CH2)
MIC2_IN
GNDA(MIC)
MIC2
FADER_ST_2-
30P FFC
V+5D
FADER_ST_2-
L=120mm (1.0mmP)
GNDA(CH1)
MIC1_GND
GNDA(CH2)
CH1_R
GNDA(CH1)
GNDA(CH2)
GNDA(CH2)
MIC1+
MIDI
GNDA(MIC)
GNDA(MIC)
CH2_L
CH2_R
MUTE
GNDA(MIC)
CH2_R
MIC1_IN
GNDA(CH1)
CH2_L
SEL_CH2
FADER_ST_1+
MIC1+
6P
L=100mm
GNDA
MUTE
V+5D
CH1
GNDA(CH2)
SEL_CH1
CH3
GNDA(CH2)
MIC1-
GNDA(MIC)
MIC1
FADER_ST_1+
MIC1_IN
MIC1
SEL_CH2
GNDA(CH2)
6P PH
GNDA(MIC)
GNDA(CH2)
MIC1
PF06PP-D10
CH4
GNDA(CH1)
6P
DDD1362-A
GNDA(MIC)
GNDA(CH1)
MIC2_GND
B to B
B to B
GNDA(CH2)
CH2 D_OUT
CH1_L
GNDA
CH1_R
GNDA
GNDA(CH1)
REVERSE
GNDA(BOOTH)
BOOTH_R
GNDA(BOOTH)
BOOTH_L
GNDA(REC)
REC_R
GNDA(REC)
REC_L
GNDA(CH3)
CH3_L
GNDA(CH3)
GNDA(CH3)
GNDA(CH3)
CH3_R
GNDA(CH3)
SEL_CH3
GNDA(CH4)
CH4_L
GNDA(CH4)
GNDA(CH4)
CH4_R
GNDA(CH4)
SEL_CH4
GNDA(CH4)
MASTER_L-
FL_VHCTRL
MASTER_R-
RETURN_L
GNDA(M)
HP_R
CPU_MUTE
MUTE2
RETURN_R
SEND_R
HP_L
MASTER_R+
SEND_L
POWER_RESET
MASTER_L+
GNDA(HP)
MIDI_OUT
GNDD
D_OUT
48/96_SW
GNDD
GNDA(HP)
GNDA(RETURN)
GNDA(SEND)
GNDA(SEND)
GNDA(M)
GNDA(M)
GNDA(CH3)
GNDA(CH3)
GNDA(CH3)
SEL_CH3
GNDA(CH4)
CH4_L
GNDA(CH4)
GNDA(CH4)
CH4_R
GNDA(CH4)
SEL_CH4
GNDA(CH4)
CH3_L
CH3_R
GNDA(CH3)
GNDA(CH3)
GNDA(BOOTH)
BOOTH_R
GNDA(BOOTH)
BOOTH_L
GNDA(REC)
REC_R
GNDA(REC)
REC_L
CPU_MUTE
MUTE2
POWER_RESET
FL_VHCTRL
MIDI_OUT
GNDD
D_OUT
48/96_SW
GNDD
RETURN_L
HP_R
RETURN_R
SEND_R
HP_L
SEND_L
GNDA(HP)
GNDA(SEND)
GNDA(RETURN)
GNDA(HP)
GNDA(SEND)
MASTER_R-
GNDA
MASTER_R+
MASTER_L+
MASTER_L-
GNDA
GNDA
L=120mm (1.0mmP)
DDD1363-A
16P FFC
L=125mm
8P PH
PF08PP-D12
9P FFC
DDD1364-A
L=80 mm PF11PP-D07
L=75 mm
11P PH 7P PH
DKP3787-A
L=115 mm
(Shield
(1.0 mmP
REVERSE
REVERSE
CN3003
CN7502
CN7601 CN3013
CN3011
CN302
CN3004
CN1501
CN3015
CN3014
CN1502
CN1503
CN1701 CN4003
CN1602 CN4001
CN1603 CN4002
A1/6 − A6/6
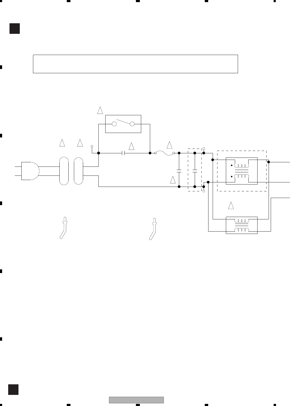
INPUT ASSY
(DWX2675)
A
D1/4 − D4/4
MAIN ASSY
(DWX2674)
D
MIC1 JACK
ASSY
(DWX2685)
B
MIC VR
ASSY
(DWX2686)
C
When ordering service parts, be sure to refer to "EXPLODED VIEWS and PARTS LIST" or
"PCB PARTS LIST".
The mark found on some component parts indicates the importance of the safety factor of
the part. Therefore, when replacing, be sure to use parts of identical designation.
: The power supply is shown with the marked box.

DJM-700-S 17
5678
5678
C
D
F
A
B
E
52492-1320
1
2
3
4
5
6
7
8
9
10
11
12
13
CN4004
B4B-PH-K-S
1
2
3
4
B10B-EH
1
2
3
4
5
6
7
8
9
10
VKN1262-A
1
2
3
4
5
6
7
8
9
10
11
12
13
14
15
16
17
18
19
20
21
22
23
24
25
26
27
28
29
30
31
B10B-EH
1
2
3
4
5
6
7
8
9
10
1
2
51048-0900
1
2
3
4
5
6
7
8
9
CN304
B7B-PH-K-S
1
2
3
4
5
6
7
1
2
3
VKN1431-A
1
2
3
4
5
6
7
8
9
10
11
12
13
14
15
16
17
18
19
20
21
22
23
24
25
26
27
JA4006
DKN1452-A
2
3
1
PG06MR-E07
1
2
3
4
5
6
VKN1242-A
1
2
3
4
5
6
7
8
9
10
11
JA4007
DKN1452-A
2
3
1
173979-6
1
2
3
4
5
6
52492-1320
1
2
3
4
5
6
7
8
9
10
11
12
13
JA4003
PKB1034-A
S_WT_W S_RT_R
VKN1242-A
1
2
3
4
5
6
7
8
9
10
11
JA7702
DKN1281-A
2
3
1
52147-0910
1
2
3
4
5
6
7
8
9
B3P5-VH
1
2
3
VKN1258-A
1
2
3
4
5
6
7
8
9
10
11
12
13
14
15
16
17
18
19
20
21
22
23
24
25
26
27
B2P3-VH
1
2
VKN1435-A
1
2
3
4
5
6
7
8
9
10
11
12
13
14
15
16
17
18
19
20
21
22
23
24
25
26
27
28
29
30
31
AKM1293-A
CN1001
1
2
3
4
5
6
7
CN7701
1
2
3
4
RKP1751-A
1
2
B4B-PH-K-Y
1
2
3
4
B4B-PH-K-Y
1
2
3
4
B4B-PH-K-S
1
2
3
4
B4B-PH-K-S
1
2
3
4
S4B-PH-K-Y
1
2
3
4
S4B-PH-K-Y
1
2
3
4
S4B-PH-K-S
1
2
3
4
S4B-PH-K-S
1
2
3
4
C0
R19
NC
NC
FLAC2
C3
C4
GNDA
R5
D20PDY0910E
VR_FD2
VR_FD4
R18
GNDREF2
V-15A
C5
V+5D_AC1
V+3R3REF1
C2
C3
V-15A
N
N
1
GNDA
V+5D
V-15_AC
GNDD
VR_IN1
4P PH
HP_R
FLAC1
GNDD
C0
R1
NC
GNDREF2
R7
TIME_1
GNDD
2
(1.0mmP)
C2
DKB1077-A
VR_IN4
GNDREF2
7P PH
4
L=125mm
R12
V-15_UNREG
1
V+15A
VRSEL2_b0
4
R8
R20
10P EH
L=225 mm
FL_CLK
VR_IN3
FL_CLK
R11
GNDHP
EF_LED
R17
EF_SW
NC
V+5_UNREG
L=50mm
FL_LAT
3
FL_30V
FLAC1
R2
GNDA
L=50mm
PF04PP-B05
V+5D
NC
L=100 mm
R15
PF04PP4B05
V+5D(LED)
V+3R3REF2
13P FFC
NC
SEND
4P PH
(2.0 mmP)
C3
R6
L=75mm
R0
NC
VR_FD3
R7
NC
V+15_UNREG
GNDHP
FL_DATA
V+3R3REF2
31P FFC
GNDD
FL_CLK
Straight
HP_L
C3
V3R3(NC)
L=275mm
V+3R3REF2
GNDREF2
V+5D
R5
PF04PP-D27
NC
V+15A
R16
R19
GNDREF2
R4
GNDA
2
V-15_AC
V+5D_AC1
GNDREF1
FLAC2
TAP_SW
3
R13
V+3R3REF2
VR_FD4
R3
C6
V+5A
110 120V
110 120V
JA4002
V-15_UNREG
KUCXJ, WYXJ5
V+15A
V-15A
GNDA
C0
C6
R8
V+3R3REF2
DDD1367-A
GNDA
27P FFC
VR_IN5
V+5D(LED)
110 120V
110 120V
VRSEL2_b0
R16
GNDREF1
GNDA
V+5D_AC2
VR_FD4
JA4001
FLAC1
FL_LAT
R20
TIME_1
L=280 mm(1.0 mmP)
220 240V
C5
FL_BK
GNDHP
GNDREF2
FL_BK
GNDD
R3
N
N
GNDD
FL_LAT
VR_FD1
R10
FL_DATA
VR_IN2
FLAC1
V+3R3REF2
R17
FL_GND
VR_IN0
GNDD
TIME_0
EF_LED
V+3R3REF2
V+5D
VR_IN2
V+5D_AC2
FLAC1
L=350 mm
R11
GNDREF2
TAP_SW
V+5A_AC
V+15_AC
V+3R3REF2
C4
GNDREF2
GNDD
V+5A
C2
VR_FD2
VR_CFD
C6
FL_DATA
R1
FL_DATA
R9
R18
VRSEL2_b1
DDD1369-A
R15
VR_FD1
VRSEL1_b1
FL_BK
VR_FD3 VR_CFD
FL_LAT
V+3R3REF1
VR_FD3
R14
220 240V
VR_FD2
V+3R3REF2
V3R3(NC)
VR_CFD
NC
C1
R6
V+5A_AC
R14
VR_FD1
FL_GND
VR_FD4
GNDHP
GNDREF2
V+5_UNREG
R2
FL_30V
C1
V+5A
GNDA
VR_IN3
V+30_AC
GNDA
VR_SEL1_b1
C4
MUTE2
VR_IN0
VR_FD1
HP_L
C6
C2
DDD1366-A
VRSEL2_b1
11P FFC
R21
FLAC2
VR_FD3
FL_CLK
V+5A
V-15A
(1.25mmP)
FLAC1
GNDREF2
L=100mm
GNDD
R0
MASTER2
TIME_0
DDD1368-A
R13
HP_R
VR_IN5
FLAC2
MASTER1
4P PH
FLAC2
NC
FLAC2
R21
C1
VR_CFD
EF_SW
V+3R3REF2
GNDA
V+15A
C5
GNDA
VR_IN1
V+15_UNREG
V+3R3REF2
R4
V+5D
R10
RLXJ
V+5D
C1
R9
C0
MUTE2
VR_IN4
R12
C4
GNDREF2
GNDREF2
GNDD
NC
VRSEL1_b0
V+15_AC
VRSEL1_b0
NC
V+3R3REF2
PF10EE-S22
NC
L=270mm
GNDA
VR_FD2
PF07PP-S12
DKB1077-A
FL_BK
C5
V+30_AC
S4B-PH-K-S
J2=DKP3785-A(2P)
J3=DKP3786-A(3P)
REVERSE
REVERSE
Straight
L=110
AC CORD
VDG1075: KUCXJ
VDG1061: WYXJ5, RLXJ
Parallel
(1.0 mmP)
CN102
CN301
JH201
CN5002
CN305
CN303
J2
J3 CN4
CN5
CN6
CN6001
CN1101 CN5000
CN1201
CN5001
CN6007
CN6005
CN7001
CN6002
CN6004
CN6006
CN6003
CN7301
CN7101
CN7401
CN7201
PANEL 1 ASSY
(DWX2677)
E
PANEL 2 ASSY
(DWX2678)
F
G1/6 − G6/6
OUTPUT ASSY
(DWX2676)
G
TRANS ASSY
(DWX2688: KUCXJ, WYXJ5)
(DWX2757: RLXJ)
O
FADER
(CROSS) ASSY
(DWX2680)
H
FADER
(CH1) ASSY
(DWX2681)
I
FADER
(CH2) ASSY
(DWX2682)
J
FADER
(CH3) ASSY
(DWX2683)
K
FADER
(CH4) ASSY
(DWX2684)
L
PRIMARY ASSY
(DWX2687: KUCXJ, WYXJ5)
(DWX2692: RLXJ
P
REG ASSY
(DWX2689)
N
HP JACK
ASSY
(DWX2690)
M

DJM-700-S
18
1234
1 234
C
D
F
A
B
E
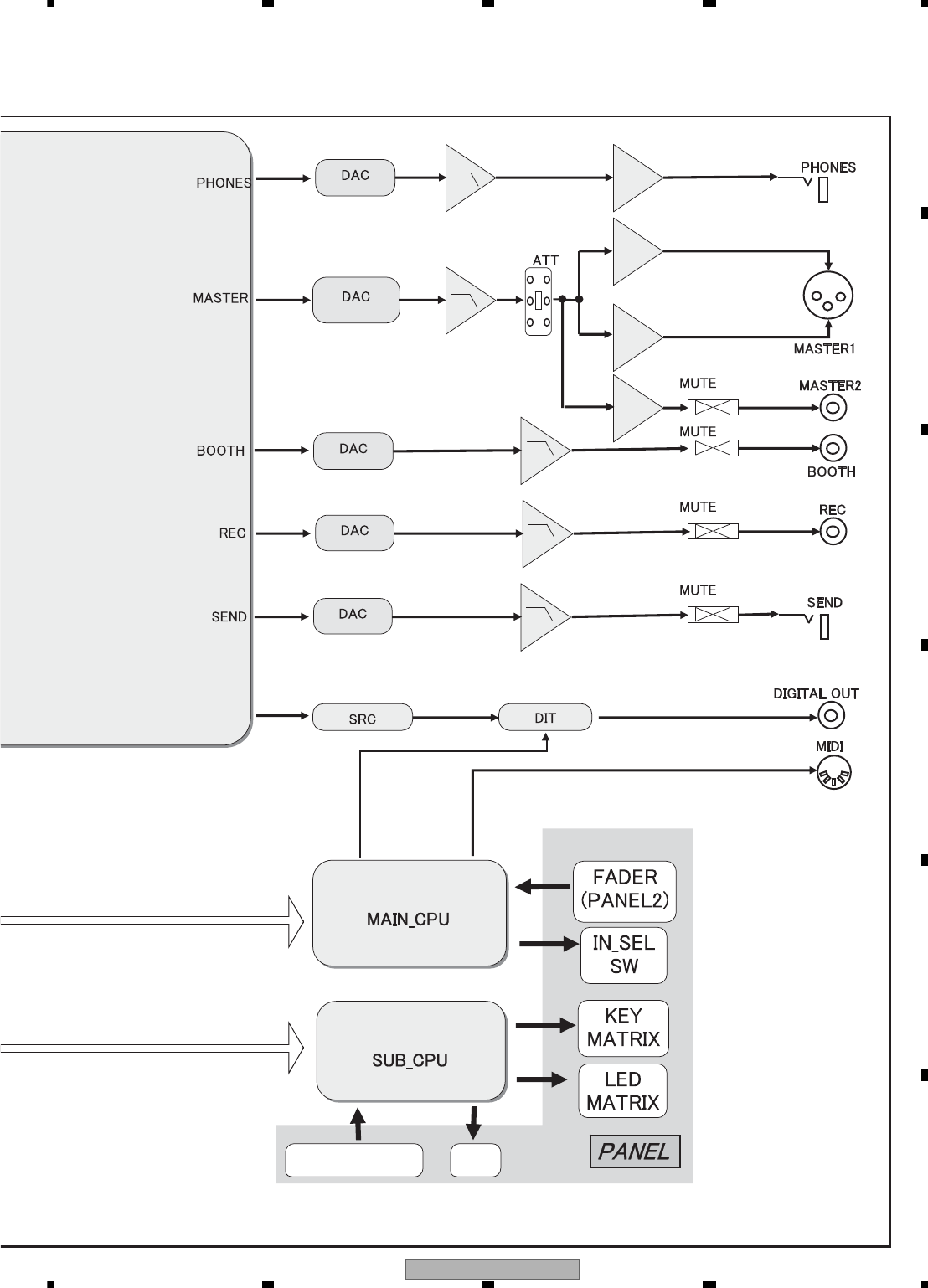
4.2 OVERALL BLOCK DIAGRAM
IC3026 IC3027
IC1604
IC1511
IC1401
IC3028
IC3026
IC3007-
IC3008
IC3006
IC4008
IC1402
IC1506
IC1502
IC1505
IC1501
IC1610
IC1512-
IC1514
IC1403
IC1304
IC3001- IC3002

DJM-700-S 19
5678
5678
C
D
F
A
B
E
DIGITAL
OUT
VR(PANEL1) FL
IC1605
IC1603
IC1602
IC1601
IC1611
IC1702 IC1703
IC1205
IC1101

DJM-700-S
20
1234
1 234
C
D
F
A
B
E
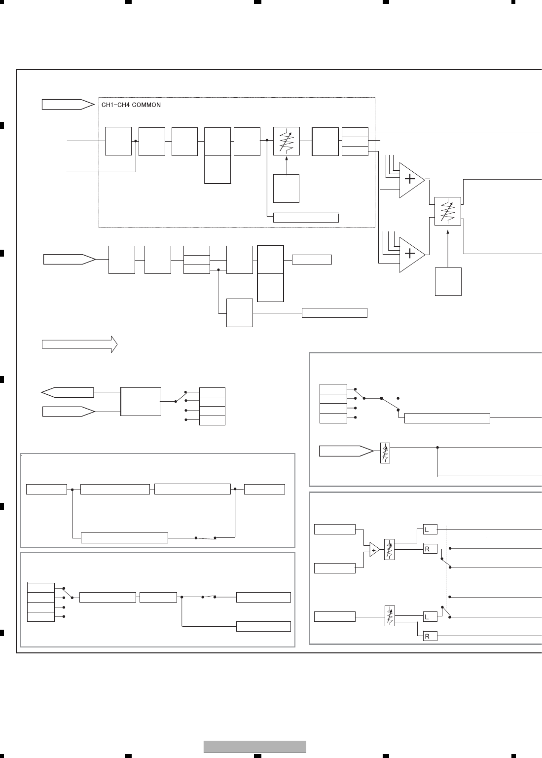
4.3 MAIN BLOCK DIAGRAM
BEAT EFFECT(Misc.)
Effect Frequency Filter(For Roll etc.)
H.P. MIX
Phono in
(ch2-4)
PHONO
EQ
BPM
detect
CHx
3Band
CHn
EQ
BEAT
EFFECTS
[CHx(pre)]
BEAT
EFFECTS
[CHx(post)]
Thru
CF_A
CF_B
3 posi
2 posi
CF Assign
CHx
CROSS
Fader
Cross
Fader
Curve
3 posi
CHx
CHn Fader
Send
Return
[CHx]
MIC1,2 In
CHn In
micon I/F volume, Switch, Command
Send Out
Return In
BEAT
EFFECTS
(SND/RTN)
Effect CH Select
CH1-4
CF_A/B
MIC
Master
Effect CH Select
CH1-4
CF_A/B
MIC
Master
CHx CUE CUE Balance
Master Balance
H.P.MONOSPLIT/STEREO SW
Mono Split
Stereo
Mono Split
Stereo
EFFECT CUE
Master CUE
Filter Sw
Effect ch In
Beat Effect Processing
Effect Frequency Filter
Effect Frequency Filter 2
Filter Sw
Effect Out
Effect SW
Effect Frequency Filter 1
Return Level
EFFECT Processing
MIX RATIO
Return In
Effect Out
EFFECT CUE
BEAT EFFECT(SND/RTN)
Effect CH Select
CH1-4
CF_A/B
MIC
Master
2Band
MIC
EQ
BPM
detect
[MIC]
BEAT
EFFECTS
[MIC]
MIC Data
Send
Return
[MIC]
MIC
Filter Talk Over On/Off
MIC 1,2
MIX
3 posi
MIC SW
Off
On
TalkOver
CH
Fader
Curve
CHx Level Meter
CUE
Monitor
[CHx]
CDin/Line in
(ch1-4)

DJM-700-S 21
5678
5678
C
D
F
A
B
E
Effect Frequency Filter(For effects other than Roll)
BPM Detection Process
BPM
detect
[CF_A]
Send
Return
[CF_A]
BEAT
EFFECTS
[CF_A(post)]
BPM
detect
[CF_B]
Send
Return
[CF_B]
BEAT
EFFECTS
[CF_B(post)]
DSP Status
BPM Detect data
Level Meter data
SD-RAM
micon I/F
Booth Level
Master CUE
CHx CUE
Talk Over On/Off
Effect CUE
EFFET
Processing
BPM
detect
[Master]
BEAT
EFFECTS
[Master]
Send
Return
[Master]
Master
Mono
Stereo
Master
Balance
Talk
Over
MIC Data
Master Level
Rec Out
Master Out2
Digital Out
Master Level Meter
H.P.Level
H.P.
MIX H.P. Out
Booth Out
Master Out1
Effect CH Select
CH1-4
CF_A/B
MIC
Master
BPM Detection
Process BPM is sent to CPU
H.P.Level.
H.P.Level.
H.P. Out Lch
H.P. Out Rch
Effect ch In
Effect Frequencty Filter 1
Effect Frequencty Filter 2
Filter Sw
Effect Out
Beat Effect Processing
SEND Out
Effect Out
EFFECT CUE

DJM-700-S
22
1234
1 234
C
D
F
A
B
E
5. DIAGNOSIS
5.1 TEST MODE
TAP
Feder
Stat
CH-2
CH-1
CUE
button
TAP
button
Mode 1
POWER ON
POWER SW
(Rear panel)
Mode 2 Mode 3
Mode 7 Mode 6 Mode 5
Mode 4Mode 8
POWER OFF
(Rear panel)
DJM–700
PROFESSIONAL MIXIER
TRIM
+9
TRIM
+9
TRIM
+9
TRIM
+9
0
MID
+6-26
MID
+6-26
MID
+6-26
MID
+6-26
HI
+6-26
HI
+6-26
HI
+6-26
HI
+6-26
LOW
+6-26
LOW
+6-26
LOW
+6-26
LOW
+6-26
FREQUENCY
HPFLPF
FILTER
BALANCE
RL
dB
OVER
10
7
4
2
1
0
–1
–2
–3
–5
–7
–10
–15
–24
dB
OVER
10
7
4
2
1
0
–1
–2
–3
–5
–7
–10
–15
–24
dB
OVER
10
7
4
2
1
0
–1
–2
–3
–5
–7
–10
–15
–24
dB
OVER
10
7
4
2
1
0
–1
–2
–3
–5
–7
–10
–15
–24
dBLR
OVER
10
7
4
2
1
0
–1
–2
–3
–5
–7
–10
–15
–24
EQEQEQEQ
LINE PHONOLINEPHONOLINEPHONOCDCD
POWER
MASTER
LEVEL
CH-1 CH-2 CH-3 CH-4
1234
HEADPHONES CUE
MASTER EFFECTS
10
9
8
7
6
5
4
3
2
1
0
10
9
8
7
6
5
4
3
2
1
0
10
9
8
7
6
5
4
3
2
1
0
10
9
8
7
6
5
4
3
2
1
0
A THRU B A THRU B A THRU B A THRU B
BA
CROSS FADER ASSIGN
BOOTH MONITOR
LEVEL
0
CH FADER
CROSS FADER
AUTO
ON/OFF START/STOP
TAP
BEAT
MIDI
BEAT EFFECTS
LEVEL/DEPTH
TIME
MAX
ON/OFF
MIN
DELAY
1
2
3
4
MIC
CF.A
CF.B
MASTER
TRANS
DOWN
FILTER
UP
FLANGER
REVERSE
PHASER
ROLL
REVERB
CRUSH ROLL
ROBOT
ECHO
SND/RTN
cd
FADER START
MIC1
HEADPHONES
MIC1 LEVEL
0
MIC2 LEVEL
0
LEVEL
0
HI
MIC
CH-1 CH-2
OFF ON
TALK
OVER
+12-12
LOW
+12-12
MIXING
MASTERCUE
EQ
MONO SPLIT STEREO
PHONES
MONO STEREO
CH-2
Feder
Stat
CH-1
CH-1
1. Description of Test Modes
The Following eight test modes are provided for this unit:
2. Test Mode
1 Mode 1 : Confirmation of software version.
2 Mode 2 : ALL LED & FL display ”OFF” MODE. ”ALL CLR”
3 Mode 3 : ALL LED & FL display ”ON” MODE. ”ALL SET”
4 Mode 4 : KEY OPERATING TEST. ”KEY TEST”
Test Mode
(Mode 1)
Cyclic operation
Test Mode : ON
Test Mode : CANCEL
5 Mode 5 : SELECT SW Operating Test. ”SW TEST”
6 Mode 6 : Volume Test. “VOLTEST”
7 Mode 7 : Fader Test. “FDRTEST”
8 Mode 8 : Meter LED Test. “LEDTEST”

DJM-700-S 23
5678
5678
C
D
F
A
B
E
1. Test mode contents.
1 Mode 1 : Confirmation of software version.
2 Mode 2 : ALL LED & FL display ”OFF” MODE. ”ALL CLR”
3 Mode 3 : ALL LED & FL display ”ON” MODE. ”ALL SET”
4 Mode 4 : KEY OPERATING TEST. ”KEY TEST”
5 Mode 5 : SELECT SW Operating Test. ”SW TEST”
6 Mode 6 : Volume Test. “VOLTEST”
7 Mode 7 : Fader Test. “FDRTEST”
8 Mode 8 : Meter LED Test. “LEDTEST”
2. How to start the Test Mode.
To enter test mode, turn the Power button while pressing all of the FADER START CH1,FADER START CH2,CUE
CH1 buttons.
There are 8 modes in this Test Mode.
If the TAP button is pressed, Mode1-8 can be selected by selector switch.
When set up mode is started, Mode 1 is selected automatically.
Once Test Mode starts, it keeps the test mode until turning the Power off.
3. Test mode
1 Mode 1 : Confirmation of software version.
• Mode that confirms version of microcomputer(MAIN),microcomputer(SUB), DSP (program), DSP (data), and FPGA.
• There are 3 screens for displaying each version of microcomputer, DSP, and FPGA in this Mode.
Those screens is changed by pressing BEAT UP or DOWN buttons.
It is displayed a version of firmware by FL display.
• Microcomputer versions display
For exsample
Microcomputer(MAIN) : 1.000
Microcomputer(SUB) : 2.000
• DSP versions display
For exsample
DSP(program) : 3.000
DSP(data) : 4.000
M:1.000
2-000
D:3.000
4-000
F:5.000
BEAT
UP
BEAT
UP
BEAT
DOWN BEAT
DOWN
M:1.000
2-000
D:3.000
4-000

DJM-700-S
24
1234
1 234
C
D
F
A
B
E
• FPGA versions display
For exsample
FPGA : 5.000
2 Mode 2 : ALL LED & FL display ”OFF” MODE. ”ALL CLR”
• It displays "ALL CLR" on the FL display in the first 2 seconds.
3 Mode 3 : ALL LED & FL display ”ON” MODE. ”ALL SET”
• It displays "ALL SET" on the FL display in the first 2 seconds.
4 Mode 4 : KEY OPERATING TEST. ”KEY TEST”
• While the self-illumination buttons are being pressed, LEDs lights.
• The name of the key while pressing it to the FL display is displayed.
F:5.000
LED TABLE
CUE CH1 LED
Master Level Meter L CH LED
CH2 Level Meter LED -24dB
CUE CH2 LED
CUE CH3 LED
RemarkLighting LED
FADER START CH1 LED
FADER START CH2 LED
CH1 Level Meter LED -24dB Two LED lights.
Two LED lights.
CUE CH1
CUE CH2
Buttons
CUE CH3
FADER START CH1
FADER START CH2
CUE CH4
CUE MASTER
CUE CH4 LED
CUE MASTER LED
CUE EFFECT
MIDI ON/OFF Master Level Meter L CH LED OVER
CUE EFFECT LED
MIDI START/STOP Master Level Meter R CH LED OVER
Master Level Meter L CH LED 10dB
Master Level Meter R CH LED 10dB
AUTO/TAP 7dB
EFFECT ON/OFF EFFECT ON/OFF LED
FILTER LED
Master Level Meter L CH LED 4dB Two LED lights.FILTER
BEAT DOWN( )
BEAT UP ( )
5 Mode 5 : SELECT SW Operating Test. ”SW TEST”
• The selected SW can be confirmed by LEDs lights.
: MONO SPLIT
-24dB
CH FADER
Assign CH4
: Assign A
: THRU
: Assign B
-15dB
-10dB
CH3 Level Meter LED
-24dB
-15dB
-10dB
CH4 Level Meter LED
CH FADER
Assign CH3
: Assign A
: THRU
: Assign B
-15dB
-10dB
CH2 Level Meter LED
-24dB
CH FADER
Assign CH2
: Assign A
: THRU
: Assign B
CH1 Level Meter LED
Headphone
MONO/STEREO
MIC
CH FADER
Assign CH1
: OFF
: Assign A
: THRU
: Assign B
: ON
: TALK OVER
: STEREO 1dB
0dB
CH1 Level Meter LED
MIC LED
FADER START CH1 LED
FADER START CH2 LED
Switch RemarkLighting LED
-24dB
-15dB
-10dB

DJM-700-S 25
5678
5678
C
D
F
A
B
E
The numerical value on the FL diplay can be increased and decreased by operating the rotary encoder.
Range of operation
Initial value : 0
Minimum value : 100
Maximum value : 100
: STEREO 10dB
MONO STEREO
Select SW
: MONO Master Level Meter L CH LED OVER
DigitalOut
Sampling Rate Select
SW CH2 Level Meter LED
: 48k 0dB
: 96k 1dB
Swich RemarkLighting LED
Master Level Meter L CH LED
CH1 Level Meter LED
CH2 Level Meter LED
CH3 Level Meter LED
CH4 Level Meter LED
10dB
4dB
-24dB
10dB
2dB
-24dB
-15dB
CD/LINE
CD/PHONO
LINE/PHONO
LINE/PHONO
CH FADER
CURVE select SW
CROSS FADER
CURVE select SW
Channel Select
SW
OVER
4dB
7dB
Master Level Meter L CH LED
-15dB
1dB
: LINE
Master Level Meter R CH LED
1dB
0dB
-1dB
-3dB
-5dB
-7dB
-10dB
-2dB
7dB
OVER
OVER
OVER
10dB
10dB
10dB
Effect Select
SW
: FILTER
: FLANGER
: PHASER
: REVERB
: ROBOT
: ROLL
: DELAY
: ECHO
-10dB
-7dB
-5dB
-3dB
-2dB
-1dB
Master Level Meter L CH LED 0dB
2dB
: CD
: LINE
: CD
: PHONO
: PHONO
: LINE
: PHONO
: Left
: Right
: Left
: Center
: Right
: 1
: 2
: 3
: 4
: MIC
: CF.A
: CF.B
: MASTER
: TRANS
: SND/RTN
: REVROLL
: UP ROLL
: DWNROLL
: STRROLL
SW TEST
-100
SW TEST
0
SW TEST
100
Minimu Initlital Maximu
decrease increase

DJM-700-S
26
1234
1 234
C
D
F
A
B
E
6 Mode 6 : Volume Test . “VOLTEST”
• Mode to confirm analog to digital translation value of rotary volume on operation panel by lighting Level Meter LED.
• In this mode, to display the value of two or more rotary volumes with one level meter LED, each rotary volume is
divided into four groups.
Those groups is changed by pressing BEAT UP or DOWN buttons.
• group 1
Rotary volume that can be confirmed
• CH1 HI, CH2 HI, CH3 HI, CH4 HI, MIC HI, MIC LOW
"-26" : Lights off
"+6" : Full Illuminate
"-12" : Lights off
"+12" : Full Illuminate
"-26" : Lights off
"+6" : Full Illuminate
CH2 HI
CH1 HI
CH2 Level Meter LED
CH1 Level Meter LED
Master Level Meter R CH LED
Master Level Meter L CH LED
CH4 Level Meter LED
CH3 Level Meter LED
MIC LOW
MIC HI
CH4 HI
CH3 HI
Volume Lighting LED Remark
"-12" : Lights off
"+12" : Full Illuminate
"-26" : Lights off
"+6" : Full Illuminate
"-26" : Lights off
"+6" : Full Illuminate
• group 2
Rotary volume that can be confirmed
• CH1 MID, CH2 MID, CH3 MID, CH4 MID, MASTER LEVEL, FILTER
"-26" : Lights off
"+6" : Full Illuminate
"-26" : Lights off
"+6" : Full Illuminate
CH2 MID
CH1 MID
CH2 Level Meter LED
CH1 Level Meter LED
Master Level Meter R CH LED
Master Level Meter L CH LED
CH4 Level Meter LED
CH3 Level Meter LED
FREQUENCY
MASTER LEVEL
CH4 MID
CH3 MID
Volume Lighting LED Remark
"LPF" : Lights off
"HPF" : Full Illuminate
"-26" : Lights off
"+6" : Full Illuminate
"-26" : Lights off
"+6" : Full Illuminate
VOLTEST
1
VOLTEST
2
VOLTEST
3
BEAT
UP
BEAT
UP
BEAT
DOWN BEAT
DOWN
VOLTEST
4
BEAT
UP
BEAT
DOWN
"- " : Lights off
"0" : Full Illuminate

DJM-700-S 27
5678
5678
C
D
F
A
B
E
6 Mode 6 : Volume Test. “VOLTEST”
• group 3
Rotary volume that can be confirmed
• CH1 LOW, CH2 LOW, CH3 LOW, CH4 LOW
"-26" : Lights off
"+6" : Full Illuminate
"-26" : Lights off
"+6" : Full Illuminate
Volume Lighting LED Remark
CH4 LOW
CH3 LOW
CH4 Level Meter LED
CH3 Level Meter LED
"-26" : Lights off
"+6" : Full Illuminate
CH2 LOW
CH1 LOW
CH2 Level Meter LED
CH1 Level Meter LED "-26" : Lights off
"+6" : Full Illuminate
• group 4
Rotary volume that can be confirmed
• H.P. MIXING, H.P. LEVEL, MASTER BALANCE, BOOTH MONITOR, LEVEL/DEPTH
"L" : Lights off
"R" : Full Illuminate
Volume Lighting LED Remark
BOOTH MONITOR
MASTER BARANCE
CH4 Level Meter LED
CH3 Level Meter LED
H.P. LEVEL
H.P. MIXING
CH2 Level Meter LED
CH1 Level Meter LED "CUE" : Lights off
"MASTER" : Full Illuminate
"MIN" : Lights off
"MAX" : Full Illuminate
LEVEL/DEPTH Master Level Meter L CH LED
The value of CH SELECT SW to read the selection position by the analog to digital translation can be confirmed in this
group.
Volume Lighting LED Remark
CH Select
SW
Master Level
Meter R CH
LED
:1
:2
:3
:4
:MIC
:CF.A
:CF.B
:MASTER
-24dB to '10dB
-24dB to '4dB
-24dB to '2dB
-24dB to '0dB
-24dB to '-1dB
-24dB to '-3dB
-24dB to '-7dB
-24dB to '-10dB
"- " : Lights off
"0" : Full Illuminate
"- " : Lights off
"0" : Full Illuminate

DJM-700-S
28
1234
1 234
C
D
F
A
B
E
7 Mode 7 : Fader Test. “FDRTEST”
• Mode that confirms a value of each CH Fader and Cross Fader.
8 Mode 8 : Mater LED Test. “LEDTEST”
• Mode that confirms the brightness of Level Meter LED.
• In this mode, two methods of confirming lighting meter LED exist.
Those methods is changed by pressing BEAT UP or DOWN buttons.
• confirmation method 1
If the CUE key is pressed, the LEDs for the corresponding channels of the Master Level Meter light up one by one,
from the bottom upward, as follows:
If the MASTER CUE key is pressed, the LEDs for the L channel of the Master Level Meter light up.
If the EFFECTS CUE key is pressed, the LEDs for the R channel of the Master Level Meter light up.
The default all Lights off.
It is possible to return to all Lights off when pressing it 15 times again after it presses it (LED on lights most)
and to repeat from the beginning.
• confirmation method 2
When the CUE key is pushed, all LED of the level meter of the channel corresponding to the key switches
lighting to turning off.
"0" : Lights off
"10" : Full Illuminate
"0" : Lights off
"10" : Full Illuminate
"A" : Full Illuminate
"B" : Lights off
"0" : Lights off
"10" : Full Illuminate
CROSS FADER
"0" : Lights off
"10" : Full Illuminate
Master Level Meter L CH LED
CH4 Level Meter LED
CH3 Level Meter LED
CH4 FADER
CH3 FADER
FADER Lighting LED Remark
CH2 FADER
CH1 FADER
CH2 Level Meter LED
CH1 Level Meter LED
LEDTEST
1
LEDTEST
2
BEAT
UP
BEAT
DOWN

DJM-700-S 29
5678
5678
C
D
F
A
B
E
5.2 UPDATING OF THE FIRMWARE
Dedicated cable
For connecting
to the DJM-700
For
connecting to the
MINICUBE2
Update target Terminal to connect with
Main microcomputer, DSP Left side * Refer to the section “5.3 How to update.”
Sub microcomputer Right side
Mode select
switch Power select
switch
Mode select
switch
Power select
switch
USB Cable Host machine
Purpose: After replacement of the MAIN PCB Assy, updating of the firmware to the latest version is required.
Necessary software and tools
PC (With Windows 98, Me, 2000, or XP)
GGD1530 (Dedicated cable for connector conversion)
GGF1605 (Interface device: MINICUBE2)
QB-Programmer (software for updating) Refer to the next page.
Parameter file (To be used with QB-Programmer)
Firmware file
• You can obtain QB-Programmer and the parameter file from the website on the Internet. (See "How to Download the
Update Software.")
• You can obtain the firmware file from Niis on the Internet.
Connect either of the two terminals (for the main and sub-microcomputers) provided on the left side of the DJM-700 and
the terminal on the MINICUBE2 with the dedicated cable. Connect the PC on which updating software has been
installed and the MINICUBE2 with the USB cable supplied with the MINICUBE2.
Connections
MINICUBE2 Setting
• Exterior view of the special cable
Part number : GGD1530
The update target determines which terminal is used.
Note: Turn off the DJM-700 before connecting it.
• Set the mode for the microcomputer to be updated.
Set the mode select switch to "M1" (left side)
* Selecting "M1" allows you to update the DJM-700 microcomputer.
("M2" is used for another microcomputer and is not used at this time.)
• Select the power supply for the microcomputer that needs the update.
Set the power select switch to "3" (left side)
DJM-700
Blind Cap

DJM-700-S
30
1234
1 234
C
D
F
A
B
E
Switch number
(printed on the device) Power supply method Voltage Switch
position
3 Supplied by the host machine via USB 3V Left
T Draws power from the target machine Depends on the power supply Center
5 Supplied by the host machine via USB 5V Right
What to download : QB-Programmer (software for updating)
Parameter file (necessary for using QB-Programmer and is different depending on the model of the microcomputer)
Address of the download site : https://www5.necel.com/micro/tool_reg/OdsListTop.do?lang=en
Download procedures :
• QB-Programmer
1. Access the download site.
• Top page of the download site
2. Click [MINICUBE2_Software] under "Each Development Tool".
• Selecting MINICUBE2 for downloading
3. From [Common] under "Product Series", click [QB-Programmer V2.21 (33,143,851byte)] under
"Product Name Version (File Size)" to download.
Download file name: qbp_v221_e.exe
Click here
Click here
* If either "3" or "5" is selected, it is not necessary to turn the DJM-700 on during the update.
* To change the settings, make sure the MINICUBE2 is not connected to the host machine (LED on the MINICUBE2 is not lit).
How to Download the Update Software
* Click to start downloading
V2.21
(33,143,851byte)

DJM-700-S 31
5678
5678
C
D
F
A
B
E
• Parameter file
1. Access the download site.
• Top page of the download site
2. Click [78K0R] under "Each Device Series".
• Selecting a parameter file for downloading
3. From [78K0R/KG3] under "Nickname", click either "UPD78F1164" or "UPD78F1166" under "Device Name".
* Downloading either one does not change the file downloaded in step 4.
Click here
Click one

DJM-700-S
32
1234
1 234
C
D
F
A
B
E
4. From [ParameterFile_PG-FP4_PG-FPLx_MINICUBE2] under "Product Type",
click [PRM78F1188 V1.00 (624,746byte)] under "Product Name Version (File Size)" to download.
Download file name : prm78f1188_v100.exe
* Includes parameter files and documents for multiple models of the K0R microcomputer.
Setup instructions after download :
• QB-Programmer
Open the downloaded exe file and follow the instructions on-screen to install the software.
• Parameter file
Opening the downloaded exe files creates a folder named PRM78F1188_V100 that contains compressed
documentation files with explanations about the parameter files for various models of the K0R microcomputer.
Use this information to select the appropriate parameter file for your model of the microcomputer to use with
QB-Programmer.
Click here
Microcomputer listing Serial number Compatible parameter file
Main Microcomputer UPD781166 78F1166.prm
Sub microcomputer UPD781164 78F1164.prm
* Click to start downloading

DJM-700-S 33
5678
5678
C
D
F
A
B
E
5.3 HOW TO UPDATE
Select the appropriate parameter file for the chip on the "Device Setup" screen from the "Parameter File" list on the
"Standard" tab.
Click "OK" to finish the setup.
Parameter file for each microcomputer
Click
Microcomputer Parameter file Chip model number
Main 78F1166.prm µPD78F1166
Sub 78F1164.prm µPD78F1164
1. Updating of the DSP program (only when necessary)
2. Updating of the DSP data (only when necessary)
3. Updating of the microcomputer
Note: After updating of the DSP program or/and data is completed, updating of the main microcomputer must be performed.
Note: Please turn power of DJM-700 into OFF.
1) Start up QB-Programmer then perform the settings for the parameter file.
(The settings for the parameter file must be made only the first time. After the first startup, your settings will be stored
in memory. Later change in the settings is possible.)
How to set the parameter file:
Click on "Device" then "Setup" to display the "Device Setup" screen.
Procedures for Updating
How to Update the Microcomputer

DJM-700-S
34
1234
1 234
C
D
F
A
B
E
2) Set the command options after setting the parameter file.
(You only need to set the command options the first time you start the program *1)
*1 Command option settings are cleared when you change the parameter file, making it necessary to reconfigure the settings.
Setup procedure:
Display the "Device Setup" screen by selecting "Setup" from the "Device" menu.
Under the "Advanced" tab, check the following check boxes under "Command options" on the "Device Setup" screen.
Click "OK" to finish the setup.
Items to check Description of the command option
Blank check before erase Checks if the chip is blank before erasure
(decides erasure is unnecessary if the area is blank.)
Read verify after Program Automatically verifies newly downloaded firmware.
Checksum after Program Automatically performs a checksum on newly downloaded firmware.

DJM-700-S 35
5678
5678
C
D
F
A
B
E
3) Load the downloaded firmware.
Setup procedure:
Select "Load" from the "File" menu, select the downloaded firmware from the location you saved it in and then click the
"Open" button.
The loaded file is shown in the "Load file" box on the right-side of the QB-Programmer.
Display format:
Name : File name
Date : Last modified
Chksum : Checksum value (2 byte, hexadecimal display)
Area : 000000h-xxxxxxh
↑ The last address in the ROM area is
03FFFFh for the main microcomputer and
1FFFFh for the sub microcomputer

DJM-700-S
36
1234
1 234
C
D
F
A
B
E
4) Download the new firmware to the microcomputer.
Setup procedure:
Select "Autoprocedure (EPV)" from the "Device" menu or click the "Autoprocedure" icon.
5) Close the QB-Programmer and disconnect the host machine from the MINICUBE2 (USB).
Update with Autoprocedure is performed in the following order.
• The old firmware is erased from the microcomputer (erase). If old firmware does not exist (blank), this step is skipped.
• New firmware is downloaded (Program)
• Verification performed (Verify) *2
• Checksum performed (Checksum) *2
*2 Must be configured under command options.
However, you can still use the verify and Checksum functions.
Erase
Checksum
Program Verify
click
Erase end
Program start
Program end
Verify start
Verify end
Checksum start
Update complete
Note: After updating is completed, enter Mode 1 (Confirmation of software version) of Test mode
to check if the versions have been all updated.

DJM-700-S 37
5678
5678
C
D
F
A
B
E
How to Update the DSP Program/Date
Notes:
• Please turn power of DJM-700 into OFF.
• If updating of both the DSP program and data is necessary, the following updating procedures must be performed
separately for the program and data.
1) Referring to “How to Update the Main Microcomputer,” download the firmware for updating the DSP program/data.
Use the parameter file “78F1166.prm” for the main microcomputer.
• Please turn power of DJM-700 into OFF.
2) After downloading of the firmware is completed, disconnect the MINICUBE2 from the DJM-700 then turn the
DJM-700 ON.
Updating of the DSP program or data will be automatically started and completed.
Caution!!
If the DJM-700 is on during the download, the DSP update is performed immediately after the MINICUBE2 is
disconnected. (This is because the DJM-700 is in reset status when connected to the host machine by the MINICUBE2
and reset status is cleared when the DJM-700 is disconnected.)
In this situation, do not turn off the power until the following DSP update compete screen is displayed.
Do not turn off the power during the update. Otherwise, the DSP may not restart.
• Modifying the FL display during the update (for the DSP program update)
Note: After updating is completed, enter Mode 1 (Confirmation of software version) of Test mode
to check if the versions have been all updated.
3) After DSP updating is completed, perform the firmware update of the main microcomputer.
If it does not perform this update, this unit cannot use the normal function.
* "DATA" is displayed instead of "PROGRAM" while updating the DSP data.
PIONEER
Power on
UP END
Update complete
← You may turn off the power once this screen appears.
PROGRAM
0
0
PROGRAM
0
10%
PROGRAM
0
72%
PROGRAM
0
100%
While downloading the update
WAIT
0
WRITING
0
0
Writing to the flash ROM
Caution!!
Never turn off the power while loading
data or writing to the ROM.

DJM-700-S
38
1234
1 234
C
D
F
A
B
E
5.4 POWER ON SEQUENCE
Main microcomputer
Power-ON
Main microcomputer
reset cleared
Cut mask
Mute ON
Sub microcomputer reset
FPGA reset
DSP reset
DAC, SRC, DIT, and
ADC reset
Waiting to clear the
sub microcomputer Wait time: 51 ms
Wait time: 100 ms
Wait time: 10 ms
Wait time: 100 ms
Wait time: 10 ms
Wait time: 939 ms
(1 sec when combined with 61 ms
above)
Sub microcomputer
reset cleared
Waiting to initialize the sub
*1
*4
*2
Begin FL30V power supply
Waiting to clear FPGA
and DSP
Initialize main computer
Clear DSP reset
90-pin IC1205 clears reset at H
69-pin IC1205 turns Mute ON at H
68-pin IC1205 begins supplying
30V power to FL at H
79-pin IC1205 clears DSP
reset at H
Serial communication
settings for FPGA
70-pin IC1205 sets serial
communication receiver to FPGA
at H
73-pin IC1205 resets
sub microcomputer at L
85-pin IC1205 resets FPGA at L
79-pin IC1205 resets DSP at L
81-pin IC1205 clears DAC, SRC,
DIT, and ADC reset at H
73-pin IC1205 clears sub
microcomputer reset at H
FPGA reset cleared
Launch DSP, wait for
FPGA stability
DPRAM check
Handshake with the
sub microcomputer
Wait time: 10 ms
Waiting to process the
sub microcomputer
85-pin IC1205 clears FPGA reset
at L
74-pin IC1205 enables sub
microcomputer DPRAM access
at H
Load FPGA program
*5
*6-1
83-pin IC1205 clears the FPGA
program at H.
Data and clock output at 84- and
86-pin IC1205.
87-pin IC1205 completes correct
loading at L.
Sub microcomputer
DPRAM access enabled
Send mute command to
the sub microcomputer
Reset DAC, SRC, DIT, ADC 81-pin IC1205 resets DAC, SRC,
DIT and ADC at L
Waiting to process the
sub microcomputer
*6-2
DAC, SRC, DIT, ADC
reset cleared
81-pin IC1205 clears DAC, SRC,
DIT, and ADC reset at H
Mask key information
Waiting for DIT and
DAC stability
Initialize DAC
Acquire key information
*7
A

DJM-700-S 39
5678
5678
C
D
F
A
B
E
A
In Test Mode?
Clear masking of
key information
DIT initialization
Work initialization
82-pin IC1205 begins DIT
initialization at L
Data and clock output at 44- and
46-pin IC1205
Clear cut masking
Test Mode processing
Main processing
* 1: In order to clarify signal standing edge during reset,
the signal is temporarily set to H. Further processing
drops it to L and then it is returned to H (at *6).
* 6 1-2: Clears the DAC reset
* 2 to 5, 7 to 9: If there is a failure in an IC initialization or
with a handshake, normal startup is deemed impossible
at that point and processing from that point is aborted.
(Internal processes enter unending loop processing.)
In MIDI CH
configuration
mode?
No
No
Yes
MIDI CH configuration
mode processing
Yes
*10
*8
*9
Master DAC initialized
Handshake with DSP
77-pin IC1205 begins Master
DAC initialization at L
Data and clock output at 76- and
78-pin IC1205
Send version number to
the sub microcomputer

DJM-700-S
40
1234
1 234
C
D
F
A
B
E
Sub microcomputer
Sub microcomputer
reset cleared
Cut mask
Sub microcomputer
initialization
Work initialization
Clear cut masking
Waiting to begin FL control
Begin FL control
Waiting for DPRAM access
to be enabled
Begin reading keys
and volume
Wait time: 510 ms
Handshake with
main microcomputer
Waiting to receive the
mute command
*1
*2
*3
*4
*5
Send volume information to
the main microcomputer
Send version number to
the main microcomputer
Begin receiving commands
Display enabled and updated at
IC1101 pins 83 and 75
Data and clock output at IC1101
pints 84 and 86
87-pin IC1101 enables DPRAM
access at H
In Test Mode?
Test Mode processing
Main processing
* 1 to 4: If these processes do not end within 20 seconds,
there is a problem. Move to *5 Error Display Mode
processing.
In MIDI CH
configuration mode?
No
No
Yes
Does an
error occur?
Error Display Mode
processing
No
Yes
MIDI CH configuration
mode processing
Yes

DJM-700-S 41
5678
5678
C
D
F
A
B
E
6. SERVICE MODE
• There is no information to be shown in this chapter.

DJM-700-S
42
1234
1 234
C
D
F
A
B
E
7. DISASSEMBLY
DJM–700
PROFESSIONAL MIXIER
TRIM
+9
TRIM
+9
TRIM
+9
TRIM
+9
0
MID
+6-26
MID
+6-26
MID
+6-26
MID
+6-26
HI
+6-26
HI
+6-26
HI
+6-26
HI
+6-26
LOW
+6-26
LOW
+6-26
LOW
+6-26
LOW
+6-26
FREQUENCY
HPFLPF
FILTER
BALANCE
RL
dB
OVER
10
7
4
2
1
0
–1
–2
–3
–5
–7
–10
–15
–24
dB
OVER
10
7
4
2
1
0
–1
–2
–3
–5
–7
–10
–15
–24
dB
OVER
10
7
4
2
1
0
–1
–2
–3
–5
–7
–10
–15
–24
dB
OVER
10
7
4
2
1
0
–1
–2
–3
–5
–7
–10
–15
–24
dBLR
OVER
10
7
4
2
1
0
–1
–2
–3
–5
–7
–10
–15
–24
EQEQEQEQ
LINE PHONOLINEPHONOLINEPHONOCDCD
POWER
MASTER
LEVEL
CH-1 CH-2 CH-3 CH-4
1234
HEADPHONES CUE
MASTER EFFECTS
10
9
8
7
6
5
4
3
2
1
0
10
9
8
7
6
5
4
3
2
1
0
10
9
8
7
6
5
4
3
2
1
0
10
9
8
7
6
5
4
3
2
1
0
A THRU B A THRU B A THRU B A THRU B
BA
CROSS FADER ASSIGN
BOOTH MONITOR
LEVEL
0
CH FADER
CROSS FADER
AUTO
ON/OFF START/STOP
TAP
BEAT
MIDI
BEAT EFFECTS
LEVEL/DEPTH
TIME
MAX
ON/OFF
MIN
DELAY
1
2
3
4
MIC
CF.A
CF.B
MASTER
TRANS
DOWN
FILTER
UP
FLANGER
REVERSE
PHASER
ROLL
REVERB
CRUSH ROLL
ROBOT
ECHO
SND/RTN
cd
FADER START
MIC1
HEADPHONES
MIC1 LEVEL
0
MIC2 LEVEL
0
LEVEL
0
HI
MIC
CH-1 CH-2
OFF ON
TALK
OVER
+12-12
LOW
+12-12
MIXING
MASTERCUE
EQ
MONO SPLIT STEREO
PHONES
MONO STEREO
A
B
AKnob (BLACK)
(DAA1212) ×10
White
Black
BKnob (MA)
(DAA1210) ×3
CRotary SW knob (G)
(DAA1219) ×12
DRotary SW knob (HM)
(DAA1197) ×1
ESlider knob (L2)
(DAC2371) ×5
HFX SEL knob
(DAA1213) ×1
C
I
G
F
E
A
A
B
Silver
White
FRotary knob (BN)
(DAA1220) ×1
White
Black (Rubber)
White
Black
ISelect knob
(DAA1205) ×1
White
Black
GKnob (TIME)
(DAA1214) ×1
Black
Black
White
White
Black
Gray (Rubber)
White
White
H
D
Knobs and Volumes Location
Note: Even if the unit shown in the photos and illustrations in this manual may differ from your product, the procedures
described here are common.

DJM-700-S 43
5678
5678
C
D
F
A
B
E
1Remove the 5 slider knob (L2).
2Remove the 5 screws.
3Remove the fader panel.
4Disconnect the 4 connectors.
5Remove the 8 screws.
6Disconnect the connector.
7Cut the binder.
8Remove the 2 screws.
Exchange
DISASSEMBLY
FADER
(CH1)
Assy
FADER
(CH2)
Assy
FADER
(CH3)
Assy
FADER
(CH4)
Assy
FADER (CROSS)
Assy
5
5
2
1 1 1 1
1
4 4
6
4 4
3
878
5 5 5
555
2
22
2
Fader
1
Slider knob (L2)Fader panel
Binder

DJM-700-S
44
1234
1 234
C
D
F
A
B
E
1Remove the 6 Knobs (BLACK).
2Remove the 2 screws.
3Remove the 2 screws.
5Remove the 2 screws.
4Remove the 6 screws.
6Remove the control panel by opening
it in the direction of the arrow.
7Unplug the 3 flexible cables.
Control Panel
2
22
4
7
7
7
4
44
44
5
5
3
3
6
Control panel
PANEL1 Assy
PANEL2 Assy
Knob (BLACK)
×6
1
Note:
Be sure to remove the screws that secure
the MIC. Not doing so may result in
damage to the connector.
Note: Be sure to remove these screws.

DJM-700-S 45
5678
5678
C
D
F
A
B
E
1Remove the 5 screws to remove the side panel L.
2Remove the 3 screws.
3
Remove the 6 short pin plugs.
4
Remove the 5 screws and nuts.
5
Remove the 2 screws.
6
Remove the 3 connectors and the 2 flexible cables.
7
Remove the MIC VR stay by sliding it up and forward.
INPUT Assy
3
5
11
111
22
5 5 5 5 5
7777
7
PRIMARY AssyREG Assy
MIC VR Assy TRANS Assy
INPUT Assy
MIC1 JACK Assy
Short pin plug
×6
Nut
4
MIC VR Stay
Side panel L
6
3
6
OUTPUT Assy
MAIN Assy
2
These parts in the photo must have been removed in
Steps 2 and 3 although the photo shows otherwise.

DJM-700-S
46
1234
1 234
C
D
F
A
B
E
8. EACH SETTING AND ADJUSTMENT
• There is no information to be shown in this chapter.

DJM-700-S 47
5678
5678
C
D
F
A
B
E

DJM-700-S
48
1234
1 234
C
D
F
A
B
E
9. EXPLODED VIEWS AND PARTS LIST
9.1 PACKING SECTION
Parts marked by "NSP" are generally unavailable because they are not in our Master Spare Parts List.
The mark found on some component parts indicates the importance of the safety factor of the part.
Therefore, when replacing, be sure to use parts of identical designation.
Screws adjacent to mark on product are used for disassembly.
For the applying amount of lubricants or glue, follow the instructions in this manual.
(In the case of no amount instructions, apply as you think it appropriate.)
NOTES:
FRONT
KUCXJ, WYXJ5
Only
KUCXJ
WYXJ5
RLXJ

DJM-700-S 49
5678
5678
C
D
F
A
B
E
(1) PACKING SECTION PARTS LIST
(2) CONTRAST TABLE
DJM-700-S/KUCXJ, WYXJ5, RLXJ, DJM-700-K/KUCXJ, WYXJ5 and RLXJ are constructed the same except for the following:
Mark No. Description Part No.
1 Operating Instructions See Contrast table (2)
(English)
2 Operating Instructions See Contrast table (2)
(English, French, German,
Italian, Dutch, Spanish, Russian)
3 Operating Instructions See Contrast table (2)
(English, Spanish, Chinese)
NSP 4 Warranty Card See Contrast table (2)
NSP 5 Polyethylene Bag AHG7117
(0.06 x 230 x 340)
6 Packing Sheet AHG7010
7 Pad F DHA1741
8 Pad R DHA1742
9 Pad T DHA1764
10 Carton Box See Contrast table (2)
Mark No. Symbol and Description DJM-700-S
/KUCXJ
DJM-700-S
/WYXJ5
DJM-700-S
/RLXJ
DJM-700-K
/KUCXJ
DJM-700-K
/WYXJ5
DJM-700-K
/RLXJ
1 Operating Instructions (English) DRB1426 Not used Not used DRB1426 Not used Not used
2
Operating Instructions
(English, French, German,
Italian, Dutch, Spanish, Russian)
Not used DRB1425 Not used Not used DRB1425 Not used
3 Operating Instructions
(English, Spanish, Chinese)
Not used Not used DRB1427 Not used Not used DRB1427
NSP 4 Warranty Card ARY7043 ARY7107 Not used ARY7043 ARY7107 Not used
10 Carton Box DHG2690 DHG2689 DHG2691 DHG2696 DHG2695 DHG2715

DJM-700-S
50
1234
1 234
C
D
F
A
B
E
9.2 EXTERIOR SECTION
A
B
B
A
C
C
D
E
GHI
I
H
G
K
K
F
F
ED
J
J
PANEL 1
CN5002
PANEL 1
CN5000
PANEL 2
CN6001
D
P
G
A
O
N
B
C
M
Refer to
“9.3 CONTROL PANEL SECTION”.
KUCXJ
Only
KUCXJ
Only
KUCXJ
Only
RLXJ
Only

DJM-700-S 51
5678
5678
C
D
F
A
B
E
(1) EXTERIOR SECTION PARTS LIST
Mark No. Description Part No.
1 MAIN Assy DWX2674
2 INPUT Assy DWX2675
3 MIC1 JACK Assy DWX2685
4 MIC VR Assy DWX2686
5 OUTPUT Assy DWX2676
>6 PRIMARY Assy See Contrast table (2)
7 TRANS Assy See Contrast table (2)
8 REG Assy DWX2689
9 HP JACK Assy DWX2690
>10 Fuse (FU1901:T500mA) AEK1051
>11 Power Transformer See Contrast table (2)
>12 AC Power Cord See Contrast table (2)
13 Short Pin Plug AKM7008
14 30P FFC DDD1362
15 16P FFC DDD1363
16 11P FFC DDD1366
17 27P FFC DDD1367
18 31P FFC DDD1368
19 9P FFC DDD1364
20 Connector Assy DKP3787
21 Connector Assy PF04PP-D27
22 Connector Assy PF06PP-D10
23 Connector Assy PF07PP-S12
24 Connector Assy PF08PP-D12
25 Connector Assy PF10EE-S22
26 Connector Assy PF11PP-D10
NSP 27 Label See Contrast table (2)
28 Trim Stay DNF1765
29 MIC VR Stay DNF1766
30 HP Stay DNF1767
31 Input Shield DNF1770
32 Power Cord Stay DNF1792
33 Side Panel L DNK4945
34 Side Panel R See Contrast table (2)
35 Extension Shaft DNK4948
NSP 36 V Select Label See Contrast table (2)
37 Stopper (Screw) DNK5084
38 Chassis Assy See Contrast table (2)
39 Foot Assy REC-434
40 Spacer AEB7092
41 PCB Mold (PP) AMR2534
42 Cord Stopper See Contrast table (2)
43 Spacer DEC2369
44 Locking Mini Clamp DEC2439
45 • • • • •
46 Washer DEC2920
47 • • • • •
48 • • • • •
49 Bottom Sheet A DEC3020
50 Bottom Sheet B DEC3021
51 Bottom Sheet C DEC3022
52 • • • • •
NSP 53 Label See Contrast table (2)
54 Button (POWER) DAC2394
55 Power Knob Guard DNK4534
56 Binder ZCA-SKB90BK
57 Terminal ScrewAKE-031
58 Knob (BLACK) DAA1212
59 • • • • •
60 ScrewBBZ30P060FTB
61 ScrewBBZ40P060FTB
62 ScrewBCZ30P140FTC
63 ScrewBPZ30P080FTB
64 ScrewSee Contrast table (2)
65 • • • • •
66 ScrewPMH30P100FTB
67 Flange Nut M9 DBN1008
68 Flange Nut M12 DBN1012
69 Nut M12 NKX2FNI
Mark No. Description Part No.

DJM-700-S
52
1234
1 234
C
D
F
A
B
E
(2) CONTRAST TABLE
DJM-700-S/KUCXJ, WYXJ5, RLXJ, DJM-700-K/KUCXJ, WYXJ5 and RLXJ are constructed the same except for the following:
Mark No. Symbol and Description DJM-700-S
/KUCXJ
DJM-700-S
/WYXJ5
DJM-700-S
/RLXJ
DJM-700-K
/KUCXJ
DJM-700-K
/WYXJ5
DJM-700-K
/RLXJ
>6 PRIMARY Assy DWX2687 DWX2687 DWX2692 DWX2687 DWX2687 DWX2692
7 TRANS Assy DWX2688 DWX2688 DWX2757 DWX2688 DWX2688 DWX2757
>11 Power Transformer DTT1209 DTT1208 DTT1208 DTT1209 DTT1208 DTT1208
>12 AC Power Cord VDG1075 Not used Not used VDG1075 Not used Not used
>12 Power Cord with PlugNot used VDG1061 VDG1061 Not used VDG1061 VDG1061
NSP 27 Label DRW1975 Not used Not used DRW1975 Not used Not used
34 Side Panel R DNK4946 DNK4946 DNK4947 DNK4946 DNK4946 DNK4947
NSP 36 V Select Label Not used Not used DRW2349 Not used Not used DRW2349
38 Chassis Assy DXB1952 DXB1951 DXB1951 DXB1952 DXB1951 DXB1951
42 Cord Stopper CM-22C CM-22B CM-22B CM-22C CM-22B CM-22B
NSP 53 Label DRW2351 DRW2350 DRW2352 DRW2357 DRW2356 DRW2358
64 ScrewCCZ30P060FNI CCZ30P060FNI CCZ30P060FNI CCZ30P060FTB CCZ30P060FTB CCZ30P060FTB

DJM-700-S 53
5678
5678
C
D
F
A
B
E

DJM-700-S
54
1234
1 234
C
D
F
A
B
E
9.3 CONTROL PANEL SECTION
MAIN
CN1201
AB
AB
CD
CD
OUTPUT
CN305
MAIN
CN1101
E
F
H
I
K
L
J
KUCXJ
Only
Attachment of
the encoder

DJM-700-S 55
5678
5678
C
D
F
A
B
E
(1) CONTROL PANEL SECTION PARTS LIST
(2) CONTRAST TABLE
DJM-700-S/KUCXJ, WYXJ5, RLXJ, DJM-700-K/KUCXJ, WYXJ5 and RLXJ are constructed the same except for the following:
Mark No. Description Part No.
1 PANEL 1 Assy DWX2677
2 FADER (CROSS) Assy DWX2680
3 FADER (CH1) Assy DWX2681
4 FADER (CH2) Assy DWX2682
5 FADER (CH3) Assy DWX2683
6 FADER (CH4) Assy DWX2684
7 PANEL 2 Assy DWX2678
8 13P FFC DDD1369
9 Connector Assy PF04PP-B05
10 Connector Assy PF04PP4B05
11 Rotary SW Knob (HM) DAA1197
12 Select KnobDAA1205
13 Knob (MA) DAA1210
14 Knob (BLACK) DAA1212
15 FX SEL KnobDAA1213
16 Knob (TIME) DAA1214
17 Rotary SW Knob (G) DAA1219
18 Rotary Knob (BN) DAA1220
19 Effect KnobDAC2304
20 Slider Knob (L2) DAC2371
21 Button (CUE) DAC2395
22 Button (TAP) DAC2397
23 Button (FL) DAC2398
24 Button (MIDI) DAC2399
25 Slide SW Cap DAC2400
26 Slide SW Cap (W) DAC2401
27 Button (FS) DAC2422
28 Display WindowSee Contrast table (2)
29 Control Panel See Contrast table (2)
30 Fader Panel See Contrast table (2)
31 Lens DNK4532
32 Lens Holder DNK4533
33 Level Meter Assy DXB1882
34 Panel Stay DNF1764
35 Bush DNK4996
36 Fader Packing DEC2903
37 SW Packing DEC2929
38 Barrier (PANEL) DEC3009
39 Binder ZCA-SKB90BK
40 SW Packing DED1177
41 ScrewAMZ26P040FTC
42 ScrewAMZ30P040FTC
43 ScrewBBZ30P060FTB
44 ScrewSee Contrast table (2)
45 ScrewPMA20P040FTC
46 Flange Nut M9 DBN1008
47 Barrier (FL) See Contrast table (2)
Mark No. Description Part No.
Mark No. Symbol and Description DJM-700-S
/KUCXJ
DJM-700-S
/WYXJ5
DJM-700-S
/RLXJ
DJM-700-K
/KUCXJ
DJM-700-K
/WYXJ5
DJM-700-K
/RLXJ
28 Display Window S DAH2542 DAH2542 DAH2542 Not used Not used Not used
28 Display Window BNot used Not used Not used DAH2543 DAH2543 DAH2543
29 Control Panel DNB1152 DNB1152 DNB1152 Not used Not used Not used
29 Control Panel B Not used Not used Not used DNB1153 DNB1153 DNB1153
30 Fader Panel DNB1154 DNB1154 DNB1154 Not used Not used Not used
30 Fader Panel B Not used Not used Not used DNB1155 DNB1155 DNB1155
44 ScrewCCZ30P060FNI CCZ30P060FNI CCZ30P060FNI CCZ30P060FTB CCZ30P060FTB CCZ30P060FTB
47 Barrier (FL) DEC3058 Not used Not used DEC3058 Not used Not used

DJM-700-S
56
1234
1 234
C
D
F
A
B
E
10. SCHEMATIC DIAGRAM
10.1 INPUT ASSY (1/6)
C3003
100p
CH
C3002
100p
CH
C3010
100p
CH
C3001
LA
0.01u
C3006
LA
0.01u
C3011
NM
STBY
C3004
100p
CH
C3018
0.1u
C3015
0.1u
C3020
0.1u
C3016
0.1u
C3005
100p
CH
C3008
100p
CH
C3009
100p
CH
C3007
100p
CH
C3012
NM
STBY
D3001
UDZS5R6(B)
L3001
VTF1093-A
L3002
VTF1093-A
GNDA
GNDA
GNDA
GNDA
GNDA
GNDA
GNDA
GNDA
GNDA
GNDA
GNDA
GNDA
GNDA
GNDA
GNDA
GNDA
GNDA GNDA
IC3001
NJM2121MD
3
8
1
2
5
7
6
4
IC3002
NJM2121MD
3
8
1
2
5
7
6
4
JA3002
RKN1004-A
2
3
1
JA3001
VKB1132-A 1
2
3
4
5
6
RT1N241M
Q3001
RT1N241M
Q3002
RT1N241M
Q3003
R3370
NM
R3369
NM
R3009
470
R3002
470k
R3010
470
R3359
JP
R3003
470k
R3004
470k
R3007
1k
RN
R3008
1k
RN
R3001
470k
R3018
15k
RN
R3017
15k
RN
R3016
15k
RN
R3024
47k
R3022
47k
R3021
47k
R3023
47k
R3019
47k
R3020
47k
R3368
NM
R3015
15k
RN
R3014
11k
RN
R3013
11k
RN
R3025
0
R3026
0
R3012
11k
RN
R3005
1k
RN
R3011
11k
RN
R3006
1k
RN
V+5D
V+5D
V+15A
V-15A
V-15A
V+15A
V+15A
V+15A
SEL_CH1
FADER_ST_1-
FADER_ST_1+
R3101
0
R3102
0
R3105
NM
R3106
NM
GNDA
CONTROL 1
RS1/16S****J
CH CCSRCH
NOTES is STBY
NA CFTNA
CKSRYB
LA CFTLA
MA CQMA
RNRN1/16SE****D
CH1
CD1
LINE1
LNP CEALNP
CD1_L
CD1_R
LINE1_L
LINE1_R
STBY
STBYSTBY
CEHAT
HAT
CEAT
NM
(CD1)
(LI)
(LI)
(CD1)
(CH1)
A1/6
INPUT ASSY (DWX2675)
A1/6

DJM-700-S 57
5678
5678
C
D
F
A
B
E
S6B-PH-K-S
CN3003
1V+5D
2GNDA
3V+15A
4GNDA
5V-15A
6MUTE
VKN1290-A
CN3004
MIC1
1
GNDA(MIC)
2
GNDA(MIC)
3
GNDA(MIC)
4
MIC2
5
GNDA(MIC)
6
GNDA(MIC)
7
FADER_ST_1-
8
GNDA(MIC)
9
FADER_ST_1+
10
GNDA(CH1)
11
SEL_CH1
12
GNDA(CH1)
13
CH1_L
14
GNDA(CH1)
15
GNDA(CH1)
16
GNDA(CH1)
17
CH1_R
18
GNDA(CH1)
19
FADER_ST_2-
20
GNDA(CH2)
21
FADER_ST_2+
22
GNDA(CH2)
23
CH2_L
24
GNDA(CH2)
25
GNDA(CH2)
26
GNDA(CH2)
27
CH2_R
28
GNDA(CH2)
29
SEL_CH2
30
100u/25
C3299
HAT
100u/25
C3298
HAT
NM
C3022
NM
C3021
C3024
0.33u/50
NA
C3029
NM
STBY
C3028
0.33u/50
NA
C3025
0.33u/50
NA
C3023
0.33u/50
NA
C3027
0.33u/50
NA
C3026
0.33u/50
NA
C3030
NM
STBY
C3033
0.1u
C3032
0.1u
GNDA
GNDA
GNDA
GNDA GNDA
GNDA
GNDA
GNDA
GNDA
GNDA
GNDA
IC3003
NJM4580MD
34
2
1
8
IC3003
NJM4580MD
54
6
7
8
R3344
NM
STBY
R3343
NM
STBY
V-15A
V+15A
V+5D
V+15A
V-15A
DCS1098-A
VR3001
1
2
3
4
5
CH2_R
MIC2
MIC1
CH2_L
FADER_ST_2+
FADER_ST_2-
FADER_ST_1+
FADER_ST_1-
SEL_CH2
MUTE
SEL_CH1
R3029
20k
RN
R3030
20k
RN
R3027
30k
RN
R3028
30k
RN
R3031
130k
RN
R3032
130k
RN
R3104
0
R3103
0
CH1_L
CH1_R
MUTE
V-15A
V+15A
V+5D
STBY
STBY
SEL_CH1 CD LINE
Low(0V)Hi(3.3V)
(CH1)
(CH1)
(MIC1)
(MIC2)
: CD INPUT L CH SIGNAL
: LINE INPUT L CH SIGNAL
: CH1 L CH SIGNAL
(CD1)
(LI)
(CH1)
AUDIO SIGNAL ROUTE
: MIC1 CH SIGNAL
: MIC2 CH SIGNAL
(MIC1)
(MIC2)
1
6/6A
2/6
A
5/6
A
CN1501
D4/4
CN302
G6/6
A1/6

DJM-700-S
58
1234
1 234
C
D
F
A
B
E
10.2 INPUT ASSY (2/6)
220u/10
C3066
HAT
220u/10
C3065
HAT
10u/50
C3073
AL
10u/50
C3074
AL
C3055
100p
CH
C3056
100p
CH
C3064
330p
CH
C3059
470p CH
C3070
7500p MA
C3071
7500p MA
C3060
470p CH
C3051
LA
0.01u
C3080
0.1u
C3082
0.1u
C3077
0.1u
C3054
LA
0.01u
C3048
100p
CH
C3062
0.022u
C3061
0.022u
C3063
CH
330p
C3293
NM
STBY
C3292
NM
STBY
C3058
NM
STBY
C3057
NM
STBY
C3068
0.1u
C3069
0.1u
C3049
220p
CH
C3050
220p
CH
C3300
180p CH
C3301
CH
180p
C3047
100p
CH
C3078
0.1u
D3002
UDZS5R6(B)
L3004
VTF1093-A
L3003
VTF1093-A
GNDA
GNDA
GNDA
GNDA
GNDA
GNDA
GNDA
GNDA
GNDA
GNDA
GNDA
GNDA
GNDA
GNDA
GNDA
GNDA
GNDA
GNDA
GNDA
IC3008
NJM2121MD
3
8
1
2
5
7
6
4
IC3007
NJM2121MD
3
8
1
2
5
7
6
4
IC3006
NJM4580MD54
67
8
IC3006
NJM4580MD
34
21
8
JA3006
RKN1004-A
2
3
1
JA3005
VKB1132-A 1
2
3
4
5
6
RT1N241M
Q3009
RT1N241M
Q3008
Q3007Q3005
Q3004 Q3006
R3361
100
R3362
100
R3084
15k
RN
R3064
1k RN
R3062
470k
R3063
1k RN
R3085
10k
RN
R3081
180
RN
R3082
180
RN R3083
15k
RN
R3068
1.5k
RN
R3074
1.5k
RN
R3067
1.5k
RN
R3086
10k
RN
R3077
11k
RN
R3087
15k
R3073
1.5k
RN
R3071
2.4k
RN
R3072
2.4k
RN
R3378
JP
R3320
0
R3321
0
R3079
47k
R3080
47k
R3069
470
R3070
470
R3061
470k
R3066
51k
R3065
51k
R3088
15k
R3075
47
R3076
47
R3078
11k
RN
V-15A
V+15A
V+5D
V+15A
V-15A
V-15A
V+15A
V-15A
V+15A
V+5D
V+15A
FADER_ST_2-
FADER_ST_2+
CONTROL 2
Q3004-Q3007
2SK209(BL)-TLB
LINE2
PHONO2
CH2
LINE2_L
LINE2_R
PHONO2_L
PHONO2_R
(LI)
(LI)
(PI)
(PI)
(CH2)
A2/6
INPUT ASSY (DWX2675)
A2/6
5/6A

DJM-700-S 59
5678
5678
C
D
F
A
B
E
C3085
NA
0.33u
C3087
NA
0.33u
C3086
NA
0.33u
C3090
NA
0.33u
C3088
NA
0.33u
C3091
NM
STBY
C3092
NM
STBY
C3095
0.1u
C3094
0.1u
C3089
NA
0.33u
GNDA
GNDAGNDA
GNDA
GNDA
GNDA
GNDA GNDA
GNDA
GNDA
IC3009
NJM4580MD
54
67
8
IC3009
NJM4580MD
34
21
8
RT1N241M
Q3010
R3375
JP
R3355
JP
R3354
JP
R3346
NM
STBY
R3345
NM
STBY
R3342
JP
R3339
JP R3338
JP
R3341
JP
R3340
JP
R3089
47k
R3090
47k
R3094
0
R3092
47k
R3091
47k
R3093
0
V+15A
V+15A
V-15A
V+15A
V-15A
V-15A V-15A
V+15A
V+15A
V+15A
DCS1098-A
VR3002
1
2
3
4
5
SEL_CH2
CH2_R
CH2_L
R3099
130k
RN
R3100
130k
RN
R3098
20k
RN
R3097
20k
RN
R3095
30k
RN
R3096
30k
RN
RN RN1/16SE****D
CFTLA
MA
CEAL
CQMA
is STBY
NA
NOTES
AL
RS1/16S****J
CH CCSRCH
CFTNA
CKSRYB
LA
CH2_L
CH2_R
CEHAT
HAT
NM
Hi(3.3V)
PHONO
Low(0V)
SEL_CH2 CD
: PHONO INPUT L CH SIGNAL
: LINE INPUT L CH SIGNAL
: CH2 L CH SIGNAL
(PI)
(LI)
(CH2)
AUDIO SIGNAL ROUTE
(CH2)
(CH2) (CH2)
2
A2/6
5/6A
1/6
A

DJM-700-S
60
1234
1 234
C
D
F
A
B
E
10.3 INPUT ASSY (3/6)
CH3
LINE3
PHONO3
Q3011-3014
2SK209(BL)-TLB
RN1/16SE****D
MA
CEAL
CQMA
CFTNA
CKSRYB
RN
is STBY
NA
NOTES
AL
RS1/16S****J
CH CCSRCH
PHONO3_L
PHONO3_R
HAT CEHAT
NM
220u/10
C3124
HAT
10u/50
C3132
AL
10u/50
C3131
AL
220u/10
C3123
HAT
C3122
330p
CH
C3115
100p
CH
C3109
100p
CH
C3129
7500p MA
C3121
CH
330p
C3116
100p
CH
C3118
470p CH
C3117
470p CH
C3119
0.022u
C3120
0.022u
C3295
NM
STBY
C3294
NM
STBY
C3127
0.1u
C3126
0.1u
C3302
CH180p
C3303
CH180p
C3112
220p
CH
C3111
220p
CH
C3130
7500p MA
C3110
100p
CH
GNDA
GNDA
GNDA
GNDA
GNDA
GNDA
GNDA
GNDAGNDA
GNDA
IC3012
NJM4580MD
54
67
8
IC3012
NJM4580MD
34
21
8
JA3007
VKB1132-A 1
2
3
4
5
6
Q3011 Q3013
Q3012 Q3014
R3146
180
RN
R3145
180
RN
R3149
10k
RN
R3136
1.5k
RN
R3131
1k
RN
R3143
11k
RN
R3144
11k
RN
R3364
100
R3379
JP
R3150
10k
RN
R3132
1k
RN
R3356
JP
R3353
JP
R3337
JP
R3336
JP
R3138
2.4k
RN
R3335
JP
R3129
470k
R3334
JP
R3363
100
R3133
51k
R3322
0
R3135
1.5k
RN
R3323
0
R3152
15k
R3148
15k
RN
R3141
47
R3134
51k
R3142
47
R3137
2.4k
RN
R3140
1.5k
RN
R3147
15k
RN
R3139
1.5k
RN
R3151
15k
R3376
JP
R3130
470k
V+15A
V+15A
V-15A
V+15AV+15A
V-15A
V+15A
V-15A V-15A
(LI)
(LI)
(PI)
(PI)
9
A3/6
INPUT ASSY (DWX2675)
A3/6

DJM-700-S 61
5678
5678
C
D
F
A
B
E
LINE3_L
LINE3_R
CH3_L
CH3_R
Hi(3.3V)
PHONO
Low(0V)
SEL_CH3 LINE
C3147
NA
0.33u
C3136
0.1u
C3135
0.1u
C3140
0.1u
C3138
0.1u
C3143
NA
0.33u
C3146
NA
0.33u
C3144
NA
0.33u
C3148
NA
0.33u
C3149
NM
STBY
C3150
NM
STBY
C3153
0.1u
C3152
0.1u
C3145
NA
0.33u
GNDA
GNDA
GNDA
GNDAGNDA
GNDA
GNDA
GNDA
GNDA
GNDA
GNDA
GNDA
IC3013
NJM2121MD
3
8
1
2
5
7
6
4
IC3014
NJM2121MD
3
8
1
2
5
7
6
4
IC3015
NJM4580MD
34
21
8
IC3015
NJM4580MD
54
67
8
RT1N241M
Q3015
R3156
47k
R3153
47k
R3158
0
R3348
NM
STBY
R3347
NM
STBY
R3154
47k
R3155
47k
R3157
0
V-15A
V+15A
V+15A
V-15A
V-15A
V+15A
V+15A
V+15A
DCS1098-A
VR3003
1
2
3
4
5
SEL_CH3
CH3_R
CH3_L
R3163
130k
RN
R3164
130k
RN
R3162
20k
RN
R3161
20k
RN
R3159
30k
RN
R3160
30k
RN
: PHONO INPUT L CH SIGNAL
: LINE INPUT L CH SIGNAL
: CH3 L CH SIGNAL
(PI)
(LI)
(CH3)
AUDIO SIGNAL ROUTE
(LI)
(PI)
(CH3)
(CH3)
(CH3)
3
A3/6
5/6A
5/6
A

DJM-700-S
62
1234
1 234
C
D
F
A
B
E
10.4 INPUT ASSY (4/6)
CH4
LINE4
PHONO4
Q3016-3019
2SK209(BL)-TLB
RN1/16SE****D
MA
CEAL
CQMA
CFTNA
CKSRYB
RN
is STBY
NA
NOTES
AL
RS1/16S****J
CH CCSRCH
LINE4_L
LINE4_R
PHONO4_L
PHONO4_R
HAT CEHAT
NM
220u/10
C3181
HAT
10u/50
C3190
AL
10u/50
C3189
AL
220u/10
C3182
HAT
C3176
470p CH
C3168
100p
CH
C3186
7500p MA
C3175
470p CH
C3180
330p
CH
C3173
100p
CH
C3194
0.1u
C3193
0.1u
C3196
0.1u
C3198
0.1u
C3179
CH
330p
C3174
100p
CH
C3167
100p
CH
C3177
0.022u
C3178
0.022u
C3297
NM
STBY
C3296
NM
STBY
C3185
0.1u
C3184
0.1u
C3169
220p
CH
C3170
220p
CH
C3305
CH180p
C3304
CH180p
C3187
7500p
MA
GNDA
GNDA
GNDA
GNDA
GNDA
GNDA
GNDA
GNDA
GNDA
GNDA
GNDA
GNDA
GNDA
GNDA
IC3020
NJM2121MD
3
8
1
2
5
7
6
4
IC3019
NJM2121MD
3
8
1
2
5
7
6
4
IC3018
NJM4580MD54
67
8
IC3018
NJM4580MD
34
21
8
JA3008
VKB1132-A 1
2
3
4
5
6
Q3019
Q3018
Q3017
Q3016
R3214
10k
RN
R3213
10k
RN
R3377
JP
R3207
11k
RN
R3199
1.5k
RN
R3209
180
RN
R3208
11k
RN
R3210
180
RN
R3380
JP
R3212
15k
RN
R3357
JP
R3352
JP
R3333
JP
R3331
JP
R3193
470k
R3203
1.5k
RN
R3324
0
R3197
51k
R3325
0
R3196
1k
R3366
100
R3195
1k RN
R3200
1.5k
RN
R3328
JP
R3205
47
R3206
47
R3198
51k
R3327
JP
R3194
470k
R3202
2.4k
RN
R3211
15k
RN
R3204
1.5k
RN
R3201
2.4k
RN
R3216
15k
R3365
100
R3215
15k
V-15A
V-15A
V+15A
V+15A
V+15A
V+15A
V+15A
V-15A V-15A
V+15A
V+15A
V-15A
V-15A
(LI)
(LI)
(PI)
(PI) (CH4)
A4/6
INPUT ASSY (DWX2675)
A4/6

DJM-700-S 63
5678
5678
C
D
F
A
B
E
CH4_L
CH4_R
Hi(3.3V)
PHONO
Low(0V)
SEL_CH4 LINE
C3201
NA
0.33u
C3205
NA
0.33u
C3206
NA
0.33u
C3204
NA
0.33u
C3207
NM
STBY
C3208
NM
STBY
C3211
0.1u
C3210
0.1u
C3202
NA
0.33u
C3203
NA
0.33u
GNDA
GNDA
GNDA
GNDA
GNDA
GNDA
GNDA
GNDA
IC3021
NJM4580MD
34
21
8
IC3021
NJM4580MD
54
67
8
RT1N241M
Q3020
R3222
0
R3221
0
R3220
47k
R3350
NM
STBY
R3349
NM
STBY
R3219
47k
R3217
47k
R3218
47k
V+15A
V+15A
V+15A
V-15A
DCS1098-A
VR3004
1
2
3
4
5
SEL_CH4
CH4_R
CH4_L
R3227
130k
RN
R3228
130k
RN
R3226
20k
RN R3225
20k
RN
R3223
30k
RN
R3224
30k
RN
: PHONO INPUT L CH SIGNAL
: LINE INPUT L CH SIGNAL
: CH4 L CH SIGNAL
(PI)
(LI)
(CH4)
AUDIO SIGNAL ROUTE
(CH4)
(CH4) (CH4)
4
A4/6
5/6A
5/6
A

DJM-700-S
64
1234
1 234
C
D
F
A
B
E
10.5 INPUT ASSY (5/6)
BOOTH
REC OUT
RN1/16SE****D
MA
CEAT
CQMA
CKSRYB
RN
is STBYNOTES
RS1/16S****J
CH CCSRCH
NP CEANP
VM RD1/2VM***J
REC_R
REC_L
REC_L
BOOTH_L
BOOTH_L
BOOTH_R
NM
S8B-PH-K-S
CN3015
1
GNDA(BOOTH)
2
BOOTH_R
3
GNDA(BOOTH)
4
BOOTH_L
5
GNDA(REC)
6
REC_R
7
GNDA(REC)
8
REC_L
VKN1276-A
CN3014
1
GNDA(CH3)
2
CH3_L
3
GNDA(CH3)
4
GNDA(CH3)
5
GNDA(CH3)
6
CH3_R
7
GNDA(CH3)
8
SEL_CH3
9
GNDA(CH4)
10
CH4_L
11
GNDA(CH4)
12
GNDA(CH4)
13
GNDA(CH4)
14
CH4_R
15
GNDA(CH4)
16
SEL_CH4
10u/35
C3248
NP
10u/35
C3247
NP
C3291
1500p
C3241
0.047u
C3228
5600p
C3308
0.33u
C3306
0.33u
C3239
56p CH
C3242
0.047u
C3290
1800p
C3240
27p CH
C3236
0.1u
C3227
4700p
C3233
0.1u
C3232
0.1u
C3235
0.1u
GNDA
GNDA
GNDA
GNDA
GNDA
GNDA
GNDA
GNDA
GNDA
GNDA
GNDA
GNDA
GNDA
GNDA
GNDA
GNDA
IC3025
RNB4580F
54
67
8
IC3024
RNB4580F
54
67
8
2SK209(BL)
Q3022
2SK209(BL)
Q3021
Q3023
2SC5938A(AB)
Q3024
2SC5938A(AB)
R3265
4.3k
(D)
R3264
130k
(D)
R3367
JP
R3259
47k
(D)
R3263
47k
(D)
R3275
100k
R3277
100k
R3262
5.1k
(D)
R3371
0
R3271
330
VM
R3270
18k
R3269
18k
R3268
1M
R3272
330
VM
R3261
4.7k
(D)
R3266
4.7k
(D)
R3258
5.1k
(D)
R3257
5.1k
(D)
R3267
1M
R3260
130k
(D)
R3351
JP
V-15A
V+15A
V+15A
V-15A
CH4_L
CH4_R
MUTE
CH3_R
CH3_L
MUTE
SEL_CH3
SEL_CH4
R3373
10
(REC) (REC)
(BOOTH)
(BOOTH)
(BOOTH)
(REC)
5
6
A5/6
INPUT ASSY (DWX2675)
A5/6
CN1502
D4/4
CN1503
D4/4
3/6A
4/6
A
1/6
A
1/6
A

DJM-700-S 65
5678
5678
C
D
F
A
B
E
REC_R
BOOTH_R
10u/35
C3259
NP
10u/35
C3260
NP
C3246
4700p
MA
C3256
0.047u
C3258
4700p
MA
C3257
4700p
MA
C3250
5600p
C3309
0.33u
C3307
0.33u
C3253
56p CH
C3245
4700p
MA
C3252
1800p
C3254
27p CH
C3255
0.047u
C3251
1500p
C3249
4700p
GNDA
GNDA
GNDA
GNDA
GNDA
GNDA GNDA
GNDA
GNDA
GNDA
GNDA
GNDA
GNDA
IC3025
RNB4580F
34
21
8
IC3024
RNB4580F
34
21
8
JA3010
VKB1132-A
1REC OUT L
2REC OUT R
3GNDA
4BOOTH OUT L
5BOOTH OUT R
6GNDA
2SK209(BL)
Q3026
2SK209(BL)
Q3025
Q3028
2SC5938A(AB)
Q3027
2SC5938A(AB)
R3273
5.1k
(D)
R3284
4.3k
(D)
R3278
130k
(D)
R3292
100k
R3291
100k
R3282
130k
(D)
R3276
47k
(D)
R3281
47k
(D)
R3279
4.7k
(D)
R3372
0
R3287
18k
R3288
18k
R3286
1M
R3289
330
VM
R3285
1M
R3290
330
VM
R3283
4.7k
(D)
R3280
5.1k
(D)
R3274
5.1k
(D)
V+15A
V+15A
V-15A
V-15A
R3374
10
(REC)
(REC)
(BOOTH)
(BOOTH)
: REC L CH SIGNAL
: BOOTH L CH SIGNAL
(REC)
(BOOTH)
AUDIO SIGNAL ROUTE
A5/6

DJM-700-S
66
1234
1 234
C
D
F
A
B
E
10.6 INPUT ASSY (6/6)
MIC2
VM
RN1/16SE****D
CEALNP
MA
CEAL
RD1/2VM***J
CQMA
CKSRYB
RN
is STBYNOTES
RS1/16S****J
CH CCSRCH
LNP
AL
MIC1_-
MIC1_+
MIC2
RS1/16S****DD
NM
CKS2643-A
CN3011
1
MIC1+
2
MIC1+
3
GNDA
4
GNDA
5
MIC1-
6
MIC1-
10u/50
C3271
AL
10u/50
C3270
AL
10u/50
C3269
AL
C3261
0.01u
MA
C3262
0.01u
MA
C3274
0.1u
C3278
0.1u
C3275
330p CH
C3273
330p
CH C3272
330p
CH
C3264
CH
1000p
C3263
CH
1000p
C3267
1000p
CH C3266
CH
4p
C3268
CH
4p
C3265
CH
4p
C3280
0.1u
C3279
1000p
CH
C3276
1000p
CH
C3277
1000p
CH
D3004
1SS355
D3007
1SS355
D3006
1SS355
D3003
1SS355
D3005
1SS355
D3008
1SS355
GNDA
GNDA
GNDA
GNDA
GNDA
IC3026
RNB4580F
34
21
8
IC3026
RNB4580F
54
67
8
IC3028
RNB4580F
34
21
8
JA3012
DKN1452-A
2
3
1
R3309
10k (D)
R3305
10k
(D)
R3306
10k (D)
R3299
33k
(D)
R3303
33k
(D)
R3308
3.3k
(D)
R3293
2.2k
(D)
R3295
2.2k
(D)
R3307
3.3k
(D)
R3298
33k
(D)
R3302
200
(RN)
R3304
200
(RN)
R3301
200
(RN)
R3294
2.2k
(D)
V+15A
V+15A
V-15A
V-15A
V-15A
V-15A
V+15A
V+15A
V+15A
V-15A
V-15A
V+15A
R3296
470k
R3300
470k
R3297
470k
(MIC1)
(MIC1) (MIC1)
(MIC1)
(MIC2)
(MIC1)
(MIC1)
(MIC2)
A6/6
INPUT ASSY (DWX2675)
A6/6
CN7502
B

DJM-700-S 67
5678
5678
C
D
F
A
B
E
MIC1_GNDMIC2_GND
MIC2_GND MIC2_GND
MIC1_OUT
MIC2_OUT
MIC2_OUT
MIC1_OUT
MIC1_IN
MIC2_IN
CKS2643-A
CN3013
1MIC1_IN
2MIC1
3MIC1_GND
4MIC2_IN
5MIC2
6MIC2_GND
10u/50
C3289
AL
10u/50
C3288
AL
22u/16
C3283
LNP
22u/16
C3282
LNP
C3286
0.1u
C3281
0.1u
C3285
0.1u
GNDA
GNDA
GNDA
GNDAGNDA
GNDA GNDA
GNDA
GNDA
GNDA
IC3027
RNB4580F
34
21
8
IC3027
RNB4580F
54
67
8
IC3028
RNB4580F
54
67
8
R3360
0
R3311
3.3k
(D)
R3310
3.3k
(D)
R3314
NM
STBY
R3315
NM
STBY
R3312
100k
R3313
100k
V+15A
V-15A
V+15A
V-15A
V-15A
V+15A
MIC2
MIC1
R3318
0
R3316
0
R3317
220 RN
R3319
220 RN
(MIC1)
(MIC1)
(MIC2)
(MIC2)
(MIC1)
(MIC1)
(MIC1)
(MIC2)
(MIC1)
(MIC1)
(MIC2)
(MIC2)
: MIC1 SIGNAL
: MIC2 SIGNAL
(MIC1)
(MIC2)
AUDIO SIGNAL ROUTE
7
8
A6/6
1/6A
CN7601
C

DJM-700-S
68
1234
1 234
C
D
F
A
B
E
10.7 MIC1 JACK ASSY
CKS3153-A
CN7502
1
MIC1+
2
MIC1+
3
GNDA
4
GNDA
5
MIC1-
6
MIC1-
GNDA
JA7501
DKN1136-A
2
4
1
3
MIC1 JACK
: MIC1 SIGNAL
(MIC1)
AUDIO SIGNAL ROUTE
(MIC1)
(MIC1)
MIC1 JACK ASSY (DWX2685)
B
CN3011
A6/6
B

DJM-700-S 69
5678
5678
C
D
F
A
B
E
10.8 MIC VR ASSY
CKS3153-A
CN7601
1MIC1_IN
2MIC1
3MIC1_GND
4MIC2_IN
5MIC2
6MIC2_GND
GND1
GND1
GND2
GND2
DCS1099-A
VR7602
13
2
DCS1099-A
VR7601
13
2
MIC2
MIC1
MICVR
MIC1_GND MIC2_GND
: MIC1 SIGNAL
: MIC2 SIGNAL
(MIC1)
(MIC2)
AUDIO SIGNAL ROUTE
(MIC1)
(MIC1)
(MIC2)
(MIC2)
MIC VR ASSY (DWX2686)
C
CN3013
A6/6
C

DJM-700-S
70
1234
1 234
C
D
F
A
B
E
10.9 MAIN ASSY (1/4)
STBY
STBY
STBY
STBY
STBY
STBY
STBY
STBY
STBY
STBY
10u/16
C1643
10u/16
C1640
10u/16
C1614
10u/16
C1613
NM
C1627
10u/16
C1624
10u/16
C1623
NM
C1644
10u/16
C1615
10u/16
C1606
10u/16
C1607
10u/16
C1609
10u/16
C1604
10u/16
C1608
10u/25
C1637
10u/25
C1633
10u/25
C1635
10u/16
C1621
10u/25
C1639
NM
C1626
10u/16
C1662
10u/16
C1663
10u/16
C1664
10u/16
C1665
C1612
0.1u/25
C1602
0.01u/50 C1603
NM
C1622
0.01u/50
C1620
0.01u/50
C16282200p/50
CH
C1631 2200p/50
CH
C1629 2200p/50
CH
C1630 2200p/50
CH
C1611
0.1u/25
C1632
0.1u/25
C1641
0.1u/25
C1625
0.1u/25
C1634
0.1u/25
C1610
0.1u/25
C1616
0.1u/25
C1619
0.1u/25
C1617
0.1u/25
C1605
0.1u/25
C1638
0.1u/25
C1618
0.1u/25
C1636
0.1u/25
C1642
0.1u/25
C1601
0.01u/50
C1719
NM
C1718
NM
D1601
RB706D-40
D1602
RB706D-40
D1605
UDZS3R3(B)
GNDA_HP
GNDA
GNDA
GNDA_MIC
GNDA
GNDA_MIC
GNDA_REC
GNDA
GNDA
GNDA_BOOTH
GNDA_HP
GNDA_BOOTH
GNDA_MIC
GNDA_REC
GNDA
GNDA_MIC
GNDA
GNDA
GNDA
AK5358AET
IC1604
AINR
1
AINL
2
CKS1
3
VCOM
4
5
AGND
6
VA
7
VD
8
DGND
9
SDTO
10
LRCK
11
MCLK
12
SCLK
13
PDN
14
DIF
15
CKS2
16
CKS0
AK4387ET
IC1602
MCLK
1
BICK
2
SDTI
3
LRCK
4
5
RSTN
6
CSN
7
CCLK
8
CDTI
9
NC
10
AOUTR
11
AOUTL
12
VCOM
13
VSS
14
AVDD
15
DVDD
16
DZF
AK4387ET
IC1601
MCLK
1
BICK
2
SDTI
3
LRCK
4
5
RSTN
6
CSN
7
CCLK
8
CDTI
9
NC
10
AOUTR
11
AOUTL
12
VCOM
13
VSS
14
AVDD
15
DVDD
16
DZF
AK4387ET
IC1605
MCLK
1
BICK
2
SDTI
3
LRCK
4
5
RSTN
6
CSN
7
CCLK
8
CDTI
9
NC
10
AOUTR
11
AOUTL
12
VCOM
13
VSS
14
AVDD
15
DVDD
16
DZF
IC1603
PCM1738EG-3
RST
1
ZEROL
2
ZEROR
3
LRCK
4
5
DATA
6
BCK
7
SCKI
8
DGND
9
VDD
10
SCKO
11
MDO
12
MDI
13
MC
14
CS
15
MUTE
16
IOUTR-
17
IOUTR+
18
AGND1
19
VCOM1
20
VCOM2
21
IREF
22
VCOM3
23
VCC1
24
VCC2
25
IOUTL+
26
IOUTL-
27
AGND2
28
VCC3
IC1606
NJM5532MD
34
2
1
8
IC1606
NJM5532MD
54
6
7
8
R1661
0
R1704 22
R1703 22
R1702 22
R1699
10k
R1690
10
R1684
10k
R1665
NM
R1705
NM
R1765
100
R1706
10
R1691
NM
R1694
10k
R1683
16k RN
R1678
22
R1666
10k
R1682
10k
R1680
22
R1679
22
R1657
0
R1681
10k
R1688
0
R1659
22
R1673 22
R1664
22
R1672 22
R1667
10k
R1662
22
R1671 22
R1693
10k
R1663
22
R1700
10k
R1701
10k
R1674 22
R1670 22
R1660
22
R1692
10
R168722
R1669 22
R1676 22
R1689
NM
R168622
R1658
22
R166822
R168522
R1675 22
R1677
0
R1696 1.2k RN
R16981.2k RN
R1697 1.2k RN
R1695 1.2k RN
V-15A
V+5A
V+3R3A
V+3R3A
V+3R3A
V+3R3A
V-15A
V+3R3A
V+15A
V+5A
V+5A
V+3R3A
V+15A
V+3R3A
V+5A
V+5A
V+3R3A
V+5A
V+3R3A
96k_AD/DA4
6M_AD/DA4
24M_AD/DA4
96k_AD/DA4
MIC_2CH
MDAC_SDATA
DATA_BOOTH
6M_AD/DA4
96k_AD/DA3
24M_AD/DA3
SDAC_DATA
24M_AD/DA3
SDAC_DATA
6M_AD/DA3
DATA_MASTER
96k_AD/DA3
24M_AD/DA4
AD/DA_RESET
AD/DA_RESET
SDAC_DATA
96k_AD/DA1
24M_AD/DA1
6M_AD/DA1
SDAC_CS
AD/DA_RESET
DATA_REC
SDAC_CLK
MDAC_SCLK
SDAC_CLK
SDAC_CS
DATA_HP
SDAC_CLK
MIC_1CH
SDAC_CS
AD/DA_RESET
AD/DA_RESET
MDAC_CS
6M_AD/DA3
HP_L
15G
HP_R
15G
DATA_MIC
BOOTH_L
BOOTH_R
REC_L
REC_R
IC1607
NJM5532MD
34
2
1
8
IC1607
NJM5532MD
54
6
7
8
MIC_ADC
HP_DAC
REC_DAC
BOOTH_DAC
MASTER_DAC
(MIC1)
(MICD)
(MIC1)
(MIC2)
(HPD)
(RECD)
(BOOTHD)
(MAD)
(MA)
(MA)
(HP)
(REC)
(REC)
(BOOTH)
(BOOTH)
(MA)
(MA)
(MA)
(MA)
(MIC2)
31 32
33 34
35
D1/4
MAIN ASSY (DWX2674)
D1/4
2/4D
4/4
D
4/4
D
3/4
D
3/4
D
2/4
D
3/4
D
2/4
D
3/4
D
3/4
D
2/4
D
2/4
D
2/4
D
2/4
D
2/4
D
2/4
D
2/4
D
2/4
D

DJM-700-S 71
5678
5678
C
D
F
A
B
E
GNDD
GNDA(HP)
GNDA(RETURN)
GNDA(SEND)
RETURN_L
GNDD
48/96 SW
D_OUT
MIDI_OUT
RETURN_R
GNDA(SEND)
SEND_R
SEND_L
MASTER_R+
GNDA(M)
MASTER_L+
MASTER_L-
GNDA(M)
MASTER_R-
GNDA(M)
CPU_MUTE
POWER_RESET
GNDA(HP)
HP_L
HP_R
FL_VHCTRL
MUTE2
STBY
STBY
STBY
STBY
SRC_48/96
SW_48/96
48KHz 96KHz
Low Hi
48KHz 96KHz
RS1/16S****J
CCSRCH
NM
YB
RN1/16SE****D-T
NOTES
CEVW***
CKSYB
1/8W
CH
RN
1/10W
CKSRYB
RS1/10S****J
is STBY
RS1/8S****J
Low Hi
AKM1282-A
CN1602
1
2
3
4
5
6
7
8
9
10
11
CN1603
AKM1278-A
1
2
3
4
5
6
7
VKN1413-A
CN1701
1
2
3
4
5
6
7
8
9
10u/16
C1657
NM
C1661
10u/16
C1660
10u/16
C1646
10u/16
C1645
100u/10
C1709
10u/16
C1650
100u/10
C1701 C1702
0.01u/50
C1705
0.01u/50
C1707
0.01u/50
C1651
0.01u/50
C1035
0.1u/25
C1034
0.1u/25
C1031
0.1u/25
C1036
0.1u/25
C1030
0.1u/25
C1032
0.1u/25
C1649
0.01u/50
C1659
0.1u/25
C1703
0.1u/25 C1658
0.1u/25
C1647
0.1u/25
C1708
0.1u/25
C1706
0.1u/25
C1653
0.1u/25
C1648
0.1u/25
C1704
0.1u/25
D1603
RB706D-40
D1604
RB706D-40
D1606
UDZS3R3(B)
GNDA_RETURN
GNDD
GNDA_RETURN
GNDD
GNDD
GNDA
GNDA_SEND
GNDD
GNDA_RETURN
GNDD
GNDA_HP
GNDA_SEND
GNDA_RETURN
GNDA_HP
GNDD
GNDA_RETURN
GNDD
GNDA_MIC
GNDA_BOOTH
GNDA_REC
GNDA_RETURN
GNDA_SEND
GNDA_SEND
GNDD
IC1701
TC7S04FU
NC
1
INA
2
GND
3
OUTY
4
5
VCC
AK5358AET
IC1610
AINR
1
AINL
2
CKS1
3
VCOM
4
5
AGND
6
VA
7
VD
8
DGND
9
SDTO
10
LRCK
11
MCLK
12
SCLK
13
PDN
14
DIF
15
CKS2
16
CKS0
AK4387ET
IC1611
MCLK
1
BICK
2
SDTI
3
LRCK
4
5
RSTN
6
CSN
7
CCLK
8
CDTI
9
NC
10
AOUTR
11
AOUTL
12
VCOM
13
VSS
14
AVDD
15
DVDD
16
DZF
IC1702
AD1895AYRS
1
2
3
4
5
6
7
8
9
10
11
12
13
14 15
16
17
18
19
20
21
22
23
24
25
26
27
28
AK4114VQ
IC1703
IPS0/RX4
1
NC_AVSS1
2
DIF0/RX5
3
TEST2
4
DIF1/RX6
5
NC_AVSS2
6
DIF2/RX7
7
IPS1/IIC
8
P/SN
9
XTL0
10
XTL1 11
VIN12
TVDD 13
NC_DVSS1 14
TX0 15
TX1 16
BOUT 17
COUT 18
UOUT 19
VOUT 20
DVDD 21
DVSS 22
MCKO1
23
LRCK
24
SDTO
25
BICK
26
MCKO2
27
DAUX
28
XTO
29
XTI
30
PDN
31
CM0/CDTO/CAD1
32
CM1/CDTI/SDA
33
OCLS1/CCLK/SCL
34 OCKS0/CSN/CAD0
35
INT0
36
INT1
37
AVDD
38
R
39
VCOM
40
AVSS
41
RX0
42
NC_AVSS3
43
RX1
44
TEST1
45
RX2
46
NC_AVSS4
47
RX3
48
R1770
NM
R1755
18kRN
R1739
NM
R1724
10k
R1723
10k
R1725
10k
R1744
NM
R1758
10k
R1752
100
R1751
10k
R1750
100
R1754
100
R1764
100
R1756 150
R1745 150
R1749
0
1/10W
R1759
100
R1722
10k
R1710
22
R1709
22
R1708
22
R1753
100
R1757 0
R1748
0
R1730
NM
R1731
10
R1707
0
R1762
10k
R1763
0
1/10W
R1747 22
R1746 22
R1727 22
R172822
R1729 22
R171822
R1738NM
R1717 22
R1721
10k
R1716 22
R1761
100
R1760
56
R1715
0
V+5A
V+5A
V+3R3A
V+3R3D
V+3R3A
V+3R3D
V+3R3D
V+5A
V+3R3D
24M_AD/DA1
24M_AD/DA1
DATA_SEND
6M_AD/DA1
96k_AD/DA1
6M_AD/DA2
96k_AD/DA2
24M_AD/DA2
DIT_SIO_SEL
SRC_48/96
SDAC_CLK
MUTE
AD/DA_RESET
DIT_SCK
SDAC_CS
AD/DA_RESET
DATA_DOUT
FL_VHCTRL
DIT_TxD
96k_AD/DA2
HP_L
7D
24M_AD/DA2
6M_AD/DA2
AD/DA_RESET
HP_R
7D
SDAC_DATA
AD/DA_RESET
ATT_SW2
ATT_SW1
POWER_RESET
SW_48/96
DATA_RETURN
RETURN_IN
DIT_RxD
NC
MCLK_IN
MCLK_OUT
SDATA_I
SCLK_I
LRCLK_I
VDD_IO
DGND1
BYPASS
SMODE_IN_0
SMODE_IN_1
SMODE_IN_2
RESET
MUTE_INMUTE_OUT
WLNGTH_OUT_1
WLNGTH_OUT_0
SMODE_OUT_1
SMODE_OUT_0
TDM_IN
DGND2
VDD_CORE
SDATA_O
LRCLK_O
SCLK_O
MMODE_0
MMODE_1
MMODE_2
SEND_DAC
RETURN_ADC
SRC
DIT
DIGITAL OUT
MIDI OUT
: MIDI CH SIGNAL
: DIGITAL CH SIGNAL
: HP L CH SIGNAL
: RETURN L CH SIGNAL
: RETURN DIGITAL CH SIGNAL
: SEND DIGITAL CH SIGNAL
: SEND L CH SIGNAL
(MIDI)
(DI)
(DI)
(MIDI)
(DI)
(HP)
(RN)
(RND)
(SDD)
(SD)
AUDIO SIGNAL ROUTE
: MIC1 SIGNAL
: MIC2 SIGNAL
: MIC DIGITAL CH SIGNAL
: HP DIGITAL CH SIGNAL
: HP L CH SIGNAL
: REC DIGITAL CH SIGNAL
: REC L CH SIGNAL
: BOOTH DIGITAL CH SIGNAL
: BOOTH L CH SIGNAL
: MASTER DIGITAL CH SIGNAL
: MASTER L CH SIGNAL
(MIC1)
(MIC2)
(MICD)
(HPD)
(HP)
(RECD)
(REC)
(BOOTHD)
(BOOTH)
(MAD)
(MA)
(DI)
(DI)
(HP)
(RN)
(SD)
(RND)
(SDD)
(RN)
(MA)
(MA)
3839
42
40
41
36 37
D1/4
2/4D
2/4
D
2/4
D
2/4
D
2/4
D
2/4
D
2/4
D
2/4
D
2/4
D
2/4
D
3/4
D
2/4
D
3/4
D
2/4
D
3/4
D
CN4003
G4/6
CN4001
G1/6
CN4002
G1/6

DJM-700-S
72
1234
1 234
C
D
F
A
B
E
10.10 MAIN ASSY (2/4)
FL_DATA
FL_CLK
FL_LAT
FL_BK
R0
R1
R2
R3
R4
R7
R6
R5
R8
R11
R10
R9
R12
R15
R14
R13
R16
VRSEL1_b0
TAP_SW
R17
VRSEL1_b1
VR_IN1
VR_IN0
VR_IN2
VR_IN3
V+3R3REF1
GNDREF1
C1
C5
R20
R21
GNDREF2
R18
VR_FD4
C3
VR_IN4
C0
VRSEL2_b1
VR_CFD
VR_FD1
VR_FD3
VR_FD2
V+3R3REF2
C2
VRSEL2_b0
VR_IN5
C4
C6
R19
EF_SW
EF_LED
TIME_1
TIME_0
NC
V+3R3D
RESET_OUT
RESET_IN
RxD
FLMDO
CLK_IN
GNDD
V+3R3D
FLMDO
RESET_IN
CLK_IN
GNDD
RESET_OUT
RxD
STBY
STBY
STBY
STBY
STBY
R15
R0
R1
R2
R3
R4
R5
R6
R7
C6
C5
C4
C3
C2
C1
C0
SCPU_B0
SCPU_B1
SCPU_B2
SCPU_B3
SCPU_B7
SCPU_B6
SCPU_B5
SCPU_B4
SCPU_B15
SCPU_B14
SCPU_B8
SCPU_B9
SCPU_B13
SCPU_B12
SCPU_B11
SCPU_B10
SCPU_RD
SCPU_WR0
SCPU_WR1
SCPU_ASTB MCPU_ASTB
MCPU_WR1
MCPU_B12
MCPU_B13
MCPU_B1
MCPU_B9
MCPU_B6
MCPU_WR0
MCPU_B5
MCPU_B15
MCPU_B14
MCPU_B8
MCPU_B3
MCPU_B4
MCPU_B10
MCPU_B11
MCPU_B7
MCPU_B0
MCPU_RD
MCPU_B2
VR_IN3
VR_IN2
VR_IN1
VR_IN0
R17
R8
R9
R10
R11
R12
R13
R14
FS2+
FS1-
FS1+
FL_LAT
C2
C5
C6
VRSEL1_b1
VRSEL1_b0
R21
R18
R19
R20
TAP_SW
EF_SW
VR_IN4
VR_CFD
VR_FD4
VR_FD3
VR_FD2
VR_FD1
VR_IN5
VRSEL2_b1
VRSEL2_b0
EF_LED
TIME_0
EF_LED
TIME_1
EF_SW
SCPU_WAIT MCPU_WAIT
FS2-
SCPU_CLK MCPU_CLK
R8
R1
R0
R2
R10
R9
R5
R11
R3
R4
R13
R12
R16
R14
R6
R17
R15
R7
TAP_SW
R21
C3
R18
R20
C1
R19
C0
FL_CLK
VRSEL2_b1
VRSEL2_b0
FL_DATA
C4
FL_BK
SEL_CH4
SEL_CH3
SEL_CH2
VR_IN5
VR_IN4
VR_FD1
VR_FD2
VR_CFD
VR_FD3
VR_FD4
VR_IN0
VR_IN2
FL_LAT
FL_BK
FL_DATA
FL_CLK
VR_IN1
VR_IN3
VRSEL1_b1
VRSEL1_b0
TIME_0
TIME_1
SEL_CH1
R16
VKN1431-A
CN1101
1
2
3
4
5
6
7
8
9
10
11
12
13
14
15
16
17
18
19
20
21
22
23
24
25
26
27
VKN1435-A
CN1201
1
2
3
4
5
6
7
8
9
10
11
12
13
14
15
16
17
18
19
20
21
22
23
24
25
26
27
28
29
30
31
VKN1945-A
CN1102
1
2
3
4
5
6
7
VKN1945-A
CN1202
1
2
3
4
5
6
7
100u/10
C1218
100u/10
C1208
100u/10
C1114
100u/10
C1111
100u/10
C1104
100u/10
C1221
C1214 470p/50
C1211 470p/50
C1215 470p/50
C1213 470p/50
C1212 470p/50
C1316
1u/10
C1319
0.01u/50
C1101
0.01u/50
C1205
0.01u/50
C1105
0.1u/25
C1204
0.1u/25
C1202
0.1u/25
C1219
0.1u/25
C1207
0.1u/25
C1106
0.1u/25
C1112
0.1u/25
C1209
0.1u/25
C1102
1u/10
C1113
0.1u/25
C1103
0.1u/25
C1220
0.1u/25
C1210
0.1u/25
C1201
0.1u/25
C1206
1u/10
C1203
0.1u/25
C1216 0.01u/50
C1109 0.01u/50
C1108 0.01u/50
C1110 0.01u/50
C1107 0.01u/50
C1217 0.01u/50
D1202
1SS355
D1205
1SS355
D1206
1SS355
D1106
1SS355
D1103
1SS355
D1105
1SS355
D1101
1SS355
D1203
1SS355
D1204
1SS355
D1104
1SS355
D1102
1SS355
D1201
1SS355
GNDD
GNDREF2
GNDD
GNDD
GNDD
GNDD
GNDD
GNDD
GNDD
GNDREF1
GNDD
GNDD
GNDD
GNDD
GNDD
GNDREF2
GNDD
GNDD
GNDD
GNDD
GNDREF1
IC1201
NM
INB 1
INA
2
GND
3
OUTY
4
5VCC
IC1204
TC7SH08FUS1
INB
1
INA
2
GND
3
OUTY 4
5
VCC
IC1203
NM
INB
1
INA
2
GND
3
OUTY 4
5
VCC
IC1202
NM
INB 1
INA
2
GND
3
OUTY
4
5VCC
IC1305
BU4230G
VOUT
1
VDD
2
GND
3NC 4
5
CT
LINE_SEL1
1
LINE_SEL2
2
LINE_SEL3 3
LINE_SEL4 4
DEBG_port0 5
MAIN_RD 6
MAIN_WR0 7
MAIN_WR1 8
MAIN_ASTB 9
No_Use1 10
No_Use2 11
No_Use3 12
No_Use4 13
FADER_STOP2 14
FADER_START2 15
FADER_STOP1 16
FADER_START1 17
MAIN_WAIT 18
MAIN_CLKOUT 19
EVSS1 20
MAIN_EX0 21
MAIN_EX1 22
MAIN_EX2 23
MAIN_EX3 24
MAIN_EX4 25
MAIN_EX5 26
MAIN_EX6 27
MAIN_EX7 28
DEBG_port1 29
EVDD1 30
MAIN_EX8
31
MAIN_EX9
32
MAIN_EX10
33
MAIN_EX11
34
MAIN_EX12 35
MAIN_EX13 36
MAIN_EX14 37
MAIN_EX15 38
FPGA_xINIT 39
ATT1 40
ATT2 41
DEBG_port2 42
DEBG_port3 43
DIT_TxD 44
DIT_RxD 45
DIT_SCK 46
AVREF1 47
VR_0 48
VR_1 49
AVREF0 50
AVSS
51
VR_FADER1
52 VR_FADER2
53 VR_FADER3
54 VR_FADER4
55 VR_FADER_CRS
56 VR_IN4
57 VR_IN5
58 STAND_BY
59 No_Use5
60 No_Use6
61 No_Use7
62 No_Use8
63 No_Use9
64 No_Use10
65 No_Use11
66 No_Use12
67 FL_DRV_CTRL
68 MUTE
69 SDAC_SEL
70 DEBG_port4
71 MIDI_TxD
72
73 SCPU_RESET
SCPU_CTRL
74 SRC_48/96
75 MDAC_SDATA
76 MDAC_CS
77 MDAC_SCLK
78 DSP_xRESET
79 DSP_CTRL
80
DAC_xRESET
81
SIO_SEL0
82
FPGA_xPGM
83
FPGA_SDATA
84
FPGA_xRESET
85
FPGA_SCLK
86
FPGA_DONE
87
TOOL1
88
TOOL2
89
xRESET
90
SW_48/96
91
RETURN_IN
92
FLMD0
93
EXCLK/(X2)
94
(X1)
95
REGC
96
VSS
97
EVSS0
98
VDD
99
EVDD0
100
R17
1
R16
2
R15 3
STAND_BY1 4
DEBG_port0 5
SUB_RD 6
SUB_WR0 7
SUB_WR1 8
SUB_ASTB7 9
R0 10
R1 11
R2 12
R3 13
R4 14
R5 15
R6 16
R7 17
SUB_WAIT 18
SUB_CLKOUT 19
EVSS1 20
SUB_EX0 21
SUB_EX1 22
SUB_EX2 23
SUB_EX3 24
SUB_EX4 25
SUB_EX5 26
SUB_EX6 27
SUB_EX7 28
DEBG_port1 29
EVDD1 30
SUB_EX8
31
SUB_EX9
32
SUB_EX10
33
SUB_EX11
34
SUB_EX12 35
SUB_EX13 36
SUB_EX14 37
SUB_EX15 38
R8 39
R9 40
R10 41
R11 42
R12 43
R13 44
R14 45
STAND_BY2 46
AVREF1 47
TIME0 48
TIME1 49
AVREF0 50
AVSS
51
VR_IN0
52 VR_IN1
53 VR_IN2
54 VR_IN3
55 VR_STAND_BY1
56 VR_STAND_BY2
57 VR_STAND_BY3
58 VR_STAND_BY4
59 STAND_BY3
60 C6
61 C5
62 C4
63 C3
64 C2
65 C1
66 C0
67 EFFECT_LED
68 EFFECT_SW
69 TAP_SW
70 DEBG_port2
71 DEBG_port3
72 VR_1
73 VR_0
74 FL_LAT
75 STAND_BY4
76 R18
77 R19
78 R20
79 R21
80
STAND_BY5
81
STAND_BY6
82
FL_BK
83
FL_TxD
84
No_Use1
85
FL_SCK
86
SCPU_CTRL
87
TOOL1
88
TOOL2
89
xRESET
90
No_Use2
91
No_Use3
92
FLMD0
93
EXCLK/(X2)
94
(X1)
95
REGC
96
VSS
97
EVSS0
98
VDD
99
EVDD0
100
L1266
33u
L1180
33u
RT1P241M
Q1202
Q1101
2SC4154(EFG)
R1234 0
R1240
10k
R1122
0
R1168
100
R1171
10k
R1256
100
R1169
100 R1257
100
R1172
0
1/10w
R1260
0
1/10W
R1238
0
1/10W
R1129
0
1/10W
R1244
10k
R1259
10k
R1262
10k
R1261
10k
R1167
100
R1138
10k
R1232
56
R1124
56
R1140
10k
R1142
10k
R1147
10k
R1267
0
1/10W
R1254
100
R1236
10k
R1235
10k
R1263
22
R1127
10k
R1241
22
R1270
10k
R1269
10k
R1268
10k
R1185
100
R1184 100
R1183 100
R1182
100
R1252
100
R1145
10k
R1143
10k
R1160
NM
R1250
NM
R1149
100k
R1243
22
R1242
22
R1230
10k
R1231
10k
R1109 22
R1139
10k
R1105 22
R1158
10k
R1249
10k
R1170
100
R1151
100k
R1221 22
R1264
22
R1265
22
R1218 22
R1219 22
R1223 22
R1130
100k
R1210 22
R1153
100k
R1132
100k
R1155
100k
R1176
100k
R1106 22
R1157
100k
R1179
100k
R1175
100k
R1224
100k
R1108 22
R1227
100k
R1228
100k
R1111 22
R1208 22
R1211 22
R1220 22
R1212 22
R1207 22
R1217 22
R1209 22
R1203 22
R1216 22
R1222 22
R1205 22
R1214 22
R1103 22
R1102 22
R1101
22
R1125
10k
R1233
10k
R1178
100k
R1202
10k
R1201
10k
R1215 22
R1121 22
R1115 22
R1110 22
R1107 22
R1104 22
R1213 22
R1114 22
R1204 22
R1112 22
R1113 22
R1258
100
R1255
100
R1229
10k
R1181
0
1/10W
R1128
10k
R1189
100k
R1188
10k
R1126
10k
R1117 22
R1119 22
R1120 22
R1253
100
R1248
10k
R1247
10k
R1246
10k
R1239
10k
R1237
1k
R1123
10k
R1251
10k
R1166
10k
R1165
10k
R1164
10k
R1274
4.7k
R1273
4.7k
R1272
4.7k
R1271
4.7k
R1187
10k
R1186
10k
R1163
10k
R1162
10k
R1137
10k
R1131
100k
R1144
100k
R1154
100k
R1116 22
R1141
100k
R1156
100k
R1150
100k
R1148
100k
R1135
100k
R1152
100k
R1146
100k
R1133
100k
R1174
100k
R1173
100k
R1161
100k
R1177
100k
R1159
100k
R1136
100k
R1206 22
R1118 22
R1312
0
R1226
100k
R1225
100k
R1134
100k
V+3R3D
V+3R3D
V+3R3D
V+3R3D
V+3R3D
V+3R3D
V+3R3REF1 V+3R3D
V+3R3REF1
V+3R3D
V+3R3REF2 V+3R3D
V+3R3D
V+3R3D
V+3R3D
V+3R3D
V+3R3D
V+3R3REF2
V+3R3D
DSP_CTRL
20M_CPU
11K
DIT_RxD
RETURN_IN
FPGA_DONE
16H
SW_48/96
20M_CPU
11K
ATT_SW1
ATT_SW2
POWER_RESET
FPGA_XINIT
16I
SDAC_CLK
AD/DA_RESET
SDAC_DATA
SDAC_CS
MDAC_CS
FPGA_RESET
12I
MUTE
SRC_48/96
MDAC_SDATA
MIDI_TxD
FL_VHCTRL
MDAC_SCLK
DIT_SCK
SEL_CH1
SEL_CH2
SEL_CH3
SEL_CH4 FS1+
FS1-
FS2+
FS2-
FPGA_SCLK
16G
FPGA_SDATA
16H
DIT_SIO_SEL
DSP_RESET
DIT_TxD
FPGA_XPGM
9D
IC1205
DYW1760-A/J
IC1101
DYW1761-A/J
SUB CPU
MAIN CPU
RESET
67
9
10
8
5
(MIDI)
D2/4
MAIN ASSY
(DWX2674)
D2/4
1/4D
1/4
D
1/4
D
4/4
D4/4D
1/4
D
1/4
D
1/4
D
1/4
D
1/4
D
1/4
D
3/4
D
3/4
D
CN5000
E
CN6001
F

DJM-700-S 73
5678
5678
C
D
F
A
B
E
STBY
STBY
STBY
STBY
STBY
STBY
CEVW***
NOTES NM is STBY
RS1/16S****J
CH CCSRCH
CKSRYB
RS1/10S****J
1/10W
SCPU_B12
SCPU_B15
SCPU_B14
SCPU_B13
FDSP_A7
FDSP_A6
MCPU_WAIT
MCPU_B15
MCPU_B12
MCPU_B8
MCPU_B10
MCPU_B13
MCPU_B9
MCPU_B14
MCPU_B11
MCPU_WR1
MCPU_WR0
MCPU_B0
MCPU_B1
MCPU_B2
MCPU_B3
SCPU_WAIT
SCPU_WR1
SCPU_B8
SCPU_B9
SCPU_B10
SCPU_B11
GNDD
SCPU_CLK
SCPU_B0
SCPU_B1
SCPU_B4
SCPU_B7
SCPU_B6
SCPU_B5
SCPU_B3
SCPU_B2
SCPU_WR0
SCPU_RD
SCPU_ASTB
MCPU_B6
MCPU_B5
MCPU_B4
MCPU_B7
FDSP_A3
FDSP_A2
FDSP_A1
FDSP_A0
FDSP_RE
FDSP_D3
FDSP_D4
FDSP_D5
FDSP_D6
FDSP_D7
FDSP_D15
FDSP_D14
FDSP_D13
FDSP_D12
FDSP_D11
FDSP_D10
FDSP_D9
FDSP_WE
FDSP_A8
FDSP_A9
FDSP_A10
FDSP_CS
FDSP_A4
FDSP_A5
MCPU_ASTB
MCPU_RD
MCPU_CLK
FDSP_CLK
FDSP_D8
FDSP_D2
FDSP_D1
FDSP_D0
100u/10
C1305
100u/10
C1331
100u/10
C1301
C1317
0.01u/50
C1324
0.1u/25
C1330
0.1u/25
C1309
0.1u/25
C1303
0.1u/25
C1312
0.1u/25
C1329
0.1u/25
C1315
0.1u/25
C1311
0.1u/25
C1327
0.1u/25
C1308
0.1u/25
C1302
0.1u/25
C1321
0.1u/25
C1306
0.1u/25
C1326
0.1u/25
C1320
0.1u/25
C1323
0.1u/25
C1322
0.1u/25
C1304
0.1u/25
C1333
18p/50
CH
C1328
0.1u/25
C1332
0.1u/25
C1325
0.1u/25
C1310
0.1u/25
C1314
0.1u/25
C1313
0.1u/25
C1334
15p/50
CH
C1336
0.1u/25
C1318
0.1u/25
C1335
0.1u/25
C1307
0.1u/25
C1339
0.1u/25
C1338
15p/50
CH
C1337
18p/50
CH
GNDD
GNDD
GNDD
GNDD
GNDD
GNDD
GNDD
GNDD
GNDD
GNDD
GNDD
GNDD
GNDD
GNDDGNDD
GNDD GNDD
GNDD
IC1307
TC7SHU04FUS1
NC
1
INA
2
GND0
3
OUTY
4
5
Vcc
IC1302
TC7SHU04FUS1
NC
1
INA
2
GND0
3
OUTY
4
5
Vcc
IC1306
TC7SH08FUS1
INB 1
INA
2
GND 3
OUTY
4
5VCC
IC1309
TC7SH08FUS1
INB
1
INA
2
GND
3
OUTY
4
5
VCC
IC1303
TC7SH08FUS1
INB
1
INA
2
GND
3
OUTY
4
5
VCC
IC1308
TC7SH08FUS1
INB
1
INA
2
GND
3
OUTY
4
5
VCC
IC1301
TC7SH08FUS1
INB
1
INA 2
GND 3
OUTY
4
5
VCC
XC3S50-4TQG144C
IO_L01P_7/VRN_7
1
IO_L01N_7/VRP_7
2
VCCO_LEFT1
3
IO/VREF_7
4
IO_L20P_7
5
IO_L20N_7
6
IO_L21P_7
7
IO_L21N_7
8
GND1
9
IO_L22P_7
10
IO_L22N_7
11
IO_L23P_7
12
IO_L23N_7
13
IO_L24P_7
14
IO_L24N_7
15
GND2
16
IO_L40P_7
17
IO_L40N_7/VREF_7
18
VCCO_LEFT2
19
IO_L40P_6/VREF_6
20
IO_L40N_6
21
GND3
22
IO_L24P_6
23
IO_L24N_6/VREF_6
24
IO_L23P_6
25
IO_L23N_6
26
IO_L22P_6
27
IO_L22N_6
28
GND4
29
IO_L21P_6
30
IO_L21N_6
31
IO_L20P_6
32
IO_L20N_6
33
VCCO_LEFT3
34
IO_L01P_6/VRN_6
35
IO_L01N_6/VRP_6
36
M1 37
M0 38
M2 39
IO_L01P_5/CS_B 40
IO_L01N_5/RDWR_B 41
GND5 42
VCCO_BOTTOM1 43
IO/VREF_5 44
GND6 45
IO_L28P_5/D7 46
IO_L28N_5/D6 47
VCCAUX1 48
VCCINT1 49
IO_L31P_5/D5 50
IO_L31N_5/D4 51
IO_L32P_5/GCLK2 52
IO_L32N_5/GCLK3 53
VCCO_BOTTOM2 54
IO_L32P_4/GCLK0 55
IO_L32N_4/GCLK1 56
IO_L31P_4/DOUT/BUSY 57
IO_L31N_4/INIT_B 58
IO_L30P_4/D3 59
IO_L30N_4/D2 60
VCCINT2 61
VCCAUX2 62
IO_L27P_4/D1 63
GND7 64
IO_L27N_4/DIN/D0 65
VCCO_BOTTOM3 66
GND8 67
IO_L01P_4/VRN_4 68
IO_L01N_4/VRP_4 69
IO/VREF_4 70
DONE 71
CCLK 72
IO_L01P_3/VRN_3
73
IO_L01N_3/VRP_3
74
VCCO_RIGHT1
75
IO1 76
IO_L20P_3 77
IO_L20N_3 78
IO_L21P_3 79
IO_L21N_3 80
GND9 81
IO_L22P_3 82
IO_L22N_3 83
IO_L23P_3/VREF_3 84
IO_L23N_3 85
IO_L24P_3 86
IO_L24N_3 87
GND10 88
IO_L40P_3 89
IO_L40N_3/VREF_3 90
VCCO_RIGHT2 91
IO_L40P_2/VREF_2 92
IO_L40N_2 93
GND11 94
IO_L24P_2 95
IO_L24N_2 96
IO_L23P_2 97
IO_L23N_2/VREF_2 98
IO_L22P_2 99
IO_L22N_2 100
GND12 101
IO_L21P_2 102
IO_L21N_2 103
IO_L20P_2 104
IO_L20N_2 105
VCCO_RIGHT3
106
IO_L01P_2/VRN_2
107
IO_L01N_2/VRP_2
108
TDO
109
TCK
110 TMS
111 IO_L01P_1/VRN_1
112 IO_L01N_1/VRP_1
113 GND13
114 VCCO_TOP1
115 IO2
116 GND14
117 IO_L28P_1
118 IO_L28N_1
119 VCCAUX3
120 VCCINT3
121 IO_L31P_1
122 IO_L31N_1/VREF_1
123 IO_L32P_1/GCLK4
124 IO_L32N_1/GCLK5
125 VCCO_TOP2
126 IO_L32P_0/GCLK6
127 IO_L32N_0/GCLK7
128 IO_L31P_0/VREF_0
129 IO_L31N_0
130 IO_L30P_0
131 IO_L30N_0
132 VCCINT4
133 VCCAUX4
134 IO_L27P_0
135 GND15
136 IO_L27N_0
137 VCCO_TOP3
138 GND16
139 IO_L01P_0/VRN_0
140 IO_L01N_0/VRP_0
141 HSWAP_EN
142 PROG_B
143 TDI
144
Q1301
2SC3052(EF)
R1329
22
RAB4C220J-T
2
1
4
3
6
5
8
7
R1331
22 RAB4C220J-T
2
1
4
36
5
8
7
R1335 22 RAB4C220J-T
2
1
4
36
5
8
7
R1328
22
RAB4C220J-T
2
1
4
36
5
8
7
R1330
22
RAB4C220J-T
2
1
4
36
5
8
7
R1333
22 RAB4C220J-T
2
1
4
36
5
8
7
R1334
22
RAB4C220J-T
2
1
4
36
5
8
7
R1325
22
RAB4C220J-T
2
1
4
3
6
5
8
7
R1305
0
R1327 0
R1311
22
R1326
22
R1321
22
R1324
22
R1318
22
R1319
0
R1314
NM
R1316
NM
R1322
0
R1337 NM
R1336 NM
R1317
22
R1307
22
R1308
22
R1304
0
1/10W
R1306
0
R1340
10k
R1342
1M
R1345
0
R1302
1M R1346
0
R1343
270
R1303
270
R1344
0
R1339
10k
R1301
0
1/10W
R1341
0
1/10W
R1348
NM
R1338
NM
R1323
33
R1315
100
R1310
100
R1313
100
R1309
150
R1332
0
R1347
10k
R1320
22
V+3R3DV+2R5D
V+3R3D
V+3R3D
V+3R3D
V+3R3D
V+2R5D
V+2R5D
V+2R5D
V+2R5D
V+1R2D
V+1R2D
V+2R5D
V+1R2D
V+1R2D
V+2R5D
V+2R5D
X1303
ASS7023-A
X1302
ASS7025-A
FPGA_XPGM
3H
FPGA_SCLK
3I
24M_FPGA
14K
FPGA_RESET
3I
FPGA_SDATA
3I
DSP_BUS
6M_AD/DA4
24M_DSP
6M_AD/DA2
96k_AD/DA4
96k_AD/DA2
24M_FPGA
6M_DSP
96k_AD/DA3
96k_DSP
96k_AD/DA1
24M_AD/DA2
24M_AD/DA3
24M_AD/DA4
24M_AD/DA1
FPGA_XINIT
8I
20M_CPU
3C;3I
6M_AD/DA3
FPGA_DONE
3I
6M_AD/DA1
IC1304
FPGA
20MHz 24MHz
12B
3
4
1
2
: MIDI CH SIGNAL
AUDIO SIGNAL ROUTE
D2/4
3/4D1/4, 4/4
D1/4, 4/4D
3/4
D
3/4
D

DJM-700-S
74
1234
1 234
C
D
F
A
B
E
10.11 MAIN ASSY (3/4)
LDQM_SDRAM
UDQM_SDRAM
DSP_D13
DSP_D15
DSP_D14
DSP_D11
DSP_D12
DSP_D9
DSP_D10
DSP_D6
DSP_D7
DSP_D8
DSP_D4
DSP_D5
DSP_D3
DSP_D2
DSP_D1
DSP_D0
NM
CN1401
1
2
3
4
5
6
7
8
9
10
11
12
13
14
10u/16
C1402
100u/10
C1405
C1409
0.01u/50
C1401
0.1u/25
C1414
0.1u/25
C1420
0.1u/25
C1415
0.1u/25
C1403
0.1u/25
C1408
0.1u/25
C1407
0.1u/25
C1432
0.1u/25
C1430
0.1u/25
C1418
0.1u/25
C1406
0.1u/25
C1438
0.1u/25
C1413
0.1u/25
C1426
0.1u/25
C1436
0.1u/25
C1427
0.1u/25
C1417
0.1u/25
C1412
0.1u/25
C1437
0.1u/25
C1416
0.1u/25
C1425
0.1u/25
C1440
0.1u/25
C1431
0.1u/25
C1429
0.1u/25
C1434
0.1u/25
C1411
0.1u/25
C1433
0.1u/25
C1423
0.1u/25
C1435
0.1u/25
C1404
0.1u/25
C1410
0.1u/25
C1428
0.1u/25
C1422
0.1u/25
C1441
0.1u/25
C1419
0.1u/25
C1439
0.1u/25
C1424
0.1u/25
C1421
0.1u/25
SML-310DT
D1401
F1401 RTF1189-A
3
2
1
GNDD
GNDD
IC1401
GP0[4](EXT_INT4)/AMUTEIN1
1
GP0[6](EXT_INT6)
2
CVDD1 3
VSS1 4
DVDD1 5
GP0[5](EXT_INT5)/AMUTEIN0 6
GP0[7](EXT_INT7) 7
CLKS1/SCL1 8
DVDD2 9
VSS2 10
CVDD2 11
TINP1/AHCLKX0 12
TOUT1/AXR0[4]/AXR1[11] 13
CVDD3 14
VSS3 15
CLKX0/ACLKX0 16
TINP0/AXR0[3]/AXR1[12] 17
TOUT0/AXR0[2]/AXR1[13] 18
CLKR0/ACLKR0 19
DX0/AXR0[1]/AXR1[14] 20
FSX0/AFSX0 21
CVDD4 22
VSS4 23
FSR0/AFSR0 24
DVDD3 25
VSS5 26
DR0/AXR0[0]/AXR1[15] 27
CLKS0/AHCLKR0 28
CVDD5 29
VSS6 30
FSX1 31
DX1/AXR0[5]/AXR1[10] 32
CLKX1/AMUTE0 33
VSS7 34
CVDD6 35
CLKR1/AXR0[6]/AXR1[9] 36
DR1/SDA1 37
FSR1/AXR0[7]/AXR1[8] 38
VSS8 39
CVDD7 40
SCL0 41
SDA0 42
CVDD8 43
DVDD4 44
VSS9 45
CVDD9 46
DVDD5 47
VSS10 48
VSS11 49
CVDD10 50
CVDD11 51
VSS12 52
CVDD12 53
VSS13 54
DVDD6 55
ARDY 56
CE3 57
DVDD7 58
VSS14 59
CVDD13 60
CE2 61
EA2 62
EA3 63
EA4 64
DVDD8 65
VSS15 66
CVDD14 67
EA5 68
EA6 69
EA7 70
EA8 71
DVDD9 72
VSS16 73
EA9 74
AOE/SDRAS/SSOE 75
EA10 76
ECLKOUT 77
ECLKIN 78
ARE/SDCAS/SSADS 79
CVDD15 80
VSS17 81
CLKOUT2/GP0[2] 82
AWE/SDWE/SSWE 83
DVDD10 84
VSS18 85
EA11 86
DVDD11 87
VSS19 88
CVDD16 89
EA14 90
EA13 91
EA16 92
EA12 93
EA15 94
EA18 95
CVDD17 96
VSS20 97
DVDD12 98
EA17 99
EA19 100
EA20 101
CE0 102
CE1 103
CVDD18
104
CVDD19
105 VSS21
106 DVDD13
107 BE1
108 EA21
109 BE0
110 ED13/GP1[13]
111 ED15/GP1[15]
112 ED14/GP1[14]
113 DVDD14
114 VSS22
115 CVDD20
116 ED11/GP1[11]
117 ED12/GP1[12]
118 ED9/GP1[9]
119 ED10/GP1[10]
120 ED6/GP1[6]
121 ED7/GP1[7]
122 ED8/GP1[8]
123 CVDD21
124 VSS23
125 DVDD15
126 ED4/GP1[4]
127 ED5/GP1[5]
128 ED3/GP1[3]
129 ED2/GP1[2]
130 ED1/GP1[1]
131 ED0/GP1[0]
132 CVDD22
133 VSS24
134 HINT/GP0[1]
135 BUSREQ
136 HOLDA
137 HOLD%
138 HHWIL/AFSR1
139 HRDY/ACLKR1
140 DVDD16
141 VSS25
142 HR/W/AXR0[15]/AXR1[0]
143 HCNTL1/AXR0[14]/AXR1[1]
144
145 HCS/AXR0[13]/AXR1[2]
146 HCNTL0/AXR0[12]/AXR1[3]
147 HD0/AXR0[11]/AXR1[4]
148 VSS26
149 CVDD23
150 HDS2/AXR0[10]/AXR1[5]
151 HDS1/AXR0[9]/AXR1[6]
152 HD1/AXR0[8]/AXR1[7]
153 HAS/ACLKX1
154
HD3/AMUTE1
155
HD2/AFSX1
156
HD4/GP0[0]
157 CVDD24
158 VSS27
159 HD5/AHCLKX1
160 HD8/GP0[8]
161 HD6/AHCLKR1
162 DVDD17
163 VSS28
164 HD7/GP0[3]
165 HD9/GP0[9]
166 HD10/GP0[10]
167 HD11/GP0[11]
168 HD12/GP0[12]
169 CVDD25
170 VSS29
171 CVDD26
172 HD13/GP0[13]
173 HD14/GP0[14]
174 HD15/GP0[15]
175 NMI
176 RESET
177 CVDD27
178 OSCIN
179 OSCOUT
180 OSCVSS
181 OSCVDD
182 VSS30
183 DVDD18
184 CLKOUT3
185 EMU1
186 EMU0
187 TDO
188 DVDD19
189 VSS31
190 CVDD28
191 TDI
192 TMS
193 TCK
194 VSS32
195 CVDD29
196 CVDD30
197 TRST
198 RSV2
199 PLLG
200 RSV0
201 PLLV
202 PLLHV
203 RSV1
204 CLKIN
205 CLKMODE0
206 DVDD20
207 VSS33
208 CVDD31
RT1N241M
Q1401
R1420
220
R1417
220
R1419
10k
R1418
220
R1408 10k
R1406 10k
R1414
220
R1405 10k
R1421
10k
R1409
10k
R1416
10k
R1401 10k
R1402 10k
R1403 10k
R1415
220
R1413
220
R1407
0
1/10W
R1410
10k
R1437
0
R1404 10k
R1411
1k
R1412
10k
V+3R3D
V+3R3D
V+3R3D
V+1R2D
V+3R3D
6M_DSP
DATA_RETURN
DATA_MIC
DATA_CH3
DATA_CH1
DATA_CH2
DATA_CH4
96k_DSP
DSP_RESET
24M_DSP
DATA_BOOTH
DATA_HP
DATA_DOUT
DATA_SEND
DSP_CTRL
DATA_MASTER
DATA_REC
STBY
CKSRYB
NM is STBY
RS1/10S****J
CEVW***
RS1/16S****J
CH
NOTES
CCSRCH
1/10W
1/8W
RS1/8S****J
D610A003BPYPA225
DSP
(D1)
(D2)
(D4)
(MICD)
(RND)
(D3)
(DI)
(MAD)
(BOOTHD)
(RECD)
(SDD)
(HPD)
D3/4
MAIN ASSY (DWX2674)
D3/4
4/4D
1/4
D
2/4
D
3/4
D
2/4
D
1/4
D

DJM-700-S 75
5678
5678
C
D
F
A
B
E
!
!
!
!
RE_BUS
DSP_D12
DSP_A16
DSP_D6
FDSP_D6
DSP_D15
DSP_D13
DSP_D9
CLK_BUS
DSP_A15
FDSP_D5
DSP_D6
CLK_BUS DSP_D14
DSP_D7
FDSP_D4
DSP_A17
DSP_D3
OE_BUS
DSP_D15
DSP_D11
DSP_D9
CS_SDRAM
DSP_D7
DSP_A4
DSP_D4
OE_BUS
DSP_D5
DSP_A1
DSP_D8
CS_FLASH
DSP_D4
DSP_A2
DSP_D13
DSP_A8
DSP_A7
DSP_D5
DSP_A9
DSP_A5
DSP_D2
DSP_A10
DSP_A3
DSP_D0
DSP_A11
DSP_A17
DSP_D6
DSP_A9
DSP_A12
DSP_A6
FDSP_A6
DSP_A13
FDSP_D3
FDSP_A7
DSP_A14
FDSP_D2
FDSP_D8
DSP_D3
DSP_A15
RE_BUS
FDSP_D1
FDSP_D9
DSP_D2
DSP_A3
DSP_A0
WE_BUS
FDSP_D0
FDSP_D10
DSP_D1
DSP_A4
DSP_D13
DSP_A7
DSP_A4
FDSP_CS
FDSP_D11
DSP_D0
DSP_D2
DSP_A5
FDSP_A10
DSP_A6
DSP_A5
CS_FPGA
FDSP_D12
DSP_A0
DSP_D8
DSP_A6
FDSP_A9
DSP_A5
DSP_A6
FDSP_RE
FDSP_D13
DSP_A1
DSP_D3
FDSP_A0
DSP_A4
DSP_A7
DSP_A7
RE_BUS
DSP_D12
FDSP_D14
DSP_D5
DSP_A2
DSP_A3
FDSP_A1
DSP_A8
DSP_A8
DSP_A8
DSP_D10
DSP_D10
DSP_A2
DSP_A9
FDSP_A2
FDSP_A8
DSP_A9
DSP_A16
DSP_D0
DSP_A1
DSP_A11
FDSP_A3
DSP_A10
DSP_A12
WE_BUS
DSP_A10
DSP_D12
DSP_A0
DSP_D8
FDSP_A4
FDSP_WE
DSP_A13
DSP_A11
UDQM_SDRAM
DSP_A0
DSP_D14
DSP_D1
DSP_D9
FDSP_A5
WE_BUS
DSP_A12
LDQM_SDRAM
DSP_A14
DSP_A1
DSP_D15
DSP_D11
DSP_D10
FDSP_CLK
OE_BUS
DSP_A10
DSP_A2
DSP_D1
FDSP_D15
DSP_D7
DSP_D11
CLK_BUS
WE_BUS
DSP_A13
DSP_A3
DSP_D4
FDSP_D7
DSP_D14
CS_SDRAM
CS_FPGA
CS_FLASH
CN1001
AKM1278-A
1
2
3
4
5
6
7
10u/16
C1464
100u/10
C1016
100u/10
C1021
330u/6.3
C1037 10u/16
C1455
100u/10
C1008
100u/10
C1003
100u/10
C1005
100u/10
C1001
C1018
330p/50
C1023
10u/10
C1019
750p/25
CH
C1002
0.1u/25
C1022
10u/10
C1012
0.1u/25
C1004
0.1u/25
C1009
0.1u/25
C1013
0.1u/25
C1454
0.01u/50
C1007
0.1u/25
C1024
0.1u/25
C1006
0.1u/25
C1017
0.1u/25
C1462
0.1u/25
C1456
0.1u/25
C1448
0.1u/25
C1444
0.1u/25
C1463
0.1u/25
C1449
0.1u/25
C1450
0.1u/25
C1445
0.1u/25
C1447
0.1u/25
C1452
0.1u/25
C1461
0.1u/25
C1014
10u/10
CKSYB106K10-T
C1443
0.1u/25
C1459
0.1u/25
C1442
0.1u/25
C1458
0.1u/25
C1453
0.1u/25
C1451
0.1u/25
C1446
0.1u/25
C1011
0.1u/25
C1025
0.1u/25
C1020
0.1u/25
C1460
0.1u/25
C1015
10u/10
CKSYB106K10-T
C1010
0.1u/25
GNDA
GNDD
GNDD
GNDA
GNDA
GNDD
GNDD
GNDD
GNDD
GNDD
GNDD
GNDD
GNDD
GNDA
GNDD
GNDD
IC1001
S-1200B33-M5
VIN
1
VSS
2
ON/OFF
3NC 4
5
VOUT
IC1004
S-1200B25-M5
VIN
1
VSS
2
ON/OFF
3NC 4
5
VOUT
BD9106FVM
IC1003
ADJ
1
ITH
2
EN
3
GND
45
PGND
6
SW
7
PVcc
8
Vcc
BD9109FVM
IC1002
Vout
1
ITH
2
EN
3
GND
45
PGND
6
SW
7
PVcc
8
Vcc
IC1403
DYW1762-C/J
A15
1
A14
2
A13
3
A12
4
5A11
6A10
7A9
8A8
9NC1
10 NC2
11 XWE
12 XRESET
13 NC3
14 NC4
15 RY/XBY
16 NC5
17 A17
18 A7
19 A6
20 A5
21 A4
22 A3
23 A2
24 A1 25
A0
26
XCE
27
VSS1
28
XOE
29
DQ0
30
DQ8
31
DQ1
32
DQ9
33
DQ2
34
DQ10
35
DQ3
36
DQ11
37
VCC
38
DQ4
39
DQ12
40
DQ5
41
DQ13
42
DQ6
43
DQ14
44
DQ7
45
DQ15/A-1
46
VSS2
47
XBYTE
48
A16
IC1402
K4S641632K-UC75
VDD1
1
DQ0
2
VDDQ1
3
DQ1
4
5DQ2
6VSSQ1
7DQ3
8DQ4
9VDDQ2
10 DQ5
11 DQ6
12 VSSQ2
13 DQ7
14 VDD2
15 LDQM
16 WE
17 CAS
18 RAS
19 CS
20 BA0
21 BA1
22 A10/AP
23 A0
24 A1
25 A2
26 A3
27 VDD3 28
VSS1
29
A4
30
A5
31
A6
32
A7
33
A8
34
A9
35
A11
36
N.C
37
CKE
38
CLK
39
UDQM
40
N.C/RFU
41
VSS2
42
DQ8
43
VDDQ3
44
DQ9
45
DQ10
46
VSSQ3
47
DQ11
48
DQ12
49
VDDQ4
50
DQ13
51
DQ14
52
VSSQ4
53
DQ15
54
VSS3
VNF1109
KN1003
1
VNF1109
KN1005
1
VNF1109
KN1004
1
VNF1109
KN1002
1
L1004
DTL1123-A-T
L1002
BTH1112-A
10u
12
L1001
BTH1112-A
10u
1
1
2
2
R1428
22
RAB4C220J-T
2
1
4
36
5
8
7
R1431
22
RAB4C220J-T
2
1
4
36
5
8
7
R1430
22
RAB4C220J-T
2
1
4
36
5
8
7
R1433
22
RAB4C220J-T
2
1
4
36
5
8
7
R1432
22
RAB4C220J-T
2
1
4
36
5
8
7
R1429
22
RAB4C220J-T
2
1
4
36
5
8
7
R1427
22
RAB4C220J-T
2
1
4
36
5
8
7
R1013
NM
R1436
22
R1434
82
R1426
82
R1422
NM
R1018
0
R1020
0
1/8W
R1424
NM
R1423
NM
R1425
10k
R1014
10k
R1011
0
1/10W
R1438
0
R1012
0
R1003
0
1/10W
R1019
0
1/8W
R1017
22k
R1015
20k
R1016
30k
R1435
22
V+3R3D
V+3R3A
V+5D
V+5D
V-15A
V+1R2D
V+3R3D V+2R5D
V+5A
V+15AV+5A
V+3R3D
V+5D
V+3R3D
DSP_RESET
DSP_BUS
V+15A
V-15A
V+5A
GNDA
GNDA
V+5D
GNDD
DSP FPGA
FPGA
STBY
STBY
STBY
SDRAM
FLASH
POWER
: CH1 DIGITAL SIGNAL
: CH2 DIGITAL SIGNAL
: CH3 DIGITAL SIGNAL
: CH4 DIGITAL SIGNAL
: MIC DIGITAL CH SIGNAL
: RETURN DIGITAL CH SIGNAL
: HP DIGITAL CH SIGNAL
: SEND DIGITAL CH SIGNAL
: REC DIGITAL CH SIGNAL
: BOOTH DIGITAL CH SIGNAL
: MASTER DIGITAL CH SIGNAL
: DIGITAL CH SIGNAL
(D1)
(D2)
(D3)
(D4)
(MICD)
(RND)
(HPD)
(SDD)
(RECD)
(BOOTHD)
(MAD)
(DI)
AUDIO SIGNAL ROUTE
12
18 11
16
15
17
13 14
D3/4
2/4D
2/4
D
CN304
G6/6

DJM-700-S
76
1234
1 234
C
D
F
A
B
E
10.12 MAIN ASSY (4/4)
AKM1279-A
CN1503
1
2
3
4
5
6
7
8
VKN1420-A
CN1502
1
2
3
4
5
6
7
8
9
10
11
12
13
14
15
16
VKN1434-A
CN1501
1
2
3
4
5
6
7
8
9
10
11
12
13
14
15
16
17
18
19
20
21
22
23
24
25
26
27
28
29
30
10u/25
C1514
10u/25
C1511
10u/25
C1504
10u/25
C1501
10u/25
C1510
10u/25
C1507
C1520
CH
100p
C1522
CH
100p
C1518
CH
100p
C1517
CH
100p
C1521
CH
100p
C1516
CH
100p
C1515
CH
100p
C1027
0.1u/25
C1026
0.1u/25
C1033
0.1u/25
C1029
0.1u/25
C1028
0.1u/25
C1513
0.1u/25
C1512
0.1u/25
C1509
0.1u/25
C1508
0.1u/25
C1506
0.1u/25
C1505
0.1u/25
C1502
0.1u/25
C1503
0.1u/25
C1519
CH
100p
GNDD
GNDA_CH4
GNDA_CH1
GNDA_CH3
GNDA_CH4
GNDA_CH2
GNDA_CH1
GNDA_CH1
GNDA_CH1
GNDA_CH2
GNDA
GNDA_REC
GNDA_CH2
GNDA_MIC
GNDA
GNDA_CH2
GNDA_CH3
GNDA_CH3
GNDA
GNDA_CH3
GNDA_CH4
GNDA_CH4
GNDA_BOOTH
IC1501
NJM4580MD
34
21
8
IC1501
NJM4580MD
54
67
8
IC1504
NJM4580MD
34
21
8
IC1502
NJM4580MD
34
21
8
IC1503
NJM4580MD
54
67
8
IC1502
NJM4580MD
54
67
8
IC1503
NJM4580MD
34
21
8
IC1504
NJM4580MD
54
67
8
R1517
3.3k
RN
R1529
2.4k RN
R1557
1.2k
RN
R1560
1.2k
RN
R1544
3.3k
RN
R1516
3.3k
RN
R1530
2.4k RN
R1538
220
R1555
3.6k
RN
R1534
220
R1554
3.6k
RN
R1543
3.3k
RN
R1540
220
R1527
2.4k RN
R1564
1.2k
RN
R1528
2.4k RN
R1553
1.2k
RN
R1546
3.3k
RN
R1513
3.3k
RN
R1556
1.2k
RN
R1522
3.3k
RN
R1514
3.3k
RN
R1542
3.3k
RN
R1512
3.3k
RN
R1545
3.3k
RN
R1521
3.3k
RN
R1535
220
R1537
220
R1561
1.2k
RN
R1551
3.6k
RN
R1533
220
R1550
3.6k
RN
R1541
3.3k
RN
R1563
3.6k
RN
R1548
3.3k
RN
R1525
2.4k RN
R1539
220
R1520
3.3k
RN
R1562
3.6k
RN
R1526
2.4k RN
R1549
1.2k
RN
R1511
3.3k
RN
R1509
3.3k
RN
R1552
1.2k
RN
R1536
220
R1510
3.3k
RN
R1558
3.6k
RN
R1532
2.4k RN
R1559
3.6k
RN
R1547
3.3k
RN
R1501
100
R1502
100
R1503
100
R1504
100
R1505
100
R1506
100
R1507
100
R1508
100
R1531
2.4k RN
R1518
3.3k
RN
R1519
3.3k
RN
R1523
3.3k
RN
R1524
3.3k
RN
R1515
3.3k
RN
V+15A
V-15A
V-15A
V-15A
V+15A
V-15A
V+15A
V-15A
V+15A
V+15A
V+15A
V-15A
V-15A
V+15A
V-15A
V+15A
V+15A
V-15A
FS1+
FS1-
FS2-
SEL_CH1
SEL_CH2
SEL_CH3
SEL_CH4
REC_R
REC_L
BOOTH_R
BOOTH_L
FS2+
MIC_1CH
MIC_2CH
GNDA(MIC)
GNDA(MIC)
GNDA(CH1)
CH1_R
CH2_R
GNDA(CH1)
GNDA(CH1)
GNDA(CH2)
GNDA(MIC)
MIC2
MIC1
GNDA(CH2)
L+
L-
L+
L-
L+
L-
L+
L-
GNDA(CH1)
GNDA(CH1)
GNDA(CH1)
BOOTH_L
SEL_CH4
REC_L
SEL_CH2
GNDA(BOOTH)
SEL_CH1
FADER_ST_2-
FADER_ST_1-
GNDA(REC)
SEL_CH3
GNDA(REC)
REC_R
FADER_ST_1+
BOOTH_R
FADER_ST_2+
GNDA(MIC)
CH2_L
CH1_L
GNDA(CH2)
GNDA(CH2)
GNDA(CH2)
GNDA(CH2)
GNDA(CH3)
GNDA(CH3)
CH3_L
CH3_R
GNDA(CH3)
GNDA(CH3)
GNDA(CH3)
GNDA(CH4)
GNDA(CH4)
GNDA(CH4)
GNDA(CH4)
GNDA(CH4)
CH4_R
CH4_L
GNDA(BOOTH)
GNDA(MIC)
GNDA(MIC)
NOTES NM
1/10W
RS1/16S****J
is STBY
RS1/10S****J
RS1/8S****J
CKSRYB
1/8W
CH CCSRCH
CEVW***
CKSYBYB
RN1/16SE****D-TRN
: CH1 DIGITAL SIGNAL
: CH2 DIGITAL SIGNAL
: CH3 DIGITAL SIGNAL
: CH4 DIGITAL SIGNAL
: CH1 L CH SIGNAL
: CH2 L CH SIGNAL
: CH3 L CH SIGNAL
: CH4 L CH SIGNAL
(D1)
(D2)
(D3)
(D4)
(CH1)
(CH2)
(CH3)
(CH4)
AUDIO SIGNAL ROUTE
: CH1 L CH SIGNAL
: CH2 L CH SIGNAL
: CH3 L CH SIGNAL
: CH4 L CH SIGNAL
: MIC 1 CH SIGNAL
: MIC 2 CH SIGNAL
: BOOTH L CH SIGNAL
: REC L CH SIGNAL
(MIC1)
(MIC2)
(BOOTH)
(REC)
(CH2)
(CH1)
(CH3)
(CH4)
(CH1)
(MIC1)
(CH1)
(CH1)
(CH2)
(CH3)
(CH4)
(CH2)
(CH3)
(CH4)
(BOOTH)
(REC)
(MIC2)
(CH2)
(CH3)
(CH4)
(CH4)
(CH3)
(CH2)
(CH1)
29
30 23 24 25 26
27 28
D4/4
MAIN ASSY (DWX2674)
D4/4
1/4D
1/4
D
2/4
D
2/4
D
2/4
D
2/4
D
2/4
D
CN3004
A1/6
CN3014
A5/6
CN3015
A5/6

DJM-700-S 77
5678
5678
C
D
F
A
B
E
10u/16
C1581
10u/16
C1580
10u/16
C1552
10u/16
C1551
100u/10
C1542
10u/16
C1553
10u/16
C1582
100u/10
C1541
10u/16
C1579
10u/16
C1554
CCH1585-A
C1548
CCH1585-A
C1549
CCH1585-A
C1550
CCH1585-A
C1547
C1538
CH
100p
C1533
CH
100p
C1534
CH
100p
C1537
CH
100p
C1531
CH
100p
C1532
CH
100p
C1570
0.1u/25
C1571
10u/10
YB
C1574
10u/10
YB
C1573
10u/10
YB
C1572
10u/10
YB
C1717
0.1u/25
C1716
0.1u/25
C1715
0.1u/25
C1714
0.1u/25
C1545
0.1u/25
C1576
0.1u/25
C1577
0.1u/25
C1546
0.1u/25
C1567
0.1u/25
C1543
0.1u/25
C1555
0.1u/25
C1540
0.1u/25
C1568
0.1u/25
C1544
0.1u/25
C1558
0.1u/25
C1578
0.1u/25
C1569
0.1u/25
C1539
0.1u/25
C1560
2700p/50
C1562
2700p/50
C1566
2700p/50
C1561
2700p/50
C1565
2700p/50
C1564
2700p/50
C1563
2700p/50
C1559
2700p/50
C1523
0.1u/25
C1524
0.1u/25
C1556
0.1u/25
C1526
0.1u/25
C1527
0.1u/25
C1528
0.1u/25
C1529
0.1u/25
C1530
0.1u/25
C1525
0.1u/25
C1557
0.1u/25
C1575
0.1u/25
C1535
CH
100p
C1536
CH
100p
D1513
RB706D-40
D1505
RB706D-40
D1503
RB706D-40
D1516
RB706D-40
D1508
RB706D-40
D1514
RB706D-40
D1502
RB706D-40
D1515
RB706D-40
D1509
RB706D-40
D1512
RB706D-40
D1507
RB706D-40
D1504
RB706D-40
D1510
RB706D-40
D1506
RB706D-40
D1511
RB706D-40
D1501
RB706D-40
GNDA_CH4
GNDA
GNDA
GNDA_CH1
GNDA_CH1
GNDA
GNDA
GNDA
GNDA
GNDA
GNDA_CH1
GNDA_CH2
GNDA_CH2
GNDA
GNDA
GNDA
GNDA
GNDA
GNDA_CH2
GNDA_CH3
GNDA
GNDA
GNDA
GNDA_CH4
GNDA
GNDA_CH3
GNDA_CH3
GNDA_CH4
IC1511
WM8786GEDS/V
1
2
3
4
5
6
7
8
9
10 11
12
13
14
15
16
17
18
19
20
IC1512
WM8786GEDS/V
1
2
3
4
5
6
7
8
9
10 11
12
13
14
15
16
17
18
19
20
IC1513
WM8786GEDS/V
1
2
3
4
5
6
7
8
9
10 11
12
13
14
15
16
17
18
19
20
IC1514
WM8786GEDS/V
1
2
3
4
5
6
7
8
9
10 11
12
13
14
15
16
17
18
19
20
IC1509
RNB4580F
5
4
6
78
IC1505
NJM4580MD
34
21
8
IC1507
NJM4580MD
54
67
8
IC1509
RNB4580F 3
4
2
18
IC1510
RNB4580F 5
4
6
78
IC1510
RNB4580F 3
4
2
18
IC1507
NJM4580MD
34
21
8
IC1506
NJM4580MD
34
21
8
IC1506
NJM4580MD
54
67
8
IC1505
NJM4580MD
54
67
8
IC1508
NJM4580MD
54
67
8
IC1508
NJM4580MD
34
21
8
R1646
10k
R1778
NM
R1615
3.6k
RN
R1777
NM
R1602
3.3k
RN
R1574
3.3k
RN
R1614
3.6k
RN
R1634
10k
R1648
10k
R1600
3.3k
RN
R1595
220
R1577
3.3k
RN
R1775
NM
R1570
3.3k
RN
R1774
NM
R1594
220
R1571
3.3k
RN
R1580
3.3k
RN
R1569
3.3k
RN
R1773
NM
R1572
3.3k
RN
R1575
3.3k
RN
R1599
3.3k
RN
R1771
NM
R1590
220
R1586
2.4k RN
R1584
2.4k RN
R1578
3.3k
RN
R1585
2.4k RN
R1776
NM
R1583
2.4k RN
R1611
3.6k
RN
R1612
1.2k
RN
R1604
3.3k
RN
R1640
10k
R1645
10k
R1598
3.3k
RN
R1596
220
R1638
10k
R1566
3.3k
RN
R1637
10k
R1593
220
R1567
3.3k
RN
R1565
3.3k
RN
R1641
10k
R1568
3.3k
RN
R1597
3.3k
RN
R1589
220
R1576
3.3k
RN
R1582
2.4k RN
R1606
3.6k
RN
R1616
1.2k
RN
R1613
1.2k
RN
R1591
220
R1605
1.2k
RN
R1588
2.4k RN
R1581
2.4k RN
R1607
3.6k
RN
R1608
1.2k
RN
R1618
3.6k
RN
R1573
3.3k
RN
R1579
3.3k
RN
R1639
10k
R1650
10k
R1652
10k
R1635
10k
R1644
10k
R1653 100
R1636
10k
R1656
100
R1633
10k
R1642
10k
R1651
10k
R1655
100
R1610
3.6k
RN
R1643
10k
R1654
100
R1647
10k
R1649
10k
R1632 22
R1631 22
R1630 22
R1629 22
R1628 22
R1627 22
R1626 22
R1625 22
R1624 22
R1622 22
R1621 22
R1623 22
R1603
3.3k
RN
R1620
1.2k
RN
R1587
2.4k RN
R1617
1.2k
RN
R1619
3.6k
RN
R1592
220
R1772
NM
R1601
3.3k
RN
R1769
1.5
R1768
1.5
R1767
1.5
R1766
1.5
R1609
1.2k
RN
V+15A
V+15A
V-15A
V-15A
V-15A
V-15A
V+5A
V+15A
V+15A
V+5A
V+5A
V+5A
V+5A
V+5A
V+3R3A
V-15A
V-15A
V+15A
V-15A
V+15A
V+15A
V-15A
V+15A
V+3R3A
V+5A
V+3R3A
V+5A
V+5A
V+3R3A
V+5A
96k_AD/DA2
6M_AD/DA1
24M_AD/DA1
96k_AD/DA1
96k_AD/DA4
24M_AD/DA4
6M_AD/DA4
6M_AD/DA3
24M_AD/DA3
96k_AD/DA3
6M_AD/DA2
24M_AD/DA2
DATA_CH2
DATA_CH4
DATA_CH1
DATA_CH3
R-
R+
R-
R+
R-
R+
R-
R+
STBY
STBY
STBY
STBY
AINL+
AINL-
VREFGND
AVDD
AGND
LRCLK
DOUT
BCLK
MCLK
MS0 AUDIOF0
AUDIOF1
OSR0
OSR1
DVDD
DGND
VMID
VREF
AINR-
AINR+
AINL+
AINL-
VREFGND
AVDD
AGND
LRCLK
DOUT
BCLK
MCLK
MS0 AUDIOF0
AUDIOF1
OSR0
OSR1
DVDD
DGND
VMID
VREF
AINR-
AINR+
AINL+
AINL-
VREFGND
AVDD
AGND
LRCLK
DOUT
BCLK
MCLK
MS0 AUDIOF0
AUDIOF1
OSR0
OSR1
DVDD
DGND
VMID
VREF
AINR-
AINR+
AINL+
AINL-
VREFGND
AVDD
AGND
LRCLK
DOUT
BCLK
MCLK
MS0 AUDIOF0
AUDIOF1
OSR0
OSR1
DVDD
DGND
VMID
VREF
AINR-
AINR+
CH1_ADC
CH2_ADC
CH3_ADC
CH4_ADC
(D1)
(CH1)
(CH2)
(CH3)
(CH4)
(D2)
(D3)
(D4)
(CH2)
(CH1)
(CH3)
(CH4)
19 20 21 22
D4/4
2/4D
2/4
D
2/4
D
2/4
D
3/4
D
3/4
D
3/4
D
3/4
D

DJM-700-S
78
1234
1 234
C
D
F
A
B
E
10.13 PANEL 1 ASSY
C1_1
C3
C6
R15
R8
R4
R0
R5
R1
C0
C2
R7
R0
R0
R3
R4
R5
R13
R12
R11
R10
R9
R8
R7
R6
R5
R4
R3
R2
R1
C4
R9
R2
R10
R11
R12
R3
VR_IN1
VRSEL1_b1
VRSEL1_b0
R6
R14
R13
C5
C4
C0
FL_DATA
FL_CLK
FL_LAT
FL_BK
C4
C2_1
VR_IN2
VR_IN0
C3
C3
R14
R15
R7
R16
R17
R8
C6
C5
C1
C0
C5
C6
R16
C1_1
R17
C2_1
C2
VR_IN3
C1
52492-1320
CN5001
1
2
3
4
5
6
7
8
9
10
11
12
13
VKN1258-A
CN5000
1
2
3
4
5
6
7
8
9
10
11
12
13
14
15
16
17
18
19
20
21
22
23
24
25
26
27
100u/10
C5000
JQ
C5001
0.1u
C5008
0.1u/25
C5005
0.1u/25
C5006
0.1u/25
C5007
0.1u/25
C5003
0.1u/25
C5004
0.1u/25
C5002
0.1u/25
D5049 D5050 D5051 D5052 D5053 D5054 D5055 D5056 D5057
D5066 D5067 D5068 D5069 D5070 D5071 D5072 D5073
NM
D5003
D5004
D5032D5031 D5034D5033D5030D5029
D5100
D5036
D5088
D5038 D5039 D5040 D5041
NM
D5133
D5074
D5082 D5083 D5084
NM
D5132
D5085 D5086
NM
D5013
NM
D5131
NM
D5130
D5012
NM
D5009
D5010
NM
D5007
D5008
D5006
NM
D5129
NM
D5005
D5087
NM
D5128
D5090
D5014
D5018
D5017
D5114D5113D5112D5111
D5099D5098D5097D5096
D5081D5080D5079D5078
D5065D5064D5063D5062
D5028D5027
D5048D5047D5046D5045
D5016
D5110D5109
D5095D5094
D5077D5076
D5061D5060
D5044D5043
D5123
D5122D5121D5120D5119D5118D5117D5116D5115
D5108D5107D5106D5105D5104D5103D5102
D5037
D5089
D5101
D5035
D5015
NM
D5011
D5024
1SS355
D5019
1SS355
D5021
1SS355
D5124
1SS355
D5025
1SS355
D5026
1SS355
D5000
1SS355
D5001
1SS355
D5091
1SS355
D5126
1SS355
D5059
1SS355
D5022
1SS355
D5134
1SS355
D5092
1SS355
D5042
1SS355
D5075
1SS355
D5058
1SS355
D5125
1SS355
D5093
1SS355
D5023
1SS355
D5020
1SS355
GNDD
GNDD
GNDD
GNDD
GNDD
GNDD
GNDD
GNDREF1
GNDD
GNDD
GNDD
GNDD
GNDD
GNDD
DTC143EK
Q5006
DTC143EK
Q5023
DTC143EK
Q5029
DTC143EK
Q5031
DTC143EK
Q5033
DTC143EK
Q5027
RT1N431M
Q5025
Q5020
2SC3052(EF)
Q5022
2SC3052(EF)
Q5014
2SC3052(EF)
Q5013
2SC3052(EF)
Q5012
2SC3052(EF)
Q5010
2SC3052(EF)
Q5009
2SC3052(EF)
Q5008
2SC3052(EF)
Q5011
2SC4154(EFG)
Q5016
2SC4154(EFG)
Q5015
2SC3052(EF)
Q5017
2SC4154(EFG)
Q5018
2SC4154(EFG)
Q5019
2SC4154(EFG)
Q5021
2SC4154(EFG)
Q5000
2SC3052(EF)
Q5001
2SC4154(EFG)
Q5002
2SC4154(EFG)
Q5003
2SC4154(EFG)
Q5004
2SC4154(EFG)
Q5005
2SC4154(EFG)
2SB1188(QR)
Q5030
2SB1188(QR)
Q5007
2SB1188(QR)
Q5032
2SB1188(QR)
Q5034
2SB1188(QR)
Q5028
2SB1188(QR)
Q5024
2SB1188(QR)
Q5026
R5070
JP
R5069
JP
R5068
JP
R5067
JP
R5066
JP
R5065
JP
R5119
JP
R5118
JP
R5117
JP
R5116
JP
R5115
JP
R5114
JP
R5113
JP
R5112
JP
R5111
JP
R5110
JP
R5109
JP
R5108
JP
R5107
JP
R5106
JP
R5129
30k
R5170
JP
R5105
JP
R5104
JP
R5103
JP
R5102
JP
R5101
JP
R5100
JP
R5099
JP
R5098
JP
R5097
JP
R5096
JP
R5095
JP
R5094
JP
R5093
JP
R5092
JP
R5091
JP
R5090
JP
R5089
JP
R5088
JP
R5087
JP
R5086
JP
R5085
JP
R5084
JP
R5083
JP
R5082
JP
R5081
JP
R5080
JP
R5079
JP
R5078
JP
R5152
3k
R5171
JP R5172
JP
R5153
3k
R5173
JP R5174
JP R5175
JP
R5130
30k
R5131
30k
R5161
3k
R5018
22k
R5160
3k
R5159
3k
R5158
3k
R5038
22k
R5039
390
R5157
3k
R5156
3k
R5041
390
R5139
30k
R5042
22k
R5043
390
R5019
390
R5141
30k
R5151
3k
R5044
22k
R5037
390
R5036
22k
R5045
390
R5235
56k
R5162
JP
R5232
56k
R5231
56k
R5230
56k
R5229
56k
R5228
56k
R5227
56k
R5226
150
R5212
150
R5150
3k
R5149
3k
R5148
3k
R5147
3k
R5225
120
R5224
120
R5223
120
R5222
120
R5221
120
R5220
120
R5219
120
R5071
JP
R5217
120
R5027
120
R5028
120
R5029
120
R5030
120
R5031
120
R5032
120
R5033
120
R5034
120
R5035
120
R5022
150
R5021
150
R5216
150
R5215
150
R5012
NM
R5178
NM
R5181
NM
R5014
NM
R5006
NM
R5179
NM
R5010
NM
R5180
NM
R5008
NM
R5176
NM
R5177
NM
R5016
NM
R5023
560
R5026
560
R5024
560
R5025
560
R5046
22k
R5146
30k
R5047
390
R5064
JP
R5163
JP
R5132
30k
R5133
30k
R5134
30k
R5135
30k
R5155
3k
R5120
3k
R5121
3k
R5122
3k
R5123
3k
R5124
3k
R5125
3k
R5126
30k
R5136
30k
R5137
30k
R5145
30k
R5169
JP
R5138
30k
R5168
JP
R5167
JP
R5144
30k
R5164
JP R5166
JP
R5140
30k
R5165
JP
R5143
30k
R5142
30k
R5127
30k
R5128
30k
R5020
100
R5072
JP
R5211
NM
R5191
JP
R5208
JP
R5154
3k
R5207
JP
R5206
JP
R5205
JP
R5204
JP
R5203
JP
R5202
JP
R5201
JP
R5200
JP
R5199
JP
R5198
JP
R5197
JP
R5196
JP
R5195
JP
R5194
JP
R5193
JP
R5189
JP
R5073
JP R5074
JP R5075
JP R5076
JP
R5188
JP
R5185
JP
R5184
JP
R5183
JP
R5218
120
R5077
JP
R5040
22k
DSG1079-A
S5010
12
DSG1079-A
S5006
12
DSG1079-A
S5000
12
DSG1079-A
S5017
12
DSG1079-A
S5004
12
DSG1079-A
S5007
12
DSG1079-A
S5012
12
DSG1079-A
S5019
12
DSG1079-A
S5016
12
DSG1079-A
S5003
12
DSG1079-A
S5018
12
DSG1079-A
S5009
12
DSG1079-A
S5015
12
DSG1079-A
S5013
12
DSG1079-A
S5014
12
S5005
DSK1033-A
1C2 3
4C5 6
S5002
DSK1033-A
1C2 3
4C5 6
S5008
DSK1033-A
1C2 3
4C5 6
S5011
DSK1033-A
1C2 3
4C5 6
S5020
DSH1066-A
1C2 3
S5001
DSH1058-A
12345
V+5D
V+5D
V+5D
V+3R3REF1V+3R3REF1
V+5D
V+5D
V+3R3REF1
V+5D
V+5D
V+5D
V+5D
V+5D
V+5D
V+5D
V+5D
V+5D
V+5D
R5007
56
R5009
56
R5011
56
R5013
56
R5015
56
R5017
56
R5005
1.5k
R5004
1.5k
R5003
1.5k
R5002
1.5k
R5001
1.5k
R5000
1.5k
R5214
68
R5234
68
R5213
68
R5233
68
CH1
CH2
CH3
CH4
MASTER L
MASTER R
OVER
10
7
4
2
1
0
-1
-2
-3
-5
-7
-10
-15
-24
FS1
FS2
TALK
OVER
CUE1
CUE2
CUE3
CUE4
CUEM
CUEE
FILTER
LEVEL METER INDICATORS
CUE1 CUE2
CUE3
CUE4
CUEM
CUEEBEAT
BEATIN3 SELECT
IN4 SELECT
FS1
FS2 FILTER
AUTO/TAP
MIC SELECT
IN1 SELECT
KEY MATRIX
MIDI START
TAP
VR_IN2
GNDREF1
R8
V+3R3REF1
R5
R6
R7
R10
R4
R16
R13
R3
R2
R11
R1
R0
R14
VRSEL1_b1
R17
VR_IN3
TAP_SW
VRSEL1_b0
R15
R9
VR_IN0
R12
VR_IN1
C0
C5
GNDD
C1
C2
V+5D(LED)
C4
C3
C6
FL_CLK
FL_DATA
FL_LAT
FL_BK
MIDI ON/OFF
HP SP/ST
IN2 SELECT
CD LINE
CD PHONO
LINE PHONO
LINE PHONO
TALK
OVER
ON
OFF
STBY
STBY
STBY
STBY
STBY
STBY
is STBY
CKSRYB
CEAT
RS1/16S****J
NOTES
CEJQJQ
STBY
STBY
STBY
STBY
STBY
STBY
STBY
STBY
RED : SLR-343VC(NPQ)-TS
YELLOW : SLI-343YYW(RST)-TS
GREEN : SLR-343MC(NPQ)-TS
D5034~D5041
D5049~D5057
D5066~D5074
D5082~D5090
D5100~D5108
D5115~D5123
D5045~D5048
D5111~D5114
D5096~D5099
D5078~D5081
D5062~D5065
D5029~D5032
D5109~D5110
D5027~D5028
D5060~D5061
D5043~D5044
D5094~D5095
D5076~D5077
YELLOW : SLI-343YYW(RST)-TS
D5003~D5014
D5128~D5133
D5017~D5018
RED : SLR-343VC(NPQ)-TS
D5016
BLUE : SLR343BC4T(JKLM)-TS
D5015
NM
E
PANEL 1 ASSY (DWX2677)
E
CN1101
CN6007
D2/4
F

DJM-700-S 79
5678
5678
C
D
F
A
B
E
FL DISPLAY
GNDD
FL_CLK
FL_LAT
FL_BK
FL_DATA
VR_IN0
VR_IN2
VR_IN1
VRSEL1_b1
VRSEL1_b0
VR_IN3
VKN1242-A
CN5002
1
2
3
4
5
6
7
8
9
10
11
47u/35
C5020
470u/6.3
C5011
C5019
0.1u/25
C5012
0.1u/25
C5010
0.1u/25
C5017
0.1u/25
C5018
0.1u/25
C5051
0.1u/25
C5047
0.1u/25
C5025
0.1u/25
C5053
0.1u/25
C5052
0.1u/25
C5048
0.1u/25
C5050
0.1u/25
C5032
0.1u/25
C5038
0.1u/25
C5033
0.1u/25
C5036
0.1u/25
C5049
0.1u/25
C5054
0.1u/25
C5034
0.1u/25
C5031
0.1u/25
C5028
0.1u/25
C5043
0.1u/25
C5024
0.1u/25
C5027
0.1u/25
C5037
0.1u/25
C5030
0.1u/25
C5046
0.1u/25
C5044
0.1u/25
C5045
0.1u/25
C5035
0.1u/25
C5042
0.1u/25
C5041
0.1u/25
C5040
0.1u/25
C5026
0.1u/25
C5029
0.1u/25
C5023
0.1u/25
C5039
0.1u/25
C5022
0.1u/25
C5016
NM
C5015
NM
C5014
NM
C5013
NM
C5021
0.1u/25
C5009
0.1u/25
GNDREF1
GNDREF1
GNDREF1
GNDREF1
GNDREF1
GNDREF1
GNDREF1GNDREF1
GNDD
GNDFL
GNDREF1GNDREF1
GNDD
GNDREF1
GNDD
GNDREF1GNDREF1
GNDREF1
GNDD
GNDFL
GNDREF1
GNDD
GNDREF1
GNDREF1
GNDD
GNDREF1
GNDREF1
GNDREF1
GNDREF1
NJM2903M
IC5002
OUTPUT1
1
-INPUT1
2
+INPUT1
3
GND
45
+INPUT2
6
-INPUT2
7
OUTPUT2
8
V
TC74HC4052AF
IC5001
0Y
1
2Y
2
Y_COM
3
3Y
4
51Y
6INH
7VEE
8GND 9
B
10
A
11
3X
12
0X
13
X_COM
14
1X
15
2X
16
VCC
TC74HC4052AF
IC5000
0Y
1
2Y
2
Y_COM
3
3Y
4
51Y
6INH
7VEE
8GND 9
B
10
A
11
3X
12
0X
13
X_COM
14
1X
15
2X
16
VCC
RT1P431M
Q5035
R5063
10k
R5062
10k
R5236 1
R5239 NM
R5243 NM
R5242 NM
R5241 NM
R5240 0
R5048
22k
R5237 1
R5054
NM
R5055
NM
R5050
NM
R5052
NM
R5061 0
R5060 0
R5059 0
R5058 0
R5056
10
R5057
10
R5049
1k
R5053
10k
R5051
1M
R5210
JP
R5186
JP
R5182
10k
V+3R3REF1
V+3R3REF1
V+3R3REF1
V+3R3REF1
V+3R3REF1V+3R3REF1
V+5D
V+5D
V+30
AC2
AC1
V+30
AC1 AC2 V+5D
V+3R3REF1
V+5D
V+3R3REF1
V+3R3REF1
V+3R3REF1
V+3R3REF1
V+3R3REF1 V+3R3REF1
V+3R3REF1
V+3R3REF1
V+5D
V+3R3REF1
V+3R3REF1
V+3R3REF1
V+3R3REF1
DCS1097-A
VR5012
13
2
DCS1097-A
VR5014
13
2
DCS1096-A
VR5011
13
2
DCS1065-A
VR5005
1
3
2
4
5
6
DCS1065-A
VR5009
1
3
2
4
5
6
DCS1065-A
VR5001
1
3
2
4
5
6
DCS1065-A
VR5013
1
3
2
4
5
6
DCS1065-A
VR5007
1
3
2
4
5
6
DCS1065-A
VR5015
1
3
2
4
5
6
DCS1065-A
VR5002
13
2
4
5
6
DCS1065-A
VR5008
1
3
2
4
5
6
DCS1065-A
VR5006
13
2
4
5
6
DCS1065-A
VR5003
13
2
4
5
6
DCS1065-A
VR5000
13
2
4
5
6
DCS1065-A
VR5004
1
3
2
4
5
6
DCS1095-A
VR5010
13
2
4
5
6
MUTE2
10J
11C
MUTE2
R5238 1
C5055
NM
C5056
NM
DEL1063-AV5000
1F1
13 SI
14 CLK
15 LAT
16 BK
17 VDD
18 VH
19 PGND
20 LGND
24 F2
CH1 EQ HI
CH2 EQ HI
CH3 EQ HI
CH4 EQ HI
CH2 EQ MID
CH1 EQ MID
CH3 EQ MID
CH4 EQ MID
CH2 EQ LOW
CH1 EQ LOW
CH3 EQ LOW
CH4 EQ LOW
MIC EQ HI
MIC EQ LOW
MASTER LEVEL
ROTARY VOLUME
FLAC2
FLAC2
V+5D
FL_30V
FLAC1
FLAC1
FL_GND
V+5D
GNDD
GNDD
FREQUENCY
MUTE2
STBY
STBY
STBY
STBY
STBY
FL Holder=DNF1772-A
2
3
1
4
6
7
5
E
CN305
G6/6

DJM-700-S
80
1234
1 234
C
D
F
A
B
E
10.14 PANEL 2 ASSY
GNDREF2
C1
C4
C0
C3
C6
FL_CLK
C2
FL_DATA
R19
FL_BK
R18
FL_LAT
R21
R20
C5
PG06MR-E07
CN6005
1
2
3
4
5
6
CN6002
B4B-PH-K-Y
1
2
3
4
CN6004
B4B-PH-K-Y
1
2
3
4
CN6006
B4B-PH-K-S
1
2
3
4
CN6003
B4B-PH-K-S
1
2
3
4
VKN1262-A
CN6001
1
2
3
4
5
6
7
8
9
10
11
12
13
14
15
16
17
18
19
20
21
22
23
24
25
26
27
28
29
30
31
100u/10
C6016
C6022
0.1u/25
C6013
0.1u/25
C6002
0.01u/50
C6003
0.01u/50
C6025
0.1u/25
C6018
0.1u/25
C6014
0.1u/25
C6010
0.1u/25
C6011
0.1u/25
C6009
0.1u/25
C6006
0.1u/25
C6015
0.1u/25
C6020
0.1u/25
C6004
0.1u/25
C6017
0.1u
C6007
0.1u/25
C6012
0.1u/25
C6019
0.1u/25
C6023
0.1u/25
C6008
0.1u/25
C6001
0.1u/25
C6021
0.1u/25
D6003
SLI-343YYW(RST)-TS
D6004
SLI-343YYW(RST)-TS
D6002
1SS355-TRB
D6012
1SS355-TRB
D6010
1SS355-TRB
D6009
1SS355-TRB
D6008
1SS355-TRB
D6007
1SS355-TRB
D6006
1SS355-TRB
D6001
1SS355-TRB
D6011
1SS355-TRB
D6005
1SS355-TRB
GNDREF2
GNDREF2
GNDREF2
GNDREF2
GNDD
GNDREF2
GNDREF2
GNDREF2
GNDREF2
GNDD
GNDREF2
GNDREF2
GNDREF2
GNDREF2 GNDREF2
GNDD
GNDREF2
GNDD
GNDREF2
GNDREF2
GNDREF2
GNDREF2
GNDREF2
GNDD
TC74HC4052AF
IC6001
0Y
1
2Y
2
Y_COM
3
3Y
4
51Y
6INH
7VEE
8GND 9
B
10
A
11
3X
12
0X
13
X_COM
14
1X
15
2X
16
VCC
Q6001
2SC4154(EFG)-TLB
R6102
NM
R6101
NM
R6013
10k
R6020
0
R6015
30k
R6014
3k
R6012
10k
R6002
120
R6001
120
DSG1079-A
S6002
12
S6001
DSX1064-A
1
A
2
B3
COM
DSG1098-A
S6003
1
2
3
4
5
6
7
8
9
10
V+3R3REF2 V+3R3REF2
V+3R3REF2
V+3R3REF2
V+3R3REF2
V+3R3REF2
V+3R3REF2
V+3R3REF2
V+3R3REF2
V+3R3REF2
V+3R3REF2
V+3R3REF2
V+5D
V+3R3REF2
DCS1096-A
VR6001
13
2
DCS1097-A
VR6004
13
2
DCS1097-A
VR6003
13
2
DCS1096-A
VR6005
13
2
DCS1065-A
VR6002
1
32
4
56
R6003
220
R6004
330
R6005
390
R6006
510
R6007
750
R6009
1.8k
R6010
3.6k
R6011
2.2k
R6008
1.1k
ON/OFF SW
ON/OFF LED
R19
VR_IN4
EF_SW
EF_LED
R18
R20
VRSEL2_b1
VR_CFD
C5
VR_FD1
VR_FD3
R21
GNDREF2
C0
VR_FD2
V+3R3REF2
C1
C2
VRSEL2_b0
VR_FD4
VR_IN5
C4
TIME_1
TIME_0
C6
C3
BOOTH
CH SELECTOR
BALANCE
MONITOR
TIME
EFFECT
EFFECT
VR_FD4
V+3R3REF2
GNDREF2
NC
NC
V+3R3REF2
VR_FD3
GNDREF2
GNDREF2
NC
VR_FD2
V+3R3REF2
GNDREF2
NC
VR_FD1
V+3R3REF2
VR_CFD
GNDREF2
V+3R3REF2
NC
NC
NC
HP MIXING
HP LEVEL
FL_LAT
FL_CLK
FL_BK
LEVEL/DEPTH
EFFECTOR
NC
V+3R3REF2
FL_DATA
FL_BK
FL_LAT
STBY
STBY
FL_CLK
FL_DATA
RS1/16S****J
is STBY
CKSRYB
CEAT
NOTES NM
F
PANEL 2 ASSY (DWX2678)
F
CN7001
H
CN7401
L
CN7301
K
CN7201
J
CN7101
I
CN1201
D2/4

DJM-700-S 81
5678
5678
C
D
F
A
B
E
FL_BK
C4
C0
FL_LAT
C0
FL_DATA
C1
C6
C6
C2
C1
R20
R21
R18
R19
C5
C5
FL_CLK
C3
C2
52492-1320
CN6007
1
2
3
4
5
6
7
8
9
10
11
12
13
C6024
0.1u/25
D6021
1SS355
D6015
1SS355
D6027
1SS355
D6014
1SS355
D6013
1SS355
D6026
1SS355
D6020
1SS355
D6018
1SS355
D6022
1SS355
D6016
1SS355
D6028
1SS355
D6017
1SS355
D6025
1SS355
D6024
1SS355
D6023
1SS355
D6019
1SS355
GNDD
GNDD
GNDD
IC6002
TC74HCT08AF-TBB
1A
1
1B
2
1Y
3
2A
4
52B
62Y
7GND 8
3Y
9
3A
10
3B
11
4Y
12
4A
13
4B
14
VCC
R6024
0
R6023
0
R6022
0
R6021
0
R6018
0
S6011
DSX1068-A
24135
S6007
DSH1066-A
1C2 3
S6005
DSH1066-A
1C2 3
S6010
DSH1058-A
12345
S6008
DSH1058-A
12345
S6009
DSH1058-A
12345
S6004
DSH1058-A
12345
S6006
DSH1058-A
12345
V+5D
V+5D
CRFD ASSIGN
BEAT EFFECTS
CHFD CURVE
MASTER
MONO/STEREO
C4
C3
C6
C1
C2
C0
C5
GNDD
V+5D(LED)
FL_BK
FL_DATA
FL_CLK
FL_LAT
CH1 CH2
CRFD ASSIGN
CH3
CRFD ASSIGN
CH4
CRFD ASSIGN
CRFD CURVE
V+5D
FL_BK
FL_LAT
FL_CLK
FL_DATA
1234
F
CN5001
E

DJM-700-S
82
1234
1 234
C
D
F
A
B
E
10.15 OUTPUT ASSY (1/6)
CN4002
B7B-PH-K-S
1
2
3
4
5
6
7
CN4001
B11B-PH-K-S
1
HP_L
2
GNDA(HP)
3
HP_R
4
GNDA(HP)
5
RETURN_L
6
GNDA(RETURN)
7
RETURN_R
8
GNDA(SEND)
9
SEND_L
10
GNDA(SEND)
11
SEND_R
100u/25
C4023 HAT
100u/25
C4017
HAT
C4021
0.1u
C4019
0.1u
C4022
0.1u
C4018
0.1u
C4011
CH
470p
C4016
470p
CH
C4012
CH
470p
C4013
470p
CH
C4010
CH
470p
C4009
CH
470p
C4014
470p
CH
C4003
820p
MA
C4004
820p
MA
C4002
820p
MA
C4001
820p
MA
C4030
0.047u
C4028
0.047u
C4032
0.047u
C4026
0.047u
C4015
470p
CH
GNDA
GNDA
GNDA
GNDA
GNDA
GNDA
GNDA
GNDA
GNDA
GNDA
GNDA
GNDA
GNDA
GNDA
GNDAGNDA
IC4002
NJM4580MD
54
67
8
IC4001
NJM4580MD
54
67
8
IC4002
NJM4580MD
34
21
8
IC4001
NJM4580MD
34
21
8
R4001
4.3k
RN
R4050
1.2k
R4047
1.2k
R4049
1.6k
R4046
1.6k
R4048
5.1k
R4045
5.1k
R4037
3.9k
RN
R4225
NM
R4043
47k
R4041
47k
R4044
47k
R4042
47k
R4039
3.9k
RN
R4216
0R4217
0
R4218
0R4219
0
R4221
0
R4021
3.9k
RN
R4026
2k
RN
R4002
4.3k
RN
R4003
4.3k
RN
R4224
0
R4223
0
R4004
4.3k
RN
R4005
4.3k
RN
R4006
4.3k
RN
R4007
4.3k
RN
R4008
4.3k
RN
R4027
2k
RN
R4032
2k
RN
R4030
2k
RN
R4040
3.9k
RN
R4023
3.9k
RN
R4028
2k
RN
R4025
2k
RN
R4022
3.9k
RN
R4038
3.9k
RN
R4024
3.9k
RN
R4031
2k
RN
R4029
2k
RN
R4220
NM
R4222
0
R4254
NM
S4001
DSH1063-A
COM1
234
COM5
COM6
789
COM10
V+15A
V+15A
V-15A
V-15A
V+15A
V-15A
V-15A
V+15A
RETURN_L
RETURN_R
HP_R
HP_L
SEND_R
SEND_L
CCH1357-A
C4027
CCH1357-A
C4029
CCH1357-A
C4031
CCH1357-A
C4025
RN1/16SE****D
NOTES
CCSRCH
CEHAT
RN
CQMA
RS1/16S****J
MA
HAT
CKSRYB
CEAT
CH
is STBY
VM RD1/2VM***
L+
L-
R+
R-
GNDA
MASTER_L+
GNDA
MASTER_L-
MASTER_R+
MASTER_R-
GNDA
STBY
STBY
HP_L
HP_R
RETURN_L
RETURN_R
SEND_L
SEND_R
MASTER_L+
MASTER_L-
MASTER_R+
MASTER_R-
MASTER_L_COLD
MASTER_L_HOT
MASTER_R_COLD
MASTER_R_HOT
STBY
NM
-6dB
-3dB
0dB
: HP L CH SIGNAL
: RETURN L CH SIGNAL
: SEND L CH SIGNAL
: MASTER1 L CH HOT LINE
: MASTER1 L CH COLD LINE
: MASTER2 L CH LINE
: MASTER2 L CH LINE
(HP)
(RN)
(SD)
(MA+)
(MA-)
(MA2+)
(MA2-)
AUDIO SIGNAL ROUTE
(HP)
(SD)
(MA+)
(MA-)
(MA+)
(MA-)
(MA+)
(MA2-)
(RN)
+
-
G1/6
OUTPUT ASSY (DWX2676)
G1/6
CN1602
D1/4
CN1603
D1/4
5/6G
3/6
G

DJM-700-S 83
5678
5678
C
D
F
A
B
E
100u/25
C4052
HAT
100u/25
C4044
HAT
100u/25
C4041
HAT
100u/25
C4051
HAT
C4036
NM
C4033
NM
C4034
NM
C4037
82p CH
C4047
82p CH
C4046
0.1u
C4045
0.1u
C4043
0.1u
C4042
0.1u
C4038
82p CH
C4048
82p CH
C4049
82p CH
C4035
NM
C4050
82p CH
C4039
82p CH
C4149
0.1u
C4148
0.1u C4147
0.1u C4146
0.1u
C4055
MA2200p
C4056
2200p MA
C4054
2200p MA
C4053
MA2200p
C4040
82p CH
D4007
1SS355-TRB
D4004
1SS355-TRB
D4021
1SS355
D4005
1SS355-TRB D4001
1SS355-TRB
D4006
1SS355-TRB
D4008
1SS355-TRB
D4002
1SS355-TRB
D4003
1SS355-TRB
L4005
VTF1093-A
L4006
VTF1093-A
L4004
VTF1093-A
L4003
VTF1093-A
GNDA
GNDA
GNDA
GNDA
GNDA GNDA
GNDA
GNDA
GNDA
GNDA
GNDAGNDA
GNDA
GNDA
GNDA
GNDA
GNDA
GNDA
IC4003
NJM5532DD
34
21
8
IC4003
NJM5532DD
54
67
8
IC4004
NJM5532DD
34
21
8
IC4004
NJM5532DD
54
67
8
Q4008
2SK209(BL)-TLB
Q4005
2SK209(BL)-TLB
Q4006
2SK209(BL)-TLB
Q4007
2SK209(BL)-TLB
Q4004
2SC5938A(AB)-TLB
Q4009
INC2001AC1-TLB
Q4010
INC2001AC1-TLB
Q4011
INC2001AC1-TLB
Q4012
INC2001AC1-TLB
Q4002
2SC5938A(AB)-TLB
Q4001
2SC5938A(AB)-TLB
Q4003
2SC5938A(AB)-TLB
R4101
0
R4100
0
R4099
0
R4098
0
R4079
9.1k
RN
R4085
3.6k
RN
R4062
4.7k
RN
R4061
4.7k
RN
R4060
4.7k
RN
R4074
10k
RN
R4059
4.7k
RN
R4058
4.7k
RN
R4057
4.7k
RN
R4091
1.2k
RN
R4056
4.7k
RN
R4088
1.2k
RN
R4055
4.7k
RN
R4076
10k
RN
R4080
9.1k RN
R4072
390
VM
R4087
1.2k
RN
R4070
390
VM
R4077
10k RN
R4078
9.1k
RN
R4069
47k
R4068
47k
R4067
47k
R4066
47k
R4230
10
VM
R4227
10
VM
R4228
10
VM
R4229
10
VM
R4097
18k
R4096
18k
R4094
18k
R4095
18k
R4081
9.1k RN
R4082
470k
R4090
3.6k
RN
R4083
470k
R4089
3.6k
RN
R4063
47k
R4086
3.6k
RN
R4064
0
R4065
0
R4093
0
R4075
10k
RN
R4073
390
VM
R4092
0
R4071
390
VM
R4084
1.2k
RN
V+15A
V-15A
V-15A
V-15A
V+15A
V+15A
V-15A
V+15A
V+15A
V-15A
V+15A
V+15A
V-15A
V-15A
V-15A
V-15A
V+15A
MASTER_MUTE
MUTE
MASTER2_L+
MASTER2_L-
MASTER2_R+
MASTER2_R-
2
3
4
JA4001
1
DKB1077-A
3
4
JA4002
1
DKB1077-A
2
MASTER1 OUT
STBYSTBYSTBYSTBY
HOT COLDCOLD
HOT
MASTER_L_COLD
MASTER_L_HOT
MASTER_R_COLD
MASTER_R_HOT
Canon Shield(DNF1789-A)
(MA2+)
(MA+)
(MA-)
(MA-)
(MA+)
(MA-)
(MA+)
(MA2+)
(MA2-)
3
1
2
G1/6
6/6G
2/6
G

DJM-700-S
84
1234
1 234
C
D
F
A
B
E
10.16 OUTPUT ASSY (2/6)
10u/35
C4067
NP
10u/35
C4068
NP
C4063
100pCH
C4061
100pCH
C4064
100pCH
C4062
100pCH
C4065
0.1u
C4066
0.1u
GNDA
GNDA
GNDA
GNDA
IC4005
NJM4580MD
34
21
8
IC4005
NJM4580MD
54
67
8
R4108
15k
RN
R4109
15k
RN
R4111
10k
RN
R4103
12k
RN
R4104
12k
RN
R4107
15k
RN
R4110
10k
RN
R4102
12k
RN
R4106
15k
RN
R4105
12k
RN
V-15A
V+15A
V+15A
V-15A
MASTER2_L+
MASTER2_L-
MASTER2_R+
MASTER2_R-
MASTER2_L
MASTER2_R
CCSRCH
RN
RD1/2VM***
RN1/16SE****D
NOTES
VM
CKSRYB
CQMAMA
CH
is STBY
CEANP
RS1/16S****J
NP
NM
: MASTER2 L CH SIGNAL
(MA2)
AUDIO SIGNAL ROUTE
(MA2-)
(MA2+)
(MA2)
G2/6
OUTPUT ASSY (DWX2676)
G2/6
1/6G

DJM-700-S 85
5678
5678
C
D
F
A
B
E
10u/35
C4075
NP
10u/35
C4076
NP
C4074
0.047u
C4073
0.047u
C4071
150pCH
C4069
0.1u
C4070
0.1u
C4072
150p CH
GNDA
GNDAGNDA
GNDA
GNDA
GNDA
GNDA
GNDA
GNDA
GNDA
GNDA
IC4006
NJM4580MD
34
21
8
IC4006
NJM4580MD
54
67
8
JA4003
PKB1034-A
Q4014
2SK209(BL)-TLB
Q4013
2SK209(BL)-TLB
Q4016
INC2001AC1-TLB
Q4015
INC2001AC1-TLB
R4116
1M
R4115
10k
RN
R4121
470k
R4112
330 VM
R4117
1M
R4113
330
VM
R4120
470k
R4114
10k
RN
R4119
18k
R4118
18k
V+15A
V-15A
V-15A
V+15A
MASTER_MUTE
MASTER_MUTE
C4077
1500p
MA
C4078
1500p
MA
MASTER2_L
MASTER2_R
L
R
(MA2)
(MA2)
(MA2)
4
G2/6
6/6G
6/6
G

DJM-700-S
86
1234
1 234
C
D
F
A
B
E
10.17 OUTPUT ASSY (3/6)
10u/50
C4080
10u/50
C4079
10u/50
C4096
10u/50
C4091
10u/35
C4090
NP
10u/35
C4089
NP
C4084
100p
CH C4083
100p
CH
C4093
56p
C4088
1000p
CH
C4092
0.1u
C4085
1500p
C4086
1500p
C4081
4700p
C4082
4700p
C4094
0.1u
C4087
CH
1000p
C4095
56p
C4145
0.33u
C4144
0.33u
GNDAGNDA
GNDA
GNDA
GNDA
GNDA
GNDA
GNDA
IC4007
RNB4580F-TBB
34
21
8
IC4007
RNB4580F-TBB
54
67
8
JA4004
DKN1452-A 2
3
1
JA4005
DKN1452-A 2
3
1
R4134
36k
R4136
15k
R4135
36k
R4128
100
R4137
15k
R4133
4.3k
(D)
R4132
4.3k
(D)
R4129
100
R4131
47k
(D)
R4125
47k
(D)
R4127
4.7k
(D)
R4130
47k
(D)
R4124
47k
(D)
R4122
4.7k
(D)
R4126
4.7k
(D)
R4123
4.7k
(D)
R4238
0
(Chip JP)
V-15A
V-15A
V+15A
V+15A
MUTE
L
R
RETURN
SEND_L
SEND_R
SEND_R
SEND_L
: SEND L CH SIGNAL
: RETURN L CH SIGNAL
(SD)
(RN)
AUDIO SIGNAL ROUTE
(SD)
(SD)
(RN)(RN)
G3/6
OUTPUT ASSY (DWX2676)
G3/6
1/6G
6/6
G

DJM-700-S 87
5678
5678
C
D
F
A
B
E
10u/50
C4104
10u/50
C4103
10u/35
C4102
NP
10u/35
C4101
NP
C4105
4700p
MA
C4097
0.047u
C4100
0.1u
C4099
0.1u
C4106
4700p
MA
C4098
0.047u
GNDA
GNDA
GNDA
GNDA
GNDA
GNDA
GNDA
GNDA
GNDAGNDA
IC4008
RNB4580F-TBB
54
67
8
IC4008
RNB4580F-TBB
34
21
8
JA4007
DKN1452-A
2
3
1
JA4006
DKN1452-A
2
3
1
Q4018
2SK209(BL)-TLB
Q4017
2SK209(BL)-TLB
Q4019
2SC5938A(AB)-TLB
Q4020
2SC5938A(AB)-TLB
R4141
1M
R4144
100k
R4143
18k
R4139
820 VM
R4138
820
VM
R4140
1M
R4145
100k
R4142
18k
V-15A
V+15A
V-15A
V+15A
RETURN_R
RETURN_L
L
R
SEND
CH
is STBYNOTES
CCSRCH
CEANP
D
CQMA
NP
CKSRYB
RS1/16S****J
MA
CEAT
SEND_L
SEND_R
RETURN_L
RETURN_R RS1/16S****D
RD1/2VM***VM
NM
(SD) (SD)
(RN) (RN)
5
6
G3/6
1/6G

DJM-700-S
88
1234
1 234
C
D
F
A
B
E
10.18 OUTPUT ASSY (4/6)
100u/10
C4110
HAT
NM
C4112
C4113
NM
C4111
0.01u
C4107
0.01u
LA
C4109
0.1u
C4114
0.01u
C4108
0.01u
LA
D4010
1SS355-TRB
D4011
1SS355-TRB
D4009
NM
L4002
NM
L4001
VTF1091-A-T
GNDD
GNDD
GNDD
GNDD
GNDD
GNDD
GNDD
GNDD
GNDD
GNDD
GNDD
GNDD
GNDD
GNDD
JA4009
DKN1188-A
1
2
3
45
67
JA4008
PKB1033-A
2
1
Q4022
RT1N241M-TLB
Q4021
2SC2412K(RS)-TLB
R4159
0
R4148
NM
R4154
220
R4147
0
R4153
68
R4155
1.8k
F
R4152
0
R4146
NM
R4151
0
R4158
220
VM
R4150
NM
R4149
100k
R4157
220
VM
R4156
3.9k
F
R4162
2.7k
T4001
NM
1
2
34
5
V+5D
V+5D
V+5D
DIGITAL OUT
NOTES
CCSRCH
CKSRYB
RS1/16S****J
CH
is STBY
MIDI OUT
STBY
STBY
MIDI_OUT
DIGI_OUT
RD1/2VM***VM
RS1/16S****F
F
NM
CEHATHAT
(DI)
(MIDI)
(MIDI)
(DI)
(DI)
: MIDI CH SIGNAL
: DIGITAL CH SIGNAL
(MIDI)
(DI)
AUDIO SIGNAL ROUTE
7
G4/6
OUTPUT ASSY (DWX2676)
G4/6

DJM-700-S 89
5678
5678
C
D
F
A
B
E
VKN1240-A
CN4003
148/96 SW
2GNDD
3DIGI_OUT
4GNDD
5CPU_MUTE
6MIDI_OUT
7MUTE2
8FL_VHCTRL
9PWR_RESET
NM
C4115
C4116
NM
C4117
NM
D4012
NM
GNDD
GNDD
GNDD
GNDDGNDD
IC4010
NM
INB
1
INA
2
GND
3
OUTY
4
5
Vcc
IC4009
NM
IN1
1
OUT1
2
IN2
3
OUT2
4
5IN3
6OUT3
7GND8
OUT4
9
IN4
10
OUT5
11
IN5
12
OUT6
13
IN6
14
VCC
R4160
NM
R4163
NM
R4161
NM
S4002
DSH1025-A
123
V+5D
POWER_RESET
MUTE2
CPU_MUTE
FL_VHCTRL
STBY
MIDI_OUT
DIGI_OUT
MUTE2
CPU_MUTE
PWR_RESET
(MIDI)
(DI)
G4/6
6/6G
CN1701
D1/4

DJM-700-S
90
1234
1 234
C
D
F
A
B
E
10.19 OUTPUT ASSY (5/6)
10u/50
C4129
10u/50
C4118
10u/50
C4119
10u/50
C4128
C4120
3300p
C4121
3300p
C4125
0.1u
C4127
0.1u
C4122
270p CH
C4123
270p
CH
GNDA
GNDA
GNDA
GNDA
GNDA
GNDA
IC4011
RNB4580F-TBB
34
21
8
IC4011
RNB4580F-TBB
54
67
8
Q4033
2SK209(BL)-TLB
Q4034
2SK209(BL)-TLB
Q4024
NM
2SC3326(AB)-TLB
Q4023
NM
2SC3326(AB)-TLB
R4175
0
R4174
0
R4171
NM
R4169
3.9k
R4170
NM
R4168
3.9k
R4232
1M
R4231
1M
R4164
5.6k
(D)
R4167
11k (D)
R4165
5.6k
(D)
R4173
11k
(D)
R4172
11k
(D)
R4166
11k (D)
V+15A
V-15A
V-15A
V+15A
HP_L
MUTE
HP_R
STBY
STBY
HP_L
HP_R
HP_L
HP_R
CCSRCH
LMF
NOTES
D
CKSRYB
CH
is STBY
CEAT
RS1/16S****J
RS2LMF***J
RS1/16S****D
NM
: HP L CH SIGNAL
(HP)
AUDIO SIGNAL ROUTE
(HP)
(HP)
G5/6
OUTPUT ASSY (DWX2676)
G5/6
1/6G
6/6
G

DJM-700-S 91
5678
5678
C
D
F
A
B
E
CN4004
B4B-PH-K-S
HP_L
1
GNDHP
2
GNDHP
3
HP_R
4
10u/50
C4134
10u/50
C4132
220u/16
C4143
220u/16
C4142
C4131
180p CH
C4133
0.1u
C4135
0.1u
C4136
0.047u
C4137
0.047u
C4139
0.1u
C4140
0.1u
C4141
0.1u
C4130
180p CH
C4138
0.1u
D4019
NM
D4016
NM
D4013
NM
D4014
NM
D4015
NM
D4017
NM
D4018
NM
D4020
NM
GNDA
GNDA
GNDA
GNDA
GNDA
GNDA
GNDA
GNDA
GNDA
GNDA
GNDA
GNDA
GNDA
GNDA
GNDA
GNDA
GNDF
IC4012
NJM5532DD
34
21
8
IC4012
NJM5532DD
54
67
8
KN4001
VNF1084
1
Q4025
2SK209(BL)-TLB
Q4026
2SK209(BL)-TLB
Q4031
2SC4081(QRS)-TLB
Q4027
2SC5938A(AB)-TLB
Q4028
2SC5938A(AB)-TLB
Q4029
2SC4081(QRS)-TLB
Q4032
2SA1576A(QRS)-TLB
Q4030
2SA1576A(QRS)-TLB
R4194
NM
R4186
0
R4226
0
JP
R4190
NM
R4179
1M
R4196
0
R4195
NM
R4187
0
R4197
0
R4203
0
R4193
NM
R4207
NM
R4213
15
2W(LMF)
R4188
NM
R4209
NM
R4211
NM
R4212
15
2W(LMF)
R4178
1M
R4198
0
R4192
NM
R4199
0
R4189
NM
R4208
NM
R4202
0
R4210
NM
R4234
1k
R4233
1k
R4191
NM
R4201
1k
R4206
NM
R4181
18k
R4180
18k
R4204
0
R4185
68
R4183
68
R4205
0
R4177
33k (D)
R4176
33k (D)
R4253
0
R4252
0
R4200
1k
V+5HP
V+15A
V+15A
V-5HP
V-15A
V+5HP
V-5HP
V+15A
V+15A
V-15A
V-15A
V-15A
1SS355-TRB
D1~D8
STBY
STBY
STBYSTBY
STBYSTBY
HP_L
HP_R
(HP)
(HP)
(HP)
(HP)
8
G5/6
CN7701
M

DJM-700-S
92
1234
1 234
C
D
F
A
B
E
10.20 OUTPUT ASSY (6/6)
!
!
!!
!!
!
!
!!
!!
!
!
!
!
!
!
B10B-EH
CN301
V-15_AC 1
GNDA 2
V+5A_AC 3
V+15_AC 4
V+5D_AC2 5
GNDD 6
V+5D_AC1 7
V+30_AC 8
FLAC2 9
FLAC1 10
10u/50
C327
10u/50
C326
3300u/35
C315
6800u/16
C324
2200u/16
C325
3300u/35
C314
100u/25
C317
HAT
100u/25
C316
HAT
6800u/25
C311
1000u/25
C312
470u/50
C310
HAT
C322
0.1u
C319
0.1u
C323
0.1u
C301
0.047u
C303
0.047u
C307
0.047u
C305
0.1u
C304
0.047u
C308
0.047u
C302
0.047u
C309
0.047u
C306
0.047u
C313
1u/16
QYB
C337
NM
C318
0.1u
C330
C320
0.1u
C321
10u YB
D307
RB060L-40-TRB
D314
RB501V-40
D309
1SR154-400-TRB
D315
RB501V-40
D324
1SR154-400
D304
1SR154-400-TRB
D308
1SR154-400-TRB
D303
1SR154-400-TRB
D306
RB060L-40-TRB
D310
RB160L-40-TRB
D305
1SR154-400-TRB
D312
1SR154-400-TRB
D302
1SR154-400-TRB
D311
UDZS5R1(B)
D316
UDZS30(B)-TRB
GNDF
GNDFL
GNDFL
GNDA
GNDF
GNDD
GNDD
GNDA
GNDFL GNDFL
GNDD
GNDFL
GNDA
GNDA
GNDD
IC302
TC7S04FU-TLB
NC
1
INA
2
GND
3OUTY 4
5
VCC
NJM78M05FA
IC303
1
OUT
2
GND
3
IN
NJM79M05FA
IC304
1
OUT
2IN
3
COM
VEF1040-A
JH301
KN301
VNF1084-A-T
1
L301
DTL1168-A
P308
NM
12
P303
NM
12
P302
NM
12
P307
NM
12
P105
AEK7017-A
12
Q303
2SD2012
Q301
2SD1859X(QR)
2SB1238X(QR)
Q302
R302
22k
R305
1k
R308
3.3k (F)
R4236
10
MUF(1/4)
R4235
10
MUF(1/4)
R303
22k
R329
47k
R309
820 (F)
R304
5.6k
VM
R306
22k
R307
4.7k
R311
3.3k
R301
8.2k
R330
NM
V+5D
V-5HP
V+5HP
V+5D
FL_VHCTRL
IC301
BD9703T-V5
1VCC
2OUT
3GND
4INV
5STBY
(JP Mount)
(Ref Gnd)
STBY
V+5HP
V-5HP
STBY
D302
D303
D308
D309
CKSQYB
RD1/2VM***
NOTES
VM
CKSRYB
HAT CEHAT
QYB
is STBY
CEAT
RS1/16S****J
NP CEANP
MUF RD1/4MUF***
RS1/16S****F
F
NM
(3.5A)
(JP Mount)
(JP Mount)
(JP Mount)
G6/6
OUTPUT ASSY (DWX2676)
G6/6
CN102
4/6G
O

DJM-700-S 93
5678
5678
C
D
F
A
B
E
!!
!
!
!
B6B-PH-K-S
CN302
V+5D
1
GNDA
2
V+15A
3
GNDA
4
V-15A
5
MUTE
6
CN304
B7B-PH-K-S
V+5D
1
GNDD
2
V+15A
3
GNDA
4
V-15A5
GNDA
6
V+5A
7
52147-0910
CN303
V+5A
1
GNDA
2
V+5_UNREG
3
V-15A
4
GNDA
5
V-15_UNREG
6
V+15A
7
GNDA
8
V+15_UNREG
9
VKN1242-A
CN305
FLAC1
1FLAC1
2
FLAC2
3
FLAC2
4
GNDD
5
GNDD
6
V+5D
7
V+5D
8
FL_30V
9
MUTE2
10
FL_GND
11
10u/50
C334
470u/35
C336
10u/50
C333
10u/50
C331
10u/50
C332
100u/10
C329
HAT
2.2u/50
C335
C328
0.1u
0.1u/50
D322
1SS355-TRB
D321
1SR154-400-TRB
D323
1SR154-400-TRB
D318
1SS355-TRB
D320
NM
D319
NM
D317
1SS355-TRB
D313
UDZS5R6(B)-TRB
GNDFL
GNDA
GNDFL
GNDFL
GNDA
GNDA
GNDA
GNDA
GNDA
GNDD
GNDA
GNDFL
P311
AEK7003-A
12
P309
NM
12
P305
NM
12
P306
AEK7002-A
12
P304
NM
12
P310
NM
12
RT1N241M
Q4035
RT1P241M
Q4036
Q307
2SC4154(EFG)-TLB
Q306
2SC4154(EFG)-TLB
Q308
2SC1740S(RS)-T
Q305
2SD1859X(QR)
R316
220
R324
33k
R4237
47k
R325
33k
R327
33k
R317
220
R320
1k
R310
47k
R313
120
R323
2.2k
R322
22k
R319
8.2k
R318
4.7k
R328
22k
R321
100k
R326
33k
R314
22k
R315
1k
VM
V+5D
V-15A
V+5A
FLAC2
V+15A
FLAC1
V+30
V-15A
V+30
MUTE2
CPU_MUTE
MUTE
11C
MUTE
MASTER_MUTE
MUTE2
POWER_RESET
R333
NM
R334
NM
R331
22k
R332
22k
V+15
STBY
V-15
V+5D
V+5A
FLAC1
FLAC2
V+5D
V+30
V-15
V+15
V+5D
(JP Mount)
Ref Gnd
(JP Mount)
MUTE
CPU_MUTE MUTE
MUTE2
MASTER_MUTE
PWR_RESET
MUTE2
STBY
WITH SAME TYPE NO.
AEK7002- 491.250
AEK7003- 491.315
MFD. BY LITTELFUSE INC. FOR P306
MFD. BY LITTELFUSE INC. FOR P311
AEK7017- 49103.5
MFD. BY LITTELFUSE INC. FOR P105
CAUTION - FOR CONTINUED PROTECTION AGAINST RISK OF FIRE,REPLACE
(315mA)
(250mA)
(JP Mount)
9
10
12
11
13
G6/6
CN3003
A1/6
CN5002
E
JH201
N
CN1001
D3/4
4/6G
4/6
G
4/6
G
4/6
G
1/6, 3/6, 5/6
G
1/6, 2/6
G

DJM-700-S
94
1234
1 234
C
D
F
A
B
E
10.21 FADER (CROSS), (CH1), (CH2), (CH3) and (CH4) ASSYS
DCV1006-A
VR7001
13
2
45
6
173979-6
CN7001
1
2
3
4
5
6
CROSS FADER
V+3R3REF2
GNDREF2
NC
NC
VR_CFD
NC
DCV1010-A
VR7101
13
2
45
6
CN7101
S4B-PH-K-Y
1
2
3
4
CH1 FADER
GNDREF2
VR_FD1
V+3R3REF2
NC
DCV1010-A
VR7201
13
2
45
6
CN7201
S4B-PH-K-S
1
2
3
4
CH2 FADER
VR_FD2
NC
GNDREF2
V+3R3REF2
DCV1010-A
VR7301
1
3
2
4
5
6
CN7301
S4B-PH-K-Y
1
2
3
4
CH3 FADER
V+3R3REF2
NC
GNDREF2
VR_FD3
DCV1010-A
VR7401
1
3
2
4
5
6
CN7401
S4B-PH-K-S
1
2
3
4
CH4 FADER
NC
GNDREF2
VR_FD4
V+3R3REF2
FADER (CH1) ASSY
(DWX2681)
I
FADER (CH2) ASSY
(DWX2682)
JFADER (CH4) ASSY
(DWX2684)
L
FADER (CH3) ASSY
(DWX2683)
K
FADER (CROSS) ASSY
(DWX2680)
H
CN6002
F
CN6003
F
CN6006
F
CN6004
F
CN6005
F
H I J K L

DJM-700-S 95
5678
5678
C
D
F
A
B
E
10.22 HP JACK ASSY
CN7701
S4B-PH-K-S
1
2
3
4
C7701
0.1u/25
C7702
0.1u/25
C7703
NM
D7702
NM
D7701
NM
L7702
VTF1093-A
L7701
VTF1093-A
L7703
VTF1093-A
GNDHP
GNDF
JA7702
DKN1281-A
2
3
1
HP_R
HP_L
GNDA(HP)
GNDA(HP)
STBY
STBY
is STBY
CKSRYB
NOTES NM
Mount JP wire by passport instruction
: HP L CH SIGNAL
(HP)
AUDIO SIGNAL ROUTE
(HP)(HP)
CN4004
G5/6
HP JACK ASSY (DWX2690)
M
M

DJM-700-S
96
1234
1 234
C
D
F
A
B
E
10.23 REG ASSY
!
!
!
C202
0.1u
C201
0.1u
D202
RB501V-40
D201
RB501V-40
NJM78M15FA
IC201
1
OUT
2
COM
3IN
NJM79M15FA
IC202
1
OUT
2IN
3
COM
V-15A
V+15A
V+5A
51048-0900
JH201
1
V+5A
2
GND3
3
V+5_UNREG
4
V-15A
5
GND2
6
V-15_UNREG
7
V+15A
8
GND1
9
V+15_UNREG
GND1
GND2
GND3
C204
0.1u
C203
0.1u
C205
0.1u
C206
0.1u
BA05T
IC203
1VCC
2
GND
3
OUT
J1(Parallel line
D20PDY0910E
CKSRYB
NOTES
REG
CN303
G6/6
REG ASSY (DWX2689)
N
N

DJM-700-S 97
5678
5678
C
D
F
A
B
E
10.24 TRANS ASSY
!
!
!
!
!
!
!
!
B10B-EH
CN102
1
2
3
4
5
6
7
8
9
10
C101
NM
C102
NM
C103
NM
C104
NM
C105
NM
C106
NM
C107
NM
C108
NM
C109
NM
C110
NM
P107
NM 12
P101
AEK7015-A-T
12
P103
AEK7015-A-T
12
P104
AEK7017-A-T
12
P102
AEK7017-A-T
12
P312
AEK7007-A
12
D301
NM
R101
0
V+15_AC
V+5A_AC
GNDA
V-15_AC
V+30_AC
V+5D_AC1
GNDD
V+5D_AC2
FLAC1
FLAC2
T1208
DTT1209 : KUCXJ
DTT1208 : WYXJ5, RLXJ
STBY
STBY
(JP Mount)
(3A)
(3A)
(3.5A)
(3.5A)
110V~120V
220V~240V
VIOLET
BROWN
BLUE
J3
KUCXJ, WYXJ5
RLXJ
(DKP3786-A)
(DKP3785-A)
J2
220V~240V
110V~120V
BLUE
VIOLET
BROWN
STBY
NOTES is STBY
RS1/16S****J
(750mA)
NM
POWER
TRANSFORMER
CAUTION - FOR CONTINUED PROTECTION AGAINST RISK OF FIRE,REPLACE
WITH SAME TYPE NO.
AEK7015- 491003
MFD. BY LITTELFUSE INC. FOR P101/P103
AEK7017- 49103.5
MFD. BY LITTELFUSE INC. FOR P102/P104
AEK7007- 491.750
MFD. BY LITTELFUSE INC. FOR P312
CN301
G6/6
TRANS ASSY (DWX2688 : KUCXJ, WYXJ5)
(DWX2757 : RLXJ)
O
O
CN4
P
CN5
P

DJM-700-S
98
1234
1 234
C
D
F
A
B
E
10.25 PRIMARY ASSY
!
!
!
!
!
!!
RKP1751-A
CN6
1
2
C3
NM
C1
ACG7033-A
C2
ACE7027-A
H2
AKR7001-A
1
H3
AKR7001-A
1
VEF1040-A
JH1
VEF1040-A
JH2
L1
NM
12
34
L2
DTL1131-A
12
34
DSA1035-A
S3
(SY16-22-2)
12
N
L
STBY
STBY
CAUTION - FOR CONTINUED PROTECTION AGAINST RISK OF FIRE,REPLACE ONLY
WITH SAME TYPE NO.218.500 MFD. BY LITTELFUSE FOR FU1.
FU1
T500mAL250V
AC IN
PRIMARY ASSY (DWX2687 : KUCXJ, WYXJ5)
(DWX2692 : RLXJ)
P
P

DJM-700-S 99
5678
5678
C
D
F
A
B
E
!
!
!
!
NM
CN5
1
2
B3P5-VH
CN4
1
2
3
C4
NM
C5
ACG7030-A
L4
NM
12
34
L3
NM
12
3
4
S2
XKX3005-A
ABC
STBY
PRIMARY
220 240V
110 120V
N
STBY
STBY N
RLXJ ONLY
KUCXJ, WYXJ5 ONLY
ACE7027 STBY
NOTES is STBY
NM
100/120V
220 240V
B2P3-VH
P
J3
O
J2
O

DJM-700-S
100
1234
1 234
C
D
F
A
B
E
10.26 VOLTAGES
Measurement Condition
Input
connectors
CD/LINE Nothing
PHONO Nothing
RETURN Nothing
MIC1 Nothing
MIC2 Nothing
Output
connectors
MASTER1 Non connction
MASTER2 Non connction
REC Non connction
BOOTH Non connction
SEND Non connction
DIGITAL OUT Non connction
HP Non connction
MIC MIC LEVEL 1 Max
MIC LEVEL 2 Max
MIC EQ HI Center
MIC EQ LOW Center
MIC TKOV. OFF
FADER ST. All Ch OFF
FREQUENCY Center
HP HP MONO/STEREO STEREO
MIXING Center
LEVEL Max
CH INPUT SELECT All Fully counter clock wise direction (CDorLINE)
TRIM Max
EQ HI Center
EQ MID Center
EQ LOW Center
CUE All OFF
FADER All Max
CROSS FADER ASSIGN All Ch THRU
CRS FADER Center
MASTER LEVEL Max
BALANCE Center
CUE OFF
MONO/STEREO STEREO
BOOTH MONITOR Max
CH FADER CURVE FLAT
CRS FADER CURVE Center
EFFECT AUTO/TAP AUTO
MIDI START/STOP START
CUE OFF
EFFECT DERAY
CHANNEL MASTER
TIME -
LEVEL/DEPTH Max
ON/OFF OFF (Lighting)
REAR MASTER ATT. 0dB
fs 96K
Notes:
• On grounding during diagnosis of the MAIN Assy
When the flexible cables or other cables that connect between the MAIN Assy and INPUT or OUTPUT Assys are
removed, ground for some audio analog signals may be shifted upward from the chassis. In such a case, connect the
frame of the phono plug (GND) and the chassis (GND) then perform diagnosis.
• On grounding during diagnosis of the INPUT or OUTPUT Assy
When the INPUT or OUTPUT Assy is removed, ground for some audio analog signals may be shifted upward from the
chassis. In such a case, connect the frame of the phono plug (GND) and the chassis (GND) then perform diagnosis.

DJM-700-S 101
5678
5678
C
D
F
A
B
E
Confirmation of microcomputer
operation
MAIN ASSY
IC1101 (DYW1761-A/J)
D1/4
MAIN ASSY
IC1205 (DYW1760-A/J)
D1/4
Pin No Voltage(V) Pin No Voltage(V) Pin No Voltage(V) Pin No Voltage(V)
1 0.27 51 0 1 0 51 0
2 0 52 1.61 2 0 52 0
3 0 53 1.61 3 0 53 0
4 0 54 2.01 4 0 54 0
50 (∗) 55 1.62 5 0 (∗)55 0
6 3.16 56 0 6 3.22 56 1.48
7 3.16 57 0 7 3.22 57 1.76
8 3.16 58 0 8 3.22 58 1.76
90590 90 059
10 0 060 10 0 060
11 0 61 0.42 11 0 61 0
12 0 62 0.42 12 0 62 0
13 0 63 0.42 13 0 63 0
14 0 64 0.42 14 0 64 0
15 0 65 0.42 15 0 65 0
16 0.3 66 0.42 16 0 66 0
17 0 67 0.42 17 0 67 0
18 3.17 68 0.37 18 3.23 68 3.19
19 1.52 69 3.24 19 1.59 69 0
20 0 70 3.24 20 0 70 3.21
21 0 71 0 21 1.02 71 0
22 0.22 72 0 22 1.01 72 3.19
23 0.22 73 1.6 23 1.03 73 0
24 0 74 1.6 24 1.06 74 3.21
25 0 75 0 25 1.03 75 0
26 0.21 76 0 26 1.06 76 0
27 0 77 0.36 27 1.03 77 3.21
28 0.21 78 0 28 1.01 78 3.21
29 0 79 0.36 29 1.61 79 3.19
30 3.16 80 0.37 30 3.24 80 0
31 0 81 0 31 1.01 81 3.15
32 0 82 0 32 1.1 82 3.18
33 0.21 83 0.16 33 0 83 3.16
34 0.21 84 0.94 34 0 84 0
35 0 85 0 35 0 85 3.17
36 0 86 3.05 36 0 86 3.18
37 0 87 3.22 37 0 87 0
38 0 88 3.23 38 2 88 0
39 0 89 3.23 39 3.24 89 0
40 0 90 3.23 40 0 90 3.18
41 0 91 0 41 0 91
42 0 92 0 42 0
0
092
43 0 93 0 43 3.22 93 0
44 0 94 1.54 44 0 94 1.5
45 0 95 0.03 45 0.01 95 0
46 0 96 2.43 46 3.24 96 2.38
47 3.11 97 0 47 3.22 97 0
48 3.16 98 0 48 1.57 98 0
49 3.16 99 3.23 49 1.57 99 3.18
50 3.11 100 3.23 50 3.22 100 3.18
• If the level is low (less than 1 V), the microcomputers are operating
on the external clock (X'tal). (OK)
• If the level is high (3.3 V), the microcomputers are operating on the
internal clock. (NG)
Although the microcomputers normally operate on the external
clock (X'tal), they may operate on the internal clock. In such a case,
performance cannot be guaranteed. Whether the microcomputers
are operating on the external or internal clock can be detected by
checking whether the output from Pin 5 of IC1101 or IC1205 is low
or high.
Overview:
The purpose is to check if the 20-MHz clock is input to the
microcomputers IC1101 and IC1205 from the X'tal and if they
operate properly with that clock.
Description:
For the microcomputers IC1101 and IC1205 of this unit, users can
select whether the internal clock from the built-in oscillation circuit
or the external clock is to be used after initialization of the unit.
After the first startup and reset is canceled, the unit operates on
the internal clock from the built-in high-speed oscillation circuit
(default setting: 4 MHz) until user setting is made. By so doing, the
microcomputers can continue operation with the internal clock if
signals from the external clock are not supplied for any reason.
The discrepancy in clock frequencies, which is not apparent
visually, may be detected with the following phenomena, because
the discrepancy in clock frequencies results in a discrepancy in
processing speed:
Main microcomputer:
Discrepancy in the MIDI timing clock
Sub-microcomputer:
Discrepancy in frequencies of LED's lighting/flashing
Discrepancy in frequencies of FL's flashing
How to judge:
The microcomputers IC1101 and IC1205 can detect whether the
clock on which they are operating is internal or external, by
referring to the value of an internal register. After initialization is
completed, they refer to that value and judge whether or not they
are operating on the external clock then output the result (low or
high) from the specified terminal.
Note:
Only whether the operating clock is external or internal can be
judged by the microcomputers. They cannot judge whether the
frequency of the external clock is 20 MHz or not. If a clock whose
frequency is not 20 MHz is supplied, the microcomputers operate
on that clock.
Terminal from which the result is output: Pin 5 (IC1101 and IC1205)
Status of terminal Result Remarks
(voltage)
Low OK The microcomputers are operating on
the 20-MHz external clock (X'tal).
High NG The microcomputers are operating on
the internal clock.
VOLTAGES

DJM-700-S
102
1234
1 234
C
D
F
A
B
E
MAIN ASSY
IC1304 (XC3S50-4TQG144C)
D1/4
Pin no Voltage(V) Pin no Voltage(V) Pin no Voltage(V)
1 3.01 60 0 119 2.06
2 3.01 61 1.12 120 2.42
3 3.18 62 2.45 121 1.11
4 3.01 63 0 122 1.56
5 3.01 64 0 123 1.62
6 3.01 65 0 124 2.01
7 2.99 66 3.2 125 1.56
8 3.02 67 0 126 3.19
9 0 68 0 127 0
10 2.94 69 0 128 1.43
11 2.91 70 0 129 1.61
12 3.03 71 2.43 130 2
13 3.12 72 2.45 131 1.56
14 3.01 73 1.02 132 1.62
15 3 74 1 133 1.12
16 0 75 3.2 134 2.43
17 2.98 76 1 135 1.98
18 2.99 77 1.02 136 0
19 3.16 78 1.01 137 1.57
20 0 79 0.99 138 3.2
21 0 80 0.99 139 0
22 0 81 0 140 3.13
23 0 82 1.02 141 3.19
24 3.15 83 0.98 142 0
25 0 84 1 143 2.43
26 0 85 0 144 2.43
27 0 86 0
28 3.14 87 0
290880
30 3.12 89 3.2
31 0 90 3.2
32 3.03 91 3.2
33 3.02 92 0
34 3.16 93 0
35 3.02 94 0
36 3.02 95 0
37 2.4 96 0
38 2.4 97 0
39 2.4 98 0
40 3.02 99 0
41 3.01 100 0
42 0 101 0
43 3.17 102 0
44 3.01 103 0
45 0 104 0
46 3.16 105 0
47 0 106 3.2
48 2.5 107 0
49 1.16 108 0
50 0 109 2.43
51 0 110 2.49
52 3.21 111 2.49
53 3.21 112 0
54 3.22 113 0
55 0 114 0
56 1.6 115 3.18
57 0 116 1.56
58 3.22 117 0
59 1.97 118 1.62
IC6002 (TC74HCT08AF-TBB)
Pin No Voltage(V) Pin No Voltage(V)
Pin No Voltage(V)Pin No Voltage(V)
1 0.77 8 1
1 12.58114.79
2 0.04 9 0.11
2 4.9952 -0.05
3 0.002 10 1.34
3 -0.057323.01
4 0 11 0.2
4 0.941
5 1.5 12 0
5 11.52
6 0 13 0.91
7 0.58 14 0.91
Pin No Voltage(V)
1 -0.04 Pin No Voltage(V)
2 -23.21 15
3 -15.36
Pin No Voltage(V) Pin No Voltage(V)
20
1 4.91 5 0
3 12.53
2 0.14 6 0
3 3.23 7 0
4 0 8 4.93
Pin No Voltage(V)
19.46 Pin No Voltage(V)
2 0.002 1-5
3 5.017 2 -13.16
30
PANEL 2 ASSY
F
IC5002 (NJM2903M)
PANEL 1 ASSY
E
REG ASSY
N
REG ASSY
N
OUTPUT ASSY
IC301 (BD9703T-V5)
G6/6
OUTPUT ASSY
IC303 (NJM78M05FA)
G6/6
OUTPUT ASSY
IC304 (NJM79M05FA)
G6/6
IC201 (NJM78M15FA)
IC202 (NJM79M15FA)
REG ASSY
N
IC203 (BA05T)

DJM-700-S 103
5678
5678
C
D
F
A
B
E
MAIN ASSY
IC1401 (D61OAOO3BPYPA225)
D2/4
Pin NoVoltage(V) Pin NoVoltage(V) Pin NoVoltage(V) Pin NoVoltage(V)
1 0.07-3.24 60 1 119 3.12 1780
2 3.24 61 3.05 120 3.12 179 0.09
3 1.16 62 1.63 121 2.97 1800
4 0 63 3.11 122 2.981810.94
5 3.24 64 3.1 123 2.97 1820
6 3.24 65 3.24 124 0 1833.06
7 0 66 0 125 0 1840
80 67 1.16 126 3.01 1850
93.24683.1 127 0 1863.07
10 0 69 3.1 1282.99 1870
11 1.16 70 3.1 129 2.99 188 3.07
12 1.6 71 3.09 130 2.99 1890
13 0 72 3.24 131 2.98190 0.98
14 1.16 73 0 132 2.98191 3.06
15 0 74 3.09 133 0.94 192 3.06
16 1.67 75 3.22 134 0 193 3.06
17 2.46 - 2.51 76 0 135 3.24 194 0
182.46 - 2.49 77 1.61 136 0 195 0
19 1.68780.16 137 0 196 0.98
20 2.43 - 2.49 79 3.21 1383.24 197 0
21 1.62 80 1.16 139 1.62 1983.06
22 1.16 81 0 140 1.67 199 0
23 0 82 0 141 3.24 200 0
24 1.46 83 3.23 142 0 201 0.98
25 3.0884 3.24 143 0.8202 3.06
26 0 85 0 144 0 203 0
27 2.31 86 0 145 0 204 1.37
281.45 87 3.24 146 0 205 3.06
29 1 88 0 147 1.35 206 3.05
30 0 891.161480207 0
31 0 90 0 - 3.01 149 1.16 2080.96
32 0.6 91 0 150 1.24 - 1.4
33 0 92 0 151 3.2
34 0 93 0 152 3.2
35 1 94 3.03 153 1.67
36 0 95 0 154 0
37 0 96 1.17 155 1.62
380 97 0 156 3.24
39 0 983.24 157 1.16
40 1 99 0 1580
41 0 100 0 159 1.49
42 0 101 0 160 3.24
43 1 102 3.23 161 1.49
44 3.08103 3.24 162 3.24
45 0 104 1.16 163 3.23
46 1 105 1.15 164 3.23
47 3.08106 0 165 3.23
480 107 0 166 3.23
49 0 1083.21 167 3.23
50 1 109 0 1683.23
51 1 110 3.15 169 1.16
52 0 111 3.14 170 0
53 1 112 2.95 171 0
54 0 113 2.95 172 3.23
55 3.08114 3.21 173 0
56 3.08115 0 174 3.24
57 3.08116 1.13 175 0
583.08117 2.96 176 3.21
59 0 1183.14 177 1.16
MAIN ASSY
IC1001 (S-1200B33-M5)
D2/4
MAIN ASSY
IC1002 (BD9109FVM)
D2/4
MAIN ASSY
IC1003 (BD9106FVM)
D2/4
MAIN ASSY
IC1004 (S-1200B25-M5)
D2/4
Pin NoVoltage(V)
14.98
20
34.98
40
53.25
Pin NoVoltage(V)
13.12
20.76
34.77
40
50
63.13
74.77
84.77
Pin NoVoltage(V)
10.46
20.55
34.49
40
50
60.85
74.46
84.45
Pin NoVoltage(V)
13.24
20
33.24
40
52.49
MAIN ASSY
IC1402 (K4S641632K-UC75)
D2/4
MAIN ASSY
IC1403 (DYW1762-C/J)
D2/4
Pin NoVoltage(V) Pin NoVoltage(V)
13.22280
23.04292.87
33.21302.87
43.04312.87
53.05322.86
6 0 33 0
7 0 34 0
83.22 35 0
93.2236 0
10 3.04 37 2.98
11 3.03 381.33
120392.91
13 3.07 40 0
14 3.21 41 0
15 3.15 42 2.83
16 3.2 43 2.96
17 3.1844 2.86
183.19 45 2.87
19 3.19 46 0
20 0.1 - 3.2 47 2.7
21 2.98482.89
220492.96
23 0 50 2.89
24 3.0851 2.69
25 3.07 52 0
26 3.07 53 2.69
27 3.22 54 0
Pin NoVoltage(V) Pin NoVoltage(V)
1 0 25 0
2 0 26 3.21
32.9827 0
4 0 - 3.04 283.19
5 0 29 3
6 0 30 3.08
7 0 31 3.17
80323.18
9 0 33 3.17
100343.18
11 3.2 35 3.18
12 3.1836 3.17
130373.21
14 0 383.17
15 0 39 3.17
16 0 40 3.18
17 0 41 3.17
183.06 42 3.17
19 3.06 43 3.18
20 3.07 44 3.19
21 3.07 45 2.94
22 3.07 46 0
23 3.07 47 3.21
24 3.08480

DJM-700-S
104
1234
1 234
C
D
F
A
B
E
MAIN ASSY
IC1603 (PCM1738EG-3)
D4/4
MAIN ASSY
IC1610 (AK5358AET)
D4/4
MAIN ASSY
IC1702 (AD1895AYRS)
D4/4
MAIN ASSY
IC1611 (AK4387ET)
D4/4
MAIN ASSY
IC1703 (AK4114VQ)
D4/4
Pin NoVoltage(V) Pin NoVoltage(V) Pin NoVoltage(V) Pin NoVoltage(V)
1 3.25 15 0 1 0 15 0
2 0 16 2.43 2 1.63 16 0
3 0 17 2.43 3 1.12 17 0
41.62180 4 3.04 180
5 2.13192.44 5 1.4819 0
6 1.65 20 2.43 6 1.42 20 0
71.81 21 2.44 7 3.04 21 0
80222.8480223.06
9 3.25234.989 0 23 0.88
10 1.72 24 4.9810 0 24 1.43
11 0.07 25 2.43 11 0 25 1.44
12 0 26 2.43 12 0 26 0
13 3.23 27 0 13 3.05 27 3.06
14 3.23 284.9814 0 280
Pin NoVoltage(V) Pin NoVoltage(V) Pin NoVoltage(V) Pin NoVoltage(V)
1 2.4 9 1.1 - 1.31 11.4825 0.28
2 2.4 10 1.54 2 0 26 1.59
3 0 11 1.833 1.49 27 2.09
4 2.4 12 1.5840280.49
5 0 13 3.17 5 1.49 29 1.14
64.9114 0 6 0 30 1.8
73.5215 0 7 1.49 31 3.21
80160 80320
9 0 33 0
10 0 34 3.21
11 3.14 35 3.2
12 0 36 0
Pin NoVoltage(V) Pin NoVoltage(V)
13 3.14 37 0
11.839 0
14 0 383.21
2 1.59 10 2.39
15 3.14 39 1.15
3 2.33 11 2.39
16 0 40 1.15
4 1.54 12 2.4
17 1.2841 0
53.1713 0
180421.56
6 3.16 14 4.91
19 0 43 0
7 0 15 4.86
20 0 44 1.56
80160
21 3.13 45 0
22 0 46 1.56
23 1.93 47 0
24 1.5 481.56
MAIN ASSY
IC1511 (WM8786GEDS/V)
D3/4
MAIN ASSY
IC1512 (WM8786GEDS/V)
D3/4
MAIN ASSY
IC1604 (AK5358AET)
D4/4
MAIN ASSY
IC1513 (WM8786GEDS/V)
D3/4
MAIN ASSY
IC1514 (WM8786GEDS/V)
D3/4
MAIN ASSY
IC1605 (AK4387ET)
D4/4
MAIN ASSY
IC1601 (AK4387ET)
D4/4
MAIN ASSY
IC1602 (AK4387ET)
D4/4
Pin NoVoltage(V) Pin NoVoltage(V) Pin NoVoltage(V) Pin NoVoltage(V)
1 2.54 11 3.23 1 2.5 9 1.4
2 2.53 12 0 2 2.5 10 1.61
3 0 13 3.23 3 0 11 1.79
4 4.97 14 0 4 2.5 12 1.65
5 0 15 3.24 5 0 13 3.24
6 1.6 16 0 6 4.9814 0
7 0.76 - 0.817 2.52 7 3.6 15 0
81.66 184.05 80160
91.89192.53
10 0 20 2.54
Pin NoVoltage(V) Pin NoVoltage(V)
11.99 0
Pin NoVoltage(V) Pin NoVoltage(V)2 1.66 10 2.5
1 2.54 11 3.29 3 0 11 2.5
2 2.53 12 0 4 1.61 12 2.47
3 0 13 3.29 5 3.24 13 0
4 4.97 14 0 6 3.23 14 4.98
5 0 15 3.29 7 0 15 4.94
6 1.6 16 0 80160
7 0.77 17 2.5
81.65 183.99
91.89192.53
10 0 20 2.54
Pin NoVoltage(V) Pin NoVoltage(V)
11.799 0
2 1.65 10 2.48
3 2.13 11 2.48
Pin NoVoltage(V) Pin NoVoltage(V)4 1.61 12 2.47
1 2.55 11 3.19 5 3.24 13 0
2 2.54 12 0 6 3.23 14 4.98
3 0 13 3.19 7 0 15 4.98
44.9214 0 80160
5 0 15 3.19
61.5516 0
7 0.72 17 2.41
81.59 183.94
9 1.75 19 2.45
Pin NoVoltage(V) Pin NoVoltage(V)
10 0 20 2.46
11.819 0
21.65102.5
32.13112.5
4 1.61 12 2.5
53.2413 0
Pin NoVoltage(V) Pin NoVoltage(V)6 3.23 14 4.98
1 2.45 11 3.19 7 0 15 4.98
22.4412 0 80160
3 0 13 3.19
44.9214 0
5 0 15 3.19
61.5516 0
7 0.74 17 2.43
81.59 183.94
9 1.74 19 2.44
10 0 20 2.45

DJM-700-S 105
5678
5678
C
D
F
A
B
E
10.27 WAVEFORMS
Waveform Measurement Conditions
IN or OUT
Measure
CH IN CH IN LEVEL
(Trim Max) IN FREQUENCY RL Other settings Other settings
IN CD CH1 -6dB 1K
IN LINE CH1 -6dB 1K
IN PHONO CH3 -46dB 1K
IN MIC 1/2 MIC 1/2 -46dB 1K
IN RETURN RETURN -6dB 1K Center the Level/Depth VR
OUT
MASTER1/2
CH1/CD -6dB 1K 10KΩCenter all EQs/FADER at Max
OUT BOOTH CH1/CD -6dB 1K 10KΩCenter all EQs/FADER at Max
OUT REC CH1/CD -6dB 1K 10KΩCenter all EQs/FADER at Max
OUT SEND CH1/CD -6dB 1K 10KΩCenter all EQs/FADER at Max
OUT HP CH1/CD -6dB 1K 32ΩCenter HP LEVEL Center all EQs/FADER at Max
OUT DIG OUT CH1/CD -6dB 1K 75ΩCenter all EQs/FADER at Max
Switch type settings (fixed) * The output waveform is measured at the CH1CD input.
MASTER ATT • • • • 0dB
fs • • • • • • • • • 96K
MONO/ST • • • • • • ST
CH FADER CURVE • • • FLAT
CROSS FADER CURVE • • • CENTER
CROSS FADER ASSIGN • • • THRU
Notes:
• On grounding during diagnosis of the MAIN Assy
When the flexible cables or other cables that connect between the MAIN Assy and INPUT or OUTPUT Assys are
removed, ground for some audio analog signals may be shifted upward from the chassis. In such a case, connect the
frame of the phono plug (GND) and the chassis (GND) then perform diagnosis.
• On grounding during diagnosis of the INPUT or OUTPUT Assy
When the INPUT or OUTPUT Assy is removed, ground for some audio analog signals may be shifted upward from the
chassis. In such a case, connect the frame of the phono plug (GND) and the chassis (GND) then perform diagnosis.

DJM-700-S
106
1234
1 234
C
D
F
A
B
E
1VR3001 - pin4 (CH1_L)
V: 0.2 V/div. H: 200 μS/div.
2VR3002 - pin4 (CH2_L)
V: 0.2 V/div. H: 200 μS/div.
VR3003 - pin4 (CH3_L)
V: 0.2 V/div. H: 200 μS/div.
3
4VR3004 - pin4 (CH4_L)
V: 0.2 V/div. H: 200 μS/div.
5JA3010 - pin1 (REC_L)
V: 1 V/div. H: 200 μS/div.
6JA3010 - pin4 (BOOTH_L)
V: 2 V/div. H: 200 μS/div.
7C3288 - +Side (MIC1_OUT)
V: 1 V/div. H: 200 μS/div.
8C3289 - +Side (MIC2_OUT)
V: 1 V/div. H: 200 μS/div.
1CN5002 - pin1,2 (FLAC1)
V: 5 V/div. H: 5 mS/div.
2CN5002 - pin3,4 (FLAC2)
V: 5 V/div. H: 5 mS/div.
3IC5002 - pin9 (FL_30V)
V: 10 V/div. H: 5 mS/div.
4V5000 - pin13 (FL_DATA)
V: 2 V/div. H: 500 μS/div.
7V5000 - Pin16 (FL_BK)
V: 2 V/div. H: 200 μS/div.
5V5000 - pin14 (FL_CLK)
V: 2 V/div. H: 500 μS/div.
6V5000 - pin15 (FL_LAT)
V: 2 V/div. H: 200 μS/div.
GND
GND
GND
GND
GND
GND
GND
GND
9IC3013 - pin7 (PHONO3_L)
V: 0.2 V/div. H: 200 μS/div.
GND
GND GND
GND
GND
GND
GND
GND
PANEL 1 ASSY
INPUT ASSY E
A
NOTE: The following waveforms were measured at the point of the corresponding
balloon number in the schematic diagram and PCB diagram.

DJM-700-S 107
5678
5678
C
D
F
A
B
E
PANEL 2 ASSY
FMAIN ASSY
D
1CN6007 - pin11 (FL_DATA)
V: 2 V/div. H: 200 μS/div.
2CN6007 - pin10 (FL_CLK)
V: 2 V/div. H: 200 μS/div.
CN6007 - pin9 (FL_LAT)
V: 2 V/div. H: 200 μS/div.
3
4CN6007 - pin8 (FL_BK)
V: 2 V/div. H: 200 μS/div.
1IC1303 - pin4 (20M_CPU)
V: 2 V/div. H: 1 mS/div.
2IC1309 - pin4 (24M_FPGA)
V: 2 V/div. H: 20 nS/div.
7IC1204 - pin4 (AD/DA_RESET)
V: 2 V/div. H: 2 μS/div.
8IC1205 - pin85 (FPGA_RESET)
V: 2 V/div. H: 2 μS/div.
9IC1205 - pin69 (MUTE)
V: 2 V/div. H: 2 μS/div.
10 IC1205 - pin68 (FL_VHCTRL)
V: 2 V/div. H: 2 μS/div.
13 R1020 & C1024 (V+1R2D)
V: 2 V/div. H: 2 μS/div.
11 R1011 (V+3R3A)
V: 2 V/div. H: 2 μS/div.
12 R1019 (V+3R3D)
V: 2 V/div. H: 2 μS/div.
14 R1018 & C1025 (V+2R5D)
V: 2 V/div. H: 2 μS/div.
15 CN1001 - pin1 (V+5D)
V: 2 V/div. H: 1 μS/div.
16 CN1001 - pin7 (V+5A)
V: 1 V/div. H: 200 nS/div.
17 CN1001 - pin3 (V+15A)
V: 5 V/div. H: 1 μS/div.
18 CN1001 - pin5 (V-15A)
V: 5 V/div. H: 1 μS/div.
4IC1304 - pin137 (96K_DSP)
V: 2 V/div. H: 2 μS/div.
5IC1305 - pin1 (POWER_RESET)
V: 2 V/div. H: 2 μS/div.
6IC1203 - pin4 (DSP_RESET)
V: 2 V/div. H: 2 μS/div.
GND
GND
GND
GND
GND
GND
3IC1304 - pin140 (6M_DSP)
V: 2 V/div. H: 50 nS/div.
GND
GND GND
GND
GND
GND
GND
GND
GND
GND
GND
GND
GND
GND
GND
GND
NOTE: The following waveforms were measured at the point of the corresponding
balloon number in the schematic diagram and PCB diagram.

DJM-700-S
108
1234
1 234
C
D
F
A
B
E
MAIN ASSY
D
19 IC1401 - pin143 (DATA_CH1)
V: 2 V/div. H: 2 μS/div.
20 IC1401 - pin144 (DATA_CH2)
V: 2 V/div. H: 2 μS/div.
IC1401 - pin145 (DATA_CH3)
V: 2 V/div. H: 2 μS/div.
21
22 IC1401 - pin146 (DATA_CH4)
V: 2 V/div. H: 2 μS/div.
25 CN1502 - pin15 (CH3_L)
V: 0.2 V/div. H: 200 μS/div.
26 CN1502 - pin7 (CH4_L)
V: 0.2 V/div. H: 200 μS/div.
31 IC1604 - pin9 (DATA_MIC)
V: 2 V/div. H: 2 μS/div.
32 IC1605 - pin3 (DATA_HP)
V: 2 V/div. H: 2 μS/div.
33 IC1601 - pin3 (DATA_REC)
V: 2 V/div. H: 2 μS/div.
34 IC1602 - pin3 (DATA_BOOTH)
V: 2 V/div. H: 2 μS/div.
37 IC1601 - Pin3 (DATA_SEND)
V: 2 V/div. H: 5 μS/div.
35 IC1603 - pin5 (DATA_MASTER)
V: 2 V/div. H: 2 μS/div.
36 IC1610 - pin9 (DATA_RETURN)
V: 2 V/div. H: 5 μS/div.
38 CN1701 - pin7 (D_OUT)
V: 2 V/div. H: 200 nS/div.
39 CN1602 - pin1 (HP_L)
V: 1 V/div. H: 200 μS/div.
40 CN1602 - pin3 (HP_R)
V: 1 V/div. H: 200 μS/div.
41 CN1602 - pin5 (RETURN_L)
V: 1 V/div. H: 200 μS/div.
42 CN1602 - pin9 (SEND_L)
V: 1 V/div. H: 200 μS/div.
28 CN1503 - pin6 (REC_R)
V: 0.2 V/div. H: 200 μS/div.
29 CN1501 - pin30 (MIC1)
V: 1 V/div. H: 500 μS/div.
30 CN1501 - pin26 (MIC2)
V: 1 V/div. H: 500 μS/div.
GND
GND
GND
GND
GND
GND
27 CN1503 - pin4 (BOOTH_L)
V: 0.2 V/div. H: 200 μS/div.
GND
GND
GND
GND
GND
GND
GND
GND
GND
GND
23 CN1501 - pin17 (CH1_L)
V: 0.2 V/div. H: 200 μS/div.
24 CN1501 - pin7 (CH2_L)
V: 0.2 V/div. H: 200 μS/div.
GND
GND
GND
GND
GND
GND
GND
GND
NOTE: The following waveforms were measured at the point of the corresponding
balloon number in the schematic diagram and PCB diagram.

DJM-700-S 109
5678
5678
C
D
F
A
B
E
OUTPUT ASSY
G
1R4227 & C4053 (MASTER_L_COLD)
V: 2 V/div. H: 200 μS/div.
2R4228 & C4054 (MASTER_L_HOT)
V: 2 V/div. H: 200 μS/div.
D4021 & R4063 (MUTE)
V: 5 V/div. H: 200 μS/div.
3
4JA4003 - Lch (MASTER2_L)
V: 2 V/div. H: 200 μS/div.
6C4103 - +Side (RETURN_L)
V: 1 V/div. H: 200 μS/div.
7JA4008 - pin2 (DIGI_OUT)
V: 0.5 V/div. H: 200 μS/div.
11 Q306 - COLLECTOR (POWER_RESET)
V: 1 V/div. H: 200 μS/div.
12 Q4035 - BASE (MUTE2)
V: 1 V/div. H: 200 μS/div.
13 CN305 - pin9 (V+30)
V: 10 V/div. H: 200 μS/div.
9CN302 - pin6 (MUTE)
V: 5 V/div. H: 200 μS/div.
10 R322 (CPU_MUTE)
V: 1 V/div. H: 200 μS/div.
GND
GND
GND
GND
GND
GND
8C4142 - -Side (HP_L)
V: 2 V/div. H: 200 μS/div.
GND
GND
GND
GND
GND
GND
5JA4006 - pin2 (SEND_L)
V: 0.5 V/div. H: 200 μS/div.
GND
NOTE: The following waveforms were measured at the point of the corresponding
balloon number in the schematic diagram and PCB diagram.

DJM-700-S
110
1234
1 234
C
D
F
A
B
E
11. PCB CONNECTION DIAGRAM
11.1 INPUT, MIC1 JACK and MIC VR ASSYS
SIDE A
ABC
6
J7601
J7602
J7603
CN7601
VR7601
VR7602
J125
J126
J128
J129
J130
C3065
C306
J137
C3261
C3262
C3070 C3071
C3073
C3074
J141
C3269
J142
J145
J147
J148
C3270
J149
C3271
J150
J151
C3085
J152
C3086
C3087
J154
C3088
C3089
J156
4
J159
C3282
C3283
C3090
J160
C3288
J161
C3289
J162
J164
J165
J168
C3292
C3293
J170
C3298
C3299
J172
J173
J175
J176
J
J180
J181
13
17 CN3003 CN3004
C3001
CN3011
C3006
C3021 C3022
C3023
C3024
C3025
C3026
C3027
C3013
C3028
J101
JA3001
J102
JA3002
JA3005
J106
JA3006
J107
J108
J109
J110
J111
J112
JA3012
J117
J119
VR3001
VR3002
C3051
C3054
J121
J122
J123
5
CN7502
JA7501
J7501
CN3011
CN7601
CN3013
CN7502
CN3003 CN3004
VR3001 VR3002
INPUT ASSY
A
(DNP2293-A) (DNP2293-A)
MIC VR ASSY
C
MIC1 JACK
ASSY
B
CN302
GCN1501
D
217
8

DJM-700-S 111
5678
5678
C
D
F
A
B
E
SIDE A
A
J124
J127
C3257 C3258
J131
C3259
J132
C3066
J134
J135
J136
J138
C3260
J139
C3071
J140
C3074
J143
J144
J146
J150
C3086
J153
C3088
J155
J157
J158
C3090
J163
J166
J167
C3293
C3294
C3295
C3296
C3297
J170
J171
R3271
R3272
J174
J177
J178
J179
R3289
R3290
C3123
C3124
C3129
C3130
C3131
C3132
C3143
C3144
C3145
C3146
C3147
C3148
C3181
C3182
C3186
C3187
C3189
C3190
N3004 CN3014 CN3015
C3201
C3202
C3203
C3204
C3205
C3206
J101
J103
J104
J105
3005 JA3007 JA3008 JA3010
J111
J113
J114
J115
J116
J118
VR3002
VR3003
VR3004
C3245
C3246
C3247
J120
C3248
N3004 CN3014 CN3015
3002 VR3003 VR3004
(DNP2293-A)
NOTE FOR PCB DIAGRAMS :
1. Part numbers in PCB diagrams match those in the schematic
diagrams.
2. A comparison between the main parts of PCB and schematic
diagrams is shown below.
3. The parts mounted on this PCB include all necessary parts for
several destinations.
For further information for respective destinations, be sure to
check with the schematic diagram.
4. View point of PCB diagrams.
Symbol In PCB
Diagrams
Symbol In Schematic
Diagrams Part Name
BCE
D
D
G
G
S
S
BCE
BCE
DGS
BCEBCE
BCE
Transistor
Transistor
with resistor
Field effect
transistor
Resistor array
3-terminal
regulator
Capacitor
Connector
P.C.Board Chip Part
SIDE A
SIDE B
CN1501 CN1502
DCN1503
D
6
43
59
NOTE: The encircled numbers denote measuring point.

DJM-700-S
112
1234
1 234
C
D
F
A
B
E
SIDE B
A
R3224
R3225
R3226
R3227
R3228
C3250
C3251
C3252
C3253
C3254
C3060
C3255
C3256
C3062
C3063
C3064
C3069
TP3101
TP3300
C3078
TP3301
TP3302
TP3303
TP3304
TP3110
TP3305
TP3306
TP3307
TP3114
TP3309
T
TP3119
TP3310
TP3311
TP3312
TP3313
R3257
TP3314
R3258
TP3315
R3259
TP3316
R3066
R3068
C3092
R3260
C3094
R3261
R3262
R3263
R3264
R3265
R3071
R3266
R3072
TP3323
R3267
TP3324
R3268
R3074
C3290
TP3325
R3269
C3291
TP3326
TP3132
R3076
TP3328
TP3329
TP31
TP3138
R3270
R3273
R3274
R3275
TP3332
R3276
R3082
TP3333
R3277
R3278
R3279
TP3336
R3086
R3280
R3281
R3282
R3283
TP3340
R3284
TP3341
R3285
TP3342
R3286
TP3343
R3287
TP3344
R3288
R3094
TP3345
R3096
TP3348
R3098
TP3349
R3291
R3292
TP3172
TP3173
TP3174
TP3175
TP3176
TP3177
TP3178
TP3179
TP3180
TP3181 TP3184
TP3186
TP3194
TP3195
TP3196
TP3197
TP3198
TP3199
C3109
TP3392
TP3393 TP3394
C3301
TP3395
C3302
TP3396
C3303
TP3397
C3304
TP3398
C3110
C3305
TP3399
C3111
C3306
C3112
C3307
C3308
C3309
C3115
C3116
C3117
C3118
C3119
C3120
C3121
C3122
C3126
C3127
R3100
C3135
C3136
C3138
C3140
C3149
C3150
R3129 C3152
C3153
R3321
R3322
R3323
R3130
R3324
R3131
R3325
R3132
R3327
R3133
R3328
R3134
R3135
R3136
R3137
R3138
R3139
R3331
R3333
C3167
R3334
R3140
C3168
R3335
R3141
C3169
R3336
R3142
R3337
R3143
R3144
R3339
TP3201
R3145
R3146
R3147
R3148
C3170
R3149
C3173
C3174
C3175
C3176
C3177
TP3400
R3150
C3178
TP3401
R3151
C3179
T
R3152
R3347
TP3403
R3153
R3348
TP3404
R3154
R3349
R3155
R3156
R3157
R3158
C3180
TP3
R3159
R3350
C3184
R3351
C3185
R3352
R3353
TP3410
R3160
R3161
R3356
TP3412
R3162
R3357
R3163
TP3414
R3164
TP3415
TP3416
TP3417
TP3418
C3193
C3194
R3361
R3362
C3196
R3363
R3364
TP3420
C3198
R3365
TP3421
R3366
TP3422
R3368
R3369
TP3428TP3429
TP3237
R3370
TP3238
R3371
TP3239
R3372
R3373
R3374
TP3430
TP3431
R3376
TP3432
R3377
TP3433
TP3434
TP3240
R3379
TP3435
TP3241
TP3436
TP3242
TP3437
TP3243
TP3438
TP3244
TP3247
R3380
TP3249
TP3442
R3193
TP3444
R3194
TP3445
R3195
TP3446
R3196
TP3447
R3197
100
R3198
101
R3199
102
103
TP3257
104
TP3258
105
TP3259
106
107
108
TP3450
109
TP3451 TP3452
37
TP3453
TP3454
38
TP3260
39
TP3261
TP3262
110
TP3264
111
TP3
40
TP3074
41
TP3075
42
TP3076
43
TP3077
44
TP3078
45
TP3079
46
47
48
49
TP3080
TP3081
TP3083
50
TP3084
51
TP3085
52
TP3086
53
54
55
56
57
5859
TP3090
60
61
62
63
64
65
TP3099
66
Q3005
Q3007
C3207
C3208
Q3011
Q3012
77
Q3013
78
Q3014
79
Q3015
Q3016
Q3017
C3210
Q3018
C3211
Q3019
8081
828384
Q3020
85
Q3021
86
Q3022
87
Q3023
88
Q3024
89
Q3025
Q3026
Q3027
Q3028
90919293
C3227
94
R3200
C3228
95
R3201
96
R3202
IC3006
97
R3203
98
R3204
99
R3205
IC3009
R3206
R3207
R3208
R3209
C3232
C3233
C3235
IC3012
C3236
IC3013
R3210
IC3014
R3211
IC3015
C3239
R3212
R3213
R3214
IC3018
R3215
IC3019
R3216
R3217
R3218
C3240
R3219
C3241
C3242
IC3020
C3050
IC3021
R3220
IC3024
R3221
IC3025
C3249
R3222
R3223
CN30CN3014CN3015
Q3027 Q3024 Q3028 Q3023
Q3021
Q3026Q3025 IC3024IC3025
Q3022
Q3019 Q3017 Q3018
Q3020 IC3019
IC3021
IC3018
IC3020
Q3016 Q3014 Q3012 Q3013
Q3015
IC3012
IC3014
IC3013
IC30
IC3
IC3009
IC3015
Q3011 Q3007 Q3005
Q301
INPUT ASSY
A

DJM-700-S 113
5678
5678
C
D
F
A
B
E
A B C
SIDE B
IC3028
R3030
C3058
R3031
C3059
R3032
C3060
C3061
C3062
C3063
C3064
C3068
C3069
TP3100
TP3101
TP3102
TP3103
C3263
TP3104
C3264
TP3105
C3265
TP3106
C3266
TP3107
C3267
TP3108
C3268
TP3109
C3077
C3078
TP3111
TP3112
C3272
TP3113
C3273
TP3114
C3274
C3080
TP3115
C3275
TP3116
C3276
C3082
TP3117
C3277
C3278
TP3119
C3279
R3061
R3062
R3063
R3064
C3280
R3065
C3281
R3066
R3067
R3068
R3069
C3285
C3091
C3286
C3092
C3094
TP3129
C3095
R3070
R3071
R3072
R3073
TP3130
R3074
TP3131
R3075
TP3132
R3076
TP3133
R3077
TP3134
R3078
R3079
TP3136
TP3137
TP3138
R3080
R3081
R3082
R3083
R3084
R3085
R3086
R3087
R3088
R3089
R3090
R3091
R3092
R3093
R3094
R3095
R3096
R3097
R3098
R3099
R3293
R3294
R3295
R3296
R3297
R3298
TP3355
R3299
TP3357
TP3358
TP3359
TP3365
TP3366
TP3368
TP3369
TP3370
TP3371
TP3372
TP3377
TP3378
TP3384
TP3385
TP3386
TP3388
195
8
TP3390
TP3391
C3300
C3301 R3100
R3101
R3102
R3103
R3104
R3105
R3106
R3300
R3301
R3302
R3303
R3304
R3305
R3306
R3307
R3308
R3309
R3310
R3311
L3001
R3312
L3002
R3313
L3003
R3314
L3004
R3315
R3316
R3317
R3318
R3319
R3320
R3321
TP3001
TP3002
TP3003
TP3004
TP3005
TP3006
TP3007
TP3008
TP3009
R3143
R3338
R3339
TP3010
TP3011
TP3012
TP3013
R3340
TP3014
R3341
TP3015
R3342
TP3016
R3343
TP3017
R3344
TP3018
R3345
TP3019
R3346
TP3402
TP3403
TP3404
TP3405
TP3406
TP3407
TP3408
TP3409
TP3022
TP3023 TP3024 TP3025
TP3026
R3354
TP3410
R3355
TP3411 TP3413
R3359
TP3419
R3360
R3361
R3362
R3367
TP3423
R3368
TP3424
TP3425
TP3426
TP3427
10
R3375
16
18
R3378
TP3438 TP3439
21
22
23
24
TP3440
25
TP3441
26
TP3442
27
TP3443
28
29
TP3448
TP3449
30
TP3064
31
TP3065
32
TP3066
33
TP3067
34
TP3068
35
TP3069
36
37
38
39
TP3456
110
TP3070
111
TP3071
112
TP3072
113
TP3073
114
40
TP3074
115
41
TP3075
116
42
TP3076
117
TP3077
118
TP3078
119
TP3079
120
121
TP3081
122
123
TP3083
124
TP3084
125
TP3085
TP3086
TP3087
TP3088
TP3089
C3002
C3003
C3004
TP3098
Q3001
C3005
TP3099
Q3002
67
Q3003
C3007
68
Q3004
C3008
69
Q3005
C3009
Q3006
Q3007
Q3008
Q3009
70
C3010
71
C3011
72
C3012
7374
Q3010
75
C3015
76
C3016
7778
C3018
79
C3020
D3001
D3002
D3003
D3004
R3001
D3005
C3029
R3002
D3006
R3003
D3007
R3004
D3008
R3005
R3006
R3007
R3008
C3030
IC3001
R3009
IC3002
C3032
IC3003
C3033
IC3006
IC3007
IC3008
R3010
IC3009
R3011
R3012
R3013
R3014
R3015
R3016
R3017
R3018
R3019
C3047
R3020
C3048
R3021
C3049
R3022
R3023 R3024
R3025
R3026
R3027
R3028
C3050
R3029
C3055
IC3026
C3056
IC3027
C3057
3
TP7501
TP7502
TP7503
TP7504
TP7505
TP7506
TP7507
7
TP7603
TP7604
TP7606
TP7607
TP7608
CN3011
CN7601
CN3013
CN7502
CN3003CN3004
IC3006
IC3008 IC3007 IC3001 IC3026
IC3027
IC3028
IC3003
IC3002
IC3009
Q3007 Q3005
Q3010
Q3006 Q3004
Q3001 Q3002
Q3009Q3008 Q3003
(DNP2293-A)
(DNP2293-A)
(DNP2293-A)
MIC VR ASSY
C
MIC1 JACK
ASSY
B

DJM-700-S
114
1234
1 234
C
D
F
A
B
E
11.2 MAIN ASSY
CN1701
C1502
C1503
C1505
C1506
C1508
C1509
C1316
C1701
C1319
C1703
D1103
D1101 D1102
C1704
D1104
C1705
D1105
C1706
D1106
R1103
R1104
C1515
C1516
R1106
C1517
C1518
R1108
C1519
R1301
C1714
C1520
R1110
C1715 C1716
R1112
C1523
C1718
C1524
R1114
C1525
D1501
C1526
R1116
D1502
C
D1503
R1119
D1505
IC1305
D1506 D1507
D1509
R1312
R1120
C1531
R1509
R1121
IC1501
C1532
R1122
IC1502
2
C1533
R1123
IC1503
C1534
D1510
IC1505
5
C1536
R1126
IC1506
R1127
D1513
R1128
R1510
D1514
R1511
R1512
R1513
R1514
R1515
IC1701
R1516
IC1702
R1517
IC1703
R1130
R1518
R1519
IC1511
R1132
IC1512 IC1513
R1134
R1136
R1137
R1138
R1520
R1139
R1715
R1525
R1526
R1527
R1528
C1551
R1529
C1552
R1143
C1553
R1337
R1145
C1555
R1339 C1556
R1147
C1557
R1723
R1530
R1724
R1149
C1559
R1725
R1533 R1534 R1535
R1537
C1560
R1538
R1151
C1561
R1539
TP1402
C1563
TP
R1153
R1348
C1564
R1155
C1565
TP1406
TP1407
R1157
C1567
TP1408
R1158
C1568
R1541
R1159
C1569
R1542
R1543
R1544
R1545
R1546
R1549
R1161
C1571
R1162
C1572
C1575
C1576
C1577
R1550
R1551
R1745
C1579
R1552
R1746
R1553
R1747
R1554
R1555
R1749
R1556
R1557
R1558
C1580
R1559
R1751
R1560
R1755
R1758
R1565
R1566
R1567
R1568
R1569
R1182
R1186
R1762
R1187
R1188
R1570
R1189
R1571
R1766
R1572
R1767
R1576
R1771
R1772
R1775
R1581
R1776
R1582
R1583
R1584 R1586
R1589 R1590 R1591
R1593 R1594
R1597
R1598
R1599
CN1201
CN1202
C1201
C1202
C1203
C1204
C1205
Q1202
C1208
C1401
CN1602
C1403
CN1603
C1210
Q1401
C14
C1218
C1026
C1027
C1410
C1411C1412
C1413
C1414
C1415
C1416 C1417
C1419
R1201
R1202
C1420C1422
C1423
C1424
IC1201
D1401
C1426
IC1202
IC1203
C1428
IC1204
C1429
R1409
IC1401
C1432
C1433
R1600
R1602
C1436
C1437
R1410
C1438 R1411
R1605
R1606
R1412
R1607
R1413
R1608
R1414
R1609
R1415
R1417
R1418
C1440
R1419 R1610
R1229
R1611
R1612
C1446
C1447
C1448
R1420
C1449
R1421
R1616
KN1003
R1230
R1424
KN1004
R1231
R1426
R1234
C1450
R1235
C1451
R1236
C1452
R1237
C1453
R1239
R1621
R1622
C1456
R1623
R1624
R1625
R1626
12
R1627
13
R1240
R1628
R1434
R1241
C1651
R1629
16
R1242
17
R1243
R1248
R1633
R1634
R1635
R1637
24
R1638
R1639
F1401
R1640
R1641
R1642
R1645
R1646
R1647
R1648
R1260
R1649
R1263
R1264
R1265
R1650
R1653
R1654
R1655
R1270
R1271
R1272
R1273
R1274
R1683
CN1101
CN1102
C1101
C1104
Q1101
C1301
C1111
Q1301
SIDE A
D
CN6001
F
CN4003
G
CN1701
CN4001
G
CN1602
CN4002
G
CN1603
CN1201
CN5000
E
CN1101
MAIN ASSY
D
230294240 413910382136
859
19
7 1 35 14 37 46
32
34
33
20

DJM-700-S 115
5678
5678
C
D
F
A
B
E
C1313
C1508
C1509
C1511
C1512
C1513
C1514
C1519
R1304
C1521
C1716
C1522
C1717
C1527
03
C1528
D1504
C1529
D1507 D1508
L1001
L1002
L1004
C1530
1
IC1503 IC1504
C1535
D1511
5
C1536
D1512
6
C1537
IC1507
7
C1538
IC1508
D1515 D1516
R1517
R1518
R1519
IC1513 IC1514
R1520
R1521
R1522
R1523
R1524
R1529
C1554
C1557
C1558
R1531
R1532
R1536
C1561
TP1401
R1539
C1562
TP1402
TP1403
TP1404
TP1405
C1565
C1566
TP1408
R1540
C1569
R1545
R1547
R1548
C1570
C1573 C1574
C1577
C1578
R1557
R1558
R1559
C1581
C1582
R1561
R1562
R1563
R1564
R1573
R1768
R1574
R1769
R1575
R1576
R1577
R1578
R1579
R1773
R1774
R1580
R1777
R1778
R1585
R1586
R1587
R1588
R1591 R1592
R1595 R1596
CN1001
C1003
C1004
C1005
C1006
C1009
CN1401
C1010
C1011
C1012
C1013
C1014
C1015
CN1501 CN1502
C1404
C1405
C1406C1407
C1408
C1022
C1023
C1024
C1028
C1410
C1029
C1411C1412
C1413
414
1417
C1418
IC1002
IC1003
C1037
C1421C1425
C1427
R1019
R1407
R1020
C1430
R1409
C1431
IC1401
IC1402
IC1403
C1434 R1601
C1435
R1602
R1603
R1604
C1439
R1416
C1441
C1442
C1443
C1444
C1445
C1446
R1613
C1447
R1614
C1448
R1615
C1449
R1616
R1422
KN1002
R1617
R1423
R1618
R1619
R1425
C1462
KN1005
R1426
R1620
C1454
C1456
C1458
C1459
R1627
14
R1628
R1434
R1629
R1438
18
C1460
19
C1461
R1630
R1631
R1632
20
R1635
R1636
23
R1641
R1642
R1643
R1644
R1649
R1650
R1651
R1652
R1655
R1656
CN1503
C1304
C1305
SIDE A
D
IC1501
IC1505
IC1502
IC1506
IC1512
IC1503 IC1508
IC1507
IC1504
IC1514
IC1513IC1511
IC1703
IC1003 IC1002
IC1702
Q1401
IC1701
IC1305
IC1202
Q1101
Q1301
IC1203
IC1401
IC1402
IC1403
IC1204
IC1201
Q1202
CN3004
A
CN1501
CN3014
A
CN1502
CN3015
A
CN1503
CN304
G
CN1001
(DNP2292-A)
28
16
18
17
15
11
22
31
13
12
2
262524233029 2721
84 37 4 3
NOTE: The encircled numbers denote measuring point.

DJM-700-S
116
1234
1 234
C
D
F
A
B
E
C1310
C1311
C1312
C1507
C1315
C1317
C1510
C1320
C1322
C1327
C1328
C1329
R1305
R1306
R1307 R1308
R1309
IC1301
C1331
C1332
C1333 C1334
R1501
C1335
R1502
C1336
R1503
IC1307
R1310
R1504
IC1308
R1311
R1505
IC1309
R1506R1507
R1314
R1508
R1315
R1316
3
R1700
R1319
R1701
R1702
R1703
R1704
C1539
IC1509
C1541
C1543
C1544
C1547
C1548
TP1001
TP1002
TP1003
TP1004
TP1005
TP1006
TP1007
TP1009 TP1010
R1341
R1342
R1344
R1345
R1346
R1765
C1001
C1002
C1007
C1008
X1302
C1409
C1601
C
R1003
C1608
IC1001
C1035
C1611
C1036
C1612
C1613
C1614
R1011
R1012
C1616
R1013
C1617
R1014
C1618
R1015
R1016 C1018 R1017 C1019
C1619
R1401
R1402
R1403
R1404
R1405
C1621
R1406
C1622
C1623
R1408
C
C1625
D1601
C1626
D1602
C1627
D1605
IC1601
IC1602
IC1604
R1427 R1428 R1429
C1455
R1430 R1431
R1432 R1433
R1435
R1436
R1437
C1463
TP1304
C1464
21
22
C1662
T
C1663
TP1503
C1664
TP
C1665
TP1505
TP1506TP1507
TP1508
TP1509
TP1510
TP1511
TP1512
TP1707
TP1513
TP1708 TP1514
TP1709
TP1515
TP1516
TP1517
TP1518
TP1519
TP1710
R1657
TP1520
R1658
R1659
TP1521
TP1522
R1660
R1662
R1663
R1664
TP1721
TP1722
TP1723
TP1724
R1668
R1669
R1670
R1671
R1672
R1673
TP1731
TP1732
TP1734
TP1735
TP1736
TP1739
R1681
R1682
TP1740
TP1741
TP1742
R1688
R1689
TP1747
TP1748
TP1749
R1690
R1691
R1692
R1693
R1699
C1303
R1343
SIDE B
D
IC1604 IC1602
IC1509
IC1606 IC1607
IC1611
IC1605
IC1610
IC1307
IC1308
IC1309
IC1301
IC1304
IC1306
IC1004
IC1303
IC1302
IC1205
IC1101
IC1607
IC1603
IC1601
MAIN ASSY
D

DJM-700-S 117
5678
5678
C
D
F
A
B
E
C1501
C1310
C1504
C1311
C1312
C1507
C1314
1315
C1317
C1318
C1702
R1101
R1102
C1707
C1708
C1320
C1709
C1321
R1105
C1322
C1323
R1107
C1324
C1325
IC1101
R1109
C1326
C1327
C1328
C1329
R1305
R1111
R1306
R1307
R1113
C1330
R1308
C1719
R1309
R1115
IC1302
IC1303
R1117
R1118
IC1304
IC1306
C1337 C1338
R1310
C1339
R1311
R1313
R1314
R1315
R1316
R1317
3
R1318
R1124
4
R1319
R1125
8
C1539
R1129
R1705
IC1509
9
R1706
R1707
R1320
R1708
R1321
R1709
R1322
R1323
C1540
R1324
IC1510
C1541
R1325
R1131
C1542
R1326
C1543
R1327
R1133
C1544
R1328
R1710
C1545
R1329
R1135
C1546
C1547
C1549
R1716
R1717
R1330
R1718
R1331
R1332
R1333
R1140
C1550
R1334
TP1008
R1141
R1335
R1142
R1336
R1144
R1338
R1721
TP1201
R1146
R1722
TP1202
TP1203
R1148
TP1204
TP1205
TP1011
TP1206
R1727
TP1207
R1340
R1728
TP1208
R1729
TP1209
R1150
5
R1152
R1347
R1730
TP1210
R1154
R1731
TP1211 TP1212
R1156
TP1213
TP1214
TP1215
TP1216
TP1217
R1738
TP1218
R1739
TP1219
R1160
TP1605
TP1606
R1163
TP1607
TP1220
R1164
TP1608
TP1221
R1165
TP1609
TP1222
R1166
TP1223
R1167
R1744
TP1224
R1168
TP1225
R1169
TP1226
TP1227 TP1228
R1748
TP1610
TP1229
TP1611
TP1612
TP1613
R1170
TP1614
R1171
TP1615
R1172
R1173
TP1617
TP1230
R1750
R1174
TP1618
TP1231
R1175
TP1619
R1752
TP1232
R1176
TP1233
R1753
R1177
TP1234
R1754
R1178
TP1235
R1179
R1756
R1757
R1759
R1181
R1183
R1184
R1760
R1185
R1761
R1763
R1764
L1266
R1770
C1206
C1207
C1209
C1016
C1017
C1402
X1303
C1211
C1212
C1213
C1214
C1020
C1409
C1215
C1021
C1216
C1217
C1219
C1025
C1602
C1603
C1604
C1605
C1606
C1607
C1220
C1608
C1221
C1609
C1030
C1031
D1201
C1032
D1202
C1033
D1203
C1034
D1204
IC1004
C1610
D1205
C1612
D1206
R1203
R1204
C1615
R1205
R1206
C1617
R1207
R1208
R1209
R1018
IC1205
C1620
R1210
R1211
R1212
R1213
C1624
R1214
R1215
R1216
C1627
R1217
D1603
C1628
R1218
D1604
C1629
R1219
D1606
C1630
R1220
C1631
R1221
C1632
R1222
IC1602
C1633
R1223
IC1603
C1634
R1224
C1635
R1225
IC1605
C1636
R1226
IC1606
C1637
R1227
IC1607
C1638
R1228
C1639
C1640
IC1610
C1641
IC1611
C1642
R1232
C1643
R1233
C1644
C1645
C1646
C1647
R1238
C1648
C1649
TP1101
TP1102TP1103
TP1104
10
TP1105
11
R1432
TP1106
R1433
TP1107
C1650 TP1108
R1435
TP1109
R1436
R1437
C1653
R1244
TP1301
R1246
R1302
R1303
TP1302
R1247
C1657
TP1303
C1658
TP1304
TP1110
C1659
TP1305
TP1111
R1249
TP1112
TP1113
TP1114
TP1115
TP1116
TP1117
C1660 TP1118
R1250
TP1501
C1661
TP1119
R1251
TP1502
R1252
TP1503
R1253
TP1504
R1254
TP1505
R1255
TP1506
R1256
TP1507
R1257
TP1508
R1258
TP1120
9
R1259
TP1121
TP1122
TP1123
TP1124
TP1125
TP1701
TP1126
TP1702
TP1127
TP1703
TP1704
TP1128
TP1705
TP1129
R1261
TP1706
R1262
R1267
R1268
TP1130
R1269
TP1131
TP1711
TP1712
TP1713
TP1714
658
TP1715
TP1716
TP1717
TP1718
TP1719
660
R1661
R1662
R1663
TP1720
R1664
TP1721
R1665
TP1722
R1666
23
R1667
TP1725
TP1726
TP1727
TP1728
TP1729
R1671
R1672
R1673
TP1730
R1674
R1675
R1676
TP1733
R1677
R1678
R1679
TP1737
TP1738
R1680
R1682
L1180
R1684
R1685
R1686
TP1743
R1687
TP1744
TP1745
TP1746
R1691
R1692
R1694
R1695
R1696
R1697
R1698
C1102
C1103
C1105
C1106
C1107
C1108
C1109
C1302
C1303
C1110
C1306
C1112
C1307
C1113
C1308
C1114
C1309
SIDE B
D
(DNP2292-A)

DJM-700-S
118
1234
1 234
C
D
F
A
B
E
11.3 PANEL 1 ASSY
30
J124
J125
J127
J128
J129
J130
J131
J133
J137
J138
J142
J143
J144
J145
J148
J151
J155
J156
J159
J162
J163
J164
J165
J169
J170
J171
J173
CN5000
J181
J182
CN5002
J185
J186
J187
J189
C5000
J191
J192
J194
J196
J197
J198
J199
C5011
D5003
D5004
D5005
D5006
D5007
D5008
D5016
D5027
VR5000
D5028
S5001
VR5001
D5029
S5002
VR5002
S5003
VR5003
S5004
D5017 D5018
VR5004
S5005
VR5005
VR5006
S5006
VR5007
S5007
VR5008
S5008
D5030
S5009
D5031
D5032D5033D5034D5035D5036D5037D5038D5039
VR5012
VR5014
D5040D5041
D5043D5044D5045
D5046D5047
S5020
D5048D5049D5050
D5051
J202
D5052
D5053
J204
D5054
J205
D5055
J206
D5056
J207
D5057
J208 J209
D5060D5061D5062D5063D5064
J215
D5065
J216
D5066D5067
J218
D5068
J219
D5069
J220
D5070
J221
D5071
J222
D5072
J223
D5073D5074
J226
D5076
J227
D5077D5078
J229
D5079
J230
D5080
J231
D5081
J232
D5082
J233
D5083
J234
D5084D5085
J236
D5086D5087
J238
D5088D5089
J240
D5090
J241
J243
J244
J245
J246
J247
D5131
D5132
D5133
J101
J106
J109
J302
J303
J304
J110
J115
J120
J122
SIDE A
E
PANEL 1 ASSY
E
CN305
G
CN1101
D
CN5000
F
CN5002
321

DJM-700-S 119
5678
5678
C
D
F
A
B
E
J132
J133
J134
J135
J136
J138
J139
J140
J141
J143
J145
J146
J147
J149
J150
J152
J153
J154
2
J157
3
4
J160
J161
J166
J167
J168
J172
J175
J176
J178
J179
J180
J181
CN5001
J182
J183
J184
J185
J188
J191 J193
C5020
D5009
D5010
D5011
D5012
D5013
D5014
D5015
S5000
VR5009
VR5010
S5010
VR5011S5011
S5012
VR5013
S5013
S5014
VR5015
S5015
S5016
S5017
S5018
S5019
J200
J201
J203
J207
J209
J210
J211
J213
J214
J215
J217
J221
J224
J225
D5076
J227
D5077
J228
D5078D5079D5080D5081D5082D5083D5084
J235
D5085D5086
J237
D5087D5088
J239
D5089D5090
J242
J243
D5094
V5000
D5095D5096
J247
D5097D5098D5099D5100D5101D5102D5103D5104D5105D5106D5107D5108
D5109D5110D5111D5112D5113D5114D5115D5116D5117D5118D5119D5120D5121D5122D5123
D5128
D5129
D5130
J102
J103
J104
J105
J107
J108
J305
J111
J112
J113
J114
J116
J117
J118
J119
J121
J123
SIDE A
E
VR5011
VR5010
VR5000 - VR5002 VR5013
VR5012 VR5003 - VR5005 VR5015
VR5014 VR5006 - VR5009
CN6007
F
CN5001
(DNP2295-A)
5
6
4
7
NOTE: The encircled numbers denote measuring point.

DJM-700-S
120
1234
1 234
C
D
F
A
B
E
R5164 R5165 R5166 R5167 R5168
TP5030
R5169
TP5031
TP5032
TP5036
TP5037
R5170
TP5038
R5171 R5172
R5176
R5177
R5178
TP5044
R5182
R5183
R5184
TP5050
R5188
TP5051
TP5052
TP5053
TP5054
TP5055
TP5056
R5196
R5197
R5198
6
8
TP50
TP5070
TP5072
TP5074
TP5075
TP5076
TP5077
TP5078
TP5079
TP5080
TP5081
TP5082
TP5083
TP5084
TP5085
TP5086
TP5087
TP5088
TP5089
TP5090
TP5091
C5002
TP5098
TP5099
C5006
Q5003
C5007
Q5004
C5008
Q5005
Q5006 Q5007
C5010
C5012
C5013
C5014
C5015
C5016
C5019
Q5016
Q5017
Q5018
Q5019
C5021
C5022
Q5020
Q5021
Q5022 R5003
R5004
R5005
C5032
IC5002
C5034
Q5030
Q5031
C5036
Q5032
Q5033
C5038
Q5034
Q5035
R5012
R5207
R5013
R5014 R5015
R5016
R5017
R5018
R5019
R5020
D5025
D5026
R5219
C5050
C5051
R5029
C5052
C5053
R5220
C5054
R5221
R5222
R5223
R5224
R5030 R5225
R5031
R5032
R5033 R5034 R5035
R5230
R5231
R5232
D5042
R5235
R5236
R5042
R5237
R5043
R5238
TP5100
R5044
R5239
TP5101
R5045
TP5102
R5046
TP5103
R5047
TP5104
R5048
TP5105
R5049
TP5106
TP5107
R5240
R5241
R5242
R5243
R5050
R5051
R5052
R5053
R5054
D5058
TP5111
R5055
D5059
R5056
R5057
R5058
TP5115
R5059
TP5119
R5060
R5061
TP5123
TP5128
TP5129
D5075
TP5130
TP5131
TP5132
TP5133
TP5138
TP5139
TP5140
TP5142
TP5143
TP5144
TP5145
TP5146
TP5147
TP5148
TP5149
D5091
D5092
D5093
TP5159
TP5163
TP5164
TP5168
TP1
TP2
29
39
42
43
R5106 R5107 R5108 R5109 R5110 R5111 R5112 R5113 R5114 R5115 R5116 R5117 R5118 R5119
D5124
D5125
D5126
R5123
R5124
R5125
R5126
R5127
R5128
TP5007
R5140
TP5008
R5141
TP5009
R5142
R5143 R5144R5145
R5146
TP5010
TP5011
TP5012
TP5015
TP5018
R5155
R5156
R5157
R5158
R5159
R5160
R5161
TP5029
R5162 R5163 R5175
R5174
R5173
SIDE B
E
CN5001
IC5002
Q5016
Q5006
Q5021
Q5022
Q5020
Q5019
Q5018
Q5017
Q5007 Q5015 Q5008
Q5005 Q5034 Q5003
Q5030
Q5029
Q5002
Q5027
Q5025
Q5001
Q5026 Q5023
Q5024
Q5000
IC5001
Q5033
Q5032
Q5031
Q5004
Q5014 Q5009
Q5013 Q5010
Q5012 Q5011
IC5000

DJM-700-S 121
5678
5678
C
D
F
A
B
E
30
P5031
2
TP5033
TP5034
TP5035
TP5039
TP5040
R5179
TP5041
TP5042
TP5043
TP5045
TP5046
TP5047
TP5048
R5180
TP5049
R5181
R5183
R5185
R5186
R5189
TP5057
TP5058
R5191
TP5059
R5193
R5195
R5194
TP5060
R5199
TP5061
TP5062
TP5064
TP5065
TP5066
TP5067
TP5068
TP5069
TP5071
TP5073
TP5074
TP5075
TP5092
TP5093
TP5094 TP5095
C5001
TP5096
TP5097
C5003
Q5000
C5004
Q5001
C5005
Q5002
C5006
C5009
Q5008
Q5009
Q5010
Q5011
Q5012
C5017
Q5013
C5018
Q5014 Q5015
C5023
C5024
D5000
C5025
D5001
C5026
C5027
Q5023
C5028
R5000
Q5024
C5029
R5001
Q5025
R5002
Q5026
Q5027
Q5028
Q5029
R5006
R5007
C5030
IC5000
R5008
C5031
IC5001
R5009
C5033
R5200
Q5030
R5201
C5035
R5202
R5203
C5037
R5204
R5010
R5205
C5039
R5011
R5206
R5208
D5019
C5040 C5041
C5042
C5043
R5210
C5044
D5020
R5211
C5045
D5021
R5212
C5046
D5022
R5213
C5047
D5023
R5214
C5048
D5024
R5215
C5049
R5021
R5216
R5022
D5026
R5217
R5023
R5218
R5024 R502 R5026 R5027 R5028
C5055
C5056
R5226
R5227
R5228
R5229
R5036
R5037
R5038
R5039
R5230
D5042
R5233 R5234
R5040
R5041
R5042
R5043
TP5108
TP5109
TP5110
TP5112
TP5113
TP5114
TP5116
TP5117
TP5118
R5062
R5063
TP5120
R5064
TP5121
R5065 R5067
TP5124
R5068
TP5125
R5069
TP5126
TP5127
P5128
R5070
D5075
R5071 R5074 R5075 R5076 R5077
TP5134
R5078
TP5135
R5079
TP5136
TP5137
R5080 R5081 R5082 R5083 R5084
TP5141
R5085 R5086 R5087 R5088 R5089 R5090
R5092
TP5150
R5094
TP5151
R5095
TP5152
R5096
TP5153
R5097
TP5154
R5098
TP5155
R5099
TP5156
TP5157 TP5158
TP5160
TP5161
TP5162
TP5165
TP5166
TP5167
30
34
37
38
39
R5100 R5105
R5101 R5102 R5103 R5104
R5120
R5121
R5122
R5129
R5130
D5134
R5131
R5132
R5133
R5134
R5135
TP5000
R5139
TP5001
TP5002
TP5003
TP5004
TP5005
TP5006
R5147
R5148
R5149
TP5013
TP5014
TP5016
TP5017
R5150
R5151 R5152
R5136
TP5019
R5154
TP5020
TP5022
TP5023
P5029
R5093
R5066 R5072 R5073
R5091
SIDE B
E
CN5000
PANEL 1 ASSY
E
(DNP2295-A)
CN5002

DJM-700-S
122
1234
1 234
C
D
F
A
B
E
11.4 PANEL 2, FADER (CROSS), (CH1), (CH2), (CH3) and (CH4) ASSYS
CN7101
VR7101
CN7301
CN7201
VR7201
CN7001
VR7001
CN6001
CN6002
CN6003
CN6004
J202
C6016
J205
J207
J208
J211
J212
J213
J216
J218
J219
J220
J221
J222
J224
J225
J226
J228
J229
J237
VR6003
S6004
VR6005
S6006 S6008
29
SIDE A
F H I J K
CN7101
CN6002 CN6003
CN7201 CN7301
CN6004
PANEL 2 ASSY
F
FADER
(CH1)
ASSY
I
FADER
(CH2)
ASSY
J
FADER
(CH3)
ASSY
K
FADER
(CROSS) ASSY
H
(DNP2295-A)
C
CN7001
(DNP2295-A) (DNP2295-A) (DNP2295-A)
CN1201
D
CN6001

DJM-700-S 123
5678
5678
C
D
F
A
B
E
CN7301
VR7301
CN7401
VR7401
CN6004
CN6005
CN6006
CN6007
J203
J204
J206
J209
J210
D6003
J214
D6004
J215
J219
J223
J227
J230
J231
J232
J233
J234
J235
J236
VR6001
S6001
VR6002
S6002
S6003
VR6004
S6005
S6007
S6008 S6009
S6010
S6011
20
2324
SIDE A
LKHF
VR6003
VR6005
VR6001
VR6002
VR6004
CN5001
E
CN7301
CN6004 CN6006
CN7401
ADER
CH3)
ASSY
FADER
(CH4)
ASSY
L
(DNP2293-A)
DNP2295-A)
CN6005
NP2295-A) (DNP2295-A)
CN6007
4 1 2 3
NOTE: The encircled numbers denote measuring point.

DJM-700-S
124
1234
1 234
C
D
F
A
B
E
TP6035
TP6036
TP6040
TP6042
TP6047
TP6048
TP6049
TP6050
TP6051
TP6052
TP6054
TP6055
TP6057
TP6058
TP6060
TP6061
TP6063
TP6064
TP6065
TP6066
TP6067
TP6068
TP6069
TP6071
TP6072
TP6073
TP6074
TP6075
TP6076
TP6077
TP6078
TP6079
TP6080
TP6081
TP6082
TP6083
TP6090
TP6091
TP6092
TP6093
TP6094
TP6095
C6002
TP6096
C6003
TP6097
C6004
TP6098
Q6001
TP6099
C6008
C6009
C6010
C6012
C6013
C6018
C6019
C6020
C6023
C6025
R6001 R6002
R6003
D6007
R6004
D6008
R6005
D6009
R6006
R6007
R6008
R6009
D6010
D6011
D6012
R6010
R6011
D6017
R6014
D6018
R6015
D6019
R6018
D6020
D6021
D6022
D6023
R6020
D6024
D6025
D6026
D6027
D6028
TP6100 TP6101
TP6102
TP6103 TP6104 TP6110
TP6111 TP6112
TP6113
TP6114
TP6115
TP6116
TP6117
10
TP6118
11
TP6119
12
14
17
TP6120TP6121TP6122TP6123
TP6120
TP6121
TP6122 TP6123
TP6124
TP6125
TP6126
TP6127
TP6128
TP6129
21
22
TP6130
TP6131 TP6132
TP6133
TP6134
TP6135
TP6136
TP6137
31
TP6139
R6101 R6102
13
TP7301
TP7302 TP7303
TP7304
6
TP7401
TP7402
TP7403
TP7404
11
SIDE B
F H K L
CN7301
CN6004CN6006
CN7401
PANEL 2 ASSY
F
FADER
(CH3)
ASSY
K
FADER
(CH4)
ASSY
L
CN6005
(DNP2295-A) (DNP2295-A)
CN6007

DJM-700-S 125
5678
5678
C
D
F
A
B
E
TP6001
TP6002
TP6003
TP6004
9
TP6005
TP6006
TP6007
TP6008
TP6009
TP6010
TP6011
TP6012
TP6013
TP6014
TP6015
TP6016
TP6017
TP6018
TP6019
TP6020
TP6021
TP6022
TP6023
TP6024
TP6025
TP6026
TP6027
TP6028
TP6029
TP6030
TP6031
TP6032
TP6033
TP6034
TP6043
TP6044
TP6045
TP6046
TP6053
TP6056
TP6059
TP6062
TP6070
TP6084
TP6085 TP6086
TP6087
TP6088 TP6089
C6001
C6006
C6007
C6008
C6011
C6014
C6015
C6017
C6021
C6022
C6024
D6001
D6002
D6005 D6006
IC6001
IC6002
D6013
D6014
D6015
R6012
D6016
R6013
D6018
D6019
R6021
R6022
R6023
R6024
TP6105 TP6106
TP6107
TP6108 TP6109
6114
TP6115
TP6116
TP6117
13
15
16
21
30
TP6138
31
TP6142
TP6143
TP6144
TP6145
9
TP7101
TP7102
TP7103
TP7104
TP7001
TP7002 TP7003
TP7004
TP7005
TP7006
10
11
7
TP7201
TP7202
TP7203
TP7204
SIDE B
JIHF
IC6002
Q6001
IC6001
CN7101
CN6002CN6003
CN7201
FADER
(CH1)
ASSY
I
FADER
(CH2)
ASSY
J
FADER
(CH3)
ASSY
FADER
(CROSS) ASSY
H
(DNP2293-A)
(DNP2295-A)
CN7001
2295-A) (DNP2295-A) (DNP2295-A)
CN6001

DJM-700-S
126
1234
1 234
C
D
F
A
B
E
11.5 OUTPUT and HP JACK ASSYS
6
CN7701
C7703
JA7702
J7701
CN4004
C4002
J4105
J4113
J4116
J4118
1
J4124
J4125
P302
P303
J4128
P304
J4129
P306
JA4004
JA4005
J4132
R4206
R4207
J4134
R4208
JA4008
P31
R4209
JA4009
J4139
IC4012
R4212
R4213
J4140
J4141
J4142
J4145
S4002
KN4001
T4001
C4079
C4080
C4089
Q301
Q303
C4090
Q305
C4091
Q308
C4096
J4004
R315
C4101
C4102
C4103
C4104
C4105
C4106
C4107
C4108
J4010
J4011
CN305
J4012
C4110
J4015
C4112
J4019
C4115
C4118
C4119
J4020
J4025
J4026
J4029
C4128
C4129
J4030
C4132 C4134
J4041
C316
J4043
C317
C4142
J4047
C4143
J4049
J4050
C326
J4053
C327
C329
J4058
C334
C335
J4062
C336
R4138
J4065
R4139
J290
J4070
J4074
J4076
R4157
J4084
R4158
J4087
J4094
J4096
J4097
IC303
IC304
CN4001
CN4002
CN4003
SIDE A
G M
IC4012
IC304 Q303
Q308 Q305 Q301
IC303
CN1701
D
CN4003
CN1602
D
CN4001
CN1603
D
CN4002
A
CN5002
E
CN305 CN4004
CN7701
OUTPUT ASSY
G
(DNP2294-A)
HP JACK ASSY
M
57
11 61210
13
8

DJM-700-S 127
5678
5678
C
D
F
A
B
E
40
80
C4001
C4002
C4003
C4004
J4100
J4101
J4103
J4104
J4108
J4109
C4017
J4110
J4111
J4112
J4113
J4114
J4115
J4119
C4023
P105
C4025
C4027
J4120
J4121
C4029
J4122
J4123
J4125
J4127
P305
C4031
P307
IC4003
P308
IC4004
P309
JA4001
KN301
JA4002
JA4003
J4131
JA4005
JA4006
JA4007
P310
J4135
P311
J4136
J4137
J4138
C4041 C4044
J4143
J4144
S4001
J4146
C4051 C4052
C4053
C4054
C4055
C4056
R4227
R4228
R4229
R4230
C4067
C4068
R4235
R4236
C4075
C4077
C4078
C4076
Q301
Q302
Q305
C4091
C4096
R4070
R4071
R4072
R4073
L301
R304
J4001
J4002
J4003
J4005
R315
C4101
J4006
C4102
J4007
J4008
105
C4106
J4009
CN301
CN302
CN303
CN304
J4011
J4014
J4016
J4017
J4018
J4023
J4028
J4033
J4034
J4035
J4036
J4037
J4038
J4039
C310
C311
R4112
C312
R4113
J4040
C314
C315
J4042
J4044
J4045
J4046
J4049
12
18
J4050
C324
J4051
C325
J4053
J4054
J4056
J4057
C333
C332
J4060
C334
J4061
C335
C336
J4063
J4064
R4138
R4139
J4066
J4067
J4068
J4069
J4071
J4072
J4073
J4075
J4077 J4079
J4080
J4081
J4082
J4083
J4084
J4085
J4086
J4089
J4091
J4092
J4093
J4095
J4096
J4097
J4099
IC301
JH301
SIDE A
G
3 Q305 Q301 Q302 IC4003 IC4004IC301
JH201
N
CN303
CN3003
A
CN302
CN1001
D
CN304
CN102
O
CN301
(DNP2294-A)
1
9
3 24
NOTE: The encircled numbers denote measuring point.

DJM-700-S
128
1234
1 234
C
D
F
A
B
E
38
TP4090
TP4091
TP4092 TP4093
TP4094
TP4095
TP4096
TP4097TP4098
TP4099
Q4001
Q4002
Q4003
Q4004
C4009
Q4005
Q4006
Q4007
Q4008
Q4009
C4010
C4011 C4012
C4013 C4014
Q4010
C4015
Q4011
C4016
Q4012
Q4013
C4018
Q4014
C4019
Q4015
Q4016
Q4017
Q4018
Q4019
C4021
C4022
Q4020
D4001
D4002
C4026
D4003
D4004
C4028
D4005
R4001
D4006
R4002
D4007
R4003
D4008
R4004 R4005
R4006
R4007
C4030
R4008
IC4001
C4032
IC4002
C4033
C4034
C4035
IC4005
C4036
IC4006 C4037
C4038
C4039
Q4036
C4040
C4042
C4043
D4021
TP301
C4045
TP302
C4046
TP303
C4047
TP304
C4048
TP305
C4049
R4021
R4216
TP306
R4022
R4217
TP307
R4023
R4218
TP308
R4024
R4219
TP309
R4025
R4026
R4027
C4050
R4028
R4029
R4220
TP310
R4221
TP311
R4222
TP312
R4223
TP313
R4224
TP314
R4030
R4225
TP315
R4031
TP316
R4032
TP317
TP318
TP319
R4037
R4038
C4061
R4039
C4062
C4063
TP320
C4064
TP321
C4065
TP322
C4066
R4040
TP325
C4069
R4041
TP326
R4042
TP327
R4043
R4238
TP4100
TP328
R4044
TP4101
TP329
R4045
TP4102
R4046
TP4103
R4047
TP4104
C4070
R4048
TP4105
C4071
R4049
TP4106
C4072
TP4107
C4073
TP4108
TP330
C4074
TP331
TP4109
TP332
TP333
TP334
R4050
TP335
TP336
TP337
TP338
TP4110
TP339
TP4111
R4055
TP4112
R4056
TP4113
R4057
TP4114
R4058
TP4115
R4059
TP4116
TP4117
TP340
TP4118
TP341
TP4119
TP342
TP343
TP344
R4060
TP345
R4061
TP346
R4062
TP347
R4063
TP348
TP4120
R4064
TP349
TP4121
R4065
R4066
TP4122
R4067
TP4123
R4068
TP4124
R4069
Q306
C4092 Q307
TP350
TP351
C4095
TP352
TP353
C4097
TP354
C4098
TP355
TP356
TP357
R4074
TP358
R4075
R4076R4077
R4078
TP4134
R4079
TP4137
R4080
R4081
R4082
R4083
R4084
TP4
R4085
TP414
R4086
R4087
R4088
TP4144
R4089
TP4145
TP4149
R4090
R4091
R4092
R4093
TP4150
R4094
TP4151
R4095
R4096
TP4153
R4097
R4098
TP4154
R4099
TP4155
TP4156
TP4157
TP4158
TP4159
R301
R302
R303
R305
R306
R307
R308
R309
R311
R313
R314
R316
R317
R318
R319
R320
R321 R323
R324
R325
R326
R327
R329
R330
R4100
R4101
C301
C302
R4102
C303
R4103 R4104
C304
R4105
C305
C306
R4106
C307
R4107
R4108
C308
R4109
C309
R4110
R4111
C313
R4114
R4115
R4116
R4117
R4118
R4119
C4145
TP1
C4146
TP2
C4147
TP3
L4003
14
C4148
TP4
L4004
C320
R4120
C4149
TP5
L4005
C321
R4121
TP6
L4006
16 17
TP7
TP8
TP9
22
23
24
C330
25
R4131
2627
R4133
28
29
C337
30
R4140
R4141
R4142
R4143
R4145
TP10
TP1
TP19
D302
D303
D304
D305
D306
D307
D308
D309
TP4034
TP4035
TP4036
TP4037
TP4038
D310
TP4039
D311
D312
D316
D317
TP4040
D318
TP4041
D319
D320
D321
D322
IC302
D323
D324
TP4050
TP4051
TP4246
TP4052
TP4247
TP4053
TP4248
TP4054TP4055
TP4056
TP4057
TP4058
TP4059
TP4251
TP4253
TP4060
TP4255
TP4061
TP4256
TP4062
TP4257
TP4063
TP4258
TP4064
TP4259
TP4065
TP4066
TP4067
TP4068
TP4069
TP4260
TP4261
TP4262
TP4070
TP4071
TP4072
TP4073
TP4074
TP42
TP4075
TP4076
TP4077
TP4078
TP4079
TP4
TP4080
TP4081
TP4082
TP4083
TP4084
TP4085
TP4086
TP4087
TP4088
TP4089
SIDE B
G
Q4015
Q4014
Q4118 Q4002
Q4001Q4005Q4003Q4007
Q4004Q4008
IC4006 IC4001
IC4007
IC302 Q307 Q403
IC4002
Q4020 Q4019
Q4017
Q4018
Q4016Q4016Q4009Q4012Q4011
OUTPUT ASSY
G
CN303 CN302CN304
CN301

DJM-700-S 129
5678
5678
C
D
F
A
B
E
Q4017
Q4018
Q4019
Q4020
Q4021
Q4022
Q4023
Q4024
Q4025
Q4026
Q4027
Q4028
Q4029
D4009
R4200
Q4030
D4010 R4201 Q4031
D4011 R4202
Q4032
D4012 Q4033
R4203
D4013
IC4007
Q4034
R4204
D4014
IC4008
Q4035
R4205
D4015
IC4009
Q4036
D4016
D4017
D4018
D4019
IC4010
IC4011
R4210
D4020
R4211
TP313
R4226
TP320
R4231
21
R4232
R4233
TP323
R4234
TP324
TP325
TP326
R4237
TP327
R4238
TP328
TP329
C4081
C4082
C4083
C4084
C4085
R4252
C4086
R4253
C4087
R4254
C4088
6
TP348
TP349
Q306
C4092
TP4127
Q307
C4093
TP350
TP4128
C4094
TP351
TP4129
C4095
C4097
C4098
C4099
TP4130
TP359
TP4131
TP4132
TP4133
TP4134
TP4135
TP4136
TP4137
TP360
TP4138
TP361
TP4139
TP362
TP363
TP364
TP365
TP366
TP367
TP368
TP4140
TP4141
TP369
TP4142
TP4143
TP4144
TP4145
TP4146
TP4147
TP370
TP4148
TP4149
TP4150
TP4151
TP4152
TP4153
TP4154
TP4157
TP4162
TP4163 TP4164
TP4165
TP4166
TP4167
TP4168
TP4170
TP4171
TP4172
TP4173
TP4169
TP4174
TP4175
TP4176
TP4177
TP4178
TP4179
TP4180
TP4181
R301
TP4182
TP4183
R303
TP4184
TP4185
TP4186
TP4187
R307
TP4188
TP4189
TP4190
R310
R311
TP4192
TP4193
R313
TP4194
R314
C4100
TP4195
TP4196
TP4197
TP4198
R318
TP4199
R319
C4109
R320
R321
R322
R323
R324
C4111
R325
R326
R327
C4113
R328
C4114
C4116
C4117
R331
R332
R333
R334
C4120
C4121
C4122
C4123
C4125
C4127
C4130
C4131
C4133
C4135
C4136
C4137
C4138
C4139
C4140
C318
C4141
C319
C4144
C4145
L4001
L4002
C320
C322
R4122
C323
R4123
R4124
R4125
R4126
R4127
C328
R4128
R4129
R4130
C330
R4131
R4132
R4133
R4134
R4135
R4136
R4137
TP4001
TP4002
TP4003
TP4004
TP4005
TP4006
TP4007
R4140
R4141
TP4009
R4142
R4143
R4144
TP4200
R4145
TP4201
TP4202
R4146
R4147
TP4203
TP4204
R4148
TP11
R4149
TP4205
TP4011
TP12
TP4206
TP13
TP4013
TP4207
TP14
TP4208
TP15
TP4015
TP4209
TP16
TP17
TP4017
TP18
R4150
TP4018
TP19
R4151
TP4019
R4152
R4153
R4154
TP4210
R4155
TP4211
R4156
TP4212
TP4213
TP20
TP4214
TP21
R4159
TP4215
TP4216
TP4217
TP4218
TP4219
R4160
R4161
R4162 R4163
R4164
TP4220
R4165
TP4221
R4166
TP4222
R4167
TP4223
R4168
TP4224
R4169
TP4225
TP4226
TP4227 TP4228
TP4229
R4170
R4171
D311
R4172
R4173
D313
R4174
TP4230
D314
R4175
TP4231
D315
R4176
TP4232
D316
R4177
TP4233
R4178
TP4234
R4179
TP4235
D319
TP4236
TP4237
TP4238 TP4239
R4180
D320
R4181
D322
IC302
R4183
TP4240
TP4241
R4185
TP4242
R4186
TP4243
R4187
TP4244
R4188
TP4245
R4189
TP4246
TP4249
R4190
R4191 R4192
R4193
TP4250
R4194
R4195 R4196
R4197
R4198
R4199
TP4263
TP4264
TP4265
TP4266
TP4267
TP4268
TP4269
TP4270
8
C7701
C7702
D7701
D7702
L7701 L7702
L7703
TP7701
TP7703
TP7704
TP7705
TP7706
TP7707
SIDE B
MG
IC4008
IC4009 IC4010
IC4007
302 Q307 Q4036 Q4035
Q4021 Q4022 Q4028Q4034 Q4024Q4026 Q4032
Q4031Q4033
Q4023 Q4025 Q4030 Q4029
Q4027
IC4011
Q4020 Q4019
Q4017
Q4018
(DNP2294-A)
(DNP2294-A)
HP JACK ASSY
M
CN4004CN305
CN7701
CN4003CN4001CN4002

DJM-700-S
130
1234
1 234
C
D
F
A
B
E
11.6 REG, TRANS and PRIMARY ASSYS
CN5
CN4
C2C3
C4 C5
JH2
H3
L1
L2
L3
L4
J11
J12
J13
J14
14
15
S2
P101 P102
P103
P104
P107
P312
CN102
J2
J3
10
J102
SIDE A
O P
CN301
G
CN102
(DNP22
TRANS ASSY
O
PRIMARY ASSY
P
CN5
CN4
CN4
CN5
KUCXJ, WYXJ5
RLXJ

DJM-700-S 131
5678
5678
C
D
F
A
B
E
7
IC201
IC202
IC203
JH201
J201
C1
C2C3
JH1
H2H3
J6
J7
17
18
S3
CN6
J2
J3
J101
J102
SIDE A
PON
CN303
G
AC IN
JH201
CN6
(DNP2294-A)
(DNP2294-A)
(DNP2294-A)
REG ASSY
N
J2
J3
J2
KUCXJ, WYXJ5
RLXJ
J3

DJM-700-S
132
1234
1 234
C
D
F
A
B
E
TP1
24
25
26
27
C203
C204
5
C205
C206
D201 D202
TP201
TP202
TP203
TP204
TP205
TP206
TP207
TP208
TP209
C201 C202
SIDE B
N O P
JH201
CN6
(DNP2294-A)
T
O
PRIMARY ASSY
P
REG ASSY
N
J2
J3
KUCXJ, WYXJ5
RLXJ

DJM-700-S 133
5678
5678
C
D
F
A
B
E
13
TP3
TP4
TP5
TP6
TP7 TP8
TP9
28
29
30
31
TP10
TP107
TP108
TP109
TP110
TP111
TP112
TP113
TP114
TP115
TP116
TP117
TP118
TP119
TP120
TP121
TP122
TP123
TP124
TP125
TP126
R101
C101
C102C103C104C105C106C107
C108C109C110
11
D301
SIDE B
PO
CN102
(DNP2294-A)
(DNP2294-A)
TRANS ASSY
O
Y
CN5
CN4
J2
J3
KUCXJ, WYXJ5
RLXJ
KUCXJ, WYXJ5
RLXJ

DJM-700-S
134
1234
1 234
C
D
F
A
B
E
12. PCB PARTS LIST
g LIST OF WHOLE PCB ASSEMBLIES
g CONTRAST OF PCB ASSEMBLIES
DWX2688 and DWX2757 are constructed the same except for the following :
DWX2687 and DWX2692 are constructed the same except for the following :
Parts marked by "NSP" are generally unavailable because they are not in our Master Spare Parts List.
The mark found on some component parts indicates the importance of the safety factor of the part.
Therefore, when replacing, be sure to use parts of identical designation.
When ordering resistors, first convert resistance values into code form as shown in the following examples.
Ex.1 When there are 2 effective digits (any digit apart from 0), such as 560 ohm and 47k ohm (tolerance is shown by J=5%,
and K=10%).
Ex.2 When there are 3 effective digits (such as in high precision metal film resistors).
561
473
R50
1R0
5621
NOTES:
560 Ω
47k
Ω
0.5
Ω
1
Ω
RD1/4PU J
RD1/4PU J
RN2H K
RS1P K
56 x 10
1
47 x 10 3
R50
1R0
561
473
5.62k
Ω
RN1/4PC F562 x 10 15621
Mark Symbol and Description DJM-700-S
/KUCXJ
DJM-700-S
/WYXJ5
DJM-700-S
/RLXJ
DJM-700-K
/KUCXJ
DJM-700-K
/WYXJ5
DJM-700-K
/RLXJ
1..MAIN ASSY DWX2674 DWX2674 DWX2674 DWX2674 DWX2674 DWX2674
NSP 1..INPL ASSY DWM2309 DWM2309 DWM2309 DWM2309 DWM2309 DWM2309
2..INPUT ASSY DWX2675 DWX2675 DWX2675 DWX2675 DWX2675 DWX2675
2..PANEL 2 ASSY DWX2678 DWX2678 DWX2678 DWX2678 DWX2678 DWX2678
2..MIC1 JACK ASSY DWX2685 DWX2685 DWX2685 DWX2685 DWX2685 DWX2685
2..MIC VR ASSY DWX2686 DWX2686 DWX2686 DWX2686 DWX2686 DWX2686
NSP 1..OUPW ASSY DWM2310 DWM2310 DWM2315 DWM2310 DWM2310 DWM2315
2..OUTPUT ASSY DWX2676 DWX2676 DWX2676 DWX2676 DWX2676 DWX2676
> 2..PRIMARY ASSY DWX2687 DWX2687 DWX2692 DWX2687 DWX2687 DWX2692
2..TRANS ASSY DWX2688 DWX2688 DWX2757 DWX2688 DWX2688 DWX2757
2..REG ASSY DWX2689 DWX2689 DWX2689 DWX2689 DWX2689 DWX2689
2..HP JACK ASSY DWX2690 DWX2690 DWX2690 DWX2690 DWX2690 DWX2690
NSP 1..PANL ASSY DWM2311 DWM2311 DWM2311 DWM2311 DWM2311 DWM2311
2..PANEL 1 ASSY DWX2677 DWX2677 DWX2677 DWX2677 DWX2677 DWX2677
2..FADER (CROSS) ASSY DWX2680 DWX2680 DWX2680 DWX2680 DWX2680 DWX2680
2..FADER (CH1) ASSY DWX2681 DWX2681 DWX2681 DWX2681 DWX2681 DWX2681
2..FADER (CH2) ASSY DWX2682 DWX2682 DWX2682 DWX2682 DWX2682 DWX2682
2..FADER (CH3) ASSY DWX2683 DWX2683 DWX2683 DWX2683 DWX2683 DWX2683
2..FADER (CH4) ASSY DWX2684 DWX2684 DWX2684 DWX2684 DWX2684 DWX2684
O
TRANS ASSY
Mark Symbol and Description DWX2688 DWX2757
>J2 Connector Assy DKP3785 Not used
>J3 Connector Assy Not used DKP3786
P
PRIMARY ASSY
Mark Symbol and Description DWX2687 DWX2692
>S2 Voltage Selector Not used XKX3005
CN4 3P VH Connector Not used B3P5-VH
CN5 2P VH Connector B2P3-VH Not used

DJM-700-S 135
5678
5678
C
D
F
A
B
E
g PCB PARTS LIST FOR DJM-700-S/KUCXJ UNLESS OTHER WISE NOTED
Mark No. Description Part No.
AINPUT ASSY
SEMICONDUCTORS
IC3001,3002,3007,3008 NJM2121MD
IC3003,3006,3009,3012 NJM4580MD
IC3013,3014,3019,3020 NJM2121MD
IC3015,3018,3021 NJM4580MD
IC3024-3028 RNB4580F
Q3001-3003,3008-3010 RT1N241M
Q3004-3007,3011-3014 2SK209
Q3015,3020 RT1N241M
Q3016-3019,3021,3022 2SK209
Q3023,3024,3027,3028 2SC5938A
Q3025,3026 2SK209
D3001,3002 UDZS5R6(B)
D3003-3008 1SS355
MISCELLANEOUS
L3001-3004 FERRITE CORE VTF1093
JA3001,3005,3007,3008 JACK DKB1083
JA3002,3006 JACK RKN1004
JA3010 JACK DKB1083
JA3012 HP JACK DKN1452
VR3001-3004 POTENTIOMETER DCS1098
CN3003 CONNECTOR S6B-PH
CN3004 30P CONNECTOR VKN1290
CN3011,3013 CONNECTOR CKS2643
CN3014 16P CONNECTOR VKN1276
RESISTORS
R3005-3008,3063,3064 RN1/16SE1001D
R3011-3014,3077,3078 RN1/16SE1102D
R3015-3018,3083,3084 RN1/16SE1502D
R3027,3028,3095,3096 RN1/16SE3002D
R3029,3030,3097,3098 RN1/16SE2002D
R3031,3032,3099,3100 RN1/16SE1303D
R3067,3068,3073,3074 RN1/16SE1501D
R3071,3072,3137,3138 RN1/16SE2401D
R3081,3082,3145,3146 RN1/16SE1800D
R3085,3086,3149,3150 RN1/16SE1002D
R3131,3132,3195 RN1/16SE1001D
R3135,3136,3139,3140 RN1/16SE1501D
R3143,3144,3207,3208 RN1/16SE1102D
R3147,3148,3211,3212 RN1/16SE1502D
R3159,3160,3223,3224 RN1/16SE3002D
R3161,3162,3225,3226 RN1/16SE2002D
R3163,3164,3227,3228 RN1/16SE1303D
R3199,3200,3203,3204 RN1/16SE1501D
R3201,3202 RN1/16SE2401D
R3209,3210 RN1/16SE1800D
R3213,3214 RN1/16SE1002D
R3257,3258,3262,3273 RS1/16S5101D
R3259,3263,3276,3281 RS1/16S4702D
R3260,3264,3278,3282 RS1/16S1303D
R3261,3266,3279,3283 RS1/16S4701D
R3265,3284 RS1/16S4301D
R3271,3272,3289,3290 RD1/2VM331J
R3274,3280 RS1/16S5101D
R3293,3295 RS1/16S2201D
R3294 RN1/16SE2201D
R3298,3299,3303 RS1/16S3302D
R3301,3302,3304 RN1/16SE2000D
R3305,3306,3309 RS1/16S1002D
R3307,3308,3310,3311 RS1/16S3301D
R3317,3319 RN1/16SE2200D
R3375-3380 RS1/10S0R0J
Other Resistors RS1/16S###J
CAPACITORS
C3001,3006,3051,3054 CFTLA103J50
C3002-3005,3007-3010 CCSRCH101J50
C3015,3016,3018,3020 CKSRYB104K25
C3023-3028,3085-3090 CFTNA334J50
C3032,3033,3068,3069 CKSRYB104K25
C3047,3048,3055,3056 CCSRCH101J50
C3049,3050,3111,3112 CCSRCH221J50
C3059,3060,3117,3118 CCSRCH471J50
C3061,3062,3119,3120 CKSRYB223K25
C3063,3064,3121,3122 CCSRCH331J50
C3065,3066,3123,3124 CEHAT221M10
C3070,3071,3129,3130 CQMA752J50
C3073,3074,3131,3132 CEAL100M50
C3077,3078,3080,3082 CKSRYB104K25
C3094,3095,3126,3127 CKSRYB104K25
C3109,3110,3115,3116 CCSRCH101J50
C3135,3136,3138,3140 CKSRYB104K25
C3143-3148,3201-3206 CFTNA334J50
C3152,3153,3184,3185 CKSRYB104K25
C3167,3168,3173,3174 CCSRCH101J50
C3169,3170 CCSRCH221J50
C3175,3176 CCSRCH471J50
C3177,3178 CKSRYB223K25
C3179,3180,3272,3273 CCSRCH331J50
C3181,3182 CEHAT221M10
C3186,3187 CQMA752J50
C3189,3190,3269-3271 CEAL100M50
C3193,3194,3196,3198 CKSRYB104K25
C3210,3211,3232,3233 CKSRYB104K25
C3227,3249 CKSRYB472K50
C3228,3250 CKSRYB562K50
C3235,3236,3274,3278 CKSRYB104K25
C3239,3253 CCSRCH560J50
C3240,3254 CCSRCH270J50
C3241,3242,3255,3256 CKSRYB473K25
C3245,3246,3257,3258 CQMA472J50
C3247,3248,3259,3260 CEANP100M35
C3251,3291 CKSRYB152K50
C3252,3290 CKSRYB182K50
C3261,3262 CQMA103J50
C3263,3264,3267,3276 CCSRCH102J50
C3265,3266,3268 CCSRCH4R0C50
C3275 CCSRCH331J50
C3277,3279 CCSRCH102J50
C3280,3281,3285,3286 CKSRYB104K25
C3282,3283 CEALNP220M16
C3288,3289 CEAL100M50
C3298,3299 CEHAT101M25
C3300-3305 CCSRCH181J50
C3306-3309 CKSRYB334K10
Mark No. Description Part No.

DJM-700-S
136
1234
1 234
C
D
F
A
B
E
BMIC1 JACK ASSY
MISCELLANEOUS
JA7501 CONNECTOR DKN1136
CN7502 PLUG CKS3153
CMIC VR ASSY
MISCELLANEOUS
VR7601,7602 POTENTIOMETER DCS1099
CN7601 PLUG CKS3153
DMAIN ASSY
SEMICONDUCTORS
>IC1001 S-1200B33-M5
>IC1002 BD9109FVM
>IC1003 BD9106FVM
>IC1004 S-1200B25-M5
IC1101 DYW1761
IC1204,1301,1303,1306 TC7SH08FUS1
IC1205 DYW1760
IC1302,1307 TC7SHU04FUS1
IC1304 XC3S50-4TQG144C
IC1305 BU4230G
IC1308,1309 TC7SH08FUS1
IC1401 D610A003BPYPA225
IC1402 K4S641632K-UC75
IC1501-1508 NJM4580MD
IC1509,1510 RNB4580F
IC1511-1514 WM8786GEDS/V
IC1601,1602,1605,1611 AK4387ET
IC1603 PCM1738EG-3
IC1604,1610 AK5358AET
IC1606,1607 NJM5532MD
IC1701 TC7S04FU
IC1702 AD1895AYRS
IC1703 AK4114VQ
Q1101 2SC4154
Q1202 RT1P241M
Q1301 2SC3052
Q1401 RT1N241M
D1101-1106,1201-1206 1SS355
D1401 SML-310DT
D1501-1516,1601-1604 RB706D-40
D1605,1606 UDZS3R3(B)
MISCELLANEOUS
L1001,1002 INDUCTOR BTH1112
L1004 INDUCTOR (470 uH) DTL1123
L1180,1266 CHIP COIL LCTAW330J2520
F1401 COIL RTF1189
KN1002-1005 EARTH METAL FITTING VNF1109
X1302 CRYSTAL RESONATOR (24 MHz) ASS7025
X1303 CRYSTAL RESONATOR (20 MHz) ASS7023
CN1001,1603 CONNECTOR AKM1278
CN1101 27P CONNECTOR VKN1431
CN1102,1202 CONNECTOR VKN1945
Mark No. Description Part No.
CN1201 31P CONNECTOR VKN1435
CN1501 30P CONNECTOR VKN1434
CN1502 16P CONNECTOR VKN1420
CN1503 CONNECTOR AKM1279
CN1602 CONNECTOR AKM1282
CN1701 9P CONNECTOR VKN1413
RESISTORS
R1003,1011,1018,1129 RS1/10S0R0J
R1014 RS1/16S1002D
R1015 RS1/16S2002D
R1019,1020 RS1/8S0R0J
R1172,1181,1238,1260 RS1/10S0R0J
R1267,1301,1304,1341 RS1/10S0R0J
R1325,1328-1331 RAB4C220J
R1333-1335,1427-1433 RAB4C220J
R1407,1749,1763 RS1/10S0R0J
R1509-1524,1541-1548 RN1/16SE3301D
R1525-1532,1581-1588 RN1/16SE2401D
R1549,1552,1553,1556 RN1/16SE1201D
R1550,1551,1554,1555 RN1/16SE3601D
R1557,1560,1561,1564 RN1/16SE1201D
R1558,1559,1562,1563 RN1/16SE3601D
R1565-1580,1597-1604 RN1/16SE3301D
R1605,1608,1609,1612 RN1/16SE1201D
R1606,1607,1610,1611 RN1/16SE3601D
R1613,1616,1617,1620 RN1/16SE1201D
R1614,1615,1618,1619 RN1/16SE3601D
R1683 RN1/16SE1602D
R1695-1698 RN1/16SE1201D
R1755 RN1/16SE1802D
Other Resistors RS1/16S###J
CAPACITORS
C1001,1003,1005,1008 CEVW101M10
C1002,1004,1006,1007 CKSRYB104K25
C1009-1013,1017,1020 CKSRYB104K25
C1014,1015,1022,1023 CKSYB106K10
C1016,1021,1104,1111 CEVW101M10
C1018 CKSRYB331K50
C1019 CCSRCH751J25
C1024-1036,1103,1105 CKSRYB104K25
C1037 CEVW331M6R3
C1101,1107-1110,1205 CKSRYB103K50
C1102,1206,1316 CKSRYF105Z10
C1106,1112,1113 CKSRYB104K25
C1114,1208,1218,1221 CEVW101M10
C1201-1204,1207,1209 CKSRYB104K25
C1210,1219,1220 CKSRYB104K25
C1211-1215 CKSRYB471K50
C1216,1217,1317,1319 CKSRYB103K50
C1301,1305,1331,1405 CEVW101M10
C1302-1304,1306-1315 CKSRYB104K25
C1318,1320-1330,1332 CKSRYB104K25
C1333,1337 CCSRCH180J50
C1334,1338 CCSRCH150J50
C1335,1336,1339,1401 CKSRYB104K25
C1402,1455,1464 CEVW100M16
C1403,1404,1406-1408 CKSRYB104K25
Mark No. Description Part No.

DJM-700-S 137
5678
5678
C
D
F
A
B
E
C1409,1454,1601,1602 CKSRYB103K50
C1410-1453,1456 CKSRYB104K25
C1458-1463,1502,1503 CKSRYB104K25
C1501,1504,1507,1510 CEVW100M25
C1505,1506,1508,1509 CKSRYB104K25
C1511,1514,1633,1635 CEVW100M25
C1512,1513,1523-1530 CKSRYB104K25
C1515-1522,1531-1538 CCSRCH101J50
C1539,1540,1543-1546 CKSRYB104K25
C1541,1542,1701,1709 CEVW101M10
C1547-1550 CCH1585
C1551-1554,1579-1582 CEVW100M16
C1555-1558,1567-1570 CKSRYB104K25
C1559-1566 CKSRYB272K50
C1571-1574 CKSYB106K10
C1575-1578,1605 CKSRYB104K25
C1604,1606-1609 CEVW100M16
C1610-1612,1616-1619 CKSRYB104K25
C1613-1615,1621,1623 CEVW100M16
C1620,1622,1649,1651 CKSRYB103K50
C1624,1640,1643,1645 CEVW100M16
C1625,1632,1634,1636 CKSRYB104K25
C1628-1631 CCSRCH222J50
C1637,1639 CEVW100M25
C1638,1641,1642,1647 CKSRYB104K25
C1646,1650,1657,1660 CEVW100M16
C1648,1653,1658,1659 CKSRYB104K25
C1662-1665 CEVW100M16
C1702,1705,1707 CKSRYB103K50
C1703,1704,1706,1708 CKSRYB104K25
C1714-1717 CKSRYB104K25
SEMICONDUCTORS
IC1403 DYW1762
EPANEL 1 ASSY
SEMICONDUCTORS
IC5000,5001 TC74HC4052AF
IC5002 NJM2903M
Q5000,5008-5010 2SC3052
Q5001-5005,5011 2SC4154
Q5006,5023,5027,5029 DTC143EK
Q5007,5024,5026,5028 2SB1188
Q5012-5015,5020,5022 2SC3052
Q5016-5019,5021 2SC4154
Q5025 RT1N431M
Q5030,5032,5034 2SB1188
Q5031,5033 DTC143EK
Q5035 RT1P431M
D5000,5001,5019-5026 1SS355
D5004,5006,5008,5010 SLI-343YYW(RST)
D5012,5014,5017,5018 SLI-343YYW(RST)
D5015 SLR343BC4T(JKLM)
D5016,5027,5028,5043 SLR-343VC(NPQ)
D5029-5032,5045-5048 SLI-343YYW(RST)
D5033-5041,5049-5057 SLR-343MC(NPQ)
D5042,5058,5059,5075 1SS355
Mark No. Description Part No.
D5044,5060,5061,5076 SLR-343VC(NPQ)
D5062-5065,5078-5081 SLI-343YYW(RST)
D5066-5074,5082-5090 SLR-343MC(NPQ)
D5077,5094,5095,5109 SLR-343VC(NPQ)
D5091-5093,5124-5126 1SS355
D5096-5099,5111-5114 SLI-343YYW(RST)
D5100-5108,5115-5123 SLR-343MC(NPQ)
D5110 SLR-343VC(NPQ)
D5134 1SS355
MISCELLANEOUS
V5000 FL INDICATOR TUBE DEL1063
VR5000-5009,5013 POTENTIOMETER DCS1065
VR5010 POTENTIOMETER DCS1095
VR5011 POTENTIOMETER DCS1096
VR5012,5014 POTENTIOMETER DCS1097
VR5015 POTENTIOMETER DCS1065
S5000,5003,5004,5006 TACT SWITCH DSG1079
S5001 SLIDE SWITCH DSH1058
S5002,5005,5008 LEVER SWITCH DSK1033
S5007,5009,5010 TACT SWITCH DSG1079
S5011 LEVER SWITCH DSK1033
S5012-5019 TACT SWITCH DSG1079
S5020 SLIDE SWITCH DSH1066
CN5000 27P CONNECTOR VKN1258
CN5001 CONNECTOR 13P 52492-1320
CN5002 11P CONNECTOR VKN1242
0 FL HOLDER DNF1772
RESISTORS
R5019,5037,5039,5041 RS1/10S391J
R5043,5045,5047 RS1/10S391J
R5056,5057 RS1/8S100J
R5186 RS1/10S0R0J
Other Resistors RS1/16S###J
CAPACITORS
C5000 CEJQ101M10
C5001-5010,5012 CKSRYB104K25
C5011 CEAT471M6R3
C5017-5019,5021-5054 CKSRYB104K25
C5020 CEAT470M35
FPANEL 2 ASSY
SEMICONDUCTORS
IC6001 TC74HC4052AF
IC6002 TC74HCT08AF
Q6001 2SC4154
D6001,6002,6005-6028 1SS355
D6003,6004 SLI-343YYW(RST)
MISCELLANEOUS
VR6001,6005 POTENTIOMETER DCS1096
VR6002 POTENTIONETER DCS1065
VR6003,6004 POTENTIOMETER DCS1097
S6001 12MM GS ENCODER DSX1064
S6002 TACT SWITCH DSG1079
S6003 ROTARY SWITCH DSG1098
S6004,6006 SLIDE SWITCH DSH1058
S6005,6007 SLIDE SWITCH DSH1066
S6008-6010 SLIDE SWITCH DSH1058
S6011 ROTARY ENCODER DSX1068
Mark No. Description Part No.

DJM-700-S
138
1234
1 234
C
D
F
A
B
E
CN6001 31P CONNECTOR VKN1262
CN6002,6004 CONNECTOR B4B-PH-K-Y
CN6003,6006 CONNECTOR B4B-PH
CN6005 WIRE ASSEMBLY PG06MR-E07
CN6007 CONNECTOR 13P 52492-1320
RESISTORS
All Resistors RS1/16S###J
CAPACITORS
C6001,6004,6006-6015 CKSRYB104K25
C6002,6003 CKSRYB103K50
C6016 CEAT101M10
C6017-6025 CKSRYB104K25
GOUTPUT ASSY
SEMICONDUCTORS
>IC301 BD9703T-V5
IC302 TC7S04FU
>IC303 NJM78M05FA
>IC304 NJM79M05FA
IC4001,4002,4005,4006 NJM4580MD
IC4003,4004,4012 NJM5532DD
IC4007,4008,4011 RNB4580F
Q301,305 2SD1859X
Q302 2SB1238X
>Q303 2SD2012
Q306,307 2SC4154
Q308 2SC1740S
Q4001-4004,4019,4020 2SC5938A
Q4005-4008,4013,4014 2SK209
Q4009-4012,4015,4016 INC2001AC1
Q4017,4018,4025,4026 2SK209
Q4021 2SC2412K
Q4022,4035 RT1N241M
Q4027,4028 2SC5938A
Q4029,4031 2SC4081
Q4030,4032 2SA1576A
Q4033,4034 2SK209
Q4036 RT1P241M
>D302-305,308,309 1SR154-400
>D306,307 RB060L-40
>D310 RB160L-40
D311 UDZS5R1(B)
>D312,321,323,324 1SR154-400
D313 UDZS5R6(B)
D314,315 RB501V-40
D316 UDZS30(B)
D317,318,322 1SS355
D4001-4008,4010,4011 1SS355
D4021 1SS355
MISCELLANEOUS
L301 RADIAL LEAD INDUCTOR DTL1168
L4001 FERRITE CORE VTF1091
L4003-4006 FERRITE CORE VTF1093
JA4001,4002 CANON CONNECTOR DKB1077
JA4003 JACK PKB1034
Mark No. Description Part No.
JA4004-4007 HP JACK DKN1452
JA4008 JACK BOARD PKB1033
JA4009 CONNECTOR DKN1188
KN301,4001 WRAPPING TERMINAL VNF1084
S4001 SLIDE SWITCH DSH1063
S4002 SLIDE SWITCH DSH1025
CN301 10P TOP POST B10B-EH
CN302 CONNECTOR B6B-PH
CN303 9P JUMPER CONNECTOR 52147-0910
CN304,4002 CONNECTOR POST B7B-PH
CN305 11P CONNECTOR VKN1242
CN4001 CONNECTOR B11B-PH
CN4003 9P CONNECTOR VKN1240
CN4004 CONNECTOR B4B-PH
0SHIELD CASE (MIDI) DNH2736
0 CANON SHIELD DNF1789
JH301 PCB BINDER VEF1040
>P105 PROTECTOR (3.5 A) AEK7017
>P306 PROTECTOR (250 mA) AEK7002
>P311 PROTECTOR (315 mA) AEK7003
RESISTORS
R304 RD1/2VM562J
R308 RS1/16S3301F
R309 RS1/16S8200F
>R315 RD1/2VM102J
R4001-4008 RN1/16SE4301D
R4021-4024,4037-4040 RN1/16SE3901D
R4025-4032 RN1/16SE2001D
R4055-4062 RN1/16SE4701D
R4070-4073 RD1/2VM391J
R4074-4077,4110,4111 RN1/16SE1002D
R4078-4081 RN1/16SE9101D
R4084,4087,4088,4091 RN1/16SE1201D
R4085,4086,4089,4090 RN1/16SE3601D
R4102-4105 RN1/16SE1202D
R4106-4109 RN1/16SE1502D
R4112,4113 RD1/2VM331J
R4114,4115 RN1/16SE1002D
R4122,4123,4126,4127 RS1/16S4701D
R4124,4125,4130,4131 RS1/16S4702D
R4132,4133 RS1/16S4301D
R4134,4135 RN1/16SE3602D
R4138,4139 RD1/2VM821J
R4151,4152,4159 RS1/10S0R0J
R4155 RS1/16S1801F
R4156 RS1/16S3901F
R4157,4158 RD1/2VM221J
R4164,4165 RS1/16S5601D
R4166,4167,4172,4173 RS1/16S1102D
R4176,4177 RS1/16S3302D
R4212,4213 RS2LMF150J
R4227-4230 RD1/2VM100J
>R4235,4236 RD1/4MUF100J
Other Resistors RS1/16S###J
Mark No. Description Part No.

DJM-700-S 139
5678
5678
C
D
F
A
B
E
CAPACITORS
C301,303,307 CKSRYB473K50
C302,304,306,308 CKSRYB473K25
C305,318-320,322 CKSRYB104K25
C309,4026,4028,4030 CKSRYB473K25
C310 CEHAT471M50
C311 CEAT682M25
C312 CEAT102M25
C313 CKSQYB105K16
C314,315 CEAT332M35
C316,317,4017,4023 CEHAT101M25
C321 CKSYB106K10
C323,328,4018,4019 CKSRYB104K25
C324 CEAT682M16
C325 CEAT222M16
C326,327,331-334 CEAT100M50
C329,4110 CEHAT101M10
C330 CKSRYB104K50
C335 CEANP2R2M50
C336 CEAT471M35
C4001-4004 CQMA821J50
C4009-4016 CCSRCH471J50
C4021,4022,4042,4043 CKSRYB104K25
C4025,4027,4029,4031 CCH1357
C4032,4073,4074,4097 CKSRYB473K25
C4037-4040,4047-4050 CCSRCH820J50
C4041,4044,4051,4052 CEHAT101M25
C4045,4046,4065,4066 CKSRYB104K25
C4053-4056 CQMA222J50
C4061-4064,4083,4084 CCSRCH101J50
C4067,4068,4075,4076 CEANP100M35
C4069,4070,4092,4094 CKSRYB104K25
C4071,4072 CCSRCH151J50
C4077,4078 CQMA152J50
C4079,4080,4091,4096 CEAT100M50
C4081,4082 CKSRYB472K50
C4085,4086 CKSRYB152K50
C4087,4088 CCSRCH102J50
C4089,4090,4101,4102 CEANP100M35
C4093,4095 CCSRCH560J50
C4098,4136,4137 CKSRYB473K25
C4099,4100,4109,4125 CKSRYB104K25
C4103,4104,4118,4119 CEAT100M50
C4105,4106 CQMA472J50
C4107,4108 CFTLA103J50
C4111,4114 CKSRYB103K50
C4120,4121 CKSRYB332K50
C4122,4123 CCSRCH271J50
C4127,4133,4135 CKSRYB104K25
C4128,4129,4132,4134 CEAT100M50
C4130,4131 CCSRCH181J50
C4138-4141,4146-4149 CKSRYB104K25
C4142,4143 CEAT221M16
C4144,4145 CKSRYB334K10
Mark No. Description Part No.
HFADER (CROSS) ASSY
MISCELLANEOUS
VR7001 VARIABLE RESISTOR DCV1006
CN7001 CONNECTOR(MT) 173979-6
IFADER (CH1) ASSY
MISCELLANEOUS
VR7101 VARIABLE RESISTOR DCV1010
JFADER (CH2) ASSY
MISCELLANEOUS
VR7201 VARIABLE RESISTOR DCV1010
CN7201 CONNECTOR S4B-PH
KFADER (CH3) ASSY
MISCELLANEOUS
VR7301 VARIABLE RESISTOR DCV1010
LFADER (CH4) ASSY
MISCELLANEOUS
VR7401 VARIABLE RESISTOR DCV1010
CN7401 CONNECTOR S4B-PH
MHP JACK ASSY
MISCELLANEOUS
L7701-7703 FERRITE CORE VTF1093
JA7702 HEADPHONE JACK DKN1281
CN7701 CONNECTOR S4B-PH
CAPACITORS
C7701,7702 CKSRYB104K25
NREG ASSY
SEMICONDUCTORS
>IC201 NJM78M15FA
>IC202 NJM79M15FA
>IC203 BA05T
D201,202 RB501V-40
MISCELLANEOUS
J1 JUMPER WIRE D20PDY0910E
JH201 9P CABLE HOLDER 51048-0900
CAPACITORS
C201,202 CKSRYB104K50
C203-206 CKSRYB104K25
Mark No. Description Part No.

DJM-700-S
140
1234
1 234
C
D
F
A
B
E
OTRANS ASSY
MISCELLANEOUS
>J2 CONNECTOR ASSY DKP3785
CN102 10P TOP POST B10B-EH
RESISTORS
All Resistors RS1/16S###J
MISCELLANEOUS
>P101,103 PROTECTOR (3 A) AEK7015
>P102,104 PROTECTOR (3.5 A) AEK7017
>P312 PROTECTOR (750 mA) AEK7007
PPRIMARY ASSY
MISCELLANEOUS
>L2 FILTER DTL1131
H2,3 FUSE CLIP AKR7001
>S3SWITCH DSA1035
>CN5 CONNECTOR B2P3-VH
>CN6 AC CORD SOCKET RKP1751
JH1,2 PCB BINDER VEF1040
CAPACITORS
>C1 ACG7033
>C2 ACE7027
>C5 ACG7030
Mark No. Description Part No.