DLS SDK Manual
User Manual:
Open the PDF directly: View PDF
.
Page Count: 42

DLS SDK
Reference Manual for Windows
© 2002-2011 Sanford, L.P. All Rights Reserved. Rev 11/11
DYMO, DYMO Label, and LabelWriter are trademarks or registered trademarks of Sanford, L.P. All other
trademarks are the property of their respective holders.

Table of
Contents
Chapter 1 Getting Started ...................................................................... 1
Introduction ............................................................................................................... 1
Before you continue ............................................................................................. 2
What’s in the SDK .................................................................................................... 2
What’s New in the DLS SDK ................................................................................... 2
What is NOT supported by the DLS SDK ................................................................ 3
Installing the SDK ..................................................................................................... 3
Getting Help .............................................................................................................. 4
Chapter 2 DLS SDK Background ......................................................... 5
Overview ................................................................................................................... 5
High-Level COM Interface .................................................................................. 5
Low-Level COM Interface ................................................................................... 5
Program Architecture ........................................................................................... 6
Chapter 3 DLS SDK Interface Descriptions ........................................ 7
High-Level COM Interface ....................................................................................... 7
Purpose and Capabilities ...................................................................................... 7
Interface Description ............................................................................................ 7
Low-Level COM Interface ...................................................................................... 17
Purpose and Capabilities .................................................................................... 17
ILabelEngine COM Interface ............................................................................. 17
Appendix A Barcode Settings .............................................................. 39
Modifying the Barcode Behavior ............................................................................ 39
Index ........................................................................................................ 40

1
Chapter 1
Getting Started
Introduction
The DLS SDK provides a binary compatible library to support existing Software
Development Kit (SDK) applications that were developed using the DLS SDK. The SDK
provides a simple, inexpensive, and reliable means of integrating specialized label printing
into your application. You can quickly add professional quality label printing to your
application using any of the following:
• C/C++
• C#
• VB and VB.NET
• VBScript
• JavaScript
• Microsoft Access
• any other application that support COM
The SDK provides the following features:
• Fully integrated printer control so you can forget about paper type selection, printer
resolutions, margins, custom page sizes, and all the other complexities that combine
to complicate printing from Windows.
• Advanced text handling, including rotation, curved text and shrink-to-fit.
• Built-in support for photo ID applications.
• Built-in support for reading, re-sizing, and printing JPG, TIF, PNG, and BMP
graphics file formats.
• Built-in support for UPC, EAN, EAN 128, ITF-14, Code-128, Code 39, Interleaved 2
of 5, POSTNET, PLANET and other barcode symbologies.
• Intelligent Mail barcodes for faster delivery of mail (replacing the existing POSTNET
barcode).
The LabelWriter printer can be used to automate many common labeling tasks, such as:
• Printing shipping labels from your corporate order-entry application.
• Printing barcode inventory labels from your accounting application.
• Printing patient file folder labels and barcode medical labels from your medical office
automation application.
• Printing address labels and seminar badges for your meeting management program.

Chapter 1
2
Before you continue
You should have an understanding of COM (Component Object Model) before attempting to
use this SDK. This reference manual is not intended to teach you everything there is to know
about COM.
What’s in the SDK
The SDK includes many samples showing how to print labels using the DLS SDK.
Only samples and documentation are installed with the SDK.
The DLS SDK is an "implementation" of the interfaces described in the SDK. This library is
installed automatically when the DYMO Label v.8.2 or later application is installed.
Samples provided in the SDK are written in C++, C#, VB.NET, and Microsoft Access,
among others. In addition, since there are several ways to use the DLS SDK to print labels,
you’ll find samples illustrating each of the different approaches. All necessary files are
supplied as part of the SDK.
What’s New in the DLS SDK
Besides supporting the existing COM interfaces from the DLS 7 SDK, the new DLS SDK
includes the following new features:
• Implemented using the new DYMO Label v.8 codebase. No need to have DLS 7
installed to run DLS 7 SDK-based applications.
• Binary compatible with existing SDK applications.
• Supports opening and printing of DLS 7 and DYMO Label v.8 label file formats
(“.lwl” and “.label” files).
• Adds support for LabelWriter 450 series and 4XL printers.
• Supports Intelligent Mail barcode in Address Objects (replacing POSTNET barcode).
• Supports customized web proxy settings (see IDymoAddin6 interface).
• Supports querying printer’s online and offline status (see IDymoAddin6 interface).
• Supports setting image via URL (see IDymoLabels3 interface).
• Supports print job control in the low level COM interface (see ILabelEngine4
interface).

Getting Started
3
What is NOT supported by the DLS SDK
Due to implementation restrictions and other factors, the new DLS SDK does not support the
following SDK interfaces:
• DDE Interface
• DLL Interface
• D1 Tape Library API
• Show, Hide and Quit API calls.
• Barcode Customization (see Appendix B)
If your application is written using any of these interfaces, you are required to continue to use
the DLS 7 application to support your application. To enable printing to the latest
LabelWriter 450 series and 4XL printers, you will need to install an update to the DLS 7.8
installation (the update installer can be found on the DYMO Support Web site).
Installing the SDK
You install the SDK and the DLS SDK in two steps:
1. Install the DYMO Label v.8 software. This installs the necessary libraries needed to
develop SDK applications.
2. Install the SDK. This installs only SDK samples (source code included) and
documentation.
Refer to the Quick Start Card that came with your LabelWriter printer for instructions on
installing DYMO Label software. If you downloaded the SDK from the DYMO Web site,
run the downloaded file to install the SDK.
Refer to the ReadMe.txt document in the SDK Samples folder for an overview of the samples
included in the SDK.

Chapter 1
4
Getting Help
Although we have made every attempt to provide clear, concise examples for integrating
DYMO LabelWriter printers with your application, it is possible you may still have a
question specific to your application. In this case, several avenues of help are available to
you:
• The SDK includes an FAQ document that contains answers to the most common
questions about using the SDK.
• DYMO maintains a Web site at http://www.dymo.com. Select the “Developer Info”
link at the bottom of the page and you will be redirected to a Developer’s Page.
• You can also send email to sdkhelp@dymo.com to get support by email, usually in
less than 24 hours.
Whichever method you use to submit your question, please be sure to include the following
information:
• The DYMO Label software version you are using (as shown on the Help/About
dialog box).
• The programming language or application you are using.
• The exact nature of your problem, including excerpts of code where appropriate.
NOTE: Be sure to provide as much detail and be as specific as possible to minimize the response
time to your query.

5
Chapter 2
DLS SDK Background
Overview
The DLS SDK is an implementation of the most commonly used DLS SDK API (the High-
Level and Low-Level COM Interfaces) using the new DYMO Label v.8 codebase. The new
implementation is backward compatible with existing SDK applications and continues to
allow new application developers to easily adapt various label printing solutions using
different programming languages.
High-Level COM Interface
The High-Level COM interface provides the easiest programming interface for the most
common label printing applications. The interface allows an application to open an existing
or customized label file, change text, barcode or address data, and print the label.
Low-Level COM Interface
Unlike the high-level interfaces, the low-level interface provides developers with full control
over the size, attributes, and appearance of labels. Everything that can be done through the
high-level DYMO Label interfaces can be done through the low-level COM interface as well,
but requires a great deal more effort to design, develop and debug. Printing, saving, and
loading labels; creating new labels and modifying an existing label; access to the properties
of any object on the label – all these are available using the low-level COM interface.

Chapter 2
6
Program Architecture
The DLS SDK architecture is shown in the figure below:
DYMO Label SDK
(based on the DYMO Label v.8 .NET codebase)
High-Level COM Interface Low-Level COM Interface
New and Existing DLS SDK Applications
Figure 1
As shown in Figure 1, both the High-Level and the Low-Level COM interface control is
provided by the DLS SDK implementation. This is different from DLS 7 where the Label
Engine DLL provided the implementation for the Low-Level COM interface and the
Dymolbl.exe (the DYMO Label application) provided the implementation for the High-Level
COM interface.

7
Chapter 3
DLS SDK
Interface Descriptions
High-Level COM Interface
Purpose and Capabilities
The High-Level COM Interface provides an easy-to use interface for SDK applications to
perform the most frequently used label printing functions. The goal of the interface is to allow
SDK applications to print labels using the DYMO LabelWriter printers with minimal code.
While the interface is simple, it is full-featured and provides solutions for a wide range of label
printing SDK applications.
Interface Description
Program ID Information
The COM interface exports two main COM interfaces: IDymoAddIn and IDymoLabels. The
COM servers that implement these interfaces can be created using the following class names:
Dymo.DymoAddIn
Dymo.DymoLabels
The DLS SDK also provides updated versions of the IDymoAddIn and IDymoLabels interfaces
(see IDymoAddin6 and IDymoLabels3 interfaces detailed descriptions).
IDymoAddIn Properties and Methods
The IDymoAddIn interface provides the following program control functions. As noted above,
these functions and properties pertain to the application itself, and in many cases are equivalent
to built-in menu commands:
FileName This property returns the name of the currently open file.
Open(const FileName: WideString)
Opens a label file. Returns TRUE on success, FALSE on error.

Chapter 3
8
*Functional Difference Alert:
The function will try to open the specified label file name with the .label extension first, even if
the parameter specifies a different file extension.
For example, if your application calls:
IDymoAddIn.Open(“mylabel.lwl”);
The function will try to look for the file in the following order:
mylabel.label
mylabel.lwl
mylabel.lwt
* The reason for this behavior has to do with how the implementation handles both ".lwl" and
".label" file formats. The implementation converts ".lwl" format into ".label" format internally
before performing any actions on a label file. What this means is that when a label that was
opened as ".lwl" will be saved as a ".label" file if the Save() or SaveAs() method is called.
So if an SDK application opens a ".lwl" label file, modifies it, then saves the file. The file would
be saved as a ".label" file. When the application returns to open the same ".lwl" file expecting to
see the modifications, the Open() method would need to open the ".label" file for the
modification to be seen.
Save()
Saves the current label. Returns TRUE on success, FALSE on
error.
*Functional Difference Alert:
The function will save the currently opened label in the .label file extension, even if the
parameter specifies a different file extension.
For example, if your application calls:
IDymoAddIn.Save();
The function will save the file with the same name as the currently opened file but with a .label
file extension. The label file is in the new DYMO Label v.8 .label file format.
SaveAs(const FileName: WideString)
Saves the current label under a new name. Returns TRUE on
success, FALSE on error.
*Functional Difference Alert:
The function will save the specified label file name in the .label file extension, even if the
parameter specifies a different file extension.

Interface Descriptions
9
For example, if your application calls:
IDymoAddIn.SaveAs(“newlabel.lwl”);
The function will save the file as “newlabel.label”. The label file is in the new DYMO Label v.8
.label file format.
Print(Copies: Integer; bShowDialog: WordBool)
Prints the current label. Copies is the number of copies to print.
bShowDialog controls the display of the print-progress dialog. If
TRUE, then the dialog is displayed. Returns TRUE on success,
FALSE on error.
Note: When the currently selected printer is a LabelWriter Twin Turbo, this command defaults to
use the left roll. If you wish to control the roll from which to print, use the Print2() function
provided in the IDymoAddIn3 interface (see below).
*Functional Difference Alert:
The bShowDialog parameter is ignored. No print progress dialog is shown.
Hide()
The function has been deprecated to no-op. If your existing
application depends on this deprecated feature, then you are
required to use the DLS 7 application. The DLS SDK cannot
support your existing SDK application.
Quit()
The function has been deprecated to no-op. If your existing
application depends on this deprecated feature, then you are
required to use the DLS 7 application. The DLS SDK cannot
support your existing SDK application.
Show()
The function has been deprecated to no-op. If your existing
application depends on this deprecated feature, then you are
required to use the DLS 7 application. The DLS SDK cannot
support your existing SDK application.

Chapter 3
10
GetDymoPrinters()
Returns a list of DYMO printer names. The vertical-bar ‘¦’
character separates each printer name in the list.
Example:
DYMO LabelWriter 450 Turbo-USB¦DYMO LabelWriter 330-
USB
SelectPrinter(const PrinterName: WideString)
Redirects output to the selected printer. PrinterName is of the
form “Printer name” on “Port.” Returns TRUE on success, FALSE
on error.
Example:
To select the LabelWriter EL60 on COM3, you would use the
command:
SelectPrinter(DYMO LabelWriter EL60 on COM3:)
SysTray(State: WordBool)
The function has been deprecated to no-op. If your existing
application depends on this deprecated feature, then you are
required to use the DLS 7 application. The DLS SDK cannot
support your existing SDK application..
IDymoAddIn2 Properties and Methods
The IDymoAddIn2 interface inherits directly from the IDymoAddIn interface and provides the
following additional program control functions:
Open2(const FileName: WideString)
Opens a label file. If the specified file name is not found, opens the
Label File Open dialog box. Returns TRUE on success, FALSE on
error.
GetMRULabelFiles()
Returns a list of the Most Recently Used (MRU) label file names.
The files names include the full path and file extension. The
vertical-bar ‘¦’ character separates each file name in the list.
Example:
C:<sample>\Label Files\Address (30252, 30320).LWL¦C:
<sample>\Label Files\Shipping (30256).LWL
GetMRULabelFileCount()
Returns the number of files in the MRU label file list.

Interface Descriptions
11
GetMRULabelFileName(Index: Integer)
Returns a label file name from the MRU label files list. The Index
parameter identifies which file name in the MRU to return. The
index is zero-based and the file name DOES NOT include the file
path or extension. Example: “Address (30252, 30320)”
OpenMRULabelFile(Index: Integer)
Opens a label file in the MRU label file list. The Index parameter
identifies which file in the MRU to open. The index is zero-based.
The Label File Open dialog box appears if the index is out of range
or if the MRU label file no longer exists. Returns TRUE on
success, FALSE on error.
*Functional Difference Alert:
The function used to return the same list of files in the "Label Files" dropdown of the DLS 7
application. It’s changed to:
The first time any SDK application is run, the MRU list is initialized with the "Recent Layouts"
list from the DYMO Label v.8 application. Once the MRU list is initialized, it is maintained
separately from the DYMO Label v.8 application. All SDK applications share the same MRU list
within the same user account.
IDymoAddIn3 Properties and Methods
The IDymoAddIn3 interface inherits directly from the IDymoAddIn2 interface and provides
the following additional program control functions. The new functions were added to support the
LabelWriter Twin Turbo printer.
Note: For consistency with Windows printer drivers, the LabelWriter Twin Turbo printer uses the
paper tray selection methods to select the roll being printed. It supports two “Trays”, the Left
Tray (or Roll) and the Right Tray (or Roll).
Print2(Copies: Integer; bShowDialog: WordBool; Tray: Integer)
In addition to providing the same functionality as the Print()
function in the IDymoAddIn interface, Print2() function allows the
caller to specify which paper tray or roll to print from. Possible
values for the “Tray” parameter include:
0 - Left Roll
1 - Right Roll
2 - Auto Switch - This puts the printer in a mode where it starts to
print from the last printed roll and automatically switch over to the
other roll when the starting roll runs out of paper. It continues to
toggle back and forth between rolls as long as the user refills rolls

Chapter 3
12
once they become empty. This mode of printing is useful when the
user is printing a large number of labels.
*Functional Difference Alert:
The bShowDialog parameter is ignored. No print progress dialog is shown.
GetCurrentPaperTray()
Returns the current active paper tray.
Further Information: When the currently selected printer is a
LabelWriter Twin Turbo, DYMO Label software attempts to
associate a paper tray with the currently opened label file. As an
example, if the last label printed on the left tray was “Address
30252” and the last label printed on the right tray was “Shipping
30323,” then when the user opens a label file that uses the
“Address 30252” paper size, DYMO Label software automatically
sets the tray selection to left tray.
Possible return values include:
-1 = Unknown Tray (program user must specify)
0 = Left Tray (Roll)
1 = Right Tray (Roll)
2 = Auto Switch (See description for Print2, above)
IDymoAddIn4 Properties and Methods
The IDymoAddIn4 interface inherits directly from the IDymoAddIn3 interface and provides
the following additional program control functions. These new functions were added to support
the LabelWriter Twin Turbo printer and improve LabelWriter print job handling.
GetCurrentPrinterName()
Returns the name of the currently selected printer.
IsTwinTurboPrinter(PrinterName: WideString)
Returns TRUE if the specified printer (“PrinterName”) is a
LabelWriter Twin Turbo, False otherwise.
StartPrintJob(), EndPrintJob()
Wrapping IDymoAddIn4.PrintLabel() and
IDymoAddIn4.PrintLabelEx() calls within the StartPrintJob() and
EndPrintJob() calls will cause labels to be printed as pages of the
same print job. The benefit is seen with reduced the print job

Interface Descriptions
13
overhead and increased label printing speed when printing to
LabelWriter 400 and 450 series printers.
Example:
// this printing loop creates a 10 page print job
StartPrintJob();
for (i = 0; i < 10; i++)
{
// update some fields on the label
...
LabelEngine.PrintLabel(…); // print one label
}
void EndPrintJob();
thiscodeabovewillprintlabelsmuchfasterthanthecodebelow:
// this printing loop creates 10 different one page print jobs
for (i = 0; i < 10; i++)
{
// update some fields on the label
...
LabelEngine.PrintLabel(…); // print one label
}
IDymoAddIn5 Properties and Methods
The IDymoAddIn5 interface inherits directly from the IDymoAddIn4 interface and provides
the following additional program control functions. These new functions were added to support
the use of the DYMO SmartPaste functionality. The SmartPaste functionality processes a block
of data in either the Clipboard or a file and turns it into a collection of records. For more
information regarding the use of SmartPaste in DYMO Label software, refer to the DYMO Label
software help file and user manual.

Chapter 3
14
SmartPasteFromClipboard()
Parses text data in the Clipboard into records and prints a label for
each record.
Returns TRUE if the operation was successful, FALSE if the
operation failed.
SmartPasteFromFile(FileName: WideString)
Parses comma or tab delimited data in a file into records and prints
a label for each record.
Returns TRUE if the operation was successful, FALSE if the
operation failed.
SmartPasteFromString(StrBuf: WideString)
Parses text data in StrBuf into records and prints a label for each
record.
Returns TRUE if the operation was successful, FALSE if the
operation failed.
OpenURL(URLFileName: WideString)
Opens a label file using a URL. The URL can start with http, https,
ftp, or file, etc.
Return TRUE if the file was opened successfully, FALSE if the
file does not exist.
OpenStream(Buffer: VARIANT)
Reads a label file from a buffer (vs. from a file or URL). This is
useful if you intend to manage the binary data yourself. The
VARIANT must be a “byte array” filled with the binary data of the
label file.
Returns TRUE if the label file was read from the buffer correctly.
FALSE if the buffer is invalid.
SaveStream()
Returns a VARIANT, which is actually a “byte array” containing
the binary data of the label file currently open in DYMO Label
software.

Interface Descriptions
15
IDymoAddIn6 Properties and Methods
The IDymoAddIn6 interface inherits directly from the IDymoAddIn5 interface and provides
the following additional program control functions. The new functions were added to support
proxy settings for URL related functions, such as the OpenURL() and SetImageURL() .
void SetupProxySettings(string protocol, string serverName, long
Port, string proxyBypass, string userName,
string password)
Allows customized proxy settings (different from IE’s default
proxy settings). All URL related function calls in the SDK will
adhere to these proxy settings.
void ClearProxySettings()
Clears all proxy settings and revert back to using IE’s default
proxy settings.
bool proxyBypass
Setting the property to true will cause all URL related SDK
functions to bypass any proxy settings, including IE’s default
proxy settings.
Setting the property to false (the default value) means all URL
related SDK functions will use either IE’s default proxy setting or
the user specified proxy settings.
bool IsPrinterOnline(string PrinterName)
Returns true if the specified printer is online, false if the printer is
offline. This applies to locally connected printers only. Shared
printers always return true.
void SetGraphicsAndBarcodePrintMode(bool isModeOn)
When the mode is on (default value), labels containing barcode(s)
will print at high quality mode but the print speed is reduced.
Unsetting this mode will cause all labels to print at the fasted print
speed.
IDymoLabels Properties and Methods
The IDymoLabels COM object is used for interacting with the contents of labels. It allows
modification of the contents of a label opened using the IDymoAddIn object or its variants.

Chapter 3
16
The IDymoLabels interface provides the following functions for controlling the appearance or
contents of a label:
GetObjectNames(bVariableOnly: WordBool)
Returns a list of objects on the label. If bVariableOnly is TRUE,
then the list contains only those objects that can be pasted into.
This includes address, barcode, and text objects with the bVariable
property set to TRUE. If bVariableOnly is FALSE, then all objects
on the label are returned. The vertical bar ‘¦’ character separates
each object in the list. Example: “Text¦Address¦Logo.”
GetText(const Field: WideString)
Given an object name (Field) returns the contents of the object.
This operation only applies to address, barcode, and text objects.
SetAddress(AddrIdx: Integer; const Address: WideString)
Given an index of an address object, places the text in the object.
The index is normally 1, but for designs with more than one
address object, the index can be greater than one to select other
address objects. Returns TRUE on success, FALSE on error.
SetField(const Field, Text: WideString)
Given an object name, and some text, changes the text of the object
to have the new text. This operation only applies to address,
barcode, and text objects. Returns TRUE on success, FALSE on
error.
POSTNET(Index: Integer; const Position: WideString)
Given an index of an address object, changes the POSTNET
barcode setting for the object. The index is normally 1, but for
designs with more than one address object, the index can be greater
than one to select other address objects. Position can be “NONE,”
“TOP,” or “BOTTOM.”
AddressFieldCount
This property returns the number of address objects on the current
label. Used to determine possible values for the index parameter of
the POSTNET and SetAddress functions.

Interface Descriptions
17
PasteFromClipboard(const ObjectName: WideString)
Paste text from the clipboard to an object by the given
ObjectName. Returns TRUE on success, FALSE on error.
SetImageFile(const ObjectName, FileName: WideString)
Load an image file to a graphic object by the given ObjectName.
Returns TRUE on success, FALSE on error.
IDymoLabels2 Properties and Methods
The IDymoLabels2 interface inherits from the IDymoLabels interface and provides the
following additional function:
PasteImageFromClipboard(const ObjectName: WideString)
Paste an image from the clipboard to an object by the given
ObjectName. Returns TRUE on success, FALSE on error.
IDymoLabels3 Properties and Methods
The IDymoLabels3 interface inherits from the IDymoLabels2 interface and provides the
following additional function:
SetImageURL(string ObjectName, string imageURL, string
imageTypeStr)
Allows specifying URL as the image source for an image object on
the label. The "imageTypeStr" parameter was used to indicate the
type of the image file in the URL, but it is no longer needed in the
new implementation.
Low-Level COM Interface
Purpose and Capabilities
The Low-Level COM interface is a collection of objects that provides application developers the
ability to create full-featured label printing applications. Although considerably more complex
than the High-Level COM interface, it gives SDK applications full control to open, create,
modify, save, and print labels.
ILabelEngine COM Interface
Introduction
As is shown in Figure 1, the Low-Level COM interface is implemented by the same DLS SDK
that implements the High-Level COM interface. The added benefit (not seen in the previous

Chapter 3
18
implementation) is that use of High-Level and Low-Level COM objects (i.e. calling methods,
setting and reading of property values) can be combined but still produce consistent results. For
example, if you open a label file using the High-Level COM interface and modified the label
using the Low-Level COM interface, then print the label using the High-Level COM interface,
you can expect the printed label to contain the modifications.
Program ID Information
Because of the high level of control provided by this automation server, a number of COM
interfaces are exported as shown in the following table. All of these interfaces can be obtained
from the ILabelEngine Interface.
Interface Name COM Class Name
ILabelEngine DYMO.LabelEngine
ILabelEngine2 DYMO.LabelEngine
ILblInfo DYMO.LblInfo
ILabelList DYMO.LabelList
IPrintObject DYMO.PrintObject
IObjectsAtEnum DYMO.ObjectsAtEnum
IObjectList DYMO.ObjectList
IVarObjectList DYMO.VarObjectList
ITextAttributes DYMO.TextAttributes
ITextAttributes2 DYMO.TextAttributes
ICircularTextAttributes DYMO.CircularTextAttributes
ICircularTextAttributes2 DYMO.CircularTextAttributes
ILabelObject DYMO.LabelObject
ITextObj DYMO.TextObj
ICircularTextObj DYMO.CircularTextObj
IAddressObj DYMO.AddressObj
IGraphicObj DYMO.GraphicObj
IRectObj DYMO.RectObj
ILineObj DYMO.LineObj
ICounterObj DYMO.CounterObj
IBarCodeObj DYMO.BarCodeObj
IDateTimeObj DYMO.DateTimeObj

Interface Descriptions
19
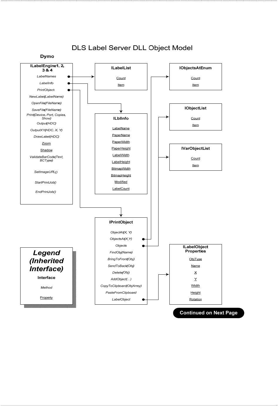
Object Model
The object model for the label engine DLL is shown in the two figures that follow:
Figure 2

Chapter 3
20
Figure 3

Interface Descriptions
21
The descriptions of the COM Interfaces provided by the label engine DLL are as follows:
ILabelEngine
This is the main interface. The methods and properties supported by this interface apply to entire
label designs, and include such things as Open, Save, Print, and so on.
This interface is also used to return the ILabelList interface for the collection object, the ILblInfo
interface with label specific information, and the IPrintObject interface for label object level
manipulations.
Properties and Methods:
Zoom Read/Write Integer. Used for setting the ZOOM level percentage
used when rendering a label using the DrawLabel method. The
value set must be between 20 and 400, inclusive.
Shadow Read/Write Boolean. Used for turning the label shadows on and
off when drawing a label If the value is TRUE, then shadows are
added. After this value is written, the bitmap used for rendering the
label is resized, so the LabelInfo.BitmapWidth and BitmapHeight
values should be reread.
NewLabel(LabelType: String)
Creates a new label design. It takes a single parameter, LabelType,
which must correspond to one of the strings returned through the
LabelList collection object.
OpenFile(FileName: String)
Reads a pre-existing label file. FileName is the name (with
optional drive and path information) of the file to be read. If no
drive or path is given, the current directory is used. Returns TRUE
on success, FALSE otherwise.
SaveFile(FileName: String)
Saves the current label. Filename is the name (with optional drive
and path information) of the file to be read. If no drive or path is
given, the current directory is used. Returns TRUE on success,
FALSE otherwise.

Chapter 3
22
PrintLabel(DeviceName: String, Port: String, Quantity: Integer,
bShowDialog: Boolean)
Prints the current label. DeviceName is the name of the device
(such as “DYMO LabelWriter Turbo”). Port is the port on which
the printer is connected. If Port is File:, then output is directed to a
file. Quantity is the number of copies to be printed, and
bShowDialog is a boolean used to display (TRUE) or hide
(FALSE) the print progress dialog. Returns TRUE on success,
FALSE otherwise.
Output(DC: Integer) Prints a label to a selected device context (DC). Returns TRUE on
success, FALSE otherwise.
OutputXY(X,Y,DC: Integer)
Prints the current label on the passed device context, offset by X
and Y TWIPS. This is especially useful for “rubber stamping” the
same label multiple times on a sheet of labels. To do this, retrieve
the DC of the printer, and call BeginDoc. Then, call this method
once for each label on a sheet, passing the X and Y coordinates for
each of the labels. When done, call EndDoc. Returns TRUE on
success, FALSE otherwise.
DrawLabel(DC: Integer)
Draws the label on-screen with the current shadow and zoom
properties. DC is the device context of the window in which to
draw the label.
LabelNames Returns an interface to the ILabelList collection object used to
retrieve the names of all labels defined in the DEF file. (See Figure
2 on page 19.)
LabelInfo Returns an interface to the ILblInfo object. (See Figure 2 on page
19.)
PrintObject Returns an interface to the IPrintObject object. (See Figure 2 on
page 19.)
ILabelEngine2
This interface was added to support printing to the LabelWriter Twin Turbo printer. It provides a
new print function that accepts a paper tray selection.

Interface Descriptions
23
Properties and Methods:
PrintLabelEx(DeviceName: String, Port: String, Quantity:
Integer, bShowDialog: Boolean, Tray:
Integer)
Prints the current label. DeviceName is the name of the device
(such as “DYMO LabelWriter 450 Turbo”). Port is the port on
which the printer is connected. If Port is File:, then output is
directed to a file. Quantity is the number of copies to be printed,
and bShowDialog is a boolean used to display (TRUE) or hide
(FALSE) the print progress dialog box. Returns TRUE on success,
FALSE otherwise.
Possible Values for the Tray parameter are:
0 = Left Roll
1 = Right Roll
2 = Auto Switch - The printer begins printing from the last printed
roll and automatically switches to the second roll when the first
roll runs out of paper. The printer continues to toggle back and
forth between rolls as long as the user refills the empty rolls. This
mode is useful when printing a large number of labels.
ILabelEngine3 Properties and Methods
The ILabelEngine3 interface inherits from the ILabelEngine2 interface and provides the
following additional functions:
OpenStream(Buffer: VARIANT)
Reads a label file from a buffer. This is useful if you intend to
manage the binary data yourself. The VARIANT must be a “byte
array” filled with the binary data of the label file.
Returns TRUE if the label file was read from the buffer correctly.
FALSE if the buffer is invalid.
SaveStream()
Returns a VARIANT, which is actually a “byte array” containing
the binary data of the label file currently open in DYMO Label
software.

Chapter 3
24
ILabelEngine4 Properties and Methods
The ILabelEngine4 interface inherits from the ILabelEngine3 interface and provides the
following additional functions:
StartPrintJob()
EndPrintJob()
Wrapping ILabenEngine4.PrintLabel() and
ILabenEngine4.PrintLabelEx() calls within the StartPrintJob() and
EndPrintJob() calls will cause labels to be printed as pages of the
same print job. The benefit is seen with reduced the print job
overhead and increased label printing speed when printing to
LabelWriter 400 and 450 series printers.
Example:
// this printing loop creates a 10 page print job
StartPrintJob();
for (i = 0; i < 10; i++)
{
// update some fields on the label
...
LabelEngine.PrintLabel(…); // print one label
}
void EndPrintJob();
thiscodeabovewillprintlabelsmuchfasterthanthecodebelow:
// this printing loop creates 10 different one page print jobs
for (i = 0; i < 10; i++)
{
// update some fields on the label
...

Interface Descriptions
25
LabelEngine.PrintLabel(…); // print one label
}
ILabelList
The implementation returns the new label type names in DYMO Label v.8. However, calling the
function with old DLS 7 label names will continue to work.
For example, when the DLS 7 “Address (30252)” label name is used, the implementation will
map it to the equivalent “Address Label” in DYMO Label v.8..
Properties and Methods:
Count Read Only. Returns the number of label definitions available.
Item(Index: Integer)
Read Only. Returns the name of the given label definition.
ILblInfo
This interface has properties that can be used to obtain information about a given label, including
its size, name, paper type, and so on. All properties are read only.
Properties and Methods:
LabelName Name of the label (from the DEF file). For example, “Address
Label (30252).”
PaperName Name of the paper that is selected when this label is being printed.
Paper Width Width of the paper, in TWIPS.
PaperHeight Height of the paper, in TWIPS.
BitmapWidth Width of the bitmap used to render the label on-screen in PIXELS.
BitmapHeight Height of the bitmap used to render the label on-screen, in
PIXELS.
Modified TRUE if the label has been modified by the user, else FALSE.
IPrintObject
This interface is used for obtaining information about objects on a label. Many of the properties
and methods take an object ID. The object ID can be obtained by the ObjectAt, ObjectsAt,
FindObj, or AddObject methods.

Chapter 3
26
Properties and Methods:
ObjectsAt(x,y: Integer)
Returns an interface to the IObjectsAtEnum collection object. (See
below). Used to get the IDs of all objects that include a given point
on the label. For example, when the user is trying to select a
particular object. X and Y are expressed as offsets from the upper
left corner of the label in TWIPS.
Objects: IObjectList
Returns an interface to the IObjectList collection object. (See
below). Used to get the IDs of all objects on a label.
LabelObject(Obj: Integer)
Return an ILabelObject interface of an object on the label with the
ID of Obj. (See below).
FindObj(Name: String)
Returns the ID of the object with the name Name. If the object is
not found, returns 0.
ObjectAt(X,Y: Integer)
Returns the ID of the top-most object on the label at point X, Y (in
TWIPS). If no object is at the point, returns a 0. Not to be
confused with ObjectsAt(x,y).
BringToFront(Obj: Integer)
Moves the object with the given ID to the top, or in the foreground,
of all other objects on the label.
Delete(Obj: Integer)
Deletes the object with the ID of Obj.
SendToBack(Obj: Integer)
Moves the object with the given ID to the back, or in the
background, of all other objects on the label.

Interface Descriptions
27
AddObject(ObjType: Integer, Name: String; X,Y, Width, Height:
Integer; Rotation: Integer
Creates a new object on the label. ObjType is an integer that
specifies the type of object to be created, where:
0 - TEXT
1 - ADDRESS
2 - GRAPHIC
3 - RECTANGLE
4 - LINE
5 - BARCODE
6 - COUNTER
7 - DATE_TIME
8 - CIRCULAR_TEXT
Name is the descriptive name to give the object (such as Return
Address, Logo, or Product ID).
X, Y, Width, and Height are the location (X,Y) of the upper left
corner of the object and the dimensions of the object, all expressed
in TWIPS.
Rotation is the rotation to apply to the object and must be 0, 90,
180, or 270. This value is ignored when adding line or rectangle
objects.
After adding an object, the LabelObject method can be used to
provide the object-specific settings for the newly created object.
This function returns the ID for the new object, or 0 if the object
could not be added.
IObjectsAtEnum
This collection object is used to obtain the IDs of all objects on a label that contain the point X,Y
in Twips. It uses the IEnumVariant interface to support the Count and Item properties.
Properties and Methods:
Count Read Only. Returns the number of objects that contain the point.
Item(Index: Integer)
Read Only. Returns the ID of the object.

Chapter 3
28
IObjectList
This collection Object is used to obtain the IDs of every object on a label. It uses the
IEnumVariant interface to support the Count and Item properties.
Properties and Methods:
Count Read Only. Returns the number of objects that are on the label.
Item(Index: Integer)
Read Only. Returns the ID of the object.
IVarObjectList
This collection Object is used to obtain the IDs of every object on a label that can be pasted into.
It uses the IEnumVariant interface to support the Count and Item properties.
Properties and Methods
Count Read Only. Returns the number of variable objects on the label.
Item(Index: Integer)
Read Only. Returns the ID of the object.
ILabelObject
This interface is used to obtain specific information about an object on a label, including its
name, size, rotation, type, and more. It is supported by all object-specific interfaces, and can be
obtained through a QueryInterface call on ITextObj, IAddressObj, IGraphicObj, IDateTimeObj,
IRectObj, ILineObj, and ICounterObj interfaces. Likewise, after checking the type property of a
ILabelObject, you can use QueryInterface to obtain the actual object interface.
Properties and Methods:
ObjType Read Only. Returns the type of object the LabelObject corresponds
to. Possible values are:
0 – TEXT
1 – ADDRESS
2 – GRAPHIC
3 – RECTANGLE
4 – LINE
5 – BARCODE
6 – COUNTER
7 – DATE_TIME
8 – CIRCULAR_TEXT
Name Read/Write. Descriptive name of the object.

Interface Descriptions
29
X Read/Write. Sets the left edge of the object relative to the paper in
TWIPS.
Y Read/Write. Sets the top edge of the object relative to the paper in
TWIPS.
Width Read/Write. Sets the width of the object in TWIPS
Height Read/Write. Sets the height of the object in TWIPS.
Rotation Read/Write. Sets the rotation of the object in degrees. Must be 0,
90, 180, or 270. Ignored by Line and Rectangle objects.
ITextAttributes
This interface is available from the Text, Address, DateTime and Counter objects’ interface. It is
used to manipulate the text, fonts, justification, and other rendering attributes for the objects.
The implementation changed to that Font1 and Font2 fields are not kept separately from the text
field: if the text contains formatting information, the Font1 and Font2 values represent the font
format of line1 and line2 + subsequent lines. Setting the Font1 and Font2 property will change
the text so line1 of text is in Font1 format and line2 + subsequent lines are in the Font2 format.
If you set RTF text in the Text field, Font1 and Font2 fields are automatically changed to reflect
the font formats in line1 and line2 + subsequent lines.
If you set plain text in the Text field and the Text field was empty, the default font format (i.e.
Arial, 16pt) is used for the plain text. If the Text field holds some value, then the font format for
the plain text will derive from the previous text field data.
The following font styles are not supported:
Shadow font
Outline font
Properties and Methods:
Text Read/Write. String displayed by Text and Address objects. Ignored
by the Date/Time and Counter objects. The DLS SDK
implementation will return plain text always. The previous
implementation will return RTF formatted text if the object was
initialized with RTF text

Chapter 3
30
Font_1 Read/Write. Font name, style, and size used for the first line of text
in an object. Fonts are represented by strings in the following form:
<Font Name>, <Size>, <Style(s)>
Example: Times New Roman, 12, Bold
Styles can be any combination of Bold, Italic, Underline, and
Strikeout
Font_2 Read/Write. Used only by the Text and Address objects, provides
the font for subsequent lines of text. Ignored by the Date/Time and
Counter objects.
Justify Read/Write. Provides access to the justification setting for the text,
where:
0 = Left Justify
1 = Center Justify
2 = Right Justify
3 = Center Block
VJustify Read/Write. Provides access to vertical justification. It can be any
of:
0 = Justify to top of bounds
1 = Center between top and bottom
2 = Justify against bottom of bounds
Mirrored Provides access to mirrored text setting for the object, where:
FALSE = Print Normally
TRUE = Print text mirrored across Horizontal axis (or vertical axis
if rotated 90 or 270 degrees).
Vertical Provides access to the Vertical Text setting of the object, where:
FALSE = Print Normally
TRUE = Print each letter on a line by itself.
When TRUE, only the first line of the text is printed. All
subsequent text is ignored.
TextColor Read/Write. Provides access to the color of the text

Interface Descriptions
31
BackgroundColor Read/Write. Provides access to the background color of the object
ITextAttributes2
This interface inherits directly from the ITextAttributes interface. It adds RichText support and
additional font rendering effects.
Properties and Methods:
RichText Read/Write. RichText formatted string displayed by Text and
Address objects. Ignored by the Date/Time and Counter objects.
ShadowEffect Read/Write. Provides access to the shadow effect setting.
FALSE = Text is rendered normally.
TRUE = Text is rendered with a shadow behind it.
OutlineEffect Read/Write. Provides access to the outline effect setting.
FALSE = Text is rendered normally.
TRUE = Only the outline of the text is rendered.
ICircularTextAttributes
This interface is available from the CircularText object’s interface. It is used to manipulate the
text, fonts, background color, and other rendering attributes for the objects.
Properties and Methods:
Text Read/Write. String displayed by Text and Address objects. Ignored
by the Date/Time and Counter objects.
Font Read/Write. Font name, style, and size used for the first line of text
in an object. Fonts are represented by strings in the following form:
<Font Name>, <Size>, <Style(s)>
Example: “Times New Roman, 12, Bold”
Styles can be any combination of Bold, Italic, Underline, and
Strikeout
DisplayMode Read/Write. Provides access to the justification setting for the text,
where:
0 – CircularTextAtTop = Text centered at the top of circle.
1 – CircularTextAtBottom = Text centered at the bottom of circle.
2 – ArcTextAtTop = Text centered at the top of an arc segment.

Chapter 3
32
3 – ArcTextAtBottom. = Text centered at the bottom of an arc
segment.
Mirrored Provides access to mirrored text setting for the object, where:
FALSE = Print Normally
TRUE = Print text mirrored across horizontal axis (or vertical axis
if rotated 90 or 270 degrees).
TextColor Read/Write. Provides access to the color of the text.
BackgroundColor Read/Write. Provides access to the background color of the object
ICircularTextAttributes22
This interface is inherited directly from the ITextAttributes interface. It adds RichText support
and additional font rendering effects.
Properties and Methods:
CenteredOnLabel Provides access to the centered on label setting for the object,
where:
FALSE = Positioned normally.
TRUE = Always positioned at the center of a label. Position is
adjusted automatically if the object size is changed.
ITextObj
This is the interface used to manipulate Text objects. The ITextObj interface must be obtained
through a QueryInterface on a ILabelObject interface with the Type property = Text.
Properties and Methods:
TextAttributes Returns an ITextAttributes Interface.
IsVariable Read/Write boolean. Used to tag an object as one that can be
pasted into. If True, then the object can be pasted into
programmatically. If False, the object can only be changed by
direct editing.
IAddressObj
This is the interface used to manipulate Address objects. The IAddressObj interface must be
obtained through a QueryInterface on an ILabelObject interface with the Type property =
Address.

Interface Descriptions
33
Properties and Methods:
TextAttributes Returns an ITextAttributes interface.
BarCodePosition Read/Write. Used to set the position for the POSTNET barcode,
where:
0 = Suppress POSTNET printing for this object.
1 = Print POSTNET above the address.
2 = Print POSTNET below the address.
b9DigitOnly Read/Write. If this property is TRUE, then POSTNET barcodes
are only printed for addresses with full 9-digit (ZIP+4) codes. If
FALSE, then 5 and 9-digit POSTNET barcodes are printed. When
printing 9-digit ZIP codes, the full 11-digit delivery point barcode
(DPBC) is printed.
IGraphicObj
This is the interface used to manipulate Graphic objects. The IGraphicObj interface must be
obtained through a QueryInterface on an ILabelObject interface with the Type property =
Graphic.
Properties and Methods:
FileName Read/Write. Provides the name of the bitmap file to display.
BitmapHandle Read/Write. Provides the handle of the bitmap to be displayed by
the object.
PaletteHandle Read/Write. Provides the handle of the palette to be used in
association with the bitmap handle.
WindowHandle Write Only. Provides the handle of a window to be captured for
display by the object.
Border Sets the type of border to draw around the image, where:
0 = No Border
1 = Thin Border
2 = Thick Border
BorderColor Read/Write. Provides access to the color of the object’s border.
GraphicSource Read/Write. Specifies the type of bitmap being passed to, or
returned from the object. Possible values include:

Chapter 3
34
0 = Source image is a file on disk. FileName has the full path to
the file
1 = Source image is a bitmap or metafile whose handle is in the
Picture field. If Picture corresponds to a bitmap
(GetObjectType(Picture) = OBJ_BITMAP) then Palette represents
the palette of the bitmap. If the object type is a metafile, then
Palette is undefined.
2 = Source image is to be captured from the window whose handle
is contained in Window. (Valid only on Setting the attributes for
the object. Once captured, the image information is returned as a
bitmap handle in the Picture field.)
3 = Source image is in clipboard. Valid only on Setting the
attributes for the object. Once captured, the image information is
returned as a bitmap (or metafile) handle in the Picture field.
GrabClipboard Loads an image from the clipboard.
ILineObj
This is the interface used to manipulate Line objects. The ILineObj interface must be obtained
through a QueryInterface call on a ILabelObject interface with the Type property = Line.
Properties and Methods:
Orientation Read/Write. Provides the orientation of the line, where:
0 = Horizontal Line
1 = Vertical Line
Thickness Read/Write. Provides the thickness of the line, where
0 = No Line – 0 TWIPS
1 = Thin Line – 15 TWIPS
2 = Medium-Thin – 30 TWIPS
3 = Medium Line – 45 TWIPS
4 = Medium-Thick – 80 TWIPS
5 = Thick Line – 115 TWIPS
LineColor Read/Write. Provides access to the color of the line

Interface Descriptions
35
IRectObj
This is the interface used to manipulate Rectangle objects. The IRectObj interface must be
obtained through a Query Interface on an ILabelObject interface with the Type property =
Rectangle.
Properties and Methods:
Border Sets the style of border to draw around the image, where:
0 = No Border
1 = Thin Border
2 = Thick Border
bFilled Read/Write. If TRUE, then the rectangle is filled by the color
specified by the FillColor property.
FillColor Read/Write. If the bFilled property = TRUE, then this specifies the
color to fill the rectangle, otherwise ignored.
BorderColor Read/Write. Provides access to the color of the border.
IBarCodeObj
This is the interface used to manipulate Barcode objects. The IBarCodeObj interface must be
obtained through a Query interface on a ILabelObject interface with the Type property =
BarCode.
Properties and Methods:
Text Read/Write. Provides the data to be formatted. This string can be
up to 255 characters in length.
Font Read/Write. This string represents the font to be used for the
human-readable text. For format information, see the Font_1
description for the ITextAttributes interface.
TextPos Read/Write. The position where the human-readable text is to be
printed. Possible values include:
0 = No text printed
1 = Above the barcode
2 = Below the barcode
BCType Read/Write. Provides the type of barcode to be printed. Supported
types include:
0 = Code 39 (Code 3 of 9)
1 = Code 39 w/Mod 43 Checksum

Chapter 3
36
2 = Code 128 Auto
3 = Code 128A
4 = Code 128B
5 = Code 128C
6 = Code 2 of 5
7 = UPC A
8 = UPC E
9 = EAN 8
10 = EAN 13
11 = Codabar
12 = POSTNET
13 = Code 39 Library Version L – R Checksum
14 = Code 39 Library Version R – L Checksum
15 = Codabar Library Version L – R Checksum
16 = Codabar Library Version R – L Checksum
17 = ITF-14
18 = EAN-128
19 = PLANET
Size Read/Write. Provides the size of the barcode to be printed. The
library supports three sizes as follows:
0 = Small
1 = Medium
2 = Large
Justify Read/Write. Provides the horizontal justification of the barcode
within its object bounds. It can one of:
0 = Left Justify
1 = Center Justify
2 = Right Justify
Link If zero, then the data to be barcoded is taken from the Text field of
the Barcode object. If non-zero, then the data to be barcoded is
taken from the object with an ID that corresponds to the Link
value. If non-zero, then the Link value must be the ID of a Text,
Address, or Counter object.
ICounterObj
This is the interface used to manipulate Counter objects. The ICounterObj interface must be
obtained through a Query Interface on an ILabelObject interface with the Type property =
Counter.

Interface Descriptions
37
Properties and Methods:
TextAttributes Returns an ITextAttributes interface.
PreText Read/Write. Provides the text (if any) to appear before the counter
value. This must be no more than 31 characters in length.
PostText Read/Write. Provides the text (if any) to appear after the counter
value. This must be no more than 31 characters in length.
Start Read/Write integer. Provides the value from which the counter
starts counting.
Current Read/Write. Current value of the counter. It is incremented each
time the label is printed.
Width Read/Write. Specifies the minimum width to format the counter.
Increment Read/Write integer. Specifies the amount by which to increment
the Current value after each label is printed. To count down, this
value should be negative.
UseLeadingZeros Read/Write. If TRUE, then the value is printed with leading zeros
added to pad the width to Width. Otherwise, no padding is used.
IDateTimeObj
This is the interface used to manipulate DateTime objects. The IDateTimeObj interface must be
obtained through a Query Interface on an ILabelObject interface with the Type property =
DateTime.
Properties and Methods:
TextAttributes Returns an ITextAttributes interface.
PreText Read/Write. Provides the text (if any) to appear before the
date/time value. This must be no more than 31 characters in length.
PostText Read/Write. Provides the text (if any) to appear after the date/time
value. This must be no more than 31 characters in length.
Format Read/Write. Provides the format to be used for the date and time.
Available choices include US and international standards. Possible
values for Format include:
0 = Blank
1 = Friday, February 6, 1998

Chapter 3
38
2 = Friday, 6 February, 1998
3 = February 6, 1998
4 = 6 February, 1998
5 = 2/6/1998
6 = 6/2/1998
7 = 2/6/98
8 = 6/2/98
9 = 2.6.98
10 = 6.2.98
11 = 1998-02-06
12 = 1998-06-02
13 = 6-Feb-98
14 = Feb 6, 1998
IncludeTime Read/Write. If TRUE, the time is added after the date. If False,
then only the date is printed.
b24Hour Read/Write. If TRUE, then the time is printed as 24-hour time (0-
23), otherwise, it is printed as 12 hour (1-12) time.

39
Appendix A
Barcode Settings
Modifying the Barcode Behavior
The ability to adjust barcode generation behavior has been deprecated in the DLS SDK
implementation. If your existing application depends on this deprecated feature, then you are
required to use the DLS 7 application. The DLS SDK cannot support your existing SDK
application

Appendix B
40
Index
Barcode Settings, 39
COM Interface
Low Level, 17
Help
Getting, 3
IAddressObj, 32
IBarCodeObj, 35
ICircularTextAttributes, 31
ICircularTextAttributes2, 32
ICounterObj, 36
IDateTimeObj, 37
IDymoAddIn, 7
IDymoAddIn2, 10
IDymoAddIn3, 11
IDymoAddIn4, 12
IDymoAddIn5, 13, 15
IDymoLabels, 7, 15, 17
IGraphicObj, 33
ILabelEngine, 21
Interfaces, 18
Object Model, 19
ILabelEngine COM Interface, 18
ILabelEngine2, 22
ILabelList, 25
ILabelObject, 28
ILblInfo, 25
ILineObj, 34
IObjectList, 28
IObjectsAtEnum, 27
IPrintObject, 25
IRectObj, 35
ITextAttributes, 29
ITextAttributes2, 31
ITextObj, 32
IVarObjectList, 28