Im.dvi Database System Concepts (Instructor's Manual)
User Manual:
Open the PDF directly: View PDF .
Page Count: 247 [warning: Documents this large are best viewed by clicking the View PDF Link!]

INSTRUCTOR’S MANUAL TO ACCOMPANY
ALPHA (incomplete) VERSION DATED: August 28, 2001
DatabaseSystem Concepts
Fourth Edition
Abraham Silberschatz
Bell Laboratories
Henry F. Korth
Bell Laboratories
S. Sudarshan
Indian Institute of Technology, Bombay
Copyright c
2001 A. Silberschatz, H. Korth, and S. Sudarshan

Contents
Preface 1
Chapter 1 Introduction
Exercises 4
Chapter 2 Entity Relationship Model
Exercises 9
Chapter 3 Relational Model
Exercises 30
Chapter 4 SQL
Exercises 42
Chapter 5 Other Relational Languages
Exercises 58
Chapter 6 Integrity and Security
Exercises 74
iii
iv Contents
Chapter 7 Relational-Database Design
Exercises 84
Chapter 8 Object-Oriented Databases
Exercises 98
Chapter 9 Object-Relational Databases
Exercises 109
Chapter 10 XML
Exercises 119
Chapter 11 Storage and File Structure
Exercises 129
Chapter 12 Indexing and Hashing
Exercises 141
Chapter 13 Query Processing
Exercises 155
Chapter 14 Query Optimization
Exercises 166
Chapter 15 Transactions
Exercises 175
Chapter 16 Concurrency Control
Exercises 182
Chapter 17 Recovery System
Exercises 194
Contents v
Chapter 18 Database System Architectures
Exercises 201
Chapter 19 Distributed Databases
Exercises 208
Chapter 20 Parallel Databases
Exercises 217
Chapter 21 Application Development and Administration
Exercises 225
Chapter 22 Advanced Querying and Information Retrieval
Exercises 232
Chapter 23 Advanced Data Types and New Applications
Exercises 241
Chapter 24 Advanced Transaction Processing
Exercises 249

Preface
This volume is an instructor’s manual for the 4th edition of Database System Concepts
by Abraham Silberschatz, Henry F. Korth and S. Sudarshan. It contains answers to
the exercises at the end of each chapter of the book. Before providing answers to the
exercises for each chapter, we include a few remarks about the chapter. The nature of
these remarks vary. They include explanations of the inclusion or omission of certain
material, and remarks on how we teach the chapter in our own courses. The remarks
also include suggestions on material to skip if time is at a premium, and tips on
software and supplementary material that can be used for programming exercises.
Beginning with this edition, solutions for some problems have been made avail-
able on the Web. These problems have been marked with a “*”in the instructor’s
manual.
The Web home page of the book, at http://www.bell-labs.com/topic/books/db-book,
contains a variety of useful information, including up-to-date errata, online appen-
dices describing the network data model, the hierarchical data model, and advanced
relational database design, and model course syllabi. We will periodically update the
page with supplementary material that may be of use to teachers and students.
We provide a mailing list through which users can communicate among them-
selves and with us. If you wish to be on the list, please send an email to
db-book@research.bell-labs.com
including your name, affiliation, title, and electronic mail address.
We would appreciate it if you would notify us of any errors or omissions in the
book, as well as in the instructor’s manual. Although we have tried to produce an
instructor’s manual which will aid all of the users of our book as much as possible,
there can always be improvements. These could include improved answers, addi-
tional questions, sample test questions, programming projects, suggestions on alter-
native orders of presentation of the material, additional references, and so on.
If you would like to suggest any such improvements to the book or the instruc-
tor’s manual, we would be glad to hear from you. Internet electronic mail should
1
2Preface
be addressed to db-book@research.bell-labs.com. Physical mail may be sent to Avi
Silberschatz, Bell Laboratories, Room 2T-310, 600 Mountain Avenue, Murray Hill, NJ
07974, USA. All contributions that we make use of will, of course, be properly cred-
ited to their contributor.
Nilesh Dalvi, Sumit Sanghai, Gaurav Bhalotia and Arvind Hulgeri did the bulk
of the work in preparing the instructors manual for the 4th edition. This manual is
derived from the manuals for the earlier editions. The manual for the 3rd edition was
prepared by K. V. Raghavan with help from Prateek R. Kapadia, Sara Strandtman
helped with the instructor manual for the 2nd and 3rd editions, while Greg Speegle
and Dawn Bezviner helped us to prepare the instructor’s manual for the 1st edition.
A. S.
H. F. K.
S. S.
Instructor Manual Version 4.0.0

CHAPTER 1
Introduction
Chapter 1 provides a general overview of the nature and purpose of database sys-
tems. The most important concept in this chapter is that database systems allow data
to be treated at a high level of abstraction. Thus, database systems differ significantly
from the file systems and general purpose programming environments with which
students are already familiar. Another important aspect of the chapter is to provide
motivation for the use of database systems as opposed to application programs built
on top of file systems. Thus, the chapter motivates what the student will be studying
in the rest of the course.
The idea of abstraction in database systems deserves emphasis throughout, not
just in discussion of Section 1.3. The overview of the structure of databases, starting
from Section 1.4 is, of necessity, rather brief, and is meant only to give the student
a rough idea of some of the concepts. The student may not initially be able to fully
appreciate the concepts described here, but should be able to do so by the end of the
course.
The specifics of the E-R, relational, and object-oriented models are covered in later
chapters. These models can be used in Chapter 1 to reinforce the concept of abstrac-
tion, with syntactic details deferred to later in the course.
If students have already had a course in operating systems, it is worthwhile to
point out how the OS and DBMS are related. It is useful also to differentiate between
concurrency as it is taught in operating systems courses (with an orientation towards
files, processes, and physical resources) and database concurrency control (with an
orientation towards granularity finer than the file level, recoverable transactions, and
resources accessed associatively rather than physically). If students are familiar with
a particular operating system, that OS’s approach to concurrent file access may be
used for illustration.
3
4Chapter 1 Introduction
Exercises
1.1 List four significant differences between a file-processing system and a DBMS.
Answer: Some main differences between a database management system and
a file-processing system are:
•Both systems contain a collection of data and a set of programs which access
that data. A database management system coordinates both the physical
and the logical access to the data, whereas a file-processing system coordi-
nates only the physical access.
•A database management system reduces the amount of data duplication by
ensuring that a physical piece of data is available to all programs authorized
to have access to it, whereas data written by one program in a file-processing
system may not be readable by another program.
•A database management system is designed to allow flexible access to data
(i.e., queries), whereas a file-processing system is designed to allow pre-
determined access to data (i.e., compiled programs).
•A database management system is designed to coordinate multiple users
accessing the same data at the same time. A file-processing system is usually
designed to allow one or more programs to access different data files at
the same time. In a file-processing system, a file can be accessed by two
programs concurrently only if both programs have read-only access to the
file.
1.2 This chapter has described several major advantages of a database system. What
are two disadvantages?
Answer: Two disadvantages associated with database systems are listed below.
a. Setup of the database system requires more knowledge, money, skills, and
time.
b. The complexity of the database may result in poor performance.
1.3 Explain the difference between physical and logical data independence.
Answer:
•Physical data independence is the ability to modify the physical scheme
without making it necessary to rewrite application programs. Such modifi-
cations include changing from unblocked to blocked record storage, or from
sequential to random access files.
•Logical data independence is the ability to modify the conceptual scheme
without making it necessary to rewrite application programs. Such a modi-
fication might be adding a field to a record; an application program’s view
hides this change from the program.
1.4 List five responsibilities of a database management system. For each responsi-
bility, explain the problems that would arise if the responsibility were not dis-
charged.
Answer: A general purpose database manager (DBM) has five responsibilities:
a. interaction with the file manager.
Exercises 5
b. integrity enforcement.
c. security enforcement.
d. backup and recovery.
e. concurrency control.
If these responsibilities were not met by a given DBM (and the text points
out that sometimes a responsibility is omitted by design, such as concurrency
control on a single-user DBM for a micro computer) the following problems can
occur, respectively:
a. No DBM can do without this, if there is no file manager interaction then
nothing stored in the files can be retrieved.
b. Consistency constraints may not be satisfied, account balances could go be-
low the minimum allowed, employees could earn too much overtime (e.g.,
hours >80) or, airline pilots may fly more hours than allowed by law.
c. Unauthorized users may access the database, or users authorized to access
part of the database may be able to access parts of the database for which
they lack authority. For example, a high school student could get access
to national defense secret codes, or employees could find out what their
supervisors earn.
d. Data could be lost permanently, rather than at least being available in a con-
sistent state that existed prior to a failure.
e. Consistency constraints may be violated despite proper integrity enforce-
ment in each transaction. For example, incorrect bank balances might be
reflected due to simultaneous withdrawals and deposits, and so on.
1.5 What are five main functions of a database administrator?
Answer: Five main functions of a database administrator are:
•To create the scheme definition
•To define the storage structure and access methods
•To modify the scheme and/or physical organization when necessary
•To grant authorization for data access
•To specify integrity constraints
1.6 List seven programming languages that are procedural and two that are non-
procedural. Which group is easier to learn and use? Explain your answer.
Answer: Programming language classification:
•Procedural: C, C++, Java, Basic, Fortran, Cobol, Pascal
•Non-procedural: Lisp and Prolog
Note: Lisp and Prolog support some procedural constructs, but the core of both
these languages is non-procedural.
In theory, non-procedural languages are easier to learn, because they let the
programmer concentrate on what needs to be done, rather than how to do it. This
is not always true in practice, especially if procedural languages are learned
first.

6Chapter 1 Introduction
1.7 List six major steps that you would take in setting up a database for a particular
enterprise.
Answer: Six major steps in setting up a database for a particular enterprise are:
•Define the high level requirements of the enterprise (this step generates a
document known as the system requirements specification.)
•Define a model containing all appropriate types of data and data relation-
ships.
•Define the integrity constraints on the data.
•Define the physical level.
•For each known problem to be solved on a regular basis (e.g., tasks to be
carried out by clerks or Web users) define a user interface to carry out the
task, and write the necessary application programs to implement the user
interface.
•Create/initialize the database.
1.8 Consider a two-dimensional integer array of size n×mthat is to be used in
your favorite programming language. Using the array as an example, illustrate
the difference (a) between the three levels of data abstraction, and (b) between
a schema and instances.
Answer: Let tgrid be a two-dimensional integer array of size n×m.
a. •The physical level would simply be m×n(probably consecutive) stor-
age locations of whatever size is specified by the implementation (e.g.,
32 bits each).
•The conceptual level is a grid of boxes, each possibly containing an in-
teger, which is nboxes high by mboxes wide.
•There are 2m×npossible views. For example, a view might be the entire
array, or particular row of the array, or all nrows but only columns 1
through i.
b. •Consider the following Pascal declarations:
type tgrid =array[1..n,1..m]of integer;
var vgrid1,vgrid2 :tgrid
Then tgrid is a schema, whereas the value of variables vgrid1 and vgrid2
are instances.
•To illustrate further, consider the schema array[1..2, 1..2] of integer.Two
instances of this scheme are:
116 17 90
789 412 8

CHAPTER 2
Entity Relationship Model
This chapter introduces the entity-relationship model in detail. The chapter covers
numerous features of the model, several of which can be omitted depending on the
planned coverage of the course. Weak entity sets (Section 2.6), design constraints
(Section 2.7.4) and aggregation (Section 2.7.5), and the corresponding subsections of
Section 2.9 (Reduction of an E-R Schema to Tables) can be omitted if time is short. We
recommend covering specialization (Section 2.7.1) at least in some detail, since it is
an important concept for object-oriented databases (Chapter 8).
The E-R model itself and E-R diagrams are used often in the text. It is important
that students become comfortable with them. The E-R model is an excellent context
for the introduction of students to the complexity of database design. For a given
enterprise there are often a wide variety of E-R designs. Although some choices are
arbitrary, it is often the case that one design is inherently superior to another. Several
of the exercises illustrate this point. The evaluation of the goodness of an E-R design
requires an understanding of the enterprise being modeled and the applications to
be run. It is often possible to lead students into a debate of the relative merits of
competing designs and thus illustrate by example that understanding the application
is often the hardest part of database design.
Considerable emphasis is placed on the construction of tables from E-R diagrams.
This serves to build intuition for the discussion of the relational model in the subse-
quent chapters. It also serves to ground abstract concepts of entities and relationships
into the more concrete concepts of relations. Several other texts places this material
along with the relational data model, rather than in the E-R model chapter. Our mo-
tivation for placing this material here is help students to appreciate how E-R data
models get used in reality, while studying the E-R model rather than later on.
The material on conversion of E-R diagrams to tables in the book is rather brief
in some places, the book slides provide better coverage of details that have been left
implicit in the book.
7
8Chapter 2 Entity Relationship Model
Changes from 3rd edition:
In the fourth edition we have updated several examples, including ternary rela-
tions (employee, branch, job instead of customer, loan, branch) and aggregation (manages
instead of loan-officer), to make them more realistic. We have also added more ex-
amples, for instance for specialization we use person, customer and employee as the
main example, instead of account, checking-account and savings-account,whichalso
makes the example more realistic. We have replaced the US centric social-security by
the more global (and more realistic) customer-id and employee-id.
We have added notation to make disjointedness constraints and total participation
explicit (overlapping and partial participation are the default). We have introduced
alternative E-R notations since many real world applications use alternative nota-
tions. We have also provided a brief introduction to UML class diagrams, which are
being used increasingly in place of E-R diagrams, in tools such as Oracle designer.
We have dropped coverage of existence dependencies since total participation con-
straints provide a very similar constraint. The distinction between total participation
and existence dependencies is too minor to be of practical use, and only confuses
students.
Design issues are discussed in more detail.

Exercises 9
person owns car
participated accident
address
damage-amount
model
year
license
name
report-number date
location
driver-id
driver
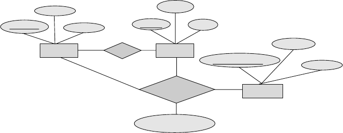
Figure 2.1 E-R diagram for a Car-insurance company.
Exercises
2.1 Explain the distinctions among the terms primary key, candidate key, and su-
perkey.
Answer: Asuperkey is a set of one or more attributes that, taken collectively, al-
lows us to identify uniquely an entity in the entity set. A superkey may contain
extraneous attributes. If Kis a superkey, then so is any superset of K.Asuperkey
for which no proper subset is also a superkey is called a candidate key.Itispos-
sible that several distinct sets of attributes could serve as candidate keys. The
primary key is one of the candidate keys that is chosen by the database designer
as the principal means of identifying entities within an entity set.
2.2 Construct an E-R diagram for a car-insurance company whose customers own
one or more cars each. Each car has associated with it zero to any number of
recorded accidents.
Answer: See Figure 2.1
2.3 Construct an E-R diagram for a hospital with a set of patients and a set of medi-
cal doctors. Associate with each patient a log of the various tests and examina-
tions conducted.
Answer: See Figure 2.2
2.4 A university registrar’s office maintains data about the following entities: (a)
courses, including number, title, credits, syllabus, and prerequisites; (b) course
offerings, including course number, year, semester, section number, instructor(s),
timings, and classroom; (c) students, including student-id, name, and program;
and (d) instructors, including identification number, name, department, and ti-
tle. Further, the enrollment of students in courses and grades awarded to stu-
dents in each course they are enrolled for must be appropriately modeled.
Construct an E-R diagram for the registrar’s office. Document all assumptions
that you make about the mapping constraints.
Answer: See Figure 2.3.
In the answer given here, the main entity sets are student, course, course-offering,

10 Chapter 2 Entity Relationship Model
specialization
doctors
test_name date time result
ss#
name
name
patients
Dr−Patient
insurance
date−admitted
date−checked−out
dss#
test−log
test
test_id performed_by
Figure 2.2 E-R diagram for a hospital.
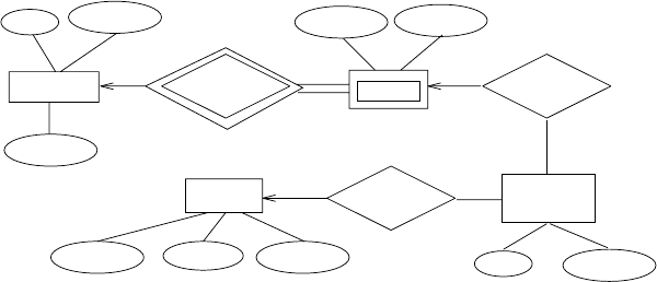
program
course−
offerings
dept title
course
courseno
title
credits
syllabus
prerequisite
maincourse
requires
secno
is
offered
student
name
grade
teaches
year semester
roomtime
enrols
sid
instructor
nameiid
Figure 2.3 E-R diagram for a university.
and instructor. The entity set course-offering is a weak entity set dependent on
course. The assumptions made are :
a. a class meets only at one particular place and time. This E-Rdiagram cannot
model a class meeting at different places at different times.
b. There is no guarantee that the database does not have two classes meeting
at the same place and time.
2.5 Consider a database used to record the marks that students get in different ex-
ams of different course offerings.

Exercises 11
course−
offerings
secno
courseno
exam
name place
time
marks
program
eid
student
name
year semester
roomtime
takes
sid
Figure 2.4 E-R diagram for marks database.
a. Construct an E-R diagram that models exams as entities, and uses a ternary
relationship, for the above database.
b. Construct an alternative E-R diagram that uses only a binary relationship
between students and course-offerings. Make sure that only one relationship
exists between a particular student and course-offering pair, yet you can
represent the marks that a student gets in different exams of a course offer-
ing.
Answer:
a. See Figure 2.4
b. See Figure 2.5
2.6 Construct appropriate tables for each of the E-R diagrams in Exercises 2.2 to
2.4.
Answer:
a. Car insurance tables:
person (driver-id, name, address)
car (license,year,model)
accident (report-number,date,location)
participated(driver-id, license, report-number, damage-amount)
b. Hospital tables:
patients (patient-id, name, insurance, date-admitted, date-checked-out)
doctors (doctor-id, name, specialization)
test (testid, testname, date, time, result)
doctor-patient (patient-id,doctor-id)
test-log (testid,patient-id) performed-by (testid,doctor-id)

12 Chapter 2 Entity Relationship Model
course−
offerings
secno
courseno
program
exam
name place
time
examof
marks
student
name
year semester
roomtime
takes
sid
Figure 2.5 Another E-R diagram for marks database.
c. University registrar’s tables:
student (student-id,name,program)
course (courseno, title, syllabus, credits)
course-offering (courseno,secno,year, semester, time, room)
instructor (instructor-id, name, dept, title)
enrols (student-id,courseno,secno, semester,year,grade)
teaches (courseno,secno, semester,year, instructor-id)
requires (maincourse, prerequisite)
2.7 Design an E-R diagram for keeping track of the exploits of your favourite sports
team. You should store the matches played, the scores in each match, the players
in each match and individual player statistics for each match. Summary statis-
tics should be modeled as derived attributes.
Answer: See Figure 2.6
2.8 Extend the E-R diagram of the previous question to track the same information
for all teams in a league.
Answer: See Figure 2.7 Note that a player can stay in only one team during a
season.
2.9 Explain the difference between a weak and a strong entity set.
Answer: A strong entity set has a primary key. All tuples in the set are distin-
guishable by that key. A weak entity set has no primary key unless attributes of
the strong entity set on which it depends are included. Tuples in a weak entity
set are partitioned according to their relationship with tuples in a strong entity

Exercises 13
stadium
matchid
date
match player
name age
played
season_score
opponent
own _score opp_score score
Figure 2.6 E-R diagram for favourite team statistics.
match player
name age
played
season_score
date
matchid stadium score
team
team_played player_ofscore
result
name ranking
Figure 2.7 E-R diagram for all teams statistics.
set. Tuples within each partition are distinguishable by a discriminator, which
is a set of attributes.
2.10 Wecanconvertanyweakentitysettoastrongentitysetbysimplyaddingap-
propriate attributes. Why, then, do we have weak entity sets?
Answer: We have weak entities for several reasons:
•We want to avoid the data duplication and consequent possible inconsis-
tencies caused by duplicating the key of the strong entity.
•Weak entities reflect the logical structure of an entity being dependent on
another entity.
•Weak entities can be deleted automatically when their strong entity is deleted.
•Weak entities can be stored physically with their strong entities.
2.11 Define the concept of aggregation. Give two examples of where this concept is
useful.

14 Chapter 2 Entity Relationship Model
namename
name
employee works−in project
deadline
requires
machinery
Figure 2.8 E-R diagram Example 1 of aggregation.
manufacturer distributortie−up
namename tie−up−date
product
name
distribute
Figure 2.9 E-R diagram Example 2 of aggregation.
Answer: Aggregation is an abstraction through which relationships are treated
as higher-level entities. Thus the relationship between entities Aand Bis treated
as if it were an entity C.Someexamplesofthisare:
a. Employees work for projects. An employee working for a particular project
uses various machinery. See Figure 2.8
b. Manufacturers have tie-ups with distributors to distribute products. Each
tie-up has specified for it the set of products which are to be distributed. See
Figure 2.9

Exercises 15
basketID
email
basket-of
ISBN
code
name
URL
address name address phone
URL
publisher
published-by
written-by
title
price
number
book
contains
phone
customer
address
name phone
stocks warehouse
address
number
author
year
shopping-basket
Figure 2.10 E-R diagram for Exercise 2.12.
2.12 Consider the E-R diagram in Figure 2.10, which models an online bookstore.
a. List the entity sets and their primary keys.
b. Suppose the bookstore adds music cassettes and compact disks to its col-
lection. The same music item may be present in cassette or compact disk
format, with differing prices. Extend the E-R diagram to model this addi-
tion, ignoring the effect on shopping baskets.
c. Now extend the E-R diagram, using generalization, to model the case where
a shopping basket may contain any combination of books, music cassettes,
or compact disks.
Answer:
2.13 Consider an E-R diagram in which the same entity set appears several times.
Why is allowing this redundancy a bad practice that one should avoid whenever
possible?
Answer: By using one entity set many times we are missing relationships in

16 Chapter 2 Entity Relationship Model
name
ss#
class
takes
name
ss# dept
student
student
plays sport
courseno
teamname
Figure 2.11 E-R diagram with entity duplication.
the model. For example, in the E-Rdiagram in Figure 2.11: the students taking
classes are the same students who are athletes, but this model will not show
that.
2.14 Consider a university database for the scheduling of classrooms for final exams.
This database could be modeled as the single entity set exam, with attributes
course-name,section-number,room-number,andtime. Alternatively, one or more
additional entity sets could be defined, along with relationship sets to replace
some of the attributes of the exam entity set, as
•course with attributes name,department,andc-number
•section with attributes s-number and enrollment, and dependent as a weak
entity set on course
•room with attributes r-number,capacity,andbuilding
a. Show an E-R diagram illustrating the use of all three additional entity sets
listed.
b. Explain what application characteristics would influence a decision to in-
clude or not to include each of the additional entity sets.
Answer:
a. See Figure 2.12
b. The additional entity sets are useful if we wish to store their attributes as
part of the database. For the course entity set, we have chosen to include
three attributes. If only the primary key (c-number) were included, and if
courses have only one section, then it would be appropriate to replace the
course (and section) entity sets by an attribute (c-number)ofexam.Thereason
it is undesirable to have multiple attributes of course as attributes of exam is
that it would then be difficult to maintain data on the courses, particularly
if a course has no exam or several exams. Similar remarks apply to the room
entity set.

Exercises 17
name
section for
time
department
c-number
section of
s-number enrollment
course
exam
in
room
r-number capacity building exam-id
Figure 2.12 E-R diagram for exam scheduling.
2.15 When designing an E-R diagram for a particular enterprise, you have several
alternatives from which to choose.
a. What criteria should you consider in making the appropriate choice?
b. Design three alternative E-R diagrams to represent the university registrar’s
office of Exercise 2.4. List the merits of each. Argue in favor of one of the
alternatives.
Answer:
a. The criteria to use are intuitive design, accurate expression of the real-world
concept and efficiency. A model which clearly outlines the objects and rela-
tionships in an intuitive manner is better than one which does not, because
it is easier to use and easier to change. Deciding between an attribute and
an entity set to represent an object, and deciding between an entity set and
relationship set, influence the accuracy with which the real-world concept
is expressed. If the right design choice is not made, inconsistency and/or
loss of information will result. A model which can be implemented in an
efficient manner is to be preferred for obvious reasons.
b. Consider three different alternatives for the problem in Exercise 2.4.
•See Figure 2.13
•See Figure 2.14
•See Figure 2.15
Each alternative has merits, depending on the intended use of the database.
Scheme 2.13 has been seen earlier. Scheme 2.15 does not require a separate
entity for prerequisites. However, it will be difficult to store all the prereq-
uisites(being a multi-valued attribute). Scheme 2.14 treats prerequisites as
well as classrooms as separate entities, making it useful for gathering data
about prerequisites and room usage. Scheme 2.13 is in between the others,
in that it treats prerequisites as separate entities but not classrooms. Since a
registrar’s office probably has to answer general questions about the num-
ber of classes a student is taking or what are all the prerequisites of a course,
or where a specific class meets, scheme 2.14 is probably the best choice.

18 Chapter 2 Entity Relationship Model
program
course−
offerings
dept title
course
courseno
title
credits
syllabus
prerequisite
maincourse
requires
secno
is
offered
student
name
grade
teaches
year semester
roomtime
enrols
sid
instructor
nameiid
Figure 2.13 E-R diagram for University(a) .
program
course−
offerings
dept title
course
courseno
title
credits
syllabus
prerequisite
maincourse
requires
secno
is
offered
meetsin
room
room_no building
iss#
instructor
name
student
name
ss#
grade
teaches
year semester
time
enrols
Figure 2.14 E-R diagram for University(b).

Exercises 19
program
course−
offerings
dept title
course
courseno
title
credits
syllabus
secno
is
offered
prerequisite
iss#
instructor
name
student
name
ss#
grade
teaches
year semester
roomtime
enrols
Figure 2.15 E-R diagram for University(c).
2.16 An E-R diagram can be viewed as a graph. What do the following mean in terms
of the structure of an enterprise schema?
a. The graph is disconnected.
b. The graph is acyclic.
Answer:
a. If a pair of entity sets are connected by a path in an E-R diagram, the en-
tity sets are related, though perhaps indirectly. A disconnected graph im-
plies that there are pairs of entity sets that are unrelated to each other. If we
split the graph into connected components, we have, in effect, a separate
database corresponding to each connected component.
b. As indicated in the answer to the previous part, a path in the graph between
a pair of entity sets indicates a (possibly indirect) relationship between the
two entity sets. If there is a cycle in the graph then every pair of entity sets
on the cycle are related to each other in at least two distinct ways. If the E-R
diagram is acyclic then there is a unique path between every pair of entity
sets and, thus, a unique relationship between every pair of entity sets.
2.17 In Section 2.4.3, we represented a ternary relationship (Figure 2.16a) using bi-
nary relationships, as shown in Figure 2.16b. Consider the alternative shown in
Figure 2.16c. Discuss the relative merits of these two alternative representations
of a ternary relationship by binary relationships.
Answer: The model of Figure 2.16c will not be able to represent all ternary
relationships. Consider the ABC relationship set below.

20 Chapter 2 Entity Relationship Model
RR
B
R
A
R
C
B
A
C
R
1
R
R
2
3
A
BCBC
A
E
(c)
(b)
(a)
Figure 2.16 E-R diagram for Exercise 2.17 (attributes not shown.)
A B C
1 2 3
4 2 7
4 8 3
If ABC is broken into three relationships sets AB,BC and AC, the three will
imply that the relation (4, 2, 3) is a part of ABC.
2.18 Consider the representation of a ternary relationship using binary relationships
as described in Section 2.4.3 (shown in Figure 2.16b.)
a. Show a simple instance of E, A, B,C,RA,R
B,andRCthat cannot corre-
spond to any instance of A, B, C,andR.
b. Modify the E-R diagram of Figure 2.16b to introduce constraints that will
guarantee that any instance of E,A, B, C,RA,R
B,andRCthat satisfies the
constraints will correspond to an instance of A, B, C,andR.
c. Modify the translation above to handle total participation constraints on the
ternary relationship.
d. The above representation requires that we create a primary key attribute for
E. Show how to treat Eas a weak entity set so that a primary key attribute
is not required.
Answer:
a. Let E={e1,e
2},A={a1,a
2},B={b1},C={c1},RA={(e1,a
1),(e2,a
2)},
RB={(e1,b
1)},andRC={(e1,c
1)}. We see that because of the tuple
(e2,a
2), no instance of Rexists which corresponds to E,RA,RBand RC.

Exercises 21
BEC
A
C
RB
RA
R
Figure 2.17 E-R diagram to Exercise 2.17b.
BEC
A
C
RB
RA
R
Figure 2.18 E-R diagram to Exercise 2.17d.
b. See Figure 2.17. The idea is to introduce total participation constraints be-
tween Eand the relationships RA,RB,RCso that every tuple in Ehas a
relationship with A,Band C.
c. Suppose Atotally participates in the relationhip R, then introduce a total
participation constraint between Aand RA.
d. Consider Eas a weak entity set and RA,RBand RCas its identifying rela-
tionship sets. See Figure 2.18.
2.19 A weak entity set can always be made into a strong entity set by adding to its
attributes the primary key attributes of its identifying entity set. Outline what
sort of redundancy will result if we do so.
Answer: The primary key of a weak entity set can be inferred from its relation-
ship with the strong entity set. If we add primary key attributes to the weak
entity set, they will be present in both the entity set and the relationship set and
they have to be the same. Hence there will be redundancy.
2.20 Design a generalization–specialization hierarchy for a motor-vehicle sales com-
pany. The company sells motorcycles, passenger cars, vans, and buses. Justify
your placement of attributes at each level of the hierarchy. Explain why they
should not be placed at a higher or lower level.
Answer: Figure 2.19 gives one possible hierarchy, there could be many differ-
ent solutions. The generalization–specialization hierarchy for the motor-vehicle
company is given in the figure. model,sales-tax-rate and sales-volume are attributes
necessary for all types of vehicles. Commercial vehicles attract commercial vehi-

22 Chapter 2 Entity Relationship Model
isa
isa isa
model sales-volume
vehicle
vehicle
commercial-
bus van car cycle
motor-
type
rate
sales-tax-
vehicle
non-commercial-
luxury-vehicle-
tax-rate
vehicle-tax-rate
commercial-
max-
passengers
Figure 2.19 E-R diagram of motor-vehicle sales company.
cle tax, and each kind of commercial vehicle has a passenger carrying capacity
specified for it. Some kinds of non-commercial vehicles attract luxury vehicle
tax. Cars alone can be of several types, such as sports-car, sedan, wagon etc.,
hence the attribute type.
2.21 Explain the distinction between condition-defined and user-defined constraints.
Which of these constraints can the system check automatically? Explain your
answer.
Answer: In a generalization–specialization hierarchy, it must be possible to de-
cide which entities are members of which lower level entity sets. In a condition-
defined design constraint, membership in the lower level entity-sets is evalu-
ated on the basis of whether or not an entity satisfies an explicit condition or
predicate.User-defined lower-level entity sets are not constrained by a member-
ship condition; rather, entities are assigned to a given entity set by the database
user.
Condition-defined constraints alone can be automatically handled by the sys-
tem. Whenever any tuple is inserted into the database, its membership in the
various lower level entity-sets can be automatically decided by evaluating the
respective membership predicates. Similarly when a tuple is updated, its mem-
bership in the various entity sets can be re-evaluated automatically.
2.22 Explain the distinction between disjoint and overlapping constraints.
Answer: In a disjointness design constraint, an entity can belong to not more

Exercises 23
X
B
Y
AC
ISA ISA
Figure 2.20 E-Rdiagram for Exercise 2.24 (attributes not shown).
customer
customer−id
customer−name
customer−street
customer−city
loan
amount
loan−number
borrower
1..1 0..1
Figure 2.21 UML equivalent of Figure 2.9c.
than one lower-level entity set. In overlapping generalizations, the same en-
tity may belong to more than one lower-level entity sets. For example, in the
employee-workteam example of the book, a manager may participate in more
than one work-team.
2.23 Explain the distinction between total and partial constraints.
Answer: In a total design constraint, each higher-level entity must belong to a
lower-level entity set. The same need not be true in a partial design constraint.
For instance, some employees may belong to no work-team.
2.24 Figure 2.20 shows a lattice structure of generalization and specialization. For
entity sets A,B,andC, explain how attributes are inherited from the higher-
level entity sets Xand Y. Discuss how to handle a case where an attribute of X
has the same name as some attribute of Y.
Answer: Ainherits all the attributes of Xplus it may define its own attributes.
Similarly Cinherits all the attributes of Yplus its own attributes. Binherits the
attributes of both Xand Y. If there is some attribute name which belongs to both
Xand Y,itmaybereferredtoinBby the qualified name X.name or Y.name.
2.25 Draw the UML equivalents of the E-R diagrams of Figures 2.9c, 2.10, 2.12, 2.13
and 2.17.
Answer: See Figures 2.21 to 2.25
2.26 Consider two separate banks that decide to merge. Assume that both banks
use exactly the same E-R database schema—the one in Figure 2.22. (This as-
sumption is, of course, highly unrealistic; we consider the more realistic case in

24 Chapter 2 Entity Relationship Model
customer
customer−id
customer−name
customer−street
customer−city
1..1
depositor
access−date
0..*
account
account−number
balance
Figure 2.22 UML equivalent of Figure 2.10
employee−name
employee−id
telephone−num
employee
works−for
worker
manager
1..*
0..1
Figure 2.23 UML equivalent of Figure 2.12
employee−name
employee−id
street
city
employee branch
branch−name
branch−city
assets
title
level
job
works−on
workid
work−job
emp−work work−branch
Figure 2.24 UML equivalent of Figure 2.13

Exercises 25
station−numofficer−num
officer teller secretary
hrs−worked
hrs−worked
employee customer
person
name
street
city
credit−rating
salary
Figure 2.25 UML equivalent of Figure 2.17
Section 19.8.) If the merged bank is to have a single database, there are several
potential problems:
•The possibility that the two original banks have branches with the same
name
•The possibility that some customers are customers of both original banks
•The possibility that some loan or account numbers were used at both origi-
nal banks (for different loans or accounts, of course)
For each of these potential problems, describe why there is indeed a potential
for difficulties. Propose a solution to the problem. For your solution, explain any
changes that would have to be made and describe what their effect would be on
the schema and the data.
Answer: In this example, we assume that both banks have the shared identifiers
for customers, such as the social security number. We see the general solution in
the next exercise.
Each of the problems mentioned does have potential for difficulties.
a. branch-name is the primary-key of the branch entity set. Therefore while merg-
ing the two banks’entity sets, if both banks have a branch with the same
name, one of them will be lost.
26 Chapter 2 Entity Relationship Model
b. customers participate in the relationship sets cust-banker,borrower and de-
positor. While merging the two banks’customer entity sets, duplicate tuples
of the same customer will be deleted. Therefore those relations in the three
mentioned relationship sets which involved these deleted tuples will have
to be updated. Note that if the tabular representation of a relationship set is
obtained by taking a union of the primary keys of the participating entity
sets, no modification to these relationship sets is required.
c. The problem caused by loans or accounts with the same number in both the
banks is similar to the problem caused by branches in both the banks with
the same branch-name.
To solve the problems caused by the merger, no schema changes are required.
Merge the customer entity sets removing duplicate tuples with the same social-
security field. Before merging the branch entity sets, prepend the old bank name
to the branch-name attributeineachtuple.Theemployee entity sets can be merged
directly, and so can the payment entity sets. No duplicate removal should be
performed. Before merging the loan and account entity sets, whenever there is a
number common in both the banks, the old number is replaced by a new unique
number, in one of the banks.
Next the relationship sets can be merged. Any relation in any relationship
set which involves a tuple which has been modified earlier due to the merger,
is itself modified to retain the same meaning. For example let 1611 be a loan
number common in both the banks prior to the merger, and let it be replaced by
a new unique number 2611 in one of the banks, say bank 2. Now all the relations
in borrower,loan-branch and loan-payment of bank 2 which refer to loan number
1611 will have to be modified to refer to 2611. Then the merger with bank 1’s
corresponding relationship sets can take place.
2.27 Reconsider the situation described for Exercise 2.26 under the assumption that
one bank is in the United States and the other is in Canada. As before, the
banks use the schema of Figure 2.22, except that the Canadian bank uses the
social-insurance number assigned by the Canadian government, whereas the U.S.
bank uses the social-security number to identify customers. What problems (be-
yond those identified in Exercise 2.24) might occur in this multinational case?
How would you resolve them? Be sure to consider both the scheme and the ac-
tual data values in constructing your answer.
Answer: This is a case in which the schemas of the two banks differ, so the
merger becomes more difficult. The identifying attribute for persons in the US is
social-security, and in Canada it is social-insurance. Therefore the merged schema
cannot use either of these. Instead we introduce a new attribute person-id,and
use this uniformly for everybody in the merged schema. No other change to the
schema is required. The values for the person-id attribute may be obtained by
several ways. One way would be to prepend a country code to the old social-
security or social-insurance values (“U”and “C”respectively, for instance), to
get the corresponding person-id values. Another way would be to assign fresh
numbers starting from 1 upwards, one number to each social-security and social-
insurance value in the old databases.
Exercises 27
Once this has been done, the actual merger can proceed as according to the
answer to the previous question. If a particular relationship set, say borrower,in-
volves only US customers, this can be expressed in the merged database by spe-
cializing the entity-set customer into us-customer and canada-customer,andmak-
ing only us-customer participate in the merged borrower. Similarly employee can
be specialized if needed.

CHAPTER 3
Relational Model
This chapter presents the relational model and three relational languages. The rela-
tional model (Section 3.1) is used extensively throughout the text as is the relational
algebra (Section 3.2). The chapter also covers the tuple relational calculus (Section 3.6)
and domain relational calculus (Section 3.7) (which is the basis of the QBE language
described in Chapter 5). Classes that emphasize only SQL may omit the relational
calculus languages.
Our notation for the tuple relational calculus makes it easy to present the con-
cept of a safe query. The concept of safety for the domain relational calculus, though
identical to that for the tuple calculus, is much more cumbersome notationally and
requires careful presentation. This consideration may suggest placing somewhat less
emphasis on the domain calculus for classes not planning to cover QBE.
Section 3.3 presents extended relational-algebra operations, such as outer-joins
and aggregates. The evolution of query languages such as SQL clearly indicates the
importance of such extended operations. Some of these operations, such as outer-
joins can be expressed in the tuple/domain relational calculus, while extensions are
required for other operations, such as aggregation. We have chosen not to present
such extensions to the relational calculus, and instead restrict our attention to exten-
sions of the algebra.
29

30 Chapter 3 Relational Model
person owns car
participated accident
address
damage-amount
model
year
license
name
report-number date
location
driver-id
driver
Figure 3.38.E-R diagram.
Exercises
3.1 Design a relational database for a university registrar’soffice. The office main-
tains data about each class, including the instructor, the number of students
enrolled, and the time and place of the class meetings. For each student–class
pair, a grade is recorded.
Answer: Underlined attributes indicate the primary key.
student (student-id,name,program)
course (courseno, title, syllabus, credits)
course-offering (courseno,secno,year, semester, time, room)
instructor (instructor-id, name, dept, title)
enrols (student-id,courseno,secno, semester,year,grade)
teaches (courseno,secno, semester,year, instructor-id)
requires (maincourse, prerequisite)
3.2 Describe the differences in meaning between the terms relation and relation schema.
Illustrate your answer by referring to your solution to Exercise 3.1.
Answer: A relation schema is a type definition, and a relation is an instance of
that schema. For example, student (ss#, name)isarelationschemaand
ss# name
123-45-6789 Tom Jones
456-78-9123 Joe Brown
is a relation based on that schema.
3.3 Design a relational database corresponding to the E-R diagram of Figure 3.38.
Answer: The relational database schema is given below.
person (driver-id,name, address)
car (license,year,model)
accident (report-number,location,date)
owns (driver-id, license)
participated (report-number driver-id,license,damage-amount)

Exercises 31
employee (person-name,street,city)
works (person-name,company-name,salary)
company (company-name,city)
manages (person-name,manager-name)
Figure 3.39. Relational database for Exercises 3.5, 3.8 and 3.10.
3.4 In Chapter 2, we saw how to represent many-to-many, many-to-one, one-to-
many, and one-to-one relationship sets. Explain how primary keys help us to
represent such relationship sets in the relational model.
Answer: Suppose the primary key of relation schema Ris {Ai1,A
i2, ..., Ain}
and the primary key of relation schema Sis {Bi1,B
i2, ..., Bim}.Thenare-
lationship between the 2 sets can be represented as a tuple (Ai1,A
i2, ..., Ain
Bi1,B
i2, ..., Bim). In a one-to-one relationship, each value on {Ai1,A
i2, ..., Ain}
will appear in exactly one tuple and likewise for {Bi1,B
i2, ..., Bim}.Inamany-
to-one relationship (e.g., many A-oneB), each value on {Ai1,A
i2, ..., Ain}will
appear once, and each value on {Bi1,B
i2, ..., Bin}may appear many times. In a
many-to-many relationship, values on both {Ai1,A
i2, ..., Ain}and {Bi1,B
i2, ...,
Bim}will appear many times. However, in all the above cases {Ai1,A
i2, ..., Ain,
Bi1,B
i2, ..., Bim}is a primary key, so no tuple on (Aj1, ..., AjnBk1, ..., Bkm) will
appear more than once.
3.5 Consider the relational database of Figure 3.39, where the primary keys are un-
derlined. Give an expression in the relational algebra to express each of the fol-
lowing queries:
a. Find the names of all employees who work for First Bank Corporation.
b. Find the names and cities of residence of all employees who work for First
Bank Corporation.
c. Find the names, street address, and cities of residence of all employees who
work for First Bank Corporation and earn more than $10,000 per annum.
d. Find the names of all employees in this database who live in the same city
as the company for which they work.
e. Find the names of all employees who live in the same city and on the same
street as do their managers.
f. Find the names of all employees in this database who do not work for First
Bank Corporation.
g. Find the names of all employees who earn more than every employee of
Small Bank Corporation.
h. Assume the companies may be located in several cities. Find all companies
located in every city in which Small Bank Corporation is located.
Answer:
a. Πperson-name (σcompany-name =“First Bank Corporation”(works))
b. Πperson-name, city (employee
(σcompany-name =“First Bank Corporation”(works)))

32 Chapter 3 Relational Model
c. Πperson-name,street,city
(σ(company-name =“First Bank Corporation”∧salary > 10000)
works employee)
d. Πperson-name (employee works company)
e. Πperson-name ((employee manages)
(manager-name =employee2.person-name ∧employee.street =employee2.street
∧employee.city =employee2.city)(ρemployee2(employee)))
f. The following solutions assume that all people work for exactly one com-
pany. If one allows people to appear in the database (e.g. in employee)but
not appear in works, the problem is more complicated. We give solutions for
this more realistic case later.
Πperson-name (σcompany-name =“First Bank Corporation”(works))
If people may not work for any company:
Πperson-name(employee)−Πperson-name
(σ(company-name =“First Bank Corporation”)(works))
g. Πperson-name (works)−(Πworks.person-name (works
(works.salary ≤works2.salary ∧works2.company-name =“Small Bank Corporation”)
ρworks2(works)))
h. Note: Small Bank Corporation will be included in each answer.
Πcompany-name (company ÷
(Πcity (σcompany-name =“Small Bank Corporation”(company))))
3.6 Consider the relation of Figure 3.21, which shows the result of the query “Find
the names of all customers who have a loan at the bank.”Rewrite the query
to include not only the name, but also the city of residence for each customer.
Observe that now customer Jackson no longer appears in the result, even though
Jackson does in fact have a loan from the bank.
a. Explain why Jackson does not appear in the result.
b. Suppose that you want Jackson to appear in the result. How would you
modify the database to achieve this effect?
c. Again, suppose that you want Jackson to appear in the result. Write a query
using an outer join that accomplishes this desire without your having to
modify the database.
Answer: The rewritten query is
Πcustomer-name,customer-city,amount(borrower loan customer)
a. Although Jackson does have a loan, no address is given for Jackson in the
customer relation. Since no tuple in customer joins with the Jackson tuple of
borrower, Jackson does not appear in the result.
b. The best solution is to insert Jackson’s address into the customer relation. If
the address is unknown, null values may be used. If the database system
does not support nulls, a special value may be used (such as unknown)for
Jackson’s street and city. The special value chosen must not be a plausible
nameforanactualcityorstreet.

Exercises 33
c. Πcustomer-name,customer-city,amount((borrower loan)customer)
3.7 The outer-join operations extend the natural-join operation so that tuples from
the participating relations are not lost in the result of the join. Describe how the
theta join operation can be extended so that tuples from the left, right, or both
relations are not lost from the result of a theta join.
Answer:
a. The left outer theta join of r(R)ands(S)(rθs)can be defined as
(rθs)∪((r−ΠR(rθs)) ×(null,null,...,null))
The tuple of nulls is of size equal to the number of attributes in S.
b. The right outer theta join of r(R)ands(S)(rθs)can be defined as
(rθs)∪((null,null,...,null)×(s−ΠS(rθs)))
The tuple of nulls is of size equal to the number of attributes in R.
c. The full outer theta join of r(R)ands(S)(rθs)can be defined as
(rθs)∪((null,null,...,null)×(s−ΠS(rθs))) ∪
((r−ΠR(rθs)) ×(null,null,...,null))
The first tuple of nulls is of size equal to the number of attributes in R,and
the second one is of size equal to the number of attributes in S.
3.8 Consider the relational database of Figure 3.39. Give an expression in the rela-
tional algebra for each request:
a. Modify the database so that Jones now lives in Newtown.
b. Give all employees of First Bank Corporation a 10 percent salary raise.
c. Give all managers in this database a 10 percent salary raise.
d. Give all managers in this database a 10 percent salary raise, unless the salary
would be greater than $100,000. In such cases, give only a 3 percent raise.
e. Delete all tuples in the works relation for employees of Small Bank Corpora-
tion.
Answer:
a. employee ←Πperson-name,street,“Newtown
(σperson-name=“Jones”(employee))
∪(employee −σperson-name=“Jones”(employee))
b. works ←Πperson-name,company-name,1.1∗salary (
σ(company-name=“First Bank Corporation”)(works))
∪(works −σcompany-name=“First Bank Corporation”(works))
c. The update syntax allows reference to a single relation only. Since this up-
date requires access to both the relation to be updated (works)andtheman-
ages relation, we must use several steps. First we identify the tuples of works
to be updated and store them in a temporary relation (t1). Then we create
a temporary relation containing the new tuples (t2). Finally, we delete the
tuples in t1,fromworks and insert the tuples of t2.
t1←Πworks.person-name,company-name,salary
(σworks.person-name=manager-name(works ×manages))

34 Chapter 3 Relational Model
t2←Πperson-name,company-name,1.1∗salary (t1)
works ←(works −t1)∪t2
d. The same situation arises here. As before, t1,holdsthetuplestobeupdated
and t2holds these tuples in their updated form.
t1←Πworks.person-name,company-name,salary
(σworks.person-name=manager-name(works ×manages))
t2←Πworks.person-name,company-name,salary∗1.03
(σt1.salary ∗1.1>100000(t1))
t2←t2∪(Πworks.person-name,company-name,salary∗1.1
(σt1.salary ∗1.1≤100000(t1)))
works ←(works −t1)∪t2
e. works ←works −σcompany−name=“Small Bank Corporation”(works)
3.9 Using the bank example, write relational-algebra queries to find the accounts
held by more than two customers in the following ways:
a. Using an aggregate function.
b. Without using any aggregate functions.
Answer:
a. t1←account-number Gcount customer-name(depositor)
Πaccount-number σnum-holders>2ρaccount-holders(account-number,num-holders)(t1)
b. t1←(ρd1(depositor)×ρd2(depositor)×ρd3(depositor))
t2←σ(d1.account-number=d2.account-number=d3.account-number)(t1)
Πd1.account-number (σ(d1.customer-name=d2.customer-name ∧
d2.customer-name=d3.customer-name ∧d3.customer-name=d1.customer-name)(t2))
3.10 Consider the relational database of Figure 3.39. Give a relational-algebra expres-
sion for each of the following queries:
a. Find the company with the most employees.
b. Find the company with the smallest payroll.
c. Find those companies whose employees earn a higher salary, on average,
than the average salary at First Bank Corporation.
Answer:
a. t1←company-nameGcount-distinct person-name(works)
t2←maxnum-employees(ρcompany-strength(company-name,num-employees)(t1))
Πcompany-name(ρt3(company-name,num-employees)(t1)ρt4(num-employees)(t2))
b. t1←company-nameGsum salary(works)
t2←minpayroll(ρcompany-payroll(company-name,payroll)(t1))
Πcompany-name(ρt3(company-name,payroll)(t1)ρt4(payroll)(t2))
c. t1←company-nameGavg salary (works)
t2←σcompany-name =“First Bank Corporation”(t1)

Exercises 35
Πt3.company-name((ρt3(company-name,avg-salary)(t1))
t3.avg-salary > f irst-bank.avg-salary (ρfirst-bank(company-name,avg-salary)(t2)))
3.11 List two reasons why we may choose to define a view.
Answer:
a. Security conditions may require that the entire logical database be not visi-
ble to all users.
b. We may wish to create a personalized collection of relations that is better
matched to a certain user’s intuition than is the actual logical model.
3.12 List two major problems with processing update operations expressed in terms
of views.
Answer: Views present significant problems if updates are expressed with them.
The difficulty is that a modification to the database expressed in terms of a view
must be translated to a modification to the actual relations in the logical model
of the database.
a. Since the view may not have all the attributes of the underlying tables, in-
sertion of a tuple into the view will insert tuples into the underlying tables,
with those attributes not participating in the view getting null values. This
may not be desirable, especially if the attribute in question is part of the
primary key of the table.
b. If a view is a join of several underlying tables and an insertion results in
tuples with nulls in the join columns, the desired effect of the insertion will
not be achieved. In other words, an update to a view may not be expressible
at all as updates to base relations. For an explanatory example, see the loan-
info updation example in Section 3.5.2.
3.13 Let the following relation schemas be given:
R=(A, B, C)
S=(D, E, F )
Let relations r(R)ands(S) be given. Give an expression in the tuple relational
calculus that is equivalent to each of the following:
a. ΠA(r)
b. σB=17 (r)
c. r×s
d. ΠA,F (σC=D(r×s))
Answer:
a. {t|∃q∈r(q[A]=t[A])}
b. {t|t∈r∧t[B]=17}
c. {t|∃p∈r∃q∈s(t[A]=p[A]∧t[B]=p[B]∧t[C]=p[C]∧t[D]=q[D]
∧t[E]=q[E]∧t[F]=q[F])}
d. {t|∃p∈r∃q∈s(t[A]=p[A]∧t[F]=q[F]∧p[C]=q[D]}

36 Chapter 3 Relational Model
3.14 Let R=(A, B, C),andletr1and r2both be relations on schema R.Give
an expression in the domain relational calculus that is equivalent to each of the
following:
a. ΠA(r1)
b. σB=17 (r1)
c. r1∪r2
d. r1∩r2
e. r1−r2
f. ΠA,B(r1) ΠB,C(r2)
Answer:
a. {<t> |∃p, q (<t,p,q > ∈r1)}
b. {<a,b,c > |< a,b,c>∈r1∧b=17}
c. {<a,b,c > |< a,b,c>∈r1∨<a,b,c>∈r2}
d. {<a,b,c > |< a,b,c>∈r1∧<a,b,c>∈r2}
e. {<a,b,c > |< a,b,c>∈r1∧<a,b,c>∈ r2}
f. {<a,b,c > |∃p, q (< a,b,p>∈r1∧<q,b,c>∈r2)}
3.15 Repeat Exercise 3.5 using the tuple relational calculus and the domain relational
calculus.
Answer:
a. Find the names of all employees who work for First Bank Corporation:-
i. {t|∃s∈works (t[person-name]=s[person-name]
∧s[company-name]=“First Bank Corporation”)}
ii. {<p> |∃c, s (<p,c,s >∈works ∧c=“First Bank Corporation”)}
b. Find the names and cities of residence of all employees who work for First
Bank Corporation:-
i. {t|∃r∈employee ∃s∈works (t[person-name]=r[person-name]
∧t[city]=r[city]∧r[person-name]=s[person-name]
∧s[company-name]=“First Bank Corporation”)}
ii. {<p,c> |∃co, sa, st (<p,co,sa>∈works
∧<p,st,c>∈employee ∧co =“First Bank Corporation”)}
c. Find the names, street address, and cities of residence of all employees who
work for First Bank Corporation and earn more than $10,000 per annum:-
i. {t|t∈employee ∧(∃s∈works (s[person-name]=t[person-name]
∧s[company-name]=“First Bank Corporation”∧s[salary]>
10000))}
ii. {<p,s,c > |< p,s,c>∈employee ∧∃co, sa (<p,co,sa>∈works
∧co =“First Bank Corporation”∧sa > 10000)}
d. Find the names of all employees in this database who live in the same city
as the company for which they work:-
i. {t|∃e∈employee ∃w∈works ∃c∈company
(t[person-name]=e[person-name]
∧e[person-name]=w[person-name]
∧w[company-name]=c[company-name]∧e[city]=c[city])}
Exercises 37
ii. {<p> |∃st, c, co, sa (<p,st,c>∈employee
∧<p,co,sa>∈works ∧<co,c>∈company)}
e. Find the names of all employees who live in the same city and on the same
street as do their managers:-
i. {t|∃l∈employee ∃m∈manages ∃r∈employee
(l[person-name]=m[person-name]∧m[manager-name]=
r[person-name]
∧l[street]=r[street]∧l[city]=r[city]∧t[person-name]=
l[person-name])}
ii. {<t> |∃s, c, m (< t,s,c >∈employee ∧<t,m>∈manages ∧<
m, s, c > ∈employee)}
f. Find the names of all employees in this database who do not work for First
Bank Corporation:-
If one allows people to appear in the database (e.g. in employee)butnotap-
pear in works, the problem is more complicated. We give solutions for this
more realistic case later.
i. {t|∃w∈works (w[company-name]=“First Bank Corporation”
∧t[person-name]=w[person-name])}
ii. {<p> |∃c, s (<p,c,s>∈works ∧c=“First Bank Corporation”)}
If people may not work for any company:
i. {t|∃e∈employee (t[person-name]=e[person-name]∧¬∃w∈
works
(w[company-name]=“First Bank Corporation”
∧w[person-name]=t[person-name]))}
ii. {<p> |∃s, c (<p,s,c>∈employee)∧¬∃x, y
(y=“First Bank Corporation”∧<p,y,x>∈works)}
g. Find the names of all employees who earn more than every employee of
Small Bank Corporation:-
i. {t|∃w∈works (t[person-name]=w[person-name]∧∀s∈works
(s[company-name]=“Small Bank Corporation”⇒w[salary]>
s[salary]))}
ii. {<p> |∃c, s (<p,c,s >∈works ∧∀p2,c
2,s
2
(<p
2,c
2,s
2>∈ works ∨c2=“Small Bank Corporation”∨s>
s2))}
h. Assume the companies may be located in several cities. Find all companies
located in every city in which Small Bank Corporation is located.
Note: Small Bank Corporation will be included in each answer.
i. {t|∀s∈company (s[company-name]=“Small Bank Corporation”⇒
∃r∈company (t[company-name]=r[company-name]∧r[city]=
s[city]))}
ii. {<co> |∀co2,ci
2(<co
2,ci
2>∈ company
∨co2=“Small Bank Corporation”∨<co,ci
2>∈company)}
3.16 Let R=(A, B)and S=(A, C),andletr(R)and s(S)be relations. Write
relational-algebra expressions equivalent to the following domain-relational-
calculus expressions:

38 Chapter 3 Relational Model
a. {<a> |∃b(<a,b>∈r∧b= 17)}
b. {<a,b,c > |<a,b>∈r∧<a,c>∈s}
c. {<a> |∃b(<a,b>∈r)∨∀c(∃d(<d,c>∈s)⇒<a,c>∈s)}
d. {<a> |∃c(<a,c>∈s∧∃b1,b
2(<a,b
1>∈r∧<c,b
2>
∈r∧b1>b
2))}
Answer:
a. ΠA(σB=17(r))
b. rs
c. ΠA(r)∪(r÷σB(ΠC(s)))
d. Πr.A ((r s)c=r2.A ∧r.B > r2.B (ρr2(r)))
It is interesting to note that (d) is an abstraction of the notorious query
“Find all employees who earn more than their manager.”Let R=(emp, sal),
S=(emp, mgr)to observe this.
3.17 Let R=(A, B)and S=(A, C),andletr(R)and s(S)be relations. Using
the special constant null, write tuple-relational-calculus expressions equivalent
to each of the following:
a. rs
b. rs
c. rs
Answer:
a. {t|∃r∈R∃s∈S(r[A]=s[A]∧t[A]=r[A]∧t[B]=r[B]∧t[C]=s[C]) ∨
∃s∈S(¬∃r∈R(r[A]=s[A]) ∧t[A]=s[A]∧t[C]=s[C]∧t[B]=null)}
b. {t|∃r∈R∃s∈S(r[A]=s[A]∧t[A]=r[A]∧t[B]=r[B]∧t[C]=s[C]) ∨
∃r∈R(¬∃s∈S(r[A]=s[A]) ∧t[A]=r[A]∧t[B]=r[B]∧t[C]=null)∨
∃s∈S(¬∃r∈R(r[A]=s[A]) ∧t[A]=s[A]∧t[C]=s[C]∧t[B]=null)}
c. {t|∃r∈R∃s∈S(r[A]=s[A]∧t[A]=r[A]∧t[B]=r[B]∧t[C]=s[C]) ∨
∃r∈R(¬∃s∈S(r[A]=s[A]) ∧t[A]=r[A]∧t[B]=r[B]∧t[C]=null)}
3.18 List two reasons why null values might be introduced into the database.
Answer: Nulls may be introduced into the database because the actual value
is either unknown or does not exist. For example, an employee whose address
has changed and whose new address is not yet known should be retained with
a null address. If employee tuples have a composite attribute dependents,and
a particular employee has no dependents, then that tuple’sdependents attribute
should be given a null value.
3.19 Certain systems allow marked nulls. A marked null ⊥iis equal to itself, but if
i=j,then⊥i=⊥j. One application of marked nulls is to allow certain updates
through views. Consider the view loan-info (Section 3.5). Show how you can use
marked nulls to allow the insertion of the tuple (“Johnson”, 1900) through loan-
info.
Answer: To insert the tuple (“Johnson”, 1900) into the view loan-info,wecando
Exercises 39
the following:-
borrower ←(“Johnson”,⊥k)∪borrower
loan ←(⊥k,⊥,1900) ∪loan
such that ⊥kis a new marked null not already existing in the database.

CHAPTER 4
SQL
Chapter 4 covers the relational language SQL. The discussion is based on SQL-92,
since the more recent SQL:1999 is not widely supported yet. Extensions provided by
SQL:1999 are covered later in Chapters 9 and 22. Integrity constraint and authorization
features of SQL-92 are described in Chapter 6. SQL being a large language, many of its
features are not covered here, and are not appropriate for an introductory course on
databases. Standard books on SQL, such as Date and Darwen [1993] and Melton and
Simon [1993], or the system manuals of the database system you use can be used as
supplements for students who want to delve deeper into the intricacies of SQL.
Although it is possible to cover this chapter using only handwritten exercises, we
strongly recommend providing access to an actual database system that supports
SQL. A style of exercise we have used is to create a moderately large database and
give students a list of queries in English to write and run using SQL. We publish the
actual answers (that is the result relations they should get, not the SQL they must en-
ter). By using a moderately large database, the probability that a “wrong”SQL query
will just happen to return the “right”result relation can be made very small. This
approach allows students to check their own answers for correctness immediately
rather than wait for grading and thereby it speeds up the learning process. A few
such example databases are available on the Web home page of this book.
Exercises that pertain to database design are best deferred until after Chapter 7.
Given the fact that the ODBC and JDBC protocols are fast becoming a primary
means of accessing databases, we have significantly extended our coverage of these
two protocols, including some examples. However, our coverage is only introduc-
tory, and omits many details that are useful in practise. Online tutorials/manuals or
textbooks covering these protocols should be used as supplements, to help students
make full use of the protocols.
Changes from 3rd edition:
Our coverage of SQL has been expanded to include the with clause, ODBC,JDBC,and
schemas, catalogs and environments (Section 4.14).
41
42 Chapter 4 SQL
Exercises
4.1 Consider the insurance database of Figure 4.12, where the primary keys are un-
derlined. Construct the following SQL queries for this relational database.
a. Find the total number of people who owned cars that were involved in ac-
cidents in 1989.
b. Find the number of accidents in which the cars belonging to “John Smith”
were involved.
c. Add a new accident to the database; assume any values for required at-
tributes.
d. Delete the Mazda belonging to “John Smith”.
e. Update the damage amount for the car with license number “AABB2000”in
the accident with report number “AR2197”to $3000.
Answer: Note: The participated relation relates drivers, cars, and accidents.
a. Find the total number of people who owned cars that were involved in ac-
cidents in 1989.
Note: this is not the same as the total number of accidents in 1989. We
must count people with several accidents only once.
select count (distinct name)
from accident,participated,person
where accident.report-number =participated.report-number
and participated.driver-id =person.driver-id
and date between date ’1989-00-00’and date ’1989-12-31’
b. Find the number of accidents in which the cars belonging to “John Smith”
were involved.
select count (distinct *)
from accident
where exists
(select *
from participated, person
where participated.driver-id =person.driver-id
and person.name =’John Smith’
and accident.report-number =participated.report-number)
c. Add a new accident to the database; assume any values for required at-
tributes.
We assume the driver was “Jones,”although it could be someone else.
Also, we assume “Jones”owns one Toyota. First we must find the license of
the given car. Then the participated and accident relations must be updated
in order to both record the accident and tie it to the given car. We assume
values “Berkeley”for location,’2001-09-01’for date and date, 4007 for report-
number and 3000 for damage amount.

Exercises 43
person (driver-id,name,address)
car (license,model,year)
accident (report-number,date,location)
owns (driver-id,license)
participated (driver-id,car,report-number,damage-amount)
Figure 4.12.Insurancedatabase.
insert into accident
values (4007, ’2001-09-01’,’Berkeley’)
insert into participated
select o.driver-id,c.license, 4007, 3000
from person p,owns o,car c
where p.name =’Jones’and p.driver-id =o.driver-id and
o.license =c.license and c.model =’Toyota’
d. Delete the Mazda belonging to “John Smith”.
Since model is not a key of the car relation, we can either assume that only
one of John Smith’s cars is a Mazda, or delete all of John Smith’s Mazdas
(the query is the same). Again assume name is a key for person.
delete car
where model =’Mazda’and license in
(select license
from person p,owns o
where p.name =’John Smith’and p.driver-id =o.driver-id)
Note: The owns,accident and participated records associated with the Mazda
still exist.
e. Update the damage amount for the car with license number “AABB2000”in
the accident with report number “AR2197”to $3000.
update participated
set damage-amount = 3000
where report-number =“AR2197”and driver-id in
(select driver-id
from owns
where license =“AABB2000”)
4.2 Consider the employee database of Figure 4.13, where the primary keys are un-
derlined. Give an expression in SQL for each of the following queries.
a. Find the names of all employees who work for First Bank Corporation.
b. Find the names and cities of residence of all employees who work for First
Bank Corporation.
c. Find the names, street addresses, and cities of residence of all employees
who work for First Bank Corporation and earn more than $10,000.
44 Chapter 4 SQL
d. Find all employees in the database who live in the same cities as the com-
panies for which they work.
e. Find all employees in the database who live in the same cities and on the
same streets as do their managers.
f. Find all employees in the database who do not work for First Bank Corpo-
ration.
g. Find all employees in the database who earn more than each employee of
Small Bank Corporation.
h. Assume that the companies may be located in several cities. Find all com-
panies located in every city in which Small Bank Corporation is located.
i. Find all employees who earn more than the average salary of all employees
of their company.
j. Find the company that has the most employees.
k. Find the company that has the smallest payroll.
l. Find those companies whose employees earn a higher salary, on average,
than the average salary at First Bank Corporation.
Answer:
a. Find the names of all employees who work for First Bank Corporation.
select employee-name
from works
where company-name =’First Bank Corporation’
b. Find the names and cities of residence of all employees who work for First
Bank Corporation.
select e.employee-name,city
from employee e,works w
where w.company-name = ’First Bank Corporation’and
w.employee-name = e.employee-name
c. Find the names, street address, and cities of residence of all employees who
work for First Bank Corporation and earn more than $10,000.
If people may work for several companies, the following solution will
only list those who earn more than $10,000 per annum from “First Bank
Corporation”alone.
select *
from employee
where employee-name in
(select employee-name
from works
where company-name =’First Bank Corporation’and salary ¿10000)
As in the solution to the previous query, we can use a join to solve this one
also.
d. Find all employees in the database who live in the same cities as the com-
panies for which they work.
Exercises 45
select e.employee-name
from employee e,works w,company c
where e.employee-name = w.employee-name and e.city = c.city and
w.company -name = c.company -name
e. Find all employees in the database who live in the same cities and on the
same streets as do their managers.
select P.employee-name
from employee P, employee R, manages M
where P.employee-name = M.employee-name and
M.manager-name = R.employee-name and
P.street = R.street and P. c i t y = R . c i t y
f. Find all employees in the database who do not work for First Bank Corpo-
ration.
The following solution assumes that all people work for exactly one com-
pany.
select employee-name
from works
where company-name =’First Bank Corporation’
If one allows people to appear in the database (e.g. in employee)butnot
appear in works, or if people may have jobs with more than one company,
the solution is slightly more complicated.
select employee-name
from employee
where employee-name not in
(select employee-name
from works
where company-name =’First Bank Corporation’)
g. Find all employees in the database who earn more than every employee of
Small Bank Corporation.
The following solution assumes that all people work for at most one com-
pany.
select employee-name
from works
where salary >all
(select salary
from works
where company-name =’Small Bank Corporation’)
If people may work for several companies and we wish to consider the
total earnings of each person, the problem is more complex. It can be solved
by using a nested subquery, but we illustrate below how to solve it using
the with clause.
46 Chapter 4 SQL
with emp-total-salary as
(select employee-name,sum(salary)as total-salary
from works
group by employee-name
)
select employee-name
from emp-total-salary
where total-salary >all
(select total-salary
from emp-total-salary, works
where works.company-name =’Small Bank Corporation’and
emp-total-salary.employee-name =works.employee-name
)
h. Assume that the companies may be located in several cities. Find all com-
panies located in every city in which Small Bank Corporation is located.
The simplest solution uses the contains comparison which was included
in the original System R Sequel language but is not present in the subse-
quent SQL versions.
select T.company-name
from company T
where (select R.city
from company R
where R.company-name = T.company-name)
contains
(select S.city
from company S
where S.company-name =’Small Bank Corporation’)
Below is a solution using standard SQL.
select S.company-name
from company S
where not exists ((select city
from company
where company-name =’Small Bank Corporation’)
except
(select city
from company T
where S.company-name = T.company-name))
i. Find all employees who earn more than the average salary of all employees
of their company.
The following solution assumes that all people work for at most one com-
pany.

Exercises 47
employee (employee-name,street,city)
works (employee-name,company-name,salary)
company (company-name,city)
manages (employee-name,manager-name)
Figure 4.13. Employee database.
select employee-name
from works T
where salary >(select avg (salary)
from works S
where T.company-name = S.company-name)
j. Find the company that has the most employees.
select company-name
from works
group by company-name
having count (distinct employee-name)>=all
(select count (distinct employee-name)
from works
group by company-name)
k. Find the company that has the smallest payroll.
select company-name
from works
group by company-name
having sum (salary)<=all (select sum (salary)
from works
group by company-name)
l. Find those companies whose employees earn a higher salary, on average,
than the average salary at First Bank Corporation.
select company-name
from works
group by company-name
having avg (salary)>(select avg (salary)
from works
where company-name =’First Bank Corporation’)
4.3 Consider the relational database of Figure 4.13. Give an expression in SQL for
each of the following queries.
a. Modify the database so that Jones now lives in Newtown.
b. Give all employees of First Bank Corporation a 10 percent raise.
c. Give all managers of First Bank Corporation a 10 percent raise.
d. Give all managers of First Bank Corporation a 10 percent raise unless the
salary becomes greater than $100,000; in such cases, give only a 3 percent
raise.
48 Chapter 4 SQL
e. Delete all tuples in the works relation for employees of Small Bank Corpora-
tion.
Answer: The solution for part 0.a assumes that each person has only one tuple in
the employee relation. The solutions to parts 0.c and 0.d assume that each person
works for at most one company.
a. Modify the database so that Jones now lives in Newtown.
update employee
set city =’Newton’
where person-name =’Jones’
b. Give all employees of First Bank Corporation a 10-percent raise.
update works
set salary = salary * 1.1
where company-name =’First Bank Corporation’
c. Give all managers of First Bank Corporation a 10-percent raise.
update works
set salary = salary * 1.1
where employee-name in (select manager-name
from manages)
and company-name =’First Bank Corporation’
d. Give all managers of First Bank Corporation a 10-percent raise unless the
salary becomes greater than $100,000; in such cases, give only a 3-percent
raise.
update works T
set T.salary = T.salary * 1.03
where T.employee-name in (select manager-name
from manages)
and T.salary * 1.1 >100000
and T.company-name =’First Bank Corporation’
update works T
set T.salary = T.salary * 1.1
where T.employee-name in (select manager-name
from manages)
and T.salary * 1.1 <= 100000
and T.company-name =’First Bank Corporation’
SQL-92 provides a case operation (see Exercise 4.11), using which we give
a more concise solution:-
Exercises 49
update works T
set T.salary =T.salary ∗
(case
when (T.salary ∗1.1>100000)then 1.03
else 1.1
)
where T.employee-name in (select manager-name
from manages)and
T.company-name =’First Bank Corporation’
e. Delete all tuples in the works relation for employees of Small Bank Corpora-
tion.
delete works
where company-name =’Small Bank Corporation’
4.4 Let the following relation schemas be given:
R=(A, B, C)
S=(D, E, F )
Let relations r(R)ands(S) be given. Give an expression in SQL that is equivalent
to each of the following queries.
a. ΠA(r)
b. σB=17 (r)
c. r×s
d. ΠA,F (σC=D(r×s))
Answer:
a. ΠA(r)
select distinct A
from r
b. σB=17 (r)
select *
from r
where B=17
c. r×s
select distinct *
from r,s
d. ΠA,F (σC=D(r×s))
select distinct A, F
from r,s
where C=D
4.5 Let R=(A, B, C),andletr1and r2both be relations on schema R.Givean
expression in SQL that is equivalent to each of the following queries.
a. r1∪r2
b. r1∩r2

50 Chapter 4 SQL
c. r1−r2
d. ΠAB (r1) ΠBC(r2)
Answer:
a. r1∪r2
(select *
from r1)
union
(select *
from r2)
b. r1∩r2
We can write this using the intersect operation, which is the preferred
approach, but for variety we present an solution using a nested subquery.
select *
from r1
where (A, B, C)in (select *
from r2)
c. r1−r2
select ∗
from r1
where (A, B, C)not in (select ∗
from r2)
This can also be solved using the except clause.
d. ΠAB (r1) ΠBC(r2)
select r1.A,r2.B,r3.C
from r1,r2
where r1.B =r2.B
4.6 Let R=(A, B)and S=(A, C),andletr(R)and s(S)be relations. Write an
expression in SQL for each of the queries below:
a. {<a> |∃b(<a,b>∈r∧b= 17)}
b. {<a,b,c > |<a,b>∈r∧<a,c>∈s}
c. {<a> |∃c(<a,c>∈s∧∃b1,b
2(<a,b
1>∈r∧<c,b
2>∈r∧b1>
b2))}
Answer:
a. {<a> |∃b(<a,b>∈r∧b= 17)}
select distinct A
from r
where B=17
b. {<a,b,c > |<a,b>∈r∧<a,c>∈s)}
Exercises 51
select distinct r.A,r.B,s.C
from r, s
where r.A =s.A
c. {<a> |∃c(<a,c>∈s∧∃b1,b
2(<a,b
1>∈r∧<c,b
2>∈r∧b1>
b2))}
select distinct s.A
from s, r e, r m
where s.A =e.A and s.C =m.A and e.B > m.B
4.7 Show that, in SQL,<> all is identical to not in.
Answer: Let the set Sdenote the result of an SQL subquery. We compare (x<>
all S)with (xnot in S). If a particular value x1satisfies (x1<> all S)then for
all elements yof Sx
1=y.Thusx1is not a member of Sand must satisfy (x1not
in S). Similarly, suppose there is a particular value x2which satisfies (x2not in
S). It cannot be equal to any element wbelonging to S, and hence (x2<> all S)
will be satisfied. Therefore the two expressions are equivalent.
4.8 Consider the relational database of Figure 4.13. Using SQL,define a view con-
sisting of manager-name and the average salary of all employees who work for
that manager. Explain why the database system should not allow updates to be
expressed in terms of this view.
Answer:
create view salinfo as
select manager-name,avg(salary)
from manages m,works w
where m.employee-name = w.employee-name
group by manager-name
Updates should not be allowed in this view because there is no way to de-
termine how to change the underlying data. For example, suppose the request
is “change the average salary of employees working for Smith to $200”.Should
everybody who works for Smith have their salary changed to $200? Or should
the first (or more, if necessary) employee found who works for Smith have
their salary adjusted so that the average is $200? Neither approach really makes
sense.
4.9 Consider the SQL query
select p.a1
from p,r1, r2
where p.a1=r1.a1or p.a1=r2.a1
Under what conditions does the preceding query select values of p.a1that are
either in r1or in r2? Examine carefully the cases where one of r1or r2may be
empty.
Answer: The query selects those values of p.a1 that are equal to some value of
r1.a1 or r2.a1 if and only if both r1 and r2 are non-empty. If one or both of r1 and
52 Chapter 4 SQL
r2 are empty, the cartesian product of p, r1 and r2 is empty, hence the result of
the query is empty. Of course if pitself is empty, the result is as expected, i.e.
empty.
4.10 Write an SQL query, without using a with clause, to find all branches where
the total account deposit is less than the average total account deposit at all
branches,
a. Using a nested query in the from clauser.
b. Using a nested query in a having clause.
Answer: We output the branch names along with the total account deposit at
the branch.
a. Using a nested query in the from clauser.
select branch-name, tot-balance
from (select branch-name,sum (balance)
from account
group by branch-name)as branch-total(branch-name, tot-balance)
where tot-balance ¡
(select avg (tot-balance)
from (select branch-name,sum (balance)
from account
group by branch-name)as branch-total(branch-name, tot-balance)
)
b. Using a nested query in a having clause.
select branch-name,sum (balance)
from account
group by branch-name
having sum (balance)¡
(select avg (tot-balance)
from (select branch-name,sum (balance)
from account
group by branch-name)as branch-total(branch-name, tot-balance)
)
4.11 Suppose that we have a relation marks(student-id,score) and we wish to assign
grades to students based on the score as follows: grade Fif score <40,gradeC
if 40 ≤score <60,gradeBif 60 ≤score <80,andgradeAif 80 ≤score.Write
SQL queries to do the following:
a. Display the grade for each student, based on the marks relation.
b. Find the number of students with each grade.
Answer: We use the case operation provided by SQL-92:
a. To display the grade for each student:
Exercises 53
select student-id,
(case
when score <40 then ’F’,
when score <60 then ’C’,
when score <80 then ’B’,
else ’A’
end)as grade
from marks
b. To find the number of students with each grade we use the following query, where
grades is the result of the query given as the solution to part 0.a.
select grade,count(student-id)
from grades
group by grade
4.12 SQL-92 provides an n-ary operation called coalesce,whichisdefined as follows:
coalesce(A1,A
2,...,A
n)returnsthefirst nonnull Aiin the list A1,A
2,...,A
n,
and returns null if all of A1,A
2,...,A
nare null. Show how to express the coa-
lesce operation using the case operation.
Answer:
case
when A1is not null then A1
when A2is not null then A2
...
when Anis not null then An
else null
end
4.13 Let aand bbe relations with the schemas A(name, address, title)and B(name, ad-
dress, salary), respectively. Show how to express anatural full outer join busing
the full outer join operation with an on condition and the coalesce operation.
Make sure that the result relation does not contain two copies of the attributes
name and address, and that the solution is correct even if some tuples in aand b
have null values for attributes name or address.
Answer:
select coalesce(a.name, b.name)as name,
coalesce(a.address, b.address)as address,
a.title,
b.salary
from afull outer join bon a.name =b.name and
a.address =b.address
4.14 Give an SQL schema definition for the employee database of Figure 4.13. Choose
an appropriate domain for each attribute and an appropriate primary key for
each relation schema.
Answer:
create domain company-names char(20)
54 Chapter 4 SQL
create domain city-names char(30)
create domain person-names char(20)
create table employee
(employee-name person-names,
street char(30),
city city-names,
primary key (employee-name))
create table works
(employee-name person-names,
company-name company-names,
salary numeric(8, 2),
primary key (employee-name))
create table company
(company-name company-names,
city city-names,
primary key (company-name))
create table manages
(employee-name person-names,
manager-name person-names,
primary key (employee-name))
4.15 Write check conditions for the schema you defined in Exercise 4.14 to ensure
that:
a. Every employee works for a company located in the same city as the city in
which the employee lives.
b. No employee earns a salary higher than that of his manager.
Answer:
a. check condition for the works table:-
check((employee-name, company-name)in
(select e.employee-name, c.company-name
from employee e, company c
where e.city =c.city
)
)
b. check condition for the works table:-
Exercises 55
check(
salary <all
(select manager-salary
from (select manager-name, manages.employee-name as emp-name,
salary as manager-salary
from works, manages
where works.employee-name =manages.manager-name)
where employee-name =emp-name
)
)
The solution is slightly complicated because of the fact that inside the se-
lect expression’sscope,theouterworks relation into which the insertion is
being performed is inaccessible. Hence the renaming of the employee-name
attribute to emp-name. Under these circumstances, it is more natural to use
assertions, which are introduced in Chapter 6.
4.16 Describe the circumstances in which you would choose to use embedded SQL
rather than SQL alone or only a general-purpose programming language.
Answer: Writing queries in SQL is typically much easier than coding the same
queries in a general-purpose programming language. However not all kinds of
queries can be written in SQL. Also nondeclarative actions such as printing a
report, interacting with a user, or sending the results of a query to a graphical
user interface cannot be done from within SQL. Under circumstances in which
we want the best of both worlds, we can choose embedded SQL or dynamic
SQL, rather than using SQL alone or using only a general-purpose programming
language.
Embedded SQL has the advantage of programs being less complicated since it
avoids the clutter of the ODBC or JDBC function calls, but requires a specialized
preprocessor.

CHAPTER 5
Other Relational Languages
In this chapter we study two additional relational languages, QBE and Datalog. QBE,
based on the domain relational calculus, forms the basis for query languages sup-
ported by a large number of database systems designed for personal computers, such
as Microsoft Access, FoxPro, etc. Unfortunately there is no standard for QBE;ourcov-
erage is based on the original description of QBE. The description here will have to
be supplemented by material from the user guides of the specific database system
being used. One of the points to watch out for is the precise semantics of aggregate
operations, which is particularly non-standard.
The Datalog language has several similarities to Prolog, which some students may
have studied in other courses. Datalog differs from Prolog in that its semantics is
purely declarative, as opposed to the operational semantics of Prolog. It is important
to emphasize the differences, since the declarative semantics enables the use of effi-
cient query evaluation strategies. There are several implementations of Datalog avail-
able in the public domain, such as the Coral system from the University of Wisconsin
–Madison, and XSB from the State University of New York, Stony Brook, which can
be used for programming exercises. The Coral system also supports complex objects
such as nested relations (covered later in Chapter 9). See the Tools section at the end
ofChapter5fortheURLs of these systems.
Changes from 3rd edition:
The syntax and semantics of QBE aggregation and update have been changed to
simplify the semantics and to remove some ambiguities in the earlier semantics. The
version of QBE supported by Microsoft Access has been covered briefly. Quel has
been dropped.
57

58 Chapter 5 Other Relational Languages
Exercises
5.1 Consider the insurance database of Figure 5.14, where the primary keys are un-
derlined. Construct the following QBE queries for this relational-database.
a. Find the total number of people who owned cars that were involved in ac-
cidents in 1989.
b. Find the number of accidents in which the cars belonging to “John Smith”
were involved.
c. Add a new accident to the database; assume any values for required at-
tributes.
d. Delete the Mazda belonging to “John Smith.”
e. Update the damage amount for the car with license number “AABB2000”in
the accident with report number “AR2197”to $3000.
Answer: The participated relation relates car(s) and accidents. Assume the date
attribute is of the form “YYYY-MM-DD”.
a. Find the total number of people who owned cars that were involved in ac-
cidents in 1989.
accident report-number date location
report date
participated driver-id car report-number damage-amount
P.CNT.UNQ.ALL report
conditions
date =
(≥1989-00-00 and
≤1989-12-31 )
b. Find the number of accidents in which the cars belonging to “John Smith”
were involved.
person driver-id name address
driver John Smith
participated driver-id car report-number damage-amount
driver P. C N T. A L L
c. Add a new accident to the database; assume any values for required at-
tributes.
We assume that the driver was “Williams”, although it could have been
someone else. Also assume that “Williams”has only one Toyota.
accident report-number date location
I. 4007 1997-01-01 Berkeley

Exercises 59
person (driver-id,name,address)
car (license,model,year)
accident (report-number,date,location)
owns (driver-id,license)
participated (driver-id,car,report-number,damage-amount)
Figure 5.14.Insurancedatabase.
participated driver-id car report-number damage-amount
I. driver license 4007 3000
owns driver-id license
driver license
car license year model
license year Toyota
person driver-id name address
driver Williams
d. Delete the car “Mazda”that belongs to “John Smith.”
person driver-id name address
driver John Smith
owns driver-id license
driver license
car license year model
D. license Mazda
e. Update the damage amount for the car with license number “AABB2000”in
the accident with report number “AR2197”to $3000.
owns driver-id license
driver “AABB2000”
participated driver-id car report-number damage-amount
driver “AR2197”U.3000
5.2 Consider the employee database of Figure 5.15. Give expressions in QBE,and
Datalog for each of the following queries:
a. Find the names of all employees who work for First Bank Corporation.

60 Chapter 5 Other Relational Languages
b. Find the names and cities of residence of all employees who work for First
Bank Corporation.
c. Find the names, street addresses, and cities of residence of all employees
who work for First Bank Corporation and earn more than $10,000 per an-
num.
d. Find all employees who live in the same city as the company for which they
work is located.
e. Find all employees who live in the same city and on the same street as their
managers.
f. Find all employees in the database who do not work for First Bank Corpo-
ration.
g. Find all employees who earn more than every employee of Small Bank Cor-
poration.
h. Assume that the companies may be located in several cities. Find all com-
panies located in every city in which Small Bank Corporation is located.
Answer:
a. Find the names of all employees who work for First Bank Corporation.
i.
works person-name company-name salary
P. xFirst Bank Corporation
ii. query(X) :- works(X, “First Bank Corporation”,Y)
b. Find the names and cities of residence of all employees who work for First
Bank Corporation.
i.
works person-name company-name salary
xFirst Bank Corporation
employee person-name street city
P. xP. y
ii. query (X, Y ):- employee (X, Z, Y ),works(X, “First Bank Corporation”,W)
c. Find the names, street addresses, and cities of residence of all employees
who work for First Bank Corporation and earn more than $10,000 per an-
num.
If people may work for several companies, the following solutions will
only list those who earn more than $10,000 per annum from “First Bank
Corporation”alone.
i.
employee person-name street city
P. xP. yP. z

Exercises 61
works person-name company-name salary
xFirst Bank Co >10000
ii.
query (X, Y, Z):- lives (X, Y, Z),works(X, “First Bank Corporation”,W),
W>10000
d. Find all employees who live in the city where the company for which they
work is located.
i.
employee person-name street city
P. x y
works person-name company-name salary
x c
company company-name city
c y
ii. query (X):- employee (X, Y, Z),works(X, V, W ),company(V, Z)
e. Find all employees who live in the same city and on the same street as their
managers.
i.
employee person-name street city
P. x s c
y s c
manages person-name manager −name
x y
ii. query (X):- lives (X, Y, Z), manages (X, V ),lives(V, Y, Z)
f. Find all employees in the database who do not work for First Bank Corpo-
ration.
The following solutions assume that all people work for exactly one com-
pany.
i.
works person-name company-name salary
P. x¬First Bank Co
ii. query (X):- works (X, Y, Z),Y=“First Bank Corporation”
If one allows people to appear in the database (e.g. in employee)butnot
appear in works, or if people may have jobs with more than one company,
the solutions are slightly more complicated. They are given below :-

62 Chapter 5 Other Relational Languages
i.
employee person-name street city
P. x
works person-name company-name salary
¬xFirst Bank Corporation
ii. query (X):- employee (X, Y, Z),¬p1(X)
p1(X):- works(X, “First Bank Corporation”,W)
g. Find all employees who earn more than every employee of Small Bank Cor-
poration.
The following solutions assume that all people work for at most one com-
pany.
i.
works person-name company-name salary
Small Bank Co y
P. x>MAX.ALL. y
or
works person-name company-name salary
P. x y
¬Small Bank Co >y
ii.
query (X):- works (X, Y, Z),¬p(X)
p(X):- works(X, C, Y 1),works(V, “Small Bank Corporation”,Y),Y>Y1
h. Assume that the companies may be located in several cities. Find all com-
panies located in every city in which Small Bank Corporation is located.
Note: Small Bank Corporation will be included in each answer.
i.
located-in company-name city
Small Bank Corporation x
P. c y
Small Bank Corporation y
conditions
CNT.ALL. y=
CNT.ALL. x
ii.

Exercises 63
query(X) :- company(X, C), not p(X)
p(X) :- company(X, C1), company(“Small Bank Corporation”, C2), not company(X, C2)
5.3 Consider the relational database of Figure 5.15. where the primary keys are un-
derlined. Give expressions in QBE for each of the following queries:
a. Find all employees who earn more than the average salary of all employees
of their company.
b. Find the company that has the most employees.
c. Find the company that has the smallest payroll.
d. Find those companies whose employees earn a higher salary, on average,
than the average salary at First Bank Corporation.
Answer:
a. Find all employees who earn more than the average salary of all employees
of their company.
The following solution assumes that all people work for at most one com-
pany.
works person-name company-name salary
P. y x
y z
conditions
x>AVG.ALL. z
b. Find the company that has the most employees.
works person-name company-name salary
xP. G .
yG.
conditions
CNT.UNQ. x≥MAX.CNT.UNQ.ALL. y
c. Find the company that has the smallest payroll.
employee (person-name,street,city)
works (person-name,company-name,salary)
company (company-name,city)
manages (person-name,manager-name)
Figure 5.15. Employee database.

64 Chapter 5 Other Relational Languages
works person-name company-name salary
P. G . x
G. y
conditions
SUM.ALL. x≤MIN.SUM.ALL. y
d. Find those companies whose employees earn a higher salary, on average,
than the average salary at First Bank Corporation.
works person-name company-name salary
P. G . x
First Bank Corporation y
conditions
AVG.ALL. x>AVG.ALL. y
5.4 Consider the relational database of Figure 5.15. Give expressions in QBE for each
of the following queries:
a. Modify the database so that Jones now lives in Newtown.
b. Give all employees of First Bank Corporation a 10 percent raise.
c. Give all managers in the database a 10 percent raise.
d. Give all managers in the database a 10 percent raise, unless the salary would
be greater than $100,000. In such cases, give only a 3 percent raise.
e. Delete all tuples in the works relation for employees of Small Bank Corpora-
tion.
Answer: The solutions assume that each person has only one tuple in the em-
ployee relation. The solutions to parts 0.c and 0.d assume that each person works
foratmostonecompany.
a. Modify the database so that Jones now lives in Newtown.
employee person-name street city
Jones U.Newtown
b. Give all employees of First Bank Corporation a 10-percent raise.
works person-name company-name salary
First Bank Corporation x
U. x*1.1
c. Give all managers in the database a 10-percent raise.
manages person-name manager-name
x

Exercises 65
works person-name company-name salary
x y
U. y*1.1
d. Give all managers in the database a 10-percent raise, unless the salary would
be greater than $100,000. In such cases, give only a 3-percent raise. Two
separate update operations must be performed. Each update operation has
its own set of skeleton tables.
First update:
manages person-name manager-name
x
works person-name company-name salary
x y
U. y*1.03
conditions
y>100000/1.1
Second update:
manages person-name manager-name
x
works person-name company-name salary
x y
U. y*1.1
conditions
y≤100000/1.1
e. Delete all tuples in the works relation for employees of Small Bank Corpora-
tion.
works person-name company-name salary
D. Small Bank Co
5.5 Let the following relation schemas be given:
R=(A, B, C)
S=(D, E, F )
Let relations r(R)ands(S) be given. Give expressions in QBE, and Datalog equiv-
alent to each of the following queries:
a. ΠA(r)
b. σB=17 (r)
c. r×s

66 Chapter 5 Other Relational Languages
d. ΠA,F (σC=D(r×s))
Answer:
a. ΠA(r)
i.
r A B C
P.
ii. query (X):- r(X, Y, Z)
b. σB=17 (r)
i.
r A B C
P. 17
ii. query (X, Y, Z):- r(X, Y, Z),Y =17
c. r×s
i.
result A B C D E F
P. a b c d e f
r A B C
a b c
s D E F
d e f
ii. query (X, Y, Z, U, V, W):- r(X, Y, Z),s(U, V, W )
d. ΠA,F (σC=D(r×s))
i.
result A F
P. a f
r A B C
a c
s D E F
c f
ii. query (X, Y ):- r(X, V, W),s(W, Z, Y )

Exercises 67
5.6 Let R=(A, B, C),andletr1and r2both be relations on schema R.Giveexpres-
sions in QBE, and Datalog equivalent to each of the following queries:
a. r1∪r2
b. r1∩r2
c. r1−r2
d. ΠAB (r1) ΠBC(r2)
Answer:
a. r1∪r2
i.
result A B C
P. a b c
P. d e f
r1A B C
a b c
r2A B C
d e f
ii. query(X,Y,Z):- r1(X, Y, Z)
query(X,Y,Z):- r2(X, Y, Z)
b. r1∩r2
i.
r1A B C
P. a b c
r2A B C
a b c
ii. query(X,Y,Z):- r1(X, Y, Z),r2(X, Y, Z)
c. r1−r2
i.
r1A B C
P. a b c

68 Chapter 5 Other Relational Languages
r2A B C
¬a b c
ii. query(X,Y,Z):- r1(X, Y, Z),not r2(X, Y, Z)
d. ΠAB (r1) ΠBC(r2)
i.
result A B C
P. a b c
r1A B C
a b
r2A B C
b c
ii. query(X,Y,Z):- r1(X, Y, V),r2(W,Y,Z)
5.7 Let R=(A, B)and S=(A, C),andletr(R)and s(S)be relations. Write expres-
sions in QBE and Datalog for each of the following queries:
a. {<a> |∃b(<a,b>∈r∧b= 17)}
b. {<a,b,c > |<a,b>∈r∧<a,c>∈s}
c. {<a> |∃c(<a,c>∈s∧∃b1,b
2(<a,b
1>∈r∧<c,b
2>∈r∧b1>
b2))}
Answer:
a. {<a> |∃b(<a,b>∈r∧b= 17)}
i.
r A B
P. 17
ii. query (X):- r(X, 17)
b. {<a,b,c > |<a,b>∈r∧<a,c>∈s}
i.
r A B
a b

Exercises 69
s A C
a c
result A B C
P. a b c
ii. query(X,Y,Z):- r(X, Y), s(X, Z)
c. {<a> |∃c(<a,c>∈s∧∃b1,b
2(<a,b
1>∈r∧<c,b
2>∈r∧b1>
b2))}
i.
r A B
a>s
c s
s A C
P. a c
ii. query (X):- s(X, Y ),r(X, Z),r(Y, W),Z >W
5.8 Consider the relational database of Figure 5.15. Write a Datalog program for
each of the following queries:
a. Find all employees who work (directly or indirectly) under the manager
“Jones”.
b. Find all cities of residence of all employees who work (directly or indirectly)
under the manager “Jones”.
c. Find all pairs of employees who have a (direct or indirect) manager in com-
mon.
d. Find all pairs of employees who have a (direct or indirect) manager in com-
mon, and are at the same number of levels of supervision below the com-
mon manager.
Answer:
a. Find all employees who work (directly or indirectly) under the manager
“Jones”.
query (X):- p(X)
p(X):- manages (X, “Jones”)
p(X):- manages (X, Y ),p(Y)
b. Find all cities of residence of all employees who work (directly or indirectly)
under the manager “Jones”.
query(X, C) :- p(X), employee(X, S, C)
p(X) :- manages(X, “Jones”)
p(X) :- manages(X, Y), p(Y)
70 Chapter 5 Other Relational Languages
c. Find all pairs of employees who have a (direct or indirect) manager in com-
mon.
query(X, Y) :- p(X, W), p(Y, W)
p(X, Y) :- manages(X, Y)
p(X, Y) :- manages(X,Z),p(Z,Y)
d. Find all pairs of employees who have a (direct or indirect) manager in com-
mon, and are at the same number of levels of supervision below the com-
mon manager.
query(X, Y) :- p(X, Y)
p(X, Y) :- manages(X, Z), manages(Y, Z)
p(X, Y) :- manages(X, V), manages(Y, W), p(V, W)
5.9 Write an extended relational-algebra view equivalent to the Datalog rule
p(A, C, D):–q1 (A, B),q2 (B,C),q3 (4,B),D=B+1.
Answer: Let us assume that q1,q2and q3are instances of the schema (A1,A2).
The relational algebra view is
create view Pas
Πq1.A1,q2.A2,q1.A2+1(σq3.A1=4 ∧q1.A2=q2.A1∧q1.A2=q3.A2(q1×q2×q3))
5.10 Describe how an arbitrary Datalog rule can be expressed as an extended relational-
algebra view.
Answer: A Datalog rule has two parts, the head and the body.Thebodyisa
comma separated list of literals.Apositive literal has the form p(t1,t
2,..., t
n)
where pis the name of a relation with nattributes, and t1,t
2,..., t
nare either
constants or variables. A negative literal has the form ¬p(t1,t
2,..., t
n)where p
has nattributes. In the case of arithmetic literals, pwill be an arithmetic operator
like >,=etc.
We consider only safe rules; see Section 5.2.4 for the definition of safety of
Datalog rules. Further, we assume that every variable that occurs in an arith-
metic literal also occurs in a positive non-arithmetic literal.
Consider first a rule without any negative literals. To express the rule as an ex-
tended relational-algebra view, we write it as a join of all the relations referred to
in the (positive) non-arithmetic literals in the body, followed by a selection. The
selection condition is a conjunction obtained as follows. If p1(X, Y ),p
2(Y, Z)
occur in the body, where p1is of the schema (A, B)and p2is of the schema
(C, D),thenp1.B =p2.C should belong to the conjunction. The arithmetic
literals can then be added to the condition.
As an example, the Datalog query
query(X, Y) :- works(X, C, S1), works(Y, C, S2), S1 >S2, manages(X, Y)
becomes the following relational-algebra expression:

Exercises 71
E1=σ(w1.company-name =w2.company-name ∧w1.salary>w2.salary ∧
manages.person-name =w1.person-name ∧manages.manager-name =w2.person-name)
(ρw1(works)×ρw2(works)×manages)
Now suppose the given rule has negative literals. First suppose that there are
no constants in the negative literals; recall that all variables in a negative literal
must also occur in a positive literal. Let ¬q(X, Y )be the first negative literal,
and let it be of the schema (E, F).LetEibe the relational algebra expression
obtained after all positive and arithmetic literals have been handled. To handle
this negative literal, we generate the expression
Ej=Ei(ΠA1,A2(Ei)−q)
where A1and A2are the attribute names of two columns in Eiwhich corre-
spond to Xand Yrespectively.
Now let us consider constants occurring in a negative literal. Consider a neg-
ative literal of the form ¬q(a, b, Y )where aand bare constants. Then, in the
above expression defining Ejwe replace qby σA1=a∧A2=b(q).
Proceeding in a similar fashion, the remaining negative literals are processed,
finally resulting in an expression Ew.
Finally the desired attributes are projected out of the expression. The at-
tributes in Ewcorresponding to the variables in the head of the rule become
the projection attributes.
Thus our example rule finally becomes the view:-
create view query as
Πw1.person-name, w2.person−name(E2)
If there are multiple rules for the same predicate, the relational-algebra ex-
pression defining the view is the union of the expressions corresponding to the
individual rules.
The above conversion can be extended to handle rules that satisfy some weaker
forms of the safety conditions, and where some restricted cases where the vari-
ables in arithmetic predicates do not appear in a positive non-arithmetic literal.

CHAPTER 6
Integrity and Security
This chapter presents several types of integrity constraints, including domain con-
straints, referential integrity constraints, assertions and triggers, as well as security
and authorization. Referential integrity constraints, and domain constraints are an
important aspect of the specification of a relational database design. Assertions are
seeing increasing use. Triggers are widely used, although each database supports its
own syntax and semantics for triggers; triggers were standardized as part of SQL:1999,
and we can expect databases to provide support for SQL:1999 triggers.
Functional dependencies are now taught as part of normalization instead of be-
ing part of the integrity constraints chapter as they were in the 3rd edition. The rea-
son for the change is that they are used almost exclusively in database design, and
no database system to our knowledge supports functional dependencies as integrity
constraints. Covering them in the context of normalization helps motivate students
to spend the effort to understand the intricacies of reasoning with functional depen-
dencies.
Security is a major topic in its own right. Since any system is only as secure as
its weakest component, a system builder must consider all aspects of security. This
chapter focuses only on those security issues that are specific to databases. In an
advanced course, this material can be supplemented by discussion of security issues
in operating systems and in distributed systems.
Changes from 3rd edition:
Trigger coverage is now based on the SQL:1999 standard. At the time of publica-
tion of the 3rd edition, triggers had not been standardized. The notion of roles for
authorization has been introduced in this edition, now that it is a part of the SQL:1999
standard. Coverage of encryption has been updated to cover recent developments.
73

74 Chapter 6 Integrity and Security
Exercises
6.1 Complete the SQL DDL definition of the bank database of Figure 6.2 to include
the relations loan and borrower.
Answer:
create table loan
(loan-number char(10),
branch-name char(15),
amount integer,
primary key (loan-number),
foreign key (branch-name)references branch)
create table borrower
(customer-name char(20),
loan-number char(10),
primary key (customer-name, loan-number),
foreign key (customer-name)references customer,
foreign key (loan-number)references loan)
Declaring the pair customer-name, loan-number of relation borrower as primary
key ensures that the relation does not contain duplicates.
6.2 Consider the following relational database:
employee (employee-name,street,city)
works (employee-name,company-name,salary)
company (company-name,city)
manages (employee-name,manager-name)
Give an SQL DDL definition of this database. Identify referential-integrity con-
straints that should hold, and include them in the DDL definition.
Answer:
create table employee
(person-name char(20),
street char(30),
city char(30),
primary key (person-name))
Exercises 75
create table works
(person-name char(20),
company-name char(15),
salary integer,
primary key (person-name),
foreign key (person-name)references employee,
foreign key (company-name)references company)
create table company
(company-name char(15),
city char(30),
primary key (company-name))
create table manages
(person-name char(20),
manager-name char(20),
primary key (person-name),
foreign key (person-name)references employee,
foreign key (manager-name)references employee)
Note that alternative datatypes are possible. Other choices for not null at-
tributes may be acceptable.
6.3 Referential-integrity constraints as defined in this chapter involve exactly two
relations. Consider a database that includes the following relations:
salaried-worker (name, office, phone, salary)
hourly-worker (name, hourly-wage)
address (name,street,city)
Suppose that we wish to require that every name that appears in address appear
in either salaried-worker or hourly-worker, but not necessarily in both.
a. Propose a syntax for expressing such constraints.
b. Discuss the actions that the system must take to enforce a constraint of this
form.
Answer:
a. For simplicity, we present a variant of the SQL syntax. As part of the create
table expression for address we include
foreign key (name)references salaried-worker or hourly-worker
b. To enforce this constraint, whenever a tuple is inserted into the address rela-
tion, a lookup on the name valuemustbemadeonthesalaried-worker relation
and (if that lookup failed) on the hourly-worker relation (or vice-versa).
76 Chapter 6 Integrity and Security
6.4 SQL allows a foreign-key dependency to refer to the same relation, as in the
following example:
create table manager
(employee-name char(20),
manager-name char(20),
primary key employee-name,
foreign key (manager-name)references manager
on delete cascade )
Here, employee-name is a key to the table manager, meaning that each employee
has at most one manager. The foreign-key clause requires that every manager
also be an employee. Explain exactly what happens when a tuple in the relation
manager is deleted.
Answer: The tuples of all employees of the manager, at all levels, get deleted as
well! This happens in a series of steps. The initial deletion will trigger deletion of
all the tuples corresponding to direct employees of the manager. These deletions
will in turn cause deletions of second level employee tuples, and so on, till all
direct and indirect employee tuples are deleted.
6.5 Suppose there are two relations rand s, such that the foreign key Bof rrefer-
ences the primary key Aof s. Describe how the trigger mechanism can be used
to implement the on delete cascade option, when a tuple is deleted from s.
Answer: We define triggers for each relation whose primary-key is referred to
by the foreign-key of some other relation. The trigger would be activated when-
ever a tuple is deleted from the referred-to relation. The action performed by the
trigger would be to visit all the referring relations, and delete all the tuples in
them whose foreign-key attribute value is the same as the primary-key attribute
value of the deleted tuple in the referred-to relation. These set of triggers will
take care of the on delete cascade operation.
6.6 Write an assertion for the bank database to ensure that the assets value for the
Perryridge branch is equal to the sum of all the amounts lent by the Perryridge
branch.
Answer: The assertion-name is arbitrary. We have chosen the name perry.Note
that since the assertion applies only to the Perryridge branch we must restrict
attention to only the Perryridge tuple of the branch relation rather than writing
a constraint on the entire relation.
create assertion perry check
(not exists (select *
from branch
where branch-name =’Perryridge’and
assets =(select sum (amount)
from loan
where branch-name =’Perryridge’)))

Exercises 77
6.7 Write an SQL trigger to carry out the following action: On delete of an account,
for each owner of the account, check if the owner has any remaining accounts,
and if she does not, delete her from the depositor relation.
Answer:
create trigger check-delete-trigger after delete on account
referencing old row as orow
for each row
delete from depositor
where depositor.customer-name not in
(select customer-name from depositor
where account-number <> orow.account-number )
end
6.8 Consider a view branch-cust defined as follows:
create view branch-cust as
select branch-name, customer-name
from depositor, account
where depositor.account-number =account.account-number
Suppose that the view is materialized, that is, the view is computed and stored.
Write active rules to maintain the view, that is, to keep it up to date on insertions
to and deletions from depositor or account. Do not bother about updates.
Answer: For inserting into the materialized view branch-cust we must set a
database trigger on an insert into depositor and account. We assume that the
database system uses immediate binding for rule execution. Further, assume that
the current version of a relation is denoted by the relation name itself, while the
set of newly inserted tuples is denoted by qualifying the relation name with the
prefix–inserted.
The active rules for this insertion are given below –
define trigger insert into branch-cust via depositor
after insert on depositor
referencing new table as inserted for each statement
insert into branch-cust
select branch-name, customer-name
from inserted, account
where inserted.account-number =account.account-number
define trigger insert into branch-cust via account
after insert on account
referencing new table as inserted for each statement
insert into branch-cust
select branch-name, customer-name
from depositor,inserted
where depositor.account-number =inserted.account-number

78 Chapter 6 Integrity and Security
Note that if the execution binding was deferred (instead of immediate), then
the result of the join of the set of new tuples of account with the set of new tuples
of depositor would have been inserted by both active rules, leading to duplication
of the corresponding tuples in branch-cust.
The deletion of a tuple from branch-cust is similar to insertion, except that
a deletion from either depositor or account will cause the natural join of these
relations to have a lesser number of tuples. We denote the newly deleted set of
tuples by qualifying the relation name with the keyword deleted.
define trigger delete from branch-cust via depositor
after delete on depositor
referencing old table as deleted for each statement
delete from branch-cust
select branch-name, customer-name
from deleted,account
where deleted.account-number =account.account-number
define trigger delete from branch-cust via account
after delete on account
referencing old table as deleted for each statement
delete from branch-cust
select branch-name, customer-name
from depositor,deleted
where depositor.account-number =deleted.account-number
6.9 Make a list of security concerns for a bank. For each item on your list, state
whether this concern relates to physical security, human security, operating-
system security, or database security.
Answer: Let us consider the problem of protecting our sample bank database.
Some security measures at each of the four levels are mentioned below -
a. Physical level - The system from which the relations can be accessed and
modified should be placed in a locked, well-guarded, and impregnable room.
b. Human level - A proper key transfer policy should be enforced for restrict-
ing access to the “system room”mentioned above. Passwords for gaining
access to the database should be known only to trusted users.
c. Operating System level - Login passwords should be difficult to guess and
they should be changed regularly. No user should be able to gain unautho-
rized access to the system due to a software bug in the operating system.
d. Database System level - The users should be authorized access only to rele-
vant parts of the database. For example, a bank teller should be allowed to
modify values for the customer’s balance, but not for her own salary.
6.10 Using the relations of our sample bank database, write an SQL expression to
define the following views:
a. A view containing the account numbers and customer names (but not the
balances) for all accounts at the Deer Park branch.
Exercises 79
b. A view containing the names and addresses of all customers who have an
account with the bank, but do not have a loan.
c. A view containing the name and average account balance of every customer
of the Rock Ridge branch.
Answer:
a.
create view deer-park as
select account-number, customer-name
from depositor, account
where branch-name =’Deer Park’and
depositor.account-number =account.account-number
b.
create view no-debt as
select *from customer
where customer-name in
(select customer-name
from depositor)
minus
(select customer-name
from borrower)
c.
create view avg-bal as
select customer-name,avg(balance)
from depositor, account
where depositor.account-number =account.account-number
and branch-name =’Rock Ridge’
group by customer-name
6.11 For each of the views that you defined in Exercise 6.10, explain how updates
would be performed (if they should be allowed at all). Hint: See the discussion
of views in Chapter 3.
Answer: To insert (account-number,name) into the view deer-park we insert the
tuple (Deer Park, account-number,null) into the account relation and the tuple
(name,account-number) into the depositor relation.
Updates to the views no-debt and avg-bal present serious problems. If we insert
into the no-debt view, the system must reject the insertion if the customer has a
loan. The overhead of updating through this view is so high that most systems
would disallow update. The avg-bal view cannot be updated since the result of
an aggregate operation depends on several tuples, not just one.
6.12 In Chapter 3, we described the use of views to simplify access to the database
by users who need to see only part of the database. In this chapter, we described
the use of views as a security mechanism. Do these two purposes for views ever
conflict? Explain your answer.
Answer: Usually, a well-designed view and security mechanism can avoid con-
80 Chapter 6 Integrity and Security
flicts between ease of access and security. However, as the following example
shows, the two purposes do conflict in case the mechanisms are not designed
carefully.
Suppose we have a database of employee data and a user whose view in-
volves employee data for employees earning less than $10,000. If this user in-
serts employee Jones, whose salary is $9,000, but accidentally enters $90,000,
several existing database systems will accept this update as a valid update through
a view. However, the user will be denied access to delete this erroneous tuple
by the security mechanism.
6.13 What is the purpose of having separate categories for index authorization and
resource authorization?
Answer: Index and resource authorization should be special categories to al-
low certain users to create relations (and the indices to operate on them) while
preventing these time-consuming and schema-changing operations from being
available to many users. Separating index and resource authorization allows a
user to build an index on existing relations, say, for optimization purposes, but
allows us to deny that user the right to create new relations.
6.14 Database systems that store each relation in a separate operating-system file
may use the operating system’s security and authorization scheme, instead of
defining a special scheme themselves. Discuss an advantage and a disadvantage
of such an approach.
Answer: Database systems have special requirements which are typically more
refined than most operating systems. For example, a single user may have dif-
ferent privileges on different files throughout the system, including changing
indices and attributes which file systems typically don’t monitor. The advan-
tage of using the operating system’s security mechanism is that it simplifies the
database system and can be used for simple (read/write) security measures.
6.15 What are two advantages of encrypting data stored in the database?
Answer:
a. Encrypted data allows authorized users to access data without worrying
about other users or the system administrator gaining any information.
b. Encryption of data may simplify or even strengthen other authorization
mechanisms. For example, distribution of the cryptographic key amongst
only trusted users is both, a simple way to control read access, and an added
layer of security above that offered by views.
6.16 Perhaps the most important data items in any database system are the pass-
words that control access to the database. Suggest a scheme for the secure stor-
ageofpasswords.Besurethatyourschemeallowsthesystemtotestpasswords
supplied by users who are attempting to log into the system.
Answer: A scheme for storing passwords would be to encrypt each password,
and then use a hash index on the user-id. The user-id can be used to easily access
the encrypted password. The password being used in a login attempt is then en-
crypted and compared with the stored encryption of the correct password. An
Exercises 81
advantage of this scheme is that passwords are not stored in clear text and the
code for decryption need not even exist!

CHAPTER 7
Relational-Database Design
This chapter presents the principles of relational database design. Undergraduates
frequently find this chapter difficult. It is acceptable to cover only Sections 7.1, 7.2
and 7.4 for classes that find the material particularly difficult. However, a careful
study of data dependencies and normalization is a good way to introduce students
to the formal aspects of relational database theory.
There are many ways of stating the definitions of the normal forms. We have cho-
sen a style which we think is the easiest to present and which most clearly conveys
the intuition of the normal forms.
Changes from 3rd edition:
There are many changes to this chapter from the 3rd edition. 1NF is now defined
formally. Functional dependencies are now covered in this chapter, instead of Chap-
ter 6. The reason is that normalization provides the real motivation for functional
dependencies, since they are used primarily for normalization.
We have described a simplified procedure for functional dependency inference
based on attribute closure, and provided simplified procedures to test for normal
forms.
Coverage of multivalued dependency theory and normal forms beyond 4NF (that
is, PJNF and DKNF) has been moved into Appendix C (which is available on the
web, not in the print form of the book).
The process of practical relational schema design has been described in signifi-
cantly more detail, along with some design problems that are not caught by the usual
normalization process.
83
84 Chapter 7 Relational-Database Design
Exercises
7.1 Explain what is meant by repetition of information and inability to represent in-
formation. Explain why each of these properties may indicate a bad relational-
database design.
Answer:
•Repetition of information is a condition in a relational database where the
values of one attribute are determined by the values of another attribute
in the same relation, and both values are repeated throughout the relation.
This is a bad relational database design because it increases the storage re-
quired for the relation and it makes updating the relation more difficult.
•Inability to represent information is a condition where a relationship exists
among only a proper subset of the attributes in a relation. This is bad re-
lational database design because all the unrelated attributes must be filled
with null values otherwise a tuple without the unrelated information can-
not be inserted into the relation.
•Loss of information is a condition of a relational database which results from
the decomposition of one relation into two relations and which cannot be
combined to recreate the original relation. It is a bad relational database
design because certain queries cannot be answered using the reconstructed
relation that could have been answered using the original relation.
7.2 Suppose that we decompose the schema R=(A,B,C,D,E)into
(A,B,C)
(A,D,E).
Show that this decomposition is a lossless-join decomposition if the following
set Fof functional dependencies holds:
A→BC
CD →E
B→D
E→A
Answer: A decomposition {R1,R
2}is a lossless-join decomposition if R1∩
R2→R1or R1∩R2→R2.LetR1=(A, B, C),R
2=(A, D, E),and R1∩
R2=A.SinceAis a candidate key (see Exercise 7.11), Therefore R1∩R2→
R1.
7.3 Why are certain functional dependencies called trivial functional dependen-
cies?
Answer: Certain functional dependencies are called trivial functional depen-
dencies because they are satisfied by all relations.
7.4 List all functional dependencies satisfied by the relation of Figure 7.21.
Answer: The nontrivial functional dependencies are: A→Band C→B,

Exercises 85
and a dependency they logically imply: AC →B. There are 19 trivial func-
tional dependencies of the form α→β,whereβ⊆α.Cdoes not functionally
determine Abecause the first and third tuples have the same Cbut different A
values. The same tuples also show Bdoes not functionally determine A. Like-
wise, Adoes not functionally determine Cbecause the first two tuples have the
same Avalue and different Cvalues. The same tuples also show Bdoes not
functionally determine C.
7.5 Use the definition of functional dependency to argue that each of Armstrong’s
axioms (reflexivity, augmentation, and transitivity) is sound.
Answer: The definition of functional dependency is: α→βholds on Rif in any
legal relation r(R), for all pairs of tuples t1and t2in rsuch that t1[α]=t2[α],it
is also the case that t1[β]=t2[β].
Reflexivity rule: if αis a set of attributes, and β⊆α,thenα→β.
Assume ∃t1and t2such that t1[α]=t2[α]
t1[β]=t2[β]since β⊆α
α→βdefinition of FD
Augmentation rule: if α→β,andγis a set of attributes, then γα →γβ.
Assume ∃t1,t
2such that t1[γα]=t2[γα]
t1[γ]=t2[γ]γ⊆γα
t1[α]=t2[α]α⊆γα
t1[β]=t2[β]definition of α→β
t1[γβ]=t2[γβ]γβ =γ∪β
γα →γβ definition of FD
Transitivity rule: if α→βand β→γ,thenα→γ.
Assume ∃t1,t
2such that t1[α]=t2[α]
t1[β]=t2[β]definition of α→β
t1[γ]=t2[γ]definition of β→γ
α→γdefinition of FD
7.6 Explain how functional dependencies can be used to indicate the following:
•A one-to-one relationship set exists between entity sets account and customer.
•A many-to-one relationship set exists between entity sets account and cus-
tomer.
A B C
a1
a1
a2
a2
b1
b1
b1
b1
c1
c2
c1
c3
Figure 7.21. Relation of Exercise 7.4.

86 Chapter 7 Relational-Database Design
Answer: Let Pk(r)denote the primary key attribute of relation r.
•The functional dependencies Pk(account)→Pk(customer)andPk(customer)
→Pk(account) indicate a one-to-one relationship because any two tuples
with the same value for account must have the same value for customer,
and any two tuples agreeing on customer must have the same value for
account.
•The functional dependency Pk(account)→Pk(customer) indicates a many-
to-one relationship since any account value which is repeated will have the
same customer value, but many account values may have the same cus-
tomer value.
7.7 Consider the following proposed rule for functional dependencies: If α→βand
γ→β,thenα→γ. Prove that this rule is not sound by showing a relation rthat
satisfies α→βand γ→β,butdoesnotsatisfyα→γ.
Answer: Consider the following rule: if A→Band C→B,thenA→C.
That is, α=A,β=B,γ=C. The following relation ris a counterexample
to the rule.
r:A B C
a1b1c1
a1b1c2
Note: A→Band C→B, (since no 2 tuples have the same Cvalue,
C→Bis true trivially). However, it is not the case that A→Csince the same
Avalue is in two tuples, but the Cvalue in those tuples disagree.
7.8 Use Armstrong’s axioms to prove the soundness of the union rule. (Hint:Usethe
augmentation rule to show that, if α→β,thenα→αβ. Apply the augmentation
rule again, using α→γ, and then apply the transitivity rule.)
Answer: To prove that:
if α→βand α→γthen α→βγ
Following the hint, we derive:
α→βgiven
αα →αβ augmentation rule
α→αβ union of identical sets
α→γgiven
αβ →γβ augmentation rule
α→βγ transitivity rule and set union commutativity
7.9 Use Armstrong’s axioms to prove the soundness of the decomposition rule.
Answer: The decomposition rule, and its derivation from Armstrong’saxioms
are given below:
Exercises 87
if α→βγ,thenα→βand α→γ.
α→βγ given
βγ →βreflexivity rule
α→βtransitivity rule
βγ →γreflexive rule
α→γtransitive rule
7.10 Use Armstrong’s axioms to prove the soundness of the pseudotransitivity rule.
Answer: Proof using Armstrong’s axioms of the Pseudotransitivity Rule:
if α→βand γβ →δ,thenαγ →δ.
α→βgiven
αγ →γβ augmentation rule and set union commutativity
γβ →δgiven
αγ →δtransitivity rule
7.11 Compute the closure of the following set Fof functional dependencies for rela-
tion schema R=(A, B, C, D, E).
A→BC
CD →E
B→D
E→A
List the candidate keys for R.
Answer: Compute the closure of the following set Fof functional dependencies
for relation schema R=(A, B, C, D, E).
A→BC
CD →E
B→D
E→A
List the candidate keys for R.
Note: It is not reasonable to expect students to enumerate all of F+.Someshort-
hand representation of the result should be acceptable as long as the nontrivial
members of F+are found.
Starting with A→BC,wecanconclude:A→Band A→C.
Since A→Band B→D,A→D(decomposition, transitive)
Since A→CD and CD →E,A→E(union, decomposition, transitive)
Since A→A,wehave (reflexive)
A→ABCDE from the above steps (union)
Since E→A,E→ABCDE (transitive)
Since CD →E,CD →ABCDE (transitive)
Since B→Dand BC →CD,BC →ABCDE (augmentative, transitive)
Also, C→C,D→D,BD →D,etc.
88 Chapter 7 Relational-Database Design
Therefore, any functional dependency with A,E,BC,orCD on the left hand
side of the arrow is in F+, no matter which other attributes appear in the FD.
Allow * to represent any set of attributes in R,thenF+is BD →B,BD →D,
C→C,D→D,BD →BD,B→D,B→B,B→BD,andallFDsof
the form A∗→α,BC ∗→α,CD ∗→α,E∗→αwhere αis any subset of
{A, B, C, D, E}. The candidate keys are A, BC, CD, and E.
7.12 Using the functional dependencies of Exercise 7.11, compute B+.
Answer: Computing B+by the algorithm in Figure 7.7 we start with result =
{B}. Considering FDs of the form β→γin F,wefind that the only depen-
dencies satisfying β⊆result are B→Band B→D. Therefore result =
{B, D}. No more dependencies in Fapply now. Therefore B+={B, D}
7.13 Using the functional dependencies of Exercise 7.11, compute the canonical
cover Fc.
Answer: The given set of FDs Fis:-
A→BC
CD →E
B→D
E→A
The left side of each FD in Fis unique. Also none of the attributes in the left
side or right side of any of the FDs is extraneous. Therefore the canonical cover
Fcis equal to F.
7.14 Consider the algorithm in Figure 7.22 to compute α+. Show that this algorithm
is more efficient than the one presented in Figure 7.7 (Section 7.3.3) and that it
computes α+correctly.
Answer: The algorithm is correct because:
•If Ais added to result then there is a proof that α→A. To see this, observe
that α→αtrivially so αis correctly part of result.IfA∈ αis added to
result theremustbesomeFDβ→γsuch that A∈γand βis already a
subset of result.(Otherwisefdcountwould be nonzero and the if condition
would be false.) A full proof can be given by induction on the depth of
recursion for an execution of addin, but such a proof can be expected only
from students with a good mathematical background.
•If A∈α+,thenAis eventually added to result. We prove this by induction
on the length of the proof of α→Ausing Armstrong’s axioms. First observe
that if procedure addin is called with some argument β, all the attributes in
βwill be added to result. Also if a particular FD’sfdcount becomes 0, all
the attributes in its tail will definitely be added to result. The base case of
the proof, A∈α⇒A∈α+, is obviously true because the first call to
addin has the argument α. The inductive hypotheses is that if α→Acan
be proved in nsteps or less then A∈result. If there is a proof in n+1
Exercises 89
result := ∅;
/* fdcount is an array whose ith element contains the number
of attributes on the left side of the ith FD that are
not yet known to be in α+*/
for i:= 1 to |F|do
begin
let β→γdenote the ith FD;
fdcount [i]:=|β|;
end
/* appears is an array with one entry for each attribute. The
entry for attribute Ais a list of integers. Each integer
ion the list indicates that Aappears on the left side
of the ith FD */
for each attribute Ado
begin
appears [A]:=NIL;
for i:= 1 to |F|do
begin
let β→γdenote the ith FD;
if A∈βthen add ito appears [A];
end
end
addin (α);
return (result);
procedure addin (α);
for each attribute Ain αdo
begin
if A∈ result then
begin
result := result ∪{A};
for each element iof appears[A]do
begin
fdcount [i]:=fdcount [i]−1;
if fdcount [i]:=0then
begin
let β→γdenote the ith FD;
addin (γ);
end
end
end
end
Figure 7.22. An algorithm to compute α+.
90 Chapter 7 Relational-Database Design
steps that α→A, then the last step was an application of either reflexivity,
augmentation or transitivity on a fact α→βproved in nor fewer steps.
If reflexivity or augmentation was used in the (n+1)
st step, Amust have
been in result by the end of the nth step itself. Otherwise, by the inductive
hypothesis β⊆result. Therefore the dependency used in proving β→γ,
A∈γwill have fdcount set to 0 by the end of the nth step. Hence Awill
be added to result.
To see that this algorithm is more efficient than the one presented in the chap-
ter note that we scan each FD once in the main program. The resulting array
appears has size proportional to the size of the given FDs. The recursive calls to
addin result in processing linear in the size of appears. Hence the algorithm has
time complexity which is linear in the size of the given FDs. On the other hand,
the algorithm given in the text has quadratic time complexity, as it may perform
the loop as many times as the number of FDs, in each loop scanning all of them
once.
7.15 Given the database schema R(a, b, c),andarelationron the schema R,writean
SQL query to test whether the functional dependency b→cholds on relation
r.AlsowriteanSQL assertion that enforces the functional dependency. Assume
that no null values are present.
Answer:
a. The query is given below. Its result is non-empty if and only if b→cdoes
not hold on r.
select b
from r
group by b
having count(distinct c)>1
b.
create assertion b-to-c check
(not exists
(select b
from r
group by b
having count(distinct c)>1
)
)
7.16 Show that the following decomposition of the schema Rof Exercise 7.2 is not a
lossless-join decomposition:
(A,B,C)
(C,D,E).

Exercises 91
Hint: Give an example of a relation ron schema Rsuch that
ΠA, B, C (r) ΠC, D, E (r)=r
Answer: Following the hint, use the following example of r:
A B C D E
a1b1c1d1e1
a2b2c1d2e2
With R1=(A, B, C),R2=(C, D, E):
a. ΠR1(r)would be:
A B C
a1b1c1
a2b2c1
b. ΠR2(r)would be:
C D E
c1d1e1
c1d2e2
c. ΠR1(r) ΠR2(r)would be:
A B C D E
a1b1c1d1e1
a1b1c1d2e2
a2b2c1d1e1
a2b2c1d2e2
Clearly, ΠR1(r) ΠR2(r)=r. Therefore, this is a lossy join.
7.17 Let R1,R
2,...,R
nbe a decomposition of schema U.Letu(U)be a relation, and
let ri=Π
RI(u). Show that
u⊆r1r2··· rn
Answer: Consider some tuple tin u.
Note that ri=Π
Ri(u)implies that t[Ri]∈ri,1≤i≤n.Thus,
t[R1]t[R2]... t[Rn]∈r1r2... rn
By the definition of natural join,
t[R1]t[R2]... t[Rn]=Π
α(σβ(t[R1]×t[R2]×... ×t[Rn]))
where the condition βis satisfied if values of attributes with the same name
in a tuple are equal and where α=U. The cartesian product of single tuples
generates one tuple. The selection process is satisfied because all attributes with

92 Chapter 7 Relational-Database Design
thesamenamemusthavethesamevaluesincetheyareprojectionsfromthe
same tuple. Finally, the projection clause removes duplicate attribute names.
By the definition of decomposition, U=R1∪R2∪...∪Rn, which means that
all attributes of tare in t[R1]t[R2]... t[Rn].Thatis,tis equal to the result
of this join.
Since tis any arbitrary tuple in u,
u⊆r1r2... rn
7.18 Show that the decomposition in Exercise 7.2 is not a dependency-preserving
decomposition.
Answer: The dependency B→Dis not preserved. F1,therestrictionofFto
(A, B, C)is A→ABC,A→AB,A→AC,A→BC,A→B,A→C,
A→A,B→B,C→C,AB →AC,AB →ABC,AB →BC,AB →AB,
AB →A,AB →B,AB →C,AC (same as AB), BC (same as AB), ABC
(same as AB). F2,therestrictionofFto (C, D, E)isA→ADE,A→AD,
A→AE,A→DE,A→A,A→D,A→E,D→D,E(same as A), AD,
AE,DE,ADE (same as A). (F1∪F2)+is easily seen not to contain B→D
since the only FD in F1∪F2with Bas the left side is B→B, a trivial FD.We
shall see in Exercise 7.22 that B→Dis indeed in F+.ThusB→Dis not
preserved. Note that CD →ABCDE is also not preserved.
A simpler argument is as follows: F1contains no dependencies with Don the
right side of the arrow. F2contains no dependencies with Bontheleftsideof
the arrow. Therefore for B→Dto be preserved there must be an FD B→α
in F+
1and α→Din F+
2(so B→Dwould follow by transitivity). Since the
intersection of the two schemes is A,α=A. Observe that B→Ais not in F+
1
since B+=BD.
7.19 Show that it is possible to ensure that a dependency-preserving decomposi-
tion into 3NF is a lossless-join decomposition by guaranteeing that at least one
schema contains a candidate key for the schema being decomposed. (Hint:Show
that the join of all the projections onto the schemas of the decomposition cannot
have more tuples than the original relation.)
Answer: Let Fbe a set of functional dependencies that hold on a schema R.Let
σ={R1,R
2,...,R
n}be a dependency-preserving 3NF decomposition of R.Let
Xbe a candidate key for R.
Consider a legal instance rof R.Letj=Π
X(r) ΠR1(r) ΠR2(r)...
ΠRn(r). We want to prove that r=j.
We claim that if t1and t2are two tuples in jsuch that t1[X]=t2[X],then
t1=t2. To prove this claim, we use the following inductive argument –
Let F=F1∪F2∪...∪Fn,whereeachFiis the restriction of Fto the schema
Riin σ. Consider the use of the algorithm given in Figure 7.7 to compute the
closure of Xunder F. We use induction on the number of times that the for
loop in this algorithm is executed.
•Basis :Inthefirst step of the algorithm, result is assigned to X, and hence
given that t1[X]=t2[X], we know that t1[result]=t2[result]is true.
Exercises 93
•Induction Step :Lett1[result]=t2[result]be true at the end of the kth exe-
cution of the for loop.
Suppose the functional dependency considered in the k+1th execution
of the for loop is β→γ,andthatβ⊆result.β⊆result implies that
t1[β]=t2[β]is true. The facts that β→γholds for some attribute set Ri
in σ,andthatt1[Ri]and t2[Ri]are in ΠRi(r)imply that t1[γ]=t2[γ]is
also true. Since γis now added to result by the algorithm, we know that
t1[result]=t2[result]is true at the end of the k+1th execution of the for
loop.
Since σis dependency-preserving and Xis a key for R, all attributes in Rare in
result when the algorithm terminates. Thus, t1[R]=t2[R]is true, that is, t1=t2
–as claimed earlier.
Our claim implies that the size of ΠX(j)is equal to the size of j.Notealso
that ΠX(j)=Π
X(r)=r(since Xis a key for R). Thus we have proved that the
size of jequals that of r. Using the result of Exercise 7.17, we know that r⊆j.
Henceweconcludethatr=j.
Note that since Xis trivially in 3NF,σ∪{X}is a dependency-preserving
lossless-join decomposition into 3NF.
7.20 List the three design goals for relational databases, and explain why each is de-
sirable.
Answer: The three design goals are lossless-join decompositions, dependency
preserving decompositions, and minimization of repetition of information. They
are desirable so we can maintain an accurate database, check correctness of up-
dates quickly, and use the smallest amount of space possible.
7.21 Give a lossless-join decomposition into BCNF of schema Rof Exercise 7.2.
Answer: From Exercise 7.11, we know that B→Dis nontrivial and the left
hand side is not a superkey. By the algorithm of Figure 7.13 we derive the rela-
tions {(A, B, C, E),(B, D)}.ThisisinBCNF.
7.22 Give an example of a relation schema Rand set Fof functional dependencies
such that there are at least three distinct lossless-join decompositions of Rinto
BCNF.
Answer: Given the relation R=(A, B, C, D)the set of functional dependen-
cies F=A→B,C→D,B→Callows three distinct BCNF decomposi-
tions.
R1={(A, B),(C, D),(B, C)}
is in BCNF as is
R2={(A, B),(C, D),(A, C)}
R2={(A, B),(C, D),(A, C)}
R3={(B, C),(A, D),(A, B)}
94 Chapter 7 Relational-Database Design
7.23 In designing a relational database, why might we choose a non-BCNF design?
Answer: BCNF is not always dependency preserving. Therefore, we may want
to choose another normal form (specifically, 3NF) in order to make checking de-
pendencies easier during updates. This would avoid joins to check dependen-
cies and increase system performance.
7.24 Give a lossless-join, dependency-preserving decomposition into 3NF of schema
Rof Exercise 7.2.
Answer: First we note that the dependencies given in Exercise 7.2 form a canon-
ical cover. Generating the schema from the algorithm of Figure 7.14 we get
R={(A, B, C),(C, D, E),(B,D),(E,A)}.
Schema (A, B, C)contains a candidate key. Therefore Ris a third normal form
dependency-preserving lossless-join decomposition.
Note that the original schema R=(A, B, C, D, E)is already in 3NF.Thus,
it was not necessary to apply the algorithm as we have done above. The single
original schema is trivially a lossless join, dependency-preserving decomposi-
tion.
7.25 Let a prime attribute be one that appears in at least one candidate key. Let αand
βbe sets of attributes such that α→βholds, but β→αdoes not hold. Let Abe
an attribute that is not in α,isnotinβ, and for which β→Aholds. We say that
Ais transitively dependent on α. We can restate our definition of 3NF as follows:
A relation schema Ris in 3NF with respect to a set Fof functional dependencies
if there are no nonprime attributes Ain Rfor which Ais transitively dependent
on a key for R.
Show that this new definition is equivalent to the original one.
Answer: Suppose Ris in 3NF according to the textbook definition. We show
that it is in 3NF according to the definition in the exercise. Let Abe a nonprime
attribute in Rthat is transitively dependent on a key αfor R. Then there exists
β⊆Rsuch that β→A, α →β, A ∈ α, A ∈ β, and β→αdoes not hold.
But then β→Aviolates the textbook definition of 3NF since
•A∈ βimplies β→Ais nontrivial
•Since β→αdoes not hold, βis not a superkey
•Ais not any candidate key, since Ais nonprime
Now we show that if Ris in 3NF according to the exercise definition, it is in 3NF
according to the textbook definition. Suppose Ris not in 3NF according the the
textbook definition. Then there is an FD α→βthat fails all three conditions.
Thus
•α→βis nontrivial.
•αis not a superkey for R.
•Some Ain β−αis not in any candidate key.
This implies that Ais nonprime and α→A.Letγbe a candidate key for R.
Then γ→α, α →γdoes not hold (since αis not a superkey), A∈ α,and
Exercises 95
A∈ γ(since Ais nonprime). Thus Ais transitively dependent on γ, violating
the exercise definition.
7.26 A functional dependency α→βis called a partial dependency if there is a
proper subset γof αsuch that γ→β. We say that βis partially dependent on α.A
relation schema Ris in second normal form (2NF)ifeachattributeAin Rmeets
one of the following criteria:
•It appears in a candidate key.
•It is not partially dependent on a candidate key.
Show that every 3NF schema is in 2NF.(Hint: Show that every partial depen-
dency is a transitive dependency.)
Answer: Referring to the definitions in Exercise 7.25, a relation schema Ris said
to be in 3NF if there is no non-prime attribute Ain Rfor which Ais transitively
dependent on a key for R.
We can also rewrite the definition of 2NF given here as :
“A relation schema Ris in 2NF if no non-prime attribute Ais partially dependent
on any candidate key for R.”
To prove that every 3NF schema is in 2NF,itsuffices to show that if a non-
prime attribute Ais partially dependent on a candidate key α,thenAis also
transitively dependent on the key α.
Let Abe a non-prime attribute in R.Letαbe a candidate key for R. Suppose
Ais partially dependent on α.
•From the definition of a partial dependency, we know that for some proper
subset βof α,β→A.
•Since β⊂α,α→β.Also,β→αdoes not hold, since αis a candidate key.
•Finally, since Ais non-prime, it cannot be in either βor α.
Thus we conclude that α→Ais a transitive dependency. Hence we have proved
that every 3NF schema is also in 2NF.
7.27 Given the three goals of relational-database design, is there any reason to design
a database schema that is in 2NF, but is in no higher-order normal form? (See
Exercise 7.26 for the definition of 2NF.)
Answer: The three design goals of relational databases are to avoid
•Repetition of information
•Inability to represent information
•Loss of information.
2NF does not prohibit as much repetition of information since the schema (A, B, C)
with dependencies A→Band B→Cis allowed under 2NF, although the
same (B, C)pair could be associated with many Avalues, needlessly dupli-
cating Cvalues. To avoid this we must go to 3NF. Repetition of information is
allowed in 3NF in some but not all of the cases where it is allowed in 2NF.Thus,
in general, 3NF reduces repetition of information. Since we can always achieve a
lossless join 3NF decomposition, there is no loss of information needed in going
from 2NF to 3NF.
96 Chapter 7 Relational-Database Design
Note that the decomposition {(A, B),(B, C)}is a dependency-preserving
and lossless-loin 3NF decomposition of the schema (A, B, C). However, in case
we choose this decomposition, retrieving information about the relationship be-
tween A,Band Crequires a join of two relations, which is avoided in the cor-
responding 2NF decomposition.
Thus, the decision of which normal form to choose depends upon how the
cost of dependency checking compares with the cost of the joins. Usually, the
3NF would be preferred. Dependency checks need to be made with every insert
or update to the instances of a 2NF schema, whereas, only some queries will
require the join of instances of a 3NF schema.
7.28 Give an example of a relation schema Rand a set of dependencies such that Ris
in BCNF,butisnotin4NF.
Answer: The relation schema R=(A, B, C, D, E)and the set of dependencies
A→→ BC
B→→ CD
E→→ AD
constitute a BCNF decomposition, however it is clearly not in 4NF.(ItisBCNF
because all FDs are trivial).
7.29 Explain why 4NF is a normal form more desirable than BCNF.
Answer: 4NF is more desirable than BCNF because it reduces the repetition of
information. If we consider a BCNF schema not in 4NF (see Exercise 7.28), we
observe that decomposition into 4NF does not lose information provided that a
lossless join decomposition is used, yet redundancy is reduced.
7.30 Explain how dangling tuples may arise. Explain problems that they may cause.
Answer: Dangling tuples can arise when one tuple is inserted into a decom-
posed relation but no corresponding tuple is inserted into the other relations in
the decomposition. They can cause incorrect values to be returned by queries
which form the join of a decomposed relation since the dangling tuple might
not be included. As we saw in Chapter 5, dangling tuples can be avoided by the
specification of referential integrity constraints.

CHAPTER 8
Object-Oriented Databases
This chapter provides an introduction to object-oriented databases. This chapter and
the next chapter form a logical unit and should be taught consecutively. It is possible
to teach these chapters before covering normalization (Chapter 7).
The sections of the chapter prior to the section on persistent C++ and ODMG (Sec-
tion 8.5) do not assume any familiarity with an object-oriented programming lan-
guage. However, it is quite possible that students may already be familiar with the
basic concepts of object orientation, and with an object-oriented programming lan-
guages. For such students Section 8.2 can be covered relatively quickly. However, it
is important to point out the motivation for object-oriented features in the context of
a database, and how the requirements differ from those of a programming language.
There is a tendency to confuse “persistent”object-oriented languages with object-
oriented databases. A persistent object-oriented language should be merely a front-
end to a database. It is important to remind students of all of the features that a
database system must have, so that, they can distinguish full-fledged object-oriented
database systems from systems that provide an object-oriented front-end, but pro-
vide little in the way of database facilities such as a query facility, an on-line catalog,
concurrency control and recovery.
There are several commercial object-oriented database systems available on the
market, and a few public domain systems as well. Some of the commercial systems
also offer low-cost or free copies for academic use. The commercial object-oriented
database systems include Objectivity (www.objectivity.com), ObjectStore (www.odi.com),
and Versant (www.versant.com).
Changes from 3rd edition:
Some examples have been updated to make them more intuitive. The coverage of
ODMG has been updated to ODMG-2, including the new syntax (with a dprefixfor
keywords), and the new drel ref feature to declare relationships.
97
98 Chapter 8 Object-Oriented Databases
Exercises
8.1 For each of the following application areas, explain why a relational database
system would be inadequate. List all specific system components that would
need to be modified.
a. Computer-aided design
b. Multimedia databases
Answer: Each of the applications includes large, specialized data items (e.g.,
a program module, a graphic image, digitized voice, a document). These data
items have operations specific to them (e.g., compile, rotate, play, format) that
cannot be expressed in relational query languages. These data items are of vari-
able length making it impractical to store them in the short fields that are al-
lowed in records for such database systems. Thus, the data model, data manip-
ulation language, and data definition language need to be changed.
Also, long-duration and nested transactions are typical of these applications.
Changes to the concurrency and recovery subsystems are likely to be needed.
8.2 How does the concept of an object in the object-oriented model differ from the
concept of an entity in the entity-relationship model?
Answer: An entity is simply a collection of variables or data items. An object is
an encapsulation of data as well as the methods (code) to operate on the data.
The data members of an object are directly visible only to its methods. The out-
side world can gain access to the object’s data only by passing pre-defined mes-
sages to it, and these messages are implemented by the methods.
8.3 A car-rental company maintains a vehicle database for all vehicles in its current
fleet. For all vehicles, it includes the vehicle identification number, license num-
ber, manufacturer, model, date of purchase, and color. Special data are included
for certain types of vehicles:
•Trucks: cargo capacity
•Sports cars: horsepower, renter age requirement
•Vans: number of passengers
•Off-road vehicles: ground clearance, drivetrain (four- or two-wheel drive)
Construct an object-oriented database schema definition for this database. Use
inheritance where appropriate.
Answer:
class vehicle {
int vehicle-id;
string license-number;
string manufacturer;
string model;
date purchase-date;
Exercises 99
color-type color;
};
class truck isa vehicle {
int cargo-capacity;
};
class sports-car isa vehicle {
int horsepower;
int renter-age-requirement;
};
class van isa vehicle {
int num-passengers;
};
class off-road-vehicle isa vehicle {
real ground-clearance;
drivetrain-type drivetrain;
};
We assume that color-type and drivetrain-type are previously defined types.
8.4 Explain why ambiguity potentially exists with multiple inheritance. Illustrate
your explanation with an example.
Answer: A class inherits the variables and methods of all its immediate super-
classes. Thus it could inherit a variable or method of the same name from more
than one super-class. When that particular variable or method of an object of
the sub-class is referenced, there is an ambiguity regarding which of the super-
classes provides the inheritance.
For instance, let there be classes teacher and student, both having a variable
department.IfaclassteachingAssistant inherits from both of these classes, any
reference to the department variable of a teachingAssistant object is ambiguous.
8.5 Explain how the concept of object identity in the object-oriented model differs
from the concept of tuple equality in the relational model.
Answer: Tuple equality is determined by data values. Object identity is inde-
pendent of data values, since object-oriented systems use built-in identity.
8.6 Explain the distinction in meaning between edges in a DAG representing inher-
itance and a DAG representing object containment.
Answer: An edge from class Ato class Bin the DAG representing inheritance
means that an object of class Bis also an object of class A. It has all the properties
that objects of class Ahave, plus additional ones of its own. In particular, it

100 Chapter 8 Object-Oriented Databases
inherits all the variables and methods of class A. It can of course provide its
own implementations for the inherited methods.
And edge from class Ato class Bin the object containment DAG means that
an object of class Acontains an object of class B. There need not be any simi-
larities in the properties of Aand B. Neither Bnor Ainherit anything from the
other. They function as independent types, to the extent that an object of class
Acan access the variables of the Bobject contained in it only via the Bobject’s
methods.
8.7 Why do persistent programming languages allow transient objects? Might it be
simpler to use only persistent objects, with unneeded objects deleted at the end
of an execution? Explain your answer.
Answer: Creation, destruction and access will typically be more time consum-
ing and expensive for persistent objects stored in the database, than for tran-
sient objects in the transaction’s local memory. This is because of the over-heads
in preserving transaction semantics, security and integrity. Since a transient ob-
ject is purely local to the transaction which created it and does not enter the
database, all these over-heads are avoided. Thus, in order to provide efficient
access to purely local and temporary data, transient objects are provided by
persistent programming languages.
8.8 Using ODMG C++
a. Give schema definitions corresponding to the relational schema shown in
Figure 3.39, using references to express foreign-key relationships.
b. Write programs to compute each of the queries in Exercise 3.10.
Answer:
a. The schema definitions can be written in two different ways, one of which is
a direct translation from the relational schema, while the other uses object-
oriented features more directly.
•The first scheme is as follows:
class employee :public d Object {
public:
dString person-name;
dString street;
dString city;
};
class company :public d Object {
public:
dString company-name;
dString city;
};
class works :public d Object {

Exercises 101
public:
dRef<employee>person;
dRef<company>comp;
dLong salary;
};
class manages :public d Object {
public:
dRef<employee>person;
dRef<employee>manager;
};
•The second schema is as follows
class employee :public d Object {
public:
dString person-name;
dString street;
dString city;
dRel Ref<company, employees>comp;
dRef<employee>manager;
dLong salary;
};
class company :public d Object {
public:
dString company-name;
dString city;
dRel Set<employee, comp>employees;
};
const char employees[] =”employees”;
const char comp[] =”comp”;
b. We present queries for the second schema.
•Find the company with the most employees.

102 Chapter 8 Object-Oriented Databases
dRef<company>mostemployees(){
dDatabase emp db obj;
dDatabase * emp db = ”” emp db obj;
emp db−>open(”Emp-DB”);
dTransaction Trans;
Trans.begin();
dExtent<company>all comps(emp db);
dIterator<dRef<company>> iter=all comps.create iterator();
dIterator<dRef<employee>> iter2;
dRef<company>c, maxc;
dRef<employee>e;
int count;
int maxcount=0;
while(iter.next(c)) {
iter2=(c−>employees).create iterator();
count=0;
while(iter2.next(e)) {
count++;
}
if(maxcount <count) {
maxcount=count;
maxc=c;
}
}
Trans.commit();
return maxc;
}
•Find the company with the smallest payroll.

Exercises 103
dRef<company>smallestpay(){
dDatabase emp db obj;
dDatabase * emp db = ”” emp db obj;
emp db−>open(”Emp-DB”);
dTransaction Trans;
Trans.begin();
dExtent<company>all comps(emp db);
dIterator<dRef<company>> iter=all comps.create iterator();
dIterator<dRef<employee>> iter2;
dRef<company>c, minc;
dRef<employee>e;
dLong sal;
dLong minsal=0;
while(iter.next(c)) {
iter2=(c−>employees).create iterator();
sal=0;
while(iter2.next(e)) {
sal+=e−>salary;
}
if(minsal >sal) {
minsal=sal;
minc=c;
}
}
Trans.commit();
return minc;
}
•Find those companies whose employees earn a higher salary, on aver-
age, than the average salary at First Bank Corporation.

104 Chapter 8 Object-Oriented Databases
dSet<dRef<company>> highersal(){
dDatabase emp db obj;
dDatabase * emp db = ”” emp db obj;
emp db−>open(”Emp-DB”);
dTransaction Trans;
Trans.begin();
dExtent<company>all comps(emp db);
dIterator<dRef<company>> iter=all comps.create iterator();
dIterator<dRef<employee>> iter2;
dRef<company>c, FBC=all comps.select(company-name=”First Bank Corporation”);
dSet<dRef<company>> result;
dRef<employee>e;
int count;
dLong avsal=0, avFBCsal=0, sal=0;
iter2=(FBC−>employees).create iterator();
while(iter2.next(e)) {
count++;
sal+=e−>salary;
}
avFBCsal=sal/count;
while(iter.next(c)) {
iter2=(c−>employees).create iterator();
sal=0; count=0;
while(iter2.next(e)) {
sal+=e−>salary;
count++;
}
avsal=sal/count;
if(avsal >avFBCsal) {
result.insert element(c);
}
}
Trans.commit();
return result;
}
8.9 Using ODMG C++, give schema definitions corresponding to the E-R diagram in
Figure 2.29, using references to implement relationships.
Answer:
class person :public d Object {
public:
dString name;
dString address;
dString phone;
};

Exercises 105
class author :public person {
public:
dString URL;
dRel Set<book, authors>books;
};
class publisher :public person {
public:
dString URL;
dRel Set<book, book publisher>books;
};
class customer :public person {
public:
dString email;
dRel Set<shoppingbasket, owner>baskets;
};
class book :public d Object {
public:
int year;
dString title;
float price;
dString ISBN;
dRel Set<author, books>authors;
dRel Ref<publisher, books>book publisher;
};
class shoppingbasket :public d Object {
public:
dString basketID;
dRel Ref<customer, baskets>owner;
dSet<dRef<book qty>> contains;
};
class warehouse :public d Object {
public:
dString address;
dString phone;
dString code;
dSet<dRef<book qty>> stocks;
};
class book qty :public d Object {
public:

106 Chapter 8 Object-Oriented Databases
dRef<book>book;
int number;
};
const char books[] =”books”;
const char authors[] =”authors”;
const char book publisher[] =”book publisher”;
const char baskets[] =”baskets”;
const char owner[] =”owner”;
8.10 Explain, using an example, how to represent a ternary relationship in an object-
oriented data model such as ODMG C++.
Answer: To represent ternary relationships, create a class corresponding to the
relationship and refer to the entities in this class. For example, to represent the
ternary relationship in Figure 2.13, we do the following:
class workson :public d Object {
public:
dRef<employee>emp;
dRef<branch>branch;
dRef<job>job;
};
8.11 Explain how a persistent pointer is implemented. Contrast this implementation
with that of pointers as they exist in general-purpose languages, such as C or
Pascal.
Answer: Persistent pointers can be implemented as Abstract Data Types (ADTs).
These ADTs should provide the typical pointer operations like incrementing
and dereferencing, so their usage and regular pointer usage is uniform. Regular
pointers on the other hand are usually built-in types, implemented as part of
the language.
8.12 If an object is created without any references to it, how can that object be deleted?
Answer: If an object is created without any references to it, it can neither be
accessed nor deleted via a program. The only way is for the database system to
locate and delete such objects by itself. This is called garbage collection.Oneway
to do garbage collection is by the method of mark and sweep. First, the objects
referred to directly by programs are marked. Then references from these objects
to other objects are followed, and those referred objects are marked. This pro-
cedure is followed repeatedly until no more unmarked objects can be reached
by following reference chains from the marked objects. At this point, all these
remaining unmarked objects are deleted. This method is correct; we can prove
Exercises 107
that if no new objects are marked after a round of mark and sweep, the remain-
ing unmarked objects are indeed unreferenced.
8.13 Consider a system that provides persistent objects. Is such a system necessarily
a database system? Explain your answer.
Answer: A database system must provide for such features as transactions,
queries (associative retrieval of objects), security, and integrity. A persistent ob-
ject system may not offer such features.

CHAPTER 9
Object-Relational Databases
This chapter describes extensions to relational database systems to provide complex
data types and object-oriented features. Such extended systems are called object-
relational systems. Since the chapter was introduced in the 3rd edition most commer-
cial database systems have added some support for object-relational features, and
these features have been standardized as part of SQL:1999.
It would be instructive to assign students exercises aimed at finding applications
where the object-relational model, in particular complex objects, would be better
suited than the traditional relational model.
Changes from 3rd edition:
The query language features are now based on the SQL:1999 standard, which was
not ready when the 3rd edition was published; that edition was based from features
from several different proposals for extending SQL.
Exercises
9.1 Consider the database schema
Emp = (ename, setof(Children), setof(Skills))
Children = (name, Birthday)
Birthday = (day, month, year)
Skills = (type, setof(Exams))
Exams = (year, city)
Assume that attributes of type setof(Children),setof(Skills),andsetof(Exams),
have attribute names ChildrenSet,SkillsSet,andExamsSet, respectively. Suppose
the database contains a relation emp (Emp). Write the following queries in SQL:1999
(with the extensions described in this chapter).
109
110 Chapter 9 Object-Relational Databases
a. Find the names of all employees who have a child who has a birthday in
March.
b. Find those employees who took an examination for the skill type “typing”
in the city “Dayton”.
c. List all skill types in the relation emp.
Answer:
a. Find the names of all employees who have a child who has a birthday in
March.
select ename
from emp as e,e.ChildrenSet as c
where ’March’in
(select birthday.month
from c
)
b. Find those employees who took an examination for the skill type “typing”
in the city “Dayton”.
select e.ename
from emp as e,e.SkillSet as s,s.ExamSet as x
where s.type =’typing’and x.city =’Dayton’
c. List all skill types in the relation emp.
select distinct s.type
from emp as e,e.SkillSet as s
9.2 Redesign the database of Exercise 9.1 into first normal form and fourth normal
form. List any functional or multivalued dependencies that you assume. Also
list all referential-integrity constraints that should be present in the first- and
fourth-normal-form schemas.
Answer: To put the schema into first normal form, we flatten all the attributes
into a single relation schema.
Employee-details =(ename, cname, bday, bmonth, byear, stype, xyear, xcity)
We rename the attributes for the sake of clarity. cname is Children.name,andbday,
bmonth, byear are the Birthday attributes. stype is Skills.type,andxyear and xcity
are the Exams attributes. The FDs and multivalued dependencies we assume
are:-
ename, cname →bday, bmonth, byear
ename →→ cname, bday, bmonth, byear
ename, stype →→ xyear, xcity
The FD captures the fact that a child has a unique birthday, under the assump-
tion that one employee cannot have two children of the same name. The MVDs
capture the fact there is no relationship between the children of an employee
and his or her skills-information.
Exercises 111
The redesigned schema in fourth normal form is:-
Employee =(ename)
Child =(ename, cname, bday, bmonth, byear)
Skill =(ename, stype, xyear, xcity)
ename will be the primary key of Employee,and(ename, cname) will be the pri-
mary key of Child.Theename attribute is a foreign key in Child and in Skill,
referring to the Employee relation.
9.3 Consider the schemas for the table people,andthetablesstudents and teachers,
which were created under people, in Section 9.3. Give a relational schema in third
normal form that represents the same information. Recall the constraints on sub-
tables, and give all constraints that must be imposed on the relational schema
so that every database instance of the relational schema can also be represented
by an instance of the schema with inheritance.
Answer: A corresponding relational schema in third normal form is given below:-
People =(name, address)
Students =(name, degree, student-department)
Teachers =(name, salary, teacher-department)
name is the primary key for all the three relations, and it is also a foreign key
referring to People,forbothStudents and Teachers.
Instead of placing only the name attribute of People in Students and Teachers,
both its attributes can be included. In that case, there will be a slight change,
namely –(name, address) will become the foreign key in Students and Teachers.
The primary keys will remain the same in all tables.
9.4 A car-rental company maintains a vehicle database for all vehicles in its current
fleet. For all vehicles, it includes the vehicle identification number, license num-
ber, manufacturer, model, date of purchase, and color. Special data are included
for certain types of vehicles:
•Trucks: cargo capacity
•Sports cars: horsepower, renter age requirement
•Vans: number of passengers
•Off-road vehicles: ground clearance, drivetrain (four- or two-wheel drive)
Construct an SQL:1999 schema definition for this database. Use inheritance where
appropriate.
Answer: For this problem, we use table inheritance. We assume that MyDate,
Color and DriveTrainType are pre-defined types.
create type Vehicle
(vehicle-id integer,
license-number char(15),
manufacturer char(30),
112 Chapter 9 Object-Relational Databases
model char(30),
purchase-date MyDate,
color Color)
create table vehicle of type Vehicle
create table truck
(cargo-capacity integer)
under vehicle
create table sportsCar
(horsepower integer
renter-age-requirement integer)
under vehicle
create table van
(num-passengers integer)
under vehicle
create table offRoadVehicle
(ground-clearance real
driveTrain DriveTrainType)
under vehicle
9.5 Explain the distinction between a type xand a reference type ref(x). Under what
circumstances would you choose to use a reference type?
Answer: If the type of an attribute is x,thenineachtupleofthetable,corre-
sponding to that attribute, there is an actual object of type x. If its type is ref(x),
then in each tuple, corresponding to that attribute, there is a reference to some
object of type x. We choose a reference type for an attribute, if that attribute’s
intended purpose is to refer to an independent object.
9.6 Consider the E-R diagram in Figure 2.11, which contains composite, multivalued
and derived attributes.
a. Give an SQL:1999 schema definition corresponding to the E-R diagram. Use
an array to represent the multivalued attribute, and appropriate SQL:1999
constructs to represent the other attribute types.
b. Give constructors for each of the structured types defined above.
Answer:
a. The corresponding SQL:1999 schema definition is given below. Note that the
derived attribute age has been translated into a method.
create type Name
Exercises 113
(first-name varchar(15),
middle-initial char,
last-name varchar(15))
create type Street
(street-name varchar(15),
street-number varchar(4),
apartment-number varchar(7))
create type Address
(street Street,
city varchar(15),
state varchar(15),
zip-code char(6))
create table customer
(name Name,
customer-id varchar(10),
address Adress,
phones char(7) array[10],
dob date)
method integer age()
b. create function Name (fvarchar(15), mchar,lvarchar(15))
returns Name
begin
set first-name =f;
set middle-initial =m;
set last-name =l;
end
create function Street (sname varchar(15), sno varchar(4), ano varchar(7))
returns Street
begin
set street-name =sname;
set street-number =sno;
set apartment-number =ano;
end
create function Address (s Street,cvarchar(15), sta varchar(15), zip varchar(6))
returns Address
begin
set street =s;
set city =c;
set state =sta;
set zip-code =zip;
end
9.7 Give an SQL:1999 schema definition of the E-R diagram in Figure 2.17, which
contains specializations.
Answer:
114 Chapter 9 Object-Relational Databases
create type Person
(name varchar(30),
street varchar(15),
city varchar(15))
create type Employee
under Person
(salary integer)
create type Customer
under Person
(credit-rating integer)
create type Officer
under Employee
(office-number integer)
create type Teller
under Employee
(station-number integer,
hours-worked integer)
create type Secretary
under Employee
(hours-worked integer)
create table person of Person
create table employee of Employee
under person
create table customer of Customer
under person
create table officer of Officer
under employee
create table teller of Teller
under employee
create table secretary of Secretary
under employee
9.8 Consider the relational schema shown in Figure 3.39.
a. Give a schema definition in SQL:1999 corresponding to the relational schema,
but using references to express foreign-key relationships.
b. Write each of the queries in Exercise 3.10 on the above schema, using SQL:1999.
Answer:
a. The schema definition is given below. Note that backward references can be
addedbut they are not so important as in OODBS because queries can be
written in SQL and joins can take care of integrity constraints.
create type Employee
(person-name varchar(30),
street varchar(15),

Exercises 115
city varchar(15))
create type Company
(company-name varchar(15),
(city varchar(15))
create table employee of Employee
create table company of Company
create type Works
(person ref(Employee)scope employee,
comp ref(Company)scope company,
salary int)
create table works of Works
create type Manages
(person ref(Employee)scope employee,
(manager ref(Employee)scope employee)
create table manages of Manages
b. i. select comp−>name
from works
group by comp having count(person)≥all(select count(person)
from works
group by comp)
ii. select comp−>name
from works
group by comp having sum(salary)≤all(select sum(salary)
from works
group by comp)
iii. select comp−>name
from works
group by comp having avg(salary)>(select avg(salary)
from works
where comp−>company-name=”First Bank Corporation”)
9.9 Consider an employee database with two relations
employee (employee-name,street,city)
works (employee-name,company-name,salary)
where the primary keys are underlined. Write a query to find companies
whose employees earn a higher salary, on average, than the average salary at
First Bank Corporation.
a. Using SQL:1999 functions as appropriate.
b. Without using SQL:1999 functions.
Answer:
a. create function avg-salary(cname varchar(15))
returns integer
116 Chapter 9 Object-Relational Databases
declare result integer;
select avg(salary) into result
from works
where works.company-name =cname
return result;
end
select company-name
from works
where avg-salary(company-name) >avg-salary(”First Bank Corporation”)
b. select company-name
from works
group by company-name
having avg(salary)>(select avg(salary)
from works
where company-name=”First Bank Corporation”)
9.10 Rewrite the query in Section 9.6.1 that returns the titles of all books that have
more than one author, using the with clause in place of the function.
Answer:
with multauthors(title, count)as
select title,count(author)
from authors
group by title
select books4.title
from books4, multauthors
where books4.title = multauthors.title
and multauthors.count >1
9.11 Compare the use of embedded SQL with the use in SQL of functions defined in
a general-purpose programming language. Under what circumstances would
you use each of these features?
Answer: SQL functions are primarily a mechanism for extending the power
of SQL to handle attributes of complex data types (like images), or to perform
complex and non-standard operations. Embedded SQL is useful when imper-
ative actions like displaying results and interacting with the user are needed.
ThesecannotbedoneconvenientlyinanSQL only environment. Embedded
SQL can be used instead of SQL functions by retrieving data and then perform-
ing the function’soperationsontheSQL result. However a drawback is that a
lot of query-evaluation functionality may end up getting repeated in the host
language code.
9.12 Suppose that you have been hired as a consultant to choose a database system
for your client’s application. For each of the following applications, state what
type of database system (relational, persistent-programming-language–based
Exercises 117
OODB, object relational; do not specify a commercial product) you would rec-
ommend. Justify your recommendation.
a. A computer-aided design system for a manufacturer of airplanes
b. A system to track contributions made to candidates for public office
c. An information system to support the making of movies
Answer:
a. A computer-aided design system for a manufacturer of airplanes :-
An OODB system would be suitable for this. That is because CAD re-
quires complex data types, and being computation oriented, CAD tools are
typically used in a programming language environment needing to access
the database.
b. A system to track contributions made to candidates for public office :-
A relational system would be apt for this, as data types are expected to
be simple, and a powerful querying mechanism is essential.
c. An information system to support the making of movies :-
Here there will be extensive use of multimedia and other complex data
types. But queries are probably simple, and thus an object relational system
is suitable.

CHAPTER 10
XML
In the 4 1/2 years since the previous edition was published, XML has gone from a little
known proposal to the World Wide Web Consortium, to an extensive set of standards
that are being used widely, and whose use is growing rapidly. In this period the goals
of XML have changed from being a better form SGML or HTML, into becoming the
primary data model for data interchange.
Our view of XML is decidedly database centric: it is important to be aware that
many uses of XML are document centric, but we believe the bulk of XML applications
will be in data representation and interchange between database applications. In this
view, XML is a data model that provides a number of features beyond that provided
by the relational model, in particular the ability to package related information into
a single unit, by using nested structures. Specific application domains for data repre-
sentation and interchange need their own standards that define the data schema.
Given the extensive nature of XML and related standards, this chapter only at-
tempts to provide an introduction, and does not attempt to provide a complete de-
scription. For a course that intends to explore XML in detail, supplementary material
may be required. These could include online information on XML and books on XML.
Exercises
10.1 Give an alternative representation of bank information containing the same
data as in Figure 10.1, but using attributes instead of subelements. Also give
the DTD for this representation.
Answer:
a. XML representation of data using attributes:
119
120 Chapter 10 XML
<bank>
<account account-number=“A-101”branch-name=“Downtown”
balance=“500”>
</account>
<account account-number=“A-102”branch-name=“Perryridge”
balance=“400”>
</account>
<account account-number=“A-201”branch-name=“Brighton”
balance=“900”>
</account>
<customer customer-name=“Johnson”customer-street=“Alma”
customer-city=“Palo Alto”>
</customer>
<customer customer-name=“Hayes”customer-street=“Main”
customer-city=“Harrison”>
</customer>
<depositor account-number=“A-101”customer-name=“Johnson”>
</depositor>
<depositor account-number=“A-201”customer-name=“Johnson”>
</depositor>
<depositor account-number=“A-102”customer-name=“Hayes”>
</depositor>
</bank>
b. DTD for the bank:
<!DOCTYPE bank [
<!ELEMENT account >
<!ATTLIST account
account-number ID #REQUIRED
branch-name CDATA #REQUIRED
balance CDATA #REQUIRED >
<!ELEMENT customer >
<!ATTLIST customer
customer-name ID #REQUIRED
customer-street CDATA #REQUIRED
customer-street CDATA #REQUIRED >
<!ELEMENT depositor >
<!ATTLIST depositor
account-number IDREF #REQUIRED
customer-name IDREF #REQUIRED >
]>
10.2 Show, by giving a DTD, how to represent the books nested-relation from Sec-
tion 9.1, using XML.
Answer:
Exercises 121
<!DOCTYPE bib [
<!ELEMENT book (title, author+, publisher, keyword+)>
<!ELEMENT publisher (pub-name, pub-branch) >
<!ELEMENT title ( #PCDATA )>
<!ELEMENT author ( #PCDATA )>
<!ELEMENT keyword ( #PCDATA )>
<!ELEMENT pub-name( #PCDATA )>
<!ELEMENT pub-branch( #PCDATA )>
]>
10.3 Give the DTD for an XML representation of the following nested-relational
schema
Emp = (ename, ChildrenSet setof(Children), SkillsSet setof(Skills))
Children = (name, Birthday)
Birthday = (day, month, year)
Skills = (type, ExamsSet setof(Exams))
Exams = (year, city)
Answer:
<!DOCTYPE db [
<!ELEMENT emp (ename, children*, skills*)>
<!ELEMENT children (name, birthday)>
<!ELEMENT birthday (day, month, year)>
<!ELEMENT skills (type, exams+)>
<!ELEMENT exams (year, city)>
<!ELEMENT ename( #PCDATA )>
<!ELEMENT name( #PCDATA )>
<!ELEMENT day( #PCDATA )>
<!ELEMENT month( #PCDATA )>
<!ELEMENT year( #PCDATA )>
<!ELEMENT type( #PCDATA )>
<!ELEMENT city( #PCDATA )>
]>
10.4 Write the following queries in XQuery, assuming the DTD from Exercise 10.3.
a. Find the names of all employees who have a child who has a birthday in
March.
b. Find those employees who took an examination for the skill type “typing”
in the city “Dayton”.
c. List all skill types in Emp.
Answer:
a. Find the names of all employees who have a child who has a birthday in
March.
122 Chapter 10 XML
for $e in /db/emp,
$m in distinct($e/children/birthday/month)
where $m = ’March’
return $e/ename
b. Find those employees who took an examination for the skill type “typing”
in the city “Dayton”.
for $e in /db/emp
$s in $e/skills[type=’typing’]
$exam in $s/exams
where $exam/city= ’Dayton’
return $e/ename
c. Find those employees who took an examination for the skill type “typing”
in the city “Dayton”.
for $t in distinct (/db/emp/skills/type)
return $e/ename
10.5 Write queries in XSLT and in XPath on the DTD of Exercise 10.3 to list all skill
types in Emp.
Answer:
a. XPath: /db/emp/skills/type
b. XSLT:
<xsl:template match=“/db/emp”>
<skilltypes>
<xsl:apply-templates/>
<skilltypes>
</xsl:template>
<xsl:template match=“/skills”>
<skilltypes>
<xsl:value-of select=“type”/>
<skilltypes>
</xsl:template>
<xsl:template match=“.”/>
10.6 Write a query in XQuery on the XML representation in Figure 10.1 to find the
total balance, across all accounts, at each branch. (Hint: Use a nested query to
get the effect of an SQL group by.)
Answer:
for $b in distinct (/bank/account/branch-name)
return
<branch-name>
$b/text()
let $s := sum (/bank/account[branch-name=$b]/balance
return $s
</branch-name>
Exercises 123
10.7 Write a query in XQuery on the XML representation in Figure 10.1 to compute
the left outer join of customer elements with account elements. (Hint: Use uni-
versal quantification.)
Answer:
<lojoin>
for $b in /bank/account,
$c in /bank/customer,
$d in /bank/depositor
where $a/account-number = $d/account-number
and $c/customer-name = $d/customer-name
return <cust-acct>$c $a </cust-acct>
|
for $c in /bank/customer,
where every $d in /bank/depositor satisfies
(not ($c/customer-name=$d/customer-name))
return <cust-acct>$c </cust-acct>
</lojoin>
10.8 Give a query in XQuery to flip the nesting of data from Exercise 10.2. That is, at
the outermost level of nesting the output must have elements corresponding to
authors, and each such element must have nested within it items correspond-
ing to all the books written by the author.
Answer:
for $a in distinct (/bib/book/author)
return
<author>
$a/text()
for $b in (/bib/book/[author=$a])
return
<book>
$b/title
$b/publisher
$b/keyword
<\book>
<\author>
10.9 Give the DTD for an XML representation of the information in Figure 2.29. Cre-
ate a separate element type to represent each relationship, but use ID and IDREF
to implement primary and foreign keys.
Answer: The answer is given in Figure 10.1.
10.10 Write queries in XSLT and XQuery to output customer elements with associated
account elements nested within the customer elements, given the bank infor-
124 Chapter 10 XML
<!DOCTYPE bookstore [
<!ELEMENT basket (contains+, basket-of)>
<!ATTLIST basket
basketid ID #REQUIRED >
<!ELEMENT customer (name, address, phone)>
<!ATTLIST customer
email ID #REQUIRED >
<!ELEMENT book (year, title, price, written-by, published-by)>
<!ATTLIST book
ISBN ID #REQUIRED >
<!ELEMENT warehouse (address, phone, stocks)>
<!ATTLIST warehouse
code ID #REQUIRED >
<!ELEMENT author (name, address, URL)>
<!ATTLIST author
authid ID #REQUIRED >
<!ELEMENT publisher (address, phone)>
<!ATTLIST publisher
name ID #REQUIRED >
<!ELEMENT basket-of >
<!ATTLIST basket-of
owner IDREF #REQUIRED >
<!ELEMENT contains >
<!ATTLIST contains
book IDREF #REQUIRED
number CDATA #REQUIRED >
<!ELEMENT stocks >
<!ATTLIST stocks
book IDREF #REQUIRED
number CDATA #REQUIRED >
<!ELEMENT written-by >
<!ATTLIST written-by
authors IDREFS #REQUIRED >
<!ELEMENT published-by >
<!ATTLIST published-by
publisher IDREF #REQUIRED >
<!ELEMENT name (#PCDATA )>
<!ELEMENT address (#PCDATA )>
<!ELEMENT phone (#PCDATA )>
<!ELEMENT year (#PCDATA )>
<!ELEMENT title (#PCDATA )>
<!ELEMENT price (#PCDATA )>
<!ELEMENT number (#PCDATA )>
<!ELEMENT URL (#PCDATA )>
]>
Figure 10.1 XML DTD for Bookstore

Exercises 125
mation representation using ID and IDREFS in Figure 10.8.
Answer:
<bank-2>
for $c in /bank/customer
return
<customer>
$c/*
for $a in $c/id(@accounts)
return $a
</customer>
</bank-2>
10.11 Give a relational schema to represent bibliographical information specified as
per the DTD fragment in Figure 10.13. The relational schema must keep track
of the order of author elements. You can assume that only books and articles
appear as top level elements in XML documents.
Answer:
book (bid, title, year, publisher, place)
article (artid,title,journal,year,number,volume,pages)
book-author (bid,first-name,last-name,order)
article-author (artid,first-name,last-name,order)
10.12 Consider Exercise 10.11, and suppose that authors could also appear as top
level elements. What change would have to be done to the relational schema.
Answer:
book (bid, title, year, publisher, place)
article (artid,title,journal,year,number,volume,pages)
author (first-name,last-name)
book-author (bid,first-name,last-name,order)
article-author (artid,first-name,last-name,order)
10.13 Write queries in XQuery on the bibliography DTD fragment in Figure 10.13, to
do the following.
a. Find all authors who have authored a book and an article in the same year.
b. Display books and articles sorted by year.
c. Display books with more than one author.
Answer:
a. Find all authors who have authored a book and an article in the same year.
for $a in distinct (/bib/book/author)
$y in /bib/book[author=$a]/year
$art in /bib/article[author=$a and year=$y]
return $a
126 Chapter 10 XML
<!DOCTYPE bibliography [
<!ELEMENT book (title, author+, year, publisher, place?)>
<!ELEMENT article (title, author+, journal, year, number, volume, pages?)>
<!ELEMENT author ( last-name, first-name) >
<!ELEMENT title ( #PCDATA )>
···similar PCDATA declarations for year, publisher, place, journal, year,
number, volume, pages, last-name and first-name
]>
Figure 10.13.DTD for bibliographical data.
b. Display books and articles sorted by year.
for $a in ((/bib/book) |(/bib/article))
return $a sortby(year)
c. Display books with more than one author.
for $a in ((/bib/book[author/count()>1])
return $a
10.14 ShowthetreerepresentationoftheXML data in Figure 10.1, and the represen-
tation of the tree using nodes and child relations described in Section 10.6.1.
Answer: The answer is given in Figure 10.2.
10.15 Consider the following recursive DTD.
<!DOCTYPE parts [
<!ELEMENT part (name, subpartinfo*)>
<!ELEMENT subpartinfo (part, quantity)>
<!ELEMENT name ( #PCDATA )>
<!ELEMENT quantity ( #PCDATA )>
]>
a. Give a small example of data corresponding to the above DTD.
b. Show how to map this DTD to a relational schema. You can assume that
part names are unique, that is, whereever a part appears, its subpart struc-
ture will be the same.
Answer:
a. Give a small example of data corresponding to the above DTD.
The answer is shown in Figure 10.3.
b. Show how to map this DTD to a relational schema.
part(partid,name)
subpartinfo(partid, subpartid, qty)
Attributes partid and subpartid of subpartinfo are foreign keys to part.
Exercises 127
nodes(1,element,bank,–)
nodes(2,element,account,–)
nodes(3,element,account,–)
nodes(4,element,account,–)
nodes(5,element,customer,–)
nodes(6,element,customer,–)
nodes(7,element,depositor,–)
nodes(8,element,depositor,–)
nodes(9,element,depositor,–)
child(2,1) child(3,1) child(4,1)
child(5,1) child(6,1)
child(7,1) child(8,1) child(9,1)
nodes(10,element,account-number,A-101)
nodes(11,element,branch-name,Downtown)
nodes(12,element,balance,500)
child(10,2) child(11,2) child(12,2)
nodes(13,element,account-number,A-102)
nodes(14,element,branch-name,Perryridge)
nodes(15,element,balance,400)
child(13,3) child(14,3) child(15,3)
nodes(16,element,account-number,A-201)
nodes(17,element,branch-name,Brighton)
nodes(18,element,balance,900)
child(16,4) child(17,4) child(18,4)
nodes(19,element,customer-name,Johnson)
nodes(20,element,customer-street,Alma)
nodes(21,element,customer-city,Palo Alto)
child(19,5) child(20,5) child(21,5)
nodes(22,element,customer-name,Hayes)
nodes(23,element,customer-street,Main)
nodes(24,element,customer-city,Harrison)
child(22,6) child(23,6) child(24,6)
nodes(25,element,account-number,A-101)
nodes(26,element,customer-name,Johnson)
child(25,7) child(26,7)
nodes(27,element,account-number,A-201)
nodes(28,element,customer-name,Johnson)
child(27,8) child(28,8)
nodes(29,element,account-number,A-102)
nodes(30,element,customer-name,Hayes)
child(29,9) child(30,9)
Figure 10.2 Relational Representation of XML Data as Trees
128 Chapter 10 XML
<parts>
<part>
<name>bicycle </name>
<subpartinfo>
<part>
<name>wheel </name>
<subpartinfo>
<part>
<name>rim </name>
</part>
<qty>1</qty>
</subpartinfo>
<subpartinfo>
<part>
<name>spokes </name>
</part>
<qty>40 </qty>
</subpartinfo>
<subpartinfo>
<part>
<name>tire </name>
</part>
<qty>1</qty>
</subpartinfo>
</part>
<qty>2</qty>
</subpartinfo>
<subpartinfo>
<part>
<name>brake </name>
</part>
<qty>2</qty>
</subpartinfo>
<subpartinfo>
<part>
<name>gear </name>
</part>
<qty>3</qty>
</subpartinfo>
<subpartinfo>
<part>
<name>frame </name>
</part>
<qty>1</qty>
</subpartinfo>
</part>
</parts>
Figure 10.3 Example Parts Data in XML

CHAPTER 11
Storage and File Structure
This chapter presents basic file structure concepts. The chapter really consists of
two parts —the first dealing with relational databases, and the second with object-
oriented databases. The second part can be omitted without loss of continuity for
later chapters.
Many computer science undergraduates have covered some of the material in this
chapter in a prior course on data structures or on file structures. Even if students’
backgrounds are primarily in data structures, this chapter is still important since it
addresses data structure issues as they pertain to disk storage. Buffer management is-
sues, covered in Section 11.5.1 should be familiar to students who have taken an oper-
ating systems course. However, there are database-specific aspects of buffer manage-
ment that make this section worthwhile even for students with an operating system
background.
Changes from 3rd edition:
The discussion of storage media, in particular magnetic disks (Section 11.2), has
been updated to reflect current technology. The section on RAID structures (Section 11.3)
has been improved with examples; the comparison of RAID levels has changed, since
disk drive capacity improvements have whittled away at the advantages of RAID 5.
Coverage of data dictionaries has been expanded.
Exercises
11.1 List the physical storage media available on the computers you use routinely.
Give the speed with which data can be accessed on each medium.
Answer: Your answer will be based on the computers and storage media that
you use. Typical examples would be hard disk, floppy disks and CD-ROM
drives.
129

130 Chapter 11 Storage and File Structure
11.2 How does the remapping of bad sectors by disk controllers affect data-retrieval
rates?
Answer: Remapping of bad sectors by disk controllers does reduce data re-
trieval rates because of the loss of sequentiality amongst the sectors. But that is
better than the loss of data in case of no remapping!
11.3 Consider the following data and parity-block arrangement on four disks:
Disk 1 Disk 2 Disk 3 Disk 4
.
.
..
.
..
.
..
.
.
B
1
P
1
B
8
B
2
B
5
P
2
B
3
B
6
B
9
B
4
B
7
B
10
The Bi’s represent data blocks; the Pi’s represent parity blocks. Parity block Pi
is the parity block for data blocks B4i−3to B4i. What, if any, problem might
this arrangement present?
Answer: This arrangement has the problem that Piand B4i−3are on the same
disk. So if that disk fails, reconstruction of B4i−3is not possible, since data and
parity are both lost.
11.4 A power failure that occurs while a disk block is being written could result in
the block being only partially written. Assume that partially written blocks can
be detected. An atomic block write is one where either the disk block is fully
written or nothing is written (i.e., there are no partial writes). Suggest schemes
for getting the effect of atomic block writes with the following RAID schemes.
Your schemes should involve work on recovery from failure.
a. RAID level 1 (mirroring)
b. RAID level 5 (block interleaved, distributed parity)
Answer:
a. To ensure atomicity, a block write operation is carried out as follows:-
i. Write the information onto the first physical block.
ii. When the first write completes successfully, write the same information
onto the second physical block.
iii. The output is declared completed only after the second write completes
successfully.
During recovery, each pair of physical blocks is examined. If both are
identical and there is no detectable partial-write, then no further actions
are necessary. If one block has been partially rewritten, then we replace its
contents with the contents of the other block. If there has been no partial-
write, but they differ in content, then we replace the contents of the first
block with the contents of the second, or vice versa. This recovery proce-
dure ensures that a write to stable storage either succeeds completely (that
is, updates both copies) or results in no change.

Exercises 131
The requirement of comparing every corresponding pair of blocks dur-
ing recovery is expensive to meet. We can reduce the cost greatly by keep-
ing track of block writes that are in progress, using a small amount of non-
volatile RAM. On recovery, only blocks for which writes were in progress
need to be compared.
b. The idea is similar here. For any block write, the information block is writ-
ten first followed by the corresponding parity block. At the time of re-
covery, each set consisting of the nth blockofeachofthedisksiscon-
sidered. If none of the blocks in the set have been partially-written, and
the parity block contents are consistent with the contents of the informa-
tion blocks, then no further action need be taken. If any block has been
partially-written, it’s contents are reconstructed using the other blocks. If
no block has been partially-written, but the parity block contents do not
agree with the information block contents, the parity block’scontentsare
reconstructed.
11.5 RAID systems typically allow you to replace failed disks without stopping ac-
cess to the system. Thus, the data in the failed disk must be rebuilt and written
to the replacement disk while the system is in operation. With which of the
RAID levels is the amount of interference between the rebuild and ongoing
disk accesses least? Explain your answer.
Answer: RAID level 1 (mirroring) is the one which facilitates rebuilding of a
failed disk with minimum interference with the on-going disk accesses. This is
because rebuilding in this case involves copying data from just the failed disk’s
mirror. In the other RAID levels, rebuilding involves reading the entire contents
of all the other disks.
11.6 Give an example of a relational-algebra expression and a query-processing
strategy in each of the following situations:
a. MRU is preferable to LRU.
b. LRU is preferable to MRU.
Answer:
a. MRU is preferable to LRU where R1R2is computed by using a nested-
loop processing strategy where each tuple in R2must be compared to each
block in R1.Afterthefirst tuple of R2is processed, the next needed block
is the first one in R1. However, since it is the least recently used, the LRU
buffer management strategy would replace that block if a new block was
needed by the system.
b. LRU is preferable to MRU where R1R2is computed by sorting the rela-
tions by join values and then comparing the values by proceeding through
the relations. Due to duplicate join values, it may be necessary to “back-
up”in one of the relations. This “backing-up”could cross a block bound-
ary into the most recently used block, which would have been replaced by
asystemusingMRU buffer management, if a new block was needed.

132 Chapter 11 Storage and File Structure
Under MRU, some unused blocks may remain in memory forever. In
practice, MRU can be used only in special situations like that of the nested-
loop strategy discussed in example 0.a
11.7 Consider the deletion of record 5 from the file of Figure 11.8. Compare the
relative merits of the following techniques for implementing the deletion:
a. Move record 6 to the space occupied by record 5, and move record 7 to the
space occupied by record 6.
b. Move record 7 to the space occupied by record 5.
c. Mark record 5 as deleted, and move no records.
Answer:
a. Although moving record 6 to the space for 5, and moving record 7 to the
space for 6, is the most straightforward approach, it requires moving the
most records, and involves the most accesses.
b. Moving record 7 to the space for 5 moves fewer records, but destroys any
ordering in the file.
c. Marking the space for 5 as deleted preserves ordering and moves no records,
but requires additional overhead to keep track of all of the free space in the
file. This method may lead to too many “holes”in the file, which if not
compacted from time to time, will affect performance because of reduced
availability of contiguous free records.
11.8 Show the structure of the file of Figure 11.9 after each of the following steps:
a. Insert (Brighton, A-323, 1600).
b. Delete record 2.
c. Insert (Brighton, A-626, 2000).
Answer: (We use “↑i”to denote a pointer to record “i”.)
The original file of Figure 11.9:
header ↑1
record 0 Perryridge A-102 400
record 1 ↑4
record 2 Mianus A-215 700
record 3 Downtown A-101 500
record 4 ↑6
record 5 Perryridge A-201 900
record 6
record 7 Downtown A-110 600
record 8 Perryridge A-218 700
a. The file after insert (Brighton, A-323, 1600).

Exercises 133
header ↑4
record 0 Perryridge A-102 400
record 1 Brighton A-323 1600
record 2 Mianus A-215 700
record 3 Downtown A-101 500
record 4 ↑6
record 5 Perryridge A-201 900
record 6
record 7 Downtown A-110 600
record 8 Perryridge A-218 700
b. The file after delete record 2.
header ↑2
record 0 Perryridge A-102 400
record 1 Brighton A-323 1600
record 2 ↑4
record 3 Downtown A-101 500
record 4 ↑6
record 5 Perryridge A-201 900
record 6
record 7 Downtown A-110 600
record 8 Perryridge A-218 700
The free record chain could have alternatively been from the header to
4, from 4 to 2, and finally from 2 to 6.
c. The file after insert (Brighton, A-626, 2000).
header ↑4
record 0 Perryridge A-102 400
record 1 Brighton A-323 1600
record 2 Brighton A-626 2000
record 3 Downtown A-101 500
record 4 ↑6
record 5 Perryridge A-201 900
record 6
record 7 Downtown A-110 600
record 8 Perryridge A-218 700
11.9 Give an example of a database application in which the reserved-space method
of representing variable-length records is preferable to the pointer method. Ex-
plain your answer.
Answer: In the reserved space method, a query comparing the last existing
field in a record to some value requires only one read from the disk. This sin-
gle read is preferable to the potentially many reads needed to chase down the
pointers to the last field if the pointer method is used.

134 Chapter 11 Storage and File Structure
11.10 Give an example of a database application in which the pointer method of rep-
resenting variable-length records is preferable to the reserved-space method.
Explain your answer.
Answer: Using the pointer method, a join operation on attributes which are
only in the anchor block can be performed on only this smaller amount of data,
rather than on the entire relation, as would be the case using the reserved space
method. Therefore, in this join example, the pointer method is preferable.
11.11 Show the structure of the file of Figure 11.12 after each of the following steps:
a. Insert (Mianus, A-101, 2800).
b. Insert (Brighton, A-323, 1600).
c. Delete (Perryridge, A-102, 400).
Answer:
a. insert (Mianus, A-101, 2800) changes record 2 to:
2Mianus A-215 700 A-101 2800 ⊥ ⊥
b. insert (Brighton, A-323, 1600) changes record 5 to:
5Brighton A-216 750 A-323 1600 ⊥ ⊥
c. delete (Perryridge, A-102, 400) changes record 0 to:
0Perryridge A-102 900 A-218 700 ⊥ ⊥

Exercises 135
11.12 What happens if you attempt to insert the record
(Perryridge, A-929, 3000)
into the file of Figure 11.12?
Answer: Inserting (Perryridge, A-929, 3000) into the file of Figure 11.12 causes
an error because the Perryridge record has exceeded the maximum length re-
served.
11.13 Show the structure of the file of Figure 11.13 after each of the following steps:
a. Insert (Mianus, A-101, 2800).
b. Insert (Brighton, A-323, 1600).
c. Delete (Perryridge, A-102, 400).
Answer:
a. The figure after insert (Mianus, A-101, 2800).
0↑5Perryridge A-102 400
1Round Hill A-305 350
2↑9Mianus A-215 700
3↑7Downtown A-101 500
4Redwood A-222 700
5↑8A-201 900
6Brighton A-216 750
7A-110 600
8A-218 700
9A-101 2800
b. The figure after insert (Brighton, A-323, 1600).
0↑5Perryridge A-102 400
1Round Hill A-305 350
2↑9Mianus A-215 700
3↑7Downtown A-101 500
4Redwood A-222 700
5↑8A-201 900
6↑10 Brighton A-216 750
7A-110 600
8A-218 700
9A-101 2800
10 A-323 1600
c. The figure after delete (Perryridge, A-102, 400).

136 Chapter 11 Storage and File Structure
1Round Hill A-305 350
2↑9Mianus A-215 700
3↑7Downtown A-101 500
4Redwood A-222 700
5↑8Perryridge A-201 900
6↑10 Brighton A-216 750
7A-110 600
8A-218 700
9A-101 2800
10 A-323 1600
11.14 Explain why the allocation of records to blocks affects database-system perfor-
mance significantly.
Answer: If we allocate related records to blocks, we can often retrieve most,
or all, of the requested records by a query with one disk access. Disk accesses
tend to be the bottlenecks in databases; since this allocation strategy reduces
the number of disk accesses for a given operation, it significantly improves
performance.
11.15 If possible, determine the buffer-management strategy used by the operating
system running on your local computer system, and what mechanisms it pro-
vides to control replacement of pages. Discuss how the control on replacement
that it provides would be useful for the implementation of database systems.
Answer: The typical OS uses LRU for buffer replacement. This is often a bad
strategy for databases. As explained in Section 11.5.2 of the text, MRU is the
best strategy for nested loop join. In general no single strategy handles all sce-
narios well, and ideally the database system should be given its own buffer
cache for which the replacement policy takes into account all the performance
related issues.
11.16 In the sequential file organization, why is an overflow block used even if there
is, at the moment, only one overflow record?
Answer: An overflow block is used in sequential file organization because a
block is the smallest space which can be read from a disk. Therefore, using any
smaller region would not be useful from a performance standpoint. The space
saved by allocating disk storage in record units would be overshadowed by
the performance cost of allowing blocks to contain records of multiple files.
11.17 List two advantages and two disadvantages of each of the following strategies
for storing a relational database:
a. Store each relation in one file.
b. Store multiple relations (perhaps even the entire database) in one file.
Answer:
a. Advantages of storing a relation as a file include using the file system pro-
vided by the OS , thus simplifying the DBMS, but incurs the disadvantage

Exercises 137
of restricting the ability of the DBMS to increase performance by using more
sophisticated storage structures.
b. By using one file for the entire database, these complex structures can be
implemented through the DBMS, but this increases the size and complexity
of the DBMS.
11.18 Consider a relational database with two relations:
course (course-name, room, instructor)
enrollment (course-name, student-name, grade)
Define instances of these relations for three courses, each of which enrolls five
students. Give a file structure of these relations that uses clustering.
Answer:
course relation
course-name room instructor
Pascal CS-101 Calvin, B c1
CCS-102 Calvin, B c2
LISP CS-102 Kess, J c3
enrollment relation
course-name student-name grade
Pascal Carper, D Ae1
Pascal Merrick, L Ae2
Pascal Mitchell, N Be3
Pascal Bliss, A Ce4
Pascal Hames, G Ce5
CNile, M Ae6
CMitchell, N Be7
CCarper, D Ae8
CHurly, I Be9
CHames, G Ae10
Lisp Bliss, A Ce11
Lisp Hurly, I Be12
Lisp Nile, M De13
Lisp Stars, R Ae14
Lisp Carper, D Ae15
Block 0 contains: c1,e1,e2,e3,e4,ande5
Block 1 contains: c2,e6,e7,e8,e9and e10
Block 2 contains: c3,e11,e12,e13,e14,ande15
11.19 Consider the following bitmap technique for tracking free space in a file. For
each block in the file, two bits are maintained in the bitmap. If the block is
between 0 and 30 percent full the bits are 00, between 30 and 60 percent the
bits are 01, between 60 and 90 percent the bits are 10, and above 90 percent the
bits are 11. Such bitmaps can be kept in memory even for quite large files.

138 Chapter 11 Storage and File Structure
a. Describe how to keep the bitmap up-to-date on record insertions and dele-
tions.
b. Outline the benefit of the bitmap technique over free lists when searching
for free space and when updating free space information.
Answer:
a. Everytime a record is inserted/deleted, check if the usage of the block has
changed levels. In that case, update the corrosponding bits.
b. If free space for nrecords is required, then in free lists technique, naccesses
of the list of free records are required. However, in bitmap technique, a
block with free space for nrecores (or more that one blocks if required) can
be directly found out. The free space thus obtained is also more contiguous
than that obtained by free list technique.
11.20 Give a normalized version of the Index-metadata relation, and explain why us-
ing the normalized version would result in worse performance.
Answer: The Index-metadata relation can be normalized as follows
Index-metadata (index-name, relation-name, index-type, attrib-set)
Attribset-metadata (relation-name, attrib-set, attribute-name)
Though the normalized version will have less space requirements, but it will
require extra disk accesses to read Attribset-metadata everytime an index has
to be accessed. Thus, it will lead to worse performance.
11.21 Explain why a physical OID must contain more information than a pointer to a
physical storage location.
Answer: A physical OID needs to have a unique identifier in addition to a
pointer to a physical storage location. This is required to prevent dereferences
of dangling pointers.
11.22 If physical OIDs are used, an object can be relocated by keeping a forwarding
pointer to its new location. In case an object gets forwarded multiple times,
what would be the effect on retrieval speed? Suggest a technique to avoid mul-
tiple accesses in such a case.
Answer: If an object gets forwarded multiple times, the retrieval speed will
decrease because accessing it will require accessing the series of locations from
which the object has been successively forwarded to the current location.
Multiple accesses can be avoided by always keeping in the oldest location
the latest address of the object. This can be done by checking while forwarding
whether this object has already been forwarded and in that case updating the
forwarding address at the oldest location. Thus, atmost two accesses will be
required.
11.23 Define the term dangling pointer. Describe how the unique-id scheme helps in
detecting dangling pointers in an object-oriented database.
Exercises 139
Answer: Adangling pointer is a pointer to an area which no longer contains
valid data.
In the unique-id scheme to detect dangling pointers, physical OIDsmaycon-
tain a unique identifier which is an integer that distinguishes the OID from the
identifiers of other objects that happened to be stored at the same location ear-
lier, and were deleted or moved elsewhere. The unique identifier is also stored
with the object, and the identifiers in an OID and the corresponding object
should match. If the unique identifier in a physical OID does not match the
unique identifier in the object to which that OID points, the system detects that
the pointer is a dangling pointer, and signals an error.
11.24 Consider the example on page 435, which shows that there is no need for
deswizzling if hardware swizzling is used. Explain why, in that example, it
is safe to change the short identifier of page 679.34278 from 2395 to 5001. Can
some other page already have short identifier 5001? If it could, how can you
handle that situation?
Answer: While swizzling, if the short identifier of page 679.34278 is changed
from 2395 to 5001, it is either because
a. the system discovers that 679.34278 has already been allocated the virtual-
memory page 5001 in some previous step, or else
b. 679.34278 has not been allocated any virtual memory page so far, and the
free virtual memory page 5001 is now allocated to it.
Thus in either case, it cannot be true that the current page already uses the
same short identifier 5001 to refer to some database page other than 679.34278.
Some other page may use 5001 to refer to a different database page, but then
each page has its own independent mapping from short to full page identifiers,
so this is all right.
Note that if we do swizzling as described in the text, and different processes
need simultaneous access to a database page, they will have to map separate
copies of the page to their individual virtual address spaces. Extensions to the
scheme are possible to avoid this.

CHAPTER 12
Indexing and Hashing
This chapter covers indexing techniques ranging from the most basic one to highly
specialized ones. Due to the extensive use of indices in database systems, this chapter
constitutes an important part of a database course.
A class that has already had a course on data-structures would likely be familiar
with hashing and perhaps even B+-trees. However, this chapter is necessary reading
even for those students since data structures courses typically cover indexing in main
memory. Although the concepts carry over to database access methods, the details
(e.g., block-sized nodes), will be new to such students.
The sections on B-trees (Sections 12.4), grid files (Section 12.9.3) and bitmap index-
ing (Section 12.9.4) may be omitted if desired.
Changes from 3rd edition:
The description of querying on B+-trees has been augmented with pseudo-code. The
pseudo-code for insertion on B+-trees has been simplified.Thesectiononindexdefi-
nition in SQL (Section 12.8) is new to this edition, as is the coverage of bitmap indices
(Section 12.9.4).
Exercises
12.1 When is it preferable to use a dense index rather than a sparse index? Explain
your answer.
Answer: It is preferable to use a dense index instead of a sparse index when
the file is not sorted on the indexed field (such as when the index is a secondary
index) or when the index file is small compared to the size of memory.
12.2 Since indices speed query processing, why might they not be kept on several
search keys? List as many reasons as possible.
Answer: Reasons for not keeping several search indices include:
141

142 Chapter 12 Indexing and Hashing
a. Every index requires additional CPU time and disk I/O overhead during
inserts and deletions.
b. Indices on non-primary keys might have to be changed on updates, al-
though an index on the primary key might not (this is because updates
typically do not modify the primary key attributes).
c. Each extra index requires additional storage space.
d. For queries which involve conditions on several search keys, efficiency
might not be bad even if only some of the keys have indices on them.
Therefore database performance is improved less by adding indices when
many indices already exist.
12.3 What is the difference between a primary index and a secondary index?
Answer: The primary index is on the field which specifies the sequential or-
der of the file. There can be only one primary index while there can be many
secondary indices.
12.4 Is it possible in general to have two primary indices on the same relation for
different search keys? Explain your answer.
Answer: In general, it is not possible to have two primary indices on the same
relation for different keys because the tuples in a relation would have to be
stored in different order to have same values stored together. We could accom-
plish this by storing the relation twice and duplicating all values, but for a
centralized system, this is not efficient.
12.5 Construct a B+-tree for the following set of key values:
(2, 3, 5, 7, 11, 17, 19, 23, 29, 31)
Assume that the tree is initially empty and values are added in ascending or-
der. Construct B+-trees for the cases where the number of pointers that will fit
in one node is as follows:
a. Four
b. Six
c. Eight
Answer: The following were generated by inserting values into the B+-tree in
ascending order. A node (other than the root) was never allowed to have fewer
than n/2!values/pointers.
a.
b.

Exercises 143
c.
12.6 For each B+-tree of Exercise 12.5, show the steps involved in the following
queries:
a. Find records with a search-key value of 11.
b. Find records with a search-key value between 7 and 17, inclusive.
Answer:
With structure 0.a:
a. Find records with a value of 11
i. Search the first level index; follow the first pointer.
ii. Search next level; follow the third pointer.
iii. Search leaf node; follow first pointer to records with key value 11.
b. Find records with value between 7 and 17 (inclusive)
i. Search top index; follow first pointer.
ii. Search next level; follow second pointer.
iii. Search third level; follow second pointer to records with key value 7,
and after accessing them, return to leaf node.
iv. Follow fourth pointer to next leaf block in the chain.
v. Follow first pointer to records with key value 11, then return.
vi. Follow second pointer to records with with key value 17.
With structure 0.b:
a. Find records with a value of 11
i. Search top level; follow second pointer.
ii. Search next level; follow second pointer to records with key value 11.
b. Find records with value between 7 and 17 (inclusive)
i. Search top level; follow second pointer.
ii. Search next level; follow first pointer to records with key value 7, then
return.
iii. Follow second pointer to records with key value 11, then return.
iv. Follow third pointer to records with key value 17.
With structure 0.c:
a. Find records with a value of 11
i. Search top level; follow second pointer.
ii. Search next level; follow first pointer to records with key value 11.
b. Find records with value between 7 and 17 (inclusive)

144 Chapter 12 Indexing and Hashing
i. Search top level; follow first pointer.
ii. Search next level; follow fourth pointer to records with key value 7,
then return.
iii. Follow eighth pointer to next leaf block in chain.
iv. Follow first pointer to records with key value 11, then return.
v. Follow second pointer to records with key value 17.
12.7 For each B+-tree of Exercise 12.5, show the form of the tree after each of the
following series of operations:
a. Insert 9.
b. Insert 10.
c. Insert 8.
d. Delete 23.
e. Delete 19.
Answer:
•With structure 0.a:
Insert 9:
Insert 10:
Insert 8:
Delete 23:

Exercises 145
Delete 19:
•With structure 0.b:
Insert 9:
Insert 10:
Insert 8:
Delete 23:
Delete 19:
•With structure 0.c:

146 Chapter 12 Indexing and Hashing
Insert 9:
Insert 10:
Insert 8:
Delete 23:
Delete 19:
12.8 Consider the modified redistribution scheme for B+-trees described in page
463. What is the expected height of the tree as a function of n?
Answer: If there are Ksearch-key values and m−1siblings are involved in
the redistribution, the expected height of the tree is: log(m−1)n/m(K)
12.9 Repeat Exercise 12.5 for a B-tree.
Answer: The algorithm for insertion into a B-tree is:
Locate the leaf node into which the new key-pointer pair should be inserted.
If there is space remaining in that leaf node, perform the insertion at the correct
location, and the task is over. Otherwise insert the key-pointer pair conceptu-
ally into the correct location in the leaf node, and then split it along the middle.
The middle key-pointer pair does not go into either of the resultant nodes of
the split operation. Instead it is inserted into the parent node, along with the
tree pointer to the new child. If there is no space in the parent, a similar proce-
dure is repeated.
The deletion algorithm is:

Exercises 147
Locate the key value to be deleted, in the B-tree.
a. If it is found in a leaf node, delete the key-pointer pair, and the record
from the file. If the leaf node contains less than n/2!−1entries as a result
of this deletion, it is either merged with its siblings, or some entries are
redistributed to it. Merging would imply a deletion, whereas redistribution
would imply change(s) in the parent node’s entries. The deletions may
ripple upto the root of the B-tree.
b. If the key value is found in an internal node of the B-tree, replace it and
its record pointer by the smallest key value in the subtree immediately to
its right and the corresponding record pointer. Delete the actual record in
the database file. Then delete that smallest key value-pointer pair from the
subtree. This deletion may cause further rippling deletions till the root of
the B-tree.
Below are the B-trees we will get after insertion of the given key values.
We assume that leaf and non-leaf nodes hold the same number of search key
values.
a.
b.
c.
2357
11
17 19 23 29 31
12.10 Explain the distinction between closed and open hashing. Discuss the relative
merits of each technique in database applications.
Answer: Open hashing may place keys with the same hash function value in
different buckets. Closed hashing always places such keys together in the same
bucket. Thus in this case, different buckets can be of different sizes, though the
148 Chapter 12 Indexing and Hashing
implementation may be by linking together fixed size buckets using overflow
chains. Deletion is difficult with open hashing as all the buckets may have to
inspected before we can ascertain that a key value has been deleted, whereas
in closed hashing only that bucket whose address is obtained by hashing the
key value need be inspected. Deletions are more common in databases and
hence closed hashing is more appropriate for them. For a small, static set of
data lookups may be more efficient using open hashing. The symbol table of a
compiler would be a good example.
12.11 What are the causes of bucket overflow in a hash file organization? What can
be done to reduce the occurrence of bucket overflows?
Answer: The causes of bucket overflow are :-
a. Our estimate of the number of records that the relation will have was too
low, and hence the number of buckets allotted was not sufficient.
b. Skew in the distribution of records to buckets. This may happen either be-
cause there are many records with the same search key value, or because
the the hash function chosen did not have the desirable properties of uni-
formity and randomness.
To reduce the occurrence of overflows, we can :-
a. Choose the hash function more carefully, and make better estimates of the
relation size.
b. If the estimated size of the relation is nrand number of records per block is
fr, allocate (nr/fr)∗(1 + d)buckets instead of (nr/fr)buckets. Here dis a
fudge factor, typically around 0.2.Somespaceiswasted:About20percent
of the space in the buckets will be empty. But the benefit is that some of the
skew is handled and the probability of overflow is reduced.
12.12 Suppose that we are using extendable hashing on a file that contains records
with the following search-key values:
2, 3, 5, 7, 11, 17, 19, 23, 29, 31
Show the extendable hash structure for this file if the hash function is h(x)=x
mod8andbucketscanholdthreerecords.
Answer:

Exercises 149
12.13 Show how the extendable hash structure of Exercise 12.12 changes as the result
of each of the following steps:
a. Delete 11.
b. Delete 31.
c. Insert 1.
d. Insert 15.
Answer:
a. Delete 11: From the answer to Exercise 12.12, change the third bucket to:
At this stage, it is possible to coalesce the second and third buckets. Then it
is enough if the bucket address table has just four entries instead of eight.
For the purpose of this answer, we do not do the coalescing.
b. Delete 31: From the answer to 12.12, change the last bucket to:

150 Chapter 12 Indexing and Hashing
c. Insert 1: From the answer to 12.12, change the firstbucketto:
d. Insert 15: From the answer to 12.12, change the last bucket to:
12.14 Give pseudocode for deletion of entries from an extendable hash structure,
including details of when and how to coalesce buckets. Do not bother about
reducing the size of the bucket address table.
Answer: Let idenote the number of bits of the hash value used in the hash
table. Let BSIZE denote the maximum capacity of each bucket.
Exercises 151
delete(value Kl)
begin
j=first ihigh-order bits of h(Kl);
delete value Klfrom bucket j;
coalesce(bucket j);
end
coalesce(bucket j)
begin
ij= bits used in bucket j;
k=anybucketwithfirst (ij−1)bitssameasthat
of bucket jwhile the bit ijis reversed;
ik= bits used in bucket k;
if(ij=ik)
return; /* buckets cannot be merged */
if(entries in j+entriesink>BSIZE)
return; /* buckets cannot be merged */
move entries of bucket kinto bucket j;
decrease the value of ijby 1;
make all the bucket-address-table entries,
which pointed to bucket k,pointtoj;
coalesce(bucket j);
end
Note that we can only merge two buckets at a time. The common hash prefix
of the resultant bucket will have length one less than the two buckets merged.
Hencewelookatthebuddybucketofbucketjdifferingfromitonlyatthelast
bit. If the common hash prefixofthisbucketisnotij, then this implies that the
buddy bucket has been further split and merge is not possible.
When merge is successful, further merging may be possible, which is han-
dled by a recursive call to coalesce at the end of the function.
12.15 Suggest an efficient way to test if the bucket address table in extendable hash-
ing can be reduced in size, by storing an extra count with the bucket address
table. Give details of how the count should be maintained when buckets are
split, coalesced or deleted.
(Note: Reducing the size of the bucket address table is an expensive oper-
ation, and subsequent inserts may cause the table to grow again. Therefore, it
is best not to reduce the size as soon as it is possible to do so, but instead do
it only if the number of index entries becomes small compared to the bucket
address table size.)
Answer: If the hash table is currently using ibits of the hash value, then main-
tain a count of buckets for which the length of common hash prefixisexactly
i.
152 Chapter 12 Indexing and Hashing
Consider a bucket jwith length of common hash prefixij.Ifthebucketis
being split, and ijis equal to i, then reset the count to 1. If the bucket is being
split and ijis one less that i, then increase the count by 1. It the bucket if being
coalesced, and ijis equal to ithen decrease the count by 1. If the count becomes
0, then the bucket address table can be reduced in size at that point.
However, note that if the bucket address table is not reduced at that point,
then the count has no significance afterwards. If we want to postpone the re-
duction, we have to keep an array of counts, i.e. a count for each value of com-
mon hash prefix. The array has to be updated in a similar fashion. The bucket
address table can be reduced if the ith entry of the array is 0, where iis the
number of bits the table is using. Since bucket table reduction is an expensive
operation, it is not always advisable to reduce the table. It should be reduced
only when sufficient number of entries at the end of count array become 0.
12.16 Why is a hash structure not the best choice for a search key on which range
queries are likely?
Answer: A range query cannot be answered efficiently using a hash index,
we will have to read all the buckets. This is because key values in the range do
not occupy consecutive locations in the buckets, they are distributed uniformly
and randomly throughout all the buckets.
12.17 Consider a grid file in which we wish to avoid overflow buckets for perfor-
mance reasons. In cases where an overflow bucket would be needed, we in-
stead reorganize the grid file. Present an algorithm for such a reorganization.
Answer: Let us consider a two-dimensional grid array. When a bucket over-
flows, we can split the ranges corresponding to that row and column into two,
in both the linear scales. Thus the linear scales will get one additional entry
each, and the bucket is split into four buckets. The ranges should be split in
such a way as to ensure that the four resultant buckets have nearly the same
number of values.
There can be several other heuristics for deciding how to reorganize the
ranges, and hence the linear scales and grid array.
12.18 Consider the account relation shown in Figure 12.25.
a. Construct a bitmap index on the attributes branch-name and balance, divid-
ing balance values into 4 ranges: below 250, 250 to below 500, 500 to below
750, and 750 and above.
b. Consider a query that requests all accounts in Downtown with a balance of
500 or more. Outline the steps in answering the query, and show the final
and intermediate bitmaps constructed to answer the query.
Answer: We reproduce the account relation of Figure 12.25 below.

Exercises 153
A-217 Brighton 750
A-101 Downtown 500
A-1 10 Downtown 600
A-215 Mianus 700
A-102 Perryridge 400
A-201 Perryridge 900
A-218 Perryridge 700
A-222 Redwood 700
A-305 Round Hill 350
Bitmaps for branch-name
Brighton 100000000
Downtown 011000000
Mianus 000100000
Perryridge 000011100
Redwood 000000010
Round hill 000000001
Bitmaps for balance
L1000000000
L2000010001
L3011100110
L4100001000
where, level L1is below 250, level L2is from 250 to below 500, L3from 500
to below 750 and level L4is above 750.
To find all accounts in Downtown with a balance of 500 or more, we find the
union of bitmaps for levels L3and L4and then intersect it with the bitmap for
Downtown.
Downtown 011000000
L3011100110
L4100001000
L3∪L4111101110
Downtown 011000000
Downtown ∩(L3∪L4)011000000
Thus, the required tuples are A-101 and A-110.
12.19 Show how to compute existence bitmaps from other bitmaps. Make sure that
your technique works even in the presence of null values, by using a bitmap
for the value null.
Answer: The existence bitmap for a relation can be calculated by taking the
154 Chapter 12 Indexing and Hashing
union (logical-or) of all the bitmaps on that attribute, including the bitmap for
value null.
12.20 How does data encryption affect index schemes? In particular, how might it
affect schemes that attempt to store data in sorted order?
Answer: Note that indices must operate on the encrypted data or someone
could gain access to the index to interpret the data. Otherwise, the index would
have to be restricted so that only certain users could access it. To keep the data
in sorted order, the index scheme would have to decrypt the data at each level
in a tree. Note that hash systems would not be affected.

CHAPTER 13
Query Processing
This chapter describes the process by which queries are executed efficiently by a
database system. The chapter starts off with measures of cost, then proceeds to al-
gorithms for evaluation of relational algebra operators and expressions. This chapter
applies concepts from Chapters 3, 11, and 12.
Changes from 3rd edition:
The single chapter on query processing in the previous edition has been replaced
by two chapters, the first on query processing and the second on query optimization.
Another significant change is the separation of size estimation from the presentation
of query processing algorithms.
As a result, of these changes, query processing algorithms can be covered without
tedious and distracting details of size estimation. Although size estimation is covered
later, in Chapter 14, the presentation there has been simplified by omitting some de-
tails. Instructors can choose to cover query processing but omit query optimization,
without loss of continuity with later chapters.
Exercises
13.1 Why is it not desirable to force users to make an explicit choice of a query-
processing strategy? Are there cases in which it is desirable for users to be
aware of the costs of competing query-processing strategies? Explain your an-
swer.
Answer: In general it is not desirable to force users to choose a query pro-
cessing strategy because naive users might select an inefficient strategy. The
reason users would make poor choices about processing queries is that they
would not know how a relation is stored, nor about its indices. It is unreason-
able to force users to be aware of these details since ease of use is a major object
155

156 Chapter 13 Query Processing
of database query languages. If users are aware of the costs of different strate-
gies they could write queries efficiently, thus helping performance. This could
happen if experts were using the system.
13.2 Consider the following SQL query for our bank database:
select T.branch-name
from branch T,branch S
where T.assets >S.assets and S.branch-city =“Brooklyn”
Write an efficient relational-algebra expression that is equivalent to this query.
Justify your choice.
Answer:
ΠT.branch-name((Πbranch-name, assets(ρT(branch))) T.assets>S.assets
(Πassets (σ(branch-city =“Brooklyn”)(ρS(branch)))))
This expression performs the theta join on the smallest amount of data possi-
ble. It does this by restricting the right hand side operand of the join to only
those branches in Brooklyn, and also eliminating the unneeded attributes from
both the operands.
13.3 What are the advantages and disadvantages of hash indices relative to B+-tree
indices? How might the type of index available influence the choice of a query-
processing strategy?
Answer: Hash indices enable us to perform point lookup (eg. σA=r(relation))
operations very fast, but for range searches the B+-tree index would be much
more efficient. If there is a range query to be evaluated, and only a hash index
is available, the better strategy might be to perform a file scan rather than using
that index.
13.4 Assume (for simplicity in this exercise) that only one tuple fits in a block and
memory holds at most 3 page frames. Show the runs created on each pass of
the sort-merge algorithm, when applied to sort the following tuples on the first
attribute: (kangaroo, 17), (wallaby, 21), (emu, 1), (wombat, 13), (platypus, 3),
(lion, 8), (warthog, 4), (zebra, 11), (meerkat, 6), (hyena, 9), (hornbill, 2), (baboon,
12).
Answer: We will refer to the tuples (kangaroo, 17) through (baboon, 12) using
tuple numbers t1through t12. We refer to the jth run used by the ith pass, as
rij . The initial sorted runs have three blocks each. They are:-
r11 ={t3,t
1,t
2}
r12 ={t6,t
5,t
4}
r13 ={t9,t
7,t
8}
r14 ={t12,t
11,t
10}

Exercises 157
Each pass merges three runs. Therefore the runs after the end of the first pass
are:-
r21 ={t3,t
1,t
6,t
9,t
5,t
2,t
7,t
4,t
8}
r22 ={t12,t
11,t
10}
At the end of the second pass, the tuples are completely sorted into one run:-
r31 ={t12,t
3,t
11,t
10,t
1,t
6,t
9,t
5,t
2,t
7,t
4,t
8}
13.5 Let relations r1(A, B, C)and r2(C, D, E)have the following properties: r1has
20,000 tuples, r2has 45,000 tuples, 25 tuples of r1fit on one block, and 30 tuples
of r2fit on one block. Estimate the number of block accesses required, using
each of the following join strategies for r1r2:
a. Nested-loop join
b. Block nested-loop join
c. Merge join
d. Hash join
Answer: r1needs 800 blocks, and r2needs 1500 blocks. Let us assume Mpages
of memory. If M>800, the join can easily be done in 1500 + 800 disk accesses,
using even plain nested-loop join. So we consider only the case where M≤800
pages.
a. Nested-loop join:
Using r1as the outer relation we need 20000 ∗1500 + 800 = 30,000,800
disk accesses, if r2is the outer relation we need 45000 ∗800 + 1500 =
36,001,500 disk accesses.
b. Block nested-loop join:
If r1is the outer relation, we need 800
M−1!∗1500 + 800 disk accesses, if
r2is the outer relation we need 1500
M−1!∗800 + 1500 disk accesses.
c. Merge-join:
Assuming that r1and r2are not initially sorted on the join key, the total
sorting cost inclusive of the output is Bs= 1500(2 logM−1(1500/M )!+
2) + 800(2 logM−1(800/M )!+2)disk accesses. Assuming all tuples with
the same value for the join attributes fit in memory, the total cost is Bs+
1500 + 800 disk accesses.
d. Hash-join:
We assume no overflow occurs. Since r1is smaller, we use it as the build
relation and r2as the probe relation. If M>800/M , i.e. no need for recur-
sive partitioning, then the cost is 3(1500 + 800) = 6900 disk accesses, else
the cost is 2(1500 + 800) logM−1(800) −1!+ 1500 + 800 disk accesses.
13.6 Design a variant of the hybrid merge–join algorithm for the case where both
relations are not physically sorted, but both have a sorted secondary index on
the join attributes.
Answer: We merge the leaf entries of the first sorted secondary index with

158 Chapter 13 Query Processing
the leaf entries of the second sorted secondary index. The result file contains
pairs of addresses, the first address in each pair pointing to a tuple in the first
relation, and the second address pointing to a tuple in the second relation.
This result file is first sorted on the first relation’s addresses. The relation
is then scanned in physical storage order, and addresses in the result file are
replaced by the actual tuple values. Then the result file is sorted on the second
relation’s addresses, allowing a scan of the second relation in physical storage
order to complete the join.
13.7 The indexed nested-loop join algorithm described in Section 13.5.3 can be inef-
ficient if the index is a secondary index, and there are multiple tuples with the
same value for the join attributes. Why is it inefficient? Describe a way, using
sorting, to reduce the cost of retrieving tuples of the inner relation. Under what
conditions would this algorithm be more efficient than hybrid merge–join?
Answer: If there are multiple tuples in the inner relation with the same value
for the join attributes, we may have to access that many blocks of the inner
relation for each tuple of the outer relation. That is why it is inefficient. To re-
duce this cost we can perform a join of the outer relation tuples with just the
secondary index leaf entries, postponing the inner relation tuple retrieval. The
result file obtained is then sorted on the inner relation addresses, allowing an
efficient physical order scan to complete the join.
Hybrid merge–join requires the outer relation to be sorted. The above algo-
rithm does not have this requirement, but for each tuple in the outer relation it
needs to perform an index lookup on the inner relation. If the outer relation is
much larger than the inner relation, this index lookup cost will be less than the
sorting cost, thus this algorithm will be more efficient.
13.8 Estimate the number of block accesses required by your solution to Exer-
cise 13.6 for r1r2,wherer1and r2are as defined in Exercise 13.5.
Answer: r1occupies 800 blocks, and r2occupies 1500 blocks. Let there be
npointers per index leaf block (we assume that both the indices have leaf
blocks and pointers of equal sizes). Let us assume Mpages of memory, M<
800.r1’s index will need B1= 20000
n!leaf blocks, and r2’s index will need
B2= 45000
n!leaf blocks. Therefore the merge join will need B3=B1+B2
accesses, without output. The number of output tuples is estimated as no=
20000∗45000
max(V(C,r1),V (C,r2)) !. Each output tuple will need two pointers, so the number
of blocks of join output will be Bo1= no
n/2!. Hence the join needs Bj=B3+Bo1
disk block accesses.
Now we have to replace the pointers by actual tuples. For the first sorting,
Bs1=
Bo1(2 logM−1(Bo1/M )!+2)disk accesses are needed, including the writing
of output to disk. The number of blocks of r1whichhavetobeaccessedin
order to replace the pointers with tuple values is min(800,n
o).Letn1pairs of
the form (r1tuple, pointer to r2)fit in one disk block. Therefore the intermedi-
ate result after replacing the r1pointers will occupy Bo2= (no/n1)!blocks.

Exercises 159
Hence the first pass of replacing the r1-pointers will cost Bf=Bs1+Bo1+
min(800,n
o)+Bo2disk accesses.
The second pass for replacing the r2-pointers has a similar analysis. Let n2
tuples of the final join fit in one block. Then the second pass of replacing the
r2-pointers will cost Bs=Bs2+Bo2+min(1500,n
o)disk accesses, where
Bs2=Bo2(2 logM−1(Bo2/M )!+2).
Hence the total number of disk accesses for the join is Bj+Bf+Bs,andthe
number of pages of output is no/n2!.
13.9 Let rand sbe relations with no indices, and assume that the relations are not
sorted. Assuming infinite memory, what is the lowest cost way (in terms of I/O
operations) to compute rs? What is the amount of memory required for this
algorithm?
Answer: We can store the entire smaller relation in memory, read the larger
relation block by block and perform nested loop join using the larger one as the
outer relation. The number of I/O operations is equal to br+bs, and memory
requirement is min(br,b
s)+2pages.
13.10 Suppose that a B+-tree index on branch-city is available on relation branch,and
that no other index is available. List different ways to handle the following
selections that involve negation?
a. σ¬(branch-city<“Brooklyn”)(branch)
b. σ¬(branch-city=“Brooklyn”)(branch)
c. σ¬(branch-city<“Brooklyn”∨assets<5000)(branch)
Answer:
a. Usetheindextolocatethefirst tuple whose branch-city field has value
“Brooklyn”. From this tuple, follow the pointer chains till the end, retriev-
ing all the tuples.
b. For this query, the index serves no purpose. We can scan the file sequen-
tially and select all tuples whose branch-city field is anything other than
“Brooklyn”.
c. This query is equivalent to the query
σ(branch-city≥“Brooklyn”∧assets<5000) (branch)
Using the branch-city index, we can retrieve all tuples with branch-city value
greater than or equal to “Brooklyn”by following the pointer chains from
the first “Brooklyn”tuple. We also apply the additional criteria of assets <
5000 on every tuple.
13.11 The hash join algorithm as described in Section 13.5.5 computes the natural join
of two relations. Describe how to extend the hash join algorithm to compute
the natural left outer join, the natural right outer join and the natural full outer
join. (Hint: Keep extra information with each tuple in the hash index, to detect
whether any tuple in the probe relation matches the tuple in the hash index.)
Try out your algorithm on the customer and depositor relations.

160 Chapter 13 Query Processing
customer-name customer-street customer-city
Adams Spring Pittsfield
Brooks Senator Brooklyn
Hayes Main Harrison
Johnson Alma Palo Alto
Jones Main Harrison
Lindsay Park Pittsfield
Curry North Rye
Smith North Rye
Turner Putnam Stamford
Glenn Sand Hill Woodside
Green Walnut Stamford
Williams Nassau Princeton
Figure 13.17 Sample customer relation
Answer: For the probe relation tuple trunder consideration, if no matching
tuple is found in the build relation’s hash partition, it is padded with nulls and
included in the result. This will give us the natural left outer join trts.To
get the natural right outer join trts, we can keep a boolean flag with each
tuple in the current build relation partition Hsiresiding in memory, and set it
whenever any probe relation tuple matches with it. When we are finished with
Hsi, all the tuples in it which do not have their flag set, are padded with nulls
and included in the result. To get the natural full outer join, we do both the
above operations together.
To try out our algorithm, we use the sample customer and depositor rela-
tions of Figures 13.17 and 13.18. Let us assume that there is enough memory
to hold three tuples of the build relation plus a hash index for those three tu-
ples. We use depositor asthebuildrelation.Weusethesimplehashingfunction
which returns the first letter of customer-name. Taking the first partitions, we get
Hr1={(“Adams”,“Spring”,“Pittsfield”)},andHs1=φ. The tuple in the
probe relation partition will have no matching tuple, so (“Adams”,“Spring”,
“Pittsfield”,null) is outputted. In the partition for “D”, the lone build relation
tuple is unmatched, thus giving an output tuple (“David”,null,null, A-306).
In the partition for “H”,wefind a match for the first time, producing the out-
put tuple (”Hayes”,”Main”,”Harrison”, A-102). Proceeding in a similar way,
we process all the partitions and complete the join.
13.12 Write pseudocode for an iterator that implements indexed nested-loop join,
where the outer relation is pipelined. Use the standard iterator functions in
your pseudocode. Show what state information the iterator must maintain be-
tween calls.
Answer: Let outer be the iterator which returns successive tuples from the
pipelined outer relation. Let inner be the iterator which returns successive tu-
ples of the inner relation having a given value at the join attributes. The inner
iterator returns these tuples by performing an index lookup. The functions In-

Exercises 161
customer-name account-number
Johnson A-101
Johnson A-201
Jones A-217
Smith A-215
Hayes A-102
Turner A-305
David A-306
Lindsay A-222
Figure 13.18 Sample depositor relation
dexedNLJoin::open,IndexedNLJoin::close and IndexedNLJoin::next to im-
plement the indexed nested-loop join iterator are given below. The two itera-
tors outer and inner, the value of the last read outer relation tuple trand a flag
donerindicating whether the end of the outer relation scan has been reached
are the state information which need to be remembered by IndexedNLJoin
between calls.
IndexedNLJoin::open()
begin
outer.open();
inner.open();
doner:= false;
if(outer.next() =false)
move tuple from outer’s output buffer to tr;
else
doner:= true;
end
IndexedNLJoin::close()
begin
outer.close();
inner.close();
end

162 Chapter 13 Query Processing
boolean IndexedNLJoin::next()
begin
while(¬doner)
begin
if(inner.next(tr[JoinAttrs])=false)
begin
move tuple from inner’s output buffer to ts;
compute trtsand place it in output buffer;
return true;
end
else
if(outer.next() =false)
begin
move tuple from outer’s output buffer to tr;
rewind inner to first tuple of s;
end
else
doner:= true;
end
return false;
end
13.13 Design sorting based and hashing algorithms for computing the division op-
eration.
Answer: Suppose r(T∪S)and s(S)be two relations and r÷shas to be com-
puted.
For sorting based algorithm, sort relation son S.Sortrelationron (T,S).
Now, start scanning rand look at the Tattribute values of the first tuple. Scan r
till tuples have same value of T.Alsoscanssimultaneously and check whether
every tuple of salso occurs as the Sattribute of r, in a fashion similar to merge
join. If this is the case, output that value of Tand proceed with the next value of
T.Relationsmayhavetobescannedmultipletimesbutrwill only be scanned
once. Total disk accesses, after sorting both the relations, will be |r|+N∗|s|,
where Nis the number of distinct values of Tin r.
We assume that for any value of T, all tuples in rwith that Tvalue fitin
memory, and consider the general case at the end. Partition the relation ron
attributes in Tsuch that each partition fits in memory (always possible because
of our assumption). Consider partitions one at a time. Build a hash table on the
tuples, at the same time collecting all distinct Tvalues in a separate hash table.
For each value of T, Now, for each value VTof T, each value sof S,probethe
hash table on (VT,s). If any of the values is absent, discard the value VT,else
output the value VT.
In the case that not all rtuples with one value for Tfit in memory, partition r
and son the Sattributes such that the condition is satisfied, run the algorithm
Exercises 163
on each corresponding pair of partitions riand si. Output the intersection of
the Tvalues generated in each partition.

CHAPTER 14
Query Optimization
This chapter describes how queries are optimized. It starts off with statistics used for
query optimization, and outlines how to use these statistics to estimate selectivities
and query result sizes used for cost estimation. Equivalence rules are covered next,
followed by a description of a query optimization algorithm modeled after the classic
System R optimization algorithm, and coverage of nested subquery optimization.
The chapter ends with a description of materialized views, their role in optimization
and a description of incremental view-maintenance algorithms.
It should be emphasized that the estimates of query sizes and selectivities are ap-
proximate, even if the assumptions made, such as uniformity, hold. Further, the cost
estimates for various algorithms presented in Chapter 13 assume only a minimal
amount of memory, and are thus worst case estimates with respect to buffer space
availability. As a result, cost estimates are never very accurate. However, practical
experience has shown that such estimates tend to be reasonably accurate, an plans
optimal with respect to estimated cost are rarely much worse than a truly optimal
plan.
We do not expect students to memorize the size-estimates, and we stress only the
process of arriving at the estimates, not the exact values. Precision in terms of esti-
mated cost is not a worthwhile goal, so estimates off by a few I/O operations can be
considered acceptable.
If a commercial database system is available for student use, a lab assignment
may be designed in which students measure the performance speedup provided by
indices. Many commercial database products have an “explain plan”feature that lets
the user find the evaluation plan used on a query. It is worthwhile asking students to
explore the plans generated for different queries, with and without indices. A more
challenging assignment is to design tests to see how clever the query optimizer is,
and to guess from these experiments which of the optimization techniques covered
in the chapter are used in the system.
165

166 Chapter 14 Query Optimization
Changes from 3rd edition:
The major change from the previous edition is that the 3rd edition chapter on query
processing has been split into two chapters.
Coverage of size estimation for different operations, which was earlier covered
along with algorithms for the operations has now been separated out into a separate
section (Section 14.2). Some of the formulae for estimation of statistics have been
simplified and a few new ones have been added.
Pseudocode has been provided for the dynamic programming algorithm for join
order optimization. There is a new section on optimization of nested subqueries,
which forms an important part of SQL optimization. The section on materialized
views is also new to this edition.
Exercises
14.1 Clustering indices may allow faster access to data than a nonclustering index
affords. When must we create a nonclustering index, despite the advantages of
a clustering index? Explain your answer.
Answer: There can be only one clustering index for a file, based on the order-
ing key. Any query which needs to search on the other non-ordering keys will
need the non-clustering index. If the query accesses a majority of the tuples in
the file, it may be more efficient to sort the file on the desired key, rather than
using the non-clustering index.
14.2 Consider the relations r1(A, B, C),r2(C, D, E),andr3(E,F), with primary keys
A,C,andE, respectively. Assume that r1has 1000 tuples, r2has 1500 tuples,
and r3has 750 tuples. Estimate the size of r1r2r3, and give an efficient
strategy for computing the join.
Answer:
•The relation resulting from the join of r1,r2,andr3will be the same no
matter which way we join them, due to the associative and commutative
properties of joins. So we will consider the size based on the strategy of
((r1r2)r3). Joining r1with r2will yield a relation of at most 1000
tuples, since Cis a key for r2. Likewise, joining that result with r3will
yield a relation of at most 1000 tuples because Eis a key for r3. Therefore
the final relation will have at most 1000 tuples.
•An efficient strategy for computing this join would be to create an index
on attribute Cfor relation r2and on Efor r3.Thenforeachtupleinr1,we
do the following:
a. Use the index for r2to look up at most one tuple which matches the C
value of r1.
b. Use the created index on Eto look up in r3at most one tuple which
matches the unique value for Ein r2.
14.3 Consider the relations r1(A, B, C),r2(C, D, E),andr3(E,F)of Exercise 14.2.
Assume that there are no primary keys, except the entire schema. Let V(C, r1)
be 900, V(C, r2)be 1100, V(E,r2)be 50, and V(E,r3)be 100. Assume that r1

Exercises 167
has 1000 tuples, r2has 1500 tuples, and r3has 750 tuples. Estimate the size of
r1r2r3, and give an efficient strategy for computing the join.
Answer: The estimated size of the relation can be determined by calculating
the average number of tuples which would be joined with each tuple of the
second relation. In this case, for each tuple in r1, 1500/V(C, r2)= 15/11 tu-
ples (on the average) of r2would join with it. The intermediate relation would
have 15000/11 tuples. This relation is joined with r3to yield a result of approx-
imately 10,227 tuples (15000/11 ×750/100 = 10227). A good strategy should
join r1and r2first, since the intermediate relation is about the same size as r1
or r2.Thenr3is joined to this result.
14.4 Suppose that a B+-tree index on branch-city is available on relation branch,and
that no other index is available. What would be the best way to handle the
following selections that involve negation?
a. σ¬(branch-city<“Brooklyn”)(branch)
b. σ¬(branch-city=“Brooklyn”)(branch)
c. σ¬(branch-city<“Brooklyn”∨assets<5000)(branch)
Answer:
a. Usetheindextolocatethefirst tuple whose branch-city field has value
“Brooklyn”. From this tuple, follow the pointer chains till the end, retriev-
ing all the tuples.
b. For this query, the index serves no purpose. We can scan the file sequen-
tially and select all tuples whose branch-city field is anything other than
“Brooklyn”.
c. This query is equivalent to the query
σ(branch-city≥“Brooklyn”∧assets<5000) (branch)
Using the branch-city index, we can retrieve all tuples with branch-city value
greater than or equal to “Brooklyn”by following the pointer chains from
the first “Brooklyn”tuple. We also apply the additional criteria of assets <
5000 on every tuple.
14.5 Suppose that a B+-tree index on (branch-name, branch-city) is available on rela-
tion branch. What would be the best way to handle the following selection?
σ(branch-city<“Brooklyn”)∧(assets<5000)∧(branch-name=“Downtown”)(branch)
Answer: Using the index, we locate the first tuple having branch-name “Down-
town”. We then follow the pointers retrieving successive tuples as long as
branch-city is less than “Brooklyn”. From the tuples retrieved, the ones not sat-
isfying the condition (assets < 5000) are rejected.
14.6 Show that the following equivalences hold. Explain how you can apply then
to improve the efficiency of certain queries:
a. E1θ(E2−E3)=(E1θE2−E1θE3).

168 Chapter 14 Query Optimization
b. σθ(AGF(E)) = AGF(σθ(E)),whereθuses only attributes from A.
c. σθ(E1E2)=σθ(E1)E2where θuses only attributes from E1.
Answer:
a. E1θ(E2−E3)=(E1θE2−E1θE3).
Let us rename (E1θ(E2−E3)) as R1,(E1θE2)as R2and (E1θE3)
as R3. It is clear that if a tuple tbelongs to R1, it will also belong to R2.If
atupletbelongs to R3,t[E3’s attributes]will belong to E3,hencetcannot
belong to R1. From these two we can say that
∀t, t ∈R1⇒t∈(R2−R3)
It is clear that if a tuple tbelongs to R2−R3,thent[R2’s attributes]∈E2
and t[R2’s attributes]∈ E3. Therefore:
∀t, t ∈(R2−R3)⇒t∈R1
The above two equations imply the given equivalence.
This equivalence is helpful because evaluation of the right hand side
join will produce many tuples which will finally be removed from the re-
sult. The left hand side expression can be evaluated more efficiently.
b. σθ(AGF(E)) = AGF(σθ(E)),whereθuses only attributes from A.
θuses only attributes from A. Therefore if any tuple tin the output of
AGF(E)is filtered out by the selection of the left hand side, all the tuples in
Ewhose value in Ais equal to t[A]are filtered out by the selection of the
right hand side. Therefore:
∀t, t ∈ σθ(AGF(E)) ⇒t∈ AGF(σθ(E))
Using similar reasoning, we can also conclude that
∀t, t ∈ AGF(σθ(E)) ⇒t∈ σθ(AGF(E))
The above two equations imply the given equivalence.
This equivalence is helpful because evaluation of the right hand side
avoids performing the aggregation on groups which are anyway going to
be removed from the result. Thus the right hand side expression can be
evaluated more efficiently than the left hand side expression.
c. σθ(E1E2)=σθ(E1)E2where θuses only attributes from E1.
θuses only attributes from E1. Therefore if any tuple tin the output of
(E1E2)is filtered out by the selection of the left hand side, all the tuples
in E1whose value is equal to t[E1]are filtered out by the selection of the
right hand side. Therefore:
∀t, t ∈ σθ(E1E2)⇒t∈ σθ(E1)E2
Using similar reasoning, we can also conclude that
∀t, t ∈ σθ(E1)E2⇒t∈ σθ(E1E2)
The above two equations imply the given equivalence.

Exercises 169
This equivalence is helpful because evaluation of the right hand side
avoids producing many output tuples which are anyway going to be re-
moved from the result. Thus the right hand side expression can be evalu-
ated more efficiently than the left hand side expression.
14.7 Show how to derive the following equivalences by a sequence of transforma-
tions using the equivalence rules in Section 14.3.1.
a. σθ1∧θ2∧θ3(E)=σθ1(σθ2(σθ3(E)))
b. σθ1∧θ2(E1θ3E2)=σθ1(E1θ3(σθ2(E2))),whereθ2involves only at-
tributes from E2
Answer:
a. Using rule 1, σθ1∧θ2∧θ3(E)becomes σθ1(σθ2∧θ3(E)). On applying rule 1
again, we get σθ1(σθ2(σθ3(E))).
b. σθ1∧θ2(E1θ3E2)on applying rule 1 becomes σθ1(σθ2(E1θ3E2)).This
on applying rule 7.a becomes σθ1(E1θ3(σθ2(E2))).
14.8 For each of the following pairs of expressions, give instances of relations that
show the expressions are not equivalent.
a. ΠA(R−S)and ΠA(R)−ΠA(S)
b. σB<4(AGmax (B)(R)) and AGmax(B)(σB<4(R))
c. In the preceding expressions, if both occurrences of max were replaced by
min would the expressions be equivalent?
d. (RS)Tand R(S T )
In other words, the natural left outer join is not associative.
(Hint: Assume that the schemas of the three relations are R(a, b1),S(a, b2),
and T(a, b3), respectively.)
e. σθ(E1E2)and E1σθ(E2),whereθuses only attributes from E2
Answer:
a. R={(1,2)},S={(1,3)}
The result of the left hand side expression is {(1)},whereastheresultof
the right hand side expression is empty.
b. R={(1,2),(1,5)}
The left hand side expression has an empty result, whereas the right
hand side one has the result {(1,2)}.
c. Yes, on re placing the max by the min, the expressions will become equiv-
alent. Any tuple that the selection in the rhs eliminates would not pass the
selection on the lhs if it were the minimum value, and would be eliminated
anyway if it were not the minimum value.
d. R={(1,2)},S={(2,3)},T={(1,4)}. The left hand expression gives
{(1,2, null, 4)}whereas the the right hand expression gives {(1,2,3,null)}.
e. Let Rbe of the schema (A, B)and Sof (A, C).LetR={(1,2)},S=
{(2,3)}and let θbe the expression C=1. The left side expression’sresult
is empty, whereas the right side expression results in {(1,2,null)}.

170 Chapter 14 Query Optimization
14.9 SQL allows relations with duplicates (Chapter 4).
a. Define versions of the basic relational-algebra operations σ,Π,×,,−,∪,
and ∩that work on relations with duplicates, in a way consistent with SQL.
b. Check which of the equivalence rules 1 through 7.b hold for the multiset
version of the relational-algebra defined in part a.
Answer:
a. We define the multiset versions of the relational-algebra operators here.
Given multiset relations r1and r2,
i. σ
Let there be c1copies of tuple t1in r1.Ift1satisfies the selection σθ,
then there are c1copies of t1in σθ(r1), otherwise there are none.
ii. Π
For each copy of tuple t1in r1, there is a copy of tuple ΠA(t1)in
ΠA(r1),whereΠA(t1)denotes the projection of the single tuple t1.
iii. ×
If there are c1copies of tuple t1in r1and c2copies of tuple t2in r2,
then there are c1∗c2copies of the tuple t1.t2in r1×r2.
iv.
The output will be the same as a cross product followed by a selec-
tion.
v. −
If there are c1copies of tuple tin r1and c2copies of tin r2, then there
will be c1−c2copies of tin r1−r2,providedthatc1−c2is positive.
vi. ∪
If there are c1copies of tuple tin r1and c2copies of tin r2, then there
will be c1+c2copies of tin r1∪r2.
vii. ∩
If there are c1copies of tuple tin r1and c2copies of tin r2, then there
will be min(c1,c
2)copies of tin r1∩r2.
b. All the equivalence rules 1 through 7.b of section 14.3.1 hold for the multi-
set version of the relational-algebra defined in the first part.
There exist equivalence rules which hold for the ordinary relational-
algebra, but do not hold for the multiset version. For example consider
the rule :-
A∩B=A∪B−(A−B)−(B−A)
This is clearly valid in plain relational-algebra. Consider a multiset in-
stance in which a tuple toccurs 4 times in Aand 3 times in B.twill occur
3 times in the output of the left hand side expression, but 6 times in the
output of the right hand side expression. The reason for this rule to not
hold in the multiset version is the asymmetry in the semantics of multiset
union and intersection.
14.10 ∗∗Show that, with nrelations, there are (2(n−1))!/(n−1)! different join orders.

Exercises 171
Hint: A complete binary tree is one where every internal node has exactly
two children. Use the fact that the number of different complete binary trees
with nleaf nodes is 1
n2(n−1)
(n−1) .
If you wish, you can derive the formula for the number of complete binary
trees with nnodes from the formula for the number of binary trees with n
nodes. The number of binary trees with nnodes is 1
n+1 2n
n;thisnumberis
known as the Catalan number, and its derivation can be found in any standard
textbook on data structures or algorithms.
Answer: Each join order is a complete binary tree (every non-leaf node has
exactly two children) with the relations as the leaves. The number of different
complete binary trees with nleaf nodes is 1
n2(n−1)
(n−1) (see any standard textbook
on Discrete Structures, eg. ”Fundamentals of Data Structures”by Horowitz
and Sahni, for a proof). Multiplying this by n!for the number of permutations
of the nleaves, we get the desired result.
14.11 ∗∗Show that the lowest-cost join order can be computed in time O(3n). Assume
that you can store and look up information about a set of relations (such as the
optimal join order for the set, and the cost of that join order) in constant time. (If
you find this exercise difficult, at least show the looser time bound of O(22n).)
Answer: Consider the dynamic programming algorithm given in Figure 14.5
in the textbook. For each subset having k+1relations, the optimal join order
can be computed in time 2k+1. That is because for one particular pair of subsets
Aand B, we need constant time and there are at most 2k+1 −2different subsets
that Acan denote. Thus, over all the n
k+1subsets of size k+1,thiscostis
n
k+12k+1. Summing over all kfrom 1to n−1gives the binomial expansion of
((1 + x)n−x)with x=2.Thusthetotalcostislessthan3n.
14.12 Show that, if only left-deep join trees are considered, as in the System R opti-
mizer, the time taken to find the most efficient join order is around n2n. Assume
that there is only one interesting sort order.
Answer: The derivation of time taken is similar to the general case, except that
instead of considering 2k+1 −2subsets of size less than or equal to kfor A,we
only need to consider k+1subsets of size exactly equal to k.Thatisbecause
the right hand operand of the topmost join has to be a single relation. There-
fore the total cost for finding the best join order for all subsets of size k+1is
n
k+1(k+1),whichisequaltonn−1
k. Summing over all kfrom 1to n−1using
the binomial expansion of (1 + x)n−1with x=1, gives a total cost of less than
n2n−1.
14.13 A set of equivalence rules is said to be complete if, whenever two expressions
are equivalent, one can be derived from the other by a sequence of uses of the
equivalence rules. Is the set of equivalence rules that we considered in Sec-
tion 14.3.1 complete? Hint: Consider the equivalence σ3=5(r)={}.
Answer: Two relational expressions are defined to be equivalent when on all
input relations, they give the same output. The set of equivalence rules con-
172 Chapter 14 Query Optimization
sidered in Section 14.3.1 is not complete. The expressions σ3=5(r)and {}are
equivalent, but this cannot be shown by using just these rules.
14.14 Decorrelation:
a. Write a nested query on the relation account to find for each branch with
name starting with “B”, all accounts with the maximum balance at the
branch.
b. Rewrite the preceding query, without using a nested subquery; in other
words, decorrelate the query.
c. Give a procedure (similar that that described in Section 14.4.5) for decorre-
lating such queries.
Answer:
a. The nested query is as follows:
select S.acount-number
from account S
where S.branch-name like ’B%’and
S.balance =
(select max(T.balance)
from account T
where T.branch-name =S.branch-name)
b. The decorrelated query is as follows:
create table t1as
select branch-name,max(balance)
from account
group by branch-name
select account-no
from account,t1
where account.branch-name like ’B%’and
account.branch-name =t1.branch-name and
account.balance =t1.balance
c. In general, consider the queries of the form:
select ···
from L1
where P1and
A1op
(select f(A2)
from L2
where P2)

Exercises 173
where fis some aggregate function on attributes A2,andop is some boolean
binary operator. The query can be rewritten as
create table t1(V, Ag2)as
select V,f(A2)
from L2
where P1
2
group by V
select ···
from L1,t1
where P1and P2
2and
A1op t1.Ag2
where
i. Vcontains all the attributes that are used in the selections involving
correlation variables in the nested query,
ii. predicate P1
2contains predicates in P2without selections involving cor-
relation variables
iii. P2
2introduces the selections involving the correlation variables. (If pred-
icates in P2
2refer to the relation names in L2they must be rewritten to
refer to relation t1.)
14.15 Describe how to incrementally maintain the results of the following operations,
on both insertions and deletions.
a. Union and set difference
b. Left outer join
Answer:
a. Given materialized view v=r∪s, when a tuple is inserted in r,wecheck
if it is present in v, and if not we add it to v. When a tuple is deleted from
r, we check if it is there in s, and if not, we delete it from v.Insertsand
deletes in sare handled in symmetric fashion.
For set difference, given view v=r−s, when a tuple is inserted in r,
we check if it is present in s, and if not we add it to v.Whenatupleis
deleted from r, we delete it from vif present. When a tuple is inserted in s,
we delete it from vif present. When a tuple is deleted from s,wecheckif
it is present in r,andifsoweaddittov.
b. Given materialized view v=rs,whenasetoftuplesiris inserted
in r,weaddthetuplesirsto the view. When iris deleted from r,we
delete irsfrom the view. When a set of tuples isis inserted in s,we
compute ris.Wefind all the tuples of rwhich previously did not match
any tuple from s(i.e. those padded with null in rs)butwhichmatchis.
We remove all those null padded entries from the view and add the tuples
rsto the view. When isis deleted from s, we delete the tuples r is
from the view. Also we find all the tuples in rwhich match isbut which do

174 Chapter 14 Query Optimization
not match any other tuples in s. We add all those to the view, after padding
them with null values.
14.16 Give an example of an expression defining a materialized view and two situ-
ations (sets of statistics for the input relations and the differentials) such that
incremental view maintenance is better than recomputation in one situation,
and recomputation is better in the other situation.
Answer: Let r,sand tbe three relations. Consider a materialized view on
these defined by (rs t). Suppose relation rdoes not have any attributes
common to sor t, while sand thave foreign key relationship. Each of them
have 1000 tuples and 100 tuples are added to r. Then recomputation is better
because (st)can be computed first which will have 1000 tuples. It can then
be joined with t. In incremental view maintenance, the increment in twill first
be joined with either sor twhich will have 100000 tuples (cartesian product).
This huge relation will then be joined with twhich will be very expensive.
However, if 100 tuples are added to sinstead of rin the above situation,
incremental view maintenance will obviously be better as increment in scan
be joined with tto get a relation of size 100 which can then be joined with r.

CHAPTER 15
Transactions
This chapter provides an overview of transaction processing. It first motivates the
problems of atomicity, consistency, isolation and durability, and introduces the notion
of ACID transactions. It then presents some naive schemes, and their drawbacks,
thereby motivating the techniques described in Chapters 16 and 17. The rest of the
chapter describes the notion of schedules and the concept of serializability.
We strongly recommend covering this chapter in a first course on databases, since
it introduces concepts that every database student should be aware of. Details on
how to implement the transaction properties are covered in Chapters 16 and 17.
In the initial presentation to the ACID requirements, the isolation requirement
on concurrent transactions does not insist on serializability. Following Haerder and
Reuter [1983], isolation just requires that the events within a transaction must be hid-
den from other transactions running concurrently, in order to allow rollback. How-
ever, later in the chapter, and in most of the book (except in Chapter 24), we use the
stronger condition of serializability as a requirement on concurrent transactions.
Changes from 3rd edition:
Testing of view serializability has been dropped from this chapter (and from the
book), since it does not have any practical significance.
Exercises
15.1 List the ACID properties. Explain the usefulness of each.
Answer: The ACID properties, and the need for each of them are:-
•Consistency:
Execution of a transaction in isolation (that is, with no other transaction
executing concurrently) preserves the consistency of the database. This is
typically the responsibility of the application programmer who codes the
transactions.
175
176 Chapter 15 Transactions
•Atomicity:
Either all operations of the transaction are reflected properly in the database,
or none are. Clearly lack of atomicity will lead to inconsistency in the
database.
•Isolation:
When multiple transactions execute concurrently, it should be the case
that, for every pair of transactions Tiand Tj, it appears to Tithat either
Tjfinished execution before Tistarted, or Tjstarted execution after Tifin-
ished. Thus, each transaction is unaware of other transactions executing
concurrently with it. The user view of a transaction system requires the
isolation property, and the property that concurrent schedules take the sys-
tem from one consistent state to another. These requirements are satisfied
by ensuring that only serializable schedules of individually consistency
preserving transactions are allowed.
•Durability:
After a transaction completes successfully, the changes it has made to
the database persist, even if there are system failures.
15.2 Suppose that there is a database system that never fails. Is a recovery manager
required for this system?
Answer: Even in this case the recovery manager is needed to perform roll-back
of aborted transactions.
15.3 Consider a file system such as the one on your favorite operating system.
a. What are the steps involved in creation and deletion of files, and in writing
data to a file?
b. Explain how the issues of atomicity and durability are relevant to the cre-
ation and deletion of files, and to writing data to files.
Answer: There are several steps in the creation of a file. A storage area is
assigned to the file in the file system, a unique i-number is given to the file
and an i-node entry is inserted into the i-list. Deletion of file involves exactly
opposite steps.
For the file system user in UNIX, durability is important for obvious rea-
sons, but atomicity is not relevant generally as the file system doesn’t support
transactions. To the file system implementor though, many of the internal file
system actions need to have transaction semantics. All the steps involved in
creation/deletion of the file must be atomic, otherwise there will be unrefer-
enceable files or unusable areas in the file system.
15.4 Database-system implementers have paid much more attention to the ACID
properties than have file-system implementers. Why might this be the case?
Answer: Database systems usually perform crucial tasks whose effects need to
be atomic and durable, and whose outcome affects the real world in a perma-
nent manner. Examples of such tasks are monetary transactions, seat bookings
etc. Hence the ACID properties have to be ensured. In contrast, most users of
Exercises 177
file systems would not be willing to pay the price (monetary, disk space, time)
of supporting ACID properties.
15.5 During its execution, a transaction passes through several states, until it finally
commits or aborts. List all possible sequences of states through which a trans-
action may pass. Explain why each state transition may occur.
Answer: The possible sequences of states are:-
a. active →partially committed →committed. This is the normal sequence a suc-
cessful transaction will follow. After executing all its statements it enters
the partially committed state. After enough recovery information has been
written to disk, the transaction finally enters the committed state.
b. active →partially committed →aborted. After executing the last statement
of the transaction, it enters the partially committed state. But before enough
recovery information is written to disk, a hardware failure may occur de-
stroying the memory contents. In this case the changes which it made to
the database are undone, and the transaction enters the aborted state.
c. active →failed →aborted. After the transaction starts, if it is discovered at
some point that normal execution cannot continue (either due to internal
program errors or external errors), it enters the failed state. It is then rolled
back, after which it enters the aborted state.
15.6 Justify the following statement: Concurrent execution of transactions is more
important when data must be fetched from (slow) disk or when transactions
are long, and is less important when data is in memory and transactions are
very short.
Answer: If a transaction is very long or when it fetches data from a slow disk,
it takes a long time to complete. In absence of concurrency, other transactions
will have to wait for longer period of time. Average responce time will increase.
Also when the transaction is reading data from disk, CPU is idle. So resources
are not properly utilized. Hence concurrent execution becomes important in
this case. However, when the transactions are short or the data is available in
memory, these problems do not occur.
15.7 Explain the distinction between the terms serial schedule and serializable sched-
ule.
Answer: A schedule in which all the instructions belonging to one single trans-
action appear together is called a serial schedule.Aserializable schedule has a
weakerrestrictionthatitshouldbeequivalent to some serial schedule. There
are two definitions of schedule equivalence –conflict equivalence and view
equivalence. Both of these are described in the chapter.
15.8 Consider the following two transactions:

178 Chapter 15 Transactions
T1:read(A);
read(B);
if A=0then B:= B+1;
write(B).
T2:read(B);
read(A);
if B=0then A:= A+1;
write(A).
Let the consistency requirement be A=0∨B=0,withA=B=0the
initial values.
a. Show that every serial execution involving these two transactions pre-
serves the consistency of the database.
b. Show a concurrent execution of T1and T2that produces a nonserializable
schedule.
c. Is there a concurrent execution of T1and T2that produces a serializable
schedule?
Answer:
a. There are two possible executions: T1T2and T2T1.
Case 1: A B
initially 0 0
after T10 1
after T20 1
Consistency met: A=0∨B=0≡T∨F=T
Case 2: A B
initially 0 0
after T21 0
after T11 0
Consistency met: A=0∨B=0≡F∨T=T
b. Any interleaving of T1and T2results in a non-serializable schedule.
T4
T2
T5
T1
T3
Figure 15.18.Precedencegraph.

Exercises 179
T1T2
read(A)
read(B)
read(A)
read(B)
if A=0then B=B+1
if B=0then A=A+1
write(A)
write(B)
c. There is no parallel execution resulting in a serializable schedule. From
part a. we know that a serializable schedule results in A=0∨B=0.Sup-
pose we start with T1read(A). Then when the schedule ends, no matter
when we run the steps of T2,B= 1. Now suppose we start executing T2
prior to completion of T1.ThenT2read(B) will give Ba value of 0. So
when T2completes, A=1.ThusB=1∧A=1→¬(A=0∨B=0).
Similarly for starting with T2read(B).
15.9 Since every conflict-serializable schedule is view serializable, why do we em-
phasize conflict serializability rather than view serializability?
Answer: Most of the concurrency control protocols (protocols for ensuring
that only serializable schedules are generated) used in practise are based on
conflict serializability—they actually permit only a subset of conflict serializ-
able schedules. The general form of view serializability is very expensive to
test, and only a very restricted form of it is used for concurrency control.
15.10 Consider the precedence graph of Figure 15.18. Is the corresponding schedule
conflict serializable? Explain your answer.
Answer: There is a serializable schedule corresponding to the precedence
graph below, since the graph is acyclic. A possible schedule is obtained by
doing a topological sort, that is, T1,T2,T3,T4,T5.
T
4
T
2
T
5
T
1
T
3
15.11 What is a recoverable schedule? Why is recoverability of schedules desirable?
Are there any circumstances under which it would be desirable to allow non-
recoverable schedules? Explain your answer.
Answer: A recoverable schedule is one where, for each pair of transactions
Tiand Tjsuch that Tjreads data items previously written by Ti, the commit
180 Chapter 15 Transactions
operation of Tiappears before the commit operation of Tj. Recoverable sched-
ules are desirable because failure of a transaction might otherwise bring the
system into an irreversibly inconsistent state. Nonrecoverable schedules may
sometimes be needed when updates must be made visible early due to time
constraints, even if they have not yet been committed, which may be required
for very long duration transactions.
15.12 What is a cascadeless schedule? Why is cascadelessness of schedules desirable?
Are there any circumstances under which it would be desirable to allow non-
cascadeless schedules? Explain your answer.
Answer: A cascadeless schedule is one where, for each pair of transactions
Tiand Tjsuch that Tjreads data items previously written by Ti, the commit
operation of Tiappears before the read operation of Tj. Cascadeless schedules
are desirable because the failure of a transaction does not lead to the aborting
of any other transaction. Of course this comes at the cost of less concurrency.
If failures occur rarely, so that we can pay the price of cascading aborts for the
increased concurrency, noncascadeless schedules might be desirable.

CHAPTER 16
Concurrency Control
This chapter describes how to control concurrent execution in a database, in order to
ensure the isolation properties of transactions. A variety of protocols are described
for this purpose. If time is short, some of the protocols may be omitted. We recom-
mend covering, at the least, two-phase locking (Sections 16.1.1), through 16.1.3, dead-
lock detection and recovery (Section 16.6, omitting Section 16.6.1), the phantom phe-
nomenon (Section 16.7.3), and the concepts behind index concurrency control (the
introductory part of Section 16.9). The most widely used techniques would thereby
be covered.
It is worthwhile pointing out how the graph-based locking protocols generalize
simple protocols, such as ordered acquisition of locks, which students may have stud-
ied in an operating system course. Although the timestamp protocols by themselves
are not widely used, multiversion two-phase locking (Section 16.5.2) is of increas-
ing importance since it allows long read-only transactions to run concurrently with
updates.
The phantom phenomenon is often misunderstood by students as showing that
two-phase locking is incorrect. It is worth stressing that transactions that scan a rela-
tion must read some data to find out what tuples are in the relation; as long as this
data is itself locked in a two-phase manner, the phantom phenomenon will not arise.
Changes from 3rd edition:
This chapter has been reorganized from the previous edition. Some of the material
from the Concurrency Control chapter of the second edition (Chapter 11), such as
schedules and testing for serializability have been moved into Chapter 15 of the third
edition. The sections on deadlock handling (Section 16.6) and concurrency in index
structures (Section 16.9) have been moved in from Chapter 12 of the second edition
(Transaction Processing). The section on multiversion two-phase locking is new.
181
182 Chapter 16 Concurrency Control
Exercises
16.1 Show that the two-phase locking protocol ensures conflict serializability, and
that transactions can be serialized according to their lock points.
Answer:
16.2 Consider the following two transactions:
T31:read(A);
read(B);
if A=0then B:= B+1;
write(B).
T32:read(B);
read(A);
if B=0then A:= A+1;
write(A).
Add lock and unlock instructions to transactions T31 and T32, so that they ob-
serve the two-phase locking protocol. Can the execution of these transactions
result in a deadlock?
Answer:
a. Lock and unlock instructions:
T31:lock-S(A)
read(A)
lock-X(B)
read(B)
if A=0
then B:= B+1
write(B)
unlock(A)
unlock(B)
T32:lock-S(B)
read(B)
lock-X(A)
read(A)
if B=0
then A:= A+1
write(A)
unlock(B)
unlock(A)
b. Execution of these transactions can result in deadlock. For example, con-
sider the following partial schedule:

Exercises 183
T31 T32
lock-S(A)
lock-S(B)
read(B)
read(A)
lock-X(B)
lock-X(A)
The transactions are now deadlocked.
16.3 What benefit does strict two-phase locking provide? What disadvantages re-
sult?
Answer: Because it produces only cascadeless schedules, recovery is very easy.
But the set of schedules obtainable is a subset of those obtainable from plain
two phase locking, thus concurrency is reduced.
16.4 What benefit does rigorous two-phase locking provide? How does it compare
with other forms of two-phase locking?
Answer: Rigorous two-phase locking has the advantages of strict 2PL. In addi-
tion it has the property that for two conflicting transactions, their commit order
is their serializability order. In some systems users might expect this behavior.
16.5 Most implementations of database systems use strict two-phase locking. Sug-
gest three reasons for the popularity of this protocol.
Answer: It is relatively simple to implement, imposes low rollback overhead
because of cascadeless schedules, and usually allows an acceptable level of
concurrency.
16.6 Consider a database organized in the form of a rooted tree. Suppose that we
insert a dummy vertex between each pair of vertices. Show that, if we follow
the tree protocol on the new tree, we get better concurrency than if we follow
the tree protocol on the original tree.
Answer: The proof is in Buckley and Silberschatz, “Concurrency Control in
Graph Protocols by Using Edge Locks,”Proc. ACM SIGACT-SIGMOD Sym-
posium on the Principles of Database Systems, 1984.
16.7 Show by example that there are schedules possible under the tree protocol that
are not possible under the two-phase locking protocol, and vice versa.
Answer: Consider the tree-structured database graph given below.
A
B
C
Schedule possible under tree protocol but not under 2PL:

184 Chapter 16 Concurrency Control
T1T2
lock(A)
lock(B)
unlock(A)
lock(A)
lock(C)
unlock(B)
lock(B)
unlock(A)
unlock(B)
unlock(C)
Schedule possible under 2PL but not under tree protocol:
T1T2
lock(A)
lock(B)
lock(C)
unlock(B)
unlock(A)
unlock(C)
16.8 Consider the following extension to the tree-locking protocol, which allows
both shared and exclusive locks:
•A transaction can be either a read-only transaction, in which case it can
request only shared locks, or an update transaction, in which case it can
request only exclusive locks.
•Each transaction must follow the rules of the tree protocol. Read-only trans-
actions may lock any data item first, whereas update transactions must
lock the root first.
Show that the protocol ensures serializability and deadlock freedom.
Answer: The proof is in Kedem and Silberschatz, “Locking Protocols: From
Exclusive to Shared Locks,”JACM Vol. 30, 4, 1983.
16.9 Consider the following graph-based locking protocol, which allows only ex-
clusive lock modes, and which operates on data graphs that are in the form of
a rooted directed acyclic graph.
•A transaction can lock any vertex first.
•To lock any other vertex, the transaction must be holding a lock on the
majority of the parents of that vertex.
Show that the protocol ensures serializability and deadlock freedom.
Answer: The proof is in Kedem and Silberschatz, “Controlling Concurrency
Using Locking Protocols,”Proc. Annual IEEE Symposium on Foundations of
Computer Science, 1979.
16.10 Consider the following graph-based locking protocol that allows only exclu-
sive lock modes, and that operates on data graphs that are in the form of a
rooted directed acyclic graph.

Exercises 185
•A transaction can lock any vertex first.
•To lock any other vertex, the transaction must have visited all the parents
of that vertex, and must be holding a lock on one of the parents of the
vertex.
Show that the protocol ensures serializability and deadlock freedom.
Answer: The proof is in Kedem and Silberschatz, “Controlling Concurrency
Using Locking Protocols,”Proc. Annual IEEE Symposium on Foundations of
Computer Science, 1979.
16.11 Consider a variant of the tree protocol called the forest protocol. The database
is organized as a forest of rooted trees. Each transaction Timust follow the
following rules:
•The first lock in each tree may be on any data item.
•The second, and all subsequent, locks in a tree may be requested only if
the parent of the requested node is currently locked.
•Data items may be unlocked at any time.
•A data item may not be relocked by Tiafter it has been unlocked by Ti.
Show that the forest protocol does not ensure serializability.
Answer: Take a system with 2 trees:
n11 n12
n6
n2
n5
n10
n8 n9
n4
n7
n3
n1
We have 2 transactions, T1and T2. Consider the following legal schedule:

186 Chapter 16 Concurrency Control
T1T2
lock(n1)
lock(n3)
write(n3)
unlock(n3)
lock(n2)
lock(n5)
write(n5)
unlock(n5)
lock(n5)
read(n5)
unlock(n5)
unlock(n1)
lock(n3)
read(n3)
unlock(n3)
unlock(n2)
This schedule is not serializable.
16.12 Locking is not done explicitly in persistent programming languages. Rather,
objects (or the corresponding pages) must be locked when the objects are ac-
cessed. Most modern operating systems allow the user to set access protections
(no access, read, write) on pages, and memory access that violate the access
protections result in a protection violation (see the Unix mprotect command,
for example). Describe how the access-protection mechanism can be used for
page-level locking in a persistent programming language. (Hint: The technique
is similar to that used for hardware swizzling in Section 11.9.4).
Answer: The access protection mechanism can be used to implement page
level locking. Consider reads first. A process is allowed to read a page only af-
ter it read-locks the page. This is implemented by using mprotect to initially
turn off read permissions to all pages, for the process. When the process tries
to access an address in a page, a protection violation occurs. The handler as-
sociated with protection violation then requests a read lock on the page, and
after the lock is acquired, it uses mprotect to allow read access to the page by
the process, and finally allows the process to continue. Write access is handled
similarly.
16.13 Consider a database system that includes an atomic increment operation, in
addition to the read and write operations. Let Vbe the value of data item X.
The operation
increment(X)byC
sets the value of Xto V+Cin an atomic step. The value of Xis not available to
the transaction unless the latter executes a read(X). Figure 16.23 shows a lock-
compatibility matrix for three lock modes: share mode, exclusive mode, and
incrementation mode.

Exercises 187
S X I
Strue false false
Xfalse false false
Ifalse false true
Figure 16.23. Lock-compatibility matrix.
a. Show that, if all transactions lock the data that they access in the corre-
sponding mode, then two-phase locking ensures serializability.
b. Show that the inclusion of increment mode locks allows for increased con-
currency. (Hint: Consider check-clearing transactions in our bank exam-
ple.)
Answer: The proof is in Korth, “Locking Primitives in a Database System,”
JACM Vol. 30, 1983.
16.14 In timestamp ordering, W-timestamp(Q)denotes the largest timestamp of any
transaction that executed write(Q)successfully. Suppose that, instead, we de-
fined it to be the timestamp of the most recent transaction to execute write(Q)
successfully. Would this change in wording make any difference? Explain your
answer.
Answer: It would make no difference. The write protocol is such that the most
recent transaction to write an item is also the one with the largest timestamp to
have done so.
16.15 When a transaction is rolled back under timestamp ordering, it is assigned a
new timestamp. Why can it not simply keep its old timestamp?
Answer: A transaction is rolled back because a newer transaction has read or
written the data which it was supposed to write. If the rolled back transaction
is re-introduced with the same timestamp, the same reason for rollback is still
valid, and the transaction will have be rolled back again. This will continue
indefinitely.
16.16 In multiple-granularity locking, what is the difference between implicit and
explicit locking?
Answer: When a transaction explicitly locks a node in shared or exclusive
mode, it implicitly locks all the descendents of that node in the same mode.
The transaction need not explicitly lock the descendent nodes. There is no dif-
ference in the functionalities of these locks, the only difference is in the way
they are acquired, and their presence tested.
16.17 Although SIX mode is useful in multiple-granularity locking, an exclusive and
intend-shared (XIS) mode is of no use. Why is it useless?
Answer: An exclusive lock is incompatible with any other lock kind. Once a
node is locked in exclusive mode, none of the descendents can be simultane-
ously accessed by any other transaction in any mode. Therefore an exclusive
and intend-shared declaration has no meaning.

188 Chapter 16 Concurrency Control
16.18 Use of multiple-granularity locking may require more or fewer locks than an
equivalent system with a single lock granularity. Provide examples of both sit-
uations, and compare the relative amount of concurrency allowed.
Answer: If a transaction needs to access a large a set of items, multiple gran-
ularity locking requires fewer locks, whereas if only one item needs to be ac-
cessed, the single lock granularity system allows this with just one lock. Be-
cause all the desired data items are locked and unlocked together in the mul-
tiple granularity scheme, the locking overhead is low, but concurrency is also
reduced.
16.19 Consider the validation-based concurrency-control scheme of Section 16.3.
Show that by choosing Validation(Ti), rather than Start(Ti), as the timestamp of
transaction Ti,wecanexpectbetterresponsetimeprovidedthatconflict rates
among transactions are indeed low.
Answer: In the concurrency control scheme of Section 16.3 choosing Start(Ti)
as the timestamp of Tigives a subset of the schedules allowed by choosing
Validation(Ti)asthetimestamp.UsingStart(Ti) means that whoever started
first must finish first. Clearly transactions could enter the validation phase
in the same order in which they began executing, but this is overly restric-
tive. Since choosing Validation(Ti) causes fewer nonconflicting transactions to
restart, it gives the better response times.
16.20 Show that there are schedules that are possible under the two-phase locking
protocol, but are not possible under the timestamp protocol, and vice versa.
Answer: A schedule which is allowed in the two-phase locking protocol but
not in the timestamp protocol is:
step T0T1Precedence remarks
1lock-S(A)
2read(A)
3lock-X(B)
4write(B)
5unlock(B)
6lock-S(B)
7read(B)T1→T0
8unlock(A)
9unlock(B)
This schedule is not allowed in the timestamp protocol because at step 7, the
W-timestamp of Bis 1.
A schedule which is allowed in the timestamp protocol but not in the two-
phase locking protocol is:
step T0T1T2
1write(A)
2write(A)
3write(A)
4write(B)
5write(B)
Exercises 189
This schedule cannot have lock instructions added to make it legal under
two-phase locking protocol because T1must unlock (A) between steps 2 and 3,
and must lock (B) between steps 4 and 5.
16.21 For each of the following protocols, describe aspects of practical applications
that would lead you to suggest using the protocol, and aspects that would
suggest not using the protocol:
•Two-phase locking
•Two-phase locking with multiple-granularity locking
•Thetreeprotocol
•Timestamp ordering
•Validation
•Multiversion timestamp ordering
•Multiversion two-phase locking
Answer:
•Two-phase locking: Use for simple applications where a single granularity
is acceptable. If there are large read-only transactions, multiversion proto-
cols would do better. Also, if deadlocks must be avoided at all costs, the
tree protocol would be preferable.
•Two-phase locking with multiple granularity locking: Use for an appli-
cation mix where some applications access individual records and others
access whole relations or substantial parts thereof. The drawbacks of 2PL
mentioned above also apply to this one.
•The tree protocol: Use if all applications tend to access data items in an or-
der consistent with a particular partial order. This protocol is free of dead-
locks, but transactions will often have to lock unwanted nodes in order to
access the desired nodes.
•Timestamp ordering: Use if the application demands a concurrent execu-
tion that is equivalent to a particular serial ordering (say, the order of ar-
rival), rather than any serial ordering. But conflicts are handled by roll-back
of transactions rather than waiting, and schedules are not recoverable. To
make them recoverable, additional overheads and increased response time
have to be tolerated. Not suitable if there are long read-only transactions,
since they will starve. Deadlocks are absent.
•Validation: If the probability that two concurrently executing transactions
conflict is low, this protocol can be used advantageously to get better con-
currency and good response times with low overheads. Not suitable under
high contention, when a lot of wasted work will be done.
•Multiversion timestamp ordering: Use if timestamp ordering is appropri-
ate but it is desirable for read requests to never wait. Shares the other dis-
advantages of the timestamp ordering protocol.
•Multiversion two-phase locking: This protocol allows read-only transac-
tions to always commit without ever waiting. Update transactions follow
2PL, thus allowing recoverable schedules with conflicts solved by waiting
190 Chapter 16 Concurrency Control
rather than roll-back. But the problem of deadlocks comes back, though
read-only transactions cannot get involved in them. Keeping multiple ver-
sions adds space and time overheads though, therefore plain 2PL may be
preferable in low conflict situations.
16.22 Under a modified version of the timestamp protocol, we require that a commit
bit be tested to see whether a read requestmustwait.Explainhowthecom-
mit bit can prevent cascading abort. Why is this test not necessary for write
requests?
Answer: Using the commit bit, a read request is made to wait if the transac-
tion which wrote the data item has not yet committed. Therefore, if the writing
transaction fails before commit, we can abort that transaction alone. The wait-
ing read will then access the earlier version in case of a multiversion system,
or the restored value of the data item after abort in case of a single-version sys-
tem. For writes, this commit bit checking is unnecessary. That is because either
the write is a “blind”write and thus independent of the old value of the data
item or there was a prior read, in which case the test was already applied.
16.23 Explain why the following technique for transaction execution may provide
better performance than just using strict two-phase locking: First execute the
transaction without acquiring any locks and without performing any writes to
the database as in the validation based techniques, but unlike in the validation
techniques do not perform either validation or perform writes on the database.
Instead, rerun the transaction using strict two-phase locking. (Hint: Consider
waits for disk I/O.)
Answer: TO BE SOLVED
16.24 Under what conditions is it less expensive to avoid deadlock than to allow
deadlocks to occur and then to detect them?
Answer: Deadlock avoidance is preferable if the consequences of abort are
serious (as in interactive transactions), and if there is high contention and a
resulting high probability of deadlock.
16.25 If deadlock is avoided by deadlock avoidance schemes, is starvation still pos-
sible? Explain your answer.
Answer: A transaction may become the victim of deadlock-prevention roll-
back arbitrarily many times, thus creating a potential starvation situation.
16.26 Consider the timestamp ordering protocol, and two transactions, one that
writes two data items pand q, and another that reads the same two data items.
Give a schedule whereby the timestamp test for a write operation fails and
causes the first transaction to be restarted, in turn causing a cascading abort of
the other transaction. Show how this could result in starvation of both transac-
tions. (Such a situation, where two or more processes carry out actions, but are
unable to complete their task because of interaction with the other processes,
is called a livelock.)
Answer: TO BE SOLVED
Exercises 191
16.27 Explain the phantom phenomenon. Why may this phenomenon lead to an in-
correct concurrent execution despite the use of the two-phase locking proto-
col?
Answer: The phantom phenomenon arises when, due to an insertion or dele-
tion, two transactions logically conflict despite not locking any data items in
common. The insertion case is described in the book. Deletion can also lead
to this phenomenon. Suppose Tideletes a tuple from a relation while Tjscans
the relation. If Tideletes the tuple and then Tjreads the relation, Tishould be
serialized before Tj. Yet there is no tuple that both Tiand Tjconflict on.
An interpretation of 2PL as just locking the accessed tuples in a relation is
incorrect. There is also an index or a relation data that has information about
the tuples in the relation. This information is read by any transaction that scans
the relation, and modified by transactions that update, or insert into, or delete
from the relation. Hence locking must also be performed on the index or rela-
tion data, and this will avoid the phantom phenomenon.
16.28 Devise a timestamp-based protocol that avoids the phantom phenomenon.
Answer: In the text, we considered two approaches to dealing with the phan-
tom phenomenon by means of locking. The coarser granularity approach obvi-
ously works for timestamps as well. The B+-tree index based approach can be
adapted to timestamping by treating index buckets as data items with times-
tamps associated with them, and requiring that all read accesses use an index.
We now show that this simple method works. Suppose a transaction Tiwants
to access all tuples with a particular range of search-key values, using a B+-
tree index on that search-key. Tiwill need to read all the buckets in that index
which have key values in that range. It can be seen that any delete or insert of
a tuple with a key-value in the same range will need to write one of the index
buckets read by Ti. Thus the logical conflict is converted to a conflict on an
index bucket, and the phantom phenomenon is avoided.
16.29 Explain the reason for the use of degree-two consistency. What disadvantages
does this approach have?
Answer: TO BE SOLVED
16.30 Suppose that we use the tree protocol of Section 16.1.5 to manage concurrent
access to a B+-tree. Since a split may occur on an insert that affects the root, it
appears that an insert operation cannot release any locks until it has completed
the entire operation. Under what circumstances is it possible to release a lock
earlier?
Answer: Note: The tree-protocol of Section 16.1.5 which is referred to in this
question, is different from the multigranularity protocol of Section 16.4 and the
B+-tree concurrency protocol of Section 16.9.
One strategy for early lock releasing is given here. Going down the tree from
the root, if the currently visited node’s child is not full, release locks held on
all nodes except the current node, request an X-lock on the child node, after
getting it release the lock on the current node, and then descend to the child.
On the other hand, if the child is full, retain all locks held, request an X-lock on
192 Chapter 16 Concurrency Control
the child, and descend to it after getting the lock. On reaching the leaf node,
start the insertion procedure. This strategy results in holding locks only on the
full index tree nodes from the leaf upwards, uptil and including the first non-
full node.
An optimization to the above strategy is possible. Even if the current node’s
child is full, we can still release the locks on all nodes but the current one. But
after getting the X-lock on the child node, we split it right away. Releasing the
lock on the current node and retaining just the lock on the appropriate split
child, we descend into it making it the current node. With this optimization, at
any time at most two locks are held, of a parent and a child node.
16.31 Give example schedules to show that if any of lookup, insert or delete do not
lock the next key value, the phantom phenomemon could go undetected.
Answer: TO BE SOLVED

CHAPTER 17
Recovery System
This chapter covers failure models and a variety of failure recovery techniques. Re-
covery in a real-life database systems supporting concurrent transactions is rather
complicated. To help the student understand concepts better, the chapter presents re-
covery models in increasing degree of complexity. The chapter starts with a simple
model for recovery, ignoring the issue of concurrency. Later, the model is extended to
handle concurrent transactions with strict two-phase locking. Towards the end of the
chapter, we present an “advanced”recovery algorithm that supports early release
of some kinds of locks to improve concurrency, for example in index structures. Fi-
nally, we outline the ARIES algorithm variants of which are widely used in practise.
ARIES includes the features of the advanced recovery algorithm, along with several
optimizations that speed up recovery greatly.
We recommed that at least sections up to and including Log-Based Recovery (Sec-
tion 17.4) be covered. Shadow paging (Section 17.5) is not used very widely, but
is useful for pedagogical reasons, to show alternatives exist to log-based recovery.
Recovery with concurrent transactions (Section 17.6) is an interesting section, and
should be covered along with Buffer Management (Section 17.7), if possible. Sec-
tion 17.9, covering the advanced recovery algorithm and ARIES, should be omitted
from all except advanced courses. However, it can be used as independent-study
material for well-prepared students even in an introductory course.
There are some points worth noting:
•While reading Section 17.2.2 (Stable storage implementation), it should be re-
called from the the discussion in section 11.2.1 that a partial disk block write
can be detected with a high probability using checksums.
•In section 17.4.3, even though the model assumed is one where transactions
execute serially, the recovery procedure says that for all transactions Tkin T
that have no <Tkcommit>record in the log, execute undo(Tk). More than
one such transaction can exist, because of successive transaction failures.
193
194 Chapter 17 Recovery System
Changes from 3rd edition:
The main changes are (a) we now cover the ARIES recovery algorithm (Section 17.9.6),
and and (b) the section on remote backup systems (Section 17.10) has been moved
into this chapter from its earlier position in Chapter 20. The latter change is moti-
vated by the increasing need for high availability, which will be reflected in a greatly
increased use of remote backup system. Providing high availability can also be con-
sidered a job of the recovery system since the same logs can be used for both tasks.
Exercises
17.1 Explain the difference between the three storage types—volatile, nonvolatile,
and stable—in terms of I/O cost.
Answer: Volatile storage is storage which fails when there is a power fail-
ure. Cache, main memory, and registers are examples of volatile storage. Non-
volatile storage is storage which retains its content despite power failures. An
example is magnetic disk. Stable storage is storage which theoretically survives
any kind of failure (short of a complete disaster!). This type of storage can only
be approximated by replicating data.
In terms of I/O cost, volatile memory is the fastest and non-volatile stor-
age is typically several times slower. Stable storage is slower than non-volatile
storage because of the cost of data replication.
17.2 Stable storage cannot be implemented.
a. Explain why it cannot be.
b. Explain how database systems deal with this problem.
Answer:
a. Stable storage cannot really be implemented because all storage devices
are made of hardware, and all hardware is vulnerable to mechanical or
electronic device failures.
b. Database systems approximate stable storage by writing data to multiple
storage devices simultaneously. Even if one of the devices crashes, the data
will still be available on a different device. Thus data loss becomes ex-
tremely unlikely.
17.3 Compare the deferred- and immediate-modification versions of the log-based
recovery scheme in terms of ease of implementation and overhead cost.
Answer:
•The recovery scheme using a log with deferred updates has the following
advantages over the recovery scheme with immediate updates:
a. The scheme is easier and simpler to implement since fewer operations
and routines are needed, i.e., no UNDO.
b. The scheme requires less overhead since no extra I/O operations need
to be done until commit time (log records can be kept in memory the
entire time).
Exercises 195
c. Since the old values of data do not have to be present in the log-records,
this scheme requires less log storage space.
•The disadvantages of the deferred modification scheme are :
a. When a data item needs to accessed, the transaction can no longer di-
rectly read the correct page from the database buffer, because a previ-
ous write by the same transaction to the same data item may not have
been propagated to the database yet. It might have updated a local
copy of the data item and deferred the actual database modification.
Therefore finding the correct version of a data item becomes more ex-
pensive.
b. This scheme allows less concurrency than the recovery scheme with
immediate updates. This is because write-locks are held by transactions
till commit time.
c. For long transaction with many updates, the memory space occupied
by log records and local copies of data items may become too high.
17.4 Assume that immediate modification is used in a system. Show, by an example,
how an inconsistent database state could result if log records for a transaction
are not output to stable storage prior to data updated by the transaction being
written to disk.
Answer: Consider a banking scheme and a transaction which transfers $50
from account Ato account B. The transaction has the following steps:
a. read(A,a1)
b. a1:= a1−50
c. write(A,a1)
d. read(B,b1)
e. b1:= b1+50
f. write(B,b1)
Suppose the system crashes after the transaction commits, but before its log
records are flushed to stable storage. Further assume that at the time of the
crash the update of Ain the third step alone had actually been propagated to
disk whereas the buffer page containing Bwas not yet written to disk. When
the system comes up it is in an inconsistent state, but recovery is not possible
because there are no log records corresponding to this trabsaction in stable
storage.
17.5 Explain the purpose of the checkpoint mechanism. How often should check-
points be performed? How does the frequency of checkpoints affect
•System performance when no failure occurs
•The time it takes to recover from a system crash
•The time it takes to recover from a disk crash
Answer: Checkpointing is done with log-based recovery schemes to reduce
the time required for recovery after a crash. If there is no checkpointing, then
the entire log must be searched after a crash, and all transactions undone/redone
196 Chapter 17 Recovery System
from the log. If checkpointing had been performed, then most of the log-records
prior to the checkpoint can be ignored at the time of recovery.
Another reason to perform checkpoints is to clear log-records from stable
storage as it gets full.
Since checkpoints cause some loss in performance while they are being taken,
their frequency should be reduced if fast recovery is not critical. If we need fast
recovery checkpointing frequency should be increased. If the amount of stable
storage available is less, frequent checkpointing is unavoidable. Checkpoints
have no effect on recovery from a disk crash; archival dumps are the equiva-
lent of checkpoints for recovery from disk crashes.
17.6 When the system recovers from a crash (see Section 17.6.4), it constructs an
undo-list and a redo-list. Explain why log records for transactions on the undo-
list must be processed in reverse order, while those log records for transactions
on the redo-list are processed in a forward direction.
Answer: The first phase of recovery is to undo the changes done by the failed
transactions, so that all data items which have been modified by them get back
the values they had before the first of the failed transactions started. If several of
the failed transactions had modified the same data item, forward processing of
log-records for undo-list transactions would make the data item get the value
which it had before the last failed transaction to modify that data item started.
This is clearly wrong, and we can see that reverse prcessing gets us the desired
result.
The second phase of recovery is to redo the changes done by committed
transactons, so that all data items which have been modified by them are re-
stored to the value they had after the last of the committed transactions fin-
ished. It can be seen that only forward processing of log-records belonging to
redo-list transactions can guarantee this.
17.7 Compare the shadow-paging recovery scheme with the log-based recovery
schemes in terms of ease of implementation and overhead cost.
Answer: The shadow-paging scheme is easy to implement for single-transaction
systems, but difficult for multiple-transaction systems. In particular it is very
hard to allow multiple updates concurrently on the same page. Shadow pag-
ing could suffer from extra space overhead, but garbage collection can take
care of that. The I/O overhead for shadow paging is typically higher than the
log based schemes, since the log based schemes need to write one record per
update to the log, whereas the shadow paging scheme needs to write one block
per updated block.
17.8 Consider a database consisting of 10 consecutive disk blocks (block 1, block
2,...,block 10). Show the buffer state and a possible physical ordering of the
blocks after the following updates, assuming that shadow paging is used, that
the buffer in main memory can hold only three blocks, and that a least recently
used (LRU) strategy is used for buffer management.
Exercises 197
read block 3
read block 7
read block 5
read block 3
read block 1
modify block 1
read block 10
modify block 5
Answer: The initial ordering of the disk blocks is: 1, 2, 3, 4, 5, 6, 7, 8, 9, 10.
Assume that the two blocks following block 10 on the disk, are the first two
blocks in the list of free blocks.
a. The first 3 read steps result in blocks 3, 7, 5 being placed in the buffer.
b. The 4th read step requires no disk access.
c. The 5th read step requires block 1 to be read. Block 7 is the least recently
used block in the buffer, so it is replaced by block 1.
d. The 6th step is to modify block 1. The first free block is removed from the
free block list, and the entry 1 in the current page table is made to point to
it. Block 1 in the buffer is modified. When dirty blocks are flushed back to
disk at the time of transaction commit, they should be written to the disk
blocks pointed to the updated current page table.
e. The 7th step causes block 10 to be read. Block 5 is overwritten in the buffer
since it is the least recently used.
f. In the 8th step, block 3 is replaced by block 5, and then block 5 is modified
as in the 6th step.
Therefore the final disk ordering of blocks is: 2, 3, 4, 6, 7, 8, 9, 10, 1, 5. The set of
blocks in the buffer are: 5 (modified), 10, 1 (modified). These must be flushed
to the respective disk blocks as pointed to by the current page table, before the
transaction performs commit processing.
17.9 Explain how the buffer manager may cause the database to become inconsis-
tent if some log records pertaining to a block are not output to stable storage
before the block is output to disk.
Answer: If a data item xis modified on disk by a transaction before the cor-
responding log record is written to stable storage, then the only record of the
old value of xis in main memory where it would be lost in a crash. If the
transaction had not yet finished at the time of the crash, an unrecoverable in-
consistency will result.
17.10 Explain the benefits of logical logging. Give examples of one situation where
logical logging is preferable to physical logging and one situation where phys-
ical logging is preferable to logical logging.
Answer: Logical logging has less log space requirement, and with logical undo
logging it allows early release of locks. This is desirable in situations like con-
currency control for index structures, where a very high degree of concurrency
is required. An advantage of employing physical redo logging is that fuzzy
198 Chapter 17 Recovery System
checkpoints are possible. Thus in a system which needs to perform frequent
checkpoints, this reduces checkpointing overhead.
17.11 Explain the reasons why recovery of interactive transactions is more difficult
to deal with than is recovery of batch transactions. Is there a simple way to deal
with this difficulty? (Hint: Consider an automatic teller machine transaction in
which cash is withdrawn.)
Answer: Interactive transactions are more difficult to recover from than batch
transactions because some actions may be irrevocable. For example, an output
(write) statement may have fired a missile, or caused a bank machine to give
money to a customer. The best way to deal with this is to try to do all output
statements at the end of the transaction. That way if the transaction aborts in
the middle, no harm will be have been done.
17.12 Sometimes a transaction has to be undone after it has commited, because it was
erroneously executed, for example because of erroneous input by a bank teller.
a. Give an example to show that using the normal transaction undo mecha-
nism to undo such a transaction could lead to an inconsistent state.
b. One way to handle this situation is to bring the whole database to a state
prior to the commit of the erroneous transaction (called point-in-time recov-
ery). Transactions that committed later have their effects rolled back with
this scheme.
Suggest a modification to the advanced recovery mechanism to imple-
ment point-in-time recovery.
c. Later non-erroneous transactions can be reexecuted logically, but cannot
be reexecuted using their log records. Why?
Answer:
•Consider the a bank account Awith balance $100. Consider two transac-
tions T1and T2each depositing $10 in the account. Thus the balance would
be $120 after both these transactions are executed. Let the transactions ex-
ecute in sequence: T1first and then T2. The log records corresponding to
the updates of Aby transactions T1and T2would be <T
1,A,100,110 >
and <T
2,A,110,120 >resp.
Say, we wish to undo transaction T1. The normal transaction undo mech-
anism will replaces the value in question –Ain this example –by the old-
value field in the log record. Thus if we undo transaction T1using the nor-
mal transaction undo mechanism the resulting balance would be $100 and
we would, in effect, undo both transactions, whereas we intend to undo
only transaction T1.
•... TO BE FILLED IN ...
•Consider again an example from the first item. Let us assume that both
transactions are undone and the balance is reverted back to the original
value $100.
Now we wish to redo transaction T2. If we redo the log record <T
2,A,110,120 >
corresponding to transaction T2the balance would become $120 and we
Exercises 199
would, in effect, redo both transactions, whereas we intend to redo only
transaction T2.
17.13 Logging of updates is not done explicitly in persistent programming languages.
Describe how page access protections provided by modern operating systems
can be used to create before and after images of pages that are updated. (Hint:
See Exercise 16.12.)
Answer: This is implemented by using mprotect to initially turn off access
to all pages, for the process. When the process tries to access an address in a
page, a protection violation occurs. The handler accociated with protection vi-
olation then requests a write lock on the page, and after the lock is acquired,
it writes the initial contents (before-image) of the page to the log. It then uses
mprotect to allow write access to the page by the process, and finally allows
the process to continue. When the transaction is ready to commit, and before it
releases the lock on the page, it writes the contents of the page (after-image) to
the log. These before- and after- images can be used for recovery after a crash.
This scheme can be optimized to not write the whole page to log for undo
logging, provided the program pins the page in memory.
17.14 ARIES assumes there is space in each page for an LSN. When dealing with large
objects that span multiple pages, such as operating system files, an entire page
may be used by an object, leaving no space for the LSN. Suggest a technique to
handle such a situation; your technique must support physical redos but need
not support physiological redos.
Answer: TO BE FILLED IN. Separate array.
17.15 Explain the difference between a system crash and a “disaster.”
Answer: In a system crash, the CPU goes down, and disk may also crash. But
stable-storage at the site is assumed to survive system crashes. In a “disaster”,
everything at a site is destroyed. Stable storage needs to be distributed to sur-
vive disasters.
17.16 For each of the following requirements, identify the best choice of degree of
durability in a remote backup system:
a. Data loss must be avoided but some loss of availability may be tolerated.
b. Transaction commit must be accomplished quickly, even at the cost of loss
of some committed transactions in a disaster.
c. A high degree of availability and durability is required, but a longer run-
ning time for the transaction commit protocol is acceptable.
Answer:
a. Two very safe is suitable here because it guarantees durability of updates
by committed transactions, though it can proceed only if both primary and
backup sites are up. Availability is low, but it is mentioned that this is ac-
ceptable.
b. One safe committing is fast as it does not have to wait for the logs to reach
the backup site. Since data loss can be tolerated, this is the best option.
200 Chapter 17 Recovery System
c. With two safe committing, the probability of data loss is quite low, and
also commits can proceed as long as at least the primary site is up. Thus
availability is high. Commits take more time than in the one safe protocol,
but that is mentioned as acceptable.

CHAPTER 18
Database System Architectures
The chapter is suitable for an introductory course. We recommend covering it, at
least as self-study material, since students are quite likely to use the non-centralized
(particularly client-server) database architectures when they enter the real world. The
material in this chapter could potentially be supplemented by the two-phase commit
protocol (2PC), (Section 19.4.1 from Chapter 19) to give students an overview of the
most important details of non-centralized database architectures.
Changes from 3rd edition:
Coverage of database process structures (Section 18.2.1) is new in this edition. Cover-
age of network technology has been updated, and storage area networks are briefly
covered.
Exercises
18.1 Why is it relatively easy to port a database from a single processor machine to
a multiprocessor machine if individual queries need not be parallelized?
Answer: Porting is relatively easy to a shared memory multiprocessor ma-
chine. Databases designed for single-processor machines already provide mul-
titasking, allowing multiple processes to run on the same processor in a time-
shared manner, giving a view to the user of multiple processes running in par-
allel. Thus, coarse-granularity parallel machines logically appear to be identi-
cal to single-processor machines, making the porting relatively easy.
Porting a database to a shared disk or shared nothing multiprocessor archi-
tecture is a little harder.
18.2 Transaction server architectures are popular for client-server relational data-
bases, where transactions are short. On the other hand, data server architec-
tures are popular for client-server object-oriented database systems, where trans-
actions are expected to be relatively long. Give two reasons why data servers
201
202 Chapter 18 Database System Architectures
may be popular for object-oriented databases but not for relational databases.
Answer: Data servers are good if data transfer is small with respect to com-
putation, which is often the case in applications of OODBs such as computer
aided design. In contrast, in typical relational database applications such as
transaction processing, a transaction performs little computation but may touch
several pages, which will result in a lot of data transfer with little benefitina
data server architecture. Another reason is that structures such as indices are
heavily used in relational databases, and will become spots of contention in
a data server architecture, requiring frequent data transfer. There are no such
points of frequent contention in typical current-day OODB applications such
as computer aided design.
18.3 Instead of storing shared structures in shared memory, an alternative architec-
ture would be to store them in the local memory of a special process, and access
the shared data by interprocess communication with the process. What would
bethedrawbackofsuchanarchitecture?
Answer: The drawbacks would be that two interprocess messages would be
required to acquire locks, one for the request and one to confirm grant. Inter-
process communication is much more expensive than memory access, so the
cost of locking would increase. The process storing the shared structures could
also become a bottleneck.
The benefit of this alternative is that the lock table is protected better from
erroneous updates since only one process can access it.
18.4 In typical client–server systems the server machine is much more powerful
than the clients; that is, its processor is faster, it may have multiple proces-
sors, and it has more memory and disk capacity. Consider instead a scenario
where client and server machines have exactly the same power. Would it make
sense to build a client–server system in such a scenario? Why? Which scenario
would be better suited to a data-server architecture?
Answer: With powerful clients, it still makes sense to have a client-server
system, rather than a fully centralized system. If the data-server architecture
is used, the powerful clients can off-load all the long and compute intensive
transaction processing work from the server, freeing it to perform only the
work of satisfying read-write requests. even if the transaction-server model
is used, the clients still take care of the user-interface work, which is typically
very compute-intensive.
A fully distributed system might seem attractive in the presence of power-
ful clients, but client-server systems still have the advantage of simpler con-
currency control and recovery schemes to be implemented on the server alone,
instead of having these actions distributed in all the machines.
18.5 Consider an object-oriented database system based on a client-server architec-
ture, with the server acting as a data server.
a. What is the effect of the speed of the interconnection between the client
and the server on the choice between object and page shipping?
Exercises 203
b. If page shipping is used, the cache of data at the client can be organized
either as an object cache or a page cache. The page cache stores data in units
of a page, while the object cache stores data in units of objects. Assume
objects are smaller than a page. Describe one benefitofanobjectcache
over a page cache.
Answer:
a. We assume that objects are smaller than a page and fit in a page. If the in-
terconnection link is slow it is better to choose object shipping, as in page
shipping a lot of time will be wasted in shipping objects that might never
be needed. With a fast interconnection though, the communication over-
heads and latencies, not the actual volume of data to be shipped, becomes
the bottle neck. In this scenario page shipping would be preferable.
b. Two benefits of an having an object-cache rather than a page-cache, even if
page shipping is used, are:-
i. When a client runs out of cache space, it can replace objects without
replacing entire pages. The reduced caching granularity might result
in better cache-hit ratios.
ii. It is possible for the server to ask clients to return some of the locks
which they hold, but don’t need (lock de-escalation). Thus there is
scope for greater concurrency. If page caching is used, this is not possi-
ble.
18.6 What is lock de-escalation, and under what conditions is it required? Why is it
not required if the unit of data shipping is an item?
Answer: In a client-server system with page shipping, when a client requests
an item, the server typically grants a lock not on the requested item, but on the
page having the item, thus implicitly granting locks on all the items in the page.
The other items in the page are said to be prefetched. If some other client sub-
sequently requests one of the prefetched items, the server may ask the owner
of the page lock to transfer back the lock on this item. If the page lock owner
doesn’t need this item, it de-escalates the page lock that it holds, to item locks
on all the items that it is actually accessing, and then returns the locks on the
unwanted items. The server can then grant the latter lock request.
If the unit of data shipping is an item, there are no coarser granularity locks;
even if prefetching is used, it is typically implemented by granting individual
locks on each of the prefetched items. Thus when the server asks for a return of
a lock, there is no question of de-escalation, the requested lock is just returned
if the client has no use for it.
18.7 Suppose you were in charge of the database operations of a company whose
main job is to process transactions. Suppose the company is growing rapidly
each year, and has outgrown its current computer system. When you are choos-
ing a new parallel computer, what measure is most relevant—speedup, batch
scaleup, or transaction scaleup? Why?
Answer: With increasing scale of operations, we expect that the number of
204 Chapter 18 Database System Architectures
transactions submitted per unit time increases. On the other hand, we wouldn’t
expect most of the individual transactions to grow longer, nor would we re-
quire that a given transaction should execute more quickly now than it did be-
fore. Hence transaction scale-up is the most relevant measure in this scenario.
18.8 Suppose a transaction is written in C with embedded SQL, and about 80 percent
of the time is spent in the SQL code, with the remaining 20 percent spent in C
code. How much speedup can one hope to attain if parallelism is used only for
the SQL code? Explain.
Answer: Since the part which cannot be parallelized takes 20% of the total
running time, the best speedup we can hope for has to be less than 5.
18.9 What are the factors that can work against linear scaleup in a transaction pro-
cessing system? Which of the factors are likely to be the most important in each
of the following architectures: shared memory, shared disk, and shared noth-
ing?
Answer: Increasing contention for shared resources prevents linear scale-up
with increasing parallelism. In a shared memory system, contention for mem-
ory (which implies bus contention) will result in falling scale-up with increas-
ing parallelism. In a shared disk system, it is contention for disk and bus access
which affects scale-up. In a shared-nothing system, inter-process communica-
tion overheads will be the main impeding factor. Since there is no shared mem-
ory, acquiring locks, and other activities requiring message passing between
processes will take more time with increased parallelism.
18.10 Consider a bank that has a collection of sites, each running a database system.
Suppose the only way the databases interact is by electronic transfer of money
between one another. Would such a system qualify as a distributed database?
Why?
Answer: In a distributed system, all the sites typically run the same database
management software, and they share a global schema. Each site provides an
environment for execution of both global transactions initiated at remote sites
and local transactions. The system described in the question does not have
these properties, and hence it cannot qualify as a distributed database.
18.11 Consider a network based on dial-up phone lines, where sites communicate
periodically, such as every night. Such networks are often configured with a
server site and multiple client sites. The client sites connect only to the server,
and exchange data with other clients by storing data at the server and retriev-
ing data stored at the server by other clients. What is the advantage of such an
architecture over one where a site can exchange data with another site only by
first dialing it up?
Answer: With the central server, each site does not have to remember which
site to contact when a particular data item is to be requested. The central server
alone needs to remember this, so data items can be moved around easily, de-
pending on which sites access which items most frequently. Other house-keeping
tasks are also centralized rather than distributed, making the system easier to
develop and maintain. Of course there is the disadvantage of a total shutdown
Exercises 205
in case the server becomes unavailable. Even if it is running, it may become a
bottleneck because every request has to be routed via it.

CHAPTER 19
Distributed Databases
Distributed databases in general, and heterogeneous distributed databases in partic-
ular, are of increasing practical importance, as organizations attempt to integrate
databases across physical and organizational boundaries. Such interconnection of
databases to create a distributed or multidatabase is in fact proving crucial to compet-
itiveness for many companies. This chapter reconsiders the issues addressed earlier
in the text, such as query processing, recovery and concurrency control, from the
standpoint of distributed databases.
This is a long chapter, and is appropriate only for an advanced course. Single top-
ics may be chosen for inclusion in an introductory course. Good choices include dis-
tributed data storage, heterogeneity and two-phase commit.
Changes from 3rd edition:
This chapter has changed significantly from the previous edition.
•The emphasis on transparency in the earlier edition has been dropped, and
instead the chapter begins by considering the distinction between heteroge-
neous and homogeneous distributed databases.
•All details of three phase commit have been dropped since it is not widely
used in practise.
•We have introduced coverage of alternative models of transaction processing
in Section 19.4.3, with emphasis on the persistent messaging based approach
to distributed transactions.
•Replication with weak levels of consistency, which is widely used in practise,
is now covered in Section 19.5.3.
•Distributed algorithms for deadlock detection has been dropped since they
are too complicated and expensive to be practical.
207
208 Chapter 19 Distributed Databases
•We have introduced detailed coverage of failure handing for providing high
availability in distributed databases (Section 19.6).
•Heterogeneous databases are now covered in more detail in Section 19.8, while
details of weak levels of serializability in multidatabases have been moved to
Chapter 24.
•Coverage of directory systems, with emphasis on LDAP, has been introduced
in this edition (Section 19.9).
Exercises
19.1 Discuss the relative advantages of centralized and distributed databases.
Answer:
•A distributed database allows a user convenient and transparent access to
data which is not stored at the site, while allowing each site control over
its own local data. A distributed database can be made more reliable than
a centralized system because if one site fails, the database can continue
functioning, but if the centralized system fails, the database can no longer
continue with its normal operation. Also, a distributed database allows
parallel execution of queries and possibly splitting one query into many
parts to increase throughput.
•A centralized system is easier to design and implement. A centralized sys-
tem is cheaper to operate because messages do not have to be sent.
19.2 Explain how the following differ: fragmentation transparency, replication
transparency, and location transparency.
Answer:
a. With fragmentation transparency, the user of the system is unaware of any
fragmentation the system has implemented. A user may formulate queries
against global relations and the system will perform the necessary trans-
formation to generate correct output.
b. With replication transparency, the user is unaware of any replicated data.
The system must prevent inconsistent operations on the data. This requires
more complex concurrency control algorithms.
c. Location transparency means the user is unaware of where data are stored.
The system must route data requests to the appropriate sites.
19.3 How might a distributed database designed for a local-area network differ
from one designed for a wide-area network?
Answer: Data transfer on a local-area network (LAN) is much faster than on
a wide-area network (WAN). Thus replication and fragmentation will not in-
crease throughput and speed-up on a LAN, as much as in a WAN. But even in
a LAN, replication has its uses in increasing reliability and availability.
19.4 When is it useful to have replication or fragmentation of data? Explain your
answer.
Answer: Replication is useful when there are many read-only transactions at
Exercises 209
different sites wanting access to the same data. They can all execute quickly
in parallel, accessing local data. But updates become difficult with replication.
Fragmentation is useful if transactions on different sites tend to access different
parts of the database.
19.5 Explain the notions of transparency and autonomy. Why are these notions de-
sirable from a human-factors standpoint?
Answer: Autonomy is the amount of control a single site has over the local
database. It is important because users at that site want quick and correct ac-
cess to local data items. This is especially true when one considers that local
data will be most frequently accessed in a database. Transparency hides the
distributed nature of the database. This is important because users should not
be required to know about location, replication, fragmentation or other imple-
mentation aspects of the database.
19.6 To build a highly available distributed system, you must know what kinds of
failures can occur.
a. List possible types of failure in a distributed system.
b. Which items in your list from part a are also applicable to a centralized
system?
Answer:
a. The types of failure that can occur in a distributed system include
i. Computer failure (site failure).
ii. Disk failure.
iii. Communication failure.
b. The first two failure types can also occur on centralized systems.
19.7 Consider a failure that occurs during 2PC for a transaction. For each possible
failure that you listed in Exercise 19.6a, explain how 2PC ensures transaction
atomicity despite the failure.
Answer: A proof that 2PC guarantees atomic commits/aborts inspite of site
and link failures, follows. The main idea is that after all sites reply with a
<ready T>message, only the co-ordinator of a transaction can make a com-
mit or abort decision. Any subsequent commit or abort by a site can happen
only after it ascertains the co-ordinator’s decision, either directly from the co-
ordinator, or indirectly from some other site. Let us enumerate the cases for a
site aborting, and then for a site committing.
a. A site can abort a transaction T (by writing an <abort T>log record) only
under the following circumstances:-
i. It has not yet written a <ready T>log-record. In this case, the co-
ordinator could not have got, and will not get a <ready T>or <commit
T>message from this site. Therefore only an abort decision can be
made by the co-ordinator.
ii. It has written the <ready T>log record, but on inquiry it found out
that some other site has an <abort T>log record. In this case it is
210 Chapter 19 Distributed Databases
correct for it to abort, because that other site would have ascertained
the co-ordinator’s decision (either directly or indirectly) before actu-
ally aborting.
iii. It is itself the co-ordinator. In this case also no site could have com-
mitted, or will commit in the future, because commit decisions can be
made only by the co-ordinator.
b. A site can commit a transaction T (by writing an <commit T>log record)
only under the following circumstances:-
i. It has written the <ready T>log record, and on inquiry it found out
that some other site has a <commit T>log record. In this case it is
correct for it to commit, because that other site would have ascertained
the co-ordinator’s decision (either directly or indirectly) before actually
committing.
ii. It is itself the co-ordinator. In this case no other participating site can
abort/ would have aborted, because abort decisions are made only by
the co-ordinator.
19.8 Consider a distributed system with two sites, Aand B.CansiteAdistinguish
among the following?
•Bgoes down.
•The link between Aand Bgoes down.
•Bis extremely overloaded and response time is 100 times longer than nor-
mal.
What implications does your answer have for recovery in distributed systems?
Answer: Site Acannot distinguish between the three cases until communi-
cation has resumed with site B. The action which it performs while Bis inac-
cessible must be correct irrespective of which of these situations has actually
occurred, and must be such that Bcan re-integrate consistently into the dis-
tributed system once communication is restored.
19.9 The persistent messaging scheme described in this chapter depends on times-
tamps combined with discarding of received messages if they are too old.
Suggest an alternative scheme based on sequence numbers instead of times-
tamps.
Answer: We can have a scheme based on sequence numbers similar to the
scheme based on timestamps. We tag each message with a sequence number
that is unique for the (sending site, receiving site) pair. The number is increased
by 1 for each new message sent from the sending site to the receiving site.
The receiving site stores and acknowledges a received message only if it
has received all lower numbered messages also; the message is stored in the
received-messages relation.
The sending site retransmits a message until it has received an ack from the
receiving site containing the sequence number of the transmitted message, or
a higher sequence number. Once the acknowledgment is received, it can delete
the message from its send queue.
Exercises 211
The receiving site discards all messages it receives that have a lower se-
quence number than the latest stored message from the sending site. The re-
ceiving site discards from received-messages all but the (number of the) most
recent message from each sending site (message can be discarded only after
being processed locally).
Note that this scheme requires a fixed (and small) overhead at the receiv-
ing site for each sending site, regardless of the number of messages received.
In contrast the timestamp scheme requires extra space for every message. The
timestamp scheme would have lower storage overhead if the number of mes-
sages received within the timeout interval is small compared to the number
of sites, whereas the sequence number scheme would have lower overhead
otherwise.
19.10 Give an example where the read one, write all available approach leads to an
erroneous state.
Answer: Consider the balance in an account, replicated at Nsites. Let the cur-
rent balance be $100 –consistent across all sites. Consider two transactions T1
and T2each depositing $10 in the account. Thus the balance would be $120
after both these transactions are executed. Let the transactions execute in se-
quence: T1first and then T2. Let one of the sites, say s,bedownwhenT1is
executed and transaction t2reads the balance from site s. One can see that the
balance at the primary site would be $110 at the end.
19.11 If we apply a distributed version of the multiple-granularity protocol of Chap-
ter 16 to a distributed database, the site responsible for the root of the DAG may
become a bottleneck. Suppose we modify that protocol as follows:
•Only intention-mode locks are allowed on the root.
•All transactions are given all possible intention-mode locks on the root
automatically.
Show that these modifications alleviate this problem without allowing any
nonserializable schedules.
Answer: Serializability is assured since we have not changed the rules for the
multiple granularity protocol. Since transactions are automatically granted all
intention locks on the root node, and are not given other kinds of locks on it,
there is no need to send any lock requests to the root. Thus the bottleneck is
relieved.
19.12 Explain the difference between data replication in a distributed system and the
maintenance of a remote backup site.
Answer: In remote backup systems all transactions are performed at the pri-
mary site and the data is replicated at the remote backup site. The remote
backup site is kept synchronized with the updates at the primary site by send-
ing all log records. Whenever the primary site fails, the remote backup site
takes over processing.
The distributed systems offer greater availability by having multiple copies
of the data at different sites whereas the remote backup systems offer lesser
availability at lower cost and execution overhead.
212 Chapter 19 Distributed Databases
In a distributed system, transaction code runs at all the sites whereas in a
remote backup system it runs only at the primary site. The distributed sys-
tem transactions follow two-phase commit to have the data in consistent state
whereas a remote backup system does not follow two-phase commit and avoids
related overhead.
19.13 Give an example where lazy replication can lead to an inconsistent database
state even when updates get an exclusive lock on the primary (master) copy.
Answer: Consider the balance in an account, replicated at Nsites. Let the cur-
rent balance be $100 –consistent across all sites. Consider two transactions T1
and T2each depositing $10 in the account. Thus the balance would be $120
after both these transactions are executed. Let the transactions execute in se-
quence: T1first and then T2. Suppose the copy of the balance at one of the
sites, say s, is not consistent –due to lazy replication strategy –with the pri-
mary copy after transaction T1is executed and let transaction T2read this copy
of the balance. One can see that the balance at the primary site would be $110
at the end.
19.14 Study and summarize the facilities that the database system you are using pro-
vides for dealing with inconsistent states that can be reached with lazy propa-
gation of updates.
Answer: TO BE FILLED IN.
19.15 Discuss the advantages and disadvantages of the two methods that we pre-
sented in Section 19.5.2 for generating globally unique timestamps.
Answer: The centralized approach has the problem of a possible bottleneck at
the central site and the problem of electing a new central site if it goes down.
The distributed approach has the problem that many messages must be ex-
changes to keep the system fair, or one site can get ahead of all other sites and
dominate the database.
19.16 Consider the following deadlock-detection algorithm. When transaction Ti,at
site S1, requests a resource from Tj,atsiteS3, a request message with time-
stamp nis sent. The edge (Ti,T
j,n)is inserted in the local wait-for of S1.The
edge (Ti,T
j,n)is inserted in the local wait-for graph of S3only if Tjhas re-
ceived the request message and cannot immediately grant the requested re-
source. A request from Tito Tjin the same site is handled in the usual manner;
no timestamps are associated with the edge (Ti,T
j). A central coordinator in-
vokes the detection algorithm by sending an initiating message to each site in
the system.
On receiving this message, a site sends its local wait-for graph to the coordi-
nator. Note that such a graph contains all the local information that the site has
about the state of the real graph. The wait-for graph reflects an instantaneous
state of the site, but it is not synchronized with respect to any other site.
When the controller has received a reply from each site, it constructs a graph
as follows:
•The graph contains a vertex for every transaction in the system.
Exercises 213
•The graph has an edge (Ti,T
j) if and only if
There is an edge (Ti,T
j) in one of the wait-for graphs.
An edge (Ti,T
j,n)(for some n) appears in more than one wait-for
graph.
Show that, if there is a cycle in the constructed graph, then the system is in
a deadlock state, and that, if there is no cycle in the constructed graph, then
the system was not in a deadlock state when the execution of the algorithm
began.
Answer: Let us say a cycle Ti→Tj→ ··· → Tm→Tiexists in the graph
built by the controller. The edges in the graph will either be local edges of the
from (Tk,T
l)or distributed edges of the form (Tk,T
l,n). Each local edge (Tk,T
l)
definitely implies that Tkis waiting for Tl. Since a distributed edge (Tk,T
l,n)
is inserted into the graph only if Tk’s request has reached Tland Tlcannot
immediately release the lock, Tkis indeed waiting for Tl. Therefore every edge
in the cycle indeed represents a transaction waiting for another. For a detailed
proof that this imlies a deadlock refer to Stuart et al. [1984].
We now prove the converse implication. As soon as it is discovered that Tk
is waiting for Tl:-
a. alocaledge(Tk,T
l)is added if both are on the same site.
b. The edge (Tk,T
l,n)isaddedinboththesites,ifTkand Tlare on different
sites.
Therefore, if the algorithm were able to collect all the local wait-for graphs at
thesameinstant,itwoulddefinitely discover a cycle in the constructed graph,
in case there is a circular wait at that instant. If there is a circular wait at the
instant when the algorithm began execution, none of the edges participating in
that cycle can disappear until the algorithm finishes. Therefore, even though
the algorithm cannot collect all the local graphs at the same instant, any cycle
which existed just before it started will anyway be detected.
19.17 Consider a relation that is fragmented horizontally by plant-number:
employee (name, address, salary, plant-number)
Assume that each fragment has two replicas: one stored at the New York site
and one stored locally at the plant site. Describe a good processing strategy for
the following queries entered at the San Jose site.
a. Find all employees at the Boca plant.
b. Find the average salary of all employees.
c. Find the highest-paid employee at each of the following sites: Toronto, Ed-
monton, Vancouver, Montreal.
d. Find the lowest-paid employee in the company.
Answer:
a. i. Send the query Πname(employee)to the Boca plant.
ii. Have the Boca location send back the answer.

214 Chapter 19 Distributed Databases
b. i. Compute average at New York.
ii. Send answer to San Jose.
c. i. Send the query to find the highest salaried employee to Toronto, Ed-
monton, Vancouver, and Montreal.
ii. Compute the queries at those sites.
iii. Return answers to San Jose.
d. i. Send the query to find the lowest salaried employee to New York.
ii. Compute the query at New York.
iii. Send answer to San Jose.
19.18 Consider the relations
employee (name, address, salary, plant-number)
machine (machine-number, type, plant-number)
Assume that the employee relation is fragmented horizontally by plant-number,
and that each fragment is stored locally at its corresponding plant site. Assume
that the machine relation is stored in its entirety at the Armonk site. Describe a
good strategy for processing each of the following queries.
a. Find all employees at the plant that contains machine number 1130.
b. Find all employees at plants that contain machines whose type is “milling
machine.”
c. Find all machines at the Almaden plant.
d. Find employee machine.
Answer:
a. i. Perform Πplant-number (σmachine-number=1130 (machine)) at Armonk.
ii. Send the query Πname (employee)to all site(s) which are in the result
of the previous query.
iii. Those sites compute the answers.
iv. Union the answers at the destination site.
b. This strategy is the same as 0.a, except the first step should be to perform
Πplant-number (σtype=“milling machine”(machine)) at Armonk.
c. i. Perform σplant-number =x(machine)at Armonk, where xis the plant-
number for Almaden.
ii. Send the answers to the destination site.
d. Strategy 1:
i. Group machine at Armonk by plant number.
ii. Send the groups to the sites with the corresponding plant-number.
iii. Perform a local join between the local data and the received data.
iv. Union the results at the destination site.
Strategy 2:
Send the machine relation at Armonk, and all the fragments of the
employee relation to the destination site. Then perform the join at the
destination site.

Exercises 215
There is parallelism in the join computation according to the first strat-
egy but not in the second. Nevertheless, in a WAN the amount of data
to be shipped is the main cost factor. We expect that each plant will have
more than one machine, hence the result of the local join at each site will
be a cross-product of the employee tuples and machines at that plant. This
cross-product’ssizeisgreaterthanthesizeoftheemplyee fragment at that
site. As a result the second strategy will result in less data shipping, and
will be more efficient.
19.19 For each of the strategies of Exercise 19.18, state how your choice of a strategy
depends on:
a. Thesiteatwhichthequerywasentered
b. The site at which the result is desired
Answer:
a. Assuming that the cost of shipping the query itself is minimal, the site
at which the query was submitted does not affect our strategy for query
evaluation.
b. For the first query, we find out the plant numbers where the machine num-
ber 1130 is present, at Armonk. Then the employee tuples at all those plants
are shipped to the destination site. We can see that this strategy is more or
less independent of the destination site. The same can be said of the sec-
ond query. For the third query, the selection is performed at Armonk and
results shipped to the destination site. This stratgy is obviously indepen-
dent of the destination site.
For the fourth query, we have two strategies. The first one performs
local joins at all the plant sites and their results are unioned at the desti-
nation site. In the second strategy, the machine relation at Armonk as well
as all the fragments of the employee relation are first shipped to the desti-
nation, where the join operation is performed. There is no obvious way to
optimize these two strategies based on the destination site. In the answer
to Exercise 19.18 we saw the reason why the second strategy is expected
to result in less data shipping than the first. That reason is independent of
destination site, and hence we can in general prefer strategy two to strat-
egy one, regardless of the destination site.
19.20 Compute rsfor the relations of Figure 19.1.
Answer: Theresultisasfollows.
rs=A B C
1 2 3
5 3 2
19.21 Is rirjnecessarily equal to rjri? Under what conditions does ri
rj=rjrihold?
Answer: In general, rirj=rjri. This can be easily seen from

216 Chapter 19 Distributed Databases
TM
1
TM
n
computer 1 computer n
TC
1
TC
n
transaction
coordinator
transaction
manager
Figure 19.1 Relations for Exercise 19.20.
Exercise 19.20, in which rs=sr.rswas given in 19.20,
while
sr=C D E
3 4 5
3 6 8
2 3 2
By definition, rirj=Π
Ri(rirj)and rjri=Π
Rj(rirj),where
Riand Rjare the schemas of riand rjrespectively. For ΠRi(rirj)to be
always equal to ΠRj(rirj), the schemas Riand Rjmust be the same.
19.22 Given that the LDAP functionality can be implemented on top of a database
system, what is the need for the LDAP standard?
Answer: The reasons are:
a. Directory access protocols are simplified protocols that cater to a limited
type of access to data.
b. Directory systems provide a simple mechanism to name objects in a hi-
erarchical fashion which can be used in a distributed directory system to
specify what information is stored in each of the directory servers. The di-
rectory system can be set up to automatically forward queries made at one
site to the other site, without user intervention.
19.23 Describe how LDAP can be used to provide multiple hierarchical views of data,
without replicating the base level data.
Answer: This can be done using referrals. For example an organization may
maintain its information about departments either by geography (i.e. all de-
partments in a site of the the organization) or by structure (i.e. information
about a department from all sites). These two hierarchies can be maintained
by defining two different schemas with department information at a site as
the base information. The entries in the two hierarchies will refer to the base
information entry using referrals.

CHAPTER 20
Parallel Databases
This chapter is suitable for an advanced course, but can also be used for independent
studyprojectsbystudentsofafirst course. The chapter covers several aspects of the
design of parallel database systems —partitioning of data, parallelization of indi-
vidual relational operations, and parallelization of relational expressions. The chap-
ter also briefly covers some systems issues, such as cache coherency and failure re-
siliency.
The most important applications of parallel databases today are for warehous-
ing and analyzing large amounts of data. Therefore partitioning of data and paral-
lel query processing are covered in significant detail. Query optimization is also of
importance, for the same reason. However, parallel query optimization is still not a
fully solved problem; exhaustive search, as is used for sequential query optimization,
is too expensive in a parallel system, forcing the use of heuristics. Thus parallel query
optimization is an area of ongoing research.
The description of parallel query processing algorithms is based on the shared-
nothing model. Students may be asked to study how the algorithms can be improved
if shared-memory machines are used instead.
Changes from 3rd edition:
There are no major changes from the previous edition.
Exercises
20.1 For each of the three partitioning techniques, namely round-robin, hash par-
titioning, and range partitioning, give an example of a query for which that
partitioning technique would provide the fastest response.
Answer:
Round robin partitioning:
When relations are large and queries read entire relations, round-robin
gives good speed-up and fast response time.
217
218 Chapter 20 Parallel Databases
Hash partitioning
For point queries, this gives the fastest response, as each disk can pro-
cess a query simultaneously. If the hash partitioning is uniform, even entire
relation scans can be performed efficiently.
Range partitioning
For range queries which access a few tuples, this gives fast response.
20.2 In a range selection on a range-partitioned attribute, it is possible that only
one disk may need to be accessed. Describe the benefits and drawbacks of this
property.
Answer: If there are few tuples in the queried range, then each query can be
processed quickly on a single disk. This allows parallel execution of queries
with reduced overhead of initiating queries on multiple disks.
On the other hand, if there are many tuples in the queried range, each query
takes a long time to execute as there is no parallelism within its execution. Also,
some of the disks can become hot-spots, further increasing response time.
Hybrid range partitioning, in which small ranges (a few blocks each) are
partitioned in a round-robin fashion, provides the benefits of range partition-
ing without its drawbacks.
20.3 What factors could result in skew when a relation is partitioned on one of its
attributes by:
a. Hash partitioning
b. Range partitioning
In each case, what can be done to reduce the skew?
Answer:
a. Hash-partitioning:
Too many records with the same value for the hashing attribute, or a
poorly chosen hash function without the properties of randomness and
uniformity, can result in a skewed partition. To improve the situation, we
should experiment with better hashing functions for that relation.
b. Range-partitioning:
Non-uniform distribution of values for the partitioning attribute (in-
cluding duplicate values for the partitioning attribute) which are not taken
into account by a bad partitioning vector is the main reason for skewed
partitions. Sorting the relation on the partitioning attribute and then di-
viding it into nranges with equal number of tuples per range will give a
good partitioning vector with very low skew.
20.4 What form of parallelism (interquery, interoperation, or intraoperation) is likely
to be the most important for each of the following tasks.
a. Increasing the throughput of a system with many small queries
b. Increasing the throughput of a system with a few large queries, when the
number of disks and processors is large
Answer:

Exercises 219
a. When there are many small queries, inter-query parallelism gives good
throughput. Parallelizing each of these small queries would increase the
initiation overhead, without any significant reduction in response time.
b. With a few large queries, intra-query parallelism is essential to get fast re-
sponse times. Given that there are large number of processors and disks,
only intra-operation parallelism can take advantage of the parallel hard-
ware –for queries typically have few operations, but each one needs to
process a large number of tuples.
20.5 With pipelined parallelism, it is often a good idea to perform several operations
in a pipeline on a single processor, even when many processors are available.
a. Explain why.
b. Would the arguments you advanced in part a hold if the machine has a
shared-memory architecture? Explain why or why not.
c. Would the arguments in part a hold with independent parallelism? (That
is, are there cases where, even if the operations are not pipelined and there
are many processors available, it is still a good idea to perform several
operations on the same processor?)
Answer:
a. The speed-up obtained by parallelizing the operations would be offset by
the data transfer overhead, as each tuple produced by an operator would
have to be transferred to its consumer, which is running on a different pro-
cessor.
b. In a shared-memory architecture, transferring the tuples is very efficient.
So the above argument does not hold to any significant degree.
c. Even if two operations are independent, it may be that they both supply
their outputs to a common third operator. In that case, running all three on
the same processor may be better than transferring tuples across proces-
sors.
20.6 Give an example of a join that is not a simple equi-join for which partitioned
parallelism can be used. What attributes should be used for partitioning?
Answer: We give two examples of such joins.
a. r(r.A=s.B)∧(r.A<s.C)s
Here we have extra conditions which can be checked after the join.
Hence partitioned parallelism is useful.
b. r(r.A≥(s.B/20)∗20)∧(r.A<((s.B/20)+1)∗20) s
This is a query in which an rtuple and an stuple join with each other
if they fall into the same range of values. Hence partitioned parallelism
applies naturally to this scenario.
For both the queries, rshould be partitioned on attribute Aand son attribute
B.
20.7 Consider join processing using symmetric fragment and replicate with range
partitioning. How can you optimize the evaluation if the join condition is of

220 Chapter 20 Parallel Databases
the form |r.A −s.B |≤k,wherekis a small constant. Here, |x|denotes the
absolute value of x. A join with such a join condition is called a band join.
Answer: Relation ris partitioned into npartitions, r0,r
1,...,r
n−1,andsis
also partitioned into npartitions, s0,s
1,...,s
n−1. The partitions are replicated
and assigned to processors as shown in the following figure.
....
.
.
.
.
..
.
.
.
.
.
......
.
.
.
s0s1s2s3sn−1
r0
r1
r2
rn−1
P0,0P0,1
P1,0P1,1P1,2
P2,1P2,2P2,3
Pn−1,
n−1
Each fragment is replicated on 3 processors only, unlike in the general case
where it is replicated on nprocessors. The number of processors required is
now approximately 3n,insteadofn2in the general case. Therefore given the
same number of processors, we can partition the relations into more fragments
with this optimization, thus making each local join faster.
20.8 Describe a good way to parallelize each of the following.
a. The difference operation
b. Aggregation by the count operation
c. Aggregation by the count distinct operation
d. Aggregation by the avg operation
e. Left outer join, if the join condition involves only equality
f. Left outer join, if the join condition involves comparisons other than equal-
ity
g. Full outer join, if the join condition involves comparisons other than equal-
ity
Answer:
a. We can parallelize the difference operation by partitioning the relations on
all the attributes, and then computing differences locally at each processor.
As in aggregation, the cost of transferring tuples during partitioning can

Exercises 221
be reduced by partially computing differences at each processor, before
partitioning.
b. Let us refer to the group-by attribute as attribute A, and the attribute on
which the aggregation function operates, as attribute B.count is performed
just like sum (mentioned in the book) except that, a count of the number
of values of attribute Bfor each value of attribute A) is transferred to the
correct destination processor, instead of a sum. After partitioning, the par-
tial counts from all the processors are added up locally at each processor
to get the final result.
c. For this, partial counts cannot be computed locally before partitioning.
Each processor instead transfers all unique Bvalues for each Avalue to
the correct destination processor. After partitioning, each processor locally
counts the number of unique tuples for each value of A, and then outputs
the final result.
d. This can again be implemented like sum, except that for each value of A,
asum of the Bvalues as well as a count of the number of tuples in the
group, is transferred during partitioning. Then each processor outputs its
local result, by dividing the total sum by total number of tuples for each A
value assigned to its partition.
e. This can be performed just like partitioned natural join. After partitioning,
each processor computes the left outer join locally using any of the strate-
gies of Chapter 13.
f. The left outer join can be computed using an extension of the Fragment-
and-Replicate scheme to compute non equi-joins. Consider rs.The
relations are partitioned, and rsis computed at each site. We also collect
tuples from rthat did not match any tuples from s; call the set of these
dangling tuples at site ias di. After the above step is done at each site, for
each fragment of r, we take the intersection of the di’s from every processor
in which the fragment of rwas replicated. The intersections give the real
set of dangling tuples; these tuples are padded with nulls and added to
the result. The intersections themselves, followed by addition of padded
tuples to the result, can be done in parallel by partitioning.
g. The algorithm is basically the same as above, except that when combining
results, the processing of dangling tuples must done for both relations.
20.9 Recall that histograms are used for constructing load-balanced range parti-
tions.
a. Suppose you have a histogram where values are between 1 and 100, and
are partitioned into 10 ranges, 1–10, 11–20, ...,91–100, with frequencies
15,5,20,10,10,5,5,20,5,and5, respectively. Give a load-balanced range
partitioning function to divide the values into 5 partitions.
b. Write an algorithm for computing a balanced range partition with pparti-
tions, given a histogram of frequency distributions containing nranges.
Answer:

222 Chapter 20 Parallel Databases
a. A partitioning vector which gives 5 partitions with 20 tuples in each parti-
tion is: [21,31,51,76]. The 5 partitions obtained are 1−20,21 −30,31 −50,
51 −75 and 76 −100. The assumption made in arriving at this partitioning
vector is that within a histogram range, each value is equally likely.
b. Let the histogram ranges be called h1,h
2,...,h
h, and the partitions p1,p
2,...,p
p.
Let the frequencies of the histogram ranges be n1,n
2,...,n
h. Each partition
should contain N/p tuples, where N=Σ
h
i=1ni.
To construct the load balanced partitioning vector, we need to deter-
mine the value of the kth
1tuple, the value of the kth
2tuple and so on, where
k1=N/p,k2=2N/p etc, until kp−1. The partitioning vector will then be
[k1,k
2,...,k
p−1]. The value of the kth
ituple is determined as follows. First
determine the histogram range hjin which it falls. Assuming all values in
a range are equally likely, the kth
ivalue will be
sj+(ej−sj)∗kij
nj
where
sj:first value in hj
ej: last value in hj
kij :ki−Σj−1
l=1 nl
20.10 Describe the benefits and drawbacks of pipelined parallelism.
Answer:
Benefits:
No need to write intermediate relations to disk only to read them back
immediately.
Drawbacks:
a. Cannot take advantage of high degrees of parallelism, as typical queries
do not have large number of operations.
b. Not possible to pipeline operators which need to look at all the input
before producing any output.
c. Since each operation executes on a single processor, the most expensive
ones take a long time to finish. Thus speed-up will be low inspite of
parallelism.
20.11 Some parallel database systems store an extra copy of each data item on disks
attached to a different processor, to avoid loss of data if one of the processors
fails.
a. Why is it a good idea to partition the copies of the data items of a processor
across multiple processors?
b. What are the benefits and drawbacks of using RAID storage instead of stor-
ing an extra copy of each data item?
Answer:
Exercises 223
a. The copies of the data items at a processor should be partitioned across
multiple other processors, rather than stored in a single processor, for the
following reasons:
•to better distribute the work which should have been done by the failed
processor, among the remaining processors.
•Even when there is no failure, this technique can to some extent deal
with hot-spots created by read only transactions.
b. RAID level 0 itself stores an extra copy of each data item (mirroring). Thus
this is similar to mirroring performed by the database itself, except that the
database system does not have to bother about the details of performing
the mirroring. It just issues the write to the RAID system, which automat-
ically performs the mirroring. Below we give the benefits and drawbacks
of the other RAID levels, as compared to mirroring.
Benefits of RAID higher levels:
i. Less expensive than mirroring in terms of disk space requirement.
ii. Better transfer rates for large reads. Thus if these kind of queries
predominate, RAID results in faster response time than mirroring.
Disadvantages of RAID higher levels:
i. Writes are more expensive.
ii. Rebuilding a crashed disk is more expensive.

CHAPTER 21
Application Development
and Administration
Exercises
21.1 What is the main reason why servlets give better performance than programs
that use the common gateway interface (CGI), even though Java programs gen-
erally run slower than C or C++ programs.
Answer: The CGI interface starts a new process to service each request, which
has a significant operating system overhead. On the other hand, servelets are
run as threads of an existing process, avoiding this overhead. Further, the pro-
cess running threads could be the Web server process itself, avoiding inter-
process communication which can be expensive. Thus, for small to moderate
sized tasks, the overhead of Java is less than the overheads saved by avoiding
process creating and communication.
For tasks involving a lot of CPU activity, this may not be the case, and using
CGI with a C or C++ program may give better performance.
21.2 List some benefits and drawbacks of connectionless protocols over protocols
that maintain connections.
Answer: Most computers have limits on the number of simultaneous connec-
tions they can accept. With connectionless protocols, connections are broken
as soon as the request is satisfied, and therefore other clients can open con-
nections. Thus more clients can be served at the same time. A request can be
routed to any one of a number of different servers to balance load, and if a
server crashes another can take over without the client noticing any problem.
The drawback of connectionless protocols is that a connection has to be
reestablished every time a request is sent. Also, session information has to be
sent each time in form of cookies or hidden fields. This makes them slower
than the protocols which maintain connections in case state information is re-
quired.
225
226 Chapter 21 Application Development and Administration
21.3 List three ways in which caching can be used to speed up Web server perfor-
mance.
Answer: Caching can be used to improve performance by exploiting the com-
monalities between transactions.
a. If the application code for servicing each request needs to open a connec-
tion to the database, which is time consuming, then a pool of open connec-
tions may be created before hand, and each request uses one from those.
b. The results of a query generated by a request can be cached. If same request
comes agian, or generates the same query, then the cached result can be
used instead of connecting to database again.
c. The final webpage generated in response to a request can be cached. If the
same request comes again, then the cached page can be outputed.
21.4 a. What are the three broad levels at which a database system can be tuned
to improve performance?
b. Give two examples of how tuning can be done, for each of the levels.
Answer:
a. We refer to performance tuning of a database system as the modification of
some system components in order to improve transaction response times,
or overall transaction throughput. Database systems can be tuned at vari-
ous levels to enhance performance. viz.
i. Schema and transaction design
ii. Buffer manager and transaction manager
iii. Access and storage structures
iv. Hardware - disks, CPU, busses etc.
b. We describe some examples for performance tuning of some of the major
components of the database system.
i. Tuning the schema -
In this chapter we have seen two examples of schema tuning, viz.
vertical partition of a relation (or conversely - join of two relations),
and denormalization (or conversely - normalization). These examples
reflect the general scenario, and ideas therein can be applied to tune
other schemas.
ii. Tuning the transactions -
One approach used to speed-up query execution is to improve the
its plan. Suppose that we need the natural join of two relations - say
account and depositor from our sample bank database. A sort–merge-
join(Section 13.5.4) on the attribute account-number may be quicker than
a simple nested-loop join on the relations.
Other ways of tuning transactions are - breaking up long update
transactions and combining related sets of queries into a single query.
Generic examples for these approaches are given in this chapter.
For client-server systems, wherein the query has to be transmitted
from client to server, the query transmission time itself may form a
Exercises 227
large fraction of the total query cost. Using stored procedures can signif-
icantly reduce the queries response time.
iii. Tuning the buffer manager -
The buffer manager can be made to increase or decrease the number
of pages in the buffer according to changing page-fault rates. However,
it must be noted that a larger number of pages may mean higher costs
for latch management and maintenance of other data-structures like
free-lists and page map tables.
iv. Tuning the transaction manager -
The transaction schedule affects system performance. A query that
computes statistics for customers at each branch of the bank will need
to scan the relations account and depositor. During these scans, no up-
dates to any customer’s balance will be allowed. Thus, the response
time for the update transactions is high. Large queries are best exe-
cuted when there are few updates, such as at night.
Checkpointing also incurs some cost. If recovery time is not criti-
cal, it is preferable to examine a long log (during recovery) rather than
spend a lot of (checkpointing) time during normal operation. Hence it
may be worthwhile to tune the checkpointing interval according to the
expected rate of crashes and the required recovery time.
v. Tuning the access and storage structures -
Aquery’s response time can be improved by creating an appropri-
ate index on the relation. For example, consider a query in which a de-
positor enquires about her balance in a particular account. This query
would result in the scan of the relation account if it has is no index on
account-number. Similar indexing considerations also apply to comput-
ing joins. i.e an index on account-number in the account relation saves
scanning account when a natural join of account is taken with depositor.
In contrast, performance of update transactions may suffer due to
indexing. Let us assume that frequent updates to the balance are re-
quired. Also suppose that there is an index on balance (presumably for
range queries) in account. Now, for each update to the value of the bal-
ance, the index too will have to be updated. In addition, concurrent up-
dates to the index structure will require additional locking overheads.
Note that the response time for each update would not be more if there
were no index on balance.
The type of index chosen also affects performance. For a range query,
an order preserving index (like B-trees) is better than a hashed index.
Clustering of data affects the response time for some queries. For
example, assume that the tuples of the account relation are clustered on
branch-name. Then the average execution time for a query that finds the
total balance amount deposited at a particular branch can be improved.
Even more benefit accrues from having a clustered index on branch-
name.
If the database system has more than one disk, declustering of data
will enable parallel access. Suppose that we have five disks and that
228 Chapter 21 Application Development and Administration
in a hypothetical situation where each customer has five accounts and
each account has a lot of historical information that needs to be ac-
cessed. Storing one account per customer per disk will enable parallel
access to all accounts of a particular customer. Thus, the speed of a scan
on depositor will increase about five-fold.
vi. Tuning the hardware -
The hardware for the database system typically consists of disks,
the processor, and the interconnecting architecture (busses etc.). Each
of these components may be a bottleneck and by increasing the number
of disks or their block-sizes, or using a faster processor, or by improv-
ing the bus architecture, one may obtain an improvement in system
performance.
21.5 What is the motivation for splitting a long transaction into a series of small
ones? What problems could arise as a result, and how can these problems be
averted?
Answer: Long update transactions cause a lot of log information to be written,
and hence extend the checkpointing interval and also the recovery time after a
crash. A transaction that performs many updates may even cause the system
log to overflow before the transaction commits.
To avoid these problems with a long update transaction it may be advis-
able to break it up into smaller transactions. This can be seen as a group trans-
action being split into many small mini-batch transactions. The same effect is
obtained by executing both the group transaction and the mini-batch trans-
actions, which are scheduled in the order that their operations appear in the
group transaction.
However, executing the mini-batch transactions in place of the group trans-
action has some costs, such as extra effort when recovering from system fail-
ures. Also, even if the group transaction satisfies the isolation requirement, the
mini-batch may not. Thus the transaction manager can release the locks held
by the mini-batch only when the last transaction in the mini-batch completes
execution.
21.6 Suppose a system runs three types of transactions. Transactions of type A run
at the rate of 50 per second, transactions of type B run at 100 per second, and
transactions of type C run at 200 per second. Suppose the mix of transactions
has 25 percent of type A, 25 percent of type B, and 50 percent of type C.
a. What is the average transaction throughput of the system, assuming there
is no interference between the transactions.
b. What factors may result in interference between the transactions of differ-
ent types, leading to the calculated throughput being incorrect?
Answer:
a. Let there be 100 transactions in the system. The given mix of transaction
types would have 25 transactions each of type Aand B,and50 transactions
of type C. Thus the time taken to execute transactions only of type Ais 0.5
Exercises 229
seconds and that for transactions only of type Bor only of type Cis 0.25
seconds. Given that the transactions do not interfere, the total time taken to
execute the 100 transactions is 0.5+0.25 + 0.25 = 1 second.i.e,theaverage
overall transaction throughput is 100 transactions per second.
b. One of the most important causes of transaction interference is lock con-
tention. In the previous example, assume that transactions of type Aand
Bare update transactions, and that those of type Care queries. Due to the
speed mismatch between the processor and the disk, it is possible that a
transaction of type Ais holding a lock on a “hot”item of data and waiting
for a disk write to complete, while another transaction (possibly of type B
or C) is waiting for the lock to be released by A. In this scenario some CPU
cycles are wasted. Hence, the observed throughput would be lower than
the calculated throughput.
Conversely, if transactions of type Aand type Bare disk bound, and
those of type Care CPU bound, and there is no lock contention, observed
throughput may even be better than calculated.
Lock contention can also lead to deadlocks, in which case some transac-
tion(s) will have to be aborted. Transaction aborts and restarts (which may
also be used by an optimistic concurrency control scheme) contribute to
the observed throughput being lower than the calculated throughput.
Factors such as the limits on the sizes of data-structures and the variance
in the time taken by book-keeping functions of the transaction manager
may also cause a difference in the values of the observed and calculated
throughput.
21.7 Suppose the price of memory falls by half, and the speed of disk access (num-
ber of accesses per second) doubles, while all other factors remain the same.
What would be the effect of this change on the 5 minute and 1 minute rule?
Answer: There will be no effect of these changes on the 5 minute or the 1
minute rule. The value of n, i.e. the frequency of page access at the break-even
point, is proportional to the product of memory price and speed of disk ac-
cess, other factors remaining constant. So when memory price falls by half and
access speed doubles, nremains the same.
21.8 List some of the features of the TPC benchmarks that help make them realistic
and dependable measures.
Answer: Some features that make the TPC benchmarks realistic and depend-
able are -
a. Ensuring full support for ACID properties of transactions,
b. Calculating the throughput by observing the end-to-end performance,
c. Making sizes of relations proportional to the expected rate of transaction
arrival, and
d. Measuring the dollar cost per unit of throughput.
21.9 Why was the TPCD benchmark replaced by the TPCH and TPCR benchmarks?
Answer: Various TPCD queries can be significantly speeded up by using ma-
terialized views and other redundant information, but the overheads of using
230 Chapter 21 Application Development and Administration
them should be properly accounted. Hence TPCR and TPCH were introduced
as refinements of TPCD,bothofwhichusesameschemaandworkload.TPCR
models periodic reporting queries, and the database running it is permited to
use materialized views. TPCH, on the other hand, models ad hoc querying, and
prohibits materialized views and other redundant information.
21.10 List some benefits and drawbacks of an anticipatory standard compared to a
reactionary standard.
Answer: In the absence of an anticipatory standard it may be difficult to recon-
cile between the differences among products developed by various organiza-
tions. Thus it may be hard to formulate a reactionary standard without sacrific-
ing any of the product development effort. This problem has been faced while
standardizing pointer syntax and access mechanisms for the ODMG standard.
On the other hand, a reactionary standard is usually formed after extensive
product usage, and hence has an advantage over an anticipatory standard -
that of built-in pragmatic experience. In practice, it has been found that some
anticipatory standards tend to be over-ambitious. SQL-3 is an example of a
standard that is complex and has a very large number of features. Some of
these features may not be implemented for a long time on any system, and
some, no doubt, will be found to be inappropriate.
21.11 Suppose someone impersonates a company and gets a certificate from a certifi-
cate issuing authority. What is the effect on things (such as purchase orders or
programs) certified by the impersonated company, and on things certified by
other companies?
Answer: The key problem with digital certificates (when used offline, without
contacting the certificate issuer) is that there is no way to withdraw them.
For instance (this actually happened, but names of the parties have been
changed) person Cclaims to be an employee of company Xand get a new
public key certified by the certifying authority A. Suppose the authority A
incorrectly believed that Cwas acting on behalf of company X, it gives Ca
certificate cert.Now,Ccan communicate with person Y, who checks the cer-
tificate cert presenetd by C, and believes the public key contained in cert really
belongs to X.NowCwould communicate with Yusing the public key, and Y
trusts the communication is from company X.
Person Ymay now reveal confidential information to C, or accept purchase
order from C, or execute programs certified by C, based on the public key,
thinking he is actually communicating with company X. In each case there is
potential for harm to Y.
Even if Adetects the impersonation, as long as Ydoes not check with A(the
protocol does not require this check), there is no way for Yto find out that the
certificate is forged.
If Xwas a certification authority itself, further levels of fake certificates can
be created. But certificates that are not part of this chain would not be affected.

CHAPTER 22
Advanced Querying and
Information Retrieval
This chapter covers advanced querying techniques for databases and information
retrieval. Advanced querying techniques include decision support systems, online
analytical processing, including SQL:1999 support for OLAP, and data mining.
Although information retrieval has been considered as a separate field from databases
in the research community, there are strong connections. Distributed information re-
trieval is growing in importance with the explosion of documents on the world wide
web and the resultant importance of web search techniques.
Considering the growing importance of all the topics covered in this chapter, some
of the sections of the chapter can be assigned as supplementary reading material,
even in an introductory course. These could include OLAP, some parts of data min-
ing, and some parts of information retrieval. The material in the chapter is also suit-
able for laying the groundwork for an advanced course, or for professionals to keep
in touch with recent developments.
Changes from 3rd edition:
•Coverage of OLAP has been extended with coverage of hierarchies, and new
material on OLAP support in SQL:1999 has been introduced, including ex-
tended aggregation, ranking and windowing.
•The section on data mining has been significantly extended, with new ma-
terial on different types of mining, including classification, associations and
clustering, and different approaches to classification and regression. We have
also introduced coverage of algorithms for decision tree construction and for
finding association rules.
•Coverage of data warehouses has been extended, with coverage of star schemas.
231

232 Chapter 22 Advanced Querying and Information Retrieval
•Coverage of information retrieval has been extended, with better coverage of
basic information retrieval, and coverage of information retrieval on the Web,
exploiting hyperlink information.
Exercises
22.1 For each of the SQL aggregate functions sum, count, min and max,showhow
to compute the aggregate value on a multiset S1∪S2, given the aggregate
values on multisets S1and S2.
Based on the above, give expressions to compute aggregate values with
grouping on a subset Sof the attributes of a relation r(A, B, C, D, E), given
aggregate values for grouping on attributes T⊇S, for the following aggregate
functions:
a. sum, count, min and max
b. avg
c. standard deviation
Answer: Given aggregate values on multisets S1and S2, e can calulate the
corresponding aggregate values on multiset S1∪S2as follows:
a. sum(S1∪S2)=sum(S1)+sum(S2)
b. count(S1∪S2)=count(S1)+count(S2)
c. min(S1∪S2)=min(min(S1), min(S2))
d. max(S1∪S2)=max(max(S1), max(S2))
Let the attribute set T=(A,B,C,D)and the attribute set S=(A,B).Let
the aggregation on set Tbe stored in table aggregation-on-t with aggregation
columns sum-t,count-t,min,andmax-t storing sum, count, min and max resp.
a. The aggregations sum-t,count-t,min,andmax-t on the attribute set Sare
computed by the query:
(select A,B,sum(sum-t)as sum-s,sum(count-t)as count-s,
min(min-t)as min-s,max(max-t)as max-s
from aggregation-on-t
groupby A,B
)
b. The aggregation avg on the attribute set Sis computed by the query:
(select A,B,sum(sum-t)/sum(count-t)as avg-s
from aggregation-on-t
groupby A,B
)
c. For calculating standard deviation we use an alternative formula:
stddev(S)=
s∈S
s2
|S|−avg(S)2

Exercises 233
which we get by expanding the formula
stddev(S)=
s∈S
(s2−avg(S))2
|S|
If Sis partitioned into nsets S1,S
2,...S
nthen the following relation
holds:
stddev(S)=Si|Si|∗(stddev(Si)2+avg(Si)2)
|S|−avg(S)2
Using this formula, the aggregation stddev is computed by the query:
select A,B,
[sum(count-t ∗(stddev-t2+avg-t2))/sum(count-t)] -
[sum(sum-t)/sum(count-t)]
from aggregation-on-t
groupby A,B
22.2 Show how to express group by cube(a, b, c, d)usingrollup;youranswershould
have only one group by clause.
Answer:
groupby rollup(a), rollup(b), rollup(c), rollup(d)
22.3 Give an example of a pair of groupings that cannot be expressed by using a
single group by clause with cube and rollup.
Answer: Consider an example of hierarchies on dimensions from Figure 22.4.
We can not express a query to seek aggregation on groups (City,Hour of day)
and (City,Date) using a single group by clause with cube and rollup.
Any single groupby clause with cube and rollup that computes these two
groups would also compute other groups also.
22.4 Given a relation S(student, subject, marks), write a query to find the top n
students by total marks, by using ranking.
Answer: We assume that multiple students do not have the same marks since
otherwise the question is not deterministic; the query below deterministically
returns all students with the same marks as the nstudent, so it may return
more than nstudents.
select student,sum(marks)as total,
rank() over (order by (total)desc)as trank
from S
groupby student
having trank ≤n
22.5 Given relation r(a, b, d, d), Show how to use the extended SQL features to gen-
erate a histogram of dversus a, dividing ainto 20 equal-sized partitions (that
234 Chapter 22 Advanced Querying and Information Retrieval
is, where each partition contains 5 percent of the tuples in r,sortedbya).
Answer:
select tile20,sum(d)
from (select d,ntile(20)over (order by (a)) as tile20
from r)as s
groupby tile20
22.6 Write a query to find cumulative balances, equivalent to that shown in Sec-
tion 22.2.5, but without using the extended SQL windowing constructs.
Answer:
select t1.account-number,t1.date-time,sum(t2.value)
from transaction as t1,transaction as t2
where t1.account-number =t2.account-number and
t2.date-time <t1.date-time
groupby t1.account-number,t1.date-time
order by t1.account-number,t1.date-time
22.7 Consider the balance attribute of the account relation. Write an SQL query to
compute a histogram of balance values, dividing the range 0to the maximum
account balance present, into three equal ranges.
Answer:
(select 1, count(∗)
from account
where 3∗balance <=(select max(balance)
from account)
)
union
(select 2, count(∗)
from account
where 3∗balance >(select max(balance)
from account)
and 1.5∗balance <=(select max(balance)
from account)
)
union
(select 3, count(∗)
from account
where 1.5∗balance >(select max(balance)
from account)
)
22.8 Consider the sales relation from Section 22.2. Write an SQL query to compute
the cube operation on the relation, giving the relation in Figure 22.2. Do not
use the with cube construct.
Answer:

Exercises 235
(select color,size,sum(number)
from sales
groupby color,size
)
union
(select color,’all’,sum(number)
from sales
groupby color
)
union
(select ’all’,size,sum(number)
from sales
groupby size
)
union
(select ’all’,’all’,sum(number)
from sales
)
22.9 Construct a decision tree classifier with binary splits at each node, using tu-
ples in relation r(A, B, C)shown below as training data; attribute Cdenotes
the class. Show the final tree, and with each node show the best split for each
attribute along with its information gain value.
(1,2,a),(2,1,a),(2,5,b),(3,3,b),(3,6,b),(4,5,b),(5,5,c),(6,3,b),(6,7,c)
Answer:
22.10 Suppose there are two classification rules, one that says that people with salaries
between $10,000 and $20,000 have a credit rating of good, and another that says
that people with salaries between $20,000 and $30,000 have a credit rating of
good. Under what conditions can the rules be replaced, without any loss of in-
formation, by a single rule that says people with salaries between $10,000 and
$30,000 have a credit rating of good.
Answer: Consider the following pair of rules and their confidence levels :
No. Rule Conf.
1. ∀persons P, 10000 < P.salary ≤20000 ⇒
P.credit =good
60%
2. ∀persons P, 20000 < P.salary ≤30000 ⇒
P.credit =good
90%
The new rule has to be assigned a confidence-level which is between the
confidence-levels for rules 1and 2. Replacing the original rules by the new
rule will result in a loss of confidence-level information for classifying persons,
since we cannot distinguish the confidence levels of perople earning between
10000 and 20000 from those of people earning between 20000 and 30000. There-

236 Chapter 22 Advanced Querying and Information Retrieval
fore we can combine the two rules without loss of information only if their
confidences are the same.
22.11 Suppose half of all the transactions in a clothes shop purchase jeans, and one
third of all transactions in the shop purchase T-shirts. Suppose also that half
of the transactions that purchase jeans also purchase T-shirts. Write down all
the (nontrivial) association rules you can deduce from the above information,
giving support and confidence of each rule.
Answer: The rules are as follows. The last rule can be deduced from the previ-
ous ones.
Rule Support Conf.
∀transactions T, true ⇒buys(T,jeans)50% 50%
∀transactions T, true ⇒buys(T,t-shirts)33% 33%
∀transactions T, buys(T,jeans)⇒buys(T,t-shirts)25% 50%
∀transactions T, buys(T,t-shirts)⇒buys(T,jeans)25% 75%
22.12 Consider the problem of finding large itemsets.
a. Describe how to find the support for a given collection of itemsets by using
a single scan of the data. Assume that the itemsets and associated informa-
tion, such as counts, will fitinmemory.
b. Suppose an itemset has support less than j. Show that no superset of this
itemset can have support greater than or equal to j.
Answer:
a. Let {S1,S
2,...,S
n}be the collection of item-sets for which we want to find
thesupport.Associateacountercount(Si)with each item-set Si.
Initialize each counter to zero. Now examine the transactions one-by-
one. Let S(T)be the item-set for a transaction T. For each item-set Sithat
is a subset of S(T), increment the corresponding counter count(Si).
When all the transactions have been scanned, the values of count(Si)for
each iwill give the support for item-set Si.
b. Let Abe an item-set. Consider any item-set Bwhich is a superset of A.
Let τAand τBbethesetsoftransactionsthatpurchaseallitemsinAand
all items in B, respectively. For example, suppose Ais {a, b, c},andBis
{a, b, c, d}.
A transaction that purchases all items from Bmust also have purchased
all items from A(since A⊆B). Thus, every transaction in τBis also in τA.
This implies that the number of transactions in τBis at most the number of
transactions in τA. In other words, the support for Bis at most the support
for A.
Thus, if any item-set has support less than j, all supersets of this item-set
have support less than j.
22.13 Describe benefits and drawbacks of a source-driven architecture for gathering
of data at a data-warehouse, as compared to a destination-driven architecture.
Exercises 237
Answer: In a destination-driven architecture for gathering data, data transfers
from the data sources to the data-warehouse are based on demand from the
warehouse, whereas in a source-driven architecture, the transfers are initiated
by each source.
The benefits of a source-driven architecture are
•Data can be propagated to the destination as soon as it becomes available.
For a destination-driven architecture to collect data as soon as it is avail-
able, the warehouse would have to probe the sources frequently, leading
to a high overhead.
•The source does not have to keep historical information. As soon as data
is updated, the source can send an update message to the destination and
forget the history of the updates. In contrast, in a destination-driven archi-
tecture, each source has to maintain a history of data which have not yet
been collected by the data warehouse. Thus storage requirements at the
source are lower for a source-driven architecture.
On the other hand, a destination-driven architecture has the following ad-
vantages.
•In a source-driven architecture, the source has to be active and must han-
dle error conditions such as not being able to contact the warehouse for
some time. It is easier to implement passive sources, and a single active
warehouse. In a destination-driven architecure, each source is required to
provide only a basic functionality of executing queries.
•The warehouse has more control on when to carry out data gathering ac-
tivities, and when to process user queries; it is not a good idea to perform
both simultaneously, since they may conflict on locks.
22.14 Consider the schema depicted in Figure 22.9. Give an SQL:1999 query to sum-
marize sales numbers and price by store and date, along with the hierarchies
on store and date.
Answer:
select store-id,city,state,country,
date,month,quarter,year,
sum(number), sum(price)
from sales,store,date
where sales.store-id =store.store-id and
sales.date =date.date
groupby rollup(country,state,city,store-id),
rollup(year,quarter,month,date)
22.15 Compute the relevance (using appropriate definitions of term frequency and
inverse document frequency) of each of the questions in this chapter to the
query “SQL relation.”
Answer: We do not consider the questions containing neither of the keywords
as their relevance to the keywords is zero. The number of words in a question

238 Chapter 22 Advanced Querying and Information Retrieval
include stop words. We use the equations given in Section 22.5.1.1 to compute
relevance; the log term in the equation is assumed to be to the base 2.
Q.# # # # “SQL” “relation” “SQL” “relation”Total
words “SQL” “relation”term freq. term freq. relv. relv. relv.
184 1 1 0.0170 0.0170 0.0002 0.0002 0.0004
422 0 1 0.0000 0.0641 0.0000 0.0029 0.0029
546 1 1 0.0310 0.0310 0.0006 0.0006 0.0013
622 1 0 0.0641 0.0000 0.0029 0.0000 0.0029
733 1 1 0.0430 0.0430 0.0013 0.0013 0.0026
832 1 3 0.0443 0.1292 0.0013 0.0040 0.0054
977 0 1 0.0000 0.0186 0.0000 0.0002 0.0002
14 30 1 0 0.0473 0.0000 0.0015 0.0000 0.0015
15 26 1 1 0.0544 0.0544 0.0020 0.0020 0.0041
22.16 What is the difference between a false positive and a false drop? If it is essential
that no relevant information be missed by an information retrieval query, is it
acceptable to have either false positives or false drops? Why?
Answer: Information-retrieval systems locate documents that contain a speci-
fied keyword by using an index that maps this keyword onto a set of identi-
fiers for documents containing it. Each keyword may be contained in a large
number of documents. To save on storage space for the document identifiers
corresponding to a keyword, the index is sometimes stored such that the re-
trieval is approximate. The error in this approximation may lead to one of two
situations –afalse drop occurs when some relevant document is not retrieved;
and a false positive occurs when some irrelevant document is retrieved. Thus,
for information-retrieval queries that mandate no loss of relevant information,
it is acceptable to have false positives, but not false drops.
22.17 Supposeyouwanttofind documents that contain at least kof a given set of n
keywords. Suppose also you have a keyword index that gives you a (sorted) list
of identifiers of documents that contain a specified keyword. Give an efficient
algorithm to find the desired set of documents.
Answer: Let Sbe a set of nkeywords. An algorithm to find all documents that
contain at least kof these keywords is given below :
This algorithm calculates a reference count for each document identifier. A
reference count of ifor a document identifier dmeansthatatleastiof the key-
words in Soccur in the document identified by d. The algorithm maintains a
list of records, each having two fields –adocumentidentifier, and the refer-

Exercises 239
ence count for this identifier. This list is maintained sorted on the document
identifier field.
initialize the list Lto the empty list;
for (each keyword cin S)do
begin
D:= the list of documents identifiers corresponding to c;
for (each document identifier din D)do
if (a record Rwith document identifier as dis on list L)then
R.reference count := R.reference count +1;
else begin
make a new record R;
R.document id := d;
R.reference count := 1;
add Rto L;
end;
end;
for (each record Rin L)do
if (R.reference count >=k)then
output R;
Note that execution of the second for statement causes the list Dto “merge”
with the list L. Since the lists Land Dare sorted, the time taken for this merge
is proportional to the sum of the lengths of the two lists. Thus the algorithm
runs in time (at most) proportional to ntimes the sum total of the number of
document identifiers corresponding to each keyword in S.

CHAPTER 23
Advanced Data Types and
New Applications
This chapter covers advanced data types and new applications, including temporal
datababases, spatial and geographic databases, multimedia databases, and mobility
and personal databases. In particular, the data types mentioned above have grown in
importance in recent years, and commercial database systems are increasingly pro-
viding support for such data types through extensions to the database system vari-
ously called cartridges or extenders.
This chapter is suited as a means to lay the groundwork for an advanced course.
Some of the material, such as temporal and spatial data types, may be suitable for
self-study in a first course.
Changes from 3rd edition:
This material was part of Chapter 21 in the previous edition, but that chapter has
been split into two chapters, Chapters 22 and 23, in this edition.
Coverage of R-trees has been extended, with an informal description of insertion
and deletion algorithms. Coverage of mobile data communication has been updated.
Exercises
23.1 What are the two types of time, and how are they different? Why does it make
sense to have both types of time associated with a tuple?
Answer: A temporal database models the changing states of some aspects
of the real world. The time intervals related to the data stored in a temporal
database may be of two types - valid time and transaction time. The valid time
for a fact is the set of intervals during which the fact is true in the real world.
The transaction time for a data object is the set of time intervals during which
this object is part of the physical database. Only the transaction time is system
dependent and is generated by the database system.
Suppose we consider our sample bank database to be bitemporal. Only the
concept of valid time allows the system to answer queries such as - “What was
241
242 Chapter 23 Advanced Data Types and New Applications
Smith’s balance two days ago?”. On the other hand, queries such as - “What
did we record as Smith’s balance two days ago?”can be answered based on
the transaction time. The difference between the two times is important. For
example, suppose, three days ago the teller made a mistake in entering Smith’s
balance and corrected the error only yesterday. This error means that there is a
difference between the results of the two queries (if both of them are executed
today).
23.2 Will functional dependencies be preserved if a relation is converted to a tem-
poral relation by adding a time attribute? How is the problem handled in a
temporal database?
Answer: Functional dependencies may be violated when a relation is aug-
mented to include a time attribute. For example, suppose we add a time at-
tribute to the relation account in our sample bank database. The dependency
account-number→balance may be violated since a customer’s balance would
keep changing with time.
To remedy this problem temporal database systems have a slightly differ-
ent notion of functional dependency, called temporal functional dependency.For
example, the temporal functional dependency account-number τ
→balance over
Account-schema means that for each instance account of Account-schema,allsnap-
shots of account satisfy the functional dependency account-number→balance;i.e
at any time instance, each account will have a unique bank balance correspond-
ing to it.
23.3 Suppose you have a relation containing the x, y coordinates and names of
restaurants. Suppose also that the only queries that will be asked are of the
following form: The query specifies a point, and asks if there is a restaurant ex-
actly at that point. Which type of index would be preferable, R-tree or B-tree?
Why?
Answer: The given query is not a range query, since it requires only searching
for a point. This query can be efficientlyansweredbyaB-treeindexonthepair
of attributes (x, y).
23.4 Consider two-dimensional vector data where the data items do not overlap.
Is it possible to convert such vector data to raster data? If so, what are the
drawbacks of storing raster data obtained by such conversion, instead of the
original vector data?
Answer: To convert non-overlapping vector data to raster data, we set the
values for exactly those pixels that lie on any one of the data items (regions);
the other pixels have a default value.
The disadvantages to this approach are: loss of precision in location infor-
mation (since raster data loses resolution), a much higher storage requirement,
and loss of abstract information (like the shape of a region).
23.5 Suppose you have a spatial database that supports region queries (with circu-
lar regions) but not nearest-neighbor queries. Describe an algorithm to find the
nearest neighbor by making use of multiple region queries.

Exercises 243
Answer: Suppose that we want to search for the nearest neighbor of a point P
in a database of points in the plane. The idea is to issue multiple region queries
centered at P. Each region query covers a larger area of points than the previ-
ous query. The procedure stops when the result of a region query is non-empty.
The distance from Pto each point within this region is calculated and the set
of points at the smallest distance is reported.
23.6 Suppose you want to store line segments in an R-tree. If a line segment is not
parallel to the axes, the bounding box for it can be large, containing a large
empty area.
•Describe the effect on performance of having large bounding boxes on
queries that ask for line segments intersecting a given region.
•Briefly describe a technique to improve performance for such queries and
give an example of its benefit. Hint: you can divide segments into smaller
pieces.
Answer:
R
Figure 21.17 a) : Representation of a Segment by One Rectangle
R
Figure 21.17 b) : Splitting each Segment into Four Pieces
Large bounding boxes tend to overlap even where the region of overlap
does not contain any information. The Figure 21.17 a) shows a region Rwithin
which we have to locate a segment. Note that even though none of the four
segments lies in R, due to the large bounding boxes, we have to check each
of the four bounding boxes to confirm this. A significant improvement is ob-
244 Chapter 23 Advanced Data Types and New Applications
served in the Figure 21.17 b), where each segment is split into multiple pieces,
each with its own bounding box. In the second case, the box Ris not part of the
boxes indexed by the R-tree. In general, dividing a segment into smaller pieces
causes the bounding boxes to be smaller and less wasteful of area.
23.7 Give a recursive procedure to efficiently compute the spatial join of two re-
lations with R-tree indices. (Hint: Use bounding boxes to check if leaf entries
under a pair of internal nodes may intersect.)
Answer: Following is a recursive procedure for computing spatial join of two
R-trees.
SpJoin(node n1,noden2)
begin
if(the bounding boxes of n1and n2do not intersect)
return;
if(both n1and n2are leaves)
output all pairs of entries (e1,e
2)such that
e1∈n1and e2∈n2,ande1and e2overlap;
if(n1is not a leaf)
NS1= set of children of n1;
else
NS1={n1};
if(n1is not a leaf)
NS1= set of children of n1;
else
NS1={n1};
for each ns1in NS1and ns2in NS2;
SpJoin(ns1,ns2);
end
23.8 Study the support for spatial data offered by the database system that you use,
and implement the following:
a. A schema to represent the geographic location of restaurants along with
features such as the cuisine served at the restaurant and the level of expen-
siveness.
b. Aquerytofind moderately priced restaurants that serve Indian food and
are within 5 miles of your house (assume any location for your house).
c. Aquerytofind for each restaurant the distance from the nearest restaurant
serving the same cuisine and with the same level of expensiveness.
Answer: TO BE SOLVED
23.9 What problems can occur in a continuous-media system if data is delivered
either too slowly or too fast?
Exercises 245
Answer: Continuous media systems typically handle a large amount of data,
which have to be delivered at a steady rate. Suppose the system provides the
picture frames for a television set. The delivery rate of data from the system
should be matched with the frame display rate of the TV set. If the delivery
rate is too low, the display would periodically freeze or blank out, since there
will be no new data to be displayed for some time. On the other hand, if the
delivery rate is too high, the data buffer at the destination TV set will overflow
causing loss of data; the lost data will never get displayed.
23.10 Describe how the ideas behind the RAID organization (Section 11.3) can be used
in a broadcast-data environment, where there may occasionally be noise that
prevents reception of part of the data being transmitted.
Answer: The concepts of RAID can be used to improve reliability of the broad-
cast of data over wireless systems. Each block of data that is to be broadcast
is split into units of equal size. A checksum value is calculated for each unit
and appended to the unit. Now, parity data for these units is calculated. A
checksum for the parity data is appended to it to form a parity unit. Both the
data units and the parity unit are then broadcast one after the other as a single
transmission.
On reception of the broadcast, the receiver uses the checksums to verify
whether each unit is received without error. If one unit is found to be in er-
ror, it can be reconstructed from the other units.
The size of a unit must be chosen carefully. Small units not only require
more checksums to be computed, but the chance that a burst of noise corrupts
more than one unit is also higher. The problem with using large units is that
the probability of noise affecting a unit increases; thus there is a tradeoff to be
made.
23.11 List three main features of mobile computing over wireless networks that are
distinct from traditional distributed systems.
Answer: Some of the main distinguishing features are as follows.
•In distributed systems, disconnection of a host from the network is con-
sidered to be a failure, whereas allowing such disconnection is a feature of
mobile systems.
•Distributed systems are usually centrally administered, whereas in mobile
computing, each personal computer that participates in the system is ad-
ministered by the user (owner) of the machine and there is little central
administration, if any.
•In conventional distributed systems, each machine has a fixed location and
network address(es). This is not true for mobile computers, and in fact, is
antithetical to the very purpose of mobile computing.
•Queries made on a mobile computing system may involve the location and
velocity of a host computer.
•Each computer in a distributed system is allowed to be arbitrarily large
and may consume a lot of (almost) uninterrupted electrical power. Mobile
246 Chapter 23 Advanced Data Types and New Applications
systems typically have small computers that run on low wattage, short-
lived batteries.
23.12 List three factors that need to be considered in query optimization for mobile
computing that are not considered in traditional query optimizers.
Answer: The most important factor influencing the cost of query processing in
traditional database systems is that of disk I/O. However, in mobile comput-
ing, minimizing the amount of energy required to execute a query is an impor-
tant task of a query optimizer. To reduce the consumption of energy (battery
power), the query optimizer on a mobile computer must minimize the size and
number of queries to be transmitted to remote computers as well as the time
for which the disk is spinning.
In traditional database systems, the cost model typically does not include
connection time and the amount of data transferred. However, mobile com-
puter users are usually charged according to these parameters. Thus, these pa-
rameters should also be minimized by a mobile computer’squeryoptimizer.
23.13 Define a model of repeatedly broadcast data in which the broadcast medium is
modeled as a virtual disk. Describe how access time and data-transfer rate for
this virtual disk differ from the corresponding values for a typical hard disk.
Answer: We can distinguish two models of broadcast data. In the case of a pure
broadcast medium, where the receiver cannot communicate with the broad-
caster, the broadcaster transmits data with periodic cycles of retransmission of
the entire data, so that new receivers can catch up with all the broadcast in-
formation. Thus, the data is broadcast in a continuous cycle. This period of the
cycle can be considered akin to the worst case rotational latency in a disk drive.
There is no concept of seek time here. The value for the cycle latency depends
on the application, but is likely to be at least of the order of seconds, which is
much higher than the latency in a disk drive.
In an alternative model, the receiver can send requests back to the broad-
caster. In this model, we can also add an equivalent of disk access latency, be-
tween the receiver sending a request, and the broadcaster receiving the request
and responding to it. The latency is a function of the volume of requests and
the bandwidth of the broadcast medium. Further, queries may get satisfied
without even sending a request, since the broadcaster happened to send the
data either in a cycle or based on some other receivers request. Regardless, la-
tency is likely to be at least of the order of seconds, again much higher than the
corresponding values for a hard disk.
A typical hard disk can transfer data at the rate of 1 to 5 megabytes per
second. In contrast, the bandwidth of a broadcast channel is typically only a
few kilobytes per second. Total latency is likely to be of the order of seconds to
hundreds or even thousands of seconds, compared to a few milliseconds for a
hard disk.
23.14 Consider a database of documents in which all documents are kept in a central
database. Copies of some documents are kept on mobile computers. Suppose
that mobile computer A updates a copy of document 1 while it is disconnected,
Exercises 247
and, at the same time, mobile computer B updates a copy of document 2 while
it is disconnected. Show how the version-vector scheme can ensure proper up-
dating of the central database and mobile computers when a mobile computer
reconnects.
Answer: Let C be the computer onto which the central database is loaded.
Each mobile computer (host) istores, with its copy of each document d,a
version-vector –that is a set of version numbers Vd,i,j, with one entry for each
other host jthat stores a copy of the document d, which it could possibly up-
date.
Host A updates document 1 while it is disconnected from C. Thus, accord-
ing to the version vector scheme, the version number V1,A,A is incremented by
one.
Now, suppose host A re-connects to C. This pair exchanges version-vectors
and finds that the version number V1,A,A is greater than V1,C,A by 1, (assuming
that the copy of document 1 stored host A was updated most recently only by
host A). Following the version-vector scheme, the version of document 1 at C
is updated and the change is reflected by an increment in the version number
V1,C,A. Note that these are the only changes made by either host.
Similarly, when host B connects to host C, they exchange version-vectors,
and host B finds that V1,B,A is one less than V1,C,A. Thus, the version number
V1,B,A is incremented by one, and the copy of document 1 at host B is updated.
Thus, we see that the version-vector scheme ensures proper updating of the
central database for the case just considered. This argument can be very easily
generalized for the case where multiple off-line updates are made to copies of
document 1 at host A as well as host B and host C. The argument for off-line
updates to document 2 is similar.
23.15 Give an example to show that the version-vector scheme does not ensure se-
rializability. (Hint: Use the example from Exercise 23.14, with the assumption
that documents 1 and 2 are available on both mobile computers A and B, and
take into account the possibility that a document may be read without being
updated.)
Answer: Consider the example given in the previous exercise. Suppose that
both host A and host B are not connected to each other. Further, assume that
identical copies of document 1 and document 2 are stored at host A and host
B.
Let {X=5}be the initial contents of document 1, and {X=10}be the
initial contents of document 2. Without loss of generality, let us assume that all
version-vectors are initially zero.
Suppose host A updates the number its copy of document 1 with that in its
copy of document 2. Thus, the contents of both the documents (at host A) are
now {X=10}. The version number V1,A,A is incremented to 1.
While host B is disconnected from host A, it updates the number in its copy
of document 2 with that in its copy of document 1. Thus, the contents of both
the documents (at host B) are now {X=5}. The version number V2,B,B is
incremented to 1.
248 Chapter 23 Advanced Data Types and New Applications
Later, when host A and host B connect, they exchange version-vectors. The
version-vector scheme updates the copy of document 1 at host B to {X=10},
and the copy of document 2 at host A to {X=5}. Thus, both copies of each
document are identical, viz. document 1 contains {X=10}and document 2
contains {X=5}.
However, note that a serial schedule for the two updates (one at host A and
another at host B) would result in both documents having the same contents.
Hence this example shows that the version-vector scheme does not ensure se-
rializability.

CHAPTER 24
Advanced Transaction Processing
In this chapter, we go beyond the basic transaction processing schemes discussed pre-
viously, and cover more advanced transaction-processing concepts, including trans-
action-processing monitors, workflow systems, main-memory databases, real-time
transaction systems, and handling of long-duration transactions by means of nested
transactions, multi-level transactions and weak degrees of consistency. We end the
chapter by covering weak degrees of consistency used to handle multidatabase sys-
tems.
This chapter is suited to an advanced course. The sections on TP monitors and
workflows may also be covered in an introductory course as independent-study ma-
terial.
Changes from 3rd edition:
Coverage of remote backup systems has been moved from this chapter to the chapter
on recovery, while coverage of transaction processing in multidatabases has been
moved into this chapter from its earlier position in the distributed database chapter.
Exercises
24.1 Explain how a TP monitor manages memory and processor resources more ef-
fectively than a typical operating system.
Answer: In a typical OS, each client is represented by a process, which occu-
pies a lot of memory. Also process multi-tasking over-head is high.
A TP monitor is more of a service provider, rather than an environment for
executing client processes. The client processes run at their own sites, and they
send requests to the TP monitor whenever they wish to avail of some service.
The message is routed to the right server by the TP monitor, and the results of
the service are sent back to the client.
249
250 Chapter 24 Advanced Transaction Processing
The advantage of this scheme is that the same server process can be serv-
ing several clients simultaneously, by using multithreading. This saves mem-
ory space, and reduces CPU overheads on preserving ACID properties and
on scheduling entire processes. Even without multi-threading, the TP monitor
can dynamically change the number of servers running, depending on what-
ever factors affect good performance. All this is not possible with a typical OS
setup.
24.2 Compare TP monitor features with those provided by Web servers supporting
servlets (such servers have been nicknamed TP-lite).
Answer: TO BE FILLED IN.
24.3 Consider the process of admitting new students at your university (or new
employees at your organization).
a. Give a high-level picture of the workflow starting from the student appli-
cation procedure.
b. Indicate acceptable termination states, and which steps involve human in-
tervention.
c. Indicate possible errors (including deadline expiry) and how they are dealt
with.
d. Study how much of the workflow has been automated at your university.
Answer: TO BE FILLED IN.
24.4 Like database systems, workflow systems also require concurrency and recov-
ery management. List three reasons why we cannot simply apply a relational
database system using 2PL, physical undo logging, and 2PC.
Answer:
a. The tasks in a workflow have dependencies based on their status. For ex-
ample the starting of a task may be conditional on the outcome (such as
commit or abort) of some other task. All the tasks cannot execute indepen-
dently and concurrently, using 2PC just for atomic commit.
b. Once a task gets over, it will have to expose its updates, so that other tasks
running on the same processing entity don’t have to wait for long. 2PL is
too strict a form of concurrency control, and is not appropriate for work-
flows.
c. Workflows have their own consistency requirements, i.e. failure-atomicity.
An execution of a workflow must finish in an acceptable termination state.
Because of this, and because of early exposure of uncommitted updates,
the recovery procedure will be quite different. Some form of logical log-
ging and compensation transactions will have to be used. Also to perform
forward recovery of a failed workflow, the recovery routines need to re-
store the state information of the scheduler and tasks, not just the updated
data items. Thus simple WAL cannot be used.
24.5 If the entire database fits in main memory, do we still need a database system
to manage the data? Explain your answer.
Exercises 251
Answer: Even if the entire database fits in main memory, a DBMS is needed
to perform tasks like concurrency control, recovery, logging etc, in order to
preserve ACID properties of transactions.
24.6 Consider a main-memory database system recovering from a system crash.
Explain the relative merits of
•Loading the entire database back into main memory before resuming trans-
action processing
•Loading data as it is requested by transactions
Answer:
•Loading the entire database into memory in advance can provide trans-
actions which need high-speed or realtime data access the guarantee that
once they start they will not have to wait for disk accesses to fetch data.
However no transaction can run till the entire database is loaded.
•The advantage in loading on demand is that transaction processing can
start rightaway; however transactions may see long and unpredictable de-
lays in disk access until the entire database is loaded into memory.
24.7 In the group-commit technique, how many transactions should be part of a
group? Explain your answer.
Answer: As log-records are written to stable storage in multiples of a block, we
should group transaction commits in such a way that the last block containing
log-records for the current group is almost full.
24.8 Is a high-performance transaction system necessarily a real-time system? Why
or why not?
Answer: A high-performance system is not necessarily a real-time system.
In a high performance system, the main aim is to execute each transaction as
quickly as possible, by having more resources and better utilization. Thus aver-
agespeedandresponsetimearethemainthingstobeoptimized.Inareal-time
system, speed is not the central issue. Here each transaction has a deadline, and
taking care that it finishes within the deadline or takes as little extra time as
possible, is the critical issue.
24.9 In a database system using write-ahead logging, what is the worst-case num-
ber of disk accesses required to read a data item? Explain why this presents a
problem to designers of real-time database systems.
Answer: In the worst case, a read can cause a buffer page to be written to disk
(preceded by the corresponding log records), followed by the reading from
disk of the page containing the data to be accessed. This takes two or more
disk accesses, and the time taken is several orders of magnitude more than the
main-memory reference required in the best case. Hence transaction execution-
time variance is very high and can be estimated only poorly. It is therefore
difficult to plan schedules which need to finish within a deadline.
252 Chapter 24 Advanced Transaction Processing
24.10 Explain why it may be impractical to require serializability for long-duration
transactions.
Answer: In the presence of long-duration transactions, trying to ensure serial-
izability has several drawbacks:-
a. With a waiting scheme for concurrency control, long-duration transactions
will force long waiting times. This means that response time will be high,
concurrency will be low, so throughput will suffer. The probability of dead-
locksisalsoincreased.
b. With a time-stamp based scheme, a lot of work done by a long-running
transaction will be wasted if it has to abort.
c. Long duration transactions are usually interactive in nature, and it is very
difficult to enforce serializability with interactiveness.
Thus the serializability requirement is impractical. Some other notion of database
consistency has to be used in order to support long duration transactions.
24.11 Consider a multithreaded process that delivers messages from a durable queue
of persistent messages. Different threads may run concurrently, attempting to
deliver different messages. In case of a delivery failure, the message must be
restored in the queue. Model the actions that each thread carries out as a mul-
tilevel transaction, so that locks on the queue need not be held till a message is
delivered.
Answer: Each thread can be modeled as a transaction Twhich takes a mes-
sage from the queue and delivers it. We can write transaction Tas a multilevel
transaction with subtransactions T1and T2.SubtransactionT1removes a mes-
sage from the queue and subtransaction T2delivers it. Each subtransaction re-
leases locks once it completes, allowing other transactions to access the queue.
If transaction T2fails to deliver the message, transaction T1will be undone
by invoking a compensating transaction which will restore the message to the
queue.
24.12 Discuss the modifications that need to be made in each of the recovery schemes
covered in Chapter 17 if we allow nested transactions. Also, explain any differ-
ences that result if we allow multilevel transactions.
Answer:
•The advanced recovery algorithm of Section 17.9 :-
The redo pass, which repeats history, is the same as before. We discuss
below how the undo pass is handled.
Recovery with nested transactions:
Each subtransaction needs to have a unique TID, because a failed
subtransaction might have to be independently rolled back and restarted.
If a subtransaction fails, the recovery actions depend on whether the
unfinished upper-level transaction should be aborted or continued. If it
should be aborted, all finished and unfinished subtransactions are un-
done by a backward scan of the log (this is possible because the locks
on the modified data items are not released as soon as a subtransac-
tion finishes). If the nested transaction is going to be continued, just
Exercises 253
the failed transaction is undone, and then the upper-level transaction
continues.
In the case of a system failure, depending on the application, the en-
tire nested-transaction may need to be aborted, or, (for e.g., in the case
of long duration transactions) incomplete subtransactions aborted, and
the nested transaction resumed. If the nested-transaction must be aborted,
the rollback can be done in the usual manner by the recovery algo-
rithm, during the undo pass. If the nested-transaction must be restarted,
any incomplete subtransactions that need to be rolled back can be rolled
back as above. To restart the nested-transaction, state information about
the transaction, such as locks held and execution state, must have been
noted on the log, and must restored during recovery. Mini-batch trans-
actions (discussed in Section 21.2.7) are an example of nested transac-
tions that must be restarted.
Recovery with multi-level transactions:
In addition to what is done in the previous case, we have to handle
the problems caused by exposure of updates performed by committed
subtransactions of incomplete upper-level transactions. A committed
subtransaction may have released locks that it held, so the compen-
sating transaction has to reacquire the locks. This is straightforward in
the case of transaction failure, but is more complicated in the case of
system failure.
The problem is, a lower level subtransaction aof a higher level trans-
action Amay have released locks, which have to be reacquired to com-
pensate Aduring recovery. Unfortunately, there may be some other
lower level subtransaction bof a higher level transaction Bthat started
andacquiredthelocksreleasedbya, before the end of A. Thus undo
records for bmay precede the operation commit record for A.Butifb
had not finished at the time of the system failure, it must first be rolled
back and its locks released, to allow the compensating transaction of A
to reacquire the locks.
This complicates the undo pass; it can no longer be done in one
backward scan of the log. Multilevel recovery is described in detail in
David Lomet, “MLR: A Recovery Method for Multi-Level Systems”,
ACM SIGMOD Conf. on the Management of Data 1992, San Diego.
•Recovery in a shadow paging scheme :-
In a shadow paging based scheme, the implementation will become
very complicated if the subtransactions are to be executed concurrently. If
they are to execute serially, the current page table is copied to the shadow
page table at the end of every subtransaction. The general idea of recovery
then is alike to the logging based scheme, except that undoing and redoing
become much easier, as in Section 17.5.
24.13 What is the purpose of compensating transactions? Present two examples of
their use.
Answer: A compensating transaction is used to perform a semantic undo of

254 Chapter 24 Advanced Transaction Processing
changes made previously by committed transactions. For example, a person
might deposit a check in their savings account. Then the database would be
updated to reflect the new balance. Since it takes a few days for the check to
clear, it might be discovered later that the check bounced, in which case a com-
pensating transaction would be run to subtract the amount of the bounced
check from the depositor’s account. Another example of when a compensat-
ing transaction would be used is in a grading program. If a student’sgradeon
an assignment is to be changed after it is recorded, a compensating program
(usually an option of the grading program itself) is run to change the grade
and redo averages, etc.
24.14 Consider a multidatabase system in which it is guaranteed that at most one
global transaction is active at any time, and every local site ensures local seri-
alizability.
a. Suggest ways in which the multidatabase system can ensure that there is
at most one active global transaction at any time.
b. Show by example that it is possible for a nonserializable global schedule
to result despite the assumptions.
Answer:
a. We can have a special data item at some site on which a lock will have
to be obtained before starting a global transaction. The lock should be re-
leased after the transaction completes. This ensures the single active global
transaction requirement. To reduce dependency on that particular site be-
ing up, we can generalize the solution by having an election scheme to
choose one of the currently up sites to be the co-ordinator, and requiring
that the lock be requested on the data item which resides on the currently
elected co-ordinator.
b. The following schedule involves two sites and four transactions. T1and T2
are local transactions, running at site 1 and site 2 respectively. TG1and TG2
are global transactions running at both sites. X1,Y1are data items at site 1,
and X2,Y2are at site 2.
T1T2TG1TG2
write(Y1)
read(Y1)
write(X2)
read(X2)
write(Y2)
read(Y2)
write(X1)
read(X1)
In this schedule, TG2starts only after TG1finishes. Within each site, there
is local serializability. In site 1, TG2→T1→TG1is a serializability order.

Exercises 255
In site 2, TG1→T2→TG2is a serializability order. Yet the global schedule
schedule is non-serializable.
24.15 Consider a multidatabase system in which every local site ensures local serial-
izability, and all global transactions are read only.
a. Show by example that nonserializable executions may result in such a sys-
tem.
b. Show how you could use a ticket scheme to ensure global serializability.
Answer:
a. The same system as in the answer to Exercise 24.14 is assumed, except
that now both the global transactions are read-only. Consider the schedule
given below.
T1T2TG1TG2
read(X1)
write(X1)
read(X1)
read(X2)
write(X2)
read(X2)
Though there is local serializability in both sites, the global schedule is
not serializable.
b. Since local serializability is guaranteed, any cycle in the system wide prece-
dence graph must involve at least two different sites, and two different
global transactions. The ticket scheme ensures that whenever two global
transactions access data at a site, they conflict on a data item (the ticket)
at that site. The global transaction manager controls ticket access in such
a manner that the global transactions execute with the same serializability
order in all the sites. Thus the chance of their participating in a cycle in the
system wide precedence graph is eliminated.