EF 24 1.4 L USM
User Manual:
Open the PDF directly: View PDF
.
Page Count: 8

PARTS
CATALOG
EF 24mm 1:1.4L USM
REF.NO.C21-5361





REF.No.C21-5361 P A R T S L I S T
Pg .5
NEW PARTS NO. CLASS QTY D E S C R I P T I O N PAGE
CA2-4583-000 D 1 CONTACT ASS'Y 1
CA2-4585-000 E 2 SCREW, MOUNT STOPPER 1,3
CA2-4586-000 E 2 SCREW 1
CY1-2178-000(XXX) E 1 WASHER, MOUNT 1
CY1-2180-000(XXX) E 1 MOUNT, LENS 1
CY1-2789-000 D 1 BARREL ASS'Y, FIXED 1
CY1-2790-000 E 1 LENS ASS'Y, 2nd GROUP 4
CY1-2791-000 E 1 LENS ASS'Y, 3rd GROUP 3
CY1-2793-000 D 1 A/M SWITCH ASS'Y 1
CY1-2799-000 D 1 COVER ASS'Y, BACK (New) 1
XA1-1170-189 1 SCREW, CROSS-RECESS, PH 3
XA1-1170-257 3 SCREW, CROSS-RECESS, PH 3
XA1-7170-187 3 SCREW, CROSS-RECESS, PH 3
XA1-7170-357 3 SCREW, CROSS-RECESS, PH 3
XA4-1170-307 3 SCREW, CROSS-RECESS, PH 3
XA4-6170-207 1 SCREW, CROSS-RECESS, PH 3
XA4-6170-409 2 SCREW, CROSS-RECESS, PH 1
XA4-7170-409 4 SCREW, CROSS-RECESS, PH 1
XA4-7170-609 3 SCREW, CROSS-RECESS, PH 2
XA4-9170-409 3 SCREW, CROSS-RECESS, PH 2
XA4-9170-707 3 SCREW, CROSS-RECESS, PH 2
XA4-9200-606 4 SCREW, CROSS-RECESS, PH 1
YA2-1515-001 D 1 COVER, FILTER RING 1
YA2-1726-000 E 1 COLLAR 3
YA2-3068-000 E 1 BARREL, 1st GROUP 4
YA2-3071-000 E 1 RING, FIXED 1
YA2-3074-000 D 1 RING, FRONT 1
YA2-3075-000 D 1 RING, MANUAL FOCUSING 2
YA2-3077-000 D 1 RING, G1 LENS STOPPER 4
YA2-3078-000 D 1 RING, G4 LENS STOPPER 4
YA2-3079-000 D 1 RING, G6 LENS STOPPER 4
YA2-3080-000 D 1 COVER, BACK (Old) 1
YA2-3081-000 D 1 BARREL, LIGHT SHIELD (Old) 1
YA2-3082-000 E 1 SCALE, FOCUSING 2
YA2-3084-000 D 1 RING, MANUAL FOCUS RUBBER 2
YA2-3085-000(XXX) E 2 COLLAR 3
YA2-3090-000 E 1 RING, LIGHT SHIELD 4
YA2-3093-000(XXX) E 1 COLLAR 3
YA2-3096-000 E 1 BARREL, FOCUS GUIDE 3
YA2-3098-000 F 3 SCREW, CROSS-RECESS, PH 3
YA2-3116-000 E 3 BASE, GUIDE 3
YA2-3117-000(XXX) E 3 COLLAR 3
YG2-0322-000 E 1 POWER DIAPHRAGM ASS'Y 3
YG2-0323-000 E 1 PCB ASS'Y, MAIN 1
YG2-0324-000 E 1 FOCUSING ASS'Y 2
YG9-0518-000 D 1 RING ASS'Y, FRONT 2

REF.No.C21-5361 P A R T S L I S T
Pg .6
NEW PARTS NO. CLASS QTY D E S C R I P T I O N PAGE
YG9-0544-000 E 1 BARREL ASS'Y, GUIDE 3
YH1-0105-000 E 1 FLEX ASS'Y CONNECTING 1
YN2-9471-000 D 1 LENS, G1 4
YN2-9472-000 E 1 LENS, G2 4
YN2-9473-000 E 1 LENS, G3 4
YN2-9476-000 E 1 LENS, G6 4
YP2-9475-000 E 1 LENS, G4/5 4

YN2-9471
YN2-9472
YN2-9476
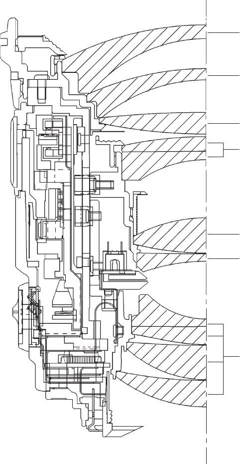
REF.NO. C21-5361
CANON LENS EF 24mm 1:1.4 L USM
CY1-2791
YN2-9473
YP2-9475
CY1-2790