EL 2901RH(AB1) Sharp Electronic Scientific Calculator 344RB EL2901RHom
User Manual: Sharp Electronic ScientificCalculator EL-344RB
Open the PDF directly: View PDF
.
Page Count: 2

OPERATIONAL NOTES
To insure trouble-free operation of your SHARP calculator, we recommend the following:
1. The calculator should be kept in areas free from extreme temperature changes, moisture, and dust.
2. A soft, dry cloth should be used to clean the calculator. Do not use solvents or a wet cloth.
3. Since this product is not waterproof, do not use it or store it where fluids, for example water, can splash onto
it. Raindrops, water spray, juice, coffee, steam, perspiration, etc. will also cause malfunction.
4. If service should be required, use only a SHARP servicing dealer, a SHARP approved service facility or
SHARP repair service.
5. If you pull out the power cord to cut electricity completely, the presently stored tax rate will be cleared.
6. Do not wind the AC cord around the body or otherwise forcibly bend or twist it.
SHARP will not be liable nor responsible for any incidental or consequential economic or property damage
caused by misuse and/or malfunctions of this product and its peripherals, unless such liability is
acknowledged by law.
OPERATING CONTROLS
OFF • P P•IC ON
POWER SWITCH; PRINT / ITEM COUNT MODE SELECTOR:
“OFF”: Power OFF
“•”: Power ON. Set to the non print mode.
“P”: Power ON. Set to the print mode.
“P•IC”: Power ON. Set to the print and item count mode.
For addition or subtraction, each time is pressed, 1 is added to the item counter, and each time
is pressed, 1 is subtracted.
•The count is printed when the calculated result is obtained.
•Pressing of , clears the counter.
Note: The counter has a maximum capacity of 3 digits (up to ±999). If the count exceeds the maximum, the
counter will recount from zero.
ROUNDING SELECTOR:
Example: Set Decimal Selector to 2.
4 ÷ 9 = 0.444 ... , 5 ÷ 9 = 0.555 ...
Note: The decimal point floats during successive calculation by the use of or .
If the decimal selector is set to “F” then the answer is always rounded down ( ).
GT
•
RATE
SET
GRAND TOTAL / RATE SETTING MODE SELECTOR:
“GT”: Grand Total
“•”: Neutral
“RATE SET”: Rate setting
•Enter the adding tax rate, then press .
•A maximum of 4 digits can be stored (decimal point is not counted as a digit).
•Only one rate can be stored. If you enter a new rate, the previous rate will be cleared.
F 6 3 2 1 0 A
DECIMAL / ADD MODE SELECTOR:
“6 3 2 1 0”: Presets the number of decimal places in the answer.
“F”: The answer is displayed in the floating decimal system.
“A”: The decimal point in addition and subtraction entries is automatically positioned to the 2nd digit from the
lowest digit of entry number. Use of the add mode permits addition and subtraction of numbers without
entry of the decimal point. Use of , and will automatically override the add mode and decimally
correct answers will be printed.
PAPER FEED KEY
NON-ADD / SUBTOTAL KEY
CLEAR / CLEAR ENTRY KEY
TOTAL KEY
EQUAL KEY
CHANGE SIGN KEY:
Changes the algebraic sign of a number (i.e., positive to negative or negative to positive).
RECALL AND CLEAR MEMORY KEY
RECALL MEMORY KEY
TAX-INCLUDING KEY
PRE-TAX KEY
GRAND TOTAL KEY
COST PRICE ENTRY KEY:
Press this key to enter the cost price.
SELLING PRICE ENTRY KEY:
Press this key to enter the selling price.
MARGIN ENTRY KEY:
Press this key to enter the margin.
DISPLAY SYMBOLS:
M:Appears when a number is in the memory.
–:Appears when a number is negative.
•:Appears when a number is in the grand total memory.
E:Appears when an overflow or other error is detected.
INK ROLLER REPLACEMENT
If printing is blurry even when the ink roller is in the proper position, replace the roller.
Ink roller: Type EA-772R
WARNING
APPLYING INK TO WORN INK ROLLER OR USE OF UNAPPROVED INK ROLLER MAY CAUSE SERIOUS
DAMAGE TO PRINTER.
1) Set the power switch to OFF.
2) Remove the printer cover. (Fig. 1)
3) Hold the top of the ink roller and remove the roller by pulling it toward you and then upward. (Fig. 2)
4) Install the new ink roller in the correct position. Make sure that the roller is securely in place. (Fig. 3)
5) Put back the printer cover.
Cleaning the printing mechanism
If the print becomes dull after long time usage, clean the printing wheel according to the following
procedures:
1) Remove the printer cover and the ink roller.
2) Install the paper roll and feed it until it comes out of the front of the printing mechanism.
3) Put a small brush (like a tooth brush) lightly to the printing wheel and clean it by pressing .
4) Put back the ink roller and the printer cover.
Note: •Do not rotate the printing mechanism manually, this may damage the printer.
PAPER ROLL REPLACEMENT
Never insert paper roll if torn. Doing so will cause paper to jam.
Always cut leading edge with scissors first.
1) Insert the leading edge of the paper roll into the opening. (Fig. 1)
2) Turn the power on and feed the paper by pressing . (Fig. 2)
3) Lift the attached metal paper holder up and insert the paper roll to the paper holder. (Fig. 3)
DO NOT PULL PAPER BACKWARDS AS THIS MAY CAUSE DAMAGE TO PRINTING MECHANISM.
Fig. 1
ERRORS
There are several situations which will cause an overflow or an error condition. When this occurs, “E” will be
displayed. The contents of the memory at the time of the error are retained.
If an “0䡠E” is displayed at the time of the error, “– – – – – – –” will be printed in red and must be used to
clear the calculator.
Also, in rare cases, printing may stop midway and the indication “E” appear on the display. This is not a
malfunction but is caused when the calculator is exposed to strong electromagnetic noise or static electricity
from an external source. Should this occur, press the key and then repeat the calculation from the
beginning.
Error conditions:
1. When the integer portion of an answer exceeds 12 digits.
2. When the integer portion of the contents of the memory exceeds 12 digits.
(Ex. 999999999999 1 )
3. When any number is divided by zero. (Ex. 5 0 )
PRINTED IN CHINA
03ET(TINSE0626EHZZ)
SHARP CORPORATION
Fig. 1 Fig. 2
ELECTRONIC PRINTING CALCULATOR
OPERATION MANUAL
EL-2901RH
®
Fig. 2
EL-2901RH(AB1)-1
➀
Fig. 3
Fig. 3
4 9 5 9
0.45 0.56
5/4 0.44 0.56
0.44 0.55
SPECIFICATIONS
Operating capacity: 12 digits
Power source: AC: 230V–240V, 50Hz
PRINTING SECTION
Printer: Mechanical printer
Printing speed: Approx. 2.1 lines/sec.
(At temperature 25°C (77°F), when “741.9 + ” is printed. The printing speed will vary
with the number of rows and the figure types to be printed.)
Printing paper:
57 mm(2-1/4") - 58 mm(2-9/32") wide
80 mm(3-5/32") in diameter (max.)
Operating temperature: 0°C – 40°C (32°F – 104°F)
Power consumption: 41 mA
Dimensions: 193 mm (W) × 256 mm (D) × 62.5 mm (H)
(7-19/32" (W) × 10-3/32" (D) × 2-15/32" (H))
Weight: Approx. 1.0 kg (2.20 Ib.)
Accessories: 1 paper roll, 1 ink roller (installed), and operation manual
WARNING
THE VOLTAGE USED MUST BE THE SAME AS SPECIFIED ON THIS CALCULATOR. USING THIS
CALCULATOR WITH A HIGHER VOLTAGE THAN THAT WHICH IS SPECIFIED IS DANGEROUS AND
MAY RESULT IN A FIRE OR OTHER TYPE OF ACCIDENT CAUSING DAMAGE. WE ARE NOT
RESPONSIBLE FOR ANY DAMAGE RESULTING FROM USE OF THIS CALCULATOR WITH A VOLTAGE
OTHER THAN THAT WHICH IS SPECIFIED.
0 1 2 3 4 5 6 7 8 9 0 . , 1 2 3 4 5 6 7 8 9 0 . , 1 2 3 4 5 6 7 8 9
0 1 2 3 4 5 6 7 8 9 0 . , 1 2 3 4 5 6 7 8 9 0 . , 1 2 3 4 5 6 7 8 9
0 1 2 3 4 5 6 7 8 9 0 . , 1 2 3 4 5 6 7 8 9 0 . , 1 2 3 4 5 6 7 8 9
0 1 2 3 4 5 6 7 8 9 0 . , 1 2 3 4 5 6 7 8 9 0 . , 1 2 3 4 5 6 7 8 9
0 1 2 3 4 5 6 7 8 9 0 . , 1 2 3 4 5 6 7 8 9 0 . , 1 2 3 4 5 6 7 8 9
0 1 2 3 4 5 6 7 8 9 0 . , 1 2 3 4 5 6 7 8 9 0 . , 1 2 3 4 5 6 7 8 9
0 1 2 3 4 5 6 7 8 9 0 . , 1 2 3 4 5 6 7 8 9 0 . , 1 2 3 4 5 6 7 8 9
0 1 2 3 4 5 6 7 8 9 0 . , 1 2 3 4 5 6 7 8 9 0 . , 1 2 3 4 5 6 7 8 9
01234567890 1234567890 123456789
MODEL
EL-2901RH(AB1)(表面) 03.5.6, 0:55 PMPage 1 Adobe PageMaker 6.5J/PPC

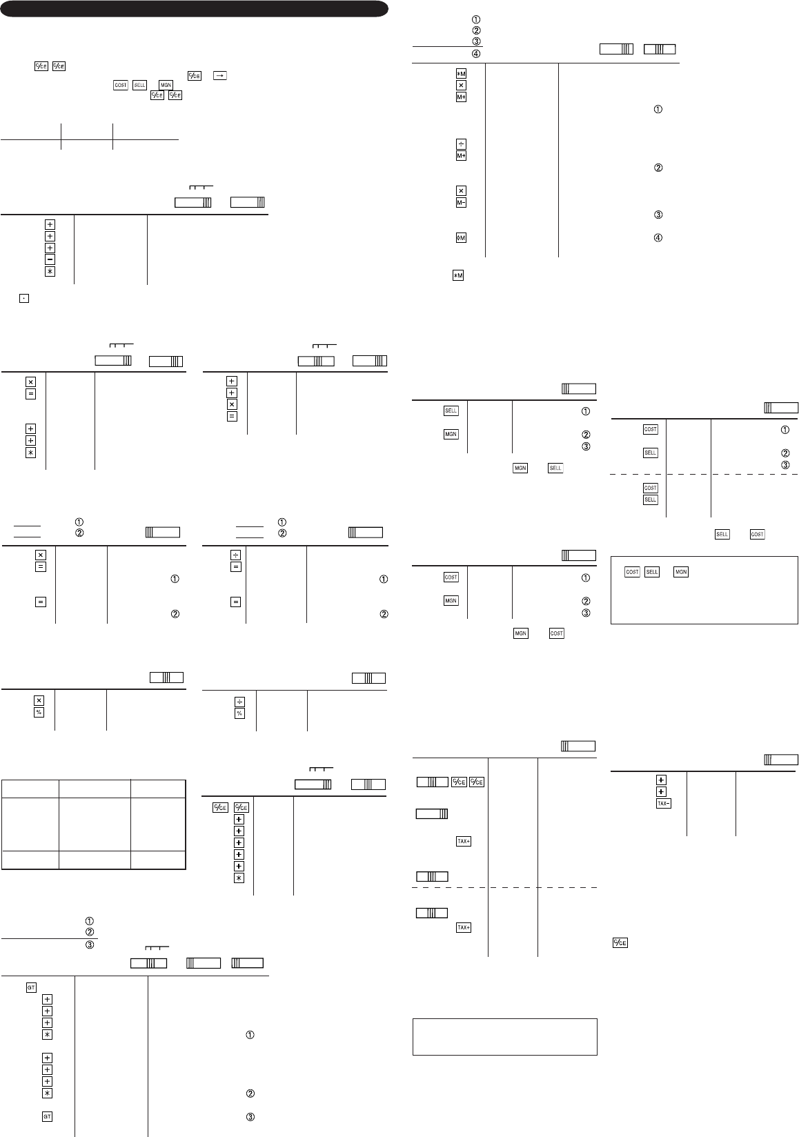
CALCULATION EXAMPLES
1. Set the decimal selector as specified in each example.
The rounding selector should be in the “5/4” position unless otherwise specified.
2. The grand total/rate set mode selector should be in the “•” position (off) unless otherwise specified.
3. The print / item count mode selector should be in the “P” position unless otherwise specified.
4. Press prior to beginning any calculation.
5. If an error is made while entering a number, press or and enter the correct number.
6. After entering a value, press , or to activate the Cost/Sell/Margin Calculation mode. In case of
performing different calculation tasks, key must be pressed first to cancel the Cost/Sell/Margin
mode.
7. Example procedures are listed in following manner unless otherwise specified.
MIXED CALCULATIONS
A. 5 × 2 + 12 =
F 6 3 2 1 0 A
55. 5.×
22.=
10. 10.✱
10. 10.+
12 22. 12.+
002 .............
22. 22.✱
CONSTANT
A. 62.35 × 11.11 =
62.35 × 22.22 =
F 6 3 2 1 0 A
62.35 62.35 62.35 ×
11.11 11.11 =
692.7085 692.7085 ✱
22.22 22.22 =
1,385.417 1,385.417 ✱
Operation Display Print
ADDITION AND SUBTRACTION WITH ADD MODE
12.45 + 16.24 + 19.35 – 5.21 =
F 6 3 2 1 0 A
*11245 12.45 12.45 +
1624 28.69 16.24 +
1935 48.04 19.35 +
521 42.83 5.21 –
002 .............
42.83 42.83 ✱
*1 : was not used in the entries.
B. 11.11 ÷ 77.77 =
22.22 ÷ 77.77 =
F 6 3 2 1 0 A
11.11 11.11 11.11 ÷
77.77 77.77 =
0.14285714285 0.14285714285 ✱
22.22 22.22 =
0.28571428571 0.28571428571 ✱
TAX RATE CALCULATIONS
MEMORY
46 ×78 =
+) 125 ÷5=
–)72×8=
Total
*2
46 46. 46.×
78 78.=
3,588.M3,588.+M
125 125.M125.÷
55.=
25.M25.+M
72 72.M72.×
88.=
576.M576.–M
3,037.
◊
M
3,037.M
*2 : Press to clear the memory before starting a memory calculation.
OFF • P P•IC ON
B. (10 + 2) × 5 =
F 6 3 2 1 0 A
10 10. 10.+
212. 2.+
12. 12.×
55.=
60. 60.✱
OFF • P P•IC ON
500 500. 500.✱∆
30 30.
30.✱%
350. 350.✱C
EXAMPLE 1: Determine the cost price for 30%
margin when the selling price is set at
$500.
➀ Selling Price ➁ Margin
➂ Cost Price
GT
•
RATE
SET
55.
5.000 .
.
.
5.000 %
800 800.
.
.
.
40.
840. 840.
GT
•
RATE
SET
GT
•
RATE
SET
GT
•
RATE
SET
•Entries in the order of “30 500 ” are also
valid.
F 6 3 2 1 0 A
GT
•
RATE
SET
EL-2901RH(AB1)-2
➀
0 1 2 3 4 5 6 7 8 9 0 . , 1 2 3 4 5 6 7 8 9 0 . , 1 2 3 4 5 6 7 8 9
0 1 2 3 4 5 6 7 8 9 0 . , 1 2 3 4 5 6 7 8 9 0 . , 1 2 3 4 5 6 7 8 9
0 1 2 3 4 5 6 7 8 9 0 . , 1 2 3 4 5 6 7 8 9 0 . , 1 2 3 4 5 6 7 8 9
0 1 2 3 4 5 6 7 8 9 0 . , 1 2 3 4 5 6 7 8 9 0 . , 1 2 3 4 5 6 7 8 9
0 1 2 3 4 5 6 7 8 9 0 . , 1 2 3 4 5 6 7 8 9 0 . , 1 2 3 4 5 6 7 8 9
0 1 2 3 4 5 6 7 8 9 0 . , 1 2 3 4 5 6 7 8 9 0 . , 1 2 3 4 5 6 7 8 9
0 1 2 3 4 5 6 7 8 9 0 . , 1 2 3 4 5 6 7 8 9 0 . , 1 2 3 4 5 6 7 8 9
0 1 2 3 4 5 6 7 8 9 0 . , 1 2 3 4 5 6 7 8 9 0 . , 1 2 3 4 5 6 7 8 9
01234567890.,1234567890.,123456789
ITEM COUNT CALCULATION
Bill No. Number of bills Amount
1 1 $100.55
2 1 $200.00
3 1 $200.00
4 1 $400.55
5 1 $500.65
Total (a) (b)
PERCENT
A. 100 × 25% =
F 6 3 2 1 0 A
100 100. 100.×
25 25.%
25.00 25.00 ✱
B. 123 ÷ 1368 = (%)
F 6 3 2 1 0 A
123 123. 123.÷
1368 1,368.%
8.99 8.99 ✱
GRAND TOTAL
100 100. 100.+
200 300. 200.+
300 600. 300.+
600.✱+
600.•
300 300.•300.+
400 700.•400.+
500 1,200.•500.+
1,200.✱+
1,200.•
1,800.✱✱
1,800.
100 + 200 + 300 =
+) 300 + 400 + 500 =
Grand total
100.55 100.55 100.55 +
200 300.55 200.00 +
500.55 200.00 +
400.55 901.10 400.55 +
500.65 1,401.75 500.65 +
005 ............. (a)
1,401.75 1,401.75 ✱(b)
OFF • P P•IC ON
F 6 3 2 1 0 A
GT
•
RATE
SET
OFF • P P•IC ON
EXAMPLE 2: Perform two calculations using $840
and $525, both of which already
include tax. Calculate the tax on the
total and the total without tax. (tax
rate: 5%)
840 840. 840.+
525 1,365. 525.+
1,365.
.
.
.
65.–
1,300. 1,300.
In case of abnormal conditions
When this unit is exposed to strong RF noise and/or
extreme physical shock during the operation, or when
the power cord is plugged into the AC outlet, the unit
may start functioning abnormally which, in some rare
occasion all keys - including the power key and the
key - cease to respond.
If such abnormal conditions are observed, unplug the
AC cord from the socket. Keep the unit unplugged for
about 5 seconds, reconnect the AC plug, then turn on
the power.
EXAMPLE 1: Set a 5% tax rate.
Calculate the tax on $800 and
calculate the total including tax.
F 6 3 2 1 0 A
F 6 3 2 1 0 A
F 6 3 2 1 0 A
COST / SELL / MARGIN CALCULATION
•Entries in the order of “30 350 ” are also
valid.
350 350. 350.✱C
30 30.
30.✱%
500. 500.✱∆
F 6 3 2 1 0 A
EXAMPLE 2: Determine the selling price for 30%
margin when the cost price is set at
$350.
➀ Cost Price ➁ Margin
➂ Selling Price
350 350. 350.✱C
500 500.
500.✱∆
30. 30.✱%
250 250. 250.✱C
500.✱∆
50. 50.✱%
•Entries in the order of “500 350 ” are also
valid.
•The entered value (enter value, then press
, , or ) will be kept in the buffer; the
re-entry will not be necessary when recalculat-
ing.
•The buffer contents will be cleared upon new
entry, or when the power switch is turned off/on,
or when “E” is displayed.
F 6 3 2 1 0 A
EXAMPLE 3: Determine the margin when the cost
price is set at $350, and the selling
price at $500.
➀ Cost Price ➁ Selling Price
➂ Margin
Also, obtain the margin when the cost
price is set to $250.
F 6 3 2 1 0 A
Caution!
The socket outlet shall be installed near the
equipment and shall be easily accessible.
OFF • P P•IC ON
EL-2901RH(AB1)(裏面) 03.4.25, 5:16 PMPage 2 Adobe PageMaker 6.5J/PPC