00 ERA770
User Manual: ERA770
Open the PDF directly: View PDF
.
Page Count: 94

MODEL ER-A770
(For "V" version)
CHAPTER 1. SPECIFICATIONS ................................................................1 - 1
CHAPTER 2. OPTIONS ..............................................................................2 - 1
CHAPTER 3. SERVICE PRECAUTION......................................................3 - 1
CHAPTER 4. SRV RESET (Program Loop Reset) and switch to SRV mode...4 - 1
CHAPTER 5. MASTER RESET ..................................................................5 - 1
CHAPTER 6. DIAGNOSTICS SPECIFICATIONS.......................................6 - 1
CHAPTER 7. CIRCUIT DESCRIPTION ......................................................7 - 1
CHAPTER 8. CIRCUIT DIAGRAM..............................................................8 - 1
CHAPTER 9. PWB LAYOUT.......................................................................9 - 1
PARTS GUIDE
CONTENTS
Parts marked with " " are important for maintaining the safety of the set. Be sure to replace these parts with specified
ones for maintaining the safety and performance of the set.
SHARP CORPORATION This document has been published to be used
for after sales service only.
The contents are subject to change without notice.
SERVICE MANUAL

CHAPTER 1. SPECIFICATION
1. Apearance
External view
Front view
Rear view
2. Rating
External dimensions 290 (W) 365 (D) 282 (H) mm
Weight 5.5 kg
Power source Official voltage and frequency
Power consumption Stand-by: 26W
Operating: 32W (max.)
Working temperatures 0 to 40 °C
3. Keyboard
1) Standard keyboard layout
2) Key top name
Standard key top
KEY TOP DESCRIPTION
0 ~ 9,000,00 Numeric keys
Decimal point key
CL Clear key
Multiplication key
VAT SHIFT Value-added tax shift key
RF Refund key
VOID Void key
PLU / SUB Price lookup / Subdepartment key
1 ~ 96 Direct price look up key
L1 ~ L3 PLU level shift 1 ~ 3 keys
FINAL Tentative finalization key
MISC FUNC Miscellaneous function key
MODE Mode menu key
ENTER Enter key
AUTO1,2 Automatic sequencing 1 and 2 keys
CR# Credit menu key
CH# Check menu key
ST Subtotal key
TL Total key
PAGE UP Page up key
PAGE DOWN Page down key
Cursor right key
Cursor left key
Cursor up key
Cursor down key
CANCEL Cancel key
WITH With key
WITH OUT Without key
TEXT1 ~ 6 Direct text 1 ~ 6 keys
PRICE SHIFT 1 ~ 3 Price level shit 1 ~ 3 keys
GC RCPT Guest check receipt key
GUEST # Guest number entry key
OPENED GLU Opened GLU list key
GLU Guest lookup key
NBAL New balance key
TRANS OUT Transfer out key
TRANS IN Transfer in key
Operator display
Keyboard
Switch cover Contrast control
Clerk switch
Left side
of the
machine
Power switch
Insure that the power
switch is placed in the
OFF position prior to
connecting AC power.
Brightness
control
Power switch
Rear cover
12
11
10
9
8
7
6
5
4
3
2
1
24
23
22
21
20
19
18
17
16
15
14
13
36
35
34
33
32
31
30
29
28
27
26
25
48
47
46
45
44
43
42
41
40
39
38
37
60
59
58
57
56
55
54
53
52
51
50
49
72
71
70
69
68
67
66
65
64
63
62
61
84
83
82
81
80
79
78
77
76
75
74
73
96
95
94
93
92
91
90
89
88
87
86
85
TEXT
1TEXT
2TEXT
3
TEXT
4TEXT
5TEXT
6
MISC
FUNC
GC
RCPT
TRANS
OUT TRANS
IN
VAT
SHIFT
WITH
OUT
PRICE
SHIFT3
PRICE
SHIFT2
PRICE
SHIFT1
ENTER
CANCEL
ST TL
BS BT
VOID RF
GLU
WITH
L1
L2
L3
SLIP
FINAL
NBAL
GUEST
#
CR
#
CH
#
PAGE
UP PAGE
DOWN
PLU/
SUB
AUTO
1
AUTO
2
MODE
•
00 0 000
CL
789
456
123
OPENED
GLU

KEY TOP DESCRIPTION
SLIP Slip print key
BS Bill separation key
BT Bill totalize / Bill transfer key
Optional key top
KEY TOP DESCRIPTION
97 ~ 135 Direct price look up keys
1 ~ 99 Department keys
%1 ~ %9 Percent 1 ~ 9 keys
1 ~ 9 keys Discount 1 ~ 9 keys
CR1 ~ CR8 Credit 1 ~ 8 keys
CA2 Cash total 2 key
RA1,RA2 Received on account 1 and 2 keys
PO1,PO2 Paid out 1 and 2 keys
AUTO3 ~ AUTO25 Automatic sequencing 3 ~ 25 keys
CH1 ~ CH4 Check 1 ~ 4 keys
CASH TIP Cash tip key
TIP PAID Tip paid key
# Non-add code entry key
NS No-sale key
MGR# Manager code entry key
OPEN TARE Tare entry Key
REPEAT Repeat entry key
PERSON# Person number entry key
IND. PAYMENT Individual payment key
RCP. SW Receipt ON / OFF key
SCALE Scale entry key
TEXT 7 ~ 40 Text 7 ~ 40 keys
EX1 ~ 9 Foreign currency exchange 1 ~ 9 keys
AMT Amount entry key
DRV NC New check 2 key (For drive-thruogh)
DRV GLU Guest look up 2 key (For drive-through)
VAT Value-added tax key
NON-CASH TIP Non-cash tip key
1/2 1/2 key
CLERK# Clerk code entry key
RCPT Receipt print key
PINT Pint key
DEPO(+) Deposit plus entry key
DEPO(–) Deposit minus entry key
TEXT# Text number key
EMP# Employee key
TIME IN Time in key
SBTL VOID Subtotal void key
TIME OUT Time out key
BREAK IN/OUT Break in/out key
VP Validation print key
RTN Return key
DEPT SHIFT 1 ~ 4 Department shift 1 ~ 4 keys
DIFFER ST Difference subtotal key
C.BILL Cumulated bill key
GC COPY Guest check copy key
EX# Foreign currency exchange menu key
VIP VIP sale key
H.T. Hotel transfer key
CLK1 ~ 10 Clerk entry 1 ~ 10 keys
CHECK PRINT Check print key
BACK SPACE Back space key
DEL Delete key
L4 ~ L10 PLU level shift 4 through 10 keys
KEY TOP DESCRIPTION
PRICE SHIFT 4 ~
PRICE SHIFT 7
Price level shift 4 through 7 keys
PLU MENU 01 ~
PLU MENU 50
PLU menu 1 through 50 keys
WASTE WASTE mode key
WAIT WAIT mode key (for drive-thru)
RECALL Re-call key (for drive thru)
C_NEXT Condiments next key
D_DISP Drive-thru menu key
E. BILL Entertainment bill key
RC TTL Recall TOTAL STATUS key
3) Text programming key sheet layout
: The shaded area contains the character keys which are
used for programming characters.
KEY TOP DESCRIPTION
SHIFT Used for programming characters. For more
information about programming characters,
see the section "How to Enter Alphanumeric
Characters."
DC
INS
DEL
BACK SPACE
[], [ ], [ ], [ ] Used to move the cursor.
ENTER Used to program each setting.
TL Used to finalize programming.
CANCEL Used to cancel programming and to get back
to the previous screen.
MODE Used for changing the operating mode.
PREV RECORD
Used to go back to the previous record, e.g.,
from the department 2 programming window
back to the department 1 programming window.
NEXT RECORD
Used to go to the next record, for example, in
order to program unit prices for sequential
departments.
PAGE DOWN Used to scroll the window to go to the next
page.
PAGE UP Used to scroll the window to go back to the
previous page.
CL Used to clear the last setting you have
programmed or clear the error state.
Used to toggle between two or more options.
ST Used to list those options which you can toggle
by the key.
RECALL Used to call up a desired code.
Numeric keys Used for entering figures.
BACK
SPACE
Prev.
Record
Next
Record
(CANCEL)
(SHIFT) (SHIFT)
(SPACE) (SPACE) (SPACE) (SPACE) (SPACE) (SPACE)
(ENTER)
PAGE
DOWN
PAGE
UP
(MODE)
(INS)
(DEL)
(RECALL)
(DC)
•
A
Ä Ö Ü ß
HJKL
ERTY
â à á ê è é
Ñ Ø
_
–
-
¿
1 2 3
1/2 1/4 3/4 Æ û
>> <<
ù ú Ç Å £
3
2
1
4 5 6 7 8 9 0
©
®
ï ÿ
?
”
¤
´
ˆ
OP
/
!
][
#
$&=
÷
ZM
CL
00 0 000 ST TL
∂
{}
ìí
789
456
123
XCV
SDFG
BN
;:
WQUI
()
,.
+
%@
<>
>>>>> USE FONT <<<<<
Helvetica/ Helvetica-Condensed/ Century-Schoolbook/ Symbol & OriginalFonts: (RingWorld2/RingFont2/Pa
Symbol/PartsCod)
- - - - - - - - - - - - - - - - - - - - - - - - - - - - - - - - - - - - - - - - - - - - - - - - - - - - - - -

4) Blank key sheet layout
3. Display
1) Operator display
Screen example 1 (REG mode)
Prive level shift indica-
tor (P1-P7) : Shows the PLU price level currently
selected.
PLU level shift indicator
(L01-L10) : Shows the PLU level currently se-
lected.
Stock alarm indicator
(!) : Appears when the stock of the PLU
which you entered is zero or negative.
Department shift status
indicator (D1-D4) : Shows the department shift status cur-
rently selected.
VAT shift status indica-
tor (V) : Appears when the VAT status is
shifted.
Receipt ON/OFF status
indicator (R) : Appears when the receipt ON-OFF
function signs OFF.
Sentinel mark (X) : Appears in the lower right corner of
the screen when the cash in drawer
exceeds a programmed sentinel
amount.
The sentinel check is performed for
the total cash in drawer.
Screen example 2 (PGM mode)
Screen save mode
When you want to save the electric power or save the display’s
life, use the screen save function. This function can turn the LCD
backlight off when any server does not operate the POS terminal
for an extended period of time. You can program the time for
which your POS terminal should keep the normal status (in which
the backlight is "ON") before it goes into the screen save mode.
To go back to the normal mode, press any key.
Device type LCD display
Dot format 320(W) 240(H) Full dot
Dot size 0.33 0.33 mm
Dot space 0.03 mm
Dot color White
Back color Dark blue
Weight 180 g
2) Display adjustment
You can adjust the brightness and contrast of the display by using the
corresponding controls.
Mode name
Clerk code
Time
Numeric entry:
Entered figures appear at
the cursor position.
Window:
In the REG mode, the window shows sales information you have
just entered such as items and media types.
Received media type
Sales amount including taxes
Clerk code
Mode name
Time
Double-size character mode indicator (W):
Appears when the double-size character
mode is selected during text programming.
Window
In the PGM mode,
programmable items are listed.
Caps lock indicator (A/a):
The upper-case letter "A" appears when
Caps Lock is on, and the lower-case
letter "a" appears when Caps Lock is off
during text programming.
Contrast control
Turning the control backwards
darkens the display and turning
it forwards lightens the display.
Brightness control
Turning the control backwards
darkens the display and turning it
forwards brightens the display.

4. Clerk Keys
This POS terminal allows the operator to use the following four clerk
identification systems :
Real clerk keys (standard 6 clerks / max. 126 clerks)
Clerk code entry (max. 255 clerks)
Clerk entry keys (max. 10 clerks)
WMF clerk keys (max. 127 clerks)
The standard POS terminal has been shipped with the real clerk key
system being programmed. If you want to change the clerk identifica-
tion system, contact your authorized SHARP dealer
Real clerk keys (1, 2, 3, 4, 5, and 6)
These keys serve to identify clerks. Put one of the 1 through 6 keys in
the clerk switch.
Clerk code entry (1 through 9999)
Enter the clerk code by using the following procedure :
Clerk entry keys
These keys identify clerks. Press any one of these keys.
WMF clerk keys
Put one of the WMF clerk keys in the WMF clerk switch.
XXXX
Clerk code
CLERK
#
CLK
1CLK
10

INLINE Communication
Expansion
memory
board
<Option>
UP-P02MB2
PC
<Local purchase>
EFT Terminal
<Local purchase>
Satelite
(RS-232)
(SRN)
Mastermachine
Remote
Drawer
<Option>
ER-03DW/
04DW/05DW
MCR
<Option>
UP-E12MR
Pole Display
<Option>
UP-P16DP
R/J Printer
<Option>
ER-01PU
RS-232 Communication
RS-232 Board
<Option>
ER-A7RS
EFT VF Board
<Option>
ER-02EF
Remote Printer
<Option>
ER-04RP/03RP
PC
<Local purchase>
Customer Display
<Option>
UP-I16DP
Drink Dispenser
<Local purchase>
Scale
<Local purchase>
CAT
<Local purchase>
CHAPTER 2. OPTIONS
1. System configuration

2. Sales Options
No. CLASSIFICATION COMPONENT NAME MODEL NAME REMARK
1
Printer External R/J printer ER-01PU Via RS-232 I/F
Remote printer ER-03RP Via SRN I/F
ER-04RP
2Display Remote display (Pole type) UP-P16DP 11-Dig. 7-Seg. +16-Dig. Dot
Customer display UP-I16DP 11-Dig. 7-Seg. +16-Dig. Dot
3
Drawer Remote drawer ER-03DW
ER-04DW
ER-05DW
Coin case ER-48CC2 4B/8C
ER-48CC3 4B/8C
ER-58CC2 5B/8C
Coin case cover ER-01CV1-5
ER-02CV1-5
ER-03CV
4 Memory Expansion RAM disk board UP-P02MB2 2M bytes PS-RAM board
5 On-line function RS232 I/F board ER-A7RS 2 ports RS232 I/F
6OTHER MCR (Magnetic Card Reader) UP-E12MR for ISO 1 & 2 stripe card
EFT terminal I/F ER-02EF
3. Local purchase options
No. COMPONENT NAME MODEL NAME
1External printer TM-T85/T88
TM-U210
2Slip printer TM-U295
TM-H5000
3Scale I/F
4 Drink Dispensor
4. Service options
No. NAME PARTS CODE DESCRIPTION
1 1 hole clerk key
The key No.1 to No.6 ore supplied together with ER-A770.
Key No. 7
Key No. 8
Key No. 9
Key No. 10
Key No. 11
Key No. 12
Key No. 13
Key No. 14
Key No. 15
Key No. 16
Key No. 17
Key No. 18
Key No. 19
Key No. 20
Key No. 21
Key No. 22
Key No. 23
Key No. 24
Key No. 25
Key No. 26
Key No. 27
Key No. 28
>>>>> USE FONT <<<<<
Helvetica/ Helvetica-Condensed/ Century-Schoolbook/ Symbol & OriginalFonts: (RingWorld2/RingFont2/Pa
Symbol/PartsCod)
- - - - - - - - - - - - - - - - - - - - - - - - - - - - - - - - - - - - - - - - - - - - - - - - - - - - - - -

No. NAME PARTS CODE DESCRIPTION
1 1 hole clerk key
The key No.1 to No.6 ore supplied together with ER-A770.
Key No. 29
Key No. 30
Key No. 31
Key No. 32
Key No. 33
Key No. 34
Key No. 35
Key No. 36
Key No. 37
Key No. 38
Key No. 39
Key No. 40
Key No. 41
Key No. 42
Key No. 43
Key No. 44
Key No. 45
Key No. 46
Key No. 47
Key No. 48
Key No. 49
Key No. 50
Key No. 51
Key No. 52
Key No. 53
Key No. 54
Key No. 55
Key No. 56
Key No. 57
Key No. 58
Key No. 59
Key No. 60
Key No. 61
Key No. 62
Key No. 63
Key No. 64
Key No. 65
Key No. 66
Key No. 67
Key No. 68
Key No. 69
Key No. 70
Key No. 71
Key No. 72
Key No. 73
Key No. 74
Key No. 75
Key No. 76
Key No. 77
Key No. 78
Key No. 79
Key No. 80
Key No. 81
Key No. 82
Key No. 83
Key No. 84
Key No. 85
Key No. 86
Key No. 87
Key No. 88

No. NAME PARTS CODE DESCRIPTION
1 1 hole clerk key
The key No.1 to No.6 ore supplied together with ER-A770.
Key No. 89
Key No. 90
Key No. 91
Key No. 92
Key No. 93
Key No. 94
Key No. 95
Key No. 96
Key No. 97
Key No. 98
Key No. 99
Key No. 100
Key No. 101
Key No. 102
Key No. 103
Key No. 104
Key No. 105
Key No. 106
Key No. 107
Key No. 108
Key No. 109
Key No. 110
Key No. 111
Key No. 112
Key No. 113
Key No. 114
Key No. 115
Key No. 116
Key No. 117
Key No. 118
Key No. 119
Key No. 120
Key No. 121
Key No. 122
Key No. 123
Key No. 124
Key No. 125
Key No. 126
5. Service tools
No. NAME PARTS CODE PRICE DESCRIPTION
1 Terminator(50 )AZ for SRN in-line system
2 MCR test card BE for UP-E12MR
3 RS232 loop back connector BC for RS232 connector
4 Expansion PWB BX
6. Supplies : None
No. NAME PARTS CODE PRICE
1 Blank key sheet AQ

7. How to use service tools
7-1. Expansion PWB : CKOG-6724BHZZ
Extrenal view
Plain view
Connection diagram
7-2. MCR test card: UKOG-6718RCZZ
Used when executing the diagnostics of the UP-E12MR.
External view
Test pins : Used to check the bus signals.
Bus connector : Used to check the bus signals.
Connected to the UP-3300 Mother PWB.
ER-A770 bus connector
ER-A7RS

CHAPTER 3. SERVICE PRECAUTION
1. Adjustment for SRN (IN-LINE) interface
circuit
If transistor Q9 in the transmitter/receiver section has been replaced
or if the SRN level requires readjustment, the following alignment is
required:
1) Tools and Instruments Required
Oscilloscope (50MHz or better)............................................1
ER-A770 ..............................................................................1
2) Dummy Network Specifications
The oscillator should be connected to the points indicated by and
.
: Connect the positive side of the oscillator.
: Connect the negative side of the oscillator.
3) Connections
Attach the BNC connector to the SRN connector (CN7) on the main
PWB.
4) Alignment Procedure
When Using an Oscillator
a) Checking the 1MHz oscillator output
Using an oscilloscope check the 1MHz oscillator’s output waveform.
NOTE: The oscillator used should have an output impedance of
50 .
b) Connecting the oscillator and its adjustment
Connect a dummy network or branch-trunk network to the output of
the SRN connector (CN7), and connect the oscillator to the dummy or
branch-trunk network.
Waveform adjustment
Adjust VR1 until the signal waveform as shown in Fig. 4 is obtained
across TP1 and TP2 (GND).
Turning VR1 clockwise extends the interval of T1.
2. IPL (Initial program Loading) function
1) Introduction
The application software of the ER-A770 written in the flash ROM.
In the following cases, writing procedure of the application software
into the flash ROM is required
When the flash ROM is replaced with new one. The service part
flash ROM does not include the application software in it.
When IPL writing is required because of change in the software.
The service part ofthe main PWB unit includes the flash ROM with
the application software written in it, and there is no need for
writing the application software when replacing the main PWB unit.
2) IPL procedure
There are two ways of IPL procedures.
IPL from P-ROM via ER-A7RS
IPL from PC communication (Please refer the next section)
The detailed descriptions on the above procedures are given below.
R2
R1
C1
R1 100ΩJ (1/4W carbon)
R2 150ΩJ (1/4W carbon)
C1 0.01µF(mylar firm)
Fig. 1 Dummy network
BNC connector
Main PWB
Fig. 2
5V
0V
0.5µS 0.5µS
Fig. 3 1MHz oscillator output waveform
T1=580 to 620ms
T2=380 to 420ms
T1 T2
VOH
VOL
Fig. 4 Receiver regeneration waveform (with dummy network)
TP1TP2
Fig. 5 Board location

3) IPL from P-ROM via ER-A7RS
(1) Install the two master ROMs to the IC socket (IC12 , IC13) on the
ER-A7RS.
Master ROM -1 : VHI27801RAHxx
Master ROM -2 : VHI27801RAIxx
(2) IPL sitch on the ER-A7RS : Set the IPL SW to ON position.
(3) Install the ER-A7RS to the ER-A770. (The ER-A770 power should
be turned OFF.)
(4) Turned on the power of the ER-A770.
(5) The buzzer sounds intermittently during the running of IPL and the
program finishes after the buzzer gives five beeps at short inter-
vals.
(6) Turn OFF the power of the ER-A770.
(7) Remove the ER-A7RS from the ER-A770.
(8) Perform the Master reset.
3. ER-A770 Utility tools
1. Outline
This Specification document describes the explanation about "POSU-
TILITYTOOL.EXEhand "02FD.EXE".
"POSUTILITYTOOL.EXE"and "02FD.EXE" works on Windows 95/98
of PC and they have the following
Functions by connecting ER-A770 with RS232.
POSUTILITYTOOL.EXE : IPL of ER-A770 Program Object
02FD.EXE : All RAM Data Upload/Download
(PC software tool instead of the current
ER-02FD.)
2. Environment
PC and ER-A770 are connected by RS232.
Connect the CH2 port of the ER-A770 to the RS-232 interface of the
PC.
RS232 Cable Connecting:
3. Procedure
3.1 POS UTILITY TOOL
No Procedure on P.C. side No Procedure on ER-A770 side
1 Install "POSUTILITYTOOL.EXE" on the P.C.
2 Turn OFF the power.
3 Select "IPL Mode".
Set "IPL Switch" of ER-A770 to "ON".
4 Turn ON the power.
5 Starting of "IPL Mode".
ER-A770 shows
"IPL from Serial I/O"
6 Connect P.C. and ER-A770 (CH2) via RS232. (Fig 1)
IPL SW
OFF
ON
IC13 ROM2
IC12 ROM1
MASTER
P-ROM -2
MASTER
P-ROM -1
RS-232
PC POS
CH2
Fig. 1 Connection between PC and ER-A770
[PC]
3 TXD 3 TXD
2 RXD 2 RXD
5 S.G. 5 S.G.
[ER-A770]
IPL SW
OFF
ON
IPL from Serial I/O
>>>>> USE FONT <<<<<
Helvetica/ Helvetica-Condensed/ Century-Schoolbook/ Symbol & OriginalFonts: (RingWorld2/RingFont2/Pa
Symbol/PartsCod)
- - - - - - - - - - - - - - - - - - - - - - - - - - - - - - - - - - - - - - - - - - - - - - - - - - - - - - -

No Procedure on P.C. side No Procedure on ER-A770 side
7 Execute "POSUTILITUTOOL.EXE" on P.C.
*Don’t execute the other Software at the same time.
8 Select the ROM object Files by "Add Files.." button.
9 Push "SEND" button.
Program data is sent to ER-A770 automatically. 9Program data is received from P.C. automatically.
ER-A770 shows
10 When sending is completed,
the initial Window is shown after "Complete" window. 10 ER-A770 shows
"Completed."
11 Turn OFF the power.
12
Select "Normal Mode".
Set "IPL switch" to "OFF".
(Ref. Hardware manual)
13 Execute "Service Reset" on ER-A770.
IPL from IR
Connected IRDA 115200
21 22 23 24 25 26 27 28
IPL from Serial I/O
Connected IRDA 115200
21 22 23 24 25 26 27 28
29 2A 2B 2C 2D 2E 2F
Completed.
IPL from Serial I/O
Connected IRDA 115200
30 31 32 33 34 35 36 37
38 39 3A 3B 3C 3D 3E 3F
Completed.

3.2 02FD
No Procedure on P.C. side No Procedure on ER-A770 side
1 Install "02FD.EXE" on the P.C.
ALL RAM Data UpLoad : Go to "2"
ALL RAM Data DownLoad : Go to "9"
2 ALL RAM Data UpLoad
Connect P.C. and ER-A770 (CH2) via RS232. (Fig 1) 2
Enter the SRV mode.
Select " 2 SETTING ".
Select " 14 BACKUP SEND"
3 ER-A770 shows
4 Execute "02FD.EXE" on P.C.
*Don’t execute the other Software at the same time.
5 Set the Communication method by "Setting" Button.
Push "OK" Button.
6 Push "Receive Start" Button.
And Select the Receiving File.
7 Communication starts. 7 Push TL key. ER-A770 shows
8 UpLoad is completed.
The initial Window is shown.
Push "Exit" Button.
8 UpLoad is completed.
The SETTING menu is shown.
9 ALL RAM Data UpLoad
Connect P.C. and ER-A770 (CH2) via RS232. (Fig 1)
9 Enter the SRV mode.
Select " 2 SETTING".
Select " 15 BACKUP RECEIVE"
10 ER-A770 shows
Push TL key.
SEND DATA ALL RAM
SPEED PROGRAMMED SPEED
BACKUP SEND
SENDING 00000
BACKUP RECEIVE
SPEED PROGRAMMED SPEED

No Procedure on P.C. side No Procedure on ER-A770 side
11 Execute "02FD.EXE" on P.C.
*Don’t execute the other Software at the same time.
12 Set the Communication method by "Setting" Button.
Push "OK" Button.
13 Push "Transmit Start" Button.
And Select the Sending File.
14 Communication starts. 14 ER-A770 shows
15 DownLoad is completed.
The initial Window is shown.
Push "Exit" Button.
15 DownLoad is completed.
The SETTING menu is shown.
4. Note for handling of LCD
The LCD elements are made of glass. BE careful not to give them
strong mechanical shock, or they may be broken. Use extreme
care not to break them.
If the LCD element is broken and the liquid is leaked, do not lick it.
If the liquid is attached to your skin or cloth, immediately clean with
soap.
Use the unit under the rated conditions to prevent against damage.
Be careful not to drop water or other liquid on the display surface.
The reflection plate and the polarizing plate are easily scratched.
BE careful not to touch them with a hard thing such as glass,
tweezers. Never hit, push, or rub the surface with hard things.
When installing the unit, be careful not to apply stress to the LCD
module. If an excessive stress is applied, abnormal display or
uneven color may result.
RECEIVING 00000

CHAPTER4. SRV RESET (Program Loop Reset) and switch to SRV mode
In the ER-A770, the following reset switch (location No. : SW1) is
used to switch to the service (SRV) mode and to reset. SRV. reset
Used to return the machine back to its operation state after a lock up
has occurred.
PROCEDURE
1) Turn off the AC switch.
2) Set the reset switch to "ON" position
3) Turn on the AC switch. (Wait one second)
4) Turn to "OFF" the reset switch.
5) The SRV mode is displayed as shown below.
DISPLAY:
Reset
switch
Rear side :"ON" position(Reset state)
ONOFF
Front side :"OFF" position(Run state)
ONOFF
RESET SW
RESET SW
SW1

CHAPTER 5. MASTER RESET (All Memory Clear)
There are two possible methods to perform a master reset.
MRS-1 (Master resetting 1)
Used to clear all memory contents and return machine back to its
initial settings.
Return keyboard back to default for default kyeboard layout.
PROCEDURE
1) Turn off the AC switch.
2) Set the reset switch to "ON" position
3) Turn on the AC switch. (Wait one second)
4) While holding down MRS-1 key , turn to "OFF" the reset switch.
MRS-1 key : The key located on Left upper corner of the key-
board.
5) Enter the password key operation
DISPLAY:
Password input procedure:Press the four corners of the key-board
in the sequence of a, b, c, and d.
6) Master reset is started.
DISPLAY:
7) After completion of the master reset, the buzzer sounds three
times and the following SRV mode display is shown.
DISPLAY:
MRS-1 Key
keyboard layout
ENTER PASSWOPRD
ac
db
keyboard layout
MASTER RESET

MRS-2 (Master resetting 2)
Used to clear all memory and keyboard contents. This reset returns
all programming back to defaults.
The keyboard must be entered by hand. This reset is used if an
application needs different keyboard layout other than that supplied
by a normal MRS-1.
PROCEDURE
1) Turn off the AC switch.
2) Set the reset switch to "ON" position
3) Turn on the AC switch. (Wait one second)
4) While holding down MRS-2 key , turn to "OFF" the reset switch.
MRS-2 key: The key located on Right upper corner of the
keyboard.
5) Enter the password key operation
DISPLAY:
Password input procedure:Press the four corners of the key-board
in the sequence of a, b, c, and d.
6) Set the fixed keys in the table below. (Start from the zero "0" key,
The keys are displayed sequentially.)
DISPLAY:
[Key setup procedure]
NOTES:
1: When the 0 key is pressed, the key of the key number on
display is disabled.
2: Push the key on the position to be assigned. With this, the
key of the key number on display is assigned to that key
position.
3: When relocating the keyboard, the PGM 1/2 mode use
standard key layout.
Key
No.
Key
name
Key
No. Key name Key
No. Key name
001 "0" key 011 "00" key 021 RIGHT " " key
002 "1" key 012 "000" key 022 "CANCEL" key
003 "2" key 013 Decimal point " " key 023 "ENTER" key
004 "3" key 014 "CL" key 024 "TL" key
005 "4" key 015 " " key
006 "5" key 016 "SBTL" key
007 "6" key 017 "MODE" key
008 "7" key 018 UP " " key
009 "8" key 019 DOWN " " key
010 "9" key 020 LEFT " " key
7) Master reset is started.
DISPLAY:
8) After completion of the master reset, the buzzer sounds three
times and the following SRV mode display is shown.
DISPLAY:
MRS-2 Key
keyboard layout
ENTER PASSWOPRD
ac
db
keyboard layout
ENTER 0 KEY
0 Free key
0
Disable
MRS-2
executed Key
position set Setup
complete
MASTER RESET
>>>>> USE FONT <<<<<
Helvetica/ Helvetica-Condensed/ Century-Schoolbook/ Symbol & OriginalFonts: (RingWorld2/RingFont2/Pa
Symbol/PartsCod)
- - - - - - - - - - - - - - - - - - - - - - - - - - - - - - - - - - - - - - - - - - - - - - - - - - - - - - -

CHAPTER 6. DIAGNOSTICS SPECIFICATIONS
CONTENTS
1. General ........................................................................................ 1
2. System configuration ................................................................... 1
2-1. Test system ....................................................................... 1
3. Diagnostics .................................................................................. 1
1) Master reset procedure ............................................... 1
2) Program reset (service reset) procedure ..................... 1
3-1. Execution of diagnostics ................................................... 1
3-2. RAM Diagnostics .............................................................. 2
1) Standard RAM Check ................................................. 2
2) UP-P02MB2 Check .................................................... 2
3-3. ROM & SSP Diagnostics .................................................. 3
1) Standard ROM Check ................................................. 3
2) SERVICE ROM Check ................................................ 3
3) SSP Check ................................................................. 4
3-4. Timer & Keyboard & Clerk Switch Diagnostics ................. 4
1) Timer Check ................................................................ 4
2) Keyboard Check .......................................................... 4
3) Clerk SW Check .......................................................... 4
3-5. RS232 I/F Diagnostics ...................................................... 4
1) CHANNEL Check ........................................................ 4
2) CH1 Check .................................................................. 5
3) CH2 Check .................................................................. 5
4) CH3 Check .................................................................. 5
5) CH4 Check .................................................................. 5
6) CH5 Check .................................................................. 5
7) CH6 Check .................................................................. 5
8) CH7 Check .................................................................. 6
9) CH8 Check .................................................................. 6
3-6. Liquid Crystal Display Diagnostics .................................... 6
1) Liquid Crystal Display Check ...................................... 6
3-7. Rear & Pole Display Diagnostics ...................................... 7
1) Rear & Pole Display Check ......................................... 7
3-8. SHARP Retail Network Diagnostics .................................. 7
1) SRN Self Check ........................................................... 7
2) SRN Flag Send Check ................................................ 8
3) SRN Data Send Check ................................................ 8
4) Data Transmission Check ........................................... 8
3-9. EFT Diagnostics ................................................................ 9
1) EFT Check ................................................................... 9
3-10. Magnetic Card Reader Diagnostics ................................ 10
1) Magnetic Card Reader Check ................................... 10
3-11. Drawer Diagnostics ......................................................... 10
1) Drawer 1 Check ......................................................... 10
2) Drawer 2 Check ......................................................... 10
1. General
This diagnostics program is used for simplified check of the ER-A770
series operations in servicing.
The diagnostics program is built in the standard ROM.
2. System configuration
2-1. Test system
ER-A770 only
3. Diagnostics
Starting the diagnostics
This diagnostics program is written in the external ROM and executed
by the CPU (H8/510). To operate this program, the following condi-
tions must be satisfied.
The power for the logic system is proper.
(+5V, VRAM, VCKDC, POFF, +20V)
The input/output pins and the internal logic of the CPU are normal.
In addition, CKDC9, MPCA8, the system bus, and the standard
ROM/RAM are normal.
To start the machine for the first time, perform the master reset.
In order to add an option unit when the machine is normally operat-
ing, perform the program reset.
1) Master reset procedure
Turn off the power.
Set the CKDC reset switch to RESET position.
Turn on the power.
While pressing the specified key, set the CKDC reset switch to the
normal position.
2) Program reset (service reset) procedure
Turn off the power.
Set the CKDC reset switch to RESET position.
Turn on the power.
Set the CKDC reset switch to the normal position. (Do not pres-
sany key.)
3-1. Execution of diagnostics
To start the diagnostics, select "DIAGNOSTICS" with the cursor in the
menu selection in SRV mode, and press the enter key.
The DIAG MAIN MENU is started and the following menu screen is
display. The cursor position is highlighted. Use key and key to
move the cursor. Move the cursor to the process you desire and
press the enter key. The selected individual diagnostics program is
executed. When the individual diagnostics program is completed, the
display returns to the menu screen. To terminate the diagnostics,
press the CANCEL key. Then the display returns to the SRV mode
menu screen.
ER-A770

"Product & Test Diagnostics" is used only in the production
process, and must be not used in servicing.
3-2. RAM Diagnostics
This diagnostics is used to test the standard RAM and the expansion
RAM.
The following menu is displayed. The cursor position is highlighted.
Use key and key to move the cursor. Move the cursor to the
process you desire and press the enter key. The selected individual
diagnostics program is executed.
1) Standard RAM Check
Check content
For the pseudo SRAM of the standard RAM 1MB, the following
check is performed. The memory contents will not be changed by
this check.
The following processes are performed for the memory address
(700000H ~ 7FFFFFH) to be checked.
PASS1: Memory data save
PASS2: Data "0000H" write
PASS3: Data "0000H" read/compare, data "5555H" write
PASS4: Data "5555H" read/compare, data "AAAAH" write
PASS5: Data "AAAAH" read/compare
PASS6: Memory data writed the saved data
In case of a compare error in the check sequences of PASS1 ~
PASS6, an error display is made. If there is no error at all, the
check is normally terminated.
In addition, the following address check is performed.
In case of an error, an error display is made and read/write of the
address where the error occurred is repeated.
Check point address = 700000H, 700001H
700002H, 700004H
700008H, 700010H
700020H, 700040H
700080H, 700100H
700200H, 700400H
700800H, 701000H
702000H, 704000H
708000H, 710000H
720000H, 740000H
780000H
Display
The screen displays the capacity of RAM in the unit of 64 KB.
The error address and the bit are displayed only when the error
occurs. (If the error does not occur, they are not displayed.)
Terminating procedure
After completion of check, press the CANCEL key.
2) UP-P02MB2 Check
Check content
The UP-P02MB2 presence check is performed in the following
procedure. The memory contents must not be changed by this
check.
55AAH is written into 9FFFFEH.
9FFFFEH is read and compared with 55AAH. If the both data
are correct, the following procedure is performed. The system
reads 9FFFFEH and compares it with 55AAH. If both data are
correct, the following tests will be performed. If not, the screen
displays the message "Extended RAM size : 0KB", and ends
the test.
For the UP-P02MB2, the following check is performed.
The following processes are performed for the check address
(800000H ~ 9FFFFFH).
PASS1: Memory data save
PASS2: Data "0000H" write
PASS3: Data "0000H" read/compare, data "5555H" write
PASS4: Data "5555H" read/compare, data "AAAAH" write
PASS5: Data "AAAAH" read/compare
PASS6: Memory data writed the saved data
In case of a compare error in the check sequences of PASS1 ~
PASS6, an error display is made. If there is no error at all, the
check is normally terminated.
In addition, the following address check is performed in the above
check sequence.
In case of an error, an error display is made and read/write of the
address where the error occurred is repeated without performing
the check.
RAM Diagnostics
ROM & SSP Diagnostics
Clock & Keyboard & Clerk Diagnostics
Serial I/O Diagnostics
LCD Diagnostics
Rear & Pole Display Diagnostics
SRN Diagnostics
EFT Diagnostics
MCR Diagnostics
Drawer Diagnostics
Diagnostics End
ER-A770 Diagnostics V 1.0A
Product & Test Diagnostics
RAM Diagnostics
UP-P02MB2 Check
Standard RAM Check
Standard RAM Check
Standard memory size : 1024KB PASS!!(or ERROR!!)
Error Address xxxxxxH
Write Data xxxxH
Read Data xxxxH

Check point address = 800000H,800001H
800002H,800004H
800008H,800010H
800020H,800040H
800080H,800100H
800200H,800400H
800800H,801000H
802000H,804000H
808000H,810000H
820000H,840000H
880000H,900000H
Display
The screen displays the capacity of RAM in the unit of 64 KB.
The error address and the bit are displayed only when the error
occurs. (If the error does not occur, they are not displayed.)
Terminating procedure
After completion of check, press the CANCEL key.
3-3. ROM & SSP Diagnostics
The standard ROM and the service ROM are checked. The SSP
circuit is also checked.
The following menu is displayed. The cursor position is highlighted.
Use key and key to move the cursor. Move the cursor to the
process you desire and press the enter key. The selected individual
diagnostics program is executed.
1) Standard ROM Check
Check contents
The standard ROM area (200000H ~ 3FFFFFH) is added in the
unit of byte. If the lower two digits of the result is 20H, it is normal.
The ROM version and the model name code which are stored in
address 31FFE0H ~ 31FFEFH where the ROM version and the
check sum correction data are stored are displayed. The format of
data (ASCII) to be stored is as follows:
31FFE0H ~ 31FFEFH: Model name code (example: ER-A770.
Display is made up to 00H of data.)
31FFF0H ~ 31FFF9H: 27801R****(****=PROGRAM VERSION)
31FFFAH ~ 31FFFBH: BLOCK NO. ("20" ~ "3F")
31FFFCH: TERMINATOR ("=")
31FFFDH ~ 31FFFEH: BLOCK VERSION (example "00")
31FFFFH: CHECK SUM CORRECTION DATA
The flash ROM used as the standard ROM has rewriting block of
64KB as the unit. To control the version in each block, the compo-
sition is the same as the above 31FFF0H or later and arranged in
each 64KByte. At that time, correction is made so that the sum of
each block becomes 01H, and the total of 2MByte is 20H.
The program version of the IPL is displayed so that 0PAGE
(BLOCK) where the IPL is stored is individually controlled.
Display
The screen displays the capacity of RAM in the unit of 64 KB.
Terminating procedure
After displaying the check result, press the CANCEL key to termi-
nate the check.
2) SERVICE ROM Check
Check content
For the SERVICE ROM area (D00000H ~ EFFFFFH) consisting of
two EPROMs, addition is made in the unit of byte for each chip.
The lower two digits of the result are 10H, it is regarded as normal.
The ROM version and the model name code which are stored in
address D1FFE0H ~ D1FFFFH where the ROM version and the
check sum correction data are stored are displayed. The format of
data (ASCII) to be stored is as follows:
D1FFE0H ~ D1FFEFH: Model name code (example: ER-A770.
Display is made up to 00H of data.)
D1FFF0H ~ D1FFF9H: 27801R****(****=PROGRAM VERSION)
D1FFFAH ~ D1FFFBH: BLOCK NO. ("20" ~ "2F")
D1FFFCH: TERMINATOR ("=")
D1FFFDH ~ D1FFFEH: BLOCK VERSION (example "00")
D1FFFFH: CHECK SUM CORRECTION DATA
This SERVICE ROM allows to write into the FLASH ROM when
re-execution is impossible because of an abnormality during re-
writing into the FLASH ROM. The composition is the same as the
standard ROM.
The program version of the IPL is displayed so that 0PAGE
(BLOCK) where the IPL is stored is individually controlled.
Display
The screen displays the capacity of RAM in the unit of 64 KB.
Terminating procedure
After displaying the check result, press the CANCEL key to termi-
nate the check.
UP-P02MB2 Check
Extended RAM size : 2048KB PASS!!(or ERROR!!)
Error Address xxxxxxH
Write Data xxxxH
Read Data xxxxH
ROM & SSP Check
Service ROM Check
SSP Check
Standard ROM Check
Standard ROM Sum Check : PASS!!(or ERROR!!)
IPL PROGRAM Version
**
APL PROGRAM Version
← Displays the version.
27801R**** ER-A770
27801R**** ER-A770
BLOCK Version
20=**,21=**,22=**,23=**,24=**,25=**,26=**,27=**
28=**,29=**,2A=**,2B=**,2C=**,2D=**,2E=**,2F=**
:
Standard ROM Sum Check : PASS!!(or ERROR!!)
IPL PROGRAM Version
**
APL PROGRAM Version
← Displays the version.
27801R**** ER-A770
27801R**** ER-A770
BLOCK Version
20=**,21=**,22=**,23=**,24=**,25=**,26=**,27=**
28=**,29=**,2A=**,2B=**,2C=**,2D=**,2E=**,2F=**
:

3) SSP Check
Check content
By starting this check program, the SSP setting for checking is
automatically performed and the SSP check is executed and the
result is displayed.
The SSP check sets data for check in the vacant space in the
SSP entry register, and deletes the data for check after comple-
tion of checking. Therefore, the already set data are not changed
by this check.
Display
Terminating procedure
After displaying the check result, press the CANCEL key to termi-
nate the check.
3-4. Timer & Keyboard & Clerk Switch Diagnostics
The operation of the clock crystal of CKDC, the keyboard, and the
clerk switch are tested.
When the CANCEL key is pressed, the display returns to the diagnos
tics menu.
1) Timer Check
Check content
The operation of the clock crystal of CKDC9 is checked.
The screen displays "YY/MM/DD & MM:HH:SS". Make sure that
the time displayed is updated.
2) Keyboard Check
Check content
The A770 main body keyboard input test is performed. The posi-
tion code corresponding to the inputted key is displayed in three
digits. The key layout corresponding to the input is displayed on
the LCD screen. Press the corresponding key to input. The display
of the inputted key is changed from white square to black
square and a catch sound is generated.
3) Clerk SW Check
Check content
The code of the key which is inserted into the clerk key switch is
displayed in a decimal number.
3-5. RS232 I/F Diagnostics
The main PWB and the option PWB (RS232 interface of ER-A7RS)
are checked. Attach the 9-pin D-Sub loop back connector (UKOG-
6717RCZZ) of wiring in Fig. 3-11.
Fig. 3-11. Wiring diagram of loop back connector (UKOG-6717RCZZ)
The following menu is displayed. The cursor position is highlighted.
Use key and key to move the cursor. Move the cursor to the
process you desire and press the enter key. The selected individual
diagnostics program is executed. When the CANCEL key is pressed,
the display returns to the diagnostics menu.
When setting channels of RS232, do not set two or more ports to
one channel. In the ER-A770, max. two units of ER-A7RS can be
installed. In each PWB, do not set two or more ports to the same
channel. If two or more ports should be set to one channel, the
hardware would be destroyed.
1) CHANNEL Check
Check content
The CHANNEL setting of the connected RS232 is displayed. The
display content and the setting of DIP SW for CHANNEL setting
on the RS232 I/F PWB are compared.
Since the RS232 on the main PWB of the ER-A770 is fixed to
CH1 and CH8, that in the ER-A7RS must be set to CH2 ~ CH7.
Relationship between the physical channel and logical
channel of the ER-A770’s RS232.
The ER-A770 comes equipped with 2 channels of the RS232C inter-
face as standard.
These two channels are expressed as physical channels "CH1" and
"CH2" on the cabinet and application. On hardware, however, the
"CH2" is defined as a logical channel "CH8" because it has a different
circuit configuration.
Therefore, the relationship of channel definitions between the cabinet
indication and the RS232 I/F Diag is as shown in the table below.
Cabinet indication Logical channel Definition in Diag. Application
CH1 CH1 CH1 CH1
CH2 CH8 CH8 CH2
SSP Check
SSP (NMI) Check : PASS!!(ERROR!!)
Timer & Keyboard & Clerk SW Diagnostics
DATA & TIME = YY/MM/DD & HH:MM:SS
KEY CODE = *** CLERK CODE = ***
CD 1pin
2pin
3pin
4pin
5pin
6pin
7pin
8pin
9pin
RD
SD
ER
GND
DR
RS
CS
CI
RS232 I/F Diagnostics
CH1 Check
CH2 Check
CH3 Check
CH4 Check
CH5 Check
CH6 Check
CH7 Check
CH8 Check
CHANNEL Check

(Reference) ER-A7RS CHANNEL setting (In the table below, "1" =
SW OFF, "0" = SW ON.)
ER-A7RS CON3
S1-1 S1-2 S1-3 LOGICAL CHANNEL
0 0 0 Invalid
0 0 1 CHANNEL 1: Impossible to set
0 1 0 CHANNEL 2:
0 1 1 CHANNEL 3
1 0 0 CHANNEL 4
1 0 1 CHANNEL 5
1 1 0 CHANNEL 6
1 1 1 CHANNEL 7
ER-A7RS CON3
S1-4 S1-5 S1-6 LOGICAL CHANNEL
0 0 0 Invalid
0 0 1 CHANNEL 1: Impossible to set
0 1 0 CHANNEL 2
0 1 1 CHANNEL 3
1 0 0 CHANNEL 4
1 0 1 CHANNEL 5
1 1 0 CHANNEL 6
1 1 1 CHANNEL 7
Terminating procedure
Press the CANCEL key to terminate the check.
2) CH1 Check
Check content
When the channel is not set, an error display is made (ER-
ROR:CH1). When the channel is set, the following check is performed.
Control signal check
ERn RSn DRn CIn CDn CSn
OFF OFF OFF OFF OFF OFF
OFF ON OFF OFF ON ON
ON OFF ON ON OFF OFF
ON ON ON ON ON ON
The read check of the above inputs and the interruption check of
CS, CI, and CD are performed.
In the read check, ER and RS are changed over in the above
sequence and the logic states of DR, CI, CD, and CS are
checked.
If the logic differs from that in the table, an error display is made.
"ON" in the table means Active LOW, and "OFF" means Active
HIGH.
In the interruption check, an interruption of CS, CI, or CD is
allowed one by one. (MASK is canceled.)
If an interruption is not made when each signal is active, or if an
interruption is made when each signal is not active, an error
display is made.
The above check is repeated four cycles.
Data transfer check
The loop back data (256 bytes) of 00H ~ 0FFH are used for
data transfer check. The baud rate is set to 38400BPS.
Timer check (RS232 on board timer)
Before performing the check, set the timer to RCVDT start and
5ms. Then perform the following procedure.
During execution of the check, TRQ- must not be generated.
After 5ms from completion of the check, TRQ- must be gener-
ated.
Display
All the contents of an error must be displayed.
ERROR
No. ERROR display ERROR content
1 ER-DR:ERROR ER-DR LOOP ERROR
2 ER-CI:ERROR ER-CI LOOP ERROR
3 RS-CD:ERROR RS-CD LOOP ERROR
4 RS-CS:ERROR RS-CS LOOP ERROR
5 CI INT:ERROR CI interruption is not made.
6 CD INT:ERROR CD interruption is not made.
7 CS INT:ERROR CS interruption is not made.
8 TXEMP:ERROR TXEMP is not set.
9 TXEMP INT:ERROR TXEMP interruption is not made.
10 TXRDY:ERROR TXRDY interruption is not made.
11 TXRDY INT:ERROR TXRDY interruption is not made.
12 RCVRDY:ERROR RCVRDY is not set.
(Reception enabled. TR-Q is
generated during check)
13 RCVRDY INT:ERROR RCVRDY interruption is not made.
14 SD-RD:ERROR SD-RD LOOP ERROR
(DATA ERROR)
15 SD-RD:ERROR SD-RD LOOP ERROR (DATA
ERROR
16 TIMER:ERROR TIMER ERROR (TMRQ is not set
after completion of check.)
17 TIMER INT:ERROR TRQ-1 interruption is not made.
Terminating procedure
Press the CANCEL key to terminate the check.
3) CH2 Check
Check content
The check procedure, the display, and the terminating procedure
are the same as CH1 Check.
4) CH3 Check
Check content
The check procedure, the display, and the terminating procedure
are the same as CH1 Check.
5) CH4 Check
Check content
The check procedure, the display, and the terminating procedure
are the same as CH1 Check.
6) CH5 Check
Check content
The check procedure, the display, and the terminating procedure
are the same as CH1 Check.
RS232 I/F Diagnostics
CHANNEL Check
CH1 = exist!
←
Display when channel present
CH2 = exist!
CH3 = none!
←
Display when no channel
CH4 = none!
CH5 = none!
CH6 = none!
CH7 = none!
RS232 CH1 Check
ER-DR : ERROR!!

7) CH6 Check
Check content
The check procedure, the display, and the terminating procedure
are the same as CH1 Check.
8) CH7 Check
Check content
The check procedure, the display, and the terminating procedure
are the same as CH1 Check.
9) CH8 Check
Check content
When the channel is set, the following check is performed.
Control signal check
Ern RSn DRn Cin CDn CSn
OFF OFF OFF OFF OFF OFF
OFF ON OFF OFF ON ON
ON OFF ON ON OFF OFF
ON ON ON ON ON ON
The read check of the above inputs.
In the read check, ER and RS are changed over in the above
sequence and the logic states of DR, CI, CD, and CS are
checked.
If the logic differs from that in the table, an error display is made.
"ON" in the table means Active LOW, and "OFF" means Active
HIGH.
The above check is repeated four cycles.
Data transfer check
The loop back data (256 bytes) of 00H ~ 0FFH are used for
data transfer check. The baud rate is set to 115200BPS.
Display
All the contents of an error must be displayed.
ERROR
No. ERROR display ERROR content
1 ER-DR:ERROR ER-DR LOOP ERROR
2 ER-CI:ERROR ER-CI LOOP ERROR
3 RS-CD:ERROR RS-CD LOOP ERROR
4 RS-CS:ERROR RS-CS LOOP ERROR
5
6
7
8 TXEMP:ERROR TXEMP is not set.
9 TXEMP INT:ERROR TXEMP interruption is not made.
10 TXRDY:ERROR TXRDY interruption is not made.
11 TXRDY INT:ERROR TXRDY interruption is not made.
12
RCVRDY:ERROR RCVRDY is not set.
(Reception enabled. TR-Q is
generated during check)
13 RCVRDY INT:ERROR RCVRDY interruption is not made.
14 SD-RD:ERROR SD-RD LOOP ERROR (DATA
ERROR)
15
SD-RD:ERROR SD-RD LOOP ERROR
(DATA ERROR, FRAMING
ERROR, etc.)
16
17
Terminating procedure
Press the CANCEL key to terminate the check.
3-6. Liquid Crystal Display Diagnostics
The ER-A770 LCD display is checked.
The test program displays the patterns in the following sequence.
Every time when the ENTER key is pressed, the next pattern is
displayed. When the ENTER key is pressed at the final pattern, or
when the CANCEL key is pressed at the midst of the check, the
display returns to the menu screen.
1) Liquid Crystal Display Check
Check content
The test patterns are displayed in the following sequence. When
the ENTER key is pressed, the next pattern is displayed.
Black and white pattern at 1 dot pitch
Reversed pattern of the above
Vertical stripe pattern at 1 dot pitch
Reversed pattern of the above
Horizontal stripe pattern at 1 dot pitch
RS232 CH1 Check
ER-DR : ERROR!!

Reversed pattern of the above
The outermost peripheral of the LCD’s active area is displayed
in one-dot line.
"H" pattern. "H" is displayed in 40 digits and 15 lines. The 15th
line only has 39 digits of "H."
Terminating procedure
Press the ENTER key at the final pattern, or press the CANCEL
key to terminate the check.
3-7. Rear & Pole Display Diagnostics
The rear display is checked.
The test program displays the following patterns. When the CANCEL
key is pressed, the display returns to the diagnostics menu.
1) Rear & Pole Display Check
Check content
The test patterns are displayed in the following sequence. When
the ENTER key is pressed, the next pattern is displayed.
(i) The test pattern below is displayed.
(ii) The screen displays a test pattern showing that all digits are lit.
Display
Terminating procedure
Press the CANCEL key to turn off all the elements of the rear
display.
3-8. SHARP Retail Network Diagnostics
The SRN test is performed.
To perform this test, the following composition is required.
ER-A770
Terminal resistor
Branch (trunk) cable (only for data transfer test)
The following menu is displayed. The cursor position is highlighted.
Use key and key to move the cursor. Move the cursor to the
process you desire and press the enter key. The selected individual
diagnostics program is executed. When the individual diagnostics
program is completed, the display returns to this menu screen. When
the CANCEL key is pressed, the display returns to the diagnostics
menu.
1) SRN Self Check
Check content
The ROM and RAM for SRN are checked, and CTC interruption and
carrier sense are checked. Also ADLC function and transmission/re-
ception DMA check is made by using the self loop function of ADLC
(MC6854). In addition, the other signals are checked. The check
procedure is as follows:
Execute diagnostics command 2. The number of resending is
displayed.
Execute diagnostics command 0. The error status is displayed.
The error status is as shown in the table below. When an error
occurs in this test, the following tests are not performed.
b7 An error occurs. (The error print is always 1.)
b6 An unexpected interruption is made.
b5 A collision is generated.
b4 An interruption of send complete cannot be made.
(DMAC TC UP interruption)
b3 An interruption of carrier OFF cannot be made. The
mirror image of carrier OFF shows carrier ON.
b2 An interruption of CTC CH2 or CH3 cannot be made.
(Timer interruption)
b1 ROM sum check error
b0 RAM error
Execute diagnostics command 1. The error status is displayed.
The error status is as shown in the table below.
b7 An error is generated. (The error print is always 1.)
b6 An unexpected interruption is generated.
b5 DMA sent data and received data are different.
b4 The number of data received in DMA is abnormal.
b3 The number of data transmitted in DMA is abnormal.
b2 An overrun error is generated.
b1 An underrun error is generated.
DOT DISPLAY :
7SEG DISPLAY :
0 1 2 3 4 5 6 7 8 9 ; A a B b C
0. 1. 2. 3. 4. 5. 6. 7. 8. 9. -.
Rear Display Check
SRN Diagnostics
Flag Send Check
Data Send Check
Data Check (Satellite Machine)
Data Check (Master Machine)
Self Check

b0 An interruption of send complete cannot be made.
(DMAC TC UP interruption)
Execute diagnostics command 5. The error status is displayed.
The names and the directions of the signals which are subject
to diagnostics 5 command are as shown in the table below.
Signal name Direction
Power interruption notice Host Controller
Power interruption ON initialization Host Controller
Power interruption ON continuation Host Controller
Power interruption process complete Host Controller
CH1 reception data present. Host Controller
CH2 reception data present. Host Controller
Check that the target bit of two statuses obtained by diagnostics
5 command is "0" for ST1 and "1" for ST2. (The other bits must
be masked.) In the other cases, the error status is displayed with
the error occurrence bit as "1." The normal bit shows "0."
The error status from the host to the controller is as shown in the
table below.
b7 Not used. ("0" is always displayed.)
b6 Power interruption notice
b5 Not used. ("0" is always displayed.)
b4 Not used. ("0" is always displayed.)
b3 Not used. ("0" is always displayed.)
b2 Not used. ("0" is always displayed.)
b1 Power ON continuation
b0 Power ON initializing
The error status from the controller to the host is as shown in the
table below.
b7 Not used. ("0" is always displayed.)
b6 Power interruption notice
b5 Not used. ("0" is always displayed.)
b4 CH2 reception data exits.
b3 CH1 reception data exits.
b2 Power interruption process complete
b1 Not used. ("0" is always displayed.)
b0 Not used. ("0" is always displayed.)
Display
Terminating procedure
Press the CANCEL key to terminate the check. After terminating,
perform the service reset.
2) SRN Flag Send Check
Check content
Execute diagnostics 3 command to send Flag (7EH) continuously.
Display
Terminating procedure
Perform the service reset.
3) SRN Data Send Check
Check content
Execute diagnostics 4 command to send data of 00H ~ FFH
(256Byte) as one packet at 12.8msec packet interval at 1Mbps
continuously.
Display
Terminating procedure
Perform the service reset.
4) Data Transmission Check
Data transmission is checked in an actually composed system. The
system is composed of one master machine and max. 15 satellite
machines.
Note for starting the check
When checking the set in which the SRN setting has been
made, cancel the SRN setting before starting this check.
When checking the actually composed system, disconnect the
SRM cables of the sets which are not checked, or cancel the
SRN setting. If it is set to "SRN exits," data may be destroyed.
The transmission check setting must be performed after can-
celing the SRN setting of all the sets in the system. First, set
the satellite machines, then set the master machine.
Setting procedure
Satellite machine setting
In the menu screen, select "Data Transmission Check (Satel-
lite)."
The display is as follows:
Enter the terminal No. (000 ~ 254, 3 digits) of the machine to be
checked and press the ENTER key. The display is as shown
below.
SRN Self Check
DATA RETRY CNT.=xxx
ACK RETRY CNT.=xxx
DIAG 0
:xxxxxxxx
DIAG 1 :xxxxxxxx
DIAG 5 H
→
C :xxxxxxxx
DIAG 5 H
←
C :xxxxxxxx
The number of resending is displayed
in xxx with a decimal number.
In the sequence of b7, b6, ..., b0 from
the left. "1" is displayed in case of an
error, and "0" when normal.
In the sequence of b7, b6, ..., b0 from
the left. "1" is displayed in case of an
error, and "0" when normal.
In the sequence of b7, b6, ..., b0 from
the left. "1" is displayed in case of an
error, and "0" when normal.
In the sequence of b7, b6, ..., b0 from
the left. "1" is displayed in case of an
error, and "0" when normal.
SRN Flag Send Check
SRN Data Send Check
Data Transmission Check (Satellite)
Input Terminal Number :
Data Transmission Check (Satellite)
Input Terminal Number : xxx
Data Sequence Number : 0000
The entered
terminal No.
is displayed.

Master machine setting
In the menu screen, select "Data Transmission Check (Master
Machine)." The display is as shown below.
Enter the terminal No. (000 ~ 254, 3 digits) of the machine to be
checked and press the ENTER key. The display is as shown
below.
Enter the terminal No. (000 ~ 254, 3 digits) of the machine to be
connected to the machine to be checked and press the ENTER
key. The display is as shown below.
When checking with two or more satellite machines connected,
enter the terminal No. (000 ~ 254, 3 digits) and press the EN-
TER key similarly. To execute, press the ENTER key without
entering the terminal No. The display is as shown below. Do not
use the same terminal No. for different machines (master/satel-
lite).
With the above setting, data transmission between the master
machine and the satellite machine is started.
Check content
Data in the following format composed of 2byte sequence No.
and 254byte AAH data are transmitted from the master ma-
chine to the satellite machine. The master machine displays the
sequence No.
The satellite machine sends back the received data to the mas-
ter machine. The satellite machine displays the received se-
quence No.
The master machine receives the data, and checks the se-
quence No. and 256byte AAH data. In case of an error, the
master machine displays an error code and terminates the
check. If two or more satellite machines are used, the above
operation is repeated. If data transmission with all the satellite
machines are normally completed, the master machine incre
ments the sequence No.
The above operation is repeated.
Error display
The error codes are as shown below.
01 Command abnormality (except for during transmission)
02 No data received.
03 Received data present.
Received data remained.
04
Remote station not ready (in sending)
"NTDY" is sent back because the remote station is not
ready for reception.
05 Reception buffer full (in sending)
The controller reception buffer of the remote machine is full.
06 Resend error (in sending)
Retry over (5 times) when no response
07 Collision error (in sending)
When an collision occurred in data transmission
08
Line busy time out
Transmission cannot be made by multi-station
communication to cause time out in data send wait time.
09 Reception size over (in receiving)
The reception buffer size is insufficient.
0A
Hardware error
Interface abnormality (No SRN interface or abnormality in
SRN controller)
Terminating procedure
Press the CANCEL key to terminate the check. After terminating,
perform the service reset.
3-9. EFT Diagnostics
Perform EFT (ER-02EF) CHECK.
Select EFT Diag from the MENU and turn the Power OFF.
Press the CANCEL key to return to the Diag menu screen.
1) EFT Check
Set all DIPSW1 switches on the ER-02EF to OFF,turn the power of
the system ON. EFT CHECK will be automatically performed.
Details of the test
(1) For EFT CONNECTER,the LOOPBACK TEST is carried out
on ER-DR,ER-CI,RS-CS.
Data Transmission Check (Master)
Input Master Terminal Number :
Data Transmission Check (Master)
Input Master Terminal Number :xxx
Input Satellite Terminal Number:
The entered
terminal No.
is displayed.
Data Transmission Check (Master)
Input Master Terminal Number :xxx
Input Satellite Terminal Number:xxx
The entered
terminal No.
of satellite
machine is
displayed.
Data Transmission Check (Master)
Input Master Terminal Number : xxx
Input Satellite Terminal Number : xxx
xxx xxx xxx xxx xxx
Data Sequence Number : 0000
XX XX AA AA
AA
AA AA AA
256255254
5
4321
Byte
XXXX
AA
: Sequence No. (2byte: 4digits of binary decimal numbers)
: Transmission data (AAH) x 254 bytes
Data Transmission Check (Master)
Input Master Terminal Number : xxx
Input Satellite Terminal Number : xxx
xxx xxx xxx xxx xxx
Data Sequence Number : xxxx
IRC Error : xx
The
error
code is
displayed
EFT Diagnostics

(2) Check DIPSW1 by turning SWITCHES 1-8 ON one by one.
(3) When all switches are normal, SUM CHECK is carried out on
EFT ROM,while WRITE/READ CHECK is carried out on RAM.
Display (Normal end)
Display (Error end)
Exit the Diag program.
Press the CANCEL key to exit the program.
3-10. Magnetic Card Reader Diagnostics
Read check of the optional UP-E12MR is performed.
The test program reads the magnetic card of ISO 7811/1-5 standard
and displays the data. When the CANCEL key is pressed, the display
returns to the diagnostics menu.
1) Magnetic Card Reader Check
Check content
The test program reads tracks 1 and 2 of the magnetic card of
ISO 7811/1-5, and displays the data in ASCII code.
Display
XXXXX shows the data read by the MCR. Incase of an error, the
error code is displayed as shown below.
Terminating procedure
Press the CANCEL key to terminate the check.
3-11. Drawer Diagnostics
This diagnostics is used to check the drawer open and sensors.
The following menu is displayed. The cursor position is highlighted.
Use key and key to move the cursor. Move the cursor to the
process you desire and press the enter key. The selected individual
diagnostics program is executed. When the CANCEL key is pressed,
the display returns to the diagnostics menu.
1) Drawer 1 Check
Check content
The solenoid of drawer 1 is turned on, and the drawer open
sensor value is sensed at every 100ms, and the state is displayed.
Display
Terminating procedure
Press the CANCEL key to terminate the check.
2) Drawer 2 Check
Check content
The solenoid of drawer 2 is turned on, and the drawer open
sensor value is sensed at every 100ms, and the state is displayed.
The display and the terminating procedure are the same as
Drawer 1 Check.
DIAGO(SELF TEST) :OK
VHI27040R**1* :OK
256K SRAM :OK
In Loop Back Error
ER-DR LOOP ERROR
ER-CI LOOP ERROR
RS-CS LOOP ERROR
In Self Test Error
DIP SW ERROR
In Self Test Error
VHI27040R**1* :ERROR
256K SRAM :ERROR
MCR (Magnetic Card Reader) Check
TRACK1:
xxxxxxxxxxxxxxxxxxxxxxxxxxxxxxxxxxxxxxxxxxxxxxxxxxxxxxxxxxxxxx
xxxxxxxxxx
xxxxxxxxxxxxxxxxxxxxxxxxxxxxxxxxxxxxxxxxxxxxxxx
TRACK2:
xxxxxxxxxxxxxxxxxxxxxxxxxxxxxxxxxxxxxxxxxxxxxxxxxxxxxxxxxxxx
Magnetic Card Reader Check
TRACK1:BUFFER EMPTY
TRACK1:MCR ERROR
TRACK2:BUFFER EMPTY
TRACK2:MCR ERROR
Displayed when TRACK1 empty
code is sent back.
Displayed when TRACK1 empty
code is sent back.
Displayed when TRACK2 empty
code is sent back.
Displayed when TRACK2 empty
code is sent back.
Drawer Diagnostics
Drawer 2 Check
Drawer 1 Check
Drawer 1 Check
Drawer Open Sensor : OPEN (or CLOSE)

CHAPTER 7. CIRCUIT DESCRIPTION
1. Hardware block diagram
CPU
H8/510
G.A.
MPCA8
lsp2032
G.A.
OPC2
FLASH ROM
2MB
SRN
Logic
VGAC
MN89303A
Driver
+20V
Driver
/
Receiver CKDC9
LCD Module
QVGA (320 X 240)
Mono
Inverter
BIAS
and
Contrast
Power
supplay
Drawer X 2
Option Display
UP-P16DP or UP-I16DP
RAM Connector
SO-DIMM
72pin
PSEUDO SRAM
1MB
Clerk Switch
MCR
Keyboard
RS232 X 2
SRN
ER-A7RS
or
ER-02EF
VRAM
EDO-DRAM
512KB
ER-A7RS

2. Description of main LSI’s
2-1. CPU (HD6415108FX)
1) Pin description
RES
NMI
VSS
P10
P11
P12
P13
P14
P15
P16
P17
D8
D9
D10
D11
D12
D13
D14
D15
VSS
A0
A1
A2
A3
A4
A5
A6
A7
1
2
3
4
5
6
7
8
9
10
11
12
13
14
15
16
17
18
19
20
21
22
23
24
25
26
27
28
STBY
MD2
MD1
MD0
VCC
RFSH
LWR
HWR
RD
AS
E
VSS
XTAL
EXTAL
VSS
TXD2
RXD2
TXD1
RXD1
SCK2/IRQ3
SCK1/IRQ2
IRQ1
IRQ0
VCC
AVCC
P73
P72
112
111
110
109
108
107
106
105
104
103
102
101
100
99
98
97
96
95
94
93
92
91
90
89
88
87
86
85
P41
P42
P43
P44
P45
P46
P47
VSS
P50
P51
P52
P53
P54
P56
P57
P60
P61
P62
P63
P64
P65
P66
P67
VSS
AVSS
P70
P71
57
58
59
60
61
62
63
64
65
66
67
68
69
70
71
72
73
74
75
76
77
78
78
80
81
82
83
84
A8
A9
A10
A11
A12
A13
A14
A15
VSS
A16
A17
A18
A19
A20
A21
A22
A23
VSS
P30/WAIT
P31/BACK
P32/BREQ
P33
P34
P35
P36
P37
VCC
P40
29
30
31
32
33
34
35
36
37
38
39
40
41
42
43
44
45
46
47
48
49
50
51
52
53
54
55
56
X
P55
>>>>> USE FONT <<<<<
Helvetica/ Helvetica-Condensed/ Century-Schoolbook/ Symbol & OriginalFonts: (RingWorld2/RingFont2/Pa
Symbol/PartsCod)
- - - - - - - - - - - - - - - - - - - - - - - - - - - - - - - - - - - - - - - - - - - - - - - - - - - - - - -

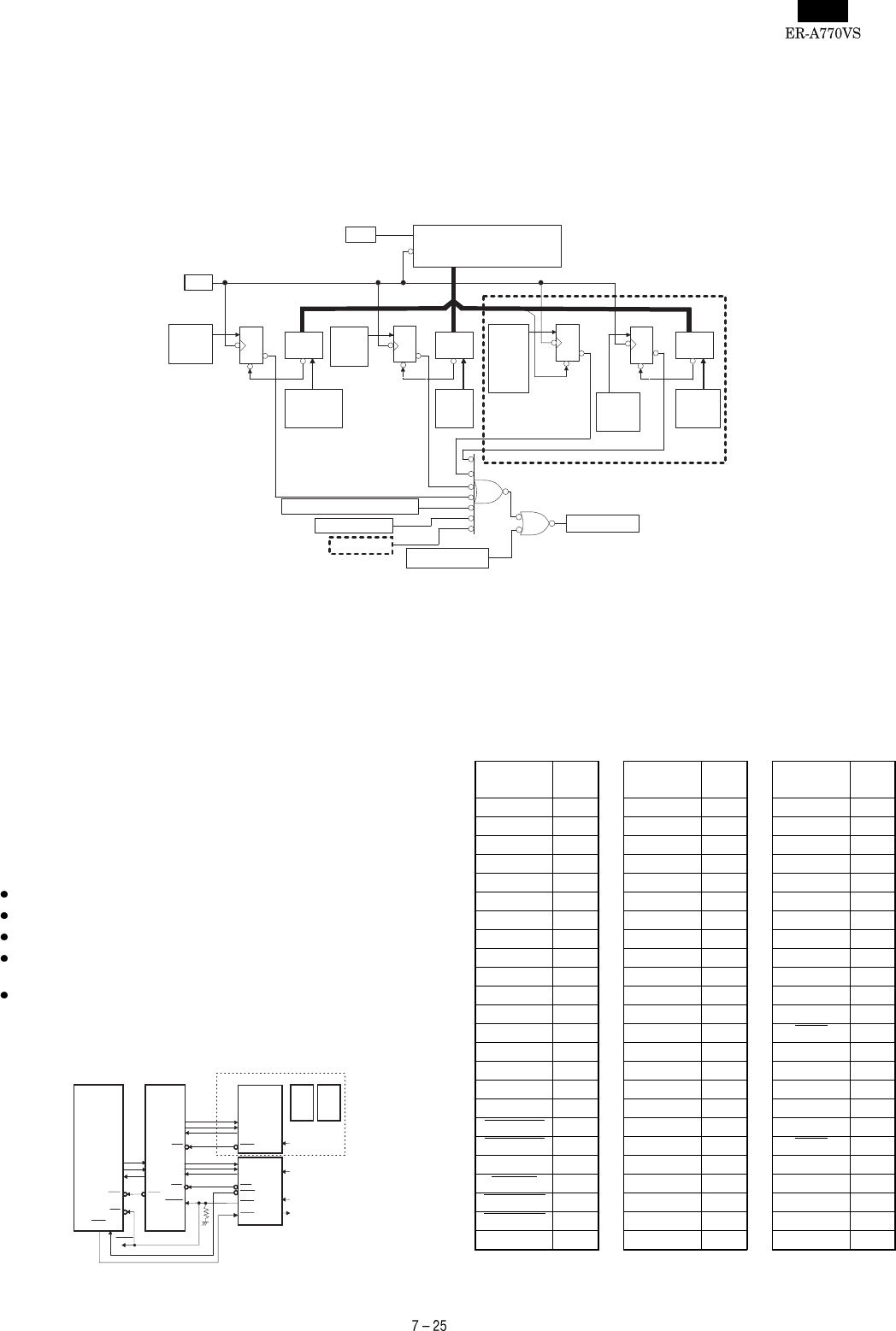
2) Block diagram
P47
P46
P45
P44
P43
P42
P41/TMCI
P40
P37
P36
P35
P34
P33
BREQ
BACK
WAIT
P27/A23
P26/A22
P25/A21
P24/A20
P23/A19
P22/A18
P21/A17
P20/A16
A15
A14
A13
A12
A11
A10
A9
A8
A7
A6
A5
A4
A3
A2
A1
A0
VCC
VCC
VCC
VSS
VSS
VSS
VSS
VSS
VSS
VSS
VSS
AVCC
AVSS
MD2
MD1
MD0
RES
STBY
NMI
AS
RD
HWR
LWR
RFSH
EXTAL
XTAL
E
P17
P16
P15
P14
P13
P12
P11
P10
D15
D14
D13
D12
D11
D10
D9
D8
P57
P56
P55
P54
P53
P52
P51
P50
P67
P66
P65
P64
P63
P62
P61
P60
P73
P72
P71
P70
TXD2
RXD2
TXD1
RXD1
SCK2/IRQ3
SCK1/IRQ2
IRQ1
IRQ0
H8/500 CPU DTC
Serial
communication
interface x 2ch
8bit timer
16bit free running
timer x 2ch
Refresh controller
Wait state
controller
A/D convertor
Interruption controller
Clock
oscillator Watch
dog timer
Data bus Port 1
Data bus (Lower)
Data bus (Upper)
Address bus
Port 2
Port 3Port 4
Port 5Port 6Port 7Port 8
Address bus
X

3) Pin description
Pin
No. Symbol Signal
name
In/
Out Function
1 /RES /RESET In Reset signal
2 NMI NMI In Non-maskable interrupt input
for SSP interrupt input.
3 VSS GND In GND
4 D0 D0 I/O Data bus
5 D1 D1 I/O Data bus
6 D2 D2 I/O Data bus
7 D3 D3 I/O Data bus
8 D4 D4 I/O Data bus
9 D5 D5 I/O Data bus
10 D6 D6 I/O Data bus
11 D7 D7 I/O Data bus
12 D8 D8 I/O Data bus
13 D9 D9 I/O Data bus
14 D10 D10 I/O Data bus
15 D11 D11 I/O Data bus
16 D12 D12 I/O Data bus
17 D13 D13 I/O Data bus
18 D14 D14 I/O Data bus
19 D15 D15 I/O Data bus
20 VSS GND In GND
21 A0 A0 Out Address bus
22 A1 A1 Out Address bus
23 A2 A2 Out Address bus
24 A3 A3 Out Address bus
25 A4 A4 Out Address bus
26 A5 A5 Out Address bus
27 A6 A6 Out Address bus
28 A7 A7 Out Address bus
29 A8 A8 Out Address bus
30 A9 A9 Out Address bus
31 A10 A10 Out Address bus
32 A11 A11 Out Address bus
33 A12 A12 Out Address bus
34 A13 A13 Out Address bus
35 A14 A14 Out Address bus
36 A15 A15 Out Address bus
37 VSS GND In GND
38 A16 A16 Out Address bus
39 A17 A17 Out Address bus
40 A18 A18 Out Address bus
41 A19 A19 Out Address bus
42 A20 A20 Out Address bus
43 A21 A21 Out Address bus
44 A22 A22 Out Address bus
45 A23 A23 Out Address bus
46 VSS GND In GND
47 P30 /WAIT In Wait signal
48 P31 /BACK Out Bus control request
acknowledge signal
49 P32 /BREQ In Bus control request signal
50 P33 DOPS In Drawer open signal
51 P34 /DR0 Out Option drawer open signal
52 P35 /DR1 Out Option drawer open signal
53 P36 NC NC NC
54 P37 NC NC NC
55 VCC VCC In +5V
56 P40 VCC In +5V
57 P41 GND In GND
58 P42 GND In GND
Pin
No. Symbol Signal
name
In/
Out Function
59 P43 GND In GND
60 P44 MCRINT In MCR interrupt signal
61 P45 GND In GND
62 P46 /SHEN In CKDC interface shift enable
signal
63 P47 GND In GND
64 VSS GND In GND
65 P50 – Out /DTR2 : Data Terminal Ready2
66 P51 – In /DSR2 : Data Set Ready2
67 P52 – In /CTS2 : Clear To Send2
68 P53 – In /DCD2 : Carriar Detect2
69 P54 – In NC
70 P55 NC Out /RTS2:Request To Send2
71 P56 – In /CI2:Calling Indicator2
72 P57 /STOP Out System reset output signal
73 P60 /IPLON0 In From IPL SW of ER-A7RS
74 P61 /IPLON1 In From IPL SW of ER-A770
75 P62 GND In GND
76 P63 NORDY In Flash Memory ready ("H" active)
77 P64 FVPON Out Flash Memory write protect ("L"
active)
78 P65 BANK Out For IPL ROM
79 P66 GND In GND
80 P67 GND In GND
81 VSS GND In GND
82 AVSS GND In GND
83 P70 GND In GND
84 P71 GND In GND
85 P72 GND In GND
86 P73 GND In GND
87 AVCC VCC In +5V
88 VCC VCC In +5V
89 /IRQ0 /IRQ0 In Interrupt signal 0
90 /IRQ1 /IRQ1 In Interrupt signal 1
91 /IRQ2 UASCK In Synchronizing shift clock signal
for USART
92 /IRQ3 SCKI Out CKDC interface synchronizing
shift clock
93 RXD1 /RCVDT2 In RXD signal for RS232
94 TXD1 TXD2 Out TXD signal for RS232
95 RXD2 RXDI In CKDC interface shift input data
96 TXD2 TXDI Out CKDC interface shift output
data
97 VSS GND In GND
98 EXTAL EXTAL In Crystal oscillator connection
19.6MHz
99 XTAL XTAL In Crystal oscillator connection
19.6MHz
100 VSS GND In GND
101 X # Out System clock
102 E NC NC NC
103 /AS /AS Out Address strobe
104 RD /RD Out Read signal
105 /HWR /HWR Out Write signal (HIGH)
106 /LWR /LWR Out Write signal (LOW)
107 /RFSH /RFSH Out Refresh cycle signal
108 VCC VCC In +5V
109 MD0 IPLON0 In From IPL SW of ER-A7RS
110 MD1 IPLON0 In From IPL SW of ER-A7RS
111 MD2 /IPLON0 In From IPL SW of ER-A7RS
112 /STBY VCC In +5V

2-2. G.A.(MPCA8)
1) Pin configuration
1
RF
2
JF
3
PCUTZ
4
FCUTZ
5
VFZ
6
STAMPZ
7
VIOZ
8
VMEMZ
9
SWAPZ
10
RESZ
11
FROS1Z
12
13
POFF
14
INT1Z
15
HTS1
16
SCK1
17
STH1
18
MCRINT
19
VWAITZ
20
VDD
21
GND
22
MCRINTZ
23
VRESC
24
SLTMG
25
SLRST
26
ASZ
27
RDZ
28
WRZ
29
PHAI
30
RASPN1
31
32
33
GND
34
35
36
VGALZ
37
SDT1Z
38
ID0
39
ID1
40
ID2
160 RASP
159
158 LCDWT
157 CLS2
156 RDD2
155 TEST2
154 TEST1
153 TEST0
152 STH2
151 SCK2
150 HTS2
149 RCP1
148 SLMTS
147 SLMTD
146 CLS1
145 RAS3
144 RDD1
143 GND
142 VDD
141 ASKRXZ
140 SYNC
139 DT8
138 DT9
137 RJMTD
136 RJMTS
135 DT5
134 DT6
133 DT7
132 GND
131 DT1
130 DT2
129 DT3
128 DT4
127 RJTMG
126 TPCKI
125 TPTXD
124 RAS2
123 ROS2Z
122 ROS1Z
121 OPTCSZ
41
ID3
42
GND
43
ID4
44
ID5
45
ID6
46
ID7
47
SSPRQZ
48
RESETZ
49
INT2Z
50
INT3Z
51
RXDI
52
TXDI
53
SCKI
54
IRQ0Z
55
A0
56
A1
57
A2
58
A3
59
A4
60
A5
61
GND
62
VDD
63
A6
64
A7
65
A8
66
A9
67
A10
68
A11
69
A12
70
A13
71
A14
72
A15
73
A16
74
A17
75
A18
76
A19
77
A20
78
A21
79
A22
80
LCDCZ
120 EXINT0Z
119 EXINT1Z
118 EXINT2Z
117 EXINT3Z
116 WROZ
115 RDOZ
114 RA15
113 RA16
112 GND
111 RA17
110 RA18
109 EXWAITZ
108 WAITZ
107 MCR2Z
106 IPLON
105 DAX2
104 DAX1
103 RCRXZ
102 IRRXZ
101 GND
100 VDD
99 UATXZ
98 UARXZ
97 UASCK
96 IRTX
95 RCO
94 RCVRDY2
93
92
91
90 TPRRDYZ
89 TESTZ
88 MD0
87 MD1
86 IPLONZ
85 INT4Z
84 PRST
83 PTMG
82 TRGI
81 A23
RCVRDY1
RCP2
FROMLZ
RASPN1E
RASPN12Z
RASPN2
RASPN2E
TPTRDYZ
TPRDY

2) Block diagram
DROS1Z
RASPN1
IPLONZ
VMEMZ
RASPN1E
RASPN12Z
RASPN2
RASPN2E
D0-D7
WRZ
RDOZ
WROZ
PHAI
RESETZ
RESZ
RDZ
IRRXZ
RCRXZ
UASCK
UARXZ
UATXZ
IRTX
VRESC
POFFZ
ASZ
EXWAITZ
WAITZ
MCRINT
MCRINTZ
VWAITZ
CLS1
RCP1
RDD1
CLS2
RCP2
RDD2
TPTRDYZ
TPTXD
TPRXD
TPCKI
TPRDY
TPRRDYZ
SSPRQZ
DAX2
TXDI
SCKI
RXDI
DAX1
SCK1
STH2
HTS2
SCK2
STH2
HTS1
INT1Z
INT2Z
INT3Z
EXINT0Z
EXINT1Z
EXINT2Z
INT4Z
TESTZ
TEST0
TEST1
TEST2
MD0
MD1
IRQ02
EXINT3Z
DECODE
BUFFER
READ
WRITE
CONTROL
WAIT
CONTROL
MCR I/F
USART
X2
TOUCH PANEL I/F
USART
SSP COMPARISON
REGISTER
BAR
IR
CONTROL
SERIAL
CHANNEL
SELECT
(for CKDC)
INT
CONTROL
TEST
LOGIC
M P C A 8
A23-A0

3) Pin description
Pin
No. Name I/O Description
1 RF ON NU
2 JF ON NU
3 PCUTZ ON NU
4 FCUTZ ON NU
5 VFZ ON NU
6 STAMPZ ON NU
7 VIOZ O NU
8 VMEMZ O VRAM DEOCDE
9 SWAPZ O NU
10 RESZ O6M RESET
11 FROS1Z O FLASH ROM DECODE
12 FROMLZ O NU
13 POFF IC POWER OFF SIGNAL INPUT
14 INT1Z ICU INTERRUPT SIGNAL INPUT
15 HTS1 O SERIAL OUT (CKDC INTERFACE)
16 SCK1 O SERIAL CLOCK (CKDC INTERFACE)
17 STH1 IS SERIAL IN (CKDC INTERFACE)
18 MCRINT O MCR INTRRUPT OUT
19 VWAITZ IU VGA WAIT INPUT
20 VDD –
21 GND –
22 MCRINTZ O MCR INTRRUPT OUT
23 VRESC ON TURNS ACTIVE WHEN
RESET&POWER DOWN IS MET
24 SLTMG ICS GND
25 SLRST ICS GND
26 ASZ I ADDRESS STROBE
27 RDZ I READ STROBE
28 WRZ I WRITE STROBE
29 PHAI IS SYSTEM CLOCK (9.83MHz)
30 RASPN1 O PSRAM DECODE1
31 RASPN1E O PSRAM DECODE1 (EVEN)
32 RASPN12Z O PSRAM DECODE1 OR 2
33 GND –
34 RASPAN2 O PSRAM DECODE2
35 RASPN2E O PSRAM DECODE2(EVEN)
36 VGALZ O NU
37 SDT1Z O NU
38 ID0 IO DATA BUS
39 ID1 IO DATA BUS
40 ID2 IO DATA BUS
41 ID3 IO DATA BUS
42 GND –
43 ID4 IO DATA BUS
44 ID5 IO DATA BUS
45 ID6 IO DATA BUS
46 ID7 IO DATA BUS
47 SSPRQZ O SSP REQUEST FOR CPU
48 RESETZ ICS MPCA RESET
49 INT2Z ICU INTERRUPT INPUT (NU)
50 INT3Z ICU INTERRUPT INPUT (NU)
51 RXDI O SERIAL OUT FOR CPU
52 TXDI IS SERIAL IN FROM CPU
53 SCKI IU SERIAL CLOCK FROM CPU
Pin
No. Name I/O Description
54 IRQ0Z O INTERRUPT SIGNAL FOR CPU
55 A0 I ADDRESS BUS
56 A1 I ADDRESS BUS
57 A2 I ADDRESS BUS
58 A3 I ADDRESS BUS
59 A4 I ADDRESS BUS
60 A5 I ADDRESS BUS
61 GND –
62 VDD –
63 A6 I ADDRESS BUS
64 A7 I ADDRESS BUS
65 A8 I ADDRESS BUS
66 A9 I ADDRESS BUS
67 A10 I ADDRESS BUS
68 A11 I ADDRESS BUS
69 A12 I ADDRESS BUS
70 A13 I ADDRESS BUS
71 A14 I ADDRESS BUS
72 A15 I ADDRESS BUS
73 A16 I ADDRESS BUS
74 A17 I ADDRESS BUS
75 A18 I ADDRESS BUS
76 A19 I ADDRESS BUS
77 A20 I ADDRESS BUS
78 A21 I ADDRESS BUS
79 A22 I ADDRESS BUS
80 LCDCZ O NU
81 A23 I ADDRESS BUS
82 TRGI IS NU
83 PTMG O NU
84 PRST O NU
85 INT4Z ICU INTERRUPT INPUT (SHEN2 FOR
OPTION CKDC)
86 IPLONZ IU IPL SIGNAL FROM OPTION
CONNECTER
87 MD1 ICU TEST PIN
88 MD0 ICU TEST PIN
89 TESTZ ICU TEST PIN
90 TPRRDYZ O NU
91 TPTRDYZ O NU
92 TPRDY O NU
93 RCVRDY1 IU NU
94 RCVRDY2 IU NU
95 RCO O NU
96 IRTX O NU
97 UASCK O USART CLOCK
98 UARXZ O NU
99 UATXZ IU NU
100 VDD –
101 GND –
102 IRRXZ ICS NU
103 RCRXZ ICS NU
104 DAX1 OSCI IR CLOCK (7.37MHz)

Pin
No. Name I/O Description
105 DAX2 OSCO IR CLOCK (7.37MHz)
106 IPLON O IPLON SIGNAL
107 MCR2Z O NU
108 WAITZ O WAIT FOR CPU
109 EXWAITZ IU EXTERNAL WAIT INPUT SIGNAL
110 RA18 O NU
111 RA17 O NU
112 GND –
113 RA16 O NU
114 RA15 O NU
115 RDOZ O8M EXPANSION RD
116 WROZ O8M EXPANSION WR
117 EXINT3Z ICS EXPANSION INTERRUPT SIGNAL
118 EXINT2Z ICS EXPANSION INTERRUPT SIGNAL
119 EXINT1Z ICS EXPANSION INTERRUPT SIGNAL
120 EXINT0Z ICS EXPANSION INTERRUPT SIGNAL
121 OPTCSZ O BASE DECODE SIGNAL FOR
EXPANSION SLOT
122 ROS1Z O NU
123 ROS2Z O N U
124 RAS2 O NU
125 TPTXD O NU
126 TPRXD ICS NU
127 TPCKI ICS NU
128 DT4 ON NU
129 DT3 ON NU
130 DT2 ON NU
131 DT1 ON NU
132 GND –
133 DT7 ON NU
134 DT6 ON NU
135 DT5 ON NU
136 RJMTS ON NU
137 RJMTD ON NU
138 DT9 ON NU
139 DT8 ON NU
140 SYNC IU NU
141 ASKRXZ ICS NU
142 VDD –
143 GND –
144 RDD1 ICS SERIAL IN FROM MCR TRACK1
145 RAS3 O NU
146 CLS1 ICS CARD SENSE ON MCR TRACK1
147 SLMTD ON NU
148 SLMTS ON NU
149 RCP1 ICS CLOCK PULSE FROM MCR TRACK1
150 HTS2 O SERIAL OUT (OPTION CKDC
INTERFACE)
151 SCK2 O SERIAL CLOCK (OPTION CKDC
INTERFACE)
152 STH2 IS SERIAL IN (OPTION CKDC
INTERFACE)
153 TEST0 I TEST PIN
154 TEST1 I TEST PIN
155 TEST2 I TEST PIN
Pin
No. Name I/O Description
156 RDD2 ICS SERIAL IN FROM MCR TRACK1
157 CLS2 ICS CARD SENSE ON MCR TRACK1
158 LCDWT IU NU
159 RCP2 ICS CLOCK PULSE FROM MCR TRACK1
160 RASP O NU
I TTL input
IS TTL Schmidt input
IU TTL pull up input
IC CMOS input
ICS CMOS Schmidt input
ICU CMOS pull up input
IO TTL I/O
O Output 4mA
O8M Output 8mA
ON Nch open drain output
OSIC Oscillation circuit input
OSCI Oscillation circuit output

2-3. OPC2
1) Pin configuration
1
SL00
2
SL01
3
SL02
4
SL10
5
SL11
6
SL12
7
SL20
8
SL21
9
SL22
10
SL30
11
SL31
12
13
/CD0
14
BRK0
15
TRNEMP0
16
RCVRDY0
17
TRNRDY0
18
/CTS0
19
RCVDT0
20
VCC
21
GND
22
/CI0
23
/RTS0
24
/CS0
25
/CD1
26
BRK1
27
TRNEMP1
28
RCVRDY1
29
TRNRDY1
30
/CTS1
31
32
33
/RTS1
34
35
36
TRNEMP2
37
RCVRDY2
38
TRNRDY2
39
CTS2Z
40
RCVDT2
160 MCLK
159
158 RSLCT1
157 RSLCT0
156 /RIN
155 /WIN
154 SYCBKD
153 TRNEMPD
152 RCVRDYD
151 TRNRDYD
150 /DSRD
149 /CTSD
148 RCVDTD
147 /RTSD
146 /DTRD
145 TRNDTD
144 /CSD
143 GND
142 VCC
141 SYCBKC
140 TRNEMPC
139 RCVRDYC
138 TRNRDYC
137 /DSRC
136 /CTSC
135 RCVDTC
134 /RTSC
133 /DTRC
132 TRNDTC
131 /CSC
130 GND
129 SYCBKB
128 TRNEMPB
127 RCVRDYB
126 TRNRDYB
125 /DSRB
124 /CTSB
123 RCVDTB
122 /RTSB
121 /DTRB
41
/CI2
42
/CS2
43
/CD3
44
BRK3
45
TRNEMP3
46
RCVRDY3
47
TRNRDY3
48
/CTS3
49
RCVDT3
50
/CI3
51
/CS3
52
D0
53
D1
54
D2
55
D3
56
GND
57
D4
58
D5
59
D6
60
D7
61
GND
62
VCC
63
X1
64
X2
65
XOUT
66
TRCK
67
AB0
68
AB1
69
US1CH
70
PX
71
/POF
72
/RSRQ
73
/TRV
74
RXDATA0
75
TXE
76
/TRRQ
77
/TRQ1
78
/TRQ2
79
A0
80
A1
120 TRNDTB
119 /CSB
118 GND
117 SYCBKA
116 TRNEMPA
115 RCVRDYA
114 TRNRDYA
113 /DSRA
112 /CTSA
111 RCVDTA
110 /RTSA
109 /DTRA
108 TRNDTA
107 /CSA
106 UTST
105 DBTST
104 RCVCLK
103 TRNCLK
102 RES
101 GND
100 VCC
99 /W
98 /R
97 DB7
96 DB6
95 DB5
94 DB4
93
92
91
90 DB1
89 DB0
88 /RES
87 /WR
86 /RD
85 /OPTCS
84 A5
83 A4
82 A3
81 A2
GND
RST
SL32
RCVDT1
/CI1
/CS1
/CD2
DB2
DB3

2) Block diagram
3) Pin description
Pin
NO. Name ER-A770 I/O Description
1 SL00 VCC ISU RS-232/UNIT0
channel select
2 SL01 GND ISU
3 SL02 GND ISU
4 SL10 GND ISU RS-232/UNIT1
channel select
5 SL11 GND ISU
6 SL12 GND ISU
7 SL20 GND ISU RS-232/UNIT2
channel select
8 SL21 GND ISU
9 SL22 GND ISU
10 SL30 GND ISU RS-232/UNIT3
channel select
11 SL31 GND ISU
12 SL32 GND ISU
13 /CD0 /DCD1 IS RS-232 control
signal /CD input
14 BRK0 BRK1 IS RS-232 break signal
15 TRNEMP0 TRENMP1 IS RS-232 transmission
buffer empty signal
16 RCVRDY0 RCVRDY1 IS
RS-232 data
reception enable
signal
17 TRNRDY0 TRNRDY1 IS RS-232 transmission
enable signal
18 /CTS0 /CTS1 IS RS-232 clear to send
signal
19 RCVDT0 RCVDT1 IS RS-232 reception
data signal
20 VCC VCC +5V
21 GND GND GND
22 /CI0 /CI1 IS RS-232 control
signal /CI input
23 /RTS0 /RTS1 O RS-232 request to
send signal
Pin
NO. Name ER-A770 I/O Description
24 /CS0 /CS1 O RS-232 chip select
signal
25 /CD1 /DCD2 IS RS-232 control
signal /CD input
26 BRK1 BRK2 IS GND
27 TRNEMP1 TRENMP2 IS GND
28 RCVRDY1 RCVRDY2 IS GND
29 TRNRDY1 TRNRDY2 IS GND
30 /CTS1 /CTS2 IS +5V
31 RCVDT1 RCVDT2 IS RS-232 reception
data signal
32 /CI1 /CI2 IS RS-232 control
signal /CI input
33 /RTS1 /RTS2 O RS-232 request to
send signal
34 /CS1 /CS2 O RS-232 chip select
signal
35 /CD2 VCC IS +5V
36 TRNEMP2 TRENMP3 IS GND
37 RCVRDY2 RCVRDY3 IS GND
38 TRNRDY2 TRNRDY3 IS GND
39 CTS2Z /CTS3 IS +5V
40 RCVDT2 RCVDT3 IS GND
41 /CI2 VCC IS +5V
42 /CS2 /CS3 O NU
43 /CD3 /SINT IS RS-232: /CD,
IN-LINE : /P1
44 BRK3 GND IS GND
45 TRNEMP3 GND IS GND
46 RCVRDY3 GND IS GND
47 TRNRDY3 GND IS GND
USART
A
USART
B
USART
C
USART
D
USART
OPC1
DATA BUS
OPC1~USART
OPC2
Common input
BAUD RATE GENERATOR BAUD RATE GENERATOR

Pin
NO. Name ER-A770 I/O Description
48 /CTS3 GND IS GND
49 RCVDT3 GND IS GND
50 /CI3 GND IS GND
51 /CS3 /SRCS O RS-232/INLINE chip
select signal
52 D0 D0 IO Data bus (CPU)
53 D1 D1 IO Data bus (CPU)
54 D2 D2 IO Data bus (CPU)
55 D3 D3 IO Data bus (CPU)
56 GND GND GND
57 D4 D4 IO Data bus (CPU)
58 D5 D5 IO Data bus (CPU)
59 D6 D6 IO Data bus (CPU)
60 D7 D7 IO Data bus (CPU)
61 GND GND GND
62 VCC VCC +5V
63 X1 NC O OSI14 NC
64 X2 # I OSI14 System clock
65 XOUT CLK_USART O Clock (USART)
66 TRCK NC O NC
67 AB0 AH0 O Address bus for
USART
68 AB1 AH1 O Address bus for
USART
69 US1CH GND IS GND
70 PX NC O NC
71 /POF /POFF IS POFF signal
72 /RSRQ /IRQ1 3S RS232 INTRRUPT
73 /TRV GND IS GND
74 RXDATA0 NC O NC
75 TXE /SRESET O INLINE SOFT
RESET
76 /TRRQ /TRQ2 3S INLINE INTRRUPT
77 /TRQ1 /TRQ1 ON6 TIMER INTRRUPT
(RS232)
78 /TRQ2 NC ON6 TIMER INTRRUPT
(INLINE)
79 A0 A0 I Address bus for CPU
80 A1 A1 I Address bus for CPU
81 A2 A2 I Address bus for CPU
82 A3 A3 I Address bus for CPU
83 A4 A4 I Address bus for CPU
84 A5 A5 I Address bus for CPU
85 /OPTCS /OPTCS I Option chip select
(from MPCA)
86 /RD /RDO I Read signal (from
CPU)
87 /WR /WRO I Write signal (from
CPU)
88 /RES /RES IS Reset signal (from
CPU)
89 DB0 DB0 IO DATA BUS (USART)
90 DB1 DB1 IO DATA BUS (USART)
91 DB2 DB2 IO DATA BUS (USART)
92 DB3 DB3 IO DATA BUS (USART)
93 GND GND GND
94 DB4 DB4 IO DATA BUS (USART)
95 DB5 DB5 IO DATA BUS (USART)
96 DB6 DB6 IO DATA BUS (USART)
Pin
NO. Name ER-A770 I/O Description
97 DB7 DB7 IO DATA BUS (USART)
98 /R /RDH O Read signal (to
USART)
99 /W /WRH O Write signal (to
USART)
100 VCC VCC +5V
101 GND GND GND
102 RES RES USART O Reset signal (to
USART)
103 TRNCLK GND I GND
104 RCVCLK GND I GND
105 DBTST /SRCS ID RS-232/INLINE
USART chip select
106 UTST VCC ID +5V
107 /CSA /CS1 IS USART_A chip
select
108 TRNDTA TXD1 O RS-232 transmission
data signal
109 /DTRA /DTR1 O RS-232 data
terminal ready signal
110 /RTSA NC O NC
111 RCVDTA RCVDT1 IS RS-232 reception
data signal
112 /CTSA GND IS GND
113 /DSRA /DSR1 IS RS-232 data set
ready signal
114 TRNRDYA TRNRDY1 O
RS-232 data
transmission enable
signal
115 RCVRDYA RCVRDY1 O
RS-232 data
reception enable
signal
116 TRNEMPA TRNEMP1 O RS-232 transmission
buffer empty signal
117 SYCBKA BRK1 IO Break code detection
signal
118 GND GND GND
119 /CSB /CS2 IS USART_B chip select
120 TRNDTB TXD2 O NC
121 /DTRB /DTR2 O NC
122 /RTSB NC O NC
123 RCVDTB RCVDT2 IS GND
124 /CTSB GND IS GND
125 /DSRB /DSR2 IS GND
126 TRNRDYB TRNRDY2 O NC
127 RCVRDYB RCVRDY2 O NC
128 TRNEMPB TRNEMP2 O NC
129 SYCBKB BRK2 IO NC
130 GND GND GND
131 /CSC /CS3 IS USART_C chip select
132 TRNDTC TXD3 O NC
133 /DTRC /DTR3 O NC
134 /RTSC /RTS3 O NC
135 RCVDTC RCVDT3 IS GND
136 /CTSC GND IS GND
137 /DSRC /DSR3 IS GND
138 TRNRDYC TRNRDY3 O NC
139 RCVRDYC RCVRDY3 O NC
140 TRNEMPC TRNEMP3 O NC
141 SYCBKC NC IO NC

Pin
NO. Name ER-A770 I/O Description
142 VCC VCC +5V
143 GND GND GND
144 /CSD VCC IS +5V
145 TRNDTD NC O NC
146 /DTRD NC O NC
147 /RTSD NC O NC
148 RCVDTD GND IS GND
149 /CTSD GND IS GND
150 /DSRD GND IS GND
151 TRNRDYD NC O NC
152 RCVRDYD NC O NC
153 TRNEMPD NC O NC
154 SYCBKD NC IO NC
155 /WIN /WRH I Write signal
156 /RIN /RDH I Read signal
157 RSLCT0 AH0 I Address bus
158 RSLCT1 AH1 I Address bus
159 RST RES USART IS Reset signal
160 MCLK CLK USART I Clock (4.91MHz)
I TTL input
ID TTL input with pull down
IS TTL Schmidt input
ISU TTL Schmidt input with pull up
IO TTL I/O
3S 3-state Buffer (6mA)
ON6 Open drain (6mA)
2-4. Z80 CPU
1) Features
The extensive instruction set contains 158 instructions, including the
8080A instruction set as a subset.
NMOS version for low cost high performance solutions, CMOS
version for high performance low power designs.
Z0840006 - 6.17 MHz
CMOS Z84C0006 - DC to 6.17 MHz, Z84C008 - DC to 8 MHz,
Z84C0010 - DC to 10 MHz, Z84C0020 - DC - 20 MHz
6 MHz version can be operated at 6.144 MHz clock.
The Z80 microprocessors and associated family of peripherals can
be linked by a vectored interrupt system. This system can be
daisy-chained to allow implementation of a priority interrupt
scheme.
Duplicate set of both general-purpose and flag registers.
Two sixteen-bit index registers.
Three modes of maskable interrupts:
Mode 0 — 8080A similar;
Mode 1 — Non-Z80 environment, location 38H;
Mode 2 — Z80 family peripherals, vectored interrupts.
On-chip dynamic memory refresh counter.
2) Pin configuration
44Pin Quad Flat Pack (QFP), Pin Assignments
(Only available for 84C00)
DATA
BUS
ADDRESS
BUS
CPU
CONTROL
CPU
BUS
CONTROL
SYSTEM
CONTROL
A0
A1
A2
A3
A4
A5
A6
A7
A8
A9
A10
A11
A12
A13
A14
A15
D1
D2
D3
D4
D5
D6
D0
D7
M1
MREQ
IORQ
RD
WR
RFSH
HALT
WAIT
INT
NMI
RESET
BUSREQ
BUSACK
CLK
+5V
GND
Z8400
Z80 CPU
Figure 1. Pin functions
A4
A3
A2
A1
A0
GND
RFSH
M1
RESET
NC
A5
D3
D5
D6
+5V
D2
D7
D0
D1
NC
CLK
D4
1
11
33
23
2212
3444
Z80 CPU

3) General description
The CPUs are fourth-generation enhanced microprocessors with ex-
ceptional computational power. They offer higher system throughput
and more efficient memory utilization than comparable second- and
third-generation microprocessors. Theinternal registers contain 208
bits of read/write memory that are accessible to the programmer.
These registers include two sets of six general-purpose registers
which may be used individually as either 8-bit registers or as 16-bit
register pairs. In addition, there are two sets of accumulator and flag
registers. A group of "Exchange" instructions makes either set of
main or alternate registers accessible to the programmer. The alter-
nate set allows operation inforeground-background mode or it may be
reserved for very fast interrupt response.
The CPU also contains a Stack Pointer, Program Counter, two index
registers, a Refresh register (counter), and an Interrupt register. The
CPU is easy to incorporate into a system since it requires only a
single +5V power source. All output signals are fully decoded and
timed to control standard memory or peripheral circuits; the CPU is
supported by an extensive family of peripheral controllers.
The internal block diagram (Figure 3) shows the primary functions of
the processors. Subsequent text provides more detail on the I/O con-
troller family, registers, instruction set, interrupts and daisy chaining,
and CPU timing.
4) Pin description
Pin
No. Symbol Signal
name In/Out Function
1 CLK CLK In Clock
2 D4 S D4 In/Out Data bus
3 D3 S D3 In/Out Data bus
4 D5 S D5 In/Out Data bus
5 D6 S D6 In/Out Data bus
6+5V VCC —+5V
7 D2 S D2 In/Out Data bus
8 D7 S D7 In/Out Data bus
9 D0 S D0 In/Out Data bus
10 D1 S D1 In/Out Data bus
11 NC NC — NC
12 INT S INT In Interrupt request signal
13 NMI VCC — Non-maskable interrupt
signal
14 HALT VCC — +5V
15 MREQ S MRQ Out Memory request signal
16 IORQ S IORQ Out Input / Output request signal
17 NC NC — NC
Pin
No. Symbol Signal
name In/Out Function
18 RD S RDS Out Rread signal
19 WR S WRS Out Write signal
20 BUSAK BUSAK Out Bus acknowledge signal
21 WAIT S WAIT In Wait signal
22 BUSRQ BUSRQ In Bus request signal
23 RESET S RES In Reset signal
24 M1 S M1 Out Machine cycle one signal
25 RFSH NC — NC
26 GND GND — GND
27 A0 S A0 Out Address bus
28 A1 S A1 Out Address bus
29 A2 S A2 Out Address bus
30 A3 S A3 Out Address bus
31 A4 S A4 Out Address bus
32 A5 S A5 Out Address bus
33 NC NC — NC
34 A6 S A6 Out Address bus
35 A7 S A7 Out Address bus
36 A8 S A8 Out Address bus
37 A9 S A9 Out Address bus
38 A10 S A10 Out Address bus
39 NC NC — NC
40 A11 S A11 Out Address bus
42 A13 S A13 Out Address bus
43 A14 S A14 Out Address bus
44 A15 S A15 Out Address bus
2-5. Z80 CTC
1) Features
Four independently programmable counter/timer channels, each
with a readable downcounter and a selectable 16 or 256 prescaler.
Downcounters are reloaded automatically at zero count.
Selectable positive or negative trigger initiates timer operation.
Three channels have Zero Count/Timeout outputs capable of driv-
ing Darlington transistors. (1.5mV @ 1.5V)
NMOS version for cost sensitive performance solutions.
CMOS version for the designs requiring low power consumption
NMOS Z0843004 - 4 MHz, Z0843006 - 6.17 MHz.
CMOS Z84C3006 - DC to 6.17 MHz, Z84C3008 - DC to 8 MHz,
Z84C3010 - DC to 10 MHz
Interfaces directly to the Z80 CPU or—for baud rate generation—
to the Z80 SIO.
Standard Z80 Family daisy-chain interrupt structure provides fully
vectored, prioritaized interrupts without external logic. The CTC
may also be used as an interrupt controller.
6 MHz version supports 6.144 MHz CPU clock operation.
2) General description
The Z80 CTC, hereinafter referred to as Z80 CTC or CTC, four-chan-
nel counter/timer can be programmed by system software for a broad
range of counting and timing applications. The four independently
programmable channels of the Z80 CTC satisfy common microcom-
puter system requirements for event counting, interrupt and interval
timing, and general clock rate generation.
System design is simplified because the CTC connects directly to
both the Z80 CPU and the Z80 SIO with no additional logic. In larger
systems, address decoders and buffers may be required.
INTERNAL DATA BUS ALU
REGISTER
ARRAY
ADDRESS
LOGIC AND
BUFFERS
16-BIT
ADDRESS BUS
8-BIT
DATA BUS
INSTRUCTION
REGISTER
DATA BUS
INTERFACE
INSTRUCTION
DECODER
CPU
TIMING
CPU
TIMING
CONTROL
+5V
GND
CLOCK
8 SYSTEMS
AND CPU
CONTROL
OUTPUTS
5 CPU
CONTROL
INPUTS
Figure 3. Z80C CPU Block Diagram

Programming the CTC is straightforward: each channel is pro-
grammed with two bytes: a third is necessary when interrupts are
enabled. Once started, the CTC counts down, automatically reloads
its time constant, and resumes counting. Software timing loops are
completely eliminated. Interrupt processing is simplified because only
one vector need be specified: the CTC internally generates a unique
vector for each channel.
The Z80 CTC requires a single +5% V power supply and the standard
Z80 single-phase system clock. It is packaged in 28-pin DIPs, a 44-
pin plastic chip carrier, and a 44-pin Quad Flat Pack. (Figures 2a, 2b,
and 2c). Note that the QFP package is only available for CMOS
versions.
3) Pin configuration
4) Functional description
The Z80 CTC has four independent counter/timer channels. Each
channel is individually programmed with two words: a control word
and a time-constant word. The control word selects the operating
mode (counter or timer), enables or disables the channel interrupt,
and selects certain other operating parameters. If the timing mode is
selected, the control word also sets a prescaler, which divides the
system clock by either 16 or 256. The time-constant word is a value
from 1 to 256.
During operation, the individual counter channel counts down from
the preset time constant value. In counter mode operation the counter
decrements on each of the CLK/TRG input pulses until zero count is
reached. Each decrement is synchronized by the system clock. For
counts greater than 256, more than one counter can be cascaded. At
zero count, the down-counter is automatically reset with the time
constant value.
The timer mode determines time intervals as small as 2 s (8 MHz), 3
s (6 MHz), or 4 s (4 MHz) without additional logic or software timing
loops. Time intervals are generated by dividing the system clock with
a prescaler that decrements a preset down-counter.
Thus, the time interval is an integral multiple of the clock period, the
prescaler value (16 or 256), and the time constant that is preset in the
down-counter. A timer is triggered automatically when its time con-
stant value is programmed, or by an external CLK/TRG input.
Three channels have two outputs that occur at zero count.
The first output is a zero-count/timeout pulse at the ZC/TO output.
The fourth channel (Channel 3) does not have a ZC/TO output;inter-
rupt request is the only output available from Channel 3.
The second output is Interrupt Request (INT), which occurs if the
channel has its interrupt enabled during programming. When the Z80
CPU acknowledges Interrupt Request, the Z80 CTC places an inter-
rupt vector on the data bus.
The four channels of the Z80 CTC are fully prioritized and fit into four
configuous slots in a standard Z80 daisy-chain interrupt structure.
Channel 0 is the highest priority and Channel 3 the lowest. Interrupts
can be individually enabled (or disabled) for each of the four chan-
nels.
5) Pin description
Pin
No. Symbol Signal
name In/Out Function
1 D0 S D0 In/Out Data bus
2 D1 S D1 In/Out Data bus
3 D2 S D2 In/Out Data bus
4 D3 S D3 In/Out Data bus
5NC NC —NC
6NC NC —NC
7NC NC —NC
8 D4 S D4 In/Out Data busj*9
10 D6 S D6 In/Out Data bus
11 NC NC — NC
12 D7 S D7 In/Out Data bus
13 GND GND — GND
14 RD S RDS In Read cycle status signal
15 NC NC — NC
16 ZC/TO0 S TM0 Out Zero count / Timeout signal
17 NC NC — NC
18 ZC/TO1 NC — NC
19 ZC/TO2 NC — NC
20 NC NC — NC
21 IORQ S IORQ In Input / Output request signal
22 IEO NC — NC
23 INT S INT Out Interrupt request signal
24 NC NC — NC
25 IEI VCC — +5V
26 NC NC — NC
27 M1 S M1 In Machine cycle one signal
28 NC NC — NC
29 CLK CLK In System clock
30 NC NC — NC
31 CE S A6 In Chip enable signal
32 RESET S RES In Reset signal
33 CS0 S A0 In Channelselect signal
34 NC NC — NC
CLK GND
CHANNEL
SIGNALS
CTC
CONTROL
FROM
CPU
DAISY
CHAIN
INTERRUPT
CONTROL
CPU
DATA
BUS
ZC/TO0
CLK/TRG1
ZC/TO1
CLK/TRG2
ZC/TO2
CLK/TRG3
Z80 CTC
D1
D2
D3
D4
D5
D6
CS0
CS1
M1
IORQ
IEO
CLK/TRG0
RESET
INT
IEI
CE
RD
D0
D7
+5V
Figure 1. Pin Functions
11
1
2333
NC
ZC/TO2
ZC/TO1
NC
ZC/TO0
NC
RD
GND
D7
IEO
IORQ
CLK/TRG3
CLK/TRG2
NC
NC
CLK/TRG1
CLK/TRG0
NC
+5V
NC
NC
CSI
34
44
22
12
CMOS
Z80 CTC
Figure 2c. 44-pin Quad Flat Pack Pin Assignments

Pin
No. Symbol Signal
name In/Out Function
35 CS1 S A1 In Channelselect signal
36 CLK/TRG3 S TM1 In External clock / timer signal
37 CLK/TRG2 S TM0 In External clock / timer signal
38 NC NC — NC
39 NC NC — NC
40 CLK/TRG1 S INTS In External clock / timer signal
41 CLK/TRG0 VCC In +5V
42 NC NC — NC
43 +5V VCC — +5V
44 NC NC — NC
2-6. PD71037
DMA CONTROLLER
The PD71037 is a direct memory access controller (DMAC) for the
micro processor system. It provides higher processing speed and
lower power consumption in comparison with those in conventional
use. Each of the four built-in DMA channels has 64-KB addresses
and the function of counting the number of bytes of transferred data,
and can transfer data from I/O to memory and from memory to mem-
ory as well.
1) FEATURES
The clock speed is 10 MHz, twice that of the PD8237A-5 (clock
speed of 5 MHz).
Each of the four DMA channels can be operated independently.
Each channel can be self-initialized.
Data is transferrable from memory to memory.
Data in memory can independently initialized by block.
High speed data transfer:
3.2 MB/sec. (clock seed of 10 MHz, normal transfer mode)
5.0 MB/sec. (clock speed of 10 MHz, compression transfer mode)
The number of DMA channels can directly be expanded
(Expansion mode).
END input when data transfer is finished.
Software DMA request available.
CMOS
Low power consumption0
2) Pin configuration
3) Pin configuration
Pin
No. Symbol Signal
name
In/
Out Function
1 READY READY In Ready signal
2 HLDAK HLDAK In Hold acknowledge signal
3 ASTB S ASTB Out Address strobe signal
4 AEN S AEN Out Address enable signal
5 HLDRQ HLDRQ Out Hold request signal
6NC NC —NC
7CS CS In Chip select signal
8 CLK CLK In Clock
9 RESET SRNRESET In Reset signal
10 DMAAK2 S DACK2 Out DMA acknowlidge signal
11 DMAAK3 S DACK3 Out DMA acknowlidge signal
12 DMARQ3 S DRQ3 In DMA request signal
13 DMARQ2 S DRQ2 In DMA request signal
14 DMARQ1 S DRQ1 In DMA request signal
15 DMARQ0 S DRQ0 In DMA request signal
16 GND GND — GND
17 NC NC — NC
18 A15/D7 S D7 In/Out Data bus
19 A14/D6 S D6 In/Out Data bus
20 A13/D5 S D5 In/Out Data bus
21 DMAAK1 S DACK1 Out DMA acknowlidge signal
22 DMAAK0 S DACK0 Out DMA acknowlidge signal
23 A12/D4 S D4 In/Out Data bus
24 A11/D3 S D3 In/Out Data bus
25 A10/D2 S D2 In/Out Data bus
26 A9/D1 S D1 In/Out Data bus
27 A8/D0 S D0 In/Out Data bus
28 NC NC — NC
29 VDD VCC — +5V
30 A0 S A0 In Address bus
31 A1 S A1 In Address bus
32 A2 S A2 In Address bus
33 A3 S A3 In Address bus
34 NC NC — NC
35 END / TC TC In/Out End / Terminal cut signal
36 A4 S A4 In Address bus
37 A5 S A5 In Address bus
38 A6 S A6 In Address bus
39 A7 S A7 In Address bus
40 IORD S IOR In/Out I/O read signal
41 IOWR S IOW In/Out I/O write signal
42 MRD S MRD Out Memory read signal
43 MWR NC — NC
44 NC NC — NC
READY
1
HLDAK
2
ASTB
3
AEN
4
HLDRQ
5
NC
6
CS
7
CLK
8
RESET
9
DMAAK2
10
DMAAK3
11
A3
33
A2
32
A1
31
A0
30
VDD
29
NC
28
A8/D0
27
A9/D1
26
A10/D2
25
A11/D3
24
A12/D4
23
µPD71037GB-3B4

2-7. MB62H149
1) Outline
The MB62H149 is a semi-custom LSI chip for the peripheral circuits
in the SRN (SHARP Retail Network), its main function is to communi-
cate data with the host CPU and control the peripheral circuits and
transmission control circuits of the Sub CPU (Z-80). Fig. 2. shows the
general configuration of the functions:
2) Internal functions
(1) Data handshaking circuit
Is used because data processing speeds vary and the timing of the
HOST CPU and SUB CPU do not synchronize, the MB62H149 is
used for data handshaking. When the data handshaking portion is
broken down, the system consists of a Write Signal from the HOST
CPU to the MB62H149, Read Signal from the MB62H149 of the SUB
CPU, Write Signal from the SUB CPU to the MB62H149 and Read
Signal from the MB62H149 of the HOST CPU, all of which from two
blocks as shown.
(2) Peripheral circuit
The peripheral circuit consists of an I/O address generation unit on
the SUB CPU, block dividing circuit, and the wait signal control unit.
(a) I/O address generation circuit
A total of 11 I/O addresses are generated by A0, A1, A4, A5 and
RD and WR signals.
(b) CPU and DMAC wait signal control unit
Clocks into the CPU (Z-80), SUB CPU and its peripheral LSI,
DMAC and CTC are operated respectively on 4 MHz.
While, the ADLC (MC68B54) (Advanced Data Link Control) is
operated by the E (Enable clock) of 2 MHz according to restric-
tions in terms of the hardware of the LSI.
It is necessary to synchronize the timing of the write and read in
the ADLC.
To control synchronization, timing, and input, the wait signal goes
into the CPU for CPU access and into the DMAC for DMA access.
This block is a circuit to generate such wait signal.
(c) Clock dividing circuit
This block divides the blocks according to the CLK supplied from
outside to generate the clock for CPU, DMAC and CTC and the E
and transmission clock rate (480 KBPS or 1 MBPS selectable) for
the ADLC.
(3) Transmission control circuit
The transmission control circuit is divided into the modem unit, carrier
detect unit, collision detect unit.
(a) Modem circuit
The transmission data input from the ADLC are PE modulated
(phase encoding modulation), the circuit to be output to the trans-
mission driver and the reception data input from the transmission
receiver are demodulated and produced at the ADLC.
(b) Collision detect circuit
The data transmitted from the home station is received and de-
tects a collision on the transmission line by means of an exclusive
OR gate.
(c) Carrier detect circuit
This circuit detects whether data is flowing on the transmission
line. It consists of a circuit which immediately senses a no data
status on the line. When data is not on the line the circuit functions
to sense an elapse of the fixed time rate. The immediate sensing
circuit is used for response testing and the delayed sensing circuit
is used for data testing.
The fixed time rate is selectable according to the transmission
speed as shown below via SRV-mode programming. Job #922.
Transmission speed Delay time
1 MBPS 1.6m sec, 3.2m sec, 4.8m sec, 6.4m sec.
480 KBPS 3.2m sec, 6.4m sec, 9.6m sec, 12.8m sec.
MB62H149
Line
TRANS-
MISSION
CONTROL
CIRCUIT
PERIPHERAL
CIRCUIT
DATA HAND
SHAKING
CIRCUIT
TIMER
COUNTER
SUB-CPU
(Z-80)
DMAC
ADLC
HOST CPU
Fig. 2
HOST CPU MB62H149 SUB CPU
Write Read (HOST CPU TO SUB CPU)
(FROM SUB CPU TO HOST CPU)HOST CPU MB62H149 SUB CPU
WriteRead
Fig. 3
HOST CPU
DATA BUS
(8bit)
HOST CPU address
and RD, WR
SUB CPU
DATA BUS
(8bit)
HOST CPU · SUB CPU
& DMAC control
HOST CPU
address
decode
SUB CPU
write register
(HOST CPU
read register)
HOST CPU
write register
(SUB CPU
read register)
SUB CPU
write & HOST
CPU read control
unit (DMA &
CPU access)
HOST CPU
write & SUB
CPU read
control unit
(DMA & CPU
access)
Fig. 4
CLK (16 MHz)
I/O address
Wait signal
SUB CPU address
& RD, WR SUB CPU address
decoding unit
CPU & DMAC wait
signal control unit
Clock dividing
circuit System clock
(4 MHz)
Fig. 5
ADLC TDY
ADLC RDX
Collision detect
To transmission driver
From transmission receiver
Carrier detect 1
(for data)
Carrier detect 2
(for resronse)
MODEM unit
Collision
detect unit
Carrier
detect unit
Fig. 6

3) Terminal Name and Description (MB62H149)
Pin
No.
Terminal
name
Host/
Sub
In/
Out Description
1 CLK Sub In Clock in (16 MHz)
2 — — — N.U.
3IORQ Sub In I/O request
4MREQ Sub In Memory request
5RDS Sub In Read from sub
6WRS Sub In Write from sub
7INTS Sub Out Interrupt to sub
8Sub Out Clock out
9TM0SubInTimer 0
10 TM1 Sub Out Timer 1
11 MRD Sub Out Memory read
12 VSS — — GND
13 WAIT Sub Out Wait signal
14 A15 Sub Out Address bus for DMA
16 A9 Sub Out
17 A8 Sub Out
18 A5 Sub In
19 A4 Sub In
20 A1 Sub In
21 A0 Sub In
22 DAK01 Sub In DMA acknowledge 0+1
23 — — — N.U.
24 MWR0 Sub Out Memory write
25 D7 Sub I/O Data bus
26 D6 Sub I/O
27 D5 Sub I/O
28 D4 Sub I/O
29 D3 Sub I/O
30 D2 Sub I/O
31 D1 Sub I/O
32 D0 Sub I/O
33 VDD — — +5V
34 — — — N.U.
35 RES Host In Reset
36 IO/WR Sub I/O I/O write
37 IO/RD Sub I/O I/O read
38 AEN Sub In Address enable from DMAC
39 AST Sub In Address strobe from DMAC
40 TCS Sub In Terminal count
41 DAK23 Sub In DMA acknowledge 2+3
42 DRQRS Sub Out DMA request read to sub
43 DRQWS Sub Out DMA request write to sub
44 RDH Host In Read from Host
45 WRH Host In write from Host
46 INTH Host Out Interrupt to host
47 DAK Host In DMA acknowledge from host
48 TCH Host In Terminal count from host
49 DRQWH Host Out DMA request read to host
50 DRQWH Host Out DMA request write to host
51 CS Host In Chip select from host
52 VSS — — GND
53 — — — N.U.
54 DB0 Host I/O Data bus
55 DB1 Host I/O Data bus
56 DB2 Host I/O Data bus
57 DB3 Host I/O Data bus
58 DB4 Host I/O Data bus
59 DB5 Host I/O Data bus
60 DB6 Host I/O Data bus
61 DB7 Host I/O Data bus
62 AB0 Host In Address bus from host
63 — — — N.U.
64 AB1 Host In Address bus from host
65 COL Sub In Collision detect signal
66 RDI Sub In Receive data from receiver
67 TDI Sub Out Transmmit data to driver
68 RTS Sub In Request to send
69 RXC Sub Out Receive clock to ADLC
70 RXD Sub Out Receive data to ADLC
71 TXC Sub Out Transmmit clock
72 TXD Sub In Transmmit data
73 VDD — — +5V
74 E Sub In Enable clock to ADLC
75 IRQ Sub In Interrupt request from ADLC
76 LCS Sub Out Link controller chip select
77 — — — N.U.
78 RS1 Sub Out Register select 1
79 RS0 Sub Out Register select 0
80 MSK Sub Out Mask signal
14
17.9 ±
0.4
20
23.9 ±
0.6
0.8 ±
0.15
0.35 ±
0.1
INDEX
LEAD
NO
1
24
25
40
41
64
65
80
Fig. 7

2-8. VGA controller (MN89303A)
1) Pin Configuration
2) Block diagram
1
XIN 2
GND 3
AEN 4
/SBEH 5
/IOWR 6
/IORD 7
/SMEMW 8
/SMEMR 9
A21 10
A20 11
SA19 12
13
SA17
14
SA16
15
SA15
16
SA14 17
SA13
18
SA12
19
SA11
20
SA10 21
SA9
22
SA8
23
SA7
24
SA6 25
SA5
26
SA4
27
SA3 28
SA2 29
SA1
30
SA0 31
32
128 XO
127
126 MINTEST
125 TEST
124 RESET
123 VDD
122 GND
121 MD0
120 MD1
119 MD2
118 MD3
117 MD4
116 MD5
115 MD6
114 MD7
113 MD8
112 MD9
111 VDD
110 GND
109 MD10
108 MD11
107 MD12
106 MD13
105 MD14
104 MD15
103 /WE
102 /LCAS
101 /UCAS
100 /RAS
99 VDD
98 GND
97 MA0
33
GND 34
VDD 35
SD15 36
SD14 37
SD13 38
SD12 39
GND 40
SD11 41
SD10 42
SD9 43
VDD 44
SD8 45
SD7 46
SD6 47
GND 48
SD5 49
SD4 50
SD3 51
SD2 52
SD1 53
SD0 54
GND 55
VDD 56
IOCHRDY 57
/MEMCS16 58
/IOCS16 59
GND 60
VDD 61
DCLK 62
DISP 63
LP 64
FP
GND
SA18
/BIOSEN
/REFRESH
96 MA1
95 MA2
94 MA3
93 MA4
92 MA5
91 MA6
90 MA7
89 MA8
88 MA9
87 VDD
86 GND
85
84 LCDON
83 BACKON
82 LD0
81 LD1
80 LD2
79 LD3
78 LD4
77 LD5
76 LD6
75 LD7
74 VDD
73 GND
72 UD0
71 UD1
70 UD2
69 UD3
68 UD4
67 UD5
66
65
LOGICON
UD6
UD7
1
XIN
RESET
TEST/MINTEST
124
126/125
ADDRESS[21:0]
3
LCD panel
controller
UD[7:0]
LD[7:0]
BACKON
LCDON
83
FO
DISP
DCLK
LOGICON
84
85
63
64
62
LP
61
SD[15:0]
AEN
SBHE
IOWR
IORD
SMEMW
SMEMR
IOCHRDY
REFRESH
MEMCS16
IOCS16
4
5
6
7
8
56
32
57
58
Host
interface
LCD/CRT
controller
Gray scale
engine
Memory
write
buffer
RAM table
Hardware
cursor
Attributer
Video FIFO
Mmory
interface
Access
attributer
Guraphics
controller
MA[9:0]
MD[15:0]
RAS
UCAS
LCAS
WE
BIOSEN
100
101
102
103
31

3) Pin configuration
Pin
No. Symbol Signal
name
In/
Out Function
1 XIN XIN In 25.175MHz
2 GND GND In GND
3 AEN GND In GND
4 /SBEH /SBEH In System byte high enable
5 /IOWR /IOWR In I/O write
6 /IORD /IORD In I/O read
7 /SMEMW /SMEMW In Meory write
8 /SMEMR /SMEMR In Memory read
9 A21 GND In GND
10 A20 GND In GND
11 SA19 VCC In +5V
12 SA18 GND In GND
13 SA17 VCC In +5V
14 SA16 A16 In Address bus
15 SA15 A15 In Address bus
16 SA14 A14 In Address bus
17 SA13 A13 In Address bus
18 SA12 A12 In Address bus
19 SA11 A11 In Address bus
20 SA10 A10 In Address bus
21 SA9 A9 In Address bus
22 SA8 A8 In Address bus
23 SA7 A7 In Address bus
24 SA6 A6 In Address bus
25 SA5 A5 In Address bus
26 SA4 A4 In Address bus
27 SA3 A3 In Address bus
28 SA2 A2 In Address bus
29 SA1 A1 In Address bus
30 SA0 A0 In Address bus
31 /BIOSEN NC In NC
32 /REFRESH /RFSH In Refresh signal
33 GND GND In GND
34 VDD VCC In +5V
35 SD15 D7 I/O Data bus
36 SD14 D6 I/O Data bus
37 SD13 D5 I/O Data bus
38 SD12 D4 I/O Data bus
39 GND GND In GND
40 SD11 D3 I/O Data bus
41 SD10 D2 I/O Data bus
42 SD9 D1 I/O Data bus
43 VDD VCC In +5V
44 SD8 D0 I/O Data bus
45 SD7 D15 I/O Data bus
46 SD6 D14 I/O Data bus
47 GND GND In GND
48 SD5 D13 I/O Data bus
49 SD4 D12 I/O Data bus
50 SD3 D11 I/O Data bus
51 SD2 D10 I/O Data bus
52 SD1 D9 I/O Data bus
53 SD0 D8 I/O Data bus
54 GND GND In GND
55 VDD VCC In +5V
56 IOCHRDY /VWAITI Out Channel ready signal
57 /MEMCS16 NC In NC
58 /IOCS16 NC In NC
59 GND GND In GND
Pin
No. Symbol Signal
name
In/
Out Function
60 VDD VCC In +5V
61 DCLK XCK Out Data shift clock
62 DISP DISP Out Display enable
63 LP LP Out Line pulse
64 FP YD OUt Frame pulse
65 UD7 DU7 Out Upper data
66 UD6 DU6 Out Upper data
67 UD5 DU5 Out Upper data
68 UD4 DU4 Out Upper data
69 UD3 DU3 Out Upper data
70 UD2 DU2 Out Upper data
71 UD1 DU1 Out Upper data
72 UD0 DU0 Out Upper data
73 GND GND In GND
74 VDD VCC In +5V
75 LD7 DL7 Out Lower data
76 LD6 DL6 Out Lower data
77 LD5 DL5 Out Lower data
78 LD4 DL4 Out Lower data
79 LD3 DL3 Out Lower data
80 LD2 DL2 Out Lower data
81 LD1 DL1 Out Lower data
82 LD0 DL0 Out Lower data
83 BACKON BKLT Out Back light On
84 LCDON LCDON Out LCD drive power on signal
85 LOGICON NC Out LCD logic power on signal
86 GND GND In GND
87 VDD VCC In +5V
88 MA9 NC Out NC
89 MA8 MA8 Out Memory address bus
90 MA7 MA7 Out Memory address bus
91 MA6 MA6 Out Memory address bus
92 MA5 MA5 Out Memory address bus
93 MA4 MA4 Out Memory address bus
92 MA3 MA3 Out Memory address bus
91 MA2 MA2 Out Memory address bus
92 MA5 MA5 Out Memory address bus
93 MA4 MA4 Out Memory address bus
94 MA3 MA3 Out Memory address bus
95 MA2 MA2 Out Memory address bus
96 MA1 MA1 Out Memory address bus
97 MA0 MA0 Out Memory address bus
98 GND GND In GND
99 VDD VCC In VCC
100 /RAS /RASV Out RAS address strobe
101 /UCAS /UCASV Out Upper CAS address strobe
102 /LCAS /LCASV Out Lower CAS address strobe
103 /WE /WEV Out Write enable
104 MD15 MD15 I/O Memory data
105 MD14 MD14 I/O Memory data
106 MD13 MD13 I/O Memory data
107 MD12 MD12 I/O Memory data
108 MD11 MD11 I/O Memory data
109 MD10 MD10 I/O Memory data
110 GND GND In GND
111 VDD VCC In +5V
112 MD9 MD9 I/O Memory data
113 MD8 MD8 I/O Memory data
114 MD7 MD7 I/O Memory data

Pin
No. Symbol Signal
name
In/
Out Function
115 MD6 MD6 I/O Memory data
116 MD5 MD5 I/O Memory data
117 MD4 MD4 I/O Memory data
118 MD3 MD3 I/O Memory data
119 MD2 MD2 I/O Memory data
120 MD1 MD1 I/O Memory data
121 MD0 MD0 I/O Memory data
122 GND GND In GND
123 VDD VCC In +5V
124 RESET RESET In Reset signal
125 MINTEST GND In GND
126 TEST GND In GND
127 GND GND In GND
128 XO XO Out 25.175MHz
2-9. CKDC9 (HD404728B02FS)
1) General description
The CKDC9 is a 4-bit microcomputer developed for the ER-A770 and
provides functions to control the real-time clock, keys, and displays.
The basic functions of the CKDC7 are shown below.
Keys: The CKDC9 is capable of controlling a maximum of 256
momentary keys. (Sharp 2-key rollover control)
Simultaneous scanning of key and switch
(When a key is scanned, the state of a mode and clerk
switch is also buffered. The host can scan the state of
switch together with the key entry data at the same time
the key is scanned.)
Switches: Mode switch with 14 positions maximum
8-bit clerk (cashier) switch
2-bit feed switch
1-bit receipt on/off switch
1-bit option switch
4-bit general-purpose switch (1-bit is used for keyboard
select)
Displays: 16-column dot display
12-column 7-segment display (column digit selectable)
All column blink controlled for the dot and 7-segment dis-
play decimal point and indicators
Programmable patterns for 7-segment display:
Four patterns
Internal driver for 7-segment display
Buzzer: Single tone control
Clock: Year, month, day of month, day of week, hour, minute
Alarm: Hour, minute
Interrupt request (event control):
Detection of key input, switch position change, alarm is-
sue, and counter overflow
2) Pin description
Pin
No. Symbol Signal
name
In/
Out Function
1 SB SB Out Segment B
2 SC SC Out Segment C
3 SD SD Out Segment D
4 SE SE Out Segment E
5 SF SF Out Segment F
6 SG SG Out Segment G
7 P4 AP Out
8P0 NC—NC
Pin
No. Symbol Signal
name
In/
Out Function
9P1 NC—NC
10 P2 DP Out Decimal point
11 P3 ID Out Indicator
12 MODR VCC — +5V
13 CFSR CFSR In Clerk key, Feed key, Switch
return signal
14 KEX0 NC Out NC
15 KEX1 NC Out NC
16 RQ GND — GND
17 SKR0 VCC — +5V
18 ST0 ST0 Out Key strobe signal
19 ST1 ST1 Out Key strobe signal
20 ST2 ST2 Out Key strobe signal
21 ST3 ST3 Out Key strobe signal
22 POFF POFF In Power off signal
23 STOP STOP In STOP signal
24 DDIG VCC — +5V
25 DCS DCS — Dot display controller chip select
DCS
26 VCC VCKDC — +5V
27 SCK SCK In Clock signal
28 HTS HTS In Key data from host
29 STH STH Out Key data to host
30 SDISP GND — GND
31 BUZZ BUZZ Out Buzzer
32 DSCK DSCK — Dot display controller SCK
33 SRES RESET Out Reset signal
34 DS0 DSO — Dot display controller SO
35 SHEN SHEN Out Shift enable signal
36 IRQ KRQ Out Key request signal
37 KR0 KR0 In Key return signal
38 KR1 KR1 In Key return signal
39 KR2 KR2 In Key return signal
40 KR3 KR3 In Key return signal
41 RESET CKDCR In CKDC reset signal
42 OSC2 OSC2 — Clock
43 OSC1 OSC1 — Clock
44 GND GND — GND
45 CL1 CL1 — Time clock
46 CL2 CL2 — Time clock
47 TEST VCKDC — +5V
48 G0 G1 Out Display digit signal
49 G1 G2 Out Display digit signal
50 G2 G3 Out Display digit signal
51 G3 G4 Out Display digit signal
52 G4 G5 Out Display digit signal
53 G5 G6 Out Display digit signal
54 G6 G7 Out Display digit signal
55 G7 G8 Out Display digit signal
56 G8 G9 Out Display digit signal
57 G9 G10 Out Display digit signal
58 G10 G11 Out Display digit signal
59 G11 NC Out NC
60 PO0 NC NC
61 PO1 NC NC
62 PO2 NC — NC
63 PO3 NC — NC
64 SA SA — Segment A

2-10. ISP2032
This IC has been developed specially for UP-3300 to achieve VGA
CHIP and PSRAM interfaces.
Pin descriotion
Pin
No. Name I/O Function
1 /VMEM In
VIDEO MEMORY DECODE
C00000H C1FFFFH
16bit/8bit access, 8 bit read from the
CPU is treated as 16-bit on the VGA.
2 /VMEM2 In
VIDEO MEMORY DECODE (ONLY FOR
GRAPHICS MODE; 8BIT)
C80000H C9FFFFH 8-bit access only.
/VMEM and /VMEM2 differ in their
apparent address to each other, but the
contents of memory to be accessed are
the same.
They differ in access method
(WORD/BYTE).
3 /HWR In HIGH BYTE WRITE FROM CPU
4 /LWR In LOW BYTE WRITE FROM CPU
5 PHAI In CLOCK FROM CPU
6VCC
7 /ISPEN In for ISP (In System Program)
8 /VWAITI In WAIT FROM VGA CHIP (IOCHRDY)
9 /VWAIT Out
WAIT TO MPCA
There are following 2 ORs.
IOCHRDY from VGA CHIP
1 WAIT is generated when VRAM.
VGA I/O is accessed. (Because
IOCHRDY is slow, 1 WAIT is generated
prior to it.)
10 /DWRI In DELAYED WRITE (FOR VGA CHIP
TIMING)
11 /DWRO Out WRITE FOR /DWRI
12 /DRDI In DELAYED READ (FOR VGA CHIP
TIMING)
13 /DRD Out READ FOR /PRDI
14 RES Out RESET OUTPUT
RESET NOT (/RESET)
15 /RES In /RESET INPUT
16 A0 In A0
17 GND
18 A20 In A20
19 PCE21E Out EXTENDED PSRAM1 DECODE (EVEN)
800000H 8FFFFFH
20 PCE210 Out EXTENDED PSRAM1 DECODE (ODD)
800000H 8FFFFFH
21 PCE220 Out EXTENDED PSRAM2 DECODE (ODD)
900000H 9FFFFFH
22 PCE22E Out EXTENDED PSRAM2 DECODE (EVEN)
900000H 9FFFFFH
23 /IPLON0 In IPL SIGNAL
24 /PSRF0 Out PSRAM REFRESH
25 /OWR Out PSRAM WRITE (ODD SIDE)
26 /M3SWP Out MODE3 BUS SWAP (FOR PSRAM
ACCESS WHEN IPL)
27 Y2/SCLK ISP
28 VCC
29 Y1/RESET ISP
30 MODE ISP
31 RASPN2E In
EXTENDED PSRAM2 DECODE
(FROM MPCA)
800000H 9FFFFFH
Pin
No. Name I/O Function
32 RASPN2 In
EXTENDED PSRAM2 DECODE
(FROM MPCA)
800000H 9FFFFFH
33 /RASPN12 In PSRAM DECODE (FROM MPCA)
600000H 9FFFFFH
34 /AS In /AS FROM CPU
35 /RD In /RD FROM CPU
36 /RFSH In /RFSH FROM CPU
37 /SMEMR Out VIDEO MEMORY READ (TO VGA CHIP)
38 /SMEMW Out VIDEO MEMORY WRITE (TO VGA
CHIP)
39 GND
40 /COE0 Not used
41 /IORD Out VGA IO READ (TO VGA CHIP)
42 /IOWR Out VGA IO WRITE (TO VGA CHIP)
43 /SBHE Out BUS HIGH ENABLE (TO VGA CHIP)
44 /VIO2 Out VGA IO CHIP SELECT
3. Address map
3-1. Total memory space
The address map of the total memory space is shown below. As you
can see, the memory space is divided into the following 5 blocks:
0page area (including the I/O area)
VRAM
RAM
ROM
Extended I/O area
000000h 0 page area
(64KB)
00FFFFh
200000h
600000h
C00000h
F00000h
FFFFFFh
Extended I/O area
(1MB)
(6MB)
(2MB)
Flash
RAM
(4MB)
VRAM
(1MB)
EP-ROM
D00000h * The expanded I/O area means
the space for the I/O device
addressed in the area excluding
the 0 page one.
MPCA8 uses FFFF00h to
FFFFFFh for the addressed
register (BAR) of SSP.
The I/O register for VGAC is
included.
* In the 0 page area, lower 64KB
or less of the flash area is
mapped.
By mapping the ROM area, the
reset start and other vectors
become addressable.
Fig. 2

3-2. 0page area
The 0page area consists of four spaces: the ROM mapped area,
internal and external I/O areas.
The ROM mapped space have been devised for the following pur-
poses:
Simplifying the procedure for booting the IPL program
Achieving high-speed accessing, and accessing by abbreviated
instructions.
3-3. I/O areas
The addresses from 00FF80h to 00FFFFh are called the internal I/O
area.
The internal I/O area is a space where the control registers and
built-in ports inside the CPU are addressed.
The external I/O area is a space where the peripheral devices outside
the CPU or devices on an optional card are addressed.
3-4. ROM space
Fig.5 shows the ROM space. The ER-A770 uses 2MB of NOR-type
flash memory instead of conventional ROM, so that the FROS1# from
the MPCA8 is input into the chip enable of the flash memory.
3-5. VRAM & RAM space
The VRAM is the display memory of the LCD.
000000h
00FFFFh
00FF80h
00FE80h Internal I/O area
External I/O area
ROM mapping area
I/O area
* The ROM area 200000h to
20FFFFh (ROS1 lower 64KB)
is mapped on the ROMmapping
area.
* The internal I/O area is used
for peripheral modules inside
the CPU; the external I/O area
is used for peripheral modules
outside the CPU.
For more information, refer to
the H8/510 hardware manual
and peripheral device
specification.
Fig. 3
00FE80h
00FF80h
00FFA0h
00FFB0h
00FFB4h
00FFB8h
00FFBCh
00FFC0h
00FFD0h
00FFE0h
00FFF0h
00FFFFh
Internal I/O area
MPCCS
MCR1Z
MCR2Z
OPCCS2
OPCCS1
T/PZ
Not used
OPTCSZ
Expanded MPC
(not used)
PRNZ (not used)
CPCSZ (not used)
TPRCI (not used) * CPCSZ is CPC select for
Centronics Interface.
* MPCCS and expanded MPC
signals are base signals for
MPCA8 internal register
decode. There is no external
signal.
* MCR1Z and MCR2Z are chip
select signals for the magnet
card reader.
(Use lower 2bytes.)
* T/PZ is the internal decode
signal for USART built in
MPCA8. Thereis no external
signal. (Use lower 2bytes.)
* OPCCS1 and OPCCS2
signals are decoded inside
the OPC (OPTION PERIP-
HERAL CONTROLLER)
using the option decode
signal OPTCS. There is no
external signal.
Fig. 4
200000h
(MAX4MB)
ROS1
5FFFFF
* Lower 64KB of the ROS1 is
mapped on the 0 page area.
* ROS1 is decoded by
MPCA8.
Fig. 5
600000h
BFFFFFh
800000h
A00000h
D00000h
RAS1
VRAM
(2MB)
RAS2
(2MB)
(1MB)
* All the decode signals in the
area in the figure are supported
by MPCA8.
* RAS1 signals from MPCA8
correspond to 2MB 600000h to
7FFFFFh.
* OPTION RAM board (1MB and
2MB) interfaces using RAS2
as the base signal.
* The actual VRAM is 512KB,
but it is accessed by every
128KB of bank according to
VGAC specification.
Fig. 6

3-6. Extended I/O area
The addresses from F00000h to FFFFFFh are called an extended I/O
area. The ER-A770 uses the following addresses as the break ad-
dress register (BAR) for SSP.
FFFF00h FFFFFFh
4. LCD display
The ER-770 uses a 320 x 240 dot monochromatic LCD for the main
display and VGAC (MN89303A) for the display controller which is
connected to H8/510 in the ISA bus connection mode.
4-1. Block diagram
Here is the block diagram of the LCD and its allied components.
4-2. LCD panel
The LCD panel uses a dot-matrix liquid crystal module LM320153
with monochromatic STN and COFT backlight. The resolution is 320
x 240.
4-3. Display controller
Matsushita VGAC (MN89303A) is used for display controller.
VRAM is on the address space of the CPU and data can be written
on and read from it by every 128 KB of bank at the address C00000H
C1FFFFH from the CPU side. VRAM consists of 4 banks.
4-4. LCD ON control
The LCD’s is bias power supply is controlled by the MN89303A termi-
nal LCDON to turn the LCD screen on and off.
The LCDON is at "L" at resetting +5V power is supplied to the LCD by
setting the expanded function control register bit5 of MN89303A to
"H" with software. The LCD screen isn’t turned on until +5V is sup-
plied.
4-5. Back light control
The back light is turned ON/OFF by the MN89303A terminal
BACKON. The initial value is "L" and the back light is off. By setting
the expanded function control register bit6 of MN89303A to "H", the
inverter unit is turned on.
4-6. Luminance and contrast adjustment
Luminance: Luminance is adjusted with an inverter which has dim-
ming function.
Contrast: Contrast is adjusted by controlling the contrast adjust-
ment voltage (VCON) of the LM320153
5. Customer display
The ER-770 can incorporate a UP-116DP (display tube unit for the
UP-P16DP) for the customer display to carry out the same control as
for the pole display (UP-P16DP).
CPU
H8/510
RD#
WR#
SD0-15
SA0-16
IORD#
MEMRD#
IOWR#
MEMWR#
PHAI CLK
WAIT#
RAS/CAS
WE#
MD0-15
MA0-9
RAS/CAS
WE#
D0-15
A0-9
VRAM
DRAM:512KB
LD0-3
LP
FP
DCLK
LD0-3
LP
FP
DCLK
LCD (320X240)
BACKLIGHTVEE
BIAS
INVERTER
LCDON
BACKON
LCDWT
RFSH#
WAIT#
MPCA8
MN89303A
Fig. 7

6. Pseudo SRAM (Standard)
The device is TOSHIBA 4MB SRAM (TC51V8512AFT 512K 8bit) with
access time of 120ns.
6-1. CPU interface
The figure below shows a typical pseudo SRAM interface in the ER-
A770.
6-2. Pseudo SRAM address
Standard SRAM is decoded as follows by the RASPN1 signal.
700000h 7FFFFFh
The base signal is 2MB. It thus wraparounds with 600000H
6FFFFFH 1MB.
Pseudo SRAM consists of 1 chip for respective even and odd number
addresses. Both of word and byte access from CPU are available.
7. NOR-type flash memory
Here is the explanation for the interface of NOR-type flash memory.
The device is Sharp’s LH28F016SU flash memory which consists of
512 K words 16 or 1 MB 8, with 32 blocks of 64 KB.
7-1. CPU interface
The figure below shows a typical interface for the LH28F016SU of the
ER-A770 system.
7-2. Device control
After resetting, the device automatically enters the array read mode
and perform the same action as the usual ROM, thus requiring no
special consideration when reading data.
Data can be written at high speed by using the page buffer.
8. SSP control
The ER-A770 uses flash memory in the place of EPROM, so it is
possible to rewrite the contents of the flash memory in changing the
program. However, since the existing gate array MPCA8 is used, it is
also possible to use the conventional SSP.
8-1. Operation
Like the MPCA7, the MPCA8 adopts the break address register com-
parison method for detecting addresses. The operation of this method
is briefly explained below.
The gate array always compares the break address register (BAR)
built in the gate array, with the address bus to monitor the address
bus.
If both agree, the gate array outputs the NMI signal to the CPU, which
in turn shifts from normal handling to exception handling.
In both the MPCA7 and the MPCA8, SSP is achieved by the above
operation.
The setting of the break address register (BAR) is directly written in
the addresses from FFFF00h to FFFFFFh.
9. Interrupt control
There are roughly two types of interrupts:
Internal interrupts: Controlled inside the CPU
External interrupts: Input into the CPU from outside
9-1. Internal interrupts
Device interrupts built in the CPU are used for the following applica-
tions:
Event factor Application
SC11 Interrupt source as RS232 : CH8
SC12 Not used (SC1 is used for CKDC interface.)
FRT1 (ICI)
(OCRA)
(OCRB)
(OVF)
INTMCR MCR interrupt (to FT11 terminal)
FRT2 (ICI) Standard SHEN event (for CKDC)
(OCRA) Simple IRC timer event
(OCRB) RS232 timer event
(OVF) System timer (53 ms)
TMR (CMA)
(CMB)
(OVF)
WDT (OVF) Drawer open timer
A/D Not used
NMI SSP request
9-2. External interrupts
The following types of external interrupts are available:
NMI (SSP)
IRQ0 (Standard I/O interrupt)
IRQ1 (RS232 interrupt)
IRQ2 (Not Used)
IRQ3 (Used as SCK terminal)
Odd side PSRAM
/OWR
A0
/HWR
/LWR
/RESET
/AS
/PCE1_O
/WSWAP
D7~D0
D15~D8
/WR
/CE
SD7~SD0
EVEN sid e PSRAM
Gate Arra y
RASPN1
A0
/RESET
/AS
/PCE1_E
/HWR
SD7~SD0
/WR
/CE RASPN1E RASPN1
/OE
.
/REFSH
RASPN1
or
RASPN2
/RASPN12
ISP2032
/RSWAP
REFSH
/RD D
CLK
CLRQB
Q
/PR
Fig. 8
RESET-
5V
FVPON
NORDY
H8/510
DATA
RD-
PORT64
PORT63
MPCA8
FROS1-
WE#
OE#
CE0#
GND
VPP
CE1#
RP#
3/5#
VCC
BYTE#
RY/BY#
A0~A2
DQ0~DQ1
WP#
LH28F
016SUT
ADDRES
HWR-

10. WAIT control
The weight control function built in the MPCA8 is used to provide an
interface with low-speed devices.
10-1. Block diagram
The block diagram of the wait control function is shown.
In the figure, the decoder, wait enabling register, AND-OR sections
are the same as those in the MPCA6 or 7, but other components are
newly incorporated in the MPCA7.
EXWAITZ and WAITZ are external weight signals which are to be
ORed inside the MPCA8 and output to the WAITZ. The EXWAITZ is a
general-purpose wait request terminal, and WAITZ is the wait request
signal from the VGA controller.
11. CKDC9
The ER-A770 on CKDC9 for the CKDC PWB and one CKDC9 for
POLE display (option) to carry out the following control operations.
CKDC PWB CKDC9:
Clock (second data readable)
Buzzer
System reset
Key/Clerk switch
POLE CKDC9(UP-P16DP or UP-I16DP)
Customer display tube
11-1. Interface
CKDC9 is connected through the MPCA8.
12. Option RAM interface
12-1. Interface
The expanded RAM connector terminals are shown in the table.
The 72 pin S.O. DIMM is used for the connector.
Extension RAM connector terminals
Selector
/AS
CLK WAIT RESET Counter
START
/RESET
/EXWAIT
/VWAIT
/LCDWAIT
/WAITZ
φ
WAIT
enable
For
RASP-
/RESET for 1,2,3WAIT
WAIT
enable
For
MISC
WAIT
Count
For
RASP
D
/Q
Selector Selector
/RESET /RESET
for
1WAIT
/RESET
WAIT
Count
For
MISC
WAIT
Count
For
RASPN
WAIT
Count
For
RASPN
D
/Q
D
/Q
WAIT
enable
For
VRAM
•
VGA
I/O
D
/Q
Terminal autoweight signal
Fig. 10
TXD2(P87)
SCK2(P83)
RXD2(P84)
TXDI
SCKI
RXDI
H8/510 MPCA8
INT1
IRQ0
IRQ0
RES
STOP
(P57)
RESET
RESET
STH
HTS
SCK
CKDC9
KRQ
SHEN
STOP
HTS2
SCK2
STH2
HTS
SCK
STH
SRES RESET SW
FTI2
CKDC9
HTS1
SCK1
STH1
HTS
SCK
STH
INT4 SHEN RESET reset from MAIN
VFDC VFD
UP-P16DP/UP-I16DP
Key
Buzzer
Signal
Name
Pin
No.
GND 1
GND 2
—3
—4
—5
—6
—7
—8
—9
—10
A14 11
A15 12
A16 13
A17 14
A18 15
A19 16
—17
PCE22_E 18
PCE21_E 19
—20
PSREF 21
PCE22_O 22
PCE21_O 23
GND 24
Signal
Name
Pin
No.
—25
—26
—27
—28
A13 29
A12 30
A11 31
A10 32
A9 33
A8 34
A7 35
A6 36
A5 37
A4 38
A3 39
A2 40
A1 41
A0 42
D15 43
D14 44
D13 45
D12 46
D11 47
D10 48
Signal
Name
Pin
No.
D9 49
D8 50
D7 51
D6 52
D5 53
D4 54
D3 55
D2 56
D1 57
D0 58
GND 59
NC 60
OWR 61
—62
—63
—64
—65
—66
HWR 67
—68
VMEM 69
VMEM 70
GND 71
GND 72

13. Reset sequence
The reset sequence block diagram is shown below. Note that RESET
signal (system reset) and CKDCR signal (CKDC reset) are different
from each other.
13-1. Power ON/OFF
The flow of signal processing at the time of the power supply turning
On/Off is as follows:
Table 19
<Power OFF>
Power supply MPCA8 CPU CKDC9
1POFF L
2IRQ0 L
3STOP L
4RESET L
(System reset)
Table 20
<Power ON>
Power supply MPCA8 CPU CKDC9
1POFF H
2RESET H
(System reset)
The table below shows the timing chart.
13-2. MRS, SRV reset
The ER-A770 does not have the mode switch. The procedure for
resetting MRS, SRV is different from that of conventional cash regis-
ters.
in the ER-A770, MRS, SRV resetting is selected and executed by the
key which has bee depressed when the CKDC reset is released to
start the system.
(In the case of MRS, security is added by a key operation equivalent
to a pass word.)
Flow chart
14. Drawer
The ER-A770 can use up to 2 optional external drawers.
14-1. Drawer solenoid drive
P34 P37 inside the CPU are allocated for the port output of the
drawer solenoid drive.
Built-in port Signal name Remarks
P34 DR0 Drawer 1 (optional drawer)
P35 DR1 Drawer 2 (optional drawer)
P36 DR2 Reserved
P37 DR3 Reserved
One port corresponds to one drawer. Theoretically, it is possible to
drive multiple drawers at the same time, but this processing must be
inhibited softwarewisely because of power supply capacity and driver
hardware factors. If a power failure is detected, the drawer solenoid
drive must be stopped as soon as possible.
The drawer solenoid drive time must controlled in the range of 40
ms to 50 ms by the timer.
14-2. Drawer open/close sense
The drawer open/close sense signal is input into the built-in port of
the CPU. the sense signal of an optional drawer sensor is also wired
ORed before inputting.
P33=1: Any of the drawers is open.
POFF
CKDCR
(CKDC reset)
VCC
POFF
INT0
IRQ0
STOP
RESET
(System reset)
SLIDE
SW
CKDC9
MPCA8
POWER
SUPPLY
CPU
Fig. 14
PG GOOD
RESET
STOP
SHEN
SCK
+5V,+12V
(POFF)
10ms MIN
8 PULSE
(System)
Power supply On Power supply Off
Fig. 15
Yes
No
*Slide Switch
operation
MRS1 key
ON?
MRS2 key
ON?
CKDC start
SRV reset
MRS reset
Start
Normal
start?
condition read
Recovery
No
Yes
OK?
OK?
SRV reset
SRV reset
No
Yes
Yes
No
Yes
Yes
No
Hard reset
start?
PASSWORD
judgement
judgement
10-key position
input sequence
MRS reset
PASSWORD
Fig. 16

15. SRN
The SRN of the ER-A770 is compatible with the ER-A750.
16. RS232
Two standard RS232 channels are compatible with the ER-A5RS.
However, while the ER-A5RS uses the IRQ2 terminal of the CPU for
interruption of the RS232, the ER-A770 cannot use the IRQ1 terminal
instead of it. (The IRQ2 terminal is used for IR as the SCK1 terminal.)
The standard RS232 is fixed to the logic channels 1 and 8. Use the
channels 2, 3, 4, 5 and 6 for the ER-A7RS.
17. MCR
This paragraph describes MCR option (UP-E12MR) control defined
by ER-A770 hardware architecture.
2 channels of the serial port (interchangeable with 8251) built in the
MPCA8 are used. 2 tracks of data are read simultaneously. Supports
the first and second tracks MCR of ISO. (UP-E12MR)
17-1. CPU interface
The CPU interface for the USART (8251) and magnet card reader
(MCM-21) in the ER-A770 system is shown below.
Signal description
RCP1 TRACK 1 CLOCK PULSE
RDD1 TRACK 1 DATA SIGNAL
RCP2 TRACK 2 CLOCK PULSE
RDD2 TRACK 2 DATA SIGNAL
CLS1 TRACK 1 CARD DETECTION SIGNAL
CLS2 TRACK 2 CARD DETECTION SIGNAL
RCVRDY1 TRACK 1 DATA RECEIVING SIGNAL
RCVRDY2 TRACK 2 DATA RECEIVING SIGNAL
INTMCR INTERRUPT SIGNAL OR-SYNTHESIZED from
RCVRDY and SYNC input
2 chip select signals for 8251 are generated inside MPCA8.
17-2. MCR interface
The operating timing of the MCR interface signals is given below.
(1) Example of timing
(2) Detailed timing (relation between DATA and CLOCK PULSE)
The "NULL" CODE is basically written prior to the opening code. The
opening code detection algorithm is considered because data may
become corrupt before and after the CARD detection signal due to a
worn magnet stripe.
18. 1-HOLE CLERK
On the ER-A770, 1-hole clerk key with up to 8 bits can be used.
The 1-hole clerk switch is controlled through the CKDC9 on the main
board.
CPU
ICI INTMCR RCVRDY1
RCVCLK2
RDD1
RCP2
RDD2
CLS1
RCVDT1
RCP1
/DSR1
CLS2
RCVDT2
8251
x 2
Integrated as MPCA8
in the ER-A770 system.
RCVCLK1
/DSR2
RCVRDY2
CLS1,
CLS2
RCVRDY1
RCVRDY2
INTMCR
SYNC
MPCA7
RCP1
CLS2
RDD1/RDD2
RCP1/RCP2
CLS1/CLS2
"0" "1" "1"
Approx. 16µs Min. 5µs
RDD1/RDD2
RCP1/RCP2
CKDC9
ST0 ST3
LS138
X2
/S2 /S9
/CFSR

8 7 6 5 4 32 1
A
B
C
D
12345678
D
C
B
A
CPU
100pFX4
/AS
/RD
/RFSH
#
/HWR
/LWR
IPLON0
VCC VCC VCC VCCVCC
VCC
VCC
NOT USED NOT USED
X4
19.66MHz
R179 47
R173 47
R165 47
R157 47
R151 47
R138 47
C177 C159 C168 C170 C172 C174
R178
10K
R137
10K
R150
10K
R156
10K
R164
10K
R172
10K
RES
1
NMI
2
VSS
3
D0
4
D1
5
D2
6
D3
7
D4
8
D5
9
D6
10
D7
11
D8
12
D9
13
D10
14
D11
15
D12
16
D13
17
D14
18
D15
19
VSS
20
A0
21
A1
22
A2
23
A3
24
A4
25
A5
26
A6
27
A7
28
A8
29
A9
30
A10
31
A11
32
A12
33
A13
34
A14
35
A15
36
VSS
37
A16
38
A17
39
A18
40
A19
41
A20
42
A21
43
A22
44
A23
45
VSS
46
P30 WAIT
47
P31 BACK
48
P32 BREQ
49
P33
50
P34
51
P35
52
P36
53
P37
54
VCC
55
P40
56 P41 57
P42 58
P43 59
FTI1 P44 60
P45 61
FTI2 P46 62
P47 63
VSS 64
P50 65
P51 66
P52 67
P53 68
P54 69
P55 70
P56 71
P57 72
P60 73
P61 74
P62 75
P63 76
P64 77
P65 78
P66 79
P67 80
VSS 81
AVSS 82
P70 83
P71 84
P72 85
P73 86
AVCC 87
VCC 88
IRQ0 89
IRQ1 90
SCK1 IRQ2 91
SCK2 IRQ3 92
RXD1 93
TXD1 94
RXD2 95
TXD2 96
VSS 97
EXTAL 98
XTAL 99
VSS 100
X101
E102
AS 103
RD 104
HWR 105
LWR 106
RFSH 107
VCC 108
MD0 109
MD1 110
MD2 111
STBY 112
IC30
HD641510810
/RESET
NMI
VCC
R174
C230 D[0..15]
D0
D1
D2
D3
D4
D5
D6
D7
VCC
R214
R219
R225
R226
R220
R215
R211
10K X8
R231
R221
C222 C238
C249
C239
C231C223
C215
100pF
X8
A[0..23]
D[0..15]
A0
A1
A2
A3
A4
A5
A6
A7
A8
A9
A10
A11
A12
A13
A14
A15
A16
A17
A0
A1
A2
A3
A4
A5
A6
A7
A8
D8
D9
D10
D11
D12
D13
D14
D15
VCC
R227
R232
R235
R233
R228
R222
R217
10K X8
R180
R216
R210
R212
R205
R206
R198
R200
R195
R201
C232
C240
C250 C251
C259 C241
C233
C225
100pF
X8
D0
D1
D2
D3
D4
D5
D6
D7
D8
D9
D10
D11
D12
D13
D14
D15
R158
R146
R144
R153
R167
R154
R168
R166
R152
R143
R147
R159
R175
R160
R176
100 X16
SCKI
RXDI
TXDI
/IRQ0
/IRQ1
FVPON
NORDY
BANK
/IPLON1
VCC
VCC VCC
VCC
2
1
X7
19.6608MHz
TXD2
NOT USED
RCVDT2
! Be Short Pattern
UASCK FROM MPCA8
R133
10K
R139
10K
SW3
IPLON SW R132
10K
R131 33
C17
10uF/10V OS
C147
0.1uF
FB15
BFW7550R2
X1 1
X2 2
GND 3
FS0 4
OE#
8
FS1
7
VDD
6
CLK
5
IC27
W42C31-03
R130 0
R136
VCC
FOR RS232C CH8
C146
8pF
C145
8pF
C30
10uF/10V OS
/STOP
MCRINT
/IPLON0
/SHEN1
/IPLON0
VCC
VCC
VCC
/CI2
/RTS2
/DCD2
/CTS2
/DSR2
/DTR2
FOR RS232C CH8
C151
0.1uF
C163
330pF
R148
10K
C134
470pF
R140
10K
C154
330pF
/BACK
/BREQ
DOPS
/DR0
/DR1
/WAIT
VCC
C217
C209
C195
C196C189
100pF
X8
C188 C191
C192
C185
C258
C248
C113C108
100pF
X8
R141
10K C183
0.1uF
A18
A19
A20
A21
A22
A23
A9
A10
A11
A12
A13
A14
A15
A16
A17
A18
A19
A20
A21
A22
A23
R199
R213
R207
R196
R197
R188
R186
R189
R190
R187
R230
R234
R78
R77
10K X24
C180 C224
C214
C216
C207
C208
C201C202
100pF
X8
C193 C203
C194
C155
100pF
C165
100pF
1/14
CHAPTER 8. CIRCUIT DIAGRAM
1. Main PWB

8 7 6 5 4 32 1
A
B
C
D
12345678
D
C
B
A
VGA CONTROLLER
-WEV
-LCASV
-RASV
-UCASV
MD[0..15]
VCC
VCC
MA8A
MA7A
MA6A
MA5A
MA4A
MA3A
MA2A
MA1A
MA0A
MD15A
MD14A
MD13A
MD12A
MD11A
MD10A
MD9A
MD8A
MD7A
MD6A
MD5A
MD4A
MD3A
MD2A
MD1A
MD0A
IC37,IC32
VCC --- GND
1
2
3
45
6
7
8
BR1
33X4
1
2
3
45
6
7
8
BR2
33X4
R185
33 C211
C210
C205
C204
C197
C199
C198
C206
C212
C247
0.1uF
C33
10uF/10V
D0 2
D1 3
D2 4
D3 5
D4 7
D5 8
D6 9
D7 10
D8 31
D9 32
D10 33
D11 34
D12 36
D13 37
D14 38
D15 39
A0
16 A1
17 A2
18 A3
19 A4
22 A5
23 A6
24 A7
25 A8
26
VCC
1
VCC
6
VCC
20
NC
11
NC
12
NC
15
NC
30
GND
21
GND
35
GND
40 UCAS# 28
LCAS# 29
RAS# 14
WE# 13
OE# 27
IC37
HY514264B(SOJ)
1
2
3
45
6
7
8
BR4
33X4
1
2
3
45
6
7
8
BR5 33X4
1
2
3
45
6
7
8
BR6 33X4
1
2
3
45
6
7
8
BR7 33X4
C261
C260
C254
C253
C244
C243
C235
C234
C228
C236
C237
C245
C246
C255
C256
C262
IC28 VCC --- GND
/VIO2
/SBHE
/IOWR
/IORD
/SMEMW
/RFSH
/SMEMR
/RD
/AS
/RASPN12
RASPN2
RASPN2E
/M3SWP
/OWR
/PSRFO
/IPLON0
RES
VCC
VCC
= IC29 IC37
100pF
NOT USED
C167
0.1uF
C23
OS 33uF/10V
C186
100pF
C153
1000pF
C150
0.1uF
194
OS 10uF/10V
/VMEM
/VMEM2
/HWR
/LWR
#
/RES
A0
PCE21E
A20
/VWAITI
/VWAIT /DWRI
/DRDI
VCC
VCC
C158
47pF
R121 0
R135 33
R129 33
C162
C157
330pF X2
R128 0
/VHEM
1
/VHEM2
2
/HWR
3
/LWR
4
DHAI
5
VCC
6
/ISPEN
7
/VWAITI
8
/VWAIT
9
/DWRI
10
/DWRO
11
/DRDI
12
/DRDO
13
RES
14
/RES
15
A0
16
GND
17
A20
18
PCE21E
19
PCE21O
20
PCE22O
21
PCE22E
22 /IPLON0 23
/PSRFO 24
/OWR 25
/M3SWP 26
Y2/SCLK 27
VCC 28
Y1/RESET 29
MODE 30
RASPN2E 31
RASPN2 32
/RASPN12 33
/AS 34
/RD 35
/RFSH 36
/SMEMR 37
/SMEMW 38
GND 39
/COE0 40
/IORD 41
/IORW 42
/SBHE 43
/VIO2 44
IC28
ISPLSI2032 C190
100pF
IC48 16PIN - - - VCC
8PIN - - - GND
A[0..23]
/RFSH
PCE21O
PCE22O
PCE22E
/SBHE
/IORD
/IOWR
/SMEMW
/SMEMR
A19
A18
A17
A23
A22
A21
A20
/VMEM2
/VIO2
VCC
VCC
1
2
3
4
VCC
VCC
C161
0.01uF X5
15MHz
A 1
B 2
C 3
G1 6
G2A 4
G2B 5
Y0
15
Y1
14
Y2
13
Y3
12
Y4
11
Y5
10
Y6
9
Y7
7
IC48
74LV138
1
2
3
IC6A
74LV08
C55
0.1uF
C267
51pF
IC29 VCC --- GND
MD0
MD1
MD2
MD3
MD4
MD5
MD6
MD7
MD8
MD9
MD10
MD11
MD12
MD13
MD14
MD15
MA0
A0
A1
A2
A3
A4
A5
A6
A7
A8
A9
A10
A11
A12
A13
A14
A15
A16
VCC
VCC
XIN
1
GND
2
AEN
3
-SBEH
4
-IOWR
5
-IORD
6
-SMEMW
7
-SMEMR
8
A21
9
A20
10
SA19
11
SA18
12
SA17
13
SA16
14
SA15
15
SA14
16
SA13
17
SA12
18
SA11
19
SA10
20
SA9
21
SA8
22
SA7
23
SA6
24
SA5
25
SA4
26
SA3
27
SA2
28
SA1
29
SA0
30
-BIOSEN
31
-REFRESH
32
GND
33
VDD
34
SD15
35
SD14
36
SD13
37
SD12
38
GND
39
SD11
40
SD10
41
SD9
42
VDD
43
SD8
44
SD7
45
SD6
46
GND
47
SD5
48
SD4
49
SD3
50
SD2
51
SD1
52
SD0
53
GND
54
VDD
55
IOCHRDY
56
-MEMCS16
57
-IOCS16
58
GND
59
VDD
60
DCLK
61
DISP
62
LP
63
FP
64 UD7 65
UD6 66
UD5 67
UD4 68
UD3 69
UD2 70
UD1 71
UD0 72
GND 73
VDD 74
LD7 75
LD6 76
LD5 77
LD4 78
LD3 79
LD2 80
LD1 81
LD0 82
BACKON 83
LCDON 84
LOGICON 85
GND 86
VDD 87
MA9 88
MA8 89
MA7 90
MA6 91
MA5 92
MA4 93
MA3 94
MA2 95
MA1 96
MA0 97
GND 98
VDD 99
-RAS 100
-UCAS 101
-LCAS 102
-WE 103
MD15 104
MD14 105
MD13 106
MD12 107
MD11 108
MD10 109
GND 110
VDD 111
MD9 112
MD8 113
MD7 114
MD6 115
MD5 116
MD4 117
MD3 118
MD2 119
MD1 120
MD0 121
GND 122
VDD 123
RESET 124
MINTEST 125
TEST 126
GND 127
XO 128
IC29
MN89303A
100pF x 2
-WEV
-LCASV
-UCASV
-RASV
-WEV
-LCASV
-RASV
-UCASV
VCC
MA8A
MA7A
MA6A
MA5A
MA4A
MA3A
MA2A
MA1A
MA0A
MD15A
MD14A
MD13A
MD12A
MD11A
MD10A
MD9A
MD8A
MD7A
MD6A
MD5A
MD4A
MD3A
MD2A
MD1A
MD0A
VCC VEE
D0 2
D1 3
D2 4
D3 5
D4 7
D5 8
D6 9
D7 10
D8 35
D9 36
D10 37
D11 38
D12 40
D13 41
D14 42
D15 43
A0
18 A1
19 A2
20 A3
21 A4
24 A5
25 A6
26 A7
27 A8
28
VCC
1
VCC
6
VCC
22
NC
13
NC
14
NC
17
NC
32
GND
23
GND
39
GND
44 UCAS# 30
LCAS# 31
RAS# 16
WE# 15
OE# 29
IC32
M5M4V4265T-6
R191
10K X5
R193
R192
R202
R208
C220
100pF
C219
C218
C221
100pF
1
2
3
45
6
7
8BR3
BR33x4
23
1
Q3
DTA144EK
for LCD CN
-24V
33 x 4
330pF x 4
DL0
DL1
DL2
DL3
DL4
DL5
DL6
DL7
VCC
NOT USED
NOT USED
DL4
DL5
DL6
DL7
DL0..DL3
12
3
1
2
3
LCDENB
+12V
C160
C164
C166
C169
C171
C173
C175
C178
23
1
Q2
DTC114YK R161
1/2W 1.2K
R181
47K
Q4
KTA1273Y
Q5
KTC3199GR
R183
47K
R182
15K
1
2
3
4
CN12
R170 33
X1 1
X2 2
GND 3
FS0 4
OE#
8
FS1
7
VDD
6
CLK
5
IC31
W42C31-03
C29
OS 10uF/10V
C181
0.1uF
R171 0
R163
X6
25.175MHz
C176
8pF X2
33 x 4
BKLT
MA1
MA2
MA3
MA4
MA5
MA6
MA7
MA8
IC29 #1
VCC
NOT USED
LCDENB
R124
R134
R126
R127
R184
R177
R169
R162
R155
R149
R145
R142
FB16
BFW7550R2
7PIN - - - GND
IC48 VCC --- GND
IC41 14PIN - - - VCC
IC41 VCC --- GND
DISP
LP
FP
D[0..15]
/VWAITI
D8
D9
D10
D11
D12
D13
D14
D15
D0
D1
D2
D3
D4
D5
D6
D7
VCC
VCC
DCLK
for LCD CN
IC6 VCC --- GND
C182
0.1uF
12
13
11
IC41D
74HC00
1
2
3
IC41A
74HC00
C79
0.1uF
R125
1K
C156
330pF
C148
100pF
C149
330pF C152
330pF
C179
2/14
>>>>> USE FONT <<<<<
Helvetica/ Helvetica-Condensed/ Century-Schoolbook/ Symbol & OriginalFonts: (RingWorld2/RingFont2/Pa
Symbol/PartsCod)
- - - - - - - - - - - - - - - - - - - - - - - - - - - - - - - - - - - - - - - - - - - - - - - - - - - - - - -

8 7 6 5 4 32 1
A
B
C
D
12345678
D
C
B
A
FLASH ROM
A[0..20]
NOT USED
1
2
3 4
5
IC47
7S04FU
IC35 VCC --- GND
A0
A1
A2
A3
A4
A5
A6
VCC
VCC
C257
0.1uF
C34
10uF/16V
A0
32
A1
28
A2
27
A3
26
A4
25
A5
24
A6
23
A7
22
A8
20
DQ15 52
DQ0 33
DQ1 35
DQ2 38
DQ3 40
DQ4 44
DQ5 46
DQ6 49
DQ7 51
DQ8 34
DQ9 36
DQ10 39
DQ11 41
DQ12 45
DQ13 47
DQ14 50
VCC 9
VCC 43
VCC 37
GND
21
GND
42
GND
48
A9
19
A10
18
A11
17
A12
13
A13
12
A14
11
A15
10
A16
8
A17
7
A18
6
A19
5
A20
4
CE0
14
CE1
2
OE
54
WE
55
WP
56
RP
16
RY/BY
53
BYTE
31
3/5
1VPP 15
NC 3
NC 29
NC 30
IC35
LH28F016SUT
D[8..15]
D8
D9
D10
D11
D12
D13
D14
D[0..7]
D15
A7
A8
A9
A10
A11
A12
A13
A14
A15
A16
A17
A18
A19
A20
/RD
D0
D1
D2
D3
D4
D5
D6
D7
/HWR
/IPLON0
VCC
A21
/A21
(BE1H#)
R209
FVPON
NORDY
/HWR
/FROS1
/RES
/IPLON0
VCC
A21
R204
0
R203
1K
C213
100pF
3/14

8 7 6 5 4 32 1
A
B
C
D
12345678
D
C
B
A
PSRAM
IC34 20PIN - - - VCC
10PIN - - - GND
D[0..7] D[8..15]
/M3SWP
/RD
D0
D1
D2
D3
D4
D5
D6
D7
D0
D1
D2
D3
D4
D5
D6
D7
D8
D9
D10
D11
D12
D13
D14
D15
/RD
VCC
A0
12
A1
11
A2
10
A3
9
A4
8
A5
7
A6
6
A7
5
A8
27
A9
26
A10
23
A11
25
A12
4
A13
28
A14
3
A15
31
A16
2
CE
22
OE/RFSH
24
R/W
29
A18
1
D0 13
D1 14
D2 15
D3 17
D4 18
D5 19
D6 20
D7 21
VCC 32
GND 16
A17
30
IC33
TC51V8512AFT
C184
0.1uF C31
OS 10uF/10V
B1
18
B2
17
B5
14
B6
13
B7
12
B8
11
DIR 1
G19
A8 9
A7 8
A6 7
A5 6
A4 5
A3 4
A2 3
A1 2
B4
15 B3
16
IC38
74AHCT245NS
ODD SIDE
/PSREF
/AS
VMEM
/PCE1_O
A1
A2
A3
A4
A5
A6
A7
A8
A9
A10
A11
A12
A13
A14
A15
A16
1
2 3
1
4
7
IC23A
74LVX32
RASPN1
/PSRFO
VMEM
/RESET
from MPCA
VMEM
VMEM
/RESET
VMEM
12
13 11
1
4
7
IC25D
74LVX00
1
2
3
1
4
7
IC22A
74LVX32
1
2
3
1
4
7
IC26A
74LVX08
4
5 6
1
4
7
IC24B
74LVX00
RASPN1E
PCE22O
/RESET
VMEM
VMEM
/RESET
from MPCA
VMEM
VMEM
VMEM
VMEM
12
13
11
1
4
7
IC22D
74LVX32
4
5
6
1
4
7
IC26B
74LVX08
9
10
8
1
4
7
IC26C
74LVX08
1
2 3
1
4
7
IC25A
74LVX00
9
10
8
1
4
7
IC24C
74LVX00
EVEN SIDE
/OWR
/PCE22_O
A[1..19]
VMEM
/AS
/AS
VMEM
/PCE1_E
A17
A18
A19
/PCE1_O
/PSREF
/OWR
A1
A2
A3
A4
A5
A6
A7
A8
A9
A10
A11
12
13 11
1
4
7
IC23D
74LVX32
4
5
6
1
4
7
IC23B
74LVX32
D[8..15]
D8
D9
D10
D11
D12
D13
D14
D15
VCKDC
C265
0.1uF
C36
10uF/16V
R4
0
A0
12
A1
11
A2
10
A3
9
A4
8
A5
7
A6
6
A7
5
A8
27
A9
26
A10
23
A11
25
A12
4
A13
28
A14
3
A15
31
A16
2
CE
22
OE/RFSH
24
R/W
29
A18
1
D0 13
D1 14
D2 15
D3 17
D4 18
D5 19
D6 20
D7 21
VCC 32
GND 16
A17
30
IC34
TC51V8512AFT
VMEM
1
2
3
1
4
7
IC24A
74LVX00
C139
0.1uF
C140
0.1uF
R3
0
C187
0.1uF C32
OS 10uF/10V
/PCE21_E
/PCE22_E
/PCE21_O
/HWR
/AS
/AS
/AS
VMEM
VMEM
VMEM
A12
A13
A14
A15
A16
A17
A18
A19
/PSREF
/PCE1_E
/HWR
VMEM
VMEM
9
10
8
1
4
7
IC22C
74LVX32
9
10
8
1
4
7
IC23C
74LVX32
4
5
6
1
4
7
IC22B
74LVX32
C136
0.1uF
C137
0.1uF
C138
0.1uF
PCE21O
PCE22E
PCE21E
/RESET
/RESET
/RESET
VMEM
VMEM
VMEM
12
13
11
1
4
7
IC26D
74LVX08 9
10
8
1
4
7
IC25C
74LVX00
12
13
11
1
4
7
IC24D
74LVX00
4
5
6
1
4
7
IC25B
74LVX00
IC22,IC23,IC24,IC25,IC26 VCC --- GND
4/14

8 7 6 5 4 32 1
A
B
C
D
12345678
D
C
B
A
MPCA8
X 3
STH2
/SCK2
HTS2
for MCR
for MCR
C46
330pF
C124
C121
/RES
RDD1
CLS1
RCP1
RDD2
CLS2
RCP2
VCC
VCC
RF
1
JF
2
PCUT
3
FCUT
4
VF
5
STAMP
6
VIO
7
VMEM
8
SWAP
9
RES
10
FROS1
11
FROML
12
INT0
13
INT1
14
HTS1
15
SCK1
16
STH1
17
MCRINT
18
VWAIT
19
VCC
20
VSS
21
MCRINT
22
VRESC
23
SLTMG
24
SLRST
25
AS
26
RD
27
WR
28
PHAI
29
RASPN1E
31
RASPN12
32
VSS
33
RASPN2
34
RASPN2E
35
VGAL
36
SDT1
37
D0
38
D1
39
D2
40
D3
41
VSS
42
D4
43
D5
44
D6
45
D7
46
RESET
48 SSPRQ
47
INT2
49
INT3
50
RXDI
51
TXDI
52
SCK1
53
IRQ0
54
A0
55
A1
56
A2
57
A3
58
A4
59
A5
60
EXINT0 120
EXINT1 119
EXINT2 118
EXINT3 117
WRO 116
RDO 115
RA15 114
RA16 113
VSS 112
RA17 111
RA18 110
EXWAIT 109
WAIT 108
MCR2 107
IPLON 106
DAX2 105
PHAI 104
RCI 103
IRRX 102
VSS 101
VCC 100
UATX 99
UARX 98
UASCK 97
IRTX 96
RCO 95
RCVRDY2 94
PTMG 83
TRGI 82
A23 81
LCDC
80 A22
79 A21
78 A20
77 A19
76 A18
75 A17
74 A16
73 A15
72 A14
71 A13
70 A12
69 A11
68 A10
67 A9
66 A8
65 A7
64 A6
63 VCC
62 VSS
61
PRST 84
RCVRDY1 93
TPRDY 92
TPTRDY 91
TPRRDY 90
TEST 89
MD0 88
MD1 87
IPLON 86
INT4 85
RASPN1
30
RASP 160
RCP2 159
LCDWT 158
CLS2 157
RDD2 156
TEST2 155
TEST1 154
TEST0 153
STH2 152
SCK2 151
HTS2 150
RCP1 149
SLMTS 148
SLMTD 147
CLS1 146
RAS3 145
RDD1 144
VSS 143
VCC 142
ASKRX 141
SYNC 140
DOT8 139
DOT9 138
RJMTD 137
RJMTS 136
DOT5 135
DOT6 134
D0T7 133
VSS 132
DOT1 131
DOT2 130
DOT3 129
DOT4 128
TPCKI 127
TPRXD 126
TPTXD 125
RAS2 124
ROS2 123
ROS1 122
OPTCS 121
IC17
MPCA8
X3
/POFF
/KRQ
/VMEM
/FROS1
HTS1
/SCK1
STH1
VCC
for CKDC CN
C128
330pF
C130
C123 R107
10K X2
R194
NMI
/RESET
TXDI
SCKI
RXDI
D[8..15]
RASPN1
RASPN1E
/RASPN12
RASPN2
RASPN2E
D8
D9
D10
D11
D12
D13
D14
D15
D[8..15]
VCC
C200C127
100pF X2
C131
C126
R116
10K X5
R117
R118
R119
R120
C135
100pF X5
C141
C142
C143
C144
/AS
/RD
#
VRESC
MCRINT
/VWAIT
/HWR
/OPTCS
/EXINT0
/EXINT1
/TRQ1
/TRQ2
/WRO
/RDO
/EXWAIT
/WAIT
VCC
VCC
R90
R87
R85
R80
R76
10K X5
C115
100pF
R81
10K
C117
C116
C114
C112
C107
100pF X5
X2
7.3728MHz
RCRSP5019BCZZ
/IPLON0
IPLON0
/SHEN2
PHAI
UASCK
TO CPU
R72
680
R75
1M
A0
A1
A2
A3
A4
A5
A6
A7
A8
A9
A10
A11
A12
A13
A14
A15
A16
A17
A18
A19
A20
A21
A22
A23
/IRQ0
VCC
C118
0.1uF C12
10uF/16V
C109
0.1uF
A[0..23] A[0..23]
5/14

8 7 6 5 4 32 1
A
B
C
D
12345678
D
C
B
A
MCR I/F
VCC
MCR CN
RCP2#
RDD2#
CLS2#
RCP1#
RDD1#
CLS1#
VCC
1
2
3
4
5
6
7
8
CN11
5045-0810
FB40
BLM31
X6
FB37
FB35
FB14
FB13
FB12
R111
4.7KX6
R104
R95
R99
R108
R114
R110
10K
R103
10K
R94
10K
R100
10K
R109
10K
CLS1
CLS2
RDD1
RCP1
RDD2
RCP2
R115
10K
6/14

8 7 6 5 4 32 1
A
B
C
D
12345678
D
C
B
A
OPC2
VCC
C7
10uF/16V
C82
0.1uF C77
NU
RES_USART
CLK_USART
/RDH
/WRH
AH1
AH0
VCC VCC
SL00
1
SL01
2
SL02
3
SL10
4
SL11
5
SL12
6
SL20
7
SL21
8
SL22
9
SL30
10
SL31
11
SL32
12
CD0
13
BRK0
14
TRNEMP0
15
RCVRDY0
16
TRNRDY0
17
CTS0
18
RCVDT0
19
VCC
20
GND
21
CI0
22
RTS0
23
CS0
24
CD1
25
BRK1
26
TRNEMP1
27
RCVRDY1
28
TRNRDY1
29
CTS1
30
RCVDT1
31
CI1
32
RTS1
33
CS1
34
CD2
35
TRNEMP2
36
RCVRDY2
37
TRNRDY2
38
CTS2
39
RCVDT2
40
CI2
41
CS2
42
CD3
43
BRK3
44
TRNEMP3
45
RCVRDY3
46
TRNRDY3
47
CTS3
48
RCVDT3
49
CI3
50
CS3
51
D0
52
D1
53
D2
54
D3
55
GND
56
D4
57
D5
58
D6
59
D7
60
GND
61
VCC
62
X1
63
X2
64
XOUT
65
TRCK
66
AB0
67
AB1
68
US1CH
69
PX
70
POF
71
RSRQ
72
TRV
73
RXDATA0
74
TXE
75
TRRQ
76
TRQ1
77
TRQ2
78
A0
79
A1
80 A2 81
A3 82
A4 83
A5 84
OPTCS 85
RD 86
WR 87
RES 88
DB0 89
DB1 90
DB2 91
DB3 92
GND 93
DB4 94
DB5 95
DB6 96
DB7 97
R98
W99
VCC 100
GND 101
RES 102
TRNCLK 103
RCVCLK 104
DBTST 105
UTST 106
CSA 107
TRNDTA 108
DTRA 109
RTSA 110
RCVDTA 111
CTSA 112
DSRA 113
TRNRDYA 114
RCVRDYA 115
TRNEMPA 116
SYCBKA 117
GND 118
CSB 119
TRNDTB 120
DTRB 121
RTSB 122
RCVDTB 123
CTSB 124
DSRB 125
TRNRDYB 126
RCVRDYB 127
TRNEMPB 128
SYCBKB 129
GND 130
CSC 131
TRNDTC 132
DTRC 133
RTSC 134
RCVDTC 135
CTSC 136
DSRC 137
TRNRDYC 138
RCVRDYC 139
TRNEMPC 140
SYCBKC 141
VCC 142
GND 143
CSD 144
TRNDTD 145
DTRD 146
RTSD 147
RCVDTD 148
CTSD 149
DSRD 150
TRNRDYD 151
RCVRDYD 152
TRNEMPD 153
SYCBKD 154
WIN 155
RIN 156
RSLCT0 157
RSLCT1 158
RST 159
MCLK 160
IC10
OPC2
PLZ BE SHORT PATTERN!
/DCD1
/CTS1
RCVDT1
/CI1
/RTS1
BRK1
TRNEMP1
RCVRDY1
TRNRDY1
RCVDT1
VCC
R68
10K
/SINT
/SRCS
D[8..15]
/CS1
VCC
C103
330pF
R59
10K X3
C95
D8
D9
D10
D11
D12
D13
D14
/CS1
RCVDT1
TRNRDY1
RCVRDY1
TRNEMP1
BRK1
/SRCS
TXD1
/DTR1
/DSR1
VCC
R63 R66 R51 R52 R53 R54 R55 R57R58
R60
10K X10
DB[0..7]
/WRH
/RDH
DB0
DB1
DB2
DB3
DB4
DB5
DB6
DB7
/WRH
/RDH
C98 C78 C80 C83 C86C88 C89C92 C94
330pF X10
C97
SRNRESET
/OPTCS
/RDO
/WRO
/RES
A0
A1 A2
A3
A5
A4
/SRESET
D15
/SRESET
4
5 6
IC6B
74LV08
1 2
IC44A
74HC04
#
AH0
AH1
/POFF
/IRQ1
/TRQ2
/TRQ1
A[0..5]
CLK_USART
AH0
AH1
VCC
FL2
RCORF6702BHZZ
R65
10K X2 R67
C96
100pF X2 C101
7PIN - - - GND IC44 14PIN - - - VCC
7PIN - - - GND
/SRNRESET
/RES
IC6 14PIN - - - VCC
7/14

8 7 6 5 4 32 1
A
B
C
D
12345678
D
C
B
A
RS232
1
2
3
SW2
SSSS312
R9
0
C63
100pF
/CI1
/DCD1
/CI1
/DCD1
VCC
PF1
POLY SW
C58
330pF
FB22
BLM31
C49
330pF
10 8
9
IC3C
SN75189
13 11
1
2
IC3D
SN75189
FB19
BLM31
C52
100pF
RCVDT1
/DSR1
RCVDT2
14
15
12
13
10
11
8
116
3
2
5
4
7
6
9
IC2
MC145406
/RTS1
+12V
-12V
/CTS2
/CTS1
TXD1
/DTR1
TXD2
/DTR2
/CTS1
/DTR1
/DSR1
/RTS1
/CTS2
/DTR2
TXD1
TXD2
RCVDT1
RCVDT2
VCC
14
15
12
13
10
11
8
116
3
2
5
4
7
6
9
IC4
MC145406
FB18
BLM31
FB30
BLM31
FB23
BLM31
FB29
BLM31
FB32
BLM31
FB28
BLM31
C61
100pF
C56
100pF
GND
CI1
ER1
CS1
SD1
RS1
RD1
DR1
CD1
GND
CI2
ER2
CS2
SD2
RS2
CHANNEL 1
CHANNEL 8
FOR DSUB 9PIN
FOR DSUB 9PIN
FB24
BLM31
FB17
BLM31
FB27
BLM31
9
8
7
6
5
4
3
2
1
CN4
MLX 53014-0910
9
8
7
6
5
4
3
2
1
CN58
MLX 53014-0910
FB26
BLM31
FB25
BLM31 RD2
DR2
CD2
FB31
BLM31
7PIN - - - GND
IC3 14PIN - - - VCC
C69
100pF
/RTS2
/CI2
/DCD2
/DSR2
/RTS2
/CI2
/DCD2
FB20
BLM31
FB21
BLM31
C57
330pF
C48
330pF
1 3
2
IC3A
SN75189
4 6
5
IC3B
SN75189
C62
100pF
C51
100pF
C71
100pF
/DSR2
8/14

8 7 6 5 4 32 1
A
B
C
D
12345678
D
C
B
A
SRN1
X 16
S_A0
S_A1
S_A2
S_A3
S_A4
S_A5
S_A6
S_A7
S_A8
S_A9
S_A10
S_A11
S_A12
S_A13
S_A14
S_A15
S_A0
S_A1
S_A2
S_A3
S_A4
S_A5
S_A6
S_A7
S_A8
S_A9
S_A10
S_A11
S_A12
S_A13
S_A14
S_A15
S_D0
S_D0
S_D1
S_D2
S_D3
S_D4
S_D5
S_D6
S_D7
S_A6
S_A0
S_A1
S_M1
S_IORQ-
S_RDS-
S_INT
S_INTS-
S_TM0
S_TM1
S_RES-
VCC
VCC
VCC
VCC
R39
10K
R31
R38
R30
R37
R29
R36
R28
R14
R21
R16
R15
R35
R20
R84
R22
R32
10K
R40
C129
0.1uF
D0
1
D1
2
D2
3
D3
4
D4
8
D5
9
D6
10
D7
12
CE
31
CS0
33
CS1
35
M1
27
IORQ
21
RD
14
IEI
25
IEO
22
INT
23
CLK
29
CLK/TRG0 41
ZC/TO0 16
CLK/TRG1 40
ZC/TO1 18
CLK/TRG2 37
ZC/TO2 19
CLK/TRG3 36
RESET 32
G
N
D
1
3
V
C
C
4
3
IC20
Z80-CTC
X 8
S_D0
S_D1
S_D2
S_D3
S_D4
S_D5
S_D6
S_D7
S_M1
S_MRQ-
S_IORQ-
S_WRS-
S_RDS-
S_WAIT-
S_INT
S_RES-
VCC
VCC
C70
100pF
C72
C73
C106
C65
C68
C59
C67
R97 10K
R49 10K
R89 10K
R48 10K
R92 10K
R70 3K
R91 3K
R71 10K
R69
10K
C104
330pF
A0 27
A1 28
A2 29
A3 30
A4 31
A5 32
A6 34
A7 35
A8 36
A9 37
A10 38
A11 40
A12 41
A13 42
A14 43
A15 44
D0 9
D1 10
D2 7
D3 3
D4 2
D5 4
D6 5
D7 8
M1
24
MREQ
15
IORQ
16
WR
19
RD
18
REFSH
25
HALT
14
WAIT
21
INT
12
NMI
13
RESET
23
BUSRQ
22
BUSAK
20
CLK
1
G
N
D
2
6
+
5
V
6
IC14
Z80-CPU
C43
0.1uF
IC13 14PIN - - - VCC
7,10,11,13PIN - - - GND
IC13 VCC---GND
S_A0
S_A1
S_A2
S_A3
S_A4
S_A5
S_A6
S_A7
S_D0
S_D1
S_D2
S_D3
S_D4
S_D5
S_D6
S_D7
S_DACK0
S_DACK1
S_DACK2
S_DACK3
S_MRD-
S_IOR-
S_IOW-
S_RES-
VCC
VCC
VCC
S_WAIT-
D
2
C
L
K
3
Q5Q6
PR 4
CL
1
IC13A
74HC74
30
31
32
33
36
37
38
39
40
41
7
1
8
9
2
15
14
13
12 5
35
3
4
43
42
11
10
21
22
18
19
20
23
24
25
26
27
1
6
2
9
IC43
UPD71037GB
C263
0.1uF
C1
10uF/16V
C99
10pF
R62
1K
C8
0.1uF
/SRNRESET
SRNRESET
S_DRQ0
S_DRQ1
S_DRQ2
S_DRQ3
S_AEN
S_ASTB
S_AEN
S_DACK1
S_DACK0
S_DACK2
S_DACK3
S_DACK01
S_DACK23
S_RES-
S
_
D
0
S
_
D
1
S
_
D
2
S
_
D
3
S
_
D
4
S
_
D
5
S
_
D
6
S
_
D
7
/TC
TCS
40
AEN
38
ASTB
39
DRQRS
42
DRQWS
43
DAK23
41
RDH
44
WRH
45
VDD
33
VDD
73
NC
34
NC
53
VSS
12
VSS
52
CS
51
DB0
54
DB1
55
DB2
56
DB3
57
DB4
58
DB5
59
DB6
60
D
B
7
6
1
D
A
K
4
7
T
C
H
4
8
D
R
Q
R
H
4
9
D
R
Q
W
H
5
0
I
N
T
H
4
6
A
B
1
6
4
A
B
0
6
2
C
O
L
6
5
R
D
I
6
6
T
D
I
6
7
C
L
K
1
T
M
0
9
T
M
1
1
0
R
T
S
6
8
R
X
C
6
9
RXD 70
TXC 71
TXD 72
E74
IRQ 75
LCS 76
RS1 78
RS0 79
MSK 80
MWR 24
INTS 7
WRS 6
RDS 5
MREQ 4
IOREQ 3
A15 14
A10 15
A9 16
A8 17
A5 18
A4 19
A1 20
A
0
2
1
W
A
I
T
1
3
I
O
/
W
R
3
6
D
A
K
0
1
2
2
I
O
/
R
D
3
7
R
E
S
3
5
P
H
A
I
8
M
R
D
1
1
D
7
2
5
D
6
2
6
D
5
2
7
D
4
2
8
D
3
2
9
D
2
3
0
D
1
3
1
D
0
3
2IC11
MB62H149
4
5
6
IC41B
74HC00
9
10
8
IC41C
74HC00
S_E
S_RS0
S_RS1
S_A1
S_A4
S
_
M
R
D
-
S
_
W
A
I
T
-
S_A0
S
_
I
O
R
-
S
_
I
O
W
-
FL3
RCORF6702BHZZ
3 4
IC44B
74HC04
5 6
IC44C
74HC04
9 8
IC44D
74HC04
E
13
RSO
10
RS1
11
DCD
27
RXC
4
RXD
3
TXC
5
CTS
28
R/W
12
CS
9
RESET
8
TXD 6
RTS 2
LO/DTR 26
FLAG/D 25
TDSR 24
RDSR 23
IRQ 7
D0 22
D1 21
D2 20
D3 19
D4 18
D5 17
D6 16
D7 15
V
C
C
1
4
V
S
S
1
IC21
MC68B54
C102
0.1uF
X 8
14PIN VCC
7PIN GND
IC45 VCC---GND
S_D0
S_D1
S_D2
S_D3
S_D4
S_D5
S_D6
S_D7
S_D1
S_D2
S_D3
S_D4
S_D5
S_D6
S_D7
S_DRQ0
S_TXD
S_RTS-
S_D0
S_D1
S_D2
S_D3
S_D4
S_D5
S_D6
S_D7
S_A0
S_A1
S_A2
S_A3
S_A4
S_A5
S_A6
S_A7
S_A8
S_A9
S_A10
S_A15
VCC
VCC
VCKDC
VCC
VCC
R33
R74
R23
R18
R17
R12 C41
0.1uF
A0 10
A1 9
A2 8
A3 7
A4 6
A5 5
A6 4
A7 3
A8 25
A9 24
A10 21
A11 23
A12 2
CS1 20
CS2 26
WE 27
OE 22
D0
11
D1
12
D2
13
D3
15
D4
16
D5
17
D6
18
D7
19
V
C
C
2
8
G
N
D
1
4
IC1
BR6265BF-10L
C119
220pF
9
10
8
IC39C
74HC00
12
13
11
IC45D
74HC08
1
2
3
IC45A
74HC08
C111
0.1uF
R102
10k
R98
10K
/RESET
S_MWR-
S_MRD-
IC39
S_D0
S_D1
S_D2
S_D3
S_D4
S_D5
S_D6
S_D7
14PIN VCC
7PIN GND
14PIN VCC
7PIN GND
SRN_RTS
S_A0
S_A1
S_A2
S_A3
S_A4
S_A5
S_A6
S_A7
S_A8
S_A9
S_A10
S_A11
S_A12
S_A13
S_A15
S_MRD-
S_DRQ1
S_IRQ-
S_D0
S_D1
S_D2
S_D3
S_D4
S_D5
S_D6
S_D7
S_RES-
VCC
VCC
VCC
C42
100pF
C66
1000pF
C2
10uF/16V
C64
0.1uF
A0
10
A1
9
A2
8
A3
7
A4
6
A5
5
A6
4
A7
3
A8
25
A9
24
A10
21
A11
23
A12
2
A13
26
A14
27
CE
20
OE
22
VPP
1
O0 11
O1 12
O2 13
O3 15
O4 16
O5 17
O6 18
O7 19
V
C
C
2
8
G
N
D
1
4
IC8
EP-ROM
5 6
IC42C
9 8
IC42D
11 10
IC42E
13 12
IC42F
74HCU04
C120
220pF
C105
0.1uF
IC44 VCC---GND
S_RXC
S_RXD
S_TXC
S_LCS-
S_RES-
S_A5
S_A8
S_A9
S_A10
S_A15
S_IORQ-
S_MRQ-
S_RDS-
S_WRS-
S_INTS-
S_MWR-
S_MSK
S_RS0
S_RS1
S_LCS-
S_IRQ-
S_E
S_TXD
S_TXC
S_RXD
S
_
R
T
S
-
S
_
T
M
1
S
_
T
M
0
S_MRD-
S_IOW-
S_DACK01
4
5
6
IC45B
74HC08
9
10
8
IC45C
74HC08 11 10
IC44E
74HC04
23 PIN
63 PIN
77 PIN
NC: 2 PIN
14
/SRCS
/RDH
/WRH
DB[0..7]
AH1
/SINT
AH0
S_ASTB
S_DRQ2
S_DRQ3
DB0
DB1
DB2
DB3
DB4
DB5
DB6
/TC
DB7
VCC
VCC
VCC
VCC
VCC
R64
0
1
3
1
2
IC44F
74HC04
C6
OS 33uF/10V
C81
0.1uF
R61
10K
C47
0.1uF
IC42
VCC---GND
1 2
IC42A 74HCU04
C227
100pF
R50 1M
3 4
IC42B
74HCU04
X1
CSTCS16MX040
S_16MHz
13
2
FB33
BLM21
C85
100pF
TDI
RDI
COL
/SRN_RTS TO SRN2
/SRN_RTS
TDI
RDI
COL
9/14

8 7 6 5 4 32 1
A
B
C
D
12345678
D
C
B
A
SRN2
+12V
+12V
123
IC9
KIA7806
C4
0.22uF/50V
C5
0.1uF/50V
12
13
11
IC6D
74LV08
TDI
SRN_RTS
1
3
2Q8
2SC4699K
R1
150 3W
R26
1.6K
R24
1.6K
9
10
8
IC6C
74LV08
S
D
GQ7
2SJ187
D2
RB160L40 D4
1SS353
R44
51 1/2W
FL1
CFI06B1H101
1
2
CN7
5045-02
(SRN CN)
FB11
BFD3580R2F
(NOT INSTALL)
2
3
1
VR1
20K VOL.
D3
1SS353
R41
1.2K
D5
1SS353
R43
1k
Q9
2SC4699K
R42
3.9KG
C74
3300pF
R27
1.5KG
A
9
B
11
RT
10
RTC
12
STRB
13
YP 14
YS 15
V
C
C
1
6
G
N
D
8
IC5B
SN75115
TP1
TP2
VCC
VCC
R13
15K
C53
0.1uF
RDI
COL
/SRN_RTS
A
7
B
5
RT
6
RTC
4
STRB
3
YP 2
YS 1
V
C
C
1
6
G
N
D
8
IC5A
SN75115
VCC
R19
560
D1
1SS353
VCC
R25
12K
10/14

8 7 6 5 4 32 1
A
B
C
D
12345678
D
C
B
A
DRAWER
VRES
IC7
TD62308F
+20V
/DRAW0
/DRAW1
/DR0
/DR1
DRSNS
C76
0.1uF
ICP1
ICP1.0
FB2
C66673
+20V
1
2
3
CN3
5046-03A
DRAWER CN1
1
2
3
CN2
5046-03A
DRAWER CN0
C38
0.1uF
C37
0.1uF
DOPS
FB9
C66673 C40
0.1uF
FB1
C66673 C39
0.1uF
R11
47K
R6
10K
DRSNS
FB3
C66673
C54
1000pF
R8
2.2K
11/14

8 7 6 5 4 32 1
A
B
C
D
12345678
D
C
B
A
+24V/+5V POWER CIRCUIT
+20V
+20V
R112A
15K
C132A
33000pF
L2A
220uH
D8A
1SR159
-200
C22A
1000uF
50V
R96A
4.7KF
R101A
14KF
ZD2A
PTZ30B
BD1A
CP301
C9A
4700uF
50V
R106A
NU
IC19A
L4960H
C15A
10uF/50V
R113A
4.3K
C133A
2200pF
CN9A
MLX 5274-02A
F3A
T1.6AL/250V
UL/CSA 1.5A/125V
C10A
0.01uF/100V
(103K)
IC18A
L4960H L1A
150uH
D7A
1SR159
-200
C20A
1000uF
16V
SD
C21A
220uF
10V
OS C18A
33uF
16V
OS Q1A
2SA1270
ZD3A
PTZ5.6B
VRESC
+5V VCC
R123A
5.6K
R122A
1K
VRES
VCC
D6A
1SS353
R83A
56K
R73A
2.7K
IC16A
KIA7045F
+20V
C13A
10uF/50V
R105A
4.3K
C125A
2200pF R93A
15K
C122A
33000pF
R79A
6.2KG
R88A
2.7K
C11A
1uF
50V
R82A
15KG
R86A
9.1KG ZD1A
MTZ5.1A
3
2
1
8
4
IC15AA
KIA393
/POFF
C110A
1000pF
12/14

8 7 6 5 4 32 1
A
B
C
D
12345678
D
C
B
A
DC-DC CNV CIRCUIT
+12V
D11A
RB160L40
+20V
F4A
UL/CSA 500mA/125V (U/A)
T500mA/250V (V)
6 4
1
7
8
10
T1A
300
3K
C
B
E
KTD1413
VCC
+20V
7
6
1
3
1
2
IC36AA
BA10339F
R237A
100K
R245A
10K
R240A
51K
R241A
10K
VCC
VCC
VCC
+20V
5
4
2
3
1
2
IC36AB
BA10339F
R238A
4.3K
R236A
1.5K
C226A
0.1uF
R229A
1.5K
Q6A
KTD1413
R5A
1W 0.39
R239A
6.2K
D10A
RB160L40
D9A
RB160L40
C27A
100uF
50V
C24A
100uF
50V
ZD5A
UDZ33B
C26A
100uF
50V
C25A
330uF
50V ZD4A
UDZ33B
VIN
3 VOUT 1
G
N
D
2
IC58A
TA79L24BP
-12V
-24V
VIN
2 VOUT 3
1
IC46A
KIA79L24F
VCC
+20V
+20V
11
10
13
3
1
2
IC36AD
BA10339F
9
8
14
3
1
2
IC36AC
BA10339F
R223A
5.1KF
C242A
0.015uF
R242A
1.1K
R224A
30KF
C252A
330pF G
N
D
13/14

8 7 6 5 4 32 1
A
B
C
D
12345678
D
C
B
A
CONNECTOR
STH2
/SHEN2
RES
/SCK2
HTS2
/RES
VCC
/RESA
RESA
SCK2A
/HTS2A
/STH2A
SHEN2A
1 2
IC40A
74LV14A X4
FB6
BLM31 X4
FB8
FB10
FB7
3 4
IC40B
5 6
IC40C
9 8
IC40D
R7
4.7K
FB5
BLM31 X2
13 12
IC40F
74LV14A X2
11 10
IC40E
FB4
C50
470pF R10
1K
OPTION DISP CN
A[0..19]
/PSREF
/PCE21_E
/PCE21_O
/PCE22_E
/PCE22_O
A14
A15
A16
A17
A18
A19
A13
A12
/RESA
RESA
SCK2A
/HTS2A
/STH2A
SHEN2A
+20V
1
2
3
4
5
6
7
8
9
10
CN1
53015-1010
F2A
500mA/125V
C268
10uF
50V
/RDO
/WRO
A[0..23]
A23
A22
A21
A20
A19
A18
A17
A16
A15
A14
A13
A12
A11
A10
A9
A8
A7
A6
VCC
C3
47uF/25V
CHIP
01 1
02 2
03 3
04 4
05 5
06 6
07 7
08 8
09 9
10 10
11 11
12 12
13 13
14 14
15 15
16 16
17 17
18 18
19 19
20 20
21 21
22 22
23 23
24 24
25 25
26 26
27 27
28 28
29 29
30 30
31 31
32 32
33 33
34 34
35 35
36 36
37 37
38 38
39 39
40 40
CN6A
MOTHER CN
2
3
4
5
6
7
8
9
10
11
12
13
14
15
16
18
19
20
21
22
23
24
25
26
27
28
29
30
31
32
33
34
35
36
37
38
39
40
41
42
43
44
45
46
47
48
49
50
51
52
53
54
55
56
57
58
59
60
61
62
63
64
65
66
67
68
69
70
71
72
1
17
CN14
MM20-72B
RAM CN
/EXWAIT
/BREQ
/BACK
/TRQ2
/TRQ1
/EXINT1
/EXINT0
/RFSH
/OPTCS
/RD
/IRQ1
/IPLON0
/RESET
A5
A4
A1
A0
/RESET
A2
A3
D15
+24V
VCC
VCC
VCC
01 41
02 42
03 43
04 44
05 45
06 46
07 47
08 48
09 49
10 50
11 51
12 52
13 53
14 54
15 55
16 56
17 57
18 58
19 59
20 60
21 61
22 62
23 63
24 64
25 65
26 66
27 67
28 68
29 69
30 70
31 71
32 72
33 73
34 74
35 75
36 76
37 77
38 78
39 79
40 80
CN6B
20 5061 080 053
R34
10K
R47
4.7K
R46
4.7K
R45
4.7K D[0..15]
/OWR
A11
A10
A9
A8
A7
A6
A5
A4
A3
A2
A1
A0
D15
D14
D13
D12
D11
D10
D9
D8
D7
D6
D5
D4
D3
D2
D1
D0
VCC
STH1
HTS1
/SCK1
/KRQ
/SHEN1
/STOP /POFF
+24V
VCKDC
R2
1/5W 220 C84
0.1uF
1
2
3
4
5
6
7
8
9
10
11
12
13
14
15
16
17
18
CN8
MLX 52045-1845
CKDC CN
/RESET
VCC
14PIN - - - VCKDC
7PIN - - - GND
SW1
SSSS312
HARDWARE RESET SW
C87
1000pF R56
10K
1
2 3
IC12A
74HC00 C90
1000pF
4
5 6
IC12B
74HC00 C93
1000pF
VEE
VCC
DL0..DL3
DL0
DL1
DL2
DL3
DISP
FP
LP
DCLK
DISP
DCLK
FP
LP
3
2
1
C16
3.3uF
50V
R243
15K
VR3
5K
R247
1.2K
FB43 FB42 FB41
FB39 FB38 FB36 FB34
BLM31X8
FB44
VMEM
/HWR
HWR-
VMEM
VSS
WF
C
CP1
CP2
VDD
VSS
VEE
VEE
VO
VCC
DL0A
DL1A
DL2A
DL3A
VCKDC
VMEN
1
2
3
CN15
JP3
VIN
2 VOUT 3
G
N
D
1
IC49
RX5RE
C264
1uF
1
2
3
4
CN13
INVERTOR CN
GIL-S-4P-S2T2
C28
OS
10uF /10V
15
14
13
12
11
10
9
8
7
6
5
4
3
2
1
CN10
MLX 53047-1510
LCD CN
C14
3.3uF
50V
2
1
BTCN1
5267-02
BAT CN
/RES
/AS VCKDC
-12V
+12V
D[8..15]
BANK
/POFF
A2
VCKDC
-12V
D14
D13
D12
D11
D10
D9
D8
/HWR
VCC
+20V
VCKDC
+12V
A3
+20V
D12
RB160L40
R244
1/2W 13
R246
1/2W 13
C35
10uF
16V
C266
0.1uF
VR2
5K
BKLT
1
2
3
R218
10K
14/14

2. CKDC PWB
8 7 6 5 4 32 1
A
B
C
D
12345678
D
C
B
A
CKDC
-29V
-29V
R29
100K X4
G
1
1
G
1
0
G
9
G
8
G
7
G
6
G
5
G
4
S
A
-29V
R58
R59
R62
R60
R61
R63
R64
R57
R65
100K
X9
R48
100K
R47
100K X8
R46
R45
R44
R43
R42
R41
R40
/POFF
/STOP
/SHEN
/IRQ
/SCK
HTS
STH
/RESETS
POPUP CON1
-29V
VCC
VCKDC
+24V
FB2
FB3
FB4
FB5
FB6 FB7
FB8
FB9
1
2
3
4
5
6
7
8
9
10
11
12
13
14
15
16
17
18
CON4
MLX 5597-18CPB
C2
10u/16V C3
0.1u
C6
470p
FB1
SB
SC
SD
SE
SF
SG
COM/AP
DP
ID
CKDCR
ST0
ST1
/CFSR
KEX0
KEX1
CKDC PWB2
KEYIF.SCH
ST1
ST0
KEX1
KEX0
/CFSR
/KR[0..3]
ST3
ST2
C4
470p
C5
470p
C7
470p
VCC
PJ1
PJ
SB
1
SC
2
SD
3
SE
4
SF
5
SG
6
P4
7
P0
8
P1
9
P2
10
P3
11
MODR
12
CFSR
13
KEX0
14
KEX1
15
RQ
16
SKR0
17
ST0
18
ST1
19
S
T
2
2
0
S
T
3
2
1
P
O
F
F
2
2
S
T
O
P
2
3
D
D
I
G
2
4
D
C
S
2
5
V
C
C
2
6
S
C
K
2
7
H
T
S
2
8
S
T
H
2
9
S
D
I
S
P
3
0
B
U
Z
Z
3
1
D
S
C
K
3
2
SRES 33
DS0 34
SHEN 35
IRQ 36
KR0 37
KR1 38
KR2 39
KR3 40
RESET 41
OSC2 42
OSC1 43
GND 44
CL1 45
CL2 46
TEST 47
G0 48
G1 49
G2 50
G3 51
G
4
5
2
G
5
5
3
G
6
5
4
G
7
5
5
G
8
5
6
G
9
5
7
G
1
0
5
8
G
1
1
5
9
P
O
0
6
0
P
O
1
6
1
P
O
2
6
2
P
O
3
6
3
S
A
6
4
IC8
CKDC9
VCC
G0
G1
G2
G3
/IRQ
/SHEN
/RESETS
/KR3
/KR2
/KR1
/KR0
CKDCR
R33
1M
X2
4.19MHz
X1
32.768KHz
C8
15p
C9
15p
R32
R31
R30
D26
1SS353
23
1
Q1
DTC114YK
VCC
/
P
O
F
F
/
S
T
O
P
/
S
C
K
H
T
S
S
T
H
VCC
C16
0.1u
C11
1000p
ST2
ST3
1
2
3
4
5
6
7
8
9
10
11
CON3
-29V
G3
G2
G1
G0
ID
DP
POPUP CON2
NOT USED BY ER-A770
VFD POWER SUPPLY
VF2R
COM/AP
SF
SG
SE
SD
G6
G5
G4
SC
SB
SA
VF1R
VF2
VF1
-29V
R27
0
R34
0
* IS NOT USED.
VF1
VF2
-29V
1
2
3
4
5
6
7
8
9
CON5
BZ1
BUZ
VCC
C12
10u/16V
C1
10u/10V
OS
1/2

8 7 6 5 4 32 1
A
B
C
D
12345678
D
C
B
A
2/2
KEY I/F
1
2
3
4
5
6
7
8
9
10
11
12
CON6
/S9
1
2
3
4
5
6
7
8
9
10
11
12
13
CON1
/KS0
/KS1
D1
D2
D3
/S0
/S1
/S0
/S1
ST0
ST1 A
1
B
2
C
3
G1
6
G2A
4
G2B
5
Y0 15
Y1 14
Y2 13
Y3 12
Y4 11
Y5 10
Y6 9
Y7 7
IC1
74LS138
ST0
ST1
ST2
ST3
VCC
ST2
ST3
A
1
B
2
C
3
G1
6
G2A
4
G2B
5
Y0 15
Y1 14
Y2 13
Y3 12
Y4 11
Y5 10
Y6 9
Y7 7
IC2
74LS138
/S2
/S3
/S4
/S5
/S6
/S7
/S8
/S9
/S10
/S11
/S2
/S3
/S4
/S5
/S6
/S7
/S8
/S9
/S10
/S11
/S12
/KS2
/KS3
/KS4
/KS5
/KS6
/KS7
/KS8
/KS9
/KS10
/KS11
/KS12
D11
D4
D5 D6
D7 D8
D9 D10
D12
D13
1
2
3
4
5
6
7
8
CON7 /X6
/X7
/S8
2 3
1
IC3A
74LS125
5
6
4
IC3B
74LS125
FB10
BLM31
FB11
BLM31
VCC
/X5
/S7
9
8
1
0
IC3C
74LS125
FB12
BLM31
/CFSR
/C0
/C1
/C2
/C3
/C4
/C5
D19
X 20
D14
D15
D20
D21 D22
D23
1SS353
/C6
/S2
/S3
/S4
/S5
/S6
/S7
/S8
/S12
x12
VCC
R1 47K
R2
R4
R3
R5
R6
R8
R7
R9
R10
/KR0A
/KR1A
/KR2A
/KR3A
/KR0B
/KR1B
/KR2B
/KR3B
/KR0C
/KR0A
/KR1A
/KR2A
/KR3A
/KR0B
/KR1B
/KR2B
/KR3B
/KR0C
1
2
3
4
5
6
7
8
9
10
11
12
CON2
/KR3A
/KR3B
/KR3C
/KR2A
/KR2B
/KR2C R25
R21
R17 47K
R26
R18
R22
47K
VCC
x3
x3
1C0
6
1C1
5
1C2
4
1C3
3
2C0
10
2C1
11
2C2
12
2C3
13
A
14
B
2
1G
1
2G
15
1Y 7
2Y 9
IC5
74HC153
/KR2
/KR3
/X4
/S6
/S5
2 3
1
IC6A
74LS125
12
11
1
3
IC3D
74LS125
FB14
BLM31
/X2
/X3
/S4
5 6
4
IC6B
74LS125
FB13
BLM31
FB15
BLM31
/KR0
VCC
x3
1C0
6
1C1
5
1C2
4
1C3
3
2C0
10
2C1
11
2C2
12
2C3
13
A
14
B
2
1G
1
2G
15
1Y 7
2Y 9
IC4
74HC153
/KR0A
/KR0B
/KR0C R23
R19
R15 47K
/KR1C
/KR2C
/KR3C
/KR1C
/KR2C
/KR3C
R12
R11
/KR1A
/KR1B
/KR1C
KEX0
KEX1
KEX0
KEX1
R24
R20
R16 47K
R13
4.7K
x3
R14
4.7K
/KR1
VCC
/X1
/S3
/S2
9 8
1
0
IC6C
74LS125
FB16
BLM31
/X012 11
1
3
IC6D
74LS125
FB17
BLM31
/CFSR
D24
1SS353
R28
4.7K
/CFSR
2-5C
2-5C
2-5B
2-5B
2-1B
2-1B
2-1B
2-1B
2-5C

8 7 6 5 4 32 1
A
B
C
D
12345678
D
C
B
A
3. INVERTOR PWB
1
2
3
4
CON3
MLX 53015-0410
T1
RTRNH6896RCZZ
C1
18pF/3KV
1
2
3
4
CON5
NOT USED
2
1
CON4
EH S2B
2
1
CON6
EH S2B
PGND
1
ICCFL
2
DIO
3
VC
4
AGND
5
NC
7
NC
8
SHDN
6
NC 9
NC 10
REF 11
VIN 12
VSW 16
BULB 15
BAT 14
ROYER 13
IC1
LT1184CS
R6
3.3K
R2
220K
C3
1000pF C2
2.2uF
16V
R5
8.2KG
10 6
51432
R4
750
C4
2.2uF/16V
F1
ICP 0.5A
C5
0.022uF
100V
F1
125V/630mA
NOT USED
Q1
C5001
L1
100uH
Q2
C5001
D1
SFPB54
D2
SFPB54
R3
100K
R1
4.7K C6
1uF
16V
15
14
13
12
11
10
9
8
7
6
5
4
3
2
1
CON1
MLX 53048-1510
1
2
3
4
5
6
7
8
9
10
11
12
CON2
MLX52044-1245

8 7 6 5 4 32 1
A
B
C
D
12345678
D
C
B
A
4. N/F PWB
POWER TRANS
220V 230V
(TQ/TS) (KA/KB)
J1A
RCILC6654BHZZ
N/F PWB (V)
SL1A
CN1A
BLOCK T/M
N
LF1A
T1AL/250V
S1A
POWER
SWITCH
R1A
390K
1/2W
C1A
0.1uF
250v
C2A
0.1uF/250V
J2A CN2A
TRCN

CHAPTER 9. PWB LAYOUT
1. Main PWB (Side-A)
>>>>> USE FONT <<<<<
Helvetica/ Helvetica-Condensed/ Century-Schoolbook/ Symbol & OriginalFonts: (RingWorld2/RingFont2/Pa
Symbol/PartsCod)
- - - - - - - - - - - - - - - - - - - - - - - - - - - - - - - - - - - - - - - - - - - - - - - - - - - - - - -

2. Main PWB (Side-B)

3. Mother PWB
4. CKDC PWB

5. Invator PWB
6. Noise filter PWB

CONTENTS
PARTS GUIDE
MODEL ER-A770
(for TQ,TS,KA,KB)
1Top cabinet etc.
2Bottom cabinet etc.
3Packing material & Accessories
4Main PWB unit
5Mother PWB unit
6CKDC PWB unit
7N/F PWB unit
8Invertor PWB unit
9Service tools
FSupply
■Index
Because parts marked with "!" are indispensable for the machine safety maintenance and poeration, it must
be replaced with the parts specific to the product specification.
Table of destinations
SELECTION CODE COUNTRIES
U U.S.A., Guam
A Canada
TS Germany
TQ SEEG territory other than Germany
(Stamp:English)
TR SEEG territory other than Germany
(Stamp:English)
TM SEEG(FRANCE:Metro-VM)
(Stamp:French)
KB U.Kingdom
KA Australia
SELECTION CODE COUNTRIES
K Korea
SELECTION CODE COUNTRIES
SB Saudi Arabia (127V area)
SBA Saudi Arabia (220V area)
SC Taiwan
SD Venezuela
SE Hong Kong
SG
Lebanon, Syria, Greece, Pakistan, Iran,
Egypt, Thailand, Iraq, Mauritius,
Seychelles, Tahiti, Jordan, Sudan, Turkey
SH South Africa (U.S.A. version)
SHE South Africa (Europe version)
SJ Philippines (Europe version)
SJ2 Philippines (U.S.A. version)
SM Kuwait, Qatar, Oman, UAE, Malta, Bahrain
SMT Nigeria, Yemen, Kenya
SELECTION
CODE COUNTRIES
RA1 Morocco, Algeria, Tunisia,
West Africa
RA2 Chile, Uruguay, Peru,
Argentina, Paraguay
RA5 Sri Lanka
SELECTION
CODE COUNTRIES
RB3 Indonesia
RB4
RB5 Cyprus
RB6 Panama
RB7 Barbados
RB8 Malaysia (U.S.A. version)
SELECTION
CODE COUNTRIES
RC1 Malaysia (Europe version)
RC2 Singapore
RC5 Dominican Republic,
Ecuador
ER-A770V

1 Top cabinet etc.
NO. PARTS CODE PRICE
RANK NEW
MARK PART
RANK DESCRIPTION
1GCOVA7080BHSC AR N D LCD cover A
2GCOVB2503BHZZ BR N D Key cover A
3GCABB7202BHSC BF N D Top cabinet
4MHNG-6638BHZZ AU C Tilt hinge R
5XBBSD40P12000 AA CScrew (4´12j
6MHNG-6637BHZZ AU C Tilt hinge L
7PSHEK6818BHZZ AQ C Blank key sheet
8GCOVB7082BHZZ AZ D Key cover B
9LFRM-6691BHZZ AZ D Key frame
10 PGUMM6712BHZZ BG C Key rubber
11 CSHEP6817BH01 BB C Key sheet unit
12 LPLTM6693BHZZ AX C key plate
13 XEBSD30P08000 AA CScrew (3´8)
14 XEBSD30P10000 AA CScrew (3´10)
15 LANGT7559BHZZ AW C PWB angle A
16 LKGIW7375BHZZ BG B Clerk switch(body)
18
LKGIM7377BH01 AV B Clerk key (1)(2pcs/1set,with key ring)
LKGIM7377BH02 AV B Clerk key (2)(2pcs/1set,with key ring)
LKGIM7377BH03 AV B Clerk key (3)(2pcs/1set,with key ring)
LKGIM7377BH04 AV B Clerk key (4)(2pcs/1set,with key ring)
LKGIM7377BH05 AV B Clerk key (5)(2pcs/1set,with key ring)
LKGIM7377BH06 AV B Clerk key (6)(2pcs/1set,with key ring)
19 LANGQ7565BHZZ AE C Earth spring
20 LX-BZ6782BHZZ AA CScrew (3´6)
21 CPWBN7512BH01 BQ E Inverter PWB unit
22 CPWBN7511BH03 BR N E CKDC PWB unit
23 GCOVH7133BHZZ AH D Inverter cover
24 QCNW-7830BHZZ AQ C Flat cable (18pin)
25 PSHEK2904BHZZ AT N C Standard key sheet
26 PSHEK6852BHZZ AT C Key sheet(programing)
27 RCORF6697BHZZ AF C Core (TC18A15)
28 XBBSD30P06000 AA CScrew (3´6)
29 RCORF6698BHZZ AR C Core (SC18B)
31 LANGK7561BHZZ AK C Clerk angle
32 QCNW-7829BHZZ AP C Inverter cable
33 XJSSD26P08000 AA C Screw (2.6´8)
34 QCNW-7832BHZZ AF C Clerk cable (170mm)
35 XEBSF30P08000 AA CScrew (3´8)
36 GCABR7256BHSA AZ N D LCD rear cabinet
37 LPLTM6714BHZZ AV C LCD plate
38 XHBSD30P04000 AA CScrew (3´4)
39 QCNW-7828BHZZ BC C LCD cable
44 XEBSD30P06000 AA CScrew (3´6)
45 GCABF2551BHZZ AY N D LCD front cabinet
49 LHLDW6843BHZZ AE C Quick clamp(midle)
50 QCNW-3051BHZZ AE N C Earth wire (BLACK)
51 XJPSD30P05000 AA CScrew (3´5)
55 RCORF6695BHZZ AK C Core (OP14A)
56 HDECP2369BHZZ BA N D LCD panel
57 RCORF6699BHZZ AU C Core (BNF28)
58 LHLDW0008SCZZ AA C Cable holder (HP-5N)
501 DUNTK4783BHZZ BN E Key board(flat) [include No.9~13]
502 VVLLM320153-1 BW E LCD unit (LM320153)
ER-A770V
– 1 –

1 Top cabinet etc.
C
BRCP00318
AD
1
2
6
4
5
7
8
9
11
10
12
13
14
15
13
22
5
20
36
45
37
35
35
28 23
38
502
51
44
50
14
32
44
21
39
28
19
14
26
25
31
16
34
49
49
55
49
56
29
33
14
18
58
14
51
49
57
49
49
49
55
14
58
27
13
13
14
14
3
14
14
14
20
24
ER-A770V
– 2 –

2 Bottom cabinet etc.
NO. PARTS CODE PRICE
RANK NEW
MARK PART
RANK DESCRIPTION
1LANGK7617BHZZ BA C Option angle 1
2XHBSD30P04000 AA CScrew (3´4)
3XEBSD30P06000 AA CScrew (3´6)
4LX-BZ6782BHZZ AA CScrew (3´6)
5LANGK7618BHZZ AQ C Option angle 2
6LANGT7607BHZB AT N C M/B angle
7CPWBX2868BH01 BL N E Mother PWB unit
8LANGK2884BHZZ AS N C N/F cover
9XBPSD30P06K00 AA CScrew (M3´6K)
10 LANGT2886BHZZ AU N C Trans plate
11 XEBSD30P08000 AA CScrew (3´8)
12 RCORF6698BHZZ AR C Core (SC18B)
13 XBPBZ40P06K00 AA CScrew (M4´6K)
14 QTANZ6661BHZZ AE C Faston terminal
15 XBBSD30P04000 AA CScrew (3´4)
16 LX-BZ6781BHZZ AB CScrew (M3´16)
17 CPWBF2867BH01 BF N E N/F PWB unit
18 XBBSD30P08KS0 AA CScrew (3´8KS)
19
! RTRNP2416BHZZ BL N B Power transformer [TQ,TS]
! RTRNP2417BHZZ BL N B Power transformer [KA,KB]
20 LBNDJ2003SCZZ AA C Cable band (Large)
21 QCNW-3091BHZZ AN N C Battery cable
22 CPWBX2869BH01 CX N E Main PWB unit
23 TLABH7100BHSA AG N D SW label
24 GFTAS6790BHSC AH N D Side cover R
25 GCOVA7085BHZA BB N D Rear cover
26 GCOVA7086BHZA AZ N D Rear d/p cover
27 GFTAS6789BHSC AH N D Side cover L
28 XJSSF30P12000 AB CScrew (M3´12)
29 QCNW-3052BHZZ AF C BNC cable (F-TYPE)
30 LX-BZ6792BHZZ AF C Bolt(d-sub screw)
31 QCNW-7871BHZZ BC C RS232C cable
32 GCABA7205BHZA BH N D Bottom cabinet
33
! QACCV6422BHZZ AY BAC cord [TQ,TS]
! QACCL7421BHZZ AX B AC cord (SP-500) [KA]
! QCNW-7212RCZZ AH BAC cord [KB]
34 XUPSD40P12000 AA CScrew (M4´12)(M)
35 GFTAS6927BHSA AM N D AC cord cover
36 XEBSD30P10000 AA CScrew (3´10)
37 GLEGG6656BHZZ AF D Gum leg
38 UBATN2338RCZZ BE B Battery (3HR-AAC)
39 GFTAB6788BHSD AN N D Battery cover
40 LCHSM6707BHZZ AN C Main chssis 1
41 GCOVH7150BHZZ AR D HDD cover
42 GFTAS6787BHSC AM N D AT cover
43 GLEGP6658BHSA AL D Tilt leg B
44 GLEGP6657BHSA AM D Tilt leg A
45 GLEGG6659BHZZ AE D T/gum leg
46 TLABG6967BHZZ AC D Battery label
47 TCAUS6677BHZZ AD D Caution label
48 PSHEP6853BHZZ AG C K/B sheet
49 LCHSM6708BHZA AR N C Main chassis 2
50 XEPSD30P10000 AA CScrew (3´10)
51 TLABH7105BHSA AH N D Connector label
52 PSHEP2918BHZZ AK N C IPL sheet
53 RCORF6695BHZZ AK C Core (OP14A)
54 LHLDW6843BHZZ AE C Quick clamp(midle)
55 RCORF6697BHZZ AF C Core (TC18A15)
57 QTANP0004BHZA AE C Earth terminal
58 PSHEP2902BHZZ AK N C Ventilation hole sheet
59 TLABH7101BHZA AL D Volume label
60 PSHEP2907BHZZ AP N C Option C/N sheet
61 LANGT2885BHZZ AS N C Option C/N angle
62 XJSSD30P08000 AA CScrew (3´8)
63 TLABH6996BHZZ AD D Battery cover seal [KB]
64 TLABG7097BHZZ AF D Battery caution label
65 RCORF6705BHZZ AM C Core (CABLE33)
ER-A770V
– 3 –

2 Bottom cabinet etc.
RCP00319
62
12
63
59
23
54
55
20
C
B
A
D
1
2
3
4
5
6
78
9
10
11
13
14 9
16
17
18
19
22
48
25
26
27 28
29 30
31
33
34
35 36
32
38
39
40
41
42
43
44
45
46
49
50
51 52
53
54
57
65
60
11
11
61
30
31
4
29
18
18
11
2
36
11
11 11
11
11
4
21
24
28
43
44
45
11
2
2264
37
37
11
11
34
11
4
58
11
15
2
47
ER-A770V
– 4 –

3 Packing material & Accessories
NO. PARTS CODE PRICE
RANK NEW
MARK PART
RANK DESCRIPTION
1SPAKA8409BHAL AX N D Packing add L
2SSAKH0003DHZZ AE D Vinyl bag (640´560mm)
3SPAKA8410BHAR AX N D Packing add R
4SPAKC3132BHZZ BA N D Packing case
5SPAKA8435BHZZ AF D Pad C
6SSAKH4231CCZZ AA D Vinyl bag (140´500mm)
7SPAKA3129BHZZ AU D Pad 1
8SSAKH0013HCZZ AA D Vinyl sack [TQ,TS]
SSAKH3015CCZZ AA D Vinyl bag (200´300mm) [KA,KB]
9
TINSE2407BHZZ BK N D Instruction book (E1) [TQ,TS]
TINSE2411BHZZ BF N D Instruction book (E2) [TQ,TS]
TINSF2409BHZZ BK N D Instruction book (F1) [TQ,TS]
TINSF2413BHZZ BF N D Instruction book (F2) [TQ,TS]
TINSG2408BHZZ BK N D Instruction book (G1) [TQ,TS]
TINSG2412BHZZ BF N D Instruction book (G2) [TQ,TS]
TINSS2410BHZZ BK N D Instruction book (S1) [TQ,TS]
TINSS2414BHZZ BF N D Instruction book (S2) [TQ,TS]
TINSE2420BHZZ BK N D Instruction book (E1) [KA,KB]
TINSE2421BHZZ BF N D Instruction book (E2) [KA,KB]
10 SSAKA5004CCZZ AA D Vinyl bag (100´300mm)
11
LKGIM7377BH01 AV B Clerk key (1)(2pcs/1set,with key ring)
LKGIM7377BH02 AV B Clerk key (2)(2pcs/1set,with key ring)
LKGIM7377BH03 AV B Clerk key (3)(2pcs/1set,with key ring)
LKGIM7377BH04 AV B Clerk key (4)(2pcs/1set,with key ring)
LKGIM7377BH05 AV B Clerk key (5)(2pcs/1set,with key ring)
LKGIM7377BH06 AV B Clerk key (6)(2pcs/1set,with key ring)
12 TCADH6788BHZA AC D Caution card (Black)
13 RCORF6699BHZZ AU C Core (BNF28)
14 RCORF6700BHZZ AS C Core (BNF-14)
15 UBNDA6629BHZZ AA C AC cord band (4mm´200mm)(Green)
16 TGANE1001BHZC AG D Warranty card [KA]
17 TCADZ2001BHZA AM D Install card [KA]
3 Packing material & Accessories
RCP00320
8
9
10
11
10 13
14
4
12
3
65
7
12
15
1716
ER-A770V
– 5 –

4 Main PWB unit
NO. PARTS CODE PRICE
RANK NEW
MARK PART
RANK DESCRIPTION
1LX-BZ6644BHZZ AA C Screw (M3.5´8S)
2PRDAF2379BHZZ AS N C Heat sink
3QCNCM1060AC03 AB C Connector (Short Pin 3P) [CN15]
4QCNCM1101BHZZ AC C Connector (5273-2)(2P) [CN9A]
5QCNCM2551RC1J AF C Connector (10pin) [CN1]
6QCNCM5278NCZZ AC C Connector (3pin)(5046-03A) [CN2,3]
7QCNCM7057BH08 AG C MCR Connector (5045-0810) [CN11]
8QCNCM7075BH0B AB C Connector (5045-03A) [CN7]
9QCNCM7128BH1E AH C Connector (MLX 53047-1510) [CN10]
10 QCNCM7129BH0D AB C Inverter connector (GIL-S-4P-S2T2-EF)(4PIN) [CN13]
11 QCNCM7222BH0I AD C Connector (MLX53014-0910) [CN4,5]
12 QCNCW1057ACZZ AB C Connector (Short socket) [CN15]
13 QCNCW7081BHZZ AB C Connector (2P)(5267-02A)(Blue) [BTCN1]
14 QCNCW7204RC8J AM C I/O connector (80pin)(10 5061 080) [CN6]
15 QCNCW7206RC1H AG C CKDC Connector (18PIN)(MLX52045-1845) [CN8]
16
! QFS-C1035CCZZ AE A Fuse (1.6A 250V) [F3A]
17
! QFS-C5012BHZZ AF A Fuse (T500mAL 250V) [F2A,4A]
18 QFSHD2109AFZZ AC C Fuse holder (HD2109AF) [F2A,3A,4A]
19 QSOCZ1012AC7B AP C Socket (MM20-72B2-1-T24) [CN14]
20 QSOCZ6428ACZZ AE C IC socket (28P) [IC8]
21 QSW-S0744AFZZ AG B Reset switch (SSS312) [SW1]
22 QSW-S6894BHZZ AK B Slide switch [SW3]
23 RC-EZ106ARC1A AD C Capacitor (10WV 10mF) [C19,28,30,31,32]
24 RC-EZ2271RC1A AM C Capacitor (220mF/10V) [C21A]
25 RC-EZ336ARC1A AB C Capacitor (10WV 33mF) [C6,23]
26 RCILC2421BHZZ AP N C Coil (150mH) [L1A]
27 RCILC2422BHZZ AP N C Coil (220mH) [L2A]
28
RCILZ5017SCZ/ AF C Chip core (BLM31) [FB4,5,6,7,8,10,12,13,14]
RCILZ5017SCZ/ AF C Chip core (BLM31) [FB17,18,19,20,21,22,23,24]
RCILZ5017SCZ/ AF C Chip core (BLM31) [FB25,26,27,28,29,30,31,32]
RCILZ5017SCZ/ AF C Chip core (BLM31) [FB34,35,36,37,38,39,40,41]
RCILZ5017SCZ/ AF C Chip core (BLM31) [FB42,43,44]
29 RCORF1008ACZZ AB C Chip bead (BUM21A05) [FB33]
30 RCORF2337BHZZ AN C Ferrite core [FB1,2,3,9]
31 RCORF6691BHZZ AD C Core (BFS3550R2F) [FB11]
32 RCORF6702BHZZ AF C EMI filter (100pF) [FL1,2,3]
33 RCRMZ1016LCZZ AF B Crystal (16MHz(CSTCS16MX040)) [X1]
34 RCRSP5019BCZZ AD B Crystal (7.37MHz) [X2]
35 RCRSP6664RCZZ AF B Crystal (19.66MHz) [X4]
36 RCRSZ2407RCZZ AQ N B Chip X-TAL (15MHz) [X5]
37 RMPTQ4330QCJJ AC B Block resistor (33W´4 1/16W ±5%) [BR1,2,3,4,5,6,RB7]
38
! RTRNH2419RCZZ AV N B DC-DC converter (SEE-16) [T1A]
39 RVR-B2410QCZZ AG B Variable resistor (5K) [VR2,3]
40 RVR-M2415QCN3 AE B Variable resistor (20K) [VR1]
41 VCCCTV1HH100J AA C Capacitor (50WV 10PF) [C99]
42
VCCCTV1HH101J AA C Capacitor (50WV 100PF) [C42,51,52,56,59,61,62,63,65,67]
VCCCTV1HH101J AA C Capacitor (50WV 100PF) [C68,69,70,71,72,73,85,96,101]
VCCCTV1HH101J AA C Capacitor (50WV 100PF) [C106,107,108,112,113,114,115,116]
VCCCTV1HH101J AA C Capacitor (50WV 100PF) [C117,127,135,141,142,143,144,148]
VCCCTV1HH101J AA C Capacitor (50WV 100PF) [C155,165,168,170,174,177,180,185]
VCCCTV1HH101J AA C Capacitor (50WV 100PF) [C186,188,189,190,191,192,193,194]
VCCCTV1HH101J AA C Capacitor (50WV 100PF) [C195,196,200,201,202,203,207,208]
VCCCTV1HH101J AA C Capacitor (50WV 100PF) [C209,213,214,215,216,217,220,221]
VCCCTV1HH101J AA C Capacitor (50WV 100PF) [C233,238,239,240,241,248,249,250]
VCCCTV1HH101J AA C Capacitor (50WV 100PF) [C251,258,259]
VCCCTV1HH101J AA C Capacitor (50WV 100PF) [C222,223,224,225,227,230,231,232]
43 VCCCTV1HH221J AA C Capacitor (50WV 220PF) [C119,120]
44
VCCCTV1HH331J AA C Capacitor (50WV 330PF) [C46,48,49,57,58,78,80,83,86,88]
VCCCTV1HH331J AA C Capacitor (50WV 330PF) [C89,92,94,95,97,98,103,104,121]
VCCCTV1HH331J AA C Capacitor (50WV 330PF) [C123,124,128,130,149,152,154,156]
VCCCTV1HH331J AA C Capacitor (50WV 330PF) [C157,162,163,171,173,175,178,252A]
45 VCCCTV1HH470J AA C Capacitor (50WV 47PF) [C158]
46 VCCCTV1HH471J AA C Capacitor (50WV 470PF) [C50,134]
47 VCCCTV1HH510J AA C Capacitor (50WV 51PF) [C267]
48 VCEAEU1CW106M AA C Capacitor (16WV 10mF) [C1,2,7,12,33,34,35,36]
49 VCEAEU1VW476M AB C Capacitor (35WV 47mF) [C3]
50 VCEAGA1HW104M AB C Capacitor (0.1mF/50V) [C5]
51 VCEAGA1HW105M AB C Capacitor (50WV 1mF) [C11A]
52 VCEAGA1HW106M AA C Capacitor (50WV 10mF) [C13A,15A]
53 VCEAGA1HW107M AA C Capacitor (50WV 100mF) [C24A,26A,27A]
54 VCEAGA1HW224M AA C Capacitor (50WV 0.22mF) [C4]
55 VCEAGA1HW335M AB C Capacitor (50WV 3.3mF) [C14,16]
56 VCEAGD1CW108M AE C Capacitor (16WV 1000mF) [C20A]
57 VCEAGD1HW337M AF C Capacitor (330mF/50V SD) [C25A]
58 VCEAGU1HW108M AF C Capacitor (50WV 1000mF) [C22A]
59 VCEAGU1HW478M AL C Capacitor (50WV 4700mF) [C9A]
60 VCKYTV1CF105Z AB C Capacitor (1mF 16V) [C264]
61 VCKYTV1HB102K AA C Capacitor (50WV 1000PF) [C54,66,87,90,93,110A,153]
62 VCKYTV1HB103K AB C Capacitor (50WV 0.010mF) [C161]
63 VCKYTV1HB153K AA C Capacitor (50WV 0.015mF) [C242A]
ER-A770V
– 6 –

4 Main PWB unit
NO. PARTS CODE PRICE
RANK NEW
MARK PART
RANK DESCRIPTION
64 VCKYTV1HB222K AA C Capacitor (50WV 2200pF) [C125A,133A]
65 VCKYTV1HB332K AA C Capacitor (50WV 3300PF) [C74]
66 VCKYTV1HB333K AA C Capacitor (50WV 0.033mF) [C122A,132A]
67
VCKYTV1HF104Z AA C Capacitor (50WV 0.10mF) [C8]
VCKYTV1HF104Z AA C Capacitor (50WV 0.10mF) [C37,38,39,40,41,43,47,53,55]
VCKYTV1HF104Z AA C Capacitor (50WV 0.10mF) [C64,76,79,81,82,84,102,105,109]
VCKYTV1HF104Z AA C Capacitor (50WV 0.10mF) [C111,118,129,136,137,138,139,140]
VCKYTV1HF104Z AA C Capacitor (50WV 0.10mF) [C150,151,167,182,183,184,187,226A]
VCKYTV1HF104Z AA C Capacitor (50WV 0.10mF) [C247,257,263,265,266]
68 VCQYNA2AM103K AA C Capacitor (100WV 0.010mF) [C10A]
69 VHD1SR159//-1 AF B Chip diode (1SR159-200) [D7A,8A]
70 VHD1SS353//-1 AB B Diode (1SS353) [D1,3,4,5]
71 VHDCP301///-1 AL B Diode (CP301) [BD1A]
72 VHDRB160L-401 AG B Diode (RB160L-40) [D2,9A,10A,11A,12]
73 VHEMTZ5.1A/-1 AC B Zener diode (MTZ5.1A) [ZD1A]
74 VHEPTZ30B++-1 AG N B Zener diode (PTZ30B) [ZD2A]
75 VHEPTZ5.6B/-1 AG B Zener diode (PTZ5.6B) [ZD3A]
76 VHEUDZ33B//-1 AC B Zener diode (32.15-33.79)(UDZ33B) [ZD4A,5A]
77 VHI2032ARAB1A AZ B IC (ISPLS2032B1A) [IC28]
78 VHI28F016SU70 BR B Flash memory (28F016SU70) [IC35]
79 VHI4M16SOJ60/ AV B DRAM (4M16SOJ60) [IC37]
80 VHI51V8512T12 BG B 4M PSRAM (TC51V8512AFT) [IC33,34]
81 VHI74AHCT245D AP B IC (74AHCT245NS) [IC38]
82 VHI74LV08/DR/ AK B IC (74LV08) [IC6]
83 VHI74LV138DR/ AP B IC (74LV138) [IC48]
84 VHI74LV14ADR/ AM B IC (74LV14A) [IC40]
85 VHI74LVX00/SJ AL B IC (74LVX00) [IC24,25]
86 VHI74LVX08/SJ AG B IC (74LVX08) [IC26]
87 VHI74LVX32/SJ AL B IC (74LVX32) [IC22,23]
88 VHIBA10339F-1 AD B IC (BA10339F) [IC36A]
89 VHIBA10393F-1 AC B IC (BA10393F) [IC15A]
90 VHIBR6265BF10 AR B IC (BR6265BF10) [IC1]
91 VHIH641510810 BA B CPU (H641510810) [IC30]
92 VHIKIA7045F-1 AL N B IC (KIA7045) [IC16A]
93 VHIKIA7806P-1 AK B IC (KIA7806P) [IC9]
94 VHIL4960V//-1 AS B IC (L4960H)(ST TYPE) [IC18A,19A]
95 VHILZ9FK13/-1 BA B IC (MPCA8)(LZ9FK13) [IC17]
96 VHILZ9FT18/-1 AZ B IC (OPC2)(LZ9FT18) [IC10]
97 VHI27256RDH1A AW B EP ROM (27256RDH1A) [IC8]
98 VHIMB62H149-1 BC B IC (MB62H149) [IC11]
99 VHIMC145406F1 AL B IC (MC145406F)(VHIMC145406F-) [IC2,4]
100 VHIMC68B54/-1 BB B IC (MC6BB54P) [IC21]
101 VHIMN89303/-1 BD B IC (MN890303) [IC29]
102 VHIRH5RE33A-1 AF B IC (RX5RE) [IC49]
103 VHISN74HC00DR AG B IC (74HC00) [IC12]
VHISN74HC00DR AG B IC (74HC00) [IC39,41]
104 VHISN74HC04DR AG B IC (SN74HC04DR) [IC44]
105 VHISN74HC08DR AL B IC (SN74HC08DR D014 TAPPING) [IC45]
106 VHISN74HC74D1 AG B IC (SN74HC74) [IC13]
107 VHISN74HCU04D AG B IC (SN74HCU04) [IC42]
108 VHISN75115NS1 AN B IC (SN75115NS1) [IC5]
109 VHISN75189DR/ AK B IC (SN75189DR) [IC3]
110 VHITA79L024-1 AE N B Regurator IC (TA79L24BP) [IC58A]
111 VHITD62308F-1 AH B IC (TD62308F) [IC7]
112 VHIUPD71037GB AY B IC (UPD71037GB) [IC43]
113 VHIZ84C0006FE AT B IC (Z80-CPU)(Z84C0006FE) [IC14]
114 VHIZ84C3006FE AT B IC (Z80-CTC)(Z84C3006FE) [IC20]
115 VHVICPS1.0/-1 AF B IC protector (ICPS1.0) [ICP1]
116 VRD-RC2EY221J AA C Resistor (1/4W 220W ±5%) [R2]
117 VRS-RE3AAR39J AB C Resistor (1W 0.39W ±5%) [R5A]
118 VRS-RE3LA151J AC C Resistor (3.0W 150W ±5%) [R1]
119 VRS-TS2AD000J AA C Resistor (1/10W 0W ±5%) [R3]
VRS-TS2AD000J AA C Resistor (1/10W 0W ±5%) [R9,64,121,128,163,204]
120 VRS-TS2AD101J AA C Resistor (1/10W 100W ±5%) [R143,144,146,147,152,153,154,158]
VRS-TS2AD101J AA C Resistor (1/10W 100W ±5%) [R159,160,166,167,168,174,175,176]
121 VRS-TS2AD102J AA C Resistor (1/10W 1.0KW ±5%) [R10,43,62,122A,125,203]
122
VRS-TS2AD103J AA C Resistor (1/10W 10KW ±5%) [R6,12,14,15,16,17,18,20,21,22]
VRS-TS2AD103J AA C Resistor (1/10W 10KW ±5%) [R23,28,29,30,31,32,33,34,35,36]
VRS-TS2AD103J AA C Resistor (1/10W 10KW ±5%) [R37,38,39,40,48,49,51,52,53,54]
VRS-TS2AD103J AA C Resistor (1/10W 10KW ±5%) [R55,56,57,58,59,60,61,63,65,66]
VRS-TS2AD103J AA C Resistor (1/10W 10KW ±5%) [R67,68,69,71,74,76,77,78,80,81]
VRS-TS2AD103J AA C Resistor (1/10W 10KW ±5%) [R84,85,87,89,90,92,94,97,98,100]
VRS-TS2AD103J AA C Resistor (1/10W 10KW ±5%) [R102,103,107,109,110,115,116,117]
VRS-TS2AD103J AA C Resistor (1/10W 10KW ±5%) [R118,119,120,132,133,137,139,140]
VRS-TS2AD103J AA C Resistor (1/10W 10KW ±5%) [R141,148,150,156,164,172,178,180]
VRS-TS2AD103J AA C Resistor (1/10W 10KW ±5%) [R186,187,188,189,190,191,192,193]
VRS-TS2AD103J AA C Resistor (1/10W 10KW ±5%) [R194,195,196,197,198,199,200,201]
VRS-TS2AD103J AA C Resistor (1/10W 10KW ±5%) [R202,205,206,207,208,210,211,212]
VRS-TS2AD103J AA C Resistor (1/10W 10KW ±5%) [R213,214,215,216,217,218,219,220]
VRS-TS2AD103J AA C Resistor (1/10W 10KW ±5%) [R221,222,225,226,227,228,230,231]
ER-A770V
– 7 –

4 Main PWB unit
NO. PARTS CODE PRICE
RANK NEW
MARK PART
RANK DESCRIPTION
122 VRS-TS2AD103J AA C Resistor (1/10W 10KW ±5%) [R232,233,234,235,241A,245A]
123 VRS-TS2AD104J AA C Resistor (1/10W 100KW ±5%) [R237A]
124 VRS-TS2AD105J AA C Resistor (1/10W 1MW ±5%) [R50,75]
125 VRS-TS2AD112J AA C Resistor (1/10W 1.1KW ±5%) [R242A]
126 VRS-TS2AD122J AA C Resistor (1/10W 1.2KW ±5%) [R41,247]
127 VRS-TS2AD123J AA C Resistor (1/10W 12KW ±5%) [R25]
128 VRS-TS2AD143F AB C Resistor (1/10W 14KW ±1%) [R101A]
129 VRS-TS2AD152G AA C Resistor (1/10W 1.5KW ±2%) [R27,229A,236A]
130 VRS-TS2AD153G AA C Resistor (1/10W 15KW ±2%) [R13,82A,93A,112A,182,243]
131 VRS-TS2AD162J AA C Resistor (1/10W 1.6KW ±5%) [R24,26]
132 VRS-TS2AD222J AA C Resistor (1/10W 2.2KW ±5%) [R8]
133 VRS-TS2AD272J AA C Resistor (1/10W 2.7KW ±5%) [R73A,88A]
134 VRS-TS2AD302J AA C Resistor (1/10W 3.0KW ±5%) [R70,91]
135 VRS-TS2AD303F AA C Resistor (1/10W 30KW ±1%) [R224A]
136 VRS-TS2AD330J AA C Resistor (1/10W 33W ±5%) [R124,126,127,129,131,134,135,162]
VRS-TS2AD330J AA C Resistor (1/10W 33W ±5%) [R169,177,184,185]
137 VRS-TS2AD392G AA C Resistor (1/10W 3.9KW ±2%) [R42]
138 VRS-TS2AD432J AA C Resistor (1/10W 4.3KW ±5%) [R105A,113A,238A]
139 VRS-TS2AD470J AA C Resistor (1/10W 47W ±5%) [R138,151,157,165,173,179]
140 VRS-TS2AD472F AA C Resistor (1/10W 4.7KW ±1%) [R96A]
141 VRS-TS2AD472J AA C Resistor (1/10W 4.7KW ±5%) [R7,45,46,47,95,99,104,108,111]
VRS-TS2AD472J AA C Resistor (1/10W 4.7KW ±5%) [R114]
142 VRS-TS2AD473J AA C Resistor (1/10W 47KW ±5%) [R11,181,183]
143 VRS-TS2AD512F AA C Resistor (1/10W 5.1KW ±1%) [R223A]
144 VRS-TS2AD513J AA C Resistor (1/10W 51KW ±5%) [R240A]
145 VRS-TS2AD561J AA C Resistor (1/10W 560W ±5%) [R19]
146 VRS-TS2AD562J AA C Resistor (1/10W 5.6KW ±5%) [R123A]
147 VRS-TS2AD563J AA C Resistor (1/10W 56KW ±5%) [R83A]
148 VRS-TS2AD622F AA C Resistor (1/10W 6.2KW ±1%)(VRS-TS2AD622G) [R79A,239A]
149 VRS-TS2AD681J AA C Resistor (1/10W 680W ±5%) [R72]
150 VRS-TS2AD912G AA C Resistor (1/10W 9.1KW ±2%) [R86A]
151 VRS-TS2HD122J AC C Resistor (1/2W 1.2KW ±5%) [R161]
152 VRS-TS2HD130J AD C Resistor (1/2W 13W ±5%) [R244,246]
153 VS2SA1270-/-1 AF B Transistor (2SA1270) [Q1A]
154 VS2SC4699KP-1 AC B Transistor (2SC4699YK) [Q8,9]
155 VS2SJ187-//-1 AF B Transistor (2SJ187) [Q7]
156 VSDTA144EK/-1 AC B Digital transistor (DTA144EK) [Q3]
157 VSDTC114YK/-1 AC B Transistor (DTC114YK) [Q2]
158 VSKTA1273//-1 AF B Transistor (KTA1273Y)(VSKTA1273Y/-1) [Q4]
159 VSKTC3199//-1 AC N B Transistor (KTC3199GR)(VSKTC3199GR-1) [Q5]
160 VSKTD1413++-1 AN N B Transistor (KTD1413) [Q6A]
161 XBPSD30P06000 AA CScrew (M3´6)
(Unit)
901 CPWBX2869BH01 CX N E Main PWB unit
5 Mother PWB unit
NO. PARTS CODE PRICE
RANK NEW
MARK PART
RANK DESCRIPTION
1QCNCM7203RC8J AN C OPTION Connector (20-5061-080) [CN12]
2QCNCW7204RC8J AM C I/O Connector (80pin)(10-5061-080) [CN10,11]
3VCEAEU1VW476M AB C Capacitor (35WV 47mF) [C1]
(Unit)
901 CPWBX2868BH01 BL N E Mother PWB unit
6 CKDC PWB unit
NO. PARTS CODE PRICE
RANK NEW
MARK PART
RANK DESCRIPTION
1QCNCM5091BC1B AD C Connector (MLX 5597-12CPB) [CON2]
2QCNCM7127BH0H AF C Connector (MLX 53048-0810) [CON7]
3QCNCM7136BHZZ AB C Connector (MLX 5229-13APB) [CON1]
4QCNCM7142BH1B AD C Connector (GIL-G12P-5ST2-E) [CON6]
5QCNCW7207RC1H AL C CKDC connector (MLX5597-18CPB) [CON4]
6RALMB6640RCZZ AF B Buzzer (SMX06) [BZ1]
7RCILZ5017SCZ/ AF C Chip core (BLM31) [FB10,11,12,13,14,15,16,17]
8RCORF6691BHZZ AD C Core (BFS3550R2F) [FB1,2,3,3,4,5,6,7,8]
9RCRSP6676RCZZ AG B Crystal (32.768KHz) [X1]
10 RCRSZ6644RCZZ AD B Crystal (4.19MHz) [X2]
11 VCCCTV1HH150J AA C Capacitor (50WV 15PF) [C8,9]
12 VCCCTV1HH471J AA C Capacitor (50WV 470PF) [C4,5,6,7]
13 VCEAPS1CC106M AC C Capacitor (16WV 10mF) [C2,12]
14 VCKYTV1HB102K AA C Capacitor (50WV 1000PF) [C11]
15 VCKYTV1HF104Z AA C Capacitor (50WV 0.10mF) [C3,16]
ER-A770V
– 8 –

6 CKDC PWB unit
NO. PARTS CODE PRICE
RANK NEW
MARK PART
RANK DESCRIPTION
16 VHD1SS353//-1 AB B Diode (1SS353) [D1,2,3,4,5,6,7,8,9,10,11,12,13]
VHD1SS353//-1 AB B Diode (1SS353) [D14,15,19,20,21,22,23,24,26]
17 VHI74HC138DR/ AK B IC (SN74HC138DR) [IC1,2]
18 VHIH4728B02FS AW B IC (CKDC9)(H4728B02FS) [IC8]
19 VHISN74HC153D AK B IC (SN74HC153DR) [IC5,4]
20 VHISN74LS125R AL B IC (SN74LS125DR) [IC3,6]
21 VRS-TS2AD105J AA C Resistor (1/10W 1MW ±5%) [R33]
22 VRS-TS2AD472J AA C Resistor (1/10W 4.7KW ±5%) [R13,14,28]
23 VRS-TS2AD473J AA C Resistor (1/10W 47KW ±5%) [R1,2,3,4,5,6,7,8,9,10,11,12,15]
VRS-TS2AD473J AA C Resistor (1/10W 47KW ±5%) [R16,17,18,19,20,21,22,23,24,25,26]
24 VSDTC114YK/-1 AC B Transistor (DTC114YK) [Q1]
(Unit)
901 CPWBN7511BH03 BR N E CKDC PWB unit
7 N/F PWB unit
NO. PARTS CODE PRICE
RANK NEW
MARK PART
RANK DESCRIPTION
1QCNCW7199BH0E AE C Connector (35328-0510) [CN2A]
2
! QFS-D4341CCZZ AE A Fuse (SEMCO T1A/250V)(QFS-D4341BHZZ) [F1A]
3QFSHD2109AFZZ AC C Fuse holder (HD2109AF) [F1A]
4QSW-C1262QCZZ AR B Power switch (AJ7241B) [SW1A]
5QTANN6658RCZZ AH C Block terminal [CN1A]
6RC-FZ1041RC2E AE C Capacitor (250WV 0.1mF) [C1A,2A]
7RCILC6654BHZZ AR C Coil (5021C) [L1A]
8VRD-RB2HY394J AA C Resistor (1/2W 390KW ±5%) [R1A]
(Unit)
901 CPWBF2867BH01 BF N E N/F PWB unit
8 Invertor PWB unit
NO. PARTS CODE PRICE
RANK NEW
MARK PART
RANK DESCRIPTION
1QCNCM7179BH0D AD C INV connector (MLX53015-0410) [CON3]
2QCNCM7209RC1E AL C LCD I/Fconnector (MLX 53048-1510) [CON1]
3QCNCM7212RC0B AC C CCFT connector (EH S2B) [CON4,6]
4QCNCW7208RC1B AG C LCD connector (MLX 52044-1245) [COM2]
5RC-AZ1801RC0F AE C Capacitor (3.15KV 18pF) [C1]
6RC-FZ2241RC2A AG C Capacitor (100WV 0.22mF) [C5]
7RCILC6659RCZZ AR C Chock coil (D10F,A814AY-101K) [L1]
8
! RTRNH6896RCZZ BA B D/A inverter transformer (841TN-1024) [T1]
9VCEAPS1CC225M AF C Capacitor (16WV 2.2mF) [C2,4]
10 VCKYTV1CF105Z AB C Capacitor (16WV 1mF) [C6]
11 VCKYTV1HB102K AA C Capacitor (50WV 1000PF) [C3]
12 VHDSFPB54//-1 AC B Diode (SFPB54) [D1,2]
13 VHILT1184CS-1 BE B IC (LT1184) [IC1]
14 VHVICPS0.5/-1 AF B IC-protector (ICPS0.5) [F1]
15 VRS-TS2AD104J AA C Resistor (1/10W 100KW ±5%) [R3]
16 VRS-TS2AD224J AA C Resistor (1/10W 220KW ±5%) [R2]
17 VRS-TS2AD332F AA C Resistor (1/10W 3.3KW ±1%) [R6]
18 VRS-TS2AD472J AA C Resistor (1/10W 4.7KW ±5%) [R1]
19 VRS-TS2AD751J AA C Resistor (1/10W 750W ±5%) [R4]
20 VRS-TS2AD822G AA N C Resistor (1/10W 8.2KW ±2%) [R5]
21 VS2SC5001R/-1 AF B Transistor (2SC5001) [Q1,2]
(Unit)
901 CPWBN7512BH01 BQ E Inverter PWB unit
9 Service tools
NO. PARTS CODE PRICE
RANK NEW
MARK PART
RANK DESCRIPTION
1QCNCM7145RCZZ AZ S Terminator [SRN in-line system]
2UKOG-6718RCZZ BE S MCR test card [for UP-E12MR]
3UKOG-6705RCZZ BC S RS-232 loop back connector [for RS-232 connector]
4CKOG-6724BHZZ BQ S Extension PWB
5LKGIM7377BH07 BA S 1 hole clerk key (7)(2pcs/1set,with key ring)
6LKGIM7377BH08 BA S 1 hole clerk key (8)(2pcs/1set,with key ring)
7LKGIM7377BH09 BA S 1 hole clerk key (9)(2pcs/1set,with key ring)
8LKGIM7377BH10 BA S 1 hole clerk key (10)(2pcs/1set,with key ring)
9LKGIM7377BH11 BA S 1 hole clerk key (11)(2pcs/1set,with key ring)
10 LKGIM7377BH12 BA S 1 hole clerk key (12)(2pcs/1set,with key ring)
ER-A770V
– 9 –

9 Service tools
NO. PARTS CODE PRICE
RANK NEW
MARK PART
RANK DESCRIPTION
11 LKGIM7377BH13 BA S 1 hole clerk key (13)(2pcs/1set,with key ring)
12 LKGIM7377BH14 BA S 1 hole clerk key (14)(2pcs/1set,with key ring)
13 LKGIM7377BH15 BA S 1 hole clerk key (16)(2pcs/1set,with key ring)
14 LKGIM7377BH16 BA S 1 hole clerk key (15)(2pcs/1set,with key ring)
15 LKGIM7377BH17 BA S 1 hole clerk key (17)(2pcs/1set,with key ring)
16 LKGIM7377BH18 BA S 1 hole clerk key (18)(2pcs/1set,with key ring)
17 LKGIM7377BH19 BA S 1 hole clerk key (19)(2pcs/1set,with key ring)
18 LKGIM7377BH20 BA S 1 hole clerk key (20)(2pcs/1set,with key ring)
19 LKGIM7377BH21 BA S 1 hole clerk key (21)(2pcs/1set,with key ring)
20 LKGIM7377BH22 BA S 1 hole clerk key (22)(2pcs/1set,with key ring)
21 LKGIM7377BH23 BA S 1 hole clerk key (23)(2pcs/1set,with key ring)
22 LKGIM7377BH24 BA S 1 hole clerk key (24)(2pcs/1set,with key ring)
23 LKGIM7377BH25 BA S 1 hole clerk key (25)(2pcs/1set,with key ring)
24 LKGIM7377BH26 BA S 1 hole clerk key (26)(2pcs/1set,with key ring)
25 LKGIM7377BH27 BA S 1 hole clerk key (27)(2pcs/1set,with key ring)
26 LKGIM7377BH28 BA S 1 hole clerk key (28)(2pcs/1set,with key ring)
27 LKGIM7377BH29 BA S 1 hole clerk key (29)(2pcs/1set,with key ring)
28 LKGIM7377BH30 BA S 1 hole clerk key (30)(2pcs/1set,with key ring)
29 LKGIM7377BH31 BA S 1 hole clerk key (31)(2pcs/1set,with key ring)
30 LKGIM7377BH32 BA S 1 hole clerk key (32)(2pcs/1set,with key ring)
31 LKGIM7377BH33 BA S 1 hole clerk key (33)(2pcs/1set,with key ring)
32 LKGIM7377BH34 BA S 1 hole clerk key (34)(2pcs/1set,with key ring)
33 LKGIM7377BH35 BA S 1 hole clerk key (35)(2pcs/1set,with key ring)
34 LKGIM7377BH36 BA S 1 hole clerk key (36)(2pcs/1set,with key ring)
35 LKGIM7377BH37 BA S 1 hole clerk key (37)(2pcs/1set,with key ring)
36 LKGIM7377BH38 BA S 1 hole clerk key (38)(2pcs/1set,with key ring)
37 LKGIM7377BH39 BA S 1 hole clerk key (39)(2pcs/1set,with key ring)
38 LKGIM7377BH40 BA S 1 hole clerk key (40)(2pcs/1set,with key ring)
39 LKGIM7377BH41 BA S 1 hole clerk key (41)(2pcs/1set,with key ring)
40 LKGIM7377BH42 BA S 1 hole clerk key (42)(2pcs/1set,with key ring)
41 LKGIM7377BH43 BA S 1 hole clerk key (43)(2pcs/1set,with key ring)
42 LKGIM7377BH44 BA S 1 hole clerk key (44)(2pcs/1set,with key ring)
43 LKGIM7377BH45 BA S 1 hole clerk key (45)(2pcs/1set,with key ring)
44 LKGIM7377BH46 BA S 1 hole clerk key (46)(2pcs/1set,with key ring)
45 LKGIM7377BH47 BA S 1 hole clerk key (47)(2pcs/1set,with key ring)
46 LKGIM7377BH48 BA S 1 hole clerk key (48)(2pcs/1set,with key ring)
47 LKGIM7377BH49 BA S 1 hole clerk key (49)(2pcs/1set,with key ring)
48 LKGIM7377BH50 BA S 1 hole clerk key (50)(2pcs/1set,with key ring)
49 LKGIM7377BH51 BA S 1 hole clerk key (51)(2pcs/1set,with key ring)
50 LKGIM7377BH52 BA S 1 hole clerk key (52)(2pcs/1set,with key ring)
51 LKGIM7377BH53 BA S 1 hole clerk key (53)(2pcs/1set,with key ring)
52 LKGIM7377BH54 BA S 1 hole clerk key (54)(2pcs/1set,with key ring)
53 LKGIM7377BH55 BA S 1 hole clerk key (55)(2pcs/1set,with key ring)
54 LKGIM7377BH56 BA S 1 hole clerk key (56)(2pcs/1set,with key ring)
55 LKGIM7377BH57 BA S 1 hole clerk key (57)(2pcs/1set,with key ring)
56 LKGIM7377BH58 BA S 1 hole clerk key (58)(2pcs/1set,with key ring)
57 LKGIM7377BH59 BA S 1 hole clerk key (59)(2pcs/1set,with key ring)
58 LKGIM7377BH60 BA S 1 hole clerk key (60)(2pcs/1set,with key ring)
59 LKGIM7377BH61 BA S 1 hole clerk key (61)(2pcs/1set,with key ring)
60 LKGIM7377BH62 BA S 1 hole clerk key (62)(2pcs/1set,with key ring)
61 LKGIM7377BH63 BA S 1 hole clerk key (63)(2pcs/1set,with key ring)
62 LKGIM7377BH64 BA S 1 hole clerk key (64)(2pcs/1set,with key ring)
63 LKGIM7377BH65 BA S 1 hole clerk key (65)(2pcs/1set,with key ring)
64 LKGIM7377BH66 BA S 1 hole clerk key (66)(2pcs/1set,with key ring)
65 LKGIM7377BH67 BA S 1 hole clerk key (67)(2pcs/1set,with key ring)
66 LKGIM7377BH68 BA S 1 hole clerk key (68)(2pcs/1set,with key ring)
67 LKGIM7377BH69 BA S 1 hole clerk key (69)(2pcs/1set,with key ring)
68 LKGIM7377BH70 BA S 1 hole clerk key (70)(2pcs/1set,with key ring)
69 LKGIM7377BH71 BA S 1 hole clerk key (71)(2pcs/1set,with key ring)
70 LKGIM7377BH72 BA S 1 hole clerk key (72)(2pcs/1set,with key ring)
71 LKGIM7377BH73 BA S 1 hole clerk key (73)(2pcs/1set,with key ring)
72 LKGIM7377BH74 BA S 1 hole clerk key (74)(2pcs/1set,with key ring)
73 LKGIM7377BH75 BA S 1 hole clerk key (75)(2pcs/1set,with key ring)
74 LKGIM7377BH76 BA S 1 hole clerk key (76)(2pcs/1set,with key ring)
75 LKGIM7377BH77 BA S 1 hole clerk key (77)(2pcs/1set,with key ring)
76 LKGIM7377BH78 BA S 1 hole clerk key (78)(2pcs/1set,with key ring)
77 LKGIM7377BH79 BA S 1 hole clerk key (79)(2pcs/1set,with key ring)
78 LKGIM7377BH80 BA S 1 hole clerk key (80)(2pcs/1set,with key ring)
79 LKGIM7377BH81 BA S 1 hole clerk key (81)(2pcs/1set,with key ring)
80 LKGIM7377BH82 BA S 1 hole clerk key (82)(2pcs/1set,with key ring)
81 LKGIM7377BH83 BA S 1 hole clerk key (83)(2pcs/1set,with key ring)
82 LKGIM7377BH84 BA S 1 hole clerk key (84)(2pcs/1set,with key ring)
83 LKGIM7377BH85 BA S 1 hole clerk key (85)(2pcs/1set,with key ring)
84 LKGIM7377BH86 BA S 1 hole clerk key (86)(2pcs/1set,with key ring)
85 LKGIM7377BH87 BA S 1 hole clerk key (87)(2pcs/1set,with key ring)
86 LKGIM7377BH88 BA S 1 hole clerk key (88)(2pcs/1set,with key ring)
87 LKGIM7377BH89 BA S 1 hole clerk key (89)(2pcs/1set,with key ring)
88 LKGIM7377BH90 BA S 1 hole clerk key (90)(2pcs/1set,with key ring)
89 LKGIM7377BH91 BA S 1 hole clerk key (91)(2pcs/1set,with key ring)
90 LKGIM7377BH92 BA S 1 hole clerk key (92)(2pcs/1set,with key ring)
ER-A770V
– 10 –

9 Service tools
NO. PARTS CODE PRICE
RANK NEW
MARK PART
RANK DESCRIPTION
91 LKGIM7377BH93 BA S 1 hole clerk key (93)(2pcs/1set,with key ring)
92 LKGIM7377BH94 BA S 1 hole clerk key (94)(2pcs/1set,with key ring)
93 LKGIM7377BH95 BA S 1 hole clerk key (95)(2pcs/1set,with key ring)
94 LKGIM7377BH96 BA S 1 hole clerk key (96)(2pcs/1set,with key ring)
95 LKGIM7377BH97 BA S 1 hole clerk key (97)(2pcs/1set,with key ring)
96 LKGIM7377BH98 BA S 1 hole clerk key (98)(2pcs/1set,with key ring)
97 LKGIM7377BH99 BA S 1 hole clerk key (99)(2pcs/1set,with key ring)
98 LKGIM7377BH00 BA S 1 hole clerk key (100)(2pcs/1set,with key ring)
99 LKGIM7377BHA1 BA S 1 hole clerk key (101)(2pcs/1set,with key ring)
100 LKGIM7377BHA2 BA S 1 hole clerk key (102)(2pcs/1set,with key ring)
101 LKGIM7377BHA3 BA S 1 hole clerk key (103)(2pcs/1set,with key ring)
102 LKGIM7377BHA4 BA S 1 hole clerk key (104)(2pcs/1set,with key ring)
103 LKGIM7377BHA5 BA S 1 hole clerk key (105)(2pcs/1set,with key ring)
104 LKGIM7377BHA6 BA S 1 hole clerk key (106)(2pcs/1set,with key ring)
105 LKGIM7377BHA7 BA S 1 hole clerk key (107)(2pcs/1set,with key ring)
106 LKGIM7377BHA8 BA S 1 hole clerk key (108)(2pcs/1set,with key ring)
107 LKGIM7377BHA9 BA S 1 hole clerk key (109)(2pcs/1set,with key ring)
108 LKGIM7377BHA0 BA S 1 hole clerk key (110)(2pcs/1set,with key ring)
109 LKGIM7377BHB1 BA S 1 hole clerk key (111)(2pcs/1set,with key ring)
110 LKGIM7377BHB2 BA S 1 hole clerk key (112)(2pcs/1set,with key ring)
111 LKGIM7377BHB3 BA S 1 hole clerk key (113)(2pcs/1set,with key ring)
112 LKGIM7377BHB4 BA S 1 hole clerk key (114)(2pcs/1set,with key ring)
113 LKGIM7377BHB5 BA S 1 hole clerk key (115)(2pcs/1set,with key ring)
114 LKGIM7377BHB6 BA S 1 hole clerk key (116)(2pcs/1set,with key ring)
115 LKGIM7377BHB7 BA S 1 hole clerk key (117)(2pcs/1set,with key ring)
116 LKGIM7377BHB8 BA S 1 hole clerk key (118)(2pcs/1set,with key ring)
117 LKGIM7377BHB9 BA S 1 hole clerk key (119)(2pcs/1set,with key ring)
118 LKGIM7377BHB0 BA S 1 hole clerk key (120)(2pcs/1set,with key ring)
119 LKGIM7377BHC1 BA S 1 hole clerk key (121)(2pcs/1set,with key ring)
120 LKGIM7377BHC2 BA S 1 hole clerk key (122)(2pcs/1set,with key ring)
121 LKGIM7377BHC3 BA S 1 hole clerk key (123)(2pcs/1set,with key ring)
122 LKGIM7377BHC4 BA S 1 hole clerk key (124)(2pcs/1set,with key ring)
123 LKGIM7377BHC5 BA S 1 hole clerk key (125)(2pcs/1set,with key ring)
124 LKGIM7377BHC6 BA S 1 hole clerk key (126)(2pcs/1set,with key ring)
10 Supply
NO. PARTS CODE PRICE
RANK NEW
MARK PART
RANK DESCRIPTION
1PSHEK6818BHZZ AQ S Blank key sheet
ER-A770V
– 11 –

■Index
PARTS CODE NO. PRICE
RANK
NEW
MARK
PART
RANK
[C]
CKOG-6724BHZZ 9- 4 BQ S
CPWBF2867BH01 2- 17 BF NE
" 7-901 BF NE
CPWBN7511BH03 1- 22 BR NE
" 6-901 BR NE
CPWBN7512BH01 1- 21 BQ E
" 8-901 BQ E
CPWBX2868BH01 2- 7 BL NE
" 5-901 BL NE
CPWBX2869BH01 2- 22 CX NE
" 4-901 CX NE
CSHEP6817BH01 1- 11 BB C
[D]
DUNTK4783BHZZ 1-501 BN E
[G]
GCABA7205BHZA 2- 32 BH ND
GCABB7202BHSC 1- 3 BF ND
GCABF2551BHZZ 1- 45 AY ND
GCABR7256BHSA 1- 36 AZ ND
GCOVA7080BHSC 1- 1 AR ND
GCOVA7085BHZA 2- 25 BB ND
GCOVA7086BHZA 2- 26 AZ ND
GCOVB2503BHZZ 1- 2 BR ND
GCOVB7082BHZZ 1- 8 AZ D
GCOVH7133BHZZ 1- 23 AH D
GCOVH7150BHZZ 2- 41 AR D
GFTAB6788BHSD 2- 39 AN ND
GFTAS6787BHSC 2- 42 AM ND
GFTAS6789BHSC 2- 27 AH ND
GFTAS6790BHSC 2- 24 AH ND
GFTAS6927BHSA 2- 35 AM ND
GLEGG6656BHZZ 2- 37 AF D
GLEGG6659BHZZ 2- 45 AE D
GLEGP6657BHSA 2- 44 AM D
GLEGP6658BHSA 2- 43 AL D
[H]
HDECP2369BHZZ 1- 56 BA ND
[L]
LANGK2884BHZZ 2- 8 AS NC
LANGK7561BHZZ 1- 31 AK C
LANGK7617BHZZ 2- 1 BA C
LANGK7618BHZZ 2- 5 AQ C
LANGQ7565BHZZ 1- 19 AE C
LANGT2885BHZZ 2- 61 AS NC
LANGT2886BHZZ 2- 10 AU NC
LANGT7559BHZZ 1- 15 AW C
LANGT7607BHZB 2- 6 AT NC
LBNDJ2003SCZZ 2- 20 AA C
LCHSM6707BHZZ 2- 40 AN C
LCHSM6708BHZA 2- 49 AR NC
LFRM-6691BHZZ 1- 9 AZ D
LHLDW0008SCZZ 1- 58 AA C
LHLDW6843BHZZ 1- 49 AE C
" 2- 54 AE C
LKGIM7377BH00 9- 98 BA S
LKGIM7377BH01 1- 18 AV B
" 3- 11 AV B
LKGIM7377BH02 1- 18 AV B
" 3- 11 AV B
LKGIM7377BH03 1- 18 AV B
" 3- 11 AV B
LKGIM7377BH04 1- 18 AV B
" 3- 11 AV B
LKGIM7377BH05 1- 18 AV B
" 3- 11 AV B
LKGIM7377BH06 1- 18 AV B
" 3- 11 AV B
LKGIM7377BH07 9- 5 BA S
LKGIM7377BH08 9- 6 BA S
LKGIM7377BH09 9- 7 BA S
LKGIM7377BH10 9- 8 BA S
LKGIM7377BH11 9- 9 BA S
LKGIM7377BH12 9- 10 BA S
LKGIM7377BH13 9- 11 BA S
LKGIM7377BH14 9- 12 BA S
LKGIM7377BH15 9- 13 BA S
LKGIM7377BH16 9- 14 BA S
LKGIM7377BH17 9- 15 BA S
PARTS CODE NO. PRICE
RANK
NEW
MARK
PART
RANK
LKGIM7377BH18 9- 16 BA S
LKGIM7377BH19 9- 17 BA S
LKGIM7377BH20 9- 18 BA S
LKGIM7377BH21 9- 19 BA S
LKGIM7377BH22 9- 20 BA S
LKGIM7377BH23 9- 21 BA S
LKGIM7377BH24 9- 22 BA S
LKGIM7377BH25 9- 23 BA S
LKGIM7377BH26 9- 24 BA S
LKGIM7377BH27 9- 25 BA S
LKGIM7377BH28 9- 26 BA S
LKGIM7377BH29 9- 27 BA S
LKGIM7377BH30 9- 28 BA S
LKGIM7377BH31 9- 29 BA S
LKGIM7377BH32 9- 30 BA S
LKGIM7377BH33 9- 31 BA S
LKGIM7377BH34 9- 32 BA S
LKGIM7377BH35 9- 33 BA S
LKGIM7377BH36 9- 34 BA S
LKGIM7377BH37 9- 35 BA S
LKGIM7377BH38 9- 36 BA S
LKGIM7377BH39 9- 37 BA S
LKGIM7377BH40 9- 38 BA S
LKGIM7377BH41 9- 39 BA S
LKGIM7377BH42 9- 40 BA S
LKGIM7377BH43 9- 41 BA S
LKGIM7377BH44 9- 42 BA S
LKGIM7377BH45 9- 43 BA S
LKGIM7377BH46 9- 44 BA S
LKGIM7377BH47 9- 45 BA S
LKGIM7377BH48 9- 46 BA S
LKGIM7377BH49 9- 47 BA S
LKGIM7377BH50 9- 48 BA S
LKGIM7377BH51 9- 49 BA S
LKGIM7377BH52 9- 50 BA S
LKGIM7377BH53 9- 51 BA S
LKGIM7377BH54 9- 52 BA S
LKGIM7377BH55 9- 53 BA S
LKGIM7377BH56 9- 54 BA S
LKGIM7377BH57 9- 55 BA S
LKGIM7377BH58 9- 56 BA S
LKGIM7377BH59 9- 57 BA S
LKGIM7377BH60 9- 58 BA S
LKGIM7377BH61 9- 59 BA S
LKGIM7377BH62 9- 60 BA S
LKGIM7377BH63 9- 61 BA S
LKGIM7377BH64 9- 62 BA S
LKGIM7377BH65 9- 63 BA S
LKGIM7377BH66 9- 64 BA S
LKGIM7377BH67 9- 65 BA S
LKGIM7377BH68 9- 66 BA S
LKGIM7377BH69 9- 67 BA S
LKGIM7377BH70 9- 68 BA S
LKGIM7377BH71 9- 69 BA S
LKGIM7377BH72 9- 70 BA S
LKGIM7377BH73 9- 71 BA S
LKGIM7377BH74 9- 72 BA S
LKGIM7377BH75 9- 73 BA S
LKGIM7377BH76 9- 74 BA S
LKGIM7377BH77 9- 75 BA S
LKGIM7377BH78 9- 76 BA S
LKGIM7377BH79 9- 77 BA S
LKGIM7377BH80 9- 78 BA S
LKGIM7377BH81 9- 79 BA S
LKGIM7377BH82 9- 80 BA S
LKGIM7377BH83 9- 81 BA S
LKGIM7377BH84 9- 82 BA S
LKGIM7377BH85 9- 83 BA S
LKGIM7377BH86 9- 84 BA S
LKGIM7377BH87 9- 85 BA S
LKGIM7377BH88 9- 86 BA S
LKGIM7377BH89 9- 87 BA S
LKGIM7377BH90 9- 88 BA S
LKGIM7377BH91 9- 89 BA S
LKGIM7377BH92 9- 90 BA S
LKGIM7377BH93 9- 91 BA S
LKGIM7377BH94 9- 92 BA S
LKGIM7377BH95 9- 93 BA S
LKGIM7377BH96 9- 94 BA S
LKGIM7377BH97 9- 95 BA S
LKGIM7377BH98 9- 96 BA S
ER-A770V
– 12 –

PARTS CODE NO. PRICE
RANK
NEW
MARK
PART
RANK
LKGIM7377BH99 9- 97 BA S
LKGIM7377BHA0 9-108 BA S
LKGIM7377BHA1 9- 99 BA S
LKGIM7377BHA2 9-100 BA S
LKGIM7377BHA3 9-101 BA S
LKGIM7377BHA4 9-102 BA S
LKGIM7377BHA5 9-103 BA S
LKGIM7377BHA6 9-104 BA S
LKGIM7377BHA7 9-105 BA S
LKGIM7377BHA8 9-106 BA S
LKGIM7377BHA9 9-107 BA S
LKGIM7377BHB0 9-118 BA S
LKGIM7377BHB1 9-109 BA S
LKGIM7377BHB2 9-110 BA S
LKGIM7377BHB3 9-111 BA S
LKGIM7377BHB4 9-112 BA S
LKGIM7377BHB5 9-113 BA S
LKGIM7377BHB6 9-114 BA S
LKGIM7377BHB7 9-115 BA S
LKGIM7377BHB8 9-116 BA S
LKGIM7377BHB9 9-117 BA S
LKGIM7377BHC1 9-119 BA S
LKGIM7377BHC2 9-120 BA S
LKGIM7377BHC3 9-121 BA S
LKGIM7377BHC4 9-122 BA S
LKGIM7377BHC5 9-123 BA S
LKGIM7377BHC6 9-124 BA S
LKGIW7375BHZZ 1- 16 BG B
LPLTM6693BHZZ 1- 12 AX C
LPLTM6714BHZZ 1- 37 AV C
LX-BZ6644BHZZ 4- 1 AA C
LX-BZ6781BHZZ 2- 16 AB C
LX-BZ6782BHZZ 1- 20 AA C
" 2- 4 AA C
LX-BZ6792BHZZ 2- 30 AF C
[M]
MHNG-6637BHZZ 1- 6 AU C
MHNG-6638BHZZ 1- 4 AU C
[P]
PGUMM6712BHZZ 1- 10 BG C
PRDAF2379BHZZ 4- 2 AS NC
PSHEK2904BHZZ 1- 25 AT NC
PSHEK6818BHZZ 1- 7 AQ C
" 10- 1 AQ S
PSHEK6852BHZZ 1- 26 AT C
PSHEP2902BHZZ 2- 58 AK NC
PSHEP2907BHZZ 2- 60 AP NC
PSHEP2918BHZZ 2- 52 AK NC
PSHEP6853BHZZ 2- 48 AG C
[Q]
QACCL7421BHZZ 2- 33 AX B
QACCV6422BHZZ 2- 33 AY B
QCNCM1060AC03 4- 3 AB C
QCNCM1101BHZZ 4- 4 AC C
QCNCM2551RC1J 4- 5 AF C
QCNCM5091BC1B 6- 1 AD C
QCNCM5278NCZZ 4- 6 AC C
QCNCM7057BH08 4- 7 AG C
QCNCM7075BH0B 4- 8 AB C
QCNCM7127BH0H 6- 2 AF C
QCNCM7128BH1E 4- 9 AH C
QCNCM7129BH0D 4- 10 AB C
QCNCM7136BHZZ 6- 3 AB C
QCNCM7142BH1B 6- 4 AD C
QCNCM7145RCZZ 9- 1 AZ S
QCNCM7179BH0D 8- 1 AD C
QCNCM7203RC8J 5- 1 AN C
QCNCM7209RC1E 8- 2 AL C
QCNCM7212RC0B 8- 3 AC C
QCNCM7222BH0I 4- 11 AD C
QCNCW1057ACZZ 4- 12 AB C
QCNCW7081BHZZ 4- 13 AB C
QCNCW7199BH0E 7- 1 AE C
QCNCW7204RC8J 4- 14 AM C
" 5- 2 AM C
QCNCW7206RC1H 4- 15 AG C
QCNCW7207RC1H 6- 5 AL C
QCNCW7208RC1B 8- 4 AG C
QCNW-3051BHZZ 1- 50 AE NC
QCNW-3052BHZZ 2- 29 AF C
QCNW-3091BHZZ 2- 21 AN NC
PARTS CODE NO. PRICE
RANK
NEW
MARK
PART
RANK
QCNW-7212RCZZ 2- 33 AH B
QCNW-7828BHZZ 1- 39 BC C
QCNW-7829BHZZ 1- 32 AP C
QCNW-7830BHZZ 1- 24 AQ C
QCNW-7832BHZZ 1- 34 AF C
QCNW-7871BHZZ 2- 31 BC C
QFS-C1035CCZZ 4- 16 AE A
QFS-C5012BHZZ 4- 17 AF A
QFS-D4341CCZZ 7- 2 AE A
QFSHD2109AFZZ 4- 18 AC C
" 7- 3 AC C
QSOCZ1012AC7B 4- 19 AP C
QSOCZ6428ACZZ 4- 20 AE C
QSW-C1262QCZZ 7- 4 AR B
QSW-S0744AFZZ 4- 21 AG B
QSW-S6894BHZZ 4- 22 AK B
QTANN6658RCZZ 7- 5 AH C
QTANP0004BHZA 2- 57 AE C
QTANZ6661BHZZ 2- 14 AE C
[R]
RALMB6640RCZZ 6- 6 AF B
RC-AZ1801RC0F 8- 5 AE C
RC-EZ106ARC1A 4- 23 AD C
RC-EZ2271RC1A 4- 24 AM C
RC-EZ336ARC1A 4- 25 AB C
RC-FZ1041RC2E 7- 6 AE C
RC-FZ2241RC2A 8- 6 AG C
RCILC2421BHZZ 4- 26 AP NC
RCILC2422BHZZ 4- 27 AP NC
RCILC6654BHZZ 7- 7 AR C
RCILC6659RCZZ 8- 7 AR C
RCILZ5017SCZ/ 4- 28 AF C
" 6- 7 AF C
RCORF1008ACZZ 4- 29 AB C
RCORF2337BHZZ 4- 30 AN C
RCORF6691BHZZ 4- 31 AD C
" 6- 8 AD C
RCORF6695BHZZ 1- 55 AK C
" 2- 53 AK C
RCORF6697BHZZ 1- 27 AF C
" 2- 55 AF C
RCORF6698BHZZ 1- 29 AR C
" 2- 12 AR C
RCORF6699BHZZ 1- 57 AU C
" 3- 13 AU C
RCORF6700BHZZ 3- 14 AS C
RCORF6702BHZZ 4- 32 AF C
RCORF6705BHZZ 2- 65 AM C
RCRMZ1016LCZZ 4- 33 AF B
RCRSP5019BCZZ 4- 34 AD B
RCRSP6664RCZZ 4- 35 AF B
RCRSP6676RCZZ 6- 9 AG B
RCRSZ2407RCZZ 4- 36 AQ NB
RCRSZ6644RCZZ 6- 10 AD B
RMPTQ4330QCJJ 4- 37 AC B
RTRNH2419RCZZ 4- 38 AV NB
RTRNH6896RCZZ 8- 8 BA B
RTRNP2416BHZZ 2- 19 BL NB
RTRNP2417BHZZ 2- 19 BL NB
RVR-B2410QCZZ 4- 39 AG B
RVR-M2415QCN3 4- 40 AE B
[S]
SPAKA3129BHZZ 3- 7 AU D
SPAKA8409BHAL 3- 1 AX ND
SPAKA8410BHAR 3- 3 AX ND
SPAKA8435BHZZ 3- 5 AF D
SPAKC3132BHZZ 3- 4 BA ND
SSAKA5004CCZZ 3- 10 AA D
SSAKH0003DHZZ 3- 2 AE D
SSAKH0013HCZZ 3- 8 AA D
SSAKH3015CCZZ 3- 8 AA D
SSAKH4231CCZZ 3- 6 AA D
[T]
TCADH6788BHZA 3- 12 AC D
TCADZ2001BHZA 3- 17 AM D
TCAUS6677BHZZ 2- 47 AD D
TGANE1001BHZC 3- 16 AG D
TINSE2407BHZZ 3- 9 BK ND
TINSE2411BHZZ 3- 9 BF ND
TINSE2420BHZZ 3- 9 BK ND
TINSE2421BHZZ 3- 9 BF ND
ER-A770V
– 13 –

PARTS CODE NO. PRICE
RANK
NEW
MARK
PART
RANK
TINSF2409BHZZ 3- 9 BK ND
TINSF2413BHZZ 3- 9 BF ND
TINSG2408BHZZ 3- 9 BK ND
TINSG2412BHZZ 3- 9 BF ND
TINSS2410BHZZ 3- 9 BK ND
TINSS2414BHZZ 3- 9 BF ND
TLABG6967BHZZ 2- 46 AC D
TLABG7097BHZZ 2- 64 AF D
TLABH6996BHZZ 2- 63 AD D
TLABH7100BHSA 2- 23 AG ND
TLABH7101BHZA 2- 59 AL D
TLABH7105BHSA 2- 51 AH ND
[U]
UBATN2338RCZZ 2- 38 BE B
UBNDA6629BHZZ 3- 15 AA C
UKOG-6705RCZZ 9- 3 BC S
UKOG-6718RCZZ 9- 2 BE S
[V]
VCCCTV1HH100J 4- 41 AA C
VCCCTV1HH101J 4- 42 AA C
VCCCTV1HH150J 6- 11 AA C
VCCCTV1HH221J 4- 43 AA C
VCCCTV1HH331J 4- 44 AA C
VCCCTV1HH470J 4- 45 AA C
VCCCTV1HH471J 4- 46 AA C
" 6- 12 AA C
VCCCTV1HH510J 4- 47 AA C
VCEAEU1CW106M 4- 48 AA C
VCEAEU1VW476M 4- 49 AB C
" 5- 3 AB C
VCEAGA1HW104M 4- 50 AB C
VCEAGA1HW105M 4- 51 AB C
VCEAGA1HW106M 4- 52 AA C
VCEAGA1HW107M 4- 53 AA C
VCEAGA1HW224M 4- 54 AA C
VCEAGA1HW335M 4- 55 AB C
VCEAGD1CW108M 4- 56 AE C
VCEAGD1HW337M 4- 57 AF C
VCEAGU1HW108M 4- 58 AF C
VCEAGU1HW478M 4- 59 AL C
VCEAPS1CC106M 6- 13 AC C
VCEAPS1CC225M 8- 9 AF C
VCKYTV1CF105Z 4- 60 AB C
" 8- 10 AB C
VCKYTV1HB102K 4- 61 AA C
" 6- 14 AA C
" 8- 11 AA C
VCKYTV1HB103K 4- 62 AB C
VCKYTV1HB153K 4- 63 AA C
VCKYTV1HB222K 4- 64 AA C
VCKYTV1HB332K 4- 65 AA C
VCKYTV1HB333K 4- 66 AA C
VCKYTV1HF104Z 4- 67 AA C
" 6- 15 AA C
VCQYNA2AM103K 4- 68 AA C
VHD1SR159//-1 4- 69 AF B
VHD1SS353//-1 4- 70 AB B
" 6- 16 AB B
VHDCP301///-1 4- 71 AL B
VHDRB160L-401 4- 72 AG B
VHDSFPB54//-1 8- 12 AC B
VHEMTZ5.1A/-1 4- 73 AC B
VHEPTZ30B++-1 4- 74 AG NB
VHEPTZ5.6B/-1 4- 75 AG B
VHEUDZ33B//-1 4- 76 AC B
VHI2032ARAB1A 4- 77 AZ B
VHI27256RDH1A 4- 97 AW B
VHI28F016SU70 4- 78 BR B
VHI4M16SOJ60/ 4- 79 AV B
VHI51V8512T12 4- 80 BG B
VHI74AHCT245D 4- 81 AP B
VHI74HC138DR/ 6- 17 AK B
VHI74LV08/DR/ 4- 82 AK B
VHI74LV138DR/ 4- 83 AP B
VHI74LV14ADR/ 4- 84 AM B
VHI74LVX00/SJ 4- 85 AL B
VHI74LVX08/SJ 4- 86 AG B
VHI74LVX32/SJ 4- 87 AL B
VHIBA10339F-1 4- 88 AD B
VHIBA10393F-1 4- 89 AC B
VHIBR6265BF10 4- 90 AR B
PARTS CODE NO. PRICE
RANK
NEW
MARK
PART
RANK
VHIH4728B02FS 6- 18 AW B
VHIH641510810 4- 91 BA B
VHIKIA7045F-1 4- 92 AL NB
VHIKIA7806P-1 4- 93 AK B
VHIL4960V//-1 4- 94 AS B
VHILT1184CS-1 8- 13 BE B
VHILZ9FK13/-1 4- 95 BA B
VHILZ9FT18/-1 4- 96 AZ B
VHIMB62H149-1 4- 98 BC B
VHIMC145406F1 4- 99 AL B
VHIMC68B54/-1 4-100 BB B
VHIMN89303/-1 4-101 BD B
VHIRH5RE33A-1 4-102 AF B
VHISN74HC00DR 4-103 AG B
VHISN74HC04DR 4-104 AG B
VHISN74HC08DR 4-105 AL B
VHISN74HC153D 6- 19 AK B
VHISN74HC74D1 4-106 AG B
VHISN74HCU04D 4-107 AG B
VHISN74LS125R 6- 20 AL B
VHISN75115NS1 4-108 AN B
VHISN75189DR/ 4-109 AK B
VHITA79L024-1 4-110 AE NB
VHITD62308F-1 4-111 AH B
VHIUPD71037GB 4-112 AY B
VHIZ84C0006FE 4-113 AT B
VHIZ84C3006FE 4-114 AT B
VHVICPS0.5/-1 8- 14 AF B
VHVICPS1.0/-1 4-115 AF B
VRD-RB2HY394J 7- 8 AA C
VRD-RC2EY221J 4-116 AA C
VRS-RE3AAR39J 4-117 AB C
VRS-RE3LA151J 4-118 AC C
VRS-TS2AD000J 4-119 AA C
VRS-TS2AD101J 4-120 AA C
VRS-TS2AD102J 4-121 AA C
VRS-TS2AD103J 4-122 AA C
VRS-TS2AD104J 4-123 AA C
" 8- 15 AA C
VRS-TS2AD105J 4-124 AA C
" 6- 21 AA C
VRS-TS2AD112J 4-125 AA C
VRS-TS2AD122J 4-126 AA C
VRS-TS2AD123J 4-127 AA C
VRS-TS2AD143F 4-128 AB C
VRS-TS2AD152G 4-129 AA C
VRS-TS2AD153G 4-130 AA C
VRS-TS2AD162J 4-131 AA C
VRS-TS2AD222J 4-132 AA C
VRS-TS2AD224J 8- 16 AA C
VRS-TS2AD272J 4-133 AA C
VRS-TS2AD302J 4-134 AA C
VRS-TS2AD303F 4-135 AA C
VRS-TS2AD330J 4-136 AA C
VRS-TS2AD332F 8- 17 AA C
VRS-TS2AD392G 4-137 AA C
VRS-TS2AD432J 4-138 AA C
VRS-TS2AD470J 4-139 AA C
VRS-TS2AD472F 4-140 AA C
VRS-TS2AD472J 4-141 AA C
" 6- 22 AA C
" 8- 18 AA C
VRS-TS2AD473J 4-142 AA C
" 6- 23 AA C
VRS-TS2AD512F 4-143 AA C
VRS-TS2AD513J 4-144 AA C
VRS-TS2AD561J 4-145 AA C
VRS-TS2AD562J 4-146 AA C
VRS-TS2AD563J 4-147 AA C
VRS-TS2AD622F 4-148 AA C
VRS-TS2AD681J 4-149 AA C
VRS-TS2AD751J 8- 19 AA C
VRS-TS2AD822G 8- 20 AA NC
VRS-TS2AD912G 4-150 AA C
VRS-TS2HD122J 4-151 AC C
VRS-TS2HD130J 4-152 AD C
VS2SA1270-/-1 4-153 AF B
VS2SC4699KP-1 4-154 AC B
VS2SC5001R/-1 8- 21 AF B
VS2SJ187-//-1 4-155 AF B
VSDTA144EK/-1 4-156 AC B
ER-A770V
– 14 –

PARTS CODE NO. PRICE
RANK
NEW
MARK
PART
RANK
VSDTC114YK/-1 4-157 AC B
" 6- 24 AC B
VSKTA1273//-1 4-158 AF B
VSKTC3199//-1 4-159 AC NB
VSKTD1413++-1 4-160 AN NB
VVLLM320153-1 1-502 BW E
[X]
XBBSD30P04000 2- 15 AA C
XBBSD30P06000 1- 28 AA C
XBBSD30P08KS0 2- 18 AA C
XBBSD40P12000 1- 5 AA C
XBPBZ40P06K00 2- 13 AA C
XBPSD30P06000 4-161 AA C
XBPSD30P06K00 2- 9 AA C
XEBSD30P06000 1- 44 AA C
" 2- 3 AA C
XEBSD30P08000 1- 13 AA C
" 2- 11 AA C
XEBSD30P10000 1- 14 AA C
" 2- 36 AA C
XEBSF30P08000 1- 35 AA C
XEPSD30P10000 2- 50 AA C
XHBSD30P04000 1- 38 AA C
" 2- 2 AA C
XJPSD30P05000 1- 51 AA C
XJSSD26P08000 1- 33 AA C
XJSSD30P08000 2- 62 AA C
XJSSF30P12000 2- 28 AB C
XUPSD40P12000 2- 34 AA C
PARTS CODE NO. PRICE
RANK
NEW
MARK
PART
RANK
ER-A770V
– 15 –

COPYRIGHT 2000 BY SHARP CORPORATION
All rights reserved.
Printed in Japan.
No part of this publication may be reproduced,
stored in a retrieval system, or transmitted.
In any form or by any means,
electronic, mechanical, photocopying, recording, or otherwise,
without prior written permission of the publisher.
SHARP CORPORATION
Information Systems Group
Quality & Reliability Control Center
Yamatokoriyama, Nara 639-1186, Japan
2000 February Printed in Japan
>>>>> USE FONT <<<<<
Helvetica/ Helvetica-Condensed/ Century-Schoolbook/ Symbol & OriginalFonts: (RingWorld2/RingFont2/Pa
Symbol/PartsCod)
- - - - - - - - - - - - - - - - - - - - - - - - - - - - - - - - - - - - - - - - - - - - - - - - - - - - - - -