ESIM Summary Rev 3 Electric Service Installation Manual
User Manual: Electric-service-installation-ESIM manual
Open the PDF directly: View PDF .
Page Count: 132 [warning: Documents this large are best viewed by clicking the View PDF Link!]

Electric Service
Installation Manual
A guide for successful installation of residential,
commercial and industrial electrical services.
Hawaiian Electric Company
Hawaii Electric Light Company
Maui Electric Company
FIFTH EDITION
http://waterheatertimer.org/See-inside-main-breaker-box.html




i
Electric Service
Installation Manual
Hawaiian Electric Company
Hawaii Electric Light Company
Maui Electric Company
Fifth Edition

ELECTRIC SERVICE INSTALLATION MANUAL
ii
Fifth edition
First printing: August 2006
© 2006 Hawaiian Electric Company, Inc. All rights reserved.

Created on 3/27/2006 9:22:00 AM
ESIM Summary
The purpose of the latest revision to the ESIM is to eliminate the number of repetitive and
redundant information, correct discrepancies and to condense and reduce the size of the
manual to make it more user friendly.
The following is a brief overview of the changes that were made to the ESIM.
Section 1 General Requirements
• Combined Sections 1, 2, 3, 4 and renamed General Requirements.
• Removed Service Request form.
• Removed Definitions.
• Removed EUSERC notes.
• Removed Service Connection notes.
• Removed Transformer Installation notes.
• Removed Meter & Misc. Service Equip. on Customer Property notes.
• Removed Ownership and Maintenance of Facilities notes.
• Removed Loss or Damage notes.
• Removed Customer Equipment Responsibility notes.
• Removed Right of Access notes.
• Removed Aluminum Service Entrance Conductor notes.
• Removed Operating and Instrument Transformer notes.
• Removed Metering notes.
• Removed Two Services notes.
• Removed Locked Area notes.
• Removed Protective and Controlling Equipment notes.
• Added One Call System Information.
• Added Easement Area Notes.
• Added Two or more building on one lot notes.
• Added Net Metering contact information.
Section 2 Overhead Service
• Combined Sections 5, 6 and renamed Overhead Service.
• Removed redundant diagrams and details.
• Replaced 2-1/2” Galvanized Mast with 3”.
• Revised #4 mast guy wire to 3/16” wire rope.
• Revised Swimming Pool clearances.
• Revised Overhead service drop height clearance diagram.
• Revised temporary meter pole diagram.
Created on 3/27/2006 9:22:00 AM
Section 3 Underground Service
• Combined Sections 7, 8 and renamed Underground Service.
• Removed redundant diagrams and details.
• Revised Underground Service diagrams.
• Revised Duct Details.
• Included Marker Tape in Duct Details.
• Added additional Temporary service stand details.
• Added Transformer Pad details.
• Revised Transformer pad clearance details
• Updated handhole and manhole standards.
• Added retaining wall requirements.
• Removed handhole grouping detail.
Section 4 Metering
• Renumbered from Section 9.
• Divided into two sections, Self-contained and Transformer-rated metering.
• 5 subsections.
1. General
• Added plan and elevation drawing clearances from equipment or structures.
• Added meter relocation note when enclosing garage or carports.
• Added photographs of meter working space clearance.
• Consolidated the requirements for Electrical Room, Meter Closet, or Enclosed
Area.
• Added photos showing clearances for Freestanding Meter Enclosure.
• Added viewing window requirement for Freestanding Meter Enclosure.
• Added Diagram of Freestanding Steel-pole Structure .
• Added NEC Tap rule.
2. Self-contained Metering
• Removed the 175 Amps requirement for transformer-rated metering and went
to rating of meter socket. Added note to alert customer.
• Added table for number of jaws for self-contained metering only.
• Added switchboard enclosure door notes.
• Added table of meter mounting heights for different conditions.
3. Instrument Transformer-rated Metering
• Added table for number of jaws for transformer-rated metering only.
• Added that maximum sets of cable for CT can installation.
• Added photos for installing CT mounting brackets in can.
Created on 3/27/2006 9:22:00 AM
• Added switchboard blank and meter socket panel notes.
• High-voltage switchgear customer notes.
4. Specialized Metering
• Added pulse metering requirements.
• Added requirements for telephone connection to a CT can.
• Added contact numbers for different types of customer generation for the 3
companies. Also, added reference for net metering.
5. Grounding
• Updated all grounding drawings in conjunction with City consensusy filling
out a Request for service form.
Section 5 Other Requirements
• Section 10 Removed.
• Section 11 Renumbered to Section 5.
• Moved street lighting section to back of section.
• Removed Transformer Pad details. (relocated to section 3)
• Removed Operating clearance details. (relocated to section 3)
• Removed handhole and manhole standards. (relocated to section 3)
• Revised vertical clearance on pole details.
• Clarified Switching and Protection.
• Added Residential Customer Emergency Generator notes.


iii
Contents
Chapter 1: General Requirements...........................................................................................1
About this book ...........................................................................................................2
General .........................................................................................................................2
One-Call System ..........................................................................................................3
Tampering ....................................................................................................................4
Locked Areas ................................................................................................................4
Easement Areas............................................................................................................4
Two or More Buildings on One Lot ...........................................................................5
General Service Requirements, 2 kV to 15 kV Service..............................................5
Equipment Furnished by Customer.....................................................................5
Drawings................................................................................................................5
Switchgear Bus.......................................................................................................5
Instrument Transformers .....................................................................................6
Closed Transition Switching.................................................................................6
Parallel Operation .................................................................................................6
Net Metering..........................................................................................................6
Chapter 2: Overhead Service....................................................................................................7
General .........................................................................................................................8
Service Drop ................................................................................................................8
Service Drop Attachment ...........................................................................................8
Location of Overhead Services .................................................................................10
Methods of Attaching Service Drops .......................................................................10
Service Entrance Conductors .............................................................................12
Swimming Pool Clearances for Utility Service Drop ..............................................13
Temporary Service ....................................................................................................15
Chapter 3: Underground Service...........................................................................................19
General .......................................................................................................................20
Underground Service from Overhead......................................................................21
Underground Service from Underground ...............................................................22
Trenching and Backfilling .........................................................................................23
Marker Tape.........................................................................................................23
Underground Utility Duct Separation .....................................................................24
Concurrently Installed ........................................................................................24

ELECTRIC SERVICE INSTALLATION MANUAL
iv
Independently Installed ......................................................................................24
Recessed Conduit in Walls ........................................................................................24
Splice Can...................................................................................................................25
Temporary Service.....................................................................................................25
Transformer Pads.......................................................................................................29
Location ...............................................................................................................29
Customer Responsibilities ..................................................................................29
Clearances Around Padmounts Transformers ..................................................34
Underground Construction......................................................................................36
Handholes and Manholes...................................................................................36
Retaining Walls....................................................................................................37
Chapter 4: Metering .................................................................................................................41
Introduction...............................................................................................................42
General Information .................................................................................................42
Power Company Responsibilities .......................................................................42
Customer Responsibilities ..................................................................................42
Conditions for Energizing ..................................................................................43
Meter Location ....................................................................................................43
Clearances Around Meters ................................................................................46
Electrical Rooms, Meter Closets, and Other Enclosed Areas ...........................47
Freestanding Meter Enclosure, Pedestal, and Steel-Post Structure ..................52
Freestanding Meter Enclosure............................................................................53
Free-Standing Meter Pedestal.............................................................................56
Free-Standing Steel-Post Structure ....................................................................58
Meter and Main Service Disconnect Configuration.........................................59
Conductors ..........................................................................................................61
Meter Sockets ......................................................................................................61
Switchboard and Switchgear General Requirements ..............................................62
Bollards ...............................................................................................................63
Replacing an Existing Meter...............................................................................63
Keep Unmetered Conductors Separate..............................................................64
Sealing of Meters, Metering Equipment ............................................................64
Sub-Metering.......................................................................................................64
Self-Contained Metering (0 to 600 Volts)................................................................64
Residential Service...............................................................................................65
Commercial Service ............................................................................................65
Manual Circuit Closing (MCC) Bypass and HQ Sockets.................................67
Grouped Meter Installations .............................................................................67
Meter Centers ......................................................................................................70
Meter Mounting Heights ....................................................................................74

v
Metering With Instrument Transformers ................................................................74
Current Transformer-Rated Metering (0 to 600 Volts) ....................................75
Meter Mounting Heights (Up to 600 Volts) ......................................................80
High Voltage Metering (Over 600 Volts) ...........................................................80
Primary Metering on a Power Company Pole...................................................83
Specialized Metering .................................................................................................83
Pulse Metering Output (KYZ Output) ..............................................................83
Remote Interrogation Via Telephone.................................................................84
Totalized Metering – Commercial and Industrial, Primary Voltage ...............85
Customer Generation .........................................................................................86
Service Entrance Grounding and Bonding..............................................................89
Chapter 5: Other Requirements ..............................................................................................95
Switching and Protection..........................................................................................97
Service Connection Configurations...................................................................97
Protective and Controlling Equipment – Commercial Service 2 kV to 15 kV....102
Service Connection Configurations – Commercial Service 2 kV to 15 kV .........105
Utility-Owned Switchgear.......................................................................................109
Design and Operating Guidelines....................................................................110
Residential Customer Emergency Generators .......................................................111
Street Lighting .........................................................................................................112
Street Lighting From an Overhead Electrical Source .....................................112
Street Lighting From an Underground Electrical Source ..............................115

ELECTRIC SERVICE INSTALLATION MANUAL
vi

OVERHEAD GENERAL
UNDERGROUND
OTHER METERING
1
CHAPTER
1
General Requirements

ELECTRIC SERVICE INSTALLATION MANUAL
2
About this book
Electric Service Installation Manual describes requirements for new electric services and
metering. It is published jointly by Hawaiian Electric Company, Maui Electric Company,
and Hawaii Electric Light Company for use by engineers, contractors, home owners,
developers, and architects.
The installation of a new electric service is a cooperative effort between the customer
and the power company. The purpose of this manual is to identify the responsibilities of
each party.
General
In this manual, the terms "power company," "electric utility," and "utility" refer to the
same thing – your local electric power company.
Service installations must meet the latest requirements of the power company, the
National Electrical Code (NEC), Electric Utility Service Equipment Requirements
Committee (EUSERC), applicable ordinances of the respective counties, federal and state
laws including those of the Occupational Safety and Health Administration (OSHA), the
Division of Occupational Safety and Health (DOSH), and the Public Utilities
Commission General Orders.
Contact the power company early, when requesting electric service.
To request electrical service, contact the applicable company. See Figure 1-1 for contact
information. Be prepared to provide this information:
•Name(s) of the applicant, owners, architect, electrician, and consultant.
•Mailing address of the applicant.
•Business address, occupation, and social security number of the applicant.
•Whether the applicant is the owner, agent, tenant, etc. of premises.
•Location of the premises. For example: address, tax map key, district,
subdivision, lot number.
•The date the applicant will be ready for service. For commercial developments,
also dates for construction power, testing, and permanent service.
•The purpose for the service. Include a description of the equipment, desired
voltage, and load.
•Rate schedule desired, if an optional rate schedule is available.
•Required product references:
-Meter elevation diagram
-Single-line diagram
-Plot plan, to scale
GENERAL OVERHEAD UNDERGROUND METERING OTHER

GENERAL REQUIREMENTS
3
- Load calculations
- Civil and mechanical drawings, if required
•Required for commercial services:
- Four copies of the meter equipment drawing showing switchboard, meter
pedestal, switchgear, and the manufacturers’ design drawings of the
switchboard/switchgear in reference to EUSERC drawings.
-Meter room location layout.
-Building elevations showing power company facilities.
-Layout and positioning of meter enclosure (front and rear views),
pedestal or steel post structure.
•Other information as the power company might reasonably require.
In addition, for large residential customers, subdivision and commercial projects,
complete and submit a Request For Electric Service.
One-Call System
Before digging near any utility facilities, call Hawaii’s One-Call Center at 1-866-423-
7287. For information on Hawaii’s One-Call System, visit www.callbeforeyoudig.org.
Power company representatives are available to provide additional information, interpreta-
tion of requirements, or advice with regard to specific projects requiring electric service.
Figure 1-1. Power company service areas.
Hawaii
Maui
Molokai
Lanai
Oahu
OVERHEAD GENERAL
UNDERGROUND
OTHER METERING
Hawaiian Electric Company
Customer Installations Division
820 Ward Avenue
P.O. Box 2750
Honolulu, Hawaii 96840
Phone: (808)543-7070
Maui Electric Company
Engineering Department
210 W. Kamehameha Avenue
P.O. Box 398
Kahului, Hawaii 96732
Phone: (808)871-2390
Hawaii Electric Light Company
Customer Engineering - Hilo
1200 Kilauea Avenue
P.O. Box 1027
Hilo, Hawaii 96720
Phone: (808) 969-0311
Hawaii Electric Light Company
Customer Engineering - Kona
74-5519 Kaiwi Street
Kailua-Kona, Hawaii 96740
Phone: (808)327-0510

ELECTRIC SERVICE INSTALLATION MANUAL
4
Tampering
Tampering with power company property is a criminal offense prosecuted under Hawaii
Revised Statutes 269-71, 708-825, 708-826, or 708-827. The judgment may require
payment of triple damages.
Locked Areas
Readily accessible, unlocked spaces are strongly preferred, for metering facilities and
other equipment owned by the power company. When metering facilities or other
equipment owned by the power company must be located in vaults, rooms, or other
enclosed areas which are locked by the customer, the requirements described below must
be met:
•Areas locked by the customer must be protected by doors or covers, fitted with a
hasp which will accommodate a padlock or cylinder lock which will
accommodate a Best Universal Lock Company cylinder. The power company will
supply and install the padlock or core. If the room containing metering and
related equipment is accessible to both the utility workers and the customer, the
utility will also supply a core or padlock which will accommodate a utility master
key and a customer-owned key, similar to the arrangement for access doors. The
customer-owned key will operate only that lock and will not open other locks
operable by the utility's master key. Doors leading into such areas must be
arranged so as to be readily opened from the inside by any person who may be
inside the area, in accordance with the egress requirements of the latest edition
of the National Fire Protection Association Life Safety Code.
•In situations similar to the paragraph above, but where two or more
customer/utility master locks may be required, the customer instead supplies an
accessible location for a utility key-box (Supra-S Key Box or equivalent), and a
master key to all access doors along the route to rooms that contain power
company equipment and to doors to rooms containing both customer and utility
equipment. The customer furnishes the key-box, unless otherwise specified by
the power company.
•Ifthe customer plans to make modifications or additions which would render
the metering facilities or other equipment inaccessible, the customer must
consult with the power company before making such modifications or additions,
and make arrangements satisfactory to the utility for continued access by its
workers.
Easement Areas
Construction is not permitted on an easement or access “granted” to the power
company. Because easement dimensions vary, consult with the utility early, if construc-
tion is planned near easements.
GENERAL OVERHEAD UNDERGROUND METERING OTHER

GENERAL REQUIREMENTS
5
Two or More Buildings on One Lot
If more than two dwellings or buildings are located on the same lot, consult with the
power company to determine acceptable locations for service attachment and metering.
Do this before proceeding with the electrical wiring of the buildings.
General Service Requirements, 2 kV to 15 kV Service
This section covers permanent electric service of 5,000 kVA or less, delivered at a
nominal voltage of 2,400 volts or more, but not more than 15,000 volts. See Chapter 5,
Other Requirements, for service connection configurations. Additional requirements for
temporary service are contained in the utility’s tariff. For services greater than 5,000
kVA, consult with your power company for the requirements.
Equipment Furnished by Customer
The customer furnishes, installs, and maintains all protective and controlling equipment,
and all necessary transforming equipment, except for instrument transformers used by
the power company for revenue metering. See Closed Transition Switching (see below)
for metering information. The controlling equipment must be readily accessible to and
operable by power company workers at all times. When controlling equipment is in a
locked area, the lock shall conform to requirements indicated under Locked Areas or
Equipment. Customer equipment must not be connected ahead of the utility’s meter.
Drawings
The customer submits four copies of the drawings. Include drawings for protective and
controlling equipment, and the revenue metering compartment and equipment. Include
one-line and schematic diagrams showing:
•For protective and controlling equipment: the type, size, and ratings for normal
current, load break, interrupting and fault-close, and latch
•For relays: the style, type, and proposed settings
•Location and ratio of customer's instrument transformers, potential
transformers
•Fuse sizes and locations
•Meter panel layout
Incorporate the power company’s comments from the review process before the
drawings are used to manufacture the equipment.
Switchgear Bus
When the power company’s service terminates in the customer's switchgear, the bus
between the utility's service termination and the customer's protective equipment must
be fully insulated for 15 kV. The minimum spacing, as measured from the outside
OVERHEAD GENERAL
UNDERGROUND
OTHER METERING

ELECTRIC SERVICE INSTALLATION MANUAL
6
surfaces of the cables or bare bus, is not less than 7-1/2 inches between phases, and not
less than 6 inches from phase to ground or to the nearest un-energized surface. The
length of bus between the service termination and the protective equipment must not
exceed 6 feet. The requirement for insulated bus will be waived for services of 100 amps
or less, when it is connected to the utility’s system and fused by the utility.
Instrument Transformers
Instrument transformers which are used by the utility for revenue metering, are not
available for use by the customer.
Closed Transition Switching
For customers with two services and circuit breaker protective equipment, the preferred
configuration allows the utility to transfer the customer's load from one service to the
other by closed transition switching, not open transition switching. This prevents the
inconvenience of momentary service interruptions during planned switching by the
utility for maintenance or other purposes. See Chapter 5, Other Requirements, Switching
and Protection, for additional information.
Parallel Operation
When the customer plans to operate generators in parallel with the utility's system, the
customer must apply to the utility for permission, and discuss the requirements for
parallel operation.
Net Metering
If net metering is being considered, contact your local power company to discuss the
requirements.
HECO contact: Ronald Richmond
Energy Services Department
Customer Efficiency Programs
Hawaiian Electric Company
Telephone: (808)543-4784
MECO contact: Ray Okazaki
Engineering Department
Maui Electric Company
Telephone: (808)871-2340
HELCO contact: Laura Rogers
HELCO Engineering Department
Hawaii Electric Light Company
Telephone: (808)327-0519
GENERAL OVERHEAD UNDERGROUND METERING OTHER

7
CHAPTER
2
Overhead Service
OVERHEAD GENERALUNDERGROUND
OTHER METERING

ELECTRIC SERVICE INSTALLATION MANUAL
8
General
Overhead services will not be supplied to any building or premise in an area where city
and/or county regulations require that services be underground. The customer or
contractor must obtain approvals from the city and/or county prior to energizing
service.
Service Drop
The power company will, at its expense, furnish and install a single span of service
conductors from its pole or other aerial support, to the customer’s approved point of
attachment. The utility will connect to the service entrance conductors, provided such
support is of a type acceptable to the utility and complies with all applicable ordinances
and requirements.
Service Drop Attachment
For the location of the service drop attachment, see Figures 2-1, 2-2 and 2-3. Service
drops must be installed at heights and locations such that the service drop conductors
are:
•Running free of obstruction from trees, structures, poles, masts, antennas, vents,
flood lights, etc.
•Readily accessible for installation, inspection and maintenance.
•Installed where the weatherhead and point of attachment are safely accessible.
•Attached at only one point on the building.
•Substantially supported at the building.
For supply conductors of 0 to 750 volts, a lateral and horizontal clearance of at least
3'-0" is required between the supply conductors and nearby buildings, bridges, or other
structures to which the supply conductor is not attached, and on which people might
work (except generating stations and substations). See GO 6.
Supply conductors of 0 to 750 volts must have a vertical clearance of at least 8'-0" above
buildings and bridges (or other structures, which do not ordinarily support conductors
and on which men can walk) whether attached or unattached.
GENERAL OVERHEAD UNDERGROUND METERING OTHER

OVERHEAD SERVICE
9
Service drops must be installed so that they clear fire escapes, exits, windows, doors and
other points at which human contact might be expected, a horizontal distance of at least
3 feet as shown below. See also: General Order 54.8 part 84b.
Figure 2-1. Service drop clearances from windows.
Figure 2-2. Service drop clearances from doors, balconies, stairways, walkways, etc.
No service drop in this space
Outside of
building
3'-0"
min.
3'-0"
min. 3'-0"
min.
8'-0"
minimum
No service drop
in this space
Outside of building
3'-0"
min.
3'-0"
min.
3'-0"
min.
3'-0"
min.
3'-0"
min.
OVERHEAD GENERALUNDERGROUND
OTHER METERING

ELECTRIC SERVICE INSTALLATION MANUAL
10
Location of Overhead Services
The preferred service attachment is on the corner of the residence, not more than four
feet in either direction from the corner. The side from which the meter is to be served
shall be designated by the power company.
If overhead lines are along the rear property line, the point of attachment for the service
may be located near, or at the rear corner of the residence. The conduit and wiring
necessary to connect the point of attachment to the meter must be provided by the
customer, and installed within four feet from the front corner of the residence.
All service locations are subject to the power company’s approval.
Figure 2-3. Location of overhead residential services.
Methods of Attaching Service Drops
The power company:
•Designates the location of the service mast, and the minimum height above
ground for the point of attachment of the service drop.
•Supplies the insulator and hardware for attaching the service drop at the
customer’s mast.
•Makes the tap at the service drop conductors.
All conduit, masts, and hardware must be rigid galvanized conduit.
Masts, conduit, and other equipment must be grounded and bonded as required by the
latest edition of the NEC.
Residence
Garage
Driveway
Pole line
Street, alley, easement, etc.
Preferred service
attachment location
Property lineProperty line
Acceptable service attachment
locations. See also minimum
height requirements.
4'-0"
4'-0"
GENERAL OVERHEAD UNDERGROUND METERING OTHER

OVERHEAD SERVICE
11
All structures must be able to safely support workers and equipment required to make
the connections.
Figure 2-4. External/internal mast attachment. See Figure 2-5 for mast height requirements.
22" spacing between
heavy duty pipe straps
Enclosed installation
Exterior installation
Centerline
of load
Centerline
of load
Studwall
Detail Detail
A
CMU wall B
2" min. concrete encasement all
around each studwall. See detail A
Acceptable encasement for
CMU wall. See detail B
A B
9 1/2"
8" minimum
CMU
wall
Eq.
Eq.
Mast
Concrete
encasement
2"x10"
stud
2" min.
2" min.
6" min.
6" min.
OVERHEAD GENERALUNDERGROUND
OTHER METERING

ELECTRIC SERVICE INSTALLATION MANUAL
12
Figure 2-5. Alternate methods for attaching service drops using guyed mast installed through
roof.
Service Entrance Conductors
The customer’s service entrance conductors must be long enough to reach the service
drop tap, plus an additional 18 inches for forming a drip loop.
Pipe clamp with thimble
eye for each guy
Waterproofing
One 3/8" eye bolt through blocking for each
guy with thimble eye, nut and washer
Note: Other utilities are not permitted to
attach to the service mast.
Wall
Meter socket
Meter
Watertight fitting
Conduit strap as required
4'-0" max.
Weatherhead
18" min.
"H"
6"
1
1
Service drop
Service drop support by utility
Flashing and collar
Minimum 2" rigid galvanized conduit
without splice above roofing
18"
min. leads
Service drop tap Guy to be 1/4" stainless steel or galvanized
iron wire. Maximum slope is 1 to 1.
Install guy when mast size and height
are greater than the chart below.
Mast Sizes
Height "H"
Trade Size
18" - 24"
2" dia.
25" - 48"
3" dia.
Mast
Guy
Guy
60° - 90°
2" x 4" blocking
between rafters
Guy attachment, top view
GENERAL OVERHEAD UNDERGROUND METERING OTHER

OVERHEAD SERVICE
13
Swimming Pool Clearances for Utility Service Drop
Where possible, avoid installing utility service drops above public and private swimming
pools.
The drawings below illustrate the minimum clearances, when utility service drops are
installed above swimming pools. Refer to the latest edition of the NEC for minimum
height requirements.
Figure 2-6. Swimming pool clearances for utility service drops.
Pool deck
Highest water level
Pool deck
Highest water level
25'
25' minimum
height clearance
17' minimum
height clearance
17' radius 17' radius
Mininimum height clearance
Edge of pool
Diving board or platform
OVERHEAD GENERALUNDERGROUND
OTHER METERING

ELECTRIC SERVICE INSTALLATION MANUAL
14
Notes:
1. The point of attachment of service drop conductors to a building, above areas or sidewalks accessible
only to pedestrians, shall not be less than 10 feet. Refer to General Order (GO) 6, Rule 54.8B(2) and
National Electric Code (NEC) 230-24(b), for further clarification.
2. The minimum vertical clearance above private driveways or areas accessible to vehicles, for residential
purposes only, shall not be less than 12 feet. Refer to GO 6, Rule 54.8b(2) and NEC 230-24(b), for further
clarification.
3. The minimum vertical clearance above structures, which do not ordinarily support conductors and on
which men can walk whether attached or unattached, shall be 8 feet. Refer to GO 6, Rule 54.8 Service
Drops, 0-750 Volts, for specific conditions under which minimum clearances may be modified.
4. Service drop conductors shall have a vertical clearance of not less than 18 feet above public thorough-
fares, except that this clearance may grade (slope) from 18 feet, at a position not more than 12 feet
horizontally from the curb line, to a clearance of not less than 16 feet at the curb line. Refer to GO 6,
Rule 54.8B(1), for futher clarification.
5. The radial clearance between supply service drop conductors and communication service drop conductors
shall not be less than 24 inches. Where within 15 feet of the point of attachment of either service drop,
this clearance may be reduced to 12 inches. Refer to GO 6, Rule 54.8C(4), Clearance Between Supply
Service Drops and Other Conductors.
Figure 2-7. Service drop clearances, residential premises.
12' min.
0
-
3
0
0
v
o
l
t
s
u
p
p
l
y
s
e
r
v
i
c
e
d
r
o
p
10' min. 12' min. 16' min. 18' min. 18' min.
Pole
Customer's service
entrance conductors Property line.
Attachment at building
See Note 1.
Clearance above other
structure on premise.
See Note 3.
Edge of curb or
proposed curb.
See Note 4.
Center line of public
road or highway
Private driveways or
areas accessible to
vehicles. See Note 2.
Residential
premise
GENERAL OVERHEAD UNDERGROUND METERING OTHER

OVERHEAD SERVICE
15
Notes:
1. The radial clearance between supply service drop conductors and communication service drop conductors
shall be not less than 24 inches. Where within 15 feet of the point of attachment of either service drop,
this clearance may be reduced to 12 inches.
2. The minimum vertical clearance above bridges, fences, walls or other structures upon which people can
walk, is 8 feet. For vertical clearance above buildings, See Rule 54.8B3 GO 6.
Figure 2-8. Service drop clearances, commercial premises.
Temporary Service
The customer furnishes a sturdy stand per power company standards, and locates it
where specified by the power company. If the stand is to be in service for longer than
one year, consult with the utility for additional requirements.
All timbers may be rough. Attach braces to the stand, and secure the stand with bolts or
nails. Attach the wood brace at a point two-thirds of the height of the stand, above
ground. All materials must be for outdoor use. Buried portions of stand and stake(s)
must be treated and tamped. All facilities must meet NEC requirements.
For pole heights over 15 feet, consult with the utility’s engineering department.
12' min.
0
-
7
5
0
v
o
l
t
s
u
p
p
l
y
s
e
r
v
i
c
e
d
r
o
p
12' min. 16' min.
16' min. 18' min. 18' min.
Pole
Customer's service
entrance conductors Property line
Area accessible to
pedestrian only Edge of curb or
proposed curb Center line of public
road or highway
Private driveways or
areas open to vehicular traffic
Commercial
industrial
premises
OVERHEAD GENERALUNDERGROUND
OTHER METERING

ELECTRIC SERVICE INSTALLATION MANUAL
16
Figure 2-9a. Temporary overhead service stand, isometric view.
min.
18"
1
/
2
" x 6" eye bolt with
round washer and nut.
Eye to point in direction
of service drop.
Service weatherhead
Service entrance cable
Staple supports
Ground wire
#6 SDBC
3
/
4
" plywood
mounting board
Weatherproof GFCI
outlet(s) with cover(s)
5
/
8
" x 8' ground rod
Ground
clamp
4" x 4" x 16' min. treated timber
2" x 4" x 12' timber
back support brace
Soil areas: 2" x 4" wooden stake (driven into ground 2 ft. min.)
Rocky areas: Metal concrete form pegs
Note: Customer's connection to ground must be 25 ohms or less. If the
ground connection is greater than 25 ohms, the customer is required
to install a second ground rod in accordance with NEC 250.56.
Customer's service entrance
conductors. 18" min. length
and neutral identified.
2" x 4" timber
cross member brace
Approved meter socket
(weatherproof type)
2" x 4" x 16' min. timber brace
attach 2/3 distance up temp. pole
Note: All members must be one piece.
No splicing of timbers.
GENERAL OVERHEAD UNDERGROUND METERING OTHER

OVERHEAD SERVICE
17
Figure 2-9b. Temporary overhead service stand, top and side views.
2'-0" max., 6" min. from eyebolt
to top of weatherhead.
6'-0" max.
5'-6" preferred
min.
45°
5'-0" min.
Residential and commercial
minimum height 12'-0";
maximum height 14'-0"
18"
4" min.
2" x 4" back support brace
2" x 4" brace
Meter socket
2" x 4" cross brace
Service drop conductor
Direction of pulling load
Metal concrete
form pegs (typical)
Eye bolt
Service drop conductor
2" x 4" brace attached
2/3 distance up temp. pole
Back support
brace
2" x 4"
cross brace
Meter socket
Ground
clamp
Top View
Ground line
Metal concrete
form pegs (typical)
Side View
5
/
8
" x 8' ground rod
OVERHEAD GENERALUNDERGROUND
OTHER METERING

ELECTRIC SERVICE INSTALLATION MANUAL
18
GENERAL OVERHEAD UNDERGROUND METERING OTHER

UNDERGROUND SERVICE
19
OVERHEAD GENERALUNDERGROUNDOTHER METERING
CHAPTER
3
Underground Service

ELECTRIC SERVICE INSTALLATION MANUAL
20
General
The customer (or the customer’s contractor) is responsible for contacting the power
company prior to commencement of construction. The utility will determine the
appropriate design for the underground service. The company also inspects all trenching
prior to the burial/covering of conduits.
If the customer requests underground service, or if the city or county requires
underground service by ordinance, service may be provided by the installation of an
underground riser to an existing pole or from an existing underground distribution
system. The customer is required to provide and install all conduits, handholes, or
pullboxes, trenching, and backfill. Consult the power company prior to construction, for
a cost estimate and other requirements.
City and county inspection and approval will be required, prior to the installation of the
underground service by the power company.
For long service runs, or runs with many bends, the customer may be required to install
a pull box or handhole. A maximum of two 90 degree bends is allowed on conduits,
between the property line and the meter socket. For conduit runs involving two 90
degree bends or more, contact the power company for specifications.
Conduits for service conductors must be Schedule 40 PVC, direct-buried at a depth of at
least 18 inches. Conduits under driveways must be Schedule 40 PVC encased in concrete
and buried at a depth of at least 18 inches, or Schedule 80 PVC direct-buried at a depth
of at least 24 inches. Conduits in easements must be Schedule 40 PVC concrete encased.
The minimum radius bend for 2-inch conduits is 18 inches. The minimum radius bend
for 3-inch conduits is 24 inches.
All ducts in a single uninterrupted run shall be of the same schedule PVC –
transitioning of different schedules is not allowed.
The trench must be at least 8 inches wide for 2-inch conduit, and at least 9 inches wide
for 3-inch conduit.
Use care when excavating near the service stub – the service line is energized. Contact
the power company if you are unable to locate the conductor stubs.
The customer may be required to install a pad for a padmount transformer within his
property, if the service run is too long to be served by the secondary system, or if
required due to load.
GENERAL OVERHEAD UNDERGROUND METERING OTHER

UNDERGROUND SERVICE
21
Underground Service from Overhead
Figure 3-1. Underground service from overhead distribution.
Point of service
entrance connection
Meter socket by customer
Conduit by customer Concrete encasement required 3'
in each direction from pullbox
Customer's termination facilities
6" min.
Pullbox
(when required)
The customer installs, and leaves
in place, a pulling line in each
conduit.
Customer's conductors
(if required)
Splice can by customer
(if required)
18" min. radius bend for 2" PVC
24" min. radius bend for 3" PVC
18" min.
cover (top of
Property line
Pole
Street
Customer to stub-up one length of conduit up the pole
OVERHEAD GENERALUNDERGROUNDOTHER METERING

ELECTRIC SERVICE INSTALLATION MANUAL
22
Underground Service from Underground
Figure 3-2. Underground service from underground distribution.
Type A backfill is beach sand, earth, or earth and gravel. If earth and gravel, the
maximum rock size is 1 inch, and the mixture contain not more than 50% rock particles
by volume.
Type B backfill is beach sand, earth, or earth and gravel. If the earth and gravel, the
mixture must pass through a one-half inch mesh screen and contain not more than 20%
by volume of rock particles.
If the normal material in the bottom of the trench is not Type B, an additional 3 inches
must be excavated and Type B backfill added.
Transformer pad
Property line
Street
Handhole Handhole
GENERAL OVERHEAD UNDERGROUND METERING OTHER

UNDERGROUND SERVICE
23
Trenching and Backfilling
Figure 3-3. Trenching and backfilling.
Marker Tape
Electrical warning marker tape is required above all direct-buried conduits, and for
concrete-encased conduits in the state highway right-of-way. Place market tape 12 inches
above backfill or encasements. Market tape must conform to HECO specification
M0302.
Final grade
Concrete encasement
Pulling line
Duct is Schedule 40 PVC. The duct is encased in a
3-inch minimum concrete envelope.
(Driveways, commercial, easements)
Residential Driveways, Commercial, Easements
Duct is Schedule 40 PVC.
Residential driveways Schedule 80 PVC
Residential, Residential Driveways
Duct is Schedule 80 PVC, with Type B backfill. If the material
in the trench has rock 1-inch or greater and more than 20%
rock by volume of rocks, excavate an additional 3-inches,
and backfill with Type B backfill.
Public Rights of Way
Commercial installation. Ducts are Schedule 40 PVC
and encased in concrete as shown. Check with utility
for state requirements.
Easements, Commercial
Final grade or top of driveway
Marker tape
Pulling line
Type B backfill
Marker tape
Marker tape
Final grade
Type B backfill
Pulling line
Final grade
Pulling line
Concrete encasement
3"
3"
24" min.
3"
3"
18" min.
3"
1
1
/
2
"
3"
3"
18" min.
3"
3"
8"
3"
3"
18" min.
12"
3"
8"
12"
12"
OVERHEAD GENERALUNDERGROUNDOTHER METERING

ELECTRIC SERVICE INSTALLATION MANUAL
24
Underground Utility Duct Separation
Concurrently Installed
When concurrently installed, ducts installed parallel to gas, water, oil, other pipe systems,
or other foreign substructures, must be separated by at least 12 inches from any of those
items. Ducts installed crossing, must be separated by at least 6 inches.
Independently Installed
When independently installed, ducts for supply conductors must be separated from
communication ducts and buried cables or conductors by at least of 3 inches of
concrete, or at least 4 inches of brick masonry, or at least 12 inches of earth.
Recessed Conduit in Walls
Consult with the power company, before installing conduit in walls.
Conduit for conductors is Schedule 40 PVC, encased in concrete, and installed from the
meter socket or pullbox, down the wall and into trench with a bend. The minimum
radius bend is 18 inches.
The conduit must be 2-inch Schedule 40 PVC when the service conductors are no larger
than #2 AL. See Figure 3-4 for details.
When the size of the service conductors is 3/0 or 350 MCM, the conduit size must be 3
inches, unless otherwise specified by the utility. The requirement for 2 inches concrete
encasement is maintained.
Figure 3-4. Recessed conduit in a wall.
Final grade
Mudsill
3" Base
Bottom of trench
Floor
Footing
Exterior surfacing
2" 2"
See Figure 3-3
GENERAL OVERHEAD UNDERGROUND METERING OTHER

UNDERGROUND SERVICE
25
Splice Can
If the size of the service is greater than 100 amps, a splice can, as specified by the power
company, must be installed ahead of the meter socket. The conductors must terminate
in the splice can, with 18 inches extra for splicing. Mount splice cans not less than 6
inches, nor more than 3 feet from the finished grade to the bottom of the splice can. The
splice can must have provisions for seals which will be installed by the power company.
If more than one conductor per phase is required, contact the power company for splice
can sizes.
Table 3-1. Splice can size requirements.
Connect a duct to the meter socket or splice can (if required) using a Schedule 40 PVC
conduit bend and Schedule 40 PVC conduit.
Temporary Service
The customer furnishes a sturdy stand, per power company standards, and locates it
where specified by the power company. If the stand is to be in service for longer than
one year, consult with the utility for additional requirements.
All timbers may be rough. Attach braces to the stand, and secure the stand with bolts or
nails. Attach the wood brace at a point two-thirds of the height of the stand, above
ground. All materials must be for outdoor use. Buried portions of stand and stake(s)
must be treated and tamped. All facilities must meet NEC requirements.
Size of Conduit
(min.)
Size of Service Cable
(min.)
Size of Service Cable
(max.) Size of Splice Can
2" #2 AL #1/0 10"W × 12"H × 6"D
3" #3/0 AL #4/0 12"W × 18"H × 8"D
3" #350 MCM AL #350 MCM CU 18"W × 24"H × 10"D
3" #3/0 Quad #350 Quad 24"W × 30"H × 12"D
4" #500 MCM AL #500 MCM CU 24"W × 30"H × 12"D
OVERHEAD GENERALUNDERGROUNDOTHER METERING

ELECTRIC SERVICE INSTALLATION MANUAL
26
Figure 3-5. Temporary / permanent service stand, isometric view.
Future wall
Ground line
Conduit
45°
Existing building footing
Meter can
24" W x 30" H (min.)
3
/
4
" plyboard
Splice can
if required
Waterproof GFCI
outlet(s) with
cover(s)
Meter socket should not be
attached (screwed) to the
stand from within the interior
of the enclosure.
Preferred meter height is 5-6"
5' min.
6' max.
GENERAL OVERHEAD UNDERGROUND METERING OTHER

UNDERGROUND SERVICE
27
Notes:
1. Consult with the utility’s customer engineering division when connecting to service box.
2. Customer shall furnish a sturdy pole and locate it as specified by company. Pole to be in service for one
year or less. Customer shall consult the utility if the pole is to be in service over one year. All timbers
may be rough.
3. Braces shall be attached to pole stakes with bolts or nails in such a way as to assure stability. Attach
wood brace at a point 2/3 the height of the pole above ground. Buried portions of pole stake(s) shall be
treated and tamped.
4. Customer does all necessary trenching and backfilling.
5. Customer locates and exposes (18" min.) company's service tails. Due caution should be taken while
excavating, as company's cables are energized.
6. Customer to install a 13” x 24” (minimum) pullbox for the company to splice in.
7. No splicing of timber.
8. In rocky areas, iron form pins may be used in lieu of 18" minimum bury.
9. Electrical facilities shall be installed per NEC.
10. All materials for outdoor application.
11. Meter must face road or driveway.
Figure 3-6. Temporary service stand.
45°
18" min. 18" min.
3' 3'-6"
5'-0" max
5'-0" max
5'-0" max
Side View
Top View
Property line
Property line
Road right-of-way
Single 4" x 4" timber (min)
(one piece, no splice)
Conduit
Ground rod
by customer
Meter socket
Tamp pole
in solidly
Ground
line
Attach braces to pole and
stakes to assure stability at
a point two-thirds the height
of the pole.
Weatherproof
GFCI outlet(s)
with cover(s)
Ground per NEC
article 250
To power company
point of connection
Soil areas:
2" x 4" wooden stake
or forming stake
(driven into ground 2 ft. min.)
Rocky areas:
Metal concrete form pegs
Company service tails or
stubouts (consult company)
2" x 4" timbers (min)
Conduit
Underground meter socket, rain tight outlets,
and circuit breakers by customer
5'- 0" min.
6'- 0" max.
5'-6" preferred
OVERHEAD GENERALUNDERGROUNDOTHER METERING

ELECTRIC SERVICE INSTALLATION MANUAL
28
Figure 3-7. Underground service clearances for swimming pools.
Figure 3-8. Clearances between residential electric and gas meters.
Gas meter
Sidewalk
Finish grade
5'- 0" min.
6'- 0" max.
Building corner
Electric and gas meters
must not be installed
in the same enclosure
3'- 0" min.
Requirements per GO 10 must be met.
Meter socket enclosure
Centerline of gas pipe at
wall penetration
Provide 6" min. clear separation
in all directions between gas and
electric lines (typical)
12" min.
(lateral)
Pool deck
Highest water level
Conduit
Inside face
of pool 5'-0"
GENERAL OVERHEAD UNDERGROUND METERING OTHER

UNDERGROUND SERVICE
29
Transformer Pads
Location
Requirements for the location of pads for transformers and other equipment include:
•No permanent or temporary structure or object may be erected or placed within
2’-0" for single-phase, and 4’-0” for three-phase, of the edge of the concrete pad,
or within 8’-0" in front (10’-0” for 25 kV equipment).
•When the concrete pad is located in the vicinity of existing or future combustible
material or combustible buildings, the customer must provide safeguards as
outlined in the NEC, subject to the approval of the city and building inspector.
•The front side of the concrete pad must face vehicular access, and be free of
obstruction at all times.
•When parts of building structures are located directly over the concrete pad, a
minimum clearance of 9’-0" from the surface of the pad is required.
•The customer must provide and install adequate protection for transformers.
Consult with power company for type and location.
Customer Responsibilities
The customer is responsible to:
•Furnish materials and construct the facilities for the padmount transformer
including the concrete pad, primary and secondary ducts, and anchor bolts.
When required, the concrete curb and rock fill around the pad must be
furnished and installed by the customer.
•Install the duct from the pad to the riser pole or handhole as designated on the
plan. The duct is PVC Schedule 40 pipe. Bends due to changes of grade, must
have a minimum radius of 20’-0". After the conduits are installed, the customer
must pass a smooth bullet-shaped wooden test mandrel through the entire
length of each conduit to test for freedom from burrs and obstructions. All ducts
must contain a muletape pull line, Wesco catalog #0728-9200 or equivalent. Use
select backfill.
•Grade sufficiently around the pad site to prevent future filling in of the pad. When
required, construct a retaining wall of suitable material to prevent future filling of pad.
•Compact by rolling the site in accordance with city and county specifications for
compacting sidewalk areas.
Allow 5 working days advance notice, for inspections by the power company.
The power company must have:
•24-hour access to the transformer without passing through locked areas.
•A minimum of 10’-0" wide vehicular access to the transformer.
OVERHEAD GENERALUNDERGROUNDOTHER METERING

ELECTRIC SERVICE INSTALLATION MANUAL
30
Notes:
1. Grade and compact the pad site so that the higher front corner matches the concrete sidewalk grade.
The lot shall have a slope not greater than 1/2" per foot toward the sidewalk.
2. Grade sufficiently around the lot site to prevent future filling in of the lot. When required, the customer
shall construct a retaining wall of suitable material to prevent future filling in of the lot.
3. Compact by rolling the lot site in accordance with C&C of Honolulu standard specifications for
compacting sidewalk areas.
4. Excavate a trench 4'-0" wide and 2'-0" deep from main trench to pad site. Trench shall be backfilled by
customer after HECO installs cables.
5. Excavate an area 3'-8" x 2" deep after lot is compacted. This area shall be filled with #4 lava rock.
6. Furnish and install precast concrete pad after HECO installs cable.
7. Refer to HECO material drawing 011249 for details of concrete pad.
8. Sloping terrain from back and sides of pad may begin from easement.
Figure 3-9. Concrete pad for a single-phase padmount residential transformer.
5"
1
1
/
2
"
1'-0"
10"
10"
10"
1
1
/
2
"
8"
9"
6"
5" 5"
1
1
/
2
" 7
1
/
2
"1'-0" 7
1
/
2
"1
1
/
2
"
#3 bars, all reinforcement
2-#3 x 1'-9" diagonal
2-#3 x 1'-4" diagonal
Primary ducts
Secondary
ducts Front
7'-0" 4'-2"
1'-4"
1'-6"
11" 1'-6" 11"
10"
2'-6"
6'-0"
3'-6"
1'-10"3'-4"
Sidewalk area
Centerline
2'-0" minimum clear
space in back and sides
5
/
8
" x 8'-0" copper ground rod
Side View
Top View
Property line
1'-6" min.
Secondary duct
2" - 4" Primary duct
5
/
8
" galvanized anchor bolt
Tamped soil
Ground rod
Rock sand
(screen #4 crushed rock)
by customer
1
1
/
2
"
2"
6"
4"
1
3
/
4
"
2
1
/
4
"
Final grade
1"
3
/
8
" radius all around
GENERAL OVERHEAD UNDERGROUND METERING OTHER

UNDERGROUND SERVICE
31
Notes:
1. Compressive strength of concrete shall be 3,000 PSI at 28 days.
2. Top of pad shall be smooth, true, level and other exposed surfaces shall be smooth and free from
defects.
3. Concrete shall be cured by approved method (ASTM A15).
4. Reinforcing bars shall be clean deformed bars.
5. All items shall be furnished in place complete by customer.
6. HECO easement as marked for each transformer.
7. Typical installation. Refer to plot plan, primary and secondary one line diagram, and duct encasement
details for duct requirements.
Figure 3-10. Concrete pad for a single-phase padmount commercial transformer.
5"
1
1
/
2
"
1'-0"
10"
10"
10"
1
1
/
2
"
8"
9"
6"
5" 5"
1
1
/
2
" 7
1
/
2
"1'-0" 7
1
/
2
"1
1
/
2
"
#3 bars, all reinforcement
2-#3 x 1'-9" diagonal
2-#3 x 1'-4" diagonal
Primary ducts
Secondary
ducts Front
8'-0"
4'-2"
2'-0"
1'-6"
11" 1'-6" 11"
2'-0"
2'-6"
7'-4"
3'-6"
2'-0"3'-4"
8'-0" minimum clear space in front of concrete pad
Sidewalk area
Centerline
2'-0" minimum clear
space in back and sides
2'-0" minimum clear
s
pace in back and sides
5
/
8
" x 8'-0" copper ground ro
d
Top View
Property line
Easement
1'-6" min.
Secondary duct Primary duct
5
/
8
" galvanized anchor bolt
Tamped soil
Ground rod
Rock sand
(screen #4 crushed rock)
by customer
1
1
/
2
"
2"
6"
4"
1
3
/
4
"
2
1
/
4
"
Final grade
1"
3
/
8
" radius all around
OVERHEAD GENERALUNDERGROUNDOTHER METERING

ELECTRIC SERVICE INSTALLATION MANUAL
32
Notes:
1. Refer to std. 30-5000 for locations and clearances.
2. Refer to std. 22-2005 for 3 phase padmounted transformer requirements.
3. 5/8" diameter x 10'-0" ground rod (stock code 193457) furnished by utility and installed by customer. If
ground resistance is more than 25 ohms, install additional 5/8" diameter x 8'-0" ground rod (stock code
101527) and connect 4/0 bare copper ground wire between ground rods. A minimum of 6'-0" shall be
maintained between the driven ground rods. A second ground rod will probably be required when soil
resistivity is greater than 67 ohm-meters.
4. Concrete: 3000 PSI compressive strength in 28 days. Moisture cure concrete pad a minimum of 7 days. Do
not install transformer until concrete compressive strength reaches 1,500 PSI minimum or after 14 days.
5. Reinforcing: ASTM A615, Grade 40 minimum.
6. Locate, secure, and cap all conduits before pouring pad. Top of concrete to be smooth and true, wood-float
finish, free of defects, as per city and county specifications. Round all exposed edges to 3/4" chamfer.
7. Maintain a relatively level, minimum clearance of 2'-6" from the sides of the pad, 2'-0 from the back of
pad, and 8'-0" in front of pad. Extend concrete pad an additional 8'-0" in front if located in planting area.
Figure 3-11. Concrete pad for a 75-300 kVA three-phase padmount transformer.
2'-3"
2'-6"
8'-0"
1'-6"
1'-9"
2-4" conduits
(3'-0" radius bends)
Front Plan
7
1
/
2
"
1'-7
1
/
2
"
1'-3"
1'-9"
2"CL.
#4 cont.
See Note 4
Two 4" primary
conduits encased in
3" concrete jacket Secondary conduits as per
specific project requirement
Final grade 1'-6"
10" 6"
1
1
/
2
" CL.
2'-6" 1'-6"
1'-9"
2"
Section A-A
A
4"
4"
2'-3"
8'-0"
1'-0"
Customer to
terminate
secondary
ducts in this area
Edge of required clearance.
See Note 7.
7
1
/
2
"1'-7
1
/
2
"
6"
1"
1'-6"
A
5
/
8
" x 10'-0"ground
rod furnished by
and installed
by contractor
(see Note 3)
#4@9" O/C
#4@9"
O/C
#4@8" O/C
#4@8" O/C
Cut down PVC prior
to concrete placement
7'-6"
GENERAL OVERHEAD UNDERGROUND METERING OTHER

UNDERGROUND SERVICE
33
Notes:
1. Refer to std. 30-5000 for locations and clearances.
2. Refer to std. 22-2005 for 3 phase padmounted transformer requirements.
3. 5/8" diameter x 10'-0" ground rod (stock code 193457) furnished by utility and installed by customer. If
ground resistance is more than 25 ohms, install additional 5/8" diameter x 8'-0" ground rod (stock code
101527) and connect 4/0 bare copper ground wire between ground rods. A minimum of 6'-0" shall be
maintained between the driven ground rods. A second ground rod will probably be required when soil
resistivity is greater than 67 ohm-meters.
4. Concrete: 3000 PSI compressive strength in 28 days. Moisture cure concrete pad a minimum of 7 days. Do
not install transformer until concrete compressive strength reaches 1,500 PSI minimum or after 14 days.
5. Reinforcing: ASTM A615, Grade 40 minimum.
6. Locate, secure, and cap all conduits before pouring pad. Top of concrete to be smooth and true, wood-float
finish, free of defects, as per city and county specifications. Round all exposed edges to 3/4" chamfer.
7. Maintain a relatively level, minimum clearance of 2'-6" from the sides of the pad, 2'-0 from the back of
pad, and 8'-0" in front of pad. Extend concrete pad an additional 8'-0" in front if located in planting area.
Figure 3-12. Concrete pad for a 500-750 kVA three-phase padmount transformer.
2"CL.
2"
#4 cont.
3
/
4
"
Chamfer
2-4" Primary conduits encased
in 3" concrete jacket
Secondary conduits as per
specific project requirement
Final
Grade
Primary conduits
(2-4), encased in 3"
concrete jacket
Concrete pad
(refer to notes)
A
A
Section "A-A"
Plan View
1'-6"
10" 6"
6" 1"
2"
1
1
/
2
"
CL.
Cut down PVC prior
to concrete placement
#4@9"
O/C EW
2'-9"
7
1
/
2
"1'-9
1
/
2
"1'-7"
1'-9"
maximum
Maintain an 8'-0" clearance
from front. (see note 7)
Customer to terminate secondary
conduits in this area. Secondary
conduits per specific project
requirements.
8'-6"
8'-6"
4"
4"
5
/
8
" x 10'-0" grd. rod furnished by HECO
and installed by contractor (see note 3)
Additional
5
/
8
" x 8'-0"
ground rod top of rod
12" below final grade
(see note 3)
1'-3"
max.
2'-0"
1'-6"
1'-0"
2'-0"
#4@9"
O/C EW
OVERHEAD GENERALUNDERGROUNDOTHER METERING

ELECTRIC SERVICE INSTALLATION MANUAL
34
Clearances Around Padmount Transformers
Consult with the power company’s engineering department prior to installation of
transformer pad. Required minimum clearances include:
•8’-0" front clearance, for hot stick operation. Power company handholes and
manholes may be installed within this 8’-0" clearance.
•The slope of a grade in front of the pad must not exceed 1/4" rise to 1’-0" run.
Keep the slope at a flat grade.
•Sloping terrain may begin no closer than 2’-0" from the end of the transformer
pad, and from the same elevation as the flat grades.
•Sloping terrain is restricted to a 1’-0" rise per 2’-0" run, or flatter.
•The maximum height of sloping terrain is 7’-6".
Figure 3-13a. Clearances around padmount equipment.
Sidewalk Street
8'
(10"-0" for 25 kV equip.)
Padmounted
transformer
Padmounted
transformer
Padmounted
transformer
Sidewalk Street
Sidewalk Street
8'
(10"-0" for 25 kV equip.)
8'
(10"-0" for 25 kV equip.)
GENERAL OVERHEAD UNDERGROUND METERING OTHER

UNDERGROUND SERVICE
35
Figure 3-13b. Clearances around padmounted equipment.
P
ad
m
ou
nt
ed
tr
a
n
s
f
o
rm
er
P
ad
m
ou
nt
ed
tr
a
n
s
f
o
rm
er
P
ad
m
ou
nt
ed
tr
a
n
s
f
o
rm
er
2'-
0"
2'-
0"
1'
2'
1'
2'
1'
1
/
4
"
N
o
t
es:
1.
Slopin
g
terrain may be
g
in 2'-0" from the end of the transformer pad and from the same
elevation and is restricted to a 1'-0" rise to a 2'-0" run. Maximum of hei
g
ht of slopin
g
terrain
shall be 7'-
6
"
.
2.
In front of transformer
p
ad, the slo
p
e ma
y
not exceed a 1'-0" horizontal run to
1
/
4
" v
e
rti
ca
l ri
se.
3
. 10'-0" for 25 kV e
q
ui
p
ment
.
Street slo
p
e ma
y
var
y
N
o
t
e
1
N
o
t
e
1
N
o
t
e
2
8'
(
see note 3
)
8'
(
see note 3
)
8'
(
see note 3
)
OVERHEAD GENERALUNDERGROUNDOTHER METERING

ELECTRIC SERVICE INSTALLATION MANUAL
36
Underground Construction
Handholes and Manholes
Table 3-2. Handhole and manhole equipment.
Size, Type
Drawing
Number Description
13” x 24” handhole 30-2006 Non-concrete service box
17” x 30” handhole 30-2006 Non-concrete service box
24” x 36” handhole 30-2006 Non-concrete service box
2’ x 4’ handhole 30-2005 Precast concrete handhole
3' x 5' handhole 16949 Non-vehicular rated extension for Type 35 handhole
3' x 5' handhole, precast 15501 Non-vehicular rated and areas where normal water level is more
than 2'-6" below surface grade
3' x 5' handhole, type 35V 18841 Non-vehicular rated and areas where normal water level is less
than 2'-6" below surface grade
3' x 5" handhole HE Spec. M7901 Non-vehicular rated and areas where normal water level is less
than 2'-6" below surface grade
4' x 6' handhole, type 46M,
5' x 7' handhole , type 57M 16687 Non-standard, traffic rated
4' x 6' handhole 18842 Non-vehicular rated
4' x 6' handhole, type 46V 18847 Light vehicular rated
4' x 6' manhole, precast 26919 Traffic rated
4' x 6' handhole, 5' x 8'
manhole, 6' x 11' manhole 26922 Non-vehicular rated handhole, pre-cast top slab
4' x 6' handhole, 5' x 8'
manhole, 6' x 11' manhole 26923 Light traffic rated, handhole and manhole pre-cast components
5' x 7' handhole, type 57 18843 Non-vehicular rated
5' x 7' handhole, type 57V 18848 Light vehicular rated
5' x 8' manhole, precast 26920 Traffic rated, 6' x 9' outside dimensions
6' x 11' handhole, type 611 18844 Non-vehicular rated
6' x 11' handhole, type 611V 18849 Light vehicular rated
6' x 11' manhole, precast 26921 Traffic rated, 6" wall
6' x 14' manhole 71133 Structural plans, traffic rated
6' x 14' manhole, type 614 71467 Structural plans, traffic rated, 25 kV, 46 kV, 69 kV applications
6' x 11' manhole, type 614V 71468 Traffic rated
7' x 9' manhole, type No. 2 18776 Traffic rated
7' x 16' manhole, type No. 4 15588 Traffic rated
Miscellaneous details 16688 Handholes, manholes, non-vehicular rated and traffic rated.
Pulling irons, duct entry covers and neck.
GENERAL OVERHEAD UNDERGROUND METERING OTHER

UNDERGROUND SERVICE
37
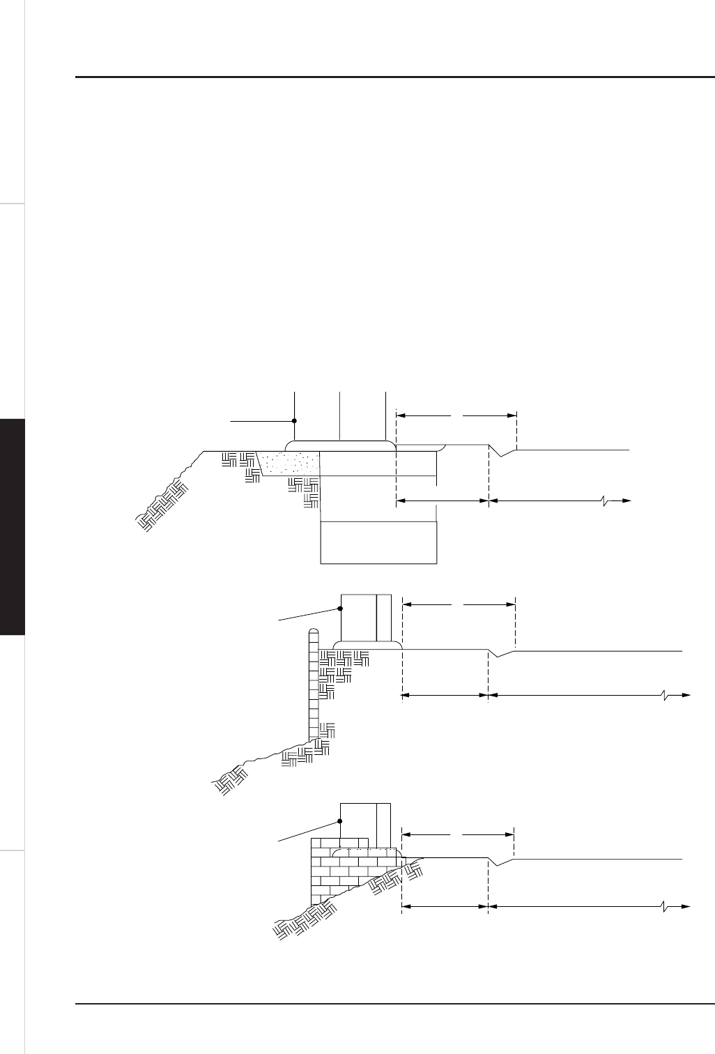
Retaining Walls
When pads cut into hillsides, these requirements apply:
•The concrete area must be at least 3-1/2" thick. For drainage, slope the concrete
toward the front or sidewalk. Gravel may be used instead of concrete.
•Retaining walls, fences, and foundations are installed by the customer, and are
outside the easement area.
•Retaining walls must be of sufficient height to protect the equipment from
erosion and run-off of dirt and water. A drainage swale behind the wall must be
installed to divert water around the equipment.
•Retaining walls must meet state and city codes and requirements for retaining
walls. (Must be submitted for utility company review.)
•For walls taller than 24" high, acceptable protection such as a fence must be
installed at the top of the wall to prevent falls. Alternatively, the wall can be
extended to a sufficient height to prevent falls.
•Weep holes, if required, must not drain in the area occupied by power company
equipment.
Figure 3-14. Retaining walls near electrical equipment.
For illustration purposes only.
Actual retaining wall designed
and built by customer.
Easement line
Easement line
Concrete or
gravel area
7'-3.12"
9'-0.9"
13'-0.816"
1'-10"
1'-4"
1'-6"
7'-0"
Property line
10"
x
x
x
x
xx x x
x
x
x
x
Single phase
transformer pad
OVERHEAD GENERALUNDERGROUNDOTHER METERING

ELECTRIC SERVICE INSTALLATION MANUAL
38
Figure 3-15. Retaining wall with fencing material.
For illustration purposes only.
Actual retaining wall designed
and built by customer.
SWAE
L
Fencing material
GENERAL OVERHEAD UNDERGROUND METERING OTHER

OTHER REQUIREMENTS
39
Figure 3-16. Retaining wall with drainage protection when weep holes are required.
Figures 3-14, 3-15, and 3-16 show a single-phase padmount transformer. The same slope
and wall requirements apply to other equipment such as three-phase padmount
transformers and switchgear. For all applications, the slopes and walls are outside the
designated clear zones for the equipment installed.
6'-8"
8'-4"
12'-0"
For illustration purposes
only. Actual retaining wall
designed and built by
customer.
For illustration purposes only.
Actual retaining wall designed
and built by customer.
Easement line
Easement
line
Concrete or
gravel area 1'-4"
7'-0"
1'-6" 1'-10"
Property line
10"
4" perforated PVC drain
pipe slope to daylight
above sidewalk
2' square #3 fine gravel
wrapped with geotextile fabric
(Amoco 4545 or equal)
Perforated PVC pipe
Single-phase
transformer pad
OVERHEAD GENERALUNDERGROUNDOTHER METERING

ELECTRIC SERVICE INSTALLATION MANUAL
40
GENERAL OVERHEAD UNDERGROUND METERING OTHER

41
OVERHEAD GENERALUNDERGROUNDOTHER METERING
CHAPTER
4
Metering

ELECTRIC SERVICE INSTALLATION MANUAL
42
Introduction
This chapter describes the installation of the meter itself. In addition to these require-
ments, meter installations must conform to NEC requirements, and to local regulations.
This chapter has the following subsections:
•General information which applies to all meter installations.
•Self-contained metering for single-phase residential services of 320 continuous amps
and less, and all three-phase and commercial services of 200 amps or less.
•Instrument transformer metering for residential single-phase services over 320
continuous amperes, three-phase and commercial services over 200 amps, and
for all services over 600 volts.
General Information
Power Company Responsibilities
The power company provides, installs, owns, and maintains its meters, instrument
transformers, test switches, and other metering accessories.
Customer Responsibilities
The customer provides, installs, and maintains the following for company meters:
•Meter sockets, including plastic covers for open sockets
•Conduits and raceways, connectors and lugs, and wiring (except wiring for
instrument transformer metering which is supplied by the power company)
•Splice cans
•Protective equipment, including main breakers and switches
And where applicable:
•Meter enclosures
•Instrument transformer enclosures with transformer mounting brackets
•Meter centers
•Switchboards/switchgears
•Submit four sets of the manufacturer’s switchgear drawings to the power
company for approval before equipment fabrication or construction. Include the
electrical service one-line diagram, elevation of metering equipment, plot plan of
location of metering equipment, and manufacturer’s design drawings of
switchgear in reference with applicable EUSERC drawings. One set of drawings
will be returned to the sender with approval or required corrections. Submit the
drawings well in advance. The power company requires 3 months to review,
plan, and order metering equipment for primary service.
GENERAL OVERHEAD UNDERGROUND METERING OTHER

METERING
43
Labels
The customer provides a permanent label at each meter socket, and at the main service
disconnect, to identify the space served. For example: Identify the number of the
apartment, suite, or unit. The name of the customer may be on the label, but is not
required. In addition, the street address is required if the meter installation serves more
than one street address.
Acceptable labels include engraved laminated phenolic (or equivalent) nameplates, or
adhesive-type labels with 3/8-inch minimum block lettering. Felt-tip pens and label-
maker tapes are not permanent markings. Labels must be installed before service is
connected. Thereafter, keep labels current, legible, and accurate.
Conditions for Energizing
A meter will be installed and the service energized when:
•The customer’s metering equipment is installed and approved by the power
company.
•The customer’s main service breaker or switch is installed.
•The local inspection authority has approved the installation. Typically, the local
authority is the city or county building department.
•For certain situations, the company may require that the customer’s contractor
be present at the time of energization.
Meter Location
Metering equipment is installed at a convenient location on the customer’s premises
which is approved by the power company. If multiple meters are installed, all meters are
installed at one central location.
The metering location must be free from obstructions, abnormal temperatures, corrosive
atmospheres, and vibrations.
All meters, metering equipment and enclosures must be readily accessible at all times
(24 hours) by power company personnel for emergencies, meter reading, inspection,
testing, and maintenance in accordance with the tariff.
Locating Residential Meters
Meter sockets for residential services are located within 4 feet of a corner of the
residence or building nearest the street. The preferred corner is at the front of the
residence, outside the garage, on the side wall.
OVERHEAD GENERALUNDERGROUNDOTHER METERING

ELECTRIC SERVICE INSTALLATION MANUAL
44
Figure 4-1. Locations for residential meters.
Meter Locations for Commercial and Industrial Services
Locate metering on ground level unless approved by the utility. Because of the variations
in commercial and industrial facilities, the power company must approve the meter
location for these services. Submit a one-line diagram, plan view, and meter elevation
drawings for approval. On the plan view and elevation drawings, indicate all equipment
or structures near the metering equipment.
Unacceptable Meter Locations
•Locations not readily accessible such as inside garage walls, carports, breezeways,
or areas that may be enclosed. If renovations are made to a carport, garage, patio,
or a similar structure that will enclose metering equipment, the customer must
relocate the metering equipment to an accessible location.
•On doors, windows, or around doors or window openings. Allow a clearance of
not less than 6 inches between the meter can and any door, doorway, or window
opening, or the width of a swinging door or window.
•In an elevator shaft or hatchway.
•In a stairwell.
•In an attic or area not in general use.
•In a restroom, bath, shower, powder, or toilet room.
•Near moving or rotating machinery.
•Near any high-voltage compartment, switchboard or other bare or exposed live
parts, unless the meter is at least 5 feet from such parts and is effectively screened
or separated by a barrier from those parts.
Residence
Garage
Driveway
Street, alley, easement, etc.
Property line Property line
Preferred meter location
Acceptable meter
locations.
GENERAL OVERHEAD UNDERGROUND METERING OTHER

METERING
45
•Enclosed areas used for trash chutes, storage, or janitorial rooms.
•Where the meter protrusion could obstruct and create a hazard to pedestrian
and/or vehicular traffic.
•Where noise levels exceed 85 decibels. See Hawaii OSHA regulation 12-200-9,
Protection Against Noise Exposure.
•Do not install metering equipment in a generator room.
•Where excessive moisture, abnormal temperature, vibration, fumes, dust, salt
spray, corrosive atmosphere or similar deteriorating agents are present.
•Near gas lines/equipment, maintain required clearances.
•In an area protected by alarm systems, security gates or doors, guard dogs, etc.,
unless approved by the power company.
•On any portion of a building where future landscaping, fencing, or other
building construction will make the meter inaccessible.
•Fenced-in areas, such as along freeways.
•On power company poles unless approved by the power company.
•On piers, docks, or berths. Install metering equipment for piers, docks or berths
at a minimum of 10 feet from the edge of the water, or in compliance with the
requirements set forth by the authority having jurisdiction.
OVERHEAD GENERALUNDERGROUNDOTHER METERING

ELECTRIC SERVICE INSTALLATION MANUAL
46
Clearances Around Meters
Allow the following clearances around metering equipment:
•Clearance around the meter: 6 inches above, and to the side of the meter socket
enclosure or instrument transformer enclosure, to any obstruction.
•A clearance in front of metering equipment of 4 feet by 4 feet by 7 feet with no
obstructions such as walls, fences, trees, hedges, or other structures or
equipment.
Figure 4-2. Clearances around meters.
6" minimum
4'-0" min.
4'-0" minimum
front clearance from
surface of meter socket
5'-0" min.,
6'-0" max.
5'-6" preferred to center
of meter socket
Surface of meter
socket enclosure
Meter socket enclosure
Finish wall for meter mounting
Ceiling or other obstruction
above meter enclosure
6" min. on all sides of the meter socket.
7'-0" minimum
working space height
Nearest corner or other obstruction
on either side of meter socket
Clear and level working space with no shrubs
GENERAL OVERHEAD UNDERGROUND METERING OTHER

METERING
47
Figure 4-3. Meter electricians performing meter test. Notice the need for workspace
clearance between the meter socket panel, and the pole on the floor.
Electrical Rooms, Meter Closets, and Other Enclosed Areas
If the meter or metering equipment will be installed in a electrical room, meter closet, or
enclosed area, submit drawings of these installations to the power company prior to
construction, for review and approval.
Access
If the customer locks the doorway to the facility, the lock will be keyed to the power
company’s Best (brand) key core. Alternatively, contact the power company’s Customer
Installations Department for other locking means, such as the use of a key box or Supra
lock box near the doorway.
OVERHEAD GENERALUNDERGROUNDOTHER METERING
4 feet

ELECTRIC SERVICE INSTALLATION MANUAL
48
Notes:
1. The lockset is furnished and installed by the customer.
2. Core and individual keys are furnished and installed by the power company.
3. All locksets must accommodate the power company’s Best (brand) core insert.
4. Consult with the power company prior to installation.
Figure 4-4. Door locksets.
Doors
Entry into an electrical room, meter closet, or enclosed area must be through a vertical
doorway that can be opened from the exterior of the building, or an entryway acceptable
to the power company. The door must be at least 3 feet wide and 6 feet 6 inches high.
Neither the ceiling, nor door, nor doorframe shall interfere with the clearances necessary
for the installation or maintenance of service and metering equipment. Center double-
door frames or similar framing must not obstruct the required workspace clearance in
front of metering equipment.
Communication Equipment
Telephone, CATV, data processing equipment, etc. are permitted in an electrical room,
meter closet, or enclosed area under the condition that the installed equipment does not
obstruct or violate the required working space clearances. Communication equipment
must not be installed such that it can contact or open into metering equipment.
Grounding of communication equipment must not alter or reduce the integrity of the
electrical service grounding system.
Typical lockset installation
Throw plug core insert
Lockset (door knob) to be furnished
and installed by customer
Core furnished and installed by company
GENERAL OVERHEAD UNDERGROUND METERING OTHER

METERING
49
Foreign Equipment
Equipment not permitted in electrical meter rooms, meter closets, or enclosed metering
areas includes:
•Gas equipment, including piping systems.
•Mechanical equipment.
•Storage of miscellaneous equipment, materials, liquids, etc.
•Wet filled batteries, battery charging equipment, generators.
•Irrigation and outdoor garden/landscaping sprinkler controllers.
•Water heaters or boilers including any piping systems under pressure
Exception: Sprinkler piping systems and sprinkler heads are allowed in these installa-
tions if required by the local fire or building codes. The appropriate inspection authority
shall determine placements and shielding of sprinkler heads. When placing sprinklers,
maintain all required metering and workspace clearances.
Illumination and Electrical Outlets
The electrical room, meter closet, or enclosed area must be well lit in accordance with
local building and NEC requirements. Provide a minimum illumination of 50
foot-candles. Install electrical outlets in accordance with local building codes.
OVERHEAD GENERALUNDERGROUNDOTHER METERING

ELECTRIC SERVICE INSTALLATION MANUAL
50
Notes:
1. Provide at least 11 inches clearance between the face of the meter socket panel and the closet door.
2. The height of the meter closet must be at least 7 feet.
Figure 4-5. Meter closet working space.
Me
t
er
cab
in
et
To
p
Vie
w
6"
6"
4'-
0"
4'-
0"
4
'-
0
"
11"
"
M
e
t
e
r
ba
n
k
or
C
T cabine
t
GENERAL OVERHEAD UNDERGROUND METERING OTHER

METERING
51
Figure 4-6. Meter room working space.
4
'-
0
"
6"
6
" min. clearance at side
s
o
f th
e
m
e
t
e
r
soc
k
et
6
" min. clearance at side
s
o
f th
e
m
e
t
e
r
soc
k
et
6
" min. clearance at side
s
o
f th
e
m
e
t
e
r
soc
k
et
To
p
Vie
w
To
p
Vie
w
4'-0" min. in front
-0"
n.
ron
of each meter
eac
me
Meter or CT cabinet
Future meterin
g
equipmen
t
4'-
0
" minimum in front
of each meter
fh
4'-
0
" minimu
m
1'-
0"
6"
Provide 6" minimum hei
g
ht clearance above all meter sockets
.
C
T cabinet
M
e
t
er
M
e
t
er
M
e
t
er
M
e
t
er
OVERHEAD GENERALUNDERGROUNDOTHER METERING

ELECTRIC SERVICE INSTALLATION MANUAL
52
Figure 4-7. Enclosed area working space.
Freestanding Meter Enclosure, Pedestal, and Steel-Post Structure
Freestanding meter enclosures, pedestals, and steel-post structures are permanent, self-
supporting enclosures or structures constructed for installing or housing electric service
and metering equipment. They are acceptable for installing service and metering
equipment when:
•Equipment cannot be installed on an exterior wall, and
•Adequate wall space in an approved location is not available, or
•There is no facility or building near the area of service for this equipment.
Examples: Traffic signal service, irrigation service.
Meter
xx x
xx
xxx
4'-0" min.
4'-0" min.
12"
12"
4'-0" min.
4'-0" min.
4'-0" min.
Meter
Meter
Top View
Top View
Provide 6" minimum height clearance
above all meter sockets
12" min. clearance
from front of adjacent
metering panels
6" min. clearance
at sides of the
meter socket
6" min. clearance
at sides of the
meter socket
Chainlink fence or other
permanent barrier to
prevent public access
GENERAL OVERHEAD UNDERGROUND METERING OTHER

METERING
53
Enclosures, cabinets, or equipment installed outdoors must be rain-tight and have a 3R
rating or higher, by NEMA. Enclosures, cabinets, or equipment subjected to corrosive
environments (for example, near coastal areas) should have a NEMA 3R Stainless Steel
rating. The customer may elect to use stainless steel equipment.
Freestanding Meter Enclosure
A freestanding meter enclosure is an enclosure that houses or provides physical
protection for service and metering equipment.
Figure 4-8a. Free-standing meter enclosure.
3" 3"
11"
3"
Front View
Side View
B
Finish grade
A
4" × 4" butt hinges
Section A
4" × 6" opening for meter reading clear
plexiglass covering. (for each meter).
See Note 1, next page.
Double locking bar with padlock
See Note 2.
3/8" rounded edges
all around
Finish grade
Earth to be tamped
around pad after installation
Mounting
provisions
See Note 3.
Ground rod
by customer
per NEC
Meter enclosure
NEMA 3R
(See next page)
6'-0" max.
OVERHEAD GENERALUNDERGROUNDOTHER METERING

ELECTRIC SERVICE INSTALLATION MANUAL
54
Figure 4-8b. Free-standing meter enclosure.
Notes:
1. The 4" x 6" meter viewing window is aligned over the meter so the meter can be easily read. The meter
is placed so the window will face the public access way. This applies to only rate schedule G and R. A
viewing window is not required for rate schedule J or demand accounts.
2. The customer and the power company to provide one padlock each.
3. Metering equipment is mounted within the enclosure by metal brackets, metal struts, or plywood.
Plywood backboards have a minimum thickness of three-quarters inch and are pressure- and termite-
treated (example: Wolmanized).
4. All enclosure sections needing power company access have at least 4 feet workspace clearance in front
of the section doors. Any enclosure sides that are not accessible must have a minimum clearance of 2
feet to allow maintenance.
5. Provide a minimum clearance of 6 inches from the top and sides of the meter socket panel to the
enclosure lip (if applicable). Provide a minimum clearance of 11 inches from the face of the meter socket
panel to the enclosure’s door.
6. For commercial installations, the meter socket is mounted so the center of the commercial by-pass is not
lower than 3 feet from the finish grade. The maximum height of the center of the meter socket is not
greater than 6 feet from the finish grade.
7. Secure the enclosure to a concrete pad with 4-5/8 inch diameter anchor bolts. Reinforce the concrete
pad with #4 bars at 12 inches on-center. The concrete pad has a minimum thickness of 6 inches, and
cured at 3000 PSI strength for 28 days.
8. The finished ground surrounding the enclosure must be level and clear to allow for the use of a ladder.
9. Paint the enclosure with one coat of shop primer followed by two coats of epoxy enamel finish.
4" 4" min.
Meter socket
Concrete slab
Finish grade
Enclosed breaker
Meter enclosure
6" min. between
meter socket
enclosure and
cabinet lip
6" min. between
meter socket enclosure
and cabinet lip
Splice can, sealable
See Detail 1
Detail 1
See utility for conduit size
Section B
Commercial
by-pass area
3' min. height from
finish grade to center of
commercial by-pass device
Grounding by customer
per NEC
Meter enclosure
by customer
Meter socket
provided by customer
6'-0" max.
GENERAL OVERHEAD UNDERGROUND METERING OTHER

METERING
55
Figure 4-9. Free-standing meter enclosure working space.
Figure 4-10. A free-standing meter enclosure must allow a 6-inch clearance at top and left
side of meter socket to the enclosure rim, to allow the meter electrician to see and align the
meter blades to the meter socket jaws.
Top View
4'-0"
4'-0"
2'-0"2'-0"
Free-standing
meter enclosure
Concrete pad
Finish grade
4'-0"
4'-0"
OVERHEAD GENERALUNDERGROUNDOTHER METERING

ELECTRIC SERVICE INSTALLATION MANUAL
56
Free-Standing Meter Pedestal
A free-standing meter pedestal is an enclosure prefabricated at the factory for use for
service and metering equipment.
Submit manufacturer’s drawings of the meter pedestal to the power company before
purchasing. The power company will need to physically inspect and accept the meter
pedestal before installation.
Figure 4-11. Free-standing meter pedestal.
Figure B
Side View
Figure A
Front View
Figure C
Wireway Pull Section
Figure D
Demand Reset Cover
Test bypass
support
Landing lugs and
factory conductors.
See Note 2.
Demand reset cover.
See Notes 3, 9
and Figure D.
Protective metallic
barrier. See Note 7.
Meter enclosure
See Note 3 and
table below
6"
max
Load line
2" min.
5" max.
1.5" typical .75" min.
3" min.
Viewing
window
All dimensions are minimums
WABC
9"
Minimum dimensions, single-phase service
10.5" 20" 11"
Test bypass cover and
facilities. See Note 8.
See Note 11
See Note 3
See note 6 See Note 6
Meter section barrier
to extend to edge of
test block barrier
Barrier between
test block and
wireway pull section
Wireway pull section
and cover. See Figure
C
and Note 1.
Enclosing cover
See Notes 3 and 9 90° max
Piano-hinge
required
See also notes on the next page.
Customer
section
3"
min
Enclosure
cover in open
position
Finished
ground line
Finished
ground line
4'-6" min.
6'-0" max.
17" min.
17" min. 6" 2"
4"
A
W
B
GENERAL OVERHEAD UNDERGROUND METERING OTHER

METERING
57
Figure 4-11 Notes:
1. Wireways have the minimum dimensions shown in the table in Figure 4-11. The bottom of the wireway
must accept a 3-inch (minimum) conduit.
2. Service conductors are terminated on landing lugs. The service termination lugs must be #6 through 250
kcmil pressure-type CU-AL listed. Insulated cables or bus shall be installed between the landing lugs and
the commercial by-pass facility.
3. The meter is enclosed. The enclosure cover is hinged and weighs not more than 25 pounds. Allow a
minimum clearance of 11 inches from the face of the meter socket to the enclosure cover. The enclosure
cover has a demand reset cover constructed of steel. The reset cover has a hinged polycarbonate-
viewing window with the minimum dimensions as shown in Figure D.
4. Do not install ringless sockets.
5. Internal equipment is secured without screws or nuts on the outer surface of the enclosure that may be
loosened from the outside.
6. Consult the power company for the structural mounting and support of the pedestal.
7. Provide a protective metallic barrier (16-gauge minimum) between the power company wireway and
customer distribution section. The protective barrier shall not have a clearance more than 1/4-inch
between the power company wireway and customer section to prevent screws and bolts from protruding
into the termination section. All unmetered (line side of meter) bus or cable shall be separated by
suitable barriers from metered (load side of meter) bus or cable.
8. The pedestal is supplied with commercial by-pass blocks with rigid insulating barriers wired or bussed to
the meter socket by the manufacturer. Connection sequence is Line to Load from left to right. Identify
each Line and Load position with 3/4-inch (minimum) block letter labeling. Seal commercial by-pass
cover panels, and fit them with a lifting handle. For panels exceeding 16 inches wide, install two lifting
handles.
9. All power company compartments (meter cover, demand reset cover, and pull section) shall have
provisions for the power company’s seal or padlock.
10. Install warning labels indicating high voltage and instructing personnel to stay clear of the enclosure, on
the wireway pull section cover and in front of the meter section hinged cover.
11. Enclosure similar to Pacific Utility Products USP-M015 series, or Tescoflex 26-000 models.
OVERHEAD GENERALUNDERGROUNDOTHER METERING

ELECTRIC SERVICE INSTALLATION MANUAL
58
Free-Standing Steel-Post Structure
A free-standing steel-post structure is a structure made from metal pipes and brackets or
supports to mount service and metering equipment.
Notes:
1. Do not use plywood backboards for mounting service and metering equipment – weathering can cause
the board to warp or bend.
2. Mount the center of meter socket between 5 feet and 6 feet above the finished grade.
3. The finished ground surrounding the structure must be level and clear to allow for the proper use of a
ladder.
4. If the structure will contain any instrument transformers, the support pipes must be 4-inch round pipe
galvanized steel, installed to a minimum depth of 30 inches.
5. The power company is not responsible for insufficient structural design to support service and metering
equipment. Have all meter support structures reviewed by a qualified professional.
Figure 4-12. Free standing, steel post structure.
Side View
24" min.
6"
6"
6"
Grade
Customer
Power Company
6" min.
Steel support frame
6" 6"
Grade
5'-0" min., 6'-0" max.
(5'-6" preferred)
Front View
Cap 3" pipe
3" round pipe galvanized steel
See Note 4
4"
Rain tight meter
socket/main breaker
2-1/2" x 2-1/4" angle
iron welded to pipe
Rain tight splice can
Customer's conductors
(18" min. coil)
Customer to provide
provisions for seal by utility
200# pulling line JRP or
equivalent)
Concrete
footing
Ground per NEC
Rain tight
splice can
Line
(utility)
Load
(customer)
24" min.
GENERAL OVERHEAD UNDERGROUND METERING OTHER

METERING
59
Meter and Main Service Disconnect Configuration
The customer must furnish and install a fusible switch, circuit breaker, or other
approved disconnecting means to control the service and energy registered by a meter,
before service is energized.
Typically, the disconnecting means or main service disconnect is on the load side, or
after the power company’s meters or metering equipment. These are exceptions:
•For a single set of service entrance conductors supplying a multi-meter installa-
tion of 7 or more meters with individual disconnecting means, the electrical
code requires a main service disconnecting means on the supply side or before
the meters.
•For a single set of service entrance conductors supplying a multi-meter installa-
tion of 2 to 6 meters with individual disconnecting means, a main service
disconnecting means on the supply side or before the meters may be installed
when it is determined that future growth will require more than 6 meters. Meter
sockets or equipment for future growth shall be furnished and installed at this
time.
•In accordance with NEC tap rules, Article 240 Overcurrent Protection, Code
240.21, Location in Circuit.
OVERHEAD GENERALUNDERGROUNDOTHER METERING

ELECTRIC SERVICE INSTALLATION MANUAL
60
Figure 4-13. Meter and main service disconnect configuration.
Multiple meter installation without main disconnecting switch
A. Six or fewer meters
Multiple meter installation with main disconnecting switch
B. Seven or more meters
Line
Meter
Load
Load
Service entrance conductor
Meter
Load
Main disconnecting switch or circuit breaker
Possible future meter
Service switches or
circuit breakers
Limit of six service breakers or
switches with fuses permitted
GENERAL OVERHEAD UNDERGROUND METERING OTHER

METERING
61
Conductors
The customer is responsible for sizing and installing the service entrance and load
conductors in accordance with NEC requirements. Service entrance conductors shall not
be sized smaller than the rating of the meter socket.
The customer must label the conductors and identify conductors by phase, neutral,
ground or high leg where applicable. For example: 1-2-3-N-G, or black-red-blue-white-
green. Use the colors indicated in Table 4-1 for marking three-phase commercial and
industrial installations.
Table 4-1. Color marking service conductors.
Meter Sockets
The following are general requirements for meter sockets:
•Only ring-type meter sockets are acceptable.
•Only UL (Underwriters Laboratory) and NEMA (National Electrical
Manufacturers Association) rated meter sockets and enclosures designed to meet
ANSI (American National Standards Institute) standards are acceptable.
•Metering equipment installed outdoors or exposed to the weather must be rain
tight and have a NEMA 3R rating. Metering equipment installed in corrosive
environments where enclosures will be subjected to salt spray, industrial
discharge, etc., should be stainless steel with NEMA 3R rating.
•Conductor size and type (aluminum or copper) shall be in accordance with
rating of meter socket. When the service requires parallel or multiple conductors,
terminal lugs shall be rated and designed to accept parallel or multiple
conductors. Do not use single terminal lugs to terminate multiple conductors.
•Cap or plug unused openings of meter sockets or metering enclosures. Use
rain-tight plugs outdoors.
•Install sockets level, plumb, and secured to a permanent or acceptable structure.
•Bond meter socket enclosures to the grounding system in accordance with NEC.
•Do not recess meter sockets or metering equipment within exterior walls,
without approval from the power company.
Service Voltage Service Type Phase A-B-C Neutral Ground
Secondary
120/208 Black-Red-Blue White Green
240, 4-Wire Black-Orange-Blue White Green
277/480 Brown-Orange-Yellow White Green
Primary Primary voltage 1-2-3 White Green
OVERHEAD GENERALUNDERGROUNDOTHER METERING

ELECTRIC SERVICE INSTALLATION MANUAL
62
Switchboard and Switchgear General Requirements
Switchboards and switchgear used for service entrance equipment and for power
company metering must be constructed in compliance with latest revision of EUSERC
(Electric Utility Service Equipment Requirements Committee) specifications. The
customer has these responsibilities:
•Submit four sets of manufacturer’s design drawing of switchboard to power
company for approval, before equipment fabrication or construction. Design
drawings of switchboard must reference applicable EUSERC drawings. One set
of drawings will be returned to the sender with approval or required corrections.
•Metering compartments and unmetered sections must not be used for splicing
or making taps. Separate unmetered buses or cables with barriers from metered
buses or cables. Metered buses or cables must not enter or pass through
unmetered bus or cable compartments or sections.
•All removable panels and compartment covers or doors that enclose unmetered
buses or cables must have provision for sealing or locking by the power
company.
•Metering compartments or sections must be exclusively for the power company’s
metering equipment. Do not mount customer equipment such as ammeters,
voltmeters, relays, instrument transformers, fuses, storage batteries, battery
chargers, etc., in compartments designated for the power company, or on
metering panels or metering compartment doors.
•Connect power for compartment heaters on the load side of metering. Install
heaters so they do not interfere with the installation or removal of the power
company’s metering equipment.
•Ground and bond switchboard or switchgear in compliance with NEC require-
ments.
•See Meter and Main Service Disconnect Configuration section of this manual,
and Figure 4-13 for installations of seven or more meters, if applicable.
•For remote meter installation for CT metering, the conduit (1-1/4 inch) run
from the CT compartment to the meter socket must not be more than 50 feet
total.
•Provide an acceptable concrete pad (4-inch minimum).
•Ifoutdoors, the enclosure for switchboard or switchgear must comply with
EUSERC specifications. Enclosure door(s) must be capable of being opened at
least 90 degrees, and have a latch or locking system to hold the door(s) open. The
enclosure must be weatherproof or NEMA 3R rated. An enclosure subject to
corrosive environment should be stainless steel with NEMA 3R rating. Provide a
minimum clearance of 11 inches from the face of the meter socket panel, to the
enclosure door.
GENERAL OVERHEAD UNDERGROUND METERING OTHER

METERING
63
•Ifthere is risk of vehicular contact, install post barriers to protect the
switchboard or switchgear. See Figure 4-14 for post barriers.
•Refer to Table 4-3 for switchboard meter mounting heights.
Bollards
Figure 4-14. Bollards.
Protect metering equipment located in areas near vehicular traffic with permanent (not
removable) barrier posts. Space the posts to prevent vehicular contact of service and
metering equipment. Install the posts to allow at least 4 feet clearance in front of all
metering equipment, and to allow metering panel doors to open a minimum of 90
degrees.
Use steel piping with a diameter of 4 inches and a minimum wall thickness of 0.188
inches, filled with concrete. Paint bollards yellow per ANSI spec. Z535.1 to comply with
OSHA 1910.144 for color coding. A 2” wide strip of reflective tape must be placed 6”
below the top of the post.
The concrete encasement surrounding the post must be at least 6 inches thick in stable
soil, or 12 inches thick in sandy or unstable soil.
Before excavating, be sure to determine the location of all existing underground services.
Replacing an Existing Meter
Comply with the latest requirements of the power company, city, county, NEC, and
EUSERC when replacing or upgrading service-entrance conductors and service and
metering equipment. The power company will perform all work such as cutting seal(s)
and temporarily removing meter(s) or metering equipment.
Non-removeable
bollard detail
Top view
Meters
Meters
Parking spaces
or
vehicular traffic
Concrete encasement
6" to 12"
4'-0"
min.
3'6"
min.
4'0"
min.
3'0"3'0"3'0"
3'0"
3'0"
3'0"
3"
OVERHEAD GENERALUNDERGROUNDOTHER METERING

ELECTRIC SERVICE INSTALLATION MANUAL
64
Keep Unmetered Conductors Separate
Service entrance conductors that are unmetered must be completely isolated from
metered or load conductors. Unmetered line and metered load conductors must not be
located in the same enclosed space, compartment, or wireway. Separate line and load
conductors by barriers to easily distinguish them from each other. Line conductor
wireways or compartments shall have provisions for sealing by the power company.
Sealing of Meters, Metering Equipment
The power company seals all meters, metering enclosures, metering equipment, and
service entrance equipment on the line side of the meter. The power company must
perform all work such as cutting seals or entering sealed enclosures or compartments.
Sub-Metering
Sub-metering or installing a meter after the power company’s meter is not allowed for
residential services.
Self-Contained Metering (0 to 600 Volts)
Self-contained meters carry total load current at the supplied service voltage. The
customer furnishes, owns, installs, and maintains all self-contained equipment except for
the meter itself. The power company provides, owns, installs, and maintains the meter
for self-contained metering.
Self-contained metering is used for service loads of:
•320 continuous amps or less for single-phase residential service
•200 continuous amps or less for three-phase residential service and all
commercial services
Note: Consider transformer-rated metering when future load plans are likely to exceed
the rating for self-contained metering. See Current Transformer-Rated Metering, page
73. The customer must indicate future loads when submitting plans for transformer-
rated metering.
Table 4-2. Number of meter socket jaws for self-contained meters.
Classification of Service Self-Contained Meter Socket
Voltage Phases No. of Wires Number of Jaws
120/240 1 3 4
120/208 1 3 5
240 3 4 7
120/208 Y 3 4 7
277/480 Y 3 4 7
GENERAL OVERHEAD UNDERGROUND METERING OTHER

METERING
65
The requirements for self-contained meter sockets are:
•A maximum ampacity rating not less than the ampacity rating of its associated
main service breaker or disconnect, and not less than 100 amps.
•Install the fifth terminal for 120/208 volt, single-phase, three-wire (network)
services in the 9 o’clock position. See Figure 4-16.
•Only plug-in-type jaws or terminals with stainless steel spring mounted retaining
clips are acceptable.
•Before service is provided, the customer shall provide and install meter socket
covers (plastic or glass) and meter bands for all blank meter sockets. Mark or
identify the covers, so they can be returned to the customer after meters are
installed. Cardboard inserts in place of plastic or glass covers are not acceptable.
Also, do not use bladed plastic covers.
Residential Service
Self-contained meter sockets for single-phase residential service must not contain a
commercial test by-pass/disconnect facility. Three-phase meter sockets for residential
services must be equipped with a commercial test by-pass/disconnect facility.
320 Amp Self-Contained Metering
Class 320 metering is recommended for service demand loads from 42 kW to 72 kW. For
this type metering:
•Use 320-amp self-contained metering for 120/240 volt, 4-jaw, single-phase
residential services.
•The maximum load is 320 continuous amps. Use transformer-rated metering
when present or projected loads exceed 320 continuous amps.
•Use a self-contained meter socket rated for 400 maximum amps. The socket
must not contain a Manual Circuit Closing (MCC) by-pass, or a lever by-pass.
Use a meter socket similar to Circle AW catalog numbers U404MC or U4042MC.
Commercial Service
Self-contained meter sockets for commercial installations shall be equipped with a
commercial test by-pass/disconnect facility. The commercial test by-pass/disconnect
(safety socket) facility makes it safe for power company personnel to work on a
de-energized meter socket without interrupting service to the customer.
The maximum main circuit breaker rating shall not exceed the meter socket continuous
amp rating.
Label the line and load terminals on by-pass terminals.
OVERHEAD GENERALUNDERGROUNDOTHER METERING

ELECTRIC SERVICE INSTALLATION MANUAL
66
Figure 4-15. Meter socket wiring, 4-jaw, single-phase, 3-wire, 120/240 volts.
Figure 4-16. Meter socket wiring, 5-jaw, single-phase, 3-wire, 120/208 volts. .
line load line load line load
NGround per NEC
5th jaw
9 o'clock position
line load line load
NGround per NEC
GENERAL OVERHEAD UNDERGROUND METERING OTHER

METERING
67
Note: For three-phase, 4-wire delta services, install the high leg (208 volts) at the upper-right meter jaw and
mark it appropriately. To insure proper connections, the customer marks the high leg plainly at the
weatherhead.
Figure 4-17. Meter socket wiring, 7-jaw socket.
Manual Circuit Closing (MCC) Bypass and HQ Sockets
Only meter sockets with safety test bypass blocks, or meter sockets that can be
completely de-energized without affecting the customer, are acceptable. Meter sockets
containing manual circuit closing bypasses, and HQ-type (lever bypass) meter sockets
are not acceptable.
Grouped Meter Installations
A grouped meter installation is an arrangement of two or more individually mounted
meter sockets installed at a single location. Grouped meters are usually supplied from a
single electrical service. Submit the plan drawings showing the grouped meter installa-
tion to the power company for approval before purchasing metering equipment. Also,
consult with the power company to determine an acceptable meter location.
Additional meter sockets or service equipment installed after the initial installation to
be grouped or located at the same location of electric meters serving the premises, unless
otherwise approved by the power company.
NN
7-Jaw
3 phase, 4-wire delta, 240 volts
7-Jaw
3 phase, 4-wire Y 120/208
or 277/480 volts
High leg, 208 volts to ground.
See note below
Ground per NECGround per NEC
line load line load line load line load line load line load
OVERHEAD GENERALUNDERGROUNDOTHER METERING

ELECTRIC SERVICE INSTALLATION MANUAL
68
Grouped meters have the following mounting height requirements:
For grouped meters at locations accessible to pedestrian traffic or public contact: the
meter mounting heights shall be between 5 feet and 6 feet, measured from the finish
floor to the center of the meter socket.
Figure 4-18. Grouped meters installed outdoors, and accessible to pedestrian traffic.
Notes:
1. Acceptable for residential single-phase service, and for commercial single-phase and three-phase
services.
2. See Meter and Main Service Disconnect and Sequence section and Figure 4-13 for group meter installa-
tions of seven or more meters. Do not install the main service disconnect ahead (or line side) of meters
for six or less grouped meters.
3. Provide provisions for sealing the line gutter. Load conductors shall not enter or run through a line gutter.
Contact and coordinate with the power company for work that requires entering a sealed line gutter.
4. Mount the line gutter as close as reasonable to the meter sockets (within approximately 4”) for ease of
inspection and sealing.
Sealable line gutter
Load gutter
Finished ground line
Finished
ground line
6" min.
Ceiling
Top View
Front View
Side View
Meter
sockets
4'-0" min. clearance
from meter
socket surface 4'-0" min.
clearance
6" min. clearance
at sides of meter socket
6" min.
6'-0" max.
5'-0" min.
5'-6" preferred
mounting height
6'-0" max.
5'-0" min.
5'-6" preferred
mounting height
Ceiling
GENERAL OVERHEAD UNDERGROUND METERING OTHER

METERING
69
For grouped meters at locations not accessible to pedestrian traffic or public contact
such as in a meter room, meter closet, or an enclosed area that can be locked: the meter
mounting heights shall be between 4 feet 6 inches and 6 feet 6 inches, measured from
the finish floor or grade, to the center of the meter socket.
Figure 4-19. Grouped meters in a meter closet, and not accessible to pedestrian traffic.
Notes:
1. Acceptable for residential single-phase services and commercial single-phase and three-phase services.
2. Meter closets located in parking lots require post barriers. Maintain 4 feet workspace clearance. Spacing
between posts shall be 3 feet.
3. See Meter and Main Service Disconnect and Sequence section and Figure 4-13 for grouped meter
installations of seven or more meters. Main service disconnect shall not be installed ahead (or line side)
of meters for six or less grouped meters.
4. Provide provisions for sealing the line gutter. Load conductors shall not enter or run through line gutter.
Contact and coordinate with the power company for work that requires entering a sealed line gutter.
4. Mount the line gutter as close as reasonable to the meter sockets (within approximately 4”) for ease of
inspection and sealing.
Sealable line gutter
Load gutter
Top View
4'-0" min.
clearance
6" min.
Finished ground line
Finished
ground line
6" min.
Ceiling
Front View
Side View
Meter
sockets
4'-0" min. clearance
from meter
socket surface
4'-0" min. clearance
from meter
socket surface
6'-6" max.
4'-6" min.
5'-6" preferred
mounting height
6'-6" max.
4'-6" min.
5'-6" preferred
mounting height
3'-0" max.
3'-0" max.
3'-0" max.
3'-0" max.
Post-type
barriers
Post-type
barriers
Ceiling
OVERHEAD GENERALUNDERGROUNDOTHER METERING

ELECTRIC SERVICE INSTALLATION MANUAL
70
Meter Centers
Meter centers or meter banks are prefabricated service entrance equipment that
combines the service termination section, metering section(s), and distribution section.
A meter center is installed where an individually metered distribution center is required.
Meter centers are primarily used for multi-family dwelling units, commercial units, and
light industrial applications. The following are requirements for meter center installations:
•Submit manufacturer’s drawings showing dimensions of meter center for
approval prior to ordering.
•Suitable barriers must separate the line (unmetered) bus and conductors from
the load (metered) bus and conductors.
Equip house meter sockets with a commercial test by-pass facility.
Meter centers shall have the following meter mounting height requirements:
1. For meter centers in locations not accessible to pedestrian traffic or public
contact such as in a meter room, meter closet, or an enclosed area that can be
locked: Meter mounting heights are between 3 feet and 6 feet 6 inches, measured
from the finish floor or grade to the center of the meter.
2. For meter centers in locations accessible to pedestrian traffic or public contact:
Meter mounting heights, measured at the center of the meter, are between 4 feet
6 inches and 6 feet, measured from the finish floor or grade to the center of the
meter.
•Submit the manufacturer’s catalog dimensional diagram and specifica-
tion sheet for approval.
GENERAL OVERHEAD UNDERGROUND METERING OTHER

METERING
71
Figure 4-20. Quick-stack meter centers with meter socket breaker provisions. For
single-phase service cubicles.
Figure 4-21. Manufactured combination multi-meter service equipment.
With spacer kit and stack units
Six meters or less without main switch
Circuit breaker
Seven meters or more with required main switch
Sealable wiring gutter. May be
located at bottom of panels.
Circuit breaker. May be located
at top or side of meter panels.
Customer's
service entrance
conductors Typical house meter
socket. Commercial
by-pass is required
for commercial account.
Commercial
by-pass area
Main
switch
Customer's
service entrance
conductors
OVERHEAD GENERALUNDERGROUNDOTHER METERING

ELECTRIC SERVICE INSTALLATION MANUAL
72
Figure 4-22. Meter heights and workspace clearance for outdoor switchboard accessible to
public contact.
Pad
Pad
Pad
6" max. in front
6" max. in front
Switchboard
Top View
Side View Front View
Finished
ground line
4'-0" min.
clearance
4'-0" min.
clearance
4'-0" min.
clearance
4'-0" min.
clearance
Solid floor required
if meter is located at
6'-6" maximum height
6'-0" max.
4'-6" min.
6'-0" max.
4'-6" min.
GENERAL OVERHEAD UNDERGROUND METERING OTHER

METERING
73
Figure 4-23. Meter heights and workspace clearance for indoor switchboard in meter room
not accessible to public contact.
Notes:
1. For commercial installation, the minimum height is 3 feet from finish floor to the center of the
commercial test by-pass area.
Pad
Pad
Pad
6" max. in front
6" max. in front
Switchboard
Top View
Side View Front View
Finished
ground line
4'-0" min.
clearance
4'-0" min.
clearance
4'-0" min.
clearance
4'-0" min.
clearance
6'-6" max.
3'-0" min.
6'-6" max.
3'-0" min.
OVERHEAD GENERALUNDERGROUNDOTHER METERING

ELECTRIC SERVICE INSTALLATION MANUAL
74
Meter Mounting Heights
Notes:
Meter heights are measured from finish grade or floor, to the center of the meter socket(s).
* Minimum height of 3 feet is measured from finish grade to center of the commercial test by-pass area.
Table 4-3. Meter heights.
Metering With Instrument Transformers
Instrument transformers (current transformers or CTs, and voltage/potential
transformers or VTs) are used for metering when the electrical service exceeds the
voltage and/or current ratings of self-contained meters.
The customer furnishes, installs, and maintains all equipment, conduits or raceways, and
materials needed for instrument transformer metering. The metering equipment must
be installed in a readily accessible location acceptable to the power company, and
meeting the installation requirements described below.
The power company owns, provides, installs, wires, and maintains the meter, instrument
transformers, test switch, and the wiring between these items.
Consult with the power company before purchasing, manufacturing, or installing
instrument transformer metering equipment. Submit plans of the installation, and
receive approval from the power company before purchasing or installing this
equipment.
Location and Description
of Meter Installation Service Minimum Preferred Maximum
See
Figure
Individual Meters
Accessible to public contact Residential, Commercial 5’-0" 5’-6" 6’-0"
In a meter room, meter closet, or
enclosed area not accessible to the public Residential, Commercial 4’-6" 5’-6" 6’-0"
Grouped Meters
Accessible to public contact Residential, Commercial 5’-0" 5’-6" 6’-0" 4-18
In a meter room, meter closet, or
enclosed area not accessible to the public Residential, Commercial 4’-6" 5’-6" 6’-6" 4-19
Free-Standing Meters
Outdoors, free-standing meter enclosure Residential,
Commercial 3’-0"* 5’-6" 6’-0" 4-8b
Switchboard Meters and Meter Centers
Accessible to public contact Residential, Commercial 4’-6" 5’-6" 6’-0" 4-22
In a meter room, meter closet, or
enclosed area not accessible to the public Residential, Commercial 3’-0"* 5’-6" 6’-6" 4-23
GENERAL OVERHEAD UNDERGROUND METERING OTHER

METERING
75
Current Transformer-Rated Metering (0 to 600 Volts)
Current transformers are used for metering when the load exceeds, or will exceed any of
these load currents:
•320 continuous amps for single-phase residential service, or
•200 amps for three-phase residential service, or
•200 amps for single-phase or three-phase commercial service.
Note: If the customer requests CT metering when load currents are below these require-
ments but not less than 100 amps, the customer will be charged for the equipment and
labor to install CTs.
Table 4-4. Number of meter socket jaws for transformer-rated meters.
Current Transformer Cabinet Installation
Current transformers are mounted in cabinets or enclosures for safety and protection.
The customer:
•Provides and installs the CT cabinet ahead of the main breaker or disconnect.
Install the CT cabinet on the line-side of the main disconnect unless otherwise
required by NEC and/or approved by the power company.
•Provide and install the meter socket, with the number of jaws to match the service
type. See Table 4-4. The meter socket shall have provisions to install a test switch.
Allow at least 6 inches clearance between the meter socket enclosure and the CT
cabinet, when the meter socket and CT cabinet are mounted next to each other.
•Provide and install a 1-1/4" conduit between the meter socket and the CT
cabinet. The conduit run must not exceed 50 feet in length or have more than
two 90-degree bends.
Classification of Service
Transformer-Rated
Meter Socket
Voltage Phases How Many Wires How Many Jaws
120/240 1 3 8
120/208 1 3 8
2400 1 2 5
7200 1 2 5
120/208Y 3 4 13
240 Delta 3 4 13
277/480Y 3 4 13
2400/4160Y 3 4 13
7200/12470Y 3 4 13
14400/25000Y 3 4 13
OVERHEAD GENERALUNDERGROUNDOTHER METERING

ELECTRIC SERVICE INSTALLATION MANUAL
76
•The minimum size of the CT cabinet is shown in Table 4-5. Use the next larger
cabinet size if the conductor size is not listed, or consult with the power
company.
Table 4-5. Minimum sizes for instrument transformer cabinets.
•Consult with the power company when installing more than four sets of 500
kcmil conductors per phase. CT cabinets are limited to no more than four sets of
500 kcmil conductors per phase, unless permitted by the power company. Use a
switchboard when there are more than 4 sets of 500 kcmil conductors per phase.
•Inside the CT cabinet, install mounting brackets types C and Z, to mount
transformers. Coordinate this with the power company. See Figures 4-24, 4-25
and 4-26.
Cabinet Size
W” × H” × D” Maximum Number and Size of Conductors
30 × 30 × 11 One #3/0 per phase or smaller
36 × 36 × 11 One 500 kcmil per phase or smaller
42 × 42 × 11 Three 500 kcmil per phase or smaller
36 × 48 × 11 Three 500 kcmil per phase or smaller with side entrance cables only
48 × 48 × 11 Consult the power company
GENERAL OVERHEAD UNDERGROUND METERING OTHER

METERING
77
Figure 4-24. Instrument transformer cabinet with C and Z bracket mounting.
Connect the horizontal C brackets to the vertical Z brackets as shown. Do not tighten
C brackets for field adjustments. See Figure 4-24, inset.
HECO only: Center the brackets within the CT cabinet and secure the Z brackets to the
CT cabinet with 3 self-tapping screws spaced evenly apart.
C
T cabine
t
C
ove
r
V
e
rti
ca
l Z
b
r
ac
k
et
l
oca
t
ed
a
t th
e
e
n
d
of
the
C
bracke
t
Vertical Z bracke
t
l
oca
t
ed
a
t th
e
e
n
d
of
the
C
bracke
t
Horizontal C brackets
(
flat
)
C
Ts or VTs furnishe
d
b
y
p
ower com
p
an
y
Horizontal
C
bracke
t
V
e
rti
ca
l Z
b
r
ac
k
et
C
T cabine
t
OVERHEAD GENERALUNDERGROUNDOTHER METERING

ELECTRIC SERVICE INSTALLATION MANUAL
78
Figure 4-25. C and Z bracket installations.
Bond the CT cabinet and meter socket enclosure per the NEC. The grounding electrode
conductor shall not pass through CT cabinet or power company-sealed enclosures unless
authorized by the power company.
The top of the CT cabinet must not exceed 6 feet above the finish floor or grade, unless
approved by the power company. The bottom of the CT cabinet must not be lower than
12 inches above the finish floor or grade.
The CT Cabinet must have two fixed solid handles for lifting. CT cabinets 42 inches
wide or more, must have two-piece covers.
CT cabinets and meter sockets installed outdoors must be UL listed and weatherproof
with a NEMA 3R rating. Enclosures subjected to corrosive environments, excessive
moisture or salt spray should be Stainless Steel (SS) with a class rating of NEMA 3R.
Only conductors associated with metering shall be permitted in the CT cabinet. No
splices or feeder taps.
GENERAL OVERHEAD UNDERGROUND METERING OTHER
Do not
tighten
Self-tapping
screw
Z bracket
“C” bracket

METERING
79
The cabinet shall have provisions for sealing by the power company.
Provide sufficient conductor lengths within the CT cabinet for the installation of CTs
and the termination of conductors.
HECO only: Provide a minimum of 2 full coil loops in the cabinet, or sufficient
conductor lengths to terminate at both the splice can and main breaker or disconnect
switch.
Mount the CT cabinet level and secure to a permanent or acceptable structure. Plywood
backboard is not an acceptable support for CT cabinets mounted outdoors.
Figure 4-26. Instrument transformer cabinet installation (with rigid conduits).
Notes:
1. Consult with the power company prior to installation.
2. HECO only: Customer to supply sleeves for splicing all conductors other then 350 and 500 kcmil.
1-1
/
4
"
co
n
du
i
t
Neutral, when re
q
uire
d
T
es
t
s
wit
ch
mountin
g
bracke
t
Finish
g
rad
e
In
s
tr
u
m
e
nt tr
a
n
s
f
o
rm
e
r
cab
in
et
L
oad
V
e
rti
ca
l
Z
mountin
g
bracke
t
(t
yp
ical)
Horizontal
C
mountin
g
bracke
t
(t
yp
ical)
W
a
tth
ou
r m
e
t
er
Bondin
g
lu
g
min. #8 bondin
g
wir
e
Lin
e
6
'-
0
" max
.
5
'-
0
" min
.
5'-6"
p
referre
d
6
'-
0
" max
.
1'-
0
" min
.
50
' max
.
OVERHEAD GENERALUNDERGROUNDOTHER METERING

ELECTRIC SERVICE INSTALLATION MANUAL
80
Switchboard Installation with Instrument Transformers
The following are customer responsibilities:
•The metering compartment or CT compartment must be on the supply side
(line side) of the main breaker or disconnect.
•For CT compartment door with a meter socket panel and a blank panel (see
EUSERC drawings 325, 326 & 332), place the meter socket panel at the lower
section of the compartment door with the blank panel placed above. Secure both
the meter socket panel and the blank panel together, to operate as a single door.
•Install the meter socket panel door so the test switch opening is located on the
hinge side of the door.
•Locate the ground conductor connection to the ground rod (or grounding
electrode system) in the main breaker compartment, or outside of the power
company’s sealable compartments.
Meter Mounting Heights (Up to 600 Volts)
Note: Heights are measured from finish grade or floor, to the center of the meter socket.
Table 4-6. Mounting heights for transformer-rated meter installations for secondary services
up to 600 volts.
High Voltage Metering (Over 600 Volts)
The voltage and service type supplied to a customer depends on the load, rate schedule,
and type of electric service available in the locality.
HECO only: The power company supplies and installs the primary voltage, current
transformers and potential transformers for metering. HECO also furnishes and installs
the meter(s), test switch(s) and associated wiring.
Switchgear used for service entrance equipment and power company metering must
comply with EUSERC specifications. The customer has these responsibilities:
Location, Description of Meter Installation Service Minimum Preferrred Maximum
CT Can
Accessible to public contact Residential,
Commercial 5’-0" 5’-6" 6’-0"
Within a meter room, meter closet, or enclosed
area not accessible to public contact
Residential,
Commercial 4’-6" 5’-6" 6’-0"
Switchboard
Accessible to public contact Commercial 5’-0" 5’-6" 6’-0"
Within a meter room, meter closet, or enclosed
area not accessible to public contact Commercial 4’-6" 5’-6" 6’-0"
GENERAL OVERHEAD UNDERGROUND METERING OTHER

METERING
81
•Switchgear must be designed so the power company’s voltage/potential
transformers are tapped before or on the line-side of the power company current
transformers. Also, switchgear must have a VT disconnect with an interlock
system and viewing window of disconnect blades. See EUSERC drawing 400.
•Switchgear VT fuse mounting clips must be constructed to accommodate current
limiting fuses. The customer is responsible for supplying primary fuses for
potential transformers. Also, the customer supplies the primary leads from the
fuse holders to VT terminals.
•Furnish switchgear with insulating boots or covers, or an insulated bus at CT
termination points. Provide grounding knobs on line and load side of bus at
each current transformer location for safety grounds.
•Furnish switchgear with 1-inch conduit for secondary wiring of instrument
transformers. See Figure 4-27.
•Provide self-shorting and non-shorting terminal blocks (6-point terminals) for
instrument transformer secondary wiring. Consult the power company for
specifications and requirements.
•Switchgear must have mounting racks or supports for potential transformers.
•Permanently label switchgear metering compartments with machine engraved
laminated phenolic (or equal) tags. Use quarter-inch white letters and numbers on
red-colored material that is readily visible and attached to metering compartments.
See EUSERC drawing 400.
•Switchgear must have adequate space between panels and facilities to install
meter(s), test switch(s), and auxiliary devices furnished by the power company.
Consult with the power company for wiring space requirements behind the
meter.
•Do not mount equipment on the floor or ceiling within 6 inches of the
switchgear.
OVERHEAD GENERALUNDERGROUNDOTHER METERING

ELECTRIC SERVICE INSTALLATION MANUAL
82
Notes:
1. See Table 4-1 for clearances, dimensions.
2. For rear access door details, see EUSERC drawing 400, Sheet 2, Note 8.
3. Consult power company for wiring space requirements behind panel. Flush-mounted meters require a
minimum of 10 inches wiring space.
4. Consult power company for neutral bushing details, shown here as a thru-wall insulator mounted on
either side of the VT compartment.
5. Primary taps for VTs must be connected to the line-side of metering CTs.
6. Customer to supply HV leads with lugs from fuse holder to VT terminals.
7. Customer to supply and stock VT fuses similar to Cuttler Hammer 15 CLPT-5E, Cat #677C452G03.
Figure 4-27. Metering enclosure for high voltage (2,400 to 25,000 volts). Reference: EUSERC
drawing 402, sheet 2, revision 4, 2004.
Top View
Front View Side View
Wiring space
4" min.
H
NN
See Note 4
See EUSERC
drawing 402 6"
4"4" See drawing 402
CT
A
A
N
VT
11
Pulling eye
11"
1-inch VT and CT
conduits located
on hinged meter
panel
No-load voltage
transformer
disconnect
No-load voltage
transformer
disconnect
Outdoor NEMA 3R
door shown
See EUSERC
drawing 408
for CT info
1-inch conduit
for VT and CT
secondaries
See Note 6 See
Note 7 F
G
D
B
30"
36"
18"
CE
6"
30"
36"
18"
I
90° min
opening
90° min
opening
GENERAL OVERHEAD UNDERGROUND METERING OTHER

METERING
83
Table 4-7. Meter enclosure clearances. Refer to Figure 4-27.
Primary Metering on a Power Company Pole
Contact the power company’s Customer Installations Department for the requirements
for outdoor pole-mounted metering.
Specialized Metering
Pulse Metering Output (KYZ Output)
Pulse outputs, also called KYZ outputs, are dry contact signals sent from the power
company’s meter, to report consumption in kilowatthours (kWh), and when applicable,
kilovarhours (kVARh). KYZ outputs can be delivered in a three-wire format from Form
C contacts, or in a two-wire format from Form A contacts. These pulses are proportional
to energy usage, and can be used by the customer to monitor and control energy
consumption.
To apply for this service, make a service request to the utility’s Customer Installations
Department. When that service request is received, a representative from that
department will call to get further information including:
•The maximum rate at which the EMS (pulse receiving equipment) can accept
pulses. The pulse receiving equipment must be compatible with the utility
company’s metering equipment.
•The customer’s demand in kilowatts, or load.
Specifications 2400V 4160/4800V 7200/17000V 20800/25000V
Minimum bare bus clearance,
phase to ground 3-1/2" 3-1/2" 6" 7-1/2"
Minimum bare bus clearance,
phase to phase 5" 5" 7-1/2" 9"
Dimension A 5" min
10" max
5" min
10" max
8" min
10" max
9" min
15" max
Dimension B 24" 24" 24" 36"
Dimension C 24" 24" 24" 36"
Dimension D 12" min 12" min 12" min 12" min
Dimension E 36" min 48" min 48" min 60" min
Dimension F 42" min
48" max
42" min
48" max
42" min
48" max
56" min
60" max
Dimension G 36" min 36" min 36" min 48" min
Dimension H, fuse mounting clip center 8-1/2" 8-1/2" 11-1/2" 15"
Dimension H, fuse ferrule diameter 1-5/8" 1-5/8" 1-5/8" 1-5/8"
Dimension I 18" 18" 18" Consult power
company
OVERHEAD GENERALUNDERGROUNDOTHER METERING

ELECTRIC SERVICE INSTALLATION MANUAL
84
The power company will review the request, then send a written proposal for the service
to the customer.
The customer pays all costs for this service, as explained in Rule 13 of the utility
company’s tariff, Section D, Paragraph 5. This charge includes the cost for a meter that
provides KYZ pulses, an isolation relay board to prevent interference with revenue
metering, and installation of the service. This charge is for kilowatthour (kWh) pulses
only. An additional charge will be assessed for kilovarhour (kVARh) pulses. In the future,
the customer might be assessed a monthly charge for maintenance of this service.
Requirements for receiving pulses vary according to the physical setup of the customer’s
metering installation. For a metering switchboard installation, the isolation relay can be
mounted on the door of the metering compartment. For other installations, such as a
meter socket installation, the customer provides a sealable junction box to house the
isolation relay, mounted adjacent to the meter socket. If the installation is outdoors, the
junction box must be NEMA 3R rated. The junction box must be bonded and grounded,
with 3/4” conduit used to connect the splice box to the meter socket.
In all cases, the customer pulls their wires to the isolation relay. Coordinate this work
with the utility to ensure that the wires are pulled safely. The utility then makes the
pulse-output connection to the customer’s wire at the isolation relay. The customer
installs, owns, and maintains all equipment on the load side of the isolation relay. The
utility will provide the customer with the pulse weight value (kilowatt-hour per pulse) to
use with their energy management system.
The accuracy of the customer’s pulse or alarm receiving equipment is the responsibility
of the customer and the manufacturer of that equipment. The utility is not responsible
or liable for inaccurate readings or inaccurate data generated, or for faulty pulse
information supplied to the customer.
For load control information, the customer must not connect to, or utilize the utility’s
revenue metering instrument transformers (CTs or VTs).
The power company reserves the right to modify the pulse characteristics furnished to
the customer when necessary, due to changes in metering equipment, instrument
transformers, isolation relay board, etc.
Remote Interrogation Via Telephone
For rate Schedule P, and large Schedule J service requests (demand of 200 kW or
greater), the customer provides a telephone connection to the meter including the
conduit, telephone jack, associated wiring, etc., to allow the power company to remotely
read the meter. The customer provides a dedicated or shared (for example, fax, modem,
etc.) analog telephone line for remote interrogation of the meter. Contact the utility’s
Customer Installations Department for details.
GENERAL OVERHEAD UNDERGROUND METERING OTHER

METERING
85
For a telephone line connection to the meter, the customer provides:
Telephone Connection to Current Transformer (CT) Cabinet
•Run a 3/4-inch conduit from the telephone service panel to a junction box (JB)
installed next to the meter socket. The JB must be sized to adequately house and
wire an RJ-11 telephone jack (6" ×6" ×4" minimum). Connect the 3/4-inch
conduit from the JB to the meter socket.
•Pull a CAT 5E telephone cable from the telephone service panel to the JB.
Te r minate the cable in the JB with an RJ-11 telephone jack. Also, terminate the
cable to an RJ-11 jack at the telephone service panel. Label the RJ-11 jack at the
telephone service panel "HECO Meter" (the applicable power company name)
and the telephone number.
•Ifthe telephone line is a shared line, a line-sharing device must be installed in or
near the telephone service panel. The line-sharing device will require 120 VAC
power.
•The installation must comply with NEC requirements.
Tel ep hone Connection to Switchboard
•Run a 3/4-inch conduit from the telephone service panel to the meter socket
compartment of the switchboard. Install the conduit on the hinge side, near the
front corner of the meter socket compartment door.
•Pull a CAT 5E telephone cable from the telephone service panel to the meter
socket compartment. Run the telephone cable along the hinge side of the
compartment door to the meter socket. Terminate the cable in the compartment
with an RJ-11 telephone jack. Leave the telephone jack hanging near the meter
socket with some cable slack for field adjustment. Also, terminate the cable to an
RJ-11 jack on the telephone service panel end. Locate the jack within the panel.
•Label the RJ-11 jacks "HECO Meter" (the applicable power company name) and
the telephone number.
•Ifthe telephone line is a shared line, a line-sharing device must be installed
within or near the telephone service panel. The line-sharing device will require
120 VAC power.
•The installation must comply with NEC requirements.
Totalized Metering – Commercial and Industrial, Primary Voltage
For new installations where the expected demand or load cannot be serviced and
metered at a single point, the utility may specify that totalized metering be installed.
Installations with more than one distribution feeder serving a single location, usually
require totalized metering to provide a single metering point. For these installations,
totalized metering is installed at no charge to the customer. Also, depending on the
OVERHEAD GENERALUNDERGROUNDOTHER METERING

ELECTRIC SERVICE INSTALLATION MANUAL
86
number of distribution feeders, the type of metering scheme, and the distance between
metering points, the utility may require that telephone line (analog) connections be
provided to each meter, for totalized metering.
Similarly, when a service requires more than one distribution feeder, and the distance
between the metering points of the feeders is greater than 50 feet, telephone line
connections to the meters are required, for totalized metering. The meters are totalized
through this telephone line communication. Alternatively, if the customer requests that
the totalized meter be physically placed at their location, metering points for the feeders
must be less than 300 feet apart. Note that additional raceway and other charges may be
assessed.
The customer submits plans to the power company for approval, when requesting
totalized metering. The customer pays the additional cost for installing totalized
metering equipment.
Customer Generation
No electrical connections shall be made to the service entrance conductors or electrical
service equipment without written approval from the power company. The customer
must notify the power company, prior to installation of any emergency or standby
sources of electric service. This applies to all permanent or portable emergency or
standby sources, designed to energize the customer’s electrical system.
Three types of customer generation
Three types of customer generation are available. Contact the indicated power company
division/department, and follow the noted requirements for approval:
Parallel Operation, With Sales to the Power Company
HECO customers
•Contact HECO’s Power Purchase Division at (808)543-4340.
MECO customers
•For power generation up to 100 kW, contact Maui Electric Company at
(808) 871-8461.
•For power generation greater than 100 kW, contact HECO’s Power Purchase
Division at (808)543-4340.
HELCO customers
•For power generation up to 100 kW, contact HELCO’s Engineering Department
at (808)969-0322.
•For power generation greater than 100 kW, contact HECO’s Power Purchase
Division at (808)543-4340.
GENERAL OVERHEAD UNDERGROUND METERING OTHER

METERING
87
Parallel Operation Without Sales to the Power Company
HECO customers: Contact HECO’s Energy Services Department at (808) 543-4750
HELCO customers: Contact HELCO’s Customer Services Department (808) 969-0134
MECO customers: Contact MECO’s Engineering Department (808) 871-2390
Stand-By or Emergency Generators (Permanent or Portable)
The customer submits to the utility for approval, building plans approved by the city
and the county. Submit these plans to the utility’s Customer Installation’s Department.
Include a one-line diagram showing the interconnection scheme of the stand-by or
emergency generator, service and metering equipment location (top view), and service
and metering equipment elevation.
Do not install emergency generators in locations where metering facilities could be
subject to noise levels in excess of 85 dB.
Per the NEC, place a sign at the service entrance equipment indicating the type and
location of the on-site emergency or stand-by power source.
Before any connection is made to an emergency power source, isolate and separate all
ungrounded conductors from utility’s normal supply.
Emergency or stand-by power sources must only be utilized when the power company
can not provide normal service.
The emergency transfer device or scheme shall be designed, constructed, and installed to
prevent the customer’s emergency power source from feeding back into the utility’s
distribution system.
Conductors intended for emergency or stand-by power source must not be installed in
the same conduits or raceways as the utility’s service entrance conductors.
A main transfer switch is not required for an emergency or stand-by power source when
separate circuits, independent from the customer’s electrical system, are used to serve
specific equipment.
Meter Requirements for Self-Contained Metering (0-600 Volts)
The following metering requirements apply to customers with written approval from the
power company to interconnect an external generator and the utility’s system, and have
service loads that permit self-contained metering.
New Installations
Depending on the generation agreement and metering scheme, two watthour meters
may be used to obtain the delivered and/or received energy. In this instance, the
customer provides and installs two meter sockets for metering. The power company
provides, installs, seals, and maintains the meter(s).
OVERHEAD GENERALUNDERGROUNDOTHER METERING

ELECTRIC SERVICE INSTALLATION MANUAL
88
Existing Installations
Depending on the generation agreement and metering scheme, two watthour meters
may be used to obtain the delivered and/or received energy. In this instance, the
customer provides and installs an additional meter socket for metering. The power
company provides, installs, seals, and maintains the meter(s).
Figure 4-28. Interconnection wiring, two self-contained meters for a commercial service, 0-
600 volts. Example shown: 4-wire wye, 120/208 volts or 277/480 volts.
Meter Requirements for Current and/or Potential Transformer Metering
The following metering requirements apply to customers with written approval from the
utility to interconnect an external generator and the power company’s system with
service loads that require current transformers and/or potential transformers for
metering.
New Installations
Non Schedule P and Large J Customers
Depending on the generation agreement and metering scheme, two watthour/demand
meters may be used for metering – one as the primary meter and the other as a back-up
meter. In this instance, the customer provides and installs two meter sockets, and
interconnecting conduits. The power company provides, installs, seals, and maintains the
instrument transformer and meter(s).
line
line
load
load
N
line
line
load
load
N
load
line
load
line
Measures power from utility Measures power from customer
GENERAL OVERHEAD UNDERGROUND METERING OTHER

METERING
89
For Schedule P and Large J Customers
Depending on the generation agreement and metering scheme, two
watthour/demand/varhour meters may be used for metering – one as the primary meter
and the other as a back-up meter. In this instance, the customer provides and installs
two meter sockets, with interconnecting conduits. The customer also provides analog
telephone line connections to the meter(s). The power company provides, installs, seals,
and maintains the instrument transformer and meter(s).
Existing Installations
For Non Schedule P and Large J Customers
Depending on the generation agreement and metering scheme, two watthour/demand
meters may be required for metering – one as the primary meter and the other as a
back-up meter. In this instance, the customer provides and installs an additional meter
socket, and interconnecting conduits. The power company provides, installs, seals, and
maintains the instrument transformer and meter(s).
For Schedule P and Large J Customers
Depending on the generation agreement and metering scheme, two
watthour/demand/varhour meters may be required for metering – one as the primary
meter and the other as a back-up meter. In this instance, the customer provides and
installs an additional meter socket, and interconnecting conduits. The customer also
provides analog telephone line connections to the meter(s). The power company
provides, installs, seals, and maintains the instrument transformer and meter(s).
Wiring Requirements
The customer contacts the power company to determine the responsibilities for the
installation, wiring, and maintenance of instrument transformers and test switches.
The customer marks each meter socket to indicate direction of power flow, if applicable.
HELCO only: The customer provides and installs the color-coded conductors. HELCO
will terminate all wiring within the instrument transformer cabinet.
Service Entrance Grounding and Bonding
Figures 4-29 through 4-35 show typical grounding and bonding practices. The methods
shown in these figures meet NEC requirements, but are not necessarily the only
acceptable grounding and bonding methods.
OVERHEAD GENERALUNDERGROUNDOTHER METERING

ELECTRIC SERVICE INSTALLATION MANUAL
90
Figure 4-29. Service entrance grounding and bonding diagrams for typical overhead and
underground dwelling services.
N
N
N
Grounding electrode conductor
Grounding electrode conductor
*Equipment bonding jumper
sized per NEC
Equipment bonding jumper
sized per NEC
Neutral bus
bonded to enclosure
Neutral bus
bonded to enclosure
Neutral conductor
Neutral conductor
Neutral conductor
HUB/Grounding bushing
(Metallic conduit)
Neutral bus
bonded to enclosure
Grounding electrode conductor
Cold water pipe or
supplementary ground
Cold water pipe or
supplementary ground
Cold water pipe or
supplementary ground
Grounding and Bonding Diagrams
for Dwelling Services
Metallic Conduits
Non-Metallic Conduits
*As an alternative, a continuous bonding jumper
can be used to bond service enclosures and conduits
GENERAL OVERHEAD UNDERGROUND METERING OTHER

METERING
91
Figure 4-30. Service entrance grounding and bonding, multi-meter installation with
non-metallic conduits.
Figure 4-31. Service entrance grounding and bonding, multi-meter installation with metallic
conduits.
NN
Hub
NNN
N
Ground electrode system
Neutral conductor
(dashed line)
Neutral bonded to enclosure (main bonding jumper)
Grounding electrode conductor Bonding jumper or screw to
enclosure (typical). Do not bond neutral.
6'-0" max
5'-0" min.
5'-6" preferred (typical)
Size all grounding and bonding conductors in accordance with NEC.
NNNNN
N
Ground electrode system
Neutral conductor
(dashed line)
Neutral bonded to enclosure (main bonding jumper)
Grounding electrode conductor Bonding jumper or screw to
enclosure (typical)
6'-0" max
5'-0" min.
5'-6" preferred (typical)
Size all grounding and bonding conductors in accordance with NEC.
Main breaker
(typical)
OVERHEAD GENERALUNDERGROUNDOTHER METERING

ELECTRIC SERVICE INSTALLATION MANUAL
92
GENERAL OVERHEAD UNDERGROUND METERING OTHER
Figure 4-32. Service entrance grounding and bonding, multi-meter installation with main
breaker ahead, for seven or more meters, with metallic conduits.
Figure 4-33. Service entrance grounding and bonding, CT service with non-metallic conduits.
50' max.
Instrument
transformer cabinet Finished
ground
Splice
can/pullbox
Test switch
mounting bracket
Load
side
Grounding
electrode
conductor
Ground per NEC requirements
Watthour meter
installed by utility
N
#8 bond wire minimum
A separate lug shall be used unless
listed for multiple conductors
Equipment
bonding jumper
Neutral bus
bonded to
enclosure
(main bonding
jumper)
Neutral
conductor
1
1
/
4
min.
conduit
Ground lug
Ground electrode system
Size all grounding and bonding conductors in accordance with NEC.
6'-0" max
5'-0" min.
5'-6" preferred (typical)
6'-0" max
1'-0" min.
6" min.
Vertical Z mounting brackets (typical)
Horizontal C mounting brackets (typical)
Service disconnect/breaker enclosure
N
N
Hub
Ground electrode system
NNNNNN
Remove bonding jumper or screw
contacting enclosure (typical).
Do not bond neutral.
Neutral bonded
to enclosure
(main bonding
jumper)
Neutral
conductor
Main service
disconnect
Grounding electrode conductor
Size all grounding and bonding conductors in accordance with NEC.
6'-0" max
5'-0" min.
5'-6" preferred (typical)

METERING
93
Figure 4-34. Service entrance grounding and bonding, CT service with metallic conduits.
Figure 4-35. Service entrance grounding and bonding, CT service and self-contained meter,
with metallic conduits.
N
Grounding
electrode
conductor
N
Neutral bus bonded
to enclosure
(main bonding jumper)
50' max.
Instrument
transformer cabinet
Test switch
mounting bracket
Grounding
electrode
conductor
Neutral bus
bonded to
enclosure
(main
bonding
jumper)
Ground lug
Notes:
1. As an alternate, a continuous bonding jumper can be used to bond service equipment enclosures and conduits.
2. Size all grounding and bonding conductors in accordance with NEC.
1'-0" min.
6" min.
Load
side
Watthour meters
installed by utility
#8 bond wire minimum
Neutral conductor
1
1
/
4
min.
conduit
Ground electrode
system
6'-0" max
Finished
ground
Ground per NEC requirements
Splice can/pullbox
Service disconnect/breaker enclosure
6'-0" max
5'-0" min.
5'-6" preferred (typical)
50' max.
Instrument
transformer
cabinet
Finished
ground
Splice
can/pullbox
Test switch
mounting bracket
Grounding
electrode
conductor
Neutral bus
bonded to
enclosure
(main bonding
jumper)
Ground lug
Notes:
1. As an alternate, a continuous bonding jumper can be used to bond service equipment enclosures and conduits.
2. Size all grounding and bonding conductors in accordance with NEC.
6'-0" max
5'-0" min.
5'-6" preferred (typical)
1'-0" min.
6" min.
Vertical Z mounting brackets (typical)
Horizontal C mounting brackets (typical)
Service disconnect/breaker enclosure Load
side
Ground per NEC
requirements
Watthour meter
installed by utility
N
#8 bond wire minimum
Neutral conductor
1
1
/
4
min.
conduit
Ground electrode
6'-0" max
OVERHEAD GENERALUNDERGROUNDOTHER METERING

ELECTRIC SERVICE INSTALLATION MANUAL
94
GENERAL OVERHEAD UNDERGROUND METERING OTHER
Figure 4-36. Service entrance grounding and bonding, metering switchboard with
non-metallic conduits.
N
Current transformer
metering compartment
sealable by the power company Neutral bus
Main breaker
compartment
Line termination
compartment
(pull section)
sealable by the
power company
Neutral
conductor
Concrete pad
(4" min.)
Bonding jumper or screw
grounding enclosure
Neutral bus bonded
to ground bus
Equipment
grounding bus
Grounding electrode
conductor
Notes:
1. Grounding electrode conductor connection to ground rod/ supplementary ground system shall be in non-sealable compartment.
Do not install ground rod in-line termination compartment unless approved by the power company.
2. Size all grounding and bonding conductors in accordance with NEC.
Ground electrode system

OTHER REQUIREMENTS
95
OVERHEAD GENERALUNDERGROUNDOTHER METERING
CHAPTER
5
Other Requirements

ELECTRIC SERVICE INSTALLATION MANUAL
96
Figure 5-1. Separation of underground services at the property line.
Sidewalk
12" 12"
Curb
Property line
Street or roadway
18"
Property line
Finish grade at
property line
Top View
Side view of services at property line
Property line
12" 12"
3'-6"
3'-6"
12" 12" 12" 12"
3'-6" 3'-6"
Electrical
transformer lot
6'-0"
Limit of electrical
transformer Lot
Telephone Telephone
CATV CATV
Electric
Telephone Telephone
CATV
Electric Electric
Electric
Install utility boxes within the sidewalk area in accordance with city and county requirements.
GENERAL OVERHEAD UNDERGROUND METERING OTHER

OTHER REQUIREMENTS
97
Figure 5-2. Typical handhole grouping.
Switching and Protection
Service Connection Configurations
Automatic Transfer Equipment – Commercial Service 0 to 600V
Equipment may be installed to automatically transfer the customer’s load from a de-
energized preferred service to an energized alternate service, and to return to the
preferred service either by automatic open transition return, automatic close transition
return, or by manual closed transition return performed by power company workers.
The requirements for either of these optional methods of operation are:
Automatic Transfer with Automatic Open Transition Return
Transfer equipment must automatically transfer the customer’s load from a de-energized
preferred service to an energized alternate service after an adjustable time period set by
the utility, from zero to thirty seconds following interruption of the preferred service.
When the preferred service is restored, the equipment must make an automatic-open
transition return to the preferred service after an adjustable time period set by the
utility, from one to ten minutes following restoration of preferred service. However, if
during this time period the alternate service is interrupted, the equipment may make an
3" Property line
C
L
C
L
C
L
C
L
C
L
2'-6" 7'-0"
(required)
Curb
1'-3"
Electric conduits
(centered at handhole)
Electric
Telephone
CATV
Typical handhole grouping (not to scale)
Property line
Street or roadway
OVERHEAD GENERALUNDERGROUNDOTHER METERING

ELECTRIC SERVICE INSTALLATION MANUAL
98
automatic open transition return to the preferred service, without waiting for the
completion of the time delay period, if the preferred service is energized.
The protective and controlling equipment in the preferred and alternate services must be
designed to prevent paralleling the services during automatic transfer in either direction.
The transfer equipment should have a Normal-Closed Transition selector switch as
defined in this section, and have suitable interlocks so the customer can not parallel both
services but the utility can parallel both services when necessary to allow a manual
closed transition transfer in either direction. This switch must be sealed with a lock, as
specified by the utility and elsewhere in this manual.
Automatic Transfer with Automatic Close Transition Return
Transfer equipment must automatically transfer the customer’s load from a de-energized
preferred service to an energized alternate service after an adjustable time period set by
the utility, from zero to thirty seconds following interruption of the preferred service.
When the preferred service is restored, the equipment must make an automatic close
transition return to the preferred service after an adjustable time period set by the
utility, from one to ten minutes following restoration of preferred service. However, if
during this time period the alternate service is interrupted, the equipment may make an
automatic open transition return to the preferred service, without waiting for the
completion of the time delay period, if the preferred service is energized.
The automatic close transition return operation must include the closing of the preferred
service, followed by the instantaneous (no time delay) opening of the alternate service.
The transfer equipment should have a Normal-Closed Transition selector switch as
defined in this section, and have suitable interlocks so that the customer can not parallel
both services but the utility can parallel both services when necessary to allow a manual
closed transition transfer in either direction. This switch must be sealed with a lock as
specified by the utility, and elsewhere in this manual.
Automatic Transfer with Manual Closed Transition Return by the Power Company
Transfer equipment must automatically transfer the customer’s load from a de-energized
preferred service to an energized alternate service after an adjustable time period set by
the utility, from zero to thirty seconds following interruption of the preferred service.
The customer must notify the utility’s load dispatcher as soon as practical whenever the
equipment automatically transfers to the alternate service.
The utility will manually make a closed transition transfer of the customer’s load from
the alternate service to the preferred service as soon as feasible after the preferred service
is restored. However, if the alternate service is interrupted, the equipment may make an
automatic open transition return to the preferred service if the preferred service is
energized.
The protective and controlling equipment in the preferred and alternate services must be
GENERAL OVERHEAD UNDERGROUND METERING OTHER

OTHER REQUIREMENTS
99
interlocked to prevent paralleling the services during automatic transfer in either
direction.
The transfer equipment should have a Normal-Closed Transition selector switch as
defined in this section, and have suitable interlocks so that the customer can not parallel
both services but the power company can parallel both services when necessary to allow
a manual closed transition transfer in either direction. This switch must be sealed with a
lock as specified by the utility, and elsewhere in this manual.
Additional Requirements
In addition to the requirements described above, automatic transfer equipment must
comply with the following requirements:
•Install automatic transfer equipment in compliance with the applicable require-
ments in the manufacturer’s manual.
•The transfer equipment must have provisions for locking or blocking open,
either service, and must have targets to indicate whether each service is Open or
Closed, if this can not be determined by a visible air gap. This requirement is in
addition to the requirements as stated under the Disconnecting Equipment
paragraph in this section: Protective and Controlling Equipment Commercial
Service 2 kV to 15 kV.
•The transfer equipment must have provisions for changing either service to be
preferred, so the preferred feeder can be changed by the utility.
•The transfer equipment must be accessible to power company workers at any time.
•The utility reserves the right to transfer the customer’s load to the alternate
service, and to block the automatic features temporarily to facilitate work or
maintenance on the utility’s system.
•The customer must obtain permission from the utility’s load dispatcher before
manually transferring to the alternate service.
•The customer must operate his equipment so it will not produce any adverse
condition on the utility’s system in conformance with the utility’s tariffs.
•The customer must install bus fault protection to provide automatic transfer
blocking of his facilities in the event of a bus fault.
•The utility reserves the right to determine if automatic open or close transition
return is applicable to the given installation.
•All operational testing must be performed by the customer and witnessed by the
utility’s Test Division before the equipment is placed in service.
Automatic Transfer Equipment – Commercial Service 2 kV to 15 kV
Equipment may be installed to automatically transfer the customer’s load from a de-
energized preferred service to an energized alternate service, and to return to the
OVERHEAD GENERALUNDERGROUNDOTHER METERING

ELECTRIC SERVICE INSTALLATION MANUAL
100
preferred service either by automatic open transition return or by manual closed
transition return performed by power company workers. Automatic closed transition
return is not allowed. The manual closed transition return method may not be available
at all locations on the utility’s system, and this option is offered subject to approval by
the utility. The requirements for either of these optional methods of operation are:
Automatic Transfer with Automatic Open Transition Return
Transfer equipment must automatically transfer the customer’s load from a de-energized
preferred service to an energized alternate service after an adjustable time period set by
the utility, from zero to thirty seconds following interruption of the preferred service.
When the preferred service is restored, the equipment must make an automatic open
transition return to the preferred service, after an adjustable time period set by the
utility, from one to ten minutes following restoration of preferred service. However, if
during this time period the alternate service is interrupted, the equipment may make an
automatic open transition return to the preferred service, without waiting for the
completion of the time delay period, if the preferred service is energized.
The protective and controlling equipment in the preferred and alternate services must be
designed to prevent paralleling the services during automatic transfer in either direction.
The transfer equipment should have a Normal-Closed Transition selector switch as
defined in this section and suitable interlocks so that the customer can not parallel both
services but the utility can parallel both services when necessary to allow a manual
closed transition transfer in either direction. This switch must be sealed with a lock as
specified by the utility and elsewhere in this manual.
Automatic Transfer with Manual Closed Transition Return by the Power Company
Transfer equipment must automatically transfer the customer’s load from a de-energized
preferred service to an energized alternate service after an adjustable time period set by
the utility, from zero to thirty seconds following interruption of the preferred service.
The customer must notify the utility’s load dispatcher as soon as practical whenever the
equipment automatically transfers to the alternate service. The phone numbers to call
are: HECO (808) 543-7466, HELCO (808) 969-6666, MECO (808) 871-7777.
The utility will manually make a closed transition transfer of the customer’s load from
the alternate service to the preferred service as soon as feasible after the preferred service
is restored. However, if the alternate service is interrupted, the equipment may make an
automatic open transition return to the preferred service if the preferred service is
energized.
The protective and controlling equipment in the preferred and alternate services must be
interlocked to prevent paralleling the services during automatic transfer in either
direction.
The transfer equipment should have a Normal-Closed Transition selector switch as
defined in this section and suitable interlocks so that the customer can not parallel both
GENERAL OVERHEAD UNDERGROUND METERING OTHER

OTHER REQUIREMENTS
101
services but the utility can parallel both services when necessary to allow a manual
closed transition transfer in either direction. This switch must be sealed with a lock as
specified by the utility and elsewhere in this manual.
Automatic Transfer Policy for Critical Loads
Customers may install their own automatic transfer equipment in place of utility’s
primary automatic transfer equipment.
Primary customers with critical loads (see definition below) are required to provide the
following as a condition of service where necessary.
•Adequate vault space for the customer’s or utility’s primary automatic transfer
equipment.
•Pay for the purchase and installation of primary automatic transfer equipment
dedicated to serve their load.
Secondary customers that fit the critical load definitions are required to provide the
following as a condition of service where necessary:
•Adequate vault space for the utility’s primary automatic transfer equipment.
What is a critical load?
Critical loads include:
•Hospitals, vital military installations, communication facilities (television,
common control program stations, civil defense, police, fire), civil defense
control centers, major police stations, refineries, airports, vital navigational aids
(VORTAC, OMEGA, LORAN, etc.), vital gas utility pumping stations, heavy
industry, major shopping centers, large auditoriums, large movie theaters,
stadiums, other facilities that regularly have large numbers of people present
and/or total demand of 500 kVA or more.
•Any residential building, office building, hotel, retirement home, or other
commercial structure that is equipped with an elevator or electric stairway, and is
more than four stories high, and/or total demand of 1000 kVA or more
Additional Requirements
In addition to meeting the requirements of the above, automatic transfer equipment
must comply with the following:
•The transfer equipment must have provisions for locking or blocking open, either
service, and must have targets to indicate whether each service is Open or Closed if
this can not be determined by a visible air gap. This requirement is in addition to the
requirements as stated under the Disconnecting Equipment paragraph in this
section: Protective and Controlling Equipment Commercial Service 2 kV to 15 kV.
•The transfer equipment must have provisions for changing either service to be
preferred, so that the preferred feeder can be changed by the utility.
OVERHEAD GENERALUNDERGROUNDOTHER METERING

ELECTRIC SERVICE INSTALLATION MANUAL
102
•The transfer equipment must be accessible to electric power company workers at all
times.
•The utility reserves the right to transfer the customer’s load to the alternate service
and to block the automatic features temporarily to facilitate work or maintenance on
the utility’s system.
•The customer must obtain permission from the utility’s load dispatcher before
manually transferring to the alternate service.
•The customer must operate his equipment so that it will not produce any
adverse condition on the power company’s system in conformance with the
utility’s tariffs.
•It is highly recommended that the customer install bus fault protection to
provide automatic transfer blocking of his facilities in the event of a bus fault.
Protective and Controlling Equipment – Commercial Service
2 kV to 15 kV
Services Which Can Not Be Fused By 100-Ampere Fuses Or Less
For these services, the customer must provide primary circuit breakers or equivalent
between his equipment and the utility’s source. The protective and controlling
equipment must conform to the following requirements:
•The protective and controlling equipment must be installed as close as feasible to
the power company’s primary service termination.
•The total clearing time for opening the circuit to the customer’s equipment must
not be slower than the time plotted on the curve as indicated in Figure 5-3.
•The equipment must have a current rating capable of safely interrupting and
closing into the maximum primary fault current available as specified by the
utility. All equipment is to be rated for nominal 15 kV class operation with a
minimum BIL of 95 kV, except for auxiliary power or potential transformers
which must be rated for operation at the nominal voltage as specified by the
utility.
•Provision must be made by the customer to safely disconnect and remove the
protective and controlling equipment for maintenance without assistance from
the utility. There must be a visible air gap to give positive indication that service
has been disconnected from the customer.
•The protective equipment must be equipped with phase(s) and ground relays.
GENERAL OVERHEAD UNDERGROUND METERING OTHER

OTHER REQUIREMENTS
103
Figure 5-3. Time-current curve for a fuse protecting 2 kV to 15 kV services.
Services Which Can Be Fused By 100-Ampere Fuses Or Less
Location
The protective and controlling equipment must be installed as close as feasible to the
utility’s primary service termination.
Time-Current Characteristics
The total clearing time at corresponding current values for opening the circuit to the
customer’s equipment must not be slower than the maximum time plotted on the
standard NEMA curve for 100 ampere Type N fuses.
Current and Voltage Rating
The fuses must have a current rating capable of safely interrupting the maximum
TIime in Seconds
100 200 500 1000
1600
2000 5000 10000
.01
.02
.03
.04
.05
.1
.2
.3
.4
.5
1.0
2.0
3.0
4.0
Current in Amperes
OVERHEAD GENERALUNDERGROUNDOTHER METERING

ELECTRIC SERVICE INSTALLATION MANUAL
104
primary fault current available as determined by the utility. The fuses must be rated for
operation at the nominal voltage as specified by the utility.
Type of Fuses
The fuses must be of a type designed for the specific application and location, such as
outdoor or indoor.
Stocking and Replacement
Stocking and replacement of fuses must be the responsibility of the customer.
Fused Service from Overhead Source
When services fused by 100 ampere fuses or less are connected to the utility’s overhead
lines, the utility will normally fuse the services to the customer with 100 ampere NEMA
Type N fuses. At many locations, a 40 ampere fuse will be the largest size the customer
can install that will coordinate with the utility’s fuse. Consequently, when the customer
installs fuses of a size from 40 to 100 amperes inclusive, any fault condition which causes
the customer’s fuses to blow, may also blow or damage the utility’s fuses. This may
require the utility to replace its fuses before the customer’s service can be restored.
Two Ser v i ces
When fuses are installed in each of two services to the customer, switching from one
service to the other must be by open transition.
Future Growth
When the customer chooses to install fuses initially, and his load then increases and is no
longer fusible by 100 ampere fuses, it will be the customer’s responsibility to design,
furnish, and install protective and controlling equipment as specified.
GENERAL OVERHEAD UNDERGROUND METERING OTHER

OTHER REQUIREMENTS
105
Service Connection Configurations – Commercial Service 2 kV to 15 kV
Definitions and Symbols
Table 5-1. Defintions for system protection and control circuits.
Table 5-2. Symbols.
3-Phase overhead line
3-Single conductor primary cables
Primary cable termination
Disconnect switch, non-load break
Disconnect switch, load break
Transformer
Circuit breaker or equivalent with disconnecting means
Fused disconnect switch or fuse removable with hotstick
Power company
The division line between the customer and power company in general
defines the portion of the installation for which the customer is
responsible for ownership and maintenance.
Customer
Interlock As used here: An electrical or mechanical switch-blocking arrangement which
prevents two services from being paralleled.
Open Transition Transferring customer’s load from one service to another by opening the first
service before closing the second service.
Closed Transition Transferring a customer’s load by closing the second service before the first
service is opened.
Normal-Closed
Transition Switch
A control switch which, in the normal position makes the interlock feature
effective, and in the closed-transition position bypasses the interlock to permit
the utility to parallel the two services.
NO Normally open
NC Normally closed
OVERHEAD GENERALUNDERGROUNDOTHER METERING

ELECTRIC SERVICE INSTALLATION MANUAL
106
Overhead or Underground, Single Source, Single Load
Figure 5-4. Protective and controlling equipment for services which can not be fused by 100
ampere fuses or less.
Figure 5-5. Protective and controlling equipment for services which can be fused by 100
ampere fuses or less.
For overhead primary services, the utility will, at its expense, furnish and install a single
span of service conductors from its pole or other aerial support to the customer’s first
permanent support, provided such support is of a type and at a location approved by
the utility. Further extensions of power company lines for service outside the customer’s
property will be made in accordance with the utility’s tariff.
The location of the primary metering point will normally be the first permanent
support inside the customer’s property at which the utility terminates the source. The
instrument transformers will be mounted on this structure by the utility on facilities
provided by the customer.
When the customer’s first point of permanent support is not a feasible metering point,
or if the customer will be metered on the secondary side of his transformer, the
metering will be located at a utility-approved location other than the first permanent
support.
100 Amp max. 100 Amp max.
Power company Customer
M
M
Power company Customer
M
M
GENERAL OVERHEAD UNDERGROUND METERING OTHER

OTHER REQUIREMENTS
107
Overhead, Dual Source, Single Load
Figure 5-6. Protective and controlling equipment for services which can not be fused by 100
ampere fuses or less.
Figure 5-7. Protective and controlling equipment for services which can be fused by 100
ampere fuses or less.
Underground, Dual Source, Single Load
Figure 5-8. Protective and controlling equipment for services which can not be fused by 100
ampere fuses or less.
Figure 5-9. Protective and controlling equipment for services which can be fused by 100
ampere fuses or less.
The preferred fuse location is on the load side of disconnecting switches but it will be
acceptable if fuses are installed on the source side of switches.
NO
NC 100 Amp Max.
100 Amp Max.
Interlock
Power company Customer
M
M
M
Interlock
NC
NO
Power company Customer M
M
M
100 Amp max.
100 Amp max. NO
NC
NC
NC 100 Amp
max.
M
M
M
Power company Customer
Interlock
Interlock
NO
NC
M
M
M
NC
NC
Power company Customer
OVERHEAD GENERALUNDERGROUNDOTHER METERING

ELECTRIC SERVICE INSTALLATION MANUAL
108
Underground, Dual Source, Dual Load
Figure 5-10. Parallel services.
The tie breakers shown in Figure 5-10 must be as close as practical to the incoming main
breakers. If provision is made for manual closed transition switching by power company
personnel, locate it as close as practical to the incoming main breakers. Any additional
circuit breakers or switches must be installed or interlocked so that it will not be possible
to parallel the power company's two continuously energized services.
The tie breaker shown in Figure 5-10 will not be satisfactory for paralleling the two
services unless the breaker trip elements can be blocked to prevent possible tripping on
parallel current flow during a switching operation.
The customer must install a single-phase indicating maximum demand ammeter in one
phase of each service, to enable the utility to determine the demand load on each
service. The ammeters must be installed on the load side of the utility’s revenue
metering equipment. The ammeters must be single-range with a 5-ampere full-scale
rating. The ammeters may be switchboard type similar to Lincoln Type AD-2, or socket
mounting type similar to Lincoln Type ADS manufactured by the Sangamo Electric
Company. The customer may install indicating demand watthour meters in each service
in lieu of the ammeters specified above.
Metering requirements for this type of service must be obtained from the utility.
The customer must obtain the approval of the utility to use fuse protection instead of
circuit breakers.
NC
NO
NC
Interlocked to prevent
more than 2 breakers
to be closed at any time.
Primary voltage
to customer's load
Power company Customer
GENERAL OVERHEAD UNDERGROUND METERING OTHER

OTHER REQUIREMENTS
109
Utility-Owned Switchgear
Figure 5-11. Service connection configuration, with utility owned switchgear.
For installations for which the advantages of a primary rate are desired but the nature of
load does not warrant the cost of customer-owned switchgear, the customer may opt for
utility-owned switchgear.
The switching equipment will be installed by the power company at the customer's
expense on a concrete pad constructed by the customer on the customer's premises at a
location and with accessibility as specified by the power company. A minimum clear
space extending 6 feet in front of the primary switching compartment is required. The
equipment will be locked with a power company lock and switching will be performed
by the power company personnel only. The power company will maintain the switching
equipment. No protective equipment will be provided or permitted to be installed
within the switching equipment. The distance from the switching equipment to the
customer's protective equipment shall not exceed 75 feet.
This option is available only to customers having a maximum demand up to 1000 kVA.
If this option is taken and the demand exceeds 1000 kVA, the customer shall be required,
if requested by the power company, to revise the equipment to meet requirements as
specified in Figure 5-9.
A terminating pull-section must be provided by the customer in the area of his
protective equipment, in accordance with the requirements of this manual.
Metering must be on the secondary side of the transformer, in accordance with
applicable rate schedules.
Customer Generators
The utility allows parallel operation of customer generators on its electrical system, only
with specific agreement with the customer.
An emergency or standby source may be utilized for times when normal service can not
be provided. Notify the utility prior to installation of emergency or standby sources of
electric service. This applies to all permanent or portable emergency or standby sources
designed to energize the customer’s electrical system.
MM
M
Switching equipment
installed and operated
by power company
Protective equipment
Customer's
property line
Power company Customer
OVERHEAD GENERALUNDERGROUNDOTHER METERING

ELECTRIC SERVICE INSTALLATION MANUAL
110
General requirements for customer generators include:
•A positive acting, UL-listed double-throw switch or transfer device is required.
The switch and its configuration must be approved by the utility prior to
purchase. The switch or transfer device is necessary for opening all ungrounded
conductors from the utility’s normal supply prior to the transfer to the
emergency power source. The double-throw switch or transfer device must be
designed, constructed, and installed so the customer’s emergency power source
does not feed back into the utility’s distribution system.
•Upon receiving appropriate approvals, submit the building plans to the utility for
review. The plans must include service equipment location, service elevations,
and one-line diagrams. Electrical connections must not be made to the service
entrance conductors or other equipment until the utility has approved the plans.
•Emergency generators must not be installed in locations where metering facilities
are subject to noise levels in excess of 85 db. Refer to the meter section of this
manual for acceptable meter locations.
•As prescribed by the National Electrical Code, place a sign at the service entrance
equipment indicating the type and location of the on-site emergency standby
power source.
•Conductors intended for the emergency or standby power source must not be
installed in the same conduits or raceways as the utility’s service entrance
conductors.
•The customer provides the utility with a construction and installation schedule,
as soon as possible.
Design and Operating Guidelines
This section covers general service and metering requirements which apply to generating
systems of 500 kW or less, and operating at less than 600 volts, 60 Hertz. Consult with
the power company for other generating systems.
When the customer plans to operate generators in parallel with the utility's system, the
customer must apply to the utility for permission, and to discuss the detailed require-
ments that apply to parallel operations. As part of this procedure, the customer submits
single-line diagrams showing the control, protection, and metering functions. Typical
functions to be included are listed below. "Typical" is interpreted as possible functions.
The specific functions actually implemented will be determined by the utility. Typical
functions include:
•Synchronizing controls
•Voltage and frequency controls
•Over-voltage trip
GENERAL OVERHEAD UNDERGROUND METERING OTHER

OTHER REQUIREMENTS
111
•Under-voltage trip
•Current unbalance detection and trip
•Over-current trip
•Interlocking of main breaker
•Ground current detection
•Over-frequency trip
•Under-frequency trip
•Energy measurement
•Demand measurement
•VARh measurement (when Schedule P applies)
Figure 5-12. Functional diagram of a customer generation installation.
Residential Customer Emergency Generators
Be extremely cautious when using a portable generator during a power outage, or at any
other time. Never plug a portable generator into a home’s electrical system and attempt
to backfeed power into the home’s electrical panel. This is very dangerous to occupants,
neighbors, and to power company workers. Electricity can back-feed not only into your
own panel, but also out into the company’s power system. Once backfeed reaches
primary lines, it can reach in excess of 12,000 volts.
Common bus
Local
breaker
Main
breaker Customer
generation
Customer
load
Revenue
meters
Utility system
Consult with power company
for requirements in this area.
Power company Customer
OVERHEAD GENERALUNDERGROUNDOTHER METERING

ELECTRIC SERVICE INSTALLATION MANUAL
112
In addition to this safety hazard, you can destroy your generator. Power company crews
routinely use ground clamps for their safety. If your generator tries to feed into this
ground, the amperage drawn on your generator will greatly exceed its design limits.
Furthermore, if the utility re-energizes power while your generator is connected to the
system, the sudden reversal of power flow can destroy your generator.
Opening the home’s main breaker does not adequately protect against these risks. The
only safe way to use a portable generator is to plug individual appliances directly into
the generator. This is how it was designed to be used. If you have special needs for back-
up power during outages, consult a licensed electrician to discuss your options.
Street Lighting
Street Lighting From an Overhead Electrical Source
The customer installs and maintains conductors, conduits, separable connectors, fuse
holders, and fuses between the luminaries and the utility’s overhead secondary lines or
service drop.
All parts of street light service drop, street lamps, and their supporting fixtures
(including rods, braces and guys) must not be less than 1 foot above, or 2 feet below the
level of messenger or conductors supported by messengers.
For street lighting systems in new subdivisions and roadway extensions, the customer
must submit a set of drawings of his street lighting plans to the utility.
Height requirements for pole-mounted street light meter sockets are: 5’ minimum, 6’
maximum, with preferred mounting height of 5’-6" similar to outdoor meters accessible
to pedestrian traffic, as shown in the Metering chapter of this manual.
GENERAL OVERHEAD UNDERGROUND METERING OTHER

OTHER REQUIREMENTS
113
Figure 5-13. Street lighting from an overhead electrical source.
Vertical plane
C
L
2'-0" Horizontal
Required clear space
per GO 6 rule 58.2.B.3.A.
Secondary
conductor level
Primary
Centerline of bracket
Vertical clearance less
than 2'-0" allowed outside
2' x 2' clear space
Centerline of luminaire
0'-9"
2'-0"
2'-6" or 3'-3" nominal
6'-0"
OVERHEAD GENERALUNDERGROUNDOTHER METERING

ELECTRIC SERVICE INSTALLATION MANUAL
114
A. No. 8 AWG 7-strand aluminum wire, RHW, of sufficient length to splice to the power company’s
lines. Coil the wire at the pole, pending splicing by utility.
B. In the line unfused, insulated separable connector, suitable for No. 8 AWG stranded aluminum wire
on line side, No. 12 copper wire on load side.
C. In the line fuse holder and fuse suitable for No. 8 AWG stranded aluminum wire on line side and
No. 12 AWG copper on load side.
D. No. 12 AWG RHW black, single conductor stranded wire.
E. No. 12 AWG RHW white, single conductor stranded wire
F. 3/4" PVC Schedule 80 conduit.
G. Luminaries and bracket.
H. Aluminum service drop anchor bolt, assembly furnished and installed by customer.
I. Wood pole by customer.
J. Preformed grip by customer.
K. Aluminum service drop by customer.
L. 12" minimum clearance between the light fixture and the utility service conductor. If not possible
when service drop passes over luminaries, the utility will select a splicing point which will provide a
passage to the right or left of luminaries to provide a 12" clearance.
Figure 5-14. Street lighting from an overhead electrical source, details.
2"
6"
A
B
C
D
A
E
F
G
F
DE
H
I
C
A
J
K
L
G
B
Customer's luminaire
on pole requiring a service drop.
A
Customer's luminaire on wood
pole supporting power company's
secondary aerial cable.
Secondary
lines
18"18"
GENERAL OVERHEAD UNDERGROUND METERING OTHER

OTHER REQUIREMENTS
115
Street Lighting From an Underground Electrical Source
Notes:
The customer provides and installs utility-approved No. 8 AWG Type RHW-USE copper or aluminum
conductors, white neutral, black underground line in 1-inch diameter minimum rigid galvanized steel or ABS or
PVC plastic conduit from fuses in post base to a point 6 inches from power company secondary conductors.
Allow sufficient length for splice and coil at trench end of conduit. The ABS or PVC plastic conduit may be
either type DB for direct buried, or type EB for encasement in a minimum of 3 inches of concrete.
The customer shall consult the power company to determine the point of connection to the power company's
secondary conductors.
When splices cannot be made during installation of the power company's secondary conductors, run the
street light conductors to nearest service tail.
Figure 5-15. Service conduit for street lighting.
Top View
Gutter Variable Sidewalk
Service conduit when secondary
is adjacent to light post
Power company box
Service conduit when secondary
is remote from light post
Street light post
Property line
Service conduit
when secondary is
across street
Curb
OVERHEAD GENERALUNDERGROUNDOTHER METERING


