Trinitron KV 29FX20 FE1A 1
User Manual: Trinitron KV-29FX20
Open the PDF directly: View PDF
.
Page Count: 57
-
- TU101
- Q107
- SWF103
- SWF101
- SWF102
- IC101
- Q109
- Q110
- CN007
- CN001
- CN406
- Q101
- Q005
- Q004
- Q408
- Q409
- Q006
- Q022
- IC003
- X001
- IC001
- Q012
- IC001
- Q007
- Q008
- Q009
- IC004
- Q011
- IC301
- IC301
- IC201
- CN201
- CN208
- CN203
- CN603
- CN602
- J404
- J401
- J401
- CN202
- CN504
- CN606
- T601
- RY601
- D601
- IC606
- Q601
- D632
- T602
- IC609
- PH601
- T603
- D605
- D634
- D610
- D654
- Q202
- IC603
- IC604
- IC605
- Q535
- Q533
- T531
- IC608
- IC501
- IC531
- Q532
- CN501
- D571
- Q571
- Q574
- T801
- D513
- D514
- CN509
- D511
- CN502
- CN604
- CN225
- CN282
- IC282
- IC281
- CN907
- CN908
- S900
- S901
- S902
- IC900
- CN906
- J900
- CN900
- IC1801
- IC1902
- Q1841
- CN1801
- Q1701
- Q1702
- Q1709
- Q1710
- CN1702
- IC1901
- Q1704
- Q1705
- CN1718
- Q1711
- Q1712
- CN1809
- IC1101
- IC1102
- CN1101
- CN1101
- CN703
- Q702
- Q703
- Q705
- Q706
- Q708
- Q709
- Q704
- Q707
- Q710
- CN701
- RV702
- RV701
- L1114
- C1133
- C1122
- IC1103
- R1178
- R1110
- R1111
- C1132
- R1164
- R1101
- CN1101
- C1146
- R1165
- R1113
- C1123
- C1124
- R1102
- C1147
- R1102
- L1115
- C1145
- C1101
- IC1101
- C1120
- L1116
- C1148
- C1130
- C1134
- C1103
- C1106
- C1149
- C1150
- C1109
- C1108
- C1107
- C1143
- C1144
- C1131
- R1108
- R1155
- R1156
- C1127
- C1119
- D1104
- D1103
- R1176
- IC1101
- R1177
- C1113
- C1115
- R1174
- R1175
- R1105
- C1118
- C1129
- C1128
- C1117
- C1116
- C1110
- C1111
- R1125
- R1123
- C1139
- R1134
- C1136
- R1130
- C1153
- R1124
- IC1102
- R1126
- C1154
- R1121
- R1122
- C1152
- C1151
- C1138
- Q1115
- R1172
- R1173
- R1171
- R1170
- Q1114
- R1169
- R1167
- Q1112
- R1168
- R1162
- C1135
- R1154
- JW1109
- L1113
- R1153
- CF1101
- R1152
- R1161
- R1160
- Q1113
- R1163
- C1137
- L1117
- CN605
- CN603
- F601
- S601
- CN604
- CN604A
- CN605
- CN603
- F601
- S601
- CN604
- CN604A
- C1139
- CN1101
- JW1103
- JW1104
- C1151
- C1136
- C1110
- L1114
- C1149
- C1111
- C1150
- FS1102
- C1122
- C1109
- FS1103
- JW1106
- CN1101
- C1134
- C1130
- FS1105
- C1113
- FS1104
- C1128
- C1119
- C1129
- C1119
- C1127
- D1103
- D1104
- L1116
- IC1101
- JW1101
- JW1102
- CF1101
- L1113
- L1112
- C1137
- FS1107
- JW1105
- FS1106
- IC1101
- X1101
- L1115
- C1132
- C1127
- C1118
- C1128
- D1104
- D1103
- R1177
- R1174
- R1176
- C1129
- C1115
- C1113
- C1130
- C1134
- C1109
- C1122
- C1111
- C1118
- R1103
- C1144
- C1114
- CN1101
- C1143
- C1150
- C1110
- L1114
- C1149
- R1123
- R1124
- C1136
- R1121
- C1151
- C1139
- R1130
- C1153
- IC1102
- C1152
- R1122
- C1154
- R1126
- R1125
- R1134
- CN1101
- R1156
- R1155
- IC1101
- C1145
- C1117
- C1108
- C1128
- R1163
- R1108
- C1131
- IC1103
- R1178
- C1132
- C1133
- L1115
- X1101
- C1147
- R1102
- Q1115
- C1124
- C1136
- C1137
- C1107
- R1113
- C1148
- C1144
- C1106
- C1103
- R1116
- R1111
- L1116
- C1120
- R1101
- R1165
- C1133
- R1152
- L1113
- Q1113
- JR1101
- R1161
- R1168
- CF1101
- R1158
- R1167
- R1162
- R1148
- Q1112
- Q1114
- R1173
- R1171
- R1172
- R1170
- R1166
- R1169
- L1117
- R1156
- CN282
- CN225
- R204
- R201
- R202
- R203
- C290
- R205
- R287
- L281
- C285
- R288
- R293
- C287
- IC281
- C284
- R284
- R294
- C289
- C281
- D201
- Q204
- C286
- R285
- R292
- R290
- C288
- IC281
- CN225
- L281
- C284
- C288
- R290
- R292
- R201
- R202
- C281
- R285
- C282
- R203
- C290
- R204
- R205
- C289
- R284
- Q204
- D201
- R287
- IC281
- R294
- R293
- C287
- C285
- R288
- CN282
- D901
- R900
- R908
- D907
- D906
- IC900
- C904
- C905
- CN907
- D908
- R914
- S900
- R902
- S901
- R901
- R913
- C908
- C907
- D902
- D903
- L902
- R912
- R911
- S902
- C901
- CN906
- C906
- R905
- D905
- R910
- C900
- C909
- R909
- R917
- CN900
- R918
- D904
- R906
- C982
- L903
- C911
- CN908
- L900
- J900
- R903
- R915
- R916
- R904
- L901
- C912
- C903
- CN907
- D907
- IC900
- D906
- C905
- C904
- D901
- R900
- R908
- R912
- S902
- JW908
- JW909
- JW910
- JW911
- JW912
- JW913
- JW914
- JW915
- JW916
- JW925
- JW926
- JW927
- JW919
- JW920
- JW921
- JW922
- JW923
- JW924
- D908
- R911
- S901
- S900
- R913
- R901
- R902
- R914
- CN906
- D903
- C907
- C908
- C906
- C909
- L902
- L903
- C901
- R909
- R917
- C900
- R918
- CN900
- D902
- D904
- R906
- R905
- R910
- D905
- CN908
- C902
- L900
- L901
- C903
- C911
- C912
- C903
- R903
- R915
- R904
- R916
- J900
- TU101
- C138
- R151
- R125
- C129
- C103
- C135
- CN101
- JW130
- L104
- R121
- R122
- C105
- D101
- R106
- C148
- JR125
- Q106
- L109
- R104
- C121
- C144
- C111
- L110
- R111
- R110
- D104
- R133
- Q109
- D105
- Q110
- R112
- C119
- R148
- C100
- R128
- R152
- R129
- Q107
- R153
- R127
- R147
- SWF103
- D105
- SWF102
- JR131
- JR132
- IC101
- R132
- JR113
- SWF101
- L108
- CF105
- C145
- C147
- R149
- L118
- C115
- C117
- L117
- C116
- R120
- RV101
- C114
- C113
- R119
- C112
- R118
- Q104
- C133
- JR130
- R158
- R145
- L106
- C146
- C110
- C134
- C139
- R154
- C140
- D102
- R113
- R123
- R109
- R143
- L103
- C108
- R159
- C109
- JR124
- L102
- C118
- R138
- C124
- R139
- CF101
- CF104
- CN001
- R144
- R105
- Q101
- Q160
- R160
- R101
- R142
- R140
- C125
- R035
- R161
- C011
- L111
- R060
- R061
- C035
- C120
- C143
- R141
- C132
- Q108
- Q102
- R155
- C160
- R137
- C123
- R114
- L105
- D003
- R157
- R156
- C152
- C040
- C151
- R038
- R062
- S001
- S002
- S003
- S004
- S005
- S006
- R048
- R046
- R047
- R068
- R049
- R037
- R033
- Q021
- R052
- R054
- Q022
- R036
- C013
- R034
- R032
- R067
- R007
- R053
- R098
- D098
- R095
- D099
- R099
- JR023
- IC001
- R031
- R029
- R090
- R091
- R092
- Q013
- C028
- R030
- R089
- R009
- R010
- R011
- R012
- C010
- C009
- R088
- R050
- R051
- R094
- C016
- C033
- R040
- R077
- IC001
- C043
- L003
- C022
- D007
- R016
- D015
- R019
- C051
- L004
- C050
- D004
- R014
- X001
- R004
- R213
- R005
- R003
- R065
- Q001
- C038
- IC004
- C018
- R002
- R001
- D023
- C005
- C006
- C031
- D010
- R097
- Q010
- C041
- R013
- R063
- C029
- R071
- CN607
- CN007
- CN406
- J402
- D011
- R445
- R446
- R448
- C426
- C428
- L403
- L404
- D424
- C441
- C442
- C427
- C429
- D425
- D426
- IC401
- C402
- C411
- C403
- JR401
- L005
- R039
- C003
- C001
- IC002
- R008
- D006
- Q012
- C212
- D204
- CN605
- CN606
- CN601
- CN603
- CN602
- C614
- R651
- F601
- THP601
- S601
- R602
- C601
- R607
- T601
- C602
- JW632
- JW633
- JW603
- R631
- R634
- R632
- RY601
- D613
- C604
- C613
- D601
- R667
- R608
- C606
- C612
- IC606
- D606
- L001
- C624
- IC608
- D632
- C642
- L602
- C641
- IC607
- C027
- C015
- C640
- IC609
- T602
- R628
- R626
- R619
- D631
- Q601
- D633
- C639
- D627
- D629
- C646
- JW622
- D628
- D621
- D626
- C622
- C638
- C603
- R603
- R658
- R662
- C615
- C620
- D608
- C633
- R622
- D603
- C631
- C625
- D602
- R661
- R615
- R604
- D620
- C616
- R624
- C621
- R660
- R659
- D635
- C617
- D619
- R611
- C632
- T603
- D634
- C630
- C609
- R633
- R206
- D610
- C611
- R654
- C607
- D654
- C654
- C618
- R616
- R652
- R653
- PH601
- R620
- R664
- C629
- R666
- D630
- D605
- R665
- C628
- C623
- IC603
- R617
- CN203
- C240
- CN202
- C409
- R402
- C206
- R407
- IC201
- C201
- C207
- JW213
- C217
- L203
- C209
- D205
- CN208
- CN201
- J201
- C213
- C203
- C204
- C205
- L202
- C214
- L201
- L205
- L204
- C218
- C219
- R201
- R205
- C210
- C211
- L401
- R459
- C434
- C433
- Q418
- R126
- Q112
- Q111
- R130
- C149
- R134
- R146
- R103
- C150
- R327
- R454
- R457
- R450
- D408
- R418
- Q417
- R417
- CN505
- J404
- R202
- D203
- D206
- R204
- R203
- C303
- C304
- R311
- R310
- C314
- C002
- Q201
- R202
- D410
- D421
- R208
- IC301
- C309
- R323
- R324
- C322
- R325
- C321
- R305
- C319
- C301
- C316
- R303
- C317
- L302
- X302
- X303
- C313
- C312
- R421
- R440
- R401
- C401
- R420
- R439
- L435
- L405
- J401
- L406
- L407
- R403
- R427
- R404
- D402
- R430
- D416
- D403
- R429
- L408
- D404
- D409
- D411
- R406
- C405
- D001
- D002
- R006
- Q014
- JR007
- R066
- Q015
- R307
- IC003
- R064
- R069
- C024
- D013
- R308
- C330
- C323
- R329
- R339
- R330
- Q328
- R328
- R322
- Q329
- R312
- R342
- R075
- Q011
- R017
- D008
- D018
- C025
- IC301
- R309
- R334
- R340
- R341
- R335
- C350
- C351
- L301
- C328
- C308
- R304
- R301
- D320
- R306
- R338
- R336UntitledC334
- C333
- R326
- R315
- R317
- R318
- R319
- R320
- D308
- R331
- R332
- R333
- D307
- D306
- R313
- R312
- C339
- C338
- L303
- C335
- C336
- C337
- R321
- C329
- C331
- C332
- R316
- R413
- R409
- J401
- D407
- R408
- R461
- R425
- D414
- D422
- R442
- R411
- D423
- R410
- R576
- R412
- D405
- D430
- R414
- R438
- R415
- R419
- R437
- L447
- D427
- D420
- D406
- D418
- C408
- C014
- R096
- D017
- R211
- R209
- Q202
- D202
- R210
- R086
- R084
- R082
- R015
- R083
- R085
- R087
- Q017
- R024
- R023
- C017
- R025
- R028
- Q018
- Q019
- D019
- R026
- Q016
- R018
- Q020
- R021
- R022
- R020
- R027
- R539
- C582
- R588
- Q576
- R589
- Q575
- R581
- R582
- R590
- Q501
- C507
- R522
- R510
- R505
- R502
- IC501
- C502
- C508
- C501
- D501
- C503
- R504
- C505
- C506
- R509
- C580
- R506
- D502
- R503
- C504
- R507
- Q405
- C432
- R436
- C516
- L504
- C521
- D419
- R435
- C430
- R460
- C538
- L402
- C305
- CN301
- CN501
- D201
- R523
- R525
- R526
- R530
- R524
- C520
- C519
- D607
- IC604
- D609
- C610
- IC605
- C605
- R527
- IC531
- R529
- R528
- C541
- C5234
- R546
- R536
- D531
- R537
- R533
- R534
- C532
- C533
- C522
- R521
- R531
- R532
- D541
- C544
- L501
- C511
- C531
- R337
- D309
- Q574
- Q571
- R555
- D573
- R594
- C584
- R542
- R593
- R543
- R575
- R574
- C572
- D571
- C571
- R508
- R501
- R572
- R571
- R573
- R541
- L571
- R544
- C545
- R552
- C549
- Q535
- C552
- R551
- T531
- R549
- R550
- Q533
- C542
- C548
- C553
- C543
- C546
- D536
- C555
- D539
- JW531
- JW533
- R513
- R535
- D532
- R538
- R583
- C535
- R545
- R554
- R553
- R519
- D518
- R556
- Q532
- T533
- C547
- L538
- T532
- JR516
- JR517
- R591
- L537
- C537
- C554
- L535
- R548
- D534
- R595
- L503
- C536
- C550
- C540
- D538
- C539
- L532
- R540
- R547
- L533
- C517
- D535
- SW532
- R518
- R517
- R516
- D514
- C518
- R515
- D513
- C515
- T511
- R512
- C513
- D512
- L502
- R520
- C509
- R511
- D511
- C512
- R514
- T511
- CN506
- CN503
- CN509
- CN502
- CN508
- C1952
- R1955
- D1909
- R1954
- C1953
- R1956
- R1953
- C1951
- IC1902
- R1957
- R1960
- C1955
- R1961
- C1954
- R1962
- C1957
- R1964
- Q1906
- R1959
- R1965
- R1968
- R1966
- R1958
- Q1907
- C1958
- C1959
- L1959
- C1845
- L1841
- C1848
- C1844
- R1848
- L1843
- R1847
- R1846
- Q1840
- R1842
- Q1841
- D1840
- C1846
- CN1705
- L1701
- C1701
- R1701
- Q1701
- C1704
- R1702
- C1705
- R1704
- R1703
- R1705
- Q1702
- R1706
- R1707
- C1707
- L1704
- C1706
- Q1703
- R1708
- C1708
- R1709
- D1703
- R1712
- R1715
- R1716
- R1714
- R1711
- Q1704
- R1713
- R1710
- Q1705
- Q1706
- R1717
- R1718
- C1709
- D1705
- R1721
- C1711
- C1710
- R1720
- C1712
- D1706
- CN1718
- CN801
- D1802
- D1710
- R1730
- C1713
- Q1710
- R1727
- R1725
- Q1712
- Q1707
- R1724
- R1723
- R1726
- D1709
- R1731
- R1732
- C1715
- D1708
- Q1711
- D1704
- R1719
- R1722
- R1728
- R1729
- C1716
- C1717
- D1711
- Q1709
- Q1708
- C1805
- L1702
- JW901
- R1805
- R1806
- C1806
- IC1801
- R1809
- R1808
- R1807
- C1804
- R1810
- D1801
- CN1702
- R1901
- R1902
- R1903
- R1904
- C1901
- C1902
- Q1901
- D1901
- R1905
- R1906
- R1907
- R1908
- R1909
- C1904
- C1905
- D1903
- D1904
- R1912
- R1911
- R1910
- R1931
- R1917
- C1906
- R1916
- IC1901
- D1902
- C1903
- Q1902
- R1913
- R1914
- R1915
- C1916
- C1917
- R1918
- C1911
- R1967
- R1969
- C1912
- T1901
- R1922
- R1921
- C1913
- L1901
- D1803
- C1914
- D1906
- D1908
- R1923
- R1924
- R1925
- C1915
- D1907
- Q1903
- D1905
- CN1809
- C1846
- L1841
- L1843
- R1847
- R1848
- C1848
- R1842
- R1846
- D180
- R1729
- Q1709
- C1716
- D1708
- Q1711
- R1723
- D1707
- C1717
- D1711
- Q1840
- C1915
- R1925
- CN1718
- C1845
- R1732
- C1715
- D1709
- R1966
- Q1712
- R1726
- R1731
- C1712
- R1724
- C1713
- D1710
- D1705
- R1725
- Q1707
- Q1710
- Q1906
- R1968
- L1959
- Q1907
- C1959
- C1958
- R1960
- C1955
- R1961
- IC1902
- R1957
- R1962
- C1956
- R1956
- C1953
- D1909
- C1951
- C1952
- R1953
- R1954
- R1955
- R1964
- R1958
- R1965
- C1957
- R1727
- R1730
- D1706
- Q1701
- L1701
- CN1809
- R1909
- R1921
- R1918
- C1917
- C1912
- R1906
- R1904
- R1907
- R1908
- C1904
- C1903
- R1905
- C1902
- D1902
- R1910
- R1903
- Q1901
- C1901
- D1901
- D1904
- R1914
- R1916
- IC1901
- C1905
- C1916
- R1915
- L1901
- R1922
- C1914
- C1913
- Q1708
- R1728
- R1722
- D1704
- D1903
- R1912
- R1911
- D1905
- Q1903
- D1907
- D1906
- D1908
- R1923
- R1924
- CN1702
- R1901
- C1904
- R1931
- R1917
- R1902
- Q1902
- R1913
- R1719
- C1709
- R1710
- R1716
- R1713
- R1715
- R1711
- R1714
- Q1704
- D1703
- R1709
- R1712
- R1708
- C1708
- Q1703
- R1718
- Q1706
- Q1705
- R1717
- CN1705
- L1702
- R1701
- C1701
- R1702
- C1705
- R1967
- R1969
- C1710
- C1707
- C1711
- R1720
- R1721
- R1703
- C1704
- R1704
- R1706
- Q1702
- C1706
- L1704
- R1707
- R1705
- T1901
- C1911
- C1804
- D1803
- C1805
- CN1801
- D1802
- IC1801
- R1810
- D1801
- R1809
- C1802
- R1808
- CN1802
- R1807
- C1803
- R1806
- R1805
- Q708
- C712
- R730
- D716
- Q709
- C719
- D709
- R731
- R729
- R727
- R751
- R719
- R717
- D704
- Q717
- Q710
- R732
- R720
- C718
- D712
- D714
- D715
- Q714
- Q707
- R737
- D703
- R707
- R708
- R750
- R716
- C702
- Q705
- Q706
- D707
- R736
- R701
- Q701
- R721
- C705
- C709
- D717
- R714
- Q712
- C704
- R715
- C707
- D721
- R712
- R702
- C703
- Q702
- C721
- R706
- R744
- CN704
- CN703
- D705
- C714
- R713
- C717
- Q703
- D702
- R711
- D710
- D708
- D706
- C713
- R703
- Q715
- Q704
- R710
- CN705
- Q711
- Q714
- D711
- R733
- D722
- C706
- R705
- Q713
- R725
- R734
- C710
- L704
- R726
- L703
- R742
- R728
- CN701
- R704
- CN707
- R709
- RV701
- CN706
- C708
- R724
- R718
- R722
- R741
- C711
- RV702
- J701
- CN702
- CN702
- CN704
- J701
- R702
- RV702
- Q713
- Q712
- C706
- R705
- R714
- R715
- C704
- D715
- D714
- D722
- D710
- D706
- R703
- C713
- D712
- D708
- Q715
- Q703
- CN705
- C717
- D702
- R711
- Q704
- Q706
- Q716
- R720
- C718
- D707
- R716
- Q705
- C702
- R719
- R717
- R750
- R708
- C703
- Q702
- R707
- R746
- R706
- CN703
- Q711
- C714
- C721
- R713
- R725
- Q714
- D711
- R733
- R710
- D705
- JW703
- R737
- R732
- D704
- D703
- R751
- R729
- C710
- R701
- R730
- C712
- Q708
- R727
- Q707
- D709
- C719
- R731
- Q717
- Q709
- Q710
- C705
- D716
- D718
- D719
- D721
- R712
- C707
- R736
- Q701
- R726
- C709
- D717
- R721
- C711
- R741
- R742
- R728
- R704
- R724
- R718
- C708
- R722
- L704
- RV701
- R709
- R734
- CN706
- CN701
- CN707
- V901

SERVICE MANUAL FE-1A CHASSIS
MODEL
COMMANDER DEST CHASSIS NO.
MODEL
COMMANDER DEST CHASSIS NO.
1
®
TRINITRON
®
COLOR TV
KV-25FX20A
RM-887 Italian SCC-Q32B-A
KV-25FX20B
RM-887 French SCC-Q33B-A
KV-25FX20D
RM-887 AEP SCC-Q31B-A
KV-25FX20E
RM-887 Spanish SCC-Q34B-A
KV-25FX20K
RM-887 OIRT SCC-Q36C-A
KV-25FX20R
RM-887 OIRT SCC-Q36D-A
KV-29FX20A
RM-887 Italian SCC-Q32A-A
KV-29FX20B
RM-887 French SCC-Q33A-A
KV-29FX20D
RM-887 AEP SCC-Q31A-A
KV-29FX201D
RM-887 AEP SCC-Q31E-A
KV-29FX20E
RM-887 Spanish SCC-Q34A-A
KV-29FX201E
RM-887 ESP SCC-Q34E-A
KV-29FX20K
RM-887 OIRT SCC-Q36B-A
KV-29FX20R
RM-887 OIRT SCC-Q36A-A
KV-29FX20U
RM-887 UK SCC-Q35A-A
MICROFILM

2
ITEM MODEL Television System Stereo System Channel Coverage Color System
Italian B/G/H GERMAN Stereo
ITALIA VHF : A-H2 (C) UHF : 21-69 PAL
B/G/H VHF : E2-E12 UHF : E21-E69
CABLE TV (1) : S1-S41
CABLE TV (2) : S01-S05, M1-M10, U1-U10
PAL, SECAM
NTSC4.43, NTSC3.58
(VIDEO IN)
French B/G/H, D/K, L, I GERMAN/NICAM
Stereo
L VHF : F02-F10 UHF : F21-F60
CABLE : B-Q B/G/H VHF : E2-E12
UHF : E21-E69
CABLE TV (1) : S1-S41
CABLE TV (2) : S01-S05, M1-M10, U1-U10
ITALIA VHF : A-H2 (C) UHF : 21-69
I UHF : B21-B69
PAL, SECAM
NTSC4.43, NTSC3.58
(VIDEO IN)
AEP B/G/H GERMAN Stereo
PAL B/G/H VHF : E2-E12 UHF : E21-E69
CABLE TV (1) : S1-S41
CABLE TV (2) : S01-S05, M1-M10, U1-U10
ITALIA VHF : A-H2 (C) UHF : 21-69
D/K VHF : R01-R12 UHF : R21-R69
PAL, SECAM
NTSC4.43, NTSC3.58
(VIDEO IN)
Spanish B/G/H, D/K GERMAN/NICAM
Stereo
PAL B/G VHF : E2-E12 UHF : E21-E69
CABLE TV (1) : S1-S41
CABLE TV (2) : S01-S05, M1-M10, U1-U10
ITALIA VHF : A-H2 (C) UHF : 21-69
PAL, SECAM
NTSC4.43, NTSC3.58
(VIDEO IN)
OIRT B/G/H, D/K
KV-25FX20K/29FX20K
GERMAN/NICAM
Stereo
KV-25FX20R/29FX20R
GERMAN Stereo
B/G/H VHF : E2-E12 UHF : E21-E69
CABLE TV (1) : S1-S41
D/K VHF : R01-R12 UHF : R21-R69
PAL, SECAM
NTSC4.43, NTSC3.58
(VIDEO IN)
UK I NICAM Stereo UHF : B21-B69
PAL
NTSC4.43, NTSC3.58
(VIDEO IN)
MODEL 25FX20A 25FX20B 25FX20D 25FX20E 25FX20K 25FX20R
Power Consumption 100W 100W 100W 100W 100W 100W
MODEL 29FX20A 29FX20B 29FX20D 29FX20E 29FX20K 29FX20R 29FX20U
Power Consumption 120W 120W 120W 120W 120W 120W 150W
[PICTURE TUBE]
KV-25FX20 FD Trinitron
Approx. 63cm (25 inches)
(Approx. 59cm picture measured
diagonally)
110 degree deflection
KV-29FX20 FD Trinitron
Approx. 72cm (29 inches)
(Approx. 68cm picture measured
diagonally)
110 degree deflection
Input/Output Terminals
[REAR]
21-pin Euro connector (CENELEC standard).
- Inputs for Audio and Video signals.
- Inputs for RGB.
- Outputs of TV Video and Audio signals.
21-pin Euro connector.
- inputs for Audio and Video signals.
- inputs for S Video.
- outputs for Audio and Video signals (selectable).
Phono Jack
- Outputs for Audio Signals
[FRONT]
Video input - phono jack
Audio inputs - phono jacks
S Video input - 4 pin din
Headphone jacks : stereo minijack
Sound output 2 x 14W (Music Power)
Subwoofer 30W (Music Power)
Power requirements 220 - 240V
Dimensions
KV-25FX20 Approx 655x509x476mm (w/h/d)
KV-29FX20 Approx 746x569x516mm (w/h/d)
Weight
KV-25FX20 Approx 37kg
KV-29FX20 Approx 47.5kg
Supplied accessories RM-887 Remote Commander (1)
IEC designated R6 battery (2)
Other features NICAM*, FASTEXT, TOPTEXT
*(KV-25FX20B/25FX20E/25FX20K/
KV-29FX20B/29FX20E/29FX20K/
KV-29FX20U only)
2

3
Model Name
Item
KV-25FX20A
KV-29FX20A
KV-25FX20B
KV-29FX20B
KV-25FX20D
KV-29FX20D
KV-25FX20E
KV-29FX20E
KV-25FX20K
KV-29FX20K
KV-25FX20R
KV-29FX20R KV-29FX20U
Pal Comb OFF OFF OFF OFF OFF OFF OFF
PIP OFF OFF OFF OFF OFF OFF OFF
RGB Priority OFF ON ON ON OFF OFF OFF
Woofer Box ON ON ON ON ON ON ON
Scart 1 ON ON ON ON ON ON ON
Scart 2 ON ON ON ON ON ON ON
Front in (3) ON ON ON ON ON ON ON
Scart 4 OFF OFF OFF OFF OFF OFF OFF
Projector OFF OFF OFF OFF OFF OFF OFF
AKB in 16:9 mode ON ON ON ON ON ON ON
Norm B/G ON ON ON ON ON ON OFF
Norm I OFF ON OFF OFF OFF OFF ON
Norm D/K OFF ON OFF ON ON ON OFF
Norm AUS OFF OFF OFF OFF OFF OFF OFF
Norm L OFF ON OFF OFF OFF OFF OFF
Norm SAT OFF OFF OFF OFF OFF OFF OFF
Norm M OFF OFF OFF OFF OFF OFF OFF
Teletext ON ON ON ON ON ON ON
Nicam Stereo OFF ON OFF ON ON OFF ON
Language Preset Italian French German Spanish OIRT OIRT English
[RM-887]
Remote control system Infrared control
Power requirements 3V dc
2 batteries IEC designation
R6 (size AA)
Dimensions Approx 44x209x23mm (w/h/d)
Weight Approx 89g (Not including battery)
Design and specifications are subject to change without notice.
WARNING (KV-29FX20U only)
The flexible mains lead is supplied connected to a B.S. 1363 fused plug
having a fuse of 5 AMP capacity. Should the fuse need to be replaced,
use a 5 AMP FUSE approved by ASTA to BS 1362, ie one that carries the
mark.
IF THE PLUG SUPPLIED WITH THIS APPLIANCE IS NOT SUITABLE
FOR THE OUTLET SOCKETS IN YOUR HOME, IT SHOULD BE CUT
OFF AND AN APPROPRIATE PLUG FITTED. THE PLUG SEVERED
FROM THE MAINS LEAD MUST BE DESTROYED AS A PLUG WITH
BARED WIRES IS DANGEROUS IF ENGAGED IN A LIVE OUTLET
SOCKET.
When an alternative type of plug is used it should be fitted with a 5 AMP
FUSE, otherwise the circuit should be protected by a 5 AMP FUSE at the
distribution board.
ASA
T
How to replace the fuse.
Open the fuse compartment with
a screwdriver blade and replace
the fuse.
FUSE

4
21 pin connector ( 1/ , 2 / )
Connected Not Connected (open) * at 20Hz - 20kHz
Pin No 124 Signal Signal level
1Audio output B
(right) Standard level : 0.5V rms
Output impedence : Less than 1kohm*
2Audio output B
(right) Standard level : 0.5V rms
Output impedence : More than 10kohm*
3Audio output A
(left) Standard level : 0.5V rms
Output impedence : Less than 1kohm*
4Ground (audio)
5Ground (blue)
6Audio input A
(left) Standard level : 0.5V rms
Output impedence : More than 10kohm*
7Blue input 0.7 +/- 3dB, 75 ohms positive
8Function select
(AV control)
High state (9.5-12V) : Part mode
Low state (0-2V) : TV mode
Input impedence : More than 10K ohms
Input capacitance : Less than 2nF
9Ground (green)
10 Open
11 Green Green signal : 0.7 +/- 3dB, 75 ohms,
positive
12 Open
13 Ground (red)
14 Ground (blanking)
15
_ _ Red input 0.7 +/- 3dB, 75 ohms, positive
_ (S signal Chroma
input) 0.3 +/- 3dB, 75 ohms, positive
16 Blanking input
(Ys signal) High state (1-3V) Low state (0-0.4V)
Input impedence : 75 ohms
17 Ground (video
output)
18 Ground (video
input)
19 Video output 1V +/- 3dB, 75ohms, positive sync 0.3V
(-3+10dB)
20
_ _ Video input 1V +/- 3dB, 75ohms, positive sync 0.3V
(-3+10dB)
_ Video input
Y (S signal) 1V +/- 3dB, 75ohms, positive sync 0.3V
(-3+10dB)
21 Common ground
(plug, shield)
19
17
15
13
11
9
7
5
3
1
20
18
16
14
12
10
8
6
4
2
21
Signal
Ground
Ground
Y (S signal) input
C (S signal) input
Pin No.
1
2
3
4
Signal Level
1V 3dB 75 ohm, positive Sync. 0.3V -3 + 10dB
0.3V 3dB 75 ohm, positive Sync.

5
TABLE OF CONTENTS
CAUTION
SHORT CIRCUIT THE ANODE OF THE PICTURE TUBE AND THE
ANODE CAP TO THE METAL CHASSIS, CRT SHIELD, OR THE
CARBON PAINTED ON THE CRT, AFTER REMOVAL OF THE
ANODE CAP
WARNING !!
AN ISOLATING TRANSFORMER SHOULD BE USED DURING ANY
SERVICE WORK TO AVOID POSSIBLE SHOCK HAZARD DUE TO
LIVE CHASSIS. THE CHASSIS OF THIS RECEIVER IS DIRECTLY
CONNECTED TO THE POWER LINE.
SAFETY-RELATED COMPONENT WARNING !!
COMPONENTS IDENTIFIED BY SHADING AND MARKED ON
THE SCHEMATIC DIAGRAMS, EXPLODED VIEWS AND IN THE
PARTS LIST ARE CRITICAL FOR SAFE OPERATION. REPLACE
THESE COMPONENTS WITH SONY PARTS WHOSE PART NUMBERS
APPEAR AS SHOWN IN THIS MANUAL OR IN SUPPLEMENTS
PUBLISHED BY SONY.
ATTENTION
APRES AVOIR DECONNECTE LE CAP DE’LANODE,
COURT-CIRCUITER L’ANODE DU TUBE CATHODIQUE ET
CELUI DE L’ANODE DU CAP AU CHASSIS METALLIQUE
DE L’APPAREIL, OU AU COUCHE DE CARBONE PEINTE
SUR LE TUBE CATHODIQUE OU AU BLINDAGE DU TUBE
CATHODIQUE.
ATTENTION !!
AFIN D’EVITER TOUT RISQUE D’ELECTROCUTION PROVENANT
D’UN CHÁSSIS SOUS TENTION, UN TRANSFORMATEUR
D’ISOLEMENT DOIT ETRE UTILISÈ LORS DE TOUT DÈPANNAGE.
LE CHÁSSIS DE CE RÈCEPTEUR EST DIRECTMENT RACCORDÈ
Á L’ALIMENTATION SECTEUR.
ATTENTION AUX COMPOSANTS RELATIFS Á LA
SÈCURITÈ !!
LES COMPOSANTS IDENTIFIÈS PAR UNE TRAME ET PAR UNE
MARQUE SUR LES SCHÈMAS DE PRINCIPE, LES VUES
EXPLOSÈES ET LES LISTES DE PIECES SONT D’UNE IMPORTANCE
CRITIQUE POUR LA SÈCURITÈ DU FONCTIONNEMENT, NE LES
REMPLACER QUE PAR DES COMPSANTS SONY DONT LE NUMÈRO
DE PIÈCE EST INDIQUÈ DANS LE PRÈSENT MANUEL OU DANS
DES SUPPLÈMENTS PUBLIÈS PAR SONY.
Section Title Page Section Title Page
Warning and Caution .....................3
FE-1A Self Diagnostic Software .....................6
1. GENERAL
Overview of Remote .....................7
Control Buttons
Manually Tuning the TV .....................7
Fine Tuning Channels .....................8
Adjusting the Picture .....................8
Adjusting the Sound .....................9
Using the Sleep Timer .....................9
Viewing Teletext .....................10
Using Optional Equipment .....................10
Troubleshooting .....................11
Specifications .....................11
2. DISASSEMBLY
2-1. Rear Cover Removal .....................12
2-2. Chassis Assy Removal .....................12
2-3. Service Position .....................13
2-4. H Board Removal .....................13
2-5. S1 Board Removal .....................13
2-6. Picture Tube Removal .....................14
2-7. Removal and Replacement of .....................15
the Main - Bracket bottom plates
3. SET-UP ADJUSTMENTS
3-1. Beam Landing .....................16
3-2. Convergence .....................17
3-3. Focus .....................19
3-4. White Balance .....................19
4. CIRCUIT ADJUSTMENTS
4-1. Electrical Adjustments .....................20
4-2. Test Mode 2 .....................23
5. DIAGRAMS
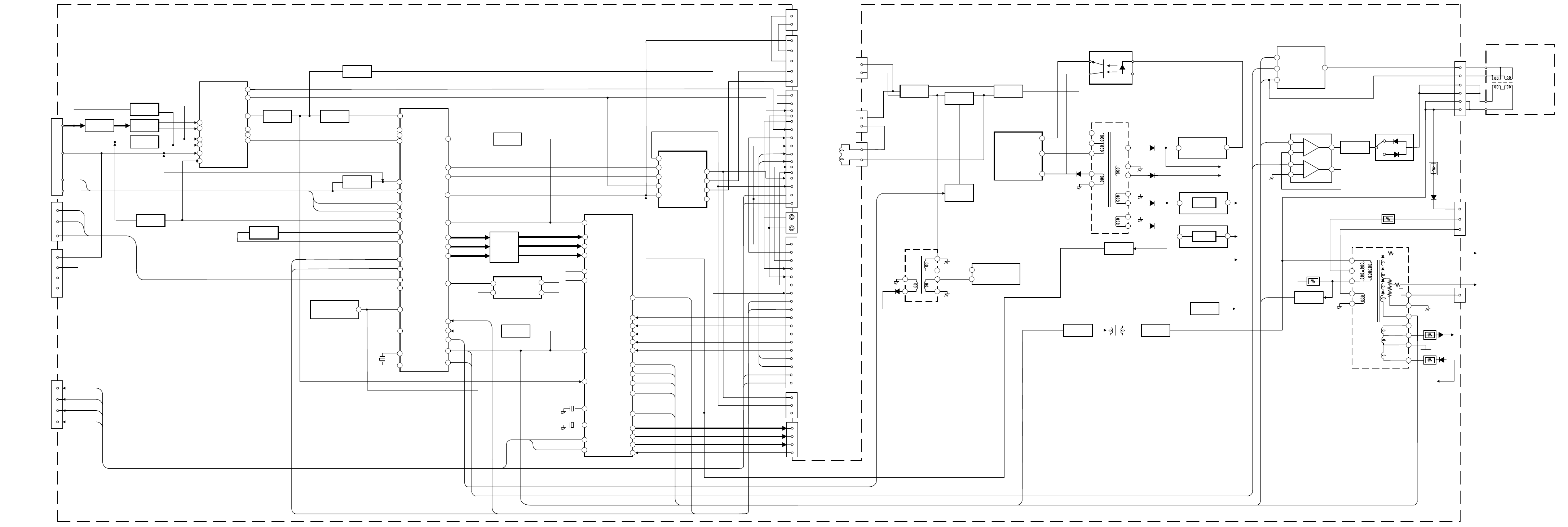
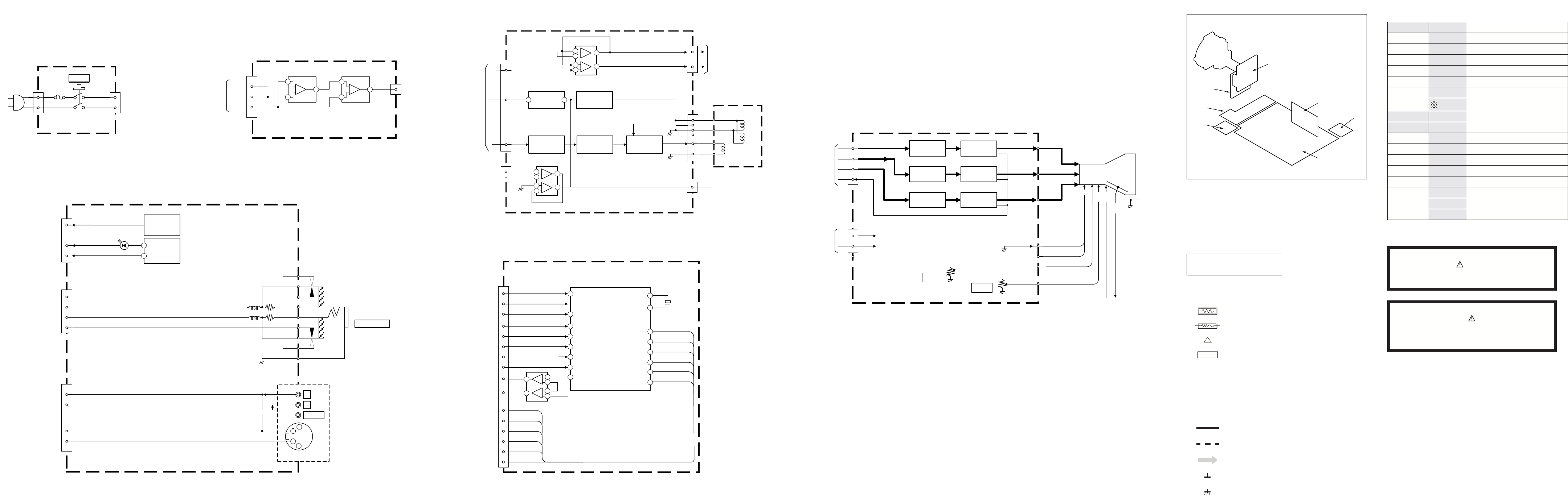
5-1. Block Diagram (1) .....................25
Block Diagram (2) .....................29
5-2. Circuit Board Location .....................32
5-3. Schematic Diagrams and
Printed Wiring Boards .....................32
* S1 Board .....................33
* F Board .....................34
* K Board .....................36
* H Board .....................37
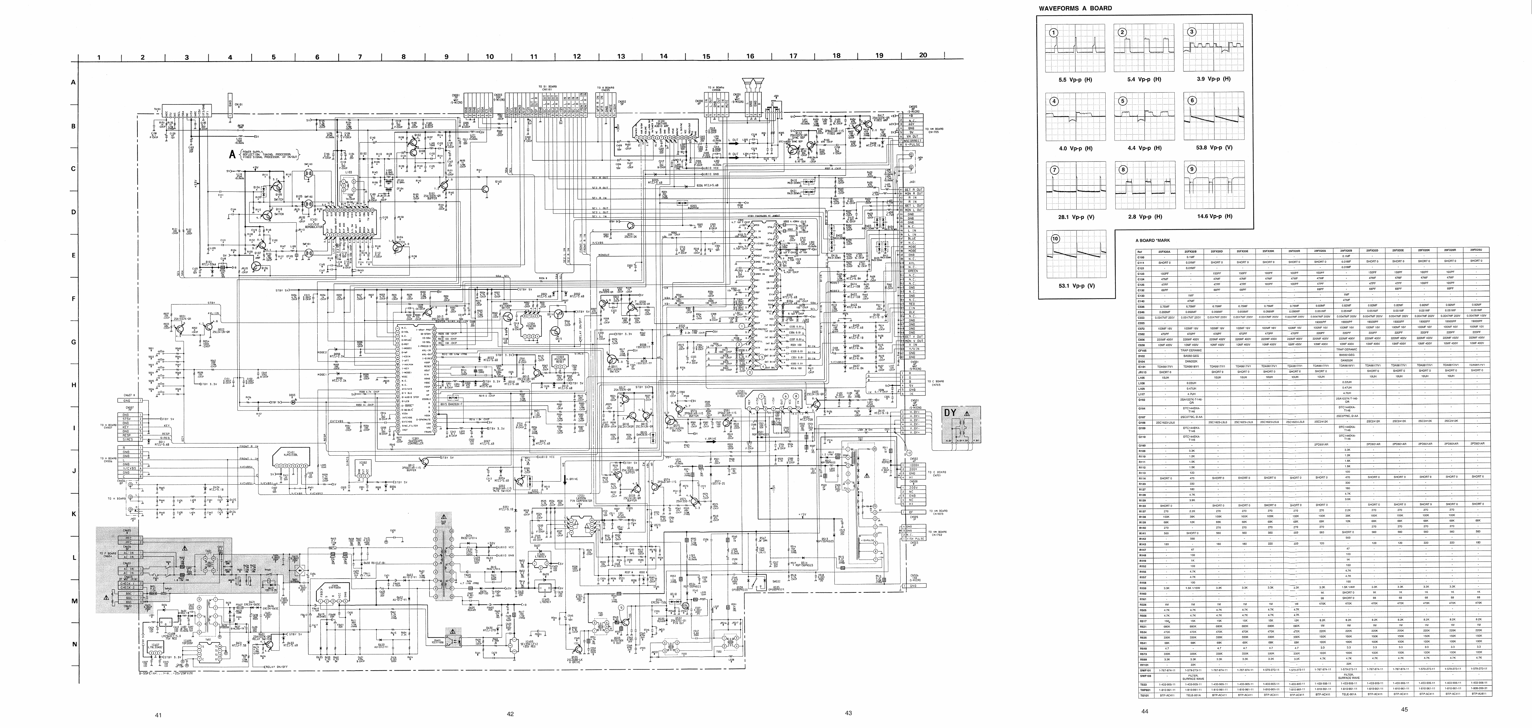
* A Board .....................41
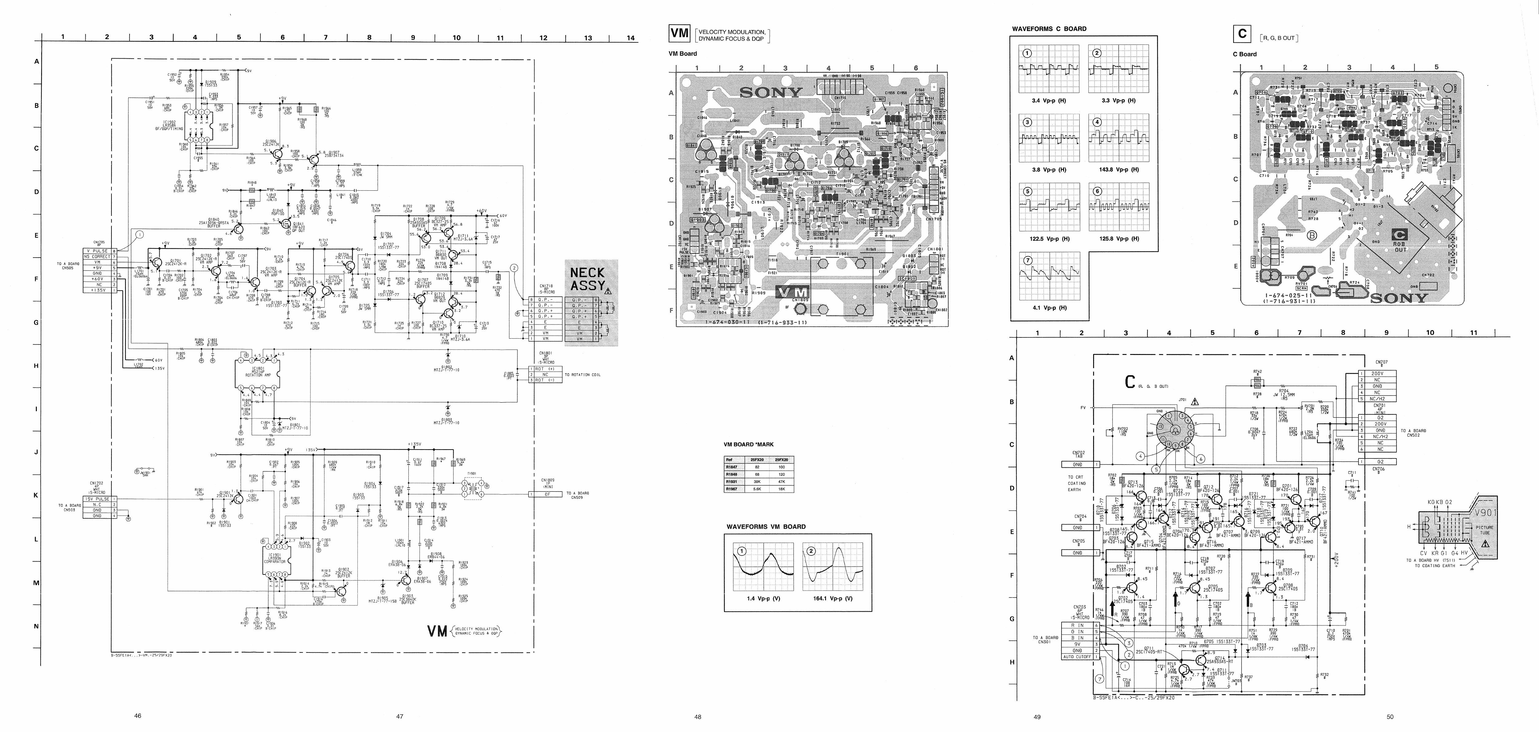
* VM Board .....................46
* C Board .....................50
5-4. Semiconductors .....................51
5-5. IC Blocks .....................53
6. EXPLODED VIEWS
6-1. Chassis .....................54
6-2. Picture Tube .....................56
7. ELECTRICAL PARTS LIST .....................57

6
StBy LED
ON ON ON
OFF OFF
(ON SCREEN
DISPLAY)
5
(DIGIT 5) (VOLUME -) (TV)
i+
Table 1
Flash Timing Example : e.g. error number 3
How to enter into Table 2
1. Turn on the main power switch of the TV set and enter into the
‘Standby Mode’.
2. Press the following sequence of buttons on the Remote
Commander.
3. The following table will be displayed indicating the error
count.
Table 2
Note: To clear the error count data press ‘80’ on the Remote
commander.
ERROR LED
ERROR
COUNT
No error 00
Not allowed (may be confused with Sircs response
flash!)
01
Protection circuit trip < ANY TIME > 02
Reserved 03
No vertical sync 04
AKB 05
IIC bus clock and/or data lines low at Power ON 06
NVM no IIC bus acknowledge at Power ON 07
Jungle controller no IIC acknowledge at Power ON 08
Tuner no acknowledge at Power ON 09
Sound processor no acknowledge at Power ON 10
Error Times
2 -
3 -
4 -
5 -
6 -
7 -
8 -
9 -
10 -
FE-1A SELF DIAGNOSTIC SOFTWARE
The identification of errors within the FE-1A chassis is triggered in one of two ways :- 1: Busy or 2: Device failure to respond to IIC. In the event
of one of these situations arising the software will first try to release the bus if busy (Failure to do so will report with continuous flashing LED) and
then communicate with each device in turn to establish if a device is faulty. If a device is found to be faulty the relevant device number will be dis-
played through the LED (Series of flashes which must be counted) See Table 1., non fatal errors are reported using this method.
Each time the software detects an error it is stored within the NVM. See Table 2.

7
7
S
RM
887
PROGR
MENU
1
4
7
2
5
8
0
3
6
9
K
Getting Started - Overview
Getting Started - Overview
Overview of Remote Control Buttons
To Temporarily Switch Off TV
Press to temporarily switch off TV (the
standby indicator on TV lights up). Press
again to switch on TV from standby mode.
To save energy we recommend switching off
completely when TV is not in use.
After 15-30 minutes without a TV
signal and without any button being
pressed, the TV switches automatically
into standby mode.
Selecting Input source
Press repeatedly until the desired input
symbol of the source appears on the TV
screen.
Back to the channel last watched
Press to watch the last channel selected
(watched for at least 5 seconds).
Displaying the menu system
Press to display the menu on the TV screen.
Press again to remove the menu display
from the TV screen.
Menu selection
Scroll Up
Scroll Down
Previous menu or selection
Next menu or selection
OK Confirms your selection
Selecting Screen format
Press to view programmes in 16:9 mode.
Press again to return to 4:3 mode.
This button only works in Teletext mode.
Selecting channels
Press to select the next or previous channel.
Muting the Sound
Press to mute TV sound.
Press again to restore the sound.
Displaying On Screen Information
Press to display all on-screen indications.
Press again to cancel. +.--+++++-++++
Selecting channels
Press to select channels.
For double-digit programme numbers, e.g. 23,
press -/-- first, then the buttons 2 and 3.
If you enter an incorrect first digit, this should
be corrected by entering another digit (0-9)
and then selecting -/-- button again to enter
the programme number of your choice.
+++++++++++++++...
Selecting TV mode
Press to switch off Teletext or video input.
+++++++++++++++++...
Selecting Teletext
Press to switch on Teletext.
Selecting Sound mode
Press to change the sound mode.
+++++++++++++++++...
Selecting Picture mode
Press to change the picture mode.
+++++++++++++++++...
Adjusting TV Volume
Press to adjust the volume of the TV.
Besides TV functions, all coloured buttons are also used for Teletext operation. For more details, please refer to the
"Teletext" section of this instruction manual.
13
Advanced Operation - Advanced Presetting
Advanced Operation - Advanced Presetting
Manually Tuning the TV
Use this function to preset channels or a video input source one by one to the programme order of your choice.
1Press the MENU button on the remote control to display the menu
on the TV screen.
2Press the button to select the symbol, then press the button
to enter to the SET UP menu.
3Press the button to select MANUAL PROGRAMME, then press
the button.
4With the cursor highlighting PROGRAMME, press the button
and then, press the or button to select on which programme
number you want to preset a channel. Press the OK button.
5Press the button to select CHANNEL, then press the button.
Press or button to select the channel tuning, "C" for terrestrial
channels or "S" for cable channels. Press the button.
6Press the number buttons to enter the channel number of the TV
Broadcast or press the or button to search for the next
available channel.
If you do not wish to store this channel, press the or button to
continue searching for the desired channel.
7If this is the desired channel you wish to store, press the OK button
and then, with the cursor highlighting CONFIRM, press the OK
button again.
8Repeat steps 4 to 7 if you wish to store more channels.
9Press the MENU button to exit and return to the normal TV screen.
Your TV is now ready for use.
PICTURE CONTROL
CONTRAST
BRIGHTNESS
COLOUR
SHARPNESS
HUE
RESET
MODE: PERSONAL
PICTURE CONTROL
CONTRAST
BRIGHTNESS
COLOUR
SHARPNESS
HUE
RESET
MODE: PERSONAL
0
SET UP
PICTURE ROTATION:
LANGUAGE: ENGLISH
AUTO PROGRAMME
PROGRAMME SORTING
MANUAL PROGRAMME
0
SET UP
PICTURE ROTATION:
LANGUAGE: ENGLISH
AUTO PROGRAMME
PROGRAMME SORTING
MANUAL PROGRAMME
01
I
C 21
ON
NO
OFF
SET UP:
MANUAL PROGRAMME
CONFIRM
PROGRAMME:
SYSTEM:
CHANNEL:
AFT:
SKIP:
DECODER:
01
I
C 21
ON
NO
OFF
SET UP:
MANUAL PROGRAMME
CONFIRM
PROGRAMME:
SYSTEM:
CHANNEL:
AFT:
SKIP:
DECODER:
SET UP:
MANUAL PROGRAMME
CONFIRM
PROGRAMME:
SYSTEM:
CHANNEL:
AFT:
SKIP:
DECODER:
01
I
C 21
ON
NO
OFF
01
I
C 21
ON
NO
OFF
SET UP:
MANUAL PROGRAMME
CONFIRM
PROGRAMME:
SYSTEM:
CHANNEL:
AFT:
SKIP:
DECODER:
S
RM
887
PROGR
MENU
1
4
7
2
5
8
0
3
6
9
K
SECTION 1 GENERAL
The operating instructions mentioned here are partial abstracts
from the Operating Manual. The page numbers of the Operating
Instruction Manual remain as in the manual.

8
14 Advanced Operation - Advanced Presetting
Advanced Operation - Advanced Presetting
Fine Tuning Channels
Normally, the automatic fine tuning (AFT) function is operating. If the picture is distorted, however, you can manually fine
tune the TV to obtain a better picture reception.
1Select the channel (TV Broadcast) you wish to fine tune, then press
the MENU button on the remote control to display the menu on the
TV screen.
2Press the button to select the symbol, then press the button
to enter to the SET UP menu.
3Press the button to select MANUAL PROGRAMME, then press
the button.
4Press the button to select AFT, then press the button.
5Press the or button to adjust the fine tuning (-15 to +15), then
press the OK button.
6With the cursor highlighting CONFIRM , press the OK button to
store.
7Press the MENU button to exit and return to the normal TV screen.
8Repeat steps 1 to 7 to fine tune other channels.
Your TV is now ready for use.
PICTURE CONTROL
CONTRAST
BRIGHTNESS
COLOUR
SHARPNESS
HUE
RESET
MODE: PERSONAL
PICTURE CONTROL
CONTRAST
BRIGHTNESS
COLOUR
SHARPNESS
HUE
RESET
MODE: PERSONAL
0
SET UP
PICTURE ROTATION:
LANGUAGE: ENGLISH
AUTO PROGRAMME
PROGRAMME SORTING
MANUAL PROGRAMME
0
SET UP
PICTURE ROTATION:
LANGUAGE: ENGLISH
AUTO PROGRAMME
PROGRAMME SORTING
MANUAL PROGRAMME
SET UP:
MANUAL PROGRAMME
CONFIRM
PROGRAMME:
SYSTEM:
CHANNEL:
AFT:
SKIP:
DECODER:
01
I
C 21
+2
NO
OFF
S
RM
887
PROGR
MENU
1
4
7
2
5
8
0
3
6
9
K
01
I
C 21
ON
NO
OFF
SET UP:
MANUAL PROGRAMME
CONFIRM
PROGRAMME:
SYSTEM:
CHANNEL:
AFT:
SKIP:
DECODER:
01
I
C 21
+2
NO
OFF
SET UP:
MANUAL PROGRAMME
CONFIRM
PROGRAMME:
SYSTEM:
CHANNEL:
AFT:
SKIP:
DECODER:
17
1Press the MENU button on the remote control to display the menu
on the TV screen.
2Press the button to enter to the PICTURE CONTROL menu.
3Press the or button to select the item you wish to change.
4With the cursor highlighting the item you wish to change, press the
button.
(Refer to the table below for the effect of each control).
5Press the / or / button to alter the selected item, then press
the OK button to store the new adjustment.
6Repeat steps 3 to 5 to alter the other items.
7Press the MENU button to exit and return to the normal TV screen.
PICTURE CONTROL OPERATION / EFFECT
MODE PERSONAL (for individual settings)
LIVE (for live broadcast programmes)
MOVIE (for films)
CONTRAST Less More
BRIGHTNESS*Darker Brighter
COLOUR*Less More
SHARPNESS*Softer Sharper
HUE** Greenish Reddish
RESET Resets picture to the factory preset levels.
* Can be only altered if PERSONAL MODE is selected.
** Only avalaible for NTSC colour signal (e.g: US video tapes).
Advanced Operation - Advanced TV Operation
Adjusting the Picture
Although the picture is adjusted at the factory, you can modify it to suit your own taste.
Changing Picture Mode Quickly
1Press the button on the remote control to directly access the
PICTURE MODE .
2Press the button to select your desired picture mode
(PERSONAL, LIVE or MOVIE ), then press the OK button.
Advanced Operation - Advanced TV Operation
PICTURE CONTROL
CONTRAST
BRIGHTNESS
COLOUR
SHARPNESS
HUE
RESET
MODE: PERSONAL
PICTURE CONTROL
CONTRAST
BRIGHTNESS
COLOUR
SHARPNESS
HUE
RESET
MODE: PERSONAL
PICTURE CONTROL
CONTRAST
BRIGHTNESS
COLOUR
SHARPNESS
HUE
RESET
MODE: PERSONAL
PICTURE CONTROL
MODE: PERSONAL
CONTRAST
BRIGHTNESS
COLOUR
SHARPNESS
HUE
RESET
PICTURE CONTROL
MODE: PERSONAL
CONTRAST
BRIGHTNESS
COLOUR
SHARPNESS
HUE
RESET
PICTURE MODE: PERSONAL
PICTURE MODE:
PICTURE MODE: LIVE
PICTURE MODE: PERSONAL
S
RM
887
PROGR
MENU
1
4
7
2
5
8
0
3
6
9
K

9
18
1Press the MENU button on the remote control to display the menu
on the TV screen.
2Press the button to select the symbol, then press the button
to enter to the SOUND CONTROL menu.
3Press the or button to select the item you wish to change.
4With the cursor highlighting the item you wish to change, press the
button.
(Refer to the table below for the effect of each control).
5Press the / or / button to alter the selected item, then press
the OK button to store the new adjustment.
6Repeat steps 3 to 5 to alter the other items.
7Press the MENU button to exit and return to the normal TV screen.
SOUND CONTROL OPERATION / EFFECT
MODE PERSONAL (for individual settings)
JAZZ
POP
ROCK
TREBLE*Less More
BASS*Less More
BALANCE Left Right
DUAL SOUND • For a stereo broadcast:
MONO
STEREO
• For a bilingual broadcast:
A for channel 1
B for channel 2
DSP (Digital sound Processor) ON OFF
RESET Resets sound to the factory preset levels.
* Can be only altered if PERSONAL MODE is selected.
Advanced Operation - Advanced TV Operation
Adjusting the Sound
Although the sound is adjusted at the factory, you can modify it to suit your own taste.
Changing Sound Mode Quickly
1Press the button on the remote control to access directly to the
SOUND MODE .
2Press the button to select your desired sound mode
(PERSONAL, JAZZ, POP or ROCK), then press the OK button.
Advanced Operation - Advanced TV Operation
PICTURE CONTROL
CONTRAST
BRIGHTNESS
COLOUR
SHARPNESS
HUE
RESET
MODE: PERSONAL
PICTURE CONTROL
CONTRAST
BRIGHTNESS
COLOUR
SHARPNESS
HUE
RESET
MODE: PERSONAL
STEREO
ON
SOUND CONTROL
TREBLE
BASS
BALANCE
DUAL SOUND:
DSP:
RESET
MODE: PERSONAL
STEREO
ON
SOUND CONTROL
MODE: PERSONAL
TREBLE
BASS
BALANCE
DUAL SOUND:
DSP:
RESET
STEREO
ON
SOUND CONTROL
MODE: PERSONAL
TREBLE
BASS
BALANCE
DUAL SOUND:
DSP:
RESET
SOUND MODE: PERSONAL
SOUND MODE: PERSONAL
SOUND MODE: POP
S
RM
887
PROGR
MENU
1
4
7
2
5
8
0
3
6
9
K
19
Advanced Operation - Advanced TV Operation
Using the Sleep Timer
You can select a time period for the TV to switch itself automatically into the standby mode.
1Press the MENU button on the remote control to display the menu
on the TV screen.
2Press the button to select the symbol, then press the button
to enter to the TIMER menu.
3With the cursor highlighting OFF TIMER , press the button.
4Press the or button to set the time period delay
OFF
0:15 min.
0:30 min.
...
...
4:00 hours
5Press the OK button.
6Press the MENU button to exit and return to the normal TV screen.
One minute before the TV switches into standby mode, the time remaining
is displayed on the TV screen automatically.
Notes: • When watching the TV, press the button to display the
time remaining.
• To return to normal operation from standby mode,
press the button.
Advanced Operation - Advanced TV Operation
PICTURE CONTROL
CONTRAST
BRIGHTNESS
COLOUR
SHARPNESS
HUE
RESET
MODE: PERSONAL
PICTURE CONTROL
CONTRAST
BRIGHTNESS
COLOUR
SHARPNESS
HUE
RESET
MODE: PERSONAL
TIMER
OFF TIMER: 0:15
OFF
TIMER
OFF TIMER:
OFF
TIMER
OFF TIMER:
S
RM
887
PROGR
MENU
1
4
7
2
5
8
0
3
6
9
K

10
20 Teletext
Teletext
Viewing Teletext
Using Fastext
Fastext lets you access pages with one button stroke.
When Fastext is broadcast, a colour coded menu appears at the
bottom of the teletext page. Press the colour button (red, green,
yellow or blue) on the remote control to access the corresponding
page.
Index
TELETEXTTELETEXT
Programme
News
Sport
Weather
25
153
101
98
Index
TELETEXTTELETEXT
Programme
News
Sport
Weather
25
153
101
98
Index
TELETEXTTELETEXT
Programme
News
Sport
Weather
25
153
101
98
Index
TELETEXTTELETEXT
Programme
News
Sport
Weather
25
153
101
98
Selecting Teletext
1Select the TV channel which carries the teletext service you wish to
view.
2Press the button on the remote control to switch on the teletext.
3Input three digits for the page number, using the numbered buttons
on the remote control. (if you have made a mistake, type in any
three digits and then, re-enter the correct page number).
4Press the button to switch off teletext.
Using other Teletext functions
TO PRESS THE BUTTON
Access the next or preceding page for next page or
for the preceding page
Superimpose teletext on to the TV
Press again to cancel teletext
mode.
Freeze a teletext page
Press again to cancel the
freeze.
Reveal concealed information
(e.g: answer to a quiz) Press again to cancel.
Teletext is an information service transmitted by most TV stations.
Make sure to use a TV channel with a strong signal, otherwise teletext errors may occur.
S
RM
887
PROGR
MENU
1
4
7
2
5
8
0
3
6
9
K
21
1
122
L/G/S/I
R/D/D/D
2 /
1/
s
E F G
Front of TV
8mm/Hi8
camcorder
VCR
“PlayStation”*
Hi-Fi
Rear of TV
S-VHS/Hi8
camcorder
Decoder
Optional Connections
You can connect optional audio or video equipment to your TV, such as a VCR, a camcorder or a video game as shown
below.
Using Optional Equipment
MONO
L/G/S/I R/D/D/D
+
P
_
L/G/S/I R/D/D/D
s
3
3
3
L/G/S/I R/D/D/D
Optional Connections
Select and View the Input Signal
1Connect your equipment to the designated TV socket.
2Press the button repeatedly on your remote control until the correct
input symbol appears on the TV screen.
Symbol Input signals
k• Audio/video input signal through the Euro AV
connector
F
• RGB input signal through the Euro AV
connector
F
K• Audio/video input signal through the Euro AV
connector
E
q• S video input signal through the Euro AV
connector
E
K• Video input signal through the phono socket
C
and
Audio input signal through
D
q• S video input signal through the socket
B
and
Audio input signal through
D
.
3Switch on the connected equipment.
4To return to normal TV picture, press the button on the remote control.
Note: To avoid picture distortion, do not connect equipment to the
B
and
E
connectors at the same time.
Additional Information
Connecting a VCR
Plug in VCR to the socket
F
on the rear of the TV set.
We recommend you tune in the VCR signal to TV programme number ‘0’ using
the section “Manually Tuning the TV“ of this instruction manual.
Connecting Headphones
Plug in your headphones to the socket
A
on the front of the TV set.
Connecting Decoders
Plug in decoders to the socket
F
on the rear of the TV.
Connecting to External Audio Equipment
Plug in your Hi-Fi equipment to the
G
sockets on the rear of the TV if you wish
to amplify the audio output from the TV.
* “PlayStation” is a product of Sony Computer Entertainment, Inc.
* “PlayStation” is a trademark of Sony Computer Entertainment, Inc.
3
2
3
B
CD
A

11
24
Additional Information
Troubleshooting
Here are some simple solutions to the problems which may affect the picture and sound.
Problem Solution
No picture (screen is dark), no sound • Plug the TV in.
• Press the button on the front of TV.
• If the indicator is on, press button or a
programme number button on the remote control.
• Check the aerial connection.
• Check that the selected video source is on.
• Turn the TV off for 3 or 4 seconds and then turn it
on again using the button on the front of the TV.
Poor or no picture (screen is dark), • Using the MENU system, select the Picture Adjustment
but good sound display.
Adjust the brightness, picture and colour balance levels.
• From the Picture Adjustment display select RESET to return
to the factory settings.
Poor picture quality when watching a • Press the button repeatedly on the remote control until
RGB video source. the RGB symbol is displayed on the screen.
Good picture, no sound • Press the +/– button on the remote control.
• If is displayed on the screen, press the button on the
remote control.
No colour on colour programmes • Using the MENU system, select the Picture Adjustment
display. Adjust the colour balance.
• From the Picture Adjustment display select RESET to return
to the factory settings.
Distorted picture when changing • Turn off any equipment connected to the 21 pin Euro
programmes or selecting teletext connector on the rear of the TV.
Noisy picture when viewing TV • Adjust Fine Tuning to obtain better picture reception.
channel
Remote control does not function • Replace the batteries.
The standby indicator on the TV • Contact to your nearest Sony service centre.
flashes.
•If you continue to have these problems, have your TV serviced by qualified personnel.
•NEVER open the casing yourself.
Additional Information
25
Additional Information
Additional Information
Specifications
TV system
I
Colour system
PAL
NTSC 3.58, 4.43 (only Video In)
Channel coverage
UHF: B21-B69
Picture tube
Flat Display Trinitron
Approx. 72 cm (29 inches) (Approx. 68 cm picture
measured diagonally), 104° deflection
Rear Terminals
:1/ 21-pin Euro connector (CENELEC
standard) including audio/video input,
RGB input, TV audio/video output
:2/
s
21-pin Euro connector (CENELEC
standard) including audio/video input,
S-video input, monitor audio/video
output
Audio outputs - phono jacks
Front Terminals
2
video input - phono jack
2
audio inputs - phono jacks
s
S video input - 4 pin DIN
Headphones jack - minijack stereo
Sound output
2x7 W + 1x15 W (RMS)
Power consumption
150 W
Standby Power consumption
0.5 W
Dimensions (w x h x d)
Approx. 746 x 569 x 516 mm
Weight
Approx. 47.5 kg
Accessories supplied
1 Remote Control (RM-887)
2 Batteries (IEC designated)
Other features
TELETEXT, Fastext, TOPtext
NICAM Stereo
Sleep Timer
Smartlink
Design and specifications are subject to change without notice.
3
3
3

12
SECTION 2
DISASSEMBLY
2 6 Screws BTV 4x16
2-1. REAR COVER REMOVAL
2-2. CHASSIS ASSY REMOVAL
3 Rear Cover
2-3. SERVICE POSITION
1 1 Screw BTV 4x16

13
>20mm
>20mm
EHT Lead
2-4. H BOARD REMOVAL 2-5. S1 BOARD REMOVAL
To release, push the claws in the direction
of the arrow as indicated.
Release the clip indicated

14
Two DGC holders 7
Deflection yoke
Anode button
a
* REMOVING PROCEDURES.
Turn up one side of the rubber cap in
the direction indicated by the arrow a
12 Using a thumb pull up the rubber cap
firmly in the direction indicated by the
arrow b
3 When one side of the rubber cap is
separated from the anode button, the
anode-cap can be removed by turning
up the rubber cap and pulling it up in
the direction of the arrow c
b
b
c
Note : Short circuit the anode of the picture tube and the anode cap to the metal chassis, CRT shield or carbon paint on the CRT, after removing the anode.
• REMOVAL OF ANODE-CAP
• HOW TO HANDLE THE ANODE-CAP
1 To prevent damaging the surface of the anode-cap do not use sharp materials.
2 Do not apply too great a pressure on the rubber, as this may cause damage to the
anode connector.
3 A metal fitting called a shatter hook terminal is fitted inside the rubber cap.
Do not turn the rubber foot over excessively this may cause damage if the shatter
hook sticks out.
Cushion
10 Four PT screws (M)
Neck assy 5
Anode cap 1
Degaussing coils 8
Spring Extension 9
11 Picture tube
2-6. PICTURE TUBE REMOVAL
2 Chassis assy
C Board 3
VM Board
4
6

15
Tab
Catch
CatchCatch
Catch
Catch
Tab Tab
Tab
Tab
Refitting
Gate
Gate
Gate
Gate
GateGate
Gate Gate
REMOVAL AND REPLACEMENT OF THE MAIN-BRACKET
BOTTOM PLATES.
(1) REMOVING THE PLATES
In the event of servicing being required to the solder side of the A Board printed
wiring board, the bottom plates fitted to the main chassis bracket require to be
removed.
This is performed by cutting the gates with a sharp wire cutter at the locations
shown and indicated by arrows.
Note :There are 2 plates fitted to the main bracket and secured by 4 gates.
Only remove the necessary plate to gain access to the printed wiring board.
(2) REFITTING THE PLATES
Because the plates differ in size it is important that the correct plates are refitted in
their original location.
Please note that the plates need to be rotated 180 degrees from the cut position to
allow the tabs to be fitted in the catch positions.
£
For safety reasons, on no account should the plates be
removed and not refitted after servicing.

16
• When complete readjustment is necessary or a new
picture tube is installed, carry out the following
adjustments.
• Unless there are specific instructions to the contrary,
carry out these adjustments with the rated power supply.
• Unless there are specific instructions to the contrary, set the
controls and switches to the following settings :
Contrast ............... 80% [or remote control normal]
Brightness ............... 50%
Carry out the following adjustments in this order :
3-1. Beam Landing
3-2. Convergence
3-3. Focus
3-4. White Balance
Note : Test equipment required
1. Color bar/pattern generator.
2. Degausser.
3. Oscilloscope.
4. Digital multimeter.
5. DC Power supply.
SECTION 3
SET-UP ADJUSTMENTS
Purity control corrects
this area
Disk magnets or
rotatable disk
magnets correct
these areas (a-d)
Deflection yoke positioning
corrects these areas
Preparation:
1. In order to reduce the influence of geomagnetism on the set’s
picture tube, face it in an easterly or westerly direction.
2. Switch on the set’s power and degauss with the
degausser.
3-1. BEAM LANDING
1. Input an all white signal from the pattern generator.
Set the Contrast and Brightness to normal.
2. Set the pattern generator raster signal to Red.
3. Move the deflection yoke forward and adjust with the purity
control so that the Red is at the centre and the Blue and Green
take up equally sized areas on each side of the screen.
[See Fig.3-1 - 3-3].
4. Move the deflection yoke forward and adjust so that the entire
screen becomes Red. [See Fig.3-1]
5. Switch the raster signal to Blue, then to Green and verify the
condition.
6. When the position of the deflection yoke has been determined,
fasten the deflection yoke with the screws.
7. If the beam does not land correctly in all the corners, use a
magnet to correct it. [See Fig.3-4]
GREEN
BLUE
RED
Purity control
Neck Assy
A buckle
G2
G1
Deflection yolk
Fig. 3-1
Fig. 3-3
Fig. 3-2
Fig. 3-4

17
R
G
B
Center dot
RG B
H.STAT V. STAT Magnet
RV702
RV701
SCREEN
H. STAT
3-2. CONVERGENCE
Preparation:
• Before starting this adjustment, adjust the focus, horizontal
size and vertical size.
• Minimize the Brightness setting.
• Input a dot pattern from the pattern generator.
(1) Horizontal and vertical static convergence
1. [Moving horizontally], adjust the H.STAT control so that the
Red, Green and Blue points are on top of each other at the
centre of the screen.
2. [Moving vertically], adjust the V.STAT magnet so that the
Red, Green and Blue points are on top of each other at the
centre of the screen.
3. If the H.STAT variable resistor is unable to bring the Red,
Green and Blue points together at the centre of the screen,
adjust the horizontal convergence with the H.STAT variable
resistor and the V.STAT magnet in the manner indicated below.
[In this case, the H.STAT variable resistor and the V.STAT
magnet influence each other].
• Tilt the V.STAT magnet and adjust the static convergence
by opening or closing the V.STAT magnet.
4. If the V.STAT magnet is moved in the direction of the a
and b arrows, the Red, Green and Blue points move as
indicated below.

18
BMC (Hexapole)
V.STAT
Purity
RG B R G B R G B
RGBRGBRGB
RGB
B
G
R
RGB
BG
R
B
G
R
R
G
B
R
G
B
B
G
R
Tilt Direction
• Operation of the BMC (Hexapole) magnet.
• The respective dot position resulting from moving each
magnet interact, so be sure to perform adjustment whilst
tracking.
Use the H.STAT VR to adjust the Red, Green and Blue dots
so that they coincide at the centre of the screen
(by moving the dots in the horizontal direction).
(2) Dynamic convergence adjustment.
Preparation:
• Before starting this adjustment, adjust the horizontal and
vertical static convergence.
1. Remove the deflection yoke spacer.
2. Tilt the deflection yoke as indicated in the figure below and
optimize the convergence.
3. Re-install the deflection yoke spacer.
Note : This adjustment will affect the geometry of the
display, therefore adjust to obtain the optimum
setting.

19
a-d: screen-corner
convergence defect
ab
cd
c
a
d
b
Install the permalloy assembly
for the area that needs correcting.
Focus
Screen
(3) Screen corner convergence.
• If you are unable to adjust the corner convergence properly,
correct them with the use of permalloy assemblies.
3-3. FOCUS
1. Receive a television broadcast signal.
2. Normalise the picture setting.
3. Adjust the focus control on the flyback transformer for the
best focus at the centre of the screen.
Bring only the centre area of the screen into focus, the magenta
ring appears on the screen. In this case, adjust the focus to
optimize the screen uniformly.
3-4. WHITE BALANCE
1. Switch the TV set into AV mode [apply a cross-hatch signal].
2. Enter into the ‘Service mode’ and select ‘Picture Control’.
3. Enter ‘Picture Control’ and select ‘Personal’ press OK.
4. Return to ‘Picture Control’ menu and select ‘Reset’.
5. Measure the voltages on the 3 cathodes of the CRT, Kr,Kg
and Kb using an oscilloscope with a 100:1 probe.
6. Connect the oscilloscope to the CRT cathode which recorded
the highest voltage and adjust [RV702 SCREEN] located on
the C Board to obtain a reading of 175V.
1. Input an all white signal from the pattern generator.
2. Enter into the Service Mode.
3. Enter into the ‘Picture Adjustment’ service menu.
4. Select ‘Sub contrast’ and adjust to 7.
5. Select the ‘Green drive’ and adjust so that the white balance
becomes optimum.
6. Select the ‘Blue drive’ and adjust so that the white balance
becomes optimum.
7. Press the ‘TV’ button on the remote commander to return to
TV operation.
G2 Screen Adjustment
White Balance Adjustment
PICTURE ADJUSTMENT
AFC mode 1
REF position 2
SCP BGR 1
SCP BGF 1
Trap fo 0
Sub contrast Adj
Sub colour Adj
Sub brightness Adj
Sub hue Adj
Green drive Adj
Blue drive Adj
Green cutoff Adj
Blue cutoff Adj
Gamma 0
Pre / overshoot 0
Y delay 3

20
SECTION 4
CIRCUIT ADJUSTMENTS
(ON SCREEN
DISPLAY)
5
(DIGIT 5)
+
(VOLUME +) (TV)
i+
4-1. ELECTRICAL ADJUSTMENTS
Service adjustments to this model can be performed
using the supplied Remote Commander RM-887.
1. Turn on the main power switch and enter into the stand-by
mode.
2. Press the following sequence of buttons on the Remote
Commander.
• ‘TT--’ will appear in the upper right corner of the
screen.
Other status information will also be displayed.
3. Press ‘MENU’ on the remote commander to obtain the
following menu on the screen.
4. Move to the corresponding adjustment item using the ‘Green’
[up] or ‘Blue’ [down] buttons on the Remote Commander.
5. Press the ‘Yellow’ button to enter into the required menu item.
6. Press the ‘Menu’ button on the Remote Commander to quit the
Service Mode when all adjustments have been completed.
Note :The data shown in the ‘TV STATUS’ table is dependant on
destination and country.
HOW TO ENTER INTO SERVICE MODE
TEST MENU
> Picture
Geometry
Sound
TV Status
AGC Adjust
Technical
PICTURE
R - Drive Adj
G - Drive Adj
B - Drive Adj
R - cut - off Adj
G - cut - off Adj
B - cut - off Adj
ID - start 02
ID - stop 01
ID - level 01
Bell-f0 Adj
Sub Colour Adj
Sub Brightness Adj
GEOMETRY
V centre Adj
V size Adj
V Lin Adj
S Corr Adj
H Cent Adj
H Size Adj
Pin Amp Adj
Upper Pin Adj
Lower Pin Adj
Upper V lin Adj
Lower V lin Adj
Pin Phase Adj
VBow Adj
V Angle Adj
Upper V Lin Adj
Lower V Lin Adj
Left HBLK 07
Right HBLK 07
CD Mode (AV) 01
EHT-comp 12
SOUND
Nicam Error Lower 20
Nicam Error Upper 80
Nicam Error Rate xx [Status only]
AGC Gain Level xx [Status only]
TV STATUS
Destination A/L/E/U/D/B/K/R
Text Language East/West

21
21" 2.23V +/- 0.01V
25" 2.44V +/- 0.01V
29" 2.44V +/- 0.01V
R - out Waveform
1. Input a Phillips colour pattern.
2. Press ‘TEST’ ‘TEST’ 13 on the Remote Commander.
3. Adjust the ‘Sub-Brightness’ data so that there is barely a
difference between the 0 IRE and 10 IRE signal levels.
1. Input a video signal that contains a small 100% white area on a
black background
2. Set the picture control to maximum. [‘TT01’]
3. Connect an oscilloscope to Pin 1 of CN504 [A Board].
4. Enter into the ‘Picture’ service menu.
5. Adjust the ‘R - Drive’ data to obtain the following waveform.
1. Receive a PAL colour bar signal.
2. Connect an oscilloscope to Pin 3 of CN504 [A Board].
3. Enter into the ‘Picture’ service menu.
4. Adjust the ‘Sub Colour’ data so that the Cyan, Magenta and
Blue colour bars are of equal levels as indicated below.
Note: Ensure that no signal is applied to the Antenna socket while
carrying out the following IF adjustments.
1. Input a 38.9Mhz carrier signal at 100dBuV to Pin 11 [IF
output] of the tuner [TU101].
2. Measure the voltage at Pin 17 of [IC101].
3. Adjust L103 [A Board] to obtain a voltage of 1.4V +/- 0.3V.
1. Input a 33.9MHz carrier signal at 100dBuV to Pin 11 [IF
output] of the tuner [TU101].
2. Select ‘system L’ + C00 [channel 00].
3. Measure the voltage at Pin 17 [IC101].
4. Adjust RV101 [A Board] to obtain a voltage of 1.4V +/- 0.3V.
1. Receive a signal of 62dBuV / 75 ohm terminated, via the tuner
antenna socket.
2. Connect a voltmeter to JW130 [A Board].
3. Enter into the ‘Test Menu’.
4. Select the ‘AGC Adjust’ menu item.
5. Adjust the data using the Yellow and Green buttons on the
Remote Commander to obtain a voltage of 3.5V +/- 0.3V.
TECHNICAL
GD - Secam 31
BD - Secam 31
RC - Secam 15
GC - Secam 15
BC - Secam 14
GD - Sports 32
BD - Sports 34
RC - Sports 14
GC - Sports 15
BC - Sports 16
Y - Delay (AV) 07
SUB BRIGHTNESS ADJUSTMENT
SUB CONTRAST ADJUSTMENT
SUB COLOUR ADJUSTMENT
SYSTEM B/G, D/K, I & L I.F ADJUSTMENT
SYSTEM L BAND 1 I.F ADJUSTMENT
TUNER AGC ADJUSTMENT
Same Level
B-Out Waveform
JW130
11
TUNER
17
L103
IC101
RV101
AA
A Board component side

22
V SIZE
V LIN
S CORRECTION
V CENTRE
H CENTRE
H SIZE
PIN AMP
PIN PHASE
CORNER PIN
V ANGLE
Before adjustment After adjustment
Note : Ensure that the TV set has been powered up for at least
1 minute to allow for drift before carrying out the following
adjustment.
1. Input a video SECAM Colour Bar signal via AV1.
2. Connect an oscilloscope to pin 1 of CN504 [R-OUT] on the
Aboard.
3. Enter into the ‘Picture’ menu and select ‘Bell-f0’.
4. Decrease the register of ‘Bell-f0’ until the following waveform
change between RED and BLUE is obtained.
5. When the correct waveform has been obtained add an
additional 7 steps to the register.
1. Enter into the ‘Geometry’ service menu.
2. Select and adjust each item in order to obtain the optimum
image.
BELL FILTER ADJUSTMENT (Secam models only)
DEFLECTION SYSTEM ADJUSTMENT
GEOMETRY
V centre Adj
V size Adj
V Lin Adj
S Corr Adj
H Cent Adj
H Size Adj
Pin Amp Adj
Upper Pin Adj
Lower Pin Adj
Upper V lin Adj
Lower V lin Adj
Pin Phase Adj
VBow Adj
V Angle Adj
Upper V Lin Adj
Lower V Lin Adj
Left HBLK 07
Right HBLK 07
CD Mode (AV) 01
EHT-comp 12

23
4-2. TEST MODE 2:
00 Cancel Test mode
01 Picture maximum
02 Picture minimum
03 Volume 35%
04 Volume 50%
05 Volume 65%
06 Volume 80%
07 Ageing mode On/Off
08 Set shipping conditions
09 Display TV Status
10 No function
11 Sub Picture Adjustment
12 Sub Colour Adjustment
13 Sub Brightness Adjustment
14 Text H position Adjustment
15 Rotation test
16 Picture level 50%
17 Audio mute ON
18 Disable Blanking
19 No function
20 No function
21 Destination A
22 Destination L
23 Destination E
24 Destination U
25 Destination D
26 Destination B
27 Destination K
28 Destination R
29 No function
30 No function
31 Auto shutoff Disable/Enable
32 RGB priority Disable/Enable
33 Rotation On/OFF
34 Text language East/West
35 Wide CRT/4:3 CRT
36 VM ON/OFF test
37 No function
38 No function
39 No function
40 No function
41 Re-initialize the NVM [Only when Prog=59]
42 Re-initialise geometry settings [Only when Prog=59]
43 No function
44 No function
45 No function
46 No function
47 No function
48 Set NVM as NON Virgin [Only when Prog=59]
49 Set NVM as Virgin [Only when Prog=59]
50 No function
51 No function
52 No function
53 No function
54 No function
55 No function
56 No function
57 No function
58 No function
59 No function
60 No function
61 Auto AGC Adjust
62 Alternative Dest B Autotuning
63 Enable/Disable Y/C input
64 Signal Quality Check for Auto Tune
65 Signal Quality NOT Checked for Auto Tune
66 No function
67 Manual AGC Adjust
68 -100 No function
Is available by pressing ‘TEST’ button twice, OSD ‘TT’ appears. The functions described below are available by pressing the two numbers. To
release the Test mode 2, press 0 twice, or switch the TV into stand-by mode, or press the TV button on the remote commander.

25 26 27 28
KEY
TU101
TO H1
BOARD
CN907
AGC
RESP
SIRCS
SCLI
SDAI
KEY
RESP
SIRCS
7
4
6
5
2
3
4
CN007
IF1 BUFFER
Q107 SWF
101
SWF
103
SWF
102
1
2
23
24
14
7
VIF
VIF
SIF
SIF
TU AGC
LIL SW
SWITCH
Q109,110
8
12
16
CN001
AGC
SCLI
SDAI
CS
8
6
4
2
CN406
AUDIO L
AUDIO R
Y/CVBS
C
AUDIO L
AUDIO R
Y/CVBS
C
AF OUT
QSS
DET OUT
STAND SW RF
AGC
AFC
BUFFER
Q101 SYNC SEP
Q005, 004
3
22
17
21
4
9
SCL
SDA 14
15
20
10
16
SWITCH
Q006
19
48
11
47
X001
12MHZ
431
1
42
41
24
36
37
51
8
IC003 RESET
17
30
IC301
Y/C JUNGLE
AMPLIFIER
Q007,008, 009
34
33
32
7
32
31
30
2935
35
34
52 SWITCH
Q011
43
2
4
48
47
18 41
25
28
27
26
6
VIDEO AMP
Q408, 409
2
18
10
2
3
9
5
IC201
AUDIO AMP
BUFFER
Q012
A6
A2
A1
B1
B3
A3
A19
B8
A8
A7
A11
A15
A16
A20
B2
B6
B15
B20
24
21
22
23
1
2
3
6
19
20
16
8
17
3
4
5
6
10
13
14
14
12
1
6
19
13
14
3
11
4
1
1
2
1
2
1
3
MAIN RECT
D601
DGC
76
58
RELAY
RY601
LINE FILTER
T601
5
7
4
3
2
15
4
RELAY
SWITCH
Q601
T603
SRT
7
5
8
4
3
1
10
2
3
14
13
16
15
12
IC603
ERROR AMP
PH601
ISOLATOR
D605
+B RECT
D634
RECT
D610
RECT
AUDIO
VCC
+B
+B
IC604
13
5VREG
IC605
13
9VREG
MUTE SW
Q202
5V REG
H-DRIVE
Q535 H-OUT
Q533
+5V
+9V
LOW B
STBY
+5V
IC608
7
5
IC501
V OUTPUT
3
1
VD+
BOOST
REF
OUT
PIN OUT
Q532
6
5
4
3
2
1
1
2
4
D571,
Q571,574
1
T801
FBT
FV
ABL
12
3
4
1
5
6
13
8
11
10
7
V DY
V- DY+
DY ASSY
V- DY-
H DY
H- DY+
H- DY-
V- DY+
V- DY-
H- DY+
H- DY+
TO C BOARD
CN701
1000V
200V
H1
TO PICTURE
TUBE
TO VM BOARD
CN1809
2
3
6
5
+
-
+
-
1
7
IC531
PIN CORRECTION
EW
HP
PROTECT
IN
VP
VD-
32
1
4
T531
HDT
IC609
STANDBY
POWER
HD
D
C
T602
D632
RECT
DGC
DGC
DGC
CHECK
DGC CHECK
TO F
BOARD
CN604
IC001
MICRO CONTROLLER
SCLO
SDAO
SDA
SCL
MON OUT
SCL
SDA
CN201
CN208
CN606
CN603
CN602
J404
J401
CN203
CN504
FBO CP
D
VCC
HP
+B
HV
D511 CN502
0-V BLK
0- +B DROP
0-VOL
0-SP MUTE
OSD BLK
R
G
B
0-WP
EXT CVBS
0-XRAY PROT
VP
HP
X-IN
MON OUT
X-OUT
0-ROT/VC
RESET
I-PROCDES
0-LED
0-STBY
AVL IN
I-KEY-SCART
0-BAND-L
0-BAND-L
0-BAND-M
AGC DEFEAT
AGC MON
I-AFT
BE/DK/I
0-RFAGC
0-COIN
INT BLK
INT R2 IN
INT G2 IN
INT B2 IN
SDAO
SCLO
HP
PROTECT
Y1/CVBS IN
CI IN
XTAL 2
XTAL 1
TV/C2 IN
IK IN
B OUT
G OUT
R OUT
HD
VD-
VD+
EW
ABL IN
Y/CVBS IN
EXT BLK
EXT R IN
EXT G IN
EXT B IN
MON OUT
HD
VD-
VD+
EW
ABL
MUTE NC/IN 2
R OUT/OUT
L OUT/NC
R IN/IN 3
VAR R/SW
VOLUME
STBY
L IN/IN 2
R AUDIO
L AUDIO
MUTE
L AUDIO
R AUDIO
SCL
SDA
SIF
SC2 R OUT
MONO
SC1 R IN
SC1 L IN
SC2 R IN
SC2 L IN
SC1 R OUT
R AUDIO OUT
L AUDIO OUT
L AUDIO IN
L AUDIO IN
MODE
DET V OUT
DET L OUT
MON L OUT
MON R OUT
DET R OUT
MODE
BLUE
GREEN
RED
BLK
YV IN
C IN
AUDIO L IN
AUDIO R IN
V IN
RED
GREEN
BLUE
IK
TO C BOARD
CN703
TO SPEAKERS
TO H1
BOARD
CN908
TO S1
BOARD
CN1101
A ( )
POWER SUPPLY, DEFLECTION TUNING,
PROCESSOR, VIDEO SIGNAL PROCESSOR
AV IN/OUT
IC101 VIF/SIF
DEMODULATOR
TO
H1 BOARD
CN906
CN509
IC606
POWER
-15V
12 0-SCART 1/2
60-KEY SCART
BUFFER
Q022
1
5
3
6
2
L AUDIO
R AUDIO
9SC2 L OUT
11 SC1 L OUT
2
1
FRONT L IN
FRONT R IN
CN202
MUTE
WFR L IN
WFR R IN
1
2
4
11
12 D654
RECT
60V
DF
CN501
H- DY-
H- DY-
D513
+15V RECT
9
D514
-15V RECT
IC004
NVM
5-1 BLOCK DIAGRAMS (1)

29 30 31 32
5-2. CIRCUIT BOARD LOCATION
5-3. SCHEMATIC DIAGRAMS AND
PRINTED WIRING BOARDS
Note :
• All capacitors are in µF unless otherwise noted.
• pF : µµF 50WV or less are not indicated except for
electrolytic types.
• Indication of resistance, which does not have one for
rating electrical power, is as follows.
Pitch : 5mm
Electrical power rating : 1/4W
• Chip resistors are 1/10W
• All resistors are in ohms.
k = 1000 ohms, M = 1000,000 ohms
• : nonflammable resistor.
• : fusible resistor.
• : internal component.
• : panel designation or adjustment for repair.
• All variable and adjustable resistors have
characteristic curve B, unless otherwise noted.
• All voltages are in Volts.
• Readings are taken with a 10Mohm digital mutimeter.
• Readings are taken with a color bar input signal.
• Voltage variations may be noted due to normal production
tolerences.
.
• : B - bus.
• : RF signal path.
• : earth - ground.
• : earth - chassis.
Reference Information
RESISTOR RN : METAL FILM
RC : SOLID
FPRD : NON FLAMMABLE CARBON
FUSE : NON FLAMMABLE FUSIBLE
RS : NON FLAMMABLE METAL OXIDE
RB : NON FLAMMABLE CEMENT
RW : NON FLAMMABLE WIREWOUND
: ADJUSTMENT RESISTOR
COIL LF-8L : MICRO INDUCTOR
CAPACITOR TA : TANTALUM
PS : STYROL
PP : POLYPROPYLENE
PT : MYLAR
MPS : METALIZED POLYESTER
MPP : METALIZED POLYPROPYLENE
ALB : BIPOLAR
ALT : HIGH TEMPERATURE
ALR : HIGH RIPPLE
Les composants identifiés par une trame et
par une marque sont d?une importance
critique pour la sécurité. Ne les remplacer
que par des pièces de numéro spécifié.
specified.
Note :
The components identified by shading
and marked are critical for safety.
Replace only with the part numbers
specified in the parts list.
Note :
F Board
VM Board
(KV-29B5 only)
S1 Board
C Board
A Board
H Board
: B + bus.
POWER
CN604
2
1
2
1
F(POWER SWITCH)
TO A BOARD
CN606
7
VM AMP
Q1701, 1702,
Q1709, 1710
VM AMP
BUFFER
Q1704, 1705
VM OUT
Q1711, 1712
NECK ASSY
VM
CN1718
Q.P.
VM
CN1702
4
TO
ABOARD
CN505
135V
+9V
1
3
GND
VM
CN1801
ROT -
ROT +
+
-
IC1801
ROTATION AMP
67
5
+
-
26
3
TO
ROTATION
COIL
QP OUT
Q1841
8
7
6
5
Q.P.+
Q.P.-
7
3
2IC1902
DF/DQP/TIMING
+
-
31
2
+
-
57
6
1
TO
ABOARD
CN503 +9V
IC1901
COMPARATOR
CN1809
1TO
ABOARD
CN509
DF
15V PULSE
VM ( )
VELOCITY MODULATION,
DYNAMIC FOCUS AND DQP
NS CORRECT
3
K(WOOFER AMP)
+
-
6
7
5
IC282
+
-
1
4
2
IC281
WOOFER AMP
TO SUB WOOFER
TO A BOARD
CN202
CN225
MUTE
WFR L IN
WFR R IN 1
2
4
CN282
S1
SCL
SDA
SIF
MONO
SC1 R IN
SC1 L IN
SC 2 R IN
SC 2 L IN
SC2 L OUT
SC2 R OUT
TO A BOARD
CN203
(STEREO PROCESSOR) IC1101
STEREO DECODER
12
29
33
34
36
37
4SCL
SDA
SIFI
MONO IN
SCART 1 IN R
SCART 1 IN L
SCART 2 IN R
SCART 2 IN L
47
48
60
61
SCART 1 OUT R
SCART 1 OUT L
MAIN OUT R
MAIN OUT L
17
18
XTAI OUT
XTAI IN
CN1101
19
20
16
17
3
4
5
6
31
32
52
+
-
IC1102
2
13
+
-
5
76
9
8
51
FRONT R IN 1
FRONT L IN 2
SC1 R OUT 10
SC1 L OUT 11
SP OUT R 13
SP OUT L 14
G DRIVE, BKG
Q705, 706
B DRIVE, BKG
Q708, 709
R OUT
Q704
G OUT
Q 707
B OUT
Q710
1
C(RGB OUT)
H1
RV702
H STAT
PICTURE TUBE
CN703 R
G
B
CUT OFF
CN701
TO A BOARD
CN502
TO BOARD
T511 (FBT)
HR
C
V
2+200V
G2
R
G
B
H
V
RCV
G2
G
4
G
2
G2
(1000V)
RV701
SCREEN
TO A BOARD
CN504
6
5
4
1
R DRIVE, BKG
Q702, 703
5-1 BLOCK DIAGRAMS (2)
TO A BOARD
CN406
TO A BOARD
CN208
TO A BOARD
CN007
FUNCTION
SWITCH
S900-S902
REMOTE
CONTROL
RECEIVER
IC900
VIDEO
HEADPHONES
R
L
CN907
KEY
RESP
SIRCS
AUDIO L
OUT
CN908
AUDIO L IN
AUDIO R IN
AUDIO R OUT
CN906
AUDIO L
AUDIO R
Y/CVBS
C
5
6
2
3
4
1
6
8
J900
1
2
4
3Y/C
CN900
1
2
4
6
7
H( )
AUDIO IN, Y/C IN, HEADPHONE IN,
SIRCS RECEIVER, SIRCS INDICATOR
J900
VM
H
F
S1
K
A
C





51
1
5
BE
C
E
CB
ECB
12
31 V OUT
2 V IN
3 GND
14
58
( TOP VIEW )
C
B
E
2
3
56
7
1
4
EBC
STV9379 DTA144ESA
DTA144ESA-TP
DTC114EKA
DTC114EKA-T146
DTC143TKA-T146
DTC144EKA-T-146R
2SA1037K-T-146-R
R2SA1162-G
2SA1037K-T-146-QR
2SD601A-QTX
2SC1623-L5-L6
2SC2412K-QR
2SC2412K-T-146-R
SBX1981-51
BF871-127
ST24W08FM6TR
BF421-AMMO
2SA1091-O
SE-135N
SE135N-LF12
LM358DR-EZ
NJM2233BL
NJM4558M-TE2
NJM2903D
( TOP VIEW )
14
85
STR-F6654
TDA7495
TDA9818-V1
TDA9817-V1
( TOP VIEW )
112
24 13
TOP209P
( TOP VIEW )
14
85
B
CE
8765
134
( TOP VIEW )
2
LM393PN
TDA2822M
TEA2124
IRF614
1
15
2SC4793
2SC688-LK
5-4. SEMICONDUCTORS (1)
B
C
E
LETTER SIDE
2SA933AS-QRT
2SAG33ASQT
2SA933AS-RT
2SC1740S-RT
2SC2785-HFE
ECB

52
CATHODE
ANODE
2
1
3
1
3
2
ERA81-004TP1
ERA83-006
MTZJ-3.6A
MTZJ-T-77-2.2A
HZS9.INBZ
MTZJ-T-77-3.9B
MTZJ-T-77-5.6B
MTZJ-T-77-5.6C
MTZJ-T-77-6.8A
MTZJ-T-77-6.8C
MTZJ-T-77-7.5C
MTZJ-T-77-9.1A
MTZJ-T-77-10
DAN202K
DAN202K-T146
AK04-V1
AU-01Z-V1
BYD33G
BYD33G-
AMMO
DINL20-TR
ERB44-06TP1
EGP20G
EG-1Z-V1
EL1Z
ERD28-06S
2SK2251-01-F19
EBC
SLA-570KT3F
CATHODE
ANODE
ERD28-08S
ERC06-15SL
FMN-G12S
GP08D
RG1CLF-B1
RGP10GPKG23
RU-3AM
RU3YX-LF-C4
RU3YX-V1
RU-4AM-T3
1SS292T-77
MTZJ-T-77-33A
MTZJ-33C
MTZJ-7.5B
RD3.9ES-B2
RD5.6ESB2
RD6.8ES-B2
RD7.5ESB2
RD9.1ES-B3
RD10ESB2
RD15ESB2
1SS119-25
1SS133T-77
5-4. SEMICONDUCTORS (2)
D4SB60L
CATHODE
ANODE

53
45
APC
<HUE>
C VCO
4.433619MHz
3.579545MHz
9.582058MHz
PAL/NTSC
DEMOD
COLOR SYSTEM DISCRIMINATOR
PAL ID <PAL/NTSC> <XTAL ID>
PAL/NTSC COLOR KILLER <KILLER>
SECAM ID <SECAM>
<XTAL> <COL SYSTEM> <COL LOOP>
<ID START> <ID STOP> <HUE>
CHROMA
AMP
BPF
PAL 4.43MHz
NTSC 3.58MHz
<C BPF>
BELL
FILTER
(ZAP)
LIM
AMP
PLL
SECAM
FM DEMOD
ACO DET.
ACC AMP ACC AMP ACC DET FILTER ALIGNMENT
CHROMA SW
Y SW
MONITOR SW
VIDEO SW
<VIDEO SEL>
<S SEL>
ATT
V SYNC SEP
<VSS>
<VSS LPF>
H SYNC SEP
<HSS>
COUNT DOWN LINE COUNTER
V TIM GEN
<FIELD FREQ> <UNDER SCAN>
<CD MODE>
<INTERLACE> <FIELD ID>
H SAW GEN
H OSC
<ZAP>
DL
PAL/NTSC
300 x 200nS
SECAM
300 x 200nS
<Y DELAY>
SHARPNESS DL
SHARPNESS AMP
<SHARPNESS>
<SHP FO>
<PREOVER>
SECAM
VCO
CAL. by
4.43MHz
DE-
EMPHASIS
LINE BLK
SW
NTSC
PAL,SECAM
KILLER
<KILLER OFF>
1H
DELAY LINE
(PAL/SECAM)
DPIC
<DPIC>
<AGING>
CLAMP
DC TRAN
<DC TRAN>
EYUV CLAMP
YUV SW
<Y SEL>
YUV OUT
<C DECOD>
COLOR AMP
<COLOR>
<C DFF>
AXIS
<COL MATRIX>
Y/C MIX
RGB CLAMP
VPROT
<VNG>
VM AMP
(OFF YS/YM)
WIDE SAW FUNC
<ASPECT>
<SCROLL>
<UPPER VLIN>
<LOWER VLIN>
<V ZOOM>
<V UNDER SCAN>
PHASE DET
<H POSITION>
<AFC BOW>
<AFC ANGLE>
HPROT
<HNG>
AKB
<IKR>
DAC
SW
PC BUS
DECODER
STATUS I/T
EW PARABOLA FUNC
<H SIZE> <TRAPEZIUM>
<PIN AMP> <EW DC>
<CORNER PIN>
48 47 46 5 1 15 39 38 37 28 27 26 25 32 31 30 29
23
24
35
14
11
191820
36
42
3
CLAMP
RGB 2/2
ABL/PEAK LIM
<ABL MODE>
<ABL VTH>
17 5
IREF REG
3310 12 16
13
4
7
9
6
41
2
43
HD GEN
<HD W>
V SAW GEN
(50/50)
VTIM
H TIM GEN
<H BLK>
<LEFT HBLK>
<RIGHT HBLK>
AFC
<APC GAIN>
<FH HIGH>
<H CENT>
21
22
34
VD SAW FUNC
<VON> <S CORRECTION>
<VSIZE> <V LINEARITY>
<V POSITION> <EHT COMP>
TRAP
PAL 4.43MHz
NTSC 3.58MHz
SECAM 4.2 - 4.43MHz
<TRAP OFF>
YS1 SW
<RGB SEL>
YM SW
DYNAMIC COLOR
<DY COL>
Y32 SW
PICTURE AMP
<PICTURE>
GAMMA AMP
<GAMMA>
CLAMP
BRIGHT CONT
<BRIGHT>
DRIVE AMP
<R/G/B DRIVE>
R/G/B BLK
<PON>
<RGB ON>
CUTOFF CONT
<R/G/B CUTOFF>
A BOARD IC301 CXA2060AS
2021
SIF
AMPLIFIER
SIF
AGC
AFC
DETECTOR
VOLTAGE
REFERENCE
INTERCARRIER
MODE SWITCH
VCO
TWO
FPLL
FM-PLL DEMODULATOR
VIF
AMPLIFIER
VIF
AGC
TUNER
AGC
QSS MIXER
INTERCARRIER
MIXER
AM DEMODULATOR
VIDEO
DEMODULATOR
AND AMPLIFIER
3 12 13 111095
24
23
2
1
14
22 15 4 6 197 18 17
16
8
A BOARD IC101 TDA9817/V1
1
5
MUTE/STBY
PROTECTIONS
14
9
10
12
43
2
VOLUME
VOLUME
OP AMP
OP AMP
30K
30K
60K
A BOARD IC201 TDA7495
REG
T.S.D
O.V.P LATCH
Iconst
O.S.C
DRIVE
START
5
3
2
1
4
A BOARD IC606 STR-F6654
FLYBACK
GENERATOR
THERMAL
PROTECTION
2 6 3
5
4
7
1
POWER
AMPLIFIER
+
-
A BOARD IC501 STV 9379
5-5. IC BLOCK DIAGRAMS

54
• Items with no part number and no description are not
stocked because they are seldom required for routine
service.
• The construction parts of an assembled part are indi-
cated with a collation number in the remarks column.
• Items marked “ *“ are not stocked
since they are seldom required for
routine service. Some delay should
be anticipated when ordering
these items.
REF. NO. PART.NO DESCRIPTION REMARK REF. NO. PART.NO DESCRIPTION REMARK
6-1. CHASSIS
NOTE :
SECTION 6
EXPLODED VIEWS
1 *A-1646-184-A H BOARD, COMPLETE
2 *4-204-744-01 BRACKET, H
3 £ 1-762-087-11 SWITCH, PUSH (AC POWER)
4 *A-1624-080-A F BOARD, COMPLETE
5 *4-202-531-01 AC CORD LOCK (SC)
6 £ 1-765-286-11 CORD POWER (KV-25FX20/29FX20A/29FX20B/
KV-29FX20D/29FX20E/29FX20K/
KV-29FX20R)
£ 1-776-860-12 CORD POWER FILTER UK (KV-29FX20U)
7 *4-202-773-01 BRACKET, MAIN
8 £ 1-453-308-11 TRANSFORMER ASSY, FLYBACK (NX-4521//U2B4)
9 *A-1632-843-A A BOARD, COMPLETE (KV-25FX20A)
*A-1632-839-A A BOARD, COMPLETE (KV-25FX20B)
*A-1632-842-A A BOARD, COMPLETE (KV-25FX20D)
*A-1632-838-A A BOARD, COMPLETE (KV-25FX20E)
*A-1632-841-A A BOARD, COMPLETE (KV-25FX20K)
*A-1632-844-A A BOARD, COMPLETE (KV-25FX20R)
*A-1632-833-A A BOARD, COMPLETE (KV-29FX20A)
*A-1632-832-A A BOARD, COMPLETE (KV-29FX20B)
*A-1632-831-A A BOARD, COMPLETE (KV-29FX20D)
*A-1632-830-A A BOARD, COMPLETE (KV-29FX20E)
*A-1632-836-A A BOARD, COMPLETE (KV-29FX20K)
*A-1632-835-A A BOARD, COMPLETE (KV-29FX20R)
*A-1632-834-A A BOARD, COMPLETE (KV-29FX20U)
10 8-598-432-00 TUNER (BTP-AC411)
(KV-25FX20A/25FX20D/25FX20E/25FX20K/
KV-25FX20R/29FX20A/29FX20D/29FX20E/
KV-29FX20K/29FX20R)
1-693-418-11 TUNER (TELE9-001A) (KV-25FX20B/29FX20B)
8-598-464-00 TUNER (BTP-AU611) (KV-29FX20U)
18
16
15
1
2
6
17
14
13
8
19
20
KV-29FX20U
only
11 10 9
5
4
3
17
18
12
21
7

55
REF. NO. PART.NO DESCRIPTION REMARK REF. NO. PART.NO DESCRIPTION REMARK
11 *A-1649-023-A K BOARD, COMPLETE
12 *A-1654-041-A S1 BOARD, COMPLETE
(KV-25FX20A/25FX20D/25FX20R/
KV-29FX20A/29FX20D/29FX20R)
*A-1654-039-A S1 BOARD, COMPLETE
(KV-25FX20B/29FX20B)
*A-1654-040-A S1 BOARD, COMPLETE
(KV-25FX20E/25FX20K/25FX20U/
KV-29FX20E/29FX20K/29FX20U)
13 *4-204-775-01 BAFFLE, WOOFER
14 *4-204-776-01 BOX, WOOFER
15 7-685-663-71 SCREW + BVTP 4x16 TYPE IT-3
16 1-529-408-11 LOUD SPEAKER 4.2 x 20cm
17 4-384-096-01 SCREW 4x16, TAPPING, + P
18 1-529-417-11 SPEAKER 8cm
19 7-685-663-71 SCREW +BVTP 4x16 TYPE 2 IT-3
20 4-204-804-01 COVER, REAR (KV-25FX20)
4-204-772-01 COVER, REAR (KV-29FX20)
21 7-685-663-79 SCREW +BVTP 4x16 TYPE 2 IT-3

56
REF. NO. PART.NO DESCRIPTION REMARK REF. NO. PART.NO DESCRIPTION REMARK
6-2. PICTURE TUBE
71
62
53
74
75
76 77
78
73
54
56 57 58
63 64 65
66
52
68
70
59
61
69
69
72
67
60
51
55
51 X-4200-481-1 BEZNET ASSY (KV-25FX20) 52-60
X-4200-473-1 BEZNET ASSY (KV-29FX20) 52-60
X-4200-473-2 BEZNET ASSY (KV-29FX201) 52-60
52 4-042-192-11 CATCHER, PUSH
53 4-045-250-01 DAMPER
54 4-204-770-01 DOOR, PAINTED
(KV-25FX20A/25FX20D/25FX20R/29FX20)
4-204-770-11 DOOR, PAINTED
(KV-25FX20B/25FX20E/25FX20K)
55 3-703-035-11 SHAFT LID
56 4-204-730-01 WINDOW ORNAMENTAL
57 4-204-777-01 BUTTON, POWER
58 4-204-426-01 SPRING
59 4-204-785-01 GUIDE LIGHT
60 4-204-666-01 SHEET, BLOTTING
61 £ 8-733-250-05 PICTURE TUBE (A60LPN70X)(KV-25FX20)
£ 8-735-053-05 PICTURE TUBE (M68LNH060X)(KV-29FX20)
62 £ 1-451-475-11 DEFLECTION YOKE (Y25RSA)(KV-25FX20)
£ 8-451-494-21 DEFLECTION YOKE (Y29RSA-M2)(KV-29FX20)
63 1-452-896-11 COIL, NA ROTATION (RT200)
64 £ 8-453-011-11 NECK ASSY, NA299-M
65 *A-1674-141-A VM BOARD, COMPLETE (KV-25FX20)
*A-1674-140-A VM BOARD, COMPLETE (KV-29FX20)
66 *A-1638-127-A C BOARD, COMPLETE
67 4-369-318-21 SPRING, TENSION
68 £ 1-419-142-11 COIL, DEGAUSSING (KV-25FX20)
£ 1-416-654-11 COIL, DEMAGNETIC (KV-29FX20)
69 4-203-390-11 CUSHION, DGC
70 *4-204-812-01 HOLDER, DGC (KV-25FX20)
*4-204-768-01 HOLDER, DGC (KV-29FX20)
71 £ 1-251-317-31 CAP ASSY, HIGH VOLTAGE
72 3-704-495-01 SPACER, DY
73 4-302-404-03 SCREW (WASHER HEAD) (+P4x16)
74 4-308-870-00 CLIP, LEAD WIRE
75 1-452-094-00 MAGNET, ROTATABLE DISK; 15MM Ø
76 1-425-032-00 MAGNET,DISK; 10MM Ø
77 X-4387-214-1 PERMALLOY ASSY, CORRECTION
78 3-701-007-00 BAND, BINDING

57
PARTS LISTING TABLE OF CONTENTS
Page
F BOARD COMPLETE Parts List : ................................................................................................... 58
A BOARD COMMON Parts List : Parts common to all models listed in this manual ............................... 58
A BOARD VARIANT Parts List : Parts that belong only to the model specified
Model
KV-25FX20A/25FX20D/25FX20E
KV-29FX20A/29FX20D/29FX20E ................................................................................................... 65
KV-25FX20B/29FX20B ................................................................................................... 66
KV-25FX20K/29FX20K ................................................................................................... 67
KV-25FX20R/29FX20R ................................................................................................... 68
KV-29FX20U ................................................................................................... 69
C BOARD COMPLETE Parts List : Parts common to all models listed in this manual ............................... 70
VM BOARD COMMON Parts List : Parts common to all models listed in this manual ............................... 71
VM BOARD VARIANT Parts List : Parts that belong only to the model specified
Model
KV-25FX20 ................................................................................................... 73
KV-29FX20 ................................................................................................... 73
H BOARD COMPLETE Parts List : ................................................................................................... 73
K BOARD COMPLETE Parts List : ................................................................................................... 74
S1 BOARD COMMON Parts List : Parts common to all models listed in this manual ............................... 74
S1 BOARD VARIANT Parts List : Parts that belong only to the model specified
Model
KV-25FX20A/25FX20D/25FX20R
KV-29FX20A/29FX20D/29FX20R ................................................................................................... 75
KV-25FX20B/29FX20B ................................................................................................... 75
KV-25FX20E/25FX20K/
KV-29FX20E/29FX20K/29FX20U ................................................................................................... 76
MISCELLANEOUS : ................................................................................................... 76
ACCESSORIES AND PACKAGING MATERIALS :................................................................................................... 76
Note : Refer to the designated variant parts list when seeking a part indicated by an asterisk (*)
Parts indicated (#) on the Schematic Diagram are not used in this model and
therefore do not appear in the Parts List.
SECTION 7
ELECTRICAL PARTS LIST

58
REF. NO. PART.NO DESCRIPTION REMARK REF. NO. PART.NO DESCRIPTION REMARK
The components identified by
shading and marked are critical
for safety
Replace only with the part number
specified.
A
*A-1624-080-A F Board, Complete
F
< CONNECTOR >
CN603 £ *1-580-844-11 PIN, CONNECTOR (POWER)
CN604 £ *1-691-292-11 PIN, CONNECTOR (PC BOARD) 3P
< FUSE >
F601 £ 1-532-504-41 FUSE 4A/250V
£ *1-533-725-11 HOLDER, FUSE (F601)
< SWITCH >
S601 £ 1-762-087-11 SWITCH, PUSH (AC POWER)
4-382-854-11 SCREW (M3X10), P, SW (+)
< CAPACITOR >
C005 1-163-105-00 CERAMIC CHIP 33PF 5% 50V
C006 1-163-105-00 CERAMIC CHIP 33PF 5% 50V
C009 1-128-551-11 ELECT 22MF 20% 25V
C010 1-126-960-11 ELECT 1MF 20% 50V
C011 1-126-965-11 ELECT 22MF 20% 50V
C013 1-163-017-00 CERAMIC CHIP 0.0047MF 10% 50V
C014 1-163-009-11 CERAMIC CHIP 0.001MF 10% 50V
C015 1-104-665-11 ELECT 100MF 20% 10V
C016 1-164-004-11 CERAMIC CHIP 0.1MF 10% 25V
C017 1-163-009-11 CERAMIC CHIP 0.001MF 10% 50V
C018 1-164-004-11 CERAMIC CHIP 0.1MF 10% 25V
C022 1-126-925-11 ELECT 470MF 20% 10V
C024 1-104-665-11 ELECT 100MF 20% 10V
C025 1-104-664-11 ELECT 47MF 20% 10V
C027 1-104-665-11 ELECT 100MF 20% 10V
C028 1-163-251-11 CERAMIC CHIP 100PF 5% 50V
C033 1-164-004-11 CERAMIC CHIP 0.1MF 10% 25V
C035 1-163-021-91 CERAMIC CHIP 0.01MF 10% 50V
C038 1-126-964-11 ELECT 10MF 20% 50V
C040 1-163-005-11 CERAMIC CHIP 470PF 10% 50V
C041 1-163-205-00 CERAMIC CHIP 0.001MF 10% 50V
C043 1-115-339-11 CERAMIC CHIP 0.1MF 10% 50V
C050 1-126-925-11 ELECT 470MF 20% 10V
C051 1-115-339-11 CERAMIC CHIP 0.1MF 10% 50V
C103 1-104-665-11 ELECT 100MF 20% 25V
C105 1-126-965-11 ELECT 22MF 20% 50V
C108 1-163-465-11 CERAMIC CHIP 9PF 0.25PF 50V
C109 1-164-004-11 CERAMIC CHIP 0.1MF 10% 25V
C110 1-163-038-91 CERAMIC CHIP 0.1MF 25V
C112 1-163-031-11 CERAMIC CHIP 0.01MF 50V
C115 1-164-489-11 CERAMIC CHIP 0.22MF 10% 16V
C116 1-126-961-11 ELECT 2.2MF 20% 50V
C117 1-126-961-11 ELECT 2.2MF 20% 50V
C118 1-163-038-91 CERAMIC CHIP 0.1MF 25V
C120 1-163-031-11 CERAMIC CHIP 0.01MF 50V
C129 1-104-664-11 ELECT 47MF 20% 16V
C134 1-128-551-11 ELECT 22MF 20% 25V
C135 1-164-004-11 CERAMIC CHIP 0.1MF 10% 25V
C138 1-165-319-11 CERAMIC CHIP 0.1MF 50V
C139 1-163-031-11 CERAMIC CHIP 0.01MF 50V
C143 1-104-664-11 ELECT 47MF 20% 25V
C146 1-163-031-11 CERAMIC CHIP 0.01MF 50V
C149 1-126-959-11 ELECT 0.47MF 20% 50V
C150 1-163-038-91 CERAMIC CHIP 0.1MF 25V
C151 1-163-017-00 CERAMIC CHIP 0.0047MF 10% 50V
C152 1-163-017-00 CERAMIC CHIP 0.0047MF 10% 50V
C160 1-163-017-00 CERAMIC CHIP 0.0047MF 10% 50V
C201 1-104-666-11 ELECT 220MF 20% 25V
C203 1-126-942-61 ELECT 1000MF 20% 25V
C204 1-126-942-61 ELECT 1000MF 20% 25V
C205 1-163-033-91 CERAMIC CHIP 0.022MF 50V
C206 1-126-960-11 ELECT 1MF 20% 50V
C207 1-126-972-11 ELECT 1000MF 20% 50V
C209 1-163-033-91 CERAMIC CHIP 0.022MF 50V
C213 1-163-019-00 CERAMIC CHIP 0.0068MF 10% 50V
C214 1-163-019-00 CERAMIC CHIP 0.0068MF 10% 50V
C217 1-164-004-11 CERAMIC CHIP 0.1MF 10% 25V
C240 1-163-031-11 CERAMIC CHIP 0.01MF 50V
C301 1-163-226-91 CERAMIC CHIP 9PF 16V
C302 1-104-664-11 ELECT 47MF 20% 16V
C303 1-163-021-91 CERAMIC CHIP 0.01MF 10% 50V
C304 1-126-964-11 ELECT 10MF 20% 50V
C308 1-164-004-11 CERAMIC CHIP 0.1MF 10% 25V
C309 1-164-506-11 CERAMIC CHIP 4.7MF 16V
C312 1-163-233-11 CERAMIC CHIP 18PF 5% 50V
*A-1632-843-A A Board, Complete (KV-25FX20A)
*A-1632-839-A A Board, Complete (KV-25FX20B)
*A-1632-842-A A Board, Complete (KV-25FX20D)
*A-1632-838-A A Board, Complete (KV-25FX20E)
*A-1632-841-A A Board, Complete (KV-25FX20K)
*A-1632-844-A A Board, Complete (KV-25FX20R)
*A-1632-833-A A Board, Complete (KV-29FX20A)
*A-1632-832-A A Board, Complete (KV-29FX20B)
*A-1632-831-A A Board, Complete (KV-29FX20D)
*A-1632-830-A A Board, Complete (KV-29FX20E)
*A-1632-836-A A Board, Complete (KV-29FX20K)
*A-1632-835-A A Board, Complete (KV-29FX20R)
*A-1632-834-A A Board, Complete (KV-29FX20U)
A Board Common Parts

59
REF. NO. PART.NO DESCRIPTION REMARK REF. NO. PART.NO DESCRIPTION REMARK
The components identified by
shading and marked are critical
for safety
Replace only with the part number
specified.
C313 1-163-233-11 CERAMIC CHIP 18PF 5% 50V
C314 1-164-222-11 CERAMIC CHIP 0.22MF 25V
C316 1-163-259-91 CERAMIC CHIP 220PF 5% 50V
C317 1-164-222-11 CERAMIC CHIP 0.22MF 25V
C319 1-126-964-11 ELECT 10MF 20% 50V
C321 1-126-963-11 ELECT 4.7MF 20% 50V
C322 1-164-004-11 CERAMIC CHIP 0.1MF 10% 25V
C328 1-104-664-11 ELECT 47MF 20% 25V
C329 1-163-021-91 CERAMIC CHIP 0.01MF 10% 50V
C330 1-163-038-91 CERAMIC CHIP 0.1MF 25V
C331 1-163-021-91 CERAMIC CHIP 0.01MF 10% 50V
C332 1-163-021-91 CERAMIC CHIP 0.01MF 10% 50V
C333 1-126-960-11 ELECT 1MF 20% 50V
C334 1-163-017-00 CERAMIC CHIP 0.0047MF 10% 50V
C335 1-163-021-91 CERAMIC CHIP 0.01MF 10% 50V
C336 1-163-021-91 CERAMIC CHIP 0.01MF 10% 50V
C337 1-163-021-91 CERAMIC CHIP 0.01MF 10% 50V
C338 1-126-967-11 ELECT 47MF 20% 50V
C339 1-163-226-91 CERAMIC CHIP 9PF 16V
C350 1-163-017-00 CERAMIC CHIP 0.0047MF 10% 50V
C351 1-163-017-00 CERAMIC CHIP 0.0047MF 10% 50V
C401 1-163-009-11 CERAMIC CHIP 0.001MF 10% 50V
C402 1-126-964-11 ELECT 10MF 20% 50V
C403 1-126-964-11 ELECT 10MF 20% 50V
C405 1-163-009-11 CERAMIC CHIP 0.001MF 10% 50V
C408 1-126-964-11 ELECT 10MF 20% 50V
C409 1-126-960-11 ELECT 1MF 20% 50V
C411 1-126-964-11 ELECT 10MF 20% 50V
C413 1-163-009-11 CERAMIC CHIP 0.001MF 10% 50V
C417 1-163-009-11 CERAMIC CHIP 0.001MF 10% 50V
C430 1-104-664-11 ELECT 47MF 20% 25V
C432 1-163-141-00 CERAMIC CHIP 0.001MF 5% 50V
C433 1-163-141-00 CERAMIC CHIP 0.001MF 5% 50V
C434 1-126-935-11 ELECT 470MF 20% 16V
C501 1-126-968-11 ELECT 100MF 20% 50V
C502 1-163-038-91 CERAMIC CHIP 0.1MF 25V
C503 1-126-968-11 ELECT 100MF 20% 50V
C504 1-106-220-00 MYLAR 0.1MF 10% 100V
C505 1-137-194-81 FILM 0.47MF 5% 50V
C506 1-163-021-91 CERAMIC CHIP 0.01MF 10% 50V
C507 1-126-933-11 ELECT 100MF 20% 16V
C508 1-126-960-11 ELECT 1MF 20% 50V
C509 1-107-364-11 MYLAR 0.01MF 10% 200V
C512 1-162-114-00 CERAMIC 0.0047MF 2KV
C513 1-107-662-11 ELECT 22MF 20% 250V
C515 1-104-666-11 ELECT 220MF 20% 25V
C517 1-104-666-11 ELECT 220MF 20% 25V
C518 1-106-375-12 MYLAR 0.022MF 10% 250V
C519 1-163-275-11 CERAMIC CHIP 0.001MF 5% 50V
C520 1-163-038-91 CERAMIC CHIP 0.1MF 25V
C522 1-130-495-00 FILM 0.1MF 5% 50V
C531 1-126-964-11 ELECT 10MF 20% 50V
C532 1-163-037-11 CERAMIC CHIP 0.022MF 10% 50V
C537 1-137-417-11 MYLAR 0.0047MF 10% 200V
C538 1-165-319-11 CERAMIC CHIP 0.1MF 50V
C539 1-111-230-11 ELECT 1MF 20% 160V
C540 1-136-206-11 FILM 0.033MF 10% 400V
C541 1-106-383-00 MYLAR 0.047MF 10% 200V
C542 1-161-754-00 CERAMIC 0.001MF 10% 2KV
C543 1-162-134-11 CERAMIC 470PF 10% 2KV
C545 1-126-960-11 ELECT 1MF 20% 50V
C547 1-115-521-11 FILM 0.82MF 5% 250V
C548 1-162-134-11 CERAMIC 470PF 10% 2KV
C550 1-107-638-11 ELECT 33MF 20% 160V
C552 1-102-212-00 CERAMIC 820PF 10% 500V
C571 1-123-024-21 ELECT 33MF 160V
C580 1-163-021-91 CERAMIC CHIP 0.01MF 10% 50V
C584 1-126-963-11 ELECT 4.7MF 20% 50V
C601 £ 1-107-563-11 FILM 0.1MF 20% 300V
C602 £ 1-107-563-11 FILM 0.1MF 20% 300V
C603 £ 1-119-888-51 CERAMIC 0.0022MF 99% 250V
C604 £ 1-119-888-51 CERAMIC 0.0022MF 99% 250V
C605 1-104-665-11 ELECT 100MF 20% 10V
C607 1-161-754-00 CERAMIC 0.001MF 10% 2KV
C609 1-128-550-11 ELECT 2200MF 20% 50V
C610 1-104-665-11 ELECT 100MF 20% 25V
C611 1-165-127-11 CERAMIC 470PF 10% 500V
C612 £ 1-161-964-51 CERAMIC 0.0047MF 250V
C613 £ 1-161-964-51 CERAMIC 0.0047MF 250V
C614 £ 1-161-964-51 CERAMIC 0.0047MF 250V
C615 1-130-202-00 FILM 0.022MF 10% 400V
C616 1-162-318-11 CERAMIC 0.001MF 10% 500V
C618 1-107-890-51 ELECT 2200MF 20% 25V
C621 1-163-005-11 CERAMIC CHIP 470PF 10% 50V
C622 £ 1-161-964-51 CERAMIC 0.0047MF 250V
C623 1-107-364-11 MYLAR 0.01MF 10% 400V
C624 1-104-665-11 ELECT 100MF 20% 10V
C625 1-104-665-11 ELECT 100MF 20% 25V
C628 1-124-347-00 ELECT 100MF 20% 160V
C630 1-165-127-11 CERAMIC 470PF 10% 500V
C633 1-104-332-11 CERAMIC 470PF 10% 2KV
C638 1-107-679-11 ELECT 10MF 20% 450V
C639 1-104-665-11 ELECT 100MF 20% 25V
C640 1-104-664-11 ELECT 47MF 20% 10V
A

60
REF. NO. PART.NO DESCRIPTION REMARK REF. NO. PART.NO DESCRIPTION REMARK
The components identified by
shading and marked are critical
for safety
Replace only with the part number
specified.
C641 1-111-034-11 ELECT 220MF 20% 16V
C642 1-104-665-11 ELECT 100MF 20% 10V
C643 1-165-127-11 CERAMIC 470PF 10% 500V
C654 1-107-932-11 ELECT 47MF 20% 100V
< FILTER >
CF101 1-404-134-00 TRAP, CERAMIC (5.5MHZ)
SWF102 1-767-873-11 FILTER, SURFACE WAVE
< CONNECTOR >
CN001 *1-568-882-51 PIN, CONNECTOR 7P
CN007 *1-568-882-51 PIN, CONNECTOR 7P
CN201 *1-564-507-11 PLUG, CONNECTOR 4P
CN202 *1-564-508-11 PLUG, CONNECTOR 5P
CN203 *1-766-957-11 CONNECTOR, BOARD TO BOARD 20P
CN208 *1-564-509-11 PLUG, CONNECTOR 6P
CN301 *1-564-509-11 PLUG, CONNECTOR 6P
CN406 *1-564-511-11 PLUG, CONNECTOR 8P
CN501 *1-580-798-11 CONNECTOR PIN (DY)
CN502 1-784-633-11 PIN, CONNECTOR 4P
CN503 *1-564-507-11 PLUG, CONNECTOR 4P
CN505 *1-564-511-11 PLUG, CONNECTOR 8P
CN506 1-695-915-11 TAB (CONTACT)
CN509 1-695-915-21 TAB CONTACT
CN602 £ 1-508-765-00 PIN, CONNECTOR (5MM PITCH) 3P
CN603 £ *1-508-786-00 PIN, CONNECTOR (5MM PITCH) 2P
CN606 £ *1-691-292-11 PIN, CONNECTOR (PC BOARD) 3P
< DIODE >
D001 8-719-109-89 DIODE RD5.6ESB2
D002 8-719-109-89 DIODE RD5.6ESB2
D004 8-719-109-89 DIODE RD5.6ESB2
D007 8-719-109-89 DIODE RD5.6ESB2
D008 8-719-991-33 DIODE 1SS133T-77
D010 8-719-109-89 DIODE RD5.6ESB2
D011 8-719-109-89 DIODE RD5.6ESB2
D013 8-719-109-89 DIODE RD5.6ESB2
D015 8-719-914-43 DIODE DAN202K
D017 8-719-109-89 DIODE RD5.6ESB2
D018 8-719-991-33 DIODE 1SS133T-77
D019 8-719-914-43 DIODE DAN202K
D023 8-719-109-89 DIODE RD5.6ESB2
D098 8-719-982-96 DIODE MTZJ-T-77-2.2A
D099 8-719-982-96 DIODE MTZJ-T-77-2.2A
D101 8-719-982-24 DIODE MTZJ-33A
D201 8-719-929-15 DIODE HZS9.1NB2
D202 8-719-914-43 DIODE DAN202K
D203 8-719-914-43 DIODE DAN202K
D204 8-719-109-89 DIODE RD5.6ESB2
D205 8-719-109-89 DIODE RD5.6ESB2
D206 8-719-109-89 DIODE RD5.6ESB2
D306 8-719-109-89 DIODE RD5.6ESB2
D307 8-719-109-89 DIODE RD5.6ESB2
D320 8-719-929-15 DIODE HZS9.1NB2
D402 8-719-421-59 DIODE MA3130WA-TX
D403 8-719-421-59 DIODE MA3130WA-TX
D404 8-719-421-59 DIODE MA3130WA-TX
D405 8-719-109-89 DIODE RD5.6ESB2
D406 8-719-109-97 DIODE RD6.8ESB2
D407 8-719-109-97 DIODE RD6.8ESB2
D408 8-719-929-15 DIODE HZS9.1NB2
D409 8-719-421-59 DIODE MA3130WA-TX
D410 8-719-421-59 DIODE MA3130WA-TX
D411 8-719-421-59 DIODE MA3130WA-TX
D414 8-719-923-84 DIODE MTZJ-T-77-13B
D416 8-719-421-59 DIODE MA3130WA-TX
D418 8-719-929-15 DIODE HZS9.1NB2
D419 8-719-929-15 DIODE HZS9.1NB2
D420 8-719-109-97 DIODE RD6.8ESB2
D421 8-719-421-59 DIODE MA3130WA-TX
D422 8-719-923-84 DIODE MTZJ-T-77-13B
D423 8-719-109-97 DIODE RD6.8ESB2
D424 8-719-929-15 DIODE HZS9.1NB2
D427 8-719-109-97 DIODE RD6.8ESB2
D430 8-719-929-15 DIODE HZS9.1NB2
D501 8-719-302-43 DIODE EL1Z
D502 8-719-924-13 DIODE MTZJ-T-77-22B
D511 8-719-028-72 DIODE RGP02-17EL-6433
D512 8-719-302-43 DIODE EL1Z
D513 8-719-979-85 DIODE EGP20G
D514 8-719-979-85 DIODE EGP20G
D534 8-719-302-43 DIODE EL1Z
D535 8-719-908-03 DIODE GP08D
D536 8-719-945-80 DIODE ERC06-15S
D538 8-719-908-03 DIODE GP08D
D539 8-719-312-10 DIODE RU4AM-T3
D541 1-535-303-00 LEAD, JUMPER (5.0MM)
D571 8-719-911-19 DIODE 1SS119-25
D601 8-719-510-53 DIODE D4SB60L
D602 8-719-046-74 DIODE AU-01Z-V1
D603 8-719-046-74 DIODE AU-01Z-V1
D605 8-719-312-10 DIODE RU4AM-T3
D608 8-719-067-88 DIODE RG1CLF-B1
A

61
REF. NO. PART.NO DESCRIPTION REMARK REF. NO. PART.NO DESCRIPTION REMARK
The components identified by
shading and marked are critical
for safety
Replace only with the part number
specified.
D610 8-719-067-78 DIODE RN3Z-LF014-302
D613 8-719-911-19 DIODE 1SS119-25
D619 8-719-043-76 DIODE AK04V0
D620 8-719-046-74 DIODE AU-01Z-V1
D621 8-719-068-00 DIODE ERC04-06SE
D626 8-719-068-00 DIODE ERC04-06SE
D627 8-719-063-73 DIODE D1NL20U-TR
D629 8-719-073-23 DIODE ST02D-200TA
D630 8-719-110-67 DIODE RD27ESB2
D631 8-719-921-63 DIODE MTZJ-7.5B
D632 8-719-032-12 DIODE D1NS6
D633 8-719-109-89 DIODE RD5.6ESB2
D634 8-719-067-78 DIODE RN3Z-LF014-302
D654 8-719-302-43 DIODE EL1Z
< FERRITE BEAD >
FB601 1-412-911-11 FERRITE 0UH
FB602 1-412-911-11 FERRITE 0UH
FB605 1-410-397-21 FERRITE 1.1UH
FB608 1-412-911-11 FERRITE 0UH
FB609 1-410-396-41 FERRITE 0.45UH
FB610 1-410-397-21 FERRITE 1.1UH
FB611 1-410-397-21 FERRITE 1.1UH
< IC >
IC001 8-759-598-33 IC SAA5564PS
IC003 8-759-336-46 IC PST574D-T
IC004 8-759-527-76 IC M24C08-MN6T
IC201 8-759-442-74 IC TDA7495
IC301 8-752-091-76 IC CXA2140S
IC401 8-759-064-91 IC NJM2233BL
IC501 8-759-192-71 IC STV9379
IC531 8-759-450-95 IC LM393N
IC603 8-749-920-61 IC SE-135N
IC604 8-759-572-80 IC L7805CV/LS0
IC605 8-759-574-79 IC L7809CV/LS0
IC606 8-749-016-20 IC STR-F6654-LF1357
IC607 8-759-591-02 IC L78L33ABZ
IC608 8-759-925-54 IC LM2940CT-5.0
IC609 8-759-468-89 IC TOP209Y
< SOCKET >
J401 *1-766-296-31 CONNECTOR, DUAL SCART
J404 1-784-632-11 JACK, PIN 2P
< COIL >
L102 1-414-182-11 INDUCTOR 6.8UH
L103 1-408-603-21 INDUCTOR 10UH
L104 1-408-603-21 INDUCTOR 10UH
L105 1-408-603-41 INDUCTOR 10UH
L106 1-414-187-11 INDUCTOR 47UH
L110 1-408-611-31 INDUCTOR 47UH
L111 1-408-611-31 INDUCTOR 47UH
L118 1-216-295-91 SHORT 0
L201 1-414-177-11 INDUCTOR 1UH
L202 1-414-177-11 INDUCTOR 1UH
L203 1-406-979-11 INDUCTOR 220UH
L301 1-216-295-91 SHORT 0
L302 1-414-187-11 INDUCTOR 47UH
L303 1-414-186-31 INDUCTOR 33UH
L401 1-414-187-11 INDUCTOR 47UH
L402 1-408-611-31 INDUCTOR 47UH
L405 1-412-002-31 INDUCTOR CHIP 4.7UH
L406 1-412-002-31 INDUCTOR CHIP 4.7UH
L407 1-412-002-31 INDUCTOR CHIP 4.7UH
L408 1-412-002-31 INDUCTOR CHIP 4.7UH
L434 1-414-181-11 INDUCTOR 4.7UH
L435 1-414-181-11 INDUCTOR 4.7UH
L447 1-410-993-42 INDUCTOR CHIP 1UH
L501 1-414-187-11 INDUCTOR 47UH
L502 1-412-529-11 INDUCTOR 22UH
L503 1-412-521-31 INDUCTOR 4.7UH
L504 1-535-303-00 LEAD, JUMPER (5.0MM)
L532 1-412-553-11 INDUCTOR 3.3MMH
L533 1-406-989-21 INDUCTOR 10MMH
L535 1-459-111-00 INDUCTOR 10MMH
L571 1-412-533-21 INDUCTOR 47UH
L602 1-535-143-61 LEAD, JUMPER (5.0MM)
< PHOTO COUPLER >
PH601 £ 8-749-016-21 IC TCET1103G
< IC LINK >
PS627 £ 1-532-727-11 LINK, IC 0.25A (ICP-N5)
< TRANSISTOR >
Q001 1-801-806-11 TRANSISTOR DTC144EKA
Q010 8-729-120-28 TRANSISTOR 2SC1623-L5L6
Q011 1-801-806-11 TRANSISTOR DTC144EKA
Q012 8-729-422-33 TRANSISTOR 2SD601A-Q-TX
Q013 8-729-120-28 TRANSISTOR 2SC1623-L5L6
A

62
REF. NO. PART.NO DESCRIPTION REMARK REF. NO. PART.NO DESCRIPTION REMARK
The components identified by
shading and marked are critical
for safety
Replace only with the part number
specified.
Q016 8-729-920-72 TRANSISTOR 2SA1037K-T-146-QR
Q017 8-729-920-72 TRANSISTOR 2SA1037K-T-146-QR
Q018 8-729-120-28 TRANSISTOR 2SC1623-L5L6
Q019 8-729-120-28 TRANSISTOR 2SC1623-L5L6
Q020 8-729-120-28 TRANSISTOR 2SC1623-L5L6
Q021 8-729-920-72 TRANSISTOR 2SA1037K-T-146-QR
Q022 8-729-120-28 TRANSISTOR 2SC1623-L5L6
Q101 8-729-920-72 TRANSISTOR 2SA1037K-T-146-QR
Q111 1-801-806-11 TRANSISTOR DTC144EKA-T146
Q112 8-729-920-72 TRANSISTOR 2SA1037K-T-146-QR
Q201 8-729-920-75 TRANSISTOR 2SC2412K
Q202 8-729-422-33 TRANSISTOR 2SD601A-Q-TX
Q328 8-729-120-28 TRANSISTOR 2SC1623-L5L6
Q329 8-729-920-72 TRANSISTOR 2SA1037K-T-146-QR
Q405 8-729-120-28 TRANSISTOR 2SC1623-L5L6
Q417 8-729-920-72 TRANSISTOR 2SA1037K-T-146-QR
Q418 8-729-422-33 TRANSISTOR 2SD601A-Q-TX
Q501 8-729-422-33 TRANSISTOR 2SD601A-Q-TX
Q532 8-729-038-83 TRANSISTOR 2SK2251-01-F19
Q533 8-729-049-08 TRANSISTOR BU2515DX-127
Q535 8-729-119-80 TRANSISTOR 2SC2688-LK
Q571 8-729-105-08 TRANSISTOR 2SA1330-06
Q574 8-729-422-33 TRANSISTOR 2SD601A-Q-TX
Q575 1-801-806-11 TRANSISTOR DTC144EKA-T146
Q576 8-729-422-33 TRANSISTOR 2SD601A-Q-TX
Q601 8-729-920-72 TRANSISTOR 2SA1037K-T-146-QR
< RESISTOR >
JR124 1-216-295-91 SHORT 0
JR125 1-216-295-91 SHORT 0
JR132 1-216-295-91 SHORT 0
R001 1-216-025-91 RES,CHIP 100 5% 1/10W
R002 1-216-025-91 RES,CHIP 100 5% 1/10W
R003 1-216-065-91 RES,CHIP 4.7K 5% 1/10W
R004 1-216-065-91 RES,CHIP 4.7K 5% 1/10W
R005 1-216-214-00 RES,CHIP 4.7K 5% 1/8W
R009 1-216-025-91 RES,CHIP 100 5% 1/10W
R010 1-216-025-91 RES,CHIP 100 5% 1/10W
R011 1-216-025-91 RES,CHIP 100 5% 1/10W
R012 1-247-807-31 CARBON 100 5% 1/4W
R013 1-216-065-91 RES,CHIP 4.7K 5% 1/10W
R014 1-216-057-00 RES,CHIP 2.2K 5% 1/10W
R015 1-216-045-00 RES,CHIP 680 5% 1/10W
R016 1-216-055-00 RES,CHIP 1.8K 5% 1/10W
R017 1-249-429-11 CARBON 10K 5% 1/4W
R018 1-216-065-91 RES,CHIP 4.7K 5% 1/10W
R019 1-216-295-91 SHORT 0
R020 1-216-049-91 RES,CHIP 1K 5% 1/10W
R021 1-216-065-91 RES,CHIP 4.7K 5% 1/10W
R022 1-216-049-91 RES,CHIP 1K 5% 1/10W
R023 1-216-049-91 RES,CHIP 1K 5% 1/10W
R024 1-216-073-00 RES,CHIP 10K 5% 1/10W
R025 1-216-073-00 RES,CHIP 10K 5% 1/10W
R026 1-216-073-00 RES,CHIP 10K 5% 1/10W
R027 1-216-083-00 RES,CHIP 27K 5% 1/10W
R028 1-216-049-91 RES,CHIP 1K 5% 1/10W
R029 1-216-073-00 RES,CHIP 10K 5% 1/10W
R030 1-216-073-00 RES,CHIP 10K 5% 1/10W
R031 1-216-073-00 RES,CHIP 10K 5% 1/10W
R032 1-216-089-91 RES,CHIP 47K 5% 1/10W
R033 1-216-093-91 RES,CHIP 68K 5% 1/10W
R034 1-216-049-91 RES,CHIP 1K 5% 1/10W
R035 1-216-198-91 RES,CHIP 1K 5% 1/8W
R036 1-216-065-91 RES,CHIP 4.7K 5% 1/10W
R037 1-216-081-00 RES,CHIP 22K 5% 1/10W
R038 1-216-222-00 RES,CHIP 10K 5% 1/8W
R039 1-216-214-00 RES,CHIP 4.7K 5% 1/8W
R040 1-216-295-91 SHORT 0
R050 1-216-049-91 RES,CHIP 1K 5% 1/10W
R051 1-216-174-00 RES,CHIP 100 5% 1/8W
R052 1-216-295-91 SHORT 0
R053 1-216-065-91 RES,CHIP 4.7K 5% 1/10W
R054 1-216-097-91 RES,CHIP 100K 5% 1/10W
R060 1-216-025-91 RES,CHIP 100 5% 1/10W
R061 1-216-025-91 RES,CHIP 100 5% 1/10W
R062 1-216-182-00 RES,CHIP 220 5% 1/8W
R063 1-216-089-91 RES,CHIP 47K 5% 1/10W
R064 1-216-089-91 RES,CHIP 47K 5% 1/10W
R065 1-216-025-91 RES,CHIP 100 5% 1/10W
R066 1-216-057-00 RES,CHIP 2.2K 5% 1/10W
R067 1-216-065-91 RES,CHIP 4.7K 5% 1/10W
R069 1-216-041-00 RES,CHIP 470 5% 1/10W
R071 1-216-200-11 RES,CHIP 1.2K 5% 1/8W
R075 1-216-214-00 RES,CHIP 4.7K 5% 1/8W
R077 1-216-082-00 RES,CHIP 24K 5% 1/10W
R082 1-216-017-91 RES,CHIP 47 5% 1/10W
R083 1-216-174-00 RES,CHIP 100 5% 1/8W
R084 1-216-166-00 RES,CHIP 47 5% 1/8W
R085 1-216-174-00 RES,CHIP 100 5% 1/8W
R086 1-216-166-00 RES,CHIP 47 5% 1/8W
R087 1-216-025-91 RES,CHIP 100 5% 1/10W
R088 1-216-065-91 RES,CHIP 4.7K 5% 1/10W
R089 1-216-081-00 RES,CHIP 22K 5% 1/10W
A

63
REF. NO. PART.NO DESCRIPTION REMARK REF. NO. PART.NO DESCRIPTION REMARK
The components identified by
shading and marked are critical
for safety
Replace only with the part number
specified.
R090 1-216-206-00 RES,CHIP 2.2K 5% 1/8W
R091 1-216-081-00 RES,CHIP 22K 5% 1/10W
R092 1-216-073-00 RES,CHIP 10K 5% 1/10W
R094 1-216-025-91 RES,CHIP 100 5% 1/10W
R095 1-216-025-91 RES,CHIP 100 5% 1/10W
R096 1-247-807-31 CARBON 100 5% 1/4W
R097 1-247-807-31 CARBON 100 5% 1/4W
R098 1-216-097-91 RES,CHIP 100K 5% 1/10W
R099 1-216-246-00 RES,CHIP 100K 5% 1/8W
R101 1-216-049-91 RES,CHIP 1K 5% 1/10W
R103 1-216-041-00 RES,CHIP 470 5% 1/10W
R105 1-216-069-00 RES,CHIP 6.8K 5% 1/10W
R106 1-215-900-11 METAL OXIDE 22K 5% 2W F
R120 1-216-037-00 RES,CHIP 330 5% 1/10W
R121 1-216-025-91 RES,CHIP 100 5% 1/10W
R122 1-216-025-91 RES,CHIP 100 5% 1/10W
R125 1-249-417-11 CARBON 1K 5% 1/4W
R126 1-216-081-00 RES,CHIP 22K 5% 1/10W
R130 1-216-085-91 RES,CHIP 33K 5% 1/10W
R134 1-216-075-00 RES,CHIP 12K 5% 1/10W
R144 1-216-222-00 RES,CHIP 10K 5% 1/8W
R145 1-216-212-00 RES,CHIP 3.9K 5% 1/8W
R146 1-216-105-91 RES,CHIP 220K 5% 1/10W
R151 1-216-049-91 RES,CHIP 1K 5% 1/10W
R153 1-216-180-00 RES,CHIP 180 5% 1/8W
R154 1-216-238-91 RES,CHIP 47K 5% 1/8W
R155 1-216-079-00 RES,CHIP 18K 5% 1/10W
R202 1-216-113-91 RES,CHIP 470K 5% 1/10W
R203 1-216-081-91 RES,CHIP 22K 5% 1/10W
R204 1-247-863-91 CARBON 22K 5% 1/4W
R206 1-216-085-00 RES,CHIP 33K 5% 1/10W
R208 1-216-055-00 RES,CHIP 1.8K 5% 1/10W
R209 1-216-055-00 RES,CHIP 1.8K 5% 1/10W
R211 1-215-873-00 METAL OXIDE 4.7K 5% 1W F
R213 1-216-093-91 RES,CHIP 68K 5% 1/10W
R301 1-216-025-91 RES,CHIP 100 5% 1/10W
R302 1-216-081-00 RES,CHIP 22K 5% 1/10W
R303 1-216-073-00 RES,CHIP 10K 5% 1/10W
R304 1-216-065-91 RES,CHIP 4.7K 5% 1/10W
R305 1-412-002-31 INDUCTOR CHIP 4.7UH
R306 1-216-057-00 RES,CHIP 2.2K 5% 1/10W
R307 1-216-041-00 RES,CHIP 470 5% 1/10W
R308 1-216-049-91 RES,CHIP 1K 5% 1/10W
R309 1-216-675-11 METAL CHIP 10K 0.50% 1/10W
R310 1-216-022-00 RES,CHIP 75 5% 1/10W
R312 1-216-061-00 RES,CHIP 3.3K 5% 1/10W
R313 1-216-025-91 RES,CHIP 100 5% 1/10W
R314 1-216-025-91 RES,CHIP 100 5% 1/10W
R315 1-216-075-00 RES,CHIP 12K 5% 1/10W
R316 1-216-025-91 RES,CHIP 100 5% 1/10W
R317 1-216-097-91 RES,CHIP 100K 5% 1/10W
R318 1-216-025-91 RES,CHIP 100 5% 1/10W
R319 1-216-025-91 RES,CHIP 100 5% 1/10W
R320 1-216-025-91 RES,CHIP 100 5% 1/10W
R321 1-216-025-91 RES,CHIP 100 5% 1/10W
R322 1-216-047-91 RES,CHIP 820 5% 1/10W
R323 1-216-025-91 RES,CHIP 100 5% 1/10W
R324 1-412-002-31 INDUCTOR CHIP 4.7UH
R325 1-412-002-31 INDUCTOR CHIP 4.7UH
R327 1-216-295-91 SHORT 0
R328 1-216-049-91 RES,CHIP 1K 5% 1/10W
R329 1-216-031-00 RES,CHIP 180 5% 1/10W
R330 1-216-089-91 RES,CHIP 47K 5% 1/10W
R331 1-216-057-00 RES,CHIP 2.2K 5% 1/10W
R332 1-216-206-00 RES,CHIP 2.2K 5% 1/8W
R333 1-216-206-00 RES,CHIP 2.2K 5% 1/8W
R334 1-216-025-91 RES,CHIP 100 5% 1/10W
R335 1-216-025-91 RES,CHIP 100 5% 1/10W
R336 1-216-077-00 RES,CHIP 15K 5% 1/10W
R338 1-216-049-91 RES,CHIP 1K 5% 1/10W
R339 1-216-081-00 RES,CHIP 22K 5% 1/10W
R340 1-535-143-11 LEAD, JUMPER (10.MM)
R341 1-535-143-11 LEAD, JUMPER (10.MM)
R342 1-216-103-00 RES,CHIP 180K 5% 1/10W
R401 1-216-113-00 RES,CHIP 470K 5% 1/10W
R402 1-216-295-91 SHORT 0
R403 1-216-041-00 RES,CHIP 470 5% 1/10W
R404 1-216-113-00 RES,CHIP 470K 5% 1/10W
R406 1-216-113-00 RES,CHIP 470K 5% 1/10W
R407 1-216-295-91 SHORT 0
R408 1-216-022-00 RES,CHIP 75 5% 1/10W
R409 1-216-174-00 RES,CHIP 100 5% 1/8W
R410 1-216-174-00 RES,CHIP 100 5% 1/8W
R411 1-216-022-00 RES,CHIP 75 5% 1/10W
R412 1-216-174-00 RES,CHIP 100 5% 1/8W
R413 1-216-295-91 SHORT 0
R414 1-216-022-00 RES,CHIP 75 5% 1/10W
R415 1-216-022-00 RES,CHIP 75 5% 1/10W
R417 1-249-403-11 CARBON 68 5% 1/4W
R418 1-249-413-11 CARBON 470 5% 1/4W
R419 1-216-022-00 RES,CHIP 75 5% 1/10W
R420 1-216-041-00 RES,CHIP 470 5% 1/10W
R421 1-216-113-00 RES,CHIP 470K 5% 1/10W
R425 1-216-073-00 RES,CHIP 10K 5% 1/10W
A

64
REF. NO. PART.NO DESCRIPTION REMARK REF. NO. PART.NO DESCRIPTION REMARK
The components identified by
shading and marked are critical
for safety
Replace only with the part number
specified.
R427 1-216-113-00 RES,CHIP 470K 5% 1/10W
R429 1-216-041-00 RES,CHIP 470 5% 1/10W
R430 1-216-113-00 RES,CHIP 470K 5% 1/10W
R432 1-216-113-00 RES,CHIP 470K 5% 1/10W
R435 1-216-022-00 RES,CHIP 75 5% 1/10W
R437 1-216-022-00 RES,CHIP 75 5% 1/10W
R439 1-216-041-00 RES,CHIP 470 5% 1/10W
R440 1-216-113-00 RES,CHIP 470K 5% 1/10W
R442 1-216-073-00 RES,CHIP 10K 5% 1/10W
R445 1-216-171-00 RES,CHIP 75 5% 1/8W
R450 1-216-041-00 RES,CHIP 470 5% 1/10W
R454 1-216-041-00 RES,CHIP 470 5% 1/10W
R457 1-216-174-00 RES,CHIP 100 5% 1/8W
R459 1-247-807-31 CARBON 100 5% 1/4W
R460 1-249-403-11 CARBON 68 5% 1/4W
R461 1-216-033-00 RES,CHIP 220 5% 1/10W
R501 1-216-081-00 RES,CHIP 22K 5% 1/10W
R502 1-216-097-91 RES,CHIP 100K 5% 1/10W
R503 1-215-888-00 METAL OXIDE 220 5% 2W F
R504 1-249-385-11 CARBON 2.2 5% 1/4W F
R505 1-216-667-91 METAL CHIP 4.7K 0.50% 1/10W
R506 1-216-663-11 METAL CHIP 3.3K 0.50% 1/10W
R507 1-216-349-00 METAL OXIDE 1 5% 1W F
R508 1-216-667-91 METAL CHIP 4.7K 0.50% 1/10W
R509 1-216-663-11 METAL CHIP 3.3K 0.50% 1/10W
R510 1-216-081-00 RES,CHIP 22K 5% 1/10W
R511 1-215-869-11 METAL OXIDE 1K 5% 1W F
R512 1-249-382-11 CARBON 1.2 5% 1/4W F
R513 1-216-097-91 RES,CHIP 100K 5% 1/10W
R514 1-249-377-11 CARBON 0.47 5% 1/4W F
R515 1-249-377-11 CARBON 0.47 5% 1/4W F
R516 1-249-493-11 CARBON 56K 5% 1/2W
R518 1-216-059-00 RES,CHIP 2.7K 5% 1/10W
R520 1-215-884-11 METAL OXIDE 47 5% 2W F
R522 1-216-097-91 RES,CHIP 100K 5% 1/10W
R523 1-216-121-91 RES,CHIP 1M 5% 1/10W
R524 1-216-083-00 RES,CHIP 27K 5% 1/10W
R525 1-216-057-00 RES,CHIP 2.2K 5% 1/10W
R526 1-216-089-91 RES,CHIP 47K 5% 1/10W
R527 1-216-077-00 RES,CHIP 15K 5% 1/10W
R528 1-216-097-91 RES,CHIP 100K 5% 1/10W
R529 1-216-073-00 RES,CHIP 10K 5% 1/10W
R530 1-216-085-00 RES,CHIP 33K 5% 1/10W
R531 1-216-057-00 RES,CHIP 2.2K 5% 1/10W
R532 1-216-065-91 RES,CHIP 4.7K 5% 1/10W
R533 1-216-073-00 RES,CHIP 10K 5% 1/10W
R539 1-216-049-91 RES,CHIP 1K 5% 1/10W
R540 1-215-861-00 METAL OXIDE 47 5% 1W F
R542 1-216-089-91 RES,CHIP 47K 5% 1/10W
R543 1-216-089-91 RES,CHIP 47K 5% 1/10W
R546 1-249-401-11 CARBON 47 5% 1/4W F
R547 1-535-303-00 LEAD, JUMPER (5.0MM)
R549 1-216-363-00 METAL OXIDE 0.33 5% 2W F
R551 1-215-873-00 METAL OXIDE 4.7K 5% 1W F
R552 1-216-061-00 RES,CHIP 3.3K 5% 1/10W
R553 1-249-381-11 CARBON 1 5% 1/4W F
R555 1-216-059-00 RES,CHIP 2.7K 5% 1/10W
R571 1-249-417-11 CARBON 1K 5% 1/4W F
R572 1-216-369-00 METAL OXIDE 1 5% 2W F
R574 1-216-065-91 RES,CHIP 4.7K 5% 1/10W
R575 1-216-097-91 RES,CHIP 100K 5% 1/10W
R581 1-216-089-91 RES,CHIP 47K 5% 1/10W
R582 1-216-089-91 RES,CHIP 47K 5% 1/10W
R583 1-216-081-00 RES,CHIP 22K 5% 1/10W
R589 1-216-097-91 RES,CHIP 100K 5% 1/10W
R590 1-216-230-00 RES,CHIP 22K 5% 1/8W
R591 1-215-892-11 METAL OXIDE 1K 5% 2W F
R593 1-249-439-11 CARBON 68K 5% 1/4W
R594 1-216-057-00 RES,CHIP 2.2K 5% 1/10W
R595 1-249-377-11 CARBON 0.47 5% 1/4W F
R602 £ 1-202-961-11 CEMENTED 1.8 5% 10W
R603 1-202-933-61 FUSIBLE 0.1 10% 1/2W F
R604 1-249-421-11 CARBON 2.2K 5% 1/4W
R607 £ 1-202-961-11 CEMENTED 1.8 5% 10W
R608 1-216-488-11 METAL OXIDE 18K 5% 3W F
R611 1-249-415-11 CARBON 680 5% 1/4W
R616 1-216-393-00 METAL OXIDE 2.2 5% 3W F
R617 1-249-405-11 CARBON 100 5% 1/4W F
R619 1-216-214-00 RES,CHIP 4.7K 5% 1/8W
R620 1-216-055-00 RES,CHIP 1.8K 5% 1/10W
R622 1-249-401-11 CARBON 47 5% 1/4W
R628 1-247-791-91 CARBON 22 5% 1/4W
R632 £ 1-240-030-91 METAL 4.7M 5% 1/2W
R634 £ 1-240-030-91 METAL 4.7M 5% 1/2W
R651 £ 1-220-926-11 FUSIBLE 0.47 10% 1/2W F
R652 1-216-393-00 METAL OXIDE 2.2 5% 3W F
R653 1-216-393-00 METAL OXIDE 2.2 5% 3W F
R654 1-249-389-11 CARBON 4.7 5% 1/4W F
R658 1-215-929-11 METAL OXIDE 100K 5% 3W F
R659 1-216-383-11 METAL OXIDE 0.33 5% 3W F
R660 1-216-383-11 METAL OXIDE 0.33 5% 3W F
R661 1-247-843-11 CARBON 3.3K 5% 1/4W
R662 1-215-929-11 METAL OXIDE 100K 5% 3W F
R665 1-215-902-51 METAL OXIDE 47K 5% 2W F
A

65
REF. NO. PART.NO DESCRIPTION REMARK REF. NO. PART.NO DESCRIPTION REMARK
The components identified by
shading and marked are critical
for safety
Replace only with the part number
specified.
R666 1-535-143-71 LEAD, JUMPER (7.5MM)
R667 1-215-900-51 METAL OXIDE 22K 5% 2W F
< RELAY >
RY601 £ 1-755-266-11 RELAY, AC POWER
< SWITCH >
SW532 1-572-707-11 SWITCH, LEVER
< TRANSFORMER >
T511 £ 1-453-308-11 TRANSFORMER ASSY, FLYBACK NX-4521//U2B4
T531 1-437-195-11 TRANSFORMER, HORIZONTAL DRIVE
T532 1-426-981-11 TRANSFORMER, FERRITE (PMT)
T601 £ 1-427-962-11 TRANSFORMER, LINE FILTER
T602 1-431-732-21 TRANSFORMER, CONVERTER (SRT)
T603 £ 1-433-933-11 TRANSFORMER, CONVERTER (SRT)
< CRYSTAL >
X001 1-578-774-11 VIBRATOR, CRYSTAL
X302 1-567-505-11 OSCILLATOR, CRYSTAL
X303 1-567-504-11 OSCILLATOR, CRYSTAL
< CAPACITOR >
C111 1-216-296-91 SHORT 0
C123 1-102-108-91 CERAMIC CHIP 150PF 10% 50V
C124 1-104-664-11 ELECT 47MF 20% 25V
C125 1-101-880-91 CERAMIC CHIP 47PF 5% 50V
C132 1-102-525-91 CERAMIC CHIP 68PF 5% 50V
C536 1-117-813-11 FILM 0.75MF 5% 250V
(KV-25FX20A/25FX20D/25FX20E)
1-115-521-11 FILM 0.82MF 5% 250V
(KV-29FX20A/29FX20D/29FX20E)
C546 1-130-895-00 FILM 0.056MF 5% 400V
(KV-25FX20A/25FX20D/25FX20E)
1-130-118-00 FILM 0.051MF 5% 400V
(KV-29FX20A/29FX20D/29FX20E)
C553 1-137-417-11 MYLAR 0.0047MF 10% 200V
C555 1-128-935-11 CERAMIC CHIP 19000PF 3% 1200V
(KV-29FX20A/29FX20D/29FX20E)
C572 1-128-526-11 ELECT 100MF 20% 16V
C582 1-163-267-91 CERAMIC CHIP 470PF 5% 50V
(KV-25FX20A/25FX20D/25FX20E)
1-163-259-91 CERAMIC CHIP 220PF 5% 50V
(KV-29FX20A/29FX20D/29FX20E)
C606 1-125-318-00 ELECT(BLOCK) 220MF 20% 400V
C638 1-107-670-11 ELECT 10MF 20% 400V
< FILTER >
SWF101 1-767-874-11 FILTER, SURFACE WAVE
< IC >
IC101 8-759-466-49 IC TDA9817/V1
< COIL >
L105 1-408-603-31 INDUCTOR 10UH
< TRANSISTOR >
Q108 8-729-120-08 TRANSISTOR 2SC1623-L5L6
(KV-25FX20A/25FX20D/25FX20E)
8-729-901-81 TRANSISTOR 2SC2412K
(KV-29FX20A/29FX20D/29FX20E)
Q160 8-729-031-81 TRANSISTOR 2PD601AR
(KV-29FX20A/29FX20D/29FX20E)
< RESISTOR >
JR113 1-216-295-91 SHORT 0
R114 1-216-295-91 SHORT 0
R133 1-216-295-91 SHORT 0
R137 1-216-035-00 RES,CHIP 270 5% 1/10W
R138 1-216-097-91 RES,CHIP 100K 5% 1/10W
R139 1-216-093-91 RES,CHIP 68K 5% 1/10W
R140 1-216-035-00 RES,CHIP 270 5% 1/10W
R141 1-216-043-91 RES,CHIP 560 5% 1/10W
R143 1-216-031-91 RES,CHIP 180 5% 1/10W
(KV-25FX20A/25FX20D/25FX20E)
1-247-809-91 RES,CHIP 120 5% 1/10W
(KV-29FX20A/29FX20D/29FX20E)
R159 1-247-843-91 CARBON 3.3K 5% 1/4W
R160 1-216-049-91 RES,CHIP 1K 5% 1/10W
(KV-29FX20A/29FX20D/29FX20E)
R161 1-216-021-91 RES,CHIP 68 5% 1/10W
(KV-29FX20A/29FX20D/29FX20E)
R326 1-216-121-91 RES,CHIP 1M 5% 1/10W
(KV-25FX20A/25FX20D/25FX20E)
1-216-113-00 RES,CHIP 470K 5% 1/10W
(KV-29FX20A/29FX20D/29FX20E)
R517 1-247-859-91 CARBON 15K 5% 1/4W
(KV-25FX20A/25FX20D/25FX20E)
1-249-428-11 CARBON 8.2K 5% 1/4W
(KV-29FX20A/29FX20D/29FX20E)
A Board Variant Parts
KV-25FX20A/25FX20D/25FX20E/
KV-29FX20A/29FX20D/29FX20E
A

66
REF. NO. PART.NO DESCRIPTION REMARK REF. NO. PART.NO DESCRIPTION REMARK
The components identified by
shading and marked are critical
for safety
Replace only with the part number
specified.
R505 1-126-667-11 METAL CHIP 4.7K 0.50% 1/10W
(KV-25FX20A/25FX20D/25FX20E)
R508 1-126-667-11 METAL CHIP 4.7K 0.50% 1/10W
(KV-25FX20/25FX20D/25FX20E)
R521 1-216-117-00 RES,CHIP 680K 5% 1/10W
(KV-25FX20A/25FX20D/25FX20E)
1-216-121-91 RES,CHIP 1M 5% 1/10W
(KV-29FX20A/29FX20D/29FX20E)
R534 1-216-113-00 RES,CHIP 470K 5% 1/10W
(KV-25FX20A/25FX20D/25FX20E)
1-216-105-91 RES,CHIP 220K 5% 1/10W
(KV-29FX20A/29FX20D/29FX20E)
R535 1-216-109-00 RES,CHIP 330K 5% 1/10W
(KV-25FX20A/25FX20D/25FX20E)
1-216-101-00 RES,CHIP 150K 5% 1/10W
(KV-29FX20A/29FX20D/29FX20E)
R541 1-216-093-91 RES,CHIP 68K 5% 1/10W
(KV-25FX20A/25FX20D/25FX20E)
1-216-097-91 RES,CHIP 100K 5% 1/10W
(KV-29FX20A/29FX20D/29FX20E)
R548 1-212-849-61 FUSIBLE 4.7 5% 1/4W
(KV-25FX20A/25FX20D/25FX20E)
1-202-973-61 FUSIBLE 3.3 5% 1/10W
(KV-29FX20A/29FX20D/29FX20E)
R573 1-216-109-91 RES,CHIP 330K 5% 1/10W
(KV-25FX20A/25FX20D/25FX20E)
1-216-097-91 RES,CHIP 100K 5% 1/10W
(KV-29FX20A/29FX20D/29FX20E)
R588 1-216-061-00 RES,CHIP 3.3K 5% 1/10W
(KV-25FX20A/25FX20D/25FX20E)
1-216-065-91 RES,CHIP 4.7K 5% 1/10W
(KV-29FX20A/29FX20D/29FX20E)
< TRANSFORMER >
T533 1-433-905-11 TRANSFORMER, HORIZONTAL LINEAR
(KV-25FX20A/25FX20D/25FX20E)
1-433-906-11 TRANSFORMER, HORIZONTAL LINEAR
(KV-29FX20A/29FX20D/29FX20E)
< THERMISTOR >
THP601 £ 1-810-961-11 THERMISTOR, POSITIVE
< TUNER >
TU101 8-598-432-00 TUNER (BTP-AC411)
< CAPACITOR >
C100 1-163-038-91 CERAMIC CHIP 0.1MF 25V
C111 1-163-059-00 CERAMIC CHIP 0.01MF 50V
C121 1-163-031-11 CERAMIC CHIP 0.01MF 50V
C133 1-162-638-11 CERAMIC CHIP 1MF 16V
C140 1-104-664-11 ELECT 47MF 20% 16V
C536 1-117-813-11 FILM 0.75MF 5% 250V
(KV-25FX20B)
1-115-521-11 FILM 0.82MF 5% 250V
(KV-29FX20B)
C546 1-130-895-00 FILM 0.056MF 5% 400V
(KV-25FX20B)
1-130-118-00 FILM 0.051MF 5% 400V
(KV-29FX20B)
C553 1-137-417-11 MYLAR 0.0047MF 10% 200V
C555 1-128-935-11 CERAMIC CHIP 19000PF 3% 1200V
(KV-29FX20B)
C572 1-128-526-11 ELECT 100MF 20% 16V
C582 1-163-133-00 CERAMIC CHIP 470PF 5% 50V
(KV-25FX20B)
1-163-259-91 CERAMIC CHIP 220PF 5% 50V
(KV-29FX20B)
C606 1-125-318-00 ELECT(BLOCK) 220MF 20% 400V
C638 1-107-670-11 ELECT 10MF 20% 400V
< FILTER >
CF105 1-760-154-11 TRAP, CERAMIC
SWF101 1-579-273-11 FILTER, SURFACE WAVE
SWF103 1-767-083-11 FILTER, SURFACE WAVE
< DIODE >
D102 8-719-050-59 DIODE BA592-GEG
D104 8-719-914-43 DIODE DAN202K
< IC >
IC101 8-759-466-47 IC TDA9818/V1
< COIL >
L108 1-410-985-42 INDUCTOR CHIP 0.22UH
L109 1-410-789-11 INDUCTOR 0.47UH
L117 1-412-002-42 INDUCTOR CHIP 4.7UH
< TRANSISTOR >
Q102 8-729-920-72 TRANSISTOR 2SA1037K-T-146-QR
Q104 1-801-806-11 TRANSISTOR DTC144EKA-T146
Q107 8-729-022-54 TRANSISTOR 2SC3779C,D-AA
Q109 1-801-806-11 TRANSISTOR DTC144EKA-T146
Q110 1-801-806-11 TRANSISTOR DTC144EKA-T146
A Board Variant Parts KV-25FX20B/29FX20B
A

67
REF. NO. PART.NO DESCRIPTION REMARK REF. NO. PART.NO DESCRIPTION REMARK
The components identified by
shading and marked are critical
for safety
Replace only with the part number
specified.
< RESISTOR >
R109 1-216-061-00 RES,CHIP 3.3K 5% 1/10W
R110 1-216-200-11 RES,CHIP 1.2K 5% 1/8W
R111 1-216-053-00 RES,CHIP 1.5K 5% 1/10W
R112 1-216-053-00 RES,CHIP 1.5K 5% 1/10W
R113 1-216-027-00 RES,CHIP 120 5% 1/10W
R114 1-216-190-00 RES,CHIP 470 5% 1/8W
R123 1-216-037-91 RES,CHIP 330 5% 1/10W
R127 1-216-031-00 RES,CHIP 180 5% 1/10W
R128 1-216-065-91 RES,CHIP 4.7K 5% 1/10W
R129 1-216-063-91 RES,CHIP 3.9K 5% 1/10W
R137 1-216-057-00 RES,CHIP 2.2K 5% 1/10W
R138 1-216-087-91 RES,CHIP 39K 5% 1/10W
R139 1-216-075-00 RES,CHIP 12K 5% 1/10W
R141 1-216-295-91 SHORT 0
R142 1-216-043-91 RES,CHIP 560 5% 1/10W
R147 1-216-017-91 RES,CHIP 47 5% 1/10W
R148 1-216-174-00 RES,CHIP 100 5% 1/8W
R149 1-216-049-91 RES,CHIP 1K 5% 1/10W
R152 1-216-025-91 RES,CHIP 100 5% 1/10W
R156 1-216-065-91 RES,CHIP 4.7K 5% 1/10W
R157 1-216-065-91 RES,CHIP 4.7K 5% 1/10W
R158 1-216-025-91 RES,CHIP 100 5% 1/10W
R159 1-247-835-91 CARBON 1.5K 5% 1/10W (KV-25FX20B)
1-249-419-11 CARBON 1.5K 5% 1/4W (KV-29FX20B)
R160 1-216-295-91 SHORT 0 (KV-29FX20B)
R161 1-216-295-91 SHORT 0 (KV-29FX20B)
R326 1-216-121-91 RES,CHIP 1M 5% 1/10W (KV-25FX20B)
1-216-113-00 RES,CHIP 470K 5% 1/10W (KV-29FX20B)
R505 1-216-667-11 METAL CHIP 4.7K 0.50% 1/10W (KV-25FX20B)
R508 1-216-667-11 METAL CHIP 4.7K 0.50% 1/10W (KV-25FX20B)
R517 1-247-859-91 CARBON 15K 5% 1/4W (KV-25FX20B)
1-249-428-11 CARBON 8.2K 5% 1/4W (KV-29FX20B)
R521 1-216-117-00 RES,CHIP 680K 5% 1/10W (KV-25FX20B)
1-216-121-91 RES,CHIP 1M 5% 1/10W (KV-29FX20B)
R534 1-216-113-00 RES,CHIP 470K 5% 1/10W (KV-25FX20B)
1-216-105-91 RES,CHIP 220K 5% 1/10W (KV-29FX20B)
R535 1-216-109-00 RES,CHIP 330K 5% 1/10W (KV-25FX20B)
1-216-101-91 RES,CHIP 150K 5% 1/10W (KV-29FX20B)
R541 1-216-093-91 RES,CHIP 68K 5% 1/10W (KV-25FX20B)
1-216-097-91 RES,CHIP 100K 5% 1/10W (KV-29FX20B)
R548 1-202-973-61 FUSIBLE 3.3 5% 1/10W (KV-29FX20B)
R573 1-216-109-91 RES,CHIP 330K 5% 1/10W (KV-25FX20B)
1-216-097-91 RES,CHIP 100K 5% 1/10W (KV-29FX20B)
R588 1-216-061-00 RES,CHIP 3.3K 5% 1/10W (KV-25FX20B)
1-216-065-11 RES,CHIP 4.7K 5% 1/10W (KV-29FX20B)
< VARIABLE RESISTOR >
RV101 1-241-765-11 RES, ADJ, CARBON 22K
< TRANSFORMER >
T533 1-433-905-11 TRANSFORMER, HORIZONTAL LINEAR (KV-25FX20B)
1-433-906-11 TRANSFORMER, HORIZONTAL LINEAR (KV-29FX20B)
< THERMISTOR >
THP601 £ 1-810-961-11 THERMISTOR, POSITIVE
< TUNER >
TU101 1-693-418-11 TUNER (TELE9-001A)
< CAPACITOR >
C111 1-216-296-91 SHORT 0
C123 1-102-106-91 CERAMIC CHIP 100PF 10% 50V
C124 1-104-664-11 ELECT 47MF 20% 25V
C125 1-102-106-91 CERAMIC CHIP 100PF 10% 50V
C536 1-117-813-11 FILM 0.75MF 5% 250V
(KV-25FX20K)
1-115-521-11 FILM 0.82MF 5% 250V
(KV-29FX20K)
C546 1-130-895-00 FILM 0.056MF 5% 400V
(KV-25FX20K)
1-130-118-00 FILM 0.051MF 5% 400V
(KV-29FX20K)
C553 1-137-417-11 MYLAR 0.0047MF 10% 200V
C555 1-128-935-11 CERAMIC CHIP 19000PF 3% 1200V
(KV-29FX20K)
C572 1-128-526-11 ELECT 100MF 20% 16V
C582 1-163-267-91 CERAMIC CHIP 470PF 5% 50V
(KV-25FX20K)
1-163-259-91 CERAMIC CHIP 220PF 5% 50V
(KV-29FX20K)
C606 1-125-318-00 ELECT(BLOCK) 220MF 20% 400V
C638 1-107-670-11 ELECT 10MF 20% 400V
< FILTER >
SWF101 1-579-273-11 FILTER, SURFACE WAVE
< IC >
IC101 8-759-466-49 IC TDA9817/V1
A Board Variant Parts KV-25FX20K/29FX20K
A

68
REF. NO. PART.NO DESCRIPTION REMARK REF. NO. PART.NO DESCRIPTION REMARK
The components identified by
shading and marked are critical
for safety
Replace only with the part number
specified.
< COIL >
L105 1-408-603-31 INDUCTOR 10UH
< TRANSISTOR >
Q108 8-729-120-08 TRANSISTOR 2SC1623-L5L6 (KV-25FX20K)
8-729-901-81 TRANSISTOR 2SC2412K (KV-29FX20K)
Q160 8-729-031-00 TRANSISTOR 2PD601AR (KV-29FX20K)
< RESISTOR >
JR113 1-216-295-91 SHORT 0
R114 1-216-295-91 SHORT 0
R133 1-216-295-91 SHORT 0
R137 1-216-035-00 RES,CHIP 270 5% 1/10W
R138 1-216-087-91 RES,CHIP 100K 5% 1/10W
R139 1-216-093-91 RES,CHIP 68K 5% 1/10W
R140 1-216-035-00 RES,CHIP 270 5% 1/10W
R141 1-216-043-91 RES,CHIP 560 5% 1/10W
R143 1-247-815-91 RES,CHIP 220 5% 1/10W
R159 1-247-843-91 CARBON 3.3K 5% 1/4W
R160 1-216-049-91 RES,CHIP 1K 5% 1/10W (KV-29FX20K)
R161 1-216-021-91 RES,CHIP 68 5% 1/10W (KV-29FX20K)
R326 1-216-121-91 RES,CHIP 1M 5% 1/10W (KV-25FX20K)
1-216-113-00 RES,CHIP 470K 5% 1/10W (KV-29FX20K)
R505 1-216-667-11 METAL CHIP 4.7K 0.50% 1/10W (KV-25FX20K)
R508 1-216-667-11 METAL CHIP 4.7K 0.50% 1/10W (KV-25FX20K)
R517 1-247-859-91 CARBON 15K 5% 1/4W (KV-25FX20K)
1-249-428-11 CARBON 8.2K 5% 1/4W (KV-29FX20K)
R521 1-216-117-00 RES,CHIP 680K 5% 1/10W (KV-25FX20K)
1-216-121-91 RES,CHIP 1M 5% 1/10W (KV-29FX20K)
R534 1-216-113-00 RES,CHIP 470K 5% 1/10W (KV-25FX20K)
1-216-105-91 RES,CHIP 220K 5% 1/10W (KV-29FX20K)
R535 1-216-109-00 RES,CHIP 330K 5% 1/10W (KV-25FX20K)
1-216-101-00 RES,CHIP 150K 5% 1/10W (KV-29FX20K)
R541 1-216-093-91 RES,CHIP 68K 5% 1/10W (KV-25FX20K)
1-216-097-91 RES,CHIP 100K 5% 1/10W (KV-29FX20K)
R548 1-212-849-61 FUSIBLE 4.7 5% 1/4W (KV-25FX20K)
1-202-973-61 FUSIBLE 3.3 5% 1/4W (KV-29FX20K)
R573 1-216-109-91 RES,CHIP 330K 5% 1/10W (KV-25FX20K)
1-216-097-91 RES,CHIP 100K 5% 1/10W (KV-29FX20K)
R588 1-216-061-00 RES,CHIP 3.3K 5% 1/10W (KV-25FX20K)
1-216-065-91 RES,CHIP 4.7K 5% 1/10W (KV-29FX20K)
< TRANSFORMER >
T533 1-433-905-11 TRANSFORMER, HORIZONTAL LINEAR (KV-25FX20K)
1-433-906-11 TRANSFORMER, HORIZONTAL LINEAR (KV-29FX20K)
< THERMISTOR >
THP601 £ 1-810-961-11 THERMISTOR, POSITIVE
< TUNER >
TU101 8-598-432-00 TUNER (BTP-AC411)
< CAPACITOR >
C111 1-216-296-91 SHORT 0
C123 1-102-106-91 CERAMIC CHIP 100PF 10% 50V
C124 1-104-664-11 ELECT 47MF 20% 25V
C125 1-102-106-91 CERAMIC CHIP 100PF 10% 50V
C132 1-163-113-00 CERAMIC CHIP 68PF 5% 50V
(KV-29FX20R)
C536 1-117-813-11 FILM 0.75MF 5% 250V
(KV-25FX20R)
1-115-521-11 FILM 0.82MF 5% 250V
(KV-29FX20R)
C546 1-130-895-00 FILM 0.056MF 5% 400V
(KV-25FX20R)
1-130-118-00 FILM 0.051MF 5% 400V
(KV-29FX20R)
C553 1-137-417-11 MYLAR 0.0047MF 10% 200V
C555 1-128-935-11 CERAMIC CHIP 19000PF 3% 1200V
(KV-29FX20R)
C572 1-128-526-11 ELECT 100MF 20% 16V
C582 1-163-267-91 CERAMIC CHIP 470PF 5% 50V
(KV-25FX20R)
1-163-259-91 CERAMIC CHIP 220PF 5% 50V
(KV-29FX20R)
C606 1-117-751-11 ELECT(BLOCK) 220MF 20% 450V
C638 1-107-679-41 ELECT 10MF 20% 450V
< FILTER >
SWF101 1-579-273-11 FILTER, SURFACE WAVE
< IC >
IC101 8-759-466-49 IC TDA9817/V1
< COIL >
L105 1-408-603-31 INDUCTOR 10UH
A Board Variant Parts KV-25FX20R/29FX20R
A

69
REF. NO. PART.NO DESCRIPTION REMARK REF. NO. PART.NO DESCRIPTION REMARK
The components identified by
shading and marked are critical
for safety
Replace only with the part number
specified.
< TRANSISTOR >
Q108 8-729-120-08 TRANSISTOR 2SC1623-L5L6 (KV-25FX20R)
8-725-901-81 TRANSISTOR 2SC2412K (KV-29FX20R)
Q160 8-729-031-00 TRANSISTOR 2PD601AR (KV-29FX20R)
< RESISTOR >
JR113 1-216-295-91 SHORT 0
R114 1-216-295-91 SHORT 0
R133 1-216-295-91 SHORT 0
R137 1-216-035-00 RES,CHIP 270 5% 1/10W
R138 1-216-087-91 RES,CHIP 100K 5% 1/10W
R139 1-216-093-91 RES,CHIP 68K 5% 1/10W
R140 1-216-035-00 RES,CHIP 270 5% 1/10W
R141 1-216-043-91 RES,CHIP 560 5% 1/10W
R143 1-247-815-91 RES,CHIP 220 5% 1/10W
R159 1-247-843-91 CARBON 3.3K 5% 1/4W
R160 1-216-049-91 RES,CHIP 1K 5% 1/10W (KV-29FX20R)
R161 1-216-021-91 RES,CHIP 68 5% 1/10W (KV-29FX20R)
R326 1-216-121-91 RES,CHIP 1M 5% 1/10W (KV-25FX20R)
1-216-113-00 RES,CHIP 470K 5% 1/10W (KV-29FX20R)
R505 1-216-667-11 METAL CHIP 4.7K 0.50% 1/10W (KV-25FX20R)
R508 1-216-667-11 METAL CHIP 4.7K 0.50% 1/10W (KV-25FX20R)
R517 1-247-859-91 CARBON 15K 5% 1/4W (KV-25FX20R)
1-249-428-11 CARBON 8.2K 5% 1/4W (KV-29FX20R)
R521 1-216-117-00 RES,CHIP 680K 5% 1/10W (KV-25FX20R)
1-216-121-91 RES,CHIP 1M 5% 1/10W (KV-29FX20R)
R534 1-216-113-00 RES,CHIP 470K 5% 1/10W (KV-25FX20R)
1-216-105-91 RES,CHIP 220K 5% 1/10W (KV-29FX20R)
R535 1-216-109-00 RES,CHIP 330K 5% 1/10W (KV-25FX20R)
1-216-101-00 RES,CHIP 150K 5% 1/10W (KV-29FX20R)
R541 1-216-093-91 RES,CHIP 68K 5% 1/10W (KV-25FX20R)
1-216-097-91 RES,CHIP 100K 5% 1/10W (KV-29FX20R)
R548 1-212-849-61 FUSIBLE 4.7 5% 1/4W (KV-25FX20R)
1-202-973-61 FUSIBLE 3.3 5% 1/4W (KV-29FX20R)
R573 1-216-109-91 RES,CHIP 330K 5% 1/10W (KV-25FX20R)
1-216-097-91 RES,CHIP 100K 5% 1/10W (KV-29FX20R)
R588 1-216-061-00 RES,CHIP 3.3K 5% 1/10W (KV-25FX20R)
1-216-065-91 RES,CHIP 4.7K 5% 1/10W (KV-29FX20R)
< TRANSFORMER >
T533 1-433-905-11 TRANSFORMER, HORIZONTAL LINEAR (KV-25FX20R)
1-433-906-11 TRANSFORMER, HORIZONTAL LINEAR (KV-29FX20R)
< THERMISTOR >
THP601 £ 1-810-961-11 THERMISTOR, POSITIVE
< TUNER >
TU101 8-598-432-00 TUNER (BTP-AC411)
< CAPACITOR >
C111 1-216-296-91 SHORT 0
C536 1-115-521-11 FILM 0.82MF 5% 250V
C546 1-130-118-00 FILM 0.051MF 5% 400V
C553 1-106-359-00 MYLAR 0.0047MF 10% 100V
C555 1-128-935-11 CERAMIC CHIP 19000PF 3% 1200V
C572 1-104-665-11 ELECT 100MF 20% 10V
C582 1-163-259-91 CERAMIC CHIP 220PF 5% 50V
C606 1-125-318-00 ELECT(BLOCK) 220MF 20% 400V
C638 1-107-670-11 ELECT 10MF 20% 400V
< FILTER >
SWF101 1-579-273-11 FILTER, SURFACE WAVE
< IC >
IC101 8-759-466-49 IC TDA9817/V1
< TRANSISTOR >
Q160 8-729-031-00 TRANSISTOR 2PD601AR
< RESISTORS >
JR113 1-216-295-91 SHORT 0
R114 1-216-295-91 SHORT 0
R133 1-216-295-91 SHORT 0
R139 1-216-093-91 RES,CHIP 68K 5% 1/10W
R141 1-216-043-91 RES,CHIP 560 5% 1/10W
R143 1-216-031-00 RES,CHIP 180 5% 1/10W
R160 1-216-049-91 RES,CHIP 1K 5% 1/10W
R161 1-216-021-91 RES,CHIP 68 5% 1/10W
R326 1-216-113-00 RES,CHIP 470K 5% 1/10W
R517 1-249-428-11 CARBON 8.2K 5% 1/4W
R521 1-216-121-91 RES,CHIP 1M 5% 1/10W
R534 1-216-105-91 RES,CHIP 220K 5% 1/10W
R535 1-216-101-00 RES,CHIP 150K 5% 1/10W
R541 1-216-097-91 RES,CHIP 100K 5% 1/10W
R548 1-202-973-61 FUSIBLE 3.3 5% 1/4W
R573 1-216-097-91 RES,CHIP 100K 5% 1/10W
R588 1-216-065-91 RES,CHIP 4.7K 5% 1/10W
A Board Variant Parts KV-29FX20U
A

70
REF. NO. PART.NO DESCRIPTION REMARK REF. NO. PART.NO DESCRIPTION REMARK
The components identified by
shading and marked are critical
for safety
Replace only with the part number
specified.
A C
< TRANSFORMER >
T533 1-433-906-11 TRANSFORMER, HORIZONTAL LINEAR
< THERMISTOR >
THP601 £ 1-808-059-31 THERMISTOR, POSITIVE
< TUNER >
TU101 8-598-464-10 TUNER (BTP-AU611)
< CAPACITOR >
C702 1-102-109-00 CERAMIC 180PF 10% 50V
C703 1-102-109-00 CERAMIC 180PF 10% 50V
C704 1-101-004-00 CERAMIC 0.01MF 50V
C705 1-101-004-00 CERAMIC 0.01MF 50V
C706 1-102-074-00 CERAMIC 0.001MF 10% 50V
C707 1-102-074-00 CERAMIC 0.001MF 10% 50V
C708 1-162-114-00 CERAMIC 0.0047MF 2KV
C709 1-102-074-00 CERAMIC 0.001MF 10% 50V
C710 1-136-189-00 FILM 0.1MF 10% 250V
C712 1-102-109-00 CERAMIC 180PF 10% 50V
C713 1-101-004-00 CERAMIC 0.01MF 50V
C714 1-104-665-11 ELECT 100MF 20% 16V
C717 1-102-114-00 CERAMIC 470PF 10% 50V
C718 1-102-114-00 CERAMIC 470PF 10% 50V
C719 1-102-114-00 CERAMIC 470PF 10% 50V
< CONNECTOR >
CN701 1-784-633-11 PIN, CONNECTOR 4P
CN702 1-695-915-11 TAB (CONTACT)
CN703 *1-564-509-11 PLUG, CONNECTOR 6P
< DIODE >
D702 8-719-991-33 DIODE 1SS133T-77
D703 8-719-991-33 DIODE 1SS133T-77
D704 8-719-991-33 DIODE 1SS133T-77
D705 8-719-991-33 DIODE 1SS133T-77
D706 8-719-991-33 DIODE 1SS133T-77
D707 8-719-991-33 DIODE 1SS133T-77
D708 8-719-991-33 DIODE 1SS133T-77
D709 8-719-991-33 DIODE 1SS133T-77
D710 8-719-991-33 DIODE 1SS133T-77
D711 8-719-991-33 DIODE 1SS133T-77
D712 8-719-991-33 DIODE 1SS133T-77
D714 8-719-991-33 DIODE 1SS133T-77
D715 8-719-991-33 DIODE 1SS133T-77
D716 8-719-991-33 DIODE 1SS133T-77
D717 8-719-991-33 DIODE 1SS133T-77
D718 8-719-991-33 DIODE 1SS133T-77
D719 8-719-991-33 DIODE 1SS133T-77
D721 8-719-991-33 DIODE 1SS133T-77
D722 8-719-991-33 DIODE 1SS133T-77
< CRT SOCKET >
J701 £ 1-251-595-11 SOCKET, CRT
< COIL >
L703 1-412-529-11 INDUCTOR 22UH
L704 1-414-183-41 INDUCTOR 10UH
< TRANSISTOR >
Q701 8-729-046-28 TRANSISTOR BF420-126
Q702 8-729-119-78 TRANSISTOR 2SC2785-HFE
Q703 8-729-046-28 TRANSISTOR BF420-126
Q704 8-729-200-17 TRANSISTOR 2SA1091-O
Q705 8-729-119-78 TRANSISTOR 2SC2785-HFE
Q706 8-729-046-28 TRANSISTOR BF420-126
Q707 8-729-200-17 TRANSISTOR 2SA1091-O
Q708 8-729-119-78 TRANSISTOR 2SC2785-HFE
Q709 8-729-046-28 TRANSISTOR BF420-126
Q710 8-729-200-17 TRANSISTOR 2SA1091-O
Q711 8-729-119-78 TRANSISTOR 2SC2785-HFE
Q712 8-729-046-28 TRANSISTOR BF420-126
Q713 8-729-046-28 TRANSISTOR BF420-126
Q714 8-729-026-39 TRANSISTOR 2SA933AS-QT
Q715 8-729-200-17 TRANSISTOR 2SA1091-O
Q716 8-729-200-17 TRANSISTOR 2SA1091-O
Q717 8-729-200-17 TRANSISTOR 2SA1091-O
< RESISTOR >
R701 1-247-895-91 CARBON 470K 5% 1/4W
R702 1-216-464-11 METAL OXIDE 18K 5% 2W F
R703 1-249-405-11 CARBON 100 5% 1/4W F
R704 1-535-143-21 LEAD, JUMPER (12.5MM)
R705 1-249-931-11 CARBON 2.2K 5% 1/4W F
R706 1-247-815-91 CARBON 220 5% 1/4W
R707 1-249-412-11 CARBON 390 5% 1/4W
R708 1-249-401-11 CARBON 47 5% 1/4W
R709 1-202-844-00 SOLID 330K 10% 1/2W
R710 1-247-895-91 CARBON 470K 5% 1/4W
R712 1-249-931-11 CARBON 2.2K 5% 1/4W F
*A-1638-127-A C Board, Complete

71
REF. NO. PART.NO DESCRIPTION REMARK REF. NO. PART.NO DESCRIPTION REMARK
The components identified by
shading and marked are critical
for safety
Replace only with the part number
specified.
R713 1-247-903-00 CARBON 1M 5% 1/4W
R714 1-216-464-11 METAL OXIDE 18K 5% 2W F
R715 1-249-405-11 CARBON 100 5% 1/4W F
R716 1-247-815-91 CARBON 220 5% 1/4W
R717 1-249-412-11 CARBON 390 5% 1/4W
R718 1-202-814-11 SOLID 33K 10% 1/2W
R719 1-249-401-11 CARBON 47 5% 1/4W
R721 1-249-405-11 CARBON 100 5% 1/4W F
R722 1-202-848-00 SOLID 680K 10% 1/2W
R724 1-260-131-11 CARBON 470K 5% 1/2W
R725 1-249-425-11 CARBON 4.7K 5% 1/4W
R726 1-249-931-11 CARBON 2.2K 5% 1/4W F
R727 1-247-815-91 CARBON 220 5% 1/4W
R729 1-249-412-11 CARBON 390 5% 1/4W
R730 1-249-401-11 CARBON 47 5% 1/4W
R733 1-249-437-11 CARBON 47K 5% 1/4W
R734 1-247-807-31 CARBON 100 5% 1/4W
R736 1-216-464-11 METAL OXIDE 18K 5% 2W F
R741 1-202-549-00 SOLID 100 20% 1/2W
R746 1-249-417-11 CARBON 1K 5% 1/4W
R750 1-249-417-11 CARBON 1K 5% 1/4W
R751 1-249-417-11 CARBON 1K 5% 1/4W
< VARIABLE RESISTOR >
RV701 1-230-641-11 RES, ADJ, METAL GLAZE 2.2M
RV702 1-241-656-21 RES, ADJ, METAL FILM 110M
< CAPACITOR >
C1701 1-104-665-11 ELECT 100MF 20% 16V
C1704 1-163-021-91 CERAMIC CHIP 0.01MF 10% 50V
C1705 1-163-131-00 CERAMIC CHIP 390PF 5% 50V
C1706 1-163-249-91 CERAMIC CHIP 68PF 0.5PF 50V
C1707 1-126-964-11 ELECT 10MF 20% 50V
C1708 1-163-021-91 CERAMIC CHIP 0.01MF 10% 50V
C1709 1-126-964-11 ELECT 10MF 20% 50V
C1710 1-107-927-11 ELECT 3.3MF 20% 100V
C1711 1-107-927-11 ELECT 3.3MF 20% 100V
C1712 1-136-153-00 FILM 0.01MF 5% 50V
C1713 1-104-664-11 ELECT 47MF 20% 25V
C1715 1-136-165-00 FILM 0.1MF 5% 50V
C1716 1-107-932-11 ELECT 47MF 20% 100V
C1717 1-104-664-11 ELECT 47MF 20% 25V
C1803 1-163-037-11 CERAMIC CHIP 0.022MF 10% 50V
C1804 1-126-964-11 ELECT 10MF 20% 50V
C1805 1-137-366-11 FILM 0.0022MF 5% 50V
C1844 1-129-716-00 FILM 0.015MF 5% 630V
C1845 1-129-725-00 FILM 0.082MF 5% 400V
C1848 1-136-347-11 FILM 0.0047MF 5% 630V
C1901 1-163-251-11 CERAMIC CHIP 100PF 5% 50V
C1902 1-137-374-11 FILM 0.047MF 5% 50V
C1903 1-126-964-11 ELECT 10MF 20% 50V
C1904 1-137-366-11 FILM 0.0022MF 5% 50V
C1905 1-137-374-11 FILM 0.047MF 5% 50V
C1906 1-163-021-91 CERAMIC CHIP 0.01MF 10% 50V
C1911 1-109-954-11 ELECT 0.47MF 20% 160V
C1912 1-102-030-00 CERAMIC 330PF 10% 500V
C1913 1-129-992-00 FILM 0.0024MF 5% 630V
C1914 1-102-244-00 CERAMIC 220PF 10% 500V
C1915 1-136-205-11 FILM 0.022MF 10% 250V
C1916 1-163-005-11 CERAMIC CHIP 470PF 10% 50V
C1917 1-102-228-00 CERAMIC 470PF 10% 500V
C1951 1-126-964-11 ELECT 10MF 20% 50V
C1952 1-126-964-11 ELECT 10MF 20% 50V
C1953 1-136-159-00 FILM 0.033MF 5% 50V
C1954 1-163-021-91 CERAMIC CHIP 0.01MF 10% 50V
C1957 1-126-964-11 ELECT 10MF 20% 50V
C1958 1-136-169-00 FILM 0.22MF 5% 50V
C1959 1-136-169-00 FILM 0.22MF 5% 50V
< CONNECTOR >
CN1702 *1-564-507-11 PLUG, CONNECTOR 4P
CN1705 *1-564-511-11 PLUG, CONNECTOR 8P
CN1718 *1-770-723-11 CONNECTOR, BOARD TO BOARD 8P
CN1801 *1-564-506-11 PLUG, CONNECTOR 3P
CN1809 *1-508-784-00 PIN, CONNECTOR (5MM PITCH) 1P
< DIODE >
D1703 8-719-991-33 DIODE 1SS133T-77
D1704 1-535-303-00 LEAD, JUMPER (5.0MM)
D1705 1-535-303-00 LEAD, JUMPER (5.0MM)
D1706 8-719-991-33 DIODE 1SS133T-77
D1707 8-719-991-33 DIODE 1SS133T-77
D1708 8-719-055-76 DIODE IN4148
D1709 8-719-055-76 DIODE IN4148
D1710 8-719-982-03 DIODE MTZJ-3.6A
D1711 8-719-982-03 DIODE MTZJ-3.6A
D1801 8-719-110-17 DIODE RD10ESB2
D1802 8-719-110-17 DIODE RD10ESB2
D1803 8-719-110-17 DIODE RD10ESB2
D1840 8-719-302-43 DIODE EL1Z
D1901 8-719-991-33 DIODE 1SS133T-77
*A-1674-141-A VM Board, Complete (KV-25FX20)
*A-1674-140-A VM Board, Complete (KV-29FX20)
VM Board Common Parts
CVM

72
REF. NO. PART.NO DESCRIPTION REMARK REF. NO. PART.NO DESCRIPTION REMARK
The components identified by
shading and marked are critical
for safety
Replace only with the part number
specified.
D1902 8-719-991-33 DIODE 1SS133T-77
D1903 8-719-991-33 DIODE 1SS133T-77
D1904 8-719-991-33 DIODE 1SS133T-77
D1905 8-719-110-41 DIODE RD15ESB2
D1906 8-719-970-87 DIODE ERA38-06
D1907 8-719-970-87 DIODE ERA38-06
D1908 8-719-300-33 DIODE RU-3AM
D1909 8-719-991-33 DIODE 1SS133T-77
< IC >
IC1801 8-759-603-37 IC M5216P
IC1901 8-759-450-95 IC LM393N
IC1902 8-759-008-70 IC LM358N
< COIL >
L1701 1-414-183-41 INDUCTOR 10UH
L1702 1-414-183-41 INDUCTOR 10UH
L1704 1-414-185-41 INDUCTOR 22UH
L1843 1-406-989-21 INDUCTOR 10MMH
L1901 1-406-677-11 INDUCTOR 10MMH
L1959 1-406-679-11 INDUCTOR 22MMH
< TRANSISTOR >
Q1701 8-729-120-28 TRANSISTOR 2SC1623-L5L6
Q1702 8-729-120-28 TRANSISTOR 2SC1623-L5L6
Q1703 8-729-120-28 TRANSISTOR 2SC1623-L5L6
Q1704 8-729-120-28 TRANSISTOR 2SC1623-L5L6
Q1705 8-729-120-28 TRANSISTOR 2SC1623-L5L6
Q1706 8-729-119-78 TRANSISTOR 2SC2785-HFE
Q1707 8-729-119-78 TRANSISTOR 2SC2785-HFE
Q1708 8-729-026-39 TRANSISTOR 2SA933AS-QT
Q1709 8-729-049-09 TRANSISTOR BC327-25
Q1710 8-729-049-10 TRANSISTOR BC337-25
Q1711 8-729-049-30 TRANSISTOR BD830
Q1712 8-729-049-29 TRANSISTOR BD829
Q1840 8-729-119-76 TRANSISTOR 2SA1175-HFE
Q1841 8-729-039-68 TRANSISTOR IRF620
Q1901 8-729-120-28 TRANSISTOR 2SC1623-L5L6
Q1902 8-729-120-28 TRANSISTOR 2SC1623-L5L6
Q1903 8-729-043-95 TRANSISTOR 2SC3840(3)
Q1906 8-729-120-28 TRANSISTOR 2SC1623-L5L6
Q1907 8-729-140-97 TRANSISTOR 2SB734-34
< RESISTOR >
R1701 1-216-041-00 RES,CHIP 470 5% 1/10W
R1702 1-216-025-91 RES,CHIP 100 5% 1/10W
R1703 1-216-061-00 RES,CHIP 3.3K 5% 1/10W
R1704 1-216-051-00 RES,CHIP 1.2K 5% 1/10W
R1705 1-216-031-00 RES,CHIP 180 5% 1/10W
R1706 1-216-031-00 RES,CHIP 180 5% 1/10W
R1707 1-216-043-91 RES,CHIP 560 5% 1/10W
R1708 1-216-041-00 RES,CHIP 470 5% 1/10W
R1709 1-216-025-91 RES,CHIP 100 5% 1/10W
R1710 1-216-057-00 RES,CHIP 2.2K 5% 1/10W
R1711 1-216-065-91 RES,CHIP 4.7K 5% 1/10W
R1712 1-216-041-00 RES,CHIP 470 5% 1/10W
R1713 1-216-065-91 RES,CHIP 4.7K 5% 1/10W
R1714 1-216-019-00 RES,CHIP 56 5% 1/10W
R1715 1-216-025-91 RES,CHIP 100 5% 1/10W
R1716 1-216-031-00 RES,CHIP 180 5% 1/10W
R1717 1-216-051-00 RES,CHIP 1.2K 5% 1/10W
R1718 1-260-091-11 CARBON 220 5% 1/2W
R1719 1-216-061-00 RES,CHIP 3.3K 5% 1/10W
R1720 1-216-246-00 RES,CHIP 100K 5% 1/8W
R1721 1-216-061-00 RES,CHIP 3.3K 5% 1/10W
R1722 1-216-049-91 RES,CHIP 1K 5% 1/10W
R1723 1-216-081-00 RES,CHIP 22K 5% 1/10W
R1724 1-216-081-00 RES,CHIP 22K 5% 1/10W
R1725 1-216-049-91 RES,CHIP 1K 5% 1/10W
R1726 1-247-863-91 CARBON 22K 5% 1/4W
R1727 1-216-025-91 RES,CHIP 100 5% 1/10W
R1728 1-216-025-91 RES,CHIP 100 5% 1/10W
R1729 1-247-775-91 CARBON 4.7 5% 1/4W
R1730 1-247-775-91 CARBON 4.7 5% 1/4W
R1731 1-215-895-11 METAL OXIDE 3.3K 5% 2W F
R1732 1-215-867-00 METAL OXIDE 470 5% 1W F
R1805 1-216-073-00 RES,CHIP 10K 5% 1/10W
R1806 1-216-117-00 RES,CHIP 680K 5% 1/10W
R1807 1-216-073-00 RES,CHIP 10K 5% 1/10W
R1808 1-216-073-00 RES,CHIP 10K 5% 1/10W
R1809 1-216-073-00 RES,CHIP 10K 5% 1/10W
R1810 1-216-073-00 RES,CHIP 10K 5% 1/10W
R1842 1-216-025-91 RES,CHIP 100 5% 1/10W
R1846 1-216-057-00 RES,CHIP 2.2K 5% 1/10W
R1901 1-216-089-91 RES,CHIP 47K 5% 1/10W
R1903 1-216-073-00 RES,CHIP 10K 5% 1/10W
R1904 1-216-073-00 RES,CHIP 10K 5% 1/10W
R1905 1-216-097-91 RES,CHIP 100K 5% 1/10W
R1906 1-216-073-00 RES,CHIP 10K 5% 1/10W
R1907 1-216-097-91 RES,CHIP 100K 5% 1/10W
R1908 1-216-033-00 RES,CHIP 220 5% 1/10W
R1909 1-215-489-00 METAL 680K 1% 1/4W
R1910 1-216-295-91 SHORT 0
R1911 1-216-073-00 RES,CHIP 10K 5% 1/10W
VM

73
REF. NO. PART.NO DESCRIPTION REMARK REF. NO. PART.NO DESCRIPTION REMARK
The components identified by
shading and marked are critical
for safety
Replace only with the part number
specified.
R1912 1-216-121-91 RES,CHIP 1M 5% 1/10W
R1913 1-216-049-91 RES,CHIP 1K 5% 1/10W
R1914 1-216-057-00 RES,CHIP 2.2K 5% 1/10W
R1915 1-216-065-91 RES,CHIP 4.7K 5% 1/10W
R1916 1-216-673-11 METAL CHIP 8.2K 0.50% 1/10W
R1917 1-216-693-11 METAL CHIP 56K 0.50% 1/10W
R1918 1-215-922-11 METAL OXIDE 6.8K 5% 3W F
R1921 1-215-922-11 METAL OXIDE 6.8K 5% 3W F
R1922 1-215-919-11 METAL OXIDE 2.2K 5% 3W F
R1923 1-216-097-91 RES,CHIP 100K 5% 1/10W
R1924 1-216-097-91 RES,CHIP 100K 5% 1/10W
R1925 1-216-097-91 RES,CHIP 100K 5% 1/10W
R1953 1-216-093-91 RES,CHIP 68K 5% 1/10W
R1954 1-216-109-00 RES,CHIP 330K 5% 1/10W
R1955 1-216-105-91 RES,CHIP 220K 5% 1/10W
R1956 1-216-123-11 RES,CHIP 1.2M 5% 1/10W
R1957 1-216-073-00 RES,CHIP 10K 5% 1/10W
R1958 1-216-025-91 RES,CHIP 100 5% 1/10W
R1959 1-216-063-91 RES,CHIP 3.9K 5% 1/10W
R1960 1-216-073-00 RES,CHIP 10K 5% 1/10W
R1961 1-216-687-11 METAL CHIP 33K 0.50% 1/10W
R1962 1-216-687-11 METAL CHIP 33K 0.50% 1/10W
R1964 1-216-025-91 RES,CHIP 100 5% 1/10W
R1965 1-216-041-00 RES,CHIP 470 5% 1/10W
R1966 1-215-886-11 METAL OXIDE 100 5% 2W F
R1968 1-215-886-11 METAL OXIDE 100 5% 2W F
R1969 1-216-485-11 METAL OXIDE 5.6K 5% 3W F
< TRANSFORMER >
T1901 1-424-584-11 TRANSFORMER, DYNAMIC FOCUS
R1847 1-216-474-11 METAL OXIDE 82 5% 3W F
R1848 1-215-910-11 METAL OXIDE 68 5% 3W F
R1931 1-216-689-11 RES,CHIP 39K 5% 1/10W
R1967 1-216-485-11 METAL OXIDE 5.6K 5% 3W F
R1847 1-215-911-21 METAL OXIDE 100 5% 3W F
R1848 1-216-475-21 METAL OXIDE 120 5% 3W F
R1931 1-216-089-71 RES,CHIP 47K 5% 1/10W
R1967 1-216-488-51 METAL OXIDE 18K 5% 3W F
< CAPACITOR >
C900 1-102-074-00 CERAMIC 0.001MF 10% 50V
C901 1-102-074-00 CERAMIC 0.001MF 10% 50V
C902 1-137-372-11 FILM 0.022MF 5% 50V
C903 1-137-372-11 FILM 0.022MF 5% 50V
C904 1-104-665-11 ELECT 100MF 20% 25V
C905 1-126-964-11 ELECT 10MF 20% 50V
C906 1-126-960-11 ELECT 1MF 20% 50V
C907 1-126-960-11 ELECT 1MF 20% 50V
C911 1-102-074-00 CERAMIC 0.001MF 10% 50V
C912 1-102-074-00 CERAMIC 0.001MF 10% 50V
< CONNECTOR >
CN900 1-779-947-11 TERMINAL BLOCK, S
CN906 *1-564-511-11 PLUG, CONNECTOR 8P
CN907 *1-568-882-51 PIN, CONNECTOR 7P
CN908 *1-564-509-11 PLUG, CONNECTOR 6P
< DIODE >
D901 8-719-030-11 DIODE SLA-570KT3F
4-203-258-01 HOLDER, LED (D901)
D902 8-719-929-15 DIODE HZS9.1NB2
D903 8-719-929-15 DIODE HZS9.1NB2
D904 8-719-109-97 DIODE RD6.8ESB2
D905 8-719-109-97 DIODE RD6.8ESB2
D906 8-719-923-60 DIODE MTZJ-T-77-9.1A
D907 8-719-923-60 DIODE MTZJ-T-77-9.1A
D908 8-719-923-60 DIODE MTZJ-T-77-9.1A
< IC >
IC900 8-742-014-11 HYB IC SBX1981-51
< JACK SOCKET >
J900 1-750-264-11 JACK
< COIL >
L900 1-412-531-31 INDUCTOR 33UH
L901 1-412-531-31 INDUCTOR 33UH
L902 1-408-603-31 INDUCTOR 10UH
L903 1-408-603-31 INDUCTOR 10UH
< RESISTOR >
R900 1-247-807-31 CARBON 100 5% 1/4W
R901 1-249-424-11 CARBON 3.9K 5% 1/4W
VM Board Variant Parts List KV-25FX20
VM Board Variant Parts List KV-29FX20
*A-1646-184-A, H Board Complete
H
VM

74
REF. NO. PART.NO DESCRIPTION REMARK REF. NO. PART.NO DESCRIPTION REMARK
The components identified by
shading and marked are critical
for safety
Replace only with the part number
specified.
R902 1-247-863-91 CARBON 22K 5% 1/4W
R903 1-247-701-11 CARBON 120 5% 1/4W
R904 1-247-701-11 CARBON 120 5% 1/4W
R908 1-249-401-11 CARBON 47 5% 1/4W
R909 1-247-895-91 CARBON 470K 5% 1/4W
R910 1-247-895-91 CARBON 470K 5% 1/4W
R911 1-535-303-00 LEAD, JUMPER (5.0MM)
R912 1-249-417-11 CARBON 1K 5% 1/4W
R913 1-249-427-11 CARBON 6.8K 5% 1/4W
R914 1-249-429-11 CARBON 10K 5% 1/4W
R915 1-247-701-11 CARBON 120 5% 1/4W
R916 1-247-701-11 CARBON 120 5% 1/4W
R917 1-247-807-31 CARBON 100 5% 1/4W
R918 1-247-807-31 CARBON 100 5% 1/4W
< SWITCH >
S900 1-692-979-21 SWITCH, TACTILE
S901 1-692-979-21 SWITCH, TACTILE
S902 1-692-979-21 SWITCH, TACTILE
7-682-148-01 SCREW +P 3X8
< CAPACITOR >
C281 1-126-960-91 ELECT 1MF 20% 50V
C282 1-126-943-31 ELECT 2200MF 20% 25V
C284 1-128-550-11 ELECT 2200MF 20% 50V
C285 1-126-943-31 ELECT 2200MF 20% 25V
C287 1-137-194-81 FILM 0.47MF 5% 50V
C288 1-136-165-00 FILM 0.1MF 5% 50V
C289 1-104-666-91 ELECT 220MF 20% 25V
C290 1-136-161-00 FILM 0.047MF 5% 50V
< CONNECTOR >
CN225 *1-564-508-11 PLUG, CONNECTOR 5P
CN282 *1-568-878-51 PIN, CONNECTOR 3P
< DIODE >
D201 8-719-911-19 DIODE 1SS119-25
< IC >
IC281 8-759-988-94 IC TDA2050
< COIL >
L281 1-406-973-41 INDUCTOR 22UH
< TRANSISTOR >
Q204 8-729-119-78 TRANSISTOR 2SC2785-HFE
< RESISTOR >
R201 1-247-865-91 CARBON 27K 5% 1/4W
R202 1-247-865-91 CARBON 27K 5% 1/4W
R203 1-247-895-91 CARBON 470K 5% 1/4W
R204 1-247-859-91 CARBON 15K 5% 1/4W
R205 1-247-859-91 CARBON 15K 5% 1/4W
R284 1-247-863-91 CARBON 22K 5% 1/4W
R285 1-249-438-11 CARBON 56K 5% 1/4W
R287 1-247-831-91 CARBON 1K 5% 1/4W
R288 1-216-353-00 METAL OXIDE 2.2 5% 1W F
R290 1-247-843-91 CARBON 3.3K 5% 1/4W
R292 1-247-843-91 CARBON 3.3K 5% 1/4W
R293 1-247-863-91 CARBON 22K 5% 1/4W
R294 1-247-829-91 CARBON 820 5% 1/4
< CAPACITOR >
C1103 1-163-021-91 CERAMIC CHIP 0.01MF 10% 50V
C1106 1-163-021-91 CERAMIC CHIP 0.01MF 10% 50V
C1107 1-163-021-91 CERAMIC CHIP 0.01MF 10% 50V
C1108 1-163-021-91 CERAMIC CHIP 0.01MF 10% 50V
C1109 1-104-664-11 ELECT 47MF 20% 25V
C1110 1-126-960-11 ELECT 1MF 20% 50V
C1111 1-126-960-11 ELECT 1MF 20% 50V
C1113 1-104-664-11 ELECT 47MF 20% 25V
C1115 1-104-664-11 ELECT 47MF 20% 25V
C1116 1-163-021-91 CERAMIC CHIP 0.01MF 10% 50V
C1117 1-163-021-91 CERAMIC CHIP 0.01MF 10% 50V
C1118 1-164-005-11 CERAMIC CHIP 0.47MF 25V
C1119 1-126-960-11 ELECT 1MF 20% 50V
C1120 1-164-005-11 CERAMIC CHIP 0.47MF 25V
C1122 1-104-664-11 ELECT 47MF 20% 25V
C1123 1-163-038-91 CERAMIC CHIP 0.1MF 25V
C1124 1-163-251-11 CERAMIC CHIP 100PF 5% 50V
C1127 1-126-960-11 ELECT 1MF 20% 50V
C1128 1-126-960-11 ELECT 1MF 20% 50V
*A-1649-023-A K Board, Complete
*A-1654-041-A S1 Board, Complete
(KV-25FX20A/25FX20D/25FX20R/
KV-29FX20A/29FX20D/29FX20R)
*A-1654-039-A S1 Board, Complete
(KV-25FX20B/29FX20B)
*A-1654-040-A S1 Board, Complete
(KV-25FX20E/25FX20K/
KV-29FX20E/29FX20K/29FX20U)
S1 Board Common Parts
H K S1

75
REF. NO. PART.NO DESCRIPTION REMARK REF. NO. PART.NO DESCRIPTION REMARK
The components identified by
shading and marked are critical
for safety
Replace only with the part number
specified.
C1129 1-126-960-11 ELECT 1MF 20% 50V
C1130 1-126-964-11 ELECT 10MF 20% 50V
C1132 1-104-664-11 ELECT 47MF 20% 25V
C1133 1-163-038-91 CERAMIC CHIP 0.1MF 25V
C1134 1-126-964-11 ELECT 10MF 20% 50V
C1136 1-126-964-11 ELECT 10MF 20% 50V
C1139 1-126-964-11 ELECT 10MF 20% 50V
C1143 1-163-021-91 CERAMIC CHIP 0.01MF 10% 50V
C1144 1-163-021-91 CERAMIC CHIP 0.01MF 10% 50V
C1145 1-163-038-91 CERAMIC CHIP 0.1MF 25V
C1146 1-164-005-11 CERAMIC CHIP 0.47MF 25V
C1147 1-164-005-11 CERAMIC CHIP 0.47MF 25V
C1148 1-164-005-11 CERAMIC CHIP 0.47MF 25V
C1149 1-126-960-11 ELECT 1MF 20% 50V
C1150 1-126-960-11 ELECT 1MF 20% 50V
C1151 1-104-664-11 ELECT 47MF 20% 25V
C1152 1-163-038-91 CERAMIC CHIP 0.1MF 25V
< CONNECTOR >
CN1101* 1-766-954-11 CONNECTOR, BOARD TO BOARD 20P
< FERRITE BEAD >
FB1101 1-410-396-41 FERRITE 0.45UH
FB1102 1-410-396-41 FERRITE 0.45UH
FB1104 1-410-396-41 FERRITE 0.45UH
FB1110 1-412-002-31 INDUCTOR CHIP 4.7UH
FB1111 1-412-002-31 INDUCTOR CHIP 4.7UH
FB1112 1-412-002-31 INDUCTOR CHIP 4.7UH
< IC >
IC1102 8-759-100-96 IC UPC4558G2
IC1103 8-759-394-57 IC PST593C-MMP-4P
< COIL >
L1114 1-410-671-31 INDUCTOR 47UH
L1115 1-408-599-31 INDUCTOR 4.7UH
L1116 1-408-599-31 INDUCTOR 4.7UH
< RESISTOR >
R1101 1-216-073-00 RES,CHIP 10K 5% 1/10W
R1102 1-216-073-00 RES,CHIP 10K 5% 1/10W
R1105 1-216-035-00 RES,CHIP 270 5% 1/10W
R1110 1-216-025-91 RES,CHIP 100 5% 1/10W
R1111 1-216-025-91 RES,CHIP 100 5% 1/10W
R1113 1-216-073-00 RES,CHIP 10K 5% 1/10W
R1121 1-216-065-91 RES,CHIP 4.7K 5% 1/10W
R1122 1-216-065-91 RES,CHIP 4.7K 5% 1/10W
R1123 1-216-218-00 RES,CHIP 6.8K 5% 1/8W
R1124 1-216-073-00 RES,CHIP 10K 5% 1/10W
R1125 1-216-069-00 RES,CHIP 6.8K 5% 1/10W
R1126 1-216-073-00 RES,CHIP 10K 5% 1/10W
R1155 1-216-085-00 RES,CHIP 33K 5% 1/10W
R1156 1-216-085-00 RES,CHIP 33K 5% 1/10W
R1174 1-216-085-00 RES,CHIP 33K 5% 1/10W
R1175 1-216-085-00 RES,CHIP 33K 5% 1/10W
R1176 1-216-085-00 RES,CHIP 33K 5% 1/10W
R1177 1-216-085-00 RES,CHIP 33K 5% 1/10W
R1178 1-216-073-00 RES,CHIP 10K 5% 1/10W
< CRYSTAL >
X1101 1-767-813-21 VIBRATOR, CRYSTAL
< IC >
IC1101 8-759-574-73 IC TDA9875A
< RESISTOR >
R1165 1-216-295-91 SHORT 0
< CAPACITOR >
C1131 1-164-005-11 CERAMIC CHIP 0.47MF 25V
C1135 1-163-251-11 CERAMIC CHIP 100PF 5% 50V
C1137 1-104-664-11 ELECT 47MF 20% 25V
C1138 1-163-251-11 CERAMIC CHIP 100PF 5% 50V
< FILTER >
CF1101 1-409-327-00 TRAP, CERAMIC (6.5MHZ)
< FERRITE BEAD >
FB1113 1-412-002-31 INDUCTOR CHIP 4.7UH
< IC >
IC1101 8-759-574-73 IC TDA9875A
< COIL >
L1113 1-408-600-31 INDUCTOR 5.6UH
S1 Board Variant Parts
KV-25FX20A/25FX20D/25FX20R/
KV-29FX20A/29FX20D/29FX20R
S1 Board Variant Parts KV-25FX20B/29FX20B
S1

76
REF. NO. PART.NO DESCRIPTION REMARK REF. NO. PART.NO DESCRIPTION REMARK
The components identified by
shading and marked are critical
for safety
Replace only with the part number
specified.
S1
L1117 1-410-671-31 INDUCTOR 47UH
< TRANSISTOR >
Q1112 8-729-120-28 TRANSISTOR 2SC1623-L5L6
Q1113 8-729-120-28 TRANSISTOR 2SC1623-L5L6
Q1114 8-729-216-22 TRANSISTOR 2SA1162-G
Q1115 8-729-120-28 TRANSISTOR 2SC1623-L5L6
< RESISTOR >
R1108 1-216-077-00 RES,CHIP 15K 5% 1/10W
R1152 1-216-035-00 RES,CHIP 270 5% 1/10W
R1153 1-216-025-91 RES,CHIP 100 5% 1/10W
R1154 1-216-067-00 RES,CHIP 5.6K 5% 1/10W
R1160 1-216-081-00 RES,CHIP 22K 5% 1/10W
R1161 1-216-041-00 RES,CHIP 470 5% 1/10W
R1162 1-216-061-00 RES,CHIP 3.3K 5% 1/10W
R1163 1-216-081-00 RES,CHIP 22K 5% 1/10W
R1164 1-216-073-00 RES,CHIP 10K 5% 1/10W
R1167 1-216-025-91 RES,CHIP 100 5% 1/10W
R1168 1-216-033-00 RES,CHIP 220 5% 1/10W
R1169 1-216-049-91 RES,CHIP 1K 5% 1/10W
R1170 1-216-001-00 RES,CHIP 10 5% 1/10W
R1171 1-216-045-00 RES,CHIP 680 5% 1/10W
R1172 1-216-041-00 RES,CHIP 470 5% 1/10W
R1173 1-216-049-91 RES,CHIP 1K 5% 1/10W
< IC >
IC1101 8-759-574-73 IC TDA9875A
< RESISTOR >
R1164 1-216-073-00 RES,CHIP 10K 5% 1/10W
£ 1-419-142-11 COIL, DEGAUSING (25”)
£ 1-416-654-11 COIL, DEMAGNETIC (29”)
1-452-032-00 MAGNET, DISC; 10MM
1-452-094-00 MAGNET, ROTATABLE DISK; 15MM
£ 8-453-011-11 NECK ASSY, NA299-M
£ 1-453-308-11 TRANSFORMER ASSY, FLYBACK (NX-4521//U2B4)
1-529-417-11 SPEAKER 8CM
1-529-408-11 LOUD SPEAKER 4.2x20CM
£ 1-251-317-31 CAP ASSY, HIGH-VOLTAGE
£ 1-762-087-11 SWITCH, PUSH (AC POWER)
£ 1-765-286-11 CORD, POWER (KV-25FX20/29FX20A/29FX20B/
KV-29FX20D/29FX20E/29FX20K/
KV-29FX20R)
£ 1-776-860-12 CORD POWER, FILTER UK (KV-29FX20U)
8-598-432-00 TUNER (BTP-AC411)
(KV-25FX20A/25FX20D/25FX20E/25FX20K/25FX20R
KV-29FX20A/29FX20D/29FX20E/29FX20K/29FX20R)
1-693-418-11 TUNER (TELE9-001A) (KV-25FX20B/29FX20B)
8-598-464-00 TUNER (BTP-AU611) (KV-29FX20U)
£ 8-733-250-05 PICTURE TUBE (A60LPN7OX) (25”)
£ 8-735-053-05 PICTURE TUBE (M68LNHO6OX) (29”)
£ 1-451-475-11 DEFLECTION YOKE (Y25RSA) (KV-25FX20)
£ 8-451-494-21 DEFLECTION YOKE (Y29RSA-M2) (KV-29FX20)
*4-042-476-01 BAG, PROTECTION (25”)
*4-029-168-01 BAG, PROTECTION (29”)
*4-204-811-01 INDIVIDUAL CARTON (25”)
*4-204-784-01 INDIVIDUAL CARTON (29”)
*4-204-810-01 CUSHION (UPPER) (ASSY) (25”)
*4-204-780-01 CUSHION (UPPER) (ASSY) (29”)
*4-204-807-01 CUSHION (LOWER) (ASSY) (25”)
*4-204-783-01 CUSHION (LOWER) (ASSY) (29”)
*4-204-787-41 MANUAL INSTRUCTION (KV-25FX20A/29FX20A)
(ITALIAN)
*4-204-787-51 MANUAL INSTRUCTION (KV-25FX20B/29FX20B)
(FRENCH/ITALIAN/GERMAN/DUTCH)
*4-204-787-11 MANUAL INSTRUCTION (KV-25FX20D/29FX20D)
(ENGLISH/GERMAN/GREEK/TURKISH)
4-204-787-71 MANUAL INSTRUCTION (KV-25FX20E/29FX20E)
(SPANISH)
4-204-787-81 MANUAL INSTRUCTION (KV-25FX20E/29FX20E)
(FINNISH/NORWEGIAN/HUNGARIAN/PORTUGUESE/
DANISH/SWEDISH)
4-204-787-91 MANUAL INSTRUCTION (KV-25FX20K/29FX20K)
(ENGLISH/CZECH/POLISH/HUNGARIAN/SLOVAKIAN)
4-204-788-91 MANUAL INSTRUCTION (KV-25FX20R/29FX20R)
(ENGLISH/RUSSIAN/BULGARIAN)
4-204-787-61 MANUAL INSTRUCTION (KV-29FX20U)
(ENGLISH)
1-418-476-11 REMOTE COMMANDER (RM-887)
S1 Board Variant Parts
KV-25FX20E/25FX20K
KV-29FX20E/29FX20K/29FX20U
MISCELLANEOUS
ACCESSORIES AND PACKAGING MATERIALS
REMOTE COMMANDER

77
REF. NO. PART.NO DESCRIPTION REMARK REF. NO. PART.NO DESCRIPTION REMARK
The components identified by
shading and marked are critical
for safety
Replace only with the part number
specified.

KV-29X5
Sony Corporation
Sony UK
Service Promotions Dept.
9-974-981-01
English
99DP7174-1
Printed in U.K.
© 1999.4