CRT3222 FHP5000MP
User Manual: FHP5000MP
Open the PDF directly: View PDF
.
Page Count: 104 [warning: Documents this large are best viewed by clicking the View PDF Link!]
- SAFETY INFORMATION
- CONTENTS
- 1. SPECIFICATIONS
- 2. EXPLODED VIEWS AND PARTS LIST
- 2.1 PACKING(UC)
- 2.2 PACKING(ES)
- 2.3 EXTERIOR(UC)
- 2.4 EXTERIOR(ES)
- 2.5 CD MECHANISM MODULE
- 2.6 CASSETTE MECHANISM MODULE
- 3. BLOCK DIAGRAM AND SCHEMATIC DIAGRAM
- 3.1 BLOCK DIAGRAM
- 3.2 OVERALL CONNECTION DIAGRAM(GUIDE PAGE)
- 3.3 DISP PWB UNIT
- 3.4 KEY PWB UNIT
- 3.5 CD MECHANISM MODULE(GUIDE PAGE)
- 3.6 GRILLE MECHANISM PCB
- 3.7 CASSETTE MECHANISM MODULE
- 4. PCB CONNECTION DIAGRAM
- 4.1 MAIN PWB UNIT
- 4.2 DISP PWB UNIT
- 4.3 KEY PWB UNIT
- 4.4 CD MECHANISM MODULE
- 4.5 CASSETTE MECHANISM MODULE
- 4.6 GRILLE MECHANISM PCB
- 5. ELECTRICAL PARTS LIST
- 6. ADJUSTMENT
- 6.1 CD ADJUSTMENT
- 6.2 CHECKING THE GRATING AFTER CHANGING THE PICKUP UNIT
- 6.3 ERROR MODE
- 6.4 DOLBY ADJUSTMENT
- 7. GENERAL INFORMATION
- 7.1 DIAGNOSIS
- 7.1.1 DISASSEMBLY
- 7.1.2 CONNECTOR FUNCTION DESCRIPTION
- 7.2 PARTS
- 7.2.1 IC
- 7.2.2 DISPLAY
- 7.3 OPERATIONAL FLOW CHART
- 7.4 CLEANING
- 8. OPERATIONS

ORDER NO.
PIONEER CORPORATION 4-1, Meguro 1-chome, Meguro-ku, Tokyo 153-8654, Japan
PIONEER ELECTRONICS (USA) INC. P.O. Box 1760, Long Beach, CA 90801-1760, U.S.A.
PIONEER EUROPE NV Haven 1087, Keetberglaan 1, 9120 Melsele, Belgium
PIONEER ELECTRONICS ASIACENTRE PTE. LTD. 253 Alexandra Road, #04-01, Singapore 159936
PIONEER CORPORATION 2004
FH-P5000MP/XM/UC
CRT3222
MULTI-CD CONTROL DSP HIGH POWER CD/MP3/WMA/ CASSETTE PLAYER WITH FM/AM TUNER
FH-P5000MP
/XM/UC
FH-P5000MP
/XM/ES
This service manual should be used together with the following manual(s):
Model No. Order No. Mech.Module Remarks
CX-3098 CRT3179 S10WMAcode2 CD Mech. Module : Circuit Description, Mech. Description, Disassembly
CX-1011 CRT2406 3L Cassette Mech. Module : Mech. Description, Disassembly, Adjustment
Dolby noise reduction manufactured under license from Dolby Laboratories Licensing Corporation.
"Dolby" and the double-D symbol are trademarks of Dolby Laboratories Licensing Corporation.
For details, refer to "Important symbols for good services".
K-ZZA. APR. 2004 printed in Japan

FH-P5000MP/XM/UC
2
1234
1234
C
D
F
A
B
E
SAFETY INFORMATION
- Service Precaution
1. You should conform to the regulations governing
the product (safety, radio and noise, and other
regulations), and should keep the safety during
servicing by following the safety instructions
described in this manual.
2. Before disassembling the unit, be sure to turn off
the power. Unplugging and plugging the connectors
during power-on mode may damage the ICs inside
the unit.
3. To protect the pickup unit from electrostatic discharge
during servicing, take an appropriate treatment
(shorting-solder) by referring to "the DISASSEMBLY"
on page 78.
4. After replacing the pickup unit, be sure to check the
grating. (See page 74.)
5. When replacing the power IC or heat sink, apply
silicon grease (GEM1057). At this time, apply as thin
and uniformly as possible on the entire power IC
surface. Do not let air get trapped between the power
IC and heat sink.
CAUTION
This service manual is intended for qualified service technicians; it is not meant for the casual do-it-yourselfer.
Qualified technicians have the necessary test equipment and tools, and have been trained to properly and safely
complex products such as those covered by this manual.
Improperly performed repairs can adversely affect the safety and reliability of the product and may void the
If you are not qualified to perform the repair of this product properly and safely, you should not risk
and refer the repair to a qualified service technician.
WARNING
This product contains lead in solder and certain electrical parts contain chemicals which are known to the
of California to cause cancer, birth defects or other reproductive harm.
Health & Safety Code Section 25249.6 - Proposition 65
repair
warranty.
trying to do so
state

FH-P5000MP/XM/UC 3
5678
5678
C
D
F
A
B
E
[ Important symbols for good services ]
In this manual, the symbols shown-below indicate that adjustments, settings or cleaning should be made securely.
When you find the procedures bearing any of the symbols, be sure to fulfill them:
2. Adjustments
To keep the original performances of the product, optimum adjustments or specification confirmation is indispensable.
In accordance with the procedures or instructions described in this manual, adjustments should be performed.
3. Cleaning
For optical pickups, tape-deck heads, lenses and mirrors used in projection monitors, and other parts requiring cleaning,
proper cleaning should be performed to restore their performances.
5. Lubricants, glues, and replacement parts
Appropriately applying grease or glue can maintain the product performances. But improper lubrication or applying
glue may lead to failures or troubles in the product. By following the instructions in this manual, be sure to apply the
prescribed grease or glue to proper portions by the appropriate amount.For replacement parts or tools, the prescribed
ones should be used.
4. Shipping mode and shipping screws
To protect the product from damages or failures that may be caused during transit, the shipping mode should be set or
the shipping screws should be installed before shipping out in accordance with this manual, if necessary.
1. Product safety
You should conform to the regulations governing the product (safety, radio and noise, and other regulations), and
should keep the safety during servicing by following the safety instructions described in this manual.

FH-P5000MP/XM/UC
4
1234
1234
C
D
F
A
B
E
CONTENTS
SAFETY INFORMATION..................................................................................................................................... 2
1. SPECIFICATIONS ............................................................................................................................................ 6
2. EXPLODED VIEWS AND PARTS LIST ............................................................................................................ 8
2.1 PACKING(UC)............................................................................................................................................ 8
2.2 PACKING(ES) .......................................................................................................................................... 10
2.3 EXTERIOR(UC) ....................................................................................................................................... 12
2.4 EXTERIOR(ES) ....................................................................................................................................... 14
2.5 CD MECHANISM MODULE..................................................................................................................... 16
2.6 CASSETTE MECHANISM MODULE....................................................................................................... 18
3. BLOCK DIAGRAM AND SCHEMATIC DIAGRAM..........................................................................................20
3.1 BLOCK DIAGRAM ................................................................................................................................... 20
3.2 OVERALL CONNECTION DIAGRAM(GUIDE PAGE).............................................................................. 22
3.3 DISP PWB UNIT ...................................................................................................................................... 28
3.4 KEY PWB UNIT ....................................................................................................................................... 30
3.5 CD MECHANISM MODULE(GUIDE PAGE) ............................................................................................ 32
3.6 GRILLE MECHANISM PCB..................................................................................................................... 41
3.7 CASSETTE MECHANISM MODULE....................................................................................................... 42
4. PCB CONNECTION DIAGRAM ..................................................................................................................... 44
4.1 MAIN PWB UNIT...................................................................................................................................... 44
4.2 DISP PWB UNIT ...................................................................................................................................... 48
4.3 KEY PWB UNIT ....................................................................................................................................... 50
4.4 CD MECHANISM MODULE..................................................................................................................... 52
4.5 CASSETTE MECHANISM MODULE....................................................................................................... 54
4.6 GRILLE MECHANISM PCB..................................................................................................................... 56
5. ELECTRICAL PARTS LIST ............................................................................................................................ 57
6. ADJUSTMENT ............................................................................................................................................... 72
6.1 CD ADJUSTMENT................................................................................................................................... 72
6.2 CHECKING THE GRATING AFTER CHANGING THE PICKUP UNIT .................................................... 74
6.3 ERROR MODE ........................................................................................................................................ 76
6.4 DOLBY ADJUSTMENT............................................................................................................................ 77
7. GENERAL INFORMATION............................................................................................................................. 78
7.1 DIAGNOSIS ............................................................................................................................................. 78
7.1.1 DISASSEMBLY ..................................................................................................................................... 78
7.1.2 CONNECTOR FUNCTION DESCRIPTION.......................................................................................... 84
7.2 PARTS...................................................................................................................................................... 86
7.2.1 IC .......................................................................................................................................................... 86
7.2.2 DISPLAY ............................................................................................................................................... 98
7.3 OPERATIONAL FLOW CHART ............................................................................................................... 99
7.4 CLEANING............................................................................................................................................. 100
8. OPERATIONS .............................................................................................................................................. 101

FH-P5000MP/XM/UC 5
5678
5678
C
D
F
A
B
E

FH-P5000MP/XM/UC
6
1234
1234
C
D
F
A
B
E
1. SPECIFICATIONS

FH-P5000MP/XM/UC 7
5678
5678
C
D
F
A
B
E

FH-P5000MP/XM/UC
8
1234
1234
C
D
F
A
B
E
2. EXPLODED VIEWS AND PARTS LIST
2.1 PACKING(UC)
N
OTES : • Parts marked by " * " are generally unavailable because they are not in our Master Spare Parts List.
• Screw adjacent to mark on the product are used for disassembly.
• For the applying amount of lobricants or glue, follow the instructions in this manual.
(In the case of no amount instructions,apply as you think it appropriate.)
"

FH-P5000MP/XM/UC 9
5678
5678
C
D
F
A
B
E
PACKING(UC) SECTION PARTS LIST
Mark No. Description Part No.
1 Protector(F) CZH6613
2 Protector(T) CZH6614
3 Protector(B) CZH6615
4 Remote Control Unit CXC2667
5 DC Cord Assy(UC) CZD2983
6 Protection Bag CZE2959
7 Attachment Screw KIT NO.125 CZE2960
* 8 Polyethylene Bag CEG-127
9 Screw CRZ50P080FTC
10 Screw TRZ50P080FTC
11 Carton CZH6618
12 Contain Box CZH6619
13-1 Owner's Manual CZR2971
(English, French)
13-2 Installation Manual CZR2972
(English, French)
14 Polyethylene Bag CEG1116

FH-P5000MP/XM/UC
10
1234
1234
C
D
F
A
B
E
2.2 PACKING(ES)

FH-P5000MP/XM/UC 11
5678
5678
C
D
F
A
B
E
PACKING(ES) SECTION PARTS LIST
Mark No. Description Part No.
1 Protector(F) CZH6613
2 Protector(T) CZH6614
3 Protector(B) CZH6615
4 Remote Control Unit CXC2667
5 DC Cord Assy(ES) CZD2984
6 Protection Bag CZE2959
7 Attachment Screw KIT NO.125 CZE2960
* 8 Polyethylene Bag CEG-127
9 Screw CRZ50P080FTC
10 Screw TRZ50P080FTC
11 Carton CZH6620
12 Contain Box CZH6621
13-1 Owner's Manual CZR2973
(English, Spanish, Korean)
13-2 Installation Manual CZR2974
(English, Spanish, Korean)
14 Polyethylene Bag CEG1116

FH-P5000MP/XM/UC
12
1234
1234
C
D
F
A
B
E
2.3 EXTERIOR(UC)

FH-P5000MP/XM/UC 13
5678
5678
C
D
F
A
B
E
EXTERIOR(UC) SECTION PARTS LIST
Mark No. Description Part No.
1 Screw BMZ20P040FTC
2 Screw BMZ26P040FTC
3 Screw BPZ20P060FTC
4 Screw BPZ20P080FTC
5 Screw BSZ26P060FZK
6 Screw BSZ26P080FTC
7 Door CAT2593
8 Remote Control Unit CXC2667
9 Cover CZN5357
10 CD Mechanism Module(S10CODE2)CXK5675
11 Spring(CA) CZB2985
12 Screw(M2x1) CZB2986
13 C Washer CZB2987
14 Cord Assy CZD2985
15 DC Cord Assy(UC) CZD2983
16 Front RCA Cord Assy CZD2986
17 Rear RCA Cord Assy CZD2987
18 SW RCA Cord Assy CZD2989
19 Flat Cable CZD2991
20 Chassis(BOTTOM) CZN6884
21 Upper Cover CZN6886
22 Insulator(MAIN) CZN6896
23 Indicator CZN6906
24 Insulator(Grille) CZN6918
25 Cover CZN6927
26 Rear Cover CZN6928
27 Cord Guide CZN6935
28 Tuner Earth CZN6945
29 Jack Cover CZN6950
30 Main PWB Unit CZW5546
31 Screw BSZ26P080FTC
32 Fuse(10A) CEK1208
33 FM/AM Tuner Unit CWE1646
34 Holder CND1054
35 Connector(CN250) CKS1961
36 Connector(CN251) CKS3124
37 Connector(CN80) CKS3127
38 Connector(CN400) CKS3408
39 Plug(CN60) CKS3542
40 Connector(CN220) CKS3568
41 Connector(CN602) CKS4124
42 Antenna Jack(CN100) CKX1056
43 Connector(CN600) CZK2943
44 Connector(CN450) CZK2955
45 Connector(CN460) CZK2955
46 Connector(CN470) CZK2955
47 Rear Chassis CZN6889
48 Leg Holder(A) CZN6890
49 Leg Holder(B) CZN6891
50 Heat Sink CZN6892
51 Screw PMZ26P060FZK
52 DISP PWB Unit CZW5549
53 Connector(CN800) CKS3570
54 Connector(CN801) CKS3749
55 LCD(LCD1) CZA5598
56 Flexible PWB CZD2992
57 LCD Holder CZN6897
58 Diffusion Sheet CZN6898
59 Reflection Sheet CZN6899
60 Illuminator(LCD) CZN6901
61 Zebra Contact CZN6913
62 Cushion(REMO) CZN6931
63 KEY PWB Unit CZW5551
64 Connector(CN900) CKS3749
65 Grille Mechanism Unit CZX5559
66 Screw BMZ20P030FTC
67 Gear CNV5698
68 Screw(M1.7x5) CZM2988
69 Push Rivet CZB2989
70 5P Wire Assy CZD2981
71 Spacer A CZN6877
72 Spacer B CZN6878
73 Guide CZN6881
74 Rack CZN6882
75 Gear Cover CZN6883
76 PWP CZN6938
77 Tension Spring L CZN6939
78 Tension Spring R CZN6940
79 Torque Limiter Unit CZN6943
80 Frame Main Assy CZX5556
81 Arm Assy CZX5557
82 Motor Assy(M1) CZX5579
83 Motor CXM1217
84 Screw JFZ20P030FTC
85 Washer WA16D035D025
86 Washer WA21D040D025
87 Window(LCD) Assy CZX5561
88 Chassis(TOP) Assy CZX5569
89 Window(CA) Assy CZX5570
90 Holder(Grille) Assy CZX5572
91 Sub Panel(CA) Assy CZX5575
92 Grille Unit CZX5581
93 Screw BPZ20P080FTC
94 Button(FUNC) CZA5585
95 Spring(Knob) CZB2983
96 Ring(Knob) CZN6923
97 Ring(CD) CZN6924
98 Illuminator CZN6925
99 Button(COLOR) Assy CZX5564
100 Button(SOURCE) Assy CZX5565
101 Button(CD) Assy CZX5567
102 Knob Assy CZX5573
103 Grille(P) Assy CZX5577
104 Cassette Mechanism Module EXK4060
105 Screw ISS26P055FTC
106 IC(IC830) TSOP4840SB1
107 Transistor(Q270, 633, 650) 2SD2396
108 IC(IC500) PAL007A
109 Clamper(SP1, 2, 3) CZE2961
110 Earth Plate CZN6951
111 Switch(S1) CZS2921
112 Switch(S2) CZS2922
* 113 Frame Rail CZN6879
* 114 Plate Guide Assy CZX5558
115 Connector(E100) CZK2954
116 Jack Cover CZN6950
Mark No. Description Part No.

FH-P5000MP/XM/UC
14
1234
1234
C
D
F
A
B
E
2.4 EXTERIOR(ES)

FH-P5000MP/XM/UC 15
5678
5678
C
D
F
A
B
E
EXTERIOR(ES) SECTION PARTS LIST
Mark No. Description Part No.
1 Screw BMZ20P040FTC
2 Screw BMZ26P040FTC
3 Screw BPZ20P060FTC
4 Screw BPZ20P080FTC
5 Screw BSZ26P060FZK
6 Screw BSZ26P080FTC
7 Door CAT2593
8 Remote Control Unit CXC2667
9 Cover CZN5357
10 CD Mechanism Module(S10CODE2)CXK5675
11 Spring(CA) CZB2985
12 Screw(M2x1) CZB2986
13 C Washer CZB2987
14 Cord Assy CZD2985
15 DC Cord Assy(ES) CZD2984
16 Front RCA Cord Assy CZD2986
17 •••••
18 SW/REAR RCA Cord Assy CZD2988
19 Flat Cable CZD2991
20 Chassis(BOTTOM) CZN6884
21 Upper Cover CZN6886
22 Insulator(MAIN) CZN6896
23 Indicator CZN6906
24 Insulator(Grille) CZN6918
25 Cover CZN6927
26 Rear Cover CZN6928
27 Cord Guide CZN6935
28 Tuner Earth CZN6945
29 Jack Cover CZN6950
30 Main PWB Unit CZW5547
31 Screw BSZ26P080FTC
32 Fuse(10A) CEK1208
33 FM/AM Tuner Unit CWE1646
34 Holder CND1054
35 Connector(CN250) CKS1961
36 Connector(CN251) CKS3124
37 Connector(CN80) CKS3127
38 Connector(CN400) CKS3408
39 Plug(CN60) CKS3542
40 Connector(CN220) CKS3568
41 •••••
42 Antenna Jack(CN100) CKX1056
43 Connector(CN600) CZK2943
44 Connector(CN450) CZK2955
45 Connector(CN460) CZK2955
46 •••••
47 Rear Chassis CZN6888
48 Leg Holder(A) CZN6890
49 Leg Holder(B) CZN6891
50 Heat Sink CZN6892
51 Screw PMZ26P060FZK
52 DISP PWB Unit CZW5549
53 Connector(CN800) CKS3570
54 Connector(CN801) CKS3749
55 LCD(LCD1) CZA5598
56 Flexible PWB CZD2992
57 LCD Holder CZN6897
58 Diffusion Sheet CZN6898
59 Reflection Sheet CZN6899
60 Illuminator(LCD) CZN6901
61 Zebra Contact CZN6913
62 Cushion(REMO) CZN6931
63 KEY PWB Unit CZW5551
64 Connector(CN900) CKS3749
65 Grille Mechanism Unit CZX5559
66 Screw BMZ20P030FTC
67 Gear CNV5698
68 Screw(M1.7x5) CZM2988
69 Push Rivet CZB2989
70 5P Wire Assy CZD2981
71 Spacer A CZN6877
72 Spacer B CZN6878
73 Guide CZN6881
74 Rack CZN6882
75 Gear Cover CZN6883
76 PWP CZN6938
77 Tension Spring L CZN6939
78 Tension Spring R CZN6940
79 Torque Limiter Unit CZN6943
80 Frame Main Assy CZX5556
81 Arm Assy CZX5557
82 Motor Assy(M1) CZX5579
83 Motor CXM1217
84 Screw JFZ20P030FTC
85 Washer WA16D035D025
86 Washer WA21D040D025
87 Window(LCD) Assy CZX5562
88 Chassis(TOP) Assy CZX5569
89 Window(CA) Assy CZX5570
90 Holder(Grille) Assy CZX5572
91 Sub Panel(CA) Assy CZX5575
92 Grille Unit CZX5582
93 Screw BPZ20P080FTC
94 Button(FUNC) CZA5585
95 Spring(Knob) CZB2983
96 Ring(Knob) CZN6923
97 Ring(CD) CZN6924
98 Illuminator CZN6925
99 Button(COLOR) Assy CZX5564
100 Button(SOURCE) Assy CZX5565
101 Button(CD) Assy CZX5567
102 Knob Assy CZX5573
103 Grille(P) Assy CZX5578
104 Cassette Mechanism Module EXK4060
105 Screw ISS26P055FTC
106 IC(IC830) TSOP4840SB1
107 Transistor(Q270, 633, 650) 2SD2396
108 IC(IC500) PAL007A
109 Clamper(SP1, 2, 3) CZE2961
110 Earth Plate CZN6951
111 Switch(S1) CZS2921
112 Switch(S2) CZS2922
* 113 Frame Rail CZN6879
* 114 Plate Guide Assy CZX5558
115 Connector(E100) CZK2954
Mark No. Description Part No.

FH-P5000MP/XM/UC
16
1234
1234
C
D
F
A
B
E
2.5 CD MECHANISM MODULE
A
D
H
L
M
NO
Q
R
A
B
C
D
E
F
GH
I
J
K
L
M
N
O
Q
B
16
25
13 83
42
68
28
82
4
71
23
J
K
38
23
59
87
86
5
13
34
5
5
13
44
5C
52
53
36
4
73
29
51
18
64
76
50
10
72
75
49
77
67
27
78
60
90 48
8
17
46
6
60
11 89
43
70
14
31
65
85
66
85
31
35
14
74
85
1
2
R
94
91
12
33
61
63
21
79
57
58
62
80
13
4
86
I
45
28
7
24
47
P
41
20
40
69
39
30
P
19
56
F
E22
81
15
G
26
4
54
37
55
93
92
10
D
3
1GEM1024
2GEM1045
3GEM1035
1
1
1
1
1
1
1
1
2
2
2
2
1
1
1
1
1
2
2
1
3

FH-P5000MP/XM/UC 17
5678
5678
C
D
F
A
B
E
CD MECHANISM MODULE PARTS LIST
Mark No. Description Part No.
1 CD Core Unit(S10WMA) CWX2931
2 Connector(CN101) CKS4182
3 Connector(CN901) CKS4017
4 Screw BMZ20P035FTC
5 Screw BSZ20P040FTC
6 Screw(M2x4) CBA1362
7 Screw(M2x3) CBA1511
8 Screw(M2x3) CBA1527
9 •••••
10 Washer CBF1038
11 Washer CBF1060
12 Spring CBH2390
13 Spring CBH2606
14 Spring CBH2607
15 Spring CBH2608
16 Spring CBH2609
17 Spring CBH2610
18 Spring CBH2735
19 Spring CBH2612
20 Spring CBH2613
21 Spring CBH2614
22 Spring CBH2615
23 Spring CBH2616
24 Spring CBH2617
25 Spring CBH2620
26 Spring CBH2621
27 Spring CBH2641
28 Spring CBH2642
29 Spring CBH2643
30 Spring CBH2659
31 Spring CBH2688
32 •••••
33 Shaft CLA4441
34 Frame CNC9962
35 Frame CNC9963
36 Bracket CNC9966
37 Bracket CND1895
38 Arm CNC9968
39 Arm CND1909
40 Lever CND2032
41 Lever CNC9984
42 Sheet CNM8134
43 Collar CNV7798
44 Guide CNV7799
45 Arm CNV7800
46 Rack CNV7199
47 Holder CNV7201
48 Holder CNV7202
49 Arm CNV7203
50 Gear CNV7207
51 Gear CNV7208
52 Gear CNV7209
53 Gear CNV7210
54 Gear CNV7211
55 Gear CNV7212
56 Rack CNV7214
57 Arm CNV7215
58 Arm CNV7216
59 Guide CNV7217
60 Roller CNV7218
61 Gear CNV7219
62 Arm CNV7221
63 Arm CNV7220
64 Arm CNV7222
65 Damper CNV7313
66 Damper CNV7314
67 Arm CNV7341
68 Arm CNV7342
69 Guide CNV7360
70 Guide CNV7361
71 Holder CNV7437
72 Arm CNV7805
73 Gear CNV7595
74 Damper CNV7618
75 Motor Unit(M1) CXB6007
76 Chassis Unit CXC2318
77 Screw Unit CXB8729
78 Gear Unit CXC2397
79 Arm Unit CXC2316
80 Arm CND1896
81 Arm CND1894
82 Motor Unit(M2) CXB8933
83 Bracket CNC9985
84 •••••
85 Screw(M2x5) EBA1028
86 Screw JFZ20P020FTC
87 Screw JGZ17P022FTC
88 •••••
89 Washer YE20FTC
90 Pickup Unit(P10)(Service) CXX1641
91 Screw IMS26P030FTC
92 Spring CBL1635
93 Clamper CNV7197
94 Connector(CN902) CKS2193
Mark No. Description Part No.

FH-P5000MP/XM/UC
18
1234
1234
C
D
F
A
B
E
2.6 CASSETTE MECHANISM MODULE
F
G
For grease application, refer to the service manual for CX-1011 (CRT2406).

FH-P5000MP/XM/UC 19
5678
5678
C
D
F
A
B
E
CASSETTE MECHANISM MODULE SECTION PARTS LIST
Mark No. Description Part No.
1 Screw BSZ20P040FMC
2 Washer CBF1037
3 Washer CBG1003
4 Screw(M2x5) EBA1028
5 Screw(M2x2.5) CBA1037
6 Spring EBH1531
7 Spring EBH1642
8 Spring EBH1641
9 Spring EBH1626
10 Spring EBH1627
11 Spring EBH1648
12 Cord EDD1024
13 Photo-reflector(EGN1) EGN1004
14 Arm ENC1526
15 Lever ENC1544
16 Lever ENC1543
17 Arm ENC1532
18 Frame ENC1533
19 Holder ENC1534
20 Gear ENC1535
21 Arm ENC1550
22 Roller ENR1040
23 Belt ENT1027
24 Collar ENV1508
25 Arm ENV1539
26 Arm ENV1540
27 Gear ENV1544
28 Gear ENV1547
29 Gear ENV1560
30 Worm Wheel ENV1566
31 Lever ENV1551
32 Flywheel ENV1554
33 Gathering PCB ENX1068
34 Switch(S1, S2, S3) ESG1007
35 Deck Unit EWM1033
36 Plug(CN251) CKS3540
37 Gathering PCB ENX1067
38 Motor Unit(M1) EXA1490
39 Motor EXM1027
40 Head Assy(HD1) EXA1589
41 Motor Unit(M2) EXA1580
42 Screw BMZ20P022FMC
43 Bracket ENC1528
44 Chassis Unit EXA1615
45 Pinch Holder Unit EXA1608
46 Pinch Roller ENV1518
47 Pinch Holder Unit EXA1607
48 Pinch Roller ENV1518
49 Reel Unit EXA1585
50 Head Base Unit EXA1611
51 Lever Unit EXA1587
52 Gear Unit EXA1596
53 Motor Unit(Service) EXX1055
54 Washer HBF-179
55 Spring EBH1537
56 Arm ENC1537
Mark No. Description Part No.

FH-P5000MP/XM/UC
20
1234
1234
C
D
F
A
B
E
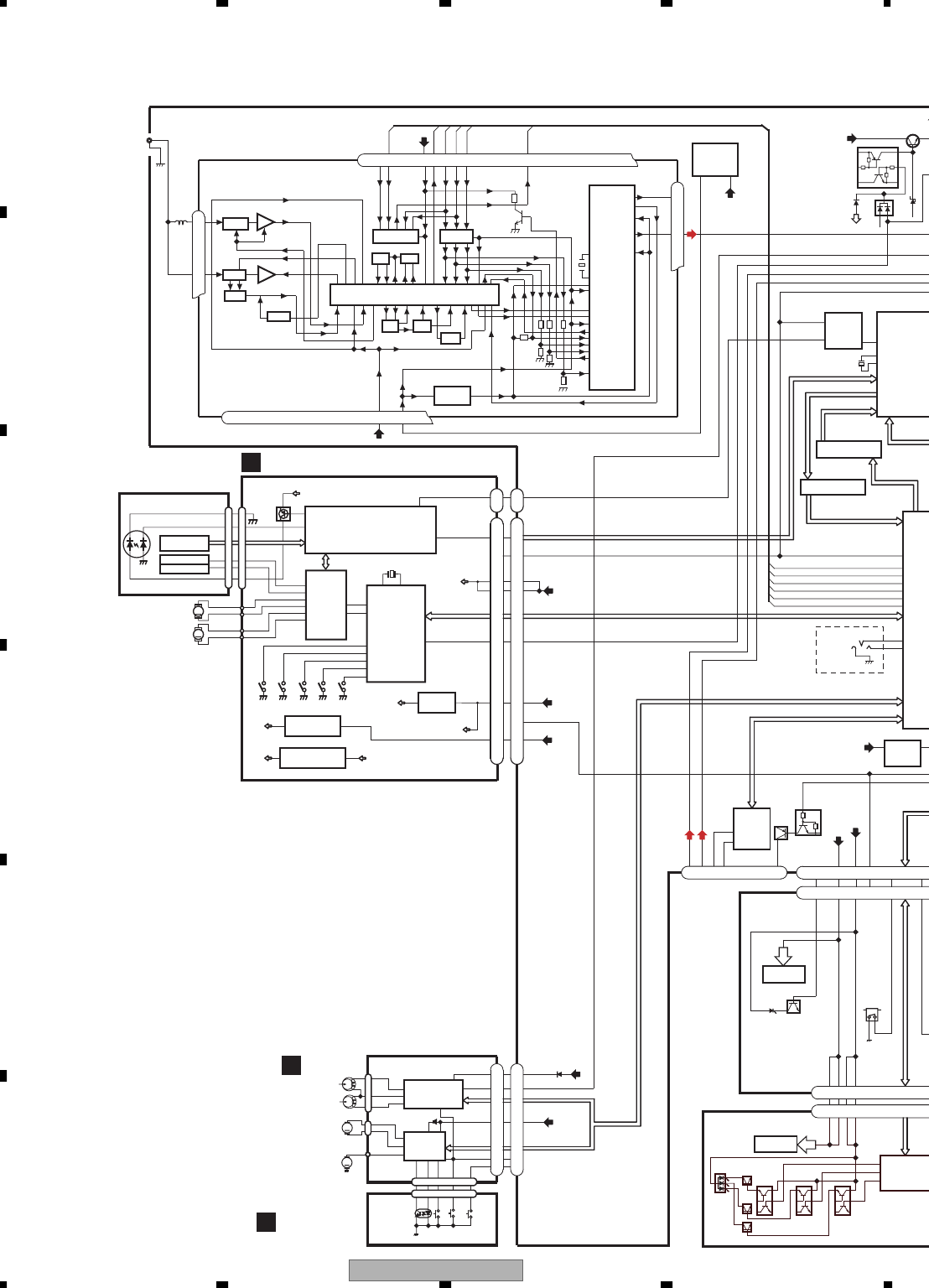
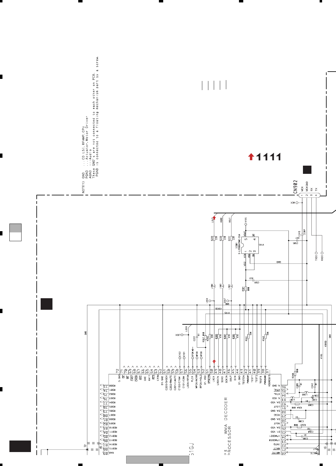
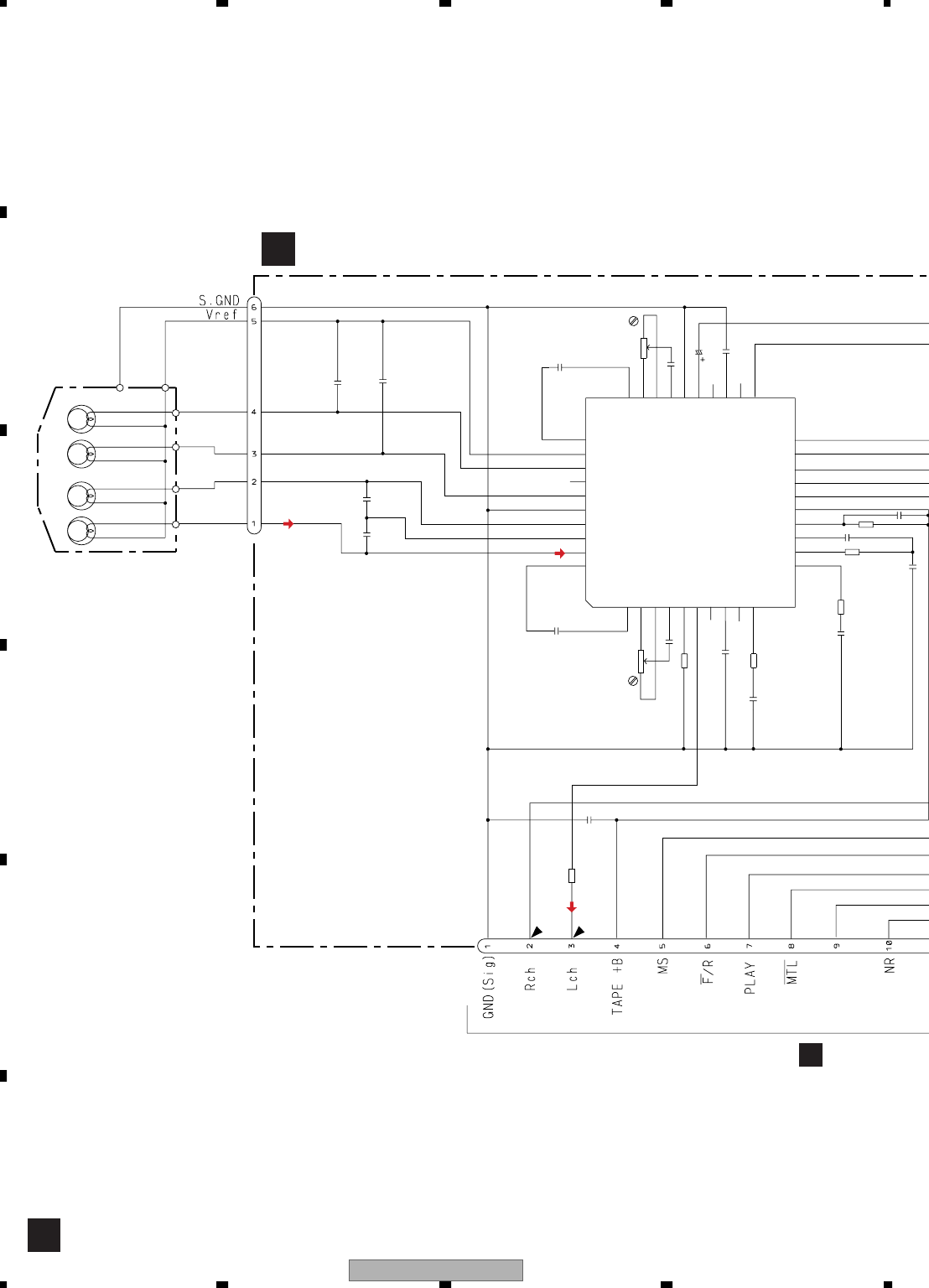
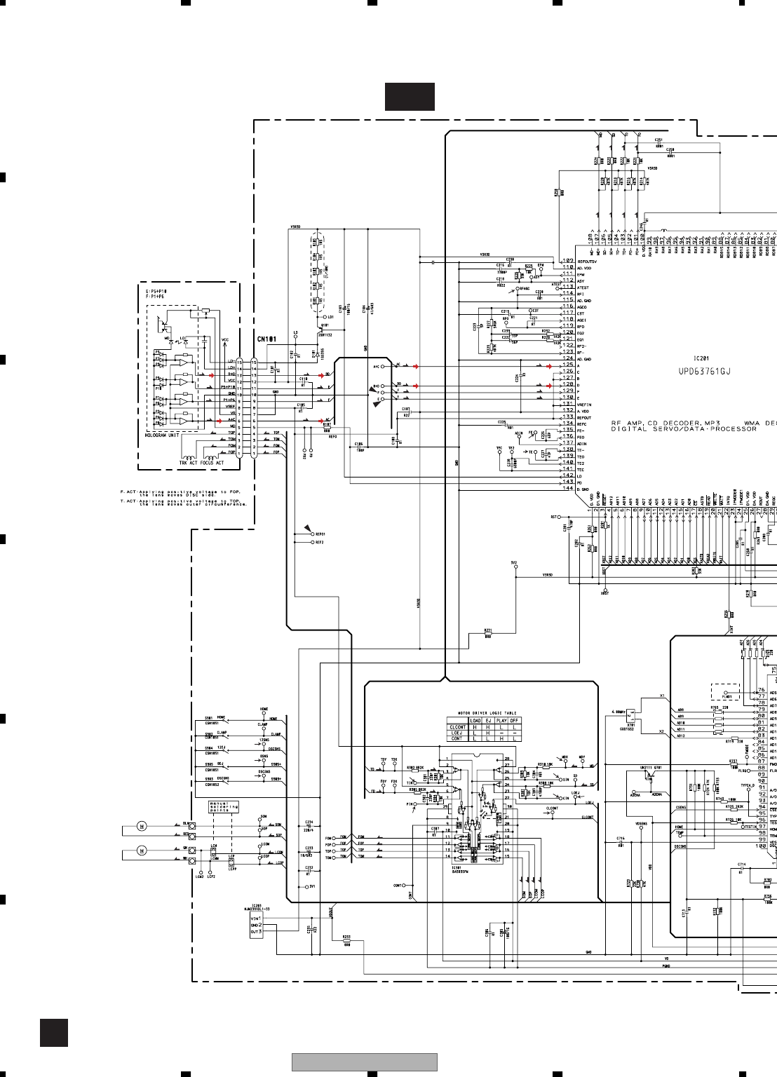
3. BLOCK DIAGRAM AND SCHEMATIC DIAGRAM
3.1 BLOCK DIAGRAM
IN B
OUT Y
16.9344MHz
X150
IN A
CN220
CN602
231
TC74VHCT08AFT(EL)
IC180
HA12240FP
IC400
5BUS-
6BUS+
456
456 115 1617
115 1617
BA033FP
IC130
1
VCC
3
OUT
VDD VOUT
D270
AK7730VT
IC150
24 CLKO2/EEST
25 XTO
26 XTI
A
I
AI
SDO
U
SDO
U
SDO
U
Q401
D220
TC7S08FU
IC170
1
42
1
69
70
95
98
99
100
46
64
92
Q270
CN100
D271
Q271
D273
CN251
L100
CN250
Q400
PST3435UL
IC2
1
2
SL
TUCE2
TUCE1
TUCK
TUDI
TUDO
IP-BUS
1578
11
CN60
BUSL-
SWDB
BUSL+
BUS-
BUS+
VD2
TAPE+B
B_UP
VDD
Lch
RESET
VD
CD3VON
VD
VDCONT
TUNPC
E
TUNPC
K
TUNPD
O
TUNPC
E
TUNPDI
SL
TUCE1
TUCK
TUDO
TUCE2
TUDI
SL
MCKRQ
KEYD
KEYAD
CD
WIRED_REMO
5V→3V
3V→5V
MCK DSP
TUNER3V PVD
ILM+B
ENT+B
RESET
ILM+B
ENT+B
UC
Lch
BU+B
mtl
load
5
1
4
2
1
3
4
11
20
8
3
4
11
20
8
IC251
HA12228F
IC351
PA2020A
DOLBY B NR
MECHANISM
DRIVER
CN251
CN252
CN254
CN255
CN253
6
19
FWD
L-ch
REV
L-ch
39
32
33
18 19
315 6
8710
CN256
315 6
S1
LOAD
S2
MODE
EGN1
REEL
SENSE
M
M
M2
SUB
MOTOR
M1
MAIN
MOTOR
5
2
1
S3
70µs
4
15
4
TAPE +B
PVD
AUDIO8V
AUDIO8V
VDD5V
B.UP
VDD5V
ENT8V
ILM14V
DRDY3,RDY3,SO3
RQ3,CK3,CS3,SI3
DRDY,RDY,DSPIN
DSPCK,DSPOUT,
DSPCS
SMODE,DSP
INIT_RESET
AUDIO8V
B.UP
CDVD2
CDVD
VDD5V
DOUT,BCK,LRCK
BRST,BRXEN,BSRQ,LRCKOK,EMPIN,BDATA,BSCK
STBY,CM,SC1,SC2,ES,POS,LOAD,NR,MTL,PLAY,DIR,MS
TX,RX,IPPW
DACCS,DPDT,KYD
T
ROT0,SHELL,FLPIL
M
CONTRAST,CLOSE
K
DACDT,DACCK
LCDPW
TC74VHCT08AFT(EL)
IC190
FMRF
ANT adj RF adj
FM ANT
T51 CF52
CF51
RFGND
OSCGND
DGND
AUDIOGND
NC
VCC
VDD_3.3
3.3V 2.5V
IC 4
3.3V→2.5V
IC 2
2.5V
WC
CE2
ROM_VDD
SL
DI
CK
CE1
NC
DO
NC
NC
NC
NC
7 6 13 5 10 9 8 11 14 18 19 20 21
1
3
212 15 22 16 4 17
IC 1
3.3V
AM ANT FMRF
ATT
LPF
OSC
IC 3 EEPROM
5.0V IC 5
5V→3.3V
ATT
MIXER, IF AMP DET, FM MPX
24
23
Rch
Lch
BRST,BRXEN,BSRQ
CN901
Q101
M
LASER
DIODE
MONITOR
DIODE
S902
CLAMP S903
DSCSNS
FOCUS ACT.
M1
SPINDLE
MOTOR
M
M2
LOADING/CARRIAGE
MOTOR
TRACKING ACT.
LD-
MD
FO+
TO+
15
5
1
4
PICKUP UNIT
(P10)(SERVICE)
HOLOGRAM
UNIT
IC 301
BA5835FM
IC 201
UPD63761GJ
IC 703
3.3V REGULATOR
RF AMP, CD DECODER,
MP3 AND WMA DECODER
DIGITAL SERVO/DATA PROCESSOR
CD
DRIVER 3
VD
VD
3VDD
10
LRCK
5
CN101
TOP
FOP
16 SOP
15 SOM
18 LCOP
17 LCOM
22
2
LOEJ
50
LRCK
9
CONT
12 FOP
TD/FD
AC,BD
F,E
SD/MD
3
13 TOP
S901
HOME
S904
12EJ S905
8EJ
LD+ 14
142 LD
143 PD
1312
X701
DSCSNS
CONT
LOEJ
HOME
32
97
53
47
VDD
IC 203
NJM2391DL1-33
3.3V REGULATOR
V3R3D 1
3
VDCONT 49
S-812C33AUA-C2N
MICRO
COMPUTER
IC 701
PE5440A
4
V3R3D
19
BDATA,BSCK
VD2
VDD
2
21
14
19
15 9
20
5
22
15
5
1
4
14
CLAMP
4
VD2
VDCONT
30
31 8EJ
12EJ
IC 501
S-L2980A15MC-C6A
1.5V REGULATOR
V1R5 1,3
5V3R3D
X1 X2
11
CN902
34
XTAL
MCK
6543
ILM+B
ILM+B
ENT+B
ENT+B
CN800
S890
CN900
25 2627 28
CN801
ILM10V
ILM10V
ENT8V
ENT8V
DPDT
SHELL
CONTRAST
ROT1,MSENS,MICSIG
RESET,CLOSEKEY,DACCK,DACDT,DACCK,ROT0,
FLPILM
SHELL
Q860
D860
RIGHT
DISC_RIGHT
LED
LED (CD)
Q940
Q941
Q942
NSCM315CT
D940
Q931
M62343FP
IC920
1Ao1
2Ao2
3Ao3 Vcc
ILM+B
ILM+B
ENT+B
ENT+B
RGB_DAC
GREEN
Q932
RED
Q930
BLUE
FM/AM TUNER UNIT
DECK UNIT
F
REEL SENSE PCB
G
CD CORE UNIT(S10WMA)
D

FH-P5000MP/XM/UC 21
5678
5678
C
D
F
A
B
E
FUSE
10A
FL-
FL+
RL-
RL+
BACK UP
GND
ACC
B.REM
ILM
A. ANT
TEL MUTE
1
CN600
4567
10 11
12 13 1416 17 18
GND
FL-
FL+
RL+
RL-
ACC
B.REM
A.ANT
TEL_MUTE
ILLMI
BU
Q282
PRE-SW/(REAR)
B
T
Y
3
44MHz
X150
IN A
1
2
Q651
1
6
02
CN470
D609
D604
B.UP
DSP3V
D631
CN460
D608
Q500
Q2
1 3
V
HCT08AFT(EL)
IC180
TPD1018F
IC600
OUT
51
VDD
6
IN
D602
Q280
Q602
D607
5
PCM1606
IC330
1DATA1
2DATA2
3DATA3
17 DEMP1
10
VOUT1
12
VOUT3
8
VOUT5
9
VOUT6
11
VOUT2
13
VOUT4
D651D640
Q632
BA00ASFP
IC81
1
CTL
2
VCC
4
OUT
7
34 56 19
3456 11 1215 16 19
11 1215 16
Q631
VDD VOUT
CN600
4567
10 11
12 13 1416 17 18
3
Q604
Q605
1
7
5
D270
SKPR3L
D280
1
2
1
2
PAL007A
IC500
11
IN1-
4STBY
6VCC1
7
OUT1-
9
OUT1+
17
OUT3+
19
OUT3-
20 VCC2
22 MUTE
25
SW_OUT
15
IN3
BA6288FS
IC80
3
OUT1
4
VM
5
VCC
6
FIN
11
RIN
14
OUT2
A_OUT
A_+IN B_+IN
B_OUT
A_+IN
B_+IN
A_OUT
B_OUT
AK7730VT
IC150
24 CLKO2/EEST
25 XTO
26 XTI
47
AINL-
48
AINL+
11
SDOUT3
12
SDOUT2
13
SDOUT1
Q660
Q633
Q661
Q451
Q1
7S08FU
IC170
2
PD5935A
IC1
10
11 13
20
1
2
8
41
49
38
67
72
73
81
84
85
51
69
70
95
98
99
100
46
80
64
92
D610
Q270
Q650
CN450
Q601
BA05SFP
IC670
1
CTL
2
Vcc
4
OUT
Q641
Q640
D271
PKM13EPY-4000
BZ1
Q501
Q271
Q603 Q600
D273
PML011A
IC300
25
16
AM
3
CassL
8
Phone+
36 In2R
38 In1R
34 In3R
35 In3L
37 In2L
39 In1L
44 Out1L
Q281
D606
10MHz
X1
Q283
Q630
NJM4558MD
IC371
NJM4558MD
IC360
Q621
Q620
NJM2100M
IC350
3A_+IN
1A_OUT
2
A_-IN
D620
PST3435UL
IC2
1
2
BA033FP
IC680
1
VCC
3
OUT
ANTPW
ENTILM
TELIN
ISENS
DALMON
FL+
FL-
RL-
RL+
BSENS
MUTE
SYSPW
SKPR2L 27
SKPR1L 29
9
Phone-
ASENS
FL-
FL+
RL+
RL-
31
7
5
A_+IN
B_+IN
A_OUT
B_OUT
NJM4558MD
IC390
31
7
5
A_+IN
B_+IN
A_OUT
B_OUT
NJM4558MD
IC370
ILMPW
DSPPW
5.4V
GND
FL-
FL+
RL+
RL-
ACC
B.REM
A.ANT
TEL_MUTE
ILLMI
BU
RESET
XIN
XOUT
PEE
SYSPW
TELIN
22
LCDPW
DSPPW
ILMPW
SWVDD
ENTILM
52
VDSEL
BSENS
ASENS
DALMON
ANTPW
ISENS
EMPOUT
MUTE
SYSPW
TELIN
DSPPW
ILMPW
ENTILM
VDSEL
BSENS
ASENS
DALMON
ANTPW
ISENS
MUTE
TUNPCE1
TUNPCK
TUNPDO
TUNPCE2
TUNPDI
SL
ASENSBO
MCKRQ
KEYD
KEYAD
535456 55
FLPSENS0
FLPMOT0
FLPSENS1
FLPMOT1
FLAP_MOTOR
W
IRED_REMO
5V→3V
5
V
CK DSP DAC
ADC_IN
LPF E_VOL
1/2VCC
PVD
CD_PVD DAC5V DSP3V
AUTO_ANT
ISENSASENS BSENSTEL_IN
MUTE
ILM_14V VDD5VENT8V
AUDIO8V
SW14V
POWER_AMP
SWL
GND
GND
FL
RL
GND
BKL+B
ILM+B
ENT+B
RESET
BKL+B
ILM+B
ENT+B
SW5V
PRE-FRONT
PRE-REAR
BKL_SW
SW_5V
ES
UC
CDVD
PVD
CDVD2
SWL
SWR
FR
RR
RL
FL
LL+
SWL
SWR
FR
RR
FL
L-
RL
B.UP
B.UP
VDD5V
AUDIO1/2OUT AUDIO8V
DSP3VDSP1/2OUT
B.UP
TU_L
CS/MD_L
BUS_L-
BUS_L+
BKL+B
SW5V
VDD5V
ENT8V
M
14V
SW5V
DSPOUT,DSPCK,EVOLCS
MCK1,BCK0,
LRCK0
DY3,SO3
C
K3,CS3,SI3
R
DY,DSPIN
DSPCK,DSPOUT,
DSPCS
SMODE,DSPRST,
INIT_RESET
PVD
A
Y,DIR,MS
DACCS,DPDT,KYDT,ROT1,
ROT0,SHELL,FLPILM,FLPILM2,
CONTRAST,CLOSEKEY,
DACDT,DACCK
BKL+B
MUTE1
DPW
F
R
SW
DAC5VB.UP
B.UP
B.UP
B.UP B.UP B.UP
AUDIO8V
ILM14V ENT8V VDD5V
8AFT(EL)
0
TSOP4840SB1
IC830
1OUT
3Vcc
LCD
11 14
14
15
15
16
16
17
17
10
653
ILM+B
ENT+B
ENT+B
SW5V
SW5V
PD2068B
IC800
23
57 811
2021
95
96
97
98
8.18MHz
X800
C817
C816
C815 KST0,KST1,KST2,KST3,KDT1,KDT2,KDT3
Q815
S890
20 2125 26
2
8
Q870
R879
BKL8V
ENT8V
SW5V
PST3434UL
IC831
1
VOUT
2
VDD
XIN
XOUT
VDD
DIM
RESET
REM
KYDT
DPDT
V4
V3
V2
V1
REMO
DPDT
KYDT
SHELL
CONTRAST
ROT1,MSENS,MICSIG
RESET,CLOSEKEY,DACCK,DACDT,DACCK,ROT0,
SW5V
SHELL
LCD BACK LIGHT
M
GND
OPEN
CLOSE
MOTOR-
MOTOR+
OPEN S1 CLOSE S2
5
4
3
2
1
5
4
3
2
1
M1
MOTOR ASSY
CN80 CN1
KEY MATRIX
S950
M62343FP
IC920
1Ao1
2Ao2
3Ao3 4
Vcc
ILM+B
ENT+B
ENT+B
SW5V
SW5V
CLOSSKEY
ROT0
ROT1
RESET
RESET
VOL
RGB_DAC
Q930
BLUE
S970
PUSH
A
C
BD
GRILLE MECHANISM PCB
E
MAIN PWB UNIT
A
KEY PWB UNIT
C
DISP PWB UNIT
B

FH-P5000MP/XM/UC
22
1234
1234
C
D
F
A
B
E
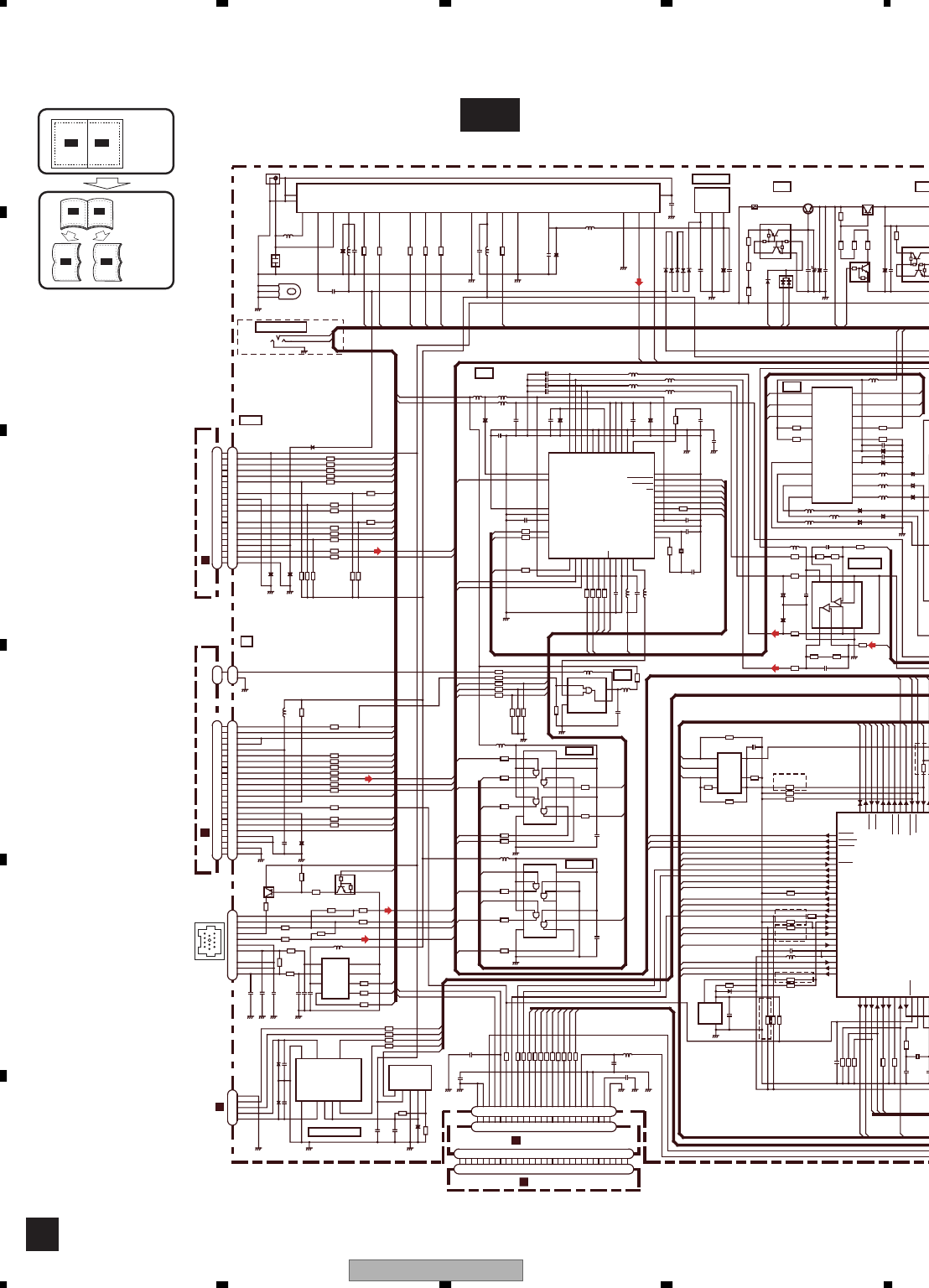
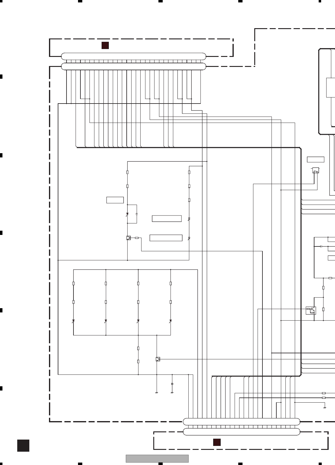
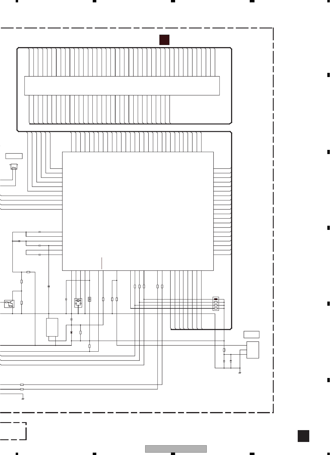
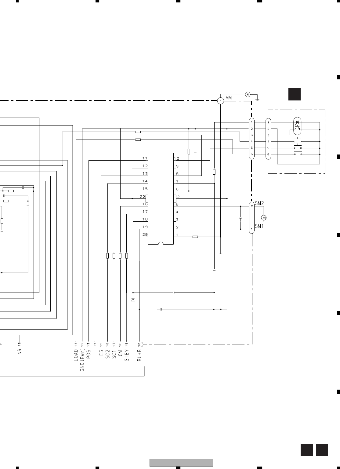
3.2 OVERALL CONNECTION DIAGRAM(GUIDE PAGE)
A-a
A-a
A-b
A-b
A-a
A-a
A-b
A-b
A-b
A-b
A-a
A-a
Large size
SCH diagram
Guide page
Detailed page
Note: When ordering service parts, be sure to refer to " EXPLODED VIEWS AND PARTS LIST" or
"ELECTRICAL PARTS LIST". A-a
A
R1C330
DGND
11KR155
22K
R355
2
3
4
5
6
7
8
330
R356
10KR172
9
10
R1C400
11
12
13
14
15
16
17
18
19
20
680R254
680R160
0R0R241
B
100R260
680
R192
1K
R64
47/6R3C106
R1
C82
+
C
+
AGND
+
IN B
IN A
1
2
3
4
5
6
7
8
9
10
11
12
13
16.9344MHz
CSS1052
GND
X150
DGND
14
15
16
17
21
22KR179
28
30
22K
R354
47KR52
R001C401
VCC
OUT Y
R01C103
20
19
47KR232
18
29
22
23
27
CN220
CN251
26
25
24
680R101
DGND
680R103
R1
C190
R1C132
47KR37
680R401
4R7KR1
1KR230
1R5KR162
10PC161
PGND
+
1KR231
R1C333
1
2
3
4
0R0R6
1KR224
AGND
680
R186
5
R01
C250
+
6
7
220R252
8
9
10
11
AGND
47KR39
12
1KR414
13
14
15
16
17
21
22
23
680
R184
20
19
18
+
DGND
3R3K
R421
CN602
+
1
2
3
4
5
6
7
8
9
10
11
R1
C60
R001C131
100/10C280
CN400
680R250
1
2
3
4
5
TC74VHCT08AFT
IC180
11A
21B
31Y
42A
52B
62Y
7GND 8
3Y
9
3A
10
3B
11
4Y
12
4A
13
4B
14
Vcc
2R2K
R65
1KR80
R1C157
6
7
8
9
2R2KR85
10
IC190
11A
120R283
21B
31Y
42A
52B
47/16
C80
11
62Y
7GND 8
0R0R240
220
R43
3Y
9
3A
10
3B
2SA1797
11
Q280
4Y
12
4A
13
4B
14
Vcc
1KR229
12
R1C272
680
R185
R1C403
TC74VHCT08AFT
C340
1K
R68
4R7KR2
L180
+
+
HA12240FPIC400
1
S1
2
ROUT
3
S2
4
GND
5BUS-
6BUS+
8STB
7VCC
+
100R259
R01
C100
+
13
14
15
E2
B2
C1
C
B
E
16
17
18
1
2
1K
R45
3
19
20
2R2C10
+
PCM1606EG
IC330
1DATA1
2DATA2
3DATA3
4FMT1
5FMT0
6ZEROA
7AGND
8VOUT5
9VOUT6
10 VOUT1 11
VOUT2
12
VOUT3
13
VOUT4
14
VCOM
15
VCC
16
DEMP0
17
DEMP1
18
LRCK
20
SCKI
19
BCK
+
5
4
3
2
1
+
+
BA00ASFP
IC81
1CTL
2VCC
3GND
4OUT
5C
680R163
+
R01
C102
680R100
22KR175
+
1KR82
1
+
10/16
10/16
10/16
2
L691
3
4
5
6
7
8
9
L190
10
11
12
13
14
15
16
17
21
22
24
20
19
18
23
1
2
3
4
5
6
7
8
9
22KR177
10
11
12
13
14
15
16
17
21
22
24
20
19
18
23
E2
B2
C1
C2
B1
E1
4
5
6
R1
C150
R01C84
3
2
1
BA033FP
IC130
1VCC
2GND
3OUT
+
68R272
+ +
-+
47/16
C130
-+
10KR330
390
R284
680R104
R01C104
L334
R1
C356
680R105
+
22KR412
DGND
15KR174
220R257
1SS400D270
680
R181
L4
1K
R66
10/16
C151
1KR81
L250
680R106
R1
C154
1KR226
1
C11
C339
1SS133D81
R1C158
62
R405
10KR44
100KR4
680R220
0R0R173
L151
BA6288FSIC80
1GND
2NC1
3OUT1
4VM
5VCC
6FIN
7NC2
8NC3 9
NC4
10
NC5
11
RIN
12
VREF
13
NC6
14
OUT2
15
NC7
16
RNF
22PC350
C335
IC3
5
GND
6
TEST
7
7R5KR84
NC
8
VCC
1CS
1K
R69
R1
C152
2SK
4
R1C163
DO
3DI
10K
R280
0R0R3
Not used
ROMCK
L156
22K
R353
L333
10KR46
180R410
1SS133D80
R50
10K
R53
4R7K
TUGND TUGND
C762
100PC763
100P
AK7730VT
IC150
1EESEL
2JX0/SDIN4A
3SDIN3/JX1
4SDIN2/JX2
5SDIN1
6CKS1
7BVSS
8DVSS_1
9DVDD_1
10 SDOUT4
11 SDOUT3
12 SDOUT2
13 SDOUT1
14 BITCLK_I
15 LRCLK_I
16 BITCLK_O
17 LRCLK_O
18 RDY
19 DRDY
20 CS
21 DVDD_2
22 DVSS_2
23 CLKO1
24 CLKO2/EEST
25
XTO
26
XTI
27
DVSS_3
28
DVDD_3
29
SMODE
30
SO
31
SI
32
SCLK
33
RQ
34
S_RESET
35
INIT_RESET
36
CKS0
37
LFLT
38
AVSS_1
39
AVDD_1
40
AVDD_2
41
VREFH
42
VCOM
43
VREFL
44
AVSS_2
45
AINR-
46
AINR+
47
AINL-
48
AINL+
180R411
R1C281
10/16
C338
R01
C170
220R253
5R6K
R150
PGND
10P
C162
100
R404
4R7KR171
220R256
10/16C332
10/16
C355
1KR48
R001C402
680
R187
L152
68R271
220R251
L332
330
R359
120R282
1K
R67
10/16
C354
10/16
C153
DTC114EU
Q401
L336
2R2K
R422
1KR154
6R8K
R420
1KR415
DGND 10KR51
DGND
15KR176
R001C9
DSPDGND
18PC159
1SS133D220
DGND
10KR402
10/16
C336
TC7S08FU
IC170
1
2
3
4
5
1K
R62
4R7K
R70
15KR178
PD5
I
C
1
2
3
4
5
6
7
8
9
10
11
12
13 63
64
65
66
67
68
69
70
71
72
73
74
75
76
77
78
79
80
81
82
83
84
85
86
87
88
89
90
91
92
93
94
95
96
97
98
99
100
680R180
10/16
C337
18PC4
DSPDGND
2SD2396
Q270
47KR41
22/16
C155
R01C270
L171
22K
R352
68R270
DSPAGND
330
R358
47KR236
680
R191
PGND
CN800
CN801
CN900
R01
C81
L155
22KR350
TUGND
L330
1KR221
47KR49
680
R183
R1
C180
47KR42
1KR222
L150
L331
AGND
120R281
L170
1KR223
R332
1KR333
1K
R35
1K
R60
47/10C331
R01C83
PGND
100R403
CN100
680R400
R0068
C156
1C8
330
R357
22/16
C220
0R0R255
100KR234
DAN202U
D271
1K
R63
1KR83
4R7K
R71
PGND
680R182
680
R190
1KR153
47KR38
AGND
22PC351
100R261
0R0R170
IMD3A
Q271
L154
1SS400D1
47KR40
L335
L153
HZS9L(B2)D273
47KR36
100/10C271
1K
R61
DTC124EUQ281
680R161
10KR331
1KR227
22/16
C221
PGND
TUGND
100/10C101
ZNR100
RCCA-201Q31UA
DGND
47K
R258
PGND
TU100
1AMANT
2RFGND
3FMANT
4VCC
5SL
6CE2
7WC
8CE1
9CK
10 DI
11 NC1
12 OSCGND
13 ROM_VDD
14 DO
15 DGND
16 NC2
17 VDD_3.3
18 NC3
19 NC4
20 NC5
21 NC6
22 AUDIOGND
23 Lch
24 Rch
10KR235
10MHz
CSS1599
X1
L100
L101
L103
L102
L60
IMD2A
Q283
CN60
CN250
L350
2SA1576A
Q400
470/16
C251
1KR228
1KR225
47KR233
NJM2100M
IC350
1A_OUT
2A_-IN
3A_+IN
4V- 5
B_+IN
6
B_-IN
8
V+
7
B_OUT
R0033C178
R0033C177
R1C175
R1C176
PST3435ULIC2
1VOUT
2
VDD
3NC
4VSS
R01
C166
R001
C167
DGND
R001
C61
DGND
R001
C107
PGND
L160
DGND
1KR158
1KR159
1.25A
CEK1281
FU270
100PC62
TUGND
RR264M-400D134
RR264M-400D133
RR264M-400D132
RR264M-400D131
RR264M-400D130
E100
220P
C63
L400
TUGND
SL
TUCE2
TUCE1
TUCK
TUL
TUR
CS3
RDY3
DRDY3
MCK1
CDVDON
PVD
RX
TX
IPPW
BSCK
BSIO
BSRQ
BRXEN
LRCKOK
MSIN
DIRO
PLAY
NR
LOAD
ES
SC2
SC1
CM
STBY
LCDPW
MDVDON
CDVDON
BUSL-
BUSR-
BUSR+
F
R
SW
BUSL+
DSPCS
DRDY
CS3
RDY
RDY3
SO3
DSPOUT
DRDY3
DSPRQ
CK3
RQ3
DSPIN
SI3
DSPCK
IRST
DSPRST
SMODE
IRST3
SMODE3
RST3
EMPOUT
MCK1
BCK0
LRCK0
F
R
SW
IRST3
RST3
RQ3
CK3
SI3
SO3
SMODE3
CSMDR
SYSPW
DSPPW
BRST
EVCS
DALMON
IRST
TUCE2
TUCE1
ASENS
BSENS
DSPCS
DSPRST
DSPRQ
IPPW
ASENSBO
ASENSBO
ISENS
ANTPW
MUTE
SC2
SC1
CM
SL
RDY
DRDY
TELIN
DSPIN
DSPOUT
ASLIN
KEYAD
ROMCS
ROMCK
ROMDT
FSENS0
FSENS1
FMOT1
FMOT0
FLPPW
CSMDL
ROMCS
ROMDT
TUDI
TUDO
TUCK
MCKRQ
TUDI
TUDO
KEYD
KEYAD
CDVD2
CDVD
EMPIN
CDVDON
ILM+B
OUTR
OUTL
DOUT
BCK
LRCK
DSPCK
DOUT
BCK
LRCK
BCK0
LRCK0
FLPILM2
FLPILM
CONTRAST
SHELL
ROT1
ROT0
KYDT
DPDT
DACCS
MTL
POS
A3V
DAC5V
KEYD
ENT+B
D3V
BUSL-
BUSR-
BUSR+
SWDB
BUSL+
BUS-
BUS+
5.4V
Rch
EMPH
BRXEN
VD2
TAPE+B
MS
BSCK
LOAD
MUTE
BRST
PLY
CM
DOUT
A_GND
B_UP
P_GND
NR
LRCK
VDD
PGND
VDOUT
BCK
SC2
Lch
STBY
RESET
DGND
LRCKOK
VD
PGND
DGND
CD3VON
CSENS
BSRQ
BDATA
VD
VDCONT
(NC)
ES
POS
MTL
DIR
SC1
SYSPW
DSPPW
DSPIN
DSPOUT
BYTE
TELIN
DSPCK
CNVSS
RESET
VSS
XIN
DACCS
XOUT
DALMON
DSPDRDY
INIT_RST
KEYD
EVOLCS
DSPRDY
BSENS
ASENS
ROMCK
TUNPCE1
TUNPCE2
ROMCS
DSPRST
DACDT
ISENS
ROMDATA
DSPRQ
DSPCS
ASENBO
IPPW
DACCK
CM
MUTE
TESTIN
ANTPW
SC1
SC2
AVSS
MODEL1
VREF
KEYAD
ASLIN
SL
CLOSSKEY
TUNPDO
AVCC
TUNPCK
TUNPDI
FLAP_MOTOR
CASS
WIRED_REMO
5V→3V
3V→5V
MCK
DSP
TUNER3V
DAC
ADC_IN
PVD CD
_
ILMGND
ILMGND
BKL+B
ILM+B
ENT+B
RESET
CLOSSKEY
DACDT
DACCK
DACCS
DPDT
KYDT
ROT0
ROT1
SHELL
CONTRAST
FLPILM
FLPILM2
SW5V
DGND
DGND
NC
MICSIG
MICGND
FM/AM TUNER UNIT
E
DF
ES
UC
UC
ES
UC
UC
CN80
TUNER: -19.2dBs
TAPE: -7.4dBs
22KR413 IP-BUS: +1.75dBs
22K
R351
2
1
DSPDGND
CN251
CN902
2
1
CD
CN901
1
2
3
4
5
6
7
8
9
10
11
12
13
14
15
16
17
18
19
20
21
22
23
30
29
28
27
26
25
24
23
22
21
20
19
18
17
16
15
14
10
11
12
13
1
2
3
4
5
6
7
8
9
GND
OPEN
CLOSE
MOTOR-
MOTOR+
IP-BUS
111098
65
2143
7
>

FH-P5000MP/XM/UC 23
5678
5678
C
D
F
A
B
E
A-b
A-a A-b
A-a A-b
A-b
A-a
A
0R0
R464
R465
R1C330
0R0
R001
C462
22K
2SD1760F5
Q282
R462
R001
47KR360
22K
R463
C463
10/16
C460
680PC375
+
+
15K
R300
680R29
820R461
10/16
C461
IMH3A
Q460
10/16C313
123
820
R460
R1C641
PRE-SW/
(REAR)
0R0
R454
R455
0R0
R001
2R2K
R56
C452
22K
R452
R001
22K
R453
C453
10/16
C450
+820R451
10/16C451
IMH3A
Q450
6R8K
R395
820
R450
330P
C395
22K
R618
100R501
+
6R8K
R380
22K
R385
6R8KR12
L601
6R8K
R374
+
10/16C642
R1C361
+
4R7KR1
3
2
1
6R8K
R381
+
+
E2
IMD2A
Q651
B2
C1
C2
B1
E1
4
5
6
10K
R302
R01C630
100K
R609
R1C333
220R11
1
2
3
R1
C383
0R0R6
1
2
3
2R2C508
+
+
+
10/16
C470
+
330P
C381
6R8K
R303
R1C691
1KR21
E2
B2
C1
C2
B1
E1
12
330R502
3
456
18K
R612
6R8K
R394
E2
B2
C1
C2
B1
E1
22/6R3C681
123
456
0R0
R474
1K
R615
47KR24
E2
B2
R1C1
C1
C2
B1
E1
123
456
CN470
R47C503
FU630
CEK1280
1SR154-400
D605
+
+
DAN202U
D609
1SR154-400
D604
HZS9L(B3)D631
E2
B2
C1
C2
B1
E1
AGND
1
2
34
5
6
CN460
HZS7L(C3)
D608
43K
R361
+
100/10C280
E2
B2
C1
C2
B1
E1
DTC144EU
Q500
4
5
6
R1C670
3
2
1
10/16
C360
+
47K
R606
+
DTC114EU
Q2
1K
R636
+
+
1
2
3
4
47KR611
47KR30
L690
6R8K
R392
47K
R617
1R2K
R389
680PC392
TPD1018FIC600
1
OUT
2
GND1
3
GND2
4
GND3
5
VDD
6IN
8GND5
9GND6
10 DIAG
7GND4
1SR154-400
D602
1
C605
120R283
6R8KR14
100
R371
R1C307
2SA1797Q280
22K
R383
+
1C7
+
C340
R1C12
4R7KR2
+
+
2SC4081
Q602
+
R47C506
+
E2
B2
C1
R047C604
C2
B1
E1
4
5
680PC376
6
820
R471
100
R370
1
2
3
1KR23
+
HZS7L(A1)
D607
1SR139-400D600
R0047C311
1
2
3
45
6
8
7
5
6
11
VOUT2
12
V
OUT3
13
V
OUT4
14
VCOM
15
VCC
16
D
EMP0
17
DEMP1
18
LRCK
20
SCKI
19
BCK
4R7K
R614
HZS6L(B2)D651
+
2SC4081
Q632
1
2
+
R01C671
R1C284
22K
R473
7
330P
C378
3
4
+
8
R1
C396
+
10/16
10/16
10/16
5
6
8
6R8K
R375
R1C2
680PC377
7
DTC114EU
Q631
R01C651
6R8K
R378
1A
2A
CN600
4
5
6
7
8
9
10
11
12
13
14
15
16
17
18
-+
22K
R382
2R2K
R652
390
R284
1
10K
R504
2
3
4
R01C640
22
R651
L334
2SA1576A
Q604
R1
C602
8
100K
R603
7
6
5
+
R1C652
47KR31
47/16C653
+
10K
R602
+
AM
100/10C283
R1C603
HZS6L(C2)D280
3
2
1
3
2
1
100
R390
PAL007AIC500
1
TAB
2P-GND2 3
OUT2-
4STBY 5
OUT2+
6VCC1 7
OUT1-
8P-GND1 9
OUT1+
10 SVR 11
IN1
12 IN2 13
S-GND
14 IN4 15
IN3
16 Ac_gnd 17
OUT3+
18 P-GND3 19
OUT3-
20 VCC2 21
OUT4+
22 MUTE 23
OUT4-
24 P-GND4 25
SW_OUT
47KR363
+
22K
R384
C339
10KR500
1SR154-400
D603
HZS9L(B2)D640
R1C315
100KR4
R1
C382
P
C335
10K
R280
0R0R3
R47C500
-+
-+
A_OUT
A_-IN
A_+IN
V- B_+IN
B_-IN
V+
B_OUT
-+
-+
A_OUT
A_-IN
A_+IN
V- B_+IN
B_-IN
V+
B_OUT
DGND
-+
-+
A_OUT
A_-IN
2
K
3
53
A_+IN
V- B_+IN
B_-IN
V+
B_OUT
R001
C472
1K
R54
-+
-+
AGND
A_OUT
A_-IN
A_+IN
V- B_+IN
B_-IN
V+
B_OUT
L333
47K
R634
1KR25
6R8K
R376
2PB710A
Q660
R1C281
2SD2396
Q633
10/16
C338
1K
R601
10/16
C471
47KR22
22K
R397
DTC124EU
Q661
R01C632
DTC124EU
Q605
10/16C332
R0047C312
10/16
C3
1R8K
R632
DTA124EU
Q451
10K
R503
1R2K
R387
L332
1R2K
R662
100
R373
22KR55
IMH3A
Q470
R1C308
120R282
R1
C607
10K
R600
L3
6R8K
R379
0R0
R475
2SA1576A
Q1
22K
R396
100
R391
47KR362
R47
C507
1R8K
R631
10K
R630
R1
C606
10K
R660
10/16
C336
R47C502
L2
680PC393
820R470
47K
R607
PD5935A
IC1
1
2
3
4
5
6
7
8
9
10
11
12
13
14
15
16
17
18
19
20
21
22
23
24
25
26
27
28
29
30
31
32
33
34
35
36
37
38
39
40
41
42
43
44
45
46
47
48
49
50
51
52
53
54
55
56
57
58
59
60
61
62
63
64
65
66
67
68
69
70
71
72
73
74
75
10/16
C337
18PC4
R1C680
DAN202U
D610
680PC374
K
5
2
47K
R608
2SD2396
Q650
R1
C300
CN450
2SC4081
Q601
BA05SFPIC670
1CTL
2Vcc
3GND
4OUT
5NC
1R2K
R661
1R2K
R640
1R2K
R398
22KR350
R1C601
100/10C631
L330
AGND
120R281
6R8KR18
22K
R472
R1
C692
R001
C473
R332
10K
R633
1KR333
1K
R35
1C6
47/10C331
1R2K
R386
220R13
R47
C505
IMD2A
Q641
10KR301
4R7KR16
1R2K
R399
4R7KR15
1SR139-400D601
2SD1760F5
Q640
1
C310
6R8K
R377
330P
C394
10KR34
R47C504
CPV1062BZ1
DTC124EU
Q501
1K
R616
1R2K
R388
680R182
47K
R610
18PC5
FU450
CEK1284
1SR154-400
D650
AGND
330P
C379
AGND
330P
C380
R01C282
HZS9L(A2)
D630
10/16C314
R01C682
4R7K
R605
220R9
220R19
2SA1576A
Q603
100
R372
R1C690
DTC114EU
Q600
22K
R653
2R2
C509
10/16C362
6R8KR20
47KR635
6R8K
R393
1K
R604
47KR26
PML011A
IC300
1V33
2SIGGND
3CassL
4CassR
5CDL+
6CD-
7CDR+
8
9
10
11
12
AM-level
13
FM-level
14
FM
15
TUNER
16
17
NC
18
AM-IF
19
GND
20
VDD
21
VCC
22
PGND
34 In3R
35 In3L
36 In2R
37 In2L
38 In1R
39 In1L
40 ADCVDDREF
41 Out2R
42 Out2L
43 Out1R
44 Out1L
DTC124EUQ281
22
R650
L1
4R7K
R613
1SR154-400
D606
R47C501
220R17
47KR10
PGND
AGND
AGND
PGND
DGND
DGND
PGND
DSPDGND
DSPAGND
PGND
AGND
AGND
AGND
DGND
PGND
AGND
PGNDPGND
47K(J)
R763
10MHz
CSS1599
X1
L370
L300
47KR28
47KR32
2R2C316
2R2C317
IMD2A
Q283
100/10C672
100/10
C694
100/10
C695
L360
1000/16
C650
2SA1797
Q630
TP146 TP147
NJM4558MDIC370
NJM4558MDIC390
NJM4558MDIC371
NJM4558MD
IC360
47KR27
4R7/16
C372
4R7/16
C370
4R7/16
C390
IMD2A
Q621
R1C621
R01C620
2SD1760F5
Q620
10/16C622
820
R620
820
R621
NJM2100M
IC350
3A_+IN
4V- 5
B_+IN
6
B_-IN
HZS11L(B1)D620
R001C363
R1
C364
BA033FP
IC680
1VCC
2GND
3OUT
L692
L693
AGND
PGND
47KR619
RR264M-400D673
RR264M-400D672
RR264M-400D671
RR264M-400D670
RR264M-400
D617
22/16C617
1K
R649
220/10C633
10/16
C512
33/10
C511
3300/16C600
ANTPW
ENTILM
TELIN
ISENS
DALMON
CDVDON
SYSPW
BREM
FR-
FR+
FL+
FL-
RR-
RL-
RR+
RL+
BSENS
MUTE
RL
RR
FR
SYSPW
FL
MUTE1
SWR
SWL
FR
FL
RR
RL
EMPOUT
MCK1
BCK0
LRCK0
DSPOUT
DSPCK
EVCS
TUR
TUL
CSMDL
CSMDR
BUSL+
BUSL-
BUSR-
BUSR+
INSWR
INSWL
INRR
INRL
INFR
INFL
SWR
SWL
RR
RL
FR
FL
OUTL
SYSPW
DSPPW
DAC5V
MSIN
PLAY
DIRO
PEE
LOAD
STBY
ILMPW
SMODE
LRCKOK
EMPIN
EMPOUT
NR
POS
ES
EVCS
DALMON
BREM
IRST
TUCE2
TUCE1
ASENS
BSENS
ASENS
MUTE
BRST
BSCK
ENTILM
RDY
DRDY
TELIN
DSPIN
DSPOUT
BSRQ
PEE
BSIO
TX
RX
ROMCS
ROMCK
ROMDT
PVD
BRXEN
MTL
OUTR
MCKRQ
MCKRQ
ENT+B
FR-
FR+
FL-
FL+
RL+
RL-
RR+
RR-
D3V
CDVD2
CDVD
OUTR
OUTL
INSWR
INFR
INRR
DSPCK
LCDPW
DACCS
ROT0
ROT1
KYDT
DPDT
FLPILM
CONTRAST
FLPILM2
FMOT1
FMOT0
FSENS1
FSENS0
FLPPW
SHELL
PMUTE
ILMPW
ILM+B
DAC5V
KEYD
A3V
DSPPW
ASLIN
MUTE1
GND
FR-
FR+
FL-
FL+
RL+
RL-
RR+
RR-
ACC
B.REM
A.ANT
TEL_MUTE
ILLMI
BU
SYSPW
DSPPW
DSPIN
DSPOUT
BYTE
TELIN
DSPCK
CNVSS
MSIN
(NMI)
RESET
VSS
XIN
DACCS
XOUT
VCC
BRST
LOADSW
BRXEN
DIRO
LCDPW
MTLSW
PLAY
RX2
PEE
BSO
BSCK
TX
BSRQ
STBY
RX
BSI
PCL
KYDT
SHELL
DPDT
ROT1
SWVDD
ROT0
CONTRAST
MICSENS
ILMPW
FLPILM
LRCKOK
MCKRQ
SMODE
EMPIN
NC
EMPOUT
ENTILM
FLPPW
FLPILM2
FLPSENS0
FLPMOT0
FLPSENS1
FLPMOT1
NC
VCC
VSS
POS
NR
ES
DALMON
DSPDRDY
INIT_RST
KEYD
EVOLCS
DSPRDY
BSENS
ASENS
ROMCK
TUNPCE1
TUNPCE2
ROMCS
DSPRST
DACDT
ISENS
ROMDATA
DSPRQ
DSPCS
ASENBO
IPPW
DACCK
CM
MUTE
TESTIN
ANTPW
SC1
SC2
AVSS
MODEL1
VREF
KEYAD
ASLIN
SL
CLOSSKEY
TUNPDO
AVCC
TUNPCK
TUNPDI
ADC_IN
LPF E_VOL
1/2VCC
CD_PVD DAC5V DSP3V AUTO_ANT
ISENSASENSBSENSTEL_IN
MUTE
ILM_14V
VDD5VENT8V
AUDIO8V
D3V
A3V
SW14V
POWER_AMP
SWR
GND
SWL
GND
FR
FL
RR
GND
RL
PRE-FRONT
PRE-REAR
SW_5V
AMAIN PWB UNIT
UC
ES
UC
22K
R351
4R7/16
C373
4R7/16
C371
INFL
INRL
CD: +2.4dBs
TAPE: -8.7dBs
TUNER: -9.1dBs
IP-BUS: +1.7dBs
4R7/16
C391
INSWL
+
+
+
+
+
+
1/50C302
1/50C304
1/50C303
1/50C305
1/50C306
1/50C301
TUNER: -19.2dBs
PMUTE
BUSL+
BUSL-
BUSR-
BUSR+
0R0R307
0R0R308
AGND
0R0R305
0R0R310
0R0R309
0R0R306
23
24
25
26
27
28
29
30
31
32
33
OUTPUTREF
SEL
SCL
SDA
MUTE
SWR
SWL
RR
RL
FR
FL
MD: -5.7dBs
TUNER: -16.0dBs
IP-BUS: -5.3dBs
IP-BUS: +1.75dBs
TAPE:-7.4dBs
Decimal points for resistor
and capacitor fixed values
are expressed as :
2.2 2R2
0.022 R022
←
←
The > mark found on some component parts indicates
the importance of the safety factor of the part.
Therefore, when replacing, be sure to use parts of
identical designation.
Symbol indicates a resistor.
No differentiation is made between chip resistors and
discrete resistors.
NOTE :
Symbol indicates a capacitor.
No differentiation is made between chip capacitors and
discrete capacitors.
CEK1208
10A
>
GND
RL—
RL+
FL—
FL+
B.REM
ILL
ACC
AUTO ANT
TEL
BU
RR—
RR+
FR—
FR+
>
>

FH-P5000MP/XM/UC
24
1234
1234
C
D
F
A
B
E
A-a A-b
A-a
A-a
A-b
R1C330
2SD1760F5
Q282
11KR155
6
8
C375
22K
R355
2
3
4
5
6
7
8
330
R356
10K
9
10
11
12
13
14
15
16
17
18
19
20
680R160
0R0R241
47/6R3C106
+
+
AGND
6R8K
R395
C395
+
IN B
IN A
16.9344MHz
CSS1052
GND
X150
22K
6R8K
R380
22K
R385
22K
R354
VCC
OUT Y
R01C103
47KR232
CN220
CN251
680R101
6R8K
R374
680R103
R1C132
1KR230
6R8K
R381
1R5KR162
10PC161
+
1KR231
R1C333
1KR224
+
AGND
C381
+
6R8K
R394
CN602
R001C131
100/10C280
1
2
3
4
5
R1C157
6R8K
R392
1R2K
R389
6
7
6
8
C392
8
9
10
120R283
11
0R0R240
2SA1797Q280
22K
R383
1KR229
12
R1C272
+
C340
+
+
+
R01
C100
+
13
14
15
E2
B2
C1
C2
B1
E1
16
4
5
17
6
8
C376
6
18
1
2
3
19
20
+
PCM1606EG
IC330
1DATA1
2DATA2
3DATA3
4FMT1
5FMT0
6ZEROA
7AGND
8VOUT5
9VOUT6
10 VOUT1 11
VOUT2
12
VOUT3
13
VOUT4
14
VCOM
15
VCC
16
DEMP0
17
DEMP1
18
LRCK
20
SCKI
19
BCK
+
+
+
680R163
R1C284
R01
C102
680R100
C378
22K
+
+
10/16
10/16
10/16
L691
6R8K
R375
6
8
C377
22K
E2
B2
C1
C2
B1
E1
4
5
6
6R8K
R378
R1
C150
3
2
1
BA033FP
IC130
1VCC
2GND
3OUT
+
68R272
+ +
-+
47/16
C130
-
22K
R382
+
10KR330
390
R284
680R104
R01C104
L334
R1
C356
680R105
+
DGND
15KR174
1SS400D270
100/10C283
HZS6L(C2)D280
10/16
C151
100
R390
2
50
680R106
R1
C154
22K
R384
1KR226
C339
R1C158
680R220
0R0R173
L151
22PC350
C335
R1
C152
R1C163
10K
R280
L156
22K
R353
L333
AK7730VT
IC150
1EESEL
2JX0/SDIN4A
3SDIN3/JX1
4SDIN2/JX2
5SDIN1
6CKS1
7BVSS
8
DVSS_1
9
DVDD_1
10
SDOUT4
11
SDOUT3
12
SDOUT2
13
SDOUT1
14 BITCLK_I
15 LRCLK_I
16 BITCLK_O
17 LRCLK_O
18 RDY
19 DRDY
20 CS
21 DVDD_2
22 DVSS_2
23 CLKO1
24
CLKO2/EEST
25
XTO
26
XTI
27
DVSS_3
28
DVDD_3
29
SMODE
30
SO
31
SI
32
SCLK
33
RQ
34
S_RESET
35
INIT_RESET
36
CKS0
37
LFLT
38
AVSS_1
39
AVDD_1
40
AVDD_2
41
VREFH
42
VCOM
43
VREFL
44
AVSS_2
45
AINR-
46
AINR+
47
AINL-
48
AINL+
6R8K
R376
R1C281
10/16
C338
R
01
1
70
5R6K
R150
22K
R397
10P
C162
4R7KR171
10/16C332
10/16
C355
L152
1R2K
R387
68R271
L332
100
R373
330
R359
120R282
10/16
C354
10/16
C153
L336
6R8K
R379
1KR154
22K
R396
DGND
15KR176
DSPDGND
18PC159
1SS133D220
10/16
C336
1
2
3
4
5
6
C393
15KR178
10/16
C337
2SD2396
Q270
22/16
C155
R01C270
6
C374
L171
22K
R352
68R270
DSPAGND
330
R358
47KR236
L155
1R2K
R398
22KR350
TUGND
L330
1KR221
1KR222
L150
L331
AGND
120R281
L170
1KR223
R332
1KR333
47/10C331
1R2K
R386
CN100
1R2K
R399
R0068
C156
330
R357
6R8K
R377
C394
22/16
C220
100KR234
DAN202U
D271
PGND
1R2K
R388
1KR153
AGND
22PC351
0R0R170
C379 C380
R01C282
IMD3A
Q271
L154
100
R372
L335
6R8K
R393
L153
HZS9L(B2)D273
100/10C271
DTC124EUQ281
680R161
10KR331
1KR227
22/16
C221
PGND
TUGND
100/10C101
ZNR100
RCCA-201Q31UA
7
K
2
58
PGND
PGND
TU100
1AMANT
2RFGND
3FMANT
4VCC
5SL
6CE2
7WC
8CE1
9CK
10 DI
11 NC1
12 OSCGND
13 ROM_VDD
14 DO
15 DGND
16 NC2
17 VDD_3.3
18 NC3
19 NC4
20 NC5
21 NC6
22 AUDIOGND
23 Lch
24 Rch
10KR235
L100
L101
L103
L102
IMD2A
Q283
CN250
L350
1KR228
1KR225
47KR233
NJM2100M
IC350
1A_OUT
2
A_-IN
3A_+IN
4V- 5
B_+IN
6
B_-IN
8
V+
7
B_OUT
R0033C178
R0033C177
R1C175
R1C176
R01
C166
R001
C167
R001
C107
PGND
L160
DGND
1KR158
1KR159
1.25A
CEK1281
FU270
RR264M-400D134
RR264M-400D133
RR264M-400D132
RR264M-400D131
RR264M-400D130
E100
SL
TUCE2
TUCE1
TUCK
TUL
TUR
CS3
RDY3
DRDY3
MCK1
CDVDON
PVD
MSIN
DIRO
PLAY
NR
LOAD
ES
SC2
SC1
CM
STBY
LCDPW
MDVDON
CDVDON
F
R
SW
IRST
DSPRST
SMODE
IRST3
SMODE3
RST3
EMPOUT
MCK1
BCK0
LRCK0
F
R
SW
IRST3
RST3
RQ3
CK3
SI3
SO3
SMODE3
CSMDR
EVCS
IRST
RDY
DRDY
CSMDL
MCKRQ
TUDI
TUDO
KEYD
KEYAD
CDVD2
CDVD
OUTR
OUTL
DOUT
BCK
LRCK
BCK0
LRCK0
F
MOT1
F
MOT0
S
ENS1
S
ENS0
MTL
POS
A3V
DAC5V
D3V
Rch
TAPE+B
MS
LOAD
MUTE
PLY
CM
A_GND
B_UP
P_GND
NR
SC2
Lch
STBY
(NC)
ES
POS
MTL
DIR
SC1
CASS
WIRED_REMO
MCK
DSP
TUNER3V
DAC
ADC_IN
LPF
PVD CD_PVD
FM/AM TUNER UNIT
F
UC
TUNER: -19.2dBs
TAPE: -7.4dBs
22K
R351
2
1
DSPDGND
CN251
CN902
2
1
CD
9
01
>

FH-P5000MP/XM/UC 25
5678
5678
C
D
F
A
B
E
A-a A-b
A-a
A-a
A-b
DGND
68C375
22K
R355
10KR172
R1C400
680R254
B
100R260
680
R192
1K
R64
R1
C82
C
IN B
IN A
1
2
3
4
5
6
7
8
9
10
11
12
13
GND
DGND
14
15
16
17
21
22KR179
28
30
47KR52
R001C401
VCC
OUT Y
20
19
18
29
22
23
27
26
25
24
DGND
R1
C190
47KR37
680R401
4R7KR1
PGND
1
2
3
4
0R0R6
AGND
680
R186
5
R01
C250
6
7
220R252
8
9
10
11
47KR39
12
1KR414
13
14
15
16
17
21
22
23
680
R184
20
19
18
DGND
3R3K
R421
+
1
2
3
4
5
6
7
8
9
10
11
R1
C60
CN400
680R250
TC74VHCT08AFT
IC180
11A
21B
31Y
42A
52B
62Y
7GND 8
3Y
9
3A
10
3B
11
4Y
12
4A
13
4B
14
Vcc
2R2K
R65
1KR80
2R2KR85
IC190
11A
21B
31Y
42A
52B
47/16
C80
62Y
7GND 8
220
R43
3Y
9
3A
10
3B
11
4Y
12
4A
13
4B
14
Vcc
1C7
680
R185
R1C403
TC74VHCT08AFT
1K
R68
4R7KR2
L180
HA12240FPIC400
1
S1
2
ROUT
3
S2
4
GND
5BUS-
6BUS+
8STB
7VCC
100R259
1K
R45
2R2C10
5
4
3
2
1
BA00ASFP
IC81
1CTL
2VCC
3GND
4OUT
5C
+
22KR175
1KR82
1
2
3
4
5
6
7
8
9
L190
10
11
12
13
14
15
16
17
21
22
24
20
19
18
23
1
2
3
4
5
6
7
8
9
22KR177
10
11
12
13
14
15
16
17
21
22
24
20
19
18
23
R01C84
22KR412
15KR174
220R257
680
R181
L4
1K
R66
1KR81
L250
1
C11
1SS133D81
62
R405
10KR44
100KR4
0R0R173
BA6288FSIC80
1GND
2NC1
3OUT1
4VM
5VCC
6FIN
7NC2
8NC3 9
NC4
10
NC5
11
RIN
12
VREF
13
NC6
14
OUT2
15
NC7
16
RNF
IC3
5
GND
6
TEST
7
7R5KR84
NC
8
VCC
1CS
1K
R69
2SK
4DO
3DI
0R0R3
Not used
ROMCK
22K
R353
10KR46
180R410
1SS133D80
R50
10K
R53
4R7K
TUGND TUGND
C762
100PC763
100P
180R411
R01
C170
220R253
PGND
100
R404
4R7KR171
220R256
1KR48
R001C402
680
R187
1R2K
R387
220R251
1K
R67
DTC114EU
Q401
2R2K
R422
L3
6R8K
R379
6R8K
R420
1KR415
DGND 10KR51
15KR176
R001C9
DGND
10KR402
TC7S08FU
IC170
1
2
3
4
5
1K
R62
4R7K
R70
L2
15KR178
PD5935A
IC1
1
2
3
4
5
6
7
8
9
10
11
12
13
14
15
16
17
18
19
20
21
22
23 53
54
55
56
57
58
59
60
61
62
63
64
65
66
67
68
69
70
71
72
73
74
75
76
77
78
79
80
81
82
83
84
85
86
87
88
89
90
91
92
93
94
95
96
97
98
99
100
680R180
18PC4
DSPDGND
47KR41
L171
680
R191
PGND
CN800
CN801
CN900
R01
C81
47KR49
680
R183
R1
C180
47KR42
L170
1K
R35
1C6
1K
R60
R01C83
PGND
100R403
680R400
1C8
330
R357
10KR34
0R0R255
1K
R63
1KR83
4R7K
R71
680R182
680
R190
18PC5
47KR38
AGND
22PC351
100R261
0R0R170
1SS400D1
47KR40
47KR36
1K
R61
DGND
47K
R258
10MHz
CSS1599
X1L60
CN60
CN250
2SA1576A
Q400
470/16
C251
PST3435ULIC2
1VOUT
2
VDD
3NC
4VSS
DGND
R001
C61
DGND
100PC62
TUGND
220P
C63
L400
TUGND
MCK
1
RX
TX
IPPW
BSCK
BSIO
BSRQ
BRXEN
LRCKOK
BUSL-
BUSR-
BUSR+
BUSL+
DSPCS
DRDY
CS3
RDY
RDY3
SO3
DSPOUT
DRDY3
DSPRQ
CK3
RQ3
DSPIN
SI3
DSPCK
IRST
DSPRST
SMODE
IRST3
SMODE3
RST3
SYSPW
DSPPW
MSIN
PLAY
DIRO
PEE
BRST
NR
POS
ES
EVCS
DALMON
IRST
TUCE2
TUCE1
ASENS
BSENS
DSPCS
DSPRST
DSPRQ
IPPW
ASENSBO
ASENSBO
ISENS
ANTPW
MUTE
SC2
SC1
CM
SL
RDY
DRDY
TELIN
DSPIN
DSPOUT
ASLIN
KEYAD
ROMCS
ROMCK
ROMDT
FSENS0
FSENS1
FMOT1
FMOT0
FLPPW
ROMCS
ROMDT
TUDI
TUDO
TUCK
MTL
MCKRQ
CDVD2
CDVD
EMPIN
CDVDON
ILM+B
OUTL
DOUT
BCK
LRCK
DSPCK
BCK
0
LRC
K
FLPILM2
FLPILM
CONTRAST
SHELL
ROT1
ROT0
KYDT
DPDT
DACCS
FMOT1
FMOT0
FSENS1
FSENS0
KEYD
ENT+B
BUSL-
BUSR-
BUSR+
SWDB
BUSL+
BUS-
BUS+
5.4V
EMPH
BRXEN
VD2
BSCK
BRST
DOUT
LRCK
VDD
PGND
VDOUT
BCK
RESET
DGND
LRCKOK
VD
PGND
DGND
CD3VON
CSENS
BSRQ
BDATA
VD
VDCONT
SYSPW
DSPPW
DSPIN
DSPOUT
BYTE
TELIN
DSPCK
CNVSS
MSIN
(NMI)
RESET
VSS
XIN
DACCS
XOUT
VCC
LOADSW
DIRO
LCDPW
MTLSW
PLAY
RX2
PEE
FLPSENS0
FLPMOT0
FLPSENS1
FLPMOT1
NC
VCC
VSS
POS
NR
ES
DALMON
DSPDRDY
INIT_RST
KEYD
EVOLCS
DSPRDY
BSENS
ASENS
ROMCK
TUNPCE1
TUNPCE2
ROMCS
DSPRST
DACDT
ISENS
ROMDATA
DSPRQ
DSPCS
ASENBO
IPPW
DACCK
CM
MUTE
TESTIN
ANTPW
SC1
SC2
AVSS
MODEL1
VREF
KEYAD
ASLIN
SL
CLOSSKEY
TUNPDO
AVCC
TUNPCK
TUNPDI
FLAP_MOTOR
5V→3V
3V→5V
MCK
ILMGND
ILMGND
BKL+B
ILM+B
ENT+B
RESET
CLOSSKEY
DACDT
DACCK
DACCS
DPDT
KYDT
ROT0
ROT1
SHELL
CONTRAST
FLPILM
FLPILM2
SW5V
DGND
DGND
NC
MICSIG
MICGND
E
D
UC
ES
UC
UC
ES
UC
CN80
22KR413
IP-BUS: +1.75dBs
22K
R351
2
1
DSPDGND
CN251
CN902
2
1
CD
CN901
1
2
3
4
5
6
7
8
9
10
11
12
13
14
15
16
17
18
19
20
21
22
23
30
29
28
27
26
25
24
23
22
21
20
19
18
17
16
15
14
10
11
12
13
1
2
3
4
5
6
7
8
9
GND
OPEN
CLOSE
MOTOR-
MOTOR+
IP-BUS
111098
65
2143
7

FH-P5000MP/XM/UC
26
1234
1234
C
D
F
A
B
E
A-a A-b
A-b
2SD1760F5
Q282
47KR360
680PC375
15K
R300
10/16C313
R1C641
6R8K
R395
330P
C395
22K
R618
6R8K
R380
22K
R385
L601
6R8K
R374
+
10/16C642
R1C361
+
6R8K
R381
+
+
E2
IMD2A
Q651
B2
C1
C2
B1
E1
4
5
6
10K
R302
R01C630
100K
R609
1
2
3
R1
C383
1
2
3
+
+
+
+
330P
C381
6R8K
R303
R1C691
18K
R612
6R8K
R394
22/6R3C681
1K
R615
R47C503
FU630
CEK1280
1SR154-400
D605
DAN202U
D609
1SR154-400
D604
HZS9L(B3)D631
E2
B2
C1
C2
B1
E1
AGND
1
2
34
5
6
HZS7L(C3)
D608
43K
R361
+
E2
B2
C1
C2
B1
E1
4
5
6
R1C670
3
2
1
10/16
C360
+
47K
R606
+
1K
R636
+
+
1
2
3
4
47KR611
L690
6R8K
R392
47K
R617
1R2K
R389
680PC392
TPD1018FIC600
1
OUT
2
GND1
3
GND2
4
GND3
5
VDD
6IN
8GND5
9GND6
10 DIAG
7GND4
1SR154-400
D602
1
C605
100
R371
R1C307
22K
R383
+
+
2SC4081
Q602
R47C506
R047C604
C2
B1
E1
4
5
680PC376
6
100
R370
HZS7L(A1)
D607
1SR139-400D600
R0047C311
1
2
3
45
6
8
7
5
6
4R7K
R614
HZS6L(B2)D651
2SC4081
Q632
1
2
R01C671
R1C284
7
330P
C378
3
4
8
R1
C396
5
6
8
6R8K
R375
680PC377
7
DTC114EU
Q631
R01C651
6R8K
R378
1A
CN600
4
5
6
7
8
9
10
11
12
13
14
15
16
17
18
22K
R382
2R2K
R652
1
2
3
4
R01C640
22
R651
2SA1576A
Q604
R1
C602
8
100K
R603
7
6
5
+
R1C652
47/16C653
+
10K
R602
+
AM
100/10C283
R1C603
HZS6L(C2)D280
100
R390
PAL007A
1
TAB
2P-GND2 3
OUT2-
4STBY 5
OUT2+
6VCC1 7
OUT1-
8P-GND1 9
OUT1+
10 SVR 11
IN1
12 IN2 13
S-GND
14 IN4
15
47KR363
22K
R384
10KR500
1SR154-400
D603
HZS9L(B2)D640
R1C315
R1
C382
R47C500
-+
-+
A_OUT
A_-IN
A_+IN
V- B_+IN
B_-IN
V+
B_OUT
-+
-+
A_OUT
A_-IN
A_+IN
V- B_+IN
B_-IN
V+
B_OUT
-+
-+
A_OUT
A_-IN
A_+IN
V- B_+IN
B_-IN
V+
B_OUT
-+
-+
AGND
A_OUT
A_-IN
A_+IN
V- B_+IN
B_-IN
V+
B_OUT
47K
R634
6R8K
R376
2SD2396
Q633
1K
R601
22K
R397
R01C632
DTC124EU
Q605
R0047C312
1R8K
R632
1R2K
R387
100
R373
R1C308
R1
C607
10K
R600
6R8K
R379
22K
R396
100
R391
47KR362
1R8K
R631
10K
R630
R1
C606
R47C502
680PC393
47K
R607
R1C680
DAN202U
D610
680PC374
47K
R608
2SD2396
Q650
R1
C300
2SC4081
Q601
BA05SFPIC670
1CTL
2Vcc
3GND
4OUT
5NC
1R2K
R640
1R2K
R398
R1C601
100/10C631
R1
C692
10K
R633
1R2K
R386
IMD2A
Q641
10KR301
1R2K
R399
1SR139-400D601
2SD1760F5
Q640
1
C310
6R8K
R377
330P
C394
R47C504
1K
R616
1R2K
R388
47K
R610
1SR154-400
D650
330P
C379
AGND
330P
C380
R01C282
HZS9L(A2)
D630
10/16C314
R01C682
4R7K
R605
2SA1576A
Q603
100
R372
R1C690
DTC114EU
Q600
22K
R653
10/16C362
47KR635
6R8K
R393
1K
R604
PML011A
IC300
1V33
2SIGGND
3CassL
4CassR
5CDL+
6CD-
7CDR+
8
9
10
11
12
AM-level
13
FM-level
14
FM
15
TUNER
16
17
NC
18
AM-IF
19
GND
20
VDD
21
VCC
22
PGND
34 In3R
35 In3L
36 In2R
37 In2L
38 In1R
39 In1L
40 ADCVDDREF
41 Out2R
42 Out2L
43 Out1R
44 Out1L
22
R650
4R7K
R613
1SR154-400
D606
R47C501
PGND
PGND
PGND
DSPDGND
DSPAGND
PGND
AGND
AGND
AGND
AGND
PGNDPGND
L370
L300
2R2C316
2R2C317
100/10C672
100/10
C694
100/10
C695
L360
1000/16
C650
2SA1797
Q630
TP146 TP147
NJM4558MDIC370
NJM4558MDIC390
NJM4558MDIC371
NJM4558MD
IC360
4R7/16
C372
4R7/16
C370
4R7/16
C390
IMD2A
Q621
R1C621
R01C620
2SD1760F5
Q620
10/16C622
820
R620
820
R621
HZS11L(B1)D620
R001C363
R1
C364
BA033FP
IC680
1VCC
2GND
3OUT
L692
L693
AGND
PGND
47KR619
RR264M-400D673
RR264M-400D672
RR264M-400D671
RR264M-400D670
RR264M-400
D617
22/16C617
1K
R649
220/10C633
10/16
C512
3300/16C600
ANTPW
ENTILM
TELIN
ISENS
DALMON
SYSPW
BREM
FR-
FR+
FL+
FL-
BSENS
MUTE
RR
FR
SYSPW
FL
DSPOUT
DSPCK
EVCS
TUR
TUL
CSMDL
CSMDR
BUSL+
BUSL-
BUSR-
BUSR+
INSWR
INSWL
INRR
INRL
INFR
INFL
SWR
SWL
RR
RL
FR
FL
OUTL
DAC5V
EVCS
ASENS
MUTE
OUTR
MCKRQ
ENT+B
FR-
FR+
FL-
FL+
RL+
RL-
RR+
RR-
D3V
CDVD2
CDVD
INSWR
INFR
INRR
F
MOT1
F
MOT0
S
ENS1
S
ENS0
F
LPPW
PMUTE
ILMPW
ILM+B
A3V
DSPPW
MUTE1
GND
FR-
FR+
FL-
FL+
RL+
RL-
RR+
RR-
ACC
B.REM
A.ANT
TEL_MUTE
ILLMI
BU
LPF E_VOL
1/2VCC
D_PVD DAC5V DSP3V AUTO_ANT
ISENSASENSBSENSTEL_IN
MUTE
ILM_14V
VDD5VENT8V
AUDIO8V
D3V
A3V
SW14V
POWER_AMP
ES
4R7/16
C373
4R7/16
C371
INFL
INRL
CD: +2.4dBs
TAPE: -8.7dBs
TUNER: -9.1dBs
IP-BUS: +1.7dBs
4R7/16
C391
INSWL
+
+
+
+
+
+
1/50C302
1/50C304
1/50C303
1/50C305
1/50C306
1/50C301
TUNER: -19.2dBs
BUSL+
BUSL-
BUSR-
BUSR+
0R0R307
0R0R308
AGND
0R0R305
0R0R310
0R0R309
0R0R306
23
24
25
26
27
28
29
30
31
32
33
OUTPUTREF
SEL
SCL
SDA
MUTE
SWR
SWL
RR
RL
FR
FL
MD: -5.7dBs
TUNER: -16.0dBs
IP-BUS: -5.3dBs
IP-BUS: +1.75dBs
TAPE:-7.4dBs
CEK1208
10A
>
GND
RL—
RL+
FL—
FL+
B.REM
ILL
ACC
AUTO ANT
TEL
BU
RR—
RR+
FR—
FR+
>

FH-P5000MP/XM/UC 27
5678
5678
C
D
F
A
B
E
A-a A-b
A-b
0R0
R464
R465
0R0
R001
C462
22K
R462
R001
22K
R463
C463
10/16
C460
680PC375
+
+
680R29
820R461
10/16
C461
IMH3A
Q460
123
820
R460
PRE-SW/
(REAR)
0R0
R454
R455
0R0
R001
2R2K
R56
C452
22K
R452
R001
22K
R453
C453
10/16
C450
+820R451
10/16C451
IMH3A
Q450
820
R450
100R501
+
6R8KR12
+
3
2
1
220R11
2R2C508
10/16
C470
1KR21
E2
B2
C1
C2
B1
E1
12
330R502
3
456
E2
B2
C1
C2
B1
E1
123
456
0R0
R474
47KR24
E2
B2
R1C1
C1
C2
B1
E1
123
456
CN470
+
+
CN460
DTC144EU
Q500
DTC114EU
Q2
1
2
3
4
47KR30
6R8KR14
1C7
R1C12
R47C506
820
R471
1KR23
22K
R473
R1C2
2A
10K
R504
47KR31
3
2
1
3
2
1
PAL007AIC500
P
-
GND2
3
OUT2-
4STBY 5
OUT2+
6VCC1 7
OUT1-
8P-GND1 9
OUT1+
10 SVR 11
IN1
12 IN2 13
S-GND
14 IN4 15
IN3
16 Ac_gnd 17
OUT3+
18 P-GND3 19
OUT3-
20 VCC2 21
OUT4+
22 MUTE 23
OUT4-
24 P-GND4 25
SW_OUT
R36
3
+
10KR500
R47C500
A_OUT
A_-IN
A_+IN
V-
DGND
R001
C472
1K
R54
AGND
1KR25
2PB710A
Q660
10/16
C471
47KR22
DTC124EU
Q661
10/16
C3
DTA124EU
Q451
10K
R503
1R2K
R387
1R2K
R662
22KR55
IMH3A
Q470
L3
6R8K
R379
0R0
R475
2SA1576A
Q1
R47
C507
10K
R660
R47C502
L2
820R470
5
935A
C1
13
14
15
16
17
18
19
20
21
22
23
24
25
26
27
28
29
30
31
32
33
34
35
36
37
38
39
40
41
42
43
44
45
46
47
48
49
50
51
52
53
54
55
56
57
58
59
60
61
62
63
CN450
1R2K
R661
6R8KR18
22K
R472
R001
C473
1C6
220R13
R47
C505
4R7KR16
4R7KR15
10KR34
R47C504
CPV1062BZ1
DTC124EU
Q501
18PC5
FU450
CEK1284
220R9
220R19
2R2
C509
C3
6
6R8KR20
47KR26
L1
220R17
47KR10
AGND
AGND
DGND
DGND
AGND
DGND
PGND
AGND
47K(J)
R763
z
9
47KR28
47KR32
47KR27
C3
6
PGND
10/16
C512
33/10
C511
FR-
FR+
FL+
FL-
RR-
RL-
RR+
RL+
RL
RR
FR
SYSPW
MUTE1
SWR
SWL
FR
FL
RR
RL
MSIN
PLAY
DIRO
PEE
LOAD
STBY
ILMPW
SMODE
LRCKOK
EMPIN
EMPOUT
NR
POS
ES
EVCS
BREM
BRST
BSCK
ENTILM
BSRQ
PEE
BSIO
TX
RX
PVD
BRXEN
MTL
MCKRQ
LCDPW
DACCS
ROT0
ROT1
KYDT
DPDT
FLPILM
CONTRAST
FLPILM2
FMOT1
FMOT0
FSENS1
FSENS0
FLPPW
SHELL
ASLIN
MSIN
(NMI)
VSS
XIN
VCC
BRST
LOADSW
BRXEN
DIRO
LCDPW
MTLSW
PLAY
RX2
PEE
BSO
BSCK
TX
BSRQ
STBY
RX
BSI
PCL
KYDT
SHELL
DPDT
ROT1
SWVDD
ROT0
CONTRAST
MICSENS
ILMPW
FLPILM
LRCKOK
MCKRQ
SMODE
EMPIN
NC
EMPOUT
ENTILM
FLPPW
FLPILM2
FLPSENS0
FLPMOT0
FLPSENS1
FLPMOT1
NC
VCC
VSS
POS
NR
ES
KEYD
EVOLCS
SWR
GND
SWL
GND
FR
FL
RR
GND
RL
PRE-FRONT
PRE-REAR
SW_5V
A
MAIN PWB UNIT
UC
UC
PMUTE
Decimal points for resistor
and capacitor fixed values
are expressed as :
2.2 2R2
0.022 R022
←
←
The > mark found on some component parts indicates
the importance of the safety factor of the part.
Therefore, when replacing, be sure to use parts of
identical designation.
Symbol indicates a resistor.
No differentiation is made between chip resistors and
discrete resistors.
NOTE :
Symbol indicates a capacitor.
No differentiation is made between chip capacitors and
discrete capacitors.
>

FH-P5000MP/XM/UC
28
1234
1234
C
D
F
A
B
E
3.3 DISP PWB UNIT
B
30
29
28
27
26
25
24
1SEG1
SEG2
74
COM-0
COM-1
23
22
21
20
19
18
17
16
15
14
13
12
11
10
9
8
7
6
5
4
3
2
1
ILM+B
ILM+B
ENT+B
ENT+B
DACCS
DACCK
DACDT
SW5V
SW5V
DGND
DGND
CLOSSKEY
ROT0
ROT1
RESET
KST0
KST1
KST2
KST3
KDT1
KDT2
KDT3
MICGND
MICSIG
MICGND
MICSENS
CN800
1
2
3
4
5
6
7
8
9
10
11
12
13
14
15
16
17
18
19
20
21
22
23
24
CN60
24
23
22
21
20
19
18
17
15
16
14
13
12
11
10
9
8
6
7
5
4
3
2
1
2
73
C
8
C
8
R1
C816
C
8
DTC143EU
Q815
CN900
1
2
3
4
5
2R2
K
R801
6
7
8
9
2R2
K
R800
10
11
12
13
14
15
16
17
18
19
20
21
22
23
24
25
S890
CZS2923
26
27
28
29
30
CN801
R1
C860
2SC4081
Q860
150
R860
150
R861
2SC4081
Q870
100
R870
22
R878
22
R879
ILMGND
ILMGND
100
R871
100
R873
ILMGND
ILMGND
100
R872
100
R875
100
R874
100
R876
100
R877
ILMGND
270
R850
270
R851
270
R852
CL-195SR-CD
D851
CL-195SR-CD
D850
MICGND
0
R880
330
R815
1R2K
R816
1R8K
R817
NSCW505CT
D870
NSCW505C-3388
D872
NSCW505C-3388
D873
NSCW505C-3388
D871
R01
C874
ILMGND
SML310BAT
D860
C7
C6 C0
C1
S1
S2
KDT1
KST1
KST3
KDT3
KST2
KST0
KDT2
MSENS
MICSIG
KDT3
KDT2
KST3
KST2
KST1
KST0
RESET
ROT1
ROT0
CLOSSKEY
DACDT
DACCK
DACCS
KDT1
RESET
ROT0
ROT1
CLOSSKEY
DACDT
DACCK
DACCS
MSENS
MICSIG
ILMGND
ILMGND
BKL+B
ILM+B
ENT+B
RESET
CLOSSKEY
DACDT
DACCK
DACCS
DPDT
KYDT
ROT0
ROT1
SHELL
CONTRAST
FLPILM
FLPILM2
SW5V
DGND
DGND
MICSENS
MICSIG
MICGND
SHELL
RIGHT
DISC_RIGHT
DISC_LEFT
C
A

FH-P5000MP/XM/UC 29
5678
5678
C
D
F
A
B
E
B
TSOP4840SB1
IC830
1OUT
2GND
3Vcc
R01
C830
CZA5598LCD1
1SEG1
SEG2
SEG3
SEG4
5SEG5
SEG6
SEG7
SEG8
SEG9
10 SEG10
SEG11
SEG12
SEG13
SEG14
15 SEG15
SEG16
SEG17
SEG18
SEG19
20 SEG20
SEG21
SEG22
SEG23
SEG24
25 SEG25
SEG56B
SEG26
SEG27
SEG28
30 SEG29
SEG30
SEG51B
SEG31
SEG32
35 SEG33
SEG34
SEG35
SEG36
SEG37
40 SEG38
SEG39
42 SEG40
SEG53
SEG43
SEG45
SEG50
COM-5
SEG51A
COM-2
SEG41
SEG48
COM-3
74
COM-0
SEG46
SEG54
SEG44
COM-6
55
SEG52
65
SEG42
SEG49
70
COM-4
COM-1
60
SEG47
SEG56A
SEG55
COM-7
43
COM_0
COM_1 45
COM_2
COM_3
COM_4
COM_5
COM_6 50
COM_7
DISP PWB UNIT
PD2068B
IC800
1
2
3
4
5
6
7
8
9
10
11
12
13
14
15
16
17
18
19
20
21
22
23
24
25
26
27
28
29
30
31
32
33
34
35
36
37
38
39
40
41
42
43
44
45
46
47
48
49
50
51
52
53
54
55
56
57
58
59
60
61
62
63
64
65
66
67
68
69
70
71
72
73
74
75
76
77
78
79
80
81
82
83
84
85
86
87
88
89
90
91
92
93
94
95
96
97
98
99
100
8.18MHz
CSS1631
X800
R1C800
L800
2
3
4
6
7
8
9
11
12
13
14
16
17
18
1SS400
D800
19
21
22
23
24
26
27
28
29
31
32
220K
R802
33
34
36
37
38
39
41
44
46
47
48
1KR804
49
51
52
53
54
56
57
58
59
61
62
470KR805
63
64
66
67
68
69
71
72
73
0R806
0R807
0R808
100K
R811
R1
C801
0R809
0R810
2R2
C831
DGND
R1C818
R1C819
R1C817
R1
C816
R1C815
DTC143EU
Q815
2R2KR801
2R2KR800
S890
CZS2923
100
R830
4R7K
R803
MICGND
PST3434UL
IC831
1VOUT
2VDD 3
NC
4
VSS
1KR840
330
R815
1R2K
R816
1R8K
R817
C7
C6
C2
C5
C4
C3
C1
C0
S2
S1
S4
S3
S6
S5
S8
S7
S10
S9
S13
S16
S15
S14
S12
S11
S23
S22
S19
S24
S18
S21
S17
S20
S25
S27
S26
S31
S29
S28
S30
S33
S35
S34
S32
S36
S39
S38
S37
S43
S41
S42
S40
S47
S46
S45
S44
S49
S51
S48
S52
S55
S54
S53
C0
C1
C3
C2
C5
C7
C6
C4
S42
S46
S47
S44
S45
S43
S41
S48
S50
C5
C4
C1
C7
C0
C6
S54
S55
S52
S53
C2
S51
C3
S49
S0
S40
S39
S37
S38
S35
S34
S36
S33
S28
S31
S27
S29
S26
S32
S30
S21
S25
S15
S17
S20
S22
S19
S13
S12
S16
S24
S23
S18
S14
S11
S3
S6
S4
S1
S5
S9
S2
S7
S10
S8
KDT1
KST1
KST3
KDT3
KST2
KST0
KDT2
S50
S0
S51
S0
VSS
XIN
XOUT
TEST
VDD
NC
DIM
RESET
NC
NC
REM
NC
NC
KDT0
KDT1
KDT2
KDT3
VAREF
NC
KYDT
DPDT
SEG56
SEG55
SEG54
SEG53
SEG52
SEG51
SEG50
SEG49
SEG48
SEG47
SEG46
SEG45
SEG44
SEG43
SEG42
SEG41
SEG40
SEG39
SEG38
SEG37
SEG36
SEG35
SEG34
SEG33
SEG32
SEG31
SEG30
SEG29
SEG28
SEG27
SEG26
SEG25
SEG24
SEG23
SEG22
SEG20
SEG19
SEG18
SEG17
SEG16
SEG15
SEG14
SEG13
SEG12
SEG11
SEG10
SEG21
SEG9
SEG8
SEG7
SEG6
SEG5
SEG4
SEG3
SEG2
SEG1
SEG0
COM0
COM1
COM2
COM3
COM4
COM5
COM6
COM7
KST0
KST1
KST2
KST3
KST4
KST5
NC
NC
V4
V3
V2
V1
C1
C0
REMO
SHELL
B

FH-P5000MP/XM/UC
30
1234
1234
C
D
F
A
B
E
3.4 KEY PWB UNIT
C
C2
B1
E1 C1
B2
E2 C2
B1
E1 C1
B2
E2
1
2
34
5
6
C2
B1
E1 C1
B2
E2
1
2
34
5
6
30
29
28
27
26
25
24
23
22
21
20
19
18
17
16
15
14
13
12
11
10
9
8
7
6
5
4
3
2
1
+
S950
CZS2924
R001C950
1K
R950
100KR926
R01C927
1KR929
R1C923
100KR925
1KR920
10/16
WX
C924
R01C925
1KR921
1KR928
100KR924
1KR923
1KR927
ILMGND
R01C926
IMX1Q931
100
R935
R1C940
IMX1Q930
100
R938
2R2K
R933
2R2K
R936
2R2K
R930
120
R943
2SC4081
Q940
R1C941
2SC4081
Q941
2SC4081
Q942
120
R942
NSCM315CT
D940
68
R940
100KR934
100
R945
100
R932
ILMGND
IMX1Q932
1
2
34
5
6
100KR937
100
R944
100KR931
68
R941
4R7
C931
4R7
C930
4R7
C932
2R2KR970
3R3KR971
8R2KR972
47KR973
S970
CSX1065
EN-A EN-B
EN-COM SW-COM
SW-A SW-C
SW-B SW-D
SW-PUSH GND
1K
R981
R1
C981
R1
C980
1K
R980
DGND
CN900
1
2
3
4
5
6
7
8
9
10
11
12
13
14
15
16
17
18
19
20
21
22
23
24
25
26
27
28
29
30
M62343FP
IC920
1Ao1
2Ao2
3Ao3
4Vcc 5
GND
6
DI
8
LD
7
CLK
CN801
KST0
KST1
KST2
KST3
KDT1
KDT2
KDT3
ILMGND
ILMGND
ILM+B
ILM+B
ENT+B
ENT+B
DACCS
DACCK
DACDT
SW5V
SW5V
DGND
DGND
CLOSSKEY
ROT0
ROT1
RESET
KST0
KST1
KST2
KST3
KDT1
KDT2
KDT3
MICGND
MICSIG
MICGND
MICSENS
ILMGND
ILMGND
RESET
RGB_DAC
GREEN
BLUE
GREEN
RED
RED
BLUE
B
PUSH
A
C
B
D

FH-P5000MP/XM/UC 31
5678
5678
C
D
F
A
B
E
C
CZS2924
S900
CZS2924
S901
CZS2924
S902
R1
R1 R1
R1 R1
R1 R1
R1 R1
R1 R1
CZS2924
S903
R1 R1
CZS2924
S904
CZS2924
S905
CZS2924
S906
CZS2924
S907
2
1
CZS2924
S908
CZS2924
S909
C905
270
R911
270
R906
C911
C904
C901
270
R902
270
R913
270
R907
C910
C907
270
R903
270
R900
C900
270
R908
R1C913
C906
C903
270
R904
270
R901
270
R909
C912
C909
C902
270
R912
270
R905
ILMGND
270
R910
C908
29
30
SML310BAT
D912
SML310BAT
D913
SML310BAT
D910
SML310BAT
D911
SML310BAT
D909
SML310BAT
D908
SML310BAT
D906
SML310BAT
D907
SML310BAT
D905
SML310BAT
D904
SML310BAT
D902
SML310BAT
D903
SML310BAT
D900
SML310BAT
D901
KEY PWB UNIT
KST0
KST1
KDT1
KDT2
KST2
KDT3
KST3
ILMGND
CS_EJ DISP ENT
CD_EJ AUDIO FUNC
COLOR DSP CLOCK SOURCE
CD_EJ
DOWNDISP
LEFT
SOURCE
T.I
ENT
MD_EJ FUNC
COLOR AUDIO
DSP
UP
RIGHT
C
PUSH
A
C
BD

FH-P5000MP/XM/UC 33
5678
5678
C
D
F
A
B
E
D-b
D
470P
C722
1
C906 R22
C910
2R2
AND
PE5440A
LRCKOK
LRCK
BCK
DOUT
EMPH
SWITCHES:
CD CORE UNIT(S10WMA)
S901 : HOME SWITCH.........ON-OFF
S902 : CLAMP SWITCH.......ON-OFF
S903 : DSCSNS SWITCH.....ON-OFF
S904 : 12EJ SWITCH............ON-OFF
S905 : 8EJ SWITCH..............ON-OFF
The underlined indicates the switch position.
A
D
CN250
CD CORE UNIT(S10WMA)
MICRO COMPUTER
1.5V REGULATOR
3.3V REGULATOR
Pull-down
A
CN251
!
6
^
* &
SIGNAL LINE
FOCUS SERVO LINE
TRACKING SERVO LINE
CARRIAGE SERVO LINE
SPINDLE SERVO LINE
F
T
C
S

FH-P5000MP/XM/UC
36
1234
1234
C
D
F
A
B
E
D-a D-b
D-b
12
AND
SWITCHES:
CD CORE UNIT(S10WMA)
S901 : HOME SWITCH.........ON-OFF
S902 : CLAMP SWITCH.......ON-OFF
S903 : DSCSNS SWITCH.....ON-OFF
S904 : 12EJ SWITCH............ON-OFF
S905 : 8EJ SWITCH..............ON-OFF
The underlined indicates the switch position.
D
CD CORE UNIT(S10WMA)
1.5V REGULATOR
A
CN251
!
SIGNAL LINE
FOCUS SERVO LINE
TRACKING SERVO LINE
CARRIAGE SERVO LINE
SPINDLE SERVO LINE
F
T
C
S

FH-P5000MP/XM/UC
38
1234
1234
C
D
F
A
B
E
- Waveforms Note : 1. The encircled numbers denote measuring points in the circuit diagram.
2. Reference voltage REFO1(1.65V)
1 DSCSNS
2 8SNS
3 12SNS
4 LOEJ
5V/div
5V/div
5V/div
5V/div
500ms/div
12 cm CD Loading operation
Ref.:
GND
Mode:
Normal
1 DSCSNS
2 8SNS
3 12SNS
4 LOEJ
5V/div
5V/div
5V/div
5V/div
500ms/div
Ref.:
GND
Mode:
Normal
1 DSCSNS
5 CLCONT
4 LOEJ
6 VD
5V/div
5V/div
5V/div
10V/div
500ms/div
12 cm CD Loading operation 8 cm CD Loading operation
Ref.:
GND
Mode:
Normal
0 FIN
! RFOK
7 SIN
200mV/div
2V/div
2V/div
500ms/div
12 cm CD-DA Source On setup operation
Ref.:
REFO
Mode:
Normal
# FE
0 FIN
@ TE
9 TIN
500mV/div
500mV/div
500mV/div
500mV/div
20ms/div
Ref.:
REFO
Mode:
Normal
@ TE
# FE
500mV/div
500mV/div
200ms/div
Source On setup operation CD-DA Play operation
Ref.:
REFO
Mode:
Normal
# FE
0 FIN
@ TE
9 TIN
500mV/div
500mV/div
500mV/div
500mV/div
20ms/div
CD-ROM play operation(Regular track Jump)
Ref.:
REFO
Mode:
Normal
$ MDX
7 SIN
2V/div
1V/div
5µs/div
Ref.:
REFO
Mode:
Normal
$ MDX
7 SIN
1V/div
200mV/div
50ms/div
Spindle waveform during play operation Spindle waveform during play operation
(Wider)
Ref.:
REFO
Mode:
Normal
7 SIN
8 CIN
9 TIN
1V/div
500mV/div
500mV/div
2s/div
12 cm CD-DA setup operation after loading 12 cm CD-ROM(3 sessions) setup operation
after loading
Ref.:
REFO
Mode:
Normal
7 SIN
8 CIN
9 TIN
1V/div
500mV/div
500mV/div
2s/div
Ref.:
REFO
Mode:
Normal
7 SIN
8 CIN
9 TIN
1V/div
500mV/div
500mV/div
1s/div
12 cm CD-ROM(1 session) setup operation
after loading
Ref.:
REFO
Mode:
Normal

FH-P5000MP/XM/UC 39
5678
5678
C
D
F
A
B
E
0 FIN
# FE
500mV/div
500mV/div
200ms/div
Focus Search waveform
Ref.:
REFO
Mode:
TEST
% RFAGC
@ TE
9 TIN
1V/div
500mV/div
500mV/div
500µs/div
Ref.:
REFO
Mode:
TEST
@ TE
% RFAGC
500mV/div
500mV/div
2ms/div
Track Open waveform 1 Track Jump waveform
Ref.:
REFO
Mode:
TEST
1 DSCSNS
2 8SNS
3 12SNS
4 LOEJ
5V/div
5V/div
5V/div
5V/div
500ms/div
Ref.:
GND
Mode:
Normal
12 cm CD Eject operation
1 DSCSNS
5 CLCONT
4 LOEJ
5V/div
5V/div
5V/div
500ms/div
12 cm CD Eject operation
Ref.:
GND
Mode:
Normal
7 SIN
8 CIN
9 TIN
1V/div
500mV/div
500mV/div
500ms/div
Ref.:
REFO
Mode:
Normal
1 DSCSNS
2 8SNS
3 12SNS
4 LOEJ
5V/div
5V/div
5V/div
5V/div
500ms/div
8 cm CD Eject operation
CD-DA >> CD-ROM mode change(Band key)
Ref.:
GND
Mode:
Normal
% RFAGC
@ TE
9 TIN
1V/div
500mV/div
500mV/div
500µs/div
4 Tracks Jump waveform 32 Tracks Jump waveform
Ref.:
REFO
Mode:
TEST
% RFAGC
@ TE
9 TIN
1V/div
500mV/div
500mV/div
2ms/div
Ref.:
REFO
Mode:
TEST
% RFAGC
@ TE
9 TIN
1V/div
500mV/div
500mV/div
1ms/div
10 Tracks Jump waveform
Ref.:
REFO
Mode:
TEST
% RFAGC
@ TE
8 CIN
7 SIN
1V/div
1V/div
500mV/div
2V/div
200ms/div
Search operation(Outter to Inner)
Ref.:
REFO
Mode:
Normal
7 SIN
8 CIN
9 TIN
1V/div
500mV/div
500mV/div
500ms/div
CD-ROM >> CD-DA mode change(Band key)
Ref.:
REFO
Mode:
Normal

FH-P5000MP/XM/UC
40
1234
1234
C
D
F
A
B
E
^ LRCK
& BCK
* DOUT
2V/div
2V/div
2V/div
5µs/div
Digtal audio waveform
Ref.:
GND
Mode:
Normal
^ LRCK
* DOUT
1V/div
1V/div
1µs/div
Ref.:
AGND
Mode:
Normal
^ LRCK
& BCK
1V/div
1V/div
1µs/div
Digtal audio waveform Analog audio waveform
Ref.:
GND
Mode:
Normal

FH-P5000MP/XM/UC 41
5678
5678
C
D
F
A
B
E
3.6 GRILLE MECHANISM PCB
E
A
GRILLE MECHANISM PCB
E
M
GND
OPEN
CLOSE
MOTOR-
MOTOR+
OPEN SW CLOSE SW
5
4
3
2
1
5
4
3
2
1
MOTOR ASSY
CN80
M1
CN1 S1 S2
CZS2921 CZS2922
CZX5579

FH-P5000MP/XM/UC
42
1234
1234
C
D
F
A
B
E
3.7 CASSETTE MECHANISM MODULE
F
MUTE
HA12228F
11
12
13
14
15
16
17
18
19
20
40
39
38
37
36
35
34
33
32
31
30
29
28
27
26
25
24
23
22
21
1
2
3
4
5
6
7
8
9
10
C253
390P
C251
C256
R01
C405 R033
R404 270K
R01
C404
910
R403
3R3K
C255
R01
C272 R1
C401
3900P
R285 0R0
HD1
HEAD ASSY
EXA1589
TEST TAPE
NCT-150
(400Hz, 200nWb/m)
RL
RR
FR
FL
C302
R1
C301
R1
VR301
33K(B)
-8.24dBs–1dB
Fwd-R
Fwd-L
Rev-R
Rev-L
NF1(R)
Vref1
RIN(L)
NC
RIN(R)
GND
FIN(R)
Vref2
FIN(L)
NFI(L)
M-OUT(L)
EQOUT(L)
Vref4
TAI(L)
BIAS
NC
NC
MSGV(S)
MUTE
120/70
ser/REP
f/R
MSDET
MSI
MAOUT
MSGV(R)
MOUT(R)
EQOUT(R)
Vref3
TAI(R)
RIP
PBOUT(R)
NC
DET(R)
NRONoff
CN252
CN251
EQ AMP,
DOLBY B NR
IC251
390P C252
390P
C254
390P
PBOUT(L)
NC
VCC
MSOUT
NC
C403
R022
R402
R33
C402
15K
R401
18K
R271 C271
1/50
C310
R1
C309
R1
CCP1280
VR302
33K(B)
CCP1280
CN220
A
FDECK UNIT

FH-P5000MP/XM/UC 43
5678
5678
C
D
F
A
B
E
F G
MUTE
SWITCHES:
REEL SENSE PCB
S1:LOAD SWITCH..........EJECT-PLAY
S2:MODE SWITCH............ON-OFF
S3:70 s SWITCH............ON-OFF
The underlined indicates the switch position.
C405 R033
R404 270K
R01
0
4
910
03
3R3K
R351 1K
R352 1K
R353 1K
R354 1K
R373 0R0
R355 270K
C352 3900P
R362 300
C351 R22
C353 R01
C354 R01
R374 0R0
C356 R01
C355 R1
D352 1SS355
M1 MOTOR UNIT
(MAIN MOTOR)
EXA1490
S1 LOAD ESG1007
S2 ESG1007
MODE
REEL SENSE
EGN1
EGN1004
M2
MOTOR UNIT
(SUB MOTOR)
EXA1580
RS3
RS2
RS1
SC2
SC1
TAB
MC
CE
VCC2
NC
VCC
MCS
RRS
FRS
RSB
C
TAB
MS2
NC
NC
MM
SM1
RSB
GND
RS
mtl
MCS
load
CN255
CN253 CN256
CN254
MECHANISM
DRIVER
IC351 PA2020A
C403
R022
R33
S3 ESG1007
70 s
R375 0R0
C
N220
G
REEL SENSE PCB

FH-P5000MP/XM/UC
44
1234
1234
C
D
F
A
B
E
4. PCB CONNECTION DIAGRAM
4.1 MAIN PWB UNIT
A
AMAIN PWB UNIT
Capacitor
Connector
P.C.Board Chip Part SIDE B
SIDE A
NOTE FOR PCB DIAGRAMS
1.The parts mounted on this PCB
include all necessary parts for
several destination.
For further information for
respective destinations, be sure
to check with the schematic dia-
gram.
2.Viewpoint of PCB diagrams
IC,Q
DCN902
DCN901
ECN1
IP-BUS
DC CORD ASSY

FH-P5000MP/XM/UC
48
1234
1234
C
D
F
A
B
E
4.2 DISP PWB UNIT
B
BDISP PWB UNIT SIDE A
IC,Q

FH-P5000MP/XM/UC 49
5678
5678
C
D
F
A
B
E
B
BDISP PWB UNIT SIDE B
IC,Q
C
CN900
A
CN60

FH-P5000MP/XM/UC
50
1234
1234
C
D
F
A
B
E
4.3 KEY PWB UNIT
C
CKEY PWB UNIT SIDE A
IC,Q
COLOR
TAPE EJECT
CD EJECT
RESET DISP ENT DSP AUDIO FUNC CLOCK SOURCE
BAND/MULTI

FH-P5000MP/XM/UC 51
5678
5678
C
D
F
A
B
E
C
CKEY PWB UNIT SIDE B
B
CN801

FH-P5000MP/XM/UC
52
1234
1234
C
D
F
A
B
E
4.4 CD MECHANISM MODULE
D
DCD CORE UNIT(S10WMA) SIDE A
ACN250
ACN251
M1
SPINDLE
MOTOR
M2
LOADING
/CARRIAGE
MOTOR
PICKUP UNIT(P10)(SERVICE)
HOME

FH-P5000MP/XM/UC 53
5678
5678
C
D
F
A
B
E
D
DCD CORE UNIT(S10WMA) SIDE B
CLAMP
DSCSNS
8EJ
12EJ

FH-P5000MP/XM/UC
54
1234
1234
C
D
F
A
B
E
4.5 CASSETTE MECHANISM MODULE
F
FDECK UNIT
FDECK UNIT
SIDE A
SIDE B
CN251
C271
IC,Q
IC251
Q351
Q352
ADJ
VR302
VR301
IC351 CN252
CN254 CN253
CN255
M1
M2
HEAD ASSY
21
22
ACN220
GCN256

FH-P5000MP/XM/UC 55
5678
5678
C
D
F
A
B
E
G
GREEL SENSE PCB
1
2
3
4
5
6
S1
LOAD
S2
MODE
S3
70 s
CN256
EGN1
REEL SENSE
FCN253

FH-P5000MP/XM/UC
56
1234
1234
C
D
F
A
B
E
4.6 GRILLE MECHANISM PCB
GRILLE MECHANISM PCB
E
E
MOTOR+
MOTOR-
CLOSE
OPEN
GND
1
2
M
3
4
5S1
OPEN
S2
CLOSE
CN1
M1
MOTOR ASSY
ACN80

FH-P5000MP/XM/UC 57
5678
5678
C
D
F
A
B
E
5. ELECTRICAL PARTS LIST
NOTE:
• Parts whose parts numbers are omitted are subject to being not supplied.
• The part numbers shown below indicate chip components.
Chip Resistor
RS1/_S___J,RS1/__S___J
Chip Capacitor (except for CQS.....)
CKS....., CCS....., CSZS.....
Circuit Symbol and No. Part No.
A
Unit Number:CZW5546(UC)
Unit Name:MAIN PWB UNIT
MISCELLANEOUS
IC 1 IC PD5935A
IC 2 IC PST3435UL
IC 80 IC BA6288FS
IC 81 IC BA00ASFP
IC 130 IC BA033FP
IC 150 IC AK7730VT
IC 170 IC TC7S08FU
IC 180 IC TC74VHCT08AFT
IC 190 IC TC74VHCT08AFT
IC 300 IC PML011A
IC 330 IC PCM1606EG
IC 350 IC NJM2100M
IC 360 IC NJM4558MD
IC 370 IC NJM4558MD
IC 371 IC NJM4558MD
IC 390 IC NJM4558MD
IC 400 IC HA12240FP
IC 500 IC PAL007A
IC 670 IC BA05SFP
IC 680 IC BA033FP
Q 1 Transistor 2SA1576A
Q 2 Transistor DTC114EU
Q 270 Transistor 2SD2396
Q 271 Transistor IMD3A
Q 280 Transistor 2SA1797
Q 281 Transistor DTC124EU
Q 282 Transistor 2SD1760F5
Q 283 Transistor IMD2A
Q 400 Transistor 2SA1576A
Q 401 Transistor DTC114EU
Q 450 Transistor IMH3A
Q 451 Transistor DTA124EU
Q 460 Transistor IMH3A
Q 470 Transistor IMH3A
Q 500 Transistor DTC144EU
Q 501 Transistor DTC124EU
Q 600 Transistor DTC114EU
Q 601 Transistor 2SC4081
Q 602 Transistor 2SC4081
Q 603 Transistor 2SA1576A
Q 604 Transistor 2SA1576A
Q 605 Transistor DTC124EU
Q 620 Transistor 2SD1760F5
Q 621 Transistor IMD2A
Q 630 Transistor 2SA1797
Q 631 Transistor DTC114EU
Q 632 Transistor 2SC4081
Q 633 Transistor 2SD2396
Q 640 Transistor 2SD1760F5
Q 641 Transistor IMD2A
Q 650 Transistor 2SD2396
Q 651 Transistor IMD2A
Q 660 Transistor 2SB710A
Q 661 Transistor DTC124EU
D 1 Diode 1SS400
D 80 Diode 1SS133
D 81 Diode 1SS133
D 130 Diode RR264M-400
D 131 Diode RR264M-400
D 132 Diode RR264M-400
D 133 Diode RR264M-400
D 134 Diode RR264M-400
D 220 Diode 1SS133
D 270 Diode 1SS400
D 271 Diode DAN202U
D 273 Diode HZS9L(B2)
D 280 Diode HZS6L(C2)
D 600 Diode 1SR139-400
D 601 Diode 1SR139-400
D 602 Diode 1SR154-400
D 603 Diode 1SR154-400
D 606 Diode 1SR154-400
D 607 Diode HZS7L(A1)
D 608 Diode HZS7L(C3)
D 609 Diode DAN202U
D 610 Diode DAN202U
D 617 Diode RR264M
D 620 Diode HZS11L(B1)
D 630 Diode HZS9L(A2)
D 631 Diode HZS9L(B3)
D 640 Diode HZS9L(B2)
D 650 Diode 1SR154-400
D 651 Diode HZS6L(B2)
D 670 Diode RR264M-400
D 671 Diode RR264M-400
D 672 Diode RR264M-400
D 673 Diode RR264M-400
ZNR100 Surge Protector RCCA-201Q31UA
L 1 Inductor CTF1379
Circuit Symbol and No. Part No.

FH-P5000MP/XM/UC
58
1234
1234
C
D
F
A
B
E
L 2 Inductor CTF1379
L 3 Inductor CTF1379
L 4 Inductor CTF1379
L 60 Chip-Inductor LCTAW100J2520
L 100 Chip-Inductor LCTAW4R7J2520
L 101 Chip-Inductor CZT2931
L 102 Chip-Inductor LCTAW2R2J2520
L 103 Chip-Inductor CZT2931
L 150 Inductor CTF1379
L 151 Inductor CTF1379
L 152 Inductor CTF1379
L 153 Inductor CTF1379
L 154 Inductor CTF1379
L 155 Inductor CTF1379
L 156 Inductor CTF1379
L 160 Inductor CTF1379
L 170 Inductor CTF1409
L 171 Inductor CTF1389
L 180 Inductor CTF1379
L 190 Inductor CTF1379
L 250 Inductor CTF1379
L 300 Chip-Inductor LCTAW2R2J2520
L 330 Inductor CTF1379
L 331 Inductor CTF1379
L 332 Inductor CTF1379
L 333 Inductor CTF1379
L 334 Inductor CTF1379
L 335 Inductor CTF1379
L 336 Inductor CTF1379
L 350 Chip-Inductor LCTAW2R2J2520
L 360 Chip-Inductor LCTAW2R2J2520
L 370 Chip-Inductor LCTAW2R2J2520
L 400 Inductor CTF1379
L 601 FeRri-Inductor LAU2R2J
L 690 Inductor CTF1379
L 691 Inductor CTF1379
L 692 Inductor ATH7005
L 693 Inductor CTF1461
X 1 Radiator 10MHz CSS1599
X 150 Radiator 16.9344MHz CSS1052
FU270 Fuse 1.25A CEK1281
FU450 Fuse 2A CEK1284
FU630 Fuse 1A CEK1280
BZ1 Buzzer CPV1062
TU100 FM/AM Tuner Unit CWE1646
RESISTORS
R 1 RS1/16S472J
R 2 RS1/16S472J
R 3 RS1/16S0R0J
R 4 RS1/16S104J
R 6 RS1/16S0R0J
R 9 RS1/16S221J
R 10 RS1/16S473J
R 11 RS1/16S221J
R 12 RS1/16S682J
R 13 RS1/16S221J
R 14 RS1/16S682J
R 15 RS1/16S472J
Circuit Symbol and No. Part No.
R 16 RS1/16S472J
R 17 RS1/16S221J
R 18 RS1/16S682J
R 19 RS1/16S221J
R 20 RS1/16S682J
R 21 RS1/16S102J
R 22 RS1/16S473J
R 23 RS1/16S102J
R 24 RS1/16S473J
R 25 RS1/16S102J
R 26 RS1/16S473J
R 27 RS1/16S473J
R 28 RS1/16S473J
R 29 RS1/16S681J
R 30 RS1/16S473J
R 31 RS1/16S473J
R 32 RS1/16S473J
R 34 RS1/16S103J
R 35 RS1/16S102J
R 37 RS1/16S473J
R 38 RS1/16S473J
R 39 RS1/16S473J
R 40 RS1/16S473J
R 42 RS1/16S473J
R 43 RS1/16S221J
R 44 RS1/16S103J
R 45 RS1/16S102J
R 46 RS1/16S103J
R 48 RS1/16S102J
R 49 RS1/16S473J
R 50 RS1/16S103J
R 51 RS1/16S103J
R 52 RS1/16S473J
R 53 RS1/16S472J
R 54 RS1/16S102J
R 55 RS1/16S223J
R 56 RS1/16S222J
R 60 RS1/16S102J
R 61 RS1/16S102J
R 62 RS1/16S102J
R 63 RS1/16S102J
R 64 RS1/16S102J
R 65 RS1/16S222J
R 66 RS1/16S102J
R 67 RS1/16S102J
R 68 RS1/16S102J
R 69 RS1/16S102J
R 70 RS1/16S472J
R 71 RS1/16S472J
R 80 RS1/16S102J
R 81 RS1/16S102J
R 82 RS1/16S102J
R 83 RS1/16S102J
R 84 RS1/16S752J
R 85 RS1/16S222J
R 100 RS1/16S681J
R 101 RS1/16S681J
R 103 RS1/16S681J
R 104 RS1/16S681J
R 105 RS1/16S681J
Circuit Symbol and No. Part No.

FH-P5000MP/XM/UC 59
5678
5678
C
D
F
A
B
E
R 106 RS1/16S681J
R 150 RS1/16S562J
R 153 RS1/16S102J
R 154 RS1/16S102J
R 155 RS1/16S102J
R 158 RS1/16S102J
R 159 RS1/16S102J
R 160 RS1/16S681J
R 161 RS1/16S681J
R 162 RS1/16S152J
R 163 RS1/16S681J
R 170 RS1/16S0R0J
R 171 RS1/16S472J
R 172 RS1/16S103J
R 173 RS1/16S0R0J
R 174 RS1/16S153J
R 175 RS1/16S223J
R 176 RS1/16S153J
R 177 RS1/16S223J
R 178 RS1/16S153J
R 179 RS1/16S223J
R 180 RS1/16S681J
R 181 RS1/16S681J
R 182 RS1/16S681J
R 183 RS1/16S681J
R 184 RS1/16S681J
R 185 RS1/16S681J
R 186 RS1/16S681J
R 187 RS1/16S681J
R 190 RS1/16S681J
R 191 RS1/16S681J
R 192 RS1/16S681J
R 220 RS1/16S681J
R 221 RS1/16S102J
R 222 RS1/16S102J
R 223 RS1/16S102J
R 224 RS1/16S102J
R 225 RS1/16S102J
R 226 RS1/16S102J
R 227 RS1/16S102J
R 228 RS1/16S102J
R 229 RS1/16S102J
R 230 RS1/16S102J
R 231 RS1/16S102J
R 232 RS1/16S473J
R 233 RS1/16S473J
R 234 RS1/16S104J
R 235 RS1/16S103J
R 236 RS1/16S473J
R 240 RS1/16S0R0J
R 241 RS1/16S0R0J
R 250 RS1/16S681J
R 251 RS1/16S221J
R 252 RS1/16S221J
R 253 RS1/16S221J
R 254 RS1/16S681J
R 255 RS1/16S0R0J
R 256 RS1/16S221J
R 257 RS1/16S221J
R 258 RS1/16S473J
Circuit Symbol and No. Part No.
R 259 RS1/16S101J
R 260 RS1/16S101J
R 261 RS1/16S101J
R 270 RS1/10S680J
R 271 RS1/10S680J
R 272 RS1/10S680J
R 280 RS1/16S103J
R 281 RS1/10S121J
R 282 RS1/10S121J
R 283 RS1/10S121J
R 284 RS1/16S433J
R 300 RS1/16S153J
R 301 RS1/16S103J
R 302 RS1/16S103J
R 303 RS1/16S682J
R 305 RS1/16S0R0J
R 306 RS1/16S0R0J
R 307 RS1/16S0R0J
R 308 RS1/16S0R0J
R 309 RS1/16S0R0J
R 310 RS1/16S0R0J
R 330 RS1/16S103J
R 331 RS1/16S103J
R 333 RS1/16S102J
R 350 RS1/16S223J
R 351 RS1/16S223J
R 352 RS1/16S223J
R 353 RS1/16S223J
R 354 RS1/16S223J
R 355 RS1/16S223J
R 356 RS1/16S331J
R 357 RS1/16S331J
R 358 RS1/16S331J
R 359 RS1/16S331J
R 360 RS1/16S473J
R 361 RS1/16S433J
R 362 RS1/16S473J
R 363 RS1/16S473J
R 370 RS1/16S101J
R 371 RS1/16S101J
R 372 RS1/16S101J
R 373 RS1/16S101J
R 374 RS1/16S682J
R 375 RS1/16S682J
R 376 RS1/16S682J
R 377 RS1/16S682J
R 378 RS1/16S682J
R 379 RS1/16S682J
R 380 RS1/16S682J
R 381 RS1/16S682J
R 382 RS1/16S223J
R 383 RS1/16S223J
R 384 RS1/16S223J
R 385 RS1/16S223J
R 386 RS1/16S122J
R 387 RS1/16S122J
R 388 RS1/16S122J
R 389 RS1/16S122J
R 390 RS1/16S101J
R 391 RS1/16S101J
Circuit Symbol and No. Part No.

FH-P5000MP/XM/UC
60
1234
1234
C
D
F
A
B
E
R 392 RS1/16S682J
R 393 RS1/16S682J
R 394 RS1/16S682J
R 395 RS1/16S682J
R 396 RS1/16S223J
R 397 RS1/16S223J
R 398 RS1/16S122J
R 399 RS1/16S122J
R 400 RS1/16S681J
R 401 RS1/16S681J
R 402 RS1/16S103J
R 403 RS1/16S101J
R 404 RS1/16S101J
R 405 RS1/16S620J
R 410 RS1/16S181J
R 411 RS1/16S181J
R 412 RS1/16S223J
R 413 RS1/16S223J
R 414 RS1/16S102J
R 415 RS1/16S102J
R 420 RS1/16S682J
R 421 RS1/16S332J
R 422 RS1/16S222J
R 450 RS1/16S821J
R 451 RS1/16S821J
R 452 RS1/16S223J
R 453 RS1/16S223J
R 454 RS1/10S0R0J
R 455 RS1/10S0R0J
R 460 RS1/16S821J
R 461 RS1/16S821J
R 462 RS1/16S223J
R 463 RS1/16S223J
R 464 RS1/10S0R0J
R 465 RS1/10S0R0J
R 470 RS1/16S821J
R 471 RS1/16S821J
R 472 RS1/16S223J
R 473 RS1/16S223J
R 474 RS1/10S0R0J
R 475 RS1/10S0R0J
R 500 RS1/16S103J
R 501 RS1/16S101J
R 502 RS1/16S331J
R 503 RS1/16S103J
R 504 RS1/16S103J
R 601 RD1/4PU102J
R 602 RS1/16S103J
R 603 RS1/16S104J
R 604 RD1/4PU102J
R 605 RS1/16S472J
R 606 RS1/16S473J
R 607 RS1/16S473J
R 608 RS1/16S473J
R 609 RS1/16S104J
R 610 RS1/16S473J
R 611 RS1/16S473J
R 612 RS1/16S183J
R 613 RS1/16S472J
R 614 RS1/16S472J
Circuit Symbol and No. Part No.
R 615 RS1/16S102J
R 616 RS1/16S102J
R 617 RS1/16S473J
R 618 RS1/16S223J
R 619 RS1/16S473J
R 620 RS1/16S821J
R 621 RS1/16S821J
R 630 RS1/16S103J
R 631 RD1/4PU182J
R 632 RD1/4PU182J
R 633 RS1/16S103J
R 634 RS1/16S473J
R 635 RS1/16S473J
R 636 RS1/16S102J
R 640 RS1/16S122J
R 649 RS1/16S102J
R 650 RS1/10S220J
R 651 RS1/10S220J
R 652 RS1/16S222J
R 653 RS1/16S223J
R 660 RS1/16S103J
R 661 RS1/16S122J
R 662 RS1/16S122J
R 763 RS1/16S473J
CAPACITORS
C 1 CKSRYB104K50
C 2 CKSRYB104K50
C 3 CEAL100M16
C 4 CCSRCH180D50
C 5 CCSRCH180D50
C 6 CKSRYB105K10
C 7 CKSRYB105K10
C 8 CKSRYB105K10
C 9 CKSRYB102K50
C 10 CKSQYB225K10
C 11 CKSRYB105K10
C 12 CKSRYB104K50
C 60 CKSRYB104K50
C 61 CKSRYB102K50
C 62 CCSRCH101J50
C 63 CCSRCH221J50
C 80 CEAL470M16
C 81 CKSRYB103K50
C 82 CKSRYB104K50
C 83 CKSRYB103K50
C 84 CKSRYB103K50
C 100 CKSRYB103K50
C 101 CEAL101M10
C 102 CKSRYB103K50
C 103 CKSRYB103K50
C 104 CKSRYB103K50
C 106 CEAL470M6R3
C 107 CKSRYB102K50
C 130 CEAL470M16
C 131 CKSRYB102K50
C 132 CKSRYB104K50
C 150 CKSRYB104K50
C 151 CEAL100M16
Circuit Symbol and No. Part No.

FH-P5000MP/XM/UC 61
5678
5678
C
D
F
A
B
E
C 152 CKSRYB104K50
C 153 CEAL100M16
C 154 CKSRYB104K50
C 155 CEAL220M16
C 156 CKSRYB682K50
C 157 CKSRYB104K50
C 158 CKSRYB104K50
C 159 CCSRCH180D50
C 161 CCSRCH100D50
C 162 CCSRCH100D50
C 163 CKSRYB104K50
C 166 CKSRYB103K50
C 167 CKSRYB102K50
C 170 CKSRYB103K50
C 175 CKSRYB104K50
C 176 CKSRYB104K50
C 177 CKSRYB332K50
C 178 CKSRYB332K50
C 180 CKSRYB104K50
C 190 CKSRYB104K50
C 220 CEAL220M16
C 221 CEAL220M16
C 250 CKSRYB103K50
C 251 470µF/16V CCH1331
C 270 CKSRYB103K50
C 271 CEAL101M10
C 272 CKSRYB104K50
C 280 CEAL101M10
C 281 CKSRYB104K50
C 282 CKSRYB103K50
C 283 CEAL101M10
C 284 CKSRYB104K50
C 300 CKSRYB104K50
C 301 CEAL1R0M50
C 302 CEAL1R0M50
C 303 CEAL1R0M50
C 304 CEAL1R0M50
C 305 CEAL1R0M50
C 306 CEAL1R0M50
C 307 CKSRYB104K50
C 308 CKSRYB104K50
C 309 CKSQYB225K10
C 310 CKSRYB105K10
C 311 CKSRYB472K50
C 312 CKSRYB472K50
C 313 CEAL100M16
C 314 CEAL100M16
C 315 CKSRYB104K50
C 316 CKSQYB225K10
C 317 CKSQYB225K10
C 330 CKSRYB104K50
C 331 CEAL470M10
C 332 CEAL100M16
C 333 CKSRYB104K50
C 335 CEAL100M16
C 336 CEAL100M16
C 337 CEAL100M16
C 338 CEAL100M16
C 339 CEAL100M16
C 340 CEAL100M16
Circuit Symbol and No. Part No.
C 350 CCSRCH220J50
C 351 CCSRCH220J50
C 354 CEAL100M16
C 355 CEAL100M16
C 356 CKSRYB104K50
C 360 CEAL100M16
C 361 CKSRYB104K50
C 362 CEAL100M16
C 363 CKSRYB102K50
C 364 CKSRYB104K50
C 370 CEALNP4R7M16
C 371 CEALNP4R7M16
C 372 CEALNP4R7M16
C 373 CEALNP4R7M16
C 374 CCSRCH681J50
C 375 CCSRCH681J50
C 376 CCSRCH681J50
C 377 CCSRCH681J50
C 378 CCSRCH331J50
C 379 CCSRCH331J50
C 380 CCSRCH331J50
C 381 CCSRCH331J50
C 382 CKSRYB104K50
C 383 CKSRYB104K50
C 390 CEALNP4R7M16
C 391 CEALNP4R7M16
C 392 CCSRCH681J50
C 393 CCSRCH681J50
C 394 CCSRCH331J50
C 395 CCSRCH331J50
C 396 CKSRYB104K50
C 400 CKSRYB104K50
C 401 CKSRYB102K50
C 402 CKSRYB102K50
C 403 CKSRYB104K50
C 450 CEAL100M16
C 451 CEAL100M16
C 452 CKSRYB102K50
C 453 CKSRYB102K50
C 460 CEAL100M16
C 461 CEAL100M16
C 462 CKSRYB102K50
C 463 CKSRYB102K50
C 470 CEAL100M16
C 471 CEAL100M16
C 472 CKSRYB102K50
C 473 CKSRYB102K50
C 500 CKSQYB474K25
C 501 CKSQYB474K25
C 502 CKSQYB474K25
C 503 CKSQYB474K25
C 504 CKSQYB474K25
C 505 CKSQYB474K25
C 506 CKSQYB474K25
C 507 CKSQYB474K25
C 508 CKSQYB225K10
C 509 CKSQYB225K10
C 511 CEHAS330M10
C 512 CEHAS100M16
C 600 CEHAT332M16
Circuit Symbol and No. Part No.

FH-P5000MP/XM/UC
62
1234
1234
C
D
F
A
B
E
C 601 CKSRYB104K50
C 602 CKSQYB104K50
C 605 CKSQYB105K16
C 606 CKSRYB104K50
C 607 CKSRYB104K50
C 617 CEAL220M16
C 620 CKSRYB103K50
C 621 CKSRYB104K50
C 622 CEAL100M16
C 630 CKSRYB103K50
C 631 CEAL101M10
C 632 CKSRYB103K50
C 633 CEHAT221M10
C 640 CKSRYB103K50
C 641 CKSRYB104K50
C 642 CEAL100M16
C 650 CEHAT102M16
C 651 CKSRYB103K50
C 652 CKSRYB104K50
C 653 CEAL470M16
C 670 CKSRYB104K50
C 671 CKSRYB103K50
C 672 CEAL101M10
C 680 CKSRYB104K50
C 681 CEAL220M6R3
C 682 CKSRYB103K50
C 690 CKSRYB104K50
C 691 CKSRYB104K50
C 692 CKSRYB104K50
C 694 CEAL101M10
C 695 CEAL101M10
C 762 CCSRCH101J50
C 763 CCSRCH101J50
A
Unit Number:CZW5547(ES)
Unit Name:MAIN PWB UNIT
MISCELLANEOUS
IC 1 IC PD5935A
IC 2 IC PST3435UL
IC 80 IC BA6288FS
IC 81 IC BA00ASFP
IC 130 IC BA033FP
IC 150 IC AK7730VT
IC 170 IC TC7S08FU
IC 180 IC TC74VHCT08AFT
IC 190 IC TC74VHCT08AFT
IC 300 IC PML011A
IC 330 IC PCM1606EG
IC 350 IC NJM2100M
IC 360 IC NJM4558MD
IC 370 IC NJM4558MD
IC 371 IC NJM4558MD
IC 390 IC NJM4558MD
IC 400 IC HA12240FP
IC 500 IC PAL007A
IC 600 IC TPD1018F
IC 670 IC BA05SFP
Circuit Symbol and No. Part No.
IC 680 IC BA033FP
Q 1 Transistor 2SA1576A
Q 2 Transistor DTC114EU
Q 270 Transistor 2SD2396
Q 271 Transistor IMD3A
Q 280 Transistor 2SA1797
Q 281 Transistor DTC124EU
Q 282 Transistor 2SD1760F5
Q 283 Transistor IMD2A
Q 400 Transistor 2SA1576A
Q 401 Transistor DTC114EU
Q 450 Transistor IMH3A
Q 451 Transistor DTA124EU
Q 460 Transistor IMH3A
Q 500 Transistor DTC144EU
Q 501 Transistor DTC124EU
Q 600 Transistor DTC114EU
Q 601 Transistor 2SC4081
Q 602 Transistor 2SC4081
Q 603 Transistor 2SA1576A
Q 604 Transistor 2SA1576A
Q 605 Transistor DTC124EU
Q 620 Transistor 2SD1760F5
Q 621 Transistor IMD2A
Q 630 Transistor 2SA1797
Q 631 Transistor DTC114EU
Q 632 Transistor 2SC4081
Q 633 Transistor 2SD2396
Q 640 Transistor 2SD1760F5
Q 641 Transistor IMD2A
Q 650 Transistor 2SD2396
Q 651 Transistor IMD2A
Q 660 Transistor 2SB710A
Q 661 Transistor DTC124EU
D 1 Diode 1SS400
D 80 Diode 1SS133
D 81 Diode 1SS133
D 130 Diode RR264M-400
D 131 Diode RR264M-400
D 132 Diode RR264M-400
D 133 Diode RR264M-400
D 134 Diode RR264M-400
D 220 Diode 1SS133
D 270 Diode 1SS400
D 271 Diode DAN202U
D 273 Diode HZS9L(B2)
D 280 Diode HZS6L(C2)
D 600 Diode 1SR139-400
D 601 Diode 1SR139-400
D 602 Diode 1SR154-400
D 603 Diode 1SR154-400
D 604 Diode 1SR154-400
D 605 Diode 1SR154-400
D 606 Diode 1SR154-400
D 607 Diode HZS7L(A1)
D 608 Diode HZS7L(C3)
D 609 Diode DAN202U
D 610 Diode DAN202U
D 617 Diode RR264M-400
D 620 Diode HZS11L(B1)
Circuit Symbol and No. Part No.

FH-P5000MP/XM/UC 63
5678
5678
C
D
F
A
B
E
D 630 Diode HZS9L(A2)
D 631 Diode HZS9L(B3)
D 640 Diode HZS9L(B2)
D 650 Diode 1SR154-400
D 651 Diode HZS6L(B2)
D 670 Diode RR264M-400
D 671 Diode RR264M-400
D 672 Diode RR264M-400
D 673 Diode RR264M-400
ZNR100 Surge Protector RCCA-201Q31UA
L 1 Inductor CTF1379
L 2 Inductor CTF1379
L 3 Inductor CTF1379
L 4 Inductor CTF1379
L 60 Chip-Inductor LCTAW100J2520
L 100 Chip-Inductor LCTAW4R7J2520
L 101 Chip-Inductor CZT2931
L 102 Chip-Inductor LCTAW2R2J2520
L 103 Chip-Inductor CZT2931
L 150 Inductor CTF1379
L 151 Inductor CTF1379
L 152 Inductor CTF1379
L 153 Inductor CTF1379
L 154 Inductor CTF1379
L 155 Inductor CTF1379
L 156 Inductor CTF1379
L 160 Inductor CTF1379
L 170 Inductor CTF1409
L 171 Inductor CTF1389
L 180 Inductor CTF1379
L 190 Inductor CTF1379
L 250 Inductor CTF1379
L 300 Chip-Inductor LCTAW2R2J2520
L 330 Inductor CTF1379
L 331 Inductor CTF1379
L 332 Inductor CTF1379
L 333 Inductor CTF1379
L 334 Inductor CTF1379
L 335 Inductor CTF1379
L 336 Inductor CTF1379
L 350 Chip-Inductor LCTAW2R2J2520
L 360 Chip-Inductor LCTAW2R2J2520
L 370 Chip-Inductor LCTAW2R2J2520
L 400 Inductor CTF1379
L 601 FeRri-Inductor LAU2R2J
L 690 Inductor CTF1379
L 691 Inductor CTF1379
L 692 Inductor ATH7005
L 693 Inductor CTF1461
X 1 Radiator 10MHz CSS1599
X 150 Radiator 16.9344MHz CSS1052
FU270 Fuse 1.25A CEK1281
FU450 Fuse 2A CEK1284
FU630 Fuse 1A CEK1280
BZ1 Buzzer CPV1062
TU100 FM/AM Tuner Unit CWE1646
RESISTORS
Circuit Symbol and No. Part No.
R 1 RS1/16S472J
R 2 RS1/16S472J
R 3 RS1/16S0R0J
R 4 RS1/16S104J
R 6 RS1/16S0R0J
R 9 RS1/16S221J
R 10 RS1/16S473J
R 11 RS1/16S221J
R 12 RS1/16S682J
R 13 RS1/16S221J
R 14 RS1/16S682J
R 15 RS1/16S472J
R 16 RS1/16S472J
R 17 RS1/16S221J
R 18 RS1/16S682J
R 19 RS1/16S221J
R 20 RS1/16S682J
R 21 RS1/16S102J
R 22 RS1/16S473J
R 23 RS1/16S102J
R 24 RS1/16S473J
R 25 RS1/16S102J
R 26 RS1/16S473J
R 27 RS1/16S473J
R 28 RS1/16S473J
R 29 RS1/16S681J
R 30 RS1/16S473J
R 31 RS1/16S473J
R 32 RS1/16S473J
R 36 RS1/16S473J
R 37 RS1/16S473J
R 38 RS1/16S473J
R 39 RS1/16S473J
R 41 RS1/16S473J
R 42 RS1/16S473J
R 43 RS1/16S221J
R 44 RS1/16S103J
R 48 RS1/16S102J
R 49 RS1/16S473J
R 50 RS1/16S103J
R 51 RS1/16S103J
R 52 RS1/16S473J
R 53 RS1/16S472J
R 54 RS1/16S102J
R 55 RS1/16S223J
R 56 RS1/16S222J
R 60 RS1/16S102J
R 61 RS1/16S102J
R 62 RS1/16S102J
R 63 RS1/16S102J
R 64 RS1/16S102J
R 65 RS1/16S222J
R 66 RS1/16S102J
R 67 RS1/16S102J
R 68 RS1/16S102J
R 69 RS1/16S102J
R 70 RS1/16S472J
R 71 RS1/16S472J
R 80 RS1/16S102J
R 81 RS1/16S102J
Circuit Symbol and No. Part No.

FH-P5000MP/XM/UC
64
1234
1234
C
D
F
A
B
E
R 82 RS1/16S102J
R 83 RS1/16S102J
R 84 RS1/16S752J
R 85 RS1/16S222J
R 100 RS1/16S681J
R 101 RS1/16S681J
R 103 RS1/16S681J
R 104 RS1/16S681J
R 105 RS1/16S681J
R 106 RS1/16S681J
R 150 RS1/16S562J
R 153 RS1/16S102J
R 154 RS1/16S102J
R 155 RS1/16S102J
R 158 RS1/16S102J
R 159 RS1/16S102J
R 160 RS1/16S681J
R 161 RS1/16S681J
R 162 RS1/16S152J
R 163 RS1/16S681J
R 170 RS1/16S0R0J
R 171 RS1/16S472J
R 172 RS1/16S103J
R 173 RS1/16S0R0J
R 174 RS1/16S153J
R 175 RS1/16S223J
R 176 RS1/16S153J
R 177 RS1/16S223J
R 178 RS1/16S153J
R 179 RS1/16S223J
R 180 RS1/16S681J
R 181 RS1/16S681J
R 182 RS1/16S681J
R 183 RS1/16S681J
R 184 RS1/16S681J
R 185 RS1/16S681J
R 186 RS1/16S681J
R 187 RS1/16S681J
R 190 RS1/16S681J
R 191 RS1/16S681J
R 192 RS1/16S681J
R 220 RS1/16S681J
R 221 RS1/16S102J
R 222 RS1/16S102J
R 223 RS1/16S102J
R 224 RS1/16S102J
R 225 RS1/16S102J
R 226 RS1/16S102J
R 227 RS1/16S102J
R 228 RS1/16S102J
R 229 RS1/16S102J
R 230 RS1/16S102J
R 231 RS1/16S102J
R 232 RS1/16S473J
R 233 RS1/16S473J
R 234 RS1/16S104J
R 235 RS1/16S103J
R 236 RS1/16S473J
R 240 RS1/16S0R0J
R 241 RS1/16S0R0J
Circuit Symbol and No. Part No.
R 250 RS1/16S681J
R 251 RS1/16S221J
R 252 RS1/16S221J
R 253 RS1/16S221J
R 254 RS1/16S681J
R 255 RS1/16S0R0J
R 256 RS1/16S221J
R 257 RS1/16S221J
R 258 RS1/16S473J
R 259 RS1/16S101J
R 260 RS1/16S101J
R 261 RS1/16S101J
R 270 RS1/10S680J
R 271 RS1/10S680J
R 272 RS1/10S680J
R 280 RS1/16S103J
R 281 RS1/10S121J
R 282 RS1/10S121J
R 283 RS1/10S121J
R 284 RS1/16S433J
R 300 RS1/16S153J
R 301 RS1/16S103J
R 302 RS1/16S103J
R 303 RS1/16S682J
R 305 RS1/16S0R0J
R 306 RS1/16S0R0J
R 307 RS1/16S0R0J
R 308 RS1/16S0R0J
R 309 RS1/16S0R0J
R 310 RS1/16S0R0J
R 330 RS1/16S103J
R 331 RS1/16S103J
R 333 RS1/16S102J
R 350 RS1/16S223J
R 351 RS1/16S223J
R 352 RS1/16S223J
R 353 RS1/16S223J
R 354 RS1/16S223J
R 355 RS1/16S223J
R 356 RS1/16S331J
R 357 RS1/16S331J
R 358 RS1/16S331J
R 359 RS1/16S331J
R 360 RS1/16S473J
R 361 RS1/16S433J
R 362 RS1/16S473J
R 363 RS1/16S473J
R 370 RS1/16S101J
R 371 RS1/16S101J
R 372 RS1/16S101J
R 373 RS1/16S101J
R 374 RS1/16S682J
R 375 RS1/16S682J
R 376 RS1/16S682J
R 377 RS1/16S682J
R 378 RS1/16S682J
R 379 RS1/16S682J
R 380 RS1/16S682J
R 381 RS1/16S682J
R 382 RS1/16S223J
Circuit Symbol and No. Part No.

FH-P5000MP/XM/UC 65
5678
5678
C
D
F
A
B
E
R 383 RS1/16S223J
R 384 RS1/16S223J
R 385 RS1/16S223J
R 386 RS1/16S122J
R 387 RS1/16S122J
R 388 RS1/16S122J
R 389 RS1/16S122J
R 390 RS1/16S101J
R 391 RS1/16S101J
R 392 RS1/16S682J
R 393 RS1/16S682J
R 394 RS1/16S682J
R 395 RS1/16S682J
R 396 RS1/16S223J
R 397 RS1/16S223J
R 398 RS1/16S122J
R 399 RS1/16S122J
R 400 RS1/16S681J
R 401 RS1/16S681J
R 402 RS1/16S103J
R 403 RS1/16S101J
R 404 RS1/16S101J
R 405 RS1/16S620J
R 410 RS1/16S181J
R 411 RS1/16S181J
R 412 RS1/16S223J
R 413 RS1/16S223J
R 414 RS1/16S102J
R 415 RS1/16S102J
R 420 RS1/16S682J
R 421 RS1/16S332J
R 422 RS1/16S222J
R 450 RS1/16S821J
R 451 RS1/16S821J
R 452 RS1/16S223J
R 453 RS1/16S223J
R 454 RS1/10S0R0J
R 455 RS1/10S0R0J
R 460 RS1/16S821J
R 461 RS1/16S821J
R 462 RS1/16S223J
R 463 RS1/16S223J
R 464 RS1/10S0R0J
R 465 RS1/10S0R0J
R 500 RS1/16S103J
R 501 RS1/16S101J
R 502 RS1/16S331J
R 503 RS1/16S103J
R 504 RS1/16S103J
R 600 RS1/16S103J
R 601 RD1/4PU102J
R 602 RS1/16S103J
R 603 RS1/16S104J
R 604 RD1/4PU102J
R 605 RS1/16S472J
R 606 RS1/16S473J
R 607 RS1/16S473J
R 608 RS1/16S473J
R 609 RS1/16S104J
R 610 RS1/16S473J
Circuit Symbol and No. Part No.
R 611 RS1/16S473J
R 612 RS1/16S183J
R 613 RS1/16S472J
R 614 RS1/16S472J
R 615 RS1/16S102J
R 616 RS1/16S102J
R 617 RS1/16S473J
R 618 RS1/16S223J
R 619 RS1/16S473J
R 620 RS1/16S821J
R 621 RS1/16S821J
R 630 RS1/16S103J
R 631 RD1/4PU182J
R 632 RD1/4PU182J
R 633 RS1/16S103J
R 634 RS1/16S473J
R 635 RS1/16S473J
R 636 RS1/16S102J
R 640 RS1/16S122J
R 649 RS1/16S102J
R 650 RS1/10S220J
R 651 RS1/10S220J
R 652 RS1/16S222J
R 653 RS1/16S223J
R 660 RS1/16S103J
R 661 RS1/16S122J
R 662 RS1/16S122J
R 763 RS1/16S473J
CAPACITORS
C 1 CKSRYB104K50
C 2 CKSRYB104K50
C 3 CEAL100M16
C 4 CCSRCH180D50
C 5 CCSRCH180D50
C 6 CKSRYB105K10
C 7 CKSRYB105K10
C 8 CKSRYB105K10
C 9 CKSRYB102K50
C 10 CKSQYB225K10
C 11 CKSRYB105K10
C 12 CKSRYB104K50
C 60 CKSRYB104K50
C 61 CKSRYB102K50
C 62 CCSRCH101J50
C 63 CCSRCH221J50
C 80 CEAL470M16
C 81 CKSRYB103K50
C 82 CKSRYB104K50
C 83 CKSRYB103K50
C 84 CKSRYB103K50
C 100 CKSRYB103K50
C 101 CEAL101M10
C 102 CKSRYB103K50
C 103 CKSRYB103K50
C 104 CKSRYB103K50
C 106 CEAL470M6R3
C 107 CKSRYB102K50
C 130 CEAL470M16
C 131 CKSRYB102K50
Circuit Symbol and No. Part No.

FH-P5000MP/XM/UC
66
1234
1234
C
D
F
A
B
E
C 132 CKSRYB104K50
C 150 CKSRYB104K50
C 151 CEAL100M16
C 152 CKSRYB104K50
C 153 CEAL100M16
C 154 CKSRYB104K50
C 155 CEAL220M16
C 156 CKSRYB682K50
C 157 CKSRYB104K50
C 158 CKSRYB104K50
C 159 CCSRCH180D50
C 161 CCSRCH100D50
C 162 CCSRCH100D50
C 163 CKSRYB104K50
C 166 CKSRYB103K50
C 167 CKSRYB102K50
C 170 CKSRYB103K50
C 175 CKSRYB104K50
C 176 CKSRYB104K50
C 177 CKSRYB332K50
C 178 CKSRYB332K50
C 180 CKSRYB104K50
C 190 CKSRYB104K50
C 220 CEAL220M16
C 221 CEAL220M16
C 250 CKSRYB103K50
C 251 470µF/16V CCH1331
C 270 CKSRYB103K50
C 271 CEAL101M10
C 272 CKSRYB104K50
C 280 CEAL101M10
C 281 CKSRYB104K50
C 282 CKSRYB103K50
C 283 CEAL101M10
C 284 CKSRYB104K50
C 300 CKSRYB104K50
C 301 CEAL1R0M50
C 302 CEAL1R0M50
C 303 CEAL1R0M50
C 304 CEAL1R0M50
C 305 CEAL1R0M50
C 306 CEAL1R0M50
C 307 CKSRYB104K50
C 308 CKSRYB104K50
C 309 CKSQYB225K10
C 310 CKSRYB105K10
C 311 CKSRYB472K50
C 312 CKSRYB472K50
C 313 CEAL100M16
C 314 CEAL100M16
C 315 CKSRYB104K50
C 316 CKSQYB225K10
C 317 CKSQYB225K10
C 330 CKSRYB104K50
C 331 CEAL470M10
C 332 CEAL100M16
C 333 CKSRYB104K50
C 335 CEAL100M16
C 336 CEAL100M16
C 337 CEAL100M16
Circuit Symbol and No. Part No.
C 338 CEAL100M16
C 339 CEAL100M16
C 340 CEAL100M16
C 350 CCSRCH220J50
C 351 CCSRCH220J50
C 354 CEAL100M16
C 355 CEAL100M16
C 356 CKSRYB104K50
C 360 CEAL100M16
C 361 CKSRYB104K50
C 362 CEAL100M16
C 363 CKSRYB102K50
C 364 CKSRYB104K50
C 370 CEALNP4R7M16
C 371 CEALNP4R7M16
C 372 CEALNP4R7M16
C 373 CEALNP4R7M16
C 374 CCSRCH681J50
C 375 CCSRCH681J50
C 376 CCSRCH681J50
C 377 CCSRCH681J50
C 378 CCSRCH331J50
C 379 CCSRCH331J50
C 380 CCSRCH331J50
C 381 CCSRCH331J50
C 382 CKSRYB104K50
C 383 CKSRYB104K50
C 390 CEALNP4R7M16
C 391 CEALNP4R7M16
C 392 CCSRCH681J50
C 393 CCSRCH681J50
C 394 CCSRCH331J50
C 395 CCSRCH331J50
C 396 CKSRYB104K50
C 400 CKSRYB104K50
C 401 CKSRYB102K50
C 402 CKSRYB102K50
C 403 CKSRYB104K50
C 450 CEAL100M16
C 451 CEAL100M16
C 452 CKSRYB102K50
C 453 CKSRYB102K50
C 460 CEAL100M16
C 461 CEAL100M16
C 462 CKSRYB102K50
C 463 CKSRYB102K50
C 500 CKSQYB474K25
C 501 CKSQYB474K25
C 502 CKSQYB474K25
C 503 CKSQYB474K25
C 504 CKSQYB474K25
C 505 CKSQYB474K25
C 506 CKSQYB474K25
C 507 CKSQYB474K25
C 508 CKSQYB225K10
C 509 CKSQYB225K10
C 511 CEHAS330M10
C 512 CEHAS100M16
C 600 CEHAT332M16
C 601 CKSRYB104K50
Circuit Symbol and No. Part No.

FH-P5000MP/XM/UC 67
5678
5678
C
D
F
A
B
E
C 602 CKSQYB104K50
C 603 CKSQYB104K50
C 604 CKSRYB473K50
C 605 CKSQYB105K16
C 606 CKSRYB104K50
C 607 CKSRYB104K50
C 617 CEAL220M16
C 620 CKSRYB103K50
C 621 CKSRYB104K50
C 622 CEAL100M16
C 630 CKSRYB103K50
C 631 CEAL101M10
C 632 CKSRYB103K50
C 633 CEHAT221M10
C 640 CKSRYB103K50
C 641 CKSRYB104K50
C 642 CEAL100M16
C 650 CEHAT102M16
C 651 CKSRYB103K50
C 652 CKSRYB104K50
C 653 CEAL470M16
C 670 CKSRYB104K50
C 671 CKSRYB103K50
C 672 CEAL101M10
C 680 CKSRYB104K50
C 681 CEAL220M6R3
C 682 CKSRYB103K50
C 690 CKSRYB104K50
C 691 CKSRYB104K50
C 692 CKSRYB104K50
C 694 CEAL101M10
C 695 CEAL101M10
C 762 CCSRCH101J50
C 763 CCSRCH101J50
B
Unit Number:CZW5549
Unit Name:DISP PWB UNIT
MISCELLANEOUS
IC 800 IC PD2068B
IC 830 IC TSOP4840SB1
IC 831 IC PST3434UL
Q 815 Transistor DTC143EU
Q 860 Transistor 2SC4081
Q 870 Transistor 2SC4081
D 800 Diode 1SS400
D 850 Diode CL-195SR-CD
D 851 Diode CL-195SR-CD
D 860 Diode SML310BAT
D 870 Diode NSCW505C-3388
D 871 Diode NSCW505C-3388
D 872 Diode NSCW505C-3388
D 873 Diode NSCW505C-3388
L 800 Inductor CTF1379
LCD1 LCD CZA5598
X 800 Radiator 8.18MHz CSS1631
S 890 Push Switch(SHELL) CZS2923
Circuit Symbol and No. Part No.
RESISTORS
R 800 RS1/16S222J
R 801 RS1/16S222J
R 802 RS1/16S224J
R 803 RS1/16S472J
R 804 RS1/16S102J
R 805 RS1/16S474J
R 806 RS1/16S0R0J
R 807 RS1/16S0R0J
R 808 RS1/16S0R0J
R 809 RS1/16S0R0J
R 810 RS1/16S0R0J
R 811 RAB4C104J
R 815 RS1/16S3300D
R 816 RS1/16S1201D
R 817 RS1/16S1801D
R 830 RS1/16S101J
R 840 RS1/16S102J
R 850 RS1/16S271J
R 851 RS1/16S271J
R 852 RS1/16S271J
R 860 RS1/16S151J
R 861 RS1/16S151J
R 870 RS1/16S101J
R 871 RS1/16S101J
R 872 RS1/16S101J
R 873 RS1/16S101J
R 874 RS1/16S101J
R 875 RS1/16S101J
R 876 RS1/16S101J
R 877 RS1/16S101J
R 878 RS1/16S220J
R 879 RS1/16S220J
R 880 RS1/16S0R0J
CAPACITORS
C 800 CKSRYB104K50
C 801 CKSRYB104K50
C 815 CKSRYB104K50
C 816 CKSRYB104K50
C 817 CKSRYB104K50
C 818 CKSRYB104K50
C 819 CKSRYB104K50
C 830 CKSRYB103K50
C 831 CKSQYB225K10
C 860 CKSRYB104K50
C 874 CKSRYB103K50
C
Unit Number:CZW5551
Unit Name:KEY PWB UNIT
MISCELLANEOUS
IC 920 IC M62343FP
Q 930 Transistor IMX1
Q 931 Transistor IMX1
Q 932 Transistor IMX1
Q 940 Transistor 2SC4081
Circuit Symbol and No. Part No.

FH-P5000MP/XM/UC
68
1234
1234
C
D
F
A
B
E
Q 941 Transistor 2SC4081
Q 942 Transistor 2SC4081
D 900 Diode SML310BAT
D 901 Diode SML310BAT
D 902 Diode SML310BAT
D 903 Diode SML310BAT
D 904 Diode SML310BAT
D 905 Diode SML310BAT
D 906 Diode SML310BAT
D 907 Diode SML310BAT
D 908 Diode SML310BAT
D 909 Diode SML310BAT
D 910 Diode SML310BAT
D 911 Diode SML310BAT
D 912 Diode SML310BAT
D 913 Diode SML310BAT
D 940 Diode NSCM315CT
S 900 Tact Switch(Tape Eject) CZS2924
S 901 Tact Switch(DISP) CZS2924
S 902 Tact Switch(CD Eject) CZS2924
S 903 Tact Switch(ENT) CZS2924
S 904 Tact Switch(AUDIO) CZS2924
S 905 Tact Switch(FUNC) CZS2924
S 906 Tact Switch(COLOR) CZS2924
S 907 Tact Switch(DSP) CZS2924
S 908 Tact Switch(CLOCK) CZS2924
S 909 Tact Switch(SOURCE) CZS2924
S 950 Tact Switch(RESET) CZS2924
S 970 Tact Switch(BAND/MULTI) CSX1065
RESISTORS
R 900 RS1/16S271J
R 901 RS1/16S271J
R 902 RS1/16S271J
R 903 RS1/16S271J
R 904 RS1/16S271J
R 905 RS1/16S271J
R 906 RS1/16S271J
R 907 RS1/16S271J
R 908 RS1/16S271J
R 909 RS1/16S271J
R 910 RS1/16S271J
R 911 RS1/16S271J
R 912 RS1/16S271J
R 913 RS1/16S271J
R 920 RS1/16S102J
R 921 RS1/16S102J
R 923 RS1/16S102J
R 924 RS1/16S104J
R 925 RS1/16S104J
R 926 RS1/16S104J
R 927 RS1/16S102J
R 928 RS1/16S102J
R 929 RS1/16S102J
R 930 RS1/16S222J
R 931 RS1/16S104J
R 932 RS1/16S101J
R 933 RS1/16S222J
R 934 RS1/16S104J
Circuit Symbol and No. Part No.
R 935 RS1/16S101J
R 936 RS1/16S222J
R 937 RS1/16S104J
R 938 RS1/16S101J
R 940 RS1/16S680J
R 941 RS1/16S680J
R 942 RS1/16S121J
R 943 RS1/16S121J
R 944 RS1/16S101J
R 945 RS1/16S101J
R 950 RS1/16S102J
R 970 RS1/16S222J
R 971 RS1/16S332J
R 972 RS1/16S822J
R 973 RS1/16S473J
R 980 RS1/16S102J
R 981 RS1/16S102J
CAPACITORS
C 900 CKSRYB104K50
C 901 CKSRYB104K50
C 902 CKSRYB104K50
C 903 CKSRYB104K50
C 904 CKSRYB104K50
C 905 CKSRYB104K50
C 906 CKSRYB104K50
C 907 CKSRYB104K50
C 908 CKSRYB104K50
C 909 CKSRYB104K50
C 910 CKSRYB104K50
C 911 CKSRYB104K50
C 912 CKSRYB104K50
C 913 CKSRYB104K50
C 923 CKSRYB104K50
C 924 CEV100M16
C 925 CKSRYB103K50
C 926 CKSRYB103K50
C 927 CKSRYB103K50
C 930 CKSQYB475Z16
C 931 CKSQYB475Z16
C 932 CKSQYB475Z16
C 940 CKSRYB104K50
C 941 CKSRYB104K50
C 950 CKSRYB102K50
C 980 CKSRYB104K50
C 981 CKSRYB104K50
D
Unit Number:CWX2931
Unit Name:CD CORE UNIT(S10WMA)
MISCELLANEOUS
IC 201 IC UPD63761GJ
IC 203 IC NJM2391DL1-33
IC 301 IC BA5835FM
IC 501 IC S-L2980A15MC-C6A
IC 701 IC PE5440A
IC 703 IC S-812C33AUA-C2N
Q 101 Transistor 2SB1132
Circuit Symbol and No. Part No.

FH-P5000MP/XM/UC 69
5678
5678
C
D
F
A
B
E
Q 701 Transistor UN2111
D 101 Diode 1SS355
L 203 Inductor CTF1389
L 207 Inductor CTF1389
L 209 Inductor CTF1389
L 703 Inductor CTF1389
L 902 Inductor CTF1306
L 903 Inductor CTF1306
L 904 Inductor CTF1306
X 701 Ceramic Resonator 4.00MHz CSS1652
S 901 Switch(HOME) CSN1051
S 902 Switch(CLAMP) CSN1051
S 903 Spring Switch(DSCSNS) CSN1052
S 904 Switch(12EJ) CSN1051
S 905 Switch(8EJ) CSN1051
RESISTORS
R 101 RS1/10S1R5J
R 102 RS1/10S1R5J
R 103 RS1/10S1R5J
R 104 RS1/10S1R5J
R 105 RS1/10S1R5J
R 107 RS1/16SS0R0J
R 201 RS1/16SS102J
R 202 RS1/16SS333J
R 205 RS1/16SS473J
R 207 RS1/16SS473J
R 209 RS1/16SS473J
R 210 RS1/16SS0R0J
R 214 RS1/16SS472J
R 216 RS1/16SS472J
R 218 RS1/16SS472J
R 220 RS1/16SS472J
R 221 RS1/16SS103J
R 222 RS1/16SS103J
R 223 RS1/16SS0R0J
R 224 RS1/16SS0R0J
R 225 RS1/16SS103J
R 226 RS1/16SS393J
R 227 RS1/16SS562J
R 228 RS1/16SS122J
R 229 RS1/16SS472J
R 231 RS1/16SS0R0J
R 232 RS1/16SS122J
R 233 RS1/16SS0R0J
R 237 RS1/16SS221J
R 238 RS1/16SS221J
R 239 RS1/16SS221J
R 240 RS1/16SS0R0J
R 241 RS1/16SS333J
R 243 RS1/16SS333J
R 245 RS1/16SS333J
R 250 RS1/16SS0R0J
R 256 RS1/16SS0R0J
R 261 RS1/16S0R0J
R 262 RS1/16S0R0J
R 263 RS1/16S0R0J
R 264 RS1/16S0R0J
R 267 RS1/16S0R0J
Circuit Symbol and No. Part No.
R 301 RS1/16SS183J
R 302 RS1/16SS822J
R 304 RS1/16SS183J
R 305 RS1/16SS822J
R 307 RS1/16SS183J
R 308 RS1/16SS183J
R 309 RS1/16SS183J
R 310 RS1/16SS183J
R 501 RS1/16SS0R0J
R 701 RS1/16S0R0J
R 702 RS1/16SS0R0J
R 703 RS1/16SS104J
R 704 RS1/16SS104J
R 705 RS1/16SS221J
R 706 RS1/16SS221J
R 707 RS1/16SS0R0J
R 708 RS1/16SS221J
R 709 RS1/16SS473J
R 710 RS1/16SS102J
R 711 RS1/16SS102J
R 712 RS1/16SS102J
R 713 RS1/16SS102J
R 714 RS1/16SS473J
R 715 RS1/16SS0R0J
R 716 RS1/16SS472J
R 719 RS1/16SS221J
R 720 RS1/16SS471J
R 721 RS1/16S0R0J
R 724 RS1/16S473J
R 725 RS1/16SS222J
R 726 RS1/16SS103J
R 727 RS1/16SS473J
R 729 RS1/16SS223J
R 730 RS1/16SS473J
R 731 RS1/16SS104J
R 732 RS1/16SS104J
R 733 RS1/16SS104J
R 735 RS1/16SS473J
R 737 RS1/16SS104J
R 740 RS1/16SS473J
R 743 RS1/16SS104J
R 745 RS1/16SS473J
R 746 RS1/16SS104J
R 747 RS1/16SS102J
R 750 RS1/16SS473J
R 751 RS1/16SS102J
R 754 RS1/16SS102J
R 755 RS1/16SS102J
R 756 RS1/16SS104J
R 765 RAB4CQ221J
R 769 RAB4CQ221J
R 773 RAB4CQ221J
R 777 RS1/16SS221J
R 778 RS1/16SS221J
R 779 RS1/16SS221J
R 901 RAB4CQ221J
R 902 RS1/16S0R0J
R 905 RS1/16SS221J
R 906 RS1/16SS221J
R 909 RS1/16SS0R0J
Circuit Symbol and No. Part No.

FH-P5000MP/XM/UC
70
1234
1234
C
D
F
A
B
E
R 911 RS1/16SS0R0J
CAPACITORS
C 101 CKSSYB104K10
C 102 CKSSYB104K10
C 103 100µF/16V CCH1504
C 104 47µF/6.3V CCH1506
C 105 CKSSYB104K10
C 106 CCSSCH101J50
C 107 CKSRYB224K16
C 108 CKSSYB104K10
C 110 CKSSYB104K10
C 201 CKSSYB471K50
C 202 CKSSYB104K10
C 203 CKSSYB104K10
C 205 CKSSYB104K10
C 207 220µF/4V CCH1590
C 208 CKSSYB104K10
C 209 CKSSYB104K10
C 216 CKSSYB332K50
C 217 CKSSYB104K10
C 218 CKSSYB223K16
C 219 CKSSYB104K10
C 220 CKSSYB103K16
C 221 CKSSYB104K10
C 222 CCSSCH560J50
C 223 CCSSCH5R0C50
C 224 CKSSYB104K10
C 225 CKSSYB103K16
C 226 CCSSCH680J50
C 227 CCSSCH470J50
C 228 CKSSYB682K25
C 230 CKSSYB104K10
C 232 CKSSYB104K10
C 233 10µF/6.3V CCH1470
C 234 220µF/4V CCH1590
C 235 CKSRYB224K16
C 237 CKSSYB104K10
C 239 CCSSCH330J50
C 242 CKSSYB104K10
C 246 CKSSYB104K10
C 249 CKSSYB221K50
C 250 CKSRYB102K50
C 251 CKSRYB102K50
C 260 CKSSYB104K10
C 301 CKSSYB221K50
C 302 CKSSYB221K50
C 303 CKSSYB472K25
C 304 CKSSYB103K16
C 305 100µF/16V CCH1504
C 306 CKSSYB104K10
C 307 CKSSYB104K10
C 501 CKSRYB224K16
C 505 CKSQYB475K6R3
C 701 CKSSYB104K10
C 702 CKSSYB471K50
C 703 CKSSYB103K16
C 704 4.7µF/25V CCH1592
C 706 CKSSYB104K10
Circuit Symbol and No. Part No.
C 707 CKSSYB104K10
C 712 CKSRYB224K16
C 713 CKSSYB104K10
C 714 CKSSYB104K10
C 716 CKSSYB103K16
C 720 CKSQYB225K10
C 722 CKSRYB105K10
C 903 CKSSYB471K50
C 906 CKSRYB224K16
C 910 CKSQYB225K10
E
Unit Number:
Unit Name:GRILLE MECHANISM PCB
MISCELLANEOUS
S 1 Switch(OPEN) CZS2921
S 2 Switch(CLOSE) CZS2922
F
Unit Number:EWM1033
Unit Name:Deck Unit
MISCELLANEOUS
IC 251 IC HA12228F
IC 351 IC PA2020A
D 352 Diode 1SS355
VR301 Semi-fixed 33kΩ(B) CCP1280
VR302 Semi-fixed 33kΩ(B) CCP1280
RESISTORS
R 271 RS1/16S183J
R 285 RS1/16S0R0J
R 351 RS1/16S102J
R 352 RS1/16S102J
R 353 RS1/16S102J
R 354 RS1/16S102J
R 355 RS1/16S274J
R 362 RS1/8S301J
R 373 RS1/16S0R0J
R 374 RS1/8S0R0J
R 375 RS1/8S0R0J
R 401 RS1/16S153J
R 402 RS1/16S332J
R 403 RS1/16S911J
R 404 RS1/16S274J
CAPACITORS
C 251 CKSRYB391K50
C 252 CKSRYB391K50
C 253 CKSRYB391K50
C 254 CKSRYB391K50
C 255 CKSRYB103K50
C 256 CKSRYB103K50
C 271 1µF/50V ECH0002
C 272 CKSRYB104K16
C 301 CKSRYB104K16
C 302 CKSRYB104K16
Circuit Symbol and No. Part No.

FH-P5000MP/XM/UC 71
5678
5678
C
D
F
A
B
E
C 309 CKSRYB104K16
C 310 CKSRYB104K16
C 351 CKSQYB224K25
C 352 CKSRYB392K50
C 353 CKSRYB103K50
C 354 CKSRYB103K50
C 355 CKSQYB104K50
C 356 CKSRYB103K50
C 401 CKSRYB392K50
C 402 CKSRYB334K10
C 403 CKSRYB223K25
C 404 CKSRYB103K50
C 405 CKSRYB333K16
G
Unit Number:
Unit Name:Reel Sense PCB
MISCELLANEOUS
S 1 Switch(LOAD) ESG1007
S 2 Switch(MODE) ESG1007
S 3 Switch(70µs) ESG1007
EGN1 Photo-reflector ESG1004
Miscellaneous Parts List
Pickup Unit(P10)(Service) CXX1641
M 1 Motor Unit(SPINDLE) CXB6007
M 2 Motor Unit(LOADING/CARRIAGE)CXB8933
M 1 Motor Unit(MAIN) EXA1490
M 2 Motor Unit(SUB) EXA1580
HD1 Head Assy EXA1589
M 1 Motor Assy CZX5579
Circuit Symbol and No. Part No.

FH-P5000MP/XM/UC
72
1234
1234
C
D
F
A
B
E
6. ADJUSTMENT
6.1 CD ADJUSTMENT
1) Cautions on adjustments
• In this product the single voltage (3.3V) is used for the
regulator. The reference voltage is the REFO1 (1.65V)
instead of the GND.
If you should mistakenly short the REFO1 with the GND
during adjustment, accurate voltage will not be obtained,
and the servo’s misoperation will apply excessive shock
to the pickup. To avoid such problems:
a. Do not mix up the REFO1 with the GND when
connecting the (-) probe of measuring instruments.
Especially on an oscilloscope, avoid connecting the (-)
probe for CH1 to the GND.
b. In many cases, measuring instruments have the same
potential as that for the (-) probe. Be sure to set the
measuring instruments to the floating state.
c. If you have mistakenly connected the REFO1 to the GND,
turn off the regulator or the power immediately.
• Before mounting and removing filters or leads for
adjustment, be sure to turn off the regulator.
• For stable circuit operation, keep the mechanism
operating for about one minute or more after the
regulator is turned on.
• In the test mode, any software protections will not
work. Avoid applying any mechanical or electrical
shock to the mechanism during adjustment.
• The RFI and RFO signals with a wide frequency range
are easy to oscillate. When observing the signals,
insert a resistor of 1k ohms in series.
• The load and eject operation is not guarantied with the
mechanism upside down. If the mechanism is blocked
due to mistaken eject operation, reset the product or
turn off and on the ACC to restore it.
2) Test mode
This mode is used to adjust the CD mechanism module.
• To enter the test mode.
While pressing the ENT and FUNC keys at the same time, reset.
• To exit from the test mode.
Turn off the ACC and back up.
Notes:
a. During ejection, do not press any other keys than the
EJECT key until the loaded disc is ejected.
b. If you have pressed the (→) key or (←) key during focus
search, turn off the power immediately to protect the
actuator from damage caused by the lens stuck.
c. For the TR jump modes except 100TR, the track jump
operation will continue even if the key is released.
d. For the CRG move and 100TR jump modes, the tracking
loop will be closed at the same time when the key is
released.
e. When the power is turned off and on, the jump mode
is reset to the single TR (91), the RF amp gain is set to 0dB,
and the auto-adjustment values are reset to the default
settings.

FH-P5000MP/XM/UC 73
5678
5678
C
D
F
A
B
E
[BAND]
[BAND]
[BAND]
[BAND]
[BAND]
Power On
(T.Offset is adjusted)
TRK00
MIN00
SEC
SEC
00
[CD]or[SOURCE]
Source On
TRK MIN
Test Mode In
[3]
[1]
[1]
Power On
(T.Offset is not adjusted)
TRK99
MIN99
SEC99
[2]
[2]
[2]
[2]
Power Off
TRK MIN SEC
Power Off
TRK MIN SEC
Power Off
TRK MIN SEC
Power Off
TRK MIN SEC
Focus Close
S.Curve check
TRK91
MIN91
SEC91
[6] [1]
[3]
[6]
[3]
Focus Mode
switching
*2
TRK0xMIN0xSEC0x
Tracking Servo
Close
TRK00 MIN00 SEC00
or TRK99
MIN99
SEC99
CRG- *8
TRK00
MIN00
SEC00
or TRK99
MIN99
SEC99
[→][←]
[→][←]
[→][←]
CRG+ *8
*9
TRK00 MIN00 SEC00
or TRK99
MIN99
SEC99
Automatic adjustment
display switching
*3
TRK?? MIN?? SEC??
Applicable servomechanism
TRK
?tr MIN
?min
SEC
?sec
[6]
[3]
T.Close
Applicable servomechanism
TRK MIN SEC
RF AGC /
RF AGC coefficient display
TRK ??
MIN?? SEC ??
CRG+
TRK8x MIN8x SEC8x
or TRK9xMIN9xSEC9x
CRG-
TRK8xMIN8xSEC8x
or TRK9xMIN9xSEC 9x
T.Balance adjustment /
T.Balance coefficient display
TRK?? MIN?? SEC??
F, T, RF AGC
F.Bias display switching
*7
TRK?? MIN?? SEC??
F, T AGC / F.Bias
RF AGC
TRK MIN SEC
CRG/TR Jump *5
value switching
TRK MIN SEC
CRG/TR Jump +
*4
TRK MIN SEC
CRG/TR Jump -
*4
*6
TRK MIN SEC
Tracking Open
TRK8xMIN8xSEC8x
or TRK 9xMIN 9xSEC 9x
Tracking Open
TRK8x MIN8x SEC8x
or TRK9xMIN9xSEC9x
[Key]
[BAND]
[→]
[6]
[1]
[2]
[3]
Power On/Off
CRG + / TR Jump +
(Direction of the external surface)
CRG - / TR Jump -
(Direction of the internal surface)
T.CLS and AGC and Applicable servomechanism /
AGC, AGC display switching
RF Gain switching / Offset adjustment display /
T.Balance adjustment / T.Open
F.Close, S.Curve / Rough Servo and RF AGC / F, T, RF AGC
SPDL 1X/2X switching
As for the double speed (2x), audio output cannot be supported.
F. Mode switching / Tracking Close / CRG, TR Jump switching
Test Mode
Operation
[KEY]
Contents
Display
*1) TYP → -6dB → -12dB
TRK MIN SEC TRK 06 MIN 06 SEC 06 TRK 12 MIN 12 SEC 12
*2) Focus Close → S.Curve ckeck setting → F EQ measurement setting
TRK 00 MIN 00 SEC 00 TRK 01 MIN 01 SEC 01 TRK 02 MIN 02 SEC 02
(TRK 99 MIN 99 SEC 99)
*3) F.Offset Display → T.Offset Display → Switch to the order of the original display
*4) 1TR / 32TR / 100TR
*5) Single TR → 32TR → 100TR → CRG Move
9x(8x) : 91(81) 92(82) 93(83) 94(84)
*6) Only at the time of CRG Move, 100TR Jump
*7) TRK/MIN/SEC → F.AGC → T.AGC → F.Bias → RF AGC
*8) CRG motor voltage = 2[V]
[←]
Error Rate measurement 1st-ON : ERR count beginning(30Sec)
2nd-ON : BER display data[%]
[4]
[5]
- Flow Chart
RF AMP
Gain switching
TRKGGMINGGSECGG
[2]
SPINDLE
Speed switching
TRKSPMINSPSECSP
[4]
*1
T.Close and AGC
*9) TYP(1X) → 2X → 1X
TRK MIN SEC TRK 22 MIN 22 SEC 22 TRK 11 MIN 11 SEC 11
As for the double speed (2x), audio output cannot be supported.
TYP(2X) → 1X → 2X
TRK MIN SEC TRK 11 MIN 11 SEC 11 TRK 22 MIN 22 SEC 22
?tr ?min ?sec
?tr ?min ?sec?tr ?min ?sec?tr ?min ?sec?tr ?min ?sec
[ENT]+[FUNC]+Reset or
[ENT]+[FUNC]+BU+ACC
Key of the remote control unit.
Key of the head unit.

FH-P5000MP/XM/UC
74
1234
1234
C
D
F
A
B
E
6.2 CHECKING THE GRATING AFTER CHANGING THE PICKUP UNIT
• Note :
The grating angle of the PU unit cannot be adjusted after the PU unit is changed. The PU unit in the CD mechanism
module is adjusted on the production line to match the CD mechanism module and is thus the best adjusted PU
unit for the CD mechanism module. Changing the PU unit is thus best considered as a last resort. However, if the
PU unit must be changed, the grating should be checked using the procedure below.
• Purpose :
To check that the grating is within an acceptable range when the PU unit is changed.
• Symptoms of Mal-adjustment :
If the grating is off by a large amount symptoms such as being unable to close tracking, being unable to perform
track search operations, or taking a long time for track searching.
• Method :
• Measuring Equipment
• Measuring Points
• Oscilloscope, Two L.P.F.
• E, F, REFO1
• Disc • TCD-782
• Mode • TEST MODE
• Checking Procedure
1. In test mode, load the disc and switch the 3V regulator on.
2. Using the → and ← buttons, move the PU unit to the innermost track.
3. Press key 3 to close focus, the display should read "91". Press key 2 to implement the tracking balance
adjustment the display should now read "81". Press key 3. The display will change, returning to "81" on the
fourth press.
4. As shown in the diagram above, monitor the LPF outputs using the oscilloscope and check that the phase
difference is within 75° . Refer to the photographs supplied to determine the phase angle.
5. If the phase difference is determined to be greater than 75° try changing the PU unit to see if there is any
improvement. If, after trying this a number of times, the grating angle does not become less than 75° then the
mechanism should be judged to be at fault.
• Note
Because of eccentricity in the disc and a slight misalignment of the clamping center the grating waveform may be
seen to "wobble" ( the phase difference changes as the disc rotates). The angle specified above indicates the
average angle.
• Hint
Reloading the disc changes the clamp position and may decrease the "wobble".
100kΩ
390pF
100kΩ
390pF
E
VREF
F
VREF
Xch Ych
L.P.F.
L.P.F.
REFO1
FE
CD CORE UNIT(S10WMA)
Oscilloscope

FH-P5000MP/XM/UC 75
5678
5678
C
D
F
A
B
E
Grating waveform
45°
0°
75°
60°
30°
90°
Ech → Xch 20mV/div, AC
Fch → Ych 20mV/div, AC

FH-P5000MP/XM/UC
76
1234
1234
C
D
F
A
B
E
6.3 ERROR MODE
- Error Messages
If a CD is not operative or stopped during operation due to an error, the error mode is turned on and cause(s) of
the error is indicated with a corresponding number. This arrangement is intended at reducing nonsense calls from
the users and also for facilitating trouble analysis and repair work in servicing.
(1) Basic Indication Method
1) When SERRORM is selected for the CSMOD (CD mode area for the system), error codes are written to DMIN
(minutes display area) and DSEC (seconds display area). The same data is written to DMIN and DSEC. DTNO
remains in blank as before.
2) Head unit display examples
Depending on display capability of LCD used, display will vary as shown below. xx contains the error number.
8-digit display 6-digit display 4-digit display
ERROR–xx ERR–xx E–xx
(2) Error Code List
Code Class Displayed error code Description of the code and potential cause(s)
10 Electricity Carriage Home NG CRG can't be moved to inner diameter.
SERVO LSI Com- CRG can't be moved from inner diameter.
munication Error → Failure on home switch or CRG move mechanism.
Communication error between microcomputer and SERVO LSI.
11 Electricity Focus Servo NG Focusing not available.
→ Stains on rear side of disc or excessive vibrations on REWRITABLE.
12 Electricity Spindle Lock NG Spindle not locked. Sub-code is strange (not readable).
Subcode NG → Failure on spindle, stains or damages on disc, or excessive vibrations.
A disc not containing CD-R data is found.
Turned over disc are found, though rarely.
CD signal error.
17 Electricity Setup NG AGC protection doesn't work. Focus can be easily lost.
→ Damages or stains on disc, or excessive vibrations on REWRITABLE.
30 Electricity Search Time Out Failed to reach target address.
→ CRG tracking error or damages on disc.
44 Electricity ALL Skip Skip setting for all track.
(CD-R/RW)
50 Mechanism CD On Mech Error Mechanical error during CD ON.
→ Defective loading motor, mechanical lock and mechanical sensor.
A0 System Power Supply NG Power (VD) is ground faulted.
→ Failure on SW transistor or power supply (failure on connector).
Remarks: Mechanical errors are not displayed (because a CD is turned off in these errors).
Unreadable TOC does not constitute an error. An intended operation continues in this case.
Upper digits of an error code are subdivided as shown below:
1x: Setup relevant errors, 3x: Search relevant errors, Ax: Other errors.

FH-P5000MP/XM/UC 77
5678
5678
C
D
F
A
B
E
6.4 DOLBY ADJUSTMENT
VR302
mV
Meter
VR301
L-CH
R-CH
Pin2
Pin3
CN251
DECK UNIT
Extension Cord GGD1121
MAIN PWB UNIT
CN220
DOLBY B NR ADJUSTMENT
No. Test Tape Adjustment Point Adjustment Method
(Switch Position)
1 NCT-150 VR301(Lch), VR302(Rch) mV Meter : - 8.24dBm 1dB
(400Hz, 200nwb/m) (DOLBY NR Switch : OFF)
+

FH-P5000MP/XM/UC
78
1234
1234
C
D
F
A
B
E
7. GENERAL INFORMATION
7.1 DIAGNOSIS
7.1.1 DISASSEMBLY
- Removing the CD Mechanism Module (Fig.1)
1
Fig.1
- Removing the Case (not shown)
KEY PWB Unit
- Removing the KEY PWB Unit (Fig.2)
1. Remove the Case.
CD Mechanism Module
1
1
1
1
Fig.2
Remove the four screws.
Disconnect the connector and then remove the
CD Mechanism Module.
1Remove the screw.
Disconnect the connector and then remove the
KEY PWB Unit.
22
2
1
2Remove the three screws.

FH-P5000MP/XM/UC 79
5678
5678
C
D
F
A
B
E
- Removing the Panel (Fig.3)
1
Fig.3
- Removing the Chassis(TOP) (Fig.4)
Grille
3
1
Fig.4
Remove the two washers.
1Remove the two screws.
2Remove the four screws and then
remove the Chassis(TOP).
2
Panel
2Remove the two screws and then remove
the Grille.
3Remove the two screws and then remove
the Panel.
2
2
2
2
Chassis(TOP)
11
+ the other side
+ the other side
+ the other side
- Removing the Heat Sink (not shown)
1. Remove the six screws and then remove the Heat Sink.

FH-P5000MP/XM/UC
80
1234
1234
C
D
F
A
B
E
Fig.5
Cassette Mechanism Module
- Removing the Cassette Mechanism Module (Fig.5)
Remove the four screws and then remove
the Cassette Mechanism Module.
1
1
11
1
Fig.6
Grille Mechanism Unit
- Removing the Grille Mechanism Unit (Fig.6)
Remove the four screws.
1
1
1
1
1
Disconnect the connector and then remove the
Grille Mechanism Unit.

FH-P5000MP/XM/UC 81
5678
5678
C
D
F
A
B
E
Fig.7
Main PWB Unit
- Removing the Main PWB Unit (Fig.7)
Remove the screw.
11
3
3
3
Remove the three screws.
2
Straighten the tabs at four locations
indicated.
3
Remove the screw and then remove
the Main PWB Unit.
4
4
3
2
2
2

FH-P5000MP/XM/UC
82
1234
1234
C
D
F
A
B
E
- How to hold the Mechanism Unit
1. Hold the top and bottom frame.
2. Do not squeeze top frame's front portion too tight,
because it is fragile.
- Removing the Upper and Lower Frames
1. With a disc clamped, remove the four springs (A),
the two springs (B), the two springs (C), and the
four screws.
2. To remove the upper frame, open it on the fulcrum
A.
3. While lifting the carriage mechanism, remove the
three dampers.
4. With the frames removed, insert the connectors
coming from the main unit and eject the disc.
Caution: Before installing the carriage mechanism in
the frames, be sure to apply some alcohol to the
dampers and set the mechanism to the clamp mode.
Do not squeeze.
Lower Frame
Damper
Carriage Mechanism
A
C
A
B
B
Damper
Damper
C
A
A
A
Upper Frame

FH-P5000MP/XM/UC 83
5678
5678
C
D
F
A
B
E
- Removing the Pickup Unit
1. Apply shorting solder to the Pickup flexible cable.
Disconnect the cable.
2. Set the mechanism to the clamp mode.
3. Remove the lead wires from the inner holder.
4. Remove the washer, styling holder, change arm,
and pickup lock arm.
5. While releasing from the hook of the inner holder,
lift the end of the feed screw.
Caution: In assembling, move the planet gear to the
load/eject position before setting the feed screw
in the inner holder.
Shorting
Solder
Planet Gear
Change Arm
Inner Holder
Styling Holder
Feed Screw
Washer
Pickup Lock Arm

FH-P5000MP/XM/UC
84
1234
1234
C
D
F
A
B
E
7.1.2 CONNECTOR FUNCTION DESCRIPTION
10
FUSE 10A
M5x8
MAX
1234
56 7
8 9 10 11
1
16 15 14 13 12 11 10 9
2345678
1.BU+
2.GND
3.GND
4.NC
5.BUS-
6.GND
7.BUSL+
8.SWDB
9.BUSR+
10.BUSR-
11.BUSL-
1.GND
2.FR-
3.FR+
4.FL-
5.FL+
6.RL+
7.RL-
8.RR+
9.RR-
10.ACC
11.B.REM
12.A.ANT
13.TEL_MUTE
14.ILUMI
15.NC
16.BU
ANTENNA JACK WIRED REMOTE CONTROL
REAR OUTPUT
SUBWOOFER OUTPUT
FRONT OUTPUT
- FH-P5000MP/XM/UC

FH-P5000MP/XM/UC 85
5678
5678
C
D
F
A
B
E
ANTENNA JACK
SUBWOOFER OUTPUT
REAR OUTPUT
FRONT OUTPUT
10
FUSE 10A
M5x8
MAX
1234
56 7
8 9 10 11
1
16 15 14 13 12 11 10 9
2345678
1.BU+
2.GND
3.GND
4.NC
5.BUS-
6.GND
7.BUSL+
8.SWDB
9.BUSR+
10.BUSR-
11.BUSL-
1.GND
2.FR-
3.FR+
4.FL-
5.FL+
6.RL+
7.RL-
8.RR+
9.RR-
10.ACC
11.B.REM
12.A.ANT
13.TEL_MUTE
14.ILUMI
15.NC
16.BU
- FH-P5000MP/XM/ES

FH-P5000MP/XM/UC
86
1234
1234
C
D
F
A
B
E
7.2 PARTS
7.2.1 IC
PST3435UL
PST3434UL
PCM1606EG
PD5935A
AK7730VT
HA12240FP
PD2068B
M62343FP
UPD63761GJ
BA5835FM
S-L2980A15MC-C6A
PE5440A
S-812C33AUA-C2N
* PST3435UL
* PST3434UL
* PCM1606EG
+
-
1
2
3
4
VDD
VO
U
T
NC
VSS
VREF
Sy
stem
C
loc
k
DA
C
Power
S
upply
D
A
C
DA
C
D
A
C
DA
C
DA
C
1
2
3
4
5
6
7
8
9
10
20
19
18
17
16
15
14
13
12
11
Function
C
ontrol
I/F
S
erial Inpu
t
I/F
S
y
stem Cloc
k
M
anage
r
4
x
/
8
x
Oversampling Digital Filte
r
with Function controlle
r
Z
er
o
D
etec
t
Enhanced Multilevel
M
odulato
r
DATA1
DATA2
DATA3
FMT1
FMT2
Z
ER
O
A
AG
N
D
V 5
V 6
V1
SC
KI
BC
K
L
R
C
K
DEMP1
DEMP
0
V
V
V 4
V 3
V2
OUT
V
OUT
OUT
V
OUT
V
OUT
V
OUT
V
COM
V
OUT
V
OUT
V
OUT
V
OUT
V
OUT
V
OUT
CC
V
O
utput Amp
a
n
d
L
ow-Pass
Fil
te
r
∑
∆
O
utput Amp
a
n
d
Low-Pass
Filte
r
O
utput Amp
a
n
d
L
ow-
P
ass
Fil
te
r
Output Amp
a
n
d
L
ow-
P
ass
Fil
te
r
O
utput Amp
a
n
d
L
ow-
P
ass
Fil
te
r
O
utput Amp
a
n
d
Low-Pass
Fil
te
r
IC's marked by * are MOS type.
Be careful in handling them because they are very
liable to be damaged by electrostatic induction.

FH-P5000MP/XM/UC 87
5678
5678
C
D
F
A
B
E
- Pin Functions (PD5935A)
Pin No. Pin Name I/O Format Function and Operation
1 SYSPW O C System power output
2 DSPPW O C DSP,DAC power control output
3 DSPOUT O C DSP data output
4 DSPIN I DSP data input
5 DSPCK O C DSP clock output
6 BYTE External data bus width select input
7 CNVSS Processor mode select input
8 TELIN I Tel mute input
9 DACCS O C RGB:DAC chip select output
10 Reset
11 XOUT Clock output
12 Vss Vss
13 XIN Clock input
14 VCC Vcc
15 (NMI) I Not Used
16 I MS input
17 PLAY O C MS gain select output
18 DIRO O C Normal/Reverse select output
19 RX2 I IPBUS data input 2
20 LCDPW O C LCD back light output
21 MTLSW I Metal SW input
22 PEE O C PEE output
23 LOADSW I Load SW input
24 BRST O C PBUS reset output
25 BRXEN I/O C PBUS data input/output
26 BSRQ I PBUS data request input
27 RX I IPBUS data input
28 TX O N IPBUS data output
29 NC O Not Used
30 NC I
INot Used
31 NC C Not Used
32 STBY O C Driver IC stand by control output
33 DPDT O C Grille:Data output
34 KYDT I Key data input
35 ROT1 I Rotary encoder pulse input 1
36 ROT0 I Rotary encoder pulse input 0
37 PCL O C Clock adjustment output
38 SWVDD O C Grille:Power supply control output
39 SHELL I Cassette half sense input
40 FLPILM O C Flap illumination outoput
41 ILMPW O C Illumination power output
42 NC I Not Used
43 CONTRAST O C Contrast select output
44 SMODE O C Slave master select output
45 LRCKOK I DSP clock stability interface input
46 MCKRQ I Master clock request input
47 FLPPW O C Flap power supply output
48 NC O C Not Used
49 ENTILM O C ENT illumination output
50 EMPIN I CD enfanchise data input
51 EMPOUT O C CD enfanchise control output
52 NC O C Not Used
53 FLPSENS0 I Flap open/close select input(open)
54 FLPSENS1 I Flap open/close select input(close)
55 FLPMOT0 O C Flap open output
56 FLPMOT1 O C Flap close output
57 NR O C Dplby B select output
58 POS I Position sense input
59 ES I Reel pulse sense input
RESET
MSIN

FH-P5000MP/XM/UC
88
1234
1234
C
D
F
A
B
E
* PD5935A
50
51
75
76
25
26
1
100
Pin No. Pin Name I/O Format Function and Operation
60 Vcc Vcc
61 NC O C Open
62 Vss Vss
63 EVOLCS O C EVOL chip select output
64 KEYD I Wired remote control key input (/ES) Not Used
65 I DSP data write ready input
66 DSPDRDY I DSP data read ready input
67 DALMON O C For consumption low-current output
68 INIT_RESET OC
DSP system reset output
69 TUNPCE2 O C PLL chip enable output 2
70 TUNPCE1 O C PLL chip enable output
71 ROMCS O C ROM collection chip select output
72 ASENS I Acc sense input
73 BSENS I Back up sense input
74 ROMCK O C ROM collection clock output
75 ROMDATA I/O C ROM collection data input/output
76 DSPCS O C DSP CS output
77 DSPRST O C DSP reset output
78 DSPRQ O C DSP interface request output
79 IPPW O C IPBUS driver power supply output
80 ASENBO O C Asense output for slave output
81 ISENS I Illumination sense input
82 DACDT O C RGB: DAC data output
83 DACCK O C RGB: DAC clock outpuy
84 ANTPW O C Antenna power output (/UC) Not Used
85 MUTE O C Mute
86 TESTIN I Test program input
87 SC2 O C Sub motor output 2
88 SC1 O C Sub motor output 1
89 CM O C Capstan motor output
90 CLOSSKEY I Closs key data input (include Band key)
91 MODEL1 I Model input 1
92 KEYAD I Wired remote control key input (/ES) Not Used
93 NC I Not Used
94 Vss Vss
95 SL I Signal level input
96 Vref Vref
97 Vcc Vcc
98 TUNPDI I PLL data input
99 TUNPDO O C PLL data output
100 TUNPCK O C PLL clock output
DSPRDY
Format Meaning
C CMOS
N N channel open drain

FH-P5000MP/XM/UC 89
5678
5678
C
D
F
A
B
E
- Pin Functions(AK7730VT)
Pin No. Pin Name I/O Function and Operation
1 EESEL I Control Mode select pin (Pull down)
2 JX0/SDIN4A I External conditional jump pin / DSP serial data input pin (Pull down)
3, 4 SDIN3, 2/JX1, 2 I DSP serial data input pin / External condition jump pin (Pull down)
5 SDIN1 I DSP serial data input pin (Pull down)
6 CKS1 I Master clock (XTI) select pin (Pull down)
7 BVSS Silicon substrate potential 0V
8 DVSS Ground pin for digital section 0.0V
9 DVDD Power supply pin for digital section 3.3V (typ)
10-13 SDOUT4-1 O DSP Serial data output pin
14 BITCLK_I I Serial bit clock input pin
15 LRCLK_I I LR channel select clock input pin
16 BITCLK_O O Serial bit clock output pin
17 LRCLK_O O LR channel select clock output pin
18 RDY O Data write ready output pin for microcomputer interface
19 DRDY O Output data ready pin for Microcomputer interface
20 cs I Chip select pin for Microcomputer interface (pull down)
21 DVDD Power supply pin for digital section 3.3V (typ)
22 DVSS Ground pin for digital section 0V
23, 24 CLKO1, 2 O Clock output pin
25 XTO O Crystal oscillator output pin
26 XTI I Master clock input pin
27 DVSS Ground pin for digital section 0V
28 DVDD Power supply pin for digital section 3.3V (typ)
29 SMODE I Slave / Master mode selector pin
30 SO O Serial data output pin for Microcomputer interfaces
31 SI I Microcomputer interface serial data input and serial data output control pin
32 SCLK I Microcomputer interface serial data clock pin
33 rq I Microcomputer interface write request pin
34 s_reset I System Reset pin
35 init_reset I Reset pin (for initialization)
36 CKS0 I Master clock (XTI) select pin (pull down)
37 LFLT Filter connection pin for PLL
38 AVSS Analog ground 0V
39, 40 AVDD Power supply pin for analog section 3.3V (typ)
41 VREFH I Analog reference voltage input pin
42 VCOM O Common voltage
43 VREFL I Analog reference voltage input pin for low-level
44 AVSS Analog ground 0V
45 AINR- I ADC Rch analog inverted input pin
46 AINR+ I ADC Rch analog non-inverted input pin
47 AINL- I ADC Lch analog inverted input pin
48 AINL+ I ADC Lch analog non-inverted input pin
* AK7730VT
24
25
36
37
12
13
1
48

FH-P5000MP/XM/UC
90
1234
1234
C
D
F
A
B
E
58
14
STB
BUS( )
S1
GND
+
-
BIAS
+
7
VCC
2
R
6
BUS(+)
3
S2
COM
DRIVER
OUTPUT
(CURRENT)
RECEIVER
OUTPUT
-
-
HA12240FP
* PD2068B
50
51
80
81
30
31
1
100
- Pin Functions (PD2068B)
Pin No. Pin Name I/O Function and Operation
1 GND
2 I Clock input
3 O Clock output
4 I Test input
5 Power supply
6 Not used
7 DIM O Dimmer control output
8 I Reset input
9-10 Not used
11 REM I Remote control input
12-13 Not used
14-17 KDT0-3 I Key data input
18 VAREF
19 Not used
20 KYDT O Key data output
21 DPDT I Display data input
21-78 SEG56-0 O Output for driving segment of LCD
79-86 COM0-7 O Output for LCD common driving
87-92 KST0-5 O Key strobe output
93-94 Not used
95-98 V4-V1 Multilevel power supply for driving LCD
99-100 C1-0 Ascending voltage capacitor connection of LCD
VSS
XIN
XOUT
TEST
VDD
NC
RESET
NC
NC
VAREF
NC
NC

FH-P5000MP/XM/UC 91
5678
5678
C
D
F
A
B
E
* M62343FP
channel
decoder
8bit
luch
8bit
luch
8bit hight
segment R-2R
8bit
luch
8
8bit hight
segment R-2R
8bit hight
segment R-2R
Ao2 Ao3Ao1
1 2 3 4
Vcc
CLK DILD
87 6 5
GND
10bit shift resistor

FH-P5000MP/XM/UC
92
1234
1234
C
D
F
A
B
E
- Pin Functions(UPD63761GJ)
Pin No. Pin Name I/O Function and Operation
1 D.VDD Power supply for digital circuits
2 D1.GND GND for 1.6V digital circuits
3 reset I Input of reset
4-8 AB12-8 I Address bus 12-8 from the microcomputer
9-16 AD7-0 I/O Address/data bus 7-0 to the microcomputer
17 cs I Chip selection
18 ASTB I Address strobe
19 read I Control signals(read)
20 write I Control signals(write)
21 wait O Control signals(wait)
22 INTQ O Interruption signals to the external microcomputer
23, 24 IFMODE0, 1 I Switching the microcomputer I/F 0, 1
25 D1.VDD Power supply for 1.6V digital circuits
26 DA.VDD Power supply for DAC
27 ROUT O Output of audio for the right channel
28 DA.GND GND for DAC
29 REGC Connected to the capacitor for band gap
30 DA.GND GND for DAC
31 LOUT O Output of audio for the left channel
32 DA.VDD Power supply for DAC
33 X.VDD Power supply for the crystal oscillator
34 XTAL I Connected to the crystal oscillator(16.9344MHz)
35 xtal O Connected to the crystal oscillator(16.9344MHz)
36 X.GND Ground for the crystal oscillator
37 VDDREG15 Control of 1.6V regulator
38 PWMSW0 I Setup 0 for PWM output(SD, MD)
39-41 TEST3-1 I Connected to GND
42 PWMSW1 I Setup 1 for PWM output(FD, TD)
43 TESTEN I Connected to GND
44 D1.GND GND for 1.6V digital circuits
45 DIN I Input of audio data
46 DOUT O Output of audio data
47 SCKIN I Clock input for audio data
48 SCKO O Clock output for audio data
49 LRCKIN I Input of LRCK for audio data
50 LRCK O Output LRCK for audio data
51 xtalen I Permission to oscillate 16.9344MHz
52 D1.VDD Power supply for 1.6V digital circuits
53 RFCK/HOLD O Output of RFCK/HOLD signal
54 WFCK/MIRR O Output of WFCK/MIRR signal
55 PLCK O Output of PLCK
56 LOCK/RFOK O Output of LRCK/Output of RFOK
57 C1D1/C8M O Information on error correction/C8M : 8MHz
58 C1D2/C16M O Information on error correction/C16M : 16MHz
59 C2D1/RMUTE O Information on error correction/Mute for Rch
60 C2D2/LMUTE O Information on error correction/Mute for Lch
61 C2D3/SHOCK O Information on error correction/Detection of vibration
62 D1.GND GND for 1.6V digital circuits
63 C33M O Output of 33.8688MHz(CLK for SDRAM)
64 (rcs) O DRAM cs
65 RA11 O Output of DRAM address 11
66 (CKE) O Output of DRAM CKE
67 ras O Output of DRAM ras
68 cas)(LDQM) O Output of DRAM lower cas(LDQM)
69 cas!(UDQM) O Output of DRAM upper cas(UDQM)
70 we O Output of DRAM we
71 oe(cas) O Output of DRAM oe(cas)
72 D.GND Ground for digital circuits
73-88 RDB0-15 I/O Input/output of DRAM data0-15
89-99 RA0-10 O Output of DRAM address0-10

FH-P5000MP/XM/UC 93
5678
5678
C
D
F
A
B
E
Pin No. Pin Name I/O Function and Operation
100 D.VDD Power supply for digital circuits
101 FD+ O Output of focus drive PWM +
102 FD- O Output of focus drive PWM -
103 TD+ O Output of tracking drive PWM +
104 TD- O Output of tracking drive PWM -
105 SD+ O Output of thread drive PWM +
106 SD- O Output of thread drive PWM -
107 MD+ O Output of spindle drive PWM +
108 MD- O Output of spindle drive PWM -
109 REFOUTSV O REFOUT for servo
110 AD.VDD Power supply for ADC
111 EFM O Output of EFM signals
112 ASY I Input of asymmetry
113 ATEST O Analog tests
114 RFI I Input of RF
115 AD.GND Ground for the analog system
116 AGCO O Output of RF
117 C3T O Connection to the capacitor for detecting 3T
118 AGCI I Input of AGC
119 RFO O Output of RF(AGC)
120, 121 EQ2, 1 I Equalizer 2, 1
122 RF2- I Reversal input of RF2
123 RF- I Reversal input of RF
124 A.GND Ground for the analog system
125 A I Input of A
126 C I Input of C
127 B I Input of B
128 D I Input of D
129 F I Input of F
130 E I Input of E
131 VREFIN I Input of reference voltage
132 A.VDD Power supply for the analog system
133 REFOUT O Output of reference voltage
134 REFC I Connected to the capacitor for output of REFOUT
135 FE- I Reversal input of FE
136 FEO O Output of FE
137 ADIN I Input of FE, TE A/D converter
138 TE- I Reversal input of TE
139 TEO O Output of TE
140 TE2 O TE2
141 TEC I TEC
142 LD O Output of LD
143 PD I Input of PD
144 D.GND Ground for digital circuits
* UPD63761GJ
72
73
108
109
36
37
1
144

FH-P5000MP/XM/UC
94
1234
1234
C
D
F
A
B
E
- Pin Functions(BA5835FM)
Pin No. Pin Name Function and Operation
1 VR Input pin for reference voltage
2 OPIN2(+) Input pin for non-inverting input for CH2 preamplifier
3 OPIN2(-) Input pin for inverting input for CH2 preamplifier
4 OPOUT2 Output pin for CH2 preamplifier
5 OPIN1(+) Input pin for non-inverting input for CH1 preamplifier
6 OPIN1(-) Input pin for inverting input from CH1 preamplifier
7 OPOUT1 Output pin for CH1 preamplifier
8 GND Ground pin
9 MUTE Mute control pin
10 POWVCC1 Power supply pin for CH1, CH2, and CH3 at "Power" stage
11 VO1(-) Driver CH1 - Negative output
12 VO1(+) Driver CH2 - Positive output
13 VO2(-) Driver CH2 - Negative output
14 VO2(+) Driver CH2 - Positive output
15 VO3(+) Driver CH2 - Positive output
16 VO3(-) Driver CH2 - Negative output
17 VO4(+) Driver CH4 - Positive output
18 VO4(-) Driver CH4 - Negative output
19 POWVCC2 Power supply pin for CH4 at "Power" stage
20 GND Ground pin
21 CNT Control pin
22 LDIN Loading input
23 OPOUTSL Output pin for preamplifier for thread
24 OPINLSL Input pin for preamplifier for thread
25 OPOUT3 CH3 preamplifier output pin
26 OPIN3(-) Input pin for inverting input for CH3 preamplifier
27 OPIN3(+) Input pin for non-inverting input for CH3 preamplifier
28 PREVCC PreVcc
BA5835FM
114
15 28
ON/OFF
VSS
VIN
321
5 4
NC
VOUT
* S-L2980A15MC-C6A
-
+
Reference
voltage
ON/OFF
circuit

FH-P5000MP/XM/UC 95
5678
5678
C
D
F
A
B
E
- Pin Functions(PE5440A)
Pin No. Pin Name I/O Format Function and Operation
1 AVREF A power supply Positive power supply(5V)
2 AVSS A power supply GND
3 RFOK O C Output of state of RFOK
4 CLAMP I C CLAMP SW sense input
5 EVDD E power supply Positive power supply
6 PWM For changer(PWM)
7 NC Not used
8 IC/FLMD0 IC : VSS direct connection/FLMOD0 : Pull-down
9 VDD Positive power supply(5V)
10 REGC Connected to the capacity stabilizing output of the regulator
11 VSS GND
12 X1 I Oscillator connection for mainclock
13 X2 Oscillator connection for mainclock
14 reset I System reset input
15 XT1 I Connected to the oscillator for subclock
(connected to VSS via the resistor)
16 XT2 Connected to the oscillator for subclock(Open)
17 PULLDOWN I Connected to EVDD or EVSS via the resistor
18 ejsw I C Eject key input
19 xint C CD LSI interruption signal input
20 NC Not used
21 brst I P-Bus reset input
22 BSI I P-Bus serial data input
23 BSO O C P-Bus serial data output
24 bsck I/O /C P-Bus serial clock input/output
25 FTXD O C For flash rewriting(transmitted signal)
26 FRXD I For flash rewriting(received signal)
27 BRXEN I/O /C It is possible to receive P-Bus
28 bsrq I/O /C P-Bus service request demand
29 dspok I DSP microcomputer initialization OK input
30 DSCSNS(S903) I Disc state sense input
31 8EJ(S905) I Input of detection of 8 cm disc ejection
32 12EJ(S904) I Input of detection of 12 cm disc ejection
33 EVSS E power supply GND
34 EVDD E power supply Positive power supply
35, 36 SRAMLEVEL0, 1 O C SRAM level meter output
37 EMPH O C Emphasis information output
38 emph O C Emphasis information output
39-42 NC Not used
43 adena O C A/D reference voltage supply control output
44 LRCKOK O C (DOUT mute output)
45 SRAMLEVEL2 O C SRAM level meter output
46 CD3VON O C CD +3.3V power supply control output
47 CONT O C Servo driver power supply control output
48 xrst O C CD LSI reset control output
49 VDCONT O C VD power supply control output
50 ROMDATA I/O /C E2PROM data input/output
51 ROMCS O C E2PROM chip selection output
52 ROMCK O C E2PROM clock output
53 LOEJ O C The direction change output of LOAD/EJECT
54 CLCONT O C Driver input change output
55 CDMUTE O C CD mute control output
56-58 INT For changer(Interruption at the edge)
59 xcs O C CD LSI chip selection output
60 NC Not used
61 xwait I CD LSI write control signal output
62 CLKOUT O C Internal system clock output(Open)
63 LOCK I Spindle lock input
64 NC Not used
65 xwrite O CD LSI write control signal output

FH-P5000MP/XM/UC
96
1234
1234
C
D
F
A
B
E
Pin No. Pin Name I/O Format Function and Operation
66 NC Not used
67 xread O CD LSI read control signal output
68 XASTB O CD LSI address strobe output
69 BVSS B power supply GND
70 BVDD B power supply Positive power supply
71-86 AD0-15 I/O /C Address/data Bus 0-15
87-90 NC Not used
91-93 A/D For changer(A/D)
94 csens I Flap closing sense input
95 TYPE_A/D I CD-DA analog/digital output change setup
96 testin I Chip check test program starting input
97 HOME I Home SW sense input
98 TEMP Temperature information sense input
99 VDSENS VD power supply short sense input
100 NC Not used
* PE5440A
25
26
50
51
75
76
100
1
Format Meaning
C CMOS
123
VIN
VOUT
VSS
Reference
Voltage
* S-812C33AUA-C2N

FH-P5000MP/XM/UC 97
5678
5678
C
D
F
A
B
E
No. Symbol I/O Explain
1 AMANT I AM antenna input AM antenna input high impedance AMANT pin is connected with
an all antenna by way of 4.7µH. (LAU type inductor) A series circuit
including an inductor and a resistor is connected with RF ground for
the countermeasure against the hum of power transmission line.
2 RFGND RF ground Ground of antenna block
3 FMANT I FM antenna input Input of FM antenna 75ΩSurge absorber(DSP-201M-S00B) is necessary.
4 VCC power supply The power supply for analog block. D.C 8.4V ±0.3V
5 SL O signal level Output of FM/AM signals level
6 CE2 I chip enable-2 Chip enable for EEPROM ”Low” active
7 WC I write control You can write EEPROM, when EEPROM write control is “Low”.
Ordinary non connection
8 CE1 I chip enable-1 Chip enable for AF•RF ”High” active
9 CK I clock Clock
10 DI I data in Data input
11 NC non connection Not used
12 OSCGND osc ground Ground of oscillator block
13 ROM_VDD power supply Power supply for EEPROM pin 13 is connected with a power supply of
micro computer.
14 DO O data out Data output
15 DGND digital ground Ground of digital block
16 NC non connection Not used
17 VDD_3.3 power supply The power supply for digital block. 3.3V ±0.2V
18 NC non connection Not used
19 NC non connection Not used
20 NC non connection Not used
21 NC non connection Not used
22 AUDIOGND audio ground Ground of audio block
23 L ch O L channel output FM stereo “L-ch” signal output or AM audio output
24 R ch O R channel output FM stereo “R-ch” signal output or AM audio output
FMRF
ANT adj RF adj
FM ANT
T51 CF52
CF51
RFGND
OSCGND
DGND
AUDIOGND
NC
VCC
VDD_3.3
3.3V 2.5V
IC 4
3.3V 2.5V
←
IC 2
2.5V
WC
CE2
ROM_VDD
SL
DI
CK
CE1
NC
DO
NC
NC
NC
NC
76 13 5 1098 11 14 18192021
1
3
212 1522 16 4 17
IC 1
3.3V
AM ANT FMRF
ATT
LPF
OSC
IC 3 EEPROM
5.0V
IC 5
5V 3.3V
←
ATT
MIXER, IF AMP DET, FM MPX
24
23
Rch
Lch
- FM/AM Tuner Unit

FH-P5000MP/XM/UC
98
1234
1234
C
D
F
A
B
E
7.2.2 DISPLAY
COM 0
COM 1
COM 2
COM 3
COM 4
COM 5
COM 6
COM 7
COM 0
COM 1
COM 2
COM 3
COM 4
COM 5
COM 6
COM 7
SEG 1
SEG 2
SEG 3
SEG 4
SEG 5
SEG 6
SEG 7
SEG 8
SEG 9
SEG10
SEG11
SEG12
SEG13
SEG14
SEG15
SEG16
SEG17
SEG18
SEG19
SEG20
SEG21
SEG22
SEG23
SEG24
SEG25
SEG26
SEG27
SEG28
SEG29
SEG30
SEG31
SEG32
SEG33
SEG34
SEG35
SEG36
SEG37
SEG38
SEG39
SEG40
SEG56B
SEG51B
SEG41
SEG42
SEG43
SEG44
SEG45
SEG46
SEG47
SEG48
SEG49
SEG50
SEG51A
SEG52
SEG53
SEG54
SEG55
SEG56A
SEGMENT
COMMOM
- LCD(CZA5598)

FH-P5000MP/XM/UC 99
5678
5678
C
D
F
A
B
E
7.3 OPERATIONAL FLOW CHART
Power ON
VCC=5V
14
,
60pin
BSENS
73pin
ASENS
72pin
Source keys
operative
SYSPW H
1pin
BSENS=L
ASENS=L
300ms
300ms
In case of the above signal, the communication
with Grille microcomputer may fail.
If the time interval is not 300msec, the oscillator
may be defective.
Completes power-on operation.(After that, proceed to each source operation.)
SWVDD L
38pin
Starts communication
with Grille
microcomputer.
ASENBO H
80pin
Source
ON

FH-P5000MP/XM/UC
100
1234
1234
C
D
F
A
B
E
7.4 CLEANING
Before shipping out the product, be sure to clean the
following portions by using the prescribed cleaning
tools:
Portions to be cleaned Cleaning tools
CD pickup lenses Cleaning liquid : GEM1004
Cleaning paper : GED-008
Portions to be cleaned Cleaning tools
Pinch rollers
Capstans
Cassette heads Cleaning paper : GED-008

FH-P5000MP/XM/UC 101
5678
5678
C
D
F
A
B
E
8. OPERATIONS

FH-P5000MP/XM/UC
102
1234
1234
C
D
F
A
B
E

FH-P5000MP/XM/UC 103
5678
5678
C
D
F
A
B
E
+
≠
+
≠
+
≠
+
≠
+
≠
+
≠
+
≠
+
≠
+
≠
+
≠
Subwoofer output
(SUBWOOFER OUTPUT)
Antenna jack
This product
Fuse
IP-BUS input
(Blue)
IP-BUS cable
Connecting cords with RCA pin
plugs (sold separately)
Multi-CD player
(sold separately)
Power amp
(sold separately)
System remote control
Front speaker Front speaker
Left Right
Perform these connections when using the
optional amplifier.
Yellow/black
If you use a cellular telephone, connect it via the
Audio Mute lead on the cellular telephone. If not,
keep the Audio Mute lead free of any connections.
Yellow
To terminal always supplied with power regardless of
ignition switch position.
Red
To electric terminal controlled by ignition switch (12
V DC) ON/OFF.
Orange/white
To lighting switch terminal.
Black (ground)
To vehicle (metal) body.
Blue/white
To system control terminal of the power amp or
Auto-antenna relay control terminal (max. 300
mA 12 V DC).
Front speaker Front speaker
With a 2 speaker system, do not connect
anything to the speaker leads that are not
connected to speakers.
Rear speaker
Gray
Gray/black
Violet
Violet/black
White
White/black
Green
Green/black
Rear speaker
Power amp
(sold separately)
Power amp
(sold separately)
Subwoofer Subwoofer
Rear output
(REAR OUTPUT)
Rear speaker Rear speaker
Front output
(FRONT OUTPUT)
Jack for the Wired Remote Control
Please see the Instruction Manual
for the Wired Remote Control
(sold separately).
This terminal may or
may not be included.
23 cm (9 in.)
15 cm (5-7/8 in.)
- CONNECTION DIAGRAM(UC)

FH-P5000MP/XM/UC
104
1234
1234
C
D
F
A
B
E
-
J
ig
s L
i
st
S
ilicon greas
e
G
reas
e
G
reas
e
G
reas
e
T
est disc
L.P.F.
Extension cor
d
T
est tap
e
C
leaning liqui
d
C
leaning pape
r
G
EM1
05
7
G
EM1
0
24
G
EM1
0
4
5
G
EM103
5
TC
D-782
GG
D112
1
NC
T-15
0
G
EM1004
G
ED-00
8
Power I
C
or heat sin
k
C
D mechanism modul
e
CD mechanism modul
e
CD mechanism modul
e
Checkin
g
the
g
ratin
g
ggg
C
heckin
g
the
g
ratin
g
(Two pieces
)
C
assette mechanism module adjustment
Cassette mechanism module adjustment
Cleaning CD pickup lenses
C
leaning
C
D pickup lenses, cassette heads, pinch rollers an
d
caps
t
ans
N
ame
Ji
g No
.
R
emark
s
ggg






