Mi2108da FT11D_MANUAL FT11D MANUAL
User Manual: FT11D_MANUAL
Open the PDF directly: View PDF
.
Page Count: 4

INTERFACCIA TELEFONICA/CITOFONICA
- Collegare ai morsetti 0 e 230
i due conduttori della rete elet-
trica.
- Inserire i 2 coperchi copri-
morsetti allegati al prodotto.
FUNZIONAMENTO
Per le telefonate in arrivo e in partenza il
telefono è collegato direttamente alla linea
urbana.
Mettere in posizione "I" l'interruttore.
Una indicazione luminosa (LED) lampeg-
giante segnala il corretto funzionamento
dell'apparato.
Telefonata in arrivo
- Alla ricezione della chiamata della cen-
trale pubblica è sufficiente sollevare il
microtelefono e rispondere.
Telefonata in partenza
- Sollevare il microtelefono.
- Attendere il tono della centrale pubblica.
- Comporre il numero desiderato.
Inserimento citofonico senza chiamata
dal posto esterno
- Sollevare il microtelefono.
- Attendere il tono della centrale pubblica.
- Premere 2 volte il tasto "R" (R+R) in un
arco di tempo massimo di 3 secondi.
Risposta ad una chiamata citofonica
Una chiamata citofonica viene segnalata
sul telefono con un ritmo più veloce di
quello della chiamata telefonica e la con-
nessione fonica è diretta al posto esterno
per cui è sufficiente sollevare il microtele-
fono.
Se entro 25 secondi non si risponde, il
telefono si ricollega sulla linea urbana.
Apertura porta
Quando il telefono è collegato al posto
esterno citofonico, l'utente può azionare
l'apertura porta premendo 2 volte il tasto
"R" in un arco di tempo di 3 secondi.
127V
2
30
V
ac
0
230V
Chiamata citofonica durante una con-
versazione telefonica
Durante una conversazione telefonica, una
eventuale chiamata citofonica viene se-
gnalata con un suono acustico (bip)
sovrapposto alla conversazione.
L'utente può scegliere di:
- rispondere alla chiamata citofonica e
contemporaneamente mettere in attesa la
comunicazione telefonica (con sottofondo
musicale), premendo 2 volte il tasto "R" in
un tempo massimo di 3 secondi; per ri-
prendere la comunicazione telefonica è
sufficiente riporre il microtelefono ed at-
tendere la richiamata telefonica;
- rispondere alla chiamata citofonica e
concludere quella telefonica riponendo il
microtelefono ed attendendo lo squillo della
chiamata citofonica entrante;
- ignorare la chiamata citofonica e conti-
nuare la conversazione telefonica; è da
notare che, mentre la chiamata citofonica
rimane attiva per tutti i 25 secondi, il
segnale acustico di sottofondo permane
per solo 10 secondi dalla chiamata.
Chiamata telefonica durante una con-
versazione citofonica
Durante una conversazione citofonica, una
eventuale chiamata telefonica viene se-
gnalata con un suono acustico (bip)
sovrapposto alla conversazione. L'utente
per rispondere alla chiamata telefonica
deve riporre e sollevare il microtelefono
dopo aver atteso lo squillo della chiamata
urbana.
Emergenza
In assenza di energia elettrica il telefono è
collegato direttamente alla linea urbana.
Consente il collegamento della linea urba-
na telefonica e dell'impianto citofonico al
proprio telefono.
Dati tecnici
Alimentazione da rete 127/230VAC
Potenza massima assorbita 7W
Tempo di Flashing (tasto "R") 80 ÷ 330msec
Alimentazione soneria telefono 48Vca - 15mA
Temperatura di funzionamento 0° ÷ +40°C
Massima umidità ammissibile 85% RH
Contenitore barra DIN 8 moduli A
Note
L’articolo è sprovvisto di fusibili, ma tutte le sue
uscite sono protette contro sovraccarichi o
cortocircuiti da sensori di temperatura. Per il loro
ripristino occorre togliere la tensione di rete per
circa un minuto e ridare tensione dopo aver elimi-
nato il difetto.
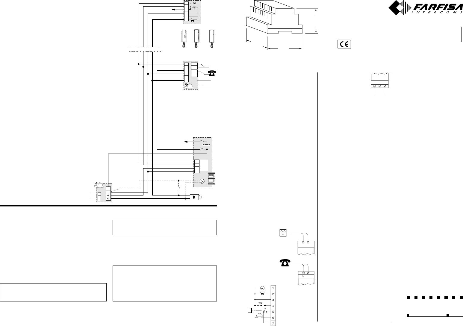
Morsetti
Tip/ Ring collegamento linea urbana
L-/ L+ collegamento telefono
0/ 127 collegamento rete elettrica 127Vac
0/ 230 collegamento rete elettrica 230Vac
1fonia verso il posto esterno (trasmissione)
2fonia dal posto esterno (ricezione)
3massa
4morsetto collegato a massa; il collegamento
può essere interrotto tagliando il ponticello
W5. Tra i morsetti 4 e 5 è collegato lo scambio
normalmente aperto del relè.
5apertura serratura (max 1A)
6abilitazione chiamata (12Vca - 150mA)
7scambio normalmente chiuso del relè.
Collegamenti telefonici ed elettrici
- Collegare ai mor-
setti TIP e RING i
due conduttori della
linea urbana (dop-
pino telefonico).
- Collegare ai mor-
setti L- e L+ i due
conduttori dell'ap-
parecchio telefoni-
co (doppino telefo-
nico).
- Collegare ai morsetti
1, 2, 3, 5 e 6 i cinque
conduttori dell'impian-
to citofonico.
Tabella dei segnali
Chiamata citofonica / richiamata
0.3
sec 0.5
sec
Segnale acustico di avviso
0
.
3
sec
4
sec
3"
2
/
1
89
2"
16
/
15
74
5"
2
/
1
140
Italiano
RING TIP
L+
Art.
FT 11D
Mi 2108D
CERTIFICATO DI GARANZIA
(condizioni valide solo per il Territorio Italiano)
La garanzia ha la durata di dodici mesi dalla data di acquisto, accertata
o accertabile, e viene esercitata dalla Ditta rivenditrice e, tramite questa,
dai Centri Assistenza Tecnica Autorizzati FARFISA.
La garanzia deve essere esercitata, pena la decadenza, entro otto giorni
dalla scoperta del difetto.
LA GARANZIA NON E’ VALIDA SE NON DATATA E VIDIMATA CON TIMBRO
E FIRMA DEL RIVENDITORE ALL’ATTO DELL’ACQUISTO. CERTIFICATO
UNICO ED INSOSTITUIBILE.
MATRICOLA -
SET NUMBER
- MATRICULE APPAREIL -
N° MATRÍCULA
N° DE MATRICULA -
SERIENNUMMER
DATA DI ACQUISTO -
DATE OF PURCHASE
- DATE D’ACHAT -
FECHA
DE COMPRA
- DATA DE COMPRA
- KAUFDATUM
TIMBRO E FIRMA DEL RIVENDITORE
DEALER’S NAME AND ADDRESS
NOM ET ADRESSE DU REVENDEUR
NOMBRE Y DIRECCIÓN DEL DISTRIBUIDOR
CARIMBO E ASSINATURA DO REVENDEDOR
NAME UND ANSCHRIFT DES HÄNDLERS
Art. FT 11D
La ACI Srl Farfisa Intercoms si riserva il diritto di modificare in qualsiasi momento i prodotti qui illustrati.
ACI Srl Farfisa Intercoms reserves the right to modify the products illustrated at any time.
La ACI Srl Farfisa Intercoms se réserve le droit de modifier à tous moments les produits illustrés.
xn
1
2
6
3
0
5
Tip
Ring
L-
L+
1
2
9
3
0
5
PA
SE
230V
127V
0
PRS240
xn
MD7.
MD1.
MD2.
MD30
1
2
3
4
C+
ST720W PT526EW PT510EW
230V
230V
127V
127V
0
FT11D
0
b) chiamata elettronica
electronic call
appel électronique
llamada electrónica
chamada eletrônica
Elektronikruf
Si 21MO/1FT
ACI srl Farfisa Intercoms
Via E. Vanoni, 3 • 60027 Osimo (AN) • Italy
Tel: +39 071 7202038 (r.a.)
Fax: +39 071 7202037
e-mail: info@acifarfisa.it
www.acifarfisa.it

3"
2
/
1
89
2"
16
/
15
74
5"
2
/
1
140
TELEPHONE-INTERFACE INTERCOM
127V
2
30
V
ac
0
230V
Intercom call during a phone conversa-
tion
During a phone conversation, any inter-
com call is signalled by a beep on the
background.
The user can choose:
- to answer the intercom call and at the
same time to put on hold the phone con-
versation (with a background music) by
pressing button “R” twice within 3 sec-
onds; to recover the conversation on hold,
it is necessary to replace the handset and
wait for the call back;
- to answer the intercom call and to finish
the phone conversation by replacing the
handset and waiting for the ringing of the
incoming intercom call;
- not to answer the intercom call and to go
on speaking on the telephone. Note that
while the automatic connection to the out-
door station is active for 25 sec. the bip on
the background lasts 10 sec.
Phone call during an intercom conver-
sation
During an intercom conversation, any
phone call is signalled by a bip on the
background. In order to answer the phone
call, the user has to replace the handset
and wait for the incoming outside call.
Emergency
In case of power failure, the telephone is
connected directly to the trunk line.
It allows the connection of the trunk line
and of the intercom phone system to home
- telephone.
Technical data
Power supply 127/230VAC
Maximum power consumption 7W
Flashing time (button "R") 80 ÷ 330msec
Ringing Voltage 48VAC - 15mA
Operating temperature 0° ÷ +40°C
Maximum humidity 85% RH
Housing DIN 8 modules A
Note
The model is not provided with fuses, but it is
protected against overloading or short-circuiting
by temperature sensors (thermoprotector).
In order to reset them, it is necessary to cut off the
mains voltage for about one minute. Reconnect
power after correcting the fault.
Terminals
Tip/ Ring trunk line connection
L-/ L+ telephone connection
0/ 127 input voltage 127VAC
0/ 230 input voltage 230VAC
1audio transmission
2audio receiver
3ground
4terminal connected to ground. It can be iso-
lated by cutting W5 jumper. The relay contact,
normally open, is connected between termi-
nals 4 and 5.
5lock release - max 1A (common relay contact)
6intercom call input (12Vac - 150 mA)
7relay contact normally closed
Phone and electric connections
- connect the two
wires of the trunk
line ( phone pair ) to
TIP and RING termi-
nals.
- connect the two
wires of the tel-
ephone (phone
pair) to terminals
L- and L+.
- connect the fives
wires of the intercom
system to terminals
1, 2, 3, 5, 6.
0.3
sec 0.5
sec
Warning tone
0
.
3
sec
4
sec
Intercom call / call back ringing pattern
Signalling table
127V
127Vac
0
230V
English
- connect the two
wires of the
mains to termi-
nals 0 and 230
(or 0 and 127).
- plug in the plastic terminal protection
enclosed.
OPERATION
For outgoing / incoming calls the telephone
is connected to the trunk line directly.
Set the switch on “I”.
A flashing indicator (LED) shows the sys-
tem is working properly.
Incoming outside calls
- When receiving a call from the trunk line
it is enough to pick up the handset and to
answer.
Outgoing external calls
- Pick up the handset.
- Wait for the dial tone.
- Dial the number.
Intercom connection without an out-
door incoming call
- Pick up the handset.
- Wait for the dial tone.
- Press the button “R” (R+R) twice within
3 seconds.
Intercom call
An intercom call is signalled on the tel-
ephone with a faster ringing pattern than a
conventional incoming outside call. The
telephone is automatically connected to
the intercom line, to answer it is enough to
pick up the handset.
If within 25 seconds you don’t answer, the
telephone is connected again to the trunk
line.
Door lock release
When the telephone is connected to the
intercom outdoor station, the user can
release the door lock by pressing the but-
ton “R” twice within 3 seconds.
RING TIP
L+
Mi 2108D
Art.
FT 11D
xn
1
2
6
3
0
5
Tip
Ring
L-
L+
1
2
6
3
0
5
PA
SE
230V
127V
0
PRS220
xn
MD7.
MD1.
MD2.
MD30
1
2
3
4
PT520 PT510 PV100 924
230V
230V
127V
127V
0
FT11D
0
724N
Si 100FT
INTERFACCE TELEFONICHE E CITOFONI COLLEGATI A UN POSTO ESTERNO
PHONE INTERFACES AND INTERCOM SYSTEMS CONNECTED TO AN EXTERNAL DOOR
INTERFACES TELEPHONIQUES ET COMBINE CONNECTES A UN POSTE DE RUE
INTERFACE TELEFONICA PARA INTERCONEXION CON PORTERO ELECTRONICO
INTERFACES TELEFÓNICAS E INTERCOMUNICADORES LIGADOS A UM LUGAR EXTERIOR
TELEFON- und WECHSELSPRECH-SCHNITTSTELLEN, DIE MIT EINER AUSSENSTELLE VERBUNDEN SIND
a) chiamata in alternata /
alternate current call
/ appel en alternatif /
llamada a corriente alterna
/ chamada em
alternância /
Wechselstromruf
50m
0.35mm²
0.75mm²
165 Ft
AWG 22
AWG 18
100m
0.5mm²
1mm²
330 Ft
AWG 20
AWG 16
200m
0.75mm²
2mm²
660 Ft
AWG 18
AWG 14
300m
1mm²
-
990 Ft
AWG 16
-
Distanza /
Distance
/ Distance /
Distancia
/ Distância /
Abstand
Sezione dei conduttori
Cable cross section
Section des conducteurs
Fonía y llamadas
Fonia e chamadas
Audio und Anrufe
Cerradura y masa
Fecho da porta e massa
Türschließe und Masse
Fonia e chiamate
Audio line and calls
Phonie et appels
Serratura e massa
Door lock and ground
Gâche et masse
Sección de los conductores
Secção dos condutores
Leitungsschnitt

3"
2
/
1
89
2"
16
/
15
74
5"
2
/
1
140
INTERFACE TELEPHONIQUE/INTERPHONIQUE
-Connecter aux
bornes 0 et 230
les deux con-
ducteurs du ré-
seau électrique
(ou 0 et 127).
-Insérer les deux couvercles couvre-bor-
nes allégués au produit.
FONCTIONNEMENT
La ligne téléphonique fonctionne norma-
lement aussi bien en départ qu'en arrivée.
Mettre l’interrupteur en position “I”, la LED
rouge clignote indiquant le bon fonction-
nement de l'appareil.
Pour recevoir un appel téléphonique de
l'extérieur
Décrocher normalement le téléphone.
Pour téléphoner vers l'extérieur
Décrocher normalement le téléphone et
composer le numéro souhaité.
Connexion à la plaque de rue sans qu'il y
ait un appel
Décrocher le combiné téléphonique, at-
tendre la tonalité et appuyer 2 fois sur la
touche "R" (touche de FLASHING) en 3
secondes.
Pour répondre à un appel portier
(La sonnerie est plus rapide)
Décrocher le combiné téléphonique et
parler. Si l'on ne répond pas dans les 25
secondes, l'interface se connecte de nou-
veau à la ligne téléphonique.
La commande de la serrure ou de la
gâche se fait en appuyant 2 fois sur la
touche "R" (touche de FLASHING) en 3
secondes.
Appel portier pendant une conversation
téléphonique
Un bip sonore se fait entendre dans le
combiné.
1) Pour répondre à cet appel du portier et
mettre en attente musicale la liaison télé-
phonique, il est nécessaire d'appuyer 2
fois sur la touche “R” (touche de FLA-
SHING) en 3 secondes. Pour reprendre la
conversation téléphonique, il faut raccro-
cher le combiné et attendre la sonnerie, de
ce fait l'on est en communication avec son
correspondant.
2) Pour répondre à cet appel du portier
mais en terminant la liaison téléphonique
avant, il est nécessaire de raccrocher le
téléphone et attendre la sonnerie portier.
3) Il est également possible d'ignorer l'ap-
pel du portier interphone, il est à noter que
dans ce cas le bip sonore se fait entendre
toutes les 25 secondes.
Appel téléphonique pendant une con-
versation portier
Un bip sonore se fait entendre dans le
combiné. Pour répondre à cet appel télé-
phonique il est nécessaire de raccrocher
le combiné téléphonique et d'attendre une
sonnerie pour répondre.
En cas de coupure de courant, l'interface
interphonique est raccordée automatique-
ment au réseau téléphonique. La ligne
téléphonique est opérationnelle, le portier
est inopérant pendant toute la coupure de
courant.
L'interface interphonique FT11D permet
de raccorder le portier Farfisa à l'installa-
tion téléphonique intérieure.
Données techniques
Alimentation 127/230Vca
Puissance maximum absorbée 7W
Temporisation du FLASHING 80÷330msec
Alimentation sonnerie téléphone 48Vca-15mA
Température de fonctionnement 0° ÷ +40°C
Humidité maximum admissible 85% RH
Fixation du boîtier sur rail DIN 8 modules A
N.B.
L’article est protégée contre les courts-circuits par
une protection thermique. Pour le réarmer, il faut
débrancher la tension du réseau pendant environ
1 minute et la rétablir après avoir éliminé le
défaut.
Bornier
TIP/ RING arrivée ligne téléphone
L-/ L+ ligne téléphone interne
0/ 127 alimentation réseau électrique 127V
0/ 230 alimentation réseau électrique 230V
1canal de transmission (micro du combiné)
2canal de réception (haut-parleur du com-
biné)
3masse
4borne raccordée à la masse, en coupant le
pont W5, le contact deviendra un contact sec
5commande de la serrure ou de la gâche (max
1A). Commun du relais
6borne d'appel (12Vca-150mA)
7borne normalement fermée du relais
Connexions téléphoniques et électri-
ques
-Connecter aux bor-
nes TIP et RING les
2 conducteurs de la
ligne urbaine (bou-
cle téléphonique).
-Connecter aux bor-
nes L- et L+ les 2
conducteurs de
l’appareil télépho-
nique (boucle télé-
phonique
-Connecter aux bor-
nes 1, 2, 3, 5 et 6 les 5
conducteurs du sys-
tème interphonique.
RING TIP
L+
127V
2
30
V
ac
0
230V
127V
127Vac
0
230V
Français
0.3
sec 0.5
sec
Signal acoustique d’avis d’appel
0
.
3
sec
4
sec
Tableau des signaux
Appel de l’interphone/rappel
Mi 2108D
Art.
FT 11D
3"
2
/
1
89
2"
16
/
15
74
5"
2
/
1
140
L+
Jetzt kann man wählen, ob:
- man auf den Anruf der Außenstelle ant-
wortet und das Telefongespräch in Warte-
stellung setzt (mit Musik im Hintergrund):
innerhalb max. 3 Sekunden 2 mal die
Taste “R” drücken. Um das Telefonge-
spräch wiederaufzunehmen einfach den
Hörer auflegen und ein erneutes Klingel-
zeichen abwarten.
- man das Telefongespräch beenden
möchte: den Hörer auflegen und auf den
Anruf von der Außenstelle warten.
- man den Anruf von der Außenstelle über-
gehen und das Telefongespräch weiter-
führen möchte. Hierbei ist zu beachten,
daß der Anruf von der Außenstelle 25 Sek.
aktiv bleibt, das akustische Signal bleibt
jedoch nur 10 Sek. lang vernehmbar.
Telefonanruf während eines Gesprächs
mit dem Eingang
Während eines Gesprächs mit dem Ein-
gang wird ein eingehendes Telefonge-
spräch mit einem dem Gespräch überla-
gerten Ton signalisiert (Pfeifton). Um das
Telefongespräch zu beantworten, den
Hörer auflegen und das erneute Klingel-
zeichen der Amtsleitung abwarten.
Türöffner
Wenn das Telefon mit der Außenstelle
verbunden ist, kann die Tür durch zweima-
liges Drücken der Taste “R” innerhalb von
3 Sekunden geöffnet werden.
Stromausfall
Bei Stromausfall ist das Telefon direkt an
die Amtsleitung angeschlossen.
SCHNITTSTELLE FÜR TELEFON/WECHSELSPRECHANLAGE
An diese Schnittstelle können eine Amts-
leitung und eine Wechselsprechanlage
an das eigene Telefon angeschlossen
werden.
Technische Daten
Stromzufuhr: 127/230 V Wechselspannung
Max. Leistung: 7 W
Zeit von Flashing 80 ÷ 330mSek
Betriebstemperatur: 0° ÷ +40 °C
Max. zulässige Feuchte: 85% RH
Gehäuse DIN 8 Module A
Zur Beachtung
Der Artikel ist ohne Sicherungen, aber alle Aus-
gänge sind durch Temperatursensoren gegen
Überlastungen oder Kurzschlüsse geschützt.
Für eine eventuelle Wiederinstandsetzung ge-
nügt es, die Stromzufuhr ca. 1 Minute lang zu
unterbrechen und nach Eliminierung des Feh-
lers wieder aufzunehmen.
Klemmen
Tip/ Ring Anschluß Amtsleitung
L-/ L+ Telefonanschluß
0/ 127 Stromversorgung 127Vca
0/ 230 Stromversorgung 230Vca
1Audio zur Außenstelle (Übertragung)
2Audio von der Außenstelle (Empfang)
3Masse
4Masseklemme; die Verbindung kann durch
Durchtrennen der Brücke W5. Zwischen
den Klemmen 4 und 5 liegt die normalerweise
offene Relaisweiche.
5Türöffnung (max. 1A)
6Rufanschluß (12Vca-150mA)
7normalerweise geschlossene Relaisweiche.
Telefonische und elektrische Anschlüs-
se
- Auf die beiden
Klemmen TIP und
RING die zwei Amts-
leitungen legen (Te-
lefonzweierkupplung).
- Auf die zwei Klem-
men L- und L+ die
beiden Leitungen
des Telefonappa-
rats legen (Telefon-
zweierkupplung).
- Auf die Klemmen 1,
2, 3, 5 und 6 die 5
Leitungen der Wech-
selsprechanlage le-
gen.
- Auf die Klem-
men 0 und 230
die beiden
Stromkabel le-
gen.
- Die 2 mitgelieferten Klemmenab-
deckungen einsetzen.
BETRIEB
Für eingehende und ausgehende Tele-
fongespräche ist die Anlage direkt an die
Amtsleitung angeschlossen.
Den Schalter auf “I” stellen. Eine LED zeigt
den korrekten Betrieb der Anlage an.
Eingehende Gespräche
- Bei Empfang eines Gesprächs von au-
ßen einfach den Hörer abnehmen und
antworten.
Ausgehende Gespräche
- Den Hörer abnehmen.
- Das Freizeichen abwarten.
- Die gewünschte Nummer wählen.
Wechselsprechanlage ohne Anruf von
außen einschalten
- Den Hörer abnehmen.
- Das Freizeichen abwarten.
- innerhalb max. 3 Sek. 2 mal die Taste “R”
(R + R) drücken.
Antwort auf einen Anruf von der Wechsel-
sprechanlage
Ein Anruf von der Wechselsprechanlage
wird auf der Anlage mit einem schnelleren
Klingelzeichen als ein Telefonanruf si-
gnalisiert; die Verbindung mit der Außen-
stelle erfolgt direkt, daher genügt es, den
Hörer abzunehmen und zu sprechen.
Erfolgt innerhalb 25 Sekunden keine Ant-
wort, schaltet das Telefon erneut auf Amts-
leitung um.
Anruf vom Eingang während eines Tele-
fongesprächs
Während eines Telefongesprächs wird
ein Anruf vom Eingang durch einen dem
Telefongespräch überlagerten Ton signa-
lisiert (Pfeifton).
127V
2
30
V
ac
0
230V
127V
127Vac
0
230V
Deutsch
0.3
sec 0.5
sec
Akustisches Meldesignal
0
.
3
sec
4
sec
Signaltabelle
Anruf von der Wechselsprechanlage/
Rückruf
RING TIP
Mi 2108D
Art.
FT 11D

INTERFACE TELEFONICA/PORTERO ELECTRONICO
-Conectar a los terminales 0
y 230 los dos hilos de la red
eléctrica.
-Introducir las dos tapas para
cubrir los bornes, incluidas
en el producto.
FUNCIONAMIENTO
Para las llamadas entrantes o salientes el
teléfono está conectado directamente a la
línea urbana.
Poner en posición “I” el interruptor.
Una indicación luminosa intermitente
(LED) indica el correcto funcionamiento
del aparato.
Llamada entrante
- Cuando se recibe una llamada de la
central pública telefónica solamente es
necesario descolgar el microteléfono y
responder.
Llamada saliente
- Descolgar el microteléfono
- Esperar el tono de la central pública
telefónica
- Componer el número deseado.
Comunicación con la placa de calle sin
llamada desde ésta
- Descolgar el microteléfono
- Esperar el tono de la central pública
telefónica
- Presionar 2 veces la tecla “R” (R+R) en
un espacio de tiempo máximo de 3 se-
gundos
Respuesta a una llamada desde la pla-
ca de calle
Una llamada desde la placa de calle viene
señalada en el teléfono con un tono más
veloz que el de la llamada telefónica urba-
na y la conexión fónica es automática.
Basta con descolgar el microteléfono.
Si después de 25 segundos no se res-
ponde, el teléfono se conecta nuevamen-
te con la línea urbana.
Apertura de la puerta
Cuando el teléfono está conectado a la
placa de calle, el usuario puede accionar
la apertura de la cerradura presionando 2
veces la tecla “R” en un espacio de tiempo
de 3 segundos.
127V
2
30
V
ac
0
230V
Llamada desde la placa de calle durante
una conversación telefónica urbana.
Durante una conversación telefónica, una
eventual llamada desde la placa de calle
viene señalada con un sonido acústico
(bip) superpuesto a la conversación.
El usuario puede escoger entre:
- responder a la llamada de la placa de
calle y a la vez poner en espera la comu-
nicación telefónica (con fondo musical),
presionando 2 veces la tecla “R” en un
tiempo máximo de 3 segundos; para reto-
mar la comunicación telefónica será sufi-
ciente colgar el teléfono y esperar la
rellamada telefónica;
- responder a la llamada de la placa de
calle y concluir la urbana, colgando el
microteléfono y esperando la llamada de
la placa de calle;
- ignorar la llamada de la placa de calle y
continuar con la conversación telefónica;
es de destacar que mientras la llamada de
portero electrónico se queda activa por 25
seg., la señal acústica de fondo permane-
ce por sólo 10 segundos desde la llama-
da.
Llamada telefónica durante una con-
versación con la placa de calle
Durante una conversación de portero elec-
trónico, una eventual llamada telefónica
urbana viene señalada con un sonido
acústico (bip) superpuesto a la conversa-
ción. El usuario para responder a la llama-
da telefónica debe colgar y alzar nueva-
mente el microteléfono después de haber
esperado la llamada urbana.
Emergencia
En ausencia de energía eléctrica el teléfo-
no está conectado directamente a la línea
urbana.
Permite conectar la línea telefónica urba-
na y la instalación de portero electrónico a
un teléfono normal.
Datos técnicos
Alimentación de red 127/230VAC
Consumo 7W
Tiempo de Flashing 80 ÷ 330msec
Alimentación sonería teléfono 48Vca - 15mA
Temperatura de funcionamiento 0° ÷ +40°C
Máxima humedad 85% RH
Contenedor para carril DIN 8 módulos A
Notas
Este artículo no posee fusibles, pero todas sus
salidas están protegidas contra sobrecargas o
cortocircuitos por sensores de temperatura. Para
su restablecimiento será necesario retirar la
tensión de red por aproximadamente un minuto
y darla nuevamente después de haber elimina-
do el defecto.
Terminales
Tip/ Ring conexión línea urbana
L-/ L+ conexión teléfono
0/ 127 conexión red eléctrica 127Vca
0/ 230 conexión red eléctrica 230Vca
1fonía hacia la placa de calle (transmisión)
2fonía desde la placa de calle (recepción)
3masa
4terminal conectado a masa; la conexión se
puede interumpir cortando el puentecillo W5.
Entre los terminales 4 y 5 se encuentra conec-
tada la posición normalmente abierta del relé.
5apertura cerradura (máx 1A)
6habilitación llamada (12Vca-150mA)
7cambio normalmente abierto del relé.
Conexiones telefónicas y eléctricas
-Conectar a los ter-
minales TIP y RING
los dos hilos de la
línea urbana (par te-
lefónico).
-Conectar a los ter-
minales L- y L+ los
dos hilos del apa-
rato telefónico (par
telefónico).
-Conectar a los termi-
nales 1, 2, 3, 5 y 6 los
cinco hilos de la insta-
lación de portero elec-
trónico.
Tabla de señales
Llamada de portero electrónico/rellamada
0.3
sec 0.5
sec
Señal acústica de aviso
0
.
3
sec
4
sec
3"
2
/
1
89
2"
16
/
15
74
5"
2
/
1
140
Español
RING TIP
L+
Art.
FT 11D
Mi 2108D
INTERFACE TELEFÓNICA / DE TELEFONE INTERCOMUNICADOR
- Ligar os dois
condutores da
rede eléctrica
aos bornes 0 e
230 (ou 0 e 127)
- Colocar as 2 tampinhas de cobrir os
bornes, que vão junto com o produto.
FUNCIONAMENTO
Para os telefonemas que chegam e para
os que partem, o telefone está directa-
mente ligado à linha urbana.
Colocar o interruptor na posição “I”.
Para indicar o correcto funcionamento do
aparelho, existe uma indicação luminosa
lampejante (LED).
Telefonema em chegada
- No momento de recepção da chamada
pela linha pública, basta levantar o auscul-
tador e responder.
Telefonema em partida
- Levantar o auscultador.
- Esperar o sinal de linha.
- Compor o número desejado.
Introdução do telefone de intercomuni-
cação sem chamada pelo lado de fora
- Levantar o auscultador.
- Esperar o sinal de linha.
- Carregar 2 vezes no botão “R” (R+R),
num tempo máximo de 3 segundos.
Resposta a uma chamada do telefone
de intercomunicação
Uma chamada do telefone intercomunica-
dor vem indicada no telefone com um
ritmo mais rápido do que o da chamada
telefónica e a ligação fónica é directa ao
lugar de fora, sendo assim suficiente,
levantar o auscultador. Se ao fim de 25
segundos não se tiver respondido, o tele-
fona liga-se de novo à linha urbana.
Chamada do telefone intercomunicador
no decurso de uma conversação telefó-
nica
Durante uma conversação telefónica, a
chegada de uma eventual chamada do
telefone intercomunicador é assinalada
com um som acústico (bip) que se sobre-
põe à conversação.
O utente pode escolher se:
- responder à chamada de intercomuni-
Consente a ligação da linha urbana tele-
fónica e da instalação telefónica de
intercomunicação ao próprio telefone.
Dados técnicos
Alimentação por rede 127/230Vca
Potência máxima absorvida 7W
Tempo de Flashing 80 ÷ 330msec
Temperatura de funcionamento0° ÷ +40°C
Umidade máxima admissivel 85% RH
Recipiente barra DIN 8 módulos A
Nota
O artigo não possui fusíveis, mas todas as suas
saídas estão protegidas contra sobrecargas ou
curtos-circuitos, por detectores de temperatu-
ra. Para a sua reactivação é necessário tirar,
durante cerca de um minuto, a tensão de rede
e, introduzir novamente tensão, após ter elimi-
nado o defeito.
Bornes
Tip/ Ring ligação da linha urbana
L-/ L+ ligação do telefone
0/ 127 ligação da rede eléctrica 127Vca
0/ 230 ligação da rede eléctrica 230Vca
1fonia para o lado de fora (transmissão)
2fonia do lado de fora (recepção)
3massa
4borne ligado a massa; a ligação pode ser
interrompida cortando a ponte W5. Entre os
bornes 4 e 5 está ligada a troca, normalmente
aberta, do relê.
5abertura do fecho da porta (más. 1A)
6habilitação da chamada (12Vca-150mA)
7troca, normalmente fechada, do relê
Ligações telefónicas e eléctricas
- Ligar os dois con-
dutores da linha ur-
bana (duplo telefó-
nico), aos bornes
TIP e RING.
- Ligar os dois con-
dutores do apare-
lho telefónico (du-
plo telefónico), aos
bornes L- e L+.
- Ligar os cinco con-
dutores da instalação
telefónica de inter-
comunicação, aos
bornes 1, 2, 3, 5 e 6.
127V
2
30
V
ac
0
230V
127V
127Vac
0
230V
cação e, contemporaneamente pôr à es-
pera a comunicação telefónica (com fun-
do musical), carregando duas vezes no
botão “R” num tempo máximo de 3 segun-
dos; para depois retomar a comunicação
telefónica, basta repor o auscultador no
repouso e esperar a nova chamada do
telefone;
- responder à chamada de intercomunica-
ção e concluir a telefónica pousando o
auscultador e esperando o toque da
intercomunicante em entrada;
- ignorar a chamada de intercomunicação
e continuar a conversação telefónica; faz-
se notar que, enquanto a chamada de
intercomunicação está activa 25 seg, o
sinal acústico de fundo mantém-se só 10
seg, contados a partir do momento da
chamada.
Chamada telefónica no decurso de uma
conversação de intercomunicação
Durante uma conversação de intercomuni-
cação, a chegada de uma eventual cha-
mada telefónica é assinalada com um
som acústico (bip) que se sobrepõe à
conversação.
O utente, para responder à chamada tele-
fónica, deve pousar o auscultador e de-
pois levantá-lo novamente, após ter espe-
rado pelo toque da chamada urbana.
Abertura do fecho da porta
Quando o telefone está ligado para o lugar
de fora do telefone de intercomunicação, o
utente pode accionar a abertura da porta
carregando duas vezes no botão “R”, ten-
do um arco de tempo de 3 seg. para o
fazer.
Emergência
No caso de falta de corrente eléctrica, o
telefone fica directamente ligado à linha
urbana.
3"
2
/
1
89
2"
16
/
15
74
5"
2
/
1
140
Português
Sinal acústico de aviso
0
.
3
sec
4
sec
Tabela dos sinais
Chamada intercomunicação / nova chamada
0.3
sec 0.5
sec
RING TIP
L+
Mi 2108D
Art.
FT 11D