CRT3571 FXMG8667
User Manual: FXMG8667
Open the PDF directly: View PDF
.
Page Count: 136 [warning: Documents this large are best viewed by clicking the View PDF Link!]
- SAFETY INFORMATION
- CONTENTS
- 1. SPECIFICATIONS
- 2. EXPLODED VIEWS AND PARTS LIST
- 2.1 EXTERIOR(1)
- 2.2 EXTERIOR(2)
- 2.3 DVD MECHANISM MODULE
- 2.4 CASSETTE MECHANISM MODULE
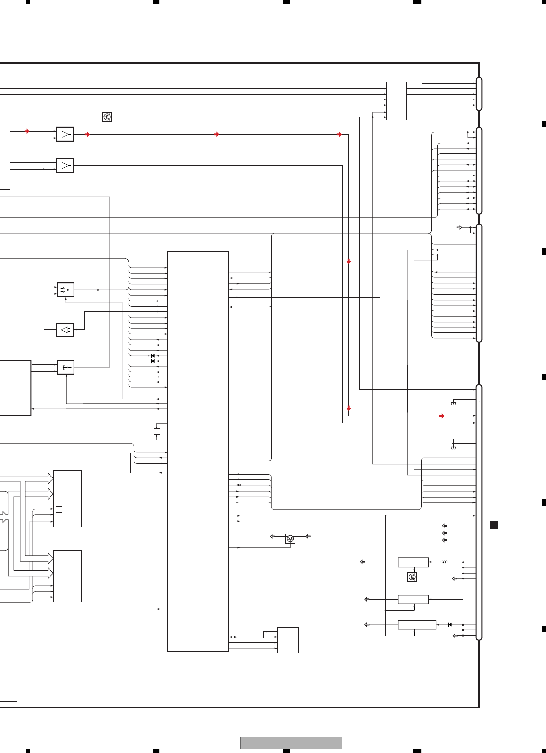
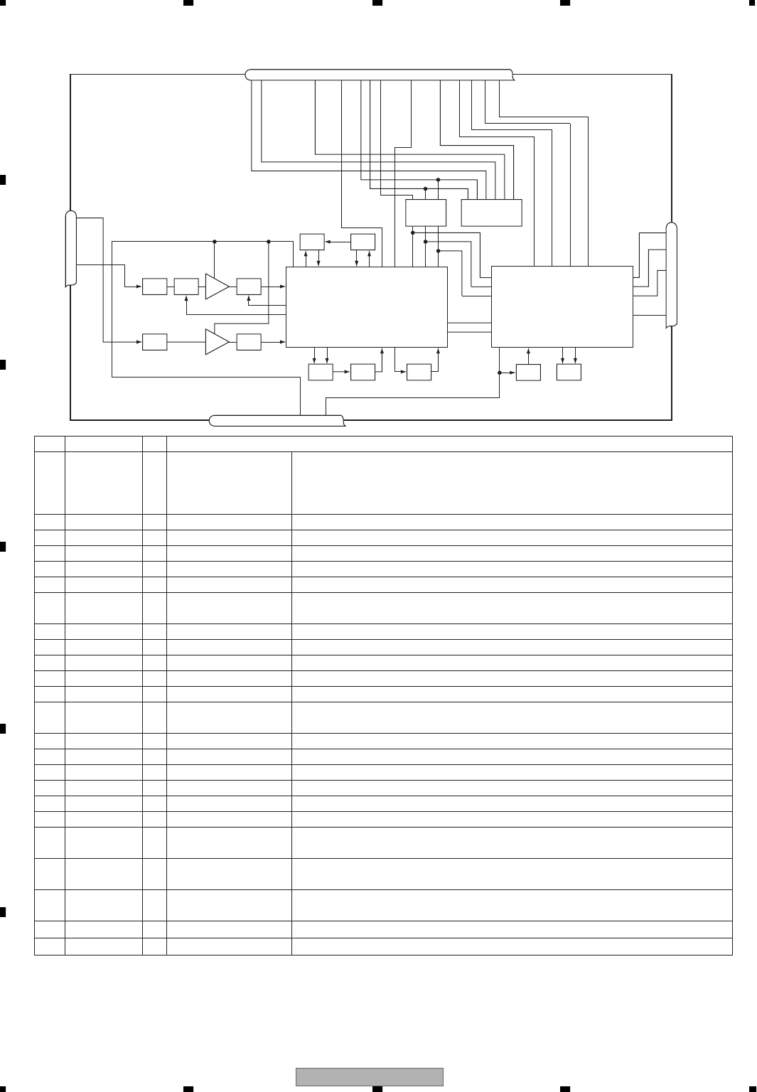
- 3. BLOCK DIAGRAM AND SCHEMATIC DIAGRAM
- 3.1 BLOCK DIAGRAM
- 3.2 MAIN UNIT(1/3)(GUIDE PAGE)
- 3.3 MAIN UNIT(2/3)(GUIDE PAGE)
- 3.4 MAIN UNIT(3/3)(GUIDE PAGE)
- 3.5 KEYBOARD PCB
- 3.6 CONNECTOR1 PCB
- 3.7 CONNECTOR2 PCB
- 3.8 DVD CORE UNIT(1/2)(GUIDE PAGE)
- 3.9 DVD CORE PCB(2/2)
- 3.10 L PCB
- 3.11 R PCB
- 3.12 CASSETTE MECHANISM MODULE
- 4. PCB CONNECTION DIAGRAM
- 4.1 MAIN UNIT
- 4.2 KEYBOARD PCB
- 4.3 CONNECTOR1 PCB
- 4.4 CONNECTOR2 PCB
- 4.5 DVD CORE UNIT
- 4.6 PCB ASSY
- 4.7 L PCB
- 4.8 R PCB
- 4.9 DECK UNIT
- 4.10 SENSOR UNIT
- 5. ELECTRICAL PARTS LIST
- 6. ADJUSTMENT
- 6.1 JIG CONNECTION DIAGRAM
- 6.2 DOLBY ADJUSTMENT
- 6.3 TEST MODE
- 7. GENERAL INFORMATION
- 7.1 DIAGNOSIS
- 7.1.1 AVC-LAN DIAGNOSIS MODE
- 7.1.2 DISASSEMBLY
- 7.1.3 CONNECTOR FUNCTION DESCRIPTION
- 7.2 PARTS
- 7.2.1 IC
- 7.2.2 DISPLAY
- 7.3 EXPLANATION
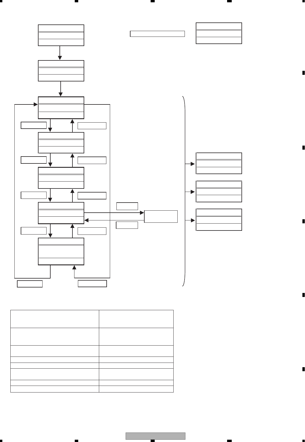
- 7.3.1 OPERATIONAL FLOW CHART
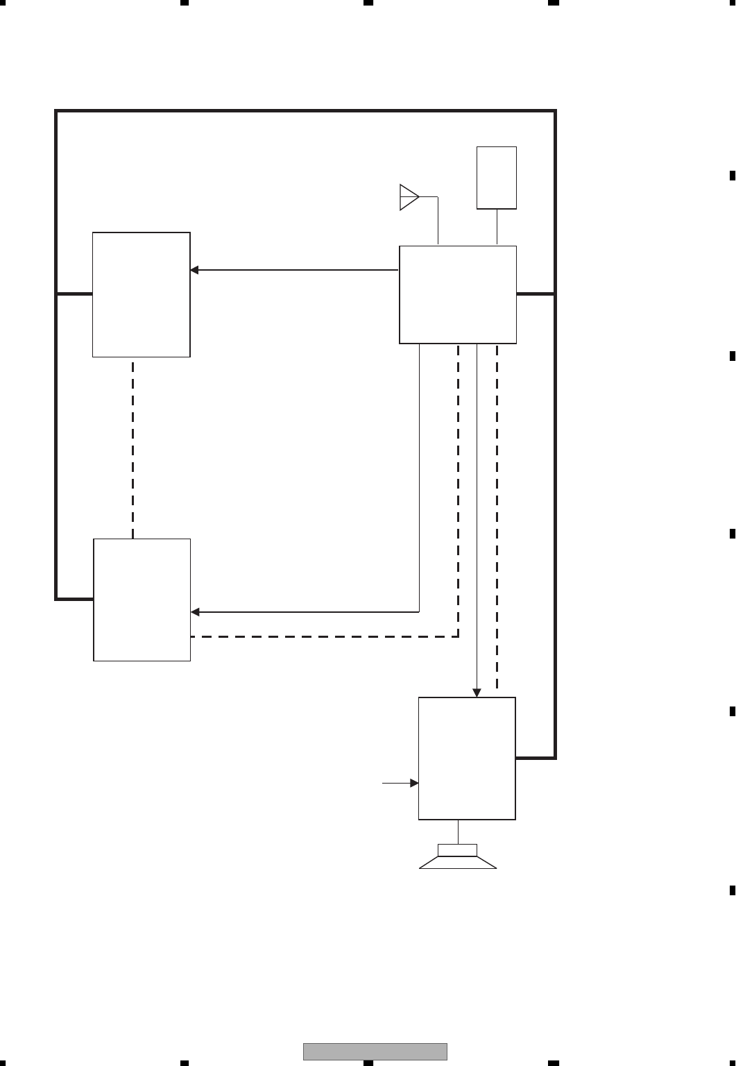
- 7.3.2 SYSTEM BLOCK DIAGRAM
- 8. OPERATIONS

ORDER NO.
CRT3571
RX350
AUDIO SYSTEM
HEAD UNIT
CRT3571
PUB.NO.
Manufactured for TOYOTA
by PIONEER CORPORATION
VEHICLE DESTINATION PRODUCED
AFTER OEM PARTS No. ID No. PIONEER MODEL No.
RX350 EUROPE January 2006 86120-48A90 P3501 FX-MG8667DVZT/EW
RX350 EUROPE January 2006 86120-48D10 P3501 FX-MG8667DVZT91/EW
RX350 EUROPE January 2006 86120-48A60 P3500 FX-MG8767DVZT/EW
RX350 EUROPE January 2006 86120-48C80 P3500 FX-MG8767DVZT91/EW

FX-MG8667DVZT/EW
2
1234
1234
C
D
F
A
B
E
FX-MG8667DVZT/EW
This service manual should be used together with the following manual(s):
FX-MG8767DVZT/EW
ID No.P3500
FX-MG8667DVZT/EW
ID No.P3501
Model No. Order No. Mech.Module Remarks
CX-3150 CRT3495 MG4 DVD Mech. Module:Circuit Description, Mech. Description, Disassembly,etc.
CX-1011 CRT2406 3L Casseette Mech. Module:Mech. Description, Disassembly
"DTS" and "DTS Digital Surround" are registered trademarks of Digital Theater Systems,Inc.
Dolby noise reduction manufactured under license from Dolby Laboratories Licensing Corporation.
"Dolby" and the double-D symbol are trademarks of Dolby Laboratories Licensing Corporation.
For details, refer to "Important Check Points for Good Servicing".
Supplementary model is identical to the original except for the addition of following items.
*:Non spare part
Description FX-MG8667DVZT91/EW
FX-MG8767DVZT91/EW
Cover CEG1045 (x2)
Cover CEG1324
Carton CHG4861
Contain Box CHL4861 (x1/2)
Air Cap * CHW1945

FX-MG8667DVZT/EW 3
5678
5678
C
D
F
A
B
E
SAFETY INFORMATION
- DVD and CD section precaution
1. Before disassembling the unit, be sure to turn off the power. Unplugging and plugging the connectors
during power-on mode may damage the ICs inside the unit.
2. To protect the pickup unit from electrostatic discharge during servicing, take an appropriate treatment
(shorting-solder) by referring to "the DISASSEMBLY" .
3. During disassembly, be sure to turn the power off since an internal IC might be destroyed when a connector
is plugged or unplugged.
CAUTION
This service manual is intended for qualified service technicians; it is not meant for the casual do-it-yourselfer.
Qualified technicians have the necessary test equipment and tools, and have been trained to properly and safely repair
complex products such as those covered by this manual.
Improperly performed repairs can adversely affect the safety and reliability of the product and may void the warranty.
If you are not qualified to perform the repair of this product properly and safely, you should not risk trying to do so
and refer the repair to a qualified service technician.
WARNING
This product contains lead in solder and certain electrical parts contain chemicals which are known to the state of
California to cause cancer, birth defects or other reproductive harm.
Health & Safety Code Section 25249.6 - Proposition 65
1. Safety Precautions for those who Service this Unit.
• Follow the adjustment steps in the service manual when servicing this unit. When check
ing or adjusting the emitting power of the laser diode exercise caution in order to get safe, reliable results.
Caution:
1. During repair or tests, minimum distance of 13cm from the focus lens must be kept.
2. During repair or tests, do not view laser beam for 10 seconds or longer.
2. Make sure to install grille when charging power.
(* If you fail to do so, the main body will identify it as “a model without display” and the button will
not function. )
- Service Precautions
1. You should conform to the regulations governing the product (safety, radio and noise, and other regulations),
and should keep the safety during servicing by following the safety instructions described in this manual.
3. Do not disassemble the panel assy.
The button parts are greased by machine in order to give users comfortable touch.
When the panel assy needs to be dismantled for repairs, change the panel assy itself.
4. The test mode is not available on this unit.
To enter the test mode, load the mechanism to other unit designated for test mode and then try the mode by
referring to its service manual.

FX-MG8667DVZT/EW
4
1234
1234
C
D
F
A
B
E
On the top of the player.
CAUTION :
VORSICHT :
ADVARSEL :
VARNING :
VARO! :
VISIBLE AND INVISIBLE LASER RADIATION WHEN OPEN.
AVOID EXPOSURE TO BEAM.
SICHTBARE UND UNSICHTBARE LASERSTRAHLUNG, WENN
ABDECKUNG GEÖFFNET NICHT DEM STRAHL AUSSETZEN!
SYNLIG OG USYNLIG LASERSTRÅLING VED ÅBNING
UNDGÅ UDSÆTTELSE FOR STRÀLING.
SYNLIG OCH OSYNLIG LASERSTRÅLNING NÄR DENNA
DEL ÄR ÖPPNAD BETRAKTA EJ STRÅLEN.
AVATTAESSA ALTISTUT NÄKYVÄ JA NÄKYMÄTTÖMÄLLE
LASERSATEIL YLLE. ÄLÄ KATSO SÄTEESEN. VRW1860
CLASS 1
LASER PRODUCT
WARNING!
The AEL (accessible emission level )of the laser power output is less than CLASS 1
but the laser component is capable of emitting radiation exceeding the limit for
CLASS 1.
A specially instructed person should do servicing operation of the apparatus.
Laser diode characteristics
Wave length:
DVD:640~660nm
CD:770~810nm
DVD : 2.48mW(Emitting period :9sec.)
CD : 705 W(Emitting period : unlimited)
Additional Laser Caution
Transistors Q1101 and Q1102 in PCB drive the laser diodes for DVD and CD
respectively. When Q1101 or Q1102 is shorted between their terminals,
the laser diodes for DVD or CD will radiate beam. If the top cover is removed
with no disc loaded while such short-circuit is continued, the naked eyes may
be exposed to the laser beam.

FX-MG8667DVZT/EW 5
5678
5678
C
D
F
A
B
E
[Important Check Points for Good Servicing]
In this manual, procedures that must be performed during repairs are marked with the below symbol.
Please be sure to confirm and follow these procedures.
1. Product safety
Please conform to product regulations (such as safety and radiation regulations), and maintain a safe servicing environment by
following the safety instructions described in this manual.
1 Use specified parts for repair.
Use genuine parts. Be sure to use important parts for safety.
2 Do not perform modifications without proper instructions.
Please follow the specified safety methods when modification(addition/change of parts) is required due to interferences such as
radio/TV interference and foreign noise.
3 Make sure the soldering of repaired locations is properly performed.
When you solder while repairing, please be sure that there are no cold solder and other debris.
Soldering should be finished with the proper quantity. (Refer to the example)
4 Make sure the screws are tightly fastened.
Please be sure that all screws are fastened, and that there are no loose screws.
5 Make sure each connectors are correctly inserted.
Please be sure that all connectors are inserted, and that there are no imperfect insertion.
6 Make sure the wiring cables are set to their original state.
Please replace the wiring and cables to the original state after repairs.
In addition, be sure that there are no pinched wires, etc.
7 Make sure screws and soldering scraps do not remain inside the product.
Please check that neither solder debris nor screws remain inside the product.
8 There should be no semi-broken wires, scratches, melting, etc. on the coating of the power cord.
Damaged power cords may lead to fire accidents, so please be sure that there are no damages.
If you find a damaged power cord, please exchange it with a suitable one.
9 There should be no spark traces or similar marks on the power plug.
When spark traces or similar marks are found on the power supply plug, please check the connection and advise on secure
connections and suitable usage. Please exchange the power cord if necessary.
0 Safe environment should be secured during servicing.
When you perform repairs, please pay attention to static electricity, furniture, household articles, etc. in order to prevent injuries.
Please pay attention to your surroundings and repair safely.
2. Adjustments
To keep the original performance of the products, optimum adjustments and confirmation of characteristics within specification.
Adjustments should be performed in accordance with the procedures/instructions described in this manual.
4. Cleaning
For parts that require cleaning, such as optical pickups, tape deck heads, lenses and mirrors used in projection monitors, proper
cleaning should be performed to restore their performances.
3. Lubricants, Glues, and Replacement parts
Use grease and adhesives that are equal to the specified substance.
Make sure the proper amount is applied.
5. Shipping mode and Shipping screws
To protect products from damages or failures during transit, the shipping mode should be set or the shipping screws should be
installed before shipment. Please be sure to follow this method especially if it is specified in this manual.

FX-MG8667DVZT/EW
6
1234
1234
C
D
F
A
B
E
CONTENTS
SAFETY INFORMATION..................................................................................................................................... 3
1. SPECIFICATIONS ............................................................................................................................................ 7
2. EXPLODED VIEWS AND PARTS LIST ............................................................................................................ 8
2.1 EXTERIOR(1) ............................................................................................................................................ 8
2.2 EXTERIOR(2) .......................................................................................................................................... 10
2.3 DVD MECHANISM MODULE .................................................................................................................. 12
2.4 CASSETTE MECHANISM MODULE....................................................................................................... 14
3. BLOCK DIAGRAM AND SCHEMATIC DIAGRAM..........................................................................................16
3.1 BLOCK DIAGRAM ................................................................................................................................... 16
3.2 MAIN UNIT(1/3)(GUIDE PAGE)............................................................................................................... 24
3.3 MAIN UNIT(2/3)(GUIDE PAGE)............................................................................................................... 30
3.4 MAIN UNIT(3/3)(GUIDE PAGE)............................................................................................................... 36
3.5 KEYBOARD PCB..................................................................................................................................... 42
3.6 CONNECTOR1 PCB................................................................................................................................ 44
3.7 CONNECTOR2 PCB................................................................................................................................ 45
3.8 DVD CORE UNIT(1/2)(GUIDE PAGE) ..................................................................................................... 46
3.9 DVD CORE PCB(2/2)............................................................................................................................... 52
3.10 L PCB..................................................................................................................................................... 56
3.11 R PCB .................................................................................................................................................... 57
3.12 CASSETTE MECHANISM MODULE..................................................................................................... 58
4. PCB CONNECTION DIAGRAM ..................................................................................................................... 62
4.1 MAIN UNIT............................................................................................................................................... 62
4.2 KEYBOARD PCB..................................................................................................................................... 66
4.3 CONNECTOR1 PCB................................................................................................................................ 70
4.4 CONNECTOR2 PCB................................................................................................................................ 71
4.5 DVD CORE UNIT..................................................................................................................................... 72
4.6 PCB ASSY ............................................................................................................................................... 76
4.7 L PCB....................................................................................................................................................... 77
4.8 R PCB ...................................................................................................................................................... 78
4.9 DECK UNIT.............................................................................................................................................. 79
4.10 SENSOR UNIT ...................................................................................................................................... 80
5. ELECTRICAL PARTS LIST ............................................................................................................................ 81
6. ADJUSTMENT ............................................................................................................................................... 98
6.1 JIG CONNECTION DIAGRAM................................................................................................................. 98
6.2 DOLBY ADJUSTMENT............................................................................................................................ 99
6.3 TEST MODE .......................................................................................................................................... 100
7. GENERAL INFORMATION........................................................................................................................... 108
7.1 DIAGNOSIS ........................................................................................................................................... 108
7.1.1 AVC-LAN DIAGNOSIS MODE ............................................................................................................ 108
7.1.2 DISASSEMBLY ................................................................................................................................... 115
7.1.3 CONNECTOR FUNCTION DESCRIPTION........................................................................................ 118
7.2 PARTS.................................................................................................................................................... 119
7.2.1 IC ........................................................................................................................................................ 119
7.2.2 DISPLAY ............................................................................................................................................. 131
7.3 EXPLANATION ...................................................................................................................................... 132
7.3.1 OPERATIONAL FLOW CHART .......................................................................................................... 132
7.3.2 SYSTEM BLOCK DIAGRAM .............................................................................................................. 133
8. OPERATIONS .............................................................................................................................................. 134
is a trademark of DVD Format/Logo Licensing Corporation.
2.0 CHANNEL

FX-MG8667DVZT/EW 7
5678
5678
C
D
F
A
B
E
1. SPECIFICATIONS
General
Power source........................................................................................................13.2V DC(10.5–16.0 V allowable)
Grounding system..............................................................................................................................Negative type
Backup current..................................................................................................................................0.15mA or less
Weight...........................................................................................................................................3,177g
DVD player
System....................................................................DVD video, DVD audio, Video CD, Compact disc audio system
Region number...................................................................................................................................................2
Usable discs..........................................................................DVD video, DVD audio, Video CD and Compact disc
Video
Video S/N..............................................................................................................................................50dB or more
Audio
Distortion...............................................................................................................................................0.2% or less
S/N......................................................................................................................................................80dB or more
Separation..........................................................................................................................................65dB or more
Stereo balance........................................................................................................................................±2dB with in
Dynamic range....................................................................................................................................80dB or more
Cassette player
Tape....................................................................................................................Compact cassette tape(C30–C90)
Tape speed................................................................................................4.76cm/sec.(+0.14cm/sec.,-0.05cm/sec.)
Wow and flutter.......................................................................................................................0.2% or less(WRMS)
Distortion.................................................................................................................................................3% or less
S/N....................................................................................................................................................40dB or more
Crosstalk...........................................................................................................................................40dB or more
Stereo Separation..............................................................................................................................30dB or more
FM tuner
Frequency...............................................87.5–108.0 MHz
S/N..............................................................46dB or more
Distortion.......................................................1.5% or less
Image interference.......................................35dB or more
IF interference..............................................80dB or more
AM(MW) tuner
Frequency...................................................522–1,611 kHz
S/N...............................................................42dB or more
Distortion........................................................1.5% or less
IF interference..............................................55dB or more
Image interference........................................45dB or more
LW tuner
Frequency.....................................................153–279 kHz
S/N...............................................................42dB or more
Distortion........................................................1.5% or less
IF interference..............................................55dB or more
Image interference........................................45dB or more

FX-MG8667DVZT/EW
8
1234
1234
C
D
F
A
B
E
2. EXPLODED VIEWS AND PARTS LIST
2.1 EXTERIOR(1)
N
OTES : • Parts marked by " * " are generally unavailable because they are not in our Master Spare Parts List.
• The > mark found on some component parts indicates the importance of the safety factor of the part.
Therefore, when replacing, be sure to use parts of identical designation.
• Screw adjacent to mark on the product are used for disassembly.
• For the applying amount of lubricants or glue, follow the instructions in this manual.
(In the case of no amount instructions,apply as you think it appropriate.)
"

FX-MG8667DVZT/EW 9
5678
5678
C
D
F
A
B
E
EXTERIOR(1) SECTION PARTS LIST
Mark No. Description Part No.
1 Screw(Except -91 model) BMZ50P080FTC
2 Screw BSZ26P040FTC
3
86211-48030-A(Except -91 model)
CND1247
4
86212-48030-A(Except -91 model)
CND1248
5 90467-10203 CNV5641
6 Guide CNV7306
7 Screw BMZ30P040FTC
8 Screw BSZ26P040FTC
9 Screw(M2.6x10) CBA1964
10 Connector CDE7679
11 Connector CDE7684
12 Cord Assy CDE8026
13 Chassis CNA2869
14 Case CNB3049
15 Holder CNB3226
16 Holder CND2427
17 Holder CND2531
18 Holder CND2721
19 Earth Plate CND3060
20 Cushion CNM9507
21 Cushion CNM9842
22 Insulator CNM9843
23 Insulator CNM9844
24 Conductive Cushion CNM9847
25 Insulator CNM9905
26 Holder CNV8764
27 Holder CNV8807
28 Plate CNV8808
29 Connector Unit CWM9654
30 Screw(M3x6) CBA1393
31 Connector CDE7686
32 Connector CDE8029
33 Connector(CN1002) CKM1470
34 Connector(CN1102) CKM1480
35 Connector(CN1103) CKS4822
36 Connector(CN1005) CKS5244
37 Connector(CN1104) CKS5244
38 Connector(CN1003) CKS5251
39 Socket(CN1101) CKS5316
40 Holder CND2433
41 Main Unit CWN1110
42 Screw ASZ26P060FTC
43 Screw BMZ30P040FTC
44 Screw(M3x6) CBA1393
45 Terminal(CN101) CKF1064
46 Terminal(CN304) CKF1064
47 Connector(CN301) CKM1466
48 Connector(CN303) CKM1467
49 Connector(CN302) CKM1469
50 Connector(CN408) CKS4266
51 Connector(CN501) CKS4853
52 Connector(CN407) CKS4958
53 Connector(CN403) CKS5279
54 Connector(CN404) CKS5280
55 Connector(ANT11) CKX1064
56 Holder CND2431
57 Holder CND2432
58 Holder CND2434
59 Shield CND2436
60 Shield CND3061
61 Insulator CNM9861
62 FM/AM Tuner Unit CWE1839
63 Holder CND2144
64 Connector(CN701) VKN1940
65 Chassis Unit CXC5466
66 Mechanism Module(Service) CXX2102
67 Fan Motor CXM1336
68 Cassette Mechanism Module EXK4298
69 Screw ISS26P050FTC
70 Screw PMH26P060FTC
71 Label CRW1455
72 Knob Unit CXC4801
73 Spring CBL1711
74 Frame Unit CXC4809
75 Door Unit CXC4846
76 Screw IMS20P022FTC
77 Screw IMS26P060FTC
78 Transistor(Q755) 2SB1185
79 Door CAT2730
80 Spring CBL1727
81 Cushion CNN1205
82 Cushion CNN1207
83 Sheet CNN1208
84 Label VRW1860
85 Screw BSZ26P050FTC
Mark No. Description Part No.

FX-MG8667DVZT/EW
10
1234
1234
C
D
F
A
B
E
2.2 EXTERIOR(2)

FX-MG8667DVZT/EW 11
5678
5678
C
D
F
A
B
E
(1)EXTERIOR(2) SECTION PARTS LIST
(2) CONTRAST TABLE
FX-MG8667DVZT/EW,FX-MG8667DVZT91/EW,FX-MG8767DVZT/EW and FX-MG8767DVZT91/EW are con-
structed the same except for the following:
Mark No. Description Part No.
1 Grille Assy See Contrast table(2)
2 Screw BPZ20P080FTC
3 Button(AF•TA) See Contrast table(2)
4 Button(SEEK•TRACK) See Contrast table(2)
5 Button(TEXT) See Contrast table(2)
6 Button(TAPE EJECT) See Contrast table(2)
7 Button(LOAD) See Contrast table(2)
8 Button(PTY) See Contrast table(2)
9 Button(DISC EJECT) See Contrast table(2)
10 Button(AST) See Contrast table(2)
11 Lighting Conductor CNV8527
12 Lighting Conductor CNV8528
13 Lighting Conductor CNV8529
14 Lighting Conductor CNV8530
15 Lighting Conductor CNV8532
16 Lighting Conductor CNV8678
17 Lighting Conductor CNV8679
18 LCD(LCD801) CAW1867
19 Connector(CN802) CKS4771
20 Connector(CN980) CKS5202
21 Connector(CN990) CKS5202
22 Connector(CN801) CKS5203
23 Connector(CN803) CKS5203
24 Holder CND2773
25 Sheet CNM9563
26 Rubber CNV8536
27 Rubber CNV8537
28 Rubber CNV8538
29 Lighting Conductor CNV8539
30 Connector CNV8540
31 Grille Assy See Contrast table(2)
32 Button(DISC) See Contrast table(2)
33 Button(TAPE) See Contrast table(2)
34 Button(FM) See Contrast table(2)
35 Button(AM) See Contrast table(2)
36 Button(1) CAC9217
37 Button(2) CAC9218
38 Button(3) CAC9219
39 Button(4) CAC9220
40 Button(5) CAC9221
41 Button(6) CAC9222
42 Door See Contrast table(2)
43 Spring CBH2663
44 Lighting Conductor CNV8533
45 Holder Unit CXC6105
Mark No. Description Part No.
Mark No. Description FX-MG8667DVZT/EW
FX-MG8667DVZT91/EW
FX-MG8767DVZT/EW
FX-MG8767DVZT91/EW
1 Grille Assy CXC4733 CXC4732
3 Button(AF•TA) CAC9254 CAC9205(SEEK•TRACK)
4 Button(SEEK•TRACK) CAC9253 CAC9252(AF•TA)
5 Button(TEXT) CAC9242 CAC9211(TAPE EJECT)
6 Button(TAPE EJECT) CAC9241 CAC9212(TEXT)
7 Button(LOAD) CAC9244 CAC9213(DISC EJECT)
8 Button(PTY) CAC9248 CAC9245(AST)
9 Button(DISC EJECT) CAC9243 CAC9215(LOAD)
10 Button(AST) CAC9247 CAC9246(PTY)
31 Grille Assy CXC4776 CXC4775
32 Button(DISC) CAC9236 CAC9232(AM)
33 Button(TAPE) CAC9235 CAC9208(FM)
34 Button(FM) CAC9234 CAC9209(TAPE)
35 Button(AM) CAC9233 CAC9210(DISC)
42 Door CAT2695 CAT2694

FX-MG8667DVZT/EW
12
1234
1234
C
D
F
A
B
E
2.3 DVD MECHANISM MODULE
G
F
E

FX-MG8667DVZT/EW 13
5678
5678
C
D
F
A
B
E
DVD MECHANISM MODULE SECTION PARTS LIST
Mark No. Description Part No.
1 DVD Core Unit CWX3050
2 Terminal(CN1902) CKF1064
3 Connector(CN1901) CKS3971
4 Connector(CN1201) CKS4273
5 Connector(CN1903) CKS4374
6 Connector(CN2001) CKS4374
7 Connector(CN1881) CKS4426
8 Connector(CN1101) CKS4625
9 Connector(CN1551) CKS4817
10 Mechanism Unit(Service) CXX2097
11 Screw BMZ20P025FTC
12 Screw(M2x2.5) CBA1623
13 Screw(M2x2.5) CBA1823
14 Washer CBF1064
15 Washer CBF1094
16 Spring CBH2720
17 Spring CBH2731
18 Spring CBH2732
19 Variable Resistor(VR13) CCW1029
* 20 Gear CND1924
* 21 Arm CND1926
22 Stair CND1930
23 Stair CND1931
24 Stair CND1932
* 25 Arm CND1933
* 26 Gear CND1936
* 27 Gear CND1937
28 Gear CND1939
29 Case CND2656
30 Plate CND2902
31 Sheet CNM9746
32 Sheet CNM9774
33 Arm CNV7850
34 Gear CNV7851
35 Gear CNV7854
36 Gear CNV7856
37 Holder CNV7861
38 Cam CNV7866
39 Cam CNV7867
40 Cam CNV7868
41 Arm CNV7869
42 Cam CNV7932
43 PCB Assy CWX2986
* 44 Lever Unit CXC2392
* 45 Lever Unit CXC2393
* 46 Cam Gear Unit CXC2435
47 Sheet CNN1064
48 PCB Assy CXC3142
* 49 Chassis Unit CXC4341
50 Holder Unit CXC4342
51 Stage Assy(Service) CXX1957
52 ELV Motor Assy(M2) CXC4350
53 Screw JFZ20P020FTC
54 Cam Motor Assy(M1) CXC4349
55 Screw IMS26P025FTC
56 Tray Assy CXC4354
57 Lower Tray Assy CXC6755
58 Shutter Assy CXC4411
59 Washer YE15FTC
Mark No. Description Part No.

FX-MG8667DVZT/EW
14
1234
1234
C
D
F
A
B
E
2.4 CASSETTE MECHANISM MODULE
For grease application, refer to the service manual for CX-1011 (CRT2406).
I
J

FX-MG8667DVZT/EW 15
5678
5678
C
D
F
A
B
E
CASSETTE MECHANISM MODULE SECTION PARTS LIST
Mark No. Description Part No.
1 Screw BSZ20P040FTC
2 Washer CBF1037
3 Washer CBG1003
4 Screw EBA1028
5 Screw BMZ20P022FTC
6 Spring EBH1653
7 Spring EBH1642
8 Spring EBH1641
9 Spring EBH1626
10 Spring EBH1627
11 Spring EBH1648
12 Cord EDD1024
13 Photo-reflector(Q101) EGN1004
14 Arm ENC1526
15 Lever Unit EXA1610
16 Lever ENC1543
17 Arm ENC1532
18 Frame ENC1533
19 Holder ENC1547
20 Gear ENC1535
21 Arm ENC1550
22 Roller ENR1040
23 Belt ENT1027
24 Collar ENV1508
25 Arm ENV1539
26 Arm ENV1540
27 Gear ENV1569
28 Gear ENV1547
29 Gear ENR1044
30 Worm Wheel ENV1559
31 Lever ENV1551
32 Flywheel ENV1607
33 Gathering PCB ENX1073
34 Switch(S101,S102,S103) ESG1007
35 Deck Unit EWM1055
36 Plug(CN251) EKS1026
37 Gathering PCB ENX1080
38 Motor Unit(M1) EXA1618
39 Motor EXM1035
40 Head Assy(HD1) EXA1594
41 Arm ENC1537
42 Screw EBA1031
43 Bracket ENC1559
44 Chassis Unit EXA1636
45 Pinch Holder Unit EXA1608
46 Pinch Roller ENV1518
47 Pinch Holder Unit EXA1607
48 Pinch Roller ENV1518
49 Reel Unit EXA1625
50 Head Base Unit EXA1611
51 Lever Unit EXA1587
52 Gear Unit EXA1632
53 Motor Unit(M2) EXA1660
54 Washer HBF-179
55 Spring EBH1537
56 Worm Gear ENV1564
57 Spring EBH1672
58 Lever ENC1548
59 Washer YE15FTC
60 Tube ENM1039
61 Spring EBH1645
62 Spring EBH1545
63 Sensor Unit EWM1057
Mark No. Description Part No.

FX-MG8667DVZT/EW
16
1234
1234
C
D
F
A
B
E
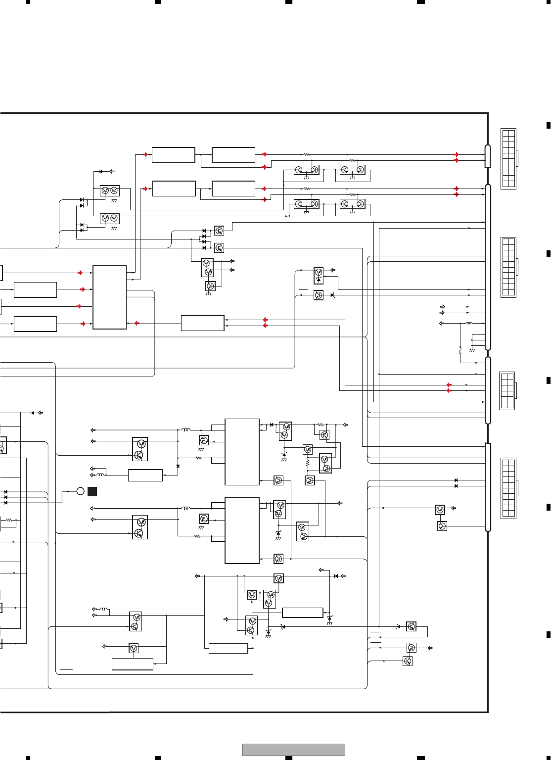
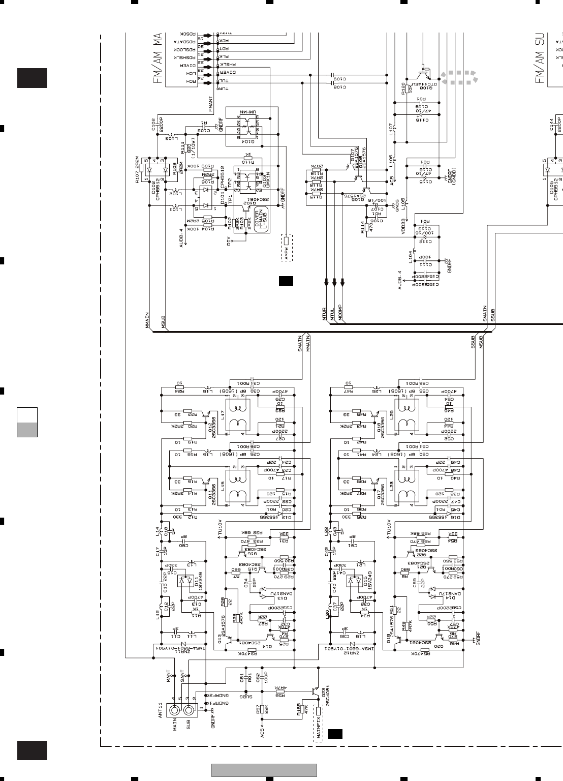
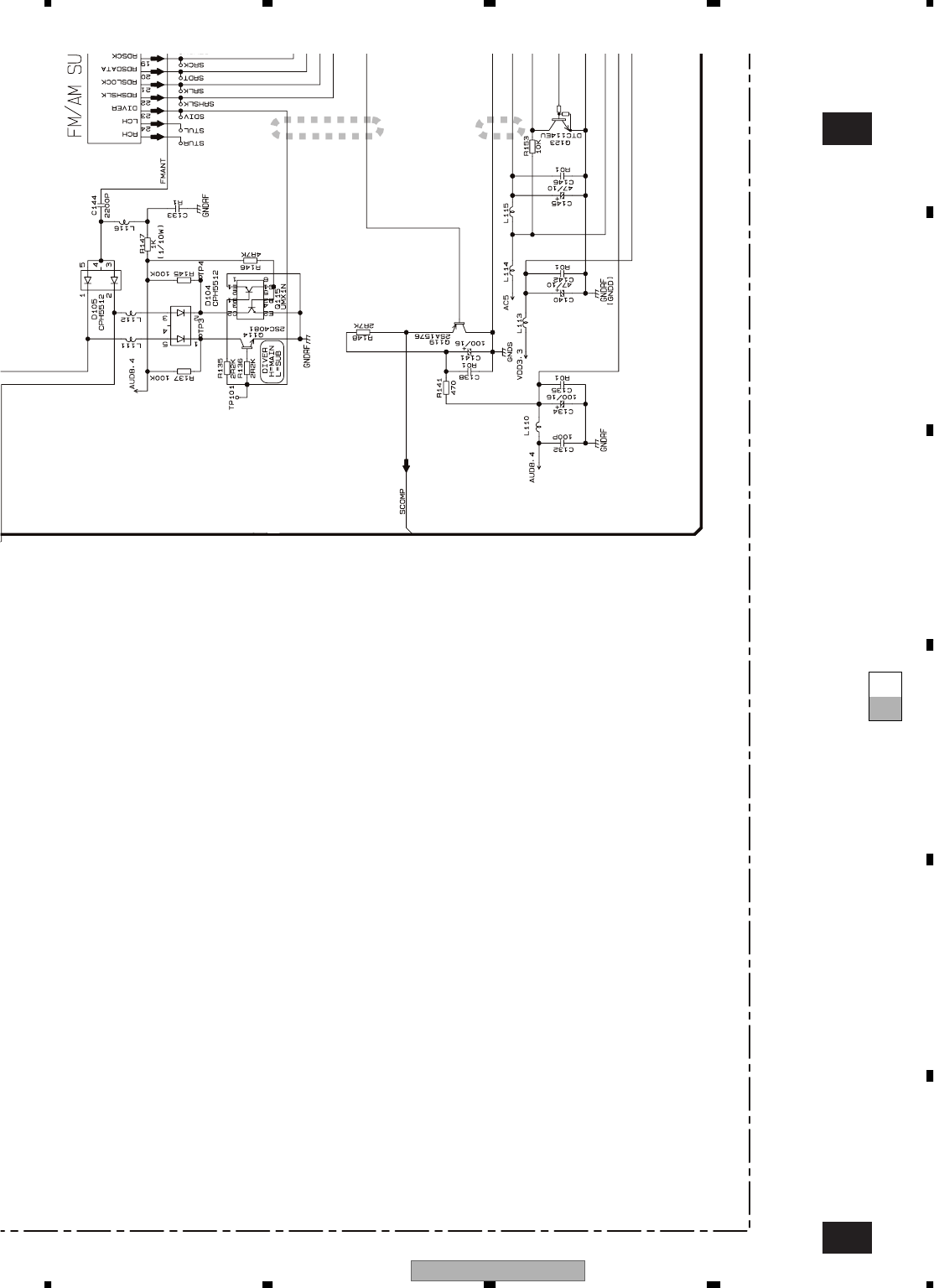
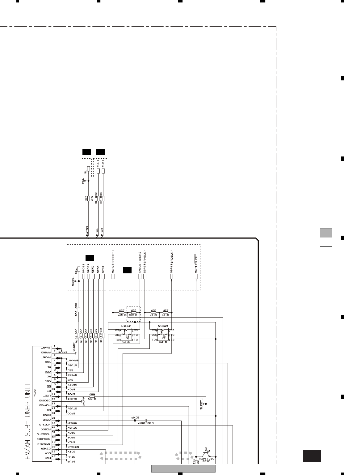
3. BLOCK DIAGRAM AND SCHEMATIC DIAGRAM
3.1 BLOCK DIAGRAM
Q106
ANT11
MAIN
SUB
ANNTENA Q12
TU10V
Q15 Q16
Q13
Q14
Q23
MAINFIX
D11
Q11
MMAIN
SMAIN
Q18
TU10V
Q21 Q22
Q19
Q20
D15
D102
Q17
MSUB
MAIN DIVERSITY
SUB DIVERSITY
SSUB
9
8
3
4
17
13
22
Q102
AMPW
(2/2)
A
FMANT
Y101
1
14
AMANT
Q103
Q104
AUD8.4
VDD33
AC5
VCC
VDD3.3
DIVER
ROMVDD
23 LCH
16
18
19
20
21
COMP
RDSCK
RDSDATA
RDSLOCK
RDSHSLK
DO
CE1
CK
10 DI
5SL
6CE2
7WC
PDI
PCE1
PCK
PDO
PCE2
WC
9
8
3
4
17
13
22
FMANT
Y102
14
AUD8.4
VDD3.3
AC5
VCC
VDD3.3
DIVER
ROMVDD
16 COMP
DO
CE1
CK
10 DI
5SL
6CE2
SPDI
SPCE1
SPCK
SPDO
SSL
SPCE2
D105
Q114
Q115
Q105
Q119 21
AMP 7
5
IC102
NJM2068V
Q116
Q117
SCOMP
MCOMP
SCPON
COMPP
COM
P
MCPON
AMPW
(2/2)
A
TUL
11 LDET LDET
RCK
RDSDT
RDSLK
RHSLK
A
Q124
Q109
Q110
Q108
4
1,5
3
2
AMAIN UNIT (1/2)
18
19
20
21
RDSCK
RDSDATA
RDSLOCK
RDSHSLK
11 LDET MBP1
SRCK
SRDSDT
SRDSLK
SRHSLK
Q125
Q126
Q123
B
A
FM/AM TUNER UNIT FM/AM TUNER UNIT
JSE
N

FX-MG8667DVZT/EW 17
5678
5678
C
D
F
A
B
E
IC502(1/2)
PEG164A
SYSTEM
MICROCOMPUTER
62
5
COM-
COM+ 4
CN303(1/2)
11
12
15
16
118
115
119
117
116
126
128
9
10
30
8
29
63
3
7
5
4
61
60
SPDI
SPCE1
SPCK
SPDO
SSL
25
59
57
58
55
SRCK
SRDSDT
SRDSLK
SRHSLK
MBP1
23
52
53
54
24
RCK RCK
RDSDT
RDSLK
RHSLK
LDET [LDET]
SPCE2
SPDI
SPCE1
[SPCK]
SPDO
SSL
SL
[SPCE2]
AMSUB/SRCK
COMPP
COMPN
SCOMPON
SCPON
MCOMPON
SBP1/SRDSLK
SBP2/SRHSLK
MBP1/[SLDET]
MBP2/SRDSDT
(2/2)
A
1
2
16
3
4
5
6
7
8
9
10
11
14
15
ACC+B ACC+B
ENCVOL+
ENCVOL-
ACC9V
ACC9V
AC5V ICVDD
ENCAUD+
ENCAUD-
ENC1P
ENC1N
ENC2P
ENC2N
ENC1P
ENC1N
ENC2P
ENC2N
ENC1P
ENC1M
ENC2P
ENC2M
LCDDO
LCDCK
LCDCE
LCDDI
LDTI
LCK
LCE
LDTO
PWMBL
PINFO
LDTI
LCK
LCE
LDTO
PWMBL
PINFO
LDTI
LCK
LCE
LDTO
PWMBL
PINFO
PWMBL
P-INFO
CN408
31 PWMILL
PWMILL
PWMILL PWMILL
PDI
PCE1
PCK
PDO
PCE2
WC
PDI
PCE1
[PCK]
PDO
[PCE2]
4
3
1
2
5
6
9
10
12
13
14
15
16
17
18
19
20
11
8
7
CN303
B
CN802
MAINFIX
6
83 WC
SHVSEN/RDSLK
SHBSEN/RDSDT
SHVCONT/RHSLK
C
(2/2)
A
C
STBY
PLAY
MTL
LOAD
5
1
4
2
1
4
6
12
8
MS
PLAY
MTL
STBY2
104
22
9
IDECK UNIT
IC251
HA12216F
IC351
BA6923FP
EQ AMP
MECHANISM
DRIVER
CN251
CN252
CN254
CN255
CN253
6
15 MS
Lch
1412
FWD
L-ch
REV
L-ch
CN404
37
38
39
28
315 6
452
CN256 315 6
S101
LOAD
S102
MODE
Q101
REEL
SENSE
M
M
M2
SUB
MOTOR
M1
MAIN
MOTOR
5
2
1
JSENSOR UNIT
S103
70µs
4
4
4612 8229
CSLOAD

FX-MG8667DVZT/EW
18
1234
1234
C
D
F
A
B
E
IC502(2/2)
PEG164A
SYSTEM
MICROCOMPUTER
SWVDD
DDCONF2
SYSPW
SSW1
SSW2
ACCON
ADIMIN
BSEN
ASEN
77
76
78
79
95
123
82
86
81
121
AMPW
AMPW
FMPW
SWVDD
DDCONF2
SYSPW
STSW1
STSW2
ACCON
ADIM
[BSEN[
[ASEN]
AMPW
FMPW
67
68
122
80
69
98
97
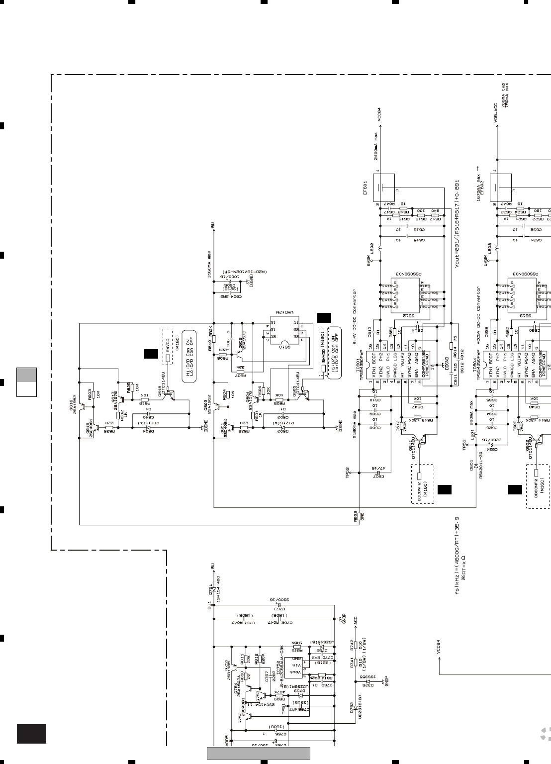
8.4V REGULATOR
SWVDD
Q702
Q701
BU
BU2
AUD+B
2
6
1
13
14
4
7
AMP
IC202
NJM2068V AMP
6IC203
NJM4580V
AMP
5IC205
NJM2068V
6
TUL1
Q201
CDL1
VAL1
CDL1
Q402 Q401
AMUTE
MUTE
VAL1
REMT
FRMT
RMUT1
LMUT1
REMUTE
FRMUTE
RSEMUTE
LANMUTE
(1/2)
A
UTX
SHASEN/WAKEUP
CTS/IRQPW
URX
NC
42
51
45
HSTCMD
WAKE UP MG
ANALOUT
CN407
CN403
Q801
IRQPWR
VIDEO OUT
SLVSTS 43
47
2
12
CN1901
1
4
96
7
1
6
7
1
1
3
6
5
2
1
8
7
120
90
26
17
34
35
27
93
91
92
4
1
3
7
2
2
4
5
11
13
3
TX+
VAL
TX-
TXP
TXN
TXP
TXN
ADPG
NTSC
NTS1
NTS2
VV+
15 VDD3.3
SWVDD33
19
16
15
AMUTE
VDCONT
XRESET
VDCONT
RESET
VIDEO SELECTOR
IC801
NJM2235V
BUS DRIVER
IC301
HA12240FP
VIN1
VOUT
SW1 VSEL
STBN
DIN1
DOUT
AUXIN
RX2
[RESET]
RX1
TX
IPPW
VMUT1
VSEL1
VSEL2
VSEL
VMUTE1
VSEL1
VSEL2
SW2
VIN2
VIDEO FILTER
VIDEO FILTER
IC802
SM5304AV
VF
VOUT VIN
VIDEO SELECTOR
IC803
NJM2235V
VIN1
VOUT
SW1
SW2
VIN2
VIN3
IC804
SM5304AV
VF
VOUT VIN
RESET
CN1003
ISEN
[ISEN] ILLIN
ILL-
89
88
SELCK
SELCK SELDATA
SELDATA
AUD8.4
ANT+B SW
FMPW
AMPW
Q704
Q703
AMP+B SW
Q706
ACC+B SW
Q707
Q705
ANT+B
SYSPW
ACC+B
AMP+B
9V REGULATOR
Q710
Q709
ACC9V
10V REGULATOR
Q712
Q711
TU10V
BUS-
BUS+
VD8
VD5_ACC
VD5
SRVDD
VD8
VD5
VD5
SRVDD
29
31
24
27
22
23
A
(1/2)
A
E
C
XIN
20
18 XOUT
X501
10MHz
20
21
BVC33
VAL1
MAIN UNIT (2/2)
A
B
1Y 1A
3
24
1
2Y 2A
64
3Y 3A
89
INA OUTY
24
IC503
TC7SET08FUS1
3V -> 5V
IC504
TC74VHC08FTS1
5V -> 3V
IC401
TC7SET08FUS1
3V -> 5V
7
AMP
IC204
NJM2068V
6
(1/2)
A
C

FX-MG8667DVZT/EW 19
5678
5678
C
D
F
A
B
E
18
17
BU
AC5V
ILLIN
ISEN
AC5VMUTE
Q302
Q303
Q315
2
3
4
2
Q753
ACC
BU
ASEN
Q755
Q754
DDCONF2
IC752
S-812C56AUA-C3K
IC751
S-80940CNNB-G9A
VDCONT
Q601
Q603
2
1
TPS54350PWP
IC604
PH2
LSG
COMPV
SENSE
PH1 VIN1
VIN2
RT
Q607
Q608
1,2
4
BA00BC0WFP
IC603
3.3V REGULATOR
15
13
14
9
8
9
8
Q613
VD5
BU
2
3
S-812C39AMC-C2T
IC753
A
TOR
SWVDD
Q702
BU
RESET
Q752
Q751
BU1
5
Q606
Q604 Q610
Q605
ATX-
1
12
3
2
13
2
4
3
1
2
5
20
15
5
6
9
10
12
11
8
7
ILL+
ANT
12
ILL-
ILLP
ILLN
Q301
Q314
ATX+
TXN
TXP
ACC 7
11
MUTE
L- 9
19
L+
B
+B
1
MUTE
11
ACC
9
TXM+
10
TXM-
TXP
TXN
CN302
CN301
CN301
R-L-
AMP+B 3
AMP
CDL+
CDL-
19
RMUT/AUXI
ADIM
7
20
8
CN303(3/3)
CN303(2/3)
GND 10
SLD 17
SLD2
R-L+/ALI
21
1
AMP
AMP AMP
AMP
IC211
NJM2068V
Q384 Q389
14
18
23 SELCK
SELDATA
22
RLP(ALI)
RNL
LP
LN
2
1
1
IC209
OPA2134UA
Q383 Q386
2IC210
NJM2068V
2IC208
OPA2134UA
71
3
96
7
AMP
AUDIO SELECT
6IC203
NJM4580V
IC207
BD3842FS
7
AMP
5IC205
NJM2068V
5
AMP
7
5IC201
NJM2068V
REMT
BMUT
INA1
INB1
INE1 INC1
DA
CL
TUL
CDL
AUXL
L
1
L1 LANL
OUT1
RECA1
AC5V
Q381
Q382
FRMT
9
TX+
10
TX-
TXP
TXN
AUD+B
BU
Q602
VDCONT
Q614
Q609
VD8
VDD5V
VD5_ACC
VDD3.3
VDD33
SWVDD
Q616
1
2
IC601
LSG
RT
15
13
14
Q612
VCC84
BU
5
Q615 Q617
Q618
Q611
AC5V
BU1
BU
VCC 5V DC-DC CONVERTOR
8.0V DC-DC CONVERTOR
FMPW
AMPW
SCPON
S
W
W
5
SYSPW
A
TOR
Q710 5V REGULATOR
5V REGULATOR
RESET
Q756
Q762
SWVDD
AC5V
AC5
SRVDD
SRVDD REGULATOR
A
TOR
Q712
4
3
1
2
5
6
9
10
12
13
14
15
16
17
18
19
20
11
8
7
CN303
4
3
1
2
5
6
9
10
8
7
CN302
4
3
1
2
5
6
9
10
8
7
CN303
PH2
PH1 VIN1
VIN2
COMPV
SENSE
TPS54350PWP
BSEN
ACCON
SSW1
SSW2
SW1
SW2
Q312
Q313
ADIMIN
Q309
Q310
Q311
Q308
RMUT1
LMUT1
(1/2)
C
A
12
13
14
15
16
17
18
19
20
11
12
13
14
15
16
17
18
19
20
11
ANT+B
ALN
ALP
IND1
77
MDCSL

FX-MG8667DVZT/EW
20
1234
1234
C
D
F
A
B
E
BUFFER
5
3
7
1
10
12
13
VAL
ADPG
VV+
VAL+
VA-
ADPG
VV+
VV-
CN1005
SWVDD33
SWVDD33
SWVDD33SWVDD33
CN1003
6
1
4
3
5
CN1002
CN1102
CN1104
CN1103
IECIN
CN1101
NTS1
NTS2
NTSC
NTS1
NTS2
NTSC
NTS1
NTS2
NTSC
NTS1
NTS2
NTSC
DOUT
8
7
5
3
8
7
5
3
65,7
7
1
8
1 1
IC1101
TC7W04FU
1
2
3
4
5
6
CN1004
7
5
3
1
8
6
2
4
CN1102
1
CN1101
D
C
E
CN1551
A
CN403
CONNECTOR1 PCB
CONNECTOR2 PCB
S993
EAUP
EAUN
1
2
16
3
5
6
7
8
9
10
11
12
14
15
1,2
7
8
1,2
7
66
8
99
10 10
12 12
ACC+B
ACC+B
LCD RST
ENCVOL+
ENCVOL-
IC-VDD
IC-VDD
ENCAUD+
ENCAUD-
KEY-DO
KEY-CLK
KEY-CE
KEI-DI
LDI
LCK
LCE
LDO
LDI
LCK
LCE
LDO
PWM-IND
PANEL-INFO
PWM-ILL
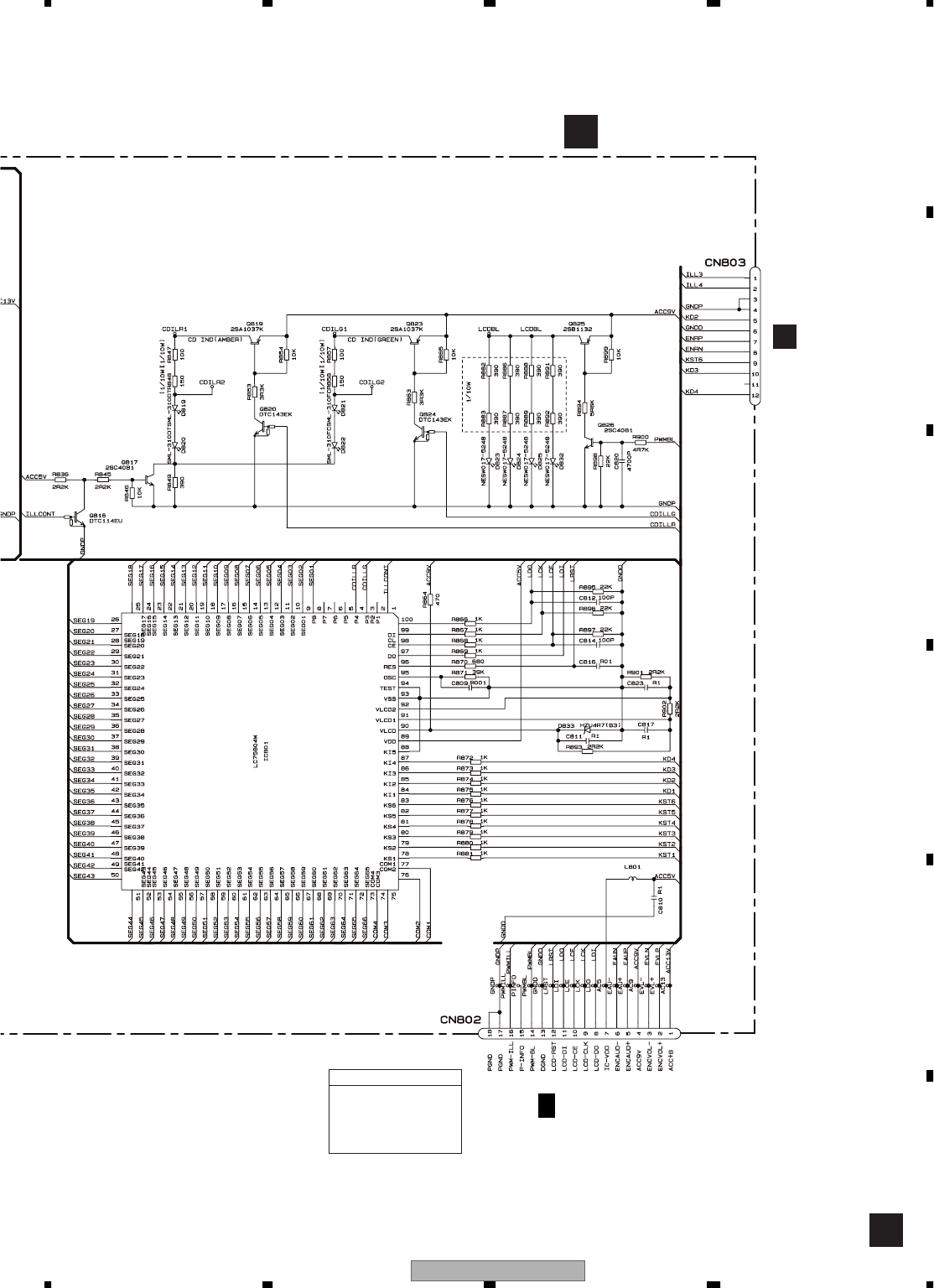
IC801
LC75804W
KEY CONTROL
CN802
CN801
CN803
CN980
KEY MATRIX
KEY MATRIX
ILLMINATION
ILLMINATION
ILLMINATION
Q819
Q820
Q823
Q824
Q826
Q815
ACC 13V
DO
CE
CLOK
DI
RSET
KD1
KD2
KD2
KST1
KD3
KD4
KD3
KD4
78
79
80
KST2
81
82
85
KST3
86
KST4
KST5
87
KST1
84
87
98
99
100
96
SEG,COM
ILLMINATION
83
KST6
B
ACC 13V
A
CN408
COILLG
COILLR
4
Q801-Q806
Q809-Q814
KEYBOARD PCB
G
L PCB
5
LCD
Q801-804
S980
EVUP
EVUN
1,2
7
8
1,2
7
55
8
99
10 10
12 12
CN990
KEY MATRIX
KD2
KST6
KD3
KD4
ILLMINATION
H
R PCB

FX-MG8667DVZT/EW 21
5678
5678
C
D
F
A
B
E
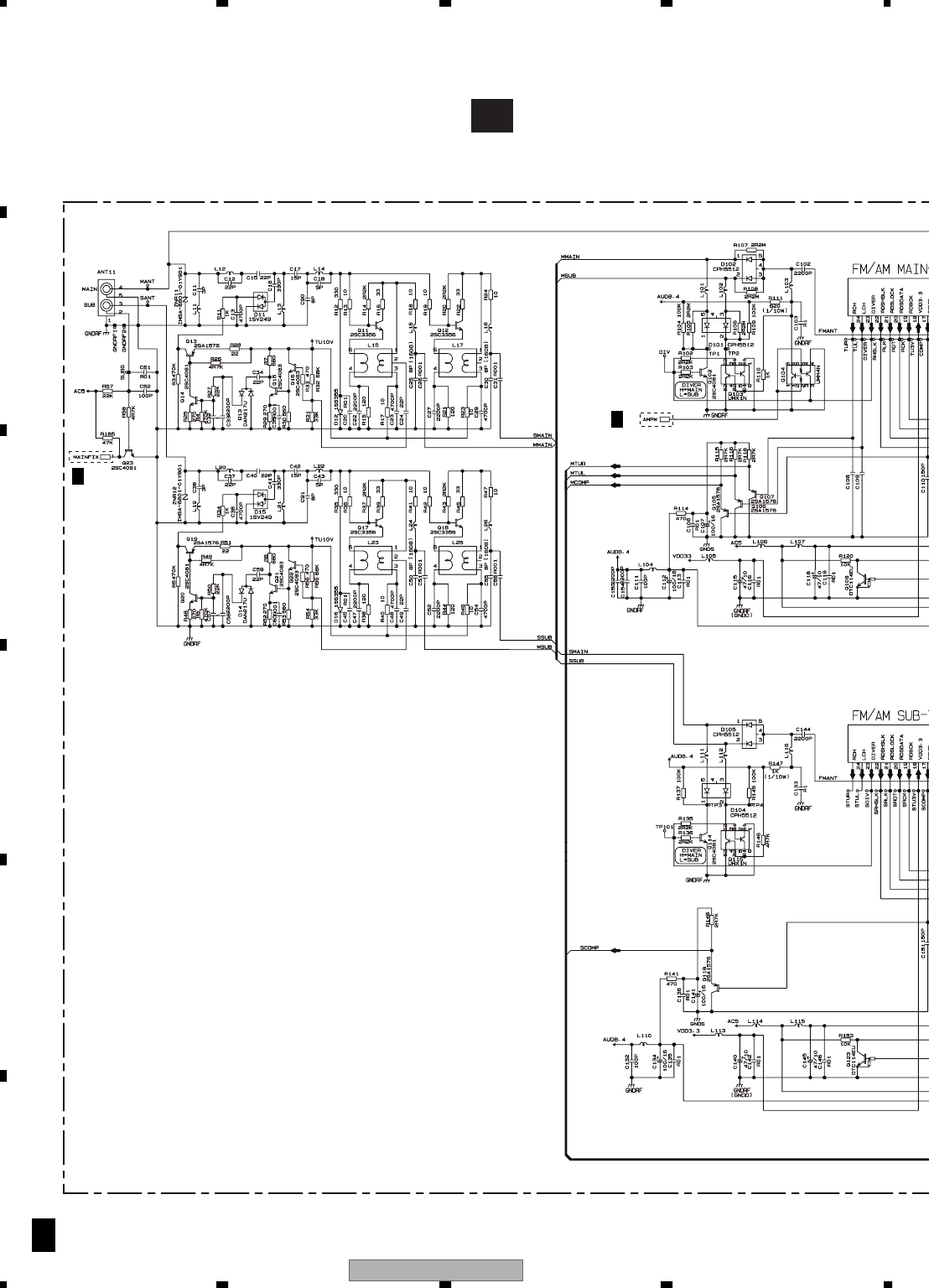
Y101
A
Y101
A
Y101
A
Y101
A
FM ANT
RFGND
OSCGND
DGND
VCC
VDD_3.3
WC
CE2
ROM_VDD
SL
DI
CK
CE1
DO
7 13 5 10 8 14
1
3
212 15 4 17
AM ANT
16
23
COMP
Lch
24
Rch
22
ANT1
69
IC4
5V 3.3V IC3
EEPROM
IC2
DET/NC/MPC/MPX/DIV/RDS
REG OSC
X-talCFIFT
LPF
TANK
RF
RFTANK
ATT
ATT
LPFVCO
IC1
MIX/IF/PLL
Y102
A
Y102
A
Y102
A
Y102
A
FM ANT
RFGND
OSCGND
DGND
VCC
VDD_3.3
CE2
ROM_VDD
SL
DI
CK
CE1
DO
13 5 10 8 14
1
3
212 15 4 17
AM ANT
16
23
COMP
Lch
24
Rch
22
ANT1
69
IC4
5V 3.3V IC3
EEPROM
IC2
DET/NC/MPC/MPX/DIV/RDS
REG OSC
X-talCFIFT
LPF
TANK
RF
RFTANK
ATT
ATT
LPFVCO
IC1
MIX/IF/PLL
A
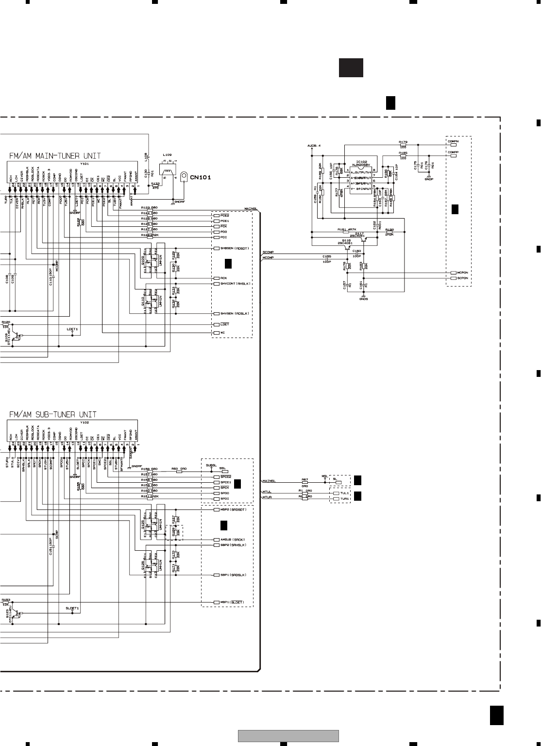
FM/AM TUNER UNIT
FM/AM TUNER UNIT
RDS_CK
RDS_DATA
RDS_LOCK
RDS_HSLK
18 19 20 21
RDS_CK
RDS_DATA
RDS_LOCK
RDS_HSLK
18 19 20 21
LDET
11
LDET
11
←
←

FX-MG8667DVZT/EW
22
1234
1234
C
D
F
A
B
E
11
15
23
9
10
14
16
6
13
18
17
3
234,237
12
7
8
6
CN1201
11
2
1
4
3
12
14
19
24
15
13
17
18
10
16
22
7
23
5
25
26
21
9
20
CN1101
F+
F-
T-
T+
82
83
85
86
87
88
81
70
OEIC
CD/DVD
H1- HUM
HUP
HVM
HVP
HWM
HWP
HBM
VD5PU COILU
COILV
COILW
H1+
H2-
H2+
H3-
H3+
HB-
HB+
4
7
20
19
16
15
17
18
A1
A2
2
3
1
27,28
24,25
21,22
5
A3
LOADSWL
4
1
CLAMP
CLAMP
19 LOADSWR
22 LOADPHT
LOADSWL
LOADSWR
LOADPHT
24 INISW INISW
25 TEMP2 TEMP2
20 LED
CN1551
CO+
CO-
CO+
CO-
B4
C
RF+
B3
RF-
B2
B1
A
B4
C
B3
B2
B1
A
MDC
Vcc
VD5PU
VD5PU
Q1101
Q1102
Q1106
Q1107
Q1105
Q1104 Q1103
B4
C
B3
B2
B1
A
OPIN2- TD
12
FOP
SW
TEMP
Vref VREF
VSHF
78LD
78MD
65LD
65MD
FOM
TOM
TOP
130
90
89
BD7962FM
IC1240
OUT3+
OUT3-
OUT2-
OUT2+
OUT1+
OUT1-
A11,A12
A21,A22
A31,A32
H3L
H3H
VHB
H1L
H1H
H2L
H2H
IC1501(2/2)
MDQ0-31
MA0-11
IC1570
EDS1232AATA-75
EXADT0-15
EXADR20
P15 XCSFM
XCSSR
REV
XRES_M
XCSSR
NEXCE
EXADR19
EXADR16
EXADR17
EXADR18
NEXWE
NRST
DSP
MN35103UB
SOMULTI
SCKMULTI
LTMULTI
176
101
54
53
103
102
94
100
97
96
95
84
175
27
8
10
1
3
13
175 SRCK
DMIX
SRCK
SDODAC
SRCK
SRCK
174 LRCK
LRCK 178-180 ADOUT0-2
ADOUT0-2
ADOUT3
163
DAC4OUT
SDRAM
MONI7
MONI6
MONI5
MONI4
MONI3
MONI2
MONI1
MONI0
MONI7
MONI6
MONI5
MONI4
MONI3
MONI2
MONI1
MONI0
P8
P9
EXTRG1
EXTRGO
TRCD0
TRCD2
TRCST
TRCD3
TRCD1
TRCCLK
XRES_M
SDATA
SCLOCK
EXTRGO
TRCST
170
BECLK BECLK MO1 AO1
SO1
FSEL
SO2
AO2
MCK33
EXTCK
92
OSCI 172
EXTCK
TRCDATA1
TRCDATA2
TRCDATA0
TRCDATA3
TRCCLK
SDATA
SCLOCK
DRVO
MDQ0-31 DQ0-31
MA0-11
BA0,BA1
BA0,BA1 BA0,BA1
DQM0-3
DQM0-3 DQM0-3
A0-11
DATA BUS
ADDRESS BUS
232,238
225
223
22,23
18,19
17,20
68
239,242 XRAS,XCAS
NRAS,NCAS /CAS,/RAS
XWE,XCSM
NWE,NCSM /WE,/CS
MCK
MCK CLK
MCKI
M
5
FL
A
IC1671
1LE 48
25
2LE
ADT0-15
A0-16
A16-18
A16-18
ADT0-15
ADT0-15
A0-15
1Q1-8
2Q1-8
1D1-8
2D1-8
ADT0-15
A0-19
TC74LCX16373AFT
LATCH
IC1602
TC7SH86FUS1
GATE
GATE
GATE
41
4
25,38,
26
47
33
39
68
18
1
2
XRD
17
6
XWR
11
XWR
XWR
28
XCSFM
A19
IC1672
TC7SZ08FU
4
1
2
1
2IC1652
TC7SZ126FU
4
26
XRD
VD8
SD1
CAMSNS
SWDVDD
CAMREF
VIN9
131 VIN10
127,123 VIN2,VIN6
126,122 VIN1,VIN5
129,125 VIN4,VIN8
128,124 VIN3,VIN7
121 RFINP
120 RFINN
RFP
RFM
IC1501(1/2)
DSP
MN35103UB
MOTOR DRIVE
CD/DVD SWITCH
65LD SWITCH
78LD SWITCH
AN8471SAT1
IC1201
MOTOR CONTROL
LPC02
133
147
134
132
135
LPC01
TEMP LPC2
LPC1
OPIN1- FD DAC1
DAC0
10
OPOUT
ECR
EC
EC
9
26
OPIN- MD DRV1
E/LVOL1
LDCONT2 E/LVOL2
8
LDCONT3 CAMVOL
9
27
MUTE DCONT0
29
OPIN3- SD0
32
IN6FWD CAMFWD
7
IN6REV CAMREV
6
OUT5-
150
2
OUT5+
152
71
3
IN5FWD E/LFWD
4
IN5REV E/LREV
5
FG1 FG FG
P3
DRV4
HOME
HOME
10
START DCONT0
11
66
62
74
HOME
M
ELVSNS
ELVREF
ELEVATION/
LOAD MOTOR
M2
E/L+
E/L-
136
137
162
181
E/L+
E/L-
M
CAM MOTOR
VR1551
AVCC33
VREF VREFH
VREF
IECOUT
SE
L
12,2,
5
13,1,
3
T
C
SE
L
1
2
T
1
VHALF VHALF
DATA VoutL
VoutR
Vcom
BCKIN
16
DACCLK
DACCLK
MCLK
LRCKIN
MD
14
SCKDAC MC
15
LTDAC ML
ADAC
PCM1742KE
IC1851
3
5
LP
F
3
5
CLOCK GENERATOR
3
15
10
13
14
SM8707LV
IC1801
9
X1801
27,000MHz
XTO
XTI
7
8
61
63
64
P4
P1
P2
IRQPWR_M
STOM
MTOS
DVDMPD
DVDMPD
CDMPD
CDMPD
OEIC
RFP
RFM
IECOUT
AD1
46
XRD
NEXOE
CN1103
D
STAGE ASSY
STAGE ASSY
1
234
35
CAM-
CAM+
CAM-
CAM+ OUT6-
OUT6+
DVD CORE UNIT
E
PCB ASSY
F

FX-MG8667DVZT/EW 23
5678
5678
C
D
F
A
B
E
X2001
AMUTE
EMPH
VDCONT
VCONTB
80
75
88
60
59
49
LOADSWL
LOADSWR
LOADPHT
INISW
TEMP2
26
92
57
58
98
93
78
87
76
94
95
96
97
7
30
6
77
47
90
89
42
41
91
46
73
72
CLAMP
17
16
15
14
3
4
5
6-8
19
1
VPP/IC
RXD0
TXD0
8
RIP_P_HEAD
RIP_P_HEAD
XAVCHK_ENT
1
570
3
2AATA-75
XRESET
IRQPWR
14
20 HSTCMD
AMUTE
CONT_B
CONT_A
/SVCONT SVCONT
EMPH
VDCONT
XRES_S
IRQPWR
AMUTE
EMPH
VDCONT
/RESET
IRQPWR
SLVSTS
MCKENA
XRES_S
CMDCOMN
STSCOMN
VIDEO OUT
ANALOG LOUT
21
XAVCHK_ENT
STSCOMN
MONI7
MONI6
MONI5
MONI4
MONI3
MONI2
MONI1
MONI0
SOMULTI
SCKMULTI
LTMULTI
XRES_S
VPP
BVC33
CMDCOMN
EEPROM
BR93L56RFVM-W
IC2002
PE5443A
IC2001
TC74VHC541FTS1
IC1881
XAVCHK_ENT
STSCOMN
XRES_S
VPP
CMDCOMN
25
61
83
/DEBUGIN 55
X2
X1
12
13
4
2
1
15
12
11
13
14
20
16
17
18
19
9
6
5
7
8
7
8
10
CN2001
CN1901
DIGITAL 6ch
4
2
8
6
10
CN1881
COMPOSIT
COMPOSIT
LOUT
ROUT
R
AM
20
18
27
26
25
24
29
30
31
11
12
17
19
14
13
15
16
23
21
8
4
2
3
9
CN407
A
AVCC5
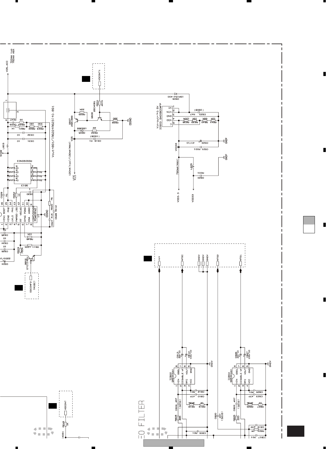
+5V REGULATOR
1
5
S-L2980A50MC-C7J
IC1001
3
AVCC33
+3.3V REGULATOR
2
4BA033SFP
IC1901
1
Q1002
VCC15
VCONTA
VCONTB
VD5PU
VD5
DC-DC
CONVERTER 6,7
4LTC3411EMS
IC1003
1
SRVDD
BVC33
VD5PU
VD5
VD5
VD5
VD5
VD8
VD8
VD8
SRVDD
BVC33
ROMDATA
REV
ROMCK
ROMCS
50
86
52
51
4
3
2
1
VIDEO GND
SPD_SW1
AGND
SPD_SW2
5
7
WAKE UP MG
WAKEUPMG 1
VD8
SO
DI
SK
CS
ANALOG ROUT 6
WAKEUPMG
WAKEUP
CMDCOMN
EXTRGO
TRCD0
TRCD2
TRCST
TRCD3
TRCD1
TRCCLK
XRES_M
STSCOMN
SDATA
SCLOCK
DBG_DET 2
20
1
16
11
9
13
14
18
19
8
5
4
6
7
CN1903
XAVCHK_ENT
DBG_DET
MO1 AO1
SO1
FSEL
DACCLK
FSSW2
FSSW1 FSSW2
FSSW1
S
O2
A
O2
Y2A2
Y3A3
Y4A4
Y5A5-7
XG2
XG1
3
1
A1
-
3
/
RAS
C
S
IC1651
M5M5V216ATP-70HI
SRAM(2M)
IC1601
PD6496E
FLASH MEMORY
SYSTEM CONTROL
ADT0-15 DQ1-16
A0-16
8
A0-16
ADT0-15 DQ0-15
A0-19 A0-20
41
XRD
17
6
XWR OE
WE
S
11
XWR /WE
/OE
/CE
28
XCSFM
A
19
26
XRD
CD/DVD CD_DVD
OEIC
OEIC
SD2 SD
CLAMP
SD1
SWDVDD BVC33
Q2001
LOADSWL
LOADSWR
LOADPHT
INISW
TEMP
E/LVOL1 E/LVOL1
E/LVOL2 E/LVOL2
CAMVOL CAMVOL
DCONT0 CONT
DCONT2
SD0
CAMFWD
CAMREV CAMFWD
CAMREV
E/LFWD
E/LREV E/LFWD
E/LREV
HOME
HOME
CAMSNS
CAMREF
ELVSNS
ELVREF
CAMSNS
CAMREF
ELVSNS
ELVREF
SELECT SWITCH
12,2,5
13,1,3
TC74HC4053AFT
IC2003
9,10,11
14,15,4
SELECT SWITCH
1
2
TC7WH157FU
IC1802
5
6
BUFFER
1
3
NJM2904V
IC2006
3
V
outL
V
outR
V
com
C
2
KE
1
LPF
3
5
NJM2100V
IC1852
1
LPF
BUFFER
3
5
NJM2100V
IC1853
Q1551
1
C
K GENERATOR
13
14
SM8707LV
IC1801
9
XTO
XTI
CRGCONT
38
39
44
43
IRQPWR_M
XRES_M
TXD1
RXD1
IRQPWR_M
STOM
MTOS
XRES_M
REV
VCONTB
VCONTA
RIP_P_HEAD

FX-MG8667DVZT/EW
24
1234
1234
C
D
F
A
B
E
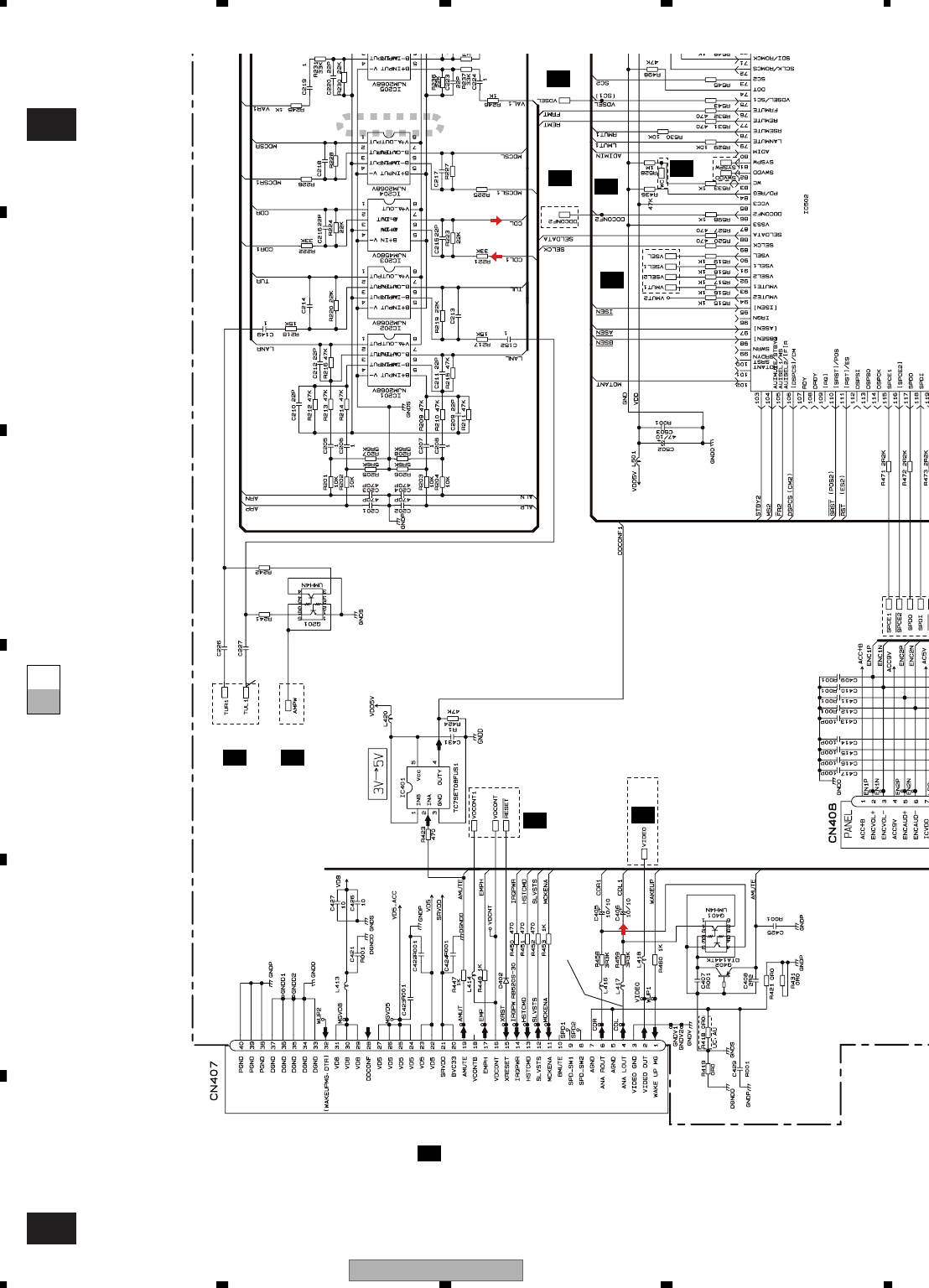
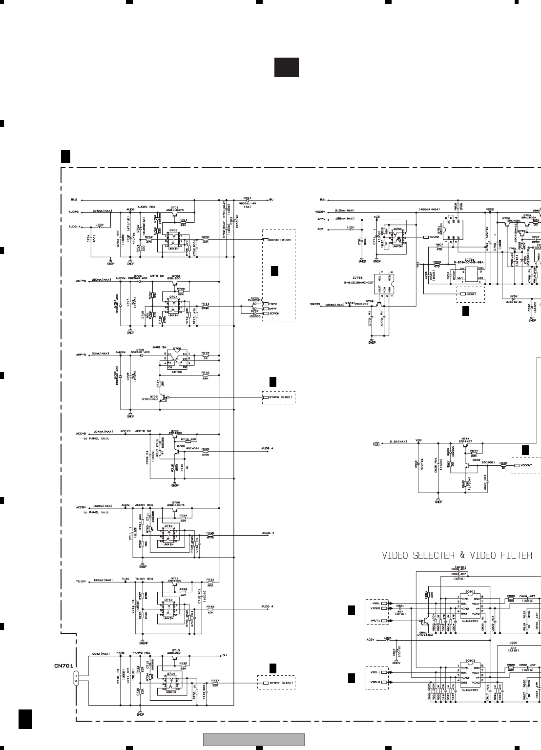
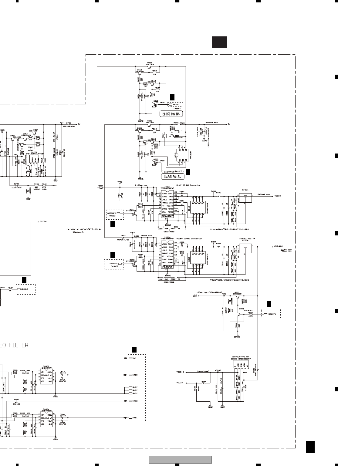
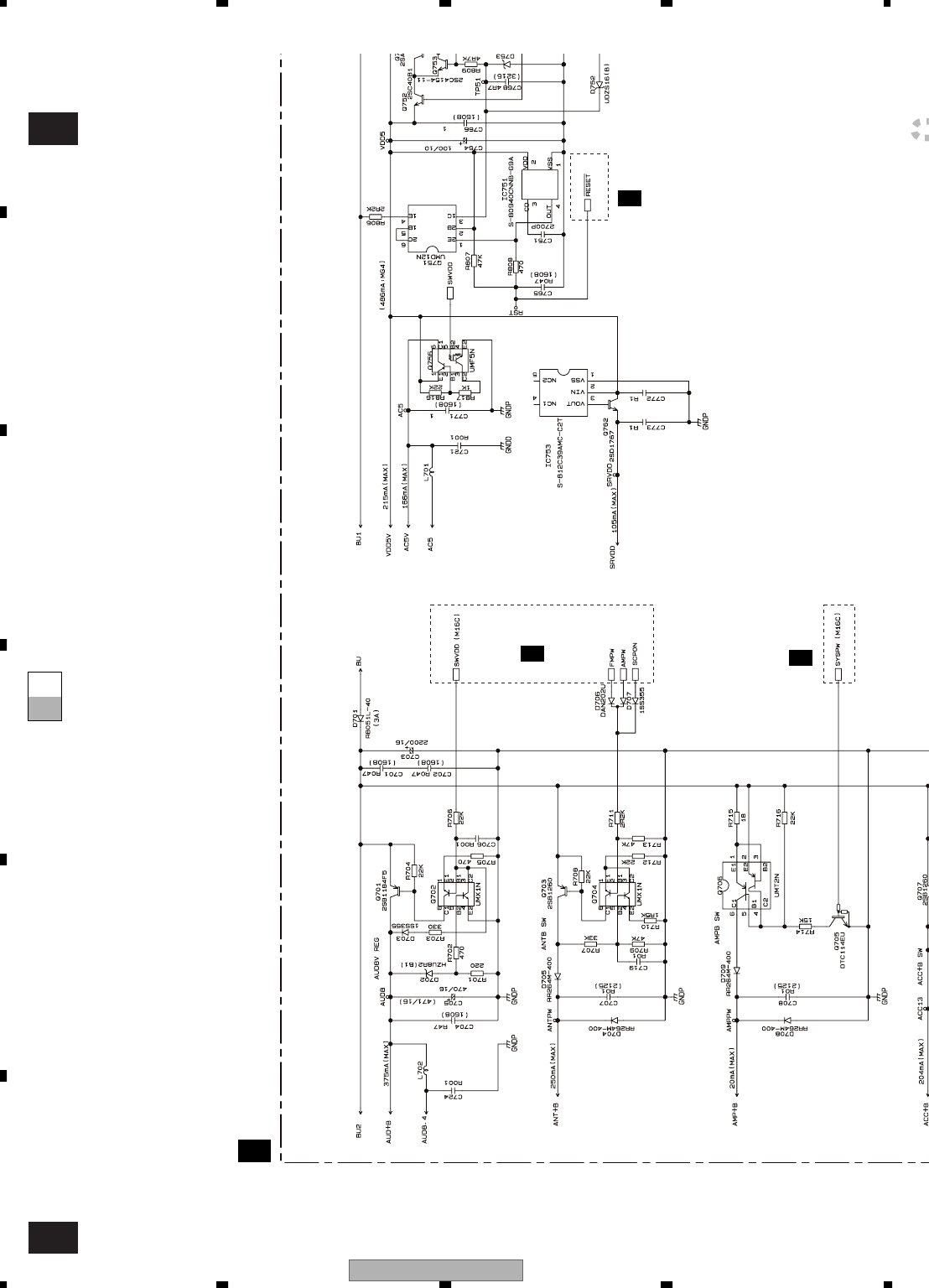
3.2 MAIN UNIT(1/3)(GUIDE PAGE)
A-a
1/3
1/3
A
A-a
A-a
A-b
A-b
A-a A-b
A-b
A-a
Large size
SCH diagram
Guide page
Detailed page
Note: When ordering service parts, be sure to refer to " EXPLODED VIEWS AND PARTS LIST" or
"ELECTRICAL PARTS LIST".
22K
22K
22K
22K
22P
22P
1K
1K
22K
47K
1K
1
22K
47K
2R2
47K
10/16
47K
47K
47K
1K
1K
1K
1K
1K
680
1
1R8K
1R8K
R001
R001
CN1901
B
CN802
CCN1003
2/3
A
2/3
A
3/3
A
3/3
A
2/3
A
3/3
A
2/3
A3/3
A
3/3
A
3/3
A
1/3
A
2/3
A
2/3
A
2/3
A
3/3
A
2/2
E
SYSTEM CONTROLLER
+2.21dBs(1.0Vrms)
+3.04dBs
(1.1Vrms)
Decimal points for resistor
and capacitor fixed values
are expressed as :
2.2 2R2
0.022 R022
←
←
Symbol indicates a resistor.
No differentiation is made between chip resistors and
discrete resistors.
NOTE :
Symbol indicates a capacitor.
No differentiation is made between chip capacitors and
discrete capacitors.
The > mark found on some component parts indicates
the importance of the safety factor of the part.
Therefore, when replacing, be sure to use parts of
identical designation.
PEG164A
AM -14dBs
FM -17dBs
CAS:-7.2dBs

FX-MG8667DVZT/EW 25
5678
5678
C
D
F
A
B
E
A-b
1/3
A
1/3
A-a A-b
A-a A-b
A-b
A-a
1R8K3R3K
D302,303,
C312,313,
C314,315:EW
22K
22K
22K
22K
22P
22P
1K
1K
1K
1K
1K
47K
47K
>
MAIN UNIT(1/3)
1/3
A
2/3
A
3/3
A
3/3
A
3/3
A
1/3
A3/3
2/3
A
2/3
A
A
2/3
A
2/3
A
1/3
A3/3
A
2/3
A
3/3
A
SELECTOR
UNBALANCE TO BALANCE CONVERTER
N
TROLLER
s
istor
a
lues
4
A
MG4:8.04dBs
Mini&VTR:7.71dBs
FM:-4.7dBs
AM:-1.7dBs
CAS:-1.8dBs

FX-MG8667DVZT/EW 27
5678
5678
C
D
F
A
B
E
A-a A-b
A-a
A-b 1/3
A-a 1/3
2
22K
47K
1K
1
22K
47K
2R2
47K
10/16
47K
47K
47K
1K
1K
1K
1K
1K
680
1
CAS:-7.2dBs
B
CN802
CCN1003
3/3
A
3/3
A
2/3
A
3/3
A
2/3
A3/3
A
SYSTEM CONTROLLER
+2.21dBs(1.0Vrms)
Decimal points for resistor
and capacitor fixed values
are expressed as :
2.2 2R2
0.022 R022
←
←
Symbol indicates a resistor.
No differentiation is made between chip resistors and
discrete resistors.
NOTE :
Symbol indicates a capacitor.
No differentiation is made between chip capacitors and
discrete capacitors.
The > mark found on some component parts indicates
the importance of the safety factor of the part.
Therefore, when replacing, be sure to use parts of
identical designation.
PEG164A

FX-MG8667DVZT/EW
44
1234
1234
C
D
F
A
B
E
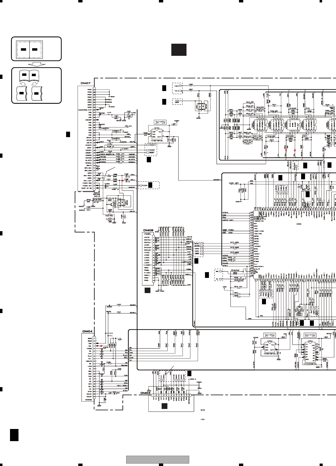
3.6 CONNECTOR1 PCB
C
CCONNECTOR1 PCB
D
CN1104
CN403
CONNECTOR UNIT
Consists of
CONNECTOR1 PCB
CONNECTOR2 PCB
1/3
A

FX-MG8667DVZT/EW 45
5678
5678
C
D
F
A
B
E
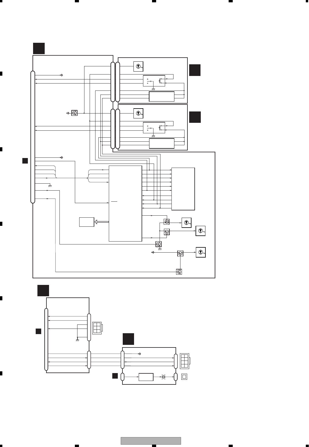
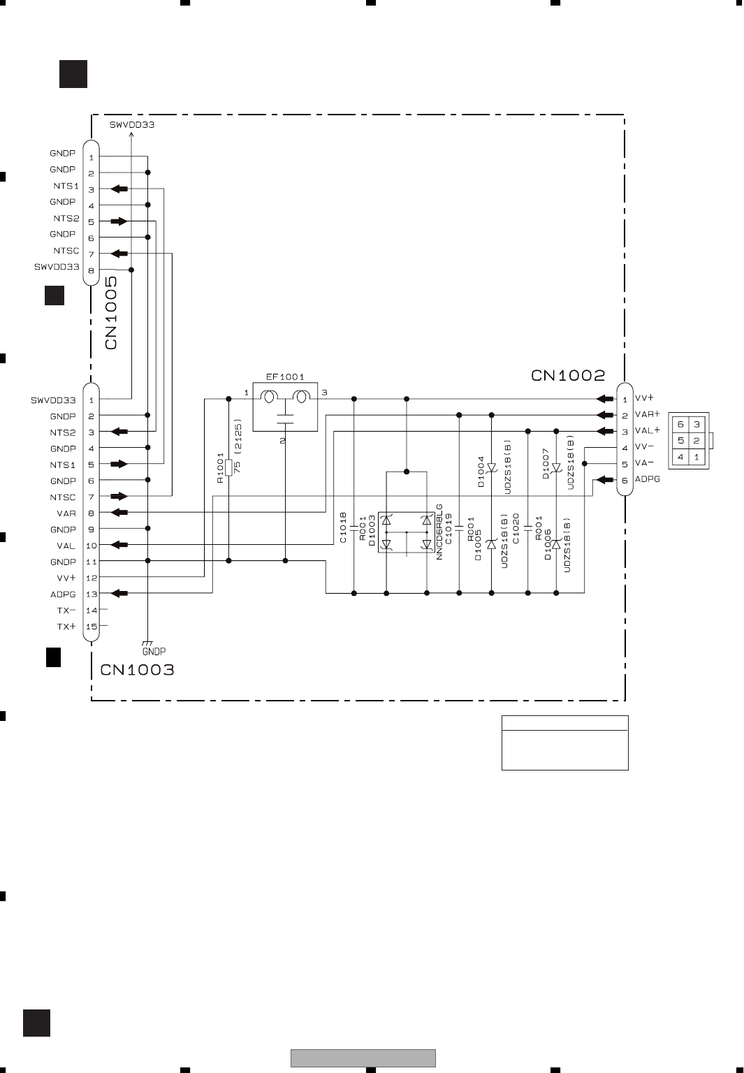
3.7 CONNECTOR2 PCB
D
DCONNECTOR2 PCB
CCN1005
CN1551
Dout
CONNECTOR UNIT
Consists of
CONNECTOR1 PCB
CONNECTOR2 PCB
1/2
E

FX-MG8667DVZT/EW
54
1234
1234
C
D
F
A
B
E
1ANAMONI1 0.2V/div. 0.1µs/div.
0.2V/div. 100µs/div.
0.2V/div. 0.1µs/div.
CDRF
Interval
1ANAMONI1 0.5V/div. 100µs/div.
1ANAMONI1
DVDRF DVDRF(BD1mm)
2TDY 0.5V/div. 100µs/div.
Interval FWD
2TDY 0.5V/div. 100µs/div.
Interval REV
2TDY
2CH1: TDY
3CH2: (CO+)-(CO-)
CH1: TDY
CH2: (CO+)-(CO-)
CH1: TDY
CH2: (CO+)-(CO-)2.0V/div.5ms/div.
Traverse501FWD
0.5V/div.5ms/div. 2
32.0V/div.5ms/div.
Traverse501REV
0.5V/div.5ms/div. 2
32.0V/div.5ms/div.
Traverse5000FWD
0.5V/div.5ms/div.
VHALF→
VHALF→VHALF→
VHALF→
VHALF→VHALF→
VHALF→
VHALF→
VHALF→
VHALF→
VHALF→
VHALF→
VHALF→VHALF→
VHALF→
VHALF→
2
32.0V/div.5ms/div.
Traverse5000REV
0.5V/div.5ms/div. 2TDY
Multi 32REV
0.5V/div.500µs/div.
2TDY
Multi 32FWD
0.5V/div.500µs/div.
CH1: TDY
CH2: (CO+)-(CO-)
-Waveforms Note:1. The encircled number denote measuring pointes in the circuit diagram.
2. Reference voltage VHALF : 1.65V(TD1,FD1,CRGDRV)
: 2V Center(ANAMONI1)
In this waveform, it is seeing on the GND standard.
Offset of 1.65V or 2V is put in.

FX-MG8667DVZT/EW 55
5678
5678
C
D
F
A
B
E
2TDY
Play TD
VHALF→
VHALF→VHALF→
VHALF→
0.5V/div.20ms/div. 4FDY
Focus jamp L 0 → L1
0.5V/div.500µs/div.
4FDY
Focus jamp L1 → L 0
0.5V/div.500µs/div. 4FDY
Play TD
0.5V/div.20ms/div.
4FDY 0.5V/div. 1ms/div.
Focus close
VHALF→
5CH1: ADOUT0
6CH2: SRCK
7CH3: LRCK
G→
2V/div. 2µs/div.
G→
G→
8CH1: LO
9CH2: RO
G→
1V/div. 500µs/div.
G→
0CH1: COMPO 200mV/div. 10µs/div.
[White 100% output]
G→

FX-MG8667DVZT/EW
56
1234
1234
C
D
F
A
B
E
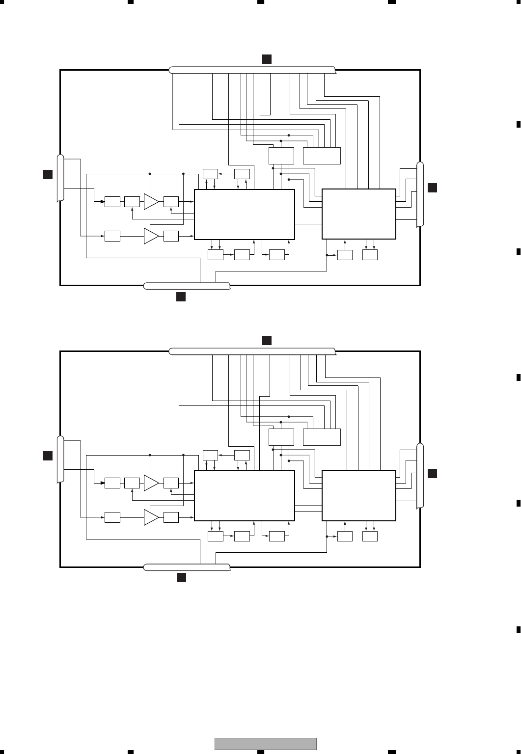
3.10 L PCB
G
CSD1133:FX-MG8767DVZT
CSD1132:FX-MG8667DVZT
BCN801
GL PCB
KEYBOARD UNIT
Consists of
KEYBOARD PCB
L PCB
R PCB
POWER VOL

FX-MG8667DVZT/EW 57
5678
5678
C
D
F
A
B
E
3.11 R PCB
H
CSD1132:FX-MG8767DVZT
CSD1133:FX-MG8667DVZT
BCN803
HR PCB
KEYBOARD UNIT
Consists of
KEYBOARD PCB
L PCB
R PCB
FILE TUNE

FX-MG8667DVZT/EW
58
1234
1234
C
D
F
A
B
E
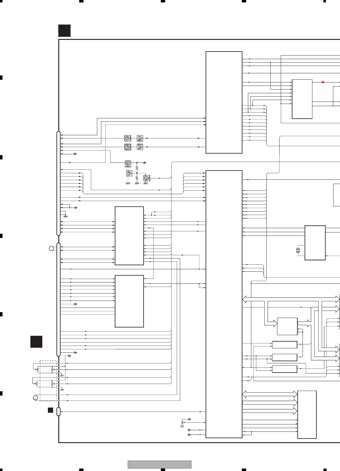
3.12 CASSETTE MECHANISM MODULE
DECK UNIT
MUTE
HA12216F
11
12
13
14
15
16
17
18
19
20
40
39
38
37
36
35
34
33
32
31
30
29
28
27
26
25
24
23
22
21
1
2
3
4
5
6
7
8
9
10
R256
180
R287
0R0
C271
1/50
R284 0R0
R283
0R0
R282
0R0
C254 390P
C253 390P
C252 390P
C251 390P
R281 0R0
R255
180
C256
R01
R258
18K
R402
3R3K
R403 910
C272
R1
R288
0R0
HD1
HEAD ASSY
EXA1594
TEST TAPE
NCT-150
(400Hz, 200nWb/m)
RL
RR
FR
FL
C302
R1
VR302
33K(B)
-8.24dBs(300mV)±1dB
Fwd-R
Fwd-L
Rev-R
Rev-L
NFI(L)
RIN(L)
RIP
FIN(L)
GND
GND
FIN(R)
VREF
RIN(R)
NFI(R)
M-OUT(R)
EQOUT(R)
TAI(R)
BIAS
RAI(R)
PBOUT(R)
DET(L)
MUTE
MSGV(R)
MAOUT
MSI
MSDET
MSGV
F/R
120/70
NR
MOUT(L)
EQOUT(L)
TAI(L)
NC
RAI(L)
PBOUT(L)
NC
DET(L)
MSGV(S)
CN252
CN251
DOLBY B NR
IC251
VR301
33K(B)
C310
R1
C309
R1
R321
0R0
VCC
CCP1280
CCP1280
NC
MSOUT
NC
NC
R260
13K
R262
270K
C401
3900P
R401
15K
R276
100K
C402
R33
C404 R01
C403
R022
R273
0R0
R272
0R0
R
4
2
7
C405
Q
2
R271
18K
C301
R1
R259
13K
C255
R01
R257
18K
R261
270K
I
CN404
R292
0R0
R296
0R0
I
12
1
2
3
4
5
6
7
8
9
10
11
LOAD2NRMUTE
MTL2
PLAY
F/R
MS
TAPE+B
LCH
RCH
SGND
VREF
R-R
N-R
1/3
A

FX-MG8667DVZT/EW 59
5678
5678
C
D
F
A
B
E
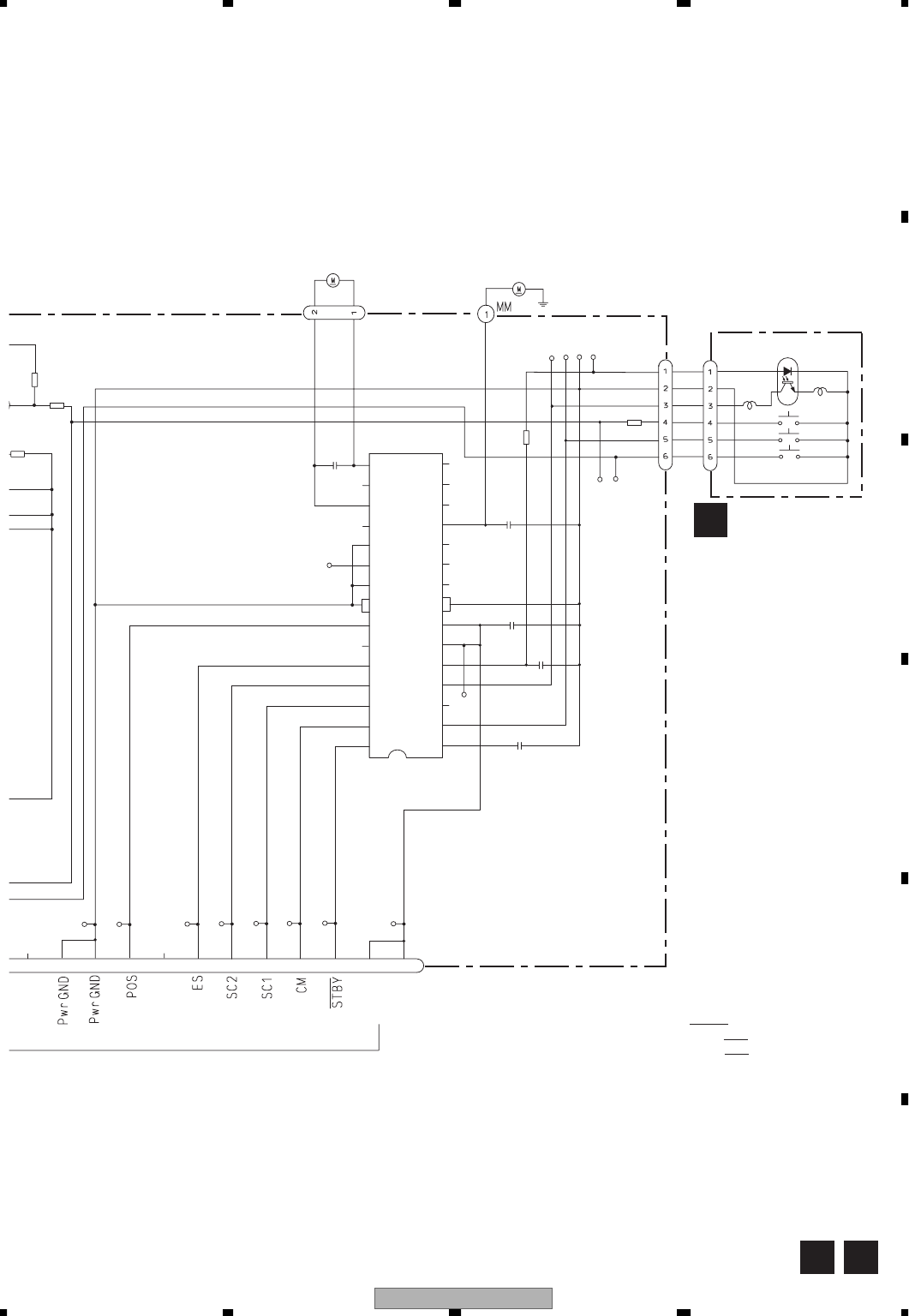
SWITCHES:
SENSOR UNIT
S101:LOAD SWITCH..........EJECT-PLAY
S102:MODE SWITCH............ON-OFF
S103:70µs SWITCH...............ON-OFF
The underlined indicates the switch position.
R275
47K
RSB
GND
RS
mtl
MCS
load
CN253
K
0
33
R277
220K
R278 100K
7
1
C
4116
SENSOR UNIT
S101
LOAD
ESG1007x3
S102 MODE
Q101
EGN1004
CN256
S103 70µs
J
L101
L102
JI
C354
R01
R362
300
C351
R22
M1 MOTOR UNIT
(MAIN MOTOR)
EXA1618
M2
MOTOR UNIT
(SUB MOTOR)
EXA1660
CN255
CN254
MOTOR
DRIVER
IC351 BA6923FP
TE
VCC2
15
16
17
18
19
20
21
22
23
24
25
26
27
28
14
13
12
11
10
9
8
7
6
5
4
3
2
1
OUT1
NC
OUT2
NC
PGND
TE
GND
TAB
PSO3
PSO2
PSO1
SC2
SC1
CM
CE
NC
NC
NC
MM
NC
NC
NC
TAB
VCC1
VCC2
PSB
PSI1
PSI2
PSI3
C
SM2
SM1
MCS
C353
R01
C355
R1
C352
4700P
PGND
RS
RSB
MTL
LOAD
R361
0R0
NC 13
14
15
16
17
18
19
20
21
22
23
24
NC
B.UP
B.UP
B.UP
STBY
CM
SC1
SC2
ES
POS
PGND2

FX-MG8667DVZT/EW
60
1234
1234
C
D
F
A
B
E
Main Unit(CN403)<->Connector1 PCB(CN1003)
Pin No Main Unit Connector1 PCB Pin No
1 TX+ TX+ 15
2 TX- TX- 14
3 ADPG ADPG 13
4 VV+ VV+ 12
5 VV- GNDP 11
6 VAL VAL 10
7 AGND GNDP 9
8 VAR VAR 8
9 NTSC NTSC 7
10 GNDV GNDP 6
11 NTS1 NTS1 5
12 GNDV GNDP 4
13 NTS2 NTS2 3
14 GND GNDP 2
15 SWVDD33 SWVDD33 1
Main Unit(CN404)<->Deck Unit(CN251)
Pin No Main Unit Deck Unit Pin No
1 SGND SigGND 1
2 SGND SigGND 2
3 CSR Rch 3
4 CSL Lch 4
5 TAPEB TAPE+B 5
6MS MS6
7 DIR F/R 7
8 PLAY PLY 8
9 MTL MTL 9
10 CSMUTE MUTE 10
11 NR NR 11
12 LOAD LOAD 12
13 NC NC 13
14 GND PwrGND 14
15 GND PwrGND 15
16 POS POS 16
17 NC NC 17
18 ES ES 18
19 SC2 SC2 19
20 SC1 SC1 20
21 CM CM 21
22 STBY STBY 22
23 CS12V B.UP 23
24 CS12V B.UP 24
Connector1 PCB(CN1005)<->Connector2 PCB(CN1104)
Pin No Connector1 PCB Connector2 PCB Pin No
1 GNDP GNDP 1
2 GNDP GNDP 2
3 NTS1 NTS1 3
4 GNDP GNDP 4
5 NTS2 NTS2 5
6 GNDP GNDP 6
7 NTSC NTSC 7
8 SWVDD33 SWVDD33 8
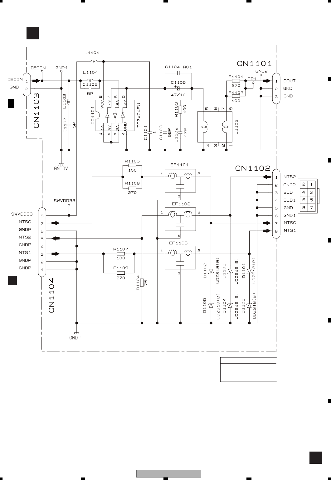
Connector2 PCB(CN1103)<->DVD Core Unit(CN1551)
Pin No Connector2 PCB DVD Core Unit Pin No
1 IECIN IEC OUT 1
2 GND GNDD 2

FX-MG8667DVZT/EW 61
5678
5678
C
D
F
A
B
E
Main Unit(CN408)<->Keyboard Unit(CN802)
Pin No Main Unit Keyboard Unit Pin No
1 ACC+B ACC+B 1
2 ENCVOL+ ENCVOL+ 2
3 ENCVOL- ENCVOL- 3
4 ACC9V ACC9V 4
5 ENCAUD+ ENCAUD+ 5
6 ENCAUD- ENCAUD- 6
7 ICVDD IC-VDD 7
8 LCDDO LCD-DO 8
9 LCDCK LCD-CLK 9
10 LCDCE LCD-CE 10
11 LCDDI LCD-DI 11
12 (LCDRST) LCD-RST 12
13 DGND DGND 13
14 PWLBL PWM-BL 14
15 P-INFO P-INFO 15
16 PWMILL PWM-ILL 16
17 PGND PGND 17
18 PGND PGND 18
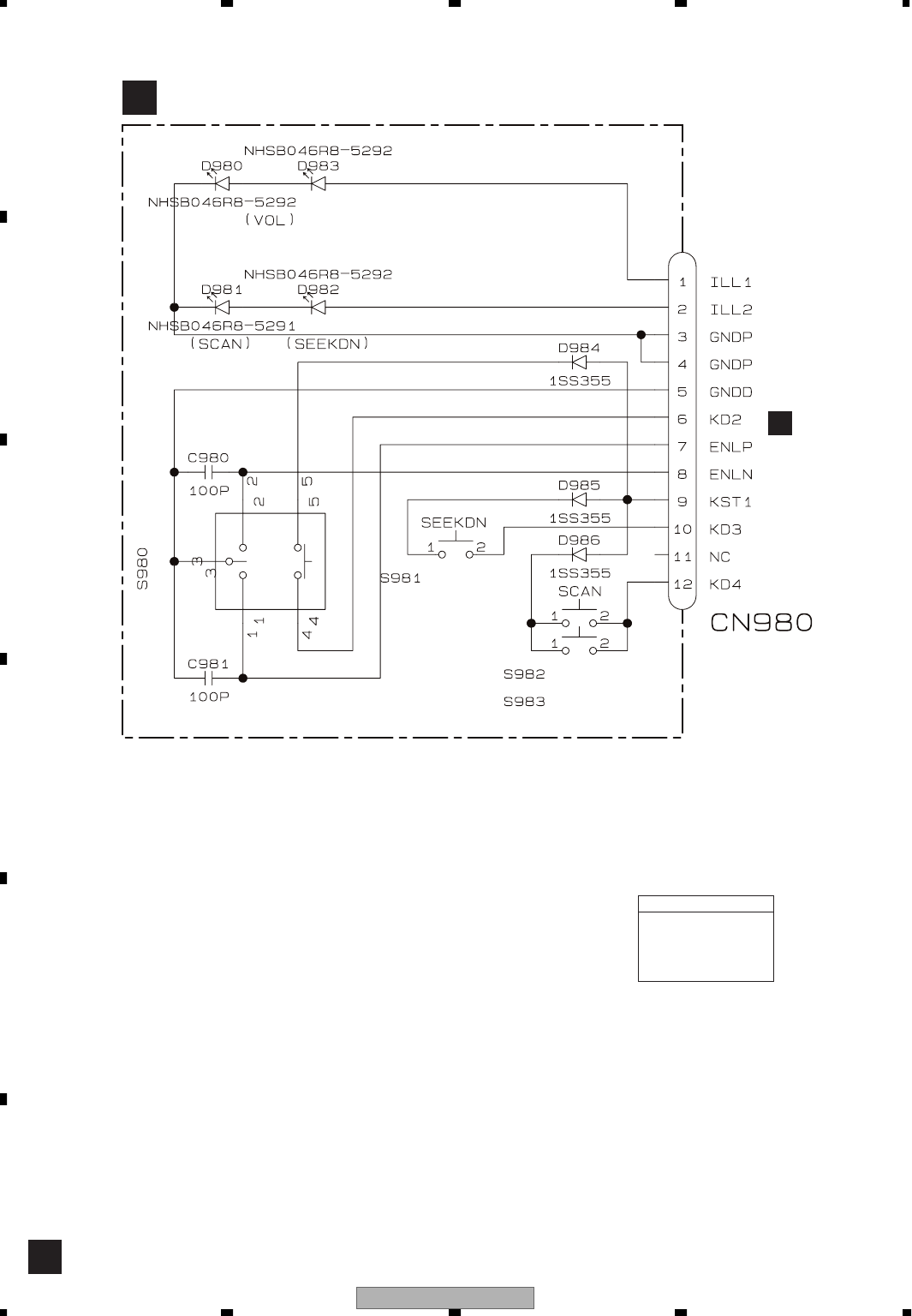
Keyboard Unit(CN801)<->LEFT PCB(CN980)
Pin No Keyboard Unit Left PCB Pin No
1 ILL1 ILL1 1
2 ILL2 ILL2 2
3 GNDP GNDP 3
4 GNDP GNDP 4
5 GNDD GNDD 5
6 KD2 KD2 6
7 ENLP ENLP 7
8 ENLN ENLN 8
9 KST1 KST1 9
10 KD3 KD3 10
11 NC NC 11
12 KD4 KD4 12
Keyboard Unit(CN803)<->RIGHT PCB(CN990)
Pin No Keyboard Unit Right PCB Pin No
1 ILL3 ILL3 1
2 ILL4 ILL4 2
3 GNDP GNDP 3
4 GNDP GNDP 4
5 KD2 KD2 5
6 GNDD GNDD 6
7 ENRP ENRP 7
8 ENRN ENRN 8
9 KST6 KST6 9
10 KD3 KD3 10
11 NC NC 11
12 KD4 KD4 12
Main Unit(CN407)<->DVD Core Unit(CN1901)
Pin No Main Unit DVD Core Unit Pin No
1 MAKE UP MG MAKEUP MG 1
2 VIDEO OUT
VIDEO OUT/YSIG
2
3 VIDEO GND VIDEO GND 3
4 ANA LOUT ANALOG LOUT 4
5 AGND AGND 5
6 ANA ROUT ANALOG ROUT 6
7 AGND AGND 7
8 SPD-SW2 SPD_SW2 8
9 SPD-SW1 SPD_SW1 9
10 BMUTE BMUTE 10
11 MCKENA MCKENA 11
12 SLVSTS SLVSTS 12
13 HSTCMD HSTCMD 13
14 IRQPWR IRQPWR 14
15 XRESET XRESET 15
16 VDCONT VDCONT 16
17 EMPH EMPH 17
18 VCONTB VDCONTB 18
19 AMUTE AMUTE 19
20 BVC33 BVC33 20
21 SRVDD SRVDD 21
22 VD5 VD5PU 22
23 VD5 VD5PU 23
24 VD5 VD5 24
25 VD5 VD5 25
26 VD5 VD5 26
27 VD5 VD5 27
28 DDCONF DDCONF 28
29 VD8 VD8 29
30 VD8 VD8 30
31 VD8 VD8 31
32
(MAKEUPMG,DTR)
MAKEUP MG 32
33 DGND DGND 33
34 DGND DGND 34
35 DGND DGND 35
36 DGND DGND 36
37 DGND DGND 37
38 PGND PGND 38
39 PGND PGND 39
40 PGND PGND 40

FX-MG8667DVZT/EW
62
1234
1234
C
D
F
A
B
E
4. PCB CONNECTION DIAGRAM
4.1 MAIN UNIT
A
Capacitor
Connector
P.C.Board Chip Part
AMAIN UNIT
SIDE B
SIDE A
NOTE FOR PCB DIAGRAMS
1.The parts mounted on this PCB
include all necessary parts for
several destination.
For further information for
respective destinations, be sure
to check with the schematic dia-
gram.
2.Viewpoint of PCB diagrams 140
130
120
110
100
90
80
70
60
50
40
30
20
10
10 20 30 40 50 60 70
X
0
Y
CAR HARNCAR HARNESSCAR HARNESS CCN1003
ECN1901
ICN251

FX-MG8667DVZT/EW
70
1234
1234
C
D
F
A
B
E
4.3 CONNECTOR1 PCB
C
CONNECTOR1 PCB
CCONNECTOR1 PCB
C
SIDE A SIDE B
ACN403
CAR HARNESS
DCN1104
102030 X
80
70
60
50
40
30
20
10
0
Y
10 20 30
X
80
70
60
50
40
30
20
10
0
Y

FX-MG8667DVZT/EW 71
5678
5678
C
D
F
A
B
E
4.4 CONNECTOR2 PCB
30
20
10
10 20 30 40
X
0
10 20 30 40
X
0
Y
10
20
30
Y
CCN1005
ECN1551
CAR
HARNESS
D
D
DOUT
D
CONNECTOR2 PCB
CONNECTOR2 PCB
SIDE A
SIDE B

FX-MG8667DVZT/EW
76
1234
1234
C
D
F
A
B
E
4.6 PCB ASSY
FPCB ASSY
F
010 20 30
10
20
30
X
Y
E
VR2
VR13
M2
M

FX-MG8667DVZT/EW 77
5678
5678
C
D
F
A
B
E
4.7 L PCB
G
GL PCB
GL PCB
SIDE A
SIDE B
10 20 30 40 50 60X
90
80
70
60
50
40
30
20
10
0
Y
60 50 40 30 20 10 X
90
80
70
60
50
40
30
20
10
0
Y
BCN801
SEEK-TRACK:L
POWER VOL:L
FILE TUNE:R
AST:L
RTY:R
AST:L
RTY:R
AF:R

FX-MG8667DVZT/EW
78
1234
1234
C
D
F
A
B
E
4.8 R PCB
H
HR PCB
HR PCB
SIDE A
SIDE B
10 20 30 40 50 60X
90
80
70
60
50
40
30
20
10
0
Y
60 50 40 30 20 10 X
90
80
70
60
50
40
30
20
10
0
Y
BCN803 PTY:L
AST:R
PTY:L
AST:R
TA:L
SEEK TRACK:R
FILE TUNE:L
POWER VOL:R

FX-MG8667DVZT/EW 79
5678
5678
C
D
F
A
B
E
4.9 DECK UNIT
I
IDECK UNIT
IDECK UNIT
SIDE A
SIDE B
IC,Q
IC251
ADJ
VR302
VR301
IC351 27
Q271
IC351
1
7
8
14
28
22
21
15
28
1
2
3
4
5
6
CN253
CN255
12
CN254
6
5
4
3
2
1
CN252
1
5
10
11
20
21
30
31
40
15
25
35 IC251
R283
R282
R281
R284
VR302
VR301
R288
R321
R287
R272
E
Q271
R362
R292
C271
1510 15 20 24
CN251
R401
R402
R403
C404
C405
R404
R275
C272
C403
C402
C401
C310
R273
R276 R278
R277
C309
R271
C301
R259
R257
C255
R261 R296
R255
R251
C251
R254
C254
C252
C253
C302
C256
R252
R253
R258
R260
R262
R256
R361
C354
C357
C351
C353
C360
C361
C362
C363
C355
C364
C352
JCN256
ACN404
HEAD ASSY
M1
M2
1
1
1
1

FX-MG8667DVZT/EW
80
1234
1234
C
D
F
A
B
E
4.10 SENSOR UNIT
J
JSENSOR UNIT
1
2
3
4
5
6
S101
LOAD
S102
MODE
S103
70µs
CN256
Q101
REEL SENSE
L101
L102
I
CN253

FX-MG8667DVZT/EW 81
5678
5678
C
D
F
A
B
E
5. ELECTRICAL PARTS LIST
N
OTE:
• Parts whose parts numbers are omitted are subject to being not supplied.
• The part numbers shown below indicate chip components.
Chip Resistor
RS1/_S___J,RS1/__S___J
Chip Capacitor (except for CQS.....)
CKS....., CCS....., CSZS.....
• The > mark found on some component parts indicates the importance of the safety factor of the part.
Therefore, when replacing, be sure to use parts of identical designation.
• Meaning of the figures and others in the parentheses in the parts list.
Example) IC 301 is on the point (face A, 91 of x-axis, and 111 of y-axis) of the corresponding
PC board.
IC 301 (A, 91, 111) IC NJM2068V
Circuit Symbol and No. Part No.
Unit Number : CWN1110
Unit Name : Main Unit
Unit Number : CWM9654
Unit Name : Connector Unit
Unit Number :
Unit Name : Keyboard Unit
Unit Number : CWX3050
Unit Name : DVD Core Unit
Unit Number : CWX2986
Unit Name : PCB Assy
Unit Number : EWM1055
Unit Name : Deck Unit
Unit Number : EWM1057
Unit Name : Sensor Unit
A
Unit Number : CWN1110
Unit Name : Main Unit
MISCELLANEOUS
IC 102 (A,130,103) IC NJM2068V
IC 201 (A,96,100) IC NJM2068V
IC 202 (A,105,94) IC NJM2068V
IC 203 (A,104,99) IC NJM4580V
IC 204 (A,97,94) IC NJM2068V
IC 205 (A,88,97) IC NJM2068V
IC 207 (A,103,85) IC BD3842FS
IC 208 (B,88,74) IC OPA2134UA
IC 209 (B,94,74) IC OPA2134UA
IC 210 (B,103,73) IC NJM2068V
IC 211 (B,103,77) IC NJM2068V
IC 301 (B,97,28) IC HA12240FP
IC 401 (B,23,38) IC TC7SET08FUS1
IC 502 (A,96,33) IC PEG164A
IC 503 (A,118,24) IC TC7SET08FUS1
IC 504 (A,119,33) IC TC74VHC08FTS1
IC 601 (A,42,75) IC TPS54350PWP
IC 603 (B,36,77) IC BA00BC0WFP
IC 604 (A,52,75) IC TPS54350PWP
IC 751 (B,26,89) IC S-80940CNNB-G9A
IC 752 (B,22,96) IC S-812C56AUA-C3K
IC 753 (B,22,104) IC S-812C39AMC-C2T
IC 801 (B,50,98) IC NJM2235V
IC 802 (B,40,99) IC SM5304AV
IC 803 (B,50,93) IC NJM2235V
IC 804 (B,40,92) IC SM5304AV
Q 11 (A,137,67) Transistor 2SC3356
Q 12 (A,128,67) Transistor 2SC3356
Q 13 (B,140,63) Transistor 2SA1576
Q 14 (B,140,57) Transistor 2SC4081
Q 15 (B,129,58) Transistor 2SC4083
Q 16 (B,124,58) Transistor 2SC4083
Q 17 (A,137,84) Transistor 2SC3356
Q 18 (A,128,84) Transistor 2SC3356
Q 19 (B,140,80) Transistor 2SA1576
Q 20 (B,140,74) Transistor 2SC4081
Q 21 (B,129,74) Transistor 2SC4083
Q 22 (B,124,74) Transistor 2SC4083
Q 23 (B,161,113) Transistor 2SC4081
Q 102 (B,144,84) Transistor 2SC4081
Q 103 (B,150,82) Transistor UMX1N
Q 104 (B,147,82) Transistor UMH4N
Q 105 (B,154,47) Transistor 2SA1576
Q 106 (B,157,29) Transistor 2SA1576
Q 107 (B,157,26) Transistor 2SA1576
Q 108 (A,150,62) Transistor DTC114EU
Q 109 (B,172,51) Transistor UMH1N
Q 110 (B,172,47) Transistor UMH1N
Q 114 (A,147,116) Transistor 2SC4081
Q 115 (B,148,112) Transistor UMX1N
Q 116 (A,130,96) Transistor 2SC4081
Q 117 (A,128,96) Transistor 2SC4081
Q 119 (A,128,107) Transistor 2SA1576
Q 123 (B,130,123) Transistor DTC114EU
Q 125 (B,105,124) Transistor UMH1N
Q 126 (B,96,124) Transistor UMH1N
Q 201 (B,96,91) Transistor UMH4N
Q 301 (A,92,54) Transistor 2SC4081
Circuit Symbol and No. Part No.

FX-MG8667DVZT/EW
82
1234
1234
C
D
F
A
B
E
Q 302 (B,87,57) Transistor 2SC4081
Q 303 (A,85,58) Transistor 2SC4081
Q 308 (A,101,59) Transistor 2SC4081
Q 309 (A,98,52) Transistor 2SC4081
Q 310 (A,108,53) Transistor UMT2N
Q 311 (A,106,58) Transistor DTC144EU
Q 312 (A,95,52) Transistor DTA114EU
Q 313 (A,97,56) Transistor 2SC4081
Q 314 (A,77,22) Transistor DTA114EU
Q 315 (B,85,63) Transistor 2SC4081
Q 381 (A,102,69) Transistor UMZ1N
Q 382 (A,105,66) Transistor UMZ1N
Q 383 (B,83,74) Transistor FMG12
Q 384 (B,91,90) Transistor FMG12
Q 385 (B,83,78) Transistor FMG12
Q 386 (B,83,71) Transistor FMG12
Q 387 (B,83,81) Transistor FMG12
Q 388 (A,42,107) Transistor FMG12
Q 389 (B,88,90) Transistor FMG12
Q 390 (A,25,110) Transistor FMG12
Q 401 (A,27,38) Transistor UMH4N
Q 402 (A,22,38) Transistor DTA144TK
Q 601 (A,71,88) Transistor 2SC4081
Q 602 (B,47,79) Transistor DTC114EU
Q 603 (A,69,81) Transistor 2SA1952
Q 604 (B,68,88) Transistor 2SA1576
Q 605 (A,54,86) Transistor DTC114EU
Q 606 (A,60,86) Transistor 2SA1576
Q 607 (B,58,56) Transistor 2SB1689
Q 608 (B,58,52) Transistor 2SC4081
Q 609 (A,30,84) Transistor 2SC4081
Q 610 (A,57,87) Transistor UMD12N
Q 611 (B,44,79) Transistor DTC114EU
Q 612 (A,42,67)
POWER MOS FET
RSS090N03
Q 613 (A,52,67)
POWER MOS FET
RSS090N03
Q 614 (A,21,72) Transistor 2SB1427
Q 615 (B,67,61) Transistor 2SC4081
Q 616 (B,70,76) Transistor 2SA1952
Q 617 (B,64,50) Transistor 2SA1576
Q 618 (B,64,45) Transistor DTC114EU
Q 701 (A,24,93) Transistor 2SB1184F5
Q 702 (B,33,94) Transistor UMX1N
Q 703 (B,65,140) Transistor 2SB1260
Q 704 (B,59,140) Transistor UMX1N
Q 705 (B,75,138) Transistor DTC114EU
Q 706 (B,69,139) Transistor UMT2N
Q 707 (A,155,18) Transistor 2SB1260
Q 708 (A,158,21) Transistor 2SC4081
Q 709 (B,157,18) Transistor 2SB1184F5
Q 710 (A,162,16) Transistor UMX1N
Q 711 (A,140,49) Transistor 2SB1260
Q 712 (A,135,49) Transistor UMX1N
Q 713 (B,27,22) Transistor 2SB1260
Q 714 (B,35,22) Transistor UMX1N
Q 751 (B,25,96) Transistor UMD12N
Q 752 (B,15,96) Transistor 2SC4081
Q 753 (B,15,88) Transistor 2SC4154-11
Q 754 (B,15,91) Transistor 2SA1602A
Q 755 (A,9,92) Transistor 2SB1185
Q 756 (B,20,83) Transistor UMF5N
Circuit Symbol and No. Part No.
Q 762 (A,23,104) Transistor 2SD1767
Q 801 (A,52,99) Transistor DTC144EU
D 11 (B,137,67) Diode 1SV249
D 12 (A,142,59) Diode 1SS355
D 13 (B,133,58) Diode DAN217U
D 14 (B,133,75) Diode DAN217U
D 15 (B,137,84) Diode 1SV249
D 16 (A,142,76) Diode 1SS355
D 101 (A,150,82) Diode CPH5512
D 102 (B,149,70) Diode CPH5512
D 104 (B,146,115) Diode CPH5512
D 105 (B,150,123) Diode CPH5512
D 301 (A,69,104) Diode RM4LFJ10
D 302 (B,22,117) Diode UDZS10(B)
D 303 (B,24,117) Diode UDZS10(B)
D 304 (A,91,59) Diode HZU8R2(B1)
D 305 (B,84,57) Diode HZU8R2(B1)
D 306 (A,87,58) Diode HZU8R2(B1)
D 307 (B,52,115) Diode UDZS18(B)
D 308 (A,41,115) Diode UDZS18(B)
D 311 (B,60,116) Diode UDZS18(B)
D 312 (B,25,139) Diode UDZS18(B)
D 313 (A,109,55) Diode 1SS355
D 314 (A,105,55) Diode HZU9R1(B1)
D 315 (A,78,17) Diode 1SS355
D 316 (A,80,17) Diode UDZS8R2(B)
D 317 (A,81,49) Diode 1SS355
D 318 (A,81,52) Diode 1SS355
D 319 (A,78,25) Diode 1SS355
D 320 (A,77,28) Diode 1SS355
D 322 (A,85,54) Diode 1SS355
D 323 (A,100,55) Diode DAP202U
D 324 (A,101,52) Diode 1SS355
D 325 (A,103,53) Diode 1SS355
D 326 (B,20,86) Diode 1SS355
D 381 (A,95,62) Diode DAP202U
D 382 (A,101,62) Diode 1SS355
D 383 (A,105,62) Diode 1SS355
D 384 (B,103,65) Diode 1SS355
D 401 (B,92,65) Diode UDZS4R7(B)
D 402 (B,9,39) Diode RB520S-30
D 601 (A,69,74) Diode RSX201L-30
D 602 (B,68,83) Diode PTZ16(A)
D 603 (A,32,81) Diode 1SS355
D 604 (B,67,56) Diode PTZ16(A)
D 605 (B,60,54) Diode 1SS355
D 606 (A,45,85) Diode 1SR154-400
D 701 (B,133,135) Diode RB051L-40
D 702 (B,29,98) Diode HZU8R2(B1)
D 703 (B,33,98) Diode 1SS355
D 704 (B,64,134) Diode RR264M-400
D 705 (B,64,136) Diode RR264M-400
D 706 (B,75,141) Diode DAN202U
D 707 (B,75,143) Diode 1SS355
D 708 (B,69,134) Diode RR264M-400
D 709 (B,69,136) Diode RR264M-400
D 710 (A,155,15) Diode 1SS355
D 711 (A,163,18) Diode 1SS355
D 713 (B,31,24) Diode 1SS355
D 751 (B,126,135) Diode 1SR154-400
Circuit Symbol and No. Part No.

FX-MG8667DVZT/EW 83
5678
5678
C
D
F
A
B
E
D 752 (B,20,87) Diode UDZS16(B)
D 753 (B,19,91) Diode UDZS9R1(B)
D 755 (B,21,92) Diode UDZS16(B)
ZNR11 (B,161,103)
Surge Protector
IMSA-6801-01Y901
ZNR12 (B,162,107)
Surge Protector
IMSA-6801-01Y901
L 11 (B,160,106) Inductor LCYB68NJ1608
L 12 (A,160,101) Inductor LCYB12NJ1608
L 13 (A,142,66) Inductor LCYBR12J1608
L 14 (A,141,66) Inductor LCYBR12J1608
L 15 (A,136,62) Coil CTC1187
L 16 (A,133,68) Inductor LCYBR15J1608
L 17 (A,126,62) Coil CTC1187
L 18 (A,123,69) Inductor LCYBR15J1608
L 19 (B,160,109) Inductor LCYB68NJ1608
L 20 (A,159,108) Inductor LCYB12NJ1608
L 21 (A,142,83) Inductor LCYBR12J1608
L 22 (A,141,83) Inductor LCYBR12J1608
L 23 (A,136,78) Coil CTC1187
L 24 (A,133,85) Inductor LCYBR15J1608
L 25 (A,126,78) Coil CTC1187
L 26 (A,123,85) Inductor LCYBR15J1608
L 101 (B,147,74) Inductor LCTC6R8K1608
L 102 (B,149,74) Inductor LCTC6R8K1608
L 103 (B,156,86) Inductor LCTC6R8K1608
L 104 (A,147,64) Inductor CTF1473
L 105 (A,149,52) Inductor CTF1295
L 106 (A,148,57) Inductor CTF1473
L 107 (A,149,57) Inductor CTF1473
L 108 (A,159,104) Chip Coil LCTAW330J2520
L 110 (A,150,116) Inductor CTF1473
L 111 (B,142,115) Inductor LCTC6R8K1608
L 112 (B,142,113) Inductor LCTC6R8K1608
L 113 (A,95,116) Inductor CTF1295
L 114 (B,128,121) Inductor CTF1473
L 115 (B,122,124) Inductor CTF1473
L 116 (B,145,124) Inductor LCTC6R8K1608
L 201 (A,104,71) Inductor CTF1473
L 301 (A,119,141) Choke Coil 95µH CTH1301
L 302 (B,91,27) Inductor CTF1473
L 401 (A,31,67) Inductor CTF1616
L 413 (A,19,30) Inductor CTF1558
L 414 (B,24,40) Inductor CTF1473
L 416 (A,20,43) Inductor CTF1473
L 417 (A,20,45) Inductor CTF1473
L 418 (B,11,44) Inductor CTF1306
L 420 (B,26,41) Inductor CTF1473
L 501 (B,101,41) Inductor CTF1473
L 502 (A,122,27) Inductor CTF1473
L 503 (A,123,33) Inductor CTF1473
L 601 (A,66,67) Inductor CTH1257
L 602 (A,43,59) Inductor CTH1257
L 603 (A,54,59) Inductor CTH1257
L 605 (A,48,11) Inductor CTF1295
L 701 (A,114,56) Inductor CTF1473
L 702 (A,137,10) Inductor CTF1295
L 801 (A,53,89) Inductor CTF1473
X 501 (A,96,20) Radiator 10.0MHz CSS1577
>FU301 (B,53,140) Fuse 8A CEK1263
EF601 (B,44,54) EMI Filter CCG1163
EF602 (B,54,54) EMI Filter CCG1163
Circuit Symbol and No. Part No.
RESISTORS
R 1 (A,134,26) RS1/16SS0R0J
R 2 (A,129,23) RS1/16SS0R0J
R 3 (B,138,63) RS1/16SS474J
R 4 (B,139,55) RS1/16SS474J
R 5 (B,138,79) RS1/16SS474J
R 6 (B,137,76) RS1/16SS474J
R 7 (B,132,57) RS1/16SS681J
R 8 (B,132,73) RS1/16SS681J
R 9 (A,11,51) RS1/16SS332J
R 10 (A,13,51) RS1/16SS822J
R 11 (B,139,65) RS1/16SS102J
R 12 (A,141,62) RS1/16SS331J
R 13 (A,138,69) RS1/16SS100J
R 14 (A,134,66) RS1/16SS222J
R 15 (A,138,58) RS1/16SS121J
R 16 (A,135,69) RS1/16SS330J
R 17 (A,134,58) RS1/16SS100J
R 18 (A,134,68) RS1/16SS100J
R 19 (A,129,69) RS1/16SS100J
R 20 (A,125,67) RS1/16SS222J
R 21 (A,128,58) RS1/16SS121J
R 22 (A,126,69) RS1/16SS330J
R 23 (A,125,58) RS1/16SS100J
R 24 (A,125,68) RS1/16SS100J
R 25 (B,138,59) RS1/16SS271J
R 26 (B,141,59) RS1/16SS472J
R 27 (B,136,59) RS1/16SS223J
R 28 (B,139,60) RS1/16SS220J
R 29 (B,127,57) RS1/16SS271J
R 30 (B,127,59) RS1/16SS561J
R 31 (B,127,60) RS1/16SS333J
R 32 (B,125,61) RS1/16SS683J
R 33 (B,125,60) RS1/16SS471J
R 34 (B,139,82) RS1/16SS102J
R 35 (A,141,79) RS1/16SS331J
R 36 (A,138,86) RS1/16SS100J
R 37 (A,134,82) RS1/16SS222J
R 38 (A,138,75) RS1/16SS121J
R 39 (A,136,85) RS1/16SS330J
R 40 (A,134,75) RS1/16SS100J
R 41 (A,134,85) RS1/16SS100J
R 42 (A,129,86) RS1/16SS100J
R 43 (A,125,82) RS1/16SS222J
R 44 (A,128,75) RS1/16SS121J
R 45 (A,126,85) RS1/16SS330J
R 46 (A,125,75) RS1/16SS100J
R 47 (A,125,85) RS1/16SS100J
R 48 (B,138,76) RS1/16SS271J
R 49 (B,141,76) RS1/16SS472J
R 50 (B,136,75) RS1/16SS223J
R 51 (B,139,77) RS1/16SS220J
R 52 (B,127,74) RS1/16SS271J
R 53 (B,127,75) RS1/16SS561J
R 54 (B,127,77) RS1/16SS333J
R 55 (B,125,78) RS1/16SS683J
R 56 (B,125,77) RS1/16SS471J
R 57 (B,163,115) RS1/16SS223J
Circuit Symbol and No. Part No.

FX-MG8667DVZT/EW
84
1234
1234
C
D
F
A
B
E
R 58 (B,163,114) RS1/16SS472J
R 60 (B,129,36) RS1/16SS0R0J
R 67 (B,131,28) RS1/16SS0R0J
R 102 (B,149,84) RS1/16SS222J
R 103 (B,147,85) RS1/16SS222J
R 104 (A,149,79) RS1/16SS104J
R 105 (A,148,78) RS1/16SS225J
R 106 (A,151,77) RS1/16SS225J
R 107 (B,146,70) RS1/16SS225J
R 108 (B,151,70) RS1/16SS225J
R 109 (A,151,79) RS1/16SS104J
R 110 (B,149,80) RS1/16SS102J
R 111 (B,152,77) RS1/10S821J
R 114 (A,150,39) RS1/16SS471J
R 115 (B,152,47) RS1/16SS272J
R 116 (B,153,30) RS1/16SS272J
R 118 (B,138,27) RS1/16SS272J
R 120 (A,147,60) RS1/16SS103J
R 122 (A,153,62) RS1/16SS681J
R 123 (B,169,73) RS1/16SS681J
R 124 (B,169,71) RS1/16SS681J
R 125 (B,169,69) RS1/16SS681J
R 126 (B,169,67) RS1/16SS681J
R 127 (B,169,65) RS1/16SS681J
R 128 (B,155,51) RS1/16SS222J
R 129 (B,174,52) RS1/16SS223J
R 130 (B,170,51) RS1/16SS223J
R 131 (B,174,47) RS1/16SS223J
R 132 (B,170,46) RS1/16SS223J
R 135 (B,145,112) RS1/16SS222J
R 136 (A,145,113) RS1/16SS222J
R 137 (B,149,116) RS1/16SS104J
R 141 (A,136,118) RS1/16SS471J
R 145 (B,149,114) RS1/16SS104J
R 146 (B,151,112) RS1/16SS472J
R 147 (B,151,115) RS1/10S102J
R 148 (A,126,117) RS1/16SS272J
R 153 (B,127,123) RS1/16SS103J
R 155 (B,132,123) RS1/16SS681J
R 156 (B,141,124) RS1/16SS681J
R 157 (B,138,124) RS1/16SS681J
R 158 (B,136,123) RS1/16SS681J
R 159 (B,134,125) RS1/16SS681J
R 160 (B,135,119) RS1/16SS681J
R 161 (B,116,124) RS1/16SS222J
R 165 (B,161,115) RS1/16SS473J
R 167 (B,108,123) RS1/16SS223J
R 169 (B,108,122) RS1/16SS223J
R 170 (B,100,125) RS1/16SS223J
R 171 (B,100,123) RS1/16SS223J
R 176 (A,126,104) RS1/16SS683J
R 177 (A,130,100) RS1/16SS682J
R 178 (A,133,95) RS1/16SS223J
R 179 (A,124,108) RS1/16SS101J
R 180 (A,126,102) RS1/16SS223J
R 181 (A,132,97) RS1/16SS472J
R 183 (A,126,99) RS1/16SS223J
R 184 (A,131,100) RS1/16SS682J
R 185 (A,130,105) RS1/16SS101J
R 186 (A,133,106) RS1/16SS683J
Circuit Symbol and No. Part No.
R 187 (A,133,100) RS1/16SS683J
R 188 (A,134,106) RS1/16SS682J
R 189 (A,133,97) RS1/16SS223J
R 190 (A,128,100) RS1/16SS222J
R 201 (B,44,118) RS1/10S103J
R 202 (B,40,116) RS1/10S103J
R 203 (B,47,118) RS1/10S103J
R 204 (B,49,116) RS1/10S103J
R 205 (B,40,114) RS1/16SS562J
R 206 (B,44,114) RS1/16SS562J
R 207 (B,41,114) RS1/16SS562J
R 208 (B,47,114) RS1/16SS562J
R 209 (B,95,102) RS1/16SS473J
R 210 (B,92,102) RS1/16SS473J
R 211 (B,93,102) RS1/16SS473J
R 212 (B,98,102) RS1/16SS473J
R 213 (B,99,102) RS1/16SS473J
R 214 (B,96,102) RS1/16SS473J
R 215 (B,93,99) RS1/16SS473J
R 216 (B,99,100) RS1/16SS473J
R 217 (B,106,92) RS1/16SS153J
R 218 (B,103,92) RS1/16SS153J
R 219 (B,108,94) RS1/16SS223J
R 220 (B,102,94) RS1/16SS223J
R 221 (B,104,97) RS1/16SS333J
R 222 (B,102,98) RS1/16SS333J
R 223 (A,108,97) RS1/16SS223J
R 224 (B,101,100) RS1/16SS223J
R 225 (B,97,96) RS1/16SS223J
R 226 (B,94,96) RS1/16SS223J
R 227 (B,97,94) RS1/16SS223J
R 228 (B,93,95) RS1/16SS223J
R 230 (B,88,99) RS1/16SS223J
R 231 (B,86,99) RS1/16SS333J
R 232 (B,90,96) RS1/16SS333J
R 233 (B,90,98) RS1/16SS223J
R 236 (B,86,94) RS1/16SS223J
R 237 (B,85,95) RS1/16SS333J
R 238 (B,88,96) RS1/16SS333J
R 239 (B,90,94) RS1/16SS223J
R 241 (B,94,92) RS1/16SS182J
R 242 (B,97,89) RS1/16SS182J
R 245 (B,85,98) RS1/10S102J
R 246 (B,83,98) RS1/10S102J
R 248 (A,88,77) RS1/10S101J
R 249 (A,88,75) RS1/10S101J
R 250 (A,88,80) RS1/10S101J
R 251 (A,88,83) RS1/10S101J
R 263 (A,107,79) RS1/16SS471J
R 264 (A,106,79) RS1/16SS471J
R 265 (B,89,80) RS1/16SS153J
R 266 (B,90,69) RS1/16SS153J
R 267 (B,91,80) RS1/16SS153J
R 268 (B,92,69) RS1/16SS153J
R 269 (B,94,80) RS1/16SS153J
R 270 (B,95,69) RS1/16SS153J
R 271 (A,91,75) RS1/16SS223J
R 272 (A,92,80) RS1/16SS223J
R 273 (A,91,78) RS1/16SS223J
R 274 (A,91,83) RS1/16SS223J
R 275 (A,90,79) RS1/16SS101J
Circuit Symbol and No. Part No.

FX-MG8667DVZT/EW 85
5678
5678
C
D
F
A
B
E
R 276 (A,90,76) RS1/16SS101J
R 277 (A,91,80) RS1/16SS101J
R 278 (A,90,82) RS1/16SS101J
R 279 (B,107,74) RS1/16SS153J
R 280 (B,98,73) RS1/16SS153J
R 281 (B,98,76) RS1/16SS153J
R 282 (B,108,76) RS1/16SS153J
R 283 (B,97,78) RS1/16SS153J
R 284 (B,107,81) RS1/16SS153J
R 285 (B,92,84) RS1/16SS223J
R 286 (B,81,90) RS1/16SS223J
R 287 (B,94,85) RS1/16SS223J
R 288 (B,79,94) RS1/16SS223J
R 289 (A,92,88) RS1/10S101J
R 290 (A,90,88) RS1/10S101J
R 291 (A,62,96) RS1/10S101J
R 292 (A,62,98) RS1/10S101J
R 293 (B,102,88) RS1/16SS473J
R 294 (B,102,86) RS1/16SS473J
R 301 (A,89,56) RS1/16SS223J
R 302 (A,93,57) RS1/16SS223J
R 303 (A,92,57) RS1/16SS473J
R 304 (A,89,57) RS1/16SS103J
R 305 (A,89,61) RS1/16SS222J
R 306 (A,89,59) RS1/16SS222J
R 307 (B,84,56) RS1/16SS223J
R 308 (B,88,59) RS1/16SS223J
R 309 (B,86,59) RS1/16SS473J
R 310 (B,86,60) RS1/16SS103J
R 311 (B,84,59) RS1/16SS222J
R 312 (B,84,60) RS1/16SS222J
R 313 (A,89,55) RS1/16SS223J
R 314 (A,87,60) RS1/16SS472J
R 315 (A,85,60) RS1/16SS472J
R 316 (B,102,28) RS1/16SS472J
R 317 (B,102,30) RS1/16SS472J
R 318 (A,49,115) RS1/4S101J
R 319 (A,45,120) RS1PMF680J
R 320 (A,38,116) RS1/4S101J
R 327 (A,102,55) RS1/16SS472J
R 328 (A,102,56) RS1/16SS103J
R 329 (B,57,115) RS1/10S221J
R 331 (A,98,50) RS1/16SS103J
R 332 (B,24,135) RS1/10S221J
R 333 (A,108,56) RS1/16SS473J
R 334 (A,111,51) RS1/16SS473J
R 335 (A,109,51) RS1/16SS103J
R 336 (A,105,51) RS1/16SS103J
R 337 (A,105,52) RS1/16SS103J
R 338 (A,96,50) RS1/16SS473J
R 339 (A,99,58) RS1/16SS471J
R 340 (A,99,59) RS1/16SS392J
R 341 (B,30,139) RS1/10S101J
R 342 (A,80,24) RS1/16SS223J
R 343 (A,79,23) RS1/16SS223J
R 344 (A,78,20) RS1/16SS222J
R 345 (B,59,134) RS1/10S472J
R 346 (B,61,134) RS1/10S472J
R 347 (A,82,40) RS1/16SS473J
R 348 (A,77,27) RS1/16SS103J
Circuit Symbol and No. Part No.
R 349 (A,80,25) RS1/16SS152J
R 350 (B,18,143) RS1/10S102J
R 351 (B,23,141) RS1/10S102J
R 352 (A,79,27) RS1/16SS152J
R 353 (B,87,64) RS1/16SS104J
R 354 (B,88,64) RS1/16SS103J
R 356 (A,81,41) RS1/16SS102J
R 381 (A,98,62) RS1/16SS153J
R 382 (A,101,64) RS1/16SS153J
R 383 (A,103,60) RS1/16SS471J
R 384 (A,97,62) RS1/16SS472J
R 385 (A,105,64) RS1/16SS472J
R 386 (A,101,71) RS1/16SS223J
R 387 (A,108,65) RS1/16SS223J
R 389 (A,103,79) RS1/16SS103J
R 391 (A,101,80) RS1/16SS103J
R 392 (A,84,95) RS1/10S101J
R 393 (A,80,95) RS1/10S101J
R 394 (B,103,71) RS1/16SS103J
R 395 (A,29,109) RS1/10S101J
R 396 (A,33,109) RS1/10S101J
R 397 (B,97,74) RS1/16SS103J
R 400 (A,117,28) RS1/16SS473J
R 401 (B,108,111) RS1/16SS473J
R 403 (B,108,112) RS1/16SS473J
R 405 (A,78,41) RS1/16SS102J
R 407 (A,79,34) RS1/16SS102J
R 409 (A,80,35) RS1/16SS102J
R 411 (A,82,35) RS1/16SS102J
R 413 (A,76,44) RS1/16SS681J
R 415 (A,82,38) RS1/16SS102J
R 419 (A,32,23) RS1/16S0R0J
R 421 (B,24,51) RS1/16S0R0J
R 423 (B,23,36) RS1/16SS471J
R 424 (B,29,16) RS1/16SS473J
R 426 (A,18,59) RS1/16SS473J
R 427 (A,18,58) RS1/16SS473J
R 428 (A,18,57) RS1/16SS473J
R 431 (A,26,68) RS1/16SS0R0J
R 433 (A,29,56) RS1/16SS223J
R 436 (A,96,48) RS1/16SS473J
R 441 (A,18,60) RS1/16SS473J
R 442 (A,18,61) RS1/16SS473J
R 447 (A,18,36) RS1/16SS102J
R 448 (B,14,39) RS1/16SS102J
R 450 (B,18,36) RS1/16SS471J
R 451 (B,17,36) RS1/16SS471J
R 452 (B,15,36) RS1/16SS471J
R 458 (A,22,43) RS1/16SS332J
R 459 (A,22,45) RS1/16SS332J
R 460 (B,15,44) RS1/16SS102J
R 461 (B,146,8) RS1/16SS472J
R 462 (B,148,8) RS1/16SS472J
R 463 (B,150,8) RS1/16SS472J
R 464 (B,153,8) RS1/16SS472J
R 465 (B,89,66) RS1/16SS222J
R 466 (B,154,8) RS1/16SS472J
R 467 (B,161,8) RS1/16SS472J
R 471 (A,82,32) RS1/16SS222J
R 472 (A,83,32) RS1/16SS222J
R 473 (A,83,30) RS1/16SS222J
Circuit Symbol and No. Part No.

FX-MG8667DVZT/EW
86
1234
1234
C
D
F
A
B
E
R 474 (A,87,22) RS1/16SS222J
R 475 (A,87,20) RS1/16SS222J
R 476 (A,89,22) RS1/16SS222J
R 498 (B,99,44) RS1/16SS473J
R 499 (A,112,40) RS1/16SS102J
R 500 (A,81,22) RS1/16SS223J
R 505 (A,81,28) RS1/16SS102J
R 506 (A,81,26) RS1/16SS102J
R 507 (A,82,23) RS1/16SS473J
R 508 (A,84,17) RS1/16SS102J
R 509 (A,84,19) RS1/16SS102J
R 510 (A,83,22) RS1/16SS473J
R 515 (A,91,50) RS1/16SS102J
R 516 (A,92,49) RS1/16SS102J
R 517 (A,93,49) RS1/16SS102J
R 518 (A,94,49) RS1/16SS102J
R 519 (A,95,49) RS1/16SS102J
R 520 (A,93,45) RS1/16SS471J
R 521 (A,89,19) RS1/16SS102J
R 522 (A,89,17) RS1/16SS152J
R 523 (A,90,20) RS1/16SS102J
R 524 (A,90,17) RS1/16SS102J
R 525 (A,91,20) RS1/16SS102J
R 526 (B,92,15) RS1/16SS473J
R 527 (A,94,43) RS1/16SS471J
R 528 (B,96,43) RS1/16SS105J
R 529 (A,98,43) RS1/16SS103J
R 530 (A,100,48) RS1/16SS103J
R 531 (A,99,43) RS1/16SS471J
R 532 (A,101,48) RS1/16SS471J
R 533 (A,96,43) RS1/16SS102J
R 534 (A,92,20) RS1/16SS102J
R 535 (A,92,17) RS1/16SS102J
R 536 (A,93,17) RS1/16SS102J
R 537 (A,95,22) RS1/16SS0R0J
R 538 (A,99,18) RS1/16SS473J
R 539 (A,100,17) RS1/16SS471J
R 540 (A,101,17) RS1/16SS102J
R 541 (A,102,19) RS1/16SS471J
R 542 (B,103,28) RS1/16SS102J
R 543 (A,100,43) RS1/16SS102J
R 545 (A,102,44) RS1/16SS102J
R 547 (A,104,45) RS1/16SS473J
R 548 (A,105,45) RS1/16SS102J
R 549 (A,105,47) RS1/16SS102J
R 550 (A,106,45) RS1/16SS102J
R 553 (A,102,17) RS1/16SS102J
R 554 (A,103,17) RS1/16SS102J
R 555 (A,103,19) RS1/16SS102J
R 556 (A,105,17) RS1/16SS102J
R 559 (A,107,18) RS1/16SS102J
R 560 (A,107,21) RS1/16S0R0J
R 564 (A,110,40) RS1/16SS102J
R 565 (A,110,38) RS1/16SS102J
R 566 (A,112,38) RS1/16SS102J
R 567 (A,110,37) RS1/16SS102J
R 569 (A,112,35) RS1/16SS102J
R 570 (A,110,34) RS1/16SS102J
R 571 (A,112,34) RS1/16SS102J
R 572 (A,110,33) RS1/16SS102J
Circuit Symbol and No. Part No.
R 573 (A,112,33) RS1/16SS102J
R 575 (A,112,31) RS1/16SS471J
R 576 (B,103,40) RS1/16SS102J
R 577 (A,110,30) RS1/16SS102J
R 578 (A,110,29) RS1/16SS102J
R 579 (A,110,28) RS1/16SS471J
R 580 (A,110,27) RS1/16SS102J
R 581 (A,113,27) RS1/16SS101J
R 582 (A,113,26) RS1/16SS101J
R 583 (A,108,24) RS1/16SS102J
R 584 (A,110,23) RS1/16SS102J
R 585 (A,111,25) RS1/16SS103J
R 587 (A,115,29) RS1/16SS473J
R 588 (A,108,18) RS1/16SS103J
R 589 (A,109,23) RS1/16SS473J
R 590 (A,111,23) RS1/16SS473J
R 591 (A,118,27) RS1/16SS471J
R 592 (B,119,30) RS1/16SS471J
R 593 (A,116,29) RS1/16SS471J
R 594 (A,115,39) RS1/16SS102J
R 598 (A,95,45) RS1/16SS102J
R 600 (A,116,39) RS1/16SS102J
R 601 (B,67,86) RS1/16SS102J
R 602 (B,65,52) RS1/16SS102J
R 603 (B,71,69) RS1/16SS103J
R 604 (A,66,87) RS1/16SS103J
R 605 (A,57,85) RS1/16SS103J
R 606 (B,70,88) RS1/16SS103J
R 607 (A,63,84) RS1/16SS223J
R 608 (A,64,84) RS1/16SS223J
R 609 (B,47,81) RS1/16SS7503D
R 610 (A,61,89) RS1/4SR22J
R 611 (B,46,81) RS1/16SS1303D
R 612 (B,42,79) RS1/16SS7503D
R 613 (B,42,78) RS1/16SS1303D
R 614 (A,38,73) RS1/16SS750J
R 615 (B,44,60) RS1/16SS1001D
R 616 (B,42,60) RS1/16SS1000D
R 617 (B,40,60) RS1/16SS24R0D
R 618 (B,42,61) RS1/16SS160J
R 619 (B,63,47) RS1/16SS103J
R 620 (A,48,71) RS1/16SS750J
R 621 (B,53,60) RS1/16SS1001D
R 622 (B,54,60) RS1/16SS1800D
R 623 (B,56,60) RS1/16SS33R0D
R 624 (B,54,61) RS1/16SS160J
R 625 (B,63,48) RS1/16SS103J
R 627 (A,33,83) RS1/16SS220J
R 628 (B,56,51) RS1/16SS391J
R 629 (B,57,54) RS1/16SS223J
R 631 (B,62,51) RS1/16SS472J
R 632 (B,60,51) RS1/16SS220J
R 633 (B,67,63) RS1/8S0R0J
R 635 (A,69,87) RS1/16SS221J
R 636 (B,65,58) RS1/16SS221J
R 638 (B,41,84) RS1/16SS1203D
R 639 (B,41,83) RS1/16SS1502D
R 640 (B,41,82) RS1/16SS6802D
R 641 (B,41,81) RS1/16SS1202D
R 644 (A,22,76) RS1/16SS223J
Circuit Symbol and No. Part No.

FX-MG8667DVZT/EW 87
5678
5678
C
D
F
A
B
E
R 645 (A,33,85) RS1/10S121J
R 646 (A,34,83) RS1/16SS102J
R 647 (B,42,77) RS1/16SS103J
R 648 (B,48,81) RS1/16SS103J
R 651 (A,42,71) RS1/16SS100J
R 652 (A,53,71) RS1/16SS100J
R 701 (B,29,96) RS1/16SS221J
R 702 (B,30,96) RS1/16SS471J
R 703 (B,33,96) RS1/16SS331J
R 704 (A,32,94) RS1/16SS223J
R 705 (B,34,92) RS1/16SS471J
R 706 (B,34,96) RS1/16SS223J
R 707 (B,62,140) RS1/16SS333J
R 708 (B,65,144) RS1/16SS223J
R 709 (B,61,140) RS1/16SS473J
R 710 (B,59,144) RS1/16SS152J
R 711 (B,57,142) RS1/16SS222J
R 712 (B,60,138) RS1/16SS223J
R 713 (B,57,140) RS1/16SS473J
R 714 (B,72,139) RS1/16SS153J
R 715 (B,72,140) RS1/16SS180J
R 716 (B,73,140) RS1/16SS223J
R 717 (A,157,18) RS1/16SS470J
R 718 (A,160,21) RS1/16SS152J
R 719 (A,150,18) RS1/16SS223J
R 720 (A,162,21) RS1/16SS472J
R 721 (A,160,18) RS1/16SS821J
R 722 (A,160,16) RS1/16SS153J
R 723 (A,163,20) RS1/16SS470J
R 724 (B,164,16) RS1/16SS223J
R 725 (A,165,15) RS1/16SS222J
R 726 (A,164,20) RS1/16SS472J
R 727 (A,129,50) RS1/16SS152J
R 728 (A,132,49) RS1/16SS822J
R 729 (A,136,49) RS1/16SS223J
R 730 (A,133,49) RS1/16SS222J
R 731 (A,143,47) RS1/16SS2R2J
R 732 (A,131,50) RS1/16SS103J
R 733 (B,31,22) RS1/16SS103J
R 734 (B,35,25) RS1/16SS101J
R 735 (B,24,21) RS1/16SS223J
R 736 (B,31,21) RS1/16SS103J
R 737 (B,38,24) RS1/16SS223J
R 738 (B,37,21) RS1/16SS102J
R 741 (B,23,83) RS1/8S511J
R 742 (B,25,83) RS1/8S511J
R 801 (B,52,96) RS1/16SS223J
R 802 (B,55,99) RS1/16SS104J
R 803 (B,54,101) RS1/16SS105J
R 804 (B,55,97) RS1/16SS105J
R 805 (B,43,102) RS1/16SS221J
R 806 (B,20,101) RS1/16SS222J
R 807 (B,25,92) RS1/16SS473J
R 808 (B,26,92) RS1/16SS471J
R 809 (B,17,87) RS1/16SS472J
R 810 (B,13,89) RS1/16SS220J
R 811 (B,12,90) RS1/16SS223J
R 812 (B,14,94) RS1/16SS224J
R 814 (B,16,97) RS1/16SS225J
R 815 (B,20,100) RS1/16SS182J
Circuit Symbol and No. Part No.
R 816 (B,17,84) RS1/16SS223J
R 817 (B,17,85) RS1/16SS102J
R 818 (B,45,99) RS1/16SS3301D
R 819 (B,46,101) RS1/16SS1001D
R 820 (B,55,89) RS1/16SS104J
R 821 (B,55,93) RS1/16SS104J
R 822 (B,55,95) RS1/16SS105J
R 823 (B,55,91) RS1/16SS105J
R 824 (B,45,92) RS1/16SS105J
R 825 (B,43,95) RS1/16SS221J
R 826 (B,45,93) RS1/16SS3301D
R 827 (B,46,95) RS1/16SS1001D
R 984 (B,59,24) RS1/16S0R0J
CAPACITORS
C 11 (B,163,106) CCSSCJ3R0C50
C 12 (A,159,101) CCSSCH220J50
C 13 (B,136,65) CKSSYB472K25
C 15 (A,142,70) CCSSCH220J50
C 16 (B,140,68) CKSSYB331K50
C 17 (A,142,68) CCSSCH150J50
C 18 (A,140,68) CCSSCH5R0C50
C 20 (A,142,62) CKSSYB103K16
C 22 (A,139,58) CKSSYB222K50
C 23 (A,133,58) CKSSYB472K25
C 24 (B,127,61) CCSSCH220J50
C 25 (A,132,65) CCSRCH8R0D50
C 26 (A,132,67) CKSSYB102K50
C 27 (A,129,58) CKSSYB222K50
C 29 (A,124,58) CKSSYB472K25
C 30 (A,123,65) CCSRCH8R0D50
C 31 (A,123,67) CKSSYB102K50
C 32 (B,137,57) CKSRYB105K10
C 33 (B,136,57) CKSSYB222K50
C 34 (B,131,57) CCSSCH220J50
C 35 (B,126,57) CKSSYB102K50
C 36 (B,163,109) CCSSCJ3R0C50
C 37 (A,159,110) CCSSCH220J50
C 38 (B,137,82) CKSSYB472K25
C 40 (A,142,87) CCSSCH220J50
C 41 (B,140,85) CKSSYB331K50
C 42 (A,142,85) CCSSCH150J50
C 43 (A,140,85) CCSSCH5R0C50
C 45 (A,142,79) CKSSYB103K16
C 47 (A,139,75) CKSSYB222K50
C 48 (A,133,75) CKSSYB472K25
C 49 (B,127,78) CCSSCH220J50
C 50 (A,132,82) CCSRCH8R0D50
C 51 (A,132,83) CKSSYB102K50
C 52 (A,129,75) CKSSYB222K50
C 54 (A,124,75) CKSSYB472K25
C 55 (A,123,82) CCSRCH8R0D50
C 56 (A,123,83) CKSSYB102K50
C 57 (B,137,74) CKSRYB105K10
C 58 (B,136,74) CKSSYB222K50
C 59 (B,131,74) CCSSCH220J50
C 60 (B,126,74) CKSSYB102K50
C 61 (B,164,113) CKSSYB103K16
C 62 (B,163,113) CCSSCH101J50
C 90 (A,140,69) CCSSCH8R0D50
Circuit Symbol and No. Part No.

FX-MG8667DVZT/EW
88
1234
1234
C
D
F
A
B
E
C 91 (A,140,86) CCSSCH8R0D50
C 102 (B,158,85) CKSSYB222K50
C 103 (B,154,87) CKSSYB104K10
C 106 (A,150,40) CKSSYB103K16
C 107 (A,150,45) CEVW101M16
C 108 (B,157,28) CKSSYB222K50
C 109 (B,157,31) CKSSYB222K50
C 110 (B,156,48) CCSSCH151J50
C 111 (A,150,65) CCSSCH101J50
C 112 (A,150,71) CEVW101M16
C 113 (A,151,65) CKSSYB103K16
C 115 (A,152,53) CSZSR470M10
C 116 (A,149,55) CKSSYB103K16
C 118 (A,152,58) CSZSR470M10
C 119 (A,149,60) CKSSYB103K16
C 130 (A,158,101) CKSSYB103K16
C 132 (A,150,117) CCSSCH101J50
C 133 (B,144,122) CKSSYB104K10
C 134 (A,157,114) CEVW101M16
C 135 (A,152,117) CKSSYB103K16
C 138 (A,134,117) CKSSYB103K16
C 140 (A,109,115) CSZSR470M10
C 141 (A,130,115) CEVW101M16
C 142 (A,110,118) CKSSYB103K16
C 144 (B,146,125) CKSSYB222K50
C 145 (B,122,131) CSZSR470M10
C 146 (B,121,128) CKSSYB103K16
C 149 (B,104,89) CKSRYB105K10
C 150 (B,148,66) CKSSYB222K50
C 151 (A,119,116) CCSSCH151J50
C 152 (B,106,89) CKSRYB105K10
C 154 (B,134,50) CKSSYB222K50
C 155 (A,132,95) CCSSCH101J50
C 156 (A,125,104) CCSSCH100D50
C 157 (A,134,95) CKSSYB104K10
C 159 (A,125,102) CKSSYB104K10
C 160 (A,126,100) CCSSCH101J50
C 161 (A,125,95) CKSSYB104K10
C 162 (A,129,100) CKSSYB102K50
C 163 (A,132,100) CCSSCH100D50
C 164 (A,131,106) CCSSCH100D50
C 175 (B,23,119) CKSSYB103K16
C 176 (B,27,122) CKSSYB103K16
C 201 (B,38,114) CCSQCH471J50
C 202 (B,46,114) CCSQCH471J50
C 203 (B,43,114) CCSQCH471J50
C 204 (B,49,114) CCSQCH471J50
C 205 (B,99,105) CKSRYB105K10
C 206 (B,97,105) CKSRYB105K10
C 207 (B,95,105) CKSRYB105K10
C 208 (B,93,105) CKSRYB105K10
C 209 (B,94,102) CCSSCH220J50
C 210 (B,97,102) CCSSCH220J50
C 211 (B,94,99) CCSSCH220J50
C 212 (B,99,99) CCSSCH220J50
C 213 (B,107,94) CKSSYB102K50
C 214 (B,103,94) CKSSYB102K50
C 215 (A,106,97) CCSSCH220J50
C 216 (B,102,100) CCSSCH220J50
C 217 (B,97,95) CCSSCH220J50
Circuit Symbol and No. Part No.
C 218 (B,94,95) CCSSCH220J50
C 219 (B,86,97) CKSRYB105K10
C 220 (B,87,99) CCSSCH220J50
C 222 (B,90,99) CCSSCH220J50
C 223 (B,87,94) CCSSCH220J50
C 224 (B,84,96) CKSRYB105K10
C 225 (B,89,94) CCSSCH220J50
C 226 (A,97,87) CKSRYB105K10
C 227 (A,95,87) CKSRYB105K10
C 243 (A,105,79) CKSSYB103K16
C 244 (A,105,75) CEVW470M16
C 245 (B,89,79) CCSSCH220J50
C 246 (B,90,70) CCSSCH220J50
C 249 (B,94,79) CCSSCH220J50
C 250 (B,95,70) CCSSCH220J50
C 251 (A,97,73) 10µF/16V CCH1585
C 252 (A,97,68) 10µF/16V CCH1585
C 253 (A,95,78) 10µF/16V CCH1585
C 254 (A,95,82) 10µF/16V CCH1585
C 255 (A,75,117) CKSQYB103K50
C 256 (A,71,117) CKSQYB103K50
C 257 (A,73,117) CKSQYB103K50
C 258 (A,69,117) CKSQYB103K50
C 259 (B,108,74) CCSSCH220J50
C 260 (B,97,72) CCSSCH220J50
C 261 (B,98,78) CCSSCH220J50
C 262 (B,107,80) CCSSCH220J50
C 263 (B,100,83) 10µF CCG1182
C 264 (B,96,83) 10µF CCG1182
C 265 (A,86,88) 10µF CCG1182
C 266 (A,88,88) 10µF CCG1182
C 267 (B,18,135) CKSQYB103K50
C 268 (B,15,135) CKSQYB103K50
C 269 (B,20,135) CKSQYB103K50
C 270 (B,16,135) CKSQYB103K50
C 301 (B,54,116) CKSQYB222K50
C 302 (B,35,141) CKSQYB223K50
C 303 (B,46,139) CKSQYB473K50
C 304 (B,50,138) CKSQYB103K50
C 305 (B,39,141) CKSQYB223K50
C 306 (B,50,140) CKSQYB473K50
C 308 (B,75,133) CKSQYB222K50
C 310 (B,57,135) CKSQYB223K50
C 311 (B,57,137) CKSQYB223K50
C 312 (B,25,121) CKSQYB103K50
C 313 (B,22,120) CKSQYB103K50
C 314 (B,16,139) CKSQYB102K50
C 315 (B,15,139) CKSQYB102K50
C 316 (A,89,58) CKSSYB104K10
C 317 (B,88,61) CKSRYB474K10
C 318 (B,92,29) CKSSYB104K10
C 320 (B,40,139) CCSQCH181J50
C 321 (B,33,139) CCSQCH181J50
C 322 (B,61,115) CKSSYB102K50
C 323 (B,23,137) CKSSYB102K50
C 324 (B,30,140) CKSRYB103K50
C 325 (A,81,20) CKSRYB105K10
C 326 (A,79,20) CKSRYB105K10
C 327 (B,59,137) CKSSYB472K25
C 328 (B,21,144) CKSRYB104K50
Circuit Symbol and No. Part No.

FX-MG8667DVZT/EW 89
5678
5678
C
D
F
A
B
E
C 329 (B,22,139) CKSRYB102K50
C 330 (B,20,139) CKSQYB102K50
C 331 (B,18,139) CKSQYB102K50
C 332 (B,88,62) CKSSYB103K16
C 333 (B,75,136) CKSQYB102K50
C 334 (B,73,136) CKSQYB102K50
C 381 (B,101,69) CKSSYB102K50
C 382 (A,106,68) CKSSYB102K50
C 383 (A,98,64) CKSQYB225K10
C 384 (A,102,66) CKSQYB225K10
C 385 (A,83,73) 10µF/16V CCH1585
C 386 (A,83,68) 10µF/16V CCH1585
C 387 (A,83,78) 10µF/16V CCH1585
C 388 (A,83,83) 10µF/16V CCH1585
C 389 (A,25,121) 10µF CCG1182
C 390 (A,25,116) 10µF CCG1182
C 391 (A,22,116) 10µF CCG1182
C 392 (A,23,121) 10µF CCG1182
C 401 (A,28,58) CKSQYB225K10
C 402 (A,32,62) CEVW100M16
C 403 (B,102,105) CKSRYB105K10
C 404 (B,102,103) CKSRYB105K10
C 405 (A,25,42) CEVW100M10
C 406 (A,25,47) CEVW100M10
C 407 (A,25,36) CKSSYB102K50
C 408 (A,19,38) CKSQYB225K10
C 409 (B,147,8) CKSSYB102K50
C 410 (B,149,8) CKSSYB102K50
C 411 (B,151,8) CKSSYB102K50
C 412 (B,152,8) CKSSYB102K50
C 413 (B,155,8) CCSSCH101J50
C 414 (B,156,8) CCSSCH101J50
C 415 (B,157,8) CCSSCH101J50
C 416 (B,158,8) CCSSCH101J50
C 417 (B,159,8) CCSSCH101J50
C 418 (B,160,8) CCSSCH101J50
C 419 (B,162,8) CKSSYB102K50
C 420 (B,163,8) CCSSCH101J50
C 421 (A,20,28) CKSSYB102K50
C 422 (B,26,36) CKSSYB102K50
C 423 (B,26,35) CKSSYB102K50
C 424 (B,21,38) CKSSYB102K50
C 425 (B,23,34) CKSSYB102K50
C 426 (A,22,26) 10µF CCG1182
C 427 (B,25,31) 10µF CCG1182
C 429 (A,23,17) CKSRYB102K50
C 431 (B,26,38) CKSSYB104K10
C 445 (B,87,66) CKSSYB104K10
C 446 (A,90,69) CEVW101M16
C 502 (B,98,41) CSZSR470M10
C 503 (B,96,40) CKSSYB102K50
C 504 (A,98,21) CKSSYB104K10
C 507 (A,120,26) CKSSYB104K10
C 508 (A,123,30) CKSSYB104K10
C 509 (A,86,22) CKSSYB472K25
C 510 (A,84,24) CKSSYB472K25
C 512 (B,151,90) CKSSYB223K16
C 602 (B,70,86) CKSRYB104K50
C 603 (A,29,73) 470µF/16V CCH1677
C 604 (B,61,78) CKSYB225K16
C 605 (A,93,140) 1000µF/16V CCH1681(P45)
Circuit Symbol and No. Part No.
C 606 (A,62,86) CKSQYB105K16
C 607 (A,66,56) CEVLW470M16
C 608 (A,46,80) 10µF CCG1182
C 609 (A,47,77) 10µF CCG1182
C 610 (A,45,77) 10µF CCG1182
C 611 (A,37,77) CKSRYB154K10
C 612 (A,38,74) CKSSYB123K16
C 613 (A,44,71) CKSSYB104K10
C 614 (A,40,71) CKSRYB105K10
C 615 (B,44,56) 10µF CCG1182
C 616 (B,44,58) 10µF CCG1182
C 617 (B,44,61) CKSSYB473K10
C 618 (B,62,54) CKSRYB104K50
C 620 (A,48,9) CKSSYB102K50
C 621 (B,37,88) CKSSYB102K50
C 622 (B,37,86) CSZSR470M10
C 623 (B,34,84) CKSRYB474K10
C 624 (A,140,140) 2200µF/16V CCH1405(P45)
C 626 (A,56,80) 10µF CCG1182
C 627 (A,47,72) CKSRYB154K10
C 628 (A,48,73) CKSSYB123K16
C 629 (A,55,71) CKSSYB104K10
C 630 (A,51,71) CKSRYB105K10
C 631 (B,53,56) 10µF CCG1171
C 632 (B,53,58) 10µF CCG1171
C 633 (B,53,61) CKSSYB473K10
C 634 (A,58,77) 10µF CCG1182
C 635 (A,56,77) 10µF CCG1182
C 636 (A,30,78) CKSRYB103K50
C 637 (A,34,85) CKSSYB103K16
C 640 (B,66,54) CKSRYB104K50
C 701 (B,133,138) CKSRYB473K50
C 702 (B,131,138) CKSRYB473K50
C 703 (A,152,141) 2200µF/16V CCH1676(P45)
C 704 (A,27,88) CKSRYB474K10
C 705 (A,24,83) 470µF/16V CCH1677
C 706 (B,32,96) CKSSYB102K50
C 707 (B,64,132) CKSQYB103K50
C 708 (B,70,132) CKSQYB103K50
C 709 (A,150,15) CKSRYB104K50
C 710 (A,161,21) CKSSYB104K10
C 711 (A,159,16) CKSQYB105K16
C 712 (A,165,16) CKSSYB104K10
C 713 (A,143,51) CKSRYB104K50
C 714 (A,131,51) CKSSYB103K16
C 715 (A,143,49) CKSRYB103K50
C 716 (B,22,26) CKSRYB104K50
C 717 (B,25,26) CKSYB475K16
C 718 (B,38,23) CKSSYB102K50
C 719 (B,59,143) CKSSYB103K16
C 721 (A,113,58) CKSSYB102K50
C 724 (A,138,12) CKSSYB102K50
C 751 (B,27,87) CKSSYB272K50
C 761 (B,125,138) CKSRYB473K50
C 762 (B,127,138) CKSRYB473K50
C 763 (A,104,141) 3300µF/16V CCH1486(P45)
C 764 (A,23,99) CSZSC101M10
C 765 (B,25,87) CKSRYB473K50
C 766 (A,11,100) CKSRYB105K10
C 767 (B,15,85) CCSSCH221J50
Circuit Symbol and No. Part No.

FX-MG8667DVZT/EW
90
1234
1234
C
D
F
A
B
E
C 768 (B,17,91) CKSYB475K16
C 769 (B,16,98) CKSSYB104K10
C 770 (B,23,91) CKSYB225K16
C 771 (B,15,81) CKSRYB105K10
C 772 (B,23,102) CKSSYB104K10
C 773 (A,20,108) CKSSYB104K10
C 801 (B,49,89) CKSYB475K16
C 802 (B,55,101) CCSSCH470J50
C 803 (A,38,102) CKSYB475K16
C 804 (B,55,98) CCSSCH470J50
C 805 (B,46,98) CKSSYB104K10
C 806 (B,49,96) CKSSYB103K16
C 807 (A,53,93) CSZSC101M10
C 809 (B,40,102) CKSYB475K16
C 810 (B,37,102) CCSSCH470J50
C 812 (B,41,97) CKSSYB103K16
C 813 (A,44,99) CSZSR220M10
C 814 (A,48,101) CSZSC101M10
C 815 (B,55,94) CCSSCH470J50
C 816 (B,55,92) CCSSCH470J50
C 817 (B,53,90) CKSSYB103K16
C 819 (B,46,92) CCSSCH470J50
C 820 (A,42,90) CKSYB475K16
C 822 (B,40,95) CKSYB475K16
C 823 (B,37,95) CCSSCH470J50
C 825 (B,41,90) CKSSYB103K16
C 826 (A,44,94) CSZSR220M10
C 827 (A,48,93) CSZSC101M10
C 828 (A,38,100) CKSYB475K16
C 926 (A,45,15) CKSSYB102K50
Connector Unit
Consists of
Connector1 PCB
Connector2 PCB
CD
Unit Number : CWM9654
Unit Name : Connector Unit
MISCELLANEOUS
IC 1101 (A,27,3) IC TC7W04FU
D 1003 (B,17,29) Diode NNCD6R8LG
D 1004 (B,24,28) Diode UDZS18(B)
D 1005 (B,26,28) Diode UDZS18(B)
D 1006 (B,28,28) Diode UDZS18(B)
D 1007 (B,30,28) Diode UDZS18(B)
D 1101 (B,6,17) Diode UDZS18(B)
D 1102 (B,11,8) Diode UDZS18(B)
D 1103 (B,27,11) Diode UDZS18(B)
D 1104 (B,27,14) Diode UDZS18(B)
D 1105 (B,13,8) Diode UDZS18(B)
D 1106 (B,6,19) Diode UDZS18(B)
L 1101 (B,31,5) Inductor LCTAW101J2520
L 1102 (A,22,5) Inductor LCYB47NJ1608
L 1103 (A,26,13) Coil CTC1184
L 1104 (A,22,4) Inductor LCYB47NJ1608
EF1001 (A,63,11) EMI Filter CCG1076
Circuit Symbol and No. Part No.
EF1101 (A,7,17) EMI Filter CCG1076
EF1102 (A,7,13) EMI Filter CCG1076
EF1103 (A,7,21) EMI Filter CCG1076
RESISTORS
R 1001 (A,65,11) RS1/10S750J
R 1101 (A,31,10) RS1/10S271J
R 1102 (A,31,12) RS1/10S101J
R 1103 (A,23,9) RS1/16SS101J
R 1104 (A,5,26) RS1/10S750J
R 1106 (B,36,11) RS1/10S101J
R 1107 (A,35,10) RS1/10S101J
R 1108 (B,38,11) RS1/10S271J
R 1109 (A,35,12) RS1/10S271J
CAPACITORS
C 1018 (B,18,25) CKSRYB102K50
C 1019 (B,22,28) CKSRYB102K50
C 1020 (B,33,26) CKSRYB102K50
C 1101 (B,24,5) CKSRYB105K6R3
C 1102 (A,22,9) CCSSCH470J50
C 1103 (A,27,5) CCSSCH680J50
C 1104 (A,25,5) CKSSYB103K16
C 1105 (A,26,7) CSZSR470M10
C 1106 (A,23,3) CCSSCH5R0C50
C 1107 (A,22,7) CCSSCH5R0C50
E
Unit Number : CWX3050
Unit Name : DVD Core Unit
MISCELLANEOUS
IC 1001 (A,7,9) IC S-L2980A50MC-C7J
IC 1003 (A,83,36) IC LTC3411EMS
IC 1201 (A,23,73) IC AN8471SAT1
IC 1240 (A,49,74) IC BD7962FM
IC 1501 (A,86,79) IC MN35103UB
IC 1570 (B,68,87) IC EDS1232AATA-75
IC 1601 (B,108,57) IC PD6496E
IC 1602 (B,120,62) IC TC7SH86FUS1
IC 1651 (B,108,27) IC M5M5V216ATP-70HI
IC 1652 (B,98,36) IC TC7SZ126FU
IC 1671 (B,108,43) IC TC74LCX16373AFT
IC 1672 (B,98,40) IC TC7SZ08FU
IC 1801 (B,33,92) IC SM8707LV
IC 1802 (B,33,81) IC TC7WH157FU
IC 1851 (B,16,87) IC PCM1742KE
IC 1852 (B,17,79) IC NJM2100V
IC 1853 (B,17,74) IC NJM2100V
IC 1881 (B,14,45) IC TC74VHC541FTS1
IC 1901 (A,23,56) IC BA033SFP
IC 2001 (A,108,39) IC PE5443A
IC 2002 (A,98,28) IC BR93L56RFVM-W
IC 2003 (A,98,23) IC TC74HC4053AFT
IC 2006 (B,122,25) IC NJM2904V
Q 1002 (A,76,37) Transistor DTC114EU
Q 1101 (A,53,91) Transistor 2SB1260
Q 1102 (A,53,97) Transistor 2SB1260
Circuit Symbol and No. Part No.

FX-MG8667DVZT/EW 91
5678
5678
C
D
F
A
B
E
Q 1103 (A,58,102) Transistor DTC114EU
Q 1104 (A,55,102) Transistor 2SA1576
Q 1105 (A,50,102) Transistor 2SC4081
Q 1106 (A,63,93) Transistor 2SC4081
Q 1107 (A,63,99) Transistor 2SC4081
Q 1551 (A,107,98) Transistor 2SA1576
Q 2001 (A,123,42) Transistor 2SA2018
D 1001 (A,12,7) Diode 1SR154-400
D 1101 (A,49,91) Diode 1SS355
D 1102 (A,49,96) Diode 1SS355
D 2001 (B,94,36) Diode DAN202U
L 1001 (A,77,30) Inductor CTF1623
L 1002 (A,86,26) Inductor CTF1624
L 1022 (A,9,5) Inductor CTF1558
L 1101 (A,19,99) Inductor CTF1305
L 1501 (A,118,69) Inductor CTF1378
L 1502 (A,121,61) Inductor CTF1487
L 1503 (B,75,71) Inductor CTF1488
L 1554 (A,89,98) Inductor CTF1473
L 1555 (A,90,100) Inductor CTF1473
L 1556 (A,96,103) Inductor CTF1400
L 1557 (A,103,102) Inductor CTF1395
L 1558 (A,106,84) Inductor CTF1473
L 1559 (A,73,101) Inductor CTF1387
L 1561 (A,112,97) Inductor CTF1473
L 1601 (B,112,68) Inductor CTF1464
L 1651 (B,120,35) Inductor CTF1464
L 1671 (B,120,39) Inductor CTF1473
L 1801 (B,27,93) Inductor CTF1558
L 1802 (B,27,90) Inductor CTF1558
L 1803 (B,30,76) Inductor CTF1464
L 1804 (B,35,76) Inductor CTF1385
L 1805 (B,35,87) Inductor CTF1385
L 1851 (B,25,89) Inductor CTF1464
L 1852 (B,25,83) Inductor CTF1473
L 1881 (B,20,46) Inductor CTF1473
L 1883 (B,19,51) Ferrite Bead CTF1528
L 1884 (B,14,51) Inductor CTF1389
L 1885 (B,13,51) Ferrite Bead CTF1528
L 1886 (B,12,51) Ferrite Bead CTF1528
L 1901 (B,17,15) Inductor CTF1487
L 1902 (A,14,20) Inductor CTF1558
L 1903 (A,16,22) Inductor CTF1558
L 1904 (B,23,24) Inductor CTF1468
L 1907 (B,23,22) Inductor CTF1558
X 1801 (B,34,99) Resonator 27.000MHz CSS1661
X 2001 (A,109,50)
Ceramic Resonator 9.830MHz
CSS1684
VR1551 (A,86,103) Semi-fixed 10kΩ(B) CCP1448
EF1570 (B,75,74) EMI Filter DTF1106
EF1801 (B,27,87) EMI Filter DTL1106
EF1802 (B,30,79) EMI Filter DTL1106
EF1803 (B,27,96) EMI Filter DTL1106
EF1901 (A,11,20) EMI Filter DTL1106
EF1902 (A,13,22) EMI Filter DTL1106
EF1903 (B,21,24) EMI Filter DTL1106
EF1905 (B,13,15) EMI Filter DTF1106
EF1907 (B,21,22) EMI Filter DTL1106
RESISTORS
Circuit Symbol and No. Part No.
R 1003 (A,85,41) RS1/16SS1003D
R 1005 (A,83,41) RS1/16SS1501D
R 1006 (A,85,42) RS1/16SS8202D
R 1007 (A,83,42) RS1/16SS1502D
R 1008 (A,81,42) RS1/16SS101J
R 1010 (A,88,37) RS1/16SS105J
R 1011 (A,79,37) RS1/16SS105J
R 1013 (A,85,39) RS1/16SS103J
R 1014 (A,79,39) RS1/16SS1203D
R 1015 (A,78,39) RS1/16SS2402D
R 1016 (A,77,39) RS1/16SS0R0J
R 1017 (A,75,39) RS1/16SS0R0J
R 1018 (A,89,37) RS1/16SS105J
R 1021 (A,83,39) RS1/16SS122J
R 1101 (A,61,90) RS1/16S6R8J
R 1102 (A,57,91) RS1/16SS3R9J
R 1103 (A,57,89) RS1/16SS3R9J
R 1104 (A,56,89) RS1/16SS3R9J
R 1105 (A,56,91) RS1/16SS3R9J
R 1106 (A,61,97) RS1/16S6R8J
R 1107 (A,57,98) RS1/16SS3R9J
R 1108 (A,57,96) RS1/16SS3R9J
R 1109 (A,56,96) RS1/16SS3R9J
R 1110 (A,56,98) RS1/16SS3R9J
R 1111 (A,54,104) RS1/16SS272J
R 1112 (A,57,104) RS1/16SS472J
R 1113 (A,50,104) RS1/16SS102J
R 1114 (A,56,94) RS1/16SS221J
R 1115 (A,57,100) RS1/16SS221J
R 1116 (A,63,95) RS1/16SS331J
R 1117 (A,63,101) RS1/16SS221J
R 1120 (A,57,93) RS1/16SS0R0J
R 1201 (A,18,96) RS1/16SS181J
R 1202 (A,14,95) RS1/16SS181J
R 1203 (A,16,74) RS1/16SS513J
R 1204 (A,16,71) RS1/16SS221J
R 1206 (A,29,70) RS1/16SS513J
R 1209 (A,19,88) RS1/10S391J
R 1210 (A,15,88) RS1/10S391J
R 1211 (A,29,76) RS1/16SS1R0J
R 1212 (A,29,75) RS1/16SS1R0J
R 1213 (A,29,74) RS1/16SS1R0J
R 1214 (A,29,73) RS1/16SS1R0J
R 1215 (A,29,72) RS1/16SS1R0J
R 1216 (A,29,71) RS1/16SS1R0J
R 1217 (A,15,75) RS1/16SS102J
R 1251 (A,54,84) RS1/16SS102J
R 1252 (A,51,85) RS1/16SS472J
R 1253 (A,52,82) RS1/16SS823J
R 1254 (A,52,84) RS1/16SS122J
R 1255 (A,51,84) RS1/16SS122J
R 1256 (A,51,82) RS1/16SS682J
R 1257 (A,54,82) RAB4CQ103J
R 1258 (A,47,84) RS1/16SS223J
R 1259 (A,45,84) RS1/16SS223J
R 1260 (A,46,82) RS1/16SS393J
R 1261 (A,45,82) RS1/16SS393J
R 1262 (A,54,67) RS1/16SS273J
R 1263 (A,53,67) RS1/16SS153J
R 1264 (A,52,67) RS1/16SS102J
Circuit Symbol and No. Part No.

FX-MG8667DVZT/EW
92
1234
1234
C
D
F
A
B
E
R 1265 (A,48,67) RS1/16SS183J
R 1266 (A,47,67) RS1/16SS333J
R 1272 (A,47,85) RS1/16SS102J
R 1273 (A,45,85) RS1/16SS102J
R 1274 (A,56,83) RS1/10S0R0J
R 1501 (A,89,58) RS1/16SS0R0J
R 1502 (A,80,63) RS1/16SS0R0J
R 1503 (A,81,60) RAB4CQ101J
R 1504 (A,82,58) RS1/16SS0R0J
R 1505 (A,83,58) RS1/16SS0R0J
R 1506 (A,84,60) RAB4CQ101J
R 1507 (A,86,63) RS1/16SS0R0J
R 1508 (A,87,60) RAB4CQ101J
R 1509 (A,87,58) RS1/16SS0R0J
R 1511 (A,90,60) RAB4CQ101J
R 1512 (A,90,58) RS1/16SS0R0J
R 1513 (A,92,59) RS1/16SS473J
R 1514 (A,93,61) RS1/16SS104J
R 1515 (A,105,66) RS1/16SS222J
R 1521 (A,96,57) RS1/16SS0R0J
R 1522 (A,103,68) RS1/16SS103J
R 1523 (A,94,61) RS1/16SS104J
R 1525 (A,95,59) RS1/16SS102J
R 1526 (A,94,57) RS1/16SS0R0J
R 1529 (A,95,57) RS1/16SS0R0J
R 1530 (A,97,63) RS1/16SS104J
R 1531 (A,99,60) RS1/16S221J
R 1532 (A,100,60) RS1/16SS104J
R 1536 (A,99,63) RS1/16SS104J
R 1537 (A,100,63) RS1/16SS104J
R 1539 (A,103,75) RS1/16SS104J
R 1540 (A,103,70) RS1/16SS221J
R 1541 (A,104,71) RS1/16SS473J
R 1543 (A,103,72) RS1/16SS104J
R 1544 (A,103,74) RS1/16SS102J
R 1545 (A,104,74) RS1/16SS102J
R 1546 (A,105,64) RS1/16SS104J
R 1547 (A,104,75) RS1/16SS330J
R 1548 (A,95,61) RS1/16SS104J
R 1552 (A,73,102) RS1/16S101J
R 1553 (A,76,101) RS1/16S101J
R 1554 (A,77,101) RS1/16S101J
R 1555 (A,79,98) RS1/16S101J
R 1556 (A,80,101) RS1/16S101J
R 1558 (A,85,96) RS1/16SS750J
R 1561 (A,88,96) RS1/16SS153J
R 1562 (A,109,96) RS1/16SS471J
R 1563 (A,110,96) RS1/16SS471J
R 1565 (A,112,95) RS1/16S68R0D
R 1566 (A,114,95) RS1/16S4R7J
R 1567 (A,83,102) RS1/16SS273J
R 1568 (A,83,104) RS1/16SS183J
R 1569 (A,84,98) RS1/16SS153J
R 1570 (A,81,101) RS1/16SS222J
R 1571 (A,73,99) RAB4CQ101J
R 1572 (A,73,96) RAB4CQ101J
R 1573 (A,67,91) RAB4CQ101J
R 1574 (A,67,88) RAB4CQ101J
R 1575 (A,67,86) RS1/16SS560J
R 1576 (A,67,85) RS1/16SS560J
Circuit Symbol and No. Part No.
R 1577 (A,67,83) RAB4CQ560J
R 1578 (A,67,81) RAB4CQ560J
R 1579 (A,69,79) RS1/16SS220J
R 1580 (A,67,78) RAB4CQ560J
R 1581 (A,67,76) RS1/16SS560J
R 1582 (A,67,75) RS1/16SS560J
R 1583 (A,67,74) RS1/16SS560J
R 1584 (A,67,72) RAB4CQ560J
R 1585 (A,67,70) RS1/16SS560J
R 1586 (A,67,69) RS1/16SS560J
R 1587 (A,67,67) RAB4CQ101J
R 1588 (A,67,64) RAB4CQ101J
R 1589 (A,74,60) RAB4CQ101J
R 1590 (A,77,60) RAB4CQ101J
R 1593 (B,61,86) RS1/16SS104J
R 1595 (A,78,101) RS1/16SS101J
R 1599 (A,71,101) RS1/16S221J
R 1604 (B,120,60) RS1/16SS0R0J
R 1608 (B,94,52) RS1/16SS104J
R 1613 (B,96,64) RS1/16SS0R0J
R 1621 (B,119,57) RS1/16SS0R0J
R 1652 (B,103,35) RS1/16SS104J
R 1653 (B,101,35) RS1/16SS510J
R 1671 (B,103,49) RAB4CQ101J
R 1672 (B,107,50) RAB4CQ101J
R 1673 (B,109,50) RAB4CQ101J
R 1674 (B,113,49) RAB4CQ101J
R 1675 (B,101,41) RS1/16SS331J
R 1701 (A,103,69) RS1/16SS103J
R 1702 (A,105,68) RS1/16SS103J
R 1705 (A,90,98) RN1/16SE1002D
R 1709 (A,93,100) RS1/16S1502D
R 1710 (A,95,98) RS1/16SS102J
R 1711 (A,97,99) RS1/16SS683J
R 1712 (A,98,96) RS1/16SS103J
R 1713 (A,99,96) RS1/16SS103J
R 1714 (A,101,96) RS1/16SS0R0J
R 1715 (A,104,94) RS1/16SS0R0J
R 1716 (A,104,93) RS1/16SS0R0J
R 1717 (A,104,92) RS1/16SS0R0J
R 1718 (A,103,91) RS1/16SS103J
R 1719 (A,104,91) RS1/16SS103J
R 1720 (A,103,90) RS1/16SS103J
R 1721 (A,104,90) RS1/16SS103J
R 1723 (A,106,87) RN1/16SE3901D
R 1729 (A,105,81) RAB4CQ220J
R 1730 (A,105,78) RAB4CQ220J
R 1733 (B,92,87) RS1/16SS104J
R 1734 (B,91,87) RS1/16SS104J
R 1801 (B,31,87) RS1/16S0R0J
R 1802 (B,29,94) RS1/16S151J
R 1803 (B,29,87) RS1/16S151J
R 1804 (B,32,87) RS1/16S221J
R 1805 (B,37,87) RS1/16S271J
R 1806 (B,33,86) RS1/16SS104J
R 1809 (B,33,77) RS1/16SS0R0J
R 1811 (B,16,40) RS1/16SS0R0J
R 1812 (B,15,40) RS1/16SS0R0J
R 1813 (B,14,40) RS1/16SS0R0J
R 1814 (B,13,40) RS1/16SS0R0J
Circuit Symbol and No. Part No.

FX-MG8667DVZT/EW 93
5678
5678
C
D
F
A
B
E
R 1821 (B,37,81) RS1/16SS222J
R 1823 (B,36,96) RS1/16SS101J
R 1825 (B,35,79) RS1/16SS101J
R 1851 (B,11,91) RS1/16SS0R0J
R 1855 (B,16,53) RS1/16S0R0J
R 1856 (B,14,77) RS1/16SS102J
R 1857 (B,14,82) RS1/16SS102J
R 1858 (B,11,77) RS1/16SS222J
R 1859 (B,11,82) RS1/16SS222J
R 1860 (B,12,77) RS1/16SS332J
R 1861 (B,12,82) RS1/16SS332J
R 1862 (B,12,75) RS1/16SS332J
R 1863 (B,12,80) RS1/16SS332J
R 1864 (B,10,73) RS1/16SS103J
R 1865 (B,10,78) RS1/16SS103J
R 1866 (B,12,73) RS1/16SS472J
R 1867 (B,12,78) RS1/16SS472J
R 1868 (B,19,71) RS1/16SS821J
R 1869 (B,12,71) RS1/16SS821J
R 1870 (B,18,66) RS1/16SS104J
R 1871 (B,12,66) RS1/16SS104J
R 1875 (B,16,91) RS1/16SS0R0J
R 1881 (B,20,49) RS1/16SS104J
R 1882 (B,16,51) RS1/16S221J
R 1889 (B,19,49) RS1/16SS221J
R 1897 (B,37,84) RS1/16SS101J
R 1899 (B,18,38) RS1/16SS473J
R 1901 (A,18,24) RS1/16SS221J
R 1903 (A,20,26) RS1/16SS221J
R 1905 (A,18,50) RS1/16SS102J
R 1922 (A,16,30) RS1/16SS0R0J
R 1923 (A,117,82) RS1/16SS221J
R 1924 (B,26,33) RS1/16S221J
R 1927 (A,15,30) RS1/16SS0R0J
R 1931 (B,25,26) RS1/16SS0R0J
R 1933 (B,25,27) RS1/16SS0R0J
R 1938 (A,16,36) RS1/16SS0R0J
R 1945 (B,24,36) RS1/16SS0R0J
R 1947 (A,115,77) RS1/16SS221J
R 1954 (A,16,26) RS1/16SS221J
R 1955 (A,18,27) RS1/16SS221J
R 2000 (A,118,32) RS1/16SS104J
R 2001 (A,120,32) RS1/16SS104J
R 2002 (A,118,34) RS1/16SS472J
R 2003 (A,118,35) RS1/16SS104J
R 2006 (A,118,37) RS1/16SS104J
R 2007 (A,120,37) RS1/16SS104J
R 2008 (A,118,38) RS1/16SS104J
R 2009 (A,120,38) RS1/16SS103J
R 2010 (A,105,27) RS1/16SS473J
R 2011 (A,118,40) RS1/16SS103J
R 2012 (A,120,41) RS1/16SS103J
R 2013 (A,120,42) RS1/16SS223J
R 2016 (A,120,45) RS1/16SS184J
R 2021 (A,104,52) RS1/16SS104J
R 2022 (A,99,49) RS1/16S221J
R 2023 (A,95,46) RS1/16S221J
R 2037 (A,98,34) RS1/16SS104J
R 2038 (A,96,32) RS1/16SS104J
R 2040 (A,103,29) RS1/16SS104J
Circuit Symbol and No. Part No.
R 2041 (A,104,27) RS1/16SS221J
R 2042 (A,104,29) RS1/16SS104J
R 2043 (A,106,29) RS1/16SS104J
R 2044 (A,106,27) RS1/16SS104J
R 2045 (A,107,29) RS1/16SS104J
R 2046 (A,107,27) RS1/16SS104J
R 2047 (A,108,29) RS1/16SS104J
R 2048 (A,108,27) RS1/16SS104J
R 2049 (A,109,29) RS1/16SS104J
R 2050 (A,109,24) RS1/16SS104J
R 2051 (A,112,24) RS1/16SS104J
R 2054 (A,110,29) RS1/16SS104J
R 2055 (A,112,29) RS1/16SS104J
R 2057 (A,113,27) RS1/16SS104J
R 2059 (A,120,34) RS1/16SS104J
R 2060 (A,118,46) RS1/16SS473J
R 2061 (A,118,45) RS1/16SS682J
R 2062 (A,112,51) RS1/16SS473J
R 2063 (A,106,54) RS1/16SS104J
R 2064 (A,105,54) RS1/16SS222J
R 2065 (A,106,52) RS1/16SS473J
R 2067 (A,105,52) RS1/16SS473J
R 2068 (A,104,49) RS1/16SS104J
R 2073 (A,96,31) RS1/16SS473J
R 2074 (A,98,31) RS1/16SS472J
R 2075 (A,102,29) RS1/16SS473J
R 2076 (B,92,42) RS1/16SS0R0J
R 2077 (A,122,39) RS1/16SS272J
R 2078 (A,123,39) RS1/16SS103J
R 2080 (A,103,23) RS1/16SS272J
R 2081 (A,103,22) RS1/16SS243J
R 2082 (A,104,50) RS1/16SS221J
R 2083 (B,92,44) RS1/16SS221J
R 2084 (A,97,35) RS1/16SS221J
R 2086 (A,98,33) RS1/16SS0R0J
R 2087 (A,83,51) RS1/16S0R0J
R 2092 (A,105,25) RS1/16SS103J
R 2093 (A,106,25) RS1/16SS103J
R 2094 (A,120,28) RS1/16S0R0J
R 2096 (A,98,48) RS1/16SS104J
R 2097 (A,102,27) RS1/16SS104J
R 2098 (A,115,29) RS1/16SS104J
R 2109 (A,108,48) RS1/16SS105J
R 2110 (A,75,55) RS1/16SS392J
R 2111 (A,74,57) Rs1/16SS123J
CAPACITORS
C 1001 (A,6,6) CKSRYB105K10
C 1005 (A,4,9) CKSRYB105K10
C 1006 (A,76,23) CKSRYB104K25
C 1007 (A,79,26) 22µF CCG1178
C 1008 (A,84,32) 22µF CCG1178
C 1009 (A,83,40) CCSSCH220J50
C 1010 (A,81,39) CKSSYB102K50
C 1012 (A,79,24) 22µF CCG1178
C 1013 (A,84,30) 22µF CCG1178
C 1101 (A,29,83) CSZSR220M16
C 1102 (A,59,91) CSZSR101M6R3
Circuit Symbol and No. Part No.

FX-MG8667DVZT/EW
94
1234
1234
C
D
F
A
B
E
C 1103 (A,56,93) CKSSYB104K10
C 1104 (A,49,93) CKSSYB103K16
C 1105 (A,59,97) CSZSR101M6R3
C 1106 (A,56,100) CKSSYB104K10
C 1107 (A,49,98) CKSSYB103K16
C 1108 (A,52,103) CKSRYB104K25
C 1109 (A,56,104) CKSSYB473K10
C 1110 (A,47,104) CKSSYB473K10
C 1111 (A,41,88) CKSSYB103K16
C 1112 (A,41,104) CKSRYB105K10
C 1113 (A,40,104) CKSRYB105K10
C 1114 (A,40,99) CKSSYB103K16
C 1115 (A,35,83) CSZSR220M16
C 1201 (A,33,79) 10µF CCG1138
C 1202 (A,29,78) CKSRYB104K25
C 1203 (A,21,64) CSZSR220M16
C 1204 (A,29,68) CKSRYB104K25
C 1205 (A,16,67) CKSRYB104K25
C 1206 (A,17,67) CKSRYB104K25
C 1207 (A,24,64) CSZSR220M16
C 1208 (A,17,80) CKSRYB104K25
C 1240 (A,46,81) CCSSCH470J50
C 1241 (A,45,81) CCSSCH5R0C50
C 1243 (A,38,73) 10µF CCG1138
C 1244 (A,54,68) CKSSYB472K25
C 1245 (A,47,68) CKSSYB103K16
C 1501 (A,115,69) CSZSR470M10
C 1502 (A,118,61) CSZSR101M6R3
C 1503 (A,114,61) CSZSR101M6R3
C 1504 (A,74,63) CKSSYB104K10
C 1505 (A,76,63) CKSSYB104K10
C 1506 (A,79,62) CKSSYB104K10
C 1507 (A,79,63) CKSSYB104K10
C 1508 (A,82,63) CKSSYB104K10
C 1509 (A,85,63) CKSSYB104K10
C 1510 (A,90,63) CKSSYB104K10
C 1511 (A,96,63) CKSSYB104K10
C 1512 (A,102,68) CKSSYB104K10
C 1513 (A,103,73) CKSSYB104K10
C 1514 (A,103,78) CKSSYB104K10
C 1515 (A,103,80) CKSSYB104K10
C 1516 (A,82,96) CKSSYB104K10
C 1517 (A,78,96) CKSSYB104K10
C 1518 (A,76,96) CKSSYB104K10
C 1519 (A,76,97) CKSSYB104K10
C 1520 (A,70,91) CKSSYB104K10
C 1521 (A,70,89) CKSSYB104K10
C 1522 (A,70,86) CKSSYB104K10
C 1523 (A,70,85) CKSSYB104K10
C 1524 (A,70,83) CKSSYB104K10
C 1525 (A,70,81) CKSSYB104K10
C 1526 (A,70,78) CKSSYB104K10
C 1527 (A,70,75) CKSSYB104K10
C 1528 (A,70,73) CKSSYB104K10
C 1529 (A,70,71) CKSSYB104K10
C 1530 (A,70,69) CKSSYB104K10
C 1531 (A,98,63) CKSSYB471K50
C 1532 (A,105,67) CKSSYB103K16
C 1533 (A,105,65) CKSSYB103K16
C 1552 (A,83,96) CKSSYB104K10
Circuit Symbol and No. Part No.
C 1553 (A,90,102) CKSRYB104K25
C 1554 (A,87,96) CKSSYB104K10
C 1555 (A,87,98) CKSRYB105K10
C 1556 (A,100,101) CSZSR470M10
C 1557 (A,89,96) CKSSYB104K10
C 1558 (A,111,98) CSZS4R7M16
C 1559 (A,84,100) CKSRYB105K10
C 1570 (B,67,73) CSZSR470M10
C 1571 (B,76,77) CKSRYB474K10
C 1572 (B,76,85) CKSRYB474K10
C 1573 (B,61,80) CKSRYB474K10
C 1574 (B,61,83) CKSRYB474K10
C 1575 (B,61,91) CKSRYB474K10
C 1576 (B,61,94) CKSRYB474K10
C 1577 (B,61,97) CKSRYB474K10
C 1578 (B,76,98) CKSRYB474K10
C 1579 (B,76,79) CKSRYB474K10
C 1580 (B,76,82) CKSRYB474K10
C 1581 (B,76,92) CKSRYB474K10
C 1582 (B,76,95) CKSRYB474K10
C 1583 (B,71,73) CSZSR470M10
C 1601 (B,110,65) CSZSR470M10
C 1603 (B,96,51) CKSSYB104K10
C 1651 (B,121,33) CSZSR470M10
C 1653 (B,108,20) CKSSYB104K10
C 1654 (B,98,34) CKSRYB104K25
C 1655 (B,108,34) CKSSYB104K10
C 1671 (B,106,48) CKSSYB104K10
C 1672 (B,110,48) CKSSYB104K10
C 1673 (B,110,37) CKSSYB104K10
C 1674 (B,106,37) CKSSYB104K10
C 1675 (B,98,42) CKSRYB104K25
C 1676 (B,118,39) CKSYB106K6R3
C 1701 (A,106,67) CKSRYB104K25
C 1702 (A,105,69) CKSRYB104K25
C 1703 (A,90,96) CKSSYB104K10
C 1704 (A,91,96) CKSSYB103K16
C 1706 (A,92,96) CKSSYB104K10
C 1707 (A,96,100) CKSSYB104K10
C 1708 (A,95,100) CKSSYB103K16
C 1709 (A,92,98) CCSRCH221J50
C 1710 (A,97,98) CKSSYB152K50
C 1711 (A,94,97) CKSRYB105K10
C 1712 (A,96,97) CKSRYB105K10
C 1713 (A,97,97) CKSRYB105K10
C 1715 (A,104,89) CKSSYB104K10
C 1716 (A,103,88) CKSSYB104K10
C 1717 (A,104,88) CKSSYB104K10
C 1718 (A,103,87) CKSSYB104K10
C 1719 (A,104,87) CKSSYB562K25
C 1720 (A,103,86) CCSSCH101J50
C 1721 (A,104,86) CCSSCH470J50
C 1722 (A,103,85) CKSSYB103K16
C 1723 (A,104,85) CKSSYB104K10
C 1724 (A,103,84) CKSSYB104K10
C 1725 (A,104,84) CKSSYB104K10
C 1726 (A,103,83) CCSSCH330J50
C 1727 (A,104,83) CKSSYB333K16
C 1728 (A,103,82) CKSSYB104K10
C 1801 (B,31,96) CKSSYB104K10
Circuit Symbol and No. Part No.

FX-MG8667DVZT/EW 95
5678
5678
C
D
F
A
B
E
C 1802 (B,33,96) CKSSYB104K10
C 1804 (B,34,87) CKSSYB104K10
C 1809 (B,32,101) CCSSCJ3R0C50
C 1810 (B,36,101) CCSSCK2R0C50
C 1811 (B,35,81) CKSSYB104K10
C 1851 (B,21,87) CKSSYB104K10
C 1852 (B,12,85) CKSSYB104K10
C 1853 (B,10,85) CKSYB106K6R3
C 1854 (B,23,84) CKSYB106K6R3
C 1855 (B,21,84) CKSRYB104K25
C 1856 (B,17,82) CKSQYB225K10
C 1857 (B,10,80) CCSRCH471J50
C 1858 (B,10,74) CCSRCH471J50
C 1859 (B,10,81) CCSRCH471J50
C 1860 (B,10,76) CCSRCH471J50
C 1861 (B,17,77) CKSQYB225K10
C 1862 (B,19,69) CKSSYB471K50
C 1863 (B,11,71) CKSSYB471K50
C 1864 (B,17,69) CKSYB475K10
C 1865 (B,14,69) CKSYB475K10
C 1881 (B,19,46) CKSSYB104K10
C 1901 (A,19,46) CKSRYB474K10
C 1902 (A,29,54) 22µF/6.3V CCH1300
C 1903 (A,28,48) CSZSC101M10
C 1910 (B,10,15) CKSRYB102K50
C 2001 (A,120,30) CKSYB106K6R3
C 2002 (A,114,48) CKSRYB105K10
C 2003 (A,112,49) CKSSYB103K16
C 2004 (A,110,48) CKSSYB103K16
C 2005 (A,109,54) CKSQYB475K10
C 2006 (A,103,54) CKSSYB103K16
C 2007 (A,96,41) CKSSYB104K10
C 2008 (A,111,29) CKSSYB104K10
C 2009 (A,120,43) CKSSYB473K10
C 2010 (A,118,43) CKSSYB103K16
C 2011 (A,123,47) CKSRYB105K10
C 2015 (A,120,44) CKSSYB473K10
C 2016 (A,118,44) CKSSYB103K16
C 2017 (A,103,55) CKSSYB103K16
C 2018 (A,98,20) CKSRYB104K25
C 2020 (A,105,50) CKSSYB471K50
C 2021 (A,119,48) CKSRYB104K25
C 2022 (B,122,30) CKSRYB104K16
F
Unit Number : CWX2986
Unit Name : PCB Assy
MISCELLANEOUS
VR11 (A,8,10) Semi-fixed 1kΩ(B) CCP1442
VR12 (A,9,23) Semi-fixed 1kΩ(B) CCP1442
R 11 (A,8,15) RS1/16S562J
R 12 (A,10,15) RS1/16S472J
R 13 (A,8,18) RS1/16S562J
R 14 (A,9,6) RS1/16S562J
Keyboard Unit
Consists of
Keyboard PCB
Circuit Symbol and No. Part No.
L PCB
R PCB
BGH
Unit Number :
Unit Name : Keyboard Unit
MISCELLANEOUS
IC 801 (B,77,74) IC LC75804W
Q 801 (B,201,81) Transistor 2SA1235A-12
Q 802 (B,201,84) Transistor 2SA1235A-12
Q 803 (B,20,83) Transistor 2SA1235A-12
Q 804 (B,20,79) Transistor 2SA1235A-12
Q 805 (B,62,39) Transistor 2SA1235A-12
Q 806 (B,157,47) Transistor 2SA1235A-12
Q 808 (B,157,50) Transistor 2SA1235A-12
Q 809 (B,20,86) Transistor 2SA1235A-12
Q 810 (B,201,88) Transistor 2SA1235A-12
Q 811 (B,58,39) Transistor 2SA1235A-12
Q 812 (B,84,16) Transistor 2SA1235A-12
Q 813 (B,139,16) Transistor 2SA1235A-12
Q 814 (B,173,26) Transistor 2SA1235A-12
Q 815 (B,166,30) Transistor 2SC4081
Q 816 (B,46,82) Transistor DTC114EU
Q 817 (B,186,95) Transistor 2SC4081
Q 819 (B,151,79) Transistor 2SA1037K
Q 820 (B,143,78) Transistor DTC143EK
Q 823 (B,151,74) Transistor 2SA1037K
Q 824 (B,143,74) Transistor DTC143EK
Q 825 (B,160,39) Transistor 2SB1132
Q 826 (B,167,37) Transistor 2SC4081
D 801 (A,60,55) LED NHSB046R8-5293
D 802 (A,80,55) LED NHSB046R8-5293
D 803 (A,100,55) LED NHSB046R8-5293
D 804 (A,120,55) LED NHSB046R8-5293
D 806 (A,160,55) LED NHSB046R8-5293
D 807 (A,140,55) LED NHSB046R8-5293
D 808 (A,20,99) LED NHSB046R8-5291
D 809 (A,14,83) LED NHSB046R8-5292
D 810 (A,200,99) LED NHSB046R8-5291
D 811 (A,206,83) LED NHSB046R8-5292
D 812 (A,59,31) LED NHSB046R11-5295
D 813 (A,161,31) LED NHSB046R11-5295
D 814 (A,68,17) LED NHSB046R8-5294
D 815 (A,96,17) LED NHSB046R8-5294
D 816 (A,124,17) LED NHSB046R8-5294
D 817 (A,152,17) LED NHSB046R8-5294
D 818 (B,169,29) Diode UDZS5R1(B)
D 819 (A,40,92) LED SML-310DT
D 820 (A,180,92) LED SML-310DT
D 821 (A,40,96) LED SML-310FC
D 822 (A,180,96) LED SML-310FC
D 823 (A,36,77) LED NESW017-5248
D 824 (A,36,70) LED NESW017-5248
D 825 (A,184,77) LED NESW017-5248
D 832 (A,184,70) LED NESW017-5248
D 833 (B,54,69) Diode HZU4R7(B3)
D 834 (B,59,27) Diode 1SS355
Circuit Symbol and No. Part No.

FX-MG8667DVZT/EW
96
1234
1234
C
D
F
A
B
E
D 835 (B,63,22) Diode 1SS355
D 836 (B,69,22) Diode 1SS355
D 837 (B,155,29) Diode 1SS355
D 838 (B,155,26) Diode 1SS355
D 839 (B,168,42) Diode 1SS355
D 840 (B,66,49) Diode 1SS355
D 841 (B,167,76) Diode 1SS355
D 842 (B,25,92)
Diode(FX-MG8667DVZT)
1SS355
D 843 (B,25,90) Diode 1SS355
D 844 (B,66,47) Diode 1SS355
D 845 (B,167,74) Diode 1SS355
D 846 (B,193,87) Diode 1SS355
D 847 (B,25,94) Diode 1SS355
D 848 (B,66,45) Diode 1SS355
D 849 (B,167,72) Diode 1SS355
D 850 (B,193,89) Diode 1SS355
D 980 (A,49,42) LED NHSB046R8-5292
D 981 (A,26,90) LED NHSB046R8-5291
D 982 (A,30,72) LED NHSB046R8-5292
D 983 (A,49,20) LED NHSB046R8-5292
D 984 (B,22,72) Diode 1SS355
D 985 (B,22,74) Diode 1SS355
D 986 (B,22,76) Diode 1SS355
D 990 (A,30,73) LED NHSB046R8-5292
D 991 (A,34,90) LED NHSB046R8-5291
D 992 (A,10,20) LED NHSB046R8-5292
D 993 (A,10,42) LED NHSB046R8-5292
D 994 (B,36,69) Diode 1SS355
D 995 (B,36,71) Diode 1SS355
D 996 (B,36,67) Diode 1SS355
L 801 (B,52,64) Inductor CTF1529
S 980 (A,49,31)
Encoder(FX-MG8767DVZT)(POWER VOL)
CSD1133
S 980 (A,49,31)
Encoder(FX-MG8667DVZT)(POWER VOL)
CSD1132
S 993 (A,10,31)
Encoder(FX-MG8767DVZT)(FILE TUNE)
CSD1132
S 993 (A,10,31) Encoder(FX-MG8667DVZT)(FILE TUNE) CSD1133
LCD801 (A,63,86) LCD CAW1867
RESISTORS
R 801 (B,197,82) RS1/16S391J
R 802 (B,197,85) RS1/16S821J
R 803 (B,24,82) RS1/16S391J
R 804 (B,24,78) RS1/16S821J
R 805 (B,63,43) RS1/16S391J
R 806 (B,161,46) RS1/16S391J
R 809 (B,161,49) RS1/16S391J
R 810 (B,24,85) RS1/16S391J
R 811 (B,197,89) RS1/16S391J
R 814 (B,59,43) RS1/16S391J
R 817 (B,80,17) RS1/16S391J
R 820 (B,135,17) RS1/16S391J
R 823 (B,174,29) RS1/16S331J
R 825 (B,168,27) RS1/16S561J
R 826 (B,167,34) RS1/16S271J
R 829 (B,165,34) RS1/16S223J
R 831 (B,164,31) RS1/16S472J
R 836 (B,49,81) RS1/16S222J
R 837 (B,53,31)(FX-MG8767DVZT) RS1/16S100J
R 838 (B,52,28)(FX-MG8767DVZT) RS1/16S100J
R 839 (B,51,31)(FX-MG8767DVZT) RS1/16S100J
Circuit Symbol and No. Part No.
R 840 (B,50,28)
(FX-MG8767DVZT)
RS1/16S100J
R 841 (B,49,31)
(FX-MG8667DVZT)
RS1/16S100J
R 842 (B,48,28)
(FX-MG8667DVZT)
RS1/16S100J
R 843 (B,47,31)
(FX-MG8667DVZT)
RS1/16S100J
R 844 (B,46,28)
(FX-MG8667DVZT)
RS1/16S100J
R 845 (B,190,95) RS1/16S222J
R 846 (B,189,95) RS1/16S103J
R 847 (B,154,80) RS1/10S101J
R 848 (B,156,80) RS1/10S151J
R 849 (B,186,93) RS1/16S391J
R 853 (B,146,79) RS1/16S332J
R 854 (B,147,79) RS1/16S103J
R 857 (B,154,74) RS1/10S101J
R 858 (B,156,74) RS1/10S151J
R 863 (B,146,74) RS1/16S332J
R 864 (B,53,71) RS1/16S471J
R 865 (B,147,74) RS1/16S103J
R 866 (B,61,80) RS1/16S102J
R 867 (B,61,79) RS1/16S102J
R 868 (B,61,77) RS1/16S102J
R 869 (B,61,76) RS1/16S102J
R 870 (B,61,74) RS1/16S681J
R 871 (B,65,77) RS1/16S393J
R 872 (B,136,73) RS1/16S102J
R 873 (B,136,72) RS1/16S102J
R 874 (B,136,70) RS1/16S102J
R 875 (B,136,69) RS1/16S102J
R 876 (B,145,68) RS1/16S102J
R 877 (B,145,67) RS1/16S102J
R 878 (B,145,65) RS1/16S102J
R 879 (B,145,64) RS1/16S102J
R 880 (B,145,62) RS1/16S102J
R 881 (B,145,61) RS1/16S102J
R 882 (B,45,79) RS1/10S391J
R 883 (B,43,77) RS1/10S391J
R 886 (B,45,73) RS1/10S391J
R 887 (B,43,75) RS1/10S391J
R 888 (B,174,75) RS1/10S391J
R 889 (B,179,75) RS1/10S391J
R 891 (B,174,73) RS1/10S391J
R 892 (B,179,73) RS1/10S391J
R 893 (B,57,67) RS1/16S222J
R 894 (B,166,39) RS1/16S562J
R 895 (B,56,80) RS1/16S223J
R 896 (B,56,79) RS1/16S223J
R 897 (B,56,77) RS1/16S223J
R 898 (B,171,37) RS1/16S223J
R 899 (B,164,39) RS1/16S103J
R 900 (B,163,36) RS1/16S472J
R 901 (B,57,70) RS1/16S222J
R 902 (B,60,70) RS1/16S222J
R 904 (B,60,24) RS1/16S100J
R 906 (B,63,24) RS1/16S100J
R 908 (B,159,31) RS1/16S100J
R 910 (B,159,28) RS1/16S100J
R 912 (B,197,80) RS1/16S102J
R 913 (B,197,83) RS1/16S102J
R 914 (B,24,84) RS1/16S102J
R 915 (B,24,80) RS1/16S102J
R 916 (B,61,43) RS1/16S102J
Circuit Symbol and No. Part No.

FX-MG8667DVZT/EW 97
5678
5678
C
D
F
A
B
E
R 917 (B,161,48) RS1/16S102J
R 918 (B,161,51) RS1/16S102J
R 919 (B,24,87) RS1/16S102J
R 920 (B,197,87) RS1/16S102J
R 921 (B,57,43) RS1/16S102J
R 922 (B,80,15) RS1/16S102J
R 923 (B,135,15) RS1/16S102J
CAPACITORS
C 801 (B,170,27) CKSRYB473K50
C 802 (B,164,34) CKSRYB472K50
C 803 (B,170,34) CKSRYB104K25
C 804 (B,168,34) CKSRYB104K25
C 809 (B,66,77) CKSRYB102K50
C 810 (B,61,72) CKSRYB104K25
C 811 (B,54,67) CKSRYB104K25
C 812 (B,53,80) CCSRCH101J50
C 814 (B,53,77) CCSRCH101J50
C 816 (B,56,74) CKSRYB103K50
C 817 (B,57,69) CKSRYB104K25
C 820 (B,169,37) CKSRYB472K50
C 823 (B,57,72) CKSRYB104K25
C 980 (B,51,17) CCSRCH101J50
C 981 (B,48,17) CCSRCH101J50
C 993 (B,12,18) CCSRCH101J50
C 994 (B,9,18) CCSRCH101J50
I
Unit Number : EWM1055
Unit Name : Deck Unit
MISCELLANEOUS
IC 251 IC HA12216F
IC 351 IC BA6923FP
Q 271 Transistor 2SC4116
VR301 Semi-fixed 33kΩ(B) CCP1280
VR302 Semi-fixed 33kΩ(B) CCP1280
RESISTORS
R 255 RS1/16S181J
R 256 RS1/16S181J
R 257 RS1/16S183J
R 258 RS1/16S183J
R 259 RS1/16S133J
R 260 RS1/16S133J
R 261 RS1/16S274J
R 262 RS1/16S274J
R 271 RS1/16S183J
R 272 RS1/8S0R0J
R 273 RS1/16S0R0J
R 275 RS1/16S473J
R 276 RS1/16S104J
R 277 RS1/16S224J
R 278 RS1/16S104J
R 281 RS1/8S0R0J
R 282 RS1/8S0R0J
R 283 RS1/8S0R0J
R 284 RS1/8S0R0J
R 287 RS1/8S0R0J
Circuit Symbol and No. Part No.
R 288 RS1/8S0R0J
R 292 RS1/8S0R0J
R 296 RS1/16S0R0J
R 321 RS1/8S0R0J
R 361 RS1/16S0R0J
R 362 RS1/8S301J
R 401 RS1/16S153J
R 402 RS1/16S332J
R 403 RS1/16S911J
R 404 RS1/16S274J
CAPACITORS
C 251 CKSRYB391K50
C 252 CKSRYB391K50
C 253 CKSRYB391K50
C 254 CKSRYB391K50
C 255 CKSRYB103K50
C 256 CKSRYB103K50
C 271 CEH1R0M50
C 272 CKSRYB104K25
C 301 CKSRYB104K25
C 302 CKSRYB104K25
C 309 CKSRYB104K25
C 310 CKSRYB104K25
C 351 CKSQYB224K16
C 352 CKSRYB472K50
C 353 CKSRYB103K50
C 354 CKSRYB103K50
C 355 CKSQYB104K50
C 401 CKSRYB392K50
C 402 CKSRYB334K10
C 403 CKSRYB223K25
C 404 CKSRYB103K50
C 405 CKSRYB333K16
J
Unit Number : EWM1057
Unit Name : Sensor Unit
MISCELLANEOUS
L 101 Inductor CTF1546
L 102 Inductor CTF1546
S 101 Switch(LOAD) ESG1007
S 102 Switch(MODE) ESG1007
S 103 Switch(70µS) ESG1007
Q 101 Photo-reflector EGN1004
Miscellaneous Parts List
M 1 Motor Unit(MAIN) EXA1618
M 2 Motor Unit(SUB) EXA1660
HD1 Head Assy EXA1594
Stage Assy(Service) CXX1957
M 1 Cam Motor Assy CXC4349
M 2 ELV Motor Assy CXC4350
VR13 Variable Resistor CCW1029
M 1001 Fan Motor CXM1336
Circuit Symbol and No. Part No.

FX-MG8667DVZT/EW
98
1234
1234
C
D
F
A
B
E
6. ADJUSTMENT
6.1 JIG CONNECTION DIAGRAM
FX-MG8767DVZT/EW
FX-MG8667DVZT/EW
Bullet connector
(To DC Regulated Power Supply)
H/U EMV(F-TEN)
12P 20P20P
12P 20P20P
40P 3P26P
40P 26P
24P10P
10P 24P
10P
3P
GGD1472
24P 8P
NAVI(AW)
24P 8P 3P
3P
GGD1451
GVIF
GVIF
10P
LRHD
HANDLE
POSITION
OPEN
L
R
L
LRHD
TERMINAL
32P
8P 6P
6P8P 6P
6P
6P
8P
12P
Not used
XM Tuner(12P)
Not used
RSE(32P)
Not used
H/U(6P)
AMP(MARKLEVINSON)
Not used
VTR(8P)
- Connection Diagram

FX-MG8667DVZT/EW 99
5678
5678
C
D
F
A
B
E
6.2 DOLBY ADJUSTMENT
Note) Do not insert, reject or change discs when the mechanism is placed upside down.
VR302
mV
Meter(2)
VR301
L-CH
R-CH
Pin2
Pin3
CN251
DECK UNIT
Extension Cord GGD1421
DOLBY B NR ADJUSTMENT
No. Test Tape Adjustment Point Adjustment Method
(Switch Position)
1 NCT-150 VR301(Lch), VR302(Rch) mV Meter(2) : - 8.24dBm 1dB
(400Hz, 200nwb/m) (DOLBY NR Switch : OFF)
+

FX-MG8667DVZT/EW
100
1234
1234
C
D
F
A
B
E
6.3 TEST MODE
- MG4 Test Mode
1. System Configuration
♦
System with Step-1 Master
1
2
3
2. System Configuration Scheme
♦
System with Step-1 Master
Image signal
SCI
H/U with MG4
PC
EMV or EMVN
AVC-LAN Step1
♦
System without Step-1 Master (H/U unit operation)
(*). Not needed, if the H/U with MG4 has an LCD.
Image signal
SCI
< Note >
In an H/U unit operation, you can operate MG4 test mode functions,
but no DVD’s normal functions.
If you want to check DVD’s normal function operation,
be sure to connect EMV (N).
H/U with MG4
PC
Display(*)
AVC-LAN Step1
H/U with MG4
Periphery Equipment PC, power supply, serial cable, etc.
Target Device
Step-1 Master EMV, EMVN
♦
System without Step-1 Master (H/U unit operation)
1
2
3
H/U with MG4
Periphery Equipment PC, power supply, serial cable, etc.
Target Device
Display Not needed, if the H/U has an LCD
Note) Mount the MG4 mechanic assembly on FX-MG8567DVZT before performing this test mode.

FX-MG8667DVZT/EW 101
5678
5678
C
D
F
A
B
E
For implementation of the test mode for MG4 service, you have to go to the DIAG Mode .
We explain below how to go to DIAG Mode .
3-1. System with Step-1 Master
1 Press Image Quality / Erase button of the Master (EMV (N)) to display the Image Quality Adjustment
Screen (see the picture below).
3. DIAG Mode
3-2. System without Step-1 Master (H/U unit operation)
1 Press the DISC button three times, while holding the 1 and 6 buttons (see the picture below).
2 Touch inside of the framework on the Image Quality Adjustment Screen in the following order:
Upper Left → Lower Left → Upper Left → Lower Left → Upper Left → Lower Left (see the picture below).
Press and hold.
Press three times.
Upper
Left
Lower
Left
Touch the screen
in the given order
2 To finish DIAG Mode, press and hold the DISC button for 2 seconds.
Or, turn off the ACC.
3 To finish DIAG Mode, press and hold the Image Quality / Erase button for 2 seconds.
Or, turn off the ACC.
Note) This screen is different from the actual screen.
Manipulate in accordance with your screen.

FX-MG8667DVZT/EW
102
1234
1234
C
D
F
A
B
E
*2
Go to the Test Mode
Finish the Test Mode
Go to another mode.
*1
*2
*1. For operation of “Go to DIAG Mode”, see “3. DIAG Mode”.
*2. For operation to finish DIAG Mode, see “3. DIAG Mode”.
4. Operation Specification
Normal Mode
Go to DIAG Mode
DIAG Mode
“DISC EJECT + ILL ON/OFF: 3 times”
at H/U
Test Mode in Preparation
Test Mode
ACC OFF
ACC ON
Finish DIAG Mode (H/U operation)
Finish DIAG Mode
(H/U operation)
Standby Mode
ACC OFF

FX-MG8667DVZT/EW 103
5678
5678
C
D
F
A
B
E
In the Test Mode for service of MG4, the following buttons are used for implementation of different tests.
5-1. System with Step-1 Master
5. Operation Buttons
B
E
C
F
G
D
F
G
H
I
-- Command for Test Mode: NULL
B
C
D
E
—
—
SCAN Command for Test Mode: 8
reserve
DISC6 Command for Test Mode: 6
RAND Command for Test Mode: 7
DISC4 Command for Test Mode: 4
DISC5 Command for Test Mode: 5
DISC2 Command for Test Mode: 2
DISC3 Command for Test Mode: 3
Application
RPT Command for Test Mode: EJECT
DISC1 Command for Test Mode: 1
Drawing No.
A
Button
-- Command for Test Mode: NULL
H
I
TRACK UP
TRACK DOWN
Command for Test Mode: 7
Command for Test Mode: 8
—
—
G
5
6
F
reserve
2
Command for Test Mode: 5
Command for Test Mode: 6
Command for Test Mode: 3
Command for Test Mode: 4
D
E
3
4
Command for Test Mode: 1
Command for Test Mode: 2
A
Button
TEXT
Application
Command for Test Mode: EJECT
B
C
1
Drawing No.
BCDEFG
A
HI
5-2. System without Step-1 Master (H/U unit operation)
Note) This screen is different from the actual screen.
Manipulate in accordance with your screen.
A I
H

FX-MG8667DVZT/EW
104
1234
1234
C
D
F
A
B
E
TEST MODE
Normal mode
Test mode
start
DVD test
select Mechanism
select
DVD test mode Mechanism
test mode
FE test
select EDC1 test
select EDC2 test
select
FE test mode EDC1 test mode EDC2 test mode
FE test mode
end
MG4 test mode
14
123
8
Diagnosis mode
Diagnosis
mode end
Diagnosis
mode start
Note)When you turn off Acc in a static test mode,
please be sure to check that the mechanism has stopped.

FX-MG8667DVZT/EW 105
5678
5678
C
D
F
A
B
E
Test mode In
Start test mode
Power On
Test_End
Test_End
Test_End
Test_End
Test_End
CRG + CRG –LD_ON
Focus close
adjustment
Focus Search
CRG + CRG –
T.Bal and
other
adjustments
Focus Jump
Focus Jump ID Search
Tracking
Open
T. Jump
+/–
ID
specification Track number
specification
Error Rate
measurement
(Note 2)
Reproduction
speed switching
(Note 3)
CRG –
Tracking close
adjustment
CRG +
Disc Type
(Note 1)
8
8
8
8
8
Focus Search
Stop
CRG_HOME
5
5
6
6
7
55
2~5Power off condition
Power on condition
Focus close condition 2
Focus close condition 1
Tracking close condition
ID
Search Start
Jump start
0FFF 00000FFF 0000
1X00 0000
2X00 0000
1FFF 0000
0000 0000
1A00 0000
1100 0000
FE offset coefficient
TE offset coefficient
AS offset coefficient
ENV offset coefficient
TG offset coefficient
DBALt coefficient
FE MAX level
FE MIN level
AS MAX level
ENV MAX level
FE normalization feature
Spindle gain coefficient
TEMAX level
TEMIN level
TBAL Coefficient(Layer 0)
TBAL Coefficient(Layer 1)
TE normalization feature
(Layer0)
TE normalization feature
(Layer1)
FBAL Coefficient(Layer0)
FBAL Coefficient(Layer1)
Focus Gain Coefficient(Layer0)
Focus Gain Coefficient(Layer1)
Tracking Gain Coefficient(Layer0)
Tracking Gain Coefficient(Layer1)
AS normalization adjustment feature
(Layer0)
AS normalization adjustment feature
(Layer1)
2FFF 0000
Layer L0:2000 0000
Layer L1:2100 0000
Layer L0:4X00 0000
Layer L1:4X00 0000
3000 0000
3FFF 0000
3B00 0000
DVD x 1.3
~
1.6CAV
CD x 2CLV:
4X00 0000
3C00 0000
4A00 0000
Jump+:
4B00 0000
Jump-:
4C00 0000
ID display Track
number
display
4000 0000
4X00 0000
Error Rate
Focus Gain Coefficient(Layer0)
Focus Gain Coefficient(Layer1)
Tracking Gain Coefficient(Layer0)
Tracking Gain Coefficient(Layer1)
AS normalization adjustment feature
(Layer0)
AS normalization adjustment feature
(Layer1)
Operation while key is being pushed.Operation while key is being pushed.
Operation while key is being pushed.Operation while key is being pushed.
2B00 0000 2C00 0000
Note 1: At this stage select the media type. Various settings are carried out
according to the media selection made here.
Note 2: While measurements are being taken, only the operation, for which
the measurement is being taken, is allowed.
Note 3: Reproduction (play) speed is selectable from
Note 4: Gain change: Normal gain -> OEIC=H -> OEIC=H and FEP x 4 AMP ON
DVD : x1.3 1.6CAV,CD : x 4CLV Fixation
2 : DVD, single-layer
3 : DVD, dual-layer
4 : CD
5 : CD-RW
-Front-End test mode flow chart
1B00 0000 1C00 0000 1D00 0000
LD_ON :1100 0000
LD_OFF:1000 0000
1~4
1
1
1
1
1
3,4
3
34
2
2
2
24
34

FX-MG8667DVZT/EW
106
1234
1234
C
D
F
A
B
E
Layer 0
selected Layer 1
selected
EDC1
mode
ID
designation
EDC1 start
5
Layer 0
selected Layer 1
selected
EDC2
mode
ID
designation
EDC2 start
5
F-close and F-search cannot be executed, unless LD-ON is set.
0000 0000 0000 0000
0100 0000
1103 0000
Layer0:10** ****
Layer1:11** ****
** ****: ID specification value
Layer0:20** ****
Layer1:21** ****
** ****: Present ID value
0000 0000
1003 0000
0100 0000
1103 0000
0000 0000
1003 0000
Layer0:10** ****
Layer1:11** ****
** ****: ID specification value
Layer0:20** ****
Layer1:21** ****
** ****: Present ID value
The track number designation is selected from the track numbers already prepared for selection.
Switching to cyclic operation is made at step 3, and the decision is finalized (entered) in step 4.
For CD: Tracks 1, 4, 10, 11 and 32.
For DVD: Tracks 1, 4, 10, 11, 32, 64 and 100.
Method for designating an ID address:
•
A number of digits are determined through commands
1 and 2
. Numerical UP/DOWN operations are performed
through commands 3 and 4. The decision is finalized (entered) with command 5.
Error status from
DVD microcomputer Contents Display
0X50 Mecha. error No display
0X40 No disc No display
0X30 The temperature is abnormal Thermal Protection in Motion
0X20 Read error Error-02-XX
0XE2 Non-playable disc NON-PLAYABLE DISC
0X90
Different region disc
DIFFERENT REGION DISC
0XFF Undefined error Error-FF
Error code of read error(Part of XX)
Error Code Contents Display
0X99 Data cannot read Please confirm the disc
0X80 The address cannot be found Please confirm the disc
0X90 Focus error Please confirm the disc
0X91 Spindle lock NG DVD is stopping because mechanism detected abnormality
0X92 Carriage home NG DVD is stopping because mechanism detected abnormality
0X93 FOK error Please confirm the disc
0X94 ID/Subcode cannot be read Please confirm the disc
0X95 High spindle rotation
0X96 Row spindle rotation DVD is stopping because mechanism detected abnormality
DVD is stopping because mechanism detected abnormality
0X98 TOC cannot be found Please confirm the disc
0X9A AV chip error DVD is stopping because mechanism detected abnormality
0X9B RecaveryNG(BE)
Play state error
Disc data error
DVD is stopping because mechanism detected abnormality
Display
Error Code List
1
4
~
1
4
~
[If F-close isn't executed within 9 seconds after LD-ON, it switches to LD-OFF automatically.
And even if F-search is executed within 9 seconds after LD-ON, it also switches to LD-OFF.]
Please carry out F-close after carrying out power-off at once and carrying out power-on again,
when carrying out F-close after performing F-search.
1122
0X9C
0X9D
0X9E Serface error
(Disc distinction is improper)

FX-MG8667DVZT/EW 107
5678
5678
C
D
F
A
B
E
[Key]
Operation
Display
4
Mech Test In
Initial state
3
CAM MOTOR
Selection
MIN SEC
TRK 01 **
72
4
ELV MOTOR
Selection
MIN SEC
TRK 02 **** 72
6
DISC CLAMP
SELECTION
MIN SEC
TRK 03 **
72
RDS
SELECTION
RESET
MIN SEC
TRK ** **
72
TXT
Mech Test In
MIN SEC
TRK ** **
**
5
LOAD MOTOR
Selection
MIN SEC
TRK 02
72
MIN SEC
TRK ** **
72
72 01 * *
Manual test
Select the motor you desire to move by using one of the following four keys: 1 and 2.
After selecting the motor, use the SEEK UP or SEEK DOWN key tomove the selected motor.
While the key is being pressed, the motor will keep moving.
Track Minute Second
Mech test mote
CAM motor selected
Display
1. To select the CAM motor,
press the 3key.
LOAD motor selected
72 02 * *
Track Minute Second
Mech test mote
Mech test mote
ELV motor selected
Eudpzt (ELV position x2)
Display
2. To select the ELV motor,
press the 4 key.
72 03 00
Track Minute Second
Mech test mote
SPDL claws selected
0 fixed
Display
* * * * * *
Track Minute Second
Display
To open the claws, use the 1 key.
To close the claws, use the 2 key.
72 00 * *
Track Minute Second
Display
3. To select the LOAD motor,
press the 5key. (Default)
bit11:loadsidesw
The states of the loading switches
bit12:loadpht
bit10:loadoksw
Halfemp fill
OFF
ON
OFF
ON
OFF
ON
E
L
V
L
I
F
T
C
L
M
P
P
L
A
Y
bit2:CamEokSW OFF
01 05 07 06 04
ON
OFF
ON
OFF
ON
bit1:CamloadSW
bit0:CamclampSW
The states of the CAM switches
4. To select the SPDL claws, press the 6 key.
Caution: SPDL claw test should be performed in the servo test mode. The
SPDL claws are controlled by the servo systems and the switches conditions
cannot be checked in the mechanical test mode.
Durability test
1. LOAD durability test (Load <-> Eject)
At the door open position (disc insertion/eject position), insert a disc and to
durability test.
2. CAM durability test (Play <-> ELVOK)
At any position between CAM4P and CAM5P (display: 06, 04), to
durability test.
3. LIFT durability test (Current disc <-> Door Open)
At any position between CAM2P and CAM3P (display: 05, 07), to
durability test.
4. ELV durability test (ELV1F <-> 6F)
At the CAM1P position (display: 01), to durability test.
Mech test mode (72)
An error occurs.
Error mode display
The number of loops (Max. 999)

FX-MG8667DVZT/EW
108
1234
1234
C
D
F
A
B
E
7. GENERAL INFORMATION
7.1 DIAGNOSIS
7.1.1 AVC-LAN DIAGNOSIS MODE
3. How to exit from the diagnostic test mode
->As it is, it waits for a while.
(In general less than 1 minute)
1. To Service Check
- SYSTEM WITH EMV
1. Press [OPTION] key of EMV .
2. Press [DISPLAY] key of EMV .
3. The position of A and B is order of pushed 6 times in A,B,A,B,A and B.
->Service Check screen is displayed.
2. Service Check
Turn off the ACC.
B
A
Check results
Check menu
Diagnosis clear Memory clear Recheck
LAN monitor
Device name
LAN Mon Code CLR Memory CLR Recheck
Old
CHEK
EXCH
OK
EMV :
NAVI :
CD-CH1 :
CD-CH2 :
MD-CH :
NCON
NRES
CAMERA :
MONET :
System Check Mode
Display SCREEN
OFF ON
BRIGHTNESS
++
-CONTRAST -
Menu
Inspection result list
No problem
Exchange
Check(diagnosis recorded)
Not connected
No response
Old version
OK
EXCH
CHEK
NCON
NRES
Old

FX-MG8667DVZT/EW 109
5678
5678
C
D
F
A
B
E
[1]+[6]+[DISC] : 3 times
DIAG IN
All-element lighting
[TUNE UP]
AUX Connected Check
AUX XX
[TUNE UP]
Physical address
_P190
Check Result
good
Physical address
_P1A0
Check Result
CHEC
Connected
confirmation NO.
no01
Key to be pressed
Operation
Display
Key to be pressed
TUNE UP
TUNE UP
TUNE UP
TUNE UP
TUNE UP
TUNE DOWN
TUNE DOWN
TUNE DOWN
TUNE DOWN
TUNE DOWN
[2]
[3]
Check menu
[5] : 1.7 seconds
Memory Clear
Clr
[1]
Recheck
_P190
[DISC] : for 3 seconds
DIAG End
Normal display
Key operations
(1) Diagnosis IN While pressing the CH1 and CH6
With three times of beep sound, the mode buttons simultaneously, press the
change operation completes. DISC button three times.
(2) Diagnosis OUT Keep the DISC button pressed for
1.7 seconds or more and turn the
ACC switch OFF.
(3) Entering the Service check mode. Press the TUNE UP button.
With a beep sound, the mode change completes.
(4) Entering the Derails display mode. Press the CH2 button.
(5) Returning to the service check mode. Press the CH3 button.
(6)Clearing the Memory data Keep the CH5 button pressed for
1.7 seconds or more.
Change the display (forward) Press the TUNE-UP button.
Change the display (backward) Press the TUNE-DOWN button.
- SYSTEM WITHOUT EMV

FX-MG8667DVZT/EW
110
1234
1234
C
D
F
A
B
E
-Operations and functions
(1) Key operations
for Diagnosis IN
(Note *1 )
(2) Key operations
for Diagnosis OUT
(2) Key operations
for Diagnosis OUT
(2) Key operations
for Diagnosis OUT
Normal
operation
mode
All-element lighting mode SW check mode
Service check mode
The physical addresses for all devices connected to the AVC-LAN (including this product) are
displayed. The current and past product conditions are checked by performing the system check
and collecting the diagnosis memory data. Each address check result is displayed as follows: "OK",
"Not connected", "Check", "Replace", "Old Version" or "No response".
Details display mode
This mode is available only when the service check result is "Check", "Replace" or "Old
Version". For each physical address, the following information is displayed:
- Logical address for the device where some failure occurs and the diagnosis codes
(indicating details of the failure), which were obtained through system check
- In addition to the above data, sub-code (indicating the device with failure), connecting
confirmation no. (time stamp), and frequency of occurrence, which were obtained from
diagnosis memory data
Diagnosis memory
clearance
< From the service check mode >
The diagnosis memory data
(codes) for all devices connected
are cleared.
< From the details display mode >
The diagnosis memory data for
devices selected is cleared.
After memory clearance is
completed, the mode is
automatically shifted to the
service check mode.
(6)Key operations
for Memory
clearance
(6)Key operations
for Memory
clearance
Memory clearance
automatically ends.
(3) Key operations for entering Service check mode
(4)Key operations for entering
the details display mode
(5)Key operations for returning
to the service check mode
Note *1: To enter the diagnosis IN mode,
use the buttons on the head unit.
(1) Diagnosis IN While pressing the CH1 and CH6
With three times of beep sound, the mode buttons simultaneously, press the
change operation completes. DISC button three times.
(2) Diagnosis OUT Keep the DISC button pressed for
1.7 seconds or more and turn the
ACC switch OFF.
(3) Entering the Service check mode. Press the TRACK UP button.
With a beep sound, the mode change completes.
(4) Entering the Details display mode. Press the CH2 button.
(5) Returning to the service check mode. Press the CH3 button.
(6)Clearing the Memory data Keep the CH5 button pressed for
1.7 seconds or more.
Change the display (forward) Press the TRACK UP button.
Change the display (backward) Press the TRACK DOWN button.
-Key operations
All elements on the LCD are lit. (This is for checking if the LCD is lit normally.)
Note : In this mode, when any key except for TRACK UP is pressed, a beep will be heard once.
(You can check if pressing keys are accepted normally by hearing beeps.)

FX-MG8667DVZT/EW 111
5678
5678
C
D
F
A
B
E
After system check completes, the check results for the
devices connected to the AVC-LAN are displayed in
turn in order of physical address number as follows:
"Physical address"
...
The smallest physical address number is displayed
first, whose check result will follow it.
Ex. P190
Physical address number
(radio cassette)
The physical address is displayed.
"Check result"
...The check result is displayed.
Ex. good Normal (OK)
ECHn Replace
CHEC Check
OLd
Old Version
"Physical address"
...
The next physical address number is displayed.
"Connecting confirmation no. (current)"
...The AVC-LAN time stamp is displayed.
Ex. no01
The connecting confirmation
number is displayed.
The current connecting confirmation
number (expressed in the hexadecimal
number system by using 00 to FF)
The number increases by one each time one minute
passes. When 256 minutes pass, the indication
returns to 00.
Service check mode
Details display
mode
Details display mode (only in case of "Replace", "Check", or "Old Version")
This mode is available only when the service check result is "Replace", "Check" or "Old Version".
To select this mode, press the CH2 key.
"Physical address (for selected devices)"
The physical address number is displayed, whose check result details will follow it.
Ex. P360
Physical address number (CD-CH)
"Diagnosis data source"
The detailed items depend on the data source.
Ex. SyS The data was obtained from
system check.
"Logical address"
The logical address number for the device
with failure is displayed.
Ex. 1L_63
Logical address number (CD-CH)
The logical address is displayed.
Serial number
"Diagnosis code"
The diagnosis code indicates what problem occurs.
Ex. 1d_45
Diagnosis code (abnormal EJECT)
The diagnosis code is displayed.
If there are two or more diagnosis codes, the diagnosis
data display will continue.
Ex. COdE
The data was obtained from diagnosis memory data.
"Logical address"...The same as that for the SyS data
"Diagnosis code"...The same as that for the SyS data
"Sub code"...This code indicates the device with failure.
Ex. 1P_190
The sub code is displayed.
"Connecting confirmation number (when some failure
occurs)"... AVC-LAN time stamp
Ex. no01
The connecting confirmation number (expressed in
the hexadecimal number system by using 00 to FF)
The connecting confirmation number is displayed.
"Frequency of occurrence"
...The frequency of failures occurred
Ex. 1c_15
The frequency of occurrence expressed in the
decimal number system.
The frequency of occurrence is displayed.
-Diagnosis mode display

FX-MG8667DVZT/EW
112
1234
1234
C
D
F
A
B
E
Physical address allocation
_
2
_
3
Display
P_
1_
2_
3
Ex.P190
Physical address
0123456789ABCDEF
_
1
1
0123456789ABCDE
0123456789ABCDE
0123456789ABCDE
0123456789ABCDE
0123456789ABCDE
F
F
F
F
F
_
1
2
_
1
3
_
1
4
_
1
5
_
1
6
0
2
4
6
8
C
E
1,3,5,7,
9-B,D,F
M.DISP
computer New EMV New device
with AV
New MM ECU
device
with AV Audio ECU
(RSA-L) Audio H/U Rear TV Rear Control
SW Multi-CD
decoder CD-CH
commander
AMP controlled
radio tuner
New 1-DIN TV
Europe navigation
DISP.M/U Rear TV with
movie mode Navigation
with controls
MONET
ECU
Vehicle
Information ECU
1-DIN
Navigation
DISPLAY
with SW
Europe GW
ECU
Consolidated
inside panel
Gateway ECU
FM multiplex
DISPLAY
Steering SW Navigation
remote controller
Fr controlled
SW
Simple LCD Consolidated
SW
MD-CH
commander
Body
computer
0
8
1-7,
9-F
0
8
1-7,
9-F
0
1-F
0
8
C
1-7,9-8,D-F
0
1-F
Navigation
computer ATIS VICS TV tuner H/W
CD-CH H/W
DVD-CH
TEL information
ECU
Camera
controller
Radio Cassette
Radio cassette with
no CH controller
CD-P 1DIN
CD-CH MD-P MD-CH DAT DCC
TEL
ECU
Equalizer DSP H/W
AMP
GPS receiver ATIS decoder FM multiplex
decoder CD-CH MD-CH CD-ROM
-CH MD-ROM
-CH TEL
information
May Day
A/C computer
Body
computer
DVD deck
Radio wave
beacon
Optical beacon
DVD-P
RSE-M
G-BOOK
RES-L1
RES-L2
DOverseas
TEL ECU
1
XM
radio tuner
SIRIUS
radio tuner
Camera
with controls
RSA-M
DTV
tuner
ETC

FX-MG8667DVZT/EW 113
5678
5678
C
D
F
A
B
E
Logical
address name
Logical
address
Diagnosis
code
Diagnosis details
AM tuner PLL unlocked
FM tuner PLL unlocked
No antenna connected
Antenna power supply abnormal
Tuner power supply abnormal
AM tuner abnormal
FM tuner abnormal
SW tuner abnormal
TV tuner PLL unlocked
FRONTEND abnormal
TV divergence shifting error
TV – no reception
VNR screen error
No antenna connected
Antenna power supply abnormal
SEL +B current – small
SEL +B current – large
Belt broken
Mechanical failure or cassette broken
EJECT failure
TAPE jamming
Dirty head
Mech power supply abnormal
CD Mech abnormal
CD loading/unloading abnormal
CD lead-in abnormal
No disc loaded
Incorrect disc
Disc unreadable
CD-ROM abnormal
CD abnormal
EJECT abnormal
Scratches or non-recorded side
CD high temperature detected
Excessive current detected
Tray IN/OUT abnormal
Elevator abnormal
Clamp abnormal
MD mech abnormal
MD IN/OUT abnormal
MD lead-in abnormal
No disc loaded
Incorrect disc
Disc unreadable
MD-ROM abnormal
MD abnormal
EJECT error
Scratches or non-recorded side
MD high temperature detected
Excessive current detected
Tray IN/OUT abnormal
Elevator abnormal
Clamp abnormal
10
11
40
41
42
43
44
45
10
11
40
41
42
43
44
45
46
10
40
41
42
43
44
10
11
12
40
41
42
43
44
45
46
47
48
50
51
52
10
11
12
40
41
42
43
44
45
46
47
48
50
51
52
Radio
TV tuner
Cassette
tape
CD
CD-P
CD-CH
MD
MD-CH
60H
40H
61H
43H
62H
63H
64H
65H
Logical
address name
Logical
address
Diagnosis
code
Diagnosis details
No diagnosis
Abnormal reset
Abnormal +B
Abnormal ACC
Abnormal MUTE
Fuse broken
Microcomputer - abnormal
ROM - abnormal
RAM - abnormal
Bus - abnormal
F-ROM - abnormal
V-RAM - abnormal
Gate allay abnormal
Paint controller abnormal
Backup memory abnormal
Voice output controller abnormal
Internal power supply abnormal
Sync signal abnormal (input)
Sync signal abnormal (output)
ECU not connected
Transmission abnormal
Connecting confirmation: abnormal
Connecting confirmation: no response
Registered device data missing
(History of registered devices)
Master unavailable
Connecting confirmation: abnormal
Connecting confirmation: no response
Last mode abnormal
Command/order: no response
Mode status abnormal
Transmission fault
Master reset
Slave reset
Master abnormal
Registration completion
acknowledgement error
Voice processor ON abnormal
ON/OFF command or parameter abnormal
Registration command transmission
Multiple frames intermit.
Diagnosis - no response
00
01
10
11
12
13
20
21
22
23
24
25
26
27
28
29
2A
30
31
D0
D1
D2
D4
D5
D6
D7
D8
D9
DA
DB
DC
DD
DE
DF
E0
E1
E2
E3
E4
FF
Communi
-cation
control
01H
Logical
address name
Logical
address
Diagnosis
code
Diagnosis details
Gyroscope abnormal
GPS receiver abnormal
RTC abnormal
SS section abnormal
No Time updating
TCXO abnormal
PLL lock abnormal
GPS antenna abnormal
GPS antenna power supply abnormal
Map disc reading abnormal
SPD signal abnormal
Player abnormal
High temperature abnormal
Antenna power supply abnormal
Radio wave beacon - no antenna connected
Optical beacon - no antenna connected
No FM antenna connected
FM receiver abnormal
Radio wave beacon abnormal
Optical beacon abnormal
Voice-control activation SW abnormal
Voice-control Microphone abnormal
Multi-CD-CH (optical cable) abnormal
Multi-CD-CH (optical cable) not connected
Multi-CD-CH (CarNet) abnormal
Multi-CD-CH (CarNet) not connected
HIT64 communication not connected
HIT64 communication abnormal
HIT64 BRQ disconnection
HIT64 BRQ short-circuit
HIT64 disconnection
CarNet communication not connected
CarNet communication abnormal
CarNet periodical communication abnormal
Video circuit abnormal
Back light abnormal (with no current)
Back light abnormal (with excessive current)
Panel open/close mechanical operation abnormal
Front seat monitor abnormal
Heater abnormal
Panel SW abnormal
Touch SW failure
PLL Unlock
CODEC Communication Error
SSDEC Communication Error
SSDEC No Response Error
NVM Error
CAP Error
ANTENNA No Contact
ANTENNA Short
10
11
12
13
14
15
16
40
41
42
43
44
45
41
45
46
47
4A
4B
4C
40
41
40
41
42
43
50
51
52
53
54
55
56
57
10
11
12
13
40
41
10
11
11
12
13
14
15
16
40
41
Navigation
/GPS
Extended
communi
-cation
Information
display/front
monitors
58H
80H
02H
32H
34H
Diagnosis code table
FM multiplex
(VICS), radio
wave beacon,
beacon, optical
beacon, FM
multiplex (data),
and FM
multiplex tuner
5AH
84H
5BH
83H
82H
9AH
Voice
control
85H
SW, Audio
SW, SW
shifting,
Command
SW
XM tuner
21H
23H
24H
25H
C0H

FX-MG8667DVZT/EW
114
1234
1234
C
D
F
A
B
E
Diagnosis code table
Logical
address name
Logical
address
Diagnosis
code
Diagnosis details
PLL unlocked
CDEC communication error
SSDEC communication error
SSDEC
no response
NVM error
CAP error
No antenna connected
Antenna short-circuited
Disc unreadable
DVD abnormal
EJECT abnormal
Scratches or non-recorded side
DVD high temperature detected
Excessive current detected
Tray IN/OUT abnormal
Elevator abnormal
11
12
13
14
15
16
40
41
42
44
45
46
47
48
50
51
XM C0H
DVD-CH 45H

FX-MG8667DVZT/EW 115
5678
5678
C
D
F
A
B
E
7.1.2 DISASSEMBLY
Fig.1
- Removing the Case (not shown)
Grille Assy
- Removing the Grille Assy (Fig.1)
1. Remove the four screws and then remove the Case.
1
11
Fig.2
Frame Unit
- Removing the Frame Unit (Fig.2)
Remove the five screws and then
remove the Frame Unit.
1
1Remove the four screws and then
remove the Grille Assy.
1
1
1
1
1
- Removing the Holder (Fig.3)
Remove the six screws and then
remove the Holder.
1
Fig.3
Holder
1
1
1
1
1
1
1
There is a claw.There is a claw.

FX-MG8667DVZT/EW
116
1234
1234
C
D
F
A
B
E
Fig.4
Holder
Cord Assy
-
Removin
g
the Holder (Fi
g
.4)
1
1
Fig.5
DVD Mechanism Module
-
Removin
g
the DVD Mechanism Module (Fi
g
.5
)
R
e
m
o
v
e
t
h
e
f
ou
r
sc
r
e
w
s.
1
1
R
e
m
o
v
e
t
h
e
sc
r
e
w
a
n
d
t
h
e
n
r
e
m
o
v
e
t
h
e
H
o
l
de
r
.
1
1
1
Di
sco
nn
ect
t
h
e
co
nn
ecto
r
a
n
d
t
h
e
n r
e
m
o
v
e
t
h
e
DVD M
ec
h
a
ni
s
m M
odu
l
e.
Fig.6
Holder
-
Removin
g
the Holder (Fi
g
.6
)
1
R
e
m
o
v
e
t
h
e
f
ou
r
sc
r
e
w
s
a
n
d
t
h
e
n
r
e
m
o
v
e
t
h
e
H
o
l
de
r
.
1
1
1
1
N
O
TE
:
Take care not to engage code when
wire-processing the digital connecting code
of DVD mechanism during assembly.
(* For service use, this specification has a
long code for detachable MG4-mechanism
part enabling resin parts wire-processed
between the Holder. )

FX-MG8667DVZT/EW 117
5678
5678
C
D
F
A
B
E
Fig.7
Chassis Unit
- Removing the Chassis Unit (Fig.7)
Remove the four screws and then
remove the Chassis Unit.
1
Fig.8
1
1
1
1
- Removing the Cassette Mechanism Module (Fig.8)
1
1
Cassette Mechanism Module
1Remove the four screws and then
remove the Cassette Mechanism Module.
1
1
Fig.9
- Removing the Main Unit (Fig.9)
2
1
Main Unit
1Straighten the tabs at three locations
indicated.
1
1
2
2Remove the two screws and then
remove the Main Unit.
* Please refer to Mechanism Manual (CRT3495) for removing module part of DVD mechanism.
Three GGF1538 are necessary to build up MG4 mechanism.
The Main Unit may appear slightly different to
the unit at right.

FX-MG8667DVZT/EW
118
1234
1234
C
D
F
A
B
E
7.1.3 CONNECTOR FUNCTION DESCRIPTION
SUB ANTENNA
MAIN ANTENNA
D OUT
2
375
48
1
65
1
4
2
6
3
17
36
12
11
12
13
4
14
5
15
10
20
19
98
18
7
16
3
9
65421
1278 1110
1813
45 9
11
718
14 1512 16 1917 20
10623
1 : VV+
2 : VAR+
3 : VAL+
4 : VV-
5 : VA-
6 : ADPG
1 : I02+
2 : I02-
3 : MTOR
4 : CMP+
5 : CMP-
6 : SWG
7 : SW1
8 : SW2
9 : TX+
10 : TX-
11 : I01+
12 : I01-
13 : SLD1
14 : RSLD
15 : R-R+/ARI
16 : R-R-/ASGN
17 : R-L+/ALI
18 : R-L-
19 : RMUT/AUXI
20 : ADIM
1 : MUTE
2 : CDL-
3 : CDL+
4 : CDR-
5 : CDR+
6 : CSLD
7 : GND
8 : NC
9 : TXM+
10 : TXM-
11 : ACC
12 : +B
1 : B
2 : ILL+
3 : AMP
4 : ANTA
5 : ATX+
6 : IVI+
7 : MUTE
8 : R+
9 : L+
10 : SLD
11 : ACC
12 : ILL-
13 : ANT
14 : ANTB
15 : ATX-
16 : IVI-
17 : SLD2
18 : R-
19 : L-
20 : GND
1 : NTS2
2 : GND2
3 : SLD
4 : SLD1
5 : GND
6 : GND1
7 : NTSC
8 : NTS1

FX-MG8667DVZT/EW 119
5678
5678
C
D
F
A
B
E
7.2 PARTS
7.2.1 IC
13
14
15
16
17
18
19
20
21
22
23
24
12
11
10
9
8
7
6
5
4
3
2
1
+
-+
-
+
-+
-
LOGIC
INA1
INA2
INB1
INB2
INC1
INC2
IND1
IND2
INE1
INE2
INF1
INF2
DGND
CL
DA
VEE
BIAS
VCC
RECA1
RECA2
RECB1
RECB2
OUT1
OUT2
F-SW1
F-SW2
JSW1
JSW2
* BD3842FS
BD3842FS
S-80940CNNB-G9A
PEG164A
TPS54350PWP
VREF
+
OUT
VDD
VSS
1 2
4 3
VSS VDD
CDOUT
CD
Delay
Circuit
* S-80940CNNB-G9A IC's marked by * are MOS type.
Be careful in handling them because they are very
liable to be damaged by electrostatic induction.
BR93L56RFVM-WPE5443A
PD6496E
TC7SH86FUS1
TC74VHC541FTS1
S-812C39AMC-C2T
TC7SET08FUS1
MN35103UB
TC74VHC08FTS1

FX-MG8667DVZT/EW
120
1234
1234
C
D
F
A
B
E
- Pin Functions(PEG164A)
Pin No. Pin Name I/O Function and Operation
1 VREF I A/D reference voltage input
2 AVCC AVCC
3 PDI I PLL : Data input
4 PDO O PLL : Data output
5 pck O PLL : Data clock output
6 pce@ O EEPROM : Chip enable output
7 PCE1 O PLL : Chip enable output
8 LDTO O LCD Driver : Data output
9 LDTI I LCD Driver : Data input
10 LCK O LCD Driver : Clock output
11 ENC1P I Rotaly Encoder 1+ : input
12 ENC1M I Rotaly Encoder 1- : input
13 BYTE GND
14 CNVSS GND
15 ENC2P I Rotaly Encoder 2+ : input
16 ENC2M I Rotaly Encoder 2- : input
17 reset I Reset input
18 XOUT O Crystal oscillating element connection output
19 VSS GND
20 XIN I Crystal oscillating element connection input
21 VCC Power supply
22 nmi VDD connection
23-25 NC Not used
26 RX2 I AVC-LAN : Data input
27 IPPW O AVC-LAN : Power supply control output
28 lrst O LCD Driver : Reset output
29 PWRBL O Backlight control output
30 LCE O LCD Driver : Chip enable output
31 PWMILL O Illumination control output
32 bsrq I P-BUS : Request input
33 brst O P-BUS : Reset output
34 RX1 I AVC-LAN : Data input
35 TX O AVC-LAN : Data output
36 BSO O P-BUS : Data output
37 VCC Power supply
38 NC Not used
39 VSS GND
40,41 NC Not used
42 UTX O UART : Data output
43 URX I UART : Data input
44 PLAY O MS gain select output
45 IRQPW I UART : Request signal input
46 mtl I Cassette mechanism tape select input
47 NC Not used
48 NR O Dolby NR ON/OFF select output
49 TEST I Test mode program input
50-61 NC Not used
62 MAINFIX I Antenna control input
63 PINFO I Panel type detect input
64 CSLOAD I Tape loading detect input
65 ANTA O ANT A control output
66 ANTB O ANT B control output
67 AMPW O TUNER : AM power supply control output
68 FMPW O TUNER : FM power supply control output
69 ACCON O BSENS power supply control output
70-72 NC Not used
73 SC2 O Cassette mechanism sub motor output
74 DOT Connect to GND
75 NC Not used
76 FRMUTE O SPOUT mute output
77 REMUTE O RSEOUT mute output
78 RSEMUTE O RSE unit mute output
79 LANMUTE O AVC-LAN mute output

FX-MG8667DVZT/EW 121
5678
5678
C
D
F
A
B
E
Pin No. Pin Name I/O Function and Operation
80 ADIM I ADIM data input
81 SYSPW O System power supply control output
82 SWVDD O SWVDD control output
83 WC I/O Test mode input / Tuner write control output
84 REGION O REGION set output
85 VCC Power supply
86 DDCONF2 O DD control frequency select output
87 VSS GND
88 SELDATA O Audio selector control output
89 SELCK O Audio selector clock output
90 VSEL O Front monitor source select control output
91 VSEL1 O Rear monitor source select control output 1
92 VSEL2 O Rear monitor source select control output 2
93 VMUTE1 O Front monitor mute output
94 VMUTE2 O Rear monitor mute output
95 isen I Illumination sense input
96 NC Not used
97 asen I ACC power sense input
98 bsen I Back up power sense input
99-101 NC Not used
102 MOTANT I Motor antenna detect input
103 STBY2 O Cassette mechanism driver stand-by output
104 MS I Music sense input
105 fR O Cassette mechanism head forward/reverse select output
106 CM O Cassette mechanism capstan motor control output
107-109 NC Not used
110 POS I Cassette mechanism position sense input
111 ES I Cassette mechanism end sense input
112-119 NC Not used
120 AUXIN I Mini Jack sense input
121 STSW1 I Steering switch 1 input
122 STSW2 I Steering switch 2 input
123 ILL- I Illumination minus input
124 AREA I Area distinguish input
125 2NDL/R I Model type detect input
126 NC Not used
127 AVSS Analog power GND
128 SL I TUNER : Signal level input
* PEG164A
138
102
103
128
65
64
39

FX-MG8667DVZT/EW
122
1234
1234
C
D
F
A
B
E
1
2
3
4
5
6
7
8
16
15
14
13
12
11
10
9
VIN
VIN
UVLO
PWRGD
RT
SYNC
ENA
COMP
BOOT
PH
PH
LSG
VBIAS
PGND
AGND
VSENSE
VIN : Input supply voltage, 4.5 V to 20 V.
UVLO : Undervoltage lockout pin.
PWRGD : Power good output.
RT : Frequency setting pin.
SYNC : Bidirectional synchronization I/O pin.
ENA : Enable.
COMP : Error amplifier output.
VSENSE : Inverting node error amplifier.
AGND : Analog ground.
PGND : Power ground.
VBIAS : Internal 8.0V bias voltage.
LSG : Gate drive for optional low side MOSFET.
PH : Phase node - Connect to external L - C filter.
BOOT : Bootstrap capacitor for high side gate driver.
TPS54350PWP
VOUT
VSS
VIN
Reference
voltage
1
GND
3
VOUT
2
VIN
5
NC2
4
NC1
* S-812C39AMC-C2T
1 IN B
2 IN A
3 GND 4 OUT Y
5 VCC
* TC7SET08FUS1

FX-MG8667DVZT/EW 123
5678
5678
C
D
F
A
B
E
1
2,3
4
5,6
7
8-10
11
12,13
14
15
16
17
18
19-22
23
24
25,26
27,28
29
30
31,32
33
34-37
38,39
40,41
42
43
44,45
46
47
48
49
50
51
52
53
54
55
56
57
58
59
60
61
62
63
64
65
66
67
68
69
70-77
78
79
80
81
82
83
VDD33
MDQ
VSS
MDQ
VDD33
MDQ
VSS
MDQ
VDD33
VDD15
VSS
EXADR
NEXWE
EXADT
VDD33
VSS
EXADR
EXADT
VDD33
VSS
EXADT
NEXCE
EXADT
EXADR
EXADT
VDD33
VSS
EXADT
NEXOE
P15
P14
P13
P12
P11
P10
P9
P8
P7
VDD33
MMOD
VSS
P6
P5
P4
P3
P2
P1
P0
FG
VDD15
NRST
VSS
DRV
DRV8
VDD33
VSS
SCLOCK
EXTRG
SDATA
I / O
I / O
I / O
I / O
I / O
O
I / O
I / O
I / O
I / O
O
I / O
I / O
I / O
I / O
O
I / O
I / O
I / O
I / O
I / O
I / O
I / O
I / O
I / O
I
I / O
I / O
I / O
I / O
I / O
I / O
I / O
I
I
I / O
I / O
I / O
I / O
I / O
IO power supply
SDRAM data
GND
SDRAM data
IO power supply
SDRAM data
GND
SDRAM data
IO power supply
Power supply
GND
Memory address
Memory write enable
Memory address data
IO power supply
GND
Memory address
Memory address data
IO power supply
GND
Memory address data
Memory chip select
Memory address data
Memory address
Memory address data
IO power supply
GND
Memory address data
Memory output(Read) enable
Memory address bus
The flag of transmitting end
The flag of transmitting start
Serial clock
Serial output data
Serial input data
Serial clock
Serial output data
Serial input data
IO power supply
Test mode setting
GND
Serial clock
Serial output data
Serial input data
Serial clock
Serial output data
Serial input data
Serial clock
Motor FG
Power supply
Master reset
GND
Servo port
Servo port
IO power supply
GND
Input clock for debug
I/O trigger for debug
I/O data for debug
-Pin Functions(MN35103UB)
Pin No. Pin Name I/O Function and Operation

FX-MG8667DVZT/EW
124
1234
1234
C
D
F
A
B
E
84
85
86-89
90
91
92
93
94-97
98
99
100-103
104
105
106
107
108-110
111
112
113
114
115
116
117
118
119
120
121
122-131
132
133
134
135
136
137
138
139
140
141
142
143
144
145
146-148
149
150
151
152
153
154
155
156
157
158
159
160
161
162
163
164
EXTRG1
TRCCLK
TRCDATA
TRCST
VDD33
OSCI
VSS
MONI
VDD15
VSS
MONI
AVDDD
PLFIL1
AVSSD
PLFIL2
VREF
VC0
RESI
ANAMONI
POFLT
CDATA
CCAPA
CGD
AVDDC
AVSSC
RFINN
RFINP
VIN
LPC1
LPCO1
LPC2
LPCO2
VREFH
VHALF
AVSSB
CTKC
CSLFLT
CWBLOUT
CWBLIN
VCOF
RVI
AVDDB
AD
AVDDA
DAC1
AVSSA
DAC0
AVDDE
IREF1
AVSSE
COMP1
AVDDF
DAC1OUT
AVSSF
DAC2OUT
DAC3OUT
VREF
DAC4OUT
DAC5OUT
I / O
I / O
I / O
I / O
I
I / O
I / O
O
O
O
I
I
O
O
O
O
O
I
I
I
I
O
I
O
O
O
O
I
O
I
I
I
I
O
O
I
I
O
O
O
I
O
O
I/O trigger for debug
Output trace clock for debug
I/O trace data for debug
Output trace status for debug
Power supply
Front end clock input
GND
Inside monitor
Power supply
GND
Inside monitor
Power supply
DRC VCO
GND
DRC VCO
Reference voltage
gm-cEQ
gm-cEQ
Inside analog monitor
DPDOFTR
Inline data
Inline capacitor
Reference voltage
Analog current
Analog GND
RF input
RF input
Head input
DVDLPC input
DVDLPC output
CDLPC input
CDLPC output
Reference voltage
Reference voltage
Analog GND
TC
Capasitor
DC cut for wobble
DC cut for wobble
JFVCO control voltage
VREFH reference current
Analog current
AD input
Analog current
Tracking drive output
Analog GND
Focus drive output
Analog current
Inside DAC bias current
Analog GND
Inside DAC
Analog current
Analog signal
Analog GND
Analog signal
Analog signal
Reference voltage
Analog signal
Analog signal
Pin No. Pin Name I/O Function and Operation

FX-MG8667DVZT/EW 125
5678
5678
C
D
F
A
B
E
165
166
167
168
169
170
171
172
173
174
175
176
177
178-180
181
182
183
184,185
186
187,188
189
190-193
194
195
196,197
198
199-201
202
203-205
206
207,208
209
210
211
212
213
214
215
216,217
218
219,220
221
222
223
224
225
226
227-229
230
231
232
233
234
235
236
237
238
239
240
AVDDG
IREF2
AVSSG
COMP2
VSS
BECLK
VDD33
EXTCK
PHCOMPO
LRCK
SRCK
ADOUT3
VSS
ADOUT
IECOUT
VDD33
VSS
MDQ
VDD15
MDQ
VDD33
MDQ
VSS
VDD33
MDQ
VSS
MDQ
VDD33
MDQ
VSS
DQM
VDD33
MA
VSS
MA4
VDD15
MA2
VSS
MA
VDD33
MA
VSS
VDD15
MCKI
VSS
MCK
VDD33
MA
VSS
MA
NWE
VDD33
BA0
MA
VSS
BA1
NCSM
NRAS
VDD33
I
I
I
I
O
O
O
O
O
O
I / O
I / O
I / O
I / O
I / O
I / O
O
O
O
O
O
O
I
O
O
O
O
O
O
O
O
O
Analog power suplly
Inside DAC bias current
Analog GND
Inside DAC
GND
Backend clock input
IO power supply
Exterior audio clock
Composite audio clock
LR chanel clock output
Bit clock output
Audio down mixing
GND
Audio data
IEC958 digital audio output
IO power supply
GND
SDRAM data
Power supply
SDRAM data
IO power supply
SDRAM data
GND
IO power supply
SDRAM data
GND
SDRAM data
GND
SDRAM data
GND
SDRAM data mask
Power supply
SDRAM address
GND
SDRAM address
Power supply
SDRAM address
GND
SDRAM address
Power supply
SDRAM address
GND
Power supply
SDRAM output clock
GND
SDRAM input clock
IO power supply
SDRAM address
GND
SDRAM address
SDRAM writte enable
IO power supply
SDRAM bank address
SDRAM address
GND
SDRAM bank address
SDRAM chip select
SDRAM low address strobe
IO power supply
Pin No. Pin Name I/O Function and Operation

FX-MG8667DVZT/EW
126
1234
1234
C
D
F
A
B
E
164
65
128
129192
193
256
125
26
50
5175
76
100
*PE5443A
*MN35103UB
241
242
243
244
245
246
247
248
249
250
251-253
254
255,256
VSS
NCAS
DQM0
VDD15
VSS
DQM
MDQ
VSS
MDQ
VDD33
MDQ
VSS
MDQ
O
O
O
I / O
I / O
I / O
I / O
GND
SDRAM column address strobe
SDRAM data mask
Power supply
GND
SDRAM data mask
SDRAM data
GND
SDRAM data
IO power supply
SDRAM data
GND
SDRAM data
Pin No. Pin Name I/O Function and Operation
14 VCC
13 4B
12 4A
11 4Y
10 3B
9 3A
8 3Y
1 1A
2 1B
3 1Y
4 2A
5 2B
6 2Y
7 GND
* TC74VHC08FTS1

FX-MG8667DVZT/EW 127
5678
5678
C
D
F
A
B
E
Pin No.
1
2
3
4
5
6
7
8
9
10
11
12
13
14
15
16
17
18
19
20
21
22
23
24
25
26
27
28
29
30
31,32
33
34
35
36
37
38
39
40
41
42
43
44
45
46
47
48
49
50
I/O
O
O
O
O
I
I
I
O
O
I
O
I/O
O
I
O
O
O
O
O
O
O
O
O
O
O
O
I
O
O
I
O
I/O
Format
C
C
C
C
C
C
C
N
N
N
C
C
C
C
C
C
C
/C
Pin Name
AVREF0
AVSS
SD
NC
AVREF1
CAMVOL
E/LVOL1
VPP/IC
VDD
REGC
VSS
X1
X2
/RESET
XT1
XT2
PULLDOWN
/BRST
/CDSTBY
IRQPWR
WAKEUP
BSI
BSO
BSCK
TXDO
RXDO
( BRXEN )
( /BSRQ )
( /CDSRQ )
E/LVOL2
NC
EVSS
EVDD
( SDA )
( SCL )
( COREPWR )
XRES_M
IRQPWR_M
NC
E/LFWD
E/LREV
TXD1
RXD1
NC
CRGCONT
DCONT2
ROM1K
VDCONT
ROMDATA
Function and Operation
A/D converter reference voltage
A power supply GND
CRG drive output(controlled by claw)
(Cannot used exept D/A)
Not used
Switching CAM motor driver output voltage
Switching 1 ELV/LOAD motor driver output
IC: Connected to VSS directry/ VPP:Pull-down
Positive power supply (5 V) pin
Connected to the capacity stabilizing output of the regulator
( 4.7 F electric capacitor)
GND
Connected to the oscillator for main-clock
Connected to the oscillator for main-clock
Mechanism microcomputer reset signal
Connected to the oscillator for sub-clock
(connected to VSS via the resistor)
Connected to the oscillator for sub-clock (Open)
Connected to EVDD or EVSS via the resistor
(Reserve: P-BUS reset)
(Reserve: IIC-BUS reset)
Interruption to the reduced voltage
Interruption to rise up the detection of DVD/CD DISC insert
(Reserve: P-BUS serial-data input)
(Reserve: P-BUS serial-data output)
(Reserve: P-BUS serial-data input/output
HOST(PC) UART data output/for flash rewriting (transmitted signal)
HOST(PC) UART data input/for flash rewriting (received signal)
(Reserva: P-BUS possible to receive signal)
(Reserve: P-BUS demand for service request)
(Reserve: IIC-BUS demand for request)
Switching 2 ELV/LOAD motor driver output
Not used
E power supply GND
E power supply positive power supply
(Reserve: IIC-BUS data)
(Reserve: IIC-BUS clock)
Not used
DVD microcomputer reset signal (L: RESET)
Notice to reduce the voltage of DVD microcomputer
Not used
ELV/LOAD motor control output 2 ( FWD )
ELV/LOAD motor control output 1 ( REV )
DVD UART data output
DVD UART data input
Not used
Output of the switching to servo driver control (H: acquirement)
(Reserve: servo driver output ON/OFF control (H: ON)
EEPROM switching to input 2k(L)/1k
VD power supply control output
E2PROM data input/output
-Pin Functions(PE5443A)

FX-MG8667DVZT/EW
128
1234
1234
C
D
F
A
B
E
51
52
53
54
55
56
57
58
59
60
61
62
63-65
66
67
68
69
70
71
72
73
74
75
76
77
78
79
80
81
82
83
84,85
86
87
88
89
90
91
92
93
94
95
96
97
98
99
100
I/O
O
O
I
I
I
I
I
O
O
I
I
I
I
O
O
O
O
O
O
O
O
O
O
O
O
O
I
O
O
O
I
I
I
I
I
I
Format
C
C
C
C
C
C
C
C
C
C
C
C
C
C
C
C
C
C
C
C
C
C
ROMCS
ROMCK
/EPCS
/TESTIN
/DBBUGIN
NC
LOADSWL
LOADSWR
CONT_A
CONT_B
XAVCHK_ENT
XUCHK_ENT
NC
SPD_SW1
SPD_SW2
NC
BVSS
BVDD
HMCKENA
FSSW1
FSSW2
DTR
EMPH
CD_DVD
CONT
OEIC
BMUTE
AMUTE
NC
RIPP
RIP_P_HEAD
NC
REV
INISW
/SVCONT
CAMREV
CAMFWD
HOME
CLAMP
TEMP
CAMSNS
CAMREF
ELVSNS
ELVREF
LOADPHT
VDSENS
VHALF
Function and Operation
E2PROM chip selection output
E2PROM clock output
E2PROM input(L)/no input & (E2PROM chip selection (output))
Chip check test program starting up input
Detection on-board debugger
Not used
LOAD operation sense L (DISC shape detecting, LOAD completed)
LOAD operation sense R (DISC shape detecting, LOAD completed)
DVD/CD power supply control A pin
DVD/CD power supply control B pin
AV check entry
Unit check entry
(Reserve: DVD IN Port)
SW1 to set the speed of HOST (PC) UART
SW2 to set the speed of HOST (PC) UART
Not used
B power supply GND
B power supply positive power supply (3.3 V)
Master clock output control for CD
SW1 switching fs CG
SW2 switching fs CG
PC connected DTR
Emphasis ON/OFF
Switching CD/DVD (PLL LOCK detection)
ACT driver mute
Switching gain of pick-up OEIC
BMUTE output
Last stage of audio Mute
(AVREF_SW)
Port for CDDA ripping
Detection the interval of music (eqivalent to ripping)
H: normal/L: detecting the interval
(Reserve: DVD OUT Port)
Not used
Disc/no disc sense input when initializing
Switching the reference voltage
CAM motor control output 1 (REV)
CAM motor control output 2 (FWD)
HOME SW sense input
CLAMP SW sense input
Temperature information sense input (Reserve)
CAM position select input (linear position)
Reference voltage for CAM sense
ELV position select input (linear position)
Reference voltage for ELV sense
LOAD operation photo sense (no DISC, starting LOAD)
VD power supply shorted air/ground sense input
Servo driver center voltage input
Pin No. Pin Name

FX-MG8667DVZT/EW 129
5678
5678
C
D
F
A
B
E
2
10
11
12
13
14
15
16
17
18
19
20
21
22
39
38
37
36
35
34
33
32
31
30
29
28
27
43
42
41
40
47
46
45
44
48
A15
A14
A13
A12
A11
A10
A9
A8
A19
A20
we
reset
NC
ACC
RY/by
A18
A17
A7
A6
A5
A4
A3
A16
byte
VSS
DQ15/A-1
DQ7
DQ14
DQ6
DQ13
DQ5
DQ12
DQ4
VCC
DQ11
DQ3
DQ10
DQ2
DQ9
DQ1
DQ8
DQ0
oe
VSS
23
24
26
25
A2
A1
ce
A0
A-1
A0-A20
DQ0-D15
byte
ce
oe
RY/by
reset
ACC
VCC
VSS
8
9
4
5
6
7
3
1
:Data output/Address input
:Address input
:Data input output
:Mode select
:Chip enable input
:Output enable input
:Ready/Busy output
:Reset
:Acc
:Power supply
:GND
*PD6496E
1 IN B
2 IN A
3 GND 4 OUT Y
5 VCC
*TC7SH86FUS1
14 Y5
13 Y6
12 Y7
11 Y8
10 GND
9 A8
8 A7
1 g1
2 A1
3 A2
4 A3
5 A4
6 A5
7 A6
15 Y4
16 Y3
17 Y2
18 Y1
19 G2
20 VCC
*TC74VHC541FTS1
16bit
7bit
16bit
CS
CS
Command decoder
Control
Clock generation
SK
SK
DI
DI
2,048
bit
EEPROM
DO
DO
VCC GND
Command
resistor
Address
buffer
Translation
not available
High-voltage
generating
Power supply
voltage detection
Data
resistor
Address
decoder
R/W
amp
Dummy bit
7bit
1234
8765
*BR93L56RFVM-W - Block Diagram

FX-MG8667DVZT/EW
130
1234
1234
C
D
F
A
B
E
FM ANT
RFGND
OSCGND
DGND
VCC
VDD_3.3
WC
CE2
ROM_VDD
SL
DI
CK
CE1
LDET
DO
RDS_CK
RDS_DATA
RDS_LOCK
RDS_HSLK
7135108111418192021
1
3
212 15 4 17
AM ANT
16
23
COMP
Lch
24
Rch
22
ANT1
69
IC4
5V 3.3V IC3
EEPROM
IC2
DET/NC/MPC/MPX/DIV/RDS
REG OSC
X-talCFIFT
LPF
TANK
RF
RFTANK
ATT
ATT
LPFVCO
IC1
MIX/IF/PLL
←
No. Symbol I/O Explain
1 AMANT I AM antenna input AM antenna input high impedance AMANT pin is connected with
an all antenna by way of 33µH. (LAU type inductor) A series circuit
including an inductor and a resistor is connected with RF ground for
the countermeasure against the hum of power transmission line.
2 RFGND RF ground Ground of antenna block
3 FMANT I FM antenna input Input of FM antenna 75Ω Surge absorber is necessary.
4 VCC power supply The power supply for analog block. D.C 8.4V ± 0.3V
5 SL signal level Output of FM/AM signals level
6 CE2 I
I
chip enable-2 Chip enable for EEPROM ”Low” active
7 WC write control You can write EEPROM, when EEPROM write control is “Low”.
Ordinary non connection
8 CE1 I
I
chip enable-1 Chip enable for AF•RF ”High” active
9 CK clock Clock data input
10 DI I data in Data input
11 LDET O lock detector “Low” active
12 OSCGND osc ground Ground of oscillator block
13 ROM_VDD power supply Power supply for EEPROM pin 13 is connected with a power supply of
micro computer.
14 DO O
O
data out Data output
15 DGND digital ground Ground of digital block
16 COMP composite output FM composite signal output.
17 VDD_3.3 power supply The power supply for digital block. 3.3V ± 02V
18 RDS_CK O RDS clock Output of RDS clock(2.5V)
19 RDS_DATA O RDS data Output of RDS data(2.5V)
20 RDS_LOCK O
O
O
RDS lock Output unit “High” active(2.5V) (RDS_LOCK turns over by the
external transistor. “Low” active)
21 RDS_HSLK RDS high speed
lock
Output unit “High” active(2.5V)(RDS_HSLK turns over by the
external transistor. “Low” active)
22 ANT1 diversity antenna
control
Antenna switch control signal output. “High” : MAIN, ”Low”=SUB
23 L ch O L channel output FM stereo “L-ch” signal output or AM audio output
24 R ch O R channel output FM stereo “R-ch” signal output or AM audio output
- FM/AM Tuner Unit

FX-MG8667DVZT/EW 131
5678
5678
C
D
F
A
B
E
7.2.2 DISPLAY
- CAW1867
SEGMENT
COMMON

FX-MG8667DVZT/EW
132
1234
1234
C
D
F
A
B
E
7.3 EXPLANATION
7.3.1 OPERATIONAL FLOW CHART
Power ON
Completes power-on operation.
(After that, proceed to each source operation)
Source keys
operative
Source ON
bsen=L
bsen
98 Pin
SWVDD←L
82 Pin
ACCON←H
69 Pin
asen=L
asen
97 Pin
IPPW←H
27 Pin
VCC=5V
21,37,85 Pin

FX-MG8667DVZT/EW 133
5678
5678
C
D
F
A
B
E
7.3.2 SYSTEM BLOCK DIAGRAM
+B,ACC
EMV AVC-LAN step1 NAVI
OTHER MAKERS OTHER MAKERS
FM COMP
(EW model only)
Small signal
interruption audio MAIN,SUB
Antenna
Video
AMPLIFIER Audio M/U
L/R
AVC-LAN step1 PIONEER Steering
SPEAKER
OTHER MAKERS
Switch

FX-MG8667DVZT/EW
134
1234
1234
C
D
F
A
B
E
8. OPERATIONS
- RADIO
- FX-MG8667DVZT/EW
- FX-MG8767DVZT/EW
- FX-MG8667DVZT/EW
- DVD / CD
POWER/VOLUME
DOWN
UP
MANUAL
TUNING
FMAM
SEEK
TUNING
AST PTY
AF
TA
POWER/VOLUME
SEEK
TUNING
TA
UP
DOWN
MANUAL
TUNING
TRACK
NUMBER
SEARCH /
FAST+/FAST
UP
DOWN
DVD,CD LOAD
DVD,CD EJECT
DVD,CD
TEXT
REPEAT
DOWN
UP
RANDOM
PLAY
DISC
NUMBER
SEARCH
POWER/VOLUME
FM AM
AF
PTY AST
PRESET CHANNEL MEMORY
PRESET CHANNEL RECALL
PRESET CHANNEL MEMORY
PRESET CHANNEL RECALL

FX-MG8667DVZT/EW 135
5678
5678
C
D
F
A
B
E
- FX-MG8767DVZT/EW
- FX-MG8767DVZT/EW
- FX-MG8667DVZT/EW
RANDOM
PLAY
TRACK
NUMBER
SEARCH /
FAST+/FAST-
POWER/VOLUME
DOWN
UP
DVD,CD EJECT DVD,CD LOAD
DVD,CD
REPEAT
TEXTDOWN
UP
DISC
NUMBER
SEARCH
TAPE EJECT TAPE
- CASSETTE
POWER/VOLUME
REPEAT
DOLBY B NR
CHANGE SIDES
REW
FF
TAPE EJECTTAPE
REPEAT
DOLBY B NR
CHANGE SIDES
REW
FF
POWER/VOLUME
AUTO
PROGRAM
SEARCH
REWIND
FORWARD
AUTO
PROGRAM
SEARCH
REWIND
FORWARD

PIONEER CORPORATION 4-1, Meguro 1-chome, Meguro-ku, Tokyo 153-8654, Japan
PIONEER ELECTRONICS (USA) INC. P.O. Box 1760, Long Beach, CA 90801-1760, U.S.A.
PIONEER EUROPE NV Haven 1087, Keetberglaan 1, 9120 Melsele, Belgium
PIONEER ELECTRONICS ASIACENTRE PTE. LTD. 253 Alexandra Road, #04-01, Singapore 159936
PIONEER CORPORATION 2005 K-ZZU.DEC. 2005 Printed in Japan
-
J
ig
s L
i
st
N
ame
A
ssembly ji
g
Flexible extension
Flexible extension
Flexible extension
Extension
C
or
d
Extension
C
or
d
Jig
No
.
GG
F153
8
GG
D117
0
GG
D1422
GG
D142
1
GG
D1472
GG
D14
51
R
emarks
Before shipping out the product, be sure to clean the following portions by using the prescribed cleaning tools:
Portions to be cleaned Cleaning tools
DVD,CD pickup lenses Cleaning liquid : GEM1004
Cleaning paper : GED-008
-
G
rease List
N
ame
P
G
64
1
Ji
g No
.
G
EM1024
R
emarks
M
echanism Module Unit
(
SERVICE
)
()
- Internal multi-DVD shipping position mode setting
Auto change to the SHIP MODE after ALL DISC EJECT.
NOTE :
Do not switch off ACC and +B at the same time immediately after ejecting DISC.
(Switch off +B at 5 seconds after the shutter door is closed.)
*PICK UP is made to be automatically shifted to SHIP MODE. However, the above action may discontinue
operation, disabling a shift to SHIP MODE.
Portions to be cleaned Cleaning tools
Fans Cleaning paper : GED-008
Assembly jig for MG4 (3pcs)
yjg ( )
40-Pin
f
lexible extension
18-Pin
f
lexible extension
2
4-Pin
f
lexible extension
For s
y
stem con
f
irmation
For system con
f
irmation



































