GFSSP V1.4 USERS GUIDE
User Manual:
Open the PDF directly: View PDF
.
Page Count: 193 [warning: Documents this large are best viewed by clicking the View PDF Link!]

George C. Marshall Space Flight Center
Science and Engineering
Contract NAS 8-40836
A GENERALIZED FLUID SYSTEM
SIMULATION PROGRAM TO MODEL
FLOW DISTRIBUTION IN FLUID
NETWORKS
Report No.: 331-201-96-003
Prepared by:
Alok Majumdar
October 1996
Sverdrup Technology, Inc
Hughes STX
MEVATEC
Micro Craft
MSFC Group
620 Discovery Drive
Huntsville, AL 35806
FOREWARD
The motivation to develop a general purpose computer program to compute pressure and flow
distribution in a complex fluid network came from the need to calculate the axial load on the
impeller shaft bearings in a turbopump. During the past several years, several specific purpose
codes were developed to model the Space Shuttle Main Engine (SSME) turbopumps. However, it
was difficult to use those codes for a new design without making extensive changes in the original
code. Such efforts often turn out to be time consuming and inefficient. To satisfy the need to model
these turbopumps in an efficient and timely manner, a subtask plan, entitled “Generalized Fluid
System Simulation Program (GFSSP)” was prepared in March of 1994, under Task Directive 331-
201 for Contract NAS8-37814, with Mr. Henry Stinson of Marshall Space Flight Center (MSFC) as
Task Initiator. The objective of this subtask was to develop a general fluid flow system solver
capable of handling phase change, compressibility and mixture thermodynamics. Emphasis was
given to construct an “user friendly” program using a modular structured code. The intent of this
effort was that an engineer with an undergraduate background in fluid mechanics and
thermodynamics should be able to rapidly develop a reliable model. The interest in modular code
development was intended to facilitate future modifications to the program.
This document details the GFSSP mathematical formulation, solution procedure and computer
program and it provides instructions for using the code through the inclusion of a number of
example problems. Chapter 1 provides background information and discusses past and present
work. The mathematical formulation used to develop GFSSP is described in detail in Chapter 2.
All of the governing equations used in the code are described in this chapter. The solution
procedure implemented in GFSSP is also described in this chapter. The program structure is
discussed in Chapter 3. Chapter 4 describes how to use the code. Several example problems are
given in Chapter 5. The new user, who is only interested is applying GFSSP to solve flow network
problems, can skip the first three chapters of this document and go directly to Chapter 4 and Chapter
5. With some experience in applying GFSSP, the user will benefit from the first three chapters (in
particular, Chapter 2).
i
ACKNOWLEDGMENTS
The author would like to acknowledge several individuals for their contributions to this effort. The
author would like to acknowledge Mr. Tom Beasley of Sverdrup Technology for his continuous
encouragement and support throughout the period of code development. Mr. Beasley has provided
a great deal of useful information on flow resistance that has been incorporated into the code. Ms.
Katherine Van Hooser of MSFC has been contributory in testing many versions of the code and has
made numerous useful suggestions to make it more user friendly. The author would also like to
acknowledge Mr. Bruce Tiller of MSFC for testing early versions of the code and for providing
benchmark data for the verification of the code. Mr. John Bailey of Sverdrup Technology has
conducted a very systematic investigation to check the accuracy of various resistance options by
comparing the code’s predictions with existing commercial codes. Mr. Bailey’s models have been
included in this report as an example. Mr. Bailey also has made a significant contribution in the
preparation of this document. Mr. Paul Schallhorn of Sverdrup Technology contributed in the area
of code verification. He developed a rotating disk model which has also been included as an
example for demonstration purposes. Dr. Bob Hendricks and Ms. Angela Haferd of Lewis Research
Center provided all the help necessary to integrate the thermodynamic property programs in the
code. The author would also like to acknowledge Mr. Doug Richards of McDonnell Douglas
Aerospace for many useful discussions and constructive suggestions. The author would also like to
acknowledge the workshop attendees for their participation and many useful suggestions on code
development and documentation.
ii
ABSTRACT
This report describes a general purpose computer program for analyzing flow and pressure
distribution in a complex network. The program is capable of modeling phase changes,
compressibility, mixture thermodynamics and external body forces such as gravity and centrifugal.
The program’s preprocessor allows the user to interactively develop a fluid network simulation
consisting of nodes and branches. Mass, energy and specie conservation equations are solved at the
nodes; the momentum conservation equations are solved in the branches.
The program contains subroutines for computing “real fluid” thermodynamic and thermophysical
properties for 11 fluids. The fluids are: helium, methane, neon, nitrogen, carbon monoxide, oxygen,
argon, carbon dioxide, fluorine, hydrogen, water and kerosine (RP-1). The program also has the
option of using any incompressible fluid with constant density and viscosity.
Fifteen different resistance/source options are provided for modeling momentum sources or sinks in
the branches. The options are: pipe flow, flow through a restriction, pipe flow with entrance and/or
exit losses, thin sharp orifice, thick orifice, square edge reduction, square edge expansion, rotating
annular duct, rotating radial duct, labyrinth seal, face seal, common fittings and valves, pump
characteristics, pump power and valve with a given loss coefficient.
The system of equations describing the fluid network are solved by a hybrid numerical method that
is a combination of the Newton-Raphson and successive substitution methods. This report also
illustrates the application of the code through seven demonstrated example problems. The examples
are: 1) Series flow circuit with common pipe fittings and a valve, 2) Series flow circuit with
common pipe fittings, a valve and a pump, 3) Flow distribution in a parallel flow manifold, 4) Flow
distribution in a parallel flow manifold with heat sources and phase changes, 5) Mixing of cryogenic
fluids in an inter-propellant seal flow circuit of a turbopump, 6) Quasi-steady calculation of
Example 5, and 7) Flow in a rotating disk cavity.
Keywords: Flow, Network, Numerical, Simulation, Turbopump, Cryogenic, Thermodynamics,
Mixture.
iii
TABLE OF CONTENTS
Section Description Page
Number Number
Foreward i
Acknowledgment ii
Abstract iii
Table of Contents iv
List of Figures vii
List of Tables viii
Nomenclature ix
1.0 Introduction 1
1.1 Background 1
1.2 Review of Past work 1
1.3 Present Contribution 2
2.0 Mathematical Formulation 3
2.1 Problem Definition 3
2.2 Governing Equations 4
2.2.1 Mass Conservation Equation 4
2.2.2 Momentum Conservation Equation 5
2.2.3 Energy Conservation Equation 5
2.2.4 Fluid Specie Conservation Equation 6
2.2.5 Thermodynamic and Thermophysical Properties 7
2.2.6 Mixture Property Calculations 7
2.2.7 Friction Factor Calculation 8
2.2.7.1 Branch Option 1 ( Pipe Flow) 10
2.2.7.2 Branch Option 2 ( Flow in Restriction) 10
2.2.7.3 Branch Option 3 ( Non Circular Duct) 11
2.2.7.4 Branch Option 4 ( Pipe with Entrance and Exit Loss) 11
2.2.7.5 Branch Option 5 ( Thin, Sharp Orifice) 12
2.2.7.6 Branch Option 6 ( Thick Orifice) 13
2.2.7.7 Branch Option 7 ( Square Edge Reduction) 14
2.2.7.8 Branch Option 8 ( Square Edge Expansion) 14
2.2.7.9 Branch Option 9 ( Rotating Annular Duct) 15
2.2.7.10 Branch Option 10 ( Rotating Radial Duct) 17
2.2.7.11 Branch Option 11 ( Labyrinth Seal) 18
2.2.7.12 Branch Option 12 ( Face Seal) 19
2.2.7.13 Branch Option 13 ( Common Fittings and Valves) 20
2.2.7.14 Branch Option 14 ( Pump Characteristics) 21
2.2.7.15 Branch Option 15 ( Pump Power) 22
2.2.7.16 Branch Option 16 ( Valve with Given Cv)
iv
TABLE OF CONTENTS (CONTINUED)
Section Description Page
Number Number
2.3 Solution Procedure 22
3.0 Computer Program 24
3.1 Preprocessor 24
3.2 Solver 24
3.3 Thermodynamic Property Package 25
4.0 User’s Guide 26
4.1 Selection of Model Options 26
4.2 Node Information 30
4.3 Branch Information 30
4.4 Boundary Conditions 30
4.5 Miscellaneous Information 30
4.6 Description of Input Data File 32
5.0 Examples 35
5.1 Example 1 - Series Flow Circuit With Common Pipe Fittings
and a Valve
39
5.2 Example 2 - Series Flow Circuit With Common Pipe Fittings,
Valve and a Pump
41
5.3 Example 3 - Flow Distribution in a Parallel Flow Manifold 43
5.4 Example 4 - Flow Distribution in a Parallel Flow Manifold with
Heat Sources and Phase Changes
45
5.5 Example 5 - Mixing of Cryogenic Fluids in an Inter-Propellant
Seal Flow Circuit of a Turbopump
45
5.6 Example 6 - Quasi-steady Calculation of Example 5 46
5.7 Example 7 - Flow in a Rotating Disk Cavity 46
6.0 References
Appendix A - Derivation of Kf for Pipe Flow
Appendix B - Newton-Raphson Method of Solving Coupled Nonlinear Systems of
Algebraic Equations
Appendix C -Successive Substitution Method of Solving Coupled Nonlinear Systems
of Algebraic Equations
Appendix D - Input and Output Data Files from Example 1
v
TABLE OF CONTENTS (CONTINUED)
Section Description
Number
Appendix E - Input and Output Data Files from Example 2
Appendix F - Input and Output Data Files from Example 3
Appendix G - Input and Output Data Files from Example 4
Appendix H - Input and Output Data Files from Example 5
Appendix I - Input and Output Data Files from Example 6
Appendix J - Input and Output Data Files from Example 7
Appendix K - Interactive Session with GFSSP Preprocessor
vi
LIST OF FIGURES
Figure Description Page
Number Number
2.1 Inter-propellant Seal Flow Circuit in a Turbopump 3
2.2 Schematic of GFSSP Nodes and Branches and Indexing Practice 4
2.3 Schematic of a Branch Showing the Gravity and Rotation 6
2.4 GFSSP Pipe Resistance Option Parameters 10
2.5 GFSSP Pipe With Entrance and/or Exit Loss Resistance Option
Parameters
11
2.6 GFSSP Thin Sharp Orifice Resistance Option Parameters 12
2.7 GFSSP Thick Orifice Resistance Option Parameters 13
2.8 GFSSP Square Edge Reduction Resistance Option Parameters 14
2.9 GFSSP Square Edge Expansion Resistance Option Parameters 15
2.10 GFSSP Rotating Annular Duct Resistance Option Parameters 16
2.11 GFSSP Rotating Radial Duct Resistance Option Parameters 17
2.12 GFSSP Labyrinth Seal Resistance Option Parameters 18
2.13 GFSSP Face Seal Resistance Option Parameters 19
3.1 The GFSSP Flowchart 25
4.1 Examples of Flow Circuit Arrangement to Demonstrate the Effect of
Fluid Inertia
28
5.1 Example 1 Flow Circuit 36
5.2 Example 1 Predicted System Characteristics 36
5.3 Example 2 Flow Circuit 37
5.4 Pump Characteristics Curve for Example 2 38
5.5 Combined Pump And System Characteristics 38
5.6 Example 3 Parallel Flow Manifold 39
5.7 GFSSP Model for Example 3 40
5.8 Inter Propellant Flow Circuit of Example 5 41
vii
LIST OF TABLES
Table Description Page
Number Number
2.1 Resistance Options in GFSSP 9
2.2 Constants for Two K Method of Hooper (Reference 3) for
Fittings/Valves (GFSSP Resistance Option 13)
21
4.1 GFSSP Logical Variables 32
4.2 Fluids Available in GFSSP 33
5.1 System Characteristic Data of Example 1 35
viii
NOMENCLATURE
Symbol Description
A Area (in2)
A0Pump Characteristic Curve Coefficient
B0Pump Characteristic Curve Coefficient
CLFlow Coefficient
c Clearance (in)
ci,k Mass concentration of kth specie at ith node
cpSpecific heat (Btu/lb o F)
CvFlow Coefficient for a Valve
D Diameter (in)
f Darcy Friction Factor
g Gravitational Acceleration (ft/ sec2)
gcConversion Constant (= 32.174 lb-ft/lbf-sec2)
h Enthalpy (Btu/lb)
KfFlow Resistance Coefficient (/lbf-sec2/(lb-ft)2 )
Krot Non-dimensional Rotating Flow Resistance Coefficient
K1Non-Dimensional Head Loss Factor
KiInlet Loss Coefficient
KeExit Loss Coefficient
L Length (in)
M Molecular weight
m pitch (in)
m
.
Mass Flow Rate (lb/sec)
N Revolutions Per Minute (rpm)
n Number of Teeth
p Pressure (lbf/ in2)
P Pump Power (hp)
Q Heat source (Btu/sec)
Re Reynolds Number (Re = ruD/m)
R Gas constant (lbf-ft/lb-R)
r Radius (in)
S Momentum Source (lbf)
T Temperature (o F)
u Velocity (ft/sec)
V Volume (in3)
xkMole fraction of kth specie
z Compressibility factor
ix
Symbol Description
Greek
rDensity (lb/ft3)
qAngle Between Branch Flow Velocity Vector And Gravity Vector (deg)
wAngular Velocity (rad/sec)
eAbsolute Roughness (in)
e/D Relative Roughness
aMultiplier for Labyrinth Seal Resistance
hEfficiency
DhHead Loss (ft)
mViscosity ( lb/ft-sec)
Kinematic viscosity (ft2/sec)
Molar density (lb-mol/ft3)
Specific heat ratio
x
1 INTRODUCTION
1.1 BACKGROUND
A fluid flow network consists of a group of flow branches such as pipes and ducts that are
joined together at a number of nodes. They can range from simple systems consisting of
a few nodes and branches to very complex networks containing flow branches with
valves, orifices, bends, pumps and turbines. In the analysis of existing or proposed
networks, some node pressures and temperatures are specified or known. The problem is
to determine all unknown nodal pressures, temperatures and branch flow rates.
An accurate prediction of axial thrust in a liquid rocket engine turbopump requires the
modeling of fluid flow in a very complex network. Such a network involves the flow of
cryogenic fluid through extremely narrow passages, flow between rotating and stationary
surfaces, phase changes, mixing of fluids and heat transfer. A Generalized Fluid System
Simulation Program (GFSSP) has been developed to accurately predict the axial thrust
from the predicted pressure distributions in a turbopump assembly. The flow network
was resolved into nodes and branches. In each branch the momentum equation was
solved and in each node the conservation of mass, energy and species were solved. The
solution of these equations provide the pressures at the nodes and flow rates in the
branches.
In the past, specific purpose codes were developed to model the SSME turbopump.
However, it was difficult to use those codes for a new design without making extensive
changes in the original code. Such efforts often turn out to be time consuming and
inefficient. Therefore, GFSSP was developed as a general fluid flow system solver
capable of handling phase change, compressibility and mixture thermodynamics and it
included the capability to model external body forces such as gravity and centrifugal
effects. The program’s preprocessor allows the user to interactively develop a fluid
network simulation consisting of nodes and branches.
Since GFSSP’s initial release in August, 1994, and subsequent releases in December,
1994, February, 1995, and October, 1995, GFSSP has been utilized to model a variety of
fluid flow problems. This report documents the mathematical formulation, solution
procedure and computer program and it provides instructions for using the code through
the inclusion of a number of example problems. These examples include: 1) Series flow
circuit with common pipe fittings and a valve, 2) Series flow circuit with common pipe
fittings, a valve and a pump, 3) Flow distribution in a parallel flow manifold, 4) Flow
distribution in a parallel flow manifold with heat sources and phase changes, 5) Mixing of
cryogenic fluids in an inter-propellant seal flow circuit of a turbopump, 6) Quasi-steady
calculation of Example 5, and 7) Flow in a rotating disk cavity.
1.2 PAST WORK
The oldest method for systematically solving a problem consisting of steady flow in a
pipe network is the Hardy Cross method [1]. Not only is this method suited for solutions
generated by hand, but it has also been widely employed for use in computer generated
solutions. But as computers allowed much larger networks to be analyzed, it become
apparent that the convergence of the Hardy Cross method might be very slow or even fail
to provide a solution in some cases. The main reason for this numerical difficulty is that
the Hardy Cross method does not solve the system of equations simultaneously. It
considers a portion of the flow network to determine the continuity and momentum
errors. The head loss and the flow rates are corrected and then it proceeds to an adjacent
portion of the circuit. This process is continued until the whole circuit is completed.
This sequence of operations is repeated until the continuity and momentum errors are
minimized. It is evident that the Hardy Cross method belongs in the category of
successive substitution methods and it is likely that it may encounter convergence
difficulties for large circuits. In later years, the Newton-Raphson method has been
utilized [2] to solve large networks, and with improvements in algorithms based on the
Newton-Raphson method, computer storage requirements are not much larger than those
needed by the Hardy Cross method.
The flow of fluid in a rocket engine turbopump can be classified into two main
categories. The flow through the impeller and turbine blade passages is designated as
primary flow. Controlled leakage flow through bearings and seals for the purpose of
axial thrust balance, bearing cooling and rotodynamic stability is referred to as secondary
flow. Flows in the blade passages are modeled by solving Navier-Stokes equations of
mass, momentum and energy conservation in three dimensions. Navier-Stokes methods,
however, are not particularly suitable for modeling flow distribution in complex network.
Most of the available commercial software for solving flow networks [3,4] are based on
either the successive substitution method or on the Newton-Raphson method and they are
only applicable for single phase incompressible fluid. They are not suitable for modeling
rocket engine turbopumps where mixing, phase change and rotational effects are present.
Two public domain computer programs [5,6] have been developed in aerospace
industries to analyze the secondary flow in the SSME turbopumps. These programs use
real gas properties to compute variable density in the flow passage. Mixing of fluids,
phase changes and rotational effects, however, are not considered by these programs.
1.3 PRESENT WORK
The objective of the present effort is to develop: a) a robust and efficient numerical
algorithm to solve a system of equations describing a flow network containing phase
changes, mixing and rotation and b) to implement the algorithm in a structured, easy to
use computer program.
The earlier programs on SSME turbopump used a very simplified form of momentum
equation. The momentum equations used in Reference 5 and Reference 6 only
considered pressure and friction forces. A more generalized form of momentum equation
is necessary to account for rotational effects. The momentum equation used in the current
program includes inertia, pressure, friction, gravity, centrifugal and any external
momentum sources. The frictional effects are proportional to the square of mass flow
rate in the branch. The proportionality constant was derived from empirical information
available in the literature [7-12].
The thermodynamic and thermophysical properties required in the conservation equations
are obtained from two thermodynamic property programs, GASP and WASP [13,14]. The
thermodynamic property programs, GASP and WASP, provide thermodynamic and
thermophysical properties for helium, methane, neon, nitrogen, carbon monoxide,
oxygen, argon, carbon dioxide, fluorine, hydrogen, water. The properties of RP-1 fuel
[15] have been provided as a look up table. A real gas formulation has been used to
compute mixture properties. The code also has an option of modeling any incompressible
fluid of constant density and viscosity.
The task of the computational model is to obtain a simultaneous solution of the governing
equations. This system of equations is solved by a novel numerical procedure which is a
combination of Newton-Raphson and successive substitution methods. This algorithm
has been incorporated into GFSSP. GFSSP also includes a preprocessor. With the help
of the preprocessor, a user without a substantial background in computational methods or
the FORTRAN programming language can use the code to model complex flow circuits.
The code development was carried out in several stages. At the end of each stage, a
workshop was held where the latest version of the code was released to MSFC engineers
for testing, verification and feedback. In the first workshop, held in August of 1994,
GFSSP Version 1.0 was released. This version of GFSSP contained the basic
mathematical framework of the solver and the integration of the thermodynamic property
program, GASP.
The second workshop was held in December of 1994 to release GFSSP Version 1.1. This
version included a preprocessor which allowed the user to create an input data file for
GFSSP through an interactive process. The preprocessor eliminated the need for the user
to modify and compile the source code. Additional features of GFSSP Version 1.1
included: a) the inclusion of the water property program, WASP and b) the introduction
of a hybrid numerical technique for use in the solver.
GFSSP Version 1.2 was released in February of 1995. This version included the
capability to model the thermodynamics of real gas mixtures and to calculate the axial
thrust exerted on a rotating component in a flow circuit. The inter-propellant seal flow
circuit was modeled and the predictions were compared with the predictions from Pratt &
Whitney’s model. Excellent agreement [16] was obtained between these two models.
The third workshop was held in October of 1995 to release GFSSP Version 1.3. This
version of GFSSP included four additional capabilities: a) a quasi-steady state option
used for modeling dynamic environments, b) a thermodynamic property routine for RP-1
fuel that was needed for modeling new generation engines, c) provisions for heat sources
or sinks to be used for modeling flows in low clearance rotating passages, and d) a
generalized momentum equation that accounts for fluid inertial forces. This version was
used to model the natural convection process in a cryogenic propellant conditioning
system. A good agreement was obtained [17] between test data and GFSSP predictions.
The capability to include external body forces, such as a pump, as a momentum source
was added into the current version of GFSSP (Version 1.4) of the program. This version
also provides the user with the capability to model rotational flow in turbo-machine.
Another major feature of GFSSP Version 1.4 is its enhanced capability to model
different types of resistance in a flow network. Fifteen different resistance/source options
are provided for modeling momentum sources or sinks in the branches. These include:
pipe flow, flow through a restriction, pipe flow with entrance and/or exit losses, thin
sharp orifice, thick orifice, square edge reduction, square edge expansion, rotating annular
duct, rotating radial duct, labyrinth seal, face seal, common fittings and valves, pump
characteristics, pump power and valve with a given loss coefficient. The additional
features of the code was verified by comparing GFSSP predictions with two other
commercial codes[3,4]. The GFSSP predictions compared [18] favorably with the other
two codes. This report documents Version 1.4 of the code.

2.0 MATHEMATICAL FORMULATION
2.1 PROBLEM DEFINITION
GFSSP assumes a newtonian, steady, non-reacting and one dimensional flow in the flow circuit.
The flow could be either laminar or turbulent, incompressible or compressible, with or without
heat transfer, phase change and mixing.
The analysis of the flow and pressure distribution in a complex fluid flow network requires
resolution of the system into nodes and branches. At each node, scalar properties such as
pressures, temperatures, enthalpies, and mixture concentrations are computed. The flow rates
(vector properties) are computed at the branches. Nodes are either boundary nodes or internal
nodes. Pressures, temperatures, and concentrations of fluid species are specified at the boundary
nodes. The purpose of the mathematical model is to predict the conditions at the internal nodes
and the flow rates in the branches. A sample flow circuit consisting of 12 nodes and 12 branches
is shown in Figure 2.1. Figure 2.1 is a portion of the propellant flow circuit, where a helium
buffer is used to prevent the mixing of hydrogen and oxygen leakage flow, in Pratt & Whitney's
High Pressure Oxygen Turbopump Secondary Flow Circuit.
16
25
87
47
86
46
88
63
129
23 23 22
60
68
138
67
137
66
25
49
58
48
142
50
Notes:
1) Number of Internal Nodes = 7
2) Number of Branches = 12
3) Total Number of Equations = 7 x 4 + 12 = 40
4) Number of Equations Solved by Newton
Raphson Method = 7 + 12 = 19
5) Number of Equations Solved by Successive
Substitution Method = 3 x 7 = 21
Boundary Node
Atmosphere
14.7 psia
Boundary Node
Atmosphere
14.7 psia
Boundary Node
Helium
151 psia
70
o
F
Boundary Node
Oxygen
550 psia
-60
o
F
Boundary Node
Hydrogen
172 psia
-174
o
F
5
Figure 2.1 - onter-propellant Ssal Ffow cCicuit in a tTubopump.
6

In Figure 2.1 the nodes are represented by square boxes and branches are represented by elliptical
boxes. The nodes and branches are numbered arbitrarily. There are five boundary nodes (48, 50, 66,
16, and 22) in the flow circuit. Oxygen, hydrogen, and helium enter into the circuit through nodes
48, 66, and 22 respectively. The pressures and temperatures are specified at these nodes and are
shown in the figure. Nodes 50 and 16 are outflow boundaries where only pressures are specified.
The mixtures of helium-oxygen and helium-hydrogen exit through these nodes. The computer code
calculates pressures, temperatures, and fluid specie concentrations at all internal nodes and flow rates
in all branches.
2.2 GOVERNING EQUATIONS
In order to solve for the unknown variables, mass, energy and fluid specie conservation equations
are written for each internal node and flow rate equations are written for each branch. The
schematic of the nodes and branches and the indexing system used by GFSSP is shown in Figure
2.2.
Fluid (k=1)
Fluid (k=2)
.
mji
ij
m
.
mij
.
mji
mij
.mji
.
=-
i
.
j=1
j=4
j=2
j=3
Mixture
Mixture
Figure 2.2 - Schematic of GFSSP Nodes and Branches and Indexing Practice
2.2.1 Mass Conservation Equation
mij
j
j n .
1
0
(Equation 2.1)
7

Equation 2.1 requires that the net mass flow from a given node must equate to zero. In other
words, the total mass flow rate into a node is equal to the total mass flow rate out of the node.
2.2.2 Momentum Conservation Equation
The flow rate in a branch is calculated from the momentum conservation equation (Equation 2.2)
which represents the balance of fluid forces acting on a given branch. Inertia, pressure, gravity,
friction and centrifugal forces are considered in the conservation equation. In addition to these
five forces, a source term S has been provided in the equation to input pump characteristics or to
input power to a pump in a given branch. If a pump is located in a given branch, all other forces
except pressure are set to zero. The source term S is set to zero in all branches without a pump.
mij
gc
uiuupipjAgV
gc
Kmij mij AKA
gcj
ri
rS
f
.
cos . .
rot
22
2 2
2
(Eq.2.2)
Inertia Pressure Gravity Friction Centrifugal Source
8
The term in the left hand side of the momentum equation represents the inertia of the fluid. This
term is significant when there is a large change in area or density from branch to branch. The
first term in the right hand side of the momentum equation represents the pressure gradient in the
branch. The pressures are located at the upstream and downstream face of a branch. The second
term represents the effect of gravity. The gravity vector makes an angle (
) with the flow
direction vector. The third term represents the frictional effect. Friction was modeled as a
product of Kf and the square of the flow rate and area. Kf is a function of the fluid density in the
branch and the nature of flow passage being modeled by the branch. The calculation of Kf for
different types of flow passages has been described in detail later within this report. The fourth
term in the momentum equation represents the effect of the centrifugal force. This term will be
present only when the branch is rotating as shown in Figure 2.3. Krot is the factor representing
the fluid rotation. Krot is unity when the fluid and the surrounding solid surface rotates with the
same speed. This term also requires a knowledge of the distances between the upstream and
downstream faces of the branch from the axis of rotation. A detailed description of source term,
S, appears in Sections 2.2.7.14 and 2.2.7.15 of this report.
2.2.3 Energy Conservation Equation
MAX mij hjMAX mij hii
Q
j
j n
.
,
.
,0 0
1
0 +
(Equation 2.3)
The energy conservation equation, Equation 2.3, states that the net energy flow from a given node
must equate to zero. In other words, the total energy leaving a node is equal to the total energy
coming into the node from neighboring nodes and from any external heat sources (Qi) coming
into the node. The MAX operator used in Equation 2.3 is known as an upwind differencing
scheme which has been extensively employed in the numerical solution of Navier-Stokes
equations in convective heat transfer and fluid flow [19] applications. When the flow direction is
not known, this operator allows the transport of energy only from its upstream neighbor. In other
words, the upstream neighbor influences its downstream neighbor but not vice-versa.
9

m
ij
.
i
j
g
R
i
R
j
Figure 2.3 - Schematic of a Branch Showing the Gravity and Rotation
2.2.4 Fluid
Specie Conservation Equation
The flow network shown in Figure 2.1 has a fluid mixture flowing in most of the branches. In
order to calculate the density of the mixture, the concentration of the individual fluid species
within the branch must be determined. Suppose there are n number of fluids in the mixture. The
concentration for the kth specie can be written as
MAX mij cj k MAX mij ci k
j
j n
.
,,
.
,,
0 0
1
0
(Equation 2.4)
Equation 2.4 requires that the net mass flow of the kth specie from a given node must equate to
zero. In other words, the total mass flow rate of the given specie into a node is equal to the total
mass flow rate of the same specie out of that node.
2.2.5 Thermodynamic and Thermophysical Properties
10

The momentum conservation equation, Equation 2.2, requires the knowledge of the density and
viscosity of the fluid within the branch. These properties are functions of the temperatures,
pressures and concentrations of fluid species for a mixture. Two thermodynamic property
routines have been integrated with the program to provide the required property data. GASP [6]
provides the thermodynamic and transport properties for ten fluids. These fluids are Hydrogen,
Oxygen, Helium, Nitrogen, Methane, Carbon Dioxide, Carbon Monoxide, Argon, Neon and
Fluorine. WASP [7] provides the thermodynamic and transport properties for water and steam.
For RP-1 fuel, a look up table of properties has been generated by a modified version of GASP.
An interpolation routine has been developed to determine the required properties from the table.
2.2.6 Mixture Property Calculations
In this section, the procedure of estimating the density and temperature of mixtures of real fluids
is described. The density of individual components of the mixture is calculated from GASP,
WASP or the RP-1 property table using the pressures and the enthalpies of the fluid. Let us
assume that n number of fluids are mixing in the ith node. At node i, pressure, pi, and enthalpy,
hi, are known. The problem is to calculate the density,
i
, and temperature, Ti , specific heat, cp,
specific heat ratio, and viscosity, , of the mixture at the ith node.
GFSSP calculates the mixture property using the following steps:
1. Calculate Tk and
k
from pi and hi using the thermodynamic property routines of the program.
2. Calculate the compressibility of each component of the mixture, zj, from the equation of state
for a real gas.
k
zi
p
kk
Rk
T
(Equation 2.5)
Where
k
R
is the gas constant for kth fluid.
3. Calculate Ti by taking a molar average of component temperatures, Tj, obtained in Step 1.
i
Tcp k xkTk
k
k n
cp k xk
k
k n
,/,
1 1
(Equation 2.6)
Where cpj is the molar specific heat and xj is the mole-fraction of jth specie.
11

4. Calculate compressibility of mixture, Zi by taking molar average of component
compressibility obtained in Step 2.
zixkzk
k
k n
1
(Equation 2.7)
Equation 2.7 is derived from Amagat's law of partial volume [10].
5. Calculate the molar density of the mixture,
i
, from the equation of state.
i
i
p
i
zRT
(Equation 2.8)
Where
R
is the Universal Gas Constant.
6. Calculate the mixture molecular weight, Mi, by taking the molar average of the component
molecular weights, Mk
.
i
Mk
xk
M
k
k n
1
(Equation 2.9)
7. Calculate the mass density, ri, from the the molar density and the molecular weight that was
obtained from Step 5 and Step 6 respectively.
i i i
M
(Equation 2.10)
8. Calculate the viscosity and the specific heat ratio of the mixture by taking the molar average of
the component properties, k and k.
ik
xk
k
k n
1
(Equation 2.11)
ik
xk
k
k n
1
(Equation 2.12)
2.2.7 Friction Calculation
12

It was mentioned earlier in this document that the friction term in the momentum equation is
expressed as a product of Kf , the square of the flow rate and the flow area. Empirical
information is necessary to estimate Kf . Several options for flow passage resistance are listed in
Table 1.
Option Type of Resistance Input Parameters Option Type of Resistance Input
Parameters
1 Pipe flow L (in), D (in),
e/D
9 Rotating annular duct L (in), ro (in),
ri (in), N (rpm)
2 Fflow though
restriction
CL, A (in2) 10 Rotating radial duct L (in), D (in),
N (rpm)
3 Non-circular duct INACTIVE 11 Labyrinth seal ri (in), c (in), m
(in), n, a
4 Pipe with entrance
and exit loss
L (in), D (in),
e/D, Ki, Ke
12 Face seal ri (in), c (in),
L (in)
5 Thin, sharp orifice D1 (in), D2 (in) 13 Common fittings and
valves (two K method)
D (in), K1, K2
6 Thick orifice L (in), D1 (in),
D2 (in)
14 Pump characteristics1A0, B0, A (in2)
7 Square Reduction D1 (in), D2 (in) 15 Pump power P (hp), h, A
(in2)
8 Square Expansion D1 (in), D2 (in) 16 Valve with given CvCv , A
Table 2.1 - Resistance Options in GFSSP
1 Pump characteristics are expressed as
p m = A + B
0 0
.
2
p
- Pressure rise, lbf/ft2
m
.
- Flow rate, lbm/sec
13

2.2.7.1 Branch
Option 1 (Pipe Flow)
DETAIL A DETAIL A
D
L
Where:
D = Pipe Diameter
L = Pipe Length
Absolute Roughness
Pipe Resistance Option Parameters
Figure 2.4 - Pipe Resistance Option Parameters
Figure 2.4 shows the pipe resistance option parameters that are required by GFSSP. This option
considers that the branch is a pipe with length L, diameter D and surface roughness
. For this
option, Kf, can be expressed (Appendix - A) as:
f
KfL
uDc
g
8
5
2
(Equation 2.13)
Where
u is the density of the fluid at the upstream node of a given branch.
The Darcy friction factor f is determined from Colebrook Equation [10] which is expressed as:
1237
2 51
fDf
log .
.
Re
(Equation 2.14)
Where e/D and Re are the surface roughness factor and Reynolds number respectively. It should
be noted that
2.2.7.2 Branch
14

Option 2 (Flow Through Restriction)
This option regards the branch as a flow restriction with a given flow coefficient, CL, and area, A.
For this option, Kf can be expressed as:
f
L
K
c
guC A
1
2
2 2
(Equation 2.15)
In classical fluid mechanics, head loss is expressed in terms of a nondimensional “K factor”.
h K u
g
2
2
(Equation 2.16)
K and CL are related as:
CK
L
1
(Equation 2.17)
2.2.7.3 Branch
Option 3 (Non-circular Duct)
This option is currently inactive. Under this option frictional effects in non-circular ducts will be
modeled.
2.2.7.4 Branch Option 4 (Pipe with Entrance and Exit Lloss)
Where:
D = Pipe Diameter
L = Pipe Length
Absolute Roughness
K
i
= Entrance Loss Coefficient
K
e
= Exit Loss Coefficient
Pipe With Entrance and/or Exit Loss
Entrance Exit
DETAIL A
D
L
DETAIL A
15

Figure 2.5 - Pipe With Entrance and/or Exit Loss Resistance Option Parameters
Figure 2.5 shows the pipe with entrance and/or exit loss resistance option parameters that are
required by GFSSP. This option is an extension of Option 1. In addition to friction loss in a
pipe, entrance and exit losses are also calculated. For this option, Kf can be expressed as:
f
Ki
K
uDc
g
fL
uDc
g
e
K
uDc
g
8
24
8
25
8
24
(Equation 2.18)
Where Ki and Ke are entrance and exit loss coefficients respectively.
2.2.7.5 Branch Option 5 (Thin Sharp Orifice)
D
2
D
1
Where:
D
1
= Pipe Diameter
D
2
= Orifice Throat Diameter
Thin Sharp Orifice
Figure 2.6 - Thin Sharp Orifice Resistance Option Parameters
Figure 2.6 shows the thin sharp orifice resistance option parameters that are required by GFSSP.
This option considers the branch as a thin sharp orifice with pipe diameter as D1 and orifice
diameter as D2. For this option, Kf can be expressed [11] as:
f
KK
c
guA
1
2
2
(Equation 2.19)
Where, for upstream Re
2500:
16

KD
D
D
D
D
D
12
1
2
2
1
2
1
2
4
2 72 120 1 1 1
.Re
(Equation 2.20)
17

For upstream Re > 2500:
KD
D
D
D
D
D
12
1
2
2
1
2
1
2
4
2 72 4000 1 1
.Re
(Equation 2.21)
2.2.7.6 Branch Option 6 (Thick Oorifice)
D
2
D
1
Where:
D
1
= Pipe Diameter
D
2
= Orifice Throat Diameter
L
or
= Orifice Length
L
or
Thick Orifice
Figure 2.7 - Thick Orifice Resistance Option Parameters
Figure 2.7 shows the thick orifice resistance option parameters that are required by GFSSP. This
option models the branch as a thick orifice with the pipe diameter as D1 orifice diameter as D2
and length of the orifice as Lor. For this option, Kf can be expressed as in Equation 2.19.
However, the K1 in Equation 2.19 is calculated [11] from the following expressions.
For upstream Re
2500:
KD
D
D
D
D
DL D
or
12
1
2
2
1
2
1
2
4
2
1 5
2 72 120 1 1 1 0 584 0 0936
0 225
.Re ..
/ .
.
(Eq. 2.22)
18

For upstream Re > 2500:
KD
D
D
D
D
DL D
or
12
1
2
2
1
2
1
2
4
2
1 5
2 72 4000 1 1 0 584 0 0936
0 225
.Re ..
/ .
.
(Eq. 2.23)
2.2.7.7 Branch
Option 7 (Square Reduction)
D
2
D
1
Where:
D
1
= Upstream Pipe Diameter
D
2
= Downstream Pipe Diameter
Square Reduction
Flow
Figure 2.8 - GFSSP Square Reduction Resistance Option Parameters
Figure 2.8 shows the square reduction resistance option parameters that are required by GFSSP.
This option considers the branch as a square reduction. The diameters of upstream and
downstream pipes are D1 and D2 respectively. For this option, Kf can be expressed as in
Equation 2.19. However, the K1 in Equation 2.19 is calculated from the following expressions
[11]. The Reynolds number and friction factor that are utilized within these expressions are
based on the upstream conditions. The user must specify the correct flow direction through this
branch. If the model determines that the flow direction is in the reverse direction, the user will
have to replace the reduction with an expansion and rerun the model.
For upstream Re
2500:
KD
D
11
2
4
12 160 1
.Re
(Equation 2.24)
For upstream Re > 2500:
19

K f D
D
D
D
11
2
2
1
2
22
0 6 0 48 1
. .
(Equation 2.25)
2.2.7.8 Branch
Option 8 (Square Expansion)
D
1
D
2
Where:
D
1
= Upstream Pipe Diameter
D
2
= Downstream Pipe Diameter
Square Expansion
Flow
Figure 2.9 - Square Expansion Resistance Option Parameters
Figure 2.9 shows the square expansion resistance option parameters that are required by GFSSP.
This option considers the branch as a square expansion. The diameters of upstream and
downstream pipes are D1 and D2 respectively. For this option, Kf can be expressed as in
Equation 2.19. However, the K1 in Equation 2.19 is calculated from the following expressions
[11]. The Reynolds number and friction factor that are utilized within these expressions are based
on the upstream conditions. The user must specify the correct flow direction through this
branch. If the model determines that the flow direction is in the reverse direction, the user will
have to replace the expansion with a reduction and rerun the model.
For upstream Re
4000:
KD
D
11
2
4
2 1
(Equation 2.26)
For upstream Re > 4000:
20

K f D
D
11
2
22
1 0 8 1
.
(Equation 2.27)
21

2.2.7.9 Branch
Option 9 (Rotating Annular Duct)
Rotating Annular Duct
r
i
r
o
Where:
L = Duct Length (Perpendicular to Page)
b = Duct Wall Thickness (b = r
o
- r
i
)
Duct Rotational Velocity
r
i
= Duct Inner Radius
r
o
= Duct Outer Radius
Figure 2.10 - Rotating Annular Duct Resistance Option Parameters
Figure 2.10 shows the rotating annular duct resistance option parameters that are required by
GFSSP. This option considers the branch as a rotating annular duct. The length, outer and inner
radius of the annular passage are L, r0, and ri respectively. The inner surface is rotating at N rpm
(N=30w/p). For this option, Kf can be expressed as:
f
i
KfL
uAc
gr r
22
0
(Equation 2.28)
The friction factor, f, in equation 2.28 was calculated from the following expressions [12]:
0
0.24
0 077
T
fRu
.
(Equation 2.29)
Where:
Ru uuri
r
2 0
(Equation 2.30)
22

And u is the tean axial velocity, therefore:
f
T
f
i
r
u
0
1 0 7656 2
20 38
.
.
(Equation 2.31)
2.2.7.10 Branch
Option 10 (Rotating Radial Duct)
Where:
L = Duct Length
Duct Rotational Velocity
D = Duct Diameter
Rotating Radial Duct
D
L
Center
Line
Figure 2.11 - Rotating Radial Duct Resistance Option Parameters
Figure 2.11 shows the rotating radial duct resistance option parameters that are required by
GFSSP. This option considers the branch as a rotating radial duct. The length and diameter of
the duct are L and D respectively. The rotational speed is
radian/sec. For this option, Kf can be
expressed as:
23

f
KfL
uDc
g
8
5
2
(Equation 2.32)
The friction factor, f, in equation 2.28 was calculated from the following expressions [13]:
0
0.25
0 0791
T
fRu
.
(Equation 2.33)
f
T
f
D
u
D
0
0 942 0 058
20 282
. .
.
(Equation 2.34)
2.2.7.11 Branch Option 11 (Labyrinth Sseal)
Labyrinth Seal
r
i
CM
Where:
C = Clearance
M = Gap Length (Pitch)
r
i
= Radius (Tooth Tip)
N = Number of Teeth
Figure 2.12 - Labyrinth Seal Resistance Option Parameters
24

Figure 2.13 shows the labyrinth seal resistance option parameters that are required by GFSSP.
This option considers the branch as a labyrinth seal. The number of teeth, clearance, pitch are n,
c and m respectively. For this option, Kf can be expressed [14] as:
f
K
n
c
guA
1 05 15
2
2
22
/ . .
(Equation 2.35)
where the carry over factor,
e
, is expressed as:
1
11
0 02
n c m
n c m
/
/ .
(Equation 2.36)
For a straight labyrinth seal A should be set to unity. For a stepped labyrinth seal A should be
less than unity.
2.2.7.12 Branch Option 12 (Face Sseal)
25

B
c
L
Where:
c = Seal Thickness (Clearance)
B = Seal Width
L = Seal Length (L =
D)
Face Seal
D
c
B
Figure 2.13 - Face Seal Resistance Option Parameters
Figure 2.13 shows the face seal resistance option parameters that are required by GFSSP. This
option considers the branch as a face seal. The length, inner diameter and clearance of the seal
are L, D and c respectively. For this option, Kf can be expressed [15] as:
f
KL
c
g Dc m
12
3
.
(Equation 2.37)
26

2.2.7.13 Branch
Option 13 (Common Fittings & Valves)
This option considers the branch as a common fittings or valves. The resistance in common
fittings and valves can be computed by two-K method [16]. For this option, Kf can be expressed
as:
f
KKKD
c
guA
1
2
1 1
2
/ Re /
(Equation 2.38)
Where:
K1= K for the fitting at Re =1;
K
= K for the fitting at Re =
;
D = Internal diameter of attached pipe, in.
The constants K1 and K
for common fittings and valves are listed in Table 2.
f can be expressed as: qua)
Where:
K
D = Internal diameter of attachfor comm
2.2.7.14 Branch Option 14 (Pump Ccharacterisics)
This option considers the branch as a pump with a given characteristics. The pump
characteristics must be expressed as:
p m = A + B
0 0
.
2
(Equation 2.39)
Where:
p
- Pressure rise, lbf/ft2
m
.
- Flow rate, lbm/sec
The momentum source, S in Equation 2.2 is then expressed as:
S p
A
(Equation 2.40)
27

Fitting Type K1K
¥
Standard (R/D = 1), Screwed 800 0.40
Standard (R/D = 1), Flanged or Welded 800 0.25
Long Radius (R/D = 1.5), All Types 800 0.20
90° Elbows 1 Weld (90° Angle) 1000 1.15
2 Welds (45° Angle) 800 0.35
Mitered (R/D = 1.5) 3 Welds (30° Angle) 800 0.30
4 Welds (22.5° Angle) 800 0.27
5 Welds (18° Angle) 800 0.25
Standard (R/D = 1), All Types 500 0.20
45° Elbows Long Radius (R/D = 1.5), All Types 500 0.15
Mitered, 1 Weld, 45° Angle 500 0.25
Mitered, 2 Weld, 22.5° Angle 500 0.15
Standard (R/D = 1), Screwed 1000 0.60
180° Elbows Standard (R/D = 1), Flanged or Welded 1000 0.35
Long Radius (R/D = 1.5), All Types 1000 0.30
Standard, Screwed 500 0.70
Tee, Flow Through Long Radius, Screwed 800 0.40
Branch Standard, Flanged or Welded 800 0.80
Stub-in-type Branch 1000 1.00
Screwed 200 0.10
Tee, Flow Through Flanged or Welded 150 0.50
Stub-in-type Branch 100 0.0
Gate, Ball, Plug Full Line Size, b = 1.0 300 0.10
(b = dorifice/dpipe) Reduced Trim, b = 0.9 500 0.15
Reduced Trim, b = 0.8 1000 0.25
Globe, Standard 1500 4.0
Valves Globe, Angle or Y-Type 1000 2.0
Diaphragm, Dam Type 1000 2.0
Butterfly 800 0.25
Lift 2000 10.0
Check Swing 1500 1.5
Tilting Disk 1000 0.5
Table 2.2 - Constants for Two K Method of Hooper (Reference 3) for Fittings/Valves
(GFSSP Resistance Option 13)
28

2.2.7.15 Branch Option 15 (Pump Hhorsepower)
This option considers the branch as a pump with a given horsepower, P, and efficiency,
. The
momentum source, S, in Equation 2.2 is then expressed as:
SuP A
m
550
.
(Equation 2.41)
2.2.7.16 Branch Resistance Option 16 (Valve with a Given Loss Coefficient)
This option considers the branch as a valve with a given Cv. For this option, Kf, can be expressed
as:
f
K
u
4 68 5
10
2
.
v
C
(Equation 2.42)
2.3 SOLUTION PROCEDURE
In the sample circuit shown in Figure 2.1, pressures, temperatures, and concentrations of
hydrogen and oxygen are to be calculated for the 7 internal nodes; flow rates are to be calculated
in the 12 branches. Therefore, the total number of equations to be solved is 40 (= 7 X 4 +12).
There is no explicit equation for pressure. The pressures are implicitly computed from the mass
conservation equation (Equation 2.1). The flow rates are calculated from Equation 2.2. The
inertia and friction terms are nonlinear in Equation 2.2. The pressures and mass flow rates
appear in the flow rate equations. The enthalpy and concentrations are solved using Equations
2.3 and 2.4 respectively. The flow rates also appear in the enthalpy and the concentration
equations. The governing equations to be solved are strongly coupled and nonlinear and
therefore they must be solved by an iterative method.
Stoecker [20] described two types of numerical methods available to solve a set of non-linear
coupled algebraic equations: (1) the successive substitution method and (2) the Newton-Raphson
method. In the successive substitution method, each equation is expressed explicitly to calculate
one variable. The previously calculated variable is then substituted into the other equations to
calculate another variable. In one iterative cycle each equation is visited. The iterative cycle is
continued until the difference in values of the variables in successive iterations becomes
29
negligible. The advantages of a successive substitution method are its simplicity to program and
its low code overhead. The main limitation, however, is finding an optimum order for visiting
each equation in the model. This visiting order, which is called the information flow diagram, is
crucial for convergence. Under relaxation (partial substitution) of variables is often required to
obtain numerical stability.
In the Newton-Raphson method, simultaneous solution of a set of non-linear equations is
achieved through an iterative guess and correction procedure. Instead of solving for the variables
directly, correction equations are constructed for all variables. The intent of the correction
equations is to eliminate the error in each equation. The correction equations are constructed in
two steps: (1) the residual errors in all of the equations are estimated and (2) the partial
derivatives of all of the equations, with respect to each variable, are calculated. The correction
equations are then solved by the Gaussian elimination method. These corrections are then
applied to each variable which completes one iterative. These iterative cycles of calculations are
repeated until the residual error in all of the equations is reduced to a specified limit. The
Newton-Raphson method does not require an information flow diagram. Therefore, it has
improved convergence characteristics. The main limitation to the Newton-Raphson method is its
requirement of a large amount of computer memory. Details of the Newton-Raphson method
appear in Appendix A.
In GFSSP, a combination of the successive substitution method and the Newton-Raphson
method is used to solve the set of equations. The mass and momentum conservation equations
are solved by the Newton-Raphson method. The energy and specie conservation equations are
solved by the successive substitution method. The underlying principle for making such a
division was that the equations which are more strongly coupled are solved by Newton-Raphson
method. The equations which are not strongly coupled with the other set of equations are solved
by the successive substitution method. Thus, the computer memory requirement can be
significantly reduced while maintaining superior numerical convergence characteristics.
It may be further mentioned that the solution of compressible flow problems requires two
iterative cycles. In compressible flows, the density is a function of pressure and temperature and
the resistance coefficient (
f
K
) in Equation 2.1 is a function of density. Therefore, the flow
resistance parameters are recalculated after attaining a converged solution for the problem with
the initial flow resistance parameters. The iterative cycle for the flow resistance calculations is
continued until the differences in flow resistance, densities and enthalpies in successive iteration
cycles are less than the specified convergence criterion for the problem.
30
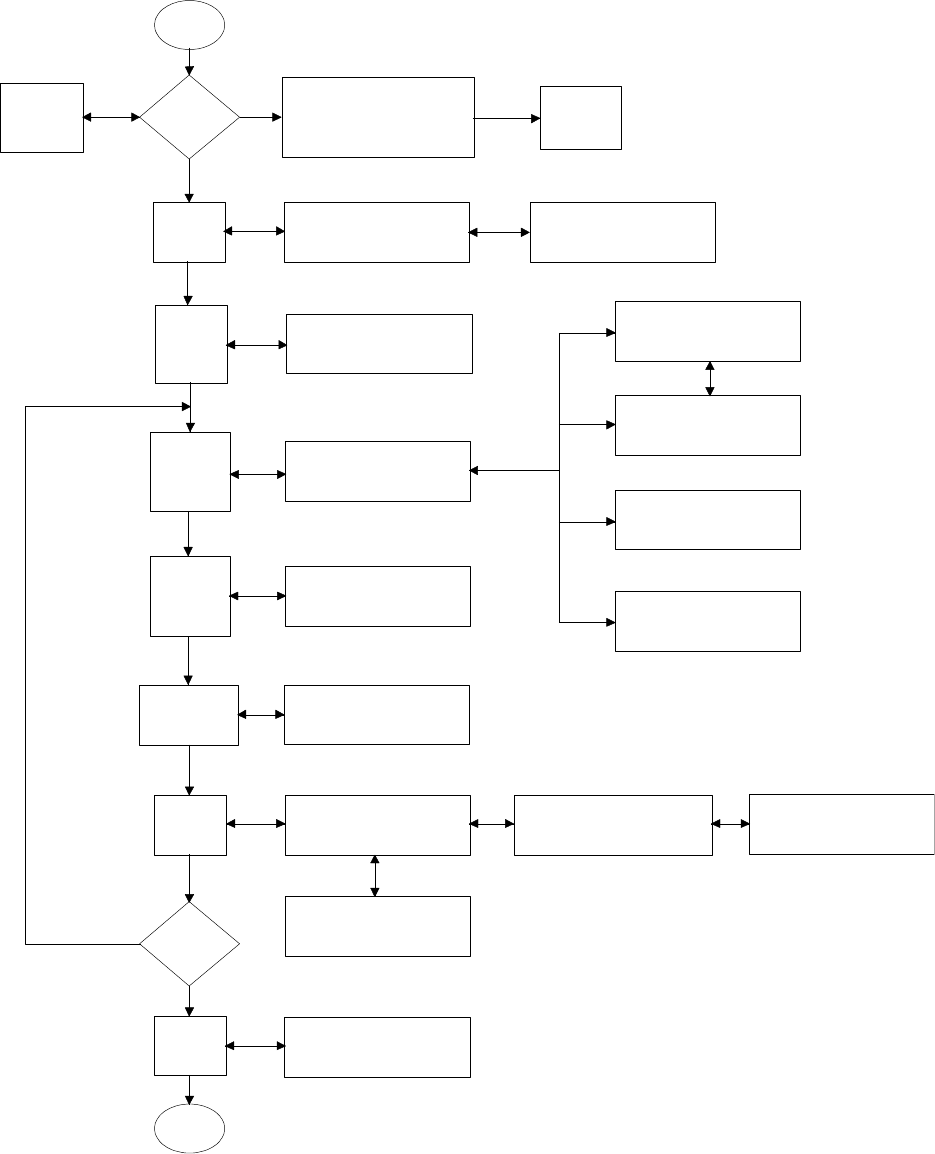
3.0 COMPUTER PROGRAM
GFSSP was developed on an IBM compatible PC using the LAHEY EM32 FORTRAN
compiler. The same source code also runs on Macintosh and Silicon Graphics. The code was
developed with a modular structure to facilitate adding new capabilities in the future. The flow
chart of the program is shown in Figure 3.1. The main routine controls all program operations
and makes the decisions whether to continue or stop the current iterative cycle of calculations.
The computer program has three major parts. The first part consists of the subroutines for the
preprocessor. The preprocessor allows the user to interactively create the flow network model
consisting of nodes and branches. All of the input specifications, including the boundary
conditions are specified through the preprocessor. The second major part of the program consists
of the subroutines that provide the initial conditions and then develop and solve all of the
conservation equations in the flow network. The third part of the program consists of the
thermodynamic property programs, GASP and WASP, that provide the necessary thermodynamic
and thermophysical property data required to solve the resulting system of equations.
3.1 PREPROCESSOR
The preprocessor consists of three subroutines. PREPROP is an interactive routine that allows
the user to select necessary options for flow model. The options include compressibility, mixture
thermodynamics and axial thrust calculations. All network information including numbering and
classification of nodes, the connecting branches, information to calculate branch resistance, the
initial and boundary conditions are provided through interactive dialogue with the user. At the
end of the interactive session, the input data are written (WRITEIN) in a text file. The code reads
the data file through subroutine READIN.
3.2 SOLVER
The main and the set of subroutines under this group perform five major functions. 1) Generation
of trial solution based on initial guess 2) Newton-Raphson solution of conservation equations. 3)
Successive substitution method of solving concentration equation. 4) Calculation of resistance in
branches. 5) Prints input/output variables of the problem. INIT generates trial solution by
interacting with thermodynamic property code GASP and WASP. Subroutine NEWTON
conducts the Newton-Raphson solution of mass conservation, flow rates and energy conservation
equations with the help of EQNS, COEF, SOLVE and UPDATE. The subroutine EQNS generate
the equations. The coefficients of the correction equations are calculated in COEF. The
correction equations are solved by the Gaussian Elimination method in SOLVE. After applying
for the corrections the variables are updated in subroutine UPDATE. The resistancesfor each
31
branch are calculated in RESIST after calculating densities at each node in the subroutine
DENSITY.
3.3 THERMODYNAMIC PROPERTY PACKAGE
The thermodynamic property package consists of two separate programs GASP and WASP
programs and RP-1 tables. GASP and WASP programs consist of a number of subroutines.
GASP provides thermodynamic properties of ten fluids: helium, methane, neon, nitrogen, carbon
monoxide, oxygen, argon, carbon dioxide, fluorine and hydrogen. WASP provides
thermodynamic properties of water. RP-1 properties are provided in the form of tables.
Subroutine RP1 searches the required property values from these tables. These property
subroutines are called from two subroutines, INIT and DENSITY. In subroutine INIT, enthalpies
and densities are computed from given pressures and temperatures at boundary and internal
nodes. In subroutine DENSITY, density, temperatures, specific heats and specific heat ratios are
calculated from given pressures and enthalpies at each node.
32

WRITEIN
Writes data
to a file.
PREPROP
Interactively generate network
circuit, supply boundary and
initial conditions.
READIN
Reads input
from data
file.
Main
Inputs
Subroutines
Start
Input
file exists
?
Obtain
trial
solution.
Print
problem
input
data.
Obtain
solution of
pressure &
flowrate
INIT
Generate trial solution
based on initial guess.
PRINT
Print headers, boundary and
initial conditions to file.
NEWTON
Controls Newton-Raphson
solution scheme.
GASP & WASP
Obtain enthalpies for given
pressures and temperatures.
EQNS
Calculates residuals
of each equation.
COEF
Calculates coeficients for
correction equations.
SOLVE
Solve correction equation by
Gaussian elimination method
UPDATE
After applying corrections,
update each variable.
Obtain
solution of
enthalpy
ENTHALPY
Solution by successive
substitution.
Obtain
solution of
concentrations
MASSC
Solution by successive
substitution.
Obtain
branch
resistances
RESIST
Calculates resistances
for all branches.
DENSITY
Calculates density at each node
from law of partial pressure.
GASP, WASP & RP1
Obtain density of each specie
from pressure and enthalpy.
KFACT1 - KFACT16
Calculate branch resistances.
Converged
?
Print
problem
solution.
PRINT
Print all variables at nodes
and branches to file.
STOP
Yes
No
No
Yes
Figure 3.1 The GFSSP Flowchart
33
34
4.0 USER’S GUIDE
The purpose of this chapter is to explain how to create a data file, for any given flow
circuit, with the help of the GFSSP interactive preprocessor. In order to run the code on a
PC, the user must type at the DOS prompt:
C:\ GFSSP1P4
The first question the code will ask:
“ DO YOU WANT TO READ A DATA FILE? “
If the user answers ‘yes’ to this question, the code will prompt the user to supply the
existing input data file. After a successful reading of the input data file, the code will ask
the user to supply the name of the solution output file that the code will create and
GFSSP will proceed to calculate a solution to the specified data file. If the user answers
‘no’ to the first question, a call to preprocessor subroutine will be invoked and the
interactive session will begin.
The preprocessor prompts the user for all of the necessary information to create the input
data file. At the end of the interactive session, the code writes this input data into a file
who’s name was specified by the user at the end of the interactive session. Before
building the desired model, the preprocessor will prompt the user to input a problem title
of less than or equal to 80 characters. After this information has been input the
preprocessor will proceed to construct the model.
The sequence of inputs to the preprocessor are as follows:
1. Selection of model options
2. Node information
3. Branch information
4. Boundary conditions
5. Miscellaneous information
4.1 SELECTION OF MODEL OPTIONS
During this session, the preprocessor will ask the user to select between various modeling
options available in the code. The user can select the option by typing either upper or
lower case ‘y’ to activate the current option or ‘n’ to leave the option deselected. The
29
code sets the logical variables either to TRUE or FALSE depending upon the user’s
answer. The logical variables and their meaning appear in Table 4.1. The interactive
session is sequential. This implies that the preprocessor will prompt the user to supply
information based on the choices made previously during this session. The following
questions will be asked in sequence:
“IS FLOW TRANSIENT?”
GFSSP has the capability of modeling quasi-steady state flow circuit. In quasi-steady
state mode, the boundary conditions are allowed to be a function of time.
If the user answers ‘no’ to this question, a steady state flow will be assumed. If the
answer was ‘yes’, the code will ask the user to supply the time step, the start time and the
stop time in seconds. The numbers can either be separated by a comma or by a space.
The ‘enter’ key must be pressed after the requested data has been input. If the user
presses the enter key before supplying all the data requested by the preprocessor, the
program will not proceed until it receives the correct number of values.
The next preprocessor question is:
“IS DENSITY CONSTANT IN THE CIRCUIT?”
If the user answers ‘yes’ to this question, the program will assume a constant density
within the fluid circuit and the user must supply the density and viscosity of the fluid. If
user answers ‘no’ to this question, the program will assume that the density can vary and
the user must select the fluid from the GFSSP library of fluids. In the case of a mixture,
the user will be required to select from a list of fluids. These related questions will be
asked at the end of the “model options” session.
The next preprocessor question is:
“DO YOU WANT TO ACTIVATE GRAVITY?”
If the user answers ‘yes’ to this question, the program will account for gravity effects in
determining a solution for the current model. The user will be asked to supply the
orientation of the branches with respect to the gravitational force vector during the
‘branch information’ session.
The next prompt the user must respond to is:
“DO YOU WANT TO ACTIVATE BUOYANCY?”
For a problem involving natural convection, the user must activate this option by
responding with a ‘y’ at the prompt. In a situation were natural convection occurs, the
fluid experiences a buoyancy force because of density differences in the presence of
gravitational field. Under the action of this force, the lighter fluid tends to move up.
30

Therefore, the buoyancy force always acts in a direction opposite to the gravitational
force. If this option is activated, the user must supply a reference point for calculating the
density in the ‘miscellaneous information’ session.
The next question the preprocessor will ask is:
“DO YOU WANT TO ACTIVATE INERTIA?”
If the inertia force of the fluid is important to consider in the flow circuit to be analyzed,
user must activate this option by responding with a ‘y’ to the prompt. Also, if there is a
significant change in the density and the area in a flow passage within the model, the
inertia option should be activated. If this option is selected the user will also be required
later in this session to provide the angle between the upstream and downstream branches.
1
2
1
2 3
4
3x
Node
x
Branch
1122334
(a) (b)
Figure 4.1 - Examples of Flow Circuit Arrangement to Demonstrate the Effect of
Fluid Inertia.
In Figure 4.1(a), the fluid flowing in Branch 2 experiences no inertial effects from the
fluid flowing in Branch 1, assuming the flow is from Branch 1 to Branch 2 and the angle
between Branch 1 and Branch 2 is 90 degrees. In Figure 4.1(b), the fluid flowing in
Branch 2 experiences the total effect of the inertial force from Branch 1, assuming the
flow is from Branch 1 to Branch 2 and the angle between these branches is zero. In the
data file, the angles between branches are set by default to zero. The user must update the
data file, using a text editor, to supply the correct angles between the branches if this
option is activated.
The next preprocessor question is:
31
Branch 1
Branch 2
Branch 3
Branch 1 Branch 2 Branch 3
“DO YOU WANT TO ACTIVATE ROTATION?”
GFSSP allows the user to model rotating flows in branches to account for the centrifugal
forces on the fluid that occur in these branches. When the axis of rotation is not parallel
to the main flow direction, the fluid experiences a centrifugal force. The magnitude of
the centrifugal force depends on the radii of the axis of rotation and on the angular speed
of the fluid. If this option is activated, the associated questions are asked in the
‘miscellaneous information’ session.
The next preprocessor question is:
“IS AXIAL THRUST CALCULATION REQUIRED IN THE CIRCUIT?”
GFSSP provides an option to calculate the axial thrust created in a flow circuit. This
axial thrust is created when there exists a pressure differential between opposing faces of
a mechanism that is being modeled, such as a turbine disk. If this option is activated, the
user must supply surface areas normal to the thrust vector. If a normal vector to the input
surface area aligns with the thrust vector, the magnitude of area in square inches (in2) is
entered with a positive sign. The surface area must be entered with a negative sign if a
normal vector to the given surface area is opposite to the direction of the thrust vector.
The user may chose to update the data file, using a text editor, to supply the areas once
the data file is created. The user must answer ‘n’ to this option to avoid answering
questions on areas during the interactive session.
The next preprocessor question is:
“ARE THERE ANY HEAT SOURCES?”
If the presence of heat sources or sinks in the flow circuit can affect the flow distribution,
the user must activate this option by answering ‘y’. During the ‘miscellaneous
information’ session, the user will be required to identify the nodes where heat loads are
applied and the magnitude of heat loads in each of the identified nodes.
The next preprocessor question is:
“DO YOU WANT TO ACTVATE HEAT CONDUCTION?”
The user can activate the heat conduction option between nodes by answering ‘y’ to this
question. If this option is activated, the user must supply the distances between nodes
and the cross sectional flow area normal to the heat conduction path during the branch
information session.
The next preprocessor question is:
“IS THE FLUID A MIXTURE?”
32
Once the user answers this question, either ‘y’ or ‘n’, the code will print a list of fluids.
GFSSP can calculate the properties of the listed fluids. If the mixture option is not
chosen, the user needs to identify only one fluid from the list. If the user answers ‘y’ to
the previousdingstion, the code will ask:
“HOW MANY OF THESE FLUIDS ARE PRESENT IN THE CIRCUIT?”
The user must provide the total number of fluids as well as identify the index number of
each fluid from the given list. GFSSP requires a reference point for enthalpies for
mixture calculation. It is recommended that the triple point of water should be used for
reference point. NHREF must be kept at its default value of 2 to maintain the
recommended reference point.
4.2
4.2 NODE INFORMATION
In this session, the user will first be required to supply the total number of nodes. The
code will then ask to designate a number for each of the nodes. The numbering scheme is
completely arbitrary. The user can devise any numbering scheme, using a maximum of
four digits. The user is then required to identify the type of each of the nodes. GFSSP
allows two types of nodes. A node could be either an internal node or a boundary node.
The code calculates pressures, temperatures and mixture concentrations at the internal
nodes. The pressures, temperatures and concentrations must be supplied in the boundary
nodes. GFSSP does not use the temperatures and concentrations at the outflow boundary
nodes. However, user must supply those values because GFSSP does not distinguish
between inflow and outflow boundary during problem setup. A boundary node can have
either an inflow or outflow depending upon the specified boundary condition.
4.3
4.3 BRANCH INFORMATION
In this section, the user is required to provide all of the necessary information concerning
each of the branches. Every node in the circuit is connected to the circuit through at least
one branch. The code will visit every internal node, identified by the user in the previous
session, and ask user to supply the number of branches connected with each internal
node.
For each branch, the user must supply:
33
a) A branch number within four digits.
b) The assumed upstream and downstream nodes of the given branch.
c) A branch type (resistance option) and the appropriate information necessary
for selected type.
If the gravity option is activated, the user must supply the angle that the branch makes
with the gravity vector. If the heat conduction option is activated, the user must also
supply the distances between the nodes and the cross sectional flow area normal to the
heat conduction flux.
4.4 BOUNDARY CONDITIONS
4.4
In this session, the user is required to supply pressures, temperatures and concentrations
at all of the boundary nodes. For transient calculations, user is required to supply the
filename containing the history data.
4.5 MISCELLANEOUS INFORMATION
4.5
The user will be prompted to supply any additional information necessary for the model
closure starting with:
“HOW MANY INTERNAL NODES HAVE SPECIFIED FLOWRATES?”
GFSSP requires the specification of pressure at all of the boundary nodes. The code
calculates flow rates in all of the branches. The code however has been provided with the
capability of accepting a mass source or sink in the internal nodes. The user will enter a
‘0’ if there is no such mass source in the circuit. Otherwise, the actual number of internal
nodes with mass sources must be typed. The code then will ask user to provide the
following information for the supplied number of internal nodes:
a) The internal node number.
b) The mass source (a positive number) or mass sink (a negative number) in
lb/sec.
he next question the preprocessor will ask is:If ththe user will be prompted with the
question:
“HOW MANY INTERNAL NODES HAVE SPECIFIED HEAT SOURCES?”
34

The user is prompted to supply the number of internal nodes with specified heat sources
if there are any heat sources or sinks in any of the internal nodes in the circuit. The user
must enter a ‘0’ if there is no such source in the circuit. Otherwise, the actual number
must be typed. The heat source can be specified in either BTU/lbm or in BTU/sec. The
user must select the option. The code then will ask the user to provide the following
information for the input number of internal nodes:
a) The internal node number.
b) The heat source flux (a positive number) or sink flux (a negative number) in
appropriate units.
If buoyancy is activated, the code will ask the user to supply the reference node to use for
determining the density. The buoyancy force will be calculated with respect to the
density of the reference point.
If the rotational option is activated in the code, the user will be prompted with the
question:
“HOW MANY BRANCHES HAVE THE ROTATING FLOWS?”
Once the user answers this question, the code will ask the user to provide the following
information for the supplied number of branches:
a) The branch number.
b) The upstream and downstream radius of the branch.
c) The rotational speed and the factor representing the extent of the rotation of
fluid with respect to the solid boundary.
Finally the user will be asked to provide a filename for the data file to be created. An
example of the complete interactive session of creating a data file is provided in
Appendix B.
4.6 DESCRIPTION OF INPUT DATA FILE
The previous sections describe how to create a GFSSP model of a fluid flow network
using the GFSSP preprocessor. This section describes the structure of the GFSSP input
data file that is created by the preprocessor. Example input data files can be found in
Appendix C.
The data in the GFSSP input data file can be classified into the following 11 sections:
1. Title:
The user can specify a model title of 80 characters or less.
35

2. Logical Variables:
Table 3 contains a listing of the GFSSP logical variables and their options.
3. Node, Branch and Fluid Information:
NNODES - Number of nodes.
NINT - Number of internal nodes.
NBR - Number of branches.
NF - Number of fluids.
NHREF - Reference index for fluid (this must be 2).
4. Relaxation Parameters:
RELAXK - Under relaxation parameter for resistance ( Recommended value = 1.0).
RELAXD - Under relaxation parameter for density ( Recommended value = 0.5).
RELAXH - Under relaxation parameter for enthalpy ( Recommended value = 1.0).
5. Index Number for Fluids:
NFLUID(I), I = 1, NF : Index number for each fluid is printed in this line. Table 4.2
shows the fluids that are available in GFSSP.
36

Variable Meaning
DENCON = T; Uses constant density and viscosity supplied by the user.
= F; All thermodynamic and thermophysical properties are computed.
GRAVITY = T; Gravitational force will be calculated for branches utilizing Resistance
Option 1 or 4.
= F; Gravitational force is not calculated.
ENERGY = T; Energy equation is solved (for DENCON = F and/or with heat sources).
= F; Energy equation is not solved.
MIXTURE = T; For more than one fluid in the circuit.
= F; For a single fluid in the circuit.
THRUST = T; Thrust is calculated from node pressures and areas.
= F; Thrust is not calculated.
STEADY = T; Performs one steady state calculation.
= F; Performs quasi-steady calculation with given time history of boundary
conditions.
TRANSV = F; This must always be set to FALSE.
INERTIA = T; Inertial effect of fluid is considered.
= F; Inertial effect is neglected.
CONDX = F; This option must be set to FALSE.
TWOD = F; This must be set to FALSE.
PRINTI = T; This option prints out the initial flow field.
= F; This option suppresses the print out of the initial flow field.
ROTATION = T; This option allows the user to input branches with rotation.
= F; Rotation is not activated.
BUOYANCY = T; This option activates buoyancy when GRAVITY = .TRUE.
HRATE = T; Heat source is in Btu/sec
= F; Heat source is in Btu/lbm
Table 4.1 - GFSSP Logical Variables
3.
4.
5.
6. Nodes and Indices:
In this section, the node numbers, NODE(I), and their indices, INDEX(I), are printed.
INDEX(I) = 1 implies an internal node and INDEX(I) = 2 indicates a boundary node.
7. Node Information:
37
In this section, pressure, temperature, mass source, heat source and areas are printed
sequentially. Node areas are required only when the axial thrust calculation option is
activated.
38

Index Fluid
1 Helium
2 Methane
3 Neon
4 Nitrogen
5 Carbon monoxide
6 Oxygen
7 Argon
8 Carbon dioxide
9 Fluorine
10 Hydrogen
11 Water
12 RP-1
Table 4.2 - Fluids Available in GFSSP
8. Branch Connection:
The number of branches for every internal node is defined. Every branch connected with
the internal node is also defined.
INODE(I) - Internal node number.
NUMBR(I) - Number of branches connected with the Ith internal node.
NAMEBR(I,J), J = 1, NUMBR(I) - Name of the branches connected with the Ith internal node.
6.
7.
8.
9. Branch Information:
Branch information is provided in this section. In the first part of this section, the branch number,
upstream node, downstream node and selected resistance option are printed. In the second part
the required input parameters of every branch are printed in the same order as in the first part. A
header is printed for every branch describing the required input parameters.
10. Inertia Information:
In order to account for inertial effects in the fluid flow model, the velocity in the upstream branch
is required along with the angle between the branches. During the course of the calculation, if the
flow rate becomes negative, the designated downstream branch becomes the upstream branch.
39
Therefore, in this section, all of the upstream and downstream branches, for every branch in the
flow circuit, are defined. In the first part of this section, the number of upstream branches and
their designated numbers are listed. In the second part, the number of downstream branches and
their designated numbers are listed. Finally the information about the angle the branch makes
with its upstream and downstream neighbors are printed. The default values of the angle are set to
zero. If the user wants to modify these angles, the user must use a text editor to alter the data file.
40

11. Rotation Information:
When the option ROTATION is set to TRUE, this section provides related information. First, the
number of rotating branches is printed. This is followed by a table of following data:
BRANCH : Designated branch number.
RADU: Radial distance to the upstream node from the axis of rotation, in units of inches.
RADD: Radial distance to the downstream node from the axis of rotation, in units
of inches.
RPM: Rotational speed of the branch in units of rpm.
AKROT: Empirical factor representing the ratio of the fluid and the solid surface speeds.
41
5.0 EXAMPLES
The purpose of this chapter is to demonstrate the major features of the code through
seven example problems. These demonstration problems are:
1. Series flow circuit with common pipe fittings and a valve.
2. Series flow circuit with common pipe fittings, a valve and a pump.
3. Flow distribution in a parallel flow manifold
4. Flow distribution in a parallel flow manifold with heat sources and phase changes.
5. Mixing of cryogenic fluids in an inter-propellant seal flow circuit of a turbopump.
6. Quasi-steady calculation of Example 5.
7. Flow in a rotating disk.
5.1 EXAMPLE 1 - SERIES FLOW CIRCUIT WITH COMMON PIPE
FITTINGS AND A VALVE
This example illustrates a model of a flow circuit where several pipes are joined in series
with the help of common pipe fittings such as a gate valve, reducer, expander and elbow.
Two orifices are also placed in the line. The purpose of this example is to demonstrate
the use of various resistance options in the code. Figure 5.1 shows the flow circuit
consisting of 16 nodes and 15 branches. Node 1 and Node 16 are boundary nodes where
pressures and temperatures are specified. Nodes 2 through Node 15 are internal nodes
where pressures and temperatures are calculated by the code. The code also calculates the
flow rates in each branch. The resistance option and geometrical parameters of every
branch are shown in the figure. Branch 45 is a dummy branch with no resistance. In the
following example, this branch will be used to locate a pump. The input and output data
files from Example 1 are provided in Appendix D.
Several runs were made with this model to generate a system characteristics curve. The
system characteristics can be described by plotting the system inlet to outlet pressure
differential with the corresponding flow rate. The model was run with 6 different inlet
pressures (50, 100, 150, 250, 300 and 350 psia) at Node 1. The pressure at the outlet
(Node 16) was kept at 14.7 psia. The assigned pressure differentials and calculated flow
rates are shown in Table 5.1. The predicted system characteristics are shown graphically
in Figure 5.2.
42

Pressure differential (psi) Flow rate (lbm/sec)
35.3 798
85.3 1350
135.3 1750
235.3 2340
285.3 2590
335.3 2820
Table 5.1 - System Characteristic Data of Example 1
112 223
Entrance
Water @ 14.7
psia & 60 F
3
Pipe 1, w/
Entrance Loss
L=360 in, D=30.624 in,
D=5.88E-05, K
inlet
=0.5
K
exit
=0.5
Gate Valve
910
Pipe 5
445 5
Flow Restriction
56
6
67
Pipe 3
Reducer
D
1
=30.624 in.,
D
2
=22.62 in.
7
78
Pipe 4
8
89
9
Thin Orifice
10
34
Pipe 2
1011
11 1112
Expander
Pipe 6
12 1213 13 1314 14 1415 15
1516
16
Thick Orifice Pipe 7 90 Deg. Elbow
Pipe 8, w/
Exit Loss
D=30.624 in, K
1
=300
K
2
=0.10
L=480 in, D=30.624 in,
D=5.88E-05
L=3600 in, D=30.624 in,
D=5.88E-05
L=2400 in, D=22.62 in,
D=7.96E-05
D
Pipe
=22.62 in.,
D
Throat
=8.0 in.
L=2400 in, D=22.62 in,
D=7.96E-05
D
1
=22.62 in.,
D
2
=30.624 in.
L=3600 in, D=30.624 in,
D=5.88E-05
D
Pipe
=30.624 in.,
D
Throat
=12.0 in.,
L
Throat
=9.0
L=1200 in, D=30.624 in,
D=5.88E-05
D=30.624 in, K
1
=800
K
2
=0.20
L=286.0 in, D=30.624 in,
D=5.88E-05, K
inlet
=0.0
K
exit
=1.0, Vert. Elev.
Change=286.0 in.
Exit,
Water @ 14.7,
psia & 60 F
xxxx
xx
Branch Number
Node Number
C
L
= 0.0, A=736.57 in
2
Figure 5.1 - Example 1 Flow Circuit
43

System Characteristics
0
50
100
150
200
250
300
350
0 500 1000 1500 2000 2500 3000
Flowrate (lbm/sec)
Pre s s ure Diffe rentia l (ps i)
Figure 5.2 - Example 1 Predicted System Characteristics
5.2 EXAMPLE 2 - SERIES FLOW CIRCUIT WITH COMMON PIPE
FITTINGS, A VALVE AND A PUMP
This example is an extension of Example 1. The purpose of this example problem is to
demonstrate how to incorporate a pump into a flow circuit. The dummy branch in
Example 1, branch 45, was used to locate the pump. The flow circuit is shown in Figure
5.3 and the pump characteristics curve is shown in Figure 5.4. The combined pump and
system characteristics is shown in Figure 5.5. The input and output data files from
Example 2 are provided in Appendix E.
44

112 223
Entrance
Water @ 14.7
psia & 60 F
3
Pipe 1, w/
Entrance Loss
L=360 in, D=30.624 in,
D=5.88E-05, K
inlet
=0.5
K
exit
=0.5
Gate Valve
910
Pipe 5
445 5
Pump
Coef.
A
=30888,
Coef.
B
=-8.1E-04,
A
Flow
=736.57 in
2
56
6
67
Pipe 3
Reducer
D
1
=30.624 in.,
D
2
=22.62 in.
7
78
Pipe 4
8
89
9
Thin Orifice
10
34
Pipe 2
1011
11 1112
Expander
Pipe 6
12 1213 13 1314 14 1415 15
1516
16
Thick Orifice Pipe 7 90 Deg. Elbow
Pipe 8, w/
Exit Loss
D=30.624 in, K
1
=300
K
2
=0.10
L=480 in, D=30.624 in,
D=5.88E-05
L=3600 in, D=30.624 in,
D=5.88E-05
L=2400 in, D=22.62 in,
D=7.96E-05
D
Pipe
=22.62 in.,
D
Throat
=8.0 in.
L=2400 in, D=22.62 in,
D=7.96E-05
D
1
=22.62 in.,
D
2
=30.624 in.
L=3600 in, D=30.624 in,
D=5.88E-05
D
Pipe
=30.624 in.,
D
Throat
=12.0 in.,
L
Throat
=9.0
L=1200 in, D=30.624 in,
D=5.88E-05
D=30.624 in, K
1
=800
K
2
=0.20
L=286.0 in, D=30.624 in,
D=5.88E-05, K
inlet
=0.0
K
exit
=1.0, Vert. Elev.
Change=286.0 in.
Exit,
Water @ 14.7
psia & 60 F
xxxx
xx
Branch Number
Node Number
Figure 5.3 - Example 2 Flow Circuit
Pump Characteristics
0
50
100
150
200
250
0 500 1000 1500 2000 2500 3000
Flow rate (lbm /s )
Pressure differential(psia)
45

Figure 5.4 - Pump Characteristics Curve for Example 2
System and Pump Characteristics
0
50
100
150
200
250
300
350
0 500 1000 1500 2000 2500 3000
Flow rate (lbm /s )
Pressure(psia)
System Curve
Pump Curve
Figure 5.5 - Combined Pump And System Characteristics
5.3 EXAMPLE 3 - FLOW DISTRIBUTION IN A PARALLEL FLOW
MANIFOLD
This example illustrates the use of the code for analyzing a parallel flow circuit. A
parallel flow manifold is shown in Figure 5.6. The flow enters the dividing header at the
bottom-left corner of the flow circuit shown in the figure. The flow is divided into six
lateral branches and enters into a combining header. Finally, the flow leaves the
combining header. The flow has to overcome the frictional losses in the pipe and the
gravitational head. Figure 5.7 shows the GFSSP model of the parallel flow manifold.
The working fluid is water. Node 1 and Node 20 are boundary nodes where the pressures
and temperatures are specified. The dividing and combining headers are made of 1 inch
inner diameter pipe. The lateral pipes are made of 0.4 inch inner diameter pipe. The
46

height of the lateral pipes is 12 feet. The purpose of the GFSSP model is to predict the
flow rate in the system and flow distribution in the lateral branches.
L = 36 in.
D = 1 in.
D = 1 in.
H = 144 in.
d = 0.4 in.
Figure 5.6 Example 3 Parallel Flow Manifold
1234567
8910 11 12 13
14 15 16 17 18 19 20
12 23 34 45 56 67
28 39 410 511 612 713
814 915 1016 1117 1218 1319
1415 1516 1617 1718 1819 1920
1
Figure 5.7 GFSSP Model for Example 3
47
The input and output data files for Example 3 are provided in Appendix F. For a pressure
differential of 8 psi, the calculated flow rate in the manifold is 1.44 lb/sec. The extent of
the non-uniformity in the lateral branches ((
m
713
.
-
m
28
.
)/
m
28
.
) is about 16 percent.
5.4 EXAMPLE 4 - FLOW DISTRIBUTION IN A PARALLEL FLOW
MANIFOLD WITH HEAT SOURCES AND PHASE CHANGES
48
The purpose of this example is to demonstrate the use of heat sources and phase changes
related to the supplied heat. The physical system from Example 3 was modified for this
example. Heat was added at the midpoint of the lateral branches which were represented
by Node 8 through Node 13. It can be observed in the output file that a liquid and vapor
mixture exists in Node 8 through Node 19. The pressure differential is maintained at the
same value as in Example 3 (8 psi). The total heat load of the system was 207.4 Btu/sec.
It may be noted that in this example the “Btu/lb” heat rate option was used. The above
mentioned number was determined from the calculated flow rate. The predicted flow rate
was 0.319 lb/sec. The calculated flow non-uniformity was only 2.1 percent. The input
and output data files from Example 4 are provided in Appendix G.
5.5 EXAMPLE 5 - MIXING OF CRYOGENIC FLUIDS IN AN
INTER-PROPELLANT SEAL FLOW CIRCUIT OF A TURBO-
PUMP
The purpose of this example is to demonstrate an example of fluid mixing in a circuit. A
sample flow circuit, consisting of 12 nodes and 12 branches, is shown in Figure 5.8.
Figure 5.8 represents a portion of an inter propellant flow circuit where a helium buffer is
used to prevent the mixing of hydrogen and oxygen leakage flow in a typical turbopump
flow circuit.
In Figure 5.8 the nodes are represented by the square boxes and the branches are
represented by the elliptical boxes. The nodes and branches are numbered arbitrarily.
There are five boundary nodes (48, 50, 66, 16, and 22) in the flow circuit. Oxygen,
hydrogen, and helium enter into the circuit through Nodes 48, 66, and 22. The pressures
and temperatures that are specified at these nodes are shown in the figure. Nodes 50 and
16 are outflow boundaries where pressures are specified. The mixtures of helium-oxygen
and helium-hydrogen exit through these nodes. The GFSSP model calculates pressures,
temperatures, and concentrations at all internal nodes and flow rates in all branches. The
input and output files of this example are provided in Appendix H.
49

142
48
58
49
59
68
138
67
137
66
60 23
129
63
88
46
87 86
47
25
16
23 22
S A M P L E FL OW CIRC UIT
BOUNDARY
BOUNDARY
BOUNDARY
BOUNDARY
OXGE N
550 PSIA
-60 F
HYDROGEN
172 PSIA
-174 F
HEL IUM
151 PSIA
70 F
ATMOSPHERE
14 PSIA
50
ATMOSPHERE
14 PSIA
Figure 5.8 - Inter Propellant Flow Circuit of Example 5
are provided in Appendix H.
5.6 EXAMPLE 6 - QUASI-STEADY CALCULATION OF EXAMPLE 5
This example is an extension of Example 5. A quasi-steady model of the inter-propellant
seal flow circuit has been developed. In a quasi-steady mode (STEADY = FALSE), all
values at the boundary nodes must be specified in data files. The name of these data files
must appear in GFSSP input file. In this example, the pressures, temperatures and
concentrations history were provided in boundary nodes through HIST48.DAT,
HIST50.DAT, HIST66.DAT, HIST16.DAT and HIST22.DAT. The calculations were
performed for 15 seconds at an interval of 1 second. The input and output files of this
example are provided in Appendix I.
5.7 EXAMPLE 7 - FLOW IN A ROTATING DISC CAVITY
This example illustrates the rotational effect (centrifugal force contribution) of GFSSP by
a model of water flowing through a closed impeller [21]. The impeller is schematically
shown in figure 5.9a, and the GFSSP model circuit is shown in Figure 5.9b below. In the
model, branches 23, 34, 45, 56, 67, 89, 910, 1011, and 1112 are rotating at 5000 rpm.
50

The inlet and outlet radii are defined in the preprocessor for each of the rotating branches.
The area of each of the radial branches are calculated as the average cross sectional area
for each branch
Ar r rdr
branch ab
b a r
r
a
b
12
. The ”slip” of the fluid is described by the
rotational K-factor (Krotation). Krotation is defined as the ratio of the mean circumferential
fluid speed divided by the impeller speed:
Ku
r
rotation
. (Higher Krotation-factors
translates to higher pressure rise for radially outward flow.) For this example the effects
of friction have been neglected for the rotating branches. The input and output files of
this example are provided in Appendix J.
1 2
3
4
5
6 9
10
11
7 8
12 13
78
23
34
45
56
67
12
89
910
1011
1112
1213
Rotating
Branches
C
L
r=1.25”
r=2.25”
r=2.65”
r=3.625”
r=4.6875”
r=5.375”
r=5.5”
r
Rotating
Branches
Figure 5.9a Physical Situation for Example 7 Figure 5.9b GFSSP Model for Example 7
51

6.0 REFERENCES
1. Hardy Cross, “Analysis of Flow in Networks of Conduits or Conductors”, Univ. Ill.
Bull. 286, November 1936
2. Jeppson, Ronald W. Analysis of Flow in Pipe Networks , Ann Arbor Science
3. Crane Company, “Flow of Fluids through Valves, Fittings and Pipe.”, Technical
Paper No. 410, 1969.
4. Kelix Software System, “Protopipe for Windows, Version 1.0”, 1993-95
5. Anderson, P. G. et al, “Fluid Flow Analysis of the SSME High Pressure Oxidizer
Turbopump Operating at Full Power Level”, Lockheed Missiles & Space
Company, Inc., Report No. LMSC-HREC TR D698083, Contract No. NAS8-
32703, August 1980.
6. Cheng, A. K., “SSME Alternate Turbopumps Axial Thrust Balance and Secondary
Flow Models”, Sverdrup Technology MSFC Group, Report No. 322-002-91-153-
R01, Contract No. NAS8-37814, October, 1992.
7. Colebrook, C. F.,”Turbulent Flow in Pipes, with Particular Reference to the
Transition Between the Smooth and Rough Pipe Laws”, J. Inst. Civil Engineering,
London, vol. 11, pp. 133-156, 1938-1939.
8. Hooper, W. B., “Calculate Head Loss Caused by Change in Pipe Size”, Chem. Engr.,
Nov. 7, pp. 89-92, 1988.
9. Hooper, W. B., “ The Two-K Method Predicts Head Losses in Pipe Fittings.”, Chem.
Engr., Aug. 24, pp. 97-100, 1981.
10. Howell, G. W. and Weather, T. M., Aerospace Fluid Component Designers
Handbook , Volume 1, Revision D, TRW Systems Group, RPL-TDR-64-25,
February, 1970
11. Ito, H. and Nanbu, K., “Flow in Rotating Straight Pipes of Circular Cross Section”,
Transactions of ASME, Vol. 93, Series D, No. 3, pp. 383-394, 1971.
12. Yamada, Y., “ Resistance to a Flow through an Annulus with an Inner Rotating
Cylinder”, Bulletin of the Japan Society of Mechanical Engineers, Vol. 5, pp. 302-
310, 1962.
13. Hendricks, R. C., Baron, A. K., and Peller, I. C., " GASP - A Computer Code for
Calculating the Thermodynamic and Transport Properties for Ten Fluids:
Parahydrogen, Helium, Neon, Methane, Nitrogen, Carbon Monoxide, Oxygen,
Fluorine, Argon, and Carbon Dioxide", NASA TN D-7808, February, 1975.
14. Hendricks, R. C., Peller, I. C., and Baron, A. K., " WASP - A Flexible Fortran IV
Computer Code for Calculating Water and Steam Properties", NASA TN D-7391,
November, 1973.
15. Hendricks, R. C., “ Personal Communication”, 1995
16. Majumdar, A. K. and VanHooser, K. P., “A General Fluid System Simulation
Program to Model Secondary Flows in Turbomachinery”, Paper No. AIAA 95-
2969, 31st AIAA/ASME/SAE/ASEE Joint Propulsion Conference, July 10-12,
1995, San Diego, California.
52
17. Majumdar, A. K., Bailey, J. W., Holt, K. A. and Turner, S. G., “Mathematical
Modeling of Free Convective Flows for Evaluating Propellant Conditioning
Concepts”, Paper No. AIAA 96-3117, 32nd AIAA/ASME/SAE/ASEE Joint
Propulsion Conference, July 1-3, 1996, Lake Buena Vista, Florida.
18. Bailey, J. W. and Majumdar, A. K., “GFSSP Resistance Coefficient Option
Evaluation”, Sverdrup Technology MSFC Group, Report No. 331-201-96-001,
Contract No. NAS8-40836, August, 1996.
19. Patankar, S. V. " Numerical Heat Transfer and Fluid Flow", Hemisphere Publishing
Corp., Washington, D. C., 1980.
20. Stoecker, W. F. , " Design of Thermal Systems ", 3rd Edition, McGraw Hill, 1989.
21. Young W. E. and Due H. E., “ Investigation of Pressure Prediction Methods for Low
Flow Radial Impellers”, Pratt & Whitney Aircraft, Report No. PWA FR-1716,
Contract No. NAS8-5442, February, 1966.
53
APPENDIX A
DERIVATION OF KF FOR PIPE FLOW
A-1

Derivation of Kf for Pipe Flow
It is assumed that there is a dynamic equilibrium that exists between the friction and the
pressure forces. Therefore, the momentum conservation equation can be expressed as:
u
Pd
P K m
f
.2
(A-1)
Where Kf is a function of f, L, D and r.
For a fully developed pipe flow, the momentum conservation equation can be written as:
DL u
Pd
PD
2
4
(A-2)
The Darcy friction factor, f, can be expressed as:
fu
8 c
g
2
(A-3)
From the continuity equation:
um
D
4
.
2
(A-4)
Substituting Equations A-3 and A-4 into Equation A-2:
u
Pd
PfL
c
gD
8
5
2
(A-6)
Therefore,
KfL
c
gD
f
8
5
2
(A-7)
2
APPENDIX B
NEWTON-RAPHSON METHOD OF SOLVING COUPLED
NONLINEAR SYSTEMS OF ALGEBRAIC EQUATIONS
B-1
Newton-Raphson Method of Solving Coupled Nonlinear System of
Algebraic Equations
The application of the Newton-Raphson Method involves the following 7 steps:
1. Develop the governing equations.
The equations are expressed in the following form:
1
12 3 0
1
22 3 0
12 3 0
fxx x n
x
f x x x n
x
n
fxx x n
x
(, , ,....... )
(, , ,....... )
........................................
(, , ,....... )
(B-1)
If there are n number of unknown variables, there are n number of equations.
2. Guess a solution for the equations.
Guess
1 2 3
*,*,*,....... *
x x x n
x
as an initial solution for the governing equations
3. Calculate the residuals of each equation.
When the guessed solutions are substituted into Equation B-1, the right hand side of the
equation is not zero. The non-zero value is the residual.
1
12 3 1
1
22 3 2
12 3
*
(,*,*,....... *)
*
(,*,*,....... *)
........................................
*
(,*,*,....... *)
fxx x n
x R
fxx x n
x R
n
fxx x n
xn
R
(B-2)
The intent of the solution scheme is to correct
1 2 3
*,*,*,....... *
x x x n
x
with a set of
corrections
1 2 3
',',',....... '
x x x n
x
such that
1 2 3
R R R n
R
, , ,........,
are zero.
B-2

4. Develop a set of correction equations for all variables.
First construct the matrix of influence coefficients:
1
1
1
2
1
3
1
2
1
2
2
2
3
2
1 2 3
f
x
f
x
f
x
f
n
x
f
x
f
x
f
x
f
n
x
n
f
x
n
f
x
n
f
x
n
f
n
x
........
........
......................................
........
Then construct the set of simultaneous equations for corrections:
1
1
1
2
1
3
1
2
1
2
2
2
3
2
1 2 3
f
x
f
x
f
x
f
n
x
f
x
f
x
f
x
f
n
x
n
f
x
n
f
x
n
f
x
n
f
n
x
........
........
......................................
........
1
2
1
2
'
'
'
x
x
n
x
R
R
n
R
5. Solve for
1 2 3
',',',....... '
x x x n
x
by solving the simultaneous equations.
6. Apply correction to each variable.
7. Iterate until the corrections become very small.
B-3
APPENDIX C
SUCCESSIVE SUBSTITUTION METHOD OF SOLVING COUPLED
NONLINEAR SYSTEMS OF ALGEBRAIC EQUATIONS
C-1
Successive Substitution Method of Solving Coupled Nonlinear System
of Algebraic Equations
The application of the successive substitution method involves the following steps:
1. Develop the governing equations:
1
12 3
1
22 3
12 3
1
2
xfxx x n
x
xf x x x n
x
xn
fxx x n
x
n
(, , ,....... )
(, , ,....... )
........................................
(, , ,....... )
C-1
If there are n number of unknown variables, there are n number of equations.
2. Guess a solution for the equations:
Guess
1 2 3
*,*,*,....... *
x x x n
x
as an initial solution for the governing equations.
3. Compute new values of
1 2 3
x x x n
x
, , ,.......
by substituting
1 2 3
*,*,*,....... *
x x x n
x
in the
right hand side of Equation C-1.
4. Under-relax the computed new value:
xxx
1
*
where
is the under-relaxation parameter.
5. Replace
1 2 3
*,*,*,....... *
x x x n
x
with the computed value of
1 2 3
x x x n
x
, , ,.......
from
Step 4.
6. Repeat Steps 3 to 5 until convergence.
C-2

APPENDIX D
INPUT AND OUTPUT DATA FILES
FROM EXAMPLE 1
Contents Page
Example 1 Input File D-2
Example 1 Output File D-8
D-1
TITLE
FLOW COEFICIENTS
DENCON GRAVITY ENERGY MIXTURE THRUST STEADY TRANSV
F T T F F T F
INERTIA CONDX TWOD PRINTI ROTATION BUOYANCY HRATE
T F F T F F F
NNODES NINT NBR NF NHREF
16 14 15 1 2
RELAXK RELAXD RELAXH
1.000000 0.500000 1.000000
NFLUID(I), I= 1,NF
11
NODE INDEX
1 2
2 1
3 1
4 1
5 1
6 1
7 1
8 1
9 1
10 1
11 1
12 1
13 1
14 1
15 1
16 2
PRESSURE TEMPERATURE
1 0.5000E+02 0.6000E+02 0.0000E+00 0.0000E+00 0.0000E+00
2 0.1469E+02 0.6000E+02 0.0000E+00 0.0000E+00 0.0000E+00
3 0.1468E+02 0.6000E+02 0.0000E+00 0.0000E+00 0.0000E+00
4 0.1467E+02 0.6000E+02 0.0000E+00 0.0000E+00 0.0000E+00
5 0.1466E+02 0.6000E+02 0.0000E+00 0.0000E+00 0.0000E+00
6 0.1465E+02 0.6000E+02 0.0000E+00 0.0000E+00 0.0000E+00
7 0.1464E+02 0.6000E+02 0.0000E+00 0.0000E+00 0.0000E+00
8 0.1463E+02 0.6000E+02 0.0000E+00 0.0000E+00 0.0000E+00
9 0.1462E+02 0.6000E+02 0.0000E+00 0.0000E+00 0.0000E+00
10 0.1461E+02 0.6000E+02 0.0000E+00 0.0000E+00 0.0000E+00
11 0.1460E+02 0.6000E+02 0.0000E+00 0.0000E+00 0.0000E+00
12 0.1459E+02 0.6000E+02 0.0000E+00 0.0000E+00 0.0000E+00
13 0.1458E+02 0.6000E+02 0.0000E+00 0.0000E+00 0.0000E+00
14 0.1457E+02 0.6000E+02 0.0000E+00 0.0000E+00 0.0000E+00
D-2
15 0.1456E+02 0.6000E+02 0.0000E+00 0.0000E+00 0.0000E+00
16 0.1470E+02 0.6000E+02 0.0000E+00 0.0000E+00 0.0000E+00
INODE NUMBR NAMEBR
2 2 12 23
3 2 23 34
4 2 34 45
5 2 45 56
6 2 56 67
7 2 67 78
8 2 78 89
9 2 89 910
10 2 910 1011
11 2 1011 1112
12 2 1112 1213
13 2 1213 1314
14 2 1314 1415
15 2 1415 1516
BRANCH UPNODE DNNODE OPTION
12 1 2 4
23 2 3 13
34 3 4 1
45 4 5 2
56 5 6 1
67 6 7 7
78 7 8 1
89 8 9 5
910 9 10 1
1011 10 11 8
1112 11 12 1
1213 12 13 6
1314 13 14 1
1415 14 15 13
1516 15 16 4
BRANCH OPTION -4 LENGTH DIA EPSD ANGLE AREA
12 360.00000 30.62400 0.00006 0.50000 0.00000 90.00000 736.56891
BRANCH OPTION -13 DIA K1 K2 AREA
23 30.62400 300.00000 0.10000 736.56891
BRANCH OPTION -1 LENGTH DIA EPSD ANGLE AREA
34 480.00000 30.62400 0.00006 90.00000 736.56891
BRANCH OPTION -2 FLOW COEF AREA
45 0.00 736.57001
BRANCH OPTION -1 LENGTH DIA EPSD ANGLE AREA
56 3600.00000 30.62400 0.00006 90.00000 736.56891
BRANCH OPTION -7 PIPE DIA RED. DIA AREA
D-3
67 30.62400 22.62000 401.85999
BRANCH OPTION -1 LENGTH DIA EPSD ANGLE AREA
78 2400.00000 22.62000 0.00008 90.00000 401.85999
BRANCH OPTION - 5 PIPE DIA ORIFICE DIA AREA
89 22.62000 8.00000 401.85999
BRANCH OPTION -1 LENGTH DIA EPSD ANGLE AREA
910 2400.00000 22.62000 0.00008 90.00000 401.85999
BRANCH OPTION -8 PIPE DIA EXP DIA AREA
1011 22.62000 30.62400 736.56891
BRANCH OPTION -1 LENGTH DIA EPSD ANGLE AREA
1112 3600.00000 30.62400 0.00006 90.00000 736.56891
BRANCH OPTION -6 LENGTH PIPE DIA ORIFICE DIA AR EA
1213 9.00000 30.62400 12.00000 736.56891
BRANCH OPTION -1 LENGTH DIA EPSD ANGLE AREA
1314 1200.00000 30.62400 0.00006 90.00000 736.56891
BRANCH OPTION -13 DIA K1 K2 AREA
1415 30.62400 800.00000 0.20000 736.56891
BRANCH OPTION -4 LENGTH DIA EPSD ANGLE AREA
1516 286.00000 30.62400 0.00006 0.00000 1.00000 180.00000 736.56891
BRANCH NOUBR NMUBR
12 0
23 1 12
34 1 23
45 1 34
56 1 45
67 1 56
78 1 67
89 1 78
910 1 89
1011 1 910
1112 1 1011
1213 1 1112
1314 1 1213
1415 1 1314
1516 1 1415
BRANCH NODBR NMDBR
12 1 23
23 1 34
34 1 45
45 1 56
56 1 67
67 1 78
78 1 89
89 1 910
D-4
910 1 1011
1011 1 1112
1112 1 1213
1213 1 1314
1314 1 1415
1415 1 1516
1516 0
BRANCH
12
UPSTREAM ANGLE
DOWNSTREAM ANGLE
23 0.0000
BRANCH
23
UPSTREAM ANGLE
12 0.0000
DOWNSTREAM ANGLE
34 0.0000
BRANCH
34
UPSTREAM ANGLE
23 0.0000
DOWNSTREAM ANGLE
45 0.0000
BRANCH
45
UPSTREAM ANGLE
34 0.0000
DOWNSTREAM ANGLE
56 0.0000
BRANCH
56
UPSTREAM ANGLE
45 0.0000
DOWNSTREAM ANGLE
67 0.0000
BRANCH
67
UPSTREAM ANGLE
56 0.0000
DOWNSTREAM ANGLE
78 0.0000
BRANCH
78
D-5
UPSTREAM ANGLE
67 0.0000
DOWNSTREAM ANGLE
89 0.0000
BRANCH
89
UPSTREAM ANGLE
78 0.0000
DOWNSTREAM ANGLE
910 0.0000
BRANCH
910
UPSTREAM ANGLE
89 0.0000
DOWNSTREAM ANGLE
1011 0.0000
BRANCH
1011
UPSTREAM ANGLE
910 0.0000
DOWNSTREAM ANGLE
1112 0.0000
BRANCH
1112
UPSTREAM ANGLE
1011 0.0000
DOWNSTREAM ANGLE
1213 0.0000
BRANCH
1213
UPSTREAM ANGLE
1112 0.0000
DOWNSTREAM ANGLE
1314 0.0000
BRANCH
1314
UPSTREAM ANGLE
1213 0.0000
DOWNSTREAM ANGLE
1415 0.0000
BRANCH
1415
UPSTREAM ANGLE
1314 0.0000
D-6
DOWNSTREAM ANGLE
1516 90.0000
BRANCH
1516
UPSTREAM ANGLE
1415 90.0000
DOWNSTREAM ANGLE
D-7
**** GENERAL FLUID SYSTEM SIMULATION PROGRAM ****
****************** VERSION 1.4.1 ****************
TITLE :FLOW COEFICIENTS
DATE :9/11/97
ANALYST :jwb
FILEIN :example1.dat
FILEOUT :example1.out
LOGICAL VARIABLES
DENCON = F
GRAVITY = T
ENERGY = T
MIXTURE = F
THRUST = F
STEADY = T
TRANSV = F
INERTIA = T
CONDX = F
TWOD = F
PRINTI = T
ROTATION = F
BUOYANCY = F
HRATE = F
NNODES = 16
NINT = 14
NBR = 15
NF = 1
NVAR = 29
NHREF = 2
FLUIDS: H2O
BOUNDARY NODES
NODE P T RHO AREA
(PSI) (F) (LBM/FT^3) (IN^2)
1 50.0000 60.0000 62.3766 0.0000
16 14.7000 60.0000 62.3694 0.0000
INPUT SPECIFICATIONS FOR INTERNAL NODES
NODE AREA MASS HEAT
NODE (IN^2) (LBM/S) (BTU/LBM)
D-8
2 0.0000 0.0000 0.0000
3 0.0000 0.0000 0.0000
4 0.0000 0.0000 0.0000
5 0.0000 0.0000 0.0000
6 0.0000 0.0000 0.0000
7 0.0000 0.0000 0.0000
8 0.0000 0.0000 0.0000
9 0.0000 0.0000 0.0000
10 0.0000 0.0000 0.0000
11 0.0000 0.0000 0.0000
12 0.0000 0.0000 0.0000
13 0.0000 0.0000 0.0000
14 0.0000 0.0000 0.0000
15 0.0000 0.0000 0.0000
BRANCH UPNODE DNNODE OPTION
12 1 2 4
23 2 3 13
34 3 4 1
45 4 5 2
56 5 6 1
67 6 7 7
78 7 8 1
89 8 9 5
910 9 10 1
1011 10 11 8
1112 11 12 1
1213 12 13 6
1314 13 14 1
1415 14 15 13
1516 15 16 4
BRANCH OPTION -4: LENGTH, DIA, EPSD, ANGLE, AREA
12 360.00000 30.62400 0.00006 0.50000 0.00000 90.00000 736.56891
BRANCH OPTION -13: DIA, K1, K2, AREA
23 30.62400 300.00000 0.10000 736.56891
BRANCH OPTION -1: LENGTH, DIA, EPSD, ANGLE, AREA
34 480.00000 30.62400 0.00006 90.00000 736.56891
BRANCH OPTION -2: FLOW COEF, AREA
45 0.00000 736.57001
BRANCH OPTION -1: LENGTH, DIA, EPSD, ANGLE, AREA
56 3600.00000 30.62400 0.00006 90.00000 736.56891
BRANCH OPTION -7: PIPE DIA, REDUCED DIA, AREA
67 30.62400 22.62000 401.85999
BRANCH OPTION -1: LENGTH, DIA, EPSD, ANGLE, AREA
D-9
78 2400.00000 22.62000 0.00008 90.00000 401.85999
BRANCH OPTION - 5: PIPE DIA, ORIFICE DIA, AREA
89 22.62000 8.00000 401.85999
BRANCH OPTION -1: LENGTH, DIA, EPSD, ANGLE, AREA
910 2400.00000 22.62000 0.00008 90.00000 401.85999
BRANCH OPTION -8: PIPE DIA, EXP DIA, AREA
1011 22.62000 30.62400 736.56891
BRANCH OPTION -1: LENGTH, DIA, EPSD, ANGLE, AREA
1112 3600.00000 30.62400 0.00006 90.00000 736.56891
BRANCH OPTION -6: LENGTH, PIPE DIA, ORIFICE DIA, AREA
1213 9.00000 30.62400 12.00000 736.56891
BRANCH OPTION -1: LENGTH, DIA, EPSD, ANGLE, AREA
1314 1200.00000 30.62400 0.00006 90.00000 736.56891
BRANCH OPTION -13: DIA, K1, K2, AREA
1415 30.62400 800.00000 0.20000 736.56891
BRANCH OPTION -4: LENGTH, DIA, EPSD, ANGLE, AREA
1516 286.00000 30.62400 0.00006 0.00000 1.00000 180.00000 736.56891
INITIAL GUESS FOR INTERNAL NODES
NODE P(PSI) T(F) Z(COMP) RHO QUALITY
(LBM/FT^3)
2 14.6900 60.0000 0.0008 62.3694 0.0000
3 14.6800 60.0000 0.0008 62.3694 0.0000
4 14.6700 60.0000 0.0008 62.3694 0.0000
5 14.6600 60.0000 0.0008 62.3694 0.0000
6 14.6500 60.0000 0.0008 62.3694 0.0000
7 14.6400 60.0000 0.0008 62.3694 0.0000
8 14.6300 60.0000 0.0008 62.3694 0.0000
9 14.6200 60.0000 0.0008 62.3694 0.0000
10 14.6100 60.0000 0.0008 62.3693 0.0000
11 14.6000 60.0000 0.0008 62.3694 0.0000
12 14.5900 60.0000 0.0008 62.3694 0.0000
13 14.5800 60.0000 0.0008 62.3694 0.0000
14 14.5700 60.0000 0.0008 62.3694 0.0000
15 14.5600 60.0000 0.0008 62.3694 0.0000
TRIAL SOLUTION
BRANCH DELP(PSI) FLOWRATE(LBM/SEC)
12 35.3100 0.0100
23 0.0100 0.0100
34 0.0100 0.0100
45 0.0100 0.0100
56 0.0100 0.0100
D-10
67 0.0100 0.0100
78 0.0100 0.0100
89 0.0100 0.0100
910 0.0100 0.0100
1011 0.0100 0.0100
1112 0.0100 0.0100
1213 0.0100 0.0100
1314 0.0100 0.0100
1415 0.0100 0.0100
1516 -0.1400 0.0100
SOLUTION
INTERNAL NODES
NODE P(PSI) T(F) Z RHO QUALITY
(LBM/FT^3)
2 49.9759 59.9997 0.0026 62.3748 0.0000
3 49.9715 60.0005 0.0026 62.3748 0.0000
4 49.9652 59.9997 0.0026 62.3748 0.0000
5 49.9652 59.9997 0.0026 62.3748 0.0000
6 49.9177 59.9997 0.0026 62.3747 0.0000
7 49.6428 60.0008 0.0026 62.3747 0.0000
8 49.4195 60.0006 0.0026 62.3747 0.0000
9 28.2181 60.0620 0.0015 62.3712 0.0000
10 27.9949 60.0621 0.0015 62.3712 0.0000
11 28.0037 60.0611 0.0015 62.3712 0.0000
12 27.9562 60.0616 0.0014 62.3712 0.0000
13 25.1793 60.0705 0.0013 62.3707 0.0000
14 25.1635 60.0699 0.0013 62.3707 0.0000
15 25.1547 60.0699 0.0013 62.3707 0.0000
BRANCHES
BRANCH KFACTOR DELP FLOW RATE VELOCITY REYN. NO. MACH NO.
(LBF-S^2/(LBM-FT)^2) (PSI) (LBM/SEC) (FT/SEC)
12 0.631E-05 0.241E-01 0.798E+03 0.250E+01 0.528E+06 0.209E-02
23 0.989E-06 0.438E-02 0.798E+03 0.250E+01 0.528E+06 0.209E-02
34 0.259E-05 0.633E-02 0.798E+03 0.250E+01 0.528E+06 0.209E-02
45 0.000E+00 0.000E+00 0.798E+03 0.250E+01 0.528E+06 0.209E-02
56 0.194E-04 0.475E-01 0.798E+03 0.250E+01 0.528E+06 0.209E-02
67 0.881E-05 0.275E+00 0.798E+03 0.459E+01 0.714E+06 0.382E-02
78 0.563E-04 0.223E+00 0.798E+03 0.459E+01 0.714E+06 0.382E-02
89 0.479E-02 0.212E+02 0.798E+03 0.459E+01 0.714E+06 0.382E-02
910 0.563E-04 0.223E+00 0.798E+03 0.459E+01 0.715E+06 0.382E-02
D-11
1011 0.667E-05 -0.878E-02 0.798E+03 0.250E+01 0.528E+06 0.209E-02
1112 0.194E-04 0.475E-01 0.798E+03 0.250E+01 0.528E+06 0.209E-02
1213 0.627E-03 0.278E+01 0.798E+03 0.250E+01 0.528E+06 0.209E-02
1314 0.648E-05 0.158E-01 0.798E+03 0.250E+01 0.528E+06 0.209E-02
1415 0.198E-05 0.877E-02 0.798E+03 0.250E+01 0.528E+06 0.209E-02
1516 0.108E-04 0.105E+02 0.798E+03 0.251E+01 0.528E+06 0.209E-02
SOLUTION SATISFIED CONVERGENCE CRITERION OF 0.00100 IN 14 ITERATIONS
D-12

APPENDIX E
INPUT AND OUTPUT DATA FILES FROM EXAMPLE 2
Contents Page
Example 2 Input File E-2
Example 2 Output File E-9
E-1
TITLE
FLOW COEFICIENTS
DENCON GRAVITY ENERGY MIXTURE THRUST STEADY TRANSV
F T T F F T F
INERTIA CONDX TWOD PRINTI ROTATION BUOYANCY HRATE
T F F T F F F
NNODES NINT NBR NF NHREF
16 14 15 1 2
RELAXK RELAXD RELAXH
1.000000 0.500000 1.000000
NFLUID(I), I= 1,NF
11
NODE INDEX
1 2
2 1
3 1
4 1
5 1
6 1
7 1
8 1
9 1
10 1
11 1
12 1
13 1
14 1
15 1
16 2
PRESSURE TEMPERATURE
1 0.1470E+02 0.6000E+02 0.0000E+00 0.0000E+00 0.0000E+00
2 0.1469E+02 0.6000E+02 0.0000E+00 0.0000E+00 0.0000E+00
3 0.1468E+02 0.6000E+02 0.0000E+00 0.0000E+00 0.0000E+00
4 0.1467E+02 0.6000E+02 0.0000E+00 0.0000E+00 0.0000E+00
5 0.1466E+02 0.6000E+02 0.0000E+00 0.0000E+00 0.0000E+00
6 0.1465E+02 0.6000E+02 0.0000E+00 0.0000E+00 0.0000E+00
7 0.1464E+02 0.6000E+02 0.0000E+00 0.0000E+00 0.0000E+00
8 0.1463E+02 0.6000E+02 0.0000E+00 0.0000E+00 0.0000E+00
9 0.1462E+02 0.6000E+02 0.0000E+00 0.0000E+00 0.0000E+00
10 0.1461E+02 0.6000E+02 0.0000E+00 0.0000E+00 0.0000E+00
E-2
11 0.1460E+02 0.6000E+02 0.0000E+00 0.0000E+00 0.0000E+00
12 0.1459E+02 0.6000E+02 0.0000E+00 0.0000E+00 0.0000E+00
13 0.1458E+02 0.6000E+02 0.0000E+00 0.0000E+00 0.0000E+00
14 0.1457E+02 0.6000E+02 0.0000E+00 0.0000E+00 0.0000E+00
15 0.1456E+02 0.6000E+02 0.0000E+00 0.0000E+00 0.0000E+00
16 0.1470E+02 0.6000E+02 0.0000E+00 0.0000E+00 0.0000E+00
INODE NUMBR NAMEBR
2 2 12 23
3 2 23 34
4 2 34 45
5 2 45 56
6 2 56 67
7 2 67 78
8 2 78 89
9 2 89 910
10 2 910 1011
11 2 1011 1112
12 2 1112 1213
13 2 1213 1314
14 2 1314 1415
15 2 1415 1516
BRANCH UPNODE DNNODE OPTION
12 1 2 4
23 2 3 13
34 3 4 1
45 4 5 14
56 5 6 1
67 6 7 7
78 7 8 1
89 8 9 5
910 9 10 1
1011 10 11 8
1112 11 12 1
1213 12 13 6
1314 13 14 1
1415 14 15 13
1516 15 16 4
BRANCH OPTION -4 LENGTH DIA EPSD ANGLE AREA
12 360.00000 30.62400 0.00006 0.50000 0.00000 90.00000 736.56891
BRANCH OPTION -13 DIA K1 K2 AREA
E-3
23 30.62400 300.00000 0.10000 736.56891
BRANCH OPTION -1 LENGTH DIA EPSD ANGLE AREA
34 480.00000 30.62400 0.00006 90.00000 736.56891
BRANCH OPTION -14 PUMP CONST1 PUMP CONST2 AREA
45 30888.00000 -0.00081 736.57001
BRANCH OPTION -1 LENGTH DIA EPSD ANGLE AREA
56 3600.00000 30.62400 0.00006 90.00000 736.56891
BRANCH OPTION -7 PIPE DIA RED. DIA AREA
67 30.62400 22.62000 401.85999
BRANCH OPTION -1 LENGTH DIA EPSD ANGLE AREA
78 2400.00000 22.62000 0.00008 90.00000 401.85999
BRANCH OPTION - 5 PIPE DIA ORIFICE DIA AREA
89 22.62000 8.00000 401.85999
BRANCH OPTION -1 LENGTH DIA EPSD ANGLE AREA
910 2400.00000 22.62000 0.00008 90.00000 401.85999
BRANCH OPTION -8 PIPE DIA EXP DIA AREA
1011 22.62000 30.62400 736.56891
BRANCH OPTION -1 LENGTH DIA EPSD ANGLE AREA
1112 3600.00000 30.62400 0.00006 90.00000 736.56891
BRANCH OPTION -6 LENGTH PIPE DIA ORIFICE DIA AR EA
1213 9.00000 30.62400 12.00000 736.56891
BRANCH OPTION -1 LENGTH DIA EPSD ANGLE AREA
1314 1200.00000 30.62400 0.00006 90.00000 736.56891
BRANCH OPTION -13 DIA K1 K2 AREA
1415 30.62400 800.00000 0.20000 736.56891
BRANCH OPTION -4 LENGTH DIA EPSD ANGLE AREA
1516 286.00000 30.62400 0.00006 0.00000 1.00000 180.00000 736.56891
BRANCH NOUBR NMUBR
12 0
23 1 12
34 1 23
45 1 34
56 1 45
67 1 56
78 1 67
89 1 78
910 1 89
1011 1 910
1112 1 1011
1213 1 1112
E-4
1314 1 1213
1415 1 1314
1516 1 1415
BRANCH NODBR NMDBR
12 1 23
23 1 34
34 1 45
45 1 56
56 1 67
67 1 78
78 1 89
89 1 910
910 1 1011
1011 1 1112
1112 1 1213
1213 1 1314
1314 1 1415
1415 1 1516
1516 0
BRANCH
12
UPSTREAM ANGLE
DOWNSTREAM ANGLE
23 0.0000
BRANCH
23
UPSTREAM ANGLE
12 0.0000
DOWNSTREAM ANGLE
34 0.0000
BRANCH
34
UPSTREAM ANGLE
23 0.0000
DOWNSTREAM ANGLE
45 0.0000
BRANCH
45
UPSTREAM ANGLE
34 0.0000
E-5
DOWNSTREAM ANGLE
56 0.0000
BRANCH
56
UPSTREAM ANGLE
45 0.0000
DOWNSTREAM ANGLE
67 0.0000
BRANCH
67
UPSTREAM ANGLE
56 0.0000
DOWNSTREAM ANGLE
78 0.0000
BRANCH
78
UPSTREAM ANGLE
67 0.0000
DOWNSTREAM ANGLE
89 0.0000
BRANCH
89
UPSTREAM ANGLE
78 0.0000
DOWNSTREAM ANGLE
910 0.0000
BRANCH
910
UPSTREAM ANGLE
89 0.0000
DOWNSTREAM ANGLE
1011 0.0000
BRANCH
1011
UPSTREAM ANGLE
910 0.0000
DOWNSTREAM ANGLE
1112 0.0000
BRANCH
1112
E-6
UPSTREAM ANGLE
1011 0.0000
DOWNSTREAM ANGLE
1213 0.0000
BRANCH
1213
UPSTREAM ANGLE
1112 0.0000
DOWNSTREAM ANGLE
1314 0.0000
BRANCH
1314
UPSTREAM ANGLE
1213 0.0000
DOWNSTREAM ANGLE
1415 0.0000
BRANCH
1415
UPSTREAM ANGLE
1314 0.0000
DOWNSTREAM ANGLE
1516 90.0000
BRANCH
1516
UPSTREAM ANGLE
1415 90.0000
DOWNSTREAM ANGLE
E-7
**** GENERAL FLUID SYSTEM SIMULATION PROGRAM ****
****************** VERSION 1.4.1 ****************
TITLE :FLOW COEFICIENTS
DATE :9/11/97
ANALYST :jwb
FILEIN :example2.dat
FILEOUT :example2.out
LOGICAL VARIABLES
DENCON = F
GRAVITY = T
ENERGY = T
MIXTURE = F
THRUST = F
STEADY = T
TRANSV = F
INERTIA = T
CONDX = F
TWOD = F
PRINTI = T
ROTATION = F
BUOYANCY = F
HRATE = F
NNODES = 16
NINT = 14
NBR = 15
NF = 1
NVAR = 29
NHREF = 2
FLUIDS: H2O
BOUNDARY NODES
NODE P T RHO AREA
(PSI) (F) (LBM/FT^3) (IN^2)
1 14.7000 60.0000 62.3694 0.0000
16 14.7000 60.0000 62.3694 0.0000
E-8
INPUT SPECIFICATIONS FOR INTERNAL NODES
NODE AREA MASS HEAT
NODE (IN^2) (LBM/S) (BTU/LBM)
2 0.0000 0.0000 0.0000
3 0.0000 0.0000 0.0000
4 0.0000 0.0000 0.0000
5 0.0000 0.0000 0.0000
6 0.0000 0.0000 0.0000
7 0.0000 0.0000 0.0000
8 0.0000 0.0000 0.0000
9 0.0000 0.0000 0.0000
10 0.0000 0.0000 0.0000
11 0.0000 0.0000 0.0000
12 0.0000 0.0000 0.0000
13 0.0000 0.0000 0.0000
14 0.0000 0.0000 0.0000
15 0.0000 0.0000 0.0000
BRANCH UPNODE DNNODE OPTION
12 1 2 4
23 2 3 13
34 3 4 1
45 4 5 14
56 5 6 1
67 6 7 7
78 7 8 1
89 8 9 5
910 9 10 1
1011 10 11 8
1112 11 12 1
1213 12 13 6
1314 13 14 1
1415 14 15 13
1516 15 16 4
BRANCH OPTION -4: LENGTH, DIA, EPSD, ANGLE, AREA
12 360.00000 30.62400 0.00006 0.50000 0.00000 90.00000 736.56891
BRANCH OPTION -13: DIA, K1, K2, AREA
23 30.62400 300.00000 0.10000 736.56891
BRANCH OPTION -1: LENGTH, DIA, EPSD, ANGLE, AREA
E-9
34 480.00000 30.62400 0.00006 90.00000 736.56891
BRANCH OPTION -14: PUMP CONST1, PUMP CONST2, AREA
45 30888.00000 -0.00081 736.57001
BRANCH OPTION -1: LENGTH, DIA, EPSD, ANGLE, AREA
56 3600.00000 30.62400 0.00006 90.00000 736.56891
BRANCH OPTION -7: PIPE DIA, REDUCED DIA, AREA
67 30.62400 22.62000 401.85999
BRANCH OPTION -1: LENGTH, DIA, EPSD, ANGLE, AREA
78 2400.00000 22.62000 0.00008 90.00000 401.85999
BRANCH OPTION - 5: PIPE DIA, ORIFICE DIA, AREA
89 22.62000 8.00000 401.85999
BRANCH OPTION -1: LENGTH, DIA, EPSD, ANGLE, AREA
910 2400.00000 22.62000 0.00008 90.00000 401.85999
BRANCH OPTION -8: PIPE DIA, EXP DIA, AREA
1011 22.62000 30.62400 736.56891
BRANCH OPTION -1: LENGTH, DIA, EPSD, ANGLE, AREA
1112 3600.00000 30.62400 0.00006 90.00000 736.56891
BRANCH OPTION -6: LENGTH, PIPE DIA, ORIFICE DIA, AREA
1213 9.00000 30.62400 12.00000 736.56891
BRANCH OPTION -1: LENGTH, DIA, EPSD, ANGLE, AREA
1314 1200.00000 30.62400 0.00006 90.00000 736.56891
BRANCH OPTION -13: DIA, K1, K2, AREA
1415 30.62400 800.00000 0.20000 736.56891
BRANCH OPTION -4: LENGTH, DIA, EPSD, ANGLE, AREA
1516 286.00000 30.62400 0.00006 0.00000 1.00000 180.00000 736.56891
INITIAL GUESS FOR INTERNAL NODES
NODE P(PSI) T(F) Z(COMP) RHO QUALITY
(LBM/FT^3)
2 14.6900 60.0000 0.0008 62.3694 0.0000
3 14.6800 60.0000 0.0008 62.3694 0.0000
4 14.6700 60.0000 0.0008 62.3694 0.0000
5 14.6600 60.0000 0.0008 62.3694 0.0000
6 14.6500 60.0000 0.0008 62.3694 0.0000
7 14.6400 60.0000 0.0008 62.3694 0.0000
8 14.6300 60.0000 0.0008 62.3694 0.0000
9 14.6200 60.0000 0.0008 62.3694 0.0000
10 14.6100 60.0000 0.0008 62.3693 0.0000
11 14.6000 60.0000 0.0008 62.3694 0.0000
E-10
12 14.5900 60.0000 0.0008 62.3694 0.0000
13 14.5800 60.0000 0.0008 62.3694 0.0000
14 14.5700 60.0000 0.0008 62.3694 0.0000
15 14.5600 60.0000 0.0008 62.3694 0.0000
TRIAL SOLUTION
BRANCH DELP(PSI) FLOWRATE(LBM/SEC)
12 0.0100 0.0100
23 0.0100 0.0100
34 0.0100 0.0100
45 0.0100 0.0100
56 0.0100 0.0100
67 0.0100 0.0100
78 0.0100 0.0100
89 0.0100 0.0100
910 0.0100 0.0100
1011 0.0100 0.0100
1112 0.0100 0.0100
1213 0.0100 0.0100
1314 0.0100 0.0100
1415 0.0100 0.0100
1516 -0.1400 0.0100
SOLUTION
INTERNAL NODES
NODE P(PSI) T(F) Z RHO QUALITY
(LBM/FT^3)
2 14.5094 59.9999 0.0008 62.3693 0.0000
3 14.4783 60.0006 0.0008 62.3694 0.0000
4 14.4141 60.0005 0.0007 62.3693 0.0000
5 203.3027 59.4653 0.0105 62.4001 0.0000
6 202.8212 59.4660 0.0105 62.4000 0.0000
7 200.8584 59.4737 0.0104 62.3997 0.0000
8 199.3500 59.4758 0.0103 62.3995 0.0000
9 47.9473 59.9057 0.0025 62.3748 0.0000
10 46.4391 59.9099 0.0024 62.3745 0.0000
11 46.5021 59.9098 0.0024 62.3746 0.0000
12 46.0207 59.9112 0.0024 62.3745 0.0000
E-11
13 26.1837 59.9678 0.0014 62.3713 0.0000
14 26.0232 59.9685 0.0013 62.3712 0.0000
15 25.9608 59.9688 0.0013 62.3712 0.0000
BRANCHES
BRANCH KFACTOR DELP FLOW RATE VELOCITY REYN. NO. MACH NO.
(LBF-S^2/(LBM-FT)^2) (PSI) (LBM/SEC) (FT/SEC)
12 0.615E-05 0.191E+00 0.213E+04 0.669E+01 0.141E+07 0.558E-02
23 0.985E-06 0.312E-01 0.213E+04 0.669E+01 0.141E+07 0.558E-02
34 0.219E-05 0.642E-01 0.213E+04 0.669E+01 0.141E+07 0.558E-02
45 0.000E+00 -0.189E+03 0.213E+04 0.669E+01 0.141E+07 0.558E-02
56 0.165E-04 0.482E+00 0.213E+04 0.669E+01 0.140E+07 0.558E-02
67 0.880E-05 0.196E+01 0.213E+04 0.123E+02 0.190E+07 0.102E-01
78 0.485E-04 0.151E+01 0.213E+04 0.123E+02 0.190E+07 0.102E-01
89 0.479E-02 0.151E+03 0.213E+04 0.123E+02 0.190E+07 0.102E-01
910 0.485E-04 0.151E+01 0.213E+04 0.123E+02 0.191E+07 0.102E-01
1011 0.666E-05 -0.630E-01 0.213E+04 0.669E+01 0.141E+07 0.558E-02
1112 0.164E-04 0.482E+00 0.213E+04 0.669E+01 0.141E+07 0.558E-02
1213 0.627E-03 0.198E+02 0.213E+04 0.669E+01 0.141E+07 0.558E-02
1314 0.548E-05 0.161E+00 0.213E+04 0.669E+01 0.141E+07 0.558E-02
1415 0.197E-05 0.624E-01 0.213E+04 0.669E+01 0.141E+07 0.558E-02
1516 0.106E-04 0.113E+02 0.213E+04 0.670E+01 0.141E+07 0.558E-02
SOLUTION SATISFIED CONVERGENCE CRITERION OF 0.00100 IN 15 ITERATIONS
E-12
APPENDIX F
F-1

INPUT AND OUTPUT DATA FILES FROM EXAMPLE 3
Contents Page
Example 3 Input File F-2
Example 3 Output File F-12
2
TITLE
Parallel Flow Manifold with heat transfer and phase change
DENCON GRAVITY ENERGY MIXTURE THRUST STEADY TRANSV
F T T F F T F
INERTIA CONDX TWOD PRINTI ROTATION BUOYANCY HRATE
f F F F F F F
NNODES NINT NBR NF NHREF
20 18 24 1 2
RELAXK RELAXD RELAXH
1.000000 0.500000 1.000000
NFLUID(I), I= 1,NF
11
NODE INDEX
1 2
2 1
3 1
4 1
5 1
6 1
7 1
8 1
9 1
10 1
11 1
12 1
13 1
14 1
15 1
16 1
17 1
18 1
19 1
20 2
PRESSURE TEMPERATURE
1 0.1020E+04 0.4000E+03 0.0000E+00 0.0000E+00 0.0000E+00
2 0.1020E+04 0.4000E+03 0.0000E+00 0.0000E+00 0.0000E+00
3 0.1019E+04 0.4000E+03 0.0000E+00 0.0000E+00 0.0000E+00
4 0.1019E+04 0.4000E+03 0.0000E+00 0.0000E+00 0.0000E+00
5 0.1019E+04 0.4000E+03 0.0000E+00 0.0000E+00 0.0000E+00
6 0.1018E+04 0.4000E+03 0.0000E+00 0.0000E+00 0.0000E+00
7 0.1018E+04 0.4000E+03 0.0000E+00 0.0000E+00 0.0000E+00
8 0.1019E+04 0.4000E+03 0.0000E+00 0.0000E+00 0.0000E+00
9 0.1019E+04 0.4000E+03 0.0000E+00 0.0000E+00 0.0000E+00
10 0.1019E+04 0.4000E+03 0.0000E+00 0.0000E+00 0.0000E+00
F-2
11 0.1018E+04 0.4000E+03 0.0000E+00 0.0000E+00 0.0000E+00
12 0.1018E+04 0.4000E+03 0.0000E+00 0.0000E+00 0.0000E+00
13 0.1018E+04 0.4000E+03 0.0000E+00 0.0000E+00 0.0000E+00
14 0.1019E+04 0.4000E+03 0.0000E+00 0.0000E+00 0.0000E+00
15 0.1019E+04 0.4000E+03 0.0000E+00 0.0000E+00 0.0000E+00
16 0.1018E+04 0.4000E+03 0.0000E+00 0.0000E+00 0.0000E+00
17 0.1018E+04 0.4000E+03 0.0000E+00 0.0000E+00 0.0000E+00
18 0.1018E+04 0.4000E+03 0.0000E+00 0.0000E+00 0.0000E+00
19 0.1012E+04 0.4000E+03 0.0000E+00 0.0000E+00 0.0000E+00
20 0.1012E+04 0.4000E+03 0.0000E+00 0.0000E+00 0.0000E+00
INODE NUMBR NAMEBR
2 3 12 28 23
3 3 23 39 34
4 3 34 410 45
5 3 45 511 56
6 3 56 612 67
7 2 67 713
8 2 28 814
9 2 39 915
10 2 410 1016
11 2 511 1117
12 2 612 1218
13 2 713 1319
14 2 814 1415
15 3 1415 915 1516
16 3 1516 1016 1617
17 3 1617 1117 1718
18 3 1718 1218 1819
19 3 1819 1319 1920
BRANCH UPNODE DNNODE OPTION
12 1 2 1
28 2 8 5
23 2 3 1
39 3 9 5
34 3 4 1
410 4 10 5
45 4 5 1
511 5 11 5
56 5 6 1
612 6 12 5
67 6 7 1
713 7 13 5
814 8 14 1
915 9 15 1
F-3
1016 10 16 1
1117 11 17 1
1218 12 18 1
1319 13 19 1
1415 14 15 1
1516 15 16 1
1617 16 17 1
1718 17 18 1
1819 18 19 1
1920 19 20 1
BRANCH OPTION -1 LENGTH DIA EPSD ANGLE AREA
12 6.00000 1.00000 0.00000 90.00000 0.78540
BRANCH OPTION -5 pipe dia orifice dia area
28 1.00000 0.40000 0.12566
BRANCH OPTION -1 LENGTH DIA EPSD ANGLE AREA
23 6.00000 1.00000 0.00000 90.00000 0.78540
BRANCH OPTION - 5 PIPE DIA ORIFICE DIA AREA
39 1.00000 0.40000 0.12566
BRANCH OPTION -1 LENGTH DIA EPSD ANGLE AREA
34 6.00000 1.00000 0.00000 90.00000 0.78540
BRANCH OPTION - 5 PIPE DIA ORIFICE DIA AREA
410 1.00000 0.40000 0.12566
BRANCH OPTION -1 LENGTH DIA EPSD ANGLE AREA
45 6.00000 1.00000 0.00000 90.00000 0.78540
BRANCH OPTION - 5 PIPE DIA ORIFICE DIA AREA
511 1.00000 0.40000 0.12566
BRANCH OPTION -1 LENGTH DIA EPSD ANGLE AREA
56 6.00000 1.00000 0.00000 90.00000 0.78540
BRANCH OPTION - 5 PIPE DIA ORIFICE DIA AREA
612 1.00000 0.40000 0.12566
BRANCH OPTION -1 LENGTH DIA EPSD ANGLE AREA
67 6.00000 1.00000 0.00000 90.00000 0.78540
BRANCH OPTION - 5 PIPE DIA ORIFICE DIA AREA
713 1.00000 0.40000 0.12566
BRANCH OPTION -1 LENGTH DIA EPSD ANGLE AREA
814 144.00000 0.40000 0.00000 180.00000 0.12566
BRANCH OPTION -1 LENGTH DIA EPSD ANGLE AREA
915 144.00000 0.40000 0.00000 180.00000 0.12566
BRANCH OPTION -1 LENGTH DIA EPSD ANGLE AREA
1016 144.00000 0.40000 0.00000 180.00000 0.12566
BRANCH OPTION -1 LENGTH DIA EPSD ANGLE AREA
1117 144.00000 0.40000 0.00000 180.00000 0.12566
BRANCH OPTION -1 LENGTH DIA EPSD ANGLE AREA
1218 144.00000 0.40000 0.00000 180.00000 0.12566
F-4
BRANCH OPTION -1 LENGTH DIA EPSD ANGLE AREA
1319 144.00000 0.40000 0.00000 180.00000 0.12566
BRANCH OPTION -1 LENGTH DIA EPSD ANGLE AREA
1415 6.00000 1.00000 0.00000 90.00000 0.78540
BRANCH OPTION -1 LENGTH DIA EPSD ANGLE AREA
1516 6.00000 1.00000 0.00000 90.00000 0.78540
BRANCH OPTION -1 LENGTH DIA EPSD ANGLE AREA
1617 6.00000 1.00000 0.00000 90.00000 0.78540
BRANCH OPTION -1 LENGTH DIA EPSD ANGLE AREA
1718 6.00000 1.00000 0.00000 90.00000 0.78540
BRANCH OPTION -1 LENGTH DIA EPSD ANGLE AREA
1819 6.00000 1.00000 0.00000 90.00000 0.78540
BRANCH OPTION -1 LENGTH DIA EPSD ANGLE AREA
1920 6.00000 1.00000 0.00000 90.00000 0.78540
BRANCH NOUBR NMUBR
12 0
28 2 12 23
23 2 12 28
39 2 23 34
34 2 23 39
410 2 34 45
45 2 34 410
511 2 45 56
56 2 45 511
612 2 56 67
67 2 56 612
713 1 67
814 1 28
915 1 39
1016 1 410
1117 1 511
1218 1 612
1319 1 713
1415 1 814
1516 2 1415 915
1617 2 1516 1016
1718 2 1617 1117
1819 2 1718 1218
1920 2 1819 1319
BRANCH NODBR NMDBR
12 2 28 23
28 1 814
23 2 39 34
39 1 915
F-5
34 2 410 45
410 1 1016
45 2 511 56
511 1 1117
56 2 612 67
612 1 1218
67 1 713
713 1 1319
814 1 1415
915 2 1415 1516
1016 2 1516 1617
1117 2 1617 1718
1218 2 1718 1819
1319 2 1819 1920
1415 2 915 1516
1516 2 1016 1617
1617 2 1117 1718
1718 2 1218 1819
1819 2 1319 1920
1920 0
BRANCH
12
UPSTREAM ANGLE
DOWNSTREAM ANGLE
28 90.0000
23 0.0000
BRANCH
28
UPSTREAM ANGLE
12 90.0000
23 90.0000
DOWNSTREAM ANGLE
814 0.0000
BRANCH
23
UPSTREAM ANGLE
12 0.0000
28 90.0000
DOWNSTREAM ANGLE
39 90.0000
34 0.0000
BRANCH
39
UPSTREAM ANGLE
F-6
23 90.0000
34 90.0000
DOWNSTREAM ANGLE
915 0.0000
BRANCH
34
UPSTREAM ANGLE
23 0.0000
39 90.0000
DOWNSTREAM ANGLE
410 90.0000
45 0.0000
BRANCH
410
UPSTREAM ANGLE
34 90.0000
45 90.0000
DOWNSTREAM ANGLE
1016 0.0000
BRANCH
45
UPSTREAM ANGLE
34 0.0000
410 90.0000
DOWNSTREAM ANGLE
511 90.0000
56 0.0000
BRANCH
511
UPSTREAM ANGLE
45 90.0000
56 90.0000
DOWNSTREAM ANGLE
1117 0.0000
BRANCH
56
UPSTREAM ANGLE
45 0.0000
511 90.0000
DOWNSTREAM ANGLE
612 90.0000
67 0.0000
BRANCH
612
F-7
UPSTREAM ANGLE
56 90.0000
67 90.0000
DOWNSTREAM ANGLE
1218 0.0000
BRANCH
67
UPSTREAM ANGLE
56 0.0000
612 90.0000
DOWNSTREAM ANGLE
713 90.0000
BRANCH
713
UPSTREAM ANGLE
67 90.0000
DOWNSTREAM ANGLE
1319 0.0000
BRANCH
814
UPSTREAM ANGLE
28 0.0000
DOWNSTREAM ANGLE
1415 90.0000
BRANCH
915
UPSTREAM ANGLE
39 0.0000
DOWNSTREAM ANGLE
1415 90.0000
1516 90.0000
BRANCH
1016
UPSTREAM ANGLE
410 0.0000
DOWNSTREAM ANGLE
1516 90.0000
1617 90.0000
BRANCH
1117
UPSTREAM ANGLE
511 0.0000
DOWNSTREAM ANGLE
1617 90.0000
F-8
1718 90.0000
BRANCH
1218
UPSTREAM ANGLE
612 0.0000
DOWNSTREAM ANGLE
1718 90.0000
1819 90.0000
BRANCH
1319
UPSTREAM ANGLE
713 0.0000
DOWNSTREAM ANGLE
1819 90.0000
1920 90.0000
BRANCH
1415
UPSTREAM ANGLE
814 90.0000
DOWNSTREAM ANGLE
915 90.0000
1516 0.0000
BRANCH
1516
UPSTREAM ANGLE
1415 0.0000
915 90.0000
DOWNSTREAM ANGLE
1016 90.0000
1617 0.0000
BRANCH
1617
UPSTREAM ANGLE
1516 0.0000
1016 90.0000
DOWNSTREAM ANGLE
1117 90.0000
1718 0.0000
BRANCH
1718
UPSTREAM ANGLE
1617 0.0000
1117 90.0000
DOWNSTREAM ANGLE
F-9
1218 90.0000
1819 0.0000
BRANCH
1819
UPSTREAM ANGLE
1718 0.0000
1218 90.0000
DOWNSTREAM ANGLE
1319 90.0000
1920 0.0000
BRANCH
1920
UPSTREAM ANGLE
1819 0.0000
1319 90.0000
DOWNSTREAM ANGLE
F-10
**** GENERAL FLUID SYSTEM SIMULATION PROGRAM ****
****************** VERSION 1.4.1 ****************
TITLE :Parallel Flow Manifold with heat transfer and phase change
DATE :9/11/97
ANALYST :jwb
FILEIN :example3.dat
FILEOUT :example3.out
LOGICAL VARIABLES
DENCON = F
GRAVITY = T
ENERGY = T
MIXTURE = F
THRUST = F
STEADY = T
TRANSV = F
INERTIA = F
CONDX = F
TWOD = F
PRINTI = F
ROTATION = F
BUOYANCY = F
HRATE = F
NNODES = 20
NINT = 18
NBR = 24
NF = 1
NVAR = 42
NHREF = 2
FLUIDS: H2O
BOUNDARY NODES
NODE P T RHO AREA
(PSI) (F) (LBM/FT^3) (IN^2)
1 1020.0000 400.0000 53.9197 0.0000
20 1012.0000 400.0000 53.9170 0.0000
INPUT SPECIFICATIONS FOR INTERNAL NODES
NODE AREA MASS HEAT
NODE (IN^2) (LBM/S) (BTU/LBM)
F-11
2 0.0000 0.0000 0.0000
3 0.0000 0.0000 0.0000
4 0.0000 0.0000 0.0000
5 0.0000 0.0000 0.0000
6 0.0000 0.0000 0.0000
7 0.0000 0.0000 0.0000
8 0.0000 0.0000 0.0000
9 0.0000 0.0000 0.0000
10 0.0000 0.0000 0.0000
11 0.0000 0.0000 0.0000
12 0.0000 0.0000 0.0000
13 0.0000 0.0000 0.0000
14 0.0000 0.0000 0.0000
15 0.0000 0.0000 0.0000
16 0.0000 0.0000 0.0000
17 0.0000 0.0000 0.0000
18 0.0000 0.0000 0.0000
19 0.0000 0.0000 0.0000
BRANCH UPNODE DNNODE OPTION
12 1 2 1
28 2 8 5
23 2 3 1
39 3 9 5
34 3 4 1
410 4 10 5
45 4 5 1
511 5 11 5
56 5 6 1
612 6 12 5
67 6 7 1
713 7 13 5
814 8 14 1
915 9 15 1
1016 10 16 1
1117 11 17 1
1218 12 18 1
1319 13 19 1
1415 14 15 1
1516 15 16 1
1617 16 17 1
1718 17 18 1
1819 18 19 1
1920 19 20 1
F-12
BRANCH OPTION -1: LENGTH, DIA, EPSD, ANGLE, AREA
12 6.00000 1.00000 0.00000 90.00000 0.78540
BRANCH OPTION - 5: PIPE DIA, ORIFICE DIA, AREA
28 1.00000 0.40000 0.12566
BRANCH OPTION -1: LENGTH, DIA, EPSD, ANGLE, AREA
23 6.00000 1.00000 0.00000 90.00000 0.78540
BRANCH OPTION - 5: PIPE DIA, ORIFICE DIA, AREA
39 1.00000 0.40000 0.12566
BRANCH OPTION -1: LENGTH, DIA, EPSD, ANGLE, AREA
34 6.00000 1.00000 0.00000 90.00000 0.78540
BRANCH OPTION - 5: PIPE DIA, ORIFICE DIA, AREA
410 1.00000 0.40000 0.12566
BRANCH OPTION -1: LENGTH, DIA, EPSD, ANGLE, AREA
45 6.00000 1.00000 0.00000 90.00000 0.78540
BRANCH OPTION - 5: PIPE DIA, ORIFICE DIA, AREA
511 1.00000 0.40000 0.12566
BRANCH OPTION -1: LENGTH, DIA, EPSD, ANGLE, AREA
56 6.00000 1.00000 0.00000 90.00000 0.78540
BRANCH OPTION - 5: PIPE DIA, ORIFICE DIA, AREA
612 1.00000 0.40000 0.12566
BRANCH OPTION -1: LENGTH, DIA, EPSD, ANGLE, AREA
67 6.00000 1.00000 0.00000 90.00000 0.78540
BRANCH OPTION - 5: PIPE DIA, ORIFICE DIA, AREA
713 1.00000 0.40000 0.12566
BRANCH OPTION -1: LENGTH, DIA, EPSD, ANGLE, AREA
814 144.00000 0.40000 0.00000 180.00000 0.12566
BRANCH OPTION -1: LENGTH, DIA, EPSD, ANGLE, AREA
915 144.00000 0.40000 0.00000 180.00000 0.12566
BRANCH OPTION -1: LENGTH, DIA, EPSD, ANGLE, AREA
1016 144.00000 0.40000 0.00000 180.00000 0.12566
BRANCH OPTION -1: LENGTH, DIA, EPSD, ANGLE, AREA
1117 144.00000 0.40000 0.00000 180.00000 0.12566
BRANCH OPTION -1: LENGTH, DIA, EPSD, ANGLE, AREA
1218 144.00000 0.40000 0.00000 180.00000 0.12566
BRANCH OPTION -1: LENGTH, DIA, EPSD, ANGLE, AREA
1319 144.00000 0.40000 0.00000 180.00000 0.12566
BRANCH OPTION -1: LENGTH, DIA, EPSD, ANGLE, AREA
1415 6.00000 1.00000 0.00000 90.00000 0.78540
BRANCH OPTION -1: LENGTH, DIA, EPSD, ANGLE, AREA
1516 6.00000 1.00000 0.00000 90.00000 0.78540
BRANCH OPTION -1: LENGTH, DIA, EPSD, ANGLE, AREA
1617 6.00000 1.00000 0.00000 90.00000 0.78540
BRANCH OPTION -1: LENGTH, DIA, EPSD, ANGLE, AREA
1718 6.00000 1.00000 0.00000 90.00000 0.78540
F-13
BRANCH OPTION -1: LENGTH, DIA, EPSD, ANGLE, AREA
1819 6.00000 1.00000 0.00000 90.00000 0.78540
BRANCH OPTION -1: LENGTH, DIA, EPSD, ANGLE, AREA
1920 6.00000 1.00000 0.00000 90.00000 0.78540
SOLUTION
INTERNAL NODES
NODE P(PSI) T(F) Z RHO QUALITY
(LBM/FT^3)
2 1019.9667 399.9988 0.0370 53.9198 0.0000
3 1019.9426 399.9980 0.0369 53.9198 0.0000
4 1019.9265 399.9985 0.0369 53.9197 0.0000
5 1019.9169 399.9990 0.0369 53.9197 0.0000
6 1019.9122 399.9985 0.0369 53.9197 0.0000
7 1019.9108 399.9979 0.0369 53.9197 0.0000
8 1019.2312 399.9991 0.0369 53.9195 0.0000
9 1019.2126 399.9993 0.0369 53.9195 0.0000
10 1019.1995 399.9990 0.0369 53.9195 0.0000
11 1019.1899 399.9991 0.0369 53.9195 0.0000
12 1019.1822 399.9993 0.0369 53.9194 0.0000
13 1019.1754 399.9992 0.0369 53.9194 0.0000
14 1012.0892 400.0070 0.0367 53.9170 0.0000
15 1012.0878 400.0072 0.0367 53.9170 0.0000
16 1012.0831 400.0069 0.0367 53.9169 0.0000
17 1012.0735 400.0068 0.0367 53.9169 0.0000
18 1012.0574 400.0072 0.0367 53.9169 0.0000
19 1012.0333 400.0068 0.0367 53.9168 0.0000
BRANCHES
BRANCH KFACTOR DELP FLOW RATE VELOCITY REYN. NO. MACH NO.
(LBF-S^2/(LBM-FT)^2) (PSI) (LBM/SEC) (FT/SEC)
12 0.107E+01 0.333E-01 0.212E+01 0.722E+01 0.366E+06 0.404E-02
28 0.839E+03 0.735E+00 0.355E+00 0.755E+01 0.153E+06 0.422E-02
23 0.111E+01 0.241E-01 0.177E+01 0.602E+01 0.305E+06 0.336E-02
39 0.839E+03 0.730E+00 0.354E+00 0.752E+01 0.152E+06 0.420E-02
34 0.116E+01 0.161E-01 0.142E+01 0.481E+01 0.244E+06 0.269E-02
410 0.839E+03 0.727E+00 0.353E+00 0.751E+01 0.152E+06 0.419E-02
45 0.124E+01 0.966E-02 0.106E+01 0.361E+01 0.183E+06 0.202E-02
511 0.839E+03 0.727E+00 0.353E+00 0.751E+01 0.152E+06 0.419E-02
56 0.136E+01 0.467E-02 0.709E+00 0.241E+01 0.122E+06 0.135E-02
612 0.839E+03 0.730E+00 0.354E+00 0.752E+01 0.152E+06 0.420E-02
67 0.161E+01 0.141E-02 0.355E+00 0.121E+01 0.612E+05 0.675E-03
F-14
713 0.839E+03 0.735E+00 0.355E+00 0.755E+01 0.153E+06 0.422E-02
814 0.302E+04 0.714E+01 0.355E+00 0.755E+01 0.153E+06 0.422E-02
915 0.303E+04 0.712E+01 0.354E+00 0.752E+01 0.152E+06 0.420E-02
1016 0.303E+04 0.712E+01 0.353E+00 0.751E+01 0.152E+06 0.419E-02
1117 0.303E+04 0.712E+01 0.353E+00 0.751E+01 0.152E+06 0.419E-02
1218 0.303E+04 0.712E+01 0.354E+00 0.752E+01 0.152E+06 0.420E-02
1319 0.302E+04 0.714E+01 0.355E+00 0.755E+01 0.153E+06 0.422E-02
1415 0.161E+01 0.141E-02 0.355E+00 0.121E+01 0.612E+05 0.675E-03
1516 0.136E+01 0.467E-02 0.709E+00 0.241E+01 0.122E+06 0.135E-02
1617 0.124E+01 0.966E-02 0.106E+01 0.361E+01 0.183E+06 0.202E-02
1718 0.116E+01 0.161E-01 0.142E+01 0.481E+01 0.244E+06 0.269E-02
1819 0.111E+01 0.241E-01 0.177E+01 0.602E+01 0.305E+06 0.336E-02
1920 0.107E+01 0.333E-01 0.212E+01 0.723E+01 0.366E+06 0.404E-02
SOLUTION SATISFIED CONVERGENCE CRITERION OF 0.00100 IN 32 ITERATIONS
F-15
APPENDIX G
INPUT AND OUTPUT DATA FILES FROM EXAMPLE 4
G-1

Contents Page
Example 4 Input File G-2
Example 4 Output File G-13
G-2
TITLE
Parallel Flow Manifold with heat transfer and phase change
DENCON GRAVITY ENERGY MIXTURE THRUST STEADY TRANSV
F T T F F T F
INERTIA CONDX TWOD PRINTI ROTATION BUOYANCY HRATE
F F F F F F f
NNODES NINT NBR NF NHREF
20 18 24 1 2
RELAXK RELAXD RELAXH
1.000000 0.500000 1.000000
NFLUID(I), I= 1,NF
11
NODE INDEX
1 2
2 1
3 1
4 1
5 1
6 1
7 1
8 1
9 1
10 1
11 1
12 1
13 1
14 1
15 1
16 1
17 1
18 1
19 1
20 2
PRESSURE TEMPERATURE
1 0.1020E+04 0.4000E+03 0.0000E+00 0.0000E+00 0.0000E+00
2 0.1020E+04 0.4000E+03 0.0000E+00 0.0000E+00 0.0000E+00
3 0.1019E+04 0.4000E+03 0.0000E+00 0.0000E+00 0.0000E+00
4 0.1019E+04 0.4000E+03 0.0000E+00 0.0000E+00 0.0000E+00
5 0.1019E+04 0.4000E+03 0.0000E+00 0.0000E+00 0.0000E+00
6 0.1018E+04 0.4000E+03 0.0000E+00 0.0000E+00 0.0000E+00
7 0.1018E+04 0.4000E+03 0.0000E+00 0.0000E+00 0.0000E+00
8 0.1019E+04 0.4000E+03 0.0000E+00 6.5000E+02 0.0000E+00
9 0.1019E+04 0.4000E+03 0.0000E+00 6.5000E+02 0.0000E+00
10 0.1019E+04 0.4000E+03 0.0000E+00 6.5000E+02 0.0000E+00
11 0.1018E+04 0.4000E+03 0.0000E+00 6.5000E+02 0.0000E+00
12 0.1018E+04 0.4000E+03 0.0000E+00 6.5000E+02 0.0000E+00
13 0.1018E+04 0.4000E+03 0.0000E+00 6.5000E+02 0.0000E+00
14 0.1019E+04 0.4000E+03 0.0000E+00 0.0000E+00 0.0000E+00
15 0.1019E+04 0.4000E+03 0.0000E+00 0.0000E+00 0.0000E+00
16 0.1018E+04 0.4000E+03 0.0000E+00 0.0000E+00 0.0000E+00
17 0.1018E+04 0.4000E+03 0.0000E+00 0.0000E+00 0.0000E+00
18 0.1018E+04 0.4000E+03 0.0000E+00 0.0000E+00 0.0000E+00
19 0.1012E+04 0.4000E+03 0.0000E+00 0.0000E+00 0.0000E+00
20 0.1012E+04 0.4000E+03 0.0000E+00 0.0000E+00 0.0000E+00
INODE NUMBR NAMEBR
2 3 12 28 23
3 3 23 39 34
4 3 34 410 45
5 3 45 511 56
6 3 56 612 67
7 2 67 713
8 2 28 814
9 2 39 915
10 2 410 1016
11 2 511 1117
12 2 612 1218
13 2 713 1319
14 2 814 1415
15 3 1415 915 1516
16 3 1516 1016 1617
17 3 1617 1117 1718
18 3 1718 1218 1819
19 3 1819 1319 1920
BRANCH UPNODE DNNODE OPTION
12 1 2 1
28 2 8 5
23 2 3 1
39 3 9 5
34 3 4 1
410 4 10 5
45 4 5 1
511 5 11 5
56 5 6 1
612 6 12 5
67 6 7 1
713 7 13 5
814 8 14 1
915 9 15 1
1016 10 16 1
1117 11 17 1
1218 12 18 1
1319 13 19 1
1415 14 15 1
1516 15 16 1
1617 16 17 1
1718 17 18 1
1819 18 19 1
1920 19 20 1
BRANCH OPTION -1 LENGTH DIA EPSD ANGLE AREA
12 6.00000 1.00000 0.00000 90.00000 0.78540
BRANCH OPTION -5 pipe dia orifice dia area
28 1.00000 0.40000 0.12566
BRANCH OPTION -1 LENGTH DIA EPSD ANGLE AREA
23 6.00000 1.00000 0.00000 90.00000 0.78540
BRANCH OPTION - 5 PIPE DIA ORIFICE DIA AREA
39 1.00000 0.40000 0.12566
BRANCH OPTION -1 LENGTH DIA EPSD ANGLE AREA
34 6.00000 1.00000 0.00000 90.00000 0.78540
BRANCH OPTION - 5 PIPE DIA ORIFICE DIA AREA
410 1.00000 0.40000 0.12566
BRANCH OPTION -1 LENGTH DIA EPSD ANGLE AREA
45 6.00000 1.00000 0.00000 90.00000 0.78540
BRANCH OPTION - 5 PIPE DIA ORIFICE DIA AREA
511 1.00000 0.40000 0.12566
BRANCH OPTION -1 LENGTH DIA EPSD ANGLE AREA
56 6.00000 1.00000 0.00000 90.00000 0.78540
BRANCH OPTION - 5 PIPE DIA ORIFICE DIA AREA
612 1.00000 0.40000 0.12566
BRANCH OPTION -1 LENGTH DIA EPSD ANGLE AREA
67 6.00000 1.00000 0.00000 90.00000 0.78540
BRANCH OPTION - 5 PIPE DIA ORIFICE DIA AREA
713 1.00000 0.40000 0.12566
BRANCH OPTION -1 LENGTH DIA EPSD ANGLE AREA
814 144.00000 0.40000 0.00000 180.00000 0.12566
BRANCH OPTION -1 LENGTH DIA EPSD ANGLE AREA
915 144.00000 0.40000 0.00000 180.00000 0.12566
BRANCH OPTION -1 LENGTH DIA EPSD ANGLE AREA
1016 144.00000 0.40000 0.00000 180.00000 0.12566
BRANCH OPTION -1 LENGTH DIA EPSD ANGLE AREA
1117 144.00000 0.40000 0.00000 180.00000 0.12566
BRANCH OPTION -1 LENGTH DIA EPSD ANGLE AREA
1218 144.00000 0.40000 0.00000 180.00000 0.12566
BRANCH OPTION -1 LENGTH DIA EPSD ANGLE AREA
1319 144.00000 0.40000 0.00000 180.00000 0.12566
BRANCH OPTION -1 LENGTH DIA EPSD ANGLE AREA
1415 6.00000 1.00000 0.00000 90.00000 0.78540
BRANCH OPTION -1 LENGTH DIA EPSD ANGLE AREA
1516 6.00000 1.00000 0.00000 90.00000 0.78540
BRANCH OPTION -1 LENGTH DIA EPSD ANGLE AREA
1617 6.00000 1.00000 0.00000 90.00000 0.78540
BRANCH OPTION -1 LENGTH DIA EPSD ANGLE AREA
1718 6.00000 1.00000 0.00000 90.00000 0.78540
BRANCH OPTION -1 LENGTH DIA EPSD ANGLE AREA
1819 6.00000 1.00000 0.00000 90.00000 0.78540
BRANCH OPTION -1 LENGTH DIA EPSD ANGLE AREA
1920 6.00000 1.00000 0.00000 90.00000 0.78540
BRANCH NOUBR NMUBR
12 0
28 2 12 23
23 2 12 28
39 2 23 34
34 2 23 39
410 2 34 45
45 2 34 410
511 2 45 56
56 2 45 511
612 2 56 67
67 2 56 612
713 1 67
814 1 28
915 1 39
1016 1 410
1117 1 511
1218 1 612
1319 1 713
1415 1 814
1516 2 1415 915
1617 2 1516 1016
1718 2 1617 1117
1819 2 1718 1218
1920 2 1819 1319
BRANCH NODBR NMDBR
12 2 28 23
28 1 814
23 2 39 34
39 1 915
34 2 410 45
410 1 1016
45 2 511 56
511 1 1117
56 2 612 67
612 1 1218
67 1 713
713 1 1319
814 1 1415
915 2 1415 1516
1016 2 1516 1617
1117 2 1617 1718
1218 2 1718 1819
1319 2 1819 1920
1415 2 915 1516
1516 2 1016 1617
1617 2 1117 1718
1718 2 1218 1819
1819 2 1319 1920
1920 0
BRANCH
12
UPSTREAM ANGLE
DOWNSTREAM ANGLE
28 90.0000
23 0.0000
BRANCH
28
UPSTREAM ANGLE
12 90.0000
23 90.0000
DOWNSTREAM ANGLE
814 0.0000
BRANCH
23
UPSTREAM ANGLE
12 0.0000
28 90.0000
DOWNSTREAM ANGLE
39 90.0000
34 0.0000
BRANCH
39
UPSTREAM ANGLE
23 90.0000
34 90.0000
DOWNSTREAM ANGLE
915 0.0000
BRANCH
34
UPSTREAM ANGLE
23 0.0000
39 90.0000
DOWNSTREAM ANGLE
410 90.0000
45 0.0000
BRANCH
410
UPSTREAM ANGLE
34 90.0000
45 90.0000
DOWNSTREAM ANGLE
1016 0.0000
BRANCH
45
UPSTREAM ANGLE
34 0.0000
410 90.0000
DOWNSTREAM ANGLE
511 90.0000
56 0.0000
BRANCH
511
UPSTREAM ANGLE
45 90.0000
56 90.0000
DOWNSTREAM ANGLE
1117 0.0000
BRANCH
56
UPSTREAM ANGLE
45 0.0000
511 90.0000
DOWNSTREAM ANGLE
612 90.0000
67 0.0000
BRANCH
612
UPSTREAM ANGLE
56 90.0000
67 90.0000
DOWNSTREAM ANGLE
1218 0.0000
BRANCH
67
UPSTREAM ANGLE
56 0.0000
612 90.0000
DOWNSTREAM ANGLE
713 90.0000
BRANCH
713
UPSTREAM ANGLE
67 90.0000
DOWNSTREAM ANGLE
1319 0.0000
BRANCH
814
UPSTREAM ANGLE
28 0.0000
DOWNSTREAM ANGLE
1415 90.0000
BRANCH
915
UPSTREAM ANGLE
39 0.0000
DOWNSTREAM ANGLE
1415 90.0000
1516 90.0000
BRANCH
1016
UPSTREAM ANGLE
410 0.0000
DOWNSTREAM ANGLE
1516 90.0000
1617 90.0000
BRANCH
1117
UPSTREAM ANGLE
511 0.0000
DOWNSTREAM ANGLE
1617 90.0000
1718 90.0000
BRANCH
1218
UPSTREAM ANGLE
612 0.0000
DOWNSTREAM ANGLE
1718 90.0000
1819 90.0000
BRANCH
1319
UPSTREAM ANGLE
713 0.0000
DOWNSTREAM ANGLE
1819 90.0000
1920 90.0000
BRANCH
1415
UPSTREAM ANGLE
814 90.0000
DOWNSTREAM ANGLE
915 90.0000
1516 0.0000
BRANCH
1516
UPSTREAM ANGLE
1415 0.0000
915 90.0000
DOWNSTREAM ANGLE
1016 90.0000
1617 0.0000
BRANCH
1617
UPSTREAM ANGLE
1516 0.0000
1016 90.0000
DOWNSTREAM ANGLE
1117 90.0000
1718 0.0000
BRANCH
1718
UPSTREAM ANGLE
1617 0.0000
1117 90.0000
DOWNSTREAM ANGLE
1218 90.0000
1819 0.0000
BRANCH
1819
UPSTREAM ANGLE
1718 0.0000
1218 90.0000
DOWNSTREAM ANGLE
1319 90.0000
1920 0.0000
BRANCH
1920
UPSTREAM ANGLE
1819 0.0000
1319 90.0000
DOWNSTREAM ANGLE
**** GENERAL FLUID SYSTEM SIMULATION PROGRAM ****
****************** VERSION 1.4.1 ****************
TITLE :Parallel Flow Manifold with heat transfer and phase change
DATE :9/11/97
ANALYST :jwb
FILEIN :example4.dat
FILEOUT :example4.out
LOGICAL VARIABLES
DENCON = F
GRAVITY = T
ENERGY = T
MIXTURE = F
THRUST = F
STEADY = T
TRANSV = F
INERTIA = F
CONDX = F
TWOD = F
PRINTI = F
ROTATION = F
BUOYANCY = F
HRATE = F
NNODES = 20
NINT = 18
NBR = 24
NF = 1
NVAR = 42
NHREF = 2
FLUIDS: H2O
BOUNDARY NODES
NODE P T RHO AREA
(PSI) (F) (LBM/FT^3) (IN^2)
1 1020.0000 400.0000 53.9197 0.0000
20 1012.0000 400.0000 53.9170 0.0000
INPUT SPECIFICATIONS FOR INTERNAL NODES
NODE AREA MASS HEAT
NODE (IN^2) (LBM/S) (BTU/LBM)
2 0.0000 0.0000 0.0000
3 0.0000 0.0000 0.0000
4 0.0000 0.0000 0.0000
5 0.0000 0.0000 0.0000
6 0.0000 0.0000 0.0000
7 0.0000 0.0000 0.0000
8 0.0000 0.0000 650.0000
9 0.0000 0.0000 650.0000
10 0.0000 0.0000 650.0000
11 0.0000 0.0000 650.0000
12 0.0000 0.0000 650.0000
13 0.0000 0.0000 650.0000
14 0.0000 0.0000 0.0000
15 0.0000 0.0000 0.0000
16 0.0000 0.0000 0.0000
17 0.0000 0.0000 0.0000
18 0.0000 0.0000 0.0000
19 0.0000 0.0000 0.0000
BRANCH UPNODE DNNODE OPTION
12 1 2 1
28 2 8 5
23 2 3 1
39 3 9 5
34 3 4 1
410 4 10 5
45 4 5 1
511 5 11 5
56 5 6 1
612 6 12 5
67 6 7 1
713 7 13 5
814 8 14 1
915 9 15 1
1016 10 16 1
1117 11 17 1
1218 12 18 1
1319 13 19 1
1415 14 15 1
1516 15 16 1
1617 16 17 1
1718 17 18 1
1819 18 19 1
1920 19 20 1
BRANCH OPTION -1: LENGTH, DIA, EPSD, ANGLE, AREA
12 6.00000 1.00000 0.00000 90.00000 0.78540
BRANCH OPTION - 5: PIPE DIA, ORIFICE DIA, AREA
28 1.00000 0.40000 0.12566
BRANCH OPTION -1: LENGTH, DIA, EPSD, ANGLE, AREA
23 6.00000 1.00000 0.00000 90.00000 0.78540
BRANCH OPTION - 5: PIPE DIA, ORIFICE DIA, AREA
39 1.00000 0.40000 0.12566
BRANCH OPTION -1: LENGTH, DIA, EPSD, ANGLE, AREA
34 6.00000 1.00000 0.00000 90.00000 0.78540
BRANCH OPTION - 5: PIPE DIA, ORIFICE DIA, AREA
410 1.00000 0.40000 0.12566
BRANCH OPTION -1: LENGTH, DIA, EPSD, ANGLE, AREA
45 6.00000 1.00000 0.00000 90.00000 0.78540
BRANCH OPTION - 5: PIPE DIA, ORIFICE DIA, AREA
511 1.00000 0.40000 0.12566
BRANCH OPTION -1: LENGTH, DIA, EPSD, ANGLE, AREA
56 6.00000 1.00000 0.00000 90.00000 0.78540
BRANCH OPTION - 5: PIPE DIA, ORIFICE DIA, AREA
612 1.00000 0.40000 0.12566
BRANCH OPTION -1: LENGTH, DIA, EPSD, ANGLE, AREA
67 6.00000 1.00000 0.00000 90.00000 0.78540
BRANCH OPTION - 5: PIPE DIA, ORIFICE DIA, AREA
713 1.00000 0.40000 0.12566
BRANCH OPTION -1: LENGTH, DIA, EPSD, ANGLE, AREA
814 144.00000 0.40000 0.00000 180.00000 0.12566
BRANCH OPTION -1: LENGTH, DIA, EPSD, ANGLE, AREA
915 144.00000 0.40000 0.00000 180.00000 0.12566
BRANCH OPTION -1: LENGTH, DIA, EPSD, ANGLE, AREA
1016 144.00000 0.40000 0.00000 180.00000 0.12566
BRANCH OPTION -1: LENGTH, DIA, EPSD, ANGLE, AREA
1117 144.00000 0.40000 0.00000 180.00000 0.12566
BRANCH OPTION -1: LENGTH, DIA, EPSD, ANGLE, AREA
1218 144.00000 0.40000 0.00000 180.00000 0.12566
BRANCH OPTION -1: LENGTH, DIA, EPSD, ANGLE, AREA
1319 144.00000 0.40000 0.00000 180.00000 0.12566
BRANCH OPTION -1: LENGTH, DIA, EPSD, ANGLE, AREA
1415 6.00000 1.00000 0.00000 90.00000 0.78540
BRANCH OPTION -1: LENGTH, DIA, EPSD, ANGLE, AREA
1516 6.00000 1.00000 0.00000 90.00000 0.78540
BRANCH OPTION -1: LENGTH, DIA, EPSD, ANGLE, AREA
1617 6.00000 1.00000 0.00000 90.00000 0.78540
BRANCH OPTION -1: LENGTH, DIA, EPSD, ANGLE, AREA
1718 6.00000 1.00000 0.00000 90.00000 0.78540
BRANCH OPTION -1: LENGTH, DIA, EPSD, ANGLE, AREA
1819 6.00000 1.00000 0.00000 90.00000 0.78540
BRANCH OPTION -1: LENGTH, DIA, EPSD, ANGLE, AREA
1920 6.00000 1.00000 0.00000 90.00000 0.78540
SOLUTION
INTERNAL NODES
NODE P(PSI) T(F) Z RHO QUALITY
(LBM/FT^3)
2 1019.9930 399.9988 0.0370 53.9198 0.0000
3 1019.9880 399.9974 0.0370 53.9198 0.0000
4 1019.9847 399.9990 0.0370 53.9198 0.0000
5 1019.9827 399.9982 0.0370 53.9198 0.0000
6 1019.9818 399.9983 0.0370 53.9198 0.0000
7 1019.9814 399.9983 0.0370 53.9198 0.0000
8 1019.8688 547.2317 0.5612 3.0317 0.7440
9 1019.8638 547.2311 0.5612 3.0317 0.7440
10 1019.8602 547.2307 0.5612 3.0317 0.7440
11 1019.8577 547.2303 0.5612 3.0317 0.7440
12 1019.8560 547.2302 0.5612 3.0316 0.7440
13 1019.8545 547.2300 0.5612 3.0316 0.7440
14 1012.2543 546.3177 0.5622 3.0064 0.7441
15 1012.2504 546.3173 0.5622 3.0064 0.7441
16 1012.2371 546.3158 0.5622 3.0064 0.7441
17 1012.2097 546.3124 0.5622 3.0063 0.7441
18 1012.1638 546.3069 0.5622 3.0061 0.7441
19 1012.0953 546.2987 0.5622 3.0059 0.7441
BRANCHES
BRANCH KFACTOR DELP FLOW RATE VELOCITY REYN. NO. MACH NO.
(LBF-S^2/(LBM-FT)^2) (PSI) (LBM/SEC) (FT/SEC)
12 0.129E+01 0.694E-02 0.881E+00 0.300E+01 0.152E+06 0.167E-02
28 0.835E+03 0.124E+00 0.146E+00 0.311E+01 0.631E+05 0.174E-02
23 0.135E+01 0.499E-02 0.735E+00 0.250E+01 0.127E+06 0.140E-02
39 0.835E+03 0.124E+00 0.146E+00 0.311E+01 0.631E+05 0.174E-02
34 0.142E+01 0.336E-02 0.589E+00 0.200E+01 0.101E+06 0.112E-02
410 0.835E+03 0.124E+00 0.147E+00 0.311E+01 0.631E+05 0.174E-02
45 0.152E+01 0.195E-02 0.442E+00 0.150E+01 0.762E+05 0.840E-03
511 0.835E+03 0.125E+00 0.147E+00 0.312E+01 0.632E+05 0.174E-02
56 0.169E+01 0.977E-03 0.295E+00 0.100E+01 0.509E+05 0.561E-03
612 0.835E+03 0.126E+00 0.147E+00 0.313E+01 0.635E+05 0.175E-02
67 0.203E+01 0.326E-03 0.148E+00 0.503E+00 0.255E+05 0.281E-03
713 0.835E+03 0.127E+00 0.148E+00 0.315E+01 0.638E+05 0.176E-02
814 0.495E+05 0.761E+01 0.146E+00 0.553E+02 0.222E+06 0.243E-01
915 0.495E+05 0.761E+01 0.146E+00 0.553E+02 0.222E+06 0.243E-01
1016 0.495E+05 0.762E+01 0.147E+00 0.554E+02 0.222E+06 0.243E-01
1117 0.494E+05 0.765E+01 0.147E+00 0.555E+02 0.222E+06 0.243E-01
1218 0.494E+05 0.769E+01 0.147E+00 0.557E+02 0.223E+06 0.244E-01
1319 0.494E+05 0.776E+01 0.148E+00 0.559E+02 0.224E+06 0.245E-01
1415 0.263E+02 0.391E-02 0.146E+00 0.893E+01 0.887E+05 0.392E-02
1516 0.224E+02 0.133E-01 0.293E+00 0.179E+02 0.177E+06 0.784E-02
1617 0.205E+02 0.273E-01 0.439E+00 0.268E+02 0.266E+06 0.118E-01
1718 0.192E+02 0.459E-01 0.586E+00 0.357E+02 0.355E+06 0.157E-01
1819 0.184E+02 0.686E-01 0.733E+00 0.447E+02 0.444E+06 0.196E-01
1920 0.177E+02 0.953E-01 0.881E+00 0.538E+02 0.534E+06 0.236E-01
SOLUTION SATISFIED CONVERGENCE CRITERION OF 0.00100 IN 69 ITERATIONS

APPENDIX H
INPUT AND OUTPUT DATA FILES FROM EXAMPLE 5
Contents Page
Example 5 Input File H-2
Example 5 Output File H-7
H-1
TITLE
Sample Flow Circuit of a turbopump
DENCON GRAVITY ENERGY MIXTURE THRUST STEADY TRANSV
F F T T F T F
INERTIA CONDX TWOD PRINTI ROTATION BUOYANCY HRATE
T F F F F F F
NNODES NINT NBR NF NHREF
12 7 12 3 2
RELAXK RELAXD RELAXH
1.000000 0.500000 1.000000
NFLUID(I), I= 1,NF
6 10 1
NODE INDEX
48 2
49 1
50 2
68 1
67 1
66 2
23 1
63 1
46 1
47 1
16 2
22 2
NODE PRESSURE TEMPERATURE MASS SOURCE HEAT SOURCE NODE AREA CONCENTRATIONS
48 0.5500E+03 -0.6000E+02 0.0000E+00 0.0000E+00 0.0000E+00 1.0000 0.0000 0.0000
49 0.5054E+03 -0.6000E+02 0.0000E+00 0.0000E+00 0.0000E+00 1.0000 0.0000 0.0000
50 0.1470E+02 0.8000E+02 0.0000E+00 0.0000E+00 0.0000E+00 0.5000 0.0000 0.5000
68 0.5500E+03 0.7000E+02 0.0000E+00 0.0000E+00 0.0000E+00 0.0000 0.0000 1.0000
67 0.1064E+03 0.7000E+02 0.0000E+00 0.0000E+00 0.0000E+00 0.0000 0.0000 1.0000
66 0.1510E+03 0.7000E+02 0.0000E+00 0.0000E+00 0.0000E+00 0.0000 0.0000 1.0000
23 0.1274E+03 -0.1740E+03 0.0000E+00 0.0000E+00 0.0000E+00 0.0000 0.0000 1.0000
63 0.8278E+02 -0.1740E+03 0.0000E+00 0.0000E+00 0.0000E+00 0.0000 0.0000 1.0000
46 0.3817E+02 -0.1740E+03 0.0000E+00 0.0000E+00 0.0000E+00 0.0000 0.0000 1.0000
47 0.5931E+02 -0.1740E+03 0.0000E+00 0.0000E+00 0.0000E+00 0.0000 0.0000 1.0000
16 0.1470E+02 0.8000E+02 0.0000E+00 0.0000E+00 0.0000E+00 0.0000 0.5000 0.5000
22 0.1720E+03 -0.1740E+03 0.0000E+00 0.0000E+00 0.0000E+00 0.0000 1.0000 0.0000
INODE NUMBR NAMEBR
49 3 58 142 59
68 3 59 138 60
67 2 138 137
23 3 60 129 23
63 2 129 88
H-2
46 3 88 87 86
47 3 87 86 25
BRANCH UPNODE DNNODE OPTION
58 48 49 2
142 49 50 2
59 68 49 2
138 67 68 2
60 68 23 2
137 66 67 2
129 23 63 2
23 22 23 2
88 63 46 2
87 46 47 2
86 46 47 2
25 47 16 2
BRANCH OPTION -2 FLOW COEF AREA
58 0.22000 0.04000
BRANCH OPTION -2 FLOW COEF AREA
142 0.74000 0.78500
BRANCH OPTION -2 FLOW COEF AREA
59 0.34000 0.03000
BRANCH OPTION -2 FLOW COEF AREA
138 0.66000 0.09000
BRANCH OPTION -2 FLOW COEF AREA
60 0.35440 0.03000
BRANCH OPTION -2 FLOW COEF AREA
137 0.88000 0.09000
BRANCH OPTION -2 FLOW COEF AREA
129 0.79000 0.78540
BRANCH OPTION -2 FLOW COEF AREA
23 0.24000 0.04000
BRANCH OPTION -2 FLOW COEF AREA
88 0.71000 0.79000
BRANCH OPTION -2 FLOW COEF AREA
87 0.79000 0.37000
BRANCH OPTION -2 FLOW COEF AREA
86 0.37000 0.46000
BRANCH OPTION -2 FLOW COEF AREA
25 0.51000 1.09000
BRANCH NOUBR NMUBR
58 0
142 2 58 59
59 2 138 60
138 1 137
H-3
60 2 59 138
137 0
129 2 60 23
23 0
88 1 129
87 2 88 86
86 2 88 87
25 2 87 86
BRANCH NODBR NMDBR
58 2 142 59
142 0
59 2 58 142
138 2 59 60
60 2 129 23
137 1 138
129 1 88
23 2 60 129
88 2 87 86
87 2 86 25
86 2 87 25
25 0
BRANCH
58
UPSTREAM ANGLE
DOWNSTREAM ANGLE
142 0.0000
59 0.0000
BRANCH
142
UPSTREAM ANGLE
58 0.0000
59 0.0000
DOWNSTREAM ANGLE
BRANCH
59
UPSTREAM ANGLE
138 0.0000
60 0.0000
DOWNSTREAM ANGLE
58 0.0000
142 0.0000
BRANCH
138
UPSTREAM ANGLE
H-4
137 0.0000
DOWNSTREAM ANGLE
59 0.0000
60 0.0000
BRANCH
60
UPSTREAM ANGLE
59 0.0000
138 0.0000
DOWNSTREAM ANGLE
129 0.0000
23 0.0000
BRANCH
137
UPSTREAM ANGLE
DOWNSTREAM ANGLE
138 0.0000
BRANCH
129
UPSTREAM ANGLE
60 0.0000
23 0.0000
DOWNSTREAM ANGLE
88 0.0000
BRANCH
23
UPSTREAM ANGLE
DOWNSTREAM ANGLE
60 0.0000
129 0.0000
BRANCH
88
UPSTREAM ANGLE
129 0.0000
DOWNSTREAM ANGLE
87 0.0000
86 0.0000
BRANCH
87
UPSTREAM ANGLE
88 0.0000
86 0.0000
DOWNSTREAM ANGLE
86 0.0000
H-5
25 0.0000
BRANCH
86
UPSTREAM ANGLE
88 0.0000
87 0.0000
DOWNSTREAM ANGLE
87 0.0000
25 0.0000
BRANCH
25
UPSTREAM ANGLE
87 0.0000
86 0.0000
DOWNSTREAM ANGLE
H-6
**** GENERAL FLUID SYSTEM SIMULATION PROGRAM ****
****************** VERSION 1.4.1 ****************
TITLE :Sample Flow Circuit of a turbopump
DATE :9/11/97
ANALYST :jwb
FILEIN :example5.dat
FILEOUT :example5.out
LOGICAL VARIABLES
DENCON = F
GRAVITY = F
ENERGY = T
MIXTURE = T
THRUST = F
STEADY = T
TRANSV = F
INERTIA = T
CONDX = F
TWOD = F
PRINTI = F
ROTATION = F
BUOYANCY = F
HRATE = F
NNODES = 12
NINT = 7
NBR = 12
NF = 3
NVAR = 19
NHREF = 2
FLUIDS: O2 H2 HE
BOUNDARY NODES
NODE P T RHO AREA CONCENTRATIONS
(PSI) (F) (LBM/FT^3) (IN^2)
O2 H2 HE
48 550.0000 -60.0000 4.4582 0.0000 1.0000 0.0000 0.0000
50 14.7000 80.0000 0.0090 0.0000 0.5000 0.0000 0.5000
66 151.0000 70.0000 0.1057 0.0000 0.0000 0.0000 1.0000
16 14.7000 80.0000 0.0034 0.0000 0.0000 0.5000 0.5000
22 172.0000 -174.0000 0.1123 0.0000 0.0000 1.0000 0.0000
H-7
INPUT SPECIFICATIONS FOR INTERNAL NODES
NODE AREA MASS HEAT
NODE (IN^2) (LBM/S) (BTU/LBM)
49 0.0000 0.0000 0.0000
68 0.0000 0.0000 0.0000
67 0.0000 0.0000 0.0000
23 0.0000 0.0000 0.0000
63 0.0000 0.0000 0.0000
46 0.0000 0.0000 0.0000
47 0.0000 0.0000 0.0000
BRANCH UPNODE DNNODE OPTION
58 48 49 2
142 49 50 2
59 68 49 2
138 67 68 2
60 68 23 2
137 66 67 2
129 23 63 2
23 22 23 2
88 63 46 2
87 46 47 2
86 46 47 2
25 47 16 2
BRANCH OPTION -2: FLOW COEF, AREA
58 0.22000 0.04000
BRANCH OPTION -2: FLOW COEF, AREA
142 0.74000 0.78500
BRANCH OPTION -2: FLOW COEF, AREA
59 0.34000 0.03000
BRANCH OPTION -2: FLOW COEF, AREA
138 0.66000 0.09000
BRANCH OPTION -2: FLOW COEF, AREA
60 0.35440 0.03000
BRANCH OPTION -2: FLOW COEF, AREA
137 0.88000 0.09000
BRANCH OPTION -2: FLOW COEF, AREA
129 0.79000 0.78540
BRANCH OPTION -2: FLOW COEF, AREA
23 0.24000 0.04000
BRANCH OPTION -2: FLOW COEF, AREA
88 0.71000 0.79000
BRANCH OPTION -2: FLOW COEF, AREA
H-8
87 0.79000 0.37000
BRANCH OPTION -2: FLOW COEF, AREA
86 0.37000 0.46000
BRANCH OPTION -2: FLOW COEF, AREA
25 0.51000 1.09000
SOLUTION
INTERNAL NODES
NODE P(PSI) T(F) Z RHO CONCENTRATIONS
(LBM/FT^3)
O2 H2 HE
49 51.7079 -49.2406 1.0171 0.2594 0.9393 0.0000 0.0607
68 136.7143 70.1127 1.0059 0.0957 0.0000 0.0000 1.0000
67 146.0602 70.0390 1.0063 0.1022 0.0000 0.0000 1.0000
23 23.5624 -118.6942 0.9293 0.0178 0.0000 0.5630 0.4370
63 19.3548 -118.6914 0.9291 0.0147 0.0000 0.5630 0.4370
46 18.0815 -118.6906 0.9290 0.0137 0.0000 0.5630 0.4370
47 15.9282 -118.6892 0.9289 0.0121 0.0000 0.5630 0.4370
BRANCHES
BRANCH KFACTOR DELP FLOW RATE VELOCITY REYN. NO. MACH NO.
(LBF-S^2/(LBM-FT)^2) (PSI) (LBM/SEC) (FT/SEC)
58 0.933E+06 0.498E+03 0.277E+00 0.224E+03 0.161E+07 0.227E+00
142 0.368E+04 0.370E+02 0.295E+00 0.209E+03 0.393E+06 0.116E+00
59 0.324E+08 0.850E+02 0.179E-01 0.898E+03 0.103E+06 0.271E+00
138 0.893E+06 0.935E+01 0.383E-01 0.599E+03 0.127E+06 0.181E+00
60 0.298E+08 0.113E+03 0.203E-01 0.102E+04 0.117E+06 0.308E+00
137 0.486E+06 0.494E+01 0.383E-01 0.579E+03 0.127E+06 0.175E+00
129 0.469E+05 0.421E+01 0.465E-01 0.478E+03 0.142E+06 0.148E+00
23 0.311E+08 0.148E+03 0.262E-01 0.840E+03 0.460E+06 0.272E+00
88 0.698E+05 0.127E+01 0.465E-01 0.578E+03 0.141E+06 0.179E+00
87 0.275E+06 0.215E+01 0.248E-01 0.704E+03 0.110E+06 0.218E+00
86 0.812E+06 0.215E+01 0.218E-01 0.497E+03 0.866E+05 0.154E+00
25 0.864E+05 0.123E+01 0.465E-01 0.510E+03 0.120E+06 0.158E+00
SOLUTION SATISFIED CONVERGENCE CRITERION OF 0.00100 IN 45 ITERATIONS
H-9

APPENDIX I
INPUT AND OUTPUT DATA FILES FROM EXAMPLE 6
Contents Page
Example 6 Input File I-2
Example 6 Output File I-7
I-1
TITLE
SAMPLE FLOW CIRCUIT FOR QUASI-STEADY FLOW
DENCON GRAVITY ENERGY MIXTURE THRUST STEADY TRANSV
F F T T F F F
INERTIA CONDX TWOD PRINTI ROTATION BUOYANCY HRATE
F F F F F F F
NNODES NINT NBR NF NHREF
12 7 12 3 2
RELAXK RELAXD RELAXH
1.000 0.500 1.000
DTAU TIMEF TIMEL
1.000 0.000 15.000
NFLUID(I), I= 1,NF
6 10 1
NODE INDEX
48 2
49 1
50 2
68 1
67 1
66 2
23 1
63 1
46 1
47 1
16 2
22 2
NODE PRES (PSI) TEMP(DEGF) MASS SOURC HEAT SOURC THRST AREA CONCENTRATION
49 0.1000E+02 0.0000E+00 0.0000E+00 0.0000E+00 0.0000E+00 0.0000 0.0000 1.0000
68 0.1833E+02 0.0000E+00 0.0000E+00 0.0000E+00 0.0000E+00 0.0000 0.0000 1.0000
67 0.1000E+02 0.0000E+00 0.0000E+00 0.0000E+00 0.0000E+00 0.0000 0.0000 1.0000
23 0.1000E+02 0.0000E+00 0.0000E+00 0.0000E+00 0.0000E+00 0.0000 0.0000 1.0000
63 0.1000E+03 0.0000E+00 0.0000E+00 0.0000E+00 0.0000E+00 0.0000 0.0000 1.0000
46 0.1000E+03 0.0000E+00 0.0000E+00 0.0000E+00 0.0000E+00 0.0000 0.0000 1.0000
47 0.8333E+01 0.0000E+00 0.0000E+00 0.0000E+00 0.0000E+00 0.0000 0.0000 1.0000
1 HIST48.DAT
2 HIST50.DAT
3 HIST66.DAT
4 HIST16.DAT
5 HIST22.DAT
INODE NUMBR BRANCH 1 BRANCH 2 BRANCH 3 BRANCH 4 BRANCH 5 BRANCH 6
49 3 58 142 59
68 3 59 138 60
67 2 138 137
I-2
23 3 60 129 23
63 2 129 88
46 3 88 87 86
47 3 87 86 25
BRANCH UPNODE DNNODE OPTION
58 48 49 2
142 49 50 2
59 68 49 2
138 67 68 2
60 68 23 2
137 66 67 2
129 23 63 2
23 22 23 2
88 63 46 2
87 46 47 2
86 46 47 2
25 47 16 2
BRANCH OPTION -2: FLOW COEF, AREA
58 0.21760 0.04290
BRANCH OPTION -2: FLOW COEF, AREA
142 0.74000 0.78500
BRANCH OPTION -2: FLOW COEF, AREA
59 0.34390 0.03250
BRANCH OPTION -2: FLOW COEF, AREA
138 0.65780 0.09420
BRANCH OPTION -2: FLOW COEF, AREA
60 0.35440 0.03250
BRANCH OPTION -2: FLOW COEF, AREA
137 0.88800 0.09420
BRANCH OPTION -2: FLOW COEF, AREA
129 0.79300 0.78540
BRANCH OPTION -2: FLOW COEF, AREA
23 0.23630 0.04220
BRANCH OPTION -2: FLOW COEF, AREA
88 0.70900 0.78540
BRANCH OPTION -2: FLOW COEF, AREA
87 0.78800 0.37120
BRANCH OPTION -2: FLOW COEF, AREA
86 0.46300 0.37120
BRANCH OPTION -2: FLOW COEF, AREA
25 0.51200 1.09360
BRANCH NOUBR NMUBR
58 0
142 2 58 59
I-3
59 2 138 60
138 1 137
60 2 59 138
137 0
129 2 60 23
23 0
88 1 129
87 2 88 86
86 2 88 87
25 2 87 86
BRANCH NODBR NMDBR
58 2 142 59
142 0
59 2 58 142
138 2 59 60
60 2 129 23
137 1 138
129 1 88
23 2 60 129
88 2 87 86
87 2 86 25
86 2 87 25
25 0
BRANCH
58
UPSTRM BR. ANGLE
DNSTRM BR. ANGLE
142 0.00
59 0.00
BRANCH
142
UPSTRM BR. ANGLE
58 0.00
59 0.00
DNSTRM BR. ANGLE
BRANCH
59
UPSTRM BR. ANGLE
138 0.00
60 0.00
DNSTRM BR. ANGLE
58 0.00
142 0.00
BRANCH
I-4
138
UPSTRM BR. ANGLE
137 0.00
DNSTRM BR. ANGLE
59 0.00
60 0.00
BRANCH
60
UPSTRM BR. ANGLE
59 0.00
138 0.00
DNSTRM BR. ANGLE
129 0.00
23 0.00
BRANCH
137
UPSTRM BR. ANGLE
DNSTRM BR. ANGLE
138 0.00
BRANCH
129
UPSTRM BR. ANGLE
60 0.00
23 0.00
DNSTRM BR. ANGLE
88 0.00
BRANCH
23
UPSTRM BR. ANGLE
DNSTRM BR. ANGLE
60 0.00
129 0.00
BRANCH
88
UPSTRM BR. ANGLE
129 0.00
DNSTRM BR. ANGLE
87 0.00
86 0.00
BRANCH
87
UPSTRM BR. ANGLE
88 0.00
86 0.00
I-5
DNSTRM BR. ANGLE
86 0.00
25 0.00
BRANCH
86
UPSTRM BR. ANGLE
88 0.00
87 0.00
DNSTRM BR. ANGLE
87 0.00
25 0.00
BRANCH
25
UPSTRM BR. ANGLE
87 0.00
86 0.00
DNSTRM BR. ANGLE
I-6
**** GENERAL FLUID SYSTEM SIMULATION PROGRAM ****
****************** VERSION 1.4.1 ****************
TITLE :SAMPLE FLOW CIRCUIT FOR QUASI-STEADY FLOW
DATE :9/11/97
ANALYST :jwb
FILEIN :example6.dat
FILEOUT :example6.out
LOGICAL VARIABLES
DENCON = F
GRAVITY = F
ENERGY = T
MIXTURE = T
THRUST = F
STEADY = F
TRANSV = F
INERTIA = F
CONDX = F
TWOD = F
PRINTI = F
ROTATION = F
BUOYANCY = F
HRATE = F
NNODES = 12
NINT = 7
NBR = 12
NF = 3
NVAR = 19
NHREF = 2
FLUIDS: O2 H2 HE
BOUNDARY NODES
NODE P T RHO AREA CONCENTRATIONS
(PSI) (F) (LBM/FT^3) (IN^2)
O2 H2 HE
48 550.0000 -60.0000 4.4582 0.0000 1.0000 0.0000 0.0000
50 14.7000 70.0000 0.0092 0.0000 0.5000 0.0000 0.5000
66 151.0000 70.0000 0.1057 0.0000 0.0000 0.0000 1.0000
16 14.7000 70.0000 0.0035 0.0000 0.0000 0.5000 0.5000
22 172.0000 -174.0000 0.1123 0.0000 0.0000 1.0000 0.0000
I-7
INPUT SPECIFICATIONS FOR INTERNAL NODES
NODE AREA MASS HEAT
NODE (IN^2) (LBM/S) (BTU/LBM)
49 0.0000 0.0000 0.0000
68 0.0000 0.0000 0.0000
67 0.0000 0.0000 0.0000
23 0.0000 0.0000 0.0000
63 0.0000 0.0000 0.0000
46 0.0000 0.0000 0.0000
47 0.0000 0.0000 0.0000
BRANCH UPNODE DNNODE OPTION
58 48 49 2
142 49 50 2
59 68 49 2
138 67 68 2
60 68 23 2
137 66 67 2
129 23 63 2
23 22 23 2
88 63 46 2
87 46 47 2
86 46 47 2
25 47 16 2
BRANCH OPTION -2: FLOW COEF, AREA
58 0.21760 0.04290
BRANCH OPTION -2: FLOW COEF, AREA
142 0.74000 0.78500
BRANCH OPTION -2: FLOW COEF, AREA
59 0.34390 0.03250
BRANCH OPTION -2: FLOW COEF, AREA
138 0.65780 0.09420
BRANCH OPTION -2: FLOW COEF, AREA
60 0.35440 0.03250
BRANCH OPTION -2: FLOW COEF, AREA
137 0.88800 0.09420
BRANCH OPTION -2: FLOW COEF, AREA
129 0.79300 0.78540
BRANCH OPTION -2: FLOW COEF, AREA
23 0.23630 0.04220
BRANCH OPTION -2: FLOW COEF, AREA
88 0.70900 0.78540
BRANCH OPTION -2: FLOW COEF, AREA
I-8
87 0.78800 0.37120
BRANCH OPTION -2: FLOW COEF, AREA
86 0.46300 0.37120
BRANCH OPTION -2: FLOW COEF, AREA
25 0.51200 1.09360
ISTEP = 1 TAU = 0.10000E+01
BOUNDARY NODES
NODE P(PSI) T(F) Z(COMP) RHO CONCENTRATIONS
(LBM/FT^3)
O2 H2 HE
48 550.0000 -60.0000 0.0000 4.4582 1.0000 0.0000 0.0000
50 14.7000 70.0000 0.0000 0.0092 0.5000 0.0000 0.5000
66 151.0000 70.0000 0.0000 0.1057 0.0000 0.0000 1.0000
16 14.7000 70.0000 0.0000 0.0035 0.0000 0.5000 0.5000
22 172.0000 -174.0000 0.0000 0.1123 0.0000 1.0000 0.0000
SOLUTION
INTERNAL NODES
NODE P(PSI) T(F) Z RHO CONCENTRATIONS
(LBM/FT^3)
O2 H2 HE
49 21.6744 -44.4310 1.0207 0.1013 0.9277 0.0000 0.0723
68 130.6775 70.1604 1.0056 0.0915 0.0000 0.0000 1.0000
67 144.0175 70.0551 1.0062 0.1008 0.0000 0.0000 1.0000
23 20.5725 -113.1038 0.9306 0.0156 0.0000 0.5293 0.4707
63 19.5772 -113.1028 0.9305 0.0149 0.0000 0.5293 0.4707
46 18.2701 -113.1015 0.9305 0.0139 0.0000 0.5293 0.4707
47 16.2569 -113.0994 0.9304 0.0124 0.0000 0.5293 0.4707
BRANCHES
BRANCH KFACTOR DELP FLOW RATE VELOCITY REYN. NO. MACH NO.
(LBF-S^2/(LBM-FT)^2) (PSI) (LBM/SEC) (FT/SEC)
58 0.829E+06 0.528E+03 0.303E+00 0.228E+03 0.170E+07 0.231E+00
142 0.942E+04 0.697E+01 0.326E+00 0.591E+03 0.432E+06 0.312E+00
59 0.282E+08 0.109E+03 0.236E-01 0.114E+04 0.131E+06 0.345E+00
138 0.832E+06 0.133E+02 0.480E-01 0.728E+03 0.156E+06 0.220E+00
60 0.265E+08 0.110E+03 0.244E-01 0.118E+04 0.135E+06 0.357E+00
137 0.436E+06 0.698E+01 0.480E-01 0.695E+03 0.156E+06 0.210E+00
129 0.531E+05 0.995E+00 0.519E-01 0.609E+03 0.151E+06 0.188E+00
23 0.289E+08 0.151E+03 0.275E-01 0.835E+03 0.470E+06 0.271E+00
I-9
88 0.698E+05 0.131E+01 0.519E-01 0.640E+03 0.151E+06 0.197E+00
87 0.271E+06 0.201E+01 0.327E-01 0.913E+03 0.138E+06 0.282E+00
86 0.785E+06 0.201E+01 0.192E-01 0.536E+03 0.812E+05 0.166E+00
25 0.831E+05 0.156E+01 0.519E-01 0.554E+03 0.128E+06 0.171E+00
ISTEP = 2 TAU = 0.20000E+01
BOUNDARY NODES
NODE P(PSI) T(F) Z(COMP) RHO CONCENTRATIONS
(LBM/FT^3)
O2 H2 HE
48 550.0000 -60.0000 0.0000 4.4582 1.0000 0.0000 0.0000
50 14.7000 70.0000 0.0000 0.0092 0.5000 0.0000 0.5000
66 96.4800 70.0000 0.0000 0.0677 0.0000 0.0000 1.0000
16 14.7000 70.0000 0.0000 0.0035 0.0000 0.5000 0.5000
22 172.0000 -174.0000 0.0000 0.1123 0.0000 1.0000 0.0000
SOLUTION
INTERNAL NODES
NODE P(PSI) T(F) Z RHO CONCENTRATIONS
(LBM/FT^3)
O2 H2 HE
49 20.5724 -59.2076 1.0183 0.1140 0.9543 0.0000 0.0457
68 84.3891 70.0955 1.0037 0.0592 0.0000 0.0000 1.0000
67 92.3146 70.0329 1.0040 0.0648 0.0000 0.0000 1.0000
23 18.9882 -131.4034 0.9295 0.0142 0.0000 0.6457 0.3543
63 18.2443 -131.4036 0.9294 0.0136 0.0000 0.6457 0.3543
46 17.2759 -131.4039 0.9294 0.0129 0.0000 0.6457 0.3543
47 15.8054 -131.4044 0.9293 0.0118 0.0000 0.6457 0.3543
BRANCHES
BRANCH KFACTOR DELP FLOW RATE VELOCITY REYN. NO. MACH NO.
(LBF-S^2/(LBM-FT)^2) (PSI) (LBM/SEC) (FT/SEC)
58 0.829E+06 0.529E+03 0.303E+00 0.228E+03 0.170E+07 0.231E+00
142 0.838E+04 0.587E+01 0.318E+00 0.511E+03 0.432E+06 0.311E+00
59 0.435E+08 0.638E+02 0.145E-01 0.109E+04 0.806E+05 0.328E+00
138 0.130E+07 0.793E+01 0.297E-01 0.700E+03 0.967E+05 0.211E+00
60 0.410E+08 0.654E+02 0.152E-01 0.113E+04 0.840E+05 0.342E+00
137 0.680E+06 0.417E+01 0.297E-01 0.671E+03 0.967E+05 0.203E+00
129 0.585E+05 0.744E+00 0.428E-01 0.552E+03 0.145E+06 0.173E+00
23 0.289E+08 0.153E+03 0.276E-01 0.840E+03 0.473E+06 0.272E+00
88 0.762E+05 0.968E+00 0.428E-01 0.575E+03 0.145E+06 0.180E+00
87 0.292E+06 0.147E+01 0.270E-01 0.809E+03 0.133E+06 0.253E+00
I-10
86 0.845E+06 0.147E+01 0.158E-01 0.475E+03 0.782E+05 0.149E+00
25 0.870E+05 0.111E+01 0.428E-01 0.477E+03 0.123E+06 0.149E+00
ISTEP = 3 TAU = 0.30000E+01
BOUNDARY NODES
NODE P(PSI) T(F) Z(COMP) RHO CONCENTRATIONS
(LBM/FT^3)
O2 H2 HE
48 550.0000 -60.0000 0.0000 4.4582 1.0000 0.0000 0.0000
50 14.7000 70.0000 0.0000 0.0092 0.5000 0.0000 0.5000
66 123.7400 70.0000 0.0000 0.0867 0.0000 0.0000 1.0000
16 14.7000 70.0000 0.0000 0.0035 0.0000 0.5000 0.5000
22 172.0000 -174.0000 0.0000 0.1123 0.0000 1.0000 0.0000
SOLUTION
INTERNAL NODES
NODE P(PSI) T(F) Z RHO CONCENTRATIONS
(LBM/FT^3)
O2 H2 HE
49 21.1259 -51.4221 1.0201 0.1070 0.9408 0.0000 0.0592
68 107.5339 70.1279 1.0047 0.0754 0.0000 0.0000 1.0000
67 118.1691 70.0439 1.0051 0.0828 0.0000 0.0000 1.0000
23 19.7593 -121.7611 0.9287 0.0149 0.0000 0.5819 0.4181
63 18.8923 -121.7607 0.9287 0.0143 0.0000 0.5819 0.4181
46 17.7579 -121.7602 0.9286 0.0134 0.0000 0.5819 0.4181
47 16.0227 -121.7594 0.9285 0.0121 0.0000 0.5819 0.4181
BRANCHES
BRANCH KFACTOR DELP FLOW RATE VELOCITY REYN. NO. MACH NO.
(LBF-S^2/(LBM-FT)^2) (PSI) (LBM/SEC) (FT/SEC)
58 0.829E+06 0.529E+03 0.303E+00 0.228E+03 0.170E+07 0.231E+00
142 0.892E+04 0.643E+01 0.322E+00 0.552E+03 0.431E+06 0.310E+00
59 0.342E+08 0.864E+02 0.191E-01 0.112E+04 0.106E+06 0.339E+00
138 0.101E+07 0.106E+02 0.389E-01 0.718E+03 0.127E+06 0.217E+00
60 0.322E+08 0.878E+02 0.198E-01 0.116E+04 0.110E+06 0.352E+00
137 0.531E+06 0.557E+01 0.389E-01 0.685E+03 0.127E+06 0.207E+00
129 0.556E+05 0.867E+00 0.474E-01 0.582E+03 0.148E+06 0.181E+00
23 0.289E+08 0.152E+03 0.276E-01 0.838E+03 0.472E+06 0.272E+00
88 0.728E+05 0.113E+01 0.474E-01 0.608E+03 0.148E+06 0.189E+00
87 0.281E+06 0.174E+01 0.298E-01 0.863E+03 0.136E+06 0.268E+00
86 0.813E+06 0.174E+01 0.175E-01 0.507E+03 0.797E+05 0.157E+00
25 0.849E+05 0.132E+01 0.474E-01 0.516E+03 0.126E+06 0.160E+00
I-11
ISTEP = 4 TAU = 0.40000E+01
BOUNDARY NODES
NODE P(PSI) T(F) Z(COMP) RHO CONCENTRATIONS
(LBM/FT^3)
O2 H2 HE
48 550.0000 -60.0000 0.0000 4.4582 1.0000 0.0000 0.0000
50 14.7000 70.0000 0.0000 0.0092 0.5000 0.0000 0.5000
66 151.0000 70.0000 0.0000 0.1057 0.0000 0.0000 1.0000
16 14.7000 70.0000 0.0000 0.0035 0.0000 0.5000 0.5000
22 172.0000 -174.0000 0.0000 0.1123 0.0000 1.0000 0.0000
SOLUTION
INTERNAL NODES
NODE P(PSI) T(F) Z RHO CONCENTRATIONS
(LBM/FT^3)
O2 H2 HE
49 21.6734 -44.4365 1.0208 0.1013 0.9277 0.0000 0.0723
68 130.6795 70.1604 1.0056 0.0915 0.0000 0.0000 1.0000
67 144.0198 70.0551 1.0062 0.1008 0.0000 0.0000 1.0000
23 20.5735 -113.1108 0.9306 0.0156 0.0000 0.5294 0.4706
63 19.5789 -113.1099 0.9306 0.0149 0.0000 0.5294 0.4706
46 18.2715 -113.1085 0.9305 0.0139 0.0000 0.5294 0.4706
47 16.2571 -113.1065 0.9304 0.0124 0.0000 0.5294 0.4706
BRANCHES
BRANCH KFACTOR DELP FLOW RATE VELOCITY REYN. NO. MACH NO.
(LBF-S^2/(LBM-FT)^2) (PSI) (LBM/SEC) (FT/SEC)
58 0.829E+06 0.528E+03 0.303E+00 0.228E+03 0.170E+07 0.231E+00
142 0.942E+04 0.697E+01 0.326E+00 0.591E+03 0.432E+06 0.312E+00
59 0.282E+08 0.109E+03 0.236E-01 0.114E+04 0.131E+06 0.345E+00
138 0.833E+06 0.133E+02 0.480E-01 0.729E+03 0.156E+06 0.220E+00
60 0.265E+08 0.110E+03 0.244E-01 0.118E+04 0.135E+06 0.357E+00
137 0.436E+06 0.698E+01 0.480E-01 0.695E+03 0.156E+06 0.210E+00
129 0.531E+05 0.995E+00 0.519E-01 0.609E+03 0.151E+06 0.188E+00
23 0.289E+08 0.151E+03 0.275E-01 0.835E+03 0.470E+06 0.271E+00
88 0.698E+05 0.131E+01 0.519E-01 0.640E+03 0.151E+06 0.198E+00
87 0.271E+06 0.201E+01 0.327E-01 0.914E+03 0.138E+06 0.282E+00
86 0.785E+06 0.201E+01 0.192E-01 0.537E+03 0.812E+05 0.166E+00
25 0.832E+05 0.156E+01 0.519E-01 0.554E+03 0.128E+06 0.171E+00
I-12
ISTEP = 5 TAU = 0.50000E+01
BOUNDARY NODES
NODE P(PSI) T(F) Z(COMP) RHO CONCENTRATIONS
(LBM/FT^3)
O2 H2 HE
48 550.0000 -60.0000 0.0000 4.4582 1.0000 0.0000 0.0000
50 14.7000 70.0000 0.0000 0.0092 0.5000 0.0000 0.5000
66 14.7000 70.0000 0.0000 0.0103 0.0000 0.0000 1.0000
16 14.7000 70.0000 0.0000 0.0035 0.0000 0.5000 0.5000
22 172.0000 -174.0000 0.0000 0.1123 0.0000 1.0000 0.0000
SOLUTION
INTERNAL NODES
NODE P(PSI) T(F) Z RHO CONCENTRATIONS
(LBM/FT^3)
O2 H2 HE
49 18.6091 -91.5336 0.9968 0.1513 1.0000 0.0000 0.0000
68 15.5103 -97.7043 0.9553 0.0410 0.8479 0.1521 0.0000
67 14.9934 -97.9212 0.9560 0.0397 0.8479 0.1521 0.0000
23 16.7947 -174.4283 1.0014 0.0111 0.0000 1.0000 0.0000
63 16.4167 -174.4295 1.0014 0.0108 0.0000 1.0000 0.0000
46 15.9329 -174.4309 1.0014 0.0105 0.0000 1.0000 0.0000
47 15.2162 -174.4330 1.0014 0.0100 0.0000 1.0000 0.0000
BRANCHES
BRANCH KFACTOR DELP FLOW RATE VELOCITY REYN. NO. MACH NO.
(LBF-S^2/(LBM-FT)^2) (PSI) (LBM/SEC) (FT/SEC)
58 0.829E+06 0.531E+03 0.304E+00 0.229E+03 0.170E+07 0.232E+00
142 0.631E+04 0.391E+01 0.299E+00 0.362E+03 0.439E+06 0.404E+00
59 0.171E+08 -0.310E+01 -0.512E-02 -0.150E+03 0.369E+05 0.167E+00
138 0.205E+07 -0.517E+00 -0.603E-02 -0.225E+03 0.876E+04 0.719E-01
60 0.220E+09 -0.128E+01 -0.917E-03 -0.368E+03 0.181E+05 0.120E+00
137 0.116E+07 -0.293E+00 -0.603E-02 -0.232E+03 0.871E+04 0.744E-01
129 0.752E+05 0.378E+00 0.269E-01 0.446E+03 0.108E+06 0.145E+00
23 0.289E+08 0.155E+03 0.278E-01 0.846E+03 0.476E+06 0.274E+00
88 0.962E+05 0.484E+00 0.269E-01 0.457E+03 0.108E+06 0.149E+00
87 0.359E+06 0.717E+00 0.170E-01 0.627E+03 0.987E+05 0.204E+00
86 0.104E+07 0.717E+00 0.996E-02 0.368E+03 0.580E+05 0.120E+00
25 0.103E+06 0.516E+00 0.269E-01 0.354E+03 0.913E+05 0.115E+00
ISTEP = 6 TAU = 0.60000E+01
I-13
BOUNDARY NODES
NODE P(PSI) T(F) Z(COMP) RHO CONCENTRATIONS
(LBM/FT^3)
O2 H2 HE
48 550.0000 -60.0000 0.0000 4.4582 1.0000 0.0000 0.0000
50 14.7000 70.0000 0.0000 0.0092 0.5000 0.0000 0.5000
66 14.7000 70.0000 0.0000 0.0103 0.0000 0.0000 1.0000
16 14.7000 70.0000 0.0000 0.0035 0.0000 0.5000 0.5000
22 172.0000 -174.0000 0.0000 0.1123 0.0000 1.0000 0.0000
SOLUTION
INTERNAL NODES
NODE P(PSI) T(F) Z RHO CONCENTRATIONS
(LBM/FT^3)
O2 H2 HE
49 18.6091 -91.5336 0.9968 0.1513 1.0000 0.0000 0.0000
68 15.5104 -97.7010 0.9553 0.0410 0.8479 0.1521 0.0000
67 14.9934 -97.9123 0.9560 0.0397 0.8479 0.1521 0.0000
23 16.7949 -174.4283 1.0014 0.0111 0.0000 1.0000 0.0000
63 16.4168 -174.4295 1.0014 0.0108 0.0000 1.0000 0.0000
46 15.9330 -174.4309 1.0014 0.0105 0.0000 1.0000 0.0000
47 15.2162 -174.4330 1.0014 0.0100 0.0000 1.0000 0.0000
BRANCHES
BRANCH KFACTOR DELP FLOW RATE VELOCITY REYN. NO. MACH NO.
(LBF-S^2/(LBM-FT)^2) (PSI) (LBM/SEC) (FT/SEC)
58 0.829E+06 0.531E+03 0.304E+00 0.229E+03 0.170E+07 0.232E+00
142 0.631E+04 0.391E+01 0.299E+00 0.362E+03 0.439E+06 0.404E+00
59 0.171E+08 -0.310E+01 -0.512E-02 -0.150E+03 0.369E+05 0.167E+00
138 0.205E+07 -0.517E+00 -0.603E-02 -0.225E+03 0.876E+04 0.719E-01
60 0.220E+09 -0.128E+01 -0.917E-03 -0.368E+03 0.181E+05 0.120E+00
137 0.116E+07 -0.293E+00 -0.603E-02 -0.233E+03 0.871E+04 0.744E-01
129 0.752E+05 0.378E+00 0.269E-01 0.446E+03 0.108E+06 0.145E+00
23 0.289E+08 0.155E+03 0.278E-01 0.846E+03 0.476E+06 0.274E+00
88 0.962E+05 0.484E+00 0.269E-01 0.457E+03 0.108E+06 0.149E+00
87 0.359E+06 0.717E+00 0.170E-01 0.627E+03 0.987E+05 0.204E+00
86 0.104E+07 0.717E+00 0.996E-02 0.369E+03 0.580E+05 0.120E+00
25 0.103E+06 0.516E+00 0.269E-01 0.354E+03 0.913E+05 0.115E+00
ISTEP = 7 TAU = 0.70000E+01
BOUNDARY NODES
NODE P(PSI) T(F) Z(COMP) RHO CONCENTRATIONS
I-14
(LBM/FT^3)
O2 H2 HE
48 550.0000 -60.0000 0.0000 4.4582 1.0000 0.0000 0.0000
50 14.7000 70.0000 0.0000 0.0092 0.5000 0.0000 0.5000
66 14.7000 70.0000 0.0000 0.0103 0.0000 0.0000 1.0000
16 14.7000 70.0000 0.0000 0.0035 0.0000 0.5000 0.5000
22 172.0000 -174.0000 0.0000 0.1123 0.0000 1.0000 0.0000
SOLUTION
INTERNAL NODES
NODE P(PSI) T(F) Z RHO CONCENTRATIONS
(LBM/FT^3)
O2 H2 HE
49 18.6091 -91.5337 0.9968 0.1513 1.0000 0.0000 0.0000
68 15.5105 -97.6996 0.9553 0.0410 0.8479 0.1521 0.0000
67 14.9935 -97.9159 0.9560 0.0397 0.8479 0.1521 0.0000
23 16.7949 -174.4283 1.0014 0.0111 0.0000 1.0000 0.0000
63 16.4169 -174.4295 1.0014 0.0108 0.0000 1.0000 0.0000
46 15.9330 -174.4309 1.0014 0.0105 0.0000 1.0000 0.0000
47 15.2162 -174.4330 1.0014 0.0100 0.0000 1.0000 0.0000
BRANCHES
BRANCH KFACTOR DELP FLOW RATE VELOCITY REYN. NO. MACH NO.
(LBF-S^2/(LBM-FT)^2) (PSI) (LBM/SEC) (FT/SEC)
58 0.829E+06 0.531E+03 0.304E+00 0.229E+03 0.170E+07 0.232E+00
142 0.631E+04 0.391E+01 0.299E+00 0.362E+03 0.439E+06 0.404E+00
59 0.171E+08 -0.310E+01 -0.512E-02 -0.150E+03 0.369E+05 0.167E+00
138 0.205E+07 -0.517E+00 -0.603E-02 -0.225E+03 0.876E+04 0.719E-01
60 0.220E+09 -0.128E+01 -0.917E-03 -0.368E+03 0.181E+05 0.120E+00
137 0.116E+07 -0.293E+00 -0.603E-02 -0.233E+03 0.871E+04 0.744E-01
129 0.752E+05 0.378E+00 0.269E-01 0.446E+03 0.108E+06 0.145E+00
23 0.289E+08 0.155E+03 0.278E-01 0.846E+03 0.476E+06 0.274E+00
88 0.962E+05 0.484E+00 0.269E-01 0.457E+03 0.108E+06 0.149E+00
87 0.359E+06 0.717E+00 0.170E-01 0.627E+03 0.987E+05 0.204E+00
86 0.104E+07 0.717E+00 0.996E-02 0.369E+03 0.580E+05 0.120E+00
25 0.103E+06 0.516E+00 0.269E-01 0.354E+03 0.913E+05 0.115E+00
ISTEP = 8 TAU = 0.80000E+01
BOUNDARY NODES
NODE P(PSI) T(F) Z(COMP) RHO CONCENTRATIONS
(LBM/FT^3)
O2 H2 HE
I-15
48 550.0000 -60.0000 0.0000 4.4582 1.0000 0.0000 0.0000
50 14.7000 70.0000 0.0000 0.0092 0.5000 0.0000 0.5000
66 14.7000 70.0000 0.0000 0.0103 0.0000 0.0000 1.0000
16 14.7000 70.0000 0.0000 0.0035 0.0000 0.5000 0.5000
22 172.0000 -174.0000 0.0000 0.1123 0.0000 1.0000 0.0000
SOLUTION
INTERNAL NODES
NODE P(PSI) T(F) Z RHO CONCENTRATIONS
(LBM/FT^3)
O2 H2 HE
49 18.6091 -91.5337 0.9968 0.1513 1.0000 0.0000 0.0000
68 15.5105 -97.6992 0.9553 0.0410 0.8479 0.1521 0.0000
67 14.9935 -97.9134 0.9560 0.0397 0.8479 0.1521 0.0000
23 16.7949 -174.4283 1.0014 0.0111 0.0000 1.0000 0.0000
63 16.4169 -174.4295 1.0014 0.0108 0.0000 1.0000 0.0000
46 15.9331 -174.4309 1.0014 0.0105 0.0000 1.0000 0.0000
47 15.2162 -174.4330 1.0014 0.0100 0.0000 1.0000 0.0000
BRANCHES
BRANCH KFACTOR DELP FLOW RATE VELOCITY REYN. NO. MACH NO.
(LBF-S^2/(LBM-FT)^2) (PSI) (LBM/SEC) (FT/SEC)
58 0.829E+06 0.531E+03 0.304E+00 0.229E+03 0.170E+07 0.232E+00
142 0.631E+04 0.391E+01 0.299E+00 0.362E+03 0.439E+06 0.404E+00
59 0.171E+08 -0.310E+01 -0.512E-02 -0.150E+03 0.369E+05 0.167E+00
138 0.205E+07 -0.517E+00 -0.603E-02 -0.225E+03 0.876E+04 0.719E-01
60 0.220E+09 -0.128E+01 -0.917E-03 -0.368E+03 0.181E+05 0.120E+00
137 0.116E+07 -0.293E+00 -0.603E-02 -0.233E+03 0.871E+04 0.744E-01
129 0.752E+05 0.378E+00 0.269E-01 0.446E+03 0.108E+06 0.145E+00
23 0.289E+08 0.155E+03 0.278E-01 0.846E+03 0.476E+06 0.274E+00
88 0.962E+05 0.484E+00 0.269E-01 0.457E+03 0.108E+06 0.149E+00
87 0.359E+06 0.717E+00 0.170E-01 0.627E+03 0.987E+05 0.204E+00
86 0.104E+07 0.717E+00 0.996E-02 0.369E+03 0.580E+05 0.120E+00
25 0.103E+06 0.516E+00 0.269E-01 0.354E+03 0.913E+05 0.115E+00
ISTEP = 9 TAU = 0.90000E+01
BOUNDARY NODES
NODE P(PSI) T(F) Z(COMP) RHO CONCENTRATIONS
(LBM/FT^3)
O2 H2 HE
48 550.0000 -60.0000 0.0000 4.4582 1.0000 0.0000 0.0000
50 14.7000 70.0000 0.0000 0.0092 0.5000 0.0000 0.5000
I-16
66 14.7000 70.0000 0.0000 0.0103 0.0000 0.0000 1.0000
16 14.7000 70.0000 0.0000 0.0035 0.0000 0.5000 0.5000
22 172.0000 -174.0000 0.0000 0.1123 0.0000 1.0000 0.0000
SOLUTION
INTERNAL NODES
NODE P(PSI) T(F) Z RHO CONCENTRATIONS
(LBM/FT^3)
O2 H2 HE
49 18.6091 -91.5337 0.9968 0.1513 1.0000 0.0000 0.0000
68 15.5105 -97.7001 0.9553 0.0410 0.8479 0.1521 0.0000
67 14.9935 -97.9134 0.9560 0.0397 0.8479 0.1521 0.0000
23 16.7950 -174.4283 1.0014 0.0111 0.0000 1.0000 0.0000
63 16.4169 -174.4295 1.0014 0.0108 0.0000 1.0000 0.0000
46 15.9331 -174.4309 1.0014 0.0105 0.0000 1.0000 0.0000
47 15.2163 -174.4330 1.0014 0.0100 0.0000 1.0000 0.0000
BRANCHES
BRANCH KFACTOR DELP FLOW RATE VELOCITY REYN. NO. MACH NO.
(LBF-S^2/(LBM-FT)^2) (PSI) (LBM/SEC) (FT/SEC)
58 0.829E+06 0.531E+03 0.304E+00 0.229E+03 0.170E+07 0.232E+00
142 0.631E+04 0.391E+01 0.299E+00 0.362E+03 0.439E+06 0.404E+00
59 0.171E+08 -0.310E+01 -0.512E-02 -0.150E+03 0.369E+05 0.167E+00
138 0.205E+07 -0.517E+00 -0.603E-02 -0.225E+03 0.876E+04 0.719E-01
60 0.220E+09 -0.128E+01 -0.917E-03 -0.368E+03 0.181E+05 0.120E+00
137 0.116E+07 -0.294E+00 -0.603E-02 -0.233E+03 0.871E+04 0.744E-01
129 0.752E+05 0.378E+00 0.269E-01 0.446E+03 0.108E+06 0.145E+00
23 0.289E+08 0.155E+03 0.278E-01 0.846E+03 0.476E+06 0.274E+00
88 0.962E+05 0.484E+00 0.269E-01 0.457E+03 0.108E+06 0.149E+00
87 0.359E+06 0.717E+00 0.170E-01 0.627E+03 0.987E+05 0.204E+00
86 0.104E+07 0.717E+00 0.996E-02 0.369E+03 0.580E+05 0.120E+00
25 0.103E+06 0.516E+00 0.269E-01 0.354E+03 0.913E+05 0.115E+00
ISTEP = 10 TAU = 0.10000E+02
BOUNDARY NODES
NODE P(PSI) T(F) Z(COMP) RHO CONCENTRATIONS
(LBM/FT^3)
O2 H2 HE
48 550.0000 -60.0000 0.0000 4.4582 1.0000 0.0000 0.0000
50 14.7000 70.0000 0.0000 0.0092 0.5000 0.0000 0.5000
66 14.7000 70.0000 0.0000 0.0103 0.0000 0.0000 1.0000
16 14.7000 70.0000 0.0000 0.0035 0.0000 0.5000 0.5000
I-17
22 172.0000 -174.0000 0.0000 0.1123 0.0000 1.0000 0.0000
SOLUTION
INTERNAL NODES
NODE P(PSI) T(F) Z RHO CONCENTRATIONS
(LBM/FT^3)
O2 H2 HE
49 18.6091 -91.5337 0.9968 0.1513 1.0000 0.0000 0.0000
68 15.5105 -97.6949 0.9553 0.0410 0.8479 0.1521 0.0000
67 14.9935 -97.9134 0.9560 0.0397 0.8479 0.1521 0.0000
23 16.7950 -174.4283 1.0014 0.0111 0.0000 1.0000 0.0000
63 16.4169 -174.4295 1.0014 0.0108 0.0000 1.0000 0.0000
46 15.9331 -174.4309 1.0014 0.0105 0.0000 1.0000 0.0000
47 15.2163 -174.4330 1.0014 0.0100 0.0000 1.0000 0.0000
BRANCHES
BRANCH KFACTOR DELP FLOW RATE VELOCITY REYN. NO. MACH NO.
(LBF-S^2/(LBM-FT)^2) (PSI) (LBM/SEC) (FT/SEC)
58 0.829E+06 0.531E+03 0.304E+00 0.229E+03 0.170E+07 0.232E+00
142 0.631E+04 0.391E+01 0.299E+00 0.362E+03 0.439E+06 0.404E+00
59 0.171E+08 -0.310E+01 -0.512E-02 -0.150E+03 0.369E+05 0.167E+00
138 0.205E+07 -0.517E+00 -0.603E-02 -0.225E+03 0.876E+04 0.719E-01
60 0.220E+09 -0.128E+01 -0.917E-03 -0.368E+03 0.181E+05 0.120E+00
137 0.116E+07 -0.294E+00 -0.603E-02 -0.233E+03 0.871E+04 0.744E-01
129 0.752E+05 0.378E+00 0.269E-01 0.446E+03 0.108E+06 0.145E+00
23 0.289E+08 0.155E+03 0.278E-01 0.846E+03 0.476E+06 0.274E+00
88 0.962E+05 0.484E+00 0.269E-01 0.457E+03 0.108E+06 0.149E+00
87 0.359E+06 0.717E+00 0.170E-01 0.627E+03 0.987E+05 0.204E+00
86 0.104E+07 0.717E+00 0.996E-02 0.369E+03 0.580E+05 0.120E+00
25 0.103E+06 0.516E+00 0.269E-01 0.354E+03 0.913E+05 0.115E+00
ISTEP = 11 TAU = 0.11000E+02
BOUNDARY NODES
NODE P(PSI) T(F) Z(COMP) RHO CONCENTRATIONS
(LBM/FT^3)
O2 H2 HE
48 550.0000 -60.0000 0.0000 4.4582 1.0000 0.0000 0.0000
50 14.7000 70.0000 0.0000 0.0092 0.5000 0.0000 0.5000
66 41.9600 70.0000 0.0000 0.0295 0.0000 0.0000 1.0000
16 14.7000 70.0000 0.0000 0.0035 0.0000 0.5000 0.5000
22 172.0000 -174.0000 0.0000 0.1123 0.0000 1.0000 0.0000
I-18
SOLUTION
INTERNAL NODES
NODE P(PSI) T(F) Z RHO CONCENTRATIONS
(LBM/FT^3)
O2 H2 HE
49 19.4096 -78.1734 1.0090 0.1343 0.9828 0.0000 0.0172
68 38.1674 70.0300 1.0018 0.0268 0.0000 0.0000 1.0000
67 40.6435 70.0103 1.0019 0.0286 0.0000 0.0000 1.0000
23 17.6347 -149.5577 0.9414 0.0124 0.0000 0.8292 0.1708
63 17.1136 -149.5651 0.9414 0.0120 0.0000 0.8292 0.1708
46 16.4420 -149.5749 0.9414 0.0116 0.0000 0.8292 0.1708
47 15.4366 -149.5898 0.9414 0.0109 0.0000 0.8292 0.1708
BRANCHES
BRANCH KFACTOR DELP FLOW RATE VELOCITY REYN. NO. MACH NO.
(LBF-S^2/(LBM-FT)^2) (PSI) (LBM/SEC) (FT/SEC)
58 0.829E+06 0.531E+03 0.304E+00 0.229E+03 0.170E+07 0.231E+00
142 0.711E+04 0.471E+01 0.309E+00 0.422E+03 0.438E+06 0.335E+00
59 0.961E+08 0.188E+02 0.530E-02 0.875E+03 0.294E+05 0.264E+00
138 0.294E+07 0.248E+01 0.110E-01 0.589E+03 0.359E+05 0.178E+00
60 0.905E+08 0.205E+02 0.572E-02 0.943E+03 0.317E+05 0.285E+00
137 0.156E+07 0.132E+01 0.110E-01 0.571E+03 0.359E+05 0.172E+00
129 0.670E+05 0.521E+00 0.335E-01 0.495E+03 0.128E+06 0.159E+00
23 0.289E+08 0.154E+03 0.278E-01 0.843E+03 0.475E+06 0.274E+00
88 0.863E+05 0.672E+00 0.335E-01 0.510E+03 0.128E+06 0.164E+00
87 0.326E+06 0.101E+01 0.211E-01 0.707E+03 0.117E+06 0.227E+00
86 0.943E+06 0.101E+01 0.124E-01 0.416E+03 0.689E+05 0.133E+00
25 0.947E+05 0.737E+00 0.335E-01 0.406E+03 0.108E+06 0.130E+00
ISTEP = 12 TAU = 0.12000E+02
BOUNDARY NODES
NODE P(PSI) T(F) Z(COMP) RHO CONCENTRATIONS
(LBM/FT^3)
O2 H2 HE
48 550.0000 -60.0000 0.0000 4.4582 1.0000 0.0000 0.0000
50 14.7000 70.0000 0.0000 0.0092 0.5000 0.0000 0.5000
66 69.2200 70.0000 0.0000 0.0486 0.0000 0.0000 1.0000
16 14.7000 70.0000 0.0000 0.0035 0.0000 0.5000 0.5000
22 172.0000 -174.0000 0.0000 0.1123 0.0000 1.0000 0.0000
SOLUTION
INTERNAL NODES
I-19
NODE P(PSI) T(F) Z RHO CONCENTRATIONS
(LBM/FT^3)
O2 H2 HE
49 19.9997 -68.0274 1.0150 0.1228 0.9682 0.0000 0.0318
68 61.2655 70.0628 1.0027 0.0430 0.0000 0.0000 1.0000
67 66.4756 70.0217 1.0030 0.0467 0.0000 0.0000 1.0000
23 18.2750 -142.4209 0.9357 0.0134 0.0000 0.7257 0.2743
63 17.6474 -142.4220 0.9356 0.0129 0.0000 0.7257 0.2743
46 16.8345 -142.4235 0.9356 0.0123 0.0000 0.7257 0.2743
47 15.6090 -142.4258 0.9356 0.0114 0.0000 0.7257 0.2743
BRANCHES
BRANCH KFACTOR DELP FLOW RATE VELOCITY REYN. NO. MACH NO.
(LBF-S^2/(LBM-FT)^2) (PSI) (LBM/SEC) (FT/SEC)
58 0.829E+06 0.530E+03 0.303E+00 0.228E+03 0.170E+07 0.231E+00
142 0.778E+04 0.530E+01 0.313E+00 0.468E+03 0.434E+06 0.317E+00
59 0.600E+08 0.413E+02 0.995E-02 0.103E+04 0.552E+05 0.310E+00
138 0.180E+07 0.521E+01 0.204E-01 0.669E+03 0.665E+05 0.202E+00
60 0.565E+08 0.430E+02 0.105E-01 0.108E+04 0.581E+05 0.326E+00
137 0.947E+06 0.274E+01 0.204E-01 0.642E+03 0.665E+05 0.194E+00
129 0.620E+05 0.628E+00 0.382E-01 0.523E+03 0.142E+06 0.165E+00
23 0.289E+08 0.154E+03 0.277E-01 0.842E+03 0.474E+06 0.273E+00
88 0.804E+05 0.813E+00 0.382E-01 0.541E+03 0.142E+06 0.171E+00
87 0.305E+06 0.123E+01 0.240E-01 0.756E+03 0.130E+06 0.238E+00
86 0.884E+06 0.123E+01 0.141E-01 0.444E+03 0.766E+05 0.140E+00
25 0.899E+05 0.909E+00 0.382E-01 0.440E+03 0.121E+06 0.139E+00
ISTEP = 13 TAU = 0.13000E+02
BOUNDARY NODES
NODE P(PSI) T(F) Z(COMP) RHO CONCENTRATIONS
(LBM/FT^3)
O2 H2 HE
48 550.0000 -60.0000 0.0000 4.4582 1.0000 0.0000 0.0000
50 14.7000 70.0000 0.0000 0.0092 0.5000 0.0000 0.5000
66 96.4800 70.0000 0.0000 0.0677 0.0000 0.0000 1.0000
16 14.7000 70.0000 0.0000 0.0035 0.0000 0.5000 0.5000
22 172.0000 -174.0000 0.0000 0.1123 0.0000 1.0000 0.0000
SOLUTION
INTERNAL NODES
NODE P(PSI) T(F) Z RHO CONCENTRATIONS
(LBM/FT^3)
I-20
O2 H2 HE
49 20.5685 -59.2268 1.0183 0.1140 0.9543 0.0000 0.0457
68 84.3946 70.0955 1.0037 0.0592 0.0000 0.0000 1.0000
67 92.3208 70.0329 1.0040 0.0647 0.0000 0.0000 1.0000
23 18.9912 -131.4286 0.9296 0.0142 0.0000 0.6459 0.3541
63 18.2469 -131.4288 0.9295 0.0136 0.0000 0.6459 0.3541
46 17.2779 -131.4292 0.9295 0.0129 0.0000 0.6459 0.3541
47 15.8063 -131.4297 0.9294 0.0118 0.0000 0.6459 0.3541
BRANCHES
BRANCH KFACTOR DELP FLOW RATE VELOCITY REYN. NO. MACH NO.
(LBF-S^2/(LBM-FT)^2) (PSI) (LBM/SEC) (FT/SEC)
58 0.829E+06 0.529E+03 0.303E+00 0.228E+03 0.170E+07 0.231E+00
142 0.837E+04 0.587E+01 0.318E+00 0.511E+03 0.432E+06 0.311E+00
59 0.436E+08 0.638E+02 0.145E-01 0.109E+04 0.805E+05 0.328E+00
138 0.130E+07 0.793E+01 0.297E-01 0.701E+03 0.966E+05 0.212E+00
60 0.410E+08 0.654E+02 0.151E-01 0.113E+04 0.840E+05 0.342E+00
137 0.680E+06 0.416E+01 0.297E-01 0.670E+03 0.966E+05 0.202E+00
129 0.586E+05 0.744E+00 0.428E-01 0.553E+03 0.145E+06 0.173E+00
23 0.289E+08 0.153E+03 0.276E-01 0.840E+03 0.473E+06 0.272E+00
88 0.762E+05 0.969E+00 0.428E-01 0.576E+03 0.145E+06 0.180E+00
87 0.292E+06 0.147E+01 0.269E-01 0.810E+03 0.133E+06 0.253E+00
86 0.845E+06 0.147E+01 0.158E-01 0.476E+03 0.782E+05 0.149E+00
25 0.870E+05 0.111E+01 0.428E-01 0.478E+03 0.123E+06 0.149E+00
ISTEP = 14 TAU = 0.14000E+02
BOUNDARY NODES
NODE P(PSI) T(F) Z(COMP) RHO CONCENTRATIONS
(LBM/FT^3)
O2 H2 HE
48 550.0000 -60.0000 0.0000 4.4582 1.0000 0.0000 0.0000
50 14.7000 70.0000 0.0000 0.0092 0.5000 0.0000 0.5000
66 123.7400 70.0000 0.0000 0.0867 0.0000 0.0000 1.0000
16 14.7000 70.0000 0.0000 0.0035 0.0000 0.5000 0.5000
22 172.0000 -174.0000 0.0000 0.1123 0.0000 1.0000 0.0000
SOLUTION
INTERNAL NODES
NODE P(PSI) T(F) Z RHO CONCENTRATIONS
(LBM/FT^3)
O2 H2 HE
49 21.1259 -51.4222 1.0201 0.1070 0.9408 0.0000 0.0592
I-21
68 107.5339 70.1279 1.0047 0.0754 0.0000 0.0000 1.0000
67 118.1691 70.0439 1.0051 0.0828 0.0000 0.0000 1.0000
23 19.7593 -121.7611 0.9287 0.0149 0.0000 0.5819 0.4181
63 18.8923 -121.7607 0.9287 0.0143 0.0000 0.5819 0.4181
46 17.7579 -121.7602 0.9286 0.0134 0.0000 0.5819 0.4181
47 16.0227 -121.7595 0.9285 0.0121 0.0000 0.5819 0.4181
BRANCHES
BRANCH KFACTOR DELP FLOW RATE VELOCITY REYN. NO. MACH NO.
(LBF-S^2/(LBM-FT)^2) (PSI) (LBM/SEC) (FT/SEC)
58 0.829E+06 0.529E+03 0.303E+00 0.228E+03 0.170E+07 0.231E+00
142 0.892E+04 0.643E+01 0.322E+00 0.552E+03 0.431E+06 0.310E+00
59 0.342E+08 0.864E+02 0.191E-01 0.112E+04 0.106E+06 0.339E+00
138 0.101E+07 0.106E+02 0.389E-01 0.718E+03 0.127E+06 0.217E+00
60 0.322E+08 0.878E+02 0.198E-01 0.116E+04 0.110E+06 0.352E+00
137 0.531E+06 0.557E+01 0.389E-01 0.685E+03 0.127E+06 0.207E+00
129 0.556E+05 0.867E+00 0.474E-01 0.582E+03 0.148E+06 0.181E+00
23 0.289E+08 0.152E+03 0.276E-01 0.838E+03 0.472E+06 0.272E+00
88 0.728E+05 0.113E+01 0.474E-01 0.608E+03 0.148E+06 0.189E+00
87 0.281E+06 0.174E+01 0.298E-01 0.863E+03 0.136E+06 0.268E+00
86 0.813E+06 0.174E+01 0.175E-01 0.507E+03 0.797E+05 0.157E+00
25 0.849E+05 0.132E+01 0.474E-01 0.516E+03 0.126E+06 0.160E+00
ISTEP = 15 TAU = 0.15000E+02
BOUNDARY NODES
NODE P(PSI) T(F) Z(COMP) RHO CONCENTRATIONS
(LBM/FT^3)
O2 H2 HE
48 550.0000 -60.0000 0.0000 4.4582 1.0000 0.0000 0.0000
50 14.7000 70.0000 0.0000 0.0092 0.5000 0.0000 0.5000
66 151.0000 70.0000 0.0000 0.1057 0.0000 0.0000 1.0000
16 14.7000 70.0000 0.0000 0.0035 0.0000 0.5000 0.5000
22 172.0000 -174.0000 0.0000 0.1123 0.0000 1.0000 0.0000
SOLUTION
INTERNAL NODES
NODE P(PSI) T(F) Z RHO CONCENTRATIONS
(LBM/FT^3)
O2 H2 HE
49 21.6734 -44.4365 1.0208 0.1013 0.9277 0.0000 0.0723
68 130.6795 70.1604 1.0056 0.0915 0.0000 0.0000 1.0000
67 144.0198 70.0551 1.0062 0.1008 0.0000 0.0000 1.0000
I-22
23 20.5735 -113.1108 0.9306 0.0156 0.0000 0.5294 0.4706
63 19.5789 -113.1099 0.9306 0.0149 0.0000 0.5294 0.4706
46 18.2715 -113.1085 0.9305 0.0139 0.0000 0.5294 0.4706
47 16.2571 -113.1065 0.9304 0.0124 0.0000 0.5294 0.4706
BRANCHES
BRANCH KFACTOR DELP FLOW RATE VELOCITY REYN. NO. MACH NO.
(LBF-S^2/(LBM-FT)^2) (PSI) (LBM/SEC) (FT/SEC)
58 0.829E+06 0.528E+03 0.303E+00 0.228E+03 0.170E+07 0.231E+00
142 0.942E+04 0.697E+01 0.326E+00 0.591E+03 0.432E+06 0.312E+00
59 0.282E+08 0.109E+03 0.236E-01 0.114E+04 0.131E+06 0.345E+00
138 0.833E+06 0.133E+02 0.480E-01 0.729E+03 0.156E+06 0.220E+00
60 0.265E+08 0.110E+03 0.244E-01 0.118E+04 0.135E+06 0.357E+00
137 0.436E+06 0.698E+01 0.480E-01 0.695E+03 0.156E+06 0.210E+00
129 0.531E+05 0.995E+00 0.519E-01 0.609E+03 0.151E+06 0.188E+00
23 0.289E+08 0.151E+03 0.275E-01 0.835E+03 0.470E+06 0.271E+00
88 0.698E+05 0.131E+01 0.519E-01 0.640E+03 0.151E+06 0.198E+00
87 0.271E+06 0.201E+01 0.327E-01 0.914E+03 0.138E+06 0.282E+00
86 0.785E+06 0.201E+01 0.192E-01 0.537E+03 0.812E+05 0.166E+00
25 0.832E+05 0.156E+01 0.519E-01 0.554E+03 0.128E+06 0.171E+00
SOLUTION SATISFIED CONVERGENCE CRITERION OF 0.00100 IN 24 ITERATIONS
I-23

APPENDIX J
INPUT AND OUTPUT DATA FILES FROM EXAMPLE 7
Contents Page
Example 7 Input File J-2
Example 7 Output File J-8
J-1
TITLE
Rotating Flow Example - Water Flow in Impeller w/o Friction
DENCON GRAVITY ENERGY MIXTURE THRUST STEADY TRANSV
F F T F F T F
INERTIA CONDX TWOD PRINTI ROTATION BUOYANCY HRATE
T F F F T F F
NNODES NINT NBR NF NHREF
13 11 12 1 2
RELAXK RELAXD RELAXH
1.000000 0.500000 1.000000
NFLUID(I), I= 1,NF
11
NODE INDEX
1 2
2 1
3 1
4 1
5 1
6 1
7 1
8 1
9 1
10 1
11 1
12 1
13 2
PRESSURE TEMPERATURE
1 0.9000E+02 0.8000E+02 0.0000E+00 0.0000E+00 0.0000E+00
2 0.8500E+02 0.8000E+02 0.0000E+00 0.0000E+00 0.0000E+00
3 0.8000E+02 0.8000E+02 0.0000E+00 0.0000E+00 0.0000E+00
4 0.7500E+02 0.8000E+02 0.0000E+00 0.0000E+00 0.0000E+00
5 0.7000E+02 0.8000E+02 0.0000E+00 0.0000E+00 0.0000E+00
6 0.6500E+02 0.8000E+02 0.0000E+00 0.0000E+00 0.0000E+00
7 0.6000E+02 0.8000E+02 0.0000E+00 0.0000E+00 0.0000E+00
8 0.5500E+02 0.8000E+02 0.0000E+00 0.0000E+00 0.0000E+00
9 0.5000E+02 0.8000E+02 0.0000E+00 0.0000E+00 0.0000E+00
10 0.4500E+02 0.8000E+02 0.0000E+00 0.0000E+00 0.0000E+00
11 0.4000E+02 0.8000E+02 0.0000E+00 0.0000E+00 0.0000E+00
12 0.3500E+02 0.8000E+02 0.0000E+00 0.0000E+00 0.0000E+00
13 0.3000E+02 0.8000E+02 0.0000E+00 0.0000E+00 0.0000E+00
INODE NUMBR NAMEBR
2 2 12 23
3 2 23 34
4 2 34 45
J-2
5 2 45 56
6 2 56 67
7 2 67 78
8 2 78 89
9 2 89 910
10 2 910 1011
11 2 1011 1112
12 2 1112 1213
BRANCH UPNODE DNNODE OPTION
12 1 2 2
23 2 3 2
34 3 4 2
45 4 5 2
56 5 6 2
67 6 7 2
78 7 8 2
89 8 9 2
910 9 10 2
1011 10 11 2
1112 11 12 2
1213 12 13 2
BRANCH OPTION -2 FLOW COEF AREA
12 0.00000 3.14159
BRANCH OPTION -2 FLOW COEF AREA
23 0.00000 1.80415
BRANCH OPTION -2 FLOW COEF AREA
34 0.00000 3.22181
BRANCH OPTION -2 FLOW COEF AREA
45 0.00000 4.67676
BRANCH OPTION -2 FLOW COEF AREA
56 0.00000 5.72134
BRANCH OPTION -2 FLOW COEF AREA
67 0.00000 6.20628
BRANCH OPTION -2 FLOW COEF AREA
78 0.00000 68.32968
BRANCH OPTION -2 FLOW COEF AREA
89 0.00000 6.20628
BRANCH OPTION -2 FLOW COEF AREA
910 0.00000 5.72134
BRANCH OPTION -2 FLOW COEF AREA
1011 0.00000 4.67676
BRANCH OPTION -2 FLOW COEF AREA
1112 0.00000 3.46056
BRANCH OPTION -2 FLOW COEF AREA
J-3
1213 0.00000 6.22999
BRANCH NOUBR NMUBR
12 0
23 1 12
34 1 23
45 1 34
56 1 45
67 1 56
78 1 67
89 1 78
910 1 89
1011 1 910
1112 1 1011
1213 1 1112
BRANCH NODBR NMDBR
12 1 23
23 1 34
34 1 45
45 1 56
56 1 67
67 1 78
78 1 89
89 1 910
910 1 1011
1011 1 1112
1112 1 1213
1213 0
BRANCH
12
UPSTREAM ANGLE
DOWNSTREAM ANGLE
23 90.0000
BRANCH
23
UPSTREAM ANGLE
12 90.0000
DOWNSTREAM ANGLE
34 0.0000
BRANCH
34
UPSTREAM ANGLE
23 0.0000
DOWNSTREAM ANGLE
45 0.0000
J-4
BRANCH
45
UPSTREAM ANGLE
34 0.0000
DOWNSTREAM ANGLE
56 0.0000
BRANCH
56
UPSTREAM ANGLE
45 0.0000
DOWNSTREAM ANGLE
67 0.0000
BRANCH
67
UPSTREAM ANGLE
56 0.0000
DOWNSTREAM ANGLE
78 90.0000
BRANCH
78
UPSTREAM ANGLE
67 90.0000
DOWNSTREAM ANGLE
89 90.0000
BRANCH
89
UPSTREAM ANGLE
78 90.0000
DOWNSTREAM ANGLE
910 0.0000
BRANCH
910
UPSTREAM ANGLE
89 0.0000
DOWNSTREAM ANGLE
1011 0.0000
BRANCH
1011
UPSTREAM ANGLE
910 0.0000
DOWNSTREAM ANGLE
1112 0.0000
BRANCH
1112
J-5
UPSTREAM ANGLE
1011 0.0000
DOWNSTREAM ANGLE
1213 90.0000
BRANCH
1213
UPSTREAM ANGLE
1112 90.0000
DOWNSTREAM ANGLE
NUMBER OF ROTATING BRANCH
9
BRANCH RADU RADD RPM AKROT
23 0.1250E+01 0.2250E+01 0.5000E+04 0.8671E+00
34 0.2250E+01 0.3625E+01 0.5000E+04 0.8158E+00
45 0.3625E+01 0.4688E+01 0.5000E+04 0.7630E+00
56 0.4688E+01 0.5375E+01 0.5000E+04 0.7252E+00
67 0.5375E+01 0.5500E+01 0.5000E+04 0.7076E+00
89 0.5500E+01 0.5375E+01 0.5000E+04 0.7129E+00
910 0.5375E+01 0.4688E+01 0.5000E+04 0.7349E+00
1011 0.4688E+01 0.3625E+01 0.5000E+04 0.7824E+00
1112 0.3625E+01 0.2650E+01 0.5000E+04 0.8376E+00
J-6
**** GENERAL FLUID SYSTEM SIMULATION PROGRAM ****
****************** VERSION 1.4.1 ****************
TITLE :Rotating Flow Example - Water Flow in Impeller w/o Friction
DATE :9/11/97
ANALYST :jwb
FILEIN :example7.dat
FILEOUT :example7.out
LOGICAL VARIABLES
DENCON = F
GRAVITY = F
ENERGY = T
MIXTURE = F
THRUST = F
STEADY = T
TRANSV = F
INERTIA = T
CONDX = F
TWOD = F
PRINTI = F
ROTATION = T
BUOYANCY = F
HRATE = F
NNODES = 13
NINT = 11
NBR = 12
NF = 1
NVAR = 23
NHREF = 2
FLUIDS: H2O
BOUNDARY NODES
NODE P T RHO AREA
(PSI) (F) (LBM/FT^3) (IN^2)
1 90.0000 80.0000 62.2367 0.0000
13 30.0000 80.0000 62.2250 0.0000
INPUT SPECIFICATIONS FOR INTERNAL NODES
NODE AREA MASS HEAT
NODE (IN^2) (LBM/S) (BTU/LBM)
J-7
2 0.0000 0.0000 0.0000
3 0.0000 0.0000 0.0000
4 0.0000 0.0000 0.0000
5 0.0000 0.0000 0.0000
6 0.0000 0.0000 0.0000
7 0.0000 0.0000 0.0000
8 0.0000 0.0000 0.0000
9 0.0000 0.0000 0.0000
10 0.0000 0.0000 0.0000
11 0.0000 0.0000 0.0000
12 0.0000 0.0000 0.0000
BRANCH UPNODE DNNODE OPTION
12 1 2 2
23 2 3 2
34 3 4 2
45 4 5 2
56 5 6 2
67 6 7 2
78 7 8 2
89 8 9 2
910 9 10 2
1011 10 11 2
1112 11 12 2
1213 12 13 2
BRANCH OPTION -2: FLOW COEF, AREA
12 0.00000 3.14159
BRANCH OPTION -2: FLOW COEF, AREA
23 0.00000 1.80415
BRANCH OPTION -2: FLOW COEF, AREA
34 0.00000 3.22181
BRANCH OPTION -2: FLOW COEF, AREA
45 0.00000 4.67676
BRANCH OPTION -2: FLOW COEF, AREA
56 0.00000 5.72134
BRANCH OPTION -2: FLOW COEF, AREA
67 0.00000 6.20628
BRANCH OPTION -2: FLOW COEF, AREA
78 0.00000 68.32968
BRANCH OPTION -2: FLOW COEF, AREA
89 0.00000 6.20628
BRANCH OPTION -2: FLOW COEF, AREA
910 0.00000 5.72134
BRANCH OPTION -2: FLOW COEF, AREA
J-8
1011 0.00000 4.67676
BRANCH OPTION -2: FLOW COEF, AREA
1112 0.00000 3.46056
BRANCH OPTION -2: FLOW COEF, AREA
1213 0.00000 6.22999
SOLUTION
INTERNAL NODES
NODE P(PSI) T(F) Z RHO QUALITY
(LBM/FT^3)
2 90.0000 79.9996 0.0045 62.2362 0.0000
3 -1.2197 80.0000 0.0040 62.2347 0.0000
4 90.0128 79.9999 0.0045 62.2352 0.0000
5 159.1147 79.8114 0.0080 62.2424 0.0000
6 206.9063 79.6793 0.0103 62.2471 0.0000
7 216.0827 79.6542 0.0108 62.2477 0.0000
8 216.0782 79.6551 0.0108 62.2472 0.0000
9 207.2266 79.6794 0.0104 62.2457 0.0000
10 166.6182 79.7904 0.0083 62.2407 0.0000
11 95.0713 79.9857 0.0048 62.2324 0.0000
12 33.3399 80.1548 0.0017 62.2251 0.0000
BRANCHES
BRANCH KFACTOR DELP FLOW RATE VELOCITY REYN. NO. MACH NO.
(LBF-S^2/(LBM-FT)^2) (PSI) (LBM/SEC) (FT/SEC)
12 0.000E+00 0.000E+00 0.570E+02 0.420E+02 0.754E+06 0.342E-01
23 0.000E+00 0.912E+02 0.570E+02 0.731E+02 0.996E+06 0.595E-01
34 0.000E+00 -0.912E+02 0.570E+02 0.409E+02 0.745E+06 0.333E-01
45 0.000E+00 -0.691E+02 0.570E+02 0.282E+02 0.618E+06 0.230E-01
56 0.000E+00 -0.478E+02 0.570E+02 0.230E+02 0.558E+06 0.188E-01
67 0.000E+00 -0.918E+01 0.570E+02 0.212E+02 0.535E+06 0.173E-01
78 0.000E+00 0.453E-02 0.570E+02 0.193E+01 0.161E+06 0.157E-02
89 0.000E+00 0.885E+01 0.570E+02 0.212E+02 0.535E+06 0.173E-01
910 0.000E+00 0.406E+02 0.570E+02 0.230E+02 0.557E+06 0.188E-01
1011 0.000E+00 0.715E+02 0.570E+02 0.282E+02 0.617E+06 0.230E-01
1112 0.000E+00 0.617E+02 0.570E+02 0.381E+02 0.719E+06 0.310E-01
1213 0.000E+00 0.334E+01 0.570E+02 0.212E+02 0.537E+06 0.173E-01
SOLUTION SATISFIED CONVERGENCE CRITERION OF 0.00100 IN 8 ITERATIONS
J-9
APPENDIX K
INTERACTIVE SESSION WITH GFSSP PREPROCESSOR
K-1
epsgi1{vnhooser}1: gfssp1p4
***************************************************
G F S S P (Version 1.4 t8)
General Fluid System Simulation Program
JANUARY, 1996
An interactive computer program to calculate flow
rates, pressures, temperatures and concentrations
in a flow network.
**************************************************
DO YOU WANT TO READ AN INPUT DATA FILE?
no
ENTER PROBLEM TITLE(80 CHARACTERS)
FLOW COEFFICIENTS
INPUT LOGICAL OPTIONS, PLEASE ANSWER YES(Y) OR NO(N)
IS FLOW TRANSIENT?
NO
IS DENSITY CONSTANT IN THE CIRCUIT?
n
DO YOU WANT TO ACTIVATE GRAVITY?
Y
DO YOU WANT TO ACTIVATE BUOYANCY?
N
DO YOU WANT TO ACTIVATE INERTIA?
y
DO YOU WANT TO ACTIVATE ROTATION?
n
IS AXIAL THRUST CALCULATION REQUIRED IN THE CIRCUIT?
No
ARE THERE ANY HEAT SOURCES?
n
DO YOU WANT TO ACTIVATE HEAT CONDUCTION?
n
IS THE FLUID A MIXTURE?
no
GFSSP HAS A LIBRARY OF THE FOLLOWING FLUIDS:
1 - HELIUM
2 - METHANE
3 - NEON
4 - NITROGEN
5 - CARBON-MONOXIDE
6 - OXYGEN
7 - ARGON
8 - CARBON-DIOXIDE
9 - FLUORINE
10 - HYDROGEN
11 - WATER
12 - RP1
K-2
NOTE: RP1 PROPERTY RANGE HAS LIMITED VALIDITY;
PRESSURE RANGE:.01 TO 650 PSI
TEMPERATURE RANGE: 440 TO 600 R
ENTER INDEX NUMBER OF FLUID 1
22
INVALID ANSWER: CHOOSE A NUMBER BETWEEN 1 AND 12
ENTER INDEX NUMBER OF FLUID 1
11
** PROVIDE NODE INFORMATION **
ENTER TOTAL NUMBER OF NODES
2
INVALID ANSWER: YOU MUST HAVE AT LEAST 1 INTERNAL & 2 BOUNDARY NODES.
ENTER TOTAL NUMBER OF NODES
16
ENTER NUMBER ASSIGNED TO NODE 1
1
IS IT AN INTERNAL NODE?
N
ENTER NUMBER ASSIGNED TO NODE 2
2
IS IT AN INTERNAL NODE?
Y
ENTER NUMBER ASSIGNED TO NODE 3
3
IS IT AN INTERNAL NODE?
y
ENTER NUMBER ASSIGNED TO NODE 4
4
IS IT AN INTERNAL NODE?
Yes
ENTER NUMBER ASSIGNED TO NODE 5
5
IS IT AN INTERNAL NODE?
YES
ENTER NUMBER ASSIGNED TO NODE 6
6
IS IT AN INTERNAL NODE?
yes
ENTER NUMBER ASSIGNED TO NODE 7
7
IS IT AN INTERNAL NODE?
yep
ENTER NUMBER ASSIGNED TO NODE 8
K-3
8
IS IT AN INTERNAL NODE?
y
ENTER NUMBER ASSIGNED TO NODE 9
9
IS IT AN INTERNAL NODE?
y
ENTER NUMBER ASSIGNED TO NODE 10
10
IS IT AN INTERNAL NODE?
y
ENTER NUMBER ASSIGNED TO NODE 11
11
IS IT AN INTERNAL NODE?
y
ENTER NUMBER ASSIGNED TO NODE 12
12
IS IT AN INTERNAL NODE?
y
ENTER NUMBER ASSIGNED TO NODE 13
13
IS IT AN INTERNAL NODE?
y
ENTER NUMBER ASSIGNED TO NODE 14
14
IS IT AN INTERNAL NODE?
y
ENTER NUMBER ASSIGNED TO NODE 15
15
IS IT AN INTERNAL NODE?
y
ENTER NUMBER ASSIGNED TO NODE 16
16
IS IT AN INTERNAL NODE?
n
** PROVIDE BRANCH INFORMATION **
HOW MANY BRANCHES ARE CONNECTED WITH NODE 2?
1
INVALID ANSWER: EACH NODE MUST HAVE AT LEAST TWO BRANCHES.
HOW MANY BRANCHES ARE CONNECTED WITH NODE 2?
2
ENTER BRANCH NUMBER( J = 1 OF 2) OF NODE 2
12
K-4
ENTER UPSTREAM NODE OF BRANCH NO. 12
1
ENTER DOWNSTREAM NODE OF BRANCH NO. 12
2
SELECT RESISTANCE OPTION FOR BRANCHES:
OPTION - 1: PIPE FLOW
OPTION - 2: FLOW THROUGH RESTRICTION
OPTION - 3: VISCOUS RESISTANCE (WALL FUNCTION) - INACTIVE
OPTION - 4: PIPE FLOW WITH ENTRANCE & EXIT LOSS
OPTION - 5: THIN SHARP ORIFICE
OPTION - 6: THICK ORIFICE
OPTION - 7: SQUARE REDUCTION
OPTION - 8: SQUARE EXPANSION
OPTION - 9: ROTATING ANNULAR DUCT
OPTION - 10: ROTATING RADIAL DUCT
OPTION - 11: LABY SEAL
OPTION - 12: FACE SEAL
OPTION - 13: COMMON FITTINGS & VALVES
OPTION - 14: PUMP CHARACTERISTICS
OPTION - 15: PUMP POWER PRESCRIPTION
OPTION - 16: VALVE WITH GIVEN CV
19
INVALID OPTION: PLEASE TRY AGAIN
4
ENTER LENGTH (IN), DIAMETER (IN), & ROUGHNESS OF BRANCH 12
360
30.624
0.00006
ENTER ENTRANCE & EXIT LOSS COEFFICIENTS OF BRANCH 12
0.5
0
ENTER ANGLE WITH GRAVITY VECTOR (90 DEG FOR HORIZONTAL AXIS) FOR BRANCH
NO. 12
90
ENTER BRANCH NUMBER( J = 2 OF 2) OF NODE 2
23
ENTER UPSTREAM NODE OF BRANCH NO. 23
2
ENTER DOWNSTREAM NODE OF BRANCH NO. 23
3
SELECT RESISTANCE OPTION FOR BRANCHES:
OPTION - 1: PIPE FLOW
OPTION - 2: FLOW THROUGH RESTRICTION
OPTION - 3: VISCOUS RESISTANCE (WALL FUNCTION) - INACTIVE
OPTION - 4: PIPE FLOW WITH ENTRANCE & EXIT LOSS
OPTION - 5: THIN SHARP ORIFICE
K-5
OPTION - 6: THICK ORIFICE
OPTION - 7: SQUARE REDUCTION
OPTION - 8: SQUARE EXPANSION
OPTION - 9: ROTATING ANNULAR DUCT
OPTION - 10: ROTATING RADIAL DUCT
OPTION - 11: LABY SEAL
OPTION - 12: FACE SEAL
OPTION - 13: COMMON FITTINGS & VALVES
OPTION - 14: PUMP CHARACTERISTICS
OPTION - 15: PUMP POWER PRESCRIPTION
OPTION - 16: VALVE WITH GIVEN CV
13
ENTER DIA (IN), K1, & K2 OF BRANCH 23
30.624, 300, 0.1
HOW MANY BRANCHES ARE CONNECTED WITH NODE 3?
2
ENTER BRANCH NUMBER( J = 1 OF 2) OF NODE 3
23
THE INFORMATION ABOUT THIS BRANCH IS AVAILABLE
ENTER BRANCH NUMBER( J = 2 OF 2) OF NODE 3
34
ENTER UPSTREAM NODE OF BRANCH NO. 34
3
ENTER DOWNSTREAM NODE OF BRANCH NO. 34
88
INVALID NODE NUMBER, TRY AGAIN
ENTER DOWNSTREAM NODE OF BRANCH NO. 34
4
SELECT RESISTANCE OPTION FOR BRANCHES:
OPTION - 1: PIPE FLOW
OPTION - 2: FLOW THROUGH RESTRICTION
OPTION - 3: VISCOUS RESISTANCE (WALL FUNCTION) - INACTIVE
OPTION - 4: PIPE FLOW WITH ENTRANCE & EXIT LOSS
OPTION - 5: THIN SHARP ORIFICE
OPTION - 6: THICK ORIFICE
OPTION - 7: SQUARE REDUCTION
OPTION - 8: SQUARE EXPANSION
OPTION - 9: ROTATING ANNULAR DUCT
OPTION - 10: ROTATING RADIAL DUCT
OPTION - 11: LABY SEAL
OPTION - 12: FACE SEAL
OPTION - 13: COMMON FITTINGS & VALVES
OPTION - 14: PUMP CHARACTERISTICS
OPTION - 15: PUMP POWER PRESCRIPTION
OPTION - 16: VALVE WITH GIVEN CV
1
K-6
ENTER LENGTH (IN), DIAMETER (IN), & ROUGHNESS OF BRANCH 34
480, 30.624
0.00006
ENTER ANGLE WITH GRAVITY VECTOR (90 DEG FOR HORIZONTAL AXIS) FOR BRANCH
NO. 34
90
HOW MANY BRANCHES ARE CONNECTED WITH NODE 4?
2
ENTER BRANCH NUMBER( J = 1 OF 2) OF NODE 4
34
THE INFORMATION ABOUT THIS BRANCH IS AVAILABLE
ENTER BRANCH NUMBER( J = 2 OF 2) OF NODE 4
45
ENTER UPSTREAM NODE OF BRANCH NO. 45
4
ENTER DOWNSTREAM NODE OF BRANCH NO. 45
5
SELECT RESISTANCE OPTION FOR BRANCHES:
OPTION - 1: PIPE FLOW
OPTION - 2: FLOW THROUGH RESTRICTION
OPTION - 3: VISCOUS RESISTANCE (WALL FUNCTION) - INACTIVE
OPTION - 4: PIPE FLOW WITH ENTRANCE & EXIT LOSS
OPTION - 5: THIN SHARP ORIFICE
OPTION - 6: THICK ORIFICE
OPTION - 7: SQUARE REDUCTION
OPTION - 8: SQUARE EXPANSION
OPTION - 9: ROTATING ANNULAR DUCT
OPTION - 10: ROTATING RADIAL DUCT
OPTION - 11: LABY SEAL
OPTION - 12: FACE SEAL
OPTION - 13: COMMON FITTINGS & VALVES
OPTION - 14: PUMP CHARACTERISTICS
OPTION - 15: PUMP POWER PRESCRIPTION
OPTION - 16: VALVE WITH GIVEN CV
14
ENTER A, B, AND AREA (IN**2) OF BRANCH 45
30888 -.0081 736.57001
HOW MANY BRANCHES ARE CONNECTED WITH NODE 5?
2
ENTER BRANCH NUMBER( J = 1 OF 2) OF NODE 5
45
THE INFORMATION ABOUT THIS BRANCH IS AVAILABLE
ENTER BRANCH NUMBER( J = 2 OF 2) OF NODE 5
K-7
56
ENTER UPSTREAM NODE OF BRANCH NO. 56
5
ENTER DOWNSTREAM NODE OF BRANCH NO. 56
6
SELECT RESISTANCE OPTION FOR BRANCHES:
OPTION - 1: PIPE FLOW
OPTION - 2: FLOW THROUGH RESTRICTION
OPTION - 3: VISCOUS RESISTANCE (WALL FUNCTION) - INACTIVE
OPTION - 4: PIPE FLOW WITH ENTRANCE & EXIT LOSS
OPTION - 5: THIN SHARP ORIFICE
OPTION - 6: THICK ORIFICE
OPTION - 7: SQUARE REDUCTION
OPTION - 8: SQUARE EXPANSION
OPTION - 9: ROTATING ANNULAR DUCT
OPTION - 10: ROTATING RADIAL DUCT
OPTION - 11: LABY SEAL
OPTION - 12: FACE SEAL
OPTION - 13: COMMON FITTINGS & VALVES
OPTION - 14: PUMP CHARACTERISTICS
OPTION - 15: PUMP POWER PRESCRIPTION
OPTION - 16: VALVE WITH GIVEN CV
1
ENTER LENGTH (IN), DIAMETER (IN), & ROUGHNESS OF BRANCH 56
3600 30.624 0.00006
ENTER ANGLE WITH GRAVITY VECTOR (90 DEG FOR HORIZONTAL AXIS) FOR BRANCH
NO. 56
90
HOW MANY BRANCHES ARE CONNECTED WITH NODE 6?
2
ENTER BRANCH NUMBER( J = 1 OF 2) OF NODE 6
56
THE INFORMATION ABOUT THIS BRANCH IS AVAILABLE
ENTER BRANCH NUMBER( J = 2 OF 2) OF NODE 6
67
ENTER UPSTREAM NODE OF BRANCH NO. 67
6
ENTER DOWNSTREAM NODE OF BRANCH NO. 67
7
SELECT RESISTANCE OPTION FOR BRANCHES:
OPTION - 1: PIPE FLOW
OPTION - 2: FLOW THROUGH RESTRICTION
OPTION - 3: VISCOUS RESISTANCE (WALL FUNCTION) - INACTIVE
OPTION - 4: PIPE FLOW WITH ENTRANCE & EXIT LOSS
OPTION - 5: THIN SHARP ORIFICE
K-8
OPTION - 6: THICK ORIFICE
OPTION - 7: SQUARE REDUCTION
OPTION - 8: SQUARE EXPANSION
OPTION - 9: ROTATING ANNULAR DUCT
OPTION - 10: ROTATING RADIAL DUCT
OPTION - 11: LABY SEAL
OPTION - 12: FACE SEAL
OPTION - 13: COMMON FITTINGS & VALVES
OPTION - 14: PUMP CHARACTERISTICS
OPTION - 15: PUMP POWER PRESCRIPTION
OPTION - 16: VALVE WITH GIVEN CV
7
ENTER UPSTREAM PIPE DIA (IN) & REDUCED DIA (IN) OF BRANCH 67
30.624 22.62
HOW MANY BRANCHES ARE CONNECTED WITH NODE 7?
2
ENTER BRANCH NUMBER( J = 1 OF 2) OF NODE 7
67
THE INFORMATION ABOUT THIS BRANCH IS AVAILABLE
ENTER BRANCH NUMBER( J = 2 OF 2) OF NODE 7
78
ENTER UPSTREAM NODE OF BRANCH NO. 78
7
ENTER DOWNSTREAM NODE OF BRANCH NO. 78
8
SELECT RESISTANCE OPTION FOR BRANCHES:
OPTION - 1: PIPE FLOW
OPTION - 2: FLOW THROUGH RESTRICTION
OPTION - 3: VISCOUS RESISTANCE (WALL FUNCTION) - INACTIVE
OPTION - 4: PIPE FLOW WITH ENTRANCE & EXIT LOSS
OPTION - 5: THIN SHARP ORIFICE
OPTION - 6: THICK ORIFICE
OPTION - 7: SQUARE REDUCTION
OPTION - 8: SQUARE EXPANSION
OPTION - 9: ROTATING ANNULAR DUCT
OPTION - 10: ROTATING RADIAL DUCT
OPTION - 11: LABY SEAL
OPTION - 12: FACE SEAL
OPTION - 13: COMMON FITTINGS & VALVES
OPTION - 14: PUMP CHARACTERISTICS
OPTION - 15: PUMP POWER PRESCRIPTION
OPTION - 16: VALVE WITH GIVEN CV
1
ENTER LENGTH (IN), DIAMETER (IN), & ROUGHNESS OF BRANCH 78
2400 22.62 0.00008
K-9
ENTER ANGLE WITH GRAVITY VECTOR (90 DEG FOR HORIZONTAL AXIS) FOR BRANCH
NO. 78
90
HOW MANY BRANCHES ARE CONNECTED WITH NODE 8?
2
ENTER BRANCH NUMBER( J = 1 OF 2) OF NODE 8
78
THE INFORMATION ABOUT THIS BRANCH IS AVAILABLE
ENTER BRANCH NUMBER( J = 2 OF 2) OF NODE 8
89
ENTER UPSTREAM NODE OF BRANCH NO. 89
8
ENTER DOWNSTREAM NODE OF BRANCH NO. 89
9
SELECT RESISTANCE OPTION FOR BRANCHES:
OPTION - 1: PIPE FLOW
OPTION - 2: FLOW THROUGH RESTRICTION
OPTION - 3: VISCOUS RESISTANCE (WALL FUNCTION) - INACTIVE
OPTION - 4: PIPE FLOW WITH ENTRANCE & EXIT LOSS
OPTION - 5: THIN SHARP ORIFICE
OPTION - 6: THICK ORIFICE
OPTION - 7: SQUARE REDUCTION
OPTION - 8: SQUARE EXPANSION
OPTION - 9: ROTATING ANNULAR DUCT
OPTION - 10: ROTATING RADIAL DUCT
OPTION - 11: LABY SEAL
OPTION - 12: FACE SEAL
OPTION - 13: COMMON FITTINGS & VALVES
OPTION - 14: PUMP CHARACTERISTICS
OPTION - 15: PUMP POWER PRESCRIPTION
OPTION - 16: VALVE WITH GIVEN CV
5
ENTER PIPE AND ORIFICE DIAMETERS (IN) OF BRANCH 89
22.62 8
HOW MANY BRANCHES ARE CONNECTED WITH NODE 9?
2
ENTER BRANCH NUMBER( J = 1 OF 2) OF NODE 9
89
THE INFORMATION ABOUT THIS BRANCH IS AVAILABLE
ENTER BRANCH NUMBER( J = 2 OF 2) OF NODE 9
910
ENTER UPSTREAM NODE OF BRANCH NO. 910
9
K-10
ENTER DOWNSTREAM NODE OF BRANCH NO. 910
10
SELECT RESISTANCE OPTION FOR BRANCHES:
OPTION - 1: PIPE FLOW
OPTION - 2: FLOW THROUGH RESTRICTION
OPTION - 3: VISCOUS RESISTANCE (WALL FUNCTION) - INACTIVE
OPTION - 4: PIPE FLOW WITH ENTRANCE & EXIT LOSS
OPTION - 5: THIN SHARP ORIFICE
OPTION - 6: THICK ORIFICE
OPTION - 7: SQUARE REDUCTION
OPTION - 8: SQUARE EXPANSION
OPTION - 9: ROTATING ANNULAR DUCT
OPTION - 10: ROTATING RADIAL DUCT
OPTION - 11: LABY SEAL
OPTION - 12: FACE SEAL
OPTION - 13: COMMON FITTINGS & VALVES
OPTION - 14: PUMP CHARACTERISTICS
OPTION - 15: PUMP POWER PRESCRIPTION
OPTION - 16: VALVE WITH GIVEN CV
1
ENTER LENGTH (IN), DIAMETER (IN), & ROUGHNESS OF BRANCH 910
2400 22.62 0.00008
ENTER ANGLE WITH GRAVITY VECTOR (90 DEG FOR HORIZONTAL AXIS) FOR BRANCH
NO. 910
90
HOW MANY BRANCHES ARE CONNECTED WITH NODE 10?
2
ENTER BRANCH NUMBER( J = 1 OF 2) OF NODE 10
910
THE INFORMATION ABOUT THIS BRANCH IS AVAILABLE
ENTER BRANCH NUMBER( J = 2 OF 2) OF NODE 10
1011
ENTER UPSTREAM NODE OF BRANCH NO. 1011
10
ENTER DOWNSTREAM NODE OF BRANCH NO. 1011
11
SELECT RESISTANCE OPTION FOR BRANCHES:
OPTION - 1: PIPE FLOW
OPTION - 2: FLOW THROUGH RESTRICTION
OPTION - 3: VISCOUS RESISTANCE (WALL FUNCTION) - INACTIVE
OPTION - 4: PIPE FLOW WITH ENTRANCE & EXIT LOSS
OPTION - 5: THIN SHARP ORIFICE
OPTION - 6: THICK ORIFICE
OPTION - 7: SQUARE REDUCTION
OPTION - 8: SQUARE EXPANSION
OPTION - 9: ROTATING ANNULAR DUCT
K-11
OPTION - 10: ROTATING RADIAL DUCT
OPTION - 11: LABY SEAL
OPTION - 12: FACE SEAL
OPTION - 13: COMMON FITTINGS & VALVES
OPTION - 14: PUMP CHARACTERISTICS
OPTION - 15: PUMP POWER PRESCRIPTION
OPTION - 16: VALVE WITH GIVEN CV
8
ENTER UPSTREAM PIPE DIA (IN) & EXPANDED DIA (IN) OF BRANCH 1011
22.62
30.624
HOW MANY BRANCHES ARE CONNECTED WITH NODE 11?
2
ENTER BRANCH NUMBER( J = 1 OF 2) OF NODE 11
1011
THE INFORMATION ABOUT THIS BRANCH IS AVAILABLE
ENTER BRANCH NUMBER( J = 2 OF 2) OF NODE 11
1112
ENTER UPSTREAM NODE OF BRANCH NO. 1112
11
ENTER DOWNSTREAM NODE OF BRANCH NO. 1112
12
SELECT RESISTANCE OPTION FOR BRANCHES:
OPTION - 1: PIPE FLOW
OPTION - 2: FLOW THROUGH RESTRICTION
OPTION - 3: VISCOUS RESISTANCE (WALL FUNCTION) - INACTIVE
OPTION - 4: PIPE FLOW WITH ENTRANCE & EXIT LOSS
OPTION - 5: THIN SHARP ORIFICE
OPTION - 6: THICK ORIFICE
OPTION - 7: SQUARE REDUCTION
OPTION - 8: SQUARE EXPANSION
OPTION - 9: ROTATING ANNULAR DUCT
OPTION - 10: ROTATING RADIAL DUCT
OPTION - 11: LABY SEAL
OPTION - 12: FACE SEAL
OPTION - 13: COMMON FITTINGS & VALVES
OPTION - 14: PUMP CHARACTERISTICS
OPTION - 15: PUMP POWER PRESCRIPTION
OPTION - 16: VALVE WITH GIVEN CV
1
ENTER LENGTH (IN), DIAMETER (IN), & ROUGHNESS OF BRANCH 1112
3600 30.624 0.00006
ENTER ANGLE WITH GRAVITY VECTOR (90 DEG FOR HORIZONTAL AXIS) FOR BRANCH
NO. 1112
90
K-12
HOW MANY BRANCHES ARE CONNECTED WITH NODE 12?
2
ENTER BRANCH NUMBER( J = 1 OF 2) OF NODE 12
1112
THE INFORMATION ABOUT THIS BRANCH IS AVAILABLE
ENTER BRANCH NUMBER( J = 2 OF 2) OF NODE 12
1213
ENTER UPSTREAM NODE OF BRANCH NO. 1213
12
ENTER DOWNSTREAM NODE OF BRANCH NO. 1213
13
SELECT RESISTANCE OPTION FOR BRANCHES:
OPTION - 1: PIPE FLOW
OPTION - 2: FLOW THROUGH RESTRICTION
OPTION - 3: VISCOUS RESISTANCE (WALL FUNCTION) - INACTIVE
OPTION - 4: PIPE FLOW WITH ENTRANCE & EXIT LOSS
OPTION - 5: THIN SHARP ORIFICE
OPTION - 6: THICK ORIFICE
OPTION - 7: SQUARE REDUCTION
OPTION - 8: SQUARE EXPANSION
OPTION - 9: ROTATING ANNULAR DUCT
OPTION - 10: ROTATING RADIAL DUCT
OPTION - 11: LABY SEAL
OPTION - 12: FACE SEAL
OPTION - 13: COMMON FITTINGS & VALVES
OPTION - 14: PUMP CHARACTERISTICS
OPTION - 15: PUMP POWER PRESCRIPTION
OPTION - 16: VALVE WITH GIVEN CV
6
ENTER LENGTH,PIPE DIA (IN), & ORIFICE DIA(IN) OF BRANCH 1213
9 30.624 12
HOW MANY BRANCHES ARE CONNECTED WITH NODE 13?
2
ENTER BRANCH NUMBER( J = 1 OF 2) OF NODE 13
1213
THE INFORMATION ABOUT THIS BRANCH IS AVAILABLE
ENTER BRANCH NUMBER( J = 2 OF 2) OF NODE 13
1314
ENTER UPSTREAM NODE OF BRANCH NO. 1314
13
ENTER DOWNSTREAM NODE OF BRANCH NO. 1314
14
SELECT RESISTANCE OPTION FOR BRANCHES:
K-13
OPTION - 1: PIPE FLOW
OPTION - 2: FLOW THROUGH RESTRICTION
OPTION - 3: VISCOUS RESISTANCE (WALL FUNCTION) - INACTIVE
OPTION - 4: PIPE FLOW WITH ENTRANCE & EXIT LOSS
OPTION - 5: THIN SHARP ORIFICE
OPTION - 6: THICK ORIFICE
OPTION - 7: SQUARE REDUCTION
OPTION - 8: SQUARE EXPANSION
OPTION - 9: ROTATING ANNULAR DUCT
OPTION - 10: ROTATING RADIAL DUCT
OPTION - 11: LABY SEAL
OPTION - 12: FACE SEAL
OPTION - 13: COMMON FITTINGS & VALVES
OPTION - 14: PUMP CHARACTERISTICS
OPTION - 15: PUMP POWER PRESCRIPTION
OPTION - 16: VALVE WITH GIVEN CV
1
ENTER LENGTH (IN), DIAMETER (IN), & ROUGHNESS OF BRANCH 1314
1200 30.624 0.00006
ENTER ANGLE WITH GRAVITY VECTOR (90 DEG FOR HORIZONTAL AXIS) FOR BRANCH
NO. 1314
90
HOW MANY BRANCHES ARE CONNECTED WITH NODE 14?
2
ENTER BRANCH NUMBER( J = 1 OF 2) OF NODE 14
1314
THE INFORMATION ABOUT THIS BRANCH IS AVAILABLE
ENTER BRANCH NUMBER( J = 2 OF 2) OF NODE 14
1415
ENTER UPSTREAM NODE OF BRANCH NO. 1415
14
ENTER DOWNSTREAM NODE OF BRANCH NO. 1415
15
SELECT RESISTANCE OPTION FOR BRANCHES:
OPTION - 1: PIPE FLOW
OPTION - 2: FLOW THROUGH RESTRICTION
OPTION - 3: VISCOUS RESISTANCE (WALL FUNCTION) - INACTIVE
OPTION - 4: PIPE FLOW WITH ENTRANCE & EXIT LOSS
OPTION - 5: THIN SHARP ORIFICE
OPTION - 6: THICK ORIFICE
OPTION - 7: SQUARE REDUCTION
OPTION - 8: SQUARE EXPANSION
OPTION - 9: ROTATING ANNULAR DUCT
OPTION - 10: ROTATING RADIAL DUCT
OPTION - 11: LABY SEAL
OPTION - 12: FACE SEAL
OPTION - 13: COMMON FITTINGS & VALVES
K-14
OPTION - 14: PUMP CHARACTERISTICS
OPTION - 15: PUMP POWER PRESCRIPTION
OPTION - 16: VALVE WITH GIVEN CV
13
ENTER DIA (IN), K1, & K2 OF BRANCH 1415
30.624 800 .2
HOW MANY BRANCHES ARE CONNECTED WITH NODE 15?
2
ENTER BRANCH NUMBER( J = 1 OF 2) OF NODE 15
1415
THE INFORMATION ABOUT THIS BRANCH IS AVAILABLE
ENTER BRANCH NUMBER( J = 2 OF 2) OF NODE 15
1516
ENTER UPSTREAM NODE OF BRANCH NO. 1516
15
ENTER DOWNSTREAM NODE OF BRANCH NO. 1516
16
SELECT RESISTANCE OPTION FOR BRANCHES:
OPTION - 1: PIPE FLOW
OPTION - 2: FLOW THROUGH RESTRICTION
OPTION - 3: VISCOUS RESISTANCE (WALL FUNCTION) - INACTIVE
OPTION - 4: PIPE FLOW WITH ENTRANCE & EXIT LOSS
OPTION - 5: THIN SHARP ORIFICE
OPTION - 6: THICK ORIFICE
OPTION - 7: SQUARE REDUCTION
OPTION - 8: SQUARE EXPANSION
OPTION - 9: ROTATING ANNULAR DUCT
OPTION - 10: ROTATING RADIAL DUCT
OPTION - 11: LABY SEAL
OPTION - 12: FACE SEAL
OPTION - 13: COMMON FITTINGS & VALVES
OPTION - 14: PUMP CHARACTERISTICS
OPTION - 15: PUMP POWER PRESCRIPTION
OPTION - 16: VALVE WITH GIVEN CV
4
ENTER LENGTH (IN), DIAMETER (IN), & ROUGHNESS OF BRANCH 1516
286
30.624 0.00006
ENTER ENTRANCE & EXIT LOSS COEFFICIENTS OF BRANCH 1516
0
1
ENTER ANGLE WITH GRAVITY VECTOR (90 DEG FOR HORIZONTAL AXIS) FOR BRANCH
NO. 1516
180
K-15
** PROVIDE VALUES IN THE BOUNDARY NODES **
ENTER PRESSURE (PSIA) & TEMPERATURE (DEG F) FOR NODE 1
14.7
60
ENTER PRESSURE (PSIA) & TEMPERATURE (DEG F) FOR NODE 16
14.7 60
HOW MANY INTERNAL NODES HAVE SPECIFIED FLOWRATES?
0
HOW MANY INTERNAL NODES HAVE SPECIFIED HEAT SOURCES?
0
ENTER FILENAME FOR WRITING THE INPUT DATA
EXAMPLE2.DAT
epsgi1{vnhooser}2: gfssp1p4
***************************************************
G F S S P (Version 1.4 t8)
General Fluid System Simulation Program
JANUARY, 1996
An interactive computer program to calculate flow
rates, pressures, temperatures and concentrations
in a flow network.
**************************************************
DO YOU WANT TO READ AN INPUT DATA FILE?
y
ENTER INPUT DATA FILENAME
EXAMPLE2.DAT
ENTER OUTPUT FILENAME
EXAMPLE2.OUT
ENTER DATE( WITHIN 15 CHARACTERS)
9/19/96
ENTER ANALYST NAME(WITHIN 30 CHARACTERS)
K. Van Hooser
ITER(RESISTANCE)= 1ITER(NEWTON-RAPHSON)= 3
DIFK = 1.000000 DIFD = 0.0000000E+00DIFH = 0.0000000E+00
ITER(RESISTANCE)= 2ITER(NEWTON-RAPHSON)= 11
DIFK = 0.5327495 DIFD = 4.5107395E-04DIFH = 0.0000000E+00
ITER(RESISTANCE)= 3ITER(NEWTON-RAPHSON)= 2
DIFK = 1.7930759E-04DIFD = 2.2637263E-04DIFH = 0.0000000E+00
epsgi1{vnhooser}3:
K-16