GHN Vietnam_rh LITTLE GREEN 1400 Vietnam Rh
User Manual: LITTLE GREEN 1400
Open the PDF directly: View PDF
.
Page Count: 6

Copyright (c) 2013 Global Hospitality Resources®, Inc., San Diego, CA USA. All rights reserved.
1
GHN Market Report: Vietnam 2013
A typical vacationer, today, travels far and wide! The lesser heard
travel destinations are fast becoming the new hotspots. The low
cost carriers have changed the dynamics of travel across the world,
especially in South East Asia. Every city seems accessible! Then
there is little surprise when Vietnam emerges as a promising tourist
destination.
Vietnam has had a long and hard struggle to establish itself as an
independent nation. After
the consolidation of North
& South Vietnam, the
economic growth of the
country has been
consistent with economic
reforms beginning from
1986, Doi Moi Reforms,
and consequently, the
country became a member
of the WTO in 2007. According to IMF, in 2012, the nominal
GDP reached USD 138 Bn with a nominal GDP per capita income
of USD 1,527. Various market intelligence reports suggest that
Vietnam is on its way to becoming one of the fastest growing
emerging economies of the world.
The turbulent history of the country held back the tourism potential
the country promises. Consequently, it has relatively a young
hospitality market with a total of 250,000 units (2011). The
primary interest of the government has been to strengthen the
economy and improve agricultural & industrial production.
Agriculture is the mainstay of the Vietnamese economy. Today,
Source – Wikipedia
Green – Vietnam
Dark Grey - ASEAN
Top Five Hotel Markets
While we compare these cities based on the
number of hotels present in these cities, we
understand that the share of the branded
inventory is limited, 3%-5%, & a major part of
the inventory is unbranded & budget or
midscale in orientation.
1. Hanoi, the capital city, houses
approximately 475 hotels. The city is
located on the banks of Red River &
approximately 1,760 Kms north of HCMC.
The city is expected to be the fastest
growing city in the world in terms of the
GDP Growth (from 2008-2025), as per a
study by PWC. Moreover, it offers French
architecture, museums, lakes & traditional
food to its tourists.
Various prominent brands are present in
the city & the pipeline of the upcoming
inventory is strong as well. Most business
hotel brands like to firm their feet either in
Hanoi or HCMC. The range of brands, in
this light, is evident.
On an average, the city achieves an AOR of
62% with an ADR of USD 125.
Juhie Tak
Manager - Hospitality
Services, India
Cushman & Wakefield

Copyright (c) 2013 Global Hospitality Resources®, Inc., San Diego, CA USA. All rights reserved.
2
Air: There are about 9 international airports with
limited connectivity to international destinations. The
international airports at Hanoi & HCMC are the
prominent international airports.
Sea: There are 7 main sea ports – Hai Phong, Quang
Ninh, Da Nang, Saigon, Cant Ho, Vung Tau & Phu
My. China Beihai-Ha Long Bay is a significant
transnational sea route.
Surface: Vietnam is connected to Cambodia (5
crossings), China (2 crossings) & Laos (6 crossings)
via international overland border crossings.
Vietnam is the world’s largest producer of cashew nuts & black
pepper. It is also the second largest exporter of rice (after
Thailand). Other primary exports include coffee, tea, rubber and
fishery products.
Tourism & Hospitality:
Vietnam, as a tourist destination, is supported by strong market
fundamentals – rich cultural offering, diversity of destinations,
relatively safe & secure, increasing international and domestic
tourism demand, strong investment potential and geographical
location. In 2012, the budget for tourism promotions was over
VND 30 Bn. The country has performed various promotional
activities in countries like Germany, Russia, Ukraine, Japan, the
Republic of Korea, Britain, China and other Southeast Asian
Nations as a part of outside-the-nation promotion. The government
offers visa exemption to the nationals of few select countries
(ASEAN countries for less than 30 days & South Korea, Japan,
Russia, Norway, Sweden, Denmark & Finland for less than 15
days). For the rest, the government offers visa-on-arrival which is
issued on arrival at Vietnam International Airports.
The geographical location of Vietnam is of strategic significance
given the sensitive nature of historical, political and economic
affairs in the region. The country spreads over 331,210 Sq.km,
with a 3,444 km long coastline with a terrain which is mostly hilly
and under tropical forest cover, topographically making it well
suited for a leisure destination.
Top Five Hotel Markets
2. HCMC, the largest city in Vietnam,
houses approximately 324 hotels. Erstwhile
Saigon, the city, is located in the south
eastern region of Vietnam.
By the end of 2012, the city's GDP was
estimated around USD 28,595 Bn. The
public sector forms 33% of the economy
while the private sector forms 5% of
economy. The rest is in foreign
investments. In the economic center of the
country, there are various export
processing zones, industrial & software
parks. The city also attracts tourists for its
historical & cultural significance.
The orientation of the hotels is business.
The city boasts of more brands than Hanoi.
On an average, the city achieves an AOR of
68% with an ADR of USD 115.
2012!
Air !
Sea!
Surface!

Copyright (c) 2013 Global Hospitality Resources®, Inc., San Diego, CA USA. All rights reserved.
3
The hospitality market in Vietnam depicts every nuance of a
nascent market- limited branded inventory, higher ADRs, lower
AORs & increasing curiosity among the investors & hoteliers. The
total tourist arrivals in 2012 were approximately 6.8 Mn, growing
by 12% over 2011, and are expected to exceed 10 Mn by 2020.
The growth in number of visitor arrivals, however, had declined
after the GFC. There is an overall sense of recovery due to the rise
in domestic tourism. The key feeder markets are China (24%),
South Korea (9%), Japan (8%) and USA (7%). Of all the visitor
arrivals, about 60% is leisure in nature.
Source: Vietnam Tourism
Leisure is the primary demand segment with around 61%
contribution towards the total demand share, while business
follows with around 17% demand share. Being well-connected and
providing for ample of pre & post event opportunities, the country
holds immense potential of being promoted as a MICE destination.
The north & south regions dominate the hotel market. The central
area has very few quality hotels & the new supply is limited.
Currently, 18% of the inventory is in the 3 – 5-Star categories.
Occupancy levels have declined since the GFC but ADRs have
demonstrated strong growth as more brands have started
operations.
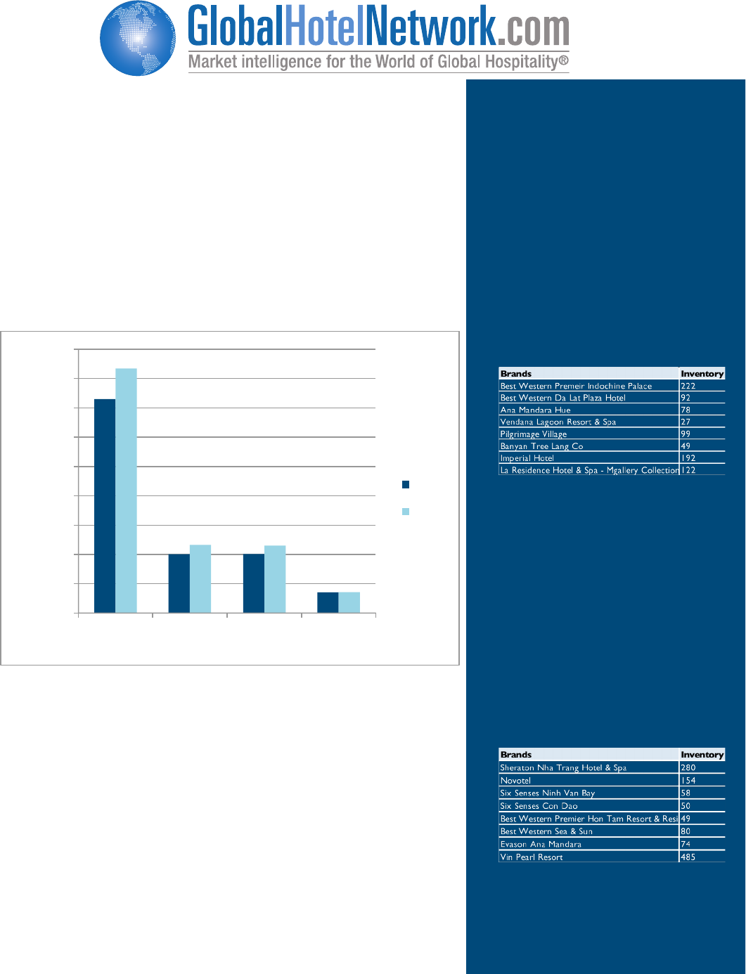
0!
500,000!
1,000,000!
1,500,000!
2,000,000!
2,500,000!
3,000,000!
3,500,000!
4,000,000!
4,500,000!
Tourism !Business!Visiting
Relatives!
Others!
2011!
2012!
Top Five Hotel Markets
3. Hue is located in central Vietnam, on the
banks of Perfume River. It is situated about
700 kms south of Hanoi & 1,100 kms north
of HCMC. The city houses approximately
105 hotels.
It is a UNESCO World Heritage Site. This
quaint town was the capital of Vietnam for
150 years during 1802 to 1945.
The location is favorable for a spa-oriented
upscale or luxury hospitality offering. This is
evident in the existing products.
On an average, the city achieves an AOR of
60% with an ADR of USD 225.
4. Nha Trang, a coastal city, lies on the
south central coast of Vietnam. It houses
approximately 99 hotels.
A popular tourist destination for
backpackers, it is known for its beaches &
scuba diving. It will host the Asian Beach
Games in 2016.
With beautiful beaches & mild temperatures
all year round, Nha Trang features some of
the best resorts in Vietnam.
On an average, the city achieves an AOR of
63% with an ADR of USD 180.

Copyright (c) 2013 Global Hospitality Resources®, Inc., San Diego, CA USA. All rights reserved.
4
Da Nang
Nha Trang
Hue
Ho Chi Minh City
Ha Noi

Copyright (c) 2013 Global Hospitality Resources®, Inc., San Diego, CA USA. All rights reserved.
5
Opportunities:
Vietnam has 118 industrial parks in the southern part and 40 in
the northern part. Besides tourism, the country is also emerging
as a stable economic center leading to an increased interest by a
variety of hospitality stakeholders.
International brands/operators provide comfort to bankers and
investors. This is apparent in the list of upcoming inventory. The
most significant growth in supply is expected in Da Nang along
with HCMC with 4,000 plus units to become operational by 2017
in each destination. Primary tourist centers of Nha Trang, Da Lat
& Phan Thiet in the south-central region have a comparatively
high proportion of low quality & unbranded supply.
Many hotel operators are looking at branded residences as well.
Such projects are well perceived because of pre-sale structure and
provide comfort to the investors as well. It has been observed that
at such leisure destinations, branded residences work well as a
Hanoi
Proposed Hotel Inventory Notes/Remark
Intercontinental
Landmark
359 2013
JW Marriott 450 2013
Hilton Garden Inn 86 2013
Novotel Ciputra 250 2013
Mercure Hado 380 2013
Holiday Inn Dong Da 300 2013
HCMC
Proposed Hotel Inventory Notes/Remark
Le Meridien 350 2013
Pullman Saigon Center 300 2013
Da Nang
Proposed Hotel Inventory Notes/Remark
JW Marriott 271
Owned by VinaCapital Da Nang
Resort Pvt Ltd/1,400 Sq mtr Meeting
Space /To open in 2013
Hilton Da Nang 226
Developer - Bach Dang Hotel
Complex Trading Service Company
Da Lat
Proposed Hotel Inventory Notes/Remark
Swiss Belhotel Da Lat 2013
Top Five Hotel Markets
5. Da Nang is located 759 Km south of
Hanoi & 960 Km north of HCMC. It is the
4th biggest economic center (after HCMC,
Hanoi & Hai Phong). A major port city, it
houses approximately 93 hotels.
Located in proximity of various UNESCO
World Heritage Sites & the capital of the
erstwhile kingdom of Champa – My Son, it
is popular for its Marble Mountains, Ba Na
Mountain & other similar scenic locations.
On an average, the city achieves an AOR of
64% with an ADR of USD 220.
The other cities of tourist interest are
Hoi An, Da Lat, Phan Thiet & the new island
development - Con Dao Island. Da Lat is a
resort destination visited more by domestic
travelers. These locations have some iconic
hospitality products at the moment.
Currently not so popular, these markets
are slated for the next surge in branded
developments.

Copyright (c) 2013 Global Hospitality Resources®, Inc., San Diego, CA USA. All rights reserved.
6
second-home concept. Americans & Europeans are always looking for such options given the
warm weather and sylvan locales.
Impediments:
Vietnam, as a country, continues to deal with the woes of poverty, unemployment and
infrastructural concerns. The tourist facilities in most cities are basic.
The cost of construction is relatively higher in Vietnam than in other countries in South &
Southeast Asia. For a 32 sq.mt, with 50% efficiency, the construction cost adds to USD 11 Mn
approximately and for a 28 Sq.mt, with 60% efficiency, it adds to USD 7 Mn approximately.
Outlook: Although Vietnam will continue to struggle with currency issues and entry barriers, it
also promises to be a destination that is easily accessible and provides an ideal landscape for
holiday-ers.
Juhie Tak, Manager - Hospitality Services, India, Cushman
& Wakefield, is a regular contributor of market insights for
GlobalHotelNetwork.com.
Cushman & Wakefield is a longstanding member of GlobalHotelNetwork.com.