4110J64_DetailedBook GP Series/GP328 GP338 Detailed Service Manual 6804110J64 F GP328
User Manual: -GP Series/GP328 GP338 Detailed service manual 6804110J64-F
Open the PDF directly: View PDF
.
Page Count: 272 [warning: Documents this large are best viewed by clicking the View PDF Link!]
- SAFETY AND GENERAL INFORMATION
- Section 1 Introduction
- Section 2 Service Aids
- Section 3 Power Up Self-Test
- Section 4 Controller Information
- Section 5 Keypad Board Information
- Section 6A Model Chart and Test Specifications (403-470 Mhz)
- Section 6B Model Chart and Test Specifications (136-174 Mhz)
- Section 6C Model Chart and Test Specifications (450-527 Mhz)
- Section 6D Model Chart and Test Specifications (330-400 Mhz)
- Section 6E Model Charts and Test Specifications (29-42/35-50Mhz)
- Section 7 Flex Layout/Schematic Diagrams and Parts Lists
- Section 1
- Section 2
- Section 3
- Section 4
- Controller Information
- 1.0 Overview
- 2.0 Radio Power Distribution
- 3.0 Controller Board
- 3.1 General
- 3.2 Digital Architecture
- 3.3 Controller Schematics (330-400MHz for 8485726Z01, 403-470MHz for 8480450Z03 & 450-527MHz for ...
- 3.4 Controller Schematics (330-400MHz for 8485726Z04, 403-470MHz for 8480450Z13 & 450-527MHz for ...
- 3.5 Controller Schematics (136-174MHz for 8486062B09 & 8486062B12)
- 3.6 Controller Schematics (136-174MHz) for PCB 8486062B16
- 3.7 Controller Schematics (29-42/35-50MHz)
- Section 5
- Section 6A
- Model Chart and Test Specifications (403-470 Mhz)
- 1.0 Model Chart
- 2.0 Specifications
- 3.0 Transmitter
- 4.0 Receiver
- 5.0 Frequency Generation Circuitry
- 6.0 Notes For All Schematics and Circuit Boards
- 1. Unless otherwise stated, resistances are in Ohms (k = 1000), and capacitances are in picofarad...
- 2. DC voltages are measured from point indicated to chassis ground using a Motorola DC multimeter...
- 3. Reference Designators are assigned in the following manner:
- 4. Interconnect Tie Point Legend:
- UHF Radio Parts List
- UHF Radio Parts List
- Section 6B
- Model Chart and Test Specifications (136-174 Mhz)
- 1.0 Model Chart
- 2.0 Specifications
- 3.0 Transmitter
- 4.0 Receiver
- 5.0 Frequency Generation Circuitry
- 6.0 Notes For All Schematics and Circuit Boards
- 1. Unless otherwise stated, resistances are in Ohms (k = 1000), and capacitances are in picofarad...
- 2. DC voltages are measured from point indicated to chassis ground using a Motorola DC multimeter...
- 3. Reference Designators are assigned in the following manner:
- 4. Interconnect Tie Point Legend:
- VHF Radio Parts List
- VHF Radio Parts List
- Section 6C
- Model Chart and Test Specifications (450-527 Mhz)
- 1.0 Model Chart
- 2.0 Specifications
- 3.0 Transmitter
- 4.0 Receiver
- 5.0 Frequency Generation Circuitry
- 6.0 Notes For All Schematics and Circuit Boards
- 1. Unless otherwise stated, resistances are in Ohms (k = 1000), and capacitances are in picofarad...
- 2. DC voltages are measured from point indicated to chassis ground using a Motorola DC multimeter...
- 3. Reference Designators are assigned in the following manner:
- 4. Interconnect Tie Point Legend:
- UHF Band 2 Radio Parts List
- UHF Band 2 Radio Parts List
- Section 6D
- Model Chart and Test Specifications (330-400 Mhz)
- 1.0 Model Chart
- 2.0 Specifications
- 3.0 Transmitter
- 4.0 Receiver
- 5.0 Frequency Generation Circuitry
- 6.0 Notes For All Schematics and Circuit Boards
- 1. Unless otherwise stated, resistances are in Ohms (k = 1000), and capacitances are in picofarad...
- 2. DC voltages are measured from point indicated to chassis ground using a Motorola DC multimeter...
- 3. Reference Designators are assigned in the following manner:
- 4. Interconnect Tie Point Legend:
- 330-400MHz Radio Parts List
- 330-400MHz Radio Parts List
- Section 6E
- Model Charts and Test Specifications (29-42/35- 50Mhz)
- 1.0 Model Charts
- 2.0 Specifications
- 3.0 Transmitter
- 4.0 Receiver
- 5.0 Frequency Generation Circuitry
- 6.0 Notes For All Schematics and Circuit Boards
- 1. Unless otherwise stated, resistances are in Ohms (k = 1000), and capacitances are in picofarad...
- 2. DC voltages are measured from point indicated to chassis ground using a Motorola DC multimeter...
- 3. Reference Designators are assigned in the following manner:
- 4. Interconnect Tie Point Legend:
- Lowband 29-42/35-50MHz Radio Parts List
- Section 7
- Flex Layout/Schematic Diagrams and Parts Lists
- 1.0 Keypad-Controller Interconnect Flex
- 2.0 Schematic for Keypad-Controller Interconnect Flex
- 3.0 Parts List for Keypad-Controller Interconnect Flex
- 4.0 Universal Connector Flex
- 5.0 Schematic for Universal Connector Flex
- 6.0 Parts List for Universal Connector Flex
- Technical Information Updates
- Service Manual Feedback Form
- 1. Please check all the appropriate boxes:
- 2. How do you rate this particular Service Manual?
- 3. Did this Service manual provide you with the information necessary to service and maintain the...
- 4. We would appreciate any corrections or recommendations for improving this manual. Please inclu...
- 5. General comments/suggestions:

GP328/GP338
Portable Radios
Detailed Service Manual
6804110J64-F
June, 2002

Computer Software Copyrights
The Motorola products described in this manual may include copyrighted Motorola computer programs stored in semi-
conductor memories or other media. Laws in the United States and other countries preserve for Motorola certain exclu-
sive rights for copyrighted computer programs, including the exclusive right to copy or reproduce in any form, the
copyrighted computer program. Accordingly, any copyrighted Motorola computer programs contained in the Motorola
products described in this manual may not be copied or reproduced in any manner without the express written permission
of Motorola. Furthermore, the purchase of Motorola products shall not be deemed to grant, either directly or by implica-
tion, estoppel or otherwise, any license under the copyrights, patents or patent applications of Motorola, except for the
normal non-exclusive royalty-free license to use that arises by operation of law in the sale of a product.

1999, 2000, 2001, 2002 by Motorola, Inc.
Motorola Technology Sdn. Bhd. (Co. No. 455657-H)
Bayan Lepas FIZ Phase III
11900 Penang, Malaysia
Printed in Malaysia
June, 2002


i
SAFETY AND GENERAL INFORMATION
Information and Instructions on RF Energy Exposure and Product Safety
READ THIS IMPORTANT INFORMATION ON SAFE AND EFFICIENT OPERATION BEFORE
USING YOUR MOTOROLA HANDHELD PORTABLE TWO-WAY RADIO
The information provided in this document supersedes the general safety information contained in user guides
published prior to June 2001. For information regarding radio use in a hazardous atmosphere please refer to the
Factory Mutual (FM) Approval Product Listing Manual or Instruction Card, which is included with radio models
that offer this capability.
Compliance with RF Energy Exposure Standards
Your Motorola two-way radio is designed and tested to comply with a number of national and international
standards and guidelines (listed below) regarding human exposure to radio frequency electromagnetic energy.
This radio complies with the IEEE (FCC) and ICNIRP exposure limits for occupational/controlled RF exposure
environment at duty cycles of up to 50% talk-50% listen and should be used for occupational use only. In terms of
measuring RF energy for compliance with the FCC exposure guidelines, your radio radiates measurable RF
energy only while it is transmitting (during talking), not when it is receiving (listening) or in standby mode. Note
that the approved, supplied batteries for this radio are rated for a 5-5-90 duty cycle (5% talk - 5% listen - 90%
standby), even though this radio complies with the FCC occupational exposure limits at duty cycles of up to 50%
talk.
Your Motorola two-way radio complies with the following RF energy exposure standards and guidelines:
• United States Federal Communications Commission, Code of Federal Regulations; 47CFR part
2 sub-part J
• American National Standards Institute (ANSI) / Institute of Electrical and Electronic Engineers
(IEEE) C95. 1-1992
• Institute of Electrical and Electronic Engineers (IEEE) C95.1-1999 Edition
• International Commission on Non-Ionizing Radiation Protection (ICNIRP) 1998
• Ministry of Health (Canada) Safety Code 6. Limits of Human Exposure to Radio frequency Elec-
tromagnetic Fields in the Frequency Range from 3 kHz to 300 GHz, 1999
• Australian Communications Authority Radiocommunications (Electromagnetic Radiation -
Human Exposure) Standard 2001
• ANATEL, Brazil Regulatory Authority, Resolution 256 (April 11, 2001) “additional requirements
for SMR, cellular and PCS product certification.”
Operational Instructions and Training Guidelines
To ensure optimal performance and compliance with the occupational/controlled environment RF energy
exposure limits in the above standards and guidelines, users should transmit no more than 50% of the time and
always adhere to the following procedures:
Transmit and Receive
To transmit (talk), push the Push-To-Talk (PTT) button; to receive, release the PTT button.
Hand-held Radio Operation
Hold the radio in a vertical position with the microphone one to two
inches (2.5 to 5 cm) away from the lips.
Body-worn Operation
Always place the radio in a Motorola approved clip, holder, holster, case,
or body harness for this product. Use of non-Motorola-approved
accessories may exceed FCC RF exposure guidelines.
If you do not use a Motorola approved body-worn accessory and are not
using the radio in the intended use position in front of the face, then ensure the antenna and the radio are kept
2.5 cm (one inch) from the body when transmitting.
2.5to5.0cm
(1 to 2 in.)

ii
Antennas & Batteries
Use only Motorola approved supplied antenna or Motorola approved replacement antenna.
Unauthorized antennas, modifications, or attachments could damage the radio and may violate FCC regulations.
Use only Motorola approved supplied batteries or Motorola approved replacement batteries.
Use of non-Motorola-approved antennas or batteries may exceed FCC RF exposure guidelines.
Approved Accessories
For a list of approved Motorola accessories please contact your dealer, or local Motorola representative.
ELECTROMAGNETIC INTERFERENCE/COMPATIBILITY
Facilities
To avoid electromagnetic interference and/or compatibility conflicts, turn off your radio in any facility where
posted notices instruct you to do so. Hospitals or health care facilities may be using equipment that is sensitive to
external RF energy.
Aircraft
When instructed to do so, turn off your radio when on board an aircraft. Any use of a radio must be in accordance
with applicable regulations per airline crew instructions.
Medical Devices
• Pacemakers
The Advanced Medical Technology Association (AdvaMed) recommends that a minimum separation of 6 inches
(15 centimeters) be maintained between a handheld wireless radio and a pacemaker. These recommendations
are consistent with those of the U.S. Food and Drug Administration.
Persons with pacemakers should:
• ALWAYS keep the radio more than 6 inches (15 centimeters) from their pacemaker when the
radio is turned ON.
• not carry the radio in the breast pocket.
• use the ear opposite the pacemaker to minimize the potential for interference.
• turn the radio OFF immediately if you have any reason to suspect that interference is taking
place.
• Hearing Aids
Some digital wireless radios may interfere with some hearing aids. In the event of such interference, you may
want to consult your hearing aid manufacturer to discuss alternatives.
• Other Medical Devices
If you use any other personal medical device, consult the manufacturer of your device to determine if it is
adequately shielded from RF energy. Your physician may be able to assist you in obtaining this information.
Driver Safety
Check the laws and regulations on the use of radios in the area where you drive. Always obey them.
When using your radio while driving, please:
• Give full attention to driving and to the road.
• Use hands-free operation, if available.
• Pull off the road and park before making or answering a call if driving conditions so require.
NOTE Nearly every electronic device is susceptible to electromagnetic interference (EMI) if inadequately
shielded, designed, or otherwise configured for electromagnetic compatibility.

iii
OPERATIONAL WARNINGS
For Vehicles With an Air Bag
Do not place a portable radio in the area over an air bag or in the air bag deployment area. Air
bags inflate with great force. If a portable radio is placed in the air bag deployment area and the
air bag inflates, the radio may be propelled with great force and cause serious injury to
occupants of the vehicle.
Potentially Explosive Atmospheres
Turn off your radio prior to entering any area with a potentially explosive atmosphere, unless it is a radio type
especially qualified for use in such areas as “Intrinsically Safe” (for example, Factory Mutual, CSA, UL, or
CENELEC). Do not remove, install, or charge batteries in such areas. Sparks in a potentially explosive
atmosphere can cause an explosion or fire resulting in bodily injury or even death.
Blasting Caps and Areas
To avoid possible interference with blasting operations, turn off your radio when you are near electrical blasting
caps, in a blasting area, or in areas posted: “Turn off two-way radio.” Obey all signs and instructions.
OPERATIONAL CAUTIONS
Antennas
Do not use any portable radio that has a damaged antenna. If a damaged antenna comes into
contact with your skin, a minor burn can result.
Batteries
All batteries can cause property damage and/or bodily injury such as burns if a conductive material such as
jewelry, keys, or beaded chains touch exposed terminals. The conductive material may complete an electrical
circuit (short circuit) and become quite hot. Exercise care in handling any charged battery, particularly when
placing it inside a pocket, purse, or other container with metal objects.
NOTE The areas with potentially explosive atmospheres referred to above include fueling areas
such as below decks on boats, fuel or chemical transfer or storage facilities, and areas
where the air contains chemicals or particles, such as grain, dust or metal powders. Areas
with potentially explosive atmospheres are often but not always posted.
!
W A R N I N G
!
!
C a u t i o n

iv

v
Table of Contents
Section 1
Introduction
1.0 Scope of Manual..................................................................................................1-1
2.0 Warranty and Service Support.............................................................................1-1
2.1 Warranty Period .............................................................................................1-1
2.2 After Warranty Period.....................................................................................1-1
2.3 Piece Parts.....................................................................................................1-2
2.4 Technical Support ..........................................................................................1-2
Section 2
Service Aids
1.0 Recommended Test Tools...................................................................................2-1
Section 3
Power Up Self-Test
1.0 Error Codes .........................................................................................................3-1
Section 4
Controller Information
1.0 Overview..............................................................................................................4-1
2.0 Radio Power Distribution .....................................................................................4-1
3.0 Controller Board...................................................................................................4-2
3.1 General...........................................................................................................4-2
3.2 Digital Architecture .........................................................................................4-3
3.3 Controller Schematics (330-400MHz for 8485726Z01, 403-470MHz for
8480450Z03 & 450-527MHz for 8485641Z02)...............................................4-5
Complete Controller Schematic Diagram ...............................................................4-5
Controller ASFIC/ON_OFF Schematic Diagram ....................................................4-6
Controller Micro Processor Schematic Diagram ....................................................4-7
Controller Memory Schematic Diagram .................................................................4-8
Controller Audio Power Amplifier Schematic Diagram...........................................4-9
Controller Interface Schematic Diagram ..............................................................4-10
3.4 Controller Schematics (330-400MHz for 8485726Z04, 403-470MHz for
8480450Z13 & 450-527MHz for 8485641Z06).............................................4-11
Complete Controller Schematic Diagram .............................................................4-11
Controller ASFIC/ON_OFF Schematic Diagram ..................................................4-12
Controller Micro Processor Schematic Diagram ..................................................4-13
Controller Memory Schematic Diagram ...............................................................4-14
Controller Audio Power Amplifier Schematic Diagram.........................................4-15
Controller Interface Schematic Diagram ..............................................................4-16
3.5 Controller Schematics (136-174MHz for 8486062B09 & 8486062B12).......4-17
Complete Controller Schematic Diagram .............................................................4-17

vi
Controller ASFIC/ON_OFF Schematic Diagram...................................................4-18
Controller Micro Processor Schematic Diagram...................................................4-19
Controller Memory Schematic Diagram................................................................4-20
Controller Audio Power Amplifier Schematic Diagram..........................................4-21
Controller Interface Schematic Diagram...............................................................4-22
3.6 Controller Schematics (136-174MHz) for PCB 8486062B16........................4-23
Complete Controller Schematic Diagram..............................................................4-23
Controller ASFIC/ON_OFF Schematic Diagram...................................................4-24
Controller Micro Processor Schematic Diagram...................................................4-25
Controller Memory Schematic Diagram................................................................4-26
Controller Audio Power Amplifier Schematic Diagram..........................................4-27
Controller Interface Schematic Diagram...............................................................4-28
3.7 Controller Schematics (29-42/35-50MHz) ....................................................4-29
Controller Hierarchical Diagram............................................................................4-29
Complete Controller Schematic Diagram..............................................................4-30
Controller ASFIC/ON_OFF Schematic Diagram...................................................4-31
Controller Microprocessor Schematic Diagram ...................................................4-32
Controller Interface and Memory Schematic Diagram..........................................4-33
Controller Audio Power Amplifier Schematic Diagram..........................................4-34
Section 5
Keypad Board Information
1.0 Theory of Operation .............................................................................................5-1
2.0 Troubleshooting Chart..........................................................................................5-2
3.0 Parts List (Keypad Basic).....................................................................................5-3
4.0 Keypad Board And Schematic Diagram...............................................................5-5
Keypad Board Top and Bottom View (PCB No. 8480574Z05) ...............................5-5
Keypad Board Schematic Diagram.........................................................................5-6
Section 6A
Model Chart and Test Specifications (403-470 Mhz)
1.0 Model Chart....................................................................................................... 6A-1
2.0 Specifications.................................................................................................... 6A-3
3.0 Transmitter........................................................................................................ 6A-4
3.1 General........................................................................................................ 6A-4
4.0 Receiver............................................................................................................ 6A-6
4.1 Receiver Front-End...................................................................................... 6A-6
4.2 Receiver Back-End...................................................................................... 6A-7
4.3 Automatic Gain Control Circuit .................................................................... 6A-8
5.0 Frequency Generation Circuitry ........................................................................ 6A-9
5.1 Synthesizer................................................................................................ 6A-10
5.2 VCO - Voltage Controlled Oscillator .......................................................... 6A-11
6.0 Notes For All Schematics and Circuit Boards ................................................. 6A-13
7.0 Circuit Board/Schematic Diagrams and Parts List .......................................... 6A-15
UHF (403-470MHz) Main Board Top Side PCB No. 8480450Z03..................... 6A-15
UHF (403-470MHz) Main Board Bottom Side PCB No. 8480450Z03 ............... 6A-16

vii
UHF Controls And Switches Schematic Diagram ..............................................6A-17
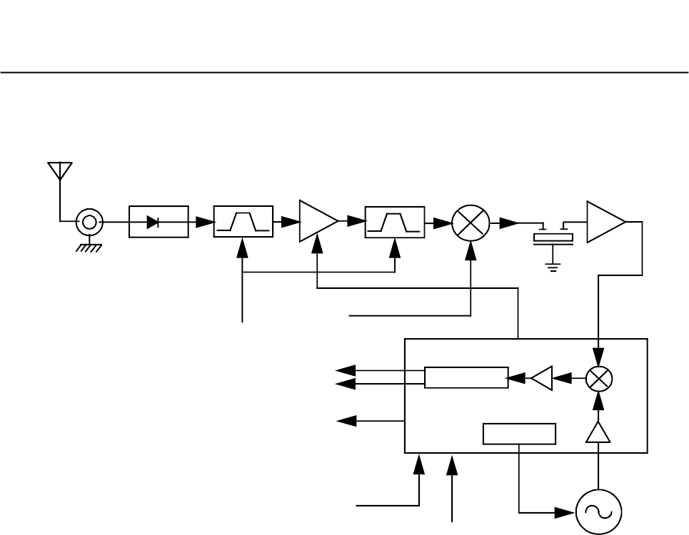
UHF Receiver Front End Schematic Diagram....................................................6A-18
UHF Receiver Back End Schematic Diagram....................................................6A-19
UHF Synthesizer Schematic Diagram................................................................6A-20
UHF Voltage Controlled Oscillator Schematic Diagram .....................................6A-21
UHF Transmitter Schematic Diagram ................................................................6A-22
UHF Radio Parts List..........................................................................................6A-23
8.0 Circuit Board/Schematic Diagrams and Parts List...........................................6A-26
UHF (403-470MHz) Main Board Top Side PCB No. 8480450Z13 .....................6A-26
UHF (403-470MHz) Main Board Bottom Side PCB No. 8480450Z13................6A-27
UHF Controls And Switches Schematic Diagram ..............................................6A-28
UHF Receiver Front End Schematic Diagram....................................................6A-29
UHF Receiver Back End Schematic Diagram....................................................6A-30
UHF Synthesizer Schematic Diagram................................................................6A-31
UHF Voltage Controlled Oscillator Schematic Diagram .....................................6A-32
UHF Harmonic Filter Schematic Diagram ..........................................................6A-33
UHF Transmitter Schematic Diagram ................................................................6A-34
UHF Radio Parts List..........................................................................................6A-35
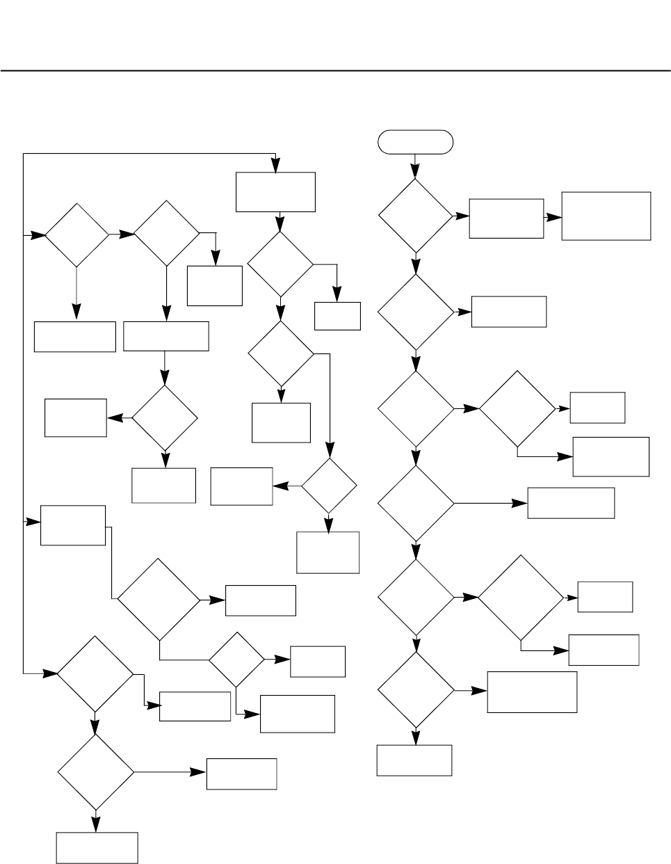
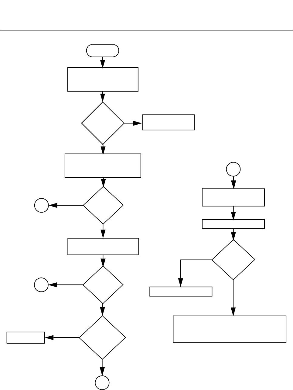
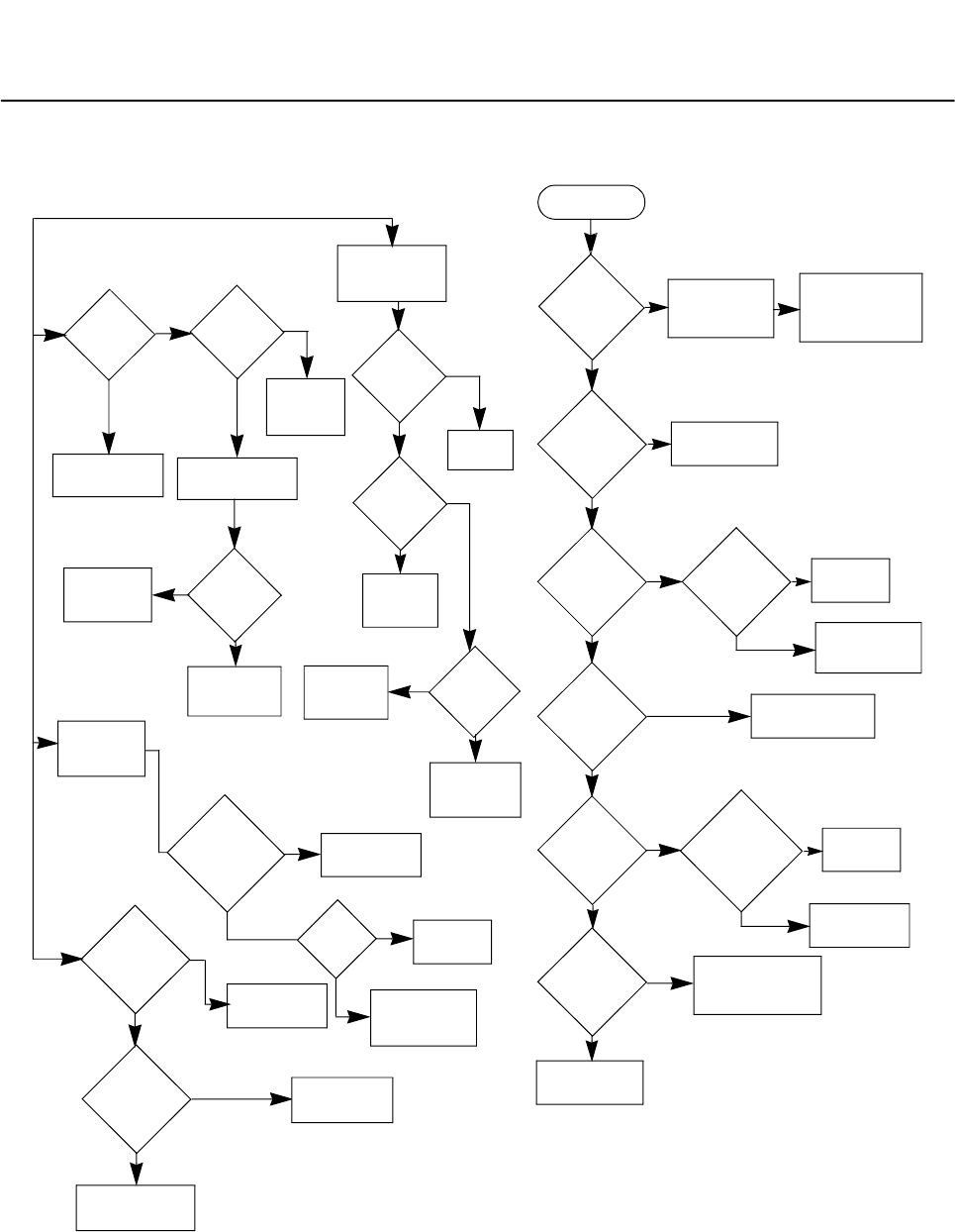
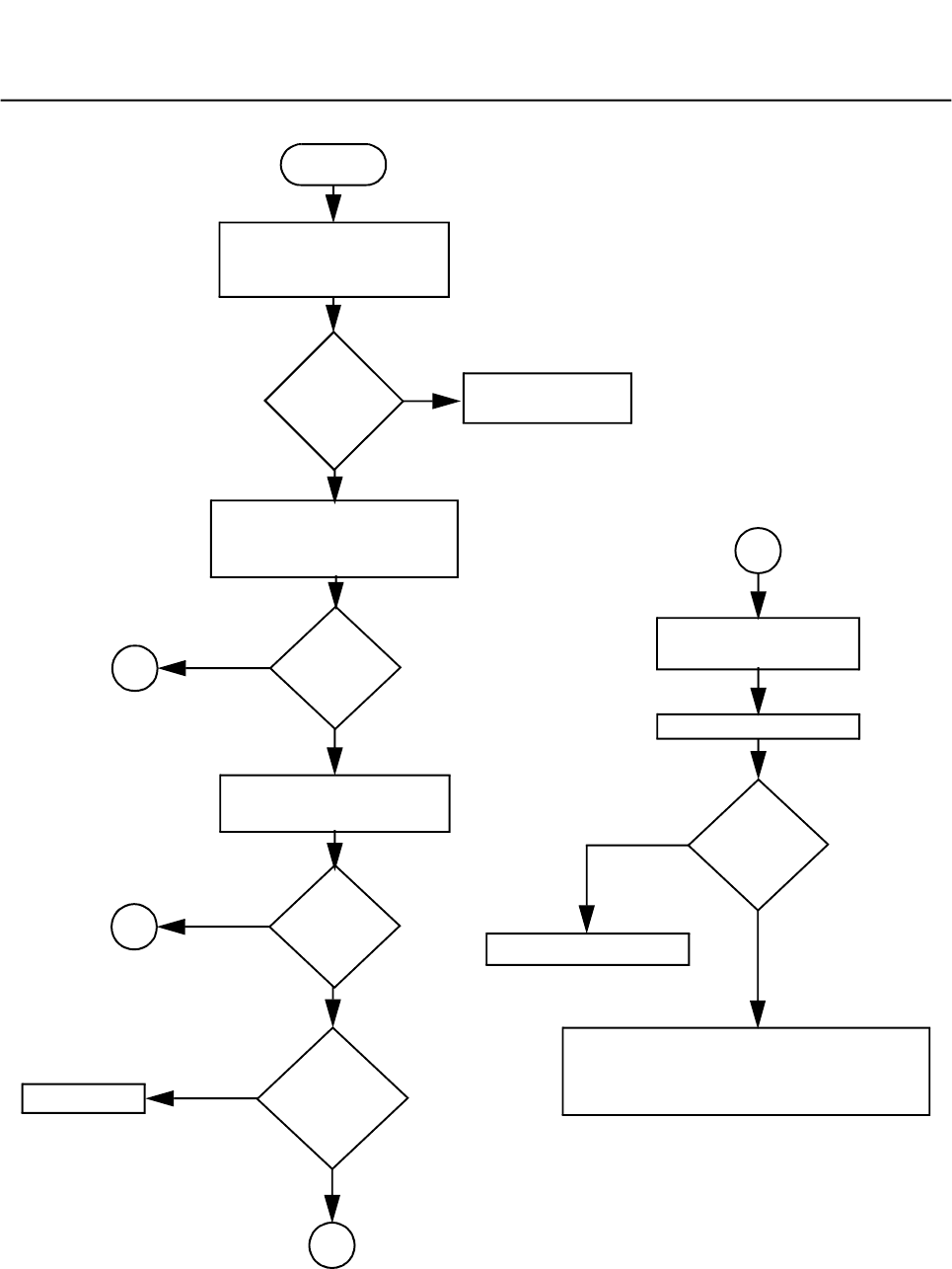
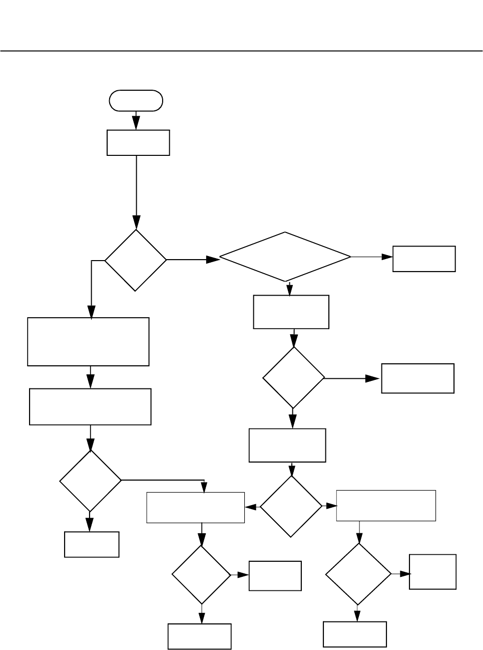
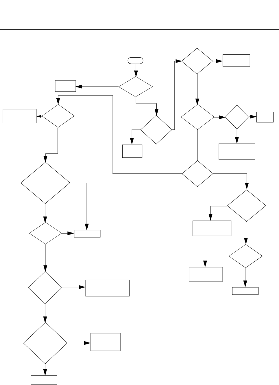
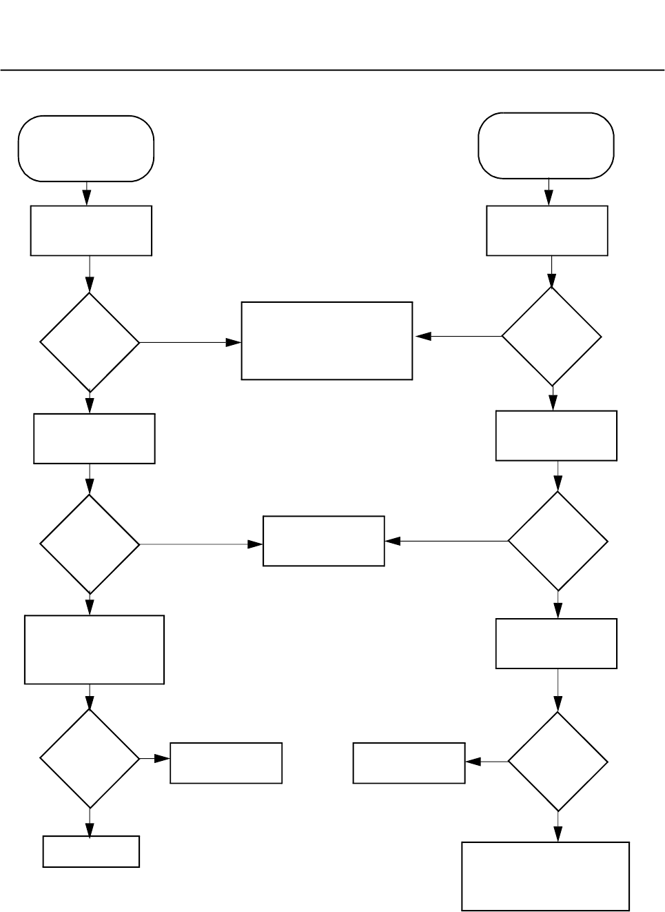
9.0 Troubleshooting charts ....................................................................................6A-39
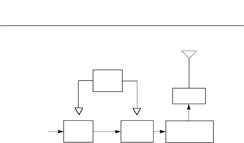
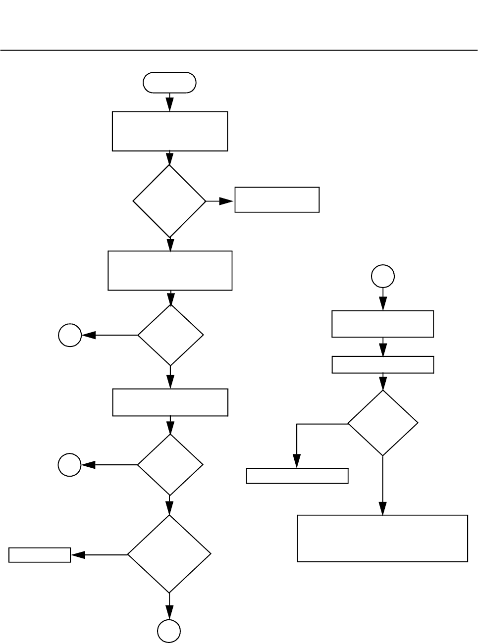
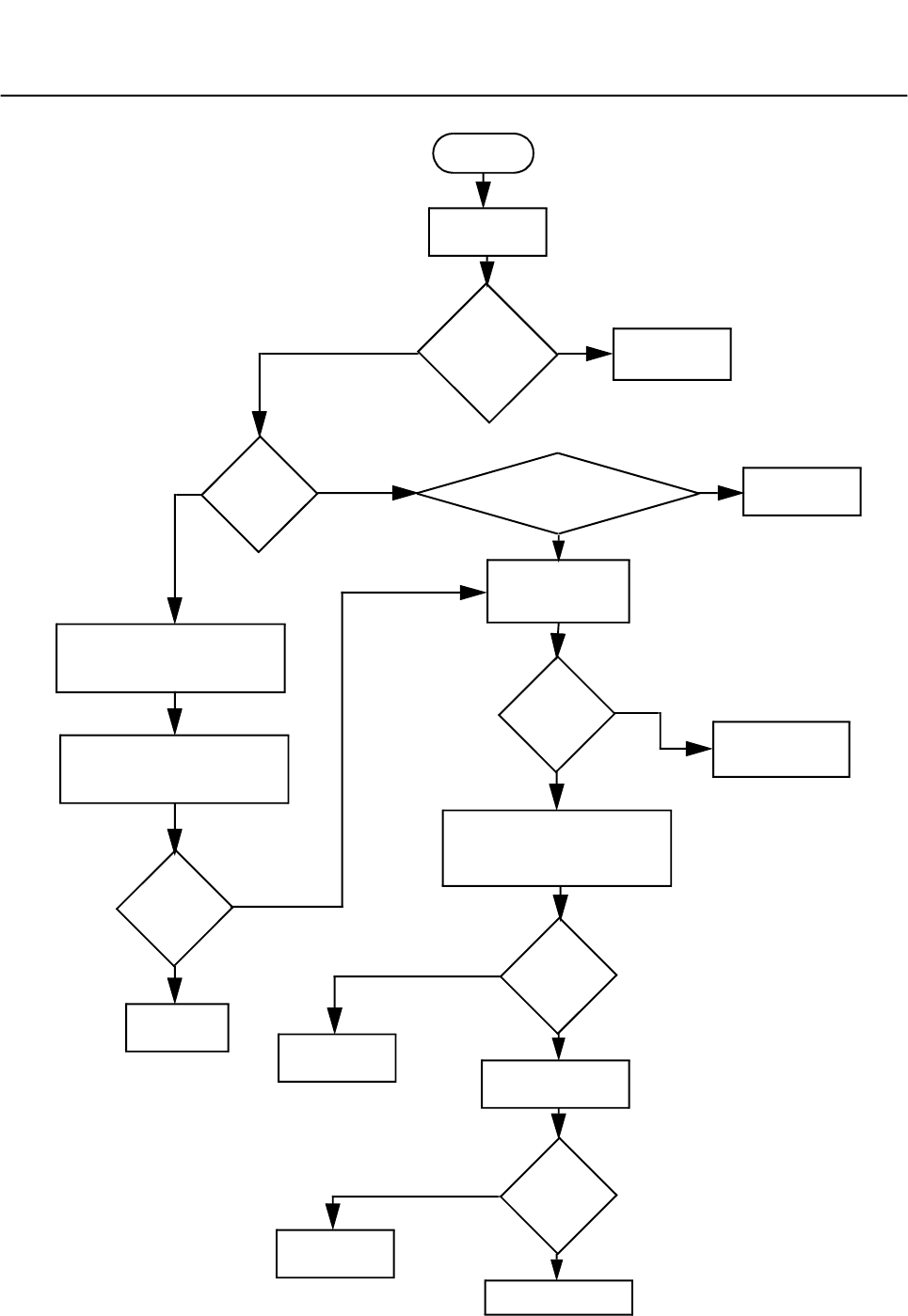
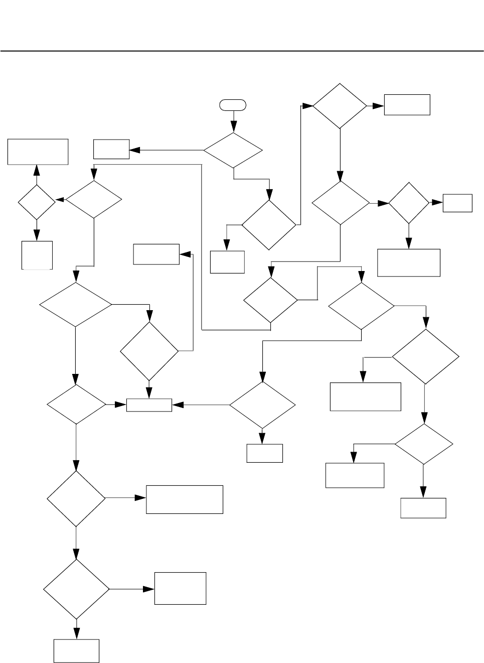
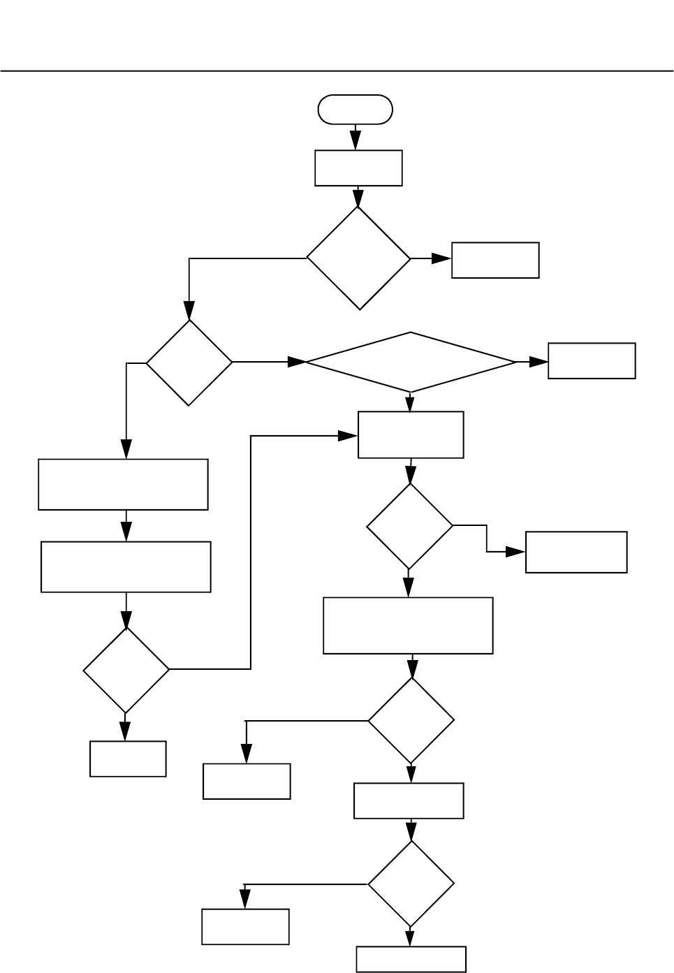
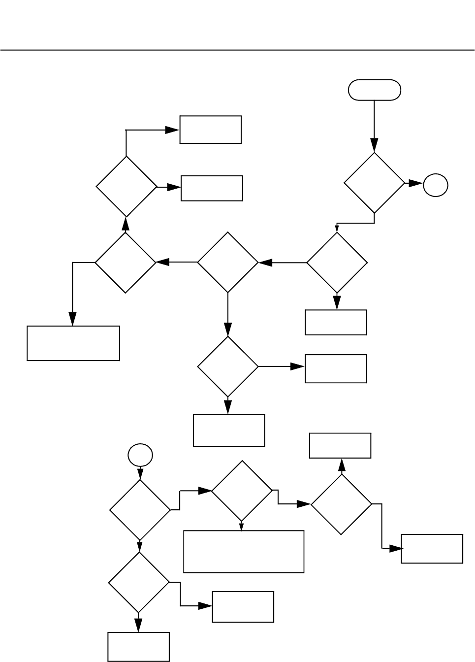
Troubleshooting Flow Chart for Controller .........................................................6A-39
Troubleshooting Flow Chart for Receiver (Sheet 1 of 2) ....................................6A-40
Troubleshooting Flow Chart for Receiver (Sheet 2 of 2) ....................................6A-41
Troubleshooting Flow Chart for Transmitter.......................................................6A-42
Troubleshooting Flow Chart for Synthesizer ......................................................6A-43
Troubleshooting Flow Chart for VCO .................................................................6A-44
Section 6B
Model Chart and Test Specifications (136-174 Mhz)
1.0 Model Chart .......................................................................................................6B-1
2.0 Specifications.....................................................................................................6B-3
3.0 Transmitter.........................................................................................................6B-4
3.1 General.........................................................................................................6B-4
4.0 Receiver.............................................................................................................6B-6
4.1 Receiver Front-End ......................................................................................6B-6
4.2 Receiver Back-End.......................................................................................6B-7
4.3 Automatic Gain Control Circuit.....................................................................6B-8
5.0 Frequency Generation Circuitry.........................................................................6B-9
5.1 Synthesizer.................................................................................................6B-10
5.2 VCO - Voltage Controlled Oscillator...........................................................6B-11
6.0 Notes For All Schematics and Circuit Boards..................................................6B-13
7.0 Circuit Board/Schematic Diagrams and Parts List...........................................6B-15
VHF (136-174MHz) Main Board Top Side PCB No. 8486062B09.....................6B-15
VHF (136-174MHz) Main Board Bottom Side PCB No. 8486062B09................6B-16
VHF (136-174MHz) Main Board Top Side PCB No. 8486062B12.....................6B-17
VHF (136-174MHz) Main Board Bottom Side PCB No. 8486062B12................6B-18
VHF Controls And Switches Schematic Diagram...............................................6B-19

viii
VHF Receiver Front End Schematic Diagram ................................................... 6B-20
VHF Receiver Back End Schematic Diagram.................................................... 6B-21
VHF Synthesizer Schematic Diagram................................................................ 6B-22
VHF Voltage Controlled Oscillator Schematic Diagram..................................... 6B-23
VHF Transmitter Schematic Diagram ................................................................ 6B-24
VHF Radio Parts List ......................................................................................... 6B-25
8.0 Circuit Board/Schematic Diagrams and Parts List .......................................... 6B-29
VHF (136-174MHz) Main Board Top Side PCB No. 8486062B16..................... 6B-29
VHF (136-174MHz) Main Board Bottom Side PCB No. 8486062B16 ............... 6B-30
VHF Controls And Switches Schematic Diagram .............................................. 6B-31
VHF Receiver Front End Schematic Diagram ................................................... 6B-32
VHF Receiver Back End Schematic Diagram.................................................... 6B-33
VHF Synthesizer Schematic Diagram................................................................ 6B-34
VHF Voltage Controlled Oscillator Schematic Diagram..................................... 6B-35
VHF Transmitter Schematic Diagram ................................................................ 6B-36
VHF Radio Parts List ......................................................................................... 6B-37
9.0 Troubleshooting charts.................................................................................... 6B-41
Troubleshooting Flow Chart for Controller......................................................... 6B-41
Troubleshooting Flow Chart for Receiver (Sheet 1 of 2).................................... 6B-42
Troubleshooting Flow Chart for Receiver (Sheet 2 of 2).................................... 6B-43
Troubleshooting Flow Chart for Transmitter ...................................................... 6B-44
Troubleshooting Flow Chart for Synthesizer...................................................... 6B-45
Troubleshooting Flow Chart for VCO................................................................. 6B-46
Section 6C
Model Chart and Test Specifications (450-527 Mhz)
1.0 Model Chart.......................................................................................................6C-1
2.0 Specifications....................................................................................................6C-2
3.0 Transmitter........................................................................................................6C-3
3.1 General........................................................................................................6C-3
4.0 Receiver............................................................................................................6C-5
4.1 Receiver Front-End......................................................................................6C-5
4.2 Receiver Back-End ......................................................................................6C-6
4.3 Automatic Gain Control Circuit ....................................................................6C-7
5.0 Frequency Generation Circuitry ........................................................................6C-8
5.1 Synthesizer..................................................................................................6C-9
5.2 VCO - Voltage Controlled Oscillator ..........................................................6C-10
6.0 Notes For All Schematics and Circuit Boards .................................................6C-12
7.0 Circuit Board/Schematic Diagrams and Parts List ..........................................6C-13
UHF Band 2 (450-527MHz) Main Board Top Side PCB No. 8485641Z02 ........6C-13
UHF Band 2 (450-527MHz) Main Board Bottom Side PCB No. 8485641Z02...6C-14
UHF Band 2 Controls And Switches Schematic Diagram..................................6C-15
UHF Band 2 Receiver Front End Schematic Diagram.......................................6C-16
UHF Band 2 Receiver Back End Schematic Diagram .......................................6C-17
UHF Band 2 Synthesizer Schematic Diagram...................................................6C-18
UHF Band 2 Voltage Controlled Oscillator Schematic Diagram ........................6C-19

ix
UHF Band 2 Transmitter Schematic Diagram ................................................... 6C-20
UHF Band 2 Radio Parts List ............................................................................ 6C-21
8.0 Circuit Board/Schematic Diagrams and Parts List.......................................... 6C-25
UHF Band 2 (450-527MHz) Main Board Top Side PCB No. 8485641Z06........ 6C-25
UHF Band 2 (450-527MHz) Main Board Bottom Side PCB No. 8485641Z06 .. 6C-26
UHF Band 2 Controls And Switches Schematic Diagram ................................. 6C-27
UHF Band 2 Receiver Front End Schematic Diagram ...................................... 6C-28
UHF Band 2 Receiver Back End Schematic Diagram....................................... 6C-29
UHF Band 2 Synthesizer Schematic Diagram .................................................. 6C-30
UHF Band 2 Voltage Controlled Oscillator Schematic Diagram........................ 6C-31
UHF Band 2 Transmitter Schematic Diagram ................................................... 6C-32
UHF Band 2 Radio Parts List ............................................................................ 6C-33
9.0 Troubleshooting charts ................................................................................... 6C-37
Troubleshooting Flow Chart for Controller ........................................................ 6C-37
Troubleshooting Flow Chart for Receiver (Sheet 1 of 2) ................................... 6C-38
Troubleshooting Flow Chart for Receiver (Sheet 2 of 2) ................................... 6C-39
Troubleshooting Flow Chart for Transmitter...................................................... 6C-40
Troubleshooting Flow Chart for Synthesizer ..................................................... 6C-41
Troubleshooting Flow Chart for VCO ................................................................ 6C-42
Section 6D
Model Chart and Test Specifications (330-400 Mhz)
1.0 Model Chart ...................................................................................................... 6D-1
2.0 Specifications.................................................................................................... 6D-2
3.0 Transmitter........................................................................................................ 6D-3
3.1 General........................................................................................................ 6D-3
4.0 Receiver............................................................................................................ 6D-5
4.1 Receiver Front-End ..................................................................................... 6D-5
4.2 Receiver Back-End...................................................................................... 6D-6
4.3 Automatic Gain Control Circuit.................................................................... 6D-7
5.0 Frequency Generation Circuitry........................................................................ 6D-8
5.1 Synthesizer.................................................................................................. 6D-9
5.2 VCO - Voltage Controlled Oscillator.......................................................... 6D-10
6.0 Notes For All Schematics and Circuit Boards................................................. 6D-12
7.0 Circuit Board/Schematic Diagrams and Parts List.......................................... 6D-13
330-400MHz Main Board Top Side PCB No. 8485726Z01............................... 6D-13
330-400MHz Main Board Bottom Side PCB No. 8485726Z01.......................... 6D-14
330-400MHz Controls And Switches Schematic Diagram ................................ 6D-15
330-400MHz Receiver Front End Schematic Diagram ..................................... 6D-16
330-400MHz Receiver Back End Schematic Diagram...................................... 6D-17
330-400MHz Synthesizer Schematic Diagram.................................................. 6D-18
330-400MHz Voltage Controlled Oscillator Schematic Diagram....................... 6D-19
330-400MHz Transmitter Schematic Diagram .................................................. 6D-20
330-400MHz Radio Parts List ........................................................................... 6D-21

x
8.0 Circuit Board/Schematic Diagrams and Parts List ..........................................6D-24
330-400MHz Main Board Top Side PCB No. 8485726Z04 ...............................6D-24
330-400MHz Main Board Bottom Side PCB No. 8485726Z04 ..........................6D-25
330-400MHz Controls And Switches Schematic Diagram.................................6D-26
330-400MHz Receiver Front End Schematic Diagram......................................6D-27
330-400MHz Receiver Back End Schematic Diagram ......................................6D-28
330-400MHz Synthesizer Schematic Diagram ..................................................6D-29
330-400MHz Voltage Controlled Oscillator Schematic Diagram .......................6D-30
330-400MHz Transmitter Schematic Diagram...................................................6D-31
330-400MHz Radio Parts List............................................................................6D-32
9.0 Troubleshooting charts....................................................................................6D-37
Troubleshooting Flow Chart for Controller.........................................................6D-37
Troubleshooting Flow Chart for Receiver (Sheet 1 of 2)....................................6D-38
Troubleshooting Flow Chart for Receiver (Sheet 2 of 2)....................................6D-39
Troubleshooting Flow Chart for Transmitter ......................................................6D-40
Troubleshooting Flow Chart for Synthesizer......................................................6D-41
Troubleshooting Flow Chart for VCO.................................................................6D-42
Section 6E
Model Charts and Test Specifications (29-42/35-50Mhz)
1.0 Model Charts..................................................................................................... 6E-1
1.1 29-42MHz .................................................................................................... 6E-1
1.2 35-50MHz .................................................................................................... 6E-2
2.0 Specifications.................................................................................................... 6E-3
3.0 Transmitter........................................................................................................ 6E-4
3.1 General........................................................................................................ 6E-4
4.0 Receiver............................................................................................................ 6E-6
4.1 Receiver Front-End...................................................................................... 6E-6
4.2 Receiver Back-End...................................................................................... 6E-7
4.3 Automatic Gain Control Circuit .................................................................... 6E-7
5.0 Frequency Generation Circuitry ........................................................................ 6E-8
5.1 Synthesizer.................................................................................................. 6E-9
5.2 VCO - Voltage Controlled Oscillator .......................................................... 6E-10
6.0 Notes For All Schematics and Circuit Boards ................................................. 6E-11
7.0 Circuit Board/Schematic Diagrams and Parts List .......................................... 6E-13
Lowband 29-42/35-50MHz Main Board Top Side PCB No. 8486291A02 ......... 6E-13
Lowband 29-42/35-50MHz Main Board Bottom Side PCB No. 8486291A02 ... 6E-14
Lowband 29-42/35-50MHz Controls And Switches Schematic Diagram........... 6E-15
Lowband 29-42/35-50MHz Overall Receiver Schematic Diagram..................... 6E-16
Lowband 29-42/35-50MHz Receiver Front End Schematic Diagram ................ 6E-17
Lowband 29-42/35-50MHz Receiver Back End Schematic Diagram................. 6E-18
Lowband 29-42/35-50MHz Synthesizer Schematic Diagram ............................ 6E-19
Lowband 29-42/35-50MHz Voltage Controlled Oscillator Schematic Diagram.. 6E-20
Lowband 29-42/35-50MHz Transmitter Schematic Diagram............................. 6E-21
Lowband 29-42/35-50MHz Radio Parts List ...................................................... 6E-22

xi
8.0 Troubleshooting charts ....................................................................................6E-25
Troubleshooting Flow Chart for Controller .........................................................6E-25
Troubleshooting Flow Chart for Receiver (Sheet 1 of 2) ....................................6E-26
Troubleshooting Flow Chart for Receiver (Sheet 2 of 2) ....................................6E-27
Troubleshooting Flow Chart for Transmitter.......................................................6E-28
Troubleshooting Flow Chart for Synthesizer ......................................................6E-29
Troubleshooting Flow Chart for VCO .................................................................6E-30
Section 7
Flex Layout/Schematic Diagrams and Parts Lists
1.0 Keypad-Controller Interconnect Flex ...................................................................7-1
2.0 Schematic for Keypad-Controller Interconnect Flex ............................................7-1
3.0 Parts List for Keypad-Controller Interconnect Flex..............................................7-2
4.0 Universal Connector Flex ....................................................................................7-2
5.0 Schematic for Universal Connector Flex ............................................................. 7-3
6.0 Parts List for Universal Connector Flex ...............................................................7-3

xii

1-1
Section 1
INTRODUCTION
1.0 Scope of Manual
This manual is intended for use by service technicians familiar with similar types of equipment. It
contains service information required for the equipment described and is current as of the printing
date. Changes which occur after the printing date may be incorporated by a complete Manual revision
or alternatively as additions.
2.0 Warranty and Service Support
Motorola offers long term support for its products. This support includes full exchange and/or repair of
the product during the warranty period, and service/repair or spare parts support out of warranty. Any
"return for exchange" or "return for repair" by an authorised Motorola Dealer must be accompanied by
a Warranty Claim Form. Warranty Claim Forms are obtained by contacting an Authorised Motorola
Dealer.
2.1 Warranty Period
The terms and conditions of warranty are defined fully in the Motorola Dealer or Distributor or Reseller
contract. These conditions may change from time to time and the following notes are for guidance
purposes only.
In instances where the product is covered under a "return for replacement" or "return for repair"
warranty, a check of the product should be performed prior to shipping the unit back to Motorola. This
is to ensure that the product has been correctly programmed or has not been subjected to damage
outside the terms of the warranty.
Prior to shipping any radio back to the appropriate Motorola warranty depot, please contact Customer
Services. All returns must be accompanied by a Warranty Claim Form, available from your Customer
Services representative. Products should be shipped back in the original packaging, or correctly
packaged to ensure no damage occurs in transit.
2.2 After Warranty Period
After the Warranty period, Motorola continues to support its products in two ways.
1. Motorola's Accessories and Aftermarket Division (AAD) offers a repair service to both end
users and dealers at competitive prices.
2. AAD supplies individual parts and modules that can be purchased by dealers who are techni-
cally capable of performing fault analysis and repair.
NOTE Before operating or testing these units, please read the Safety Information Section in the
front of this manual.

1-2 Warranty and Service Support
2.3 Piece Parts
Some replacement parts, spare parts, and/or product information can be ordered directly. If a
complete Motorola part number is assigned to the part, it is available from Motorola’s Accessories
and Aftermarket Division (AAD). If no part number is assigned, the part is not normally available
from Motorola. If the part number is appended with an asterisk, the part is serviceable by Motorola
Depot only. If a parts list is not included, this generally means that no user-serviceable parts are
available for that kit or assembly.
All orders for parts/information should include the complete Motorola identification number. All part
orders should be directed to your local AAD office. Please refer to your latest price pages.
2.4 Technical Support
Technical support is available to assist the dealer/distributor in resolving any malfunction which may
be encountered. Initial contact should be by telephone wherever possible. When contacting
Motorola Technical Support, be prepared to provide the product model number and the unit’s serial
number.
Toll-Free
Non-Toll-Free
Country or Territory Number
China 800-810-0976
Indonesia 0800-1-686868
Malaysia 1800-801687
Philippines 1800-16510271
Singapore 1800-4855333
Thailand 1800-225412
Country or Territory Number
China (86-10) 6843-8231
Hong Kong SAR (852) 2966-4188
India (91) 80-658-7677-7678
Indonesia (62-21) 251-3050
Korea (822) 3466-5401
Malaysia (603) 7803-9922
Philippines (63-2) 810-0762
Singapore (65) 486-7171
Taiwan (886) 2-27058000 ext. 6308
Thailand (66) 2254-8388
Vietnam (84) 8-8294091
All Other Countries IDD code + (65) 4855333

2-1
Section 2
SERVICE AIDS
1.0 Recommended Test Tools
Table 2-1 lists the tools recommended for working on this family of radios. These tools are also
available from Motorola.
Table 2-1: Recommended Test Tools
Motorola Part No. Description Application
6680387A59
6680387A64
6680387A65
0180382A31
Extractor, 2-contact
Heat controller with safety
stand or
Safety stand only
Portable desoldering unit
Removal of discrete surface-mounted devices
6680375A74
0180386A81
0180386A78
0.025 replacement tip, 5/pk
Miniature digital readout
soldering station (incl. 1/64”
micropoint tip)
Illuminated magnifying
glass with lens attachment.
For 0180382A31 portable desoldering unit.
0180386A82
6684253C72
6680384A98
1010041A86
1080370B43
Anti-static grounding kit
Straight prober
Brush
Solder (RMA type),
63/37, 0.020” diameter
1 lb. spool
RMA liquid flux
Used during all radio assembly and disassem-
bly procedures
R-1070A
or R-1319A
Shields and surface-
mounted component - IC
removal/rework station
(order all heat-focus heads
separately)
Shields and surface-
mounted component - IC
removal/rework station
SMD10000 M.A.P.E.
Removal and assembly of surface-mounted
integrated circuits and shields
Removal and assembly of surface-mounted
integrated circuits and shields

2-2 Recommended Test Tools

3-1
Section 3
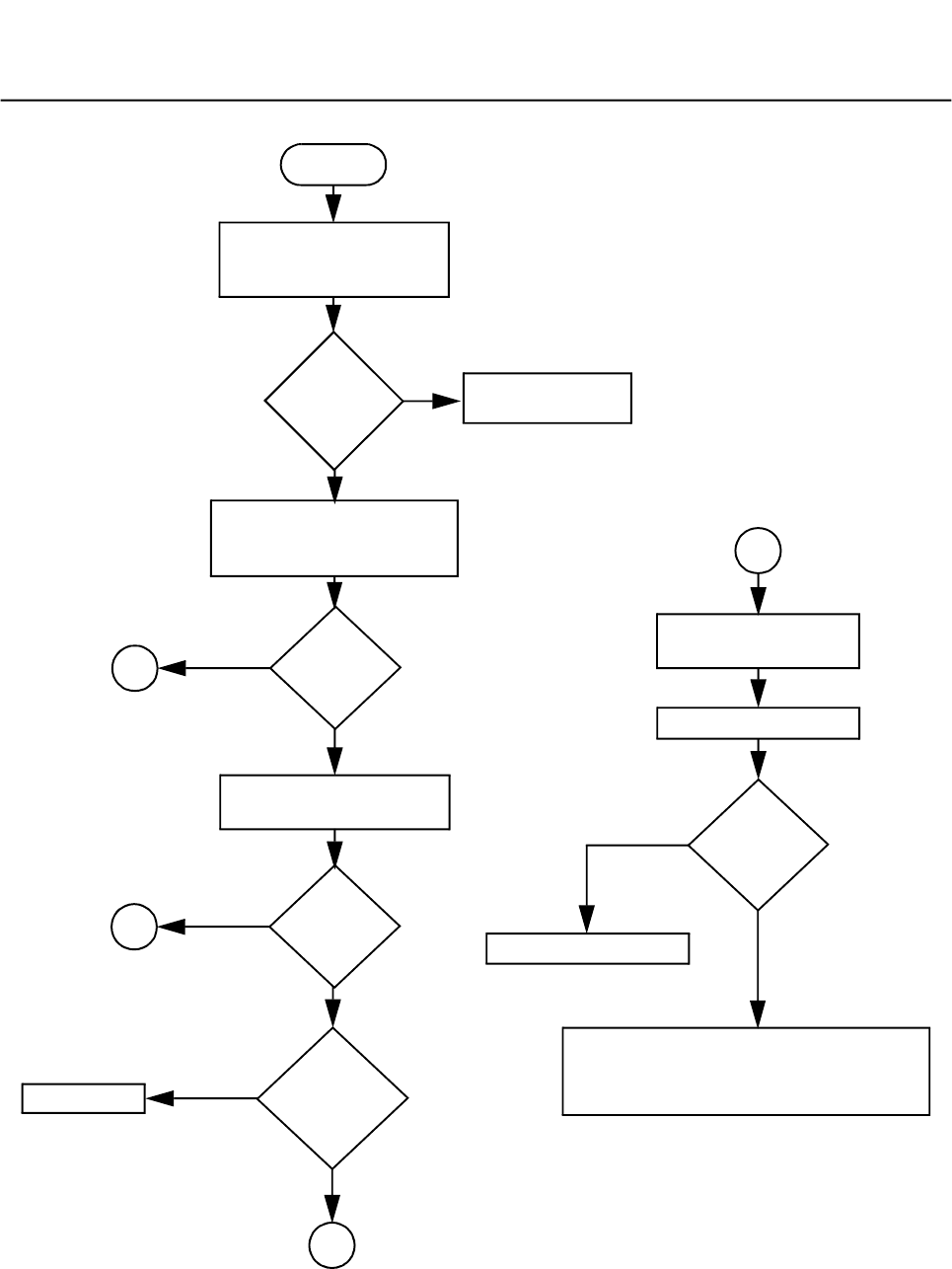
POWER UP SELF-TEST
1.0 Error Codes
Turning on the radio using the on/off volume control starts a self-test routine which checks the RAM,
ROM checksum, EEPROM hardware and EEPROM checksum. If these checks are successfully
completed, the radio will generate the Self-Test Pass Tone. If the self-test is not successful, a “bonk”
is heard. Radios with displays are able to display these error messages:
•“RAM TST ERROR” for <RAM Test Error>
•“ROM CS ERROR” for <ROM Checksum Error>
•“EEPRM HW ERROR” for <EEPROM Hardware Test Error>
•“EEPRM CS ERROR” for <EEPROM Checksum Error>
NOTE Radio without display emits only “bonk” (300 Hz) tone if it fails the self-test.
Error Code Explanation Corrective Action
“RAM TST ERROR” RAM Test Failure Retest radio by turning it off and turning it on again. If
message reoccurs, replace RAM (U405).
“ROM CS ERROR” ROM Checksum is
wrong. Reprogram FLASH Memory, then retest. If message
reoccurs, replace ROM (U406).
“EEPRM HW ERROR” Codeplug structure
mismatch, non
existence of
codeplug.
Reprogram codeplug with correct version and retest
radio. If message reoccurs, replace EEPROM
(U407).
“EEPRM CS ERROR” Codeplug check-
sum is wrong. Reprogram codeplug.
No Display Display module is
not connected
properly.
Display module is
damaged.
Check connection between main board and display
module.
Replace with new display module.

3-2 Error Codes

4-1
Section 4
CONTROLLER INFORMATION
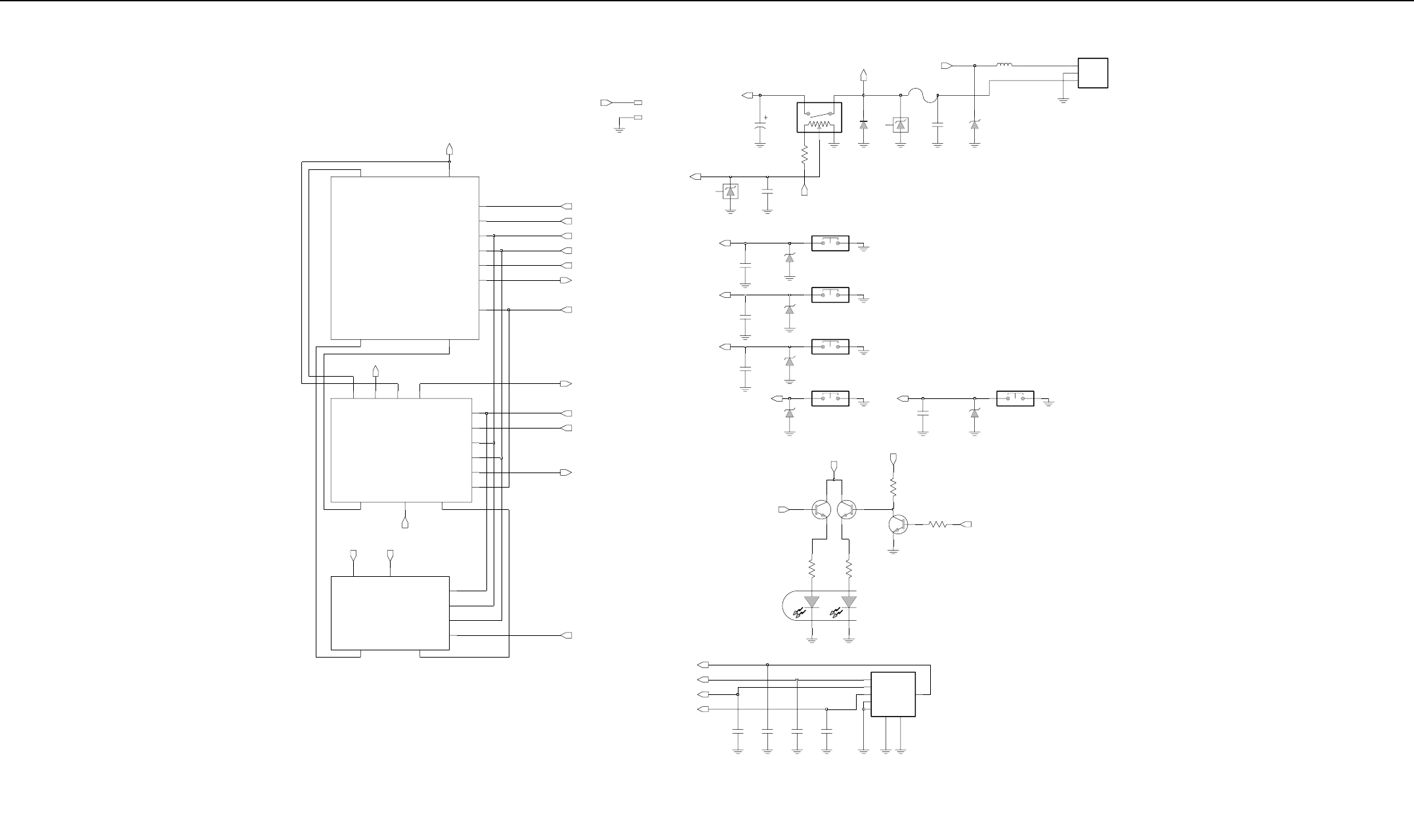
1.0 Overview
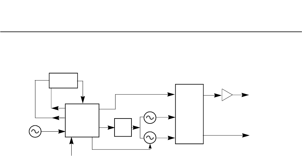
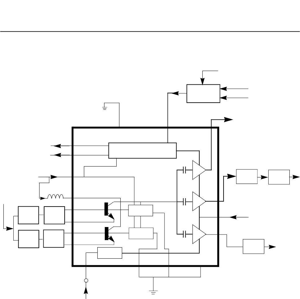
This section provides a detailed theory of operation for the radio and its components.
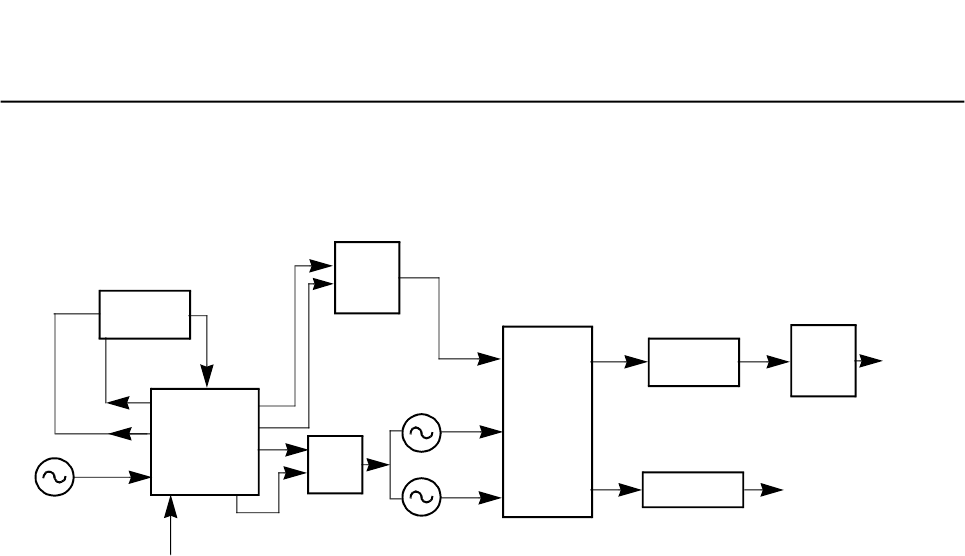
2.0 Radio Power Distribution
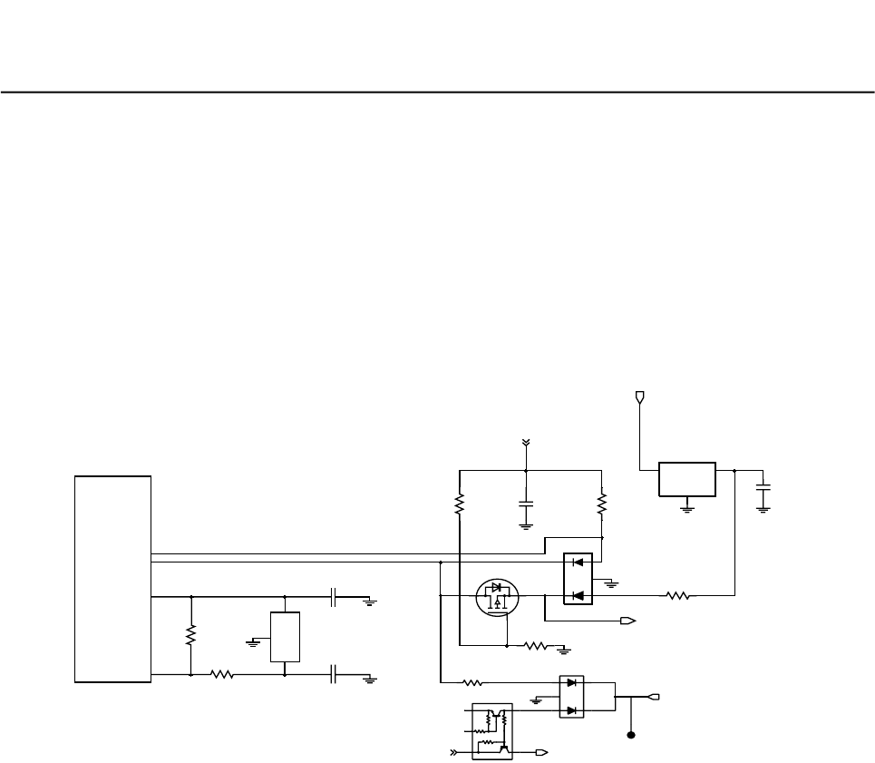
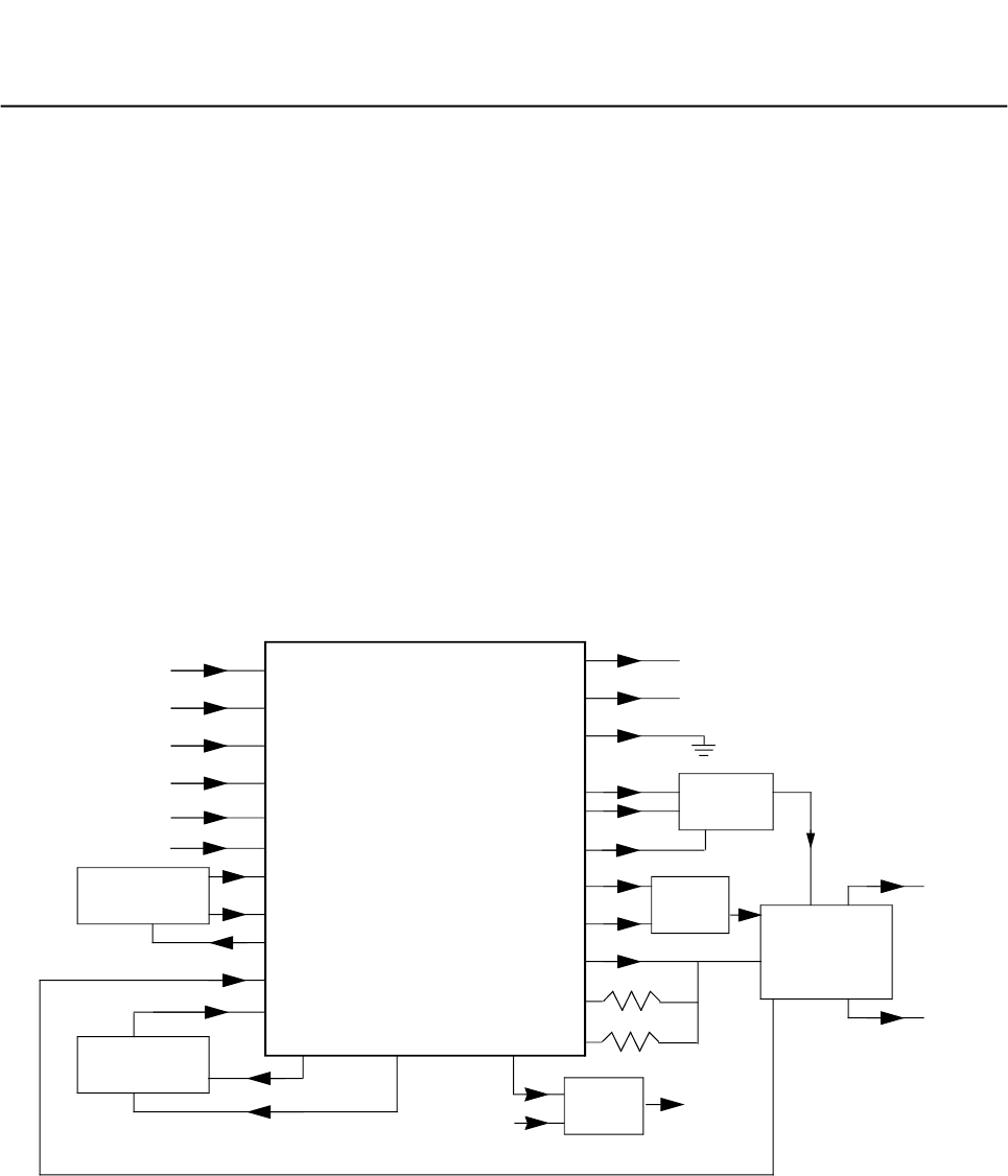
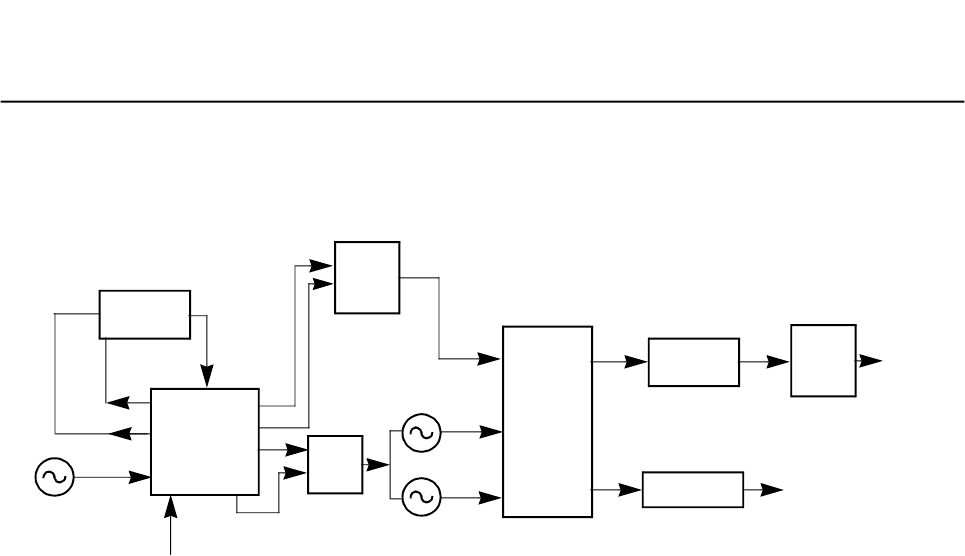
Figure 4-1 illustrates the DC distribution throughout the radio board. A 7.5V battery (BATT 7.5V)
supplies power directly to the electronic on/off control as UNSWB+. When the radio is turned on,
MECH_SWB+ (on/off/volume control) will trigger the electronic on/off control(momentary-on path),
then SWB+ is distributed as shown in Figure 4-1. Vdda from 3.3V Vdda regulator will then supply the
microprocessor. Data is then sent to ASFIC_CMP to turn on GCB4(DAC). GCB4 will take over the
momentary-on path within 12ms. SWB+ will continue to support the whole board until the radio is
turned off.
Radio will be turned-off on two conditions;
1. MECH_SWB+ turned off
2. Low battery
Figure 4-1: DC Power Distribution Block Diagram
Control
On/Off Switch
SWB+
Fuse
Low Battery
Detect
Ant. SW
PCIC(ALC)
PA, Driver
LI Ion
3.5V
Reg.
7.5V
Audio PA
4.0V/3.3V
Vddd
Reg.
5V
ASFIC_CMP VCOBIC
FRACTN LVZIF
LCD
Driver
5V
RF. AMP, IF AMP
Ext. RX.
MECH.
SWB+
UNSWB+
TX.
Vdda
Reg.
Int/Ext Vdd
R1
R5 R2 R3
Vdda
Accessories
20 pin Connector
Keypad/Option Board
Prime Expansion Board
Switching
Reg.
R4
Vddd
Battery
Reg.
MCU Micro P, ROM
&EEPROM
Buffer (NU)
Led
Jumpers Dual Vdd
Regulator
Scheme
Single Vdd
Regulator
Scheme
R1 Y Y
R2 N N
R3 N Y
R4 N N
R5 Y N
Vdda Y N
SW. Reg. N N

4-2 Controller Board
When low battery level is detected by the microprocessor through both conditions above, it will store
the radio personality data to EEPROM before turning off.
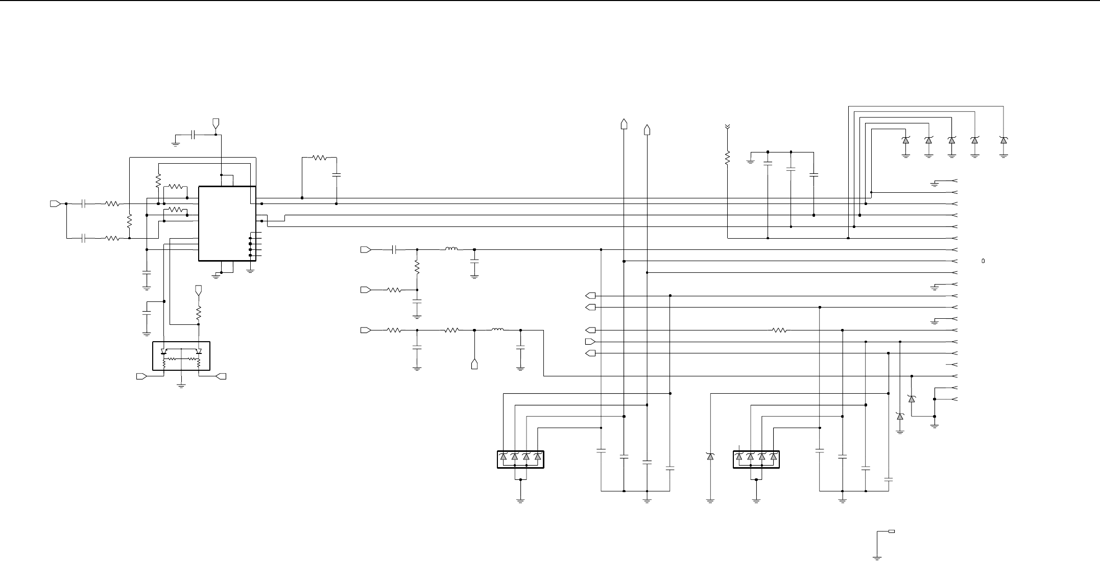
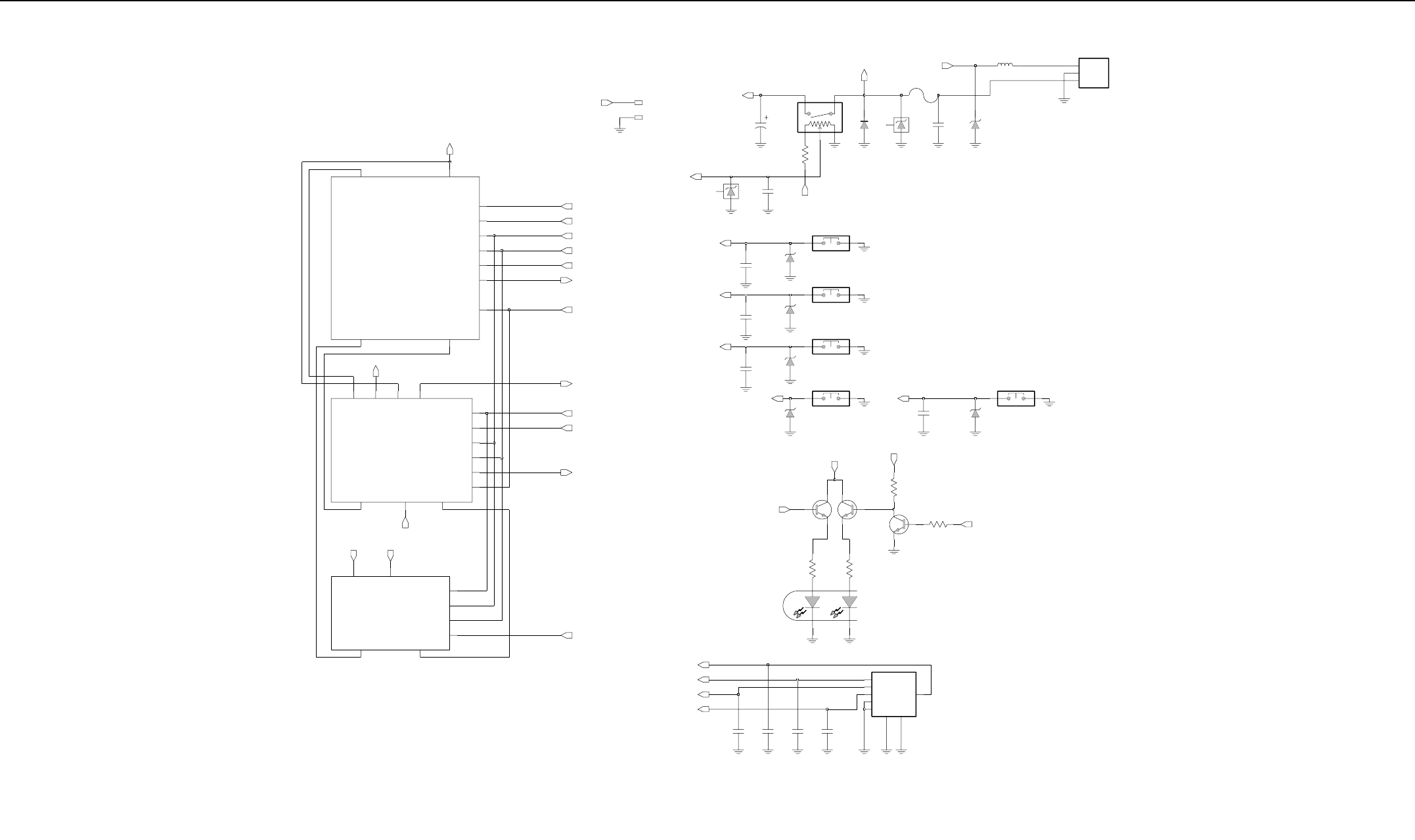
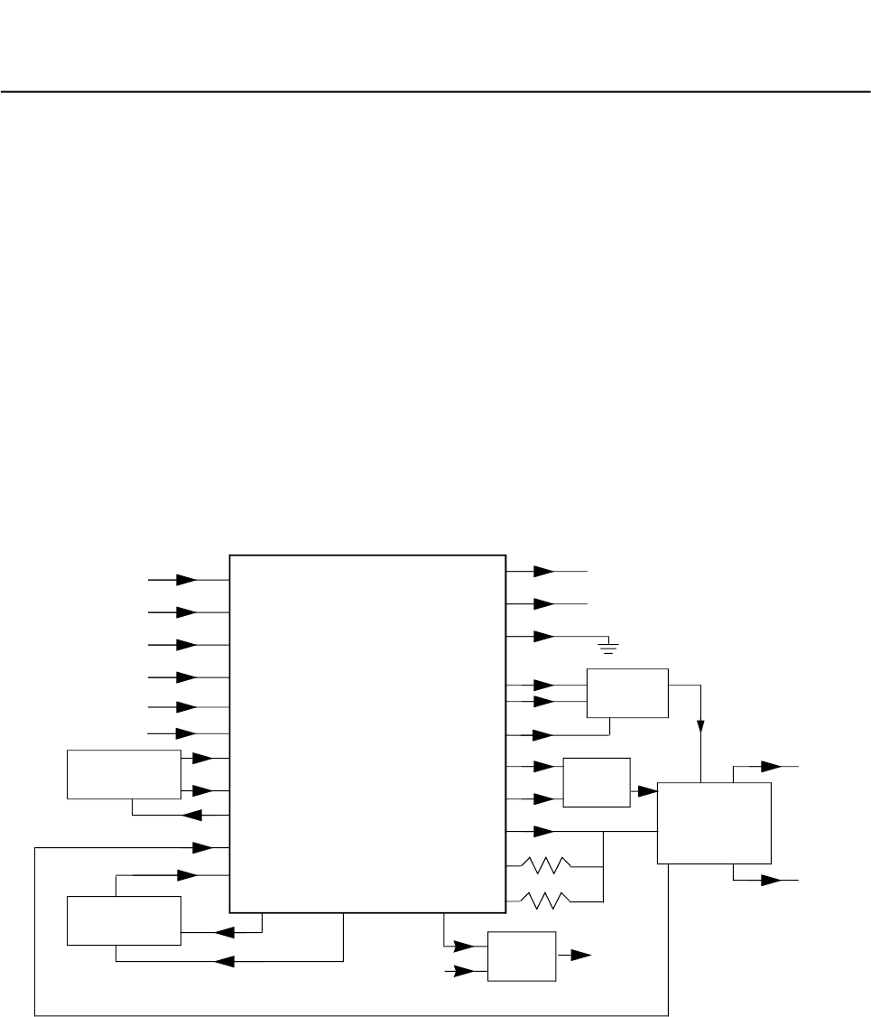
3.0 Controller Board
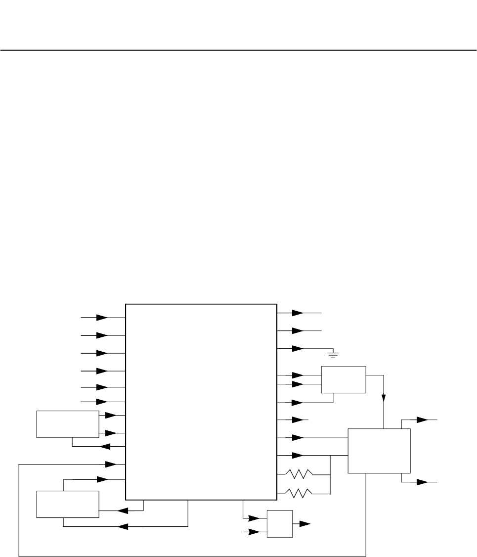
3.1 General
The controller board is the central interface between the various subsytems of the radio. It is
separated into digital and audio architectures. The digital portion consists of a special Motorola
microcontroller (HC11FL0). The audio power amplifier (Audio PA) and audio/signalling/filter/
companding IC (ASFIC_CMP) form the backbone of the audio/signalling architecture.
Figure 4-2: Controller Block Diagram
External
Microphone
Internal
Microphone
External
Speaker
Internal
Speaker
SCI to Side
Connector
Audio
PA
Audio/Signalling
Architecture
To Synthesizer
Mod
Out
16.8 MHz
Reference Clock
from Synthesizer
Recovered Audio
Squelch
To RF Board SPI
Digital
Architecture
µPClock
3.3V
Regulator
(Vddd)
RAM
EEPROM
ROM
HC11FL0
ASFIC_CMP
3.3V
Regulator
(Vdda)

Controller Board 4-3
3.2 Digital Architecture
MCU configuration
There is one common MCU architecture for low-tier as well as for the high-tier products. It covers the
Conventional and Trunking portables. An open architecture system with the new HC11FL0 as the
processor is used. Combinations of different size RAM, ROM and EEPROM are available for various
application software.
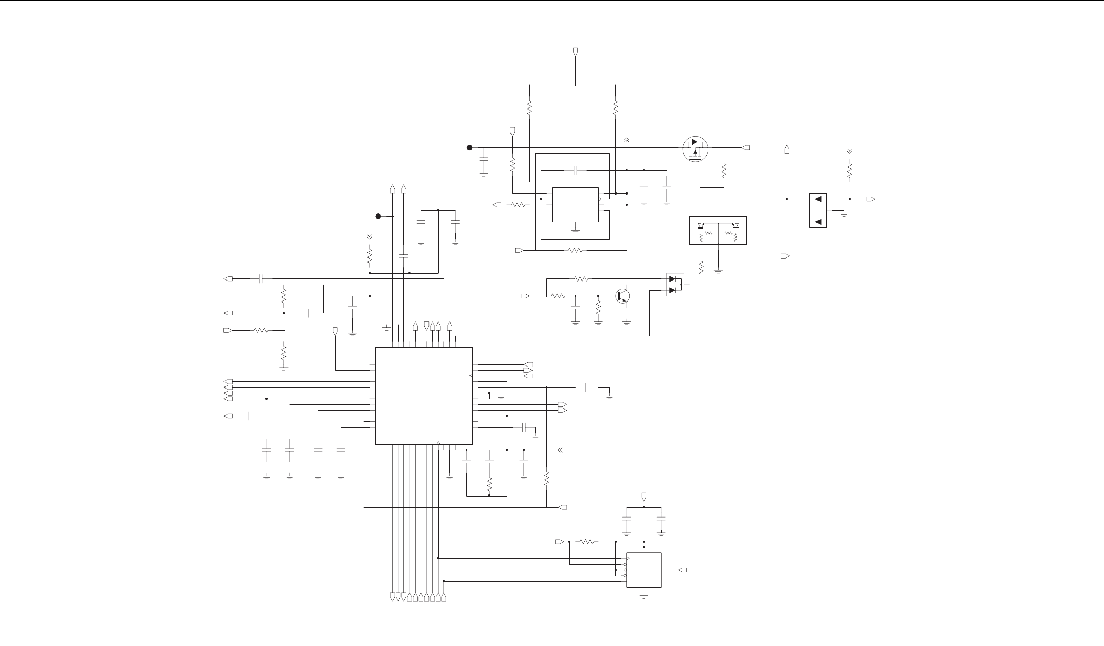
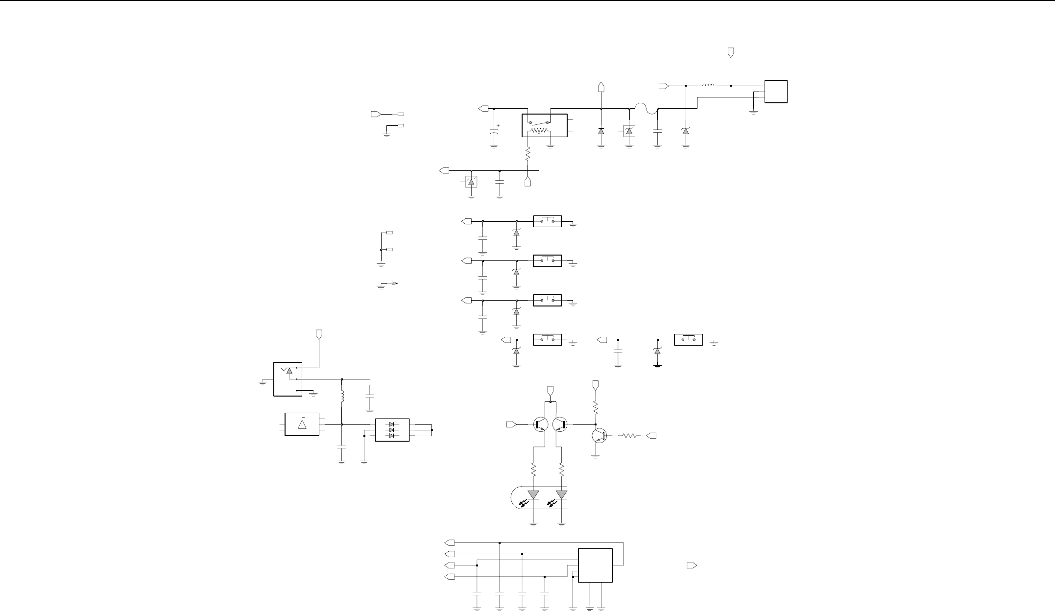
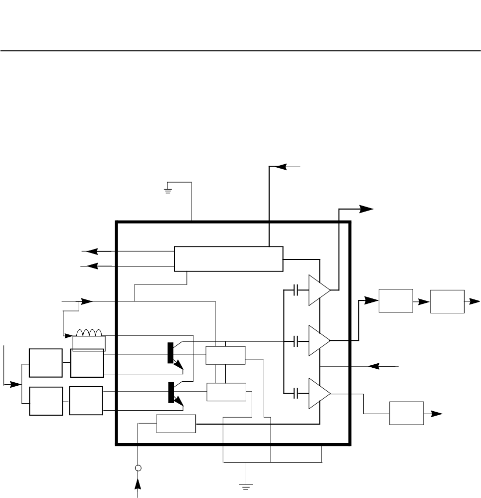
REAL TIME CLOCK (RTC)
This radio supports Real Time Clock (RTC) module for purposes of Message Time Stamping and
Time Keeping. The RTC module resides in the micro-processor HC11FL0. It is kept alive by a back-
up Lithium Ion battery when the primary battery is removed.
Circuit Description
The RTC module which resides in the HC11FL0 is powered by the ModB/Vstby pin and PI6/PI7 form
the crystal oscillator circuit. Clock frequency of 38.4kHz from a crystal oscillator provides the
reference signal. In the processor, the frequency is divided down to 1Hz.
As the RTC module is powered separately from the processor Vdd, the RTC is kept alive through the
ModB / Vstby pin when the radio is switched off. A small button Lithium Ion battery continues to feed
the RTC when the primary battery is removed.
A MOSFET Q416 switches in the LiO supply when Vdd is removed. Q416 also provides isolation from
BOOT_CTRL function in the event of radio program flashing. A small 3.3V regulator is used to charge
the LiO battery.
Figure 4-3: RTC Circuit
LI_ION
R462
R419
3
4
2
15
CR411
1
2
3
Q416
C434
U410 3.3V
3
2
1
VIN VOUT
VSS
UNSWB+
R460
C435
R461
Vddd
HC11FL0
MODA
MODB
R420
R426
FL401 C436
C437
PI6
PI7
OUT
IN
GND
38.4kHz
UNSWB+ SWB+
6
4
1
3
2
3
51
2
4
CR413
R463
300
Q417
TEST_POINT
TP405
1
BOOT_CTRL

4-4 Controller Board
ModB/Vstby Supply
Under various conditions, the supply to the ModB/Vstby would vary. Table 4-1 shows these
conditions and circuits in operation.
Table 4-1: ModB/Vstby Supply Modes
Condition Circuit Operation
Radio On Vdd supply voltage via CR411
Radio Off • Vdd turned off
• Q416 gate is pulled low by R462
• Q416 is switched on
• U410 supplies 3.2V to ModB/Vstby
Primary battery removed • Vdd turned off
• Q416 gate is pulled low by R462
• Q416 is switched on
• LiO battery provides 3.2V to ModB/Vstby
Flash Mode • Boot_Ctrl line pull low
• ModA & ModB goes low
• Processor in boot-strap mode
• Flashing enabled

4-5
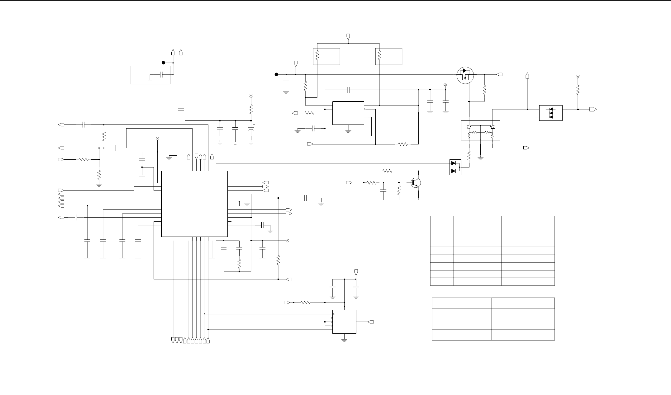
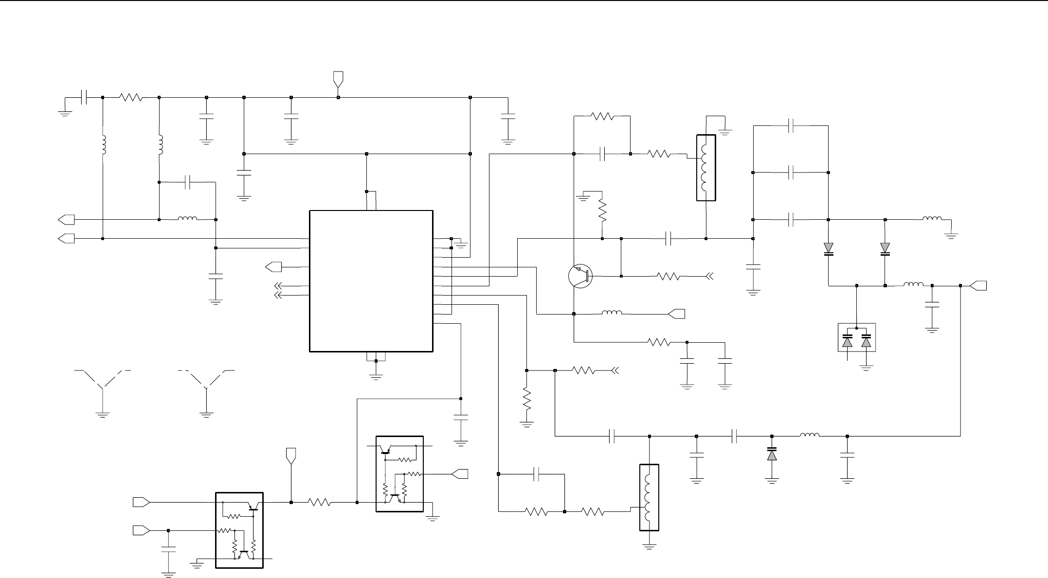
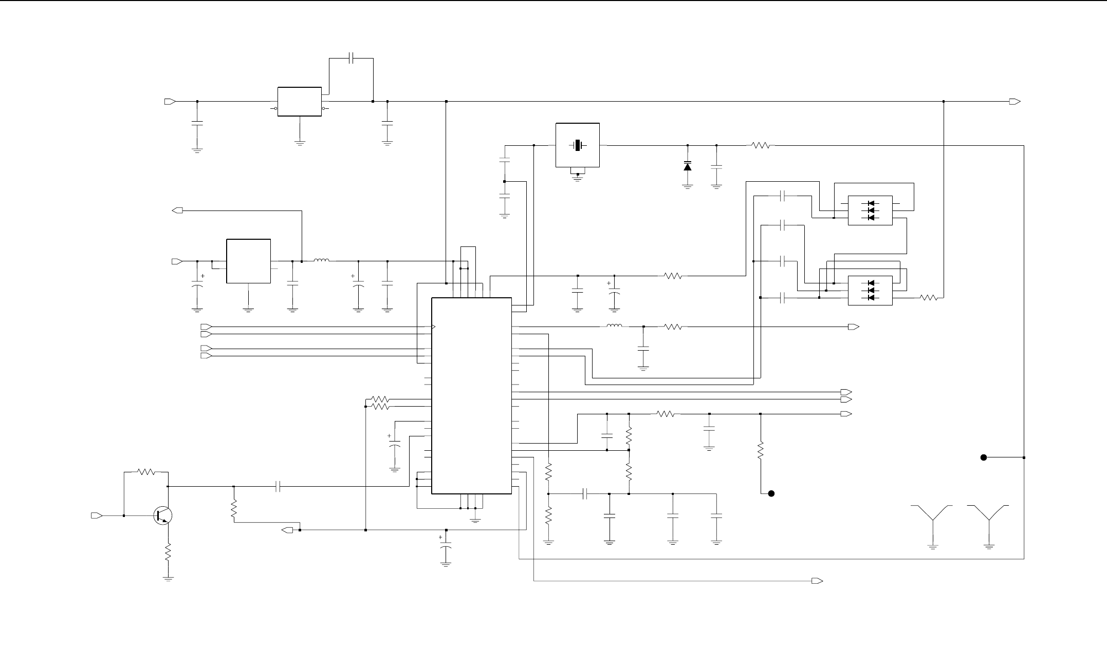
3.3 Controller Schematics (330-400MHz for 8485726Z01, 403-470MHz for 8480450Z03 & 450-527MHz for 8485641Z02)
INTERFACE
RESET
RX_AUD_RTN
R_W
SWB+
TX_AUD_RTN
TX_AUD_SND
URX_SND
VS_AUDSEL
VS_CS
VS_GAINSEL
VS_INT
VS_RAC
Vddd
D6
D7
DATA
EXT_MIC
FLAT_RX_SND
FLAT_TX_RTN
INT_EXT_Vdd
KEYPAD_COL
KEYPAD_ROW
KEY_INT
LCD_SEL
LEDBL
MISO
OFF_BATT_DATA_OUT
OPT_ENA
PTT
RDY
A0
CLK
D0
D1
D2
D3
D4
D5
Vddd
FLAT_TX_RTN
VS_GAINSEL
DATA
OFF_BATT_DATA_OUT
MISO
VS_RAC
CLK
EXT_MIC
LCD_SEL
R_W
SWB+
VS_AUDSEL
VS_CS
FLAT_RX_SND
TX_AUD_SND
OPT_ENA
RX_AUD_RTN
TX_AUD_RTN
RDY
KEYPAD_ROW
URX_SND
INT_EXT_Vdd
KEYPAD_COL
KEY_INT
RESET
PTT
VS_INT
LEDBL
ON
A17
A2
A3
A4
A5
A6
A7
A8
A9
A0
A1
A10
A11
A12
A13
A14
A15
A16
D7
D0
D1
D2
D3
D4
D5
D6
FLASH_EN
FLASH_OE
RAM_CS
R_W
Vddd
XA18
MEMORY
Vddd
FLASH_OE
RAM_CS
FLASH_EN
R_W
XA18
LVZIF_SEL
VS_CS
LCD_SEL
VS_CS
Vddd
XA18
RAM_CS
R_W
FLASH_EN
FLASH_OE
LCD_SEL
LVZIF_SEL
A9
D0
D1
D2
D3
D4
D5
D6
D7
A1
A10
A11
A12
A13
A14
A15
A16
A17
A2
A3
A4
A5
A6
A7
A8
A0
SQ_DET
SWB+
SYN
UNSWB+
VOX
RESET
F1200
HSIO
LSIO
MISO
BATT_DATA_IN
CHACT
CLK
CSX
DATA
EE_CS
SCI_RX
SCI_TX
VOL
VS_RAC
OPT_ENA
OPT_SEL1
OPT_SEL2
RDY
RSSI
RTA0
RTA1
RTA2
RTA3
SB1
SB2
SB3
KEYPAD_COL
KEYPAD_ROW
LI_ION
MECH_SWB+
OFF_BATT_DATA_OUT
BOOT_CTRL
VS_INT
PTT
EMER
KEY_INT
LOCK
KEY_INT
PTT
EMER
VS_INT
LOCK
RTA3
SB3
SB2
OFF_BATT_DATA_OUT
VOL
MECH_SWB+
VS_RAC
KEYPAD_COL
KEYPAD_ROW
OPT_ENA
RDY
LI_ION
RTA1
RTA0
RTA2
SB1
MICRO_P
5V
Vdda
RESET
BATT_CODE
LI_ION
LOCK
4V_3.3V
CSX
MODIN
DATA
CLK
UNSWB+
DEMOD
RSSI
16.8MHz
RTA2
RTA3
MECH_SWB+
VOL
PTT
LVZIF_SEL
SWB+
DACRx
RED_LED
GREEN_LED
SB1
SB2
SB3
EMER
RTA0
RTA1
IF_Vdda_CTRL
IF_LVZIF_SEL_CTRL
IF_16.8MHz_CTRL
IF_EMER_CTRL
IF_CSX_CTRL
IF_LI_ION_CTRL
IF_SB3_CTRL
IF_RESET_CTRL
IF_DATA_CTRL
IF_5V_CTRL
IF_BATT_CODE_CTRL
IF_SWB+_CTRL
IF_GREEN_LED_CTRL
IF_SB2_CTRL
IF_VOL_CTRL
IF_4V_3.3V_CTRL
IF_CLK_CTRL
IF_UNSWB+_CTRL
IF_LOCK_CTRL
IF_PTT_CTRL
IF_MECHSWB+_CTRL
IF_RTA1_CTRL
IF_RED_LED_CTRL
IF_RTA3_CTRL
IF_MODIN_CTRL
IF_DACRX_CTRL
IF_RTA2_CTRL
IF_SB1_CTRL
IF_RTA0_CTRL
IF_DEMOD_CTRL
IF_RSSI_CTRL
16.8MHz
5V
Vdda
RESET
BATT_CODE
LI_ION
LOCK
4V_3.3V
DACRx
CSX
MODIN
DATA
CLK
UNSWB+
DEMOD
RSSI
RTA2
RTA3
MECH_SWB+
VOL
PTT
LVZIF_SEL
SWB+
RED_LED
GREEN_LED
SB1
SB2
SB3
EMER
RTA0
RTA1
TO/FROM RF
C432
NU
NU
R403
Vdda Vddd
SWB+
RESET
UNSWB+
MISO
DATA
CSX
CLK
VS_AUDSEL
VS_GAINSEL
Vddd
DEMOD
DACRX
4V_3.3V
VS_AUDSEL
VS_GAINSEL
Vdda
Vddd
LSIO
MECH_SWB+
MISO
MODIN
OFF_BATT_DATA_OUT
RED_LED
RESET
RX_AUD_RTN
SQ_DET
SWB+
SYN
TX_AUD_RTN
TX_AUD_SND
UNSWB+
URX_SND
VOX
CLK
CSX
DACRX
DATA
DEMOD
EE_CS
EXT_MIC
EXT_SPKR_SEL
F1200
FLAT_RX_SND
FLAT_TX_RTN
GREEN_LED
HSIO
INT_EXT_Vdd
INT_MIC
LEDBL
16.8MHz
4V_3.3V
5V
AUDIO
AUDIO_PA_ENA
BATT_CODE
BATT_DATA_IN
CHACT
16.8MHz
RED_LED
RX_AUD_RTN
TX_AUD_RTN
TX_AUD_SND
URX_SND
OFF_BATT_DATA_OUT
MODIN
MECH_SWB+
LEDBL
INT_EXT_Vdd
GREEN_LED
FLAT_TX_RTN
BATT_CODE
ASFIC
Vdda
FLAT_RX_SND
EXT_MIC
5V
RSSI
BOOT_CTRL
OPT_SEL1
OPT_SEL2
RSSI
SCI_RX
SCI_TX
AUDIO_PA_ENA
EXT_MIC
EXT_SPKR_SEL
FLAT_RX_SND
INT_MIC
SWB+
UNSWB+
Vdda
5V
AUDIO
AUDIO_PA
MEMORY SHIELD
SH400
SHIELD
1
ON/OFF SHIELD
SH401
SHIELD
1
MICROPIC SHIELD
SH402
SHIELD
1
ASFIC/AUDIO PA SHIELD
1
SH403
SHIELD
Complete Controller Schematic Diagram
http://www.myradio168.name

4-6
0.1uF
C428
12
4
3
6
7
5
U407
X25320_2.7V
MISO
8
WP
CLK
CS
HOLD
SI
SO
VCC
VSS
4K x 8 BIT
EEPROM
100pF
C427
R429
10K
EE_CS
5V
R413
0
47K
R400
C422
0.1uF
0.1uF
C421
Vdda
.01uF
C420
SQDET
GNDSYN
HSIO
LCAP
LSIO
GCB0
GCB1
GCB2
CLK
CSX
DATA
CHACT
17
23
19
24
18
15
14
13
21
20
22
16
VOX
UIO
VDDA
VDDDAC
PLCAP
SQIN
GNDA
DACG
DACR
DACU
DISC
AGCCAP
7
10
1
11
8
9
3
6
5
4
2
12
U404
09Z41
VDDSYN
TXRTN
VDDCP
VDDD
NC
PLCAP2
SYN
GNDD
GNDD0
F1200
GCB3
CLK168
VDDRC
TXSND
URXOUT
MICINT
MOD
GNDRC
MICEXT
GCB4
GCB5
AUDIO
AUXRX
AUXTX
45
44
39
46
40
47
48
37
38
41
43
42
TX_AUD_SND
MODIN
AUDIO
FLAT_TX_RTN
LEDBL
270K
R448
220K
R446C480
10uF
R447
1.5MEG
MECH_SWB+
CR440
1
23
39K
R416
13
2
Q403
Q405
2
4
13
C402
0.1uF C403
10uF
3
1
2
Q400
75K
R406
UNSWB+
2.7K
R427
5
3
1
2
4
CR412
BATT_CODE Vddd
27
36
32
33
26
25
28
31
30
29
35
34
C416
0.1uF
SYN
F1200
TX_AUD_RTN
16.8MHz
RED_LED C419
NU
DATA
CLK
CSX
CHACT
SQ_DET
LSIO
HSIO
EXT_SPKR_SEL
AUDIO_PA_ENA
GREEN_LED
Vddd
BATT_DATA_IN
OFF_BATT_DATA_OUT
R476
24K
OUTPUT
SENSESHUTDOWN
VTAP
ERRORFEEDBACK
GND
INPUT
LP2951ACMM-3.3
U400
4
1
2
6
5
3
7
8
C400
.01uF
4V_3.3V
NU
R402
0
R405
SWB+
Vddd
INT_MIC
EXT_MIC
68K
R407
TP406 1
C401
0.1uF 0
R401
INT_EXT_Vdd
0.1uF
C410
TP410 1C408
100pF
0.1uF
C409
0
R475
Vdda
RESET
C411
0.1uF
DEMOD
24K
R449
C479
30K
0.1uF
R425
0.1uF
C407
R445
24K
Vdda
URX_SND
RX_AUD_RTN
VOX
VS_AUDSEL
VS_GAINSEL
DACRx
FLAT_RX_SND
C430
0.1uF
.01uF
C415 4.7uF
C452
0.1uF
C414 C451
.022uF
Controller ASFIC/ON_OFF Schematic Diagram
http://www.myradio168.name

4-7
PH1_PW2
PH2_PW3
PH3_PW4
PH4_CSIO
PH5_CSGP1
PH6_CSGP2
PH7_CSPROG
PG1_XA14
PG2_XA15
PG3_XA16
PG4_XA17
PG5_XA18
PG6_AS
PH0_PW1
PG0_XA13
PC0_DATA0
PC1_DATA1
PC2_DATA2
PC3_DATA3
PC4_DATA4
PC5_DATA5
PC6_DATA6
PC7_DATA7
VSSR
VSS
VSSL
PI1
PI2
PI3
PI4
PI5
PI6
PI7
PI0
PF2_ADDR2
PF3_ADDR3
PF4_ADDR4
PF5_ADDR5
PF6_ADDR6
PF7_ADDR7
PFO_ADDR0
PF1_ADDR1
PB1_ADDR9
PB2_ADDR10
PB3_ADDR11
PB4_ADDR12
PB5_ADDR13
PB6_ADDR14
PB7_ADDR15
PBO_ADDR8
AVSS
XIRQ
PJ1_CSGP4
PJ2
PJ3
PJ4
PJ5
PJ6
PJ7
RESET
PJ0_CSGP3
PG7_R_W
PE1_AN1
PE2_AN2
PE3_AN3
PE4_AN4
PE5_AN5
PE6_AN6
PE7_AN7
PE0_AN0
ECLK
IRQ
MODA_LIR
MODB_VSTBY
XFC
XTAL
VDD
VDDL
VDDR
VDDSYN
VRH
VRL
PD0_RXD
PD1_TXD
PD2_MISO
PD3_MOSI
PD4_SCK
PD5_SS
PD6_LVIN
PA0_IC3
PA1_IC2
PA2_IC1
PA3_IC4_OC5_OC1
PA4_OC4_OC1
PA5_OC3_OC1
PA6_OC2_OC1
PA7_PA1_OC1
AVDD
EXTAL
LVOUT
MC68HC11FL0
U409
48
94
4
89
96
58
57 VST
72
73
74
75
76
77
78
71 CSGP3
CSGP4
66
65
64
63
62
61
60
67
87
13
40
55
54
53
52
51
50
49
56
70
10
11
9
21
15
8
7
14
27
26
25
24
23
22
29
28
30
31
32
33
34
35
36
37
46
45
44
43
42
41
38
47
16
20
19
17
18
5
6
97
98
99
100
1
2
3
79
80
81
82
83
84
85
86
93
91
12
92
69
68
90
95
39
88
59
C431
100pF 100pF
C449 C453
100pF C423
100pF
R411
10K 100pF
C456
KEY_INT
RESET
R_W
RTA0
RTA2
RTA3
SB1
SB2
SB3
OFF_BATT_DATA_OUT
RTA1
VS_RAC
VOL
RSSI
VOX
KEYPAD_COL
KEYPAD_ROW
EMER
OPT_SEL1
OPT_ENA
LOCK
VS_INT
PTT
C436
22pF
GND
IN
OUT
2
13
FL401
XTAL
22pF
C437
330K
R426
R420
10MEG
A4
A3
A2
A1
A17
A16
A15
A14
A13
A12
A11
A10
A9
A8
A7
A6
A5
A0
D7
D0
D1
D2
D3
D4
D5
D6
LVZIF_SEL
LCD_SEL
VS_CS
RAM_CS
FLASH_EN
XA18
BATT_DATA_IN
CLK
CSX
EE_CS
OPT_SEL2
390nH
L410
390nH
L411
R437
NU
HSIO
DATA
FLASH_OE
SYN
RDY
LSIO
SQ_DET
CHACT
MISO
R418
0
11
TP402
TEST_POINT
TP401
TEST_POINT
SCI_RXSCI_TX
F1200Vddd
10K
R409R457
10K
Vddd Vddd
LOW BATT
91K
R415
1%
180K
R414
1%
.01uF
C433 TP415
TEST_POINT
1
Vddd
Mech_SWB+
RT400
33.0K
51K
R432
UNSWB+ SWB+
6
4
1
3
2
3
51
2
4
CR413
R463
300
Q417
TEST_POINT
TP405
1
BOOT_CTRL
LI_ION
510
R419
10K
R462
5
3
1
2
4
1
2
3
Q416
CR411
C435
0.1uF 4.7K180
R461 R460 0.1uF
C434
2
1VSS
VIN VOUT 3
ILC7062CM-33
U410
3.3V
UNSWB+
Vddd
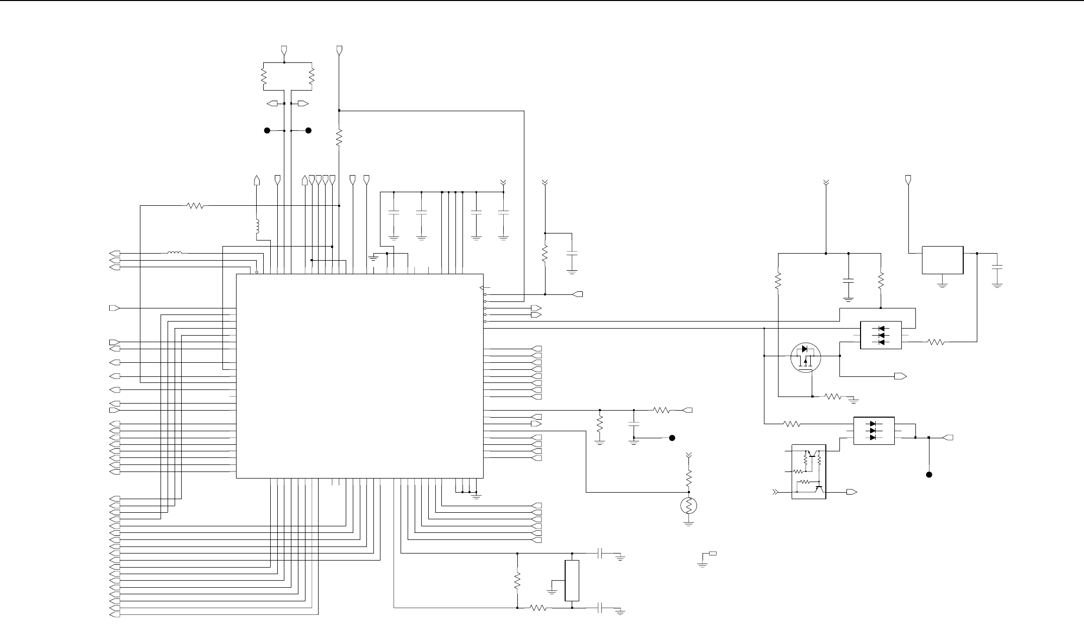
Controller Micro Processor Schematic Diagram
http://www.myradio168.name

4-8
2
6
18
17
16
15
14
13
3
19
31
1
12
4
5
11
10
20
A11
A10
A9
A8
A7
A6
A5
A4
A3
A2
A1
A0
A14
A17
A16
A15
A13
A12
A9
A17
A2
A3
A4
A5
A6
A7
A8
A1
A10
A11
A12
A13
A14
A15
A16
A0
D7
NC
D0
D1
D2
D3
D4
D5
D6
FLASH ROM
24
GND
XA18
D0
D1
D2
D3
D4
D5
D6
D7
29
9
21
22
23
25
26
27
28
EN_CE
EN_OE
EN_WE
VCC
FLASH_EN
U406
AT49BV0208
30
32
7
0
R492
NU
R408
XA18
C429
0.1uF
100K
R410
FLASH_OE
2.2
R428
C424
10uF
VSS
14
WE
OE
CS
27
22
20
D0
D1
D2
D3
D4
D5
D6
D7
D2
D3
D4
D5
D6
D7
D8
D1
RAM
12
13
15
16
17
18
19
11
A4
A5
A6
A7
A8
A9
A1
A10
A11
A12
A13
A14
A2
A3
A0
VDD
28
U405
SRM2B256
6
5
4
3
25
24
9
21
23
2
26
1
8
7
10
A0
A1
A2
A3
A4
A5
A6
A7
A8
A9
A10
A11
A12
A13
A14
RAM_CS
C425
0.1uF 100pF
C426
Vddd
R478
10K
Vddd
R_W
Controller Memory Schematic Diagram

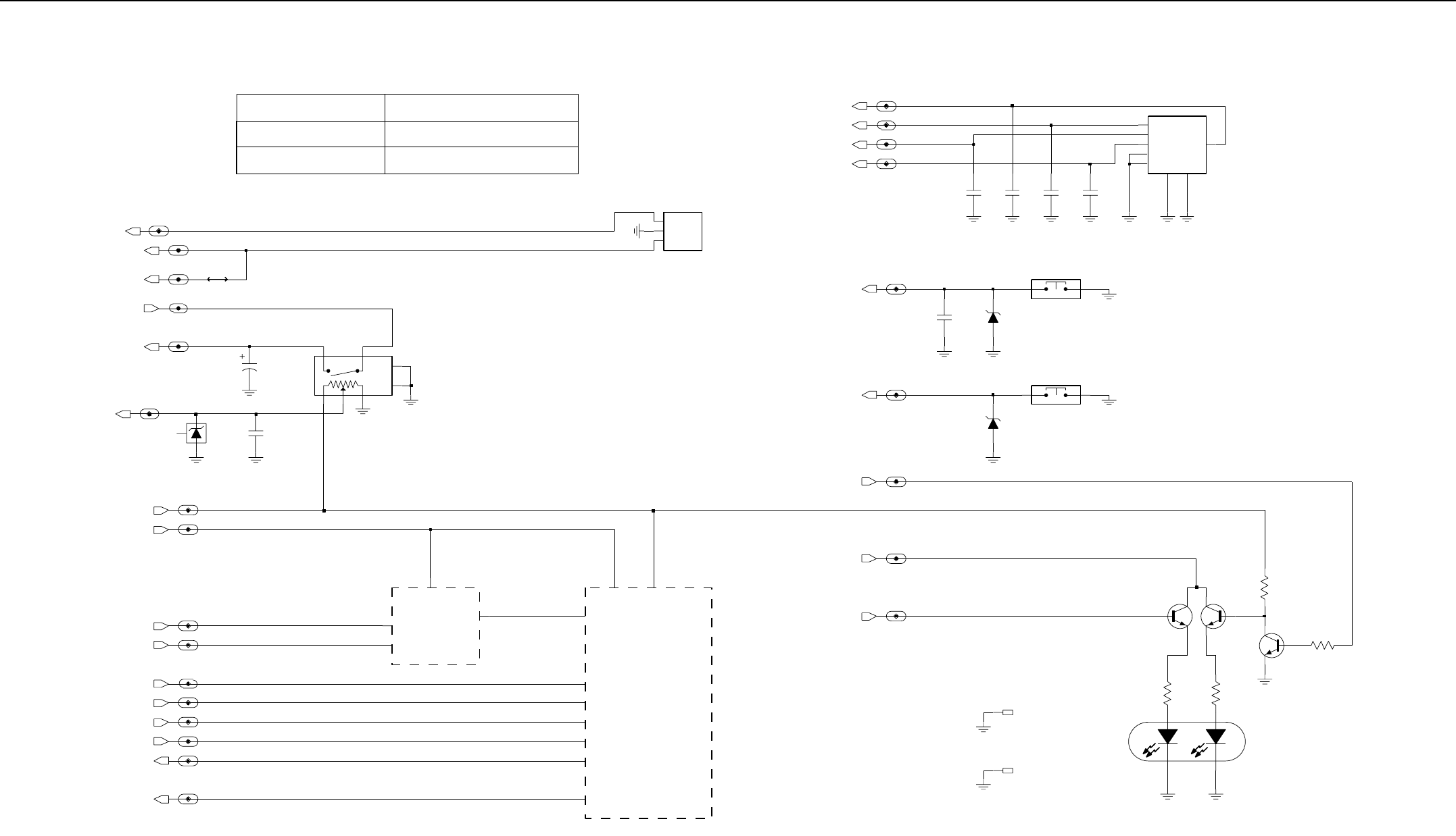
4-9
J403-2
J403-1
J403-3
J403-12
J403-19
J403-16
J403-18
J403-13
J403-8
J403-9
J403-15
J403-14
J403-17
J403-20
J403-7
J403-5
J403-6
J403-4
J403-10
J403-11
GND
INT_SPK+
INT_SPK-
EXT_SPK+
EXT_SPK-
OPT_B+
EXT_MIC
OPT_SEL_2
OPT_SEL_1
GND
RX_DATA
TX_DATA
GND
RSSI
RX_AUDIO/TX_AUDIO
BOOT_CTRL
NC
MIC
GND
GND
VR445
10.0V 10.0V
VR446 VR447
10.0V 10.0V
VR448 VR449
10.0V
J403
20 PIN CONNECTOR
68
R450
C471
100pF C472
100pF C473
100pF
SWB+
OPT_SEL2 OPT_SEL1
VR434
6.8V
100pF
C493
100pF
C490
100pF
C492
100pF
C491
5.6V
VR433
C497
100pF 100pF
C496 C495
100pF C494
100pF
5.6V
VR432
FLAT_RX_SND
SCI_RX
SCI_TX
RSSI
BOOT_CTRL
C441
100pF
L400
390nH
R421
2K
INT_MIC
2K
R435
C444
100pF
R436
0
C440
4.7uF
R477
1K
100pF
C445
390nH
L401
C443
0.1uF
EXT_MIC
C442
0.1uF
10
R473
10uF
C475
UNSWB+
AUDIO
0.1uF
C447
3.6K
R472
0.1uF
C448
36K
R424
R431
470K
VCC1 VCC2
OUT1NEG
OUT1POS
OUT2NEG
OUT2POS
SELECT
SVR
IN1NEG
IN1POS
IN2NEG
IN2POS
MODE NC2
NC3
NC4
NC5
NC1
GND1
GND2
6
5
17
16
14
15
4
R423
47K
U420
TDA854720 11
7
9
12
19
18
3
13
8
2
1
10
10uF
C476
SWB+
R471
5.6K
Q410
46
132
AUDIO_PA_ENA EXT_SPKR_SEL
Vdda
R434
6.2K
5V
0.1uF
C450
VR450
10.0V
Controller Audio Power Amplifier Schematic Diagram
http://www.myradio168.name

4-10
MISO
VS_RAC
D7
D4
D5
D3
D6
D2
D1
D0
Vddd
R_W
RESET
LCD_SEL
LEDBL
KEY_INT
INT_EXT_Vdd
VS_INT
VS_AUDSEL
VS_GAINSEL
FLAT_RX_SND
RX_AUD_RTN
URX_SND
TX_AUD_SND
PTT
SWB+
KEYPAD_ROW
KEYPAD_COL
A0
OFF_BATT_DATA_OUT
OPT_ENA
DATA
RDY
FLAT_TX_RTN
TX_AUD_RTN
VS_CS
EXT_MIC
CLK
J400-23
J400-2
J400-5
J400-20
J400-14
J400-26
J400-17
J400-35
J400-34
J400-33
J400-32
J400-31
J400-13
J400-15
J400-4
J400-9
J400-18
J400-11
J400-40
J400-25
J400-39
J400-28
J400-21
J400-27
J400-37
J400-36
J400-30
J400-29
J400-22
J400-3
J400-19
J400-8
J400-12
J400-6
J400-24
J400-1
J400-38
J400-10
J400-16
J400-7
EXT_MIC
VS_CS
SW_B+
Vddd
VS_AUDSEL
Det_Aud_Snd
Rx_Aud_Rtn
Tx_Aud_Snd
Tx_Aud_Rtn
Flat_Tx_Rtn
Opt_Bd_En
Rdy/Req
Rx_Aud_Snd
ON
INT_EXT_Vdd
Key_Row
Key_Col
PTT
Key_Intrp
VS_INT
RST*
LED_EN
OFF_BATT_DATA_OUT
VS_GAINSEL
SrD_Rtn
SrD_Snd
R/W*
CS*
DB0
DB1
DB2
DB3
DB4
DB5
DB6
DB7
A0
SCK_Snd
VS_RAC
Gnd
E406
E405
E403
E402
E401
E404
E409
E408
E407
C463
100pF
0.1uF
C481
0.1uF
C482
0.1uF
C467
E400
R481
24K
100pF
100pF
C458
C466
100pF
C459
J400
40-PINS CONNECTOR
Controller Interface Schematic Diagram

4-11
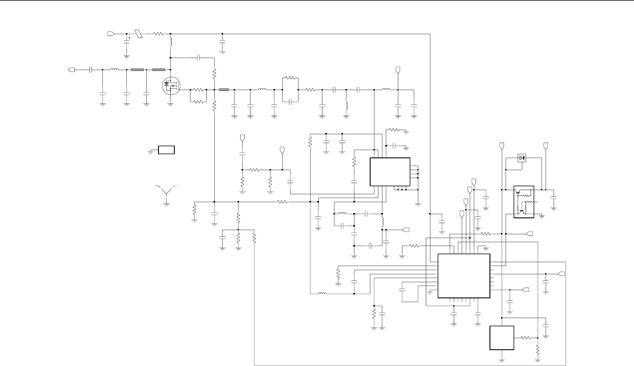
3.4 Controller Schematics (330-400MHz for 8485726Z04, 403-470MHz for 8480450Z13 & 450-527MHz for 8485641Z06)
Vdda
RESET
BATT_CODE
LI_ION
LOCK
4V_3.3V
CLK
UNSWB+
DEMOD
RSSI
16.8MHz
LVZIF_SEL
SWB+
DACRx
CSX
MODIN
DATA
RTA0
RTA1
RTA2
RTA3
MECH_SWB+
VOL
PTT
RED_LED
GREEN_LED
SB1
SB2
SB3
EMER
5V
Vdda
RESET
BATT_CODE
LI_ION
LOCK
4V_3.3V
CLK
UNSWB+
DEMOD
RSSI
16.8MHz
5V
LVZIF_SEL
SWB+
DACRx
CSX
MODIN
DATA
RTA0
RTA1
RTA2
RTA3
MECH_SWB+
VOL
PTT
RED_LED
GREEN_LED
SB1
SB2
SB3
EMER
R403
Vdda Vdda
NU
TO/FROM RF
IF_UNSWB+_CTRL
IF_CLK_CTRL
IF_DEMOD_CTRL
IF_SB1_CTRL
IF_16.8MHz_CTRL
IF_GREEN_LED_CTRL
IF_RTA3_CTRL
IF_SWB+_CTRL
IF_SB2_CTRL
IF_RTA2_CTRL
IF_SB3_CTRL
IF_MODIN_CTRL
IF_MECHSWB+_CTRL
IF_PTT_CTRL
IF_CSX_CTRL
IF_EMER_CTRL
IF_DACRX_CTRL
IF_RTA1_CTRL
IF_RED_LED_CTRL
IF_RTA0_CTRL
IF_RSSI_CTRL
IF_LOCK_CTRL
IF_DATA_CTRL
IF_LVZIF_SEL_CTRL
IF_VOL_CTRL
IF_BATT_CODE_CTRL
IF_Vdda_CTRL
IF_LI_ION_CTRL
IF_RESET_CTRL
IF_5V_CTRL
IF_4V_3.3V_CTRL
C432
NU
URX_SND
VS_GAINSEL
VS_INT
VS_RAC
INT_EXT_Vdd
KEYPAD_COL
KEYPAD_ROW
KEY_INT
LCD_SEL
LEDBL
MISO
OFF_BATT_DATA_OUT
OPT_ENA
PTT
RDY
RESET
R_W
A0
CLK
D0
D1
D2
D3
D4
D5
D6
D7
DATA
ON
Vddd
FLAT_TX_RTN
VS_GAINSEL
DATA
OFF_BATT_DATA_OUT
MISO
EXT_MIC
LCD_SEL
R_W
SWB+
VS_AUDSEL
VS_CS
FLAT_RX_SND
TX_AUD_SND
OPT_ENA
RX_AUD_RTN
TX_AUD_RTN
RDY
KEYPAD_ROW
URX_SND
INT_EXT_Vdd
KEYPAD_COL
KEY_INT
RESET
PTT
VS_INT
LEDBL
TX_AUD_RTN
TX_AUD_SND
VS_AUDSEL
VS_CS
Vddd
FLAT_TX_RTN
RX_AUD_RTN
SWB+
EXT_MIC
FLAT_RX_SND
INTERFACE
VS_RAC
CLK
Vddd
FLASH_OE
RAM_CS
FLASH_EN
R_W
XA18
A4
A5
A6
A7
A8
A9
A0
A1
A10
A11
A12
A13
A14
A15
A16
A17
A2
A3
RAM_CS
R_W
Vddd
XA18
FLASH_EN
FLASH_OE
D0
D1
D2
D3
D4
D5
D6
D7
MEMORY
MICRO_P
AUDIO_PA
ASFIC
VS_INT
KEY_INT
LOCK
PTT
EMER
KEY_INT
PTT
EMER
VS_INT
LOCK
A14
A15
A16
A17
A2
A3
A4
A5
A6
A7
A8
A9
A0
A1
A10
A11
A12
A13
LVZIF_SEL
VS_CS
LCD_SEL
VS_CS
Vddd
XA18
R_W
LCD_SEL
LVZIF_SEL
RAM_CS
D0
D1
D2
D3
D4
D5
D6
D7
FLASH_EN
FLASH_OE
UNSWB+
VOX
RESET
SQ_DET
SWB+
SYN
LSIO
MISO
CSX
DATA
EE_CS
F1200
HSIO
BATT_DATA_IN
CHACT
CLK
RDY
RSSI
RTA0
RTA1
RTA2
RTA3
SB1
SB2
SB3
SCI_RX
SCI_TX
OFF_BATT_DATA_OUT
OPT_SEL1
OPT_SEL2
BOOT_CTRL
VOL
VS_RAC
KEYPAD_COL
KEYPAD_ROW
LI_ION
MECH_SWB+
OPT_ENA
RTA3
SB3
SB2
OFF_BATT_DATA_OUT
VOL
MECH_SWB+
VS_RAC
KEYPAD_COL
KEYPAD_ROW
OPT_ENA
LI_ION
RTA1
RTA0
RTA2
SB1
SHIELD
SH401
1
SHIELD
SH402
1
SH400
1
SHIELD SHIELD
SH403
1
ON/OFF SHIELD MICROPIC SHIELD ASFIC/AUDIO PA SHIELDMEMORY SHIELD
SWB+
RESET
UNSWB+
MISO
DATA
CSX
CLK
SCI_TX
BOOT_CTRL
OPT_SEL1
OPT_SEL2
RSSI
SCI_RX
SWB+
UNSWB+
Vdda
5V
AUDIO
AUDIO_PA_ENA
EXT_MIC
EXT_SPKR_SEL
FLAT_RX_SND
INT_MIC
RDY
RSSI
16.8MHz
RED_LED
RX_AUD_RTN
TX_AUD_RTN
TX_AUD_SND
URX_SND
OFF_BATT_DATA_OU
MODIN
MECH_SWB+
LEDBL
INT_EXT_Vdd
GREEN_LED
FLAT_TX_RTN
BATT_CODE
OFF_BATT_DATA_OUT
RED_LED
RX_AUD_RTN
TX_AUD_RTN
TX_AUD_SND
URX_SND
FLAT_TX_RTN
GREEN_LED
INT_EXT_Vdd
LEDBL
MECH_SWB+
MODIN
16.8MHz
BATT_CODE
VS_AUDSEL
VS_GAINSEL
Vddd
DEMOD
DACRX
4V_3.3V Vddd
VS_AUDSEL
VS_GAINSEL
DEMOD
4V_3.3V
DACRX
RESET
SQ_DET
SWB+
SYN
UNSWB+
VOX
EE_CS
F1200
HSIO
LSIO
MISO
BATT_DATA_IN
CHACT
CLK
CSX
DATA
Vdda
EXT_MIC
EXT_SPKR_SEL
FLAT_RX_SND
INT_MIC
5V
AUDIO
AUDIO_PA_ENA
Vdda
FLAT_RX_SND
EXT_MIC
5V
Complete Controller Schematic Diagram
http://www.myradio168.name

4-12
ZMY0130084-E
C408
100pF C409
0.1uF
2.2uF
C403
C414
0.1uF
100pF
C427
0.1uF
0.1uF
C407
C410
30K
R425
0.1uF
R400
C411
0.1uF
47K
C421
1
2
3
CR440
10K
R448
0.1uF
C415
0.1uF
C430
100pF
C405
10K
R429
4.7uF
R475
0
C452
C422
0.1uF
C419
3
1
2
TP406 Q400
VDDA
1
VDDCP 32
VDDD 33
VDDDAC
11
VDDRC 45
VDDSYN 27
VOX
7
PLCAP2 25
SQDET
17
SQIN
9SYN 28
TXRTN 36
TXSND 44
UIO
10
URXOUT 39
HSIO
19
LCAP
24
LSIO
18
MICEXT 48
MICINT 46
MOD 40
NC 26
PLCAP
8
GCB3 35
GCB4 37
GCB5 38
GNDA
3
GNDD 31
GNDD0 30
GNDRC 47
GNDSYN
23
DACR
5DACU
4
DATA
22
DISC
2
F1200 29
GCB0
15 GCB1
14 GCB2
13
AUDIO 41
AUXRX 43
AUXTX 42
CHACT
16
CLK
21
CLK168 34
CSX
20
DACG
6
4
VSS
WP
3
09Z41
U404
AGCCAP
12
X25128-2.7
CS
1
HOLD
7
6SCK
SI
5
SO 2
VCC
8
2
4
13
U407
Q405
R453
NU
R407
68K
C428
0.1uF
C400
C401
.01uF
0.1uF
C479
0.1uF
R413
0
.01uF
C420
R447
100K
C451
13
2
.022uF
Q403
100K
R452
2
K3
1
15K
R451
CR412
A1 4
A2 5
A3 6
K1
3
K2
2.7K
0
R427
R455
R456
R454
NU
NU
NU
0
R405
R401
0
R402
0.1uF
C402
0.1uF
C406
C480
10uF
R416
10K
24K
24K
R449
GND
4
INPUT
8OUTPUT 1
SENSE 2
SHUTDOWN
3
VTAP 6
R445
1
U400
LP2951ACMM-3.3
ERROR 5
FEEDBACK
7
TP410
75K
330K
R476
R406
4V_3.3V
0.1uF
C416
5V
OFF_BATT_DATA_OUT
Vdda
BATT_DATA_IN
BATT_CODE Vddd
Vdda
SQ_DET
LSIO
HSIO
Vddd
INT_EXT_Vdd
MECH_SWB+
Vddd
INT_MIC
UNSWB+
URX_SND
RX_AUD_RTN
CLK
CSX
CHACT
EXT_MIC
TX_AUD_RTN
TX_AUD_SND
FLAT_RX_SND
SWB+
DATA
MISO
16.8MHz NU
VS_AUDSEL
VS_GAINSEL
DACRx
DEMOD
FROM_RF
EXT_SPKR_SEL
FROM_RF
AUDIO_PA_ENA
GREEN_LED
RED_LED
LEDBL
SYN
F1200
EE_CS
VOX
RESET
MODIN
Vdda
AUDIO
FLAT_TX_RTN
1
Used for Lowband Only
800MHz only
4K x 8 BIT
EEPROM
Controller ASFIC/ON_OFF Schematic Diagram
http://www.myradio168.name

4-13
M400
UNSWB+
Vddd
C434
0.1uF
U410
ILC7062CM-33
VSS
1
3.3V
23
VIN VOUT
R461
180 C435
0.1uF R460
4.7K
R419
510
CR411
1
2
34
5
6
K1
K2
K3
A1
A2
A3
LI_ION
R462
10K
R463
300
K1
K2
K3
A1
A2
A3
4
5
61
2
3
CR413
Q417 BOOT_CTRL
TP405
TEST_POINT
1
SWB+
2
3
16
4
47K
4.7K
47K
10K
UNSWB+
RTA0
RTA1
RTA2
RTA3
SB1
SB2
SB3
OFF_BATT_DATA_OUT
LOW BATT
Mech_SWB+
Vddd
R414
180K
1Z
C433
0.1uF
1
R415
91K
1Z
RSS
VOX
KEYPAD_COL
VOL
VS_RAC
KEYPAD_ROW
LOCK
VS_INT
EMER
PTT
OPT_SEL 1
OPT_ENA
TP415
TEST_POINT
RT400
33.0K
22pF
R432
51K
C436
CSGP3
CSGP4
RTA2
C437
22pF
R420
10MEG
R426
330K
FL401
XTAL
GND
IN
OUT
3
2
1
RESET
R_W
KEY_INT
10K
R411 C456
100pF
VST
Vddd Vddd
C423
100pF
C453
100pF
C449
100pF
C431
100pF
L411
390nH
R437
NU
L410
390nH
R418
0
TP401
TEST_POINT TP402
TEST_POINT
SCI_TX SCI_RX
1
1
DATA
MISO
FLASH_OE
LSIO
CHACT
SO_DET
HSIO
RDY
SYN
R457
10K R409
10K
Vddd F1200
CLK
CSX
EE_CS
OPT_SEL 2
XA18
BATT_DATA_IN
LVZIF_SEL
VS_CS
LCD_SEL
RAM_CS
FLASH_EN
D0
D1
D2
D3
D4
D5
D6
D7
A17
A16
A15
A14
A13
A12
A11
A10
A9
A8
A7
A6
A5
A4
A3
A2
A1
A0
U409
MC68HC11FLO
Q416
1
2
3
P06+LVIN
PD5_SS
PD4_SCK
PD3_MOSI
PD2_MISO
PD1_TXD
PD0_RXD
PA7_PA1_OC1
PA6_OC2_OC1
PA3_IC4_OC5_OC1
PA2_IC1
PA1_IC2
PA0_IC3
EXTAL
XTAL
PA5_OC3_OC1
PA4_OC4_OC1
VRL
VRH
VDDSYN
XFC
LVOUT
VDD
VDDR
VDDL
AVDD
3
2
1
100
99
98
97
86
85
84
83
82
81
80
90
91
68
69
92
93
79
95
12
88
39
59
ECLK
IRQ
XIRQ
RESET
PG7_R_W
MODA_LIR
PJ0_CSGP3
PJ1_CSGP4
PJ2
PJ3
PJ4
PJ5
PJ6
89
96
48
94
4
58
PJ7
57
71
72
73
74
75
76
77
78
67
66
65
64
63
62
61
60
PE0_AN0
PE1_AN1
PE2_AN2
PE3_AN3
PE4_AN4
PE5_AN5
PE6_AN6
PE7_AN7
22
23
24
25
26
27
28
29
7
8
15
21
9
11
10
14
49
50
51
52
53
54
55
56
PF7_ADDR7
PF6_ADDR6
PF5_ADDR5
PF4_ADDR4
PF3_ADDR3
PF2_ADDR2
PF1_ADDR1
PF0_ADDR0
PB7_ADDR15
PB6_ADDR14
PB5_ADDR13
PB4_ADDR12
PB3_ADDR11
PB2_ADDR10
PB1_ADDR9
PB0_ADDR8
P17
P16
P15
P14
P13
P12
P11
P10
VSS
VSSR
VSSL
AVSS
13
87
40
70
PG0_XA13
PG1_XA14
PG2_XA15
PG3_XA16
PG4_XA17
PG5_XA18
PGG_AS
6
16
20
19
17
18
5
PH0_PW1
PH1_PW2
PH2_PW3
PH3_PW4
PH4_CS10
PH5_CSGP1
PH6_CSGP2
PH7_CSPROG
47
46
45
44
43
42
41
38
PC0_DATA0
PC1_DATA1
PC2_DATA2
PC3_DATA3
PC4_DATA4
PC5_DATA5
PC6_DATA6
PC7_DATA7
30
31
32
33
34
35
36
37
ZMY0130088-D
Controller Micro Processor Schematic Diagram
http://www.myradio168.name

4-14
Vddd
C426
100pF
0.1uF
C425
VDD
14
VSS
27 WE
D2 13
D3 15
D4 16
D5 17
D6 18
D7 19
D8
22 OE
28
A4
5A5
4A6
3A7
25 A8
24 A9
20 CS
11
D1 12
A1
21 A10
23 A11
2A12
26 A13
1A14
8A2
7A3
6
SRM2B256
U405
10 A0
9
A7
A8
A9
A10
A11
A12
A13
A14
D0
D1
D2
D3
D4
D5
D6
D7
A0
A1
A2
A3
A4
A5
A6
RAM
RAM_CS
R_W
XA18
C429
0.1uF
R410
100K
FLASH_OE
R408
R492
0
FLASH_EN
NU
D2
D4
D5
D0
D1
D6
D7
D3
29
EN_CE
30
EN_OE
32
EN_WE
7
VCC
8
2
D0 21
D1 22
D2 23
D3 25
D4 26
D5 27
D6 28
D7
A2
18
A3
17
A4
16
A5
15
A6
14
A7
13
A8
3
A9
31
A11
1
AT49HLV010
U406
A0
20
A1
19
A10
FLASH ROM
A17
A16
A15
A14
A13
A12
A11
A10
A1
A0
A9
A8
A7
A6
A5
A4
A3
A2
GND
24
A18
A12
12
A13
4
A14
5
A15
11
A16
10
A17
6
9
XA18
C424
10uF
2.2
R428
Vddd
10K
R478
ZMY0130087-B
Controller Memory Schematic Diagram

4-15
AUDIO
C475
10uF
UNSWB+
470K
R431
C448
0.1uF
82K
R423
0.1uF
C447
36K
R424
6.2K
R472 10K
R499
6
5
14
15
4
17
16
1
10
R498
10K
TDA8547
U420
VCC2
20
VCC1
11
19
18
OUT1NEG
3
OUT1POS
13
OUT2NEG
8
OUT2POS
SELECT
SVR
IN1POS
IN2NEG
IN2POS
MODE
NC1
2
NC2
7
NC3
9
NC4
12
NC5
GND1
GND2
IN1NEG
C476
10uF SWB+
5.6K
R471
C450
NU
3
Q410
2
1
4
6
EXT_SPKR_SEL
AUDIO_PA_ENA
R473
10
C442
0.1uF
100pF
C444
R435
2K
330
R434
0.1uF
5V
EXT_MIC
C443 L401
390nH
C445
100pF
R436
0
4.7uF
C440
R421
2K
Vdda
INT_MIC
C441
100pF
390nH
L400
BOOT_CTRL
FLAT_RX_SND
SCI_RX
SCI_TX
RSSI
VR432
5.6V
OPT_SEL2
OPT_SEL1 SWB+
68
R450
100pF
C495
C496
100pF
10.0V
VR450
100pF
100pF
C497
C494
VR433
5.6V
100pF
C490
C492
100pF C491
100pF
C493
100pF
M401
100pF
C471
100pF
C473
100pF
C472
R477
1K
10.0V
VR449
VR445
10.0V VR448
10.0V
10.0V
VR447
VR446
10.0V
J403
20 PIN CONNECTOR
J403-1
J403-7
J403-6
J403-4
J403-9
J403-8
J403-5
J403-3
J403-2
J403-17
J403-16
J403-19
J403-20
J403-15
J403-11
J403-18
J403-13
J403-12
J403-10
J403-14
GND
INT_SPK+
INT_SPK-
EXT_SPK+
EXT_SPK-
OPT_B+
EXT_MIC
OPT_SEL_2
OPT_SEL_1
GND
Rx_DATA
GND
Tx_DATA
RSSI
Rx_AUDIO/Tx_AUDIO
BOOT_CTRL
NC
MIC
GND
GND
6.8V
VR460
6.8V
VR434
Controller Audio Power Amplifier Schematic Diagram
http://www.myradio168.name

4-16
D5
D3
D6
D2
D1
D0
Vddd
VS_AUDSEL
VS_GAINSEL
MISO
VS_RAC
D7
D4
LCD_SEL
LEDBL
KEY_INT
INT_EXT_Vdd
VS_INT
A0
R_W
RESET
X_AUD_SND
PTT
SWB+
KEYPAD_ROW
KEYPAD_COL
TX_AUD_RTN
VS_CS
EXT_MIC
CLK
FLAT_RX_SND
RX_AUD_RTN
URX_SND
OFF_BATT_DATA_OUT
OPT_ENA
DATA
RDY
FLAT_TX_RTN
C404
100pF
C527
100pF
C526
100pF
800 MHz only
C466
100pF
100pF
C458
C459
100pF
C481
0.1uF
0.1uF
C482
E400
0.1uF
C467
24K
R481
E406
E404
E405
E403
E408
E409
E407
E401
E402
100pF
C463
C529
C528
100pF
100pF
100pF
C524
C525
100pF
EXT_MIC
VS_CS
J400
40 - PIND CONNECTOR
J400-31
J400-30
J400-35
J400-36
J400-39
J400-40
J400-27
J400-38
J400-28
J400-37
J400-32
J400-29
J400-33
J400-34
J400-24
J400-15
J400-25
J400-16
J400-11
J400-12
J400-19
J400-18
J400-17
J400-21
J400-13
J400-20
J400-14
J400-22
J400-26
J400-23
J400-3
J400-4
J400-5
J400-7
J400-6
J400-8
J400-9
J400-10
J400-1
J400-2
OFF_BATT_DATA_OUT
VS_GAINSEL
SrD_Rtn
SrD_Snd
R/W*
DB0
DB1
DB2
DB3
DB4
DB5
DB6
DB7
SCK_Snd
VS_RAC
Gnd
Det_Aud_Snd
Rx_Aud_Rtn
Tx_Aud_Snd
Tx_Aud_Rtn
Flat_Tx_Rtn
Opt_Bd_En
Rdy/Req
Rx_Aud_Snd
ON
INT_EXT_Vdd
Key_Row
Key_Col
PTT
Key_Intrp
VS_INT
RST*
LED_EN
VS_AUDSEL
SW_B+
Vddd
CS*
A0
ZMY0130089-B
Controller Interface Schematic Diagram
http://www.myradio168.name

4-17
3.5 Controller Schematics (136-174MHz for 8486062B09 & 8486062B12)
INTERFACE
RESET
RX_AUD_RTN
R_W
SWB+
TX_AUD_RTN
TX_AUD_SND
URX_SND
VS_AUDSEL
VS_CS
VS_GAINSEL
VS_INT
VS_RAC
Vddd
D6
D7
DATA
EXT_MIC
FLAT_RX_SND
FLAT_TX_RTN
INT_EXT_Vdd
KEYPAD_COL
KEYPAD_ROW
KEY_INT
LCD_SEL
LEDBL
MISO
OFF_BATT_DATA_OUT
OPT_ENA
PTT
RDY
A0
CLK
D0
D1
D2
D3
D4
D5
Vddd
FLAT_TX_RTN
VS_GAINSEL
DATA
OFF_BATT_DATA_OUT
MISO
VS_RAC
CLK
EXT_MIC
LCD_SEL
R_W
SWB+
VS_AUDSEL
VS_CS
FLAT_RX_SND
TX_AUD_SND
OPT_ENA
RX_AUD_RTN
TX_AUD_RTN
RDY
KEYPAD_ROW
URX_SND
INT_EXT_Vdd
KEYPAD_COL
KEY_INT
RESET
PTT
VS_INT
LEDBL
ON
A17
A2
A3
A4
A5
A6
A7
A8
A9
A0
A1
A10
A11
A12
A13
A14
A15
A16
D7
D0
D1
D2
D3
D4
D5
D6
FLASH_EN
FLASH_OE
RAM_CS
R_W
Vddd
XA18
MEMORY
Vddd
FLASH_OE
RAM_CS
FLASH_EN
R_W
XA18
LVZIF_SEL
VS_CS
LCD_SEL
VS_CS
Vddd
XA18
RAM_CS
R_W
FLASH_EN
FLASH_OE
LCD_SEL
LVZIF_SEL
A9
D0
D1
D2
D3
D4
D5
D6
D7
A1
A10
A11
A12
A13
A14
A15
A16
A17
A2
A3
A4
A5
A6
A7
A8
A0
SQ_DET
SWB+
SYN
UNSWB+
VOX
RESET
F1200
HSIO
LSIO
MISO
BATT_DATA_IN
CHACT
CLK
CSX
DATA
EE_CS
SCI_RX
SCI_TX
VOL
VS_RAC
OPT_ENA
OPT_SEL1
OPT_SEL2
RDY
RSSI
RTA0
RTA1
RTA2
RTA3
SB1
SB2
SB3
KEYPAD_COL
KEYPAD_ROW
LI_ION
MECH_SWB+
OFF_BATT_DATA_OUT
BOOT_CTRL
VS_INT
PTT
EMER
KEY_INT
LOCK
KEY_INT
PTT
EMER
VS_INT
LOCK
RTA3
SB3
SB2
OFF_BATT_DATA_OUT
VOL
MECH_SWB+
VS_RAC
KEYPAD_COL
KEYPAD_ROW
OPT_ENA
RDY
LI_ION
RTA1
RTA0
RTA2
SB1
MICRO_P
5V
Vdda
RESET
BATT_CODE
LI_ION
LOCK
4V_3.3V
CSX
MODIN
DATA
CLK
UNSWB+
DEMOD
RSSI
16.8MHz
RTA2
RTA3
MECH_SWB+
VOL
PTT
LVZIF_SEL
SWB+
DACRx
RED_LED
GREEN_LED
SB1
SB2
SB3
EMER
RTA0
RTA1
IF_Vdda_CTRL
IF_LVZIF_SEL_CTRL
IF_16.8MHz_CTRL
IF_EMER_CTRL
IF_CSX_CTRL
IF_LI_ION_CTRL
IF_SB3_CTRL
IF_RESET_CTRL
IF_DATA_CTRL
IF_5V_CTRL
IF_BATT_CODE_CTRL
IF_SWB+_CTRL
IF_GREEN_LED_CTRL
IF_SB2_CTRL
IF_VOL_CTRL
IF_4V_3.3V_CTRL
IF_CLK_CTRL
IF_UNSWB+_CTRL
IF_LOCK_CTRL
IF_PTT_CTRL
IF_MECHSWB+_CTRL
IF_RTA1_CTRL
IF_RED_LED_CTRL
IF_RTA3_CTRL
IF_MODIN_CTRL
IF_DACRX_CTRL
IF_RTA2_CTRL
IF_SB1_CTRL
IF_RTA0_CTRL
IF_DEMOD_CTRL
IF_RSSI_CTRL
16.8MHz
5V
Vdda
RESET
BATT_CODE
LI_ION
LOCK
4V_3.3V
DACRx
CSX
MODIN
DATA
CLK
UNSWB+
DEMOD
RSSI
RTA2
RTA3
MECH_SWB+
VOL
PTT
LVZIF_SEL
SWB+
RED_LED
GREEN_LED
SB1
SB2
SB3
EMER
RTA0
RTA1
TO/FROM RF
C432
NU
NU
R403
Vdda Vddd
SWB+
RESET
UNSWB+
MISO
DATA
CSX
CLK
VS_AUDSEL
VS_GAINSEL
Vddd
DEMOD
DACRX
4V_3.3V
VS_AUDSEL
VS_GAINSEL
Vdda
Vddd
LSIO
MECH_SWB+
MISO
MODIN
OFF_BATT_DATA_OUT
RED_LED
RESET
RX_AUD_RTN
SQ_DET
SWB+
SYN
TX_AUD_RTN
TX_AUD_SND
UNSWB+
URX_SND
VOX
CLK
CSX
DACRX
DATA
DEMOD
EE_CS
EXT_MIC
EXT_SPKR_SEL
F1200
FLAT_RX_SND
FLAT_TX_RTN
GREEN_LED
HSIO
INT_EXT_Vdd
INT_MIC
LEDBL
16.8MHz
4V_3.3V
5V
AUDIO
AUDIO_PA_ENA
BATT_CODE
BATT_DATA_IN
CHACT
16.8MHz
RED_LED
RX_AUD_RTN
TX_AUD_RTN
TX_AUD_SND
URX_SND
OFF_BATT_DATA_OUT
MODIN
MECH_SWB+
LEDBL
INT_EXT_Vdd
GREEN_LED
FLAT_TX_RTN
BATT_CODE
ASFIC
Vdda
FLAT_RX_SND
EXT_MIC
5V
RSSI
BOOT_CTRL
OPT_SEL1
OPT_SEL2
RSSI
SCI_RX
SCI_TX
AUDIO_PA_ENA
EXT_MIC
EXT_SPKR_SEL
FLAT_RX_SND
INT_MIC
SWB+
UNSWB+
Vdda
5V
AUDIO
AUDIO_PA
MEMORY SHIELD
SH400
SHIELD
1
ON/OFF SHIELD
SH401
SHIELD
1
MICROPIC SHIELD
SH402
SHIELD
1
ASFIC/AUDIO PA SHIELD
1
SH403
SHIELD
Complete Controller Schematic Diagram
http://www.myradio168.name

4-18
0.1uF
C428
12
4
3
6
7
5
U407
X25320_2.7V
MISO
8
WP
CLK
CS
HOLD
SI
SO
VCC
VSS
4K x 8 BIT
EEPROM
100pF
C427
R429
10K
EE_CS
5V
R413
0
47K
R400
C422
0.1uF
0.1uF
C421
Vdda
.01uF
C420
SQDET
GNDSYN
HSIO
LCAP
LSIO
GCB0
GCB1
GCB2
CLK
CSX
DATA
CHACT
17
23
19
24
18
15
14
13
21
20
22
16
VOX
UIO
VDDA
VDDDAC
PLCAP
SQIN
GNDA
DACG
DACR
DACU
DISC
AGCCAP
7
10
1
11
8
9
3
6
5
4
2
12
U404
09Z41
VDDSYN
TXRTN
VDDCP
VDDD
NC
PLCAP2
SYN
GNDD
GNDD0
F1200
GCB3
CLK168
VDDRC
TXSND
URXOUT
MICINT
MOD
GNDRC
MICEXT
GCB4
GCB5
AUDIO
AUXRX
AUXTX
45
44
39
46
40
47
48
37
38
41
43
42
TX_AUD_SND
MODIN
AUDIO
FLAT_TX_RTN
LEDBL
270K
R448
220K
R446C480
10uF
R447
1.5MEG
MECH_SWB+
CR440
1
23
39K
R416
13
2
Q403
Q405
2
4
13
C402
0.1uF C403
10uF
3
1
2
Q400
75K
R406
UNSWB+
2.7K
R427
5
3
1
2
4
CR412
BATT_CODE Vddd
27
36
32
33
26
25
28
31
30
29
35
34
C416
0.1uF
SYN
F1200
TX_AUD_RTN
16.8MHz
RED_LED C419
NU
DATA
CLK
CSX
CHACT
SQ_DET
LSIO
HSIO
EXT_SPKR_SEL
AUDIO_PA_ENA
GREEN_LED
Vddd
BATT_DATA_IN
OFF_BATT_DATA_OUT
R476
24K
OUTPUT
SENSESHUTDOWN
VTAP
ERRORFEEDBACK
GND
INPUT
LP2951ACMM-3.3
U400
4
1
2
6
5
3
7
8
C400
.01uF
4V_3.3V
NU
R402
0
R405
SWB+
Vddd
INT_MIC
EXT_MIC
68K
R407
TP406 1
C401
0.1uF 0
R401
INT_EXT_Vdd
0.1uF
C410
TP410 1C408
100pF
0.1uF
C409
0
R475
Vdda
RESET
C411
0.1uF
DEMOD
24K
R449
C479
30K
0.1uF
R425
0.1uF
C407
R445
24K
Vdda
URX_SND
RX_AUD_RTN
VOX
VS_AUDSEL
VS_GAINSEL
DACRx
FLAT_RX_SND
C430
0.1uF
.01uF
C415 4.7uF
C452
0.1uF
C414 C451
.022uF
Controller ASFIC/ON_OFF Schematic Diagram
http://www.myradio168.name

4-19
PH1_PW2
PH2_PW3
PH3_PW4
PH4_CSIO
PH5_CSGP1
PH6_CSGP2
PH7_CSPROG
PG1_XA14
PG2_XA15
PG3_XA16
PG4_XA17
PG5_XA18
PG6_AS
PH0_PW1
PG0_XA13
PC0_DATA0
PC1_DATA1
PC2_DATA2
PC3_DATA3
PC4_DATA4
PC5_DATA5
PC6_DATA6
PC7_DATA7
VSSR
VSS
VSSL
PI1
PI2
PI3
PI4
PI5
PI6
PI7
PI0
PF2_ADDR2
PF3_ADDR3
PF4_ADDR4
PF5_ADDR5
PF6_ADDR6
PF7_ADDR7
PFO_ADDR0
PF1_ADDR1
PB1_ADDR9
PB2_ADDR10
PB3_ADDR11
PB4_ADDR12
PB5_ADDR13
PB6_ADDR14
PB7_ADDR15
PBO_ADDR8
AVSS
XIRQ
PJ1_CSGP4
PJ2
PJ3
PJ4
PJ5
PJ6
PJ7
RESET
PJ0_CSGP3
PG7_R_W
PE1_AN1
PE2_AN2
PE3_AN3
PE4_AN4
PE5_AN5
PE6_AN6
PE7_AN7
PE0_AN0
ECLK
IRQ
MODA_LIR
MODB_VSTBY
XFC
XTAL
VDD
VDDL
VDDR
VDDSYN
VRH
VRL
PD0_RXD
PD1_TXD
PD2_MISO
PD3_MOSI
PD4_SCK
PD5_SS
PD6_LVIN
PA0_IC3
PA1_IC2
PA2_IC1
PA3_IC4_OC5_OC1
PA4_OC4_OC1
PA5_OC3_OC1
PA6_OC2_OC1
PA7_PA1_OC1
AVDD
EXTAL
LVOUT
MC68HC11FL0
U409
48
94
4
89
96
58
57 VST
72
73
74
75
76
77
78
71 CSGP3
CSGP4
66
65
64
63
62
61
60
67
87
13
40
55
54
53
52
51
50
49
56
70
10
11
9
21
15
8
7
14
27
26
25
24
23
22
29
28
30
31
32
33
34
35
36
37
46
45
44
43
42
41
38
47
16
20
19
17
18
5
6
97
98
99
100
1
2
3
79
80
81
82
83
84
85
86
93
91
12
92
69
68
90
95
39
88
59
C431
100pF 100pF
C449 C453
100pF C423
100pF
R411
10K 100pF
C456
KEY_INT
RESET
R_W
RTA0
RTA2
RTA3
SB1
SB2
SB3
OFF_BATT_DATA_OUT
RTA1
VS_RAC
VOL
RSSI
VOX
KEYPAD_COL
KEYPAD_ROW
EMER
OPT_SEL1
OPT_ENA
LOCK
VS_INT
PTT
C436
22pF
GND
IN
OUT
2
13
FL401
XTAL
22pF
C437
330K
R426
R420
10MEG
A4
A3
A2
A1
A17
A16
A15
A14
A13
A12
A11
A10
A9
A8
A7
A6
A5
A0
D7
D0
D1
D2
D3
D4
D5
D6
LVZIF_SEL
LCD_SEL
VS_CS
RAM_CS
FLASH_EN
XA18
BATT_DATA_IN
CLK
CSX
EE_CS
OPT_SEL2
390nH
L410
390nH
L411
R437
NU
HSIO
DATA
FLASH_OE
SYN
RDY
LSIO
SQ_DET
CHACT
MISO
R418
0
11
TP402
TEST_POINT
TP401
TEST_POINT
SCI_RXSCI_TX
F1200Vddd
10K
R409R457
10K
Vddd Vddd
LOW BATT
91K
R415
1%
180K
R414
1%
.01uF
C433 TP415
TEST_POINT
1
Vddd
Mech_SWB+
RT400
33.0K
51K
R432
UNSWB+ SWB+
6
4
1
3
2
3
51
2
4
CR413
R463
300
Q417
TEST_POINT
TP405
1
BOOT_CTRL
LI_ION
510
R419
10K
R462
5
3
1
2
4
1
2
3
Q416
CR411
C435
0.1uF 4.7K180
R461 R460 0.1uF
C434
2
1VSS
VIN VOUT 3
ILC7062CM-33
U410
3.3V
UNSWB+
Vddd
Controller Micro Processor Schematic Diagram
http://www.myradio168.name

4-20
2
6
18
17
16
15
14
13
3
19
31
1
12
4
5
11
10
20
A11
A10
A9
A8
A7
A6
A5
A4
A3
A2
A1
A0
A14
A17
A16
A15
A13
A12
A9
A17
A2
A3
A4
A5
A6
A7
A8
A1
A10
A11
A12
A13
A14
A15
A16
A0
D7
NC
D0
D1
D2
D3
D4
D5
D6
FLASH ROM
24
GND
XA18
D0
D1
D2
D3
D4
D5
D6
D7
29
9
21
22
23
25
26
27
28
EN_CE
EN_OE
EN_WE
VCC
FLASH_EN
U406
AT49BV0208
30
32
7
0
R492
NU
R408
XA18
C429
0.1uF
100K
R410
FLASH_OE
2.2
R428
C424
10uF
VSS
14
WE
OE
CS
27
22
20
D0
D1
D2
D3
D4
D5
D6
D7
D2
D3
D4
D5
D6
D7
D8
D1
RAM
12
13
15
16
17
18
19
11
A4
A5
A6
A7
A8
A9
A1
A10
A11
A12
A13
A14
A2
A3
A0
VDD
28
U405
SRM2B256
6
5
4
3
25
24
9
21
23
2
26
1
8
7
10
A0
A1
A2
A3
A4
A5
A6
A7
A8
A9
A10
A11
A12
A13
A14
RAM_CS
C425
0.1uF 100pF
C426
Vddd
R478
10K
Vddd
R_W
Controller Memory Schematic Diagram

4-21
J403-2
J403-1
J403-3
J403-12
J403-19
J403-16
J403-18
J403-13
J403-8
J403-9
J403-15
J403-14
J403-17
J403-20
J403-7
J403-5
J403-6
J403-4
J403-10
J403-11
GND
INT_SPK+
INT_SPK-
EXT_SPK+
EXT_SPK-
OPT_B+
EXT_MIC
OPT_SEL_2
OPT_SEL_1
GND
RX_DATA
TX_DATA
GND
RSSI
RX_AUDIO/TX_AUDIO
BOOT_CTRL
NC
MIC
GND
GND
VR445
10.0V 10.0V
VR446 VR447
10.0V 10.0V
VR448 VR449
10.0V
J403
20 PIN CONNECTOR
68
R450
C471
100pF C472
100pF C473
100pF
SWB+
OPT_SEL2 OPT_SEL1
VR434
6.8V
100pF
C493
100pF
C490
100pF
C492
100pF
C491
5.6V
VR433
C497
100pF 100pF
C496 C495
100pF C494
100pF
5.6V
VR432
FLAT_RX_SND
SCI_RX
SCI_TX
RSSI
BOOT_CTRL
C441
100pF
L400
390nH
R421
2K
INT_MIC
2K
R435
C444
100pF
R436
0
C440
4.7uF
R477
1K
100pF
C445
390nH
L401
C443
0.1uF
EXT_MIC
C442
0.1uF
10
R473
10uF
C475
UNSWB+
AUDIO
0.1uF
C447
3.6K
R472
0.1uF
C448
36K
R424
R431
470K
VCC1 VCC2
OUT1NEG
OUT1POS
OUT2NEG
OUT2POS
SELECT
SVR
IN1NEG
IN1POS
IN2NEG
IN2POS
MODE NC2
NC3
NC4
NC5
NC1
GND1
GND2
6
5
17
16
14
15
4
R423
47K
U420
TDA854720 11
7
9
12
19
18
3
13
8
2
1
10
10uF
C476
SWB+
R471
5.6K
Q410
46
132
AUDIO_PA_ENA EXT_SPKR_SEL
Vdda
R434
6.2K
5V
0.1uF
C450
VR450
10.0V
Controller Audio Power Amplifier Schematic Diagram
http://www.myradio168.name

4-22
MISO
VS_RAC
D7
D4
D5
D3
D6
D2
D1
D0
Vddd
R_W
RESET
LCD_SEL
LEDBL
KEY_INT
INT_EXT_Vdd
VS_INT
VS_AUDSEL
VS_GAINSEL
FLAT_RX_SND
RX_AUD_RTN
URX_SND
TX_AUD_SND
PTT
SWB+
KEYPAD_ROW
KEYPAD_COL
A0
OFF_BATT_DATA_OUT
OPT_ENA
DATA
RDY
FLAT_TX_RTN
TX_AUD_RTN
VS_CS
EXT_MIC
CLK
J400-23
J400-2
J400-5
J400-20
J400-14
J400-26
J400-17
J400-35
J400-34
J400-33
J400-32
J400-31
J400-13
J400-15
J400-4
J400-9
J400-18
J400-11
J400-40
J400-25
J400-39
J400-28
J400-21
J400-27
J400-37
J400-36
J400-30
J400-29
J400-22
J400-3
J400-19
J400-8
J400-12
J400-6
J400-24
J400-1
J400-38
J400-10
J400-16
J400-7
EXT_MIC
VS_CS
SW_B+
Vddd
VS_AUDSEL
Det_Aud_Snd
Rx_Aud_Rtn
Tx_Aud_Snd
Tx_Aud_Rtn
Flat_Tx_Rtn
Opt_Bd_En
Rdy/Req
Rx_Aud_Snd
ON
INT_EXT_Vdd
Key_Row
Key_Col
PTT
Key_Intrp
VS_INT
RST*
LED_EN
OFF_BATT_DATA_OUT
VS_GAINSEL
SrD_Rtn
SrD_Snd
R/W*
CS*
DB0
DB1
DB2
DB3
DB4
DB5
DB6
DB7
A0
SCK_Snd
VS_RAC
Gnd
E406
E405
E403
E402
E401
E404
E409
E408
E407
C463
100pF
0.1uF
C481
0.1uF
C482
0.1uF
C467
E400
R481
24K
100pF
100pF
C458
C466
100pF
C459
J400
40-PINS CONNECTOR
Controller Interface Schematic Diagram

4-23
3.6 Controller Schematics (136-174MHz) for PCB 8486062B16
4V_3.3V
Vdda
RESET
BATT_CODE
LI_ION
LOCK
MODIN
DATA
UNSWB+
DEMOD
RSSI
16.8MHz
RTA2
RTA3
MECH_SWB+
LVZIF_SEL
SWB+
DACRx
RED_LED
GREEN_LED
EMER
RTA0
RTA1
5V
CSX
CLK
VOL
PTT
SB1
SB2
SB3
5V
Vdda
RESET
BATT_CODE
LI_ION
LOCK
4V_3.3V
CSX
MODIN
DATA
CLK
UNSWB+
DEMOD
RSSI
16.8MHz
RTA2
RTA3
MECH_SWB+
VOL
PTT
LVZIF_SEL
SWB+
DACRx
RED_LED
GREEN_LED
SB1
SB2
SB3
EMER
RTA0
RTA1
TO/FROM RF
IF_Vdda_CTRL
IF_DEMOD_CTRL
IF_RTA2_CTRL
IF_RSSI_CTRL
IF_RED_LED_CTRL
IF_RTA3_CTRL
IF_CLK_CTRL
IF_DACRX_CTRL
IF_MODIN_CTRL
IF_SB1_CTRL
IF_RTA0_CTRL
IF_PTT_CTRL
IF_GREEN_LED_CTRL
IF_SB2_CTRL
IF_VOL_CTRL
IF_RTA1_CTRL
IF_SB3_CTRL
IF_UNSWB+_CTRL
IF_RESET_CTRL
IF_5V_CTRL
IF_LOCK_CTRL
IF_BATT_CODE_CTRL
IF_MECHSWB+_CTRL
IF_16.8MHz_CTRL
IF_LVZIF_SEL_CTRL
IF_SWB+_CTRL
IF_CSX_CTRL
IF_4V_3.3V_CTRL
IF_LI_ION_CTRL
IF_DATA_CTRL
IF_EMER_CTRL
$P
NU
C432
R403
Vdda Vddd
NU
VS_INT
RX_AUD_RTN
VS_AUDSEL
INT_EXT_Vdd
Vddd
VS_CS
FLAT_RX_SND
EXT_MIC
MISO
VS_RAC
VS_GAINSEL
TO/FROM VS VS_GAINSEL
VS_INT
RX_AUD_RTN
VS_AUDSEL
INT_EXT_Vdd
Vddd
VS_CS
FLAT_RX_SND
EXT_MIC
MISO
VS_RAC
IF_VS_AUDSEL_1_CNTL
IF_RX_AUD_RTN_1_CNTL
IF_VS_GAINSEL_1_CNTL
IF_FLAT_RX_SND_1_CNTL
IF_VS_INT_1_CNTL
IF_INT_EXT_Vdd_1_CNTL
IF_VS_RAC_1_CNTL
IF_VS_CS_1_CNTL
IF_Vddd_1_CNTL
IF_MISO_1_CNTL
IF_EXT_MIC_1_CNTL
Vddd
FLAT_TX_RTN
LEDBL
VS_GAINSEL
DATA
OFF_BATT_DATA_OUT
MISO
EXT_MIC
LCD_SEL
R_W
SWB+
VS_AUDSEL
VS_CS
FLAT_RX_SND
TX_AUD_SND
OPT_ENA
RX_AUD_RTN
TX_AUD_RTN
RDY
KEYPAD_ROW
URX_SND
INT_EXT_Vdd
KEYPAD_COL
KEY_INT
RESET
PTT
VS_INT
VS_AUDSEL
VS_CS
VS_GAINSEL
VS_INT
VS_RAC
Vddd
KEYPAD_ROW
KEY_INT
LCD_SEL
LEDBL
MISO
OFF_BATT_DATA_OUT
OPT_ENA
PTT
RDY
RESET
RX_AUD_RTN
R_W
SWB+
TX_AUD_RTN
TX_AUD_SND
URX_SND
CLK
D0
D1
D2
D3
D4
D5
D6
D7
DATA
EXT_MIC
FLAT_RX_SND
FLAT_TX_RTN
INT_EXT_Vdd
KEYPAD_COL
ON
A0
VS_RAC
CLK
INTERFACE
MEMORY
MICRO_P
ASFIC
AUDIO_PA
SWB+
RESET
UNSWB+
MISO
DATA
CSX
CLK
4V_3.3V
VS_AUDSEL
VS_GAINSEL
Vddd
DEMOD
DACRX
VS_AUDSEL
VS_GAINSEL
Vddd
4V_3.3V
DACRX
DEMOD
RESET
SQ_DET
SWB+
SYN
UNSWB+
VOX
F1200
HSIO
LSIO
MISO
BATT_DATA_IN
CHACT
CLK
CSX
DATA
EE_CS
Vdda
EXT_MIC
EXT_SPKR_SEL
FLAT_RX_SND
INT_MIC
5V
AUDIO
AUDIO_PA_ENA
RX_AUD_RTN
TX_AUD_RTN
TX_AUD_SND
URX_SND
FLAT_TX_RTN
GREEN_LED
INT_EXT_Vdd
LEDBL
MECH_SWB+
MODIN
OFF_BATT_DATA_OUT
RED_LED
16.8MHz
BATT_CODE BATT_CODE
16.8MHz
RED_LED
RX_AUD_RTN
TX_AUD_RTN
TX_AUD_SND
URX_SND
OFF_BATT_DATA_OUT
MODIN
MECH_SWB+
LEDBL
INT_EXT_Vdd
GREEN_LED
FLAT_TX_RTN
Vddd
FLASH_OE
RAM_CS
FLASH_EN
R_W
XA18
HIGH_NOISE
A11
A12
A13
A14
A15
A16
A17
A2
A3
A4
A5
A6
A7
A8
A9
A0
A1
A10
FLASH_EN
FLASH_OE
RAM_CS
R_W
Vddd
XA18
D1
D2
D3
D4
D5
D6
D7
D0
LVZIF_SEL
VS_CS
LCD_SEL
SQ_DET
SWB+
SYN
UNSWB+
VOX
MISO
RESET
DATA
EE_CS
F1200
HSIO
LSIO
BATT_DATA_IN
CHACT
CLK
CSX
VS_CS
Vddd
XA18
RAM_CS
R_W
FLASH_EN
FLASH_OE
LCD_SEL
LVZIF_SEL
D0
D1
D2
D3
D4
D5
D6
D7
A8
A9
A0
A1
A10
A11
A12
A13
A14
A15
A16
A17
A2
A3
A4
A5
A6
A7
VS_INT
PTT
EMER
KEY_INT
LOCK
SB3
SCI_RX
VOL
VS_RAC
OFF_BATT_DATA_OUT
OPT_ENA
RSSI
RTA0
RTA1
RTA2
RTA3
SB1
SB2
KEYPAD_COL
KEYPAD_ROW
LI_ION
MECH_SWB+
BOOT_CTRL
RTA2
SB1
RTA3
SB3
SB2
OFF_BATT_DATA_OUT
VOL
MECH_SWB+
VS_RAC
KEYPAD_COL
KEYPAD_ROW
OPT_ENA
LI_ION
RTA1
RTA0
KEY_INT
PTT
EMER
VS_INT
LOCK
SCI_TX
OPT_SEL1
OPT_SEL2
RDY RDY
UNSWB+
Vdda
5V
AUDIO
AUDIO_PA_ENA
EXT_MIC
EXT_SPKR_SEL
FLAT_RX_SND
INT_MIC
SWB+
BOOT_CTRL
OPT_SEL1
OPT_SEL2
RSSI
SCI_RX
SCI_TX
RXBE TO_RF FROM_RF
SHIELD
SH400
1
SHIELD
SH401
1
MEMORY SHIELD ON/OFF SHIELD MICROPIC SHIELD
SHIELD
SH402
1
SHIELD
SH403
1
ASFIC/AUDIO PA SHIELD
5V
Vdda
FLAT_RX_SND
EXT_MIC
TO_RF
FROM_RF
RSSI
ZMY0130540-A
Dual Vdd
Regulator Scheme
Single Vdd
Regulator Scheme
Non Prime
Model Prime
Model
Prime
Model
Non Prime
Model
JUMPERS
R401
R402
R403
R404
R405
Y
N
YY
YY
Y
Y
Y
N
NN
N
N
N
N
N
NN
Y
Complete Controller Schematic Diagram
http://www.myradio168.name

4-24
INT_MIC
EXT_MIC
TP410
1
R475
0
Vdda
C410
0.1uF
C408
100pF 0.1uF
C409
TX_AUD_SND
MODIN
AUDIO
FLAT_TX_RTN
LEDBL
C411
0.1uF
VDDDAC
VDDRC
VDDSYN
VOX
SQIN SYN
TXRTN
TXSND
UIO
VDDA
VDDCP
VDDD
MOD
NC
PLCAP
PLCAP2
RXRTN
RXSND
SQCAP
SQDET
GNDDO
GNDRC
GNDSYN
HSIO
LCAP
LSIO
MICEXT
MICINT
GCB0
GCB1
GCB2
GCB3
GCB4
GCB5
GNDA
GNDD
CLK168
CSX
DACG
DACR
DACU
DATA
DISC
F1200
AUDIO
AUXTN
CHACT
CLK
U404
63A53
11
45
27
7
928
36
44
10
1
32
33
40
26
8
25
43
39
12
17
30
47
23
19
24
18
48
46
15
14
13
35
37
38
3
31
34
20
6
5
4
22
2
29
41
42
16
21
0
R413
C420
.01uF
0.1uF
C416
R400
47K
C422
0.1uF
C421
0.1uF
SYN
F1200
Vdda
0.1uF
C479
R425
30K
0.1uF
C407
24K
R449
R445
24K
URX_SND
RX_AUD_RTN
Vdda
DEMOD
FLAT_RX_SND
VOX
VS_AUDSEL
VS_GAINSEL
DACRx
C430
0.1uF
C415
0.1uF .022uF
C451
0.1uF
C414 C452
1uF
DATA
CLK
CSX
CHACT
SQ_DET
LSIO
HSIO
EXT_SPKR_SEL
AUDIO_PA_ENA
GREEN_LED
.01uF
C419
16.8MHz
RED_LED
TX_AUD_RTN
5V
Vddd
0.1uF
C428C427
100pF
R429
10K
EE_CS
3
1
7
6
5
U407
X25128-2.7
WP
CS
HOLD
SCK
SI
SO
VCC
VSS
4
2
8
MISO
4Kx8 BIT
EEPROM
4V_3.3V
R402
NU
R405
0
SWB+
Vddd
C401
0.1uF
68K
R407
R401
0
INT_EXT_Vdd
TP406
1
C400
.01uF
R476
330K
SENSE
SHUTDOWN
VTAP
ERROR
FEEDBACK
4
GND
INPUT OUTPUT
LP2951ACMM-3.3
U400
23 6
57
812.2uF
C403C402
0.1uF
RESET
MECH_SWB+
R448
10K
R452
100K
C480
10uF R453
1.5MEG
R447
NU
R451
15K
R455
NU
R454
NU
R456
0
3
2
1
Q403
CR440
1
23
Q400
3
1
2
75K
R406
UNSWB+
BATT_CODE
13
Q405
2
4
10K
R416
OFF_BATT_DATA_OUT
K2
1K3
CR412
4
A1 5
A2 6
A3
3K1
2
2.7K
R427
BATT_DATA_IN
Vddd
ZMY0130544-B
Controller ASFIC/ON_OFF Schematic Diagram
http://www.myradio168.name

4-25
Vddd F1200
10K
R409
10K
R457
SCI_RX
SCI_TX
1TEST_POINT
TP402
0
R418
1
DATA
TEST_POINT
TP401
FLASH_OE
MISO
SYN
RDY
LSIO
HSIO
SQ_DET
CHACT
LCD_SEL
CLK
LVZIF_SEL
VS_CS
XA18
BATT_DATA_IN
OPT_SEL2
RAM_CS
FLASH_EN
CSX
EE_CS
A2
A3
A4
A5
A6
A7
A14
A15
A16
A17
D1
D2
D3
D4
D5
D6
D7
A0
A1
A8
A9
A10
A11
A12
A13
D0
Vddd UNSWB+
0.1uF
C435 4.7K
R460R461
180
VSS
1
U410
ILC7062CM-33
VIN
2VOUT 3
C434
0.1uF
3.3V
510
R419
5
A2 6
A3
3K1
2K2
1K3
CR411
4
A1
3
1
2
Q416
4A1
5A2
6A3
3
K1 2
K2 1
K3
CR413
LI_ION
R462
10K
R463
300
UNSWB+
Q417
SWB+
TP405
TEST_POINT
1
BOOT_CTRL
2
1
3
6
4
47K
4.7K
10K 47K
OPT_SEL1
OPT_ENA
EMER
LOCK
VS_INT
PTT
22pF
C436
22pF
C437
10MEG
R420
R426
330K
FL401
GND
2
IN 1
OUT
3
XTAL
33.0K
RT400
R432
51K
Vddd
Mech_SWB+
VS_RAC
VOL
RSSI
VOX
KEYPAD_COL
KEYPAD_ROW
SB3
OFF_BATT_DATA_OUT
RTA1
RTA0
RTA2
RTA3
SB1
SB2
RESET
R_W
KEY_INT
TEST_POINT
1
TP415
R415
91K
1Z .01uF
C433
R414
180K
1Z
LOW BATT
M400
L410
390nH
R437
NU
L411
390nH
91
69
68
98
99
100
1
2
3
97
80
81
82
83
84
85
86
90
79
93
92
45
44
43
42
41
38
20
19
17
18
5
47
46
6
16
31
32
33
34
30
35
36
37
54
53
52
51
50
49
56
55
26
25
24
23
22
29
28
27
11
9
21
15
8
7
14
10
48
73
74
75
76
77
78
94
71
72
4
89
96
58
57
66
65
64
63
62
61
60
67
13
40
87
70
VST
CSGP3
CSGP4
Vddd Vddd
100pF
C453
100pF
C449
100pF
C431 C423
100pF
10K
R411 C456
100pF
39
88
12
95
59
U409
MC68HC11FL0
PH1_PW2
PH2_PW3
PH3_PW4
PH4_CSIO
PH5_CSGP1
PH6_CSGP2
PH7_CSPROG
PG1_XA14
PG2_XA15
PG3_XA16
PG4_XA17
PG5_XA18
PG6_AS
PH0_PW1
PG0_XA13
PD3_MOSI
PD4_SCK
PD5_SS
PD6_LVIN
PC0_DATA0
PC1_DATA1
PC2_DATA2
PD0_RXD
PD1_TXD
PD2_MISO
PA0_IC3
PA1_IC2
PA2_IC1
PA3_IC4_OC5_OC1
PA4_OC4_OC1
PA5_OC3_OC1
PA6_OC2_OC1
PA7_PA1_OC1
XTAL
VRH
VRL
EXTAL
XFC
VDDSYN
LVOUT
VDD
VDDL
VDDR
AVDD
ECLK
XIRQ
RESET
PG7_R_W
IRQ
MODA_LIR
MODB_VSTBY
PJ1_CSGP4
PJ0_CSGP3
PJ2
PJ3
PJ4
PJ5
PJ6
PJ7
PE2_AN2
PE3_AN3
PE4_AN4
PE5_AN5
PE6_AN6
PE7_AN7
PE0_AN0
PE1_AN1
VSSR
VSS
VSSL
AVSS
PI1
PI2
PI3
PI4
PI5
PI6
PI7
PI0
PB1_ADDR9
PB2_ADDR10
PB3_ADDR11
PB4_ADDR12
PB5_ADDR13
PB6_ADDR14
PB7_ADDR15
PBO_ADDR8
PF2_ADDR2
PF3_ADDR3
PF4_ADDR4
PF5_ADDR5
PF6_ADDR6
PF7_ADDR7
PFO_ADDR0
PF1_ADDR1
PC3_DATA3
PC4_DATA4
PC5_DATA5
PC6_DATA6
PC7_DATA7
ZMY0130541-A
Controller Micro Processor Schematic Diagram
http://www.myradio168.name

4-26
Vddd
0.1uF
C425 100pF
C426
A4
A5
A6
A7
A8
A9
A1
A10
A11
A12
A13
A14
A2
A3
A0
VDD
D2
D3
D4
D5
D6
D7
D1
6
5
4
3
25
24
9
21
23
2
26
1
8
7
10
12
13
15
16
17
18
19
11
A8
A9
A0
A1
A10
A11
A12
A13
A14
A2
A3
A4
A5
A6
A7
SRM2B256
U405
28
D0
D1
D2
D3
D4
D5
D6
D7D8
27 WE
22 OE
20 CS
14
VSS
FLASH_OE
R410
100K
RAM_CS
R_W
RAM
10uF
C424
2.2
R428
Vddd
C429
0.1uF
10K
R478
NU
R408
NU
0
R492 FLASH_EN
VCC
8
EN_WE
EN_CE
EN_OE
7
30
32
A4
16
A5
15
A6
14
A7
13
A8
3
2
A2
18
A3
17
A0
20
A1
19
A9
A13
4
A14
5
A15
11
A16
10
A17
6
A18
9
A10
31
A11
1
A12
12
A9
A10
A11
A12
A13
A14
A15
A16
A17
A7
A8
A0
A1
A2
A3
A4
A5
A6
AT49LV040
U406
D2 23
D3 25
D4 26
D5 27
D6 28
D7 29
D0 21
D1 22 D0
D1
D2
D3
D4
D5
D6
D7
FLASH ROM
GND
24
ZMY0130543-A
Controller Memory Schematic Diagram
http://www.myradio168.name

4-27
AUDIO
SWB+
AUDIO_PA_ENA EXT_SPKR_SEL
UNSWB+
EXT_MIC
5V
Vdda
INT_MIC
FLAT_RX_SND
BOOT_CTRL
SCI_RX
SCI_TX
RSSI
OPT_SEL2 SWB+
OPT_SEL1
0.1uF
C447
36K
R472
6.2K
R424
R431
470K
0.1uF
C448 R498
10K
R499
R423
82K 10K
OUT2POS
SELECT
SVR
VCC1
VCC2
NC1
NC2
NC3
NC4
NC5
OUT1NEG
OUT1POS
OUT2NEG
GND1
GND2
IN1NEG
IN1POS
IN2NEG
IN2POS
MODE
U420
TDA8547
10uF
C476
NU
C450
0.1uF R471
5.6K
13
8
6
5
20 11
4
2
7
9
12
19
18
3
1
10
17
16
14
15
13
Q410
2
64
C474
.01uF
10uF
C475
10
R473
0.1uF
C442
1000pF
C477 C478
1000pF
C444
100pF
C446
470pF
330
R434
C443
0.1uF
2K
R435
0
R436 2K
R421
390nH
L401
C445
470pF
390nH
L400
C440
4.7uF C441
470pF
5.6V
VR432
M401
C495
470pF
470pF
C496
C494
100pF
470pF
C497 VR433
5.6V
10.0V
VR450 100pF
C493
470pF
C490
C492
470pF C491
470pF
R477
1K
6.8V
VR460
VR434
6.8V
R450
68
C473
470pF
C472
470pF
C471
470pF
C483
470pF 470pF
C484 10.0V
VR448
VR447
10.0V VR449
10.0V
J403
20 PIN CONN
J403-15
J403-19
J403-16
J403-17
J403-7
J403-5
J403-6
J403-4
J403-10
J403-2
J403-14
J403-13
J403-18
J403-20
J403-3
J403-1
J403-12
J403-11
J403-8
J403-9
GND
INT_SPK+
INT_SPK-
EXT_SPK+
EXT_SPK-
OPT_B+
EXT_MIC
OPT_SEL_2
OPT_SEL_1
GND
RX_DATA
TX_DATA
GND
RSSI
RX_AUDIO/TX_AUDIO
BOOT_CTRL
NC
MIC
GND
GND
ZMY0130545-A
Controller Audio Power Amplifier Schematic Diagram
http://www.myradio168.name

4-28
E408
E401
E402
E405
E407
E406
E409
E403
E404
C467
0.1uF
E400
0.1uF
C482 0.1uF
C481
C459
100pF
R481
24K
C466
100pF
C458
100pF
1000pF
C4020
C463
100pF
1000pF
C4021
J400-24
J400-6
J400-28
J400-37
J400-12
J400-34
J400-4
J400-8
J400-32
J400-29
J400-11
J400-35
J400-20
J400-40
J400-25
J400-13
J400-2
J400-16
J400-10
J400-23
J400-30
J400-1
J400-5
J400-17
J400-26
J400-39
J400-31
J400-21
J400-27
J400-15
J400-3
J400-9
J400-36
J400-18
J400-22
J400-19
J400-38
J400-33
J400-14
J400-7
VS_GAINSEL
SrD_Rtn
SrD_Snd
R/W*
LCD_SEL
DB0
DB1
DB2
DB3
DB4
DB5
DB6
DB7
A0
SCK_Snd
VS_RAC
Gnd
EXT_MIC
VS_CS
SW_B+
Vddd
VS_AUDSEL
Det_Aud_Snd
Rx_Aud_Rtn
Tx_Aud_Snd
Tx_Aud_Rtn
Flat_Tx_Rtn
Opt+Bd_En
Rdy/Rea
Rx_Aud_Snd
ON
INT_EXT_Vdd
Key_Row
Key_Col
PTT
Key_Intrp
VS_INT
RST*
LED_EN
OFF_BATT_DATA_OUT
J400
40 - PINS CONNECTOR
KEYPAD_ROW
KEYPAD_COL
Vddd
LCD_SEL
LEDBL
KEY_INT
INT_EXT_Vdd
VS_INT
VS_AUDSEL
VS_GAINSEL
MISO
VS_RAC
FLAT_RX_SND
RX_AUD_RTN
URX_SND
TX_AUD_SND
PTT
SWB+
R_W
RESET
OFF_BATT_DATA_OUT
OPT_ENA
DATA
RDY
FLAT_TX_RTN
TX_AUD_RTN
VS_CS
EXT_MIC
CLK
D2
D1
D0
D7
D4
D5
D3
D6
A0
ZMY0130542-A
Controller Interface Schematic Diagram
http://www.myradio168.name

4-29
3.7 Controller Schematics (29-42/35-50MHz)
MODIN
PTT
RED_LED
RESET
RSSI
RTA0
RTA1
RTA2
RTA3
SB1
SB2
SB3
SWB+ UNSWB+
VOL
Vdda
Vdda
CONTROLLER
16.8MHz
4V_3.3V
5V
BATT_CODE
CLK
CSX
DACRx
DATA
DEMOD
EMER
GREEN_LED
LI_ION
LOCK
LVZIF_SEL
MECH_SWB+
SB3
SB1
RTA2
RTA0
RED_LED
LI_ION
EMER
BATT_CODE
RESET
VOL
16.8MHz
4V_3.3V
DATA
DEMOD
MODIN
LVZIF_SEL
DACRx
CLK
RSSI
CSX
LOCK
GREEN_LED
RTA1
RTA3
SB2
PTT
5V
MECH_SWB+
UNSWB+
SWB+
Controller Hierarchical Diagram
http://www.myradio168.name

4-30
MICROPIC SHIELD
PrimeNon Prime
Y
SEE TABLE
Y
N
N
N
Single Vdd
Prime
R401
R402 N
Y
Regulator Scheme
Y
N
N
ModelModel
N
N
N
Y
Model
Y
Y
Non Prime
R405
TO/FROM RF
R403
R404
Model
Y
Regulator Scheme
Y
ASFIC/AUDIO PA SHIELD
N
N
NP
MEMORY SHIELD
JUMPERS
Dual Vdd
ON/OFF SHIELD
IF_VOL_CTRL
IF_CLK_CTRL
IF_RTA2_CTRL
SH403
SHIELD
SB2
SB3
SCI_RX
SCI_TX
SQ_DET
SWB+
SYN
UNSWB+
VOL
VOX
VS_CS
VS_INT
VS_RAC
Vddd
XA18
OFF_BATT_DATA_OUT
OPT_ENA
OPT_SEL1
OPT_SEL2
PTT
RAM_CS
RDY
RESET
RSSI
RTA0
RTA1
RTA2
RTA3
R_W
SB1
EE_CS
EMER
F1200
FLASH_EN
FLASH_OE
HSIO
KEYPAD_COL
KEYPAD_ROW
KEY_INT
LCD_SEL
LI_ION
LOCK
LSIO
LVZIF_SEL
MECH_SWB+
MISO
A7
A8
A9
BATT_DATA_IN
BOOT_CTRL
CHACT
CLK
CSX
D0
D1
D2
D3
D4
D5
D6
D7
DATA
A0
A1
A10
A11
A12
A13
A14
A15
A16
A17
A2
A3
A4
A5
A6
IF_SWB+_CTRL
IF_GREEN_LED_CTRL
IF_MODIN_CTRL
IF_PTT_CTRL
IF_MECHSWB+_CTRL
IF_SB1_CTRL
IF_RTA3_CTRL
A8
A9
D0
D1
D2
D3
D4
D5
D6
D7
FLASH_EN
FLASH_OE
RAM_CS
R_W
Vddd
XA18
A0
A1
A10
A11
A12
A13
A14
A15
A16
A17
A2
A3
A4
A5
A6
A7
SH401
SHIELD
IF_LOCK_CTRL
IF_Vdda_CTRL
IF_RESET_CTRL
SH402
SHIELD
IF_DEMOD_CTRL
UNSWB+
URX_SND
VOX
VS_AUDSEL
VS_GAINSEL
Vdda
Vddd
INT_MIC
LEDBL
LSIO
MECH_SWB+
MISO
MODIN
OFF_BATT_DATA_OUT
RED_LED
RESET
RX_AUD_RTN
SQ_DET
SWB+
SYN
TX_AUD_RTN
TX_AUD_SND
BATT_CODE
BATT_DATA_IN
CHACT
CLK
CSX
DACRX
DATA
DEMOD
EE_CS
EXT_MIC
EXT_SPKR_SEL
F1200
FLAT_RX_SND
FLAT_TX_RTN
GREEN_LED
HSIO
INT_EXT_Vdd
16.8MHz
4V_3.3V
5V
AUDIO
AUDIO_PA_ENA
IF_5V_CTRL
SH400
SHIELD
IF_SB2_CTRL
IF_4V_3.3V_CTRL
EMER
0
IF_16.8MHz_CTRL
SB3
SB1
R403
SWB+
LVZIF_SEL
PTT
GREEN_LED
RED_LED
RTA1
CSX
MODIN
IF_LI_ION_CTRL
IF_SB3_CTRL
BATT_CODE
LI_ION
4V_3.3V
RESET
RX_AUD_RTN
R_W
SWB+
TX_AUD_RTN
TX_AUD_SND
URX_SND
VS_AUDSEL
VS_CS
VS_GAINSEL
VS_INT
VS_RAC
Vddd
D6
D7
DATA
EXT_MIC
FLAT_RX_SND
FLAT_TX_RTN
INT_EXT_Vdd
KEYPAD_COL
KEYPAD_ROW
KEY_INT
LCD_SEL
LEDBL
MISO
OFF_BATT_DATA_OUT
OPT_ENA
PTT
RDY
SB2
UNSWB+
A0
CLK
D0
D1
D2
D3
D4
D5
IF_DATA_CTRL
RSSI
DEMOD
IF_BATT_CODE_CTRL
IF_RSSI_CTRL
IF_RTA0_CTRL
0.5pF
C432
Vdda
5V
AUDIO
AUDIO_PA_ENA
BOOT_CTRL
EXT_MIC
EXT_SPKR_SEL
FLAT_RX_SND
INT_MIC
OPT_SEL1
OPT_SEL2
RSSI
SCI_RX
SCI_TX
SWB+
UNSWB+
VOL
RTA0
RTA3
5V
Vdda
RESET
LOCK
IF_LVZIF_SEL_CTRL
IF_RTA1_CTRL
IF_RED_LED_CTRL
DACRx
DATA
IF_EMER_CTRL
IF_CSX_CTRL
CLK
IF_DACRX_CTRL
IF_UNSWB+_CTRL
RTA2
16.8MHz
MECH_SWB+
Vdda
RESET
EMER
BATT_CODE
LI_ION
4V_3.3V
RTA2
SB3
SB1
VOL
RTA0
RTA3
5V
SWB+
LVZIF_SEL
PTT
GREEN_LED
RED_LED
RTA1
SB2
UNSWB+
CLK
CSX
DACRx
DATA
MODIN
DACRX
CSX
CLK
BATT_CODE
5V
4V_3.3V
ASFIC
AUDIO PA
MICRO P
INTERFACE
MEMORY
16.8MHz
16.8MHz
DEMOD
LOCK
MECH_SWB+
RSSI
Vddd
Vdda
VS_GAINSEL
VS_AUDSEL
URX_SND
UNSWB+
TX_AUD_SND
TX_AUD_RTN
SWB+
RX_AUD_RTN
RESET
RED_LED
OFF_BATT_DATA_OUT
MODIN
MISO
MECH_SWB+
LEDBL
INT_EXT_Vdd
GREEN_LED
FLAT_TX_RTN
FLAT_RX_SND
EXT_MIC
DEMOD
DATA
RTA0
RTA2
SB1
RTA3
SB3
SB2
OFF_BATT_DATA_OUT
VOL
MECH_SWB+
VS_RAC
KEYPAD_COL
KEYPAD_ROW
KEY_INT
PTT
EMER
VS_INT
LOCK
Vddd
Vddd
FLAT_TX_RTN
FLASH_OE
RAM_CS
FLASH_EN
OPT_ENA
LVZIF_SEL
VS_CS
LCD_SEL
RDY
LI_ION
RTA1
PTT
VS_INT
LEDBL
VS_GAINSEL
DATA
OFF_BATT_DATA_OUT
MISO
VS_RAC
CLK
R_W
XA18
Vdda Vddd
RSSI
EXT_MIC
LCD_SEL
R_W
SWB+
VS_AUDSEL
VS_CS
FLAT_RX_SND
TX_AUD_SND
OPT_ENA
RX_AUD_RTN
TX_AUD_RTN
RDY
KEYPAD_ROW
URX_SND
INT_EXT_Vdd
KEYPAD_COL
KEY_INT
RESET
FL0830460O
Complete Controller Schematic Diagram
http://www.myradio168.name

4-31
NN
800 MHz only
R402
R403
R404
Y
Y
Software Package
Conv./MDC Popular
5 Tone - All
U407
YR405
Y
Y
Y
Y
Y
Y
N
N
N
N
N
N
N
N
N
5102463J62 - 8k
5102463J64 - 16k
Conv./MDC Preferred 5102463J64 - 16k
NP
SEE TABLE
EEPROM
SEE TABLE
SEE TABLE
NP
JUMPERS
Dual Vdd
Regulator Scheme
Non Prime
Model Prime
Model
Single Vdd
Regulator Scheme
Non Prime
Model Prime
Model
R401
4
13
TP406
Q405
2
C428
0.1uF
0.1uF
C430
C407
0.1uF
0.1uF
C422
100pF
C427
C414
0.1uF
TP410
R449
24K
R407
68K
4
A1 5
A2 6
A3
3K1
2K2
1K3
CR412
2.7K
R427
1MEG
R405
Q400
3
1
2
R401
0
3
CR440
1
2
C403
100pF
2.2uF
.01uF
C405
C420
Q403
13
2
SI
5
SO 2
VCC
8
4
VSS
WP
3
U407
X25128-2.7
CS
1
HOLD
7
6SCK
270K
R448
C415
.01uF
30K
R425
R429
10K
0.1uF
C416
C409
0.1uF
10
VDDA
1
VDDCP32
VDDD33
VDDDAC
11
VDDRC45
VDDSYN
27
VOX
7
RXRTN
39
RXSND
12 SQCAP
SQDET
17
SQIN
9SYN 28
TXRTN36
TXSND44
UIO
24
LSIO
18
MICEXT48
MICINT46
MOD40
NC 26
PLCAP
8
PLCAP225
43
37
GCB538
GNDA
3
GNDD31
30
GNDDO
GNDRC47
GNDSYN
23
HSIO
19
LCAP
4
DATA
22
DISC
2
F120029
GCB0
15 GCB1
14 GCB2
13
GCB335
GCB4
41
42
AUXTN
CHACT
16
CLK
21
CLK16834
CSX
20
DACG
6DACR
5DACU
63A53
U404
AUDIO
C421
0.1uF
C412
10uF
C406
0.1uF
0.1uF
C410
C480
2.2uF R446
200K
R447
R416
39K
1.6MEG
0.1uF
C411
0.5pF
C419
0.1uF
C402
.01uF
C400
.022uF
C451
330K
R476
R402
1MEG
SENSE2
SHUTDOWN
3
VTAP 6
R406
75K
ERROR5
FEEDBACK
7
GND
4
INPUT
8OUTPUT
1
U400
LP2951ACMM-3.3
47K
R400
R413
0
C452
4.7uF
0.1uF
C401
100pF
0.1uF
C408
24K
C479
TX_AUD_RTN
EXT_MIC
Vdda
Vddd
BATT_CODE
BATT_DATA_IN
R445
4V_3.3V
OFF_BATT_DATA_OUT
MECH_SWB+
INT_EXT_Vdd
Vddd
UNSWB+
SWB+
RESET
CHACT
SQ_DET
LSIO
HSIO
5V
R475
0
Vdda
Vdda
SYN
F1200
DATA
CLK
Vddd
MISO
EE_CS
DEMOD
VOX
MODIN
Vdda
AUDIO
FLAT_TX_RTN
16.8MHz
VS_AUDSEL
VS_GAINSEL
DACRx
EXT_SPKR_SEL
AUDIO_PA_ENA
GREEN_LED
RED_LED
LEDBL
TX_AUD_SND
FLAT_RX_SND
INT_MIC
URX_SND
RX_AUD_RTN
CSX
ZMY0130812-O
Controller ASFIC/ON_OFF Schematic Diagram
http://www.myradio168.name

4-32
NP
CSGP3
CSGP4
1%
1%
3.3V
LOW BATT
VST
4.7K
R460
0
R437
330K
R426
0.1uF
C435
M400
Q416
3
1
2
GND
2
IN
1
OUT
3
XTAL
FL401
10K
R411
300
K3
1
TP401
R463
CR411
A1 4
A2 5
A3 6
K1
3
K2
2
Q417
2
47K
4.7K
47K
1K
6
4
1
3
100pF
VIN
2VOUT 3
VSS
1
C423
R409
U410
ILC7062CM-33
10K
R418
13 VSS
40 VSSL
87 VSSR
XFC 93
48
XIRQ
XTAL 91
1MEG
78
PJ7
94
RESET
12
VDD
39
VDDL
88
VDDR
92
VDDSYN
69
VRH
68
VRL
49 PI7
71
PJ0_CSGP3 72
PJ1_CSGP4 73
PJ2 74
PJ3 75
PJ4 76
PJ5 77
PJ6
38 PH7_CSPROG
56 PI0
55 PI1
54 PI2
53 PI3
52 PI4
51 PI5
50 PI6
4
PG7_R_W
47 PH0_PW1
46 PH1_PW2
45 PH2_PW3
44 PH3_PW4
43 PH4_CSIO
42 PH5_CSGP1
41 PH6_CSGP2
29 PFO_ADDR0
6PG0_XA13
16 PG1_XA14
20 PG2_XA15
19 PG3_XA16
17 PG4_XA17
18 PG5_XA18
5PG6_AS
PE7_AN7 60
28 PF1_ADDR1
27 PF2_ADDR2
26 PF3_ADDR3
25 PF4_ADDR4
24 PF5_ADDR5
23 PF6_ADDR6
22 PF7_ADDR7
PD6_LVIN 3
PE0_AN0 67
PE1_AN1 66
PE2_AN2 65
PE3_AN3 64
PE4_AN4 63
PE5_AN5 62
PE6_AN6 61
36 PC6_DATA6
37 PC7_DATA7
97
PD0_RXD
98
PD1_TXD
99
PD2_MISO
100
PD3_MOSI
1
PD4_SCK
2
PD5_SS
7PB7_ADDR15
14 PBO_ADDR8
30 PC0_DATA0
31 PC1_DATA1
32 PC2_DATA2
33 PC3_DATA3
34 PC4_DATA4
35 PC5_DATA5
PA6_OC2_OC1 85
86
PA7_PA1_OC1
10 PB1_ADDR9
11 PB2_ADDR10
PB3_ADDR11
9
21 PB4_ADDR12
15 PB5_ADDR13
8PB6_ADDR14
MODA_LIR 58
57
MODB_VSTBY
79
PA0_IC3
80
PA1_IC2
81
PA2_IC1
82
PA3_IC4_OC5_OC1
83
PA4_OC4_OC1
84
PA5_OC3_OC1
U409
MC68HC11FL0
59
AVDD
70 AVSS
89
ECLK
90
EXTAL
96
IRQ
LVOUT 95
TP402
100pF
C453
100pF
51K
C456
R415
91K
R432
22pF
C437
C436
TP405
180
22pF
R461
C434
0.1uF
C431
100pF
33.0K
RT400
10K
R462
10K
R457
100pF
10MEG
C449
R420
CR413
A1
4A2
5A3
6
K1 3
K2 2
K3 1
TP415
R414
180K
R419
510
L410
390nH
L411
390nH
.01uF
C433
HSIO
LSIO
RDY
KEYPAD_ROW
KEY_INT
SYN
Vddd
BOOT_CTRL
LI_ION
D7
D6
D5
D4
D3
D2
D1
D0
A8
A13
A12
A11
A10
A9
FLASH_OE
CHACT
SQ_DET
A0
A7
A6
A5
A4
A3
A2
A1
KEYPAD_COL
VOX
RSSI
VS_RAC
VOL
EE_CS
CSX
MISO
SCI_TX SCI_RX
F1200
OFF_BATT_DATA_OUT
SB3
SB2
SB1
RTA3
RTA2
RTA1
RTA0
OPT_ENA
OPT_SEL1
PTT
EMER
VS_INT
LOCK
FLASH_EN
RAM_CS
LCD_SEL
VS_CS
LVZIF_SEL
R_W
BATT_DATA_IN
XA18
A17
A16
A15
A14
OPT_SEL2
Vddd UNSWB+
Vddd
Mech_SWB+
CLK
Vddd
DATA
Vddd
UNSWB+ SWB+
RESET
FL0830465O
Controller Microprocessor Schematic Diagram
http://www.myradio168.name

4-33
5 Tone
U406
5102463J59 - 128k Not used
FLASH ROM
RAM
XA18
NP
U405
5102463J60 - 512k 5102463J36 - 32k
Software Package
Conventional/MDC
R408
1MEG
0.1uF
C425 100pF
C426
C429
0.1uF
R410
100K
C424
R428
10uF
19
D8
22 OE
28
VDD
14
VSS
27 WE
2.2
20 CS
11
D1 12
D2 13
D3 15
D4 16
D5 17
D6 18
D7
8A2
7A3
6A4
5A5
4A6
3A7
25 A8
24 A9
10 A0
9A1
21 A10
23 A11
2A12
26 A13
1A14
EN_WE
7
GND
24
NC 9
VCC
8
SRM2B256
U405
D2 23
D3 25
D4 26
D5 27
D6 28
D7 29
EN_CE
30
EN_OE
32
A4
16
A5
15
A6
14
A7
13
A8
3
A9
2
D0 21
D1 22
A12
12
A13
4
A14
5
A15
11
A16
10
A17
6
A2
18
A3
17
AT49BV020
U406
A0
20
A1
19
A10
31
A11
1
10K
R478
R492
0
A11
A10
A9
A8
A7
A6
A5
A4
A3
A2
A1
A0
A14
XA18
A0
A1
A2
A3
A4
A5
A6
A7
A8
A9
A10
A11
A12
A13
A14
A17
A16
A15
A13
A12
R_W
FLASH_OE
FLASH_EN
RAM_CS
D0
D1
D2
D3
D4
D5
D6
D7
D0
D1
D2
D3
D4
D5
D6
D7
Vddd
Vddd
FL0830464O
Controller Interface and Memory Schematic Diagram
http://www.myradio168.name

4-34
GND
RX_DATA
TX_DATA
GND
RSSI
RX_AUDIO/TX_AUDIO
20 PIN CONN
J403
INT_SPK+
NC
BOOT_CTRL
GND
MIC
GND
GND
INT_SPK-
EXT_SPK+
EXT_SPK-
OPT_B+
EXT_MIC
OPT_SEL_2
OPT_SEL_1
C497
100pF
470K
R431
C490
100pF
J403-3
C448
0.1uF
J403-16
J403-4
J403-1
J403-10
R471
10.0V
VR450
5.6K
R421
J403-18
2K
C442
0.1uF
J403-7
68
R450
0.1uF
C450 100pF
C444
R436
1K
R473
10
100pF
C471
J403-13
J403-14
3
Q410
2
64
1
100pF
0.1uF
C491
100pF
C443
C445
100pF
C441
J403-8
R435
2K
C492
100pF
10.0V
VR449
C447
.022uF
R424
36K
6.2K
R472
82K
R423
C440
2.2uF
C438
2.2uF
11
VCC2
VR446
10.0V
NC5 19
18
OUT1NEG
3
OUT1POS
13
OUT2NEG
8
OUT2POS
6SELECT
5SVR
20
VCC1
16 IN1POS
14 IN2NEG
15 IN2POS
4MODE
NC1 2
NC2 7
NC3 9
NC4 12
TDA8547
U420
1
GND1
10
GND2
17 IN1NEG
VR448
10.0V
J403-15
3
NU
10K
R499
Q411
2
64
1
M401
NU
C495
100pF
100pF
VR434
C494
390nH
6.8V
J403-17
L401
J403-20
100pF
C496
1K
R477
J403-12
J403-19
L400
390nH
10.0V
VR447
J403-9
C493
100pF
330
R434
VR433
5.6V
VR432
5.6V
C475
10uF
J403-11
100pF
C472
100pF
C473
VR445
10.0V
C476
10uF
J403-6
J403-2
J403-5
5V
Vdda
BOOT_CTRL
SWB+
AUDIO_PA_ENA EXT_SPKR_SEL
5V
FLAT_RX_SND
INT_MIC
OPT_SEL2
EXT_MIC
SCI_RX
SCI_TX
SWB+
RSSI
OPT_SEL1
AUDIO
UNSWB+
FL0830462O
Controller Audio Power Amplifier Schematic Diagram
http://www.myradio168.name

5-1
Section 5
KEYPAD BOARD INFORMATION
1.0 Theory of Operation
Keypad
The LED_EN setting is set by the codeplug. When the value is set to high, the LED will not light up
during power up and vice versa.
U602 is a comparator that will compare the voltage when any one of the keypad row or keypad
column keys is being pressed. Therefore when a key is being pressed, it will send a message to the
microprocessor through the output (KEY_INT) telling it that a key has been pressed. The
microprocessor will then sample the Analog to Digital voltages at the keypad row and keypad column
and map it with the table so that the key being pressed can be identified. Once the key has been
identified, the message that corresponds to the key will show up at the display.
Figure 5-1: Keypad Block Diagram
40 pin connector
Comparator
Keypad
Button
LED
Display
18 pin connector
Key_Int
Keypad Column
Keypad
Data
Row

5-2 Troubleshooting Chart
2.0 Troubleshooting Chart
Figure 5-2: Keypad Board Troubleshooting Chart
Display
Keypad
LED
End
Disconnect and
reconnect 18-pin
flex
Disconnect and
reconnect 40-pin
flex
ON
OFF
OFF
ON
IF STILL OFF

Parts List (Keypad Basic) 5-3
3.0 Parts List (Keypad Basic)
Circuit Ref Motorola
Part No. Description
C610 2113743N50 100 pF
C611 2113743N50 100 pF
C612 2113743N50 100 pF
C613 2113743N50 100 pF
C615 2113743N50 100 pF
C616 2113743N50 100 pF
C618 2113743N50 100 pF
C619 2113743N50 100 pF
C620 2113743N50 100 pF
C621 2113743N50 100 pF
C622 2113743N50 100 pF
C631 2113743N50 100 pF
C630 2113743N43 51 pF
C632 2113743N43 51 pF
C633 2113743N50 100 pF
C634 2113743N43 51 pF
C635 2113743N50 100 pF
C636 2113743N43 51 pF
C637 2113743N50 100 pF
C638 2113743N43 51 pF
C639 2113743N50 100 pF
C640 2113743N43 51 pF
C641 2113743N50 100 pF
C642 2113743N43 51 pF
C643 2113743N50 100 pF
C644 2113743N43 51 pF
C645 2113743N50 100 pF
C646 2113743N50 100 pF
C647 2113743N43 51 pF
D601 4880479U01 79U01
D602 4880479U01 79U01
D603 4880479U01 79U01
D604 4880479U01 79U01
D605 4880479U01 79U01
D606 4880479U01 79U01
E634 2480640Z01 Ind Bead
E637 2480640Z01 Ind Bead
E638 2480640Z01 Ind Bead
E639 2480640Z01 Ind Bead
E640 2480640Z01 Ind Bead
E641 2480640Z01 Ind Bead
E642 2480640Z01 Ind Bead
E643 2480640Z01 Ind Bead
E644 2480640Z01 Ind Bead
E645 2480640Z01 Ind Bead
J601 0980521Z01 44 pin connector
J602 0905505Y03 18 pin connector
Q601 4805128M67 MMBT3906 tran-
sistor (PNP)
Q602 4880214G02 MMBT3904 tran-
sistor (NPN)
Q603 4880214G02 MMBT3904 tran-
sistor (NPN)
R601 0662057V20 51K
R602 0662057V20 51K
R603 0662057V05 13K
R604 0662057V11 22K
R605 0662057V18 43K
R606 0662057V30 130K
R607 0662057V05 13K
R608 0662057V11 22K
R609 0662057V18 43K
R610 0662057V30 130K
R611 0662057N16 51K
R612 0662057N41 560K
R613 0662057N47 1M
R614 0662057M01 0 ohm
R617 0662057M01 0ohm
R618 0662057M74 1K
R619 0662057M74 1K
R620 0662057M74 1K
R621 0662057M74 1K
R622 0662057M74 1K
R623 0662057M74 1K
R626 0662057M01 0 ohm
R627 0662057M01 0ohm
R631 0662057M01 0 ohm
R632 0662057N23 100K
R633 0662057N23 100K
R646 0662057N23 100K
R647 0662057M85 3K
R648 0662057N23 100K
R649 0662057N15 47K
U602 5102463J49 LMC7211 com-
parator
8480574Z05 PC Board
Circuit Ref Motorola
Part No. Description

5-4 Parts List (Keypad Basic)

Keypad Board And Schematic Diagram 5-5
4.0 Keypad Board And Schematic Diagram
D601
M604
M607
D604
M610M613
D603
M616M619
D606
M617
M618
M620
M621
D605
M611
M612
M614
M615
D602
M605
M606
M608
M609
ZMY0130489-O
R614
R615
R616
R617
R620
C614
R602
R603
R607
R604
R608
R605
R609
R610
R626
J602
18
1
R601
R631
C621
R618
R649
C616
Q601
Q602
Q603
R619
R648
R647
C609
C622
R611
R612
R613
R625
R630
E639
E641
E643
E645
R628
E638
E640
E642
E644
E634
R627
R629
C611
C615
R622
R633
R646
U602
C610
C619
C620
E637
R623
R632
C617
C618
2
C612 C613
J601 40
39
R606
R621
ZMY0130490-O
Keypad Board Top and Bottom View (PCB No. 8480574Z05)
Top View Bottom View
http://www.myradio168.name

5-6 Keypad Board And Schematic Diagram
R619
1K R620
1K
1K
R618
79U01
D601
79U01
D605
D604
79U01
1K
R623
1K
R621 R622
1K
79U01
D602 D606
79U01
79U01
D603
47K
R649 PNP
Q601
R628
R_W
NU
A0
LCD_SEL
R629
R627
0
NU
100pF
C616
R633
100K
Q602
NPN
100K
R646 R648
100K
3K
R647
Q603
NPN
R625
R630
DATA
CLK
NU
NU
J602-7
J602-13
J602-15
J602-16
J602-18
J602-17
J602-2
J602-3
J602-4
J602-5
J602-6
J602-1
J602-14
J602-11
J602-10
J602-12
J602-8
J602-9
0
R626
0
R631
C614
Vddd
SWB+
NU
RESET
100pF
C622
100K
R632
51pF
C644
51pF
C642
100pF
C645
100pF
C650 100pF
C651 100pF
C652 100pF
C653 100pF
C654 100pF
C655
100pF
C643
E645
E644
51pF
C640
51pF
C638
51pF
C636
100pF
C641
100pF
C639
100pF
C637
E643
E642
C634
C632
51pF
51pF
100pF
C635
100pF
C633
E639
E640
E641
100pF
C631
E638
51pF
C630
DATA
RESET
100pF
C615
C613
100pF
KEYPAD_COL
100pF
C612
C611
100pF
KEYPAD_ROW
C621
100pF C620
100pF
C610
100pF
E637
100pF
C619
Vddd
VS_INT
VS_GAINSEL
EXT_MIC
R_W
LCD_SEL
FLAT_TX_RTN
RX_AUD_RTN
TX_AUD_SND
TX_AUD_RTN
OPT_ENA
RDY
URX_SND
ON
INT_EXT_Vdd
PTT
KEY_INT
OFF_BATT_DATA_OUT
MISO
VS_CS
SWB+
VS_AUDSEL
FLAT_RX_SND
C617 100pF
C618
NU
J601-29
J601-28
J601-26
J601-2
J601-5
J601-4
J601-3
J601-40
J601-1
J601-8
J601-7
J601-6
J601-41
J601-42
J601-37
J601-35
J601-36
J601-34
J601-20
J601-32
J601-31
J601-14
J601-12
J601-30
J601-11
J601-10
J601-9
J601-44
J601-33
J601-43
J601-27
J601-25
J601-24
J601-22
J601-23
J601-21
J601-38
J601-17
J601-15
J601-16
J601-13
J601-19
J601-18
J601-39
CLK
VS_RAC
C647
51pF C646
100pF
E634
A0
51K
R601
13K
R603
R602
51K
KEYPAD_COL
Vddd
KEYPAD_ROW
43K
R605 130K
R606
130K
R610
R604
R609
43K
22K
R608
22K
13K
R607
ROW2
COL2 COL3
ROW3 ROW4
COL5
ROW5
C609
R612
560K 1MEG
R613
R611
51K
4
31
2
5
U602
LMC7211
Vddd
KEY_INT
Vddd
NU
KEYPAD_COL COL2
IN
4
OUT1
1
OUT2
2
M619
SWITCH
GND
3
*
M616
GND
3
IN
4
OUT1
1
OUT2
2
SWITCH
7
GND
3
IN
4
OUT1
1
OUT2
2
M613
SWITCH
4
GND
3
IN
4
OUT1
1
OUT2
2
SWITCH
M610
1
GND
3
IN
4
OUT1
1
OUT2
2
M607
SWITCH
P1
GND
3
IN
4
OUT1
1
OUT2
2
SWITCH
M608
P2
4
OUT1
1
OUT2
2
M611
SWITCH
GND
3
IN
2
GND
3
IN
4
OUT1
1
OUT2
2
SWITCH
M614
5
GND
3
IN
4
OUT1
1
OUT2
2
M617
SWITCH
8
M620
GND
3
IN
4
OUT1
1
OUT2
2
SWITCH
COL3
0
OUT2
2
SWITCH
M621
GND
3
IN
4
OUT1
1
ROW5
#
M618
GND
3
IN
4
OUT1
1
OUT2
2
SWITCH
ROW4
9
GND
3
IN
4
OUT1
1
OUT2
2
M615
SWITCH
ROW3
6
1
OUT2
2
M612
GND
3
IN
4
OUT1
SWITCH
ROW2
3
GND
3
IN
4
OUT1
1
OUT2
2
M609
SWITCH
KEYPAD_ROW
P3
OUT2
2
SWITCH
M606
GND
3
IN
4
OUT1
1
ROW5
+
GND
3
IN
4
OUT1
1
OUT2
2
M605
SWITCH
ROW4
0
R614
0
GND
3
IN
4
OUT1
1
OUT2
2
R617
SWITCH
M604
R615
R616
OFF_BATT_DATA_OUT
ROW3
COL5
ON
-
NU
NU
EXT_MIC
VS_CS
SW_B+
Vddd
VS_AUDSEL
Det_Aud_Snd
Rx_Aud_Rtn
Tx_Aud_Snd
Tx_Aud_Rtn
Flat_Tx_Rtn
Opt_Bd_En
Rdy/Req
Rx_Aud_Snd
ON
INT_EXT_Vdd
Key_Row
Key_Col
PTT
Key_Intrp
VS_INT
RST*
LED_EN
OFF_BATT_DATA_OUT
VS_GAINSEL
SrD_Rtn
SrD_Snd
R/W*
CS*
DB0
DB1
DB2
DB3
DB4
DB5
DB6
DB7
A0
SCK_Snd
VS_RAC
Gnd
Gnd
Gnd
Gnd
Gnd
40 PIN CONNECTOR
MOSI
SCK
D0
D1
D2
D3
D4
D5
D6
D7
A0
R/W*
RST*
CS*
LED_EN
Gnd
Vdd
SW_B+
J602
18 PIN CONNECTOR
ZMY0130090-B
Keypad Board Schematic Diagram
http://www.myradio168.name

6A-1
Section 6A
MODEL CHART AND TEST SPECIFICATIONS (403-470
MHZ)
1.0 Model Chart
GP Series, UHF, 403-470 MHz
Model Description
AZH25RDC9AA2 GP328403-470MHz4W4CH
AZH25RDC9AA3 GP328 403-470 MHz 4W
AZH25RDH9AA6 GP338 403-470 MHz 4W
Item Description
X PMUE1563_ GP328 Super Tanapa 403-470 MHz 4W 4CH
XPMUE1434_ GP328 Super Tanapa 403-470 MHz 4W
X PMUE1407_ GP338 Super Tanapa 403-470 MHz 4W
XPMUE1565_ GP328 Tanapa 403-470 MHz 4W 4CH
X PMUE1448_ GP328 Tanapa 403-470 MHz 4W
XPMUE1406_ GP338 Tanapa 403-470 MHz 4W
X PMLE4171_ GP328 B/C Kit 403-470 MHz 4W 4CH
XPMLE4130_ GP328 B/C Kit 403-470 MHz 4W
X PMLE4109_ GP338 B/C Kit 403-470 MHz 4W
XPMLN4348_ GP328 Front Housing Kit 4CH
X PMLN4216_ GP328 Front Housing Kit
XPMLN4199_ GP338 Front Housing Kit
XXXNAE6483_ UHF16cmMonopole(Whip)antenna(403-520MHz)
XXXPMAE4002_ UHF 9 cm antenna (403-433 MHz)
XXXPMAE4003_ UHF9cmantenna(430-470MHz)
X X 6804110J54 GP328 User Guide
X 6804110J55 GP338 User Guide
x = Indicates one of each is required.

6A-2 Model Chart
GP Series, UHF, 403-470 MHz
Model Description
AZH25RDC9AA3 with
option AZQ203AE GP328 403-470 MHz 4W (w/o keypad, camouflage)
AZH25RDC9AA3 with
option AZH64AH GP328 403-470 MHz 4W (w/o keypad, yellow)
AZH25RDH9AA6 with
option AZQ203AG GP338 403-470 MHz 4W (keypad, camouflage)
AZH25RDH9AA6 with
option AZH64AJ GP338 403-470 MHz 4W (keypad, yellow)
Item Description
XPMUE1923_ GP328 Super Tanapa 403-470 MHz 4W
X PMUE1919_ GP328 Super Tanapa 403-470 MHz 4W
XPMUE1927_ GP338 Super Tanapa 403-470 MHz 4W
X PMUE1921_ GP338 Super Tanapa 403-470 MHz 4W
XPMUE1924_ GP328 Tanapa 403-470 MHz 4W
X PMUE1920_ GP328 Tanapa 403-470 MHz 4W
XPMUE1928_ GP338 Tanapa 403-470 MHz 4W
X PMUE1922_ GP338 Tanapa 403-470 MHz 4W
X X PMLE4130_ GP328 B/C Kit 403-470 MHz 4W
X X PMLE4109_ GP338 B/C Kit 403-470 MHz 4W
XPMLN4539_ GP328 Front Housing Kit
X PMLN4544_ GP328 Front Housing Kit
XPMLN4538_ GP338 Front Housing Kit
X PMLN4545_ GP338 Front Housing Kit
X X X X NAE6483_ UHF 16 cm Monopole (Whip) antenna (403-520 MHz)
XXXXPMAE4002_ UHF9cmantenna(403-433MHz)
X X X X PMAE4003_ UHF 9 cm antenna (430-470 MHz)
X X 6804110J54 GP328 User Guide
X X 6804110J55 GP338 User Guide
x = Indicates one of each is required.

Specifications 6A-3
2.0 Specifications
General
Transmitter
Receiver
All specifications are subject to change without notice.
UHF
Frequency: 403-470 MHz
Channel Capacity: GP328 : 4/16 Channels
GP338 : 128 Channels
Power Supply: 7.5 Volts ±20%
Dimensions
with Standard
High Capacity
NiMH Battery:
with Ultra High
Capacity NiMH Bat-
tery:
137mm x 57.5mm x
37.5mm
137mm x 57.5mm x
40mm
Weight:
with Standard
High Capacity
NiMH Battery:
with Ultra High
Capacity NiMH Bat-
tery:
420 g
500 g
Average Battery
Life @ (5-5-90 Duty
Cycle)
Standard High
Capacity NiMH Bat-
tery:
Ultra High Capac-
ity NiMH Battery:
Low Pow-
er
>11 hrs
>14 hrs
High Pow-
er
>8 hrs
>11 hrs
Sealing: Passes rain testing per
IP54
Shock: Meets MIL-STD-810-
C,D & E and TIA/EIA 603
Vibration: Meets MIL-STD-810-
C,D & E and TIA/EIA 603
Dust: Meets MIL-STD-810-
C,D & E and IP54
Humidity: Meets MIL-STD-810-
C,D & E and TIA/EIA 603
FCC ID AZ489FT4826
UHF
RF Output
NiMH @ 7.5V: Low
1W High
4W
Frequency 403-470 MHz
Channel Spacing 12.5/20/25 kHz
Freq. Stability
(-30°Cto+60°C) 0.00025%
Spurs/Harmonics: -36 dBm < 1 GHz
-30 dBm > 1 GHz
Audio Response:
(from 6 dB/oct. Pre-
Emphasis, 300 to
3000Hz)
+1, -3 dB
Audio Distortion:
@ 1000 Hz, 60%
Rated Max. Dev.
<5%
FM Noise: -40 dB
UHF
12.5kHz UHF 20/
25kHz
Frequency: 403-
470MHz 403-
470MHz
Sensitivity
12dB EIA SINAD: 0.35 µV0.35µV
Adjacent Channel
Selectivity ETS -60 dB -70 dB
Intermodulation
ETS -65 dB -65 dB
Freq. Stability
(-30°Cto+60°C): 0.00025% 0.00025%
Spur Rejection: -70 dB -70 dB
Image Rejection: -70 dB -70 dB
Audio Output
@ <5% Distortion 500 mW 500 mW

6A-4 Transmitter
3.0 Transmitter
3.1 General
(Refer to Figure 6-1)
The UHF transmitter contains five basic circuits:
1. power amplifier
2. antenna switch
3. harmonic filter
4. antenna matching network
5. power control integrated circuit (PCIC).
3.1.1 Power Amplifier
The power amplifier consists of two devices:
1. 9Z67 LDMOS driver IC (U101) and
2. PRF1507 LDMOS PA (Q110).
The 9Z67 LDMOS driver IC contains a 2 stage amplification with a supply voltage of 7.3V.
This RF power amplifier is capable of supplying an output power of 0.3W (pin 6 and 7) with an input
signal of 2mW (3dBm) (pin16). The current drain would typically be 160mA while operating in the
frequency range of 403-470MHz.
The PRF1507 LDMOS PA is capable of supplying an output power of 7W with an input signal of
0.3W. The current drain would typically be 1300mA while operating in the frequency range of 403-
470MHz. The power output can be varied by changing the biasing voltage.
Figure 6-1: Transmitter Block Diagram
PCIC
Antenna
PA
Driver
Vcontrol Vcontrol
From VCO
Jack
PA- F i n al
Stage
Antenna Switch/
Harmonic Filter/
Matching Network

Transmitter 6A-5
3.1.2 Antenna Switch
The antenna switch circuit consists of two PIN diodes (CR101 and CR102), a pi network (C107, L104
and C106), and two current limiting resistors (R101, R170). In the transmit mode, B+ at PCIC (U102)
pin 23 will go low and turn on Q111 where a B+ bias is applied to the antenna switch circuit to bias the
diodes "on". The shunt diode (CR102) shorts out the receiver port, and the pi network, which
operates as a quarter wave transmission line, transforms the low impedance of the shunt diode to a
high impedance at the input of the harmonic filter. In the receive mode, the diodes are both off, and
hence, there exists a low attenuation path between the antenna and receiver ports.
3.1.3 Harmonic Filter
The harmonic filter consists of C104, L102, C103, L101 and C102. The design of the harmonic filter
for UHF is that of a modified Zolotarev design. It has been optimized for efficiency of the power
module. This type of filter has the advantage that it can give a greater attenuation in the stop-band for
a given ripple level. The harmonic filter insertion loss is typically less than 1.2dB.
3.1.4 Antenna Matching Network
A matching network which is made up of L116 is used to match the antenna's impedance to the
harmonic filter. This will optimize the performance of the transmitter and receiver into an antenna.
3.1.5 Power Control Integrated Circuit (PCIC)
The transmitter uses the Power Control IC (PCIC), U102 to regulate the power output of the radio.
The current to the final stage of the power module is supplied through R101, which provides a voltage
proportional to the current drain. This voltage is then fedback to the Automatic Level Control (ALC)
within the PCIC to regulate the output power of the transmitter.
The PCIC has internal digital to analog converters (DACs) which provide the reference voltage of the
control loop. The reference voltage level is programmable through the SPI line of the PCIC.
There are resistors and integrators within the PCIC, and external capacitors (C133, C134 and C135)
in controlling the transmitter rising and falling time. These are necessary in reducing the power
splatter into adjacent channels.
CR105 and its associated components are part of the temperature cut back circuitry. It senses the
printed circuit board temperature around the transmitter circuits and output a DC voltage to the PCIC.
If the DC voltage produced exceeds the set threshold in the PCIC, the transmitter output power will be
reduced so as to reduce the transmitter temperature.

6A-6 Receiver
4.0 Receiver
4.1 Receiver Front-End
(Refer to
UHF Receiver Front End Schematic Diagram
on page 6A-18 and
UHF Transmitter
Schematic Diagram
on page 6A-22)
The RF signal is received by the antenna and applied to a low-pass filter. For UHF, the filter consists
of L101, L102, C102, C103, C104. The filtered RF signal is passed through the antenna switch. The
antenna switch circuit consists of two PIN diodes(CR101 and CR102) and a pi network (C106, L104
and C107).The signal is then applied to a varactor tuned bandpass filter. The UHF bandpass filter
comprises of L301, L302, C302, C303, C304, CR301 and CR302. The bandpass filter is tuned by
applying a control voltage to the varactor diodes(CR301 and CR302) in the filter.
The bandpass filter is electronically tuned by the DACRx from IC404 which is controlled by the
microprocessor. Depending on the carrier frequency, the DACRx will supply the tuned voltage to the
varactor diodes in the filter. Wideband operation of the filter is achieved by shifting the bandpass filter
across the band.
The output of the bandpass filter is coupled to the RF amplifier transistor Q301 via C307. After being
amplified by the RF amplifier, the RF signal is further filtered by a second varactor tuned bandpass
filter, consisting of L306, L307, C313, C317, CR304 and CR305.
Both the pre and post-RF amplifier varactor tuned filters have similar responses. The 3 dB bandwidth
of the filter is about 50 MHz. This enables the filters to be electronically controlled by using a single
control voltage which is DACRx .
Figure 6-2: UHF Receiver Block Diagram
Demodulator
Synthesizer
Crystal
Filter
Mixer
Varactor
Tuned Filter
RF Amp
Varactor
Tuned Filter
Pin Diode
Antenna
Switch
RF Jack
Antenna
AGC
Control Voltage
from ASFIC
First LO
from FGU
Recovered Audio
Squelch
RSSI
IF IC
SPI Bus
16.8 MHz
Reference Clock
Second
LO VCO
U301
IF Amp

Receiver 6A-7
The output of the post-RF amplifier filter which is connected to the passive double balanced mixer
consists of T301, T302 and CR306. Matching of the filter to the mixer is provided by C381. After
mixing with the first LO signal from the voltage controlled oscillator (VCO) using low side injection, the
RF signal is down-converted to the 45.1 MHz IF signal.
The IF signal coming out of the mixer is transfered to the crystal filter (FL301) through a resistor pad
and a diplexer (C322 and L310). Matching to the input of the crystal filter is provided by C324 and
L311. The crystal filter provides the necessary selectivity and intermodulation protection.
4.2 Receiver Back-End
(Refer to
UHF Receiver Back End Schematic Diagram
on page 6A-19)
The output of crystal filter FL301 is matched to the input of IF amplifier transistor Q302 by
components R352 and C325. Voltage supply to the IF amplifier is taken from the receive 5 volts (R5).
The IF amplifer provides a gain of about 7dB. The amplified IF signal is then coupled into U301(pin 3)
via C330, C338 and L330 which provides the matching for the IF amplifier and U301.
The IF signal applied to pin 3 of U301 is amplified, down-converted, filtered, and demodulated, to
produce the recovered audio at pin 27 of U301. This IF IC is electronically programmable, and the
amount of filtering (which is dependent on the radio channel spacing) is controlled by the
microprocessor. Additional filtering, once externally provided by the conventional ceramic filters, is
replaced by internal filters in the IF module (U301).
The IF IC uses a type of direct conversion process, whereby the externally generated second LO
frequency is divided by two in U301 so that it is very close to the first IF frequency. The IF IC (U301)
synthesizes the second LO and phase-locks the VCO to track the first IF frequency. The second LO
is designed to oscillate at twice the first IF frequency because of the divide-by-two function in the IF
IC.
In the absence of an IF signal, the VCO will “search” for a frequency, or its frequency will vary close to
twice the IF frequency. When an IF signal is received, the VCO will lock onto the IF signal. The
second LO/VCO is a Colpitts oscillator built around transistor Q320. The VCO has a varactor diode,
CR310, to adjust the VCO frequency. The control signal for the varactor is derived from a loop filter
consisting of C362, C363, C364, R320 and R321.
The IF IC (U301) also performs several other functions. It provides a received signal-strength
indicator (RSSI) and a squelch output. The RSSI is a dc voltage monitored by the microprocessor,
and used as a peak indicator during the bench tuning of the receiver front-end varactor filter. The
RSSI voltage is also used to control the automatic gain control (AGC) circuit at the front-end.
The demodulated signal on pin 27 of U301 is also used for squelch control. The signal is routed to
U404 (ASFIC) where squelch signal shaping and detection takes place. The demodulated audio
signal is also routed to U404 for processing before going to the audio amplifier for amplification.

6A-8 Receiver
4.3 Automatic Gain Control Circuit
(Refer to
UHF Receiver Front End Schematic Diagram
on page 6A-18)
The front end automatic gain control circuit is to provide automatic gain reduction of the front end RF
amplifier via feedback. This action is necessary to prevent overloading of backend circuits. This is
achieved by drawing some of the output power from the RF amplifier’s output. At high radio
frequencies, capacitor C331 provides the low impedance path to ground for this purpose. CR308 is a
PIN diode used for switching the path on or off. A certain amount of forward biasing current is needed
to turn the PIN diode on. Transistors Q315 provides this current where upon saturation, current will
flow via R347, PIN diode, collector and emitter of Q315 and R319 before going to ground. Q315 is an
NPN transistor used for switching here. Maximum current flowing through the PIN is mainly limited by
the resistor R319.
Radio signal strength indicator, RSSI, a voltage signal, is used to drive Q315 to saturation hence
turning it on. RSSI is produced by U301 and is proportional to the gain of the RF amplifier and the
input RF signal power to the radio.
Resistor network at the input to the base of Q315 is scaled to turn on Q315, hence activating the
AGC, at certain RSSI levels. In order to turn on Q315, the voltage across the transistor’s base to
ground must be greater or equal to the voltage across R319, plus the base-emitter voltage (Vbe)
present at Q315. The resistor network with thermistor RT300 is capable of providing temperature
compensation to the AGC circuit, as RSSI generated by U301 is lower at cold temperatures
compared to normal operation at room temperature. Resistor R300 and capacitor C397 form an R-C
network used to dampen any transient instability while the AGC is turning on.

Frequency Generation Circuitry 6A-9
5.0 Frequency Generation Circuitry
The Frequency Generation Circuitry is composed of two main ICs, the Fractional-N synthesizer
(U201), and the VCO/Buffer IC (U241). Designed in conjunction to maximize compatibility, the two
ICs provide many of the functions that normally would require additional circuitry. The synthesizer
block diagram illustrates the interconnect and support circuitry used in the region. Refer to the
relevant schematics for the reference designators.
The synthesizer is powered by regulated 5V and 3.3V which come from U247 and U248 respectively.
The synthesizer in turn generates a superfiltered 4.5V which powers U241.
In addition to the VCO, the synthesizer must interface with the logic and ASFIC circuitry.
Programming for the synthesizer is accomplished through the data , clock and chip select lines from
the microprocessor. A 3.3V dc signal from synthesizer lock detect line indicates to the microprocessor
that the synthesizer is locked.
Transmit modulation from the ASFIC is supplied to pin10 of U201. Internally the audio is digitized by
the Fractional-N and applied to the loop divider to provide the low-port modulation. The audio runs
through an internal attenuator for modulation balancing purposes before going out to the VCO.
Figure 6-3: Frequency Generation Unit Block Diagram
Voltage
Multiplier
Synthesizer
U201
Dual
Tran-
sistor
Loop
Filter
VCOBIC
U241
Low
Pass
Filter
Matching
Network
Attenuator
To
Mixer
To
PA Driver
VCP
Vmult1 Aux3
Aux4
MOD Out
Modulating
Signal
Vmult2
Rx VCO Circuit
Tx VCO Circuit
TRB
16.8 MHz
Ref. Osc.
Rx Out
Tx Out

6A-10 Frequency Generation Circuitry
5.1 Synthesizer
(Refer to
UHF Synthesizer Schematic Diagram
on page 6A-20)
The Fractional-N Synthesizer uses a 16.8MHz crystal (FL201) to provide a reference for the system.
The LVFractN IC (U201) further divides this to 2.1MHz, 2.225MHz, and 2.4MHz as reference
frequencies. Together with C206, C207, C208, R204 and CR203 , they build up the reference
oscillator which is capable of 2.5ppm stability over temperatures of -30 to 85°C. It also provides
16.8MHz at pin 19 of U201 to be used by ASFIC and LVZIF.
The loop filter which consist of C231, C232, C233, R231, R232 and R233 provides the necessary dc
steering voltage for the VCO and determines the amount of noise and spur passing through .
In achieving fast locking for the synthesizer, an internal adapt charge pump provides higher current at
pin 45 of U201 to put synthesizer within the lock range. The required frequency is then locked by
normal mode charge pump at pin 43 .
Both the normal and adapt charge pumps get their supply from the capacitive voltage multiplier which
is made up of C258, C259, C228, triple diode CR201 and level shifters U210 and U211. Two 3.3V
square waves ( 180 deg out of phase) are first shifted to 5V, then along with regulated 5V , put
through arrays of diodes and capacitors to build up 13.3V at pin 47 of U201.
Figure 6-4 Synthesizer Block Diagram
DATA
CLK
CEX
MODIN
VCC,DC5V
XTAL1
XTAL2
WARP
PREIN
VCP
REFERENCE
OSCILLATOR
VOLTAGE
MULTIPLIER
VOLTAGE
CONTROLLED
OSCILLATOR
2-POLE
LOOP
FILTER
DATA (U409 PIN 100)
CLOCK (U409 PIN 1)
CSX (U409 PIN 2)
MOD IN (U404 PIN 40)
+5V (U247 PIN 4)
7
8
9
10
13, 30
23
24
25
32
47
VMULT2 VMULT1
BIAS1
SFOUT
AUX3
AUX4
IADAPT
IOUT
GND
FREFOUT
LOCK 4
19
6, 22, 23, 24
43
45
3
2
28
14 15
40
FILTERED 5V
STEERING
LINE
LOCK (U409 PIN 56)
PRESCALER IN
LO RF INJECTION
TX RF INJECTION
(1ST STAGE OF PA)
FREF (U201 PIN 21 & U404 PIN 34)
39
BIAS2
41
DUAL
TRANSIS
DUAL
TRANSIS-
48
5V
R5
5, 20, 34, 36
(U248 PIN 5)
AUX1
VDD,3.3V MODOUT
U251
LOW VOLTAGE
FRACTIONAL-N
SYNTHESIZER
TORS
TORS

Frequency Generation Circuitry 6A-11
5.2 VCO - Voltage Controlled Oscillator
(Refer to
UHF Voltage Controlled Oscillator Schematic Diagram
on page 6A-21)
Figure 6-5 VCO Block Diagram
The VCOBIC (U241) in conjunction with the Fractional-N synthesizer (U201) generates RF in both
the receive and the transmit modes of operation. The TRB line (U241 pin 19) determines which
oscillator and buffer will be enabled. A sample of the RF signal from the enabled oscillator is routed
from U241 pin 12, through a low pass filter, to the prescaler input (U201 pin 32). After frequency
comparison in the synthesizer, a resultant CONTROL VOLTAGE is received at the VCO. This voltage
is a DC voltage between 3.5V and 9.5V when the PLL is locked on frequency.
Presc
RX
TX
Matching
Network Low Pass
Filter
Attenuator
Pin8
Pin14
Pin10
Level Shifter
Network
5V
(U201 Pin28)
VCC Buffers
TX RF Injection
U201 Pin 32
AUX4 (U201 Pin3)
AUX3 (U201 Pin2)
Prescaler Out
Pin 12Pin 19
Pin 20
TX/RX/BS
Switching Network
U241
VCOBIC
Rx
Active Bias
Tx
Active Bias
Pin2
Rx-I adjust
Pin1
Tx-I adjust
Pins 9,11,17
Pin18
Vsens
Circuit
Pin15
Pin16
RX VCO
Circuit
TX VCO
Circuit
RX Tank
TX Tank
Pin7
Vcc-Superfilter
Collector/RF in
Pin4
Pin5
Pin6
RX
TX
(U201 Pin28)
Rx-SW
Tx-SW
Vcc-Logic
(U201 Pin28)
Steer Line
Voltage
(VCTRL)
Pin13
Pin3
TRB_IN
LO RF INJECTION
VSF
VSF
VSF

6A-12 Frequency Generation Circuitry
The VCOBIC(U241) is operated at 4.54 V (VSF) and Fractional-N synthesizer (U201) at 3.3V. This
difference in operating voltage requires a level shifter consisting of Q260 and Q261 on the TRB line.
The operation logic is shown in Table 6-1.
In the receive mode, U241 pin 19 is low or grounded. This activates the receive VCO by enabling the
receive oscillator and the receive buffer of U241. The RF signal at U241 pin 8 is run through a
matching network. The resulting RF signal is the LO RF INJECTION and it is applied to the mixer at
T302 (refer to
UHF Receiver Front End Schematic Diagram
on page 6A-18).
During the transmit condition, when PTT is depressed, five volts is applied to U241 pin 19. This
activates the transmit VCO by enabling the transmit oscillator and the transmit buffer of U241. The RF
signal at U241 pin 10 is injected into the input of the PA module (U101 pin16). This RF signal is the
TX RF INJECTION. Also in transmit mode, the audio signal to be frequency modulated onto the
carrier is received through the U201 pin 41.
When a high impedance is applied to U241 pin19, the VCO is operating in BATTERY SAVER mode.
In this case, both the receive and transmit oscillators as well as the receive transmit and prescaler
buffer are turned off.
Table 6-1: Level Shifter Logic
Desired
Mode AUX 4 AUX 3 TRB
Tx Low High (@3.2V) High (@4.8V)
Rx High Low Low
Battery Saver Low Low Hi-Z/Float (@2.5V)

Notes For All Schematics and Circuit Boards 6A-13
6.0 Notes For All Schematics and Circuit Boards
* Component is frequency sensitive. Refer to the Electrical Parts List for value and usage.
1. Unless otherwise stated, resistances are in Ohms (k = 1000), and capacitances are in picofarads
(pF) or microfarads (µF).
2. DC voltages are measured from point indicated to chassis ground using a Motorola DC multime-
ter or equivalent. Transmitter measurements should be made with a 1.2 µH choke in series with
the voltage probe to prevent circuit loading.
3. Reference Designators are assigned in the following manner:
100 Series = Transmitter
200 Series = Frequency Generation
300 Series = Receiver
400/500 Series = Controller
600 Series = Keypad Board
4. Interconnect Tie Point Legend:
UNSWB+ = Unswitch Battery Voltage (7.5V)
SWB+ = Switch Battery Voltage (7.5V)
R5 = Receiver Five Volts
CLK = Clock
Vdda = Regulated 3.3 Volts (for analog)
Vddd = Regulated 3.3 Volts (for digital)
CSX = Chip Select Line (not for LVZIF)
SYN = Synthesizer
DACRX = Digital to Analog Voltage (For Receiver Front End Filter)
VSF = Voltage Super Filtered (5 volts)
VR = Voltage Regulator
6-LAYER CIRCUIT BOARD DETAIL VIEWING
COPPER STEPS IN PROPER LAYER SEQUENCE
LAYER 1 (L1)
LAYER 2 (L2)
LAYER 3 (L3)
LAYER 4 (L4)
LAYER 5 (L5)
LAYER 6 (L6)
INNER LAYERS
SIDE 1
SIDE 2

Circuit Board/Schematic Diagrams and Parts List 6A-15
7.0 Circuit Board/Schematic Diagrams and Parts List
L400
R421
TP405
VR434
VR450
CR413
Q417
3
4
TP406
J403
20
22
C441
C491
C492
C490
C493
C494
C495
C496
C497
R477
R450
21
1
C471
C472
C473
L401
TP410
VR447
VR449
C443
40
R435
TP401
TP402 C427
C444
C428
RT400
85
4
1U407
J400
C423
E407
E408
E409
R418
R437
R410
SH400
821
U405
1
722
C426 C425
C429
C424
R408
R492
R429
R478
R428
116
U406
17
32
PB503
3
FL201
B503
C432
SH201
TP201
C220
C229
C217
C228
L201
L203
C260
C294
C235
C291
L202
U247
C203
Q210
3
4
R256
R255
C210
C211
C212
C213
C214
C230
C292
C233
C238
C297
L232
Q260
3
4
C257
CR201
C251
C289
C253
Q261
3
4
R260
SH241 C247
C285
C248
C286
L282
Q241
R243
R248
R253
C273
3
L243
C370
C276
C271
C272
L273
3
L253
L271
C374
C386
L321
R333
R339
C122
C125
C165
C161
C129
C169
L114
L115
L113
R161
916
C109
C110
C114
C166
C111
C112
C113
C131 L106
L107
3
2
Q110
C119
C171
L108
R103
R104
R120
R171
R173
U101
81
C118
C121
C160
C115
C117
C116
C120
C127
L109
L160
R106
R107
R108
SH101
TP202
TP302
C375
C320
C319
L309
R348
T302
3
4
6
C381
C322
L310
R309
R308
R310
SH303
T301
3
46
C324
C323
L311
C325
FL301
R351
R352
SH323
B504
C397
PB504
R300
VR444
C328
C391
R326
R314
R316
R325
R334
R335
R338
RT301
VR300
Q315
Q316
R318
R319
R327
RT300
C331
C396
C333
CR308
R317
R336
R342
C104
C103
C106
C107
CR102
L102
L104
SH100
C101
C102
CR101
L101
L105
C140
C141
L116
C520
PB505
VR443
C302
C301
CR301
L301
C308
C303
C304
C305
CR302
L302
R301
R302
SH301
C512
C384
C385
C364
C351
C349 C350
C352 C353
C354
L325
Q320
R355
R322
R345
R320
R324
R346
C362 C363
CR310
L332
R321
SH321
C521
PB501
VR440
C505
C502
R507
VR501
Q505
R506
C513 Q502
R505
C511
C514
CR503
2
34
R502
R501
PB502
TP415
C401
C400
CR412
Q400
R401
R402
R403
R405
R406
R407
R427
R476 U400
85
C402
C467
C403
CR440
Q405
3
4
R416
R481
R446
4
C482
C480
Q403
R447
R448
SH401
UHF (403-470MHz) Main Board Top Side PCB No. 8480450Z03
http://www.myradio168.name

6A-16 Circuit Board/Schematic Diagrams and Parts List
C108
J101
4
3
2
J102
R101
2
S501
C8
C4
CR303
L303
SH302
C307R340
R328
C309R303
R304
C315
C321
C310
C314
C306
C311 R347
R305
C313
C318
C380
C316
C317
C312
CR304 CR305
R306
R307
C395
L340
L306
L307
L305
L304
Q301
C337
C347
C348
C356
C339
C340
C341
C342
C343
C383
C390
C346
C357 C358
R344
C345
C334
C359
SH322
13
25
37
1
U301
C329
C336
C360
C355
C361
L314
C344
C382
L331 R343
R350
C327 C330
C326
C338
L330
Q302
R315
R313
R311
R312
C503
CR306
F501
SH304
C123
E101
R329
VR439
C130
C138 C151
C170
C126
C128
C150 C152
L112
R102
C105
C174
C133
C135
C134
CR105
R109
R130
R131 R132
25
9
17
U102
1
C295
C378
CR241 L281
L242
R110
R112
R111
R349
C281
C372 C371
C373
Q310
R330
R332
R245
R331
C255
C252
C254
CR251
L251
R251
R252
R254
U241
10
20
1
11
C241
C246
C242
C243
C250
C244
C245
CR242CR243
L241
R242
R241
R244
SH242
C224
C231
C232
C234
R231 R232
R233
13
25
37
1
U201
C296
C258
C259
U210
3
4
U211
3
4
C201
C223
C219
C293
L261
R202
R201
SH202
C264
C218
C298
C202
C204
C206
C207
C208
C263
C265
CR203
R204
R281
C277
C279
C522
C278
L505
U248
VR441
VR506
C523
VR442
C436
C437
R420
R426
C431
C433
3
FL401
R463 R414
R415
C435
CR411
Q416
R460
C434
R462
R419
R461
U410
U409
76
1
C453
C456
L410
L411
R409
R411
R457
R432
C458
C459
C466
E400
C449 C463 E401
E402
E403
26
E404
E405
E406
SH402
51
C407
C479
R475
R425
R445
R449
C420
C419
C421
C481
R413
SH403
C422
C416
C447 C448
C475
R400
R423
R424
R431
R472
25
20 11
13
37
1
U404
C408
C409
C411
C414
C451
C410
C430
C415
C440
C452
R436
R434
C450
C476
Q410
3
4R471
U420
10
1
C445
VR432
VR433
C442
VR445VR446VR448
R473
2S502
35
4
B501
32
1
C132
C173
C172
H101
P100
Q111
3
4
R170
R133
R172
CR501
UHF (403-470MHz) Main Board Bottom Side PCB No. 8480450Z03
http://www.myradio168.name

Circuit Board/Schematic Diagrams and Parts List 6A-17
DEMOD
LVZIF_SEL
RSSI
16.8MHz
CLK
DACRx
DATA
Vdda
Vdda
RX_IN RX_INJ
R5
RECEIVER
DATA
CLK
DACRX
DEMOD
RSSI
LVZIF_SEL
16.8MHz
RX_INJ
SWB+
TX_INJ
Vdda
FGU
16.8MHz
4V_3.3V
5V
CLK
CSX
DATA
LOCK
MODIN
R5
CSX
4V_3.3V
SWB+
LOCK
MODIN
5V
DATA
RESET
RX_IN TX_INJ
UNSWB+
TRANSMITTER
5V
CLK
CSX
5VUNSWB+
RESET
B503
B504
LI_ION
C505
100pF
R507
0
C502
0.47uF
VR501
6.8V
1
5
HIGH
32
SWITCH
S502
4
LOW
Vdda
VOL
MECH_SWB+
100pF
C503 VR506
6.8V10V
VR439
L505
390nH
24V
21
F501
2
CR501
1
BATT_CODE
UNSWB+
BATT –
BATT +
RADIO_CODE BATTERY_CONTACT
CONN_J
B501
2DATA
1NEG
3POS
PB501
12 SWITCH
.01uF
C521 6.8V
VR440
SB1
12
PB502
SWITCH
C522
.01uF
VR441
6.8V
PB503
SB2
C523
.01uF 6.8V
VR442
SWITCH
PB504
12
12 SWITCH
VR444
6.8V
PTT
SB3
6.8V
VR443
12
SWITCH
PB505
.01uF
C520
EMER
47K
R506
Q505
R505
10K
Vdda
GREEN_LED
IMX1
5
1
6
24
3
SWB+
RED_LED
Q502
680
R501 180
R502
4
13
CR503
2
RTA0
RTA1
RTA2
RTA3
100pF
C514
100pF
C513
100pF
C511 100pF
C512
SWITCH
S501
GND GND1
PC3
PC2
C0
C1
PC0
PC1 8
4
C0
C1
1
2
79
UHF Controls And Switches Schematic Diagram
http://www.myradio168.name

6A-18 Circuit Board/Schematic Diagrams and Parts List
100pF
C386
Q310
1
3
2
NU
R331 C372
R330 C371
NU NU NU NU
21
R335
RT301
R338
C391
6.8K
R325
R5
NU
NU
NU
NU
VR300
R326
Q316
1
3
2
R334
NU
NUNU
NU
33.0K
RT300
2
1
1
3
2
Q315
R319
150
R318
18K
R327
33K
C333
R336
R5
NU
NU
R316
91K
C396
NU
C397
1uF
2.2K
R300
RSSI
RX_INJ
100pF
C370
0
R339
R332
NU
100pF
C374
R333
0
R349
L321
C373
NU NU
NU C378
NU
100pF
C375
16.28nH
L309
C320 C319
7.5pF 1.8pF
2
T302
XFMR
46
31
C381
9.1pF
TP302
3.6K
R348
R5
7.5pF
C318
9.1pF
C317
R329
0
CR305CR304
100K
R307R306
100K
L306
13.9nH L307
13.9nH
C316
3.9pF
C313
10pF
C311
27nH
L305 6.8pF
C312
C306
NU
NU
R303
1K
C310
0.1uF
Q301
1
3
2
R340
6.8K
2.7
R328
C314
0.1uF510
12K
R305
C309
100pF
R304
180nH
L304
100pF
C321
100pF
C315
R5 R342
100K
C380
.01uF
DACRx
2
XFMR
T301
4
6
3
1
18
R309
270
270 R310
R308
CR306 34
IF
21
82pF
C322
L310
150nH
R317
1K
2
3
CR308
HSMP3820
1
100pF
C331C395
100pF
L340
390nH R347
1K
R5
C301
3.6pF
RX_IN
CR301
13.9nH
L301
C302
10pF
CR302
R302
100K
R301
100K
3.9pF
C303
100pF
C308
C305
20pF
L302
13.9nH C304
9.1pF
CR303
2
3
1220nH
L303
C307
0.1uF
SHIELD
SH301
1
RXFE Top Shield
SH302
1
SHIELD
1
SH304
SHIELD
RXFE Bottom Shield
RX Mixer Diod Shield
SH303
SHIELD
1
Mixer Shield
UHF Receiver Front End Schematic Diagram
http://www.myradio168.name

Circuit Board/Schematic Diagrams and Parts List 6A-19
Vdd_FILTERED
(SOURCE)
L331
2.2uH R343
10
10uF
C382
C329
0.1uF
0.1uF
C348
0.1uF
C344
Vdda
C343
0.22uF
0.1uF
C347 C346
0.1uF 0.1uF
C345
DEMOD
100K
R350
C390
100pF
R344
12K
100pF
C383
Vdd_FILTERED
C349
.022uF
C350
330pF
C351
20pF
.022uF
C334
16.8MHz
CLK
DATA
LVZIF_SEL
0.22uF
C357
1200pF
C358
C359
0.1uF
VAG
VAG_REF
ROSE_VCC
ROSE_VSS
LIM
PHASE_LOCK
DEMOD_OUT
C4M
DEMOD_HF
C1M
C2M
C3M
TESTA
IOUT
MLPD_CR
FREF
GND
GOLD_VSS
CEX
CLK
COL
DATA
BROWN_VCC
BRP_OFF
PRE_AGC
GREEN_VSS
MIX_BYP
MIX_IN
PREAMP_OUT
GREEN_VCC
C3P
C4P
BLUE_VSS
C1P
C2P
BLUE_VCC
TESTD
VPP
PRE_IN
RED_VCC
RED_VSS
RSSI_FLT
RSSI_OUT
EMIT
EXTBS
GOLD_VCC
AFC
BASE
U301
32D83
8
9
3
1
2
5
4
11
6
10
7
12
16
15
24
21
20
14
19
18
13
17
22
23
48
43
42
46
47
41
38
37
44
40
39
45
32
25
30
29
31
26
27
36
28
33
34
35
0.15uF
15pF
C338
C361
.01uF
RSSI
C328
0.1uF
R314
3K
R5
330
R313
C355
C337
100pF
.022uF
C356
C326
.01uF
L314
2.2uH
C336
0.1uF
Vdd_FILTERED
C342
1uF
C341
1uF
C340
1uF
1uF
C339
LVZIF BTM SHEILDCRYSTAL FILTER SHIELD LVZIF TOP SHEILD
SH322
SHIELD
SH321
SHIELD
SH323
SHIELD
111
BFQ67W
Q320
3
2
12pF
C352
1
C353
43pF
0
R355
R320
3.9K
2.2uH
L325
R346
56K
47pF
C354
2K
R324
CR310
C385
56pF 100nH
L332
1K
R321 R322
200K8200pF
C364C362
0.1uF
C363
1uF
C384
56pF
10K
R345
C360
.022uF
680nH
L330
C330
10pF
C327
100pF
2.4K
R312
Q302
R351
0
R315
12K
.01uF
C325
30K
R311
3.3K
R352
XTAL
FL301
TBD
OUTIN
GND
GND1
GND2
GND3
36
1
2
4
5
IF
C323
150pF L311
750nH
20pF
C324
UHF Receiver Back End Schematic Diagram
http://www.myradio168.name

6A-20 Circuit Board/Schematic Diagrams and Parts List
GND
3
2
NC
14
U210
TC7SET04FU
VCC 5GND
3
2
NC
14
VCC 5
U211
TC7SET04FU
C296
0.1uF
C265
NU 100pF
C257
A2
A3
K1
K2
K3
A1
CR201
5
4
6
1
2
3
C258
.01uF
.01uF
C259
C230
100pF 1000pF
C229
4.7uF
C228
C219
0.22uF
0.1uF
C292
C298
0.1uF
L202
2.2uH
(SOURCE)
5V
0.47uF
C291
0.1uF
C223
2.2uF
C235
2
4
6
5
3
1
U247
ADP3300
GND
IN
SD
NR
OUT
ERR
C293
0.47uF100pF
C294
L203
2.2uH
SWB+
Vdda
LP2980
U248
ON_OFF*
VIN
GND
VOUT
NC
31
5
2
4
C277
100pF 2.2uF
C278
4V_3.3V
C233
0.1uF
R255
4.3K
C279
2.2uF
.047uF
C232
C234
0.47uF
R231
120
R256
30
R5
0.1uF
C231 620
R232
R233
560
12uH
L232
1
3
Q210
2
4
5V
100pF
C260
AUX3 AUX4
LOCK
C213
100pF
TP201
1
XTAL1
XTAL2
VMULT1
VMULT2
VMULT3
VMULT4
MODOUT
FREFOUT
AUX4
AUX1
AUX2
AUX3
23
24
15
14
12
11
19
41
48
1
2
3
TEST2
WARP
SFOUT
TEST1
IADAPT
INDMULT
IOUT
LOCK
ADAPTSW
25
28
37
38
45
16
43
4
46
VCP
VRO
PRE_VDD
PD_VDD
DVDD
AVDD
47
13
5
34
36
20
VBPASS
PVREF
SFIN
MODIN
BIAS1
BIAS2
CEX
CLK
DATA
21
35
30
10
40
39
9
8
7
REFSEL
SFBASE
SFCAP
NC1
NC2
NC3
PREIN
CCOMP
18
27
26
17
29
31
32
42
PD_GND
PRE_GND
DGND
AGND
44
33
6
22
U201
63A27
C204
100K
R202
82K
R201
100pF
C211
C214
100pF
DATA
MODIN
2.2uF
100pF
C264
39nH
L261
C263
0.75pF
PRESC
100pF
C210 C212
100pF
CSX
CLK
VSF
1000pF
C202C201
100pF 4.7uF
C203
SH201
SHIELD
1
SYNTHESIZER TOP SHIELD
SH202
SHIELD
1
SYNTHESIZER BOTTOM SHIELD
R204
47K
CR203
45J49
FL201
GND
3
IN
1OUT 2
C208
1.6pF
C207
56pF
C206
330pF
NU
R281
VCTRL
470pF
C238
1
TP202
0.1uF
C224 2.2uF
C217 C218
0.1uF 100pF
C220
2.2uH
L201
16.8MHz
UHF Synthesizer Schematic Diagram
http://www.myradio168.name

Circuit Board/Schematic Diagrams and Parts List 6A-21
33nH
L273
390nH
L281
100pF
C281
240
R245
2.2uF
C276
NU
C272 0.1uF
C273
C286
0.1uF
L271
68nH
Rx_sw
Tx_sw
PRESC
NU
C271
TX_SWITCH
VCC_BUFFERS
VCC_LOGIC
RX_OUT
RX_SWITCH
SUPER_FLTR
TRB_IN
TX_BASE
TX_EMITTER
TX_IADJ
TX_OUT
FLIP_IN
GND_BUFFERS
GND_FLAG
GND_LOGIC
PRESC_OUT
RX_BASE
RX_EMITTER
RX_IADJ
COLL_RFIN
U241
50U54
11 917
10
13
8
7
12
2
3
19
16
15
1
4
20
5
6
1418
1
SHIELD
SH242
1
SH241
SHIELD
VCO TOP SHIELD VCO BOTTOM SHIELD
R260
1K
C297
.01uF
4
1
3
Q260
2
AUX3
5V
AUX4
1
3
Q261
2
100pF
C289
330
R252 R251
18
100pF
C255
R254
7.5K
1
2
3
3.6pF
L253
RESONATOR
C254
P1
P2
P3
C253
1.5pF CR251
10pF
C252
C247
100pF
30
R248
0.1uF
C248
7.5K
R253
Tx_sw
100pF
C251
L251
33nH
CR242
L241
CR243
390nH VCTRL
100pF
C241
2
CR241
1
3
L282
390nH
1
3
2
Q241
BFQ67W
VSF
R244
12K
R243
10K
2.4pF
C245
C244
2pF
Rx_sw
1
7.5pF
C242
7.5pF
C243
C250
7.5pF
220nH
L242
100pF
C246 R241
18
R242
200 L243
RESONATOR
2
3
VSF
C285
100pF
TX_INJ
RX_INJ
4
UHF Voltage Controlled Oscillator Schematic Diagram
http://www.myradio168.name

6A-22 Circuit Board/Schematic Diagrams and Parts List
VAR1
VAR2
VAR3
VG
VL VLIM
RS
RSET
RXT1
TEMP
V10
V45
V5EXT
F168
GND1
GND2
INT NA
Q
QX
RFIN
CEX
CI
CJ
CL
CLK
CQ
CQX DATA
ANO
BPOS
U102
H99S
20
18
24
19
21
23
17
22
31
30
25
29
26
28
32
27
6
2
8
4
1
3
5
7
15
14
16
9
11
10
12
13
C173
.022uF
10K
R131
GND3
1
POS
2
VOUT
LM50
CR105
10K
R130
0.1uF
C126
C170
100pF
5V
100pF
C110
RESET
C132
100pF
C105
100pF
6
4
1
3
Q111
2
UNSWB+
100pF
C174 100pF
C122
R133
CLK
DATA
UNSWB+
CSX
NU
.022uF
C131
L114
390nH
7.5pF
C129
5.6nH
L113
R132
470K
100pF
C165
C166
100pF
3.9pF
C169
UNSWB+
C134
3300pF .022uF
C135
C138
100pF
1000pF
C133
R109
200K
L115
390nH
5
12
13
4
RFOUT1
RFOUT2VCNTRL
VD1 VG1
VG2
GND2
GND3
GND4
NC1
NC2
NC3
NC4
RFIN
G2
GND1
U101
09Z67
1
14
8
9
10
15
16
11
6
7
2
3
C161
0.1uF
200
R161
C127
1000pF
.022uF
C128
390nH
L112
100pF
C130
UNSWB+
100pF
C160
10pF
C120
C121
100pF
15.0nH
L160
.022uF
C152
R108
NU
R107 C151
100pF C150
.022uF
NU
300
R110
2K
R104
R111
20
300
R112 C125
100pF
C295
100pF
TX_INJ
4.22nH
L108 11.03nH
L109
C118
100pF
30pF
C117
10
R106
C116
33pF15pF
C115
2
Q110
R103
43
0.1uF
C172
R172
200
Microstrip
C113
L106
10pF
7.66nH
19.61nH
L104
C111
13pF
1
3
C112
47pF
RX_IN
Microstrip
Microstrip
C108
100pF
CR101
C109
100pF
L105
390nH
R101
240
UNSWB+
C104
6.2pF
19.61nH
L101
C103
10pF6.2pF
C102
19.61nH
L102
100pF
C101
4GND
1
2
3
J101
RF_JACK
C141
9.75nH
L116 NU
TAB1
1
TAB2
2
TAB3
3
TAB4
4
TAB5
5
ANTENNA_NUT
J102
POS
1
HEATSINK
H101 C140
NU
P100
R170
240
BEAD
E101
C123
0.1
10uF
R102
100pF
C114
33.47nH
L107
3.3pF
C107C106
4.7pF
CR102
A1
1
A2
2
3
K
R171
C171
100pF R173
1MEG
100pF
C119 0
R120
1
SHIELD
SH100
HF SHIELD
1
SH101
SHIELD
PA SHIELD
NU
UHF Transmitter Schematic Diagram
http://www.myradio168.name

Circuit Board/Schematic Diagrams and Parts List 6A-23
UHF Radio Parts List
Circuit
Ref Motorola
Part No. Description
B501 0986237A02 Battery Contact Module
B503 3980502Z01 Backup Contact, B+ (not used
in GP328)
B504 3980501Z01 Backup Contact, B- (not used
in GP328)
C101 2113740F51 100pF
C102 2113740F22 6.2pF
C103 2113740F27 10pF
C104 2113740F22 6.2pF
C105 2113743N50 100pF
C106 2113740F19 4.7pF
C107 2113740F15 3.3pF
C108 2113743N50 100pF
C109 2113740F51 100pF
C110 2113743N50 100pF
C111 2113740F30 13pF
C112 2180605Z32 47pF
C113 2180605Z16 10pF
C114 2113743N50 100pF
C115 2113743N30 15pF
C116 2113743N38 33pF
C117 2113743N37 30pF
C118 2113743N50 100pF
C119 2113743N50 100pF
C120 2113743N26 10pF
C121 2113743N50 100pF
C122 2113743N50 100pF
C123 2311049A18 10uF
C125 2113743N50 100pF
C126 2113743M24 100000pF
C127 2113743L17 1000pF
C128 2113743M08 22000pF
C129 2113743N23 7.5pF
C130 2113743N50 100pF
C131 2113743M08 22000pF
C132 2113743N50 100pF
C133 2113743L17 1000pF
C134 0662057N47 1M
C135 2113743M08 22000pF
C138 2113743N50 100pF
C150 2113743M08 22000pF
C151 2113743N50 100pF
C152 2113743M08 22000pF
C160 2113743N50 100pF
C161 2113743M24 100000pF
C165 2113743N50 100pF
C166 2113743N50 100pF
C169 2113743N20 5.6pF
C170 2113743N50 100pF
C171 2113743N50 100pF
C172 2113740F51 100pF
C173 2113743M08 22000pF
C174 2113743N50 100pF
C201 2113743N50 100pF
C202 2113743L17 1000pF
C203 2311049A56 4.7uF
C204 2104993J02 2.2uF
C206 2113740F63 330pF
C207 2113743N44 56pF
C208 2113743N08 1.6pF
C210 2113743N50 100pF
C211 2113743N50 100pF
C212 2113743N50 100pF
C213 2113743N50 100pF
C214 2113743N50 100pF
C217 2104993J02 2.2uF
C218 2113743M24 100000pF
C219 2113743K16 0.22uF
C220 2113743N50 100pF
C223 2113743M24 100000pF
C224 2113743M24 100000pF
C228 2311049J11 4.7uF
C229 2113743L17 1000pF
C230 2113743N50 100pF
C231 2113743M24 100000pF
C232 2113743E12 0.047uF
C233 2311049A01 0.1uF
C234 2311049A05 0.47uF
C235 2104993J02 2.2uF
C238 2113741F17 470pF
C241 2113743N50 100pF
C242 2113743N23 7.5pF
C243 2113743N23 7.5pF
C244 2113740F10 2.0pF
C245 2113743N11 2.4pF
C246 2113743N50 100pF
C247 2113743N50 100pF
C248 2113743M24 100000pF
C250 2113743N23 7.5pF
C251 2113743N50 100pF
C252 2113743N26 10pF
C253 2113740F09 1.8pF
C254 2113743N15 3.6pF
C255 2113743N50 100pF
C257 2113743N50 100pF
C258 2113743L41 10000pF
C259 2113743L41 10000pF
C260 2113743N50 100pF
C263 2113743N02 0.75pF
C264 2113743N50 100pF
Circuit
Ref Motorola
Part No. Description
C273 2113743M24 100000pF
C276 2104993J02 2.2uF
C277 2113743N50 100pF
C278 2311049A57 10uF
C279 2104993J02 2.2uF
C281 2113743N50 100pF
C285 2113743N50 100pF
C286 2113743M24 100000pF
C289 2113743N50 100pF
C291 2311049A69 10uF
C292 2113743M24 100000pF
C293 2113743A27 0.47uF
C294 2113743N50 100pF
C295 2113743N50 100pF
C296 2113743M24 100000pF
C297 2113743L41 10000pF
C298 2113743M24 100000pF
C301 2113743N15 3.6pF
C302 2113743N26 10pF
C303 2113740L08 3.9pF
C304 2113743N26 10pF
C305 2113743N33 20pF
C307 2113743M24 100000pF
C308 2113743N50 100pF
C309 2113743N50 100pF
C310 2113743M24 100000pF
C312 2113743N25 9.1pF
C313 2113743N26 10pF
C314 2113743M24 100000pF
C315 2113743N50 100pF
C316 2113740L08 3.9pF
C317 2113743N25 9.1pF
C318 2113743N23 7.5pF
C319 2113743N69 1.8pF
C320 2113743N23 7.5pF
C321 2113743N50 100pF
C322 2113743N48 82pF
C323 2113743N54 150pF
C324 2113743N33 20pF
C325 2113743L41 10000pF
C326 2113743L41 10000pF
C327 2113743N50 100pF
C328 2113743M24 100000pF
C329 2113743M24 100000pF
C330 2113743N26 10pF
C331 2113743N50 100pF
C334 2113743M08 22000pF
C336 2113743M24 100000pF
C337 2113743N50 100pF
C338 2113743N30 15pF
C339 2180478Z20 1uF
Circuit
Ref Motorola
Part No. Description
C340 2180478Z20 1uF
C341 2180478Z20 1uF
C342 2180478Z20 1uF
C343 2113743A23 0.22uF
C344 2113743M24 100000pF
C345 2113743M24 100000pF
C346 2113743M24 100000pF
C347 2113743M24 100000pF
C348 2113743M24 100000pF
C349 2113743E07 0.022uF
C350 2113743L05 330pF
C351 2113743N33 20pF
C352 2113743N28 12pF
C353 2113743N41 43pF
C354 2113743N42 47pF
C355 2113743A24 0.33uF
C356 2113743M08 22000pF
C357 2113743A23 0.22uF
C358 2113741A23 1200pF
C359 2109720D14 0.1uF
C360 2113743E07 0.022uF
C361 2113741F49 10nF
C362 2113743M08 22000pF
C363 2311049A40 2.2uF
C364 2113743L41 10000pF
C370 2113743N50 100pF
C374 2113743N50 100pF
C375 2113743N50 100pF
C380 2113743L41 10000pF
C381 2113743N21 6.2pF
C382 2311049A59 10uF
C383 2113743N50 100pF
C384 2113743N44 56pF
C385 2113743N44 56pF
C386 2113743N50 100pF
C390 2113743N50 100pF
C395 2113743N50 100pF
C397 2311049A05 0.47uF
C400 2113743L41 10000pF
C401 2113743M24 100000pF
C402 2113743M24 100000pF
C403 2113743G24 2.2uF
C407 2113928N01 0.1uF
C408 2113743N50 100pF
C409 2113743M24 100000pF
C410 2113928N01 0.1uF
C411 2113743M24 100000pF
C414 2113743M24 100000pF
C415 2185895Z01 0.01uF
C416 2113928N01 0.1uF
C420 2113743L41 10000pF
Circuit
Ref Motorola
Part No. Description
http://www.myradio168.name

6A-24 Circuit Board/Schematic Diagrams and Parts List
C421 2113928N01 0.1uF
C422 2113743M24 100000pF
C423 2113743N50 100pF
C424 2311049A59 10uF
C425 2113743M24 100000pF
C426 2113743N50 100pF
C427 2113743N50 100pF
C428 2113743M24 100000pF
C429 2113743M24 100000pF
C430 2113928N01 0.1uF
C431 2113743N50 100pF
C433 2113743L41 10000pF
C434 2113928N01 0.1uF (not used in GP328)
C435 2113743M24 100000pF
C436 2113743N34 22pF (not used in GP328)
C437 2113743N34 22pF (not used in GP328)
C440 2113743G26 4.7uF
C441 2113743N50 100pF
C442 2113743E20 10uF
C443 2113928N01 0.1uF
C444 2113743N50 100pF
C445 2113743N50 100pF
C447 2113743M08 22000pF
C448 2113928N01 0.1uF
C449 2113743N50 100pF
C451 2113743M08 22000pF
C452 2113743B29 1uF
C453 2113743N50 100pF
C456 2113743N50 100pF
C458 2113743N50 100pF
C459 2113743N50 100pF
C463 2113743N50 100pF
C466 2113743N50 100pF
C467 2113928N01 0.1uF
C471 2113743N50 100pF
C472 2113743L09 470pF
C473 2113743L09 470pF
C475 2113743H14 10uF
C476 2113928D08 10uF
C479 2113928N01 0.1uF
C480 2113743G26 4.7uF
C481 2113928N01 0.1uF
C482 2113928N01 0.1uF
C490 2113743N50 100pF
C491 2113743N50 100pF
C492 2113743N50 100pF
C493 2113743N50 100pF
C494 2113743N50 100pF
C495 2113743N50 100pF
C496 2113743N50 100pF
C497 2113743N50 100pF
Circuit
Ref Motorola
Part No. Description
C502 2311049A05 0.47uF
C503 2113743N50 100pF
C505 2113743N50 100pF
C511 2113743N50 100pF
C512 2113743N50 100pF
C513 2113743N50 100pF
C514 2113743N50 100pF
C520 2113743L41 10000pF
C521 2113743L41 10000pF
C522 2113743L41 10000pF
C523 2113743L41 10000pF
CR101 4880973Z02 Pin diode
CR102 4802245J41 Pin diode
CR105 5185963A15 Temperature Sensor
CR201 4802233J09 Triple diode (SOT 25)
CR203 4862824C03 Varactor
CR241 4805649Q13 Varactor
CR242 4862824C08 Varactor
CR243 4862824C08 Varactor
CR251 4802245J22 Varactor
CR301 4862824C08 Varactor
CR302 4862824C08 Varactor
CR303 4880154K03 Dual common anode-cathode
diode
CR304 4862824C08 Varactor
CR305 4862824C08 Varactor
CR306 4802245J42 Ring Quad diode (SOT-143)
CR308 4802245J41 Pin diode
CR310 4862824C08 Varactor
CR411 4802245J47 Schottky diode
CR412 4802245J47 Schottky diode
CR413 4802245J47 Schottky diode
CR440 4813833C02 Dual common cathode diode
CR501 4880107R01 Rectifier
CR503 4805729G49 Red/Yellow LED
E101 2484657R01 Ferrite bead
E400 2480640Z01 Ferrite bead
E401 2480640Z01 Ferrite bead
E402 2480640Z01 Ferrite bead
E403 2480640Z01 Ferrite bead
E404 2480640Z01 Ferrite bead
E405 2480640Z01 Ferrite bead
E406 2480640Z01 Ferrite bead
E407 2480640Z01 Ferrite bead
E408 2480640Z01 Ferrite bead
E409 2480640Z01 Ferrite bead
F501 6580542Z01 3A fuse
FL201 4802245J49 16.8MHz Xtal oscillator
FL301 4802245J43 Xtal Filter 45.1MHz
FL401 4870368G02 Real Time clock Osc Xtal (not
used in GP328)
Circuit
Ref Motorola
Part No. Description
H101 2680499Z01 Heat spreader
J101 0985613Z01 RF Jack
J102 0280519Z02 Antenna nut
J400 0905505Y04 40-pin connector
J403 0905505Y02 20-pin connector
L101 2479990B02 19.61nH
L102 2479990B02 19.61nH
L104 2479990B02 19.61nH
L105 2462587N22 390nH
L106 2479990A02 7.66nH
L107 2479990G01 33.47nH
L108 2479990A01 4.22nH
L109 2479990B01 11.03nH
L112 2462587N45 22nH
L113 2413926H09 0.3nH
L114 2462587N22 390nH
L115 2462587N22 390nH
L116 2479990A03 9.75nH
L160 2413926H14 15nH
L201 2462587Q20 2200nH
L202 2462587Q20 2200nH
L203 2462587Q20 2200nH
L232 2462587P25 12000nH
L241 2462587V41 390nH
L242 2462587V38 220nH
L243 2460593C01 Multi-layered Teflon resona-
tor, Rx
L251 2462587V28 33nH
L253 2460593C02 Multi-layered Teflon resona-
tor, Tx
L261 2462587V29 39nH
L271 2462587V32 68nH
L273 2462587V28 33nH
L281 2462587V41 390nH
L282 2462587V41 390nH
L301 2479990C01 13.9nH
L302 2479990C01 13.9nH
L303 2462587V26 22nH
L304 2462587V37 180nH
L305 2462587V26 22nH
L306 2479990C01 13.9nH
L307 2479990C01 13.9nH
L309 2479990C02 16.28nH
L310 2462587V36 150nH
L311 2462587N65 750nH
L314 2462587N72 2200nH
L325 2480646Z20 2.2uH
L330 2462587N64 680nH
L331 2480646Z20 2.2uH
L332 2462587N53 100nH
L340 2462587V41 390nH
Circuit
Ref Motorola
Part No. Description
L400 2462587Q42 390nH
L401 2462587Q42 390nH
L410 2462587Q42 390nH
L411 2462587Q42 390nH
L505 2462587Q42 390nH
P100 3905643V01 Ground contact finger
PB501 4080523Z01 Tactile switch
PB502 4080523Z01 Tactile switch
PB503 4080523Z01 Tactile switch
PB504 4080523Z01 Tactile switch
PB505 4080523Z01 Tactile switch
Q110 4802245J55 RF Power amplifier
Q111 4802245J50 Dual NPN/PNP Transistor
Q210 4802245J50 Dual NPN/PNP Transistor
Q241 4805218N63 RF NPN transistor
Q260 4802245J50 Dual NPN/PNP Transistor
Q261 4802245J50 Dual NPN/PNP Transistor
Q301 4802245J44 NPN Transistor
Q302 4802245J44 NPN Transistor
Q315 4880214G02 NPN Transistor
Q320 4805218N63 RF NPN transistor
Q400 4809579E18 Mosfet P-chan
Q403 4880214G02 NPN Transistor
Q405 4802245J54 Dual NPN Transistor
Q410 4802245J54 Dual NPN Transistor
Q416 4809579E18 Mosfet P-chan (not used in
GP328)
Q417 4802245J50 Dual NPN/PNP Transistor
Q502 5180159R01 Dual NPN Transistor
Q505 4880214G02 NPN Transistor
R101 0662057A34 240
R102 0680539Z01 0.1
R103 0662057M41 43
R104 0662057N15 47k
R106 0662057M26 10
R108 0662057M92 5600
R109 0662057N30 200k
R110 0662057M61 300
R111 0662057M33 20
R112 0662057M61 300
R120 0662057N14 43k
R130 0662057M98 10k
R131 0662057N05 18k
R132 0662057N33 270k
R161 0662057M57 200
R170 0662057A34 240
R171 0662057N14 43k
R172 0662057A32 200
R173 0662057N29 180k
R201 0662057N21 82k
R202 0662057N23 100k
Circuit
Ref Motorola
Part No. Description
http://www.myradio168.name

Circuit Board/Schematic Diagrams and Parts List 6A-25
* Motorola Depot Servicing only
R204 0662057N15 47k
R231 0662057M52 120
R232 0662057M69 620
R233 0662057M68 560
R241 0662057M32 18
R242 0662057M57 200
R243 0662057M98 10k
R244 0662057N01 12k
R245 0662057M59 240
R248 0662057M37 30
R251 0662057M32 18
R252 0662057M62 330
R253 0662057M95 7500
R254 0662057M95 7500
R255 0662057M89 4300
R256 0662057M37 30
R260 0662057M74 1000
R300 0662057M82 2200
R301 0662057N23 100k
R302 0662057N23 100k
R303 0662057M74 1000
R304 0662057N01 12k
R305 0662057M67 0
R306 0662057N23 100k
R307 0662057N23 100k
R308 0662057M60 270
R309 0662057M32 18
R310 0662057M60 270
R311 0662057N10 30k
R312 0662057M83 2400
R313 0662057M62 330
R314 0662057M85 3000
R315 0662057N01 12k
R316 0662057A96 91k
R317 0662057M74 1000
R318 0662057A79 18k
R319 0662057A29 150
R320 0662057M74 1000
R321 0662057M83 2400
R322 0662057N30 200k
R324 0662057M81 2000
R325 0662057M94 6800
R327 0662057N11 33k
R328 0662057M12 2.7
R329 0662057M01 0
R339 0662057M01 0
R340 0662057M94 6800
R342 0662057N23 100k
R343 0662057M26 10
R344 0662057N01 12k
R345 0662057M98 10k
Circuit
Ref Motorola
Part No. Description
R346 0662057N17 56k
R347 0662057M74 1000
R348 0662057M87 3600
R349 0662057C01 0
R350 0662057N23 100k
R351 0662057C01 0
R352 0662057M86 3300
R355 0662057M01 0
R400 0662057N15 47k
R401 0662057M01 0
R405 0662057M01 0
R406 0662057N20 75k
R407 0662057N19 68k
R409 0662057M98 10k
R410 0662057N23 100k
R411 0662057M98 10k
R413 0662057M01 0
R414 0662057V34 180k
R415 0662057V26 91k
R416 0662057M90 4700
R418 0662057M01 0
R419 0662057M67 0 (not used in GP328)
R420 0662057B46 10M (not used in GP328)
R421 0662057M81 2000
R423 0662057N39 470k
R424 0662057N12 36k
R425 0662057N10 30k
R426 0662057N35 330k (not used in GP328)
R427 0662057M84 2700
R428 0662057M10 2.2
R429 0662057M98 10k
R431 0662057N39 470k
R432 0662057N16 51k
R434 0662057M62 330
R435 0662057M81 2000
R436 0662057M01 0
R445 0662057N08 24k
R446 0662057N22 91k
R447 0662057N38 430k
R448 0662057N06 20k
R449 0662057N08 24k
R450 0683962T45 68 ohms, 1W
R457 0662057M98 10k
R460 0662057M90 4700
R461 0662057M56 180 (not used in GP328)
R462 0662057M98 10k (not used in GP328)
R463 0662057M61 300
R471 0662057N06 20k
R472 0662057N12 36k
R473 0662057M26 10
R475 0662057M01 0
Circuit
Ref Motorola
Part No. Description
R476 0662057N35 330k
R477 0662057M74 1000
R478 0662057M98 10k
R481 0662057N08 24k
R492 0662057M01 0
R501 0662057M70 680
R502 0662057M56 180
R505 0662057M98 10k
R506 0662057N15 47k
R507 0662057M01 0
RT300 0680590Z01 THERMISTOR_33K
RT400 0680590Z01 THERMISTOR_33K
S501 4080710Z01 Frequency Switch
S502 1880619Z02 Volume/on-off switch
SH100 2680507Z01 Harmonic Filter shield
SH101 2680510Z01 RF PA shield
SH201 2680511Z01 Synthesizer top shield
SH202 2680511Z01 Synthesizer bottom shield
SH241 2680513Z01 Resonators shield
SH242 2680514Z01 VCO Buffer IC shield
SH301 2680554Z01 Receiver front end shield
SH302 2680555Z01 Receiver front end bottom
shield
SH303 2680509Z01 Mixer shield
SH304 2680624Z01 Mixer diode shield
SH321 2680508Z01 LVZIF 2nd LO shield
SH322 2680514Z01 LVZIF shield
SH323 2680553Z01 Crystal Filter shield
SH400 2680505Z01 Controller Memory Shield
SH401 2680506Z01 Controller on-off shield
SH402 2680515Z01 Microprocessor shield
SH403 2680516Z01 Asfic_Cmp/Audio PA shield
T301 2580541Z02 Balun transformer
T302 2580541Z02 Balun transformer
U101 5105109Z67 LDMOS driver IC
U102 5185765B28 PCIC
U201 5185963A27 LVFRACN Synthesizer IC
U210 5102463J61 Inverter
U211 5102463J61 Inverter
U241 5105750U54 VCO Buffer IC
U247 5105739X05 5V Regulator
U248 5102463J58 3.3V REGULATOR IN
SOT23-5 PKG
U301 5109632D83 LVZIF IC
U400 5102463J40 3.3V Regulator
U404 5185963A53 Asfic_Cmp
U406 *5102463J59 128K X 8 FLASH ROM
U407 *5102463J64 16K X 8 EEPROM
U409 5102226J56 Microprocessor
U410 5102463J57 3.3V Regulator (not used in
GP328)
Circuit
Ref Motorola
Part No. Description
U420 5102463J44 Audio amplifier
VR432 4805656W08 Zener diode-5.6V
VR433 4805656W08 Zener diode-5.6V
VR434 4802245J73 Zener diode-6.8V
VR439 4880140L17 Zener diode-12V
VR440 4802245J73 Zener diode-6.8V
VR441 4802245J73 Zener diode-6.8V
VR442 4802245J73 Zener diode-6.8V
VR443 4802245J73 Zener diode-6.8V
VR444 4802245J73 Zener diode-6.8V
VR445 4802245J53 Zener diode-10V
VR446 4802245J74 Zener diode-10V
VR447 4802245J74 Zener diode-10V
VR448 4802245J74 Zener diode-10V
VR449 4802245J74 Zener diode-10V
VR450 4802245J75 Zener diode-12V
VR501 4813830A18 Zener diode-6.8V
VR506 4802245J73 Zener diode-6.8V
1485777Z01 Insulator
8480450Z03 UHF Band 1 main PC Board
Circuit
Ref Motorola
Part No. Description
http://www.myradio168.name

6A-26 Circuit Board/Schematic Diagrams and Parts List
8.0 Circuit Board/Schematic Diagrams and Parts List
J400
1
E409
U405
1
7
821
22
C426 C425
E407 R437
R410
40
C423
E408
R418
8
54
1
U407
C427 C428
U406
116
17
32
C429
C424
R408
R492
R429
R478
R428
C432
SH400
C404
C443
R435
TP401
TP402
FL201
13
4
6
PB502PB503
B503
TP201
SH201
B504
C325
C324 C323
FL301
R351
L311
R352
SH323
C210
C211
C212 C213
C214
C220
C230
C257
C260
C294
C292
C229
C203
C217
C235
C228
C233
C238
C297
C291
CR201
L201
L202
L203
L232
Q210
3
4
Q260
3
4
R256
R255
U247
C375 C320
C381
C319
C322
L309
L310
R309
R308
R310
R348
SH303
T301
34
6
T302
3
4
6
TP202
TP302
C328
C391
C397
PB504
Q315
Q316
R326
R300
R314 R316
R318
R319
R325
R327
R334
R335
R338
RT300
RT301
VR300
VR444
PB501
C521
VR440
C362
C364
C351
C349 C350
C352 C353
C354
C363
C384
C385
CR310
L325
L332
Q320
R355
R322
R345
R320
R321
R324
R346
SH321
C396
C333
R317
R336
C331
CR308
R342
SH301
C304
C308
C302
C301
C303
C305
CR301
CR302
L301
L302
R301
R302
C505
C502
Q505
R506
R507
VR501
C511
C512 C513
C514
C520
CR503
2
34
Q502
R505
R502
R501
VR443
C441
C444
C471
C472
C473
C490
C491
C492
C493
C494
C495
C496
C497
21
1
J403
20
22
L401
Q417 3
4
R477
R450
RT400
TP410
VR447 VR449
CR413
L400
R421
TP405 TP406 TP415
VR434
VR450
C401
C402
C400
C406
C467
C482
C403
C480
CR412
CR440
Q400
Q403
Q405
3
4
R401
R402
R403
R405
R454
R455
R456
R416
R448R447
R452
R406
R407
R427
R476
R481
R451
R453
SH401
U400
85
4
3
L253
1
3
L243
1
C247
C251
C285
C289
C370
C374
C386
C248 C273
C286
C276
C253
C271
C272
L282
L273
L271
L321
Q261
3
4
Q241
R333
R339
R243
R248
R253
R260
SH241
U101
9
8
16
1
C121
C160
L160
R108
3
2
Q110
1
C109
C110
C114
C118 C119
C122
C125
C165
C166
C171
C111
C112
C113
C115
C117
C116
C120
C161
C127
C131
C129
C169
L114
L115
L106
L107
L108
L109
L113
R103
R104
R106
R107
R174
R120
R171
R161
R173
R175
R176
SH101
C101
C141
C102
C104 C103
C106
C107
C175
CR101
CR102
L101
L102
L104
L105
SH100
C140
L116
PB505
ZMY0130183-B
UHF (403-470MHz) Main Board Top Side PCB No. 8480450Z13
http://www.myradio168.name

Circuit Board/Schematic Diagrams and Parts List 6A-27
S502 2
35
4
C357 C358
C359
C383
C390
C346
R344
C343
C339
C340
C341
C342
C345 C334
M301
SH322
13
25
37 1
U301
C347 C348
C356 C337
C329 C336
C344
C360
C355
C361
C382
L314
L331
R343
R350
C327
C330
C326
C338
L330
Q302
R315
R313
R311
R312
M101
3
2
1
B501 U248
C277 C279
C522 C523
C278
L505
VR441
VR442
VR506
SH202
L261 C204
C234
13
25
37
1
U201
C201
C223
C231
C219
C232
C293
R201
R202
R231
R232
R233
C264
C298
C202
C263
C218
C206
C207
C208
C265
CR203
R204
R281
C296
C258
C259
U210
34
U211
3
4
C224
1
2
S501 C
8
C
4
Q301
C309
C315
C321
C395
C313
C307
C310
C314
C318
C380
C306
C311
C316
C317
C312
CR304 CR305
CR303 L340
L306 L307
L303
L305
L304
R306
R307
R304
R303
R347
R305
R340
R328
SH302
1
J101
4
3
2
J102
P100
M100
Q111
3
4
CR160
CR103
C108
R101
R170
C132
C173
C172
CR105
H101
R133
R172
C105
C130
C138 C151
C170
C174
C126
C133
C128
C135
C150 C152
C134
L112
R109
R132
R136
25
9
17
U102
1
R102
C123
E101
R130
R131
VR439
CR306
R329
SH304
C503
CR501
F501
CR241
C241
C246
C281
C295
C372
C242
C243
C250
C244
C245
C371
C373
C378
CR242
CR243
R349
L241
L281
L242
Q310
R330
R332
R110
R112 R111
R242
R241
R244
R245
R331
SH242
U241
10
20
1
11
C255
C252
C254
CR251
L251
R251
R252
R254
M400
CR411
C431
C434
C435
C433
C436
C437
3
FL401
Q416
R463
R462
R419
R414
R415
R420
R426
R460
R461
SH402
51
76
U410
U409
26
1
C449
C453
C456
C458
C459
C463
C466
C524
C525
C526
C527
C528
C529
E400
E401E402
E403
E404
E405
E406
L410
L411
R409
R411 R457
R432
M300
SH403
M401
C405
C408
C409
C411
C414
C450
C451
C415
C410
C430 C476
C440
C452 Q410
3
4
R436
R471
R434
13
1
U404 U420
10
1
VR460
25
37
20 11
R498
C422
C420
C419
C407
C416
C421
C447 C448
C479
C481 C475
R400
R413
R475
R499
R423
R425
R424
R431
R445
R449
R472
C445
C442
R473
VR432
VR433
VR445
VR446
VR448
ZMY0130182-B
UHF (403-470MHz) Main Board Bottom Side PCB No. 8480450Z13
http://www.myradio168.name

6A-28 Circuit Board/Schematic Diagrams and Parts List
B504
if B503
LI_ION
VR501
6.8V
0.47uF
C502
C505
100pF
SWITCH
S502
4
1
LOW
5
HIGH
36
TAB1
7
TAB2
2
R507
0
MECH_SWB+
Vdda
VOL
P100
M100
M101
VR441
6.8V
6.8V
VR442
PB503
SWITCH 12
.01uF
C522
VR444
6.8V
1
2SWITCH
PB501
2
PB502
SWITCH 1
6.8V
VR440
.01uF
C521
2SWITCH
PB504
1
.01uF
C523
EMERPTT
SB2
SB3
SB1
PB505
12 SWITCH
C520
.01uF 6.8V
VR443
Vdda
4
3
2R506
47K
5
1
6
IMX1
Q505
10K
R505
R502
180
680
R501
GREEN_LED
SWB+
RED_LED
Q502
3
1
24
CR503
CR501
1
210V
VR439 100pF
C503
24V
F501
21
L505
390nH
VR506
6.8V
BATT_CODE
RADIO_CODE
UNSWB+
BATT-
BATT+
DATA
1NEG
3POS
CONN_J
B501
2
BATTERY_CONTACT
TAB1
1
TAB2
2
TAB3
3
TAB4
4
TAB5
5
RF_JACK
ANTENNA_NUT
J102
C140
9.75nH
L116
1
2
3
J101
RF_JACK
4GND
K2
K3
A1
A2
A3
K1
CR160
C141
NU
NU
RTA0
RTA1
RTA2
RTA3
C514
100pF
100pF
C512
C511 C513
100pF 100pF
SWITCH
S501
C1
GND GND1
PC0
1
PC1
2PC2 PC3
C0
C0
C1
DUMMY
79
48
ZMY0130015-C
UHF Controls And Switches Schematic Diagram
http://www.myradio168.name

Circuit Board/Schematic Diagrams and Parts List 6A-29
RX_IN
3.6pF
C301 3.9pF
C303
R301
100K
CR301
13.9nH
L302
13.9nH
L301
C302
10pF C304
9.1pF
100pF
C308
CR302
C305
20pF
CR303
2
3
1
R302
100K C307
0.1uF
R340
6.8K
L303
22nH
R5
SH304
SHIELD
1
1
SHIELD
SH302
1
SHIELD
SH301 SH303
SHIELD
1
M300
RXFE Top Shield RXFE Bottom Shield Mixer Shield
RX Mixer Diod Shield
R305
510
100pF
C309
3
2
Q301
1
R303
1K
100pF
C321
12K
R304
0.1uF
C310
R328
0.1uF
C314
L304
180nH C306
6.8pF
C312
22nH
L305
100pF
C315
R5
NU
2.7
C311 10pF
C313 L306
13.9nH
NU
100pF
C395
R317
1K
390nH
L340 HSMP3820
2
31
CR308
1K
R347
100pF
C331
18K
R318
C333
R336
1
3
2
Q315
3
150
R319
91K
R316
33K
R327
C396
NU
NU
NU
R5
RT300
33.0K
2.2K
R300
C397
1uF
RSSI
RX_INJ
VR300
2
Q316
1
2
R326 R334
NU
NU
NU
NU
1
6.8K
R325 0.1uF
C391
R338
8.2K
21
R335
RT301
33.0K
R5
NU
R331C371 C372
R330 NU
NU
NU
NU
R332
100pF
C370
R5
NU
100pF
C374
L321
0
R339
R333
if
0
R349
Q310
13
2
C378
100pF
C386 C373 NU
NU
NUNU
NU
TP302
C320
7.5pF
VCOBUF
C375
100pF
1.8pF
C319
3.6K
R348 L309
16.28nH
9.1pF
C381 T302
XFMR
4
6
3
1
2
R307
100K
100K
R306
CR304
9.1pF
C317
CR305
.01uF
C380
13.9nH
L307
C318
7.5pF
100K
R342
0
C316
3.9pF R329
DACRx
1
2
XFMR
T301
4
6
3
C322
82pF
2
3
4
1
CR306
R309
18
L310
150nH
270
R308 270
R310
IF
ZMY0130016-F
UHF Receiver Front End Schematic Diagram
http://www.myradio168.name

6A-30 Circuit Board/Schematic Diagrams and Parts List
1
SH322
SHIELD
SH323
SHIELD
11
SH321
SHIELD
CRYSTAL FILTER SHEILD LVZIF TOP SHIELD LVZIF BTM SHEILD
1K
R320
56pF
C385
L325
2.20uH
C384
56pF
CR310
10K
R345
C353
43pF R346
56K
100nH
L332
C354
47pF
C364
.01uF R322
200K
C362
.022uF
2K
R324
R321
2.4K
C363
2.2uF
.022uF
C349
20pF
C351
C350
330pF
12pF
C352
BFQ67W
Q320
1
3
2
0
R355
DEMOD
DB
100K
R350
100pF
C390
C383
100pF
Vdd_FILTERED
12K
R344
C345
0.1uF
0.1uF
C346
0.22uF
C357
1200pF
C358
0.1uF
C347
0.1uF
C344
0.1uF
C329
10uF
C382
2.20uH
L331
C348
0.1uF
10
R343
Vdda
Vdd_FILTERED
(SOURCE)
C343
0.22uF
C341
1uF
1uF
C342
C339
1uF
C340
1uF
C337
100pF
L314
2.2uH
C336
0.1uF
Vdd_FILTERED
.022uF
C356
3K
R314
R5
0.33uF
C355
15pF
C338
C328
0.1uF
R313
330
C326
.01uF
C360
.022uF
DA
RSSI
XTAL
FL301
680nH
L330
30K
R311
C325
.01uF
C330
10pF
C327
100pF
Q302
3.3K
R352 R315
12K
2.4K
R312
R351
0C361
.01uF
L311
750nH
C323
150pF
20pF
C324
GND2
4
GND3
5
OUT 3
IN
6
GND
1
GND1
2
IF
M301
.022uF
C334
0.1uF
C359
CLK DATA
LVZIF_SEL
16.8MHz
9
5
4
8
47
48
3
1
2
10
41
43
42
46
11
6
39
38
37
7
12
45
44
40
16
24
20
14
15
13
17
21
19
18
22
23
30
29
32
25
26
31
28
27
34
35
36
33
U301
32D83
ROSE_VSS
RSSI_FLT
RSSI_OUT
TESTA
TESTD
VAG
VAG_REF
VPP
MIX_IN
MLPD_CR
PHASE_LOCK
PREAMP_OUT
PRE_AGC
PRE_IN
RED_VCC
RED_VSS
ROSE_VCC
GOLD_VCC
GOLD_VSS
GREEN_VCC
GREEN_VSS
IOUT
LIM
MIX_BYP
COL
DATA
DEMOD_HF
DEMOD_OUT
EMIT
EXTBS
FREF
GND
C2M
C2P
C3M
C3P
C4M
C4P
CEX
CLK
AFC
BASE
BLUE_VCC
BLUE_VSS
BROWN_VCC
BRP_OFF
C1M
C1P
ZMY0130014-E
UHF Receiver Back End Schematic Diagram
http://www.myradio168.name

Circuit Board/Schematic Diagrams and Parts List 6A-31
.01uF
C258
3GND
2
1
NC
4
5
VCC
TC7ST04FU
U210
C259
.01uF
2
K2
3
K3
CR201
A1 6
A2 5
A3 4
K1
1
C229
1000pF C228
4.7uF
C230
100pF
0.1uF
C296
2
1
NC 4
5
VCC
TC7ST04FU
U211
3GND
C265 C257
100pF
NU
6ERR
1
GND
5
IN
2NR
4OUT 3
SD
ADP3300
U247
C291
10uF
0.1uF
C298
L202
2.2uH
C219
0.22uF
C292
0.1uF
5V
(SOURCE)
C223
0.1uF 2.2uF
C235
C224
0.1uF C217
2.2uF 0.1uF
C218
16.8MHz
C204
2.2uF
XTAL1
23
XTAL2
24
VBPASS
21
VCP
47
VMULT1 15
VMULT2 14
12
VMULT3
VMULT4 11
VRO 13
25
WARP
PVREF
35
REFSEL
18
SFBASE
27 SFCAP
26
SFIN
30
SFOUT 28
TEST1 37
TEST2 38
NC1
17
NC2
29
NC3
31
PD_GND
44
PD_VDD 5
PREIN
32
PRE_GND
33
PRE_VDD 34
DVDD 36
FREFOUT 19
IADAPT 45
INDMULT
16
IOUT 43
LOCK 4
MODIN
10
MODOUT 41
AVDD 20
BIAS1
40
BIAS2
39
42 CCOMP
CEX
9CLK
8
DATA
7
DGND
6
ADAPTSW
46
AGND
22
AUX1 48
AUX2 1
AUX3 2
AUX4 3
LVFractN IC
U201
82K
R201
100pF
C211
0.75pF
C263
C264
100pF
100K
R202
100pF
C214
DATA
AUX3
AUX4
39nH
L261
TP201
1
100pF
C212
C210
100pF
CSX
CLK
MODIN
PRESC
VSF
C201
100pF C203
4.7uF
C202
1000pF
SWB+
100pF
C294 C293
0.47uF
L203
2.2uH
Vdda
100pF
C277 C278
10uF
MODOUT
C279
2.2uF
100pF
C220
NC
4
3
ON_OFF*
VIN
1
VOUT
5
U248
LP2980
GND
2
L201
2.2uH
100pF
C260 2
4
1
3
Q210
4.7K
47K
47K
10K
R255
4.3K
39pF
C207
R281
GND
1
GND1
4
OUT 3
IN
6
FL201
75Z04
16.8MHz
330pF
C206
NU
100pF
C213
C208
CR203
47K
R204
LOCK
NU
SHIELD
SH201
C238
470pF
L232
12uH
R5
5V
C231
0.1uF
560
R233
R232
620
VCTRL
C232
.047uF
0.47uF
C234 TP202
1
R231
120
30
R256
C233
0.1uF
4V_3.3V
if
SHIELD
SH202
1
1
SYNTHESIZER TOP SHIELD SYNTHESIZER BOTTOM SHIELD
ZMY0130017-F
UHF Synthesizer Schematic Diagram
http://www.myradio168.name

6A-32 Circuit Board/Schematic Diagrams and Parts List
RX_INJ
TX_INJ
L281
390nH
C281
100pF R245
240
L273
33nH
C272
NU
68nH
L271
0.1uF
C273
C276
if
ind
2.2uF C286
0.1uF
VSF
SHIELD
SH242
1
SHIELD
SH241
1
VCO TOP SHIELD VCO BOTTOM SHIELD
C271
PRESC
NU Rx_sw
Tx_sw
10
13
12
8
7
VCC_LOGIC
18
SUPER_FLTR
3
TRB_IN
19
TX_BASE
16
TX_EMITTER
15
TX_IADJ
1
TX_OUT
TX_SWITCH
VCC_BUFFERS
14
GND_FLAG
917
GND_LOGIC
PRESC_OUT RX_BASE
5
RX_EMITTER
6
RX_IADJ
2
RX_OUT
RX_SWITCH
U241
50U54
COLL_RFIN
4
FLIP_IN
20
GND_BUFFERS
11
R242
200
R243
10K
1
2
3
L243
RESONATOR
R244
12K
C244
2pF
C245
2.4pF
C285
100pF
100pF
C246 R241
18
1
2
Q241
BFQ67W
Rx_sw
L282
390nH
3
VSF
30
R248
7.5pF
C250
7.5pF
C242
7.5pF
C243
12
CR241
220nH
L242
CR243
390nH
L241
C241
100pF
CR242
VCTRL
A1 A2
C247
100pF C248
0.1uF
10pF
C252 33nH
L251
CR251
C253
1.5pF 100pF
C251
7.5K
R253
7.5K
R254
Tx_sw
3.6pF
C254
C289
100pF
AUX4
330
R252
100pF
C255 L253
RESONATOR
18
R251
1
P1
P2
2
P3
3
3
Q261
2
4
1
47K 47K
4.7K
10K
R260
1K
DD
Q260
2
4
1
3
.01uF
C297
AUX3
5V
10K
47K
4.7K
47K
ZMY0130019-E
UHF Voltage Controlled Oscillator Schematic Diagram
http://www.myradio168.name

Circuit Board/Schematic Diagrams and Parts List 6A-33
1
SHIELD
SH100
HF SHIELD
ANT_BIAS
100pF L105
C108
390nH
TX_OUT
CR101
19.61nH
L104
C106
4.7pF C107
3.3pF
3
1
CR102
2
6.2pF
C104
19.61nH
L102
L101
19.61nH
10pF
C103
6.2pF
C102
100pF
C101
RF_JACK
RX_IN
240
R170
240
R101
20pF
C175
ZMY0130486-A
UHF Harmonic Filter Schematic Diagram
http://www.myradio168.name

6A-34 Circuit Board/Schematic Diagrams and Parts List
X_OUT
TX_BIAS
ANT_BIAS
TX_INJ_1 UNSWB+
DATA
UNSWB+
UNSWB+
CSX
UNSWB+
CLK
RESET
5V
UNSWB+
TX_INJ
C123
10uF
BEAD
E101 R102
0.075
L107
33.47nH
Microstrip Microstrip
C111
11pF
100pF
C109
C112
47pF
L106
7.66nH
C113
10pF
1
2
3
Q110
6.2
R176
6.2
R175 Microstrip
33pF
C116
30pF
C115
0.1uF
C172
R103
43
200
R172
4.22nH
L108
10
R106
30pF
C117
100pF
C118
L109
0
C114
100pF
NU
NU
100pF
C160
.022uF
C152
100pF
C130
R107
R108
5.6K
L160
15.0nH
C151
100pF .022uF
C150
C121
100pF
.022uF
C128
22nH
L112
C120
C161
0.1uF
200
R161
7
RFOUT2
1
VCNTRL
14
VD1
2
VG1
3
VG2
12
GND3 13
GND4
8
NC1
9
NC2
10
NC3
15
NC4
16
RFIN
6
RFOUT1
U101
C65
11
G2
4
GND1 5
GND2
C125
100pF
270K
R132
.022uF
C131
390nH
L114
C127
1000pF 5.6pF
C169
100pF
C165
5.6nH
L113
C166
100pF
7.5pF
C129
PA SHIELD
POS
1
HEATSINK
H101
1
SHIELD
SH101
NU
R174
R120
43K
100pF
C119
300
R112
if
20
R111
R104
47K
C295
100pF
R110
300
43K
R171
100pF
C171 180K
R173
1
CR103
2
3
2
6
4
1
3
Q111
10K
47K
4.7K
47K
C132
100pF
NU
100pF
C174 C122
100pF
C105
100pF
R133
R136
1MEG
L115
390nH
C134
3300pF
200K
R109
1000pF
C133
.022uF
C135
C138
100pF 0.1uF
C126
C170
100pF
C110
100pF
CR105
GND3
1
POS
2
VOUT
LM50
10K
R130 .022uF
C173
R131
18K
VG
15
VL
6VLIM 19
T1
2
TEMP
30
V10
14
V45
16
17
V5EXT
20
VAR1
18
VAR2
24
VAR3
INT
422
NA
Q
11
QX
10
1RFIN
RS 21
31
RSET
RX 23
CL
7
CLK
26
CQ
12
CQX
13
DATA
28
F168
9
GND1
8
GND2
25
U102
H99S
ANO
32
BPOS
27
CEX
29
CI
3
CJ
5
ZMY0130018-F
UHF Transmitter Schematic Diagram
http://www.myradio168.name

Circuit Board/Schematic Diagrams and Parts List 6A-35
UHF Radio Parts List
Circuit
Ref Motorola
Part No. Description
B501 0986237A02 Battery Contact Module
B503 3980502Z01 Backup battery B+ (not placed
in GP328)
B504 3980501Z01 Backup battery B- (not placed
in GP328)
C101 2113740F51 100pF
C102 2113740F22 6.2pF
C103 2113740F27 10pF
C104 2113740F22 6.2pF
C105 2113743N50 100pF
C106 2113740F19 4.7pF
C107 2113740F15 3.3pF
C108 2113743N50 100pF
C109 2113740F51 100pF
C110 2113743N50 100pF
C111 2113740F30 13pF
C112 2180605Z32 47pF
C113 2180605Z16 10pF
C114 2113743N50 100pF
C115 2113743N30 15pF
C116 2113743N38 33pF
C117 2113743N37 30pF
C118 2113743N50 100pF
C119 2113743N50 100pF
C120 NOT PLACED GCAM DUMMY PART NUM-
BER
C121 2113743N50 100pF
C122 2113743N50 100pF
C123 2311049A18 10uF
C125 2113743N50 100pF
C126 2113743M24 100000pF
C127 2113743L17 1000pF
C128 2113743M08 22000pF
C129 2113743N23 7.5pF
C130 2113743N50 100pF
C131 2113743M08 22000pF
C132 2113743N50 100pF
C133 2113743L17 1000pF
C134 2113743L29 3300pF
C135 2113743M08 22000pF
C138 2113743N50 100pF
C140 NOT PLACED
C141 NOT PLACED
C150 2113743M08 22000pF
C151 2113743N50 100pF
C152 2113743M08 22000pF
C160 2113743N50 100pF
C161 2113743M24 100000pF
C165 2113743N50 100pF
C166 2113743N50 100pF
C169 2113743N20 5.6 pF
C170 2113743N50 100pF
C171 2113743N50 100pF
C172 2113740F51 100pF
C173 2113743M08 22000pF
C174 2113743N50 100pF
C175 2113740L25 20pF
C201 2113743N50 100pF
C202 2113743L17 1000pF
C203 2311049A56 4.7uF
C204 2104993J02 2.2uF
C206 2113740F63 330pF
C207 2113743N40 39pF
C208 NOT PLACED
C210 2113743N50 100pF
C211 2113743N50 100pF
C212 2113743N50 100pF
C213 2113743N50 100pF
C214 2113743N50 100pF
C217 2104993J02 2.2uF
C218 2113743M24 100000pF
C219 2113743K16 0.220uF
C220 2113743N50 100pF
C223 2113743M24 100000pF
C224 2113743M24 100000pF
C228 2311049J11 4.7uF
C229 2113743L17 1000pF
C230 2113743N50 100pF
C231 2113743M24 100000pF
C232 2113743E12 0.047uF
C233 2311049A01 0.1uF
C234 2311049A05 0.47uF
C235 2104993J02 2.2uF
C238 2113741F17 470pF
C241 2113743N50 100pF
C242 2113743N23 7.5pF
C243 2113743N23 7.5pF
C244 2113740F10 2.0pF
C245 2113743N11 2.4pF
C246 2113743N50 100pF
C247 2113743N50 100pF
C248 2113743M24 100000pF
C250 2113743N23 7.5pF
C251 2113743N50 100pF
C252 2113743N26 10pF
C253 2113740F09 1.8pF
C254 2113743N15 3.6pF
C255 2113743N50 100pF
C257 2113743N50 100pF
C258 2113743L41 10000pF
Circuit
Ref Motorola
Part No. Description
C259 2113743L41 10000pF
C260 2113743N50 100pF
C263 2113743N02 0.75pF
C264 2113743N50 100pF
C265 NOT PLACED
C271 NOT PLACED
C272 NOT PLACED
C273 2113743M24 100000pF
C276 2104993J02 2.2uF
C277 2113743N50 100pF
C278 2311049A57 10uF
C279 2104993J02 2.2uF
C281 2113743N50 100pF
C285 2113743N50 100pF
C286 2113743M24 100000pF
C289 2113743N50 100pF
C291 2311049A69 10uF
C292 2113743M24 100000pF
C293 2113743A27 0.470uF
C294 2113743N50 100pF
C295 2113743N50 100pF
C296 2113743M24 100000pF
C297 2113743L41 10000pF
C298 2113743M24 100000pF
C301 2113743N15 3.6pF
C302 2113743N26 10pF
C303 2113740L08 3.9pF
C304 2113743N26 10pF
C305 2113743N33 20pF
C306 NOT PLACED
C307 2113743M24 100000pF
C308 2113743N50 100pF
C309 2113743N50 100pF
C310 2113743M24 100000pF
C311 NOT PLACED
C312 2113743N25 9.1pF
C313 2113743N26 10pF
C314 2113743M24 100000pF
C315 2113743N50 100pF
C316 2113740L08 3.9pF
C317 2113743N25 9.1pF
C318 2113743N23 7.5pF
C319 2113743N69 1.8pF
C320 2113743N23 7.5pF
C321 2113743N50 100pF
C322 2113743N48 82pF
C323 2113743N54 150pF
C324 2113743N33 20pF
C325 2113743L41 10000pF
C326 2113743L41 10000pF
C327 2113743N50 100pF
Circuit
Ref Motorola
Part No. Description
C328 2113743M24 100000pF
C329 2113743M24 100000pF
C330 2113743N26 10pF
C331 2113743N50 100pF
C333 NOT PLACED
C334 2113743M08 22000pF
C336 2113743M24 100000pF
C337 2113743N50 100pF
C338 2113743N30 15pF
C339 2180478Z20 1uF
C340 2180478Z20 1uF
C341 2180478Z20 1uF
C342 2180478Z20 1uF
C343 2113743A23 0.220uF
C344 2113743M24 100000pF
C345 2113743M24 100000pF
C346 2113743M24 100000pF
C347 2113743M24 100000pF
C348 2113743M24 100000pF
C349 2113743E07 0.022uF
C350 2113743L05 330pF
C351 2113743N33 20pF
C352 2113743N28 12pF
C353 2113743N41 43pF
C354 2113743N42 47pF
C355 2113743A24 0.330uF
C356 2113743M08 22000pF
C357 2113743A23 0.220uF
C358 2113741A23 1200pF
C359 2109720D14 0.1uF
C360 2113743E07 0.022uF
C361 2113741F49 10nF
C362 2113743M08 22000pF
C363 2311049A40 2.2uF
C364 2113743L41 10000pF
C370 2113743N50 100pF
C371 NOT PLACED
C372 NOT PLACED
C373 NOT PLACED
C374 2113743N50 100pF
C375 2113743N50 100pF
C378 NOT PLACED
C380 2113743L41 10000pF
C381 2113743N21 6.2pF
C382 2311049A59 10uF
C383 2113743N50 100pF
C384 2113743N44 56pF
C385 2113743N44 56pF
C386 2113743N50 100pF
C390 2113743N50 100pF
C391 NOT PLACED
Circuit
Ref Motorola
Part No. Description
http://www.myradio168.name

6A-36 Circuit Board/Schematic Diagrams and Parts List
C395 2113743N50 100pF
C396 NOT PLACED
C397 2311049A05 0.47uF
C400 2113743L41 10000pF
C401 2113743M24 100000pF
C402 2113743M24 100000pF
C403 2113743G24 2.2uF
C404 NOT PLACED
C405 NOT PLACED
C406 NOT PLACED
C407 2113928N01 0.1uF
C408 2113743N50 100pF
C409 2113743M24 100000pF
C410 2113928N01 0.1uF
C411 2113743M24 100000pF
C414 2113743M24 100000pF
C415 2185895Z01 0.01uF
C416 2113928N01 0.1uF
C419 NOT PLACED
C420 2113743L41 10000pF
C421 2113928N01 0.1uF
C422 2113743M24 100000pF
C423 2113743N50 100pF
C424 2311049A59 10uF
C425 2113743M24 100000pF
C426 2113743N50 100pF
C427 2113743N50 100pF
C428 2113743M24 100000pF
C429 2113743M24 100000pF
C430 2113928N01 0.1uF
C431 2113743N50 100pF
C432 NOT PLACED
C433 2113743L41 10000pF
C434 2113928N01 0.1uF (not placed in GP328)
C435 2113743M24 100000pF
C436 2113743N34 22pF (not placed in GP328)
C437 2113743N34 22pF (not placed in GP328)
C440 2113743G26 4.7F
C441 2113743N50 100pF
C442 2113743E20 0.10uF
C443 2113928N01 0.1uF
C444 2113743N50 100pF
C445 2113743N50 100pF
C447 2113743M08 22000pF
C448 2113928N01 0.1uF
C449 2113743N50 100pF
C450 NOT PLACED
C451 2113743M08 22000pF
C452 2113743B29 1uF
C453 2113743N50 100pF
C456 2113743N50 100pF
Circuit
Ref Motorola
Part No. Description
C458 2113743N50 100pF
C459 2113743N50 100pF
C463 2113743N50 100pF
C466 2113743N50 100pF
C467 2113928N01 0.1uF
C471 2113743N50 100pF
C472 2113743L09 470pF
C473 2113743L09 470pF
C475 2113743H14 10uF
C476 2113928D08 10uF
C479 2113928N01 0.1uF
C480 2113928D08 10uF
C481 2113928N01 0.1uF
C482 2113928N01 0.1uF
C490 2113743N50 100pF
C491 2113743N50 100pF
C492 2113743N50 100pF
C493 2113743N50 100pF
C494 2113743N50 100pF
C495 2113743N50 100pF
C496 2113743N50 100pF
C497 2113743N50 100pF
C502 2311049A05 0.47uF
C503 2113743N50 100pF
C505 2113743N50 100pF
C511 2113743N50 100pF
C512 2113743N50 100pF
C513 2113743N50 100pF
C514 2113743N50 100pF
C520 2113743L41 10000pF
C521 2113743L41 10000pF
C522 2113743L41 10000pF
C523 2113743L41 10000pF
C524 2113743N50 100pF
C525 2113743N50 100pF
C526 2113743N50 100pF
C527 2113743N50 100pF
C528 2113743N50 100pF
C529 2113743N50 100pF
CR101 4880973Z02 Pin diode
CR102 4802245J41 Pin diode
CR103 4802245J41 Pin diode
CR105 5185963A15 Temperature sensor
CR160 NOT PLACED
CR201 4802233J09 Triple diode (SOT 25)
CR203 4862824C03 Varactor
CR241 4805649Q13 Varactor
CR242 4862824C08 Varactor
CR243 4862824C08 Varactor
CR251 4802245J22 Varactor
CR301 4862824C08 Varactor
Circuit
Ref Motorola
Part No. Description
CR302 4862824C08 Varactor
CR303 4880154K03 Dual common anode-cathode
diode
CR304 4862824C08 Varactor
CR305 4862824C08 Varactor
CR306 4802245J42 Ring Quad diode (SOT-143)
CR308 4802245J41 Pin diode
CR310 4862824C08 Varactor
CR411 4802245J62 Diode Schottky
CR412 4802245J62 Diode Schottky
CR413 4802245J62 Diode Schottky
CR440 4813833C02 Dual common cathode diode
CR501 4880107R01 Rectifier
CR503 4805729G49 LED Red/Yellow
E101 2484657R01 Ferrite bead
E400 2480640Z01 Ferrite bead
E401 2480640Z01 Ferrite bead
E402 2480640Z01 Ferrite bead
E403 2480640Z01 Ferrite bead
E404 2480640Z01 Ferrite bead
E405 2480640Z01 Ferrite bead
E406 2480640Z01 Ferrite bead
E407 2480640Z01 Ferrite bead
E408 2480640Z01 Ferrite bead
E409 2480640Z01 Ferrite bead
F501 6580542Z01 3A fuse
FL201 4805875Z04 16.8MHz Xtal oscillator
FL301 4802245J43 Xtal Filter 45.1MHz
FL401 4870368G02 Xtal Oscillator 38.4kHz (not
placed in GP328)
H101 2680499Z01 Heat spreader
J101 0985613Z01 RF Jack
J102 0280519Z02 Antenna nut
J400 0905505Y04 40-pin connector
J403 0905505Y02 20-pin connector
L101 2479990B02 19.61nH
L102 2479990B02 19.61nH
L104 2479990B02 19.61nH
L105 2462587N22 390nH
L106 2479990A02 7.66nH
L107 2479990G01 33.47nH
L108 2479990A01 4.22nH
L109 0662057C01 0
L112 2462587N45 22nH
L113 2413926H09 5.6nH
L114 2462587N45 22nH
L115 2462587N22 390nH
L116 2479990A03 9.75nH
L160 2413926H14 15nH
L201 2462587Q20 2200nH
L202 2462587Q20 2200nH
Circuit
Ref Motorola
Part No. Description
L203 2462587Q20 2200nH
L232 2462587P25 12000nH
L241 2462587V41 390nH
L242 2462587V38 220nH
L243 2460593C01 Multi-layered Teflon resona-
tor, Rx
L251 2462587V28 33nH
L253 2460593C02 Multi-layered Teflon resona-
tor, Tx
L261 2462587V29 39nH
L271 2462587V32 68nH
L273 2462587V28 33nH
L281 2462587V41 390nH
L282 2462587V41 390nH
L301 2479990C01 13.9nH
L302 2479990C01 13.9nH
L303 2462587V26 22nH
L304 2462587V37 180nH
L305 2462587V26 22nH
L306 2479990C01 13.9nH
L307 2479990C01 13.9nH
L309 2479990C02 16.28nH
L310 2462587V36 150nH
L311 2462587N65 750nH
L314 2462587N72 2200nH
L321 NOT PLACED
L325 2480646Z20 2.2uH
L330 2462587N64 680nH
L331 2480646Z20 2.2uH
L332 2462587N53 100nH
L340 2462587V41 390nH
L400 2462587Q42 390nH
L401 2462587Q42 390nH
L410 2462587Q42 390nH
L411 2462587Q42 390nH
L505 2462587Q42 390nH
P100 3905643V01 Ground contact finger
PB501 4080523Z01 Tactile switch, pushbutton
PB502 4080523Z01 Tactile switch, pushbutton
PB503 4080523Z01 Tactile switch, pushbutton
PB504 4080523Z01 Tactile switch, pushbutton
PB505 4080523Z01 Tactile switch, pushbutton
Q110 4813828A09 RF PA
Q111 4802245J50 Dual NPN/PNP transistor
Q210 4802245J50 Dual NPN/PNP transistor
Q241 4805218N63 RF NPN transistor
Q260 4802245J50 Dual NPN/PNP transistor
Q261 4802245J50 Dual NPN/PNP transistor
Q301 4802245J44 NPN Transistor
Q302 4802245J44 NPN Transistor
Q310 NOT PLACED
Circuit
Ref Motorola
Part No. Description
http://www.myradio168.name

Circuit Board/Schematic Diagrams and Parts List 6A-37
Q315 4880214G02 NPN
Q316 NOT PLACED
Q320 4805218N63 RF NPN transistor
Q400 4809579E18 Mosfet P - channel
Q403 4813824A17 Bipolar Transistor, PNP
Q405 4802245J54 Dual NPN Transistor
Q410 4802245J54 Dual NPN Transistor
Q416 4809579E18 Mosfet P - channel (not placed
in GP328)
Q417 4802245J50 Dual NPN/PNP transistor
Q502 5180159R01 DUAL TRANS NPNS
Q505 4880214G02 NPN
R101 0662057A34 240
R102 0680539Z01 0.1
R103 0662057M41 43
R104 0662057N15 47k
R106 0662057M26 10
R107 NOT PLACED
R108 0662057M92 5600
R109 0662057N30 200k
R110 0662057M61 300
R111 0662057M33 20
R112 0662057M61 300
R120 0662057N14 43k
R130 0662057M98 10k
R131 0662057N05 18k
R132 0662057N33 270k
R133 NOT PLACED
R136 0662057N47 1M
R161 0662057M57 200
R170 0662057A34 240
R171 0662057N14 43k
R172 0662057A32 200
R173 0662057N29 180k
R174 0662057N15 47k
R175 0662057B67 6.2
R176 0662057B67 6.2
R201 0662057N21 82k
R202 0662057N23 100k
R204 0662057N15 47k
R231 0662057M52 120
R232 0662057M69 620
R233 0662057M68 560
R241 0662057M32 18
R242 0662057M57 200
R243 0662057M98 10k
R244 0662057N01 12k
R245 0662057M59 240
R248 0662057M37 30
R251 0662057M32 18
R252 0662057M62 330
Circuit
Ref Motorola
Part No. Description
R253 0662057M95 7500
R254 0662057M95 7500
R255 0662057M89 4300
R256 0662057M37 30
R260 0662057M74 1000
R281 NOT PLACED
R300 0662057M82 2200
R301 0662057N23 100k
R302 0662057N23 100k
R303 0662057M74 1000
R304 0662057N01 12k
R305 0662057M67 510
R306 0662057N23 100k
R307 0662057N23 100k
R308 0662057M60 270
R309 0662057M32 18
R310 0662057M60 270
R311 0662057N10 30k
R312 0662057M83 2400
R313 0662057M62 330
R314 0662057M85 3000
R315 0662057N01 12k
R316 0662057A96 91K
R317 0662057M74 1000
R318 0662057A79 18
R319 0662057A29 150
R320 0662057M74 1000
R321 0662057M83 2400
R322 0662057N30 200k
R324 0662057M81 2000
R325 0662057M94 6800
R326 NOT PLACED
R327 0662057N11 33k
R328 0662057M12 2.7
R329 0662057M01 0
R330 NOT PLACED
R331 NOT PLACED
R332 NOT PLACED
R333 NOT PLACED
R334 NOT PLACED
R335 NOT PLACED
R336 NOT PLACED
R338 NOT PLACED
R339 0662057M01 0
R340 0662057M94 6800
R342 0662057N23 100k
R343 0662057M26 10
R344 0662057N01 12k
R345 0662057M98 10k
R346 0662057N17 56k
R347 0662057M74 1000
Circuit
Ref Motorola
Part No. Description
R348 0662057M87 3600
R349 0662057C01 0
R350 0662057N23 100k
R351 0662057C01 0
R352 0662057M86 3300
R355 0662057M01 0
R400 0662057N15 47k
R401 0662057M01 0
R402 NOT PLACED
R403 NOT PLACED
R405 0662057M01 0
R406 0662057N20 75k
R407 0662057N19 68k
R408 NOT PLACED
R409 0662057M98 10k
R410 0662057N23 100k
R411 0662057M98 10k
R413 0662057M01 0
R414 0662057V34 180k
R415 0662057V26 91k
R416 0662057M98 10k
R418 0662057M01 0
R419 0662057M67 510
R420 0662057B46 10M (not placed in GP328)
R421 0662057M81 2000
R423 0662057N39 470k
R424 0662057N12 36k
R425 0662057N10 30k
R426 0662057N35 330k (not placed in GP328)
R427 0662057M84 2700
R428 0662057M10 2.2
R429 0662057M98 10k
R431 0662057N39 470k
R432 0662057N16 51k
R434 0662057M62 330
R435 0662057M81 2000
R436 0662057M01 0
R445 0662057N08 24k
R447 0662057N23 100k
R448 0662057M98 10k
R449 0662057N08 24k
R450 0683962T45 68 ohms, 1W
R451 0662057N03 15k
R452 0662057N23 100k
R453 NOT PLACED
R454 NOT PLACED
R455 NOT PLACED
R456 0662057M01 0
R457 0662057M98 10k
R460 0662057M90 4700
R461 0662057M56 180 (not placed in GP328)
Circuit
Ref Motorola
Part No. Description
R462 0662057M98 10k (not placed in GP328)
R463 0662057M61 300
R471 0662057N06 20k
R472 0662057N12 36k
R473 0662057M26 10
R475 0662057M01 0
R476 0662057N35 330k
R477 0662057M74 1000
R478 0662057M98 10k
R481 0662057N08 24k
R492 0662057M01 0
R498 0662057M98 10k
R499 0662057M98 10k (not placed in GP328)
R501 0662057M70 680
R502 0662057M56 180
R505 0662057M98 10k
R506 0662057N15 47k
R507 0662057M01 0
RT300 0680590Z01 THERMISTOR_33K
RT301 NOT PLACED
RT400 0680590Z01 THERMISTOR_33K
S501 4080710Z01 Frequency switch
S502 1880619Z02 Volume/on-off switch
SH100 2680507Z01 Harmonic Filter shield
SH101 2680510Z01 RF PA shield
SH201 2680511Z01 Synthesizer top shield
SH202 2680511Z01 Synthesizer bottom shield
SH241 2680513Z01 Resonators shield
SH242 2680514Z01 VCO Buffer IC shield
SH301 2680554Z01 Receiver front end shield
SH302 2680555Z01 Receiver front end bottom
shield
SH303 2680509Z01 Mixer shield
SH304 2680624Z01 Mixer diode shield
SH321 2680508Z01 LVZIF 2nd LO shield
SH322 2680514Z01 LVZIF shield
SH323 2680553Z01 Crystal Filter shield
SH400 2680505Z01 Controller Memory Shield
SH401 2680506Z01 Controller on-off shield
SH402 2680515Z01 Microprocessor shield
SH403 2680516Z01 Asfic_Cmp/Audio PA shield
T301 2580541Z01 Balun transformer
T302 2580541Z01 Balun transformer
U101 5185130C65 VHF/UHF/800 MHZ LDMOS
DRIVER
U102 5185765B28 PCIC
U201 5185963A27 LVFRACN Synthesizer IC
U210 5102463J61 Inverter
U211 5102463J61 Inverter
U241 5105750U54 VCO BUFFER IC
U247 5105739X05 SOT 5V Regulator
Circuit
Ref Motorola
Part No. Description
http://www.myradio168.name

6A-38 Circuit Board/Schematic Diagrams and Parts List
* Motorola Depot Servicing only
U248 5102463J58 3.3V Regulator
U301 5109632D83 LVZIF IC
U400 5102463J40 3.3V Regulator
U404 5185963A53 ASFIC_CMP IC
U405 NOT PLACED
U406 *5102463J59 Flash ROM 128K x 8
U407 *5102463J64 16K x 8 EEPROM
U409 5102226J56 Microprocessor
U410 5102463J57 3.3V Regulator (not placed in
GP328)
U420 5102463J44 Audio PA
VR432 4805656W08 5.6V Zener
VR433 4805656W08 5.6V Zener
VR434 4802245J73 ZENER DIODE-6.8V
VR439 4880140L17 Zener diode-12V
VR440 4802245J73 ZENER DIODE-6.8V
VR441 4802245J73 ZENER DIODE-6.8V
VR442 4802245J73 ZENER DIODE-6.8V
VR443 4802245J73 ZENER DIODE-6.8V
VR444 4802245J73 ZENER DIODE-6.8V
VR445 4802245J53 ZENER_DIODE-10V
VR446 4802245J74 ZENER DIODE-10V
VR447 4802245J74 ZENER DIODE-10V
VR448 4802245J74 ZENER DIODE-10V
VR449 4802245J74 ZENER DIODE-10V
VR450 4802245J75 ZENER DIODE-12V
VR460 4802245J73 ZENER DIODE-6.8V
VR501 4813830A18 6.8V Zener
VR506 4802245J73 ZENER DIODE-6.8V
1485777Z01 INSULATOR (KAPTON)
8480450Z13 UHF B1 main PC board
Circuit
Ref Motorola
Part No. Description
http://www.myradio168.name

Troubleshooting charts 6A-39
9.0 Troubleshooting charts
MCU Check
Power Up
Alert Tone
OK?
Speaker
OK?
U409 EXTAL=
7.3728 MHz?
U201 Pin 19
16.8 MHz
5V at U247?
3.3V at U248?
U409 Reset Pin
94 High?
MCU is OK
Not able to pro-
gram RF Board
ICs
Before replacing
MCU, check SPI
clock, SPI data,
and RF IC select
Replace
Speaker
Read Radio
OK?
Check
Setup
Reprogram the
correct data.
See FGU
Troubleshooting
7.5V at
Pin 3/5 U247?
4/3.3V at Pin 1
U248
Check
Q400
Replace
U247/U248
Check any short
to SWB+,
Vdda or Vddd
Press PTT. Red
LED does not
light up
PTT U409
Pin 53
low?
Press PTT
Q502-2
High?
Check
PB504
Check
Q502-2
voltage
LED
Q502,R501
OK?
Replace
Faulty
Component
Check
Accessories
J403
OPT_SEL_1 &
OPT_SEL_2
Pin 8 & 9
low?
Radio could
not PTT
externally
U409
Pin 52, 6
low?
See FGU
Troubleshoot-
ing chart
LED should
light up
Check
MCU
PTT
NO
YES
YES
No
No
NO
YES YES
NO
YES
YES
NO
NO
YES
YES
NO
NO
YES
NO
YES
NO
YES
YES
NO
NO
YES
EXT
SPKR
EXT
PTT
INT
AUDIO
J403Pin9low?
Pin8high?
ASFIC U404
Pin14&15
high?
Check
Accessories
Check
U404
Check
U420 Audio PA
NO
NO
YES
YES
J403 Audio
at Pin 2 &
Pin 3
Check Spk.
Flex Connec-
Audio at
AudioPA
(U420)
input
Audio from Pin 41
ASFIC, U404?
Check
ASFIC U404
Check
Audio PA
(U420)
Check
U301
LV ZIF
Audio at
Pin 2
U404?
NO
NO
NO
YES
YES
NO
YES
Troubleshooting Flow Chart for Controller

6A-40 Troubleshooting charts
Bad SINAD
Bad 20dB Quieting
No Recovered Audio
START
Audio at pin
27 of U301? Check Controller
Yes
No
Spray of inject 1st IF into
XTAL Filter
IF Freq: 45.1MHz
Audio heard?
BYes
No
Check 2nd LO Control
Voltage at C363
VCO locked?
BYes
16.8 MHz
check at pin
22 U301?
Activity on
U301 sel pin?
Check FGU
No
No
A
A
Yes
Check Q320 bias
circuitry for faults.
Rotate Freq. Knob
Check controller.
Before replacing U301, check 2nd
VCO Q320. Check VCO O/P level,
C351, C352.
Yes
No
Troubleshooting Flow Chart for Receiver (Sheet 1 of 2)

Troubleshooting charts 6A-41
IF Signal at
L311?
No
RF Signal at
T301?
RF Signal at
C310?
No
RF Signal at
C307?
No
RF Signal at
C301?
No or
Check harmonic filters L101 & L102 and
ant. switches CR101, CR102, L104
Check filter between
C301 & C307; program
filter to schematic test
freq and check varactor
voltages.
Inject RF into J101
Are varactor
voltages OK?
No
Yes
Check RF amp (Q301)
Stage.
Check filter between
C310 & T301.
Yes
Check T301, T302,
CR306, R308, R309,
R310
Yes
1st LO O/P
OK?
Locked?
Yes
Check FGU
Yes
Trace IF signal
from L311 to
Q302. Check for
bad XTAL filter.
No
Yes Q302 collec-
tor OK?
IF signal
present? Beforereplacing
U301, check
U301 voltages;
trace IF signal
path.
Yes
Check for 2.6
VDC
Is R5
present?
Check Q210, U201
(pin 48) voltages and
U247
No
No
No
Check U404 voltage.
U404 can be selected by
MCU before replacing
U404.
Check varactor filter.
No
Yes
Yes
Yes
A
A
B
weak RF
Troubleshooting Flow Chart for Receiver (Sheet 2 of 2)

6A-42 Troubleshooting charts
START
No Power
Is There B+
Bias for Ant
switch
Check Q111
Is Current
OK?
Is Control Volt-
age High or Low Check PCIC
1. Check Pin Diodes
2. Check Harmonic Filter
Inspect/Repair Tx.
Output Network
Is Power
OK?
Done
Check Drive to
Module
Is Drive
OK? Troubleshoot
VCO
Inspect PA Network/
Check Power Out of
U101 at Cap C160
Is Power
OK?
Replace U101
Is Power
OK?
Replace Q101
Done
Done
No
Yes
Yes No
No
Yes
Low
High
No
Yes
Yes
No
Yes
No
Troubleshooting Flow Chart for Transmitter

Troubleshooting charts 6A-43
5V
at pin 6 of
CR201
Is information
from µP U409
correct?
Is U201 Pin 18
AT 4.54 VDC?
Is U201 Pin 47
AT = 13 VDC
Is U241 Pin 19
<0.7 VDC in RX &
>4.3 VDC in TX?
Start
Visual
check of the
Board OK?
Correct
Problem
Check 5V
Regulator
+5V at U201
Pin’s
13 & 30?
Is 16.8MHz
Signal at
U201 Pin 19?
Check FL201, C206,
C207, C208, CR203 &
R204
Are signals
at Pin’s 14 &
15 of U201?
Check
L202 Check Q260,
Q261 & R260
U201 pin 2 at
>3VinTxand
<0.7V in Rx
Replace U201
Remove
Shorts
Is there a short
between Pin 47 and
Pins 14 & 15 of
U201?
Replace or
resolder
necessary
components
Is RF level at
U201 Pin 32
>-30 dBm?
Are R231,R232,
R233,C231,C232,
& C233 OK?
Replace U201
If L261, C263 & C264
are OK, then see VCO
troubleshooting chart
Are Waveforms
at Pins 14 & 15
triangular?
Do Pins 7,8 & 9
of U201 toggle
when channel is
changed?
Check programming
lines between U409
and U201 Pins 7,8 & 9
Replace U201
Check uP U409
Troubleshooting
Chart
NO
YES
NO
YES
NO
YES
NO
YES
NO
NO
NO
YES
YES
NO
YES
YES
NO
YES
YES
YES
NO
NO
NO
NO
YES
NO
YES
YES
Check CR201, U210,
U211, C258, C259 &
C228
3.3V at U201
pins 5, 20, 34 &
36
Check U248,
L201 & L202
Is
16.8MHz
signal at
U201 pin
23?
Replace
U201
YES
NO
NO
YES
NO
YES
Troubleshooting Flow Chart for Synthesizer

6A-44 Troubleshooting charts
START
No LO?
Tx Carrier?
VCO OK
Check
R260
TRB = 5V?
Pin 10
>1V?
L253 O/C? Change
L253
Change
U241
AUX 3
High?
Check U201
Pin 2 for 3.2V
Pin 19
=0V
AUX 4
High?
Change
Q261
Vctrl0V
or 13V? L243 Open
Circuit?
Change
U241
Change
L243
Change
U201
Check for faulty parts or dry
joints of L271, L273, C370,
C386, R339 & L320
A
A
No
No
Yes
Yes
Yes
No
No
Yes
Yes
Yes
No
Yes
No
No
Yes
Yes
No
No
Check R245 for dry
joint or faulty
No
Troubleshooting Flow Chart for VCO

6B-1
Section 6B
MODEL CHART AND TEST SPECIFICATIONS (136-174
MHZ)
1.0 Model Chart
GP Series, VHF, 136-174 MHz
Model Description
AZH25KDC9AA2 GP328 136-174 MHz 5W 4CH
AZH25KDC9AA3 GP328 136-174 MHz 5W
AZH25KDH9AA6 GP338 136-174 MHz 5W
Item Description
X PMUD1573_ GP328 Super Tanapa 136-174 MHz 5W 4CH
XPMUD1480_ GP328 Super Tanapa 136-174 MHz 5W
X PMUD1481_ GP338 Super Tanapa 136-174 MHz 5W
XPMUD1574_ GP328 Tanapa 136-174 MHz 5W 4CH
X PMUD1495_ GP328 Tanapa 136-174 MHz 5W
XPMUD1496_ GP338 Tanapa 136-174 MHz 5W
X PMLD4159_ GP328 B/C Kit 136-174 MHz 5W 4CH
XPMLD4109_ GP328 B/C Kit 136-174 MHz 5W
X PMLD4110_ GP338 B/C Kit 136-174 MHz 5W
XPMLN4348_ GP328 Front Housing Kit 4CH
X PMLN4216_ GP328 Front Housing Kit
XPMLN4199_ GP338 Front Housing Kit
XXXPMAD4012_ Antenna,136-155MHzStubby
XXXPMAD4013_ Antenna, 155-174 MHz Stubby
XXXPMAD4014_ Antenna,136-155MHz14cm
XXXPMAD4015_ Antenna, 155-174 MHz 14 cm
XXXPMAD4023_ Antenna,150-164MHz14cm
XXXPMAD4025_ Antenna, 150-161 MHz Stubby
XXXNAD6579_ Antenna,148-161MHz19cm
X X 6804110J54 GP328 User Guide
X 6804110J55 GP338 User Guide
x = Indicates one of each is required.

6B-2 Model Chart
GP Series, VHF, 136-174 MHz
Model Description
AZH25KDC9AA3 with
option AZQ203AD GP328 136-174 MHz 5W (w/o keypad, camouflage)
AZH25KDC9AA3 with
option AZH64AG GP328 136-174 MHz 5W (w/o keypad, yellow)
AZH25KDH9AA6 with
option AZQ203AF GP338 136-174 MHz 5W (keypad, camouflage)
AZH25KDH9AA6 with
option AZH64AI GP338 136-174 MHz 5W (keypad, yellow)
Item Description
XPMUD1804_ GP328 Super Tanapa 136-174 MHz 5W
X PMUD1800_ GP328 Super Tanapa 136-174 MHz 5W
XPMUD1806_ GP338 Super Tanapa 136-174 MHz 5W
X PMUD1802_ GP338 Super Tanapa 136-174 MHz 5W
XPMUD1805_ GP328 Tanapa 136-174 MHz 5W
X PMUD1801_ GP328 Tanapa 136-174 MHz 5W
XPMUD1807_ GP338 Tanapa 136-174 MHz 5W
X PMUD1803_ GP338 Tanapa 136-174 MHz 5W
X X PMLD4109_ GP328 B/C Kit 136-174 MHz 5W
X X PMLD4110_ GP338 B/C Kit 136-174 MHz 5W
XPMLN4539_ GP328 Front Housing Kit
X PMLN4544_ GP328 Front Housing Kit
XPMLN4538_ GP338 Front Housing Kit
X PMLN4545_ GP338 Front Housing Kit
X X X X PMAD4012_ Antenna, 136-155 MHz Stubby
XXXXPMAD4013_ Antenna,155-174MHzStubby
X X X X PMAD4014_ Antenna, 136-155 MHz 14 cm
XXXXPMAD4015_ Antenna,155-174MHz14cm
X X X X PMAD4023_ Antenna, 150-164 MHz 14 cm
XXXXPMAD4025_ Antenna,150-161MHzStubby
X X X X NAD6579_ Antenna, 148-161 MHz 19 cm
X X 6804110J54 GP328 User Guide
X X 6804110J55 GP338 User Guide
x = Indicates one of each is required.

Specifications 6B-3
2.0 Specifications
General
Transmitter
Receiver
All specifications are subject to change without notice.
VHF
Frequency: 136-174 MHz
Channel Capacity: GP328 : 4/16 Channels
GP338 : 128 Channels
Power Supply: 7.5 Volts ±20%
Dimensions
with Standard
High Capacity
NiMH Battery:
with Ultra High
Capacity NiMH Bat-
tery:
137mm x 57.5mm x
37.5mm
137mm x 57.5mm x
40mm
Weight:
with Standard
High Capacity
NiMH Battery:
with Ultra High
Capacity NiMH Bat-
tery:
420 g
500 g
Average Battery
Life @ (5-5-90 Duty
Cycle)
Standard High
Capacity NiMH Bat-
tery:
Ultra High Capac-
ity NiMH Battery:
Low Pow-
er
>11 hrs
>14 hrs
High Pow-
er
>8 hrs
>11 hrs
Sealing: Passes rain testing per
IP54
Shock: Meets MIL-STD-810-
C,D & E and TIA/EIA 603
Vibration: Meets MIL-STD-810-
C,D & E and TIA/EIA 603
Dust: Meets MIL-STD-810-
C,D & E and IP54
Humidity: Meets MIL-STD-810-
C,D & E and TIA/EIA 603
FCC ID AZ489FT3794
VHF
RF Output
NiMH @ 7.5V: Low
1W High
5W
Frequency 136-174 MHz
Channel Spacing 12.5/20/25 kHz
Freq. Stability
(-30°Cto+60°C) 0.00025%
Spurs/Harmonics: -36 dBm < 1 GHz
-30 dBm > 1 GHz
Audio Response:
(from 6 dB/oct. Pre-
Emphasis, 300 to
3000Hz)
+1, -3 dB
Audio Distortion:
@ 1000 Hz, 60%
Rated Max. Dev.
<5%
FM Noise: -40 dB
VHF
12.5kHz VHF 20/
25kHz
Frequency: 136-
174MHz 136-
174MHz
Sensitivity
12dB EIA SINAD: 0.35 µV0.35µV
Adjacent Channel
Selectivity ETS -60 dB -70 dB
Intermodulation
ETS -65 dB -65 dB
Freq. Stability
(-30°Cto+60°C): 0.00025% 0.00025%
Spur Rejection: -70 dB -70 dB
Image Rejection: -70 dB -70 dB
Audio Output
@ <5% Distortion 500 mW 500 mW

6B-4 Transmitter
3.0 Transmitter
3.1 General
(Refer to Figure 6-1)
The VHF transmitter contains five basic circuits:
1. power amplifier
2. antenna switch
3. harmonic filter
4. antenna matching network
5. power control integrated circuit (PCIC).
3.1.1 Power Amplifier
The power amplifier consists of two devices:
1. 9Z67 LDMOS driver IC (U3501) and
2. PRF1507 LDMOS PA (Q3501).
The 9Z67 LDMOS driver IC contains a 2 stage amplification with a supply voltage of 7.3V.
This RF power amplifier is capable of supplying an output power of 0.3W (pin 6 and 7) with an input
signal of 2mW (3dBm) (pin16). The current drain would typically be 130mA while operating in the
frequency range of 136-174MHz.
The PRF1507 LDMOS PA is capable of supplying an output power of 7W with an input signal of 0.3W.
The current drain would typically be 1800mA while operating in the frequency range of 136-174MHz.
The power output can be varied by changing the biasing voltage.
Figure 6-1: Transmitter Block Diagram
PCIC
Antenna
PA
Driver
Vcontrol Vcontrol
From VCO
Jack
PA-F ina l
Stage
Antenna Switch/
Harmonic Filter/
Matching Network

Transmitter 6B-5
3.1.2 Antenna Switch
The antenna switch circuit consists of two PIN diodes (D3521 and D3551), a pi network (C3531,
L3551 and C3550), and three current limiting resistors (R3571, R3572, R3573 ). In the transmit
mode, B+ at PCIC (U3502) pin 23 will go low and turn on Q3561 where a B+ bias is applied to the
antenna switch circuit to bias the diodes "on". The shunt diode (D3551) shorts out the receiver port,
and the pi network, which operates as a quarter wave transmission line, transforms the low
impedance of the shunt diode to a high impedance at the input of the harmonic filter. In the receive
mode, the diodes are both off, and hence, there exists a low attenuation path between the antenna
and receiver ports.
3.1.3 Harmonic Filter
The harmonic filter consists of C3532 to C3536, L3531 and L3532. This network forms a low-pass
filter to attenuate harmonic energy of the transmitter to specifications level. The harmonic filter
insertion loss should be less than 1.2dB.
3.1.4 Antenna Matching Network
A matching network which is made up of L3538 and C3537 is used to match the antenna's
impedance to the harmonic filter. This will optimize the performance of the transmitter and receiver
into an antenna.
3.1.5 Power Control Integrated Circuit (PCIC)
The transmitter uses the Power Control IC (PCIC), U3502 to control the power output of the radio by
maintaining the radio current drain. The current to the final stage of the power module is supplied
through R3519 (0.1ohms), which provides a voltage proportional to the current drain. This voltage is
then fedback to the Automatic Level Control (ALC) within the PCIC to keep the whole loop stable.
The PCIC has internal digital to analog converters (DACs) which provide the reference voltage of the
control loop. The voltage level is controlled by the microprocessor through the data line of the PCIC.
There are resistors and integrators within the PCIC, and external capacitors (C3562, C3563 and
C3565) in controlling the transmitter rising and falling time. These are necessary in reducing the
power splatter into adjacent channels.
U3503 and its associated circuitry acts as a temperature cut back circuitry. This circuitry provides the
necessary voltage to the PCIC to cut the transmitter power when the radio temperature gets too high.

6B-6 Receiver
4.0 Receiver
4.1 Receiver Front-End
(Refer to
VHF Receiver Front End Schematic Diagram
on page 6B-20,
VHF Receiver Back End
Schematic Diagram
on page 6B-21, and
VHF Transmitter Schematic Diagram
on page 6B-24)
The RF signal is received by the antenna and applied to a low-pass filter. For VHF, the filter consists
of L3531, L3532, C3532 to C3563. The filtered RF signal is passed through the antenna switch. The
antenna switch circuit consists of two PIN diodes(D3521 and D3551) and a pi network (C3531, L3551
and C3550).The signal is then applied to a varactor tuned bandpass filter. The VHF bandpass filter
comprises of L3301, L3303, C3301 to C3304 and D3301. The bandpass filter is tuned by applying a
control voltage to the varactor diode (D3301) in the filter.
The bandpass filter is electronically tuned by the DACRx from IC404 which is controlled by the
microprocessor. Depending on the carrier frequency, the DACRx will supply the tuned voltage to the
varactor diodes in the filter. Wideband operation of the filter is achieved by shifting the bandpass filter
across the band.
The output of the bandpass filter is coupled to the RF amplifier transistor Q3302 via C3306. After
being amplified by the RF amplifier, the RF signal is further filtered by a second varactor tuned
bandpass filter, consisting of L3305, L3306, C3311 to C3314 and D3302.
Both the pre and post-RF amplifier varactor tuned filters have similar responses. The 3 dB bandwidth
of the filter is about 12 MHz. This enables the filters to be electronically controlled by using a single
control voltage which is DACRx .
Figure 6-2: VHF Receiver Block Diagram
Demodulator
Synthesizer
Crystal
Filter
Mixer
Varactor
Tuned Filter
RF Amp
Varactor
Tuned Filter
Pin Diode
Antenna
Switch
RF Jack
Antenna
AGC
Control Voltage
from ASFIC
First LO
from FGU
Recovered Audio
Squelch
RSSI
IF IC
SPI Bus
16.8 MHz
Reference Clock
Second
LO VCO
IF Amp
U3220

Receiver 6B-7
The output of the post-RF amplifier filter is connected to the passive double balanced mixer which
consists of T3301, T3302 and CR3301. Matching of the filter to the mixer is provided by C3317,
C3318 and L3308. After mixing with the first LO signal from the voltage controlled oscillator (VCO)
using high side injection, the RF signal is down-converted to the 45.1 MHz IF signal.
The IF signal coming out of the mixer is transfered to the crystal filter (Y3200) through a resistor pad
(R3321 - R3323) and a diplexer (C3320 and L3309). Matching to the input of the crystal filter is
provided by C3200 and L3200. The crystal filter provides the necessary selectivity and
intermodulation protection.
4.2 Receiver Back-End
(Refer to
VHF Receiver Back End Schematic Diagram
on page 6B-21)
The output of crystal filter Y3200 is matched to the input of IF amplifier transistor Q3200 by capacitor
C3203. Voltage supply to the IF amplifier is taken from the receive 5 volts (R5). The gain controlled IF
amplifer provides a maximum gain of about 10dB. The amplified IF signal is then coupled into
U3220(pin 3) via L3202, C3207, and C3230 which provides the matching for the IF amplifier and
U3220.
The IF signal applied to pin 3 of U3220 is amplified, down-converted, filtered, and demodulated, to
produce the recovered audio at pin 27 of U3220. This IF IC is electronically programmable, and the
amount of filtering (which is dependent on the radio channel spacing) is controlled by the
microprocessor. Additional filtering, once externally provided by the conventional ceramic filters, is
replaced by internal filters in the IF module (U3220).
The IF IC uses a type of direct conversion process, whereby the externally generated second LO
frequency is divided by two in U3220 so that it is very close to the first IF frequency. The IF IC (U3220)
synthesizes the second LO and phase-locks the VCO to track the first IF frequency. The second LO
is designed to oscillate at twice the first IF frequency because of the divide-by-two function in the IF
IC.
In the absence of an IF signal, the VCO will “search” for a frequency, or its frequency will vary close to
twice the IF frequency. When an IF signal is received, the VCO will lock onto the IF signal. The
second LO/VCO is a Colpitts oscillator built around transistor Q3270. The VCO has a varactor diode,
D3270, to adjust the VCO frequency. The control signal for the varactor is derived from a loop filter
consisting of C3278 to C3280, R3274 and R3275.
The IF IC (U3220) also performs several other functions. It provides a received signal-strength
indicator (RSSI) and a squelch output. The RSSI is a dc voltage monitored by the microprocessor,
and used as a peak indicator during the bench tuning of the receiver front-end varactor filter. The
RSSI voltage is also used to control the automatic gain control (AGC) circuit at the front-end.
The demodulated signal on pin 27 of U3220 is also used for squelch control. The signal is routed to
U404 (ASFIC) where squelch signal shaping and detection takes place. The demodulated audio
signal is also routed to U404 for processing before going to the audio amplifier for amplification.

6B-8 Receiver
4.3 Automatic Gain Control Circuit
(Refer to
VHF Receiver Front End Schematic Diagram
on page 6B-20 and
VHF Receiver Back End
Schematic Diagram
on page 6B-21)
The front end automatic gain control circuit provides automatic reduction of gain, of the front end RF
amplifier via feedback. This action is necessary to prevent overloading of backend circuits. This is
achieved by drawing some of the output power from the RF amplifier output. At high radio
frequencies, capacitor C3327 provides the low impedance path to ground for this purpose. CR3302 is
a PIN diode used for switching the path on or off. A certain amount of forward biasing current is
needed to turn the PIN diode on. Transistor Q3301 provides this current.
Radio signal strength indicator, RSSI, a voltage signal, is used to drive Q3301 to saturation i.e.
turned on. RSSI is produced by U3220 and is proportional to the gain of the RF amplifier and the input
power to the radio.
Resistors R3304 and R3305 are voltage dividers designed to turn on Q3301 at certain RSSI levels. In
order to turn on Q3301 the voltage across R3305 must be greater or equal to the voltage across
R3324, plus the base-emitter voltage (Vbe) present at Q3301. Capacitor C3209 is used to dampen
any instability while the AGC is turning on. The current flowing into the collector of Q3301, a high
current gain NPN transistor, will be drawn through the PIN diode to turn it on. Maximum current
flowing through the PIN is limited by the resistors R3316, R3313, R3306 and R3324. C3326 is a
feedback capacitor used to provide some stability to this high gain stage.
An additional gain control circuit is formed by Q3201 and its associated circuitry. Resistors R3206 and
R3207 are voltage dividers designed to turn on Q3201 at a significantly higher RSSI level than the
level required to turn on PIN diode control transistor Q3301. In order to turn on Q3201 the voltage
across R3207 must be greater or equal to the voltage across R3208, plus the base-emitter voltage
(Vbe) present at Q3201. As current starts flowing into the collector of Q3201, it reduces the bias
voltage at the base of IF amplifier transistor Q3200 and in turn, the gain of the IF amplifier. The gain
canbecontrolledinarangeof-30dBupto+10dB.

Frequency Generation Circuitry 6B-9
5.0 Frequency Generation Circuitry
The Frequency Generation Circuitry is composed of two main ICs, the Fractional-N synthesizer
(U3701), and the VCO/Buffer IC (U3801). Designed in conjunction to maximize compatibility, the two
ICs provide many of the functions that normally would require additional circuitry. The synthesizer
block diagram illustrates the interconnect and support circuitry used in the region. Refer to the
relevant schematics for the reference designators.
The synthesizer is powered by regulated 5V and 3.3V which come from U3711 and U3201
respectively. The synthesizer in turn generates a superfiltered 4.5V which powers U3801.
In addition to the VCO, the synthesizer must interface with the logic and ASFIC circuitry.
Programming for the synthesizer is accomplished through the data , clock and chip select lines from
the microprocessor. A 3.3V dc signal from synthesizer lock detect line indicates to the microprocessor
that the synthesizer is locked.
Transmit modulation from the ASFIC is supplied to pin10 of U3701. Internally the audio is digitized by
the Fractional-N and applied to the loop divider to provide the low-port modulation. The audio runs
through an internal attenuator for modulation balancing purposes before going out to the VCO.
Figure 6-3: Frequency Generation Unit Block Diagram
Voltage
Multiplier
Synthesizer
U3701 Loop
Filter
VCOBIC
U3801
To
Mixer
To
PA Driver
VCP
Vmult1 Aux3
MOD Out
Modulating
Signal
Vmult2
Rx VCO Circuit
Tx VCO
TRB
16.8 MHz
Ref. Osc.
Rx Out
Tx Out
Circuit

6B-10 Frequency Generation Circuitry
5.1 Synthesizer
(Refer to
VHF Synthesizer Schematic Diagram
on page 6B-22)
The Fractional-N Synthesizer uses a 16.8MHz crystal (Y3761) to provide a reference for the system.
The LVFractN IC (U3701) further divides this to 2.1MHz, 2.225MHz, and 2.4MHz as reference
frequencies. Together with C3761, C3762, C3763, R3761 and D3761 , they build up the reference
oscillator which is capable of 2.5ppm stability over temperatures of -30 to 85°C. It also provides
16.8MHz at pin 19 of U3701 to be used by ASFIC and LVZIF.
The loop filter which consist of C3721, C3722, R3721, R3722 and R3723 provides the necessary dc
steering voltage for the VCO and determines the amount of noise and spur passing through .
In achieving fast locking for the synthesizer, an internal adapt charge pump provides higher current at
pin 45 of U3701 to put synthesizer within the lock range. The required frequency is then locked by
normal mode charge pump at pin 43 .
Both the normal and adapt charge pumps get their supply from the capacitive voltage multiplier which
is made up of C3701 to C3704 and triple diodes D3701, D3702. Two 3.3V square waves ( 180 deg
out of phase) are first multiplied by four and then shifted, along with regulated 5V, to build up 13.5V at
pin47ofU3701.
Figure 6-4 Synthesizer Block Diagram
DATA
CLK
CEX
MODIN
VCC, DC5V
XTAL1
XTAL2
WARP
PREIN
VCP
REFERENCE
OSCILLATOR
VOLTAGE
MULTIPLIER
VOLTAGE
CONTROLLED
OSCILLATOR
2-POLE
LOOP
FILTER
DATA (U409 PIN 100)
CLOCK (U409 PIN 1)
CSX (U409 PIN 2)
MOD IN (U404 PIN 40)
+5V (U3711 PIN 4)
7
8
9
10
13, 30
23
24
25
32
47
VMULT2 VMULT1
BIAS1
SFOUT
AUX3
AUX4
IADAPT
IOUT
GND
FREFOUT
LOCK 4
19
6, 22, 23, 24
43
45
3
2
28
14 15
40
FILTERED 5V
STEERING
LINE
LOCK (U409 PIN 56)
PRESCALER IN
LO RF INJECTION
TX RF INJECTION
(1ST STAGE OF PA)
FREF (U3220 PIN 21 & U404 PIN 34)
39
BIAS2
41
DUAL
TSTRS
48
5V R5
5, 20, 34, 36
(U3201 PIN 5)
AUX1
VDD, 3.3V MODOUT
U3701
LOW VOLTAGE
FRACTIONAL-N
SYNTHESIZER

Frequency Generation Circuitry 6B-11
5.2 VCO - Voltage Controlled Oscillator
(Refer to
VHF Voltage Controlled Oscillator Schematic Diagram
on page 6B-23)
The VCOBIC (U3801) in conjunction with the Fractional-N synthesizer (U3701) generates RF in both
the receive and the transmit modes of operation. The TRB line (U3801 pin 19) determines which
oscillator and buffer will be enabled. A sample of the RF signal from the enabled oscillator is routed
from U3801 pin 12, through a low pass filter, to the prescaler input (U3701 pin 32). After frequency
comparison in the synthesizer, a resultant CONTROL VOLTAGE is received at the VCO. This voltage
is a DC voltage typically between 3.5V and 9.5V when the PLL is locked on frequency.
Figure 6-5: VCO Block Diagram
Presc
RX
TX
Matching
Network Low Pass
Filter
Attenuator
Pin8
Pin14
Pin10
(3701 Pin28)
VCC Buffers
TX RF Injection
U3701 Pin 32
AUX3 (U3701 Pin2)
Prescaler Out
Pin 12Pin 19
Pin 20
TX/RX/BS
Switching Network
U3801
VCOBIC
Rx
Active Bias
Tx
Active Bias
Pin2
Rx-I adjust
Pin1
Tx-I adjust
Pins 9,11,17
Pin18
Vsens
Circuit
Pin15
Pin16
RX VCO
Circuit
TX VCO
Circuit
RX Tank
TX Tank
Pin7
Vcc-Superfilter
Collector/RF in
Pin4
Pin5
Pin6
RX
TX
(U3701 Pin28)
Rx-SW
Tx-SW
Vcc-Logic
(U3701 Pin28)
Steer Line
Voltage
(VCTRL)
Pin13
Pin3
TRB_IN
LO RF INJECTION
VSF
VSF
VSF

6B-12 Frequency Generation Circuitry
The RF section of the VCOBIC(U3801) is operated at 4.54 V (VSF), while the control section of the
VCOBIC and Fractional-N synthesizer (U3701) is operated at 3.3V. The operation logic is shown in
Table 6-1.
In the receive mode, U3801 pin 19 is low or grounded. This activates the receive VCO by enabling the
receive oscillator and the receive buffer of U3801. The RF signal at U3801 pin 8 is run through a
matching network. The resulting RF signal is the LO RF INJECTION and it is applied to the mixer at
T3302.
During the transmit condition, when PTT is depressed, 3.2 volts is applied to U3801 pin 19. This
activates the transmit VCO by enabling the transmit oscillator and the transmit buffer of U3801. The
RF signal at U3801 pin 10 is injected into the input of the PA module (U3501 pin16). This RF signal is
the TX RF INJECTION. Also in transmit mode, the audio signal to be frequency modulated onto the
carrier is received through U3701 pin 41.
When a high impedance is applied to U3801 pin19, the VCO is operating in BATTERY SAVER mode.
In this case, both the receive and transmit oscillators as well as the receive transmit and prescaler
buffer are turned off.
Table 6-1: VCO Control Logic
Desired
Mode AUX 4 AUX 3 TRB
Tx n.u. High (@3.2V) High (@3.2V)
Rx n.u. Low Low
Battery Saver n.u. Hi-Z/Float
(@1.6V) Hi-Z/Float (@1.6V)

Notes For All Schematics and Circuit Boards 6B-13
6.0 Notes For All Schematics and Circuit Boards
* Component is frequency sensitive. Refer to the Electrical Parts List for value and usage.
1. Unless otherwise stated, resistances are in Ohms (k = 1000), and capacitances are in picofarads
(pF) or microfarads (µF).
2. DC voltages are measured from point indicated to chassis ground using a Motorola DC multime-
ter or equivalent. Transmitter measurements should be made with a 1.2 µH choke in series with
the voltage probe to prevent circuit loading.
3. Reference Designators are assigned in the following manner:
400/500 Series = Controller
600 Series = Keypad Board
3200 Series = IF Circuitry
3300 Series = Receiver
3500 Series = Transmitter
3700 and
3800 Series = Frequency Generation
4. Interconnect Tie Point Legend:
UNSWB+ = Unswitch Battery Voltage (7.5V)
SWB+ = Switch Battery Voltage (7.5V)
R5 = Receiver Five Volts
CLK = Clock
Vdda = Regulated 3.3 Volts (for analog)
Vddd = Regulated 3.3 Volts (for digital)
CSX = Chip Select Line (not for LVZIF)
SYN = Synthesizer
DACRX = Digital to Analog Voltage (For Receiver Front End Filter)
VSF = Voltage Super Filtered (5 volts)
VR = Voltage Regulator
6-LAYER CIRCUIT BOARD DETAIL VIEWING
COPPER STEPS IN PROPER LAYER SEQUENCE
LAYER 1 (L1)
LAYER 2 (L2)
LAYER 3 (L3)
LAYER 4 (L4)
LAYER 5 (L5)
LAYER 6 (L6)
INNER LAYERS
SIDE 1
SIDE 2

Circuit Board/Schematic Diagrams and Parts List 6B-15
7.0 Circuit Board/Schematic Diagrams and Parts List
C400
C401
C402
C423
C424
C425
C426
C427 C428
C429
C432
C441
C443 C444
C467
C471
C472
C473
C480
C482
C490
C491
C492
C493
C494
C495
C496
C497
CR412
CR413
E407
E408
E409
40
J400
J403
L400
Q400
Q403
Q405
Q417
R401
R402
R403
R405
R406
R407
R408
R410
R418
R421
R427
R428
R429
R435
R437
R450
R476
R477
R478
R481
R492
RT400
SH400
TP401
TP402
TP405
TP406
TP410
TP415
U405 U406
VR434
VR447
VR449
VR450
C403
C3706
C3712
C3713
C3714
C3741
C3742
C3743
C3744
C3746
C3752
C3754
C3822
C3824
C3825
C3828 C3829
C3830
C3832
C3834
C3835
C3836
C3842
CR440
D3831
D3832
L401
L3821
L3822
L3823
L3824
L3825
L3831
L3832 L3833
L3834
R416
R447 R448
R3701
R3741
R3751
R3821
R3828
R3833
R3835R3836
SH3801
U400
U3711
B503 B504
C502
C505
C521
C522
C3200
C3201
C3205
C3212 C3213
C3320
C3334
C3335
C3710
C3711
C 3722
C3724
C3745
C3753
L3200
L3309
L3312
PB501PB502PB503 PB504
Q3721
R3200
R3214
R3215
C3209
R3217
R3318
R3321
R3322
R3323
R3721
R3722
R3723
R3752
SH3701
T3302
TP3701
VR440
VR444
Y3200
Y3761
C511
C512 C513
C514
C3202
C3203
C3206
C3207
C3208
R3218
Q3202
C3225
C3270 C3271
C3272
C3273
C3275
C3276
C3277
C 3278
C3279
C3280
C3503
C3512
C3513
C3514
C3517
C3519
C3521
C3523
C3524
C3525
C3527
C3528
C3531
C3532
C3534
C3535
C3536
C3537
C3539
C3541C3542
C3543
C3544
C3550
C3551
C3552
CR503
CR3303
D3270
D3521
D3551
L3201 L3202
L3270
L3271
L 3501
L3502
L3503
L3504
L3511
L3512
L3513 L3515
L3521
L3522
L3531
L3532
L3538
L3551
L3552
PB505
Q502
Q505
Q3200
Q3201
Q3270
R502
R506
R3202
R3203
R3205
R3206
R3207
R3208
R3209
R3211
R3270
R3271
R3272
R3273
R3274 R3275
R3276
R3513
R3541
R3542
R3543
R3551
SH3203
U3201
U3501
VR501
C520
C3214
C3306
C3307
C3308
C3309
C3310
C3311
C3313
C3314
C3318 C3327
C3329 C3330
C3331
C3332
C3338
C3501 C3504
C3505 C3518
C3546
C3547
C3721
C3826
C3833
D3302
D3821
L3304
L3305L3306
L3518
Q3302
Q3501
R501
R505
R3201
R3204
R3225
R3213
R3309
R3310
R3311
R3313
R3316
R3317
R3501
R3502R3503
R3512
R3544
R3545
R3546
R3547
R3548
R3822
R3823
R3834
SH3501
SH3502
T3301
C3204
C3502
R3212
R3505
SH3302 SH3303
C523
C3274
C3312
C3533
R3226
R3308 R3312
SH3201
TP3301
TP3702
C3319
R446
SH401
U407
C3215
C3210
R3210
4
3
2
22
20
1
21
4
3
4
3
23
4
3
6
4
3
6
43
4
5
22
21
8
7
32 17
16
1
1
4
5
8
16
8
9
3
1
8
1
64
3
6
34
1
3
4
6
2
1
5
2
VHF (136-174MHz) Main Board Top Side PCB No. 8486062B09
http://www.myradio168.name

6B-16 Circuit Board/Schematic Diagrams and Parts List
B501
C431
C433
C434
C436
C437
C453
C535
C3211
C3219
C3220
C3221
C3223
C3224
C3226
C3227
C3228
C3229
C3230
C3231
C3232
C3233
C3234
C3235
C3236
C3238
C3239
C3240
C3241
C3242
C3243
C3244
C3301
C3304
C3305
C3315C3316 C3317
C3321
C3322 C3323C3324
C3325
C3326
C3337
C3339
C3701
C3702
C3703
C3704
C3705
C3707
C3709
C3725
C3726
C3727
C3731
C3732
C3733
C3734
C3735
C3751
C3755
C3761
C 3762
CR411
CR3301
CR3302
D3301
D3701
D3702
F501
FL401
J3501
J3502
L505
L3221
L3301 L3303
L3308
L3701
L3731
Q416
Q3301
R414
R415
R419
R420
R426
R432
R460
R462
R463
R3220
R3221
R3222
R3223
R3224
R3304
R3305
R3307
R3314
R3315
R3319 R3320
R3324
R3702
R3703
R3704
R3705
R3726
R3727
R3762
R3763
S501
SH3702
U410
U3701
VR439
VR441 VR442
VR506
Y3762
C407
C408
C414C415
C416
C419
C420
C421
C422
C430
C435
C440
C442
C445
C447
C448
C449
C451
C452
C456
C458
C459
C463
C466
C475
C476
C479
C503
C3303
C3336
C3506
C3507 C3509
C3515
C3516
C3526
C3560
C3561
C3562
C3563
C3564
C3565
C3568
C3569
C3708
C3802
C3804
C3805
C3806
C3808
C3809
C3811 C3812
C3813
C3815
C3816
C3818
C3821
C3823
C3827
CR501
E400
E401
E402
E403
E404
E405
H3501
L410
L411
L3519
L3523
L3801
L3809
L3811
L3812 L3813
L3816
L3826
Q410
Q3801
R409
R411
R413
R423
R424
R425 R431
R445
R449
R457
R461
R472
R473
R3303
R3306
R3519
R3561
R3562
R3563
R3564
R3571
R3572R3573
R3801
R3802
R3805
R3806
R3807
R3811
R3812
R3816
R3817
R3818
R3825
R3826
R3829
R3830
R3831
R3832
SH402
SH403
SH3202
SH3301
TP3502
U404
U409
U420
U3502
U3503
VR432
VR433
VR 445
VR 446
VR 448
C410
C481
C3237
C3302
C3508 C3803
C3810
Q3561
R434
R436
R471
R475
R3569
R3570
R3803
R3804
R3824
S502
U3220
C3801
R3808
SH3802
U3801
R3222
E406
R400
C409
C411 C450
C3763
R3761
R3760
D3761
R3219
C3218
C3566
17
9
25
11
120
10
2
3
4
4
C
8
C
2
2
35
4
1
48
36
37
2524 12
13 1
2
3
3
2
3
4
48
36
37 25
24
12
13
1
11
1
20
10
4
1
48
3637
25
24 12
13
3
75
50 25
1
1
1
5
100
ZWG0130073-A
VHF (136-174MHz) Main Board Bottom Side PCB No. 8486062B09
http://www.myradio168.name

Circuit Board/Schematic Diagrams and Parts List 6B-17
C400
C401
C402
C423
C424
C425
C426
C427 C428
C429
C432
C441
C443 C444
C467
C471
C472
C473
C480
C482
C490
C491
C492
C493
C494
C495
C496
C497
CR412
CR413
E407
E408
E409
40
J400
J403
L400
Q400
Q403
Q405
Q417
R401
R402
R403
R405
R406
R407
R408
R410
R418
R421
R427
R428
R429
R435
R437
R450
R476
R477
R478
R481
R492
RT400
SH400
TP401
TP402
TP405
TP406
TP410
TP415
U405 U406
VR434
VR447
VR449
VR450
C403
C3706
C3712
C3713
C3714
C3741
C3742
C3743
C3744
C3746
C3752
C3754
C3822
C3824
C3825
C3828 C3829
C3830
C3832
C3834
C3835
C3836
C3842
CR440
D3831
D3832
L401
L3821
L3822
L3823
L3824
L3825
L3831
L3832 L3833
L3834
R416
R447 R448
R3701
R3741
R3751
R3821
R3828
R3833
R3835R3836
SH3801
U400
U3711
B503 B504
C502
C505
C521
C522
C3200
C3201
C3205
C3212 C3213
C3320
C3334
C3335
C3710
C3711
C 3722
C3724
C3745
C3753
L3200
L3309
L3312
PB501PB502PB503 PB504
Q3721
R3200
R3214
R3215
C3209
R3217
R3318
R3321
R3322
R3323
R3721
R3722
R3723
R3752
SH3701
T3302
TP3701
VR440
VR444
Y3200
Y3761
C511
C512 C513
C514
C3202
C3203
C3206
C3207
C3208
R3218
Q3202
C3225
C3270 C3271
C3272
C3273
C3275
C3276
C3277
C 3278
C3279
C3280
C3503
C3512
C3513
C3514
C3517
C3519
C3521
C3523
C3524
C3525
C3527
C3528
C3531
C3532
C3534
C3535
C3536
C3537
C3539
C3541C3542
C3543
C3544
C3550
C3551
C3552
CR503
CR3303
D3270
D3521
D3551
L3201 L3202
L3270
L3271
L 3501
L3502
L3503
L3504
L3511
L3512
L3513 L3515
L3521
L3522
L3531
L3532
L3538
L3551
L3552
PB505
Q502
Q505
Q3200
Q3201
Q3270
R502
R506
R3202
R3203
R3205
R3206
R3207
R3208
R3209
R3211
R3270
R3271
R3272
R3273
R3274 R3275
R3276
R3513
R3541
R3542
R3543
R3551
SH3203
U3201
U3501
VR501
C520
C3214
C3306
C3307
C3308
C3309
C3310
C3311
C3313
C3314
C3318 C3327
C3329 C3330
C3331
C3332
C3338
C3501 C3504
C3505 C3518
C3546
C3547
C3721
C3826
C3833
D3302
D3821
L3304
L3305L3306
L3518
Q3302
Q3501
R501
R505
R3201
R3204
R3225
R3213
R3309
R3310
R3311
R3313
R3316
R3317
R3501
R3502R3503
R3512
R3544
R3545
R3546
R3547
R3548
R3822
R3823
R3834
SH3501
SH3502
T3301
C3204
C3502
R3212
R3505
SH3302 SH3303
C523
C3274
C3312
C3533
R3226
R3308 R3312
SH3201
TP3301
TP3702
C3319
R446
SH401
U407
C3215
C3210
R3210
4
3
2
22
20
1
21
4
3
43
23
4
36
4
3
6
43
4
5
22
21
8
7
32 17
16
1
1
4
5
8
16
8
9
3
1
8
1
64
3
6
34
1
3
4
6
2
1
5
2
5
51
1
1
5
1
1
1
1
1
20
1
1
VHF (136-174MHz) Main Board Top Side PCB No. 8486062B12
http://www.myradio168.name

6B-18 Circuit Board/Schematic Diagrams and Parts List
24
B501
C431
C433
C434
C436
C437
C453
C535
C3211
C3219
C3220
C3221
C3223
C3224
C3226
C3227
C3228
C3229
C3230
C3231
C3232
C3233
C3234
C3235
C3236
C3238
C3239
C3240
C3241
C3242
C3243
C3244
C3301
C3304
C3305
C3315C3316 C3317
C3321
C3322 C3323C3324
C3325
C3326
C3337
C3339
C3701
C3702
C3703
C3704
C3705
C3707
C3709
C3725
C3726
C3727
C3731
C3732
C3733
C3734
C3735 C3751
C3755
C3761
C 3762
CR411
CR3301
CR3302
D3301
D3701
D3702
F501
FL401
J3501
J3502
L505
L3221
L3301 L3303
L3308
L3701
L3731
Q416
Q3301
R414
R415
R419
R420
R426
R432
R460
R462
R463
R3220
R3221
R3222
R3223
R3224
R3304
R3305
R3307
R3314
R3315
R3319 R3320
R3324
R3702
R3703
R3704
R3705
R3726
R3727
R3762
R3763
S501
SH3702
U410
U3701
VR439
VR441 VR442
VR506
Y3762
C407
C408
C414C415
C416
C419
C420
C421
C422
C430
C435
C440
C442
C445
C484
C447
C448
C449
C451
C452
C456
C458
C459
C463
C466
C475
C476
C479
C503
C3303
C3336
C3506
C3507 C3509
C3515
C3516
C3526
C3560
C3561
C3562
C3563
C3564
R3565
C3568
C3569
C3708
C3802
C3804
C3805
C3806
C3808
C3809
C3811 C3812
C3813
C3815
C3816
C3818
C3821
C3823 C3827
CR501
E400
E401
E402
E403
E404
E405
H3501
L410
L411
L3519
L3523
L3801
L3809
L3811
L3812 L3813
L3816
L3826
Q410
Q3801
R409
R411
R413
R423
R424
R425 R431
R445
R449
R457
R461
C483
R472
R473
R3303
R3306
R3519
R3561
R3562
R3563
R3564
R3571
R3572R3573
R3801
R3802
R3805
R3806
R3807
R3811
R3812
R3816
R3817
R3818
R3825
R3826 R3829
R3830
R3831
R3832
SH402
SH403
SH3202
SH3301
TP3502
U404
U409
U420
U3502
U3503
VR432
VR433
VR448
C410
C481
C3237
C3302
C3508 C3803
C3810
Q3561
R434
R436
R471
R475
R3569
R3570
R3803
R3804
R3824
S502
U3220
C3801
R3808
SH3802
U3801
R3222
E406
R400
C409
C446 C450
C3763
R3761
R3760
D3761
R3219
C3218
C3566
C447
C477
C478
C411
RT3301
R3301
R3566
R3567
C3565
C3571
17
9
25
11
120
10
2
3
4
4
C
8
C
2
2
35
4
1
48
36
37
2524 12
13 1
2
3
3
2
3
4
48
36
37 25
24
12
13
1
11
1
20
10
4
1
48
3637
25
24 12
13
3
75
50 25
1
1
1
5
100
816
32
VHF (136-174MHz) Main Board Bottom Side PCB No. 8486062B12
http://www.myradio168.name

Circuit Board/Schematic Diagrams and Parts List 6B-19
UNSWB+
MECH_SWB+
16.8MHz
SWB+_1_SW MECHSWB+_1_SW
RED_LED
SWB+
Vdda
RTA3_1_SW
DACRx_1_SW
GREEN_LED_1_SW
PTT
VOL
RTA0
EMER
SB2
5V_2_SW
SB3
RTA1
RTA3
RTA2_1_SW
RTA0_1_SW
SB1
RESET_2_SW
RTA1_1_SW
CLK_4_SW
DATA
SB1_1_SW
CLK
RSSI
DEMOD
UNSWB+_2_SW
SQ_OUT
CLK_5_SW
RED_LED_1_SW
DATA_5_SW
DATA_4_SW
SB2_1_SW
5V_5_SW
16_8MHz_1_SW
LVZIF_SEL
CSX
Vdda_2_SW
LI_ION_1_SW RESET
DACRx
SWB+_2_SW
RTA2
BATT_CODE
LVZIF_SEL_2_SW
DACRX_2_SW
RTA0
RTA1
RTA2
RTA3
SB1
SB2
SB3
SWB+
UNSWB+
VOL
Vdda
DATA_3_SW
BATT_CODE
EMER
GREEN_LED
LI_ION
MECH_SWB+
PTT
RED_LED
CLK_2_SW CLK_3_SW
LVZIF_SEL_1_SW
PTT_1_SW
16_8MHz_2_SW
CSX_1_SW
DATA_2_SW
SWB+_3_SW
CSX_2_SW
5V_1_SW
GREEN_LED
5V
Vdda_3_SW
VOL_1_SW
RESET_1_SW
5V_3_SW
SQ_OUT_1_SW
UNSW+_1_SW
CLK_1_SW
DEMOD_1_SW
BATT_CODE_1_SW
DATA_1_SW
RSSI_2_SW
LI_ION
DEMOD_2_SW
SQ_OUT_2_SW
Vdda_1_SW
5V_4_SW
EMER_1_SW
RSSI_1_SW
SB3_1_SW
ZWG0130024-A
VHF Controls And Switches Schematic Diagram
http://www.myradio168.name

6B-20 Circuit Board/Schematic Diagrams and Parts List
CR3303
R3306
R3324
2.2K
1K
NU
1K
R3320
R3311
NU
2.2pF
10
C3305
.022uF
C3318
C3321
C3311
330pF
C3324
150pF
33pF
Q3301
1K
R3319
NU
470nH
L3304
15pF
C3303
100K
R3317
10
R3314
R3316
470
100K
R3303
C3308
22pF
330pF
C3335
C3338
RX_IN_1_FE
470pF
150nH
L3309
R3321
C3307
150
100pF
39pFC3317
12nH
L3303
150pF
C3313
RX_IN
R5
C3332
RX_INJ_1_FE
L3301
39pF
C3314
12nH 6.8pF
C3339
NU
10pF
33K
R3307
82pF
C3320
D3302
0.1uF
C3309
100pF
C3323
SH3303
SHIELDSHIELD
SH3302
SHIELDSHIELD
SH3301
SHIELDSHIELD
22
R3313 C3312
L3308
16pF
C3315
10nH
L3306
.022uF
12nH
33nH
L3312
.022uF
C3337
R3309
C3304
5.6K
C3331
150pF
C3330 100pF100pF
0.1uF
C3326
NU
1000pF
C3325 330pF
C3327
CR3301
2
34
1
C3319
NU
2.7pF
0.1uF
C3306
330
R3315
C3334
L3305
20pF
12nH
DACRx
IF
VHF_R
X
010272
6
C3322
100pF
33
R3312
R5_2_FE R5_3_FE
R3305
R3322
47K
R3323 220
18
C3316
RSSI_1_FE
DACRx_1_FE
NU
100pF
2
IF_1_FE
XFMR
T3302
4
6
3
1
C3329
mgc_comps
330pF
C3301
RX_INJ
RSSI
5.6pF
C3310
NU
1pF
100K
R3304
D3301
1.5K
R3308
C3302
T3301
XFMR
4
6
3
1
2
150pF
mgc_comps
SMBV1032
CR3302
Q3302
10K
R3310
TP3301
470
R3318
ZWG01
3
UNSWB_PLUS_1_RX
UNSWB+
C3336
10uF
UNSWB_PLUS_2_RX
2.7V
VHF Receiver Front End Schematic Diagram
http://www.myradio168.name

Circuit Board/Schematic Diagrams and Parts List 6B-21
R3205
1K
NU
1µH
L3201
L3200
Vdda
1µH
C3241
1200pF
330pF
C3271
DATA
CLK
1K
R3209
RSSI_OUT
4
TESTA
16
TESTD
8
VAG
32
VAG_REF
25
VPP
9
PREAMP_OUT
47
PRE_AGC
48
PRE_IN
3
RED_VCC
1
RED_VSS
2
ROSE_VCC
30
ROSE_VSS
29
RSSI_FLT
5
GREEN_VCC
41
GREEN_VSS
43
15
IOUT
31
LIM
?X
MIX_BYP
46
MIX_IN
MLPD_CR
24
PHASE_LOCK
26
DATA
DEMOD_HF
28
DEMOD_OUT
27
EMIT
11
EXTBS
6
?X
FREF
GND
20
GOLD_VCC
10
GOLD_VSS
14
39
C3M
35
C3P
38
C4M
36
C4P
37
19
CEX
18
CLK
COL
13
17
12
BLUE_VCC
45
BLUE_VSS
44
BROWN_VCC
22
?X
BRP_OFF
C1M
33
C1P
40
C2M
34
C2P
mgc_comps
U3220
AFC
7
BASE
4.7uF
32D83
C3211
0.15uF
C3238
1uH
L3221
L3202
1uH
100pF
C3203
R3220
4.7K
R3212
4.7K
0.1uF
C3222
IF
.01uF
C3244
1uF
C3234
1uF
C3231
C3235
0.22uF
1K
R3274
56pF
C3275
39K
R3207
5V_3_ZIF
RSSI
Q3201
16_8MHz_3_ZIF
R5_3_ZIF
12pF
NU
C3202
C3278
0102726B13
SQ_OUT
0.1uF
R3204
22
1uF
C3232
R3276
10
NU
200K
R3217
82pF
C3277
GND
1
GND1
2
GND2
3
GND3
4
OUT 3
IN
6
TBD
XTAL
Y3200
2.2pF
C3207
C3280
8200pF
D3270
C3279
16.8MHz
1uF
100K
R3206
.01uF
C3206
C3226
SH3203
SHIELD
0.1uF
5V SHIELD
C3274
33pF
C3237
100pF
R3223
C3233
1K
1uF
4.7uF
C3213
C3212
1uF
R3215
100
Q3200
MMBR941
MMBR941
R3203
R3221
10K
100
.022uF
C3239
R3200
R5
150
47
SQ_OUT_1_ZIF
SWB+
R3271
R3201
2.2K
C3204 C3205
.01uF 0.1uF
DATA_3_ZIF
CLK_3_ZIF
0.1uF
C3225
C3208
0.1uF
NU
100
R3208
10
R3224
0.22uF
C3201
C3240
NU
1.5pF
2.2K
1uF
R3213
C3209
C3221
.01uF
0.1uF
100
C3219
R3219
R3226
10
RSSI_1_ZIF
L3271
2.2uH
LVZIF_SEL_1_ZIF
DEMOD_1_ZIF
4.7K
R3202
R3275
3.9K
C3229
100pF
100K
R3222
NU
C3243
.022uF
.01uF
C3236
C3228
.01uF
1K
R3270
C3273
10pF
47pF
C3276
C3200
4.7uF
16pF
?X ON_OFF
VIN
?X
VOUT
C3218
LP29801
U3201
?X
GND
?X
100
R3214
Vdda_3_ZIF
R3218
SWB_PLUS_3_ZIF
2.2K
10
R3211
4.7pF
C3272
IF_1_ZIF
R3272
.01uF
LVZIF_SEL
47K
C3227
R3273
DEMOD
47K
Q3270 1
3
2
SHIELD
SH3201
?X
BFQ67W
SHIELD
SH3202
SHIELD
SHIELD
C3230
10pF
C3220
100pF
RSSI_2_ZIF
C3242 0.1uF
.022uF
C3270
C3223
0.1uF
0.1uF
C3224
L3270
Vdd_FILTERED5V
RSSI
100nH
Vdd_FILTERED
Vdd_FILTERED
Vdd_FILTERED
RSSI
Vdd_FILTERED Vdd_FILTERED
5V
Vdd_FILTERED
VHF_ZIF
NU
NU
NU
C3210
1000pF
10pF
C3215
Q3202
VSF_3_ZIF
VSF
5V
1K
R3225
0.1uF
C3214
2.9V
1.5V
1.9V @ -47dBm
1.5V
0.8V
3.3V
1.5V
VHF Receiver Back End Schematic Diagram
http://www.myradio168.name

6B-22 Circuit Board/Schematic Diagrams and Parts List
1K
R3723
100
0.1uF
C3704
(SOURCE)
R3722
.01uF
C3701
.01uF
A1 6
A2 5
A3 4
K1
1K2
2K3
3
D3702
UMC5N
2
4
1
3
Q3721
UMC5N
C3762
C3761
330pF
56pF
C3703
.01uF
C3702 K2
3K3
.01uF
D3701
A1 6
A2 5
4
A3
1K1
2
.01uF
C3732
C3731
C3721
.01uF
0.1uF
C3724
1uF
L3731
2.2uH
0.1uF
C3712 2.2uF
C3713
2.2uF
C3711
2.2uF
C3755
2.2uF
C3733
L3701
C3746
390nH
220pF
C3745
220pF
C3744
220pF 220pF
C3743
R3752
330K R3751
200K C3753
4.7uF 1000pF
C3752 0.1uF
C3754
R3721
470
100pF
C3727
R3761
47K
D3761
C3706
4,7uF
C3722
0.1uF
C3705
150
R3703
0NU
R3702
R3701
0.1uF
C3708
100
5V SWB+
0102726
B
C3734
.01uF
C3763
1.6pF
C3742
220pF
R3762
NU
2.2K
VCTRL
LOCK
CSX
5V
R5
CLK
DATA
MODIN
16.8MHz 100
R3741
22pF
C3707
Vdda
0.1uF
C3709
150
R3704
33K
R3705
C3741
GND
3
IN
1OUT 2
NU
56pF
VCO_MOD
16.8MHz
Y3761
8.2pF
C3726
PRESC
TRB
VMULT2
VMULT3
VMULT4
VRO
WARP
XTAL1
XTAL2
VSF
SFCAP
SFIN
SFOUT
TEST1
TEST2
VBPASS
VCP
VMULT1
PD_GND
PD_VDD
PREIN
PRE_GND
PRE_VDD
PVREF
REFSEL
SFBASE
INDMULT
IOUT
LOCK
MODIN
MODOUT
NC1
NC2
NC3
CCOMP
CEX
CLK
DATA
DGND
DVDD
FREFOUT
IADAPT
AGND
AUX1
AUX2
AUX3
AUX4
AVDD
BIAS1
BIAS2
U3701
09Z8809Z88
ADAPTSW
SH3701
SHIELD
T5
R5_1_FN
SHIELD
PRESC_1_FN
SWB_PLUS_1_FN
VCTRL_1_FN
VSF_1_FN
R5_2_FN
T5_1_FN
VCO_MOD_1_FN
BIAS_ADJ_1_FN
TRB_1_FN
Vdda_1_FN
LOCK_1_FN
DATA_1_FN
5V_1_FN
CLK_1_FN
2.2uF
C3710
C3751
0.1uF
NU
R3763
NU
100
C3735
FADJ
4GND
3
OUT
1
VDD 5V
.01uF
NU
NU
OSC_16.8MHZ
Y3762
OSC_16.8MHZ
2
1
TP3702
1
TP3701
SHIELD
SH3702
SHIELD
NU
C3725
0.1uF
16_8MHz_1_FN
100K
R3727
MODIN_1_FN
CSX_1_FN
R3726
BIAS_ADJ
47K
NU
ADP3300
6ERR
1
GND
5
IN
2NR
4OUT
3
SD
VHF_F
R
U3711
ADP3300
11
13
25
23
24
28
37
38
21
15
14
12
32
33
34
35
18
27
26
30
4
10
41
17
29
31
44
5
8
7
6
36
19
45
16
43
1
2
3
20
40
39
42
9
46
22
48
47
C3714
4,7uF
R3760
NU
0
5V 7.5V
2.5V - 3.5V
4.55V
3.3V
400mV RMS
120mV RMS
3.5 - 9.5V
@135-174MHz
R: 5V
T: 0V
R: 0V
T: 5V
3Vpp
@1.05MHz
13.2V
RF mV RMS measured with high impedance probe.
VHF Synthesizer Schematic Diagram
http://www.myradio168.name

Circuit Board/Schematic Diagrams and Parts List 6B-23
NU
100K
R3812
4.7pF
15pF
C3833
C3836
C3822
1000pF
L3834
1uH
C3813
.01uF
6.8pF
1000pF
C3835
C3832
VSF_1_VCO
C3826
4.7pF
VCO_MOD_1_VCO
18
R3826
1
SHIELD
SH3802
SHIELD
1
SHIELD
SH3801
SHIELD
TX_INJ_1_VCO
L3824
1uH
R3835
47K
12K
10K
R3832
1K
R3831
R3816
10
R3808
1000pF
L3825
T5
C3815
100nH
C3842
1000pF
C3824
56pF
L3812
100nH
L3811
100nH
C3803
1000pF
0.1uF
VSF
RX_INJ_1_VCO
C3804
R3805
24K
NU0
R3830
L3821
56nH
C3806
100pF
Vdda
VSF
TRB
18
VCC_LOGIC
Q3801
3
SUPER_FLTR
TRB_IN
19
16
TX_BASE
15
TX_EMITTER
1
TX_IADJ
10
TX_OUT
13
TX_SWITCH
14
VCC_BUFFERS
9
GND_FLAG
GND_LOGIC
17
12
PRESC_OUT
5
RX_BASE
6
RX_EMITTER
2
RX_IADJ
8
RX_OUT
7
RX_SWITCH
4
COLL_RFIN
20
FLIP_IN
11
GND_BUFFERS
PRESC_1_VCO
U3801
50U54
47
10K
R3834
220
R3836
R3821
R3825
33
VCTRL_1_VCO
L3826
1uH
L3822
47nH
47
BIAS_ADJ
R3822 C3825
15pF
27nH
L3809
L3831
56nH
220
R3833
C3801
4.7pF
C3808
15pF
D3831
BIAS_ADJ_1_VCO
T5_1_VCO
R3806
22
D3832
R3801
220
100
R3802
R3803
220
C3802
22pF
NU
0.1uF
56nH
C3812
L3833
C3810
10pF
NU
L3816
100nH
R3811
100
0.1uF
C3827
C3823
.01uF
C3811
0.1uF
56pF
VCTRL
C3828
C3834
.01uF
100
R3828
C3809
PRESC VCO_MOD
27pF
.01uF
C3829
R3818
0
NU
D3821
33K
R3823
10K
0102726B14
R3804
6.8pF
C3816
L3832
68nH
R3807
NU
C3821
.01uF
R5_1_VCO
C3818
.022uF
R3817
0
L3813
1uH
R3824
TRB_1_VCO
22K
Vdda_3_VCO
C3830
TX_INJ
R3829
68pF
R5
0
100nH
RX_INJ
L3801
VSF
L3823
47nH
VCO
NU
1K
ZWG0130020
-
C3805
4.7pF
R:4.6V
T: 0V
R:4V
T: 2.8V
3.3V 4.55V
R: 250mV RMS R: 1V RMS
R, T: 3.5V-9.5V
@ 135MHz-174MHz
R:1.7V
T: 0V
T: 1V RMS
T: 250mV RMS
R:0V
T: 3.1V
3.1V
500mV
RMS
R:0.9V
T: 0V
800mV
RMS
RF mV RMS measured with high impedance probe.
VHF Voltage Controlled Oscillator Schematic Diagram
http://www.myradio168.name

6B-24 Circuit Board/Schematic Diagrams and Parts List
C3535
5185963A15
1
Microstrip
LM50C
27pF 15pF
120pF
C3536
C3523 18pF
C3524
TAB3
4
TAB4
3300pF
C3568
J3502
ANTENNA_NUT
1TAB1
2TAB2
3
1
2
3
SHIELD
SH3501
SHIELD
1
RX_IN
5V
1
2
TP3502
UNSWB+
SHIELD
SH3502
SHIELD
Q3561
NU
D
G
S
DATA
Q3501
330K
220pF
C3564
R3564
0.1
R3519
R3547
RX_IN_1_PA
12K
CSX
RESET
C3546
330pF
330pF
C3509
C3506
.022uF
68nH
7.66nH
L3504
L3513
47pF
C3512
VHF PA
100
R3544
UNSW_LPLUS_3_PA
0102726B11
UNSWB_LPLUS_2_PA
D3551
RESET_1_PA
33pF
330pF
C3503
C3501
300 R3503R3501
18
300
R3502
16
RFIN
11
G2
6
RFOUT1
RFOUT2 7
1
VCNTRL
NC3
10
NC4
15
GND1
4
GND2
5
GND3
12
GND4
13
2
VG1
3
VG2
U3501
NC1
8
NC2
9
5V_2_PA
UNSWB+
09Z67
16
V45
15
VG
6
VL
19
VLIM
17
VSH
DATA_2_PA
23
RX
32
T1
2
T2
30
TEMP
V1
20
14
V10
V2
18
V3
24
GND1
8
GND2
25
4
INT
OVI
31
11
Q
QX
10
1
RF
21
RS
CI
3
5
CJ
7
CL
26
CLK
12
CQ
CQX
13
28
DATA
9
F168
09Z46
U3502
22
ANO
BPOS
27
29
CEX
BEAD
L3519
BEAD
CLK_2_PA
CSX_2_PA
CLK
UNSWB+
UNSWB+
R3562
C3550
7.5pF
33K
100
11.03nH
R3545
L3512
C3534
4.7pF
C3533
7.5pF
R3546
33K
C3532
68pF
330pF
R3512
C3518
120
.022uF
C3504
1uH
L3523
C3526
C3525
.022uF
L3503
10pF
68nH
12K
R3561
.022uF
C3565
3300pF
3300pF
C3562 C3563
R3563
270K
C3561
.022uF
C3527
1.5pF
L3521
7.66nH
C3514
470pF
C3515
220pF
3300pF
C3521
C3569
.022uF
7.5K
NU
R3571
R3569
R3572
120
120
R3573
120
7.66nH
56pF
L3552
C3551
C3552
39
68pF
R3551
R3570
100pF
10K
NU
C3516
1uF
C3517
L3551
43.67nH
L3532
43.67nH43.67nH
L3531
23.75nH
L3522
C3505
330pF
R3505
5.6pF
470
C3539
1uF
C3519
22pF
C3560
30.54nH
L3518
39nH
L3538
L3515
13.85nH
18nH
L3511
C3544 R3542
330pF 5.6K
C3547
.022uF
R3541
NU
6.8K
R3543
100
C3531
18pF
C3537
20pF
HEATSINK
1
3
H3501
RF_JACK
J3501
GND 4
1
2
.022uF
C3543
330pF
C3541 C3542
30pF
.022uF
C3513
C3502
33pF
TX_INJ
5.6nH
L3501
GND
3
POS
VOUT
2
U3503
D3521
TX_INJ_1_PA
C3528
9.1pF
10k
R3548
330pF
C3507
C3506
.022uF
68nH
L3502
VD1
14
ZWG0130021-A
NU
NU
NU
C3566
100pF
R3565
330K
NU
100
R3513
VHF Transmitter Schematic Diagram
http://www.myradio168.name

Circuit Board/Schematic Diagrams and Parts List 6B-25
VHF Radio Parts List
Circuit
Ref Motorola
Part No. Description
B501 0986237A02 Connector, Contact Battery
B503 3980502Z01 Backup Contact, B+ (not used
in GP328)
B504 3980501Z01 Backup Contact, B- (not used
in GP328)
C3200 2113743N31 16pF
C3203 2113743N50 100pF
C3204 2113743L41 10000pF
C3205 2113928N01 0.1uF
C3206 2113743L41 10000pF
C3207 2113743N10 2.2pF
C3209 2311049A07 1uF
C3210 2113743L17 1000pF
C3211 2311049A56 4.7uF, 20%, 10V
C3212 2311049A57 10uF
C3213 2311049A56 4.7uF, 20%, 10V
C3214 2113928N01 0.1uF
C3215 2113743N26 10pF
C3218 2311049A56 4.7uF, 20%, 10V
C3219 2113928N01 0.1uF
C3220 2113743N26 10pF
C3221 2113743L41 10000pF
C3222 2113928N01 0.1uF
C3223 2113928N01 0.1uF
C3224 2113928N01 0.1uF
C3225 2113928N01 0.1uF
C3226 2113928N01 0.1uF
C3227 2113743L41 10000pF
C3228 2113743L41 10000pF
C3229 2113743N50 100pF
C3230 2113740F51 100pF
C3231 2180478Z20 1uF
C3232 2180478Z20 1uF
C3233 2180478Z20 1uF
C3234 2180478Z20 1uF
C3235 2113743A23 0.22uF
C3238 2113743A24 0.33uF
C3239 2113743E07 0.022uF
C3240 2113743A23 0.22uF
C3241 2113743L19 1200pF
C3242 2109720D14 0.1uF
C3243 2113743E07 0.022uF
C3244 2113743L41 10000pF
C3270 2113743E07 0.022uF
C3271 2113743L05 330pF
C3272 2113743N18 4.7pF
C3273 2113743N26 10pF
C3274 2113743N38 33pF
C3275 2113743N44 56pF
C3276 2113743N42 47pF
C3277 2113743N48 82pF
C3278 2113743E07 0.022uF
C3279 2311049A40 2.2uF
C3280 2113743L41 10000pF
C3301 2113743N20 5.6pF
C3302 2113743N54 150pF
C3303 2113743N30 15pF
C3304 2113743N54 150pF
C3306 2113928N01 0.1uF
C3307 2113743N50 100pF
C3308 2113743L05 330pF
C3309 2113928N01 0.1uF
C3311 2113743N54 150pF
C3312 2113743N31 16pF
C3313 2113743N54 150pF
C3315 2113743N26 10pF
C3316 2113743N14 3.3pF
C3317 2113743N40 39pF
C3318 2113743M08 22000pF
C3320 2113743N48 82pF
C3321 2113743L05 330pF
C3322 2113743N50 100pF
C3323 2113743N50 100pF
C3324 2113743N38 33pF
C3325 2113743L17 1000pF
C3327 2113743L05 330pF
C3329 2113743L05 330pF
C3330 2113743N50 100pF
C3331 2113743N50 100pF
C3332 2113743N40 39pF
C3334 2113743N33 20pF
C3335 2113743N34 22pF
C3336 2311049A18 10uF
C3337 2113743M08 22000pF
C3338 2113743L09 470pF
C3339 2113743N26 10pF
C3501 2113743L05 330pF
C3502 2113743N38 33pF
C3503 2113743N38 33pF
C3504 2113743M08 22000pF
C3505 2113743N38 33pF
C3508 2113743M08 22000pF
C3509 2113743L05 330pF
C3512 2113740F43 47pF
C3513 2113740F38 30pF
C3514 2113740F67 470pF
C3515 2113743L29 3300pF
C3516 2311049A08 1uF
C3517 2113740F51 100pF
C3518 2113740F63 330pF
Circuit
Ref Motorola
Part No. Description
C3519 2113740F35 22pF
C3521 2111078B51 220pF
C3523 2111078B44 120pF
C3524 2113740F33 18pF
C3525 2113740F27 10pF
C3526 2113743M08 22000pF
C3528 2113740F26 9.1pF
C3531 2113740F34 20pF
C3532 2113740F47 68pF
C3533 2113740F24 7.5pF
C3534 2113740F19 4.7pF
C3535 2113740F37 27pF
C3536 2113740F31 15pF
C3537 2113740F33 18pF
C3539 2113740F29 12pF
C3541 2113743M08 22000pF
C3542 2113743L05 330pF
C3543 2113743M08 22000pF
C3544 2113743L05 330pF
C3546 2113743L05 330pF
C3547 2113743M08 22000pF
C3550 2113743N23 7.5pF
C3551 2113743N46 68pF
C3552 2113743N44 56pF
C3560 2311049A07 1uF
C3561 2113743M08 22000pF
C3562 2113743L29 3300pF
C3563 2113743L29 3300pF
C3564 2113743L01 220pF
C3565 2113743E07 0.022uF
C3566 2113743N50 100pF
C3567 2113743L05 330pF
C3568 2113743L29 3300pF
C3569 2113743M08 22000pF
C3570 2113743L05 330pF
C3571 2113743L09 470pF
C3701 2113743L41 10000pF
C3702 2113743L41 10000pF
C3703 2113743L41 10000pF
C3704 2113743L41 10000pF
C3705 2113743E20 0.10uF, 10%
C3706 2311049J11 4.7uF
C3707 2113743N34 22pF
C3708 2113743M24 100000pF
C3709 2113743M24 100000pF
C3710 2104993J02 2.2uF
C3711 2311049A69 10uF
C3712 2113743M24 100000pF
C3713 2311049A09 2.2uF
C3714 2311049J11 4.7uF
C3715 2113743L09 470pF
Circuit
Ref Motorola
Part No. Description
C3721 2113743E20 0.10uF, 10%
C3722 2113743E20 0.10uF, 10%
C3724 2311049A08 1uF
C3726 2113743N24 8.2pF
C3727 2113743N50 100pF
C3731 2113743L41 10000pF
C3732 2113743L41 10000pF
C3733 2104993J02 2.2uF
C3734 2113743L41 10000pF
C3742 2113743L01 220pF
C3743 2113743L01 220pF
C3744 2113743L01 220pF
C3745 2113743L01 220pF
C3746 2113743L01 220pF
C3752 2113743L17 1000pF
C3753 2311049A56 4.7uF, 20%, 10V
C3754 2113743M24 100000pF
C3755 2104993J02 2.2uF
C3761 2113743N44 56pF
C3762 2113740F63 330pF
C3763 2113743N08 1.6pF
C3801 2113743N18 4.7pF
C3803 2113743L17 1000pF
C3804 2113743E20 0.10uF, 10%
C3805 2113743N18 4.7pF
C3806 2113743N50 100pF
C3808 2113743N30 15pF
C3809 2113743N36 27pF
C3811 2113743M24 100000pF
C3812 2113743M24 100000pF
C3813 2113743L41 10000pF
C3815 2113743L17 1000pF
C3816 2113743N22 6.8pF
C3818 2113743E07 0.022uF
C3821 2113743L41 10000pF
C3822 2113743L17 1000pF
C3823 2113743L41 10000pF
C3824 2113743N44 56pF
C3825 2113743N30 15pF
C3826 2113743N18 4.7pF
C3827 2113743E07 0.022uF
C3828 2185895Z01 0.01uF
C3829 2185895Z01 0.01uF
C3830 2113743N46 68pF
C3832 2113743L17 1000pF
C3833 2113743N18 4.7pF
C3834 2113743N44 56pF
C3835 2113743N22 6.8pF
C3836 2113743N30 15pF
C3842 2113743L17 1000pF
C400 2113743L41 10000pF
Circuit
Ref Motorola
Part No. Description
http://www.myradio168.name

6B-26 Circuit Board/Schematic Diagrams and Parts List
C401 2113743M24 100000pF
C402 2113743M24 100000pF
C403 2113743G24 2.2uF
C407 2113928N01 0.1uF
C408 2113743N50 100pF
C409 2113743M24 100000pF
C410 2113928N01 0.1uF
C411 2113743M24 100000pF
C414 2113743M24 100000pF
C415 2185895Z01 0.01uF
C416 2113928N01 0.1uF
C419 2113743L41 10000pF
C420 2113743L41 10000pF
C421 2113928N01 0.1uF
C422 2113743M24 100000pF
C423 2113743N50 100pF
C424 2311049A59 10uF
C425 2113743M24 100000pF
C426 2113743N50 100pF
C427 2113743N50 100pF
C428 2113743M24 100000pF
C429 2113743M24 100000pF
C430 2113928N01 0.1uF
C431 2113743N50 100pF
C433 2113743L41 10000pF
C434 2113928N01 0.1uF (not used in GP328)
C435 2113743M24 100000pF
C436 2113743N34 22pF (not used in GP328)
C437 2113743N34 22pF (not used in GP328)
C440 2113743G26 4.7uF
C441 2113743L09 470pF
C442 2113743E20 0.10uF, 10%
C443 2113928N01 0.1uF
C444 2113743N50 100pF
C445 2113743L09 470pF
C446 2113743L09 470pF
C447 2113928N01 0.1uF
C448 2113928N01 0.1uF
C449 2113743N50 100pF
C451 2113743M08 22000pF
C452 2113743B29 1uF
C453 2113743N50 100pF
C456 2113743N50 100pF
C458 2113743N50 100pF
C459 2113743N50 100pF
C463 2113743N50 100pF
C466 2113743N50 100pF
C467 2113928N01 0.1uF
C471 2113743L09 470pF
C472 2113743L09 470pF
C473 2113743L09 470pF
Circuit
Ref Motorola
Part No. Description
C474 2113743L41 10000pF
C475 2113743H14 10uF
C476 2113928D08 10uF
C477 2113743L17 1000pF
C478 2113743L17 1000pF
C479 2113928N01 0.1uF
C480 2113743G26 4.7uF
C481 2113928N01 0.1uF
C482 2113928N01 0.1uF
C483 2113743L09 470pF
C484 2113743L09 470pF
C490 2113743L09 470pF
C491 2113743L09 470pF
C492 2113743L09 470pF
C493 2113743N50 100pF
C494 2113743N50 100pF
C495 2113743L09 470pF
C496 2113743L09 470pF
C497 2113743L09 470pF
C502 2311049A05 0.47uF
C503 2113743N50 100pF
C505 2113743N50 100pF
C511 2113743N50 100pF
C512 2113743N50 100pF
C513 2113743N50 100pF
C514 2113743N50 100pF
C520 2113743L41 10000pF
C521 2113743L41 10000pF
C522 2113743L41 10000pF
C523 2113743L41 10000pF
C535 2113743L17 1000pF
CR3301 4802245J42 Ring Quad diode
CR3302 4805129M96 Dual Bonds Pin Diode, RH
Reeled
CR3303 4880154K03 Dual common anode-cathode
diode
CR411 4802245J47 Schottky diode
CR412 4802245J47 Schottky diode
CR413 4802245J47 Schottky diode
CR440 4813833C02 Dual Diode Common Cathode
CR501 4880107R01 Rectifier
CR503 4805729G49 Red/Yellow LED
D3270 4862824C01 Varactor
D3301 4802081B58 Dual Diode
D3302 4802081B58 Dual Diode
D3521 4880973Z02 Pin diode
D3551 4880973Z02 Pin diode
D3701 4802233J09 Triple diode
D3702 4802233J09 Triple diode
D3761 4862824C03 Varactor
D3821 4805649Q13 Varactor
Circuit
Ref Motorola
Part No. Description
D3831 4805649Q13 Varactor
D3832 4862824C01 Varactor
E400 2480640Z01 Ferrite bead
E401 2480640Z01 Ferrite bead
E402 2480640Z01 Ferrite bead
E403 2480640Z01 Ferrite bead
E404 2480640Z01 Ferrite bead
E405 2480640Z01 Ferrite bead
E406 2480640Z01 Ferrite bead
E407 2480640Z01 Ferrite bead
E408 2480640Z01 Ferrite bead
E409 2480640Z01 Ferrite bead
F501 6580542Z01 3A Fuse
FL401 4870368G02 Real Time clock oscillator Xtal
(not used in GP328)
H3501 2680499Z01 Heat spreader
J3501 0985613Z01 RF Jack
J3502 0280519Z02 Antenna nut
J400 0905505Y04 40-pin connector
J403 0905505Y02 20-pin connector
L3200 2462587N68 1000nH
L3202 2462587N68 1000nH
L3221 2462587N68 1000nH
L3270 2462587T15 100nH
L3271 2462587Q20 2200nH
L3301 2462587T35 12nH
L3303 2462587T35 12nH
L3304 2462587T23 470nH
L3305 2462587T35 12nH
L3306 2462587T35 12nH
L3308 2462587T34 10nH
L3309 2462587N55 150nH
L3312 2462587V28 33nH
L3501 2413926H09 5.6nH
L3503 2462587V32 68nH
L3504 2462587N51 68nH
L3511 2462587N44 18nH
L3512 2479990B01 11.03nH
L3513 2479990A02 7.66nH
L3515 2479990C03 13.85nH
L3518 2462587N48 39nH
L3519 2484657R01 Ferrite bead
L3521 2479990A02 7.66nH
L3522 2479990E01 23.75nH
L3523 2462587N68 1000nH
L3531 2479990N01 43.67nH
L3532 2479990N01 43.67nH
L3538 2479990M01 30.54nH
L3551 2479990N01 43.67nH
L3552 2479990A02 7.66nH
L3701 2462587Q42 390nH
Circuit
Ref Motorola
Part No. Description
L3731 2462587Q20 2200nH
L3801 2462587V34 100nH
L3809 2462587V27 27nH
L3811 2462587V34 100nH
L3812 2462587V34 100nH
L3813 2462587Q47 1000nH
L3816 2462587V34 100nH
L3821 2462587N50 56nH
L3822 2462587N49 47nH
L3823 2462587N49 47nH
L3824 2462587N68 1000nH
L3825 2462587V34 100nH
L3826 2462587N68 1000nH
L3831 2462587N50 56nH
L3832 2462587N51 68nH
L3833 2462587N50 56nH
L3834 2462587N68 1000nH
L400 2462587Q42 390nH
L401 2462587Q42 390nH
L410 2462587Q42 390nH
L411 2462587Q42 390nH
L505 2462587Q42 390nH
PB501 4080523Z01 Tactile, Pushbutton
PB502 4080523Z01 Tactile, Pushbutton
PB503 4080523Z01 Tactile, Pushbutton
PB504 4080523Z01 Tactile, Pushbutton
PB505 4080523Z01 Tactile, Pushbutton
Q3200 4813827A07 NPN Transistor
Q3201 4880214G02 NPN Transistor
Q3202 4880214G02 NPN Transistor
Q3270 4805218N63 RF Transistor
Q3301 4880214G02 NPN Transistor
Q3302 4813827A07 NPN Transistor
Q3501 4802245J55 RF Power Amplifier
Q3561 4813824A17 PNP Transistor
Q3721 4802245J50 Dual NPN/PNP Transistor
Q3801 4813827A07 NPN Transistor
Q400 4809579E18 Mosfet P-chan
Q403 4880214G02 NPN Transistor
Q405 4802245J54 Dual NPN Transistor
Q410 4802245J54 Dual NPN Transistor
Q416 4809579E18 Mosfet P-chan (not used in
GP328)
Q417 4802245J50 Dual NPN/PNP Transistor
Q502 5180159R01 Dual NPN Transistor
Q505 4880214G02 NPN Transistor
R3200 0662057M54 150
R3201 0662057M82 2200
R3202 0662057M90 4700
R3203 0662057M98 10k
R3204 0662057M26 10
Circuit
Ref Motorola
Part No. Description
http://www.myradio168.name

Circuit Board/Schematic Diagrams and Parts List 6B-27
R3205 0662057M74 1000
R3206 0662057N23 100k
R3207 0662057N13 39k
R3208 0662057M50 100
R3209 0662057M74 1000
R3210 0662057M82 2200
R3211 0662057M82 2200
R3212 0662057M90 4700
R3213 0662057M82 2200
R3214 0662057M34 22
R3219 0662057M50 100
R3220 0662057M90 4700
R3221 0662057M50 100
R3224 0662057M26 10
R3225 0662057M74 1000
R3226 0662057M26 10
R3270 0662057M74 1000
R3271 0662057M42 47
R3272 0662057N15 47k
R3273 0662057N15 47k
R3274 0662057M83 2400
R3275 0662057M74 1000
R3276 0662057N30 200k
R3303 0662057N23 100k
R3304 0662057N23 100k
R3305 0662057N19 68k
R3306 0662057M82 2200
R3307 0662057N11 33k
R3308 0662057M78 1500
R3309 0662057M92 5600
R3310 0662057M98 10k
R3311 0662057M26 10
R3312 0662057M38 33
R3313 0662057M34 22
R3314 0662057M26 10
R3315 0662057M62 330
R3316 0662057M66 470
R3317 0662057N23 100k
R3318 0662057M66 470
R3321 0662057M54 150
R3322 0662057M58 220
R3323 0662057M32 18
R3324 0662057M58 220
R3501 0662057M61 300
R3502 0662057M32 18
R3503 0662057M61 300
R3505 0662057M62 330
R3512 0662057A27 120
R3513 0662057A25 100
R3519 0680539Z01 0.1
R3542 0662057M92 5600
Circuit
Ref Motorola
Part No. Description
R3543 0662057M50 100
R3544 0662057A25 100
R3545 0662057A25 100
R3546 0662057N11 33k
R3547 0662057N01 12k
R3548 0662057M95 7500
R3551 0662057M40 39
R3561 0662057N01 12k
R3562 0662057N11 33k
R3563 0662057N33 270k
R3564 0662057N35 330k
R3569 0662057M92 5600
R3570 0662057M98 10k
R3571 0662057A27 120
R3572 0662057A27 120
R3573 0662057A27 120
R3701 0662057M50 100
R3703 0662057M54 150
R3704 0662057M54 150
R3705 0662057N11 33k
R3721 0662057M66 470
R3722 0662057M74 1000
R3723 0662057M50 100
R3727 0662057N23 100k
R3741 0662057M50 100
R3751 0662057N30 200k
R3752 0662057N35 330k
R3761 0662057N15 47k
R3802 0662057M50 100
R3803 0662057M58 220
R3804 0662057M98 10k
R3805 0662057N08 24k
R3806 0662057M34 22
R3808 0662057M26 10
R3811 0662057M50 100
R3816 0662057M74 1000
R3817 0662057M01 0
R3821 0662057M58 220
R3822 0662057M42 47
R3823 0662057N11 33k
R3824 0662057N07 22k
R3825 0662057M38 33
R3826 0662057M32 18
R3828 0662057M50 100
R3829 0662057M01 0
R3831 0662057M98 10k
R3832 0662057N01 12k
R3833 0662057M58 220
R3834 0662057M42 47
R3835 0662057N15 47k
R3836 0662057M98 10k
Circuit
Ref Motorola
Part No. Description
R400 0662057N15 47k
R401 0662057M01 0
R405 0662057M01 0
R406 0662057N20 75k
R407 0662057N19 68k
R409 0662057M98 10k
R410 0662057N23 100k
R411 0662057M98 10k
R413 0662057M01 0
R414 0662057V34 180k
R415 0662057V26 91k
R416 0662057M90 4700
R418 0662057M01 0
R419 0662057M67 0 (not used in GP328)
R420 0662057B46 10M (not used in GP328)
R421 0662057M81 2000
R423 0662057N21 82k
R424 0662057N12 36k
R425 0662057N10 30k
R426 0662057N35 330k (not used in GP328)
R427 0662057M84 2700
R428 0662057M10 2.2
R429 0662057M98 10k
R431 0662057N39 470k
R432 0662057N16 51k
R434 0662057M62 330
R435 0662057M81 2000
R436 0662057M01 0
R445 0662057N08 24k
R446 0662057N22 91k
R447 0662057N38 430k
R448 0662057N06 20k
R449 0662057N08 24k
R450 0683962T45 68 ohms, 1W
R457 0662057M98 10k
R460 0662057M90 4700
R461 0662057M56 180 (not used in GP 328)
R462 0662057M98 10k (not used in GP328)
R463 0662057M61 300
R471 0662057N06 20k
R472 0662057M93 6200
R473 0662057M26 10
R475 0662057M01 0
R476 0662057N35 330k
R477 0662057M74 1000
R478 0662057M98 10k
R481 0662057N08 24k
R492 0662057M01 0
R501 0662057M70 680
R502 0662057M56 180
R505 0662057M98 10k
Circuit
Ref Motorola
Part No. Description
R506 0662057N15 47k
RT400 0680590Z01 THERMISTOR_33K
S501 4080710Z01 Frequency Switch
S502 1880619Z02 Volume Switch
SH3201 2602023X08 Rx Backend Top Shield
SH3202 2686081B02 LVZIF shields
SH3203 2686081B03 45.1MHz Xtal Filter Shield
SH3301 2686081B01 Rx Frontend Bottom Shield
SH3302 2686081B05 Mixer Shield
SH3303 2686081B06 Rx Frontend Shield
SH3501 2686081B03 Harmonic Filter Shield
SH3502 2686081B04 PA driver Shield
SH3701 2680511Z01 Synthesizer top shield
SH3702 2680511Z01 Synthesizer bottom shield
SH3801 2680513Z01 VCO Top Shield
SH3802 2680514Z01 VCO Bottom Shield
SH400 2680505Z01 Controller Memory Shield
SH401 2680506Z01 Controller on-off shield
SH402 2680515Z01 Controller Microprocessor
shield
SH403 2680516Z01 Controller Asfic_Cmp/Audio
PA shield
T3301 2580541Z02 Balun transformer
T3302 2580541Z02 Balun transformer
U3201 5102463J58 3.3V Regulator
U3220 5109632D83 LVZIF IC
U3501 5105109Z67 LDMOS Driver IC
U3502 5185765B28 PCIC
U3503 5185963A15 Temperature sensor
U3701 5185963A27 LVFRACN Synthesizer IC
U3711 5105739X05 5V Regulator
U3801 5105750U54 VCO BUFFER IC
U400 5102463J40 3.3V Regulator
U404 5185963A53 ASFIC_CMP
U406 *5102463J59 128K X 8 FLASH ROM
U407 *5102463J64 16K X 8 EEPROM
U409 5102226J56 Microprocessor IC
U410 5102463J57 3.3V Regulator (not used in
GP328)
U420 5102463J44 Audio PA
VR432 4805656W08 5.6V Zener diode
VR433 4805656W08 5.6V Zener diode
VR434 4802245J73 ZENER DIODE - 6.8V
VR439 4880140L17 ZENER DIODE - 12V
VR447 4802245J74 ZENER DIODE - 10V
VR448 4802245J74 ZENER DIODE - 10V
VR449 4802245J74 ZENER DIODE - 10V
VR450 4802245J75 ZENER DIODE - 12V
VR501 4813830A18 ZENER DIODE - 6.8V
VR506 4802245J73 ZENER DIODE - 6.8V
Y3200 9186153B01 Crystal Filter
Circuit
Ref Motorola
Part No. Description
http://www.myradio168.name

Circuit Board/Schematic Diagrams and Parts List 6B-29
8.0 Circuit Board/Schematic Diagrams and Parts List
40
J400
1
U405
1
7
821
22
C425
C426
C428C427
C443
L401
R435
TP401
TP402
TP410
C444 RT400
SH400
C424
U406
116
17
32
8
54
1
U407
C423 E407
E408
E409
R410
R418
R437
R492
R429 C429
R408
R478
R428
C473
VR447
VR449
C471
C472
21
1
J403
20
22
R450
Q417
3
4
C493
C494
C441
C490
C491
C492
C495
C496
C497
R477
CR413
L400
R421
TP405 TP406
VR434
VR450
C467
Q405
3
R416 R481
4
C480
C482
Q403
R452
CR440
R453 R454
R455 R456
R448
R447
R451
8
C400
C401
C403
CR412 Q400
R401
R402
R403
R405
R406
R407
R427
R476 U400
5
4
C402
SH401
TP415
C3832
C3842
C3833
C3835
D3832
D3821
D3831
L3824
L3834
L3831
R3835
R3836
R3834R3833
C3828
C3829
R3828
C3822
C3826
R3822
R3823 R3821
C3834C3836
L3832 L3825
L3833 L3823
SH3801
C3824C3825
C3830
L3821
L3822
C3712
C3741
C3742
C3713
R3701
R3741
C3743
C3744
C3745
C3746
C3714 Q3721
U3711
C3754
C3721
C3722
C3752
C3753
C3724
C3710
3
4
R3752
R3722
R3723
R3751 R3721
SH3701
C3706
Y3761
13
4
6
B503
C522
C523
PB502
PB503
C432 TP3702
C3715 C3711
B504
L3200
TP3701
C3200C3201 C3202
R3211
C3203
L3201
R3203
Y3200
C3204
C3206
C3208
C3210
C3207
L3202
Q3201
Q3200
R3206
R3202
R3212
R3204
R3205
R3209
R3201
R3210
R3207
R3208
SH3203
C3205 R3200
C3335
C3320
C3334
L3309
L3312
R3318
SH3302
T3302
3
4
6
TP3301 C3318
C3329
C3319
R3317
R3321
R3322
R3323
T3301
34
6
C3330
C3331
C3332
D3302
C3312 C3311
C3313
C3314
L3305
L3306
C3306 C3309
C3307
C3338 C3308
C3327
C3310
CR3303
L3304
Q3302
R3310
R3309
R3311
R3313
R3308 R3312
R3316
SH3303
PB504
VR444
C3214
C3209
C3212
C3215
Q3202
R3215
R3218
R3225
R3213
R3214
U3201
C3213
C3280
C3225
C3273
C3270
C3278
C3271
C3272
C3274
C3275
C3276
C3277
C3279
D3270
L3270
L3271
Q3270
R3272
R3273
R3226
R3270
R3275
R3271
R3274
R3276
SH3201
C521 PB501
VR440
C505
C512 C513
C502
Q502
Q505
R506
R505
VR501
C520
C511 C514 CR503
2
34
R502
R501
C3539
L3538
PB505
C3537
C3552
C3524
C3525
C3528
C3531
C3532
C3533
C3534
C3535
C3536
C3550 C3551
D3521
D3551
L3552
L3531
L3532
L3551
R3551
SH3501
C3517
C3512
C3513
C3514
L3504
L3511 L3512
L3513
R3506
R3507
L3515
U3501
9
8
16
1
C3541
C3543
C3542
C3544
R3543
R3541
C3502
C3503
L3501
R3505
R3542
R3512
R3544
R3545
C3504
C3501
C3505
R3501
R3503
R3502
C3547
C3546
C3518
L3503
R3546
R3547
R3548
SH3502
3
2
Q3501
1
C3519
C3521 C3523
C3527
L3521
L3518
L3522
R3513
VHF (136-174MHz) Main Board Top Side PCB No. 8486062B16
http://www.myradio168.name

6B-30 Circuit Board/Schematic Diagrams and Parts List
2
S502
35
4
M301
13
25
37 1
U3220
C3240
C3236
C3224
C3237
C3242
R3224
R3223
C3235
C3231C3232 C3233 C3234
C3241 C3223
SH3202
C3227
C3244
C3219
C3211
C3230
C3243
R3222
R3219
C3221
C3222
C3228
C3218
C3220
L3221
R3220
R3221
C3238
C3226
C3229
C3239
SH3301
4
8
S501
2
C3322
C3323
C3305
C3321 C3324
C3304
C3303
D3301
L3303
R3303
R3307
C3301
C3302
L3301
C3339
C3315
C3316
R3305
R3304
R3301 RT3301
C3326
C3325
CR3302
Q3301
R3315
R3314
R3306 R3324
C3337
C3317
CR3301
L3308
R3319 R3320
C3509
L3519
R3562
C3515
C3516
C3564
R3519
VR3501 C3566
C3508
Q3561
U3503
C3567
R3561
R3563
C3560
25
917
U3502
1
C3571
C3568
C3561
C3565
C3562
C3563
R3564
R3565
R3570
R3569
H3501
C3570
M100
C3526 C3569
L3523
R3566
R3571
R3572
R3573 TP3502
1
J3501
4
3
2
J3502
1
2
3
B501
M101
C535
4
3
2
Y3762
C3735
CR501
L505
R3763
VR441
VR506
VR439
C3751
C3763
D3761
R3761
R3760
VR442
C433
C431
FL401
R414
R415
R463
C436
C437
R420
R426
3
SH402
51
1
U409
76
26
CR411
C434
C435 Q416
R462
R419
R460
R461
U410
C453
C456
L410
L411
R409
R411
R457
R432
C458
C459
C466
E400
E404
E406
C463
E401
E402
E403
C449
C4020
C4021
M400
E405
SH3702
13
25
1
U3701
37
C3701
C3703
D3701
C3702
R3703
R3704
C3705
R3702
C3708
C3725
R3726
D3702
C3731
C3732
C3761
C3762
L3701
R3762
C3727
C3755
C3726
R3727
C3734
C3733 L3731
R3705
C3704
C3709
C3707
C503
F501
C3336
SH3802
C3813
C3823
C3803
C3801 C3805
Q3801
R3804
R3808
R3807
R3825
R3801 R3803
R3826
L3801
U3801
10
20
1
11
R3812
C3821
C3804
C3802
C3808
L3826
R3802
C3812
C3818
R3817
R3818
M300
C3811
C3810
C3809
L3811
L3812
L3809
R3805
R3811
R3806
R3824
C3816
L3816
R3831
R3816
R3832
L3813
C3815
R3829
R3830
C3827
C419
C420
C421
C481
R400
R413
C407
C479
R475
R425
R445
R449
C409
C410
C408
13
25
37
1
U404
C474
C422
C416
C447C448
C475
C477
R498
R499
R423
R424
R431
R472
U420
10
20
1
11
C440
C411
C446
R436
R434
C450
C476
C452
C478
Q410
3
4R471
C451
C414 C430
C415 VR460
SH403
M401
C442
C445
C483
C484
R473
VR448
VR432
VR433
VHF (136-174MHz) Main Board Bottom Side PCB No. 8486062B16
http://www.myradio168.name

Circuit Board/Schematic Diagrams and Parts List 6B-31
VOL
MECH_SWB+
Vdda
6.8V
VR501
HIGH
TAB1 6
TAB2 7
2
mgc_comps
4
1
LOW
5
3
S502
C502
0.47uF
C505
100pF
UNSWB+
1000pF
1000pF
C535
100pF
C503
CR501
VR439
10V
21
24V
F501
BATT_CODE
SB1
EMER
LI_ION
VR506
6.8V
L505
390nH
B501
DATA
NEG
POS
B503
B504
.01uF
C520
.01uF
C521
1
2
SWITCH
PB505
VR440
NU
6.8V
PB501
1
2
SWITCH
PB504
12
SWITCH
NU
6.8V
VR444
PTT
PB502
1
2
SWITCH
VR441
NU
6.8V C522
.01uF
SB2
PB503
1
2
SWITCH
NU
6.8V
VR442 C523
.01uF
SB3
M100
M101
SWB+ Vdda
4
347K
R506
R505
10K
Q505
5
1
6
2
Q502
switch
RED_LED
R501
680
680
CR503
24
13
R502
180
180
RTA2
RTA0
RTA1
RTA3
S501
SWITCH
GND1
PC0
PC1
PC2 PC3
C0
C1
GND
1
2
48
C0
C1
9
7
100pF
C511 C512
100pF
C513
100pF 100pF
C514
o
switch
GREEN_LED
VHF Controls And Switches Schematic Diagram
http://www.myradio168.name

6B-32 Circuit Board/Schematic Diagrams and Parts List
UNSWB_PLUS_1_RX
UNSWB+
10uF
C3336
UNSWB_PLUS_2_RX
R5
C3337
.022uF C3309
0.1uF
R5_2_FE
470
R3316
R5_3_FE
RX_IN
RX_IN_1_FE
L3301
12nH
C3302
150pF
C3301
5.6pF
L3303
12nH
C3303
15pF
D3301
150pF
C3304
R3307
33K
C3305
2.2pF
NU
CR3303
R3308
1.5K
22
R3313
330pF
C3308
10K
R3310
L3304
470nH
C3307
100pF
0.1uF
C3306
R3315
330
Q3302
C3338
470pF
R3312
3310
R3311
R3309
5.6K
SMBV1032
CR3302
12nH
L3305
150pF
C3311
C3310
1pF
NU
10
R3314
6.8pF
NU
C3314
D3302
150pF
C3313
10pF
12nH
C3315
L3306
C3312
16pF
C3316
3.3pF
Stripline
C3319
2.7pF
NU
C3318
.022uF
C3339
10pF
10pF
L3308
10nH
39pF
C3317
4
6
3
1
2
T3301
82pF
C3320
18
R3323 IF_1_FE
150nH
150
L3309
R3321 R3322
220
IF
R3319
1K
NU
1
CR3301
2
34
R3320
1K
NU
RF BALUN
XFMR
C3329
330pF C3331
100pF
C3330
100pF C3332
39pF
100K
R3317
DACRx_1_FE
M301
M300
RX_INJ_1_FE
DACRx
RX_INJ
C3321
330pF 100pF
C3322 C3323
100pF 33pF
C3324
R3303
100K
Stripline
NU
33K
R3301
RT3301
NU
33.0K
R3305
68K
C3326
0.1uF
NU
R3304
100K Q3301
220
R3324
R3306
2.2K
C3325
1000pF 330pF
C3327
IF BALUN
4
6T3302
XFMR
20pF
C3334 22pF
C3335
33nH
L3312
470
R3318
TP3301
1
SHIELD
SH3303SH3302
SHIELD
SH3301 SHIELD
111
3
1
2
Stripline
RSSI
DUMMY
ZMY0130481-A
VHF Receiver Front End Schematic Diagram
http://www.myradio168.name

Circuit Board/Schematic Diagrams and Parts List 6B-33
R3209
1K
C3208
0.1uF
NU
R3207
Q3201
39K
100K
R3206
R3208
100
RSSI
XTAL
Y3200
0.1uF
.01uF C3205
C3204 2.2K
R3201
R5
150
R3200
R5_3_ZIF
1uH
L3200
IF_1_ZIF
C3200
16pF
C3201
1.5pF
NU
1GND
GND1
2
4GND2
5GND3
3
OUT
6IN
L3201
1uH
NU
C3202
NU
12pF 10K
R3203
2.2K
R3211
100pF
C3203
4.7K
R3202
2.2K
R3210
MMBR941
Q3200
10
R3204
L3202
1uH
R3212
4.7K
C3210
1000pF
1K
R3205
C3206
.01uF C3207
2.2pF
100pF
C3230
4.7uF
C3218
.01uF
C3221
R3219
100
0.1uF
C3222
C3219
0.1uF
5V
Vdd_FILTERED
.022uF
C3243
C3244
.01uF
R3222
100K
C3238
0.33uF
48
43
42
46
47
41
38
37
44
40
39
45
TESTA
TESTD
VAG_REF
PRE_AGC
PRE_IN
RED_VCC
RED_VSS
ROSE_VCC
ROSE_VSS
RSSI_FLT
RSSI_OUT
GREEN_VSS
IOUT
MIX_BYP
MIX_IN
MLPD_CR
PHASE_LOCK
PREAMP_OUT
DEMOD_OUT
EMIT
EXTBS
FREF
GND
GOLD_VCC
GOLD_VSS
GREEN_VCC
C3P
CEX
CLK
COL
DATA
DEMOD_HF
BLUE_VSS
BROWN_VCC
BRP_OFF C1P
C2P
BASE
BLUE_VCC
U3220
mgc_comps
C3234
1uF
8
32
VAG
25
9
VPP
3
1
2
30
29
5
4
LIM
31
26
27
11
6
10
36
C4M
C4P
28
33
C1M
34
C2M
35
C3M
7
AFC
12
16
15
24
21
20
14
19
18
13
17
22
23
C3240
0.22uF
Vdd_FILTEREDVdd_FILTERED
0.1uF
C3225
100pF
C3229
C3220
10pF
4.7K
R3220
L3221
1uH C3239
.022uF
C3228
.01uF
0.1uF
C3226
R3221
100
DEMOD
SQ_OUT
Vdd_FILTERED
C3224
0.1uF
0.22uF
C3235
C3237
1K
100pF
NU
R3223
R3224
10 C3236
.01uF
C3233
1uF C3232
1uF C3231
1uF
DEMOD_1_ZIF
0.1uF
C3223
C3242
0.1uF
1200pF
C3241
C3227
.01uF
CLK_3_ZIF
DATA_3_ZIF
16_8MHz_3_ZIF
LVZIF_SEL_1_ZIF
Vdd_FILTERED
SH3202
SHIELD
1
SHIELD
1
2
3
SH3203
RSSI_1_ZIF
RSSI
1uF
C3209
RSSI_2_ZIF 2.2K
R3213
RSSI
5V
VSF
5V_3_ZIF
VSF_3_ZIF
0.1uF
C3214
R3225
1K
Q3202
5V
5V
IF
Vdd_FILTERED
10
R3226
Vdd_FILTERED
(SOURCE)
SWB+
SWB_PLUS_3_ZIF R3214
22
4V_3.3V_ZIF 0
NU
R3215
10pF
C3215
10uF
C3212
3
1
2
5
4
VOUT
LP2980
GND
NCON_OFF*
VIN
U3201
10
NU
R3218
4.7uF
C3211
Vdda
Vdda_3_ZIF
C3213
4.7uF
CLK
LVZIF_SEL
DATA
16.8MHz
.022uF
C3270 C3271
330pF
BFQ67W
1
3
2
Q3270
C3274
33pF
C3272
4.7pF
10pF
C3273
R3270
1K
C3275
56pF
47
R3271
L3270
100nH 200K
R3276
47K
R3273
R3272
47K
13pf
C3276
D3270
C3277
82pF
2.2uH
L3271
C3280
.01uF
2.2uF
C3279
C3278
.022uF
R3275
1K
2.4K
R3274
SH3201
SHIELD
1
ZMY0130481-B
VHF Receiver Back End Schematic Diagram
http://www.myradio168.name

6B-34 Circuit Board/Schematic Diagrams and Parts List
TRB
SH3702
SHIELD
SHIELD
1
SH3701
SHIELD
SHIELD
1
VCO_MOD
R5
T5
VCTRL
VCO_MOD_1_FN
VCTRL_1_FN
T5_1_FN
R5_1_FN R5_2_FN
5V
4
1
3
Q3721
2
UMC5N
47K
47K 10K
47K
4.7uF
C3714
4.7uF
C3706C3705
0.1uF
5V
5V_1_FN 5V_2_FN
(SOURCE)
R3722
1K
0.1uF
C3721
470
R3721
100
R3723
C3722
0.1uF
C3724
TP3701 1
1uF
C3704
.01uF
.01uF
C3702
C3701
.01uF
.01uF
C3703
4
1K1
2K2
3K3
D3701
A1 6
A2 5
A3
K2
2K3
3
D3702
A1 6
A2 5
A3 4
K1
1
R3702
0
NU
C3709
0.1uF
R3704
150
C3707
22pF
33K
R3705
0.1uF
C3708
R3703
150
BIAS_ADJ
100
R3701
470pF
C3715 C3711
10uF
L3701
390nH
BIAS_ADJ_1_FN
2.2uF
C3710
2.2uF
C3713
6ERR
1GND
5
IN
2NR
4OUT 3
SD
U3711
mgc_comps
SWB_PLUS_1_FN
C3712
0.1uF
SWB+
C3746
220pF
C3725
0.1uF
NU
LOCK_1_FN
R3726
47K
NU
LOCK
16_8MHz_1_FN
100
R3741
C3741
NU
56pF
16.8MHz
.01uF
NU
C3735
100
R3763
NU
R3762
NU
2.2K
56pF
C3761
330pF
C3762
100K
R3727 C3726
8.2pF
100pF
C3727
PRESC_1_FN
2.2uF
C3755
MODIN_1_FN
DATA_1_FN
CSX_1_FN
R3752
330K
C3753
4.7uF
200K
R3751
DATA
MODIN
C3752
1000pF
CSX
CLK_1_FN
220pF
C3744 C3742
220pF C3745
220pF C3743
220pF
CLK
5V
.01uF C3732
.01uF
C3731
R3760
0
0
NU 1.6pF
C3763
C3751
0.1uF
NU
4
VCC
1
VCNTL
2GND
3OUT
NU
OSC_16.8MHZ
16.8MHz
VSF
VSF_1_FN
PRESC
0.1uF
C3754
Vdda
Vdda_1_FN
L3731
2.2uH
C3734
.01uF
C3733
2.2uF
47K
R3761
D3761
GND
1
GND1
4
OUT3
IN
6
16.8MHz
44
33
6
22
1TP3702
18
27
26
17
29
31
32
40
39
42
24
38
15
14
12
11
28
37
41
19
45
43
4
3
46
48
1
2
25
16
TRB_1_FN
21
35
30
10
9
8
7
23
47
13
34
5
36
20
mgc_comps
U3701
WARP
TEST2
REFSEL
SFBASE
SFCAP
SFOUT
TEST1
NC1
NC2
NC3
PD_GND
PREIN
PRE_GND
DGND
IADAPT
INDMULT
IOUT
LOCK CCOMP
ADAPTSW
AGND
VMULT1
VMULT2
VMULT3
VMULT4
MODOUT
FREFOUT
AUX4
AUX1
AUX2
AUX3
VBPASS
PVREF
SFIN
MODIN
BIAS1
BIAS2
CEX
CLK
DATA
VRO
XTAL1
XTAL2
VCP
PRE_VDD
PD_VDD
DVDD
AVDD
ZMY0130483-A
VHF Synthesizer Schematic Diagram
http://www.myradio168.name

Circuit Board/Schematic Diagrams and Parts List 6B-35
R5
R3802
100
R5_1_VCO
0.1uF
C3804
1K
R3807
NU
1K
L3801
100nH
RX_INJ
Q3801
RX_INJ_1_VCO
C3802
22pF
NU
220
NU
R3801
C3801
4.7pF
0.1uF
C3812L3811
100nH
100
R3811
C3810
10pF
NU 0.1uF
C3811L3812
100nH
Vdda VSF
VSF_1_VCO
Vdda_3_VCO
R3817
0
0
L3813
1uH
0
NU
0
R3818
C3818
.022uF
TX_OUT
TX_SWITCH
RX_OUT
RX_SWITCH
PRESC_OUT
VCC_BUFFERS
VCC_LOGIC
14
18
U3801
10
13
8
7
12
2
3
19
16
15
1
4
20
5
6
RX_IADJ
SUPER_FLTR
TRB_IN
TX_BASE
TX_EMITTER
TX_IADJ
COLL_RFIN
FLIP_IN
RX_BASE
RX_EMITTER
GND_BUFFERS
GND_FLAG
GND_LOGIC
11
9
17
10
10
R3808
24K
R3805R3804
10K
R3803
220
C3803
1000pF
R3806
22
C3805
4.7pF
100pF
C3806
27nH
L3809
15pF
C3808
27pF
C3809
TX_INJ_1_VCO
C3822
1000pF
C3813
.01uF
47
R3822R3821
220 L3821
56nH
C3824
56pF
C3826
4.7pF
C3825
15pF
L3826
1uH
R3825
33
R3831
10K
18
R3826
R3823
33K
.01uF
C3821 C3827
.022uF
.01uF
C3823
R3824
22K
PRESC_1_VCO
1K 100nH
R3816 L3816
C3816
PRESC
6.8pF
VSF
TX_INJ
T5 TRB
C3832
1000pF
R3833
220
1000pF
C3815
R3830
T5_1_VCO
0
R3829 TRB_1_VCO
0
R3832
12K
47
R3834
VCO_MOD_1_VCO
47K
R3835
VSF
R3836
10K
VCO_MOD
D3832
4.7pF
C3833 L3831
56nH56pF
C3834 C3836
15pF
C3835
6.8pF
L3832
68nH L3833
56nH
100K
R3812
BIAS_ADJ_1_VCO
BIAS_ADJ
NU
L3824
1uH
L3822
47nH
D3821
L3825
100nH
68pF
C3830
47nH
L3823
C3829
0.1uF
0.1uF
C3828
R3828
100
VCTRL_1_VCO
VCTRL
1uH
L3834 C3842
1000pF
D3831
SHIELD
1
SHIELD
1
SH3802SH3801
VHF Voltage Controlled Oscillator Schematic Diagram
http://www.myradio168.name

6B-36 Circuit Board/Schematic Diagrams and Parts List
DATA CLK
CSX
UNSWB+
CSX_2_PA
UNSWB_LPLUS_2_PA
UNSW_LPLUS_3_PA
CLK_2_PA
DATA_2_PA
C3566
100pF
2
U3503
GND
3POS
VOUT
12K
R3561
R3562
33K
C3561
.022uF
LM50C
5185963A15
330pF
C3501
300
R3501 R3503
300
TX_INJ_1_PA 18
R3502
TX_INJ
C3504
.022uF
33pF
C3502
5.6nH
L3501
470
R3505
330pF
C3505
C3503
33pF
68nH
L3503
.022uF
C3508 330pF
C3509
68nH
L3504
330pF
C3567
330K
NU
R3565
220pF
C3564
3300pF
C3562 3300pF
C3563
330K
R3564
.022uF
C3565
270K
R3563
RFOUT2
1
VCNTRL
14
VD1
2
VG1
3
VG2
12
GND4
13
8
NC1
9
NC2
10
NC3
15
NC4
16
RFIN RFOUT1
6
7
EP
17
11
G2
GND1
4
GND2
5
GND3
C65
U3501
330pF
C3544
100
R3543
C3543
.022uF
330pF
C3542
5.6K
R3542
.022uF
C3541 R3541
NU
6.8K
L3511
18nH
L3512
11.03nH
47pF
C3512
30pF
C3513
0
R3507
R3506
0
L3513
7.66nH 470pF
C3514
100pF
C3517
C3516
1uF
22pF
C3519
100
R3513
R3512
3300pF
C3515
330pF
C3518 L3518
39nH
120
D
G
SQ3501
HEATSINK
H3501
C3527
1.5pF
NU
120pF
C3523
18pF
C3524
L3521
7.66nH
220pF
C3521
.022uF
C3528
9.1pF
23.75nH
L3522
13.85nH
L3515
C3525
10pF
VR3501
10V
C3526
Microstrio
100
R3545
7.5K
R3548 100
R3544
BIAS_TUNING
330pF
C3546 R3546
33K
12K
R3547
.022uF
C3547
TP3502
1
3300pF
C3568
0
R3566
R3519
0.1
BEAD
L3519
C3570
470pF
C3571
RESET
RESET_1_PA 5V_2_PA
5V
BIAS_TUNING
330pF
UNSWB+
UNSWB+
10K
NU
R3570
R3569
NU
5.6K
NU
Q3561
UNSWB+
R3571
NU
120
120
R3572
120
R3573
C3569
.022uF
L3523
1uH
D3521
43.67nH
L3551
C3536
15pF
7.5pF
C3533
C3532
68pF
43.67nH
L3531 43.67nH
L3532
C3535
27pF
C3534
4.7pF
20pF
C3531 4
1
2
3
J3501
RF_JACK
GND
18pF
C3537
TAB5
5
1
TAB1
2
TAB2
3
TAB3
4
TAB4
ANTENNA_NUT
J3502
5.6pF
C3539
30.54nH
L3538
39
R3551
56pF
C3552
RX_IN_1_PA
RX_IN
C3551
68pF
D3551
7.66nH
L3552
7.5pF
C3550
19
17
20
18
24
22
21
23
14
16
15
11
10
12
13
9
30
31
26
28
25
32
27
29
6
2
1
7
8
4
3
5
TEMP
RSET
CLK
DATA
GND2
ANO
BPOS
CEX
VL
T1
INT
RFIN
CL
GND1
CI
CJ
VG
V10
V45
Q
QX
CQ
CQX
F168
VLIM
V5EXT
VAR1
VAR2
VAR3
NA
RS
RX
H99S-4
U3502
C3560
1uF
1
SHIELD
SH3502SH3501
SHIELD
1
2
1
2
3
VHF Transmitter Schematic Diagram
http://www.myradio168.name

Circuit Board/Schematic Diagrams and Parts List 6B-37
VHF Radio Parts List
Circuit
Ref Motorola
Part No. Description
B501 0986237A02 Connector, Contact Battery
B503 3980502Z01 Backup battery B+ (not placed
in GP328)
B504 3980501Z01 Backup battery B- (not placed
in GP328)
C3200 2113743N31 16pF
C3203 2113743N50 100pF
C3204 2113743L41 10000pF, 10%
C3205 2113928N01 0.1uF, 10%
C3206 2113743L41 10000pF, 10%
C3207 2113743N10 2.2pF
C3209 2311049A07 1uF
C3210 2113743L17 1000pF, 10%
C3211 2311049A56 4.7uF, 20%, 10V
C3212 2311049A57 10uF
C3213 2311049A56 4.7uF, 20%, 10V
C3214 2113928N01 0.1uF, 10%
C3215 2113743N26 10pF
C3218 2311049A56 4.7uF, 20%, 10V
C3219 2113928N01 0.1uF, 10%
C3220 2113743N26 10pF
C3221 2113743L41 10000pF, 10%
C3222 2113928N01 0.1uF, 10%
C3223 2113928N01 0.1uF, 10%
C3224 2113928N01 0.1uF, 10%
C3225 2113928N01 0.1uF, 10%
C3226 2113928N01 0.1uF, 10%
C3227 2113743L41 10000pF, 10%
C3228 2113743L41 10000pF, 10%
C3229 2113743N50 100pF
C3230 2113740F51 100pF
C3231 2180478Z20 1uF
C3232 2180478Z20 1uF
C3233 2180478Z20 1uF
C3234 2180478Z20 1uF
C3235 2113743A23 0.220uF
C3238 2113743A24 0.330uF
C3239 2113743E07 0.022uF
C3240 2113743A23 0.220uF
C3241 2113743L19 1200pF
C3242 2109720D14 0.1uF
C3243 2113743E07 0.022uF
C3244 2113743L41 10000pF, 10%
C3270 2113743E07 0.022uF
C3271 2113743L05 330pF
C3272 2113743N18 4.7pF
C3273 2113743N26 10pF
C3274 2113743N38 33pF
C3275 2113743N44 56pF
C3276 2113743N42 47pF
C3277 2113743N48 82pF
C3278 2113743E07 0.022uF
C3279 2311049A40 2.2uF, 10%, 16V
C3280 2113743L41 10000pF, 10%
C3301 2113743N20 5.6pF
C3302 2113743N54 150pF
C3303 2113743N30 15pF
C3304 2113743N54 150pF
C3306 2113928N01 0.1uF, 10%
C3307 2113743N50 100pF
C3308 2113743L05 330pF
C3309 2113928N01 0.1uF, 10%
C3311 2113743N54 150pF
C3312 2113743N31 16pF
C3313 2113743N54 150pF
C3315 2113743N26 10pF
C3316 2113743N14 3.3pF
C3317 2113743N40 39pF
C3318 2113743M08 22000pF, +80/-20%
C3320 2113743N48 82pF
C3321 2113743L05 330pF
C3322 2113743N50 100pF
C3323 2113743N50 100pF
C3324 2113743N38 33pF
C3325 2113743L17 1000pF, 10%
C3327 2113743L05 330pF
C3329 2113743L05 330pF
C3330 2113743N50 100pF
C3331 2113743N50 100pF
C3332 2113743N40 39pF
C3334 2113743N33 20pF
C3335 2113743N34 22pF
C3336 2311049A18 10uF
C3337 2113743M08 22000pF, +80/-20%
C3338 2113743L09 470pF, 10%
C3339 2113743N26 10pF
C3501 2113743L05 330pF
C3502 2113743N38 33pF
C3503 2113743N38 33pF
C3504 2113743M08 22000pF, +80/-20%
C3505 2113743N38 33pF
C3508 2113743M08 22000pF, +80/-20%
C3509 2113743L05 330pF
C3512 2113740F43 47pF
C3513 2113740F38 30pF
C3514 2113740F47 68pF
C3515 2113743L29 3300pF
C3516 2311049A08 1uF
C3517 2113740F47 68pF
C3521 2111078B51 220pF
Circuit
Ref Motorola
Part No. Description
C3523 2111078B44 120pF
C3524 2113740F33 18pF
C3525 2113740F27 10pF
C3526 2113743M08 22000pF, +80/-20%
C3528 2113740F27 10pF
C3531 2113740F34 20pF
C3532 2113740F47 68pF
C3533 2113740F24 7.5pF
C3534 2113740F19 4.7pF
C3535 2113740F37 27pF
C3536 2113740F31 15pF
C3537 2113740F33 18pF
C3539 2113740F29 12pF
C3541 2113743M08 22000pF, +80/-20%
C3542 2113743L05 330pF
C3543 2113743M08 22000pF, +80/-20%
C3544 2113743L05 330pF
C3546 2113743L05 330pF
C3547 2113743M08 22000pF, +80/-20%
C3550 2113743N23 7.5pF
C3551 2113743N46 68pF
C3552 2113743N44 56pF
C3560 2311049A07 1uF
C3561 2113743M08 22000pF, +80/-20%
C3562 2113743L29 3300pF
C3563 2113743L29 3300pF
C3564 2113743L01 220pF
C3565 2113743E07 0.022uF
C3566 2113743N50 100pF
C3567 2113743L05 330pF
C3568 2113743L29 3300pF
C3569 2113743M08 22000pF, +80/-20%
C3570 2113743L05 330pF
C3571 2113743L09 470pF, 10%
C3701 2113743L41 10000pF, 10%
C3702 2113743L41 10000pF, 10%
C3703 2113743L41 10000pF, 10%
C3704 2113743L41 10000pF, 10%
C3705 2113743E20 0.10uF, 10%
C3706 2311049J11 4.7uF
C3707 2113743N34 22pF
C3708 2113928N01 0.1uF, 10%
C3709 2113928N01 0.1uF, 10%
C3710 2104993J02 2.2uF
C3711 2311049A69 10uF
C3712 2113928N01 0.1uF, 10%
C3713 2311049A09 2.2uF
C3714 2311049J11 4.7uF
C3715 2113743L09 470pF, 10%
C3721 2113743E20 0.10uF, 10%
C3722 2113743E20 0.10uF, 10%
Circuit
Ref Motorola
Part No. Description
C3724 2311049A08 1uF
C3726 2113743N24 8.2pF
C3727 2113743N50 100pF
C3731 2113743L41 10000pF, 10%
C3732 2113743L41 10000pF, 10%
C3733 2104993J02 2.2uF
C3734 2113743L41 10000pF, 10%
C3742 2113743L01 220pF
C3743 2113743L01 220pF
C3744 2113743L01 220pF
C3745 2113743L01 220pF
C3746 2113743L01 220pF
C3752 2113743L17 1000pF, 10%
C3753 2311049A56 4.7uF, 20%, 10V
C3754 2113928N01 0.1uF, 10%
C3755 2104993J02 2.2uF
C3761 2113743N44 56pF
C3762 2113740F63 330pF
C3763 2113743N08 1.6pF
C3801 2113743N18 4.7pF
C3803 2113743L17 1000pF, 10%
C3804 2113743E20 0.10uF, 10%
C3805 2113743N18 4.7pF
C3806 2113743N50 100pF
C3808 2113743N30 15pF
C3809 2113743N36 27pF
C3811 2113928N01 0.1uF, 10%
C3812 2113928N01 0.1uF, 10%
C3813 2113743L41 10000pF, 10%
C3815 2113743L17 1000pF, 10%
C3816 2113743N22 6.8pF
C3818 2113743E07 0.022uF
C3821 2113743L41 10000pF, 10%
C3822 2113743L17 1000pF, 10%
C3823 2113743L41 10000pF, 10%
C3824 2113743N44 56pF
C3825 2113743N30 15pF
C3826 2113743N18 4.7pF
C3827 2113743E07 0.022uF
C3828 2185895Z01 0.01uF, 10%
C3829 2185895Z01 0.01uF, 10%
C3830 2113743N46 68pF
C3832 2113743L17 1000pF, 10%
C3833 2113743N18 4.7pF
C3834 2113743N44 56pF
C3835 2113743N22 6.8pF
C3836 2113743N30 15pF
C3842 2113743L17 1000pF, 10%
C400 2113743L41 10000pF, 10%
C401 2113928N01 0.1uF, 10%
C402 2113928N01 0.1uF, 10%
Circuit
Ref Motorola
Part No. Description
http://www.myradio168.name

6B-38 Circuit Board/Schematic Diagrams and Parts List
C4020 2113743L17 1000pF, 10%
C4021 2113743L17 1000pF, 10%
C403 2113743G24 2.2uF, +/-80%/-20%
C407 2113928N01 0.1uF, 10%
C408 2113743N50 100pF
C409 2113928N01 0.1uF, 10%
C410 2113928N01 0.1uF, 10%
C411 2113928N01 0.1uF, 10%
C414 2113928N01 0.1uF, 10%
C415 2185895Z01 0.01uF, 10%
C416 2113928N01 0.1uF, 10%
C419 2113743L41 10000pF, 10%
C420 2113743L41 10000pF, 10%
C421 2113928N01 0.1uF, 10%
C422 2113928N01 0.1uF, 10%
C423 2113743N50 100pF
C424 2311049A59 10uF,10%,6V
C425 2113928N01 0.1uF, 10%
C426 2113743N50 100pF
C427 2113743N50 100pF
C428 2113928N01 0.1uF, 10%
C429 2113928N01 0.1uF, 10%
C430 2113928N01 0.1uF, 10%
C431 2113743N50 100pF
C433 2113743L41 10000pF, 10%
C434 2113928N01 0.1uF, 10% (not placed in
GP328)
C435 2113928N01 0.1uF, 10%
C436 2113743N34 22pF (not placed in GP328)
C437 2113743N34 22pF (not placed in GP328)
C440 2113743G26 4.7F, + 80/-20%
C441 2113743L09 470pF, 10%
C442 2113743E20 0.10uF, 10%
C443 2113928N01 0.1uF, 10%
C444 2113743N50 100pF
C445 2113743L09 470pF, 10%
C446 2113743L09 470pF, 10%
C447 2113928N01 0.1uF, 10%
C448 2113928N01 0.1uF, 10%
C449 2113743N50 100pF
C451 2113743M08 22000pF, +80/-20%
C452 2113743B29 1uF
C453 2113743N50 100pF
C456 2113743N50 100pF
C458 2113743N50 100pF
C459 2113743N50 100pF
C463 2113743N50 100pF
C466 2113743N50 100pF
C467 2113928N01 0.1uF, 10%
C471 2113743L09 470pF, 10%
C472 2113743L09 470pF, 10%
Circuit
Ref Motorola
Part No. Description
C473 2113743L09 470pF, 10%
C474 2113743L41 10000pF, 10%
C475 2113743H14 10uF, +80/-20%
C476 2113928D08 10uF, +/-80%/-20%
C477 2113743L17 1000pF, 10%
C478 2113743L17 1000pF, 10%
C479 2113928N01 0.1uF, 10%
C480 2113928D08 10uF, +/-80%/-20%
C481 2113928N01 0.1uF, 10%
C482 2113928N01 0.1uF, 10%
C483 2113743L09 470pF, 10%
C484 2113743L09 470pF, 10%
C490 2113743L09 470pF, 10%
C491 2113743L09 470pF, 10%
C492 2113743L09 470pF, 10%
C493 2113743N50 100pF
C494 2113743N50 100pF
C495 2113743L09 470pF, 10%
C496 2113743L09 470pF, 10%
C497 2113743L09 470pF, 10%
C502 2311049A05 0.47uF, 10%, 25V
C503 2113743N50 100pF
C505 2113743N50 100pF
C511 2113743N50 100pF
C512 2113743N50 100pF
C513 2113743N50 100pF
C514 2113743N50 100pF
C520 2113743L41 10000pF, 10%
C521 2113743L41 10000pF, 10%
C522 2113743L41 10000pF, 10%
C523 2113743L41 10000pF, 10%
C535 2113743L17 1000pF, 10%
CR3301 4802245J42 Ring Quad diode
CR3302 4805129M96 Dual Bonds Pin Diode, RH
Reeled
CR3303 4880154K03 Dual common anode-cathode
diode
CR411 4802245J62 Schottky diode
CR412 4802245J62 Schottky diode
CR413 4802245J62 Schottky diode
CR440 4813833C02 Dual Diode Common Cathode
CR501 4880107R01 Rectifier
CR503 4805729G49 LED Red/Yellow
D3270 4862824C01 Varactor
D3301 4802081B58 Dual Diode
D3302 4802081B58 Dual Diode
D3521 4880973Z02 Pin diode
D3551 4880973Z02 Pin diode
D3701 4802233J09 Triple diode
D3702 4802233J09 Triple diode
D3761 4862824C03 Varactor
Circuit
Ref Motorola
Part No. Description
D3821 4805649Q13 Varactor
D3831 4805649Q13 Varactor
D3832 4862824C01 Varactor
E400 2480640Z01 Ferrite bead
E401 2480640Z01 Ferrite bead
E402 2480640Z01 Ferrite bead
E403 2480640Z01 Ferrite bead
E404 2480640Z01 Ferrite bead
E405 2480640Z01 Ferrite bead
E406 2480640Z01 Ferrite bead
E407 2480640Z01 Ferrite bead
E408 2480640Z01 Ferrite bead
E409 2480640Z01 Ferrite bead
F501 6580542Z01 3A Fuse
FL401 4870368G02 Real Time Clock Oscialltor
XTAL (not placed in GP328)
H3501 2680499Z01 Heat spreader
J3501 0985613Z01 RF Jack
J3502 0280519Z02 Antenna_Nut
J400 0905505Y04 40-pin connector
J403 0905505Y02 20-pin connector
L3200 2462587N68 1uH
L3202 2462587N68 1uH
L3221 2462587N68 1uH
L3270 2462587T15 100nH
L3271 2462587Q20 2.2uF
L3301 2462587T35 12nH
L3303 2462587T35 12nH
L3304 2462587T23 470nH
L3305 2462587T35 12nH
L3306 2462587T35 12nH
L3308 2462587T34 10nH
L3309 2462587N55 150nH
L3312 2462587V28 33nH
L3501 2413926H09 5.6nH
L3503 2462587V32 68nH
L3504 2462587N51 68nH
L3511 2462587N44 18nH
L3512 2479990B01 11.03nH
L3513 2479990A02 7.66nH, 10%
L3515 2479990C03 13.85nH
L3519 2484657R01 Ferrite bead
L3521 2479990A02 7.66nH, 10%
L3522 2479990E01 23.75nH
L3523 2462587N68 1uH
L3531 2479990N01 43.67nH
L3532 2479990N01 43.67nH
L3538 2479990M01 30.54nH
L3551 2479990N01 43.67nH
L3552 2479990A02 7.66nH, 10%
L3701 2462587Q42 390nH, 10%
Circuit
Ref Motorola
Part No. Description
L3731 2462587Q20 2.2uF
L3801 2462587V34 100nH
L3809 2462587V27 27nH
L3811 2462587V34 100nH
L3812 2462587V34 100nH
L3813 2462587Q47 1000nH, 10%, QF45
L3816 2462587V34 100nH
L3821 2462587N50 56nH
L3822 2462587N49 47nH
L3823 2462587N49 47nH
L3824 2462587N68 1uH
L3825 2462587V34 100nH
L3826 2462587N68 1uH
L3831 2462587N50 56nH
L3832 2462587N51 68nH
L3833 2462587N50 56nH
L3834 2462587N68 1uH
L400 2462587Q42 390nH, 10%
L401 2462587Q42 390nH, 10%
L410 2462587Q42 390nH, 10%
L411 2462587Q42 390nH, 10%
L505 2462587Q42 390nH, 10%
PB501 4080523Z01 Tactile, Pushbutton
PB502 4080523Z01 Tactile, Pushbutton
PB503 4080523Z01 Tactile, Pushbutton
PB504 4080523Z01 Tactile, Pushbutton
PB505 4080523Z01 Tactile, Pushbutton
Q3200 4813827A07 NPN Transistor
Q3201 4880214G02 NPN Transistor
Q3202 4880214G02 NPN Transistor
Q3270 4805218N63 RF Transistor
Q3301 4880214G02 NPN Transistor
Q3302 4813827A07 NPN Transistor
Q3501 4813828A08 FET
Q3561 4813824A17 PNP Transistor
Q3721 4802245J50 Dual NPN/PNP Transistor
Q3801 4813827A07 NPN Transistor
Q400 4809579E18 Mosfet P - channel
Q403 4813824A17 PNP Transistor
Q405 4802245J54 Dual NPN Transistor
Q410 4802245J54 Dual NPN Transistor
Q416 4809579E18 Mosfet P - channel (not placed
in GP328)
Q417 4802245J50 Dual NPN/PNP Transistor
Q502 5180159R01 Dual NPN Transistor
Q505 4880214G02 NPN Transistor
R3200 0662057M54 150
R3201 0662057M82 2200
R3202 0662057M90 4700
R3203 0662057M98 10k
R3204 0662057M26 10
Circuit
Ref Motorola
Part No. Description
http://www.myradio168.name

Circuit Board/Schematic Diagrams and Parts List 6B-39
R3205 0662057M74 1000
R3206 0662057N23 100K
R3207 0662057N13 39K
R3208 0662057M50 100
R3209 0662057M74 1000
R3210 0662057M82 2200
R3211 0662057M82 2200
R3212 0662057M90 4700
R3213 0662057M82 2200
R3214 0662057M34 22
R3219 0662057M50 100
R3220 0662057M90 4700
R3221 0662057M50 100
R3224 0662057M26 10
R3225 0662057M74 1000
R3226 0662057M26 10
R3270 0662057M74 1000
R3271 0662057M42 47
R3272 0662057N15 47K
R3273 0662057N15 47K
R3274 0662057M83 2400
R3275 0662057M74 1000
R3276 0662057N30 200K
R3303 0662057N23 100K
R3304 0662057N23 100K
R3305 0662057N19 68K
R3306 0662057M82 2200
R3307 0662057N11 33K
R3308 0662057M78 1500
R3309 0662057M92 5600
R3310 0662057M98 10k
R3311 0662057M26 10
R3312 0662057M38 33
R3313 0662057M34 22
R3314 0662057M26 10
R3315 0662057M62 330
R3316 0662057M66 470
R3317 0662057N23 100K
R3318 0662057M66 470
R3321 0662057M54 150
R3322 0662057M58 220
R3323 0662057M32 18
R3324 0662057M58 220
R3501 0662057M61 300
R3502 0662057M32 18
R3503 0662057M61 300
R3505 0662057M62 330
R3506 0662057B62 3.9
R3507 0662057B62 3.9
R3519 0680539Z01 0.1
R3541 0662057N13 39K
Circuit
Ref Motorola
Part No. Description
R3542 0662057M92 5600
R3543 0662057M50 100
R3544 0662057A25 100
R3545 0662057A25 100
R3546 0662057N01 12K
R3547 0662057N11 33K
R3548 0662057N07 22K
R3551 0662057M40 39
R3561 0662057N01 12K
R3562 0662057N11 33K
R3563 0662057N33 270K
R3564 0662057N35 330K
R3569 0662057M92 5600
R3570 0662057M98 10k
R3571 0662057A27 120
R3572 0662057A27 120
R3573 0662057A27 120
R3701 0662057M50 100
R3703 0662057M54 150
R3704 0662057M54 150
R3705 0662057N11 33K
R3721 0662057M66 470
R3722 0662057M74 1000
R3723 0662057M50 100
R3727 0662057N23 100K
R3741 0662057M50 100
R3751 0662057N30 200K
R3752 0662057N35 330K
R3761 0662057N15 47K
R3802 0662057M50 100
R3803 0662057M58 220
R3804 0662057M98 10k
R3805 0662057N08 24K
R3806 0662057M34 22
R3808 0662057M26 10
R3811 0662057M50 100
R3816 0662057M74 1000
R3817 0662057M01 0
R3821 0662057M58 220
R3822 0662057M42 47
R3823 0662057N11 33K
R3824 0662057N07 22K
R3825 0662057M38 33
R3826 0662057M32 18
R3828 0662057M50 100
R3829 0662057M01 0
R3831 0662057M98 10k
R3832 0662057N01 12K
R3833 0662057M58 220
R3834 0662057M42 47
R3835 0662057N15 47K
Circuit
Ref Motorola
Part No. Description
R3836 0662057M98 10k
R400 0662057N15 47K
R401 0662057M01 0
R405 0662057M01 0
R406 0662057N20 75K
R407 0662057N19 68K
R409 0662057M98 10k
R410 0662057N23 100K
R411 0662057M98 10k
R413 0662057M01 0
R414 0662057V34 180K
R415 0662057V26 91K
R416 0662057M98 10k
R418 0662057M01 0
R419 0662057M67 510 (not placed in GP328)
R420 0662057B46 10M (not placed in GP328)
R421 0662057M81 2000
R423 0662057N21 82K
R424 0662057N12 36K
R425 0662057N10 30K
R426 0662057N35 330K (not placed in GP328)
R427 0662057M84 2700
R428 0662057M10 2.2
R429 0662057M98 10k
R431 0662057N39 470K
R432 0662057N16 51K
R434 0662057M62 330
R435 0662057M81 2000
R436 0662057M01 0
R445 0662057N08 24K
R447 0662057N51 1.5M
R448 0662057M98 10k
R449 0662057N08 24K
R450 0683962T45 68 ohms, 1W
R451 0662057N03 15K
R452 0662057N23 100K
R456 0662057M01 0
R457 0662057M98 10k
R460 0662057M90 4700
R461 0662057M56 180 (not placed in GP328)
R462 0662057M98 10k (not placed in GP328)
R463 0662057M61 300
R471 0662057M92 5600
R472 0662057M93 6200
R473 0662057M26 10
R475 0662057M01 0
R476 0662057N35 330K
R477 0662057M74 1000
R478 0662057M98 10k
R481 0662057N08 24K
R492 0662057M01 0
Circuit
Ref Motorola
Part No. Description
R498 0662057M98 10k
R499 0662057M98 10k
R501 0662057M70 680
R502 0662057M56 180
R505 0662057M98 10k
R506 0662057N15 47K
RT400 0680590Z01 THERMISTOR 33K
S501 4080710Z02 Frequency Switch
S502 1880619Z02 Volume Switch
SH3201 2602023X08 Rx Backend Top Shield
SH3202 2686081B02 LVZIF shields
SH3203 2686081B03 45.1MHz Xtal Filter Shield
SH3301 2686081B01 Rx Frontend Bottom Shield
SH3302 2686081B05 Mixer Shield
SH3303 2686081B06 Rx Frontend Top Shield
SH3501 2686081B03 Harmonic Filter Shield
SH3502 2686081B04 PA driver Shield
SH3701 2680511Z01 Synthesizer top shield
SH3702 2680511Z01 Synthesizer bottom shield
SH3801 2680513Z01 VCO Top Shield
SH3802 2680514Z01 VCO Bottom Shield
SH400 2680505Z01 Controller Memory Shield
SH401 2680506Z01 Controller on-off shield
SH402 2680515Z01 Controller Microprocessor
shield
SH403 2680516Z01 Controller Asfic_Cmp/Audio
PA shield
T3301 2580541Z01 Balun transformer
T3302 2580541Z01 Balun transformer
U3201 5102463J58 3.3V Regulator
U3220 5109632D83 LVZIF IC
U3501 5185130C65 VHF/UHF/800 MHZ LDMOS
Driver
U3502 5185765B28 PCIC
U3503 5185963A15 Temperature Sense
U3701 5185963A27 LVFRACN Synthesizer IC
U3711 5105739X05 5V Regulator
U3801 5105750U54 VCO BUFFER IC
U400 5102463J40 3.3V Regulator
U404 5185963A53 ASFIC_CMP
U405 NOT PLACED
U406 *5102463J59 128K x 8 Flash Memory
U407 *5102463J64 16K x 8 EEPROM
U409 5102226J56 Microprocessor IC
U410 5102463J57 3.3V Regulator (not placed in
GP328)
U420 5102463J44 Audio PA
VR3501 4880140L17 Zener diode-12V
VR432 4805656W08 5.6V Zener diode
VR433 4805656W08 5.6V Zener diode
VR434 4802245J73 ZENER DIODE-6.8V
Circuit
Ref Motorola
Part No. Description
http://www.myradio168.name

6B-40 Circuit Board/Schematic Diagrams and Parts List
* Motorola Depot Servicing only
VR439 4880140L17 Zener diode-12V
VR447 4802245J74 ZENER DIODE-10V
VR448 4802245J74 ZENER DIODE-10V
VR449 4802245J74 ZENER DIODE-10V
VR450 4802245J74 ZENER DIODE-10V
VR460 4802245J73 ZENER DIODE-6.8V
VR501 4802245J73 ZENER DIODE-6.8V
VR506 4802245J73 ZENER DIODE-6.8V
Y3200 9186153B01 Crystal Filter
Y3761 4805875Z04 16.8MHz Xtal oscillator (SMD)
5480678Z01 PCB Bar Code Label
8486062B16 VHF main PC Board
Circuit
Ref Motorola
Part No. Description
http://www.myradio168.name

Troubleshooting charts 6B-41
9.0 Troubleshooting charts
MCU Check
Power Up
Alert Tone
OK?
Speaker
OK?
U409 EXTAL=
7.3728 MHz?
U3701 Pin 19
16.8 MHz
5V at U3711?
3.3V at U3201?
U409 Reset Pin
94 High?
MCU is OK
Not able to pro-
gram RF Board
ICs
Before replacing
MCU, check SPI
clock, SPI data,
and RF IC select
Replace
Speaker
Read Radio
OK?
Check
Setup
Reprogram the
correct data.
See FGU
Troubleshooting
7.5V at
Pin 3/5 U3711?
7.5V at Pin 1
U3201
Check
Q400
Replace
U3711/U3201
Check any short
to SWB+,
Vdda or Vddd
Press PTT. Red
LED does not
light up
PTT U409
Pin 53
low?
Press PTT
Q502-2
High?
Check
PB504
Check
Q502-2
voltage
LED
Q502,R501
OK?
Replace
Faulty
Component
Check
Accessories
J403
OPT_SEL_1 &
OPT_SEL_2
Pin 8 & 9
low?
Radio could
not PTT
externally
U409
Pin 52, 6
low?
See FGU
Troubleshoot-
ing chart
LED should
light up
Check
MCU
PTT
NO
YES
YES
No
No
NO
YES YES
NO
YES
YES
NO
NO
YES
YES
NO
NO
YES
NO
YES
NO
YES
YES
NO
NO
YES
EXT
SPKR
EXT
PTT
INT
AUDIO
J403Pin9low?
Pin8high?
ASFIC U404
Pin14&15
high?
Check
Accessories
Check
U404
Check
U420 Audio PA
NO
NO
YES
YES
J403 Audio
at Pin 2 &
Pin 3
Check Spk.
Flex Connec-
Audio at
AudioPA
(U420)
input
Audio from Pin 41
ASFIC, U404?
Check
ASFIC U404
Check
Audio PA
(U420)
Check
U3220
LV ZIF
Audio at
Pin 2
U404?
NO
NO
NO
YES
YES
NO
YES
Troubleshooting Flow Chart for Controller

6B-42 Troubleshooting charts
Bad SINAD
Bad 20dB Quieting
No Recovered Audio
START
Audio at pin
27 of U3220? Check Controller
Yes
No
Spray of inject 1st IF into
XTAL Filter
IF Freq: 45.1MHz
Audio heard?
BYes
No
Check 2nd LO Control
Voltage at C3279
VCO locked?
BYes
16.8 MHz
check at pin
21 U3220?
Activity on
U3220 sel
pin?
Check FGU
No
No
A
A
Yes
Check Q3270 bias
circuitry for faults.
Rotate Freq. Knob
Check controller.
Before replacing U3220, check 2nd
VCO Q3270. Check VCO O/P level,
C3272, C3273.
Yes
No
Troubleshooting Flow Chart for Receiver (Sheet 1 of 2)

Troubleshooting charts 6B-43
IF Signal at
C3200?
No
RF Signal at
T3301?
RF Signal at
R3313?
No
RF Signal at
C3306?
No
RF Signal at
C3302?
No or
Check harmonic filter L3531 & L3532,
C3532 and ant. switches D3521, D3551,
L3551, R3551, C3551, C3552, L3552
Check filter between
C3302 & C3306; pro-
gram filter to schematic
test freq and check
varactor voltages.
Inject RF into J3501
Are varactor
voltages OK?
No
Yes
Check RF amp (Q3302)
Stage.
Check filter between
C3313 & T3301.
Yes
Check T3301, T3302,
CR3301, R3321, R3322,
R3323
Yes
1st LO O/P
OK?
Locked?
Yes
Check FGU
Yes
Trace IF signal
from C3200 to
Q3200. Check for
bad XTAL filter.
No
Yes Q3200 collec-
tor OK?
IF signal
present? Before replacing
U3220, check
U3220 volt-
ages; trace IF
signal path.
Yes
Check for 2.9
VDC
Is R5
present?
Check Q3721,
U3701 (pin 48) volt-
ages and U247
No
No
No
Check U404 voltage and if
U404canbeselectedby
MCU before replacing
U404.
Check varactor filter.
No
Yes
Yes
Yes
A
A
B
weak RF
Troubleshooting Flow Chart for Receiver (Sheet 2 of 2)

6B-44 Troubleshooting charts
START
No Power
Is There B+
Bias for Ant
switch
Check
Q3561
Is Current
OK?
Is Control Volt-
age High or Low Check PCIC
1. Check Pin Diodes
2. Check Harmonic Filter
Inspect/Repair Tx.
Output Network
Is Power
OK?
Done
Check Drive to
Module
Is Drive
OK? Troubleshoot
VCO
Inspect PA Network/
Check Power Out of
U3501 at Cap C3512
Is Power
OK?
Replace U3501
Is Power
OK?
Replace Q3501
Done
Done
No
Yes
Yes No
No
Yes
Low
High
No
Yes
Yes
No
Yes
No
Troubleshooting Flow Chart for Transmitter

Troubleshooting charts 6B-45
5V
at pin 6 of
D3701
Is information
from µP U409
correct?
Is U3701
Pin18AT
4.54 VDC?
Is U3701 Pin 47
AT = 13 VDC
Is U3701 Pin 19
<0.7 VDC in RX &
>4.3 VDC in TX?
Start
Visual
check of the
Board OK?
Correct
Problem
Check 5V
Regulator
+5V at U3701
Pin’s
13 & 30?
Is 16.8MHz
Signal at
U3701 Pin 19?
Check Y3761, C3761,
C3762, C3763, D3761
& R3761
Are signals
at Pin’s 14 &
15 of U3701?
Check
L3701,
R3701
Check Q260,
Q261 & R260
U3701 pin 2 at
>3VinTxand
<0.7V in Rx
Remove
Shorts
Is there a short
between Pin 47 and
Pins 14 & 15 of
U3701?
Replace or
resolder
necessary
components
Is RF level at
U3701 Pin 32
>-30 dBm?
Are C3721,
C3722,C3723,
R3721, R3722,
R3723 OK?
Replace U3701
If R3727, C3726 & C3727
are OK, then see VCO
troubleshooting chart
Are Waveforms
at Pins 14 & 15
triangular?
Do Pins 7,8 & 9
of U3701 toggle
when channel is
changed?
Check programming
lines between U409
and U3701 Pins 7,8 & 9
Replace U3701
Check uP U409
Troubleshooting
Chart
NO
YES
NO
YES
NO
YES
NO
YES
NO
NO
NO
YES
YES
NO
YES
YES
NO
YES
YES
YES
NO
NO
NO
NO
YES
NO
YES
YES
Check D3701, D3702,
U3701, C3701 -
C3707
3.3V at U3701
pins 5, 20, 34 &
36
Check U3201,
L3731
Is
16.8MHz
signal at
U3701 pin
23?
Replace
U3701
YES
NO
NO
YES
NO
YES
Troubleshooting Flow Chart for Synthesizer
Replace U3701

6B-46 Troubleshooting charts
START
No LO?
Tx Carrier?
VCO OK
Check
R3829
TRB = 3.2V?
Pin 10
>1V?
L3831,
L3832,
L3833 O/
C?
Change
L3831, L3832
Change
U3801
AUX 3
High?
Check U3701
Pin 2 for 3.2V
Pin 19
=0V
AUX 3
Low?
Change
U3801
Vctrl0V
or 13V? L3821,
L3822,
L3823 Open
Circuit?
Change
U3801
Change
L3821,
L3822,
L3823,L243
Change
U3701
Check for faulty parts or dry
joints of L3812 C3806,
R3806, R3802 & L3801
A
A
No
No
Yes
Yes
Yes
No
No
Yes
Yes
Yes
No
Yes
No
No
Yes
Yes
No
No
Check R3811,
L3811 for dry joint
or faulty
No
Troubleshooting Flow Chart for VCO
Yes

6C-1
Section 6C
MODEL CHART AND TEST SPECIFICATIONS (450-527
MHZ)
1.0 Model Chart
GP Series, UHF Band 2, 450-527 MHz
Model Description
AZH25SDC9AA2 GP328 450-527 MHz 4W 4CH
AZH25SDC9AA3 GP328 450-527 MHz 4W
AZH25SDH9AA6 GP338 450-527 MHz 4W
Item Description
X PMUE1564_ GP328 Super Tanapa 450-527 MHz 4W 4CH
XPMUE1477_ GP328 Super Tanapa 450-527 MHz 4W
X PMUE1478_ GP338 Super Tanapa 450-527 MHz 4W
XPMUE1566_ GP328 Tanapa 450-527 MHz 4W 4CH
X PMUE1489_ GP328 Tanapa 450-527 MHz 4W
XPMUE1490_ GP338 Tanapa 450-527 MHz 4W
X PMLE4172_ GP328 B/C Kit 450-527 MHz 4W 4CH
XPMLE4118_ GP328 B/C Kit 450-527 MHz 4W
X PMLE4119_ GP338 B/C Kit 450-527 MHz 4W
XPMLN4348_ GP328 Front Housing Kit 4CH
X PMLN4216_ GP328 Front Housing Kit
XPMLN4199_ GP338 Front Housing Kit
XXXNAE6483_ UHF16cmMonopole(Whip)antenna(403-520MHz)
XXXPMAE4008_ UHF 13 cm Monopole (Whip) antenna (470-530 MHz)
XXXPMAE4006_ UHF9cmantenna(465-495MHz)
XXXPMAE4007_ UHF 9 cm antenna (490-527 MHz)
X X 6804110J54 GP328 User Manual
X6804110J55 GP338 User Manual
x = Indicates one of each is required.

6C-2 Specifications
2.0 Specifications
General
Transmitter
Receiver
All specifications are subject to change without notice.
UHF
Frequency: 450-527 MHz
Channel Capacity: GP328 : 4/16 Channels
GP338 : 128 Channels
Power Supply: 7.5 Volts ±20%
Dimensions
with Standard
High Capacity
NiMH Battery:
with Ultra High
Capacity NiMH Bat-
tery:
137mm x 57.5mm x
37.5mm
137mm x 57.5mm x
40mm
Weight:
with Standard
High Capacity
NiMH Battery:
with Ultra High
Capacity NiMH Bat-
tery:
420 g
500 g
Average Battery
Life @ (5-5-90 Duty
Cycle)
Standard High
Capacity NiMH Bat-
tery:
Ultra High Capac-
ity NiMH Battery:
Low Pow-
er
>11 hrs
>14 hrs
High Pow-
er
>8 hrs
>11 hrs
Sealing: Passes rain testing per
IP54
Shock: Meets MIL-STD-810-
C,D & E and TIA/EIA 603
Vibration: Meets MIL-STD-810-
C,D & E and TIA/EIA 603
Dust: Meets MIL-STD-810-
C,D & E and IP54
Humidity: Meets MIL-STD-810-
C,D & E and TIA/EIA 603
FCC ID AZ489FT4834
UHF
RF Output
NiMH @ 7.5V: Low
1W High
4W
Frequency 450-527 MHz
Channel Spacing 12.5/20/25 kHz
Freq. Stability
(-30°Cto+60°C) 0.00025%
Spurs/Harmonics: -36 dBm < 1 GHz
-30 dBm > 1 GHz
Audio Response:
(from 6 dB/oct. Pre-
Emphasis, 300 to
3000Hz)
+1, -3 dB
Audio Distortion:
@ 1000 Hz, 60%
Rated Max. Dev.
<5%
FM Noise: -40 dB
UHF
12.5kHz UHF 20/
25kHz
Frequency: 450-
527MHz 450-
527MHz
Sensitivity
12dB EIA SINAD: 0.35 µV0.35µV
Adjacent Channel
Selectivity ETS -60 dB -70 dB
Intermodulation
ETS -65 dB -65 dB
Freq. Stability
(-30°Cto+60°C): 0.00025% 0.00025%
Spur Rejection: -70 dB -70 dB
Image Rejection: -70 dB -70 dB
Audio Output
@ <5% Distortion 500 mW 500 mW

Transmitter 6C-3
3.0 Transmitter
3.1 General
(Refer to Figure 6-1)
The UHF transmitter contains five basic circuits:
1. power amplifier
2. antenna switch
3. harmonic filter
4. antenna matching network
5. power control integrated circuit (PCIC).
3.1.1 Power Amplifier
The power amplifier consists of two devices:
1. 9Z67 LDMOS driver IC (U101) and
2. PRF1507 LDMOS PA (Q110).
The 9Z67 LDMOS driver IC contains a 2 stage amplification with a supply voltage of 7.3V.
This RF power amplifier is capable of supplying an output power of 0.3W (pin 6 and 7) with an input
signal of 2mW (3dBm) (pin16). The current drain would typically be 160mA while operating in the
frequency range of 450-527MHz.
The PRF1507 LDMOS PA is capable of supplying an output power of 7W with an input signal of
0.3W. The current drain would typically be 1300mA while operating in the frequency range of 450-
527MHz. The power output can be varied by changing the biasing voltage.
Figure 6-1: Transmitter Block Diagram
PCIC
Antenna
PA
Driver
Vcontrol Vcontrol
From VCO
Jack
PA-Fi nal
Stage
Antenna Switch/
Harmonic Filter/
Matching Network

6C-4 Transmitter
3.1.2 Antenna Switch
The antenna switch circuit consists of two PIN diodes (CR101 and CR102), a pi network (C107, L104
and C106), and two current limiting resistors (R101, R170). In the transmit mode, B+ at PCIC (U102)
pin 23 will go low and turn on Q111 where a B+ bias is applied to the antenna switch circuit to bias the
diodes "on". The shunt diode (CR102) shorts out the receiver port, and the pi network, which
operates as a quarter wave transmission line, transforms the low impedance of the shunt diode to a
high impedance at the input of the harmonic filter. In the receive mode, the diodes are both off, and
hence, there exists a low attenuation path between the antenna and receiver ports.
3.1.3 Harmonic Filter
The harmonic filter consists of C104, L102, C103, L101 and C102. The design of the harmonic filter
for UHF is that of a modified Zolotarev design. It has been optimized for efficiency of the power
module. This type of filter has the advantage that it can give a greater attenuation in the stop-band for
a given ripple level. The harmonic filter insertion loss is typically less than 1.2dB.
3.1.4 Antenna Matching Network
A matching network which is made up of L116 is used to match the antenna's impedance to the
harmonic filter. This will optimize the performance of the transmitter and receiver into an antenna.
3.1.5 Power Control Integrated Circuit (PCIC)
The transmitter uses the Power Control IC (PCIC), U102 to regulate the power output of the radio.
The current to the final stage of the power module is supplied through R101, which provides a voltage
proportional to the current drain. This voltage is then fedback to the Automatic Level Control (ALC)
within the PCIC to regulate the output power of the transmitter.
The PCIC has internal digital to analog converters (DACs) which provide the reference voltage of the
control loop. The reference voltage level is programmable through the SPI line of the PCIC.
There are resistors and integrators within the PCIC, and external capacitors (C133, C134 and C135)
in controlling the transmitter rising and falling time. These are necessary in reducing the power
splatter into adjacent channels.
CR105 and its associated components are part of the temperature cut back circuitry. It senses the
printed circuit board temperature around the transmitter circuits and output a DC voltage to the PCIC.
If the DC voltage produced exceeds the set threshold in the PCIC, the transmitter output power will be
reduced so as to reduce the transmitter temperature.

Receiver 6C-5
4.0 Receiver
4.1 Receiver Front-End
(Refer to
UHF Band 2 Receiver Front End Schematic Diagram
on page 6C-16 and
UHF Band 2
Transmitter Schematic Diagram
on page 6C-20)
The RF signal is received by the antenna and applied to a low-pass filter. For UHF, the filter consists
of L101, L102, C102, C103, C104. The filtered RF signal is passed through the antenna switch. The
antenna switch circuit consists of two PIN diodes(CR101 and CR102) and a pi network (C106, L104
and C107).The signal is then applied to a varactor tuned bandpass filter. The UHF bandpass filter
comprises of L301, L302, C302, C303, C304, CR301 and CR302. The bandpass filter is tuned by
applying a control voltage to the varactor diodes(CR301 and CR302) in the filter.
The bandpass filter is electronically tuned by the DACRx from IC404 which is controlled by the
microprocessor. Depending on the carrier frequency, the DACRx will supply the tuned voltage to the
varactor diodes in the filter. Wideband operation of the filter is achieved by shifting the bandpass filter
across the band.
The output of the bandpass filter is coupled to the RF amplifier transistor Q301 via C307. After being
amplified by the RF amplifier, the RF signal is further filtered by a second varactor tuned bandpass
filter, consisting of L306, L307, C313, C317, CR304 and CR305.
Both the pre and post-RF amplifier varactor tuned filters have similar responses. The 3 dB bandwidth
of the filter is about 50 MHz. This enables the filters to be electronically controlled by using a single
control voltage which is DACRx .
Figure 6-2: UHF Receiver Block Diagram
Demodulator
Synthesizer
Crystal
Filter
Mixer
Varactor
Tuned Filter
RF Amp
Varactor
Tuned Filter
Pin Diode
Antenna
Switch
RF Jack
Antenna
AGC
Control Voltage
from ASFIC
First LO
from FGU
Recovered Audio
Squelch
RSSI
IF IC
SPI Bus
16.8 MHz
Reference Clock
Second
LO VCO
U301
IF Amp

6C-6 Receiver
The output of the post-RF amplifier filter which is connected to the passive double balanced mixer
consists of T301, T302 and CR306. Matching of the filter to the mixer is provided by C381. After
mixing with the first LO signal from the voltage controlled oscillator (VCO) using low side injection, the
RF signal is down-converted to the 45.1 MHz IF signal.
The IF signal coming out of the mixer is transfered to the crystal filter (FL301) through a resistor pad
and a diplexer (C322 and L310). Matching to the input of the crystal filter is provided by C324 and
L311. The crystal filter provides the necessary selectivity and intermodulation protection.
4.2 Receiver Back-End
(Refer to
UHF Band 2 Receiver Back End Schematic Diagram
on page 6C-17)
The output of crystal filter FL301 is matched to the input of IF amplifier transistor Q302 by
components R352 and C325. Voltage supply to the IF amplifier is taken from the receive 5 volts (R5).
The IF amplifer provides a gain of about 7dB. The amplified IF signal is then coupled into U301(pin 3)
via C330, C338 and L330 which provides the matching for the IF amplifier and U301.
The IF signal applied to pin 3 of U301 is amplified, down-converted, filtered, and demodulated, to
produce the recovered audio at pin 27 of U301. This IF IC is electronically programmable, and the
amount of filtering (which is dependent on the radio channel spacing) is controlled by the
microprocessor. Additional filtering, once externally provided by the conventional ceramic filters, is
replaced by internal filters in the IF module (U301).
The IF IC uses a type of direct conversion process, whereby the externally generated second LO
frequency is divided by two in U301 so that it is very close to the first IF frequency. The IF IC (U301)
synthesizes the second LO and phase-locks the VCO to track the first IF frequency. The second LO
is designed to oscillate at twice the first IF frequency because of the divide-by-two function in the IF
IC.
In the absence of an IF signal, the VCO will “search” for a frequency, or its frequency will vary close to
twice the IF frequency. When an IF signal is received, the VCO will lock onto the IF signal. The
second LO/VCO is a Colpitts oscillator built around transistor Q320. The VCO has a varactor diode,
CR310, to adjust the VCO frequency. The control signal for the varactor is derived from a loop filter
consisting of C362, C363, C364, R320 and R321.
The IF IC (U301) also performs several other functions. It provides a received signal-strength
indicator (RSSI) and a squelch output. The RSSI is a dc voltage monitored by the microprocessor,
and used as a peak indicator during the bench tuning of the receiver front-end varactor filter. The
RSSI voltage is also used to control the automatic gain control (AGC) circuit at the front-end.
The demodulated signal on pin 27 of U301 is also used for squelch control. The signal is routed to
U404 (ASFIC) where squelch signal shaping and detection takes place. The demodulated audio
signal is also routed to U404 for processing before going to the audio amplifier for amplification.

Receiver 6C-7
4.3 Automatic Gain Control Circuit
(Refer to
UHF Band 2 Receiver Front End Schematic Diagram
on page 6C-16)
The front end automatic gain control circuit is to provide automatic gain reduction of the front end RF
amplifier via feedback. This action is necessary to prevent overloading of backend circuits. This is
achieved by drawing some of the output power from the RF amplifier’s output. At high radio
frequencies, capacitor C331 provides the low impedance path to ground for this purpose. CR308 is a
PIN diode used for switching the path on or off. A certain amount of forward biasing current is needed
to turn the PIN diode on. Transistors Q315 provides this current where upon saturation, current will
flow via R347, PIN diode, collector and emitter of Q315 and R319 before going to ground. Q315 is an
NPN transistor used for switching here. Maximum current flowing through the PIN is mainly limited by
the resistor R319.
Radio signal strength indicator, RSSI, a voltage signal, is used to drive Q315 to saturation hence
turning it on. RSSI is produced by U301 and is proportional to the gain of the RF amplifier and the
input RF signal power to the radio.
Resistor network at the input to the base of Q315 is scaled to turn on Q315, hence activating the
AGC, at certain RSSI levels. In order to turn on Q315, the voltage across the transistor’s base to
ground must be greater or equal to the voltage across R319, plus the base-emitter voltage (Vbe)
present at Q315. The resistor network with thermistor RT300 is capable of providing temperature
compensation to the AGC circuit, as RSSI generated by U301 is lower at cold temperatures
compared to normal operation at room temperature. Resistor R300 and capacitor C397 form an R-C
network used to dampen any transient instability while the AGC is turning on.

6C-8 Frequency Generation Circuitry
5.0 Frequency Generation Circuitry
The Frequency Generation Circuitry is composed of two main ICs, the Fractional-N synthesizer
(U201), and the VCO/Buffer IC (U241). Designed in conjunction to maximize compatibility, the two
ICs provide many of the functions that normally would require additional circuitry. The synthesizer
block diagram illustrates the interconnect and support circuitry used in the region. Refer to the
relevant schematics for the reference designators.
The synthesizer is powered by regulated 5V and 3.3V which come from U247 and U248 respectively.
The synthesizer in turn generates a superfiltered 4.5V which powers U241.
In addition to the VCO, the synthesizer must interface with the logic and ASFIC circuitry.
Programming for the synthesizer is accomplished through the data , clock and chip select lines from
the microprocessor. A 3.3V dc signal from synthesizer lock detect line indicates to the microprocessor
that the synthesizer is locked.
Transmit modulation from the ASFIC is supplied to pin10 of U201. Internally the audio is digitized by
the Fractional-N and applied to the loop divider to provide the low-port modulation. The audio runs
through an internal attenuator for modulation balancing purposes before going out to the VCO.
Figure 6-3: Frequency Generation Unit Block Diagram
Voltage
Multiplier
Synthesizer
U201
Dual
Tran-
sistor
Loop
Filter
VCOBIC
U241
Low
Pass
Filter
Matching
Network
Attenuator
To
Mixer
To
PA Driver
VCP
Vmult1 Aux3
Aux4
MOD Out
Modulating
Signal
Vmult2
Rx VCO Circuit
Tx VCO Circuit
TRB
16.8 MHz
Ref. Osc.
Rx Out
Tx Out

Frequency Generation Circuitry 6C-9
5.1 Synthesizer
(Refer to
UHF Band 2 Synthesizer Schematic Diagram
on page 6C-18)
The Fractional-N Synthesizer uses a 16.8MHz crystal (FL201) to provide a reference for the system.
The LVFractN IC (U201) further divides this to 2.1MHz, 2.225MHz, and 2.4MHz as reference
frequencies. Together with C206, C207, C208, R204 and CR203 , they build up the reference
oscillator which is capable of 2.5ppm stability over temperatures of -30 to 85°C. It also provides
16.8MHz at pin 19 of U201 to be used by ASFIC and LVZIF.
The loop filter which consist of C231, C232, C233, R231, R232 and R233 provides the necessary dc
steering voltage for the VCO and determines the amount of noise and spur passing through .
In achieving fast locking for the synthesizer, an internal adapt charge pump provides higher current at
pin 45 of U201 to put synthesizer within the lock range. The required frequency is then locked by
normal mode charge pump at pin 43 .
Both the normal and adapt charge pumps get their supply from the capacitive voltage multiplier which
is made up of C258, C259, C228, triple diode CR201 and level shifters U210 and U211. Two 3.3V
square waves ( 180 deg out of phase) are first shifted to 5V, then along with regulated 5V , put
through arrays of diodes and capacitors to build up 13.3V at pin 47 of U201.
Figure 6-4 Synthesizer Block Diagram
DATA
CLK
CEX
MODIN
VCC,DC5V
XTAL1
XTAL2
WARP
PREIN
VCP
REFERENCE
OSCILLATOR
VOLTAGE
MULTIPLIER
VOLTAGE
CONTROLLED
OSCILLATOR
2-POLE
LOOP
FILTER
DATA (U409 PIN 100)
CLOCK (U409 PIN 1)
CSX (U409 PIN 2)
MOD IN (U404 PIN 40)
+5V (U247 PIN 4)
7
8
9
10
13, 30
23
24
25
32
47
VMULT2 VMULT1
BIAS1
SFOUT
AUX3
AUX4
IADAPT
IOUT
GND
FREFOUT
LOCK 4
19
6, 22, 23, 24
43
45
3
2
28
14 15
40
FILTERED 5V
STEERING
LINE
LOCK (U409 PIN 56)
PRESCALER IN
LO RF INJECTION
TX RF INJECTION
(1ST STAGE OF PA)
FREF (U201 PIN 21 & U404 PIN 34)
39
BIAS2
41
DUAL
TRANSIS
DUAL
TRANSIS-
48
5V
R5
5, 20, 34, 36
(U248 PIN 5)
AUX1
VDD,3.3V MODOUT
U251
LOW VOLTAGE
FRACTIONAL-N
SYNTHESIZER
TORS
TORS

6C-10 Frequency Generation Circuitry
5.2 VCO - Voltage Controlled Oscillator
(Refer to
UHF Band 2 Voltage Controlled Oscillator Schematic Diagram
on page 6C-19)
Figure 6-5 VCO Block Diagram
The VCOBIC (U241) in conjunction with the Fractional-N synthesizer (U201) generates RF in both
the receive and the transmit modes of operation. The TRB line (U241 pin 19) determines which
oscillator and buffer will be enabled. A sample of the RF signal from the enabled oscillator is routed
from U241 pin 12, through a low pass filter, to the prescaler input (U201 pin 32). After frequency
comparison in the synthesizer, a resultant CONTROL VOLTAGE is received at the VCO. This
voltage is a DC voltage between 3.5V and 9.5V when the PLL is locked on frequency.
Presc
RX
TX
Matching
Network Low Pass
Filter
Attenuator
Pin8
Pin14
Pin10
Level Shifter
Network
5V
(U201 Pin28)
VCC Buffers
TX RF Injection
U201 Pin 32
AUX4 (U201 Pin3)
AUX3 (U201 Pin2)
Prescaler Out
Pin 12Pin 19
Pin 20
TX/RX/BS
Switching Network
U241
VCOBIC
Rx
Active Bias
Tx
Active Bias
Pin2
Rx-I adjust
Pin1
Tx-I adjust
Pins 9,11,17
Pin18
Vsens
Circuit
Pin15
Pin16
RX VCO
Circuit
TX VCO
Circuit
RX Tank
TX Tank
Pin7
Vcc-Superfilter
Collector/RF in
Pin4
Pin5
Pin6
RX
TX
(U201 Pin28)
Rx-SW
Tx-SW
Vcc-Logic
(U201 Pin28)
Steer Line
Voltage
(VCTRL)
Pin13
Pin3
TRB_IN
LO RF INJECTION
VSF
VSF
VSF

Frequency Generation Circuitry 6C-11
The VCOBIC(U241) is operated at 4.54 V (VSF) and Fractional-N synthesizer (U201) at 3.3V. This
difference in operating voltage requires a level shifter consisting of Q260 and Q261 on the TRB line.
The operation logic is shown in Table 6-1.
In the receive mode, U241 pin 19 is low or grounded. This activates the receive VCO by enabling the
receive oscillator and the receive buffer of U241. The RF signal at U241 pin 8 is run through a
matching network. The resulting RF signal is the LO RF INJECTION and it is applied to the mixer at
T302 (refer to
UHF Band 2 Receiver Front End Schematic Diagram
on page 6C-16).
During the transmit condition, when PTT is depressed, five volts is applied to U241 pin 19. This
activates the transmit VCO by enabling the transmit oscillator and the transmit buffer of U241. The RF
signal at U241 pin 10 is injected into the input of the PA module (U101 pin16). This RF signal is the
TX RF INJECTION. Also in transmit mode, the audio signal to be frequency modulated onto the
carrier is received through the U201 pin 41.
When a high impedance is applied to U241 pin19, the VCO is operating in BATTERY SAVER mode.
In this case, both the receive and transmit oscillators as well as the receive transmit and prescaler
buffer are turned off.
Table 6-1: Level Shifter Logic
Desired
Mode AUX 4 AUX 3 TRB
Tx Low High (@3.2V) High (@4.8V)
Rx High Low Low
Battery Saver Low Low Hi-Z/Float (@2.5V)

6C-12 Notes For All Schematics and Circuit Boards
6.0 Notes For All Schematics and Circuit Boards
* Component is frequency sensitive. Refer to the Electrical Parts List for value and usage.
1. Unless otherwise stated, resistances are in Ohms (k = 1000), and capacitances are in picofarads
(pF) or microfarads (µF).
2. DC voltages are measured from point indicated to chassis ground using a Motorola DC multime-
ter or equivalent. Transmitter measurements should be made with a 1.2 µH choke in series with
the voltage probe to prevent circuit loading.
3. Reference Designators are assigned in the following manner:
100 Series = Transmitter
200 Series = Frequency Generation
300 Series = Receiver
400/500 Series = Controller
600 Series = Keypad Board
4. Interconnect Tie Point Legend:
UNSWB+ = Unswitch Battery Voltage (7.5V)
SWB+ = Switch Battery Voltage (7.5V)
R5 = Receiver Five Volts
CLK = Clock
Vdda = Regulated 3.3 Volts (for analog)
Vddd = Regulated 3.3 Volts (for digital)
CSX = Chip Select Line (not for LVZIF)
SYN = Synthesizer
DACRX = Digital to Analog Voltage (For Receiver Front End Filter)
VSF = Voltage Super Filtered (5 volts)
VR = Voltage Regulator
6-LAYER CIRCUIT BOARD DETAIL VIEWING
COPPER STEPS IN PROPER LAYER SEQUENCE
LAYER 1 (L1)
LAYER 2 (L2)
LAYER 3 (L3)
LAYER 4 (L4)
LAYER 5 (L5)
LAYER 6 (L6)
INNER LAYERS
SIDE 1
SIDE 2

Circuit Board/Schematic Diagrams and Parts List 6C-13
7.0 Circuit Board/Schematic Diagrams and Parts List
ZMY0130185-A
1
40
J400
C443 C444
C471
C472
C473
L401
R435
RT400
TP401
TP402
TP410
VR447
VR449
C441
C490
C491
C492
C493
C494
C495
C496
C497
D403
22
20
1
21
J403
L400
4
3
Q417
R421
R450
R477
TP405
TP406 TP415
VR434
VR450
C400
C401
C402
C403
C467
C480
C482
CR440
D401
Q400
Q403
4
3
Q405
R401
R402
R403
R405
R406
R407
R416
R427
R446 R447
R448
R476
R481
SH401
4
58
U400
C423
C424
C425
C426
C427 C428
C429
E407
E408
E409
R408
R410
R418
R428
R429
R437
R478
R492
SH400
22
21
8
71
U405
32 17
16
1
U406
14
58
U407
B503
B504
C216
C432
6
43
1
FL201
PB502PB503
TP201
C203
C210
C211
C212
C213
C214
C217
C220
C228
C229
C230
C233
C235
C238
C257
C260
C282
C283
C291
C292
C294
C297
CR201
L201
L202
L203
L232
4
3
Q210
4
3
Q260
R206
R255
R256
SH201
TP202
TP302
U247
C247 C248
C251
C253
C271
C272
C273
C276
C285
C286
C289
C370
C374
C386
3
L243
3
L253
L271
L273
L282
L321
Q241
4
3
Q261
R243
R248
R253
R260
R333
R339
SH241
C109
C110
C111
C112
C113
C114
C115
C116
C117
C118
C119
C120
C121
C122
C125
C127
C129
C131
C160
C161
C165
C166
C169
C171
C180
C181
L106
L107
L108
L109
L113
L114
L115
L117
L160
1
2
3
Q110
R104
R106
R107
R108
R120
R161
R171
R173
R174
SH101
1
16
8
9
U101
C319
C320
C322
C375
C381
L309
L310
R308
R309
R310
R348
SH303
6
4
3T301
64
3
T302 C323
C324
C325
FL301
L311
R351
R352
SH323
C328
C391
C397
PB504
Q315
Q316
R300
R314
R316
R318
R319
R325
R326
R327
R334
R335
R338
RT300
RT301
VR300
VR444
C331
C333
C396
CR308
R317
R336
R342
C101
C102
C103
C104
C106
C107 C188
CR101
CR102
L101
L102
L104
L105
SH100
C301
C302 C303
C304
C305
C308
CR301
CR302
L301
L302
R301
R302
SH301
C349
C350
C351 C352 C353
C354
C362 C363
C364
C384
C385
CR310
L325
L332
Q320
R320
R321
R322
R324
R345
R346
R355
SH321
C521
PB501
VR440
C140
C141
C520
L116 PB505
VR443
C511
C512 C513
C514
4
3
2
CR503
Q502
Q505
R501
R502
R505
C502
C505
R506
R507
VR501
UHF Band 2 (450-527MHz) Main Board Top Side PCB No. 8485641Z02
http://www.myradio168.name

6C-14 Circuit Board/Schematic Diagrams and Parts List
4
5
3
2
S502
2
C
8
C
4
S501
C329
C334
C336
C337
C344
C345
C347
C348
C355
C356
C360
C361
C382
L314
L331
R343
R350
1
37
25 13
U301
C339
C340
C341
C342
C343
C346
C357 C358
C359
C383
C390 R344
SH322
SH302
2
3
4
1
J101 J102
C108
P100
4
3
Q111
R101
R170
C132 C172
C173
CR105
H101
R133
R172
R102
R130
R131
C105
C123
C126
C128
C130
C133
C135
C138
C150
C151C152
C170
C174
E101
L112
R109
R132
R329
1
17 9
25
U102
VR439
C134
C307
R328
R340
C306
C309 C310 C311
C312
C313
C314
C315
C316
C317
C318
C321
C380
C395
CR303
CR304 CR305
L303
L304
L305
L306 L307
L340
Q301
R303
R304 R305
R306
R307
R347
1
2
3
B501
C503
F501
C326
C327
C330
C338
L330
Q302
R311
R312
R313
R315
CR306
SH304
2
3
4
Y201
C215
C277
C278
C279
C522 C523
L505
R205
U248
VR441
VR442
VR506
CR501
C201
C202
C204
C206
C207
C208
C218
C219
C223
C224
C231
C232
C234
C258
C259
C263
C264
C265
C293
C296
C298
CR203
L261
R201
R202
R204
R231R232
R233
R281
SH202
1
37 25
13
U201
4
3
U210
4
3
U211
C241
C242
C243
C244
C245
C246
C250 C252
C254
C255
C281
C295
C371
C372
C373
C378
CR241
CR242
CR243
CR251
L241
L242
L251
L281
Q310
R110
R111
R112
R241 R242
R244
R245
R251
R252
R254
R330
R331
R332
R349
SH242
11
1
20
10
U241
C431
C433
C435
C436
C437
D402
3
FL401
Q416
R414
R415
R419
R420
R426
R460
R462
R463
C453
C456
L411
R409
R411
R432
R457
R461
SH402
1
76
51 26
U409
C434
U410
C449
C458
C459
C463
C466
E400
E401
E402
E403
E404
E405
E406
L410
C407
C408
C409
C410
C411
C414
C415
C416
C419
C420
C421
C422
C430
C440
C447
C448
C450
C451
C452
C475
C476
C479
C481
4
3Q410
R400
R413
R423
R424
R425
R431
R434
R436
R445
R449
R471
R472
R475
1
37 25
13
U404
11
1
20
10
U420
SH403
C442
C445
R473
VR432
VR433
VR445
VR446
VR448
ZMY0130184-B
UHF Band 2 (450-527MHz) Main Board Bottom Side PCB No. 8485641Z02
http://www.myradio168.name

Circuit Board/Schematic Diagrams and Parts List 6C-15
DEMOD
LVZIF_SEL
RSSI
16.8MHz
CLK
DACRx
DATA
Vdda
Vdda
RX_IN RX_INJ
R5
RECEIVER
DATA
CLK
DACRX
DEMOD
RSSI
LVZIF_SEL
16.8MHz
RX_INJ
SWB+
TX_INJ
Vdda
FGU
16.8MHz
4V_3.3V
5V
CLK
CSX
DATA
LOCK
MODIN
R5
CSX
4V_3.3V
SWB+
LOCK
MODIN
5V
DATA
RESET
RX_IN TX_INJ
UNSWB+
TRANSMITTER
5V
CLK
CSX
5VUNSWB+
RESET
B503
B504
LI_ION
C505
100pF
R507
0
C502
0.47uF
VR501
6.8V
1
5
HIGH
32
SWITCH
S502
4
LOW
Vdda
VOL
MECH_SWB+
100pF
C503 VR506
6.8V10V
VR439
L505
390nH
24V
21
F501
2
CR501
1
BATT_CODE
UNSWB+
BATT –
BATT +
RADIO_CODE BATTERY_CONTACT
CONN_J
B501
2DATA
1NEG
3POS
PB501
12 SWITCH
.01uF
C521 6.8V
VR440
SB1
12
PB502
SWITCH
C522
.01uF
VR441
6.8V
PB503
SB2
C523
.01uF 6.8V
VR442
SWITCH
PB504
12
12 SWITCH
VR444
6.8V
PTT
SB3
6.8V
VR443
12
SWITCH
PB505
.01uF
C520
EMER
47K
R506
Q505
R505
10K
Vdda
GREEN_LED
IMX1
5
1
6
24
3
SWB+
RED_LED
Q502
680
R501 180
R502
4
13
CR503
2
RTA0
RTA1
RTA2
RTA3
100pF
C514
100pF
C513
100pF
C511 100pF
C512
SWITCH
S501
GND GND1
PC3
PC2
C0
C1
PC0
PC1 8
4
C0
C1
1
2
79
UHF Band 2 Controls And Switches Schematic Diagram
http://www.myradio168.name

6C-16 Circuit Board/Schematic Diagrams and Parts List
L340
390nH
HSMP3820
1
2
3
CR308
R317
1K
100pF
C395 C331
100pF
1K
R347
R5
C311
100K
R307R306
100K
CR304
C306
CR305
C312
7.5pF
12nH
L305
C313
11pF L306 11.03nH11.03nH L307
4.3pF
C316
NU
NU
R305
470
R304
12K
C321
100pF
C309
100pF
R303
1.5K
Q301
13
2
C307
0.1uF
0.1uF
C314
180nH
L304
C315
100pF
C310
0.1uF
R328
2.7
L303
22nH R340
8.2K
11.03nH
L302
C308
100pF
100K
R301
12pF
C302
C305
8.2pF
CR301 CR302
4.3pF
C303
11pF
C304
R302
L301
100K
11.03nH 1
CR303
2
3
C301
8.2pF
RX_IN
1
SH304
SHIELD
1
SHIELD
SH302
1
SHIELD
SH301 SH303
SHIELD
1
RXFE Top Shield RXFE Bottom Shield Mixer Shield
RX Mixer Diode Shield
.01uF
C380
100K
R342
R5
DACRx
4.7pF
C381
R329
0
C318
11pF
C317
7.5pF
T301
4
6
3
1
2
XFMR
TP302
T302
XFMR
4
6
3
1
2
C320 C319
7.5pF 3.6pF
16.28nH
L309R348
3.6K
R336
C333
R5
NU
NU
33K
R327
R316
91K
Q315
1
3
218K
R318
R319
150
C396
NU
R300
2.2K
0.47pF
C397
1
33.0K
RT300
2
R334
Q316
1
3
2
VR300
R326
NU
NU
NU
NU
R325
6.8K
R338 R335
RT301
21
C391
NU
NU
NU
NU
R5
C370
100pF
R330
RSSI
RX_INJ
NU R331 C372
Q310
1
3
2
C371
100pF
C386
NU
NU
NU
NU
0
R349
100pF
C374
C378
C373
NU NU
C375
VCOBUF
100pF
R332
L321
0
R339
R5
NU
NU
R333
NU
R309
18
82pF
C322
L310
150nH
270
R308 270
R310
2
34
1
CR306
IF
-51.4dBm@450.125MHz
-51.2dBm@526.925MHz
-51.7dBm@450.125MHz
-52.6dBm@526.925MHz
-63.8dBm@45.1MHz
-24dBm@405.025MHz
-24.9dBm@481.825MHz
1.850V@-50dBm
0.508V
4.398V
-51dBm@450.125MHz
-51.2dBm@526.925MHz
Rx1 = -50dBm@450.125MHz rf signal
Rx2 = -50dBm@526.925MHz rf signal
probed using high impedence probe
UHF Band 2 Receiver Front End Schematic Diagram
http://www.myradio168.name

Circuit Board/Schematic Diagrams and Parts List 6C-17
TESTD
VAG
VAG_REF
VPP
RED_VCC
RED_VSS
ROSE_VCC
ROSE_VSS
RSSI_FLT
RSSI_OUT
TESTA
IOUT
LIM
MIX_BYP
MIX_IN
MLPD_CR
PHASE_LOCK
PREAMP_OUT
PRE_AGC
PRE_IN
EMIT
EXTBS
FREF
GND
GOLD_VCC
GOLD_VSS
GREEN_VCC
GREEN_VSS
C4M
C4P
CEX
CLK
COL
DATA
DEMOD_HF
DEMOD_OUT
BROWN_VCC
BRP_OFF
C1M
C1P
C2M
C2P
C3M
C3P
AFC
BASE
BLUE_VCC
BLUE_VSS
U301
32D83
16
15
24
21
20
14
19
18
13
17
22
23
32
25
30
29
31
26
36
28
27
33
34
35
42
46
47
48
41
43
37
40
39
38
45
44
8
9
3
1
2
5
4
11
6
10
7
12
0.1uF
C336
C356
.022uF
L314
2.2uH
C341
1uF
C339
1uF
C337
100pF
C340
1uF
1uF
C342
Vdd_FILTERED
R5
C355
0.33uF
100pF
C327
C328
0.1uF
2.4K
R312
C338
C330
15pF
10pF
R314
330
3K
R313
30K
R311
C326
.01uF
Q302
R351
0
3.3K
R352
12K
R315
680nH
L330
.01uF
C325
C323
150pF
20pF
C324
750nH
L311
GND2
4
GND3
5
OUT 3
IN
6
TBD
XTAL
FL301
GND
1
GND1
2
IF
10uF
C382
C348
0.1uF
0.1uF
C329
2.20uH
L331 R343
10
0.1uF
C344
Vdd_FILTERED
(SOURCE)
C343
0.22uF
0.1uF
C347
0.1uF
C346
Vdda
.022uF
C334
DB
0.1uF
C359
1200pF
C358
R344
12K
C383
100pF
0.22uF
C357
16.8MHz
Vdd_FILTERED
CLK
DATA
LVZIF_SEL
C350
330pF
C349
.022uF
2K
R324
C351
20pF
BFQ67W
Q320
1
3
2
12pF
C352
0
R355
43pF
C353
C362
.022uF
56pF 100nH
L332
C385
.01uF
C364
CR310
R320
1K
R321
2.4K
C363
2.2uF
2.20uH
L325
R346
56K
200K
R322
C354
47pF
100pF
C390
100K
R350
0.1uF
C345
DEMOD
DA
C361
10nF
C360
.022uF
RSSI
SH322
SHIELD
1
SH323
SHIELD
1
SH321
SHIELD
1
CRYSTAL FILTER SHIELD LVZIF TOP SHIELD LVZIF BTM SHIELD
C384
56pF
10K
R345
-51.4dBm@45.1MHz
-55.1dBm@45.1MHz
0.706V
2.683V
3.185V 2.628V
2.095V
UHF Band 2 Receiver Back End Schematic Diagram
http://www.myradio168.name

6C-18 Circuit Board/Schematic Diagrams and Parts List
VMULT3
VMULT4
WARP
XTAL1
XTAL2
SFOUT
TEST1
TEST2
VMULT1
VMULT2
INDMULT
IOUT
LOCK
MODOUT
FREFOUT
IADAPT
AUX1
AUX2
AUX3
AUX4
ADAPTSW
PD_GND
PRE_GND
DGND
AGND
SFCAP
SFIN
VBPASS
PREIN
PVREF
REFSEL
SFBASE
MODIN
NC1
NC2
NC3
CCOMP
CEX
CLK
DATA
BIAS1
BIAS2
VRO
VCP
PD_VDD
PRE_VDD
DVDD
AVDD
14
12
11
25
23
24
28
37
38
15
16
43
4
41
19
45
48
1
2
3
46
13
47
5
34
36
20
26
30
21
32
35
18
27
10
17
29
31
9
8
7
40
39
42
44
33
6
22
63A27
U201
C204
2.2uF
C264
100pF
C263
0.75pF
C214
100pF 100pF
C211 R201
R202
100K
82K
DATA
100pF
C212C210
100pF
L261
39nH
MODIN
CLK CSX
PRESC
C202
1000pF100pF
C201
VSF
TP201
1
330pF
C206
R281
4.7uF
C203
C207
56pF
NU
NU
NU
R205
C215
FADJ 2
GND 4
OUT
3
VDD
1
5V
C216
OSC_16.8MHZ
Y201
NU
NU
NU
R206
SYNTHESIZER TOP SHIELD SYNTHESIZER BOTTOM SHIELD
SHIELD
SH201 SHIELD
SH202
L232
12uH
47K
R204
CR203
C238
470pF
1.6pF
C208
1
GND GND1
4
OUT 3
IN
6
FL201
75Z04
100pF
C260
100pF
C213
5V
LOCK
AUX4
AUX3
4.3K
R255
30
R256
Q210
2
4
1
3
R5
16.8MHz
10K
47K
4.7K
47K
120
R232
620
R231
0.1uF
C233
560
R233
C231
0.1uF
C234
0.47uF C232
.047uF
TP202
1
MODOUT
100pF
C277 2.2uF
C278
4V_3.3V
C279
2.2uF100pF
C220
GND
2
NC
4
3
ON_OFF*
VIN
1
VOUT
5
U248
LP2980
C294
100pF 0.47uF
C293
Vdda
SWB+
2.2uF
C235C223
0.1uF
C224
0.1uF
L201
2.2uH
L203
2.2uH
0.47uF
C291
C218
0.1uF
C217
2.2uF
4OUT 3
SD
ADP3300
U247
6ERR
1
GND
5
IN
2NR
0.22uF
C219
L202
2.2uH
0.1uF
C298
C292
0.1uF
5V
(SOURCE)
C282C283
3K3
CR201
A1 6
A2 5
A3 4
K1
1
2K2
NU
NU
C229
1000pF100pF
C230
.01uF
C258
C228
4.7uF
C259
.01uF
TC7ST04FU
U210
3GND
2
1
NC
4
5
VCC
0.1uF
C296
5
VCC
TC7ST04FU
U211
3GND
2
1
NC
4
C257
100pF
C265
NU
VCTRL
1.65V
Low (mV)
High (3.3V) High (3.3V)
1.5V
2.3V
3.3V
7.5V
3.3V
3.5V@450MHz
9.5V@527MHz
Rx
3.7V
1.6V
Tx
1.6V
3.7V
39 Bias2
40 Bias1
UHF Band 2 Synthesizer Schematic Diagram
http://www.myradio168.name

Circuit Board/Schematic Diagrams and Parts List 6C-19
TX_IADJ 1
TX_OUT
10
TX_SWITCH
13
VCC_BUFFERS
14
VCC_LOGIC
18
RX_EMITTER 6
RX_IADJ 2
RX_OUT
8
RX_SWITCH
7
SUPER_FLTR 3
TRB_IN 19
TX_BASE 16
TX_EMITTER 15
COLL_RFIN 4
FLIP_IN 20
GND_BUFFERS
11
GND_FLAG
917
GND_LOGIC
PRESC_OUT
12
RX_BASE 5
50U54
U241
Rx_sw
Tx_sw
C273
0.1uF
1.1pF
C272
L273
18nH
27nH
1pF
L271
C271
R245
240
C276
2.2uF
100pF
C281
390nH
L281
0.1uF
C286
100pF
C246
2.7pF
C245
120
R242
100pF
C285
R241
18
15K
R244
L243
RESONATOR
1
2
3
4.3pF
C250
4.3pF
C242
4.3pF
C243
12
CR243
A1 A2
CR241
C241
100pF
22nH
L242
390nH
L241
CR242
R243
10K C244
3.6pF
Rx_sw
1
3
2 Q241
BFQ67W
30
R248
L282
390nH
C247 0.1uF
C248
100pF
R253
7.5K
Tx_sw
C253
1.5pF 100pF
C251
CR251
20pF
C252
390nH
L251
C254
3.3pF
R251
33
L253
RESONATOR
1
2
3
100pF
C289
100pF
C255
R252
270
R254
8.2K
1K
R260
4
1
3
Q261
2
10K
47K
47K
4.7K
2
4
1
3
Q260
C297
.01uF
10K
4.7K
47K
47K
1
SHIELD
SH242
1
SHIELD
SH241
VCO TOP SHIELD VCO BOTTOM SHIELD
AUX 4
AUX 3
5V
VSF
VSF
VCTRL
PRESC
RX_INJ
TX_INJ
4.6V
2V
4.6V
3.5V@450MHz
9.5V@527MHz
UHF Band 2 Voltage Controlled Oscillator Schematic Diagram
http://www.myradio168.name

6C-20 Circuit Board/Schematic Diagrams and Parts List
VL
6VLIM 19
TEMP 30
V10
14
V45
16
17
V5EXT
20
VAR1
18
VAR2
24
VAR3
VG
15
22
NA
Q
11 QX
10
1RFIN
RS 21
31
RSET
RX 23
T1
2
CLK 26
CQ
12
CQX
13 DATA 28
F168
9
GND1
8
GND2 25
INT
4U102
H99S
ANO 32
BPOS 27
CEX 29
CI
3
CJ
5
CL
7
C138
100pF
CR105
GND
3
1
POS
2
VOUT
R131
LM50
10K
R130
18K
100pF
C170
C110
100pF
0.1uF
C126
.022uF
C173
5V
TX_BIAS
RESET
UNSWB+
DATA
CLK
CSX
100pF
C122
C105
100pF
4
1
3
100pF
C132
Q111
2
6
100pF
C174
R133
UNSWB+
NU
10K
4.7K
47K
47K
1000pF
C127
L115 C133
390nH 1000pF
C134
3300pF C135
.022uF
C166
100pF
L113
C129
5.6nH
6.8pF
100pF
C165
.022uF
C131
390nH
L114
200K
R109
100K
R132
2pF
C169
UNSWB+
RFIN 6
RFOUT1 7
RFOUT2
1VCNTRL
14 VD1 2
VG1 3
VG2
GND1 5
GND2 12
GND3 13
GND4
8NC1
9NC2
10 NC3
15 NC4
16
U101
09Z67
11 G2
4
9.1pF
C120
100pF
C121
C150
.022uF
C151
100pF
C161
0.1uF
200
R161
100pF
C130
C128
.022uF
390nH
L112
R108
5.6K
L160
15.0nH
56pF
C160
.022uF
C152
UNSWB+
11pF
C116 C117
10pF
11.03nH
L109
4.22nH
L108
10
R106
100pF
C115
C118
27pF
C125
100pF
100pF
C295
300 R112R110 300
20
R111
R107
C180
TX_INJ_1
TX_INJ
NU
NU
Microstrip Microstrip 1
2
3
C111
13.0pF C112
36pF
L107
33.47nH
0.1
R102
L117
22.0nH
C113
15pF
BEAD
E101
C114
100pF
C123
10uF
200
R172
0.1uF
C172
C181
Q110 Microstrip
NU
L105
C108
100pF 390nH
240
R170
240
R101
C109
100pF 7.66nH
L106
UNSWB+
3.3pF
1
A1
2
A2
K3
C107
CR102
L104
12.39nH
4.7pF
C106
RX_IN
CR101
L102
12.39nH12.39nH
L101
6.2pF
C104C103
13pF
C102
6.2pF
C101
100pF
4GND
1
2
3
J101
RF_JACK
C141
TAB5 5
C140
TAB1
1TAB2
2
TAB3 3
TAB4 4
ANTENNA_NUT
J102 9.75nH
L116
HEATSINK
H101
POS
1
NU
NU
43K
R120
100pF
C119
100pF
C171 R173
180K 43K
R171
R174
NU
SH100
SHIELD
1
SHIELD
SH101
1
HF SHIELD PA SHIELD
R104
47K
C188
36pF
3dBM@450MHz Tx
3dBM@527MHz Tx
7.01V Tx
7.08V Tx
0.269V Tx
UHF Band 2 Transmitter Schematic Diagram
http://www.myradio168.name

Circuit Board/Schematic Diagrams and Parts List 6C-21
UHFBand2RadioPartsList
Circuit
Ref Motorola
Part No. Description
B501 0986237A01 Battery Contact Module
B503 3980502Z01 Backup Batt Contact+
B504 3980501Z01 Backup Batt Contact-
C101 2113740F51 100pF
C102 2113740F22 6.2pF, 0.1
C103 2113740F30 13pF
C104 2113740F22 6.2pF, 0.1
C105 2113743N50 100pF
C106 2113740F19 4.7pF, 0.1
C107 2113740F15 3.3pF, 0.1
C108 2113743N50 100pF
C109 2113740F51 100pF
C110 2113743N50 100pF
C111 2103689A23 13pF, ±0.05
C112 2180605Z29 36pF
C113 2180605Z20 15pF
C114 2113743N50 100pF
C115 2113743N36 27pF
C116 2113743N27 11pF
C117 2113743N26 10pF
C118 2113743N50 100pF
C119 2113743N50 100pF
C120 2113743N25 9.1pF
C121 2113743N50 100pF
C122 2113743N50 100pF
C123 2311049A18 10uF, 10%; 16V
C125 2113743N50 100pF
C126 2113743M24 0.1uF, +80%/-20%
C127 2113743L17 1000pF, 10%
C128 2113743M08 .022uF, +80%/-20%
C129 2113743N22 6.8pF, 0.5
C130 2113743N50 100pF
C131 2113743M08 .022uF, +80%/-20%
C132 2113743N50 100pF
C133 2113743L17 1000pF, 10%
C134 2113743L29 3300pF, 10%
C135 2113743M08 .022uF, +80%/-20%
C138 2113743N50 100pF
C140 Not Placed
C141 Not Placed
C150 2113743M08 .022uF, +80%/-20%
C151 2113743N50 100pF
C152 2113743M08 .022uF, +80%/-20%
C160 2113743N44 56pF
C161 2113743M24 0.1uF, +80%/-20%
C165 2113743N50 100pF
C166 2113743N50 100pF
C169 2113743N09 2pF, 0.25
C170 2113743N50 100pF
C171 2113743N50 100pF
C172 2113743E20 0.1uF, 10%
C173 2113743M08 .022uF, +80%/-20%
C174 2113743N50 100pF
C201 2113743N50 100pF
C202 2113743L17 1000pF, 10%
C203 2311049A56 4.7uF, 20%; 10V
C204 2104993J02 2.2uF
C206 2113740F63 330pF
C207 2113743N44 56pF
C208 2113743N08 1.6pF
C210 2113743N50 100pF
C211 2113743N50 100pF
C212 2113743N50 100pF
C213 2113743N50 100pF
C214 2113743N50 100pF
C217 2104993J02 2.2uF
C218 2113743M24 0.1uF, +80%/-20%
C219 2113743K16 0.22uF, +80%/-20%
C220 2113743N50 100pF
C223 2113743M24 0.1uF, +80%/-20%
C224 2113743M24 0.1uF, +80%/-20%
C228 2311049J11 4.7uF, 10%; 16V
C229 2113743L17 1000pF, 10%
C230 2113743N50 100pF
C231 2113743M24 0.1uF, +80%/-20%
C232 2113743E12 .047uF, 10%
C233 2311049A01 0.1uF, 10%; 35V
C234 2311049A05 0.47uF, 10%; 25V
C235 2104993J02 2.2uF
C238 2113741F17 470pF
C241 2113743N50 100pF
C242 2113743N18 4.7pF, 0.5
C243 2113743N18 4.7pF, 0.5
C244 2113740F14 3pF, 0.25
C245 2113743N12 2.7pF, 0.25
C246 2113743N50 100pF
C247 2113743N50 100pF
C248 2113743M24 0.1uF, +80%/-20%
C250 2113743N18 4.7pF, 0.5
C251 2113743N50 100pF
C252 2113743N33 20pF
C253 2113740F07 1.5pF, 0.25
C254 2113743N14 3.3pF, 0.25
C255 2113743N50 100pF
C257 2113743N50 100pF
C258 2113743L41 .01uF, 10%
C259 2113743L41 .01uF, 10%
C260 2113743N50 100pF
C263 2113743N02 0.75pF, 0.25
C264 2113743N50 100pF
Circuit
Ref Motorola
Part No. Description
C265 Not Placed
C271 2113743N03 1pF, 0.25
C272 2113743N04 1.1pF, 0.25
C273 2113743M24 0.1uF, +80%/-20%
C276 2104993J02 2.2uF
C277 2113743N50 100pF
C278 2311049A57 10uF, 10%; 20V
C279 2104993J02 2.2uF
C281 2113743N50 100pF
C285 2113743N50 100pF
C286 2113743M24 0.1uF, +80%/-20%
C289 2113743N50 100pF
C291 2113743A27 0.47uF, 10%
C292 2113743M24 0.1uF, +80%/-20%
C293 2113743A27 0.47uF, 10%
C294 2113743N50 100pF
C295 2113743N50 100pF
C296 2113743M24 0.1uF, +80%/-20%
C297 2113743L41 .01uF, 10%
C298 2113743M24 0.1uF, +80%/-20%
C301 2113743N24 8.2pF, 0.25
C302 2113743N28 12pF
C303 2113740L09 4.3pF, 0.1
C304 2113743N27 11pF, 0.5
C305 2113743N24 8.2pF
C306 Not Placed
C307 2113743M24 0.1uF, +80%/-20%
C308 2113743N50 100pF
C309 2113743N50 100pF
C310 2113743M24 0.1uF, +80%/-20%
C311 Not Placed
C312 2113743N23 7.5pF, 0.5
C313 2113743N27 11pF
C314 2113743M24 0.1uF, +80%/-20%
C315 2113743N50 100pF
C316 2113740L09 4.3pF, 0.1
C317 2113743N27 11pF, 0.5
C318 2113743N23 7.5pF, 0.5
C319 2113743N15 3.6pF, 0.5
C320 2113743N23 7.5pF, 0.5
C321 2113743N50 100pF
C322 2113743N48 82pF
C323 2113743N54 150pF
C324 2113743N33 20pF
C325 2113743L41 .01uF, 10%
C326 2113743L41 .01uF, 10%
C327 2113743N50 100pF
C328 2113743M24 0.1uF, +80%/-20%
C329 2113743M24 0.1uF, +80%/-20%
C330 2113743N26 10pF
C331 2113743N50 100pF
Circuit
Ref Motorola
Part No. Description
C333 Not Placed
C334 2113743M08 .022uF, +80%/-20%
C336 2113743M24 0.1uF, +80%/-20%
C337 2113743N50 100pF
C338 2113743N30 15pF
C339 2180478Z20 1.0uF, 10%
C340 2180478Z20 1.0uF, 10%
C341 2180478Z20 1.0uF, 10%
C342 2180478Z20 1.0uF, 10%
C343 2113743A23 0.22uF, 10%
C344 2113743M24 0.1uF, +80%/-20%
C345 2113743M24 0.1uF, +80%/-20%
C346 2113743M24 0.1uF, +80%/-20%
C347 2113743M24 0.1uF, +80%/-20%
C348 2113743M24 0.1uF, +80%/-20%
C349 2113743E07 .022uF, 10%
C350 2113743L05 330pF, 10%
C351 2113743N33 20pF
C352 2113743N28 12pF
C353 2113743N41 43pF
C354 2113743N42 47pF
C355 2113743A24 0.33uF, 10%
C356 2113743M08 .022uF, +80%/-20%
C357 2113743A23 0.22uF, 10%
C358 2113741A23 1200pF
C359 2109720D14 0.1uF
C360 2113743E07 .022uF, 10%
C361 2113741F49 0.1uF, 10%
C362 2113743M08 0.022uF
C363 2311049A40 2.2uF, 10%; 16V
C364 2113743L41 0.01uF
C370 2113743N50 100pF
C371 Not Placed
C372 Not Placed
C373 Not Placed
C374 2113743N50 100pF
C375 2113743N50 100pF
C378 Not Placed
C380 2113743L41 .01uF, 10%
C381 2113743N18 4.7pF, 0.5
C382 2311049A59 10uF, 10%; 6V
C383 2113743N50 100pF
C384 2113743N44 56pF
C385 2113743N44 56pF
C386 2113743N50 100pF
C390 2113743N50 100pF
C391 Not Placed
C395 2113743N50 100pF
C396 Not Placed
C397 2311049A07 1uF, 10%; 16V
C400 2113743L41 .01uF, 10%
Circuit
Ref Motorola
Part No. Description
http://www.myradio168.name

6C-22 Circuit Board/Schematic Diagrams and Parts List
C401 2113743M24 0.1uF, +80%/-20%
C402 2113743M24 0.1uF, +80%/-20%
C403 2113743G24 2.2uF, +80%/-20%
C407 2113928N01 0.1uF, 10%
C408 2113743N50 100pF
C409 2113743M24 0.1uF, +80%/-20%
C410 2113928N01 0.1uF, 10%
C411 2113743M24 0.1uF, +80%/-20%
C414 2113743M24 0.1uF, +80%/-20%
C415 2109720D01 .01uF, 10%
C416 2113928N01 0.1uF, 10%
C419 Not Placed
C420 2113743L41 .01uF, 10%
C421 2113928N01 0.1uF, 10%
C422 2113743M24 0.1uF, +80%/-20%
C423 2113743N50 100pF
C424 2311049A59 10uF,10%;6V
C425 2113743M24 0.1uF, +80%/-20%
C426 2113743N50 100pF
C427 2113743N50 100pF
C428 2113743M24 0.1uF, +80%/-20%
C429 2113743M24 0.1uF, +80%/-20%
C430 2113928N01 0.1uF, 10%
C431 2113743N50 100pF
C432 Not Placed
C433 2113743L41 .01uF, 10%
C434 2113743M24 0.1uF, +80%/-20%
notusedinGP328
C435 2113743M24 0.1uF, +80%/-20%
C436 2113743N34 22pF
notusedinGP328
C437 2113743N34 22pF
notusedinGP328
C440 2113743G26 4.7uF, +80%/-20%
C441 2113743N50 100pF
C442 2113743E20 0.1uF, 10%
C443 2113928N01 0.1uF, 10%
C444 2113743N50 100pF
C445 2113743N50 100pF
C447 2113743M08 0.22uF, 10%
C448 2113928N01 0.1uF, 10%
C449 2113743N50 100pF
C450 2113743M24 0.1uF, +80%/-20%
C451 2113743M08 .022uF, +80%/-20%
C452 2113743G26 4.7uF, +80%/-20%
C453 2113743N50 100pF
C456 2113743N50 100pF
C458 2113743N50 100pF
C459 2113743N50 100pF
C463 2113743N50 100pF
C466 2113743N50 100pF
Circuit
Ref Motorola
Part No. Description
C467 2113928N01 0.1uF, 10%
C471 2113743LN50 100pF
C472 2113743L09 470pF
C473 2113743L09 470pF
C475 2113743H14 10uF, +80%/-20%
C476 2113928D08 10uF, +80%/-20%
C479 2113928N01 0.1uF, 10%
C480 2113928D08 10uF, +80%/-20%
C481 2113928N01 0.1uF, 10%
C482 2113928N01 0.1uF, 10%
C490 2113743N50 100pF
C491 2113743N50 100pF
C492 2113743N50 100pF
C493 2113743N50 100pF
C494 2113743N50 100pF
C495 2113743N50 100pF
C496 2113743N50 100pF
C497 2113743N50 100pF
C502 2311049A05 0.47uF, 10%; 25V
C503 2113743N50 100pF
C505 2113743N50 100pF
C511 2113743N50 100pF
C512 2113743N50 100pF
C513 2113743N50 100pF
C514 2113743N50 100pF
C520 2113743L41 .01uF, 10%
C521 2113743L41 .01uF, 10%
C522 2113743L41 .01uF, 10%
C523 2113743L41 .01uF, 10%
CR101 4880973Z02 Pin Diode
CR102 4802245J41 Pin Diode
CR105 5185963A15 Temperature Sense
CR201 4802233J09 Triple Diode
CR203 4862824C03 Varactor
CR241 4805649Q13 Dual Varactor
CR242 4862824C01 Varactor
CR243 4862824C01 Varactor
CR251 4862824C01 Varactor
CR301 4862824C01 Varactor
CR302 4862824C01 Varactor
CR303 4880154K03 Dual Common Anode-Cath-
ode
CR304 4862824C01 Varactor
CR305 4862824C01 Varactor
CR306 4802245J42 Ring Quad Diode
CR308 4802245J41 Pin Diode
CR310 4862824C01 Varactor
CR411 4802245J47 Schottky Diode
CR412 4802245J47 Schottky Diode
CR413 4802245J47 Schottky Diode
CR440 4813833C02 Dual Diode Common Cathode
Circuit
Ref Motorola
Part No. Description
CR501 4880107R01 Rectifier
CR503 4805729G49 LED Red/Yel
D401 4802245J62 Diode Schottky, RB731U
D402 4802245J62 Diode Schottky, RB731U
D403 4802245J62 Diode Schottky, RB731U
E101 2484657R01 Ferrite Bead
E400 2480640Z01 Ferrite Bead
E401 2480640Z01 Ferrite Bead
E402 2480640Z01 Ferrite Bead
E403 2480640Z01 Ferrite Bead
E404 2480640Z01 Ferrite Bead
E405 2480640Z01 Ferrite Bead
E406 2480640Z01 Ferrite Bead
E407 2480640Z01 Ferrite Bead
E408 2480640Z01 Ferrite Bead
E409 2480640Z01 Ferrite Bead
F501 6580542Z01 Fuse 3A
FL201 4805875Z04 16.8MHz Xtal (SMD)
FL301 4802245J43 Xtal Filter 45.1MHz
FL401 4870368G02 Osc Xtal 38.4kHz
not used in GP328
H101 2680499Z01 Heat Spreader
J101 0180117S05 RF Jack Assembly
J102 0280519Z02 Antenna Nut
J400 0905505Y04 40-pins Connector
J403 0905505Y02 20-pins Connector
L101 2460591B24 12.39nH, 10%
L102 2460591B24 12.39nH, 10%
L104 2460591B24 12.39nH, 10%
L105 2462587N22 390nH, 10%
L106 2460591A11 7.66nH, 10%
L107 2460591G24 33.47nH, 10%
L108 2460591A01 4.22nH, 10%
L109 2460591B04 11.03nH, 10%
L112 2462587N22 390nH, 10%
L113 2413926H09 5.6nH, 5%
L114 2462587N22 390nH, 10%
L115 2462587N22 390nH, 10%
L116 2460591A50 9.75nH, 10%
L160 2413926H14 15.0nH, 5%
L201 2462587Q20 2.2uH, 20%
L202 2462587Q20 2.2uH, 20%
L203 2462587Q20 2.2uH, 20%
L232 2462587P25 12uH, 5%
L241 2462587V41 390nH, 10%
L242 2462587V26 22nH, 5%
L243 2460593C03 Teflon Resonator
L251 2462587V41 390nH, 5%
L253 2460593C03 Teflon Resonator
L261 2462587V29 39nH, 5%
L271 2462587V27 27nH, 5%
Circuit
Ref Motorola
Part No. Description
L273 2462587V25 18nH, 5%
L281 2462587V41 390nH, 10%
L282 2462587V41 390nH, 10%
L301 2460591B04 11.03nH, 10%
L302 2460591B04 11.03nH, 10%
L303 2462587V26 22nH, 5%
L304 2462587V37 180nH, 5%
L305 2462587V23 12nH, 5%
L306 2460591B04 11.03nH, 10%
L307 2460591B04 11.03nH, 10%
L309 2460591C16 16.28nH, 10%
L310 2462587V36 150nH,5%
L311 2462587N65 750nH,5%
L314 2462587N72 2.2uH, 5%
L321 Not Placed
L325 2480646Z20 2.2uH
L330 2462587N64 680nH, 5%
L331 2480646Z20 2.2uH
L332 2462587N53 100nH, 5%
L340 2462587V41 390nH, 10%
L400 2462587Q42 390nH, 10%
L401 2462587Q42 390nH, 10%
L410 2462587Q42 390nH, 10%
L411 2462587Q42 390nH, 10%
L505 2462587Q42 390nH, 10%
P100 3905643V01 Gnd Contact Finger
PB501 4080523Z01 Tactile, Pushbutton
PB502 4080523Z01 Tactile, Pushbutton
PB503 4080523Z01 Tactile, Pushbutton
PB504 4080523Z01 Tactile, Pushbutton
PB505 4080523Z01 Tactile, Pushbutton
Q110 4802245J55 RF Power FET
Q111 4802245J50 Dual NPN/PNP
Q210 4802245J50 Dual NPN/PNP
Q241 4805218N63 NPN
Q260 4802245J50 Dual NPN/PNP
Q261 4802245J50 Dual NPN/PNP
Q301 4802245J44 NPN
Q302 4802245J44 NPN
Q310 Not Placed
Q315 4880214G02 NPN
Q316 Not Placed
Q320 4805218N63 NPN
Q400 4809579E18 MOSFET P-Chan
Q403 4880214G02 NPN
Q405 4802245J54 Dual NPN
Q410 4802245J54 Dual NPN
Q416 4809579E18 MOSFET P-Chan
notusedinGP328
Q417 4802245J50 Dual NPN/PNP
Q502 5180159R01 Dual NPN
Circuit
Ref Motorola
Part No. Description
http://www.myradio168.name

Circuit Board/Schematic Diagrams and Parts List 6C-23
Q505 4880214G02 NPN
R101 0662057A34 240
R102 0680539Z01 0.1, 1%
R103 Not Placed
R104 0662057N15 47K
R106 0662057M26 10
R107 Not Placed
R108 0662057M92 5.6K
R109 0662057N30 200K
R110 0662057M61 300
R111 0662057M33 20
R112 0662057M61 300
R120 0662057N14 43K
R130 0662057M98 10K
R131 0662057N05 18K
R132 0662057N23 100K
R133 Not Placed
R161 0662057M57 200
R170 0662057A34 240
R171 0662057N14 43K
R172 0662057A32 200
R173 0662057N29 180K
R201 0662057N21 82K
R202 0662057N23 100K
R204 0662057N15 47K
R231 0662057M52 120
R232 0662057M69 620
R233 0662057M68 560
R241 0662057M32 18
R242 0662057M52 120
R243 0662057M98 10K
R244 0662057N03 15K
R245 0662057M59 240
R248 0662057M37 30
R251 0662057M38 33
R252 0662057M60 270
R253 0662057M95 7.5K
R254 0662057M96 8.2K
R255 0662057M89 4.3K
R256 0662057M37 30
R260 0662057M74 1K
R281 Not Placed -
R300 0662057M82 2.2K
R301 0662057N23 100K
R302 0662057N23 100K
R303 0662057M78 1.5K
R304 0662057N01 12K
R305 0662057M66 470
R306 0662057N23 100K
R307 0662057N23 100K
R308 0662057M60 270
Circuit
Ref Motorola
Part No. Description
R309 0662057M32 18
R310 0662057M60 270
R311 0662057N10 30K
R312 0662057M83 2.4K
R313 0662057M62 330
R314 0662057M85 3K
R315 0662057N01 12K
R316 0662057A96 36K
R317 0662057M74 1K
R318 0662057A79 18K
R319 0662057A29 150
R320 0662057M74 1K
R321 0662057M83 2.4K
R322 0662057N30 200K
R324 0662057M81 2K
R325 0662057M94 6.8K
R326 Not Placed
R327 0662057N11 33K
R328 0662057M12 2.7
R329 0662057M01 0
R330 Not Placed
R331 Not Placed
R332 Not Placed
R333 Not Placed
R334 Not Placed
R335 Not Placed
R336 Not Placed
R338 Not Placed
R339 0662057M01 0
R340 0662057M96 8.2K
R342 0662057N23 100K
R343 0662057M26 10
R344 0662057N01 12K
R345 0662057M98 10K
R346 0662057N17 56K
R347 0662057M74 1K
R348 0662057M87 3.6K
R349 0662057C01 0
R350 0662057N23 100K
R351 0662057C01 0
R352 0662057M86 3.3K
R355 0662057M01 0
R400 0662057N15 47K
R401 0662057M01 0
R402 Not Placed
R403 Not Placed
R405 0662057M01 0
R406 0662057N20 75K
R407 0662057N19 68K
R408 Not Placed
R409 0662057M98 10K
Circuit
Ref Motorola
Part No. Description
R410 0662057N23 100K
R411 0662057M98 10K
R413 0662057M01 0
R414 0662057V34 180K, 1%
R415 0662057V26 91K, 1%
R416 0662057N13 39K
R418 0662057M01 0
R419 0662057M67 510
not used in GP328
R420 0662057B46 10MEG
not used in GP328
R421 0662057M81 2K
R423 0662057N39 470K
R424 0662057N12 36K
R425 0662057N10 30K
R426 0662057N35 330K
not used in GP328
R427 0662057M84 2.7K
R428 0662057M10 2.2
R429 0662057M98 10K
R431 0662057N39 470K
R432 0662057N16 51K
R434 0662057M62 330K
R435 0662057M81 2K
R436 0662057M01 0
R437 Not Placed
R445 0662057N08 24K
R446 0662057N31 220K
R447 0662057N51 1.5M
R448 0662057N33 270K
R449 0662057N08 24K
R450 0683962T45 68, 1W
R457 0662057M98 10K
R460 0662057M90 4.7K
R461 0662057M56 180
not used in GP328
R462 0662057M98 10K
not used in GP328
R463 0662057M61 300
R471 0662057M92 5.6K
R472 0662057N12 36K
R473 0662057M26 10
R475 0662057M01 0
R476 0662057N35 330K
R477 0662057M74 1K
R478 0662057M98 10K
R481 0662057N08 24K
R492 0662057M01 0
R501 0662057M70 680
R502 0662057M56 180
R505 0662057M98 10K
Circuit
Ref Motorola
Part No. Description
R506 0662057N15 47K
R507 0662057M01 0
RT300 0680590Z01 Thermistor 33K
RT301 Not Placed
RT400 0680590Z01 Thermistor 33K
S501 *4080710Z01 Channel Switch
S502 1880619Z01 Volume Switch
SH100 2680507Z01 Harmonic Filter Shield
SH101 2680510Z01 PA Shield
SH201 2680511Z01 Synthersizer Top Shield
SH202 2680511Z01 Synthersizer Bottom Shield
SH241 2680513Z01 VCO Top Shield
SH242 2680514Z01 VCO Bottom Shield
SH301 2680554Z01 Rx Pre-filter shield\
SH302 2680555Z01 Rx Post-filter/RF Amp Shield
SH303 2680509Z01 Mixer Shield
SH304 2680624Z01 Mixer Diode Shield
SH321 2680508Z01 Zif 2nd LO Shield
SH322 2680514Z01 ZIF Shield
SH323 2680553Z01 Xtal Filter Shield
SH400 2680505Z01 Controller Memory Shield
SH401 2680506Z01 Controller On/Off Shield
SH402 2680515Z01 Controller Microprocessor
Shield
SH403 2680516Z01 Controller AsficCmp/Audi PA
Shield
T301 2580541Z01 XFMR Coil
T302 2580541Z01 XFMR Coil
U101 5105109Z67 LDMOS Driver
U102 5185765B01 Power Control IC
U201 5185963A27 LVFRACN
U210 5102463J61 Inverter
U211 5102463J61 Inverter
U241 5105750U54 VCO Buffer
U247 5105739X05 Regulator Linear
U248 5102463J58 3.3V Reg
U301 5109632D83 LVZIF
U400 5102463J40 3.3V Reg
U404 5185963A53 AsficCmp
U405 Not Placed
U406 *5102463J59 Flash ROM 128K x 8
U407 *5102463J64 EEPROM 16K x 8
U409 5102226J56 up HC11FL0
U410 5102463J57 3.3V Reg
notusedinGP328
U420 5102463J44 Audio PA
VR300 Not Placed
VR432 4805656W08 5.6V Zener
VR433 4805656W08 5.6V Zener
VR434 4802245J51 6.8V Zener
VR439 4880140L15 10V Zener
Circuit
Ref Motorola
Part No. Description
http://www.myradio168.name

6C-24 Circuit Board/Schematic Diagrams and Parts List
* Motorola Depot Servicing only
VR440 4802245J51 6.8V Zener
VR441 4802245J51 6.8V Zener
VR442 4802245J51 6.8V Zener
VR443 4802245J51 6.8V Zener
VR444 4802245J51 6.8V Zener
VR445 4802245J53 10V Zener
VR446 4802245J53 10V Zener
VR447 4802245J53 10V Zener
VR448 4802245J53 10V Zener
VR449 4802245J53 10V Zener
VR450 4802245J53 10V Zener
VR501 4813830A18 6.8V Zener
VR506 4802245J51 6.8V Zener
Circuit
Ref Motorola
Part No. Description
http://www.myradio168.name

Circuit Board/Schematic Diagrams and Parts List 6C-25
8.0 Circuit Board/Schematic Diagrams and Parts List
PB505
40
J400
1R418
U406
116
17
32
C423 E407
E408
E409 R437
R410
U405
1
7
821
22
C426 C425
8
54
1
U407
C427 C428
C429
C424
R408
R492
R429
R478
R428
SH400
C404
C444
C443
R435 RT400
TP401
TP402
C471
C472
C473
L401
TP410
VR447
VR449
21
1
J403
20
22
C441
C490
C491
C492
C493
C494
C495
C496
C497
CR413
L400
Q417
3
4
R477
R421
R450
TP405 TP406
VR434
VR450 SH401
TP415
C401
C402
C400
C406
C467
C482
C403
C480
CR412
CR440
Q400
Q403
Q405
3
4
R401
R402
R403
R405
R454
R455 R456
R416
R448
R447
R452
R451
R406
R407
R427
R476
R481
R453
U400
85
4
B503 B504
C216
C432
FL201
13
4
6
PB502PB503
TP201
C210C211
C212 C213
C214
C220
C230
C257
C260
C294
C292
C229
C282
C283
C203
C217
C235
C228
C233
C238
C297
C291
CR201
L201
L202
L203
L232
Q210
3
4
Q260
3
4
R206
R256
R255
SH201
U247
TP202
TP302
C247
C251
C285
C289
C370
C374
C386
C248 C273
C286
C276
C253
C271
C272
L282
L243
3
L253
3
L271
L273
L321
Q261
3
4
Q241
R333
R339
R243
R248
R253
R260
SH241
C505
C502
C521
PB501
VR440
C511
C512 C513
C514
C520
CR503
2
34
Q505
Q502
R506
R507
R505
R502
R501
VR443
VR501
C140
C141
L116
C101
C102
C104 C103
C106
C107
C188
CR101
CR102
L101
L102
L104
L105
SH100
SH301
C308
C304
C301
C305
C302
C303
CR301
CR302
L301
L302
R301
R302
C331
C396
C333
CR308
R342
R317
R336
C362
C384
C385
C351
C364
C352
C349 C350
C353
C354
C363
CR310
L325
L332
Q320
R355
R322
R345
R320
R321
R324
R346
SH321
PB504
C324
C325
C323
FL301
L311
R351
R352
SH323
C328
C391
C397
Q315
Q316
R326 R338
R300
R314 R316
R318
R319
R325
R327
R334
R335
RT300
RT301
VR300
VR444
C375 C320
C319
C322
C381
L309
L310
R309
R308
R310
R348
SH303
T301
34
6
T302
3
4
6
3
2
Q110
1
C109
C111
C112
L106
L114
L115
L107
L108
U101
9
8
16
1
C110C114
C166
C131
C122
C125
C165
C161
C129
C169
L113
R161
SH101
C118 C119
C121
C171
C115
C116
C117
C120
C127
C160
C180
L117
L160
R104
R106
R107
R174
R108
R120
R171 R173
R175
R176
R191
C113 C181
ZMY0130258-A
UHF Band 2 (450-527MHz) Main Board Top Side PCB No. 8485641Z06
http://www.myradio168.name

6C-26 Circuit Board/Schematic Diagrams and Parts List
M400
E404
E406
C449
C453
C456
C458
C459
C463
C466
C524
C525
C526
C527
C528
C529
E400
E401
E402
E403
E405
L410
L411
R409 R411
R457
R432
R461
U409
26 51
76
1
C431
C434
C435
C433
C436C437
CR411
3
FL401
Q416
R463
R462
R414
R415
R419
R420 R426
R460
U410
SH402
C405
C408
C445
C409
C411
C414
C422
C450 C451
C415
C442
C419
C420
C407
C410
C416
C421
C430
C447
C448 C479
C481
C476
C440
C452
C475
M401
Q410
3
4
R400
R473
R413
R436
R475
R471
R498
R499
R423
R425
R434
R424
R431
R445
R449
R472
SH403
13
25 37
1
U404
U420
10
20
1
11
VR432
VR433 VR460
VR445
VR446
VR448
C277
C215
C279
C522
C523
C278
L505
R205 U248
VR441
VR442
VR506
Y201
4
3
2
C201
C264
C218
C223
C224
C231
C296
C298
C202
C265
C204
C206 C207
C208
C219
C232
C234
C258 C259
C263
C293
CR203 L261
R204
R281
R202
R201
R231
R232 R233
SH202
13
25 37
1
U201
U210
3
4
U211
3
4
C241
C246
C255
C281 C295
C372C371
C373 C378
C242
C243
C250
C244
C245
C252 C254
CR241
CR242
CR243
CR251
L241
L251
L281 L242
M300
Q310
R330
R332 R110
R112
R111
R349
R242 R241
R244
R245
R251
R252
R254
R331
SH242
U241
10
20 1
11
B501
3
2
1
C503
CR501
F501
M101
C327
C330
C326
C338
L330
Q302
R315
R311
R312
R313
CR306
SH304
C123 E101
R329
VR439
C105
C130
C138
C151
C170
C174
C126
C133
C128
C135
C150
C152
C134
L112 R102
R109
R130
R131
R132
R136
25
917
U102
1C108
C132
C173
C172
CR103
CR105
CR160
H101
M100
P100
Q111
3
4
R101
R170
R133
R172
C309
C315
C321
C395
C313
C317
C307
C310
C314
C306
C311
C380
C316
C312
C318
CR304
CR305
CR303
L340
L303
L306
L307
L304
L305
Q301
R306
R307
R340
R347 R303
R304
R305 R328
SH302
C337
C383
C390
C329
C336
C344
C345
C346
C347
C348
C334
C356
C339C340C341
C342
C343
C357
C360
C355
C358
C359
C361
C382
L314
L331
M301
R343
R350
R344
SH322
13 25
371
U301
2
35
4
4
C
8
CS501
2
1
J101
4
3
2
J102
S502
ZMY0130259 -A
UHF Band 2 (450-527MHz) Main Board Bottom Side PCB No. 8485641Z06
http://www.myradio168.name

Circuit Board/Schematic Diagrams and Parts List 6C-27
DEMOD
LVZIF_SEL
RSSI
16.8MHz
CLK
DACRx
DATA
Vdda
Vdda
RX_IN RX_INJ
R5
RECEIVER
DATA
CLK
DACRX
DEMOD
RSSI
LVZIF_SEL
16.8MHz
RX_INJ
SWB+
TX_INJ
Vdda
FGU
16.8MHz
4V_3.3V
5V
CLK
CSX
DATA
LOCK
MODIN
R5
CSX
4V_3.3V
SWB+
LOCK
MODIN
5V
DATA
RESET
RX_IN TX_INJ
UNSWB+
TRANSMITTER
5V
CLK
CSX
5VUNSWB+
RESET
B503
B504
LI_ION
C505
100pF
R507
0
C502
0.47uF
VR501
6.8V
1
5
HIGH
32
SWITCH
S502
4
LOW
Vdda
VOL
MECH_SWB+
100pF
C503 VR506
6.8V10V
VR439
L505
390nH
24V
21
F501
2
CR501
1
BATT_CODE
UNSWB+
BATT –
BATT +
RADIO_CODE BATTERY_CONTACT
CONN_J
B501
2DATA
1NEG
3POS
PB501
12 SWITCH
.01uF
C521 6.8V
VR440
SB1
12
PB502
SWITCH
C522
.01uF
VR441
6.8V
PB503
SB2
C523
.01uF 6.8V
VR442
SWITCH
PB504
12
12 SWITCH
VR444
6.8V
PTT
SB3
6.8V
VR443
12
SWITCH
PB505
.01uF
C520
EMER
47K
R506
Q505
R505
10K
Vdda
GREEN_LED
IMX1
5
1
6
24
3
SWB+
RED_LED
Q502
680
R501 180
R502
4
13
CR503
2
RTA0
RTA1
RTA2
RTA3
100pF
C514
100pF
C513
100pF
C511 100pF
C512
SWITCH
S501
GND GND1
PC3
PC2
C0
C1
PC0
PC1 8
4
C0
C1
1
2
79
UHF Band 2 Controls And Switches Schematic Diagram
http://www.myradio168.name

6C-28 Circuit Board/Schematic Diagrams and Parts List
L340
390nH
HSMP3820
1
2
3
CR308
R317
1K
100pF
C395 C331
100pF
1K
R347
R5
C311
100K
R307R306
100K
CR304
C306
CR305
C312
7.5pF
12nH
L305
C313
11pF L306 11.03nH11.03nH L307
4.3pF
C316
NU
NU
R305
470
R304
12K
C321
100pF
C309
100pF
R303
1.5K
Q301
13
2
C307
0.1uF
0.1uF
C314
180nH
L304
C315
100pF
C310
0.1uF
R328
2.7
L303
22nH R340
8.2K
11.03nH
L302
C308
100pF
100K
R301
12pF
C302
C305
8.2pF
CR301 CR302
4.3pF
C303
11pF
C304
R302
L301
100K
11.03nH 1
CR303
2
3
C301
8.2pF
RX_IN
1
SH304
SHIELD
1
SHIELD
SH302
1
SHIELD
SH301 SH303
SHIELD
1
RXFE Top Shield RXFE Bottom Shield Mixer Shield
RX Mixer Diode Shield
.01uF
C380
100K
R342
R5
DACRx
4.7pF
C381
R329
0
C318
11pF
C317
7.5pF
T301
4
6
3
1
2
XFMR
TP302
T302
XFMR
4
6
3
1
2
C320 C319
7.5pF 3.6pF
16.28nH
L309R348
3.6K
R336
C333
R5
NU
NU
33K
R327
R316
91K
Q315
1
3
218K
R318
R319
150
C396
NU
R300
2.2K
0.47pF
C397
1
33.0K
RT300
2
R334
Q316
1
3
2
VR300
R326
NU
NU
NU
NU
R325
6.8K
R338 R335
RT301
21
C391
NU
NU
NU
NU
R5
C370
100pF
R330
RSSI
RX_INJ
NU R331 C372
Q310
1
3
2
C371
100pF
C386
NU
NU
NU
NU
0
R349
100pF
C374
C378
C373
NU NU
C375
VCOBUF
100pF
R332
L321
0
R339
R5
NU
NU
R333
NU
R309
18
82pF
C322
L310
150nH
270
R308 270
R310
2
34
1
CR306
IF
-51.4dBm@450.125MHz
-51.2dBm@526.925MHz
-51.7dBm@450.125MHz
-52.6dBm@526.925MHz
-63.8dBm@45.1MHz
-24dBm@405.025MHz
-24.9dBm@481.825MHz
1.850V@-50dBm
0.508V
4.398V
-51dBm@450.125MHz
-51.2dBm@526.925MHz
Rx1 = -50dBm@450.125MHz rf signal
Rx2 = -50dBm@526.925MHz rf signal
probed using high impedence probe
UHF Band 2 Receiver Front End Schematic Diagram
http://www.myradio168.name

Circuit Board/Schematic Diagrams and Parts List 6C-29
TESTD
VAG
VAG_REF
VPP
RED_VCC
RED_VSS
ROSE_VCC
ROSE_VSS
RSSI_FLT
RSSI_OUT
TESTA
IOUT
LIM
MIX_BYP
MIX_IN
MLPD_CR
PHASE_LOCK
PREAMP_OUT
PRE_AGC
PRE_IN
EMIT
EXTBS
FREF
GND
GOLD_VCC
GOLD_VSS
GREEN_VCC
GREEN_VSS
C4M
C4P
CEX
CLK
COL
DATA
DEMOD_HF
DEMOD_OUT
BROWN_VCC
BRP_OFF
C1M
C1P
C2M
C2P
C3M
C3P
AFC
BASE
BLUE_VCC
BLUE_VSS
U301
32D83
16
15
24
21
20
14
19
18
13
17
22
23
32
25
30
29
31
26
36
28
27
33
34
35
42
46
47
48
41
43
37
40
39
38
45
44
8
9
3
1
2
5
4
11
6
10
7
12
0.1uF
C336
C356
.022uF
L314
2.2uH
C341
1uF
C339
1uF
C337
100pF
C340
1uF
1uF
C342
Vdd_FILTERED
R5
C355
0.33uF
100pF
C327
C328
0.1uF
2.4K
R312
C338
C330
15pF
10pF
R314
330
3K
R313
30K
R311
C326
.01uF
Q302
R351
0
3.3K
R352
12K
R315
680nH
L330
.01uF
C325
C323
150pF
20pF
C324
750nH
L311
GND2
4
GND3
5
OUT 3
IN
6
TBD
XTAL
FL301
GND
1
GND1
2
IF
10uF
C382
C348
0.1uF
0.1uF
C329
2.20uH
L331 R343
10
0.1uF
C344
Vdd_FILTERED
(SOURCE)
C343
0.22uF
0.1uF
C347
0.1uF
C346
Vdda
.022uF
C334
DB
0.1uF
C359
1200pF
C358
R344
12K
C383
100pF
0.22uF
C357
16.8MHz
Vdd_FILTERED
CLK
DATA
LVZIF_SEL
C350
330pF
C349
.022uF
2K
R324
C351
20pF
BFQ67W
Q320
1
3
2
12pF
C352
0
R355
43pF
C353
C362
.022uF
56pF 100nH
L332
C385
.01uF
C364
CR310
R320
1K
R321
2.4K
C363
2.2uF
2.20uH
L325
R346
56K
200K
R322
C354
47pF
100pF
C390
100K
R350
0.1uF
C345
DEMOD
DA
C361
10nF
C360
.022uF
RSSI
SH322
SHIELD
1
SH323
SHIELD
1
SH321
SHIELD
1
CRYSTAL FILTER SHIELD LVZIF TOP SHIELD LVZIF BTM SHIELD
C384
56pF
10K
R345
-51.4dBm@45.1MHz
-55.1dBm@45.1MHz
0.706V
2.683V
3.185V 2.628V
2.095V
UHF Band 2 Receiver Back End Schematic Diagram
http://www.myradio168.name

6C-30 Circuit Board/Schematic Diagrams and Parts List
C259
.01uF
C258
.01uF
TC7ST04FU
U210
3GND
2
1
NC
4
5
VCC
TC7ST04FU
U211
3GND
2
1
NC
4
5
VCC
0.1uF
C296 C265 C257
100pF
NU
NU NU
C283 C282
C298
0.1uF
4.7uF
C228
C229
1000pF
C230
100pF
A2 5
A3 4
K1
1
2K2
3K3
CR201
A1 6
0.1uF
C292
C223
0.1uF
L202
2.2uH
0.22uF
C219
C291
0.47uF
5V
(SOURCE)
100pF
C220
0.1uF2.2uF C218C217
0.1uF
C224
L201
2.2uH
2.2uH
L203
C235
2.2uF
IN
2NR
4OUT 3
SD
ADP3300
U247
6ERR
1
GND
5
0.47uF
C293
VIN
1
VOUT
5
U248
LP2980
GND
2
NC
4
3
ON_OFF*
100pF
C294
Vdda
SWB+
2.2uF
C279
100pF
C277 C278
10uF
MODOUT
4V_3.3V
TP202
1
0.47uF
C234
R255
30
R256
4.3K
C232
.047uF120
R231
0.1uF
C233
L232
12uH
0.1uF
C231 R232
620
560
R233
VCTRL
2
4
1
3
Q210
100pF
C260
5V
R5
10K
47K
47K
4.7K
C238
470pF
47K
R204
C213
100pF
LOCK
TP201
1
AUX4
AUX3
C206
330pF
39pF
C207
R205
C215
NU
(100 ohm)
NU
(0.01uF)
FADJ 2
GND 4
OUT
3
VDD
1
FL201
75Z04
1
GND GND1
4
OUT 3
IN
6
if
SHIELD
SH202
1
C208
SHIELD
SH201
1
CR203
R206
NU
SYNTHESIZER TOP SHIELD
SYNTHESIZER BOTTOM SHIELD
C216
OSC_16.8MHZ
Y201
NU
(0.1uF)
(NU)
NU
100pF 100pF
C214
100pF
C212
C210
MODIN
CLK
DATA
CSX
100pF
C211
R202
100K
82K
R201
39nH
L261
0.75pF
C263
C264
100pF
PRESC
2.2uF
C204
VMULT4 11
VRO 13
25
WARP
XTAL1 23
XTAL2 24
SFOUT 28
TEST1 37
TEST2 38
VBPASS
21
VCP 47
VMULT1 15
VMULT2 14
12
VMULT3
PREIN
32
PRE_GND
33
PRE_VDD 34
PVREF
35
REFSEL
18
SFBASE
27 SFCAP
26
SFIN
30
LOCK 4
MODIN
10
MODOUT 41
NC1
17
NC2
29
NC3
31
PD_GND
44
PD_VDD 5
CLK
8
DATA
7
DGND
6
DVDD 36
FREFOUT 19
IADAPT 45
INDMULT 16
IOUT 43
AUX2 1
AUX3 2
AUX4 3
AVDD 20
BIAS1
40
BIAS2
39
42 CCOMP
CEX
9
ADAPTSW 46
AGND
22
AUX1 48
LVFractN IC
U201
C203
4.7uF
C202
1000pF100pF
C201
VSF
R281
NU
16.8MHz
5V
ZMY0130186-C
UHF Band 2 Synthesizer Schematic Diagram
http://www.myradio168.name

Circuit Board/Schematic Diagrams and Parts List 6C-31
TX_IADJ 1
TX_OUT
10
TX_SWITCH
13
VCC_BUFFERS
14
VCC_LOGIC
18
RX_EMITTER 6
RX_IADJ 2
RX_OUT
8
RX_SWITCH
7
SUPER_FLTR 3
TRB_IN 19
TX_BASE 16
TX_EMITTER 15
COLL_RFIN 4
FLIP_IN 20
GND_BUFFERS
11
GND_FLAG
917
GND_LOGIC
PRESC_OUT
12
RX_BASE 5
50U54
U241
Rx_sw
Tx_sw
C273
0.1uF
1.1pF
C272
L273
18nH
27nH
1pF
L271
C271
R245
240
C276
2.2uF
100pF
C281
390nH
L281
0.1uF
C286
100pF
C246
2.7pF
C245
120
R242
100pF
C285
R241
18
15K
R244
L243
RESONATOR
1
2
3
4.3pF
C250
4.3pF
C242
4.3pF
C243
12
CR243
A1 A2
CR241
C241
100pF
22nH
L242
390nH
L241
CR242
R243
10K C244
3.6pF
Rx_sw
1
3
2 Q241
BFQ67W
30
R248
L282
390nH
C247 0.1uF
C248
100pF
R253
7.5K
Tx_sw
C253
1.5pF 100pF
C251
CR251
20pF
C252
390nH
L251
C254
3.3pF
R251
33
L253
RESONATOR
1
2
3
100pF
C289
100pF
C255
R252
270
R254
8.2K
1K
R260
4
1
3
Q261
2
10K
47K
47K
4.7K
2
4
1
3
Q260
C297
.01uF
10K
4.7K
47K
47K
1
SHIELD
SH242
1
SHIELD
SH241
VCO TOP SHIELD VCO BOTTOM SHIELD
AUX 4
AUX 3
5V
VSF
VSF
VCTRL
PRESC
RX_INJ
TX_INJ
4.6V
2V
4.6V
3.5V@450MHz
9.5V@527MHz
UHF Band 2 Voltage Controlled Oscillator Schematic Diagram
http://www.myradio168.name

6C-32 Circuit Board/Schematic Diagrams and Parts List
TX_OUT
Microstrio
NU
Microstrio
Q110
1
3
C113
15pF
BEAD
C111
13.0pF
7.66nH
L106
C112
36pF
100pF
C109
C181
C123
10uF
L107
33.47nH
0.1
UNSWB+
2
1HEATSINK
H101
POS
3.0
R175
3.0
R176
0.1uF
C172
Microstrio
NU
R172
200
11pF
C116
27pF
C115
C180
L117
22.0nH
C114
100pF
E101
R102
10pF
C117
4.22nH
L108
10
R106
C118
100pF
C121
100pF
R191
0
16pF
C120
47K
R104
R111
20
TX_INJ_1
100pF
C295
R112
300 100pF
C125
300
R110
TX_INJ
NU
56pF
C160
L160
390nH
L112
UNSWB+
.022uF
C128
100pF
C130
.022uF
C152
R108
5.6K
NU
R107 .022uF100pF C150C151
200
R161
C161
0.1uF
15
NC4
16
RFIN
6
RFOUT1
7
RFOUT2
1
VCNTRL
14
VD1
2
VG1
3
VG2
11
G2
4
GND1
5
GND2
12
GND3
13
GND4
8
NC1
9
NC2
10
NC3
U101
30C65
17
EP
C129
6.8pF
100pF
C165
5.6nH
L113
2pF
C169
C127
1000pF 390nH
L114
C166
100pF .022uF
C131 R132
100K
UNSWB+
100pF
C174
CSX
NU
C122
100pF
R133
C105
100pF
UNSWB+
DATA
CLK
UNSWB+
CR103
2
31
Q111
47K
47K
4.7K
10K
4
1
3
100pF
C132
2
6
NU
(Use 82K with new PA)
PA SHIELD
43K
R120
SHIELD
SH101
1
R174
R173 R171
C119
100pF
100pF
C171
180K 43K
1000pF
C133
390nH
L115
C134
3300pF1MEG
R136
C135
.022uF
200K
R109
TX_BIAS
VG
15
VL
6VLIM 19
T1
2
TEMP 30
V10
14
V45
16
17
V5EXT
20
VAR1
18
VAR2
24
VAR3
INT
422
NA
Q
11 QX
10
1RFIN
RS 21
31
RSET
RX 23
CL
7
CLK 26
CQ
12 CQX
13 DATA 28
F168
9
GND1
8
GND2 25
U102
H99S-4
ANO 32
BPOS27
CEX 29
CI
3
CJ
5C110
100pF
100pF
C170
0.1uF
C126
C138
100pF
RESET
5V
.022uF
C173
LM50
CR105
GND
3
1
POS
2
VOUT
18K
R131
10K
R130
HF SHIELD
SH100
SHIELD
1
RF_JACK
C107
3.3pF
L104
12.39nH
L102
12.39nH12.39nH
L101
C106
4.7pF
C104
6.2pF
C103
13pF6.2pF
C102
C101
100pF
C108
100pF L105
390nH
TX_OUT
CR101
36pF
C188
R101
240
R170
240
2
3
1CR102
RX_IN
ANT_BIAS
ZMY0130225-A
UHF Band 2 Transmitter Schematic Diagram
http://www.myradio168.name

Circuit Board/Schematic Diagrams and Parts List 6C-33
UHFBand2RadioPartsList
Circuit
Ref Motorola
Part No. Description
B501 0986237A02 Battery Contact Module
B503 3980502Z01 Backup battery B+
(not used in GP328)
B504 3980501Z01 Backup battery B-
(not used in GP328)
C101 2113740F51 100pF
C102 2113740F22 6.2pF
C103 2113740F28 11pF
C104 2113740F22 6.2pF
C105 2113743N50 100pF
C106 2113740F19 4.7pF
C107 2113740F15 3.3pF
C108 2113743N50 100pF
C109 2113740F51 100pF
C110 2113743N50 100pF
C111 2103689A22 11pF
C112 2180605Z28 33pF
C113 2180605Z22 18pF
C114 2113743N50 100pF
C115 2113743N36 27pF
C116 2113743N27 11pF
C117 NOT PLACED
C118 2113743N50 100pF
C119 2113743N50 100pF
C120 2113743N23 7.5pF, 0.5
C121 2113743N50 100pF
C122 2113743N50 100pF
C123 2311049A18 10uF, 10%, 16V
C125 2113743N50 100pF
C126 2113743M24 100000pF, +80%/-20%
C127 2113743L17 1000pF, 10%
C128 2113743M08 22000pF, +80%/-20%
C129 2113743N22 6.8pF, 0.5
C130 2113743N50 100pF
C131 2113743M08 22000pF, +80%/-20%
C132 2113743N50 100pF
C133 2113743L17 1000pF, 10%
C134 2113743L29 3300pF, 10%
C135 2113743M08 22000pF, +80%/-20%
C138 2113743N50 100pF
C140 NOT PLACED
C141 2113740F25 8.2pF
C150 2113743M08 22000pF, +80%/-20%
C151 2113743N50 100pF
C152 2113743M08 22000pF, +80%/-20%
C160 2113743N44 56pF
C161 2113743M24 100000pF, +80%/-20%
C165 2113743N50 100pF
C166 2113743N50 100pF
C169 2113743N09 2.0pF, 0.25
C170 2113743N50 100pF
C171 2113743N50 100pF
C172 2113743E20 0.10uF, 10%
C173 2113743M08 22000pF, +80%/-20%
C174 2113743N50 100pF
C180 NOT PLACED
C181 NOT PLACED
C188 2113743N39 36pF
C201 2113743N50 100pF
C202 2113743L17 1000pF, 10%
C203 2311049A56 4.7uF, 20%, 10V
C204 2104993J02 2.2uF
C206 2113740F63 330pF
C207 2113743N40 39pF
C208 NOT PLACED
C210 2113743N50 100pF
C211 2113743N50 100pF
C212 2113743N50 100pF
C213 2113743N50 100pF
C214 2113743N50 100pF
C215 NOT PLACED
C216 NOT PLACED
C217 2104993J02 2.2uF
C218 2113743M24 100000pF, +80%/-20%
C219 2113743K16 0.220uF, +80%/-20%
C220 2113743N50 100pF
C223 2113743M24 100000pF, +80%/-20%
C224 2113743M24 100000pF, +80%/-20%
C228 2311049J11 4.7uF, 10%, 16V
C229 2113743L17 1000pF, 10%
C230 2113743N50 100pF
C231 2113743M24 100000pF, +80%/-20%
C232 2113743E12 0.047uF, 10%
C233 2311049A01 0.1uF, 10%, 35V
C234 2311049A05 0.47uF, 10%, 25V
C235 2104993J02 2.2uF
C238 2113741F17 470pF
C241 2113743N50 100pF
C242 2113743N17 4.3pF, 0.25
C243 2113743N17 4.3pF, 0.25
C244 2113740F14 3.0pF
C245 2113743N12 2.7pF, 0.25
C246 2113743N50 100pF
C247 2113743N50 100pF
C248 2113743M24 100000pF, +80%/-20%
C250 2113743N17 4.3pF, 0.25
C251 2113743N50 100pF
C252 2113743N33 20pF
C253 2113740F07 1.5pF
C254 2113743N14 3.3pF, 0.25
Circuit
Ref Motorola
Part No. Description
C255 2113743N50 100pF
C257 2113743N50 100pF
C258 2113743L41 10000pF, 10%
C259 2113743L41 10000pF, 10%
C260 2113743N50 100pF
C263 2113743N02 0.75pF, 0.25
C264 2113743N50 100pF
C265 NOT PLACED
C271 2113743N03 1.0pF, 0.25
C272 2113743N04 1.1pF, 0.25
C273 2113743M24 100000pF, +80%/-20%
C276 2104993J02 2.2uF
C277 2113743N50 100pF
C278 2311049A57 10uF, 10%, 20V
C279 2104993J02 2.2uF
C281 2113743N50 100pF
C282 NOT PLACED
C283 NOT PLACED
C285 2113743N50 100pF
C286 2113743M24 100000pF, +80%/-20%
C289 2113743N50 100pF
C291 2311049A69 10uF, 20%, 6.3V
C292 2113743M24 100000pF, +80%/-20%
C293 2113743A27 0.470uF, 10%
C294 2113743N50 100pF
C295 2113743N50 100pF
C296 2113743M24 100000pF, +80%/-20%
C297 2113743L41 10000pF, 10%
C298 2113743M24 100000pF, +80%/-20%
C301 2113743N24 8.2pF, 0.5
C302 2113743N28 12pF
C303 2113740L09 4.3pF, 0.1
C304 2113743N27 11pF
C305 2113743N24 8.2pF, 0.5
C306 NOT PLACED
C307 2113743M24 100000pF, +80%/-20%
C308 2113743N50 100pF
C309 2113743N50 100pF
C310 2113743M24 100000pF, +80%/-20%
C311 NOT PLACED
C312 2113743N23 7.5pF, 0.5
C313 2113743N27 11pF
C314 2113743M24 100000pF, +80%/-20%
C315 2113743N50 100pF
C316 2113740L09 4.3pF, 0.1
C317 2113743N27 11pF
C318 2113743N23 7.5pF, 0.5
C319 2113743N15 3.6pF, 0.25
C320 2113743N23 7.5pF, 0.5
C321 2113743N50 100pF
C322 2113743N48 82pF
Circuit
Ref Motorola
Part No. Description
C323 2113743N54 150pF
C324 2113743N33 20pF
C325 2113743L41 10000pF, 10%
C326 2113743L41 10000pF, 10%
C327 2113743N50 100pF
C328 2113743M24 100000pF, +80%/-20%
C329 2113743M24 100000pF, +80%/-20%
C330 2113743N26 10pF
C331 2113743N50 100pF
C333 NOT PLACED
C334 2113743M08 22000pF, +80%/-20%
C336 2113743M24 100000pF, +80%/-20%
C337 2113743N50 100pF
C338 2113743N30 15pF
C339 2180478Z20 1uF
C340 2180478Z20 1uF
C341 2180478Z20 1uF
C342 2180478Z20 1uF
C343 2113743A23 0.220uF, 10%
C344 2113743M24 100000pF, +80%/-20%
C345 2113743M24 100000pF, +80%/-20%
C346 2113743M24 100000pF, +80%/-20%
C347 2113743M24 100000pF, +80%/-20%
C348 2113743M24 100000pF, +80%/-20%
C349 2113743E07 0.022uF
C350 2113743L05 330pF, 10%
C351 2113743N33 20pF
C352 2113743N28 12pF
C353 2113743N41 43pF
C354 2113743N42 47pF
C355 2113743A24 0.330uF, 10%
C356 2113743M08 22000pF, +80%/-20%
C357 2113743A23 0.220uF, 10%
C358 2113741A23 1200pF
C359 2109720D14 0.1uF, low distortion
C360 2113743E07 0.022uF
C361 2113741F49 10nF
C362 2113743M08 22000pF, +80%/-20%
C363 2311049A40 2.2uF, 10%, 10V
C364 2113743L41 10000pF, 10%
C370 2113743N50 100pF
C371 NOT PLACED
C372 NOT PLACED
C373 NOT PLACED
C374 2113743N50 100pF
C375 2113743N50 100pF
C378 NOT PLACED
C380 2113743L41 10000pF, 10%
C381 2113743N18 4.7pF, 0.25
C382 2311049A59 10uF,10%,6V
C383 2113743N50 100pF
Circuit
Ref Motorola
Part No. Description
http://www.myradio168.name

6C-34 Circuit Board/Schematic Diagrams and Parts List
C384 2113743N44 56pF
C385 2113743N44 56pF
C386 2113743N50 100pF
C390 2113743N50 100pF
C391 NOT PLACED
C395 2113743N50 100pF
C396 NOT PLACED
C397 2311049A07 1uF, 10%, 16V
C400 2113743L41 10000pF, 10%
C401 2113743M24 100000pF, +80%/-20%
C402 2113743M24 100000pF, +80%/-20%
C403 2113743G24 2.2uF, +/-80%/-20%
C404 NOT PLACED GCAM DUMMY PART NUM-
BER
C405 NOT PLACED
C406 NOT PLACED
C407 2113928N01 0.1uF , 10%
C408 2113743N50 100pF
C409 2113743M24 100000pF, +80%/-20%
C410 2113928N01 0.1uF , 10%
C411 2113743M24 100000pF, +80%/-20%
C414 2113743M24 100000pF, +80%/-20%
C415 2185895Z01 0.01uF, low distortion
C416 2113928N01 0.1uF , 10%
C419 NOT PLACED
C420 2113743L41 10000pF, 10%
C421 2113928N01 0.1uF , 10%
C422 2113743M24 100000pF, +80%/-20%
C423 2113743N50 100pF
C424 2311049A59 10uF,10%,6V
C425 2113743M24 100000pF, +80%/-20%
C426 2113743N50 100pF
C427 2113743N50 100pF
C428 2113743M24 100000pF, +80%/-20%
C429 2113743M24 100000pF, +80%/-20%
C430 2113928N01 0.1uF , 10%
C431 2113743N50 100pF
C432 NOT PLACED
C433 2113743L41 10000pF, 10%
C434 2113928N01 0.1uF, 10%(not used in
GP328)
C435 2113743M24 100000pF, +80%/-20%
C436 2113743N34 22pF (not used in GP328)
C437 2113743N34 22pF (not used in GP328)
C440 2113743G26 4.7uF, +80%/-20%
C441 2113743N50 100pF
C442 2113743E20 0.10uF, 10%
C443 2113928N01 0.1uF , 10%
C444 2113743N50 100pF
C445 2113743N50 100pF
C447 2113743M08 22000pF, +80%/-20%
Circuit
Ref Motorola
Part No. Description
C448 2113928N01 0.1uF , 10%
C449 2113743N50 100pF
C450 NOT PLACED
C451 2113743M08 22000pF, +80%/-20%
C452 2113743B29 1uF, 10%
C453 2113743N50 100pF
C456 2113743N50 100pF
C458 2113743N50 100pF
C459 2113743N50 100pF
C463 2113743N50 100pF
C466 2113743N50 100pF
C467 2113928N01 0.1uF , 10%
C471 2113743N50 100pF
C472 2113743L09 470pF, 10%
C473 2113743L09 470pF, 10%
C475 2113743H14 10uF, +80%/-20%
C476 2113928D08 10uF, +/-80%/-20%
C479 2113928N01 0.1uF , 10%
C480 2113928D08 10uF, +/-80%/-20%
C481 2113928N01 0.1uF , 10%
C482 2113928N01 0.1uF , 10%
C490 2113743N50 100pF
C491 2113743N50 100pF
C492 2113743N50 100pF
C493 2113743N50 100pF
C494 2113743N50 100pF
C495 2113743N50 100pF
C496 2113743N50 100pF
C497 2113743N50 100pF
C502 2311049A05 0.47uF, 10%, 25V
C503 2113743N50 100pF
C505 2113743N50 100pF
C511 2113743N50 100pF
C512 2113743N50 100pF
C513 2113743N50 100pF
C514 2113743N50 100pF
C520 2113743L41 10000pF, 10%
C521 2113743L41 10000pF, 10%
C522 2113743L41 10000pF, 10%
C523 2113743L41 10000pF, 10%
C524 2113743N50 100pF
C525 2113743N50 100pF
C526 2113743N50 100pF
C527 2113743N50 100pF
C528 2113743N50 100pF
C529 NOT PLACED
CR101 4880973Z02 Pin diode
CR102 4802245J41 Pin diode
CR103 4802245J41 Pin diode
CR105 5185963A15 Temperature sensor
CR160 NOT PLACED
Circuit
Ref Motorola
Part No. Description
CR201 4802233J09 Triple diode (SOT 25)
CR203 4862824C03 Varactor
CR241 4805649Q13 Varactor
CR242 4862824C01 Varactor
CR243 4862824C01 Varactor
CR251 4862824C01 Varactor
CR301 4862824C01 Varactor
CR302 4862824C01 Varactor
CR303 4880154K03 Dual common anode-cathode
diode
CR304 4862824C01 Varactor
CR305 4862824C01 Varactor
CR306 4802245J42 Ring Quad diode (SOT-143)
CR308 4802245J41 Pin diode
CR310 4862824C01 Varactor
CR411 4802245J62 Diode Schottky
CR412 4802245J62 Diode Schottky
CR413 4802245J62 Diode Schottky
CR440 4813833C02 Dual common cathode diode
CR501 4880107R01 Rectifier
CR503 4805729G49 LED Red/Yellow
E101 2484657R01 Ferrite bead
E400 2480640Z01 Ferrite bead
E401 2480640Z01 Ferrite bead
E402 2480640Z01 Ferrite bead
E403 2480640Z01 Ferrite bead
E404 2480640Z01 Ferrite bead
E405 2480640Z01 Ferrite bead
E406 2480640Z01 Ferrite bead
E407 2480640Z01 Ferrite bead
E408 2480640Z01 Ferrite bead
E409 2480640Z01 Ferrite bead
F501 6580542Z01 3A fuse
FL201 4805875Z04 16.8MHz Xtal oscillator (not
field serviceable)
FL301 4802245J43 Xtal Filter 45.1MHz
FL401 4870368G02 Xtal Oscillator 38.4kHz (not
used in GP328)
H101 2680499Z01 Heat spreader
J101 0985613Z01 RF Jack
J102 0280519Z02 Antenna nut
J403 0905505Y02 20-pin connector
L101 2460591B28 13.37nH
L102 2460591B28 13.37nH
L104 2460591B48 15.22nH
L105 2462587N22 390nH
L106 2460591A19 8.71nH
L107 2479990G01 33.47nH
L108 2479990A01 4.22nH
L112 2462587N42 12nH, 5%
L113 2413926H09 5.6nH, 0.3
Circuit
Ref Motorola
Part No. Description
L114 2462587N42 12nH, 5%
L115 2462587N22 390nH
L116 2479990C02 16.28nH
L117 2409154M17 22nH
L160 2413926H14 15nH, 5%
L201 2462587Q20 2200nH, 20%
L202 2462587Q20 2200nH, 20%
L203 2462587Q20 2200nH, 20%
L232 2462587P25 12000nH, 5%
L241 2462587V41 390nH
L242 2462587V26 22nH, 5%
L243 2460593C03 Multi-layered Teflon resona-
tor, Rx
L251 2462587V41 390nH
L253 2460593C03 Multi-layered Teflon resona-
tor, Tx
L261 2462587V29 39nH, 5%
L271 2462587V27 27nH, 5%
L273 2462587V25 18nH, 5%
L281 2462587V41 390nH
L282 2462587V41 390nH
L301 2479990B01 11.03nH
L302 2479990B01 11.03nH
L303 2462587V26 22nH, 5%
L304 2462587V37 180nH, 5%
L305 2462587V23 12nH, 5%
L306 2479990B01 11.03nH
L307 2479990B01 11.03nH
L309 2479990C02 16.28nH
L310 2462587V36 150nH, 5%
L311 2462587N65 750nH, 5%
L314 2462587N72 2200nH, 5%
L321 NOT PLACED
L325 2480646Z20 2.2uH
L330 2462587N64 680nH, 5%
L331 2480646Z20 2.2uH
L332 2462587N53 100nH, 5%
L340 2462587V41 390nH
L400 2462587Q42 390nH
L401 2462587Q42 390nH
L410 2462587Q42 390nH
L411 2462587Q42 390nH
L505 2462587Q42 390nH
P100 3905643V01 Ground contact finger
PB501 4080523Z01 Tactile switch, pushbutton
PB502 4080523Z01 Tactile switch, pushbutton
PB503 4080523Z01 Tactile switch, pushbutton
PB504 4080523Z01 Tactile switch, pushbutton
PB505 4080523Z01 Tactile switch, pushbutton
Q110 4813828A09 RF Power Amplifier
Q111 4802245J50 Dual NPN/PNP transistor
Circuit
Ref Motorola
Part No. Description
http://www.myradio168.name

Circuit Board/Schematic Diagrams and Parts List 6C-35
Q210 4802245J50 Dual NPN/PNP transistor
Q241 4805218N63 RF NPN transistor
Q260 4802245J50 Dual NPN/PNP transistor
Q261 4802245J50 Dual NPN/PNP transistor
Q301 4802245J44 NPN Transistor
Q302 4802245J44 NPN Transistor
Q310 NOT PLACED
Q315 4880214G02 NPN Transistor
Q316 NOT PLACED
Q320 4805218N63 RF NPN transistor
Q400 4809579E18 Mosfet P - channel
Q403 4813824A17 Bipolar Transistor, PNP
Q405 4802245J54 Dual NPN Transistor
Q410 4802245J54 Dual NPN Transistor
Q416 4809579E18 Mosfet P - channel (not used
in GP328)
Q417 4802245J50 Dual NPN/PNP transistor
Q502 5180159R01 Dual NPN Transistor
Q505 4880214G02 NPN Transistor
R101 0662057A34 240
R102 0680539Z01 0.1
R104 0662057N15 47K
R106 0662057M26 10
R107 NOT PLACED
R108 0662057M92 5600
R109 0662057N30 200K
R110 0662057M61 300
R111 0662057M33 20
R112 0662057M61 300
R120 0662057N14 43K
R130 0662057M98 10K
R131 0662057N05 18K
R132 0662057N33 270K
R133 NOT PLACED
R136 0662057N47 1M
R161 0662057M57 200
R170 0662057A34 240
R171 0662057N14 43K
R172 0662057A32 200
R173 0662057N29 180K
R174 0662057N15 47K
R175 0662057B59 3
R176 0662057B59 3
R191 0662057C01 0
R201 0662057N21 82K
R202 0662057N23 100K
R204 0662057N15 47K
R205 NOT PLACED
R206 NOT PLACED
R231 0662057M52 120
R232 0662057M69 620
Circuit
Ref Motorola
Part No. Description
R233 0662057M68 560
R241 0662057M32 18
R242 0662057M52 120
R243 0662057M98 10K
R244 0662057N03 15K
R245 0662057M59 240
R248 0662057M37 30
R251 0662057M38 33
R252 0662057M60 270
R253 0662057M95 7500
R254 0662057M96 8200
R255 0662057M89 4300
R256 0662057M37 30
R260 0662057M74 1000
R281 NOT PLACED
R300 0662057M82 2200
R301 0662057N23 100K
R302 0662057N23 100K
R303 0662057M78 1500
R304 0662057N01 12K
R305 0662057M66 470
R306 0662057N23 100K
R307 0662057N23 100K
R308 0662057M60 270
R309 0662057M32 18
R310 0662057M60 270
R311 0662057N10 30K
R312 0662057M83 2400
R313 0662057M62 330
R314 0662057M85 3000
R315 0662057N01 12K
R316 0662057A96 91K
R317 0662057M74 1000
R318 0662057A79 18K
R319 0662057A29 150
R320 0662057M74 1000
R321 0662057M83 2400
R322 0662057N30 200K
R324 0662057M81 2000
R325 0662057M94 6800
R326 NOT PLACED
R327 0662057N11 33K
R328 0662057M12 2.7
R329 0662057M01 0
R330 NOT PLACED
R331 NOT PLACED
R332 NOT PLACED
R333 NOT PLACED
R334 NOT PLACED
R335 NOT PLACED
R336 NOT PLACED
Circuit
Ref Motorola
Part No. Description
R338 NOT PLACED
R339 0662057M01 0
R340 0662057M96 8200
R342 0662057N23 100K
R343 0662057M26 10
R344 0662057N01 12K
R345 0662057M98 10K
R346 0662057N17 56K
R347 0662057M74 1000
R348 0662057M87 3600
R349 0662057C01 0
R350 0662057N23 100K
R351 0662057C01 0
R352 0662057M86 3300
R355 0662057M01 0
R400 0662057N15 47K
R401 0662057M01 0
R402 NOT PLACED
R403 NOT PLACED
R405 0662057M01 0
R406 0662057N20 75K
R407 0662057N19 68K
R408 NOT PLACED
R409 0662057M98 10K
R410 0662057N23 100K
R411 0662057M98 10K
R413 0662057M01 0
R414 0662057V34 180K, 1%
R415 0662057V26 91K, 1%
R416 0662057M98 10K
R418 0662057M01 0
R419 0662057M67 510
R420 0662057B46 10M (not used in GP328)
R421 0662057M81 2000
R423 0662057N39 470K
R424 0662057N12 36K
R425 0662057N10 30K
R426 0662057N35 330K (not used in GP328)
R427 0662057M84 2700
R428 0662057M10 2.2
R429 0662057M98 10K
R431 0662057N39 470K
R432 0662057N16 51K
R434 0662057M62 330
R435 0662057M81 2000
R436 0662057M01 0
R437 NOT PLACED
R445 0662057N08 24K
R447 0662057N23 100K
R448 0662057M98 10K
R449 0662057N08 24K
Circuit
Ref Motorola
Part No. Description
R450 0683962T45 68 ohms, 1W
R451 0662057N03 15K
R452 0662057N23 100K
R453 NOT PLACED
R454 NOT PLACED
R455 NOT PLACED
R456 0662057M01 0
R457 0662057M98 10K
R460 0662057M90 4700
R461 0662057M56 180(notusedinGP328)
R462 0662057M98 10K (not used in GP328)
R463 0662057M61 300
R471 0662057N06 20K
R472 0662057N12 36K
R473 0662057M26 10
R475 0662057M01 0
R476 0662057N35 330K
R477 0662057M74 1000
R478 0662057M98 10K
R481 0662057N08 24K
R492 0662057M01 0
R501 0662057M70 680
R502 0662057M56 180
R505 0662057M98 10K
R506 0662057N15 47K
R507 0662057M01 0
RT300 0680590Z01 THERMISTOR_33K
RT301 NOT PLACED
RT400 0680590Z01 THERMISTOR_33K
S501 4080710Z01 Frequency switch
S502 1880619Z02 Volume/on-off switch
SH100 2680507Z01 Harmonic Filter shield
SH101 2680510Z01 RF PA shield
SH201 2680511Z01 Synthesizer top shield
SH202 2680511Z01 Synthesizer bottom shield
SH241 2680513Z01 Resonators shield
SH242 2680514Z01 VCO Buffer IC shield
SH301 2680554Z01 Receiver front end shield
SH302 2680555Z01 Receiver front end bottom
shield
SH303 2680509Z01 Mixer shield
SH304 2680624Z01 Mixer diode shield
SH321 2680508Z01 LVZIF 2nd LO shield
SH322 2680514Z01 LVZIF shield
SH323 2680553Z01 Crystal Filter shield
SH400 2680505Z01 Controller Memory Shield
SH401 2680506Z01 Controller on-off shield
SH402 2680515Z01 Microprocessor shield
SH403 2680516Z01 Asfic_Cmp/Audio PA shield
T301 2580541Z02 Balun transformer
T302 2580541Z02 Balun transformer
Circuit
Ref Motorola
Part No. Description
http://www.myradio168.name

6C-36 Circuit Board/Schematic Diagrams and Parts List
* Motorola Depot Servicing only
Note: Tolerance
Capacitor - 5% unless specified otherwise
Inductor - 10% unless specified otherwise
Resistor - 5% unless specified otherwise
U101 5185130C65 IC VHF/UHF/800 MHZ
LDMOS DRIVER
U102 5185765B28 PCIC
U201 5185963A27 LVFRACN Synthesizer IC
U210 5102463J61 Inverter
U211 5102463J61 Inverter
U241 5105750U54 VCO BUFFER IC
U247 5105739X05 SOT 5V Regulator
U248 5102463J58 3.3V Regulator
U301 5109632D83 LVZIF IC
U400 5102463J40 3.3V Regulator
U404 5185963A53 ASFIC_CMP IC
U405 NOT PLACED
U406 *5102463J59 128K x 8 Flash Memory
U407 *5102463J64 16K x 8 EEPROM
U409 5102226J56 Microprocessor
U410 5102463J57 3.3V Regulator (not used in
GP328)
U420 5102463J44 Audio PA
VR300 NOT PLACED
VR432 4805656W08 5.6V Zener
VR433 4805656W08 5.6V Zener
VR434 4802245J73 ZENER DIODE-6.8V
VR439 4880140L17 Zener diode-12V
VR440 4802245J73 ZENER DIODE-6.8V
VR441 4802245J73 ZENER DIODE-6.8V
VR442 4802245J73 ZENER DIODE-6.8V
VR443 4802245J73 ZENER DIODE-6.8V
VR444 4802245J73 ZENER DIODE-6.8V
VR445 4802245J53 ZENER DIODE-10V
VR446 4802245J74 ZENER DIODE-10V
VR447 4802245J74 ZENER DIODE-10V
VR448 4802245J74 ZENER DIODE-10V
VR449 4802245J74 ZENER DIODE-10V
VR450 4802245J75 ZENER DIODE-12V
VR460 4802245J73 ZENER DIODE-6.8V
VR501 4813830A18 6.8V Zener
VR506 4802245J73 ZENER DIODE-6.8V
Y201 NOT PLACED
8485641Z06 UHF B2 main PC board
Circuit
Ref Motorola
Part No. Description
http://www.myradio168.name

Troubleshooting charts 6C-37
9.0 Troubleshooting charts
MCU Check
Power Up
Alert Tone
OK?
Speaker
OK?
U409 EXTAL=
7.3728 MHz?
U201 Pin 19
16.8 MHz
5V at U247?
3.3V at U248?
U409 Reset Pin
94 High?
MCU is OK
Not able to pro-
gram RF Board
ICs
Before replacing
MCU, check SPI
clock, SPI data,
and RF IC select
Replace
Speaker
Read Radio
OK?
Check
Setup
Reprogram the
correct data.
See FGU
Troubleshooting
7.5V at
Pin 3/5 U247?
4/3.3V at Pin 1
U248
Check
Q400
Replace
U247/U248
Check any short
to SWB+,
Vdda or Vddd
Press PTT. Red
LED does not
light up
PTT U409
Pin 53
low?
Press PTT
Q502-2
High?
Check
PB504
Check
Q502-2
voltage
LED
Q502,R501
OK?
Replace
Faulty
Component
Check
Accessories
J403
OPT_SEL_1 &
OPT_SEL_2
Pin 8 & 9
low?
Radio could
not PTT
externally
U409
Pin 52, 6
low?
See FGU
Troubleshoot-
ing chart
LED should
light up
Check
MCU
PTT
NO
YES
YES
No
No
NO
YES YES
NO
YES
YES
NO
NO
YES
YES
NO
NO
YES
NO
YES
NO
YES
YES
NO
NO
YES
EXT
SPKR
EXT
PTT
INT
AUDIO
J403Pin9low?
Pin8high?
ASFIC U404
Pin14&15
high?
Check
Accessories
Check
U404
Check
U420 Audio PA
NO
NO
YES
YES
J403 Audio
at Pin 2 &
Pin 3
Check Spk.
Flex Connec-
Audio at
AudioPA
(U420)
input
Audio from Pin 41
ASFIC, U404?
Check
ASFIC U404
Check
Audio PA
(U420)
Check
U301
LV ZIF
Audio at
Pin 2
U404?
NO
NO
NO
YES
YES
NO
YES
Troubleshooting Flow Chart for Controller

6C-38 Troubleshooting charts
Bad SINAD
Bad 20dB Quieting
No Recovered Audio
START
Audio at pin
27 of U301? Check Controller
Yes
No
Spray of inject 1st IF into
XTAL Filter
IF Freq: 45.1MHz
Audio heard?
BYes
No
Check 2nd LO Control
Voltage at C363
VCO locked?
BYes
16.8 MHz
check at pin
22 U301?
Activity on
U301 sel pin?
Check FGU
No
No
A
A
Yes
Check Q320 bias
circuitry for faults.
Rotate Freq. Knob
Check controller.
Before replacing U301, check 2nd
VCO Q320. Check VCO O/P level,
C351, C352.
Yes
No
Troubleshooting Flow Chart for Receiver (Sheet 1 of 2)

Troubleshooting charts 6C-39
IF Signal at
L311?
No
RF Signal at
T301?
RF Signal at
C310?
No
RF Signal at
C307?
No
RF Signal at
C301?
No or
Check harmonic filters L101 & L102 and
ant. switches CR101, CR102, L104
Check filter between
C301 & C307; program
filter to schematic test
freq and check varactor
voltages.
Inject RF into J101
Are varactor
voltages OK?
No
Yes
Check RF amp (Q301)
Stage.
Check filter between
C310 & T301.
Yes
Check T301, T302,
CR306, R308, R309,
R310
Yes
1st LO O/P
OK?
Locked?
Yes
Check FGU
Yes
Trace IF signal
from L311 to
Q302. Check for
bad XTAL filter.
No
Yes Q302 collec-
tor OK?
IF signal
present? Beforereplacing
U301, check
U301 voltages;
trace IF signal
path.
Yes
Check for 2.6
VDC
Is R5
present?
Check Q210, U201
(pin 48) voltages and
U247
No
No
No
Check U404 voltage.
U404 can be selected by
MCU before replacing
U404.
Check varactor filter.
No
Yes
Yes
Yes
A
A
B
weak RF
Troubleshooting Flow Chart for Receiver (Sheet 2 of 2)

6C-40 Troubleshooting charts
START
No Power
Is There B+
Bias for Ant
switch
Check Q111
Is Current
OK?
Is Control Volt-
age High or Low Check PCIC
1. Check Pin Diodes
2. Check Harmonic Filter
Inspect/Repair Tx.
Output Network
Is Power
OK?
Done
Check Drive to
Module
Is Drive
OK? Troubleshoot
VCO
Inspect PA Network/
Check Power Out of
U101 at Cap C160
Is Power
OK?
Replace U101
Is Power
OK?
Replace Q101
Done
Done
No
Yes
Yes No
No
Yes
Low
High
No
Yes
Yes
No
Yes
No
Troubleshooting Flow Chart for Transmitter

Troubleshooting charts 6C-41
5V
at pin 6 of
CR201
Is information
from µP U409
correct?
Is U201 Pin 18
AT 4.54 VDC?
Is U201 Pin 47
AT = 13 VDC
Is U241 Pin 19
<0.7 VDC in RX &
>4.3 VDC in TX?
Start
Visual
check of the
Board OK?
Correct
Problem
Check 5V
Regulator
+5V at U201
Pin’s
13 & 30?
Is 16.8MHz
Signal at
U201 Pin 19?
Check FL201, C206,
C207, C208, CR203 &
R204
Are signals
at Pin’s 14 &
15 of U201?
Check
L202 Check Q260,
Q261 & R260
U201 pin 2 at
>3VinTxand
<0.7V in Rx
Replace U201
Remove
Shorts
Is there a short
between Pin 47 and
Pins 14 & 15 of
U201?
Replace or
resolder
necessary
components
Is RF level at
U201 Pin 32
>-30 dBm?
Are R231,R232,
R233,C231,C232,
& C233 OK?
Replace U201
If L261, C263 & C264
are OK, then see VCO
troubleshooting chart
Are Waveforms
at Pins 14 & 15
triangular?
Do Pins 7,8 & 9
of U201 toggle
when channel is
changed?
Check programming
lines between U409
and U201 Pins 7,8 & 9
Replace U201
Check uP U409
Troubleshooting
Chart
NO
YES
NO
YES
NO
YES
NO
YES
NO
NO
NO
YES
YES
NO
YES
YES
NO
YES
YES
YES
NO
NO
NO
NO
YES
NO
YES
YES
Check CR201, U210,
U211, C258, C259 &
C228
3.3V at U201
pins 5, 20, 34 &
36
Check U248,
L201 & L202
Is
16.8MHz
signal at
U201 pin
23?
Replace
U201
YES
NO
NO
YES
NO
YES
Troubleshooting Flow Chart for Synthesizer

6C-42 Troubleshooting charts
START
No LO?
Tx Carrier?
VCO OK
Check
R260
TRB = 5V?
Pin 10
>1V?
L253 O/C? Change
L253
Change
U241
AUX 3
High?
Check U201
Pin 2 for 3.2V
Pin 19
=0V
AUX 4
High?
Change
Q261
Vctrl0V
or 13V? L243 Open
Circuit?
Change
U241
Change
L243
Change
U201
Check for faulty parts or dry
joints of L271, L273, C370,
C386, R339 & L320
A
A
No
No
Yes
Yes
Yes
No
No
Yes
Yes
Yes
No
Yes
No
No
Yes
Yes
No
No
Check R245 for dry
joint or faulty
No
Troubleshooting Flow Chart for VCO

6D-1
Section 6D
MODEL CHART AND TEST SPECIFICATIONS (330-400
MHZ)
1.0 Model Chart
GP Series, 330-400 MHz
Model Description
AZH25PDC9AA3 GP328 330-400 MHz 4W 16 CH
AZH25PDH9AA6 GP338 330-400 MHz 4W 128 CH
Item Description
XPMUD1536 GP328 Super Tanapa 330-400 MHz 4W
X PMUD1537 GP338 Super Tanapa 330-400 MHz 4W
XPMUD1541 GP328 Tanapa 330-400 MHz 4W
X PMUD1542 GP338 Tanapa 330-400 MHz 4W
XPMLD4136 GP328 B/C Kit 330-400 MHz 4W
X PMLD4137 GP338 B/C Kit 330-400 MHz 4W
XPMLN4216 GP328 Front Housing Kit
X PMLN4199 GP338 Front Housing Kit
X X PMAD4009 VHF 9 cm antenna (336-368 MHz)
X X PMAD4020 VHF 9 cm antenna (370-400 MHz)
X6804110J54 GP328 User Guide
X 6804110J55 GP338 User Guide
x = Indicates one of each is required.

6D-2 Specifications
2.0 Specifications
General
Transmitter
Receiver
All specifications are subject to change without notice.
330-400MHz
Frequency: 330-400 MHz
Channel Capacity: GP328 : 16 Channels
GP338 : 128 Channels
Power Supply: 7.5 Volts ±20%
Dimensions
with Standard
High Capacity
NiMH Battery:
with Ultra High
Capacity NiMH Bat-
tery:
137mm x 57.5mm x
37.5mm
137mm x 57.5mm x
40mm
Weight:
with Standard
High Capacity
NiMH Battery:
with Ultra High
Capacity NiMH Bat-
tery:
420 g
500 g
Average Battery
Life @ (5-5-90 Duty
Cycle)
Standard High
Capacity NiMH Bat-
tery:
Ultra High Capac-
ity NiMH Battery:
Low Pow-
er
>11 hrs
>14 hrs
High Pow-
er
>8 hrs
>11 hrs
Sealing: Passes rain testing per
IP54
Shock: Meets MIL-STD-810-
C,D & E and TIA/EIA 603
Vibration: Meets MIL-STD-810-
C,D & E and TIA/EIA 603
Dust: Meets MIL-STD-810-
C,D & E and IP54
Humidity: Meets MIL-STD-810-
C,D & E and TIA/EIA 603
330-400MHz
RF Output
NiMH @ 7.5V: Low
1W High
4W
Frequency 330-400 MHz
Channel Spacing 12.5/20/25 kHz
Freq. Stability
(-30°Cto+60°C) 0.00025%
Spurs/Harmonics: -36 dBm < 1 GHz
-30 dBm > 1 GHz
Audio Response:
(from 6 dB/oct. Pre-
Emphasis, 300 to
3000Hz)
+1, -3 dB
Audio Distortion:
@ 1000 Hz, 60%
Rated Max. Dev.
<5%
FM Noise: -40 dB
12.5kHz 20/25kHz
Frequency: 330-
400MHz 330-
400MHz
Sensitivity
12dB EIA SINAD: 0.35 µV0.35µV
Adjacent Channel
Selectivity ETS -60 dB -70 dB
Intermodulation
ETS -65 dB -65 dB
Freq. Stability
(-30°Cto+60°C): 0.00025% 0.00025%
Spur Rejection: -70 dB -70 dB
Image Rejection: -70 dB -70 dB
Audio Output
@ <5% Distortion 500 mW 500 mW

Transmitter 6D-3
3.0 Transmitter
3.1 General
(Refer to Figure 6-1)
The VHF transmitter contains five basic circuits:
1. power amplifier
2. antenna switch
3. harmonic filter
4. antenna matching network
5. power control integrated circuit (PCIC).
3.1.1 Power Amplifier
The power amplifier consists of two devices:
1. 9Z67 LDMOS driver IC (U101) and
2. PRF1507 LDMOS PA (Q110).
The 9Z67 LDMOS driver IC contains a 2 stage amplification with a supply voltage of 7.3V.
This RF power amplifier is capable of supplying an output power of 0.3W (pin 6 and 7) with an input
signal of 2mW (3dBm) (pin16). The current drain would typically be 160mA while operating in the
frequency range of 330-400MHz.
The PRF1507 LDMOS PA is capable of supplying an output power of 7W with an input signal of
0.3W. The current drain would typically be 1300mA while operating in the frequency range of 330-
400MHz. The power output can be varied by changing the biasing voltage.
Figure 6-1: Transmitter Block Diagram
PCIC
Antenna
PA
Driver
Vcontrol Vcontrol
From VCO
Jack
PA-Fi nal
Stage
Antenna Switch/
Harmonic Filter/
Matching Network

6D-4 Transmitter
3.1.2 Antenna Switch
The antenna switch circuit consists of two PIN diodes (CR101 and CR102), a pi network (C107, L104
and C106), and two current limiting resistors (R101, R170). In the transmit mode, B+ at PCIC (U102)
pin 23 will go low and turn on Q111 where a B+ bias is applied to the antenna switch circuit to bias the
diodes "on". The shunt diode (CR102) shorts out the receiver port, and the pi network, which
operates as a quarter wave transmission line, transforms the low impedance of the shunt diode to a
high impedance at the input of the harmonic filter. In the receive mode, the diodes are both off, and
hence, there exists a low attenuation path between the antenna and receiver ports.
3.1.3 Harmonic Filter
The harmonic filter consists of C104, L102, C103, L101 and C102. The design of the harmonic filter
for VHF is that of a modified Zolotarev design. It has been optimized for efficiency of the power
module. This type of filter has the advantage that it can give a greater attenuation in the stop-band for
a given ripple level. The harmonic filter insertion loss is typically less than 1.2dB.
3.1.4 Antenna Matching Network
A matching network which is made up of L116 is used to match the antenna's impedance to the
harmonic filter. This will optimize the performance of the transmitter and receiver into an antenna.
3.1.5 Power Control Integrated Circuit (PCIC)
The transmitter uses the Power Control IC (PCIC), U102 to regulate the power output of the radio.
The current to the final stage of the power module is supplied through R101, which provides a voltage
proportional to the current drain. This voltage is then fedback to the Automatic Level Control (ALC)
within the PCIC to regulate the output power of the transmitter.
The PCIC has internal digital to analog converters (DACs) which provide the reference voltage of the
control loop. The reference voltage level is programmable through the SPI line of the PCIC.
There are resistors and integrators within the PCIC, and external capacitors (C133, C134 and C135)
in controlling the transmitter rising and falling time. These are necessary in reducing the power
splatter into adjacent channels.
CR105 and its associated components are part of the temperature cut back circuitry. It senses the
printed circuit board temperature around the transmitter circuits and output a DC voltage to the PCIC.
If the DC voltage produced exceeds the set threshold in the PCIC, the transmitter output power will be
reduced so as to reduce the transmitter temperature.

Receiver 6D-5
4.0 Receiver
4.1 Receiver Front-End
(Refer to
330-400MHz Receiver Front End Schematic Diagram
on page 6D-16 and
330-400MHz
Transmitter Schematic Diagram
on page 6D-20)
The RF signal is received by the antenna and applied to a low-pass filter. For VHF, the filter consists
of L101, L102, C102, C103, C104. The filtered RF signal is passed through the antenna switch. The
antenna switch circuit consists of two PIN diodes(CR101 and CR102) and a pi network (C106, L104
and C107).The signal is then applied to a varactor tuned bandpass filter. The VHF bandpass filter
comprises of L301, L302, C302, C303, C304, CR301 and CR302. The bandpass filter is tuned by
applying a control voltage to the varactor diodes(CR301 and CR302) in the filter.
The bandpass filter is electronically tuned by the DACRx from U404 which is controlled by the
microprocessor. Depending on the carrier frequency, the DACRx will supply the tuned voltage to the
varactor diodes in the filter. Wideband operation of the filter is achieved by shifting the bandpass filter
across the band.
The output of the bandpass filter is coupled to the RF amplifier transistor Q301 via C307. After being
amplified by the RF amplifier, the RF signal is further filtered by a second varactor tuned bandpass
filter, consisting of L306, L307, C313, C317, CR304 and CR305.
Both the pre and post-RF amplifier varactor tuned filters have similar responses. The 3 dB bandwidth
of the filter is about 50 MHz. This enables the filters to be electronically controlled by using a single
control voltage which is DACRx .
Figure 6-2: VHF Receiver Block Diagram
Demodulator
Synthesizer
Crystal
Filter
Mixer
Varactor
Tuned Filter
RF Amp
Varactor
Tuned Filter
Pin Diode
Antenna
Switch
RF Jack
Antenna
AGC
Control Voltage
from ASFIC
First LO
from FGU
Recovered Audio
Squelch
RSSI
IF IC
SPI Bus
16.8 MHz
Reference Clock
Second
LO VCO
U301
IF Amp

6D-6 Receiver
The output of the post-RF amplifier filter which is connected to the passive double balanced mixer
consists of T301, T302 and CR306. Matching of the filter to the mixer is provided by C381. After
mixing with the first LO signal from the voltage controlled oscillator (VCO) using low side injection, the
RF signal is down-converted to the 45.1 MHz IF signal.
The IF signal coming out of the mixer is transfered to the crystal filter (FL301) through a resistor pad
and a diplexer (C322 and L310). Matching to the input of the crystal filter is provided by C324 and
L311. The crystal filter provides the necessary selectivity and intermodulation protection.
4.2 Receiver Back-End
(Refer to
330-400MHz Receiver Back End Schematic Diagram
on page 6D-17)
The output of crystal filter FL301 is matched to the input of IF amplifier transistor Q302 by
components R352 and C325. Voltage supply to the IF amplifier is taken from the receive 5 volts (R5).
The IF amplifer provides a gain of about 7dB. The amplified IF signal is then coupled into U301(pin 3)
via C330, C338 and L330 which provides the matching for the IF amplifier and U301.
The IF signal applied to pin 3 of U301 is amplified, down-converted, filtered, and demodulated, to
produce the recovered audio at pin 27 of U301. This IF IC is electronically programmable, and the
amount of filtering (which is dependent on the radio channel spacing) is controlled by the
microprocessor. Additional filtering, once externally provided by the conventional ceramic filters, is
replaced by internal filters in the IF module (U301).
The IF IC uses a type of direct conversion process, whereby the externally generated second LO
frequency is divided by two in U301 so that it is very close to the first IF frequency. The IF IC (U301)
synthesizes the second LO and phase-locks the VCO to track the first IF frequency. The second LO
is designed to oscillate at twice the first IF frequency because of the divide-by-two function in the IF
IC.
In the absence of an IF signal, the VCO will “search” for a frequency, or its frequency will vary close to
twice the IF frequency. When an IF signal is received, the VCO will lock onto the IF signal. The
second LO/VCO is a Colpitts oscillator built around transistor Q320. The VCO has a varactor diode,
CR310, to adjust the VCO frequency. The control signal for the varactor is derived from a loop filter
consisting of C362, C363, C364, R320 and R321.
The IF IC (U301) also performs several other functions. It provides a received signal-strength
indicator (RSSI) and a squelch output. The RSSI is a dc voltage monitored by the microprocessor,
and used as a peak indicator during the bench tuning of the receiver front-end varactor filter. The
RSSI voltage is also used to control the automatic gain control (AGC) circuit at the front-end.
The demodulated signal on pin 27 of U301 is also used for squelch control. The signal is routed to
U404 (ASFIC) where squelch signal shaping and detection takes place. The demodulated audio
signal is also routed to U404 for processing before going to the audio amplifier for amplification.

Receiver 6D-7
4.3 Automatic Gain Control Circuit
(Refer to
330-400MHz Receiver Front End Schematic Diagram
on page 6D-16)
The front end automatic gain control circuit is to provide automatic gain reduction of the front end RF
amplifier via feedback. This action is necessary to prevent overloading of backend circuits. This is
achieved by drawing some of the output power from the RF amplifier’s output. At high radio
frequencies, capacitor C331 provides the low impedance path to ground for this purpose. CR308 is a
PIN diode used for switching the path on or off. A certain amount of forward biasing current is needed
to turn the PIN diode on. Transistors Q315 provides this current where upon saturation, current will
flow via R347, PIN diode, collector and emitter of Q315 and R319 before going to ground. Q315 is an
NPN transistor used for switching here. Maximum current flowing through the PIN is mainly limited by
the resistor R319.
Radio signal strength indicator, RSSI, a voltage signal, is used to drive Q315 to saturation hence
turning it on. RSSI is produced by U301 and is proportional to the gain of the RF amplifier and the
input RF signal power to the radio.
Resistor network at the input to the base of Q315 is scaled to turn on Q315, hence activating the
AGC, at certain RSSI levels. In order to turn on Q315, the voltage across the transistor’s base to
ground must be greater or equal to the voltage across R319, plus the base-emitter voltage (Vbe)
present at Q315. The resistor network with thermistor RT300 is capable of providing temperature
compensation to the AGC circuit, as RSSI generated by U301 is lower at cold temperatures
compared to normal operation at room temperature. Resistor R300 and capacitor C397 form an R-C
network used to dampen any transient instability while the AGC is turning on.

6D-8 Frequency Generation Circuitry
5.0 Frequency Generation Circuitry
The Frequency Generation Circuitry is composed of two main ICs, the Fractional-N synthesizer
(U201), and the VCO/Buffer IC (U241). Designed in conjunction to maximize compatibility, the two
ICs provide many of the functions that normally would require additional circuitry. The synthesizer
block diagram illustrates the interconnect and support circuitry used in the region. Refer to the
relevant schematics for the reference designators.
The synthesizer is powered by regulated 5V and 3.3V which come from U247 and U248 respectively.
The synthesizer in turn generates a superfiltered 4.5V which powers U241.
In addition to the VCO, the synthesizer must interface with the logic and ASFIC circuitry.
Programming for the synthesizer is accomplished through the data , clock and chip select lines from
the microprocessor. A 3.3V dc signal from synthesizer lock detect line indicates to the microprocessor
that the synthesizer is locked.
Transmit modulation from the ASFIC is supplied to pin10 of U201. Internally the audio is digitized by
the Fractional-N and applied to the loop divider to provide the low-port modulation. The audio runs
through an internal attenuator for modulation balancing purposes before going out to the VCO.
Figure 6-3: Frequency Generation Unit Block Diagram
Voltage
Multiplier
Synthesizer
U201
Dual
Tran-
sistor
Loop
Filter
VCOBIC
U241
Low
Pass
Filter
Matching
Network
Attenuator
To
Mixer
To
PA Driver
VCP
Vmult1 Aux3
Aux4
MOD Out
Modulating
Signal
Vmult2
Rx VCO Circuit
Tx VCO Circuit
TRB
16.8 MHz
Ref. Osc.
Rx Out
Tx Out

Frequency Generation Circuitry 6D-9
5.1 Synthesizer
(Refer to
330-400MHz Synthesizer Schematic Diagram
on page 6D-18)
The Fractional-N Synthesizer uses a 16.8MHz crystal (FL201) to provide a reference for the system.
The LVFractN IC (U201) further divides this to 2.1MHz, 2.225MHz, and 2.4MHz as reference
frequencies. Together with C206, C207, C208, R204 and CR203 , they build up the reference
oscillator which is capable of 2.5ppm stability over temperatures of -30 to 85°C. It also provides
16.8MHz at pin 19 of U201 to be used by ASFIC and LVZIF.
The loop filter which consist of C231, C232, C233, R231, R232 and R233 provides the necessary dc
steering voltage for the VCO and determines the amount of noise and spur passing through .
In achieving fast locking for the synthesizer, an internal adapt charge pump provides higher current at
pin 45 of U201 to put synthesizer within the lock range. The required frequency is then locked by
normal mode charge pump at pin 43 .
Both the normal and adapt charge pumps get their supply from the capacitive voltage multiplier which
is made up of C258, C259, C228, triple diode CR201 and level shifters U210 and U211. Two 3.3V
square waves ( 180 deg out of phase) are first shifted to 5V, then along with regulated 5V , put
through arrays of diodes and capacitors to build up 13.3V at pin 47 of U201.
Figure 6-4 Synthesizer Block Diagram
DATA
CLK
CEX
MODIN
VCC,DC5V
XTAL1
XTAL2
WARP
PREIN
VCP
REFERENCE
OSCILLATOR
VOLTAGE
MULTIPLIER
VOLTAGE
CONTROLLED
OSCILLATOR
2-POLE
LOOP
FILTER
DATA (U409 PIN 100)
CLOCK (U409 PIN 1)
CSX (U409 PIN 2)
MOD IN (U404 PIN 40)
+5V (U247 PIN 4)
7
8
9
10
13, 30
23
24
25
32
47
VMULT2 VMULT1
BIAS1
SFOUT
AUX3
AUX4
IADAPT
IOUT
GND
FREFOUT
LOCK 4
19
6, 22, 23, 24
43
45
3
2
28
14 15
40
FILTERED 5V
STEERING
LINE
LOCK (U409 PIN 56)
PRESCALER IN
LO RF INJECTION
TX RF INJECTION
(1ST STAGE OF PA)
FREF (U201 PIN 21 & U404 PIN 34)
39
BIAS2
41
DUAL
TRANSIS
DUAL
TRANSIS-
48
5V
R5
5, 20, 34, 36
(U248 PIN 5)
AUX1
VDD,3.3V MODOUT
U251
LOW VOLTAGE
FRACTIONAL-N
SYNTHESIZER
TORS
TORS

6D-10 Frequency Generation Circuitry
5.2 VCO - Voltage Controlled Oscillator
(Refer to
330-400MHz Voltage Controlled Oscillator Schematic Diagram
on page 6D-19)
Figure 6-5 VCO Block Diagram
The VCOBIC (U241) in conjunction with the Fractional-N synthesizer (U201) generates RF in both
the receive and the transmit modes of operation. The TRB line (U241 pin 19) determines which
oscillator and buffer will be enabled. A sample of the RF signal from the enabled oscillator is routed
from U241 pin 12, through a low pass filter, to the prescaler input (U201 pin 32). After frequency
comparison in the synthesizer, a resultant CONTROL VOLTAGE is received at the VCO. This
voltage is a DC voltage between 3.5V and 9.5V when the PLL is locked on frequency.
Presc
RX
TX
Matching
Network Low Pass
Filter
Attenuator
Pin8
Pin14
Pin10
Level Shifter
Network
5V
(U201 Pin28)
VCC Buffers
TX RF Injection
U201 Pin 32
AUX4 (U201 Pin3)
AUX3 (U201 Pin2)
Prescaler Out
Pin 12Pin 19
Pin 20
TX/RX/BS
Switching Network
U241
VCOBIC
Rx
Active Bias
Tx
Active Bias
Pin2
Rx-I adjust
Pin1
Tx-I adjust
Pins 9,11,17
Pin18
Vsens
Circuit
Pin15
Pin16
RX VCO
Circuit
TX VCO
Circuit
RX Tank
TX Tank
Pin7
Vcc-Superfilter
Collector/RF in
Pin4
Pin5
Pin6
RX
TX
(U201 Pin28)
Rx-SW
Tx-SW
Vcc-Logic
(U201 Pin28)
Steer Line
Voltage
(VCTRL)
Pin13
Pin3
TRB_IN
LO RF INJECTION
VSF
VSF
VSF

Frequency Generation Circuitry 6D-11
The VCOBIC(U241) is operated at 4.54 V (VSF) and Fractional-N synthesizer (U201) at 3.3V. This
difference in operating voltage requires a level shifter consisting of Q260 and Q261 on the TRB line.
The operation logic is shown in Table 6-1.
In the receive mode, U241 pin 19 is low or grounded. This activates the receive VCO by enabling the
receive oscillator and the receive buffer of U241. The RF signal at U241 pin 8 is run through a
matching network. The resulting RF signal is the LO RF INJECTION and it is applied to the mixer at
T302 (refer to
330-400MHz Receiver Front End Schematic Diagram
on page 6D-16).
During the transmit condition, when PTT is depressed, five volts is applied to U241 pin 19. This
activates the transmit VCO by enabling the transmit oscillator and the transmit buffer of U241. The RF
signal at U241 pin 10 is injected into the input of the PA module (U101 pin16). This RF signal is the
TX RF INJECTION. Also in transmit mode, the audio signal to be frequency modulated onto the
carrier is received through the U201 pin 41.
When a high impedance is applied to U241 pin19, the VCO is operating in BATTERY SAVER mode.
In this case, both the receive and transmit oscillators as well as the receive transmit and prescaler
buffer are turned off.
Table 6-1: Level Shifter Logic
Desired
Mode AUX 4 AUX 3 TRB
Tx Low High (@3.2V) High (@4.8V)
Rx High Low Low
Battery Saver Low Low Hi-Z/Float (@2.5V)

6D-12 Notes For All Schematics and Circuit Boards
6.0 Notes For All Schematics and Circuit Boards
* Component is frequency sensitive. Refer to the Electrical Parts List for value and usage.
1. Unless otherwise stated, resistances are in Ohms (k = 1000), and capacitances are in picofarads
(pF) or microfarads (µF).
2. DC voltages are measured from point indicated to chassis ground using a Motorola DC multime-
ter or equivalent. Transmitter measurements should be made with a 1.2 µH choke in series with
the voltage probe to prevent circuit loading.
3. Reference Designators are assigned in the following manner:
100 Series = Transmitter
200 Series = Frequency Generation
300 Series = Receiver
400/500 Series = Controller
600 Series = Keypad Board
4. Interconnect Tie Point Legend:
UNSWB+ = Unswitch Battery Voltage (7.5V)
SWB+ = Switch Battery Voltage (7.5V)
R5 = Receiver Five Volts
CLK = Clock
Vdda = Regulated 3.3 Volts (for analog)
Vddd = Regulated 3.3 Volts (for digital)
CSX = Chip Select Line (not for LVZIF)
SYN = Synthesizer
DACRX = Digital to Analog Voltage (For Receiver Front End Filter)
VSF = Voltage Super Filtered (5 volts)
VR = Voltage Regulator
6-LAYER CIRCUIT BOARD DETAIL VIEWING
COPPER STEPS IN PROPER LAYER SEQUENCE
LAYER 1 (L1)
LAYER 2 (L2)
LAYER 3 (L3)
LAYER 4 (L4)
LAYER 5 (L5)
LAYER 6 (L6)
INNER LAYERS
SIDE 1
SIDE 2

Circuit Board/Schematic Diagrams and Parts List 6D-13
7.0 Circuit Board/Schematic Diagrams and Parts List
E409 E407 R410
R418
R437
32 17
U406
116
1
722
821
U405
J400
1
40
C426 C425
E408
C423
TP401
TP402
TP410
R435
C443C444 RT400
C427 C428
8
54
1
U407
L401
VR447
C429
C424
R428
R429
R492
SH400
R478
R408
21
1
J403
20
22
VR450
TP405
R421
L400
VR434
TP406 TP415
D403
R450
Q417
3
4
R477
C441
C490
C491
C492
C493
C494
C495
C496
C497
C471
C473
C472
VR449
Q403
Q400
Q405
3
4
R401
R402
R403
R405
R407
R416
R446
R448
R476
R481
R406
R447
R427
SH401
U400
85
4
D401
CR440
C401
C402
C400
C467
C482
C403
C480
PB502PB503
C216
C432
FL201
13
4
6
TP201
B503 B504
C257
C292
C228
C229
CR201
C212
C210
TP202
TP302
C238
Q210
3
4
Q260
3
4
R256
R255
R206 SH201
L232
L201
L202
L203
U247
C211
C213
C214
C220
C230
C260
C294
C297
C233
C203
C217
C235
C291
C282
C283
SH241
C251
C253
C289 Q261
3
4
R260 R248
C247 C248
L282
C273
3
L243
1
R243 C286
R253
C285
C272
R339 C370
C386
R333
L271
L273
L321
C374 C276
C271
3
L253
1
Q241
PB504
R351
R352
FL301
SH323
L311
C325
C324 C323
R300
VR444
Q315
Q316
R316
R318
R325
RT300
RT301
R338
R327
R319
R326
R334
R335
R314
VR300
C328
C397
C391
CR308
T301
34
6
T302
3
4
6
R309
R308
R310
R348
SH303
L310
L309
C375
C320
C319
C322
C381
3
2
Q110
1
R107
R108
L160 C121
C160
C120
U101
9
8
16
1
R161
C161C169
L113
C112
L108
R120
R171
R173
R193
R104
R174
R106
SH101
L115
L117
L106L114
L107
L109
C118
C125
C165
C113
C127
C110
C114
C119
C122
C166
C171
C131
C193
C117
C111
C181
C115
C109
C116
C129
C180
PB501
VR440 C521
C502
VR501
Q505
R506
R505
R507 C505
C512 C513 Q502
R502
SH321
CR310
Q320
R345
R320
R355
R322
R346
R321
R324
L325
L332
C350
C362
C364
C352
C351
C349
C354
C363
C353 C384
C385
R342
R301
R302
SH301
L301
L302
CR301
CR302
C308
C304
C301
C303
C302 C305
CR5032
34
R501
C520
VR443
C511
C514
PB505
C331
L116
C141
C140
SH100
L101
L102
L104
L105
CR101
CR102
C102
C104
C103
C106
C107
C188
C101
R317
R336
C333
C396
ZMY0130348-O
330-400MHz Main Board Top Side PCB No. 8485726Z01
http://www.myradio168.name

6D-14 Circuit Board/Schematic Diagrams and Parts List
2
S502
35
4
4C
8C
S501
2
1
J101
4
3
2
J102
Q111
3
4
R101
R170
M100
CR103
P100
C108
R172
R133
H101
CR105
C172
C132
C173
R102
R131
R130
R132
R109
L112
25
9
17
U102
1
C133
C105
C130
C138 C151
C170
C174
C134
C128
C135
C150 C152
C126
Q301
R304
R340
R305
R328
R306
R307
R303
R347
SH302
L340
L304
L306
L307
L303
L305
CR304
CR305
CR303
C309
C315
C321
C395
C307
C310
C314
C380
C312
C318
C316
C313
C317
C306
C311
R344
R350
R343
M301
SH322
L331
L314
13
25
37
1
U301
C337
C383
C390
C334
C356
C329
C336
C344
C345
C346
C347
C348
C360
C339
C340
C341
C342
C355
C361
C343
C357
C382
C358
C359
Q302
R315
R313
R311
R312
M101
L330
B501
32
1
C327
C338
C326
C330
R205
L505
U248
VR441
VR442
VR506
C277
C522
C278
C279
C215
R329
F501
E101
SH304
CR501
VR439
CR306
C503
C123
Q310
R111
R241
R252
R251
R242
R245
R244
R349
R331 R330
R332
R110
R112
R254
M300
SH242
L241
L242
L281
L251
U241
10
20
1
11
CR242
CR243
CR241
CR251
CR252
C241
C246
C255
C281
C295
C372
C252
C256
C244
C243 C245 C254
C242
C250
C371
C373
C378
R204
R231 R232
R201
R233
R202
R281
SH202
L261
U210
3
4
U211
3
4
13
25
37
1
U201
CR203
C201
C264
C202
C218
C223
C224
C231
C296
C298
C234
C207
C206
C258
C259
C219
C204
C293
C232
C263 C208
C265
Y201
43
2
C523
Q416
R409
R411
R457
R462
R461
R432
R463 R414
R415
R460
R426
R420
R419
3
FL401
E400
E401
E402
E403
E404
E405
E406
M400
SH402
L410
L411
U410
U409
26
51
76
1
D402
C431
C449
C453
C456
C458
C459
C463
C466
C434
C435
C433
C436
C437
Q410
3
4
R400
R413
R436
R475
R434
R425
R445
R449
R424
R472
R423 R431
R471
M401
SH403
U420
10
20
1
11
13
25
37
1
U404
C408
C447
C451
C409
C411
C414
C422
C450
C420
C415
C407
C410
C416
C421
C430
C448
C479
C481
C476
C440
C452
C419
C475
R473
VR432
VR433
VR445
VR446
VR448
C445
C442
ZMY0130347-O
330-400MHz Main Board Bottom Side PCB No. 8485726Z01
http://www.myradio168.name

Circuit Board/Schematic Diagrams and Parts List 6D-15
DEMOD
LVZIF_SEL
RSSI
16.8MHz
CLK
DACRx
DATA
Vdda
Vdda
RX_IN RX_INJ
R5
RECEIVER
DATA
CLK
DACRX
DEMOD
RSSI
LVZIF_SEL
16.8MHz
RX_INJ
SWB+
TX_INJ
Vdda
FGU
16.8MHz
4V_3.3V
5V
CLK
CSX
DATA
LOCK
MODIN
R5
CSX
4V_3.3V
SWB+
LOCK
MODIN
5V
DATA
RESET
RX_IN TX_INJ
UNSWB+
TRANSMITTER
5V
CLK
CSX
5VUNSWB+
RESET
B503
B504
LI_ION
C505
100pF
R507
0
C502
0.47uF
VR501
6.8V
1
5
HIGH
32
SWITCH
S502
4
LOW
Vdda
VOL
MECH_SWB+
100pF
C503 VR506
6.8V10V
VR439
L505
390nH
24V
21
F501
2
CR501
1
BATT_CODE
UNSWB+
BATT –
BATT +
RADIO_CODE BATTERY_CONTACT
CONN_J
B501
2DATA
1NEG
3POS
PB501
12 SWITCH
.01uF
C521 6.8V
VR440
SB1
12
PB502
SWITCH
C522
.01uF
VR441
6.8V
PB503
SB2
C523
.01uF 6.8V
VR442
SWITCH
PB504
12
12 SWITCH
VR444
6.8V
PTT
SB3
6.8V
VR443
12
SWITCH
PB505
.01uF
C520
EMER
47K
R506
Q505
R505
10K
Vdda
GREEN_LED
IMX1
5
1
6
24
3
SWB+
RED_LED
Q502
680
R501 180
R502
4
13
CR503
2
RTA0
RTA1
RTA2
RTA3
100pF
C514
100pF
C513
100pF
C511 100pF
C512
SWITCH
S501
GND GND1
PC3
PC2
C0
C1
PC0
PC1 8
4
C0
C1
1
2
79
330-400MHz Controls And Switches Schematic Diagram
http://www.myradio168.name

6D-16 Circuit Board/Schematic Diagrams and Parts List
L340
390nH
HSMP3820
1
2
3
CR308
R317
1K
100pF
C395 C331
100pF
1K
R347
R5
C311
100K
R307R306
100K
CR304
C306
CR305
C312
8.2pF
22nH
L305
C313
12pF L306 19.71nH19.71nH L307
5.1 pF
C316
NU
NU
R305
470
R304
12K
C321
100pF
C309
100pF
R303
1 K
Q301
13
2
C307
0.1uF
0.1uF
C314
180nH
L304
C315
100pF
C310
0.1uF
R328
2.7
L303
33nH R340
8.2K
19.71nH
L302
C308
100pF
100K
R301
12pF
C302
C305
12pF
CR301 CR302
5.1pF
C303
11pF
C304
R302
L301
100K
19.71nH 1
CR303
2
3
C301
8.2pF
RX_IN
1
SH304
SHIELD
1
SHIELD
SH302
1
SHIELD
SH301 SH303
SHIELD
1
RXFE Top Shield RXFE Bottom Shield Mixer Shield
RX Mixer Diode Shield
.01uF
C380
100K
R342
R5
DACRx
NU
C381
R329
0
C318
12pF
C317
8.2 pF
T301
4
6
3
1
2
XFMR
TP302
T302
XFMR
4
6
3
1
2
C320 C319
7.5pF 1.8pF
16.28nH
L309R348
3.6K
R336
C333
R5
NU
NU
33K
R327
R316
91K
Q315
1
3
218K
R318
R319
150
C396
NU
R300
2.2K
1uF
C397
1
33.0K
RT300
2
R334
Q316
1
3
2
VR300
R326
NU
NU
NU
NU
R325
6.8K
R338 R335
RT301
21
C391
NU
NU
NU
NU
R5
C370
100pF
R330
RSSI
RX_INJ
NU R331 C372
Q310
1
3
2
C371
100pF
C386
NU
NU
NU
NU
0
R349
100pF
C374
C378
C373
NU NU
C375
VCOBUF
100pF
R332
L321
0
R339
R5
NU
NU
R333
NU
R309
18
82pF
C322
L310
150nH
270
R308 270
R310
2
34
1
CR306
IF
-51.5dBm@330.225MHz
-52.0dBm@399.725MHz
-52.5dBm@330.225MHz
-53.5dBm@399.725MHz
-59.5dBm@45.1MHz
-23.5dBm@285.125MHz
-28.5dBm@354.625MHz
1.797V@-50dBm
0.508V
4.396V
2.285V
-49.5dBm@330.225MHz
-47.0dBm@399.725MHz
Note:
Rx1 = -50dBm@330.225MHz rf signal
Rx2 = -50dBm@399.725MHz rf signal
probed using high impedence probe
ZMY0130352-O
330-400MHz Receiver Front End Schematic Diagram
http://www.myradio168.name

Circuit Board/Schematic Diagrams and Parts List 6D-17
TESTD
VAG
VAG_REF
VPP
RED_VCC
RED_VSS
ROSE_VCC
ROSE_VSS
RSSI_FLT
RSSI_OUT
TESTA
IOUT
LIM
MIX_BYP
MIX_IN
MLPD_CR
PHASE_LOCK
PREAMP_OUT
PRE_AGC
PRE_IN
EMIT
EXTBS
FREF
GND
GOLD_VCC
GOLD_VSS
GREEN_VCC
GREEN_VSS
C4M
C4P
CEX
CLK
COL
DATA
DEMOD_HF
DEMOD_OUT
BROWN_VCC
BRP_OFF
C1M
C1P
C2M
C2P
C3M
C3P
AFC
BASE
BLUE_VCC
BLUE_VSS
U301
32D83
16
15
24
21
20
14
19
18
13
17
22
23
32
25
30
29
31
26
36
28
27
33
34
35
42
46
47
48
41
43
37
40
39
38
45
44
8
9
3
1
2
5
4
11
6
10
7
12
0.1uF
C336
C356
.022uF
L314
2.2uH
C341
1uF
C339
1uF
C337
100pF
C340
1uF
1uF
C342
Vdd_FILTERED
R5
C355
0.33uF
100pF
C327
C328
0.1uF
2.4K
R312
C338
C330
15pF
10pF
R314
330
3K
R313
30K
R311
C326
.01uF
Q302
R351
0
3.3K
R352
12K
R315 680nH
L330
.01uF
C325
C323
150pF
20pF
C324
750nH
L311
GND2
4
GND3
5
OUT 3
IN
6
TBD
XTAL
FL301
GND
1
GND1
2
IF
10uF
C382
C348
0.1uF
0.1uF
C329
2.20uH
L331 R343
10
0.1uF
C344
Vdd_FILTERED
(SOURCE)
C343
0.22uF
0.1uF
C347
0.1uF
C346
Vdda
.022uF
C334
DB
0.1uF
C359
1200pF
C358
R344
12K
C383
100pF
0.22uF
C357
16.8MHz
Vdd_FILTERED
CLK
DATA
LVZIF_SEL
C350
330pF
C349
.022uF
2K
R324
C351
20pF
BFQ67W
Q320
1
3
2
12pF
C352
0
R355
43pF
C353
C362
.022uF
56pF 100nH
L332
C385
.01uF
C364
CR310
R320
1K
R321
2.4K
C363
2.2uF
2.20uH
L325
R346
56K
200K
R322
C354
47pF
100pF
C390
100K
R350
0.1uF
C345
DEMOD
DA
C361
.01uF
C360
.022uF
RSSI
SH322
SHIELD
1
SH323
SHIELD
1
SH321
SHIELD
1
CRYSTAL FILTER SHIELD LVZIF TOP SHIELD LVZIF BTM SHIELD
C384
56pF
10K
R345
-47dBm@45.1MHz
-51.2dBm@45.1MHz
0.706V
2.683V
3.185V 2.628V
2.095V
ZMY0130349-O
330-400MHz Receiver Back End Schematic Diagram
http://www.myradio168.name

6D-18 Circuit Board/Schematic Diagrams and Parts List
VMULT3
VMULT4
WARP
XTAL1
XTAL2
SFOUT
TEST1
TEST2
VMULT1
VMULT2
INDMULT
IOUT
LOCK
MODOUT
FREFOUT
IADAPT
AUX1
AUX2
AUX3
AUX4
ADAPTSW
PD_GND
PRE_GND
DGND
AGND
SFCAP
SFIN
VBPASS
PREIN
PVREF
REFSEL
SFBASE
MODIN
NC1
NC2
NC3
CCOMP
CEX
CLK
DATA
BIAS1
BIAS2
VRO
VCP
PD_VDD
PRE_VDD
DVDD
AVDD
14
12
11
25
23
24
28
37
38
15
16
43
4
41
19
45
48
1
2
3
46
13
47
5
34
36
20
26
30
21
32
35
18
27
10
17
29
31
9
8
7
40
39
42
44
33
6
22
63A27
U201
C204
2.2uF
C264
100pF
C263
NU
C214
100pF 100pF
C211 R201
R202
100K
82K
DATA
100pF
C212
C210
100pF
L261
82nH
MODIN
CLK CSX
PRESC
C202
1000pF100pF
C201
VSF
TP201
1
330pF
C206
R281
4.7uF
C203
C207
39pF
NU
NU
NU
R205
C215
FADJ 2
GND 4
OUT
3
VDD
1
5V
C216
OSC_16.8MHZ
Y201
NU
NU
NU
R206
SYNTHESIZER TOP SHIELD SYNTHESIZER BOTTOM SHIELD
SHIELD
SH201 SHIELD
SH202
L232
12uH
47K
R204
CR203
C238
470pF
NU
C208
1
GND GND1
4
OUT 3
IN
6
FL201
75Z04
100pF
C260
100pF
C213
5V
LOCK
AUX4
AUX3
4.3K
R255
30
R256
Q210
2
4
1
3
R5
16.8MHz
10K
47K
4.7K
47K
120
R232
620
R231
0.1uF
C233
560
R233
C231
0.1uF
C234
0.47uF C232
.047uF
TP202
1
MODOUT
100pF
C277 2.2uF
C278
4V_3.3V
C279
2.2uF
100pF
C220
GND
2
NC
4
3
ON_OFF*
VIN
1
VOUT
5
U248
LP2980
C294
100pF 0.47uF
C293
Vdda
SWB+
2.2uF
C235
C223
0.1uF
C224
0.1uF
L201
2.2uH
L203
2.2uH
10uF
C291
C218
0.1uF
C217
2.2uF
4OUT 3
SD
ADP3300
U247
6ERR
1
GND
5
IN
2NR
0.22uF
C219
L202
2.2uH
0.1uF
C298
C292
0.1uF
5V
(SOURCE)
C282C283
3K3
CR201
A1 6
A2 5
A3 4
K1
1
2K2
NU
NU
C229
1000pF100pF
C230
.01uF
C258
C228
4.7uF
C259
.01uF
TC7ST04FU
U210
3GND
2
1
NC
4
5
VCC
0.1uF
C296
5
VCC
TC7ST04FU
U211
3GND
2
1
NC
4
C257
100pF
C265
NU
VCTRL
1.65V
Low (mV)
High (3.3V) High (3.3V)
1.5V
2.3V
3.3V
7.5V
3.3V
2.8V@330MHz
9.8V@400MHz
Rx
3.7V
1.6V
Tx
1.6V
3.7V
39 Bias2
40 Bias1
ZMY0130350-O
330-400MHz Synthesizer Schematic Diagram
http://www.myradio168.name

Circuit Board/Schematic Diagrams and Parts List 6D-19
TX_IADJ 1
TX_OUT
10
TX_SWITCH
13
VCC_BUFFERS
14
VCC_LOGIC
18
RX_EMITTER 6
RX_IADJ 2
RX_OUT
8
RX_SWITCH
7
SUPER_FLTR 3
TRB_IN 19
TX_BASE 16
TX_EMITTER 15
COLL_RFIN 4
FLIP_IN 20
GND_BUFFERS
11
GND_FLAG
917
GND_LOGIC
PRESC_OUT
12
RX_BASE 5
50U54
U241
Rx_sw
Tx_sw
C273
0.1uF
1pF
C272
L273
39nH
56nH
1pF
L271
C271
R245
240
C276
2.2uF
100pF
C281
390nH
L281
0.1uF
C286
100pF
C246
2.7pF
C245
180
R242
100pF
C285
R241
20
12K
R244
L243
RESONATOR
1
2
3
7.5pF
C250
7.5pF
C242
6.8pF
C243
12
CR243
A1 A2
CR241
C241
100pF
390nH
L242
390nH
L241
CR242
R243
10K
C244
7pF
Rx_sw
1
3
2 Q241
BFQ67W
6.8pF
R248
L282
390nH
C247 0.1uF
C248
100pF
R253
7.5K
Tx_sw
C253
NU 100pF
C251
CR252 CR251
13pF
C252
13pF
C256
180nH
L251
C254
2.7pF
R251
22
L253
RESONATOR
1
2
3
100pF
C289
100pF
C255
R252
200
R254
5.6K
1K
R260
4
1
3
Q261
2
10K
47K
47K
4.7K
2
4
1
3
Q260
C297
.01uF
10K
4.7K
47K
47K
1
SHIELD
SH242
1
SHIELD
SH241
VCO TOP SHIELD VCO BOTTOM SHIELD
AUX 4
AUX 3
5V
VSF
VSF
VCTRL
PRESC
RX_INJ
TX_INJ
4.6V
2V
4.6V
2.9V Rx, 3.1V Tx@330MHz
9.6V Rx, 9.8V Tx@400MHz
4.6V
1.1V
ZMY0130351-O
330-400MHz Voltage Controlled Oscillator Schematic Diagram
http://www.myradio168.name

6D-20 Circuit Board/Schematic Diagrams and Parts List
VL
6VLIM 19
TEMP 30
V10
14
V45
16
17
V5EXT
20
VAR1
18
VAR2
24
VAR3
VG
15
22
NA
Q
11 QX
10
1RFIN
RS 21
31
RSET
RX 23
T1
2
CLK 26
CQ
12
CQX
13
DATA 28
F168
9
GND1
8
GND2 25
INT
4U102
H99S
ANO 32
BPOS 27
CEX 29
CI
3
CJ
5
CL
7
C138
330pF
CR105
GND
3
1
POS
2
VOUT
R131
LM50
10K
R130
18K
330pF
C170
C110
330pF
0.1uF
C126
.022uF
C173
5V
TX_BIAS
RESET
UNSWB+
DATA
CLK
CSX
330pF
C122
C105
330pF
4
1
3
330pF
C132
Q111
2
6
330pF
C174
R133
UNSWB+
NU
10K
4.7K
47K
47K
1000pF
C127
L115
C133
390nH
1000pF C134
3300pF
C135
.022uF
C166
330pF
L113
C129
5.6nH
20pF
100pF
C165
.022uF
C131
22nH
L114
200K
R109
12K
R132
15pF
C169
UNSWB+
RFIN 6
RFOUT1 7
RFOUT2
1VCNTRL
14 VD1 2
VG1 3
VG2
GND1 5
GND2 12
GND3 13
GND4
8NC1
9NC2
10 NC3
15 NC4
16
U101
09Z67
11 G2
4
13pF
C120
100pF
C121
C150
.022uF
C151
330pF
C161
0.1uF
200
R161
330pF
C130
C128
.022uF
56nH
L112
R108
5.6K
L160
15.0nH
15pF
C160
.022uF
C152
UNSWB+
NU
C116 C117
9.1pF
11.03nH
L109
NU
L108
10
R106
100pF
C115
C118
NU
C125
100pF
100pF
C295
300 R112R110 300
20
R111
R107
C180
TX_INJ_1
TX_INJ
NU
NU
Microstrip Microstrip 1
2
3
C111
22pF C112
56pF
L107
33.47nH
0.075
R102
L117
22.0nH
C113
10pF
BEAD
E101
C114
330pF
C123
10uF
200
R172
0.1uF
C172
C181
Q110 Microstrip
NU
L105
C108
330pF
390nH
240
R170
240
R101
C109
100pF 7.66nH
L106
UNSWB+
3.3pF
1
A1
2
A2
K3
C107
CR102
L104
4.7pF
C106
RX_IN
CR101
L102
19.61nH
L101
9.1pF
C104C103
16pF
C102
9.1pF
C101
100pF
4GND
1
2
3
J101
RF_JACK
C141
TAB5 5
C140
TAB1
1TAB2
2
TAB3 3
TAB4 4
ANTENNA_NUT
J102 23.57nH
L116
HEATSINK
H101
POS
1
NU
NU
43K
R120
330pF
C119
330pF
C171 R173
180K 43K
R171
R174
NU
SH100
SHIELD
1
SHIELD
SH101
1
HF SHIELD PA SHIELD
R104
47K
C188
100pF
19.61nH 19.61nH
R192
0
R193
200
C193
0.1uF
1
23
CR103
3dBM@330.025MHz Tx
3dBM@399.975MHz Tx
7.137V Tx
7.19V T
x
0.278V Tx
ZMY0130353-O
330-400MHz Transmitter Schematic Diagram
http://www.myradio168.name

Circuit Board/Schematic Diagrams and Parts List 6D-21
330-400MHz Radio Parts List
Circuit
Ref Motorola
Part No. Description
B501 0986237A02 Battery Contact Module
B503 3980502Z01 Backup Battery Contact, B+
( not used in GP328)
B504 3980501Z01 Backup Battery Contact, B-
( not used in GP328)
C101 2113740F51 100pF
C102 2113740F27 10pF
C103 2113740F32 16pF
C104 2113740F27 10pF
C105 2113743L05 330pF
C106 2113740F19 4.7pF
C107 2113740F15 3.3pF
C108 2113743L05 330pF
C109 2113740F51 100pF
C110 2113743L05 330pF
C111 2103689A46 22pF
C112 2180605Z34 56pF, high Q
C113 2180605Z16 10pF, high Q
C114 2113743L05 330pF
C117 2113743N36 27pF
C118 2113743N50 100pF
C119 2113743L05 330pF
C120 2113743N25 9.1pF
C121 2113743N50 100pF
C122 2113743L05 330pF
C123 2311049A18 10uF, 16V
C125 2113743N50 100pF
C126 2113743M24 100000pF
C127 2113743L17 1000pF
C128 2113743M08 22000pF
C129 2113743N33 20pF
C130 2113743L05 330pF
C131 2113743M08 22000pF
C132 2113743L05 330pF
C133 2113743L17 1000pF
C134 2113743L29 3300pF
C135 2113743M08 22000pF
C138 2113743L05 330pF
C150 2113743M08 22000pF
C151 2113743L05 330pF
C152 2113743M08 22000pF
C160 2113743N50 100pF
C161 2113743M24 100000pF
C165 2113743N50 100pF
C166 2113743L05 330pF
C169 2113743N30 15pF
C170 2113743L05 330pF
C171 2113743L05 330pF
C172 2113743E20 0.1uF
C173 2113743M08 22000pF
C174 2113743L05 330pF
C188 2113743N50 100pF
C193 2113743M24 100000pF
C201 2113743N50 100pF
C202 2113743L17 1000pF
C203 2311049A56 4.7uF, 10V
C204 2104993J02 2.2uF
C206 2113740F63 330pF
C207 2113743N40 39pF
C210 2113743N50 100pF
C211 2113743N50 100pF
C212 2113743N50 100pF
C213 2113743N50 100pF
C214 2113743N50 100pF
C217 2104993J02 2.2uF
C218 2113743M24 100000pF
C219 2113743K16 0.22uF
C220 2113743N50 100pF
C223 2113743M24 100000pF
C224 2113743M24 100000pF
C228 2311049J11 4.7uF, 16V
C229 2113743L17 1000pF
C230 2113743N50 100pF
C231 2113743M24 100000pF
C232 2113743E12 0.047uF
C233 2311049A01 0.1uF, 35V
C234 2311049A05 0.47uF, 25V
C235 2104993J02 2.2uF
C238 2113741F17 470pF
C241 2113743N50 100pF
C242 2113743N23 7.5pF
C243 2113743N22 6.8pF
C244 2113740F13 2.7pF
C245 2113743N12 2.7pF
C246 2113743N50 100pF
C247 2113743N50 100pF
C248 2113743M24 100000pF
C250 2113743N23 7.5pF
C251 2113743N50 100pF
C252 2113743N29 13pF
C254 2113743N12 2.7pF
C255 2113743N50 100pF
C256 2113743N29 13pF
C257 2113743N50 100pF
C258 2113743L41 10000pF
C259 2113743L41 10000pF
C260 2113743N50 100pF
C264 2113743N50 100pF
C271 2113743N03 1pF
C272 2113743N03 1pF
Circuit
Ref Motorola
Part No. Description
C273 2113743M24 100000pF
C276 2104993J02 2.2uF
C277 2113743N50 100pF
C278 2311049A57 10uF
C279 2104993J02 2.2uF
C281 2113743N50 100pF
C285 2113743N50 100pF
C286 2113743M24 100000pF
C289 2113743N50 100pF
C291 2311049A69 10uF, 6.3V
C292 2113743M24 100000pF
C293 2113743A27 0.47uF
C294 2113743N50 100pF
C295 2113743N50 100pF
C296 2113743M24 100000pF
C297 2113743L41 10000pF
C298 2113743M24 100000pF
C301 2113743N24 8.2pF
C302 2113743N28 12pF
C303 2113740L11 5.1pF
C304 2113743N27 11pF
C305 2113743N28 12pF
C306 2113743N22 6.8pF
C307 2113743M24 100000pF
C308 2113743N50 100pF
C309 2113743N50 100pF
C310 2113743M24 100000pF
C312 2113743N24 8.2pF
C313 2113743N27 11pF
C314 2113743M24 100000pF
C315 2113743N50 100pF
C316 2113740L11 5.1pF
C317 2113743N27 11pF
C318 2113743N24 8.2pF
C319 2113743N21 6.2pF
C320 2113743N20 5.6pF
C321 2113743N50 100pF
C322 2113743N48 82pF
C323 2113743N54 150pF
C324 2113743N33 20pF
C325 2113743L41 10000pF
C326 2113743L41 10000pF
C327 2113743N50 100pF
C328 2113743M24 100000pF
C329 2113743M24 100000pF
C330 2113743N26 10pF
C331 2113743N50 100pF
C334 2113743M08 22000pF
C336 2113743M24 100000pF
C337 2113743N50 100pF
C338 2113743N30 15pF
Circuit
Ref Motorola
Part No. Description
C339 2180478Z20 1uF
C340 2180478Z20 1uF
C341 2180478Z20 1uF
C342 2180478Z20 1uF
C343 2113743A23 0.22uF
C344 2113743M24 100000pF
C345 2113743M24 100000pF
C346 2113743M24 100000pF
C347 2113743M24 100000pF
C348 2113743M24 100000pF
C349 2113743E07 0.022uF
C350 2113743L05 330pF
C351 2113743N33 20pF
C352 2113743N28 12pF
C353 2113743N41 43pF
C354 2113743N42 47pF
C355 2113743A24 0.33uF
C356 2113743M08 22000pF
C357 2113743A23 0.22uF
C358 2113741A23 1200pF
C359 2109720D14 0.1uF, low distortion
C360 2113743E07 0.022uF
C361 2113741F49 10000pF
C362 2113743M08 22000pF
C363 2311049A40 2.2uF, 10V
C364 2113743L41 10000pF
C370 2113743N50 100pF
C374 2113743N50 100pF
C375 2113743N50 100pF
C380 2113743L41 10000pF
C382 2311049A59 10uF, 6V
C383 2113743N50 100pF
C384 2113743N44 56pF
C385 2113743N44 56pF
C386 2113743N50 100pF
C390 2113743N50 100pF
C395 2113743N50 100pF
C397 2311049A07 1uF, 16V
C400 2113743L41 10000pF
C401 2113743M24 100000pF
C402 2113743M24 100000pF
C403 2113743G24 2.2uF
C407 2113928N01 0.1uF
C408 2113743N50 100pF
C409 2113743M24 100000pF
C410 2113928N01 0.1uF
C411 2113743M24 100000pF
C414 2113743M24 100000pF
C415 2185895Z01 0.01uF, low distortion
C416 2113928N01 0.1uF
C420 2113743L41 10000pF
Circuit
Ref Motorola
Part No. Description
http://www.myradio168.name

6D-22 Circuit Board/Schematic Diagrams and Parts List
C421 2113928N01 0.1uF
C422 2113743M24 100000pF
C423 2113743N50 100pF
C424 2311049A59 10uF, 6V
C425 2113743M24 100000pF
C426 2113743N50 100pF
C427 2113743N50 100pF
C428 2113743M24 100000pF
C429 2113743M24 100000pF
C430 2113928N01 0.1uF
C431 2113743N50 100pF
C433 2113743L41 10000pF
C434 2113928N01 0.1uF (not used in GP328)
C435 2113743M24 100000pF
C436 2113743N34 22pF (not used in GP328)
C437 2113743N34 22pF (not used in GP328)
C440 2113743G26 4.7uF
C441 2113743N50 100pF
C442 2113743E20 0.1uF
C443 2113928N01 0.1uF
C444 2113743N50 100pF
C445 2113743N50 100pF
C447 2113743M08 22000pF
C448 2113928N01 0.1uF
C449 2113743N50 100pF
C451 2113743M08 22000pF
C452 2113743B29 1uF
C453 2113743N50 100pF
C456 2113743N50 100pF
C458 2113743N50 100pF
C459 2113743N50 100pF
C463 2113743N50 100pF
C466 2113743N50 100pF
C467 2113928N01 0.1uF
C471 2113743N50 100pF
C472 2113743L09 470pF
C473 2113743L09 470pF
C475 2113743H14 10uF
C476 2113928D08 10uF
C479 2113928N01 0.1uF
C480 2113743G26 4.7uF
C481 2113928N01 0.1uF
C482 2113928N01 0.1uF
C490 2113743N50 100pF
C491 2113743N50 100pF
C492 2113743N50 100pF
C493 2113743N50 100pF
C494 2113743N50 100pF
C495 2113743N50 100pF
C496 2113743N50 100pF
C497 2113743N50 100pF
Circuit
Ref Motorola
Part No. Description
C502 2311049A05 0.47uF, 25V
C503 2113743N50 100pF
C505 2113743N50 100pF
C511 2113743N50 100pF
C512 2113743N50 100pF
C513 2113743N50 100pF
C514 2113743N50 100pF
C520 2113743L41 10000pF
C521 2113743L41 10000pF
C522 2113743L41 10000pF
C523 2113743L41 10000pF
CR101 4880973Z02 Pin Diode
CR102 4802245J41 Pin Diode
CR103 4802245J41 Pin Diode
CR105 5185963A15 Temperature Sensor
CR201 4802233J09 Triple Diode (SOT-25)
CR203 4862824C03 Varactor
CR241 4805649Q13 Varactor
CR242 4802245J22 Varactor
CR243 4802245J22 Varactor
CR251 4862824C01 Varactor
CR252 4862824C01 Varactor
CR301 4862824C08 Varactor
CR302 4862824C08 Varactor
CR303 4880154K03 Dual Common Anode-Cath-
ode Diode
CR304 4862824C08 Varactor
CR305 4862824C08 Varactor
CR306 4802245J42 Ring Quad Diode (SOT-143)
CR308 4802245J41 Pin Diode
CR310 4862824C08 Varactor
CR440 4813833C02 Dual Common Cathode Diode
CR501 4880107R01 Rectifier
CR503 4805729G49 Red/Yellow LED
D401 4802245J62 Schottky Diode
D402 4802245J62 Schottky Diode
D403 4802245J62 Schottky Diode
E101 2484657R01 Inductor bead
E400 2480640Z01 Ferrite bead
E401 2480640Z01 Ferrite bead
E402 2480640Z01 Ferrite bead
E403 2480640Z01 Ferrite bead
E404 2480640Z01 Ferrite bead
E405 2480640Z01 Ferrite bead
E406 2480640Z01 Ferrite bead
E407 2480640Z01 Ferrite bead
E408 2480640Z01 Ferrite bead
E409 2480640Z01 Ferrite bead
F501 6580542Z01 3A Fuse
FL201 4805875Z04 16.8MHz Reference Oscillator
FL301 9186153B01 45.1MHz Crystal Filter
Circuit
Ref Motorola
Part No. Description
FL401 4870368G02 Real Time Clock Crystal Oscil-
lator (not used in GP328)
H101 2680499Z01 Heat Spreader
J101 0985613Z01 RF Jack
J102 0280519Z02 Antenna Nut
J400 0905505Y04 40-pin connector
J403 0905505Y02 20-pin connector
L101 2479990B02 19.61nH
L102 2479990B02 19.61nH
L104 2479990B02 19.61nH
L105 2462587N22 390nH
L106 2479990A02 7.66nH
L107 2479990G01 33.47nH
L108 0611077A01 Resistor Jumper
L109 2479990B01 11.03nH
L112 2462587N50 56nH
L113 2413926H09 5.6nH
L114 2462587N45 22nH
L115 2462587N22 390nH
L116 2460591C56 23.57nH
L117 2409154M17 22nH
L160 2413926H14 15nH
L201 2462587Q20 2200nH
L202 2462587Q20 2200nH
L203 2462587Q20 2200nH
L232 2462587P25 12000nH
L241 2462587V41 390nH
L242 2462587V41 390nH
L243 2460593C02 Rx Teflon resonator
L251 2462587V37 180nH
L253 2460593C02 Tx Teflon resonator
L261 2462587V33 82nH
L271 2462587V31 56nH
L273 2462587V29 39nH
L281 2462587V41 390nH
L282 2462587V41 390nH
L301 2460591D24 19.71nH
L302 2460591D24 19.71nH
L303 2462587V28 33nH
L304 2462587V37 180nH
L305 2462587V23 12nH
L306 2460591D24 19.71nH
L307 2460591D24 19.71nH
L309 2479990C02 16.28nH
L310 2462587V36 150nH
L311 2462587N65 750nH
L314 2462587N72 2200nH
L325 2480646Z20 2.2uH
L330 2462587N64 680nH
L331 2480646Z20 2.2uH
L332 2462587N53 100nH
Circuit
Ref Motorola
Part No. Description
L340 2462587V41 390nH
L400 2462587Q42 390nH
L401 2462587Q42 390nH
L410 2462587Q42 390nH
L411 2462587Q42 390nH
L505 2462587Q42 390nH
P100 3905643V01 Ground Contact Finger
PB501 4080523Z01 Tactile Switch
PB502 4080523Z01 Tactile Switch
PB503 4080523Z01 Tactile Switch
PB504 4080523Z01 Tactile Switch
PB505 4080523Z01 Tactile Switch
Q110 4802245J55 RF Power Amplifier
Q111 4809939C05 NPN/PNP Dual Transistor
Q210 4809939C05 NPN/PNP Dual Transistor
Q241 4805218N63 RF NPN Transistor
Q260 4809939C05 NPN/PNP Dual Transistor
Q261 4809939C05 NPN/PNP Dual Transistor
Q301 4802245J44 NPN Transistor
Q302 4802245J44 NPN Transistor
Q315 4880214G02 NPN Transistor
Q320 4805218N63 RF NPN Transistor
Q400 4809579E18 P-chan MOSFET
Q403 4880214G02 NPN Transistor
Q405 4802245J54 Dual NPN Transistor
Q410 4802245J54 Dual NPN Transistor
Q416 4809579E18 P-chan MOSFET
(not used in GP328)
Q417 4809939C05 NPN/PNP Dual Transistor
Q502 5180159R01 Dual NPN Transistor
Q505 4880214G02 NPN Transistor
R101 0662057A34 240
R102 0680539Z01 0.1
R104 0662057N15 47k
R106 0662057M26 10
R108 0662057M92 5600
R109 0662057N30 200k
R110 0662057M61 300
R111 0662057M33 20
R112 0662057M61 300
R120 0662057N14 43k
R130 0662057M98 10k
R131 0662057N05 18k
R132 0662057N33 270k
R161 0662057M57 200
R170 0662057A34 240
R171 0662057N14 43k
R172 0662057A32 200
R173 0662057N29 180k
R193 0662057M57 200
R201 0662057N21 82k
Circuit
Ref Motorola
Part No. Description
http://www.myradio168.name

Circuit Board/Schematic Diagrams and Parts List 6D-23
* Motorola Depot Servicing only
R202 0662057N23 100k
R204 0662057N15 47k
R231 0662057M52 120
R232 0662057M69 620
R233 0662057M68 560
R241 0662057M33 20
R242 0662057M56 180
R243 0662057M98 10k
R244 0662057N01 12k
R245 0662057M59 240
R248 0662057M37 30
R251 0662057M34 22
R252 0662057M57 200
R253 0662057N03 15k
R254 0662057M92 5600
R255 0662057M89 4300
R256 0662057M37 30
R260 0662057M74 1000
R300 0662057M82 2000
R301 0662057N23 100k
R302 0662057N23 100k
R303 0662057M74 1000
R304 0662057N01 12k
R305 0662057M66 470
R306 0662057N23 100k
R307 0662057N23 100k
R308 0662057M60 270
R309 0662057M32 18
R310 2113743N23 7.5pF
R311 0662057N10 30k
R312 0662057M83 2400
R313 0662057M62 330
R314 0662057M85 3000
R315 0662057N01 12k
R316 0662057A96 91k
R317 0662057M74 1000
R318 0662057A79 18k
R319 0662057A29 150
R320 0662057M74 1000
R321 0662057M83 2400
R322 0662057N30 200k
R324 0662057M81 2000
R325 0662057M94 6800
R327 0662057N11 33k
R328 0662057M12 2.7
R329 0662057M01 0
R339 0662057M01 0
R340 0662057M96 8200
R342 0662057N23 100k
R343 0662057M26 10
R344 0662057N01 12k
Circuit
Ref Motorola
Part No. Description
R345 0662057M98 10k
R346 0662057N17 56k
R347 0662057M74 1000
R348 0662057M87 3600
R349 0662057C01 0
R350 0662057N23 100k
R351 0662057C01 0
R352 0662057M86 3300
R355 0662057M01 0
R400 0662057N15 47k
R401 0662057M01 0
R405 0662057M01 0
R406 0662057N20 75k
R407 0662057N19 68k
R409 0662057M98 10k
R410 0662057N23 100k
R411 0662057M98 10k
R413 0662057M01 0
R414 0662057V34 180k, 1%
R415 0662057V26 91k, 1%
R416 0662057M90 4700
R418 0662057M01 0
R419 0662057M67 510 (not used in GP328)
R420 0662057B46 10M (not used in GP328)
R421 0662057M81 2000
R423 0662057N39 470k
R424 0662057N12 36k
R425 0662057N10 30k
R426 0662057N35 330k (not used in GP328)
R427 0662057M84 2700
R428 0662057M10 2.2
R429 0662057M98 10k
R431 0662057N39 470k
R432 0662057N16 51k
R434 0662057M62 330
R435 0662057M81 2000
R436 0662057M01 0
R445 0662057N08 24k
R446 0662057N22 91k
R447 0662057N38 470k
R448 0662057N06 20k
R449 0662057N08 24k
R450 0683962T45 68, 1W
R457 0662057M98 10k
R460 0662057M90 4700
R461 0662057M56 180 (not used in GP328)
R462 0662057M98 10k (not used in GP328)
R463 0662057M61 300
R471 0662057N06 20k
R472 0662057N12 36k
R473 0662057M26 10
Circuit
Ref Motorola
Part No. Description
R475 0662057M01 0
R476 0662057N35 330k
R477 0662057M74 1000
R478 0662057M98 10k
R481 0662057N08 24k
R492 0662057M01 0
R501 0662057M70 680
R502 0662057M56 180
R505 0662057M98 10k
R506 0662057N15 47k
R507 0662057M01 0
RT300 0680590Z01 THERMISTOR_33K
RT400 0680590Z01 THERMISTOR_33K
S501 4080710Z01 Frequency Knob
S502 1880619Z02 Volume/on-off Switch
SH100 2680507Z01 Harmonic Filter Shield
SH101 2680510Z01 RF PA Shield
SH201 2680511Z01 Synthesizer Top Shield
SH202 2680511Z01 Synthesizer Bottom Shield
SH241 2680513Z01 VCO Top Shield
SH242 2680514Z01 VCO Bottom Shield
SH301 2680554Z01 Receiver Front End Top
Shield
SH302 2680555Z01 Receiver Front End Bottom
Shield
SH303 2680509Z01 Mixer Shield
SH304 2680624Z01 Mixer Diode Shield
SH321 2680508Z01 LVZIF 2nd LO Shield
SH322 2680514Z01 LVZIF Shield
SH323 2680553Z01 Crystal Filter Shield
SH400 2680505Z01 Controller Memory Shield
SH401 2680506Z01 Controller On-off Shield
SH402 2680515Z01 Microprocessor Shield
SH403 2680516Z01 Asfic_Cmp/Audio PA Shield
T301 2580541Z02 Balun Transformer
T302 2580541Z02 Balun Transformer
U101 5105109Z67 LDMOS Driver IC
U102 5185765B26 PCIC
U201 5185963A27 LVFRACN Synthesizer IC
U210 5102463J61 Inverter
U211 5102463J61 Inverter
U241 5105750U54 VCO Buffer IC
U247 5105739X05 5V Regulator
U248 5102463J58 3.3V Regulator
U301 5109632D83 LVZIF IC
U400 5102463J40 3.3V Regulator
U404 5185130C53 Asfic_CMP IC
U406 *5102463J59 Flash ROM 128K x 8
U407 *5102463J64 EEPROM 16K x 8
U409 5102226J56 Microprocessor
Circuit
Ref Motorola
Part No. Description
U410 5102463J57 3.3V Regulator (not used in
GP328)
U420 5102463J44 Audio Amplifier
VR432 4805656W08 Quad Zener Diode
VR433 4805656W08 Quad Zener Diode
VR434 4802245J51 Zener Diode - 6.8V
VR439 4880140L17 Zener Diode - 12V
VR440 4802245J73 Zener Diode - 6.8V
VR441 4802245J73 ZenerDiode-6.8V
VR442 4802245J73 Zener Diode - 6.8V
VR443 4802245J73 ZenerDiode-6.8V
VR444 4802245J73 Zener Diode - 6.8V
VR445 4802245J53 Zener Diode - 10V
VR446 4802245J53 Zener Diode - 10V
VR447 4802245J53 Zener Diode - 10V
VR448 4802245J53 Zener Diode - 10V
VR449 4802245J53 Zener Diode - 10V
VR450 4802245J75 Zener Diode - 12V
VR501 4813830A18 ZenerDiode-6.8V
VR506 4802245J73 Zener Diode - 6.8V
8485726Z01 UHF Band 3 Main PCB
Circuit
Ref Motorola
Part No. Description
http://www.myradio168.name

6D-24 Circuit Board/Schematic Diagrams and Parts List
8.0 Circuit Board/Schematic Diagrams and Parts List
ZMY0130348-A
40
J400
1
U405
1
7
821
22
8
54
1
U407
C427 C428
C429
C424
R408
R492
R429
R478
R428
C404
C444
C473
C443
L401
R435
RT400
TP401
TP402
TP410
VR447
VR449
C471
C472
21
1
J403
20
22
C441
C490
C491
C492
C493
C494
C495
C496
C497
CR413
L400
Q417
3
4
R477
R421
R450
TP405 TP406
VR434
VR450
TP415
C402
C467
C482
C403
C480
CR440
Q403
Q405
3
4
R454
R455
R456
R416
R448
R447
R452
R451
R481
R453
4
C401
CR412
R401
R402
R405
R407
R427
R476 U400
85
Q400
C423
E407
E408
E409
R418
R437
R410
C426 C425
17
32
U406
116
SH400
C400
C406
R403
R406
SH401
PB503
B503
FL201
13
4
6
TP201
C216
C432
SH201
B504
PB502
C210
C211
C212
C213
C214
C220
C230
C257
C260
C294
C292
C229
C282
C283
C203
C217
C235
C228
C233
C238
C297
C291
CR201
L201
L202
L203
L232
Q210
3
4
Q2603
4
R206
R256
R255
U247
C247
C251
C285
C289
C370
C374
C386
C248 C273
C286
C276
C253
C271
C272
L282
3
L243
1
3
L253
1
L271
L273
L321
Q261
3
4
Q241
R333
R339
R243
R248
R253
R260
SH241
C324
C325
C323
FL301
L311
R351
R352
SH323
PB504
C328
C391
C397
Q315
Q316
R326
R300
R314
R316
R318
R319
R325
R327
R334
R335
R338
RT300
RT301
VR300
VR444
C354
C362
C351
C364
C352
C349 C350
C353
C363
C384
C385
CR310
L325
L332
Q320
R355
R322
R345
R320
R321
R324
R346
SH321
C521
PB501
VR440
C505
C502
Q505
R506
R507
R505
VR501
C511
C512 C513
C514
CR503
2
34
Q502
R502
R501
C520
PB505
VR443
C140
C141
L116
C101
C102
C104
C103
C106
C107
C188
CR101
CR102
L101
L102
L104
L105
SH100
C304
C308
C301
C302 C305
C303
CR301
CR302
L301
L302
R301
R302
SH301
C331
C396
C333
CR308
R342
R317
R336
C375
C320
C319
C322
C381
L309
L310
R308
R310
R309
R348
SH303
T301
34
6
T302
3
4
6
TP202
TP302
C119
C171
C113
C115
C116
C117
C118
C121
C160
C120
C127
C180
C181
L115
L107
L108
L109 L117
L160
3
2
Q110
1
R104
R106
R107
R174
R108
R120
R171
R173
R175
R176
U101
9
8
16
1
C161 R161
C109
C110
C114
C122
C166 C111
C112
C125
C165
C193
C131
C129
C169
L106
L113
L114
R193
SH101
330-400MHz Main Board Top Side PCB No. 8485726Z04
http://www.myradio168.name

Circuit Board/Schematic Diagrams and Parts List 6D-25
ZMY0130347--O
2
S502
35
4
4
C
8
C
S501
2
C383
C390
C346
C343
C357 C358
R344
C359
13
25
37 1
U301
C345
C334
C337
C329
C336
C347
C348
C356
C339
C340
C341
C342
C355
L314
SH322
C344
C360
C361
C382
L331 R343
R350
C327
C338
C326
C330
L330
Q302
R315
R311
R312
R313
B501
3
2
1
C277
C215
C279
C522
C278
L505
R205
U248
VR441
VR442
VR506
Y201
4
3
2
C436
C437
3
FL401
R463 R414
R415
R420
R426
C431
C435
C433
CR411
Q416
R462
R419
R460
SH402
C434
R461
U410
M400
C449
C463
C524
C525
E401
E402 E403
E404
E405
E406
U409
26
51
76 1
M101M301 C523
C526
C528
C456
C466
C527
L410
L411
R409
R411
R457
C458
C459
E400
C453
R432
C529
C309
C315
C321
C395
C307
C310
C314
C306
C311
C380
C312
C318
C313
C317
C316
CR304
CR305
CR303
L340
L304
L306 L307
L303
L305
Q301
R306
R307
R304
R303
R347
R305
R328 R340
SH302
C201
C264
C218
C223
C224
C231
C296
C298
C202
C265
C204
C206
C207
C208
C219
C232
C234
C258
C259
C263
C293
CR203
L261
R204
R281
R201
R202
R231 R232
R233
SH202
13
25
37
1
U201 U210
3
4
U211
34
1
J101
4
3
2
J102
C108
CR160
CR103
Q111
3
4
R101
R170
C132
C173
C172
CR105
M100
P100
R133
R172
H101
C105
C130
C138 C151
C170
C174
C123
C126
C133
C128
C135
C150 C152
C134
E101
L112
R102
R329
R109
R130
R131 R132
R136
25
9
17
U102
1
VR439
CR501
C503
CR306
F501
SH304
C241
C246
C255
C281
C295
C372 C371
C373
C378
C242
C250
C243
C244
C245 C254 C252
C256
CR241
CR242
CR243
CR251
CR252
L241
L242 L281
L251
M300
Q310
R330
R332
R254
R110
R112
R111
R241
R252
R242
R244
R245
R251
R331
R349
SH242
U241
10
20
1
11
C405
C408
C409
C411
C414
C422
C450
C451
C415
C419
C420
C407
C410
C416
C421
C430
C447 C448
C479
C481
C476
C440
C452
C475
Q410
3
4
R400
R413
R436
R475
R471
R498
R499
R423
R425
R434
R424
R431
R445
R449
R472
SH403
13
25
37
1
U404 U420
10
20
1
11
VR460
C445
C442
R473
VR432
VR433
VR445
VR446
VR448
M401
330-400MHz Main Board Bottom Side PCB No. 8485726Z04
http://www.myradio168.name

6D-26 Circuit Board/Schematic Diagrams and Parts List
ZMY0130807-O
C523
.01uF
.01uF
C522
B501
CONN_J
DATA
2
NEG
1
POS
3
B504 C502
0.47uF
CR503
24
13
C520
.01uF
5
TAB5
390nH
L505
J102
ANTENNA_NUT
1TAB1
2TAB2 3
TAB3
4
TAB4
VR501
5
3
HIGH
TAB1 6
TAB2 7
2
6.8V
S502
SWITCH
4
1
LOW
C511
100pF C512
100pF C513
100pF
F501
21
C514
100pF
24V
VR442
6.8V
PB503
12
VR440
6.8V
SWITCH
R507
if B503
M100
0
M101
8
VR443
6.8V
C0 C0
C1
C1
7
GND GND1
9
1PC0
2PC1
4PC2 PC3
S501
SWITCH
Q505
680
RF_JACK
R501
C141
C140
4.3pF
12
12
PB504
SWITCH
9.75nH
PB501
SWITCH
L116
R506
47K
CR501
1
2
6
6.8V
VR441
IMX1
5
1
100pF
C505
SWITCH
PB502
12
3
RF_JACK
J101
GND
4
1
2
6.8V
VR506
if
P100
R505
10K
R502
180
PB505
SWITCH
12
C521
.01uF
6.8V
VR444
A2
A3
K1
K2
K3
24
3
CR160
A1
VR439
10V C503
100pF
LI_ION
BATT_CODE
RADIO_CODE
Vdda
MECH_SWB+
SB2
Vdda
VOL
UNSWB+
SB3
EMER
GREEN_LED
SWB+
RED_LED
RTA0
RTA1
RTA2
RTA3
SB1
PTT
BATTERY_CONTACT
BATT+
BATT-
Q502
NU
330-400MHz Controls And Switches Schematic Diagram
http://www.myradio168.name

Circuit Board/Schematic Diagrams and Parts List 6D-27
ZMY0130808-O
8.2pF
C301
19.71nH
L302
C396
R330
470
R305 100pF
C315
L309
16.28nH
2
1
C317
12pF
RT300
33.0K
8.2K
R340
R347
1K
C314
0.1uF
R332
150
R319
C303
5.1pF
2
3
1
C373
CR303
100K
C311
R302
R331
.01uF
C380
1
L306
19.71nH
R310
SH302
SHIELD
C313
270
8.2pF
12pF
100pF C312
C305
C308 R306
12pF
100K
C378
0
R333
R339
CR301 L307
M300
19.71nH
C333
SHIELD
SH304
1
L304
180nH
82pF
CR302
C316
C322
C370
5.1pF
100pF
L321
270
100K
R301
CR306
2
34
1
CR304
R309
C391
18
12K
R304
R318
VCOBU
F
C310
18K
0.1uF
3.6K
R348
C371
VR300
1
3
2
Q310
L305
22nH
1.8pF
L340
390nH
4
6
3
1
2
C319
C302
XFMR
T302
SH301
SHIELD
1
12pF
R338
1K
R303 CR305
R300
2.2K
3
2
R326
3
1
2
Q316
T301
XFMR
4
6
C320
7.5pF
100pF
C331
2.7
R328
0.1uF
C307
C397
1uF
0
R329
1
R334
R336
SHIELD
SH303
R335
11pF
C304
100K
R307
100pF
91K
C375
R316
C318
8.2pF
2
1
150nH
L310
RT301
C372
C374
100pF
2
33nH
L303
Q315
1
3
Q301
1
3
2
R325
6.8K
C381
TP302
C306
33K
R327
C395
100pF
CR308
R342
HSMP3820
C321
100K
100pF
19.71nH
R349
0
L301
R317
100pF
C309
1K
C386
100pF
R5
RSSI
R5
R5
IF
R5
RX_IN
RX_INJ
DACRx
R5
2
31
1
NU
NU
RXFE Top Shield RXFE Bottom Shield Mixer Shield
RX Mixer Diod Shield
NU
NU
NU
NU NU
NU
NU
NU
NU
NU
NU
NU NU
NU NU NU
NU NU NU NU
NU
R308
330-400MHz Receiver Front End Schematic Diagram
http://www.myradio168.name

6D-28 Circuit Board/Schematic Diagrams and Parts List
TESTD
VAG
VAG_REF
VPP
RED_VCC
RED_VSS
ROSE_VCC
ROSE_VSS
RSSI_FLT
RSSI_OUT
TESTA
IOUT
LIM
MIX_BYP
MIX_IN
MLPD_CR
PHASE_LOCK
PREAMP_OUT
PRE_AGC
PRE_IN
EMIT
EXTBS
FREF
GND
GOLD_VCC
GOLD_VSS
GREEN_VCC
GREEN_VSS
C4M
C4P
CEX
CLK
COL
DATA
DEMOD_HF
DEMOD_OUT
BROWN_VCC
BRP_OFF
C1M
C1P
C2M
C2P
C3M
C3P
AFC
BASE
BLUE_VCC
BLUE_VSS
U301
32D83
16
15
24
21
20
14
19
18
13
17
22
23
32
25
30
29
31
26
36
28
27
33
34
35
42
46
47
48
41
43
37
40
39
38
45
44
8
9
3
1
2
5
4
11
6
10
7
12
0.1uF
C336
C356
.022uF
L314
2.2uH
C341
1uF
C339
1uF
C337
100pF
C340
1uF
1uF
C342
Vdd_FILTERED
R5
C355
0.33uF
100pF
C327
C328
0.1uF
2.4K
R312
C338
C330
15pF
10pF
R314
330
3K
R313
30K
R311
C326
.01uF
Q302
R351
0
3.3K
R352
12K
R315 680nH
L330
.01uF
C325
C323
150pF
20pF
C324
750nH
L311
GND2
4
GND3
5
OUT 3
IN
6
TBD
XTAL
FL301
GND
1
GND1
2
IF
10uF
C382
C348
0.1uF
0.1uF
C329
2.20uH
L331 R343
10
0.1uF
C344
Vdd_FILTERED
(SOURCE)
C343
0.22uF
0.1uF
C347
0.1uF
C346
Vdda
.022uF
C334
DB
0.1uF
C359
1200pF
C358
R344
12K
C383
100pF
0.22uF
C357
16.8MHz
Vdd_FILTERED
CLK
DATA
LVZIF_SEL
C350
330pF
C349
.022uF
2K
R324
C351
20pF
BFQ67W
Q320
1
3
2
12pF
C352
0
R355
43pF
C353
C362
.022uF
56pF 100nH
L332
C385
.01uF
C364
CR310
R320
1K
R321
2.4K
C363
2.2uF
2.20uH
L325
R346
56K
200K
R322
C354
47pF
100pF
C390
100K
R350
0.1uF
C345
DEMOD
DA
C361
.01uF
C360
.022uF
RSSI
SH322
SHIELD
1
SH323
SHIELD
1
SH321
SHIELD
1
CRYSTAL FILTER SHIELD LVZIF TOP SHIELD LVZIF BTM SHIELD
C384
56pF
10K
R345
-47dBm@45.1MHz
-51.2dBm@45.1MHz
0.706V
2.683V
3.185V 2.628V
2.095V
ZMY0130349-O
330-400MHz Receiver Back End Schematic Diagram
http://www.myradio168.name

Circuit Board/Schematic Diagrams and Parts List 6D-29
VMULT3
VMULT4
WARP
XTAL1
XTAL2
SFOUT
TEST1
TEST2
VMULT1
VMULT2
INDMULT
IOUT
LOCK
MODOUT
FREFOUT
IADAPT
AUX1
AUX2
AUX3
AUX4
ADAPTSW
PD_GND
PRE_GND
DGND
AGND
SFCAP
SFIN
VBPASS
PREIN
PVREF
REFSEL
SFBASE
MODIN
NC1
NC2
NC3
CCOMP
CEX
CLK
DATA
BIAS1
BIAS2
VRO
VCP
PD_VDD
PRE_VDD
DVDD
AVDD
14
12
11
25
23
24
28
37
38
15
16
43
4
41
19
45
48
1
2
3
46
13
47
5
34
36
20
26
30
21
32
35
18
27
10
17
29
31
9
8
7
40
39
42
44
33
6
22
LVFractN IC
U201
C204
2.2uF
C264
100pF
C263
NU
C214
100pF 100pF
C211 R201
R202
100K
82K
DATA
100pF
C212
C210
100pF
L261
82nH
MODIN
CLK CSX
PRESC
C202
1000pF100pF
C201
VSF
TP201
1
330pF
C206
R281
4.7uF
C203
C207
39pF
NU
NU
NU
R205
C215
FADJ 2
GND 4
OUT
3
VDD
1
5V
C216
OSC_16.8MHZ
Y201
NU
NU
NU
R206
SYNTHESIZER TOP SHIELD SYNTHESIZER BOTTOM SHIELD
SHIELD
SH201 SHIELD
SH202
L232
12uH
47K
R204
CR203
C238
470pF
NU
C208
1
GND GND1
4
OUT 3
IN
6
FL201
75Z04
100pF
C260
100pF
C213
5V
LOCK
AUX4
AUX3
4.3K
R255
30
R256
Q210
2
4
1
3
R5
16.8MHz
10K
47K
4.7K
47K
120
R232
620
R231
0.1uF
C233
560
R233
C231
0.1uF
C234
0.47uF C232
.047uF
TP202
1
MODOUT
100pF
C277 10uF
C278
4V_3.3V
C279
2.2uF
100pF
C220
GND
2
NC
4
3
ON_OFF*
VIN
1
VOUT
5
U248
LP2980
C294
100pF 0.47uF
C293
Vdda
SWB+
2.2uF
C235
C223
0.1uF
C224
0.1uF
L201
2.2uH
L203
2.2uH
10uF
C291
C218
0.1uF
C217
2.2uF
4OUT 3
SD
ADP3300
U247
6ERR
1
GND
5
IN
2NR
0.22uF
C219
L202
2.2uH
0.1uF
C298
C292
0.1uF
5V
(SOURCE)
C282C283
3K3
CR201
A1 6
A2 5
A3 4
K1
1
2K2
NU
NU
C229
1000pF100pF
C230
.01uF
C258
C228
4.7uF
C259
.01uF
TC7ST04FU
U210
3GND
2
1
NC
4
5
VCC
0.1uF
C296
5
VCC
TC7ST04FU
U211
3GND
2
1
NC
4
C257
100pF
C265
NU
VCTRL
ZMY0130809-O
330-400MHz Synthesizer Schematic Diagram
http://www.myradio168.name

6D-30 Circuit Board/Schematic Diagrams and Parts List
TX_IADJ 1
TX_OUT
10
TX_SWITCH
13
VCC_BUFFERS
14
VCC_LOGIC
18
RX_EMITTER 6
RX_IADJ 2
RX_OUT
8
RX_SWITCH
7
SUPER_FLTR 3
TRB_IN 19
TX_BASE 16
TX_EMITTER 15
COLL_RFIN 4
FLIP_IN 20
GND_BUFFERS
11
GND_FLAG
917
GND_LOGIC
PRESC_OUT
12
RX_BASE 5
50U54
U241
Rx_sw
Tx_sw
C273
0.1uF
1pF
C272
L273
39nH
56nH
1pF
L271
C271
R245
240
C276
2.2uF
100pF
C281
390nH
L281
0.1uF
C286
100pF
C246
2.7pF
C245
180
R242
100pF
C285
R241
20
12K
R244
L243
RESONATOR
1
2
3
7.5pF
C250
7.5pF
C242
6.8pF
C243
12
CR243
A1 A2
CR241
C241
100pF
390nH
L242
390nH
L241
CR242
R243
10K
C244
7pF
Rx_sw
1
3
2 Q241
BFQ67W
30
R248
L282
390nH
C247 0.1uF
C248
100pF
R253
15K
Tx_sw
C253
NU 100pF
C251
CR252 CR251
13pF
C252
13pF
C256
180nH
L251
C254
2.7pF
R251
22
L253
RESONATOR
1
2
3
100pF
C289
100pF
C255
R252
200
R254
5.6K
1K
R260
4
1
3
Q261
2
10K
47K
47K
4.7K
2
4
1
3
Q260
C297
.01uF
10K
4.7K
47K
47K
1
SHIELD
SH242
1
SHIELD
SH241
VCO TOP SHIELD VCO BOTTOM SHIELD
AUX 4
AUX 3
5V
VSF
VSF
VCTRL
PRESC
RX_INJ
TX_INJ
ZMY0130810-O
330-400MHz Voltage Controlled Oscillator Schematic Diagram
http://www.myradio168.name

Circuit Board/Schematic Diagrams and Parts List 6D-31
ZMY0130811-O
10
R106
0.1
R102
56pF
C112
L106
7.66nH Microstrip Microstrip
Microstrip
22pF
C111
C109
100pF
240pF
C166
C150
.022uF
C132
240pF
C116
0
R175
2
3
TX_OUT
C181
NU
NU NU NU
Q110
1
0.1uF
C161
300
R112
240pF
C151
R107
240pF
C122
R133
22.0nH
L117
200
R161
240pF
C105
C123
10uF
240pF
C110
SH101
SHIELD
1
R173
.022uF
180K
C128
C117
47pF
R104
47K
300
R110
5.6nH
L113
C125
100pF
TX_BIAS
R193
200
C119
240pF
C134
20
3300pF
VL 19
VLIM
R111
TEMP
14 V10
16 V45
V5EXT17
VAR1 20
VAR2 18
VAR3 24
15 VG
6
22
11 Q
10 QX
RFIN
1
21
RS
RSET 31
23
RX
2T1
30
CLK
12 CQ
13 CQX 28
DATA
9F168
8GND1
25
GND2
4INT
NA
32
ANO
27
BPOS
29
CEX
3CI
5CJ
7CL
26
2
6
4
1
3
H99S-4
U102
Q111
C165
100pF
C138
200
240pF
5.6K
R108
R172
240pF
10pF
C171
C113
C127
1000pF
C170
240pF
56nH
L112
VD1
14 VG1 2
VG2
3
C169
15pF
NC1
8
NC2
9
NC3
NC4
RFIN
16 RFOUT1
6
RFOUT2 7
VCNTRL
1
17
EP
G2
11
GND1 4
GND2 5
GND3 12
GND4 13
30C65
U101
C115
R171
43K
C193
0.1uF
R176
NU
11.03nH
L109
E101
BEAD
100pF
C118
C130
240pF
ANT_BIAS
R131
18K
100pF
C295
C121
100pF
C131
.022uF
C160
100pF
C152
L107
33.47nH
1000pF
.022uF
C133
TX_INJ_1
C173
R136
1MEG
240pF
L160
C114
0
15.0nH
L108
C129
20pF
C172
0.1uF
C120
9.1pF
22nH
L114
2
31
R109
200K
.022uF
CR103
POS 1
VOUT 2
C135
CR105
LM50
3
GND
R120
43K
C126
0.1uF
R132
270K
C174
240pF
R130
10K
390nH
C180
L115
POS
R174
$P
H101
HEATSINK
1
UNSWB+
UNSWB+
RESET
UNSWB+
5V
UNSWB+
DATA
CLK
CSX
TX_INJ
UNSWB+
10
15
(91A11)
(91G24)
PS SHIELD
(Use 82K with new PA)
NU
NU
NU
10k
47k
4.7k
47k
.022uF
330-400MHz Transmitter Schematic Diagram
http://www.myradio168.name

6D-32 Circuit Board/Schematic Diagrams and Parts List
330-400MHz Radio Parts List
Circuit
Ref Motorola
Part No. Description
B501 0986237A02 Battery Contact Module
B503 3980502Z01 Backup Battery Contact, B+
( not used in GP328)
B504 3980501Z01 Backup Battery Contact, B-
( not used in GP328)
C101 2113740F51 100pF
C102 2113740F27 10pF
C103 2113740F32 16pF
C104 2113740F27 10pF
C105 2113743L05 330pF
C106 2113740F19 4.7pF
C107 2113740F15 3.3pF
C108 2113743L05 330pF
C109 2113740F51 100pF
C110 2113743L05 330pF
C111 2103689A46 22pF
C112 2180605Z34 56pF, high Q
C113 2180605Z16 10pF, high Q
C114 2113743L05 330pF
C115 NOT PLACED
C116 NOT PLACED
C117 2113743N36 27pF
C118 2113743N50 100pF
C119 2113743L05 330pF
C120 2113743N25 9.1pF
C121 2113743N50 100pF
C122 2113743L05 330pF
C123 2311049A18 10uF, 16V
C125 2113743N50 100pF
C126 2113743M24 100000pF
C127 2113743L17 1000pF
C128 2113743M08 22000pF
C129 2113743N33 20pF
C130 2113743L05 330pF
C131 2113743M08 22000pF
C132 2113743L05 330pF
C133 2113743L17 1000pF
C134 2113743L29 3300pF
C135 2113743M08 22000pF
C138 2113743L05 330pF
C140 NOT PLACED
C141 NOT PLACED
C150 2113743M08 22000pF
C151 2113743L05 330pF
C152 2113743M08 22000pF
C160 2113743N50 100pF
C161 2113743M24 100000pF
C165 2113743N50 100pF
C166 2113743L05 330pF
C169 2113743N30 15pF
C170 2113743L05 330pF
C171 2113743L05 330pF
C172 2113743E20 0.1uF
C173 2113743M08 22000pF
C174 2113743L05 330pF
C180 NOT PLACED
C181 NOT PLACED
C188 2113743N50 100pF
C193 2113743M24 100000pF
C201 2113743N50 100pF
C202 2113743L17 1000pF
C203 2311049A56 4.7uF, 10V
C204 2104993J02 2.2uF
C206 2113740F63 330pF
C207 2113743N40 39pF
C208 NOT PLACED
C210 2113743N50 100pF
C211 2113743N50 100pF
C212 2113743N50 100pF
C213 2113743N50 100pF
C214 2113743N50 100pF
C215 NOT PLACED
C216 NOT PLACED
C217 2104993J02 2.2uF
C218 2113743M24 100000pF
C219 2113743K16 0.22uF
C220 2113743N50 100pF
C223 2113743M24 100000pF
C224 2113743M24 100000pF
C228 2311049J11 4.7uF, 16V
C229 2113743L17 1000pF
C230 2113743N50 100pF
C231 2113743M24 100000pF
C232 2113743E12 0.047uF
C233 2311049A01 0.1uF, 35V
C234 2311049A05 0.47uF, 25V
C235 2104993J02 2.2uF
C238 2113741F17 470pF
C241 2113743N50 100pF
C242 2113743N23 7.5pF
C243 2113743N22 6.8pF
C244 2113740F13 2.7pF
C245 2113743N12 2.7pF
C246 2113743N50 100pF
C247 2113743N50 100pF
C248 2113743M24 100000pF
C250 2113743N23 7.5pF
C251 2113743N50 100pF
C252 2113743N29 13pF
C253 NOT PLACED
Circuit
Ref Motorola
Part No. Description
C254 2113743N12 2.7pF
C255 2113743N50 100pF
C256 2113743N29 13pF
C257 2113743N50 100pF
C258 2113743L41 10000pF
C259 2113743L41 10000pF
C260 2113743N50 100pF
C263 NOT PLACED
C264 2113743N50 100pF
C265 NOT PLACED
C271 2113743N03 1pF
C272 2113743N03 1pF
C273 2113743M24 100000pF
C276 2104993J02 2.2uF
C277 2113743N50 100pF
C278 2311049A57 10uF
C279 2104993J02 2.2uF
C281 2113743N50 100pF
C282 NOT PLACED
C283 NOT PLACED
C285 2113743N50 100pF
C286 2113743M24 100000pF
C289 2113743N50 100pF
C291 2311049A69 10uF, 6.3V
C292 2113743M24 100000pF
C293 2113743A27 0.47uF
C294 2113743N50 100pF
C295 2113743N50 100pF
C296 2113743M24 100000pF
C297 2113743L41 10000pF
C298 2113743M24 100000pF
C301 2113743N24 8.2pF
C302 2113743N28 12pF
C303 2113740L11 5.1pF
C304 2113743N27 11pF
C305 2113743N28 12pF
C306 2113743N22 6.8pF
C307 2113743M24 100000pF
C308 2113743N50 100pF
C309 2113743N50 100pF
C310 2113743M24 100000pF
C311 NOT PLACED
C312 2113743N24 8.2pF
C313 2113743N27 11pF
C314 2113743M24 100000pF
C315 2113743N50 100pF
C316 2113740L11 5.1pF
C317 2113743N27 11pF
C318 2113743N24 8.2pF
C319 2113743N21 6.2pF
C320 2113743N20 5.6pF
Circuit
Ref Motorola
Part No. Description
C321 2113743N50 100pF
C322 2113743N48 82pF
C323 2113743N54 150pF
C324 2113743N33 20pF
C325 2113743L41 10000pF
C326 2113743L41 10000pF
C327 2113743N50 100pF
C328 2113743M24 100000pF
C329 2113743M24 100000pF
C330 2113743N26 10pF
C331 2113743N50 100pF
C333 NOT PLACED
C334 2113743M08 22000pF
C336 2113743M24 100000pF
C337 2113743N50 100pF
C338 2113743N30 15pF
C339 2180478Z20 1uF
C340 2180478Z20 1uF
C341 2180478Z20 1uF
C342 2180478Z20 1uF
C343 2113743A23 0.22uF
C344 2113743M24 100000pF
C345 2113743M24 100000pF
C346 2113743M24 100000pF
C347 2113743M24 100000pF
C348 2113743M24 100000pF
C349 2113743E07 0.022uF
C350 2113743L05 330pF
C351 2113743N33 20pF
C352 2113743N28 12pF
C353 2113743N41 43pF
C354 2113743N42 47pF
C355 2113743A24 0.33uF
C356 2113743M08 22000pF
C357 2113743A23 0.22uF
C358 2113741A23 1200pF
C359 2109720D14 0.1uF, low distortion
C360 2113743E07 0.022uF
C361 2113741F49 10000pF
C362 2113743M08 22000pF
C363 2311049A40 2.2uF, 10V
C364 2113743L41 10000pF
C370 2113743N50 100pF
C371 NOT PLACED
C372 NOT PLACED
C373 NOT PLACED
C374 2113743N50 100pF
C375 2113743N50 100pF
C378 NOT PLACED
C380 2113743L41 10000pF
C381 NOT PLACED
Circuit
Ref Motorola
Part No. Description
http://www.myradio168.name

Circuit Board/Schematic Diagrams and Parts List 6D-33
C382 2311049A59 10uF, 6V
C383 2113743N50 100pF
C384 2113743N44 56pF
C385 2113743N44 56pF
C386 2113743N50 100pF
C390 2113743N50 100pF
C391 NOT PLACED
C395 2113743N50 100pF
C396 NOT PLACED
C397 2311049A07 1uF, 16V
C400 2113743L41 10000pF
C401 2113743M24 100000pF
C402 2113743M24 100000pF
C403 2113743G24 2.2uF
C404 NOT PLACED
C405 NOT PLACED
C406 NOT PLACED
C407 2113928N01 0.1uF
C408 2113743N50 100pF
C409 2113743M24 100000pF
C410 2113928N01 0.1uF
C411 2113743M24 100000pF
C414 2113743M24 100000pF
C415 2185895Z01 0.01uF, low distortion
C416 2113928N01 0.1uF
C419 NOT PLACED
C420 2113743L41 10000pF
C421 2113928N01 0.1uF
C422 2113743M24 100000pF
C423 2113743N50 100pF
C424 2311049A59 10uF, 6V
C425 2113743M24 100000pF
C426 2113743N50 100pF
C427 2113743N50 100pF
C428 2113743M24 100000pF
C429 2113743M24 100000pF
C430 2113928N01 0.1uF
C431 2113743N50 100pF
C432 NOT PLACED
C433 2113743L41 10000pF
C434 2113928N01 0.1uF (not used in GP328)
C435 2113743M24 100000pF
C436 2113743N34 22pF (not used in GP328)
C437 2113743N34 22pF (not used in GP328)
C440 2113743G26 4.7uF
C441 2113743N50 100pF
C442 2113743E20 0.1uF
C443 2113928N01 0.1uF
C444 2113743N50 100pF
C445 2113743N50 100pF
C447 2113743M08 22000pF
Circuit
Ref Motorola
Part No. Description
C448 2113928N01 0.1uF
C449 2113743N50 100pF
C450 NOT PLACED
C451 2113743M08 22000pF
C452 2113743B29 1uF
C453 2113743N50 100pF
C456 2113743N50 100pF
C458 2113743N50 100pF
C459 2113743N50 100pF
C463 2113743N50 100pF
C466 2113743N50 100pF
C467 2113928N01 0.1uF
C471 2113743N50 100pF
C472 2113743L09 470pF
C473 2113743L09 470pF
C475 2113743H14 10uF
C476 2113928D08 10uF
C479 2113928N01 0.1uF
C480 2113928D08 10uF
C481 2113928N01 0.1uF
C482 2113928N01 0.1uF
C490 2113743N50 100pF
C491 2113743N50 100pF
C492 2113743N50 100pF
C493 2113743N50 100pF
C494 2113743N50 100pF
C495 2113743N50 100pF
C496 2113743N50 100pF
C497 2113743N50 100pF
C502 2311049A05 0.47uF, 25V
C503 2113743N50 100pF
C505 2113743N50 100pF
C511 2113743N50 100pF
C512 2113743N50 100pF
C513 2113743N50 100pF
C514 2113743N50 100pF
C520 2113743L41 10000pF
C521 2113743L41 10000pF
C522 2113743L41 10000pF
C523 2113743L41 10000pF
C524 2113743N50 100pF
C525 2113743N50 100pF
C526 2113743N50 100pF
C527 2113743N50 100pF
C528 2113743N50 100pF
C529 NOT PLACED
CR101 4880973Z02 Pin Diode
CR102 4802245J41 Pin Diode
CR103 4802245J41 Pin Diode
CR105 5185963A15 Temperature Sensor
CR160 NOT PLACED
Circuit
Ref Motorola
Part No. Description
CR201 4802233J09 Triple Diode (SOT-25)
CR203 4862824C03 Varactor
CR241 4805649Q13 Varactor
CR242 4802245J22 Varactor
CR243 4802245J22 Varactor
CR251 4862824C01 Varactor
CR252 4862824C01 Varactor
CR301 4862824C01 Varactor
CR302 4862824C01 Varactor
CR303 4880154K03 Dual Common Anode-Cath-
ode Diode
CR304 4862824C01 Varactor
CR305 4862824C01 Varactor
CR306 4802245J42 Ring Quad Diode (SOT-143)
CR308 4802245J41 Pin Diode
CR310 4862824C01 Varactor
CR411 4802245J62 Schottky Diode
CR412 4802245J62 Schottky Diode
CR413 4802245J62 Schottky Diode
CR440 4813833C02 Dual Common Cathode Diode
CR501 4880107R01 Rectifier
CR503 4805729G49 Red/Yellow LED
E101 2484657R01 Inductor bead
E400 2480640Z01 Ferrite bead
E401 2480640Z01 Ferrite bead
E402 2480640Z01 Ferrite bead
E403 2480640Z01 Ferrite bead
E404 2480640Z01 Ferrite bead
E405 2480640Z01 Ferrite bead
E406 2480640Z01 Ferrite bead
E407 2480640Z01 Ferrite bead
E408 2480640Z01 Ferrite bead
E409 2480640Z01 Ferrite bead
F501 6580542Z01 3A Fuse
FL201 4805875Z04 16.8MHz Reference Oscillator
FL301 9186153B01 45.1MHz Crystal Filter
FL401 4870368G02 Real Time Clock Crystal Oscil-
lator(notusedinGP328)
H101 2680499Z01 Heat Spreader
J101 0985613Z01 RF Jack
J102 0280519Z02 Antenna Nut
J400 0905505Y04 40-pin connector
J403 0905505Y02 20-pin connector
L101 2479990B02 19.61nH
L102 2479990B02 19.61nH
L104 2479990B02 19.61nH
L105 2462587N22 390nH
L106 2479990A02 7.66nH
L107 2479990G01 33.47nH
L108 0611077A01 Resistor Jumper
L109 2479990B01 11.03nH
Circuit
Ref Motorola
Part No. Description
L112 2462587N50 56nH
L113 2413926H09 5.6nH
L114 2462587N45 22nH
L115 2462587N22 390nH
L116 2460591C56 23.57nH
L117 2409154M17 22nH
L160 2413926H14 15nH
L201 2462587Q20 2200nH
L202 2462587Q20 2200nH
L203 2462587Q20 2200nH
L232 2462587P25 12000nH
L241 2462587V41 390nH
L242 2462587V41 390nH
L243 2460593C02 Rx Teflon resonator
L251 2462587V37 180nH
L253 2460593C02 Tx Teflon resonator
L261 2462587V33 82nH
L271 2462587V31 56nH
L273 2462587V29 39nH
L281 2462587V41 390nH
L282 2462587V41 390nH
L301 2460591D24 19.71nH
L302 2460591D24 19.71nH
L303 2462587V28 33nH
L304 2462587V37 180nH
L305 2462587V23 12nH
L306 2460591D24 19.71nH
L307 2460591D24 19.71nH
L309 2479990C02 16.28nH
L310 2462587V36 150nH
L311 2462587N65 750nH
L314 2462587N72 2200nH
L321 NOT PLACED
L325 2480646Z20 2.2uH
L330 2462587N64 680nH
L331 2480646Z20 2.2uH
L332 2462587N53 100nH
L340 2462587V41 390nH
L400 2462587Q42 390nH
L401 2462587Q42 390nH
L410 2462587Q42 390nH
L411 2462587Q42 390nH
L505 2462587Q42 390nH
P100 3905643V01 Ground Contact Finger
PB501 4080523Z01 Tactile Switch
PB502 4080523Z01 Tactile Switch
PB503 4080523Z01 Tactile Switch
PB504 4080523Z01 Tactile Switch
PB505 4080523Z01 Tactile Switch
Q110 4813828A09 RF Power Amplifier
Q111 4809939C05 NPN/PNP Dual Transistor
Circuit
Ref Motorola
Part No. Description
http://www.myradio168.name

6D-34 Circuit Board/Schematic Diagrams and Parts List
Q210 4809939C05 NPN/PNP Dual Transistor
Q241 4805218N63 RF NPN Transistor
Q260 4809939C05 NPN/PNP Dual Transistor
Q261 4809939C05 NPN/PNP Dual Transistor
Q301 4802245J44 NPN Transistor
Q302 4802245J44 NPN Transistor
Q310 NOT PLACED
Q315 4880214G02 NPN Transistor
Q316 NOT PLACED
Q320 4805218N63 RF NPN Transistor
Q400 4809579E18 P-chan MOSFET
Q403 4813824A17 PNP Transistor
Q405 4802245J54 Dual NPN Transistor
Q410 4802245J54 Dual NPN Transistor
Q416 4809579E18 P-chan MOSFET (not used in
GP328)
Q417 4809939C05 NPN/PNP Dual Transistor
Q502 5180159R01 Dual NPN Transistor
Q505 4880214G02 NPN Transistor
R101 0662057A34 240
R102 0680539Z01 0.1
R104 0662057N15 47k
R106 0662057M26 10
R107 NOT PLACED
R108 0662057M92 5600
R109 0662057N30 200k
R110 0662057M61 300
R111 0662057M33 20
R112 0662057M61 300
R120 0662057N14 43k
R130 0662057M98 10k
R131 0662057N05 18k
R132 0662057N33 270k
R133 NOT PLACED
R136 0662057N47 1M
R161 0662057M57 200
R170 0662057A34 240
R171 0662057N14 43k
R172 0662057A32 200
R173 0662057N29 180k
R174 0662057N15 47k
R175 0662057B47 0
R193 0662057M57 200
R201 0662057N21 82k
R202 0662057N23 100k
R204 0662057N15 47k
R205 NOT PLACED
R206 NOT PLACED
R231 0662057M52 120
R232 0662057M69 620
R233 0662057M68 560
Circuit
Ref Motorola
Part No. Description
R241 0662057M33 20
R242 0662057M56 180
R243 0662057M98 10k
R244 0662057N01 12k
R245 0662057M59 240
R248 0662057M37 30
R251 0662057M34 22
R252 0662057M57 200
R253 0662057N03 15k
R254 0662057M92 5600
R255 0662057M89 4300
R256 0662057M37 30
R260 0662057M74 1000
R281 NOT PLACED
R300 0662057M82 2200
R301 0662057N23 100k
R302 0662057N23 100k
R303 0662057M74 1000
R304 0662057N01 12k
R305 0662057M66 470
R306 0662057N23 100k
R307 0662057N23 100k
R308 0662057M60 270
R309 0662057M32 18
R310 2113743N23 7.5pF
R311 0662057N10 30k
R312 0662057M83 2400
R313 0662057M62 330
R314 0662057M85 3000
R315 0662057N01 12k
R316 0662057A96 91k
R317 0662057M74 1000
R318 0662057A79 18k
R319 0662057A29 150
R320 0662057M74 1000
R321 0662057M83 2400
R322 0662057N30 200k
R324 0662057M81 2000
R325 0662057M94 6800
R326 NOT PLACED
R327 0662057N11 33k
R328 0662057M12 2.7
R329 0662057M01 0
R330 NOT PLACED
R331 NOT PLACED
R332 NOT PLACED
R333 NOT PLACED
R334 NOT PLACED
R335 NOT PLACED
R336 NOT PLACED
R338 NOT PLACED
Circuit
Ref Motorola
Part No. Description
R339 0662057M01 0
R340 0662057M96 8200
R342 0662057N23 100k
R343 0662057M26 10
R344 0662057N01 12k
R345 0662057M98 10k
R346 0662057N17 56k
R347 0662057M74 1000
R348 0662057M87 3600
R349 0662057C01 0
R350 0662057N23 100k
R351 0662057C01 0
R352 0662057M86 3300
R355 0662057M01 0
R400 0662057N15 47k
R401 0662057M01 0
R402 NOT PLACED
R403 NOT PLACED
R405 0662057M01 0
R406 0662057N20 75k
R407 0662057N19 68k
R408 NOT PLACED
R409 0662057M98 10k
R410 0662057N23 100k
R411 0662057M98 10k
R413 0662057M01 0
R414 0662057V34 180k, 1%
R415 0662057V26 91k, 1%
R416 0662057M98 10k
R418 0662057M01 0
R419 0662057M67 510 (not used in GP328)
R420 0662057B46 10M (not used in GP328)
R421 0662057M81 2000
R423 0662057N39 470k
R424 0662057N12 36k
R425 0662057N10 30k
R426 0662057N35 330k (not used in GP328)
R427 0662057M84 2700
R428 0662057M10 2.2
R429 0662057M98 10k
R431 0662057N39 470k
R432 0662057N16 51k
R434 0662057M62 330
R435 0662057M81 2000
R436 0662057M01 0
R437 NOT PLACED
R445 0662057N08 24k
R447 0662057N23 100k
R448 0662057M98 10k
R449 0662057N08 24k
R450 0683962T45 68, 1W
Circuit
Ref Motorola
Part No. Description
R451 0662057N03 15k
R452 0662057N23 100k
R453 NOT PLACED
R454 NOT PLACED
R455 NOT PLACED
R456 0662057M01 0
R457 0662057M98 10k
R460 0662057M90 4700
R461 0662057M56 180 (not used in GP328)
R462 0662057M98 10k (not used in GP328)
R463 0662057M61 300
R471 0662057N06 20k
R472 0662057N12 36k
R473 0662057M26 10
R475 0662057M01 0
R476 0662057N35 330k
R477 0662057M74 1000
R478 0662057M98 10k
R481 0662057N08 24k
R492 0662057M01 0
R501 0662057M70 680
R502 0662057M56 180
R505 0662057M98 10k
R506 0662057N15 47k
R507 0662057M01 0
RT300 0680590Z01 THERMISTOR_33K
RT301 NOT PLACED
RT400 0680590Z01 THERMISTOR_33K
S501 4080710Z01 Frequency Knob
S502 1880619Z02 Volume/on-off Switch
SH100 2680507Z01 Harmonic Filter Shield
SH101 2680510Z01 RF PA Shield
SH201 2680511Z01 Synthesizer Top Shield
SH202 2680511Z01 Synthesizer Bottom Shield
SH241 2680513Z01 VCO Top Shield
SH242 2680514Z01 VCO Bottom Shield
SH301 2680554Z01 Receiver Front End Top
Shield
SH302 2680555Z01 Receiver Front End Bottom
Shield
SH303 2680509Z01 Mixer Shield
SH304 2680624Z01 Mixer Diode Shield
SH321 2680508Z01 LVZIF 2nd LO Shield
SH322 2680514Z01 LVZIF Shield
SH323 2680553Z01 Crystal Filter Shield
SH400 2680505Z01 Controller Memory Shield
SH401 2680506Z01 Controller On-off Shield
SH402 2680515Z01 Microprocessor Shield
SH403 2680516Z01 Asfic_Cmp/Audio PA Shield
T301 2580541Z02 Balun Transformer
T302 2580541Z02 Balun Transformer
Circuit
Ref Motorola
Part No. Description
http://www.myradio168.name

Circuit Board/Schematic Diagrams and Parts List 6D-35
* Motorola Depot Servicing only
U101 5185130C65 LDMOS Driver IC
U102 5185765B26 PCIC
U201 5185963A27 LVFRACN Synthesizer IC
U210 5102463J61 Inverter
U211 5102463J61 Inverter
U241 5105750U54 VCO Buffer IC
U247 5105739X05 5V Regulator
U248 5102463J58 3.3V Regulator
U301 5109632D83 LVZIF IC
U400 5102463J40 3.3V Regulator
U404 5185130C53 Asfic_CMP IC
U406 *5102463J59 Flash ROM 128K x 8
U407 *5102463J64 EEPROM 16K x 8
U409 5102226J56 Microprocessor
U410 5102463J57 3.3V Regulator (not used in
GP328)
U420 5102463J44 Audio Amplifier
VR300 NOT PLACED
VR432 4805656W08 Quad Zener Diode
VR433 4805656W08 Quad Zener Diode
VR434 4802245J73 Zener Diode - 6.8V
VR439 4880140L17 Zener Diode - 12V
VR440 4802245J73 Zener Diode - 6.8V
VR441 4802245J73 Zener Diode - 6.8V
VR442 4802245J73 Zener Diode - 6.8V
VR443 4802245J73 Zener Diode - 6.8V
VR444 4802245J73 Zener Diode - 6.8V
VR445 4802245J74 Zener Diode - 10V
VR446 4802245J74 Zener Diode - 10V
VR447 4802245J74 Zener Diode - 10V
VR448 4802245J74 Zener Diode - 10V
VR449 4802245J74 Zener Diode - 10V
VR450 4802245J75 Zener Diode - 12V
VR460 4802245J73 Zener Diode - 6.8V
VR501 4813830A18 Zener Diode - 6.8V
VR506 4802245J73 Zener Diode - 6.8V
Y201 NOT PLACED
8485726Z04 UHF Band 3 Main PCB
Circuit
Ref Motorola
Part No. Description
http://www.myradio168.name

Troubleshooting charts 6D-37
9.0 Troubleshooting charts
MCU Check
Power Up
Alert Tone
OK?
Speaker
OK?
U409 EXTAL=
7.3728 MHz?
U201 Pin 19
16.8 MHz
5V at U247?
3.3V at U248?
U409 Reset Pin
94 High?
MCU is OK
Not able to pro-
gram RF Board
ICs
Before replacing
MCU, check SPI
clock, SPI data,
and RF IC select
Replace
Speaker
Read Radio
OK?
Check
Setup
Reprogram the
correct data.
See FGU
Troubleshooting
7.5V at
Pin 3/5 U247?
4/3.3V at Pin 1
U248
Check
Q400
Replace
U247/U248
Check any short
to SWB+,
Vdda or Vddd
Press PTT. Red
LED does not
light up
PTT U409
Pin 53
low?
Press PTT
Q502-2
High?
Check
PB504
Check
Q502-2
voltage
LED
Q502,R501
OK?
Replace
Faulty
Component
Check
Accessories
J403
OPT_SEL_1 &
OPT_SEL_2
Pin 8 & 9
low?
Radio could
not PTT
externally
U409
Pin 52, 6
low?
See FGU
Troubleshoot-
ing chart
LED should
light up
Check
MCU
PTT
NO
YES
YES
No
No
NO
YES YES
NO
YES
YES
NO
NO
YES
YES
NO
NO
YES
NO
YES
NO
YES
YES
NO
NO
YES
EXT
SPKR
EXT
PTT
INT
AUDIO
J403Pin9low?
Pin8high?
ASFIC U404
Pin14&15
high?
Check
Accessories
Check
U404
Check
U420 Audio PA
NO
NO
YES
YES
J403 Audio
at Pin 2 &
Pin 3
Check Spk.
Flex Connec-
Audio at
AudioPA
(U420)
input
Audio from Pin 41
ASFIC, U404?
Check
ASFIC U404
Check
Audio PA
(U420)
Check
U301
LV ZIF
Audio at
Pin 2
U404?
NO
NO
NO
YES
YES
NO
YES
Troubleshooting Flow Chart for Controller

6D-38 Troubleshooting charts
Bad SINAD
Bad 20dB Quieting
No Recovered Audio
START
Audio at pin
27 of U301? Check Controller
Yes
No
Spray of inject 1st IF into
XTAL Filter
IF Freq: 45.1MHz
Audio heard?
BYes
No
Check 2nd LO Control
Voltage at C363
VCO locked?
BYes
16.8 MHz
check at pin
22 U301?
Activity on
U301 sel pin?
Check FGU
No
No
A
A
Yes
Check Q320 bias
circuitry for faults.
Rotate Freq. Knob
Check controller.
Before replacing U301, check 2nd
VCO Q320. Check VCO O/P level,
C351, C352.
Yes
No
Troubleshooting Flow Chart for Receiver (Sheet 1 of 2)

Troubleshooting charts 6D-39
IF Signal at
L311?
No
RF Signal at
T301?
RF Signal at
C310?
No
RF Signal at
C307?
No
RF Signal at
C301?
No or
Check harmonic filters L101 & L102 and
ant. switches CR101, CR102, L104
Check filter between
C301 & C307; program
filter to schematic test
freq and check varactor
voltages.
Inject RF into J101
Are varactor
voltages OK?
No
Yes
Check RF amp (Q301)
Stage.
Check filter between
C310 & T301.
Yes
Check T301, T302,
CR306, R308, R309,
R310
Yes
1st LO O/P
OK?
Locked?
Yes
Check FGU
Yes
Trace IF signal
from L311 to
Q302. Check for
badXTALfilter.
No
Yes Q302 collec-
tor OK?
IF signal
present? Before replacing
U301, check
U301 voltages;
trace IF signal
path.
Yes
Check for 2.6
VDC
Is R5
present?
Check Q210, U201
(pin 48) voltages and
U247
No
No
No
Check U404 voltage.
U404 can be selected by
MCU before replacing
U404.
Check varactor filter.
No
Yes
Yes
Yes
A
A
B
weak RF
Troubleshooting Flow Chart for Receiver (Sheet 2 of 2)

6D-40 Troubleshooting charts
START
No Power
Is There B+
Bias for Ant
switch
Check Q111
Is Current
OK?
Is Control Volt-
age High or Low Check PCIC
1. Check Pin Diodes
2. Check Harmonic Filter
Inspect/Repair Tx.
Output Network
Is Power
OK?
Done
Check Drive to
Module
Is Drive
OK? Troubleshoot
VCO
Inspect PA Network/
Check Power Out of
U101 at Cap C160
Is Power
OK?
Replace U101
Is Power
OK?
Replace Q101
Done
Done
No
Yes
Yes No
No
Yes
Low
High
No
Yes
Yes
No
Yes
No
Troubleshooting Flow Chart for Transmitter

Troubleshooting charts 6D-41
5V
at pin 6 of
CR201
Is information
from µP U409
correct?
Is U201 Pin 18
AT 4.54 VDC?
Is U201 Pin 47
AT = 13 VDC
Is U241 Pin 19
<0.7 VDC in RX &
>4.3 VDC in TX?
Start
Visual
check of the
Board OK?
Correct
Problem
Check 5V
Regulator
+5V at U201
Pin’s
13 & 30?
Is 16.8MHz
Signal at
U201 Pin 19?
Check FL201, C206,
C207, C208, CR203 &
R204
Are signals
at Pin’s 14 &
15 of U201?
Check
L202 Check Q260,
Q261 & R260
U201 pin 2 at
>3VinTxand
<0.7V in Rx
Replace U201
Remove
Shorts
Is there a short
between Pin 47 and
Pins 14 & 15 of
U201?
Replace or
resolder
necessary
components
Is RF level at
U201 Pin 32
>-30 dBm?
Are R231,R232,
R233,C231,C232,
& C233 OK?
Replace U201
If L261, C263 & C264
are OK, then see VCO
troubleshooting chart
Are Waveforms
at Pins 14 & 15
triangular?
Do Pins 7,8 & 9
of U201 toggle
when channel is
changed?
Check programming
lines between U409
and U201 Pins 7,8 & 9
Replace U201
Check uP U409
Troubleshooting
Chart
NO
YES
NO
YES
NO
YES
NO
YES
NO
NO
NO
YES
YES
NO
YES
YES
NO
YES
YES
YES
NO
NO
NO
NO
YES
NO
YES
YES
Check CR201, U210,
U211, C258, C259 &
C228
3.3V at U201
pins 5, 20, 34 &
36
Check U248,
L201 & L202
Is
16.8MHz
signal at
U201 pin
23?
Replace
U201
YES
NO
NO
YES
NO
YES
Troubleshooting Flow Chart for Synthesizer

6D-42 Troubleshooting charts
START
No LO?
Tx Carrier?
VCO OK
Check
R260
TRB = 5V?
Pin 10
>1V?
L253 O/C? Change
L253
Change
U241
AUX 3
High?
Check U201
Pin 2 for 3.2V
Pin 19
=0V
AUX 4
High?
Change
Q261
Vctrl0V
or 13V? L243 Open
Circuit?
Change
U241
Change
L243
Change
U201
Check for faulty parts or dry
joints of L271, L273, C370,
C386, R339 & L320
A
A
No
No
Yes
Yes
Yes
No
No
Yes
Yes
Yes
No
Yes
No
No
Yes
Yes
No
No
Check R245 for dry
joint or faulty
No
Troubleshooting Flow Chart for VCO

6E-1
Section 6E
MODEL CHARTS AND TEST SPECIFICATIONS (29-42/35-
50MHZ)
1.0 Model Charts
1.1 29-42MHz
GP Series, LB1, 29-42 MHz
Model Description
AZH25BEC9AA3 GP328 29-42 MHz 6W 16CH
AZH25BEH9AA6 GP338 29-42 MHz 6W 128CH
Item Description
XPMUB1011 GP328 Super Tanapa 29-42 MHz 6W
X PMUB1013 GP338 Super Tanapa 29-42 MHz 6W
XPMUB1018 GP328 Tanapa 29-42 MHz 6W
X PMUB1020 GP338 Tanapa 29-42 MHz 6W
XPMLB4002 GP328 B/C Kit 29-42 MHz 6W
X PMLB4004 GP338 B/C Kit 29-42 MHz 6W
XPMLN4216 GP328 Front Housing Kit
X PMLN4199 GP338 Front Housing Kit
X X NAB6064A Low/Mid Band Heliflex Antenna Trimmable
X 6804110J54 GP328 User Guide
X6804110J55 GP338 User Guide
x = Indicates one of each is required.

6E-2 Model Charts
1.2 35-50MHz
GP Series, LB2, 35-50 MHz
Model Description
AZH25CEC9AA3 GP328 35-50 MHz 6W 16CH
AZH25CEH9AA6 GP338 35-50 MHz 6W 128CH
Item Description
XPMUB1026 GP328 Super Tanapa 35-50 MHz 6W
X PMUB1023 GP338 Super Tanapa 35-50 MHz 6W
XPMUB1033 GP328 Tanapa 35-50 MHz 6W
X PMUB1030 GP338 Tanapa 35-50 MHz 6W
XPMLB4010 GP328 B/C Kit 35-50 MHz 6W
X PMLB4007 GP338 B/C Kit 35-50 MHz 6W
XPMLN4216 GP328 Front Housing Kit
X PMLN4199 GP338 Front Housing Kit
X X NAB6064A Low/Mid Band Heliflex Antenna Trimmable
X 6804110J54 GP328 User Guide
X6804110J55 GP338 User Guide
x = Indicates one of each is required.
GP Series, LB2, 35-50 MHz
Model Description
AZH25CEC9AA3 with
option AZQ203AL GP328 35-50 MHz 6W (w/o keypad camouflage)
AZH25CEH9AA6 with
option AZQ203AM GP338 35-50 MHz 6W (keypad, camouflage)
Item Description
XPMUB1051_ GP328 Super Tanapa 35-50 MHz 6W
X PMUB1049_ GP338 Super Tanapa 35-50 MHz 6W
XPMUB1052_ GP328 Tanapa 35-50 MHz 6W
X PMUB1050 GP338 Tanapa 35-50 MHz 6W
XPMLB4010_ GP328 B/C Kit 35-50 MHz 6W
X PMLB4007_ GP338 B/C Kit 35-50 MHz 6W
XPMLN4539_ GP328 Front Housing Kit
X PMLN4538_ GP338 Front Housing Kit
X X NAB6064_ Low/Mid Band Heliflex Antenna Trimmable
X 6804110J54 GP328 User Guide
X6804110J55 GP338 User Guide
x = Indicates one of each is required.

Specifications 6E-3
2.0 Specifications
General
Transmitter
Receiver
All specifications are subject to change without notice.
Lowband
Frequency: 29-42 MHz
35-50 MHz
Channel Capacity: GP328 : 16 Channels
GP338 : 128 Channels
Power Supply: 7.5 Volts ±20%
Dimensions
with Standard
High Capacity
NiMH Battery:
with Ultra High
Capacity NiMH Bat-
tery:
137mm x 57.5mm x
37.5mm
137mm x 57.5mm x
40mm
Weight:
with Standard
High Capacity
NiMH Battery:
with Ultra High
Capacity NiMH Bat-
tery:
420 g
500 g
Average Battery
Life @ (5-5-90 Duty
Cycle)
Standard High
Capacity NiMH Bat-
tery:
Ultra High Capac-
ity NiMH Battery:
Low Pow-
er
>11 hrs
>14 hrs
High Pow-
er
>8 hrs
>11 hrs
Sealing: Passes rain testing per
IP54
Shock: Meets MIL-STD-810-
C,D & E and TIA/EIA 603
Vibration: Meets MIL-STD-810-
C,D & E and TIA/EIA 603
Dust: Meets MIL-STD-810-
C,D & E and IP54
Humidity: Meets MIL-STD-810-
C,D & E and TIA/EIA 603
FCC ID AZ489FT1625
Lowband
RF Output
NiMH @ 7.5V: Low
1W High
6W
Frequency 29-42 MHz
35-50 MHz
Channel Spacing 12.5/20/25 kHz
Freq. Stability
(-30°Cto+60°C) 0.0010%
Spurs/Harmonics: -36 dBm < 1 GHz
-30 dBm > 1 GHz
Audio Response:
(from 6 dB/oct. Pre-
Emphasis, 300 to
3000Hz)
+1, -3 dB
Audio Distortion:
@ 1000 Hz, 60%
Rated Max. Dev.
<5%
FM Noise: -40 dB
Lowband
12.5kHz Lowband
20/25kHz
Frequency: 29-42MHz
35-50MHz 29-42MHz
35-50MHz
Sensitivity
12dB EIA SINAD: 0.35 µV0.35µV
Adjacent Channel
Selectivity ETS -60 dB -70 dB
Intermodulation
ETS -65 dB -65 dB
Freq. Stability
(-30°Cto+60°C): 0.0010% 0.0010%
Spur Rejection: -70 dB -70 dB
Image Rejection: -70 dB -70 dB
Audio Output
@ <5% Distortion 500 mW 500 mW

6E-4 Transmitter
3.0 Transmitter
3.1 General
(Refer to Figure 6-1)
The Lowband transmitter consists of the following basic circuits:
1. power amplifier (PA)
2. antenna switch
3. harmonic filter
4. antenna matching network
5. power control integrated circuit (PCIC).
3.1.1 Power Amplifier
The power amplifier consists of two LDMOS devices:
1. PA driver, U101 and
2. PA final stage, Q100.
The LDMOS driver (U101) provides 2-stage amplification using a supply voltage of 7.3V. The
amplifier is capable of supplying an output power of 0.3W (pins 6 and 7) with an input signal of 2mW
at (pin16). The current drain is typically 120mA while operating in the frequency range of 29.7 - 50
MHz. The power output of this stage is varied by the power control loop which controls the voltage on
pin 1.
The LDMOS PA is capable of supplying an output power of 8W with an input signal of 0.3W. The
current drain is typically 2000 mA while operating in the frequency range of 29.7 - 50 MHz. The final
stage gate is bias by a voltage from PCIC pin 24. This voltage is the output of a programmable DAC
inside the PCIC and the output is adjustable with the radio tuner.
Figure 6-1: Lowband Transmitter Block Diagram
PCIC
PA PA F inal Antenna Switch/
Driver Stage Harmonic Filter
Vcontrol Gate bias
From
Antenna
Matching
Network
PowerAmplifier (PA)
VCO
Antenna switch bias
SPI bus

Transmitter 6E-5
3.1.2 Antenna Switch
The antenna switch circuit consists of two pin diodes (D100 and D101), a RF network (C147 and
L103), and a DC feed network (L104, C144 and current limiting resistor R101). In the transmit mode,
PCIC (U102) pin 32 goes high supplying current via the feed network to bias the diodes “on”. The
shunt diode (D101) shorts out the receiver port and L103 is connected from the RF path to ground.
L103 and the input capacitance of the lowpass filter form a parallel resonant circuit, effectively
disconnecting the receiver port from the antenna while not loading the transmit path. In the receive
mode, pin 32 goes low and the.the diodes are off. D100 looks like a high impedance disconnecting
the transmitter from the antenna while L103 and C147 form a series resonant circuit to connect the
receiver to the antenna.
3.1.3 Harmonic Filter
The harmonic filter consists of components C103, C106, C107,C110, C111, C114, C115 and 3
inductors which are a part of the SH100 assembly. The harmonic filter for lowband is pole zero design
which give greater attenuation lower in frequency where the harmonic energy of the transmitter is the
greatest and less attenuation high in frequency where there is less harmonic energy. The harmonic
filter insertion loss is typically less than 0.8 dB
3.1.4 Antenna Matching Network
The antenna matching network (T100) matches the antenna's impedance with the harmonic filter to
optimize the performance of the transmitter and receiver.
3.1.5 Power Control Integrated Circuit (PCIC)
The transmitter uses the PCIC (U102) to regulate the power output of the radio. To accomplish this,
the voltage across R102 is sensed. This voltage drop is directly proportional to the current drawn in
the final stage of the transmitter. This voltage is compared to a programmable reference inside the
PCIC and the voltage on PCIC pin 4 adjusted. Pin 4 connects to the PA driver IC (U101) pin 1 via
resistor R100 and varies RF output power of the driver. This controls the current drain of the final
stage and sets the output power.
3.1.6 Temperature Cut Back Circuit
Temperature sensor VR101 and associated components are part of a temperature cut back circuit.
This circuit senses the printed circuit board temperature around the transmitter circuits and outputs a
DC voltage to the PCIC. If the DC voltage produced exceeds the set threshold of the PCIC, the
transmitter output power decreases to reduce the transmitter temperature.

6E-6 Receiver
4.0 Receiver
4.1 Receiver Front-End
The RF signal received by the antenna is routed through the transmitter lowpass filter and antenna
switch. These circuits are described in the transmitter section.The signal next passes through a
highpass filter consisting of L501, L502, C538, C533 and C504. This filter serves to reject below band
signals and has a 3 dB corner frequency of 27 MHz.
The output of the highpass filter is connected to an RF amp consisting of Q509 and associated
biasing components. This is a BJT amplifier powered off 5 volts and has 13 dB of gain. The amplifier
drives a lowpass filter consisting of L503, L504 L507, C534, C535, C536, C537 and C515. This filter
is a pole zero design that filters off harmonic components from the RF amp. The 3 dB corner of this
filter is at 56 MHz.
The output of the lowpass filter is connected to the passive double balanced mixer consisting of
components T501, T502, and D501. After mixing with the first local oscillator up-converted to a
109.65 MHz IF signal.
The IF signal coming out of the mixer is transferred to the crystal filter (FL301) through a resistor pad
(R507, R508 and R509) and a diplexer (C516 and L508). Matching to the input of the crystal filter is
provided by L301, L302, C301 and C302. The 3 pole crystal filter provides the necessary selectivity
and intermodulation protection.
Figure 6-2: Lowband Receiver Block Diagram
Demodulator
Synthesizer
Crystal
Filter
Mixer
Lowpass
Filter
RF Amp
Highpass
Filter
Antenna
Switch
RF
Antenna
First LO
from FGU
Recovered Audio
Squelch
RSSI
SPI Bus
17.0 MHz
Reference Clock
Second
LO VCO
Jack Lowpass
Filter IF Amp
AGC
Processing
IF IC
U303

Receiver 6E-7
4.2 Receiver Back-End
The output of crystal filter FL301 is connected to the input of IF amplifier transistor U301. Components
L303 and C348 and R301 form the termination for the crystal filter and the signal is coupled to one
gate of U301 by C303. The IF amplifier is a dual gate MOSFET powered off of the 5 volt supply. The
first gate receives the IF signal as indicated previously. The second gate receives a DC voltage from
U302 which serves as an AGC control signal. This signal reduces the gain of the IF amplifier to
prevent overload of the IF IC, U303. The gain can be varied from a maximum of 13 dB to an
attenuation of 55 dB. The output IF signal from U301 is coupled into U303 (pin 3) via C306, R304 and
L304 which provides matching for the IF amplifier and U303.
The IF signal applied to pin 3 of U303 is amplified, down-converted, filtered, and demodulated, to
produce recovered audio at pin 27 of U303. This IF IC is electronically programmable, and the
amount of filtering, which is dependent on the radio channel spacing, is controlled by the
microprocessor. Additional filtering, once externally provided by the conventional ceramic filters, is
replaced by internal filters in IF IC U303.
The IF IC uses a type of direct conversion process, whereby the externally generated second LO
frequency is divided by two in U303 so that it is very close to the first IF frequency. The IF IC (U303)
synthesizes the second LO and phase-locks the VCO to track the first IF frequency. The second LO is
designed to oscillate at twice the first IF frequency because of the divide-by-two function in the IF IC.
In the absence of an IF signal, the VCO searches for a frequency, or its frequency will vary close to
twice the IF frequency. When an IF signal is received, the VCO locks onto the IF signal. The second
LO/VCO is a Colpitts oscillator built around transistor Q301. The VCO has a varactor diode, CR301,
to adjust the VCO frequency. The control signal for the varactor is derived from a loop filter consisting
of components C308, C309, and R310.
The IF IC (U303) also performs several other functions. It provides a received signal-strength
indicator (RSSI) and a squelch output. The RSSI voltage is also used to control the automatic gain
control (AGC) circuit at the back end.
The demodulated signal on pin 27 of U303 is also used for squelch control. The signal is routed to
U404 (ASFIC) where squelch signal shaping and detection takes place. The demodulated audio
signal is also routed to U404 for processing before going to the audio amplifier for amplification.
4.3 Automatic Gain Control Circuit
The automatic gain control circuit provides automatic reduction of gain to prevent overloading of
backend circuits. This is achieved by lowering the voltage on one gate of U301 which will reduce the
drain current in that part and lower its gain.
The Radio Signal Strength Indicator (RSS I) voltage signal for the IF IC (U303) is used to drive the
AGC processing circuitry consisting of R306, R307, R308, R309 C307 and U302. As the received
signal gets stronger, the RSSI line will rise. When the RSSI line passes a certain threshold, the
voltage at the output of U302 will begin to drop. This voltage is connected to one gate of IF amplifier
U301 through resistor R305. As this voltage decreases, it will lower the drain current in U301 and
reduce the gain of the stage. This will limit the power incident on the IF IC, U303.

6E-8 Frequency Generation Circuitry
5.0 Frequency Generation Circuitry
The frequency generation circuit, shown in Figure 6-3 , is composed of Low Voltage Fractional-N
synthesizer U205 and discrete RX VCO, TX VCO.and buffers as well other supporting circuitry. The
synthesizer block diagram illustrates the interconnect and support circuitry used in the region. Refer
to the schematic for the reference designators.
The synthesizer is powered by regulated 5V and 3.3V. The 5 volt signal to the synthesizer as well as
the rest of the radio is provided by U204. The 3.3 v signal is provided from U400 in the controller. The
5V signal goes to pins 13 and 30 while the 3.3V signal goes to pins 5, 20, 34 and 36 of U201. The
synthesizer in turn generates a superfiltered 4.3V which powers the VCOs and buffers.
In addition to the VCO, the synthesizer also interfaces with the logic and ASFIC circuitry.
Programming for the synthesizer is accomplished through the data, clock and chip select lines (pins
7, 8 and 9) from the microprocessor, U409. A 3.3V dc signal from pin 4 indicates to the
microprocessor that the synthesizer is locked.
Transmit modulation from the ASFIC is supplied to pin10 of U205. Internally the audio is digitized by
the Fractional-N and applied to the loop divider to provide the low-port modulation. The audio runs
through an internal attenuator for modulation balancing purposes before going out at pin 41 to the
VCO.
Figure 6-3: Lowband Frequency Generation Unit Block Diagram
Voltage
Multiplier
Synthesizer
U205 Loop
Filter
To
Mixer
To PA
Driver
VCP
Aux2
Aux3
MOD Out
Modulating
Signal
Indmult
17.0 MHz
Ref. Osc.
Switching
Network
VSF
Prescalar input
TX VCO
RX VCO
Buffer

Frequency Generation Circuitry 6E-9
5.1 Synthesizer
The Fractional-N synthesizer, shown in Figure 6-4, uses a 17.0 MHz crystal (Y201) to provide a
reference for the system. Along with being used in the LVFracN, the 17.0 MHz signal is provided at
pin19ofU205forusebytheASFICandLVZIF.
The LVFractN IC (U205) further divides this by 8 internally to give 2.125 MHz to be used as the
reference frequency in the frequency synthesis. While UHF and VHF can use other references,
(divide by 7 or divide by 7/8), only the divide by 8 function is valid for lowband.
The internal oscillator device in the LVFracN together with C236, C237, C242, R219, CR211and Y201
comprise the reference oscillator. This oscillator is temperature compensated is capable of 2.5 ppm
stability over temperatures of -30 to 85°C. There is temperature compensation information that is
unique to each crystal contained on Y201 that is programmed into the radio when built.
The loop filter consists of components C256, C257, C259, R224, R225 and R228. This circuit
provides the necessary dc steering voltage for the VCO and determines the amount of noise and spur
passing through.
To achieve fast locking for the synthesizer, an internal adapt charge pump provides higher current at
pin 45 of U205 to put the synthesizer within lock range. The required frequency is then locked by
normal mode charge pump at pin 43.
Both the normal and adapt charge pumps get their supply from the inductive voltage multiplier made
up of C240, C246, C247, C249, D201, and L223. This circuit provides 13.3V at pin 47 of U205.
Figure 6-4: Lowband Synthesizer Block Diagram
DATA
CLK
CEX
MODIN
VCC,DC5V
XTAL1
XTAL2
WARP
PREIN
VCP
REFERENCE
OSCILLATOR
VOLTAGE
MULTIPLIER
VOLTAGE
CONTROLLED
OSCILLATORS
2-POLE
LOOP
FILTER
DATA (U409 PIN 100)
CLOCK (U409 PIN 1)
CSX (U409 PIN 2)
MOD IN (U404 PIN 40)
+5V (U204 PIN 4)
7
8
9
10
13, 30
23
24
25
32
47
INDMULT
BIAS1
SFOUT
AUX3
AUX2
IADAPT
IOUT
GND
FREFOUT
LOCK 4
19
6, 17, 22, 29, 31, 33, 44
43
45
1
2
28
16
40
FILTERED 4.3V
STEERING
LINE
LOCK (U409 PIN 56)
PRESCALER IN
LO RF INJECTION
TX RF INJECTION
(FIRST STAGE OF PA)
FREF (U303 PIN 21 & U404 PIN 34)
39
BIAS2
41
SWITCHING
NETWORK
5, 20, 34, 36
(U400 PIN 1) VDD,3.3V MODOUT
U205
LOW VOLTAGE
FRACTIONAL-N
SYNTHESIZER

6E-10 Frequency Generation Circuitry
5.2 VCO - Voltage Controlled Oscillator
5.2.1 Receive VCO
The receive VCO is a Colpitts type design and using two active devices in parallel, Q202 and Q204.
The oscillator is powered off of the 4.3 volt super filter supply when the AUX3 line goes low. The
oscillator operates from 139 to 160 MHz, and the frequency is tuned by varactor diodes CR201 and
CR202.
5.2.2 Transmit VCO
The transmit VCO is a Hartley type design with active devices Q203. The oscillator is powered off of
the 4.3 volt super filter supply when the AUX2 line goes low. The oscillator operates from 29.7 to 42
MHz for Range 1 and 35 to 50 MHz for Range 2. The frequency is tuned by varactor diodes in U203.
Note that the values of the inductive tap, L208 and L209, and the capacitor C215 which couples the
varactor to the oscillator tank vary between the ranges.
5.2.3 Buffer
Both the receive and transmit VCO are fed to a buffer amplifier Q201. This is a BJT amplifier that
boosts the signal levels to +4 dBm and provides reverse isolation to the oscillators. The amplifier is
powered off the 4.3 volt super filter supply and the feed network is combined with the transmit filter.
5.2.4 Diplexer and Output Filters
The output of the buffer drives a pair of parallel filters. One filter is a lowpass filter in the TX pass that
passes 29.7 - 50 MHz signals for the transmitter into the power amplifier while rejecting the receive
LO injection signals at 139 - 160 MHz. This filter is comprised of L204, L211, L212, C230 and C231.
The other filter is a highpass filter which passes 139 - 160 MHz signals for the receive LO into the
mixer while rejecting the transmit injection signals at 29.7 -50 MHz. This filter is comprised of
C228,C229,C235 and L215.
5.2.5 Prescalar Feedback
The prescalar input signal for receive and transmit is tapped off of the outputs of each filter by
resistors R234 and R238. This signal is routed to U205 pin 32. After frequency comparison in the
synthesizer, current is transferred in the loop filter and a control voltage is generated at the output of
the loop filter to adjust the frequency of the VCO. This voltage is a DC voltage between 3.5V and 9.5V
when the PLL is locked on frequency.

Notes For All Schematics and Circuit Boards 6E-11
6.0 Notes For All Schematics and Circuit Boards
* Component is frequency sensitive. Refer to the Electrical Parts List for value and usage.
1. Unless otherwise stated, resistances are in Ohms (k = 1000), and capacitances are in picofarads
(pF) or microfarads (µF).
2. DC voltages are measured from point indicated to chassis ground using a Motorola DC multime-
ter or equivalent. Transmitter measurements should be made with a 1.2 µH choke in series with
the voltage probe to prevent circuit loading.
3. Reference Designators are assigned in the following manner:
100 Series = Transmitter
200 Series = Frequency Generation
300 Series = Receiver
400/500 Series = Controller
600 Series = Keypad Board
4. Interconnect Tie Point Legend:
UNSWB+ = Unswitch Battery Voltage (7.5V)
SWB+ = Switch Battery Voltage (7.5V)
R5 = Receiver Five Volts
CLK = Clock
Vdda = Regulated 3.3 Volts (for analog)
Vddd = Regulated 3.3 Volts (for digital)
CSX = Chip Select Line (not for LVZIF)
SYN = Synthesizer
DACRX = Digital to Analog Voltage (For Receiver Front End Filter)
VSF = Voltage Super Filtered (5 volts)
VR = Voltage Regulator
6-LAYER CIRCUIT BOARD DETAIL VIEWING
COPPER STEPS IN PROPER LAYER SEQUENCE
LAYER 1 (L1)
LAYER 2 (L2)
LAYER 3 (L3)
LAYER 4 (L4)
LAYER 5 (L5)
LAYER 6 (L6)
INNER LAYERS
SIDE 1
SIDE 2

Circuit Board/Schematic Diagrams and Parts List 6E-13
7.0 Circuit Board/Schematic Diagrams and Parts List
B503 B504
C103
C106
C107
C110C111
C114 C115
C118 C119
C120
C121
C122
C123
C130
C136
C144
C145
C147
C148
C149
C201 C202
C203
C206
C218
C219
C220
C223
C224
C228
C229
C232
C233
C234
C235
C237
C247
C249
C260
C263
C283
C284
C285
C286
C287
C301
C302
C303
C304
C305
C306
C308
C309
C310
C311
C312
C313
C314
C315
C316
C317
C348
C400
C401
C402
C403
C404
C406
C423
C424
C425C426
C427 C428
C429
C432
C438
C440
C441
C443
C444
C467
C471
C472
C473
C480
C482
C490
C491
C492
C493
C494
C495
C496
C497
C500
C502
C505
C511
C512 C513
C514
C515
C516
C522
C534
C535
C536
C537
CR201
CR202 CR211
CR301
CR412
CR413
CR440
CR502
4
3
2
CR503
D100
D101
D210
D211
D501
E407
E408
E409
5
6
43
2
1
FL301
1
40
J400
22
20
1
21
J403
L100
L101
L102
L103
L104
L105
L106
L107
L110
L201
L202
L203
L210
L226
L301
L302
L303
L304 L306
L308
L400 L401
L503
L504
L507
L508
PB501
PB502
PB503 PB504
PB505
1
2
3
Q100
Q201
Q202
Q204
Q288
Q301
Q400
Q403
4
3Q405
4
3
Q411
43
Q417
Q510
R104
R105
R106
R112
R203
R227
R229
R230
R233
R235
R237
R285
R286
R287
R288
R289
R301
R302
R303
R304
R305
R310
R312
R314
R315
R316
R317
R401
R402
R403
R405 R406
R407
R408
R410
R416
R418
R421
R427
R428
R429
R435
R436
R437
R446 R447
R448
R450
R476
R477
R478
R481
R492
R499
R501
R502
R507
R508
R509
R510
R514
R515
RT400
SH100
SH200
SH203
SH301
SH302
SH303
SH400
SH401
SH501
SH502
2
1
54
3
T100
64
3
T501
64
3
T502
TP201
TP401
TP402
TP405 TP406
TP410
TP415
TP500
TR201
1
16
8
9
U101
U204
U301
4
58
U400
22
21
8
71
U405
32 17
16
1
U406
VIEWED FROM SIDE 1
1
4
5
8
U407
VR102
VR434
VR447
VR449
VR450
VR500
VR501
VR502
64
3
1
Y201
FL0830474O
Lowband 29-42/35-50MHz Main Board Top Side PCB No. 8486291A02
http://www.myradio168.name

6E-14 Circuit Board/Schematic Diagrams and Parts List
C108
C117
C124
C125
C126
C127
C128
C129
C131
C132
C133
C134
C135
C137
C138
C139
C140
C141
C142
C143
C146
C204
C205
C214
C215
C216
C221 C222
C225C226
C227
C230
C231
C236
C242
C255
C256
C257
C258
C259 C261
C280
C281
C297
C298
C299
C307
C319
C320
C321
C323
C324
C325
C326
C327
C328
C330
C331
C332
C333
C334
C335
C336
C337
C339
C340
C341
C342
C343
C405
C407
C408
C409
C410
C411
C412
C414
C415
C416
C419
C420
C421
C422
C430
C431
C433
C434
C435
C436
C437
C442
C445
C447 C448
C449
C450
C451
C452 C453
C456
C458
C459
C463
C466
C475
C476
C479
C481
C503
C504
C506
C507
C533
C538
CR200
CR203
CR204
CR411
D502
E100
E400
E401
E402
E403
E404
E405
E406
F1
3
FL401
3
2
1
J1
1
2
3
4
J101
4
J102
L108
L109
L200
L204
L207
L208
L209
L211
L212
L215
L225
L305
L307
L410
L411
L501
L502
M100
M101 M202
M300 M301 M400
M401
Q203
4
3
Q410
Q416
Q509
R101
R102
R103
R107
R108
R109
R110
R111
R113
R114
R115
R116
R117
R118
R119
R204
R206
R219
R222
R223
R224
R225
R228
R231
R232
R234
R236
R238 R239
R306
R307
R308
R309
R318
R400
R409
R411
R413
R414
R415
R419
R420
R423 R424
R425 R426
R431
R432
R434
R445
R449
R457
R460
R461
R462
R463
R471
R472
R473
R475
R503
R504
R505
R512
R513
2
C
8
C
4
S501
4
5
3
2
S502
VIEWED FROM SIDE 2
SH201
SH202
SH300 SH402
SH403
SH500
TP100
TP200
1
17
9
25
U102
U200
5
8
1
4
U203
13
12
24
25
37
36
48
1
U205
U207
U302
13
12
24
25
37
36 481
U303
13
12
24
25
37
36
481
U404
1
76
51 26
U409
U410
11
1
20
10
U420
VR101
VR200 VR201
VR202
VR203
VR432
VR433
VR445
VR446
VR448
FL0830475O
Lowband 29-42/35-50MHz Main Board Bottom Side PCB No. 8486291A02
http://www.myradio168.name

Circuit Board/Schematic Diagrams and Parts List 6E-15
C204
.01uF
IF264
IF271
IF261
IF212
IF273
IF210
.01uF
C205
IF223
IF227
IF209
10.0V
VR203
C503
100pF
IF280
IF222
B503
M202
IF270IF220
IF215
IF266
VR202
6.8V
L200
390nH
2
IF263
SWITCH
PB503
1
IF265
IF275
IF213
VR201
6.8V
1
2
IF216
CR200
IF259
IF279
IF272
IF228
PB502
SWITCH
1
2
IF224
IF276IF226
IF267
IF221
IF211
B504
IF217
IF274
IF225
IF214
F1
2
1
IF260
3A
24V
IF230
6.8V
VR200 IF277
UNSWB+_2
MECH_SW_B+_2
LI_ION
SB3
SB2
UNSWB+_1
BATT_CODE_1 BATT_CODE_2
IF278
DEMOD_1 DEMOD_2
EMER_1 EMER_3
RSSI_1 RSSI_2
RESET_1 RESET_3
VOL_1 VOL_2
RED_LED_1
GREEN_LED_1
RED_LED_2
GREEN_LED_2
PTT_1 PTT_2
LVZIF_SEL_1 LVZIF_SEL_2
SB1_1 SB1_2
MECH_SW_B+_1
RTA0_1
RTA1_1
RTA0_2
RTA1_2
RTA2_1
RTA3_1
RTA2_2
RTA3_2
BATT_B+_2
FL0830467O
Lowband 29-42/35-50MHz Controls And Switches Schematic Diagram
http://www.myradio168.name

6E-16 Circuit Board/Schematic Diagrams and Parts List
Software Package S501 - Freq. switch
4080710Z01 - 16 positionConventional/MDC
4080710Z02 - continous5 Tone
IF312
M300
PB501
SWITCH
12
C513
100pF
M301
6.8V
VR500
R514
47K
6.8V
IF321
VR501
.01uF
C500
IF320
IF308
C0
C1
C1
7
GND GND1
9
1
PC0
2
PC1
4
PC2 PC3 8
S501
SWITCH
C0
180
R502
IF306
C512
100pF
IF314
IF315
DATA
2
NEG
1
POS
3
IF304
J1
10K
R515
VR502
6.8V
IF325
R5
RX_IN
RX_INJ
IF300
IF301
IF317
RX FRONT END
IF
IF307
IF302
13
0.47uF
C502
CR503
24
IF319
Q510
IF318
C514
100pF
C511
100pF
IF316
IF311
IMX1
CR502-1
5
1
6
CE
CLK
DATA
DEMOD
IF
R5
RSSI
Vdd
IF303
PB504
SWITCH
12
RX BACK END
16.8MHz
2
4
3
1
5
3
TAB1 6
TAB2 7
2
CR502-2
S502
4
LOW
IF322
IF323
IF305
C505
100pF
IF309 R501
680
IF310
DEMOD
R5
UNSWB+_2
GREEN_LED
SWB+
RED_LED
BATT_B+_4
BATT_B+_2
BATT_CODE
SB1
PTT
VDD
IF324
RX_IN
RX_INJ
RTA0
RTA3
RTA1
RTA2
VOL
MECH_SWB+
16.8MHz
DATA
CLK
LVZIF_SEL
RSSI
FL0830470O
Lowband 29-42/35-50MHz Overall Receiver Schematic Diagram
http://www.myradio168.name

Circuit Board/Schematic Diagrams and Parts List 6E-17
0.78 Vdc
-24.5 dBm
3.24 Vdc
33 mV
3.25 Vdc
-24.5 dBm
-26.5 dBm
-18.75 dBm
PREAMP
LP FILTER MIXER
56pF
C515
C536
27pF
3.6K
TP500
R510
XFMR
T502
4
6
3
12
Q509
C516
HP415
D501
2
34
1
30pF
150nH
L501
39pF
C533
82pF
C538
R505
560
2pF
C535
L504
560nH
K2
R504
12K
D502
R503
1K
C506
100pF
L507
68nH
L508
150nH
R512
4.7K
SHIELD
SH500
SHIELD
SH501
3
1
2
R507
270
T501
4
6
270nH
L502
XFMR
.01uF
C522
SHIELD
SH502
R509
270
1uH
3.9pF
C537
L503
R508
18
C534
10
8.2pF
0.1uF
R513
C507
RX_IN
RX_INJ
C504
51pF
IF
R5
RECEIVE -47dBm SIGNAL AT 35.04MHz WITH 1K TONE.
RF MEASUREMENTS MADE WITH BOONTON 92 MILLIVOLTMETER.
FL0830471O
Lowband 29-42/35-50MHz Receiver Front End Schematic Diagram
http://www.myradio168.name

6E-18 Circuit Board/Schematic Diagrams and Parts List
1KHz 0.86v p-p
RECEIVE -47dBm SIGNAL AT 35.04MHz WITH 1K TONE.
RF MEASUREMENTS MADE WITH BOONTON 92 MILLIVOLTMETER.
17 MHz on Low Band
17 MHz 0.6v p-p
0.5 - 2.7 vdc
1.8 vdc
2.5 Vdc
3 Vdc
219.3 MHz
-29.5 dBm
- 36 dBm
1.5 Vdc
5 VdcRX For <-50 dBm RF
= 3 Vdc
~
3 Vdc
1.5 Vdc
1.5 Vdc
1.5 Vdc
1.5 Vdc
Sawtooth Voltage
IF AMP IF FILTERSECOND LO
AGC PROCESSING
109.65MHz CRYSTAL FILTER
IF AMPLIFIER
SECOND LO
SECOND LO LOOP FILTER
LVZIF
C301 0.22uF
C335
C304
15pF
SH301
SHIELD
4700pF
R310
3.6K
13pF
C311
C323
.022uF
20
1500pF
C334
R318
C308
1uF
C324
100pF
4
OUT
10uF
C319
31B01
FL301
2GND1
GND2
3
5GND3
6GND4
1IN
1.5K
R304
R315
47K
0.5pF
C302
1uF
C341
R305
L304
390nH
10K
2K
0.1uF
C333
R317
SH302
SHIELD
47K
R303
47K
R302
C326
0.1uF
91K
R309
2.2uH
L307
C336
C317
10uF
10uF
C337
C309
.01uF
.022uF
220nH
L303
C331
.022uF
15pF
C316
390nH
L305
2
NC 1
4
VCC
5
13pF
C313
U302
TC7SU04F
GND
3
4700pF
C305
C306
8pF
0.1uF
C310
1.5K
1uF
C340
U301
R312
2.2uH
C343
L308
0.22uF
0.1uF
C307
5.6K
R307
1.5K
R301
1.3K
R306
SH303
SHIELD
SH300
SHIELD
C312
C342
13pF
1uF
C328
0.1uF
C330
.022uF
VAG 32
VAG_REF 25
VPP
9
13pF
C314
RED_VCC
1
RED_VSS
2
ROSE_VCC 30
ROSE_VSS 29
RSSI_FLT
5RSSI_OUT
4
TESTA
16
TESTD
8
LIM 31
MIX_BYP 42
MIX_IN 46
MLPD_CR
24
PHASE_LOCK 26
PREAMP_OUT 47
PRE_AGC 48
PRE_IN
3
EXTBS
6
FREF
21 GND
20
GOLD_VCC
10
GOLD_VSS
14
GREEN_VCC 41
GREEN_VSS 43
IOUT
15
C4P 37
CEX
19 CLK
18
COL
13
DATA
17
DEMOD_HF 28
DEMOD_OUT 27
EMIT
11
BRP_OFF
23
C1M 33
C1P 40
C2M 34
C2P 39
C3M 35
C3P 38
C4M 36
U303
32D83
AFC
7
BASE
12
BLUE_VCC 45
BLUE_VSS 44
BROWN_VCC
22
.022uF
C321
1
3
2
0.22uF
C325
R316
BFQ67W
Q301
33nH
L306
200
0.22uF
C320
C327
4700pF
R308
0.1uF
C332
12K
C315
9.1pF
1uF
C339
10K
R314
CR301
470nH
L302
120nH
L301
C348
2pF
R5
4700pF
C303
CE
CLK
DATA
DEMOD
IF
RSSI
Vdd
16.8MHz
FL0830472O
Lowband 29-42/35-50MHz Receiver Back End Schematic Diagram
http://www.myradio168.name

Circuit Board/Schematic Diagrams and Parts List 6E-19
ZMY0130813-O
NP
1st Lo frequency
4.56 Vdc
1.57 Vdc
3.64 Vdc
3.28 Vdc
17 MHz
2.7 V p-p
13 Vdc
1.3 - 3.5 Vdc
Low band - 17MHz 0.6V p-p
3.23 Vdc RX / 0 Vdc TX
0.15 Vdc RX / 3.25 Vdc TX
1.5 - 11 Vdc
0 = UNLOCK
RECEIVE -47dBm SIGNAL AT 35.04MHz WITH 1K TONE.
D210
A1
A2
A3
K1
K2
K3
A2
A3
K1
K2
K3
D211
A1
TP201
C247
4.7uF
R223
100K
2K
R229
C257
.047uF R239
1K
TP200
C206
100uH
L225
L226
4.7uH
2.2uF
C258
C236
100pF CR211
C286
C284
.01uF
.01uF
.01uF
47pF
C285
510
C242
R225
R222
75K
C259
0.47uF
SH200
SHIELD
100
R230
2.7pF
C237
R228
51
R227
100
SHIELD
SH201
C260
.01uF
C287
1K
.01uF
R288
47K
R289
3.9
Q288
R287
C263
12
VMULT4 11
13
VRO
WARP 25
XTAL1 23
XTAL2 24
4.7uF
30
SFOUT 28
TEST1 37
TEST2 38
VBPASS
21
VCP 47
VMULT1 15
VMULT2 14
VMULT3
PD_VDD
PREIN
32
PRE_GND
33
34
PRE_VDD
PVREF
35
REFSEL
18
SFBASE
27 SFCAP
26
SFIN
43
4
LOCK
MODIN
10
41
MODOUT
NC1
17
NC2
29
NC3
31
PD_GND
44
5
9CLK
8
DATA
7
6DGND
DVDD 36
FREFOUT 19
IADAPT 45
INDMULT 16
IOUT
48
AUX2 1
AUX3 2
AUX4 3
AVDD 20
BIAS1
40
BIAS2
39
CCOMP
42
CEX
U205
LVFractN IC
ADAPTSW 46
AGND
22
AUX1
Y201
75Z03
GND
1
GND1
4
OUT 3
IN
6
.01uF
C233
2.2uF
C281
C280
10uF
4
NCON_OFF*
3VIN
1VOUT 5
LP2980
U200
GND
2
R286
0
C283 R285
100
4.7uF
.01uF
47K
C299
R219
C249
.01uF
R224
200
0.47uF
C234
0.47uF
C232
C255
.047uF
C261
0.47uF
.047uF
C298
.01uF
C256
U204
ADP3300
6
ERR
1
GND
5IN
2
NR 4
OUT
3SD
AUX2
VCTRL
VSF
PRE_IN
5V
4V_3.3V
Vdda
SWB+
16.8MHZ
MODIN
LOCK
DATA
CLK
CSX
AUX3
Lowband 29-42/35-50MHz Synthesizer Schematic Diagram
http://www.myradio168.name

6E-20 Circuit Board/Schematic Diagrams and Parts List
2462587T19 220 nH
RX VCO
0.15 Vdc RX
3.25 Vdc TX
3.23 Vdc RX
2113743N32 18 pF
Part Number
C215 2113740L40 82 pF 2113740L38 68 pF
VCO TOP
-14dBm RX
-12dBm TX
VCO BOTTOM
+6 dBm
C202 2113743N42 47 pF
+4dBm TX
-22dBm RX
2.9 Vdc
4.45 Vdc RX
0 Vdc TX
4.56 Vdc
4.52 Vdc TX
0 Vdc RX
+4dBm RX
-16dBm TX
L207 2405452C63 1.35 uH
+11 dBm RX
-7 dBm Tx
+7 dBm TX
+15.25 dBm RX
L208
2462587T19 220 nH
2405452C27 4.8 uH
2113743N40 39 pF
C203 2113743N34 22 pF
0.8 Vdc
RECEIVE -47dBm SIGNAL AT 35.04MHz WITH 1KHz TONE.
RF MEASUREMENTS MADE WITH BOONTON 92 MILLIVOLTMETER.
-16 dBm RX
0 dbm TX
Value Part Number Value
R1 29.7 - 42 MHz R2 35 - 50 MHz
L209 2462587T20 270 nH
2462587T20 270 nH
C222
TX_VCO
Designator
0 Vdc TX
L207
.01uF
620nH
L204
4.8uH
C202
56
R236
47pF
C216
C221
30pF
82pF
C229
.01uF
1K
R234
2.2K
R233
C230
.01uF
C214
36pF
L215
.01uF
C227
SHIELD
SH203
5.45nH
1.35uH
L203
C203
22pF
270nH
L208
3.9
R237
120nH
L212
CR202
16pF
C226
R238
1K
C215
82pF
1.35uH
L201
CR203
C218
.01uF
R232
30K
2pF
C224
C201
SHIELD
SH202
1000pF
100
R203
1.35uH
L210
56pF
C231
S
U207
Q204
D
L209
270nH
330nH
L211
.01uF
C225
CR201
U203
Q202
D
S
R204
180
56
R206
C297
.01uF
50-300MHz
TR201
RESONATOR
C219
C235
56pF
C228
.01uF
68
R231
10pF
L202
1.35uH
Q203
D
S
CR204
820
R235
6.8pF
C220
Q201
5.1pF
C223
VCTRL
AUX3
AUX2
PRE_IN
VSF
TX_INJ
RX_INJ
FL0830469O
Lowband 29-42/35-50MHz Voltage Controlled Oscillator Schematic Diagram
http://www.myradio168.name

Circuit Board/Schematic Diagrams and Parts List 6E-21
2113740L24 18 pF
2460591X14
L102
L106
L100
2113740L34 47 pF 2113740L33 43 pF
2460591X10 50 nH
2113740L40 82 pF
ValuePart Number
2113740L35 51 pF
2113740L37 62 pF
L105 2460591X09 135 nH
L107
2460591X12
R2 35 - 50 MHz
Value
R1 29.7 - 42 MHz
2113740L38 68 pF
C115
C110
2460591X16
C107 2113740L39 75 pF
2460591X15 46 nH
2113740L24 18 pF
2460591X13 120 nH
2405613Z06 5.45 nH
C106
C111
Designator
C103
C114
Part Number
2113740L39 75 pF
2113740L37 62 pF
NP
2113740L36 56 pF
2113740L25 20 pF
2113740L25 20 pF
2405613Z09 7.30 nH
2460591X13 2460591X12
L101 2460591X08
IF109
75pF
C107
IF101
30pF
C148
200
IF102
125nH
R101
200
R106
L100
.01uF
D100
C146
VR102
6.8V
.01uF
C134
C127
10uF
C125
0.1uF
.01uF
BEAD
E100
C124
IF108
L108
220nH
6.2K
R108
C139
100
R113
.01uF
C108
1uF
VR101
LM50
GND
3
POS 1
2VOUT
Q100
S
D
C126
.01uF
L105
C149
.01uF
220nH
L109
C145
.01uF
C123
IF103
510pF
15 VG
6
VL
19 VLIM
200
R103
2
T1
30
TEMP
V10
14
16 V45
17 V5EXT
20 VAR1
18 VAR2
24 VAR3
4
INT
22 NA
11 Q
10 QX
1
RFIN
21 RS
31
RSET
23 RX
7
CL
26
CLK
12 CQ
13 CQX 28
DATA
F168
9
8
GND1
25
GND2
32
ANO
27
BPOS
29
CEX
CI 3
5
CJ
R112
100
H99S-4
U102
C115
IF107
IF105
20pF
TP100
20pF
C103
1000pF
C129
C138
.01uF
10
R104
R117
C122
1MEG
12K
R111
510pF
C106
62pF
SH100
SHIELD
24K
R110
1000pF
C131
10
R115
D101
L102
110nH
L101
166nH
C142
.01uF
2
3
5
4
0.1uF
C128
XFMR
T100
1
2K
R116
0.075
R102
.01uF
C135
R118
750nH
L103
IF106
10
200pF
C121
TAB4
4
.01uF
C144
J102
ANTENNA_NUT
TAB1 1
TAB2 2
TAB3
3
2.2uH
L104
R105
200
C120
200pF
0.1uF
C132
.01uF
C133
C140
.01uF
1
2
3
470
R107
J101
RF_JACK
4
GND
PB505
SWITCH
12
75pF
C114
6.75nH
L107
R114
470K
M101
10
R119
C111
C136
.01uF
IF104
82pF
1000pF
C137
.01uF
C143
C141
47pF
C119
VCNTRL
14 VD1 2
VG1 3
VG2
3300pF
13
8NC1
9NC2
10 NC3
15 NC4
16 RFIN RFOUT1 6
7
RFOUT2
1
U101
09Z67
11 G2
GND1
4
GND2
5
GND3
12
GND4
C110
47pF
1K
R109
M100
HEATSINK
POS
C118
47pF
L110
C117
510pF
L106
C130
1000pF
22pF
C147
EMER
TX_INJ
5V_TX
CSX
CLK
DATA
RESET
BATT_B+_4
RX_IN
FL0830473O
Lowband 29-42/35-50MHz Transmitter Schematic Diagram
http://www.myradio168.name

6E-22 Circuit Board/Schematic Diagrams and Parts List
Lowband 29-42/35-50MHz Radio Parts
List
Circuit
Ref Motorola
Part No. Description
C103 2113740L25 20pF
C103** 2113740L24 18pF
C106 2113740L37 62pF
C106** 2113740L35 51pF
C107 2113740L39 75pF
C107** 2113740L36 56pF
C108 2113743F16 1.0uF
C110 2113740L34 47pF
C110** 2113740L33 43pF
C111 2113740L40 82pF
C111** 2113740L38 68pF
C114 2113740L39 75pF
C114** 2113740L37 62pF
C115 2113740L25 20pF
C115** 2113740L24 18pF
C118 2113740F48 47pF
C118** 2113740F49 82pF
C119 2113740F46 62pF
C119 2113740F39 33pF
C120 2113740F58 200pF
C121 2113740F58 200pF
C121** 2113740F59 220pF
C122 2113740A72 510pF
C123 2113740A72 510pF
C124 2113741A45 56pF
C125 2113743M24 0.01uF
C126 2113741A45 56pF
C127 2311049A18 10uF
C128 2113743M24 0.01uF
C129 2113743L41 0.01uF
C130 2113743L17 1000pF
C131‘ 2113743L17 1000pF
C132 2113743L41 0.01uF
C133 2113743M24 0.01uF
C134 2113743L41 0.01uF
C135 2113743L41 0.01uF
C136 2113743L41 0.01uF
C137 2113743L17 1000pF
C138 2113743L17 1000pF
C139 2113743L41 0.01uF
C140 2113743L41 0.01uF
C141 2113743L29 3300pF
C142 2113743L41 0.01uF
C143 2113743L41 0.01uF
C144 2113743L41 0.01uF
C145 2113741A45 56pF
C146 2113741A45 56pF
C147 2113743N34 22pF
C148 2113740F38 30pF
C149 2113743L41 0.01uF
C201 2113743L17 1000pF
C202 2113743N42 47pF
C203 2113743N34 18pF
C204 2113743L41 0.01uF
C205 2113743L41 0.01uF
C206 2113743N42 47pF
C214 2113741F49 0.1uF
C215 2113740L40 82pF
C216 2113740F38 30pF
C218 2113741F49 0.1uF
C219 2113741F49 0.1uF
C220 2113743N22 15pF
C221 2113741F49 0.1uF
C222 2113741F49 0.1uF
C223 2113743N19 5.1pF
C224 2113743N09 2pF
C225 2113743L41 0.1uF
C226 2113743N31 16pF
C227 2113741F49 0.1uF
C228 2113743N26 10pF
C229 2113743N48 82pF
C230 2113743N39 36pF
C231 2113743N44 56pF
C232 2113743A27 0.47uF
C233 2113743L41 0.01uF
C234 2113743A27 0.47uF
C235 2113932N44 56pF
C236 2113743N50 100pF
C237 2113743N12 2.7pF
C242 2113743N42 47pF
C247 2311049A56 4.7uF
C249 2113743L41 0.01uF
C255 2113741A61 0.047uF
C256 2113741A61 0.047uF
C257 2113741A61 0.047uF
C258 2311049F16 2.2uF
C259 2113743A27 0.47uF
C260 2113743F49 0.01uF
C261 2113741A27 0.47uF
C263 2311049A56 4.7uF
C280 2311049A57 10uF
C281 2104993J02 2.2uF
C283 2113743L41 0.01uF
C284 2113743L41 0.01uF
C285 2113743L41 0.01uF
C286 2113743L41 0.01uF
C287 2113743L41 0.01uF
C297 2113741F49 0.1uF
C298 2113743L41 0.01uF
Circuit
Ref Motorola
Part No. Description
C299 2311049A56 4.7uF
C301 2113743N30 15pF
C302 Not Placed
C303 2113743R33 4700pF
C304 2113743R33 4700pF
C305 2113743R33 4700pF
C306 2113743N65 8pF
C307 2113743E20 0.1uF
C308 2180478Z20 1uF
C309 2113741F49 0.1uF
C310 2113743E20 0.1uF
C311 2113743N29 13pF
C312 2113743N29 13pF
C313 2113743N29 13pF
C314 2113743N29 13pF
C315 2113743N25 9.1pF
C316 2113743N30 15pF
C317 2311049A59 10uF
C319 2311049A59 10uF
C320 2113743A23 0.22uF
C321 2113743E07 0.022uF
C323 2113743E07 0.022uF
C324 2113743N50 100pF
C325 2113743A23 0.22uF
C326 2113743E20 0.1uF
C327 2113743R33 4700pF
C328 2113743E07 0.022uF
C330 2113743E20 0.1uF
C331 2113743E07 0.022uF
C332 2113743E20 0.1uF
C333 2109720D14 0.1uF
C334 2113740A82 1500pF
C335 2113743A23 0.22uF
C336 2311049A59 10uF
C337 2113743E07 0.022uF
C339 2113743F16 1uF
C340 2113743F16 1uF
C341 2113743F16 1uF
C342 2113743F16 1uF
C343 2113743A23 0.22uF
C348 2113743N09 2pF
C400 2113743L41 .01uF
C401 2113743M24 0.1uF
C402 2113743M24 0.1uF
C403 2113743G24 2.2uF
C404 Not Placed
C405 Not Placed
C406 Not Placed
C407 2113928N01 0.1uF
C408 2113743N50 100pF
C409 2113743M24 0.1uF
Circuit
Ref Motorola
Part No. Description
C410 2113928N01 0.1uF
C411 2113743M24 0.1uF
C412 2311049A59 10uF
C414 2113743M24 0.1uF
C415 2109720D01 0.1uF
C416 2113928N01 0.1uF
C419 Not Placed
C420 2113743L41 .01uF
C421 2113928N01 0.1uF
C422 2113743M24 0.1uF
C423 2113743N50 100pF
C424 2311049A59 10uF
C425 2113743M24 0.1uF
C426 2113743N50 100pF
C427 2113743N50 100pF
C428 2113743M24 0.1uF
C429 2113743M24 0.1uF
C430 2113928N01 0.1uF
C431 2113743N50 100pF
C432 Not Placed
C433 2113743L41 .01uF
C434 2113743M24 0.1uF
C435 2113743M24 0.1uF
C436 2113743N34 22pF
C437 2113743N34 22pF
C438 2113743F18 2.2pF
C440 2113743F18 2.2pF
C441 2113743N50 100pF
C442 2113743E20 0.1uF
C443 2113928N01 0.1uF
C444 2113743N50 100pF
C445 2113743N50 100pF
C447 2113743M08 0.022uF
C448 2113928N01 0.1uF
C449 2113743N50 100pF
C450 Not Placed
C451 2113743M08 0.022uF
C452 2113743G26 4.7uF
C453 2113743N50 100pF
C456 2113743N50 100pF
C458 2113743N50 100pF
C459 2113743N50 100pF
C463 2113743N50 100pF
C466 2113743N50 100pF
C467 2113928N01 0.1uF
C471 2113743N50 100pF
C472 2113743N50 100pF
C473 2113743N50 100pF
C475 2113743H14 10uF
C476 2113928D08 10uF
C479 2113928N01 0.1uF
Circuit
Ref Motorola
Part No. Description
http://www.myradio168.name

Circuit Board/Schematic Diagrams and Parts List 6E-23
C480 2113743G24 0.1uF
C481 2113928N01 0.1uF
C482 2113928N01 0.1uF
C490 2113743N50 100pF
C491 2113743N50 100pF
C492 2113743N50 100pF
C493 2113743N50 100pF
C494 2113743N50 100pF
C495 2113743N50 100pF
C496 2113743N50 100pF
C497 2113743N50 100pF
C500 2113743L41 0.01uF
C502 2311049A05 0.47uF
C503 2113743N50 100pF
C504 2113743N43 51pF
C505 2113743N50 100pF
C506 2113743N50 100pF
C507 2113743K15 0.1uF
C511 2113743N50 100pF
C512 2113743N50 100pF
C513 2113743N50 100pF
C514 2113743N50 100pF
C515 2113743N44 56pF
C516 2113928N37 30pF
C522 2113743L41 0.01uF
C533 2113743N40 100pF
C534 2113743N24 8.2pF
C535 2113743N09 2pF
C536 2113743N36 27pF
C537 2113743N16 3.9pF
C538 2113743N48 82pF
CR200 4880107R01 Varactor
CR201 4805648Q13 Dual Varactor
CR202 4805648Q13 Dual Varactor
CR203 4813833C07 Varactor
CR204 4813833C07 Varactor
CR211 4813833C03 Varactor
CR301 4813833C01 Varactor
CR411 4802245J62 Schottky Diode
CR412 4802245J62 Schottky Diode
CR413 4802245J62 Schottky Diode
CR440 4813833C02 Dual Diode Common Cathode
CR502 4880107R01 Rectifier
CR503 4805729G49 LED Red/Yellow
D100 4802482J02 Pin Diode
D101 4809948D23 Pin Diode
D102 4813825A20 Dual Diode
D103 4813825A20 Dual Diode
D104 4813825A20 Dual Diode
D210 4802233J09 Triple Diode
D211 4802233J09 Triple Diode
Circuit
Ref Motorola
Part No. Description
D501 4802245J42 Ring Quad Diode
D502 4805129M06 Dual Diode
E100 2480640R01 Ferrite Bead
E400 2480640Z01 Ferrite Bead
E401 2480640Z01 Ferrite Bead
E402 2480640Z01 Ferrite Bead
E403 2480640Z01 Ferrite Bead
E404 2480640Z01 Ferrite Bead
E405 2480640Z01 Ferrite Bead
E406 2480640Z01 Ferrite Bead
E407 2480640Z01 Ferrite Bead
E408 2480640Z01 Ferrite Bead
E409 2480640Z01 Ferrite Bead
F1 6580542Z01 Fuse 3A
FL301 4885631B01 109.65MHz Crystal Filter
FL401 4870368G02 38.4kHz Crystal Oscillator
J1 0986237A02 Connector
J101 0985613Z01 RF Jack
J102 0280519Z01 Antenna Nut
J400 0905505Y04 40-pins Connector
J403 0905505Y02 20-pins Connector
L100 2460591X13 125nH
L100** 2460591X12 110nH
L101 2460591X08 166nH
L101** 2460591X14
L102 2460591X12 110nH
L102** 2460591X16
L103 2462587T27 750nH
L104 2462587Q20 2.2uH
L105 2460591X13 125nH
L106 2460591X10 50nH
L106** 2460591X15 46nH
L107 2484562T03 8nH
L107** 2484562T20 5nH
L108 2462587Q08 220nH
L109 2462587Q08 220nH
L110 2460591X11 100nH
L200 2462587Q42 390nH
L201 2405452C63 1.35uH
L202 2405452C63 1.35uH
L203 2405452C63 1.35uH
L204 2462587T25 620nH
L207 2405452C27 4.7uH
L207** 2405452C63 1.35uH
L208 2462587T20 270nH
L208** 2462587T19 220nH
L209 2462587T20 270nH
L209** 2462587T19 220nH
L210 2405452C63 1.35uH
L211 2462587T21 330nH
L212 2462587T16 5.45nH
Circuit
Ref Motorola
Part No. Description
L215 2409348J04 13.85nH
L225 2462587L50 100uH
L226 2462587Q24 4.7uH
L301 2462587V35 120nH
L302 2462587T23 470nH
L303 2462587V38 220nH
L304 2462587T22 390nH
L305 2462587T22 390nH
L306 2462587T40 33nH
L307 2462587Q20 2.2uH
L308 2462587Q20 2.2uH
L400 2462587Q42 390nH
L401 2462587Q42 390nH
L410 2462587Q42 390nH
L411 2462587Q42 390nH
L501 2462587T17 150nH
L502 2462587T20 270nH
L503 2462587T30 1nH
L504 2462587T24 560nH
L507 2462587T17 150nH
L508 2462587V32 68nH
PB501 4080523Z01 Tactile, Push-button
PB502 4080523Z01 Tactile, Push-button
PB503 4080523Z01 Tactile, Push-button
PB504 4080523Z01 Tactile, Push-button
PB505 4080523Z01 Tactile, Push-button
Q100 4813828A08 FET
Q201 4802245J44 NPN
Q202 4805218N82 FET
Q203 4805218N82 FET
Q204 4805218N82 FET
Q288 4802245J44 NPN
Q301 4805218N63 NPN
Q400 4809579E18 MOSFET P-Channel
Q403 4880214G02 NPN
Q405 4802245J54 Dual NPN
Q410 4802245J54 Dual NPN
Q411 Not Placed
Q416 4809579E18 MOSFET P-Chan
Q417 4802245J50 Dual NPN/PNP
Q509 4880214J44 NPN
Q510 4880214G02 NPN
R101 0662057A18 51
R102 0680735Z01 0.075
R103 0662057A25 100
R104 0662057M26 10
R105 0662057A32 200
R106 0662057A32 200
R107 0662057M66 470
R108 0662057M93 6.2K
R109 0662057M74 1K
Circuit
Ref Motorola
Part No. Description
R110 0662057M98 10K
R111 0662057N01 12K
R112 0662057M50 100
R113 0662057M50 100
R114 0662057N39 470K
R115 0662057M26 10
R116 0662057M81 2K
R117 0662057N47 1M
R118 0662057A01 10
R119 0662057A01 10
R120 0662057A25 100
R122 Not Placed
R203 0662057M50 100
R204 0662057M56 180
R206 0662057U45 56
R219 0662057N15 47K
R222 0662057N20 75K
R223 0662057N23 100K
R224 0662057M57 200
R225 0662057M67 510
R227 0662057M50 100
R228 0662057M43 51
R229 0662057M81 2K
R230 0662057M50 100
R231 0662057M46 68
R232 0662057N10 30K
R233 0662057M82 2.2K
R234 0662057A41 470
R235 0662057M72 820
R236 0662057M44 56
R237 0662057M16 3.9
R238 0662057M74 1K
R239 0662057M74 1K
R285 0662057M50 100
R286 0662057M01 0
R287 0662057N15 47K
R288 0662057M74 1K
R289 0662057M16 3.9
R301 0662057M78 1.5K
R302 0662057N15 47K
R303 0662057N15 47K
R304 0662057M78 1.5K
R305 0662057M98 10K
R306 0662057M77 1.3K
R307 0662057M92 5.6K
R308 0662057N01 12K
R309 0662057N22 91K
R310 0662057M87 3.6K
R312 0662057M78 1.5K
R314 0662057M98 10K
R315 0662057N15 47K
Circuit
Ref Motorola
Part No. Description
http://www.myradio168.name

6E-24 Circuit Board/Schematic Diagrams and Parts List
* Motorola depot servicing only
** Range 2 only
R316 0662057M57 200
R317 0662057M81 2K
R318 0662057M33 20
R400 0662057N15 47K
R401 0662057M01 0
R402 Not Placed
R403 Not Placed
R405 0662057M01 0
R406 0662057N20 75K
R407 0662057N19 68K
R408 Not Placed
R409 0662057M98 10K
R410 0662057N23 100K
R411 0662057M98 10K
R413 0662057M01 0
R414 0662057V34 180K
R415 0662057V26 91K
R416 0662057N13 39K
R418 Not Placed
R419 0662057M67 510
R420 0662057B46 10M
R421 0662057M81 2K
R423 0662057N21 82K
R424 0662057N12 36K
R425 0662057N10 30K
R426 0662057M35 330
R427 0662057M84 2.7K
R428 0662057M10 2.2
R429 0662057M98 10K
R431 0662057N39 470K
R432 0662057N16 51K
R434 0662057M62 330
R435 0662057M81 2K
R436 0662057M74 1K
R437 0662057M01 0
R445 0662057N08 24K
R446 0662057N30 220K
R447 0662057N52 1.6M
R448 0662057N33 270K
R449 0662057N08 24K
R450 0662057T45 68
R457 0662057M98 10K
R460 0662057M90 4.7K
R461 0662057M56 180
R462 0662057M98 10K
R463 0662057M61 300
R471 0662057M92 5.6K
R472 0662057M93 6.2K
R473 0662057M26 10
R475 0662057M01 0
R476 0662057N35 330K
Circuit
Ref Motorola
Part No. Description
R477 0662057M74 1K
R478 0662057M98 10K
R481 0662057N08 24K
R492 0662057M01 0
R499 Not Placed
R501 0662057M70 680
R502 0662057M56 180
R503 0662057M74 1K
R504 0662057N01 12K
R505 0662057M68 10K
R507 0662057M60 270
R508 0662057M32 18
R509 0662057M60 270
R510 0662057M87 3.6K
R512 0662057M90 4.7K
R513 0662057M26 10
R514 0662057N15 47K
R515 0662057M98 10K
RT400 0680590Z01 Thermistor 33K
S501 4080710Z01 Channel Switch
S502 1880619Z01 Volume Switch
SH100 2686076A01 Shield
SH200 2685709B02 Shield
SH201 2680511Z01 Shield
SH202 2680511Z01 Shield
SH203 2686079A01 Shield
SH300 2680516Z01 Shield
SH301 2680508Z01 Shield
SH302 2680697Z01 Shield
SH303 2680553Z01 Shield
SH400 2680505Z01 Controller Memory Shield
SH401 2680506Z01 Controller On/Off Shield
SH402 2680515Z01 Controller Microprocessor
Shield
SH403 2680516Z01 Controller ASFIC Cmp/Audi
PA Shield
SH500 2680555Z01 Shield
SH501 2680697Z01 Shield
SH502 2680696Z01 Shield
T100 2505515V03 Transformer Coil
T501 2580541Z01 Transformer Coil
T502 2580541Z01 Transformer Coil
TR201 2460593D01 Resonator, 50-300MHz
U101 5105109Z67 LDMOS Driver
U102 5185765B01 Power Control
U200 5102463J58 3.3V Regulator
U203 4805649Q14 Varactor Diode
U204 5105739X05 Linear Regulator
U205 5185963A27 LV Fractional N Synthesizer
U207 4805921T06 Dual PNP
U301 4885622B01 Dual Gate MOSFET
Circuit
Ref Motorola
Part No. Description
U302 5185623B01 3.3V Regulator
U303 5109632D83 Low Voltage ZIF
U400 5102463J40 3.3V Regulator
U404 5185963A53 ASFIC
U405 Not Placed
U406 *5102463J59 Flash ROM 128K x 8
U407 *5102463J64 EEPROM 16K x 8
U409 5102226J56 Microcontroller
U410 5102463J57 3.3V Regulator
U420 5102463J44 Audio PA
VR101 5185963A15 Temperature Sense
VR102 4802245J51 6.8V Zener
VR200 4802245J51 6.8V Zener
VR201 4802245J51 6.8V Zener
VR202 4802245J51 6.8V Zener
VR203 4802245J53 6.8V Zener
VR432 4805656W08 5.6V Zener
VR433 4805656W08 5.6V Zener
VR434 4802245J51 6.8V Zener
VR445 4802245J53 10V Zener
VR446 4802245J53 10V Zener
VR447 4802245J53 10V Zener
VR448 4802245J53 10V Zener
VR449 4802245J53 10V Zener
VR450 4802245J53 10V Zener
VR500 4800245J51 6.8V Zener
VR501 4813830A18 6.8V Zener
VR502 4802245J51 6.8V Zener
Y201 4805875Z03 Crystal Oscillator
Circuit
Ref Motorola
Part No. Description
http://www.myradio168.name

Troubleshooting charts 6E-25
8.0 Troubleshooting charts
MCU Check
Power Up
Alert Tone
OK?
Speaker
OK?
U409 EXTAL=
7.3728 MHz?
U205 Pin 19
17.0MHz
5V at U204?
3.3V at U400?
U409 Reset Pin
94 High?
MCU is OK
Not able to pro-
gram RF Board
ICs
Before replacing
MCU, check SPI
clock, SPI data,
and RF IC select
Replace
Speaker
Read Radio
OK?
Check
Setup
Reprogram the
correct data.
See FGU
Troubleshooting
7.5V at
Pin 5 U204?
7.5V at Pin 8
U400
Check
Q400
Replace
U204/U400
Check any short
to SWB+,
Vdda or Vddd
Press PTT. Red
LED does not
light up
PTT U409
Pin 53
low?
Press PTT
CR502-2
High?
Check
PB504
Check
CR502-2
voltage
LED,
CR502,R501
OK?
Replace
Faulty
Component
Check
Accessories
J403
OPT_SEL_1 &
OPT_SEL_2
Pin 8 & 9
low?
Radio could
not PTT
externally
U409
Pin 52, 6
low?
See FGU
Troubleshoot-
ing chart
LED should
light up
Check
MCU
PTT
NO
YES
YES
No
No
NO
YES YES
NO
YES
YES
NO
NO
YES
YES
NO
NO
YES
NO
YES
NO
YES
YES
NO
NO
YES
EXT
SPKR
EXT
PTT
INT
AUDIO
J403Pin9low?
Pin8high?
ASFIC U404
Pin14&15
high?
Check
Accessories
Check
U404
Check
U420 Audio PA
NO
NO
YES
YES
J403 Audio
at Pin 2 &
Pin 3
Check Spk.
Flex Connec-
Audio at
AudioPA
(U420)
input
Audio from Pin 41
ASFIC, U404?
Check
ASFIC U404
Check
Audio PA
(U420)
Check
U303
LV ZIF
Audio at
Pin 2
U404?
NO
NO
NO
YES
YES
NO
YES
Troubleshooting Flow Chart for Controller

6E-26 Troubleshooting charts
Bad SINAD
Bad 20dB Quieting
No Recovered Audio
START
Audio at pin
27 of U303? Check Controller
Yes
No
Spray of inject 1st IF into
XTAL Filter
IF Freq: 109.65 MHz
Audio heard?
BYes
No
Check 2nd LO Control
Voltage at C308
VCO locked?
BYes
17.0 MHz
check at pin
22 U303?
Activity on
U303 sel pin?
Check FGU
No
No
A
A
Yes
Check Q301 bias
circuitry for faults.
Rotate Freq. Knob
Check controller.
Before replacing U303, check 2nd
VCO Q301. Check VCO O/P level,
C315, C316.
Yes
No
Troubleshooting Flow Chart for Receiver (Sheet 1 of 2)

Troubleshooting charts 6E-27
IF Signal at
L301?
No
RF Signal at
T501?
RF Signal
at collector
Q509?
No
RF Signal at
C504?
No
RF Signal at
C147?
No or
Check transmit harmonic filter, antenna
switch and J101
Check filter between
C147 & C504
Inject RF into J101
No
Yes
Check RF amp (Q509)
Stage.
Check filter between
Q509& T301.
Yes
Check T501, T502,
D501, R507, R508,
R509,C516,L508
Yes
1st LO O/P
310OK?
Locked?
Yes
Check FGU
Yes
Trace IF signal
from L301 to
U301. Check for
badXTALfilter.
No
Yes U301 drain
OK?
IF signal
present? Beforereplacing
U303, check
U303 voltages;
trace IF signal
path.
Yes
Biaising on
U301 OK?
Troubleshoot
biasing, AGC
circuits and U301
No
No
Yes A
B
weak RF
Troubleshooting Flow Chart for Receiver (Sheet 2 of 2)

6E-28 Troubleshooting charts
START
No Power
Is Current
~2A?
Is control voltage
at U101 Pin 1 > 5 Check PCIC
1. Check Pin Diodes
2. Check Harmonic Filter
3. Check PA Bias
Inspect/Repair Tx.
Output Network
Is Power
OK?
Done
Check input to
U101, Pin 16
Is voltage
>1Vpp?
Troubleshoot
VCO
Check level
U101, Pin 6
Is level
>5 Vpp?
Is Power
OK?
Replace
Q101
Yes No
No
Yes
No
Yes
No
Yes
Yes
No
Yes
No
Troubleshooting Flow Chart for Transmitter
Check components
around U101
Is Power
OK?
Done
Replace
U101
No
Check components
around Q100
Yes
Done

Troubleshooting charts 6E-29
Is information
from mPU409
correct?
Is U205
Pin 18
Is U205
Pin 47
In receive, is
Pin1<.7VandPin2>
3 Vplus in transmit is
Pin1>3VandPin2<
.7 V?
Start
Visual
check of the
Board OK?
Correct
Problem
Check 5V
Regulator
+5V at U205
Pin’s
13 & 30?
Is 17.0 MHz
Signal at
U205 Pin 19?
Check Y201,CR211,
C236,C237,C242,
R219
Signal
at Pin
16 of U205?
Replace U205
Replace or
resolder
necessary
components
Is RF level at
U205 Pin 32
>-30 dBm?
Are loop filter parts
R224,R225,R227,R
228,R229,C256,C2
57,C259 and C260
Replace U201
If R234, R238 & C297
are OK, then see VCO
troubleshooting chart
Do Pins 7,8 & 9
of U205 toggle
when channel is
changed?
Check programming
lines between U409
and U205 Pins 7,8 & 9
Replace U205
Check uP U409
Troubleshooting
Chart
NO
YES
NO
YES
NO
NO
YES
NO
YES
YES
NO
YES
YES
YES
NO
NO
NO
NO
YES
NO
YES
YES
Check C240, C247,
C246, C249, L223
and D201
3.3V at U205
pins 5, 20, 34
&36
Check U400
and L225
Is
17.0MHz
signal at
U201 pin
23?
Replace
U205
YES
NO
NO
YES
Troubleshooting Flow Chart for Synthesizer

6E-30 Troubleshooting charts
Level >
+2 dBm
Check signal at
collector of Q201
No
Yes Check L204, L211, L212,
L215, C221, C228, C229,
C230,C231, C235,C297,
R204, R234, R238
Troubleshooting Flow Chart for VCO
Check signal at
collector of Q201
No RX LO or No
signal at U205 Pin
32 in RX
No TX LO or No
signal at U205 Pin
32 in TX
Level >
+10 dBm?
Check signal at
drain of Q203
Level >
-3 dBm?
Check signal at
drain of Q202
and Q204
Level >
+7 dBm?
No
Yes
Replace Q201
Yes Yes
Done
Check DC volt-
age across R203
Problem
fixed? Replace Q203
Check C215, C216,
L207, L208, L209,
U203
Level >
500 mV ?
Check C200, C202, C203,
C222, C223, L201, L203,
TR201, CR202
Replace Q202
and Q204
Yes
Yes
No No
NoNo

7-1
Section 7
FLEX LAYOUT/SCHEMATIC DIAGRAMS AND PARTS
LISTS
1.0 Keypad-Controller Interconnect Flex
2.0 Schematic for Keypad-Controller Interconnect Flex
98
C
J200
40
J100
40
<- TO KP
8480475Z02 REV A TO CTRL ->
Front Metal
View From Top Side
KEYPAD
J100
EXT_MIC
VS_CS
SW_B+
Vddd
VS_AUDSEL
Det_Aud_Snd
Rx_Aud_Rtn
Tx_Aud_Snd
Tx_Aud_Rtn
Flat_Tx_Rtn
Opt_Bd_En
Rdy/Req
Rx_Aud_Snd
ON
INT_EXT_Vdd
Key_Row
Key_Col
PTT
KEY_INT
VS_INT
RESET
LED_EN
OFF_BATT_DATA_OUT
VS_GAINSEL
SrD_Rtn (MISO)
SrD_Snd (DATA)
R_W
LCD_SEL
DB0
DB1
DB2
DB3
DB4
DB5
DB6
DB7
A0
SCK_Snd (CLK)
VS_RAC
Gnd
1
2
3
4
5
6
7
8
9
10
11
12
13
14
15
16
17
18
19
20
21
22
23
24
25
26
27
28
29
30
31
32
33
34
35
36
37
38
39
40
CONTROLLER
J200
1
2
3
4
5
6
7
8
9
10
11
12
13
14
15
16
17
18
19
20
21
22
23
24
25
26
27
28
29
30
31
32
33
34
35
36
37
38
39
40
EXT_MIC
VS_CS
SW_B+
Vddd
VS_AUDSEL
Det_Aud_Snd
Rx_Aud_Rtn
Tx_Aud_Snd
Tx_Aud_Rtn
Flat_Tx_Rtn
Opt_Bd_En
Rdy/Req
Rx_Aud_Snd
ON
INT_EXT_Vdd
Key_Row
Key_Col
PTT
KEY_INT
VS_INT
RESET
LED_EN
OFF_BATT_DATA_OUT
VS_GAINSEL
SrD_Rtn (MISO)
SrD_Snd (DATA)
R_W
LCD_SEL
DB0
DB1
DB2
DB3
DB4
DB5
DB6
DB7
A0
SCK_Snd (CLK)
VS_RAC
Gnd

7-2 Parts List for Keypad-Controller Interconnect Flex
3.0 Parts List for Keypad-Controller Interconnect Flex
4.0 Universal Connector Flex
Reference
Symbol Motorola
Part No. Description
J100 0980521Z01 Connector, 40 pin
J200 0905505Y04 Speaker, 20 ohm
Back Metal
View From Top Side
c98
8480549Z03 rev B
C402
M400
20
J403
J404
J405
J406
J407
J408
J409
J410
J411
J412
J413
J414
J415
J416
M401
Front Metal
View From Top Side

Schematic for Universal Connector Flex 7-3
5.0 Schematic for Universal Connector Flex
6.0 Parts List for Universal Connector Flex
Reference
Symbol Motorola
Part No. Description
C402 2113740A55 Cap, 100pF
M400 5085962A02 Speaker, 20 ohm
M401 5013920A04 Mic, Mini electrec
13 PIN UNIVERSAL CONN
EXT_SPKR+
EXT_SPK-
OPT_B+
EXT_MIC
OPT_SEL_2
OPT_SEL_1
GND
RX_DATA
TX_DATA
J404
J405
J406
J407
J408
J409
J410
J411
J412
SPKR_20
SPKR_20
OPT_B+30
RSSI
RX_AUDIO/TX_AUDIO
BOOT_CTRL
NC
J413
J414
J415
J416
1
2
C402
100pF
M401
GND
INT_SPK+
INT_SPK-
EXT_SPKR+
EXT_SPK-
DPT_B+
EXT_MIC
OPT_SEL_2
OPT_SEL_1
GND
RX_DATA
TX_DATA
GND
RSSI
RX_AUDIO/TX_AUDIO
BOOT_CTRL
NC
MIC
GND
GND
1
2
3
4
5
6
7
8
9
10
11
12
13
14
15
16
17
18
19
20
J403
20 PIN CONN
M400
SPKR_20
SPKR_20

7-4 Parts List for Universal Connector Flex

Technical Information Updates
As we continue to make engineering enhancements to our products, the information in our
Service Manuals need to be updated accordingly. If you wish to be informed of these updates,
kindly fill in and fax us your details.
Manual No.: 6804110J64
Kindly complete the Service Manual Feedback Form on the next page to help us ensure that you
receive the most accurate and complete information.
Fax to: 6-04-6124944
The Technical Publications Coordinator,
Media and Communications,
R&D Department,
Motorola Penang.
Your Details
Name/Contact Person:
Company Name:
Address:
Telephone No.:
Fax No.:
Email Address:
How would you like to receive the update notification?
Through: omail oemail ofax

Service Manual Feedback Form
We believe that reports from users provide valuable information for producing quality manuals.
Kindly take a few moments to provide feedback on this manual. Thank you for your cooperation.
1. Please check all the appropriate boxes:
2. How do you rate this particular Service Manual?
o excellent o very good o good o fair o poor
3. Did this Service manual provide you with the information necessary to service and maintain
the specific equipment?
o very much so o generally yes o to some extent o no
4. We would appreciate any corrections or recommendations for improving this manual. Please
include the specific page number(s) of the diagram or procedure in question.
5. General comments/suggestions:
Manual No.: 6804110J64
Fax to: 6-04-6124944
The Technical Publications Coordinator,
Media and Communications,
R&D Department,
Motorola Penang.
Complete
Incomplete
Correct
Incorrect
Clear
Confusing
Size
Adequate
Size
Too Small
Not Covered
in this Manual
Disassembly Pro-
cedures
Alignment
Procedures
Exploded
Views
Schematic
Diagrams
Circuit Board
Details
Electrical Parts
List
Exploded View
Parts List




