GigE Vision Module For Sapera User Manual Gig EVision
User Manual:
Open the PDF directly: View PDF
.
Page Count: 30
- Overview
- Sapera CamExpert Example
- Sapera Demo Programs
- Application Development Overview
- Troubleshooting
- Contact Information
- Index

Notice
© 2012-2015 Teledyne DALSA
All information provided in this manual is believed to be accurate and reliable. No responsibility is
assumed by Teledyne DALSA for its use. Teledyne DALSA reserves the right to make changes to
this information without notice. Reproduction of this manual in whole or in part, by any means, is
prohibited without prior permission having been obtained from Teledyne DALSA.
Microsoft and Windows are registered trademarks of Microsoft Corporation in the United States and
other countries. Windows, Windows XP, Windows Vista, Windows 7, Windows 8, Windows 8.1 are
trademarks of Microsoft Corporation.
All other trademarks or intellectual property mentioned herein belong to their respective owners.
Edition 2.11
Document Date: October 5, 2015
Document Number: OC-SAPM-GVFU0
About Teledyne DALSA
Teledyne DALSA is an international high performance semiconductor and electronics company that
designs, develops, manufactures, and markets digital imaging products and solutions, in addition
to providing wafer foundry services.
Teledyne DALSA Digital Imaging offers the widest range of machine vision components in the
world. From industry-leading image sensors through powerful and sophisticated cameras, frame
grabbers, vision processors and software to easy-to-use vision appliances and custom vision
modules.
Based in Waterloo, ON, Canada, the company has operations in Montreal, QC; Bromont, QC;
Eindhoven, NL; Munich, Germany and Tokyo, Japan.

GigE Vision Module for Sapera User Manual Overview • 3
Contents
OVERVIEW .................................................................................................... 5
GIGE VISION APPLICATION DESCRIPTION ............................................................... 5
Supported Industry Standard ................................................................... 5
MODULE INSTALLATION ..................................................................................... 5
CONNECT THE GIGE VISION CAMERA .................................................................... 6
GigE Vision Verification ........................................................................... 6
GigE Server Status ................................................................................. 7
OPTIMIZING THE NETWORK ADAPTER .................................................................... 8
Running the Network Configuration Tool .................................................... 8
WINDOWS EMBEDDED 7 INSTALLATION .................................................................. 9
SAPERA CAMEXPERT EXAMPLE .................................................................... 10
USING CAMEXPERT WITH GIGE VISION CAMERAS ................................................... 10
Selecting GigE Vision Feature Visibility .................................................... 10
CAMERA INFORMATION AND FEATURES ................................................................. 11
CAMEXPERT USER CONTROLS DESCRIPTION .......................................................... 11
CamExpert Toolbar Controls .................................................................. 12
Use CamExpert to Set GigE Vision Host Controls....................................... 13
GigE Vision Host Control Feature Descriptions .......................................... 14
SAPERA DEMO PROGRAMS .......................................................................... 15
GIGE-VISION CAMERA DEMO ........................................................................... 15
Acquisition Control ............................................................................... 15
General Options ................................................................................... 16
File Control .......................................................................................... 16
Installed Executable and Project Files...................................................... 16
GIGE-VISION CAMERA SEQUENTIAL GRAB DEMO .................................................... 16
Record Control ..................................................................................... 17
Current Image Buffer Indicator Bar ......................................................... 17
General Options ................................................................................... 17
Buffers ................................................................................................ 18
Recording Statistics .............................................................................. 18
File Options ......................................................................................... 18
Installed Executable and Project Files...................................................... 18
SAPERA CAMERA COMPRESSION DEMO................................................................. 18
Enable JPEG ........................................................................................ 19
JPEG Decompression Statistics ............................................................... 19
Image Statistics ................................................................................... 19
Camera Information ............................................................................. 19
Message Area ...................................................................................... 20
Source Code Descriptions ...................................................................... 20
GIGE-VISION CAMERA FLAT FIELD DEMO ............................................................. 20
Demo Application Window ..................................................................... 20
Calibration Setup ................................................................................. 21
Calibration Procedure ............................................................................ 22
Installed Executable and Project Files...................................................... 22
APPLICATION DEVELOPMENT OVERVIEW .................................................... 23
SAPERA LT LIBRARY WITH OPTIONAL PROCESSING .................................................. 23
Framework and Module Distribution Overview .......................................... 24
GIGE VISION XML FILES FOR HOST AND DEVICE CONTROLS ...................................... 24

4 • Overview GigE Vision Module for Sapera User Manual
GigE Vision Host Controls XML File .......................................................... 24
Automatic Retrieval of Device XML Files .................................................. 24
SAPERA SUPPORT FOR THIRD PARTY GIGE VISION DEVICES ....................................... 25
SAPERA GIGE VISION CAMERA DEMO AND EXAMPLE CODE ......................................... 25
Using the Grab Demo ............................................................................ 25
EVENT MONITORING WITH THE SAPERA MONITOR TOOL ............................................ 27
TROUBLESHOOTING .................................................................................... 28
OVERVIEW .................................................................................................. 28
Problem Type Summary ........................................................................ 28
ISSUES WITH COGNEX VISIONPRO ..................................................................... 28
CONTACT INFORMATION ............................................................................. 29
SALES INFORMATION...................................................................................... 29
TECHNICAL SUPPORT...................................................................................... 29
INDEX ......................................................................................................... 30

GigE Vision Module for Sapera User Manual Overview • 5
Overview
GigE Vision Application Description
The Teledyne DALSA GigE Vision Module provides support for Teledyne DALSA GigE Vision cameras
under Sapera Vision applications. Key points are:
• Sapera LT 8.01 or greater now includes the GigE Vision module as an optional
installation chosen be the user.
• Automatically installed with any Teledyne DALSA framework package.
• Support for 32-bit or 64-bit versions of Windows XP, Windows Vista, Windows 7, and
Windows 8/8.1.
• Support for GigE Vision 1.0 compliant devices.
• Supported by Sapera™ LT (version 7.20 or greater) software libraries (see page 3 of the
Sapera LT User’s Manual for information on the various Sapera packages).
Note: Third party GigE Vision cameras can also be supported within Sapera Vision applications with the purchase of a valid
Sapera Processing standard run-time license.
Supported Industry Standard
GigE Vision cameras that are compliant with the GigE Vision 1.0 specification which defines
the communication interface protocol used by any GigE Vision device. The device description
and capabilities are contained in an XML file. For more information see:
http://www.machinevisiononline.org/public/articles/index.cfm?cat=167
Module Installation
The GigE Vision Module is included with Sapera LT 8.01 or later. The user selects to install the
package by via a tick box show during the Sapera installation.
The GigE Vision Module software provides all components required to control GigE Vision devices.
The GigE Vision Module includes the Network Imaging driver (refer to the Teledyne DALSA Network
Imaging Module manual and the Sapera GigE server. The CamExpert tool is installed separately if
the Sapera LT library is not installed.

6 • Overview GigE Vision Module for Sapera User Manual
Connect the GigE Vision Camera
Connect a power supply to the camera and an Ethernet cable from the camera to the host
computer. Once communication with the host computer is started the automatic IP configuration
sequence will assign an LLA IP address or a DHCP IP address if a DHCP server is present on your
network.
Note: The Teledyne DALSA Network Configuration tool can enable the Teledyne DALSA Smart DHCP server to function on the
NIC used for the GigE Vision camera.
GigE Vision Verification
After a successful GigE Vision Module installation, the GigE Server icon is visible in the desktop
taskbar tray area. After connecting a camera (see following section), allow a few seconds for the
GigE Server status to update.
Device Available
Device IP Error
Device Not Available
GigE Server
Tray Icon:
The normal GigE server tray icon
when the GigE Vision device is found.
It will take a few seconds for the GigE
Server to refresh its state after the
device has obtained an IP address.
The GigE server tray icon shows a
warning when a device is connected
but there is some type of IP error.
A red X will remain over the GigE
server tray icon when the GigE
Vision device is not found. This
indicates a major network issue.
If you place your mouse cursor on this icon, the GigE Server will display the number of GigE Vision
devices found by your PC. Right click the icon and select status to view information about those
devices. See "Running the Network Configuration Tool" on page 8 and "Troubleshooting" on page
28 for more information.

GigE Vision Module for Sapera User Manual Overview • 7
GigE Server Status
Once the GigE Vision device is assigned an IP address the GigE server tray icon will not have a red
X through it, indicating that the device was found. It might take a few seconds (dependent on the
Auto Discovery interval) for the GigE Server to refresh its state after the device has obtained an IP
address.
Right-click the GigE Server tray icon to open the following menu:
Click on Status to open a window listing all GigE Vision devices connected to the host system. Each
device is listed by name along with important information such as the assigned IP address and
device MAC address. The screen shot below shows a connected Teledyne DALSA Genie camera with
no networking problems.
In the event that the device is physically connected, but the Sapera GigE Server icon is indicating
that the connected device is not recognized, click Scan Network to force the discovery process
even if Automatic Discovery is disabled. Note that the GigE server periodically scans the network
automatically to refresh its state. See "Troubleshooting" on page 28 for network problems.

8 • Overview GigE Vision Module for Sapera User Manual
Optimizing the Network Adapter
Most Gigabit network interface controllers (NIC) allow user modifications to parameters such as
Adapter Buffers and Jumbo Frames. These should be optimized for use with the GigE Vision devices
during the installation. Refer to the Teledyne DALSA Network Imaging Package manual for
optimization information.
Running the Network Configuration Tool
The Network Configuration tool provides information and parameter adjustments for network
adapters installed in the system and any connected GigE Vision camera without use of any
Windows Control Panel application. This tool allows you to:
• Activate the Network Imaging driver used for image acquisition on any NIC.
• Disable the imaging driver for any NIC not used with a GigE Vision camera.
• Enable or Disable the Auto Discovery process.
• Change the Auto Discovery Interval from the default of 15 seconds.
• Add the DALSA GigE server to the Windows firewall exception list.
• Configure the NIC and camera IP settings.
• Assign a User-Defined name to a connected camera.
• Execute a Force IP address to a camera instead of the default DHCP/LLA assigned address.
• Easily Configure the NIC as a DHCP server for connected GigE Vision cameras.
Refer to the Teledyne DALSA Network Imaging module manual for more detailed information
on using this tool. As shown below, the Network Configuration tool can quickly verify and modify
the network configuration of the imaging system.

GigE Vision Module for Sapera User Manual Overview • 9
Windows Embedded 7 Installation
Windows Embedded 7 is not officially supported by Teledyne DALSA due to the number of possible
configurations. However, Sapera LT and other Teledyne DALSA products should function properly
on the Windows Embedded 7 platform provided that the required components are installed.
Teledyne DALSA provides answer files (.xml) for use during Windows Embedded 7 installation that
install all necessary components for running Sapera LT 32-bit or 64-bit versions (SDK or Runtime),
Sapera Processing 32-bit or 64-bit versions (SDK or Runtime), Teledyne DALSA framegrabbers or
Genie GigE Vision devices.
For each platform (32 or 64-bit), the answer file is provided:
• SaperaGenie.xml: Configuration for Sapera LT, Sapera Processing and Teledyne DALSA
Genie devices
These files are located in the following directories:
• <Install Directory>\Sapera\Install\Win7_Embedded\Win32
• <Install Directory>\Sapera\Install\Win7_Embedded\Win64
The OS footprint for these configurations is less than 1 GB. Alternatively, the Windows Thin Client
configuration template provided by Microsoft in the Windows Embedded 7 installation also provides
the necessary dependencies for Sapera LT, Teledyne DALSA framegrabbers and Genie devices (with
an OS footprint of approximately 1.5 GB).
If you are installing other applications on the Windows Embedded 7 platform, it is recommended
that you verify which components are required, and if necessary, create a corresponding Answer
File.
For more information on performing dependency analysis to enable your application on Windows
Embedded 7, refer to the Microsoft Windows Embedded 7 documentation.

10 • Sapera CamExpert Example GigE Vision Module for Sapera User Manual
Sapera CamExpert Example
Using CamExpert with GigE Vision Cameras
CamExpert is the camera-interfacing tool supported by the Sapera library. When used with a
GigE Vision camera, CamExpert allows a user to test most of the supported operating modes
defined by the camera XML file. Additionally CamExpert can save the camera configuration as
individual camera parameter files on the host system (*.ccf).
An important component of CamExpert is its live acquisition display window which allows
immediate verification of timing or control parameters without the need to run a separate
acquisition program.
For context sensitive help, click on the button then click on a camera configuration feature. The
information shown is extracted from the device XML file.
The following sections provide an overview of CamExpert function areas, while controlling an
example Teledyne DALSA Genie camera.
Selecting GigE Vision Feature Visibility
GigE Vision features listed in a device XML file use a visibility tag to group them as Beginner,
Expert, or Guru Functions. Select View from the CamExpert toolbar, click on Parameters Options,
and then select from the three visibility levels.
The GigE Vision device manufacture uses the parameter visibility tag to allow filtering, such that a
user chooses to see only basic functions (Beginner), advanced functions (Expert), or all functions
(Guru).

GigE Vision Module for Sapera User Manual Sapera CamExpert Example • 11
Camera Information and Features
Camera and sensor information, defined in the device XML file are retrieved via a controlling
application. Parameters such as camera model, firmware version, sensor characteristics, etc. are
read to uniquely identify the connected device.
Read-only features are gray while features writable by the user are black. Following is an overview
of CamExpert displaying this device information and controls as defined by the device XML file.
Important: CamExpert Category tabs and features are dynamic – dependent on the connected
device’s XML file. All feature values and limitations are defined by the device manufacturer. Only
the GigE Vision Host Controls parameters are defined by the XML file installed by the Teledyne
DALSA Sapera driver.
CamExpert User Controls Description
The following screen capture shows the CamExpert panes when controlling a Teledyne DALSA Genie
camera.
The CamExpert application uses 5 windows to simplify choosing and configuring camera files or
acquisition parameters for the installed device.
• Device Selector pane: View and select from any installed GigE Vision acquisition device.
Once a device is selected CamExpert will only present acquisition parameters applicable to
that device (as defined by the device XML file). Optionally select a CamExpert camera file
previously saved by the user.
• Parameters pane: The Parameters section of CamExpert lists the top rank Categories on
the left, as described by the GigE Vision camera’s hierarchal parameter information listed in
its XML file. For each top rank group, one or more features are presented (dependent on the
selected feature visibility). The user changeable features are drop selection menus or data
entry fields.
• Display pane: Provides a live or single frame acquisition display. Frame buffer parameters
are shown in an information bar above the image window.
• Control Buttons: The Display pane includes CamExpert control buttons. These are:

12 • Sapera CamExpert Example GigE Vision Module for Sapera User Manual
Acquisition control button:
Click once to start live grab, click again to stop.
(Sets command AcquisitionMode=Continuous + AcquisitionStart or
AcquisitionStop)
Single frame grab:
Click to acquire one frame from device.
(Sets command AcquisitionMode=SingleFrame + AcquisitionStart)
Software trigger button:
With the I/O control parameters set to Trigger Enabled / Software Trigger type,
click to send a single software trigger command.
CamExpert display controls:
(these do not modify the frame buffer data)
Stretch image to fit, set image display to original size, or zoom the image to any
size and ratio.
Histogram / Profile tool:
Select to view a histogram or line/column profile during live acquisition.
• Output Message pane: This section displays messages from CamExpert or the GigE Vision
driver.
CamExpert Toolbar Controls
CamExpert provides controls to process images with Teledyne DALSA hardware only. If Teledyne
DALSA devices support Bayer Filter decoding and/or LUT controls, these Pre-Processing functions
are available to the user. Additionally software Flat Field correction is available within the
CamExpert tool if the connected hardware does not support it. The following screen capture shows
the Flat Field calibration menu.
In this example, software Flat Field correction is selected and the mouse pointer is floating over the
Calibration selection. Calibration of a dark field and light gray field must be performed before Flat
Field correction is applied to the acquired image. Information on Flat Field calibration is found in
any Teledyne DALSA Genie camera manual.

GigE Vision Module for Sapera User Manual Sapera CamExpert Example • 13
Use CamExpert to Set GigE Vision Host Controls
The GigE Vision Host controls, as shown by CamExpert, groups parameters used to configure the
host computer system GigE Vision features used for connected camera networking management.
None of these parameters are stored in the connected device.
These features allow optimizing the network configuration for maximum bandwidth. Settings for
these parameters are highly dependent on the number of devices connected to a NIC, the data rate
of each and the trigger modes used.
Parameters in gray are read only, either always or due to another parameter being disabled.
Parameters in black are user set in CamExpert or programmable via an imaging application.

14 • Sapera CamExpert Example GigE Vision Module for Sapera User Manual
GigE Vision Host Control Feature Descriptions
Display Name
Feature
Description
View
Inter-Packet Timeout
InterPacketTimeout
Specifies the inter-packet timeout period used by the GigE server
running on the host computer (in seconds). The inter-packet
timeout is the amount of time the GigE server will wait between
successive packets. If the inter-packet timeout expires, the GigE
server will issue a packet resend request to the camera. The
range of permitted values is 0.000000 to 0.65535. By default this
value is greater than and must be greater than the Inter-Packet
Delay inserted by the Genie. Else the GigE server will force packet
resends when none may be required. Increasing the timeout
period is required when a NIC has a number of Genie cameras
connected via an Ethernet switch, and packet resends can be
avoided if the GigE server delays assuming data is lost.
Beginner
Maximum Packet
Resend
packetResendMax
Maximum number of packets to resend per frame.
Guru
Image Timeout
ImageTimeout
Specifies the timeout period for an image acquisition used by the
GigE server running on the host computer (in seconds –
max=60). The Image timeout value is the amount of time the
GigE server will wait for an image to be transferred from the
camera to the host buffer memory.
By default this value is greater than (and must be greater than)
the time required to receive a complete frame. The time required
may depend on the number of Genie cameras connected to the
NIC and whether they transmit frames simultaneously. If the
timeout period is too short, data will be trashed and packet
resend commands will be issued. If the timeout period is too long,
recovery from transmission errors may be too slow.
Beginner
System TransferStop
Detection Method
systemTransferStopDetectionM
ethod
Specify if the systemTransferStopdetectionMethod feature is
based on the GigEVsision driver or is controlled by the User,
based on the SystemTransferStopTime feature.
SystemTransferStopTime defines if a TransferStop is truly
completed, if no data arrives from the device after the timer
count is the last DATA trailer.
Guru
Automatic
The stream is considered stopped when it is idle for more than
the current exposure time.
Manual
The transfer is considered stopped when it is idle for more than
the feature systemTransferStopTime.
System Transfer Stop
Time
systemTransferStopTime
When the feature systemTransferStopDetectionMethod is set to
Manual, this is used to set the time a transfer can be inactive
before been considered stopped. This time is only used by the
CorXferStop and CorXferWait functions.
Guru
Command Timeout
CommandAcknowledgeTimeout
Specifies the time the host system controller will wait for a
command acknowledgment from the connected GigE Vision
device. Minimum and maximum values are dependent on the
connected device (as defined in its XML file).
Beginner
Command Retry Count
CommandRetryCount
Specifies the number of retries for a command sent to a device.
Beginner

GigE Vision Module for Sapera User Manual Sapera Demo Programs • 15
Sapera Demo Programs
Teledyne DALSA provides a number demo programs designed for Teledyne DALSA GigE Vision
cameras. These simple demos along with their source code enable users to quickly understand,
extract the code and implement that functionality into their own applications.
GigE-Vision Camera Demo
This program demonstrates how to acquire images from a Teledyne DALSA GigE Vision™ camera.
This demo provides no camera specific controls. The demo either loads a configuration file
(previously generated by CamExpert) or uses the camera’s current (last exposure, frame rate, etc.)
or default state.
The minimum requirement to run this demo is a Sapera-compatible GigE-Vision camera. The
supplied executable is built using Sapera++ plus the MFC library under Visual Studio 2005.
Acquisition Control
Common acquisition controls used with many Sapera LT demo programs. All camera exposure and
frame rate settings remain as last used or as defined by loading a CamExpert configuration file.
• Snap: Click to do a single frame acquisition
• Grab: Click to start the continuous acquisition mode
• Freeze: Click to stop the acquisition

16 • Sapera Demo Programs GigE Vision Module for Sapera User Manual
General Options
Click Buffer to select the number of buffers allocated in system memory. For this simple demo, the
default Sapera value for the buffer allocation is adequate. Requesting a value higher than what can
be allocated will result in an error message.
Click View to adjust the display scaling, which can either fill the screen with the application
maximized or some smaller portion of the screen. Note that you must click on the OK button to see
display scaling changes.
File Control
These provide simple display buffer tools to save or load images.
• New: Clears the display buffer
• Load: Loads a previously saved acquisition frame into the display buffer
• Save: Saves the current display buffer as an image file
Installed Executable and Project Files
The GigE Vision Sequential Grab Demo executable is located here (default Sapera LT installation
file path in Windows 7):
• "C:\Program Files\Teledyne DALSA\Sapera\Demos\Binaries\GigCameraDemo.exe"
The Sapera++ or .NET demo project files are available for different Visual Studio versions:
• C:\Program Files\Teledyne DALSA\Sapera\Demos\Classes\VC
• C:\Program Files\Teledyne DALSA\Sapera\Demos\NET
The Sapera ++ or .NET demo source code is within these sub-folders:
• C:\Program Files\Teledyne DALSA\Sapera\Demos\Classes\VC\GigCameraDemo
• C:\Program Files\Teledyne DALSA\Sapera\Demos\NET\GigCameraDemo\CSharp
GigE-Vision Camera Sequential Grab Demo
This program demonstrates how to grab a sequence of images from a Teledyne DALSA GigE
Vision™ camera into memory and then display those images. The program allows you to record
several images and save AVI files, plus load those AVI files for playback. Each image is stored in its
own buffer and can be reviewed. A small number of images are allocated by default, but can be
increased using the buffer options inside the demo.
The minimum requirement to run this demo is a Sapera-compatible GigE-Vision camera. The
supplied executable was built using Sapera++ plus the MFC library under Visual Studio 2005.
Note that this demo provides no camera specific controls. The camera will remain in it’s last state
(i.e. exposure, frame rate, etc.) unless the user loads a different configuration file.

GigE Vision Module for Sapera User Manual Sapera Demo Programs • 17
Record Control
Simple controls, similar to any video recorder, to acquire and play back the image sequence.
• Click Record to grab the number of images as set by the Buffer option.
• Click Play to automatically display the recorded image sequence.
• Click Pause to delay finishing the sequence.
• Click Stop to abort the acquisition.
Current Image Buffer Indicator Bar
The horizontal slider over the image display window indicates the number of buffers enabled for
sequential acquisitions. The pointer will indicate the current buffer during a sequence grab. Once a
sequence is in memory, the user can click the bar to display any individual buffer.
General Options
Click Buffer to select the number of buffers allocated in system memory. The number of buffers
defines the length of the sequential acquisition. Requesting a value higher than what can be
allocated will result in an error message.
Click Load Acq Config to select a saved Sapera configuration file to set a camera to a consistent
state.
Click on the High Frame Rate button to select the number of frame acquired for each callback
event. A callback event is used to display the acquired image.
The default setting of “1” displays each acquired frame in the sequence. But this will prevent the
camera from using high frame rates due to the time required for the demo program to display each
frame. By setting the callback rate to some higher number of frames, the program only displays the
nth frame allowing the camera to operate at its higher frame rate.

18 • Sapera Demo Programs GigE Vision Module for Sapera User Manual
Buffers
The Buffers area has two read-only fields about the host system buffers.
• Displayed: Shows the current buffer index of the image buffer in the display window.
• Number of Buffers: Shows the total number of host system buffers allocated in memory.
Recording Statistics
This section provides information (frame rate and time between exposures), about the last
recorded sequence. Camera exposure and frame rate changes can be made with the Sapera
CamExpert application.
File Options
The demo allows saving and loading files that comprise the whole sequence captured or individual
images from the sequence.
Save Sequence: Saves the current sequence of image frames as an .avi file.
Load Sequence: Loads a saved image sequence (.avi) into system memory.
Save Current: Saves the image currently displayed, as an image file. Choose the file type from the
drop menu within the file dialog.
Load Current: Load a saved image file into the current buffer as selected by the buffer display
slider.
Installed Executable and Project Files
The GigE Vision Sequential Grab Demo executable is located here (default Sapera LT installation
file path in Windows 7):
• "C:\Program Files\Teledyne DALSA\Sapera\Demos\Binaries\GigESeqGrabDemo.exe"
The Sapera++ or .NET demo project files are available for different Visual Studio versions:
• C:\Program Files\Teledyne DALSA\Sapera\Demos\Classes\VC
• C:\Program Files\Teledyne DALSA\Sapera\Demos\NET
The Sapera ++ or .NET demo source code is within these sub-folders:
• C:\Program Files\Teledyne DALSA\Sapera\Demos\Classes\VC\GigESeqGrabDemo
• C:\Program Files\Teledyne DALSA\Sapera\Demos\NET\GigESeqGrabDemo\CSharp
Sapera Camera Compression Demo
The compression demo works with cameras with onboard image compression such as the Genie TS
with JPEG firmware (model dependent). The demo allows activating the camera’s compression
function and decompresses the image stream to display on the host system monitor.
The demo program’s decompression features are highlighted in the image below. The remaining
buttons serve identical functions as found in many of the Sapera Demo programs.

GigE Vision Module for Sapera User Manual Sapera Demo Programs • 19
Enable JPEG
Enable the camera’s JPEG compression function (yellow highlight) and select the image quality
factor. The quality factor for a Genie TS ranges from:
• 1 (minimum quality/maximum compression)
• 99 (maximum quality/minimum compression)
JPEG Decompression Statistics
These three readouts (Red Highlight) provide information about the demo program’s JPEG
decompression performance. For a given camera and frame rate, different host computers and
networks will show performance variations.
Image Statistics
The four readout fields (Green Highlight) provide real time information about the image data
received from the camera. The current size and average bandwidth fields update live during the
decompression, while the minimum and maximum fields provide feedback about image sizes after
a change in the quality setting.
Camera Information
The two camera information fields (Blue Highlight) provide camera internal buffer information. The
Genie TS used in this example has an internal circular buffer for outgoing image data in cases
where the network or host computer are too busy to receive incoming packets. If the camera
internal buffers are all filled and subsequent image frames overwrite previous frames, the image
lost counter is incremented.

20 • Sapera Demo Programs GigE Vision Module for Sapera User Manual
Message Area
The unlabeled field (Orange Highlight) can have messages about the demo program status,
concerning non-typical events.
Source Code Descriptions
Refer to the Sapera LT (v7.50 or later) documentation for descriptions of the demo source code and
project files.
GigE-Vision Camera Flat Field Demo
This program demonstrates how to use the flat field correction function included in Sapera++ with
a Teledyne DALSA GigE Vision™ camera. Flat Field Correction (FFC) includes Fixed Pattern Noise
(FPN), Pixel Replacement, Photo Response Non Uniformity (PRNU), and Shading Correction.
Flat Field Correction is the process of eliminating small gain differences between pixels in a CCD
array. When calibrated flat field correction is applied to the image, the CCD exposed to a uniformly
lighted field will have no gray level differences between pixels. The demo includes an interactive
calibration of flat field gain and offset settings.
The minimum requirement to run this demo is a Sapera-compatible GigE-Vision camera. The
supplied executable is built using Sapera++ plus the MFC library under Visual Studio 2005.
Demo Application Window
This Sapera demo shares many common controls as used with the other demo programs. File,
Acquisition, and Buffer controls serve the same common purpose. Note that this demo provides no
camera specific controls. The camera will remain in it’s last state (i.e. exposure, frame rate, etc.)
unless the user loads a different configuration file.
The Flat Field Correction controls can start the calibration sequence, load or save a flat field
calibration file, and enable flat field correction on the connected camera.

GigE Vision Module for Sapera User Manual Sapera Demo Programs • 21
Calibration Setup
Calibration requires the user to setup dark and light gray acquisitions. For the dark acquisitions,
just use a black lens cap. For the light gray acquisitions, aim the camera at a clean evenly lighted
white wall or non-glossy paper with the lens slightly out of focus. Or ideally a diffused light source
aimed directly at the lens could be used.
• First verify the current state of the camera (exposure, frame rate, etc.) since the demo has no
camera controls. Use the Grab and Freeze controls located above the display window.
• Click the Calibrate button. The calibration window opens as shown.
• Modify the variable user set parameters if you have specific requirements, else the program
defaults will be fine in most cases.
• The field Number of frames to average should be set to more than one to avoid false data
from random pixel noise.
• The two fields for Maximum deviation from average (dark and bright) default to 25% of the
gray level range captured, (64 for 8-bit capture, 256 for 10-bit capture, and so forth). This
value sets the threshold for detecting static dead pixels. Users will need to adjust these to best
isolate dead pixels from their imaging source.
• The field for Maximum percentage of black pixels in corrected dark image defaults to 2. A
high percentage of 0 value pixels should be avoided so that gain adjustments can be properly
calibrated.

22 • Sapera Demo Programs GigE Vision Module for Sapera User Manual
Calibration Procedure
• Setup the camera to capture a uniform dark image.
• Click on Acquire Black Image. The flat field demo will grab a sequence of frames, analyze the
pixel gray level spread, and present the statistics. If acceptable, use the image as the black
reference.
• Setup the camera to acquire a uniform bright non-saturated image.
• Click on Acquire Bright Image. The flat field demo will grab a sequence of frames, analyze
the pixel gray level spread, and present the statistics. If acceptable, use the image as the white
reference.
• Click on Save and Upload to save to a local drive and upload this Flat Field correction data to
the camera.
• Test the calibration by enabling flat field correction during a live grab. If necessary, adjust the
dead pixel detection threshold and repeat the calibration.
Installed Executable and Project Files
The GigE Vision Camera Flat Field Grab Demo executable is located here (default Sapera LT
installation file path in Windows 7):
• "C:\Program Files\Teledyne DALSA\Sapera\Demos\Binaries\GigEFlatFieldDemo.exe"
The Sapera++ or .NET demo project files are available for different Visual Studio versions:
• C:\Program Files\Teledyne DALSA\Sapera\Demos\Classes\VC
• C:\Program Files\Teledyne DALSA\Sapera\Demos\NET
The Sapera ++ or .NET demo source code is within these sub-folders:
• C:\Program Files\Teledyne DALSA\Sapera\Demos\Classes\VC\GigEFlatFieldDemo
• C:\Program Files\Teledyne DALSA\Sapera\Demos\NET\GigEFlatFieldDemo\CSharp

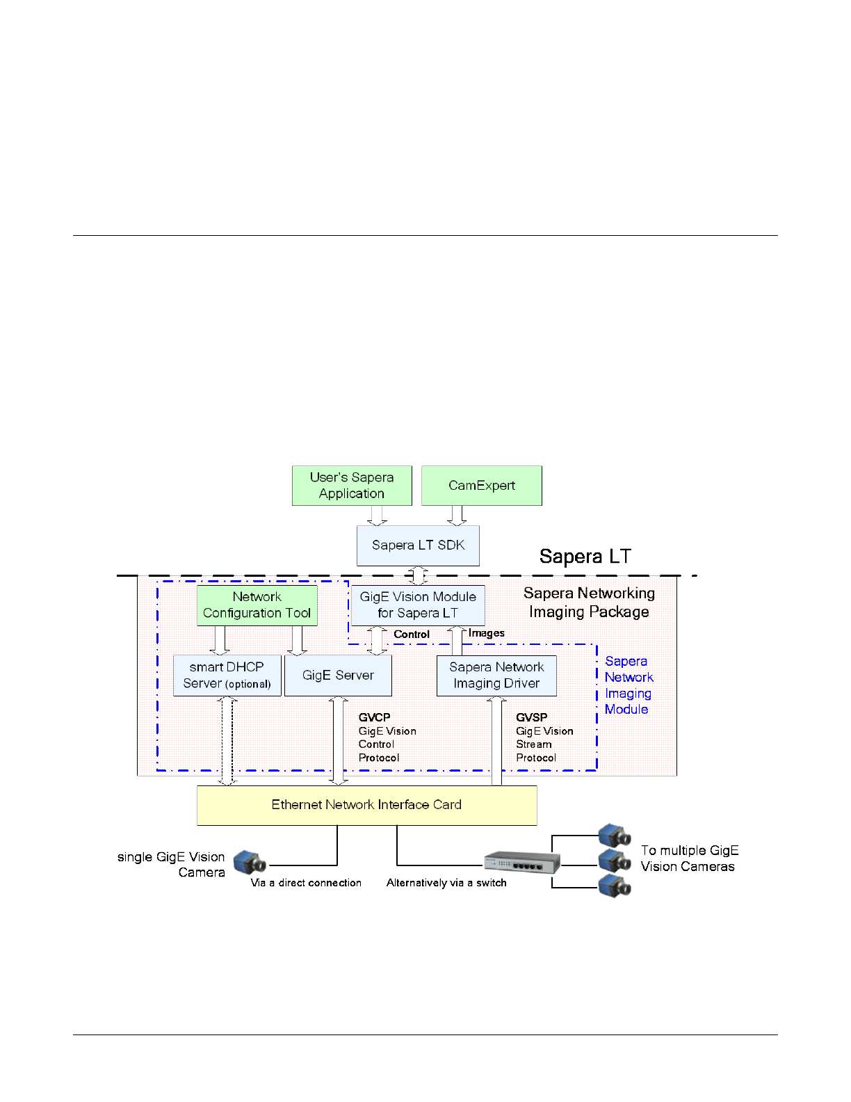
GigE Vision Module for Sapera User Manual Application Development Overview • 23
Application Development
Overview
Sapera LT Library with Optional Processing
Sapera LT is a powerful development library for image acquisition and control. Sapera LT provides a
single API across current and future Teledyne DALSA hardware or GigE Vision devices. Sapera LT
delivers a comprehensive feature set including program portability, versatile camera controls,
flexible display functionality and management, plus easy to use application development wizards.
Sapera Processing is a comprehensive set of C++ classes for image processing and analysis.
Sapera Processing offers highly optimized tools for image processing, blob analysis, search (pattern
recognition), OCR and barcode decoding.
The following is a Sapera GigE Vision application functional block diagram.

24 • Application Development Overview GigE Vision Module for Sapera User Manual
Framework and Module Distribution Overview
Any Device Framework Package – ver. xInstalls Product Manual - ver. X
and Optional Firmware
Installs SaperaNetwork Imaging Package – version xy
- includes package manual version xy
Installs GigeVison Module - version xyz
- includes manual version xyz
GigE Vision XML Files for Host and Device Controls
The GigE Vision XML device description file is retrieved from devices such as the Teledyne DALSA
Genie products, allowing GigE Vision Compliant applications to know the camera capabilities. The
Host Control XML file is provided with the GigE Vision Module.
GigE Vision Host Controls XML File
The GigE Vision Host Controls are independent of any GigE Vision device used with the Teledyne
DALSA driver. The default parameter values are specified by an XML file installed by the Teledyne
DALSA GigE Vision Module.
At application run time, the Host controls XML contents are merged with the GigE Vision device XML
to define the total feature set of the vision system. See Use CamExpert to Set GigE Vision Host
Controls for details about these Host controls.
• File location: \Teledyne DALSA\GigEVision\hostfeatures.xml.
• User can change parameter default values if required.
• User should respect the specified minimum and maximum parameter range values to avoid
problems.
Automatic Retrieval of Device XML Files
Device XML feature files are automatically retrieved from the device when first connected. By
convention, the XML files will have unique names such that new versions for the device are easily
identified.
• When connecting a device for the first time, its XML parameter file is copied to the host system.
• When connecting the same device again, its XML file is not retrieved unless the file name is
different than the one previously transferred to the host system.
• The Teledyne DALSA XML file naming convention for GigE Vision cameras includes the camera
firmware version, for easy identification.

GigE Vision Module for Sapera User Manual Application Development Overview • 25
Sapera Support for Third Party GigE Vision Devices
Third party GigE Vision cameras are visible to the GigE Vision applications such as the Teledyne
DALSA CamExpert tool when Sapera runtime is installed. Camera parameters can be controlled, as
defined by the camera manufacturer.
What a Sapera runtime application cannot do is acquire from the third party camera, unless a
standard Sapera Processing license is purchased. With a Sapera license, GigE Vision Sapera
applications are fully functional.
Sapera GigE Vision Camera Demo and Example Code
Program
Teledyne DALSA•Sapera LT•Demos•Cameras•GigE Vision Camera
Demo
Program
file
\…\...\Sapera\Demos\Classes\vc\GigeCameraDemo\Release\GigeC
ameraDemo.exe
Workspace
\…\...\Sapera\Demos\Classes\vc\SapDemos.dsw
.NET
Solution
\…\...\Sapera\Demos\Classes\vc\SapDemos_2003.sln
\…\...\Sapera\Demos\Classes\vc\SapDemos_2005.sln
\…\...\Sapera\Demos\Classes\vc\SapDemos_2008.sln
\…\...\Sapera\Demos\Classes\vc\SapDemos_2010.sln
Description
This program demonstrates the basic acquisition functions included in the
Sapera library. The program allows you to acquire images, either in
continuous or in one-shot mode. The program code may be extracted for
use within your own application.
Remarks
This demo is built using Visual C++ 6.0. It is based on Sapera C++ classes.
See the Sapera User’s and Reference manuals for more information.
Using the Grab Demo
Server Selection
Run the grab demo from the start menu:
Start•All Programs•Teledyne DALSA•Sapera LT•Demos•Cameras•GigE Vision Camera
Demo.
The demo program first displays the acquisition configuration menu. The first drop menu displayed
permits selecting from any installed Sapera acquisition servers (installed DALSA acquisition
hardware using Sapera drivers). The second drop menu permits selecting from the available input
devices present on the selected server. In this example a Genie camera is selected.

26 • Application Development Overview GigE Vision Module for Sapera User Manual
Grab Demo Main Window
The Grab Demo program provides basic acquisition control for the selected GigE Vision device.
Refer to the Sapera LT User's Manual (OC-SAPM-USER), in section "Demos and Examples –
Acquiring with Grab Demo", for more information on the Grab Demo. Specifically, the C++
Acquisition classes specific to Camera products or feature based devices are the SApAcqDevice and
SapFeature. The legacy SapAcquisition class provides support for Teledyne DALSA frame grabber
products.

GigE Vision Module for Sapera User Manual Application Development Overview • 27
Event Monitoring with the Sapera Monitor Tool
The Sapera Monitor tool provides a simple method to observe device events. In the example shown
in the following screen shot, the Teledyne DALSA Genie TS was configured in continuous 10-bit
acquisition mode, with 24 internal buffers, and at a frame rate where the acquisition data rate
exceeds the bandwidth to the host computer. When the internal buffers are filled, the camera must
overwrite image data that was not transmitted. This is indicated by the non-zero count for the
ImageLost event.
Key points about Genie TS acquisitions are:
Image acquisitions are buffered based on the user set number of internal buffers, where the
maximum number depends on the amount of camera internal memory.
Maximum frame rates, using 10-bit full frame image buffers will exceed the GigE Vision data
transfer maximum. When the device’s internal buffers are consumed, image frames will be
automatically dropped.
Stopping or pausing the frame grab allows the previously buffered frames to be transmitted to the
host computer.
When the internal buffers are filled, the ImageLost event is generated to indicate that the number
of internal buffers needs to be increased or the frame rate needs to be reduced. This point is
exemplified at the beginning of this section.

28 • Troubleshooting GigE Vision Module for Sapera User Manual
Troubleshooting
Overview
In rare cases an installation may fail or there are problems in controlling and using the cameras.
The GigE Server status provides visual information on possible problems. The three states are
shown in the following table.
Device Not Available
Device IP Error
Device Available
GigE Server
Tray Icon:
Note: It will take a
few seconds for
the GigE Server to
refresh its state
after any change.
A red X will remain over the
GigE server tray icon when the
device is not found. This
indicates a network issue where
there is no communication with
the camera.
The GigE server tray icon shows
a warning when a device is
connected but there is some
type of IP error.
The GigE server tray icon when
the device is found, has obtained
an IP address and there are no
network issues. Optimization
may still be required to maximize
performance.
Problem Type Summary
Problems are either installation types where the device is not found on the network, or setup errors
where the device is found but not controllable. Additionally a device may be properly installed but
network optimization is required for maximum performance.
Please refer to the Troubleshooting section of the Teledyne DALSA Network Imaging Module
manual, for information on installation issues or network optimizations.
Issues with Cognex VisionPro
When the Cognex VisionPro package is uninstalled, the Genie TS becomes not available within
CamExpert due to the Cognex uninstaller removing GigE Vision components. This forces a Genie TS
user to reinstall the framework package.
Cognex VisionPro remains a useable third party product except for their uninstaller fault. Genie TS
users just need to account for this issue until resolved by Cognex.

GigE Vision Module for Sapera User Manual Contact Information • 29
Contact Information
Sales Information
Visit our web site:
www.teledynedalsa.com/mv
Email:
mailto:info@teledynedalsa.com
Canadian Sales
Teledyne DALSA — Head office
605 McMurray Road
Waterloo, Ontario, Canada, N2V 2E9
Tel: 519 886 6000
Fax: 519 886 8023
Teledyne DALSA — Montreal office
880 Rue McCaffrey
Saint-Laurent, Quebec, Canada, H4T 2C7
Tel: (514) 333-1301
Fax: (514) 333-1388
USA Sales
European Sales
Teledyne DALSA — Billerica office
700 Technology Park Drive
Billerica, Ma. 01821
Tel: (978) 670-2000
Fax: (978) 670-2010
Teledyne DALSA GMBH
Lise-Meitner-Str. 7
82152 Krailling (Munich), Germany
Tel: +49 – 89 89545730
Fax:+49 – 89 895457346
sales.europe@teledynedalsa.com
Asian Sales
Teledyne DALSA Asia Pacific
Ikebukuro East 13F
3-4-3 Higashi Ikebukuro,
Toshima-ku, Tokyo, Japan
Tel: +81 3 5960 6353
Fax: +81 3 5960 6354
Shanghai Industrial Investment Building
Room G, 20F, 18 North Cao Xi Road,
Shanghai, China 200030
Tel: +86-21-64279081
Fax: +86-21-64699430
Technical Support
Submit any support question or request via our web site:
Technical support form via our web page:
Support requests for imaging product installations,
Support requests for imaging applications
http://www.teledynedalsa.com/mv/support
Camera support information
Product literature and driver updates

30 • Troubleshooting GigE Vision Module for Sapera User Manual
Index
A
acquisition parameters, 25
Adapter Buffers settings, 8
Auto Discovery Interval, 8
C
camera interfacing tool, 10
Cognex uninstaller, 28
D
DALSA DHCP server, 8
DHCP/LLA, 8
E
Embedded support, 9
F
firewall exception list, 8
G
GigE server, 5
GigE Server, 6
GigE server tray icon, 6, 7, 28
GigE Vision Specification, 5
I
Image Timeout, 14
inter-packet delay, 14
IP configuration, 6
J
Jumbo Frames settings, 8
N
network configuration, 8
Network Imaging driver, 5
O
optimize network, 13
P
persistent IP, 8
S
Sapera block diagram, 23
sensor controls, 13
X
XML device file, 24
