Guide To PHP Design Patterns
User Manual:
Open the PDF directly: View PDF
.
Page Count: 337 [warning: Documents this large are best viewed by clicking the View PDF Link!]
- /tmp/phpaBT41oU/temp.pdf
- php|architect's Guide to PHP Design Patterns
- Table of Contents
- 1. Programming Practices
- 2. The Value Object Pattern
- 3. The Factory Pattern
- 4. The Singleton Pattern
- 5. The Registry Pattern
- 6. The MockObject Pattern
- 7. The Strategy Pattern
- 8. The Iterator Pattern
- 9. The Observer Pattern
- 10. The Specification Pattern
- 11. The Proxy Pattern
- 12. The Decorator Pattern
- 13. The Adapter Pattern
- 14. The Active Record Pattern
- 15. The Table Data Gateway Pattern
- 16. The Data Mapper Pattern
- 17. The Model-View-Controller Pattern
- 18. Conclusion
- A. Pattern Quick Reference
- B. SimpleTest Testing Practices
- Index
- Live PHP Training from php|architect!
- php|architect's Guide to PHP Design Patterns

.309
7.50 x 9.25 7.50 x 9.25
php|architect’s
Guide to
PHP Design Patterns
A Practical Approach to Design Patterns
for the PHP 4 and PHP 5 Developer
Jason E. Sweat
USA $21.99
Canada $29.99
U.K. £16.99 Net
php|architect’s
Guide to
PHP Design Patterns
Design patterns are comprehensive, well-tested solutions to common problems
that developers everywhere encounter each day. Although designed for solving
general programming issues, some of them have been successfully adapted to
the specific needs of Web development.
php|architect’s Guide to PHP Design Patterns is the first comprehensive guide
to the application of design patterns to the PHP development language.
Designed to satisfy the need of enterprise-strength development, you will find
this book both an excellent way to learn about design pattern and an
irreplaceable reference for your day-to-day programming
With coverage of more than XXX different types of patterns, including BLAH,
BLAH, BLAH, BLAH and much more, this book is the ideal resource for your
enterprise development with PHP 4 and PHP 5.
NanoBooks are excellent, in-depth resources created by the publishers of
php|architect (http://www.phparch.com), the world’s premier magazine dedicated
to PHP professionals.
NanoBooks focus on delivering high-quality content with in-depth analysis and
expertise, centered around a single, well-defined topic and without any of the fluff
of larger, more expensive books.
Shelve under PHP/Web Development/Internet Programming
From the publishers of
php|architect’s Guide to PHP Design Patterns
Jason E. Sweat
GREETS FLYS OUT TO KOOBE COMMUNITY!

PHP|ARCHITECT’SGUIDE TO
PHP DESIGN PATTERNS
by Jason E. Sweat
php|architect’s Guide to PHP Design Patterns
Contents Copyright © 2004-2005 Jason E. Sweat - All Right Reserved
Book and cover layout, design and text Copyright © 2004-2005 Marco Tabini & Associates, Inc. - All Rights Reserved
First Edition: July 2005
ISBN 0-9735898-2-5
Produced in Canada
Printed in the United States
No part of this book may be reproduced, stored in a retrieval system, or transmitted in any form or by any means,
without the prior written permission of the publisher, except in the case of brief quotations embedded in critical
reviews or articles.
Disclaimer
Although every effort has been made in the preparation of this book to ensure the accuracy of the information con-
tained therein, this book is provided "as-is" and the publisher, the author(s), their distributors and retailers, as well
as all affiliated, related or subsidiary parties take no responsibility for any inaccuracy and any and all damages
caused, either directly or indirectly, by the use of such information.
We have endeavoured to properly provide trademark information on all companies and products mentioned in this
book by the appropriate use of capitals. However, we cannot guarantee the accuracy of such information.
Marco Tabini & Associates, The MTA logo, php|architect, the php|architect logo, NanoBook and NanoBook logo are
trademarks or registered trademarks of Marco Tabini & Associates Inc.
Bulk Copies
Marco Tabini & Associates, Inc. offers trade discounts on purchases of ten or more copies of this book. For more
information, please contact our sales offices at the address or numbers below.
Credits
Written by Jason E. Sweat
Published by Marco Tabini & Associates, Inc.
28 Bombay Ave.
Toronto, ON M3H 1B7
Canada
(416) 630-6202
(877) 630-6202 toll free within North America
info@phparch.com / www.phparch.com
Edited By Martin Streicher
Technical Reviewer Marcus Baker
Layout and Design Arbi Arzoumani
Managing Editor Emanuela Corso

Biography
Jason E. Sweat
Jason graduated from Colorado State University in 1992 as a University Honor Scholar with a Bachelors of Science
in Business Administration, concentrations in Computer Information Systems and Finance & Real Estate, and a
minor in Mathematics.
He spent seven years working for a small engineering firm doing process control work in the steel industry. This let
to extensive SQL development and Jason's first web development experience creating ASP pages. He changed
employers and worked as a Senior Project Leader for a Fortune 100 industrial manufacturer, leading a team of
developers for commercial applications, and acting as the web master for his business unit. His role changed again
in January 2005, and Jason is now the Manager of eBusiness/Commercial Systems for the same business unit.
Jason has used PHP since 2001, where he was searching for a free‹as in beer ;) ‹substitute for IIS/ASP to create
an accounting system for a home business. His Unix administrator pointed him towards Linux, Apache and PHP. He
has since adopted PHP as an intranet development standard at work, as well as using PHP in a Unix shell script-
ing environment.
He was a co-author of PHP Graphics Handbook (Wrox 2003), has published several articles for the Zend website
and for php|architect magazine, and has presented numerous talks on PHP at various conferences. Jason is a Zend
Certified Engineer, and maintains a blog at http://blog.casey-sweat.us/.
Jason currently resides in Iowa with his wife and two children. He enjoys many activities with his family including
camping, hiking and swimming. He also enjoys practicing the Japanese martial art of Aikido.
To my wife, Vicki, and to my children, Madeline and Caleb,
for putting up with “even more” time with Daddy on the computer.
Thank you for your support and love.

Introduction . . . . . . . . . . . . . . . . . . . . . . . . . . . . . . . . . .17
The Goal of This Book . . . . . . . . . . . . . . . . . . . . . . . . . . . . . . . . . . . . . . . . . . . . . . . .19
Object Oriented Programming . . . . . . . . . . . . . . . . . . . . . . . . . . . . . . . . . . . . . . . .19
Assumed Reader Skill Set . . . . . . . . . . . . . . . . . . . . . . . . . . . . . . . . . . . . . . . . . . . . .19
PHP4 and PHP5 . . . . . . . . . . . . . . . . . . . . . . . . . . . . . . . . . . . . . . . . . . . . . . . . . . . . . .19
Object Handles . . . . . . . . . . . . . . . . . . . . . . . . . . . . . . . . . . . . . . . . . . . . . . . . . . . . . .20
Additional Resources and References . . . . . . . . . . . . . . . . . . . . . . . . . . . . . . . . . .22
Acknowledgments . . . . . . . . . . . . . . . . . . . . . . . . . . . . . . . . . . . . . . . . . . . . . . . . . . .22
1 Programming Practices . . . . . . . . . . . . . . . . . . . . . .25
Testing Your Code . . . . . . . . . . . . . . . . . . . . . . . . . . . . . . . . . . . . . . . . . . . . . . . . . . . .25
Refactoring . . . . . . . . . . . . . . . . . . . . . . . . . . . . . . . . . . . . . . . . . . . . . . . . . . . . . . . . . .30
Other Practices . . . . . . . . . . . . . . . . . . . . . . . . . . . . . . . . . . . . . . . . . . . . . . . . . . . . . .34
UML . . . . . . . . . . . . . . . . . . . . . . . . . . . . . . . . . . . . . . . . . . . . . . . . . . . . . . . . . . . . . . . .34
Source Control . . . . . . . . . . . . . . . . . . . . . . . . . . . . . . . . . . . . . . . . . . . . . . . . . . . . . . .35
Source Code Documentation . . . . . . . . . . . . . . . . . . . . . . . . . . . . . . . . . . . . . . . . . .35
2 The Value Object Pattern . . . . . . . . . . . . . . . . . . . . .39
The Problem . . . . . . . . . . . . . . . . . . . . . . . . . . . . . . . . . . . . . . . . . . . . . . . . . . . . . . . .41
The Solution . . . . . . . . . . . . . . . . . . . . . . . . . . . . . . . . . . . . . . . . . . . . . . . . . . . . . . . . .41
PHP 5 Sample Code . . . . . . . . . . . . . . . . . . . . . . . . . . . . . . . . . . . . . . . . . . . . . . . . . .42
In Context Example . . . . . . . . . . . . . . . . . . . . . . . . . . . . . . . . . . . . . . . . . . . . . . . . . .43
PHP 4 Sample Code . . . . . . . . . . . . . . . . . . . . . . . . . . . . . . . . . . . . . . . . . . . . . . . . . .47
Business Logic in ValueObjects . . . . . . . . . . . . . . . . . . . . . . . . . . . . . . . . . . . . . . . .49
3 The Factory Pattern . . . . . . . . . . . . . . . . . . . . . . . . . .53
The Problem . . . . . . . . . . . . . . . . . . . . . . . . . . . . . . . . . . . . . . . . . . . . . . . . . . . . . . . .53
CONTENTS

The Solution . . . . . . . . . . . . . . . . . . . . . . . . . . . . . . . . . . . . . . . . . . . . . . . . . . . . . . . . .53
Sample Code . . . . . . . . . . . . . . . . . . . . . . . . . . . . . . . . . . . . . . . . . . . . . . . . . . . . . . . .54
Adding a Little Color . . . . . . . . . . . . . . . . . . . . . . . . . . . . . . . . . . . . . . . . . . . . . . . . .57
Factories to Hide Object State Setup . . . . . . . . . . . . . . . . . . . . . . . . . . . . . . . . . . .61
Factories to Promote Polymorphism . . . . . . . . . . . . . . . . . . . . . . . . . . . . . . . . . . .63
Factories for Lazy Loading . . . . . . . . . . . . . . . . . . . . . . . . . . . . . . . . . . . . . . . . . . . .71
Issues . . . . . . . . . . . . . . . . . . . . . . . . . . . . . . . . . . . . . . . . . . . . . . . . . . . . . . . . . . . . . . .72
4 The Singleton Pattern . . . . . . . . . . . . . . . . . . . . . . . .75
The Problem . . . . . . . . . . . . . . . . . . . . . . . . . . . . . . . . . . . . . . . . . . . . . . . . . . . . . . . .75
The Solution . . . . . . . . . . . . . . . . . . . . . . . . . . . . . . . . . . . . . . . . . . . . . . . . . . . . . . . . .76
Sample Code . . . . . . . . . . . . . . . . . . . . . . . . . . . . . . . . . . . . . . . . . . . . . . . . . . . . . . . .77
A “Global” Approach . . . . . . . . . . . . . . . . . . . . . . . . . . . . . . . . . . . . . . . . . . . . . . . . .77
A Static Approach . . . . . . . . . . . . . . . . . . . . . . . . . . . . . . . . . . . . . . . . . . . . . . . . . . . .79
The Singleton in PHP5 . . . . . . . . . . . . . . . . . . . . . . . . . . . . . . . . . . . . . . . . . . . . . . . .80
Issues . . . . . . . . . . . . . . . . . . . . . . . . . . . . . . . . . . . . . . . . . . . . . . . . . . . . . . . . . . . . . . .81
The Monostate Pattern: Stealth Singletons . . . . . . . . . . . . . . . . . . . . . . . . . . . . . .81
5 The Registry Pattern . . . . . . . . . . . . . . . . . . . . . . . . .85
The Problem . . . . . . . . . . . . . . . . . . . . . . . . . . . . . . . . . . . . . . . . . . . . . . . . . . . . . . . .85
The Solution . . . . . . . . . . . . . . . . . . . . . . . . . . . . . . . . . . . . . . . . . . . . . . . . . . . . . . . . .85
Sample Code . . . . . . . . . . . . . . . . . . . . . . . . . . . . . . . . . . . . . . . . . . . . . . . . . . . . . . . .86
An Example . . . . . . . . . . . . . . . . . . . . . . . . . . . . . . . . . . . . . . . . . . . . . . . . . . . . . . . . .90
Implementing the Registry as a MonoState Object . . . . . . . . . . . . . . . . . . . . . . .92
Implementing with Class Static Variables . . . . . . . . . . . . . . . . . . . . . . . . . . . . . . .95
Issues . . . . . . . . . . . . . . . . . . . . . . . . . . . . . . . . . . . . . . . . . . . . . . . . . . . . . . . . . . . . . . .98
Embedded Registry . . . . . . . . . . . . . . . . . . . . . . . . . . . . . . . . . . . . . . . . . . . . . . . . . .98
6 The MockObject Pattern . . . . . . . . . . . . . . . . . . . . .101
The Problem . . . . . . . . . . . . . . . . . . . . . . . . . . . . . . . . . . . . . . . . . . . . . . . . . . . . . . .101
The Solution . . . . . . . . . . . . . . . . . . . . . . . . . . . . . . . . . . . . . . . . . . . . . . . . . . . . . . .102
Sample Code . . . . . . . . . . . . . . . . . . . . . . . . . . . . . . . . . . . . . . . . . . . . . . . . . . . . . . .102
A Legacy Application . . . . . . . . . . . . . . . . . . . . . . . . . . . . . . . . . . . . . . . . . . . . . . . .106
Issues . . . . . . . . . . . . . . . . . . . . . . . . . . . . . . . . . . . . . . . . . . . . . . . . . . . . . . . . . . . . . .119
Resources . . . . . . . . . . . . . . . . . . . . . . . . . . . . . . . . . . . . . . . . . . . . . . . . . . . . . . . . . .120
Table of Contents10

7 The Strategy Pattern . . . . . . . . . . . . . . . . . . . . . . . .123
The Problem . . . . . . . . . . . . . . . . . . . . . . . . . . . . . . . . . . . . . . . . . . . . . . . . . . . . . . .124
The Solution . . . . . . . . . . . . . . . . . . . . . . . . . . . . . . . . . . . . . . . . . . . . . . . . . . . . . . .124
An Example . . . . . . . . . . . . . . . . . . . . . . . . . . . . . . . . . . . . . . . . . . . . . . . . . . . . . . . .124
Sample Code . . . . . . . . . . . . . . . . . . . . . . . . . . . . . . . . . . . . . . . . . . . . . . . . . . . . . . .131
Issues . . . . . . . . . . . . . . . . . . . . . . . . . . . . . . . . . . . . . . . . . . . . . . . . . . . . . . . . . . . . . .134
Related Patterns . . . . . . . . . . . . . . . . . . . . . . . . . . . . . . . . . . . . . . . . . . . . . . . . . . . .134
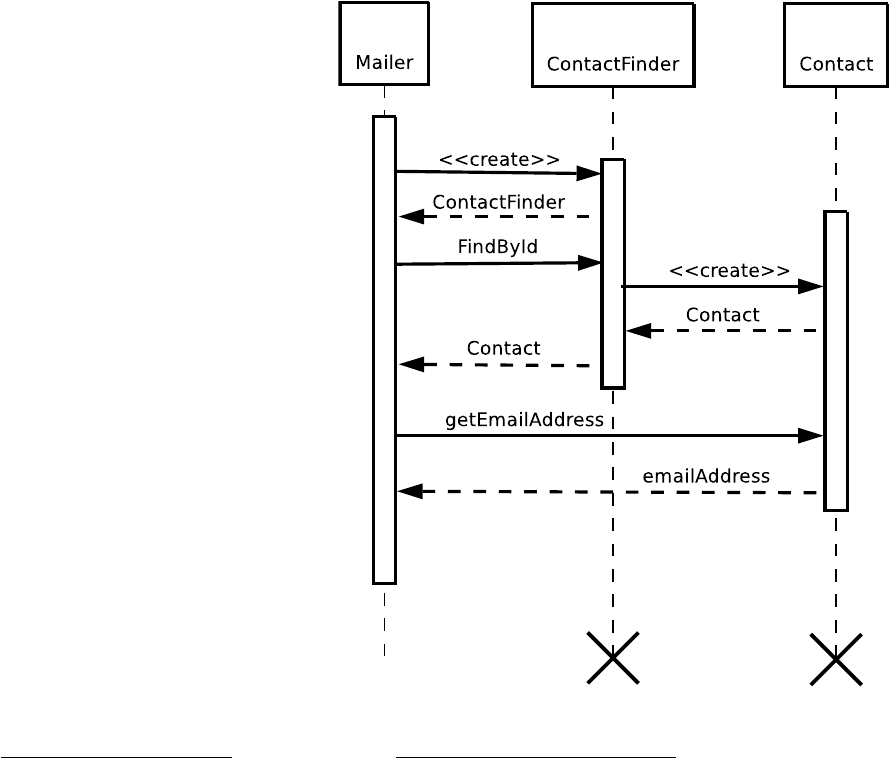
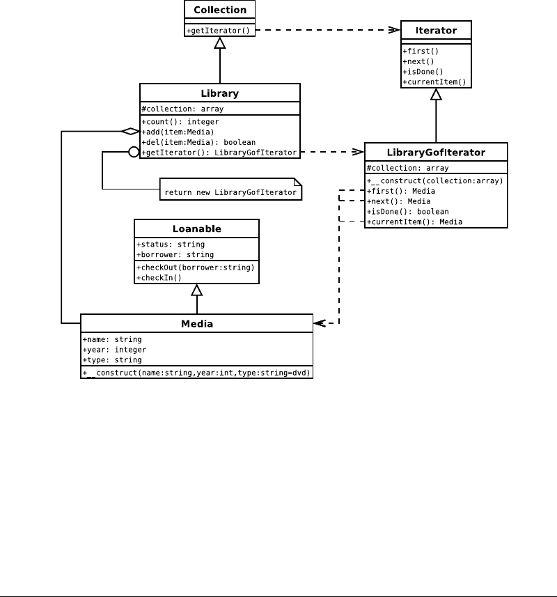
8 The Iterator Pattern . . . . . . . . . . . . . . . . . . . . . . . . .137
The Problem . . . . . . . . . . . . . . . . . . . . . . . . . . . . . . . . . . . . . . . . . . . . . . . . . . . . . . .137
The Solution . . . . . . . . . . . . . . . . . . . . . . . . . . . . . . . . . . . . . . . . . . . . . . . . . . . . . . .138
Sample Code . . . . . . . . . . . . . . . . . . . . . . . . . . . . . . . . . . . . . . . . . . . . . . . . . . . . . . .142
A Variant Iterator API . . . . . . . . . . . . . . . . . . . . . . . . . . . . . . . . . . . . . . . . . . . . . . . .148
Filtering Iterator . . . . . . . . . . . . . . . . . . . . . . . . . . . . . . . . . . . . . . . . . . . . . . . . . . . .150
Sorting Iterator . . . . . . . . . . . . . . . . . . . . . . . . . . . . . . . . . . . . . . . . . . . . . . . . . . . . .151
SPL Iterator . . . . . . . . . . . . . . . . . . . . . . . . . . . . . . . . . . . . . . . . . . . . . . . . . . . . . . . .153
Issues . . . . . . . . . . . . . . . . . . . . . . . . . . . . . . . . . . . . . . . . . . . . . . . . . . . . . . . . . . . . . .158
9 The Observer Pattern . . . . . . . . . . . . . . . . . . . . . . .161
The Problem . . . . . . . . . . . . . . . . . . . . . . . . . . . . . . . . . . . . . . . . . . . . . . . . . . . . . . .161
The Solution . . . . . . . . . . . . . . . . . . . . . . . . . . . . . . . . . . . . . . . . . . . . . . . . . . . . . . .161
Sample Code . . . . . . . . . . . . . . . . . . . . . . . . . . . . . . . . . . . . . . . . . . . . . . . . . . . . . . .162
Issues . . . . . . . . . . . . . . . . . . . . . . . . . . . . . . . . . . . . . . . . . . . . . . . . . . . . . . . . . . . . . .170
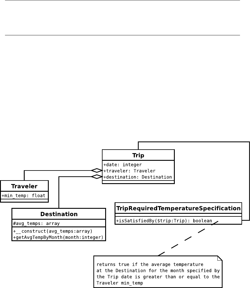
10 The Specification Pattern . . . . . . . . . . . . . . . . . . .173
The Problem . . . . . . . . . . . . . . . . . . . . . . . . . . . . . . . . . . . . . . . . . . . . . . . . . . . . . . .174
The Solution . . . . . . . . . . . . . . . . . . . . . . . . . . . . . . . . . . . . . . . . . . . . . . . . . . . . . . .174
Traveling to Warm Destinations . . . . . . . . . . . . . . . . . . . . . . . . . . . . . . . . . . . . . .174
Sample Code . . . . . . . . . . . . . . . . . . . . . . . . . . . . . . . . . . . . . . . . . . . . . . . . . . . . . . .176
Parameterized Specification . . . . . . . . . . . . . . . . . . . . . . . . . . . . . . . . . . . . . . . . .178
11 The Proxy Pattern . . . . . . . . . . . . . . . . . . . . . . . . . .191
The Problem . . . . . . . . . . . . . . . . . . . . . . . . . . . . . . . . . . . . . . . . . . . . . . . . . . . . . . .191
The Solution . . . . . . . . . . . . . . . . . . . . . . . . . . . . . . . . . . . . . . . . . . . . . . . . . . . . . . .191
Sample Code . . . . . . . . . . . . . . . . . . . . . . . . . . . . . . . . . . . . . . . . . . . . . . . . . . . . . . .194
Table of Contents 11

RemoteProxy . . . . . . . . . . . . . . . . . . . . . . . . . . . . . . . . . . . . . . . . . . . . . . . . . . . . . . .194
Lazy Proxy . . . . . . . . . . . . . . . . . . . . . . . . . . . . . . . . . . . . . . . . . . . . . . . . . . . . . . . . .198
Dynamic Proxy . . . . . . . . . . . . . . . . . . . . . . . . . . . . . . . . . . . . . . . . . . . . . . . . . . . . .200
Issues . . . . . . . . . . . . . . . . . . . . . . . . . . . . . . . . . . . . . . . . . . . . . . . . . . . . . . . . . . . . . .201
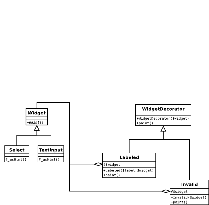
12 The Decorator Pattern . . . . . . . . . . . . . . . . . . . . .203
The Problem . . . . . . . . . . . . . . . . . . . . . . . . . . . . . . . . . . . . . . . . . . . . . . . . . . . . . . .203
The Solution . . . . . . . . . . . . . . . . . . . . . . . . . . . . . . . . . . . . . . . . . . . . . . . . . . . . . . .204
Sample Code . . . . . . . . . . . . . . . . . . . . . . . . . . . . . . . . . . . . . . . . . . . . . . . . . . . . . . .206
Issues . . . . . . . . . . . . . . . . . . . . . . . . . . . . . . . . . . . . . . . . . . . . . . . . . . . . . . . . . . . . . .216
13 The Adapter Pattern . . . . . . . . . . . . . . . . . . . . . . .219
The Problem . . . . . . . . . . . . . . . . . . . . . . . . . . . . . . . . . . . . . . . . . . . . . . . . . . . . . . .219
The Solution . . . . . . . . . . . . . . . . . . . . . . . . . . . . . . . . . . . . . . . . . . . . . . . . . . . . . . .219
Sample Code . . . . . . . . . . . . . . . . . . . . . . . . . . . . . . . . . . . . . . . . . . . . . . . . . . . . . . .220
Issues . . . . . . . . . . . . . . . . . . . . . . . . . . . . . . . . . . . . . . . . . . . . . . . . . . . . . . . . . . . . . .224
14 The Active Record Pattern . . . . . . . . . . . . . . . . . .227
The Problem . . . . . . . . . . . . . . . . . . . . . . . . . . . . . . . . . . . . . . . . . . . . . . . . . . . . . . .227
The Solution . . . . . . . . . . . . . . . . . . . . . . . . . . . . . . . . . . . . . . . . . . . . . . . . . . . . . . .227
Sample Code . . . . . . . . . . . . . . . . . . . . . . . . . . . . . . . . . . . . . . . . . . . . . . . . . . . . . . .228
Test Independence . . . . . . . . . . . . . . . . . . . . . . . . . . . . . . . . . . . . . . . . . . . . . . . . . .230
Record Creation . . . . . . . . . . . . . . . . . . . . . . . . . . . . . . . . . . . . . . . . . . . . . . . . . . . .231
Testing Database Failure . . . . . . . . . . . . . . . . . . . . . . . . . . . . . . . . . . . . . . . . . . . . .236
Active Record Instance ID . . . . . . . . . . . . . . . . . . . . . . . . . . . . . . . . . . . . . . . . . . .237
Searching for Records . . . . . . . . . . . . . . . . . . . . . . . . . . . . . . . . . . . . . . . . . . . . . . .238
Updating Records . . . . . . . . . . . . . . . . . . . . . . . . . . . . . . . . . . . . . . . . . . . . . . . . . . .240
Issues . . . . . . . . . . . . . . . . . . . . . . . . . . . . . . . . . . . . . . . . . . . . . . . . . . . . . . . . . . . . . .243
15 The Table Data Gateway Pattern . . . . . . . . . . . .247
The Problem . . . . . . . . . . . . . . . . . . . . . . . . . . . . . . . . . . . . . . . . . . . . . . . . . . . . . . .247
The Solution . . . . . . . . . . . . . . . . . . . . . . . . . . . . . . . . . . . . . . . . . . . . . . . . . . . . . . .247
Sample Code . . . . . . . . . . . . . . . . . . . . . . . . . . . . . . . . . . . . . . . . . . . . . . . . . . . . . . .248
Test Case Structure . . . . . . . . . . . . . . . . . . . . . . . . . . . . . . . . . . . . . . . . . . . . . . . . . .249
Returning Recordsets as Arrays . . . . . . . . . . . . . . . . . . . . . . . . . . . . . . . . . . . . . . .250
Table of Contents12

Returning Iterable Object Collections . . . . . . . . . . . . . . . . . . . . . . . . . . . . . . . . .252
Updating Rows . . . . . . . . . . . . . . . . . . . . . . . . . . . . . . . . . . . . . . . . . . . . . . . . . . . . .255
Issues . . . . . . . . . . . . . . . . . . . . . . . . . . . . . . . . . . . . . . . . . . . . . . . . . . . . . . . . . . . . . .258
16 The Data Mapper Pattern . . . . . . . . . . . . . . . . . . .261
The Problem . . . . . . . . . . . . . . . . . . . . . . . . . . . . . . . . . . . . . . . . . . . . . . . . . . . . . . .261
The Solution . . . . . . . . . . . . . . . . . . . . . . . . . . . . . . . . . . . . . . . . . . . . . . . . . . . . . . .262
Sample Code . . . . . . . . . . . . . . . . . . . . . . . . . . . . . . . . . . . . . . . . . . . . . . . . . . . . . . .263
Issues . . . . . . . . . . . . . . . . . . . . . . . . . . . . . . . . . . . . . . . . . . . . . . . . . . . . . . . . . . . . . .281
17 The Model-View-Controller Pattern . . . . . . . . .283
The Problem . . . . . . . . . . . . . . . . . . . . . . . . . . . . . . . . . . . . . . . . . . . . . . . . . . . . . . .283
The Solution . . . . . . . . . . . . . . . . . . . . . . . . . . . . . . . . . . . . . . . . . . . . . . . . . . . . . . .283
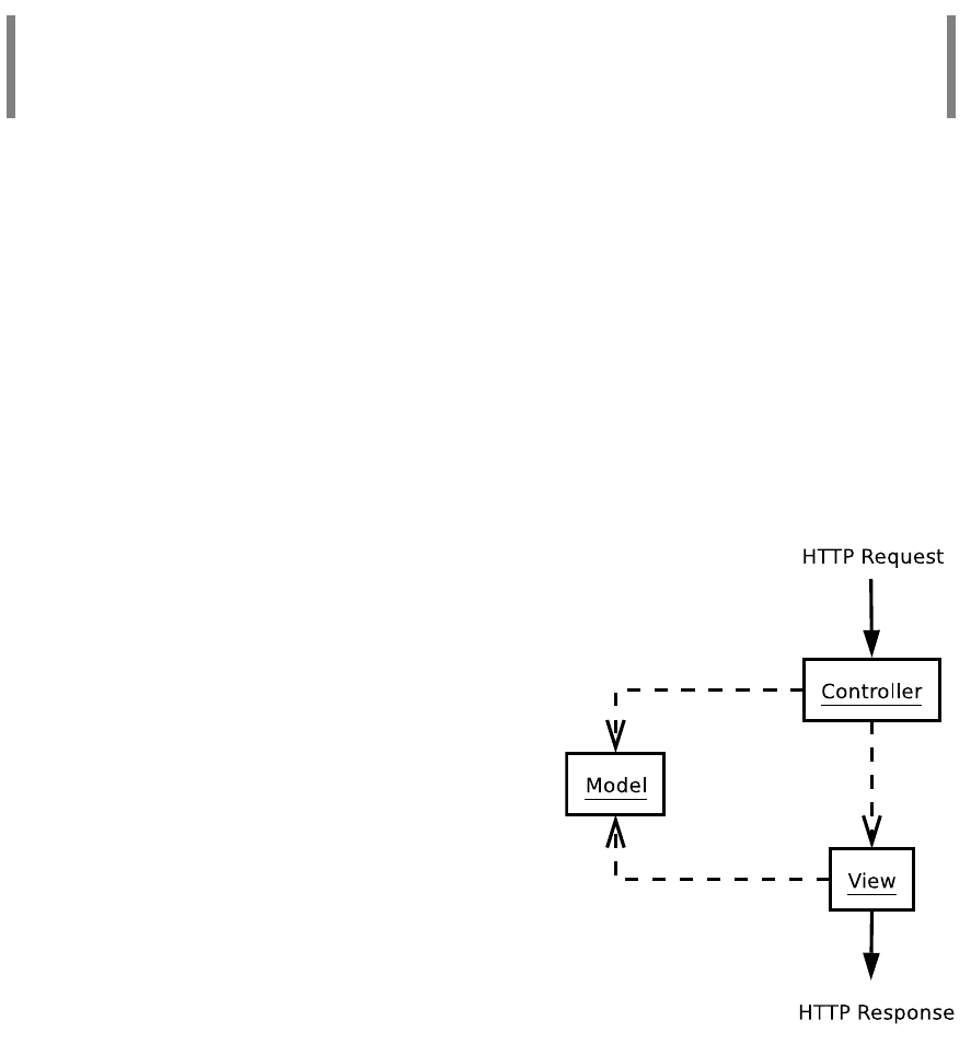
The Model-View-Controller . . . . . . . . . . . . . . . . . . . . . . . . . . . . . . . . . . . . . . . . . .284
The Model . . . . . . . . . . . . . . . . . . . . . . . . . . . . . . . . . . . . . . . . . . . . . . . . . . . . . . . . .285
Domain Model . . . . . . . . . . . . . . . . . . . . . . . . . . . . . . . . . . . . . . . . . . . . . . . . . . . . .285
The View . . . . . . . . . . . . . . . . . . . . . . . . . . . . . . . . . . . . . . . . . . . . . . . . . . . . . . . . . . .286
Template View . . . . . . . . . . . . . . . . . . . . . . . . . . . . . . . . . . . . . . . . . . . . . . . . . . . . . .286
The Transform View . . . . . . . . . . . . . . . . . . . . . . . . . . . . . . . . . . . . . . . . . . . . . . . . .290
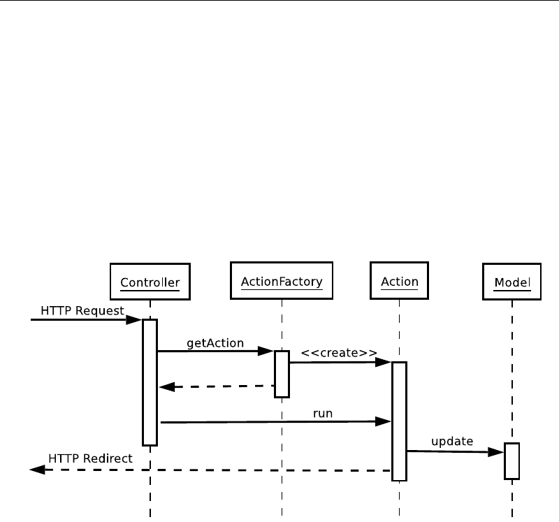
The Controller . . . . . . . . . . . . . . . . . . . . . . . . . . . . . . . . . . . . . . . . . . . . . . . . . . . . . .291
Front Controllers . . . . . . . . . . . . . . . . . . . . . . . . . . . . . . . . . . . . . . . . . . . . . . . . . . .291
Application Controllers . . . . . . . . . . . . . . . . . . . . . . . . . . . . . . . . . . . . . . . . . . . . . .292
Cross-Cutting MVC Concerns . . . . . . . . . . . . . . . . . . . . . . . . . . . . . . . . . . . . . . . .295
Non-MVC Frameworks . . . . . . . . . . . . . . . . . . . . . . . . . . . . . . . . . . . . . . . . . . . . . .296
Event Handling . . . . . . . . . . . . . . . . . . . . . . . . . . . . . . . . . . . . . . . . . . . . . . . . . . . . .296
Inversion of Control Containers . . . . . . . . . . . . . . . . . . . . . . . . . . . . . . . . . . . . . .296
Conclusion . . . . . . . . . . . . . . . . . . . . . . . . . . . . . . . . . . . . . . . . . . . . . . . . . . . . . . . . .296
18 Conclusion . . . . . . . . . . . . . . . . . . . . . . . . . . . . . . . .299
A Pattern Quick Reference . . . . . . . . . . . . . . . . . . . .303
Book References . . . . . . . . . . . . . . . . . . . . . . . . . . . . . . . . . . . . . . . . . . . . . . . . . . . .310
B SimpleTest Testing Practices . . . . . . . . . . . . . . . . .313
Best Practices for Using SimpleTest . . . . . . . . . . . . . . . . . . . . . . . . . . . . . . . . . . .314
Table of Contents 13
Mock Objects . . . . . . . . . . . . . . . . . . . . . . . . . . . . . . . . . . . . . . . . . . . . . . . . . . . . . . .317
Web Testing . . . . . . . . . . . . . . . . . . . . . . . . . . . . . . . . . . . . . . . . . . . . . . . . . . . . . . . .319
Our Legacy Application . . . . . . . . . . . . . . . . . . . . . . . . . . . . . . . . . . . . . . . . . . . . . .320
Partial Mock Objects . . . . . . . . . . . . . . . . . . . . . . . . . . . . . . . . . . . . . . . . . . . . . . . .325
Index . . . . . . . . . . . . . . . . . . . . . . . . . . . . . . . . . . . . . . . .331
Table of Contents14
Introduction
HAVE YOU EVER STARTED to tackle a new feature in your application only to realize that its
solution is strikingly similar to something that you’ve already implemented? If you’ve been a
programmer for even a short time, the answer is probably “Yes” and it’s likely that you’ll reach
for some existing code to bootstrap your new development. You might even realize that your solution
is fundamental, an approach that can be applied widely and repeatedly, not just by you, but by all pro-
fessional developers.
In fact, many programming problems are faced over and over again, and many fundamental solu-
tions—or design patterns—have emerged to address them. Design patterns are a template for how to
organize your code so you can take advantage of a tried-and-true design.

All design patterns have several common characteristics: a name, a problem statement, and a solu-
tion.
• The name of a design pattern is important, because it allows you to instantly communi-
cate the intent of your code with other programmers—at least programmers familiar
with patterns—without going into too much detail.
• The problem is the domain where the pattern can be applied.
• The solution describes the implementation of the pattern. Good coverage of a pattern
should discuss the pros and cons of the pattern’s use.
A pattern is a useful technique to solve a given problem. A design pattern isn’t a library—code
to be included and used directly in your project—but rather a template for how your code can be
structured. Indeed, a code library and a design pattern are applied much differently.
For example, a shirt you buy off the rack at a department store is a code library. Its color, style,
and size were determined by the designer and manufacturer, but it meets your needs.
However, if nothing in the store suits you, you can create your own shirt—designing its form,
choosing a fabric, and stitching it together. But unless you are a tailor, you may find it easier to sim-
ply find and follow an appropriate pattern. Using a pattern, you get an expertly-designed shirt in far
less time.
Returning the discussion to software, a database abstraction later or a content management
system is a library—it’s pre-designed and already coded, and a good choice if it meets your require-
ments exactly. But if you’re reading this book, chances are that off-the-shelf solutions don’t always
work for you. Yet you know what you want and are capable of realizing it; you just need a pattern to
guide you.
One last thought: like a sewing pattern, a design is of little use on its own. After all, you can’t wear
a pattern—it’s just a patchwork of thin paper. Similarly, a software design pattern is just a guide. It
must still be tailored specifically to a programming language and your application’s features and
requirements.
Design Pattern History
The term “design pattern” was originally coined in the field of architecture. Christopher Alexander, in
his 1977 work, “A Pattern Language: Towns/Building/Construction,” describes common issues of archi-
tectural design and explains how new, effective designs can be created through the aggregation of exist-
ing, well-known patterns. Alexander’s concepts translate well into software development, where it’s long
been desirable to construct solutions from previously existing components.
Introduction18
L
L
The Goal of This Book
The goal of this book is not to present a comprehensive catalog of software design patterns or to
develop any new design patterns or terminology, but rather to highlight a few of the existing, well-
known design patterns. In particular, the book presents those patterns that I’ve found most useful
for development of dynamic web applications and shows reference implementations for these pat-
terns in PHP.
Object Oriented Programming
By the very nature of design patterns, a good deal of this book is based on the concepts and prac-
tices of Object Oriented Programming (OOP).
If you’re not familiar with OOP, there are many resources—books, web sites, magazines, and
classes—to help you learn more about it. Much of the OOP materials extol the benefits of code reuse,
robustness, encapsulation, polymorphism, and extensibility, each of which is important and valuable.
However, I believe the main benefit of OOP is how it encourages you to distill the problem at hand
into manageable pieces. Designed and implemented in focused, small pieces, your code can be test-
ed more thoroughly and is easier to understand and maintain.
Assumed Reader Skill Set
This book assumes that you’re already fluent with PHP. In particular, it presupposes that you have a
working knowledge of PHP and its syntax and understand the fundamentals of PHP’s implementa-
tion of OOP. This book isn’t intended to be an introduction to PHP programming, nor to OOP in PHP.
Because not all practitioners of OOP use the same terminology, where new terminology is intro-
duced, it’s defined in the text or in a sidebar.
PHP4 and PHP5
As I write this book, PHP5 has been released for some time but has yet to be widely adopted in the
hosting community. In my own job, I’ve started to migrate new development of applications to PHP
5.0.3 and am very pleased so far with both its backwards compatibility with PHP4 code and its new
object model, which is one of the significant new features of PHP5 and the main driver for my adop-
tion.
There are many fine articles and tutorials dealing with the nuances of the change in the object
model between PHP versions, but the short story is that PHP5 offers:
• Object handles (explained below, and further in Chapter 2: The Value Object Pattern)
• Better constructors (uniform name, changing
$this
not allowed)
Introduction 19

• Destructors now exist
• Visibility (public, protected, private for methods and attributes)
• Exceptions (an alternative to triggering errors using the new
try{} catch{}
syntax)
• Class constants (defines using the class for a name space)
• Reflection (dynamic examination of classes, methods and arguments)
• Type hinting (specifying expected classes or interfaces for method arguments)
PHP5 also offers a few more obscure features:
• New magic methods (
__get()
and
__set()
allow you to control attribute access;
__call()
lets you dynamically intercept all method calls to the object;
__sleep()
and
__wakeup()
let you override serialization behavior; and
__toString()
lets you control
how an object represents itself when cast as a string)
• Autoloading (allows the end user to try to automatically load the class the first time a ref-
erence to it is made)
• Final (do not allow a method or a class to be overridden by subclasses)
Object Handles
The best news in PHP5 is all objects are now defined by handles, similar to a system resource like a
file or a database handle. Passing an object to a PHP function no longer implicitly makes a copy of
the object.
To see the difference, consider the following two examples:
// PHP4 class
class ExampleP1 {
var $foo;
function setFoo($foo) {
$this->foo = $foo`;
}
function getFoo() {
return $this->foo;
}
}
function changeExample($param) {
$param->setFoo(‘blah’);
return $param->getFoo();
}
$obj = new ExampleP1;
$obj->setFoo(‘bar’);
echo $obj->getFoo(); // bar
echo ChangeExample($obj); //blah
echo $obj->getFoo(); // bar
Introduction20

In PHP4, the variable
$param
in
changeExample()
contains a copy of
$obj
. So, the function doesn’t
alter the value of
$foo
in the original object and the final
$obj->getFoo()
prints “bar.”
In PHP5, because $obj is passed as a handle, the same
changeExample()
function does effect the
original object. In other words, using handles, a copy isn’t made and
$param
is the instance
$obj
.
// PHP5 class
class ExampleP2 {
protected $foo;
function setFoo($foo) {
$this->foo = $foo;
}
function getFoo() {
return $this->foo;
}
}
$obj = new ExampleP2;
$obj->setFoo(‘bar’);
echo $obj->getFoo(); // bar
echo ChangeExample($obj); //blah
echo $obj->getFoo(); // IMPORTANT, produces blah
This issue becomes even more complicated when you pass the
$this
variable to other objects or
functions inside of the object constructor.
What this boils down to is that in PHP4 you need to (nearly) always:
• Create an object by reference, as in
$obj =& new Class;
• Pass an object by reference, like
function funct(&$obj_param) {}
• Catch an object by reference
function &some_funct() {} $returned_obj =&
some_funct()
Now, there are some cases where you actually want to have a copy of the original object. In my PHP4
code, I always comment any non-reference assignment of an object as an intentional copy. In the
long run, such a brief comment can save you or anyone else maintaining your code a great deal of
headaches. Reference passing, object handles, and object copies are explored in greater detail in
Chapter 2, “The Value Object Pattern.”
Despite my personal preference to move towards PHP5 development, my feeling is that PHP4
will continue to be with us for quite some time and existing public projects should continue to sup-
port it. To that end, this book tries to provide equal footing to both versions of PHP. Whenever pos-
sible, both PHP4 and PHP5 versions of example code are provided and explained. Within each chap-
ter, each code block that changes from one version of PHP to another has a comment of
// PHP4
or
Introduction 21

// PHP5
to indicate the change. Subsequent blocks of code are in the same version of PHP, until the
next switch is indicated.
Additional Resources and References
There are a number of great references available to help you learn more about design patterns. The
“bible” of design patterns is Design Patterns: Elements of Reusable Object-Oriented Software by Erich
Gamma, Richard Helm, Ralph Johnson and John Vlissides (his seminal work is often referred to as
the “Gang of Four” or simply “GoF,” in reference to the four authors). Throughout this book, the GoF
names of patterns are used as the canonical source.
Following “Design Patterns,” the next most useful book on design patterns for PHP web appli-
cation developers is Patterns of Enterprise Application Architecture by Martin Fowler. Fowler’s book
details many patterns that are of use specifically in the task of developing web application, in con-
trast with the broader coverage of general patterns in GoF.
The Web offers many good resources for information on design patterns. One particular stand-
out is the Portland Pattern Repository at http://c2.com/ppr/.
A good site for reference patterns implemented in PHP is ::phpPatterns(), located online at
http://www.phppatterns.com/.
Acknowledgments
I would like to thank my employer, where my role and responsibilities allow me to spend a portion
of my time in this area I love, providing me with the knowledge and experience to have the confi-
dence to write this book.
Another source of inspiration, ideas, and experience is the SitePoint
(http://www.sitepoint.com/) forums. In particular, the regular contributors to the “Advanced PHP
Forum” have a great wealth of experience and knowledge, which they regularly share in one of the
most generous and helpful communities I’ve found on the Internet. It was through this resource I
located SimpleTest (http://simpletest.sf.net/), WACT (http://wact.sf.net/) and numerous other
PHP projects that I’ve found invaluable. I hope SitePoint continues to be a great resource for PHP
developers for many years to come.
This book clearly could not have come into existence without the significant efforts and dedica-
tion of the PHP team, who developed a useful, easy to learn, and versatile language that’s very well-
suited to the ecological niche of web applications.
Finally, I’d like to thank Marco Tabini and the staff of php|architect. The magazine has been a
source of many varied PHP topics, presented by professional developers with extensive knowledge
to share. The conferences organized by Marco and company have been great as well.
Introduction22
LEARNING A NEW TECHNIQUE means adopting new practices. This chapter introduces, or per-
haps reinforces, several practices that you’ll likely find very useful as you implement design pat-
terns in your code.
Many of the practices summarized here are worthy of an individual chapter, even an entire book.
You should consider this chapter an introduction to pattern-related practices with a PHP spin and
look at the references listed throughout to investigate a topic further.
Testing Your Code
Probably no other coding practice is as important as testing your code. With good testing comes great
freedom.
At first, that “motto” might strike you as counter-intuitive. If anything, you might assert, testing
seems an impediment to freedom. To the contrary: if you can run tests that completely exercise your
software’s public interface, you can change the internals of your implementation without changing (or
1
Programming
Practices

worse, breaking) existing applications. Testing validates the veracity and accuracy of your published
interface, letting you readily change the inner workings of your code with complete confidence that
it remains accurate and bug-free — that you’ve not introduced new bugs or reintroduced old bugs.
Before talking more about the benefits of testing, let’s look at an example. All of the tests in this
book use the
SimpleTest
PHP testing framework, available at http://simpletest.org/.
Consider this code:
<?php
// PHP4
// the subject code
define(‘TAX_RATE’, 0.07);
function calculate_sales_tax($amount) {
round($amount * TAX_RATE,2);
}
// include test library
require_once ‘simpletest/unit_tester.php’;require_once ‘simpletest/reporter.php’;
// the test
class TestingTestCase extends UnitTestCase {
function TestingTestCase($name=’’) {
$this->UnitTestCase($name);
}
function TestSalesTax() {
$this->assertEqual(7, calculate_sales_tax(100));
}
}
// run the test
$test = new TestingTestCase(‘Testing Unit Test’);
$test->run(new HtmlReporter());
The code defines a constant,
TAX_RATE
, and defines a function that calculates the amount of sales tax
owed. Next, the code includes the required
SimpleTest
components: the unit tester itself and a
“reporter” module that displays the results of the test.
The test itself,
TestingTestCase
, is a class that extends
SimpleTest
’s
UnitTestCase
class. By
extending
UnitTestCase
, all of the methods (except the constructor) within
TestingTestCase
that
begin with the word
Test
are used as test cases — code that creates conditions to exercise your code
and makes assertions about the results.
TestingTestCase
defines one test,
TestSalesTax()
, which contains an
assertEqual()
assertion.
This assertion passes if its first two arguments are equal and fails otherwise. (If you’d like to display
an informative message if
assertEqual()
fails, pass a third argument, as in
$this->assertEqual(7,
calculate_sales_tax(100), “The sales tax calculation failed”)
).
Programming Practices26

The last two lines in the code create an instance of the test case and run it with an
HtmlReporter
.
You can run this test case simply by browsing to its web page.
Running the test shows the test name, the details of any assertions that failed, and a summary
“bar”. (A green bar indicates success (all assertions passed), while a red bar indicates failure (at least
one assertion did not pass).
The code above has an (intentional) error, so running it yields a failure such as this:
What went wrong in
calculate_sales_tax()
, a simple, one-line function? You may have noticed that
the function doesn’t return a result. Here’s the corrected function:
function calculate_sales_tax($amount) {
return round($amount * TAX_RATE,2);
}
Rerunning the test with the corrected code passes. “If the bar is green, the code is clean.”
But a single test does not guarantee that the code is robust. For example, if you rewrote
calculate_sales_tax()
as
function calculate_sales_tax($amount) { return 7; }
, the test would
pass, but would be correct only for the single dollar amount of 100. You can add additional
Test
methods to test other static values...
Programming Practices 27

function TestSomeMoreSalesTax() {
$this->assertEqual(3.5, calculate_sales_tax(50));
}
... or change
TestSalesTax()
to validate the results of a second (and third, and so on) value:
function TestSalesTax() {
$this->assertEqual(7, calculate_sales_tax(100));
$this->assertEqual(3.5, calculate_sales_tax(50));
}
Better yet, you might add another test that chooses values at random to give you more confidence
in your code:
function TestRandomValuesSalesTax() {
$amount = rand(500,1000);
$this->assertTrue(defined(‘TAX_RATE’));
$tax = round($amount*TAX_RATE*100)/100;
$this->assertEqual($tax, calculate_sales_tax($amount));
}
TestRandomValuesSalesTax()
introduces
assertTrue()
, which passes if the first parameter evalu-
ates to the boolean value true. (Like the
assertEqual()
assertion,
assertTrue()
also takes an
optional, additional argument to present an informative failure message.) So,
TestRandomValuesSalesTax()
asserts that the constant
TAX_RATE
has been defined and then uses
that constant to calculate what the tax should be on the randomly selected amount.
TestRandomValuesSalesTax()
has a problem, though: it depends greatly on significant details
from the actual implementation of the
calculate_sales_tax()
function, probably more than what’s
ideal for testing. Tests should be insensitive to the specifics of an implementation. Perhaps a better
test might just be to establish a reasonable boundary and test for it. The following test assumes and
asserts that sales tax rate will never be more than 20%:
function TestRandomValuesSalesTax() {
$amount = rand(500,1000);
Programming Practices28

$this->assertTrue(calculate_sales_tax($amount)<$amount*0.20);
}
Making sure your code works is the primary benefit of testing, but there are additional, secondary
benefits that you can realize by thoroughly testing your code:
• Testing forces you to write code that is easily testable. This leads to looser coupling, flex-
ible designs, and good modularity.
• Writing tests forces you to explicitly clarify your expectations of how your code is to
behave, distilling your design into sharper focus from the beginning. Writing tests forces
you to consider the universe of possible inputs and the corresponding results.
• Tests are a very explicit way of communicating the intent of your code. In other words,
test cases act as examples and documentation, showing exactly how a given class,
method, or function should behave. In this book, I sometimes demonstrate the desired
effect of code via a test case. By reading a test method’s assertions, you can see how the
code is intended to operate. A test case defines how code works in a non-ambiguous
way.
Finally, if your test suite—your set of test cases—is very thorough, you can say your code is com-
plete when all of your tests pass. Interestingly, that notion is one of the hallmarks of Test Driven
Development.
Test Driven Development (TDD), also referred to as Test First Coding, is a
methodology that takes testing one step further: you write your tests before you ever
write any code. A nice, brief summary of the tenants of TDD is available at
http://xprogramming.com/xpmag/testFirstGuidelines.htm, and a good introductory book on the
strategy is “Test Driven Development: By Example” by Kent Beck. (The book’s examples are in Java,
but it’s a quick read and gives you a very good overview and introduction to the subject.)
Agile Development
Recently, unit testing — in particular Test Driven Development — has been associated with agile devel-
opment methodologies such as Extreme Programming (XP) that focus on rapid iterations of releasing
functional code to customers and welcoming changing customer requirements as a natural part of the
development process. Some good online resources for learning about agile development include:
• http://en.wikipedia.org/wiki/Agile_software_development
• http://agilemanifesto.org/
• http://www.extremeprogramming.org/
Programming Practices 29
L
L

I hope you get infected after this discussion—“Test infected!” (This term, coined by Erich Gamma,
is detailed in the article at http://junit.sourceforge.net/doc/testinfected/testing.htm.) As Gamma
writes, you may feel that testing is cumbersome at first, but after you begin to build an extensive test
suite for your software, you’ll begin to have more confidence in all of your code.
Refactoring
Even the most thoughtful and skilled programmer cannot anticipate every nuance and subtlety of a
software project. Problems crop up unexpectedly, requirements can and do change, and as a result,
code is refined, shared, and obsoleted.
Refactoring is the practice of examining all of your code, looking for commonalities and similar-
ities that can be unified and simplified to make the code easier to maintain and extend. Refactoring
also includes recognizing when a design pattern can be applied to a problem—again to make solu-
tions simpler.
Refactoring can be a simple as renaming an attribute or method, or can be as complex as col-
lapsing an existing class. Changing your code to make it match one or more design patterns is
another kind of refactoring—something you may do after reading this book.
Nothing explains refactoring better than an example.
Let’s take two simple classes,
CartLine
and
Cart
.
CartLine
records the per unit price and the
quantity of each item added to a shopping cart. For example,
CartLine
might record “four red polo
shirts at $19.99 each.” Cart is a container for one or more
CartLine
objects and performs calculations
such as the total cost of all items in the cart.
Here is a simple implementation of
Cartline
and
Cart
:
// PHP5
class CartLine {
public $price = 0;
public $qty = 0;
}
class Cart {
protected $lines = array();
Testing Works for Functions, Too
Most of the examples of testing shown in this book test object-oriented code, but all forms of program-
ming can benefit. Unit testing frameworks, like PHPUnits or SimpleTest, can very easily test functions,
too. Consider the SimpleTest example above, which tested the
ccaallccuullaattee__ssaalleess__ttaaxx(())
function.
Procedural programmers of the world: include unit tests cases with your function libraries, too!
Programming Practices30
L
L

public function addLine($line) {
$this->lines[] = $line;
}
public function calcTotal() {
$total = 0;
// add totals for each line
foreach($this->lines as $line) {
$total += $line->price * $line->qty;
}
// add sales tax
$total *= 1.07;
return $total;
}
}
The first step in refactoring is to have adequate test coverage for your code. That ensures that your
modified code does not produce different results from your original code. By the way, unless you
change a requirement (the intended result of your code) or find a bug in a test case, your tests should
not change.
Here is a sample test for
CartLine
and
Cart
, which won’t change during refactoring:
function TestCart() {
$line1 = new CartLine;
$line1->price = 12; $line1->qty = 2;
$line2 = new CartLine;
$line2->price = 7.5; $line2->qty = 3;
$line3 = new CartLine;
$line3->price = 8.25; $line3->qty = 1;
$cart = new Cart;
$cart->addLine($line1);
$cart->addLine($line2);
$cart->addLine($line3);
$this->assertEqual(
(12*2 + 7.5*3 + 8.25) * 1.07,
$cart->calcTotal());
}
Looking at the code for
CartLine
and
Cart
, there are several “code smells”—curious looking and
seemingly problematic code—that are likely candidates for refactoring. (Point your nose at
http://c2.com/cgi/wiki?CodeSmell for more telltale code smells.) Two immediate candidates for
refactoring are the comments and calculations related to line totals and sales tax. One form of refac-
toring, Extract Method, would pull these uglier pieces of code out of the flow of
Cart::calcTotal()
Programming Practices 31

and replace them with appropriately named methods that make the overall flow clearer.
For example, you might add two calculation methods,
lineTotal()
and
calcSalesTax()
:
protected function lineTotal($line) {
return $line->price * $line->qty;
}
protected function calcSalesTax($amount) {
return $amount * 0.07;
}
Now, you can rewrite
calcTotal()
as:
public function calcTotal() {
$total = 0;
foreach($this->lines as $line) {
$total += $this->lineTotal($line);
}
$total += $this->calcSalesTax($total);
return $total;
}
Since the changes made so far are significant (at least in the context of this example), it’s beneficial
to pause and run the test again to verify that the results are still correct. Remember, a green bar indi-
cates success!
However, there are still some nagging doubts about the current code. One is the access of pub-
lic properties in the new
lineTotal()
method. It’s clear that the responsibility for calculating the line
total doesn’t belong in the
Cart
class, but should be in
CartLine
instead.
Refactoring again, add a
total()
method to
CartLine
to calculate the extended price of an item
in the order ...
public function total() {
return $this->price * $this->qty;
}
... then remove
lineTotal()
method from
Cart
, and change the
calcTotal()
method to use the new
Programming Practices32

CartLine::total()
method. Then run the test again, looking for the green bar.
The newly refactored code is thus:
class CartLine {
public $price = 0;
public $qty = 0;
public function total() {
return $this->price * $this->qty;
}
}
class Cart {
protected $lines = array();
public function addLine($line) {
$this->lines[] = $line;
}
public function calcTotal() {
$total = 0;
foreach($this->lines as $line) {
$total += $line->total();
}
$total += $this->calcSalesTax($total);
return $total;
}
protected function calcSalesTax($amount) {
return $amount * 0.07;
}
}
Now the code no longer requires inline comments, because the code itself documents what is hap-
pening much better. The new methods better encapsulate the calculation, allowing more flexibility
in the future if the calculation must change (say, to consider different sales tax rates). In addition, the
classes are now more balanced, maintaining code in better alignment with each classes role.
This example is obviously trivial, but hopefully you can extrapolate and envision what this can
do for your own code.
When coding, you should be in one of two modes: adding features or refactoring. When adding
features, write tests and add code. When refactoring, change only existing code, making sure all that
all relevant tests still run correctly.
The primary reference on refactoring is Refactoring: Improving the Design of Existing Code by
Martin Fowler. To be so bold as to summarize Fowler’s book in a few bullet points, the steps in refac-
toring are:
Programming Practices 33

• Identify the code in need of refactoring.
• Have test coverage for the code.
• Work in small steps.
• Run your tests after each step. Code and test in quick iterations — which is much easier
in an interpreted language like PHP as compared with compiled languages.
• Use refactoring to make your more readable and to improve performance.
Other Practices
There are several other practices that are worthy of mention and valuable to incorporate into your
own coding habits.
UML
The Unified Modeling Language (UML, a synthesis of the notations of Booch, Rumbaugh, and
Jacobson) is a programming language- and vendor-independent notation for describing object ori-
ented programming concepts. General information on UML can be found at http://www.uml.org/.
There are many aspects to UML, but the two most relevant for PHP developers are the class dia-
gram and the sequence diagram.
The class diagram describes one or more classes and how the classes relate to each other in your
program. Each class is represented by a box with up to three divisions: the first division is the name
of the class; the second division enumerates the classes attributes (variables); and the last division
lists the class’s methods. The visibility of attributes and methods are designated with
+
for public, —
for private, and
#
for protected.
The sequence diagram illustrates the typical interaction of objects in the code for a particular task
or event. A sequence diagram conveys when different methods are called, by whom, and in what
order (hence the name, “sequence diagram”), and are incredibly useful instruments to communicate
interactions between sets of objects to other developers.
Programming Practices34

In my own work, I typically use
both kinds of diagrams to sketch
out designs, but rarely formalize
them into project documentation.
Often, the relationships between
objects change as your knowledge
of the system evolves and as user
requirements change, and the dia-
grams can age quickly. That being
said, “A picture is worth a thousand
words.” These diagrams can be
very useful in communicating the
design of a system to new develop-
ers and can serve as documenta-
tion for developers that use your
software.
Source Control
“Save code early and often” is
another valuable developer
mantra. Even if you’re the sole
developer on a project, you should
maintain everything under source
control.
While there are many source control solutions available, two are standouts: CVS
(https://www.cvshome.org/) and Subversion (http://subversion.tigris.org/). CVS is a very popular
solution, used by both the PHP and Apache projects. Meanwhile, Subversion is rapidly becoming a
popular alternative, because the project’s design has overcome several of CVS’s shortcomings (par-
ticularly in the areas of atomic commits and moving/renaming directories and files). However, fewer
projects run Subversion servers.
I have adopted use of CVS for projects at work, and the chapters and code in this book were
maintained in a Subversion repository.
Source Code Documentation
If you flip through the pages of this book, you may notice some distinctly formatted comment blocks
similar to:
Programming Practices 35

/**
* funny multi-line comments
* @something what is this?
*/
These are docblocks and are used by programs like phpDocumentor (http://phpdocu.sf.net/) to
automatically generate application programming interface (API) documentation for your PHP proj-
ects.
Docblocks are specifically formatted multi-line comments that start with
/**
, continue on each
subsequent line with a leading
*
, and are terminated by
*/
, with white space allowed before each
prefix (which allows docblocks to be indented at the same level as your code).
The
@something
represents a “tag,” which clarifies information when the documentation is con-
verted to the parsed format. An example of a tag is
@private
, which was used in PHP4 to mark a
method or attribute of a class as private, since the language did not provide that capability natively
(all functions and variables are public in PHP4).
Source code documentation such as docblocks serve both as a useful reference and as an adver-
tisement for open source projects. One example (that I help to maintain) is the
SimpleTest
API doc-
umentation at http://simpletest.org/.
Programming Practices36
2
The Value
Object Pattern
In all but the simplest applications, most objects have an “identity.” An important business object,
such as a
Customer
or a
SKU
, will have one or more attributes—an ID, or a name and an email
address, say—that differentiate it from other instances of the same class. Moreover, an object with
an identity “persists”: it’s a singularity that exists across the entire application. To you, the program-
mer, “Customer A” is “Customer A” everywhere, and changes to “Customer A” endure for as long as
your application is running.
But an object need not have an identity. Some objects merely describe the characteristics of other
objects.
For example, it’s common to use an object to represent a date, a number, or money. A
Date
,
Integer
, or
Dollar
class is a handy—and inexpensive—encapsulation, easily copied, compared, or
created when needed.
At first blush, small descriptive objects may seem a cinch to implement: they’re just (tiny or small)
classes, no different in structure than a
Customer
or
SKU
. That’s almost right, but “almost right” leads to
bugs.

Consider the following implementation of a dollar that’s almost right (the class is named
BadDollar
because it’s not an ideal implementation). See if you can find the bug.
// PHP5
class BadDollar {
protected $amount;
public function __construct($amount=0) {
$this->amount = (float)$amount;
}
public function getAmount() {
return $this->amount;
}
public function add($dollar) {
$this->amount += $dollar->getAmount();
}
}
class Work {
protected $salary;
public function __construct() {
$this->salary = new BadDollar(200);
}
public function payDay() {
return $this->salary;
}
}
class Person {
public $wallet;
}
function testBadDollarWorking() {
$job = new Work;
$p1 = new Person;
$p2 = new Person;
$p1->wallet = $job->payDay();
$this->assertEqual(200, $p1->wallet->getAmount());
$p2->wallet = $job->payDay();
$this->assertEqual(200, $p2->wallet->getAmount());
$p1->wallet->add($job->payDay());
The Value Object Pattern40

$this->assertEqual(400, $p1->wallet->getAmount());
//this is bad — actually 400
$this->assertEqual(200, $p2->wallet->getAmount());
//this is really bad — actually 400
$this->assertEqual(200, $job->payDay()->getAmount());
}
So, what’s the bug? If the test case didn’t make the problem apparent, here’s a hint: employees
$p1
and
$p2
share the same
BadDollar
.
First, instances of
Work
and
Person
are created. Then, assuming that each person initially has an
empty wallet,
Person::wallet
is set to the
BadDollar
object returned by
Work::payDay()
.
Remember your “friend” the PHP 5 object handle? Because of it,
$job::salary
,
$p1::wallet
,
and
$p2::wallet
, three conceptually different objects with different “identities,” actually all refer to
the same object.
So, the second pay day,
$job->payDay()
, which was intended just to fatten the wallet of
$p1
,
inadvertently pays
$p2
again and changes the base
$salary
of
$job
. Hence, the last two assertions
fail:
Value Object PHP5 Unit Test
1) Equal expectation fails because [Integer: 200] differs from [Float: 400] by 200
in testBadDollarWorking
in ValueObjTestCase
2) Equal expectation fails because [Integer: 200] differs from [Float: 400] by 200
in testBadDollarWorking
in ValueObjTestCase
FAILURES!!!
The Problem
So, how do you implement a lightweight, or easy to construct, descriptive object like
Date
or
Dollar
?
The Solution
Lightweight objects should behave like PHP integers: if you assign the same object to two different
variables and then change one of the variables, the other variable should remain unaffected. And
indeed, this is the goal of the Value Object pattern.
Implementing Value Object differs between PHP 4 and PHP 5.
The Value Object Pattern 41

As you saw above, PHP 5’s (new) method of referring to objects via a handle—a paradigm we
typically try to emulate with references in PHP 4—is an issue. To solve that problem and implement
a proper
Dollar
Value Object, make the
$amount
attribute—and, in the general case, all attributes of
a Value Object—immutable, or unchangeable. While PHP does not provide immutability as a facili-
ty of the language, you can combine attribute visibility and getter and setter methods to simulate it
adequately.
In contrast, PHP4 (almost) treats all objects like Value Objects, because the PHP4 assignment
operator
=
makes a copy of the object if you omit the reference operator
&
. To implement Value
Objects in PHP 4, simply break your carefully-cultivated habit of always creating, passing and catch-
ing objects by reference.
PHP 5 Sample Code
Since we started with PHP 5 code, let’s flesh out a PHP 5 Value Object implementation and build a
better
Dollar
class. Naming is very important in OOP: selecting a single currency type as the name
of this class explicitly declares that it doesn’t handle multiple forms of currency.
class Dollar {
protected $amount;
public function __construct($amount=0) {
$this->amount = (float)$amount;
}
public function getAmount() {
return $this->amount;
}
public function add($dollar) {
return new Dollar($this->amount + $dollar->getAmount());
}
}
Using
protected $amount
so the attribute
Dollar::amount
is not accessible from outside of the class
itself is the first step towards making
Dollar::amount
immutable.
protected
(and
private
) denies
direct access to the attribute.
Terminology - Immutable
The dictionary definition of immutable is “not capable of or susceptible to change”. In programming, the
term denotes a value that does not change once it’s been set.
The Value Object Pattern42
L
L

Normally, when you use this OOP idiom, you create a “setter” function like
public
setAmount($amount) { $this->amount = $amount; }
. In this case, no setter function has been
defined since
Dollar::amount
is set during the instantiation of the object.
Dollar::getAmount()
is
an accessor method, giving public access to the
Dollar
objects amount as a
float
.
The most interesting change is in the
Dollar::add()
method. Instead of changing the value of
$this->amount
, thereby altering the state of the existing
Dollar
instance, the method creates and
returns a new instance of
Dollar
. Now, even if you assign this object to multiple variables, each is
insulated from changes made to any other.
Immutability is key to the Value Object pattern. Any change to the amount of a Value Object is
accomplished by creating a new instance of the class with the different desired value. Above,
$this->amount
never changes.
To review briefly, the fundamentals of the ValueObject pattern in PHP 5 are:
1. Protect the attributes of a Value Object so direct access is forbidden.
2. Set the object’s attributes in the constructor.
3. Provide no “setter” functions, which otherwise allow attributes to be altered.
These three steps create an immutable value—one that can not change after it’s initially set. Of
course, you should also provide “getters,” or methods to access a Value Object’s attributes and pro-
vide any functions that are germane to the class. A Value Object need not be a simple structure,
either; it can hold important business logic as well. Let’s look at that next.
In Context Example
Let’s explore the Value Object pattern in the context of a larger example. Let’s begin an implementa-
tion of a game of Monopoly, building upon the PHP 5
Dollar
class created above.
The first class is
Monopoly
, a frame to build on:
class Monopoly {
protected $go_amount;
/**
* game constructor
* @return void
*/
public function __construct() {
$this->go_amount = new Dollar(200);
}
/**
* pay a player for passing “Go”
* @param Player $player the player to pay
The Value Object Pattern 43

* @return void
*/
public function passGo($player) {
$player->collect($this->go_amount);
}
}
So far, the
Monopoly
class is very minimal. The constructor creates
$go_amount
, an instance of the
Dollar
Value Object class, set to $200.
$go_amount
is used by
passGo()
, which takes a
Player
as an
argument and tells the
Player
to
collect()
$200.
Player
should be next. The
Monopoly
class calls a
Player::collect()
method with one argu-
ment, a
Dollar
, to add that
Dollar
amount to the player’s cash balance. In addition to that method,
let’s add the method
Player::getBalance()
to access a player’s cash reserve current to validate that
the
Player
and
Monopoly
objects are working,
class Player {
protected $name;
protected $savings;
/**
* constructor
* set name and initial balance
* @param string $name the players name
* @return void
*/
public function __construct($name) {
$this->name = $name;
$this->savings = new Dollar(1500);
}
/**
* receive a payment
* @param Dollar $amount the amount received
* @return void
*/
public function collect($amount) {
$this->savings = $this->savings->add($amount);
}
* return player balance
* @return float
*/
public function getBalance() {
return $this->savings->getAmount();
}
}
The Value Object Pattern44

Given
Monopoly
and
Player
, you can now write a test case for what’s been implemented so far.
MonopolyTestCase
might look like:
class MonopolyTestCase extends UnitTestCase {
function TestGame() {
$game = new Monopoly;
$player1 = new Player(‘Jason’);
$this->assertEqual(1500, $player1->getBalance());
$game->passGo($player1);
$this->assertEqual(1700, $player1->getBalance());
$game->passGo($player1);
$this->assertEqual(1900, $player1->getBalance());
}
}
If you run
MonopolyTestCase
, you should get a green bar. Time to continue adding features.
Another important concept in Monopoly is paying rent. Let’s write a test case first (a la Test
Driven Development) to set the goals for the next round of coding:
function TestRent() {
$game = new Monopoly;
$player1 = new Player(‘Madeline’);
$player2 = new Player(‘Caleb’);
$this->assertEqual(1500, $player1->getBalance());
$this->assertEqual(1500, $player2->getBalance());
$game->payRent($player1, $player2, new Dollar(26));
$this->assertEqual(1474, $player1->getBalance());
$this->assertEqual(1526, $player2->getBalance());
}
Looking at the test, the
payRent()
method needs to be added to the
Monopoly
class to allow one play-
er to pay rent to another.
Class Monopoly {
// ...
/**
* pay rent from one player to another
* @param Player $from the player paying rent
* @param Player $to the player collecting rent
* @param Dollar $rent the amount of the rent
The Value Object Pattern 45

* @return void
*/
public function payRent($from, $to, $rent) {
$to->collect($from->pay($rent));
}
}
payRent()
effectuates the transaction between two players,
$from
and
$to
.
Player::collect()
already exists, but the
Player::pay()
method must be added to let
$from pay()
a
Dollar
amount to
$to
.
Player::pay()
might look like:
class Player {
// ...
public function pay($amount) {
$this->savings = $this->savings->add(-1 * $amount);
}
}
Unfortunately, you can’t multiply an object by a number in PHP (unlike some programming lan-
guages, PHP does not allow for the overloading of operators, which might allow for a construct like
this). Instead, add a
debit()
method to
Dollar
to perform subtraction.
class Dollar {
protected $amount;
public function __construct($amount=0) {
$this->amount = (float)$amount;
}
public function getAmount() {
return $this->amount;
}
public function add($dollar) {
return new Dollar($this->amount + $dollar->getAmount());
}
ppuubblliicc
ffuunnccttiioonn
ddeebbiitt(($$ddoollllaarr))
{{
rreettuurrnn
nneeww
DDoollllaarr(($$tthhiiss->>aammoouunntt
-
$$ddoollllaarr->>ggeettA
Ammoouunntt(())));;
}}
}
Given
Dollar::debit()
,
Player::pay()
remains simple:
The Value Object Pattern46

class Player {
// ...
/**
* make a payment
* @param Dollar $amount the amount to pay
* @return Dollar the amount payed
*/
public function pay($amount) {
$this->savings = $this->savings->debit($amount);
return $amount;
}
}
Player::pay()
returns the
$amount
paid so the statement in
Monopoly::payRent()
of
$to->collect($from->pay($rent))
works properly. This can help in the future if you refine the
“business logic” to not allow a payment greater than the player’s balance. (Such a circumstance
would then return the players balance and perhaps raise a “BankruptException” to calculate a mod-
ified payment instead of the full amount. The
$to
player would still want to collect as much as pos-
sible from player
$from
.)
PHP 4 Sample Code
Unlike PHP 5, PHP 4’s copy-by-value object semantics work naturally with the Value Object pattern.
However, because PHP 4 does not support property or method visibility, implementing a Value
Object in PHP 4 has its nuances as well.
If you recall, the “Object Handles” section of the Preface of this book presented three “rules” to
“nearly always” apply when working with objects in PHP 4 to simulate PHP 5’s object handles:
1. Create objects by reference (
$obj =& new Class;
)
2. Pass objects by reference (
function funct(&$obj_param) {}
)
Terminology — Business Logic
Mentioning “business logic” in the context of modeling a board game may seem odd. The business here
does not refer to companies engaged in the act of commerce, but rather to the concept of application-
specific requirements in the domain the application is addressing. Think of the definition of business as
“an immediate task or objective,” as in “What is your business here?”,
Of course, given the problem domain for Monopoly, perhaps the connotations of “business logic” apply
just the same.
The Value Object Pattern 47
L
L

3. Catch by reference (
function &some_funct() {} $returned_obj =& some_funct()
)
The Value Object pattern is one significant exception to the “nearly always” part of these rules. Just
ignore the rules and you’ll always get a copy of the PHP 4 object (the equivalent of the PHP5 “clone”
operation, described at http://www.php.net/manual/en/language.oop5.cloning.php.
While PHP 4 makes object copying a breeze—its an inherent behavior in the language—
immutability can only be realized by convention. To create Value Objects in PHP 4, never create or
catch Value Objects by reference, and prefix all “private” property or method names prefixed with an
underscore (
_
). By convention then, variables that hold Value Object attributes should be with an
underscore to indicate it’s private.
Here is the
Dollar
class in PHP 4:
// PHP4
class Dollar {
var $_amount;
function Dollar($amount=0) {
$this->_amount = (float)$amount;
}
function getAmount() {
return $this->_amount;
}
function add($dollar) {
return new Dollar($this->_amount + $dollar->getAmount());
}
function debit($dollar) {
return new Dollar($this->_amount - $dollar->getAmount());
}
}
And here is a test case that demonstrates you can not make an immutable property in PHP4:
function TestChangeAmount() {
$d = new Dollar(5);
$this->assertEqual(5, $d->getAmount());
//only possible in php4 by not respecting the _private convention
$d->_amount = 10;
$this->assertEqual(10, $d->getAmount());
}
Again, in all PHP 4 objects, prefix private variables with an underscore, and do access such private
properties and methods directly.
The Value Object Pattern48

Business Logic in ValueObjects
Value Objects need not be restricted to be simple structures of data with minimal accessor methods;
they can contain valuable business logic as well. Consider the case where you want to divide money
equally among a number of people.
If the amount is divisible exactly, you might return an array of
Dollar
objects, with each contain-
ing one of the equal portions. But what happens when the amount to be divided does not divide
equally into round numbers of dollars and cents?
Let’s start coding with a few simple test cases:
// PHP5
function testDollarDivideReturnsArrayOfDivisorSize() {
$full_amount = new Dollar(8);
$parts = 4;
$this->assertIsA(
$result = $full_amount->divide($parts)
,’array’);
$this->assertEqual($parts, count($result));
}
A
Dollar::divide()
method could pass this test by being coded as...
public function divide($divisor) {
return array_fill(0,$divisor,null);
}
... so it’d be better to add more specifics:
function testDollarDrivesEquallyForExactMultiple() {
$test_amount = 1.25;
$parts = 4;
$dollar = new Dollar($test_amount*$parts);
foreach($dollar->divide($parts) as $part) {
assertIsA
The
aasssseerrttIIssAA(())
assertion lets you test if a particular variable is an instance (or descendant) of a named
class. You can also use this assertion to validate against PHP base types like
ssttrriinngg
,
nnuummbbeerr
, or
aarrrraayy
as
well.
The Value Object Pattern 49
L
L

$this->assertIsA($part, ‘Dollar’);
$this->assertEqual($test_amount, $part->getAmount());
}
}
Now, instead of just being the correct size array, the returned array must be populated with
Dollar
objects of the correct amount. The implementation can still be a one liner:
public function divide($divisor) {
return array_fill(0,$divisor,new Dollar($this->amount / $divisor));
The last feature to code is the possibility of rounding errors caused by a divisor that does not divide
evenly into the
Dollar
amount. That’s a sticky point: does the first portion or the last portion get the
extra penny if there’s a rounding issue? How can that be tested independent of the implementation?
One means is to specify the end goal of the code explicitly: the size of the array should be equal
to the number of parts, no part should differ more than $0.01 from any other part, and the sum of all
the part’s amounts should equal the value of the amount being dividing.
This expressed as a test case is:
function testDollarDivideImmuneToRoundingErrors() {
$test_amount = 7;
$parts = 3;
$this->assertNotEqual( round($test_amount/$parts,2),
$test_amount/$parts,
’Make sure we are testing a non-trivial case %s’);
$total = new Dollar($test_amount);
$last_amount = false;
$sum = new Dollar(0);
foreach($total->divide($parts) as $part) {
if ($last_amount) {
$difference = abs($last_amount-$part->getAmount());
$this->assertTrue($difference <= 0.01);
}
$last_amount = $part->getAmount();
$sum = $sum->add($part);
}
$this->assertEqual($sum->getAmount(), $test_amount);
}
The Value Object Pattern50

With some test cases in hand, how does
Dollar::divide()
shape up?
class Dollar {
protected $amount;
public function __construct($amount=0) {
$this->amount = (float)$amount;
}
public function getAmount() {
return $this->amount;
}
public function add($dollar) {
return new Dollar($this->amount + $dollar->getAmount());
}
public function debit($dollar) {
return new Dollar($this->amount - $dollar->getAmount());
}
ppuubblliicc
ffuunnccttiioonn
ddiivviiddee(($$ddiivviissoorr))
{{
$$rreett
==
aarrrraayy(());;
$$aalllloocc
==
rroouunndd(($$tthhiiss->>aammo
ouunntt
//
$$ddiivviissoorr,,22));;
$$ccuummmm__aalllloocc
==
00..00;;
ffoorreeaacchh((rraannggee((11,,$$ddiivviissoorr-11))
aass
$$ii))
{{
$$rreett[[]]
==
nneeww
DDoollllaarr(($$aalllloocc));;
$$ccuummmm__aalllloocc
++==
$$aalllloocc;;
}}
$$rreett[[]]
==
nneeww
DDoollllaarr((rroouunndd(($$tthhiiss->>aammoouunntt
-
$$ccuummmm__aalllloocc,,22))));;
rreettuurrnn
$$rreett;;
}}
}
This code works, but still has some issues. Consider boundary conditions like changing the begin-
ning of
testDollarDivide()
to
$test_amount = 0.02; $num_parts = 5;
. Or consider what happens
when you don’t provide an integer divisor?
The methodology to solve issues like these? Use the Test Driven development cycle: add a test
case, observe for failure, code to allow the new test case to pass, and refactor if needed. Repeat as
necessary.
assertNotEqual
The
aasssseerrttNNoottEEqquuaall(())
assertion fails if the first two arguments passed to it satisfy a PHP
====
conditional
test. You can use it in test cases whenever you need to make sure two values are different.
The Value Object Pattern 51
L
L
3
The Factory
Pattern
IN OBJECT-ORIENTED PROGRAMMING, the most common way to create an object is with the
new
operator, the language construct provided to do just that. But in some cases,
new
can be problem-
atic. For instance, the creation of many kind of objects requires a series of steps: you may need to
compute or fetch the object’s initial settings; you might have to choose which of many sub classes to
instantiate; or perhaps you have to create a batch of other helper objects before you can create the
object you need. In those cases,
new
is a “process” more than an operation—a cog in a bigger machine.
The Problem
How can you create such “complex” objects easily and conveniently—without cut-and-paste pro-
gramming?
The Solution
Create a “factory”—a function or a class method— to “manufacture” new objects. To understand the

value of a factgory, think about the difference between ...
$connection =& new MySqlConnection($user, $password, $database);
... spread throughout your code, and the more concise ...
$connection =& create_connection();
The latter code snippet centralizes the code to create a database connection in the
create_connec-
tion()
“factory,” and, following the analogy earlier, transforms the process of creating the database
connection to a simple operation—an operation just like
new
. The Factory pattern injects “intelli-
gence” to object creation. It encapsulates the creation of an object and returns the new object to the
caller.
Need to change the structure of an object and how it’s created? Just go to the object’s factory and
change the code once. (The Factory pattern is so useful, it’s foundational, meaning that it appears
again and again in many other complex patterns and applications.)
Sample Code
The Factory pattern encapsulates the creation of objects. You can create a Factory within the object
itself or in an external Factory class—the exact implementation depends on the needs of your appli-
cation. Let’s look at an example of a Factory.
The application code below repeats the same code to create a database connection in multiple
places:
// PHP4
class Product {
function getList() { $$ddbb
==&&
nneeww
MMyyssqqllCCoonnnneeccttiioonn((DDBB__UUSSEERR,,
DDBB__PPWW,,
DDBB__NNAAMMEE));;
//...
}
function getByName($name) { $$ddbb
==&&
nneeww
MMyyssqqllCCoonnnneeccttiioon
n((DDBB__UUSSEERR,,
DDBB__PPWW,,
DDBB__NNAAMMEE));;
//...
}
//...
}
The Factory Pattern54

Why is this bad? Connection parameters are spread all over, and while I’ve shown the parameters as
constants, implying you have a way to define them centrally and globally, the solution is obviously
not optimal:
• While you can change the values of the parameters easily, you cannot add or change the
order of parameters without changing (at least) two sections of code.
• You cannot easily instantiate a new class to use another kind of database connection, say
a
PostgresqlConnection
.
• It is difficult to separately test and validate the behavior of the connection object.
The code would be much improved with the use of a Factory:
class Product {
function getList() {
$$ddbb
==&&
$$tthhiiss->>__ggeettCCoonnnneeccttiioonn(());;
////......
}}
ffuunnccttiioonn
&&__ggeettCCoonnnneeccttiioonn(())
{{
rreettuurrnn
nneeww
MMyyssqqllC
Coonnnneeccttiioonn((DDBB__UUSSEERR,,
DDBB__PPWW,,
DDBB__NNAAMMEE));;
}}
}}
The class method
_getConnection()
centralizes the otherwise repetitious
new
MysqlConnection(DB_USER, DB_PW, DB_NAME)
calls found in the class’s other methods.
Here’s another variation of a Factory, this one a static call to a Factory class:
class Product {
function getList() {
$$ddbb
==&&
DDbbCCoonnnneeccttiioonnBBrrookkeerr::::ggeettCCoonnnneeccttiioonn(());;
////......
}}
}}
ccllaassss
DDbbCCoonnnneeccttiioonnBBrrookkeerr
{{
ffuunnccttiioonn
&&ggeettCCoonnnneeccttiioonn(())
{{
rreettuurrnn
nneeww
MMyyssqqllCCoonnnneeccttiioonn((DDBB__UUSSEERR,,
DDBB__PPWW,,
DDBB__NNAAMMEE));;
}}
}}
DbConnectionBroker::getConnection()
produces the same result as the previous Factory, but has a
The Factory Pattern 55

distinct advantage: it replaces the repeated
new MysqlConnection(DB_USER, DB_PW, DB_NAME)
calls
in every method in every class that uses the database.
Yet another variation is a call to a Factory class that’s been previously associated with the object:
class Product {
var $_db_maker;
function setDbFactory(&$connection_factory) {
$this->_db_maker =& $connection_factory;
}
function getList() {
$db =& $this->_db_maker->getConnection();
//...
}
}
Lastly, a Factory can be implemented as a procedural function, a reasonable way to achieve global
visibility for the Factory:
function &make_db_conn() {
return new MysqlConnection(DB_USER, DB_PW, DB_NAME);
}
class Product {
function getList() {
$bar =& make_db_conn();
//...
}
}
Here’s a UML class diagram for an idealized implementation of the Factory:
The Factory Pattern56

Adding a Little Color
To go into the Factory pattern in more detail, let’s take a small segue and build a simple class that can
serve as an example for the rest of the chapter. Let’s build a class to output an HTML RGB color in
hex. The R, G, and B values are passed in as three arguments to the constructor and a function
getRgb()
returns a string of the hex color value.
As before let’s follow the Test Driven Development (TDD) methodology: write a test, write the
code to satisfy the test, refactor if needed, and repeat.
Here’s a very simple initial test:
function TestInstantiate() {
$this->assertIsA($color = new Color, ‘Color’);
$this->assertTrue(method_exists($color, ‘getRgb’));
}
The code to satisfy this test looks just like the pseudo-code you might sketch out on a white board
while designing the class:
class Color {
function getRgb() {}
}
(This
Color
class might look like a baby step, but TDD is an iterative process. Code in very small
increments when necessary—perhaps when you’re initially learning a new concept or when you’re
struggling with a particular implementation.)
Next, the
getRgb()
method should return the hex string based on the red, green, and blue val-
ues passed when the
Color
object is created. Specify that with a test:
function TestGetRgbWhite() {
$white =& new Color(255,255,255);
$this->assertEqual(‘#FFFFFF’, $white->getRgb());
}
Per TDD, you write the simplest possible code to satisfy your test, not necessarily the code that sat-
isfies your sense of aesthetic or the code you think is the proper implementation.
The Factory Pattern 57

The simplest implementation of the
Color
class that passes this test is:
class Color {
function getRgb() { rreettuurrnn
‘‘##FFFFFFFFFFFF’’;;
}
}
This
Color
isn’t very satisfying, but it does represent incremental progress.
Next, let’s add an additional test to force the
Color
to save some state information inside the
object for a more realistic implementation:
function TestGetRgbRed() {
$red =& new Color(255,0,0);
$this->assertEqual(‘#FF0000’, $red->getRgb());
}
So what must change in
Color
? The constructor must take the red, green, and blue arguments and
store them in instance variables.
Color
also requires a method to convert decimal integer numbers
to hexadecimal. Some code to implement those requirements might look like:
class Color {
vvaarr
$$rr==00;;
vvaarr
$$gg==00;;
vvaarr
$$bb==00;;
ffuunnccttiioonn
CCoolloorr(($$rreedd==00,,
$$ggrreeeenn==00,,
$$bblluuee==00))
{{
$$tthhiiss->>rr
=
=$$rreedd;;
$$tthhiiss->>gg
==
$$ggrreeeenn;;
$$tthhiiss->>bb
==
$$bblluuee;;
}
function getRgb() {
rreettuurrnn
sspprriinnttff((‘‘##%%0022XX%%0022XX%%0022XX’’,,
$$tthhiiss->>rr,,
$$tthhiiss->>gg,,
$$tthhiiss->>bb));;
}
}
The constructor is very simple: collect the red, green, and blue values passed into the constructor
and store them in instance variables. The
getRgb()
method uses
sprintf()
to convert the values to
hexadecimal.
The Factory Pattern58

To gain still more confidence in the code, you can test it with more values. This test runs with
the code as-is:
function TestGetRgbRandom() {
$color =& new Color(rand(0,255), rand(0,255), rand(0,255));
$this->assertWantedPattern(
‘/^#[0-9A-F]{6}$/’,
$color->getRgb());
$color2 =& new Color($t = rand(0,255), $t, $t);
$this->assertWantedPattern(
‘/^#([0-9A-F]{2})\1\1$/’,
$color2->getRgb());
}
All of these tests detail how the
Color
class behaves under normal, expected circumstances. But
every well-designed class should also account for boundary conditions. For example, what should
happen if a negative number is passed into the constructor as a color value? What happens for num-
bers greater than 255? What happens for non-numeric data? A good test suite for
Color
would
account for these boundary conditions in the tests.
function testColorBoundaries() {
$color =& new Color(-1);
$this->assertErrorPattern(‘/out.*0.*255/i’);
$color =& new Color(1111);
$this->assertErrorPattern(‘/out.*0.*255/i’);
}
assertErrorPattern
The
aasssseerrttEErrrroorrPPaatttteerrnn(())
assertion allows you to specify a PCRE expression that should match a PHP
error. If the error doesn’t materialize or doesn’t match the specified pattern, the assertion fails.
assertWantedPattern
The
aasssseerrttWWaanntteeddPPaatttteerrnn(())
assertion tries to match its second parameter to the PCRE expression in the
first parameter. If there’s a match, the assertion passes; otherwise it fails.
Building on the power of regular expression matching, the
aasssseerrttWWaanntteeddPPaatttteerrnn(())
assertion can allow for
flexible tests.
The Factory Pattern 59
L
L
L
L

With those tests in place,
Color
could be further implemented as:
class Color {
var $r=0;
var $g=0;
var $b=0;
function Color($red=0, $green=0, $blue=0) {
$$rreedd
==
((iinntt))$$rreedd;;
iiff
(($$rreedd
<<
00
||||
$$rreedd
>>
225555))
{{
ttrriiggggeerr__eerrrroorr((““ccoolloorr
‘‘$$ccoollo
orr’’
oouutt
ooff
bboouunnddss,,
““
..””pplleeaassee
ssppeecciiffyy
aa
nnuummbbeerr
bbeettwweeeenn
00
aanndd
225555””));;
}}
$this->r = $red;
$$ggrreeeenn
==
((iinntt))$$ggrreeeenn;;
iiff
(($$ggrreeeenn
<<
00
||||
$$ggrreeeenn
>>
225555))
{{
ttrriiggggeerr__eerrrroorr((““ccoolloorr
‘‘$$ccoolloorr’’
oouutt
ooff
bboouunnddss,,
““
..””pplleeaassee
ssppeecciiffyy
aa
nnuummbbeerr
bbeettwweeeenn
00
aanndd
225555””));;
}}
$this->g = $green;
$$bblluuee
==
((iinntt))$$bblluuee;;
iiff
(($$bblluuee
<<
00
||||
$$bblluuee
>>
225555))
{{
ttrriiggggeerr__eerrrroorr((““ccoolloorr
‘‘$$ccoolloorr’’
oouutt
oof
f
bboouunnddss,,
““
..””pplleeaassee
ssppeecciiffyy
aa
nnuummbbeerr
bbeettwweeeenn
00
aanndd
225555””));;
}}
$this->b = $blue;
}
function getRgb() {
return sprintf(‘#%02X%02X%02X’, $this->r, $this->g, $this->b);
}
}
This code passes the test, but the “cut-and-paste” style of the code should smell bad to you. In TDD,
a rule of thumb is to code the simplest possible solution and if you need the same code twice—
wince—but duplicate the code. However, if you need the same a third or more times, then refactor.
So,
Color
is a great candidate for Extract Method refactoring.
Refactoring — Extract Method
When you have two or more sections of code that can be assimilated, combine the sections of code into
a separate method named according to its purpose. Extract method refactoring is most powerful when
the same section of code is repeated several times in one or more methods in your class.
The Factory Pattern60
L
L

class Color {
var $r=0;
var $g=0;
var $b=0;
function Color($red=0, $green=0, $blue=0) {
$$tthhiiss->>rr
==
$$tthhiiss->>vvaalliiddaatteeCCoolloorr(($$rreedd));;
$$tthhiiss->>gg
==
$$tthhiiss->>vvaalliiddaatteeCCoolloorr(($$ggrreeeenn));;
$$tthhiiss->>bb
==
$$tthhiiss->>vvaalliiddaatteeCCoolloorr(($$bblluuee));;
}
ffuunnccttiioonn
vvaalliiddaatteeCCoolloorr(($$ccoolloorr))
{{
$$cchheecckk
==
((iinntt))$$ccoolloorr;;
iiff
(($$cchheecckk
<<
00
||||
$$cchheecckk
>>
225555))
{{
ttrriiggggeerr__eerrrroorr((““ccoolloorr
‘‘$$ccoolloorr’’
oouutt
ooff
bboouunnddss,,
““
..””pplleeaassee
ssppeecciiffyy
aa
nnuummbbeerr
bbeettwweeeenn
00
aanndd
225555””));;
}}
eellssee
{{
rreettuurrnn
$$cchheecckk;;
}}
}}
function getRgb() {
return sprintf(‘#%02X%02X%02X’, $this->r, $this->g, $this->b);
}
}
Factories to Hide Object State Setup
Let’s add a Factory to
Color
that makes creating new instances easy. Really easy. Let’s add a method
that creates a
Color
given a name—after all, who can remember the RGB values of his or her favorite
color?
Factory objects or functions don’t have to be named “Factory.” Factories are pretty obvious
whenever you read code. Instead, it’s better to use a meaningful name that expresses how the
Factory corresponds to the problem you’re solving.
In this example code, I am going to call the
Color
Factory
CrayonBox.
The static method
CrayonBox::getColor()
takes a text string containing the name of a color and returns a
Color
object
with the appropriate values set.
Here’s the desired behavior as a test case:
function TestGetColor() {
$this->assertIsA($o =& CrayonBox::getColor(‘red’), ‘Color’);
$this->assertEqual(‘#FF0000’, $o->getRgb());
$this->assertIsA($o =& CrayonBox::getColor(‘LIME’), ‘Color’);
$this->assertEqual(‘#00FF00’, $o->getRgb());
}
The Factory Pattern 61

The test case validates that each returned object is an instance of the class
Color
and that its
getRgb()
method responds with the correct string. The “red” used for the test was all lowercase, so
the second case, “LIME,” is passed as all uppercase to make sure the code is case-insensitive.
To be safe, let’s also add an additional test to explore boundary conditions that should not work.
The
TestBadColor()
method expects an invalid color name to trigger a PHP error containing the
name of the bad color and expects the Factory to return the color black instead.
function TestBadColor() {
$this->assertIsA($o =& CrayonBox::getColor(‘Lemon’), ‘Color’);
$this->assertErrorPattern(‘/lemon/i’);
// got black instead
$this->assertEqual(‘#000000’, $o->getRgb());
}
A sample implementation of a
CrayonBox
class to fulfill these tests might be:
class CrayonBox {
/**
* Return valid colors as color name => array(red, green, blue)
*
* Note the array is returned from function call
* because we want to have getColor able to be called statically
* so we can’t have instance variables to store the array
* @return array
*/
function colorList() {
return array(
‘black’ => array(0, 0, 0)
,’green’ => array(0, 128, 0)
// the rest of the colors ...
,’aqua’ => array(0, 255, 255)
);
}
/**
* Factory method to return a Color
* @param string $color_name the name of the desired color
* @return Color
*/
function &getColor($color_name) {
$color_name = strtolower($color_name);
if (array_key_exists($color_name,
$colors = CrayonBox::colorList())) {
$color = $colors[$color_name];
return new Color($color[0], $color[1], $color[2]);
}
trigger_error(“No color ‘$color_name’ available”);
The Factory Pattern62

// default to black
return new Color;
}
}
This is obviously a very simple factory, but it does simplify object creation (using text names for col-
ors rather than RGB values) and shows how the internal state of an object can be established at the
time the object is created but before the client code calling the factory receives the new object.
Factories to Promote Polymorphism
Controlling the internal state of returned objects is important, but promoting polymorphism—
returning objects of varying classes with the same interface—is an even more powerful capability of
the Factory pattern.
Let’s revisit the Monopoly example and implement the game’s real estate properties. In the
game, you get a deed when you purchase a property; the deed contains a number of basic facts
about the property that are used throughout game play. Further, there are three different types of
properties: streets, railroads, and utilities. All three kinds of properties have some aspects in com-
mon: each can be owned by a player; each has a price; and each generates rent for its owner when-
ever other players land on it. But some aspects of each kind of real estate are very different. For
example, the formula for calculating rent depends on the type of property.
The following code can act as a base real estate property class:
// PHP5
abstract class Property {
protected $name;
protected $price;
protected $game;
function __construct($game, $name, $price) {
$this->game = $game;
$this->name = $name;
$this->price = new Dollar($price);
}
aabbssttrraacctt
pprrootteecctteedd
ffuunnccttiioonn
ccaallccRReenntt(());;
public function purchase($player) {
$player->pay($this->price);
$this->owner = $player;
}
public function rent($player) {
if ($this->owner
&& $this->owner != $player) {
$this->owner->collect(
The Factory Pattern 63

$player($this->calcRent())
);
}
}
}
Here, the Property class and the method
CalcRent()
are declared abstract.
calcRent()
must be overridden in a subclass to make a concrete class. Hence, each subclass of
Property
,
Street
,
Utility
, and
Railroad
, must define a
calcRent()
method.
An implementation of those latter three (sub)classes might be:
class Street extends Property {
protected $base_rent;
public $color;
public function setRent($rent) {
$this->base_rent = new Dollar($rent);
}
protected function calcRent() {
if ($this->game->hasMonopoly($this->owner, $this->color)) {
return $this->base_rent->add($this->base_rent);
}
return $this->base_rent;
}
}
class RailRoad extends Property {
protected function calcRent() {
switch($this->game->railRoadCount($this->owner)) {
case 1: return new Dollar(25);
case 2: return new Dollar(50);
case 3: return new Dollar(100);
case 4: return new Dollar(200);
default: return new Dollar;
}
}
}
class Utility extends Property {
Terminology — Abstract Class
An abstract class is a class that cannot be instantiated directly. An abstract class contains one or more
abstract methods that must be overridden in a subclass. Once all of the abstract methods have been real-
ized by actual methods, the subclass can be instantiated.
Abstract classes make good prototypes for families of similar classes.
The Factory Pattern64
L
L

protected function calcRent() {
switch ($this->game->utilityCount($this->owner)) {
case 1: return new Dollar(4*$this->game->lastRoll());
case 2: return new Dollar(10*$this->game->lastRoll());
default: return new Dollar;
}
}
}
Each subclass
extends
the
Property
class and includes its own
protected ClacRent()
method. Since
all of the abstract methods are defined, each subclass can be instantiated.
To set up the game, all of the Monopoly properties have to be created. Since this is the chapter
on the Factory design pattern—and because the property types in Monopoly have much in com-
mon—you should be thinking about a polymorphic Factory to create all of the necessary objects.
Start by creating a
Property
factory class. Where I live, the County Assessor handles property
taxes and deeds, so I named my
Property
factory
Assessor
. Next, the factory has to manufacture all
of the Monopoly properties. In a real application, all of the Monopoly assets might come from a
database or a configuration file, but for this example, let’s just hard code an array with the relevant
data:
class Assessor {
protected $prop_info = array(
// streets
‘Mediterranean Ave.’ => array(‘Street’, 60, ‘Purple’, 2)
,’Baltic Ave.’ => array(‘Street’, 60, ‘Purple’, 2)
//more of the streets...
,’Boardwalk’ => array(‘Street’, 400, ‘Blue’, 50)
// railroads
,’Short Line R.R.’ => array(‘RailRoad’, 200)
//the rest of the railroads...
// utilities
,’Electric Company’ => array(‘Utility’, 150)
,’Water Works’ => array(‘Utility’, 150)
);
}
The
Property
subclasses require an instance of
Monopoly
as part of the constructor. For now, simply
make a setter function and define an instance variable,
$game
, to hold it in the
Assessor
class.
class Assessor {
pprrootteecctteedd
$$ggaammee;;
ppuubblliicc
ffuunnccttiioonn
sseettGGaammee(($$ggaammee))
{{
$$tthhiiss->>ggaammee
==
$$ggaammee;;
}}
The Factory Pattern 65

protected $prop_info = array(/* ... */);
}
Although you’d likely prefer a database of records over such an array, there are times when long lists
of parameters are unavoidable. If you run into such an occasion—such as here—consider the
“Introduce Parameter Object” refactoring.
In the case of Monopoly, what might a parameter object for the real estate properties, say,
PropertyInfo
, look like? The intent is to pass each properties array into the constructor of the
PropertyInfo
class and receive a new object. Intent implies design, and according to TDD, that
means a test case.
Here is a sample test that begins to sketch a
PropertyInfo
class:
function testPropertyInfo() {
$list = array(‘type’,’price’,’color’,’rent’);
$this->assertIsA(
$testprop = new PropertyInfo($list), ‘PropertyInfo’);
foreach($list as $prop) {
$this->assertEqual($prop, $testprop->$prop);
}
}
This test verifies that each
PropertyInfo
has four public attributes and validates the exact order of
the array parameters.
But because the
RailRoad
and
Utility
classes don’t require color or rent information when
instantiated, another test is needed to verify that
PropertyInfo
can also be instantiated given a
shorter list of parameters:
function testPropertyInfoMissingColorRent() {
$list = array(‘type’,’price’);
$this->assertIsA(
Refactoring — Introduce Parameter Object
Methods with long lists of parameters are complex and therefore prone to error. You can replace natu-
rally grouped sets of parameters with an object encapsulating those parameters. For example, “start
date” and “end date” parameters could be replaced with a
DDaatteeRRaannggee
object.
The Factory Pattern66
L
L

$testprop = new PropertyInfo($list), ‘PropertyInfo’);
$this->assertNoErrors();
foreach($list as $prop) {
$this->assertEqual($prop, $testprop->$prop);
}
$this->assertNull($testprop->color);
$this->assertNull($testprop->rent);
}
A
PropertyInfo
class to satisfy the two previous tests might look like:
class PropertyInfo {
const TYPE_KEY = 0;
const PRICE_KEY = 1;
const COLOR_KEY = 2;
const RENT_KEY = 3;
public $type;
public $price;
public $color;
public $rent;
public function __construct($props) {
$this->type =
$this->propValue($props, ‘type’, self::TYPE_KEY);
$this->price =
$this->propValue($props, ‘price’, self::PRICE_KEY);
$this->color =
$this->propValue($props, ‘color’, self::COLOR_KEY);
$this->rent =
$this->propValue($props, ‘rent’, self::RENT_KEY);
}
protected function propValue($props, $prop, $key) {
if (array_key_exists($key, $props)) {
return $this->$prop = $props[$key];
}
}
}
So,
PropertyInfo
can now act as a parameter object for the various
Property
classes, and
Assessor
assertNoErrors()
aasssseerrttNNooEErrrroorrss(())
validates that no PHP errors have occured. If any errors are present, the assertion fails.
assertNull()
aasssseerrttNNuullll(())
passes if the first parameter passed is null. Any other valid PHP value causes the assertion
to fail. Like most other SimpleTest assertions, you can optionally pass a failure message as a second
parameter.
The Factory Pattern 67
L
L

has the data needed to create valid
PropertyInfo
objects.
It’s time to creates new instances of the
PropertyInfo
class based on the data from our
Assessor->$prop_info
array.
Such code might look like:
class Assessor {
protected $game;
public function setGame($game) { $this->game = $game; }
ppuubblliicc
ffuunnccttiioonn
ggeettPPrrooppeerrttyy(($$nnaammee))
{{
$$pprroopp__iinnffoo
==
nneeww
PPrrooppeerrttyyIInnffoo(($$tthhiiss->>pprroopp__iinnffoo[[$$n
naammee]]));;
sswwiittcchh(($$pprroopp__iinnffoo->>ttyyppee))
{{
ccaassee
‘‘SSttrreeeett’’::
$$pprroopp
==
nneeww
SSttrreeeett(($$tthhiiss->>ggaammee,,
$$nnaammee,,
$$pprroopp__iinnffoo->>pprriiccee));;
$$pprroopp->>ccoolloorr
==
$$pprroopp__iinnffoo->>ccoolloorr;;
$$pprroopp->>sseettRReenntt(($$pprroopp__iinnffoo->>rreenntt));;
rreettuurrnn
$$pprroopp;;
ccaassee
‘‘RRaaiillRRooaadd’’::
rreettuurrnn
nneeww
RRaaiillRRooaadd(($$tthhiiss->>ggaammee,,
$$nnaammee,,
$$pprroopp__iinnffoo->>pprriiccee));;
bbrreeaak
k;;
ccaassee
‘‘UUttiilliittyy’’::
rreettuurrnn
nneeww
UUttiilliittyy(($$tthhiiss->>ggaammee,,
$$nnaammee,,
$$pprroopp__iinnffoo->>pprriiccee));;
bbrreeaakk;;
ddeeffaauul
ltt::
////sshhoouulldd
nnoott
bbee
aabbllee
ttoo
ggeett
hheerree
}}
}}
protected $prop_info = array(/* ... */);
}
This code is functional, but brittle. Consider what happens if you pass a key that doesn’t exist in the
$this->prop_info
array. Because the instantiation of the
PropertyInfo
object is embedded in the
code, there is no effective way to test the created object. A better solution is to create a Factory
method to facilitate creation of the
PropertyInfo
objects. Hence, the next step is to write a test for
the
PropertyInfo
factory method in the
Assessor
class.
There is a problem, however: this method shouldn’t be a part of the public API of the
Assessor
class. How then can it be tested?
There are a couple of approaches here, and delving into any requires a fair amount of testing
theory. Briefly, you can perform black box testing or white box testing.
Black Box Testing
Black Box Testing treats the tested object as a “black box,” where the specification (the published API) is
known, but nothing of the actual implementation of the object is known. Testing therefore focuses only
on the inputs and outputs to the public methods of the object.
The Factory Pattern68
L
L

To avoid straying too far off topic, though, is there a compromise between Black Box and White Box
Testing to enable use of TDD? One option is to make the method public during development and
protected upon release (commenting out any effected tests). This is not a very satisfying approach,
so an alternative is to subclass the object and make the method public in the testing subclass.
Here’s the subclass approach:
class TestableAssessor extends Assessor {
public function getPropInfo($name) {
return Assessor::getPropInfo($name);
}
}
The advantage of this solution is you can have the correct
Assessor
public API, but still allow for test
coverage through the
TestableAssessor
subclass. Additionally, any other code you might introduce
specifically for test coverage would not be present in your normal run-time version of
Assessor
.
The disadvantages include testing an additional class, which could introduce additional prob-
lems due to the additional complexity. And since you’re specifying the behavior for the object’s inter-
nal API, your tests become brittle if you ever refactor this internal structure again.
Weighing the pros and cons, a test case is the correct way to go for this example, so let’s get
started.
function testGetPropInfoReturn() {
$assessor = new TestableAssessor;
$this->assertIsA(
$assessor->getPropInfo(‘Boardwalk’), ‘PropertyInfo’);
}
To ensure that all calling code passes valid key values, use an exception. SimpleTest is currently a
PHP4 based testing framework, so it doesn’t have any built-in features to test for exceptions, but you
White Box Testing
White Box Testing is the opposite of Black Box Testing, in that it assumes the tester has both
knowledge of and access to all of the code for the tested object. The goal of this style of
testing is typically complete code coverage and extensive failure condition testing. See
http://c2.com/cgi/wiki?WhiteBoxTesting for a good introduction to this style of testing.
The Factory Pattern 69
L
L

can easily work around this in a test case.
function testBadPropNameReturnsException() {
$assessor = new TestableAssessor;
$exception_caught = false;
try { $assessor->getPropInfo(‘Main Street’); }
catch (InvalidPropertyNameException $e) {
$exception_caught = true;
}
$this->assertTrue($exception_caught);
$this->assertNoErrors();
}
Finally, the implementation of Assessor can be completed:
class Assessor {
protected $game;
public function setGame($game) { $this->game = $game; }
public function getProperty($name) {
$$pprroopp__iinnffoo
==
$$tthhiiss->>ggeettPPrrooppIInnffoo(($$nnaammee));;
switch($prop_info->type) {
case ‘Street’:
$prop = new Street($this->game, $name, $prop_info->price);
$prop->color = $prop_info->color;
$prop->setRent($prop_info->rent);
return $prop;
case ‘RailRoad’:
return new RailRoad($this->game, $name, $prop_info->price);
break;
case ‘Utility’:
return new Utility($this->game, $name, $prop_info->price);
break;
default: //should not be able to get here
}
}
protected $prop_info = array(/* ... */);
pprrootteecctteedd
ffuunnccttiioonn
ggeettPPrrooppIInnffoo(($$nnaammee))
{{
iiff
((!!aarrrraayy__kkeeyy__eexxiissttss(($$nnaammee,,
$$tthhiiss->>pprroopp__iinnffoo))))
{{
tthhrrooww
nneeww
IInnvvaalliiddPPrrooppeerrttyyNNaammeeEExxcceeppttiioon
n(($$nnaammee));;
}}
rreettuurrnn
nneeww
PPrrooppeerrttyyIInnffoo(($$tthhiiss->>pprroopp__iinnffoo[[$$nnaammee]]));;
}}
}
The Factory Pattern70

The method
Assessor::getPropInfo()
represents the logical introduction of a
PropertyInfo
factory as a protected method of the
Assessor
class. The
Assessor::getProperty()
method is the
public factory that returns one of our three
Property
subclasses, depending on what property name
is requested.
Factories for Lazy Loading
Another significant benefit to using a Factory is the ability to perform lazy loading. Where this sce-
nario comes into play most often is when a factory can instantiate a number of subclasses that are
defined in separate PHP source files.
A common technique with web sites is to have multiple web pages dynamically controlled through
a single script. Consider blog software that might have different pages for viewing the recent entries,
a single entry with comments, a comment submitting page, an archive navigation page, a page for
the administrator to edit page, and so forth. You might encapsulate the logic to generate each of
these in a class, and use a Factory to load both the class definition and the object. Each of these class-
es might be stored in a separate file in a ‘pages’ subdirectory of your application.
The code to implement a lazy loading page factory might look like:
class PageFactory {
function &getPage() {
$page = (array_key_exists(‘page’, $_REQUEST))
? strtolower($_REQUEST[‘page’])
: ‘’;
switch ($page) {
case ‘entry’: $pageclass = ‘Detail’; break;
case ‘edit’: $pageclass = ‘Edit’; break;
case ‘comment’: $pageclass = ‘Comment’; break;
default:
$pageclass = ‘Index’;
}
if (!class_exists($pageclass)) {
rreeqquuiirree__oonnccee
‘‘ppaaggeess//’’..$$ppaaggeeccllaassss..’’..pphhpp’’;;
}
return new $pageclass;
}
}
Terminology — Lazy Loading
The term lazy loading refers to not performing expensive operations (generally IO operations like includ-
ing PHP files or querying a database) before they are absolutely required by the script.
The Factory Pattern 71
L
L
You can take advantage of PHP’s dynamic nature and use run-time logic to determine the class name
you wish to create. In this case, an HTTP request parameter, page is evaluated to determine which
page has been requested. You can implement lazy loading by not loading all possible “page” classes
during every script execution, but instead including the class definition only when you are about to
create the new object. This occurs in the conditional
require_once
above. This technique is not as
important on a system with a PHP accelerator—a byte code cache—because the cost of including
the additional source code is negligible there. Otherwise; it’s a good performance enhancer for most
typical PHP hosted environments.
For a more detailed look at lazy loading, read Chapter 11—The Proxy Pattern.
Issues
The Factory pattern is reasonably simple and very powerful. You may have examples of this pattern
in your code already, and you will soon notice many more. The GoF book includes several addition-
al related construction patterns: AbstractFactory and Builder. An AbstractFactory handles families of
related components and the Builder pattern is designed to facilitate construction of complex
objects.
In many of this chapter’s examples, a parameter was passed to the Factory method (e.g.
CrayonBox::getColor(‘red’);
). The GoF refer to this as a “parameterized factory” and it is fairly
typical of the Factory methods I have seen in PHP web applications.
You have now been introduced to the Factory pattern, a technique for managing creation of new
objects within your code. You have seen how the Factory pattern can centralize the creation of com-
plex objects or even substitute objects of different classes. Factories support the very important
principal of polymorphism in OOP.
The Factory Pattern72
4
The Singleton
Pattern
IN NEARLY EVERY OBJECT-oriented program, there are usually one or two resources that are cre-
ated once and shared for the duration of the entire application. For example, a database connec-
tion in an e-commerce application is one such resource: it’s initialized when the application
launches, is used to effectuate all transactions, and is finally disconnected and destroyed when the
program ends. In your code, there’s no need to conjure a database connection each and every time;
that’s a hassle and very inefficient. Instead, your code can simply re-use the connection that’s already
been established. The challenge then is how do you refer to the connection (or to any other unique
perennial resource, such as an open file or a queue).
The Problem
How do you ensure that an instance of a particular class is exclusive (it’s always the lone instance of
that class) yet is also readily-accessible?

The Solution
Of course, a global variable is an obvious solution, but it’s also a Pandora’s Box (The saying, “Good
judgment comes from experience, but experience usually comes from poor judgment” comes to
mind.) Any portion of your code can modify a global variable, causing endless aggravation debug-
ging any number of serendipitous problems. In other words, the state of a global variable is
always questionable. (A good description of the global variable dilemma can be found at
http://c2.com/cgi/wiki?GlobalVariablesAreBad.)
When you need an exclusive instance of a particular class, use the aptly-named Singleton pat-
tern. A class based on the Singleton pattern properly instantiates and initializes one instance of the
class and provides access to the exact same object every time, typically through a static method
named
getInstance()
.
Getting the exact same instance every time is critical and worthy of a test:
// PHP4
function TestGetInstance() {
$this->assertIsA(
$obj1 =& DbConn::getInstance(),
‘DbConn’,
‘The returned object is an instance of DbConn’);
$this->assertReference(
$obj1,
$obj2 =& DbConn::getInstance(),
‘Two calls to getInstance() return the same object’);
}
This test method makes two assertions: that the value returned from calling the static
DbConn::getInstance()
method is an instance of the
DbConn
class and that a second call to
getInstance()
returns the same reference, which implies it’s the very same object.
Besides asserting the expected behavior of the code, the test also demonstrates the proper
(PHP4) usage of
getInstance()
:
$local_conn_var =& DbConn::getInstance();
. The local variable is
assigned the result of the static method call by reference (
=&
).
There’s one other test to write, at least for now: verify that instantiating a Singleton class
assertReference
aasssseerrttRReeffeerreennccee(())
ensures that the two passed parameters are references to the same PHP variable.
In PHP4, this asserts the two tested parameters are in fact the same object.
aasssseerrttRReeffeerreennccee(())
may be
deprecated as SimpleTest is migrated to PHP 5.
The Singleton Pattern76
L
L

directly via
new
causes an error of some kind. Here’s that test:
function TestBadInstantiate() {
$obj =& new DbConn;
$this->assertErrorPattern(
‘/(bad|nasty|evil|do not|don\’t|warn).*’.
‘(instance|create|new|direct)/i’);
}
The code creates an instance of the
DbConn
class by using
new
directly, which should cause a PHP
error. To make the code less brittle, a PCRE pattern is provided to match the error message. (The
exact wording of the error message is relatively unimportant.)
Sample Code
The Singleton is an interesting pattern. Let’s explore its implementation in both PHP4 and PHP5,
starting with PHP4.
A “Global” Approach
Conceptually, a global variable makes an ideal Singleton, but a global variable is unpredictable:
there’s no guarantee that it contains the exact same object over the entire course of your script.
However, you can mitigate the problem of “unrestrainted access” to a global variable by never refer-
encing the global directly. For instance, this code “hides” the reference in a global variable with a
very long unique and descriptive name.
class DbConn {
function DbConn($fromGetInstance=false) {
if (M_E != $fromGetInstance) {
trigger_error(‘The DbConn class is a Singleton,’
.’ please do not instantiate directly.’);
}
}
function &getInstance() {
$key = ‘__some_unique_key_for_the_DbConn_instance__’;
if (!(array_key_exists($key, $GLOBALS) && is_object($GLOBALS[$key])
&& ‘dbconn’ == get_class($GLOBALS[$key]) )) {
$GLOBALS[$key] =& new DbConn(M_E);
}
return $GLOBALS[$key];
}
}
The Singleton Pattern 77

You may be wondering about the default parameter
$fromGetInstance
in the
DbConn
constructor. It
provides (pretty weak) protection from instantiating the object directly: unless the default value is
changed to e(the PHP math constant
M_E
= 2.718281828459), the code triggers an error. The
getInstance()
method calls
new DbConn(M_E)
, creating the object in the correct manner.
Expressed as a UML class diagram, the solution looks like this:
If you don’t care for this “secret parameter”-style guard, another option is to create a global token to
validate you’re creating the object from the
getInstance()
method. This moves the guard condition
from “something you know” to “something in the environment.”
Here’s a sample of how the constructor guard code might look like with a global semaphore:
class DbConn {
function DbConn() {
$token = ‘__some_DbConn_instance_create_semaphore__’;
if (!array_key_exists($token, $GLOBALS)) {
trigger_error(‘The DbConn class is a Singleton,’
.’ please do not instantiate directly.’);
}
}
function &getInstance() {
static $instance = array();
if (!$instance) {
$token = ‘__some_DbConn_instance_create_semaphore__’;
$GLOBALS[$token] = true;
$instance[0] =& new DbConn;
unset($GLOBALS[$token]);
}
return $instance[0];
}
}
The Singleton Pattern78

Another important aspect of the code is the use of the reference operator,
&
. There are two locations
where the use of
&
is required. The first is in the function definition, prior to the function name,
which indicates the
return
is a reference. The second is the assignment of the new
DbConn
object to
the
$GLOBALS
array. (Both uses emphasize the point mentioned in the preface and the ValueObject
chapter: in PHP4 code, you nearly always want to create, pass, and return objects by reference, lead-
ing to a proliferation of
&
reference operators in your code.)
The conditional check in the
getInstance()
method is written to always run without warnings,
even at the
E_ALL
error reporting level. It verifies there’s an object of the class
DbConn
in the appro-
priate spot in the
$GLOBALS
array, else it creates the object there. The method then returns the object
that may or may not have been created on this iteration through the method, but by the time the
method is finished, you’re sure you have the one valid instance of the class, and that it’s been initial-
ized correctly.
A Static Approach
One problem with the global variable solution, even with the global variable access hidden within
getInstance()
, is you still have the potential to corrupt the global variable inadvertently, simply
because the variable is potentially in scope anywhere in your script.
A cleaner solution is to use a static variable inside of the getInstance() method to store the
Singleton. A first cut at the code might look like:
class DbConn {
// ...
function &getInstance() {
static $instance = false;
if (!$instance) $instance =& new DbConn(M_E);
return $instance;
}
}
Alas, the Zend 1 engine in PHP4 doesn’t store references in static variables (see
http://www.php.net/manual/en/language.variables.scope.php#AEN3609). A workaround is to store a
Tip
PHP4 allows you to change the value of
$$tthhiiss
in the constructor. In the past, I have used
$$tthhiiss
==
nnuullll;;
when I had a construction error, ensuring the invalid object could not be used by further code. While
useful in PHP4, it’s not compatible with PHP5, so in the interest of future-proofing your code, this tech-
nique is no longer recommended.
The Singleton Pattern 79
L
L

static array, and place the reference to your Singleton instance in a known index of that array.
getInstance()
method might then look like:
class DbConn {
function DbConn($fromGetInstance=false) {
if (M_E != $fromGetInstance) {
trigger_error(‘The DbConn class is a Singleton,’
.’ please do not instantiate directly.’);
}
}
function &getInstance() {
static $instance = array();
if (!$instance) $instance0 =& new DbConn(M_E);
return $instance0;
}
}
This code simply chooses the first element of the static
$instance
array to hold the reference to our
Singleton
DbConn
instance.
This code is much tighter than the global version, though it does it does rely on a bit of PHP
boolean magic: an empty array evaluates to false in a conditional check. As in the previous version
of the DbConn class, reference operators are required in the function definition and in the assign-
ment.
The Singleton in PHP5
A Singleton in PHP5 is much simpler to implement, because PHP5 provides and enforces visibility
for variables and functions inside of classes. By making the
DbConn::__construct()
method
pri-
vate
, no code can directly instantiate the class. Expressed in a UML diagram, a PHP5
DbConn
singleton looks like:
The Singleton Pattern80

Combining the static method variable to hold the instance and the private constructor to prevent
inadvertent construction, you now have a class like:
class DbConn {
/**
* static property to hold singleton instance
*/
static $instance = false;
/**
* constructor
* private so only getInstance() method can instantiate
* @return void
*/
private function __construct() {}
/**
* factory method to return the singleton instance
* @return DbConn
*/
public function getInstance() {
if (!DbConn::$instance) {
DbConn::$instance = new DbConn;
}
return DbConn::$instance;
}
}
Issues
Now that you’ve seen several possible implementations of the Singleton design pattern, let’s look at
some of the tradeoffs you should consider when looking at implementing this design pattern.
First, a Singletons isn’t a “better” global variable. For example, if a method requires a Singleton,
pass it as a parameter to make its usage plainly obvious.
Also, you may be tempted to lump “utility functions” of all sorts into a Singleton class because
of its “global” availability to your application. Avoid this, limiting the Singleton’s methods to the
functions that are purposeful for the class.
More discussion related to these issues is available online at:
• http://c2.com/cgi/wiki?SingletonGlobalProblems
• http://c2.com/cgi/wiki?GlobalVariablesAreBad
The Monostate Pattern: Stealth Singletons
Occasionally, I’ve wanted a class where all of the instances of that class share a global state — in
other words, any instance of the class returns the exact same information. Similar in behavior to a
The Singleton Pattern 81

Singleton, this is a design pattern called the MonoState (http://c2.com/cgi/wiki?MonostatePattern).
In PHP, you can use a neat trick with references to bind global data to an instance variable to
achieve a MonoState.
As an example, let’s create a class to provide global application configuration. No matter what
instance of this MonoState class you access, you get the same values.
Here are those requirements expressed as a test:
// PHP4
function TestApplConfig() {
$this->assertIsA(
$obj1 =& new ApplicationConfig, ‘ApplicationConfig’);
$this->assertIsA(
$obj2 =& new ApplicationConfig, ‘ApplicationConfig’);
$test_val = ‘/path/to/cache’.rand(1,100);
$obj1->set(‘cache_path’, $test_val);
$this->assertEqual($test_val, $obj2->get(‘cache_path’));
}
The test creates two different instances of the MonoState class, changes one, and then verifies that
the other instance was indeed affected by the change.
Here is the code to implement the MonoState:
class ApplicationConfig {
var $_state;
function ApplicationConfig() {
$key = ‘__stealth_singleton_state_index__’;
if (!(array_key_exists($key, $GLOBALS)
&& is_array($GLOBALS[$key]))) {
$GLOBALS[$key] = array();
}
$this->_state =& $GLOBALS[$key];
}
function set($key, $val) {
$this->_state[$key] = $val;
}
function get($key) {
if (array_key_exists($key, $this->_state)) {
return $this->_state[$key];
}
}
}
The core of this trick is
$this->state =& $GLOBALS[$key;]
. After making sure
$GLOBALS[$key]
is an
The Singleton Pattern82
array, the code binds a reference to the global array to the class variable
$this->state
. From then
on, any changes to
$this->state
are seamlessly reflected in the global array and therefore in any
other instance of the class.
This trick can be used with any of PHP’s superglobal arrays and is particularly effective with
$_SESSION
for the user notification queue. A MonoState can store a series of messages to present to
the user for use throughout your code (but you might redirect to another page prior to actually dis-
playing the messages).
$_SESSION
is a good place to store these messages so that the messages per-
sist after redirection.
The Singleton Pattern 83
5
The Registry
Pattern
Because it’s generally considered “good form” to avoid the use of global variables, objects are
usually passed from one code segment to another as parameters. But the problem with pass-
ing instances is that objects sometimes end up as “tramp data,” passed into one function only
to be passed again to another function which truly needs the object.
To make writing, reading, and consuming code simpler, it’s best to minimize the number of dif-
ferent objects and consolidate knowledge of how to get to a myriad of other widely-used objects into
a single, well-known object.
The Problem
How can you get references to objects through a single, well-known, object?
The Solution
The Registry design pattern is like an “object phone book”—a directory—that stores and retrieves

references to objects. (PHP associative arrays perform a similar “phone book” function, and in fact,
the heart of a Registry implementation can center around PHP’s powerful arrays.) The features of a
Registry are most often encapsulated in a Singleton (see Chapter 4), making the Registry a definitive
source of information for your entire application.
Sample Code
As Martin Fowler mentions in his chapter on the Registry pattern, you can implement the pattern in
a number of ways and offer a variety of interfaces. Let’s explore that notion and build several varia-
tions of the Registry pattern in PHP4.
Let’s start with writing code to store and retrieve instances of objects and provide global access
to the Registry. An instance variable caches the objects, and the Registry itself is a Singleton.
As always, tests capture the requirements. This first test verifies that the Registry is a Singleton.
// PHP4
class RegistryPHP4TestCase extends UnitTestCase {
function testRegistryIsSingleton() {
$this->assertIsA($reg =& Registry::getInstance(), ‘Registry’);
$this->assertReference($reg, Registry::getInstance());
}
}
Given what you’ve learned from the previous chapter on the Singleton pattern, you should be able
to quickly write a
Registry
class that passes this test. Here’s a
Registry
class that satisfies the test
(ignoring the code required to enforce no direct object creation):
class Registry {
function &getInstance() {
static $instance = array();
The primary reference on the Registry pattern is Patterns of Enterprise Application Architecture, where
Martin Fowler describes the pattern using Java as the implementation language.
Marcus Baker wrote a detailed article on using the Registry pattern in PHP, which is available on the
phpPatterns.com site at (http://www.phppatterns.com/index.php/article/articleview/75/1/1/). Baker
also focuses on testing considerations and demonstrates more of the Test Driven Development method-
ology.
The Registry Pattern86
L
L

if (!$instance) $instance[0] =& new Registry;
return $instance[0];
}
}
A simple static array is sufficient to record the single instance.
Next, let’s turn to the specific features of the Registry. A registry should provide
get()
and
set()
methods to store and retrieve objects using some key and should also offer an
isValid()
method to
determine if a specific key has been set.
The very easiest of these three methods is the latter. Here are two test cases for
isValid()
:
class RegistryPHP4TestCase extends UnitTestCase {
function testRegistryIsSingleton() { /*...*/ }
ffuunnccttiioonn
tteessttEEmmppttyyRReeggiissttrryyKKeeyyIIssIInnvvaalliidd(())
{{
$$rreegg
==&&
RReeggiissttrryy::::ggeettIInnssttaannccee(());;
$$tthhiiss->>aasssseerrttF
Faallssee(($$rreegg->>iissVVaalliidd((‘‘kkeeyy’’))));;
}}
ffuunnccttiioonn
tteessttEEmmppttyyRReeggiissttrryyKKeeyyRReettuurrnnssNNuullll(())
{{
$$rreegg
==&&
RReeggiissttrryy:
:::ggeettIInnssttaannccee(());;
$$tthhiiss->>aasssseerrttNNuullll(($$rreegg->>ggeett((‘‘kkeeyy’’))));;
}}
}
Per Test Driven Development, do the minimum coding possible to satisfy your existing tests and
then add more tests if you haven’t satisfied all of the class’ requirements. Here’s the simplest amount
of code that satisfies the previous test:
class Registry {
ffuunnccttiioonn
iissVVaalliidd(())
{{
rreettuurrnn
ffaallssee;;
}}
ffuunnccttiioonn
ggeett(())
{{
}}
function &getInstance() {
static $instance = array();
if (!$instance) $instance[0] =& new Registry;
assertFalse()
aasssseerrttFFaallssee(())
is simply the negation of
aasssseerrttTTrruuee(())
: it passes if the first parameter evaluates to a PHP
boolean false.
The Registry Pattern 87
L
L

return $instance[0];
}
}
Admittedly, the code snippets for
isValid()
and
get()
aren’t very inspired, but all of the tests do
pass. Time to add some more meaty tests.
class RegistryPHP4TestCase extends UnitTestCase {
function testRegistryIsSingleton() { /*...*/ }
function testEmptyRegistryKeyIsInvalid() { /*...*/ }
function testEmptyRegistryKeyReturnsNull() { /*...*/ }
ffuunnccttiioonn
tteessttSSeettRReeggiissttrryyKKeeyyBBeeccoommeessVVaalliidd(())
{{
$$rreegg
==&&
RReeggiissttrryy::::ggeettIInnssttaannccee(());;
$$tteesstt__vvaalluuee
==
‘‘ssoommeetthhiinngg’’;;
$$rreegg->>sseett((‘‘kkeeyy’’,,
$$tteesstt__vvaalluuee));;
$$tthhiiss->>aasssseerrttTTrruuee(($$rreegg->>iissVVaalliidd((‘‘kkeeyy’’))));;
}}
}
To satisfy
testSetRegistryKeyBecomesValid()
, the
Registry
class must have some means of track-
ing if a particular key has been stored using
set()
. The obvious implementation is to use a PHP asso-
ciative array as an instance variable and use PHP’s
array_key_exists()
function to determine if the
index of interest has been created yet. Here’s a possible next step for
Registry
:
class Registry {
vvaarr
$$__ssttoorree
==
aarrrraayy(());;
ffuunnccttiioonn
iissVVaalliidd(($$kkeeyy))
{{
rreettuurrnn
aarrrraayy__kkeeyy__eexxiissttss(($$kkeeyy,,
$$tthhiiss->>__ssttoorree));;
}}
ffuunnccttiioonn
sseett(($$kkeeyy,,
$$oobbjj))
{{
$$tthhiiss->>__ssttoorree[[$$kkeeyy]]
==
$$oobbjj;;
}}
function get() {
}
function &getInstance() {
static $instance = array();
if (!$instance) $instance[0] =& new Registry;
return $instance[0];
}
}
By initializing the
$_store
variable when it’s declared, there’s no need for a constructor method.
The Registry Pattern88

(With no proper visibility in PHP4, the code follows the convention of prefixing a private variable
with an underscore.)
The tests pass again; time to move on to the final feature: given a key, the
Registry::get()
oper-
ation needs to return a reference to the specified object. Here’s a test that captures that intent:
class RegistryPHP4TestCase extends UnitTestCase {
function testRegistryIsSingleton() { /*...*/ }
function testEmptyRegistryKeyIsInvalid() { /*...*/ }
function testEmptyRegistryKeyReturnsNull() { /*...*/ }
function testSetRegistryKeyBecomesValid() { /*...*/ }
ffuunnccttiioonn
tteessttSSeettRReeggiissttrryyVVaalluueeIIssRReeffeerreennccee(())
{{
$$rreegg
==&&
RReeggiissttrryy::::ggeettIInnssttaannccee(());;
$$tteesstt__vvaalluuee
==
‘‘ssoommeetthhiinngg’’;;
$$rreegg->>sseett((‘‘kkeeyy’’,,
$$tteesstt__vvaalluuee));;
$$tthhiiss->>aasssseerrttRReeffeerreennccee(($$tteesstt__vvaalluuee,,
$$rreegg->>ggeett((‘‘kkeeyy’’))));;
////aannootthheerr
wwaayy
ttoo
tteesstt
tthhee
rreeffeerreennccee
$$tteesstt__vvaalluuee
..==
‘‘
eellssee’’;;
$$tthhiiss->>aasssseerrttEEqqu
uaall((
‘‘ssoommeetthhiinngg
eellssee’’
,,$$rreegg->>ggeett((‘‘kkeeyy’’))
));;
}}
}
And here is a complete implementation of the
Registry
class:
class Registry {
var $_store = array();
function isValid($key) {
return array_key_exists($key, $this->_store);
}
ffuunnccttiioonn
&&ggeett(($$kkeeyy))
{{
iiff
((aarrrraayy__kkeeyy__eexxiissttss(($$kkeeyy,,
$$tthhiiss->>__ssttoorree))))
rreettuurrnn
$$tthhiiss->>__ssttoor
ree[[$$kkeeyy]];;
}}
ffuunnccttiioonn
sseett(($$kkeeyy,,
&&$$oobbjj))
{{
$$tthhiiss->>__ssttoorree[[$$kkeeyy]]
==&&
$$oobbjj;;
}}
function &getInstance() {
static $instance = array();
if (!$instance) $instance[0] =& new Registry;
return $instance[0];
}
}
The Registry Pattern 89

The
Registry::get()
method returns a reference. Similarly, the
$obj
parameter of the
Registry::set()
method is defined to be pass by reference and a reference is assigned to
$this-
>_store[$key
]. The combination of these
get()
and
set()
methods and the proper use of reference
allows the
assertReference()
assertion in
testRegistry()
test to pass.
In PHP5, object handles come to the rescue again, saving you from the hassle of object reference
passing. In fact, Registry implementations become trivial because you can access associative arrays
without worrying about the possibility of a fatal error from not passing the object by reference. Using
PHP5, you can also mix objects and literals in Registry.
An Example
So what might a Registry look like in action? In web application development, it’s fairly typical to
have a single database connection (hence the widespread use of a Singleton for managing that con-
nection). But, say, for legacy reasons, that your application’s customer database is separate from
your online orders database and that your database analyst (DBA) has moved older orders to an
archive database, again, completely separate from your customer database and the (current and
recent) orders databases. How can you manage those three database connections easily, without
coding three different Singletons? Use a Registry.
class DbConnections extends Registry {}
Tip
When you integrate a design pattern into your code, the name of your class should still reflect it’s role or
function in your application, not necessarily the pattern’s name.
Referring to code using a pattern name is good for communication with programmers outside of your
project; within your project, however, the names of your classes should be appropriate to the domain of
your application and be well understood by your colleagues.
Continued ...
The
RReeggiissttrryy::::ggeett(())
code could be written
rreettuurrnn@@$$tthhiiss->>__ssttoorree[[$$kkeeyy;;]]
, however, it’s best to avoid the
error suppression operator. Moreover, the code using the error suppression operator would be ambigu-
ous, requiring more time to digest if you have to revisit the code again later. The
aarrrraayy__kkeeyy__eexxiissttss(())
function makes it clear what error is being avoided.
The Registry Pattern90
L
L
L
L

DbConnections
is a Singleton and since it inherits from the
Registry
class,
DbConnections
combines
all of the benefits of the two patterns.
The following code snippet creates and stores a connection to each of the databases in the
Registry.
// initial setup, somewhere near the start of your script
$dbc =& DbConnections::getInstance();
$dbc->set(
‘contacts’,
new MysqlConnection(‘user1’, ‘pass1’, ‘db1’, ‘host1’));
$dbc->set(
‘orders’,
new MysqlConnection(‘user2’, ‘pass2’, ‘db2’, ‘host2’));
$dbc->set(
‘archives’,
new MysqlConnection(‘user3’, ‘pass3’, ‘db3’, ‘host3’));
With the Registry loaded with data, it’s ready to be used.
// domain model classes
class Customer {
var $db;
function Customer() {
$dbc =& DbConnections::getInstance();
$this->db =& $dbc->get(‘contacts’);
}
//...
}
class Orders {
var $db_cur;
var $db_hist;
function Contact() {
$dbc =& DbConnections::getInstance();
$this->db_cur =& $dbc->get(‘orders’);
$this->db_hist =& $dbc->get(‘archive’);
}
//...
}
Tip: Continued...
Throughout the rest of this chapter the example class names reflect the patterns name and the specific
implementation being developed, not a role in an application. This is done for clarity of the example, not
as an example of a good naming convention.
The Registry Pattern 91
L
L

One class models the customer database and the other class models both the historical and current
orders databases. Obtaining the right connection is two lookups: one to find the Registry and one to
find the object associated with the key.
Implementing the Registry as a MonoState Object
As mentioned earlier, there are a number of possible implementations for the Registry pattern.
The first variation realizes the Registry as a MonoState object (the MonoState pattern was cov-
ered briefly at the end of Chapter 4—The Singleton Pattern). With this design, any instance of the
Registry would need access to the same array. Let’s call the new class
RegistryGlobal
to distinguish
it from the
Registry
class that was just developed and to reflect the nature of the implementation.
Here’s a test to flesh out the idea (it should look very familiar):
class RegistryGlobalPHP4TestCase extends UnitTestCase {
function testRegistryGlobal() {
$reg =& new RegistryGlobal;
$this->assertFalse($reg->isValid(‘key’));
$this->assertNull($reg->get(‘key’));
$test_value = ‘something’;
$reg->set(‘key’, $test_value);
$this->assertReference($test_value, $reg->get(‘key’));
}
}
The implementation should look reasonably familiar as well:
class RegistryGlobal {
var $_store = array();
function isValid($key) {
return array_key_exists($key, $this->_store);
}
function &get($key) {
if (array_key_exists($key, $this->_store))
return $this->_store[$key];
}
function set($key, &$obj) {
$this->_store[$key] =& $obj;
}
}
The
isValid()
,
get(),
and
set()
methods are identical to the methods of the
Registry
class devel-
oped earlier.
The Registry Pattern92

Next, let’s write a test to verify that the
RegistryGlobal
class functions as a MonoState:
class RegistryGlobalPHP4TestCase extends UnitTestCase {
function testRegistryGlobal() { /*...*/ }
function testRegistryGlobalIsMonoState() {
$reg =& new RegistryGlobal;
$reg2 =& new RegistryGlobal;
$this->assertCopy($reg, $reg2);
$test_value = ‘something’;
$reg->set(‘test’, $test_value);
$this->assertReference(
$reg->get(‘test’)
,$reg2->get(‘test’));
}
}
Here, the test creates two instances of the
RegistryGlobal
class, verifies they’re not references to the
same object, sets a value in one Registry, and finally validates that the same object is returned by
both instances. If the tests pass, the
RegistryGlobal
class exhibits MonoState behavior.
ddeeffiinnee((‘‘RREEGGIISSTTRRYY__GGLLOOBBAALL__SSTTOORREE’’,,
‘‘____rreeggiissttrryy__gglloobbaall__ssttoorree__kkeeyy____’’));;
class RegistryGlobal {
vvaarr
$$__ssttoorree;;
ffuunnccttiioonn
RReeggiisst
trryyGGlloobbaall(())
{{
iiff
((!!aarrrraayy__kkeeyy__eexxiissttss((RREEGGIISSTTRRYY__GGLLOOBBAALL__SSTTOORREE,,
$$GGLLOOBBAALLSS))
||||
!!iiss__aarrrraayy(($$GGLLOOBBAALLSS[[RRE
EGGIISSTTRRYY__GGLLOOBBAALL__SSTTOORREE]]))))
{{
$$GGLLOOBBAALLSS[[RREEGGIISSTTRRYY__GGLLOOBBAALL__SSTTOORREE]]
==
aarrrraayy(());;
}}
$$tthhiiss->>__ssttoor
ree
==&&
$$GGLLOOBBAALLSS[[RREEGGIISSTTRRYY__GGLLOOBBAALL__SSTTOORREE]];;
}}
function isValid($key) {
return array_key_exists($key, $this->_store);
}
function &get($key) {
if (array_key_exists($key, $this->_store))
return $this->_store[$key];
}
function set($key, &$obj) {
$this->_store[$key] =& $obj;
}
}
assertCopy()
The
aasssseerrttCCooppyy(())
assertion is the negation of
aasssseerrttRReeffeerreennccee(())
, so if the two variables passed are not
references, the assertion passes.
The Registry Pattern 93
L
L

The real magic in this alternative is the line
$this->_store =& $GLOBALS[REGISTRY_GLOBAL_STORE
;],
where the reference operator binds the global array to the instance variable
$_store
. This is the key
to MonoState implementations: each time
$this->_store
is used in the object, the actual effect is
mirrored to the global variable.
But it hardly makes sense to recommend a solution based on global variables. A static class vari-
able would be a better solution, if only PHP4 provided such a feature. Yet, is there a way to use refer-
ences to implement a static class variable in your own code?
The tests can be similar to the
RegistryGlobal
tests:
class RegistryMonoStatePHP4TestCase extends UnitTestCase {
function testRegistryMonoState() {
$this->assertCopy(
$reg =& new RegistryMonoState
,$reg2 =& new RegistryMonoState);
$this->assertFalse($reg->isValid(‘key’));
$this->assertNull($reg->get(‘key’));
$test_value = ‘something’;
$reg->set(‘key’, $test_value);
$this->assertReference($reg->get(‘key’), $reg2->get(‘key’));
}
}
To make your own class static variable, bind a reference to a function static variable to a class
instance variable.
class RegistryMonoState {
var $_store;
ffuunnccttiioonn
&&__iinniittRReeggiissttrryy(())
{{
ssttaattiicc
$$ssttoorree
==
aarrrraayy(());;
rreettuurrnn
$$ssttoorree;;
}}
ffuunnccttiioonn
RReeggiis
sttrryyMMoonnooSSttaattee(())
{{
$$tthhiiss->>__ssttoorree
==&&
$$tthhiiss->>__iinniittRReeggiissttrryy(());;
}}
function isValid($key) {
return array_key_exists($key, $this->_store);
}
function &get($key) {
if (array_key_exists($key, $this->_store))
return $this->_store[$key];
}
The Registry Pattern94

function set($key, &$obj) {
$this->_store[$key] =& $obj;
}
}
The
initRegistry()
method contains a static variable,
$store
, initialized to an array. This static vari-
able is returned by reference. In the constructor, the
$_store
instance variable is set to the returned
reference from the
initRegistry()
method and thus to the static array. Voila! A PHP4 class static
variable.
Implementing with Class Static Variables
In PHP5, there’s no need to implement your own class static variables, because the language sup-
ports the concept of static class variables directly. Thus, PHP5 simplifies the implementation a bit.
Also, reference and objects no longer have the meaning they had in PHP4, but
assertReference()
handles this distinction, passing the test if two variables refer to the same object handle.
Here’s the familiar Registry test case modified for PHP5:
// PHP5
class RegistryMonoStatePHP5TestCase extends UnitTestCase {
function testRegistryMonoState() {
$this->assertCopy(
$reg = new RegistryMonoState
,$reg2 = new RegistryMonoState);
$this->assertFalse($reg->isValid(‘key’));
$this->assertNull($reg->get(‘key’));
$test_value = new TestObj;
$reg->set(‘key’, $test_value);
$this->assertReference($test_value, $reg2->get(‘key’));
}
}
And here’s the PHP5 version of the Registry class using static class variables.
class RegistryMonoState {
protected static $store = array();
function isValid($key) {
return array_key_exists($key, RegistryMonoState::$store);
}
function get($key) {
if (array_key_exists($key, RegistryMonoState::$store))
The Registry Pattern 95

return RegistryMonoState::$store[$key];
}
function set($key, $obj) {
RegistryMonoState::$store[$key] = $obj;
}
}
An interesting side effect of coding the Registry in PHP5 this way is you can actually use both
instance and static method calls with the same set of code. Here is a test case that proves that—it
uses static method calls only.
class RegistryMonoStatePHP5TestCase extends UnitTestCase {
function testRegistryMonoState() { /*...*/ }
function testRegistryMonoStateStaticCalls() {
$this->assertFalse(RegistryMonoState::isValid(‘key’));
$this->assertNull(RegistryMonoState::get(‘key’));
$test_value = new TestObj;
RegistryMonoState::set(‘key’, $test_value);
$this->assertIdentical($test_value,
RegistryMonoState::get(‘key’));
}
Now that you’ve seen how the static call interface looks in PHP5, let’s code the same interface in
PHP4. As in the previous PHP4 “static class variable” emulation, this implementation needs to use
the “function static returning a reference” trick.
The test for PHP4 static call interface looks similar to the PHP5 version of the test.
// PHP4
class RegistryStaticPHP4TestCase extends UnitTestCase {
function testRegistryStatic() {
$this->assertFalse(RegistryStatic::isValid(‘key’));
$this->assertNull(RegistryStatic::get(‘key’));
$test_value = ‘something’;
RegistryStatic::set(‘key’, $test_value);
$this->assertReference($test_value, RegistryStatic::get(‘key’));
}
}
And here is an implementation that satisfies the test:
The Registry Pattern96

class RegistryStatic {
ffuunnccttiioonn
&&__ggeettRReeggiissttrryy(())
{{
ssttaattiicc
$$ssttoorree
==
aarrrraayy(());;
rreettuurrnn
$$ssttoorree;;
}}
function isValid($key) {
$$ssttoorree
==&&
RReeg
giissttrryySSttaattiicc::::__ggeettRReeggiissttrryy(());;
return array_key_exists($key, $store);
}
function &get($key) {
$store =& RegistryStatic::_getRegistry();
if (array_key_exists($key, $store))
return $store[$key];
}
function set($key, &$obj) {
$store =& RegistryStatic::_getRegistry();
$store[$key] =& $obj;
}
}
The key to this implementation is having the
getRegistry()
method return a reference to a static
array. The line
$store =& RegistryStatic::_getRegistry();
in subsequent functions sets the local
variable
$store
by reference to this static array, granting all of the functions static access to the array
and allowing all of the methods to be called statically.
There is another way to achieve the same effect without using the PHP4 static class variable
trick: combine the original Singleton-based
Registry
class with a wrapper class to allow for static
method calls. This class has an identical test to the
testRegistryStatic()
, but is implemented like
this:
class RegistryStatic {
function isValid($key) {
$reg =& Registry::getInstance();
return $reg->isValid($key);
}
function &get($key) {
$reg =& Registry::getInstance();
return $reg->get($key);
}
function set($key, &$obj) {
$reg =& Registry::getInstance();
$reg->set($key, $obj);
}
}
The Registry Pattern 97

Issues
While the Registry simplifies access to a number of objects, it still has many of the problems associ-
ated with global variables. You have to make sure the requested key is initialized before you access
it, and because there’s global access to the setter method, your object can still be replaced in anoth-
er portion of your code unexpectedly. Obviously there are benefits and reasons for global data, but
you should remember that any global data is always a bit suspect.
Embedded Registry
Rather than using the Registry pattern standalone, as has been shown in this chapter, the Registry
can be very powerful when combined as a feature of another object. Consider a situation where
object creation is somewhat expensive (perhaps due to the number of database calls required to ini-
tialize the object) and where the object may be requested one or more times in any given execution
of the program, if ever. Could you create a “Finder” class combining aspects of the Factory (see
Chapter 3) and Registry patterns to maintain a cache of objects that have already been created
instead of creating them again?
Here’s a
Contact
class, where
AddressBook
is the Factory.
class AddressBook {
function &findById($id) {
return new Contact($id);
}
}
class Contact {
function Contact($id) {
// expensive queries to create object using $id
}
// ... other methods
}
You could embed the Registry within the
AddressBook
class to seamlessly provide caching. That
might look like this:
class AddressBook {
vvaarr
$$rreeggiissttrryy;;
ffuunnccttiioonn
AAddddrreessssBBooookk(())
{{
$$tthhiiss->>rreeggiissttrryy
==&&
RReeggiissttrryy::::ggeettIInnssttaannccee(());;
}}
function &findById($id) {
iif
f
((!!$$tthhiiss->>rreeggiissttrryy->>iissVVaalliidd(($$iidd))))
{{
The Registry Pattern98

$$tthhiiss->>rreeggiissttrryy->>sseett(($$iidd,,
nneeww
CCoonnttaacctt(($$iidd))));;
}}
rreettuurrnn
$$tthhiiss->>rreeggiissttrryy->>ggeett(($$iidd));;
}
}
The
AddressBook
constructor binds the registry to an instance variable. When a particular ID is cre-
ated and requested in the
findById()
method, the Registry is checked to see if the object has already
been cached. If not, the new object is created and stored in the Registry. The requested object is then
returned by the function by extracting it from the Registry.
The Registry Pattern 99
6
The MockObject
Pattern
THE RICHNESS OF OBJECT-ORIENTED PROGRAMMING comes in part from the
interconnections and interactions between objects. A single object can encapsulate a complex
subsystem, making otherwise complicated operations as simple as calling a handful of meth-
ods. (The ubiquitous database connection is one such object.)
But often, the interactions between objects are so complex that you become faced with a “chick-
en and egg”-like conundrum: how to develop and test a new object that depends on the creation of
many other objects or on some circumstance that is difficult to realize, such as the recreation of an
entire database.
The Problem
How can you easily isolate and test a segment of code that depends on other objects and resources?
How can you recreate one or more objects or application states to validate that your code is operating
properly?

The Solution
When it’s difficult or expensive to test an object in situ (or in a facsimile of its production environ-
ment), use a MockObject to simulate behavior. A MockObject has the same interface as the real object
it’s standing in for, but provides pre-programmed responses, tracks method calls, and validates call
sequences.
MockObjects are the “special forces” of the testing world. Trained in stealth, they infiltrate target-
ed code, emulate and monitor communication patterns, and report back results. MockObjects can
halp search for and destroy bugs and can support the more mundane “peacekeeping” operations of
a normal application test suite.
This chapter first presents a very simple example that demonstrates the basic mechanics of
SimpleTest MockObjects. It then shows how you can use MockObjects to help restructure legacy code
and test the new solution.
Sample Code
A MockObject is a substitute object that makes testing code much simpler. For instance, rather than
use a real database connection—which may be impractical for any number of reasons—you can cre-
ate a MockObject to simulate it. Practically, this means a MockObject needs to respond to the exact
same API as the code that it’s standing in for.
Let’s create a MockObject to stand-in for a simple class called
Accumulator
that sums numeric
values. Here’s the original
Accumulator
:
Not Really a Design Pattern
This chapter is different from the other chapters in this book because MockObject is a testing pattern
rather than a design pattern. This may seem like an odd diversion, but the use of this testing pattern can
really become foundational and is well worth having in your coding tool set. It differs in another aspect
as well while the basics of how to code this pattern is covered, more emphasis is placed on the usage of
the existing MockObject implementation in SimpleTest.
The ServerStub
The MockObject pattern is an extension of another testing pattern called the ServerStub. The ServerStub
pattern stands-in for a resource and returns known values in response to method calls. A ServerStub
becomes a MockObject when you can anticipate the specific sequence of method calls to be made on
your ServerStub.
The MockObject Pattern102
L
L
L
L

// PHP4
class Accumulator {
var $total=0;
function add($item) {
$this->total += $item;
}
function total() {
return $this->total;
}
}
add()
accumulates values in instance variable
$total,
and
total()
returns what’s been accumulat-
ed so far. A simple use of
Accumulator
is shown below (the code is written as functions, but could be
a class just as well).
function calc_total($items, &$sum) {
foreach($items as $item) {
$sum->add($item);
}
}
function calc_tax(&$amount, $rate=0.07) {
return round($amount->total() * $rate,2);
}
The first function,
calc_total()
, uses an
Accumulator
to sum the values in a list and is simple
enough to test:
class MockObjectTestCase extends UnitTestCase {
function testCalcTotal() {
$sum =& new Accumulator;
calc_total(array(1,2,3), $sum);
$this->assertEqual(6, $sum->total());
}
}
Let’s move on to the second case. Assume that instantiating a real
Accumulator
is very expensive. It’d
be ideal if a simple object could stand in for
Accumulator
and return a set of responses to the sur-
rounding code. Using SimpleTest, you can create a mock
Accumulator
with this code:
The MockObject Pattern 103

Mock::generate(‘Accumulator’);
class MockObjectTestCase extends UnitTestCase {
// ...
function testCalcTax() {
$amount =& new MockAccumulator($this);
$amount->setReturnValue(‘total’,200);
$this->assertEqual(
14, calc_tax($amount));
}
}
To use a MockObject, you must typically create a new class for it by hand (more on that momentari-
ly). Luckily, SimpleTest has an easy means of accomplishing this: the
Mock::generate()
method.
In the example above, the method creates a class named
MockAccumulator
that responds to all
the
Accumulator
class methods. Additionally, the
MockAccumulator
has other methods to manipulate
the MockObject instance itself. Once such method is
setReturnValue()
. Given a method name and
a value,
setReturnValue()
changes the MockObject to return the given value when the named
method is called. So, the statement
$amount->setReturnValue(‘total’, 200)
returns 200 whenev-
er the
total()
method is called.
Once initialized, you can pass the
MockAccumulator
class into the
calc_tax()
function to have it
act in the place of a real
Accumulator
object.
If you stopped here—with an object returning “canned” responses to method calls—you would
have implemented the ServerStub pattern. But the MockObject goes further to validate which meth-
ods were called, how many times, and in what sequence.
Here’s an example of validating the “flow” through an object:
class MockObjectTestCase extends UnitTestCase {
// ...
function testCalcTax() {
$amount =& new MockAccumulator($this);
$amount->setReturnValue(‘total’,200);
$$aammoouunntt->>eexxppeeccttOOnnccee((‘‘ttoottaall’’));;
$this->assertEqual(
14, calc_tax($amount));
$$aammoouunntt->>ttaallllyy(());;
}
}
The MockObject Pattern104

The
expectOnce()
method takes a string containing the name of a method that you expect to be
called once. The
tally()
is the actual check to determine if your expectations were met. Here, if
MockAccumulator::total()
isn’t called once and only once, the test fails.
You can use this “tracking” feature of a MockObject in many ways. For example, if you pass an
array of three values into
calc_total()
, is
Accumulator::add()
called three times as is expected?
class MockObjectTestCase extends UnitTestCase {
// ...
function testCalcTotalAgain() {
$sum =& new MockAccumulator($this);
$sum->expectOnce(‘add’);
calc_total(array(1,2,3), $sum);
$sum->tally();
}
}
Whoops, what happened here? The test failed instead of passing. The SimpleTest error message
states something like:
MockObject PHP4 Unit Test
1) Expected call count for [add] was [1] got [3] at line [51]
in testcalctotalagain
in mockobjecttestcase
FAILURES!!!
Test cases run: 1/1, Passes: 2, Failures: 1, Exceptions: 0
This error message indicates that the
add()
method was called three times, not the single time the
expectOnce()
assertion asked for. Instead of
expectOnce()
, the test should use
expectCallCount()
.
class MockObjectTestCase extends UnitTestCase {
// ...
function testCalcTotalAgain() {
$sum =& new MockAccumulator($this);
$$ssuumm->>eexxppeeccttCCaallllCCoouunntt((‘‘aadddd’’,,
33));;
calc_total(array(1,2,3), $sum);
$sum->tally();
}
}
The MockObject Pattern 105

A MockObject has the role of an actor—as a SeverStub providing reasonable test data in response to
method calls—and the role of a critic, validating assumptions about which methods were called.
A Legacy Application
As the next example let’s use the MockObject to assist in the restructuring of a legacy application.
Consider a simple script that mimics the kind of behaviors you might expect to see in any number
of PHP applications: A PHP page generates a login for the user if the user has not yet logged in; the
very same page acts as a form handler for the form; it shows different content after a successful
login; and it provides logout.
Let’s write such a page. First, display a login form if the user hasn’t logged in yet:
<html>
<body>
<form method=”post”>
Name:<input type=”text” name=”name”>
Password:<input type=”password” name=”passwd”>
<input type=”submit” value=”Login”>
</form>
</body>
</html>
Next, provide some content if the user is logged in:
<html>
<body>Welcome <?php echo $_SESSION[‘name’]; ?>
<br>Super secret member only content here.
<a href=”<?php echo SELF; ?>?clear”>Logout</a>
</body>
</html>
Adding in the form handling capabilities, session startup, and logout capabilities, and the whole
script might look like:
sseessssiioonn__ssttaarrtt(());;
ddeeffiinnee((‘‘SSEELLFF’’,,
‘‘hhttttpp::////’’..$$__SSEERRVVEERR[[‘‘SSEERRVVEERR__NNAAMMEE’’]]..$$__SSEERRVVEERR[[‘‘PPHHPP__SSEELLFF’’]]));;
iiff
((aarrrraay
y__kkeeyy__eexxiissttss((‘‘nnaammee’’,,
$$__RREEQQUUEESSTT))
&&&&
aarrrraayy__kkeeyy__eexxiissttss((‘‘ppaasssswwdd’’,,
$$__RREEQQUUEESSTT))
&&&&
‘‘aaddmmiinn’’
====
$$_
_RREEQQUUEESSTT[[‘‘nnaammee’’]]
The MockObject Pattern106

&&&&
‘‘sseeccrreett’’
====
$$__RREEQQUUEESSTT[[‘‘ppaasssswwdd’’]]))
{{
$$__SSEESSSSIIOONN[[‘‘nnaammee’’]]
==
‘‘aaddmmiinn’’;;
hheeaaddeerr((‘‘LLooccaattiioonn::
‘‘..SSEELLFF));;
}}
iiff
((aarrrraayy__kkeeyy__eexxiissttss((‘‘cclleeaarr’’,,
$$__RREEQQUUEESSTT))))
{{
uunnsseett(($$__SSEESSSSIIOONN[[‘‘nnaammee’’]]));;
}}
iiff
((aarrrraayy__k
keeyy__eexxiissttss((‘‘nnaammee’’,,
$$__SSEESSSSIIOONN))
&&&&
$$__SSEESSSSIIOONN[[‘‘nnaammee’’]]))
{{
??>>
<html>
<body>Welcome <?=$_SESSION[‘name’]?>
<br>Super secret member only content here.
<a href=”<?php echo SELF; ?>?clear”>Logout</a>
</body>
</html> <?php
}}
eellssee
{{
??>>
<html>
<body>
<form method=”post”>
Name:<input type=”text” name=”name”>
Password:<input type=”password” name=”passwd”>
<input type=”submit” value=”Login”>
</form>
</body>
</html> <?php
}}
A goal of restructuring this legacy application should be to create a “testable” application.
Immediately, this goal affects the design: if you choose to use some of the convenient features of
PHP—such as the superglobals—you sacrifice testing for convenience.
For example, if you use
$_SESSION
directly, say, then the only way to test such code is to alter
$_SESSION
. Alas, if you forget to change
$_SESSION
back to a known state, you could experience inter-
ference between tests.
A solution to this problem is to wra
p
$_SESSION
inside of another class and pass an instance of that wrapper class into any object
that needs access to
$_SESSION
. If you then make a MockObject version of the wrapper object for test-
ing, you can have complete control over the object’s responses to method calls (acting as a
ServerStub) and you can verify how it was called (which is the purpose of the MockObject).
With this in mind, let’s see what a wrapper for the
$_SESSION
superglobal might look like.
class Session {
function Session() {
$this->init();
}
function init() {
The MockObject Pattern 107

if (!isset($_SESSION)) {
if (headers_sent()) {
trigger_error(
‘Session not started before creating session object’);
} else {
session_start();
}
}
}
function isValid($key) {
return array_key_exists($key, $_SESSION);
}
function get($key) {
return (array_key_exists($key, $_SESSION))
? $_SESSION[$key]
: null;
}
function set($key, $value) {
$_SESSION[$key] = $value;
}
function clear($key) {
unset($_SESSION[$key]);
}
}
Session
is a wrapper for the
$_SESSION
superglobal. The tests for
Session
are similar to the tests
developed for the Registry class earlier (see Chapter 5), but without any intention of getting or set-
ting the values by reference.
You may have noticed the constructor calls a
Session::init()
method. Why is this method not
a part of the constructor itself? It’s separate so you can call it statically to make sure the session was
started. Here is an example of how the class might be used:
Session::init();
$page =& new PageDirector(new Session);
Most testing literature devoted to MockObjects suggest that you write MockObjects by hand. If you
want to do that, just flesh out the methods you need far enough to get by testing. For instance, a
hand-coded ServerStub for the
Session
class might look like:
class MyMockSessionUser1 {
function isValid($key) {
return (‘user_id’ == $key) ? true : false;
}
The MockObject Pattern108

function get($key) {
if (‘user_id’ == $key) {
return 1;
}
}
}
Fortunately, you can avoid this error-prone drudgery using SimpleTest. The
Mock::generate()
method allows you to generate a class that you can instantiate and configure dynamically to respond
as you need.
Here’s how to recreate
MyMockSessionUser1
(shown above) in a SimpleTest-generated MockObject
test case:
Mock::Generate(‘Session’);
class PageDirectorTestCase extends UnitTestCase {
function testSomethingWhichUsesSession() {
$session =& new MockSession($this);
$session->setReturnValue(‘isValid’, true);
$session->setReturnValue(‘get’, 1);
// ...
}
}
Further, you can set expectations about what methods will be called and how many times. You can
even verify some methods should not be called at all.
Here’s an expanded test to create and validate some mroe compliex expectations.
class PageDirectorTestCase extends UnitTestCase {
function testSomethingWhichUsesSession() {
$session =& new MockSession($this);
$session->setReturnValue(‘isValid’, true);
MockObject Techniques
SimpleTest’s approach is just one of many techniques for using MockObjects. Hand-coding MockObjects
is another (as shown above). With the advent of PHP5, you might see a PHP MockObject implementation
that makes use of the
____ccaallll(())
method on objects.
The MockObject Pattern 109
L
L

$session->setReturnValue(‘get’, 1);
$$sseessssiioonn->>eexxppeeccttOOnnccee((‘‘iissVVaalliidd’’,,
aarrrraayy((‘‘uusseerr__iidd’’))));;
$$sseessssiioonn->>eexxppeeccttOOnnccee((‘‘ggeett’’,,
aarrrraayy((‘‘uusseerr__iidd’’)
)));;
$$sseessssiioonn->>eexxppeeccttNNeevveerr((‘‘sseett’’));;
// the actual code which uses $session
$$sseessssiioonn->>ttaallllyy(());;
}
}
There are many more reasons and ways to use the MockObject. Before continuing, let’s put together
some additional classes to have a context to work from.
Here is the next component in the refactoring of the legacy script, a
UserLogin
class to check if
the user credentials are correct.
class UserLogin {
var $_valid=true;
var $_id;
var $_name;
function UserLogin($name) {
switch (strtolower($name)) {
case ‘admin’:
$this->_id = 1;
$this->_name = ‘admin’;
break;
default:
trigger_error(“Bad user name ‘$name’”);
$this->_valid=false;
}
}
function name() {
if ($this->_valid) return $this->_name;
}
function Validate($user_name, $password) {
if (‘admin’ == strtolower($user_name)
&& ‘secret’ == $password) {
return true;
}
return false;
}
}
(In a real application, you’d likely base this kind of logic on querying a database table. This sort of a
small, hard-coded class represents what you might code as a ServerStub—a small class that behaves
the way you want, but only in a limited set of circumstances.)
The MockObject Pattern110

The last component to create is the
Response
. It must handle the task of accumulating HTML
content for eventual output to the browser, as well as issuing an HTTP redirect if necessary. (You
could perform other header manipulation—say for the purposes of caching—in a mature imple-
mentation, but this is simpler code meant to serve as a focused, comprehensible example.)
class Response {
var $_head=’’;
var $_body=’’;
function addHead($content) {
$this->_head .= $content;
}
function addBody($content) {
$this->_body .= $content;
}
function display() {
echo $this->fetch();
}
function fetch() {
return ‘<html>’
.’<head>’.$this->_head.’</head>’
.’<body>’.$this->_body.’</body>’
.’</html>’;
}
function redirect($url, $exit=true) {
header(‘Location: ‘.$url);
if ($exit) exit;
}
}
Given these building blocks, it’s time to assemble a page built from these newly developed, tested
components. Let’s put together one final class to coordinate all of the activity for the page, the aptly-
named named
PageDirector
.
PageDirector
has a very simple API: you instantiate it and call its
run()
method.
The “bootstrap” file to run the new application would then look like:
<?php
require_once ‘classes.inc.php’;
define(‘SELF’, ‘http://www.example.com/path/to/page.php’);
$page =& new PageDirector(new Session, new Response);
$page->run();
?>
This file includes the requisite class definitions, defines a constant for itself, creates an instance of
The MockObject Pattern 111

the
PageDirector
class (passing dependent instances of the
Session
and
Response
class as part of the
constructor), and executes the
PageDirector::run()
method.
Now let’s build some test cases to define the expected behavior of the restructured application.
require_once ‘simpletest/unit_tester.php’;
require_once ‘simpletest/reporter.php’;
rreeqquuiirree__oonnccee
‘‘ssiimmpplleetteesstt//mmoocckk__oobbjjeeccttss..pphhpp’’;;
require_once ‘simpletest/web_tester.php’;
require_once ‘classes.inc.php’;
SSeessssiioonn::::iinniitt(());;
class PageWebTestCase extends WebTestCase { /*...*/ }
class ResponseTestCase extends UnitTestCase { /*...*/ }
class UserLoginTestCase extends UnitTestCase { /*...*/ }
class SessionTestCase extends UnitTestCase { /*...*/ }
class PageDirectorTestCase extends UnitTestCase { /*...*/ }
$test = new GroupTest(‘Application PHP4 Unit Test’);
$test->addTestCase(new PageWebTestCase);
$test->addTestCase(new ResponseTestCase);
$test->addTestCase(new UserLoginTestCase);
$test->addTestCase(new SessionTestCase);
$test->addTestCase(new PageDirectorTestCase);
This code block shows a bit more of how a typical test file for an application might shape up. It starts
by including the SimpleTest files, including the mock_object.php file to test with mock objects.
Next, the subject classes are included and the
Session::init()
method is called to start the session.
Following immediately next are all of the test cases, starting with the “safety harness,” the
WebTestCase
that ensures the overall application still performs as required, followed by the individ-
ual unit tests for the classes used in the new design (though not detailed in this chapter). Last is the
PageDirectorTestCase
, which is discussed next.
The core responsibility of the
PageDirector
class is to coordinate the
Session
and
Response
objects to produce the final output of your page.
Mock::Generate(‘Session’);
Mock::Generate(‘Response’);
define(‘SELF’, ‘testvalue’);
class PageDirectorTestCase extends UnitTestCase {
// ...
}
The MockObject Pattern112

At the top of the code,
Mock::generate()
creates MockObject class definitions and defines a constant
needed later in the tests.
Assuming that tests already exist for
Session
and
Response
, the next step is to create tests using
MockSession
to simulate the desired state of
Session.
That MockObject setup is similar to the exam-
ple shown at the very start.
Because the
PageDirector::run()
method is echoing content, you can use output buffering to
capture the content and verify it with assertions.
class PageDirectorTestCase extends UnitTestCase {
// ...
function TestLoggedOutContent() {
$$sseessssiioonn
==&&
nneeww
MMoocckkSSeessssiioonn(($$tthhiiss));;
$$sseessssiioonn->>sseettRReettuurrnnVVaalluuee((‘‘ggeett’’,,
nnuullll,,
aarrrraayy((‘‘uusseerr__nna
ammee’’))));;
$$sseessssiioonn->>eexxppeeccttOOnnccee((‘‘ggeett’’,,
aarrrraayy((‘‘uusseerr__nnaammee’’))));;
$page =& new PageDirector($session, new Response);
ob_start();
$page->run();
$result = ob_get_clean();
$this->assertNoUnwantedPattern(‘/secret.*content/i’, $result);
$this->assertWantedPattern(‘/<form.*<input[^>]*text[^>]*’
.’name.*<input[^>]*password[^>]*passwd/ims’
,$result);
$$sseessssiioonn->>ttaallllyy(());;
}
}
This code demonstrates the essentials of using a MockObject in SimpleTest. The line
$session =&
new MockSession($this);
creates the mock object. You can then use the methods inherited from the
SimpleStub
class (http://simpletest.sf.net/SimpleTest/MockObjects/SimpleStub.html#sec-method-
summary) to create the responses you expect back from this object (as it works in your tested code).
Next, instantiate the
PageDirector
class and use the
MockSession
in place of the regular class
instance the code is expecting.
setReturnValue()
The
sseettRReettuurrnnVVaalluuee(())
method lets the MockObject participate as an “actor” in the code by specifying what
should be returned when a particular method of the MockObject is called. There are several variants of
this type of method: one speicifes a series of different values to return in sequence and one returns
results by reference instead of by value.
The MockObject Pattern 113
L
L

class PageDirector {
var $session;
var $response;
function PageDirector(&$session, &$response) {
$this->session =& $session;
$this->response =& $response;
}
}
Because the
PageDirector
class believes it is participating in a real application rather than a test
case, it
echo
es the resulting page to the browser. Since you don’t actually want this behavior during
the test, you can use PHP’s output buffering (http://php.net/outcontrol) feature to capture what
would have been sent to the browser during the execution of the test code.
class PageDirector {
// ...
function run() {
if (!$this->isLoggedIn()) {
$this->showLogin();
}
$this->response->display();
}
function isLoggedIn() {
return ($this->session->get(‘user_name’)) ? true : false;
}
function showLogin() {
$this->response->addBody(‘<form method=”post”>’);
$this->response->addBody(‘Name:<input type=”text” name=”name”>’);
$this->response->addBody(“\n”);
$this->response->addBody(
‘Password:<input type=”password” name=”passwd”>’);
$this->response->addBody(“\n”);
$this->response->addBody(‘<input type=”submit” value=”Login”>’);
$this->response->addBody(‘</form>’);
}
}
expectOnce()
The
eexxppeeccttOOnnccee(())
method allows your MockObject to act as a “critic” of the tested code by setting up
assumptions about which methods will be called and how often. These expectations are reported in the
test when you call the MockObject’s
ttaallllyy(())
method.
The MockObject Pattern114
L
L

Like application code, tests can also be refactored. In this case, you can see the output buffering trick
is going to be required multiple times, so use the “Extract Method” refactoring to simplify the tests.
(Recall that methods that begin with the word “test” are the ones that the test suite runs automati-
cally; any other methods can be created to make your testing easier.)
The next code block shows the result of the output buffering being refactored to the
runPage
method, as well as another test for the output generated when the user is logged in.
class PageDirectorTestCase extends UnitTestCase {
// ...
function TestLoggedOutContent() {
$session =& new MockSession($this);
$session->setReturnValue(‘get’, null, array(‘user_name’));
$session->expectOnce(‘get’, array(‘user_name’));
$page =& new PageDirector($session, new Response);
$$rreessuulltt
==
$$tthhiiss->>rruunnPPaaggee(($$ppaaggee));;
$this->assertNoUnwantedPattern(‘/secret.*content/i’, $result);
$this->assertWantedPattern(‘/<form.*<input[^>]*text[^>]*’
.’name.*<input[^>]*password[^>]*passwd/ims’
,$result);
$session->tally();
}
function TestLoggedInContent() {
$session =& new MockSession($this);
$session->setReturnValue(‘get’, ‘admin’, array(‘user_name’));
$session->expectAtLeastOnce(‘get’);
$page =& new PageDirector($session, new Response);
$$rreessuulltt
==
$$tthhiiss->>rruunnPPaaggee(($$ppaaggee));;
$this->assertWantedPattern(‘/secret.*content/i’, $result);
$this->assertNoUnwantedPattern(‘/<form.*<input[^>]*text[^>]*’
.’name.*<input[^>]*password[^>]*passwd/ims’
,$result);
$session->tally();
}
ffuunnccttiioon
n
rruunnPPaaggee((&&$$ppaaggee))
{{
oobb__ssttaarrtt(());;
$$ppaaggee->>rruunn(());;
rreettuurrnn
oobb__ggeett__cclleeaann(());;
}}
}
Next, add a conditional check to the
PageDirector::run()
method to see if the user has logged in
and decide what template to display based on the result:
The MockObject Pattern 115

class PageDirector {
// ...
function run() {
iiff
(($$tthhiiss->>iissLLooggggeeddIInn(())))
{{
$$tthhiiss->>sshhoowwPPaaggee((
nneeww
UUsseerrLLooggiinn(($$tthhiiss->>sseessssiioonn->>ggeett((‘‘uusseerr__nnaammee’’)))
)));;
} else {
$this->showLogin();
}
$this->response->display();
}
function showPage(&$user) {
$vars = array(
‘name’ => $user->name()
,’self’ => SELF
);
$this->response->addBodyTemplate(‘page.tpl’, $vars);
}
}
page.tpl
might look like this:
Welcome <?php echo $name; ?>
<br>Super secret member only content here.
<a href=”<?php echo $self; ?>?clear”>Logout</a>
At this point,
MockSession
is acting as a ServerStub to control conditions for determining whether the
user is logged in or not. It also functions as a critic, determining if this information was used correct-
ly in two ways: explicitly by defining expectations and verifying them via
tally()
, and implicitly by
generating the correct output based on the values returned by the ServerStub.
To continue restructuring of this code, the next step is to move on to form processing. There are
two actions to perform: clear the already logged in user and validate the user name and password
submitted by the login page to authenticate a user.
Let’s start with the logout capability:
class PageDirectorTestCase extends UnitTestCase {
// ...
function TestClearLoginFunctionality() {
$_REQUEST[‘clear’] = null;
The MockObject Pattern116

$session =& new MockSession($this);
$session->expectOnce(‘clear’, array(‘user_name’));
$session->setReturnValue(‘get’, null, array(‘user_name’));
$session->expectAtLeastOnce(‘get’);
$$rreessppoonnssee
==
nneeww
MMoocckkRReessppoonnssee(($$tthhiiss));;
$$rreessppoonnssee->>eexxppeeccttOOnnccee((‘‘rreeddiirreecctt’’,,
aarrrraayy((SSEELLFF))));;
$page =& new PageDirector($session, $response);
$this->assertEqual(‘’, $this->runPage($page));
$response->tally();
$session->tally();
unset($_REQUEST[‘clear’]);
}
}
In the code, the
Response
object is mocked; otherwise, the script would stop executing once it hit the
exit()
call in the
Response::redirect()
method. By mocking the object, you can verify the method
was called and what parameters were passed to the method, without actually having the negative
side effect—exiting the script—actually taking place.
Here is some code to realize this test:
class PageDirector {
// ...
function run() {
$$tthhiiss->>pprroocceessssLLooggiinn(());;
if ($this->isLoggedIn()) {
$this->showPage(
new UserLogin($this->session->get(‘user_name’)));
} else {
$this->showLogin();
}
$this->response->display();
}
ffuunnccttiioonn
pprroocceessssLLooggiinn(())
{{
iiff
((aarrrraayy__kkeeyy__eexxiissttss((‘‘cclleeaarr’’,,
$$__R
REEQQUUEESSTT))))
{{
$$tthhiiss->>sseessssiioonn->>cclleeaarr((‘‘uusseerr__nnaammee’’));;
$$tthhiiss->>rreessppoonnssee->>rreeddiirreecctt((SSEELLFF));;
}}
}}
}
Last is a test for the form handling for login itself.
The MockObject Pattern 117

class PageDirectorTestCase extends UnitTestCase {
// ...
function TestLoginFromRequest() {
$_REQUEST[‘name’] = ‘admin’;
$_REQUEST[‘passwd’] = ‘secret’;
$session =& new MockSession($this);
$session->expectOnce(‘set’, array(‘user_name’,’admin’));
$response = new MockResponse($this);
$response->expectOnce(‘redirect’, array(SELF));
$page =& new PageDirector($session, $response);
$this->assertEqual(‘’, $this->runPage($page));
$response->tally();
$session->tally();
unset($_REQUEST[‘name’]);
unset($_REQUEST[‘passwd’]);
}
}
And here’s the code required to implement the features specified by the test shown immediately
above:
class PageDirector {
// ...
function processLogin() {
if (array_key_exists(‘clear’, $_REQUEST)) {
$this->session->clear(‘user_name’);
$this->response->redirect(SELF);
}
iiff
((aarrrraayy__kkeeyy__eexxiissttss((‘‘nnaammee’’,,
$$__RREEQQUUEESSTT))
&&&&
aarrrraayy__kkeeyy__eexxiissttss((‘‘ppaasssswwdd’’,,
$$__RREEQQUUEESSTT))
&&&&
U
UsseerrLLooggiinn::::vvaalliiddaattee((
$$__RREEQQUUEESSTT[[‘‘nnaammee’’]],,
$$__RREEQQUUEESSTT[[‘‘ppaasssswwdd’’]]))))
{{
$$tthhiiss->>sseessssiioonn->>sseett((‘‘uusseerr__nnaammee’’,,
$$__RREEQQUUEESSTT[[‘‘nnaammee’’]]));;
$$tthhiiss->>rreessppoonnssee->>rreeddiirreecctt((SSEELLFF));;
}}
}
}
The application is now restructured and has sufficient test coverage so that additional refactoring
can clean up oddities like the main script accessing the
Session
class and looking up the
The MockObject Pattern118

‘user_name’
key instead of the
UserLogin
class knowing about the key and using the session as a
resource.
And why does the code access the
$_REQUEST
superglobal when it could be wrapped in a
resource similar to the
Session
class to facilitate mocking it? There are many more issues with the
code: it was after all a somewhat contrived example to lead you gently into these concepts, and
hopefully it has served that purpose.
More importantly, you’ve made use of the MockObject testing pattern to isolate the code, decou-
pling the
$_SESSION
resource for testing and avoiding the undesirable consequences of a dependent
object (the
exit()
contained in the
Response
class).
Issues
Testing using MockObjects lets you isolate the code you’re developing. You can eliminate nasty side
effect and latency issues, greatly speeding up the overall time it takes to run your entire test suite.
This is good because the longer it takes to run your tests, the less inclined you may be to actually run
them, and you want to be able and willing to run your tests often.
There are still gaps in the freshly-refactored application. The
$_REQUEST
should have been
wrapped by a class so it also could be mocked for testing. Recall the
showLogin()
method, too. It just
looks cluttered with all of the
addBody()
method calls.
Another disadvantage of this kind of coding style is you have no opportunity to use any kind of
WYSIWYG HTML editing tools, as all the HTML is embedded inside of the PHP method calls. To get
around these limitations, you could add a very simple template mechanism based on PHP. You
might introduce a template file like this:
<form method=”post”>
Name:<input type=”text” name=”name”>
Password:<input type=”password” name=”passwd”>
<input type=”submit” value=”Login”>
</form>
It then needs a method to make use of it:
class Response {
// ...
/**
* adds a simple template mechanism to the response class
* @param string $template the path and name of the template file
The MockObject Pattern 119

* @return void
*/
function addBodyTemplate($template, $vars=array()) {
if (file_exists($template)) {
extract($vars);
ob_start();
include $template;
$this->_body .= ob_get_clean();
}
}
}
Clearly, this is not the fanciest template engine in the world, but it does allow the code in this chap-
ter’s example to be tidied up.
The concept of separation of responsibilities is encouraged in GoF:
“Create objects in a separate operation so that subclasses can override the way they are
created.”
You can get a lot of mileage from this statement if you apply it wholeheartedly to testing: you
can have the internal Factory method replace the expected instance of the class with a replacement
MockObject. The traditional testing pattern to follow is subclassing your testing code, and then
rewriting the method producing the object. Marcus Baker, the author of SimpleTest, has created the
PartialMock technique for PHP, which is a shortcut for this testing pattern. You can use a PartialMock
to inject other MockObjects at the point of creation.
If you have difficulty with understanding how to get your MockObject into your code, look over
the Partial MockObject section of Appendix B—SimpleTest Testing Practices.
Resources
There are a few helpful resources to learn more about the MockObject pattern.
Specific to PHP, you can look at the MockObject documentation for SimpleTest
(http://simpletest.sf.net/SimpleTest/tutorial_MockObjects.pkg.html). Additionally, Marcus Baker
wrote an article titled “Testing Made Easy with Mock Objects” in the January 2004 edition of
php|architect.
More generally, the web site http://www.mockobjects.com/ and the c2 wiki page for MockObjects
(http://www.c2.com/cgi/wiki?MockObject) both make excellent starting points for investigation.
The MockObject Pattern120
7
The Strategy
Pattern
WHEN DEVELOPING OBJECT-ORIENTED CODE, you sometimes need an object to vary its
behavior slightly based on circumstance. For example, a
Menu
might render itself horizon-
tally or vertically depending on a user’s “skin” preference, or an
Order
might calculate sales
tax differently based on the customer’s shipping address.
A typical implementation of an object like
Menu
has methods to
add()
,
delete()
, and
replace()
menu items,
set()
the style, and
render()
itself. No matter what kind of menu you want to create,
Menu
offers a consistent interface; only the internal algorithms of one or more methods—at least
ren-
der()
, for example—differ.
But what happens, say, as the number of menu styles expands? Or, in the case of
Order
, what hap-
pens as county, state, and foreign country tax rules are taken into account? If many methods have
case
statements to implement special cases, an otherwise simple encapsulation soon becomes convolut-
ed, difficult to read and difficult to maintain.

The Problem
How can you change the internal implementation of an object easily, choosing an implementation
to use at the time your script is executed, rather than when it was written? How can you code a set
of implementations that are easy to maintain and extend?
The Solution
When a class embodies multiple implementations and an instance can dynamically choose any of
those implementations, use the Strategy pattern to separate the object from its algorithms. Or, put
more simply, if a class’s methods use
case
statements pervasively, it’s a good candidate for refactor-
ing into the Strategy pattern.
The Strategy design pattern is very powerful because the core idea of the pattern is the OOP
principal of polymorphism.
There are clear examples of the Strategy pattern outside of the domain of programming. If I need
to get from home to work in the morning, I can choose among several strategies: I can drive my car,
take the bus, walk, ride a bike, or fly in a helicopter. Each strategy has the same result, but uses
resources differently, and the choice of the strategy depends on expense, time, the availability of a
particular resources (like owning a vehicle), and the convenience of each method. A good strategy
on one day may be a poor one the next, so the choice of strategy has to be made dynamically.
You’ve already seen the start of an example similar to the Strategy pattern in the chapter on the
Factory pattern: the framework for the Monopoly game used a family of similar property classes,
because rent calculations for different kinds of properties vary greatly. However, because the calcu-
lation of rent was not extracted into it’s own class, the rent calculation is actually more representa-
tive of the TemplateMethod pattern.
An Example
As an example, let’s create a cache to store PHP variables. The cache class must write out a represen-
tation of a variable to a file, so you can later reload and reuse it. The class should also let you speci-
fy an identifier for the cached data and a storage methodology.
Data Caching
A cache saves a resource for later reuse. You might create and use a cache if re-creation of the resource
from the original source is significantly more expensive than reading it from your cache. Examples of this
might be slow aggregate queries from a database or parsing of large XML or configuration files.
Caches are not without issues: your cache can fall out of synch with the data source (becoming stale) and
some caches require extra memory.
The Strategy Pattern124
L
L

Let’s start by developing a cache implementation without the Strategy pattern.
Because you might want to cache more than one value, you’ll need an identifier to specify which
cached item you’re interested in. In this example, the identifier is
‘application_config’
. Here’s an
example of how a cache might be used:
// PHP4
$config_cache =& new VarCache(‘application_config’);
if ($config_cache->isValid()) {
$config = $config_cache->get();
} else {
$config = slow_expensive_function_to_get_config();
$config_cache->set($config);
}
The code creates a new
VarCache
object stored in the variable
$config_cache
. The data in the cache
is associated with the identifier
‘application_config
’. If the cache contains a value,
isValid()
returns true and the cached value is returned; otherwise, the value is computed anew and is saved
into the cache for retrieval later on.
As usual, let’s start coding by writing a test case. First, an empty cache should always return
false
in response to the
isValid()
method.
class VarCacheTestCase extends UnitTestCase {
function TestUnsetValueIsInvalid() {
$cache =& new VarCache(‘foo’);
$this->assertFalse($cache->isValid());
}
Since there’s no code for
VarCache
yet, the simplest implementation is to just stub out the method.
class VarCache {
function isValid() {}
}
That produces a green bar, so it’s OK to continue, adding to the test case.
The Strategy Pattern 125

class VarCacheTestCase extends UnitTestCase {
function TestUnsetValueIsInvalid() { /* ... */ }
function TestIsValidTrueAfterSet() {
$cache =& new VarCache(‘foo’);
$cache->set(‘bar’);
$this->assertTrue($cache->isValid());
}
The test above verifies that a cache is valid when it’s non-empty.
Time to start coding the cache class in earnest.
VarCache
is passed an identifier, so the construc-
tor for an instance must record that. There’s also the
set()
method, which stores a value in the cache
and has the side effect of changing the value returned by
isValid()
.
class VarCache {
vvaarr
$$__nnaammee;;
ffuunnccttiioonn
VVaarrCCaacchhee(($$nnaammee))
{{
$$tthhiiss->>__nnaammee
==
‘‘ccaacchhee//’’..$$nnaammee;;
}}
function isValid() {
rreettuurrnn
ffiillee__eex
xiissttss(($$tthhiiss->>__nnaammee..’’..pphhpp’’));;
}
ffuunnccttiioonn
sseett(())
{{
$$ffiillee__hhaannddllee
==
ffooppeenn(($$tthhiiss->>__nnaammee..’’..pphhpp’’,,
‘‘ww’
’));;
ffcclloossee(($$ffiillee__hhaannddllee));;
}}
}
The instance variable
$_name
stores the cache’s identifier for the data. In this simple implementa-
tion,
$_name
is used as part of a file name (which would probably be replaced by a database or other
store in a real application).
set()
uses
fopen()
and
fclose()
to “touch” a file based on
$_name
. After
calling
set()
, the
file_exists()
call in
VarCache::isValid()
returns true.
Running this test yields a green bar, but running it again provokes a failure! What happened? The
first invocation of the tests leaves a file behind, thus interfering with the second run of the tests, a
very undesirable condition. Ideally, each test case should be independent.
Fortunately, unit testing frameworks, in general, and SimpleTest specifically, provide facilities to
prepare an environment before a test runs and restore the environment to a known state after.
UnitTestCase::setUp()
performs the former;
UnitTestCase::tearDown()
performs the latter.
By adding the following to the test case, you can be sure that each test method begins with a
fresh start:
The Strategy Pattern126

class VarCacheTestCase extends UnitTestCase {
function setup() {
@unlink(‘cache/foo.php’);
}
// ...
}
Now the cached file is removed prior to the execution of each test method, ensuring isolation for
each test method. (In a more realistic use of Test Driven Development, you’d probably write a
VarCache::clear()
method to handle removal of a cached variable.)
Now that the artifact from the test’s been removed, the tests run again, meaning you’re ready to
continue testing and coding.
class VarCacheTestCase extends UnitTestCase {
function setup() { /* ... */ }
function TestUnsetValueIsInvalid() { /* ... */ }
function TestIsValidTrueAfterSet() { /* ... */ }
function TestCacheRetainsValue() {
$test_val = ‘test’.rand(1,100);
$cache =& new VarCache(‘foo’);
$cache->set($test_val);
$this->assertEqual($test_val, $cache->get());
}
The test above validates that
VarCache::get()
returns the same value that was passed to
VarCache::set()
.
class VarCache {
var $_name;
function VarCache($name) { /* ... */ }
function isValid() { /* ... */ }
ffuunnccttiioonn
ggeett(())
{{
iiff
(($$tthhiiss->>iissVVaalliidd(())))
{{
rreettuurrnn
ffiillee__ggeett__ccoonntteennttss(($$tthhiiss->>__nnaammee..’’..pphhpp’’));;
}
}
}}
function set($value) {
$file_handle = fopen($this->_name.’.php’, ‘w’);
ffwwrriittee(($$ffiillee__hhaannddllee,,
$$vvaalluuee));;
fclose($file_handle);
}
}
The Strategy Pattern 127

With the additions highlighted in bold,
VarCache::set()
writes the contents of the
$value
parame-
ter to the file and
VarCache::get()
returns the value with
file_get_content()
.
The implementation so far works great for strings and numbers, but fails for more complex vari-
ables such as arrays and objects. Expressed as a test case:
class VarCacheTestCase extends UnitTestCase {
// ...
function TestStringFailsForArray() {
$$tteesstt__vvaall
==
aarrrraayy((‘‘oonnee’’,,’’ttwwoo’’));;
$cache =& new VarCache(‘foo’);
$cache->set($test_val);
$$tthhiiss->>aasssseerrttEErrrroorr((‘‘AArrrraayy
ttoo
ssttrriinngg
ccoonnvveerrssiioonn’’));;
$this->assertNotEqual($test_val, $cache->get());
$this->assertEqual(‘array’,strtolower($cache->get()));
}
For the sake of brevity, let’s jump to the end of this implementation, which subsequently serves as a
starting point for the Strategy refactoring.
Here’s a series of additions to complete this variation of
VarCache
.
class VarCache {
//...
function get() {
if ($this->isValid()) {
iinncclluuddee
$$tthhiiss->>__nnaammee..’’..pphhpp’’;;
rreettuurrnn
$$ccaacchheedd__ccoonntteenntt;;
}
//...
}
The key change here is that the
get()
method is included (and is therefore expected to be valid PHP).
Further, the method returns the variable
$cached_content
, so whatever the
set()
method does, it
must set that variable!
So, what might this look like for a numeric value?
class VarCache {
//...
function set($value) {
$$ffiillee__hhaannddllee
==
ffooppeenn(($$tthhiiss->>__nnaammee..’’..pphhpp’’,,
‘‘ww’’));;
$$tteemmppllaattee
==
‘‘<<??pphhpp
$$ccaacchheedd__ccoonntteenntt
==
%%ss;;’’;;
$$ccoonntteenntt
==
sspprriinnttff(($$tteemmppllaattee
The Strategy Pattern128

,,((ffllooaatt))$$vvaalluuee));;
fwrite($file_handle, $content);
fclose($file_handle);
}
}
This works fine for a number, but what about strings? For strings, the PHP cache file template must
end in
= ‘%s’;
instead of
= %s;
. This is where a “type” parameter comes in: it will specify a numer-
ic or string (or other type). And in anticipation of adding yet more types, let’s add a
case
statement
in the
set()
method and a
_getTemplate()
method to make adding new types easier.
class VarCache {
var $_name;
var $_type;
function VarCache($name, $type=’string’) {
$this->_name = ‘cache/’.$name;
$$tthhiiss->>__ttyyppee
==
$$ttyyppee;;
}
// ...
function _getTemplate() {
$template = ‘<?php $cached_content = ‘;
switch ($this->_type) {
ccaassee
‘‘ssttrriinngg’’::
$$tteemmppllaattee
..==
““‘‘%%ss’’;;””;;
bbrreeaakk;;
case ‘numeric’:
$template .= ‘%s;’;
break;
default:
trigger_error(‘invalid cache type’);
}
return $template;
}
function set($value) {
$file_handle = fopen($this->_name.’.php’, ‘w’);
switch ($this->_type) {
ccaassee
‘‘s
sttrriinngg’’::
$$ccoonntteenntt
==
sspprriinnttff(($$tthhiiss->>__ggeettTTeemmppllaattee(())
,,ssttrr__rreeppllaaccee((““‘‘““,,””\\\\’’””,,$$vvaalluuee))));;
bbrreeaakk;;
case ‘numeric’:
$content = sprintf($this->_getTemplate()
,(float)$value);
break;
default:
trigger_error(‘invalid cache type’);
}
fwrite($file_handle, $content);
fclose($file_handle);
}
}
The Strategy Pattern 129

At this point, the constructor has an optional second parameter that indicates type, with choices of
‘numeric’
and
‘string’
. The final version of the class, shown beow, includes a
‘serialize’
storage
type that stores complex types like arrays or objects.
class VarCache {
var $_name;
var $_type;
function VarCache($name, $type=’serialize’) {
$this->_name = ‘cache/’.$name;
$this->_type = $type;
}
function isValid() {
return file_exists($this->_name.’.php’);
}
function get() {
if ($this->isValid()) {
include $this->_name.’.php’;
return $cached_content;
}
}
function _getTemplate() {
$template = ‘<?php $cached_content = ‘;
switch ($this->_type) {
case ‘string’:
$template .= “‘%s’;”;
break;
ccaassee
‘‘sseerriiaalliizzee’’::
$$tteemmppllaattee
..==
““uunnsseerriiaalliizzee((ssttrriippssllaasshheess((‘‘%%ss’’))));;””;;
bbrreeaakk;;
case ‘numeric’:
$template .= ‘%s;’;
break;
default:
trigger_error(‘invalid cache type’);
}
return $template;
}
function set($value) {
$file_handle = fopen($this->_name.’.php’, ‘w’);
switch ($this->_type) {
case ‘string’:
$content = sprintf($this->_getTemplate()
,str_replace(“‘“,”\\’”,$value));
break;
ccaassee
‘‘sseerriiaalliizzee’’::
$$ccoonntteenntt
==
sspprriinnttff(($$tthhiiss->>__ggeettTTeemmppllaattee(())
,,aaddddssllaasshheess((sseerriiaalliizzee(($$vvaalluuee))))));;
bbrreeaakk;;
case ‘numeric’:
$content = sprintf($this->_getTemplate()
,(float)$value);
break;
default:
trigger_error(‘invalid cache type’);
}
fwrite($file_handle, $content);
The Strategy Pattern130

fclose($file_handle);
}
}
Notice the case statement in both the
_getTemplate()
and
set()
methods. Both of these “switch”
based on the
$_type
instance variable. The
get()
method does not behave differently based on
$_type
, so it looks like the variability is limited solely to how the information is stored. Multiple case
statements are a warning sign that it may be appropriate to refactor to apply the Strategy pattern
instead.
Sample Code
A change from multiple switch statements to the Strategy pattern is a classic example of refactoring.
The test cases remain identical; only the internals of the
VarCache
class change.
The first step in refactoring is to isolate the variations that you want to encapsulate in a separate
class. Based on the foregoing example, you have the three “type” variations:
‘string’
,
‘numeric’
,
and
‘serialize’
. The previous example also selects the output format at the time the object is cre-
ated. Given that “algorithm,” you need to create an API that encapsulates it.
You can start with:
class CacheWriter {
function store($file_handle, $var) {
die(‘abstract class-implement in concrete CacheWriter’);
}
}
This is the PHP4 version of an interface. (You could inherit from this class to guarantee that you cor-
rectly wrote the subclass, but that just adds to processing overhead, particularly if you have the def-
inition of the abstract
CacheWriter
class in a different file from the concrete
CacheWriter
subclass-
es.)
The abstract
CacheWriter
calls for a
store()
method that accepts a file handle and the variable
to store. Each concrete class must implement
store()
, using whatever algorithm is necessary to out-
put the content of a file that, when included as a PHP script, populates the variable
$cached_content
with the variable passed as a parameter to the
store()
method. Each algorithm is implemented as
a separate class.
Recall the code that you’re replacing:
The Strategy Pattern 131

class VarCache {
// ...
function _getTemplate() {
$$tteemmppllaattee
==
‘‘<<??pphhpp
$$ccaacchheedd__ccoonntteenntt
==
‘‘;;
switch ($this->_type) {
case ‘string’:
$$tteemmppllaattee
..==
““‘‘%%ss’’;;””;;
break;
}
// ...
}
function set($value) {
$file_handle = fopen($this->_name.’.php’, ‘w’);
switch ($this->_type) {
case ‘string’:
$$ccoonntteenntt
==
sspprriinnttff(($$tthhiiss->>__ggeettTTeemmppllaattee(())
,,ssttrr__rreeppllaaccee((““‘‘““,,””\\\\’’””,,$$vvaalluuee))));;
break;
// ...
}
fwrite($file_handle, $content);
fclose($file_handle);
}
}
For each “type” of caching, you need to extract the relevant portions of the
_getTemplate()
and
set()
methods into each respective class. Here is
StringCacheWriter
:
class StringCacheWriter /* implements CacheWriter */ {
function store($file_handle, $string) {
$content = sprintf(
“<?php\n\$cached_content = ‘%s’;”
,str_replace(“‘“,”\\’”,$string));
fwrite($file_handle, $contents);
}
}
(Because PHP 4 does not support the concept of interfaces, simply note the interface in a comment
for documentation.)
Here are the other algorithms—the storage “strategies.”
class NumericCacheWriter /* implements CacheWriter */ {
function store($file_handle, $numeric) {
$content = sprintf(“<?php\n\$cached_content = %s;”
,(double)$numeric);
The Strategy Pattern132

fwrite($file_handle, $content);
}
}
class SerializingCacheWriter /* implements CacheWriter */ {
function store($file_handle, $var) {
$content = sprintf(
“<?php\n\$cached_content = unserialize(stripslashes(‘%s’));”
,addslashes(serialize($var)));
fwrite($file_handle, $content);
}
}
With the algorithm encapsulated as interchangeable classes (the same API, polymorphism), you can
now move back to the
VarCache()
class to re-implement it using the Strategy pattern. The very same
test cases should continue to run for the refactored version.
class VarCache {
var $_name;
var $_type;
function VarCache($name, $type=’serialize’) {
$this->_name = ‘cache/’.$name;
sswwiittcchh
((ssttrrttoolloowweerr(($$ttyyppee))))
{{
ccaassee
‘‘ssttrriinngg’’::
$$ssttrraatteeggyy
==
‘‘SSttrriinngg’’;;
bbrreeaakk;;
ccaassee
‘‘nnuummeerriicc’’::
$$ssttrraatteeggyy
==
‘‘NNuummeerriicc’’;;
bbrreeaakk;;
ccaassee
‘‘sseer
riiaalliizzee’’::
ddeeffaauulltt::
$$ssttrraatteeggyy
==
‘‘SSeerriiaalliizziinngg’’;;
}}
$$ssttrraatteeggyy
..==
‘‘CCaacchheeWWrriit
teerr’’;;
$$tthhiiss->>__ttyyppee
==&&
nneeww
$$ssttrraatteeggyy;;
}
function isValid() {
return file_exists($this->_name.’.php’);
}
function get() {
if ($this->isValid()) {
include $this->_name.’.php’;
return $cached_content;
}
}
function set($value) {
$file_handle = fopen($this->_name.’.php’, ‘w’);
$$tthhiiss->>__ttyyppee->>ssttoorree(($$ffiillee__hhaannddllee,,
$$vvaalluuee));;
fclose($file_handle);
}
}
By creating a concrete instance of the
CacheWriter
class and binding it to the
$_type
instance vari-
able, you can use the line
$this->_type->store($file_handle, $value)
to write the complete
The Strategy Pattern 133

cache file, no longer caring which of the algorithms was selected initially.
This shows the defining characteristics of the Strategy pattern: a family of algorithms, each
encapsulated in an individual class but bound to a container object that only uses the public API in
the exact same way independent of the selection of a particular concrete strategy.
Issues
The Strategy design pattern is very powerful. While the other patterns introduced so far in this book
provide fundamental building blocks for applications, Strategy is the first pattern that has the capa-
bility to play a truly pivotal part in application design and the transformation of a project.
The ability to swap out the “guts” of an object, altering the behavior or performance of the entire
object, is very powerful. Also, a particular strategy is bound to the object once and then forgotten,
making the rest of the API easier to implement. Ultimately, which algorithm is in use is completely
transparent to the rest of your code.
An unattributed quote seen on the Internet says “Eventually, everything starts to look like the
Strategy pattern.” Why? Because this pattern captures the very spirit of polymorphism, one of the
more powerful aspects of OOP.
Related Patterns
The Strategy pattern is similar to several other patterns. The main difference between the Strategy
pattern and the State pattern is that Strategy binds once, whereas the State pattern changes behav-
ior with changes in the values of instance variables (the state of the object). Or, put another way, the
Strategy pattern changes the behavior of the object during constructon; State changes the behavior
of the object dynamically over the lifetime of the object.
The Decorator pattern (see Chapter 12) is the conceptual opposite of the Strategy pattern. To borrow
an analogy from GoF, where the Strategy changes the “guts” of an object, the Decorator pattern
changes its “skin.”
One last, related pattern is the Visitor. In the Strategy pattern, you create a concrete instance of
the selected strategy and bind it to an instance variable; in the Visitor pattern, the Strategy is passed
in as a parameter. You could then think of the Visitor pattern as the dependency inverse of the
Strategy pattern.
Design Pattern—State
The State pattern allows an object to alter its behavior when its internal state changes. Effectively, the
object appears to change its class.
The Strategy Pattern134
L
L
8
The Iterator
Pattern
OBJECT-ORIENTED PROGRAMMING ENCAPSULATES application logic in classes. Classes, in
turn, are instantiated as objects, and each individual object has a distinct identity and state.
Individual objects are a useful way to organize your code, but often you want to work with a
group of objects, or a collection. A set of rows from a SQL query is a collection, as is the list of
Property
objects in the Monopoly game examples shown earlier in the book.
A collection need not be homogeneous either. A
Window
object in a graphical user interface frame-
work could collect any number of control objects — a
Menu
, a
Slider
, and a
Button
, among others.
Moreover, the implementation of a collection can vary: a PHP array is a collection, but so is a hash
table, a linked list, a stack, and a queue.
The Problem
How can one easily manipulate any collection of objects?

The Solution
Use the Iterator pattern to provide uniform access to the contents of a collection.
You may not realize it, but you use the Iterator pattern every day—it’s embodied in PHP’s
array
type and rich set of array manipulation functions. (Indeed, given the combination of the native array
type in the language and a host of flexible functions designed to work with this native type, you need
a pretty compelling reason not to use arrays as your means of manipulating collections of objects.)
Here’s native array iteration in PHP:
$test = array(‘one’, ‘two’, ‘three’);
$output = ‘’;
rreesseett(($$tteesstt));;
ddoo
{{
$$oouuttppuutt
..==
ccuurrrreenntt(($$tteesstt));;
}}
wwhhiillee
((nneexxtt(($$tteesstt))));;
echo $output; // produces ‘onetwothree’
The
reset()
function restarts iteration to the beginning of the array;
current()
returns the value of
the current element; and
next()
advances to the next element in the array and returns the new
cur-
rent()
value. When you advance past the end of the array,
next()
returns
false
. Using these itera-
tion methods, the internal implementation of a PHP array is irrelevant to you.
Iterator couples the object-oriented programming principles of encapsulation and polymor-
phism. Using Iterator, you can manipulate the objects in a collection without explicitly knowing how
the collection is implemented or what the collection contains (what kinds of objects). Iterator pro-
vides a uniform interface to different concrete iteration implementations, which do contain the
details of how to manipulate a specific collection, including which items to show (filtering) and in
what order (sorting).
Let’s create a simple object to manipulate in a collection. (Though this example is in PHP5,
Iterators are not unique to PHP5 and most of the examples in this chapter work in PHP4 as well,
albeit with a healthy amount of reference operators added). The object,
Lendable
, represents media
such as movies and albums and is intended to be part of a web site or service to let users review or
lend portions of their media collection to other users. (For this example, do not concern yourself
with persistence and the like.)
Let’s start with the following test as a basis for the design of
Lendable
.
// PHP5
class LendableTestCase extends UnitTestCase {
The Iterator Pattern138

function TestCheckout() {
$item = new Lendable;
$this->assertFalse($item->borrower);
$item->checkout(‘John’);
$this->assertEqual(‘borrowed’, $item->status);
$this->assertEqual(‘John’, $item->borrower);
}
function TestCheckin() {
$item = new Lendable;
$item->checkout(‘John’);
$item->checkin();
$this->assertEqual(‘library’, $item->status);
$this->assertFalse($item->borrower);
}
}
To implement the requirements of this initial test, let’s create a class with a few public attributes and
some methods to toggle the values of these attributes:
class Lendable {
public $status = ‘library’;
public $borrower = ‘’;
public function checkout($borrower) {
$this->status = ‘borrowed’;
$this->borrower = $borrower;
}
public function checkin() {
$this->status = ‘library’;
$this->borrower = ‘’;
}
}
Lendable
is a good, generic start. Let’s extend it to track items like DVDs or CDs.
Media
extends
Lendable
and tracks details about specific media, including the name of the item,
the year it was released, and what type of item it is:
class Media extends Lendable {
public $name;
public $type;
public $year;
public function __construct($name, $year, $type=’dvd’) {
$this->name = $name;
The Iterator Pattern 139

$this->type = $type;
$this->year = (int)$year;
}
}
To keep things simple,
Media
has three public instance variables,
Media::name
,
Media::year
, and
Media::type
. The constructor takes two arguments and stores the first in
$name
and the second in
$year
. The constructor also allows an optional third parameter to specify type (which defaults to
“dvd”).
Given individual objects to manipulate, you can now create a container to hold them: a
Library
.
Like a regular library,
Library
should be able to add, remove and count the items in the collection.
Eventually,
Library
should also permit access to individual items (objects) in the collection (which
is shown momentarily in the Sample Code section of this chapter).
For right now, let’s build a test case for
Library
.
class LibraryTestCase extends UnitTestCase {
function TestCount() {
$lib = new Library;
$this->assertEqual(0, $lib->count());
}
}
It’s easy enough to write a class that satisfies this test:
class Library {
function count() {
return 0;
}
}
Let’s continue and add some interesting features to the test:
class LibraryTestCase extends UnitTestCase {
function TestCount() { /* ... */ }
ffuunnccttiioonn
TTeessttAAdddd(())
{{
The Iterator Pattern140

$$lliibb
==
nneeww
LLiibbrraarryy;;
$$lliibb->>aadddd((‘‘oonnee’’));;
$$tthhiiss->>aasssseerrttEEqquuaall((11,,
$$lliibb->>ccoouunntt(())));;
}}
}
An easy way to implement
add()
is to piggyback on PHP’s flexible array functions: you can add items
to an array instance variable and use
count()
to return the number of items in the collection.
class Library {
pprrootteecctteedd
$$ccoolllleeccttiioonn
==
aarrrraayy(());;
function count() {
rreettuurrnn
ccoouunntt(($$tthhiiss->>ccoolllleeccttiioonn));;
}
ffuunnccttiioonn
aadddd(($$iitteemm))
{{
$$tthhiiss->>ccoolllleeccttiioonn[[]]
==
$$iitteemm;;
}}
}
Library
is now a collection, but it provides no way to retrieve or manipulate the individual members
of the collection.
Let’s move on to the purpose of the chapter, implementation of the Iterator design pattern.
The following UML class diagram shows the GoF Iterator pattern with the
Media
and
Library
classes used to make the example concrete.
• Your collection class must provide a Factory (see Chapter 3) to create an instance of your
Iterator.
• Iterator classes define an interface of
first()
to go to the beginning of a collection,
next()
to move to the next item in sequence as you iterate,
currentItem()
to retrieve the
current item from the collection as you iterate, and
isDone()
to indicate when you have
iterated over the entire collection.
In the Sample Code section, the
LibraryGofIterator
class is an example of a direct implementation
of the GoF Iterator design pattern.
The Iterator Pattern 141

Sample Code
The first step in implementing the GoF Iterator pattern within
Library
is to write a new test case for
the new concrete Iterator. Since each test method will manipulate a
Library
filled with
Media
instances, you can employ the
UnitTestCase::setUp()
method to populate a variable with a
Library
in a known state for each test.
Start by adding the
Library::getIterator()
method as a Factory for instances of the
LibraryGofIterator
class.
class IteratorTestCase extends UnitTestCase {
protected $lib;
function setup() {
$this->lib = new Library;
$this->lib->add(new Media(‘name1’, 2000));
$this->lib->add(new Media(‘name2’, 2002));
$this->lib->add(new Media(‘name3’, 2001));
}
function TestGetGofIterator() {
The Iterator Pattern142

$this->assertIsA($it = $this->lib->getIterator()
,’LibraryGofIterator’);
}
}
Here’s the implementation:
class Library {
// ...
function getIterator() {
return new LibraryGofIterator($this->collection);
}
}
The
getIterator()
method passes the
Library
’s
$collection
to the constructor of the new concrete
iterator. This technique has two important implications: each iterator is independent, so multiple
iterators can operate at the same time. Additionally, the iterator operates on the collection as it exist-
ed at the time the iterator was requested. If another item is added to the collection at any time later,
you must request another iterator to display it (at least in this implementation).
Let’s continue enhancing the test suite by adding assertions to the
TestGetGofIterator()
method to match the Iterator design pattern. The
isDone()
method should only be true if you’ve iter-
ated over the entire collection. If the iterator’s just been created,
isDone()
should obviously return
false
to indicate it’s okay to iterate.
class IteratorTestCase extends UnitTestCase {
function setup() { /* ... */ }
function TestGetGofIterator() {
$this->assertIsA($it = $this->lib->getIterator()
,’LibraryGofIterator’);
$this->assertFalse($it->isdone());
}
}
As usual with TDD, implement the simplest possible code that satisfies your test case:
class LibraryGofIterator {
The Iterator Pattern 143

function isDone() {
return false;
}
}
So, what should happen during the first iteration?
currentItem()
should return the first
Media
object
added in the
IteratorTestCase::setUp()
method and
isDone()
should continue to be false, since
two additional items remain to be iterated over.
class IteratorTestCase extends UnitTestCase {
function setup() { /* ... */ }
function TestGetGofIterator() {
$this->assertIsA($it = $this->lib->getIterator()
,’LibraryGofIterator’);
$this->assertFalse($it->isdone());
$$tthhiiss->>aasssseerrttIIssAA(($$ffiirrsstt
==
$$iitt->>ccuurrrreennttIItteemm(()),,
‘‘MMeeddiiaa’’));;
$$tthhiiss->>aasssseerrttEEqquuaall((‘‘nnaammee11’’,,
$$ffi
irrsstt->>nnaammee));;
$$tthhiiss->>aasssseerrttFFaallssee(($$iitt->>iissddoonnee(())));;
}
}
It’s critical that
LibraryGofIterator
receives the
$collection
in the constructor (see the minimal
implementation of
Library
above) and returns the
current()
item of that array from the
currentItem()
method.
class LibraryGofIterator {
pprrootteecctteedd
$$ccoolllleeccttiioonn;;
ffuunnccttiioonn
____ccoonnssttrruucctt(($$ccoolllleeccttiioonn))
{{
$$tthhiiss->>ccoolllleeccttiioonn
==
$$ccoolllleeccttiio
onn;;
}}
ffuunnccttiioonn
ccuurrrreennttIItteemm(())
{{
rreettuurrnn
ccuurrrreenntt(($$tthhiiss->>ccoolllleeccttiioonn));;
}}
function isDone() {
return false;
}
}
What should happen in the next iteration? The
next()
method should change what item is returned
by the
currentItem()
method. This next test captures that expected behavior:
The Iterator Pattern144

class IteratorTestCase extends UnitTestCase {
function setup() { /* ... */ }
function TestGetGofIterator() {
$this->assertIsA($it = $this->lib->getIterator(), ‘LibraryGofIterator’);
$this->assertFalse($it->isdone());
$this->assertIsA($first = $it->currentItem(), ‘Media’);
$this->assertEqual(‘name1’, $first->name);
$this->assertFalse($it->isdone());
$$tthhiiss->>aasssseerrttTTrruuee(($$iitt->>nneexxtt(())));;
$$tthhiiss->>aasssseerrttIIssAA(($$sseeccoonndd
==
$$iitt->>ccuurrrreennttIItteemm(()),,
‘‘MMeeddiiaa’’));;
$$t
thhiiss->>aasssseerrttEEqquuaall((‘‘nnaammee22’’,,
$$sseeccoonndd->>nnaammee));;
$$tthhiiss->>aasssseerrttFFaallssee(($$iitt->>iissddoonnee(())));;
}
}
Piggybacking again on PHP’s array functions, use
next()
on the array:
class LibraryGofIterator {
protected $collection;
function __construct($collection) {
$this->collection = $collection;
}
function currentItem() {
return current($this->collection);
}
ffuunnccttiioonn
nneexxtt(())
{{
rreettuurrnn
nneexxtt(($$tthhiiss->>ccoolllleeccttiioonn));;
}}
function isDone() {
return false;
}
}
The third iteration looks much like the others, except the
isDone()
method must return
true
. You
also want
next()
to indicate success of moving to the next iteration:
class IteratorTestCase extends UnitTestCase {
function setup() { /* ... */ }
function TestGetGofIterator() {
$this->assertIsA($it = $this->lib->getIterator(), ‘LibraryGofIterator’);
$this->assertFalse($it->isdone());
$this->assertIsA($first = $it->currentItem(), ‘Media’);
$this->assertEqual(‘name1’, $first->name);
$this->assertFalse($it->isdone());
The Iterator Pattern 145

$this->assertTrue($it->next());
$this->assertIsA($second = $it->currentItem(), ‘Media’);
$this->assertEqual(‘name2’, $second->name);
$this->assertFalse($it->isdone());
$$tthhiiss->>aasssseerrttTTrruuee(($$iitt->>nneexxtt(())));;
$$tthhiiss->>aasssseerrttIIssAA(($$tthhiirrdd
==
$$iitt->>ccuurrrreennttIItteemm(()),,
‘‘MMeeddiiaa’’));;
$$tthhi
iss->>aasssseerrttEEqquuaall((‘‘nnaammee33’’,,
$$tthhiirrdd->>nnaammee));;
$$tthhiiss->>aasssseerrttFFaallssee(($$iitt->>nneexxtt(())));;
$$tthhiiss->>aasssseerrttTTrruuee(($$iitt->>iissd
doonnee(())));;
}
}
With small modifications to the
next()
and
isDone()
methods, all of the tests pass Here’s the code
so far:
class LibraryGofIterator {
protected $collection;
function __construct($collection) {
$this->collection = $collection;
}
function first() {
reset($this->collection);
}
function next() {
rreettuurrnn
((ffaallssee
!!====
nneexxtt(($$tthhiiss->>ccoolllleeccttiioonn))));;
}
function isDone() {
rreettuurrnn
((ffaallssee
======
ccuurrrreenntt(($$tthhiiss->>c
coolllleeccttiioonn))));;
}
function currentItem() {
return current($this->collection);
}
}
There’s just one problem with the Iterator test case: it doesn’t reflect how iterators are typically used.
Yes, it tests all of the features of the Iterator pattern, but application code uses the Iterator in a much
simpler way. So, the next step is to write a test using more realistic code.
class IteratorTestCase extends UnitTestCase {
protected $lib;
function setup() { /* ... */ }
function TestGetGofIterator() { /* ... */ }
The Iterator Pattern146

ffuunnccttiioonn
TTeessttGGooffIItteerraattoorrUUssaaggee(())
{{
$$oouuttppuutt
==
‘‘’’;;
ffoorr
(($$iitt==$$tthhiiss->>lliibb->>ggeettIItteerraattoorr(());;
!!$$iit
t->>iissDDoonnee(());;
$$iitt->>nneexxtt(()))){{
$$oouuttppuutt
..==
$$iitt->>ccuurrrreennttIItteemm(())->>nnaammee;;
}}
$$tthhiiss->>aasssseerrttEEqquuaall((‘‘nnaammee11nnaamme
e22nnaammee33’’,,
$$oouuttppuutt));;
}}
}
So far, the implementation of Iterator copies an array (the collection) and uses PHP’s internal point-
er to track the iteration. You can also implement the Iterator by keeping track of the collection index
by yourself. This requires a new accessor method in
Library
to fetch an object by key.
class Library {
// ...
function get($key) {
if (array_key_exists($key, $this->collection)) {
return $this->collection[$key];
}
}
}
Also, you’d pass
$this
(the library itself) to the constructor instead of
$this->collection
(the array
containing the Media collection) in the
Library::getIterator()
method.
The “external” iterator would then just track a pointer internally to know which element of the
Library
collection it’s currently referencing, and would use the reference to the
Library
passed in
the constructor to call the
get()
method to retrieve the current object.
class LibraryGofExternalIterator {
protected $key = 0;
protected $collection;
function __construct($collection) {
$this->collection = $collection;
}
function first() {
$$tthhiiss->>kkeeyy==00;;
}
function next() {
rreettuurrnn
((++++$$tthhiiss->>kkeeyy
<<
$$tthhiiss->>ccoolllleeccttiioonn->>ccoouunntt(())));;
}
function isDone() {
rreettuurrnn
(($$tthhiiss->>kke
eyy
>>==
$$tthhiiss->>ccoolllleeccttiioonn->>ccoouunntt(())));;
}
The Iterator Pattern 147

function currentItem() {
rreettuurrnn
$$tthhiiss->>ccoolllleeccttiioonn->>ggeett(($$tthhiiss->>kkeeyy));;
}
}
This implementation assumes your collection array is indexed starting with 0 and is completely
sequential.
A Variant Iterator API
While the foregoing code is a complete implementation of the Iterator pattern as described by GoF,
you may find the four-method API a bit cumbersome. If so, you can collapse
next()
,
currentItem()
,
and
isDone()
into just
next()
by having the latter either advance and return the current item from
the collection or return false if the entire collection has been processed.
Here’s one way to write a test for this variation of the API:
class IteratorTestCase extends UnitTestCase {
// ...
function TestMediaIteratorUsage() {
$this->assertIsA(
$it = $this->lib->getIterator(‘media’)
,’LibraryIterator’);
$output = ‘’;
wwhhiillee
(($$iitteemm
==
$$iitt->>nneexxtt(())))
{{
$output .= $item->name;
}
$this->assertEqual(‘name1name2name3’, $output);
}
}
In the code above, notice the simplified control structure for looping.
next()
returns an object or
false
, allowing you to perform the assignment inside the
while
loop conditional.
The next few examples explore variations of the Iterator pattern using the smaller interface. As
a convenience, change the
Library::getIterator()
method to a parameterized Factory so you can
get either the four-method iterator or the two-method iterator (
next()
and
reset()
) from that sin-
gle method.
class Library {
// ...
ffuunnccttiioonn ggeettIItteerraattoorr(($$ttyyppee==ffaallssee)) {{
sswwiittcchh ((ssttrrttoolloowweerr(($$ttyyppee)))) {{
The Iterator Pattern148

ccaassee
‘‘mmeeddiiaa’’::
$$iitteerraattoorr__ccllaassss
==
‘‘LLiibbrraarryyIItteerraattoorr’’;;
bbrreeaakk;;
ddeeffaauulltt::
$$iitteerraattoorr__ccllaassss
==
‘‘LLiibbr
raarryyGGooffIItteerraattoorr’’;;
}}
rreettuurrnn
nneeww
$$iitteerraattoorr__ccllaassss(($$tthhiiss->>ccoolllleeccttiioonn));;
}}
}
Here,
Library::getIterator()
now accepts a parameter to select what kind of iterator to return. The
default is
LibraryGofIterator
(so the existing tests still pass). Passing the string
media
to the method
creates and returns a
LibraryIterator
instead.
This is some code to implement
LibraryIterator
:
class LibraryIterator {
protected $collection;
function __construct($collection) {
$this->collection = $collection;
}
function next() {
return next($this->collection);
}
}
Oops! The dreaded red bar! What happened to get the error “Equal expectation fails at character 4
with
name1name2name3
and
name2name3
”? Somehow, the first iteration was skipped—that’s a bug. To
fix the error, return
current()
for the first call of the
next()
method.
class LibraryIterator {
protected $collection;
pprrootteecctteedd
$$ffiirrsstt==ttrruuee;;
function __construct($collection) {
$this->collection = $collection;
}
function next() {
iiff
(($$tthhiiss->>ffiirrsstt))
{{
$$tthhiiss->>ffiirrsstt
==
ffaallssee;;
rreettuurrnn
ccuurrrreenntt(($$tth
hiiss->>ccoolllleeccttiioonn));;
}}
return next($this->collection);
}
}
The Iterator Pattern 149

Presto! A green bar and a streamlined
while
loop iterator.
Filtering Iterator
With Iterators, you can do more than just present each item of the collection. You can also select
what items are presented. Let’s modify the
Library::getIterator()
to allow two additional iterator
types.
class Library {
// ...
function getIterator($type=false) {
switch (strtolower($type)) {
case ‘media’:
$iterator_class = ‘LibraryIterator’;
break;
ccaassee
‘‘aavvaaiillaabbllee’’::
$$iitteerraattoorr__ccllaassss
==
‘‘LLiibbrraarryyAAvvaaiillaabblleeIItteerraattoorr’’;;
bbrreeaakk;;
ccaassee
‘‘rreelleeaasseedd’’::
$
$iitteerraattoorr__ccllaassss
==
‘‘LLiibbrraarryyRReelleeaasseeddIItteerraattoorr’’;;
bbrreeaakk;;
default:
$iterator_class = ‘LibraryGofIterator’;
}
return new $iterator_class($this->collection);
}
}
The class
LibraryAvailableIterator
should only iterate over items that have a status of “library”
(recall that the
checkOut()
method changes the status to “borrowed”).
class IteratorTestCase extends UnitTestCase {
// ...
function TestAvailableIteratorUsage() {
$$tthhiiss->>lliibb->>aadddd(($$ddvvdd
==
nneeww
MMeeddiiaa((‘‘tteesstt’’,,
11999999))));;
$this->lib->add(new Media(‘name4’, 1999));
$this->assertIsA(
$it = $this->lib->getIterator(‘available’)
,’LibraryAvailableIterator’);
$output = ‘’;
while ($item = $it->next()) {
$output .= $item->name;
}
$$tthhiiss->>aasssseerrttEEqquuaall((‘‘nnaammee11nnaammee22nnaamme
e33tteessttnnaammee44’’,,
$$oouuttppuutt));;
$$ddvvdd->>cchheecckkOOuutt((‘‘JJaassoonn’’));;
$it = $this->lib->getIterator(‘available’);
$output = ‘’;
The Iterator Pattern150

while ($item = $it->next()) {
$output .= $item->name;
}
$$tthhiiss->>aasssseerrttEEqquuaall((‘‘nnaammee11nnaammee22nnaammee33nnaammee44’’,,
$$oouuttppuutt));;
}
}
This test creates a new
Media
instance and stores it in the variable
$dvd
. The first highlighted
assertEqual()
assertion verifies that the new item is present when iterating with
LibraryAvailableIterator
. Next, the test uses the
checkOut()
method and verifies that the new
item is missing from the display.
The code to implement filtering is very similar to
LibraryIterator::next()
, except filtering is
done prior to returning the item. If the current item does not match the filter criteria, the code
returns
$this->next()
instead.
class LibraryAvailableIterator {
protected $collection = array();
protected $first=true;
function __construct($collection) {
$this->collection = $collection;
}
function next() {
if ($this->first) {
$this->first = false;
$ret = current($this->collection);
} else {
$ret = next($this->collection);
}
iiff (($$rreett &&&& ‘‘lliibbrraarryy’’ !!== $$rreett->>ssttaattuuss)) {{
rreettuurrnn $$tthhiiss->>nneexxtt(());;
}}
return $ret;
}
}
Sorting Iterator
An iterator can do more than show all or a portion of the collection. An iterator can also show the
collection in a specific order. Let’s create an iterator that sorts the
Media
in the collection by release
date.
For a test, add some
Media
instances with dates older that those of the items added in the
setUp()
method. If the iterator works, these older items should be sorted to the beginning of the iter-
ation.
The Iterator Pattern 151

class IteratorTestCase extends UnitTestCase {
// ...
function TestReleasedIteratorUsage() {
$this->lib->add(new Media(‘second’, 1999));
$this->lib->add(new Media(‘first’, 1989));
$this->assertIsA(
$it = $this->lib->getIterator(‘released’)
,’LibraryReleasedIterator’);
$output = array();
while ($item = $it->next()) {
$output[] = $item->name .’-’. $item->year;
}
$this->assertEqual(
‘first-1989 second-1999 name1-2000 name3-2001 name2-2002’
,implode(‘ ‘,$output));
}
}
This test uses the items in each iteration slightly differently: instead of just appending the
$name
val-
ues in a string, a string is formed from both the
$name
and
$year
properties, which is then append-
ed to an
$output
array.
The implementation of
LibraryReleasedIterator
is nearly identical to
LibraryIterator
,
except for one additional line in the constuctor:
class LibraryReleasedIterator extends LibraryIterator {
function __construct($collection) {
uussoorrtt(($$ccoolllleeccttiioonn,,
ccrreeaattee__ffuunnccttiioonn((‘‘$$aa,,$$bb’’,,’’rreettuurrnn
(($$aa->>yyeeaarr
-
$$bb->>yyeeaarr));;’’))));;
$this->collection = $collection;
}
}
The line in bold sorts the
$collection
array prior to iteration. You can avoid copying all of the other
code for the class by simply inheriting from the
LibraryIterator
class itself.
Is it possible to use an external iterator to accomplish this same sorted iteration? Yes, but you
must pull a few tricks to accomplish it.
class LibraryReleasedExternalIterator {
protected $collection;
protected $sorted_keys;
protected $key=-1;
function __construct($collection) {
The Iterator Pattern152

$this->collection = $collection;
$$ssoorrtt__ffuunncctt
==
ccrreeaattee__ffuunnccttiioonn((
‘‘$$aa,,$$bb,,$$cc==ffaallssee’’,,
‘‘ssttaattiicc
$$ccoolllleeccttiioonn;;
iiff
(($$cc))
{{
$$ccoolll
leeccttiioonn
==
$$cc;;
rreettuurrnn;;
}}
rreettuurrnn
(($$ccoolllleeccttiioonn->>ggeett(($$aa))->>yyeeaarr
-
$$ccoolllleeccttiioonn->>ggeett(($$bb))->>yyeeaar
r));;’’));;
$sort_funct(null,null,$this->collection);
$this->sorted_keys = $this->collection->keys();
usort($this->sorted_keys, $sort_funct);
}
function next() {
if (++$this->key >= $this->collection->count()) {
return false;
} else {
rreettuurrnn
$$tthhiiss->>ccoolllleeccttiioonn->>ggeett(($$tthhiiss->>ssoorrtteedd__kkeeyyss[[$$tthhiiss->>kkeeyy]]));;
}
}
}
Key here is the creation of a utility function for performing the sort. The sorting function needs to
have access to the collection so it can fetch members for comparison. However, because the gener-
ated function is used in a
usort()
, you don’t have the option of passing the collection as an addition-
al parameter. Instead, you can use the trick shown in the code block above to store a reference to the
collection inside the function prior to calling it with
usort()
.
What you’re sorting is the list of keys for the collection. When
usort()
is complete, the keys will
be sorted in order by the year attribute of each object in the collection.
In the
next()
method, an object in the collection is accessed via the
get()
method, but indirect-
ly through the
$sorted_keys
mapping. If you recall the external version of the GoF-style iterator,
arrays with gaps or strings in the keys could be problematic. This same trick could be used for a sim-
ple external iterator to alleviate the problem of gaps in the sequence of keys.
SPL Iterator
No chapter on the Iterator design pattern and PHP would be complete without discussing the
“Standard PHP Library” (SPL) iterator.
The
while
loop structure used so far is very compact and usable, but PHP coders may be more
comfortable with the
foreach
structure for array iteration. Wouldn’t it be nice to use a collection
directly in a
foreach
loop? That’s exactly what the SPL iterator is for.
(Even though this chapter has been written entirely for PHP5, the following SPL code is the only
code that works solely in PHP5, and then only if you’ve compiled PHP 5 with SPL enabled.) Harry
The Iterator Pattern 153

Fuecks wrote a nice article introducing the SPL and covering the SPL iterator; see http://www.site-
point.com/article/php5-standard-library.
Using SPL is essentially a completely different way to implement iteration, so let’s start over with
a new unit test case and a new class, the
ForeachableLibrary
.
class SplIteratorTestCase extends UnitTestCase {
protected $lib;
function setup() {
$$tthhiiss->>lliibb
==
nneeww
FFoorreeaacchhaabblleeLLiibbrraarryy;;
$this->lib->add(new Media(‘name1’, 2000));
$this->lib->add(new Media(‘name2’, 2002));
$this->lib->add(new Media(‘name3’, 2001));
}
function TestForeach() {
$output = ‘’;
ffoorreeaacchh(($$tthhiiss->>lliibb
aass
$$iitteemm))
{{
$output .= $item->name;
}
$this->assertEqual(‘name1name2name3’, $output);
}
}
ForeachableLibrary
is the collection that implements the SPL
Iterator
interface. You have to
implement five functions to create an SPL iterator:
current()
,
next()
,
key()
,
valid()
, and
rewind()
.
key()
returns the current index of your collection.
rewind()
is like
reset()
: iteration restarts at the
start of your collection.
class ForeachableLibrary
extends Library
implements Iterator {
protected $valid;
function current() {
return current($this->collection);
}
function next() {
$this->valid = (false !== next($this->collection));
}
function key() {
return key($this->collection);
}
function valid() {
The Iterator Pattern154

return $this->valid;
}
function rewind() {
$this->valid = (false !== reset($this->collection));
}
}
Here, the code we just implements the required functions working on the
$collection
attribute. (If
you don’t implement all five functions and you add the
implements Iterator
to your class defini-
tion, PHP will generate a fatal error.) The tests are “green,” so everything is happy.
There’s just one problem: the implementation is limited to one style of iteration — sorting or fil-
tering is impossible.
Can anything be done to rectify this? Yes! Apply what you learned from the Strategy pattern (see
Chapter 7) and delegate the SPL iterator’s five functions to another object.
This is a test for
PolymorphicForeachableLibrary
.
class PolySplIteratorTestCase extends UnitTestCase {
protected $lib;
function setup() {
$$tthhiiss->>lliibb
==
nneeww
PPoollyymmoorrpphhiiccFFoorreeaacchhaabblleeLLiibbrraarryy;;
$this->lib->add(new Media(‘name1’, 2000));
$this->lib->add(new Media(‘name2’, 2002));
$this->lib->add(new Media(‘name3’, 2001));
}
function TestForeach() {
$output = ‘’;
foreach($this->lib as $item) {
$output .= $item->name;
}
$this->assertEqual(‘name1name2name3’, $output);
}
}
The only difference between this case and the test for
SplIteratorTestCase
is the class of the
$this->lib
attribute created in the
setUp()
method. That makes sense: the two classes must behave
identically.
Here’s
PolymorphicForeachableLibrary
.
class PolymorphicForeachableLibrary
extends Library
The Iterator Pattern 155

implements Iterator {
protected $iterator;
function current() {
return $this->iterator->current();
}
function next() {
return $this->iterator->next();
}
function key() {
return $this->iterator->key();
}
function valid() {
return $this->iterator->valid();
}
function rewind() {
$$tthhiiss->>iitteerraattoorr
==
nneeww
SSttaannddaarrddLLiibbrraarryyIItteerraattoorr(($$tthhiiss->>ccoolllleeccttiioonn));;
$this->iterator->rewind();
}
}
Library
is extended to get the collection manipulation methods. The SPL methods are added, too,
all delegating to the
$iterator
attribute, which is created in
rewind()
. Below is the code for the
StandardLibraryIterator
.
class StandardLibraryIterator {
protected $valid;
protected $collection;
function __construct($collection) {
$this->collection = $collection;
}
function current() {
return current($this->collection);
}
function next() {
$this->valid = (false !== next($this->collection));
}
function key() {
return key($this->collection);
}
function valid() {
return $this->valid;
}
function rewind() {
$this->valid = (false !== reset($this->collection));
}
}
This code should look familiar: essentially, it’s a copy of the five SPL functions from the
The Iterator Pattern156

ForeachableLibrary
class. The tests pass.
OK, the code is more complex now, but how does it support additional iterator types? Let’s add
a test for a “released” version of the iterator to see how additional iterator types work in this design.
class PolySplIteratorTestCase extends UnitTestCase {
// ...
function TestReleasedForeach() {
$this->lib->add(new Media(‘second’, 1999));
$this->lib->add(new Media(‘first’, 1989));
$output = array();
$this->lib->iteratorType(‘Released’);
foreach($this->lib as $item) {
$output[] = $item->name .’-’. $item->year;
}
$this->assertEqual(
‘first-1989 second-1999 name1-2000 name3-2001 name2-2002’
,implode(‘ ‘,$output));
}
}
This test case above should look familiar, too, as it’s very similar to the previous “release” iterator, but
using the
foreach
control structure to loop.
class PolymorphicForeachableLibrary
extends Library
implements Iterator {
pprrootteecctteedd
$$iitteerraattoorr__ttyyppee;;
protected $iterator;
function __construct() {
$$tthhiiss->>iitteerraattoorrTTyyppee(());;
}
ffuunnccttiioonn
iitteerraattoorrTTyyppee(($$ttyyppee==ffaallssee))
{{
sswwi
ittcchh((ssttrrttoolloowweerr(($$ttyyppee))))
{{
ccaassee
‘‘rreelleeaasseedd’’::
$$tthhiiss->>iitteerraattoorr__ttyyppee
==
‘‘RReelleeaasseeddLLiibbrraarryyIItteerraattoorr’’;;
b
brreeaakk;;
ddeeffaauulltt::
$$tthhiiss->>iitteerraattoorr__ttyyppee
==
‘‘SSttaannddaarrddLLiibbrraarryyIItteerraattoorr’’;;
}}
$$tthhiiss->>rreewwiinndd(());;
}}
// ...
function rewind() {
$$ttyyppee
=
=
$$tthhiiss->>iitteerraattoorr__ttyyppee;;
$$tthhiiss->>iitteerraattoorr
==
nneeww
$$ttyyppee(($$tthhiiss->>ccoolllleeccttiioonn));;
$this->iterator->rewind();
}
}
The Iterator Pattern 157

The new
iteratorType()
method lets you switch which style of iterator you want to use. (Since the
iterator type isn’t chosen during the instantiation of the object and because you can choose a differ-
ent iterator type on-the-fly by calling the
iteratorType()
method again, the code is actually imple-
menting the State pattern, rather than the Strategy pattern.)
class ReleasedLibraryIterator
extends StandardLibraryIterator {
function __construct($collection) {
uussoorrtt(($$ccoolllleeccttiioonn
,,ccrreeaattee__ffuunnccttiioonn((‘‘$$aa,,$$bb’’,,’’rreettuurrnn
(($$aa->>yyeeaarr
-
$$bb->>yyeeaarr));;’’))));;
$this->collection = $collection;
}
}
You can easily implement
ReleasedLibraryIterator
by extending
StandardLibraryIterator
and
overriding the constructor to add the sorting of the incoming array. And with that you have a work-
ing
PolymorphicForeachableLibrary
.
Issues
Iterators are a nice way to standardize working with collections of objects in your applications. The
examples here have been based on arrays, but the ability to work on non-array based collections
with an identical interface is powerful.
The ability to use collections in the
foreach
control structure is indeed cool. The only unfortu-
nate issue with the SPL implementation is the significant potential for name space clashing with
“Iterator
”. How much PHP4 object-oriented code has some sort of an
Iterator
class as a base class
for the libraries’ iterators? Of those, how many define the five required methods in the same capac-
ity? Perhaps
implements Foreachable
would have been a less intrusive name.
If you choose to use the SPL, you should investigate the other supported iterators, like
RecursiveArrayIterator
and numerous other flavors.
The Iterator Pattern158
9
The Observer
Pattern
PART OF THE EXPRESSIVENESS OF OBJECT-ORIENTED PROGRAMMING is the ability to build
complex networks of interconnections between objects. Linked together, objects can exchange
services and information.
Often, you want objects to “chatter” when the state of an object changes. But for many reasons,
you may prefer to not “hard code” the lines of communications. Perhaps you want to form and reform
connections to respond to conditions in your application or perhaps you simply want to refactor the
communication code to avoid interdependencies between classes.
The Problem
How can you alert (potentially) many objects when a certain object’s state changes? Is there a scheme
that’s dynamic—one that allows interconnections to come and go as a script executes?
The Solution
The Observer pattern allows objects to express interest in the state of another object and provides a

mechanism for the “observed,” or the subject, to contact all of its “observers,” the clients, when its
state changes.
The Observer is a collaboration between an
Observable
class (the subject) and one or more
Observer
classes (the clients). The
Observable
class allows
Observer
s to register with it. Then, when-
ever the state of the
Observable
object changes, all registered
Observer
s are notified.
The Observer pattern separates the subject from the client, leaving it up to each
Observer
to take
its own action in response to the change. (The Observer pattern is also known as Publish/Subscribe,
which is an equally valid metaphor for the interaction between the objects in the pattern.)
The Observer pattern is flexible and extensible. The burden of knowing what classes want to fol-
low the
Observable
’s state information and how each of those classes intends to use the information
is removed from the
Observable
class itself. Additionally, an
Observer
can register or unregister at
any time, as appropriate. You can also define multiple concrete
Observer
classes, allowing for varied
behavior in your application.
Sample Code
As an example, you can use the Observer pattern to create a much more flexible error handler for
your PHP scripts. The default error handler might dump information to the screen, but additional
handlers could write to a log file, write to syslog, send email, or transmit a page to your beeper. You
might even conceive of a tiered scheme that only alerts those
Observer
s that have registered for cer-
tain kinds of errors, say, from warnings to something severe like a database server crash.
In fact, let’s create a set of classes to implement just such an error handler for PHP using
Observer. A new class,
ErrorHandler
, is the subject of the Observer design pattern. Two other class-
es,
FileErrorLogger
and
EmailErrorLogger
, are Observer clients that log errors in a file and via
email, respectively. Expressed in UML, this is what you’re after:
The Observer Pattern162

To implement an error handler based on the Observer pattern, start by looking at the complexities
and commonalities of
FileErrorLogger
and
EmailErrorLogger
that have nothing to do with being
observers. How does the
FileErrorLogger
write to a file and how does the
EmailErrorLogger
send
an email? Next, look at the mechanics required to implement the Observer pattern and then focus
on the details of
ErrorHandler
, the subject of the pattern. Finally, write the error handler function
to use the
ErrorHandler
class.
The end game is expressed in this code snippet:
// PHP4
$eh =& getErrorHandlerInstance();
$eh->attach(new EmailErrorLogger(‘jsweat_php@yahoo.com’));
$eh->attach(new FileErrorLogger(fopen(‘error.log’,’w’)));
set_error_handler(‘observer_error_handler’);
// ... later
trigger_error(‘this is an error’);
ErrorHandler
is a Singleton (see Chapter 4: The Singleton Pattern) that various error logging
observers can register with using
attach()
.
set_error_handler()
points to a function that uses
ErrorHandler.
Later, when an error is triggered, all of the observers are notified.
To validate the operation of this Observer, your tests have to verify that all of the actions of the
observers (logging to a file, emailing the error) have taken place and worked properly. To be brief,
let’s look at an abbreviated set of tests. (More complete test cases for this example are available in the
source code download for this book.)
Here’s a portion of the
FileErrorLogger
unit test case that validates: that the class has the capa-
bility to log to a file handle passed into the object at the time it is instantiated:
class FileErrorLoggerTestCase extends UnitTestCase {
var $_fh;
var $_test_file = ‘test.log’;
function setup() {
@unlink($this->_test_file);
$this->_fh = fopen($this->_test_file, ‘w’);
}
function TestRequiresFileHandleToInstantiate() { /* ... */ }
function TestWrite() {
$content = ‘test’.rand(10,100);
$log =& new FileErrorLogger($this->_fh);
The Observer Pattern 163

$log->write($content);
$file_contents = file_get_contents($this->_test_file);
$this->assertWantedPattern(‘/’.$content.’$/’, $file_contents);
}
function TestWriteIsTimeStamped() { /* ... */ }
}
The
setup()
method in this test case creates a file handle pointing to a new file called test.log and
stores the handle in the
$_fh
attribute. This writable file handle is then passed as an argument to the
constructor of the
FileErrorLogger
object being tested. The value of
$content
is passed to the
write()
method and the file is checked to see that
$content
has indeed written to the test.log file.
(This test is predicated on the ability of PHP to write to the directory where the test.log file is being
created.)
Some code to allow
FileErrorLogger
to pass the test might be:
class FileErrorLogger {
var $_fh;
function FileErrorLogger($file_handle) {
$this->_fh = $file_handle;
}
function write($msg) {
fwrite($this->_fh, date(‘Y-m-d H:i:s: ‘).$msg);
}
}
A similar test validates the
EmailErrorLogger
class.
class EmailErrorLoggerTestCase extends UnitTestCase {
function TestEmailAddressFirstConstructorParameter() {
$log =& new EmailErrorLogger;
$this->assertErrorPattern(‘/missing.*1/i’);
}
function TestMail() {
$log =& new EmailErrorLogger(‘jsweat_php@yahoo.com’);
$log->mail(‘test message’);
}
}
And the following
EmailErrorLogger
code passes the tests:
The Observer Pattern164

class EmailErrorLogger {
var $_addr;
var $_subject;
function EmailErrorLogger($addr,
$subject=’Application Error Message’) {
$this->_addr = $addr;
$this->_subject = $subject;
}
function mail($msg) {
mail($this->_addr
,$this->_subject
,date(‘Y-m-d H:i:s: ‘).$msg);
}
}
How do you validate that
EmailErrorLogger
actually sent email? Yes, you can open your mailbox and
look for the message, but that’s not an automated test. Instead, this test looks like an ideal candidate
for MockObject. (Creating one to handle the mail side of the interaction is left as an exercise for you,
the reader. See Chapter 6: The MockObject Pattern for more information and look over the FakeMail
project at http://sf.net/projects/fakemail/.)
With the concrete observers in place, let’s move on and implement the Observer pattern in the
ErrorHandler
class, starting with the
attach()
method.
class Observer {
function update() {
die(‘abstract method’);
}
}
Mock::Generate(‘Observer’);
class ErrorHandlerTestCase extends UnitTestCase {
function TestAttach() {
$eh =& new ErrorHandler;
$observer =& new MockObserver($this);
$observer->expectOnce(
‘update’
,array(‘*’)); // array(&$eh)
$eh->attach($observer);
$eh->notify();
$observer->tally();
}
function TestDetach() { /* ... */ }
}
The Observer Pattern 165

For this test, a simple
Observer
class is created to represent the interface of all the concrete
observers. To test the
attach()
method, a MockObject based on
Observer
is created and attached to
the
ErrorHandler
test instance. Then, when the public
notify()
method is called, the MockObject
verifies that
update()
was called.
Notice the commented
array(&$eh)
in the creation of the mock
Observer
expectations. Ideally,
this is what the test should validate; however, due to a limitation of the PHP language, this generates
a
Fatal error: Nesting level too deep - recursive dependency?
. To avoid that problem, the
code uses the “wild card” capability of SimpleTest expectations to allow for any argument to allow
the expectation to pass.
The
ErrorHandler
would start to shape up like this:
class ErrorHandler {
var $_observers=array();
function attach(&$observer) {
$this->_observers[] =& $observer;
}
function notify() {
foreach(array_keys($this->_observers) as $key) {
$observer =& $this->_observers[$key];
$observer->update($this);
}
}
Based on the code above, you need to add an
update()
method to each of the concrete observers. In
each case, the
update()
method needs to know how to get information from the
ErrorHandler
class
being observed to perform its function. Here is the added code:
class FileErrorLogger {
var $_fh;
function FileErrorLogger($file_handle) {
Nesting Level Too Deep
Because
EErrrroorrHHaannddlleerr
contains a reference to the mock Observer in the
$$__oobbsseerrvveerrss
array that’s then
passed to the mock Observer as part of the expectation, PHP generates a “Nesting level too deep” error.
Recursive dependencies like this one are a fundamental PHP issue that can be found in even simple con-
ditions . See http://bugs.php.net/bug.php?id=31449.
The Observer Pattern166
L
L

$this->_fh = $file_handle;
}
function write($msg) {
fwrite($this->_fh, date(‘Y-m-d H:i:s: ‘).$msg);
}
ffuunnccttiioonn
uuppddaattee((&&$$eerrrroorr__hhaannddlleerr))
{{
$$eerrrroorr
==
$$eerrrroorr__hhaannddlleerr->>ggeettSSttaattee(());;
$$tthhiiss->>wwrriittee(($$eer
rrroorr[[‘‘mmssgg’’]]));;
}}
}
class EmailErrorLogger {
var $_addr;
var $_subject;
function EmailErrorLogger($addr,
$subject=’Application Error Message’) {
$this->_addr = $addr;
$this->_subject = $subject;
}
function mail($msg) {
mail($this->_addr
,$this->_subject
,date(‘Y-m-d H:i:s: ‘).$msg);
}
ffuunnccttiioonn
uuppddaattee((&&$$eerrrroorr__hhaannddlleerr))
{{
$$eerrrroorr
==
$$eerrrroorr__hhaannddlleerr->>ggeettSSttaattee(
());;
$$tthhiiss->>mmaaiill(($$eerrrroorr[[‘‘mmssgg’’]]));;
}}
}
Each of the two
update()
methods takes the
ErrorHandler
as an argument, extracts the error infor-
mation from that object, and calls an internal instance method to process the error. Each of the
update()
methods extracts the error information from the
getState()
method of
ErrorHandler
. The
method is named
getState()
to keep with the pattern outlined in GoF, but may be more appropri-
ately named
getError()
or
getErrorInfo()
, which are more meaningful to the domain.
Optionally, if you dislike the coupling between the objects in this pattern, you can change
update()
to send a message (the error array in this case or perhaps some messenger object) instead
of a reference to itself.
Here is a new version of
ErrorHandler
that implements the latter variation, and includes the
detach()
code:
class ErrorHandler {
var $_observers=array();
vvaarr
$$__eerrrroorr__iinnffoo;;
function attach(&$observer) {
$this->_observers[] =& $observer;
}
ffuunnccttiioonn
ddeettaacchh((&&$$oobbsseerrvveerr))
{{
The Observer Pattern 167

ffoorreeaacchh((aarrrraayy__kkeeyyss(($$tthhiiss->>__oobbsseerrvveerrss))
aass
$$kkeeyy))
{{
iiff
(($$tthhiiss->>__oobbsseerrvveerrss[[$$kkeeyy]]
======
$$oobbsseerrv
veerr))
{{
uunnsseett(($$tthhiiss->>__oobbsseerrvveerrss[[$$kkeeyy]]));;
rreettuurrnn;;
}}
}}
}}
function notify() {
foreach(array_keys($this->_observers) as $key) {
$observer =& $this->_observers[$key];
$observer->update($this);
}
}
ffuunnccttiioonn
ggeettSSttaattee(())
{{
rreettuurrnn
$$tthhiiss->
>__eerrrroorr__iinnffoo;;
}}
ffuunnccttiioonn
sseettSSttaattee(($$iinnffoo))
{{
$$tthhiiss->>__eerrrroorr__iinnffoo
==
$$iinnffoo;;
$$tthhiiss->>nnoottiiffyy(());;
}}
}
You now have a complete implementation of the Observer pattern.
Now, returning to the original goal of this chapter, let’s see how to use
ErrorHandler
in a real
PHP script. To include the Observer in a PHP application, you must setup the instance of
ErrorHandler
and make sure the function bound to the
set_error_handler()
method uses the exact
same reference. This sounds like a problem from the recent past: a Singleton.
Lets make a Factory method that’s a simple PHP function to return the Singleton instance of
ErrorHandler
:
function &getErrorHandlerInstance() {
static $instance = array();
if (!$instance) $instance[0] =& new ErrorHandler();
return $instance[0];
}
Now, let’s write the error handler function that gets the Singleton
ErrorHandler
, changes its state to
reflect the error, and triggers the Observer notifications:
function observer_error_handler(
$errno, $errstr, $errfile, $errline, $errcontext) {
$eh =& getErrorHandlerInstance();
$eh->setState(array(
‘number’ => $errno
The Observer Pattern168

,’msg’ => $errstr
,’file’ => $errfile
,’line’ => $errline
,’context’ => $errcontext
));
}
You may notice that there’s no call to
ErrorHandler::notify()
. Why? Because
ErrorHandler
auto-
matically sends notifications whenever the state is changed:
class ErrorHandler {
// ...
function setState($info) {
$this->_error_info = $info;
$$tthhiiss->>nnoottiiffyy(());;
}
}
There are obviously pros and cons to this “notify on set” approach. The advantage is the client code
doesn’t have to remember to trigger the notification.
However, if you had several changes to make to the state of the subject object, all of which were
performed in different methods, you might choose instead to force the client code to explicitly call
notify()
.
Since you have all of this scaffolding in place, how easy is it to add another type of logging into
the mix? Say you now want the capability to log to the system log. A quick check of the PHP manual
(http://www.php.net/syslog) reveals a few helpful functions to set up logging. These can easily be
wrapped into a new class, ready to attach to
ErrorHandler
:
class SyslogErrorLogger {
function SyslogErrorLogger($msg) {
define_syslog_variables();
openlog($msg, LOG_ODELAY, LOG_USER);
}
function log($msg) {
syslog(LOG_WARNING, $msg);
}
function update(&$error_handler) {
$error = $error_handler->getState();
$this->log($error[‘msg’]);
}
}
The Observer Pattern 169

Issues
The Observer pattern is very useful. The example shown here was a fairly static—the observers would
be configured during the initialization of the script and left static after that. Where the Observer pat-
tern really shows its flexibility is in a more dynamic application where you add and remove observers
based on other events in your script. Given the usually brief “lifetime” or execution time of PHP
scripts, this is more likely to be different configurations of observers during different executions of a
script, rather than dynamically changing over the course of a script. This would likely be much dif-
ferent in an environment like PHP-GTK, which does have protracted script execution.
The Utility of Error Logs
Logs are very useful—if someone reads them. On the other hand, if no one makes user of the logs, then
logging is just clutter in your code.
For a more eloquent treatment of this subject, take a look at :
http://www.lastcraft.com/blog/index.php?p=4
The Observer Pattern170
L
L
10
The Specification
Pattern
AS AN APPLICATION TAKES SHAPE, bits of business logic sprout up everywhere, seemingly of
their own volition. One object must limit items based on price; another object must choose
the right rate for sales tax; and yet another must determine if any special conditions apply to
the current order. Some business rules are simple, requiring little more than one or two boolean com-
parisons, while other rules can require protracted computations, needing database queries and user
input to guide them.
Writing code transforms the abstract (a business rule) into something concrete. But abstractions
(such as shopping styles, tax rates, and shipping fee calculations) have a way of evolving and multiply-
ing and such changes can easily overwhelm a hapless developer. To stay safe—as you’ve seen so far in
this book—it’s ideal to encapsulate and isolate what readily changes whenever possible. And indeed,
that’s also a wise strategy for business rules, too.

The Problem
Is there a clean way to encapsulate business logic? Is there a technique that facilitates adaptation
and reuse?
The Solution
The Specification pattern is designed to validate and select.
• Validation determines if a particular object satisfies a certain criteria.
• Selection identifies those elements of a collection that satisfy the given criteria.
The Specification pattern allows you to structure these criteria for flexible use in your application.
Refactoring already encourages you to capture decisions in methods to promote clarity and
reuse. The Specification pattern takes this one step further by systematizing this structure into sep-
arate objects that can then be plugged back into your application where appropriate. In many cases,
Specification objects are parameterized and can often be combined to easily build complex logical
expressions in your application’s domain.
To provide reasonable coverage of this pattern, this chapter is organized into three logical steps. The
first is a “pure” example that shows the basic concepts of the pattern applied to an object. (Evans
and Fowler refer to this as a “Hard Coded Specification.”) The next step demonstrates how to build
parameterized specifications, which provide a more dynamic and flexible framework for reusing the
Specification pattern (a so-called “Parameterized Specification”). Finally, the last step develops a
“Policy Factory” as an easy means of assembling many Specification objects together into an easily
used package (a “Composite Specification”).
Traveling to Warm Destinations
My family and I recently planned a vacation and my wife wanted to go “somewhere warm.” While
there are umpteen travel-related sites, none that we visited provided a temperature for each desti-
nation. Instead, we had to constantly flip over to weather.com and do searches. That’s terribly incon-
venient. Let’s remedy the situation and add a temperature search feature to a hypothetical travel
Additional Reading
Eric Evans and Martin Fowler published an article about the Specification pattern available at:
http://www.martinfowler.com/apsupp/spec.pdf.
This pattern is also covered in detail in Eric Evans’s book “Domain Driven Design” on pages 224 and 273.
The Specification Pattern174
L
L

web site. Let’s use the Specification pattern as a guide to show what you might code to compare a
traveler’s desired minimum temperature to the average temperature of a number of destinations.
Let’s start by creating some very simple domain objects. First is a
Traveler
, which stores a pre-
ferred minimum temperature.
// PHP5
class Traveler {
public $min_temp;
}
Next, let’s create a class to represent destinations. Since average temperature is a key criterion, the
constructor for
Destination
should expect an array with twelve values, where each value is the aver-
age temperature for each month of the year.
class Destination {
protected $avg_temps;
public function __construct($avg_temps) {
$this->avg_temps = $avg_temps;
}
}
Destination
also needs a means of retrieving the average temperature of the destination for any
given month:
class Destination {
//...
ppuubblliicc
ffuunnccttiioonn
ggeettAAvvggTTeemmppBByyMMoonntthh(($$mmoonntthh))
{{
$$kkeeyy
==
((iinntt))$$mmoonntthh
-
11;;
iiff
((aarrrraayy__kkeeyy__eex
xiissttss(($$kkeeyy,,
$$tthhiiss->>aavvgg__tteemmppss))))
{{
rreettuurrnn
$$tthhiiss->>aavvgg__tteemmppss[[$$kkeeyy]];;
}}
}}
}
Finally, the
Trip
class combines a
Traveler
and a
Destination
with a date.
The Specification Pattern 175

class Trip {
public $date;
public $traveler;
public $destination;
}
Given these objects, you can extract the month of travel from
Trip::date
and compare the average
temperature of the
Destination
for that month with the minimum temperature desired by the
Traveler
. (This comparison may not be very complicated, but it gives you something to work with.)
Let’s look at how to implement the “warm destination” business logic as a Specification pattern
and see how to apply the pattern to validate each destination and select all suitable destinations.
Sample Code
The heart of the Specification pattern is an object with an
IsSatisfiedBy()
method that accepts a
parameter to evaluate and returns a boolean value based on the Specification’s criteria.
The “destination is warm enough” criteria might look like:
The Specification Pattern176

class TripRequiredTemperatureSpecification {
public function isSatisfiedBy($trip) {
$trip_temp = $trip->destination->getAvgTempByMonth(
date(‘m’, $trip->date));
return ($trip_temp >= $trip->traveler->min_temp);
}
}
Here are some tests to verify how this Specification works.
An initial unit test case provides some
Destination
s to work with:
class TripSpecificationTestCase extends UnitTestCase {
protected $destinations = array();
function setup() {
$this->destinations = array(
‘Toronto’ => new Destination(
array(24, 25, 33, 43, 54, 63, 69, 69, 61, 50, 41, 29))
,’Cancun’ => new Destination(
array(74, 75, 78, 80, 82, 84, 84, 84, 83, 81, 78, 76))
);
}
}
(Recall that
Destination
requires an array of monthly average temperatures to be passed to each
instance at creation. Being an American author, I have selected degrees Fahrenheit for these exam-
ples. For reference, Vicki’s desired 70 degrees Fahrenheit is equivalent to 21 degrees Celsius.)
The next test builds a
Traveler
, setting its preferred minimum temperature and travel date and
selecting a
Destination
. The first combination, 70 degrees in Toronto in mid-February, should fail,
as expected:
class TripSpecificationTestCase extends UnitTestCase {
// ...
function TestTripTooCold() {
$vicki = new Traveler;
$vicki->min_temp = 70;
$toronto = $this->destinations[‘Toronto’];
$trip = new Trip;
$trip->traveler = $vicki;
$trip->destination = $toronto;
$trip->date = mktime(0,0,0,2,11,2005);
The Specification Pattern 177

$$wwaarrmm__eennoouugghh__cchheecckk
==
nneeww
TTrriippRReeqquuiirreeddTTeemmppeerraattuurreeSSppeecciiffiiccaattiioonn;;
$$tthhiiss->>aasssseerrttFFaallssee(($$wwaarrmm__eennoouuggh
h__cchheecckk->>iissSSaattiissffiieeddBByy(($$ttrriipp))));;
}
}
However, the next combination, at least 70 degrees in mid-February in Cancun, passes as expected:
class TripSpecificationTestCase extends UnitTestCase {
// ...
function TestTripWarmEnough() {
$vicki = new Traveler;
$vicki->min_temp = 70;
$cancun = $this->destinations[‘Cancun’];
$trip = new Trip;
$trip->traveler = $vicki;
$trip->destination = $cancun;
$trip->date = mktime(0,0,0,2,11,2005);
$$wwaarrmm__eennoouugghh__cchheecckk
==
nneeww
TTrriippRReeqquuiirreeddTTeemmppeerraattuurreeSSppeecciiffiiccaattiioonn;;
$$tthhiiss->>aasssseerrttTTrruuee(($$wwaarrmm__een
noouugghh__cchheecckk->>iissSSaattiissffiieeddBByy(($$ttrriipp))));;
}
}
Parameterized Specification
TripRequiredTemperatureSpecification
knows quite a bit about the structure of a
Trip
object, dig-
ging into all three public attributes. This isn’t bad per se; in fact, when I’ve used the Specification pat-
tern, I’ve found there are usually a few Specifications that benefit from this detailed knowledge of
specific expected parameter objects. However, that kind of intimacy tends to make reusing the
Specification in other contexts much harder.
Fortunately, reuse has been addressed in variants of the Specification pattern. In particular, the
Parameterized Specification pattern changes the constructor to accept a parameter (hence the
name), which is then used in the criteria evaluation in
isSatisfiedBy()
.
Let’s look at a Parameterized Specification using the same travel site domain objects. Assume
that you want to scan a list of destinations and present a list of cities that meet the “warm enough”
criteria.
To use the existing
TripRequiredTemperatureSpecification
, you’d have to create a
Trip
object
for each evaluation. But because (in this specific problem) the
Traveler
and the date of travel are
constant, only the
Destination
need change as you iterate over the list of possible destinations.
The Specification Pattern178

Using the Parameterized Specification, you remember the traveler’s preferred temperature and trav-
el date and compare against a
Destination
passed as a parameter to the
isSatisfiedBy()
method.
The constructor for
DestinationRequiredTemperatureSpecification
, Parameterized
Specification object, requires a
Traveler
and a date to instantiate the Specification:
class DestinationRequiredTemperatureSpecification {
protected $temp;
protected $month;
public function __construct($traveler, $date) {
$this->temp = $traveler->min_temp;
$this->month = date(‘m’, $date);
}
}
With the consistent data of temperature and date stored in instance variables,
DestinationRequiredTemperatureSpecification
’s
isSatisfiedBy()
method takes a
Destination
as
a parameter and evaluates the criterion:
class DestinationRequiredTemperatureSpecification {
// ...
ffuunnccttiioonn
iissSSaattiissffiieeddBByy(($$ddeessttiinnaattiioonn))
{{
rreettuurrnn
(($$ddeessttiinnaattiioonn->>ggeettAAvvggTTeemmppBByyMMoonntthh(($$tthhiiss->>mmoonntthh)
)
>>==
$$tthhiiss->>tteemmpp));;
}}
}
You can now write a test case to filter a list of destinations:
class DestinationSpecificationTestCase extends UnitTestCase {
// similar setup to TripSpecificationTestCase
function TestFindingDestinations() {
$this->assertEqual(2, count($this->destinations));
$valid_destinations = array();
$vicki = new Traveler;
$vicki->min_temp = 70;
$travel_date = mktime(0,0,0,2,11,2005);
$$wwaarrmm__eennoouugghh
==
nneeww
DDeessttiinnaattiioonnRReeqquuiirreeddTTeemmppeerraattuurreeSSppeecciiffiiccaattiioonn((
vviicckkii,,
$$ttrraavveell__ddaattee));;
The Specification Pattern 179

ffoorreeaacchh(($$tthhiiss->>ddeessttiinnaattiioonnss
aass
$$ddeesstt))
{{
iiff
(($$wwaarrmm__eennoouugghh->>iissSSaattiissffiieeddBByy(($$ddeesstt))))
{{
$$vvaalliidd__d
deessttiinnaattiioonnss[[]]
==
$$ddeesstt;;
}}
}}
$this->assertEqual(1, count($valid_destinations));
$this->assertIdentical(
$this->destinations[‘Cancun’],
$valid_destinations[0]);
}
}
You can see how a Parameterized Specification gives you an extra degree of freedom.
Let’s look at another example where the data type and the Specification are extremely flexible by
necessity.
One of the most common and most maddening problems to solve in a web application is vali-
dating form input. Forms tend to change during development (and even beyond) and the number
of forms in a rich application can grow rather quickly. You could create a unique object to encapsu-
late each and every form and use the Specification pattern to validate each object, but that’s a main-
tenance nightmare.
Is there a convenient data type that can adapt readily to any form? If so, is there a way to vali-
date such a dynamic data type?
The answer to each of those questions is an emphatic yes.
The Web Application Component Toolkit’s (WACT)
DataSource
interface can get, set, and
dynamically create object properties (something akin to PHP4’s
__get()
and
__set()
methods),
which are a handy encapsulation of a form. (Readers familiar with Java can think of a
DataSource
as
a
HashMap
.) Meanwhile, the Parameterized Specification pattern provides a model to validate a
DataSource
against a set of criteria.
For this example, the
DataSource
class can be thought of as the following code, which is nearly iden-
WACT
WACT, the Web Application Component Toolkit, available on SourceForge at http://wact.sf.net/, is a
library of PHP code for solving common web application problems. WACT focuses heavily on techniques
of refactoring, unit testing, and design pattern use. Information related to the WACT concept of a
DDaattaaSSoouurrccee
is located at http://wact.sf.net/index.php/DataSource.
The include file for the WACT DataSource class is included in this book’s source code download so you
can test the policy code.
The Specification Pattern180
L
L

tical to the
Registry
class developed in Chapter 5:
class DataSource {
protected $store = array();
function get($key) {
if (array_key_exists($key, $this->store))
return $this->store[$key];
}
function set($key, $val) {
$this->store[$key] = $val;
}
}
DataSource
accesses an object’s properties indirectly using string identifiers.
set()
alters existing
properties or dynamically creates new properties;
get()
retrieves properties by name.
When your application must process a form, load the
DataSource
with
$_POST
values and then
use the Parameterized Specification to perform the validation. (The same technique can also be
applied to configuration files. Load the
DataSource
from your configuration file and then validate it
with Specifications.)
Let’s construct some simple Parameterized Specification classes to use as building blocks. First,
let’s make a Specification that passes if a certain field is equal to a specified value.
class FieldEqualSpecification {
protected $field;
protected $value;
public function __construct($field, $value) {
$this->field = $field;
$this->value = $value;
}
public function isSatisfiedBy($datasource) {
rreettuurrnn
(($$ddaattaassoouurrccee->>ggeett(($$tthhiiss->>ffiieelldd))
====
$$tthhiiss->>vvaalluuee));;
}
}
The idea here is very simple: store a field and its desired value during construction, fetch the desired
field from the
DataSource
passed to
isSatisfiedBy()
, and compare it to the desired value.
To test this Specification, write a test case to instantiate a
DataSource
:
The Specification Pattern 181

class SpecificationsTestCase extends UnitTestCase {
protected $ds;
function setup() {
$this->ds = new DataSource;
$this->ds->set(‘name’, ‘Jason’);
$this->ds->set(‘age’, 34);
$this->ds->set(‘email’, ‘jsweat_php@yahoo.com’);
$this->ds->set(‘sex’, ‘male’);
}
}
}
Above,
setup()
creates a
DataSource
object with a known set of properties. This test method
includes one assertion that should pass and another that should fail.
class SpecificationsTestCase extends UnitTestCase {
// ...
function TestFieldEqualSpecification() {
$name_jason = new FieldEqualSpecification(‘name’, ‘Jason’);
$this->assertTrue($name_jason->isSatisfiedBy($this->ds));
$sex_other = new FieldEqualSpecification(‘sex’, ‘other’);
$this->assertFalse($sex_other->isSatisfiedBy($this->ds));
}
}
Often when evaluating strings, a regular expression can help you define what you’re looking for far
better than a series of exact comparisons. Let’s add the power of regular expression matching to our
Specification tool set with
FieldMatchSpecification
:
class FieldMatchSpecification {
protected $field;
protected $regex;
public function __construct($field, $regex) {
$this->field = $field;
$this->regex = $regex;
}
public function isSatisfiedBy($datasource) {
return preg_match($this->regex, $datasource->get($this->field));
}
}
The Specification Pattern182

Here, the name of the field to evaluate and a PCRE expression are saved during construction.
isSatisfiedBy()
then extracts the named field from the passed
DataSource
and compares its value
to the regular expression using
preg_match()
.
Here’s how you might write a test for
FieldMatchSpecification
:
class SpecificationsTestCase extends UnitTestCase {
// ...
function TestFieldMatchSpecification() {
$valid_email = new FieldMatchSpecification(
‘email’,
‘/^[^\s@]+@[^\s.]+(?:\.[^\s.]+)+/’);
$this->assertTrue($valid_email->isSatisfiedBy($this->ds));
$name_ten_letters = new FieldMatchSpecification(
‘name’,
‘/^\w{10}$/’);
$this->assertFalse($name_ten_letters->isSatisfiedBy($this->ds));
}
}
The email regex looks for “a bunch of non-space, non-@ characters, followed by an @ character, fol-
lowed by two or more groups of non-space, non-period characters separated by periods.” The asser-
tion for the
$name_ten_letters
Specification says the value should consist of exactly ten “word”
characters.
Let’s make one last concrete Specification to verify if a field is greater than or equal to a value. Not
surprisingly, its name is
FieldGreaterThanOrEqualSpecification
.
class FieldGreaterThanOrEqualSpecification {
protected $field;
protected $value;
public function __construct($field, $value) {
$this->field = $field;
$this->value = $value;
}
Regular Expressions
Many books devote entire chapters to regular expressions and entire books are devoted to the topic, so
please realize this is a simplistic example rather than a complete example of what an email address regex
should look like.
The Specification Pattern 183
L
L

public function isSatisfiedBy($datasource) {
rreettuurrnn
(($$ddaattaassoouurrccee->>ggeett(($$tthhiiss->>ffiieelldd))
>>==
$$tthhiiss->>vvaalluuee));;
}
}
There’s not much magic here: store the relevant field and value to be compared in the constructor
and verify the extracted field in the
isSatisfiedBy()
method.
Here’s a test case showing the
FieldGreaterThanOrEqualSpecification
in action.
class SpecificationsTestCase extends UnitTestCase {
// ...
function TestFieldGreaterThanOrEqualSpecification() {
$adult =
new FieldGreaterThanOrEqualSpecification(‘age’, 18);
$presidential_age =
new FieldGreaterThanOrEqualSpecification(‘age’, 35);
$this->assertTrue($adult->isSatisfiedBy($this->ds));
$this->assertFalse($presidential_age->isSatisfiedBy($this->ds));
}
}
Have you noticed how the code begins to document itself when Specification objects are labeled
with reasonable names?
$adult->isSatisfiedBy($something)
can be understood at a glance, with-
out really having to dig into the details of the code. This is one of the “bonuses” of the Specification
pattern.
It should be clear by now that the Specification pattern represents an interface. To explicitly
express this in PHP5:
interface Specification {
public function isSatisfiedBy($datasource);
}
Armed with some basic building blocks, let’s assemble them into a format with even greater utility.
Because the net result from a Specification’s
isSatisfiedBy()
method is a boolean, it would be nice
to be able to apply boolean logic to the different concrete specifications.
To implement logical And, create a class that combines two concrete specification instances
The Specification Pattern184

and returns true if a given
DataSource
parameter satisfies both.
class AndSpecification implements Specification {
protected $spec;
protected $andSpec;
public function __construct($spec, $andSpec) {
$this->spec = $spec;
$this->andSpec = $andSpec;
}
ffuunnccttiioonn
iissSSaattiissffiieeddBByy(($$ddaattaassoouurrccee))
{{
rreettuurrnn
(($$tthhiiss->>ssppeecc->>iissSSaattiissffiieeddBByy(($$ddaattaassoouurrccee))
&&&&
$$tthhiiss->>aannddSSppeecc->>iissSSaattiissffiieeddBByy(($$ddaattaassoouurrccee))));;
}}
}
You can achieve Logical Or with a similar structure:
class OrSpecification implements Specification {
protected $spec;
protected $orSpec;
public function __construct($spec, $orSpec) {
$this->spec = $spec;
$this->orSpec = $orSpec;
}
ffuunnccttiioonn
iissSSaattiissffiieeddBByy(($$ddaattaassoouurrccee))
{{
rreettuurrnn
(($$tthhiiss->>ssppeecc->>iissSSaattiissffiieeddBByy(($$ddaattaassoouurrccee))
||||
$$tthhiiss->>oorrSSppeecc->>iissSSaattiissffiieeddBByy(($$ddaattaassoouurrccee))));;
}}
}
Given these “logical” Specifications and the earlier set of Specifications, you can perform some com-
plex validations:
class PolicyFactory {
public function createJasonPolicy() {
$name_jason = new FieldEqualSpecification(‘name’, ‘Jason’);
$age_at_least_thirty =
new FieldGreaterThanOrEqualSpecification(‘age’, 30);
$male = new FieldEqualSpecification(‘sex’, ‘male’);
$$jjaassoonnss__eemmaaiill
==
nneeww
OOrrSSppeecciiffiiccaattiioonn((
nneeww
FFiieellddEEqquuaallSSppeecciiffiiccaattiioonn((‘‘eemmaaiill’’,,
‘‘jjsswweeaatt__pphhp
p@@yyaahhoooo..ccoomm’’))
,,nneeww
FFiieellddEEqquuaallSSppeecciiffiiccaattiioonn((‘‘eemmaaiill’’,,
‘‘jjsswweeaatt@@uusseerrss..ssoouurrcceeffoorrggee..nneett’’))));;
return new AndSpecification(
$name_jason, new AndSpecification(
The Specification Pattern 185

$age_at_least_thirty,
new AndSpecification($male, $jasons_email)
));
}
}
PolicyFactory
looks a bit messy at first, primarily due to the number of temporary variables hold-
ing instances of the individual concrete specifications. However, the interesting part of the code is
the use of
OrSpecification
and
AndSpecification
classes (highlighted above). The two concrete
instances of
FieldEqualSpecification
for email are passed as parameters to the constructor
method of the
OrSpecification
. Because the
OrSpecification
implements the
Specification
inter-
face, the
$jasons_email
object can be treated just like any other concrete Specification instance.
Indeed, it’s used just that way four lines later in
new AndSpecification($male, $jasons_email)
.
Given
PolicyFactor
, it’s now possible to do:
$jason = PolicyFactory::createJasonPolicy();
$jason->isSatisfiedBy($datasource);
These two lines of code verify that
$datasource
’s name field is “Jason”, its age field is at least 30, and
its email field is either “jsweat_php@yahoo.com” or “jsweat@users.sourceforge.net”.
All of those intermediate variables to hold the concrete specifications are not aesthetically
pleasing. Can the generation of the policy be cleaned up to make the code easier to read and main-
tain? Yes! Simply take advantage of a new feature in PHP5 to chain method calls from objects
returned by methods.
A first step might be to allow individual concrete Specifications to know how to “And” and “Or”
themselves. This could be done by introducing Factory methods (see Chapter 3 -The Factory Method
Pattern) to create
AndSpecification
and
OrSpecification
classes. Since these features would be
common to all
Specifications
, it would be a good idea to move them into an abstract base class.
abstract class BaseSpecification implements Specification {
protected $field;
public function and_($spec) { rreettuurrnn
nneeww
AAnnddSSppeecciiffiiccaattiioonn(($$tthhiiss,,
$$ssppeecc));;
}
public function or_($spec) { rreettuurrnn
nneeww
OOrrSSppeecciiffiiccaattiioonn(($$tthhiiss,,
$$ssppeec
c));;}
}
The Specification Pattern186

The funny method names
and_()
and
or_()
are needed because “and” and “or” are keywords in PHP.
By introducing this base class, the concrete classes written so far must be modified to inherit
from
BaseSpecification
:
ccllaassss
FFiieellddEEqquuaallSSppeecciiffiiccaattiioonn
eexxtteennddss
BBaasseeSSppeecciiffiiccaattiioonn
{{
// ...
}
The next step is to introduce Factory methods to create the individual concrete specifications more
easily. This might be done in a separate factory class, but for convenience, you can add the meth-
ods to the
PolicyFactory
class.
class PolicyFactory {
pprrootteecctteedd
ffuunnccttiioonn
eeqquuaall(($$ffiieelldd,,
$$vvaalluuee))
{{
rreettuurrnn
nneeww
FFiieellddEEqquuaallSSppeecciiffiiccaattiioonn(($$ffiieelldd,,
$$vvaalluuee));;
}}
pprrootteecctteedd
ffuunnccttiioonn
ggTToorrEEqq(($$ffiieelldd,,
$$vvaalluuee))
{{
rreettuurrnn
nneeww
FFiieellddGGrreeaatteerrTThhaannOOrrEEqquua
allSSppeecciiffiiccaattiioonn(($$ffiieelldd,,
$$vvaalluuee));;
}}
}
Now, let’s combine both of these Factory methods to create a statement like the following:
class PolicyFactory {
// ..
public function createJasonPolicy() {
return $this->equal(‘name’, ‘Jason’)->and_(
$this->gTorEq(‘age’, 30)->and_(
$this->equal(‘sex’, ‘male’)->and_(
$this->equal(‘email’, ‘jsweat_php@yahoo.com’)->or_(
$this->equal(‘email’, ‘jsweat@users.sourceforge.net’)
))));
}
}
createJasonPolicy()
creates a policy just as before, but the code is far more readable.
After all of this refactoring, the class diagram looks like this:
The Specification Pattern 187

The Specification pattern facilitates better structure and organizes business logic in your applica-
tion’s domain model. One of the reasons I wanted to include this pattern in the book is because it
begins to show how patterns are modified and combined in real world applications.
The Specification Pattern188
11
The Proxy Pattern
HAVE YOU EVER WANTED to delay the creation of an object because it uses expensive
resources and not every path through your code requires the object? Have you ever wanted
to restrict access to an object, say, to provide one set of methods to a user and additional,
privileged methods to an administrator? Both needs are fairly common and are representative of a
larger problem: how do you provide a consistent interface to an object that may vary in nature—or not
even exist yet?
The Problem
How can you provide access to an object without providing the object directly?
The Solution
The Proxy pattern provides a surrogate—a placeholder—for another object, effectively placing code in
between a client object and a subject object. A Proxy might provide lazy instantiation, access control,

or just about anything else, including just passing through the calls. A Proxy for purely local
resources is sometimes referred to as a virtual proxy. A Proxy for remote services is often called a
remote proxy. A Proxy that enforces access control is called a protection proxy.
Here is a diagram of (one method in) a remote proxy.
SoapClient
is a go-between for local
objects (the clients) that want to call
SoapServer
(the subject) to acquire weather information. The
entire task of constructing, transmitting, and receiving via HTTP, and parsing complex XML docu-
ments to effectuate the remote communications is handled within the
SoapClient
class. The net
result is a replication of the remote
SoapServer
objects API, thus having the
SoapClient
acting as a
local surrogate—a proxy—for the remote
SoapServer
resource.
There is another variant of the Proxy pattern called a smart proxy. This term is a sort of a catch-
all for additional logic added before allowing access to the subject object.
Handle-Body Patterns
The Proxy Pattern, the Decorator Pattern, and the Adapter Pattern (the latter two patterns are covered in
the next two chapters)have a similar structure when programmed. The essential difference between the
three patterns is how they’re used.
Other variations of this structure can be found at
hhttttpp::////wwwwww..cc22..ccoomm//ccggii//wwiikkii??HHaannddlleeBBooddyyPPaatttteerrnn
.
The Proxy Pattern192
L
L

The essence of the Proxy is to hold a reference to the subject object in an instance variable and to
pass method calls on the Proxy class down to the subject.
Let’s look at the Proxy pattern in it’s simplest form. First, you need a subject class to proxy.
// PHP4
class Subject {
function someMethod() {
sleep(1); //do something
}
}
Next, you need the Proxy class. This class needs to have an instance of the subject to proxy to.
class ProxySubject {
var $subject;
function ProxySubject() {
$this->subject =& new Subject;
}
}
In the
ProxySubject
above, the subject is created in the constructor (but other alternatives, such as
passing in as a parameter to the constructor or creating the subject from a Factory, are equally
viable).
Lastly, your Proxy class must provide all of the public methods your subject class supports. In
this case, that’s just the
someMethod()
method.
class ProxySubject {
var $subject;
function ProxySubject() {
$this->subject =& new Subject;
}
ffuunnccttiioonn
ssoommeeMMeetthhoodd(())
{{
$$tthhiiss->>ssuubbjjeecctt->>ssoommeeMMeetthhoodd(());;
}}
}
ProxySubject
calls the real
Subject
using
$this->subject->someMethod()
.
A Proxy might have some methods that pass straight through, and others where additional logic
The Proxy Pattern 193

(lazy loading, guarding) is applied before for-
warding the call.
Here’s
ProxySubject
expressed as a UML
class diagram:
Sample Code
The simple example above shows the basic structure of the Proxy pattern, but let’s move on to a more
interesting and realistic example.
Web services have become very popular and PHP5 includes a good deal of support for protocols
like SOAP that make it very easy to consume a remote service. Part of the construction of a SOAP
client is the processing of the WSDL file. However, you may wish to delay processing the WSDL file
until you’re sure you need to use the object. This next example of a Proxy shows both a remote
proxy—accessing a SOAP service—and lazy instantiation.
RemoteProxy
First, some quick basics on the new PHP5
SoapClient
code. You must have compiled PHP5 with the
—enable-soap
option to use the
SoapClient
class. Once you do that, you can create a
SoapClient
instance by passing the URL to the service’s WSDL file in the constructor:
// PHP5
$client = new SoapClient(
‘http://live.capescience.com/wsdl/GlobalWeather.wsdl’);
PHP4 SoapClients
If you have coded PHP4 SOAP clients before, PHP5’s technique may seem almost like cheating. PHP5’s
SSooaappCClliieenntt
is an extension, so it’s native PHP code and fast, since the actually parsing and formatting of
XML messages is done in C.
Some PHP4 SOAP Libraries include:
• phpsoaptoolkit (http://phpsoaptoolkit.sf.net/phpsoap/),
• PEAR::SOAP (http://pear.php.net/package/SOAP)
• ez SOAP (http://ez.no/ez_publish/documentation/development/libraries/ez_soap)
• nusoap (http://sf.net/projects/nusoap/).
All of these PHP4 libraries handle the remote message formatting and transmission in PHP code and are
examples of a remote proxy.
The Proxy Pattern194
L
L

The first question you might have is what methods does the
SoapClient
respond
to? You can easily enumerate the methods at runtime by doing
var_dump(get_class_methods(get_class($client)));
. To be more precise, you could express this
as a test case:
class ProxyTestCase extends UnitTestCase {
const WSDL = ‘http://live.capescience.com/wsdl/GlobalWeather.wsdl’;
private $client;
function setUp() {
$this->client = new SoapClient(ProxyTestCase::WSDL);
}
function TestMethodsOfSoapClient() {
$soap_client_methods = array(
‘__construct’,
‘__call’,
‘__soapCall’,
‘__getLastRequest’,
‘__getLastResponse’,
‘__getLastRequestHeaders’,
‘__getLastResponseHeaders’,
‘__getFunctions’,
‘__getTypes’,
‘__doRequest’);
$this->assertEqual(
$soap_client_methods,
get_class_methods(get_class($this->client)));
}
}
At first, it might seem useless to write a test like this—couldn’t you just dump this information any
time you wanted to? Perhaps, but this test could be useful to have in your application test suite to
protect yourself during PHP upgrades, to understand if any methods have been added, or to discov-
er if any methods you rely on have been removed, and to verify PHP was compiled with the SOAP
option. That being said, this test is extremely fragile: it’s vulnerable to changes caused by refactoring
and is highly dependent on the ordering of the listed functions. For now, though, the test describes
how
SoapClient
looks. If you want to put in a similar test in your test suite, it’s best to refactor it to
do
in_array
lookups and only target the functions you are explicitly using in your code.
You can use the
SoapClient::__getFunctions()
method to understand what facilities the tar-
geted SOAP service provides. In the case of GlobalWeather.wsdl, you have:
class ProxyTestCase extends UnitTestCase {
function TestSoapFunctions() {
$globalweather_functions = array(
The Proxy Pattern 195

‘Station getStation(string $code)’,
‘boolean isValidCode(string $code)’,
‘ArrayOfstring listCountries()’,
‘ArrayOfStation searchByCode(string $code)’,
‘ArrayOfStation searchByCountry(string $country)’,
‘ArrayOfStation searchByName(string $name)’,
‘ArrayOfStation searchByRegion(string $region)’,
‘WeatherReport getWeatherReport(string $code)’
);
$this->assertEqual(
$globalweather_functions,
$this->client->__getFunctions());
}
}
SoapClient::__getFunctions()
returns an array of strings that represent the API for the web serv-
ice. For each method, the expected return type, the name of the method, and the expected parame-
ter types are listed.
(Again this kind of test is useful in an application suite to immediately alert you to changes in
the published web service. You can easily envision a bug hunt ensuing if weather information sud-
denly stopped appearing on your page due to a subtle change in the API that you were unaware of.
With this kind of a check in place, you’d be alerted to the change as soon as you ran the unit test
case.)
The last thing to look at in this brief introduction to the PHP5
SoapClient
is actually consuming
the service. As an example, let’s look up the weather for Moline, Illinois. The airport code for Moline
is “KMLI.” To get the current weather status at the Moline airport, call the
getWeatherReport()
method and pass the string ‘KMLI’ as an argument. The call returns a
WeatherReport
object:
class ProxyTestCase extends UnitTestCase {
function TestGetWeatherReport() {
$moline_weather = $this->client->getWeatherReport(‘KMLI’);
$this->assertIsA($moline_weather, ‘stdClass’);
}
}
Because
WeatherReport
is not actually a class defined in your application, the
SoapClient
returns all
objects as instances of
stdClass
. You can then move on to evaluate the attributes of the returned
object:
The Proxy Pattern196

class ProxyTestCase extends UnitTestCase {
function TestGetWeatherReport() {
$moline_weather = $this->client->getWeatherReport(‘KMLI’);
$this->assertIsA($moline_weather, ‘stdClass’);
$$wweeaatthheerr__tteessttss
==
aarrrraayy((
‘‘ttiimmeessttaammpp’’
==>>
‘‘SSttrriinngg’’
,,’’ssttaattiioonn’’
==>>
‘‘ssttddCCllaassss’’
,,’’pphheennoommeennaa’
’
==>>
‘‘AArrrraayy’’
,,’’pprreecciippiittaattiioonn’’
==>>
‘‘AArrrraayy’’
,,’’eexxttrreemmeess’’
==>>
‘‘AArrrraayy’’
,,’’pprreessssuurree’’
==>>
‘‘ssttddCCllaassss’’
,,’’sskkyy’’
==>>
‘‘ssttddCCllaassss’’
,,’’tteemmppeerraattuurree’’
==>>
‘‘ssttddCCllaassss’’
,,’’vviissiibbiilliittyy’’
==>>
‘‘ssttddC
Cllaassss’’
,,’’wwiinndd’’
==>>
‘‘ssttddCCllaassss’’
));;
ffoorreeaacchh(($$wweeaatthheerr__tteessttss
aass
$$kkeeyy
==>>
$$iissaa))
{{
$$tthhiiss->>aasssseerrt
tIIssAA(($$mmoolliinnee__wweeaatthheerr->>$$kkeeyy,,
$$iissaa,,
““$$kkeeyy
sshhoouulldd
bbee
$$iissaa,,
aaccttuuaallllyy
[[%%ss]]””));;
}}
}
}
This code creates a mapping between attribute and the expected type. You can then iterate over this
list of expectations and use
assertIsA()
to verify the correct type. You can verify other aggregated
objects as well:
class ProxyTestCase extends UnitTestCase {
function TestGetWeatherReport() {
// continued ...
$$tteemmpp
==
$$mmoolliinnee__wweeaatthheerr->>tteemmppeerraattuurree;;
$$tteemmppeerraattuurree__tteessttss
==
aarrrraayy((
‘‘aammbbiieenntt’’
==>>
‘‘FFllooaat
t’’
,,’’ddeewwppooiinntt’’
==>>
‘‘FFllooaatt’’
,,’’rreellaattiivvee__hhuummiiddiittyy’’
==>>
‘‘IInntteeggeerr’’
,,’’ssttrriinngg’’
==>>
‘‘SSttrriinngg’’
));;
foreach($temperature_tests as $key => $isa) {
$this->assertIsA($temp->$key,
$isa,
“$key should be $isa, actually [%s]”);
}
}
}
Some abbreviated actual output from this method might look like:
The Proxy Pattern 197

stdClass Object
(
[timestamp] => 2005-02-27T13:52:00Z
[station] => stdClass Object
(
[icao] => KMLI
[wmo] => 72544
[iata] =>
[elevation] => 179
[latitude] => 41.451
[longitude] => -90.515
[name] => Moline, Quad-City Airport
[region] => IL
[country] => United States
[string] => KMLI - Moline, Quad-City Airport, IL, United States @ 41.451’N -90.515’W 179m
)
// ...
[temperature] => stdClass Object
(
[ambient] => 0.6
[dewpoint] => -2.8
[relative_humidity] => 78
[string] => 0.6c (78% RH)
)
// ...
)
Lazy Proxy
Now that you have a basic understanding of the PHP5
SoapClient
—which is itself a remote proxy—
how can you write a Lazy Instantiating Proxy for
SoapClient
?
class GlobalWeather {
private $client;
// ‘Station getStation(string $code)’,
public function getStation($code) {
return $this->client->getStation($code);
}
}
getStation()
should proxy to the
$client
instance variable’s
getStation()
method. However, at this
point, the
SoapClient
instance hasn’t been created and stored it in the
$client
variable, because, as
mentioned earlier, processing of the WSDL file involves remote processing that should be delayed
until absolutely needed.
The Proxy Pattern198

You can delay instantiation of
SoapClient
by interposing some lazy loading code prior to making the
client call:
class GlobalWeather {
private $client;
pprriivvaattee
ffuunnccttiioonn
llaazzyyLLooaadd(())
{{
iiff
((!!
$$tthhiiss->>cclliieenntt
iinnssttaanncceeooff
SSooaappCClliieenntt))
{{
$$tthhiiss->>cclliieenntt
==
nneeww
SSooaappCClliieenntt((
‘‘hhttttpp::////lliivvee..ccaappeesscciieennccee..ccoomm//wwssddll//GGlloobbaallWWeeaatthheerr..wwssddll’’));;
}}
}}
// ‘Station getStation(string $code)’,
public function getStation($code) {
$$tthhiiss->>l
laazzyyLLooaadd(());;
return $this->client->getStation($code);
}
}
lazyLoad()
creates the
SoapClient
on demand. There’s just one problem: I’m a lazy coder and I’m
already disappointed that I have to create all of the proxied methods and add the
$this->lazyLoad();
line to each one. Is there something more succinct? Yes. Once again, take
advantage of the new PHP5 ability to chain method calls of returned objects.
Rename
lazyLoad()
to
client()
and return the
$client
instance from the method. Now all of
the proxied methods can access the
client()
method rather than the
$client
attribute. Lazy instan-
tiation made easy!
class GlobalWeather {
pprriivvaattee
ffuunnccttiioonn
cclliieenntt(())
{{
iiff
((!!
$$tthhiiss->>cclliieenntt
iinnssttaanncceeooff
SSooaappCClliieenntt))
{{
$$tthhiiss->>cclli
ieenntt
==
nneeww
SSooaappCClliieenntt((
‘‘hhttttpp::////lliivvee..ccaappeesscciieennccee..ccoomm//wwssddll//GGlloobbaallWWeeaatthheerr..wwssddll’’));;
}}
rreettuurrnn
$$tthhiis
s->>cclliieenntt;;
}}
// ...
////
‘‘bboooolleeaann
iissVVaalliiddCCooddee((ssttrriinngg
$$ccooddee))
ppuubblliicc
ffuunnccttiioonn
iissVVaalliiddCCooddee(($$ccooddee))
{{
r
reettuurrnn
$$tthhiiss->>cclliieenntt(())->>iissVVaalliiddCCooddee(($$ccooddee));;
}}
// and so on for other SOAP service methods ...
////
‘‘WWeeaatthheerrRReeppoorrtt
ggeettWWeeaatthheerrRReeppoorrtt((ssttrriinngg
$$ccood
dee))
The Proxy Pattern 199

ppuubblliicc
ffuunnccttiioonn
ggeettWWeeaatthheerrRReeppoorrtt(($$ccooddee))
{{
rreettuurrnn
$$tthhiiss->>cclliieenntt(())->>ggeettWWeeaatthheerrRReeppoorrtt(($$ccooddee));;
}}
}
So what does the Lazy Instantiation Proxy class for the GlobalWeather service buy you? You have a
local class that you can create in your program at any time and the remote resources aren’t parsed
until you actually need them. And there is yet another advantage of using this Proxy class: with the
supported methods of the SOAP service enumerated in the Proxy, you can now mock this class for
testing.
Dynamic Proxy
PHP5 provides some nice features to quickly assemble a Proxy class without writing out each
method explicitly.
class GenericProxy {
protected $subject;
public function __construct($subject) {
$this->subject = $subject;
}
ppuubblliicc
ffuunnccttiioonn
____ccaallll(($$mmeetthhoodd,,
$$aarrggss))
{{
rreettuurrnn
ccaallll__uusseerr__ffuunncc__aarrrraayy((
aarrrraayy(($$tthhiiss->>ssuub
bjjeecctt,,
$$mmeetthhoodd)),,
$$aarrggss));;
}}
}
The key here is the
__call()
method (also available in PHP4 via the EXPERIMENTAL
overload
extension). The method
__call()
allows you to redirect every call to the Proxy class to the
$subject
instead.
Since
__call()
has lower precedence than actual methods, you can define a real method of the
Proxy class and it executes instead of the
__call()
proxy. You can use this structure as scaffolding for
your Proxy class, and then add in the specific features required for your use of the Proxy pattern.
LazyProxy Delayed Exceptions
In PHP5, creation of an object can generate an exception. By using a Lazy Instantiation Proxy, you delay
this potential exception until the first time you use a method that creates the object. (This might even be
what you are trying to accomplish with the Proxy.) This is obviously not a central part of the pattern, but
is something you should keep in mind.
The Proxy Pattern200
L
L

Issues
The Proxy pattern is useful in many circumstances where you want to hold an object “at arms dis-
tance” for some reason: lazy loading, guarding state changing methods, and so on. As demonstrat-
ed by the
GlobalWeather
class developed in this chapter, you can also use the Proxy pattern to make
remote resources appear to be available on your local computer.
Dynamic proxies are trivial to code and therefore quick and easy for you to implement in your
application. However, (as with any implementation relying on
__call()
), reflection cannot provide
visibility into such an object. In particular, if you want to have a Proxy that adheres to an interface,
you cannot rely on the
__call()
, but must code at least all of the interface methods explicitly in your
Proxy class.
The Proxy Pattern 201
12
The Decorator
Pattern
IF YOU’VE DEVELOPED OBJECT-ORIENTED PHP code for even a short time or have come this far
in this book, you know that you can change or augment the capabilities of a class via inheritance,
an essential feature of any object-oriented programming language. If an existing PHP class is miss-
ing a method or if an existing method needs a little more “oomph,” you simply
extends
the class into
a new class and bolt on the extra code.
But subclassing is not always possible or appropriate. What if you want to change the behavior of
an object after it’s been instantiated? Or, what if you want to slightly extend the behavior of many
classes? The former can only be done at run-time; the latter is obviously possible, but may lead to a
proliferation of subtly-different classes—a maintenance nightmare.
The Problem
How can you structure your code to easily add conditional or rarely used features without putting the
extra code directly in your class?

The Solution
The Decorator Pattern provides a flexible alternative to subclassing. Decorator allows you to modify
objects dynamically, adding capabilities without causing an explosion of subclasses.
Decorator is especially useful when used with families of subclasses. If you have a set of sub-
classes (derived from the same superclass) and you need to add additional capabilities that can be
applied independent of the subclass, you can use Decorator to avoid both duplicating code and
increasing the number of concrete subclasses.
This idea is easiest to understand with some example class diagrams. Consider a simple form
library based on the “widget” concept, where you have a class for each type of form control you want
to represent. Such as class diagram might look like:
Select
and
TextInput
are subclasses of
Widget
. Say that you want to add a “labeled” widget, a form
input that tells you what the input is for. Since any given form control might be labeled, you might
subclass each concrete widget like this:
The Decorator Pattern204

That class diagram doesn’t look too bad, so let’s add another feature. During form validation you
want to be able to indicate if a form control is invalid. The code you need to apply for an “invalid”
control again applies to any widget, so it’s off to the races to make even more subclasses:
Here the explosion of subclasses isn’t the only problem. Think about all of the duplicated code you’d
now have spread throughout your entire class hierarchy. There has to be a better way! Indeed, the
Decorator pattern is the way out of this mess.
The Decorator pattern is structurally very similar to the Proxy pattern (see Chapter 11). A
Decorator object holds a reference to an object and faithfully recreates the public interface to the
decorated object. The Decorator can also add methods, extending the interface of the decorated
object or can override methods at will, even overriding methods conditionally during the execution
of a script.
To explore the Decorator pattern, let’s take the notion of the form widget library discussed ear-
lier and implement the label and invalidation features using the Decorator pattern instead of inher-
itance.
The Decorator Pattern 205

Sample Code
What should the widget library do?
• Easily create form elements;
• Output form elements as an HTML form; and
• Perform some simple validation on each element.
For this example, let’s create a form with inputs for a first name, a last name, and an email address.
All of the fields should be required and the email address should vaguely resemble a valid email
address. As HTML, the form might look something like this:
<form action=”formpage.php” method=”post”>
<b>First Name:</b> <input type=”text” name=”fname” value=””><br>
<b>Last Name:</b> <input type=”text” name=”lname” value=””><br>
<b>Email:</b> <input type=”text” name=”email” value=””><br>
<input type=”submit” value=”Submit”>
</form>
And with a little bit of CSS styling might render like this:
To establish a uniform API, let’s create a
Widget
base class (if this was a PHP5 example, this might be
an interface). Since all widgets (form elements) must render at least some output,
Widget
holds only
a
paint()
method.
class Widget {
function paint() {
return $this->_asHtml();
}
}
The Decorator Pattern206

Let’s start with a basic text input widget. It must include the name of the input field and the value of
the input and must be able to render as HTML.
class TextInput extends Widget {
var $name;
var $value;
function TextInput($name, $value=’’) {
$this->name = $name;
$this->value = $value;
}
function _asHtml() {
return ‘<input type=”text” name=”’.$this->name.’” value=”’
.$this->value.’”>’;
}
}
A basic test can verify that the HTML is correct and the name and value passed in as parameters to
the constructor carry through to the rendered output:
class WidgetTestCase extends UnitTestCase {
function testTextInput() {
$text =& new TextInput(‘foo’, ‘bar’);
$output = $text->paint();
$this->assertWantedPattern(
‘~^<input type=”text”[^>]*>$~i’, $output);
$this->assertWantedPattern(‘~name=”foo”~i’, $output);
$this->assertWantedPattern(‘~value=”bar”~i’, $output);
}
}
The
TextInput
widget works, but its user interface is horrible, as it lacks a friendly description, such
as “First Name” or “Email Address.” So, the next logical feature to add to a
Widget
is a description.
Enter the Decorator pattern, which can add a capability uniformly to any
Widget
.
To start, let’s make a generic
WidgetDecorator
class that can be extended to create specific con-
crete decorators. At a minimum, the
WidgetDecorator
class must accept a
Widget
in its constructor
and replicate the public
paint()
method.
class WidgetDecorator {
var $widget;
The Decorator Pattern 207

function WidgetDecorator(&$widget) {
$this->widget =& $widget;
}
function paint() {
return $this->widget->paint();
}
}
To construct a label, pass the content of the label and an original widget:
class Labeled extends WidgetDecorator {
var $label;
function Labeled($label, &$widget) {
$this->label = $label;
$this->WidgetDecorator($widget);
}
}
Labeled
also needs to intercept the
paint()
call and add the label information to the output:
class Labeled extends WidgetDecorator {
var $label;
function Labeled($label, &$widget) {
$this->label = $label;
$this->WidgetDecorator($widget);
}
ffuunnccttiioonn
ppaaiinntt(())
{{
rreettuurrnn
‘‘<<bb>>’’..$$tthhiiss->>llaabbeell..’’::<<//bb>>
‘‘..$$tthhiiss->>wwiiddggeett->>ppaaiinntt(());;
}}
}
You can verify this works with a test like this:
class WidgetTestCase extends UnitTestCase {
function testLabeled() {
$text =& new Labeled(
‘Email’
,new TextInput(‘email’));
$output = $text->paint();
The Decorator Pattern208

$this->assertWantedPattern(‘~^<b>Email:</b> <input~i’, $output);
}
}
With the basic capabilities of
TextInput
and
Labeled
, you can start to assemble a class to manage
the form in aggregate.
FormHandler
has a static
build()
method to create an array of
Widget
form elements:
class FormHandlerTestCase extends UnitTestCase {
function testBuild() {
$this->assertIsA($form = FormHandler::build(new Post), ‘Array’);
$this->assertEqual(3, count($form));
$this->assertIsA($form[1], ‘Labeled’);
$this->assertWantedPattern(‘~email~i’, $form[2]->paint());
}
}
Some code to realize
FormHandler
might be:
class FormHandler {
function build() {
return array(
new Labeled(‘First Name’, new TextInput(‘fname’))
,new Labeled(‘Last Name’, new TextInput(‘lname’))
,new Labeled(‘Email’, new TextInput(‘email’))
);
}
}
Now, this code doesn’t do you much good without the corresponding
$_POST
values. Because this
code must be tested using a MockObject (see Chapter 6), let’s wrap the
$_POST
values in a hash-like
object similar to a
Registry
(see Chapter 5) or the simulated WACT
DataSource
from the
Specification pattern (see Chapter 10):
class Post {
var $store = array();
function get($key) {
if (array_key_exists($key, $this->store))
return $this->store[$key];
The Decorator Pattern 209

}
function set($key, $val) {
$this->store[$key] = $val;
}
}
A convenience method can act as both a Factory and a means of automatically filling the hash with
the keys from
$_POST
.
class Post {
// ...
ffuunnccttiioonn
&&aauuttooFFiillll(())
{{
$$rreett
==&&
nneeww
PPoosstt;;
ffoorreeaacchh(($$__PPOOSSTT
aass
$$kkeeyy
==>>
$$vvaalluuee))
{{
$$rreett->>sseett(($$kkeeyy,,
$$vvaalluuee));;
}}
rreettuurrnn
$$rreett;;
}}
}
Using
Post
class, you can modify
FormHandler::build()
to use the existing
$_POST
values for
defaults:
class FormHandler {
function build(&$post) {
return array(
new Labeled(‘First Name’
, new TextInput(‘fname’, $post->get(‘fname’)))
,new Labeled(‘Last Name’
, new TextInput(‘lname’, $post->get(‘lname’)))
,new Labeled(‘Email’
, new TextInput(‘email’, $post->get(‘email’)))
);
}
}
You can now create a PHP script to use this
FormHandler
to generate the HTML form:
<form action=”formpage.php” method=”post”>
<?php
The Decorator Pattern210

$post =& Post::autoFill();
$form = FormHandler::build($post);
foreach($form as $widget) {
echo $widget->paint(), “<br>\n”;
}
?>
<input type=”submit” value=”Submit”>
</form>
You now have a form handler that posts back to itself and retains the posted values.
Let’s move on to adding some validation for the form. The approach is to write another
Widget
Decorator to represent an “invalid” state and to extend the
FormHandler
class to add a
validate()
method to process the array of
Widget
instances. If a
Widget
is “invalid,” let’s make it stand out by
wrapping it in a
<span>
element with a class of “invalid”. Here’s a test that demonstrates that goal:
class WidgetTestCase extends UnitTestCase {
// ...
function testInvalid() {
$text =& new Invalid(
new TextInput(‘email’));
$output = $text->paint();
$this->assertWantedPattern(
‘~^<span class=”invalid”><input[^>]+></span>$~i’, $output);
}
}
Here’s the
Invalid WidgetDecorator
subclass:
class Invalid extends WidgetDecorator {
function paint() {
return ‘<span class=”invalid”>’.$this->widget->paint().’</span>’;
}
}
One nice thing about Decorators is that you can chain them together. The
Invalid
Decorator just
knows that it is wrapping a widget: it doesn’t care if the widget is a
TextInput
, a
Select
, or a
Labeled
-
decorated version of any
Widget
.
The Decorator Pattern 211

This leads to the next logical test case:
class WidgetTestCase extends UnitTestCase {
// ...
function testInvalidLabeled() {
$text =& new Invalid(
new Labeled(
‘Email’
,new TextInput(‘email’)));
$output = $text->paint();
$this->assertWantedPattern(‘~<b>Email:</b> <input~i’, $output);
$this->assertWantedPattern(
‘~^<span class=”invalid”>.*</span>$~i’, $output);
}
}
With the
Invalid
Decorator in hand, let’s tackle the
FormHandler::validate()
method:
class FormHandlerTestCase extends UnitTestCase {
// ...
function testValidateMissingName() {
$post =& new Post;
$post->set(‘fname’, ‘Jason’);
$post->set(‘email’, ‘jsweat_php@yahoo.com’);
$form = FormHandler::build($post);
$this->assertFalse(FormHandler::validate($form, $post));
$this->assertNoUnwantedPattern(‘/invalid/i’, $form[0]->paint());
$$tthhiiss->>aasssseerrttWWaanntteeddPPaatttteerrnn((‘‘//iinnvvaalliidd//ii’’,,
$$ffoorrmm[[11]]->>ppaaiinntt(())));;
$this->assertNoUnwantedPattern(‘/invalid/i’, $form[2]->paint());
}
}
This test captures all of the basics: set up a stub
Post
instance, use it to build a
Widget
collection,
and then pass that collection to the validate method.
class FormHandler {
function validate(&$form, &$post) {
// first name required
if (!strlen($post->get(‘fname’))) {
$form[0] =& new Invalid($form[0]);
}
The Decorator Pattern212

// last name required
if (!strlen($post->get(‘lname’))) {
$form[1] =& new Invalid($form[1]);
}
}
}
With the names validating, let’s move on to adding a simple regex to validate the email address:
class FormHandlerTestCase extends UnitTestCase {
// ...
function testValidateBadEmail() {
$post =& new Post;
$post->set(‘fname’, ‘Jason’);
$post->set(‘lname’, ‘Sweat’);
$post->set(‘email’, ‘jsweat_php AT yahoo DOT com’);
$form = FormHandler::build($post);
$this->assertFalse(FormHandler::validate($form, $post));
$this->assertNoUnwantedPattern(‘/invalid/i’, $form[0]->paint());
$this->assertNoUnwantedPattern(‘/invalid/i’, $form[1]->paint());
$this->assertWantedPattern(‘/invalid/i’, $form[2]->paint());
}
}
Code to implement this simple email validation might look like:
class FormHandler {
function validate(&$form, &$post) {
// first name required
if (!strlen($post->get(‘fname’))) {
$form[0] =& new Invalid($form[0]);
}
// last name required
Ugly Code
Two “uglies” stare back at me when I look at this code: accessing the form element by a numeric index
and having to pass the
$$__PPoosstt
array into the validation. In later refactoring, it’d probably be better to
make a
WWiiddggeett
collection as an associative array indexed by the form element name, or perhaps a Registry
as a next logical step. You could also add a method to the
WWiiddggeett
class to return it’s current value, remov-
ing the need to pass around the
$$__PPoosstt
instance past the construction of the
WWiiddggeett
collection. Both of
these are out of scope for the purpose of this example.
The Decorator Pattern 213
L
L

if (!strlen($post->get(‘lname’))) {
$form[1] =& new Invalid($form[1]);
}
// email has to look real
iiff
((!!pprreegg__mmaattcchh((‘‘~~\\ww++@@((\\ww++\\..))++\\ww++~~’’
,,$$ppoosstt->>ggeett((‘‘eemmaaiill’’))))))
{{
$$ffoorrmm[[22]]
==&&
nneeww
IInnvvaalliidd(($$f
foorrmm[[22]]));;
}}
}
}
You can also create a test case for when the form does validate:
class FormHandlerTestCase extends UnitTestCase {
// ...
function testValidate() {
$post =& new Post;
$post->set(‘fname’, ‘Jason’);
$post->set(‘lname’, ‘Sweat’);
$post->set(‘email’, ‘jsweat_php@yahoo.com’);
$form = FormHandler::build($post);
$this->assertTrue(FormHandler::validate($form, $post));
$this->assertNoUnwantedPattern(‘/invalid/i’, $form[0]->paint());
$this->assertNoUnwantedPattern(‘/invalid/i’, $form[1]->paint());
$this->assertNoUnwantedPattern(‘/invalid/i’, $form[2]->paint());
}
}
This creates the need to track any validation failures inside the method so it can return true if every-
thing checks out.
class FormHandler {
// ...
function validate(&$form, &$post) {
$$vvaalliidd
==
ttrruuee;;
// first name required
if (!strlen($post->get(‘fname’))) {
$form[0] =& new Invalid($form[0]);
$$vvaalliidd
==
ffaallssee;;
}
// last name required
if (!strlen($post->get(‘lname’))) {
$form[1] =& new Invalid($form[1]);
$$vvaalliidd
==
ffaallssee;;
}
The Decorator Pattern214

// email has to look real
if (!preg_match(‘~\w+@(\w+\.)+\w+~’
,$post->get(‘email’))) {
$form[2] =& new Invalid($form[2]);
$$vvaalliidd
==
ffaallssee;;
}
rreettuurrnn
$$vvaalliidd;;
}
}
Those are all the building blocks required to add validation to the page. Here’s a screen shot of the
end game.
And the page to generate it:
<html>
<head>
<title>Decorator Example</title>
<style type=”text/css”>
.invalid {color: red; }
.invalid input { background-color: red; color: yellow; }
#myform input { position: absolute; left: 110px; width: 250px; font-weight: bold;}
</style>
</head>
<body>
<form action=”<?php echo $_SERVER[‘PHP_SELF’]; ?>” method=”post”>
<div id=”myform”>
<?php
error_reporting(E_ALL);
require_once ‘widgets.inc.php’;
$post =& Post::autoFill();
$form = FormHandler::build($post);
if ($_POST) {
FormHandler::validate($form, $post);
}
foreach($form as $widget) {
echo $widget->paint(), “<br>\n”;
The Decorator Pattern 215

}
?>
</div>
<input type=”submit” value=”Submit”>
</form>
</body>
</html>
Issues
Decorators are another one of those design patterns that grow on you after you’ve worked with them
a bit. The Decorator pattern allows you to easily bypass rigid inheritance problems. You can think of
a Decorator as effectively changing the class of an object at run-time or perhaps even several times
as you use the object in different contexts throughout your scripts.
Perhaps the most important aspect of the Decorator pattern is it’s ability to “trump” inheritance.
The “Problem” section showed a subclass explosion using inheritance. With a Decorator-based solu-
tion, the UML class diagram now resembles this more succinct and flexible solution:
The Decorator Pattern216
13
The Adapter
Pattern
INTERFACES CHANGE. It’s a simple and perennial fact that programmers have to (albeit grudging-
ly) accept and contend with. Vendors change their code; system libraries are revised; and program-
ming languages and their incumbent libraries evolve. One of my son’s countless toys succinctly
describes the dilemma: you can’t fit a square peg in a round hole.
The Problem
How can you protect yourself from changes in the API of external libraries you use? If you write a
library, can you provide a means to allow existing users of your software to seamlessly upgrade, even
if you’ve changed your API? How can you change the interface of an object to better suit your needs?
The Solution
The Adapter pattern provides a different interface to an object. You can use an Adapter to realize a
familiar interface to a different object, avoiding the hassle of updating or refactoring your client code.

Consider what happens when (not if!) the API of a third-party library changes. You could just bite the
bullet and change all of your client code, but it’s often not that simple. You might be working on a
new project that requires the features of the newer version of the library, but already have dozens of
older legacy applications that work fine with the previsou version of the library. You probably could-
n’t justify the use of the new feature if the upgrade meant touching the client code for all of the other
applications as well.
Sample Code
Let’s see how to protect an existing application from API changes.
Assume that you’ve searched high and low for exactly the right library and finally discovered
HwLib, a (hypothetical) set of code designed to send messages.
This is the source code for the
HwLib
class:
// PHP4
/**
* the HwLib helps programmers everywhere write their first program
* @package HelloWorld
* @version 1
*/
class HwLib {
/**
* Say “Hello”
* @deprec this function is going away in the future
* @return string
*/
function hello() {
return ‘Hello ‘;
}
/**
* target audience
* @return string
*/
function world() {
return ‘World!’;
}
}
Handle-Body Pattern
The Adapter pattern is the last example of a Handle-Body style pattern. The structure of an Adapter is
similar to a Proxy and a Decorator, but the intent of an Adapter is to change the API of the wrapped object,
where both the Proxy and the Decorator keep the same interface.
The Adapter Pattern220
L
L

And here’s an example of the library in action:
$hw =& new HwLib;
echo $hw->hello(), $hw->world();
HwLib is well-documented. The authors have even commented explicitly that the
hello()
method
will be deprecated (obsoleted) in a future version.
Next, assume the future has arrived and HwLib version 2 has just been released. A brand new
greet()
method replaces
hello()
.
Here’s the new version of the library (with comments stripped):
// version 2
class HwLib {
function greet() {
return ‘Greetings and Salutations ‘;
}
function world() {
return ‘World!’;
}
}
To start coding against both versions of HwLib, first create some tests based on the HwLib version 1
interface:
class AdapterTestCase extends UnitTestCase {
function TestOriginalApp() {
$lib =& new HwLib;
$this->assertEqual(
‘Hello World!’
,$lib->hello().$lib->world());
}
}
You can also show that simply upgrading the library causes the application to fail.
class AdapterTestCase extends UnitTestCase {
The Adapter Pattern 221

function TestOriginalAppWouldFail() {
$lib =& new HwLib; // now using HwLib version 2
$this->assertFalse(method_exists($lib, ‘hello’));
}
}
(The test uses
method_exists()
as an illustration. If you simply switch to version 2 of the library and
rerun the
AdapterTestCase
with the
TestOriginalApp()
test, PHP fails with the message
Fatal
error: Call to undefined function: hello()
.)
The solution to the API “upgrade” is to build an Adapter.
The first item of business is to get a reference to an instance of the
HwLib
version 2 class into your
Adapter class.
class HwLibV2ToV1Adapter {
var $libv2;
function HwLibV2ToV1Adapter (&$libv2) {
$this->libv2 =& $libv2;
}
}
This example shows the instance passed into the constructor, but you might just create a new
instance, use a Factory or a Singleton, or use some other creational pattern that’s appropriate for
your requirements. (The use of composition in
HwLibV2ToV1Adapter
should seem familiar after the
past two chapters.)
Given the HwLib version 2 object, how can you make it appear to be an instance of the HwLib
version 1?
class HwLibV2ToV1Adapter {
var $libv2;
function HwLibV2ToV1Adapter (&$libv2) {
$this->libv2 =& $libv2;
}
ffuunnccttiioonn
hheelllloo(())
{{
rreettuurrnn
$$tthhiiss->>lliibbvv22->>ggrreeeett(());;
}}
function world() {
return $this->libv2->world();
}
}
The Adapter Pattern222

The
HwLibV2ToV1Adapter::hello()
method delegates to the
$libv2
objects
greet()
method.
So, how do you use this in your application?
class AdapterTestCase extends UnitTestCase {
function TestOriginalAppWithAdapter() {
$$lliibb
==&&
nneeww
HHwwLLiibbVV22TTooVV11AAddaapptteerr((nneeww
HHwwLLiibb));;
$this->assertEqual(
‘Greetings and Salutations World!’
,$lib->hello().$lib->world());
}
}
But now the application test and the application code are somewhat brittle. Is there a way to make
both of these easier to maintain in the long run? Yes!
Recall (from Chapter 3) how a Factory provides a more flexible means of creating instances of
objects. To better “future proof” the code, start with a simple Factory function:
function &HwLibInstance() {
return new HwLib;
}
To test the Factory, call it instead of creating the instance directly:
class AdapterTestCase extends UnitTestCase {
function TestAppWithFactory() {
$$lliibb
==&&
HHwwLLiibbIInnssttaannccee(());;
$$tthhiiss->>aasssseerrttWWaanntteeddPPaatttteerrnn((
‘/\w+ World!$/’
,$lib->hello().$lib->world());
}
}
There are two things to notice: the Factory creates the object and the
assertEqual()
validation has
been changed to the more flexible
assertWantedPattern()
. You can now use a regular expression to
capture the “core” of what you’re looking for from the library, perhaps making the test itself less brit-
tle.
Next, upgrade the HwLib library. As you install HwLib version2, you can modify the
The Adapter Pattern 223

HwLibInstance()
function to accommodate the new version:
function &HwLibInstance($ver=false) {
switch ($ver) {
case ‘V2’:
return new HwLib;
default:
rreettuurrnn nneeww HHwwLLiibbVV22TTooVV11AAddaapptteerr((nneeww HHwwLLiibb));;
}
}
Now re-run the
AdapterTestCase
. The tests continue to pass! (Green bars are great.) Because the
original application call didn’t pass a parameter, the
HwLibInstance()
Factory defaults to returning
an instance of the
HwLib
wrapped in the
HwLibV2toV1Adapter
class. However, if you’re writing new
code, you can pass in a parameter of
‘V2’
to let the function know you want the
HwLib
newer version
directly without adapting it.
In the future, if you choose to upgrade to version 3 of the HwLib library, the Factory might
change to look like:
function &HwLibInstance($ver=false) {
switch ($ver) {
case ‘V3’:
return new HwLib;
case ‘V2’:
return new HwLibV3ToV2Adapter(new HwLib);
default:
return new HwLibV2ToV1Adapter(
new HwLibV3ToV2Adapter(new HwLib));
}
}
Issues
As the sample code showed, you can use the Adapter pattern to protect yourself from a changing
external library — providing forwards compatibility. As a developer of a library, you could write the
adapter yourself to give users of your library an easier path to use the newer version without chang-
ing all of their existing code.
The Adapter pattern as presented in the GoF book uses inheritance rather than composition.
This is advantageous in a strongly-typed language, because the Adapter is actually a subclass of the
The Adapter Pattern224

target class, and therefore integrates better with typed methods.
Here’s an example of the HwLib adapter using inheritance:
class HwLibGofAdapter extends HwLib { // extending version 2.0
function hello() {
return parent::greet();
}
}
A
world()
method isn’t provided because it’s already a part of the subclass due to inheritance.
class AdapterTestCase extends UnitTestCase {
function TestHwLibGofAdapter() {
$lib =& new HwLibGofAdapter;
$this->assertEqual(
‘Greetings and Salutations World!’
,$lib->hello().$lib->world());
}
}
I personally favor the composition method for greater flexibility (particularly in combination with
Dependency Inversion); however, the inheritance method does provide both versions of the inter-
face, which might be a point of flexibility for you to consider in your own implementation.
The Adapter pattern focus alters the API for a single object. A related design pattern (not covered in
this book) is the Facade pattern. The purpose of the Facade is to present a simpler interface to an
entire sub-system composed of many objects—in contrast to wrapping a single object—and may be
a pattern worth investigating if you are trying to isolate your code from third-party libraries.
Dependency Inversion Principle
The Dependency Inversion Principle (first defined at
http://www.objectmentor.com/resources/articles/dip.pdf by Robert C. Martin) is an OOP design guide-
line that states: higher level modules should not depend on lower levels and details should depend on
abstractions. A very simple example of the Dependency Inversion Principle in combination with an
Adapter pattern is available at http://www.phplondon.org/wiki/DependencyInversion.
The Adapter Pattern 225
L
L
14
The Active
Record Pattern
The design patterns you’ve seen so far greatly improve the readability and maintainability of
script internals; however, none have confronted a fundamental requirement and challenge of
architecting and developing web applications: connecting to a database. This chapter and the
next two chapters—Table Data Gateway and Data Mapper—provide three design patterns that better
organize how your application interacts with a database.
The Problem
Most web applications persist information in a database. Is there a way to abstract database connec-
tivity to simplify table access and integrate persistence with business logic?
The Solution
Conceptually, the Active Record pattern is the simplest of the database-related design patterns. The
Active Record pattern embeds the knowledge of how to interact with the database directly into the

class performing the interaction.
While Active Record leads to a high degree of coupling between application code and database
structure, in relatively simple circumstances the issues inherent in coupling may be far easier to
manage than adopting a more complex solution. Active Record is also sufficient for many first-time
database projects. Only if complications arise that cannot be easily addressed with the Active Record
pattern should you refactor to a Table Data Gateway (see Chapter 15), a Data Mapper (see Chapter
16), or another database design pattern.
Sample Code
Any discussion of database connectivity depends on choosing both a database and an access layer.
This and the following two chapters use the popular open source database MySQL
(http://www.mysql.com/) and the ADOdb (http://adodb.sf.net/) access layer. I established ADOdb
as a standard in my workplace because it has excellent performance and it abstracts the Oracle OCI
interface and interfaces to PostgreSQL, Sybase, MySQL, and other databases in a uniform, simple-
to-use PHP API, allowing you to focus on your programming and business logic.
Feel free to substitute you own database and access layer, as most of the concepts presented
here readily port to other solutions.
Before looking at the Active Record pattern, let’s start with basic database connectivity. It’s ideal
to have a central, simple way to specify connection parameters (the hostname, username, password,
and database) and to create a database connection object. A Singleton (see Chapter 4) typically suf-
fices.
Here’s a
DB
class with a
conn()
method that returns the Singleton instance of the
ADOConnection
class.
PHP Data Objects
One project to watch is PDO. PDO is a PHP extension for high-performance database access (not data-
base abstraction). PDO is a C—language wrapper of the native drivers and is therefore very fast. PDO pro-
vides prepared statements for all PDO drivers, enhancing the security of scripts using the library.
Patterns of Enterprise Application Architecture
According to Martin Fowler’s book, Patterns of Enterprise Application Architecture, an enterprise applica-
tion is integrated with other applications, contains significant business logic (or illogic, as application
requirements often reveal), and includes lots of concurrently accessed, persistent data that’s accessed
from a variety of interfaces. Interestingly, web applications share many of those very characteristics,
which may explain why Fowler’s book resonates strongly with PHP programmers.
The Active Record Pattern228
L
L
L
L

// PHP5
require_once ‘adodb/adodb.inc.php’;
class DB {
//static class, we do not need a constructor
private function __construct() {}
public static function conn() {
static $conn;
if (!$conn) {
$conn = adoNewConnection(‘mysql’);
$conn->connect(‘localhost’, ‘username’, ‘passwd’, ‘database’);
$conn->setFetchMode(ADODB_FETCH_ASSOC);
}
return $conn;
}
}
The
DB
class allows you to control the type of database and the connection parameters used in con-
necting to the database. At the top, the code includes the ADOdb library (you may need to adjust the
include path to suit your environment); The
DB
constructor is private since there’s no need to ever
create an instance of
DB
; And the line
$conn->setFetchMode(ADODB_FETCH_ASSOC)
instructs the result
set object to return rows as associative arrays of field_name => value. Using an associative array is
an important best practice to adopt in working with databases, so your code remains unaffected
(less brittle) by the ordering of fields in
SELECT
clauses of your SQL statements.
As an example application, let’s create an Active Record object to maintain a table of hyperlinks.
Here’s the SQL to create the hyperlinks table in a MySQL database:
define(‘BOOKMARK_TABLE_DDL’, <<<EOS
CREATE TABLE `bookmark` (
`id` INT NOT NULL AUTO_INCREMENT ,
`url` VARCHAR( 255 ) NOT NULL ,
`name` VARCHAR( 255 ) NOT NULL ,
`description` MEDIUMTEXT,
`tag` VARCHAR( 50 ) ,
`created` DATETIME NOT NULL ,
`updated` DATETIME NOT NULL ,
PRIMARY KEY ( `id` )
)
EOS
);
The Active Record Pattern 229

Test Independence
Tests should be independent of each other; otherwise, the mere running of a certain test could inter-
fere with the results of latter tests.
To avoid interference between tests that rely on a database, it’s best to drop and recreate the
database (or just specific tables) between each test method. SimpleTest provides the standard xUnit
setup()
method to prepare for each test.
Here’s how you might “reset” the database between each test:
class ActiveRecordTestCase extends UnitTestCase {
protected $conn;
function __construct($name=’’) {
$this->UnitTestCase($name);
$this->conn = DB::conn();
}
function setup() {
$$tthhiiss->>ccoonnnn->>eexxeeccuuttee((‘‘ddrroopp
ttaabbllee
bbooookkmmaarrkk’’));;
$$tthhiiss->>ccoonnnn->>eexxeeccuuttee((BBOOOOKKMMAARRKK__TTAABBLLEE__DDDDLL));;
}
}
The code populates the
$conn
attribute with a standard
ADOConnection
object and then uses the con-
nection’s
execute()
method to perform SQL statements dropping and recreating the table. Because
this is in the
setup()
method, each test method starts out with a fresh copy of the database table to
work with.
Going a little further, you can do some basic sanity checks of the
setup()
method (and learn a
little bit about the
ADOConnection
API along the way):
class ActiveRecordTestCase extends UnitTestCase {
// ...
function testSetupLeavesTableEmptyWithCorrectStructure() {
$rs = $this->conn->execute(‘select * from bookmark’);
$this->assertIsA($rs, ‘ADORecordSet’);
$this->assertEqual(0,$rs->recordCount());
foreach(array(
‘id’,
‘url’,
‘name’,
‘description’,
‘tag’,
‘created’,
‘updated’) as $i => $name) {
$this->assertEqual($name, $rs->fetchField($i)->name);
The Active Record Pattern230

}
}
}
Even if you’re unfamiliar with ADOdb, you can probably still discern that the
execute()
method
returns an
ADORecordSet
object if successful. The object has a
recordCount()
method, which is used
here to verify the table is empty. The record set object also has some methods to explore result set
metadata and the
fetchField()
is used to verify the structure of the table.
Record Creation
After connecting to the database, your “Create, Read, Update, and Delete” (CRUD) application must
be able to create rows in the database.
The sample application saves bookmarks to a database, so let’s name the Active Record class
Bookmark
. To create a new bookmark, use
new
to create a
Bookmark
and set the instance’s properties.
When all of the (mandatory) properties are set, use the
save()
method to store the bookmark in the
database.
This test captures that intent:
class ActiveRecordTestCase extends UnitTestCase {
// ...
function testNew() {
$link = new Bookmark;
$link->url = ‘http://simpletest.org/’;
$link->name = ‘SimpleTest’;
$link->description = ‘SimpleTest project homepage’;
$link->tag = ‘testing’;
$link->save();
$this->assertEqual(1, $link->getId());
}
}
CRUD
The acronym CRUD stands for Create, Read, Update and Delete. These are the basic foundations of any
application that interacts with a database.
Many PHP web applications are examples of CrudScreen applications
(http://c2.com/cgi/wiki?CrudScreen).
The Active Record Pattern 231
L
L

According to this test, the class
Bookmark
has a few public attributes and a
save()
method. After the
instance is saved in the database,
getId()
should return the database row ID assigned to this
Bookmark
.
Here are the
Bookmark
class attributes:
class Bookmark {
public $url;
public $name;
public $description;
public $tag;
}
Let’s turn to the
save()
method. It requires a database connection, so let’s use the
DB::conn()
con-
nection factory in the constructor:
class Bookmark {
protected $id;
protected $conn;
// ...
public function __construct() {
$this->conn = DB::conn();
}
}
$conn
is now a database connection suitable for
save()
to use.
class Bookmark {
// ...
ccoonnsstt
IINNSSEERRTT__SSQQLL
==
““
iinnsseerrtt
iinnttoo
bbooookkmmaarrkk
((uurrll,,
nnaammee,,
ddeessccrriippttiioonn,,
ttaagg,,
ccrreeaatte
edd,,
uuppddaatteedd))
vvaalluueess
((??,,
??,,
??,,
??,,
nnooww(()),,
nnooww(())))
““;;
pprrootteecctteedd
ffuunnccttiioonn
ssaavvee(())
{{
$$rrs
s
==
$$tthhiiss->>ccoonnnn->>eexxeeccuuttee((
sseellff::::IINNSSEERRTT__SSQQLL
,,aarrrraayy(($$tthhiiss->>uurrll,,
$$tthhiiss->>nnaammee,,
$$tthhiiss->>ddeessccrriippttiioon
n,,
$$tthhiiss->>ttaagg))));;
iiff
(($$rrss))
{{
$$tthhiiss->>iidd
==
((iinntt))$$tthhiiss->>ccoonnnn->>IInnsseerrtt__IIDD(());;
}}
eellssee
{{
The Active Record Pattern232

ttrriiggggeerr__eerrrroorr((‘‘DDBB
EErrrroorr::
‘‘..$$tthhiiss->>ccoonnnn->>eerrrroorrMMssgg(())));;
}}
}}
}
The ADOdb MySQL driver supports positional parameter substitution and also properly quotes the
parameters. SQL parameters are indicated in a query by question marks (
?
) and you pass the substi-
tution values in an array as a second parameter to the
execute()
method.
The
Insert_ID()
method should catch your eye: it returns the value of the AUTO_INCREMENT
field from the last executed insert statement.
So far, the tests have proven that attributes can be set, that
save()
is functional, and that the
$id
attribute has been set to 1. Let’s dig a little more into the database table and verify that the other
bookmark attributes have been set properly, too.
class ActiveRecordTestCase extends UnitTestCase {
// ...
function testNew() {
$link = new Bookmark;
$link->url = ‘http://simpletest.org/’;
$link->name = ‘SimpleTest’;
$link->description = ‘SimpleTest project homepage’;
$link->tag = ‘testing’;
$link->save();
$this->assertEqual(1, $link->getId());
// fetch the table as an array of hashes
$$rrss
==
$$tthhiiss->>ccoonnnn->>ggeettAAllll((‘‘sseelleecctt
**
ffrroomm
bbooookkmmaarrkk’’));;
$$tthhiiss->>aasssseerrttEEqquuaall((11,,
ccoouunnt
t(($$rrss)),,
‘‘rreettuurrnneedd
11
rrooww’’));;
ffoorreeaacchh((aarrrraayy((‘‘uurrll’’,,
‘‘nnaammee’’,,
‘‘ddeessccrriippttiioonn’’,,
‘‘ttaagg’’))
aass
$$kkeey
y))
{{
$$tthhiiss->>aasssseerrttEEqquuaall(($$lliinnkk->>$$kkeeyy,,
$$rrss[[00]][[$$kkeeyy]]));;
}}
}
}
The highlighted code fetches the entire bookmark table. The
getAll()
method executes the passed
query and returns the resultset as an array of row hashes. The
assertEqual()
line validates that only
a single row is present in the result test. The
foreach
loop compares the attributes of the object
$link
to fields in the row returned.
The code works, but adding bookmarks this way—setting each attribute by hand—can get a bit
tedious. Instead, let’s add a convenience method to the test case to facilitate adding bookmark
objects.
The Active Record Pattern 233

The
ActiveRecordTestCase::add()
method takes four parameters and creates and inserts a new
Active Record
Bookmark
object. And just in case you want to use the new object in tests later,
add()
returns the created
Bookmark
object as well.
class ActiveRecordTestCase extends UnitTestCase {
// ...
function add($url, $name, $description, $tag) {
$link = new Bookmark;
$link->url = $url;
$link->name = $name;
$link->description = $description;
$link->tag = $tag;
$link->save();
return $link;
}
}
You can actually write a test method inside the test case to prove this works:
class ActiveRecordTestCase extends UnitTestCase {
// ...
function testAdd() {
$this->add(‘http://php.net’, ‘PHP’,
‘PHP Language Homepage’, ‘php’);
$this->add(‘http://phparch.com’, ‘php|architect’,
‘php|arch site’, ‘php’);
$rs = $this->conn->execute(‘select * from bookmark’);
$this->assertEqual(2,$rs->recordCount());
$this->assertEqual(2,$this->conn->Insert_ID());
}
}
Now that bookmarks can be created and saved to the database, let’s add a way for an Active Record
Bookmark
object to easily retrieve data from the database and store the values as instance attributes.
A common technique to create an Active Record object is to pass an identifier such as the bookmark
ID (or some set of criteria) to its constructor and load the row associated with that ID from the data-
base. Here is a test that demonstrates that:
The Active Record Pattern234

class ActiveRecordTestCase extends UnitTestCase {
// ...
function testCreateById() {
$link = $this->add(
‘http://blog.casey-sweat.us/’,
‘My Blog’,
‘Where I write about stuff’,
‘php’);
$this->assertEqual(1, $link->getId());
$link2 = new Bookmark(1);
$this->assertIsA($link2, ‘Bookmark’);
$this->assertEqual($link, $link2);
}
}
This test passes an ID to the constructor, something the existing tests do not do. Passing an ID has
to be optional, because existing tests that create new, empty
Bookmark
instances must continue to
work.
Here’s some code to realize the requirements of the test(s):
class Bookmark {
// ...
ccoonnsstt
SSEELLEECCTT__BBYY__IIDD
==
‘‘sseelleecctt
**
ffrroomm
bbooookkmmaarrkk
wwhheerree
iidd
==
??’’;;
ppuubblliicc
ffuunnccttiioonn
____ccoonnssttrruucctt(($$iidd==ffaallssee))
{{
$$tthhiiss->>ccoonnnn
DDBB::::ccoonnnn(());;
iiff
(($$iidd))
{{
$$rrss
==
$$tthhiiss->>ccoonnnn->>eexxeeccuuttee(
(
sseellff::::SSEELLEECCTT__BBYY__IIDD
,,aarrrraayy((((iinntt))$$iidd))));;
iiff
(($$rrss))
{{
$$rrooww
==
$$rrss->>ffeettcchhRRooww(());;
ffoorreeaacchh(($$rrooww
aass
$$ffiieelldd
==>>
$$vvaalluuee))
{{
$$tthhiiss->>$$ffiieelldd
==
$$vvaalluuee;;
}}
}}
eellssee
{{
ttrriiggggeerr__eerrrroorr((‘‘DDBB
EErrrroorr:
:
‘‘..$$tthhiiss->>ccoonnnn->>eerrrroorrMMssgg(())));;
}}
}}
}}
// ...
}
The Active Record Pattern 235

This constructor allows an
$id
parameter, which is
false
by default. If a non-
false $id
parameter is
passed, then
Bookmark
queries the database for a row in the bookmark table with the corresponding
ID. If such a row exists, all of the attributes of the object are set to the values recovered by the data-
base query.
Testing Database Failure
Databases usually just work, but failure is not unheard of. To make sure your code operates correct-
ly under failure conditions, let’s simulate a failure using a Mock Object (see Chapter 6 — The Mock
Object Pattern), which stands in for the connection object.
Mock::generate(‘ADOConnection’);
class ActiveRecordTestCase extends UnitTestCase {
//...
function testDbFailure() {
$conn = new MockADOConnection($this);
$conn->expectOnce(‘execute’, array(‘*’,’*’));
$conn->setReturnValue(‘execute’,false);
$conn->expectOnce(‘errorMsg’);
$conn->setReturnValue(‘errorMsg’,
‘The database has exploded!!!!’);
}
}
This code calls
Mock::generate()
to create a
MockADOConnection
class, creates an instance of the
mock connection, sets up some basic return values to indicate failure, and defines some expecta-
tions about what’s to be called in these circumstances.
However, because the
Bookmark
constructor makes a call to the static
DB:conn()
method to
retrieve the database connection, it’s difficult to inject the mock connection into that code. There are
several possible workarounds: add a method to change
$this->conn
, add an optional parameter to
each method, or add a parameter to the constructor. Let’s opt for the latter: add an optional connec-
tion class parameter to the
Bookmark
constructor:
class Bookmark {
// ...
public function __construct($id=false, $conn=false) {
$this->conn = ($conn) ? $conn :
DB::conn
();
// ...
}
}
The Active Record Pattern236

Now
new Bookmark
works as normal, but
new Bookmark(1, $connection)
uses the
$connection
object instead of the normal
ADOConnection
object.
With that code in place, you can now easily replace the “normal” database connection object
with a
MockADOconnection
and verify the results of a “database failure.”
class ActiveRecordTestCase extends UnitTestCase {
// ...
function testDbFailure() {
$conn = new MockADOConnection($this);
$conn->expectOnce(‘execute’, array(‘*’,’*’));
$conn->setReturnValue(‘execute’,false);
$conn->expectOnce(‘errorMsg’);
$conn->setReturnValue(‘errorMsg’,
‘The database has exploded!!!!’);
$$lliinnkk
==
nneeww
BBooookkmmaarrkk((11,,$$ccoonnnn));;
$$tthhiiss->>aasssseerrttEErrrroorrPPaatttteerrnn((‘‘//eexxppllooddeedd//ii’’));;
$$ccoonnnn->>ttaallllyy(());;
}
Active Record Instance ID
In the previous example, most of the attributes are public; however, the ID of the bookmark is pro-
tected to avoid accidents changing its value (this would be problematic when you wanted to later
update the bookmark). Since
$id
is protected, add an accessor method to retrieve it from the
Bookmark
.
class Bookmark {
protected $id;
//...
public function getId() {
return $this->id;
}
}
How do you test this?
class ActiveRecordTestCase extends UnitTestCase {
// ...
The Active Record Pattern 237

function testGetId() {
$this->add(‘http://php.net’, ‘PHP’,
‘PHP Language Homepage’, ‘php’);
// second bookmark, id=2
$link = $this->add(‘http://phparch.com’,
‘php|architect’, ‘php|arch site’, ‘php’);
$$tthhiiss->>aasssseerrttEEqquuaall((22,,
$$lliinnkk->>ggeettIIdd(())));;
}
}
Immediately above,
add()
persists several bookmarks and verifies that the latter of the two matches.
So far, so good, but what if you want to verify the database entry based on a different criteria
than the bookmark ID? How can you make sure the correct ID from the database is being returned?
A good technique is to
SELECT
from the database using a known attribute and verify the ID from the
returned row. Here’s a test using this methodology:
class ActiveRecordTestCase extends UnitTestCase {
// ...
function testGetId() {
$this->add(‘http://php.net’, ‘PHP’,
‘PHP Language Homepage’, ‘php’);
// second bookmark, id=2
$link = $this->add(‘http://phparch.com’,
‘php|architect’, ‘php|arch site’, ‘php’);
$this->assertEqual(2, $link->getId());
$$aalltt__tteesstt
==
$$tthhiiss->>ccoonnnn->>ggeettOOnnee((
““sseelleecctt
iidd
ffrroomm
bbooookkmmaarrkk
wwhheerree
uurrll
==
‘‘hhttttp
p::////pphhppaarrcchh..ccoomm’’””));;
$$tthhiiss->>aasssseerrttEEqquuaall((22,,
$$aalltt__tteesstt));;
////aalltteerrnnaattiivveellyy
$$tthhiiss->>aasssseerrttEEqquuaall(($$lliinnkk->>ggeet
tIIdd(()),,
$$aalltt__tteesstt));;
}
}
Notice that this test resembles the SQL you might execute manually to verify the insertion of the data
into the bookmark table. By coding this as a test, rather than simply performing it once by hand, you
can continue to verify it is taking place each time you run the tests.
Searching for Records
At the moment, a
Bookmark
can be stored in a database and can be (re)created by retrieving the data-
base row that matches the bookmark’s ID. But what happens—as is usually the case—when the ID
is not known or you want to search the database for a more pertinent value, such as a partial name
The Active Record Pattern238

or a URL. A common solution is to add “finder” methods.
For example, you might want a
findByUrl()
method to find
Bookmark
s similar to the parameter
passed to the method. Here’s that intention expressed as a test:
class ActiveRecordTestCase extends UnitTestCase {
// ...
function testFindByUrl() {
$this->add(‘http://blog.casey-sweat.us/’, ‘My Blog’,
‘Where I write about stuff’, ‘php’);
$this->add(‘http://php.net’, ‘PHP’,
‘PHP Language Homepage’, ‘php’);
$this->add(‘http://phparch.com’, ‘php|architect’,
‘php|arch site’, ‘php’);
$result = Bookmark::findByUrl(‘php’);
$this->assertIsA($result, ‘array’);
$this->assertEqual(2, count($result));
$this->assertEqual(2, $result[0]->getId());
$this->assertEqual(‘php|architect’, $result[1]->name);
}
}
The test creates some data, searches for rows that contain “php” somewhere in the URL, and then
verifies characteristics of the returned array of
Bookmark
objects.
FindByUrl()
is a static method,
because you want
Bookmark
objects, but do not yet have an instance of the
Bookmark
class to work
with. (Alternatively, you could move these “finder” methods to an object of their own, but for now
the finder methods are a part of the Active Record
Bookmark
class.)
Here’s some code to realize the requirements expressed by the test:
class Bookmark {
// ...
const SELECT_BY_URL = “
select id
from bookmark
where url like ?”;
public static function findByUrl($url) {
$rs = DB::conn()->execute(
self::SELECT_BY_URL
,array(“%$url%”));
$ret = array();
if ($rs) {
foreach ($rs->getArray() as $row) {
$ret[] = new Bookmark($row[‘id’]);
}
The Active Record Pattern 239

}
return $ret;
}
}
Updating Records
The Create and Read portions of CRUD are complete; what about Update? It makes sense to use
save()
to update an Active Record object, but as it is now,
save()
only handles
INSERT
statements. To
recap,
save()
looks like this:
class Bookmark{
// ...
const INSERT_SQL = “
insert into bookmark (url, name, description,
tag, created, updated)
values (?, ?, ?, ?, now(), now())
“;
protected function save() {
$rs = $this->conn->execute(
self::INSERT_SQL
,array($this->url, $this->name,
$this->description, $this->tag));
if ($rs) {
$this->id = (int)$this->conn->Insert_ID();
} else {
trigger_error(‘DB Error: ‘.$this->conn->errorMsg());
}
}
}
However, after you already have a valid instance, you would rather see something like:
class Bookmark {
// ...
const UPDATE_SQL = “
update bookmark set
url = ?,
name = ?,
description = ?,
tag = ?,
updated = now()
where id = ?
“;
The Active Record Pattern240

public function save() {
$this->conn->execute(
self::UPDATE_SQL
,array(
$this->url,
$this->name,
$this->description,
$this->tag,
$this->id));
}
}
To differentiate between
INSERT
and
UPDATE
, you need to detect if a bookmark is new or if it’s
been loaded from the database.
First, refactor the two “versions” of
save()
into individual protected methods with the descrip-
tive names
insert()
and
update()
.
class Bookmark {
// ...
protected function insert() {
$rs = $this->conn->execute(
self::INSERT_SQL
,array($this->url, $this->name,
$this->description, $this->tag));
if ($rs) {
$this->id = (int)$this->conn->Insert_ID();
}
}
protected function update() {
$this->conn->execute(
self::UPDATE_SQL
,array(
$this->url,
$this->name,
$this->description,
$this->tag,
$this->id));
}
}
Now you can change
save()
to look at this info:
class Bookmark {
ccoonnsstt
NNEEWW__BBOOOOKKMMAARRKK
==
-11;;
pprrootteecctteedd
$$iidd
==
BBooookkmmaarrkk::::NNEEWW__BBOOOOKKMMAARRKK;;
// ...
The Active Record Pattern 241

public function save() {
if ($this->id == Bookmark::NEW_BOOKMARK) {
$this->insert();
} else {
$this->update();
}
}
}
Just one last issue: timestamps change in the database whenever you insert or update a record.
There is no other way to keep an accurate timestamp in the
Bookmark
other than making another trip
to the database to retrieve it. Since this applies to either inserts or updates, change the Active Record
class to always update the timestamp before leaving the
save()
method in order to prevent the lat-
ter from getting out of sync.
class Bookmark {
// ...
public function save() {
if ($this->id == self::NEW_BOOKMARK) {
$this->insert();
} else {
$this->update();
}
$$tthhiiss->>sseettTTiimmeeSSttaammppss(());;
}
protected function setTimeStamps() {
$rs = $this->conn->execute(
self::SELECT_BY_ID
,array($this->id));
if ($rs) {
$row = $rs->fetchRow();
$this->created = $row[‘created’];
$this->updated = $row[‘updated’];
}
}
}
Bookmark
gets to the heart of the ActiveRecord pattern:
save()
knows the SQL statement required to
update or insert into the database table, knows the object’s current state, and can assemble the
needed parameter substitution array from the object’s own attributes. Let’s test it:
class ActiveRecordTestCase extends UnitTestCase {
// ...
The Active Record Pattern242

function testSave() {
$link = Bookmark::add(
‘http://blog.casey-sweat.us/’,
‘My Blog’,
‘Where I write about stuff’,
‘php’);
$link->description =
‘Where I write about PHP, Linux and other stuff’;
$link->save();
$link2 = Bookmark($link->getId());
$this->assertEqual($link->getId(), $link2->getId());
$this->assertEqual($link->created, $link2->updated);
}
}
For now, let’s skip how to implement
DELETE
. There is an example in Chapter 16—The Data Mapper
Pattern, but you can easily derive it from the
insert()
and
update()
methods.
Issues
The Active Record pattern is simple in both concept and execution and probably represents what
most initial attempts to refactor from procedural coding to object-oriented programming would
look like. It’s nice to have all of your SQL code grouped into a single location and the Active Record
pattern gives you a nice way to couple business logic with database access to persist the object.
The example in this chapter used an actual database to develop and test the code. Another way
to test simple database code is to use Mock Objects (see Chapter 6) to completely simulate the data-
base connection. Unfortunately though, this approach does not scale. SQL is a complex language
and mocking individual statements tightly couples tests with database specifics. Using freshly-cre-
ated, actual tables provide a higher degree of comfort, without the brittle effects of Mocking SQL.
If there’s a downside to the Active Record pattern, it’s complexity. An Active Record class can grow
quite quickly—it attracts features like a magnet. For example, the
Bookmark
classes only included a
findById()
method, but you’d likely also want
findByUrl()
,
findByDescription()
,
findByGroup()
,
findRecentlyCreated()
, and so on.
Another issue, which is possible to see in the testing of the
save()
method, is that objects can
become “duplicated.” For example,
$link
and
$link2
in the test case aren’t the same objects, though
they both refer to the same bookmark ID. You could test this explicitly also:
class ActiveRecordTestCase extends UnitTestCase {
// ...
function testSave() {
The Active Record Pattern 243

// ...
$$tthhiiss->>aasssseerrttNNoottIIddeennttiiccaall(($$lliinnkk,,
$$lliinnkk22));;
}
}
If it’s important to work around this issue, you might want to add an internal Registry (see Chapter
5) to make sure all instances of the object returned by
Bookmark(1)
are in fact the same object.
Because you’re actually using the
new
operator to create the objects instead of a Factory method, you
might have to restructure the
Bookmark
class as a Proxy (see Chapter 11) to the actual Active Record
class to really pull this off.
Another aspect of the Active Record pattern is that it is designed to work with data one row at a
time. This is fairly typical of “admin” screens for applications where you might be editing an article,
a link, a comment or any other row from a database, but a good deal of web pages deal with result
sets or combinations of rows, which is more the domain of our next chapter—The Table Data
Gateway Pattern.
The Active Record Pattern244
15
The Table Data
Gateway Pattern
THE PREVIOUS CHAPTER USED the Active Record pattern to create, retrieve, update, (and by
extension, delete) individual rows in a database table. Active Record is one of the simplest ways
to abstract database connectivity, but its simplicity is also its Achilles heel. An Active Record
class manages only a single row, making it inefficient for web applications that present information en
masse, such as travel booking or online shopping. In those kinds of applications—likely the majority
of all web applications—result sets are the more common currency.
The Problem
How can you easily manipulate a database table and all of the rows in that table?
The Solution
The Table Data Gateway pattern resembles the Active Record pattern. In fact, much of the code for this
new pattern is borrowed from the code in Chapter 14—The Active Record Pattern (it reuses the exact

same
DB
class and
BOOKMARK_TABLE_DDL
constant, and as before, ADOdb serves as the database
access library). However, the Table Data Gateway pattern focuses on tables—collections of rows—
instead of individual rows.
Sample Code
Let’s start with the create operation, which adds new records to a table.
The test case function
TableDataGatewayTestCase::testAdd()
captures the steps
required to add two URLs to the bookmark table. It largely mirrors Chapter 14’s
ActiveRecordTestCase::testAdd()
, but is distinct because it introduces the new
BookmarkGateway
Table Data Gateway class.
class TableDataGatewayTestCase extends UnitTestCase {
function testAdd() {
$$ggaatteewwaayy
==
nneeww
BBooookkmmaarrkkGGaatteewwaayy(($$ccoonnnn
==
DDBB::::ccoonnnn(())));;
$gateway->add(
‘http://simpletest.org/’,
‘SimpleTest’,
‘The SimpleTest homepage’,
‘testing’);
$gateway->add(
‘http://blog.casey-sweat.us/’,
‘My Blog’,
‘Where I write about stuff’,
‘php’);
$rs = $this->conn->execute(‘select * from bookmark’);
$this->assertEqual(2,$rs->recordCount());
$this->assertEqual(2,$conn->Insert_ID());
}
}
Similar to Active Record,
TableDataGatewayTestCase
instantiates the pattern class and adds some
records to the database. However, because the Table Data Gateway pattern works on an entire table,
you need only create one pattern object and re-use that object to add any number of new records to
its table.
Here’s one possible implementation of
BookmarkGateway
:
class BookmarkGateway {
protected $conn;
public function __construct($conn) {
The Table Data Gateway Pattern248

$this->conn = $conn;
}
const INSERT_SQL = “
insert into bookmark (url, name, description,
tag, created, updated)
values (?, ?, ?, ?, now(), now())
“;
public function add($url, $name, $description, $group) {
$rs = $this->conn->execute(
self::INSERT_SQL
,array($url, $name, $description, $group));
if (!$rs) {
trigger_error(‘DB Error: ‘.$this->conn->errorMsg());
}
}
}
Much of this is likely to look familiar, as the “scaffolding” of the Active Record and Table Data
Gateway pattern is similar: the
INSERT_SQL
statement, the mapping of function parameters, and the
management of database errors are the same as Active Record.
add()
creates one record at a time,
too.
With the “create” of CRUD implemented, it’s time to move on to “retrieve.”
Test Case Structure
Since the point of the Table Data Gateway is to work with a database table populated with records,
you’ll likely need a convenient way to initialize the table to a known state before running each test.
One quick solution is to create a base class for all of your tests, including two helper functions,
setup()
and
addSeveralBookmarks,
to recreate the table from scratch and load some data, respec-
tively.
Here’s such a
BaseTestCase
class:
class BaseTestCase extends UnitTestCase {
protected $conn;
function __construct($name=’’) {
$this->UnitTestCase($name);
$this->conn = DB::conn();
}
function setup() {
$this->conn->execute(‘drop table bookmark’);
$this->conn->execute(BOOKMARK_TABLE_DDL);
}
function addSeveralBookmarks($gateway) {
// add(url, name, desc, tag)
$gateway->add(‘http://blog.casey-sweat.us/’
The Table Data Gateway Pattern 249

,’Jason\’s Blog’
,’PHP related thoughts’
,’php’);
$gateway->add(‘http://www.php.net/’
,’PHP homepage’
,’The main page for PHP’
,’php’);
$gateway->add(‘http://slashdot.org/’
,’/.’
,’News for Nerds’
,’new’);
$gateway->add(‘http://google.com/’
,’Google’
,’Google Search Engine’
,’web’);
$gateway->add(‘http://www.phparch.com/’
,’php|architect’
,’The home page of php|architect,
an outstanding monthly PHP publication’
,’php’);
}
}
Now every test case derived from
BaseTestCase
inherits its constructor, a
setup()
method, and
addSeveralBookmarks()
, which pre-loads some data.
Returning Recordsets as Arrays
Whenever you realize a Table Data Gateway class, you must choose a data structure to represent
result sets returned from access methods. A very common idiom in PHP is to return a vector (a
0-indexed array) of row hashes, which are associative arrays of field => value pairs.
Getting such a structure from the
ADOConnection
in
BookmarkGateway
is nearly trivial, since the
ADOResultSet::getArray()
method follows the exact same idiom.
For example, here’s a
findAll()
method that returns the entire contents of the Table Data
Gateway class’s table:
class BookmarkGateway {
// ...
public function findAll() {
$rs = $this->conn->execute(‘select * from bookmark’);
if ($rs) {
rreettuurrnn
$$rrss->>ggeettAArrrraayy(());;
} else {
trigger_error(‘DB Error: ‘.$this->conn->errorMsg());
}
}
}
The Table Data Gateway Pattern250

Trivial or not, it needs a test:
class TableDataGatewayTestCase extends BaseTestCase {
// ...
function testFindAll() {
$gateway = new BookmarkGateway(DB::conn());
$this->addSeveralBookmarks($gateway);
$result = $gateway->findAll();
$this->assertIsA($result, ‘Array’);
$this->assertEqual(5, count($result));
}
}
If you want to go further, you can check some of the individual returned rows:
class TableDataGatewayTestCase extends BaseTestCase {
// ...
function testFindAll() {
$gateway = new BookmarkGateway(DB::conn());
$this->addSeveralBookmarks($gateway);
$result = $gateway->findAll();
$this->assertIsA($result, ‘Array’);
$this->assertEqual(5, count($result));
$$tthhiiss->>aasssseerrttIIssAA(($$rreessuulltt[[00]],,
‘‘AArrrraayy’’));;
$$tthhiiss->>aasssseerrttEEqquuaall((77,,
ccoouunntt(($$rreessuulltt[[11]]))));;
$expected_keys = array(
‘id’
,’url’
,’name’
,’description’
,’tag’
,’created’
,’updated’);
$$tthhiiss->>aasssseerrttEEqquuaall((
$$eexxppeecctteedd__kkeeyyss
,,aarrrraayy__kkeeyyss(($$rreessuulltt[[33]]))));;
}
}
(Indexes 0, 1, and 3 were selected at random, and could have been any of the five returned rows.)
Because the values in the returned set are (supposed to be the) values you initially stored, you can
also create tests to compare values directly:
The Table Data Gateway Pattern 251

class TableDataGatewayTestCase extends BaseTestCase {
// ...
function testFindAll() {
$gateway = new BookmarkGateway(DB::conn());
$this->addSeveralBookmarks($gateway);
$result = $gateway->findAll();
// ...
$$tthhiiss->>aasssseerrttEEqquuaall((‘‘PPHHPP
hhoommeeppaaggee’’,,
$$rreessuulltt[[11]][[‘‘nnaammee’’]]));;
$$tthhiiss->>aasssseerrttEEqquuaall((‘‘hhttttpp::////ggooooggllee..c
coomm//’’,,
$$rreessuulltt[[33]][[‘‘uurrll’’]]));;
}
}
Returning Iterable Object Collections
Arrays are a native PHP type, and the large number of PHP array functions makes them easy to use
in your application. However, you may want to return result sets as a collection of objects instead.
Indeed, it’s fairly common to return collections of data transfer objects (basic containers for values,
with little additional logic)—there’s even an
ADOResultSet()
method provided just for that purpose.
Let’s create a finder method to lookup records based on the value of the table’s ‘tag’ field. And since
this example is in PHP5, let’s also require that the returned result set be iterable (see Chapter 8—The
Iterator Pattern), usable with using the PHP
foreach
construct.
(Returning an array of row hashes is the default for the ADOdb iterator. I intentionally made the
requirements for this example a bit more complicated to force the return of data transfer objects
instead, which makes for more interesting code. And as you’ll see, the sample solution applies some
of the design patterns you learned earlier in this book.)
Here are those requirements (perhaps) more succinctly expressed as a test case:
class TableDataGatewayTestCase extends BaseTestCase {
// ...
function testFindByTag() {
$gateway = new BookmarkGateway(DB::conn());
$this->addSeveralBookmarks($gateway);
$result = $gateway->findByTag(‘php’);
$this->assertIsA($result, ‘AdoResultSetIteratorDecorator’);
$count=0;
foreach($result as $bookmark) {
++$count;
$this->assertIsA($bookmark, ‘ADOFetchObj’);
The Table Data Gateway Pattern252

}
$this->assertEqual(3, $count);
}
}
What’s the code look like?
class BookmarkGateway{
// ...
public function findByTag($tag) {
$rs = $this->conn->execute(
‘select * from bookmark
where tag like ?’
,array($tag.’%’));
rreettuurrnn
nneeww
AAddooRReessuullttSSeettIItteerraattoorrDDeeccoorraattoorr(($$rrss));;
}
}
As is typical,
findByTag()
first calls
execute()
to collect a result set. The ADOdb
execute()
method
takes a SQL statement to execute and an optional array of bind variables as parameters. Because
findByTag()
requires a wild-carded
LIKE
operator and because ADOdb automatically quotes the
query string, it’s necessary to append the wild card
%
to the variable inside of the bind array.
The method
execute()
yields a result set, which is then wrapped by
AdoResultSetIteratorDecorator()
, the next bit of code to write. The purpose of
AdoResultSetIteratorDecorator()
is to “transform” a result set into an iterable collection of objects,
hence its name.
ADOdb provides iterator support by including the
adodb-iterator.inc.php
file. This defines an
ADODB_Iterator
class that essentially decorates an
ADOResultSet
in the PHP5 SPL Iterator interface.
This quickly allows you to provide a
foreach
-able result set. However, the default behavior of the
iterator is to return an associative array, as you can see from this new test case:
class AdoResultSetIteratorDecoratorTestCase extends BaseTestCase {
function testADOdbDecorator() {
$gateway = new BookmarkGateway($this->conn);
$this->addSeveralBookmarks($gateway);
$rs = $this->conn->execute(‘select * from bookmark’);
foreach($rs as $row) {
$this->assertIsA($row, ‘array’);
$$tthhiiss->>aasssseerrttIIssAA(($$rrss->>ffeettcchhOObbjj(()),,
‘‘AADDOOFFeettcchhOObbjj’’));;
}
The Table Data Gateway Pattern 253

}
}
Here, the table is created, populated, and iterated over using the ADOdb iterator.
The highlighted line is effectively a cheat to be avoided. Yes, you can extract an object for each
row, but then you have to repeat this awkward code everywhere in your production to iterate over
the collection.
A far better solution—and one that meets the requirement of an iterable collection of objects
more directly—is to decorate the ADOdb iterator.
Let’s write a test case to demonstrate how the iterator should behave:
class AdoResultSetIteratorDecoratorTestCase extends BaseTestCase {
// ...
function testRsDecorator() {
$gateway = new BookmarkGateway($this->conn);
$this->addSeveralBookmarks($gateway);
$rs = $this->conn->execute(‘select * from bookmark’);
$count=0;
foreach(new AdoResultSetIteratorDecorator($rs) as $bookmark) {
++$count;
$this->assertIsA($bookmark, ‘ADOFetchObj’);
$this->assertTrue($bookmark->id > 0);
$this->assertTrue(strlen($bookmark->url) > 10);
}
$this->assertEqual(5,$count);
}
}
And here’s how to decorate the
ADODB_Iterator
to meet the expectations of the test case:
Testing External Libraries
Writing small test cases can help you explore a third-party library to gain a better understanding of its
features. A batch of test cases can also capture dependencies, or how your code specifically uses the
library, which allows you to find and resolve problems quickly if the library changes during an upgrade.
If you’re worried about such external dependencies, it might be appropriate to introduce an Adapter (see
Chapter 13—The Adapter Pattern) to isolate your code from the dependency.
The Table Data Gateway Pattern254
L
L

require_once ‘adodb/adodb-iterator.inc.php’;
class AdoResultSetIteratorDecorator implements Iterator {
protected $rs;
public function __construct($rs) {
$this->rs = new ADODB_Iterator($rs);
}
ppuubblliicc
ffuunnccttiioonn
ccuurrrreenntt(())
{{
rreettuurrnn
$$tthhiiss->>rrss->>ffeettcchhOObbjj(());;
}}
public function next() {
return $this->rs->next();
}
public function key() {
return $this->rs->key();
}
public function valid() {
return $this->rs->valid();
}
public function rewind() {
return $this->rs->rewind();
}
}
Here, most of the Iterator interface method is proxied to the decorated result set, but the
current()
method is overridden to return the result of the
fetchObj()
method.
Back to the Table Data Gateway, you should now understand how
findByTag()
works.
class BookmarkGateway {
// ...
public function findByTag($tag) {
$rs = $this->conn->execute(
‘select * from bookmark
where tag like ?’
,array($tag.’%’));
return new AdoResultSetIteratorDecorator($rs);
}
}
Updating Rows
Next, let’s tackle the “update” of CRUD. Conceptually, you need to populate the table, find an object,
change it, store it, and then find it again to verify that the change has been persisted.
Returning to the
TableDataGatewayTestCase
, here’s the code to find a record...
The Table Data Gateway Pattern 255

class TableDataGatewayTestCase extends BaseTestCase {
// ...
function testUpdate() {
$gateway = new BookmarkGateway(DB::conn());
$this->addSeveralBookmarks($gateway);
$result = $gateway->findByTag(‘php’);
$$bbooookkmmaarrkk
==
$$rreessuulltt->>ccuurrrreenntt(());;
$this->assertIsA($bookmark, ‘ADOFetchObj’);
$this->assertEqual(
‘http://blog.casey-sweat.us/’
,$bookmark->url);
$this->assertEqual(
‘PHP related thoughts’
,$bookmark->description);
}
}
... and the code to change it:
class TableDataGatewayTestCase extends BaseTestCase {
// ...
function testUpdate() {
$gateway = new BookmarkGateway(DB::conn());
$this->addSeveralBookmarks($gateway);
$result = $gateway->findByTag(‘php’);
$bookmark = $result->current();
$this->assertIsA($bookmark, ‘ADOFetchObj’);
$this->assertEqual(
‘http://blog.casey-sweat.us/’
,$bookmark->url);
$this->assertEqual(
‘PHP related thoughts’
,$bookmark->description);
$$nneeww__ddeesscc
==
‘‘AA
cchhaannggee
ttoo
sseeee
iitt
iiss
uuppddaatteedd!!’’;;
$$bbooookkmmaarrkk->>ddeessccrriippttiioonn
==
$$nneeww__ddeesscc;;
$$ggaatteewwaayy->>uuppddaattee(($$bbooookkmmaarrkk));;
}
}
Having changed the record, find it again to verify the change:
class TableDataGatewayTestCase extends BaseTestCase {
// ...
function testUpdate() {
The Table Data Gateway Pattern256

$gateway = new BookmarkGateway(DB::conn());
$this->addSeveralBookmarks($gateway);
$result = $gateway->findByTag(‘php’);
$bookmark = $result->current();
$this->assertIsA($bookmark, ‘ADOFetchObj’);
$this->assertEqual(
‘http://blog.casey-sweat.us/’
,$bookmark->url);
$this->assertEqual(
‘PHP related thoughts’
,$bookmark->description);
$new_desc = ‘A change to see it is updated!’;
$bookmark->description = $new_desc;
$gateway->update($bookmark);
$$rreessuulltt
==
$$ggaatteewwaayy->>ffiinnddBByyTTaagg((‘‘pphhpp’’));;
$$bbooookkmmaarrkk
==
$$rreessuulltt->>ccuurrrreenntt(());;
$$tthhiiss->>aasssseerrt
tEEqquuaall((
‘‘hhttttpp::////bblloogg..ccaasseeyy-sswweeaatt..uuss//’’
,,$$bbooookkmmaarrkk->>uurrll));;
$$tthhiiss->>aasssseerrttEEqquuaall((
$$nneeww__ddeesscc
,,$$bbooookkmmaarrkk->>ddees
sccrriippttiioonn));;
}
}
With that test case in hand, it’s time to add the
update()
method to
BookmarkGateway
:
class BookmarkGateway{
// ...
ccoonnsstt
UUPPDDAATTEE__SSQQLL
==
‘‘uuppddaattee
bbooookkmmaarrkk
sseett
uurrll
==
??
,,nnaammee
==
??
,,ddeessccrriippttiioonn
==
??
,,ttaagg
==
??
,,uuppddaatteedd
==
nnooww(())
wwhheerree
iidd
==
??’’;;
ppuubblliicc
ffuunnccttiioonn
uuppddaattee(($$bbooookkmmaarrkk))
{{
$$tthhiis
s->>ccoonnnn->>eexxeeccuuttee((
sseellff::::UUPPDDAATTEE__SSQQLL
,,aarrrraayy((
$$bbooookkmmaarrkk->>uurrll
,,$$bbooookkmmaarrkk->>nnaammee
,,$$bbooookkmmaarrkk->>ddeessccrriippttiioonn
,,$
$bbooookkmmaarrkk->>ttaagg
,,$$bbooookkmmaarrkk->>iidd
))));;
}}
The Table Data Gateway Pattern 257
BookmarkGateway
knows both the SQL to perform the update, and the mapping of the data transfer
object attributes to the parameter substitution in the SQL statement.
Issues
The Table Data Gateway operates on tables, which is likely to better correlate to the work performed
in web applications. Yet the Table Data Gateway is still strongly-coupled with the structure of the
database table. Decoupling code from the structure of the database is the subject of the next chap-
ter, The Data Mapper Pattern.
The Table Data Gateway Pattern258
16
The Data Mapper
Pattern
The two previous chapters—The Active Record Pattern and The Table Data Gateway Pattern—
showed strategies that abstract a table row and an individual table, respectively. While both
patterns are useful, each pattern’s implementation is closely coupled with the structure of the
underlying database, so solutions based on those patterns tend to be brittle. For instance, if your code
uses field names as keys in row arrays or attributes in row data objects, you’re application is tied to the
structure of the database and you may have to make extensive changes in PHP for every (relatively)
minor change in a table.
Because code and databases often change during development and evolve after they’re deployed,
there are real benefits to separating domain code and its database(s) as much as possible, insulating
each other from interdependencies and reducing the work required to realize a change in either.
The Problem
How can you minimize the coupling between your application’s classes and its database? For example,

how can you minimize the rework required if one or more fields in a table change names?
The Solution
The Data Mapper pattern decouples the attributes of objects from the table fields that persist them.
The essence of the Data Mapper pattern is a class that maps or translates domain object attributes
and/or methods to database table fields and vice versa. It is the job of the Data Mapper to under-
stand both representations of the information and be able to route information back and forth, cre-
ating new domain objects based on information in the database and updating or deleting informa-
tion in the database using the information from the domain objects.
The mapping between object-oriented code and the database tables and fields can be stored in
a variety of forms. One possibility would be hand-coding the correlation in the Data Mapper class.
Another option is a PHP array coded into the class itself. The class can also draw the information
from an external source, such as INI files or XML files.
The figure below shows a class diagram of the Data Mapper pattern applied to the problem
domain—storing URL bookmarks—used in the previous two chapters. In the figure, the
Bookmark
object is the domain object and the
BookmarkMapper
is an implementation of the Data Mapper pat-
tern.
Bookmark
should contain business logic such as the validation of URLs.
BookmarkMapper
acts as
a complete cross-reference between
Bookmark
getter and setter methods and the bookmark table
field structure.
The two classes are closely related:
BookmarkMapper
acts as a Factory for
Bookmark
instances and
The Data Mapper Pattern262

accepts instances of the
Bookmark
class as a parameter for many of the
BookmarkMapper
operations.
Sample Code
Using the UML diagram as a roadmap, let’s develop the two classes
Bookmark
and
BookmarkMapper
.
First, as mentioned above, some kind of configuration is required to handle the mapping
between table columns and object methods. In this example, let’s use an XML configuration file.
The goal of this configuration is to list the bookmark table’s fields and to specify which methods
populate and extract the respective information in the
Bookmark
object. A very simple XML format
suffices, consisting of a
<bookmark>
root element and a series of
<field>
elements that look like this:
<field>
<name>url</name>
<accessor>getUrl</accessor>
<mutator>setUrl</mutator>
</field>
The
<name>
element holds the actual physical database field name. The
<accessor>
element names
the method to extract attributes and is optional, as some of the fields, such as timestamps, need not
be mapped. The
<mutator>
element holds the
Bookmark
method to use when populating object val-
ues.
(Other information could be added to this mapping. For example, you could also declare the
type and size of each field and use that information to dynamically construct the SQL necessary to
create the database table from scratch. This might be of particular interest to you if your application
has some kind of a packaged installation script written in PHP, where you could create the table
structures using this mapping. You might also automatically type cast numeric and date fields when
setting the PHP object attributes based on such information.)
The complete XML file looks like this:
<bookmark>
<field>
<name>id</name>
<accessor>getId</accessor>
<mutator>setId</mutator>
</field>
<field>
<name>url</name>
<accessor>getUrl</accessor>
<mutator>setUrl</mutator>
</field>
The Data Mapper Pattern 263

<field>
<name>name</name>
<accessor>getName</accessor>
<mutator>setName</mutator>
</field>
<field>
<name>description</name>
<accessor>getDesc</accessor>
<mutator>setDesc</mutator>
</field>
<field>
<name>tag</name>
<accessor>getGroup</accessor>
<mutator>setGroup</mutator>
</field>
<field>
<name>created</name>
<mutator>setCrtTime</mutator>
</field>
<field>
<name>updated</name>
<mutator>setModTime</mutator>
</field>
</bookmark>
We can use PHP5’s aptly-named SimpleXML features to read and parse this file. All you do is call
sim-
plexml_load_file(‘bookmark.xml’)
and you have a ready made composite
SimpleXMLElement
object with all of the information from the XML file. Here, the result looks like:
object(SimpleXMLElement)#21 (1) {
[“field”]=>
array(7) {
[0]=>
object(SimpleXMLElement)#15 (3) {
[“name”]=>
string(2) “id”
[“accessor”]=>
string(5) “getId”
[“mutator”]=>
string(5) “setId”
}
[1]=>
object(SimpleXMLElement)#19 (3) {
[“name”]=>
string(3) “url”
[“accessor”]=>
string(6) “getUrl”
[“mutator”]=>
string(6) “setUrl”
}
//...<snip>...
[4]=>
object(SimpleXMLElement)#23 (3) {
The Data Mapper Pattern264

[[““nnaammee””]]==>>
ssttrriinngg((33))
““ttaagg””
[[““aacccceessssoorr””]]==>>
ssttrriinngg((88))
““ggeettGGrroouupp””
[[““mmuuttaattoorr””]]==>>
ssttrriinngg((88))
““sseettGGrro
ouupp””
}
//...<snip>...
}
Since the XML file maps the domain space to the database space,
BookmarkMapper
will read this XML
configuration file when it’s constructed.
Before diving into
BookmarkMapper
, lets delve into the
Bookmark
class a bit.
Assuming that
Bookmark
has been used quite a bit in existing projects, it’s best to affect it as little as
possible. Moreover,
Bookmark
shouldn’t change simply to accommodate
BookmarkMapper
. Indeed, the
Data Mapper pattern is intended to be unobtrusive. The domain object itself remains completely
oblivious to the existence of the Data Mapper.
This brings up another important requirement for implementing the Data Mapper pattern:
since each domain object remains unaware of the Data Mapper, all pertinent domain objects must
provide public access of some kind to all relevant attributes so that the DataMapper can properly
initialize the domain object during creation and read the properties while saving the domain object.
Bookmark
has all protected attributes, but provides getter and setter methods for each, so it meets the
requirement.
Let’s start with code for setting and retrieving the “url” attribute of our
Bookmark
class.
class Bookmark {
protected $url;
// ...
public function getUrl() {
return $this->url;
}
public function setUrl($url) {
$this->url = $url;
}
}
You can avoid the monotony of writing umpteen simple getter and setter methods using reflection.
By having the object “peer” into itself, you can have the object determine if a particular property
should have getters and setters or not and what those methods should be named.
Let’s start with some tests:
The Data Mapper Pattern 265

class BookmarkTestCase extends BaseTestCase {
//...
function testAccessorsAndMutators() {
$bookmark = new Bookmark(false);
$props = array(‘Url’, ‘Name’, ‘Desc’,
‘Group’, ‘CrtTime’, ‘ModTime’);
foreach($props as $prop) {
$getprop = “get$prop”;
$setprop = “set$prop”;
$this->assertNull($bookmark->$getprop());
$val1 = ‘some_val’;
$bookmark->$setprop($val1);
$this->assertEqual($val1,
$bookmark->$getprop());
$val2 = ‘other_val’;
$bookmark->$setprop($val2);
$this->assertNotEqual($val1,
$bookmark->$getprop());
$this->assertEqual($val2,
$bookmark->$getprop());
}
}
}
For each of the
Bookmark
attributes, the test sets a value using the mutator method and then vali-
dates that the accessor method returns the same value. The value is then changed again and veri-
fied again.
This code relies on convention rather than some explicit mapping. Access and mutator method
names begin with
get
and
set
, respectively, and are then named after the attribute (which is in low-
ercase). For example, the name of the access method for “url” is
getUrl()
; the mutator method for
“url” is
setUrl()
.
Here’s some code to implement the dynamic access and mutator methods.
class Bookmark {
protected $url;
protected $name;
protected $desc;
protected $group;
protected $crttime;
protected $modtime;
//...
public function __call($name, $args) {
if (preg_match(‘/^(get|set)(\w+)/’, strtolower($name), $match)
The Data Mapper Pattern266

&& $attribute = $this->validateAttribute($match[2])) {
if (‘get’ == $match[1]) {
return $this->$attribute;
} else {
$this->$attribute = $args[0];
}
}
}
protected function validateAttribute($name) {
if (in_array(strtolower($name),
array_keys(get_class_vars(get_class($this))))) {
return strtolower($name);
}
}
}
This code relies on the PHP5 “magic” method
__call()
, which is called whenever an undefined (not
explicitly defined in the class) instance method is called.
__call()
is essentially a fallback method.
The name of the (missing) method called is passed to
__call()
as the first parameter and any meth-
ods arguments are passed in an array as the second parameter.
To achieve dynamically-created getter and setter methods, the name of the method called is
extracted to see if it starts with “get” or “set” and correctly names one of the object’s attributes. If so,
the attribute is modified or returned as appropriate. This dynamic approach replaces the hand-
coded
getUrl()
and
setUrl()
, so those can be safely elided from the code.
There is one side effect to be concerned about, though: this code silently fails for any other
methods called. To prevent that, let’s throw an exception if the called method is improper.
class Bookmark {
//...
public function __call($name, $args) {
if (preg_match(‘/^(get|set)(\w+)/’, strtolower($name), $match)
&& $attribute = $this->validateAttribute($match[2])) {
if (‘get’ == $match[1]) {
return $this->$attribute;
} else {
$this->$attribute = $args[0];
}
}}
eellssee
{{
tthhrrooww
nneeww
EExxcceeppttiioonn((
‘‘CCaallll
ttoo
uunnddeeffiinneedd
mmeetthhoodd
BBooookkmmaarrkk::::’’..$$nnaammee..’
’(())’’));;
}
}
}
You can also test for this exception:
The Data Mapper Pattern 267

class BookmarkTestCase extends BaseTestCase {
//...
function testBadGetSetExceptions() {
$mapper = new BookmarkMapper($this->conn);
$this->addSeveralBookmarks($mapper);
$bookmark = $mapper->findById(1);
try {
$this->assertNull($bookmark->getFoo());
$this->fail(‘no exception thrown’);
}
catch (Exception $e) {
$this->assertWantedPattern(‘/undefined.*getfoo/i’,
$e->getMessage());
}
try {
$this->assertNull($bookmark->setFoo(‘bar’));
$this->fail(‘no exception thrown’);
}
catch (Exception $e) {
$this->assertWantedPattern(‘/undefined.*setfoo/i’,
$e->getMessage());
}
}
}
There’s one other caveat: the
$id
attribute should be immutable once set.
Let’s create a test for an immutable ID attribute.
setId()
can be called once to set the ID and
retrieved innumerable times with
getId()
, but subsequent calls to
setId()
should have no effect.
class BookmarkTestCase extends BaseTestCase {
//...
function testUnsetIdIsNull() {
$bookmark = new Bookmark;
$this->assertNull($bookmark->getId());
}
function testIdOnlySetOnce() {
$bookmark = new Bookmark;
$id = 10; //just a random value we picked
$bookmark->setId($id);
$this->assertEqual($id, $bookmark->getId());
$another_id = 20; // another random value, != $id
//state the obvious
$this->assertNotEqual($id, $another_id);
The Data Mapper Pattern268

$bookmark->setId($another_id);
// still the old id
$this->assertEqual($id, $bookmark->getId());
}
}
It’s important to remember that methods explicitly defined in a class always override the catch-all
__call()
. You can define a specific, different behavior for any named method just by adding the
named method to a class. Here,
setId()
overrides any fallback call to
__call()
.
class Bookmark {
protected $id;
//...
public function setId($id) {
if (!$this->id) {
$this->id = $id;
}
}
}
So far, all we have is a basic data object, so let’s add some domain logic into the mix—after all, one
of the reasons for applying the Data Mapper pattern is the separation of domain logic from the per-
sistent storage of the domain object. In keeping with the design principal of “tell, don’t ask”, add a
fetch()
method to return the actual (HTML) contents of the bookmarked page.
Here’s a test for this capability:
class BookmarkTestCase extends BaseTestCase {
//...
function testFetch() {
$bookmark = new Bookmark;
$bookmark->setUrl(‘http://www.google.com/’);
$page = $bookmark->fetch();
$this->assertWantedPattern(
‘~<input[^>]*name=q[^>]*>~im’, $page);
}
}
And here’s an example implementation:
The Data Mapper Pattern 269

class Bookmark {
//...
public function fetch() {
return file_get_contents($this->url);
}
}
Now the full class looks like this:
class Bookmark {
protected $id;
protected $url;
protected $name;
protected $desc;
protected $group;
protected $crttime;
protected $modtime;
public function setId($id) {
if (!$this->id) {
$this->id = $id;
}
}
public function __call($name, $args) {
if (preg_match(‘/^(get|set)(\w+)/’, strtolower($name), $match)
&& $attribute = $this->validateAttribute($match[2])) {
if (‘get’ == $match[1]) {
return $this->$attribute;
} else {
$this->$attribute = $args[0];
}
} else {
throw new Exception(
‘Call to undefined method Bookmark::’.$name.’()’);
}
}
protected function validateAttribute($name) {
if (in_array(strtolower($name),
array_keys(get_class_vars(get_class($this))))) {
return strtolower($name);
}
}
public function fetch() {
return file_get_contents($this->url);
}
}
With a grip on the
Bookmark
class, let’s get back to
BookmarkMapper
class. The core job of
BookmarkMapper
is to retrieve data from the database and create
Bookmark
objects.
The Data Mapper Pattern270

The first task to accomplish with
BookmarkMapper
is the addition of new records to the database
table.
In the Data Mapper pattern, the domain object is unaware of the Data Mapper, but contains all
of the business logic, including potential rules regarding creation of the object. A logical way to cre-
ate records then is to create a new instance of the
Bookmark
class, set the attributes, and then ask the
BookmarkMapper
to save the newly-created instance. Let’s move forward with implementing this kind
of an interface.
BookmarkMapper
must interact with the database. As in the previous two chapters, let’s use
ADOdb as the database access layer. Furthermore, let’s pass in an ADOdb connection during the
construction of
BookmarkMapper
.
class BookmarkMapper {
protected $conn;
public function __construct($conn) {
$this->conn = $conn;
}
}
BookmarkMapper
must also read the XML file shown earlier. To make the XML even more convenient
to use, store the mappings as a hash of name => simplexml element for each field in the mapping
file. Adding this to the constructor yields:
class BookmarkMapper {
protected $map = array();
protected $conn;
public function __construct($conn) {
$this->conn = $conn;
foreach(simplexml_load_file(‘bookmark.xml’) as $field) {
$this->map[(string)$field->name] = $field;
}
}
}
Now you’re ready to create a test case for the
save()
method.
class BookmarkMapperTestCase extends BaseTestCase {
function testSave() {
$bookmark = new Bookmark;
The Data Mapper Pattern 271

$bookmark->setUrl(‘http://phparch.com/’);
$bookmark->setName(‘php|architect’);
$bookmark->setDesc(‘php|arch magazine homepage’);
$bookmark->setGroup(‘php’);
$this->assertNull($bookmark->getId());
$mapper = new BookmarkMapper($this->conn);
$mapper->save($bookmark);
$this->assertEqual(1, $bookmark->getId());
// a row was added to the database table
$this->assertEqual(1, $this->conn->getOne(
‘select count(1) from bookmark’));
}
}
Here, the test creates a new instance of the
Bookmark
class, sets the relevant attributes of the object,
and then asks a
BookmarkMapper
instance to
save()
the
Bookmark
. Along the way, the test also vali-
dates that saving the object also sets its ID and inserts a row into the database.
Next, let’s write some code to implement this.
class BookmarkMapper {
//...
const INSERT_SQL = “
insert into bookmark (url, name, description,
tag, created, updated)
values (?, ?, ?, ?, now(), now())
“;
public function save($bookmark) {
$rs = $this->conn->execute(
self::INSERT_SQL
,array(
$bookmark->getUrl()
,$bookmark->getName()
,$bookmark->getDesc()
,$bookmark->getGroup()));
}
}
A class constant holds the statement to perform the insert, and the code “manually” maps the acces-
sor methods of the
Bookmark
class to the correct bind values in the SQL statement.
This is all well and good, but two more things are needed: code to handle database errors and
setting or modifying the
$bookmark
attributes that are initialized or changed by the database, respec-
tively.
The Data Mapper Pattern272

class BookmarkMapper {
//...
public function save($bookmark) {
$rs = $this->conn->execute(
self::INSERT_SQL
,array(
$bookmark->getUrl()
,$bookmark->getName()
,$bookmark->getDesc()
,$bookmark->getGroup()));
iiff
(($$rrss))
{{
$$iinnsseerrtteedd
==
$$tthhiiss->>ffiinnddBByyIIdd(($$tthhiiss->>ccoonnnn->>IInnsseerrtt__IIDD(())));;
////cclleeaann
uupp
ddaatta
abbaassee
rreellaatteedd
ffiieellddss
iinn
ppaarraammeetteerr
iinnssttaannccee
$$bbooookkmmaarrkk->>sseettIIdd(($$iinnsseerrtteedd->>ggeettIIdd(())));;
$$bbooookkmmaarrkk->
>sseettCCrrttTTiimmee(($$iinnsseerrtteedd->>ggeettCCrrttTTiimmee(())));;
$$bbooookkmmaarrkk->>sseettMMooddTTiimmee(($$iinnsseerrtteedd->>ggeettMMooddTTiimmee(())));;
}}
eellssee
{{
tth
hrrooww
nneeww
EExxcceeppttiioonn((‘‘DDBB
EErrrroorr::
‘‘..$$tthhiiss->>ccoonnnn->>eerrrroorrMMssgg(())));;
}}
}
}
findById()
is shown shortly, but its purpose is to find and return the
Bookmark
that matches the
given ID. Essentially, the
BookmarkMapper
inserts the new
Bookmark
, extracts that record from the
database, and sets the appropriate properties based on the new correct values. Nothing need be
returned because the
Bookmark
instance itself was the parameter and it’s already been updated to be
correct.
Let’s move on to the details of the
findById()
method. You can use the same
BaseTestCase
from
the previous Table Data Gateway chapter:
class BookmarkMapperTestCase extends BaseTestCase {
// ...
function testFindById() {
$mapper = new BookmarkMapper($this->conn);
$this->addSeveralBookmarks($mapper);
$this->assertIsA(
$bookmark = $mapper->findById(1)
, ‘Bookmark’);
$this->assertEqual(1, $bookmark->getId());
}
}
The Data Mapper Pattern 273

Technically,
addSeveralBookmarks()
won’t work until
findById()
works (because of the code just
shown in the
save()
method), but let’s come to that in a minute.
class BookmarkMapper {
// ...
public function findById($id) {
$row = $this->conn->getRow(
‘select * from bookmark where id = ?’
,array((int)$id)
);
if ($row) {
$$bbooookkmmaarrkk
==
nneeww
BBooookkmmaarrkk(($$tthhiiss));;
ffoorreeaacchh(($$tthhiiss->>mmaapp
aass
$$ffiieelldd))
{{
$$sseettpprroopp
==
((s
sttrriinngg))$$ffiieelldd->>mmuuttaattoorr;;
$$vvaalluuee
==
$$rrooww[[((ssttrriinngg))$$ffiieelldd->>nnaammee]];;
iiff
(($$sseettpprroopp
&&&&
$$vvaalluuee))
{{
cca
allll__uusseerr__ffuunncc((aarrrraayy(($$bbooookkmmaarrkk,,
$$sseettpprroopp)),,
$$vvaalluuee));;
}}
}}
rreettuurrnn
$$bbooookkmmaarrkk;;
} else {
return false;
}
}
}
Since every finder method in the mapper must transform a database row into a
Bookmark
instance,
it makes sense to extract this capability into a separate method called
createBookmarkFromRow()
.
class BookmarkMapper {
// ...
pprrootteecctteedd
ffuunnccttiioonn
ccrreeaatteeBBooookkmmaarrkkFFrroommRRooww(($$rrooww))
{{
$$bbooookkmmaarrkk
==
nneeww
BBooookkmmaarrkk(($$tthhiiss));;
ffoorre
eaacchh(($$tthhiiss->>mmaapp
aass
$$ffiieelldd))
{{
$$sseettpprroopp
==
((ssttrriinngg))$$ffiieelldd->>mmuuttaattoorr;;
$$vvaalluuee
==
$$rrooww[[((ssttrriinngg)
)$$ffiieelldd->>nnaammee]];;
iiff
(($$sseettpprroopp
&&&&
$$vvaalluuee))
{{
ccaallll__uusseerr__ffuunncc((aarrrraayy(($$bbooookkmmaarrkk,,
$$sseettpprroopp)),,
$$vvaal
luuee));;
}}
}}
rreettuurrnn
$$bbooookkmmaarrkk;;
}}
}
With this method, you can slim
findById()
down to just:
The Data Mapper Pattern274

class BookmarkMapper {
// ...
public function findById($id) {
$row = $this->conn->getRow(
‘select * from bookmark where id = ?’
,array((int)$id)
);
if ($row) {
rreettuurrnn
$$tthhiiss->>ccrreeaatteeBBooookkmmaarrkkFFrroommRRooww(($$rrooww));;
} else {
return false;
}
}
}
All of this was all somewhat complicated, so a UML sequence diagram may be useful to help under-
stand what is going on.
The Data Mapper Pattern 275

First, the data is retrieved from the database; next, an instance of the
Bookmark
class is created. Then,
for each field in the mapping, the code finds the appropriate setter method and passes the row value
to that setter. The
Bookmark
instance, now populated with database data, is then returned by
findById()
.
Now let’s look at the
BookmarkMapper::add()
method, used by
BaseTestCase::addSeveralBookmarks()
. Using a test case, verify that it both creates a row in the
table and returns an instance of the
Bookmark
class with the correct data mapped in.
class BookmarkMapperTestCase extends BaseTestCase {
// ...
function testAdd() {
$mapper = new BookmarkMapper($this->conn);
$bookmark =
$mapper->add(
‘http://phparch.com’,
‘php|arch’,
‘php|architect magazine homepage’,
‘php’);
$this->assertEqual(1,
$this->conn->getOne(‘select count(1) from bookmark’));
$this->assertEqual(‘http://phparch.com’, $bookmark->getUrl());
$this->assertEqual(‘php|arch’, $bookmark->getName());
$this->assertEqual(‘php|architect magazine homepage’,
$bookmark->getDesc());
$this->assertEqual(‘php’, $bookmark->getGroup());
}
}
Here’s the relevant
BookmarkMapper
code.
class BookmarkMapper {
// ...
public function add($url, $name, $description, $group) {
$bookmark = new Bookmark;
$bookmark->setUrl($url);
$bookmark->setName($name);
$bookmark->setDesc($description);
$bookmark->setGroup($group);
$this->save($bookmark);
return $bookmark;
}
}
The Data Mapper Pattern276

This is similar to to the Active Record
ActiveRecordTestCase::add()
convenience method, but here
it’s been added it to the mapper instead of the test case, making it available within the project code.
You can now move on to implementing additional finder methods, including methods that
return collections of
Bookmark
instances.
class BookmarkMapperTestCase extends BaseTestCase {
// ...
function testFindByGroup() {
$mapper = new BookmarkMapper($this->conn);
$this->addSeveralBookmarks($mapper);
$this->assertIsA(
$php_links = $mapper->findByGroup(‘php’)
,’array’);
$this->assertEqual(3, count($php_links));
foreach($php_links as $link) {
$this->assertIsA($link, ‘Bookmark’);
}
}
}
Finding all bookmarks in a specific group can be implemented as:
class BookmarkMapper {
// ...
public function findByGroup($group) {
$rs = $this->conn->execute(
‘select * from bookmark where tag like ?’
,array($group.’%’));
if ($rs) {
$ret = array();
ffoorreeaacchh(($$rrss->>ggeettAArrrraayy(())
aass
$$rrooww))
{{
$$rreett[[]]
==
$$tthhiiss->>ccrreeaatteeBBooookkmmaarrkkFFrroommRRooww(($$rrooww));;
}}
return $ret;
}
}
}
The
ADOConnection::execute()
method returns an
ADOResultSet
object. This result set has a
getArray()
method that returns an array of associative arrays (field => value) for each of the rows.
These row arrays are in turn passed to the
createBookmarkFromRow()
method to create instances of
The Data Mapper Pattern 277

the
Bookmark
class.
How about update in the mapper? The process of updating is also a collaboration between
Bookmark
and
BookmarkMapper
. Ensuring that bookmarks are indeed updated is best tested in
BookmarkTestCase
. Testing the round trip to the database belongs in the tests for
BookmarkMapper
.
class BookmarkTestCase extends BaseTestCase {
// ...
function testSaveUpdatesDatabase() {
$mapper = new BookmarkMapper($this->conn);
$this->addSeveralBookmarks($mapper);
$bookmark = $mapper->findById(1);
$this->assertEqual(
‘http://blog.casey-sweat.us/’
,$bookmark->getUrl());
$bookmark->setUrl(
‘http://blog.casey-sweat.us/wp-rss2.php’);
$mapper->save($bookmark);
$bookmark2 = $mapper->findById(1);
$this->assertEqual(
‘http://blog.casey-sweat.us/wp-rss2.php’
,$bookmark2->getUrl());
}
}
As it is now, the
save()
method inserts new bookmarks into the database via
INSERT
. However, as this
test case implies,
save()
must now determine if the
Bookmark
parameter is new or has previously
been added to the database. For the former,
INSERT
is appropriate; for the latter, an
UPDATE
is
required.
That being the case, let’s refactor the code performing the
INSERT
statement, which was in the
save()
method, into a new protected method called
insert()
.
class BookmarkMapper {
//...
pprrootteecctteedd
ffuunnccttiioonn
iinnsseerrtt(($$bbooookkmmaarrkk))
{{
$rs = $this->conn->execute(
self::INSERT_SQL
,array(
$bookmark->getUrl()
,$bookmark->getName()
,$bookmark->getDesc()
,$bookmark->getGroup()));
The Data Mapper Pattern278

if ($rs) {
$inserted = $this->findById($this->conn->Insert_ID());
// clean up database related fields in parameter instance
if (method_exists($inserted,’setId’)) {
$bookmark->setId($inserted->getId());
$bookmark->setCrtTime($inserted->getCrtTime());
$bookmark->setModTime($inserted->getModTime());
}
} else {
throw new Exception(‘DB Error: ‘.$this->conn->errorMsg());
}
}
}
With the existing
save()
method renamed to
insert()
, the (yet-to-be-written)
save()
method must
check if the
$id
attribute has been set using
getId()
:
class BookmarkMapper {
//...
public function save($bookmark) {
if ($bookmark->getId()) {
$this->update($bookmark);
} else {
$this->insert($bookmark);
}
}
}
Now you need an
update()
method that’s similar to the
insert()
method. If you recall, the
insert()
method hard-codes mappings from attributes to field names. For
update()
, let’s use a more dynam-
ic approach, using the information gleaned from the bookmark.xml mapping file.
class BookmarkMapper {
//...
const UPDATE_SQL = “
update bookmark set
url = ?,
name = ?,
description = ?,
tag = ?,
updated = now()
where id = ?
“;
protected function update($bookmark) {
$$bbiinnddss
==
aarrrraayy(());;
The Data Mapper Pattern 279

ffoorreeaacchh((aarrrraayy((‘‘uurrll’’,,’’nnaammee’’,,
‘‘ddeessccrriippttiioonn’’,,’’ttaagg’’,,’’iidd’’))
aass
$$ffiieellddnnaammee))
{{
$$ffiieelldd
==
$$tthhiiss->>mmaap
p[[$$ffiieellddnnaammee]];;
$$ggeettpprroopp
==
((ssttrriinngg))$$ffiieelldd->>aacccceessssoorr;;
$$bbiinnddss[[]]
==
$$bbooookkmmaarrkk->>$$ggeettpprroopp(());;
}}
$this->conn->execute(
self::UPDATE_SQL
,$binds);
}
}
Notice that the order of the elements in the array appear in the same order as what’s needed in our
SQL statement. The
update()
method captures the essence of the Data Mapper: it establishes rela-
tionships between attributes and fields.
Finally, let’s look at an implementation of the “delete” CRUD capability. Let’s write a method for
the
BookmarkMapper
class that accepts a
Bookmark
and deletes it from the database.
First, a test:
class BookmarkMapperTestCase extends BaseTestCase {
// ...
function testDelete() {
$mapper = new BookmarkMapper($this->conn);
$this->addSeveralBookmarks($mapper);
$this->assertEqual(5, $this->countBookmarks());
$delete_me = $mapper->findById(3);
$mapper->delete($delete_me);
$this->assertEqual(4, $this->countBookmarks());
}
function countBookmarks() {
return $this->conn->getOne(
‘select count(1) from bookmark’);
}
}
And the code:
class BookmarkMapper {
// ...
The Data Mapper Pattern280

ppuubblliicc
ffuunnccttiioonn
ddeelleettee(($$bbooookkmmaarrkk))
{{
$$tthhiiss->>ccoonnnn->>eexxeeccuuttee((
‘‘ddeelleettee
ffrroomm
bbooookkmmaarrkk
wwhheerree
i
idd
==
??’’
,,aarrrraayy((((iinntt))$$bbooookkmmaarrkk->>ggeettIIdd(())))));;
}}
}
And now you’ve implemented a Data Mapper pattern for the bookmark table with complete CRUD
capabilities.
If your domain objects are particularly expensive to create, you’d probably want to write a
BookmarkMapper::deleteById()
method which did not required the domain object to be loaded
prior to deleting it.
Issues
Clearly, adding a translation layer between a database schema and domain objects adds a bit of
complexity. However, this complexity gives you tremendous flexibility in your code, as you’re free to
evolve your class independently from the table structure in the database.
You should also remember all of this is still a fairly simple translation mechanism. If you want
to evolve this mechanism towards handling relationships between tables and their corresponding
relationships in your domain model, you are headed towards the holy grail of ORM—Object
Relational Mapping—which is not to be treaded lightly.
The Data Mapper Pattern 281
17
The Model-View-
Controller Pattern
Web applications vary greatly and that variety causes a great deal of confusion about what
pattern or patterns are best for architecting a certain application. Having said that, though,
is there a “best” architecture for web applications?
The Problem
Can you deploy a single web site architecture to accommodate every common web application,
including common presentation elements, authentication, form validation, and so on?
The Solution
The Model-View-Controller (MVC) pattern organizes and separates your software into three distinct
roles:
• The Model encapsulates your application data, application flow, and business logic.
• The View extracts data from the Model and formats it for presentation.

• The Controller directs application flow and receives input and translates it for the Model and
View.
As you work with the MVC pattern, you’ll appreciate its utility, especially for graphical user interface
(GUI) applications. Moreover, MVC is also useful for web applications, albeit the discontinuities of
accessing a server application through a series of stateless web connections present some unique
challenges (and opportunities).
If you flipped to this chapter looking for the “one true way” to implement MVC for web appli-
cations, I hope you won’t be too disappointed with the answers contained here. A perfect solution
doesn’t exist, but there are many “best practices” and related patterns that can surely help you real-
ize an effective MVC implementation. Hopefully, the ideas presented here can serve as a springboard
for your code and lead you to do more research.
The Model-View-Controller
Unlike other design patterns, the MVC pattern does
not map directly to a class structure that you can
code and deploy. Instead, MVC is more of a concep-
tual guideline or paradigm.
The conceptual MVC pattern is depicted as the
relationship between three objects, the
Model
, the
View
, and the
Controller
. The
Controller
and the
View
both depend on the
Model
, because both the
View
and the
Controller
may request data from the
Model
. Any inputs to your system enter through the
Controller
, which selects a
View
to emit results. To
put this in more concrete terms for you, a PHP
developer, the
Controller
handles each incoming
HTTP request and the
View
generates the HTTP
response.
Here is the conceptual MVC pattern pictured as
a diagram on the right:
The Origins of MVC
The Model-View-Controller pattern was originally developed by Trygve Reenskaug at Xerox’s Palo Alto
Research Center (PARC) in the late 1970s. The original reference implementation was coded in Smalltalk-
80, and was originally designed to solve the GUI interaction problem in applications.
The Model-View-Controller Pattern284
L
L

In this ideal MVC world, communication is straightforward, as expressed in this sequence diagram:
Of course the devil is in the details. When MVC is implemented in a web application, the Model,
View, and Controller are never captured in single classes, but are instead implemented as closely-
related groups of objects, where each group performs one specific MVC task. The Controller might
be composed of several classes that combine to analyze the HTTP response and determine the
desired action required by the application. The Model is almost certainly composed of many class-
es. And the View in a web application is usually some kind of a template system, and is likely com-
posed of several objects.
In the following sections, let’s dig a little deeper into each portion of the MVC triad to determine
what design patterns exist in or facilitate each part and how they can help you organize your code.
The Model
The Model contains your application logic and data and is likely the primary driver of value in your
application. The Model has no presentation-related features and is also completely decoupled from
the responsibility to process HTTP requests. (As a quick rule of thumb, you should never see HTML
tags or
$_GET
superglobals in any PHP Model.)
Domain Model
The Domain Model is a layer of objects that abstract the real world logic, data, and problems your
application deals with. The Domain Model can be classified in two broad categories: a Simple
Domain Model and a Rich Domain Model.
A Simple Domain Model tends to have a one-to-one correspondence between business objects
and database tables. You’ve seen several patterns — Active Record, Table Data Gateway, and Data
The Model-View-Controller Pattern 285

Mapper, all database-related design patterns — that can help you organize your database-related
logic into a Domain Model (although to keep examples reasonable, compact, and understandable in
this book, the material never expanded beyond a one-to-one correspondence — an isomorphic
mapping — of the simple Domain Model.)
A Rich Domain Model includes complex webs of tightly interwoven objects using inheritance,
and leverages many of the design patterns covered in this book and the GoF book. Rich Domain
Models tend to be supple, well-covered by tests, continuously refactored, and tightly coupled with
the business needs for the domain they express.
Which style of Domain Model you adopt depends on the context of your application. If you’re
delivering a fairly simple form processing web application, it’s not necessary to build a Rich Domain
Model. However, if you’re writing a library that’s to be the core of a multi-million dollar enterprise’s
intranet infrastructure, then the effort you put into developing a Rich Domain Model is likely to pay
off, providing you a platform to accurately express business processes and allowing you to rapidly
deliver value.
Martin Fowler briefly covers both styles of the Domain Model in PoEAA, and Eric Evans’s book,
Domain Driven Design, is entirely devoted to the practices and process of developing a Rich Domain
Model.
The View
The View manages all aspects of presentation. A View extracts data from a Model and might format
it as HTML for a web page, as XML for a web service, or as text for email.
One good way to identify if you’ve succeeded in separating your code into well-defined roles is
to try substituting (at least conceptually) another View that produces completely different output.
For example, if you have a web application, what would you have to change to make your program
work at the command-line prompt using the PHP CLI binary?
While the View has access to the Model, it is bad form for a View to call methods of the Model
that change state—updates should only be performed by the Controller. The Model methods called
by the View should be read-only data retrieval methods with no side effects.
There are two design patterns commonly used in Views: the Template View and the Transform
View.
Template View
The primary pattern used in a View for a web application is the Template View. This pattern uses a
template file (usually HTML) that includes special markers that are replaced with data from the
Model when the Template View is executed.
PHP itself is an example of a specific type of Template View called a server page. A template sys-
tem based on using PHP as the template itself is Savant (http://www.phpsavant.com/).
The Model-View-Controller Pattern286

An example of using Savant is:
// PHP4
require_once ‘Savant2.php’;
$tpl =& new Savant2();
$tpl->assign(‘title’, ‘Colors of the Rainbow’);
$tpl->assign(‘colors’, array(‘red’, ‘orange’, ‘yellow’,
‘green’, ‘blue’, ‘indigo’, ‘violet’));
$tpl->display(‘rainbow.tpl.php’);
The file rainbow.tpl.php is a Savant template that resembles:
<html><head>
<title><?php echo $this->title ?></title>
</head><body>
<h1><?php echo $this->title ?></h1>
<ol>
<?php foreach ($this->colors as $color): ?>
<li><?php echo $color ?></li>
<?php endforeach; ?>
</ol>
</body></html>
There’s always some temptation with complex template engines or even with Plain Old PHP Pages
(POPP) to go beyond variable replacement and embed control structures and other logic into the
pages. However, giving in results in business logic entangled within the presentation layer of your
application, leading to a maintenance nightmare.
The page http://wact.sf.net/index.php/TemplateView does a good job of outlining what styles of
marker’s can be used with a Template View. These include an attribute language, custom tags, HTML
comments, and custom syntax.
Writing Template Engines
It seems that writing a template engine is some kind of a right of passage in the PHP community, as a
search for template engines in PHP reveals literally hundreds of them (see
http://www.sitepoint.com/forums/showthread.php?t=123769 for an experiment in this area). If you choose
to not use one of the popular engines and instead roll you own, there’s a rich environment of example
code to review.
The Model-View-Controller Pattern 287
L
L

The popular template engine Smarty (http://smarty.php.net/) is an example of a template
engine that uses the custom syntax method. Loading a Smarty template might look like:
require_once ‘Smarty.class.php’;
$tpl =& new Smarty;
$tpl->assign(array(
‘title’ => ‘Colors of the Rainbow’
,’colors’ => array(‘red’, ‘orange’, ‘yellow’,
‘green’, ‘blue’, ‘indigo’, ‘violet’)
));
$tpl->display(‘rainbow.tpl’);
The Smarty custom syntax of rainbow.html looks like:
<html><head>
<title>{$title}</title>
</head><body>
<h1>{$title}</h1>
<ol>
{section name=rainbow loop=$colors}
<li>{$colors[rainbow]}</li>
{/section}
</ol>
</body></html>
The WACT (http://wact.sf.net/) template engine follows the Custom Tag pattern that Martin Fowler
outlines in PoEAA. Although WACT supports a custom syntax similar to Smarty as a shortcut, WACT’s
custom tag array output might look like:
require_once ‘wact/framework/common.inc.php’;
require_once WACT_ROOT.’template/template.inc.php’;
require_once WACT_ROOT.’datasource/dictionary.inc.php’;
require_once WACT_ROOT.’iterator/arraydataset.inc.php’;
// simulate tabular data
$rainbow = array();
foreach (array(‘red’, ‘orange’, ‘yellow’,
‘green’, ‘blue’, ‘indigo’, ‘violet’) as $color) {
$rainbow[] = array(‘color’ => $color);
}
$ds =& new DictionaryDataSource;
$ds->set(‘title’, ‘Colors of the Rainbow’);
The Model-View-Controller Pattern288

$ds->set(‘colors’, new ArrayDataSet($rainbow));
$tpl =& new Template(‘/rainbow.html’);
$tpl->registerDataSource($ds);
$tpl->display();
The template rainbow.html might look like:
<html><head>
<title>{$title}</title>
</head><body>
<h1>{$title}</h1>
<list:list id=”rainbow” from=”colors”>
<ol>
<list:item><li>{$color}</li></list:item>
</ol>
</list:list>
</body></html>
There are quite a number of included files for this WACT example. This is because the framework has
a variety of components to address different portions of the web application problem and you only
include the components you need. In the example above, the
Template
class is a View, the
DictionaryDataSource
is a proxy for the Model, and the PHP script itself is acting as the Controller.
Many of the custom tags are designed to work with tabular data — like what you might extract from
a database as a result set — hence the transformation of the simple array before using it in the tem-
plate.
One last style is to have a valid XML file for a template and use attributes of the individual ele-
ments as the targets for your template replacements. Here’s an example of this technique using PHP-
TAL (http://phptal.motion-twin.com/).
// PHP5
require_once ‘PHPTAL.php’;
class RainbowColor {
public $color;
public function __construct($color) {
$this->color = $color;
}
}
// make a collection of colors
$colors = array();
foreach (array(‘red’, ‘orange’, ‘yellow’,
The Model-View-Controller Pattern 289

‘green’, ‘blue’, ‘indigo’, ‘violet’) as $color) {
$colors[] = new RainbowColor($color);
}
$tpl = new PHPTAL(‘rainbow.tal.html’);
$tpl->title = ‘Colors of the Rainbow’;
$tpl->colors = $colors;
try {
echo $tpl->execute();
}
catch (Exception $e){
echo $e;
}
The rainbow.tal.html template file might look like:
<?xml version=”1.0”?>
<html>
<head>
<title tal:content=”title”>
place for the page title
</title>
</head>
<body>
<h1 tal:content=”title”>sample title</h1>
<ol>
<li tal:repeat=”item colors”>
<span tal:content=”item/color”>color</span>
</li>
</ol>
</body>
</html>
Of course, the point of all of these solutions is to separate the presentation of Model data from the
Model and from the application itself. Each of the prior examples produced essentially the same
content, so the selection of which to use is largely a matter of personal preference.
The Transform View
The Transform View extracts data from your model and transforms the data into the desired output
format. It essentially amounts to using a language to step through the elements of your data one by
one, assembling the output along the way.
The difference between the Template View and the Transform View is the direction of data flow.
In the Template View you start with a skeleton of your output and insert domain data into it. With the
Transform View you start with the data and build the output from it.
The Model-View-Controller Pattern290

The dominant technology for implementing a Transform View is XSLT.
The Controller
The Controller is the one role of MVC that most PHP MVC frameworks address. This is reasonable
considering that Models are specific to the application and nearly every developer already has their
favorite template engine, a major component of the View. That leaves interpreting the HTTP
response, and controlling application flow (selecting the appropriate action to take or view to dis-
play), both approachable tasks for a generic framework.
Front Controllers
It’s often helpful to centralize the control of application flow at a single point. Centralization can
help you understand how a complex system operates and it also provides a single place where you
can insert global code such as an Intercepting Filter pattern. A Front Controller is perfect for central-
ization.
As a simple example of what an Intercepting Filter might look like integrated with a Front Controller,
assume we have in interface for our Filters which has both
preFilter()
and
postFilter()
methods.
We can then build a means of adding filters to our
FrontController
:
class FrontController {
var $_filter_chain = array();
function registerFilter(&$filter) {
$this->_filter_chain[] =& $filter;
}
}
And then we can apply the
preFilter()
methods in sequence, prior to running the actual work of
the
FrontController
(page generation, dispatching, etc). After the
FrontController
has performed
Intercepting Filter
The Intercepting Filter pattern is an implementation of the Chain of Responsibility pattern from the GoF
book. It allows for sequential processing of a request to apply common tasks such as logging or security.
There are two common implementations, one where the filters are applied sequentially in a chain until
the application controller is reached, and another that resembles a series of decorators, useful for per-
forming both pre- and post-filter actions (think of a whitespace removal or a compressing filter where
you might start output buffering in pre-processing and perform your filter in the post-processing action).
The Model-View-Controller Pattern 291
L
L

its task, the
postFilter()
methods could be called in reverse order.
class FrontController {
//...
function run() {
foreach(array_keys($this->_filter_chain) as $filter) {
$this->_filter_chain[$filter]->preFilter();
}
$this->_process();
foreach(
array_reverse(array_keys($this->_filter_chain)) as $filter) {
$this->_filter_chain[$filter]->postFilter();
}
}
function _process() {
// do the FrontController work
}
}
As an example, this
HtmlCommentFilter
class would remove all HTML comments from the resulting
output of the page.
class HtmlCommentFilter {
function preFilter() {
ob_start();
}
function postFilter() {
$page = ob_get_clean();
echo preg_replace(
‘~<!—.*—>~ims’
,’’
,$page);
}
}
Application Controllers
Front Controllers often delegate control to an Application Controller and the Application Controller
pattern is really the heart of what the MVC Controller is all about. The primary responsibility of the
Controller is deciding what the application should do in response to an incoming request.
A typical way of implementing a Controller is using the Command pattern. The Command pat-
The Model-View-Controller Pattern292

tern encapsulates an action in an object so you can parameterize a request, queue it, log it, or sup-
port operations like undoing an action. In the context of a web application, they are useful as the tar-
get of code that dispatches to a concrete Command to carry out the work of a particular HTTP
request. Essentially, the Command pattern lets you break down the discrete behaviors of your appli-
cation and code, each as a small, manageable class, with a uniform API to allow the Controller to dis-
patch to a specific concrete Command to implement the desired application functionality.
Don’t let this buzzword-laden talk of controllers and dispatching confuse you. If you’ve spent
even a few hours with PHP, you’ve likely written some kind of an Application Controller. For exam-
ple, a simple form that posts back to itself, such as...
if (count($_POST)) {
// do form handling code
} else {
// display the form
}
... is a form of Application Controller. A somewhat more complex Application Controller is some-
thing like this:
switch ($_POST[‘action’]) {
case ‘del’: $action_class = ‘DeleteBookmark’; break;
case ‘upd’: $action_class = ‘UpdateBookmark’; break;
case ‘add’: $action_class = ‘InsertBookmark’; break;
case ‘show’:
default:
$action_class = ‘DisplayBookmark’;
}
if (!class_defined($action)) {
require_once ‘actions/’.$action_class.’.php’;
}
$action =& new $action_class;
$action->run();
Another possible way to implement dispatching is to have a configuration that loads an associative
array. You might end up with:
$action_map = array(
‘del’ => ‘DeleteBookmark’
The Model-View-Controller Pattern 293

,’upd’ => ‘UpdateBookmark’
,’add’ => ‘InsertBookmark’
);
$action_class = (array_key_exists($_POST[‘action’], $action_map))
? $action_map[$_POST[‘action’]] : ‘DisplayBookmark’;
if (!class_defined($action)) {
require_once ‘actions/’.$action_class.’.php’;
}
$action =& new $action_class;
$action->run();
My experience with web applications has shown that a “double dispatching” architecture can be a
useful mental map to compare frameworks’ dispatching mechanisms against. The first dispatch is
to an “action,” any event that needs to perform an action using your Model. After any visible action,
an HTTP redirect would be issued to instruct the client to fetch a particular View. The second dis-
patch is to select a specific View. (In early procedural incarnations of this methodology, I used a
case
statement, but the MVC paradigm lends itself to using the Command pattern to perform this dis-
patch.)
The “real life” version of a Model-View-Controller sequence diagram looks fairly similar to the
“ideal” sequence diagram shown above. The main addition is an
ActionFactory
to produce each
Action
, which is a concrete Command.
In many of the MVC implementations I have developed, the second dispatch is performed by the
default
ShowViewAction
.
The Model-View-Controller Pattern294

This diagram shows the first dispatch creating the concrete Command
ShowViewAction
. This action
would in turn use a
ViewFactory
to create a concrete
View
class, which is an example of what Martin
Fowler calls a View Helper in the PoEAA section on Views in MVC. This
View
would use your preferred
TemplateEngine
to select and parse a template file, populate template variable: from data in the
Model, and render the resulting content from the template and return it to the client.
It is this kind of a diagram that can give MVC a reputation for bloat, but in fact, each element of
this diagram was added in response to a need to organize the code to make it easier to maintain.
In general, I have found the most significant hurdle to using a specific framework is gaining an
understanding of how that framework operates and how to add application-specific features. The
actual organization is typically straightforward once understood, but it seems at first daunting and
unapproachable with no context to work from.
Cross-Cutting MVC Concerns
There seems to be a number of “what goes where” questions surrounding MVC, and you can receive
substantially different answers from different MVC proponents.
Where does
$_SESSION
belong? One argument says that sessions are a persistent data store, usu-
ally implemented as files on the server and are therefore best kept in the Model. A second set of
developers argues that like the other PHP superglobals, session data is an input to the system and
therefore belongs in the Controller. Yet another set of developers say sessions are implemented using
cookies, a technology that only works with HTML over HTTP and therefore sessions are View relat-
ed.
Where does authentication belong? It seems like it’s part of application logic and would there-
fore belong to the Model. But what if you want to limit certain actions (part of the Controller) to only
The Model-View-Controller Pattern 295

authenticated users? Well, the Controller can access the Model, so it seems a perfect place. But what
about HTTP authentication? Does it too go into the Controller?
Where does the browser fit in this whole concept? Clearly the View, right? What if you try to
implement Javascript validation? Doesn’t validation belong in the Controller and the Model? How do
you get it into the View?
None of these issues are show stoppers, but each can cause some thought provoking, even gut-
wrenching moments when trying to figure out just how to align these concerns in your MVC imple-
mentation.
Non-MVC Frameworks
Clearly not every framework is centered on the separation of concerns and ideas embodied by the
MVC pattern. Here is a small sampling of non-MVC framework ideas.
Event Handling
When you work in a GUI environment, the tools are generally set up to responsd to events. Think
button.click()
. Several PHP frameworks have tried to adopt this as a core idea.
Prado was recently recognized in Zend’s PHP5 coding contest and has event handling as a core
concept. WACT has the concept of using the Composite pattern to aggregate controllers, each of
which has “listeners” that can approximate an event handling perspective.
Inversion of Control Containers
A hot topic in Java circles is Inversion of Control (IoC) Containers, also known as the Dependency
Injection pattern. A good introductory article on this pattern is available at http://www.martin-
fowler.com/articles/injection.html.
There is a promising PHP5 project that’s a port of the original Java PicoContainer at
http://www.picocontainer.org/.
Dependency Injection is a pattern I personally am very interested in using in my own develop-
ment efforts because it inherently works well with the Test Driven Development methodology, allow-
ing you to more readily test your code because it is designed to play nicely with other components
right from the start.
This pattern is really orthogonal to MVC—one of the areas I am most interested in is combining
a Dependency Injection container like Pico and a MVC framework like WACT to produce an applica-
tion that “autowires” itself. Ideally this will create easy to assemble web applications, and at the same
time allow for easily testable code by instructing the container to inject Mock Objects instead of real
dependencies.
The Model-View-Controller Pattern296

Conclusion
This has been a whirlwind tour of MVC and of related design patterns. If you want to look at fully
developed PHP MVC frameworks, I would recommend reviewing Mojavi (http://www.mojavi.org/);
it’s a good example of the pattern and the project has active development and a robust community.
As you should know by now, I am partial to WACT (http://phpwact.org/), which has the distinc-
tion of having framework components for all three parts of the MVC triad: a Composite Controller
mechanism, a Custom Tag template system for Views, and the
DataSource
(see Chapter 10 — The
Specification Pattern) as a generic proxy for the Model.
While this chapter may not have solved any web architecture problems you have, hopefully it
has provided you with some ideas—starting points for further research—and perhaps even the
inspiration for you to write the Magic Web Application Architecture that revolutionizes PHP devel-
opment. If you do, please make sure to let the rest of us know.
The Model-View-Controller Pattern 297
18
Conclusion
WE HAVE COME TO the end of our brief journey together. It is my hope we have accom-
plished something together, both the overt goal of introducing the concepts of Design
Patterns with specific examples in PHP, but also more subtle accomplishments, such as
the introduction of Agile Development techniques like Test Driven Development.
Design Patterns are a useful tool for you to have in your programming toolkit, to be pulled out and
applied appropriately to complicated design problems. Design patterns give you the possibility to
quickly add flex points to your design, using time-worn, proven techniques. Using Design Patterns
also gives you an additional ability to communicate with other developers, with the names of the each
patterns now acting as a short cut for a whole body of knowledge.
It is possible to go overboard with any technique, including OOP or Design Patterns. This is where
it’s important to apply other Agile Development practices, specifically “Do the simplest possible thing
that will work.” If the task at hand doesn’t require the flexibility or warrant the complexity of the
Design Pattern based solution, then don’t use it. Design Patterns are mean to solve specific problems
in your code, not to create problems.
Testing your code is incredibly powerful. There has been clear evidence of this throughout the
book, with each chapter heavily emphasizing the testing of the patterns as well as the coding of the
pattern implementation itself. No other practice has influenced the design, stability, and maintain-
ability of the code I have written as much as adopting the practice of testing.
The code in this book was developed by first writing the unit test cases and the code, and only
when the code passed the tests did I migrate it into the body of each chapter. The full source code
for each of these tests is available for you in the source code download for the book. I encourage you
to review these tests, understand them, even see their shortcomings. But most of all I encourage you
to take the step of testing your own code if you’re not doing so now.
The Design Patterns presented in this book are by no means comprehensive, but were instead
intended to provide you with a sample of some of the most commonly applicable patterns in the
PHP/Web Application context. This book is a starting point for you begin your own journey of under-
standing and application of Design Patterns.
One of my personal goals in writing this text was to gain better clarity and understanding of the
patterns myself, under the assumption there is no better way to learn than to teach. I believe I have
achieved this goal, and I hope you find as much utility in reading this work as I had in authoring it.
I wish you the best in applying Design Patterns to your PHP applications.
Happy coding.
Conclusion300
A
Pattern Quick
Reference
One of the downsides of design patterns is that there are so many of them—this book covers
almost twenty of them in great detail, and there are several more that are not directly relevant
to PHP.
Therefore, I thought that it might have been handy to have a simple (and, thankfully, relatively
short) reference table that can help you jog your memory when you're looking for a pattern to solve a
particular problem but can't quite remember which pattern you should use.
The table in the following pages provides you with a short overview of every pattern covered in
this book, together with the chapter in which it is covered and pointers to external resources like
books. Together with the index, it will hopefully provide you with a quick way to locate the pattern for
every occasion.

Command
Summary Encapsulate a request as an object.
Reference
Chapter
17
Other
Resources
GoF—Page 233
Builder
Summary Facilitates the initialization of complex
object state.
Reference
Chapter
3
Other
Resources
GoF—Page 97
Application Controller
Summary A central point for handling naviga-
tion for an application, typically imple-
mented in an index.php file dispatch-
ing based on URL query parameters.
Reference
Chapter
17
Other
Resources
PoEAA—Page 379
Adapter
Summary Allow classes to support a familiar
interface so you can use new classes
without refactoring old code.
Reference
Chapter
13
Other
Resources
GoF—Page 139
Agile Software Development—Page 317
Roles,Responsibilities and Collaborations—Page 340
Design Patterns Explained—Page 95
Advanced PHP Programming—Page 44
ActiveRecord
Summary Creates an object that wraps a row
from a database table or view, pro-
vides database access one row at a
time, and encapsulates relevant busi-
ness logic.
Reference
Chapter
14
Other
Resources
PoEAA—Page 160
Data Access Patterns—Page 33
AbstractFactory
Summary Facilitates the building of families of
related objects.
Reference
Chapter
3
Other
Resources
GoF—Page 87
Pattern Quick Reference304

Domain Model
Summary An object model of business logic that
includes both data and behavior.
Reference
Chapter
17
Other
Resources
PoEAA—Page 116
Evans DDD
Dependency Injection
Summary Construct classes to accept collabora-
tors through the constructor or setter
methods, so that a framework can
assemble your objects.
Reference
Chapter
17
Other
Resources
PoEAA—Page ???
http://www.martinfowler.com/articles/injection.ht
ml
Decorator
Summary Attach responsibilities to an object
dynamically. Can simplify class hierar-
chies by replacing subclasses.
Reference
Chapter
12
Other
Resources
GoF—Page 175
Design Patterns Explained—Page 241
DataMapper
Summary An object that acts as a translation
layer between domain objects and the
database table that contains related
data.
Reference
Chapter
16
Other
Resources
PoEAA—Page 165
Data Access Patterns—Page 53
Custom Tag
Summary Improve presentation separation by
encapsulating components to appear
as new HTML tags.
Reference
Chapter
17
Other
Resources
GoF—Page 139
PoEAA—Page 374
http://wact.sf.net/index.php/TemplateView
Composite
Summary Manage a collection of objects where
each "part" can stand in as a "whole".
Typically organized in a tree hierarchy.
Reference
Chapter
10,17
Other
Resources
GoF—Page 163
Agile Software Development—Page 293
Pattern Quick Reference 305

Model-View-Controller
Summary An application layering pattern that
separates concerns between your
domain model, presentation logic and
application flow.
Reference
Chapter
17
Other
Resources
PoEAA—Page 330
http://wact.sf.net/index.php/ModelViewController
MockObject
Summary Supplies a stub that validates whether
certain methods were or were not
called during testing.
Reference
Chapter
6,Appendix B
Other
Resources
http://www.lastcraft.com/mock_objects_documen-
tation.php
http://www.mockobjects.com/MocksObjectsPaper.ht
ml
Iterator
Summary Easily manipulate collections of
objects.
Reference
Chapter
8
Other
Resources
GoF—Page 257
Handle-Body
Summary A collective name for design patterns
that hold a reference to a subject
object (for example, Proxy, Decorator,
and Adapter).
Reference
Chapter
N/A
Other
Resources
http://www.c2.com/cgi/wiki?HandleBodyPattern
Front Controller
Summary A controller that handles all requests
for a web application.
Reference
Chapter
17
Other
Resources
PoEAA—Page 379
FactoryMethod
Summary Facilitates the creation of objects.
Reference
Chapter
3
Other
Resources
GoF—Page 107
Agile Software Development—Page 269
Design Patterns Explained—Page 285
Advanced PHP Programming—Page 54
Pattern Quick Reference306

Singleton
Summary Provide global access to a single
instance of an object.
Reference
Chapter
4
Other
Resources
GoF—Page 127
Agile Software Development—Page 177
Design Patterns Explained—Page 255
Advanced PHP Programming—Page 56
ServerStub
Summary Simulates a portion of your applica-
tion for testing purposes.
Reference
Chapter
6
Other
Resources
PoEAA—Page 504
Registry
Summary Manages references to objects
through a single, well-known, object.
Reference
Chapter
5
Other
Resources
PoEAA—Page 480
Proxy
Summary Provide access to an object through a
surrogate object to allow for delayed
instantiation or protection of subject
methods.
Reference
Chapter
11
Other
Resources
GoF—Page 207
PoEAA—Page 200
Agile Software Development—Page 327
Observer
Summary Register objects for later callback.
Event-based notification.
Publish/Subscribe.
Reference
Chapter
9
Other
Resources
GoF—Page 293
Agile Software Development—Page 297
Design Patterns Explained—Page 263
MonoState
Summary Allow all instances of an object to
share the same state.
Reference
Chapter
4
Other
Resources
Agile Software Development—Page 177
http://c2.com/cgi/wiki?MonostatePattern
Pattern Quick Reference 307

TemplateMethod
Summary Define an algorithm with "hook"
methods allowing subclasses to
change the behavior without chang-
ing the structure.
Reference
Chapter
7,12
Other
Resources
GoF—Page 325
Roles,Responsibilities and Collaborations—Page 330
Design Patterns Explained—Page 279
Advanced PHP Programming—Page 49
Template View
Summary Render a page by replacing embed-
ded markers with domain data.
Reference
Chapter
17
Other
Resources
PoEAA—Page 361
TableDataGateway
Summary An object that acts as a gateway to a
database ta ble or view, providing pro-
vide access to multiple rows.
Reference
Chapter
15
Other
Resources
PoEAA—Page 165
Strategy
Summary Allows for switching between a selec-
tion of algorithms by creating objects
with identical interfaces.
Reference
Chapter
6
Other
Resources
GoF—Page 315
Agile Software Development—Page 161
Roles,Responsibilities and Collaborations—Page 338
Design Patterns Explained—Page 229
State
Summary Have an object change its behavior
depending on state changes.
Reference
Chapter
7,8
Other
Resources
GoF—Page 305
Specification
Summary Flexible evaluation of objects against
dynamic criteria.
Reference
Chapter
10
Other
Resources
Evans DDD—Page 224,273
Pattern Quick Reference308

Visitor
Summary Defines an algorithm as an object that
"visits" each member of a aggregate
performing an operation.
Reference
Chapter
7,10
Other
Resources
GoF—Page 331
View Helper
Summary A class that helps the view by collect-
ing data from the Model.
Reference
Chapter
17
Other
Resources
PoEAA—Page 355
ValueObject
Summary Handles objects whose equality is
determined by the value of the
objects' attributes, not by the identity
of the objects.
Reference
Chapter
2
Other
Resources
PoEAA—Page 486
Evans DDD—Page 99
Transform View
Summary Process domain data sequentially to
transform it to some form of output.
Reference
Chapter
17
Other
Resources
PoEAA—Page 361
Pattern Quick Reference 309
• GoF - Erich Gamma, Richard Helm,
Ralph Johnson, John Vlissides Design
Patterns: Elements of Reusable Object-
Oriented Software. Addison-Wesley,
1995.
• PoEAA - Martin Fowler Patterns of
Enterprise Application Architecture
Addison-Wesley, 2003.
• Harry Fuecks, PHP Anthology: Object
Oriented PHP Solutions, SitePoint Pty.
Lt., 2003
• Allen Holub, Holub on Patterns:
Learning Design Patterns by Looking
at Code, Apress, 2004.
• Robert Martin, Agile Software
Development, Prentice Hall, 2003.
• Clifton Nock, Data Access Patterns,
Addison-Wesley, 2004.
• George Schlossnagle, Advanced PHP
Programming, SAMS, 2004
• Alan Shalloway and James R. Trott,
Design Patterns Explained, Addison-
Wesley, 2005
• Rebecca Wirfs-Brock and Alan
McKean, Roles, Responsibilities and
Collaborations, Addison-Wesley,
2003.
• Matt Zandstra, PHP 5 Objects,
Patterns, Practice, Apress, 2004.
Pattern Quick Reference310
Book References

B
SimpleTest
Testing Practices
THOUGH TESTING YOUR CODE is not specifically related to the implementation of design pat-
terns, testing your code is such a powerful coding tool, it’s tightly integrated into the text of this
book. The tests shown in this book ensure the code’s accuracy, but also implicitly describe how
a section of code is supposed to work.
The most practical way to approach automated testing is with a testing framework, most of which
are derived from the design of JUnit (http://junit.org/). There are quite a number of
PHP unit testing frameworks in existence, with 90 percent of them named PHPUnit
(see http://www.google.com/search?q=phpunit). Sebastian Bergmann’s PHPUnit2 seems to
be under the most active development, supporting PHP5 since July 2004 (http://pear.php.net/pack-
age/PHPUnit2/download).
This book uses SimpleTest (http://sf.net/projects/simpletest/). It has excellent tutorials and
documentation, and it supports web testing and the Mock Object testing pattern (covered in
Chapter 6—The Mock Object Pattern).
This appendix includes additional material that can help ramp up your testing skills. Specifically,

there’s a section about “scaffolding” and how to best structure and execute your test code; a section
on the WebTestCase feature of SimpleTest, which allows you to test your entire web application as a
“black box” just as an end-user would; and you can read about the Partial Mock Object technique,
which can be used effectively to introduce Mock Objects into test code by systematically replacing
internal Factory methods.
Best Practices for Using SimpleTest
SimpleTest is a unit testing framework developed by Marcus Baker. The current version of
SimpleTest is coded for PHP4, but it runs on PHP5 with very minimal issues. You can look at the
SimpleTest documentation and tutorials either on http://simpletest.org/ or http://www.last-
craft.com/simple_test.php. These provide a very thorough introduction to using the tool.
The first step in building a test suite for a reasonable size project is to make a project-specific
testing include file. The primary content of this file should be a subclass of
UnitTestCase
written
specifically for your project.
The first line of code should be a definition of the
SIMPLE_TEST
constant.
SIMPLE_TEST
is both a
historical artifact and a useful feature: in past versions, SimpleTest used this constant itself, but this
dependency has now been removed. Otherwise, for practical reasons, the constant can be used as
an indication that you’re currently running a test (normally it’s not a good practice to alter your
code’s behavior under testing conditions, but an example of where you might is to guard against
exit()
inside of your projects when running test cases) and can be used to record a library path.
/**
* relative path to SimpleTest
*@ignore
*/
if (!defined(‘SIMPLE_TEST’)) define(‘SIMPLE_TEST’, ‘simpletest/’);
Once this constant is defined, include the SimpleTest files you use in every test case:
/**#@+
* SimpleTest includes
*/
require_once SIMPLE_TEST.’unit_tester.php’;
require_once SIMPLE_TEST.’reporter.php’;
require_once SIMPLE_TEST.’mock_objects.php’;
require_once SIMPLE_TEST.’web_tester.php’;
/**#@-*/
SimpleTest Testing Practices314

Another best practice I have is to place all of my test cases in a subdirectory “tests/” immediately
below my project root. (One problem with this practice is any code that relies on relative includes
from this project root may break under test conditions. This can be solved by adding the parent
directory “../” to the include path.) I also include any common setup for the application (such as
base library includes, constant definitions, and so on).
/**
* modify php include path to include parent directory
*
* this is required because the tests are run from
* the tests subdirectory and the application is run from
* (and coded for) the parent directory
* @ignore
*/
if (!defined(‘TEST_PATH_MODIFIED’)) {
ini_set(‘include_path’, ‘..:’.ini_get(‘include_path’));
define(‘TEST_PATH_MODIFIED’, true);
}
/**
*include standard setup file for this application
*/
require_once ‘setup.php’;
Finally, I create a project-specific subclass of the
UnitTestCase
class to use for testing. You can then
include assertions and utility functions unique to this project inside this class and have them avail-
able in all of your test cases.
/**
*UnitTestCase for myProject application
*@packagemyProject
*@subpackagetests
*/
class MyProjectUnitTestCase extends UnitTestCase {
function projAssertSomething() {}
function projHelperUtil() {}
}
I also highly recommend that you make your test cases as easy to run as possible. That means sev-
eral things. First, you should be able to run a specific unit test case or a collection of cases for one
aspect of your code, and you should be able to run every test that you’ve written.
It is also helpful to be able to run your tests through the browser or via the command-line.
Handling the latter is straightforward: detect if you are using the CLI interface and select the appro-
SimpleTest Testing Practices 315

priate test runner to execute the test:
if (TextReporter::inCli()) {
exit ($test->run(new TextReporter()) ? 0 : 1);
}
$test->run(new HtmlReporter());
The ability to select and run individual tests or the entire test suite depends on how you organize
your test case files and how you organize your tests.
If you don’t include an index file and have auto indexing enabled in your web server, you can
run an individual test case just by clicking on its filename. Here, each test case has to differentiate
if it’s running singly or as part of a larger suite and behave appropriately.
In addition, I find that I typically define more than one test case in each file, because I may
define one UnitTestCase for the actual unit test and another as an integration test. Because of this
possibility, I define even a single test case in standalone test files as group tests. Here is a trimmed
down example:
require_once ‘myprojunittestcase.php’;
class TestSomething extends MyProjUnitTestCase {
function TestSomething($name) {
$this->UnitTestCase($name);
}
function setup() {}
function teardown() {}
function TestSomething() {
$this->assertTrue(true, ‘this should pass’);
}
}
class TestSomethingIntegration extends MyProjUnitTestCase {
//...
}
//run if stand alone
if (!isset($this)) {
$test =& new GroupTest(‘Something Unit Test’);
$test->addTestCase(new TestSomething );
$test->addTestCase(new TestSomethingIntegration);
if (TextReporter::inCli()) {
exit ($test->run(new TextReporter()) ? 0 : 1);
}
$test->run(new HtmlReporter());
}
SimpleTest Testing Practices316

You also need a file to run the entire test suite for your project. I usually name this file the highly
imaginative “run.php”. In this file, add each of the individual test case files to a single group test,
using
$this->addTestFile(...)
for each test. A stub of this file looks like:
define(‘SIMPLE_TEST’, ‘simpletest/’);
require_once ‘myprojunittestcase.php’;
$test =& new GroupTest(‘My Project Application Tests’);
$test->addTestFile(‘testsomething.php’);
//...
set_time_limit(0);
if (TextReporter::inCli()) {
exit ($test->run(new TextReporter()) ? 0 : 1);
}
$test->run(new HtmlReporter());
If your testing needs are more complicated than this, you might want to take a look at the scripts that
run the Web Application Component Toolkit (WACT) test suite at http://wact.sf.net/test/ and
http://cvs.sf.net/viewcvs.py/wact/wact/tests/.
Mock Objects
We covered Mock Objects in some depth in Chapter 6, but let’s review the concept again as part of
this discussion on test practices.
Mock Objects follow a five-step testing pattern:
• Create the Mock Objects (generate the Mock Object code, instantiate).
• Setup the state of the Mock Objects (return values, etc.).
• Establish expectations for the Mock Objects (method
X()
is called with parameter ‘Y’,
method
Z()
should never be called, and so on).
• Invoke the code you are testing with the Mock Objects as parameters.
• Verify the expectations of the Mock Objects.
The classic example of how a Mock Object can be used is simulating database interactions inside of
a class. The following example shows how to simulate the Oracle driver provided by the popular
ADOdb (http://adodb.sf.net/) database access library (used as the database access layer for the
database-related patterns presented in Chapters 14—16).
SimpleTest Testing Practices 317

// PHP5 code
Function TestGetData() {
$this->assertTrue(defined(‘SomeModel::DATA_FUNCT’)
, ‘DATA_FUNCT constant defined’);
$c = new MockADODBConnection($this);
$rs = new MockADORecordSet($this);
$test_parm = 5;
$test_array = array(
array(‘testkey’=>’testval1’)
,array(‘testkey’=>’testval2’)
);
$rs->SetReturnValue(‘GetArray’, $test_array);
$rs->ExpectOnce(‘GetArray’);
$c->SetReturnReference(‘execute’, $rs);
$expect = array(new WantedPatternExpectation(
‘/’.preg_quote(SomeModel::DATA_FUNCT,’/’).’/’)
,array(‘FOO’ => $test_parm));
$c->ExpectOnce(‘execute’, $expect);
$o = new SomeModel($c);
$this->assertEqual($o->getData($test_parm), $test_array);
$rs->tally();
$c->tally();
}
Notice that the example—like your code—must introduce the mock database connection object
somewhere in the code. There are many ways to do this, and you have probably used one or more
of them in the past: global variables, a Singleton class, or always passing the connection into the
retrieval method. This code uses a hybrid approach, passing the connection to the object at the time
of instantiation. (My personal approach has been to allow for an optional connection parameter,
otherwise retrieving the object from a Factory).
Lets walk through this test method step by step.
The first assertion verifies a particular class constant exists. Both the class method being tested
and the test case make use of this constant.
The next two lines create
$c
and
$rs
, which are the Mock database connection and Mock result
set, respectively. The test case itself is passed as an argument to Mock Objects when they are instan-
tiated.
The next two lines of code create variables to hold values used in the test. I don’t spend a lot of
time getting creative here, just slap in some values that approximate the right type. (I did not model
the number of records or the real field names of the records with reasonable values in the test data,
I just put together an array or an associative array and used those simplified values for testing.) In
most cases, you are just verifying that the expected value—meaning the one you put into the server
SimpleTest Testing Practices318

stub—was returned by your tested code. (You can get into more specifics around the details of the
real returned structure when you do integration testing.) Sometimes I add random values to the test
data, particularly if I’ve implemented some kind of caching in the tested code and I want to verify
that the cache is being cleared.
The next line,
$rs->SetReturnValue(‘GetArray’, $test_array)
instructs the mock result set to
return the
$test_array
any time it’s
getArray()
method is called, followed immediately by telling
the mock to expect the
getArray()
method to be called exactly once in the tested code.
The line
$c->SetReturnReference(‘execute’, $rs)
tells the mock database connection to
return the mocked result set if anyone calls the
execute()
method.
Where Mock Objects really kick into overdrive is in simulating failure. (Just how gracefully does
your application handle the database returning an error instead of the expected result set?)
SimpleTest uses the static method
Mock::generate()
to create a class definition for a Mock
Object. The
generate()
method takes the class name you want to mock and generates and evaluates
the PHP code for the mock class. You then create Mock Objects inside of the test case by
$mock =&
new MockOriginalClass($this),
where
$this
is the test case itself.
Web Testing
SimpleTest includes a
WebTestCase
class, similar in scope to jWebUnit (http://jwebunit.source-
forge.net/).
WebTestCase
provides a browser in a script, capable of fetching, validating, and manip-
ulating the end content of your PHP application.
You can easily script actions like browsing to a main page, clicking on a “login” link, retrieving a
form, and submitting a username and password. The features of
WebTestCase
are beneficial for both
integration testing (of your final application), as well as for working with legacy code (providing you
a test harness for major work at restructuring older scripts, ones that probably do not have unit tests
of their own).
Let’s build a
WebTestCase
for the “legacy” web application developed in Chapter 6—The Mock
Object Pattern. The tests will serve as a safety harness as the sample code is refactored.
WebTestCase
The SimpleTest WebTestCase allows you to test the end result of your PHP application, with the web site
with your PHP script acting as the user and browser. It is a PHP implementation of a web testing frame-
work, like http://htmlunit.sourceforge.net/. The WebTestCase can fetch pages, follow links, validate the
presence and default values of form elements, and submit forms, frames, HTTP response codes, and
more.
SimpleTest Testing Practices 319
L
L

Our Legacy Application
The simple script below is typical and could appear in any number of PHP applications. The page
generates a login for if the user has not yet logged in, acts as a form handler for the form, shows dif-
ferent content after a successful login, and provides a logout feature.
Here’s the code to display a login form if the user is not yet logged in:
<html>
<body>
<form action=”<?php echo SELF; ?>”>
Name:<input type=”text” name=”name”>
Password:<input type=”password” name=”passwd”>
<input type=”submit” value=”Login”>
</form>
</body>
</html>
Or, if the user is logged in, here’s the content to display:
<html>
<head>
<script type=”text/javascript”>
function logout() {
document.location = “<?php echo SELF; ?>?clear”;
}
</script>
<body>Welcome <?=$_SESSION[‘name’]?>
<br>Super secret member only content here.
<button onClick=”logout();”>Logout</button>
</body>
</html>
Adding in the form handling capabilities, session startup and logout feature, and the whole script
might look like:
sseessssiioonn__ssttaarrtt(());;
ddeeffiinnee((‘‘SSEELLFF’’,,
‘‘hhttttpp::////’’..$$__SSEERRVVEERR[[‘‘SSEERRVVEERR__NNAAMMEE’’]]..$$__SSEERRVVEERR[[‘‘PPHHPP__SSEELLFF’’]]));;
iiff
((aarrrraay
y__kkeeyy__eexxiissttss((‘‘nnaammee’’,,
$$__RREEQQUUEESSTT))
&&&&
aarrrraayy__kkeeyy__eexxiissttss((‘‘ppaasssswwdd’’,,
$$__RREEQQUUEESSTT))
&&&&
‘‘aaddmmiinn’’
====
$$_
_RREEQQUUEESSTT[[‘‘nnaammee’’]]
SimpleTest Testing Practices320

&&&&
‘‘ss33ccrr33tt’’
====
$$__RREEQQUUEESSTT[[‘‘ppaasssswwdd’’]]))
{{
$$__SSEESSSSIIOONN[[‘‘nnaammee’’]]
==
‘‘aaddmmiinn’’;;
hheeaaddeerr((‘‘LLooccaattiioonn::
‘‘..SSEELLFF));;
}}
iiff
((aarrrraayy__kkeeyy__eexxiissttss((‘‘cclleeaarr’’,,
$$__RREEQQUUEESSTT))))
{{
uunnsseett(($$__SSEESSSSIIOONN[[‘‘nnaammee’’]]));;
}}
iiff
((aarrrraayy__k
keeyy__eexxiissttss((‘‘nnaammee’’,,
$$__SSEESSSSIIOONN))
&&&&
$$__SSEESSSSIIOONN[[‘‘nnaammee’’]]))
{{
??>>
<html>
<head>
<script type=”text/javascript”>
function logout() {
document.location = “<?php echo SELF; ?>?clear”;
}
</script>
<body>Welcome <?=$_SESSION[‘name’]?>
<br>Super secret member only content here.
<button onClick=”logout();”>Logout</button>
</body>
</html> <?php
}}
eellssee
{{
??>>
<html>
<body>
<form action=”<?php echo SELF; ?>”>
Name:<input type=”text” name=”name”>
Password:<input type=”password” name=”passwd”>
<input type=”submit” value=”Login”>
</form>
</body>
</html> <?php
}}
So how can you get a handle on this legacy code to start restructuring it?
One method is to create a
WebTestCase
covering all of the aspects of the application you are
about to restructure. This is a step removed from unit testing and is more like “acceptance testing”
where you simulate how the end-user is expected to interact with the application via the browser.
Include
WebTestCase
from SimpleTest and base your test cases on the
WebTestCase
class instead
of the
UnitTestCase
class. I also like to define a constant for the URL to the page I am testing. With
all of this, your test script contains this code:
<?php
require_once ‘simpletest/unit_tester.php’;
require_once ‘simpletest/reporter.php’;
rreeqquuiirree__oonnccee
‘‘ssiimmpplleetteesstt//wweebb__tteesstteerr..pphhpp’’;;
ddeeffiinnee((‘‘TTEESSTT__UURRLL’’,,
‘‘hhttttpp::////wwwwww..eexxaammppllee..ccoomm//ppaatthh//ttoo//p
paaggee..pphhpp’’));;
SimpleTest Testing Practices 321

ccllaassss
PPaaggeeWWeebbTTeessttCCaassee
eexxtteennddss
WWeebbTTeessttCCaassee
{{
ffuunnccttiioonn
TTeessttIInniittaallFFeettcchhNNooSSeeccrreettCCoonntteenntt(())
{{
$
$tthhiiss->>aasssseerrttTTrruuee(($$tthhiiss->>ggeett((TTEESSTT__UURRLL))));;
$$tthhiiss->>aasssseerrttNNooUUnnwwaanntteeddPPaatttteerrnn((‘‘//sseeccrreett..**ccoonntteenntt//ii’’));;
}}
}}
The
$this->get()
method fetches a URL into the testing script’s simulated browser. Later assertions,
like the
assertNoUnwantedPattern()
by default apply to the content of the page fetched into the
browser.
Run the test and verify it passes with a green bar. Let’s check some more of the application’s features
with further test methods.
class PageWebTestCase extends WebTestCase {
function TestInitalFetchNoSecretContent() { /*...*/ }
function TestInitalFetchContainsLoginForm() {
$this->assertTrue($this->get(TEST_URL));
$this->assertField(‘name’);
$this->assertField(‘passwd’);
$this->assertWantedPattern(‘/<form.*<input[^>]*text[^>]*’
.’name.*<input[^>]*password[^>]*passwd/ims’);
}
These tests establish a fresh connection to the application and verify that it has a login form and
does not contain the “secret content”.
assertField()
The assertion
aasssseerrttFFiieelldd(())
detects if a particular form input is present in the page. The assertion takes
one-three parameters: the name of the input and, optionally, the expected value and the message to dis-
play for failure.
assertNoUnwantedPattern()
The assertion
aasssseerrttNNooUUnnwwaanntteeddPPaatttteerrnn(())
fails if the specified PCRE regular expression is present in the
tested content. This allows you to verify content you do not want present is indeed missing.
One powerful use is to validate there are no PHP errors in the page (assuming the default error handler is
still in place for the application).
SimpleTest Testing Practices322
L
L
L
L

Next, lets move on to validating that the login form works, starting with a failure (bad creden-
tials submitted) condition:
class PageWebTestCase extends WebTestCase {
function TestInitalFetchNoSecretContent() { /*...*/ }
function TestInitalFetchContainsLoginForm() { /*...*/ }
function TestBogusLoginFailure() {
$this->assertTrue($this->get(TEST_URL));
$$tthhiiss->>sseettFFiieelldd((‘‘nnaammee’’,,’’ffoooo’’));;
$$tthhiiss->>sseettFFiieelldd((‘‘ppaasssswwdd’’,,’’bbaarr’’));;
$$tthhiiss->>cclliicckkSSuubbmmiitt((‘‘LLooggiinn’’));;
$this->assertNoUnwantedPattern(‘/secret.*content/i’);
$this->assertWantedPattern(‘/<form.*<input[^>]*text[^>]*’
.’name.*<input[^>]*password[^>]*passwd/ims’);
}
}
The
WebTestCase::setField()
allows you to fill in the values of form elements.
WebTestCase::clickSubmit()
lets you submit the form, performing an HTTP GET or POST opera-
tions, as specified by the form. After submitting the form, the test verifies that the login form is
redisplayed.
Next, test the successful login case:
class PageWebTestCase extends WebTestCase {
function TestInitalFetchNoSecretContent() { /*...*/ }
function TestInitalFetchContainsLoginForm() { /*...*/ }
function TestBogusLoginFailure() { /*...*/ }
function TestSucessfulLogin() {
$this->assertTrue($this->get(TEST_URL));
$this->setField(‘name’,’admin’);
$this->setField(‘passwd’,’s3cr3t’);
$this->clickSubmit(‘Login’);
$$tthhiiss->>aasssseerrttWWaanntteeddPPaatttteerrnn((‘‘//wweellccoommee\\ss++aaddmmiinn//ii’’));;
$$tthhiiss->>aasssseerrttWWaanntteeddPPaatttteerrnn((‘‘//sseeccrreett..**ccoonntteenntt//ii’
’));;
$$tthhiiss->>aasssseerrttNNooUUnnwwaanntteeddPPaatttteerrnn((‘‘//<<ffoorrmm..**<<iinnppuutt[[^^>>]]**tteexxtt[[^^>>]]**’’
..’’nnaammee..**<<iinnppuutt[[^^>>]]**ppaasssswwoorrdd[[^^>>]]**ppaas
ssswwdd//iimmss’’));;
}
}
This validates that after posting the correct credentials, the “secret content” is present and the login
form is no longer present in the document.
You can also verify that new browsers do not have valid credentials, which is proof that you’re
using the session to cache the login information. SimpleTest essentially creates a new instance of the
SimpleTest Testing Practices 323

browser for each test method, so an additional test and a subsequent method should create a new
session, and therefore go back to the login form.
class PageWebTestCase extends WebTestCase {
function TestInitalFetchNoSecretContent() { /*...*/ }
function TestInitalFetchContainsLoginForm() { /*...*/ }
function TestBogusLoginFailure() { /*...*/ }
function TestSucessfulLogin() { /*...*/ }
function TestNewBroswerDoesNotCarrySession() {
$this->assertTrue($this->get(TEST_URL));
$this->assertField(‘name’);
$this->assertField(‘passwd’);
$this->assertWantedPattern(‘/<form.*<input[^>]*text[^>]*’
.’name.*<input[^>]*password[^>]*passwd/ims’);
}
}
Lastly, you can test “logout”.
class PageWebTestCase extends WebTestCase {
function TestInitalFetchNoSecretContent() { /*...*/ }
function TestInitalFetchContainsLoginForm() { /*...*/ }
function TestBogusLoginFailure() { /*...*/ }
function TestSucessfulLogin() { /*...*/ }
function TestNewBroswerDoesNotCarrySession() { /*...*/ }
function TestLogoutWorks() {
$this->assertTrue($this->get(TEST_URL));
$this->setField(‘name’,’admin’);
$this->setField(‘passwd’,’secret’);
$this->clickSubmit(‘Login’);
$this->assertWantedPattern(‘/welcome\s+admin/i’);
$this->assertWantedPattern(‘/secret.*content/i’);
$this->assertTrue($this->get(TEST_URL.’?clear’));
$this->assertNoUnwantedPattern(‘/secret.*content/i’);
$this->assertWantedPattern(‘/<form.*<input[^>]*text[^>]*’
.’name.*<input[^>]*password[^>]*passwd/ims’);
}
}
With an adequate
WebTestCase
for the application, you can proceed to restructure it with a reason-
able confidence that you’re achieving the same result, which was the end result of the testing per-
formed in Chapter 6.
SimpleTest Testing Practices324

Partial Mock Objects
To use Mock Objects, you must make sure that you can inject the Mock Object into your code with
minimal intrusion. If you’re used to creating objects in the middle of your code with a
new
operator,
this may seem problematic.
One simple restructuring you can do is to instead call an internal Factory that returns the newly
created instance. You can then use the Partial Mock Object technique to replace your target code’s
normal internal Factory with a replacement method that returns the Mock Object instead. This
allows you to inject an instance of an object where you otherwise could not get it into the flow of the
code, but otherwise be testing all of your actual code.
The next series of code examples show a simple case where you might find this kind of trick use-
ful. The example, using the
Color
class from Chapter 2—The Factory Method Pattern, is perhaps
overly simple, but it does convey all of the concepts; hopefully you can extrapolate this technique to
your own work.
This simple class manipulates text to add a
<span>
tag to highlight some text.
class TextWriter {
var $_buffer = ‘’;
function addText($text) {
$this->_buffer .= $text;
}
function addHighlightedText($text) {
$color = new Color(255,255,0);
$this->_buffer .= ‘<span style=”background-color: ‘
.$color->getRgb().’”>’.$text.’</span>’;
}
function render() {
$ret = $this->_buffer;
$this->_buffer = ‘’;
return $ret;
}
}
A simple example of this class in action is shown in this test case:
class TestTextWriter extends UnitTestCase {
// ...
function TestSimpleText() {
$o =& new TextWriter;
$test_string = ‘this is some text’;
$o->addText($test_string);
SimpleTest Testing Practices 325

$this->assertEqual($test_string, $o->render());
$this->assertEqual(‘’,$o->render());
}
function TestHighlightNoColorChange() {
$o =& new TextWriter;
$o->addText(‘This is a string with a ‘);
$o->addHighlightedText(‘yellow’);
$o->addText(‘ highlight’);
$this->assertWantedPattern(
‘~string.*<span.*background.*#FFFF00.*yellow</span>.*highlight~i’
,$o->render());
}
}
This class works, but isn’t very flexible.
The next requirement is to allow for the highlighted text color to change, but still allow for the
yellow default color. A first attempt at this might be to change the
addHighlightedText()
method as
follows:
class TextWriter {
// ...
function addHighlightedText($text, $color=false) {
if (!(is_object($color)
&& method_exists($color, ‘getRgb’))) {
$color = new Color(255,255,0);
}
$this->_buffer .= ‘<span style=”background-color: ‘
.$color->getRgb().’”>’.$text.’</span>’;
}
}
This code works, but has one flaw—if you tried to pass in a Mock Object in the
$color
parameter, the
testing would function correctly, but because PHP4 passes copies of objects by default, the
tally()
capability of the Mock Object would be broken. In this example, you can’t just change the
$color
parameter to be pass by reference because a by reference parameter can not have a default value
(and would therefore be required, violating our requirements).
One way to get around this is to have the
addHighlightedText()
method accept an object in an
“envelope”. An array, which contains an object reference, can be passed by value and yet still con-
tain the object reference. The
addHighlightedText()
method could be altered to accept this con-
vention as follows:
SimpleTest Testing Practices326

class TextWriter {
// ...
function addHighlightedText($text, $color=false) {
if (is_array($color)
&& is_object($color[0])
&& method_exists($color[0], ‘getRgb’)) {
$color =& $color[0];
}
if (!(is_object($color)
&& method_exists($color, ‘getRgb’))) {
$color = new Color(255,255,0);
}
$this->_buffer .= ‘<span style=”background-color: ‘
.$color->getRgb().’”>’.$text.’</span>’;
}
}
Now a test like the one that follows passes because the Mock Object is passed by reference and is yet
still optional.
class TestTextWriter extends UnitTestCase {
// ...
function TestHighlightBlueWithMock() {
$o =& new TextWriter;
$o->addText(‘This is a string with a ‘);
$test_color =& new MockColor($this);
$test_color->setReturnValue(‘getRgb’, ‘#0000FF’);
$test_color->expectOnce(‘getRgb’);
$o->addHighlightedText(‘blue’, array(&$test_color));
$o->addText(‘ highlight’);
$this->assertWantedPattern(
‘~string.*<span.*background.*#0000FF.*blue</span>.*highlight~i’
,$o->render());
$test_color->tally();
}
}
You might think this is altering your code to allow for testing, but with more complex systems, you
nearly always want to make sure that you’re operating on “the” object, not a copy, and this code is
one way to allow for an optional pass by reference mechanism anywhere in your code.
But all of this is still somewhat dissatisfying, after all, the many lines of code added to
addHighlightedText()
simply deal with the optional passing of an object by reference. In addition,
there is still no way to test the default color as a Mock Object if that were necessary.
There is another way to structure your code that combines the
CrayonBox
Color Factory with a
SimpleTest Testing Practices 327

Factory Method internal to the
TextWriter
class that reduces the number of lines of code and deals
with the default object testing issue.
class TextWriter {
// ...
function &getNamedColor($color_name) {
return CrayonBox::getColor($color_name);
}
function addHighlightedText($text, $color_name=’yellow’) {
$color =& $this->getNamedColor($color_name);
$this->_buffer .= ‘<span style=”background-color: ‘
.$color->getRgb().’”>’.$text.’</span>’;
}
}
This code introduces the protected factory method
getNamedColor()
, which returns by reference a
Color
object created from the
CrayonBox
Factory. The second, optional, parameter to
addHighlightedText()
is now
$color_name
, which is a string and can easily be passed by value.
Let’s take a look at the “traditional” means of testing this: hand code a subclass of
TextWriter,
which allows you to replace the
getNamedColor()
method with code returning a Mock Object. Such
a subclass might look like:
class TextWriterWithMockFactory extends TextWriter {
var $_test_color;
function setColor(&$color) {
$this->_test_color =& $color;
}
function &getNamedColor($color=’’) {
if ($this->_test_color) {
return $this->_test_color;
} else {
return parent::getNamedColor($color);
}
}
}
A test using this
TextWritereWithMockFactory
class might look like:
class TestTextWriter extends UnitTestCase {
//...
function TestHandCodedParticalMock() {
$col =& new MockColor($this);
SimpleTest Testing Practices328

$col->setReturnValue(‘getRgb’, ‘#00FF00’);
$col->expectOnce(‘getRgb’);
$tw =& new TextWriterWithMockFactory;
$tw->setColor($col);
$tw->addText(‘This is a string with a ‘);
$tw->addHighlightedText4(‘lime’, ‘lime’);
$tw->addText(‘ highlight’);
$this->assertWantedPattern(
‘~string.*<span.*background.*#00FF00.*lime</span>.*highlight~i’
,$tw->render());
$col->tally();
}
}
Fortunately, similar to how
Mock::generate()
can save you time hand coding Mock Objects for test-
ing, you can use
Mock::generatePartial()
to generate a “partial” Mock Object of your class which
“knocks out” selected methods, similar to the hand coded example above. You can instead test the
TextWriter
code by creating a Partial Mock Object of the
TextWriter
class and replacing the
getNamedColor()
method with your own method which returns Mock Objects. The resulting test
might look like:
class TestTextWriter extends UnitTestCase {
// ...
function TestHighlightWithFactoryMethodMocked() {
Mock::generatePartial(‘TextWriter’,
‘MockTextWriterNamedColor’,
array(‘getNamedColor’));
$col =& new MockColor($this);
$col->setReturnValue(‘getRgb’, ‘#00FF00’);
$col->expectOnce(‘getRgb’);
$tw =& new MockTextWriterNamedColor($this);
$tw->setReturnReference(‘getNamedColor’, $col);
$tw->expectOnce(‘getNamedColor’, array(‘lime’));
$tw->addText(‘This is a string with a ‘);
$tw->addHighlightedText(‘lime’, ‘lime’);
$tw->addText(‘ highlight’);
$this->assertWantedPattern(
‘~string.*<span.*background.*#00FF00.*lime</span>.*highlight~i’
,$tw->render());
$tw->tally();
$col->tally();
}
}
Internal Factory Methods are a powerful tool to reduce the complexity of your code, add flexibility,
and allow for detailed testing using the Partial Mock Object technique.
SimpleTest Testing Practices 329
Index
$_SESSION
encapsulating 107
::phpPatterns() 22, 86
@. See error suppression operator
__call() 20, 200, 267, 269
__get() 180. See
__set() 20, 180
__sleep() 20
__toString() 20
__wakeup() 20
A
abstract class 64
Active Record pattern 227, 247, 249, 261, 285
basic database connectivity 228
creating by passing identifier 234
differentiating between INSERT and
UPDATE 241
handling timestamp changes 242
instance ID 237
issues 243
problem 227
sample code 228
searching for records 238
solution 227
updating records 240
using to return iterable object collections
252
using to test database failure 236
writing test cases for 230, 231, 233, 235,
237, 238, 239, 242, 251
Adapter pattern 219, 254
as a Handle-Body pattern 220
composition vs. inheritance 224
issues 224
problem 219
sample code 220
solution 219
using to test external libraries 254
writing test cases for 221
ADOdb 228, 229, 233, 248, 252, 253, 254
Agile Development 29
Alexander, Christopher 18
assertCopy() 93
assertEqual() 26
assertFalse() 87
assertField() 322
assertNoErrors() 67
assertNoUnwantedPattern() 322
assertNull() 67
assertReference() 76
assertTrue() 28
B
Baker, Marcus 86, 120
Beck, Kent 29
business logic 47, 173
in Data Mappters
in Value Objects 49
C
Chain of Responsibility pattern 291
circular references 166
code reuse 19
code smells 31
Command pattern 292
implementing controllers with 292
Create, Read, Update and Delete. See CRUD
CRUD 231, 249, 255, 280
CrudScreen 231
current() 138
CVS 35. See also source control
D
data caching 124
Data Mapper pattern 227, 228, 261, 285
deleting records 280
handling database errors
inserting rows 279
issues 281
mapping XML to 263
problem 261
solution 262
updating records 279
visibility of pertinent domain objects 265
writing test cases for
Decorator pattern 203
and inheritance 216
and Strategy 134
chaining together 211
implementing validation with 211
Index332
Index 333
issues 216
problem 203
sample code 206
solution 204
writing test cases for 207, 208, 212
Dependency Injection pattern 296
design patterns 18, 90
enterprise application architecture 228
history 18
name 18
naming conventions 90
problem 18
solution 18
Design Patterns: Elements of Reusable
Object-Oriented Software 22
docblocks 36
documentation 35
Domain Driven Design 174, 286
E
encapsulation 19, 138
error suppression operator 90
Evans, Eric 174, 286
exit() 314
expectCallCount() 105
expectOnce() 105, 114
Extreme Programming 29
ez SOAP 194
F
Facade pattern
Factory 141, 142, 168, 186, 187, 210, 222, 223,
318, 328. See also Factory pattern
Factory pattern 53
assertErrorPattern() 59
assertWantedPattern() 59
class diagram 56
implementing as a procedural function 56
improving database connection methods
with 55
issues 72
problem 53
sample code 54
solution 53
TDD 57
using to hide object state setup 61
using to promote polymorphism 63
writing test cases for 57, 61
FakeMail 165
Fowler, Martin 22, 33, 86, 174, 228, 286, 288
Fuecks, Harry 153
G
Gamma, Erich 30. See GoF
Gang of Four. See GoF
GoF 22, 120, 134, 141, 224, 291
H
Handle-Body Patterns 192, 220
Helm, Richard. See GoF
HtmlReporter 27
I
immutable 42, 43
inheritance 224
Intercepting Filter pattern 291
implementing with a front controller 291
Iterator pattern 137, 252
class diagram for 141
array manipulation as 138
currentItem() 141, 144, 145, 146, 148
diferences between PHP4 and PHP5
implementations 138
example 139
filtering with 150
first() 141, 146, 147
implementing with SPL 153
adding sorting and filtering 155
isDone() 141, 143, 144, 145, 146, 147, 148
issues 158
next() 138, 141, 144, 145, 146, 147, 148, 149,
151, 153, 154, 156
problem 137
reset() 138
sample code 142
solution 138
sorting with 151
using external to perform sorting 152
variant API 148
writing test cases for 138, 143, 144, 145,
146, 152, 154, 155, 157
J
Johnson, Ralph. See GoF
JUnit 313
jWebUnit 319
L
lazy instantiation 191
lazy loading 71, 194
logging
encapsulating in an Observer object 169
PHP functions for 169
usefulness of 170
M
Martin, Robert C.
method_exists() 222
Mock Object pattern 101, 165, 166, 209, 236,
243, 296, 313
documentation 120
generating with SimpleTest 101, 104
issues 119
more resources 120
reasons to use 110
sample code 102
solution 102
testing user login code with 110
using __call() to implement in PHP5 109
using the restructure a legacy application
106
writing by hand 108
writing test cases for 112, 117
Mock::generate() 104
Model-View-Controller pattern 283
best practices 284
conceptual organization 284
controller 284, 291
application controller 292
front controller 291
double dispatching architecture 294
Index334
Index 335
event handling 296
implementation in web applications 285
implementing with WACT 289
Inversion of Control Containers. See
Dependency Injection pattern
issues 295
model 283, 285
domain model 285
origins 284
problem 283
sequence diagram 285
solution 283
UML sequence diagram for 294
view 283, 286
difference between template and trans-
form view and 290
template view 286
transform view 290
Mojavi 297
Monostate pattern 81
MVC. See Model-View-Controller
MySQL 228, 229, 233
N
nusoap 194
O
object handles 20
breaking the rules of 47
PHP4 vs. PHP5 21
Object Oriented Programming 19, 137, 203
abstract class 64
changing the value of $this in PHP 4 79
Dependency Inversion Principle 225
extensibility 19
inheritance 203
naming in 42
robustness 19
setter function 43
subclassing 203
Observer pattern 161
as a Singleton 163
implementing error handlers with 163
issues 170
notify on set 169
Observable class 162
Observer class 162, 166
problem 161
sample code 162
solution 161
structure 162
UML class diagram 162
writing test cases for 163
OOP. See Object Oriented Programming
Oracle OCI 228
output buffering
using to capture output 113
P
Palo Alto Research Center 284
PARC. See Palo Alto Research Center
Pattern Language, A:
Towns/Building/Construction 18
Patterns of Enterprise Application
Architecture 22, 228, 286, 288. See
PCRE 183
PDO. See PHP Data Objects
PEAR::SOAP 194
PHP Data Objects 228
php|architect 22, 120
PHP5 19
class 20
constructors 19
destructors 20
exceptions 20
magic methods 20
object handles in 19
reflection 20, 265
type hinting 20
visibility 20
writing test cases for 266
phpDocumentor 36
visibility and 36
PHP-GTK 170
phpsoaptoolkit 194
PHPUnit 313
PHPUnit2 313
PicoContainer 296
Plain Old PHP Pages 287
PoEAA. See Patterns of Enterprise
Application Architecture
polymorphism 19, 124, 133, 138
POPP. See Plain Old PHP Pages
Portland Pattern Repository 22
PostgreSQL 228
preg_match() 183
Proxy pattern 191, 205, 244
dynamic 200
essential principles 193
implementation in PHP4 193
lazy instantiating 198
delayed exceptions 200
problem 191
protection 192
remote 192, 194, 198
sample code. See also lazy loading
solution 191
virtual 192
writing test cases for 195, 197
Publish/Subscribe pattern. See Observer
pattern
R
Reenskaug, Trygve 284
refactoring 30
extract method 31, 60
introduce parameter object method 66
steps in 34
tests 115
Refactoring: Improving the Design of
Existing Code 33
Registry pattern 85, 108, 181, 209, 244
Regular Expressions 183
S
Savant 286
ServerStub pattern 102, 104
MockObject acting as a 116
setReturnValue() 113
SimpleTest 22, 26, 30, 104, 313
API 36
Baker, Marcus 314
best practices 314
file placement 315
introducing in legacy applications 320
mock objects 317
Index336
Index 337
documentation 120
generating 104
partial 325
running a test 27
running individual tests 316
web testing 319
SimpleXML 264
simplexml_load_file() 264
Singleton pattern 75, 163, 168, 222, 228
class diagram for 78, 80
implementing in PHP5 80
issues 81
problem 75
sample code 77
secret parameter method 78
solution 76
stealth singletons. See Monostate pattern
using global variables to implement 77
using static variables to implement 79
writing tests for 76
SitePoint forums 22
Smarty 288
SOAP 194
support in PHP4 194
source control 35
Specification pattern 173, 209
additional reading 174
as a generic proxy for MVC
as an interface in PHP5 184
composite 174
hard coded 174
parameterized 174, 178
problem 174
refactoring 174
sample code 176
selection 174
solution 174
UML class diagram for 176, 187
validation 174
writing test cases for 177, 179
SPL. See Standard PHP Library
implementing iterators with 154
Standard PHP Library 153
State pattern 134
static variables
storing references in PHP 4 79
Strategy pattern 123
example 124
issues 134
problem 124
related patterns 134
sample code 131
solution 124
using to implement sorting and filtering in
Iterator 155
writing test cases for 126, 128, 133
Subversion 35. See also source control
Sybase 228
T
Tabini, Marco 22
Table Data Gateway pattern 227, 228, 244,
247, 261, 285
Data Mapper pattern 258
issues 258
problem 247
sample code 248
solution 247
updating rows 255
using to return Recordsets as arrays 250
writing test cases for 249, 252, 254, 256
TDD 29, 127, 143
template engines 287
Test Driven Development. See TDD
Test Driven Development: By Example 29
testing. See also SimpleTest
benefits 29
black box testing 68
PHPUnits 30
test independence 230
using SimpleTest 26
white box testing 69
U
UML. See Unified Modeling Language
Unified Modeling Language 34
class diagram 34
sequence diagram 34
unit testing 29, 30
UnitTestCase 26
usort() 153
V
Value Object pattern 39
assertIsA() 49
business logic in 49
example 43
fundamentals 43
PHP 4 sample code 47
PHP 5 sample code 42
problem 41
solution 41
writing test cases for 45, 48, 50
visibility
global, achieving with a Factory 56
in UML 34
Visitor pattern
and Strategy 134
Vlissides, John. See GoF
W
WACT 22, 288, 289, 296, 317. See Web
Application Toolkit
Web Application Component Toolkit 180
WebTestCase 319
WSDL 194
X
Xerox 284
XP. See Extreme Programming
Index338

V I R T U A L C L A S S R O O M S
Online Training Courses
from php|architect
Zend PHP Essentials
Our introductory PHP course, Zend PHP Essentials, was developed for us and Zend Technologies by
PHP expert Chris Shiflett, co-founder of the PHP Security Consortium. This 19-hour course provides
a thorough introduction to PHP development, with particular care to "doing things right" by covering
security, performance and the best development techniques. Rather than cramming as much theory
as possible, PHP Essentials provides a thoroughly practical approach to learning PHP—thus ensuring
that each student will be able to write good PHP code in a real-world setting by the end of the
course.
Zend PHP Certification Training
If you want to become a Zend Certified Engineer, this
course is the best preparation tool that you'll ever find!
Designed by some of the same Subject Matter Experts
who also helped write the exam itself, this course cov-
ers every single topic that is part of the exam. The
Zend PHP Certification Training (course) provides a
complete overview of the exam, and doubles as an
excellent refresher course in PHP for any developer.
Zend Professional PHP Development
This is our advanced course for the professional PHP
developer. This course picks up from where PHP
Essentials ends and provides a thorough, in-depth
analysis of advanced features found in both PHP 4
and PHP 5, including object-oriented programming
and design patterns, XML development, regular
expressions, encryption, e-mail manipulation, perform-
ance management and advanced databases.
For more information, visit our website at http://www.phparch.com/phptraining
or call us toll-free at (877) 630-6202 (416-630-6202 outside Canada and the U.S.)
Course
Description
Start Dates
Duration
Tutoring
Prerequisites Cost
Zend PHP
Essentials
• Covers PHP 4 and PHP 5
• Provides a thorough practical
introduction to PHP
• Covers security and performance
Every month
7 Sessions
19 Hours
3 Weeks
YES
-$769.99 US
($999.99 CAD)
Zend PHP
Certification
Training
• Covers every topic in the exam
• Provides an excellent refresher
course for PHP at all levels
Every month
7 Sessions
19 Hours
3 Weeks
YES
Zend PHP
Essentials
$644.99 US
($838.99 CAD)
Zend Professional
PHP Development
• Covers advanced PHP 4 and
PHP 5 topics
• Perfect for going "beyond the
basics" and learning the true
power of PHP
Every month
7 Sessions
19 Hours
3 Weeks
YES
Zend PHP
Essentials
$769.99 US
($999.99 CAD)
• All our courses are delivered entirely online using an innovative system that combines the con-
venience of the Internet with the unique experience of being in a real classroom.
• All sessions take place in real time, and the students can interact directly with the instructor as if
they were in a real classroom either via voice or text messaging.
• In most cases, our system requires no software installation and works with the majority of oper-
ating systems and browsers, including Windows, Mac OS and Linux, as well as Internet
Explorer, Firefox and Safari.
• All courses include a generous amount of homework and in-class exercises to ensure that the
students assimilate each topics thoroughly.
• Tutoring is available (via e-mail) throughout the duration of the entire course.
• Each class includes a complete set of recordings that the students can peruse at their leisure.